Casio Ctk 691 01 E
CTK-691 to the manual 5fd9941e-e531-415b-a1be-365f59afff3c
CTK691 CTK691_EN CTK-691 | Electronic Musical Instruments | Manuals | CASIO
2014-07-05
: Casio Ctk-691-01-E ctk-691-01-e casio pdf
Open the PDF directly: View PDF
.
Page Count: 122 [warning: Documents this large are best viewed by clicking the View PDF Link!]

CTK691ES01-01_cover1-4.fm 1 ページ 2003年9月29日 月曜日 午後4時56分

CTK691ES01-01_cover1-4.fm 2 ページ 2003年10月23日 木曜日 午後5時2分

Safety Precautions
E-1
Safety Precautions
Congratulations on your selection of the CASIO electronic
musical instrument.
Before using the instrument, be sure to carefully read
through the instructions contained in this manual.
Please keep all information for future reference.
Symbols
Various symbols are used in this user’s guide and on the
product itself to ensure that the product is used safely and
correctly, and to prevent injury to the user and other
persons as well as damage to property. Those symbols
along with their meanings are shown below.
DANGER
This symbol indicates information that, if ignored or
applied incorrectly, creates the danger of death or serious
personal injury.
WARNING
This indication stipulates matters that have the risk of
causing death or serious injury if the product is operated
incorrectly while ignoring this indication.
CAUTION
This indication stipulates matters that have the risk of
causing injury as well as matters for which there is the
likelihood of occurrence of physical damage only if the
product is operated incorrectly while ignoring this
indication.
Symbol Examples
This triangle symbol ( ) means that the user
should be careful. (The example at left
indicates electrical shock caution.)
This circle with a line through it ( ) means
that the indicated action must not be
performed. Indications within or nearby this
symbol are specifically prohibited. (The
example at left indicates that disassembly is
prohibited.)
The black dot ( ) means that the indicated
action must be performed. Indications within
this symbol are actions that are specifically
instructed to be performed. (The example at
left indicates that the power plug must be
unplugged from the electrical socket.)
Alkaline Batteries
Perform the following steps immediately if
fluid leaking from alkaline batteries ever gets
into your eyes.
1. Do not rub your eyes! Rinse them with
water.
2. Contact your physician immediately.
Leaving alkaline battery fluid in your eyes can
lead to loss of sight.
Smoke, Strange Odor, Overheating
Continued use of the product while it is
emitting smoke, a strange odor, or heat creates
the risk of fire and electric shock. Take the
following steps immediately.
1. Turn off power.
2. If you are using the AC adaptor for
power, unplug it from the wall outlet.
3. Contact your original retailer or an
authorized CASIO Service Provider.
AC Adaptor
Misuse of the AC adaptor creates the risk of fire
and electric shock. Always make sure you
observe the following precautions.
Be sure to use only the AC adaptor that is
specified for this product.
Use only a power source whose voltage is
the within the rating marked on the AC
adaptor.
Do not overload electrical outlets and
extension cords.
705A-E-003A
CTK691E01-01.book 1 ページ 2003年9月29日 月曜日 午後4時47分

Safety Precautions
E-2
AC Adaptor
Misuse of the AC adaptor’s electric cord can
damage or break it, creating the risk of fire and
electric shock. Always make sure you observe
the following precautions.
Never place heavy objects on the cord or
subject it to heat.
Never try to modify the cord or subject it to
excessive bending.
Never twist or stretch the cord.
Should the electric cord or plug become
damaged, contact your original retailer or
authorized CASIO Service Provider.
AC Adaptor
Never touch the AC adapter while your hands
are wet.
Doing so creates the risk of electric shock.
Batteries
Misuse of batteries can cause them to leak,
resulting in damage to nearby objects, or to
explode, creating the risk of fire and personal
injury. Always make sure you observe the
following precautions.
Never try to take batteries apart or allow
them to become shorted.
Never expose batteries to heat or dispose of
them by incineration.
Never mix old batteries with new ones.
Never mix batteries of different types.
Do not charge the batteries.
Make sure the positive (+) and negative (–)
ends of the batteries are facing correctly.
Do not incinerate the product.
Never throw the product into fire.
Doing so can cause it to explode, creating the
risk of fire and personal injury.
Water and Foreign Matter
Water, other liquids, and foreign matter (such
as pieces of metal) getting into the product
create the risk of fire and electric shock. Take
the following steps immediately.
1. Turn off power.
2. If you are using the AC adaptor for
power, unplug it from the wall outlet.
3. Contact your original retailer or an
authorized CASIO Service Provider.
Disassembly and Modification
Never try to take this product apart or modify it
in any way. Doing so creates the risk of electric
shock, burn injury, or other personal injury.
Leave all internal inspection, adjustment, and
maintenance up to your original retailer or
authorized CASIO Service Provider.
Dropping and Impact
Continued use of this product after it has been
damaged by dropping or subjecting it to strong
impact creates the risk of fire and electric shock.
Take the following steps immediately.
1. Turn off power.
2. If you are using the AC adaptor for
power, unplug it from the wall outlet.
3. Contact your original retailer or an
authorized CASIO Service Provider.
Plastic Bags
Never place the plastic bag the product comes
in over your head or in your mouth. Doing so
creates the risk of suffocation.
Particular care concerning this precaution is
required where small children are present.
Keep off of the product and stand.*
Climbing onto the product or stand can cause it
to tip over or become damaged. Particular care
concerning this precaution is required where
small children are present.
705A-E-004A
CTK691E01-01.book 2 ページ 2003年9月29日 月曜日 午後4時47分

E-3
Safety Precautions
Location
Avoid locating the product on an unstable
stand, on an uneven surface, or any other
unstable location. An unstable location can
cause the product to fall over, creating the risk
of personal injury.
AC Adaptor
Misuse of the AC adaptor creates the risk of fire
and electric shock. Always make sure you
observe the following precautions.
Do not locate the electric cord near a stove
or other sources of heat.
Never pull on the cord when unplugging
from the electrical outlet. Always grasp the
AC adaptor when unplugging.
AC Adaptor
Misuse of the AC adaptor creates the risk of fire
and electric shock. Always make sure you
observe the following precautions.
Insert the AC adaptor into the wall outlet as
far as it will go.
Unplug the AC adaptor from the wall
outlet during lightening storms or before
leaving on a trip or other long-term
absence.
At least once a year, unplug the AC
Adaptor from the wall outlet and wipe
away any dust that is built up in the area
around the prongs of the plug.
Relocating the Product
Before relocating the product, always unplug
the AC adaptor from the wall outlet and
disconnect all other cables and connecting
cords. Leaving cords connected creates the risk
of damage to the cords, fire, and electric shock.
Cleaning
Before cleaning the product, always unplug the
AC adaptor from the wall outlet first. Leaving
the AC adaptor plugged in creates the risk of
damage to the AC adaptor, fire, and electric
shock.
Batteries
Misuse of batteries can cause them to leak
resulting in damage to nearby objects, or to
explode, creating the risk of fire and personal
injury. Always make sure you observe the
following precautions.
Use only batteries that are specified for use
with this product.
Remove batteries from the product if you
do not plan to use it for a long time.
Connectors
Connect only the specified devices and
equipment to the product’s connectors.
Connection of a non-specified device or
equipment creates the risk of fire and electric
shock.
Location
Avoid the following locations for this product.
Such locations create the risk of fire and electric
shock.
Areas subject to high humidity or large
amounts of dust
In food preparation areas or other areas
subject to oil smoke
Near air conditioning equipment, on a
heated carpet, in areas exposed to direct
sunlight, inside of a vehicle parked in the
sun, or any other area that subjects the
product to high temperatures
Display Screen
Never push on the display screen’s LCD
panel or subject it to strong impact. Doing
so can cause the LCD panel’s glass to crack,
creating the risk of personal injury.
Should the LCD panel ever crack or break,
never touch the liquid inside of the panel.
LCD panel liquid can cause skin irritation.
Should LCD panel liquid ever get inside
your mouth, immediately wash out your
mouth with water and contact your
physician.
Should LCD panel liquid ever get into your
eyes or onto your skin, rinse with clear
water for at least 15 minutes, and then
contact a physician.
705A-E-005A
CTK691E01-01.book 3 ページ 2003年9月29日 月曜日 午後4時47分

Safety Precautions
E-4
* Stand is available as an option.
When using batteries, be sure to replace them or shift to one of
the alternate power sources whenever you notice any of the
following symptoms.
Dim power indicator
Instrument does not turn on
Display that is flickering, dim, or difficult to read
Abnormally low speaker/headphone volume
Distortion of sound output
Occasional interruption of sound when playing at high
volumes
Sudden power failure when playing at high volumes
Flickering or dimming of the display when playing at high
volume
Continued sound output even after you release a key
A tone that is totally different from the one that is selected
Abnormal rhythm pattern and demo tune play
Loss of power, sound distortion, or low volume when
playing from a connected computer or MIDI device
Sound Volume
Do not listen to music at very loud volumes for
long periods. Particular care concerning this
precaution is required when using headphones.
High volume settings can damage your
hearing.
Heavy Objects
Never place heavy object on top of the product.
Doing so can make the product top heavy,
causing the product to tip over or the object to
fall from it, creating the risk of personal injury.
Correct Stand* Assembly
An incorrectly assembled stand can tip over,
causing the product to fall and creating the risk
of personal injury.
Make sure you assemble the stand correctly,
following the assembly instructions that come
with it. Make sure you mount the product on
the stand correctly.
705A-E-006A
CTK691E01-01.book 4 ページ 2003年9月29日 月曜日 午後4時47分

Introduction
E-5
Introduction
Congratulations upon your selection of this CASIO musical instrument. This keyboard provides you with the following features
and functions.
J 516 Tones Include Rich Advanced Tones
A total of 300 Advanced Tones are programmed with DSP tones to make them richer and more powerful. Advanced tones like
Stereo Piano and Tremolo Electric Piano enhance the Piano and Electric Piano tones to create a totally new sound.
J 50 Drawbar Organ Tones
In addition to the 516 standards tones, the keyboard also includes 50 realistic drawbar organ tones. Drawbar organ tones can be
controlled using nine digital drawbars. You can also select percussion or key click, and even edit the parameters of preset tone and
save up to 100 original tones in user tone memory.
J Flash Memory
Built-in Flash memory lets you expand your selection of tones and rhythms by downloading data from the CASIO MUSIC SITE, or
from other sources. You can also store up to 200 SMF format music files for playback.
J PIANO SETTING Button
The press of a button optimizes the keyboard setup for piano play.
J140 Preset Rhythms + 16 User Rhythms
A selection of 140 rhythms includes accompaniments for everything from rock to pops and jazz.
You can also transfer accompaniment data from your computer and store up to 16 of them as user rhythms in keyboard memory.
JAuto Accompaniment
Simply play a chord and the corresponding rhythm, bass and chord parts play automatically. One-touch Preset instantly recalls the
most suitable tone and tempo settings to match the rhythm you are using.
JBig, Information-packed Display
A big built-in display shows chord names, tempo setting, keyboard information, staff notation of notes played, and more for full
support of all your keyboard play. A built-in backlight keeps the display easy to read, even in total darkness.
JSong Memory
Record up to six parts in memory, along with their tone, volume, pan position, and other parameters for later playback. Realistic
ensemble play can also be created using the Auto Accompaniment function.
JSynthesizer Mode
Edit built-in sounds to produce your own original creations. Up to 120 of your own sounds can be stored in memory for recall, just
like the built-in tones.
JGeneral MIDI compatibility
The General MIDI tones of this keyboard let you connect to a personal computer to enjoy “desktop music” capabilities. This
keyboard can be used as a desktop music input device or sound source, and it's just the thing for playback of commercially available
pre-recorded General MIDI music software.
JPowerful effects
A collection of powerful effects, such as DSP, reverb, chorus, and more, give you total control over the type of sound you want. You
can even change the parameters of an effect to create your own, original effects. A 4-band equalizer is also included.
JMixer
You can specify tone, volume, pan position, and other parameters for each built-in Auto Accompaniment part. You can also control
the same parameters for each channel during MIDI input.
705A-E-007B
CTK691E01-01.book 5 ページ 2003年9月29日 月曜日 午後4時47分

Introduction
E-6
JRegistration Memory
Keyboard setups can be stored in memory for later recall and instant set up whenever you need them. Up to 32 setups (4 setups x
8 banks) can be stored in registration memory.
JData download from your computer
You can use your computer to download data from the CASIO MUSIC SITE.
705A-E-008A
CTK691E01-01.book 6 ページ 2003年9月29日 月曜日 午後4時47分

Contents
E-7
Safety Precautions ........ E-1
Introduction ................... E-5
General Guide ................ E-9
Attaching the Score Stand ..................E-10
Playing a Demo Tune..........................E-11
About the display.................................E-12
Power Supply .............. E-14
Using batteries ....................................E-14
Using the AC Adaptor .........................E-15
Auto Power Off....................................E-16
Turning Off the Keyboard....................E-16
Memory Contents................................E-16
Connections ................ E-17
Basic Operations ......... E-19
To play the keyboard...........................E-19
Selecting a Tone .................................E-19
PIANO SETTING Button .....................E-21
Using the Drawbar
Organ Mode ................. E-22
To select a drawbar organ tone ..........E-23
To edit a drawbar organ tone..............E-23
Parameter Details ...............................E-24
To save an edited drawbar organ
tone .....................................................E-25
Applying Effects to
Tones ............................ E-26
Effect Blocks .......................................E-26
Selecting a DSP Type ........................ E-26
DSP Button......................................... E-28
Selecting REVERB............................. E-28
Selecting CHORUS ............................ E-29
Using the Equalizer ............................ E-30
Auto Accompaniment
... E-31
About the MODE button ..................... E-31
Selecting a Rhythm ............................ E-32
Playing a Rhythm ............................... E-32
Adjusting the Tempo .......................... E-32
Using Auto Accompaniment ............... E-33
Using an Intro Pattern ........................ E-35
Using a Fill-in Pattern ......................... E-35
Using a Rhythm Variation................... E-36
Synchro Starting Accompaniment
with Rhythm Play................................ E-36
Finishing with an Ending Pattern........ E-36
Using One-touch Preset ..................... E-37
Using Auto Harmonize ....................... E-37
Adjusting the Accompaniment
Volume ............................................... E-38
Mixer Function .............E-39
What you can do with the Mixer ......... E-39
Turning Channels On and Off ............ E-40
Using the Parameter Edit Mode ......... E-40
How Parameters Work ....................... E-41
Synthesizer Mode ........E-44
Synthesizer Mode Functions .............. E-44
Creating a User Tone ......................... E-47
705A-E-009A
CTK691E01-01.book 7 ページ 2003年9月29日 月曜日 午後4時47分

Contents
E-8
Storing a User Tone In Memory ..........E-49
Registration Memory .. E-50
Registration Memory Features............E-50
To Save a Setup in Registration
Memory ...............................................E-51
To Recall a Setup from Registration
Memory ...............................................E-52
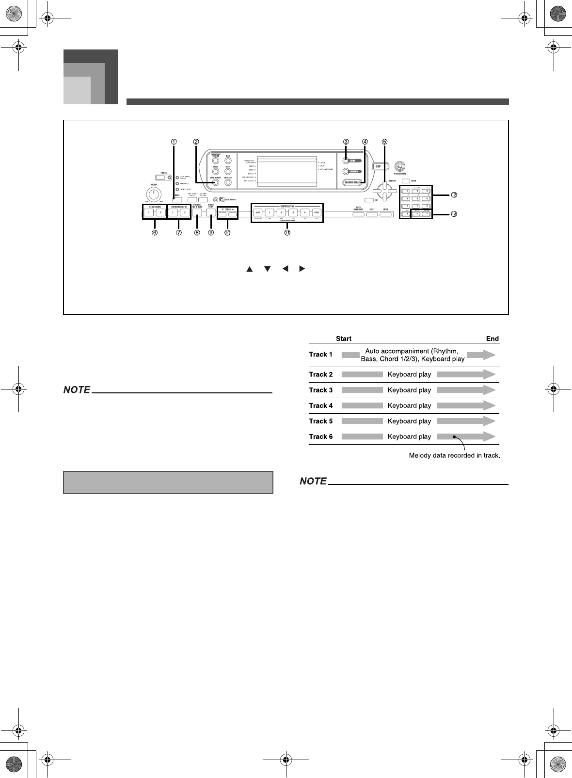
Song Memory
Function ....................... E-53
Tracks .................................................E-53
Basic Song Memory operations ..........E-54
Using Real-time Recording .................E-54
Mixer Mode Settings ...........................E-55
Playing Back from Song Memory........E-56
Recording Melody and Chords
with Step Recording ............................E-56
Recording Multiple Tracks...................E-59
Correcting Mistakes While Step
Recording............................................E-61
Editing Memory Contents....................E-62
Editing a Song.....................................E-64
Keyboard Settings ...... E-66
Using Layer.........................................E-66
Using Split ...........................................E-67
Using Layer and Split Together...........E-68
Transposing the Keyboard ..................E-69
Using Touch Response.......................E-69
Tuning the Keyboard...........................E-70
Changing Other Settings.....................E-71
Using the SMF
Player ..........................E-76
Playing Back an SMF ......................... E-78
Configuring Other Settings ................. E-78
MIDI ............................... E-80
What is MIDI? ..................................... E-80
General MIDI ...................................... E-80
Sending and Receiving MIDI
Messages ........................................... E-81
MIDI Settings...................................... E-81
Using the Data Download Service...... E-82
Troubleshooting .......... E-83
Specifications .............. E-85
Care of your
Instrument .................... E-87
DSP Algorithm List ......E-88
Appendix ........................A-1
Tone List............................................... A-1
Drum Assignment List ....................... A-12
Rhythm List ........................................ A-14
Fingered Chord Chart......................... A-16
Effect List............................................ A-18
MIDI Implementation Chart
705A-E-010A
CTK691E01-01.book 8 ページ 2003年9月29日 月曜日 午後4時47分

General Guide
E-9
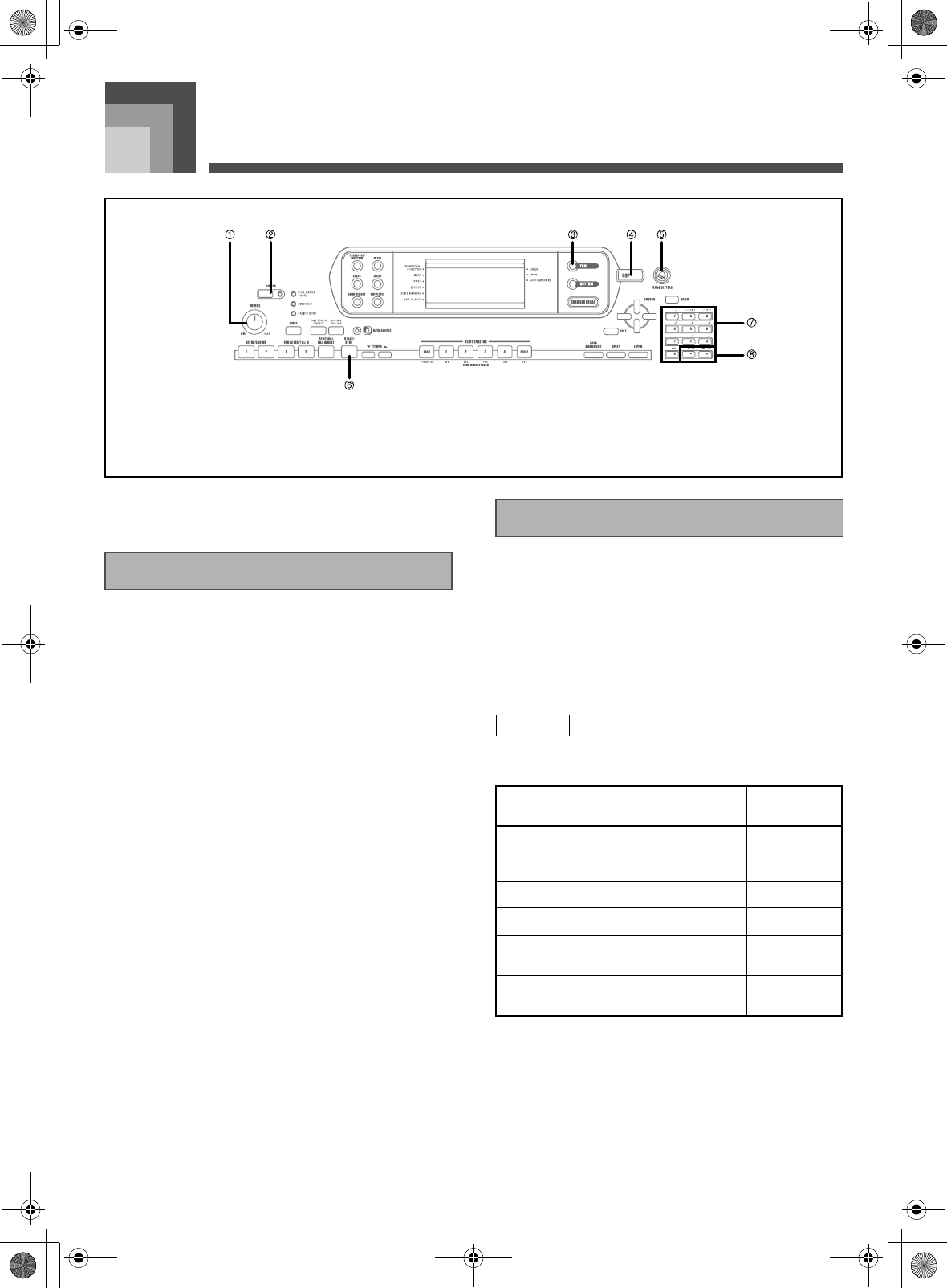
General Guide
705A-E-011A
CTK691E01-01.book 9 ページ 2003年9月29日 月曜日 午後4時47分

General Guide
E-10
1POWER button
2Power indicator
3SONG MEMORY button
4SYNTH button
5TRANSPOSE/FUNCTION button
6MIXER button
7EFFECT button
8SMF PLAYER button
9VOLUME knob
bk MODE button
bl ONE TOUCH PRESET button
bm ACCOMP VOLUME button
bn DATA ACCESS indicator
bo RHYTHM button
bp TONE button
bq DRAWBAR ORGAN button
br DSP button
bs PIANO SETTING button
bt EXIT button
ck AUTO HARMONIZE button
cl SPLIT button
cm LAYER button
cn [ ] / [ ] / [ ] / [ ]CURSOR buttons
co DEMO button (*3)
cp Speaker
cq Rhythm list
cr Tone list
cs Display
ct CHORD root names
dk Percussion instrument list
dl Chord types name
dm INTRO/ENDING 1/2 buttons
dn VARIATION/FILL-IN 1/2 buttons
do SYNCHRO/FILL-IN NEXT button
dp START/STOP button
dq TEMPO buttons
dr REGISTRATION buttons
a) BANK button
b) STORE button
ds SONG MEMORY TRACK buttons
JAttaching the Score stand (*1)
Insert the score stand into the slot at the top of the keyboard as shown in the illustration.
705A-E-012A
CTK691E01-01.book 10 ページ 2003年9月29日 月曜日 午後4時47分

E-11
General Guide
JPlaying a Demo Tune (*3)
Pressing the DEMO button starts demo tune play. There are 3 demo tunes, which continuously play in sequence. To stop demo tune
play, press either the DEMO button or the START/STOP button.
Pressing the [+]/[–] buttons skips to the next demo tune.
The PIANO SETTING button, Layer, and Split are disabled while a demo tune is playing.
*2
dt Number buttons
For input of numbers to change displayed settings.
ek [+]/[–] buttons (YES/NO)
Negative values can be changed only by using [+] and [–] to
increment and decrement the displayed value.
Rear Panel
el MIDI OUT terminal
em MIDI IN terminal
en SUSTAIN/ASSIGNABLE JACK terminal
eo PHONES/OUTPUT terminal
ep DC 9V jack
705A-E-013C
CTK691E01-01.book 11 ページ 2003年9月29日 月曜日 午後4時47分

General Guide
E-12
1. Pointers appear here to show when Transpose, the Keyboard Setting Mode, the Mixer Mode, Synthesizer,
Effect, Song Memory, or SMF player is being used.
2. The TONE indicator appears when you are selecting or viewing the TONE setting, while RHYTHM appears
for the RHYTHM setting.
3. Tone number (Numeric Area)/Tone name (Text Area)
The numeric area and text area are also used to indicate the rhythm number and rhythm name, and to indicate various
functions in the Synthesizer Mode, Mixer Mode, Registration Mode, and Song Memory Mode.
4. Octave Symbol
Appears when the note produced by the keyboard is one octave higher than the note indicated on the staff.
5. Notes you play on the keyboard, notes being played back from Song Memory, chord forms, and received MIDI
data* are shown in the staff on the display.
6. Pointers appear here to show when the layer, split, or auto harmonize is being used.
7. Level Meter
The velocity of each channel is indicated as one of three levels. This display also shows the Mixer channel’s on/off status.
Drawbar Organ Mode
In the Drawbar Organ Editing Mode, the level meter shows the position of each drawbar and the status of each
percussion parameter.
8. The beat number is indicated while a rhythm, Auto-accompaniment, or Song Memory Mode is being used.
9. The measure number is indicated while a rhythm, Auto-accompaniment, or Song Memory Mode is being used.
10. The number of beats per minute are indicated while a rhythm, Auto-accompaniment, or Song Memory Mode
is being used.
The tempo area is also used to indicate the Song Memory function’s clock.
11. REC flashes on the display during Song Memory record standby. REC remains on the display without flashing
while recording is in progress. STEP is displayed during step recording.
About the display
705A-E-014A
CTK691E01-01.book 12 ページ 2003年9月29日 月曜日 午後4時47分

E-13
General Guide
12. You can turn on the metronome to provide a reference beat for your keyboard play.
13. This display shows the note played on the keyboard, notes being played back from Song Memory, chord
forms, and received MIDI data*.
14. The name of the chord being played is shown on the display while Auto Accompaniment is being used.
* These items do not appear when a note outside the display range (C2 to C7) is received.
Display examples shown in this User’s Guide are intended for illustrative purposes only. The actual text and values that appear on
the display may differ from the examples shown in this User’s Guide.
Due to LCD element characteristics, display contrast changes depending on the angle from which you view it. The initial default
contrast setting is one that allows easy viewing for a musician seated directly in front of the display. You can also adjust the contrast
to the level that suits your particular needs. For more information, see page E-74.
705A-E-015A
CTK691E01-01.book 13 ページ 2003年9月29日 月曜日 午後4時47分

Power Supply
E-14
Power Supply
This keyboard can be powered by current from a standard
household wall outlet (using the specified AC adaptor) or by
batteries. Always make sure you turn the keyboard off
whenever you are not using it.
Always make sure you turn off the keyboard before loading
or replacing batteries.
1. Remove the battery compartment cover.
2. Load six D-size batteries into the battery
compartment.
Make sure that the positive (+) and negative (–)
ends are facing correctly.
3. Insert the tabs on the battery compartment
cover into the holes provided and close the
cover.
1Tab
The keyboard may not function correctly if you load or
replace batteries with power turned on. If this happens,
turning the keyboard off and then back on again should
return functions back to normal.
The following shows the approximate battery life.
Manganese batteries:
Approximately 4 hours
The above value is standard battery life at normal
temperature, with the keyboard volume at a medium
setting. Temperature extremes or playing at very loud
volume settings can shorten battery life.
Any of the following symptoms indicate low battery
power. Replace batteries as soon as possible whenever
any of the following occurs.
Dim power indicator
Instrument does not turn on
Display that is flickering, dim, or difficult to read
Abnormally low speaker/headphone volume
Distortion of sound output
Occasional interruption of sound when playing at
high volumes
Sudden power failure when playing at high volumes
Flickering or dimming of the display when playing at
high volume
Continued sound output even after you release a key
A tone that is totally different from the one that is
selected.
Abnormal rhythm pattern and demo tune play
Loss of power, sound distortion, or low volume when
playing from a connected computer or MIDI device
Misuse of batteries can cause them to leak, resulting in damage
to nearby objects, or to explode, creating the risk of fire and
personal injury. Always make sure you observe the following
precautions
Using batteries
To load batteries
Important Battery Information
Never try to take batteries apart or allow them to
become shorted.
Never expose batteries to heat or dispose of them by
incineration.
Never mix old batteries with new ones.
Never mix batteries of different types.
Do not charge the batteries.
Make sure the positive (+) and negative (–) ends of the
batteries are facing correctly.
705A-E-016A
CTK691E01-01.book 14 ページ 2003年9月29日 月曜日 午後4時47分

E-15
Power Supply
Misuse of batteries can cause them to leak resulting in damage
to nearby objects, or to explode, creating the risk of fire and
personal injury. Always make sure you observe the following
precautions
Make sure that you use only the AC adaptor specified for this
keyboard.
Rear Panel
1DC 9V jack
2AC adaptor AD-5
3AC outlet
Also note the following important warnings and precautions
when using the AC adaptor.
Misuse of the AC adaptor creates the risk of fire and electric
shock. Always make sure you observe the following
precautions.
Misuse of the AC adaptor creates the risk of fire and electric
shock. Always make sure you observe the following
precautions.
Make sure that the keyboard is turned off before
connecting or disconnecting the AC adaptor.
Using the AC adaptor for a long time can cause it to
become warm to the touch. This is normal and does not
indicate malfunction.
Use only batteries that are specified for use with this
product.
Remove batteries from the product if you do not plan
to use it for a long time.
Using the AC Adaptor
Specified AC Adaptor: AD-5
Be sure to use only the AC adaptor that is specified for
this product.
Use only a power source whose voltage is within the
rating marked on the AC adaptor.
Do not overload electrical outlets and extension cords.
Never place heavy objects on the cord or subject it to
heat.
Never try to modify the cord or subject it to excessive
bending.
Never twist or stretch the cord.
Should the electric cord or plug become damaged,
contact your original retailer or authorized CASIO
Service Provider.
Never touch the AC adaptor while your hands are
wet. Doing so creates the risk of electric shock.
Do not locate the electric cord near a stove or other
sources of heat.
Never pull on the cord when unplugging from the
electrical outlet. Always grasp the AC adaptor when
unplugging.
Insert the AC adaptor into the wall outlet as far as it
will go.
Unplug the AC adaptor from the wall outlet during
lightening storms or before leaving on a trip or other
long-term absence.
At least once a year, unplug the AC adaptor from the
wall outlet and wipe away any dust that is built up in
the area around the prongs of the plug.
705A-E-017A
CTK691E01-01.book 15 ページ 2003年9月29日 月曜日 午後4時47分

Power Supply
E-16
When you are using battery power, keyboard power turns off
automatically whenever you leave it on without performing
any operation for about 6 minutes. When this happens, press
the POWER button to turn power back on.
Auto Power Off is disabled (it does not function) when you
are using the AC adaptor to power the keyboard.
Hold down the TONE button while turning on the keyboard
to disable Auto Power Off.
When Auto Power Off is disabled, the keyboard does not
turn off automatically no matter how long it is left with no
operation being performed.
Auto Power Off is automatically enabled whenever you
turn on keyboard power.
Tone, rhythm, and other “main keyboard settings” in effect
when you turn off the keyboard manually by pressing
POWER button or when Auto Power Off turns off power are
still in effect the next time you turn power back on.
Be sure to press the POWER button to turn off power and
make sure that the LCD backlight is off before
disconnecting the AC adaptor or doing anything else.
Never disconnect the AC adaptor while the keyboard is turned
on or try to turn off power using any other technique besides
pressing the POWER button. Doing so can cause the contents of
the keyboard's Flash memory to become corrupted. Strange
keyboard operation and abnormal startup when power is
turned on are symptoms of corrupted Flash memory contents.
See “
Troubleshooting
” on page E-
83
for more information
.
Never press the POWER button while the following
message is on the keyboard’s display.
(message) “Pls Wait” or “Bulk In”
Turning off the keyboard while the above message is on the
display can cause user data (user tones, song memory data,
etc.) currently stored in keyboard memory to become corrupted.
Once corrupted, you may not be able to recall the data again
.
In addition to the above settings, data stored in the
Registration Mode and Song Memory Mode is also retained
when keyboard power is turned off.
J About Flash memory
Your keyboard comes with built-in Flash memory, which can continue
to hold data even when electrical power is totally cut off. This means
that even after batteries go completely dead, you can attach the AC
adaptor, turn on power, and still recall data stored in memory
.
When running under battery power, be sure to replace batteries
as soon as possible after the first signs of low battery power (dim
power indicator lamp, dim display characters, etc.) Though the
keyboard’s Flash memory is non-volatile (which means that data
is not lost when power is interrupted), data can be lost if power
suddenly fails while data is being written to flash memory
*.
*
While storing or deleting user data, while recording with the
synthesizer, while transferring data from a computer, etc
.
Use the procedure on page E-75 to initialize the keyboard,
which clears all memory data and returns settings to their
initial factory defaults.
Auto Power Off
To disable Auto Power Off
Settings
Main Keyboard Settings
Tone number, layer, split, split point, drawbar organ
tone settings, transpose, tuning, contrast settings, touch
response, reverb, chorus, DSP, equalizer, rhythm
number, tempo, keyboard channel, MIDI In Chord
Judge on/off, accomp MIDI out on/off, assignable jack
setting, accompaniment volume, user area tones
(Synthesizer Mode), user area accompaniments, user
DSP area, Auto Harmonize on/off, Auto Harmonize
type, Mixer hold, DSP hold, Auto Accompaniment
mode, all Mixer parameters, all Synthesizer Mode
parameters, Song Memory song numbers, SMF player
settings (play mode, manual play part, SMF playback
volume)
Turning Off the Keyboard
Memory Contents
Saving Setups and Memory Contents
Initializing the Keyboard
705A-E-018A
CTK691E01-01.book 16 ページ 2003年9月29日 月曜日 午後4時47分

Connections
E-17
Connections
Before connecting phones or other external equipment, be
sure to first turn down the volume settings of the keyboard
and the connected equipment. You can then adjust volume to
the desired level after connections are complete.
Rear Panel
JConnecting Phones 1
Connecting phones cuts off output from the keyboard’s built-
in speakers, so you can play even late at night without
disturbing anyone.
JAudio Equipment 2
Connect the keyboard to a audio equipment using a
commercially available connecting cord with a standard plug
on one end and two PIN plugs on the other end. Note that the
standard plug you connect to the keyboard must be a stereo
plug, otherwise you will be able to output only one of stereo
channels. In this configuration, you normally set the input
selector of the audio equipment to the terminal (usually
marked AUX IN or something similar) where the cord from
the keyboard is connected. See the user documentation that
comes with your audio equipment for full details.
JMusical Instrument Amplifier 3
Use a commercially available connecting cord to connect the
keyboard to a musical instrument amplifier.
Be sure to use a connecting cord that has a stereo
standard plug on the end you connect to the keyboard, and
a connector that provides dual channel (left and right) input
to the amplifier to which you are connecting. The wrong
type of connector at either end can cause one of the stereo
channels to be lost.
When connected to a musical instrument amplifier, set
the volume of the keyboard to a relatively low level and
make output volume adjustments using the amplifier’s
controls.
Connection Example
You can also connect the keyboard to a computer or
sequencer. See “MIDI” on page E-80 for details.
You can connect an optional sustain pedal (SP-2 or SP-20) to
the SUSTAIN/ASSIGNABLE JACK terminal to enable the
capabilities described below.
For details on how to select the pedal function you want, see
“Changing Other Settings” on page E-71.
1SUSTAIN/ASSIGNABLE JACK Terminal,
JSustain Pedal
With piano tones, depressing the pedal causes notes to
linger, much like a piano’s damper pedal.
With organ tones, depressing the pedal causes notes to
continue to sound until the pedal is released.
JSostenuto Pedal
As with the sustain pedal function described above,
depressing the sostenuto pedal causes notes to be
sustained.
This difference between a sostenuto pedal and sustain
pedal is the timing.
With a sostenuto pedal, you press the keys and then
depress the pedal before you release the keys. Only the
notes that are sounding when the pedal is depressed are
sustained.
Phones/Output Terminal
Sustain/Assignable jack Terminal
705A-E-019A
CTK691E01-01.book 17 ページ 2003年9月29日 月曜日 午後4時47分

Connections
E-18
JSoft Pedal
Depressing the pedal softens the sound of the notes being
played.
JRhythm Start/Stop Pedal
In this case, the pedal performs the same functions as the
START/STOP button.
Use only the accessories and options specified for this
keyboard. Use of non-authorized items creates the danger of
fire, electrical shock, and personal injury.
Accessories and Options
705A-E-020A
CTK691E01-01.book 18 ページ 2003年9月29日 月曜日 午後4時47分

Basic Operations
E-19
Basic Operations
This section provides information on performing basic
keyboard operations.
1. Press the POWER button to turn the keyboard
on.
2. Use the VOLUME knob to set the volume to a
relatively low level.
3. Play something on the keyboard.
This keyboard comes with tones built-in, as shown below.
A partial list of the available tone names is printed on the
keyboard console. See the “Tone List” on page A-1 of this
manual for a complete list.
“Advanced Tones” are variations of standard tones, which
are created by programming in effects (DSP) and other
settings.
For details about drawbar organ tones, see “Using the
Drawbar Organ Mode” on page E-22.
Standard Tones: 516 Preset Tones + 124 User Tones
1VOLUME 2POWER 3TONE
4DSP 5PIANO SETTING 6START/STOP
7Number buttons 8[+]/[–]
To play the keyboard
Selecting a Tone
Tone Types
Number Number of
Tones Tone Type DSP Line On/Off
(*1)
000-299 300 Advanced Tones On
300-499 200 Preset Tones Off
500-515 16 Drum Sets Off
600-699 100 User Tones (*2) On/Off (*3)
700-719 20 User Tones with Waves
(*4) On/Off (*3)
800-803 4 User Drum Sets with
Waves (*4) On/Off (*5)
705A-E-021A
CTK691E01-01.book 19 ページ 2003年9月29日 月曜日 午後4時47分

Basic Operations
E-20
Drawbar Organ Tones:
50 Preset Tones + 100 User Tones
*1: See “Changing Tones and Configuring DSP Effect
Settings” on page E-21.
*2: Memory area for tones created by you. See “Synthesizer
Mode” on page E-44. User tone areas 600 through 699
initially contain the same data as DSP types 000 through
099.
*3: Depends on source tone or user setting. See “Synthesizer
Mode” on page E-44 for more information.
*4: Area for data transferred from a computer. See “Using
the Data Download Service” on page E-82 for more
information. For information about waveforms, see
“Creating a User Tone” on page E-47.
*5: Depends on tone. This status can be checked by viewing
the DSP button. See “DSP Button” on page E-28 for more
information.
*6: Memory area for tones created by you. See “To edit a
drawbar organ tone” on page E-23. User drawbar organ
tone areas initially contain two sets of the same data as
drawbar organ tones types 000 through 049.
You cannot select tone numbers not included in the above
ranges (standard tones 516 through 599 and 720 through
799, and drawbar organ tones from 050 to 099). When you
use the [+] and [–] buttons to scroll through tone numbers,
scrolling jumps across the unused numbers. Pressing [+]
when 515 is selected, for example, jumps to 600.
1. Find the tone you want to use in the tone list and
note its tone number.
2. Press the TONE button.
3. Use the number buttons to input the three digit
tone number for the tone you want to select.
Example:
To select “332 ACOUSTIC BASS GM”, input 3, 3
and then 2.
Always input all three digits for the tone number, including
leading zeros (if any).
You can also increment the displayed tone number by
pressing [+] and decrement it by pressing [–].
When one of the drum sets is selected (tone numbers 500
through 515), each keyboard key is assigned a different
percussion sound. See page A-12 for details.
The term polyphony refers to the maximum number of notes
you can play at the same time. The keyboard has 32-note
polyphony, which includes the notes you play as well as the
rhythms and auto-accompaniment patterns that are played
by the keyboard. This means that when a rhythm or auto-
accompaniment pattern is being played by the keyboard, the
number of notes (polyphony) available for keyboard play is
reduced. Also note that some of the tones offer only 10-note
polyphony.
Number Number of
Tones Tone Type DSP Line On/Off
(*1)
000-049 50 Preset Tones On/Off (*5)
100-199 100 User Tones (*6) On/Off (*3)
To select a tone
Polyphony
705A-E-022A
CTK691E01-01.book 20 ページ 2003年9月29日 月曜日 午後4時47分

E-21
Basic Operations
A number of the tones that are available with this keyboard
have been recorded and processed using a technique called
digital sampling. To ensure a high level of tonal quality,
samples are taken in the low, mid, and high ranges and then
combined to provide you with sounds that are amazingly
close to the originals. You may notice very slight differences
in volume or sound quality for some tones when you play
them at different positions on the keyboard. This is an
unavoidable result of multiple sampling, and it is not a sign
of malfunction.
This keyboard has only a single DSP sound source. Because of
this, selecting tones for which DSP is enabled for multiple
parts when layering or splitting tones (page E-66, 67) can
cause conflicts. To avoid conflicts, DSP is allocated to the last
DSP enabled tone, and DSP is disabled (DSP line OFF) for all
other parts.
DSP line is a parameter that controls whether or not the
currently selected DSP effect is applied to a part.* Each tone
has a DSP line parameter. Selecting a tone for a part applies
the tone’s DSP line parameter setting to all parts.
* The DSP line parameter is turned on (DSP effect is
applied) for the 300 Advanced Tones numbered 000
through 299, and turned off (DSP effect not applied) for
the 200 preset tones from 300 to 499. For information
about other tones, see “Tone Types” on page E-19.
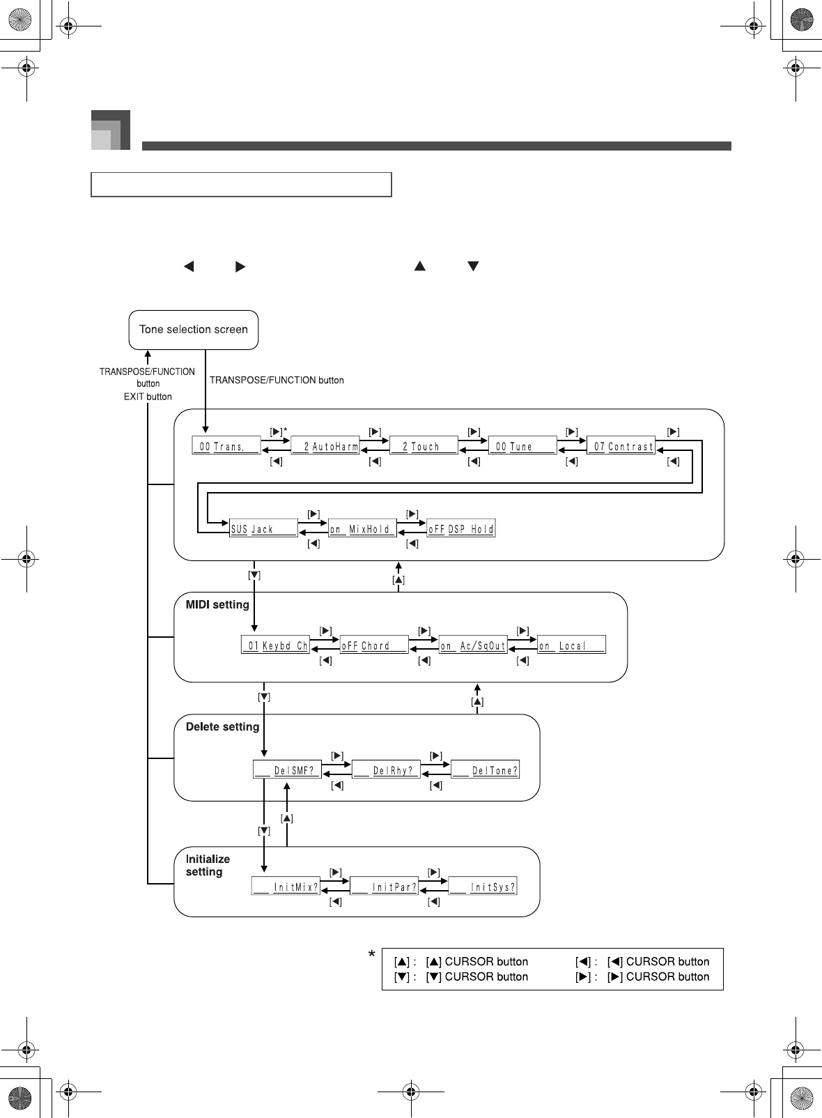
Pressing this button changes the setup of the keyboard to
optimize it for piano play.
Settings
J To optimize keyboard settings for piano play
1. Press the PIANO SETTING button.
2. Now try playing something on the keyboard.
The notes you play will sound with a piano tone.
3. If you want to play with rhythm accompaniment,
press the START/STOP button.
This causes a rhythm that is optimized for piano
will start to play.
To stop rhythm play, press the START/STOP
button again.
Pressing the PIANO SETTING button while a rhythm is
playing stops rhythm play and then changes the keyboard
setup.
Pressing the PIANO SETTING button while the keyboard is
in the Synthesizer Mode or other mode exits the current
mode and then changes the keyboard setup.
The setup of the keyboard does not change if you press the
PIANO SETTING button when any one of the following
exists.
* During real-time recording, step recording, or while
using the editing function of the Song Memory
* While the data save or overwrite message is on the
display
* During a registration data save operation
Digital Sampling
Changing Tones and Configuring DSP
Effect Settings
PIANO SETTING Button
Tone number: “000 St.GrPno”
Rhythm number: “120 Pf Bld 1”
Accompaniment Mode: Normal
Layer: Off
Split: Off
Auto Harmonize: Off
Transpose: 0
Touch Response: Off: Returns to initial default
On: No change
Assignable Jack: SUS
Local Control: On
Mixer Channel 1 Parameter
Setup: Depends on tone
705A-E-023A
CTK691E01-01.book 21 ページ 2003年9月29日 月曜日 午後4時47分

Using the Drawbar Organ Mode
E-22
Using the D rawbar Organ Mode
Your keyboard has built-in “drawbar organ tones” that can be altered using nine digital drawbars whose operations are similar to
the controls on a drawbar organ. You can also select percussion or key click. There is room in memory for storage of up to 100 user-
created drawbar tone variations.
Drawbar Organ Mode Operational Flow
* You can also display the drawbar organ tone selection screen from the Song Memory Mode or SMF Playback Mode screen.
In this case, however, the Drawbar Organ Tone Editing Screen does not appear.
1DRAWBAR ORGAN 2[ ]/[ ]/[ ]/[ ] CURSOR 3EXIT
4Number buttons 5[+]/[–]
705A-E-024A
CTK691E01-01.book 22 ページ 2003年9月29日 月曜日 午後4時47分

E-23
Using the Drawbar Organ Mode
1. Find the drawbar organ tone you want to use in
the tone list and note its tone number.
2. Press the DRAWBAR ORGAN button.
This causes the drawbar organ tone selection
screen to appear.
1Tone Number
2Tone Name
3. Use the number buttons to input the three digit
tone number for the tone you want to select.
Always input all three digits for the tone number, including
leading zeros (if any).
You can also increment the displayed tone number by
pressing [+] and decrement it by pressing [–].
1. Select the drawbar organ tone (000 to 049, 100
to 199) you want to edit.
2.
Use the [ ] and [ ] CURSOR buttons to display
the drawbar organ tone editing screen. Select the
parameter whose setting you want to change
.
Example:
Selecting the “Ft16’” parameter
1Parameter Setting
2Parameter Name
There are a total of 13 parameters. You can use
the [ ] and [ ] CURSOR buttons to cycle
through them. See “Parameter Details” on page
E-24 for more information.
While the “More?” screen is on the display, you
can advance to the synthesizer and DSP effect
editing screens by pressing the [ ] CURSOR
button or the [+] button.
3. Use the [ ] and [ ] CURSOR buttons or the
[+] and [–] buttons to change the setting of the
currently displayed parameter.
You can also change a parameter setting by
entering a value with the number buttons.
You can monitor the changes in a tone by playing
notes on the keyboard as you adjust parameter
settings.
Selecting a different tone after you edit parameters
replaces parameter settings with those of the newly
selected tone.
If you have drawbar organ tones assigned to more than
one channel, changing the drawbar organ tone setting for
one of the channels causes the same setting to be applied
to all of the other channels as well.
See “To save an edited drawbar organ tone” on page E-25
for information about saving your edits.
As with standard (non-drawbar) tones, you can edit the
Synthesizer Mode parameters and DSP parameters of
drawbar organ tones (See “Drawbar Organ Mode
Operational Flow” on page E-22).
1. Use the [ ] and [ ] CURSOR buttons to
display “More?”, and then press the [ ]
CURSOR button.
This enters the Synthesizer Mode, which is
indicated by the pointer next to SYNTH on the
display screen.
For the remainder of this procedure, perform the
steps starting from step 3 under “Creating a User
Tone” on page E-47.
To select a drawbar organ tone
To edit a drawbar organ tone
Editing Synthesizer Mode Parameters and
DSP Parameters of Drawbar Organ Tones
705A-E-025A
CTK691E01-01.book 23 ページ 2003年9月29日 月曜日 午後4時47分

Using the Drawbar Organ Mode
E-24
The following provides details about the parameters you can
configure using the drawbar organ tone editing screen.
This parameter defines the position of each drawbar, and the
volume of each overtone. The larger the value, the greater the
corresponding overtone’s volume.
(Ft: Feet)
The parameter determines whether or not a key click is added
when a sustained tone configured using the drawbars is
played.
This parameter lets you add percussion sound, which
provides modulation to sustained tones that you create.
When you hold down a key on the keyboard, the sound
produced decays until it is no longer audible. Pressing the key
again sounds the note again at a louder volume. Percussion
has “2nd Percussion” (2nd overtone pitch) and “3rd
Percussion” (3rd overtone pitch) settings, each of which can
be turned on or off.
You can also specify the percussion decay time, which
controls how long it takes for the percussion sound to decay.
JDisplay Contents in the Drawbar Organ Mode
In the Drawbar Organ Mode, the current status of the
drawbar positions, key click, and percussion parameters are
indicated on the display’s bar graph as shown in the
illustrations below. There is one line for each parameter, and
the bottom segment of the selected parameter line flashes.
The bottom segment of the bar graph column that represents
the currently selected parameter flashes to indicate that it is
selected.
None of the channel numbers (1 to 16) are displayed in the
drawbar organ tone selection mode and editing mode.
Drawbar Position Graph
Click and Percussion On/Off Graph
Percussion Decay Time Graph
Parameter Details
Drawbar Position
Parameter Name Parameter Display
Indication Settings
Drawbar 16’ Ft16’ 0 to 3
Drawbar 5 1/3’ Ft 5 1/3’ 0 to 3
Drawbar 8’ Ft 8’ 0 to 3
Drawbar 4’ Ft 4’ 0 to 3
Drawbar 2 2/3’ Ft 2 2/3’ 0 to 3
Drawbar 2’ Ft 2’ 0 to 3
Drawbar 1 3/5’ Ft 1 3/5’ 0 to 3
Drawbar 1 1/3’ Ft 1 1/3’ 0 to 3
Drawbar 1’ Ft 1’ 0 to 3
Click
Parameter Name Parameter Display
Indication Settings
Click Click oFF:
on:
Click Off
Click On
Percussion
Parameter Name Parameter Display
Indication Settings
2nd Percussion Second oFF:
on:
Off
On
3rd Percussion Third oFF:
on:
Off
On
Percussion Decay Time Decay 000 to 127
Setting Value 0 1 2 3
Display
Off
On
Flash
Setting Value Off On
Display
Setting Value 0-31 32-63 64-95 96-127
Display
705A-E-026A
CTK691E01-01.book 24 ページ 2003年9月29日 月曜日 午後4時47分

E-25
Using the Drawbar Organ Mode
1. After editing parameters, use the [ ] and [ ]
CURSOR buttons to display “More?”.
2. Press the [ ] CURSOR button three times to
display the screen for inputting a tone name and
assigning a tone number.
3. Use the [+] and [–] buttons to select a tone
number.
You can select a tone number in the range of 100
to 199.
4. After the tone name is the way you want, press
the [ ] CURSOR button to store the tone.
Use the [+] and [–] buttons to scroll through
letters at the current cursor location.
Use the [ ] and [ ] CURSOR buttons to move
the cursor left and right.
See the page E-49 for information about inputting
text.
5. After everything is the way you want, press the
[ ] CURSOR button to store the tone.
This will display a confirmation message asking
whether you really want to save the data. Press
the YES button to save the data.
After the save operation is complete, the message
“Complete” appears and then the display returns
to the tone selection or rhythm selection screen.
To cancel save, press the EXIT button.
To save an edited drawbar
organ tone
705A-E-027A
CTK691E01-01.book 25 ページ 2003年9月29日 月曜日 午後4時47分

Applying Effects to Tones
E-26
Applying Effects to Tones
This keyboard provides you with a selection of effects that
you can apply to tones.
The built-in effects include a wide variety of variations that
give you access to a selection of general digital effects.
The following shows how the effects of this keyboard are
organized.
JDSP
DSP effects are applied to the connection between the sound
source and output. You can select distortion and modulation
effects. You can create DSP effect setups and also transfer
downloaded DSP data from your computer. The keyboard
has memory that lets you store up to 100 DSP effect setups.
See “Using the Data Download Service” on page E-82 and
“Saving the Settings of DSP Parameters” on page E-28 for
more information.
JREVERB
Reverb simulates the acoustics of specific types of
environments. You can choose from among 16 different
reverb effects, including “Room” and “Hall.”
JCHORUS
The chorus effect gives sound greater depth by causing it to
vibrate. You can choose from among 16 different chorus
effects, including “Chorus” and “Flanger.”
The equalizer is another type of effect that you can use to
make adjustments in tone quality. Frequencies are divided
among a number of bands, and raising and lowering the level
of each frequency band alters the sound.
You can reproduce the optimal acoustics for the type of music
you are playing (classics, for example) by selecting the
applicable equalizer setting.
In addition to the 100 built-in effect types, you can also edit
effect types to create your own and store them in user
memory. You can have up to 100 effect types in user memory
at one time. You can also select the DSP type of the last DSP
enabled tone that you used. This means you always have
access to the DSP type of Advanced Tones and tones you
download over the Internet. To select the DSP type of the last
DSP enabled tone that you used, select “ton” in step 3 of the
procedure below.
Perform the following steps to select a DSP type.
When using a DSP effect, you should use the Mixer to
confirm that the DSP lines of the required parts are turned
on. See “Mixer Function” on page E-39 for more
information.
1. Press the EFFECT button so the pointer
appears next to EFFECT on the display.
1EFFECT 2EXIT 3DSP
4[ ]/[ ]/[ ]/[ ] CURSOR 5Number buttons 6[+]/[–]
Effect Blocks
Selecting a DSP Type
705A-E-028A
CTK691E01-01.book 26 ページ 2003年9月29日 月曜日 午後4時47分

E-27
Applying Effects to Tones
2. Press the [ ] CURSOR button.
The DSP type setting screen will appear
automatically about fives seconds after you press
the button.
3. Use the [+] and [–] buttons or the number
buttons to select the type of DSP you want.
See the “Effect List” on page A-18 for information
about the DSP types that can be selected.
Here you could also change the parameters of the
effect you selected, if you want. See “Changing
the Settings of DSP Parameters” for more
information.
The DSP type display area shows the DSP number (000 to
199) or “ton” (user tone created using DSP).
You can control the relative strength of a DSP and how it is
applied. See the following section titled “DSP Parameters” for
more information.
1. After selecting the DSP type you want, use the
[ ] and [ ] CURSOR buttons to display the
parameter whose setting you want to change.
This displays the parameter setting screen.
2. Use the [+] and [–] buttons or the number
buttons to make the parameter setting you
want.
Pressing the [+] and [–] buttons at the same time
returns the parameter to its recommended
setting.
3. Press the EFFECT or EXIT button.
This exits the tone or ryhthm setting screen.
The following describes the parameters for each DSP.
JDSP
zParameter 0 to 7
These parameters differ in accordance with the
algorithm* of the selected DSP type. See the “Effect List”
on page A-18 and the “DSP Algorithm List” on page E-88
for more information.
* Effector structure and operation type
zDSP Reverb Send (Range: 000 to 127)
Specifies how much of the post-DSP sound should be sent
to reverb.
zDSP Chorus Send (Range: 000 to 127)
Specifies how much of the post-DSP sound should be sent
to chorus.
Whether or not an effect is applied to the parts that are
sounding also depends on Mixer Mode Reverb Send,
Chorus Send, and DSP on/off settings. See “Mixer
Function” on page E-39 for more information.
Playing a demo tune (page E-11) automatically changes
the effect to the one that is assigned to the tune. You
cannot change or cancel a demo tune effect.
Changing the effect setting while sound is being output by
the keyboard causes a slight break in the sound when the
effect changes.
A number of tones, called “Advanced Tones,” automatically
turn on the DSP line for richer, higher quality sound. If you
assign an Advanced Tone to a keyboard part (Channels 1
through 4), the DSP line turns on automatically and the
DSP selection changes in accordance with the settings of
the Advanced Tone. Also, the Mixer Mode DSP line on/off
setting for the keyboard part to which the Advanced Tone
is assigned is turned on.*
* The Mixer DSP line setting is automatically turned off
for each part that does not have an Advanced Tone
assigned.
Because of this, DSP effects previously applied to
these parts are cancelled, which can make their tone
sound different. In this case, display the Mixer screen
and turn DSP back on.
Changing the Settings of DSP Parameters
DSP Parameters
705A-E-029A
CTK691E01-01.book 27 ページ 2003年9月29日 月曜日 午後4時47分

Applying Effects to Tones
E-28
You can save up to 100 modified DSPs in the user area for
later recall when you need them.
User DSP areas 100 through 199 initially contain the same
data as DSP types 000 through 099.
1. After making the DSP parameter settings you
want, press the [ ] CURSOR button.
This causes the DSP number of the user area
where the DSP will be saved to flash on the
display.
2. Use the [+] and [–] buttons to select the user
DSP area number where you want to save the
new DSP.
You can select a user DSP area number in the
range of 100 to 199 only.
3. After the user DSP area number you want is
selected, press the [ ] CURSOR button.
Use the [+] and [–] buttons to scroll through
letters at the current cursor location.
Use the [ ] and [ ] CURSOR buttons to move
the cursor left and right.
See the page E-49 for information about inputting
text.
4. After everything is the way you want, press the
[ ] CURSOR button to store the effect.
This will display a confirmation message asking
whether you really want to save the data. Press
the YES button to save the data.
The message “Complete” appears momentarily
on the display, followed by the tone or rhythm
selection screen.
Checking the DSP button will tell you whether or not DSP is
enabled for the tone that is currently selected for a part. The
DSP button will be lit for a tone that is DSP enabled (DSP line
ON), and unlit for a tone that is DSP disabled (DSP line OFF).
For example, when you move each part while using the split/
layer function, the DSP button lights or goes out in
accordance with that parts setting.
Pressing the DSP button toggles the tone of the part you are
currently playing on the keyboard between enabled (DSP line
ON) and disabled (DSP line OFF).
1. Press the DSP button to toggle DSP line for the
currently selected part on and off.
Perform the following steps to select REVERB.
1. Press the EFFECT button, so the pointer
appears next to EFFECT on the display screen.
1Pointer
2. Press the [ ] CURSOR button once.
This displays the reverb editing screen.
3. Press the [ ] CURSOR button.
The reverb type setting screen will appear
automatically about fives seconds after you press
the button.
4. Use the [+] and [–] buttons or the number
buttons to scroll through the reverb types until
the one you want is displayed, or use the
number buttons to input the reverb number you
want to select.
See the list on page A-18 for information about
the types of REVERB effects that are available.
Here you could also change the parameters of the
effect you selected, if you want. See “Changing
the Settings of REVERB Parameters” for more
information.
You can control the relative strength of a reverb and how it is
applied. See the following section titled “REVERB
Parameters” for more information.
Saving the Settings of DSP Parameters
DSP Button
To turn DSP line on and off
Selecting REVERB
Changing the Settings of REVERB
Parameters
705A-E-030B
CTK691E01-01.book 28 ページ 2003年9月29日 月曜日 午後4時47分

E-29
Applying Effects to Tones
1. After selecting the reverb type you want, use
the [ ] and [ ] CURSOR buttons to display
the parameter whose setting you want to
change.
This displays the parameter setting screen.
Example:
To set the Reverb Time parameter
2. Use the [+] and [–] buttons or the number
buttons to input the parameter setting you want.
3. Press the EFFECT or EXIT button.
This returns to the tone or rhythm selection
screen.
Reverb effects are associated with either a reverb type or
delay type. Parameter settings depend upon the associated
type.
Reverb Type (No. 0 to 5, 8 to 13)
zReverb Level (Range: 000 to 127)
Controls the reverb size. A larger number produces
larger reverb.
zReverb Time (Range: 000 to 127)
Controls how long reverb continues. A larger
number produces longer reverb.
zER Level (Initial Echo Sound) (Range: 000 to 127)
This parameter controls the initial reverb volume.
The initial echo sound is the first sound reflected
from the walls and ceiling when a sound is output
by this keyboard. A larger value specifies a larger
echo sound.
zHigh Damp (Range: 000 to 127)
Adjusts the damping of high frequency
reverberation (high sound). A smaller value damps
high sounds, creating a dark reverb. A larger value
does not damp high sounds, for a brighter reverb.
Delay Type (No. 6, 7, 14, 15)
zDelay Level (Range: 000 to 127)
Specifies the size of the delay sound. A higher value
produces a larger delay sound.
zDelay Feedback (Range: 000 to 127)
Adjusts delay repeat. A higher value produces a
greater number of repeats.
zER Level
Same as Reverb Type
zHigh Damp
Same as Reverb Type
Whether or not an effect is applied to the parts that are
sounding also depends on Mixer Mode Reverb Send,
Chorus Send, and DSP on/off settings. See “Mixer
Function” on page E-39 for more information.
Perform the following steps to select CHORUS.
1. Press the EFFECT button, so the pointer
appears next to EFFECT on the display screen.
2. Press the [ ] CURSOR button twice.
This displays the chorus editing screen.
3. Press the [ ] CURSOR button.
The chorus type setting screen will appear
automatically about fives seconds after you press
the button.
4. Use the [+] and [–] buttons or the number
buttons to scroll through the chorus types until
the one you want is displayed, or use the
number buttons to input the chorus number you
want to select.
See the list on page A-18 for information about
the types of CHORUS effects that are available.
Here you could also change the parameters of the
effect you selected, if you want. See “Changing
the Settings of CHORUS Parameters” for more
information.
You can control the relative strength of an effect and how it is
applied. The parameters you can control depend on the effect.
See the following section titled “CHORUS Parameters” for
more information.
1. After selecting the chorus type you want, use
the [ ] and [ ] CURSOR buttons to display
the parameter whose setting you want to
change.
2. Use the [+] and [–] buttons or the number
buttons to input the parameter setting you want.
REVERB Parameters
Selecting CHORUS
Changing the Settings of CHORUS
Parameters
705A-E-031A
CTK691E01-01.book 29 ページ 2003年9月29日 月曜日 午後4時47分

Applying Effects to Tones
E-30
3. Press the EFFECT or EXIT button.
This returns to the tone or rhythm selection
screen.
Chorus Level (Range: 000 to 127)
Specifies the size of the chorus sound.
Chorus Rate (Range: 000 to 127)
Specifies the undulation speed of the chorus sound. A
higher value produces faster undulation.
Chorus Depth (Range: 000 to 127)
Specifies the undulation depth of the chorus sound. A
higher value produces deeper undulation.
Whether or not an effect is applied to the parts that are
sounding also depends on Mixer Mode Reverb Send,
Chorus Send, and DSP on/off settings. See “Mixer
Function” on page E-39 for more information.
This keyboard has a built-in four-band equalizer and 10
different settings from which you can choose. You can adjust
the gain (volume) of all four equalizer bands within the range
of –12 to 0 to +12.
1. Press the EFFECT button so the pointer
appears next to EFFECT on the display screen.
2. Press the [ ] CURSOR button three times.
This displays the equalizer editing screen.
3. Press the [ ] CURSOR button.
The equalizer type setting screen will appear
automatically about fives seconds after you press
the button.
4. Use the [+] and [–] buttons or the number
buttons to select the equalizer type you want.
See the list on page A-18 for information about
the equalizer types that are available.
Example:
To select Jazz
Pressing the EXIT or EFFECT button exits the
equalizer setting screen.
1. After selecting the equalizer type you want, use
the [ ] and [ ] CURSOR buttons to select
the band whose gain you want to adjust.
Example:
To adjust the HIGH band
2. Use the [+] and [–] buttons or the number
buttons to adjust the band gain.
Example:
To adjust the gain to 10
Pressing the EXIT or EFFECT button exits the
equalizer setting screen.
Changing to another equalizer type causes the band gain
settings to change to the initial settings for the newly
selected equalizer type automatically.
CHORUS Parameters
Using the Equalizer
To select the equalizer type
To adjust the gain (volume) of a band
705A-E-032A
CTK691E01-01.book 30 ページ 2003年9月29日 月曜日 午後4時47分

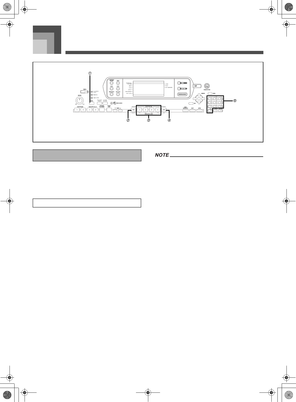
Auto Accompaniment
E-31
Auto Accompaniment
This keyboard automatically plays bass and chord parts in
accordance with the chords you finger. The bass and chord
parts are played using sounds and tones that are
automatically selected to select the rhythm you are using. All
of this means that you get full, realistic accompaniments for
the melody notes you play with your right hand, creating the
mood of a one-person ensemble.
Use the MODE button to select the accompaniment mode you
want to use. Each press of the MODE button cycles through
the available accompaniment modes as shown in the
illustration below.
Only rhythm sounds are produced when all
accompaniment mode lamps are off.
The currently selected accompaniment mode is shown by
the mode lamps above the MODE button. Information on
using each of these modes starts from page E-33.
1MODE 2ONE TOUCH PRESET 3ACCOMP VOLUME
4RHYTHM 5EXIT 6INTRO/ENDING 1/2
7VARIATION/FILL-IN 1/2 8SYNCHRO/FILL-IN NEXT 9START/STOP
bk TEMPO bl AUTO HARMONIZE bm Number buttons
bn [+]/[–]
About the MODE button
705A-E-033B
CTK691E01-01.book 31 ページ 2003年9月29日 月曜日 午後4時47分

Auto Accompaniment
E-32
This keyboard provides you with 140 exciting rhythms that
you can select using the following procedure.
You can also transfer accompaniment data from your
computer and store up to 16 of them as user rhythms in
keyboard memory. See “Using the Data Download Service”
on page E-82 for more information.
Initially, nothing is stored in the user rhythm memory area.
1. Find the rhythm you want to use in the rhythm
list and note its rhythm number.
Not all of the available rhythms are shown on the
rhythm list printed on the keyboard console. For a
complete list, see the “Rhythm List” on page A-
14.
2. Press the RHYTHM button.
1Number and name of selected rhythm
2Appears when RHYTHM button is pressed
3. Use the number buttons to input the three digit
rhythm number for the rhythm you want to
select.
Example:
To select “041 ROCK 2”, input 0, 4 and then 1.
You can also increment the displayed rhythm number by
pressing [+] and decrement it by pressing [–].
1. Press VARIATION/FILL-IN button 1 or 2.
This starts the play of the selected rhythm.
To stop rhythm play, press the START/STOP
button.
Chords will sound along with the rhythm if any of the three
accompaniment mode lamps above the MODE button is lit.
if you want to play the rhythm pattern without chords, press
the MODE button until all of the lamps are off.
You can adjust the tempo of rhythm play within a range of 30
to 255 beats per minute. The tempo setting is used for Auto
Accompaniment chord play, and song memory operations.
Press one of the TEMPO buttons ( or ).
Pressing both TEMPO buttons ( and ) at the same
time resets the tempo to the default value of the currently
selected rhythm.
Selecting a Rhythm
To select a rhythm
Playing a Rhythm
To play a rhythm
Adjusting the Tempo
To adjust the tempo
: Increments displayed value (increases tempo)
: Decrements displayed value (decreases tempo)
705A-E-034A
CTK691E01-01.book 32 ページ 2003年9月29日 月曜日 午後4時47分

E-33
Auto Accompaniment
The following procedure describes how to use the keyboard’s
Auto Accompaniment feature. Before starting, you should
first select the rhythm you want to use and set the tempo of
the rhythm to the value you want.
1. Use the MODE button to select FULL RANGE
CHORD, FINGERED, or CASIO CHORD as the
accompaniment mode.
2. Press the START/STOP button to start play of
the currently selected rhythm.
3. Play a chord.
The actual procedure you should use to play a
chord depends on the currently selected
accompaniment mode. Refer to the following
pages for details on chord play.
1Chord name
2Current measure number and beat number
3Basic fingering of current chord
(May be different from chord actually being played
on the keyboard.)
4. To stop Auto Accompaniment play, press the
START/STOP button again.
This method of chord play makes it possible for anyone to
easily play chords, regardless of previous musical knowledge
and experience. The following describes the CASIO CHORD
“accompaniment keyboard” and “melody keyboard,” and
tells you how to play CASIO CHORDs.
JCASIO CHORD Accompaniment Keyboard and
Melody Keyboard
The accompaniment keyboard can be used for playing
chords only. No sound will be produced if you try playing
single melody notes on the accompaniment keyboard.
JChord Types
CASIO CHORD accompaniment lets you play four types of
chords with minimal fingering.
It makes no difference whether you press black or white
keys to the right of a major chord key when playing minor
and seventh chords.
Using Auto Accompaniment
To use Auto Accompaniment
CASIO CHORD : Page E-33
FINGERED : Page E-34
FULL RANGE CHORD : Page E-34
CASIO CHORD
Chord Types Example
Major chords
Major chord names are marked
above the keys of the
accompaniment keyboard. Note
that the chord produced when you
press an accompaniment keyboard
does not change octave, regardless
of which key you use to play it.
C Major (C)
Minor chords (m)
To play a minor chord, keep the
major chord key depressed and
press any other accompaniment
keyboard key located to the right
of the major chord key.
C minor (Cm)
Seventh chords (7)
To play a seventh chord, keep the
major chord key depressed and
press any other two
accompaniment keyboard keys
located to the right of the major
chord key.
C seventh (C7)
Minor seventh chords (m7)
To play a minor seventh chord,
keep the major chord key
depressed and press any other
three accompaniment keyboard
keys located to the right of the
major chord key.
C minor seventh (Cm7)
705A-E-035A
CTK691E01-01.book 33 ページ 2003年9月29日 月曜日 午後4時47分

Auto Accompaniment
E-34
FINGERED provides you with a total of 15 different chord
types. The following describes the FINGERED
“accompaniment keyboard” and “melody keyboard”, and
tells you how to play a C-root chord using FINGERED.
JFINGERED Accompaniment Keyboard and
Melody Keyboard
The accompaniment keyboard can be used for playing
chords only. No sound will be produced if you try playing
single melody notes on the accompaniment keyboard.
See the “Fingered Chord Chart” on page A-16 for details on
playing chords with other roots.
*1: Inverted fingerings cannot be used. The lowest note is
the root.
*2: The same chord can be played without pressing the 5th
G.
Except for the chords specified in note*1above, inverted
fingerings (i.e. playing E-G-C or G-C-E instead of C-E-G)
will produce the same chords as the standard fingering.
Except for the exception specified in note*2 above, all of the
keys that make up a chord must be pressed. Failure to
press even a single key will not play the desired
FINGERED chord.
This accompaniment method provides a total of 38 different
chord types: the 15 chord types available with FINGERED
plus 23 additional types. The keyboard interprets any input of
three or more keys that matches a FULL RANGE CHORD
pattern to be a chord. Any other input (that is not a FULL
RANGE CHORD pattern) is interpreted as melody play.
Because of this, there is no need for a separate
accompaniment keyboard, so the entire keyboard, from end
to end, functions as a melody keyboard that can be used for
both melody and chords.
JFULL RANGE CHORD Accompaniment Keyboard
and Melody Keyboard
Chords Recognized by This Keyboard
The following table identifies patterns that are recognized
as chords by FULL RANGE CHORD.
FINGERED
FULL RANGE CHORD
Pattern Type Number of Variations
FINGERED
The 15 chord patterns shown under
FINGERED on page E-34. See the
“Fingered Chord Chart” on page A-16
for details on playing chords with other
roots.
Standard
Fingerings
23 standard chord fingerings. The
following are examples of the 23 chords
available with C as the bass note.
705A-E-036A
CTK691E01-01.book 34 ページ 2003年9月29日 月曜日 午後4時47分

E-35
Auto Accompaniment
Example:
To play the chord C major.
Any of the fingerings shown in the illustration below will
produce C major.
As with the FINGERED mode (page E-34), you can play
the notes that form a chord in any combination (1).
When the lowest note of a chord is separated from its
neighboring note by six or more semitones, the lowest note
becomes the bass note (2).
This keyboard lets you insert a short intro into a rhythm
pattern to make startup smoother and more natural.
The following procedure describes how to use the Intro
feature. Before starting, you should first select the rhythm you
want to use, set the tempo, and use the MODE button to select
the chord play method you want to use (NORMAL, CASIO
CHORD, FINGERED, FULL RANGE CHORD).
1. Press INTRO/ENDING button 1 or 2.
With the above setup, the intro pattern is played
and the auto accompaniment with intro pattern
starts as soon as you play chords on the
accompaniment keyboard.
The standard rhythm pattern starts to play after the intro
pattern is complete.
Fill-in patterns let you momentarily change the rhythm
pattern to add some interesting variation to your
performances.
The following procedure describes how to use the Fill-in
feature.
1. Press the START/STOP button to start rhythm
play.
2. Select the fill-in variation you want.
To insert Fill-in 1, press the VARIATION/FILL-
IN 1 button while Variation 1 of the rhythm is
playing.
To insert Fill-in 2, press the VARIATION/FILL-
IN 2 button while Variation 2 of the rhythm is
playing.
Only the SYNCHRO/FILL-IN NEXT button is operational
while an intro is playing.
Holding down the SYNCHRO/FILL-IN NEXT or
VARIATION/FILL-IN 1/2 buttons causes the fill-in pattern to
repeat.
Using an Intro Pattern
To insert an intro
Using a Fill-in Pattern
To insert a fill-in
705A-E-037A
CTK691E01-01.book 35 ページ 2003年9月29日 月曜日 午後4時47分

Auto Accompaniment
E-36
In addition to the standard rhythm pattern, you can also
switch to a secondary “variation” rhythm pattern for a bit of
variety.
1. Press the START/STOP button to start rhythm
play.
2. Press the SYNCHRO/FILL-IN NEXT button.
If a Variation 1 rhythm is currently playing, this
plays Fill-in 1, followed by Fill-in 2, and then
switches to the Variation 2 rhythm.
If a Variation 2 rhythm is currently playing, this
plays Fill-in 2, followed by Fill-in 1, and then
switches to the Variation 1 rhythm.
Holding down the SYNCHRO/FILL-IN NEXT
button causes the fill-in pattern to repeat.
You can set up the keyboard to start rhythm play at the same
time you play the accompaniment on the keyboard.
The following procedure describes how to use synchro start.
Before starting, you should first select the rhythm you want to
use, set the tempo, and use the MODE button to select the
chord play method you want to use (NORMAL, CASIO
CHORD, FINGERED, FULL RANGE CHORD).
1. Press the SYNCHRO/FILL-IN NEXT button to
put the keyboard into synchro start standby.
2. Play a chord and the rhythm pattern starts to
play automatically.
If the MODE button is set to NORMAL, only the rhythm
plays (without a chord) when you play on the
accompaniment keyboard.
If you press the INTRO/ENDING button 1 or 2 before
playing anything on the keyboard, the rhythm starts
automatically with an intro pattern when you play
something on the accompaniment keyboard.
To cancel synchro start standby, press the SYNCHRO/
FILL-IN NEXT button one more time.
You can end your performances with an ending pattern that
brings the rhythm pattern you are using to a natural-
sounding conclusion.
The following procedure describes how to insert an ending
pattern. Note that the actual ending pattern played depends
on the rhythm pattern you are using.
1. While the rhythm is playing, press INTRO/
ENDING button 1 or 2.
The timing when the ending pattern starts
depends on when you press the INTRO/
ENDING button 1 or 2. If you press the button
before the second beat of the current measure, the
ending pattern starts playing immediately.
Pressing the INTRO/ENDING button prior to the first half
beat at the beginning of a measure plays the ending
immediately. Pressing the button after the first half beat of
a measure causes the ending to be played from the
beginning of the following measure.
Using a Rhythm Variation
To insert the variation rhythm pattern
Synchro Starting Accompaniment
with Rhythm Play
To use synchro start
Finishing with an Ending
Pattern
To finish with an ending pattern
705A-E-038A
CTK691E01-01.book 36 ページ 2003年9月29日 月曜日 午後4時47分

E-37
Auto Accompaniment
One-touch preset automatically makes the main settings
listed below in accordance with the rhythm pattern you are
using.
Keyboard tone
Layer on/off
Split on/off
Auto Harmonize on/off
Auto Harmonize type
Accompaniment volume level
Tempo
Effect settings
1. Select the rhythm you want to use.
2. Use the MODE button to select the
accompaniment mode you want to use.
3. Press the ONE TOUCH PRESET button.
This automatically makes the one-touch preset
settings in accordance with the rhythm you
selected.
The keyboard automatically enters synchro
standby at this time.
4. Start rhythm and Auto Accompaniment, and
play something on the keyboard.
Accompaniment is played using the one-touch
preset settings.
When you are using Auto Accompaniment, Auto Harmonize
automatically adds additional notes to your melody in
accordance with the chord that is being played. The result is a
harmony effect that makes your melody line richer and fuller.
1. Use the MODE button to select FINGERED or
CASIO CHORD as the accompaniment mode.
The currently selected accompaniment mode is
the one whose lamp is lit. See “About the MODE
button” on page E-31 for details.
2. Press AUTO HARMONIZE to turn on Auto
Harmonize.
This causes a pointer to appear next to AUTO
HARMONIZE on the display.
3. Start Auto Accompaniment play, and play
something on the keyboard.
4. To turn off Auto Harmonize, press AUTO
HARMONIZE once.
This causes the pointer next to AUTO
HARMONIZE to disappear.
Auto Harmonize turns off temporarily whenever you start
demo tune play. It turns back on as soon as the operation
or function that caused it to turn off is finished.
Auto Harmonize is enabled only when the Auto
Accompaniment mode is FINGERED or CASIO CHORD.
Using One-touch Preset
To use one-touch preset
Using Auto Harmonize
To use Auto Harmonize
705A-E-039B
CTK691E01-01.book 37 ページ 2003年9月29日 月曜日 午後4時47分

Auto Accompaniment
E-38
Auto Harmonize lets you select from among the 10 Auto
Harmonize types. Type changing is performed by the setting
item using the TRANSPOSE/FUNCTION button.
See “Changing Other Settings” on page E-71 for more
information.
The notes you play on the keyboard are called “melody
notes,” while the notes added to the melody by Auto
Harmonize is called the “harmonize notes.” Auto Harmonize
normally uses the tone you selected for the melody notes as
the tone for the harmonize notes, but you can use the Mixer
(page E-39) to specify a different tone for the harmonize notes.
The harmonize note tone is assigned to Mixer Channel 5, so
change Channel 5 to the tone you want to use for the
harmonize notes.
In addition to the tone, you can also use the Mixer to change
a number of other parameters, such as volume balance. See
“Using the Parameter Edit Mode” on page E-40 for details on
these procedures.
The default harmonize note tone when you first turn on
Auto Harmonize is the same tone as the melody note tone.
Changing the melody tone setting automatically changes
the harmonize note tone to the same setting.
You can adjust the volume of the accompaniment parts as a
value in the range of 000 (minimum) to 127 (maximum).
1. Press the ACCOMP VOLUME button.
1Current accompaniment volume setting
2. Use the number buttons or the [+]/[–] buttons to
change the current volume setting value.
Example:
110
Pressing the ACCOMP VOLUME button or EXIT button
returns to the tone or rhythm setting screen.
Any channel balance settings you make with the Mixer are
maintained when you change the accompaniment volume
setting.
Pressing [+] and [–] buttons at the same time automatically
sets an accompaniment volume of 100.
Auto Harmonize Types
About Auto Harmonize notes and tones
Adjusting the Accompaniment
Volume
705A-E-040A
CTK691E01-01.book 38 ページ 2003年9月29日 月曜日 午後4時47分

Mixer Function
E-39
Mixer Function
This keyboard lets you play multiple different musical
instrument parts at the same time during auto-accompaniment
play, song memory playback, receipt of data through the MIDI
terminal, etc. The Mixer assigns each part to a separate channel
(1 through 16) and lets you control the channel on/off, volume,
and pan pot parameters of each channel.
In addition to channels 1 through 16, the Mixer also has a DSP
channel that you can use to adjust the DSP level, DSP pan, and
other DSP parameters.
The following shows the parts that are assigned to each of the
16 channels.
See page E-66 and E-67 for information on layered, split, and
layered/split tones.
See page E-53 for information on the song memory.
Normally, keyboard play is assigned to Channel 1. When
Auto Accompaniment is being used, each part of the
accompaniment is assigned to Channels 6 through 10.
When this keyboard is being used as the sound source for
an externally connected computer or other MIDI device, all
16 channels are assigned musical instrument parts. The
notes played over the channel selected by steps 1 and 2
under “Turning Channels On and Off” on page E-40 are
shown on the displayed keyboard and staff.
1MIXER 2DRAWBAR ORGAN 3TONE
4EXIT 5[ ]/[ ]/[ ]/[ ]/ CURSOR 6Number buttons
7[+]/[–]
What you can do with the Mixer
Channel Assignments
Channel
Number Part
Channel 1 Main tone
Channel 2 Layered tone
Channel 3 Split tone
Channel 4 Layered/split tone
Channel 5 Harmonize Tone
Channel 6 Auto Accompaniment chord part 1
Channel 7 Auto Accompaniment chord part 2
Channel 8 Auto Accompaniment chord part 3
Channel 9 Auto Accompaniment bass part
Channel 10 Auto Accompaniment rhythm part
Channel 11 Song Memory track 1
Channel 12 Song Memory track 2
Channel 13 Song Memory track 3
Channel 14 Song Memory track 4
Channel 15 Song Memory track 5
Channel 16 Song Memory track 6
705A-E-041A
CTK691E01-01.book 39 ページ 2003年9月29日 月曜日 午後4時47分

Mixer Function
E-40
Turning a channel off mutes any instrument recorded in the
channel.
1. Press the MIXER button.
This causes a pointer to appear on the display
next to MIXER.
2. Use the [ ]/[ ] CURSOR buttons to select a
channel.
Example:
To select Channel 2.
1Flash
This causes the upper three segments of the
selected channel's level meter to flash.
3. Press the [ ]/[ ] CURSOR buttons to
display the on/off selection screen.
4. Use the [+]/[–] buttons to select on or off.
Example:
To turn the channel off.
Press the [ ] CURSOR button to return to the
channel selection screen.
Pressing the MIXER button returns to the Tone
Screen.
The MIDI data display shows only the data for the channels
selected with the Mixer.
The following describes what happens and what appears on
the display when you turn a channel on or off.
zOn (on)
This setting turns on the currently selected channel, which is
indicated by a bar appearing at the bottom of the level meter
for that channel. This is also the default setting for all channels
when the keyboard is turned on.
zOff (oFF)
This setting turns off the currently selected channel, which is
indicated by the absence of the bar at the bottom of the level
meter for that channel.
1On
2Off
In the Parameter Edit Mode, you can change the settings of
ten different parameters (including tone, volume, and pan
pot) for the channel you selected on the Mixer screen.
1. Press the MIXER button.
This causes a pointer to appear on the display
next to MIXER.
2. Use the [ ] and [ ] CURSOR buttons to
select the channel you want.
Turning Channels On and Off
To turn channels on and off
How Channel On/Off Works
Using the Parameter Edit Mode
Editing the Parameters for Channels 1
through 16
To change parameters
705A-E-042A
CTK691E01-01.book 40 ページ 2003年9月29日 月曜日 午後4時47分

E-41
Mixer Function
3. Use the [ ] and [ ] CURSOR buttons to
select the parameter whose setting you want to
change.
Example:
Select volume setting by displaying “Volume”.
Each press of the [ ] or [ ] CURSOR buttons
cycles through the parameters.
You can use the [ ] and [ ] CURSOR buttons
to change to another channel at any time during
this procedure.
1Indicates channel volume of 127
4. Use the number buttons or [+] and [–] to change
the parameter setting.
Example:
Change the setting to “060”.
Pressing the MIXER or EXIT button exits the
parameter edit mode.
1. While Channel 16 is selected, press the [ ]
CURSOR button.
This selects the DSP channel.
Pressing the [ ] CURSOR button while the DSP
channel is selected returns to Channel 16.
The following are the parameters whose settings can be
changed in the Parameter Edit Mode.
zTone (Range: 000 to 803, Drawbar organ tones 000 to 199)
This parameter controls the tones assigned to each part.
Anytime the tone is on the display, you can use the TONE
button or DRAWBAR ORGAN button and then select a
different tone, if you want.
zPart On/Off (Settings: on, oFF)
This parameter can be used to turn each part on (sounds) and
off (does not sound). The current on/off status of each part is
indicated on the display as described below.
zVolume (Range: 000 to 127)
This is the parameter that controls the volume of the selected
channel.
zPan Pot (Range: –64 to 00 to +63)
This parameter controls the pan pot, which is the center point
of the left and right stereo channels. Setting “00” specifies
center, a value less than “00” moves the point left, and a value
greater than “00” moves it right.
Editing DSP Channel Parameters
How Parameters Work
Tone Parameters
705A-E-043A
main10.fm 41 ページ 2003年10月29日 水曜日 午後2時12分

Mixer Function
E-42
zOctave Shift (Range: –2 to 0 to +2)
You can use octave shift to shift the range of the tone up or
down. When using the piccolo tone, there may be cases when
very high notes you want to play are not included within the
range of the keyboard. When this happens, you can use
octave shift to shift the keyboard range one octave up.
You can use these parameters to tune each of the parts
individually.
zCoarse Tune (Range: –24 to 00 to +24)
This parameter controls the coarse tuning of the selected
channel’s pitch in semitone units.
zFine Tune (Range: –99 to 00 to +99)
This parameter controls the fine tuning of the selected
channel’s pitch in cent units.
The Mixer lets you control the effects applied to each
individual part, making it different from the Effect Mode,
whose settings are applied to all parts in general.
zReverb Send (Range: 000 to 127)
This parameter controls how much reverb is applied to a part.
A setting of “000” turns reverb off, while a setting of 127
applies maximum reverb.
“Reverb Send” does not work with some drum sounds.
zChorus Send (Range: 000 to 127)
This parameter controls how much chorus send is applied to
a part. A setting “000” turns chorus send off, while a setting
of 127 applies maximum chorus send.
“Chorus Send” does not work with drum sounds.
zDSP Line (Settings: on, oFF)
You can use this parameter to turn DSP line off for a particular
channel, or to turn it on.
zDSP Level (Range: 0 to 127)
Sets the post-DSP volume.
zDSP Pan (Range: –64 to 0 to 63)
Sets the post-DSP stereo pan.
–2 :Range shifted two octaves down.
–1 :Range shifted one octave down.
0:No shift
+1 :Range shifted one octave up.
+2 :Range shifted two octaves up.
Tuning Parameters
Effect Parameters
DSP Part Parameters
705A-E-044A
CTK691E01-01.book 42 ページ 2003年9月29日 月曜日 午後4時47分

E-43
Mixer Function
zDSP System Reverb Send (Range: 000 to 127)
This parameter adjusts how much reverb is applied to all
parts.
zDSP System Chorus Send (Range: 000 to 127)
This parameter adjusts chorus.
Changing the tone, volume, pan pot, coarse tune, fine tune,
reverb send, or chorus send setting causes the
corresponding MIDI message to be output from the MIDI
terminal.
Changing the tone settings changes the tone, octave shift,
reverb send, chorus send, and DSP line* parameter
settings.
* When DSP is off (See the note on page E-27).
Turning on the Mixer’s DSP line parameter (page E-27)
causes the settings of the DSP Pan, DSP System Reverb
Send, and DSP System Chorus parameters to be used in
place of the Pan Pot, Reverb Send, and Chorus Send
parameter’s settings.
705A-E-045B
CTK691E01-01.book 43 ページ 2003年9月29日 月曜日 午後4時47分

Synthesizer Mode
E-44
Synthesizer Mode
The Synthesizer Mode of this keyboard provides the tools for
creating your own original tones. Simply select one of the
built-in tones and change its parameters to create your own
original sound. You can even store your sounds in memory
and select it using the same procedure as that used to select a
preset tone.
The following describes how to use each of the functions
available in the Synthesizer Mode.
The preset tones that are built into this keyboard consist of a
number of parameters. To create a user tone, you first recall
an advanced tone (000 to 299) or a preset tone (300 to 499) and
then change its parameters to change it to your own tone.
Note that drum set tones (500 through 515) cannot be used as
the basis of a user tone.
The illustration nearby shows the parameters that make up
the preset tones and what each parameter does. As can be
seen in the illustration, parameters can be divided into four
groups, each of which is described in detail below. Note that the tone whose parameter you can edit is the one
assigned to the channel (1 through 4) that is currently
selected with the Synthesizer Mode.
1SYNTH 2EXIT 3[ ]/[ ]/[ ]/[ ] CURSOR
4Number buttons 5[+]/[–]
Synthesizer Mode Functions
Synthesizer Mode Parameters
705A-E-046A
CTK691E01-01.book 44 ページ 2003年9月29日 月曜日 午後4時47分

E-45
Synthesizer Mode
JTone Characteristic Waveform
zTone Setting
Specifies which of the preset tones should be used as the
original tone.
JVolume Characteristic Parameters
These parameters control how the tone changes over time,
from when the keyboard key is pressed until the tone decays.
You can specify changes in volume and sound characteristics.
zAttack time
This is the rate or time it takes for the tone to reach its highest
volume level. You can specify a fast rate, where the tone
reaches its highest volume level immediately, a slow rate
where it gradually rises, or something in between.
zRelease time
zCutoff Frequency
The cutoff frequency is a parameter for adjusting timbre by
cutting any frequency that is higher than a specific frequency.
A larger cutoff frequency produces a brighter (harder) timbre,
while a smaller frequency produces a darker (softer) timbre.
zResonance
Resonance enhances the harmonic components in the vicinity
of the cutoff frequency, which creates a distinctive sound. A
larger resonance value enhances the sound as shown in the
figure.
With some tones, a large resonance value can cause
distortion or noise during the attack part of the tone.
JTone Pitch Parameters
zVibrato Type, Vibrato Delay, Vibrato Rate, Vibrato Depth
These parameters adjust the vibrato effect, which causes
periodic changes in the tone.
zOctave Shift
This parameter controls the octave of all tones.
JTone Characteristic Setting Parameters
zLevel
This parameter controls the overall volume of the tone.
zTouch Sense
This parameter controls changes in volume and timbre in
accordance with the relative amount of pressure applied to
the keyboard keys. You can specify more volume for stronger
pressure and less volume or a lighter pressure, or you can
specify the same volume regardless of how much pressure is
applied to the keys.
zReverb Send, Chorus Send, DSP Line , DSP Type, DSP
Parameter
These parameters control the effects applied to tones.
705A-E-047A
CTK691E01-01.book 45 ページ 2003年9月29日 月曜日 午後4時47分

Synthesizer Mode
E-46
The group of tone numbers from 600 through 699 (User 001 through User 100) is called the “user area” because they are reserved
for storage of user tones. After you recall a preset tone and change its parameters to create your own user tone, you can store it in
the user area for later recall. You can recall your tones using the same procedure that you use when selecting a preset tone.
*1: You can select any Advanced Tone, preset tone, or user tone. User tone areas 600 through 699 initially contain the same data
as DSP types 000 through 099.
*2: Area where data transferred from computer is stored (see “Using the Data Download Service” on page E-82). After transfer,
you can use the keyboard to edit parameters, but you can only overwrite existing parameters. You cannot save the data to
another number. Initially, nothing is stored in the user tone with wave memory area.
*3: Area where data transferred from computer is stored (see “Using the Data Download Service” on page E-82). Transfer only is
allowed, and no parameter editing is allowed. Initially, nothing is stored in the user drum set with wave memory area.
*4: User tones created by modifying parameters of one of the preset tones (000 to 049). User drawbar organ tone areas initially
contain two sets of the same data as drawbar organ tones types 000 through 049.
You can create an original tone using a user tone that includes a waveform (tone number 700 to 719). In this case, the storage area
is the same as the source tone area. For example, an original tone created using tone number 700 as a source tone is stored in user
area number 700.
Saving User Tones
705A-E-048A
CTK691E01-01.book 46 ページ 2003年9月29日 月曜日 午後4時47分

E-47
Synthesizer Mode
Use the following procedure to select a preset tone and
change its parameters to create a user tone.
1. First, select the preset tone you want to use as
a basis for your user tone.
2. Press the SYNTH button.
This enters the Synthesizer Mode, which is
indicated by the pointer next to SYNTH on the
display screen.
1Parameter setting value
2Currently selected parameter
3. Use the [ ] and [ ] CURSOR buttons to
display the parameter whose setting you want
to change.
Each press of the [ ] or [ ] CURSOR buttons
changes to the next parameter. See “Parameters
and Their Settings” on page E-47 for information
on setting range for each parameter.
4. Use [+] and [–] to change the setting of the
currently selected parameter.
You can also use the number buttons to input a
value to change a parameter setting. See
“Parameters and Their Settings” on page E-47 for
information on setting range for each parameter.
5. After you are finished editing the sound, press
the SYNTH button to exit the Synthesizer Mode.
See “Storing a User Tone In Memory” on page E-49 for
details on saving user tone data to memory so it is not
deleted.
The following describes the function of each parameter and
provides its setting range.
zAttack Time (Range: –64 to 00 to +63)
Time it takes before the tone sounds after a key is pressed
zRelease Time (Range: –64 to 00 to +63)
Time the tone continues to sound after a key is released
zCutoff Frequency
(Range: –64 to 00 to +63)
High-band cutoff for the harmonic components of the tone
zResonance (Range: –64 to 00 to +63)
Resonance of the tone
zVibrato Waveform (Range: See below.)
Specifies the vibrato waveform.
Creating a User Tone Parameters and Their Settings
Value Meaning Waveform
Sin Sine Wave
tri Triangle Wave
SAU Sawtooth Wave
Sqr Square Wave
705A-E-049B
CTK691E01-01.book 47 ページ 2003年9月29日 月曜日 午後4時47分

Synthesizer Mode
E-48
zVibrato Delay (Range: –64 to 00 to +63)
Specifies the amount of time before vibrato starts.
zVibrato Rate (Range: –64 to 00 to +63)
Rate (speed) of the vibrato effect
zVibrato Depth (Range: –64 to 00 to +63)
Depth of the vibrato effect
zOctave Shift (Range: –2 to 0 to +2)
Up/down octave shift
zLevel (Range: 000 to 127)
This parameter controls the overall volume of the tone. The
greater the value, the greater the volume. Setting a level of
zero means that the tone does not sound at all.
Touch Sensitivity (Range: –64 to 00 to +63)
This parameter controls changes in the volume of the tone in
accordance with the pressure applied to the keyboard keys. A
greater positive value increases the volume of the output as
pressure increases, while a negative value decreases volume
with increased keyboard pressure. A setting of zero specifies
no change in output volume in accordance with keyboard
pressure.
zReverb Send (Range: 000 to 127)
This parameter adjusts reverb.
zChorus Send (Range: 000 to 127)
This parameter adjusts chorus.
zDSP Line (Settings: on, oFF)
This parameter controls whether or not the DSP effect is used.
Use the DSP editing screen to select the DSP type and to edit
parameters.
1. Select a tone, press the SYNTH button, and
then configure parameter settings.
2. After everything is the way you want, press the
[ ] CURSOR button once. This advances to
the DSP parameter editing screen.
Pressing the [ ] CURSOR button returns to the Synthesizer
Mode parameter screen.
This setting specifies DSP parameters. See “DSP Parameters”
on page E-27, “Effect List” on page A-18, and “DSP Algorithm
List” on page E-88 for more information.
If you store an original tone with the DSP line turned on
(see next page), simply recalling the tone automatically
changes the DSP line, DSP type, and DSP parameter
settings. This simplifies the recall of original tones that
include a DSP effect.
An indicator appears next to DSP on the display while you
are making DSP type or DSP parameter settings.
DSP Settings
705A-E-050A
CTK691E01-01.book 48 ページ 2003年9月29日 月曜日 午後4時47分

E-49
Synthesizer Mode
The following hints provide helpful advice on making user
tone creation a bit quicker and easier.
Use a preset tone that is similar to the one you are trying to
create.
Whenever you already have a rough idea of the tone you are
trying to create, it is always a good idea to start with a preset
tone that is similar.
zExperiment with various different settings.
There are no real rules about what a tone should sound like.
Let your imagination run free and experiment with different
combinations. You may be surprised at what you can achieve.
The following procedure shows how to store a user tone in
memory. Once a tone is stored, you can call it up just as you
do with a preset tone.
1. Select a preset tone to use as the basis for the
user tone, press the SYNTH button to enter the
Synthesizer Mode, and make the parameter
settings you want.
2. After making parameter settings to create the
user tone, press the [ ] CURSOR button
twice.
3. Use [+] and [–] to change the user area tone
number on the display until the one where you
want to store the tone is shown.
You can select any tone number from 600 to 699.
4. After the tone name is the way you want, press
the [ ] CURSOR button to store the tone.
Use the [+] and [–] buttons to scroll through
letters at the current cursor location.
Use the [ ] and [ ] CURSOR buttons to move
the cursor left and right.
See “Inputting Characters” for information about
inputting text.
5. Press the [ ] CURSOR button to save the
user tone.
This will display a confirmation message asking
whether you really want to save the data. Press
the YES button to save the data.
The message “Complete” appears momentarily
on the display, followed by the tone or rhythm
selection screen.
To abort the save operation at any time, press the
SYNTH button or the EXIT button to exit the
Synthesizer Mode. Pressing the SYNTH button
again (before selecting another tone) returns to
the Synthesizer Mode with all of your parameter
settings still in place.
The following are the types of characters you can input when
saving data to the user area.
User Tone Creation Hints
Storing a User Tone In Memory
To name a user tone and store it in memory
Inputting Characters
705A-E-051A
CTK691E01-01.book 49 ページ 2003年9月29日 月曜日 午後4時47分

Registration Memory
E-50
Registration Memory
Registration memory lets you store up to 32 keyboard setups
(4 sets x 8 banks) for instant recall whenever you need them.
The following is a list of settings that are saved in registration
memory.
Tone
Rhythm
Tempo
Layer on/off
Split on/off
Split point
Auto Harmonize on/off
Mixer settings (Channels 1 to 10)
Effect settings
Touch Response settings
Assignable jack setting
Transpose
Tuning
Accompaniment volume setting
Auto Harmonize type
MODE button setting
Synchro standby state
Mixer Hold
DSP Hold
Synthesizer Mode parameters (Vibrato Waveform,
Vibrato Delay, Vibrato Rate, and Vibrato Depth only)
Each bank of registration memory initially contains data
when you first use the keyboard. Simple replace the
existing data with your own data.
Registration memory functions are disabled while you are
using the SMF Player, Song Memory or demo tune
function.
1MODE 2BANK 3REGISTRATION
4STORE 5Number buttons
Registration Memory Features
Registration Memory Settings
705A-E-052C
CTK691E01-01.book 50 ページ 2003年9月29日 月曜日 午後4時47分

E-51
Registration Memory
You can assign setups into one of 32 areas, which you can
select using BANK buttons 1 through 4 and the four
REGISTRATION buttons. Area names range from 1-1
through 8-4 as shown below.
Whenever you save a setup and assign it a setup name,
any setup data previously assigned to that name is
replaced with the new data.
You can use the keyboard’s MIDI capabilities to save your
setup data to a computer or other external storage device.
See “Using the Data Download Service” on page E-82 for
details.
1. Select a tone and rhythm, and otherwise set up
the keyboard the way you want it.
See “Registration Memory Settings” on page E-50
for details on what data is stored in the
registration memory.
2. Use the BANK button or the number buttons to
select the bank you want.
If you do not perform any operation for about
five seconds after pressing the BANK button, the
display returns to the contents in step 1, above.
Bank 1 selected.
3. While holding down the STORE button, press a
REGISTRATION button (1 to 4).
The following display appears when you press
the 2 button.
4. Release the STORE and REGISTRATION
buttons.
The setup is saved as soon as you press a
REGISTRATION button in step 3, above.
Setup Names
1Use the BANK button to select the bank. Each press of
BANK cycles through the bank numbers from 1 to 8.
2Pressing one of the REGISTRATION buttons (1 to 4)
selects the corresponding area in the currently selected
bank.
To Save a Setup in Registration
Memory
705A-E-053B
CTK691E01-01.book 51 ページ 2003年9月29日 月曜日 午後4時47分

Registration Memory
E-52
1. Use the BANK button or the number buttons to
select the bank.
If you do not perform any operation for about
five seconds after pressing the BANK button, the
keyboard automatically clears the registration
memory recall screen.
2. Press the REGISTRATION button (1 to 4) for
the area whose setup you want to recall.
The setup name along with the message “Recall”
appears on the display.
If you press a REGISTRATION button without using the
BANK button to select a bank first, the last bank number
selected is used.
To Recall a Setup from
Registration Memory
705A-E-054A
CTK691E01-01.book 52 ページ 2003年9月29日 月曜日 午後4時47分

Song Memory Function
E-53
Song Memory Function
This keyboard lets you record up to five separate songs in
song memory for later playback. There are two methods you
can use to record a song: real-time recording where you
record the notes as you play them on the keyboard, and step
recording where you input chords and notes one-by-one.
Layer and split cannot be used while standing by for
recording or while recording is being performed in the Song
Memory Mode. Also, layer and split are automatically
turned off whenever the keyboard goes into record standby
or starts recording.
Keyboard song memory records and plays back much like a
standard tape recorder. There are a total of six tracks, each of
which can be recorded separately. Besides notes, each track
can have its own tone number. Then when you play back the
tracks together, it sounds like an entire six-piece band. During
playback, you can adjust the tempo to change the speed of
playback.
With this keyboard, Track 1 is the basic track, which can be
used to record keyboard play, along with Auto
Accompaniment. Tracks 2 through 6 can be used for
keyboard play, so they are called melody tracks. Tracks 2
through 6 are used to add other parts to what is recorded
in Track 1.
Note that each track is independent of the others. This
means that even if you make a mistake while recording,
you only need to re-record the track where the mistake was
made.
You can use different Mixer settings for each track (page
E-39).
1MODE 2SONG MEMORY 3TONE
4DRAWBAR ORGAN 5[ ]/[ ]/[ ]/[ ] CURSOR 6INTRO/ENDING 1/2
7VARIATION/FILL-IN 1/2 8SYNCHRO/FILL-IN NEXT 9START/STOP
bk TEMPO bl SONG MEMORY TRACK bm Number buttons
bn [+]/[–], YES/NO
Tracks
705A-E-055A
CTK691E01-01.book 53 ページ 2003年9月29日 月曜日 午後4時47分

Song Memory Function
E-54
Use the SONG MEMORY TRACK buttons marked CHORD/
TR1 through TR6 to select the track you want.
JSONG MEMORY TRACK Buttons
1Track 1
2Track 2
3Track 3
4Track 4
5Track 5
6Track 6
The status of the Song Memory changes each time you press
the SONG MEMORY button.
With real-time recording, the notes you play on the keyboard
are recorded as you play them.
1. Press the SONG MEMORY button twice to
enter real-time record standby.
Perform step 2, below, within five seconds after
entering record standby.
The level meters for tracks 11 through 16 are
shown on the display while the keyboard is in
record standby, so you can easily check which
tracks are already recorded. See “Level Meter
Contents During Record/Edit Standby” on page
E-61 for details.
2. Use the number buttons to select a song
number (0 to 4).
1Song number
The above song number screen remains on the
display for about five seconds.
3. Make the following settings.
Tone number
Rhythm number
Tempo
MODE button
4. Press the START/STOP button to start
recording.
Real-time recording without a rhythm starts. If you
want to record with a rhythm, press the INTRO/
ENDING 1/2 or VARIATION/FILL-IN 1/2
.
When recording starts, the REC indicator flashes
on the display. After a few moments the indicator
stops flashing, and remains on the display.
Selecting a Track
Basic Song Memory operations
Using Real-time Recording
To record with real-time recording
705A-E-056A
CTK691E01-01.book 54 ページ 2003年9月29日 月曜日 午後4時47分

E-55
Song Memory Function
5. Play something on the keyboard.
You can also record Auto Accompaniment
chords by selecting the applicable mode with the
MODE button.
Optional pedal operation is also recorded. See
“Track 1 Contents After Real-time Recording”.
6. Press the START/STOP button to end
recording when you are finish playing.
If you make a mistake while recording, you can
stop the record operation and begin over again
from step 1, or you can use the editing function
(page E-62) to make corrections.
Using real-time recording to record to a track that already
contains recorded data replaces the previous recording
with the new one.
In addition to keyboard notes and accompaniment chords,
the following data is also recorded to Track 1 during real-time
recording. This data is applied whenever Track 1 is played
back.
Tone number
Rhythm number
INTRO/ENDING 1 button, INTRO/ENDING 2 button,
VARIATION/FILL-IN 1 button, VARIATION/FILL-IN 2
button, SYNCHRO/FILL-IN NEXT button operations
Pedal operations (option)
The following data is recorded in the header whenever you
start a recording of a track.
Mixer settings of other tracks
Effect type
Accompaniment volume
Reverb Level
Chorus Level
DSP Hold On/Off
Mixer Hold On/Off
Channel 1 Mixer parameters (page E-39) are automatically
recorded to Track 1. You can use the Mixer to change each of
the parameters.
The keyboard has memory for approximately 10,000 notes.
The measure number and note number flash on the
display whenever remaining memory is less than 100
notes.
Recording automatically stops (and auto-accompaniment
and rhythm stops playing if they are being used)
whenever memory becomes full.
Initially, nothing is stored in song memory.
Whenever you make a new recording, anything
previously stored in memory is replaced.
Turning off the keyboard while a record operation is in
progress causes the contents of the track your are
currently recording to be lost.
Remember that you can dump memory contents to
another MIDI device using the procedure described
under “Using the Data Download Service” on page E-82.
The following describes a number of different variations you
can use when recording to Track 1 using real-time recording.
All of these variations are based upon the procedure
described under “To record with real-time recording” on
page E-54.
JTo start recording with synchro start
In place of step 4, press the SYNCHRO/FILL-IN NEXT
button. Auto-accompaniment and recording will both start
when you play a chord on the accompaniment keyboard.
JTo record using an intro, ending, or fill-in
During recording, the INTRO/ENDING 1/2, SYNCHRO/
FILL-IN NEXT, and VARIATION/FILL-IN 1/2 buttons (pages
E-35 to E-36) can all be used as they normally are.
Track 1 Contents After Real-time Recording
Mixer Mode Settings
Memory Capacity
Memory Data Storage
Track 1 Real-time Recording Variations
705A-E-057A
CTK691E01-01.book 55 ページ 2003年9月29日 月曜日 午後4時47分

Song Memory Function
E-56
JTo synchro start Auto Accompaniment with an
intro pattern
In place of step 4, press the SYNCHRO/FILL-IN NEXT button
and then INTRO/ENDING 1 or INTRO/ENDING 2 button.
Auto-accompaniment will start with the intro pattern when
you play a chord on the accompaniment keyboard.
JTo start Auto Accompaniment part way into a
recording
In place of step 4, press the SYNCHRO/FILL-IN NEXT button
and then play something on the melody keyboard to start
recording without Auto Accompaniment. When you reach
the point where you want accompaniment to start, play a
chord on the accompaniment keyboard to start Auto
Accompaniment.
Once you record tracks to song memory, you can play them
back to see what they sound like.
1. Use the SONG MEMORY button to enter
playback standby, and then use the number
buttons to select a song number (0 to 4).
1Song number
2Playback standby
The above song number screen remains on the
display for about five seconds. If it disappears
before you have a chance to select a song number,
use the [ ] CURSOR button to re-display it.
2. Press the START/STOP button to playback the
song you selected.
You can use the TEMPO buttons to adjust the
playback tempo.
Press the START/STOP button again to stop
playback.
You can play along on the keyboard using layer (page
E-66) and split (page E-67) during playback.
Pressing the START/STOP button to start playback from
song memory always starts from the beginning of the song.
The entire keyboard functions as a melody keyboard,
regardless of the accompaniment mode setting.
Press the SONG MEMORY TRACK button of the track you
want to turn off, or use the Mixer (Page E-39) to turn off the
channel of the track.
With step recording, you can record Auto-Accompaniment
chords and notes, and even specify note lengths one by one.
Even those who find it difficult to play along on the keyboard
with an Auto-Accompaniment can create Auto-
Accompaniments based on their own original chord
progressions. The following shows the type of data that can
be recorded in Tracks 1 through 6.
With step recording, first record the chords and Auto-
Accompaniment in Track 1. Next, record the melody in
Tracks 2 through 6.
Use the procedure under “To record to Tracks 2 through 6
using real-time recording” on page E-59 for details on how
to record to Tracks 2 through 6.
Playing Back from Song
Memory
To play back from song memory
To turn off a specific track
Recording Melody and Chords
with Step Recording
Track 1 : Chords and Auto-Accompaniment
Tracks 2 through 6 : Keyboard play
705A-E-058A
CTK691E01-01.book 56 ページ 2003年9月29日 月曜日 午後4時47分

E-57
Song Memory Function
1. Press the SONG MEMORY button three times
to enter step recording standby, and then use
the number buttons to select the song number
(0 to 4).
1Flash
2. Make the following settings.
Rhythm number
MODE button
3. Press the CHORD/TR1 button, which is one of
the SONG MEMORY TRACK buttons, to select
Track1.
When recording starts, the REC indicator flashes
on the display. After a few moments the indicator
stops flashing, and remains on the display.
4. Press the SYNCHRO/FILL-IN NEXT button.
5. Play a chord.
Use the chord play method that is specified by the
current MODE setting (FINGERED, CASIO
CHORD, etc.).
When the accompaniment mode is set to
NORMAL, specify the chord using the root input
keyboard and chord type input keyboard. See
“Specifying Chords in the Normal Mode” on
page E-58 for details.
1Chord name
2Measure, beat, and clock at current location*
* 96 clocks = 1 beat
6. Input the length of the chord (how long it should
be played until the next chord is played).
Use the number buttons to specify the length of
the chord. See “Specifying the Length of a Note”
on page E-58 for details.
The specified chord and its length are stored in
memory and the keyboard stands by for input of
the next chord.
Repeat steps 5 and 6 to input more chords.
7. After you are finished recording, press the
START/STOP button.
This enters playback standby for the song you
have just recorded.
To play back the song at this time, press the
START/STOP button.
Use the procedure under “Correcting Mistakes While Step
Recording” on page E-61 to correct input mistakes you
make during step recording.
You can add on to a track that already contains recorded
data by selecting that track in step 3 of the above
procedure. Doing so automatically locates the step
recording start point at the first beat immediately following
the previously recorded data.
Inputting “0” as the chord length in steps 5 and 6 of the
above procedure specifies a rest, but the rest is not
reflected in the accompaniment contents when the
accompaniment is played.
In addition to chords, the following data is also recorded to
Track 1 during step recording. This data is applied whenever
Track 1 is played back.
Rhythm number
INTRO/ENDING 1 button, INTRO/ENDING 2 button,
VARIATION/FILL-IN 1 button, VARIATION/FILL-IN 2
button, SYNCHRO/FILL-IN NEXT button operations
You can also use number buttons 1 through 7, and button
9 to specify the button release timing for the VARIATION/
FILL-IN 1, VARIATION/FILL-IN 2, and SYNCHRO/FILL-IN
buttons. For more information, see “Specifying the Length
of a Note” on page E-58. Specifying release timing
specifies that the applicable button remains depressed for
a particular amount of time. If you do not specify the
release timing, it is assumed that the button is pressed and
then immediately released.
To record chords with step recording
Track 1 Contents After Step Recording
705A-E-059B
CTK691E01-01.book 57 ページ 2003年9月29日 月曜日 午後4時47分

Song Memory Function
E-58
When the accompaniment mode is set to NORMAL during
step recording, you can specify chords using a method that is
different from CASIO CHORD and FINGERED fingerings.
This chord specification method can be used to input 18
different chord types using only two keyboard keys, so
chords can be specified even if you don’t know how to
actually play them.
To specify a chord, hold down the key on the root input
keyboard that specifies the root, and press the key in the
chord type input keyboard to specify the chord type. When
inputting a chord with a specified bass note, pressing two
keys of the root input keyboard causes the lower note to be
specified as a bass note.
Example 1:
To input Gm7, hold down G on the root input keyboard
and press the m7 key on the chord type input keyboard.
Example 2:
To input Gm/C, hold down C and G on the root input
keyboard and press the m key on the chord type input
keyboard.
During step recording, the number buttons are used to
specify the length of each note.
JNote lengths
Use number buttons [1] through [6] to specify whole notes ( ),
half notes ( ), quarter notes ( ), eighth notes ( ), 16th notes
( ), and 32nd notes ( ).
Example:
To specify a quarter note ( ), press [3].
JDots ( ) and triplicates ( )
While holding down the [7] (dot) or [9] (triplicate), use
buttons [1] through [6] to input the lengths of the notes.
Example:
To input a dotted eighth notes ( ), hold down [7] and
press [4].
JTies
Input the first and then the second note.
Example:
To input , press [4] and then [8]. Next, press [5]. This
note will be tied to the next note you input (16th note in
this example).
JRest
Hold down [0] and then use number buttons [1] through [9]
to specify the length of the rest.
Example:
To input an eighth note rest, hold down [0] and press [4].
Pressing the [ ] CURSOR button inputs rests up to the
beginning of the next measure
Specifying Chords in the Normal Mode
1Major
2Minor
3Augmented
4Diminished
5Suspended four
6Seventh
7Minor seventh
8Major seventh
9Minor major seventh
bk Seventh flat five
bl Minor seventh flat five
bm Seventh suspended four
bn Diminished seventh
bo Minor add ninth
bp Add ninth
bq Minor sixth
br Sixth
bs Six ninth
Specifying the Length of a Note
705A-E-060A
CTK691E01-01.book 58 ページ 2003年9月29日 月曜日 午後4時47分

E-59
Song Memory Function
The following describes a number of different variations you
can use when recording to Track 1 using step recording. All
of these variations are based upon the procedure described
under “To record chords with step recording” on page E-57.
JTo start accompaniment with an intro pattern
In step 4, press INTRO/ENDING 1 or INTRO/ENDING 2
button after the SYNCHRO/FILL-IN NEXT button.
JTo switch to a rhythm variation
In step 5, press VARIATION/FILL-IN 1 or VARIATION/
FILL-IN 2 button immediately before inputting the chord.
JTo insert a fill in
In step 5, press VARIATION/FILL-IN 1 or VARIATION/
FILL-IN 2 button at the measure or beat immediately before
the chord or beat where you want to insert the fill in.
JTo insert an ending
In step 5, press INTRO/ENDING 1 or INTRO/ENDING 2
button at the measure or beat immediately before the chord
where you want to insert the ending.
The length of the ending depends on the rhythm you are
using. Check the length of the pattern you are using and set
the length of the chord accordingly in step 6. Making the
chord too short in step 6 can result in the ending pattern
being cut off.
JTo step record chords without rhythm
Skip step 4. The specified chord of the length specified by the
number buttons is recorded. A rest can be specified here, so
an original chord pattern can be created.
JTo add chord accompaniment part way through
rhythm play
In place of step 4 at the start of the recording, press
VARIATION/FILL-IN 1 or VARIATION/FILL-IN 2 button
and input rests. Then in step 5, input the chords. Only rhythm
is played where you input the rests, and then chord play
starts after the rests.
Track 1 of the keyboard’s song memory records Auto
Accompaniment and keyboard play. In addition, there are
five other melody tracks that you can use to record melody
parts only. You can record different tones to the melody
tracks and build a full ensemble of instruments for your
recordings. The procedure you use for recording to Tracks 2
through 6 is identical to the one you use when recording to
Track 1.
You can record to Tracks 2 through 6 while playing back what
you originally recorded on Track 1 and any other tracks that
are already recorded.
1. Press the SONG MEMORY button twice to
enter record standby, and then use the number
buttons to select a song number (0 to 4).
The song number you select should be the one
where you previously input Track 1.
2. Use the SONG MEMORY TRACK buttons to
select the track you want to record to (2 through
6).
While the keyboard is in record standby, the
display shows the level meters for channels 11
through 16, so you can check which tracks have
already been recorded. See “Level Meter
Contents During Record/Edit Standby” on page
E-61 for details.
3. Make the following settings.
Tone number
Tempo
4. Press the START/STOP button to start
recording.
At this time, the contents of any tracks that are
already recorded start to play back
Optional pedal operation you perform is also
recorded.
5. Use the keyboard to play what you want to
record the track you selected.
6. Press the START/STOP button to end
recording when you are finished.
Track 1 Step Recording Variations Recording Multiple Tracks
To record to Tracks 2 through 6 using real-
time recording
705A-E-061B
CTK691E01-01.book 59 ページ 2003年9月29日 月曜日 午後4時47分

Song Memory Function
E-60
In addition to keyboard notes, the following data is also
recorded to the selected track during real-time recording.
This data is applied whenever the track is played back.
Tone number
Optional pedal operations
The following data is recorded in the header whenever you
start a recording of a track.
Mixer settings of other tracks
Effect type
Accompaniment volume
Reverb Level
Chorus Level
DSP Hold On/Off
Mixer Hold On/Off
This procedure describes how to input notes one-by-one,
specifying each note’s pitch and length.
1. Press the SONG MEMORY button three times
to enter real-time record standby, and then use
the number buttons to select a song number (0
to 4).
The song number you select should be the one
where you previously input Track 1.
2. Use the SONG MEMORY TRACK buttons to
select the track you want to record to (2 through
6).
Example:
Select Track 2.
1Flash
3. Specify a tone number.
Pressing a TONE button or the DRAWBAR
ORGAN button displays the tone number and
name on the display. You can then use the
number buttons, or the [+] (increase) and [–]
(decrease) buttons to change the tone.
After changing the tone number, press any
keyboard key to clear the tone number and name
screen, and return to the note input screen.
4. Use the keyboard keys to input notes, or the [0]
button to input rests.
At this time, the display shows the keyboard
pressure (velocity). Use the [+] (increase) and [–]
(decrease) buttons to change the velocity.
You can also input a chord.
5. Use the number buttons to input the length of
the note or rest (page E-58).
6. Repeat steps 4 and 5 to input more notes.
7. Press the START/STOP button to end
recording when you are finished.
Use the procedure under “Correcting Mistakes While Step
Recording” on page E-61 to correct input mistakes you
make during step recording.
You can add on to a track that already contains recorded
data by selecting that track in step 2 of the above
procedure. Doing so automatically locates the step
recording start point at the first beat immediately following
the previously recorded data.
Whenever you are recording to Tracks 2 through 6, the
entire keyboard functions as a melody keyboard,
regardless of the current MODE button setting.
In addition to notes and rests, the following data is also
recorded to the track during step recording. This data is
applied whenever the track is played back.
Tone number
Track Contents After Real-time Recording
To record to Tracks 2 through 6 using step
recording
Track Contents After Step Recording
705A-E-062B
CTK691E01-01.book 60 ページ 2003年9月29日 月曜日 午後4時47分

E-61
Song Memory Function
Channels 11 through 16 correspond to Tracks 1 through 6.
Whenever the keyboard is in record or edit (page E-62)
standby, the level meter display shows which tracks already
contain recorded data and which are still empty. Tracks with
four lit segments already contained recorded data, while
tracks with one lit segment are not yet recorded.
1Recording track
2Not recording track
Memory data can be thought of as a musical score that
progresses from left to right, with the input point normally at
the far right of the recorded data.
The procedure described here lets you move the input point
to the left in order to make changes in data you have already
input. Note, however, that moving the input point to the left
and changing data automatically deletes all of the data
recorded to the right of the input point.
1. Without exiting step recording, use the [ ]
CURSOR button to move the input point to the
left.
The REC indicator disappears from the display,
and the STEP indicator flashes.
2. Monitoring the data on the display, use the [ ]
and [ ] CURSOR buttons to move the input
point to the data you want to change.
Example:
To re-record all note data following the note A3
located at Measure 120, Beat 1, Clock 0.
Level Meter Contents During Record/Edit
Standby
Correcting Mistakes While Step
Recording
To correct mistakes while step recording
705A-E-063A
CTK691E01-01.book 61 ページ 2003年9月29日 月曜日 午後4時47分

Song Memory Function
E-62
3. Press the [ ] CURSOR button.
4. Press the YES button.
This deletes all data from the location you
specified and enters step record standby.
Pressing the [ ] CURSOR button or the NO
button cancels deleting the data.
When you reach the end of the recording by pressing the
[ ] CURSOR button, the REC indicator appears and the
STEP indicator flashes on the display, indicating that you
can add more data using step recording.
1. Perform steps 1 and 2 under “To correct
mistakes while step recording” above to display
the note you want to delete.
2. Press the [ ] CURSOR button twice.
3. In response to the “Delete?” message that
appears on the screen, press the YES button to
delete the displayed note.
After you record to keyboard memory, you can recall
individual notes and parameter settings (such as tone
number) and make any changes you want. This means you
can correct misplayed notes, make changes in tone selections,
etc.
The following types of data can be edited.
Note intensity
Notes
Chords
Tone numbers
Rhythm number
INTRO/ENDING 1 button, INTRO/ENDING 2 button,
VARIATION/FILL-IN 1 button, VARIATION/FILL-IN 2
button, SYNCHRO/FILL-IN NEXT button operations
1. Press the SONG MEMORY button three times
to enter step recording standby, and then use
the [+] and [–] buttons to select a song number
(0 to 4).
1Flash
2. Use the SONG MEMORY TRACK buttons to
select the recorded track that you want to edit.
3. Press the [ ] CURSOR button to enter the
editing mode.
The REC indicator disappears from the display,
and the STEP indicator flashes.
4. Use the [ ] and [ ] CURSOR buttons to
move to the location in track where the note or
parameter you want to change is located.
Note editing example
1Velocity
2Pitch
To delete specific note data
Editing Memory Contents
To edit memory contents
705A-E-064A
CTK691E01-01.book 62 ページ 2003年9月29日 月曜日 午後4時47分

E-63
Song Memory Function
5. Make any changes in the value that you want.
The actual procedures you use to change a
parameter depend on the type of data it contains.
See “Editing Techniques and Display Contents”
on page E-63 for details.
Repeat steps 4 and 5 to edit other parameters.
6. Press the START/STOP button to end editing
when you are finished.
The only parameters that can be editted for Tracks 2
through 6 are notes and tone numbers.
In the case of real-time recording, you later can change
tone numbers you specified while recording to Tracks 1
through 6 is in progress.
You can only change tone numbers that were originally set
for Tracks 2 through 6 using step recording.
In the case of real-time recording, you later can change
rhythm numbers you specified while recording to Track 1 is
in progress.
You can only change rhythm numbers that were originally
set for Track 1 using step recording.
You cannot use the edit procedure to add more data to a
recording.
You cannot move portions of a recording to a different
location within the recording.
Note lengths cannot be changed.
The following describes the editing techniques you can use to
change the various parameters stored in memory.
JTo change the key pressure (velocity) of a note
Use the number buttons or [+] and [–] to adjust the key
pressure.
JTo change the pitch of a note
Input a new note on the keyboard to change the pitch of a
note. The pitch you specify here is reflected in the keyboard
and the notes shown in the staff on the display.
Whenever editing memory contents, never change a note
so it is identical to the note before or after it. Doing so may
alter the length of the changed note and the note before or
after it. Should this happen, you will have to re-record the
entire track.
JTo change a chord
Use the chord fingering method selected by the MODE button
(FINGERED, CASIO CHORD, etc.) to input a chord.
JTo change a tone number
Use the number buttons or [+] and [–] buttons to change a
tone number.
In the case of real-time recording, you later can change
tone numbers you specified while recording to Tracks 1
through 6 is in progress.
You can only change tone numbers that were originally set
for Tracks 2 through 6 using step recording.
JTo change a rhythm number
Use the number buttons or [+] and [–] buttons to change a
rhythm number.
In the case of real-time recording, you later can change
rhythm numbers you specified while recording to Track 1 is
in progress.
You can only change rhythm numbers that were originally
set for Track 1 using step recording.
Editing Techniques and Display Contents
705A-E-065A
CTK691E01-01.book 63 ページ 2003年9月29日 月曜日 午後4時47分

Song Memory Function
E-64
JTo change a rhythm controller operation *
* INTRO/ENDING 1 button, INTRO/ENDING 2 button,
VARIATION/FILL IN 1 button, VARIATION/FILL IN 2
button, SYNCHRO/FILL IN NEXT button operations
Press the rhythm controller button you want to change to.
You can perform the following operations in the song editing
mode.
Delete a song
Delete a track
Song header data rewrite (Panel Record)
1. Press the SONG MEMORY button once to
enter playback standby.
2. Use the [+] and [–] buttons to select the number
of the song you want to delete.
3. Press the [ ] CURSOR button. If there is no
song number on the display, press the [ ]
CURSOR button twice.
This displays the song delete screen.
4. Press the YES button.
This causes the message “Sure?” to appear,
confirming whether you really want to delete the
song.
5. Press the YES button to delete the song and
return to playback standby.
1. Press the SONG MEMORY button once to
enter playback standby.
2. Use the [+] and [–] buttons to select the number
of the song that contains the track you want to
delete.
3. Press the [ ] CURSOR button. If there is no
song number on the display, press the [ ]
CURSOR button three times.
This displays the song delete screen.
1Number of the song that contains the track (cannot
be changed)
2Track delete standby
4. Use the SONG MEMORY TRACK buttons to
select the recorded track or tracks whose data
you want to delete.
Track delete standby
1Recorded track
2Track being deleted (Multiple tracks can be
specified.)
You can specify more than one track for deletion
by pressing more than one track select button.
To deselect a track, simply press its track select
button again.
5. Press the YES button.
This causes the message “Sure?” to appear,
confirming whether you really want to delete the
track.
6. Press the YES button to delete the track.
You cannot change the song number while in track delete
standby.
Pressing the SONG MEMORY button while in track delete
standby returns to record standby.
Editing a Song
To delete a song
To delete a specific track
705A-E-066A
CTK691E01-01.book 64 ページ 2003年9月29日 月曜日 午後4時47分

E-65
Song Memory Function
You can use a procedure called “Panel Record” to change the
initial Mixer, tempo and other settings stored in the song
header.
1. Press the SONG MEMORY button once to
enter playback standby.
2. Use the [+] and [–] buttons to select the number
of the song that contains the header data you
want to rewrite.
3. Make the changes you want to the header data.
4. Press the [ ] CURSOR button three times.
This displays the song delete screen.
This causes the message “Pnel Rec?” to appear on
the display.
5. Press the YES button to rewrite the header
data.
To rewrite song header data (Panel Record)
705A-E-067A
CTK691E01-01.book 65 ページ 2003年9月29日 月曜日 午後4時47分

Keyboard Settings
E-66
Keyb oard Se ttings
Up to four parts (numbered 1 through 4) can be used
simultaneously during keyboard play. These parts can be
used by the layer and split functions explained below.
Layer lets you assign two different tones (a main tone and a
layered tone) to the keyboard, both of which play whenever
you press a key. For example, you could layer the FRENCH
HORN GM tone on the BRASS GM tone to produce a rich and
brassy sound.
JLAYER
1. First select the main tone.
Example:
To select “361 BRASS GM” as the main tone,
press the TONE button and then use the number
buttons to input 3, 6 and then 1.
2. Press the LAYER button.
1Selected layer tone
2Pointer
3. Select the layered tone.
Example:
To select “360 FRENCH HORN GM” as the
layered tone, use the number buttons to input 3,
6 and then 0.
4. Now try playing something on the keyboard.
Both tones are played at the same time.
1MODE 2TRANSPOSE/FUNCTION 3TONE
4EXIT 5DSP 6SPLIT
7LAYER 8[ ]/[ ]/[ ]/[ ] CURSOR 9Number buttons
bk [+]/[–], YES/NO
Parts
Part 1: Main tone part
Part 2: Layered tone part
Part 3: Split tone part
Part 4: Layered and split tone part
Using Layer
To layer tones
705A-E-068A
CTK691E01-01.book 66 ページ 2003年9月29日 月曜日 午後4時47分

E-67
Keyboard Settings
5. Press the LAYER button again to unlayer the
tones and return the keyboard to normal.
Turning on layering switches the currently selected part
from Part 1 to Part 2, and displays the layered tone. At that
time, you can use the [ ] and [ ] CURSOR buttons to
switch between parts. Turning off layering returns to Part 1.
The main tone sounds over Channel 1, while the layered
tone sounds over Channel 2. You can also use the Mixer to
change the tone and volume settings for these channels.
Note that layering is not possible during record standby or
recording in the Song Memory Mode, or while you are
using the SMF Player Mode.
With split you can assign two different tones (a main tone and
a split tone) to either end of the keyboard, which lets you play
one tone with your left hand and another tone with your right
hand. For example, you could select STRINGS 1 as the main
(high range) tone and PIZZICATO GM as the split (low
range) tone, putting an entire string ensemble at your
fingertips.
Split also lets you specify the split point, which is the location
on the keyboard where the changeover between the two tones
occurs.
Leave the MODE button in the NORMAL or FULL RANGE
CHORD position.
JSPLIT
1. First select the main tone.
Example:
To select “348 STRINGS 1” as the main tone,
press the TONE button and then use the number
buttons to input 3, 4 and then 8.
2. Press the SPLIT button.
1Selected split tone
2Pointer
3. Select the split tone.
Example:
To select “345 PIZZICATO GM” as the split tone,
use the number buttons to input 3, 4 and then 5.
4. Specify the split point. While holding down the
SPLIT button, press the keyboard key where
you want the leftmost key of the high end range
to be.
Example:
To specify G3 as the split point, press the G3 key.
5. Now try playing something on the keyboard.
Every key from F#3 and below is assigned the
PIZZICATO GM tone, while every key from G3
and above is assigned the STRINGS 1 tone.
6. Press the SPLIT button again to unsplit the
keyboard and return it to normal.
Using Split
To split the keyboard
705A-E-069A
CTK691E01-01.book 67 ページ 2003年9月29日 月曜日 午後4時47分

Keyboard Settings
E-68
Turning on split switches the currently selected part to Part
3, and displays the split tone. At that time, you can use the
[ ] and [ ] CURSOR buttons to switch between parts.
Turning off split returns to Part 1.
The main tone sounds over Channel 1, while the split tone
sounds over Channel 3. You can also use the Mixer to
change the tone and volume settings for these channels.
Note that split is not possible during record standby or
recording in the Song Memory Mode, or while you are
using the SMF Player Mode.
When the accompaniment mode is set to CASIO CHORD
or FINGERED, the accompaniment keyboard range is in
accordance with the split point you specify with the above
procedure.
You can use layer and split together to create a layered split
keyboard. It makes no difference whether you layer tones first
and then split the keyboard, or split the keyboard and then
layer tones. When you use layer and split in combination, the
high range of the keyboard is assigned two tones (main tone
+ layered tone), and the low range two tones (split tone +
layered split tone).
JLAYER SPLIT
1. Press the TONE button and then input the tone
number of the main tone.
Example:
To set “361 BRASS GM” as the main tone.
2. Press the SPLIT button and then input the
number of the split tone.
Example:
To set “345 PIZZICATO GM” as the split tone.
After specifying the split tone, press the SPLIT
button to unsplit the keyboard.
3. Press the LAYER button and then input the
number of the layered tone.
Example:
To set “360 FRENCH HORN GM” as the layered
tone.
4. Press the SPLIT button or the LAYER button so
both of the SPLIT and LAYER indicators are
displayed.
5. Input the number of the layered split tone.
Example:
To specify the “348 STRINGS 1” tone, enter 3, 4,
8.
6. While holding down the SPLIT button, press the
keyboard key where you want the lowest note
(the leftmost key) of the upper range (right side
range) to be.
7. Play something on the keyboard.
Press the LAYER button to unlayer the keyboard,
and the SPLIT button to unsplit it.
Turning on layer+split switches the currently selected part
to Part 4, and displays the layered tone. At that time, you
can use the [ ] and [ ] CURSOR buttons to switch
between parts. Turning off layer returns to Part 3, while
turning off split returns to Part 2. Turning off both layer and
split returns to Part 1.
The main tone sounds over Channel 1, the layer tone over
Channel 2, the split tone over Channel 3, and the layer/split
tone over Channel 4. You can also use the Mixer to change
the tone and volume settings for these channels.
Using Layer and Split Together
To split the keyboard and then layer tones
705A-E-070A
CTK691E01-01.book 68 ページ 2003年9月29日 月曜日 午後4時47分

E-69
Keyboard Settings
Transpose lets you raise and lower the overall key of the
keyboard in semitone units. If you want to play an
accompaniment for a vocalist who sings in a key that’s
different from the keyboard, for example, simply use
transpose to change the key of the keyboard.
1. Press the TRANSPOSE/FUNCTION button.
This causes a pointer to appear on the display
next to TRANSPOSE/FUNCTION, and displays
the transpose setting screen.
2. Use [+] and [–] to change the transpose setting
of the keyboard.
Example:
To transpose the keyboard five semitones
upwards.
Pressing the TRANSPOSE/FUNCTION button
exits the transpose screen.
The keyboard can be transposed within a range of –24 (two
octave downwards) to +24 (two octave upwards).
The transpose setting also affects playback from song
memory and Auto Accompaniment.
The allowable pitch range you can transpose within
depends on the tone you are using. If a transpose
operation causes a note to be outside of the pitch range for
the tone being used, the keyboard automatically plays the
same note in the nearest octave that falls within the pitch
range of the tone you are using.
When touch response is turned on, the relative volume of
sound output by the keyboard is varied in accordance with
the amount of pressure applied, just like an acoustic piano.
1. Press the TRANSPOSE/FUNCTION button.
This causes a pointer to appear on the display
next to TRANSPOSE/FUNCTION.
2. Use the [ ] and [ ] CURSOR buttons to
display the touch response setting screen.
3. Use the [+] and [–] buttons to select the touch
response sensitivity level.
“1” outputs powerful sound even with light key
pressure, while “3” requires very heavy key
pressure to output powerful sound.
Pressing [+] and [–] at the same time returns
sensitivity to the “2” setting.
When you select “oFF”, the tone does not change
regardless of how much pressure you apply to
the keyboard.
Touch response not only affects the keyboard’s internal
sound source, it also is output as MIDI data.
Song Memory playback, accompaniment, and external
MIDI note data do not affect the touch response setting.
Transposing the Keyboard
To transpose the keyboard
Using Touch Response
To turn touch response on and off
705A-E-071B
CTK691E01-01.book 69 ページ 2003年9月29日 月曜日 午後4時47分

Keyboard Settings
E-70
The tuning feature lets you fine tune the keyboard to match
the tuning of another musical instrument.
1. Press the TRANSPOSE/FUNCTION button.
2. Use the [ ] and [ ] CURSOR buttons to
display the tuning screen.
3. Use [+] and [–] to change the tuning setting of
the keyboard.
Example:
To lower the tuning by 20.
Pressing the TRANSPOSE/FUNCTION button
exits the transpose screen.
The keyboard can be tuned within a range of –99 cents to
+99 cents.
* 100 cents is equivalent to one semitone.
The tuning setting also affects playback from song memory
and Auto Accompaniment.
Tuning the Keyboard
To tune the keyboard
705A-E-072A
CTK691E01-01.book 70 ページ 2003年9月29日 月曜日 午後4時47分

E-71
Keyboard Settings
The table below shows the parameters whose settings you can change.
The above settings are all saved whenever you turn off the keyboard. For details, see “Memory Contents” on page E-16.
MIDI settings and Delete/Initialize settings are disabled while you are using the SMF Player or Song Memory function.
Changing Other Settings
Setting Types
Setting menu Description Page
Transpose
(Trans.) Adjusts overall keyboard tuning by semitone units. E-69
Auto Harmonize
(AutoHarm) Selects the Auto Harmonize Type. E-74
Touch Response
(Touch) Specifies how sound should change with keyboard pressure. E-69
Tune
(Tune) Fine adjustment of overall keyboard tuning. E-70
Display
(Contrast) Adjusts display brightness. E-74
Pedal
(Jack) Assigns effects to pedals. E-74
Mixer Hold
(MixHold) Turns mixer hold on or off. E-74
DSP Hold
(DSP Hold) Turns DSP hold on or off. E-74
MIDI
(MIDI) MIDI settings E-75
Delete/Initialize
(Del/Init) Initializes all settings to initial factory defaults, resets specific settings or deletes user rhythms. E-75
705A-E-073A
main14.fm 71 ページ 2003年10月29日 水曜日 午後2時36分

Keyboard Settings
E-72
1. Press the TRANSPOSE/FUNCTION button.
This causes a pointer to appear on the display next to TRANSPOSE/FUNCTION.
2. Use the [ ] and [ ] CURSOR buttons, and the [ ] and [ ] CURSOR buttons to recall the items whose
settings you want to change.
To use the keyboard settings menu
705A-E-074A
CTK691E01-01.book 72 ページ 2003年9月29日 月曜日 午後4時47分

E-73
Keyboard Settings
3. Use the [+] and [–] buttons or the number buttons to change the values.
Settings you make are applied even if you do not press the EXIT button.
See the following section titled “Setting Menu Items” for details on each setting.
After making the settings you want, press the TRANSPOSE/FUNCTION button or EXIT button to return to the tone or
rhythm selection screen.
zIn case of a delete or initialize procedure
4. Press the YES button.
This displays the user area number and data name of the data to be deleted.
The data size value represents kilobyte units.
5. Now use the number buttons, or the [+] (increase) and [–] (decrease) buttons to select the data you want.
6. Press the [ ] CURSOR button.
This causes the message “Sure?” to appear, confirming whether you really want to perform the delete or initialize
operation.
7. Press the YES button to complete the operation.
This performs the delete or initialize operation and returns to the step 5 screen.
8. After making the settings you want, press the TRANSPOSE/FUNCTION button or EXIT button to return to the
tone or rhythm selection screen.
It can take more than one minute to perform a delete or initialize procedure after you pressing the YES button in step 7 above. The
message “Pls Wait” will remain on the display to indicate that a procedure is being performed. Never try to perform any operation while
“Pls Wait” is displayed.Performing any operation can damage the keyboard's memory and cause it to malfunction.
705A-E-075C
CTK691E01-01.book 73 ページ 2003年9月29日 月曜日 午後4時47分

Keyboard Settings
E-74
JAuto Harmonize Types
You can select from among the 10 different types of auto harmonize listed below.
JOther Settings
Setting Menu Items
No. Type Description
0Duet1 Adds a 1-part harmony to keyboard play.
1Duet2 Adds a 1-part harmony to keyboard play. Duet2 harmony is more open than Duet1.
2Country Adds a country-flavor harmony to keyboard play.
3Octave Adds notes one octave below notes played on the keyboard.
45th Adds fifth notes above notes played on the keyboard.
53-Way Open Adds two open harmony parts to notes played on the keyboard (creating three-part harmony).
63-Way Close Adds two close harmony parts to notes played on the keyboard (creating three-part harmony).
7Strings Adds harmony suitable for strings.
8Block Adds block chord notes.
9Big Band Adds harmony suitable for big band play.
Setting menu Range Default Description
Contrast
(Contrast) 00 to 15 07 Adjusts display contrast.
Assignable Jack
(Jack)
SUS SUS Assigns the sustain pedal effect to a pedal.
SoS —Assigns the sostenuto pedal effect to a pedal.
SFt —Assigns the soft pedal effect to a pedal.
rhy —Assigns the START/STOP button function to a pedal.
Mixer Hold
(MixHold) on/oFF oFF When Mixer Hold is turned on, the parameters of accompaniment parts
(Part 6 through Part 10) cannot be modified by accompaniment data.
DSP Hold
(DSP Hold) on/oFF oFF
on: Current DSP line setting is maintained, even when the tone is
changed.
oFF: Changing the tone switches to the DSP line setting of the new
tone.
705A-E-076A
CTK691E01-01.book 74 ページ 2003年9月29日 月曜日 午後4時47分

E-75
Keyboard Settings
JMIDI Settings
JDelete/Initialize Settings
Setting menu Range Default Description
Keyboard Channel
(Keybd Ch) 01 to 16 01 Specifies the send channel for main tone play.
MIDI In Chord Judge
(Chord) on/oFF oFF
Specifies whether accompaniment range MIDI Note On messages
received from an external device should be interpreted as auto
accompaniment chords.
Accomp/Song MIDI Out
(Ac/sg Out) on/oFF oFF Specifies whether this keyboard’s auto accompaniment or song
memory is sent as MIDI messages.
Local Control Setting
(Local) on/oFF on Specifies whether the keyboard should sound the parts played on it.
Setting menu Range Default Description
SMF Delete — — Deletes selected SMF data.
User Rhythm Delete — — Deletes selected user rhythm data.
User Tone Delete — — Deletes selected user tone data.
Mixer Reset
(InitMix?) — — Initializes parameters assigned by the Mixer or by input from an
external sequencer.
Parameter Reset
(InitPar?) — — Initializes all parameters, except for the display contrast setting.
System Reset
(InitSys?) — — Initializes to initial factory defaults.
Deletes all data in the user area.
705A-E-077A
CTK691E01-01.book 75 ページ 2003年9月29日 月曜日 午後4時47分

Using the SMF Player
E-76
Using the SMF Player
The letters “SMF” stand for Standard MIDI File, which is a file format that allows MIDI data to be shared between different software
and sequencers. There are actually three SMF formats, named SMF 0, SMF 1, and SMF 2. This keyboard supports the SMF 0 format,
which is the one that is most widely used today, and so all mentions of “SMF data” in this manual refer to SMF 0 format data.
The Flash Memory built into your keyboard lets you store SMF format music data for playback whenever you want. You can have
up to 200 music files* in Flash Memory at one time. You can download SMF data from the CASIO MUSIC SITE and then transfer it
from your computer to the keyboard’s flash memory. See “Using the Data Download Service” on page E-82 for more information.
Initially, your keyboard comes with one sample SMF tune in memory.
* Note that the number of files you can store in memory also depends on the size of each file. If your files are very large, you may
be able to store fewer than 200.
Note that CASIO COMPUTER CO., LTD. shall not be held liable for any loss of data stored in this keyboard's Flash Memory.
1SMF PLAYER 2MIXER 3EXIT
4ACCOMP VOLUME 5START/STOP 6[ ]/[ ]/[ ]/[ ] CURSOR
7Number buttons 8[+]/[–]
705A-E-078A
CTK691E01-01.book 76 ページ 2003年9月29日 月曜日 午後4時47分

E-77
Using the SMF Player
SMF Player Mode Operational Flow
705A-E-079A
CTK691E01-01.book 77 ページ 2003年9月29日 月曜日 午後4時47分

Using the SMF Player
E-78
1. Press the SMF PLAYER button to display the
file selection screen.
This causes the SMF player pointer to appear on
the display.
SMF are those whose file names end with the
extension “MID”. An error message appears at
this time if there are no SMF files currently in
Flash Memory.
2. Use the [ ] and [ ] CURSOR buttons or the
[+] and [–] buttons to select the file you want to
play.
The name of the currently selected file appears in
the text area of the display. The number area of
the display shows the size of the file in kilobytes.
3. Press the START/STOP button.
This starts playback of the selected file.
The number area shows the number of the part to
be played by hand.
You can use the TEMPO buttons to adjust the
tempo within the range of 30 to 255.
You can turn channels 1 through 16 on and off,
regardless of whether file playback is in progress
or stopped. For more information, see “Turning
Channels On and Off” on page E-40.
4. To stop file playback, press the START/STOP
button again.
The following procedure explains how to control the overall
volume of SMF data playback. You can adjust volume while
playback is stopped or ongoing.
1. Press the ACCOMP VOLUME button.
This causes the “SMF Vol.” indicator to appear on
the display, along with a value that indicates the
current SMF volume setting.
2. Use the [+] and [–] buttons or the number
buttons to adjust the SMF volume.
You can specify a setting in the range of 000
(minimum) to 127 (maximum).
Pressing [+] and [–] at the same time returns the
SMF volume setting to 100.
Note that this setting does not affect the volume
of the notes you play on the keyboard.
1. Select the file you want to play back.
Perform steps 1 through 2 under “To play back an
SMF” to select a file.
2. Press the [ ] CURSOR button to display a
screen for selecting the part you want to play on
the keyboard (play along part).
Use the [ ] and [ ] CURSOR buttons or the [+]
and [–] buttons to select the play along part.
Press the MIXER button to enter the Mixer Mode.
Turn off the channel that corresponds to the play
along part you selected above. See “Turning
Channels On and Off” on page E-40 for more
information. Performing this step turns off the
applicable part so you can play it on the keyboard
along with the rest of the SMF playback.
Entering the SMF Player Mode initializes all parts by
turning on all Mixer Mode channels.
After configuring Mixer Mode settings, press the
MIXER button or EXIT button to return to the
SMF Player Mode.
3. Press the [ ] CURSOR button to display the
playback mode selection screen.
Use the [ ] and [ ] CURSOR buttons or the [+]
and [–] buttons to select the playback mode.
You can select from among the following four
playback modes.
Playing Back an SMF
To play back an SMF
Adjusting SMF Playback Volume
Configuring Other Settings
To configure other settings
S1: One file, one time
SL: One file, repeat
A1: All files, one time
AL: All files, repeat
705A-E-080B
CTK691E01-01.book 78 ページ 2003年9月29日 月曜日 午後4時47分

E-79
Using the SMF Player
4. Press the [ ] CURSOR button to display the
output mode selection screen.
Use the [ ] and [ ] CURSOR buttons or the [+]
and [–] buttons to select the output mode.
You can select from among the following two
output types.
Layer, split, and Auto Harmonize are automatically turned
off in the SMF Player Mode.
The following explains what you should do when an error
message appears in the SMF Player Mode.
int: Keyboard’s built-in speakers
out: MIDI OUT
SMF Player Error Messages
Error
Message Cause Action
Err
Not SMF0
You are attempting to play
SMF data that is not Format 0.
Use only Format
0 SMF data.
Err
WrongDat
There is a problem with the
SMF data you are trying to
play or the data is corrupted.
Use different
data.
705A-E-081A
CTK691E01-01.book 79 ページ 2003年9月29日 月曜日 午後4時47分

MIDI
E-80
MIDI
The letters MIDI stand for Musical Instrument Digital
Interface, which is the name of a worldwide standard for
digital signals and connectors that make it possible to
exchange musical data between musical instruments and
computers (devices) produced by different manufacturers.
MIDI compatible equipment can exchange keyboard key
press, key release, tone change, and other data as messages.
Though you do not need any special knowledge about MIDI
to use this keyboard as a stand-alone unit, MIDI operations
require a bit of specialized knowledge. This section provides
you with an overview of MIDI that will help to get you going.
MIDI messages are send out through the MIDI OUT terminal
of one device to the MIDI IN terminal of another machine
over a MIDI cable. To send a message from this keyboard to
another device, for example, you must use a MIDI cable to
connect the MIDI OUT terminal of this keyboard to the MIDI
IN terminal of the other device. To send MIDI messages back
to this keyboard, you need to use a MIDI cable to connect the
other device’s MIDI OUT terminal to the MIDI IN terminal of
this keyboard.
To use a computer or other MIDI device to record and
playback the MIDI data produced by this keyboard, you must
connect the MIDI IN and MIDI OUT terminals of both devices
in order to send and receive data.
If a MIDI THRU function provided by the software is being
run on a connected computer or other MIDI device, be sure to
turn this keyboard’s “Local Control Setting” off (page E-75).
MIDI allows you to send the data for multiple parts at the
same time, with each part being sent over a separate MIDI
channel. There are 16 MIDI channels, numbered 1 through 16,
and MIDI channel data is always included whenever you
exchange data (key press, pitch bend operation, etc.).
Both the sending device and the receiving machine must be
set to the same channel for the receiving device to correctly
receive and play data. If the receiving device is set to Channel
2, for example, it receives only MIDI Channel 2 data, and all
other channels are ignored.
This keyboard is equipped with multi-timbre capabilities,
which means it can receive messages over all 16 MIDI
channels and play up to 16 parts at the same time. Tone and
volume settings for each channel can be made using the
keyboard’s onboard Mixer, or by an external source that
sends required MIDI control messages.
Keyboard operations performed on this keyboard are sent out
by selecting a MIDI channel (1 to 16) and then sending the
appropriate message.
General MIDI standardizes MIDI data for all sound source
types, regardless of manufacturer. General MIDI specifies
such factors as tone numbering, drum sounds, and available
MIDI channels for all sound sources. This standard makes it
possible for all MIDI equipment to reproduce the same
nuances when playing General MIDI data, regardless of the
manufacturer of the sound source.
This keyboard supports General MIDI, so it can be used to
play commercially available pre-recorded General MIDI data
and General MIDI data send to it from a personal computer.
See the “Tone List” on page A-1 for details about the tones
that are available with GM tones numbered 000 to 127.
What is MIDI?
MIDI Connections
MIDI Channels
General MIDI
705A-E-082A
CTK691E01-01.book 80 ページ 2003年9月29日 月曜日 午後4時47分

E-81
MIDI
This keyboard can send notes you play on the keyboard, as
well as auto accompaniment patterns and Song Memory
playback as MIDI messages to another device.
zKeyboard Play
Each keyboard part (Channels 1 through 4) is sent over its
own individual MIDI channel. When Auto Harmonize is
turned on, harmonize notes are also sent over each individual
MIDI channel.
zAuto Accompaniment or Song Memory Play
Each accompaniment part is sent over its own individual
MIDI channel. The “Accomp/Song MIDI Out” parameter
(page E-75) is used to specify whether a part is sent.
zMulti Channel Receive
The 16 mixer parts can be used to receive data over 16 MIDI
message channels at the same time.
zChord Changes when Using Auto Accompaniment
MIDI messages received from an external device can be
interpreted as chord changes as specified by the fingerings
supported by the auto accompaniment system of this
keyboard. Use the “MIDI In Chord Judge” parameter (page E-
75) to turn this capability on and off.
See the MIDI Implementation Chart at the back of this
User’s Guide for more information about each MIDI
message.
You can change the settings of a number of parameters that
control how MIDI messages are sent and received.
You can use the parameter setting procedure (page E-72) to
change the settings of the MIDI parameters described below.
See page E-75 for details about the setting menu and
procedure.
zMIDI In Chord Judge
This parameter determines whether note data received from
an external device should be interpreted as an auto
accompaniment chord fingering. Turn on this parameter
when you want to control auto accompaniment chords from
a computer or other external device.
zAccomp/Song MIDI Out (Accompaniment/Song MIDI
Out)
Turn on this parameter when you want sound auto
accompaniment or Song Memory on an external devices
sound source.
For details about MIDI specifications, visit the CASIO
Website.
http://world.casio.com
Sending and Receiving MIDI
Messages
MIDI Send Data
MIDI Message Receive
MIDI Settings
MIDI Parameters
on : Causes note data input through MIDI IN to be
interpreted as auto accompaniment chord
fingerings. The channel specified by the keyboard
channel is used for specifying chords.
oFF : Turns off “MIDI In Chord Judge”.
on : Outputs auto accompaniment or Song Memory as
MIDI messages through the keyboard’s MIDI
OUT terminal.
oFF : Does not output auto accompaniment or Song
Memory.
705A-E-083A
CTK691E01-01.book 81 ページ 2003年9月29日 月曜日 午後4時47分

MIDI
E-82
You can download the following type of data from CASIO
MUSIC SITE (http://music.casio.com) to your computer, and
then transfer it to the keyboard.
Tones
Tones with waves
Drum sets with waves
DSP
Rhythms
Registrations
Songs
SMF
zData and Application Software
Data itself as well as application software for transferring
data between your computer and the keyboard are available
for download at the CASIO MUSIC SITE.
zApplication Software
You can run the application software on your computer and
transfer data you download from the CASIO MUSIC SITE to
the keyboard, and also use your computer’s hard disk for
long-term storage of data you transfer from the keyboard to
your computer.
See the instructions provided at the CASIO MUSIC SITE
for full information about how to download the
application software and data.
See the application software’s online help for information
about how to use the software.
*CASIO MUSIC SITE
http://music.casio.com/
1. Go to the above URL.
2. Select a region or country.
3. Select a download service for the INTERNET
DATA EXPANSION SYSTEM data.
Note that the service you should use depends on
the area or country.
Be sure to turn off the keyboard and your computer before
connecting them. You should also set the volume controller of
the keyboard to a relatively low volume.
1. Connect the keyboard’s MIDI interface to your
computer’s MIDI interface.
2. Turn on the keyboard, and then turn on your
computer or other connected device.
3. Start up the software you want to use on your
computer.
When using the application software, make sure that the
tone setting screen (the screen that appears after turning
on power) is on the keyboard’s display screen.
The DATA ACCESS lamp lights whenever the keyboard
is exchanging data with a connected computer over a
MIDI cable connection. Never disconnect the MIDI cable
while the DATA ACCESS lamp is lit.
Using the Data Download
Service
To connect to a computer
DATA ACCESS Lamp
705A-E-084C
CTK691E01-01.book 82 ページ 2003年9月29日 月曜日 午後4時47分

Troubleshooting
E-83
Troubleshooting
Problem Possible Cause Action See page
No keyboard Sound 1. Power supply problem.
2. Power is not turned on.
3. Volume setting is too low.
4. Playing in the accompaniment
keyboard area while the MODE
button setting is CASIO CHORD or
FINGERED.
5. Local Control is off.
6. Mixer channel 1 is turned off.
7. Mixer channel 1 volume setting is too
low.
1. Correctly attach the AC
adaptor, make sure that
batteries poles (+/–) are facing
correctly, and check to make
sure that batteries are not dead.
2. Press the POWER button to
turn on power.
3. Use the VOLUME knob to
increase volume.
4. None of the accompaniment
mode indicators are lit, which
means Auto Accompaniment is
turned off.
5. Turn on Local Control.
6. Use the Mixer to turn channel 1
on.
7. Use the Mixer to raise the
volume setting for channel 1.
E-14, 15
E-19
E-19
E-31
E-75
E-40
E-40, 41
Any of the following symptoms
while using battery power.
Dim power indicator
Instrument does not turn on.
Display that is flickering, dim,
or difficult to read
Abnormally low speaker/
headphone volume
Distortion of sound output
Occasional interruption of sound
when playing at high volumes
Sudden power failure when
playing at high volumes
Flickering or dimming of the
display when playing at high
volume
Continued sound output even
after you release a key
A tone that is totally different
from the one that is selected.
Abnormal rhythm pattern and
demo tune play
Loss of power, sound distortion,
or low volume when playing
from a connected computer or
MIDI device
Low battery power Replace the batteries with a set of
new ones or use the AC adaptor.
E-14, 15
Auto Accompaniment does not
sound.
1. Accompaniment volume is set to 000.
2. Auto Accompaniment part Channels
6 through 10 are turned off.
3.
Auto Accompaniment part Channels 6
through 10 volume setting is too low
.
1. Use the ACCOMP VOLUME
button to increase the volume.
2. Use the Mixer to turn the
channels on.
3.
Use the Mixer to raise the volume
setting for the applicable channel
.
E-38
E-40
E-40, 41
Sound output does not change
when key pressure is varied.
Touch response is turned off. Press the TRANSPOSE/FUNCTION
button to turn it on.
E-69
705A-E-085A
CTK691E01-01.book 83 ページ 2003年9月29日 月曜日 午後4時47分

Troubleshooting
E-84
Playing the keyboard sounds two tones
.Layer is turned on.
Press the LAYER button to turn off layering
.E-66
Different tones sound when keys in
different keyboard ranges are pressed
.
Split is turned on. Press the SPLIT button to turn off
split.
E-67
The key or tuning does not match
when playing along with another
MIDI machine.
1. The tuning or transpose parameter is
set to a value other than 00.
2. Mixer coarse tune, fine tune, and/or
octave shift settings are values other
than 00.
1. Change the transpose or tuning
parameter value to 00.
2. Use the Mixer to change the
coarse tune, fine tune, and/or
octave shift settings to 00.
E-69, 70
E-42
Parts suddenly drop out during
song memory playback.
The number of tones being played at the
same time exceeds the keyboard’s
limitation.
Use the Mixer to turn unneeded
channels off and decrease the
number of parts being played.
E-40
Some parts do not play at all
during song memory playback.
1. Channels are turned off.
2. Volume setting is too low.
1. Use the Mixer to turn channels
on.
2. Use the Mixer to check the
volume setting.
E-40
E-40, 41
Nothing happens when the
LAYER or SPLIT button is
pressed.
1. One or more of the melody channels
(2 through 4) is turned off.
2.
The volume setting of one or more of the
melody channels (2 through 4) is too low
.
3. The keyboard is in record standby.
4. The SMF Player Mode is currently
being use.
1. Use the Mixer to turn on
Channels 2 through 4.
2.
Use the Mixer to raise the volume
setting of Channels 2 through 4.
3. The LAYER and SPLIT buttons
are disabled during recording
and record standby.
4.
Turn off the SMF Player Mode.
LAYER and SPLIT are not available
while the SMF Player Mode is in use
.
E-40
E-40, 41
E-66, 67
E-76
No sound is produced when
playing MIDI data from a
computer.
1. MIDI cables are not connected
properly.
2. Channel is turned off, or volume
setting is too low.
1. Connect MIDI cables properly.
2.
Use the Mixer to turn the channel
on, or raise the volume setting
.
E-80
E-40, 41
Playing on the keyboard produces
an unnatural sound when
connected to a computer.
The computer’s MIDI Thru function is
turned on.
Turn off the MIDI Thru function on
the computer or turn off Local
Control on the keyboard.
E-75
Cannot record chord
accompaniment data on a computer
.
Accomp/Song MIDI Out is turned off. Turn on Accomp/Song MIDI Out. E-75
The keyboard starts up
abnormally when it is turned on.
Flash memory is corrupted. 1.
Remove the batteries from the
keyboard and disconnect the AC
adaptor and press the POWER button
.
2. Reload the batteries and/or
reconnect the AC adaptor, and
then press the POWER button
again to turn on power
3. Use the TRANSPOSE/
FUNCTION button to perform
the system reset operation
If this does not solve the
problem, contact your nearest
authorized CASIO Service
Provider to request repair.
E-75
A downloaded tone with
waveform contains noise or
keyboard operations become
abnormal when user data is
selected.
Someone may have turned off the
keyboard while data was being stored in
Flash memory or something else has
caused Flash memory contents to become
corrupted for some reason.
Use the TRANSPOSE/FUNCTION button
to perform the system reset operation
.
If this does not correct the problem,
contact your nearest authorized CASIO
Service Provider to request maintenance
.
E-75
Problem Possible Cause Action See page
705A-E-086B
CTK691E01-01.book 84 ページ 2003年9月29日 月曜日 午後4時47分

Specifications
E-85
Sp ecif ica tion s
Model: CTK-691
Keyboard: 61 standard-size keys, 5 octaves with touch response (Off / 1 / 2 / 3)
Tones: 300 Advanced Tones + 200 Preset Tones + 16 Drum Sets + 100 standard user tones + 20
user tones with waves* + 4 drum sets with waves* + 50 drawbar organ tones + 100 user
drawbar organ tones (790 tones total); layer/split
Rhythm Instrument Tones: 61
Polyphony: 32 notes maximum (10 for certain tones)
Effects: DSP (200 types: internal, 100 user areas) + Reverb (16 types) + Chorus (16 types) +
Equalizer (10 types, 4 bands)
Auto Accompaniment
Rhythm Patterns:
Tempo:
Chords:
Rhythm Controller:
Accomp Volume:
One-touch Presets:
Auto Harmonize:
156 (internal, 16 user areas*)
Variable (226 steps, = 30 to 255)
3 fingering methods (CASIO CHORD, FINGERED, FULL RANGE CHORD)
START/STOP, INTRO/ENDING 1 and 2, VARIATION/FILL-IN 1 and 2, SYNCHRO/
FILL-IN NEXT
0 to 127 (128 steps)
Recalls settings for tone, tempo, layer on/off, and harmonize on/off in accordance with
rhythm.
10 types: Automatic addition of notes that harmonize with melody note in accordance
with specified Auto Accompaniment chords.
Memory Function
Songs:
Recording Tracks:
Recording Methods:
Memory Capacity:
Edit Function:
5
6 (2 through 6 are melody tracks)
Real-time, step
Approximately 10,000 notes (total for 5 songs)
Equipped
Demo Tunes: 3
Synthesizer Function
Parameters: Attack time; release time; resonance; cutoff frequency; vibrato type; vibrato delay;
vibrato depth; vibrato rate; octave shift; level; touch sense; reverb send; chorus send;
DSP line; DSP type and DSP parameter, DSP level.
Registration Memory
Number of Setups:
Memory Contents:
32 (4 setups x 8 banks)
Tone, Rhythm, Tempo, Layer on/off, Split on/off, Split point, Harmonize on/off, Mixer
settings (Channels 1 to 10), Effect settings, Touch Response settings, Assignable jack
setting, Transpose, Tuning, Accompaniment volume setting, Auto Harmonize type,
MODE button setting, Synchro standby state, Mixer Hold, DSP Hold, Synthesizer
Mode parameters
705A-E-087A
CTK691E01-01.book 85 ページ 2003年9月29日 月曜日 午後4時47分

Specifications
E-86
* The same memory area is used to store waveform data, accompaniment data, and SMF data.
Mixer Function
Channels:
Parameters:
16
Tone; part on/off; volume; pan pot; octave shift; coarse tune; fine tune; reverb send;
chorus send; DSP line; DSP level; DSP pan; DSP system reverb send; DSP system
chorus send
MIDI: 16 multi-timbre receive, GM Level 1 standard
Other Functions
Transpose:
Tuning:
LCD:
49 steps (–24 semitones to +24 semitones)
Variable (A4 = approximately 440Hz ±100 cents)
Adjustable contrast
SMF Player Flash memory storage for up to 200 files*
Supported Format: SMF0
Flash Memory Capacity: 2MB
Shared Area: Approximately 1.5MB (waveform data, accompaniment data, SMF data)
Further storage of waveform, accompaniment, and SMF data becomes impossible
after the total of such data reaches approximately 1.5MB.
Terminals
MIDI Terminals:
Sustain/Assignable Terminal:
Headphone/Output Terminal:
Power Supply Terminal:
IN, OUT
Standard jack (sustain, sostenuto, soft, rhythm start/stop)
Stereo standard jack
Output Impedance: 140Ω
Output Voltage: 4.5V (RMS) MAX
9V DC
Power Supply:
Batteries:
Battery Life:
AC Adaptor:
Auto Power Off:
Dual power supply system
6 D-size batteries
Approximately 4 hours continuous operation on manganese batteries
AD-5
Turns power off approximately six minutes after last key operation. Enabled under
battery power only, can be disabled manually.
Speaker Output: 3W + 3W
Power consumption: 9V 7.7W
Dimensions: 96.0 x 37.5 x 14.6 cm (37 13/16 x 14 3/4 x 5 3/4 inch)
Weight: Approximately 5.6 kg (12.3lbs) (without batteries)
705A-E-088A
main18.fm 86 ページ 2003年10月23日 木曜日 午後5時9分

Care of your Instrument
E-87
Care of your Instrument
JAvoid heat, humidity or direct sunlight.
Do not overexpose the instrument to direct sunlight, or place it near an air conditioner, or in any extremely hot place.
JDo not use near a TV or radio.
This instrument can cause video or audio interference with TV and radio reception. If this happens, move the instrument away from
the TV or radio.
JDo not use lacquer, thinner or similar chemicals for cleaning.
Clean the instrument with a soft cloth dampened in a weak solution of water and a neutral detergent. Soak the cloth in the solution
and squeeze until it is almost dry.
JAvoid use in areas subjected to temperature extremes.
Extremely high or low temperature can cause figures on the LCD screen to become dim and difficult to read. This condition should
correct itself when the instrument is brought back to normal temperature.
You may notice lines in the finish of the case of this instrument. These lines are a result of the molding process used to shape the
plastic of the case. They are not cracks or breaks in the plastic, and are no cause for concern.
705A-E-089A
CTK691E01-01.book 87 ページ 2003年9月29日 月曜日 午後4時47分

DSP Algorithm List
E-88
DSP Algorithm List
J00 :Auto Pan
Function
Continually performs left-right panning of the input
signal in accordance with an LFO.
Parameters
J01 :Tremolo
Function
Adjusts volume of input signal in accordance with an
LFO.
Parameters
J02 :2BandEQ
Function
This is a two-band equalizer.
Parameters
J03 :3BandEQ
Function
This is a three-band equalizer.
Parameters
J04 :LFO Wah
Function
This is a “wah” effect that can automatically affect the
frequency in accordance with an LFO.
Parameters
J05 :Auto Wah
Function
This is a “wah” effect that can automatically affect the
frequency in accordance with the level of the input signal.
0 : Rate (Range: 0 to 127)
Adjusts the panning rate.
1 : Depth (Range: 0 to 127)
Adjusts the panning depth.
0 : Rate (Range: 0 to 127)
Adjusts the tremolo rate.
1 : Depth (Range: 0 to 127)
Adjusts the tremolo depth.
0 : Low Frequency (Range: 0 (200Hz), 1 (400Hz), 2
(800Hz))
Adjusts the cutoff frequency of the low-band
equalizer.
1 : Low Gain (Range: –12, –11, –10 to 0 to +10, +11,
+12)
Adjusts the gain of the low-band equalizer.
2 : High Frequency (Range: 0 (6.0KHz), 1
(8.0KHz), 2 (10KHz))
Adjusts the cutoff frequency of the high-band
equalizer.
3 : High Gain (Range: –12, –11, –10 to 0 to +10, +11,
+12)
Adjusts the gain of the high-band equalizer.
0 : Low Frequency (Range: 0 (200Hz), 1 (400Hz), 2
(800Hz))
Adjusts the cutoff frequency of the low-band
equalizer.
1: Low Gain (Range: –12, –11, –10 to 0 to +10, +11,
+12)
Adjusts the gain of the low-band equalizer.
2: Mid Frequency (Range: 0 (1.0KHz), 1 (1.3KHz),
2 (1.6KHz), 3 (2.0KHz), 4 (3.0KHz), 5 (4.0KHz),
6 (6.0KHz), 7 (8.0KHz))
Adjusts the center frequency of the mid-band
equalizer.
3: Mid Gain (Range: –12, –11, –10 to 0 to +10, +11,
+12)
Adjusts the gain of the mid-band equalizer.
4: High Frequency (Range: 0 (6.0KHz), 1
(8.0KHz), 2 (10KHz))
Adjusts the cutoff frequency of the high-band
equalizer.
5: High Gain (Range: –12, –11, –10 to 0 to +10, +11,
+12)
Adjusts the gain of the high-band equalizer.
0: Input Level (Range: 0 to 127)
Adjusts the input level. The input signal can
become distorted when the level of the sound
being input, the number of chords, or the
Resonance value is large. Adjust this parameter
to eliminate such distortion.
1: Resonance (Range: 0 to 127)
Adjusts the resonance of the sound.
2: Manual (Range: 0 to 127)
Adjusts the frequency used as the basis for the
wah filter.
3: LFO Rate (Range: 0 to 127)
Adjusts the rate of the LFO.
4: LFO Depth (Range: 0 to 127)
Adjusts the depth of the LFO.
705A-E-090A
CTK691E01-01.book 88 ページ 2003年9月29日 月曜日 午後4時47分

E-89
DSP Algorithm List
Parameters
J06 :Compressor
Function
Compresses the input signal, which can have the effect of
suppressing level variation and making it possible to
sustain dampened sounds longer.
Parameters
J07 :Limiter
Function
This is an effector that you can use to set an upper limit
value on the level of the input signal.
Parameters
J08 :Distortion
Function
This effect provides Distortion + AmpSimulator.
Parameters
J09 :Stereo Phaser
Function
This is a stereo phaser that modulates the phase in
accordance with a sine wave LFO.
0: Input Level (Range: 0 to 127)
Adjusts the input level. The input signal can
become distorted when the level of the sound
being input, the number of chords, or the
Resonance value is large. Adjust this parameter
to eliminate such distortion.
1: Resonance (Range: 0 to 127)
Adjusts the resonance of the sound.
2: Manual (Range: 0 to 127)
Adjusts the frequency used as the basis for the
wah filter.
3: Depth(Range: –64 to 0 to +63)
Adjusts the depth of the wah in accordance
with the level of the input signal.
Setting a positive value causes the wah filter to
open in direct proportion with the size of the
input signal, producing a bright sound.
Setting a negative value causes the Wah filter to
close in accordance with the size of the input
signal, which produces a dark tone quality.
However, large input re-opens the Wah filter,
even if it is closed.
0: Depth (Range: 0 to 127)
Adjusts compression of the audio signal.
1: Attack (Range: 0 to 127)
Adjusts the attack amount of the input signal.
A smaller value causes prompt compressor
operation, which suppresses the attack of the
input signal.
A larger values delays compressor operation,
which causes attack to be output as-is.
2: Release (Range: 0 to 127)
Adjusts the time from the point when the input
signal drops below a certain level until the
compression operation is stopped.
When an attack feeling is desired (no
compression at the onset of the sound), set this
parameter to as low a value as possible.
To have compression applied at all times, set a
high value.
3: Level (Range: 0 to 127)
Adjusts the output level.
The output volume changes in accordance with
the Depth setting and the characteristics of the
input tone. Use this parameter to correct for
such changes.
0: Limit (Range: 0 to 127)
Adjusts the volume level from which the limit is
applied.
1: Attack (Range: 0 to 127)
Adjusts the attack amount of the input signal.
2: Release (Range: 0 to 127)
Adjusts the time from when the input signal
drops below a certain level until the limit
operation stops.
3: Level (Range: 0 to 127)
Adjusts the level being output.
The output volume changes in accordance with
the Limit setting and the characteristics of the
input tone. Use this parameter to correct for
such changes.
0 : Gain (Range: 0 to 127)
Adjusts the input gain.
1: Low (Range: 0 to 127)
Adjusts the low-band gain.
The cutoff frequency differs according to the
preset DSP.
2: High (Range: 0 to 127)
Adjusts the high-band gain.
The cutoff frequency differs according to the
preset DSP.
3: Level (Range: 0 to 127)
Adjusts the output level.
705A-E-091A
CTK691E01-01.book 89 ページ 2003年9月29日 月曜日 午後4時47分

DSP Algorithm List
E-90
Parameters
J10 :Phaser
Function
This is a monaural phaser that modulates the phase in
accordance with a sine wave LFO.
Parameters
J11 :Rotary
Function
This is a rotary speaker simulator.
Parameters
J12 :Drive Rotary
Function
This is an overdrive - rotary speaker simulator.
Parameters
J13 :Enhancer
Function
Enhances the outlines of the low range and high range of
the input signal.
Parameters
0 : Resonance (Range: 0 to 127)
Adjusts the resonance of the sound.
1: Manual (Range: –64 to 0 to +63)
Adjusts the phaser shift volume, which is used
for reference.
2: Rate (Range: 0 to 127)
Adjusts the rate of the LFO.
3: Depth (Range: 0 to 127)
Adjusts the depth of the LFO.
4: Wet Level (Range: 0 to 127)
Adjusts the volume level of the effect.
0: Resonance (Range: 0 to 127)
Adjusts the resonance of the sound.
1: Manual (Range: –64 to 0 to +63)
Adjusts the phaser shift volume, which is used
for reference.
2: Rate (Range: 0 to 127)
Adjusts the rate of the LFO.
3: Depth (Range: 0 to 127)
Adjusts the depth of the LFO.
4: Wet Level (Range: 0 to 127)
Adjusts the level of the effect sound.
0: Speed (Range: Slow, Fast)
Switches the speed mode between fast and
slow.
1: Break (Range: Rotate, Stop)
Stops speaker rotation.
2: Fall Accel (Range: 0 to 127)
Adjusts acceleration when the speed mode is
switched from fast to slow.
3: Rise Accel (Range: 0 to 127)
Adjusts acceleration when the speed mode is
switched from slow to fast.
4: Slow Rate (Range: 0 to 127)
Adjusts speaker rotation speed of the slow
speed mode.
5: Fast Rate (Range: 0 to 127)
Adjusts speaker rotation speed of the fast speed
mode.
0: Overdrive Gain (Range: 0 to 127)
Adjusts overdrive gain.
1: Overdrive Level (Range: 0 to 127)
Adjusts the output level of the overdrive.
2: Speed(Range: Slow, Fast)
Switches the speed mode between fast and
slow.
3: Break (Range: Rotate, Stop)
Stops speaker rotation.
4: Fall Accel (Range: 0 to 127)
Adjusts acceleration when the speed mode is
switched from fast to slow.
5: Rise Accel (Range: 0 to 127)
Adjusts acceleration when the speed mode is
switched from slow to fast.
6: Slow Rate (Range: 0 to 127)
Adjusts speaker rotation speed of the slow
speed mode.
7: Fast Rate (Range: 0 to 127)
Adjusts speaker rotation speed of the fast speed
mode.
0: Low Frequency (Range: 0 to 127)
Adjusts the low range enhancer frequency.
1: Low Gain (Range: 0 to 127)
Adjusts the low range enhancer gain.
2: High Frequency (Range: 0 to 127)
Adjusts the high range enhancer frequency.
705A-E-092A
CTK691E01-01.book 90 ページ 2003年9月29日 月曜日 午後4時47分

E-91
DSP Algorithm List
J14 :Ring Modulator
Function
This is a ring modulator (AM modulator) that makes it
possible to modulate the frequency of internal oscillator
(OSC) in accordance with an internal LFO.
Parameters
J15 :Lo-Fi
Function
This is an effector that reproduces a retro-type Lo-Fi
sound using Noise Generator 1 (phonograph record
player type scratch noise generator) and Noise Generator
2 (FM radio type white noise and pink noise continuous
noise generator), and by noise modulation (amplitude
modulation = AM) and distortion of frequency
characteristics.
Parameters
J16 :1-Phase Chorus
Function
This is monaural chorus in accordance with a sine wave
LFO.
Parameters
J17 :Sin 2-Phase Chorus
Function
This is stereo chorus in accordance with a sine wave LFO.
Parameters
J18 :3-Phase Chorus
Function
This is 3-phase chorus in accordance with two LFOs of
with different sine wave rates.
Parameters
3: High Gain (Range: 0 to 127)
Adjusts the high range enhancer gain.
0: OSC Frequency (Range: 0 to 127)
Sets the reference frequency of the internal
OSC.
1: LFO Rate (Range: 0 to 127)
Adjusts the rate of the LFO.
2: LFO Depth (Range: 0 to 127)
Adjusts the depth of the LFO.
3: Wet Level (Range: 0 to 127)
Adjusts the level of the effect sound.
4: Dry Level (Range: 0 to 127)
Adjusts the level of the original sound.
0: Noise Level 1 (Range: 0 to 127)
Adjusts the level of Noise Generator 1.
1: Noise Density 1 (Range: 0 to 127)
Adjusts the noise density of Noise Generator 1.
2: Noise Level 2 (Range: 0 to 127)
Adjusts the level of Noise Generator 2.
3: Noise Density 2 (Range: 0 to 127)
Adjusts the noise density of Noise Generator 2.
4: Tone (Range: 0 to 127)
Adjusts the tone.
5: Resonance (Range: 0 to 127)
Adjusts the resonance of the sound.
6: Bass(Range: –64 to 0 to +63)
Adjusts the volume of low sounds.
7: Level (Range: 0 to 127)
Adjusts the output level.
0: LFO Rate (Range: 0 to 127)
Adjusts the rate of the LFO.
1: LFO Depth (Range: 0 to 127)
Adjusts the depth of the LFO.
2: Feedback (Range: –64 to 0 to +63)
Adjusts the feedback of the sound.
3: Wet Level (Range: 0 to 127)
Adjusts the level of the effect sound.
0: LFO Rate (Range: 0 to 127)
Adjusts the rate of the LFO.
1: LFO Depth (Range: 0 to 127)
Adjusts the depth of the LFO.
2: Feedback (Range: –64 to 0 to +63)
Adjusts the feedback of the sound.
3: Wet Level (Range: 0 to 127)
Adjusts the level of the effect sound.
0: Rate1 (Fast LFO Rate) (Range: 0 to 127)
Adjusts the rate of LFO1.
1: Depth1 (Fast LFO Depth) (Range: 0 to 127)
Adjusts the depth of LFO1.
2: Rate2 (Slow LFO Rate) (Range: 0 to 127)
Adjusts the rate of LFO2.
3: Depth2 (Slow LFO Depth) (Range: 0 to 127)
Adjusts the depth of LFO2.
705A-E-093A
CTK691E01-01.book 91 ページ 2003年9月29日 月曜日 午後4時47分

DSP Algorithm List
E-92
J19 :Tri 2-Phase Chorus
Function
This is stereo chorus in accordance with triangular wave
LFO.
Parameters
J20 :Stereo Delay 1
Function
This is delay of stereo input and output.
Parameters
J21 :Stereo Delay 2
Function
This is cross feedback delay of stereo input and output.
Parameters
J22 :3-Tap Delay
Function
This is left/center/right 3-tap delay.
Parameters
J23 :Gate Reverb
Function
This is a fader that creates artificial reverb that sounds like
it is being cut with a gate.
4: Wet Level (Range: 0 to 127)
Adjusts the level of the effect sound.
0: LFO Rate (Range: 0 to 127)
Adjusts the rate of the LFO.
1: LFO Depth (Range: 0 to 127)
Adjusts the depth of the LFO.
2: Feedback(Range: –64 to 0 to +63)
Adjusts the feedback of the sound.
3: Wet Level (Range: 0 to 127)
Adjusts the level of the effect sound.
0: Delay Time (Range: 0 to 127)
Adjusts the delay time.
1: Wet Level (Range: 0 to 127)
Adjusts the level of the effect sound.
2: Feedback (Range: 0 to 127)
Adjusts the repeat of the delay.
3: High Damp (Range: 0 to 127)
Adjusts damping of the high-range delay
sound.
The smaller the value, the greater the damping
of high-range delay sound.
4: Ratio L (Range: 0 to 127)
Adjusts the delay time of the left channel.
Proportional to the value set for Delay Time.
5: Ratio R (Range: 0 to 127)
Adjusts the delay time of the right channel.
Proportional to the value set for Delay Time.
0: Delay Time (Range: 0 to 127)
Adjusts the delay time.
1: Wet Level (Range: 0 to 127)
Adjusts the level of the effect sound.
2: Feedback (Range: 0 to 127)
Adjusts the repeat of the delay.
3: High Damp (Range: 0 to 127)
Adjusts damping of the high-range delay
sound.
The smaller the value, the greater the damping
of high-range delay sound.
4: Ratio L (Range: 0 to 127)
Adjusts the delay time of the left channel.
Proportional to the value set for Delay Time.
5: Ratio R (Range: 0 to 127)
Adjusts the delay time of the right channel.
Proportional to the value set for Delay Time.
0: Delay Time (Range: 0 to 127)
Adjusts the delay time.
1: Wet Level (Range: 0 to 127)
Adjusts the level of the effect sound.
2: Feedback (Range: 0 to 127)
Adjusts the repeat of the delay.
3: High Damp (Range: 0 to 127)
Adjusts damping of the high-range delay
sound.
The smaller the value, the greater the damping
of high-range delay sound.
4: Ratio L (Range: 0 to 127)
Adjusts the delay time of the left channel.
Proportional to the value set for Delay Time.
5: Ratio C (Range: 0 to 127)
Adjusts the delay time of the center channel.
Proportional to the value set for Delay Time.
6: Ratio R (Range: 0 to 127)
Adjusts the delay time of the right channel.
Proportional to the value set for Delay Time.
705A-E-094A
CTK691E01-01.book 92 ページ 2003年9月29日 月曜日 午後4時47分

E-93
DSP Algorithm List
Parameters
J24 :Reverse Gate Reverb
Function
This is gate reverb with a reverse rotation effect.
Parameters
J25 :Reflection
Function
This is an effector that extracts the first reflected sound
from a reverb sound.
Parameters
J26 :Flanger
Function
This is a flanger in accordance with a sine wave LFO.
Parameters
J27 :Reverb
Function
This is an effector that preserves the breadth of a sound by
adding a reverb sound.
Parameters
0: LPF (Range: 0 to 127)
Adjusts the cutoff frequency of the low-pass
filter.
A smaller value cuts the high range.
1: HPF (Range: 0 to 127)
Adjusts the cutoff frequency of the high-pass
filter.
A larger value cuts the low range.
2: Feedback (Range: 0 to 127)
Adjusts the repeat of the reverb.
3: High Damp (Range: 0 to 127)
Adjusts damping of the high-range delay
sound.
The smaller the value, the greater the damping
of high-range delay sound.
4: Diffusion (Range: 0 to 127)
Provides fine adjustment of the reverb.
5: Wet Level (Range: 0 to 127)
Adjusts the level of the effect sound.
6: Dry Level (Range: 0 to 127)
Adjusts the level of the original sound.
0: LPF (Range: 0 to 127)
Adjusts the cutoff frequency of the low-pass
filter.
A smaller value cuts the high range.
1: HPF (Range: 0 to 127)
Adjusts the cutoff frequency of the high-pass
filter.
A larger value cuts the low range.
2: Feedback (Range: 0 to 127)
Adjusts the repeat of the reverb.
3: High Damp (Range: 0 to 127)
Adjusts damping of the high-range reverb
sound.
The smaller the value, the greater the damping
of high-range reverb sound.
4: Diffusion (Range: 0 to 127)
Provides fine adjustment of the reverb.
5: Wet Level (Range: 0 to 127)
Adjusts the level of the effect sound.
6: Dry Level (Range: 0 to 127)
Adjusts the level of the original sound.
0: Type (Range: 0 to 7)
Selects from among the eight available
reflection patterns.
1: Wet Level (Range: 0 to 127)
Adjusts the level of the effect sound.
2: Feedback (Range: 0 to 127)
Adjusts the repeat of the reflected sound.
3: Tone (Range: 0 to 127)
Adjusts the tone of the reflected sound.
0: LFO Rate (Range: 0 to 127)
Adjusts the rate of the LFO.
1: LFO Depth (Range: 0 to 127)
Adjusts the depth of the LFO.
2: Feedback (Range: –64 to 0 to +63)
Adjusts the feedback of the sound.
3: Wet Level (Range: 0 to 127)
Adjusts the level of the effect sound.
0: Tone (Range: 0 to 127)
Adjusts the tone of the reverb sound.
1: Time (Range: 0 to 127)
Adjusts the reverb time.
2: High Damp (Range: 0 to 127)
Adjusts damping of the high-range reverb
sound.
The smaller the value, the greater the damping
of high-range reverb sound.
705A-E-095A
CTK691E01-01.book 93 ページ 2003年9月29日 月曜日 午後4時47分

DSP Algorithm List
E-94
J28 :2-Tap Delay
Function
This is left/right 2-tap delay.
Parameters
The following “Multi” algorithms are used in
combination with the algorithms described above.
Parameters are shared by both types of algorithms.
JM00 :Multi00 (Sin 2-Phase Chorus – 2-Tap Delay)
Function
This is a multi effector that is related to Sin 2-Phase
Chorus – 2-Tap Delay.
Parameters
JM01 :Multi01 (3-Phase Chorus – 3-Tap Delay)
Function
This is a multi effector that is related to 3-Phase Chorus –
3-Tap Delay.
Parameters
JM02 : Multi02 (Phaser – 3-Phase Chorus)
Function
This is a multi effector that is related to Phaser – 3-Phase
Chorus.
Parameters
JM03 : Multi03 (Flanger – 2-Tap Delay)
Function
This is a multi effector that is related to Flanger – 2-Tap
Delay.
Parameters
3: ER Level (Range: 0 to 127)
Adjusts the level of the initial reflection.
4: Wet Level (Range: 0 to 127)
Adjusts the level of the effect sound.
0: Delay Time (Range: 0 to 127)
Adjusts the delay time.
1: Wet Level (Range: 0 to 127)
Adjusts the level of the effect sound.
2: Feedback (Range: 0 to 127)
Adjusts the repeat of the delay.
3: High Damp (Range: 0 to 127)
Adjusts damping of the high-range delay
sound.
The smaller the value, the greater the damping
of high-range delay sound.
4: Ratio L (Range: 0 to 127)
Adjusts the delay time of the left channel.
Proportional to the value set for Delay Time.
5: Ratio R (Range: 0 to 127)
Adjusts the delay time of the right channel.
Proportional to the value set for Delay Time.
0: Chorus LFO Rate
1: Chorus LFO Depth
2: Chorus Feedback
3: Chorus Wet Level
4: Delay Time
5: Delay Wet Level
6: Delay Feedback
7: Delay High Damp
0: Chorus Rate 1
1: Chorus Depth 1
2: Chorus Rate 2
3: Chorus Depth 2
4: Chorus Wet Level
5: Delay Time
6: Delay Wet Level
7: Delay Feedback
0: Phaser Resonance
1: Phaser Manual
2: Phaser Rate
3: Phaser Depth
4: Chorus Rate 1
5: Chorus Depth 1
6: Chorus Rate 2
7: Chorus Depth 2
0: Flanger LFO Rate
1: Flanger LFO Depth
2: Flanger Feedback
3: Flanger Wet Level
4: Delay Time
705A-E-096A
CTK691E01-01.book 94 ページ 2003年9月29日 月曜日 午後4時47分

E-95
DSP Algorithm List
JM04 : Multi04 (Stereo Phaser – Stereo Delay 1)
Function
This is a multi effector that is related to Stereo Phaser –
Stereo Delay 1.
Parameters
JM05 :Multi05 (Enhancer – 1-Phase Chorus)
Function
This is a multi effector related to Enhancer – 1-Phase
Chorus.
Parameters
JM06 : Multi06 (Enhancer – 2-Tap Delay)
Function
This is a multi effector that is related to Enhancer – 2-Tap
Delay.
Parameters
JM07 : Multi07 (Enhancer – Flanger)
Function
This is a multi effector related to Enhancer – Flanger.
Parameters
JM08: Multi08 (Sin 2-Phase Chorus – Flanger)
Function
This is a multi effector that is related to Sin 2-Phase
Chorus – Flanger.
Parameters
5: Delay Wet Level
6: Delay Feedback
7: Delay High Damp
0: Phaser Resonance
1: Phaser Manual
2: Phaser Rate
3: Phaser Depth
4: Phaser Wet Level
5: Delay Time
6: Delay Wet Level
7: Delay Feedback
0: Enhancer Low Frequency
1: Enhancer Low Gain
2: Enhancer High Frequency
3: Enhancer High Gain
4: Chorus LFO Rate
5: Chorus LFO Depth
6: Chorus Feedback
7: Chorus Wet Level
0: Enhancer Low Frequency
1: Enhancer Low Gain
2: Enhancer High Frequency
3: Enhancer High Gain
4: Delay Time
5: Delay Wet Level
6: Delay Feedback
7: Delay High Damp
0: Enhancer Low Frequency
1: Enhancer Low Gain
2: Enhancer High Frequency
3: Enhancer High Gain
4: Flanger LFO Rate
5: Flanger LFO Depth
6: Flanger Feedback
7: Flanger Wet Level
0: Chorus LFO Rate
1: Chorus LFO Depth
2: Chorus Feedback
3: Chorus Wet Level
4: Flanger LFO Rate
5: Flanger LFO Depth
6: Flanger Feedback
7: Flanger Wet Level
705A-E-097A
CTK691E01-01.book 95 ページ 2003年9月29日 月曜日 午後4時47分

DSP Algorithm List
E-96
JM09 :Multi09 (Sin 2-Phase Chorus – Tremolo)
Function
This is a multi effector that is related to Sin 2-Phase
Chorus – Tremolo.
Parameters
JM10 : Multi10 (Stereo Phaser – Auto Pan)
Function
This is a multi effector that is related to Stereo Phaser –
Auto Pan.
Parameters
JM11 : Multi11 (Compressor – Lo-Fi)
Function
This is a multi effector related to Compressor – Lo-Fi.
Parameters
JM12 :Multi12 (Ring Modulator – Sin 2-Phase
Chorus – 2-Tap Delay)
Function
This is a multi effector that is related to Ring Modulator –
Sin 2-Phase Chorus.
Parameters
JM13 : Multi13 (Ring Modulator – Distortion)
Function
This is a multi effector related to Ring Modulator –
Distortion.
Parameters
JM14 :Multi14 (Lo-Fi – Reflection)
Function
This is a multi effector related to Lo-Fi – Reflection.
Parameters
0: Chorus LFO Rate
1: Chorus LFO Depth
2: Chorus Feedback
3: Chorus Wet Level
4: Tremolo Rate
5: Tremolo Depth
0: Phaser Resonance
1: Phaser Manual
2: Phaser Rate
3: Phaser Depth
4: Phaser Wet Level
5: Auto Pan Rate
6: Auto Pan Depth
0: Compressor Depth
1: Compressor Attack
2: Compressor Level
3: Lo-Fi Noise 1
4: Lo-Fi Noise 2
5: Lo-Fi Tone
6: Lo-Fi Resonance
7: Lo-Fi Bass
0: Ring OSC Frequency
1: Ring LFO Rate
2: Ring LFO Depth
3: Ring Wet Level
4: Ring Dry Level
5: Chorus LFO Depth
6: Delay Time
7: Delay Wet Level
0: Ring OSC Frequency
1: Ring LFO Rate
2: Ring LFO Depth
3: Ring Wet Level
4: Ring Dry Level
5: Distortion Gain
6: Distortion Tone
7: Distortion Level
0: Lo-Fi Noise1
1: Lo-Fi Noise2
2: Lo-Fi Tone
3: Lo-Fi Resonance
4: Reflection Type
705A-E-098A
CTK691E01-01.book 96 ページ 2003年9月29日 月曜日 午後4時47分

E-97
DSP Algorithm List
JM15 : Multi15 (Distortion – Lo-Fi)
Function
This is a multi effector related to Distortion – Lo-Fi.
Parameters
JM16 : Multi16 (Drive Rotary – Reflection)
Function
This is a multi effector related to Drive Rotary –
Reflection.
Parameters
JM17 : Multi17 (Rotary – Reflection)
Function
This is a multi effector related to Rotary – Reflection.
Parameters
JM18 :Multi18 (Compressor – Enhancer – 2-Tap
Delay)
Function
This is a multi effector that is related to Compressor –
Enhancer – 2-Tap Delay.
Parameters
JM19 : Multi19 (Compressor – Stereo Delay 1)
Function
This is a multi effector related to Compressor – Stereo
Delay 1.
Parameters
JM20 :Multi20 (Phaser – 1-Phase Chorus – Auto
Pan)
Function
This is a multi effector that is related to Phaser – 1-Phase
Chorus – Auto Pan.
5: Reflection Wet Level
6: Reflection Feedback
7: Reflection Tone
0: Distortion Gain
1: Distortion Low
2: Distortion High
3: Distortion Level
4: Lo-Fi Noise1
5: Lo-Fi Noise2
6: Lo-Fi Tone
7: Lo-Fi Resonance
0: Drive Rotary Gain
1: Drive Rotary Level
2: Drive Rotary Speed
3: Drive Rotary Slow Rate
4: Drive Rotary Fast Rate
5: Reflection Wet Level
6: Reflection Feedback
7: Reflection Tone
0: Rotary Speed
1: Rotary Break
2: Rotary Slow Rate
3: Rotary Fast Rate
4: Reflection Wet Level
5: Reflection Feedback
6: Reflection Tone
0: Compressor Depth
1: Compressor Attack
2: Compressor Level
3: Enhancer Low Gain
4: Enhancer High Gain
5: Delay Time
6: Delay Wet Level
7: Delay Feedback
0: Compressor Depth
1: Compressor Attack
2: Compressor Release
3: Compressor Level
4: Delay Time
5: Delay Wet Level
6: Delay Feedback
7: Delay High Damp
705A-E-099A
CTK691E01-01.book 97 ページ 2003年9月29日 月曜日 午後4時47分

DSP Algorithm List
E-98
Parameters
JM21 :Multi21 (Auto Wah – Tri 2-Phase Chorus – 2-
Tap Delay)
Function
This is a multi effector that is related to Auto Wah – Tri 2-
Phase Chorus – 2-Tap Delay.
Parameters
JM22 :Multi22 (LFO Wah – Tri 2-Phase Chorus – 2-
Tap Delay)
Function
This is a multi effector that is related to LFO Wah – Tri 2-
Phase Chorus – 2-Tap Delay.
Parameters
JM23 :Multi23 (Compressor – Sin 2-Phase Chorus
– Reflection)
Function
This is a multi effector that is related to Compressor – Sin
2-Phase Chorus – Reflection.
Parameters
JM24 :Multi24 (Distortion – 1-Phase Chorus – 2-
Tap Delay)
Function
This is a multi effector that is related to Distortion – 1-
Phase Chorus – 2-Tap Delay.
Parameters
JM25 :Multi25 (Compressor – Distortion – 2-Tap
Delay)
Function
This is a multi effector that is related to Compressor –
Distortion – 2-Tap Delay.
0: Phaser Resonance
1: Phaser Manual
2: Phaser Rate
3: Phaser Depth
4: Chorus LFO Rate
5: Chorus LFO Depth
6: Auto Pan Rate
7: Auto Pan Depth
0: Wah Resonance
1: Wah Manual
2: Wah Depth
3: Chorus LFO Rate
4: Chorus LFO Depth
5: Delay Time
6: Delay Wet Level
7: Delay Feedback
0: Wah Resonance
1: Wah Manual
2: Wah LFO Rate
3: Wah LFO Depth
4: Chorus LFO Depth
5: Delay Time
6: Delay Wet Level
7: Delay Feedback
0: Compressor Depth
1: Compressor Attack
2: Compressor Level
3: Chorus LFO Rate
4: Chorus LFO Depth
5: Reflection Wet Level
6: Reflection Feedback
7: Reflection Tone
0: Distortion Gain
1: Distortion Low
2: Distortion High
3: Distortion Level
4: Chorus LFO Depth
5: Delay Time
6: Delay Wet Level
7: Delay Feedback
705A-E-100A
CTK691E01-01.book 98 ページ 2003年9月29日 月曜日 午後4時47分

E-99
DSP Algorithm List
Parameters
JM26 :Multi26 (Auto Wah – Distortion – 2-Tap
Delay)
Function
This is a multi effector that is related to Auto Wah –
Distortion – 2-Tap Delay.
Parameters
JM27 :Multi27 (LFO Wah – Distortion – 2-Tap
Delay)
Function
This is a multi effector that is related to LFO Wah –
Distortion – 2-Tap Delay.
Parameters
JM28 : Multi28 (Distortion – 3-Tap Delay)
Function
This is a multi effector that is related to Distortion – 3-Tap
Delay.
Parameters
JM29 : Multi29 (Distortion – Phaser)
Function
This is a multi effector related to Distortion – Phaser.
Parameters
JM30 :Multi30 (Distortion – Sin 2-Phase Chorus)
Function
This is a multi effector that is related to Distortion – Sin 2-
Phase Chorus.
Parameters
0: Compressor Depth
1: Distortion Gain
2: Distortion Low
3: Distortion High
4: Distortion Level
5: Delay Time
6: Delay Wet Level
7: Delay Feedback
0: Wah Manual
1: Wah Depth
2: Distortion Gain
3: Distortion Tone
4: Distortion Level
5: Delay Time
6: Delay Wet Level
7: Delay Feedback
0: Wah Manual
1: Wah LFO Rate
2: Wah LFO Depth
3: Distortion Gain
4: Distortion Level
5: Delay Time
6: Delay Wet Level
7: Delay Feedback
0: Distortion Gain
1: Distortion Low
2: Distortion High
3: Distortion Level
4: Delay Time
5: Delay Wet Level
6: Delay Feedback
7: Delay High Damp
0: Distortion Gain
1: Distortion Low
2: Distortion High
3: Distortion Level
4: Phaser Resonance
5: Phaser Manual
6: Phaser Rate
7: Phaser Depth
0: Distortion Gain
1: Distortion Low
2: Distortion High
705A-E-101A
CTK691E01-01.book 99 ページ 2003年9月29日 月曜日 午後4時47分

DSP Algorithm List
E-100
JM31 : Multi31 (Distortion – Flanger)
Function
This is a multi effector related to Distortion – Flanger.
Parameters
3: Distortion Level
4: Chorus LFO Rate
5: Chorus LFO Depth
6: Chorus Feedback
7: Chorus Wet Level
0: Distortion Gain
1: Distortion Low
2: Distortion High
3: Distortion Level
4: Flanger LFO Rate
5: Flanger LFO Depth
6: Flanger Feedback
7: Flanger Wet Level
705A-E-102A
CTK691E01-01.book 100 ページ 2003年9月29日 月曜日 午後4時47分

Appendix/Apéndice
A-1
Appendix/Apéndice
Tone List/Lista de sonidos
Advanced Tones/Sonidos avanzados
No./
Nº
Tone Group/
Grupo de
Sonido
Tone Name/Nombre de sonido
Program
Change/Cambio
de programa
Bank Select MSB/
MSB de selección
de banco
Maximum
Polyphony/
Polifonía máxima
Range Type/
Tipo de
gama
DSP Type/
Tipo DSP
0PIANO STEREO GRAND PIANO 0 51 16 N RvbHall1
1PIANO STEREO MELLOW PIANO 0 52 16 N GateRvb2
2PIANO STEREO BRIGHT PIANO 1 50 16 N Equalize
3PIANO GRAND PIANO 0 48 32 N RvbHall1
4PIANO MELLOW PIANO 0 50 32 N Equalize
5PIANO BRIGHT PIANO 1 48 32 N Enhancer
6PIANO GRAND PIANO WIDE 0 49 32 N Reflect
7PIANO HARPSICHORD 6 51 32 N CmpChoRf
8PIANO ELEC. GRAND PIANO 2 48 32 N Equalize
9PIANO SYNTH-STR PIANO 0 54 16 N Cho Flan
10 PIANO MODERN PIANO 1 51 16 N Equalize
11 PIANO STRINGS PIANO 1 52 16 N RvbHall1
12 PIANO VOICE PIANO 0 53 16 N Reflect
13 PIANO DANCE PIANO 1 53 16 N Enha Dly
14 PIANO MODERN E.G.PIANO 2 50 16 N ChoDly 1
15 PIANO HONKY-TONK 1 3 48 16 N Chorus 4
16 PIANO 1 OCTAVE PIANO 3 51 16 N Equalize
17 PIANO 2 OCTAVE PIANO 3 50 16 N RvbRoom2
18 PIANO COUPLED HARPSICHORD 6 49 16 N CmpChoRf
19 E.PIANO ELEC. PIANO 1 4 48 32 N Chorus 3
20 E.PIANO MODERN EP 1 5 48 16 N Chorus 3
21 E.PIANO TREMOLO E.PIANO 4 55 32 N Cho Trem
22 E.PIANO 60’S E.PIANO 4 51 32 N Auto Pan
23 E.PIANO MELLOW E.PIANO 4 52 16 N CmpChoRf
24 E.PIANO SYNTH-STR. E.PIANO 2 5 52 16 N Equalize
25 E.PIANO CLAVI 7 48 32 N CmpChoRf
26 E.PIANO SOFT E.PIANO 5 50 16 N Equalize
27 E.PIANO AUTO WAH E.PIANO 4 56 32 N Auto Wah
28 E.PIANO PHASER E.PIANO 4 57 32 N PhaAPan1
29 E.PIANO GLASS E.PIANO 4 50 16 N Equalize
30 E.PIANO E.PIANO PAD 4 53 16 N StPhaser
31 E.PIANO SYNTH-STR. E.PIANO 1 4 54 16 N Equalize
32 E.PIANO MODERN EP 2 5 49 16 N Enha Dly
33 E.PIANO STRINGS E.PIANO 5 53 16 N ChoDly 1
34 E.PIANO RESONANCE CLAVI 7 50 32 N Auto Wah
35 E.PIANO PULSE CLAVI 7 49 32 N CmpEnDly
36 CHROM.PERC. TREMOLO VIBRAPHONE 11 48 32 N Cho Trem
37 CHROM.PERC. MARIMBA 12 48 32 N Reflect
38 CHROM.PERC. GLOCKENSPIEL 9 48 32 +1 Reflect
39 CHROM.PERC. CELESTA 8 48 32 N Reflect
40 CHROM.PERC. VIBRAPHONE 11 50 32 N Reflect
41 CHROM.PERC. PHASER MARIMBA 12 50 32 N PhaDly 2
42 CHROM.PERC. DELAY GLOCKENSPIEL 9 49 32 +1 PhaDly 2
43 CHROM.PERC. DELAY CELESTA 8 49 32 N 3Tap Dly
44 ORGAN ROTARY DRAWBAR 16 52 32 N RotRef 1
45 ORGAN ROTARY PERC. ORGAN 1 17 52 16 N RotRef 2
46 ORGAN 70’S ORGAN 17 49 32 N Rotary 1
47 ORGAN TREMOLO ORGAN 16 49 32 N Cho Trem
48 ORGAN JAZZ DRAWBAR 17 53 16 N RotRef 1
705A-E-211A
Appendix-ES.fm 1 ページ 2003年9月29日 月曜日 午後5時13分

Appendix/Apéndice
A-2
49 ORGAN ROCK ORGAN 18 48 16 N Rotary 2
50 ORGAN ROTARY ELEC. ORGAN 16 53 32 N Rotary 2
51 ORGAN ROTARY PERC. ORGAN 2 17 54 16 N RotRef 1
52 ORGAN CHURCH ORGAN 1 19 48 16 N RvbHall2
53 ORGAN CHAPEL ORGAN 19 51 32 N GateRvb2
54 ORGAN ACCORDION 21 48 16 N Reflect
55 ORGAN HARMONICA 22 48 32 N Reflect
56 ORGAN BANDONEON 23 48 16 N Reflect
57 ORGAN DRAWBAR ORGAN 1 16 48 32 N Reflect
58 ORGAN ELEC. ORGAN 16 51 32 N Reflect
59 ORGAN DRAWBAR ORGAN 2 16 50 32 N Rotary 1
60 ORGAN OVD ROTARY ORGAN 16 54 32 N Od Rot 2
61 ORGAN PERC. ORGAN 1 17 48 16 N Reflect
62 ORGAN PERC. ORGAN 2 17 51 16 N Rotary 2
63 ORGAN JAZZ ORGAN 17 50 16 N Reflect
64 ORGAN OVD ROCK ORGAN 18 49 16 N OdRtRef1
65 ORGAN CHURCH ORGAN 2 19 49 16 N GateRvb2
66 ORGAN OCTAVE ACCORDION 21 49 16 N CmpChoRf
67 ORGAN SLOW HARMONICA 22 49 32 N RvbRoom2
68 ORGAN NEO BANDONEON 23 49 16 N ChoDly 4
69 GUITAR NYLON GUITAR 24 48 32 -1 Equalize
70 GUITAR STEEL GUITAR 25 48 32 -1 Equalize
71 GUITAR JAZZ GUITAR 26 48 32 -1 CmpChoRf
72 GUITAR CHORUS CLEAN GUITAR 27 49 32 -1 CmpChoRf
73 GUITAR CRUNCH ELEC. GUITAR 27 52 32 -1 CrnDelay
74 GUITAR OVD FRONT GUITAR 29 49 32 -1 CmpCrDly
75 GUITAR FEEDBACK DIST. GT 30 52 16 -1 DistDly1
76 GUITAR ROTARY GUITAR 27 53 32 -1 Rotary 2
77 GUITAR MUTED DIST. GUITAR 28 49 32 -1 MetalDly
78 GUITAR MELLOW NYLON GUITAR 24 51 16 -1 ChoDly 3
79 GUITAR ENHANCED STEEL GUITAR 25 51 32 -1 Enha Dly
80 GUITAR 12 STRING GUITAR 25 49 16 -1 Equalize
81 GUITAR CHORUS STEEL GUITAR 25 50 16 -1 ChoDly 4
82 GUITAR UKULELE 24 49 32 N CmpChoRf
83 GUITAR BANJO 105 48 32 N Equalize
84 GUITAR OCT JAZZ GUITAR 26 50 16 -1 RvbRoom3
85 GUITAR OVERDRIVE GUITAR 29 48 16 -1 CmpDelay
86 GUITAR AUTO WAH OVERDRIVE GT 29 51 16 -1 AWhOdDly
87 GUITAR OVD REAR GUITAR 29 50 32 -1 Ovrdrive
88 GUITAR MORE DISTORTION GT 30 51 16 -1 DistDly2
89 GUITAR DISTORTION FRONT GT 30 50 32 -1 DistDly2
90 GUITAR CLEAN GUITAR 27 48 32 -1 Equalize
91 GUITAR ELEC. GUITAR FRONT 27 51 32 -1 Equalize
92 GUITAR ELEC. GUITAR REAR 27 50 32 -1 Equalize
93 GUITAR MUTED GUITAR 28 48 32 -1 Equalize
94 GUITAR DISTORTION GUITAR 30 48 16 -1 CmpDelay
95 GUITAR FEEDBACK GUITAR 30 49 16 -1 CmpCrDly
96 GUITAR DISTORTION CLEAN GT 30 53 32 -1 CmpCrDly
97 BASS ACOUSTIC BASS 32 48 32 -1 Reflect
98 BASS FINGERED BASS 33 48 32 -1 Limiter
99 BASS PICKED BASS 34 48 32 -1 Comp 2
100 BASS FRETLESS BASS 35 48 32 -1 ChoDly 1
101 BASS SLAP BASS 37 48 32 -1 Comp 2
102 BASS SAW SYNTH-BASS 1 38 48 16 -1 Chorus 1
103 BASS ANALOG SYNTH-BASS 38 52 32 -1 PhaCho 1
104 BASS SQR SYNTH-BASS 1 39 48 32 -1 Od Rot 1
105 BASS RESO. SQR BASS 1 39 50 32 -1 Enha Cho
No./
Nº
Tone Group/
Grupo de
Sonido
Tone Name/Nombre de sonido
Program
Change/Cambio
de programa
Bank Select MSB/
MSB de selección
de banco
Maximum
Polyphony/
Polifonía máxima
Range Type/
Tipo de
gama
DSP Type/
Tipo DSP
705A-E-212A
Appendix-ES.fm 2 ページ 2003年9月29日 月曜日 午後5時13分

A-3
Appendix/Apéndice
106 BASS RESO. SAW BASS 1 38 53 32 -1 AWhChDly
107 BASS DISTORTION SQR BASS 39 51 16 -1 DistDly1
108 BASS RESO. SAW BASS 2 38 49 16 -1 PhaDly 2
109 BASS DIGITAL BASS 1 39 52 32 -1 Comp 2
110 BASS RIDE BASS 32 49 16 -1 RvbRoom1
111 BASS CHORUS FINGERED BASS 33 49 16 -1 Crn Cho
112 BASS COMP. PICKED BASS 34 49 16 -1 CmpEnDly
113 BASS FLAN. FRETLESS BASS 35 49 16 -1 Cho Flan
114 BASS MORE SLAP BASS 37 49 16 -1 Comp 2
115 BASS ACID BASS 38 50 32 -1 Enhancer
116 BASS SAW SYNTH-BASS 2 38 54 32 -1 Equalize
117 BASS TRI SYNTH-BASS 1 39 53 32 -1 Equalize
118 BASS SINE BASS 39 54 32 -1 Limiter
119 BASS ORGAN BASS 1 38 55 32 -1 Comp 1
120 BASS DIGITAL BASS 2 39 55 16 -1 Chorus 2
121 ORCHESTRA VIOLIN 40 48 32 N GateRvb2
122 ORCHESTRA CELLO 42 48 32 -1 GateRvb2
123 ORCHESTRA VIOLA 41 48 32 N GateRvb2
124 ORCHESTRA PIZZICATO ENSEMBLE 45 49 16 N RvbHall1
125 ORCHESTRA HARP 46 48 32 N Reflect
126 ORCHESTRA SLOW VIOLIN 40 49 32 N RvbHall2
127 ORCHESTRA SLOW CELLO 42 49 32 -1 RvbHall2
128 ORCHESTRA PIZZICATO 45 48 32 N Reflect
129 ORCHESTRA HARPS 46 49 16 N Reflect
130 ENSEMBLE STEREO STRINGS 48 51 16 N RvbHall1
131 ENSEMBLE STRING ENSEMBLE 48 48 32 N RvbRoom3
132 ENSEMBLE SLOW STRINGS 49 48 32 N ChoDly 3
133 ENSEMBLE CHAMBER 49 49 16 N Reflect
134 ENSEMBLE PURE SYNTH-STRINGS 1 50 50 16 N ChoDly 3
135 ENSEMBLE SYNTH-STRINGS 1 50 48 32 N ChoDly 3
136 ENSEMBLE STEREO CHOIR 52 50 16 N RvbHall1
137 ENSEMBLE VOICE UUH 53 49 16 N RvbRoom1
138 ENSEMBLE SYNTH-VOICE 1 54 48 32 N Chorus 4
139 ENSEMBLE SYNTH-VOICE 2 54 49 32 N ChoDly 3
140 ENSEMBLE POP HIT 1 55 52 16 N Equalize
141 ENSEMBLE POP HIT 2 55 53 16 N FlanDly1
142 ENSEMBLE RESO SYNTH-STRINGS 51 48 32 N ChoDly 3
143 ENSEMBLE SYNTH-CHOIR 52 51 16 N StXDelay
144 ENSEMBLE VOICE DOO 53 48 32 N RvbRoom1
145 ENSEMBLE BRIGHT STRINGS 48 49 32 N RvbHall1
146 ENSEMBLE WIDE STRINGS 48 52 16 N RvbHall1
147 ENSEMBLE MELLOW STRINGS 49 50 32 N RvbHall1
148 ENSEMBLE ORCHESTRA STRINGS 1 49 51 16 N RvbRoom3
149 ENSEMBLE PURE SYNTH-STRINGS 2 50 51 16 N DistDly1
150 ENSEMBLE PHASER SYNTH-STRINGS 51 49 16 N PhaAPan2
151 ENSEMBLE SYNTH-DOO 53 50 16 N DistDly1
152 ENSEMBLE SYNTH-VOICE 3 54 52 16 N DistDly1
153 ENSEMBLE VOICE PAD 54 53 16 N FlanDly3
154 ENSEMBLE CHOIR STRINGS 48 53 16 N RvbHall1
155 ENSEMBLE ORCHESTRA STRINGS 2 49 52 16 N RvbHall1
156 ENSEMBLE BLOW VOICE 54 51 16 N DistDly1
157 ENSEMBLE NOISY SYNTH-VOICE 54 54 16 N FlanDly2
158 ENSEMBLE BASS HIT 55 49 16 N DistDly1
159 ENSEMBLE PIANO HIT 55 54 16 N GateRvb2
160 ENSEMBLE ORGAN HIT 55 55 16 N Rotary 2
161 ENSEMBLE ORCHESTRA HIT 1 55 48 16 N RvbHall1
162 ENSEMBLE TECHNO HIT 55 56 16 N MetalDly
No./
Nº
Tone Group/
Grupo de
Sonido
Tone Name/Nombre de sonido
Program
Change/Cambio
de programa
Bank Select MSB/
MSB de selección
de banco
Maximum
Polyphony/
Polifonía máxima
Range Type/
Tipo de
gama
DSP Type/
Tipo DSP
705A-E-213A
Appendix-ES.fm 3 ページ 2003年9月29日 月曜日 午後5時13分

Appendix/Apéndice
A-4
163 BRASS VELO. TRUMPET 56 51 16 N GateRvb2
164 BRASS VELO. TROMBONE 57 50 16 -1 GateRvb2
165 BRASS MUTE TRUMPET 59 48 32 N Enhancer
166 BRASS OCTAVE FRENCH HORN 60 50 16 -1 RvbHall1
167 BRASS STEREO BRASS 61 50 16 N Enha Dly
168 BRASS BRASS + SYNTH 61 51 16 N Enha Dly
169 BRASS DEEP SYNTH-BRASS 1 62 51 16 N Enha Dly
170 BRASS SOFT SYNTH-BRASS 63 51 16 N Enha Dly
171 BRASS VINTAGE SYNTH-BRASS 63 48 16 N RvbHall2
172 BRASS TRUMPET 1 56 48 32 N RvbHall1
173 BRASS TRUMPET P 56 50 16 N RvbHall1
174 BRASS TROMBONE 57 48 16 -1 RvbHall1
175 BRASS TROMBONE F 57 49 32 -1 RvbHall1
176 BRASS WAH MUTE TRUMPET 59 49 32 N LFO Wah
177 BRASS FRENCH HORN 60 48 16 -1 RvbHall1
178 BRASS BRASS SFZ 61 53 16 N Comp 2
179 BRASS DEEP SYNTH-BRASS 2 62 53 16 N Enha Dly
180 BRASS TUBA 58 48 32 -1 RvbHall1
181 BRASS SQR SYNTH-BRASS 62 52 16 N Delay
182 BRASS WARM SYNTH-BRASS 63 52 16 N Delay
183 BRASS ANALOG BRASS 1 62 48 32 N Comp 2
184 BRASS BRASS + TRUMPET 61 52 16 N RvbHall2
185 BRASS SLOW SYNTH-BRASS 63 49 16 N ChoDly 4
186 BRASS TROMBONE SECTION 57 51 16 N GateRvb2
187 BRASS BRASS 61 48 32 N RvbHall2
188 BRASS OCTAVE BRASS 61 54 16 N RvbHall2
189 BRASS ANALOG BRASS 2 62 54 32 N Equalize
190 BRASS BRASS + FRENCH HORN 61 55 16 N RvbHall2
191 BRASS STACK TUBA 58 49 16 -1 Comp 2
192 REED BREATHY TENOR SAX 66 49 16 -1 Enhancer
193 REED BREATHY ALTO SAX 65 49 16 -1 Enhancer
194 REED MELLOW SOPRANO SAX 64 49 16 N CmpEnDly
195 REED VELO. TENOR SAX 66 50 16 -1 GateRvb2
196 REED VELO. ALTO SAX 65 51 32 -1 GateRvb2
197 REED VELO. CLARINET 71 49 16 N Reflect
198 REED OBOE 68 48 32 N GateRvb2
199 REED SOPRANO SAX 64 48 32 N Equalize
200 REED ALTO SAX 65 48 32 -1 Equalize
201 REED TENOR SAX 66 48 32 -1 Equalize
202 REED ALTO SAX FF 65 50 32 -1 Equalize
203 REED BARITONE SAX 67 48 32 -1 Equalize
204 REED CLARINET 71 48 32 N GateRvb2
205 REED ALTO SAXYS 65 52 16 -1 Equalize
206 REED TENOR SAXYS 66 51 16 -1 Equalize
207 REED STACK BARITONE SAX 67 49 16 -1 Comp 2
208 REED SYNTH-OBOE 68 49 16 N ChoDly 4
209 PIPE VELO. FLUTE 73 49 16 N GateRvb2
210 PIPE PICCOLO 72 48 32 +1 Equalize
211 PIPE PAN FLUTE 75 48 32 N GateRvb2
212 PIPE BOTTLE BLOW 76 48 32 N Equalize
213 PIPE RECORDER 74 48 32 N GateRvb2
214 PIPE WHISTLES 78 49 16 N ChoDly 4
215 PIPE FLUTE 73 48 32 N Reflect
216 PIPE PICCOLO ENSEMBLE 72 49 16 +1 Equalize
217 PIPE MELLOW FLUTE 73 50 16 N Reflect
218 PIPE OCTAVE FLUTE 73 51 16 N Equalize
219 PIPE FLUTE + REED 73 52 16 N StXDelay
No./
Nº
Tone Group/
Grupo de
Sonido
Tone Name/Nombre de sonido
Program
Change/Cambio
de programa
Bank Select MSB/
MSB de selección
de banco
Maximum
Polyphony/
Polifonía máxima
Range Type/
Tipo de
gama
DSP Type/
Tipo DSP
705A-E-214A
Appendix-ES.fm 4 ページ 2003年9月29日 月曜日 午後5時13分

A-5
Appendix/Apéndice
220 PIPE SYNTH-PAN FLUTE 75 49 16 N AWhChDly
221 PIPE SYNTH-RECORDER 74 49 16 N ChoDly 4
222 PIPE WHISTLE 78 48 32 N Od Rot 2
223 SYNTH-LEAD SAW TOOTH LEAD 81 48 16 N Enha Dly
224 SYNTH-LEAD MELLOW SAW LEAD 81 53 16 N Enha Dly
225 SYNTH-LEAD GR LEAD 1 81 54 16 N PhaDly 2
226 SYNTH-LEAD SQUARE LEAD 1 80 48 16 N ChoDly 2
227 SYNTH-LEAD SQUARE LEAD 2 80 51 16 N ChoDly 2
228 SYNTH-LEAD VOX SQR LEAD 80 52 16 N ChoDly 4
229 SYNTH-LEAD CALLIOPE LEAD 82 48 16 N Equalize
230 SYNTH-LEAD CHIFF LEAD 1 83 48 16 N Comp 1
231 SYNTH-LEAD CHARANG LEAD 84 48 16 N Equalize
232 SYNTH-LEAD GT SYNTH-LEAD 1 84 49 16 N PhaAPan1
233 SYNTH-LEAD SOLO VOX 85 48 16 N PhaDly 1
234 SYNTH-LEAD FIFTH LEAD 86 48 16 N Auto Wah
235 SYNTH-LEAD HUSKY SAW 86 49 16 N PhaDly 1
236 SYNTH-LEAD BASS LEAD 1 87 48 16 N Chorus 2
237 SYNTH-LEAD BASS LEAD 2 87 50 16 N LFO Wah
238 SYNTH-LEAD VOX SAW LEAD 81 57 16 N RgChoDly
239 SYNTH-LEAD SQUARE LEAD 3 80 53 16 N FlanDly1
240 SYNTH-LEAD MELLOW SQR LEAD 80 54 16 N Tremolo
241 SYNTH-LEAD ADVANCED CALLIOPE 82 49 16 N RvbPlate
242 SYNTH-LEAD SEQ SAW 1 81 55 16 N Equalize
243 SYNTH-LEAD REED SAW 81 56 16 N Enha Cho
244 SYNTH-LEAD PIPE LEAD 82 50 16 N Reflect
245 SYNTH-LEAD ATTACK SQR 1 80 55 16 N Comp 2
246 SYNTH-LEAD PERC. CHIFF 1 83 49 16 N Comp 1
247 SYNTH-LEAD PLUCK LEAD 1 84 50 16 N FlanDly2
248 SYNTH-LEAD VOX LEAD 1 85 50 16 N FlanDly2
249 SYNTH-LEAD 5TH MELLOW 86 50 16 N StXDelay
250 SYNTH-LEAD 4TH LEAD 86 51 16 N Auto Pan
251 SYNTH-LEAD REED LEAD 87 51 16 N Equalize
252 SYNTH-LEAD RESO. SAW LEAD 81 58 16 N Phaser
253 SYNTH-LEAD GR LEAD 2 81 59 32 N CmpCrDly
254 SYNTH-LEAD DETUNED SAW 81 51 16 N Chorus 2
255 SYNTH-LEAD ATTACK SQR 2 80 56 16 N 3Tap Dly
256 SYNTH-LEAD SQUARE WAVE 1 80 49 32 N Auto Pan
257 SYNTH-LEAD SQUARE WAVE 2 80 57 32 N AWhChDly
258 SYNTH-LEAD CHIFF LEAD 2 83 50 16 N Comp 1
259 SYNTH-LEAD PLUCK LEAD 2 84 51 16 N FlanDly2
260 SYNTH-LEAD TECH POLYSYNTH 1 86 52 16 N Ring Mod
261 SYNTH-LEAD RESO LEAD 86 53 16 N Enha Dly
262 SYNTH-LEAD FRET LEAD 87 52 16 N Enha Dly
263 SYNTH-LEAD TECH POLYSYNTH 2 86 54 32 N LoFi Ref
264 SYNTH-LEAD 7TH SEQ 86 55 16 N Phaser
265 SYNTH-PAD FANTASY PAD 88 48 16 N PhaDly 2
266 SYNTH-PAD WARM PAD 89 48 32 N Equalize
267 SYNTH-PAD POLYSYNTH PAD 90 48 16 N Cho Trem
268 SYNTH-PAD NOISY SAW 90 49 16 N Lo-Fi
269 SYNTH-PAD SINE PAD 89 49 16 N Phaser
270 SYNTH-PAD SPACE VOICE 1 91 48 16 N RotRef 1
271 SYNTH-PAD COSMIC VOICE 91 50 16 N Rotary 2
272 SYNTH-PAD BOWED PAD 92 48 16 N 3Tap Dly
273 SYNTH-PAD METAL PAD 1 93 48 16 N St Delay
274 SYNTH-PAD HALO PAD 94 48 16 N StPhaser
275 SYNTH-PAD SWEEP PAD 95 48 32 N Equalize
276 SYNTH-PAD RAIN PAD 96 48 16 N Comp 1
No./
Nº
Tone Group/
Grupo de
Sonido
Tone Name/Nombre de sonido
Program
Change/Cambio
de programa
Bank Select MSB/
MSB de selección
de banco
Maximum
Polyphony/
Polifonía máxima
Range Type/
Tipo de
gama
DSP Type/
Tipo DSP
705A-E-215A
Appendix-ES.fm 5 ページ 2003年9月29日 月曜日 午後5時13分

Appendix/Apéndice
A-6
277 SYNTH-PAD VIBE PAD 96 49 16 N CmpDelay
278 SYNTH-PAD MOVIE SOUND 97 48 16 N FlanDly1
279 SYNTH-PAD CRYSTAL PAD 2 98 50 16 N St Delay
280 SYNTH-PAD ATMOSPHERE PAD 99 48 16 N GateRvb1
281 SYNTH-PAD BRIGHTER 100 49 16 N Delay
282 SYNTH-PAD GOBLIN PAD 101 48 16 N Flanger
283 SYNTH-PAD STAR THEME 103 48 16 N PhaAPan2
284 SYNTH-PAD NEW FANTASY 88 49 16 N ChoDly 3
285 SYNTH-PAD WARM VOX 89 50 16 N Equalize
286 SYNTH-PAD FLUTE PAD 89 51 16 N Equalize
287 SYNTH-PAD ATTACK POLYSYNTH 90 50 16 N Equalize
288 SYNTH-PAD CHIFF CHOIR 91 51 16 N Cho Flan
289 SYNTH-PAD STAR VOICE 91 52 16 N DsChoDly
290 SYNTH-PAD SPACE VOICE 2 91 49 16 N RgChoDly
291 SYNTH-PAD GLASS PAD 92 50 16 N Equalize
292 SYNTH-PAD BOTTLE PAD 92 49 16 N LFO Wah
293 SYNTH-PAD METAL VOICE 93 49 16 N RotRef 1
294 SYNTH-PAD BRIGHTNESS PAD 100 48 16 N ChoDly 2
295 SYNTH-PAD CRYSTAL PAD 1 98 48 16 N PhaDly 2
296 SYNTH-PAD POLY SAW 90 51 16 N ChoDly 3
297 SYNTH-PAD BOUNCE PAD 94 49 16 N Dist Cho
298 SYNTH-PAD SLOW SWEEP 95 49 16 N RgChoDly
299 SYNTH-PAD STEEL PAD 99 49 16 N ChoDly 3
Preset Tones/Sonidos preajustados
No./
Nº
Tone Group/
Grupo de
Sonido
Tone Name/Nombre de sonido
Program
Change/Cambio
de programa
Bank Select MSB/
MSB de selección
de banco
Maximum
Polyphony/
Polifonía máxima
Range Type/
Tipo de
gama
DSP Type/
Tipo DSP
300 GM PIANO 1 0 64 32 N –
301 GM PIANO 2 1 64 32 N –
302 GM PIANO 3 2 64 32 N –
303 GM HONKY-TONK GM 3 64 16 N –
304 GM ELEC. PIANO 1 GM 4 64 32 N –
305 GM MODERN EP 1 GM 5 64 16 N –
306 GM HARPSICHORD GM 6 64 32 N –
307 GM CLAVI GM 7 64 32 N –
308 GM CELESTA GM 8 64 32 N –
309 GM GLOCKENSPIEL GM 9 64 32 N –
310 GM MUSIC BOX 10 64 16 N –
311 GM VIBRAPHONE GM 11 64 32 N –
312 GM MARIMBA GM 12 64 32 N –
313 GM XYLOPHONE 13 64 32 N –
314 GM TUBULAR BELL 14 64 32 N –
315 GM DULCIMER 15 64 16 N –
316 GM DRAWBAR ORGAN 1 GM 16 64 32 N –
317 GM PERC. ORGAN 1 GM 17 64 16 N –
318 GM ROCK ORGAN GM 18 64 16 N –
319 GM CHURCH ORGAN 1 GM 19 64 16 N –
320 GM REED ORGAN 20 64 32 N –
321 GM ACCORDION GM 21 64 16 N –
322 GM HARMONICA GM 22 64 32 N –
323 GM BANDONEON GM 23 64 16 N –
324 GM NYLON GUITAR GM 24 64 32 N –
No./
Nº
Tone Group/
Grupo de
Sonido
Tone Name/Nombre de sonido
Program
Change/Cambio
de programa
Bank Select MSB/
MSB de selección
de banco
Maximum
Polyphony/
Polifonía máxima
Range Type/
Tipo de
gama
DSP Type/
Tipo DSP
705A-E-216A
Appendix-ES.fm 6 ページ 2003年9月29日 月曜日 午後5時13分

A-7
Appendix/Apéndice
325 GM STEEL GUITAR GM 25 64 32 N –
326 GM JAZZ GUITAR GM 26 64 32 N –
327 GM CLEAN GUITAR GM 27 64 32 N –
328 GM MUTED GUITAR GM 28 64 32 N –
329 GM OVERDRIVE GT GM 29 64 16 N –
330 GM DISTORTION GT GM 30 64 16 N –
331 GM GUITAR HARMONICS 31 64 32 N –
332 GM ACOUSTIC BASS GM 32 64 32 N –
333 GM FINGERED BASS GM 33 64 32 N –
334 GM PICKED BASS GM 34 64 32 N –
335 GM FRETLESS BASS GM 35 64 32 N –
336 GM SLAP BASS 1 36 64 32 N –
337 GM SLAP BASS 2 GM 37 64 32 N –
338 GM SAW SYNTH-BASS 1 GM 38 64 16 N –
339 GM SQR SYNTH-BASS 1 GM 39 64 32 N –
340 GM VIOLIN GM 40 64 32 N –
341 GM VIOLA GM 41 64 32 N –
342 GM CELLO GM 42 64 32 N –
343 GM CONTRABASS 43 64 32 N –
344 GM TREMOLO STRINGS 44 64 32 N –
345 GM PIZZICATO GM 45 64 32 N –
346 GM HARP GM 46 64 32 N –
347 GM TIMPANI 47 64 32 N –
348 GM STRINGS 1 48 64 32 N –
349 GM STRINGS 2 49 64 32 N –
350 GM SYNTH-STRINGS 1 GM 50 64 32 N –
351 GM RESO SYNTH-STRINGS GM 51 64 32 N –
352 GM CHOIR 52 64 32 N –
353 GM VOICE DOO GM 53 64 32 N –
354 GM SYNTH-VOICE 1 GM 54 64 32 N –
355 GM ORCHESTRA HIT 1 GM 55 64 16 N –
356 GM TRUMPET 1 GM 56 64 32 N –
357 GM TROMBONE GM 57 64 32 N –
358 GM TUBA GM 58 64 32 N –
359 GM MUTE TRUMPET GM 59 64 32 N –
360 GM FRENCH HORN GM 60 64 16 N –
361 GM BRASS GM 61 64 32 N –
362 GM SYNTH-BRASS 1 62 64 32 N –
363 GM SYNTH-BRASS 2 63 64 16 N –
364 GM SOPRANO SAX GM 64 64 32 N –
365 GM ALTO SAX GM 65 64 32 N –
366 GM TENOR SAX GM 66 64 32 N –
367 GM BARITONE SAX GM 67 64 32 N –
368 GM OBOE GM 68 64 32 N –
369 GM ENGLISH HORN 69 64 32 N –
370 GM BASSOON 70 64 32 N –
371 GM CLARINET GM 71 64 32 N –
372 GM PICCOLO GM 72 64 32 N –
373 GM FLUTE GM 73 64 32 N –
374 GM RECORDER GM 74 64 32 N –
375 GM PAN FLUTE GM 75 64 32 N –
376 GM BOTTLE BLOW GM 76 64 32 N –
377 GM SHAKUHACHI 77 64 16 N –
378 GM WHISTLE GM 78 64 32 N –
379 GM OCARINA 79 64 32 N –
380 GM SQUARE LEAD 80 64 16 N –
381 GM PLAIN SAW LEAD 81 64 16 N –
No./
Nº
Tone Group/
Grupo de
Sonido
Tone Name/Nombre de sonido
Program
Change/Cambio
de programa
Bank Select MSB/
MSB de selección
de banco
Maximum
Polyphony/
Polifonía máxima
Range Type/
Tipo de
gama
DSP Type/
Tipo DSP
705A-E-217A
Appendix-ES.fm 7 ページ 2003年9月29日 月曜日 午後5時13分

Appendix/Apéndice
A-8
382 GM CALLIOPE 82 64 16 N –
383 GM CHIFF 83 64 16 N –
384 GM CHARANG 84 64 16 N –
385 GM PLAIN SOLO VOX 85 64 16 N –
386 GM FIFTH SAW 86 64 16 N –
387 GM BASS LEAD 87 64 16 N –
388 GM FANTASY 88 64 16 N –
389 GM WARM SYNTH 89 64 32 N –
390 GM POLYSYNTH 90 64 16 N –
391 GM SPACE VOX 91 64 16 N –
392 GM BOWED GLASS 92 64 16 N –
393 GM METAL SYNTH 93 64 16 N –
394 GM HALO SYNTH 94 64 16 N –
395 GM SWEEP 95 64 32 N –
396 GM RAIN DROP 96 64 16 N –
397 GM SOUND TRACK 97 64 16 N –
398 GM CRYSTAL 98 64 16 N –
399 GM ATMOSPHERE 99 64 16 N –
400 GM BRIGHTNESS 100 64 16 N –
401 GM GOBLIN 101 64 16 N –
402 GM ECHOES 102 64 32 N –
403 GM SF 103 64 16 N –
404 GM SITAR 104 64 16 N –
405 GM BANJO GM 105 64 32 N –
406 GM SHAMISEN 106 64 32 N –
407 GM KOTO 107 64 32 N –
408 GM THUMB PIANO 108 64 32 N –
409 GM BAG PIPE 109 64 16 N –
410 GM FIDDLE 110 64 32 N –
411 GM SHANAI 111 64 32 N –
412 GM TINKLE BELL 112 64 32 N –
413 GM AGOGO 113 64 32 N –
414 GM STEEL DRUMS 114 64 16 N –
415 GM WOOD BLOCK 115 64 32 N –
416 GM TAIKO 116 64 32 N –
417 GM MELODIC TOM 117 64 32 N –
418 GM SYNTH-DRUM 118 64 32 N –
419 GM REVERSE CYMBAL 119 64 32 N –
420 GM GT FRET NOISE 120 64 32 N –
421 GM BREATH NOISE 121 64 32 N –
422 GM SEASHORE 122 64 16 N –
423 GM BIRD 123 64 16 N –
424 GM TELEPHONE 124 64 32 N –
425 GM HELICOPTER 125 64 32 N –
426 GM APPLAUSE 126 64 16 N –
427 GM GUNSHOT 127 64 32 N –
428 VARIOUS PIANO 1 WIDE 0 65 32 N –
429 VARIOUS MELLOW PIANO GM 0 66 32 N –
430 VARIOUS PIANO 2 WIDE 1 65 32 N –
431 VARIOUS TECHNO PIANO 1 70 32 N –
432 VARIOUS MODERN E.G.PIANO WIDE 2 65 32 N –
433 VARIOUS HONKY-TONK 2 3 65 32 N –
434 VARIOUS ELEC. PIANO 2 4 65 16 N –
435 VARIOUS 60’S E.PIANO GM 4 67 16 N –
436 VARIOUS MODERN EP + E.G.PIANO 5 65 32 N –
437 VARIOUS MODERN EP 3 5 67 16 N –
438 VARIOUS HARPSICHORD WIDE 6 66 16 N –
No./
Nº
Tone Group/
Grupo de
Sonido
Tone Name/Nombre de sonido
Program
Change/Cambio
de programa
Bank Select MSB/
MSB de selección
de banco
Maximum
Polyphony/
Polifonía máxima
Range Type/
Tipo de
gama
DSP Type/
Tipo DSP
705A-E-218A
Appendix-ES.fm 8 ページ 2003年9月29日 月曜日 午後5時13分

A-9
Appendix/Apéndice
439 VARIOUS PULSE CLAVI GM 7 65 32 N –
440 VARIOUS VIBRAPHONE WIDE 11 65 32 N –
441 VARIOUS MARIMBA WIDE 12 65 32 N –
442 VARIOUS TREMOLO ORGAN GM 16 65 32 N –
443 VARIOUS DRAWBAR ORGAN 2 GM 16 66 32 N –
444 VARIOUS 70’S ORGAN GM 17 65 32 N –
445 VARIOUS JAZZ ORGAN GM 17 66 16 N –
446 VARIOUS CHURCH ORGAN 2 GM 19 65 16 N –
447 VARIOUS CHURCH ORGAN 3 19 66 16 N –
448 VARIOUS PUFF ORGAN 20 65 16 N –
449 VARIOUS NYLON GUITAR RLS 24 66 16 N –
450 VARIOUS 12 STRING GUITAR GM 25 65 16 N –
451 VARIOUS PEDAL STEEL 26 65 16 N –
452 VARIOUS DETUNED CLEAN GT 27 65 16 N –
453 VARIOUS PLAIN ELEC. GUITAR REAR 27 66 32 N –
454 VARIOUS PLAIN ELEC. GUITAR FRONT 27 67 32 N –
455 VARIOUS FEEDBACK GUITAR GM 30 65 16 N –
456 VARIOUS GUITAR FEEDBACK 31 65 32 N –
457 VARIOUS SAW SYNTH-BASS 3 38 67 16 N –
458 VARIOUS RESO. SAW BASS 3 38 72 16 N –
459 VARIOUS SAW SYNTH-BASS 4 38 73 16 N –
460 VARIOUS ORGAN BASS 2 38 74 16 N –
461 VARIOUS SQR SYNTH-BASS 2 39 65 16 N –
462 VARIOUS KICK BASS 1 39 72 16 N –
463 VARIOUS SQR SYNTH-BASS 3 39 73 16 N –
464 VARIOUS ATTACK SQR BASS 39 74 16 N –
465 VARIOUS BRIGHT STRINGS GM 48 65 32 N –
466 VARIOUS OCTAVE STRINGS 48 66 16 N –
467 VARIOUS SYNTH-STRINGS 2 50 65 16 N –
468 VARIOUS PURE SYNTH-STRING 50 66 16 N –
469 VARIOUS CHOIR + UUH 52 65 16 N –
470 VARIOUS VOICE UUH GM 53 65 16 N –
471 VARIOUS SYNTH-VOICE 2 GM 54 65 32 N –
472 VARIOUS SEQ VOX 54 66 32 N –
473 VARIOUS BASS HIT GM 55 65 16 N –
474 VARIOUS POP HIT 3 55 66 16 N –
475 VARIOUS ORCHESTRA HIT 2 55 67 16 N –
476 VARIOUS TIMPANI HIT 55 73 16 N –
477 VARIOUS TRUMPET 2 56 65 32 N –
478 VARIOUS TROMBONE F GM 57 65 32 N –
479 VARIOUS MELLOW FRENCH HORN 60 65 16 N –
480 VARIOUS BRASS + TROMBONE 61 65 16 N –
481 VARIOUS SYNTH-BRASS 3 62 65 32 N –
482 VARIOUS OCTAVE SYNTH-BRASS 62 66 16 N –
483 VARIOUS SYNTH-BRASS SFZ 63 65 16 N –
484 VARIOUS BS SYNTH-BRASS 63 66 16 N –
485 VARIOUS SQUARE WAVE 80 65 32 N –
486 VARIOUS TRIANGLE WAVE 80 66 32 N –
487 VARIOUS SQUARE WAVE 3 80 74 32 N –
488 VARIOUS SAW WAVE 81 65 32 N –
489 VARIOUS SAW + SQR 81 66 16 N –
490 VARIOUS SEQ SAW 2 81 68 16 N –
491 VARIOUS PERC. CHIFF 2 83 67 16 N –
492 VARIOUS GT SYNTH-LEAD 2 84 68 16 N –
493 VARIOUS VOX LEAD 2 85 65 16 N –
494 VARIOUS BASS LEAD 3 87 65 16 N –
495 VARIOUS SINE SYNTH 89 65 16 N –
No./
Nº
Tone Group/
Grupo de
Sonido
Tone Name/Nombre de sonido
Program
Change/Cambio
de programa
Bank Select MSB/
MSB de selección
de banco
Maximum
Polyphony/
Polifonía máxima
Range Type/
Tipo de
gama
DSP Type/
Tipo DSP
705A-E-219A
Appendix-ES.fm 9 ページ 2003年9月29日 月曜日 午後5時13分

Appendix/Apéndice
A-10
496 VARIOUS SOPRANO PAD 89 68 16 N –
497 VARIOUS FAST SWEEP 95 66 16 N –
498 VARIOUS WOOD PAD 96 66 16 N –
499 VARIOUS SYNTH-MALLET 98 65 16 N –
Drum Sets/Ajustes de batería
No./
Nº
Tone Group/
Grupo de
Sonido
Tone Name/Nombre de sonido
Program
Change/Cambio
de programa
Bank Select MSB/
MSB de selección
de banco
500 DRUM STANDARD SET 1 0 120
501 DRUM STANDARD SET 2 1 120
502 DRUM ROOM SET 8 120
503 DRUM POWER SET 16 120
504 DRUM ELEC. SET 24 120
505 DRUM SYNTH SET 1 25 120
506 DRUM SYNTH SET 2 30 120
507 DRUM JAZZ SET 32 120
508 DRUM BRUSH SET 40 120
509 DRUM ORCHESTRA SET 48 120
510 DRUM HIP-HOP SET 1 64 120
511 DRUM HIP-HOP SET 2 65 120
512 DRUM TECHNO SET 1 66 120
513 DRUM TECHNO SET 2 67 120
514 DRUM DANCE SET 1 68 120
515 DRUM DANCE SET 2 69 120
Drawbar Organ Tones/Sonidos del órgano con Drawbar
No./
Nº
Tone Group/
Grupo de
Sonido
Tone Name/Nombre de sonido
Program
Change/Cambio
de programa
Bank Select MSB/
MSB de selección
de banco
Maximum
Polyphony/
Polifonía máxima
Range Type/
Tipo de
gama
DSP Type/
Tipo DSP
0DRAWBAR Drawbar Organ 1 0 96 10 N Rotary
1DRAWBAR Jazz Organ 1 1 96 10 N Rotary
2DRAWBAR Full Drawbar 2 96 16 N Rotary
3DRAWBAR Perc. Organ 1 3 96 16 N Rotary
4DRAWBAR 16’+1’ Organ 4 96 16 N Rotary
5DRAWBAR Soul Organ 1 5 96 10 N Rotary
6DRAWBAR Overdrive Organ 1 6 96 16 N OvdRotry
7DRAWBAR Drawbar Organ 2 7 96 16 N Rotary
8DRAWBAR Block Organ 1 8 96 16 N OvdRotry
9DRAWBAR Theater Organ 1 9 96 16 N Rotary
10 DRAWBAR Jazz Organ 2 10 96 10 N Rotary
11 DRAWBAR Soul Organ 2 11 96 16 N Rotary
12 DRAWBAR Gospel Organ 1 12 96 16 N Rotary
13 DRAWBAR Chorus Organ 1 13 96 16 N Rotary
14 DRAWBAR Overdrive Organ 2 14 96 10 N OvdRotry
15 DRAWBAR Block Organ 2 15 96 16 N Rotary
16 DRAWBAR Drawbar Organ 3 16 96 16 N Rotary
17 DRAWBAR Perc. Organ 2 17 96 16 N Rotary
18 DRAWBAR Theater Organ 2 18 96 16 N Rotary
19 DRAWBAR Gospel Organ 2 19 96 16 N Rotary
No./
Nº
Tone Group/
Grupo de
Sonido
Tone Name/Nombre de sonido
Program
Change/Cambio
de programa
Bank Select MSB/
MSB de selección
de banco
Maximum
Polyphony/
Polifonía máxima
Range Type/
Tipo de
gama
DSP Type/
Tipo DSP
705A-E-220A
Appendix-ES.fm 10 ページ 2003年9月29日 月曜日 午後5時13分

A-11
Appendix/Apéndice
Range Gama
20 DRAWBAR Even Organ 20 96 16 N Rotary
21 DRAWBAR Flute Organ 1 21 96 16 N Rotary
22 DRAWBAR Chorus Organ 2 22 96 16 N Rotary
23 DRAWBAR Overdrive Organ 3 23 96 16 N Rotary
24 DRAWBAR 16’ Organ 24 96 16 N Rotary
25 DRAWBAR Soul Organ 3 25 96 16 N Rotary
26 DRAWBAR Perc. Organ 3 26 96 16 N Rotary
27 DRAWBAR Drawbar Organ 4 27 96 16 N Rotary
28 DRAWBAR Perc. Organ 4 28 96 10 N Rotary
29 DRAWBAR Odd Organ 29 96 16 N Rotary
30 DRAWBAR Reed Organ 1 30 96 16 N Rotary
31 DRAWBAR Block Organ 3 31 96 10 N Rotary
32 DRAWBAR Overdrive Organ 4 32 96 10 N OvdRotry
33 DRAWBAR Drawbar Organ 5 33 96 10 N Rotary
34 DRAWBAR Gospel Organ 3 34 96 16 N Rotary
35 DRAWBAR 8’ + 4’ Organ 35 96 32 N Rotary
36 DRAWBAR Block Organ 4 36 96 32 N Rotary
37 DRAWBAR String Organ 2 37 96 16 N Rotary
38 DRAWBAR Pure Organ 1 38 96 32 N Rotary
39 DRAWBAR Drawbar Organ 6 39 96 10 N Rotary
40 DRAWBAR Delay Organ 1 40 96 10 N StXDly 2
41 DRAWBAR Deep Chorus Organ 41 96 32 N Cho.Dly4
42 DRAWBAR Tremolo Organ 42 96 16 N Cho.Trem
43 DRAWBAR Delay Organ 2 43 96 16 N Cho.Dly6
44 DRAWBAR LFO Wah Organ 44 96 16 N LWhChDl2
45 DRAWBAR Dist. Organ Lead 45 96 16 N MetalDly
46 DRAWBAR Ring Organ 46 96 16 N RingMod2
47 DRAWBAR Mad Rotary Organ 47 96 10 N RgChDly2
48 DRAWBAR Old Organ 48 96 16 N LoFiRef2
49 DRAWBAR Dist. Ring Organ 49 96 10 N DistRing
No./
Nº
Tone Group/
Grupo de
Sonido
Tone Name/Nombre de sonido
Program
Change/Cambio
de programa
Bank Select MSB/
MSB de selección
de banco
Maximum
Polyphony/
Polifonía máxima
Range Type/
Tipo de
gama
DSP Type/
Tipo DSP
Symbol Meaning
NNormal
-1 1 Octave Down
-2 2 Octave Down
11 Octave Up
22 Octave Up
1/2 1/2 Octave
1/4 1/4 Octave
Símbolo Significado
NNormal
-1 1 Octave Down
-2 2 Octave Down
11 Octave Up
22 Octave Up
1/2 1/2 Octave
1/4 1/4 Octave
705A-E-221A
Appendix-ES.fm 11 ページ 2003年9月29日 月曜日 午後5時13分

Appendix/Apéndice
A-12
“ ” indicates the same sound as STANDARD SET./“ ” indica el mismo sonido que STANDARD SET.
Drum Assignment List/Lista de asignación de batería
705A-E-222A
Appendix-ES.fm 12 ページ 2003年9月29日 月曜日 午後5時13分

A-13
Appendix/Apéndice
705A-E-223A
Appendix-ES.fm 13 ページ 2003年9月29日 月曜日 午後5時13分

Appendix/Apéndice
A-14
Rhythm List/Lista de Ritmo
No./
Nº Rhythm Name/Nombre de Ritmo
8 BEAT
08 BEAT 1
18 BEAT 2
28 BEAT 3
38 BEAT POP 1
48 BEAT POP 2
58 BEAT POP 3
660’S SOUL
78 BEAT DANCE
8POP ROCK 1
9POP ROCK 2
16 BEAT
10 16 BEAT 1
11 16 BEAT 2
12 16 BEAT 3
13 SLOW 16 BEAT
14 16 BEAT SHUFFLE 1
15 16 BEAT SHUFFLE 2
16 FUNK 1
17 FUNK 2
18 FUSION
19 LATIN FUSION
POPS
20 POP
21 SOUL
22 POP SHUFFLE 1
23 POP SHUFFLE 2
24 SOUL POP
25 WORLD POP
26 MELLOW R&B
27 60’S POP
28 80’S POP
29 POP WALTZ
BALLAD
30 8 BEAT BALLAD 1
31 8 BEAT BALLAD 2
32 8 BEAT BALLAD 3
33 16 BEAT BALLAD 1
34 16 BEAT BALLAD 2
35 16 BEAT BALLAD 3
36 6/8 BALLAD
37 POP BALLAD
38 OLDIES BALLAD
39 SERENADE
ROCK
40 ROCK 1
41 ROCK 2
42 R&B
43 SHUFFLE ROCK
44 SLOW ROCK
45 HEAVY METAL
46 60’S ROCK
47 SHUFFLE BOOGIE
48 BLUES
49 TWIST
DANCE
50 TRANCE 1
51 TRANCE 2
52 AMBIENT 1
53 AMBIENT 2
54 AMBIENT 3
55 RAVE
56 TECHNO
57 DIGITAL ROCK
58 HOUSE
59 LATIN HOUSE
60 DANCE 1
61 DANCE 2
62 MODERN R&B
63 HIP-HOP
64 TRIP-HOP
65 ELECTRIC POP
66 DANCE POP 1
67 DANCE POP 2
68 DANCE POP 3
69 DISCO SOUL
JAZZ
70 FAST BIG BAND
71 MIDDLE BIG BAND
72 SLOW BIG BAND
73 JAZZ COMBO 1
74 SWING
75 SLOW SWING
76 MODERN JAZZ
77 FOX TROT
78 QUICKSTEP
79 JAZZ WALTZ
EUROPEAN
80 POLKA
81 POLKA FOX
82 POP POLKA
83 1-Mar
84 2-Mar
85 GERMAN MARCH
86 WALTZ 1
87 WALTZ 2
88 VIENNESE WALTZ
89 FRENCH WALTZ
No./
Nº Rhythm Name/Nombre de Ritmo
705A-E-224A
Appendix-ES.fm 14 ページ 2003年9月29日 月曜日 午後5時13分

A-15
Appendix/Apéndice
LATIN/VARIOUS
90 BOSSA NOVA 1
91 BOSSA NOVA 2
92 SAMBA
93 MERENGUE
94 CUMBIA
95 CHA-CHA-CHA
96 SALSA
97 BEGUINE
98 BOLERO
99 MAMBO
100 RHUMBA
101 TANGO 1
102 TANGO 2
103 REGGAE 1
104 REGGAE 2
105 SKA
106 BLUEGRASS
107 COUNTRY
108 COUNTRY SHUFFLE
109 COUNTRY WALTZ
110 FAST GOSPEL
111 SLOW GOSPEL
112 BROADWAY
113 JIVE
114 DIXIE
115 PASODOBLE
116 SIRTAKI
117 HAWAIIAN
118 ADANI
119 BALADI
FOR PIANO
120 PIANO BALLAD 1
121 PIANO BALLAD 2
122 PIANO BALLAD 2
123 EP BALLAD 1
124 EP BALLAD 2
125 BLUES BALLAD
126 MELLOW JAZZ
127 JAZZ COMBO 2
128 RAGTIME
129 BOOGIE WOOGIE
130 ARPEGGIO 1
131 ARPEGGIO 2
132 ARPEGGIO 2
133 PIANO BALLAD 4
134 6/8 MARCH
135 3-Mar
136 2 BEAT
137 WALTZ 3
138 WALTZ 4
139 WALTZ 5
No./
Nº Rhythm Name/Nombre de Ritmo
705A-E-225A
Appendix-ES.fm 15 ページ 2003年9月29日 月曜日 午後5時13分

Appendix/Apéndice
A-16
This table shows the fingerings for commonly used chords, including inverted fingerings.
Esta tabla muestra las digitaciones para los acordes usados comúnmente, incluyendo las digitaciones invertidas.
Fingered Chord Chart/Cuadro de acordes Fingered
705A-E-226A
Appendix-ES.fm 16 ページ 2003年9月29日 月曜日 午後5時13分

A-17
Appendix/Apéndice
* You can change the keyboard range of dim7 chords for roots A, Bb, and B, and aug chords for roots Bb and B by adjusting the
split point setting (page E-67).
* Puede cambiar la gama del teclado de los acordes dim7 para las notas fundamentales A, Bb y acordes aumentados (augment)
para las notas fundamentales Bb y B mediante el ajuste del punto de división (página S-70).
705A-E-227A
Appendix-ES.fm 17 ページ 2003年9月29日 月曜日 午後5時13分

Appendix/Apéndice
A-18
Settable parameters depend on the DSP type. Also, the
parameters for each DSP type depend on the algorithm*
associated with the DSP type. See the DSP Algorithm List on
page E-88 for more information.
* Effector structure and operation type
Los parámetros que pueden ajustarse dependen en el tipo
DSP. También, los parámetros para cada tipo DSP depende
en el algoritmo* asociado con el tipo DSP. Para mayor
información vea la “Lista de algoritmos DSP” en la página
S-92.
* Estructura de generador de efectos y tipo de operación.
Effect List/Lista de efecto
REVERB Effect List/
Lista de efectos de reverberación
(REVERB)
No./
Nº
Display Name/Nombre
de display
TypeName/Nombre de
tipo
0Room 1 Room 1
1Room 2 Room 2
2Room 3 Room 3
3Hall 1 Hall 1
4Hall 2 Hall 2
5Plate 1 Plate 1
6Delay Delay
7PanDelay PanDelay
8Plate 2 Plate 2
9Plate 3 Plate 3
10 LrgRoom 1 LrgRoom 1
11 LrgRoom 2 LrgRoom 2
12 Stadium 1 Stadium 1
13 Stadium 2 Stadium 2
14 LongDly 1 LongDelay 1
15 LongDly 2 LongDelay 2
CHORUS Effect List/
Lista de efectos de chorus (CHORUS)
No./
Nº
Display Name/Nombre
de display
TypeName/Nombre de
tipo
0Chorus 1 Chorus 1
1Chorus 2 Chorus 2
2Chorus 3 Chorus 3
3Chorus 4 Chorus 4
4FBChorus Feedback Chorus
5Flanger1 Flanger 1
6SDelay 1 Short Delay 1
7SDelay 2 Short Delay 2
8SFChorus Soft Chorus
9BRChorus Bright Chorus
10 DPChorus Deep Chorus
11 Flanger 2 Flanger 2
12 Flanger 3 Flanger 3
13 Flanger 4 Flanger 4
14 SDelay 3 Standard
15 SDelay 4 Bass +
Equalizer List/Lista de ecualizador
No./
Nº
Display Name/Nombre
de display
TypeName/Nombre de
tipo
0Standard Standard
1Bass + Bass +
2Treble + Treble +
3Loudness Loudness
4Mellow Mellow
5Bright Bright
6Rock Rock
7Dance Dance
8Jazz Jazz
9Classic Classic
DSP Effect List/Lista de efectos DSP
DSP
No./
Nº
DSP
Algorithm
ID/
Identificación
(ID) de
algoritmo
Display
Name/
Nombre de
display
DSP Name/Nombre DSP
Dynamics Fx
[00] 03 Equalize Equalizer
[01] 06 Comp 1 Compressor 1
[02] 06 Comp 2 Compressor 2
[03] 07 Limiter Limiter
[04] 13 Enhancer Enhancer
Phaser
[05] 10 Phaser Phaser
[06] 09 StPhaser Stereo Phaser
No./
Nº
Display Name/Nombre
de display
TypeName/Nombre de
tipo
705A-E-228A
Appendix-ES.fm 18 ページ 2003年9月29日 月曜日 午後5時13分

A-19
Appendix/Apéndice
Chorus
[07] 16 Chorus 1 Chorus 1
[08] 17 Chorus 2 Chorus 2
[09] 19 Chorus 3 Chorus 3
[10] 18 Chorus 4 Chorus 4
[11] M05 Enha Cho Enhancer - Chorus
Flanger
[12] 26 Flanger Flanger
[13] M07 EnhaFlan Enhancer - Flanger
Delay
[14] 28 Delay Delay
[15] 22 3Tap Delay 3-Tap Delay
[16] 20 St Delay Stereo Delay
[17] 21 StXDelay Stereo Cross Delay
[18] M06 EnhaDly Enhancer - Delay
[19] 25 Reflect Reflection
Cho/Flanger/Delay Combination
[20] M02 PhaCho 1 Phaser - Chorus 1
[21] M02 Pha Cho 2 Phaser - Chorus 2
[22] M04 PhaDly 1 Phaser - Delay 1
[23] M04 PhaDly 2 Phaser - Delay 2
[24] M00 ChoDly 1 Chorus - Delay 1
[25] M00 ChoDly 2 Chorus - Delay 2
[26] M01 ChoDly 3 Chorus - Delay 3
[27] M01 ChoDly 4 Chorus - Delay 4
[28] M19 CmpDelay Compressor - Delay
[29] M18 CmpEnDly
Compressor - Enhancer - Delay
[30] M23 CmpChoRf
Compressor - Chorus - Reflection
[31] M08 Cho Flan Chorus - Flanger
[32] M03 FlanDly 1 Flanger - Delay 1
[33] M03 FlanDly 2 Flanger - Delay 2
Reverb
[34] 27 RvbRoom 1 Reverb Room 1
[35] 27 RvbRoom 2 Reverb Room 2
[36] 27 RvbRoom 3 Reverb Room 3
[37] 27 RvbHall 1 Reverb Hall 1
[38] 27 RvbHall 2 Reverb Hall 2
[39] 27 RvbPlate Reverb Plate
[40] 23 GateRvb 1 Gate Reverb 1
[41] 23 GateRvb 2 Gate Reverb 2
[42] 24 GateRvb 3 Gate Reverb 3
[43] 24 GateRvb 4 Gate Reverb 4
Pan/Tremolo Fx
[44] 01 Tremolo Tremolo
[45] M09 Cho Trem Chorus - Tremolo
[46] 00 Auto Pan Auto Pan
[47] M10 PhaAPan 1 Phaser - Auto Pan 1
[48] M10 PhaAPan 2 Phaser - Auto Pan 2
[49] M20 PhaChoAP Phaser - Chorus - Auto Pan
DSP
No./
Nº
DSP
Algorithm
ID/
Identificación
(ID) de
algoritmo
Display
Name/
Nombre de
display
DSP Name/Nombre DSP
Rotary Fx
[50] 11 Rotary 1 Rotary 1
[51] 11 Rotary 2 Rotary 2
[52] 12 Od Rot 1 Overdrive - Rotary 1
[53] 12 Od Rot 2 Overdrive - Rotary 2
[54] M17 RotRef 1 Rotary - Reflection 1
[55] M17 RotRef 2 Rotary - Reflection 2
[56] M17 RotRef 3 Rotary - Reflection 3
[57] M16 OdRtRef 1
Overdrive - Rotary - Reflection 1
[58] M16 OdRtRef 2
Overdrive - Rotary - Reflection 2
[59] M16 OdRtRef 3
Overdrive - Rotary - Reflection 3
Wah Fx
[60] 04 LFO Wah LFO Wah
[61] 05 Auto Wah Auto Wah
[62] M21
AWhChDly
Auto Wah - Chorus - Delay
[63] M22 LWhChDly LFO Wah - Chorus - Delay
Guitar Fx
[64] 08 Crunch Crunch
[65] 08 Ovrdrive Overdrive
[66] 08 Dist 1 Distortion 1
[67] 08 Dist 2 Distortion 2
[68] 08 Metal Metal
[69] 08 Fuzz Fuzz
[70] M29 CrnPhase Crunch - Phaser
[71] M29 Od Phase Overdrive - Phaser
[72] M30 Crn Cho Crunch - Chorus
[73] M30 OdChorus Overdrive - Chorus
[74] M30 Dist Cho Distortion - Chorus
[75] M30 MetalCho Metal - Chorus
[76] M31 DistFlan Distortion - Flanger
[77] M31 Met Fan Metal - Flanger
[78] M28 CrnDelay Crunch - Delay
[79] M28 Od Delay Overdrive - Delay
[80] M28 DistDly 1 Distortion - Delay 1
[81] M28 DistDly 2 Distortion - Delay 2
[82] M28 MetelDly Metal - Delay
[83] M28 Fuzz Dly Fuzz - Delay
[84] M24 CrChoDly Crunch - Chorus - Delay
[85] M24 DsChoDly Distortion - Chorus - Delay
[86] M25 CmpCrDly
Compressor - Crunch - Delay
[87] M26 AWhCrDly Auto Wah - Crunch - Delay
[88] M26
AWhOdDly
Auto Wah - Overdrive - Delay
[89] M26
AWhDsDly
Auto Wah - Distortion - Delay
[90] M27
LWhOdDly
LFO Wah - Overdrive - Delay
[91] M27 LWhDsDly
LFO Wah - Distortion - Delay
SFX
[92] 14 Ring Mod Ring Modulator
[93] M12 RgChoDly
Ring Modulator - Chorus - Delay
[94] M13 RingDist
Ring Modulator - Distortion
[95] 15 Lo-Fi Lo-Fi
[96] M11 CompLoFi Compressor - Lo-Fi
[97] M14 LoFi Ref Lo-Fi - Reflection
[98] M15 Crn LoFi Crunch - Lo-Fi
[99] M15 DistLoFi Distortion - Lo-Fi
DSP
No./
Nº
DSP
Algorithm
ID/
Identificación
(ID) de
algoritmo
Display
Name/
Nombre de
display
DSP Name/Nombre DSP
705A-E-229A
Appendix-ES.fm 19 ページ 2003年9月29日 月曜日 午後5時13分

705A-E-234A
CTK691E01-01.book 1 ページ 2003年9月29日 月曜日 午後4時47分