Casio *LK78CD_Ck_01 07P LK78CD CN
User Manual: Casio LK78CD LK-78CD | 电子乐器 | 说明书 | CASIO
Open the PDF directly: View PDF
.
Page Count: 78

LK78-CK-1
Ck
MA0403-A Printed in China
LK78-CK-1
C
卡西歐電子樂器保證書
本產品是在嚴格的質量管理下通過質量檢驗的合格品。本產品售出後﹐萬一在正常使用狀
態下發生故障﹐本保証書約定﹐用戶可在背面記載的規定範圍內享受免費修理。
本保証書一旦遺失不予補發﹐請務必妥善保管。
本保証書僅在中華人民共和國境內使用有效。
*致銷售店
本保証書是對用戶就實施售後服務承擔責任的一種明確保証。即使客戶作為饋贈品或紀念
品購買本產品時﹐也請一定填寫好下表並將此保証書交於客戶。
保証規定
1遵照說明書的要求正常使用本品的情況下發生故障時﹐從本品的出售之日起一年內可享
受免費修理。
2提出保修時﹐請務必持本產品以及本保証書與購買本產品的商店或與卡西歐電子(珠
海)有限公司指定的維修站(詳見附頁)聯系。
3即使在保修期內﹐若屬下列任一情況﹐只能作為收費修理處理。
甲由於購買後攜帶﹑運輸或保管不當引起的故障或損壞。
乙由於誤用﹑亂用或使用不當引起的故障或損壞。
丙由於火災﹑地震﹑水災﹑雷擊﹑鼠害以及其它災害或由於被盜竊引起的故障或損壞。
丁由於非正規修理﹑改裝或異常電壓引起的故障或損壞。
戊不出示本保証書或保証書中沒有填寫必要事項(如購買日期﹑商店名等)。
己由於電池耗盡引起的故障或損壞。
4本保証書僅在中華人民共和國境內使用有效。
※本保証書不限制用戶在法律上的權利。
致用戶
1在購買本品時﹐請務必確認本保証書上是否已填寫了購買日期。
2除了特殊情況(如被盜竊﹑天災等引起的遺失)以外﹐本保証書不予補發﹐請務必妥善
保管。
3用戶住址變動遷往外地後若需修理本品時﹐請與卡西歐電子(珠海)有限公司指定的維
修店(詳見附頁)聯系。
卡西歐電子(珠海)有限公司
郵政編碼:519060
中國廣東省珠海市南屏南泉路23號
電話:0756-867-0888
品名 LK-78CD
保証期
客戶 姓名
住址
從購買日 年 月 日起算整一年
商店 店名
地址
電話號碼
郵政編碼
電話號碼
郵政編碼
*LK78CD_Ck_cover 04.3.29, 2:57 PMPage 2-3 Adobe PageMaker 6.5C/PPC

Basic Default
Channel Changed
Default
Mode Messages
Altered
Note
Number: True voice
Velocity Note ON
Note OFF
After Key's
Touch Ch's
Pitch Bender
0,32
1
6,38
7
10
Control 11
Change 64
66
67
100, 101
120
121
Program
Change: True #
System Exclusive
System : Song Pos
Common : Song Sel
: Tune
System : Clock
Real Time :
Commands
Aux
: Local ON/OFF
: All notes OFF
Messages : Active Sense
: Reset
Remarks
Function ... Transmitted Recognized Remarks
1
1-16
Mode 3
X
❊❊❊❊❊❊❊❊❊❊❊❊❊❊
36 - 96
❊❊❊❊❊❊❊❊❊❊❊❊❊❊
O
9nH v = 1-127
X
8nH v = 0
X
X
X
O
X
O
*
3
X
X
X
O
*
4
O
*
4
O
*
4
O
*
3
X
X
O
0-127
❊❊❊❊❊❊❊❊❊❊❊❊❊❊
O
*
5
X
X
X
O
O
X
X
X
X
Model
LK-78CD MIDI Implementation Chart
XX
= no relation
Bank select
Modulation
Data entry
Volume
Pan
Expression
Hold1
Sostenuto
Soft pedal
RPN LSB, MSB
All sound off
Reset all controller
*
1
Hold in memory as long as
the power is supplied
*1
由於音色。
1-16
1-16
Mode 3
X
❊❊❊❊❊❊❊❊❊❊❊❊❊❊
0-127
12 - 108*
1
O
9nH
v = 1-127
X
9nH
v = 0, 8nH
v =
XX
X
O
*
2
O
O
O
*
2
O
*
3
O
O
O
O
O
O
O
*
3
O
O
O
0-127
❊❊❊❊❊❊❊❊❊❊❊❊❊❊
O
*
5
X
X
X
X
X
X
O
O
X
Version: 1.0
Mode 1 : OMNI ON, POLY Mode 2 : OMNI ON, MONO
O
: Yes
Mode 3 : OMNI OFF, POLY Mode 4 : OMNI OFF, MONO
X
: No
*
2
每一個頻道的調制与后触鍵均為同樣的效果。
*
3
微調(FINE TUNE)、粗調(COARSE TUNE)發送/接收、以及彎音感(PITCH BEND SENSE)、
RPN 無效接收。
*
4
根据指定塞孔的設定。
*
5
GM打開/關閉 GM打開 (GM ON): [F0] [7E] [7F] [09] [01] [F7]
GM關閉 (GM OFF):[F0] [7E] [7F] [09] [02] [F7]
644B-CK-079A
644B-CK-002A
*LK78CD_Ck_3&79P 04.3.29, 4:20 PMPage 76-77 Adobe PageMaker 6.5C/PPC

Ck-1644B-CK-003A
安全注意事項
警 告
注 意
危 險 此標誌表示,若無視本標誌,
錯誤操作,有導致人員死亡及
嚴重受傷的危險。
此標誌表示,若無視本標誌,
錯誤操作,有導致人員死亡及
嚴重受傷之潛在危險。
此標誌表示,若無視本標誌並
錯誤操作本產品,有導致人員
受傷或其他財物遭受損壞之潛
在危險。
危 險
堿性電池
萬一不小心讓從堿性電池泄漏的電池液
進入眼睛,請立即執行下述操作。
1.
切勿揉搓眼!睛馬上用乾淨的水清洗眼睛。
2. 立即向醫生咨詢。
堿性電池的電池液不從眼睛中除去有導
致眼睛失明的危險。
感謝您選購卡西歐電子樂器。
●用本樂器之前,請注意詳細閱讀本說明書。
●請將所有資料保管好為以後參考之用。
標誌
為確保您安全正確地使用本樂器,防止對用戶和他
人造成傷害以及對財產造成損害,本說明書及樂器
上標有一系列安全標誌。各種標誌及其含義如下:
標誌範例
此三角形標誌( )表示用戶應注意的事項。
(左例為小心觸電。)
劃有斜線的圓形標誌( )表示禁止事項。
標誌中或旁邊的圖示表示具體禁止之內容。
(左例為禁止拆卸。)
黑圓點( )表示必須遵守之事項。此標
誌中的圖示表示具體的必須遵守事項之內
容。(左例為必須將電源插頭拔離插座。)
警 告
交流電變壓器
●交流電變壓器使用不當有造成火災及
觸電的危險。必須遵守下列注意事
項。
˙必須使用本產品指定的專用交流電
變壓器。
˙必須僅使用輸出電壓在標記於交流
電變壓器上的額定電壓範圍之內的
交流電源。
˙不可使電源插座及電源延長線超
載。
●對交流電變壓器的電源線處理不當,
導致其受損或斷裂有造成火災及觸電
的危險。必須遵守以下注意事項。
˙切勿在電源線上放置重物或使其受
熱。
˙切勿試圖改造電源線或使其過份彎
曲。
˙切勿扭擰或拉扯電源線。
˙如果電源線或插頭受損,請與您的
經銷商或卡西歐特約服務中心聯
繫。
●切勿用濕手觸摸交流電變壓器,否則
有造成觸電的危險。
●請在不會濺上水的地方使用交流電變
壓器。水會導致火災和觸電的危險。
●不要在交流電變壓器上放置盛滿液體
的瓶子或任何其他容器。水會導致火
災和觸電的危險。
電池
電池使用不當會導致其泄漏液體,造成
電池周圍部件受到腐蝕,或發生爆炸,
有導致火災及人員受傷的危險。必須嚴
格遵守下列注意事項。
˙切勿試圖拆解電池或使其短路。
˙切勿將其暴露於火源處或棄於火中
焚燒。
˙切勿混用新舊電池。
˙切勿混用不同種類的電池。
˙切勿對電池進行充電。
˙電池的正極(+)與負極(-)的方向必
須正確。
不要燒棄本產品
切勿將本產品棄於火中。否則會導致其
爆炸,有造成火災和人員受傷的危險。
警 告
冒煙、異味、過熱
當電子琴冒煙、發出異味或過熱時,繼
續使用有導致火災及觸電的危險。出現
上述情況時應立即執行下述操作。
1. 關閉電源。
2. 如果正在使用交流電變壓器進行供
電,則從牆上的電源插座將其拔下。
3. 與您的經銷商或卡西歐特約服務中心
聯繫。
*LK78CD_Ck_01-07P 04.3.29, 2:37 PMPage 1 Adobe PageMaker 6.5C/PPC

Ck-2 644B-CK-004A
安全注意事項
注 意
交流電變壓器
交流電變壓器使用不當有造成火災及觸
電的危險。必須遵守下列注意事項。
˙切勿將電源線放在爐旁或其他熱源
附近。
˙從電源插座拔下時切勿拉扯電源
線。必須抓住交流電變壓器本體。
交流電變壓器使用不當有造成火災及觸
電的危險。必須遵守下列注意事項。
˙必須將交流電變壓器在電源插座中
插到底。
˙有雷雨發生時或在外出旅行或其他
長期離開之前,應從牆上的電源插
座拔下交流電變壓器。
˙應至少每年一次,將交流電變壓器
從牆上的電源插座拔下並把插頭周
圍積蓄的灰塵清潔乾淨。
產品的移動
在移動本產品之前,必須先從牆上的電
源插座拔下交流電變壓器並拔下所有其
他電纜及連接線。否則有導致接線損
壞、造成火災及觸電的危險。
清潔
在清潔本產品之前,必須先從牆上的電
源插座拔下交流變壓器,否則有導致交
電變壓器損壞,造成火災及觸電的危
險。
電池
電池使用不當會導致其泄漏液體,造成
電池周圍部件受到腐蝕,或發生爆炸,
有導致火災及人員受傷的危險。必須嚴
格遵守下列注意事項。
˙只使用為本產品指定的電池。
˙打算長時期不使用時,應從本產品
取出電池。
接口
在本產品的接口上只能連接指定的設備
和裝置。連接非指定的設備或裝置有造
成火災及觸電的危險。
警 告
水及異物
水、其他液體及異物 (金屬片等) 進入本
產品有導致火災及觸電的危險。出現上
述情況時應立即執行下述操作。
1. 關閉電源。
2. 如果正在使用交流電變壓器進行供
電,則從牆上的電源插座將其拔下。
3. 與您的經銷商或卡西歐特約服務中心
聯繫。
拆解及改造
切勿以任何方式拆解本產品或將其改
造。否則有造成觸電、燙傷或其他人身
傷害的危險。應將所有內部檢查、調節
及維護作業委托給您的經銷商或卡西歐
特約服務中心。
掉落及撞擊
本產品經掉落或受到強烈的撞擊受損後
繼續使用有造成火災及觸電的危險。出
現上述情況時應立即執行下述操作。
1. 關閉電源。
2. 如果正在使用交流電變壓器進行供
電,則從牆上的電源插座將其拔下。
3. 與您的經銷商或卡西歐特約服務中心
聯繫。
塑料袋
切勿讓任何人將本產品包裝用的塑料袋
套在頭上或放入口中,否則有導致窒息
的危險。有幼兒的家庭要特別注意。
與本產品和支架保持距離*
爬上電子琴或其支架有造成其翻倒或損
壞的危險。有幼兒的家庭要特別注意。
擺放
應避免將本產品放置在不穩定的支架
上,不平整的表面上或任何其他不穩定
的地方。否則會造成本產品跌落,有導
致人員受傷的危險。
*LK78CD_Ck_01-07P 04.3.29, 2:37 PMPage 2 Adobe PageMaker 6.5C/PPC

Ck-3
安全注意事項
644B-CK-005A
注 意
重物
切勿將重物放置在本產品上。
否則會使本產品的頂部過重,造成本產
品翻倒或使其上物體掉落,有導致人員
受傷的危險。
支架*的正確組裝
支架組裝不正確會令其翻倒,造成本產
品掉落,有導致人員受傷的危險。
因此,必須按照其附帶說明書中的指示
進行組裝,以確保本產品正確地安裝在
其支架上。
CD 驅動器
•切勿直接窺視 CD 驅動器發出的激
光束。若此,則會產生損坏眼睛的
危險。
•切勿試圖使用發生裂紋或者彎曲的
唱片,或者附有粘貼物或者任何其
它附著物的唱片。唱片在驅動器內
高速旋轉,因而上述各种唱片可能
使唱片突然飛出驅動器,具有造成
人身傷害的危險。
注 意
擺放
應避免將本產品擺放在下述地方。否則
有導致火災及觸電的危險。
•濕度高或灰塵多的地方。
•廚房或其他有油煙的地方。
•空調機附近,電熱毯上,受直射陽
光照射的地方,停在陽光下的車中
或任何其他會使其本產品產生高溫
的地方。
顯示屏
•切勿按壓顯示屏畫面的 LCD 板或使
其受到強烈的撞擊。否則會使 LCD
板的玻璃破裂,有造成人員受傷的
危險。
•如果 LCD 板破裂或斷裂,切勿觸摸
其中的液體。LCD 板中的液體會使
皮膚發炎。
•如果不小心讓 LCD 板的液體進入口
中,應立即用清水漱口,然後到醫
院檢查。
•如果不小心讓 LCD 板的液體進入眼
睛或沾在皮膚上,應立即用清水清
洗至少 15 分鐘,然後到醫院檢查。
音量
切勿長時間大音量地播放音樂。使用耳
機時要特別注意。音量過高會損害您的
聽力。
健康注意事項
雖然極為罕見,有些人在突然遇到強光
或閃光時,會發生一時的肌肉痙攣、失
去知覺或其他身體障礙。
•若您懷疑您可能會遇到上述情況或
類似情況,一定要在使用本產品前
向醫生咨詢。
•請在光線良好的環境中使用本產
品。
•若您在使用本產品時感覺到與上述
相似的症狀,則應立即停止使用本
產品並去醫院檢查。
*支架為另選件。
*LK78CD_Ck_01-07P 04.3.29, 2:37 PMPage 3 Adobe PageMaker 6.5C/PPC

Ck-4
特征
644B-CK-006A
下面是您的電子琴的主要特征。
■264 种音色
各种音色包括立体聲鋼琴与合成音、鼓組等等。您也可以應用回響与合唱音效,為音色增加強度与深度。
■60 种內置樂曲,包括鋼琴构件
內置音色分為兩組:帶有自動伴奏的 20 首樂曲的樂曲庫,以及有 40 首鋼琴曲的鋼琴曲庫。您完全可以收听与欣賞內置的樂曲,或
者消除樂曲庫樂曲的旋律部分或者鋼琴曲庫曲樂曲的左手或者右手部分,然后在琴鍵上跟著彈奏。
■內置 CD 驅動器,您可以用于重放、跟彈以及隨著做手勢
您可以使用鍵盤的 CD 驅動器,重放一首音樂 CD,以及從 CD*中存取卡西歐格式的樂曲,以便增加可挑選的樂曲,用于發光鍵課
程練習与卡拉OK。
■吉他插孔
您可以將吉他与鍵盤相連接,在合奏曲中跟隨一起彈奏。
■話筒插孔与卡拉OK
連接一個商用話筒,您可以卡拉OK樂曲庫中的樂曲以及您通過您的電腦從因特网上下載的樂曲。您可以根据要求接通或者斷開話筒
的回音。
■通過存儲与重放您從您的電腦上調出的樂曲數据
您可以將電子琴与電腦相連接,使用您購買的專用卡西歐轉換軟件,轉換S M F 數据,或者建立為卡西歐格式,然后將之傳輸到電子
琴上。
■三步驟進程功能
三步驟進程功能讓您以自己的速度進行練習。電子琴可根据您的彈奏自動評价与計分,因此,您可以了解您在不斷改進過程中所
取得的進步。
•三步驟進程功能:現在您可以逐步學習构成電子琴內置樂曲的部分。只需在鍵盤發光鍵時跟彈即可。*
•計分系統:電子琴經构造,通過計分,可評价您在步驟 1 、步驟 2与步驟 3 中的彈奏水平。您甚至可以在步驟中途与結束時讓電
子琴用聲音為您報分。
*當在直射太陽光或者很亮的照明下使用發光鍵功能時,發光鍵可能難以看見。
■音樂信息系統
按下卡拉OK (SING ALONG) 按鈕,開始有關您需要按下的鍵、您應該使用的手指、五線譜的音符符號的重放顯示信息、以及使電子琴
彈奏更容易与更有趣所需要的更加大量的信息。
•顯示屏為背景照明,即使在照明暗淡時也易于讀出。
■鋼琴曲庫 (PIANO BANK) 按鈕
碰触按鈕,可為您直接調出鋼琴音色与鋼琴樂曲。
■120 种各類節奏
匯集了 120 种節奏,包括為各种音樂進行的伴奏,從搖滾樂到流行樂与爵士樂。
■自動伴奏
利用自動伴奏,電子琴利用簡化的鍵盤多指彈奏,可根据您選擇的和弦自動播放節奏、低音与和弦部分。
*LK78CD_Ck_01-07P 04.3.29, 2:37 PMPage 4 Adobe PageMaker 6.5C/PPC

Ck-5
特征
644B-CK-007A
■樂曲儲存器
利用課程錄制,您可以在您跟彈內置樂曲時進行錄音,用于今后重放。您可以通過彈奏錄音實時記錄包括自動伴奏在內的您的彈
奏表現。當重放記錄的數据時,鍵盤鍵會隨著旋律及時點亮。
■GM 音色
電子琴內設通用 MIDI (GM) 音色,即意味著,它可以用作電腦輸入裝置或者桌面音樂 (DTM) 的聲音源。它也可以用于播放商用GM
音樂數据。
■強大的 MIDI 信息功能
某個指定 MIDI 信道的商用GM數据与彈奏表現數据 (鍵盤与踏板信息) 可以用于控制顯示屏指示器。您也可以關閉特定頻道的音
樂,播放鍵盤上的遺失部分。
冷凝
若當電子琴溫度很低時將之搬移到一間溫暖的房間,則可能在內部元件上形成冷凝液。應注意,當存在冷凝液時,鍵盤可能不能
象預期那樣執行操作。停止使用電子琴大約一小時,并預熱。
CD 操作注意事項
●切勿碰触唱片的數据表面。
●切勿使紙張、帶子或者任何其它材料粘附于唱片的任何一個
表面。
●如果唱片因手指污跡或者污垢而弄臟,則應用一塊柔軟的布
塊拭淨。從唱片中心往外輕輕擦拭。
●如果您准備長時間不使用唱片,則應將之從電子琴內取出并
將之存放在唱片盒內。
在唱片使用期間的注意事項
切勿使用有裂縫或者發生翹曲的唱片。
●唱片在重放期間高速旋轉。若使用一張有裂縫、發生破損或
者變形的唱片,或者使用一張附著帶子或者粘貼物的唱片,
則會產生嚴重損坏 CD 唱机的風險或者其它嚴重問題。切勿
使用此類唱片。
COMPACT
DIGITAL AUDIO
COMPACT
COMPACT
Recordable
COMPACT
ReWritable
標記之一的唱片。
重要
本琴支持使用有上述標志之一的 CD,以及錄制數字音頻格
式數据或者卡西歐格式數据的 CD。
注意
切勿試圖在本電子琴上使用心形、八邊形、或者任何其它不
規則形狀的唱片。若此,則可能產生故障風險。
版權
您可以將錄音用于您自己的個人用途。根据版權法,未經此版權所有者的許可,禁止將錄音材料用于任何其它的用途。
●僅限于使用具有
標簽表面
數据表面
*LK78CD_Ck_01-07P 04.3.29, 2:38 PMPage 5 Adobe PageMaker 6.5C/PPC

Ck-6
目錄
644B-CK-008A
安全注意事項.................................. Ck-1
特征 ................................................ Ck-4
目錄 ................................................ Ck-6
各部位說明 ..................................... Ck-8
使用樂譜架 ............................................................... Ck-9
快速參考 ....................................... Ck-11
練習內置樂曲 ......................................................... Ck-11
播放捆束 CD 上的樂曲 ........................................ Ck-12
電源 .............................................. Ck-13
使用交流電變壓器 ................................................ Ck-13
使用電池 ................................................................. Ck-13
自動電源關閉 ......................................................... Ck-14
電源接通提醒 ......................................................... Ck-14
儲存器內容 ............................................................. Ck-14
配置時鐘与電源接通定時器設定 ...................... Ck-15
連接 .............................................. Ck-17
耳機/輸出終端 .................................................... Ck-17
連接到電腦或者其它設備上 ............................... Ck-17
SUSTAIN/ASSIGNABLE JACK (延音/指定塞孔)
終端 .......................................................................... Ck-17
使用GUITAR IN (吉他插入) 塞孔 ....................... Ck-18
使用話筒 (MIC) 塞孔 ............................................ Ck-18
附件与備選件 ......................................................... Ck-18
基本操作 ....................................... Ck-19
若要播放電子琴 .................................................... Ck-19
若要選擇一種音色 ................................................ Ck-19
播放內置樂曲................................ Ck-21
重放樂曲庫樂曲 .................................................... Ck-21
重放一首鋼琴曲庫樂曲 ....................................... Ck-22
調節速度 ................................................................. Ck-22
暫停樂曲重放 ......................................................... Ck-23
在通過一首樂曲時的回跳 ................................... Ck-23
在通過一首樂曲時的前跳 ................................... Ck-23
循環一段樂句 ......................................................... Ck-23
改變旋律音色 ......................................................... Ck-23
播放全部內置樂曲 ................................................ Ck-24
使用 CD 驅動器 ............................ Ck-25
受支持的 CD 類型 ................................................. Ck-25
將 CD 裝入 CD 驅動器內 ..................................... Ck-25
選擇一個用于重放的音軌 ................................... Ck-26
使用話筒進行卡拉OK ................... Ck-27
使用三步驟進程功能 ..................... Ck-29
評价模式 ................................................................. Ck-30
步驟1:掌握音速 .................................................. Ck-31
步驟2:
學習按下正确的鍵以及使用正确的指法 ..
Ck-32
步驟3:常速跟彈 .................................................. Ck-33
分小節練習 ............................................................. Ck-34
語音多指彈奏指南 ............................................... CK-34
使用節拍器 ............................................................. Ck-35
使用鋼琴曲庫 (PIANO BANK) 按鈕 .................. Ck-35
將音效應用于某個音色 ....................................... Ck-20
若要關閉電子琴的照明 ....................................... Ck-20
*LK78CD_Ck_01-07P 04.3.29, 2:38 PMPage 6 Adobe PageMaker 6.5C/PPC

Ck-7
目錄
644B-CK-009A
本手冊中所使用的公司名与產品名可能是其
它公司的注冊商標。
自動伴奏 ....................................... Ck-36
選擇一种節奏 ......................................................... Ck-36
播放節奏 ................................................................. Ck-36
使用自動伴奏 ......................................................... Ck-37
使用前奏型 ............................................................. Ck-39
使用間奏型 ............................................................. Ck-40
使用節奏變化......................................................... Ck-40
使用帶有變化節奏的間奏型 ............................... Ck-40
帶有節奏播放的同步開始伴奏........................... Ck-40
以尾聲型結束 ......................................................... Ck-41
錄制您在電子琴上的彈奏音 .......... Ck-42
部分与音軌 ............................................................. Ck-42
跟彈一首內置樂曲時的錄音 ............................... Ck-42
表演錄音 ................................................................. Ck-44
重放表演錄音 ......................................................... Ck-45
為表演錄音加配音 ................................................ Ck-45
刪除某個特定部分/音軌 ................................... Ck-46
電子琴的設置................................ Ck-47
使用疊加 ................................................................. Ck-47
使用分割 ................................................................. Ck-47
同時使用疊加与分割 ............................................ Ck-48
鍵盤移調 ................................................................. Ck-49
使用力度鍵盤 ......................................................... Ck-49
調節伴奏与樂曲重放的音量 ............................... Ck-50
電子琴調音 ............................................................. Ck-50
MIDI.............................................. Ck-51
什么是MIDI? ........................................................ Ck-51
通用MIDI................................................................. Ck-51
改變MIDI設定 ........................................................Ck-51
信息 .......................................................................... Ck-53
擴展樂曲庫中的選曲 ............................................ Ck-54
故障檢修 ....................................... Ck-55
您的電子琴的保養 ........................ Ck-57
規格 .............................................. Ck-58
附件 .................................................. A-1
音色列表 ..................................................................... A-1
節奏列表 ..................................................................... A-7
樂曲列表 ..................................................................... A-8
鼓分配表 ................................................................... A-10
多指和弦圖 ............................................................... A-12
MIDI Implement Chart
*LK78CD_Ck_01-07P 04.3.29, 2:38 PMPage 7 Adobe PageMaker 6.5C/PPC

Ck-8 644B-CK-010A
各部位說明
*LK78CD_Ck_08-20P 04.3.29, 3:14 PMPage 8 Adobe PageMaker 6.5C/PPC

Ck-9644B-CK-011A
*1 使用樂譜架
將樂譜架插入電子琴控制台頂部的凹槽內。
■若需存儲音色、節奏、与樂曲列表
當不使用列表時,您可以將它們存儲在樂
譜架后面所提供的空間內,如圖所示。
各部位說明
1主音量 (MAIN VOLUME) 鈕
2CD音量 (CD VOLUME) 鈕
●控制器組塊
3重复 (REPEAT) 按鈕
前奏 (INTRO) 按鈕
4快退 (REW) 按鈕
標準/節奏填充 (NORMAL/FILL-IN) 按鈕
5快進 (FF) 按鈕
變奏/節奏填充 (VARIATION/FILL-IN) 按鈕
6暫停 (PAUSE) 按鈕
同步起動/尾聲 (SYNCHRO/ENDING) 按鈕
7播放/停止 (PLAY/STOP) 按鈕
起動/停止 (START/STOP) 按鈕
8節奏 (RHYTHM) 燈
9CD/樂曲庫/鋼琴曲庫 (CD/SONG/PIANO BANK) 燈
0奏法方式 (MODE) 開關
A樂曲儲存器 (SONG MEMORY) 按鈕
B回響/合唱 (REVERB/CHORUS) 按鈕
CCD按鈕
D樂曲庫 (SONG BANK) 按鈕
E鋼琴曲庫 (PIANO BANK) 按鈕
F速度 (TEMPO) 按鈕
G數碼連接 (DATA ACCESS) 燈
●三步驟進程功能 (ADVANCED 3-STEP LESSON SYSTEM)
H節拍器 (METRONOME) 按鈕
I指法模擬聲 (SPEAK) 按鈕
J左手 (LEFT) 按鈕
音軌 1 (TRACK 1) 按鈕
K右手 (RIGHT) 按鈕
音軌 2 (TRACK 2 ) 按鈕
L分小節練習 (PRACTICE PHRASE) 按鈕
M評分 1 (SCORING 1) 按鈕
N步驟1-3 (STEP 1-3) 按鈕
O評分 2 (SCORING 2) 按鈕
P評分 3 (SCORING 3) 按鈕
Q分割 (SPLIT) 按鈕
R疊加 (LAYER) 按鈕
S發光鍵 (KEY LIGHT) 按鈕
T設定 (SETTING) 按鈕
U卡拉OK (SING ALONG) 按鈕
V話筒音量 (MIC VOLUME) 鈕
W話筒 (MIC) 塞孔
X播放/停止 (PLAY/STOP) 按鈕
Y回聲 (ECHO) 按鈕
Z節奏 (RHYTHM) 按鈕
[音色 (TONE) 按鈕
\調轉換/移調 (KEY CONTROL/TRANSPOSE) 按鈕
]揚聲器
^CD 驅動器
a顯示屏
b電源燈
cPOWER (電源) 按鈕
d音符名
e打擊樂器指示器
建議您把中文操作圖板裝在本機的表面
中文操作圖板上標有按鈕的中文名稱。
*LK78CD_Ck_08-20P 04.3.29, 3:14 PMPage 9 Adobe PageMaker 6.5C/PPC

Ck-10 644B-CK-012A
各部位說明
* 2
【后面】
hMIDI OUT (MIDI 輸出) 終端
iMIDI IN (MIDI 輸入) 終端
jGUITAR IN (吉他輸入) 塞孔
kPHONES/OUTPUT (耳機/輸出) 終端
lDC 12V 終端
mSUSTAIN/ASSIGNABLE JACK (延音/指定塞孔)
f數字按鈕
g[+]/[-] 按鈕
•使用這些按鈕輸入數字与數
值,可改變顯示屏上的設定。
•當您想要指定一個負數值時,
您必須使用 [+] 与 [-] 按鈕。
控制器燈
88
88
8節奏 (RHYTHM) 燈
按下節奏 (RHYTHM) 按鈕,可使節奏 (RHYTHM) 燈點亮。當節奏 (RHYTHM) 燈點亮時,按鈕 3 至 7 可控制節奏的設定。
99
99
9CD/樂曲庫/鋼琴曲庫 (CD/SONG/PIANO BANK) 燈
按下 CD、樂曲庫 (SONG BANK)、鋼琴曲庫 (PIANO BANK)、或者卡拉OK (SING ALONG) 按鈕,可以使 CD/樂曲庫/鋼琴曲庫
(CD/SONG/PIANO BANK) 燈點亮。當 CD/樂曲庫/鋼琴曲庫 (CD/SONG/PIANO BANK) 燈點亮時,按鈕 3 至 7 可控制樂曲的
重放。
注意
•本用戶指南使用模擬屏幕,解釋功能与操作步驟。鍵盤顯示屏上出現的實際文字与數值可能与本用戶指南中所示例子有所不同。
•由于 LCD 要素特點,顯示對比度根据您觀看的角度而變化。初步的預設對比度設定是能夠讓一位直接坐在顯示屏前面的音樂
家很容易地觀看到的一种設定。應注意,顯示對比度是固定的,不能調節。
h
h
ij k l m
*LK78CD_Ck_08-20P 04.3.29, 3:14 PMPage 10 Adobe PageMaker 6.5C/PPC

Ck-11
5
在電子琴上彈奏旋律。
•根据顯示屏上出現的琴鍵、指法与音符進行彈奏。
●如果您在第 4 步中選擇了步驟 1。
•按下相應的琴鍵。
•伴奏 (或者左手部分) 速度將自動調整,以配合您彈奏。
即使您按下錯誤的琴鍵,也將播放正确的旋律音符。
●如果您在第 4 步中選擇了步驟 2。
•按下相應的琴鍵。
•當發光鍵時,按下每一個鍵。
如果您選擇了一首鋼琴曲庫樂曲,則點亮的琴鍵在您按下之后
會立即熄滅。
•彈奏某一個音符,您需要彈奏的下一個琴鍵發生閃爍。
•當您彈奏正确的音符時,伴奏 (或者左手部分) 將向前繼續。
6
若要停止分步彈奏,可按下控制器組塊播放/停止
(PLAY/STOP) 按鈕。
快速參考
644B-CK-013A
練習內置樂曲
電子琴內包含 60 首內置樂曲,在三步驟期間,您可以通過跟
隨點亮鍵播放來學習播放。下面顯示如何使用步驟 1与步驟 2。
1
按下POWER (電源) 按鈕,接通電子琴電源。
•這會使得電源燈點亮。
2
將奏法方式 (MODE) 開關設定至標準 (NORMAL)。
3
在樂曲庫/卡拉OK列表上找到您想要練習的樂
曲,然后使用數字按鈕輸入其兩位數的數字。
•有關樂曲庫/卡拉OK列表,請參閱頁面A-8。
例: 若要選擇“08 TWINKLE TWINKLE LITTLE STAR (小星星)”,
則可輸入 0 ,然后輸入 8。
4
按下步驟 1 (STEP 1) 按鈕或者步驟 2 (STEP 2) 按
鈕。
•電子琴將發出計數拍子的聲音,并且等候您彈奏。您需要首先
按下的鍵應該在鍵盤上發生閃爍。
•會發出聲音,告訴躍出一個數字,指示您應該使用哪一個手指
(請參閱頁面Ck-34上的“語音多指彈奏指南”。)
點亮
Tw i n k l e S t a r
Tw i n k l e S t a r
奏法方式 (MODE) 開關 播放/停止 (PLAY/STOP) 按鈕
數字按鈕
POWER (電源)
按鈕
步驟 2 (STEP 2) 按鈕
步驟 1 (STEP 1) 按鈕
*LK78CD_Ck_08-20P 04.3.31, 8:21 PMPage 11 Adobe PageMaker 6.5C/PPC

Ck-12 644B-CK-014A
快速參考
播放一首鋼琴樂曲
1
當您進展到上述步驟的第2步時,請按下鋼琴曲庫
(PIANO BANK) 按鈕。
•這會使鋼琴曲庫 (PIANO BANK) 按鈕點亮。
•顯示屏上也將出現“PIANO BANK”。
2
找到您想要在鋼琴曲庫列表上播放的樂曲,然后使
用數字按鈕,輸入其兩位數數字。
•有關鋼琴曲庫列表,請參閱頁面A-9。
3
不需從上述“練習內置樂曲”步驟的第 4 步繼續進
行操作。
播放捆束 CD 上的樂曲
除了內置樂曲之外,您也可以跟彈電子琴捆束 CD 上的樂曲。
1
在圖示點處按下 CD 驅動器蓋,打開之。
2
將 CD 插入 CD 驅動器,使其標簽面朝上 (因而您
可以看到標簽)。
3
關閉 CD 驅動器蓋。
•電子琴將從 CD 上讀取數据,它通過 CD 按鈕發生閃爍予以指示。
•在數据讀取之后, CD 按鈕將點亮為紅色,顯示屏上將出現一
個音軌號碼与名稱。
4
使用數字按鈕,輸入您想要播放音軌的兩位數的音
軌號碼。
5
按下控制器組塊播放/停止 (PLAY/STOP) 按鈕。
•這將開始重放您在第 4 步中輸入的號碼的音軌。
•當 CD 在播放時,切勿打開 CD 驅動器蓋。
6
若要停止 CD 播放,可再次按下控制器組塊播放/
停止 (PLAY/STOP) 按鈕。
St r ings
✽✽✽✽
播放/停止 (PLAY/STOP) 按鈕
數字按鈕
鋼琴曲庫 (PIANO BANK) 按鈕CD按鈕
*LK78CD_Ck_08-20P 04.3.29, 3:14 PMPage 12 Adobe PageMaker 6.5C/PPC

Ck-13
電源
644B-CK-015A
本電子琴可以通過一個標准的家用壁裝插座(使用指定的交
流電變壓器)或者通過電池供電。一旦您不使用本琴,應始
終确保您關閉其電源。
使用交流電變壓器
應确保您僅限于使用本電子琴指定的交流電變壓器。
指定的交流變壓器: AD-12
•至少一年一次,將交流電變壓器從壁裝電源插座中
拔出,并且拭淨插頭上尖頭四周累積的灰塵。
重要
•應确保在連接或者斷接交流電變壓器之前,斷開電子琴
電源。
•若長時間使用交流電變壓器,則可能會感覺發熱。這是
正常的,并不表示發生故障。
使用電池
在裝載或者更換電池之前,務必始終确保斷開電子琴電源。
裝載電池
1
卸下電池盒蓋。
2
將 6 節 D-型電池裝入電池盒內。
•應确保正极 (+) 与負极 (-) 端子朝向正确。
3
將電池盒蓋上的短小突出部插入相應孔內,然后
關閉盒蓋。
注意
•如果您在裝載或者更換電池時接通電源,則電子琴不能
正确運行。如果發生這种情況,則應斷開電子琴電源,
然后再接通,應可以使電子琴功能恢复正常。
此外,當使用交流電變壓器時,請注意下述重要警告与注意
事項。
警告
若交流電變壓器使用不當,則可能產生起火与触電的危險。
務必始終确保遵守下述注意事項。
•應确保僅限于使用本產品規定的交流電變壓器。
•僅限于使用電壓值處于交流電變壓器上標記的額定
值范圍內的電源。
•不得使電源插座与延長接線發生過載。
•切勿在接線上放置重物或者使之受到熱源影響。
•切勿試圖修改接線或者使之發生過度彎曲。
•切勿扭曲或者拉長接線。
•如果電源接線或者插頭受到損坏,則應与零售商或
者經授權的卡西歐檢修處聯系。
•當您的雙手潮濕時,切勿碰触交流電變壓器。若
此,會產生触電的危險。
注意
若交流電變壓器使用不當,則可能產生起火与触電的危險。
務必始終确保遵守下述注意事項。
•不得將電源接線定位于靠近火爐或者其它熱源之處。
•當將帶有接線的插頭從電源插座中拔出時,切勿拉動
接線。在拔出時,應始終握住交流電變壓器。
•應將交流電變壓器盡可能深地插入壁裝電源插座內。
•當听到雷聲時,或者在外出旅行或者在其它時間外
出之前,應將交流電變壓器從壁裝插座內拔出。
D-型電池
鉤子
【后面板】
交流電變壓器 AD-12
交流電電源插座
*LK78CD_Ck_08-20P 04.3.29, 3:14 PMPage 13 Adobe PageMaker 6.5C/PPC

Ck-14 644B-CK-016A
電源
有關電池的重要信息
●下面顯示電池壽命 (近似值):
•鹼性電池‥‥‥4 小時
上述值是電子琴音量處于中等設定狀態時,在正常溫度下
的標准電池壽命。极高或者极低溫度,或者很大的音量設
定,均可能縮短電池壽命。
●任何下述症狀均指示電池電量不足。一旦發生下述任何情
況,應盡快更換電池。
•電源指示器燈光暗淡
•樂器電源未接通
•燈光暗淡,難以讀出顯示內容
•揚聲器/耳机音量异常低
•聲音輸出變形
•以高音量播放時,聲音偶爾中斷
•以高音量播放時,突發電源故障
•當以高音量播放時,顯示暗淡
•即使在您釋放一個鍵之后,也出現持續的聲音輸出
•可能發出一個全然不同的音色音
•异常節奏型与示范樂曲的播放
•异常低的話筒音量
•話筒輸入音的變形
•當使用話筒時,電源指示器燈光暗淡
•當使用話筒時突然斷電
•當音符音鳴響時,鍵盤燈暗淡
•當通過一台連接的電腦或者 MIDI 裝置播放時,無電源、
聲音扭曲、或者音量低。
警告
若電池使用不當,則可能引起電池漏電,對周圍物体造成損
坏,或者爆炸,產生起火的危險与人身傷害。務必始終确保
遵守下述注意事項。
•切勿試圖拆開電池或者使它們發生短路。
•切勿將電池暴露于熱源下或者采用焚燒的方式對它
們加以處理。
•切勿混用新舊電池。
•切勿混和使用不同類型的電池。
•不要為此類電池充電。
•應确保電池正(+)負 (-) 极端子的朝向正确。
注意
若電池使用不當,則可能引起電池漏電,對周圍物体造成損
坏,或者爆炸,產生起火的危險与人身傷害。務必始終确保
遵守下述注意事項。
•僅限于使用本產品專用電池。
•如果您打算長時間不使用本產品,則可從中取出電
池。
自動電源關閉
當您使用電池電源時,則一旦您在電子琴打開時大約6 分鐘未
進行任何操作,則電子琴電源會自動關閉。當發生這种情況
時,應按下 POWER (電源) 按鈕,重新接通電源。
注意
•當您使用交流電變壓器為電子琴供電時,自動電源關閉
功能會自動取消(不發生作用)。
取消自動電源關閉功能
按住音色(TONE)按鈕,同時接通電子琴電源,即可取消自
動電源關閉功能。
注意
•當關閉此功能時,則不論多長時間不操作電子琴,電子
琴也不會自動關閉電源。
•當您手動關閉電源,然后再打開電源時,會再次驅動自
動電源關閉功能。
電源接通提醒
如果您使電源接通,而在大約 6 分鐘之內不進行任何操作,
則鍵盤發光鍵,對您加以提醒。應注意,鍵只點亮,而不會
發出任何聲音。當發生這种情況時,按下任何按鈕或者鍵盤
鍵,可清除電源接通提醒。
注意
•只有在您使用交流電變壓器為電子琴供電時,電源接通
提醒才會運行。當您使用電池時,此功能不發生作用。
若要關閉電源接通提醒
1
按下數次設定 (SETTING) 按鈕,直至顯示屏上出
現“DEMO 2”。
2
使用 [+] 与 [-] 按鈕,將設定改變為“oFF”。
3
按下設定 (SETTING) 按鈕,從顯示屏上清除設定
屏幕。
儲存器內容
即使在電子琴關閉時,也會保存樂曲儲存器內容,只要向電
子琴供電即可。在未裝入電池時,或者當電池電量用完時,
若拔下交流電變壓器,則會斷開電源。這會引起電子琴所有
設備被初始化為初始工厂預設值,并且清除儲存器內貯存的
所有數据。
*LK78CD_Ck_08-20P 04.3.29, 3:14 PMPage 14 Adobe PageMaker 6.5C/PPC

Ck-15
電源
644B-CK-017A
電源要求
當您想要确保當前鍵盤設定与儲存器內容不會遺失時,應注
意下述注意事項。
•應确保在更換其電池之前,電子琴通過交流電變壓器供
電。
•在拔下交流電變壓器之前,應确保電子琴內裝有電力強勁
的電池。
應确保在更換電池或者拔下交流電變壓器之前,斷開電子琴
電源。
配置時鐘与電源接通定時器設定
時鐘与電源接通定時器特征,使電子琴能夠具有某种鬧鐘的
用途。當時鐘到達定時器時間預設值時,電子琴將接通并開
始播放某個特定的內置樂曲或者 CD 上的樂曲。
注意
•當您斷開電子琴電源時,仍保留時鐘与電源接通定時器
設定。
•在未裝入電池時,或者當電池電量用完時,若拔下交流
電變壓器,則會引起時鐘与電源接通定時器重設為工厂
預設值。
•時鐘与電源接通定時器設定始終以 24 小時制式顯示。
若要設定當前時間
1
在按住疊加 (LAYER) 按鈕的同時,按下分割 (SPLIT)
按鈕。
•這會顯示時鐘/電源接通定時器屏幕。
2
按下分割 (SPLIT) 按鈕。
•這將指示器移向所選擇的時鐘設定。
3
使用數字按鈕輸入四個數字 (24 小時制式) 組成的
當前時間。
•如果您使時鐘/電源接通定時器屏幕處于未輸入當前時間的
顯示狀態,則電子琴將退出設定屏幕,而不會改變設定。
•您也可以使用 [+] (增加) 与 [-] (減小) 按鈕,以一分鐘為增量
單位,來改變時間設定。
4
若要退出時鐘/電源接通定時器屏幕,則可按下
樂曲庫 (SONG BANK) 按鈕、鋼琴曲庫 (PIANO
BANK) 按鈕,或者 CD 按鈕。
•任何時候您想要查看當前時間,可按住疊加 (LAYER) 按鈕并
且按下分割 (SPLIT) 按鈕。
若要配置電源接通定時器的設定
1
按住疊加 (LAYER) 按鈕,同時按下分割 (SPLIT)
按鈕。
•這樣會顯示時鐘/電源接通定時器屏幕,指示器處于電源接
通定時器設定狀態。
2
使用數字按鈕輸入四位數 (24 小時制) ,進行電源
接通定時器設定。
•如果您使時鐘/電源接通定時器屏幕處于顯示狀態,而不輸
入電源接通時間,則電子琴將退出設定屏幕,而勿需改變設
定。
•您也可以使用 [+] (增加) 与 [-] (減小) 按鈕,以一分鐘為增量
單位,改變時間設定。
23 : 31
06 : 30 OnT ime
小時 分鐘
顯示
1– : ––
06 : 30 OnT ime
11 : 15
07 : –– OnT ime
樂曲庫 (SONG BANK) 按鈕
鋼琴曲庫 (PIANO BANK) 按鈕
數字按鈕
[+]/[-] 按鈕
疊加 (LAYER) 按鈕
分割 (SPLIT) 按鈕
*LK78CD_Ck_08-20P 04.3.29, 3:14 PMPage 15 Adobe PageMaker 6.5C/PPC

Ck-16
電源
644B-CK-018A
3
若需退出時鐘/電源接通定時器屏幕,則可按下
樂曲庫 (SONG BANK) 按鈕、鋼琴曲庫 (PIANO
BANK) 按鈕、或者 CD 按鈕。
接通与斷開電源接通定時器
1
按住疊加 (LAYER) 按鈕,同時按下分割 (SPLIT)
按鈕。
•這樣會顯示時鐘/電源接通定時器屏幕。
2
按下疊加 (LAYER) 按鈕。
•每次按下疊加 (LAYER) 按鈕,可以在電源接通定時器接通与
斷開之間轉換。定時器的當前狀態顯示如下。
•在您打開電源接通定時器之后,您可以執行步驟
3
至
5
,在
達到定時器時間時,可指定您想要播放的樂曲。
3
按下樂曲庫 (SONG BANK) 按鈕、鋼琴曲庫
(PIANO BANK) 按鈕、或者 CD 按鈕。
•您應該按下的按鈕取決于您想要播放的樂曲的位置。
•按下一個按鈕,可顯示樂曲選擇屏幕。
4
在适用樂曲單上找出您想要播放的樂曲名稱,然
后,使用數字按鈕或者[+]/[-] 按鈕,輸入其兩
位數號碼。
5
按下POWER (電源) 按鈕,關閉電子琴。
•當電子琴時鐘保持的當前時間到達電源接通定時器的時間設
定時,電子琴將自動接通,并且重復播放您選擇的樂曲。
•若要停止樂曲播放,可再次按下起動/停止 (START/STOP) 按
鈕。
顯示:接通
(不顯示:斷開)
樂曲庫 (SONG BANK) 按鈕
鋼琴曲庫 (PIANO BANK) 按鈕
數字按鈕
[+]/[-] 按鈕
POWER (電源)
按鈕 起動/停止 (START/STOP) 按鈕
疊加 (LAYER) 按鈕
分割 (SPLIT) 按鈕
*LK78CD_Ck_08-20P 04.3.29, 3:14 PMPage 16 Adobe PageMaker 6.5C/PPC

Ck-17
連接
耳機/輸出終端
准備
•在連接耳机或者其它外接設備之前,務必首先降低電子
琴与連接設備的音量設定。然后,您可以在連接完成之
后,將音量調節至理想水平。
【連接舉例】
連接到電腦或者其它設備上
您也可以將電子琴連接到電腦或者音序器上。有關詳細說
明,請參閱頁面 Ck-51上的“MIDI”。
SUSTAIN/ASSIGNABLE JACK
(延音/指定塞孔) 終端
您可以將一個備選的延音踏板 (SP-3 或者 SP-20) 連接到SUS-
TAIN/ASSIGNABLE JACK (延音/指定塞孔) 終端,以驅動下述
功能:
有關如何選擇您想要的踏板功能的詳細說明,請參閱頁面Ck-53
上的“延音/指定塞孔 (預設:SUS)”。
●延音踏板
•若為鋼琴音色,則可按住踏板,使琴音延留,很象鋼琴的
制音器踏板。
•若為手風琴音色,則可按住踏板,使琴音持續,直至松開
踏板。
●抽選延音踏板
•利用上述延音踏板功能,可按住抽選延音踏板,使琴音延續。
•抽選延音踏板与延音踏板之間的區別在于定時。利用抽選延
音踏板,您可以按下琴鍵,然后按住踏板,再松開琴鍵。
•只有在按住踏板時發音的音符才是延音。
644B-CK-019A
●連接耳机 (圖 1)
若連接耳机,則可切斷來自電子琴內置揚聲器的輸出,從而
您可以在夜間很晚時播放,而不會干扰任何人。
●音頻設備 (圖 2)
使用一個一端帶有標准插頭,另一端帶有兩個 PIN 插頭的商
用連接接線,可將電子琴連接到音頻設備上。應注意,您連
接到電子琴上的標准插頭必須是立体聲插頭,否則您只能輸
出一個立体聲信道音。在此配置中,通常您可以將音頻設備
的輸入選擇開關設定至連接電子琴接線的終端 (通常標記 AUX
IN 或者類似標記)。有關完整的詳細說明,請參閱与您的音響
設備一起提供的用戶文件。
●樂器放大器 (圖 3)
使用商用連接接線,將電子琴連接到樂器放大器上。
注意
•應确保使用一根連接接線。在您連接到電子琴上的接線一
端,有一個立体聲標准插頭,以及可向您連接的放大器提
供雙聲道 (左右聲道) 輸入的一個連接件。任何一端上的連
接件類型如果不對,則可能喪失一個立体聲聲道音。
當連接到樂器放大器上時,應使用放大器控制器,將電子琴
的音量設定至一個相對低的水平并且進行輸出音量的調節。
電子琴或者
吉他放大器
SUSTAIN/ASSIGNABLE JACK (延音/指定塞孔) 終端
【后面板】
PHONES/OUTPUT (耳機/輸出) 終端
音響連接
立体聲標准插頭
白色 紅色 PIN 插頭
LEFT (左) RIGHT (右)
音頻放大器AUX IN (輔
助輸入) 或者類似終端
至電子琴的
PHONES/
OUTPUT(耳機
/輸出) 終端
PIN插頭 (紅色) PIN 塞孔
立体聲標准插頭 PIN插頭
(白色) 標准插頭 電子琴或者
吉他放大器
*LK78CD_Ck_08-20P 04.3.29, 3:14 PMPage 17 Adobe PageMaker 6.5C/PPC

Ck-18
連接
644B-CK-020A
●柔音踏板
按住此踏板,可使正在播放的音符音變得柔和。
●節奏起動/停止踏板
在這种情況下,此踏板可履行与起動/停止 (START/STOP) 按
鈕相同的功能。
注意
•當指定的踏板与電子琴相連接并且配置為延音踏板時,
按下踏板會使顯示屏上出現踏板指示符 ( )。
使用 GUITAR IN (吉他插入) 塞孔
利用 GUITAR IN (吉他插入) 塞孔,您可以連接電吉他,以及
將電子琴作為吉他放大器。
注意
•切勿將任何其它類型的樂器連接到GUITAR IN (吉他插入)
塞孔。若此,會產生電子琴發生故障的風險。
使用話筒 (MIC) 塞孔
您可以將商用話筒連接到話筒塞孔,然后跟唱鋼琴上播放的音
符。有關詳細說明,請參閱頁面Ck-27上的“跟唱一首樂曲”。
附件与備選件
僅限于使用本電子琴指定的附件与備選件。若使用未經授權
的商品,則可能引起起火、触電与人身傷害的危險。
*LK78CD_Ck_08-20P 04.3.29, 3:14 PMPage 18 Adobe PageMaker 6.5C/PPC

Ck-19
基本操作
644B-CK-021A
若要播放電子琴
1
按下POWER (電源) 按鈕。
2
將奏法方式 (MODE) 開關設定至標準 (NORMAL)。
3
將主音量 (MAIN VOLUME) 鈕設定至一個相對低的
水平。
4
現在,嘗試在電子琴上進行播放。
●電子琴的初始電源接通預設設定為樂曲庫奏法方式。預設樂曲
設定為 000 STEREO PIANO (立体聲鋼琴)。
若要選擇一種音色。
本琴隨附 264 种內置音色。
1
找到音色列表中您想要的音色,并且記錄其編號。
●電子琴控制台上顯示的并非音色列表中全部可提供的音色。有
關完整的列表,請參閱頁面 A-1上的“音色列表”。
2
按下音色 (TONE) 按鈕。
3
使用數字按鈕輸入您想要選擇的音色的三位數音色
數字。
例:若要選擇“049 ACOUSTIC BASS (古典貝司) ”,例如,則
可按下 [0][4][9]。
注意
•您也可以使用 [+] (增加) 与 [-] (減小) 按鈕來改變音色
編號。
•音色編號 256 至 263 适用于鼓組。選擇一個鼓組,會為
每一個鍵分配一個不同的打擊樂器。有關詳細說明,請
參閱頁面 A-10。
點亮
Acous t i cBass
奏法方式 (MODE) 開關
數字按鈕
[+]/[-] 按鈕
POWER (電源)
按鈕
主音量 (MAIN VOLUME) 鈕 音色 (TONE) 按鈕
*LK78CD_Ck_08-20P 04.3.29, 3:14 PMPage 19 Adobe PageMaker 6.5C/PPC

Ck-20
基本操作
644B-CK-022A
將音效應用于某個音色
本琴可以讓您將回響与合唱音效應用于音色。您可以從四种
回響類型与四种合唱類型中進行選擇。
1
按下回響/合唱 (REVERB/CHORUS) 按鈕,依照
下列順序循環選擇音效設定。
•通過檢查回響 (REVERB) 与合唱 (CHORUS) 指示符,您可以找
出當前的回響/合唱配置。
2
在轉動您想要的音效之后,使用數字按鈕或者[+]
与[-] 按鈕,選擇您想要的音效類型。
若要關閉電子琴的照明
1
按下發光鍵 (KEY LIGHT) 按鈕,在電子琴照明接
通与斷開之間進行切換。
•當鍵點設亮斷開時,發光鍵 (KEY LIGHT) 指示符從顯示屏上消失。
多重音
本琴具有 32-音符多重音,即可以同時彈奏多達 32 個音。然
而,請注意,某些音色需要將兩個其它的音色合并起來才能
產生。在這种情況下,多重音最多為 16 個。
●當節奏或者自動伴奏在進行時,電子琴可彈奏的最多的多重
音數目也會減小。
<設定与指示符>
回響 0 : Room1(室內 1)
1 : Room2(室內 2)
2 : Hall1(音樂廳 1)
3 : Hall2(音樂廳 2)
合唱 0 : Chorus1(合唱 1)
1 : Chorus2(合唱 2)
2 : Chorus3(合唱 3)
3 : Chorus4(合唱 4)
<音效列表>
斷開
回響/合唱 (REVERB/CHORUS) 按鈕
顯示
顯示
顯示
斷開
回響接通
合唱接通
兩者接通
兩者斷開
數字按鈕
[+]/[-] 按鈕
發光鍵 (KEY LIGHT) 按鈕
*LK78CD_Ck_08-20P 04.3.29, 3:14 PMPage 20 Adobe PageMaker 6.5C/PPC

Ck-21644B-CK-023A
播放內置樂曲
您的電子琴一共內置了 60 首樂曲。您可以重放內置樂曲,
用于自娛,或者可以利用它們進行練習,甚至卡拉O K 。內
置樂曲在下述兩組之間分類。
•樂曲庫/跟唱組:20本組中的樂曲為自動伴奏樂曲。如果
您將話筒与電子琴相連接然后進入卡拉OK模式*,則您可
以隨著內置樂曲進行跟唱。
*卡拉OK模式可減小內置樂曲旋律部分的音量,并且將音
色的選擇變為使歌者更易于跟唱的一种音色。
•鋼琴曲庫組:40本組中的樂曲為鋼琴樂曲。本組中的鋼琴
樂曲又細分為 20 首練習曲与 20 首經典樂曲。
重放樂曲庫樂曲
開始下述步驟之前,請將主音量 (MAIN VOLUME) 鈕 (頁面
Ck-19) 設定至一個相對較低的水平。
1
找到樂曲庫/卡拉OK中您想要的樂曲,并且記
錄其編號。
•有關樂曲庫/卡拉OK,請參閱頁面A-8。
2
按下樂曲庫 (SONG BANK) 按鈕,進入樂曲庫模式。
•這會使樂曲庫 (SONG BANK) 按鈕點亮。
3
使用數字按鈕,輸入兩位數樂曲編號。
例:若要選擇“08 TWINKLE TWINKLE LITTLE STAR (閃爍小
星星)”,可按下 [0] [8]。
注意
•初始電源接通預設樂曲設定為“00”。
•您也可以使用[+] (增大) 与[-](減小) 按鈕改變樂曲編
號。
4
按下控制器組塊播放/停止 (PLAY/STOP) 按鈕,
開始重放樂曲。
5
按下控制器組塊播放/停止 (PLAY/STOP) 按鈕,
停止重放。
•相同的樂曲重復播放,直至您停止為止。
樂曲編號 樂曲名稱
Tw i n k l e S t a r
顯示
五線譜符號
多指彈奏
和弦名稱
Tw i n k l e S t a r
樂曲庫 (SONG BANK) 按鈕
數字按鈕
[+]/[-] 按鈕
播放/停止 (PLAY/STOP) 按鈕
*LK78CD_Ck_21-35P 04.3.29, 3:27 PMPage 21 Adobe PageMaker 6.5C/PPC

Ck-22
重放一首鋼琴曲庫樂曲
1
找到鋼琴曲庫列表中您想要的樂曲,并且記錄其編
號。
•有關鋼琴曲庫列表,請參閱頁面A-9。
2
按下鋼琴曲庫 (PIANO BANK) 按鈕,輸入鋼琴曲
庫模式。
•這會使鋼琴曲庫 (PIANO BANK) 按鈕點亮。
注意
•進入鋼琴曲庫模式,可自動選擇“000 STEREO PIANO
(立體聲鋼琴)”作為音色。它也可關閉疊加与分割。
3
使用數字按鈕,輸入兩位數的樂曲編號。
注意
•初始電源接通預設樂曲設定為“00”。
•您也可以使用 [+] (增大) 与 [-] (減小) 按鈕改變樂曲編
號。
4
按下控制器組塊播放/停止 (PLAY/STOP) 按鈕,
開始樂曲的重放。
5
按下控制器組塊播放/停止 (PLAY/STOP) 按鈕,
停止樂曲的重放。
•相同的樂曲會重復播放,直至您停止它為止。
調節速度
您可以在每分鐘 30 至 255 拍的范圍內指定一個速度值。您指
定的速度設定用于樂曲庫与鋼琴曲庫的重放、三步驟進程的
重放、和弦的自動伴奏、旋律的重放与節拍器。
1
使用速度 (TEMPO) 按鈕調節速度。
•速度:每分鐘拍數
注意
•當速度值發生閃爍時,您可以使用數字按鈕輸入三位數*,
或者[+] (增大) 与[-] (減小) 按鈕改變顯示值。
※若需指定每分鐘 90 拍,可按下 [0] [9] [0]。
•若要將速度設定返回到對于當前所選擇樂曲的初始預
設,可同時按下速度 (TEMPO) 与 按鈕。
•當您使用其初始預設速度設定重放內置鋼琴曲庫樂曲
時,作為一名鋼琴演奏家,通常會使在某些位置處的重
放速度各不相同,以便增加音樂的細微差別。然而,如
果您改變鋼琴曲庫樂曲重放的速度設定,那么,它將以
常速從頭到尾地重放。
播放內置樂曲
644B-CK-024A
顯示
閃爍
速度值
播放/停止 (PLAY/STOP) 按鈕
暫停 (PAUSE) 按鈕
為此: 按下此速度 (TEMPO) 按鈕:
增大速度
(与所顯示的數值)
減小速度
(与所顯示的數值)
鋼琴曲庫 (PIANO BANK) 按鈕
音色 (TONE) 按鈕
數字按鈕
[+]/[-] 按鈕
重復 (REPEAT) 按鈕
快退 (REW) 按鈕
快進 (FF) 按鈕 速度 (TEMPO) 按鈕
*LK78CD_Ck_21-35P 04.3.29, 3:27 PMPage 22 Adobe PageMaker 6.5C/PPC

Ck-23
暫停樂曲重放
使用下述步驟暫停与重新開始樂曲重放。
1
當一首樂曲在播放時,可按下暫停 (PAUSE) 按鈕。
•它可暫停重放。
2
再次按下暫停 (PAUSE) 按鈕,可重新開始重放。
在通過一首樂曲時的回跳
使用下述步驟,可在樂曲重放期間一小節一小節地回跳。
1
在重放進行過程中或者暫停時,按下快退 (REW)
按鈕。
•它將一小節一小節地回跳通過這首樂曲。
•當您在回跳時,小節編號与拍子編號出現在顯示屏上。
2
當您到達您想要的重放點時,釋放快退 (REW) 按鈕。
•這會使正常重放從該點恢復。
注意
•您也可以通過按下并立即釋放快退 (REW) 按鈕,往后退
一小段距离。
•根据您按下快退 (REW) 按鈕時正在播放的內容,回跳操
作在您按下按鈕時不會立即開始。
在通過一首樂曲時的前跳
使用下述操作,可在樂曲重放期間一小節一小節地前跳。
1
在重放進行過程中或者暫停時,按住快進 (FF) 按鈕。
•在通過該樂曲時,這將一小節一小節地前跳。
•在您前跳時,小節編號与拍子編號出現在顯示屏上。
2
當您到達您想要的重放點時,釋放快進 (FF) 按鈕。
•這會使正常重放從該點恢復。
播放內置樂曲
注意
•您也可以通過按下并立即釋放快進 (FF) 按鈕,用之向前
移動一小段距离。
循環一段樂句
您可以選擇一個或者多個小節并且“循環播放”之,即一遍
一遍地播放,直至您停止重放為止。
1
當播放樂曲時,在您想要開始的小節在播放時按下
重復 (REPEAT) 按鈕。
•這會使得重復指示符在顯示屏上發生閃爍,并且顯示開始小節
的小節編號。
2
當重放位于您想要指定為循環結束處的小節內時,
再次按下重復 (REPEAT) 按鈕。
•這樣可顯示結束小節的小節編號,并且開始循環的重復播放。
•若要取消某個循環的重復播放,則可再次按下重復 (REPEAT) 按
鈕,因此而不會顯示重復指示符。
改變旋律音色
本琴內置 264 种音色。您可以選擇其中的任何一种音色作為
旋律音色。您甚至可以在重放進行過程中,改變旋律音色的
設定。
1
按下音色 (TONE) 按鈕。
2
在音色列表中找到您想要的音色,然后使用數字按
鈕輸入其音色編號。
注意
•您也可以使用[+] (增大) 与[-] (減小) 按鈕,改變所顯示
的音色編號。
•在播放鋼琴曲庫 (雙手) 樂曲的情況下,相同的音色分配
給左手与右手部分。
•您可以通過再次選擇一首樂曲,而將該樂曲返回至其預
設音色狀態。
644B-CK-025A
小節編號 拍子編號
小節編號 拍子編號
*LK78CD_Ck_21-35P 04.3.29, 3:27 PMPage 23 Adobe PageMaker 6.5C/PPC

Ck-24
播放全部內置樂曲
您可以使用下述步驟,按照樂曲編號順序播放電子琴中的全
部 60 首內置樂曲。
1
同時按下樂曲庫 (SONG BANK) 按鈕与鋼琴曲庫
(PIANO BANK) 按鈕。
•這將以樂曲編號順序開始重放全部內置樂曲,從樂曲庫樂曲編
號 00 開始。
•當播放樂曲庫樂曲時,樂曲庫 (SONG BANK) 按鈕發生閃爍,
而在播放鋼琴曲庫樂曲時,則鋼琴曲庫 (PIANO BANK) 按鈕發
生閃爍。
2
若要停止重放,則可按下控制器組塊播放/停止
(PLAY/STOP) 按鈕。
注意
•在重放所有內置樂曲期間,您可以通過用編號按鈕輸入
樂曲編號而跳至某首特定樂曲,或者使用[+] (增大) 与
[-] (減小) 按鈕來改變所顯示的樂曲編號。
播放內置樂曲
644B-CK-026A
樂曲庫 (SONG BANK) 按鈕 鋼琴曲庫 (PIANO BANK) 按鈕
數字按鈕
[+]/[-] 按鈕
播放/停止 (PLAY/STOP) 按鈕
*LK78CD_Ck_21-35P 04.3.29, 3:27 PMPage 24 Adobe PageMaker 6.5C/PPC

Ck-25
您可以使用電子琴的 CD 驅動器來重放音樂 CD,以及從 CD*
上存取卡西歐格式下的樂曲數据,以便增加您的樂曲選擇范
圍,用于發光鍵課程練習与卡拉OK。
*對于您所購買或者創建的S M F 數据,您需要使用專用的卡西
歐轉換方式,將之轉換成卡西歐格式,然后將之貯存在CD-R
上,然后您就可以用本琴存取之。
受支持的 CD 類型
下面描述可以用于本琴的 CD 類型。
■A 類
A 類 CD 是包含卡西歐格式樂曲數据的 CD。此類 CD 上的數
据在三步驟進程期間會產生電子琴照明。
■B 類
B 類 CD 是存貯音樂數据的 CD 。您可以重放 B 類 CD 上的音
樂,用于卡拉OK,或者用于跟彈。B 類 CD 數据不能用于課
程彈奏。
唱片錄音的限制
•您可以最多將 99 個音軌錄制在 CD 上。
•您用于錄制卡西歐格式的樂曲數据的 CD 應該僅限于包含卡
西歐格式的樂曲數据。不得混合不同格式的數据。
將 CD 裝入 CD 驅動器內
1
在圖示點處按下 CD 驅動器蓋,打開之。
2
將 CD 放入 CD 驅動器。
•應确保標簽面朝上 (因此您可以看見標簽)。
使用 CD 驅動器
644B-CK-027A
媒体
CD-DA
CD-R/CD-RW/
CD-ROM
數据類型
音樂
轉換為卡西歐格式的自建或者
商用 SMF 數据
CD 類
B
A
因特网
電腦
LK-78CD
商用 SMF
您創建的 SMF
重放
卡拉OK
三步驟進程,帶發光鍵 (僅限于 A 類CD)
使用專用卡西歐轉換軟件*
轉換成卡西歐格式
→保存到 CD-R
*專用卡西歐轉換軟件
在卡西歐音樂网站 (CASIO
MUSIC SITE) 可下載專用卡
西歐轉換軟件。网站的U R L
如下所示。在下載軟件之
后,您需要將之安裝在您的
電腦上。
有關如何安裝与使用軟件的
詳細說明,請參閱卡西歐音
樂网站 (CASIO MUSIC SITE)
所提供的信息。
http://music.casio.com
貯存的CD (LK-78CD 樂曲
庫/卡拉OK CD-ROM)
商業用音樂 CD
SMF 數据
*LK78CD_Ck_21-35P 04.3.29, 3:27 PMPage 25 Adobe PageMaker 6.5C/PPC

Ck-26
3
關閉 CD 驅動器蓋。
•鍵盤將從 CD 上讀出數据,它通過 CD 按鈕發生閃爍加以顯
示。
裝載 A 類 CD
•在讀出數据之后,CD 按鈕將點亮,為紅色,顯示屏上將出現
一個音軌編號与名稱。
裝載 B 類 CD
•在讀出數据之后,CD 按鈕將點亮,為黃色,顯示屏上將出現
音軌編號。
選擇一個用于重放的音軌
准備
•將 CD 裝入 CD 驅動器內。
•將重放音量調節至一個相對較低的水平。
—A 類 CD
使用“調節 A 類 CD 音量”下的步驟,調節 CD 音
量水平。
—B 類 CD
調節 CD 音量鈕的設定。
644B-CK-028A
注意
•當播放 CD 時,切勿打開 CD 驅動器蓋。
1
按下 CD 按鈕。
2
使用數字按鈕,輸入您想要播放的音軌的兩位數音
軌編號。
3
按下控制器組塊播放/停止 (PLAY/STOP) 按鈕。
•這會開始您輸入的編號音軌的重放。
•如果出現一個刪除确認信息,則請參閱下述“刪除确認信
息”。
4
若要停止 CD 播放,則可再次按下控制器組塊播放
/停止 (PLAY/STOP) 按鈕。
注意
●快退 (REW)、快進 (FF)、暫停 (PAUSE)、重复 (REPEAT)
与其它重放操作与那些內置樂曲的操作是相同的。有關
更多的信息,請參閱頁面 Ck-22 与 Ck-23。
使用 CD 驅動器
St r ings
✽✽✽✽
St r ings
Me n u e t
St r ings
✽✽✽✽
St r ings
00 : 00
如果在您進行C D 操作時,電子琴存儲器已滿,則顯示屏上將
出現信息,詢問您是否想要刪除樂曲庫用戶區(樂曲編號為
20至2 9 )的內容。如果您想要刪除內容,則可按下 [ +] 按
鈕,選擇“是”;或者如果您不想刪除,則可按下 [ -] 按
鈕,選擇“否”。請注意,此信息僅限于在A 類C D 情況下出
現,這時您開始音軌重放、課程彈奏、或者評分操作。
數字按鈕
CD 音量 (CD VOLUME) 鈕 播放/停止 (PLAY/STOP) 按鈕
*LK78CD_Ck_21-35P 04.3.29, 3:27 PMPage 26 Adobe PageMaker 6.5C/PPC

Ck-27
使用話筒進行卡拉OK
您可以跟隨一張 CD 上的內置樂曲或者音樂的伴奏一起演唱。
話筒 (MIC) 塞孔
您可以將商用話筒連接到話筒 (MIC) 塞孔上,然后跟唱內置
樂曲或者一個 MIDI 聲音源。
1
將話筒音量 (MIC VOLUME) 鈕設定至“小 (MIN)”
設定。
2
使用話筒開關,打開之。
3
使用話筒音量 (MIC VOLUME) 鈕,調節話筒音量
水平。
重要
•當您不使用話筒時,務必關閉話筒開關,并且從電子琴
上拔下話筒。
•若將外部裝置連接到電子琴的 MIDI 終端上,則可能引
起話筒內的靜電噪聲。
●反饋
任何下述情況均可能導致反饋,這种反饋會引起聲音在通過
揚聲器時產生嘯鳴聲。
•用手將話筒頭部掬成杯形。
•將話筒定位,使之靠近揚聲器。
如果仍然有嘯鳴聲,則握住話筒的管部 (而不是頭部) 并且將
之從揚聲器處移開。
●噪聲
若在熒光照明處附近使用話筒,則可能產生噪聲。如果發生
這种情況,則可將話筒從引起噪聲的熒光照明處移開。
跟唱一首樂曲
•在進行下述操作之前,應調節主音量 (頁面 Ck-19) 与話筒音
量 (頁面 Ck-27)。
1
在樂曲庫/卡拉OK列表中或者在 CD 上找到您想
要的樂曲,并且記下它的編號。
•有關樂曲庫/卡拉OK列表,請參閱頁面 A-8。
2
按下卡拉OK (SING ALONG) 按鈕,進入卡拉OK
模式。
•這會引起卡拉OK (SING ALONG) 按鈕點亮。
644B-CK-029A
話筒音量 (MIC VOLUME) 鈕
話筒開關
話筒
話筒音量 (MIC VOLUME) 鈕
減小 增大
話筒輸入 (MIC IN) 塞孔
*LK78CD_Ck_21-35P 04.3.29, 3:27 PMPage 27 Adobe PageMaker 6.5C/PPC

Ck-28
使用話筒進行卡拉OK
3
選擇卡拉OK聲源。
<樂曲庫>
按下樂曲庫 (SONG BANK) 按鈕。這樣可進入卡拉OK樂曲
庫模式,并且顯示樂曲庫指示符。
•每次按下樂曲庫 (SONG BANK) 按鈕,可在樂曲庫指示符接通
与斷開之間切換。
<CD>
按下 CD 按鈕。這樣可進入卡拉OK CD 模式,并且顯示
CD 指示符。
•每次按下 CD 按鈕,可在 CD 指示符接通与斷開之間進行切
換。
4
使用數字按鈕,輸入一個兩位數的樂曲編號。
注意
•您也可以使用 [+] (增大) 与 [-] (減小) 鍵改變樂曲編
號。
5
按下卡拉OK組塊播放/停止 (PLAY/STOP) 按鈕,
可開始樂曲重放。
•現在,使用話筒卡拉OK重放樂曲。
•按下卡拉OK (SING ALONG) 按鈕并且進入卡拉OK模式,可減
小樂曲旋律部分的音量。此外,在卡拉O K 模式中使用一個不
同的音色設定,可以使卡拉OK更加容易。
•當使用卡拉OK CD 模式時,應注意有關 CD 類型的下述要點。
A 類 CD: 在卡拉OK樂曲庫模式下時,A 類旋律部分的重放
音量減小。
B 類 CD: 根据正在播放的樂曲數据的類型,聲音部分可能完
全消除或者音量減小,但是仍然能听得見。
6
如果您愿意,您可以使用調轉換 (KEY CONTROL)
/移調 (TRANSPOSE) 按鈕 (
/
),改變重放的
整体音調。
•注意,您不能改變來自 B 類 CD 的重放音調。
7
按下電源組塊播放/停止 (PLAY/STOP) 按鈕,可
停止樂曲的重放。
•相同樂曲重复播放,直至您停止為止。
•若要退出卡拉OK模式,則可按下卡拉OK (SING ALONG) 按
鈕,使之不點亮。
注意
•若要將樂曲返回至其預設音調 (00),則可在上述步驟第
6 步中,同時按下兩個調轉換 (KEY CONTROL)/移調
(TRANSPOSE) 按鈕 ( 与)。
話筒回聲
您可以根据需要,接通或者斷開話筒回聲。
•按下回聲 (ECHO) 按鈕,可以在話筒回聲接通 (被顯示回聲
(ECHO) 圖標) 与斷開 (不顯示回聲 (ECHO) 圖標) 之間進行切
換。
644B-CK-030A
為此: 按下此速度 (TEMPO) 按鈕:
提高音調,
每次半個音調。
降低音調,
每次半個音調。
Key Con t r o l
顯示
顯示
樂曲庫 (SONG BANK) 按鈕
CD 按鈕
卡拉OK (SING ALONG) 按鈕
話筒音量 (MIC VOLUME) 鈕
數字按鈕
[+]/[-]按鈕
主音量 (MAIN VOLUME) 鈕 播放/停止 (PLAY/STOP) 按鈕
調轉換 (KEY CONTROL)/移調(TRANSPOSE) 按鈕
回聲 (ECHO) 按鈕
*LK78CD_Ck_21-35P 04.3.29, 3:27 PMPage 28 Adobe PageMaker 6.5C/PPC

Ck-29
使用三步驟進程功能
利用三步驟進程功能,您可以練習內置樂曲与 CD 樂曲,甚至
可根据電子琴為您打的評估分,規划您的學習進度。
※有關使用 CD 驅動器進行重放的信息,請參閱頁面 Ck-25
上的“使用 CD 驅動器”。
<進程流程>
在三步驟進程彈奏期間發光鍵系統的操作与顯示
一旦您選擇一首自動伴奏樂曲進行三步驟進程彈奏,發光鍵
系統會向您顯示要按哪些鍵,同時顯示屏會向您顯示音符与
它們的指法。
音高
應該按下的琴鍵會點亮,同時音符的實際音高會出現在顯示
屏的五線譜區內。顯示屏上也會出現您播放音符應該用的手
指。
音長
鍵盤鍵在音符應該彈奏的時間內持續點亮。五線譜譜號与多
指和弦在音長期間也持續顯示于顯示屏。
下一個音符
要彈奏的下一個音符的發光鍵會發生閃爍,同時顯示屏上在靠
近您彈奏下一個音符應該使用的手指附近會出現一個號碼。
系列相同音高的音符
對于每一個連續的音符,發光鍵在音符与燈之間再一次暫時
地熄滅。五線譜樂譜与指法也消失,然后再出現。
注意
•當您在三步驟進程步驟1 与步驟2 時采用雙手樂曲時,不
指示音長。一旦您按下一個點亮鍵,則該發光鍵熄滅,
而下一個要彈奏的琴鍵開始閃爍。
•當您在步驟3采用雙手樂曲時,發光鍵指示音長。在這种
情況下,當您按下一個點亮鍵時,要按下的下一個琴鍵
不會發生閃爍;并且顯示屏上也不會顯示下一個手指號
碼。只顯示當前手指號碼。
644B-CK-031A
例:當需要用3、2、然后1指進行按鍵彈奏時
三步驟
三步驟進程能夠讓您按照您自己的速度,循序漸進地學習樂
曲。
步驟 1:掌握音速 (Ck-31 頁面)
步驟 2:學習按下正确的鍵以及使用正确的指法 (Ck-32 頁面)
步驟 3:常速跟彈 (Ck-33 頁面)
課程部分
三步驟讓您練習右手部分、左手部分、或者雙手部分。 第1個音 第2個音 第3個音
下一個音
當前音
閃爍 點亮 閃爍 點亮 點亮 閃爍
發光鍵
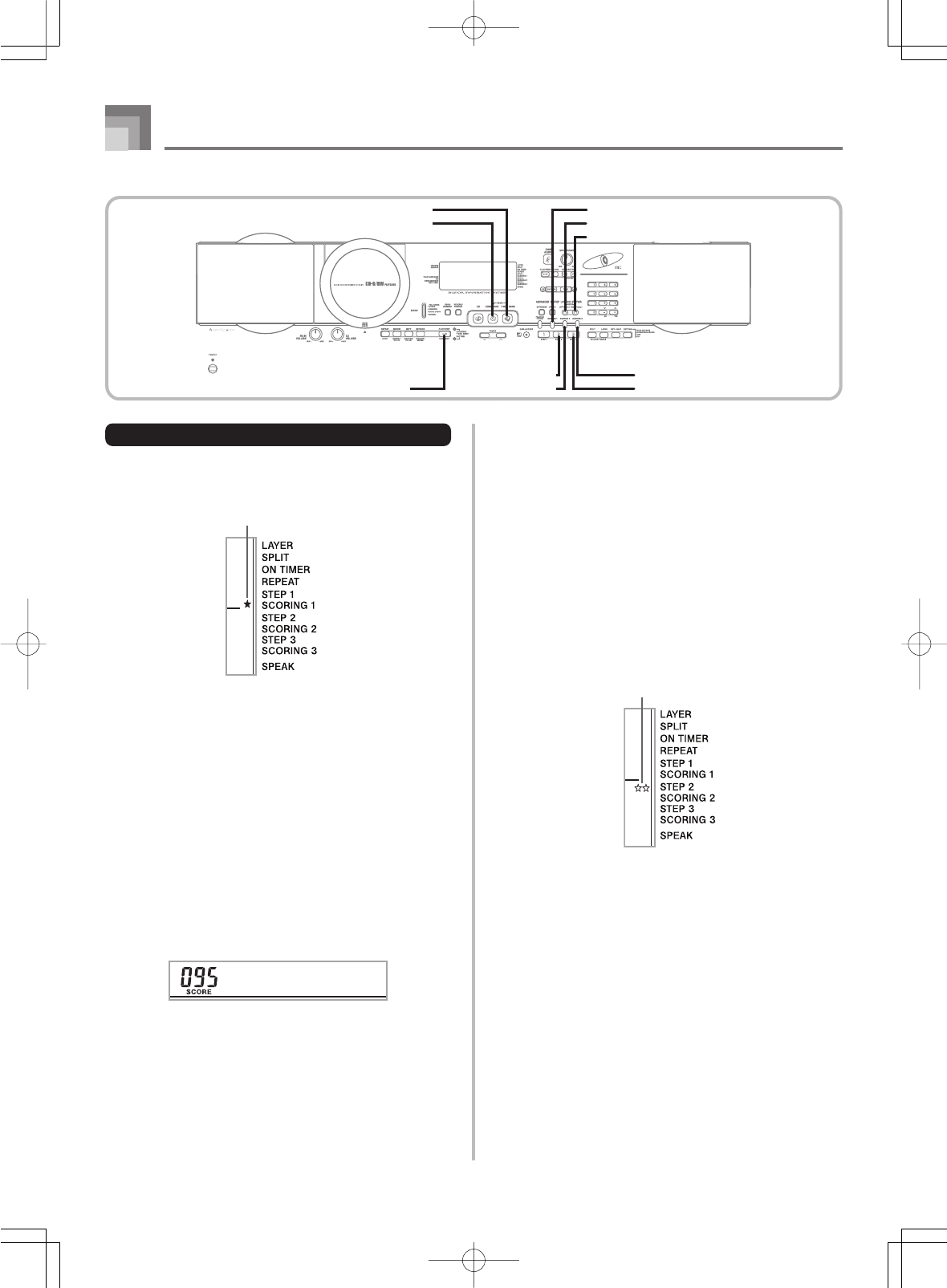
步驟 1 評分 1 步驟 2 評分 2 步驟 3 評分 3
分小節練習
*LK78CD_Ck_21-35P 04.3.29, 3:27 PMPage 29 Adobe PageMaker 6.5C/PPC

Ck-30
評价結果
在您彈奏完之后,電子琴便對您的總体表現從頭到尾進行計
評,并且在監視屏上顯示您的總分以及評价水平。此外,它
使用一种模擬真人語音宣布對您的評价。評分越高,表示對
您的評价就越高。
<評价水平的聲音与顯示>
•“****”表示在可以獲得評价結果之前即退出評价模式 。
注意
•如果您的彈奏完美無缺,則在顯示評价結果之前,會出
現出現信息“Perfect (完美) !”。
•如果您按下控制器組塊播放/停止 (PLAY/STOP) 按鈕,
并且中途打斷您的評价模式,則監視屏會顯示您到該點
處累計評分。在這种情況下,電子琴不會顯示評价水平
或者彈奏一种音效。
使用三步驟進程功能
三步驟進程的速度設定
使用“調節速度”下的步驟 (頁面Ck-22),以調節三步驟速度。
評价模式
電子琴的評价模式在三步驟中的每一步為您的彈奏表現評
分。滿分為 100 分。此外,評价模式通過監視器屏幕以及以
模擬真人的聲音對于您的彈奏給予評价。
評价模式顯示
水平指示符:此指示符顯示對于您當前播放行為立即作出的
評价。出現越多的分節,表示您的評分越高。
星形物: 在評价模式中,星的配置隨著每一個音而變化,用
于評价您的音速。出現的星越多,您的音速就越
好。
使用音色与聲音指南
當電子琴感應到在電子琴彈奏期間您的音速關閉時,它會將
電子琴變為一种不同的音色,讓您知道這种情況。在評价模
式下,通過模擬的真人語音与顯示指示,您將了解您的評价
水平。下面是電子琴用于讓您了解您的評价水平在變化的表
達方式。
644B-CK-032A
高
評价范圍
低
高
評价范圍
低
水平指示符
聲音/顯示表達方式 聲音
“Bravo (妙极了)!”
掌聲与歡呼聲
“Great (很好)” 掌聲
“Not bad (不差)!” 無
“Try again (再試一遍)!” 無
聲音指南
“好!”
“很接近!”
“好棒!”
“繼續練習!”
“別著急!” 如果您停止彈奏一段時間,則會
采用這种表達方式。
*LK78CD_Ck_21-35P 04.3.29, 3:27 PMPage 30 Adobe PageMaker 6.5C/PPC

Ck-31
使用三步驟進程功能
644B-CK-033A
步驟 1:掌握音速
在此步驟中,在發光鍵時按下任何琴鍵,可彈奏正确的音。
這意味著,您可以集中精力,使音速正确,而勿需擔心是否
按下正确的琴鍵。
1
選擇您想要學習的樂曲。
2
按下右手 (RIGHT) 按鈕或者左手 (LEFT) 按鈕,指
定您想要練習的部分。
•如果您想要練習雙手,則可同時按下兩個按鈕。
•指示符出現在顯示屏上被選為練習的那只手部分的周圍。
3
按下步驟1 (STEP 1) 按鈕,開始步驟1進程彈奏。
•在引入計時 (以及樂曲前奏,如果有的話) 之后,電子琴處于
備用狀態,等待您彈奏第一個音符。
•語音多指彈奏指南將使用一個模擬真人語音,在單手部分練習
期間調出多指彈奏編號。有關詳細說明,請參閱頁面Ck-34上的
“語音多指彈奏指南”。
4
按下電子琴上的任何鍵。
•在初步計時或者前奏期間,您需要首先按下的電子琴鍵將發
生閃爍。在課程彈奏期間,您需要按下的下一個鍵將發生閃
爍。當到時間按下鍵并彈奏音符之后,閃爍即行停止,而鍵
仍然點亮。
•等到您按下正在閃爍的琴鍵之后,才開始伴奏 (或者左手部分)。
•注意,即使您偶爾按下多個鍵,也將播放正确的音符,并且
伴奏將繼續進行。即使您按下多個鍵,伴奏將只向前推進一
個音符。
5
若需停止課程彈奏,可按下控制器組塊播放/停
止 (PLAY/STOP) 按鈕。
被顯示
被顯示
播放/停止 (PLAY/STOP) 按鈕
步驟 1 (STEP 1) 按鈕
右手 (RIGHT) 按鈕
左手 (LEFT) 按鈕
*LK78CD_Ck_21-35P 04.3.29, 3:27 PMPage 31 Adobe PageMaker 6.5C/PPC

Ck-32
使用三步驟進程功能
644B-CK-034A
評分 1:認識電子琴如何評价您的步驟1彈奏。
1
按下評分 1 (SCORING 1) 按鈕。
•這會使顯示屏上出現評分 1 (SCORING 1) 指示符。
•在發出計時音之后,電子琴進入評价模式。
2
根据監視屏上的指南以及聲音指示進行彈奏。
•若需退出評价模式,則可按下控制器組塊播放/停止 (PLAY/
STOP) 按鈕。這將使您的評分到達顯示屏上出現的該分數點。
將顯示“****”,為評价水平。
3
在您完成彈奏之后,顯示屏上出現您的評分。
•有關評級顯示与聲效的信息,請參閱頁面 Ck-30上的“評价結
果”。
•電子琴將告訴您在您彈奏期間樂曲內您評分最低處的位置,
因此您可以找出哪些地方您需要更加努力。有關更多的信
息,請參閱頁面 Ck-34上的“分小節練習”。
•按下樂曲庫 (SONG BANK) 按鈕或者鋼琴曲庫 (PIANO BANK)
按鈕,返回至樂曲選擇屏幕。
步驟 2:學習按下正确的鍵以及使
用正确的指法
在本步驟中,伴奏 (或者左手部分) 將等待至您彈奏正确的音
符為止;因此,首先低速彈奏,是一個好主意。
1
選擇您想要學習的樂曲。
2
按下右手 (RIGHT) 按鈕或者左手 (LEFT) 按鈕,指
定您想要練習的部分。
•如果您想要練習雙手播放,則可同時按下兩個按鈕。
3
按下步驟 2 (STEP 2) 按鈕,開始步驟2進程彈奏。
•在引入計時 (以及樂曲前奏,如果有的話) 之后,電子琴處于
備用狀態,等待您彈奏第一個音符。
•語音多指彈奏指南將使用一個模擬真人語音,在單手部分練習期
間調出多指彈奏編號。有關詳細說明,請參閱頁面Ck-34上的“語
音多指彈奏指南”。
Bravo!
顯示
顯示
鋼琴曲庫 (PIANO BANK) 按鈕
樂曲庫 (SONG BANK) 按鈕
評分 1 (SCORING 1) 按鈕
左手 (LEFT) 按鈕
右手 (RIGHT) 按鈕
播放/停止 (PLAY/STOP) 按鈕
步驟 2 (STEP 2) 按鈕
評分 2 (SCORING 2) 按鈕
評分 3 (SCORING 3) 按鈕
步驟 3 (STEP 3) 按鈕
*LK78CD_Ck_21-35P 04.3.29, 3:27 PMPage 32 Adobe PageMaker 6.5C/PPC

Ck-33
使用三步驟進程功能
644B-CK-035A
4
跟隨電子琴上發光鍵,彈奏樂曲音符。
•在初始計時或者前奏期間,您需要首先按下的琴鍵將發生閃
爍。在課程彈奏期間,您需要按下的下一個鍵將發生閃爍。
當到了按鍵与彈奏此音符的時候,閃爍停止,而鍵仍然點
亮。
•如果在雙手樂曲的課程彈奏期間一個以上的發光鍵,則意味
著在伴奏繼續進行之前,您需要同時按下所有的鍵。
5
若需停止課程彈奏,可按下控制器組塊播放/停
止 (PLAY/STOP) 按鈕。
評分 2:了解電子琴如何評价您的步驟2彈奏
1
按下評分 2 (SCORING 2) 按鈕。
•這會使顯示屏上出現評分 2 (SCORING 2) 指示符。
•在發出計時音之后,電子琴進入評价模式。
※此步驟中的其余部分与“評分 1”中的步驟相同。
步驟 3:常速跟彈
在此步驟中,伴奏以一個固定的速度播放,而不論您是否彈
奏正确的音符。
1
選擇您想要學習的樂曲。
2
按下右手 (RIGHT) 按鈕或者左手 (LEFT) 按鈕,指
定您想要練習的部分。
•如果您想要練習雙手,則可同時按下兩個按鈕。
3
按下步驟 3 (STEP 3) 按鈕,開始三步驟進程彈奏。
•伴奏 (或者左手部分) 以常速彈奏,勿需等待。
4
跟隨電子琴上發光鍵,彈奏樂曲音符。
5
若需停止進程彈奏,按下控制器組塊播放/停止
(PLAY/STOP) 按鈕。
評分 3:了解電子琴如何評价您的步驟 3 彈奏。
1
按下評分 3 (SCORING 3) 按鈕。
•這會使顯示屏上出現評分 3 (SCORING 3) 指示符。
•在發出計時音之后,電子琴進入評价模式。
※此步驟中的其余部分与“評分 1”中的步驟相同。
顯示
顯示
*LK78CD_Ck_21-35P 04.3.29, 3:27 PMPage 33 Adobe PageMaker 6.5C/PPC

Ck-34
使用三步驟進程功能
644B-CK-036A
分小節練習
執行下述步驟,找出您在彈奏中評分最低之處,這樣您可以
确定您的弱點然后對此進行重點練習。
1
在顯示屏上出現評分之后,按下分小節練習
(PRACTICE PHRASE) 按鈕。
•顯示內容變化,顯示您的評分最低的部分 (開始小節編號与結
束小節編號)。此部分被稱為“分小節練習”。
注意
•如果某部分不能作為分小節練習,則會顯示“***-***”,
代替開始与結束小節的編號。
•當您改為另一首樂曲或者另一個模式時,則會刪除分小
節練習位置信息。
重放分小節練習
1
當顯示屏上指示分小節練習時,按下控制器組塊
播放/停止 (PLAY/STOP) 按鈕。
•它從樂句練習開始小節編號開始重放。
•分小節練習循環重放。
注意
•某些樂曲,電子琴可能需要几秒鐘時間才能找到分小節
練習的開始部分。
分小節練習的練習
1
當顯示屏上指示分小節練習時,按下步驟 (STEP)
按鈕 (1、2、或者 3)。
•使用您按下的進程步驟,可開始分小節練習的進程彈奏。
2
在電子琴上跟彈。
•通過從其第一小節到其最后小節,循環練習樂句,可進行課
程彈奏。這樣,您可以集中掌握分小節練習的音符。
•若要停止分小節練習,則可按下控制器組塊播放/停止
(PLAY/STOP) 按鈕。
語音多指彈奏指南
語音多指彈奏指南使用模擬真人語音,在步驟 1 与 步驟 2 單
手部分練習期間,叫出指法編號。如果您需要用拇指按下一
個鍵,則語音多指彈奏指南會說,“One (一)!”在要用拇
指、中指与小指彈奏一個和弦的情況下,語音多指彈奏指南
會說,“One (一)、Three(三)、Five (五)!”
只有在您未按下您本應按下的正确的鍵時,語音多指彈奏指
南才會叫出指法。
<語音多指彈奏指南>
Me a s u r e
007–009
分小節練習 (PRACTICE PHRASE) 按鈕
鋼琴曲庫 (PIANO BANK) 按鈕
節拍器 (METRONOME) 按鈕
指法模擬聲 (SPEAK) 按鈕
數字按鈕
[+]/[-] 按鈕
播放/停止 (PLAY/STOP) 按鈕
速度 (TEMPO) 按鈕 步驟 (STEP) 按鈕
如果您听到: 您應該使用此手指:
“One (一) !” 拇指
“Two (二) !” 食指
“Three (三) !” 中指
“Four (四) !” 無名指
“Five (五) !” 小指
*LK78CD_Ck_21-35P 04.3.29, 3:27 PMPage 34 Adobe PageMaker 6.5C/PPC

Ck-35
使用三步驟進程功能
644B-CK-037A
若需打開或者關閉語音多指彈奏指南
按下指法模擬聲 (SPEAK) 按鈕,在打開 (顯示語音多指彈奏指
南指示符) 与關閉 (不顯示指示符) 語音多指彈奏指南之間進行
切換。
注意
•語音多指彈奏指南在評价模式下不起作用,即使顯示屏
上出現其指示符。
•當您退出評价模式時,語音多指彈奏指南將恢复操作。
使用節拍器
當打開節拍器時,它會為每一個小節的第一拍發出鈴聲,并會
為小節的其余各拍發出喀嚓聲。節拍器是在沒有伴奏 (節奏) 時
進行練習的最好工具。
若要起動節拍器
1
按下節拍器 (METRONOME) 按鈕,起動節拍器。
•這時,顯示屏上會出現“BEAT”。在顯示“BEAT”之后五秒
鐘之內執行第2步。
2
使用數字按鈕,或者 [+] (增大) 与 [-] (減小) 按
鈕,指定每小節的拍子數。
•您可以在 0、2、3、4、5、或者 6 中指定一個拍子數。
注意
•若指定一個拍子數 0 ,則節拍器只會發出喀嚓聲,而不
會在每一小節的開始處發出鈴聲。此設定可讓您在一個
穩定的拍子下進行練習。
3
使用速度 (TEMP) 按鈕,調節速度。
注意
•當速度值發生閃爍時,您可以使用數字按鈕,輸入三位
數*,或者[+] (增大) 与[-] (減小) 按鈕,改變所顯示的
數值。
*若需指定每分鐘 90 拍,則可按下 [0][9][0]。
•同時按下 与 速度 (TEMPO) 按鈕,則可將速度設定
返回至目前所選擇的節奏或者樂曲的初始預設。
4
若需關閉節拍器,則可再次按下節拍器
(METRONOME) 按鈕。
使用鋼琴曲庫 (PIANO BANK) 按鈕
若按下鋼琴曲庫 (PIANO BANK) 按鈕,則可立即存取鋼琴音色
与鋼琴選曲。
彈奏鋼琴曲庫 (PIANO BANK) 樂曲
1
按下鋼琴曲庫 (PIANO BANK) 按鈕。
•這時,鋼琴曲庫 (PIANO BANK) 按鈕會點亮,音色設定會自動
改變為“000 STEREO PIANO (立體聲鋼琴)”。
2
在電子琴上跟彈。
3
如果您想要重放一首鋼琴樂曲,則可按下控制器
組塊播放/停止 (PLAY/STOP) 按鈕。
•這時,鋼琴樂曲會不停地循環播放。
•若需停止鋼琴樂曲的播放,則可再次按下控制器組塊播放/
停止 (PLAY/STOP) 按鈕。
Bea t
速度值
為此: 按下此速度 (TEMPO) 按鈕:
增大速度
(与所顯示的數值)
減小速度
(与所顯示的數值)
被顯示
顯示
閃爍
*LK78CD_Ck_21-35P 04.3.29, 3:27 PMPage 35 Adobe PageMaker 6.5C/PPC

Ck-36
自動伴奏
本琴可根据您按下的和弦自動播放低音与和弦部分。利用自
動選取的聲音与音色,可播放低音与和弦部分,選擇您所用
的節奏。所有這些意味著,您可為您用右手播放的旋律音找
到完整而逼真的伴奏,產生一人合奏的效果。
選擇一种節奏
使用下述步驟,本琴為您提供 120 种您可以選擇的精彩節奏。
選擇節奏
1
在節奏列表中找到您想要使用的節奏,并且記下
它的節奏號碼。
•在電子琴控制台上打印的節奏列表中,不會顯示所有可提供
的節奏。有關一份完整的列表,請參閱頁面 A-7上的“節奏列
表”。
2
按下節奏 (RHYTHM) 按鈕。
3
使用數字按鈕,為您想要選擇的節奏輸入三位數
節奏編號。
注意
•您也可以通過按下 [+]增大所顯示的節奏編號,或者通
過按下 [-] 減小編號。
•某些節奏僅由和弦伴奏組成,不帶任何鼓音或者其它打
擊樂器音。除非選擇卡西歐和弦 (CASIO CHORD)、多指
和弦 (FINGERED)、或者全鍵盤和弦 (FULL RANGE
CHORD) 作為伴奏模式,否則,此類節奏不會發出聲音。
播放節奏
使用下述步驟開始或者停止節奏播放。
播放節奏
1
將奏法方式 (MODE) 開關設定至標準 (NORMAL)。
2
按下起動/停止 (START/STOP) 按鈕,開始目前
所選取節奏的播放。
3
若需停止節奏播放,可再次按下起動/停止 (START/
STOP) 按鈕。
644B-CK-038A
出現指示符。
Stereo Piano
Pop 1
C
節奏 (RHYTHM) 按鈕
奏法方式 (MODE)開關
起動/停止 (START/STOP) 按鈕
數字按鈕
[+]/[-] 按鈕
*LK78CD_Ck_36-40P 04.3.31, 8:22 PMPage 36 Adobe PageMaker 6.5C/PPC

Ck-37
使用自動伴奏
准備
•選擇您想要使用的節奏,并且調節速度。
1
將奏法方式 (MODE) 開關設定至卡西歐和弦
(CASIO CHORD) 、多指和弦 (FINGERED) 、或
者全鍵盤和弦 (FULL RANGE CHORD)。
2
按下控制器組塊起動/停止(START/STOP) 按
鈕,可開始節奏播放。
3
在伴奏琴音范圍內播放和弦。
•這時,會開始播放您選取的節奏并且播放自動伴奏。
•您播放和弦應該使用的伴奏琴音范圍与方法取決于奏法方式
(MODE) 開關的設定。請參閱下述頁面。
卡西歐和弦 (CASIO CHORD) ............... 頁面 Ck-37
多指和弦 (FINGERED) ........................... 頁面 Ck-38
全鍵盤和弦 (FULL RANGE CHORD) .. 頁面 Ck-38
4
若需停止自動伴奏的播放,可按下控制器組塊起
動/停止(START/STOP) 按鈕。
注意
•如果在步驟 2您按下同步起動/尾聲 (SYNCHRO/ENDING)
按鈕,然后按下前奏 (INTRO) 按鈕,而不是起動/停止
(START/STOP) 按鈕,則當您執行步驟 3操作時,伴奏將以
前奏型開始播放。有關這些按鈕的詳細說明,請參閱頁
面 Ck-39, Ck-40。
•如果您在第 4 步按下同步起動/尾聲 (SYNCHRO/ENDING)
按鈕,而不是起動/停止 (START/STOP) 按鈕,則在伴奏
播放結束之前就會播放尾聲型。有關此按鈕的詳細說
明,請參閱頁面Ck-41。
•您可以單獨通過主音量 (MAIN VOLUME) 設定調節伴奏部
分的音量水平。有關更多的信息,請參閱頁面Ck-50上的
“調節伴奏与樂曲重放的音量”。
自動伴奏
卡西歐和弦 (CASIO CHORD)
利用這种和弦播放方法,可以使任何人很容易地播放和弦,
而不論其以前的音樂知識与經驗如何。下面描述了卡西歐和
弦 (CASIO CHORD)“伴奏鍵盤”与“旋律鍵盤”,告訴您如
何播放卡西歐和弦 (CASIO CHORD)。
卡西歐和弦 (CASIO CHORD)“伴奏鍵盤”与“旋律鍵盤”
注意
•伴奏鍵盤僅用于播放和弦。如果您試圖在伴奏鍵盤上播
放單旋律音,則不會發出聲音。
和弦類型
利用卡西歐和弦 (CASIO CHORD) 伴奏,您可以用最少量的指
法彈奏四种類型的和弦。
注意
•當彈奏小和弦与七和弦時,不論您按下的是大和弦鍵右
側的黑鍵還是白鍵,都是一樣。
644B-CK-039A
基本和弦形
和弦名
Stereo Piano
Pop Shu f f l e1
CDEFGABCDEF
CDEFGABCDEF
CDEFGABCDEF
CDEFGABCDEF
伴奏鍵盤 旋律鍵盤
和弦類型
大和弦
大和弦名稱標記在伴奏鍵盤
琴鍵的上方。應注意,在您
按下伴奏鍵盤時所產生的和
弦不會改變八度音階,而不
論您使用哪個鍵去彈奏。
小和弦 (m)
彈奏小和弦時,可按住大和
弦鍵,并且按下位于大和弦
鍵右側的任何其它伴奏鍵盤
鍵。
七和弦 (7)
彈奏七和弦時,可按住大和
弦鍵,并且按下位于大和弦
鍵右側的任何其它兩個伴奏
鍵盤鍵。
小七和弦 (m7)
彈奏小七和弦時,可按住大
和弦鍵,并且按下位于大和
弦鍵右側的任何其它三個伴
奏鍵盤鍵。
例
C 大調 (C)
C 小調 (Cm)
C 七和弦 (C7)
C 小七和弦 (Cm7)
*LK78CD_Ck_36-40P 04.3.29, 3:31 PMPage 37 Adobe PageMaker 6.5C/PPC

Ck-38
注意
•除了上述音符*1中規定的和弦音之外,逆向指法(即播
放E-G-C或者G-C-E,而不是C-E-G)將產生与標准指法
相同的和弦音。
•除了上述音符*2中規定的例外情況之外,必須按下构成
一個和弦的所有鍵。即使是一個鍵沒有按下,也播放不
出理想的多指和弦(FINGERED)音。
全鍵盤和弦(FULL RANGE CHORD)
此伴奏方法一共提供38种不同的和弦類型:15种可以用多指
和弦(FINGERED)提供的和弦類型以及23种附加類型。電子
琴認為輸入与全鍵盤和弦(FULL RANGE CHORD)型相匹配
的三個或者以上的鍵即构成一個和弦。任何其它類型的輸入
(非全鍵盤和弦型)被認為是旋律播放。因此,不需要單獨
的伴奏鍵盤,因此,整個鍵盤,從頭到尾,既可以用作旋律
鍵盤,也可以用作和弦鍵盤。
全鍵盤和弦(FULL RANGE CHORD)伴奏鍵盤与旋律鍵盤
<此電子琴識別的和弦>
自動伴奏
644B-CK-040A
メロディー鍵盤
伴奏鍵盤
多指和弦(FINGERED)
多指和弦(FINGERED)一共為您提供15种不同的和弦類型。下
面描述多指和弦(FINGERED)“伴奏鍵盤”与“旋律鍵盤”,
并且告訴您如何使用多指和弦(FINGERED)彈奏C-根音和弦。
多指和弦(FINGERED)伴奏鍵盤与旋律鍵盤
注意
•伴奏鍵盤僅限于用來播放和弦。如果您試圖在伴奏鍵盤
上彈奏單旋律音符,則不會發出聲音。
伴奏鍵盤 旋律鍵盤
有關彈奏帶其它根音和弦的詳細說明,請參閱頁面A-12上的
多指和弦圖。
*1:不能使用逆向指法。最低音為根音。
*2:不需按下第5個G音,即可彈奏相同的和弦。
伴奏鍵盤/メロディー鍵盤
分類 和弦類型
15種
23種
下面是用C作為低音的和弦例子。
D
C
D
C
E
C
F
C
G
C
A
C
B
C
B
C
Dm
C
Dm
C
Fm
C
Gm
C
Am
C
Bm
C
Ddim
C
A7
C
F7
C
Fm7
C
Gm7
C
Aadd9
C
C6 Cm6 C69
,,,,,, ,
, , , , ,
,, , , , , ,
伴奏鍵盤/旋律鍵盤
其它和弦
對應的多指和弦
(FINGERED)
, ,
*LK78CD_Ck_36-40P 04.3.29, 3:32 PMPage 38 Adobe PageMaker 6.5C/PPC

Ck-39
自動伴奏
使用前奏型
利用本琴,您可以將一個較短的間奏插入一個節奏型內,從
而使開始處變得更為流暢,更為自然。
下述步驟描述如何使用前奏特征。在開始之前,您首先應該
選擇您想要使用的節奏,并且設定速度。
插入前奏
1
按下前奏 (INTRO) 按鈕,啟動帶有前奏型的節奏。
•利用上述設置,一旦您在伴奏鍵盤上播放和弦,即會播放前
奏型,并且帶有前奏型的自動伴奏即會開始。
注意
•在前奏型完成之后,即會開始播放標准節奏型。
•若在前奏型播放的同時按下變奏/節奏填充 (VARIATION /
FILL-IN) 按鈕,則在前奏型完成之后播放變奏型。
•若在前奏型播放的同時按下同步起動/尾聲(SYNCHRO/
ENDING)按鈕,則在前奏型完成之后播放尾聲型。
例:播放和弦C大調
下面圖示中的任何多指和弦均會產生C大調音。
注意
•利用多指和弦(FINGERED)模式(頁面 Ck-38),您可
以以任何組合 1 彈奏构成一個和弦的音符。
•當一個和弦的复合音為6 個或者以上的音符分開時,最低
音即成為低音 2。
<音樂舉例>
音色:023、節奏:005、速度:070
22
1
1
E
E
GC
GC
4
4
DBmGA
4
4
D
C
#
Bm
AE
7
A A
G
和弦C
644B-CK-041A
和弦 C
E
同步起動/尾聲 (SYNCHRO/ENDING) 按鈕
變奏/節奏填充 (VARIATION/FILL-IN) 按鈕
奏法方式 (MODE) 開關
前奏 (INTRO) 按鈕
*LK78CD_Ck_36-40P 04.3.29, 3:32 PMPage 39 Adobe PageMaker 6.5C/PPC

Ck-40
自動伴奏
644B-CK-042A
同步起動/尾聲 (SYNCHRO/ENDING) 按鈕
變奏/節奏填充 (VARIATION/FILL-IN) 按鈕
起動/停止 (START/STOP)按鈕
前奏 (INTRO) 按鈕
標準/節奏填充 (NORMAL/FILL-IN) 按鈕
使用帶有變化節奏的間奏型
您也可以在播放變化節奏型的同時插入間奏型。
將間奏插入節奏變化之中
1
當播放變化節奏型時,按下變奏/節奏填充
(VARIATION/FILL-IN) 按鈕,可以為您正在使用的變
化節奏插入間奏型。
帶有節奏播放的同步開始伴奏
您可以設置鍵盤,在您在電子琴上播放伴奏的同時開始節奏
播放。
下述步驟描述如何使用同步開始。在開始之前,您應該首先選
擇您想要使用的節奏,設定速度,以及使用奏法方式 (MODE)
開關選取您想要使用的和弦彈奏方法(標準 (NORMAL) 、卡西
歐和弦 (CASIO CHORD)、多指和弦 (FINGERED)、全鍵盤和弦
(FULL RANGE CHORD))。
使用同步開始
1
按下同步起動/尾聲(SYNCHRO/ENDING)按
鈕,使電子琴進入同步開始待机狀態。
2
彈奏和弦,節奏型自動開始播放。
閃爍
使用間奏型
利用間奏型,您可以暫時改變節奏型,為您的的表演增添一
些有趣的變化。
下述步驟描述如何利用間奏特征。
插入間奏
1
按下起動/停止 (START/STOP)按鈕,開始節奏
播放。
2
按下標準/節奏填充 (NORMAL/FILL-IN)按鈕,
為您正在使用的節奏插入間奏型。
注意
•如果在前奏型在播放時按下標準/節奏填充 (NORMAL/
FILL-IN)按鈕,則間奏型不會播放。
使用節奏變化
除了標准節奏型,您也可以切換至第二個“變化”節奏型,
使節奏有一些變化。
插入變化節奏型
1
按下起動/停止 (START/STOP)按鈕,開始節奏
播放。
2
按下變奏/節奏填充 (VARIATION/FILL-IN) 按
鈕,為您正在采用的節奏切換至變奏型。
注意
•若需重新切換至標准的節奏型,可按下標準/節奏填充
(NORMAL/FILL-IN) 按鈕。
*LK78CD_Ck_36-40P 04.3.29, 3:32 PMPage 40 Adobe PageMaker 6.5C/PPC

Ck-41
注意
•如果奏法方式 (MODE) 開關設定至標準 (NORMAL) ,則當
您在伴奏鍵盤上彈奏時,只播放節奏(無和弦)。
•如果您在電子琴上彈奏之前按下前奏(INTRO)按鈕,
則當您在伴奏鍵盤上彈奏時,節奏自動地從前奏型開
始。
•在電子琴上彈奏之前按下變奏/節奏填充 (VARIATION/
FILL-IN) 按鈕,則在電子琴上彈奏時,可以從變奏型開始
播放。
•若需取消同步開始待机,則可多按下一次同步起動/尾
聲(SYNCHRO/ENDING)按鈕。
以尾聲型結束
您可以以尾聲型結束您的表演,尾聲型使您正在使用的節奏
型自然終止。
下述步驟描述如何插入尾聲型。應注意,所播放的實際尾聲
型取決于您正在使用的節奏型。
以尾聲型結束
1
當播放節奏時,可按下同步起動/尾聲
(SYNCHRO/ENDING) 按鈕。
•這時,尾聲型播放,使節奏伴奏結束。
注意
•尾聲型開始時的定時取決于您何時按下同步起動/尾聲
(SYNCHRO/ENDING)按鈕。如果您在當前小節的第二
拍之前按下按鈕,則尾聲型立即開始播放。在第二拍之
后,在小節內的任何點處按下此按鈕,會使尾聲型從下
一小節的開始處播放。
自動伴奏
644B-CK-043A
*LK78CD_Ck_36-40P 04.3.29, 3:32 PMPage 41 Adobe PageMaker 6.5C/PPC

Ck-42 644B-CK-044A
錄制您在電子琴上的彈奏音
您可以使用樂曲儲存器錄制您的課程彈奏 (課程錄音) 以及錄
制您跟隨您正在使用的自動伴奏一起進行的電子琴彈奏音 (表
演錄音)。
部分与音軌
將數据錄制到樂曲儲存器內的方法與以及錄制的數据類型取
決于您是否在執行表演錄音操作或者課程錄音操作。
課程錄音:在進行課程錄音時,您可以使用左手/音軌1
(LEFT/TRACK 1) 按鈕与右手/音軌 2 (RIGHT/
TRACK 2) 按鈕來選擇僅限于左手部分、僅限于右
手部分、或者左手与右手部分的錄音。
表演錄音: 在進行表演錄音時,樂曲儲存器的操作如同盒式
錄音机或者音序器。在這种情況下,您可以使用
左手/音軌 1 (LEFT/TRACK 1) 按鈕与右手/音軌 2
(RIGHT/TRACK 2) 按鈕來選擇您想要錄于其中的樂
曲儲存器音軌。表演錄音可使用兩個儲存器音
軌,錄制下述圖示中顯示的數据。
●由于每一個音軌相對于其它音軌彼此獨立,因此您可以通
過只是重新錄制音軌中的一個音軌來編輯錄音。
使用樂曲儲存器 (SONG MEMORY) 按鈕
當進行表演錄音或者課程錄音時,您將需要使用樂曲儲存器
(SONG MEMORY) 按鈕來選擇錄音或者重放。每次按下樂曲儲
存器 (SONG MEMORY) 按鈕,即可依照下述順序循環出現樂
曲儲存器選項。
樂曲儲存器容量
樂曲儲存器共可容納大約 5,200 個音符,可以分為課程錄音与表
演錄音。應注意,您可以將全部的 5,200 個音符用于課程錄音或
者表演錄音之一。若此,您將不能錄制另一种類型的內容。
•當您在錄音時,剩余音符數少于 100 左右時,樂曲儲存器
(SONG MEMORY) 指示符与音軌/部分指示符 (L、R) 將開始
高速閃爍。
•如果樂曲儲存器已滿,則錄音將自動停止。如果您正在使
用自動伴奏或者節奏,則它們此時也將會停止播放。
錄制數据的存儲
•一旦錄制新的內容,則會替換樂曲儲存器內以前存貯的任
何內容。
•即使在關閉電源之后,樂曲儲存器中的內容也會被保留,
只要為電子琴提供電池或者交流電變壓器電源。如果在電
子琴未經交流電變壓器供電時,您取出電池或者電池電量
用盡,則樂曲儲存器中的內容將被刪除。當更換電池時,
應确保使用交流電變壓器為電子琴供電。
•若當錄音操作正在進行中時關閉電子琴,則會遺失您目前
正在錄音的音軌內容。
跟彈一首內置樂曲時的錄音
您可以使用課程錄音程序,錄制您跟彈電子琴內置樂曲的樂音。
當您開始課程錄音時,電子琴會播放減去您選作錄音部分的
樂曲,并且通過點亮琴鍵而指示您需要播放的音符。
選擇部分
按下与您想要選作錄制部分相對應的部分/音軌按鈕。
CD 按鈕
樂曲儲存器 (SONG MEMORY) 按鈕
重放待机
樂曲開始 樂曲結束
音軌 1 (Track 1)
自動伴奏 (節奏、低音、和弦) 、旋律
音軌 2 (Track 2)
旋律
錄制到音軌上的表演數据
錄音待机 樂曲儲存器
(SONG MEMORY)開關
樂曲庫 (SONG BANK) 按鈕
鋼琴曲庫 (PIANO BANK) 按鈕
起動/停止 (START/STOP) 按鈕
右手/音軌2 (RIGHT/TRACK 2) 按鈕
左手/音軌1 (LEFT/TRACK 1) 按鈕
被顯示 在閃爍 不顯示
若要選擇此部分: 按鈕:
左手 左手/音軌 1 (LEFT/TRACK 1)
右手 右手/音軌 2 (RIGHT/TRACK 2)
雙手 左手/音軌 1 + 右手/音軌 2
(LEFT/TRACK 1 + RIGHT/TRACK 2)
*LK78CD_Ck_42-46P 04.3.29, 3:32 PMPage 42 Adobe PageMaker 6.5C/PPC

Ck-43644B-CK-045A
錄制您在電子琴上的彈奏音
由出現在下述顯示屏上的部分/音軌指示符 (L 与 R) 指示目前
選擇的部分:
●在重放待机狀態下的部分/音軌指示符
每次按下部分/音軌按鈕,均會在該部分重放接通 (顯示部分/音
軌指示符) 与斷開 (不顯示指示符) 之間進行切換。
例) 上述指示將重放左手部分,而不重放右手部分。
●在錄音待机狀態下的部分/音軌指示符
按下您想要在電子琴上播放的那一部分(錄音部分)的部分/
音軌按鈕。
這時,其部分/音軌指示符將發生閃爍。
另一部分的部分/音軌指示符將仍然顯示(而不會發生閃
爍),指示它將在錄音期間重放(重放部分)。
例) 上述指示左手部分為重放部分,而右手部分為錄音部分。
在您跟彈一首內置樂曲時錄音
1
按下樂曲庫 (SONG BANK) 按鈕或者鋼琴曲庫
(PIANO BANK) 按鈕,可選擇包括您想要跟彈的
樂曲在內的模式。
2
使用樂曲儲存器 (SONG MEMORY) 按鈕,可選擇
錄音待机。
•這時,顯示屏上的樂曲儲存器 (SONG MEMORY) 指示符會發生
閃爍。
3
選擇您想要跟彈的樂曲。
•有關選擇樂曲庫樂曲的信息,請參閱頁面 Ck-21上的“重放樂
曲庫樂曲”;而有關選擇鋼琴曲庫樂曲的信息,請參閱頁面
Ck-22上的“重放一首鋼琴曲庫樂曲”。有關選擇 CD 樂曲的信
息,請參閱頁面Ck-26上的“選擇一個用於重放的音軌”。
4
使用左手/音軌 1 (LEFT/TRACK 1) 按鈕或者右手/
音軌 2 (RIGHT/TRACK 2) 鈕,可選擇您想要在內置
樂曲重放以及在電子琴上跟彈中使之靜音的部分
(左手、右手)。
•如果您想要使雙手部分均靜音并且雙手彈奏,則可同時按下
兩個按鈕。
5
根据需要,進行下述設定。
•音色 (頁面 Ck-19)
•速度 (頁面 Ck-22)
6
按下控制器組塊起動/停止 (START/STOP) 按
鈕。
•這時,可開始錄音。
7
在鍵盤上彈奏您在第 4 步中所選取部分中的音符。
8
若需停止錄音,則可再次按下控制器組塊起動/
停止 (START/STOP) 按鈕。
★如果您想要立即听到您的錄音,則可再次按下控制器組塊起
動/停止 (START/STOP) 按鈕。
課程錄音數据
除了您在電子琴上彈奏的音符以及您所選取的內置樂曲的伴
奏之外,還可以通過課程錄音操作貯存下述數据。
•音色設定
•速度設定
•樂曲名稱
•錄音部分的選擇
•踏板操作
•分層与分割的設定,及其音色設定
•回響与合唱設定,及其類型
重放課程錄音
1
按下樂曲庫 (SONG BANK) 按鈕或者鋼琴曲庫
(PIANO BANK) 按鈕,選擇您最初用于錄制課程
錄音的內置樂曲庫。
2
使用樂曲儲存器 (SONG MEMORY) 按鈕,選擇重
放待机。
3
按下控制器組塊起動/停止 (START/STOP) 按
鈕。
•這時,可開始樂曲儲存器課程錄音內容的重放。
•如果您需要,您可以在此點處調節速度。
4
若需停止重放,可再次按下控制器組塊起動/停
止 (START/STOP) 按鈕。
左手部分
重放
(顯示)
右手部分
不重放
(不顯示)
重放部分
(顯示)
錄音部分
(閃爍)
*LK78CD_Ck_42-46P 04.3.29, 3:32 PMPage 43 Adobe PageMaker 6.5C/PPC

Ck-44
表演錄音
當您想要為您在電子琴上的彈奏進行實時錄音時,可使用此
步驟。表演錄音可錄制您彈奏的樂音以及您使用的任何伴奏
型式。
選擇一個音軌
按下与您想要選擇的音軌相對應的部分/音軌按鈕。
通過出現在顯示屏上的部分/音軌指示符 (L 或者 R) 指示目前
選擇的音軌,如下所述。
●處于重放待机狀態的部分/音軌指示符
每次按下部分/音軌按鈕,即可在該音軌重放接通 ( 顯示部分
/音軌指示符) 与斷開 (不顯示指示符) 之間進行切換。
例) 上述內容指示將重放音軌 1,而不重放音軌 2。
●在錄音待机狀態下的部分/音軌指示符
如果其音軌已經包含數据,則將顯示部分/音軌指示符。
按下您想要錄音的音軌 ( 錄音音軌) 的部分/音軌按鈕。這
時,其部分/音軌指示符將發生閃爍。將仍然顯示另一音軌
的部分/音軌指示符將 ( 不發生閃爍) ,指示在錄音期間將重
放 (重放音軌)。
例) 上述內容指示音軌 1 為重放音軌,而音軌 2 為錄音音軌。
您在電子琴上的表演錄音
重要
•若在一個已經包含數据的音軌上錄音,則會引起現有數
据被新的表演替代。
1
按下節奏 (RHYTHM) 按鈕,進入節奏模式。
2
使用樂曲儲存器 (SONG MEMORY) 按鈕,選擇錄
音待机。
•這時,顯示屏上的樂曲儲存器 (SONG MEMORY) 指示符會發生
閃爍。
3
按下左手/音軌 1 (LEFT/TRACK 1) 按鈕,選擇音
軌 1。
•這時,L 指示符發生閃爍,指示音軌 1 為錄音音軌。
4
根据需要,進行下述設定。
•音色 (頁面 Ck-19)
•節奏 (頁面 Ck-36)
•奏法方式 (MODE) 開關設定 (頁面 Ck-37)
★如果您感覺若以較快速度正确彈奏存在困難,則可使用較低
速度 (頁面 Ck-22)。
5
按下控制器組塊起動/停止 (START/STOP) 按鈕。
•這樣可開始錄音。
644B-CK-046A
錄制您在電子琴上的彈奏音
音軌 1
重放
(顯示)
音軌 2
不重放
(不顯示)
重放音軌
(顯示)
錄音音軌
(閃爍)
閃爍
樂曲儲存器 (SONG MEMORY) 按鈕
起動/停止 (START/STOP) 按鈕
若選擇此音軌: 按鈕:
音軌 1 左手/音軌 1 (LEFT/TRACK 1)
音軌 2 右手/音軌 2 (RIGHT/TRACK 2)
節奏 (RHYTHM) 按鈕
右手/音軌 2 (RIGHT/TRACK 2) 按鈕
前奏 (INTRO) 按鈕
標準
/節奏填充
(NORMAL/FILL-IN) 按鈕
變奏
/節奏填充 (VARIATION/FILL-IN) 按鈕
左手/音軌 1 (LEFT/TRACK 1) 按鈕
速度 (TEMPO) 按鈕
同步起動/尾聲 (SYNCRHO/ENDING) 按鈕
*LK78CD_Ck_42-46P 04.3.29, 3:32 PMPage 44 Adobe PageMaker 6.5C/PPC

Ck-45644B-CK-047A
6
彈奏您想要在電子琴上彈奏的音符。
•除了音符,還會錄入您在電子琴上彈奏的任何和弦,以及它
們的“自動伴奏”型式。也會錄入您彈奏的旋律音符。
•您在彈奏時執行的任何踏板操作也會被錄入。
7
若需停止錄音,可再次按下控制器組塊起動/停
止 (START/STOP) 按鈕。
★如果您出了錯,那么,您需要返回并且從步驟 2 開始錄音。
★如果您想要立即听到您錄音的內容,那么,可再次按下控制
器組塊起動/停止 (START/STOP) 按鈕。
音軌 1 數据
除了電子琴上彈奏的音符以及和弦伴奏之外,在表演錄音期
間,音軌 1 內也貯存下述數据。
•音色編號
•節奏編號
•前奏 (INTRO) 按鈕、同步起動/尾聲 (SYNCHRO/ENDING)
按鈕、標準/節奏填充 (NORMAL/FILL-IN) 按鈕、變奏/
節奏填充 (VARIATION/FILL-IN) 按鈕的操作
•踏板操作
•分層与分割的設定、及其音色設定
•分割點
•速度設定
•回響与合唱設定,及其類型
音軌 1 錄音變奏
●若需進行不帶節奏的錄音
跳過上述步驟中的第 5 步。
•一旦您按下一個琴鍵,不帶節奏的錄音即行開始。
●開始同步起動的錄音
按下同步起動/尾聲 (SYNCHRO/ENDING) 按鈕,可替代上述步
驟中的第 5 步。
•現在,當您在伴奏電子琴范圍內彈奏和弦時,將開始自動伴
奏与錄音。
●在錄音內插入前奏、尾聲、或者間奏
在錄音期間,根据需要按下前奏 (INTRO) 按鈕、同步起動/尾
聲 (SYNCHRO/ENDING) 按鈕、標準/節奏填充 (NORMAL/FILL-
IN) 按鈕、或者變奏/節奏填充 (VARIATION/FILL-IN) 按鈕。
●利用同步開始,開始帶前奏的錄音
按下同步起動/尾聲 (SYNCHRO/ENDING) 按鈕,然后按下前奏
(INTRO) 按鈕,替代上述步驟中的第 5 步。
•現在,當您在伴奏鍵盤范圍內彈奏一個和弦時,自動伴奏与
錄音將開始,帶前奏型。
●在自動伴奏中途開始錄音
按下同步起動/尾聲 (SYNCHRO/ENDING) 按鈕,然后在電子琴
的旋律范圍內彈奏,替代上述步驟中的第 5 步。
錄制您在電子琴上的彈奏音
閃爍
•這時,錄制不帶任何伴奏的旋律。當您在伴奏鍵盤范圍內彈
奏和弦時,將開始自動伴奏。
重放表演錄音
當您想要重放您表演錄音時錄制的一首樂曲時,可執行下述
步驟。
1
按下節奏 (RHYTHM) 按鈕,進入節奏模式。
2
使用樂曲儲存器 (SONG MEMORY) 按鈕,選擇重
放待机。
3
按下控制器組塊起動/停止 (START/STOP) 按
鈕。
•這時,開始重放樂曲儲存器表演錄音內容。在重放期間,您
可以按下左手/音軌 1 (LEFT/TRACK 1) 或者右手/音軌 2
(RIGHT/TRACK 2) 按鈕,使其中一個音軌靜音,只收听另一個
音軌的內容。
•如果您愿意,可以調節此點處的速度。
4
若需停止重放,可再次按下控制器組塊起動/停
止 (START/STOP) 按鈕。
注意
•在表演錄音重放期間,整個鍵盤作為一個旋律鍵盤運
行,而不論奏法方式 (MODE) 開始的設定如何。根据您
的意愿,您可以伴隨表演錄音的重放進行跟彈。此時,
您可以使用疊加与分割 (頁面 Ck-47) ,將多個音色分配
到鍵盤上。
•應注意,在表演錄音重放期間,不能進行暫停、前跳与
后跳操作。
為表演錄音加配音
您可以使用下述步驟,將旋律錄入音軌 2,從而將其与您在音
軌 1 中制作的錄音相合并。
1
按下節奏 (RHYTHM) 按鈕,進入節奏模式。
2
使用樂曲儲存器 (SONG MEMORY) 按鈕,選擇錄
音待机。
3
按下右手/音軌 2 (RIGHT/TRACK 2) 按鈕,選擇
音軌 2 作為錄音音軌。
*LK78CD_Ck_42-46P 04.3.29, 3:32 PMPage 45 Adobe PageMaker 6.5C/PPC

Ck-46 644B-CK-048A
錄制您在電子琴上的彈奏音
4
選擇您想要使用的音色。
5
按下控制器組塊起動/停止 (START/STOP) 按鈕。
•這時,開始音軌 1 的重放以及音軌 2 內的錄音。
6
當您听到音軌 1 中的重放音時,播放您想要的旋
律音。
7
若需停止錄音,可再次按下控制器組塊起動/停
止 (START/STOP) 按鈕。
★如果您出了錯,那么,您需要從步驟 2返回并重新錄音。
★如果您想要立即收听您的錄音內容,則可再次按下控制器組
塊起動/停止 (START/STOP) 按鈕。
注意
•音軌 2 是一個僅限于旋律的音軌,意味著該音軌不能錄制
和弦伴奏。因此,當錄制音軌 2 時,整個鍵盤均變為旋律
鍵盤,而不論當前的奏法方式 (MODE) 開關設定如何。
•如果您想要錄音,而勿需重放已錄音軌,則可進入重放待
机,取消重放音軌的選定,然后進入錄音待机。然而,應
注意,您不能關閉節奏与自動伴奏。
音軌 2 數据
除了電子琴上彈奏的音符之外,下述數据也錄于音軌 2 上。
•音色編號
•踏板操作
刪除某個特定部分/音軌
您可以使用下述步驟,從課程錄音或者表演錄音中刪除一個
特定的部分/音軌。
准備
當刪除課程錄音部分時
•按下樂曲庫 (SONG BANK) 按鈕或者鋼琴曲庫 (PIANO
BANK) 按鈕。
當刪除一個表演錄音音軌時
•按下節奏 (RHYTHM) 按鈕。
1
按下樂曲儲存器 (SONG MEMORY) 按鈕,進入錄
音待机狀態。
2
按下左手/音軌 1 (LEFT/TRACK 1) 按鈕或者右手
/音軌 2 (RIGHT/TRACK 2) 按鈕,選擇您想要刪
除的部分/音軌。
3
按住樂曲儲存器 (SONG MEMORY) 按鈕。
•這時,顯示屏上會出現确認信息。
•若需取消刪除操作,可按下- (否) (NO)按鈕。
4
按下+ (是) (YES) 按鈕,刪除部分/音軌。
•這時,電子琴返回至樂曲儲存器重放待机。
注意
•您不能選擇沒有錄入任何數据的部分/音軌進行刪除。
•當在顯示屏上出現部分/音軌刪除屏幕之時按下樂曲儲
存器 (SONG MEMORY) 按鈕時,可返回到錄音待机狀態。
鋼琴曲庫 (PIANO BANK) 按鈕
樂曲庫 (SONG BANK) 按鈕
節奏 (RHYTHM) 按鈕
樂曲儲存器 (SONG MEMORY) 按鈕
右手/音軌2 (RIGHT/TRACK 2) 按鈕
左手/音軌 1 (LEFT/TRACK 1) 按鈕
起動/停止 (START/STOP) 按鈕
*LK78CD_Ck_42-46P 04.3.29, 3:32 PMPage 46 Adobe PageMaker 6.5C/PPC

Ck-47
本部分描述如何使用疊加(用單鍵播放兩個音色)以及分割
(為鍵盤任何一端指定不同的音色),以及如何進行力度鍵
盤、移調与調音的設定。
注意
•應注意,在播放一首內置樂曲或者在使用課程功能時,
不能提供疊加与分割功能。
使用疊加
利用疊加,您可以將兩种不同的音色(一個主音和一個疊加
音)分配到鍵盤上,一旦您按下一個鍵,就會播放兩种音色
音。例如,您可以將 FRENCH HORN(圓號)音色疊加到
BRASS(銅管)音色上,產生一种丰潤的的銅管樂音。
疊加音色
1
首先選擇主音色。
例:若要選擇“078 BRASS(銅管)”作為主音色,則可按下音
色(TONE)按鈕,然后使用數字按鈕或者[+]与[-]按鈕,
輸入0、7与8。
2
按下疊加(LAYER)按鈕。
3
選擇疊加音。
例:若要選擇“077 FRENCH HORN(圓號)”作為疊加音,則
可使用數字按鈕或者[+]与[-]按鈕,輸入0、7与7。
4
現在,嘗試在電子琴上進行播放。
• 同時播放兩种音色音。
出現指示符
St r ings
選擇疊加音
5
再次按下疊加 (LAYER) 按鈕,可解除音色疊加,
并且使電子琴返回至正常狀態。
疊加(LAYER)
使用分割
利用分割,您可以將兩种不同音色(一种主音色与一种分割
音色)指定到鍵盤的任何一端,從而使您可以用左手彈奏一
种音色,用右手彈奏另一种音色。例如,您可以選擇
STRINGS(弦樂合奏)作為主(高音程)音色,PIZZICATO
STRINGS(弦采撥奏)作為分割(低音程)音色,從而彈奏
完整的弦樂器合奏曲。
此外,利用分割,您也可以指定分割點。分割點位于鍵盤上
的特定位置,在此位置處,發生兩种音色之間的轉換。
分割鍵盤
1
首先選擇主音色。
例:若要選擇“062 STRINGS(弦樂合奏)”作為主音色,則可
按下音色(T O N E )按鈕,然后使用數字按鈕或者[ +] 与
[-]按鈕,輸入0、6与2。
2
按下分割(SPLIT)按鈕。
644B-CK-049A
電子琴的設置
Brass
French Hor n
主音色(BRASS(銅管)) + 疊加音色(FRENCH HORN(圓號))
St r ings
分割 (SPLIT) 按鈕 疊加 (LAYER) 按鈕
數字按鈕
音色(TONE)按鈕
出現指示符
*LK78CD_Ck_47-50P 04.3.29, 3:35 PMPage 47 Adobe PageMaker 6.5C/PPC

Ck-48
644B-CK-050A
電子琴的設置
PizzicatoSt r
G3
メイン音色(ストリングス)スプリット音色
(ピチカート)
スプリットポイント
3
選擇分割音色。
例:若要選擇“060 PIZZICATO STRINGS(弦采撥奏)”作為分割
音色,則可使用數字按鈕或者[+]与[-]按鈕,輸入0、6与0。
4
指定分割點。當按住分割(SPLIT)按鈕時,按
下您想要高端音程最左側鍵位于的鍵盤位置。
例:若要指定G3作為分割點,則可按下G3鍵。
5
現在,嘗試在電子琴上進行彈奏。
•F#3或者以下的每一個鍵被指定為PIZZICATO STRINGS(弦采
撥奏)音色,而G 3 或者以上的每一個鍵被指定為STRINGS
(弦樂合奏)音色。
6
再次按下分割(SPLIT)按鈕,可解除鍵盤分割,
返回至正常狀態。
注意
•分割點是將鍵盤上的自動伴奏區(頁面37与38)与旋律
區分隔的點。您可以改變分割點的位置,它也會改變鍵
盤區的尺寸。
分割
分割音
(弦采撥奏)
主音色
(弦樂合奏)
分割點
同時使用疊加与分割
您可以同時使用疊加与分割,創建一個疊加分割鍵盤。您是
首先疊加音色,然后再分割鍵盤;還是首先分割鍵盤,然后
再疊加音色,是沒有什么關系的。當您將疊加与分割合并使
用時,鍵盤高音程被指定兩种音色(主音色+疊加音色),
而低音程被指定兩种音色(分割音色+疊加分割音色)。
分割鍵盤,然后疊加音色
1
按下音色(TONE)按鈕,然后輸入主音色的音
色號碼。
2
按下分割(SPLIT)按鈕,然后輸入分割音色的
編號。
•在指定分割音色之后,按下分割(SPLIT)按鈕,解除鍵盤分
割。
3
按下疊加(LAYER)按鈕,然后輸入疊加音色的
編號。
•應注意,您可以將第2 步与第3 步反過來操作,首先指定疊加
音,然后指定分割音。
4
按下分割(SPLIT)按鈕或者疊加(LAYER)按
鈕,從而顯示分割(SPLIT)与疊加(LAYER)
兩個指示符。
出現指示符
出現指示符
節奏(RHYTHM)按鈕
調轉換/移調
(KEY CONTROL/TRANSPOSE)
按鈕
分割(SPLIT)按鈕 疊加(LAYER)按鈕
數字按鈕
[+]/[-] 按鈕
設定(SETTING)按鈕
*LK78CD_Ck_47-50P 04.3.29, 3:35 PMPage 48 Adobe PageMaker 6.5C/PPC

Ck-49
644B-CK-051A
電子琴的設置
スプリット音色
+
レイヤースプリット音色
メイン音色
+
レイヤー音色
スプリットポイント
Touch
Transpose
Touch
•若需將電子琴返回至其預設鍵,可進行上述步驟操作并
且在第2 步同時按下調轉換/移調(KEY CONTROL/
TRANSPOSE)按鈕( 与)。您也可以使用[+] 与
[-]按鈕,將移調設定改變為“00”。
•移調操作的效果取決于每一個音的音高以及您目前所用
的音色。如果移調操作使得某個音處于某個音色容許的
范圍之外,那么,該范圍內的最近八度音階內的相同音
符將被替換。
使用力度鍵盤
當接通力度鍵盤時,鍵盤輸出音的相對音量根据用力的程度
而不同,正如不用電傳音的鋼琴那樣。
力度鍵盤提供下述三种設定的選擇:
OFF:此設定可關閉力度鍵盤。鍵盤壓力對于輸出音不會產
生任何影響。
1: 此設定提供适用于正常彈奏的力度鍵盤。
2: 此設定增大力度鍵盤,因此,當鍵盤用力變大時,產生的
效應也會比“1”設定大。
1
按下設定(SETTING)按鈕,直至出現力度鍵盤
(TOUCH RESPONSE)選擇屏幕。
2
使用[+]与[-]或者[0]与[1]按鈕,改變設定。
例:若要選擇力度鍵盤2。
•當出現力度鍵盤指示符時,表示力度鍵盤處于開啟狀態。
•當力度鍵盤指示符消失時,表示力度鍵盤處于關閉狀態。
注意
•力度鍵盤不僅影響鍵盤的內部聲音源,而且也作為MIDI
數据輸出。
•樂曲存儲重放、伴奏、与外部MIDI音數据不會影響力度
鍵盤的設定。
5
輸入疊加分割音色的編號。
6
指定分割點。
•在按住分割(SPLIT)按鈕的同時,按下您想要低端音程最左
側鍵位于的鍵盤位置。
7
在電子琴上進行彈奏。
•按下疊加(LAYER)按鈕,可解除鍵盤疊加;按下分割(SPLIT)
按鈕,解除其分割。
疊加分割(LAYER SPLIT)
鍵盤移調
利用移調,您可以以半音為單位,提高或者降低鍵盤的總体
鍵音。例如,如果您想要為以不同于鍵盤鍵音演唱的歌手播
放伴奏,那么,只需使用移調,以改變鍵盤鍵音。
鍵盤移調
1
按下節奏(RHYTHM)按鈕,進入節奏模式。
•應注意,在樂曲庫模式或者鋼琴曲庫模式下時,您不能對鍵
盤進行移調。
2
使用調轉換/移調(KEY CONTROL/
TRANSPOSE)按鈕( / ),改變鍵盤鍵音。
:以半音為單位提高鍵音。
:以半音為單位降低鍵音。
例:若需對鍵盤進行移調,提高五個半音。
注意
•鍵盤可以在–12(一個向下八度音階)至+12(一個向上
八度音階)的范圍內進行移調。
•當鍵盤電源接通時,預設移調設定為“00”。
•如果您使移調屏幕在顯示屏上顯示大約五秒鐘而不進行
任何操作,則屏幕會自動清除。
•移調設定也會影響來自儲存器的重放以及自動伴奏。
分割點
分割音PIZZICATO
STRINGS(弦采撥奏)
+
疊加分割音STRINGS
(弦樂合奏)
主音色BRASS(銅管)
+
疊加音FRENCH HORN(圓號)
出現指示符
消失指示符
*LK78CD_Ck_47-50P 04.3.29, 5:04 PMPage 49 Adobe PageMaker 6.5C/PPC

Ck-50
644B-CK-052A
有關設定(SETTING)按鈕
每次按下設定(SETTING)按鈕,均可循環選擇設定屏幕:力
度鍵盤屏幕、伴奏音量屏幕、調音屏幕以及MIDI設定屏幕(頁
面 Ck-51)。如果您偶爾錯過您想要使用的屏幕,那么,可不
斷地按設定(SETTING)按鈕,直至此屏幕再次出現為止。
調節伴奏与樂曲重放的音量
使用下述步驟,可調節伴奏、內置樂曲重放与 CD (A 類) 樂曲
重放的音量。這些設定獨立于您在電子琴上播放的音符的音
量設定。您可以在 000 (最小值) 到 127 (最大值) 的范圍內指定
音量水平。
調節伴奏音量
1
使用設定 (SETTING) 按鈕,顯示伴奏音量設定屏
幕。
2
使用 [+] (增大) 与 [-] (減小) 按鈕,調節伴奏音量。
例:110
注意
•如果您在大約五秒鐘之內不執行任何操作,則音量設定
屏幕將自動消失。
•在步驟 2同時按下 [+] 与 [-] 按鈕,可將音量設定改變
為 115。
調節內置樂曲音量
進入樂曲庫模式或者鋼琴曲庫模式,然后執行“調節伴奏音
量”下的步驟。
•在這种情況下,將出現樂曲音量屏幕,替代伴奏音量屏幕。
調節 A 類 CD 音量
將 A 類 CD 裝入 CD 驅動器,使 CD 按鈕燈點亮為紅色,然后
執行“調節伴奏音量”下的步驟。
•在這种情況下,將出現樂曲音量屏幕,替代伴奏音量屏幕。
電子琴調音
使用下述步驟,可微調電子琴,使之与另一种樂器的調音相
匹配。
電子琴調音
1
按下三次設定(SETTING)按鈕,顯示調音屏
幕。
2
使用[+]、[-]与數字按鈕,調節音值。
例:將音值降低20
注意
•可以在–50分至+50分的范圍內為電子琴調音。
* 100分等于一個半音。
•當電子琴電源接通時,預設調音設定為“00”。
•如果您使調音屏幕在顯示屏出現大約五种鐘,而不進行
任何操作,則屏幕會自動清除。
•調音設定也會影響來自樂曲儲存器的重放以及自動伴
奏。
•若要使電子琴返回至其預設設定,則應進行上述步驟的
操作并且在第2步,同時按下[+]与[-]按鈕。
電子琴的設置
AccompVo l ume
AccompVo l ume
伴奏音量設定
Tune
Tune
設定(SETTING)按鈕
數字按鈕
[+]/[-] 按鈕
*LK78CD_Ck_47-50P 04.3.29, 3:35 PMPage 50 Adobe PageMaker 6.5C/PPC

Ck-51644B-CK-053A
MIDI
什麼是MIDI?
字母MIDI表示樂器數字界面(Musical Instrument Digital
Interface),它是數字信號与連接件的世界標准,因此,音樂
數据能夠在由不同厂家生產的樂器与電腦(机器)之間進行
交換。
連接MIDI
通用MIDI
通用MIDI標准定義音色編號序列、鼓音編號序列、可以使用
的MIDI頻道編號、以及定義聲音源配置的其它一般因素。因
此,可以使用与原音類似的音色以及相同的細微差別重放通
用MIDI聲音源上產生的音樂數据;甚至在另一家厂家制造的
聲音源上播放時也可以。
此電子琴符合通用MIDI標准,因此它可以連接到電腦或者其
它設備上以及用于重放已購買、從互聯网上下載或者從任何
其它來源獲得的通用MIDI數据。
改變MIDI設定
本電子琴可以結合外設音序器、合成器、或者其它MIDI設備
一起使用,伴隨商用通用MIDI軟件一起演奏。本節告訴您當
与外接設備相連接時,如何進行所需要的MIDI設定。
設定(SETTING)按鈕
每次按下設定(SETTING)按鈕,均可循環出現設定屏幕:
力度鍵盤屏幕、伴奏音量屏幕、調音屏幕、以及MIDI設定屏
幕。如果您偶爾錯過您想要使用的屏幕,那么,可持續按設
定(SETTING)按鈕,直至此屏幕再次出現為止。也應注
意,如果您大約五秒鐘不進行任何操作,則設定屏幕會從顯
示屏上自動清除。
GM模式(GM MODE)(預設:on)
接通: 不能通過MIDI輸入指定自動伴奏。應使用此設定啟動
電子琴的GM聲音源。
斷開: 當奏法方式 (MODE) 開關設定至卡西歐和弦(CASIO
CHORD)、多指和弦(FINGERED)或者全鍵盤和弦
(FULL RANGE CHORD)時,根据從MIDI IN終端輸
入的電子琴信道音符數据激活和弦要求。
1
按下設定(SETTING)按鈕,直至出現GM模式
(GM MODE)屏幕。
例:當關閉GM模式(GM MODE)時
2
使用[+]与[-]或者[0]和[1]按鈕,接通与斷開此設
定。
例:接通GM模式(GM MODE)
設定(SETTING)按鈕
[+]/[-] 按鈕
GM Mo d e
GM Mo d e
MIDI IN MIDI OUT MIDI IN MIDI OUT
電腦或者其它MIDI設備
出現指示符
*LK78CD_Ck_51-54P 04.3.29, 3:38 PMPage 51 Adobe PageMaker 6.5C/PPC

Ck-52 644B-CK-054A
MIDI
在重放正在被接收的MIDI數据之前關閉特定的聲音
《引導頻道打開/關閉》
當播放MIDI數据時,按下右手/音軌 2(RIGHT/TRACK 2)按
鈕。
•這會切斷引導頻道的聲音,但是屏幕鍵盤指南鍵根据所收
到的頻道數据而持續點亮。再次按下右手/音軌 2(RIGHT/
TRACK 2)按鈕,可重新打開此頻道。
《引導頻道中下一個較低頻道的打開/關閉》
當播放MIDI數据時,可按下左手/音軌 1(LEFT/TRACK 1)
按鈕。
•這會切斷編號比引導頻道小一的頻道的聲音,但是屏幕鍵
盤引導鍵根据其收到的頻道數据持續點亮。再次按下左手
/音軌 1(LEFT/TRACK 1)按鈕,可重新接通此頻道。
例:如果引導頻道為頻道4 ,上述操作可關閉頻道3 。如果引
導頻道為頻道1或者2,則上述操作會關閉頻道8。
本地控制器(預設:on)
oFF: 在電子琴上播放的任何音,作為來自MIDI輸出(MIDI
OUT)終端的MIDI信息輸出,而不會由內部聲音源發音。
一旦您在使用電腦或者其它外接設備的MIDI THRU功能
時,則應關閉本地控制器(LOCAL CONTROL)。此外,
應注意,如果關閉本地控制器(LOCAL CONTROL),并
且不連接外接設備,則電子琴不會發出任何聲音。
注意
•當您使用單獨配置中的電子琴時,在本地控制器關閉時
琴鍵不會產生任何聲音。
設定(SETTING)按鈕
數字按鈕
[+]/[-] 按鈕
Keyboa r d Ch
Keyboa r d Ch
Nav i ga t e Ch
Nav i ga t e Ch
電子琴頻道(預設:1)
電子琴頻道是用于從本電子琴向外接設備發送MIDI信息的頻
道。您可以從1至16中指定一個頻道作為電子琴頻道。
1
按下設定(SETTING)按鈕,直至出現電子琴頻
道(KEYBOARD CHANNEL)屏幕。
2
使用[+]与[-]与數字按鈕,改變頻道號碼。
例:指定頻道4
引導頻道(預設:4)
當從一個外接設備上接收用于在本琴上播放的MIDI信息時,
引導頻道為音符數据出現在顯示屏上的頻道。您可以從1 至8
中選擇一個頻道作為引導頻道。由于此設定使您能夠使用商
用MIDI軟件的任何頻道上的數据,在屏幕鍵盤指南上點亮,
因此您可以分析播放了改編樂曲上多少個不同的部分。
1
按下設定(SETTING)按鈕,直至出現引導頻道
(NAVIGATE CHANNEL)屏幕。
2
使用[+]与[-]以及數字按鈕[1]至[8],改變頻道號
碼。
例:若需指定頻道2
右手/音軌 1(TRACK 1)按鈕
左手/音軌 2(TRACK 2)按鈕
*LK78CD_Ck_51-54P 04.3.29, 3:39 PMPage 52 Adobe PageMaker 6.5C/PPC

Ck-53
Jack
644B-CK-055A
MIDI
1
按下設定(SETTING)按鈕,直至出現本地控制
器(LOCAL CONTROL)屏幕。
例:當打開本地控制器(LOCAL CONTROL)時
2
使用[+]与[-]或者[0]与[1]按鈕,打開或者關閉設
定。
例:關閉本地控制器(LOCAL CONTROL)
伴奏MIDI輸出(預設:oFF)
on: 電子琴播放“自動伴奏”,并且從MIDI輸出(MIDI
OUT)終端輸出MIDI信息。
oFF: MIDI輸出(MIDI OUT)終端不輸出“自動伴奏”MIDI
信息。
1
按下設定(SETTING)按鈕,直至出現伴奏MIDI
輸出(ACCOMP MIDI OUT)屏幕。
例:當伴奏MIDI輸出(ACCOMP MIDI OUT)關閉時
2
使用[+]与[-]或者[0]与[1]按鈕,打開或者關閉該
設定。
例:打開伴奏MIDI輸出(ACCOMP MIDI OUT)
延音/指定塞孔(預設:SUS)
SUS(延音): 在按住踏板時指定延音*1音效。
SoS(抽選延音): 在按住踏板時指定抽選延音*2音效。
SFt(柔音): 在按住踏板時指定聲音音量的減弱。
rHy(節奏): 在按住踏板時指定起動/停止 (START/
STOP)按鈕操作。
1
按下設定(SETTING)按鈕,直至出現SUSTAIN/
ASSIGNABLE JACK(延音/指定塞孔)屏幕。
例:當目前設定延音時
Loca l Con t r o l
Accomp Ou t
Accomp Ou t
Jack
Loca l Con t r o l
2
使用[+]与[-]或者[0]、[1]、[2]与[3]按鈕,改變設
定。
例:若要選擇節奏
*1 延音
當鋼琴音色与其它聲音衰減時,踏板起著抑制踏板的作用;
當按住踏板時,聲音延續較長時間。當音色為風琴音与其它
延續音時,電子琴上播放的音會持續發出,直至釋放踏板為
止。在任何一种情況下,延音音效也作用于在按住踏板時彈
奏的任何音符。
*2 抽選延音
此音效的操作方式与延音相同,除了它僅作用于在按住踏板
時已經發音的音符之外。它不會影響在按住踏板之后彈奏的
音。
信息
根据MIDI標准可定義大量信息,本部分詳細說明可以由本電
子琴發送与接收的特別信息。星號用于標記影響全部鍵盤的
信息。不帶星號的信息是僅限于影響特定頻道的信息。
音符打開/關閉(NOTE ON/OFF)
本電子琴不接收音符關閉(NOTE OFF)速度數据。
一旦您按下或者釋放本電子琴上的某個鍵,則從MIDI輸出
(MIDI OUT)終端發送相應的音符打開(NOTE ON)或者音
符關閉(NOTE OFF)信息。
•一個音的音高取決于正在使用的音色,如頁面A-1上的“音
色列表”所示。一旦本電子琴接收一個處于該音色范圍之
外的音符號碼,則可替代最近處可獲得的八度中的相同音
色。
程序改變
一旦您手動改變其音色號碼,則會通過此電子琴的MIDI輸出
(MIDI OUT)終端發出一個程序改變(PROGRAM CHANGE)
的信息。從一個外接机器上收到一個程序改變(PROGRAM
CHANGE)信息,即可改變本電子琴的音色設定。
•本電子琴支持范圍從0至127的128种音色。然而,頻道10是
一种僅限于打擊樂的的頻道,而頻道0、8、16、24、25、
32、40以及48對應于本電子琴的八個鼓組音。
彎音
本電子琴不發送彎音數据,但是它可以接收此類數据。
*LK78CD_Ck_51-54P 04.3.29, 3:39 PMPage 53 Adobe PageMaker 6.5C/PPC

Ck-54
系統專用(SYSTEM EXCLUSIVE)*
下面是本電子琴支持的系統專用信息。
■GM系統接通(GM SYSTEM ON)([F0][7E][7F][09][01][F7])
通過一個外接机器使用GM系統接通(GM SYSTEM ON),打開
本電子琴的GM系統。GM代表“通用MIDI”(General MIDI)。
•GM系統接通(GM SYSTEM ON)比其它信息需要花更多的時間來
處理,因此,當GM系統接通(GM SYSTEM ON)存貯在序列器內
時,它可以花50毫秒以上,直至處理下一個信息。
■GM系統斷開(GM SYSTEM OFF)([F0][7E][7F][09][02][F7])
通過一個外接机器使用GM系統斷開(GM SYSTEM OFF),可
關閉本電子琴的GM系統。
644B-CK-056A
MIDI
控制器改變
下面是可以使控制器改變(CONTROL CHANGE)發送或者接
收的數据表。
★ 指示僅限于接收的信息
*1 當從外接机器中選擇本電子琴上的音色時,程序改變(PROGRAM
CHANGE)的庫選擇(BANK SELECT)設定可以用于存取本電子琴
的264种音色中的任何音色。
有關程序改變(PROGAM CHANGE)与庫選擇(BANK SELECT)組
合的詳細說明,請參閱頁面A-1上的“音色列表”。
例:若要從外接MIDI机器上選擇音色號碼96(面板音色“長笛
(FLUTE)1”)。
控制號碼(CONTROL NUMBER) = 0,控制器值
(CONTROL VALUE) = 2(庫號碼)
控制號碼(CONTROL NUMBER)= 32,控制器值
(CONTROL VALUE)= 0
程序改變(PROGRAM CHANGE)= 73
*2 RPN代表“注冊參數號碼”(Registered Parameter Number),它是在
結合多种控制器改變時使用的一個控制器改變的特別號碼。使用控
制號碼100与101的控制器值選擇受控參數;然后使用數据項(DATA
ENTRY)控制器值(控制器號碼6与38)進行設定。
本電子琴使用R P N 通過另一個外接MIDI設備來控制本琴的彎音感
(根据彎音數据的音高改變寬度)、移調(本琴以半音為單位調節
的總体調音)以及音調(本琴的總体微調)。
注意
•也适用于使用腳踏板作用的延音(控制器號碼6 4 )、抽
選延音(控制器號碼66)、以及柔音(控制器號碼67)
音效。
全部聲音關閉(ALL SOUND OFF)
全部音符關閉(ALL NOTES OFF)
重設所有控制器(RESET ALL CONTROLLERS)
音 效 控制號碼
庫選擇(BANK SELECT*1)0, 32
★顫音 1
★音量 7
★立体音位 10
★效果 11
延長1 64
抽選延音 66
柔音踏板 67
RPN*2100 / 101
數据項 6 / 38
擴展樂曲庫中的選曲
重要
數据存取燈
•在与帶有MIDI電纜的電子琴相連接的電腦進行數据通訊
期間,數据存取燈仍然點亮。當數据存取燈點亮時,切
勿斷接MIDI電纜。
您可以將您的電腦中的樂曲數据傳送到電子琴的樂曲庫上。
您可以存貯多達10首樂曲(大約29,000個音符,大約174千比
特)作為樂曲庫樂曲,2 0 至2 9 。對于您購買或者創建的S M F
數据,在將其傳送到鋼琴上之前,您需要使用專門的卡西歐
轉換,將其轉換為卡西歐模式。
通過在下述网頁上下載,您可以獲得一套專用卡西歐轉換軟
件。在下載之后,將軟件安裝在您的電腦上。
卡西歐音樂网站(CASIO MUSIC SITE)
http://music.casio.com/
除了軟件本身,卡西歐音樂网站(CASIO MUSIC SITE)也會
為您提供有關其安裝与使用方面的信息。您也可以找到有關
如何連接您的電腦与電子琴的信息、有關您的鋼琴与其它卡
西歐樂器的最新消息,以及更多信息。
注意
•選擇包括從電腦傳送到電子琴上的歌詞數据在內的樂曲
數据,會使電子琴顯示屏上出現歌詞。
*LK78CD_Ck_51-54P 04.3.29, 3:39 PMPage 54 Adobe PageMaker 6.5C/PPC

Ck-55
故障檢修
644B-CK-057A
問題
無琴音
當使用電池電源時出現下述任何問題。
• 電源指示符暗淡
• 樂器不打開
• 暗淡,很難讀出顯示內容
• 异常低的揚聲器/耳机音量
• 聲音輸出發生變形
• 當以高音量播放時聲音偶爾中斷
• 當以高音量播放時突然停電
• 當以高音量播放時顯示屏暗淡
•即使在您松開一個鍵之后仍然有連
續的聲音輸出
• 可能發出一個全然不同的音色音
• 异常節奏型与示范樂曲的播放
• 异常低的話筒音量
• 話筒輸入音發生變形
• 當使用話筒時電源指示符暗淡
• 當使用話筒時突然停電
• 當發出音符音時,鍵盤燈暗淡
•當從一台連接的電腦或者MIDI設備
播放時,發生功率損失、聲音變
形、或者低音量。
自動伴奏不發音。
當按鍵用力改變時,聲音輸出不發生
變化。
可能的原因
1. 電源問題。
2. 電源未接通。
3. 音量設定太低。
4. 奏法方式 (MODE)開關處
于卡西歐和弦(CASIO
CHORD)或者多指和弦
(FINGERED)位置。
5. 本地控制器(LOCAL
CONTROL)關閉。
較低電池電量
伴奏音量設定為000。
力度鍵盤關閉。
措施
1. 正确連接交流電變壓器,應确保
電池電极(+/-)朝向正确,
并且檢查,确保電池電量充足。
2. 按下POWER(電源)按鈕,接
通電源。
3. 使用音量(VOLUME)滑塊,增
大音量。
4. 當奏法方式 (MODE)開關設定至
卡西歐和弦(CASIO CHORD)
或者多指和弦(FINGERED)
時,伴奏鍵盤上不可能進行正常
彈奏。應將奏法方式 (MODE)開
關設定改變為標準 (NORMAL) 。
5. 接通本地控制器(LOCAL
CONTROL)。
更換一套新電池或者使用交流電變
壓器。
使用設定(SETTING)按鈕,增大
音量。
按下設定(SETTING)按鈕,打開
之。
請參閱頁面
頁面Ck-13
頁面Ck-19
頁面Ck-19
頁面Ck-19
頁面Ck-52
頁面Ck-13
頁面Ck-50
頁面Ck-49
*LK78CD_Ck_55-75P 04.3.29, 3:42 PMPage 55 Adobe PageMaker 6.5C/PPC

Ck-56
故障檢修
644B-CK-058A
問題
琴鍵燈持續點亮。
琴發光鍵,但是沒有聲音。
當与另一种MIDI樂器一起播放時,琴
鍵或者調音不适配。
不能錄制“自動伴奏”或者節奏。
當連接到電腦上時,在電子琴上播放
不能發出正常的聲音。
不能將和弦伴奏數据記錄制到電腦
上。
當連接話筒時,產生靜電噪聲。
沒有話筒的聲音。
裝載CD上無重放音。
CD重放期間的跳躍。
音色質量与音量听起來會略有不同,
取決于它在電子琴上彈奏的位置。
可能的原因
在第1步或者第2步彈奏期間,
鍵盤正在等待彈奏正确的音
符。
電源接通提醒正在提醒您電
源處于接通狀態,但沒有進
行任何操作。
移調或者調音設定至00以外的
一個數值。
音軌2 之外的音軌被選擇作為
錄音音軌。
打開了電腦的“MIDI通過
(MIDI THRU)”功能。
關閉了“伴奏MIDI輸出
(ACCOMP MIDI OUT)”。
1. 使用了不同于建議類型的
話筒。
2. 使用了熒光照明附近的話
筒。
1. 話筒音量的設定太低。
2. 話筒打開/關閉開關設定
至關閉(OFF)。
1. 唱片上下倒置。
2. 唱片很臟。
3. 唱片未正确裝載。
1. 在重放期間,電子琴會受
到影響或者振動。
2. 唱片太臟。
3. 唱片裂開、有刮痕等。
措施
1. 按下點亮的琴鍵,繼續第1步或者
第2步的彈奏。
2. 按下播放/停止(PLAY/STOP)按
鈕,停止第1步或者第2步的彈奏。
按下任何按鈕或者鍵盤鍵,將電源
恢复至正常。
使用調轉換/移調(KEY CONTROL/
TRANSPOSE)顯示相應的設定屏幕
并且將移調与調音設定至00。
使用音軌選擇按鈕,選擇音軌1。
關閉和電腦上的MIDI通過(MIDI
THRU)功能,或者關閉電子琴上的
本地控制器(LOCAL CONTROL)。
打開伴奏MIDI輸出(ACCOMP
MIDI OUT)。
1. 使用一個全金屬防護佳能式話
筒。
2. 將話筒從靜電源處移開。
1. 增大話筒的音量設定。
2. 將話筒打開/關閉開關設定改
變至打開(ON)。
1. 裝入唱片,使標簽面朝上(因
而,您可以看到標簽)。
2. 清洁唱片。
3. 正确裝入唱片。
1. 將電子琴搬至一個更加穩定的
場所。
2. 清洁唱片。
3. 使用不同唱片。
參閱頁面
頁面Ck-31、
頁面Ck-32
頁面Ck-14
頁面Ck-49、
頁面Ck-50
頁面Ck-44
頁面Ck-52
頁面Ck-53
頁面Ck-27
頁面Ck-27
頁面Ck-5
頁面Ck-5
這是數字式取樣過程不可避免的結果,*不表示故障。
*為原裝樂器的低音域、中音域与高音域取多個數字樣品。因此,
在樣品音域之間,可能在音色質量与音量方面有一個很細微的差
別。
*LK78CD_Ck_55-75P 04.3.29, 3:42 PMPage 56 Adobe PageMaker 6.5C/PPC

Ck-57
您的電子琴的保養
644B-CK-059A
避免受熱、受潮或者直射太陽光。
不得將樂器過分暴露于直射太陽光下,或者將之放置于靠近空調之處、或者任何极熱的地方。
不得在靠近電視机或者收音机之處使用
本樂器可能對電視与收音机的接收造成視頻或者音頻干扰。如果發生這种情況,則應將樂器從電視机或者收音机處移開。
不得使用漆、稀釋劑或者類似的化學品進行清洁。
用一塊用弱性水溶液与中性洗滌劑打濕的柔軟布塊清洁電子琴。將布塊浸泡在溶液內并擠干,直至其差不多干為止。
避免在易于受到极限溫度影響之處使用
极高或者极低的溫度可能引起LCD屏幕上的圖形變暗,難于識別。當將電子琴搬回正常溫度下時,這种狀況應會自行糾正。
注意
•您可能注意到,本電子琴外層涂漆上的線條。這些線條是用于使外層塑料成形的模制工序產生的結果。它們并非塑料內的裂
紋或者斑紋,勿需擔心。
*LK78CD_Ck_55-75P 04.3.29, 3:42 PMPage 57 Adobe PageMaker 6.5C/PPC

Ck-58
規格
644B-CK-060A
型號 LK-78CD
鍵盤 61個標准型鍵、5個八度(力度鍵盤接通/斷開)
發光鍵系統 可以打開与關閉(最多可同時點亮10個鍵)
音色 264(128個面板音色+128個通用MIDI音色+8個鼓組);具有疊加与分割功能
節奏樂器音色 61
多重音 最多32個音符(某些音色為16個)
自動伴奏
節奏型 120
速度 可變(226步, = 30至255)
和弦 3种多指和弦方法(卡西歐和弦(CASIO CHORD)、多指和弦(FINGERED)、全鍵盤和弦
(FULL RANGE CHORD))
節奏控制器 起動/停止 (START/STOP)、標準/節奏填充 (N ORMAL/FILL-IN)、變奏/節奏填充
(VARIATION/FILL-IN)、同步起動/尾聲(SYNCHRO/ENDING)
伴奏音量 0至127(128步)
三步驟進程功能
三步驟進程 三步驟(步驟1、2、3)
重放 一首樂曲的重复播放
評价模式 評分1、評分2、評分3、樂句練習
聲音多指和弦指南 打開/關閉
樂曲庫、鋼琴曲庫
樂曲數 樂曲庫/卡拉OK:20,鋼琴曲庫:40,裝載樂曲數据:10
控制器 播放/停止(PLAY/STOP)、暫停(PAUSE)、快進(FF)、快退(RE W)、左手/右手
(LEFT/RIGHT)、重复(REPEAT)
音樂信息功能 音色、自動伴奏、樂曲庫、鋼琴曲庫、卡拉OK號碼与名稱;五線譜譜號、速度、節拍器、小
節与拍子數、分步課程顯示、和弦名稱、多指和弦、踏板操作、卡拉OK圖標、回聲顯示、語
音多指和弦指南、評价模式
卡拉OK模式
樂曲數 樂曲庫/卡拉OK:20、裝載樂曲數据: 1
控制器 播放/停止(PLAY/STOP)、調轉換(25步、–12半音至+12半音)
節拍器 打開/關閉
拍子規格 0, 2, 3, 4, 5, 6
樂曲儲存器
樂曲數目 2(一种為課程錄音,一种為表演錄音)
錄音數据 課程錄音:右手部分、左手部分、雙手部分
表演錄音:音軌1(和弦伴奏)、音軌2(旋律)
錄音方法 實時
旋律容量 大約為5,200個音符(兩首樂曲)
MIDI 16個多种音品接收、GM 1級標准
其它功能
移調 25步(–12半音至+12半音)
調音 101步(A4=大約440赫茲±50分)
CD 驅動器
系統 小型唱片(Compact Disc)
數字式音頻系統(Digital Audio System)
信號讀出系統 非接触式光學儀器(使用半導体激光)
信道數 2
晃抖度 低于測量极限(EIAJ)
頻率特點 20 至 20,000 赫茲± 3分貝
*LK78CD_Ck_55-75P 04.3.29, 3:42 PMPage 58 Adobe PageMaker 6.5C/PPC

Ck-59
規格
644B-CK-061A
電源插座 12V DC
電源 雙向
電池 6 D型電池
電池壽命 鹼電池上大約4小時連續操作
交流電變壓器 AD-12
自動電源關閉 在最后琴鍵操作之后大約6分鐘關閉電源。僅限于在電池電源下驅動,可以手動取消。
揚聲器輸出 4.0瓦+4.0瓦
功率損耗 12伏 - 18瓦
尺寸 96.0×37.5×14.7 厘米
重量 大約6.4公斤(不含電池)
• 設計与規格若發生變化,恕不事先通知。
終端
MIDI終端 輸入(IN)、輸出(OUT)
指定塞孔 標准塞孔(延音、抽選延音、柔音、節奏開始/停止)
耳机/輸出終端 立体聲標准塞孔
輸出阻抗:100歐姆
輸出電壓:4伏(轉/秒)最大值
吉他輸入 輸入阻抗:47千歐
話筒輸入 標准塞孔(帶話筒音量鈕)
輸入阻抗:3千歐
輸入靈敏度:10毫伏
*LK78CD_Ck_55-75P 04.3.29, 3:42 PMPage 59 Adobe PageMaker 6.5C/PPC

Ck-60
644B-CK-062A
*LK78CD_Ck_55-75P 04.3.29, 3:42 PMPage 60 Adobe PageMaker 6.5C/PPC

A-1
附件
音色列表
644B-CK-063A
鋼琴組
鋼琴組
鋼琴組
鋼琴組
鋼琴組
鋼琴組
鋼琴組
鋼琴組
鋼琴組
鋼琴組
鋼琴組
鋼琴組
鋼琴組
鋼琴組
鋼琴組
鋼琴組
鋼琴組
鋼琴組
鋼琴組
半音階打擊樂器組
半音階打擊樂器組
半音階打擊樂器組
半音階打擊樂器組
風琴組
風琴組
風琴組
風琴組
風琴組
風琴組
風琴組
風琴組
風琴組
風琴組
風琴組
風琴組
風琴組
風琴組
風琴組
吉他組
吉他組
吉他組
吉他組
吉他組
吉他組
吉他組
吉他組
吉他組
吉他組
吉他組
貝司組
貝司組
貝司組
貝司組
貝司組
貝司組
貝司組
貝司組
000
001
002
003
004
005
006
007
008
009
010
011
012
013
014
015
016
017
018
019
020
021
022
023
024
025
026
027
028
029
030
031
032
033
034
035
036
037
038
039
040
041
042
043
044
045
046
047
048
049
050
051
052
053
054
055
056
A
A
A
A
A
A
A
A
A
A
A
A
A
A
A
A
A
A
A
A
B
A
A
A
A
A
A
A
A
A
A
A
A
A
A
A
A
A
C
C
C
C
C
C
C
C
C
C
C
C
C
C
C
C
C
C
C
16
32
16
16
16
32
16
16
16
16
16
32
16
16
16
16
32
16
32
32
32
32
32
16
16
16
16
16
16
16
16
16
16
32
16
16
16
32
32
32
16
32
16
32
16
32
32
32
16
32
16
32
32
32
32
32
32
0
0
1
0
1
1
0
3
3
2
2
4
4
5
4
5
6
6
7
8
9
11
12
16
16
16
17
17
16
16
17
18
19
19
21
21
23
22
24
25
25
26
26
27
27
28
29
30
31
32
32
33
34
35
37
38
39
2
1
2
3
3
1
8
2
8
2
3
2
9
2
8
8
2
8
2
2
2
2
2
2
1
3
2
3
8
4
4
2
2
8
2
8
2
2
2
2
8
2
8
2
1
2
2
2
8
2
32
2
2
2
2
2
2
立體聲鋼琴
三角鋼琴
明亮鋼琴
柔和鋼琴
現代鋼琴
舞蹈鋼琴
弦樂鋼琴
酒吧鋼琴
八度鋼琴
電三角鋼琴
現代電三角鋼琴
電鋼琴
合唱電鋼琴
現代電鋼琴
軟式電鋼琴
電鋼琴音墊
古鋼琴
八度古鋼琴
擊弦
鋼片琴
鋁板琴
顫音琴
大木琴
混合音電風琴1
混合音電風琴2
混合音電風琴3
顫音風琴1
顫音風琴2
電風琴1
電風琴2
爵士風琴
搖滾風琴
教堂風琴
教會風琴
手風琴
八度手風琴
南美手風琴
口琴
古典吉他
民謠吉他
12 弦吉他
爵士吉他
八度爵士吉他
淨音吉他
電吉他
弱音吉他
急速音吉他
失真吉他
反饋吉他
古典貝司
利得釵貝司
指撥貝司
皮克貝司
無品貝司
擊弦貝司
鋸齒波形音貝司
四角波形音貝司
庫選擇
Msb
組名 音色名稱 音程類型 最大多重音號碼 程序改變
*LK78CD_Ck_A1-11P 04.3.29, 3:44 PMPage 1 Adobe PageMaker 6.5C/PPC

A-2
附件
644B-CK-064A
弦樂∕管弦樂組
弦樂∕管弦樂組
弦樂∕管弦樂組
弦樂∕管弦樂組
弦樂∕管弦樂組
合奏組
合奏組
合奏組
合奏組
合奏組
合奏組
合奏組
合奏組
合奏組
合奏組
合奏組
銅管組
銅管組
銅管組
銅管組
銅管組
銅管組
銅管組
銅管組
銅管組
銅管組
銅管組
簧樂器組
簧樂器組
簧樂器組
簧樂器組
簧樂器組
簧樂器組
簧樂器組
簧樂器組
簧樂器組
簧樂器組
簧樂器組
管樂器組
管樂器組
管樂器組
管樂器組
管樂器組
管樂器組
管樂器組
合成主音組
合成主音組
合成主音組
合成主音組
合成主音組
合成主音組
合成主音組
合成主音組
合成音合奏組
合成音合奏組
合成音合奏組
合成音合奏組
合成音合奏組
合成音合奏組
057
058
059
060
061
062
063
064
065
066
067
068
069
070
071
072
073
074
075
076
077
078
079
080
081
082
083
084
085
086
087
088
089
090
091
092
093
094
095
096
097
098
099
100
101
102
103
104
105
106
107
108
109
110
111
112
113
114
115
A
A
C
A
A
A
A
A
A
A
A
A
A
A
A
A
A
C
C
A
C
A
A
A
A
A
A
A
C
C
C
C
C
C
C
C
A
A
B
A
A
A
A
A
A
A
A
A
A
A
A
A
A
A
A
A
A
A
A
32
32
32
32
32
32
32
16
32
32
32
32
32
32
16
16
32
32
32
32
16
32
16
16
16
32
16
32
16
32
16
16
32
16
16
32
32
32
32
32
16
16
32
32
32
16
16
16
32
16
16
16
16
16
16
16
16
16
16
40
40
42
45
46
48
49
48
50
51
52
52
53
54
54
55
56
57
58
59
60
61
61
61
62
62
63
64
65
65
65
66
66
66
66
67
68
71
72
73
73
73
74
75
78
80
81
81
80
81
82
85
87
88
89
89
90
90
92
2
8
2
2
2
2
2
3
2
2
2
8
2
2
8
2
2
2
2
2
2
2
3
8
8
2
2
2
1
2
8
1
2
8
9
2
2
2
2
2
1
8
2
2
2
2
2
8
8
3
2
2
2
2
2
8
2
8
2
小提琴
慢小提琴
大提琴
弦樂撥奏
豎琴
弦樂合奏
慢弦樂合奏
室內樂弦樂
合成弦樂1
合成弦樂2
AAH聲
合唱聲
嘟聲
合成人聲
合成人聲音墊
管弦樂齊奏
小號
長號
大號
弱音小號
圓號
銅管
銅管聲部
強音銅管
模擬合成銅管
合成銅管1
合成銅管2
高音薩克斯
中音薩克斯1
中音薩克斯2
氣聲中音薩克斯
次中音薩克斯1
次中音薩克斯2
氣聲次中音薩克斯
次中音薩克斯合奏
低音薩克斯
雙簧管
單簧管
短笛
長笛1
長笛2
柔和長笛
豎笛
竹排簫
口啃
四角波音形
鋸齒波音形
柔和鋸齒波形主音
正弦波形主音
SS合成主音
蒸汽管風琴
人聲主音
貝司+ 主音合成音合奏組
幻想音
熱烈合成音
熱烈人聲
合成複音
複音鋸齒波形音
清脆音音墊
庫選擇
Msb
組名 音色名稱 音程類型 最大多重音號碼 程序改變
*LK78CD_Ck_A1-11P 04.3.29, 3:44 PMPage 2 Adobe PageMaker 6.5C/PPC

A-3
附件
644B-CK-065A
合成音合奏組
合成音合奏組
合成音合奏組
合成音合奏組
合成音合奏組
合成音合奏組
各國民族樂器組
各國民族樂器組
各國民族樂器組
各國民族樂器組
各國民族樂器組
各國民族樂器組
GM音色
GM音色
GM音色
GM音色
GM音色
GM音色
GM音色
GM音色
GM音色
GM音色
GM音色
GM音色
GM音色
GM音色
GM音色
GM音色
GM音色
GM音色
GM音色
GM音色
GM音色
GM音色
GM音色
GM音色
GM音色
GM音色
GM音色
GM音色
GM音色
GM音色
GM音色
GM音色
GM音色
GM音色
GM音色
GM音色
GM音色
GM音色
GM音色
GM音色
GM音色
GM音色
GM音色
GM音色
GM音色
GM音色
GM音色
116
117
118
119
120
121
122
123
124
125
126
127
128
129
130
131
132
133
134
135
136
137
138
139
140
141
142
143
144
145
146
147
148
149
150
151
152
153
154
155
156
157
158
159
160
161
162
163
164
165
166
167
168
169
170
171
172
173
174
A
A
A
A
A
A
A
A
A
A
D
D
A
A
A
A
A
A
A
A
A
A
A
A
A
A
A
A
A
A
A
A
A
A
A
A
A
A
A
A
A
A
A
A
A
A
A
A
A
A
A
A
A
A
A
A
A
A
A
16
16
16
16
16
16
16
16
32
32
32
32
32
32
32
16
32
16
32
32
32
32
16
32
32
32
32
16
16
16
16
16
32
16
32
16
32
32
32
32
32
32
32
32
32
32
32
32
32
32
32
32
32
32
32
32
32
32
32
94
99
100
102
103
103
77
77
106
107
116
116
0
1
2
3
4
5
6
7
8
9
10
11
12
13
14
15
16
17
18
19
20
21
22
23
24
25
26
27
28
29
30
31
32
33
34
35
36
37
38
39
40
41
42
43
44
45
46
2
2
2
2
2
8
2
8
2
2
2
4
0
0
0
0
0
0
0
0
0
0
0
0
0
0
0
0
0
0
0
0
0
0
0
0
0
0
0
0
0
0
0
0
0
0
0
0
0
0
0
0
0
0
0
0
0
0
0
聖光四射
大氣音
輝煌太空音
合成回音音墊
星際主題音
太空音墊
西他琴
琴卓琴
日本三弦
日本琴
拇指鋼琴
鋼鼓
GM鋼琴1
GM鋼琴2
GM鋼琴3
GM酒吧鋼琴
GM電鋼琴1
GM電鋼琴2
GM古鋼琴
GM擊弦
GM鋼片琴
GM鋁板琴
GM八音盒
GM顫音琴
GM大木琴
GM木琴
GM管鐘琴
GM歐洲揚琴
GM風琴1
GM風琴2
GM風琴3
GM教堂管風琴
GM簧風琴
GM手風琴
GM口琴
GM南美手風琴
GM古典吉他
GM民謠吉他
GM爵士吉他
GM淨音吉他
GM弱音吉他
GM急速音吉他
GM失真吉他
GM吉他泛音
GM古典貝司
GM指撥貝司
GM皮克貝司
GM無品貝司
GM擊弦貝司1
GM擊弦貝司2
GM合成貝司1
GM合成貝司2
GM小提琴
GM中提琴
GM大提琴
GM低音提琴
GM弦樂震奏音
GM弦樂撥奏
GM豎琴
庫選擇
Msb
組名 音色名稱 音程類型 最大多重音號碼 程序改變
*LK78CD_Ck_A1-11P 04.3.29, 3:44 PMPage 3 Adobe PageMaker 6.5C/PPC

A-4
GM音色
GM音色
GM音色
GM音色
GM音色
GM音色
GM音色
GM音色
GM音色
GM音色
GM音色
GM音色
GM音色
GM音色
GM音色
GM音色
GM音色
GM音色
GM音色
GM音色
GM音色
GM音色
GM音色
GM音色
GM音色
GM音色
GM音色
GM音色
GM音色
GM音色
GM音色
GM音色
GM音色
GM音色
GM音色
GM音色
GM音色
GM音色
GM音色
GM音色
GM音色
GM音色
GM音色
GM音色
GM音色
GM音色
GM音色
GM音色
GM音色
GM音色
GM音色
GM音色
GM音色
GM音色
GM音色
GM音色
GM音色
GM音色
GM音色
175
176
177
178
179
180
181
182
183
184
185
186
187
188
189
190
191
192
193
194
195
196
197
198
199
200
201
202
203
204
205
206
207
208
209
210
211
212
213
214
215
216
217
218
219
220
221
222
223
224
225
226
227
228
229
230
231
232
233
A
A
A
A
A
A
A
A
A
A
A
A
A
A
A
A
A
A
A
A
A
A
A
A
A
A
A
A
A
A
A
A
A
A
A
A
A
A
A
A
A
A
A
A
A
A
A
A
A
A
A
A
A
A
A
A
A
A
A
32
32
32
32
32
32
32
32
16
32
32
32
32
16
32
32
16
32
32
32
32
32
32
32
32
32
32
32
32
16
16
32
32
16
16
16
16
16
16
16
16
16
16
16
16
16
16
16
16
16
16
16
16
16
16
16
16
16
32
47
48
49
50
51
52
53
54
55
56
57
58
59
60
61
62
63
64
65
66
67
68
69
70
71
72
73
74
75
76
77
78
79
80
81
82
83
84
85
86
87
88
89
90
91
92
93
94
95
96
97
98
99
100
101
102
103
104
105
0
0
0
0
0
0
0
0
0
0
0
0
0
0
0
0
0
0
0
0
0
0
0
0
0
0
0
0
0
0
0
0
0
0
0
0
0
0
0
0
0
0
0
0
0
0
0
0
0
0
0
0
0
0
0
0
0
0
0
644B-CK-066A
附件
GM定音鼓
GM弦樂合奏1
GM弦樂合奏2
GM合成弦樂1
GM合成弦樂2
GMAAH聲
GM嘟聲
GM合成人聲
GM管弦樂齊奏
GM小號
GM長號
GM大號
GM弱音小號
GM圓號
GM銅管
GM合成銅管1
GM合成銅管2
GM高音薩克斯
GM中音薩克斯
GM次中音薩克斯
GM低音薩克斯
GM雙簧管
GM英國管
GM巴松
GM單簧管
GM短笛
GM長笛
GM豎笛
GM竹排簫
GM吹瓶音
GM尺八(日本)
GM口哨
GM奧卡利那笛
GM四角波形音
GM鋸齒波形音
GM蒸汽管風琴
GM三重合成音
GM恰倫吉他音
GM人聲主音
GM五度主音
GM貝司+主音
GM幻想音
GM熱烈合成音
GM合成複音
GM宇宙合唱音
GM清脆音
GM金屬鼓墊音
GM聖光四射
GM掠過音
GM雨滴音
GM合成效果樂
GM水晶玻璃聲
GM大氣音
GM輝煌太空音
GM爬蟲音
GM合成回音
GM恐怖效果音
GM西他琴
GM班卓琴
庫選擇
Msb
組名 音色名稱 音程類型 最大多重音號碼 程序改變
*LK78CD_Ck_A1-11P 04.3.29, 3:44 PMPage 4 Adobe PageMaker 6.5C/PPC

A-5
GM音色
GM音色
GM音色
GM音色
GM音色
GM音色
GM音色
GM音色
GM音色
GM音色
GM音色
GM音色
GM音色
GM音色
GM音色
GM音色
GM音色
GM音色
GM音色
GM音色
GM音色
GM音色
擊鼓組
擊鼓組
擊鼓組
擊鼓組
擊鼓組
擊鼓組
擊鼓組
擊鼓組
234
235
236
237
238
239
240
241
242
243
244
245
246
247
248
249
250
251
252
253
254
255
256
257
258
259
260
261
262
263
A
A
A
A
A
A
A
A
A
D
D
D
D
D
A
A
D
D
D
D
D
D
D
D
D
D
D
D
D
D
32
32
32
16
32
32
32
32
16
32
32
32
32
32
32
32
16
16
32
32
16
32
32
32
32
32
32
32
32
32
106
107
108
109
110
111
112
113
114
115
116
117
118
119
120
121
122
123
124
125
126
127
0
8
16
24
25
32
40
48
0
0
0
0
0
0
0
0
0
0
0
0
0
0
0
0
0
0
0
0
0
0
120
120
120
120
120
120
120
120
644B-CK-067A
附件
GM日本三弦
GM日本琴
GM卡林巴
GM風笛(英國民間樂器)
GM提琴
GM薩納伊哨吶(印度)
GM碰鈴
GM阿果果
GM鋼鼓
GM立式梆盒
GM日本大鼓
GM旋律鼓
GM合成鼓
GM翻轉吊鈸
GM吉他擦弦聲
GM氣息聲
GM波浪聲
GM鳥鳴聲
GM電話
GM直升飛機聲
GM掌聲
GM槍聲
標準鼓組
室內鼓組
強烈鼓組
電子鼓組
合成鼓組
爵士鼓組
刷音鼓組
交響鼓組
庫選擇
Msb
組名 音色名稱 音程類型 最大多重音號碼 程序改變
*LK78CD_Ck_A1-11P 04.3.29, 3:44 PMPage 5 Adobe PageMaker 6.5C/PPC

A-6
附件
644B-CK-068A
電子琴音程(音程轉換(SOUND RANGE SHIFT)接通)
A
(標准型)
D
(音效) 無音色等級
音域類型
注意
每一种音程類型的含義描述如下。
注意
五線譜譜號的顯示,表示內置樂曲中、鍵盤上、或者來自儲存器、和弦与MIDI接收數据正在播放的音符。*1 音程F
6至C7中的音符
在五線譜譜號顯示屏上顯示低八度,并附加一個往上八度的標記( )。*2
如果您正在使用一個踏板,那么,一旦您按下踏板,則踏板標記( )會在此出現。
*1 接收到的C2至C7音程之外的音符不會出現在顯示屏上。
*2 當往上八度標記( )出現在顯示屏上時,不會顯示C2至B2音程內的音符。
此區域也會顯示動態標記。
B
(''020 GLOCKEN-
SPIEL (鋁板琴)''/''095
PICCOLO (短笛)'')
C
(低音高樂器)
這些音程中的音,作為移調与MIDI數据接收操作的結果,通過
彈奏在最近八度中音程內的音符而產生。
電子琴音程(音程轉換(SOUND RANGE SHIFT)斷開)
可提供音程(使用移調或者MIDI接收)
*LK78CD_Ck_A1-11P 04.3.31, 8:39 PMPage 6 Adobe PageMaker 6.5C/PPC

A-7
拉丁樂組Ⅱ/各國風格組Ⅰ
080 瑞格
081 碰達
082 肯比亞
083 帕索道布萊
084 斯卡
085 蘭草音樂
086 新奧林滋爵士
087 得克斯 - 麥克斯
088 鄉村音樂1
089 鄉村音樂2
各國風格組Ⅱ
090 南美的節奏
091 捷舞
092 快黑人靈歌 1
093 慢黑人靈歌 2
094 西爾塔克
095 夏威夷民謠
096 阿拉伯阿達尼
097 阿拉伯巴拉迪
098 日本演歌
099 弦樂四重奏
鋼琴節奏Ⅰ
100 鋼琴敘事民謠1
101 鋼琴敘事民謠2
102 鋼琴敘事民謠3
103 電鋼琴敘事民謠1
104 電鋼琴敘事民謠2
105 布魯斯敘事民謠
106 柔和爵士
107 爵士小樂隊2
108 拉格泰姆
109 布吉 - 烏吉
鋼琴節奏Ⅱ
110 琶音1
111 琶音2
112 琶音3
113 鋼琴敘事民謠4
114 6/8進行曲
115 進行曲3
116 2拍
117 華爾茲2
118 華爾茲3
119 華爾茲4
搖滾組Ⅱ
040 60年代靈歌
041 60年代搖滾
042 慢搖滾
043 滑步搖滾
044 50年代搖滾
045 布魯斯
046 新奧林滋搖滾
047 扭腰舞
048 搖滾步
049 搖滾華爾茲
爵士組
050 爵士大樂隊1
051 爵士大樂隊2
052 爵士大樂隊3
053 搖擺樂
054 慢搖擺樂
055 狐步舞
056 爵士小樂隊1
057 爵士聲
058 亞西多爵士
059 爵士華爾茲
歐洲風格組
060 波爾卡
061 流行波爾卡
062 進行曲1
063 進行曲2
064 華爾茲1
065 慢華爾茲
066 維也納華爾茲
067 法國華爾茲
068 小夜曲
069 探戈
拉丁樂組Ⅰ
070 波薩諾瓦1
071 波薩諾瓦2
072 桑巴1
073 桑巴2
074 曼波
075 倫巴
076 恰恰恰
077 美人國
078 波萊羅
079 薩爾薩
節奏列表
流行樂組Ⅰ
000 流行樂1
001 大眾流行樂
002 8拍流行樂
003 靈歌敘事民謠1
004 流行滑步舞1
005 8拍舞曲
006 流行敘事民謠1
007 流行敘事民謠2
008 敘事民謠
009 芙坤滑步舞
流行樂組Ⅱ
010 靈歌敘事民謠2
011 16拍1
012 16拍2
013 8拍1
014 8拍2
015 8拍3
016 舞曲流行樂1
017 流行芙坤舞
018 流行樂2
019 流行華爾茲
舞曲/早期爵士組
020 舞曲
021 迪斯科1
022 迪斯科2
023 歐洲節拍
024 舞曲流行樂2
025 流暢節奏靈歌
026 泰克諾
027 特朗斯
028 熱舞
029 早期爵士
搖滾組Ⅰ
030 流行搖滾1
031 流行搖滾2
032 流行搖滾3
033 早期流行樂
034 流行滑步舞2
035 搖滾敘事民謠
036 柔和搖滾
037 搖滾1
038 搖滾2
039 重金屬
附件
644B-CK-069A
*LK78CD_Ck_A1-11P 04.3.29, 3:44 PMPage 7 Adobe PageMaker 6.5C/PPC

A-8
樂曲列表
20樂曲庫∕卡拉O
附件
00 聖誕快樂
01 平安夜
02 普天同慶
03 聖者進行曲
04 綠袖子
05 蕩鞦韆
06 艷驚四座
07 鬆餅師傅
08 小星星
09 輕擺舞曲
10 栗子樹下
11 很久以前
12 可愛的奧古斯汀
13 甜蜜感覺
14 待到彼岸麥克
15 甜蜜老家
16 溫柔的愛
17 堪普鎮竟賽
18 揚基杜德爾
19 稻草中的火雞
20~29 樂曲下載
644B-CK-070A
20樂曲庫∕卡拉OK列表
*LK78CD_Ck_A1-11P 04.3.29, 3:44 PMPage 8 Adobe PageMaker 6.5C/PPC

A-9
附件
40鋼琴曲庫列表
鋼琴名曲集
20 獻給愛麗絲
21 土耳其進行曲(莫扎特)
22 娛樂家
23 吉姆娜皮帶
24 鋼琴練習曲 - 告別
25 [月光] 奏鳴曲 第一樂章
26 匈牙利舞曲 第5號
27 圖畫展覽會
28 天鵝
29 鬥牛士進行曲 選自《卡門》
30 抒情曲(亨德爾)
31 婚禮進行曲 選自《仲夏夜之夢》
32 美國巡邏隊
33 郵政馬車
34 騎士
35 C大調鋼琴奏鳴曲(莫扎特)
36 少女的祈禱
37 E大調夜曲(肖邦)
38 花之歌
39 輝煌圓舞曲
644B-CK-071A
鋼琴練習曲集
00 小步舞曲(巴赫)
01 加伏特舞曲
02 阿拉貝斯克
03 筷子舞曲
04 快樂的農夫
05 創意曲 第1號
06 聖母頌
07 聖歌(德國)
08 卡農
09 小奏鳴曲 - 作品36之1第一樂章
10 [悲愴] 奏鳴曲 第二樂章
11 前奏曲 - 作品28之7(肖邦)
12 我愛你(法國)
13 夢
14 歡樂頌
15 弦樂小夜曲(莫扎特)
16 進行曲 選自《胡桃夾子》
17 思故鄉 選自《自新大陸》
18 美麗的夢神
19 倫敦德里小調
*LK78CD_Ck_A1-11P 04.3.29, 3:44 PMPage 9 Adobe PageMaker 6.5C/PPC

A-10
附件
鼓分配表
644B-CK-072A
*LK78CD_Ck_A1-11P 04.3.29, 3:44 PMPage 10 Adobe PageMaker 6.5C/PPC

A-11
附件
644B-CK-073A
注意
• “←” 指示与標准套件(STANDARD SET)相同的音。
*LK78CD_Ck_A1-11P 04.3.29, 3:44 PMPage 11 Adobe PageMaker 6.5C/PPC

A-12
多指和弦圖
附件
644B-CK-074A
注意
•在本電子琴上不能以多指和弦模式播放標記號碼(*)的和弦。
•有關播放包括標記星號的某個和弦的樂段的信息,請參閱頁面Ck-38上的“全鍵盤和弦 (FULL RANGE CHORD)”。
和弦
根
和弦
根
*LK78CD_Ck_A1-11P 04.3.29, 3:44 PMPage 12 Adobe PageMaker 6.5C/PPC

644B-CK-075A
*LK78CD_Ck_72-79P 04.3.29, 3:43 PMPage 73 Adobe PageMaker 6.5C/PPC

644B-CK-076A
*LK78CD_Ck_72-79P 04.3.29, 3:43 PMPage 74 Adobe PageMaker 6.5C/PPC

644B-CK-077A
*LK78CD_Ck_72-79P 04.3.29, 3:43 PMPage 75 Adobe PageMaker 6.5C/PPC

Basic Default
Channel Changed
Default
Mode Messages
Altered
Note
Number: True voice
Velocity Note ON
Note OFF
After Key's
Touch Ch's
Pitch Bender
0,32
1
6,38
7
10
Control 11
Change 64
66
67
100, 101
120
Function ... Transmitted Recognized Remarks
1
1-16
Mode 3
X
❊❊❊❊❊❊❊❊❊❊❊❊❊❊
36 - 96
❊❊❊❊❊❊❊❊❊❊❊❊❊❊
O
9nH v = 1-127
X
8nH v = 0
X
X
X
O
X
O
*
3
X
X
X
O
*
4
O
*
4
O
*
4
O
*
3
X
Model
LK-78CD MIDI Implementation Chart
XX
= no relation
Bank select
Modulation
Data entry
Volume
Pan
Expression
Hold1
Sostenuto
Soft pedal
RPN LSB, MSB
All sound off
*
1
Hold in memory as long as
the power is supplied
*1
由於音色。
1-16
1-16
Mode 3
X
❊❊❊❊❊❊❊❊❊❊❊❊❊❊
0-127
12 - 108*
1
O
9nH
v = 1-127
X
9nH
v = 0, 8nH
v =
XX
X
O
*
2
O
O
O
*
2
O
*
3
O
O
O
O
O
O
O
*
3
O
Version: 1.0
644B-CK-078A
*LK78CD_Ck_72-79P 04.3.29, 3:43 PMPage 76 Adobe PageMaker 6.5C/PPC