Casio LK90tv NL
User Manual: Casio LK90tv LK-90TV | Elektronische muziekinstrumenten | Handleidingen | CASIO
Open the PDF directly: View PDF
.
Page Count: 81

GEBRUIKSAANWIJZING
GUIDA DELL’UTILIZZATORE
LK90TV-DI-1
DI
LK90TV_di_Cover.p65 04.8.18, 4:52 PM1

649A-D-002A
Belangrijk!
Merk a.u.b. de volgende belangrijke informatie op alvorens dit product te gebruiken.
• Voordat u de los verkrijgbare AD-5 netadapter in gebruik neemt dient u eerst te controleren
dat hij niet beschadigd is. Check het netsnoer zorgvuldig op breuken, barsten, ontblootte
bedrading en andere ernstige beschadigingen. Laat kinderen nooit een netadapter gebruiken
die ernstig beschadigd is.
• Probeer nooit de batterijen op te laden.
• Gebruik geen oplaadbare batterijen.
• Gebruik nooit oude en nieuw batterijen door elkaar.
• Gebruik altijd de aanbevolen batterijen of een gelijkwaardig type.
• Zorg ervoor dat de positieve (+) en negatieve (–) kant van de batterijen in de juiste richting
wijzen zoals aangegeven bij het batterijvak.
• Vervang batterijen zo snel mogelijk als ze tekenen geven dat ze uitgeput zijn.
• Laat de batterij-aansluitingen nooit kortsluiting maken.
• Dit product is niet bedoeld voor kinderen onder drie jaar.
• Gebruik enkel de CASIO AD-5 netadapter.
• De netadapter is geen stuk speelgoed.
• Haal de netadapter altijd uit het stopcontact voordat u dit product schoon maakt.
CASIO Europe GmbH
Bornbarch 10, 22848 Norderstedt, Germany
LK90TV_d_00.p65 04.8.18, 4:52 PM2

D-1
Voorzorgsmaatregelen ten behoeve van
de veiligheid
Gefeliciteerd met uw selectie van dit CASIO
elektronische muziekinstrument.
•Lees de aanwijzingen in deze gebruiksaanwijzing
aandachtig door voordat u dit instrument gebruikt.
•Bewaar a.u.b. alle informatie voor eventueel latere
naslag.
Symbolen
Er zijn verschillende symbolen gebruikt in deze
gebruiksaanwijzing en op het product zelf om er zeker
van te zijn dat het product veilig en op de juiste wijze
gebruikt wordt en om zowel letsel bij de gebruiker en
andere personen alswel schade aan eigendommen te
voorkomen. Deze symbolen met hun betekenis
worden hieronder getoond.
GEVAAR
Dit symbool duidt informatie aan die indien zij
genegeerd of onjuist toegepast wordt, het gevaar
op ernstig letsel of zelfs de dood met zich mee
brengen.
WAARSCHUWING
Deze aanduiding laat zaken zien die het risico op
ernstig letsel of zelfs de dood met zich mee brengen
als het toestel onjuist bediend wordt en deze
aanduiding genegeerd.
VOORZICHTIG
Deze aanduiding laat zaken zien die het risico op
letsel of de kans op schade met zich mee brengen
als het toestel onjuist bediend wordt en deze
aanduiding genegeerd.
Voorbeelden van symbolen
Deze driehoek ( ) wijst erop dat de
gebruiker voorzichtigheid dient te
betrachten. (Het voorbeeld links duidt op
een waarschuwing t.a.v. elektrische
schokken.)
Deze cirkel met een lijn erdoor ( ) wijst
erop dat de aangegeven handeling niet
uitgevoerd dient te worden. Deze
handelingen zijn in het bijzonder
verboden binnen deze aanduiding of in
de buurt van het symbool. (Het voorbeeld
links geeft aan dat demonteren verboden
is.)
De zwarte stip ( ) geeft aan dat de
aangegeven handeling uitgevoerd dient
te worden. Aanduidingen binnen dit
symbool zijn handelingen die specifiek
uitgevoerd dienen te worden. (Het
voorbeeld links geeft aan dat de netstekker
uit het stopcontact getrokken dient te
worden.)
649A-D-003A
LK90TV_d_01-07.p65 04.8.18, 4:52 PM1

D-2
GEVAAR
Alkaline batterijen
Voer de volgende stappen onmiddellijk uit
als vloeistof uit de alkaline batterij ooit in
uw ogen mocht komen.
1. WRIJF NIET IN UW OGEN ! Spoel ze
met water.
2. Neem onmiddellijk contact op met een
arts.
U kunt uw gezichtsvermogen verliezen
mocht de vloeistof van de alkaline batterij
in uw ogen blijven zitten.
WAARSCHUWING
Rook, vreemde geur, oververhitting
Als u het product blijft gebruiken terwijl
het rook, een vreemde geur of hitte afgeeft,
kan dit het risico op brand en elektrische
schok met zich meebrengen. Volg
onmiddellijk de volgende stappen.
1. Schakel de spanning uit.
2. Haal deze uit het stopcontact als u de
netadapter gebruikt voor
stroomvoorziening.
3. Neem contact op met het oorspronkelijke
verkooppunt of een erkende CASIO
onderhoudsleverancier.
Netadapter
●Onjuist gebruik van de netadapter kan
het risico op brand en elektrische schok
met zich meebrengen. Zorg ervoor dat u
altijd de volgende voorzorgsmaatregelen
in acht neemt.
•Let erop dat u alleen de netadapter
gebruikt die voor dit product
gespecificeerd is.
•Gebruik enkel een voedingsbron
waarvan de spanning (het voltage)
overeenkomt met de op de netadapter
aangegeven waarde.
•Belast stopcontacten en verlengsnoeren
niet te veel.
●Onjuist gebruik van het netsnoer van de
netadapter kan het beschadigen of breken
met het risico op brand en elektrische
schok. Zorg ervoor dat u altijd de
volgende voorzorgsmaatregelen in acht
neemt.
•Plaats nooit zware voorwerpen op het
snoer en stel het niet bloot aan hitte.
•Knutsel nooit aan het snoer en stel het
niet bloot aan overmatig buigen.
•Draai het snoer niet en trek er nooit
aan.
•Mocht het netsnoer of de netstekker
beschadigd raken, neem dan contact
op met het oorspronkelijke
verkooppunt of een erkende CASIO
onderhoudsleverancier.
●Raak de netadapter nooit aan terwijl uw
handen nat zijn.
Hierdoor kunt u een elektrische schok
oplopen.
●Gebruik de netadapter waar deze niet nat
kan worden. Water breng het risico op
brand en elektrische schok met zich mee.
●Plaats geen vaas of andere bak met
vloeistof bovenop de netadapter. Water
breng het risico op brand en elektrische
schok met zich mee.
Batterijen
Onjuist gebruik kan er toe leiden dat de
batterijen gaan lekken hetgeen schade kan
toebrengen aan voorwerpen in de buurt of
een explosie veroorzaken, hetgeen het risico
op brand en persoonlijk letsel met zich
meebrengt. Zorg ervoor dat u altijd de
volgende voorzorgsmaatregelen in acht
neemt.
•Probeer nooit batterijen uit elkaar te halen
en laat ze nooit kortsluiting maken.
•Stel batterijen nooit bloot aan hitte en
doe ze nooit van de hand door ze te
verbranden.
•Gebruik oude en nieuwe batterijen nooit
door elkaar.
•Gebruik verschillende types batterijen
nooit door elkaar.
•Laad de batterijen nooit op.
•Zorg ervoor dat de positieve (+) en
negatieve (–) kant van de batterijen in de
juiste richting wijzen.
Verbrand het product nooit.
Gooi het product nooit in vuur.
Hierdoor kunnen ze ontploffen, hetgeen het
risico op brand en persoonlijk letsel met
zich meebrengt.
Water en vreemde voorwerpen
Mocht water, andere vloeistoffen of
vreemde voorwerpen (zoals metalen
voorwerpen) het toestel binnendringen dan
brengt dat het risico op brand en elektrische
schok met zich mee. Volg onmiddellijk de
volgende stappen.
1. Schakel de spanning uit.
2. Haal deze uit het stopcontact als u de
netadapter gebruikt voor
stroomvoorziening.
3. Neem contact op met het oorspronkelijke
verkooppunt of een erkende CASIO
onderhoudsleverancier.
Voorzorgsmaatregelen ten behoeve van de veiligheid
649A-D-004A
LK90TV_d_01-07.p65 04.8.18, 4:52 PM2

D-3
Demonteren en knutselen
Haal dit product nooit uit elkaar en knutsel
er niet aan. Dit brengt het risico op
elektrische schok, brandwonden en ander
lichamelijk letsel met zich mee. Laat alle
interne controles, bijstellingen en
onderhoud over aan de oorspronkelijke
winkelier of aan een erkende CASIO
onderhoudsleverancier.
Laten vallen en stoten
Gebruikt u het product nadat het
beschadigd werd doordat u het heeft laten
vallen of doordat er tegen werd gestoten
dan brengt dat het risico op brand en
elektrische schok met zich mee. Volg
onmiddellijk de volgende stappen.
1. Schakel de spanning uit.
2. Haal deze uit het stopcontact als u de
netadapter gebruikt voor
stroomvoorziening.
3. Neem contact op met het oorspronkelijke
verkooppunt of een erkende CASIO
onderhoudsleverancier.
Plastic zakken
Plaats de plastic zak waarin het product
geleverd wordt nooit over uw hoofd of in
uw mond. Dit brengt het risico op
verstikking met zich mee.
Deze voorzorgsmaatregel verdient
natuurlijk speciale aandacht bij de
aanwezigheid van kinderen.
Klim niet bovenop het product zelf of op de
standaard.*
Door op het product of de standaard te
klimmen kan het omvallen of beschadigd
raken. Deze voorzorgsmaatregel verdient
natuurlijk speciale aandacht bij de
aanwezigheid van kinderen.
Plaatsing
Vermijd plaatsing van het product op een
instabiele standaard, op een oneffen
ondergrond of op een andere instabiele
plaats. Een instabiele plaats kan er toe leiden
dat het product omvalt, hetgeen het risico
op persoonlijk letsel met zich meebrengt.
VOORZICHTIG
Netadapter
●Onjuist gebruik van de netadapter kan
het risico op brand en elektrische schok
met zich meebrengen. Zorg ervoor dat u
altijd de volgende voorzorgsmaatregelen
in acht neemt.
•Leg het netsnoer nooit in de buurt van
een kachel of andere hittebron.
•Trek nooit aan het snoer om het
product los te koppelen van het
stopcontact. Pak altijd de netadapter
zelf beet om deze uit het stopcontact
te trekken.
●Onjuist gebruik van de netadapter kan
het risico op brand en elektrische schok
met zich meebrengen. Zorg ervoor dat u
altijd de volgende voorzorgsmaatregelen
in acht neemt.
•Steek de netadapter zover mogelijk in
het stopcontact.
•Trek de netadapter uit het stopcontact
tijdens onweersbuien of voordat u op
vakantie gaat of bij langdurige
afwezigheid.
•Trek de netadapter minstens eens per
jaar uit het stopcontact en veeg
eventueel stof weg dat zich rond de
stekers van het apparaat heeft
opgehoopt.
Verhuizen van het product
Voordat u het product verhuist of ergens
anders neerzet, dient u altijd eerst de
netadapter uit het stopcontact te halen en
alle andere kabels en aansluitsnoeren los te
maken. Als snoeren toch aangesloten
gehouden worden, dan brengt dit het risico
op schade aan de snoeren, brand en
elektrische schok met zich mee.
Reinigen
Voordat u het product reinigt, dient u altijd
eerst de netadapter uit het stopcontact te
halen. Als de netadapter aangesloten blijft,
dan brengt dit het risico op schade aan de
snoeren, brand en elektrische schok met
zich mee.
Batterijen
Onjuist gebruik kan er toe leiden dat de
batterijen gaan lekken hetgeen schade kan
toebrengen aan voorwerpen in de buurt of
een explosie veroorzaken, hetgeen het risico
op brand en persoonlijk letsel met zich
meebrengt. Zorg ervoor dat u altijd de
volgende voorzorgsmaatregelen in acht
neemt.
Voorzorgsmaatregelen ten behoeve van de veiligheid
649A-D-005A
LK90TV_d_01-07.p65 04.8.18, 4:52 PM3

D-4
•
Gebruik enkel batterijen die gespecificeerd
zijn voor gebruik met dit product.
•Verwijder de batterijen als u het product
voor langere tijd niet gaat gebruiken.
Aansluitingen
Sluit enkel de gespecificeerde toestellen en
apparatuur aan op de aansluitingen van
dit product. Het aansluiten van een niet-
gespecificeerd toestel brengt het risico op
brand en elektrische schok met zich mee.
Plaatsing
Vermijd de volgende plekken om dit product te
plaatsen. Dergelijke plaatsen brengen het risico
op brand en elektrische schok met zich mee.
•Plaatsen die blootstaan aan overmatige
vochtigheid en grote hoeveelheden stof
•Op plaatsen waar voedsel wordt bereid
of op andere plekken die blootstaan aan
vettige rook
•In de buurt van een airconditioner, op
een verwarmd tapijt, op plaatsen in het
directe zonlicht, in een voertuig dat in
de zon geparkeerd staat of op een andere
plaats die het product aan hoge
temperaturen blootstelt.
Displayscherm
•
Druk of stoot nooit sterk tegen het LCD
paneel van het scherm. Hierdoor kan het
glas van het LCD paneel breken, hetgeen de
kans op persoonlijk letsel met zich meebrengt
.
•Mocht het LCD paneel toch onverhoeds
breken of barsten, raak dan in geen geval
de vloeistof binnenin het paneel aan.
Deze LCD paneel vloeistof kan namelijk
huidirritatie veroorzaken.
•Mocht vloeistof van het LCD paneel
onverhoeds in uw mond komen, spoel
dan onmiddellijk met water en neem
contact op met een arts.
•Mocht vloeistof van het LCD paneel
onverhoeds in ogen of op uw huid
komen, spoel dan onmiddellijk voor
minstens 15 minuten met water af en
neem contact op met een arts.
Geluidsniveau
Luister niet voor langere tijd bij een hoog
volume. Deze voorzorgsmaatregel dient
bijzondere aandacht bij het gebruik van een
hoofdtelefoon. Een hoog geluidsniveau kan
uw gehoor beschadigen.
Voorzorgsmaatregelen voor de gezondheid
In bijzonder zeldzame gevallen kan het
blootstaan aan een plotseling sterke lichtflits
of een flitslicht een kortstondig onwillekeurig
samenspannen van de spieren, het verlies
van het bewustzijn of andere problemen
veroorzaken bij sommige personen.
Voorzorgsmaatregelen ten behoeve van de veiligheid
649A-D-006A
•Als u de verdenking koestert dan u wel
eens aan een dergelijke condities zou
kunnen lijden, raadpleeg dan een arts
alsvorens dit product in gebruik te nemen.
•Gebruik dit product op een goed
verlichte plaats.
•
Mocht u ooit last hebben van symptomen
zoals hierboven beschreven tijdens het
gebruik van dit product, stop het gebruik
ervan dan onmiddellijk en raadpleeg een arts
.
Zware voorwerpen
Plaats nooit zware voorwerpen bovenop
dit product.
Hierdoor kan het product topzwaar worden
waardoor het overhelt of omvalt, hetgeen het
risico op persoonlijk letsel met zich meebrengt
.
Juist monteren van de standaard*.
Als de standaard niet juist gemonteerd is, kan
hij overhellen en omvallen, hetgeen het risico
op persoonlijk letsel met zich meebrengt
.
Zorg ervoor dat u de standaard op de juiste wijze
monteert door de meegeleverde aanwijzingen
zorgvuldig op te volgen. Let er ook op dat het
product goed op de standaard gezet is.
*De standaard is los verkrijgbaar als optie.
BELANGRIJK!
Vervang de batterijen of gebruik de netadapter wanneer
de volgende symptomen optreden.
• Zwak brandende stroomindicator
• Het instrument kan niet ingeschakeld worden.
• Donkere, moeilijk afleesbare display
• Abnormaal laag luidspreker-/hoofdtelefoonvolume
• Vervorming van het geluid
• Af en toe onderbreken van geluid tijdens weergave bij
een hoog volume
• Plotseling uitvallen van de stroom tijdens weergave bij
een hoog volume
• Donker worden van de display bij weergave met een
hoog volume
• Geluid blijft klinken zelfs na loslaten van de toetsen
• De klank is totaal verschillend
• Abnormale weergave van ritmepatronen en
demonstratiemelodieën
• Abnormaal laag microfoonvolume
• Vervorming van microfooningangssignaal
• Donkere stroomvoorzieningsindicator bij gebruik van de
microfoon
• Plotseling uitvallen van de stroom bij gebruik van de
microfoon
• Het dimmen van de toetsenbordverlichting wanneer het
geluid klinkt
• Uitvallen van stroom, geluidsvervorming of laag volume
bij spelen via een aangesloten computer
LK90TV_d_01-07.p65 04.8.18, 4:52 PM4

D-5
❐264 tonen
Een grote selectie van tonen omvat stereo piano, synthetische klanken. Drumsets en nog veel meer.
❐PIANO BANK toets
Door aanraking van een toets gaat u direct naar pianotonen en pianolessen.
❐Geavanceerd 3-stappen lessysteem
Het 3-stappen lessysteem laat u oefenen in uw eigen tempo. Het keyboard evalueert uw spel zodat u uw vooruitgang kunt
bijhouden terwijl u beter wordt.
•3-stappen lessysteem: Gebruik één van de ingebouwde melodieën en SMF data van een SmartMediaTM kaart om te leren spelen
terwijl de klaviertoetsen oplichten om u de juiste noten te leren. Oefen eerst de timing van de noten. Speel vervolgens mee in
uw eigen tempo. U zult snel voor stap 3 klaar zijn waarin u op normale snelheid meespeelt.
*Merk op dat de verlichting van de klaviertoetsen moeilijk te zien kunnen zijn in het directe zonlicht of bij andere felle verlichting.
•Evaluatiesysteem: Het keyboard kan geconfigureerd worden om uw spel te beoordelen door cijfers toe te kennen tijdens Stap 1,
Stap 2 en Stap 3 lessen. U kunt het keyboard zelfs deze cijfers laten spreken, zowel halverwege als aan het einde van de les.
❐Meezingen
Sluit eenvoudigweg een in de vakhandel verkrijgbare microfoon aan op de microfoonaansluiting* en u kunt meezingen met de
ingebouwde melodieën van het keyboard en SMF data van een SmartMediaTM kaart.
*Als een microfoon meegeleverd was met uw keyboard, gebruik dan die microfoon.
❐100 ingebouwde melodieën, inclusief pianostukken
Ingebouwde melodieën zijn verdeeld in twee groepen: een melodiebank van 65 melodieën met automatische begeleiding en een
pianobank met 35 pianomelodieën. U kunt gewoon naar de ingebouwde melodieën luisteren of het melodiegedeelte van een
melodiebankmelodie elimineren of het linker- of rechterhand gedeelte van een pianobankmelodie om zo mee te spelen met het
keyboard.
❐120 ritmes
Een keuze van ritmes inclusief rock, pops, jazz en zo’n beetje elke andere denkbare muziekstijl.
❐Automatische begeleiding
Speel gewoonweg een akkoord en en de corresponderende ritme-, bas- en akkoordonderdelen spelen automatisch mee.
❐Muziek informatiesysteem
Een groot LCD scherm toont u op grafische wijze de vingerzettingen en klaviertoetsen die moeten worden aangeslagen en noten
waardoor spelen op een keyboard nog informatiever en leuker wordt dan ooit te voren.
❐Melodiegeheugenfunctie
Bij lesopname kunt u opnemen terwijl u meespeelt met de ingebouwde melodieën voor weergave op een later tijdstip.
Met spelopname kunt u uw spel opnemen, inclusief de automatische begeleiding, in real-time. Bij het weergeven van opgenomen
data gaan de klaviertoetsen op de maat van de melodie branden.
❐Opslaan en weergeven van melodiedata die u overstuurde vanaf uw computer
U kunt het keyboard aansluiten op een computer, speciaal CASIO conversie-software gebruiken om SMF data die u in de winkel
aanschafte of die u creëerde om te zetten naar het CASIO formaat, om de nieuwe data vervolgens naar het keyboard door te sturen.
❐SmartMediaTM kaartgleuf
U kunt ook een kaart laden met een standaard MIDI bestand (SMF) en deze via het keyboard weergeven.
❐VIDEO OUT uitgangsaansluiting
Sluit het keyboard aan op een televisietoestel dat uitgevoerd is met een video ingangsaansluiting zodat u dan de lesinformatie op
het beeldscherm van uw televisie kunt zien. U kunt ook de data van de songteksten zien zodat deze bij het meezingen gemakkelijker
te lezen is.
Voornaamste kenmerken
649A-D-007A
LK90TV_d_01-07.p65 04.8.18, 4:52 PM5

D-6
649A-D-008A
Inhoudsopgave
Voorzorgsmaatregelen ten
behoeve van de veiligheid........ D-1
Voornaamste kenmerken.......... D-5
Inhoudsopgave.......................... D-6
Algemene gids........................... D-8
Monteren van de
bladmuziekstandaard ............................. D-10
Snelle naslag ........................... D-11
Spelen op het toetsenbord ..................... D-11
Stroomvoorziening ................. D-13
Werking op batterijen ............................. D-13
Gebruik van de netadapter .................... D-14
Automatische stroomonderbreking ........ D-14
Spanning-aan waarschuwing ................. D-15
Geheugeninhoud ................................... D-15
Aansluitingen .......................... D-16
Hoofdtelefoon/uitgangsaansluiting
(PHONES/OUTPUT) .............................. D-16
USB poort .............................................. D-16
Aanhoud/toewijsbare aansluiting
(SUSTAIN/ASSIGNABLE JACK) ........... D-16
Microfoonaansluiting .............................. D-17
Video uitgangsaansluiting
(VIDEO OUT) ......................................... D-17
Accessoires en opties ............................ D-17
Basisbediening........................ D-18
Spelen op het keyboard ......................... D-18
Instellen van een toon ............................ D-18
In- en uitschakelen van het
toetsindicatorsysteem ............................ D-19
Oefenen op de piano............... D-20
Het gebruiken van de
PIANO BANK toets ................................ D-20
Weergeven van een
ingebouwde melodie............... D-21
Weergeven van een melodie uit de
melodiebank ........................................... D-21
Spelen van melodie van de
pianobank .............................................. D-22
Muziekinformatiesysteem ...................... D-22
Instellen van het tempo .......................... D-22
Pauzeren van de weergave ................... D-23
Achteruitspoelen .................................... D-23
Vooruitspoelen ....................................... D-23
Eindeloze weergave van een
muziekfrase ............................................ D-23
Veranderen van melodietoon ................. D-24
Om alle melodieën achter elkaar
weer te geven ........................................ D-24
Geavanceerde 3-stappen
les ............................................. D-25
Evaluatiefunctie ...................................... D-26
Het gebruiken van de lesfunctie en de
evaluatiefunctie ...................................... D-27
Stap 1 - De timing machtig worden. ....... D-27
Stap 2 - De noten machtig worden. ....... D-28
Stap 3 - Spelen bij normale snelheid. .... D-29
Het gebruik van de frase oefenfunctie ... D-29
Stemvingerzettinggids ............................ D-30
Gebruik van de metronoom ................... D-30
Het gebruik van een microfoon
om mee te zingen .................... D-31
LK90TV_d_01-07.p65 04.8.18, 4:52 PM6

D-7
Inhoudsopgave
649A-D-009A
Gebruik van automatisch
begeleiding .............................. D-33
Instellen van een ritme ........................... D-33
Spelen van een ritme ............................. D-34
Automatische begeleiding gebruiken ..... D-34
Gebruik van een intro patroon ............... D-37
Gebruik van een fill-in patroon ............... D-37
Gebruik van een ritmevariatie ................ D-37
Gebruik van een fill-in patroon met
een variatieritme .................................... D-38
Begeleiding en ritmespel tegelijk
starten .................................................... D-38
Afsluiten met een eindpatroon ............... D-38
Melodiegeheugenfunctie ........ D-39
Onderdelen en sporen ........................... D-39
Opnemen terwijl u meespeelt met een
ingebouwde melodie .............................. D-40
Weergeven van een lesopname ............ D-41
Opnemen van uw spel ........................... D-41
Weergeven van een spelopname .......... D-43
Kopiëren van spelopname ..................... D-44
Wissen van een specifiek deel/spoor ..... D-44
Instellingen van het keyboard...
D-45
Gebruik van lagen .................................. D-45
Gebruik van splitsen .............................. D-46
Gebruik van lagen en splitsen
tegelijkertijd ............................................ D-47
Transpositie van het toetsenbord ........... D-47
Gebruik van toetsrespons ...................... D-48
Instellen van het begeleidings- en
melodiebankvolume ............................... D-49
Stemmen van het keyboard ................... D-49
Aansluiting op een computer ..
D-50
Aansluiting op een computer ................. D-50
Uitbreiden van de selecties in de
ingebouwde melodieën .......................... D-51
Algemene MIDI toon .............................. D-51
Veranderen van instellingen ................... D-51
Boodschappen ....................................... D-53
Gebruik van de
SmartMedia kaart .................... D-56
Voorbereidingen ..................................... D-58
Lezen van een SmartMedia kaart .......... D-58
Foutlezingen bij SmartMedia kaarten .... D-60
Oplossen van
moeilijkheden .......................... D-62
Technische gegevens ............. D-64
Onderhoud van het toestel..... D-65
Appendix .................................... A-1
Toonlijst / Notentabel ................................ A-1
Drumklankenlijst ....................................... A-6
Vingerzetting akkoordkaarten .................. A-7
Ritmelijst .................................................. A-8
Melodielijst ............................................... A-9
MIDI boodschappen die verzonden
en ontvangen worden via de USB
poort.
Merk- en productnamen die in deze
gebruiksaanwijzing worden gebruikt
kunnen geregistreerde handelsmerken van
anderen zijn.
LK90TV_d_01-07.p65 04.8.18, 4:52 PM7

D-8
649A-D-010A
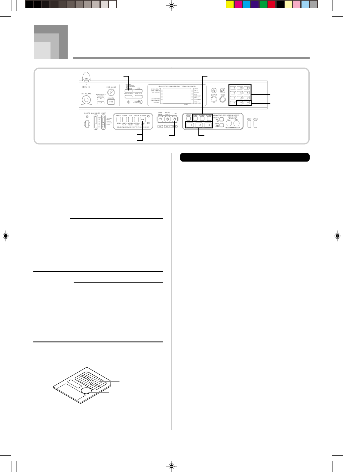
I IJ K L M ON
TR SQP
*
1
*
2
*
3
1 2 4 9
3 6 75 0 A8
D E F G H
B C
U V W X Y Z [ \ ] _ b c d
ea
Algemene gids
LK90TV_d_08-20.p65 04.8.18, 4:52 PM8

D-9
Algemene gids
1Microfoonvolumeregelaar (MIC VOLUME)
2Toetsbediening/Transponeer toetsen
(KEY CONTROL/TRANSPOSE)
3Meezingtoets (SING ALONG)
4Weergave/stop toets (<PLAY/STOP>)
5Melodiegeheugentoets (SONG MEMORY)
6Functietoets (FUNCTION)
7Demonstratietoets (DEMO)
8Klaviertoetsverlichtingstoets (KEY LIGHT)
9Data-toegangsindicator (DATA ACCESS)
0Ritmetoets (RHYTHM)
AToontoets (TONE)
●Geavanceerd 3-stappen lessysteem
(ADVANCED 3-STEP LESSON SYSTEM)
BFrase oefentoets (PRACTICE PHRASE)
CScore 1 – 3 toets (SCORING 1 – 3)
DStap 1 – 3 toets (STEP 1 – 3)
ESpraaktoets (SPEAK)
FMetronoomtoets (METRONOME)
GLinker toets (LEFT), spoor 1 toets (TRACK 1)
HRechter toets (RIGHT), spoor 2 toets (TRACK 2)
ILuidspreker
JMicrofooningangsaansluiting (MIC IN)
KRitmelijst (RHYTHM)
LToonlijst (TONE)
MMelodiebank/meezinglijst (SONG BANK/SING ALONG)
NDisplay
OPianobanklijst (PIANO BANK)
PNamen van grondakkoorden (CHORD root names)
QPercussie instrumentlijst
RSplitstoets (SPLIT)
SLaag-toets (LAYER)
TStem 1 – 5 lijst
USpanningstoets (POWER)
VSpanningsindicator
WHoofdvolumeschuifregelaar (MAIN VOLUME)
XFunctieschakelaar (MODE)
●Melodie/pianobank/ritmebediening
(SONG/PIANO BANK/RHYTHM CONTROLLER)
YHerhalingstoets (REPEAT), introtoets (INTRO)
ZTerugspoeltoets (REW),
normaal/fill-in toets (NORMAL/FILL-IN)
[Vooruitspoeltoets (FF),
variatie/fill-in toets (VARIATION/FILL-IN)
\Pauzetoets (PAUSE),
synchrone/eindtoets (SYNCHRO/ENDING)
]Weergave/stoptoets (PLAY/STOP),
start/stoptoets (START/STOP)
_Melodie/pianobank controle-indicator
aRitme controle-indicator
bMelodiebanktoets (SONG BANK)
cPianobanktoets (PIANO BANK)
dKaarttoets (CARD)
eTempotoetsen (TEMPO)
OPMERKING
•Dit keyboard heeft twee PLAY/STOP toetsen. In deze gebruiksaanwijzing wordt de PLAY/STOP toets die zich onder de
SING ALONG toets bevindt aangeduid als <PLAY/STOP>.
649A-D-011A
Controle-indicators
Melodie/pianobank controle-indicator
Als de SONG BANK, PIANO BANK of SING ALONG toets ingedrukt wordt of als de DEMO toets ingedrukt worden om de
weergave van de demonstratiemelodie te starten, gaat de melodie/pianobank controle-indicator branden. Dit geeft aan dat de
toetsen Y – ] op het moment fungeren als weergave controletoetsen.
Ritme controle-indicator
Als de RHYTHM toets ingedrukt wordt om de ritmefunctie in te schakelen of als de RHYTHM en daarna de SONG MEMORY
toets ingedrukt wordt om de melodiegeheugenfunctie in te schakelen, gaat de melodiebank/pianobank indicator branden. Dit
geeft aan dat de toetsen Y – ] op het moment fungeren als ritme controletoetsen.
OPMERKING
•Displayvoorbeelden aangegeven in deze gebruiksaanwijzing dienen enkel ter illustratie. De werkelijke tekst en waarden die
in de display verschijnen kunnen verschillen van de voorbeelden die hier in de gebruiksaanwijzing worden gegeven.
•Als een LCD scherm van uit een hoek bekeken wordt, kan het contrast van de display er anders uitzien. Het displaycontrast
van dit keyboard is ingesteld voor goed aflezen voor een persoon die op een stoel achter het keyboard zit. Merk op dat het
contrast van de display vast ingesteld is en niet kan worden veranderd.
LK90TV_d_08-20.p65 04.8.18, 4:52 PM9

D-10
Algemene gids
649A-D-012A
*1 Monteren van de bladmuziekstandaard
Steek beide uiteinden van de met het keyboard
meegeleverde muziekstandaard in de twee gaten
in het bovenoppervlak.
*2
fCijfertoetsen
g[+]/[–] toetsen
•Voor het invoeren van cijfers om een
aangegeven nummer of instelling te
veranderen.
•Negatieve waarden kunnen niet
worden ingevoerd met de
cijfertoetsen. Gebruik in plaats
daarvan de [+] (verhogen) en [–]
(verlagen) toets.
hKaartgleuf
h
*3
Achterpaneel
i j k
iAanhoud/toewijsbare aansluiting
(SUSTAIN/ASSIGNABLE JACK)
j9V gelijkstroomaansluiting (DC 9V)
kHoofdtelefoon/uitgangsaansluiting
(PHONES/OUTPUT)
lUSB poort
mVideo uitgangsaansluiting
(VIDEO OUT)
l m
LK90TV_d_08-20.p65 04.8.18, 4:52 PM10

D-11
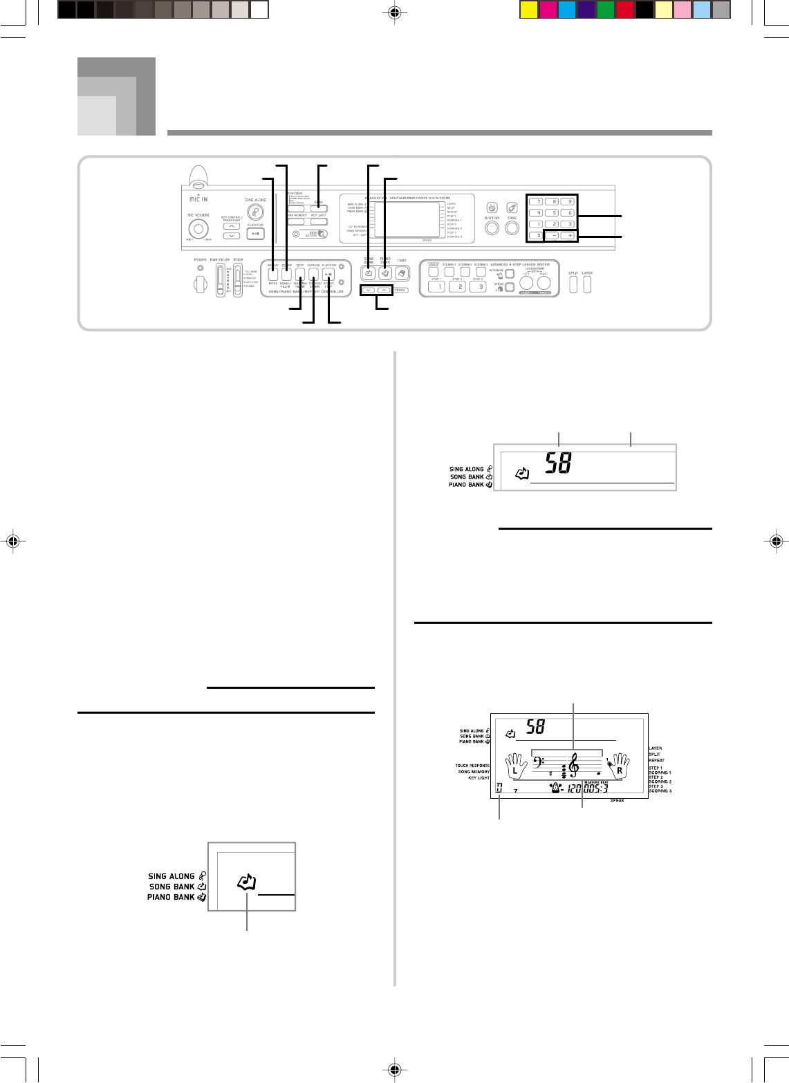
Snelle naslag
Dit hoofdstuk geeft een snel overzicht van de bediening van
het keyboard met stappen één en twee van de 3-stappen
lesfunctie.
Spelen op het toetsenbord
1
Druk op de POWER toets om de spanning in te
schakelen.
•Hierdoor gaat de spanningsindicator branden.
2
Zet de MODE schakelaar in de NORMAL stand.
3
Druk op de SONG BANK toets.
4
Vind de melodie die u wilt spelen van de SONG
BANK/SING ALONG lijst en voer dan het 2-cijferige
nummer in m.b.v. de cijfertoetsen.
•Zie pagina A-9 voor de melodiebank/meezinglijst.
Voorbeeld: Voor keuze van “58 ALOHA OE” , voert u
eerst 5 en daarna 8 in.
5
Druk op de STEP 1 toets of op de STEP 2 toets.
•Het keyboard geeft een aftelmaat weer en wacht tot
u iets op het toetsenbord speelt. De toetsen die u eerst
moet aanslaan gaan knipperen.
6
Speel de melodie mee met de begeleiding van de
ingestelde melodie.
•Speel in overeenstemming met de vingerzettingen,
noten en dynamische symbolen die aangegeven
worden in de display.
Aloha
O
e
649A-D-013A
PIANO BANK
SONG BANK
Number buttons
MODE PLAY/STOP STEP1
STEP2
POWER
POWER indicator
Brandt
Cijfertoetsen
Indicator verschijnt
Aloha
O
e
VingerzettingNoot toonhoogte
Spanningsindicator
LK90TV_d_08-20.p65 04.8.18, 4:52 PM11

D-12
Als u stap 1 van de les selecteerde
•Speel de noten op het toetsenbord.
•De begeleiding (het linkerhand gedeelte) speelt is
hetzelfde tijdschema mee als de noten.
•Bij Stap 1 wordt de correcte melodienoot gespeeld
ongeacht welke klaviertoets ingedrukt wordt.
Als u stap 2 van de les selecteerde
•Speel de juiste noten op het toetsenbord.
•
Druk op de klaviertoets die gaat branden. Merk op dat bij
een melodie van de pianobank de klaviertoetsverlichting
uitgaat zodra u de toets ingedrukt heeft
.
•De klaviertoets voor de volgende te spelen noot gaat
knipperen.
•De begeleiding (het linkerhand gedeelte) speelt is
hetzelfde tijdschema mee als de noten zolang als u
de juiste klaviertoetsen indrukt.
7
Druk op de PLAY/STOP toets om weergave op elk
gewenst moment te stoppen.
Spelen van een Etude of Concert
Piece melodie
1
Wanneer u bij stap 3 van de bovenstaande
procedure komt, druk dan op de PIANO BANK toets
in plaats van de SONG BANK toets.
2
Zoek de voor weergave gewenste melodie op in
de PIANO BANK lijst en voer dan het betreffende
twee-cijferige nummer in m.b.v. de cijfertoetsen.
•Zie pagina A-9 voor de pianobanklijst.
3
Ga daarna verder met stap 5 van de bovenstaande
procedure.
Snelle naslag
649A-D-014A
Indicator verschijnt
LK90TV_d_08-20.p65 04.8.18, 4:52 PM12

D-13
Stroomvoorziening
Dit keyboard kan werken op het standaard lichtnet (m.b.v.
de voorgeschreven netadapter) of op batterijen. Let er altijd
op het keyboard uit te schakelen wanneer u hem niet gebruikt.
Werking op batterijen
Let er altijd op het keyboard uit te schakelen voordat u
batterijen inlegt of ze vervangt.
Inleggen van de batterijen
1
Verwijder het deksel van het batterijvak.
2
Leg 6 batterijen maat AA in het batterijvak.
•Zorg ervoor dat de positieve (+) en negatieve (–) polen
in de juiste richting wijzen.
3
Steek de nokjes aan het deksel van het batterijvak
in de daarvoor bedoelde gaatjes en sluit het deksel.
OPMERKING
•Dit keyboard kan mogelijk niet goed functioneren als u
batterijen inlegt of vervangt met de spanning
ingeschakeld. Mocht dit gebeuren dan zal het toestel
weer normaal functioneren door de spanning uit en
daarna weer in te schakelen.
Belangrijke informatie aangaande de
batterijen
■
Hieronder wordt aangegeven wat de geschatte levensduur
van de batterijen is.
Alkaline batterijen .................................. 2,7 uur
De bovenstaande waarde is de standaard levensduur van
de batterijen bij een normale temperatuur met het volume
ingesteld op een middenstandje. Bij extreme temperaturen
of bij weergave bij een hard volume kan de levensduur
van de batterijen korter zijn.
■
Eén van de volgende symptomen kan op een lage
batterijspanning duiden. Vervang de batterijen zo spoedig
mogelijk wanneer één van deze symptomen optreedt.
•Zwak brandende stroomindicator
•Het instrument kan niet ingeschakeld worden.
•Donkere, moeilijk afleesbare display
•Abnormaal laag luidspreker-/hoofdtelefoonvolume
•Vervorming van het geluid
•Af en toe onderbreken van geluid tijdens weergave bij
een hoog volume
•Plotseling uitvallen van de stroom tijdens weergave bij
een hoog volume
•Donker worden van de display bij weergave met een
hoog volume
•Geluid blijft klinken zelfs na loslaten van de toetsen
•De klank is totaal verschillend
•Abnormale weergave van ritmepatronen en
demonstratiemelodieën
•Abnormaal laag microfoonvolume
•Vervorming van microfooningangssignaal
•Donkere stroomvoorzieningsindicator bij gebruik van
de microfoon
•Plotseling uitvallen van de stroom bij gebruik van de
microfoon
•Het dimmen van de toetsenbordverlichting wanneer het
geluid klinkt
•Uitvallen van stroom, geluidsvervorming of laag
volume bij spelen via een aangesloten computer
WAARSCHUWING
Onjuist gebruik kan er toe leiden dat de batterijen gaan lekken
hetgeen schade kan toebrengen aan voorwerpen in de buurt
of een explosie veroorzaken, hetgeen het risico op brand en
persoonlijk letsel met zich meebrengt. Zorg ervoor dat u altijd
de volgende voorzorgsmaatregelen in acht neemt.
•Probeer nooit batterijen uit elkaar te halen en laat ze
nooit kortsluiting maken.
•Stel batterijen nooit bloot aan hitte en doe ze nooit
van de hand door ze te verbranden.
•Gebruik oude en nieuwe batterijen nooit door elkaar.
•Gebruik verschillende types batterijen nooit door
elkaar.
•Laad de batterijen nooit op.
•Zorg ervoor dat de positieve (+) en negatieve (–) kant
van de batterijen in de juiste richting wijzen.
VOORZICHTIG
Onjuist gebruik kan er toe leiden dat de batterijen gaan lekken
hetgeen schade kan toebrengen aan voorwerpen in de buurt
of een explosie veroorzaken, hetgeen het risico op brand en
persoonlijk letsel met zich meebrengt. Zorg ervoor dat u altijd
de volgende voorzorgsmaatregelen in acht neemt.
•Gebruik enkel batterijen die gespecificeerd zijn voor
gebruik met dit product.
•Verwijder de batterijen als u het product voor langere
tijd niet gaat gebruiken.
649A-D-015A
LK90TV_d_08-20.p65 04.8.18, 4:52 PM13

D-14
Stroomvoorziening
Gebruik van de netadapter
Zorg ervoor enkel de voor dit keyboard voorgeschreven
netadapter te gebruiken.
Voorgeschreven netadapter: AD-5
[Achterpaneel]
Merk tevens de volgende waarschuwingen en
voorzorgsmaatregelen op bij gebruik van de netadapter.
WAARSCHUWING
Onjuist gebruik van de netadapter kan het risico op brand en
elektrische schok met zich meebrengen. Zorg ervoor dat u
altijd de volgende voorzorgsmaatregelen in acht neemt.
•Let erop dat u alleen de netadapter gebruikt die voor
dit product gespecificeerd is.
•Gebruik enkel een voedingsbron waarvan de spanning
(het voltage) overeenkomt met de op de netadapter
aangegeven waarde.
•Belast stopcontacten en verlengsnoeren niet te veel.
•Plaats nooit zware voorwerpen op het snoer en stel
het niet bloot aan hitte.
•Knutsel nooit aan het snoer en stel het niet bloot aan
overmatig buigen.
•Draai het snoer niet en trek er nooit aan.
•Mocht het netsnoer of de netstekker beschadigd
raken, neem dan contact op met het oorspronkelijke
verkooppunt of een erkende CASIO
onderhoudsleverancier.
•Raak de netadapter nooit aan terwijl uw handen nat
zijn.
Hierdoor kunt u een elektrische schok oplopen.
•Gebruik de netadapter waar deze niet nat kan worden.
Water breng het risico op brand en elektrische schok
met zich mee.
•Plaats geen vaas of andere bak met vloeistof bovenop
de netadapter. Water breng het risico op brand en
elektrische schok met zich mee.
VOORZICHTIG
Onjuist gebruik van de netadapter kan het risico op brand en
elektrische schok met zich meebrengen. Zorg ervoor dat u
altijd de volgende voorzorgsmaatregelen in acht neemt.
•Leg het netsnoer nooit in de buurt van een kachel of
andere hittebron.
•Trek nooit aan het snoer om het product los te
koppelen van het stopcontact. Pak altijd de netadapter
zelf beet om deze uit het stopcontact te trekken.
•Steek de netadapter zover mogelijk in het stopcontact.
•Trek de netadapter uit het stopcontact tijdens
onweersbuien of voordat u op vakantie gaat of bij
langdurige afwezigheid.
•Trek de netadapter minstens eens per jaar uit het
stopcontact en veeg eventueel stof weg dat zich rond
de stekers van het apparaat heeft opgehoopt.
BELANGRIJK!
•Zorg ervoor dat het keyboard uitgeschakeld is alvorens
de netadapter in het stopcontact te steken of hem er uit
te trekken.
•Bij langdurig gebruik van de netadapter kan deze warm
worden. Dit is normaal en duidt niet op een defect.
Automatische
stroomonderbreking
De spanning van het keyboard wordt bij werking op batterijen
automatisch na ca. 6 minuten na het laatst indrukken van
een toets uitgeschakeld. Druk op de POWER toets om de
spanning opnieuw in te schakelen wanneer dit gebeurt.
OPMERKING
•De automatische stroomonderbreking werkt niet
wanneer het keyboard op stroom van het lichtnet werkt.
Permanent uitschakelen van de
automatische uitschakelfunctie
Houd tijdens het inschakelen van het keyboard de TONE toets
ingedrukt om de automatische uitschakelfunctie permanent
uit te schakelen.
OPMERKING
•Nadat deze functie is uitgeschakeld zal de spanning niet
automatisch uitgeschakeld worden ongeacht hoelang er
geen bediening plaatsvindt.
•De automatische uitschakelfunctie wordt opnieuw
ingeschakeld wanneer u de spanning met de hand eerst
uit- en vervolgens weer inschakelt.
649A-D-016A
9V gelijkstroomaansluiting
Netstroomadapter AD-5
Stopcontact
LK90TV_d_08-20.p65 04.8.18, 4:52 PM14

D-15
Spanning-aan waarschuwing
De Klaviertoetsen gaan branden om u te waarschuwen
wanneer u gedurende ongeveer zes minuten geen bediening
heeft uitgevoerd. Merk op dat de klaviertoetsen enkel
oplichten maar dat geen geluid te horen is. Druk in dit geval
op een willekeurige (klavier)toets om de waarschuwing uit
te schakelen.
OPMERKING
•Deze spanning-aan waarschuwing werkt enkel tijdens
werking op de netadapter. Wanneer het toetsenbord met
batterijen van stroom wordt voorzien, werkt deze functie
niet.
Uitschakelen van de spanning-aan
waarschuwing
1
Druk een aantal maal op de FUNCTION toets totdat
“DEMO 2” in de display verschijnt.
2
Zet de instelling op “oFF” m.b.v. de [+] en [–]
toetsen.
3
Druk op de FUNCTION toets om het instelscherm
van het display te wissen.
Geheugeninhoud
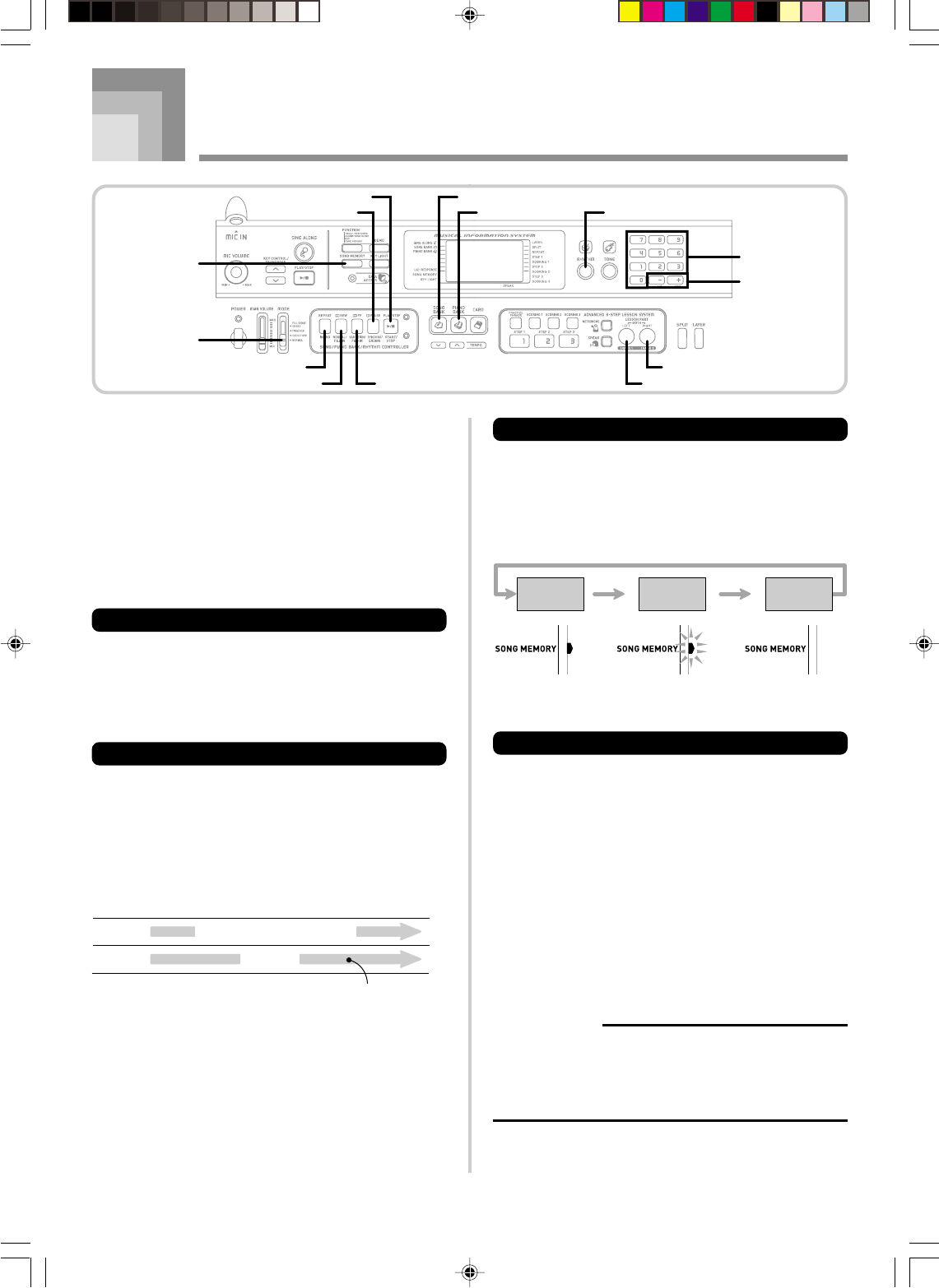
Zelfs wanneer het keyboard uitgeschakeld is blijft de inhoud
van het melodiegeheugen behouden zolang er spanning
wordt toegevoerd aan het keyboard.
De stroom valt uit als de netadapter uit het stopcontact
getrokken wordt terwijl geen batterijen ingelegd zijn of
wanneer de batterijen leeg zijn. Hierdoor worden alle
instellingen van het keyboard teruggesteld tot de
oorspronkelijke (default) instellingen en worden alle data uit
het geheugen gewist.
Stroomvereisten
Merk de volgende voorzorgsmaatregelen op wanneer u er
zeker van wilt zijn dat de huidige keyboardinstellingen en
geheugeninhoud niet verloren gaan.
•Zorg ervoor dat het keyboard van stroom voorzien is via
de netadapter alvorens de batterijen te vervangen.
•Mocht u de stekker uit het stopcontact willen nemen, zorg
er dan voor dat er geladen batterijen in het keyboard zitten.
Zorg ervoor dat de spanning van het keyboard uitgeschakeld
is voordat u de batterijen vervangt of de netadapter uit het
stopcontact trekt.
Stroomvoorziening
649A-D-017A
LK90TV_d_08-20.p65 04.8.18, 4:52 PM15

D-16
Aansluitingen
Hoofdtelefoon/uitgangsaansluiting
(PHONES/OUTPUT)
VOORBEREIDINGEN
•Vergeet niet eerst het volume van het keyboard en
andere aangesloten apparatuur zacht te zetten alvorens
de hoofdtelefoon of andere uitwendige apparatuur aan
te sluiten. Nadat u klaar bent met het maken van de
aansluitingen kunt u dan het volume op het gewenste
niveau instellen.
[Achterpaneel]
Wit Rood
Pinstekker
Stereo standaard stekker
Audio aansluiting
PHONES/OUTPUT aansluiting
Keyboardversterker,
gitaarversterker,enz.
1
LINKS RECHTS
AUX IN of overeenkomstige
aansluiting van de
geluidsversterker
2
3
INPUT 1
INPUT 2
Pinstekker
Pinstekker (rood)
Pinstekker (wit)
Standaard
stereostekker
Keyboard- of
g
itaarversterker
Naar de
PHONES/OUTPUT
aansluiting
Standaardstekker
USB poort
U kunt het keyboard tevens op een computer aansluiten. Zie
“Aansluiting op een computer” op pagina D-50 voor details.
Aanhoud/toewijsbare aansluiting
(SUSTAIN/ASSIGNABLE JACK)
U kunt een los verkrijgbaar aanhoudpedaal (model SP-3 of
SP-20) aansluiten op de aansluiting (SUSTAIN/
ASSIGNABLE JACK) om de onderstaande mogelijkheden te
benutten.
Zie “SUSTAIN/ASSIGNABLE JACK (Default: SUS)” op
pagina D-53 voor details aangaande de pedaalfunctie.
Aanhoudpedaal
•Bij pianotonen zal het geluid aangehouden worden als het
pedaal wordt ingetrapt, net zoals bij het demppedaal van
een piano.
•Bij orgeltonen wordt het geluid doorlopend aangehouden
totdat het pedaal wordt losgelaten.
Sostenutopedaal
•Zoals bij het aanhoudpedaal hierboven zullen de noten
aangehouden worden bij intrappen van het sostenutopedaal.
•Het verschil tussen een aanhoudpedaal en een
sostenutopedaal is de timing. Bij een sostenutopedaal slaat
u eerst de klaviertoetsen aan en trapt u vervolgens op het
pedaal voordat u de toetsen loslaat.
•Dan worden alleen die noten aangehouden die op het
moment van intrappen van het pedaal nog te horen zijn.
649A-D-018A
Aansluiten van een hoofdtelefoon (Afbeelding 1)
Bij aansluiten van de hoofdtelefoon wordt tegelijkertijd het
geluid van de ingebouwde luidsprekers afgesneden, zodat
u ’s nachts kunt spelen zonder de buren wakker te houden.
Geluidsapparatuur (Afbeelding 2)
Sluit het keyboard aan op geluidsapparatuur m.b.v. een los
verkrijgbaar aansluitsnoer met een standaardstekker aan de
ene kant en twee pinstekkers aan het andere uiteinde. Merk
op dat de op het keyboard aangesloten standaardstekker een
stereostekker dient te zijn anders kunt u slechts via één van
de twee stereo kanalen geluid verkrijgen. Bij deze opstelling
zet u de ingangskeuzeschakelaar van de aangesloten
geluidsapparatuur gewoonlijk in de daarvoor bedoelde stand
(normaliter aangeduid als AUX IN of iets in die geest) die
dus overeenkomt met waar het snoer van het keyboard op
aangesloten is. Zie de gebruiksaanwijzing van de
geluidsapparatuur voor volledige details.
Versterker voor muziekinstrumenten (Afbeelding 3)
Sluit het keyboard m.b.v. een los verkrijgbaar aansluitsnoer
aan op de versterker voor muziekinstrumenten.
OPMERKING
•Gebruik een aansluitsnoer met een stereo
standaardstekker aan het uiteinde dat u op het keyboard
aansluit en een stekker, die voorziet in een dubbele
signaalingang (links en rechts), op de versterker waarop
u de aansluiting tot stand brengt. Bij gebruik van een
verkeerde stekker aan een van beide uiteinden kan het
stereo-effect verloren gaan.
Bij aansluiting op een versterker voor muziekinstrumenten kunt
u het volume van het keyboard relatief laag zetten en
veranderingen in het volume maken met de bedieningsorganen
van de versterker.
Aansluitvoorbeeld
SP-20
Aanhoud/toewijsbare aansluiting
(SUSTAIN/ASSIGNABLE JACK)
LK90TV_d_08-20.p65 04.8.18, 4:52 PM16

D-17
Zacht pedaal
Bij intrappen van het pedaal wordt het geluid van de
weergegeven noten verzacht.
Ritme start/stoppedaal
In dit geval vervult het pedaal dezelfde functies als de
START/STOP toets.
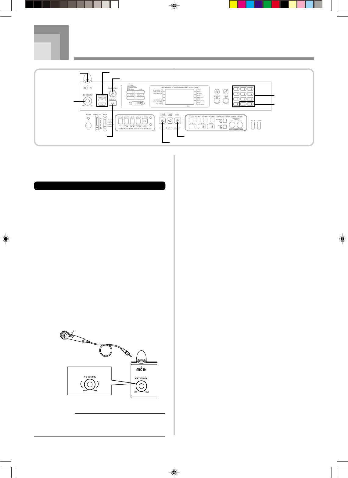
Microfoonaansluiting
U kunt een los verkrijgbare microfoon aansluiten op de
microfoonaansluiting en meezingen met de noten die
gespeeld worden op het keyboard. Zie voor details “Het
gebruik van een microfoon om mee te zingen” op pagina
D-31.
Video uitgangsaansluiting
(VIDEO OUT)
U kunt het keyboard aansluiten op een televisietoestel dat
uitgevoerd is met een video ingangsaansluiting zodat u dan
lessen*1 en songteksten*2 op het beeldscherm van uw televisie
kunt zien.
*1: Lessen m.b.v. ingebouwde melodieën of SMF data
*2: Ingebouwde melodieën met songtekstdata of in de handel
verkrijgbare SMF data met songtekstdata.
Aansluiting op een televisietoestel
BELANGRIJK!
•Let er op dat zowel het keyboard als het televisietoestel
uitgeschakeld zijn voordat u ze op elkaar aansluit.
•Wordt het keyboard bovenop of te dicht bij het
televisietoestel geplaatst dan kan dit problemen
veroorzaken met de kleuren die verschijnen op het
beeldscherm van het televisietoestel. Houd het keyboard
uit de onmiddellijke nabijheid van het televisietoestel.
Sluit het keyboard m.b.v. de meegeleverde videokabel aan
op het televisietoestel zoals hieronder wordt aangegeven.
•Schakel het televisietoestel in en voer de nodige bediening
uit om het videokanaal te selecteren.
•Schakel het keyboard in.
Aansluitingen
649A-D-019A
BELANGRIJK!
•Zie de gebruiksaanwijzing van het televisietoestel voor
nadere informatie aangaande het configureren van de
vereiste instellingen.
•Een televisietoestel ondersteunt gewoonlijk alleen het
NTSC of PAL systeem als het eigen kleurensysteem.
Het systeem dat ondersteund wordt door het keyboard
is afgestemd op het systeem dat gebruikt wordt in het
geografische gebied waar het keyboard wordt
aangeschaft. Het kleurensysteem wordt ook
aangegeven op het informatieplaatje op het onderpaneel
van het keyboard.
Beelden verschijnen niet juist op het beeldscherm van het
televisietoestel als het kleurensysteem niet overeenkomt met
het kleurensysteem van uw keyboard. Let erop dat u dit
controleert met de winkelier voordat u overgaat tot de
aanschaf van dit keyboard buiten het gebied waar u het
gewoonlijk wilt gebruiken.
Accessoires en opties
Gebruik enkel de accessoires en opties die gespecificeerd
worden voor dit keyboard. Bij gebruik van niet-erkende items
bestaat er gevaar op brand, elektrische schok en persoonlijk
letsel.
TV / VIDEO
Video uitgangsaansluiting
(VIDEO OUT)
Naar video
ingangsaansluiting
Video ingangspoort
(geel)
(Voorbeeld)
Televisietoestel met
video ingangsaansluiting
Schakel het
televisietoestel in
en selecteer het
videokanaal.
Meegeleverde videokabel
[Achterpaneel]
Keyboard model Ondersteund kleurensysteem
LK-90TV-N NTSC
LK-90TV-P PAL
LK90TV_d_08-20.p65 04.8.18, 4:52 PM17

D-18
Basisbediening
Dit hoofdstuk geeft informatie betreffende het uitvoeren van
basis keyboardbediening.
Spelen op het keyboard
1
Druk op de POWER toets om het keyboard in te
schakelen.
2
Zet de MODE schakelaar in de NORMAL stand.
3
Stel het MAIN VOLUME schuifregelaar m.b.v. de
volume in op een relatief lage stand.
4
Speel iets op het keyboard.
Instellen van een toon
Dit keyboard heeft 264 ingebouwde tonen. Volg de hieronder
gegeven procedure om de gewenste toon in te stellen.
Instellen van een toon
1
Zoek de te gebruiken toon op in de toonlijst (TONE)
van het keyboard en schrijf het toonnummer op.
•Niet alle verkrijgbare tonen worden aangegeven door
de toonlijst die op het console van het keyboard
afgedrukt is. Zie de “Toonlijst” op pagina A-1 voor
een volledige lijst.
•Als het keyboard aangesloten is op een televisietoestel
verschijnt de toonlijst op het televisiescherm. Zie
“Video uitgangsaansluiting (VIDEO OUT)” op pagina
D-17 voor nadere informatie aangaande het
aansluiten op een televisietoestel.
2
Druk op de TONE toets.
3
Voer het driecijferige toonnummer in van de
bewuste toon m.b.v. de cijfertoetsen.
Voorbeeld: Voer 0, 4 en daarna 9 in om “049 ACOUSTIC
BASS” in te stellen.
OPMERKING
•Voer altijd alle drie cijfers in van het toonnummer inclusief
eventuele voorafgaande nullen. Als u slechts een of twee
cijfers invoert en dan niets doet zal de display na enkele
seconden automatisch de ingevoerde cijfers uitwissen.
•U kunt het ingevoerde nummer tevens vergroten met
de [+] toets en verkleinen met de [–] toets.
•Bij keuze van een van de drumsets (nummer 256 - 263)
wordt aan elke klaviertoets een andere percussieklank
toegekend. Zie pagina A-4 voor details.
Aco .B
sa
s
649A-D-020B
KEY LIGHT TONE
Number buttons
[+] / [–]
MODE
POWER
MAIN VOLUME
Indicator verschijnt
Cijfertoetsen
LK90TV_d_08-20.p65 04.8.18, 4:52 PM18

D-19
Polyfonie
De term polyfonie verwijst naar het maximum aantal noten
dat u tegelijkertijd kunt spelen. De keyboard heeft 32-noots
polyfonie, wat zowel de noten die u speelt als de ritmes en
de door het keyboard gespeelde auto-begeleidingspatronen
omvat. Dit betekent dat wanneer een ritme of auto-
begeleidingspatroon door het keyboard gespeeld wordt het
aantal noten (de polyfonie) voor toetsenbordspel zal afnemen.
Merk op dat met sommige klanken slechts 16-noots polyfonie
bereikt kan worden.
•Tijdens ritme- of autobegeleidingspel is het aantal geluiden
dat tegelijkertijd gespeeld kan worden beperkt.
Digitale sampling
Veel van de klanken die beschikbaar zijn op dit keyboard zijn
opgenomen en bewerkt met behulp van een techniek die
digital sampling wordt genoemd. Om een hoge
klankkwaliteit te verzekeren worden monsters (‘samples’)
genomen in de lage, midden en hoge frequentiegebieden en
vervolgens weer gecombineerd om u te voorzien van
geluiden die verbazingwekkend veel overeenkomen met de
originelen. Soms zult u minieme verschillen in volume of
geluidskwaliteit horen voor sommige klanken wanneer u ze
op verschillende plaatsen op het toetsenbord speelt. Dit is
een onvermijdelijke bijwerking van meervoudig samplen en
is geen teken van onjuist functioneren.
Basisbediening
649A-D-021A
In- en uitschakelen van het
toetsindicatorsysteem
Volg de onderstaande procedure om het toetsindicatorsysteem
in- en uit te schakelen.
Toetsindicatorsysteem in- en
uitschakelen
1
Druk op de KEY LIGHT toets om het
toetsindicatorsysteem beurtelings in en uit te
schakelen.
•De KEY LIGHT indicator verdwijnt bij uitschakelen
van het toetsindicatorsysteem.
OPMERKING
•Het toetsindicatorsysteem wordt automatisch
ingeschakeld bij inschakelen van de spanning.
LK90TV_d_08-20.p65 04.8.18, 4:52 PM19

D-20
Oefenen op de piano
Het gebruiken van de PIANO
BANK toets
Door op de PIANO BANK toets te drukken verkrijgt u directe
toegang tot de pianotonen en selectie van de pianomelodie.
Aanvankelijke pianobankinstelling
Toon: 000 stereo piano
De pianobank gebruiken
1
Druk op de PIANO BANK toets.
2
Probeer nu iets te spelen op het keyboard.
•De noten die u speelt worden weergegeven met een
pianotoon.
3
Druk op de PLAY/STOP toets als u de weergave
van de ingebouwde melodie wilt stoppen.
•Hierdoor wordt de geselecteerde melodie eindeloos
weergegeven.
•Druk nogmaals op de PLAY/STOP toets als u de
weergave wilt stoppen.
649A-D-022A
Indicator verschijnt
PIANO BANK
PLAY/STOP
LK90TV_d_08-20.p65 04.8.18, 4:52 PM20

D-21
649A-D-023A
Weergeven van een ingebouwde melodie
Uw keyboard heeft in het totaal 100 ingebouwde melodieën.
U kunt ingebouwde melodieën weergeven voor uw eigen
luisterplezier of u kunt ze gebruiken om te oefenen en zelfs
om mee te zingen. De ingebouwde melodieën vallen uiteen
in de hieronder beschreven twee groepen.
•Melodiebank/meezing groep:
65 melodieën voor spel met één hand
De melodieën in deze groep zijn automatische
begeleidingsmelodieën. Als u een microfoon aansluit op
het keyboard en de meezingfunctie* inschakelt, kunt u
meezingen met de ingebouwde melodie.
*De meezingfunctie verlaagt het volume van het
melodiegedeelte en verandert de toonselectie zodat het
makkelijk is voor de zanger om de melodie te volgen.
•Pianobankgroep:
35 melodieën voor spelen met twee handen
De pianomelodieën in deze groep vallen uiteen in twee
subdivisies van 10 études en 25 concertstukken.
Weergeven van een melodie uit de
melodiebank
VOORBEREIDINGEN
•Stel het hoofdvolume bij (pagina D-18).
1
Zoek de te spelen melodie op in de SONG BANK/
SING ALONG lijst en schrijf het nummer op.
•Zie pagina A-9 voor de melodiebank/meezinglijst.
2
Druk op de SONG BANK toets om de
melodiebankfunctie in te schakelen.
3
Gebruik de cijfertoetsen om het twee-cijferige
nummer van de melodie in te voeren.
Voorbeeld: Om “58 ALOHA OE” in te stellen, voer 5 en
daarna 8 in.
OPMERKING
•Toonnummer 00 is de oorspronkelijke default
melodiebankmelodie die ingesteld staat wanneer u de
spanning van het keyboard inschakelt.
•U kunt tevens het aangegeven toonnummer verhogen
door op de [+] toets te drukken en verlagen met de [–]
toets.
4
Druk op de PLAY/STOP toets om weergave van de
melodie te beginnen.
5
Druk op de PLAY/STOP toets om weergave van de
melodie uit de melodiebank te stoppen.
•De ingestelde melodie blijft doorspelen tot u hem
uitschakelt.
Indicator verschijnt
Aloha
O
e
Melodienummer Melodienaam
Aloha
O
e
Vingerzetting
Notenbalkaanduiding
Akkoordnaam
PIANO BANKREPEAT
SONG BANKDEMOREW
Number buttons
PLAY/STOPPAUSE
FF TEMPO
[+] / [–]
Cijfertoetsen
LK90TV_d_21-30.p65 04.8.18, 4:53 PM21

D-22
Weergeven van een ingebouwde melodie
649A-D-024B
Spelen van melodie van de
pianobank
1
Zoek de melodie die u wilt spelen op in de PIANO
BANK lijst en maak een notitie van het nummer.
•Zie pagina A-9 voor de pianobank lijst.
2
Druk op de PIANO BANK toets om de pianobank
groep in te stellen.
OPMERKING
•Door indrukken van de PIANO BANK toets verandert
de toon naar de stereo piano toon (toonnummer 000).
3
Voer het twee-cijferige melodienummer dat u in
Stap 1 opzocht in m.b.v. de cijfertoetsen.
Voorbeeld: Voer bijvoorbeeld 0 en 7 in om
melodienummer 07 (Ode To Joy) in te stellen.
OPMERKING
•Melodienummer 00 is de aanvankelijke default melodie
van de pianobank instelling telkens wanneer de
spanning van het keyboard wordt ingeschakeld.
•U kunt het aangegeven melodienummer veranderen
m.b.v. de [+] en [–] toetsen.
4
Druk op de PLAY/STOP toets om de weergave te
starten.
5
Druk op de PLAY/STOP toets om de weergave te
stoppen.
•De ingestelde melodie blijft doorspelen tot u hem
uitschakelt.
Muziekinformatiesysteem
Terwijl het keyboard één van de ingebouwde melodieën aan
het spelen is, toont de display een verscheidenheid aan
informatie aangaande de melodie.
Voorbeeld: Display tijdens Song Bank weergave
OPMERKING
•De akkoordnamen worden niet aangegeven voor de
melodieën uit de pianobank.
Instellen van het tempo
Het tempo (maatslagen per seconde) kan ingesteld worden op
een waarde tussen 30 en 255. De ingestelde tempowaarde wordt
gebruikt voor weergave van de melodiebank, de pianobank,
meezingen, de 3-stappen les, akkoorden van de automatische
begeleiding en voor weergave van het melodiegeheugen de
SmartMedia kaart en werking van de metronoom.
Het tempo instellen
1
Stel het tempo in m.b.v. de TEMPO toetsen.
: Verhoogt het tempo.
: Verlaagt het tempo.
OPMERKING
•Terwijl de tempowaarde aan het knipperen is kunt u ook
de cijfertoetsen gebruiken of de [+] en [–] toetsen om
een waarde van drie cijfers in te voeren. Merk op dat
nullen aan het begin ingevoerd moeten worden, zodat
90 dus als 090 moet worden ingevoerd.
•Door de en TEMPO toetsen tegelijkertijd in te
drukken wordt de default (oorspronkelijke) waarde van
het momenteel ingestelde ritme weer automatisch
verkregen.
•De melodieën van de pianobank bevatten halverwege
tempoveranderingen om speciale muziekeffecten te
produceren. Merk op dat de tempo-instellingen automatisch
terugkeren naar de default waarde wanneer een
tempoverandering in één van de melodieën plaatsvindt.
OdeTo
oJ
y
Indicator verschijnt
Aloha
O
e
Vingerzetting
Notenbalkaanduiding
Akkoordnaam
Knippert
Tempowaarde
LK90TV_d_21-30.p65 04.8.18, 4:53 PM22

D-23
Weergeven van een ingebouwde melodie
649A-D-025A
Vooruitspoelen
1
Houd tijdens de weergave of het pauzeren van een
melodie de FF toets ingedrukt om met hoge snelheid
naar voren te gaan.
•Het vooruitspoelen springt maat voor maat naar
voren.
•De maat- en maatslagnummers in de display
veranderen terwijl vooruitgespoeld wordt.
2
Door de FF toets los te laten wordt weergave
begonnen vanaf de maat waarvan het nummer in
de display te zien is.
OPMERKING
•Vooruitspoelen werkt niet wanneer de weergave van een
melodie gestopt is.
Pauzeren van de weergave
1
Druk om een melodie te stoppen op de PAUSE toets
terwijl hij weergegeven wordt.
2
Door de PAUSE toets nogmaals in te drukken wordt
de weergave hervat vanaf het punt waar werd
gepauzeerd.
Achteruitspoelen
1
Houd tijdens de weergave of het pauzeren van een
melodie de REW toets ingedrukt om met hoge
snelheid terug te gaan.
•Het achteruitspoelen springt maat voor maat naar
achteren.
•De maat- en maatslagnummers in de display
veranderen terwijl achteruitgespoeld wordt.
2
Door de REW toets los te laten wordt weergave
begonnen vanaf de maat waarvan het nummer in
de display te zien is.
OPMERKING
•Terugspoelen werkt niet wanneer de weergave van een
melodie gestopt is.
•Bepaalde omstandigheden tijdens de weergave kunnen
er de oorzaak van zijn dat het enige tijd duurt voordat
het vooruitspoelen begint nadat u op de REW toets heeft
gedrukt.
MaatslagnummerMaatnummer
MaatslagnummerMaatnummer
Eindeloze weergave van een
muziekfrase
U kunt één of meerdere maten selecteren voor “eindeloze”
weergave, d.w.z. dat ze telkens opnieuw worden
weergegeven totdat de weergave wordt stopgezet.
1
Druk terwijl de melodie aan het spelen is op de
REPEAT toets op het moment dat de maat waar u
wilt beginnen aan het spelen is.
•Hierdoor gaat de herhalingsindicator op het display
knipperen en wordt het maatnummer van de
startmaat aangegeven.
2
Druk nogmaals op de REPEAT toets wanneer de
weergave de maat bereikt die u wilt specificeren
als het einde van de eindeloze lus.
•Hierdoor wordt het maatnummer van de eindmaat
aangegeven en begint de herhaaldelijke weergave van
de eindeloze lus gestart.
•Druk om herhaalde weergave van een eindeloze lus
te stoppen nogmaals op de REPEAT toets zodat de
herhalingsindicator niet meer aangegeven wordt.
LK90TV_d_21-30.p65 04.8.18, 4:53 PM23

D-24
Weergeven van een ingebouwde melodie
649A-D-026A
Viol i
n
Indicator verschijnt
Veranderen van melodietoon
1
Druk op de TONE toets.
2
Zoek de gewenste toon in de TONE lijst en voer
dan het 3-cijferige nummer in m.b.v. de cijfertoetsen.
Voorbeeld: Voor keuze van “057 VIOLIN”, voert u eerst
0, dan 5 en daarna 7 in.
•U kunt elk van de 264 ingebouwde tonen van het
keyboard selecteren.
OPMERKING
•De melodietonen kunnen ook veranderd worden d.m.v.
de [+] en [–] toetsen.
•Bij melodieën voor twee handen (pianobank melodieën),
is dezelfde toon van toepassing bij zowel het rechter-
als het linkerhand gedeelte.
•Bij instellen van het melodienummer van dezelfde
melodie die momenteel ingesteld is, wordt teruggegaan
naar de oorspronkelijke instelling (default) van die
melodie.
Om alle melodieën achter elkaar
weer te geven
1
Druk op de DEMO toets.
•De weergave begint bij bankmelodienummer 00 en
daarna in volgorde de pianobank melodieën.
2
Druk nogmaals op de DEMO toets om de
melodieweergave te stoppen.
OPMERKING
•Tijdens weergave van een melodie kunt u de
cijfertoetsen [+] en [–] gebruiken om naar een andere
melodie te veranderen.
•U kunt op het toetsenbord meespelen met de melodieën.
LK90TV_d_21-30.p65 04.8.18, 4:53 PM24

D-25
Geavanceerde 3-stappen les
649A-D-027A
Met het 3-stappen lessysteem kunt u het spelen van
ingebouwde melodieën en SMF data van een SmartMedia
kaart oefenen en uw vooruitgang zelfs bijhouden volgens de
evaluatiepunten die het keyboard u toekent.
*Zie “Gebruik van de SmartMedia kaart” op pagina D-56
voor informatie aangaande de SMF data van een
SmartMedia kaart voor weergave.
Lesverloop
Stap 1
Geconcentreerd oefenen
Evaluatie 1 Evaluatie 2Stap 2 Stap 3 Evaluatie 3
3-stappen les
De 3-stappen lesfunctie begeleidt u door de drie verschillende
stappen die hieronder beschreven zijn om u erbij te helpen
uw spel op het keyboard te verbeteren.
Stap 1 - De timing machtig worden.
In deze eerste stap drukt u op een willekeurige klaviertoets
en het keyboard zal de juiste noot spelen, zodat u zich
ondertussen kunt concentreren op de timing zonder u druk
te maken over het spelen van de juiste noot. De begeleiding
(linkerhand gedeelte) wacht met doorgaan naar de volgende
frase totdat u een toets indrukt.
Stap 2 - De noten machtig worden.
In deze stap gebruikt u de display om te leren welke vingers
u moet gebruiken en hoe luid of zacht u moet spelen.
Daarnaast leert u via het toetsindicatorysteem welke
klaviertoetsen u moet indrukken
. De begeleiding (linkerhand
gedeelte) wacht totdat u de juiste noot aanslaat zodat u op uw
gemak in uw eigen tempo kunt leren.
Stap 3 - Speel met normale snelheid.
Hier gaat u eigenlijk genieten van het spelen van de melodieën
die u leerde in Stap 1 en Stap 2. Het toetsindicatorsysteem
geeft nog steeds aan welke klaviertoetsen ingedrukt dienen
te worden maar de begeleiding gaat met normale snelheid
door ongeacht of u al dan niet de juiste noten speelt.
Lesgedeelten
Het 3-stappen lessysteem laat u het rechterhand gedeelte, het
linkerhand gedeelte of de gedeelten van beide handen
oefenen.
VIDEO OUT uitgangsaansluiting
Sluit het keyboard aan op een televisietoestel dat uitgevoerd
is met een video ingangsaansluiting zodat u dan de
lesinformatie op het beeldscherm van uw televisie kunt zien.
•Zie “Video uitgangsaansluiting (VIDEO OUT)” op pagina
D-17 voor nadere informatie.
Toetsindicatorsysteem Bediening en
aangegeven inhoud tijdens 3-stappen
lesweergave
Bij instellen van een automatische begeleidingsmelodie voor
3-stappen lesweergave, toont het toetsindicatorsysteem welke
toetsen u dient in te drukken, tewijl de display de noten en de
vingerzettingen aangeeft.
Noottoonhoogte
De in te drukken klaviertoets gaat branden terwijl de
werkelijke toonhoogte van de noot verschijnt in het
notenbalknotatiedeel van de display. De vingers die u zou
moeten gebruiken om de noten te spelen worden ook in de
display aangegeven.
Nootlengte
Klaviertoetsen blijven branden zolang een noot gespeeld
dient te worden. De notenbalknotatie en de vingerzetting
blijven ook in de display gedurende de lengte van de noot.
Volgende noot
De klaviertoets voor de volgende te spelen noot gaat
knipperen terwijl een nummer verschijnt in de display in de
buurt van de vinger die u zou moeten gebruiken om de
volgende noot te spelen.
Serie van noten van dezelfde toonhoogte
De klaviertoetsindicator gaat eventjes uit tussen de noten en
brandt weer voor elke volgende noot. De notenbalknotatie
en vingerzetting gaan ook uit en vervolgens weer aan.
PIANO BANK
SCORING
PRACTICE PHRASE
SONG BANK
Number buttons
PLAY/STOP
STEP LEFT
RIGHT
SPEAK
TEMPO
[+] / [–]
METRONOME
Cijfertoetsen
SCORING 1 – 3
STEP 1 – 3
LK90TV_d_21-30.p65 04.8.18, 4:53 PM25

D-26
Geavanceerde 3-stappen les
649A-D-028B
OPMERKING
•De nootlengte wordt niet aangegeven bij het spelen van
begeleidingsmelodieën voor twee handen met Stap 1
en 2 van de 3-stappen les. Zodra u op een verlichte
toets drukt, gaat die uit en begint de volgende in te
drukken toets te knipperen.
•De nootlengte wordt aangegeven door het
toetsindicatorsysteem bij gebruik van een
begeleidingsmelodie voor twee handen in Stap 3. In dit
geval gaat de volgende in te drukken toets niet knipperen
bij indrukken van een verlichte toets en het volgende
vingernummer verschijnt niet in de display. Enkel het
huidige vingernummer wordt getoond.
Tempo-instelling bij de 3-stappen les
Volg de procedure onder “Instellen van het tempo” op pagina
D-22 voor het bijstellen van het tempo voor 3-stappen lesweergave
.
Dynamische tekens
De hieronder aangegeven aanduidingen voor luid en zacht
spelen verschijnen in de display terwijl melodieën weergegeven
worden. Stel de druk die u met uw vingers uitoefent op het
toetsenbord overeenkomstig de aanduiding in de display.
pianissimo: heel zacht
piano: zacht
mezzo piano: middelmatig zacht
mezzo forte: middelmatig luid
forte: luid
fortissimo: heel luid
cresc. (
<
) crescendo: langzamerhand luider
decresc.
(
>
) decrescendo: langzamerhand zachter
Evaluatiefunctie
De evaluatiefunctie van het keyboard reikt punten uit aan
uw spel tijdens Stap 1 en Stap 2 van de 3-stappen les. Een
perfecte score is 100. De evaluatiefunctie geeft ook
commentaar op uw spel, zowel op het scherm als via een
nagebootste menselijke stem.
Evaluatiefunctie display
Niveau indicator (9 niveau’s): Deze indicator toont de
evaluatie van uw huidige spel onmiddellijk. Hoe meer
segmenten er verschijnen, des te meer punten.
Voorbeeld: 50 punten
Timingindicator: Tijdens de evaluatiefunctie verandert de
configuratie van de ster bij elke noot om u
te laten weten hoe goed uw timing is. Hoe
meer sterren, des te beter uw timing.
Gebruiken van de toon- en stemgids
Wanneer het keyboard signaleert dat uw timing ernaast zit,
dan zal het keyboard u dat laten weten door de noten die u
speelde te veranderen naar een toon die anders is dan de toon
die u op dat moment ingesteld heeft. Tijdens de
evaluatiefunctie zal het keyboard ook een nagebootste
menselijke stem laten horen om u uw evaluatieniveau mee
te delen. Het geluidseffect houdt u op de hoogte van wanneer
uw evaluatieniveau op het punt staat te veranderen is.
Uitdrukkingen
“Good!” (Goed!) <Hoog>
“That’s close!” (Dat zat er dichtbij!) Evaluatiebereiken
“Nice try!” (Goed geprobeerd!)
“Keep trying!” (Volhouden!) <Laag>
“Take your time”
(Neem er de tijd voor) : Deze uitdrukking wordt gebruikt
als u de correcte noten voor een
lange tijd niet speelt.
Knippert
Volgende
noot
Huidige
noot
Brandt Knippert Brandt Knippert
1ste noot 2de noot 3de noot
Brandt
Toets
brandt
Voorbeeld: Wanneer het spelen gedaan dient te worden
met de vingers 3, 2 en 1
LK90TV_d_21-30.p65 04.8.18, 4:53 PM26

D-27
649A-D-029B
Geavanceerde 3-stappen les
Indicators
“****”: betekent dat de evaluatiefunctie verlaten werd
voordat een evaluatieresultaat verkregen kon
worden.
OPMERKING
•Als uw spel foutloos is, zal de boodschap “Perfect!”
(perfect) verschijnen voor het evaluatieresultaat.
•Als u op de PLAY/STOP toets drukt en de evaluatiefunctie
halverwege onderbreekt, zal het monitorscherm de
evaluatiepunten tonen die u tot op dat punt bij elkaar had
gespeeld. In dat geval toont het keyboard geen
boodschap en geeft geen geluidseffect.
Het gebruiken van de lesfunctie en
de evaluatiefunctie
Voer de volgende stappen uit om uw favoriete melodieën
onder de knie te krijgen.
Stap 1 - De timing machtig worden.
1
Stel de melodie in die u wilt gebruiken.
2
Druk op de RIGHT toets of op de LEFT toets om
het gedeelte te specificeren dat u wilt oefenen.
•Wilt u de gedeelten voor beide handen oefenen, druk
dan tegelijkertijd op beide toetsen.
•Indicators verschijnen rondom de hand op de display
die geselecteerd is voor oefening.
Displayboodschap
Geluidseffect
“Bravo!”Applaus en <Hoog>
(uitstekend!) gejuich
“Great!”Alleen applaus
(heel goed!) Evaluatiebereiken
“Not bad!”Niets
(niet slecht!)
“Again!”Niets <Laag>
(nogmaals!)
Evaluatieresultaten
Nadat u klaar bent met het spelen, zal het keyboard een
evaluatie berekenen van uw totale spel van het begin tot het
einde en de totale score op het scherm tonen. Hoe hoger de
score, des te beter is uw evaluatie.
Evaluatieniveau displayboodschappen en
geluidseffecten
3
Druk op de STEP 1 toets om Stap 1 weergave te
beginnen.
•Na het klinken van het aftellen, staat het keyboard
standby en wacht totdat u de eerste noot van de
melodie speelt.
•De stemvingerzettinggids gebruikt een nagebootste
menselijke stem om vingernummers af te roepen
tijdens het oefenen van het spel van één hand. Zie
“Stemvingerzettinggids” op pagina D-30 voor details.
4
Druk op willekeurige klaviertoetsen om de noten
te spelen.
•De toets voor de volgende te spelen noot gaat
knipperen terwijl het keyboard wacht totdat u speelt.
Wanneer u een willekeurige toets indrukt voor de
noot, blijft de toets branden terwijl de noot gespeeld
wordt.
•De begeleiding (linkerhand gedeelte) wacht tot u een
willekeurige toets indrukt voor de noot.
•Mocht u per ongeluk meer dan één toets achter elkaar
indrukken, dan wordt de begeleiding gespeeld voor
het corresponderende aantal noten.
•Indrukken van meer dan één toets op hetzelfde
moment wordt geteld als een enkele noot. Indrukken
van een toets terwijl een andere ingedrukt gehouden
wordt, telt als twee noten.
5
Druk op de PLAY/STOP toets om weergave op elk
gewenst moment te stoppen.
Aloha
O
e
Indicator verschijnt
VingerzettingNoot toonhoogte
LK90TV_d_21-30.p65 04.8.18, 4:53 PM27

D-28
Indicator verschijnt
Geavanceerde 3-stappen les
3
Druk op de STEP 2 toets om Stap 2 weergave te beginnen
.
•Na het klinken van het aftellen, staat het keyboard
standby en wacht totdat u de eerste noot van de
melodie speelt.
•De stemvingerzettinggids gebruikt een nagebootste
menselijke stem om vingernummers af te roepen
tijdens het oefenen van het spel van één hand. Zie
“Stemvingerzettinggids” op pagina D-30 voor details.
4
Volg het toetsindicatorsysteem om de juiste
klaviertoetsen in te drukken en de noten te spelen.
•De toets voor de volgende te spelen noot gaat
knipperen terwijl het keyboard wacht totdat u speelt.
Wanneer u een willekeurige toets indrukt voor de noot,
blijft de toets branden terwijl de noot gespeeld wordt.
•Als meerdere klaviertoetsen in de schermhulp
toetsenbordgids gaan branden terwijl u een twee-
handen melodie aan het gebruiken bent, dan moet u
alle klaviertoetsen aanslaan die branden.
5
Druk op de PLAY/STOP toets om weergave op elk
gewenst moment te stoppen.
Evaluatie 2: Kom er achter hoe het
keyboard uw spel voor Stap 2 evalueert.
1
Druk op de SCORING 2 toets.
•Hierdoor zal de SCORING 2 indicator in de display
verschijnen.
•De maatslag wordt gegeven en de evaluatie begint.
*De rest van deze procedure is identiek aan die bij
Evaluatie 1.
Brav
!o
649A-D-030A
Aloha
O
e
Indicator verschijnt
Vingerzetting
Indicator verschijnt
Evaluatie 1: Kom er achter hoe het
keyboard uw spel voor Stap 1 evalueert.
Gebruik de SCORING 1 toets om de evaluatie te krijgen van
uw spel in Stap 1.
1
Druk op de SCORING 1 toets.
•Hierdoor zal de SCORING 1 indicator in de display
verschijnen.
•De maatslag wordt gegeven en de evaluatie begint.
2
Speel overeenkomstig de gids op het
monitorscherm zoals de stem aangeeft.
•Om het evalueren te stoppen kunt u op de PLAY/
STOP toets drukken. Dan wordt echter alleen het
aantal punten gegeven dat u tot op dat punt bij elkaar
gespeeld heeft.
3
Nadat u klaar bent met spelen verschijnt het
evaluatieresultaat op de display.
•
Zie pagina “Evaluatieresultaten” op pagina D-27 voor
informatie over de evaluatieniveau’s en geluidseffecten.
•Het keyboard vertelt u waar u het laagste scoorde
tijdens uw spel zodat u weet waar u moet bijspijkeren.
Zie “Het gebruik van de frase oefenfunctie” op pagina
D-29 voor nadere informatie.
•Door op de SONG BANK toets of de PIANO BANK
toets te drukken wordt teruggekeerd naar het
melodieselectie scherm.
Stap 2 - De noten machtig worden.
1
Stel de melodie in die u wilt gebruiken.
2
Druk op de RIGHT toets of op de LEFT toets om
het gedeelte te specificeren dat u wilt oefenen.
•Wilt u de gedeelten voor beide handen oefenen, druk
dan tegelijkertijd op beide toetsen.
LK90TV_d_21-30.p65 04.8.18, 4:53 PM28

D-29
Geavanceerde 3-stappen les
649A-D-031B
Het gebruik van de frase oefenfunctie
Voer de volgende procedure uit om er achter te komen waar
u het laagste scoorde in uw spel zodat u uw zwakke plekken
kunt ontdekken en kunt oefenen op die frasen.
1
Druk na het tonen van uw evaluatieresultaten op
de PRACTICE PHRASE toets.
•
Dit toont het frase oefenfunctiescherm dat de frase
(startmaatnummer en eindmaatnummer) toont waar uw
evaluatiefunctie het laagst was. Dit is de “oefenfrase”.
OPMERKING
•Als er meerdere frasen zijn die als laagste score gelden
dan wordt de frase die het dichtst bij het begin is gebruikt
voor het oefenen van frasen.
•Als er geen gedeelte is waarvoor de frase geoefend moet
worden zal “***-***” getoond worden in plaats van de
start- en eindmaten.
•De frase-oefenmaten worden gewist als u naar een
andere melodie of een andere functie overstapt.
Spelen van de oefenfrase
1
Druk op de PLAY/STOP toets terwijl het frase
oefenfunctiescherm getoond wordt.
•
Dit toont de start van de frase vanaf het startmaatnummer
.
•De weergave wordt in een eindeloze lus herhaald
vanaf het begin van de oefebfrase tot het einde.
•Druk nogmaals op de START/STOP toets om
weergave van de oefenfrase te stoppen.
OPMERKING
•Bij bepaalde melodieën kan het enige seconden duren
voordat de weergave begint nadat u op de PLAY/STOP
toets drukt tijdens de bovenstaande procedure.
010-0
41
Stap 3 - Spelen bij normale snelheid
.
1
Stel de melodie in die u wilt gebruiken.
2
Druk op de RIGHT toets of op de LEFT toets om
het gedeelte te specificeren dat u wilt oefenen.
•Wilt u de gedeelten voor beide handen oefenen, druk
dan tegelijkertijd op beide toetsen.
3
Druk op de STEP 3 toets om Stap 3 weergave te
beginnen.
•De begeleiding (linkerhand gedeelte) begint op
normale snelheid te spelen.
•De stemvingerzettinggids gebruikt een nagebootste
menselijke stem om vingernummers af te roepen
tijdens het oefenen van het spel van één hand. Zie
“Stemvingerzettinggids” op pagina D-30 voor details.
4
Volg het toetsindicatorsysteem om de juiste
klaviertoetsen in te drukken en de noten te spelen.
5
Druk op de PLAY/STOP toets om weergave op elk
gewenst moment te stoppen.
Evaluatie 3: Kom er achter hoe het
keyboard uw spel in Stap 3 evalueert.
1
Druk op de SCORING 3 toets.
•Hierdoor verschijnt de SCORING 3 indicator in de
display.
•Nadat het keyboard het aftellen laat horen wordt de
evaluatiefunctie ingeschakeld.
*De rest van deze procedure is identiek aan die bij
Evaluatie 1.
Aloha
O
e
Indicator verschijnt
Vingerzetting
LK90TV_d_21-30.p65 04.8.18, 4:53 PM29

D-30
649A-D-032B
Oefenen van de oefenfrase
1
Druk met het frase oefenfunctiescherm in de display
op de STEP 1, STEP 2 of STEP 3 toets.
•Dit start de weergave van de 3-stappen les van de
oefenfrase in overeenstemming met de STEP toets die
u indrukte.
2
Speel mee met het keyboard.
•De weergave wordt in een eindeloze lus herhaald
vanaf het begin van de oefebfrase tot het einde.
•Druk op de PLAY/STOP toets om de weergave te
stoppen.
Stemvingerzettinggids
De stemvingerzettinggids gebruikt een gesimuleerde
menselijke stem om vingerzetnummers te roepen tijdens het
oefenen van spelen met één hand met Stap 1 en Stap 2
weergave. Als u bijvoorbeeld een klaviertoets dient in te
drukken met uw duim, dan zegt de stemvingerzettinggids:
“One! (Eén!)”. Wanneer een akkoord dient te worden
gespeeld met uw duim, middelvinger en pink, zegt de gids:
“One, three, five! (Eén, drie, vijf!)”
De stemvingergids roept enkel de vingerzetting wanneer u
de juiste klaviertoets niet aanslaat terwijl u dat zou moeten.
Sprekende vingerzettinggids
One (één) : Duim
Two (twee) : Wijsvinger
Three (drie) : Middelvinger
Four (vier) : Ringvinger
Five (vijf) : Pink
De sprekende vingerzettinggids aan-
en uitschakelen
Druk op de SPEAK (spreek) toets om de sprekende
vingerzettinggids aan (sprekende vingerzettinggids indicator
wordt getoond) en uit (indicator wordt niet getoond) te zetten.
OPMERKING
•Merk op dat de gesproken vingerzetting niet werkt tijdens
de evaluatiefunctie. Door indrukken van de SCORING
1 of SCORING 2 toets wordt de gesproken vingerzetting
automatisch uitgeschakeld.
•Bij het verlaten van de evaluatiefunctie wordt de instelling
van de gesproken vingerzetting weer verkregen die van
kracht was voordat u de evalualatiefunctie inschakelde.
Geavanceerde 3-stappen les
Gebruik van de metronoom
De metronoomfunctie van dit keyboard produceert een
belklank voor de eerste maatslag van elk maat, gevolgd door
klikgeluiden voor elke volgende maatslag van de maat. Het
is een perfecte oplossing voor het oefenen van melodieën
zonder begeleiding (ritme).
Starten van de metronoom
1
Druk op de METRONOME toets om het geluid van
de metronoom aan te zetten.
•Hierdoor verschijnt de boodschap “Beat” of de
ingestelde melodie op de display. Voer stap 2 binnen
vijf seconden uit nadat “Beat” verschijnt.
2
Verander het aantal slagen per maat m.b.v. de
cijfertoetsen of de [+] en [–] toetsen.
•U kun teen 0 specificeren of een waarde 2 – 6 als het
aantal slagen per maat.
OPMERKING
•
De bel (om de eerste maatslag van een maat aan te geven)
klinkt niet wanneer één slag per maat ingesteld is. Alle
maatslagen worden dan aangegeven door een klikgeluid.
Hierdoor kunt u oefenen met een regelmatig ritme zonder
u druk te hoeven over hoeveel slagen er in elke maat zitten.
3
Stel het tempo in m.b.v. de TEMPO toetsen.
•Druk op de toets om het tempo te verhogen (sneller
te maken) of op de toets om het tempo te verlagen
(langzamer te maken).
OPMERKING
•Terwijl de tempowaarde knippert kunt u ook een 3-
cijferige waarde invoeren m.b.v. de cijfertoetsen of de
[+] en [–] toetsen. Merk op dat nullen aan het begin
ingevoerd moeten worden, zodat 90 dus als 090 moet
worden ingevoerd.
•Door de en TEMPO toetsen tegelijkertijd in te
drukken wordt de default (oorspronkelijke) waarde van
het momenteel ingestelde ritme of de ingestelde melodie
weer automatisch verkregen.
4
Druk op de METRONOME toets om de metronoom
uit te schakelen.
Bea t
Indicator
verschijnt
Knippert
Tempowaarde
LK90TV_d_21-30.p65 04.8.18, 4:53 PM30

D-31
MIC VOLUME regelaar
Microfoon
Microfoon aan/uit (ON/OFF) schakelaar
649A-D-033A
Het gebruik van een microfoon om
mee te zingen
U kunt één van de 65 melodieën uit de melodiebank/meezing
groep of SMF data van een SmartMedia kaart selecteren en
meezingen met de begeleiding.
Het gebruik van de microfoonaansluiting
Door een los verkrijgbare microfoon* aan te sluiten op de
MIC IN aansluiting is het mogelijk om mee te zingen met de
ingebouwde melodieën van het keyboard of met de SMF
weergave. Bij het aansluiten van een microfoon dient u eerst
het microfoonvolume (MIC VOLUME) in te stellen op een
laag niveau en het niveau pas in te stellen na de aansluiting
tot stand te hebben gebracht.
*Als een microfoon meegeleverd was met uw keyboard,
gebruik dan die microfoon. Mocht er geen microfoon
meegeleverd zijn, gebruikt dan een los verkrijgbare
microfoon die voldoet aan de voorgeschreven specificaties.
1
Stel de MIC VOLUME regelaar in op de “MIN”
(minimaal volume) zijde.
2
Schakel de ON/OFF schakelaar van de microfoon
in.
3
Stel het microfoonvolume m.b.v. de MIC VOLUME
regelaar in op het gewenste niveau.
BELANGRIJK!
•
Denk er altijd aan de ON/OFF schakelaar van de microfoon
uit te schakelen en de microfoon van het keyboard los te
koppelen wanneer u de microfoon niet gebruikt.
Aanbevolen type microfoon
•Dynamische microfoon (standaardstekker)
Rondzingen (akoestische terugkoppeling)
Eén van de volgende omstandigheden kan rondzingen
veroorzaken).
•De microfoon met een hand afschermen
•Een microfoon te dicht bij een luidspreker plaatsen
Mocht rondzingen optreden houd de microfoon dan verder
weg van de kop beet en houd hem verder weg van luidsprekers
in de buurt.
Statische ruis
TL-verlichting kan statische ruis veroorzaken in het
microfoonsignaal. Mocht u hier last van krijgen, vermijd het
licht die u er van verdenkt de oorzaak te vormen van de
statische ruis.
MIC IN
SONG BANK
CARD
SING ALONG
KEY CONTROL/TRANSPOSE
Number buttons
<PLAY/STOP>
[+] / [–]
MIC VOLUME
Cijfertoetsen
LK90TV_d_31-38.p65 04.8.18, 4:53 PM31

D-32D-32
Het gebruik van een microfoon om mee te zingen
649A-D-034B
Een microfoon gebruiken voor
meezingen
VOORBEREIDINGEN
•Stel het hoofdvolume (pagina D-18), het begeleidings/
melodievolume (pagina D-49) en het microfoonvolume
(D-31) bij.
1
Zoek de melodie die u wenst op in de melodiebank/
meezing lijst of op een SmartMedia kaart en maak
een notitie van het nummer.
•Zie pagina A-9 voor de melodiebank/meezinglijst.
2
Druk op de SING ALONG toets om de
meezingfunctie in te schakelen.
•Hierdoor verschijnt de SING ALONG indicator.
3
Selecteer de meezingbron.
■Melodiebank
Druk op de SONG BANK toets. Hierdoor wordt de
meezing melodiebankfunctie ingeschakeld en wordt de
melodiebankindicator getoond.
•Telkens bij indrukken van de SONG BANK toets
wordt de SONG BANK indicator in- en uitgeschakeld.
■SmartMedia kaart
Druk op de CARD toets. Hierdoor wordt de meezing
kaartfunctie ingeschakeld en wordt de CARD indicator
getoond.
•Telkens bij indrukken van de CARD toets wordt de
CARD indicator in- en uitgeschakeld.
4
Voer het melodienummer van twee cijfers in m.b.v.
de cijfertoetsen.
Voorbeeld: Voer 5 en daarna 8 in om “ALOHA OE”, wat
melodienummer 58 is, in te voeren.
OPMERKING
•De default melodie instelling is “00” bij aanvankelijke
inschakelen van het keyboard.
•U kunt de melodienummers ook specificeren m.b.v. de
[+] en [–] toetsen.
5
Druk op de <PLAY/STOP> toets om weergave van
de melodie te beginnen.
■Wanneer het keyboard aangesloten is op een
televisietoestel
De songtekst verschijnt op het beeldscherm van het
televisietoestel wanneer u een melodie selecteert die
songtekstdata bevat. In dit geval blijft het beeldscherm van
het keyboard de titel van de melodie onveranderd tonen.
•Gebruik nu de microfoon om mee te zingen met de
weergave.
•De meezingfunctie lijkt op de melodiebankfunctie.
Het enige verschil is dat het melodiegedeelte tijdens
de meezingfunctie bij een lager volume weergegeven
wordt. Er wordt ook een andere tooninstelling
gebruikt tijdens de meezingfunctie op het meezingen
te vergemakkelijken.
6
Om de algehele sleutel van de weergave te
veranderen kunt u zonodig de KEY CONTROL/
TRANSPOSE toetsen
( / )
gebruiken
.
: Verhoogt de sleutel met één halve toon
: Verlaagt de sleutel met één halve toon
7
Druk op de <PLAY/STOP> toets om de weergave
van de melodie te stoppen.
•Dezelfde melodie blijft zich eindeloos herhalen totdat
u hem stopt.
OPMERKING
•Druk om een melodie tot de default sleutel terug te stellen
tegelijkertijd op beide KEY CONTROL/TRANSPOSE
toetsen ( and ).
Aangeven van de songtekst van een
melodie op het televisiescherm
Wanneer u een melodie met songtekstdata selecteert en
daarvan de weergave start terwijl het keyboard aangesloten
is op een televisetoestel zal een meezingscherm met de
songtekst op het scherm van het televisetoestel verschijnen.
•Er wordt een microfoonicoon aangegeven naast de
melodienummers op de melodiebank/meezinglijst op het
scherm van het televisetoestel die songtekstdata bevatten.
•De songtekst die correspondeert met de begeleiding die
momenteel gespeeld wordt, verandert op dat moment van
kleur op het scherm.
•Songteksten die op het beeldscherm van het televisietoestel
verschijnen kunnen mogelijk ietwat afwijken van het
origineel zodat ze passen bij de ingebouwde melodie.
OPMERKING
•Het display is beperkt tot 25 karakters per regel op het
scherm van een TV die aangesloten is op het keyboard.
Eventuele karakters na het 25ste karakter worden niet
weergegeven.
Indicator verschijnt
Indicator verschijnt
LK90TV_d_31-38.p65 04.8.18, 4:53 PM32

D-33
Gebruik van automatisch begeleiding
Instellen van een ritme
Dit keyboard heeft 120 opwindende ritmes die u via de
volgende procedure kunt instellen.
Instellen van een ritme
1
Zoek het te gebruiken ritme op in de ritmelijst
(RHYTHM) en schrijf het ritmenummer op.
•Niet alle beschikbare ritmes worden getoond op de
ritmelijst op het console van het keyboard. Zie de
“Ritmelijst” op pagina A-8 voor een volledige lijst.
2
Druk op de RHYTHM toets.
3
Voer het driecijferige ritmenummer in van het
bewuste ritme m.b.v. de cijfertoetsen.
Voorbeeld: Voer 0, 7 en daarna 5 in om “075 RHUMBA”
in te stellen.
OPMERKING
•U kunt het ingevoerde nummer tevens vergroten met
de [+] toets en verkleinen met de [–] toets.
•Sommige ritmes bestaan enkel uit
akkoordbegeleidingen, zonder drums of andere
percussie instrumenten. Dergelijke ritmes klinken niet
tenzij CASIO CHORD, FINGERED of FULL RANGE
CHORD geselecteerd is als begeleidingsfunctie.
Dit keyboard speelt automatisch het bas- en akkoordgedeelte
overeenkomstig de akkoorden die u speelt. De bas- en
akkoordgedeelten worden m.b.v. automatisch ingestelde
klanken en tonen gespeeld voor instelling van het door u
gebruikte ritme. Dit betekent dat u volledige, realistische
begeleiding krijgt voor de melodienoten die u met de
rechterhand speelt waardoor u een one-man ensemble creëert.
Rhumb
a
649A-D-035A
Po
p
1
Indicator verschijnt
RHYTHM
Number buttons
MODE START/STOP
SYNCHRO/ENDINGINTRO
VARIATION/FILL-IN
NORMAL/FILL-IN
Cijfertoetsen
LK90TV_d_31-38.p65 04.8.18, 4:53 PM33

D-34D-34
Spelen van een ritme
Gebruik de volgende procedure om weergave van het ritme
te starten en te stoppen.
Een ritme spelen
1
Zet de MODE schakelaar in de NORMAL stand.
2
Druk op de START/STOP toets om weergave van
het huidig ingestelde ritme te beginnen.
3
Druk om ritmeweergave te stoppen nogmaals op
de START/STOP toets.
OPMERKING
•Alle klaviertoetsen zijn melodietoetsen wanneer de
MODE schakelaar in de NORMAL stand staat.
Automatische begeleiding
gebruiken
De onderstaande procedure beschrijft hoe u de automatische
begeleidingsfunctie van het keyboard kunt gebruiken. Voor
u begint dient u eerst het ritme dat u wilt gebruiken in te
stellen en het ritmetempo in te stellen op de gewenste waarde.
Gebruik van automatische begeleiding
1
Zet de MODE schakelaar in de CASIO CHORD,
FINGERED, of FULL RANGE CHORD stand.
2
Druk op de START/STOP toets om weergave van
het momenteel ingestelde ritme te beginnen.
3
Speel een akkoord.
•De procedure die u dient te gebruiken om een akkoord
te spelen hangt af van de huidige stand van de MODE
schakelaar. Zie de volgende pagina’s voor details
aangaande spelen van akkoorden.
CASIO CHORD .......................... Pagina D-34
FINGERED ................................... Pagina D-35
FULL RANGE CHORD ............. Pagina D-36
Gebruik van automatisch begeleiding
649A-D-036B
4
Druk nogmaals op de START/STOP toets om de
automatische begeleiding te stoppen.
OPMERKING
•Als u op de SYNCHRO/ENDING toets drukt en
vervolgens op de INTRO toets i.p.v. op de START/STOP
toets in stap 2, dan zal de begeleiding starten met een
intropatroon wanneer u de bediening uitvoert in stap 3.
Zie pagina D-37 en D-38 voor nadere details betreffende
deze toetsen.
•Als u op de SYNCHRO/ENDING toets drukt i.p.v. op de
START/STOP toets in stap 4, dan zal een eindpatroon
worden weergegeven voordat de weergave van de
begeleiding is afgelopen. Zie pagina D-38 voor nadere
details betreffende deze toets.
•U kunt het volumeniveau van het begeleidingsgedeelte
afzonderlijk instellen van het hoofdvolume. Zie“Instellen
van het begeleidings- en melodiebankvolume” op pagina
D-49 voor details.
CASIO CHORD
Met deze methode kan iedereen gemakkelijk akkoorden
spelen ongeacht zijn of haar muzikale kennis en ervaring.
Hieronder volgt een beschrijving van het CASIO CHORD
“Begeleidingstoetsenbord” en “Melodietoetsenbord” en er
wordt verteld hoe u CASIO CHORDs speelt.
CASIO CHORD begeleidingstoetsenbord en
melodietoetsenbord
Rhumba
Akkoordnaam
Basisakkoordvorm
Melodietoetsen
Begeleidingstoetsen
OPMERKING
•Het begeleidingstoetsenbord kan enkel gebruikt worden
voor het spelen van akkoorden. Er wordt geen geluid
geproduceerd als u enkelvoudige noten probeert te
spelen op het begeleidingstoetsenbord.
LK90TV_d_31-38.p65 04.8.18, 4:53 PM34

D-35
Voorbeeld
C majeur (C)
C mineur (Cm)
C septiem (C7)
C mineur septiem (Cm7)
Akkoordtypes
Majeur akkoorden
De namen van majeur akkoorden worden
aangegeven boven de klaviertoetsen van
het begeleidingstoetsenbord. Merk op dat
het geproduceerde akkoord bij indrukken
van een begeleidingstoetsenbord toets
niet van octaaf verandert ongeacht welke
klaviertoets gebruikt wordt om hem te
spelen
.
Mineur akkoorden (m)
Om een mineur akkoord te spelen,
drukt u op de klaviertoets van het
majeur akkoord en willekeurig welke
andere klaviertoets op het
begeleidings-toetsenbord rechts van de
klaviertoets van het majeur akkoord
.
Septiem akkoorden (7)
Om een septiem akkoord te spelen,
drukt u op de klaviertoets van het
majeur akkoord en willekeurig
welke andere twee klaviertoetsen
op het begeleidingstoetsenbord
rechts van de klaviertoets van het
majeur akkoord.
Mineur septiem akkoorden (m7)
Om een mineur septiem akkoord te
spelen, drukt u op de klaviertoets van
het majeur akkoord en willekeurig
welke andere drie klaviertoetsen op
het begeleidingstoetsenbord rechts
van de klaviertoets van het majeur
akkoord.
CDEFGABCDEF
CDEFGABCDEF
CDE F GABCDE F
CDEFGABCDEF
OPMERKING
•Het maakt geen verschil of u zwarte of witte
klaviertoetsen rechts van de klaviertoets van het majeur
akkoord indrukt bij het spelen van mineuren en
septiemen.
Gebruik van automatisch begeleiding
Akkoordtypes
Met CASIO CHORD begeleiding kunt u vier types akkoorden
spelen met minimale vingerzettingen.
649A-D-037A
FINGERED
De FINGERED functie geeft u in het totaal de beschikking
over 15 verschillende akkoordtypes. Hieronder volgt een
beschrijving van het FINGERED “Begeleidingstoetsenbord”
en “Melodietoetsenbord” en er wordt verteld hoe u de
grondtoon C kunt spelen met FINGERED.
FINGERED begeleidingstoetsenbord en
melodietoetsenbord
Melodietoetsen
Begeleidingstoetsen
OPMERKING
•Het begeleidingstoetsenbord kan enkel gebruikt worden
voor het spelen van akkoorden. Er wordt geen geluid
geproduceerd als u probeert melodienoten op dit
toetsenbord te spelen.
C
Caug *1
Cm7 *2
C75 *1
Cmadd9 *2
Cm
Csus4
Cmaj7 *2
C7sus4
CmM7 *2
Cdim
C7 *2
Cm75
Cadd9 *2
Cdim7 *1
Zie de vingerzetting akkoordkaarten op pagina A-7 voor
details betreffende het spelen van akkoorden met andere
grondtonen.
*1: Omgekeerde vingerzettingen kunnen niet worden
gebruikt. De laagste noot is de grondtoon.
*2: Hetzelfde akkoord kan gespeeld worden zonder op de
5de G klaviertoets te drukken.
LK90TV_d_31-38.p65 04.8.18, 4:53 PM35

D-36D-36
OPMERKING
•Behalve bij de akkoorden aangegeven in opmerking*1
hierboven zullen omgekeerde vingerzettingen (d.w.z. E-
G-C of G-C-E i.p.v. C-E-G) dezelfde akkoorden
produceren als de standaard vingerzetting.
•Behalve bij de uitzondering aangegeven in opmerking*2
hierboven dienen alle toetsen te worden ingedrukt die
tesamen een akkoord vormen. Wanneer zelfs een enkele
klaviertoets niet wordt ingedrukt zal het gewenste
FINGERED akkoord niet worden gespeeld.
FULL RANGE CHORD
Deze begeleidingsmethode geeft u in totaal de beschikking
over 38 verschillende akkoordtypes: de 15 akkoordtypes van
FINGERED plus 23 andere types. Het keyboard interpreteert
elke combinatie van drie of meer klaviertoetsen die klopt
volgens een FULL RANGE CHORD patroon als een akkoord.
Andere combinaties (die dus geen FULL RANGE CHORD
patroon vormen) worden als melodiespel geïnterpreteerd.
Daarom is er geen reden om een apart begeleidingstoetsenbord
te hebben, zodat dus het gehele toetsenbord van begin tot einde
gebruikt kan worden voor zowel melodieën als akkoorden
.
FULL RANGE CHORD begeleidingstoetsenbord en
melodietoetsenbord
Begeleidingstoetsen/Melodietoetsen
< Akkoorden die dit keyboard herkent >
Gebruik van automatisch begeleiding
649A-D-038A
F
C
G
C
A
C
B
C
Fm
C
Gm
C
Am
C
Bm
C
Dm75
C
A7
C
F7
C
Fm7
C
Gm7
C
Aadd9
C
C6 • Cm6 • C69
• • • • •
• • • •
• • • •
D
C
C
C
E
C
B
C
Cm
C
Dm
C
• •
• •
Akkoordtypes
Corresponderend
FINGERED akkoord
Andere akkoorden
Aantal types
15 (pagina D-35)
23
Volgend zijn voorbeelden van
akkoorden met C als de bastoon.
Voorbeeld: Spelen van een C majeur akkoord.
Elk van de vingerzettingen in de onderstaande illustratie zal
C majeur produceren.
OPMERKING
•Beperkingen voor het gebruik van omgekeerde
vingerzettingen zijn identiek aan die bij FINGERED
(pagina D-35) (1).
•De laagste noot wordt als grondnoot geïnterpreteerd
wanneer het verschil tussen de laagste noot in de
vingerzetting en de volgende noot rechts zes of meer
noten bedraagt (2).
< Voorbeeld >
Toon: 023, Ritme: 005, Tempo: 070
4
4
DBmGA
4
4
D
C#
Bm
A
E7
A
A
G
E
EG C
G C
2
1
1... C akkord
2... akkoord
C
E
LK90TV_d_31-38.p65 04.8.18, 4:53 PM36

D-37
Gebruik van een intro patroon
Met dit keyboard kunt u een korte intro toevoegen aan een
ritmepatroon om het begin soepeler en natuurlijker te laten
zijn.
De volgende procedure beschrijft hoe de intro functie wordt
gebruikt. Alvorens deze te starten, dient u eerst het te
gebruiken ritme te kiezen en het tempo in te stellen.
Tussenvoegen van een intro
1
Druk op de INTRO toets om het ingestelde ritme
met een intro patroon te starten.
•Bij de opzet hierboven wordt het intro patroon
gespeeld en de automatische begeleiding met
intropatroon begint zodra u akkoorden op het
begeleidingstoetsenbord begint te spelen.
OPMERKING
•Het standaard ritmepatroon begint te spelen nadat het
intropatroon klaar is.
•Bij indrukken van de VARIATION/FILL-IN toets terwijl een
intropatroon gespeeld wordt, gaat het variatiepatroon
spelen nadat het intropatroon voltooid is.
•Bij indrukken van de SYNCHRO/ENDING toets terwijl
een intropatroon gespeeld wordt, gaat het eindpatroon
spelen nadat het intropatroon voltooid is.
Gebruik van automatisch begeleiding
649A-D-039A
Gebruik van een fill-in patroon
Met Fill-in patronen kunt u het ritmepatroon kortstondig
veranderen om een interessante variatie toe te voegen aan
uw spel.
De volgende procedure beschrijft hoe de fill-in functie wordt
gebruikt.
Tussenvoegen van een fill-in
1
Druk op de START/STOP toets om ritmeweergave
te starten.
2
Druk op de NORMAL/FILL-IN toets om een fill-in
patroon tussen te voegen voor het gebruikte ritme.
OPMERKING
•Het fill-in patroon wordt niet gespeeld als u op de
NORMAL/FILL-IN toets drukt terwijl een intro patroon
weergegeven wordt.
Gebruik van een ritmevariatie
Naast het standaard ritmepatroon kunt u ook overstappen
op een secundair ritmepatroon voor de nodige afwisseling.
Tussenvoegen van het ritme variatie
patron
1
Druk op de START/STOP toets om ritmeweergave
te starten.
2
Druk op de VARIATION/FILL-IN toets om over te
stappen op het variatiepatroon voor het gebruikte
ritme.
OPMERKING
•Druk op de NORMAL/FILL-IN toets om terug te gaan
naar het standaard ritmepatroon.
LK90TV_d_31-38.p65 04.8.18, 4:53 PM37

D-38D-38
Gebruik van een fill-in patroon met
een variatieritme
Het is ook mogelijk een fill-in patroon toe te voegen terwijl
een variatieritme weergegeven wordt.
Tussenvoegen van een fill-in bij een
ritmevariatie
1
Druk op de VARIATION/FILL-IN toets terwijl een
ritmevariatie wordt weergegeven om een
invulpatroon (fill-in) in te voegen voor de gebruikte
ritmevariatie.
Begeleiding en ritmespel tegelijk
starten
U kunt het keyboard zo instellen dat ritmeweergave op
hetzelfde moment begint als wanneer u begint met spelen
van de begeleiding op het keyboard.
De volgende procedure beschrijft hoe u synchronische start
kunt gebruiken. Alvorens te beginnen dient u eerst het te
gebruiken ritme te kiezen, het tempo in te stellen en de MODE
schakelaar te gebruiken voor keuze van de gewenste
akkoordspelmethode (NORMAL, CASIO CHORD,
FINGERED, FULL RANGE CHORD).
Gebruik van synchronische start
1
Druk op de SYNCHRO/ENDING toets om de
synchro-start functie van het keyboard in standby
te zetten.
2
Speel een akkoord en het ritmepatroon begint
automatisch met spelen.
Gebruik van automatisch begeleiding
649A-D-040A
Knippert
OPMERKING
•Alleen het ritme speelt (zonder akkoord) bij spelen op
het toetsenbord, als de MODE schakelaar in de
NORMAL stand staat.
•Als u op de INTRO toets drukt zonder daarvoor iets op
het keyboard te spelen, begint het ritme automatisch
met een intro patroon wanneer u daarna iets op het
begeleidingstoetsenbord speelt.
•Bij indrukken van de VARIATION/FILL-IN toets alvorens
iets op het toetsenbord te spelen, gaat de muziek
beginnen met het variatiepatroon zodra u wel op het
toetsenbord gaat spelen.
•Druk nogmaals op de SYNCHRO/ENDING toets om
standby van synchro-start ongedaan te maken.
Afsluiten met een eindpatroon
U kunt uw spel met een eindpatroon beëindigen waardoor
het gebruikte ritmepatroon tot een natuurlijk klinkend einde
wordt afgerond.
De volgende procedure beschrijft hoe u een eindpatroon kunt
tussenvoegen. Merk op dat het in feite weergegeven
eindpatroon afhangt van het gebruikte ritmepatroon.
Afsluiten met een eindpatroon
1
Druk tijdens weergave van het ritme op de
SYNCHRO/ENDING toets.
•Hierdoor wordt het eindpatroon weergegeven die de
ritmebegeleiding afrondt.
OPMERKING
•De timing van het begin van het eindpatroon hangt af
van wanneer u op de SYNCHRO/ENDING toets drukt.
Drukt u voor de tweede maatslag van de huidige maat
op de toets, dan begint het eindpatroon ogenblikkelijk
te spelen. Bij indrukken van de toets na de tweede
maatslag van de huidige maat zal het eindpatroon
gespeeld worden vanaf het begin van de volgende maat.
LK90TV_d_31-38.p65 04.8.18, 4:53 PM38

D-39
649A-D-041B
Melodiegeheugenfunctie
U kunt het melodiegeheugen gebruiken om uw eigen spel
tijdens de lessen op te nemen (lesopname) en om uw spel op
te nemen terwijl u meespeelt met de automatische begeleiding
die u gebruikt (spelopname).
Onderdelen en sporen
Hoe de data opgenomen wordt naar het melodiegeheugen
en wat voor type de data wordt bij opname hangt af van of u
spelopname of lesopname aan het uitvoeren bent.
Lesopname
Bij lesopname kunt u de LEFT/TRACK1 toets en de RIGHT/
TRACK2 toets gebruiken om opname van alleen het
linkerhand gedeelte of alleen het rechterhand gedeelte of
zowel het linkerhand als het rechterhand gedeelte te
selecteren.
Spelopname
Bij spelopname werkt het melodiegeheugen precies zoals een
bandrecorder of een sequencer. In dit geval kunt u de LEFT/
TRACK1 toets en de RIGHT/TRACK2 toets gebruiken om
het melodiegeheugenspoor te selecteren waarop u wilt
opnemen.
Spelopname neemt de data op die getoond wordt in de
bovenstaande afbeelding m.b.v. twee geheugensporen.
•Omdat de sporen onafhankelijk van elkaar zijn kunt u een
opname bewerken door één van de sporen opnieuw op te
nemen.
Gebruik van de SONG MEMORY toets
Bij het uitvoeren van een spelopname of lesopname dient u
de SONG MEMORY toets te gebruiken om de opname of de
weergave te selecteren. Telkens bij indrukken van de SONG
MEMORY toets wordt doorgegaan naar de volgende optie
van het melodiegeheugen in de volgorde zoals hieronder
wordt getoond.
Melodiegeheugencapaciteit
Het melodiegeheugen kan in het totaal 13.000 noten bevatten
die verdeeld kunnen worden over een lesopname en een
spelopname. Merk op dat u alle 13.000 noten kunt gebruiken
voor de lesopname of voor de spelopname. Indien u dat doet
kunt u verder niets meer opnemen voor het andere type
opname.
•Wanneer het aantal resterende noten tijdens het opnemen
minder wordt dan ongeveer 100 gaan de SONG MEMORY
indicator en de spoor/deel indicator (L, R) snel knipperen.
•Het opnemen stopt automatisch als het melodiegeheugen
vol is.
Als u de automatische begeleiding of een ritme gebruikt
zullen deze op dat moment ook stoppen met spelen.
BELANGRIJK!
•Schakel het keyboard nooit uit terwijl het aan het
opnemen is of standby staat voor opname van het
melodiegeheugen. Hierdoor zal alle melodiedata gewist
worden die zich op dat moment bevinden in het
melodiegeheugen gebruikersgebied.
Spoor 1
Start Einde
Spoor 2
Automatische begeleiding
(ritme, baslijn, akkoorden), melodie
Melodie
Data op
g
enomen op het spoor
Indicator verschi
j
nt Knippert Uit
Weergave-
standby
Opname-
standby
Melodiegeheu-
gentoets
(SONG MEMORY)
SONG BANK
START/STOP VARIATION/FILL-IN
INTRO
PIANO BANK
START/STOP
SYNCHRO/ENDING RHYTHM
Number buttons
[+] / [–]
SONG MEMORY
MODE
LEFT/TRACK 1
RIGHT/TRACK 2
Cijfertoetsen
LK90TV_d_39-44.p65 04.8.18, 4:53 PM39

D-40
Melodiegeheugenfunctie
649A-D-042A
Opslag van opgenomen data
•Alles wat eerder opgeslagen was in het melodiegeheugen
wordt vervangen telkens wanneer u een nieuwe opname
maakt.
•De inhoud van het melodiegeheugen blijft behouden zelfs
wanneer de spanning uitgeschakeld is zolang het keyboard
van stroom wordt voorzien via het lichtnet of via de
batterijen. Als de batterijen verwijderd worden of leeg raken
terwijl het keyboard niet van stroom wordt voorzien via
de netadapter zal de inhoud van het melodiegeheugen
verloren gaan. Zorg er dus voor het keyboard van stroom
te voorzien via de netadapter wanneer u de batterijen
vervangt.
•Als het keyboard uitgeschakeld wordt tijdens het opnemen
wordt de inhoud van het geheugen van het op dat moment
opgenomen spoor uitgewist.
Opnemen terwijl u meespeelt met
een ingebouwde melodie
U kunt de procedure voor lesopname gebruiken om noten
op te nemen die u meespeelt met de ingebouwde melodieën
van het keyboard. Bij het starten van een lesopname speelt
het keyboard de melodie zonder het gedeelte (de gedeelten)
die u selecteerde als het opnamedeel (de opnamedelen) en
geeft de noot aan die u dient te spelen door de klaviertoetsen
van het toetsenbord te laten oplichten.
Selecteren van onderdelen
Druk op de deel/spoor toets die overeenkomt met het deel
(de delen) dat/die u wilt selecteren als het opnamedeel (de
opnamedelen).
Het deel dat op dat moment geselecteerd is wordt aangegeven
door de deel/spoor indicators (L en R) die verschijnen op de
display zoals hierna is beschreven.
Deel/spoor indicators tijdens de
weergave standbyfunctie
Telkens bij indrukken van een deel/spoor toets wordt de
weergave van dat deel in- (deel/spoor indicator aangegeven)
en uitgeschakeld (deel/spoor indicator niet aangegeven).
Voorbeeld: Het bovenstaande geeft aan dat het linkerhand
gedeelte wordt weergegeven terwijl het
rechterhand gedeelte niet wordt weergegeven.
Deel/spoor indicators tijdens de
opname standbyfunctie
Druk op de deel/spoor toets van het gedeelte dat u op het
toetsenbord wilt spelen (opnamegedeelte). Hierdoor gaat de
deel/spoor indicator knipperen. De deel/spoor indicator van
het andere gedeelte wordt gewoon aangegeven (zonder te
knipperen) om aan te geven dat dit gedeelte weergegeven
wordt tijdens het opnemen (weergavegedeelte).
Voorbeeld: Het bovenstaande geeft aan dat het linkerhand
gedeelte wordt weergegeven en dat het
rechterhand gedeelte het opnamegedeelte is.
Weergave
(aangegeven)
Geen weergave
(niet
aangegeven)
Linkerhand
gedeelte
Rechterhand
gedeelte
Om dit deel te selecteren:
Linkerhand
Rechterhand
Beide handen
Druk op deze toets:
LEFT/TRACK 1
RIGHT/TRACK 2
LEFT/TRACK 1 +
RIGHT/TRACK 2
Weergavegedeelte
(aangegeven)
Opnamegedeelte
(knipperend)
LK90TV_d_39-44.p65 04.8.18, 4:53 PM40

D-41
Melodiegeheugenfunctie
649A-D-043B
Opnemen tijdens meespelen met een
ingebouwde melodie
1
Druk op de SONG BANK toets of op de PIANO
BANK toets om de functie te selecteren die de
melodie bevat waarmee u wilt meespelen.
2
Selecteer de opname standbyfunctie m.b.v. de
SONG MEMORY toets.
•Hierdoor daat de SONG MEMORY indicator
knipperen in het display.
3
Selecteer de melodie waarmee u wil meespelen.
•Zie “Weergeven van een melodie uit de melodiebank”
op pagina D-21 voor informatie aangaande het
selecteren van melodieën uit de melodiebank en
“Spelen van melodie van de pianobank” op pagina
D-22 voor informatie aangaande het selecteren van
melodieën uit pianobank.
4
Selecteer m.b.v. de LEFT/TRACK1 toets of RIGHT/
TRACK2 toets het onderdeel (de onderdelen)
(linkerhand, rechterhand) dat u wilt uitschakelen
van de weergave van de ingebouwde melodie om
juist dat gedeelte zelf mee te spelen.
•Wilt u beide onderdelen uitschakelen (zodat ze niet
klinken) en zelf meespelen druk dan beide toetsen
tegelijkertijd in.
5
Configuur de volgende instellingen zoals nodig is.
•Toon (pagina D-18)
•Tempo (pagina D-22)
6
Druk op de START/STOP toets van het controleblok.
•Hierdoor wordt de opname gestart.
7
Speel de noten voor het onderdeel (de onderdelen)
dat u in stap 4 selecteerde op het toetsenbord.
8
Druk nogmaals op de START/STOP toets van het
controleblok om de opname te stoppen.
•Druk nu nogmaals op de START/STOP toets van het
controleblok om onmiddellijk te luisteren naar wat u
zojuist opgenomen had.
OPMERKING
•U kunt een les niet opnemen wanneer de lesmelodie
SMF data op een SmartMedia kaart is.
Om dit deel te selecteren:
Spoor 1
Spoor 2
Druk op deze toets:
LEFT/TRACK 1
RIGHT/TRACK 2
Het spoor dat op het moment geselecteerd is, wordt
aangegeen door de deel/spoor indicator (L en R) die
verschijnt op de display zoals hierna is beschreven.
Lesopnamedata
Naast de noten die u op het toetsenbord speelt en de
begeleiding van de ingebouwde melodie die u selecteerde
wordt ook de volgende data opgeslagen wanneer de
lesopnamefunctie ingeschakeld wordt.
•Instelling van de toon
•Instelling van het tempo
•Melodienaam
•Selectie van het opnamegedeelte
•Pedaalbewerkingen
•Laag- en splitsinstellingen en de instellingen van de
betreffende tonen
Weergeven van een lesopname
1
Druk op de SONG BANK toets of op de PIANO
BANK toets om de bank te selecteren van de
ingebouwde melodie die u aanvankelijk gebruikte
om de lesopname mee op te nemen.
2
Selecteer de weergave standbyfunctie m.b.v. de
SONG MEMORY toets.
3
Druk op de START/STOP toets van het controleblok.
•Hierdoor wordt de weergave gestart van de inhoud
van de melodiegheugenlesopname.
•U kunt op dit moment het tempo instellen indien u
dat wilt.
4
Druk nogmaals op de START/STOP toets van het
controleblok om de weergave te stoppen.
Opnemen van uw spel
Volg deze procedure wanneer u wat u op het toetsenbord
speel in real-time wilt opnemen. Met spelopname worden
zowel de noten opgenomen die u zelf speelt als eventuele
begeleidingspatronen die u gebruikt.
Selecteren van een spoor
Druk op de deel/spoor toets die overeenkomt met het deel
dat u wilt selecteren.
LK90TV_d_39-44.p65 04.8.18, 4:53 PM41

D-42
Melodiegeheugenfunctie
649A-D-044A
Opnemen van uw toetsenbordspel
BELANGRIJK!
•Opnemen naar een spoor dat reeds data bevat leidt er
toe dat de bestaande data vervangen wordt door uw
nieuwe spel.
1
Druk op de RHYTHM toets om de ritmefunctie in
te schakelen.
2
Selecteer de opname standbyfunctie m.b.v. de
SONG MEMORY toets.
•Hierdoor gaat de SONG MEMORY indicator in de
display knipperen.
3
Druk op de LEFT/TRACK1 toets om Spoor 1 te
selecteren.
•Hierdoor gaat de L indicator knipperen om aan te
geven dat Spoor 1 het opnamespoor is.
4
Configuur de volgende instellingen zoals nodig is.
•Toon (pagina D-18)
•Ritme (pagina D-33)
•Instelling van de MODE schakelaar (pagina D-34)
•Gebruik een langzamer tempo als u denkt dat u
moeite zult hebben om goed te spelen bij een hoger
tempo (pagina D-22).
5
Druk op de START/STOP toets van het controleblok.
•Hierdoor wordt de opname gestart.
6
Speel de gewenste noten op het toetsenbord.
•Naast de noten wordt de begeleiding die u op het
toetsenbord speelt ook opgenomen samen met de
automatische begeleidingspatronen. Melodienoten
worden ook opgenomen.
•Pedaalbediening die u uitvoert tijdens het spelen
wordt ook opgenomen.
7
Druk nogmaals op de START/STOP toets van het
controleblok om de opname te stoppen.
•Maakt u een fout dan dient u terug te gaan en opnieuw
op te nemen vanaf stap 2.
•Druk nu nogmaals op de START/STOP toets van het
controleblok om onmiddellijk te luisteren naar wat u
zojuist opgenomen had.
Weergave
(aangegeven)
Geen weergave
(niet
aangegeven)
Spoor 1 Spoor 2
Deel/spoor indicators tijdens de
weergave standbyfunctie
Telkens bij indrukken van een deel/spoor toets wordt de
weergave van dat spoor in- (deel/spoor indicator
aangegeven) en uitgeschakeld (deel/spoor indicator niet
aangegeven).
Voorbeeld: Het bovenstaande geeft aan dat Spoor 1 wordt
weergegeven terwijl Spoor 2 niet wordt
weergegeven.
Deel/spoor indicators tijdens de
opname standbyfunctie
Mocht een spoor reeds data bevatten dan zal de bijbehorende
deel/spoor indicator aangegeven worden.
Druk op de deel/spoor toets van het spoor waarnaar u op
wilt nemen (opnamespoor). Hierdoor gaat de deel/spoor
indicator knipperen. De deel/spoor indicator van het andere
spoor wordt gewoon aangegeven (zonder te knipperen) om
aan te geven dat dit gedeelte weergegeven wordt tijdens het
opnemen (weergavespoor).
Voorbeeld: Het bovenstaande geeft aan dat Spoor 1 het
weergavespoor is en dat Spoor 2 het opnamespoor
is.
Knippert
Weergavespoor
(aangegeven)
Opnamespoor
(knipperend)
LK90TV_d_39-44.p65 04.8.18, 4:53 PM42

D-43
Melodiegeheugenfunctie
649A-D-045A
Spoor 1 data
Naast de noten die u op het toetsenbord speelt en de
akkoordbegeleiding worden ook de volgende data
opgeslagen op Spoor 1 tijdens het spelen.
•Toonnummer
•Ritmenummer
•Bediening van de INTRO toets, SYNCHRO/ENDING
toets, NORMAL/FILL-IN toets en de VARIATION/FILL
IN toets
•Pedaalbewerkingen
•Laag- en splitsinstellingen en hun tooninstellingen
•Splitspunt
•Instelling van het tempo
Spoor 1 opnamevariaties
■Opnemen zonder ritme
Sla stap 5 van de procedure over.
•Het opnemen zonder ritme begint zodra u een
klaviertoets aanslaat.
■Opnemen met synchrone start
In plaats van stap 5 in de bovenstaande procedure kunt u
op de SYNCHRO/ENDING toets drukken.
•Nu zullen de automatische begeleiding de de opname
starten wanneer u een akkoord aanslaat binnen het
bereik van het begeleidingstoetsenbord.
■Tussenvoegen van een intro- of eindpatroon in een
opname
Druk tijdens het opnemen op de INTRO toets, de
SYNCHRO/ENDING toets, de NORMAL/FILL-IN toets
of op de VARIATION/FILL-IN toets zoals benodigd.
■Starten van de opname met een intropatroon m.b.v.
synchrone start
In plaats van stap 5 in de bovenstaande procedure kunt u
op de SYNCHRO/ENDING toets drukken en daarna op
de INTRO toets.
•Nu zullen de automatische begeleiding en de opname
starten met een intropatroon wanneer u een akkoord
aanslaat binnen het bereik van het
begeleidingstoetsenbord.
■Starten van automatische begeleiding halverwege een
opname
In plaats van stap 5 in de bovenstaande procedure kunt u
op de SYNCHRO/ENDING toets drukken en daarna iets
spelen binnen het melodiebereik van het toetsenbord.
•Hierdoor wordt de melodie opgenomen zonder enige
begeleiding. De automatische begeleiding zal starten
wanneer u een akkoord aanslaat binnen het bereik van
het begeleidingstoetsenbord.
Weergeven van een spelopname
Voer de volgende procedure uit wanneer u een melodie wilt
weergeven die u opgenomen had m.b.v. spelopname.
1
Druk op de RHYTHM toets om de ritmefunctie in
te schakelen.
2
Selecteer de weergave standbyfunctie m.b.v. de
SONG MEMORY toets.
3
Druk op de START/STOP toets van het controleblok.
•Hierdoor wordt de weergave van de inhoud van het
de spelopname in het melodiegeheugen gestart. U
kunt tijdens de weergave op de LEFT/TRACK1 of
RIGHT/TRACK2 toets drukken om één van beide
sporen te dimmen en alleen naar de inhoud van het
andere spoor te luisteren.
•U kunt het tempo op dit moment instellen, indien dat
gewenst is.
4
Druk nogmaals op de START/STOP toets van het
controleblok om de opname te stoppen.
OPMERKING
•Tijdens weergave van de spelopname werkt het gehele
bereik van het toetsenbord als een melodietoetsenbord
ongeacht de instelling van de MODE schakelaar. U kunt
meespelen met de weergave van de spelopname, indien
u dat wenst. U kunt op dat moment lagen en splitsen
gebruiken (pagina D-45 - D-47) om meerdere tonen toe
te wijzen aan het toetsenbord.
•Merk op dat de bewerkingen voor pauze, voorwaarts en
achterwaarts spoelen niet uitgevoerd kunnen worden
tijdens weergave van de spelopname.
LK90TV_d_39-44.p65 04.8.18, 4:53 PM43

D-44
Melodiegeheugenfunctie
Kopiëren van spelopname
U kunt de volgende procedure gebruiken om een melodie in
Spoor 2 op te nemen zodat deze gecombineerd wordt met
een opname die u eerder op Spoor 1 maakte.
1
Druk op de RHYTHM toets om de ritmefunctie in
te schakelen.
2
Selecteer de weergave standbyfunctie m.b.v. de
SONG MEMORY toets.
3
Druk op de RIGHT/TRACK2 toets om Spoor 2 te
selecteren.
4
Selecteer de gewenste toon.
5
Druk op de START/STOP toets van het controleblok.
•Hierdoor wordt de weergave van Spoor 1 en de
opname van Spoor 2 gestart.
6
Speel de gewenste noten op het toetsenbord terwijl
u luistert naar de weergave van Spoor 1.
7
Druk nogmaals op de START/STOP toets van het
controleblok om de opname te stoppen.
•Maakt u een fout dan dient u terug te gaan en opnieuw
op te nemen vanaf stap 2.
•Druk nu nogmaals op de START/STOP toets van het
controleblok om onmiddellijk te luisteren naar wat u
zojuist opgenomen had.
OPMERKING
•Spoor 2 is een spoor dat alleen gebruikt voor de melodie
hetgeen inhoud dat akkoordbegeleiding hier niet kan
worden opgenomen. Hierdoor wordt het gehele
toetsenbord een melodie toetsenbord bij opnemen naar
Spoor 2 ongeacht de huidige instelling van de MODE
schakelaar.
•Als u wilt opnemen zonder weer te geven van een
opgenomen spoor, zet dan de weergave standbyfunctie
uit en schakel dan de opname standbyfunctie in. Merk
echter op dat u het ritme en de automatische begeleiding
niet kunt uitschakelen.
649A-D-046B
KnippertKnippert
Spoor 2 data
Naast de noten die u op het toetsenbord speelt worden ook
de volgende data opgenomen op Spoor 2.
•Toonnummer
•Pedaalbewerkingen
Wissen van een specifiek deel/
spoor
U kunt de volgende procedure volgen om een specifiek deel/
spoor te wissen van een lesopname of van een spelopname.
Voorbereidingen
■Bij het wissen van een lesopnamedeel
•Druk op de SONG BANK toets of op de PIANO BANK
toets.
■Bij het wissen van een spelopnamedeel
•Druk op de RHYTHM toets.
1
Druk op de SONG MEMORY toets om de opname
standbyfunctie in te schakelen.
2
Selecteer het deel/spoor dat u wilt wissen door op
de LEFT/TRACK1 of op de RIGHT/TRACK2 toets te
drukken.
3
Houd de SONG MEMORY toets ingedrukt.
•Hierdoor verschijnt een bevestigingsboodschap in het
display.
•Druk op de [–] (NO = nee) toets om de wisbewerking
te annuleren.
4
Druk op de [+] (YES = ja) toets om het deel/spoor
te wissen.
•Hierdoor keert het keyboard terug naar de
melodiegeheugenweergave standbyfunctie.
OPMERKING
•Als u op de SONG MEMORY toets drukt terwijl het deel/
spoor wisscherm zich in het display bevindt, wordt
teruggegaan naar de opname standbyfunctie.
LK90TV_d_39-44.p65 04.8.18, 4:53 PM44

D-45
Dit hoofdstuk beschrijft hoe u lagen (om twee tonen met
slechts een klaviertoets te spelen), splitsen (om verschillende
tonen te hebben aan de linker- en rechterkant van het
toetsenbord) en toetsrespons, transponeren en
steminstellingen gebruikt.
Gebruik van lagen
Met lagen kunt u twee verschillende tonen (een hoofdtoon
en een gelaagde toon) aan het toetsenbord toewijzen, zodat
ze beide klinken bij indrukken van een klaviertoets. U kunt
bijvoorbeeld de FRENCH HORN toon en de BRASS toon
gebruiken om een rijk en koperachtig geluid te krijgn.
Lagen van tonen
1
Stel eerst de hoofdtoon in.
Voorbeeld: Druk om “078 BRASS” als de hoofdtoon in
te stellen op de TONE toets en voer 0, 7 en
daarna 8 in m.b.v. de cijfertoetsen of de [+]
en [–] toetsen.
2
Druk op de LAYER toets.
Instellingen van het keyboard
Brass
3
Stel de gelaagde toon in.
Voorbeeld: Druk om “077 FRENCH HORN” als de
gelaagde toon in te stellen op de toontoets
en voer 0, 7 en daarna 7 in m.b.v. de
cijfertoetsen of de [+] en [–] toetsen.
4
Probeer nu iets op het toetsenbord te spelen.
•Beide tonen klinken nu op hetzelfde moment.
5
Druk nogmaals op de LAYER toets om de tonen te
“ontlagen” en het keyboard terug te brengen in de
normale staat.
LAGEN
Fr r.Ho
n
Hoofdtoon (BRASS) + Gelaagde toon (FRENCH HORN)
St r in
g
s
Ingestelde gelaagde toon Indicator verschijnt
649A-D-047B
RHYTHM
TONEFUNCTION
Number buttons
[+] / [–]
SPLIT
LAYER
KEY CONTROL/TRANSPOSE
Cijfertoetsen
LK90TV_d_45-61.p65 04.8.18, 4:53 PM45

D-46
Instellingen van het keyboard
St r in
g
s
PSizz.
t
r
G3
Aco .B
sas
Indicator verschijnt
Gebruik van splitsen
Bij splitsen worden twee verschillende tonen (een hoofdtoon
en een splitstoon) toegewezen aan de linker- en rechterkant
van het toetsenbord, zodat u deze ene toon dus met de linker-
en de andere met de rechterhand speelt. U kunt bijvoorbeeld
STRINGS instellen als de hoofdtoon (hoog bereik) en
PIZZICATO STRINGS als de splitstoon (laag bereik) zodat u
een volledig snarenensemble aan uw vingerstoppen heeft.
Met deze functie kunt u tevens het splitspunt instellen,welke
de plaats is waar van de ene naar de andere toon wordt
overgeschakeld.
Splitsen van het toetsenbord
1
Stel eerst de hoofdtoon in.
Voorbeeld: Druk om “062 STRINGS” als de hoofdtoon
in te stellen op de TONE toets en voer 0, 6 en
daarna 2 in m.b.v. de cijfertoetsen of de [+]
en [–] toetsen.
2
Druk op de SPLIT toets.
3
Stel de splitstoon in.
Voorbeeld: Voer om “060 PIZZICATO STRINGS” als de
gelaagde toon in te stellen 0, 6 en daarna 0 in
m.b.v. de cijfertoetsen of de [+] en [–] toetsen.
4
Druk terwijl u de SPLIT toets ingedrukt houdt op
de klaviertoets die de meest linkertoets van het hoge
bereik dient te worden.
Voorbeeld: Druk op de G3 klaviertoets om G3 als
splitspunt in te stellen.
Hoofdtoon (STRINGS)
Splitstoon
(PIZZICATO STRINGS)
Splitspunt
5
Probeer nu iets op het toetsenbord te spelen.
•Elke klaviertoets vanaf de F3 toets en lager heeft nu
PIZZICATO STRINGS als toon terwijl elke
klaviertoets vanaf G3 en hoger STRINGS als toon
heeft.
6
Druk nogmaals op de SPLIT toets om het
toetsenbord te “ontsplitsen” en hem terug in de
normale staat te brengen.
SPLITSTEN
OPMERKING
•Het splitspunt is het punt dat het automatische
begeleidingsdeel (pagina D-34 en D-35) en het
melodiedeel van het toetsenbord scheidt. U kunt de
plaats van het splitspunt veranderen hetgeen meteen
ook invloed heeft op de grootte van de toetsenborddelen.
649A-D-048A
LK90TV_d_45-61.p65 04.8.18, 4:53 PM46

D-47
Splitstoon (PIZZICATO STRINGS)
+
Gelaagde splitstoon (STRINGS)
Hoofdtoon (BRASS)
+
Gelaagde toon (FRENCH HORN)
Splitspunt
Instellingen van het keyboard
Transpositie van het toetsenbord
Transpositie laat u de sleutel van het gehele toetsenbord
verhogen en verlagen in semitoon (halve toon) eenheden. Als
u een begeleiding wilt spelen voor een vocalist die in een
andere sleutel zingt dan het keyboard bijvoorbeeld, kunt u
eenvoudigweg de sleutel van het keyboard veranderen met
de transpositiefunctie.
Transponeren van het toetsenbord
1
Druk op de RHYTHM toets om de ritmefunctie in
te schakelen.
•Merk op dat u het toetsenbord niet kunt transponeren
tijdens de melodiebankfunctie of de
pianobankfunctie.
2
Gebruik de KEY CONTROL/TRANSPOSE toetsen
( / ) om de sleutel van het keyboard aan te
passen.
: Verhoogt de sleutel met één halve toon
: Verlaagt de sleutel met één halve toon
Voorbeeld: Om het toetsenbord met vijf halve tonen
hoger te transponeren.
St r in
g
s
Trans.
6
Stel het splitspunt in.
•Druk terwijl u de SPLIT toets ingedrukt houdt op de
klaviertoets die de meest linkertoets van het lage
bereik dient te worden.
7
Probeer nu iets op het toetsenbord te spelen.
•Druk nogmaals op de LAYER toets om de tonen te
“ontlagen” en druk nogmaals op de SPLIT toets om
het toetsenbord te “ontsplitsen”.
GELAAGD EN GESPLITST
Brass
PizzS
rt
Indicator verschijnt
Fr r.Ho
n
Indicator verschijnt
Gebruik van lagen en splitsen
tegelijkertijd
Lagen en splitsen kunnen tegelijkertijd gebruikt worden om
een gelaagd splitstoetsenbord te verkrijgen. Er is geen verschil
tussen eerst gelaagde tonen creëren en vervolgens het
toetsenbord splitsen en deze handelingen in omgekeerde
volgorde doen. Als lagen en splitsen tegelijkertijd gebruikt
worden, worden twee tonen (hoofdtoon + gelaagde toon) aan
het hoge bereik van het toetsenbord en twee aan het lage
bereik (splitstoon en gelaagde splitstoon) toegewezen.
Splitsen van het toetsenbord en
daarna het lagen van tonen
1
Druk op de TONE toets en voer daarna het
toonnummer van de hoofdtoon in.
2
Druk op de SPLIT toets en voer daarna het nummer
van de splitstoon in.
•Druk na instellen van de splitston op de SPLIT toets
om het toetsenbord te ontsplitsen.
3
Druk op de LAYER toets en voer daarna het nummer
van de laagtoon in.
•Merk op dat u de stappen 2 en 3 kunt omwisselen
door eerst de laagtoon en vervolgens de splitstoon in
te stellen.
4
Druk op de SPLIT toets of de LAYER toets zodat
zowel de splits- (SPLIT) als de laagindicator (LAYER)
op de display staan.
5
Voer het nummer van de gelaagde splitstoon in.
649A-D-049A
LK90TV_d_45-61.p65 04.8.18, 4:53 PM47

D-48
Instellingen van het keyboard
2
Schakel de stand aan en uit m.b.v. de [+] en [–] of
[0] en [1] toetsen.
Voorbeeld: Om toetscurve 2 in te stellen.
•Toetsrespons is ingeschakeld wanneer de TOUCH
RESPONSE indicator brandt.
•Toetsrespons is uitgeschakeld wanneer de TOUCH
RESPONSE indicator niet brandt.
OPMERKING
•Toetsrespons heeft niet alleen invloed op de interne
klankbron van het keyboard, maar wordt ook afgegeven
als een zendboodschap.
•De instelling van de toetsrespons wordt niet beïnvloed
door data van de weergave van het melodiegeheugen
en de begeleiding.
Aangaande de FUNCTION toets
Telkens bij indrukken van de
FUNCTION
toets wordt naar het
volgende van 10 instelschermen gegaan. Mocht u per ongeluk
het te gebruiken scherm voorbijgaan, blijf dan op de
FUNCTION
toets drukken totdat het scherm opnieuw verschijnt
.
Touch
OPMERKING
•Het toetsenbord kan getransponeerd worden binnen een
bereik van –12 (een octaaf lager) tot +12 (een octaaf
hoger).
•De default instelling voor transponeren is “00” telkens
bij inschakelen van het keyboard.
•Het scherm verdwijnt automatisch als het
transponeerscherm voor ca. vijf seconden in de display
aangegeven staat terwijl u niets doet.
•De transponeerinstelling heeft tevens invloed op de
weergave van het geheugen en de automatische
begeleiding.
•Voer de bovenstaande procedure uit en druk tegelijkertijd
op beide KEY CONTROL/TRANSPOSE toetsen ( / )
in stap 2 om het toetsenbord terug te stellen tot de
oorspronkelijke sleutel. U kunt ook de [+] en [–] toetsen
gebruiken om de transponeerinstelling te veranderen
naar “00”.
•Het effect van de transponeerfunctie hangt af van de
toonhoogte van elke noot en van de toon die u op dat
moment gebruikt. Als door het transponeren een noot
buiten het toelaatbare bereik voor een toon komt te
vallen zal de noot gesubstitueerd worden door dezelfde
noot in de dichtstbijzijnde octaaf die wel binnen het
bereik valt.
Gebruik van toetsrespons
Bij inschakelen van toetsrespons hangt het relatieve volume
van het geluid van het keyboard af van de kracht die er op
de klaviertoetsen uitgeoefend wordt, precies zoals bij een
akoestische piano.
De toetsrespons verzorgt een keus van drie instellingen zoals
hieronder beschreven.
OFF: Deze instelling schakelt de toetsrespons uit. De sterkte
van de aanslag op het toetsenbord heeft geen effect op
de weergegeven noten.
1:Deze instelling verzorgt de toetsrespons die geschikt is voor
normaal spel.
2:Deze instelling verhoogt de toetsrespons zodat harder
aanslaan van de toetsen een groter effect heeft dan de “1”
instelling.
1
Blijf dan op de FUNCTION toets drukken totdat
het TOUCH RESPONSE SELECT scherm verschijnt.
Indicator verschijnt
Touch
649A-D-050A
LK90TV_d_45-61.p65 04.8.18, 4:53 PM48

D-49
Stemmen van het keyboard
Gebruik de volgende procedure om het keyboard af te
stemmen op een ander muziekinstrument.
Stemmen van het keyboard
1
Druk drie maal op de FUNCTION toets om het
stemscherm te tonen.
2
Stel de stemwaarde in m.b.v. de [+], [–] en de
cijfertoetsen.
Voorbeeld: Om het stemmen met 20 te verlagen
OPMERKING
•Het keyboard kan binnen een bereik van –50 tot +50
cent gestemd worden.
*100 cent komt overeen met een halftoon.
•De default steminstelling is “00” telkens wanneer het
keyboard ingeschakeld wordt.
•Het scherm verdwijnt automatisch als het stemscherm
voor ca. vijf seconden in de display aangegeven staat
terwijl u niets doet.
•De steminstelling heeft tevens invloed op de weergave
van het melodiegeheugen en de automatische
begeleiding.
•Voer de bovenstaande procedure uit en druk tegelijkertijd
op de [+] en [–] toetsen in stap 2 om het toetsenbord
terug te stellen tot de oorspronkelijke toonschaal.
Instellingen van het keyboard
Tune
Tune
Instellen van het begeleidings- en
melodiebankvolume
U kunt het volume van de begeleiding en
melodiebankmelodieën onafhankelijk instellen van de noten
die u op het toetsenbord speelt. U kunt een volumeniveau
specificeren tussen 000 (minimum) en 127 (maximum).
Het begeleidingsvolume instellen
1
Druk tweemaal op de FUNCTION toets om het
begeleidingsvolume instelscherm te verkrijgen.
2
Verander de momenteel ingestelde waarde van het
volume m.b.v. de cijfertoetsen of m.b.v. de [+]/[–]
toetsen.
Voorbeeld: 110
OPMERKING
•De huidige volumewaarde van de begeleiding die in Stap
1 verschijnt, verdwijnt weer automatisch uit de display
als er binnen ongeveer 5 seconden niets ingevoerd
wordt.
•Door tegelijkertijd op de [+] en [–] toetsen te drukken
wordt het begeleidingsvolume automatisch op 115
ingesteld.
Instellen van het ingebouwde
toonvolume
Schakel de melodiebankfunctie of de pianobankfunctie in en
voer vervolgens de procedure onder “Het
begeleidingsvolume instellen” uit.
•In dit geval zal een melodievolumescherm verschijnen in
plaats van het begeleidingsvolumescherm.
Instellen van het volume van de
weergave van SMF data van een
SmartMedia kaart
Leg een SmartMedia kaart in de kaartgleuf en voer vervolgens
de procedure onder “Het begeleidingsvolume instellen” uit.
•In dit geval zal een melodievolumescherm verschijnen in
plaats van het begeleidingsvolumescherm.
Acom Vo l
p
Acom Vo l
p
Huidige instelling van het begeleidingsvolume
649A-D-051B
LK90TV_d_45-61.p65 04.8.18, 4:53 PM49

D-50
USB poort van
de computer USB kabel
USB aansluiting
USB poort van het keyboard
Aansluiting op een computer
Aansluiting op een computer
Met de USB poort kunt u het keyboard snel en eenvoudig
aansluiten op een computer. Installeer bij uw computer eerst
de USB driver die op de CD-ROM staat die meegeleverd
wordt met dit keyboard. Dit stelt u in staat om in de handel
verkrijgbare MIDI software te gebruiken op uw computer en
data uit te wisselen tussen het keyboard en uw computer.
Gebruik van de USB poort
Merk op dat u een los verkrijgbare USB kabel dient aan te
schaffen om het keyboard aan te sluiten op een computer via
de USB poort. Pas nadat u een USB aansluiting tot stand heeft
gebracht tussen het keyboard en een computer kunt u data
tussen deze apparaten uitwisselen.
Aansluiten van een computer m.b.v.
de USB poort
1
U dient nu op uw computer de USB driver te
installeren die zich bevindt op de CD-ROM die
meegeleverd was met het keyboard.
•Voor informatie aangaande het installeren van de
driver kunt u naar één van de taaldirectories
navigeren die zich bevinden in de root-directory van
de meegeleverde CD-ROM en de inhoud lezen van
het “Leesmij” bestand.
2
Gebruik voor de aansluiting van het keyboard op
de computer een los verkrijgbare USB kabel.
649A-D-052A
Number buttons
[+] / [–]
TRACK 2
TRACK 1
FUNCTION
Cijfertoetsen
LK90TV_d_45-61.p65 04.8.18, 4:53 PM50

D-51
Aansluiting op een computer
Veranderen van instellingen
Dit gedeelte vertelt u hoe de vereiste instellingen gemaakt
kunnen worden bij het aansluiten van een extern toestel.
KEYBOARD CHANNEL
(Default: 1)
Dit keyboardkanaal is het kanaal dat gebruikt wordt om
boodschappen van dit keyboard te zenden naar een
Computer. Als keyboardkanaal kunt u één kanaal van 1 t/m
16 instellen.
1
Blijf dan op de FUNCTION toets drukken totdat
het KEYBOARD CHANNEL scherm verschijnt.
2
Verander van kanaalnummer m.b.v. de [+] en [–]
of de cijfertoetsen.
Voorbeeld: om kanaal 4 in te stellen
NAVIGATE CHANNEL (Default: 4)
Bij ontvangst van boodschappen van een computer voor
weergave op dit keyboard is het navigeerkanaal het kanaal
waarvan de nootdata in het display verschijnt. Als
navigeerkanaal kunt u één kanaal van 01 t/m 16 instellen.
Daar deze instelling u data op elk kanaal van in de handel
verkrijgbare SMF data laat gebruiken om klaviertoetsen in
de schermhulp toetsenbordgids te laten branden, kunt u
analyzeren hoe verschillende onderdelen van een
arrangement gespeeld worden.
1
Blijf dan op de FUNCTION toets drukken totdat
het NAVIGATE CHANNEL scherm verschijnt.
2
Verander van kanaalnummer m.b.v. de [+], [–] en
cijfertoetsen [0] - [9].
Voorbeeld: om kanaal 2 in te stellen
Ke
y
bd
C
h
Ke
y
bd
C
h
Nav i .
C
h
Nav i .
C
h
Uitbreiden van de selecties in de
ingebouwde melodieën
U kunt melodiedata overbrengen van uw computer naar het
keyboard. U kunt maximaal 5 melodieën opslaan (ongeveer
80 kilobytes) als ingebouwde melodieën 65 – 69. Bij het
gebruik van SMF data die u aanschaft of zelf creëert, dient u
een speciaal CASIO conversie software te gebruiken om de
data over te brengen naar het CASIO formaat voordat u de
data naar het keyboard kunt oversturen.
U kunt een kopie verkrijgen van dit speciale CASIO conversie
software door dit te downloaden bij de webpagina die
hieronder wordt aangegeven. Na het downloaden kunt u het
software installeren op uw computer.
CASIO MUSIC SITE
http://music.casio.com/
•Naast het software an sich, geeft de CASIO MUSIC SITE u
ook informatie over het installeren en het gebruik ervan. U
kunt ook het meest recentelijke nieuws zien over uw
keyboard en andere CASIO muziekinstrumenten en nog
veel meer.
OPMERKING
•Dit keyboard ondersteunt SMF 0 formaat data.
•De stemvingerzettinggids, in-beeld
vingerzettingindicators, gesproken aankondigingen van
evaluatiepunten en de oefenfrasefunctie worden niet
ondersteund voor los in de handel verkrijgbare SMF
data.
Algemene MIDI toon
Deze algemene MIDI standaard definieert de nummerreeks, de
nummerreeks van de drumgeluiden, het aantal MIDI kanalen
dan gebruikt kan worden en andere algemene factoren die de
opzet van de geluidsbron bepalen. Hierdoor kan op een
algemene MIDI geluidsbron geproduceerde data weergegeven
worden met gelijkwaardige tonen en identieke nuances als het
origineel zelfs bij weergave via de geluidsbron van andere
fabrikanten.
Dit keyboard komt overeen met de algemene MIDI standaard
zodat het aangesloten kan worden op een computer gebruikt
voor weergave van algemene MIDI data die gekocht, vanaf het
internet geplukt of via andere bronnen verkregen worden.
649A-D-053A
LK90TV_d_45-61.p65 04.8.18, 4:53 PM51

D-52
Aansluiting op een computer
Loca l
Loca l
ACCOMP OUT (Default: uit)
on: De automatische begeleiding wordt gespeeld door het
keyboard en de corresponderende boodschap afgegeven
via de USB poort.
oFF: Automatische begeleidingsboodschappen worden niet
weergegeven via de USB poort.
1
Blijf dan op de FUNCTION toets drukken totdat
het ACCOMP OUT scherm verschijnt.
Voorbeeld: Als ACCOMP OUT uitgeschakeld is
2
Schakel de stand aan en uit m.b.v. de [+] en [–] of
[0] en [1] toetsen.
Voorbeeld: Om ACCOMP OUT in te schakelen
GM functie ontvangst
Wanneer GM off (GM uitschakelen) data ontvangen wordt
en de functieschakelaar ingesteld wordt op een
akkoordfunctie, wordt de automatische begeleidingsakkoord
gespecificeerd in overeenstemming met de ontvangen
boodschap.
Wanneer GM on (GM inschakelen) data ontvangen wordt
kunnen begeleidingsakkoorden niet gespecificeerd worden
door de ontvangen boodschap.
Acom
p
O
u
t
Acom
p
O
u
t
Om bepaalde klanken uit te schakelen tijdens weergave
van melodiedata die ontvangen wordt
<<Navigeerkanaal aan/uit>>
1
Druk op de TRACK 2 toets tijdens het spelen van
melodiedata.
•Hierdoor wordt het geluid van het navigeerkanaal
uitgeschakeld maar klaviertoetsen in de schermhulp
toetsenbordgids blijven oplichten in overeenkomst
met de via dat kanaal ontvangen data. Druk nogmaals
op de TRACK 2 toets om het kanaal opnieuw in te
schakelen.
<<Volgende lagere kanaal van het navigeerkanaal aan/uit>>
1
Druk op de TRACK 1 toets tijdens het spelen van
melodiedata.
•Hierdoor wordt het geluid uitgeschakeld van het
kanaal waar van het nummer lager is dan het
navigeerkanaal maar klaviertoetsen in de schermhulp
toetsenbordgids blijven oplichten in overeenkomst
met de via dat kanaal ontvangen data. Druk nogmaals
op de TRACK 1 toets om het kanaal opnieuw in te
schakelen.
Voorbeeld: Als het navigeerkanaal 4 is, dan zal de
bovenstaande handeling kanaal 3 uitschakelen.
LOCAL CONTROL (Default: aan)
oFF: Alles dat gespeeld wordt op dit toetsenbord wordt als
boodschap afgegeven via de USB poort zonder te
worden weergegeven door de interne klankbron.
•Merk tevens op dat geen geluid geproduceerd zal worden
door het keyboard als LOCAL CONTROL uitgeschakeld
en geen extern toestel aangesloten is.
1
Blijf dan op de FUNCTION toets drukken totdat
het LOCAL CONTROL scherm verschijnt.
Voorbeeld: Als LOCAL CONTROL ingeschakeld is
2
Schakel de stand aan en uit m.b.v. de [+] en [–] of
[0] en [1] toetsen.
Voorbeeld: Om LOCAL CONTROL uit te schakelen
649A-D-054A
LK90TV_d_45-61.p65 04.8.18, 4:53 PM52

D-53
Aansluiting op een computer
SUSTAIN/ASSIGNABLE JACK
(Default: SUS)
SUS(aanhouden): Stelt een aanhoudeffect*1 in bij indrukken
van het pedaal.
SoS (sostenuto): Stelt een sostenuto-effect*2 in bij indrukken
van het pedaal.
SFt (zacht): Bewerkstelligt een vermindering van het
geluidsvolume bij indrukken van het pedaal.
rHy (ritme): Bewerkstelligt bediening van de START/STOP
toets bij indrukken van het pedaal.
1
Blijf dan op de FUNCTION toets drukken totdat
het SUSTAIN/ASSIGNABLE JACK scherm verschijnt.
Voorbeeld: Als aanhouden ingeschakeld is
2
Verander de stand m.b.v. de [+] en [–] of [0], [1],
[2] en [3] toetsen.
Voorbeeld: Om het ritme in te stellen
*1 Aanhouden
Bij pianotonen an andere klanken die wegsterven, werkt het
pedaal als een demppedaal waarbij de klanken langer
aangehouden worden dan het pedaal ingedrukt gehouden
wordt. Bij orgeltonen en andere doorlopende klanken blijven
op het keyboard gespeelde noten aangehouden worden totdat
het pedaal wordt losgelaten. In beide gevallen wordt het
aanhoudeffect tevens uitgeoefend op noten die gespeeld
worden terwijl het pedaal reeds ingedrukt is.
*2 Sostenuto
Dit effect werkt hetzelfde als bij aanhouden behalve dat het
enkel uitgeoefend wordt op noten die reeds klinken op het
moment dat het pedaal ingedrukt wordt. Noten die dus
gespeeld worden als het pedaal reeds ingedrukt is, worden
niet beïnvloed.
Jack
Jack
Boodschappen
De MIDI booschappen waarover hier uitgeweid wordt
kunnen worden verzonden en ontvangen wanneer het
keyboard aangesloten is op een computer d.m.v. een USB
aansluiting. Merk echter op dat om deze MIDI boodschappen
te verzenden en te ontvangen eerst u bij uw computer de
USB driver dient te installeren die op de CD-ROM staat die
meegeleverd wordt met dit keyboard.
Er is een grote hoeveelheid boodschappen gedefinieerd onder
de MIDI standaard en dit hoofdstuk geeft de details
betreffende die boodschappen die verzonden en ontvangen
kunnen worden door dit keyboard. Een asterisk wordt
gebruikt om boodschappen aan te duiden die invloed hebben
op het gehele keyboard. Die zonder asterisk betreffen
boodschappen die slechts op een kanaal invloed hebben.
NOTE ON/OFF (noot aan/uit)
Deze boodschap zendt data bij het indrukken (NOTE ON) of
loslaten (NOTE OFF) van klaviertoetsen.
Een NOTE ON/OFF boodschap bevat een nootnummer (om
aan te geven welke toets ingedrukt of losgelaten wordt) en
snelheid (druk op het toetsenbord tussen 1 en 127). NOTE
ON snelheid wordt altijd gebruikt om het relatieve volume
van de noot te bepalen. Dit keyboard ontvangt geen NOTE
OFF snelheidsdata.
Bij indrukken of loslaten van een klaviertoets bij dit keyboard
wordt de corresponderende NOTE ON of NOTE OFF
boodschap verzonden via de MIDI OUT aansluiting.
OPMERKING
•De toonhoogte van een noot hangt af van de gebruikte
toon zoals aangegeven in de Notentabel op pagina A-1.
Wanneer dit keyboard een nootnummer ontvangt dat
buiten zijn bereik van noten valt wordt dezelfde noot
van de dichtstbijliggende octaaf gesubstitueerd.
USB poort van
het keyboard NOTE ON (noot aan)
USB poort van
het keyboard
• Nootnummer (toon)
• Snelheid (volume)
NOTE OFF (noot uit)
• Nootnummer (toon)
• Snelheid (volume)
Laat de toets los
Druk op de toets
649A-D-055A
LK90TV_d_45-61.p65 04.8.18, 4:53 PM53

D-54
PROGRAM CHANGE
(programmaverandering)
Dit is de toonkeuzeboodschap. De progammaverandering
kan toondata bevatten binnen het bereik van 0 - 127.
Een programmaveranderboodschap wordt verzonden via de
USB poort van het keyboard telkens wanneer u het
toonnummer met de hand verandert. Ontvangst van een
programmaveranderboodschap van een externe machine
verandert de tooninstelling van dit keyboard.
OPMERKING
•Dit keyboard ondersteunt 128 tonen in het bereik van 0
t/m 127. Kanaal 10 is echter het percussie-enkel kanaal
en de kanalen 0, 8, 16, 24, 25, 32, 40, 48 en 62
corresponderen aan de negen drumklanken van dit
keyboard.
PITCH BEND (toonhoogtebereik)
Deze boodschap bevat informatie betreffende buigen van de
toonhoogte zodat de toonhoogte tijdens spelen op het
toetsenbord soepeltjes omhoog en omlaag gaat. Dit keyboard
zendt geen toonhoogtebuigdata maar kan welke dergelijke
data ontvangen.
CONTROL CHANGE
(bedieningsverandering)
Deze boodschap voegt effecten toe zoals vibrator en
veranderingen in het volume die optreden tijdens spelen op
het keyboard. Bedieningsveranderdata bevatten een
bedieningsnummer (om het type effect te identificeren) en
een bedieningswaarde (om de aan/uit status en de
effectdiepte in te stellen).
Hieronder volgt een lijst van data die verzonden of ontvangen
kan worden met de bedieningsverandering.
Effect Bedieningsnummer
Bankkeuze*10, 32
★Modulatie 1
★Volume 7
★Pan 10
★Expressie 11
Hold1 64
Sostenuto 66
Zacht pedaal 67
RPN*2100 / 101
Data-invoer 6 / 38
★ geeft enkel-ontvangst boodschappen aan
*1 De instelling van bankkeuze uit het programmaverander repertoire
kan gebruikt worden om een van de 255 tonen van dit keyboard
in te schakelen bij keuze van tonen op dit keyboard via een
uitwendige machine.
Zie de “Toonlijst” op pagina A-1 voor details aangaande de
PROGRAM CHANGE (programmaverandering) en BANK
SELECT (bankselectie) combinaties.
Voorbeeld: Om toonnummer 96 (paneeltoon “FLUTE 1”) van
een computer te selecteren.
CONTROL NUMBER (bedieningsnummer) = 0,
CONTROL VALUE (bedieningswaarde) = 2
(banknummer)
CONTROL NUMBER (bedieningsnummer) = 32,
CONTROL VALUE (bedieningswaarde) = 0
PROGRAM CHANGE (programmaverandering) = 73
*2 RPN is de afkorting van Registered Parameter Nummer
(geregistreerd parameternummer) dat een speciaal
bedieningsveranderingsnummer is, gebruikt voor het combineren
van meervoudige bedieningsveranderingen. De bediende
parameter wordt ingesteld met de bedieningswaarden 100 en 101
waarna instellingen worden gemaakt m.b.v. de bedieningswaarden
van voor DATA ENTRY (regelnummers 6 en 38).
Dit keyboard gebruikt RPN om transponeren (de algehele
afstemming van dit keyboard in stapjes van een halve toon) en de
afstemming (de algehele fijnafstemming van dit keyboard en de
gevoeligheid van toonhoogtebuiging (toonhoogtebreedte in
overeenkomst met de buigdata) van een computer te regelen bij
dit keyboard).
OPMERKING
•De met het voetpedaal uitgeoefende aanhoud-
(regelnummer 64), sostenuto (regelnummer 66) en
zachte (regelnummer 67) effecten zijn ook van kracht.
649A-D-056A
Aansluiting op een computer
LK90TV_d_45-61.p65 04.8.18, 4:53 PM54

D-55
ALL SOUND OFF (alle geluid uit)
Deze boodschap dwingt al het via het betreffende kanaal
geproduceerde geluid te stoppen, ongeacht hoeveel geluid
er wordt geproduceerd.
ALL NOTES OFF (alle noten uit)
Deze boodschap schakelt alle nootdata uit die gezonden
wordt vanaf een extern apparaat en dat op het moment wordt
weergegeven via het kanaal.
•Eventueel via een aanhoudpedaal of een sostenutopedaal
aangehouden noten blijven klinken tot de volgende pedaal
uit boodschap ontvangen wordt.
RESET ALL CONTROLLERS
(alle regelaars terugstellen)
Deze boodschap stelt toonhoogteregeling en andere
bedieningsveranderingen terug naar de normale staat.
SYSTEM EXCLUSIVE*
(systeem-exclusief)
Deze boodschap wordt gebruikt om systeemexclusieve
kenmerken te regelen zoals toonfijnregelingen die uniek zijn
voor een bepaalde machine. Oorspronkelijk betekende
systeemexclusief dat het kenmerkend was voor een bepaald
model maar tegenwoordig zijn er als je het zo mag
omschrijven “universele systeemexclusieve” kenmerken die
van toepassing zijn bij machines van verschillende modellen
en zelfs van verschillend fabrikaat.
Hieronder volgen de systeemexclusieve boodschappen die
door dit keyboard worden ondersteund.
■GM SYSTEM ON ([F0][7E][7F][09][01][F7])
De GM SYSTEM functie wordt door een externe machine
gebruikt om het GM systeem van dit keyboard in te schakelen.
GM betekent “General MIDI” ofwel algemene MIDI.
•GM SYSTEM ON neemt meer tijd in beslag dan andere
boodschappen zodat wanneer GM SYSTEM ON in de
computer opgeslagen is het meer dan 100 msec kan duren
tot de volgende boodschap.
■GM SYSTEM OFF ([F0][7E][7F][09][02][F7])
GM SYSTEM OFF wordt door een computer gebruikt om het
GM systeem van dit keyboard uit te schakelen.
649A-D-057A
Aansluiting op een computer
LK90TV_d_45-61.p65 04.8.18, 4:53 PM55

D-56
Gebruik van de SmartMedia kaart
Uw keyboard is uitgevoerd met een kaartgleuf die het gebruik
ondersteunt van SmartMediaTM geheugenkaarten. Hierdoor
wordt het mogelijk voor het keyboard om de in de handel
verkrijgbare SMF data direct te lezen. U moet daartoe de SMF
data die u gebruikt meezingen en lessen wel eerst via een
computer op een SmartMedia opslaan. SmartMedia data
kunnen op dezelfde manier gebruikt worden als ingebouwde
melodieën.
Dit keyboard ondersteunt SMF (FORMAT 0) data.
OPMERKING
• Een SMF groter dan ongeveer 80 Kbytes kan niet
gebruikt worden voor een 3-stappen lessysteem of voor
de evaluatiefunctie. Als dit toch wordt geprobeerd,
verschijnt een foutlezing in het display.
•Dit keyboard kan data niet naar een SmartMedia kaart
schrijven.
•Dit keyboard kan maximaal 200 SMF databestanden
beheren.
BELANGRIJK!
•Er zijn twee soorten SmartMedia kaarten: 3,3V en 5V.
Merk op dat dit keyboard enkel het gebruik van
SmartMedia kaarten ondersteunt van het 3,3V type.
•Probeer nooit een SmartMedia kaart van het 5V type te
gebruiken bij dit keyboard.
•Merk op dat u nooit data kunt opslaan op of data wissen
van of data hernoemen bij een SmartMedia kaart,
wanneer er een schrijfbeveiligingssticker op de
beveiligingsplaats aangebracht is.
Contactpunten
Schrijfbeveiligingsplaats
Aangaande SmartMediaTM kaarten
•U kunt SmartMedia kaarten aanschaffen bij de meeste
computerzaken, elektronica zaken, warenhuizen, enz.
•SmartMedia kaarten zijn verkrijgbaar in capaciteiten lopend
van 8MB tot maximaal 128MB.
•Hoewel de SmartMedia kaart ongeveer de grootte heeft van
een postzegel, heeft hij de capaciteit die 8 tot 100 maal die
van een floppy diskette bedraagt.
•De dataleessnelheid van een SmartMedia kaart is bijzonder
groot.
•SmartMediaTM is een handelsmerk van Toshiba
Corporation.
649A-D-058A
Number buttons
[+] / [–]
CARD
PLAY/STOP
START/STOP
FUNCTION SCORING
STEP
Cijfertoetsen
LK90TV_d_45-61.p65 04.8.18, 4:53 PM56

D-57
Gebruik van de SmartMedia kaart
Insteken en verwijderen van een
SmartMedia kaart
Hieronder wordt beschreven hoe een SmartMedia kaart in
de kaartgleuf wordt gestoken en hoe u deze kunt verwijderen.
Insteken van een SmartMedia kaart in de kaartgleuf
Steek de SmartMedia kaart met de zijde met de contactpunten
naar beneden in de kaartgleuf. Druk de kaart zover mogelijk
in de gleuf.
OPMERKING
•Bij het insteken van een SmartMedia kaart in de
kaartgleuf dient u er op te letten dat de kaart in de juiste
richting wijst en recht in de gleuf gestoken wordt. Zorg
er voor dat de kaart niet in een hoek staat op de gleuf
want dan kan deze onverhoeds de ruimte boven of onder
de gleuf binnenglijden.
Verwijderen van de SmartMedia kaart uit de kaartgleuf
Nadat u heeft gecontroleerd dat de “Pls Wait” (wachten a.u.b.)
boodschap zich niet meer in het display bevindt, kunt u de
kaart voorzichtig uit de kaartgleuf trekken.*
*Verwijder de SmartMedia kaart nooit uit de kaartgleuf en
schakel nooit het keyboardkaart uit tijdens één van de
volgende omstandigheden.
•Terwijl de CARD indicator in het display wordt aangegeven
•Terwijl de “Pls Wait” (wachten a.u.b.) boodschap zich in
de display bevindt om aan te geven dat er toegang verschaft
wordt tot de data op de kaart
BELANGRIJK!
•
Verwijder de SmartMedia kaart nooit uit de kaartgleuf
en schakel het keyboard niet uit terwijl er toegang
verschaft wordt tot de data op de kaart door de
lees- of
formaatbewerking
. Hierdoor kan de data op de
SmartMedia kaart en de kaartgleuf zelfs beschadigd
raken.
Voorzorgsmaatregelen aangaande
SmartMedia kaarten en de kaartgleuf
BELANGRIJK!
•Lees zorgvuldig alle documentatie die die meegeleverd
wordt met de SmartMedia kaart voor belangrijke
informatie over het hanteren van de kaarten.
•Vermijd de volgende plaatsen bij het opslaan van data
en het gebruik van SmartMedia kaarten. Dergelijke
omstandigheden kunnen namelijk leiden tot
beschadiging van de data die op de kaart opgeslagen
zijn.
•Plaatsen die een hoge temperatuur, hoge
vochtigheidsgraad hebben of waar zich roest
veroorzakende chemicaliën bevinden
•Plaatsen die onderhevig zijn aan een sterke
elektrostatische lading of elektrische storing
•Wanneer u een SmartMedia kaart aanraakt let er dan
op dan u de contactpunten nooit met uw vingers
aanraakt.
•Als de datatoegangsindicator brandt en de boodschap
“Pls Wait” (wachten a.u.b.) zich in de display bevindt,
betekent dit dat toegang verschaft is tot de data op de
SmartMedia kaart door de opslag-, schrijf- of wisfunctie.
Haal de SmartMedia kaart nooit uit de kaartgleuf en
schakel het keyboard nooit uit terwijl er toegang wordt
verschaft naar de kaart. Hierdoor kan de data op de
SmartMedia kaart en zelfs de kaartgleuf beschadigd
raken.
•Probeer nooit een ander type kaart dan de SmartMedia
kaart van het 3,3V type in de kaartgleuf te steken. Wordt
dit wel gedaan dan kan het keyboard beschadigd raken.
•Wordt een SmartMedia kaart in de kaartgleuf gestoken
terwijl hij geladen is met statische elektriciteit dan kan
dit er de oorzaak van zijn dat het keyboard niet meer
goed werkt. Mocht dit gebeuren schakel dan het
keyboard eenmaal uit en vervolgens weer aan.
•Een SmartMedia kaart die langere tijd in de kaartgleuf
heeft gezeten kan nogal heet aanvoelen wanneer u hem
er uithaalt. Dit is normaal en duidt niet op een defect.
•Merk op dat SmartMedia kaarten een beperkte
levensduur hebben. Na langdurig gebruik kan het
gebeuren dat u er geen data meer op kunt opslaan of
dat u er geen data van kan lezen of dat de data niet
meer uitgewist kan worden. Mocht dit het geval zijn dan
dient u een nieuwe SmartMedia kaart aan te schaffen.
CASIO COMPUTER CO., LTD. neemt geen
verantwoordelijkheid voor enig verlies of schade aan u
of aan een derde voor het verlies of de beschadiging van
data.
649A-D-059B
LK90TV_d_45-61.p65 04.8.18, 4:53 PM57

D-58
Gebruik van de SmartMedia kaart
Lezen van een SmartMedia kaart
1
Druk op de CARD toets.
2
Voer m.b.v. de cijfertoetsen het nummer van drie
cijfers in dat correspondeert aan de SMF data die u
wilt selecteren.
3
Voer één van de volgende bewerkingen uit.
■ Om SMF data weer te geven
3
-1 Druk op de START/STOP toets.
•Het keyboard zal de SMF data lezen en weergeven.
•De bewerking voor herhalen wordt niet
ondersteund tijdens het spelen van SMF data.
■ Om mee te zingen met SMF data
3
-1 Druk op de PLAY/STOP toets.
•Het keyboard zal de SMF data lezen en weergeven
met de meezingfunctie.
•De bewerking voor herhalen wordt niet
ondersteund tijdens het spelen van SMF data.
•Het weergavevolume is lager voor het SMF
datadeel dat toegewezen is aan kanaal 4.
•Wanneer u een melodie met songtekstdata
selecteert en daarvan de weergave start terwijl het
keyboard aangesloten is op een televisetoestel zal
een meezingscherm met de songtekst op het scherm
van het televisetoestel verschijnen.
■ Om SMF data te gebruiken bij het 3-stappen lessysteem
3
-1 Druk op de STEP 1, STEP 2 of STEP 3 toets.
•Het keyboard zal de SMF data lezen en een les
starten bij de stap die u selecteerde.
•Een foutlezing verschijnt als het geselecteerde SMF
databestand groter dan ongeveer 80 Kbytes is.
•Mocht een foutlezing verschijnen, zie dan
“Foutlezingen bij SmartMedia kaarten” op de
volgende pagina voor informatie wat u moet doen.
•Het kanaal dat als het navigatiekanaal is
gespecificeerd, wordt toegewezen aan het
rechterhand gedeelte terwijl het kanaal dat een
nummer lager is dan het kanaal dat als
navigatiekanaal gespecificeerd is, aan het
linkerhand gedeelte wordt toegewezen.
•De stemvingerzettinggids en de in-beeld
vingerzettingindicators worden niet ondersteund
voor SMF data.
OPMERKING
•U kunt maten (pagina D-23) niet doorlopend herhalen
van SMF data die vanaf een SmartMedia kaart worden
gelezen.
Voorbereidingen
BELANGRIJK!
•Voordat u een SmartMedia kaart bij dit keyboard gebruikt
dient u eerst de onderstaande procedure te volgen om
de kaart te formatteren. Na het formatteren kunt u SMF
data van uw computer naar de data oversturen.
•
Door het formatteren van een SmartMedia kaart met dit
keyboard wordt automatisch een map gecreëerd op de kaart
die “CASIO_MD” heet. Als u SMF data overstuurt van uw
computer naar de kaart voor gebruik met dit keyboard dient
u deze data op te slaan in de “CASIO_MD” map
.
•Merk op dat het formatteren van een kaart of een diskette
die reeds data bevat, alle data erop zal wissen. Data
die door het formatteren gewist wordt kan niet opnieuw
worden verkregen. Controleer dat het medium echt geen
data bevat die u nog nodig heeft voordat u de
onderstaande procedure uitvoert.
VOORBEREIDINGEN
•Steek de SmartMedia kaart die u wilt formatteren in de
kaartgleuf van het keyboard. Let er op dat de sticker
verwijderd is van het schrijfgebied van de kaart,
waardoor schrijven mogelijk wordt.
Formatteren van een SmartMedia kaart
1
Druk een aantal malen op de FUNCTION toets
totdat het instelscherm voor het kaartformaat
verschijnt.
2
Druk op de [+] (YES) toets.
•Hierdoor verschijnt een bevestigingsboodschap om
te vragen of u het media (in dit geval dus de kaart)
inderdaad wilt formatteren.
3
Druk op de [+] (YES) toets om het formatteren te starten.
•De boodschap “Pls Wait” (wachten a.u.b.) blijft in het
display om aan te geven dat een procedure plaats aan
het vinden is. Probeer nooit een andere bewerking uit
te voeren met het keyboard terwijl de kaart
geformatteerd wordt. Nadat het formatteren voltooid
is, keert het keyboard terug naar de functie die
ingeschakeld stond voordat u het instelscherm instelde.
•Druk op de [–] (NO = nee) toets om de
formaatbewerking te annuleren. Hierdoor keert het
keyboard terug naar het kaartformaat instelscherm.
•Mocht een foutlezing in het display verschijnen, zie
dan “Foutlezingen bij SmartMedia kaarten” op pagina
D-60. Door de FUNCTION toets in te drukken terwijl
een foutlezing in het display aangegeven wordt, keert
u terug naar het kaartformaat instelscherm.
649A-D-060B
Fo rma t ?
LK90TV_d_45-61.p65 04.8.18, 4:53 PM58

D-59
■ Om uw spel te evalueren m.b.v. SMF data
3
-1 Druk op de SCORING toets.
•Het keyboard zal de SMF data lezen en de
evaluatiefunctie inschakelen.
•Een foutlezing verschijnt als het geselecteerde SMF
databestand groter dan ongeveer 80 Kbytes is.
•Mocht een foutlezing verschijnen, zie dan
“Foutlezingen bij SmartMedia kaarten” op de
volgende pagina voor informatie wat u moet doen.
•Het kanaal dat als het navigatiekanaal is
gespecificeerd, wordt toegewezen aan het
rechterhand gedeelte terwijl het kanaal dat een
nummer lager is dan het kanaal dat als
navigatiekanaal gespecificeerd is, aan het
linkerhand gedeelte wordt toegewezen.
•De stemvingerzettinggids en de in-beeld
vingerzettingindicators worden niet ondersteund
voor SMF data.
4
Druk op de START/STOP toets om weergave van
SMF data te stoppen.
Delen van het geheugen
De boodschap “Err MemFull” (geheugen vol) verschijnt (zie
dan “SmartMedia kaart foutlezingen” op de volgende pagina
voor nadere informatie) en andere SMF data kan niet meer
worden gelezen wanneer het ingebouwde geheugen* van het
keyboard vol geraakt is.
*Het geheugen die gebruikt wordt voor het lezen van SMF
data van een SmartMedia kaart is een zogenaamd gedeeld
geheugen. Het gedeelde geheugen wordt ook gebruikt voor
het opslaan van SMF data die geupload is van een computer
(melodiebank gebruikersgebieden nr. 65 - nr. 69) en voor
het opslaan van melodiegeheugendata.
649A-D-061A
Gebruik van de SmartMedia kaart
LK90TV_d_45-61.p65 04.8.18, 4:53 PM59

D-60
Gebruik van de SmartMedia kaart
Foutlezingen bij SmartMedia kaarten
649A-D-062A
Err Card R/W
Err No Card
Err Format
Err Protect
Err SizeOver
Err WrongDat
Err Not SMF0
Err No File
Err Fragment
Err Mem Full
Er is iets fout met de kaart.
(1) De kaart is niet juist in de kaartgleuf geplaatst.
(2) Er bevindt zich geen kaart in de kaartgleuf of
de kaart was halverwege een kaartbewerking
verwijderd.
(1) Het formaat van de kaart is niet compatibel
met dit keyboard.
(2) De kaart is beschadigd.
De kaart is beveiligd tegen schrijven.
De SMF data die u probeert te lezen is groter dan
80 Kbytes.
De SMF data is kapot of van een verkeerd
formaat.
U probeert SMF data te spelen dan niet van
Format 0 (formaat 0) is.
U probeert data te lezen van een kaart die geen
SMF data bevat die ondersteund wordt door dit
keyboard.
De kaartdata die u voor weergave of meezingen
probeert te gebruiken is gefragmenteerd.
Het keyboard kwam geheugen te kort bij het
lezen van SMF data tijdens een lesfunctie of
tijdens de evaluatiefunctie.
Gebruik een andere kaart.
(1) Verwijder de kaart en steek hem opnieuw in
(pagina D-57).
(2) Steek een kaart in de gleuf. Verwijder nooit
een kaart uit de kaartgleuf terwijl een
kaarttoegangsbewerking aan de gang is.
(1) Verander naar een kaart die het juiste formaat
heeft. ...................................................... D-58
(2) Gebruik een andere kaart.
•Gebruik een andere kaart.
•Verwijder de schrijfbeveiligingssticker om het
opslaan van data toe te staan. ............ D-56
Druk op de CARD toets om terug te gaan naar
het SMF dataselectiescherm en selecteer dan
andere SMF data die kleiner is dan 80 Kbytes
(zie pagina D-58).
Gebruik andere data.
Gebruik enkel Format 0 (formaat 0) SMF data.
Leg een kaart in die SMF data bevat die
ondersteund wordt door dit keyboard.
Voer één van de volgende twee bewerkingen uit.
•Zonder de originele (gefragmenteerde) data
te wissen dient u de “save as” (opslaan als)
bewerking uit te voeren onder een andere
naam. Probeer de bewerking vervolgens uit
te voeren met de nieuw opgeslagen data.
•Als u de data van een andere locatie naar de
kaart opslaat, formatteer dan de kaart
(waardoor de inhoud wordt gewist) en sla de
data dan opnieuw op de kaart op. Probeer de
bewerking vervolgens uit te voeren met de
nieuw opgeslagen data.
1. Selecteer andere SMF data:
Druk op de CARD toets om terug te gaan naar het SMF dataselectiescherm en selecteer dan
andere SMF data die kleiner is (pagina D-58).
2. Wis melodiedata die zich reeds in het geheugen bevinden:
Na enkele seconden wordt de “Err Mem Full” (geheugen vol) boodschap vervangen door één van
de onderstaande boodcshappen. De boodschap die op dat moment verschijnt hangt af van de
grootte van de SMF data die u probeert in te lezen.
Displaymelding Oorzaak Te ondernemen stappen
LK90TV_d_45-61.p65 04.8.18, 4:53 PM60

D-61
649A-D-063A
Gebruik van de SmartMedia kaart
SMF dataselectiescherm
Err Mem Full (geheugen vol)
*a) dEL MemSong?
(geheugenmelodie
wissen?)
Sure?
(bent u er zeker van?)
*b) dEL UsrSong?
(gebruikersmelodie
wissen?)
*c) dEL AllSong?
(alle melodiën
wissen?)
Druk op de CARD toets.
Na enkele seconden Na enkele seconden Na enkele seconden
NO (nee)
Of
YES (ja) NO (nee)
Pls Wait
even wachten a.u.b.)
Het keyboard begint de les (of evaluatie)
YES (ja)
Sure?
(bent u er zeker van?)
YES (ja) NO (nee)
Pls Wait
(even wachten a.u.b.)
YES (ja)
Sure?
(bent u er zeker van?)
YES (ja) NO (nee)
Pls Wait
(even wachten a.u.b.)
YES (ja)
NO
(nee)
NO
(nee)
NO
(nee)
*De eigenlijke boodschap die verschijnt hangt af van de grootte van de SMF data die u probeert te lezen.
a) “dEL MemSong?” (geheugenmelodie wissen?)
Deze boodschap vraagt of u de inhoud van het melodiegeheugen wilt wissen om ruimte te maken voor de SMF data die u
probeert in te lezen. Om deze boodschap te wissen en terug te gaan naar het SMF dataselectiescherm drukt u op de [–] (NO)
toets.
1. Druk op de [+] (YES) toets als u de inhoud van het melodiegeheugen wilt wissen.
•Hierdoor verschijnt de bevestigingsboodschap in het display.
•Wilt u de wisbewerking toch niet laten doorgaan, druk dan op de [–] (NO) toets. Hierdoor keert u terug naar de
bevestigingsboodschap.
2. Druk op de [+] (YES) toets om de inhoud van het melodiegeheugen daadwerkelijk te wissen.
•Nadat de inhoud van het melodiegeheugen gewist is, begint het keyboard automatisch met het lezen van de SMF
data die u oorspronkelijke selecteerde waarna de les (of evaluatie) begint.
b) “dEL UsrSong?” (gebruikersmelodie wissen?)
Deze boodschap vraagt of u de inhoud van het melodiebank gebruikersgebied voor opslag van SMF data (5 melodieën)
wilt wissen om ruimte te maken voor de SMF data die u probeert in te lezen. Om deze boodschap te wissen en terug te gaan
naar het SMF dataselectiescherm drukt u op de [–](NO) toets. Als u inderdaad op deze toets drukt verschijnt de boodschap
“dEL MemSong?” (geheugenmelodie wissen?) als er zich data bevindt in het melodiegeheugen. Zie “a) dEL MemSong?
(geheugenmelodie wissen?)” hierboven voor stappen die u dient te ondernemen als antwoord op deze boodschap.
1. Druk op de [+] (YES) toets als u de inhoud van het melodiegeheugen wilt wissen.
•Hierdoor verschijnt de bevestigingsboodschap in het display.
•Wilt u de wisbewerking toch niet laten doorgaan, druk dan op de [–] (NO) toets. Hierdoor keert u terug naar de
bevestigingsboodschap.
2. Druk op de [+] (YES) toets om de inhoud van het melodiebank gebruikersgebied daadwerkelijk te wissen.
•Nadat de inhoud van het melodiebank gebruikersgebied gewist is, begint het keyboard automatisch met het lezen
van de SMF data die u oorspronkelijke selecteerde waarna de les (of evaluatie) begint.
c) “dEL AllSong?” (alle melodiën wissen?)
Deze boodschap vraagt of u alle data in het keyboardgeheugen wilt wissen om ruimte te maken voor de SMF data die u
probeert in te lezen. Om deze boodschap te wissen en terug te gaan naar het SMF dataselectiescherm drukt u op de [–] (NO)
toets.
1. Druk op de [+] (YES) toets als u alle data in het keyboardgeheugen wilt wissen.
•Hierdoor verschijnt de bevestigingsboodschap in het display.
•Wilt u de wisbewerking toch niet laten doorgaan, druk dan op de [–] (NO) toets. Hierdoor keert u terug naar de
bevestigingsboodschap.
2. Druk op de [+] (YES) toets om alle data in het keyboardgeheugen daadwerkelijk te wissen.
•Nadat alle data in het keyboardgeheugen gewist zijn, begint het keyboard automatisch met het lezen van de SMF
data die u oorspronkelijke selecteerde waarna de les (of evaluatie) begint.
LK90TV_d_45-61.p65 04.8.18, 4:53 PM61

D-62
Pagina’s
D-13, 14
Pagina D-18
Pagina D-18
Pagina D-34
Pagina D-52
Pagina’s
D-13, 14
Pagina D-49
Pagina D-48
Pagina’s
D-27, 28
Pagina’s
D-27, 28
Pagina D-15
(1)
Sluit de adapter op de juiste wijze
aan, let erop dat de polen (+/–)
van de batterijen in de juiste
richting wijzen en controleer dat
de batterijen niet leeg zijn.
(2) Stel de POWER toets bij om de
spanning in te schakelen.
(3)
Verhoog het volume met de
MAIN VOLUME schuifregelaar.
(4) Normaal spel is niet mogelijk
op het begeleidingstoetsenbord
terwijl de MODE schakelaar op
CASIO CHORD of FINGERED
staat. Zet de MODE schakelaar
in de NORMAL stand.
(5) Schakel de LOCAL CONTROL
stand in.
Vervang de batterijen door een set
nieuwe batterijen of gebruik de
netadapter.
Verhoog het volume met de
FUNCTION toets .
Druk op de FUNCTION toets om
deze in te schakelen.
•Druk op de verlichte toets om
met Stap 1 of Stap 2 weergave
te spelen.
•Druk op de PLAY/STOP toets
om Stap 1 of Stap 2 weergave
uit te schakelen.
Druk op een willekeurige toets of
klaviertoets om de spanning weer
normaal te verkrijgen.
Oplossen van moeilijkheden
Probleem Mogelijke oorzaak Zie paginaHandeling
Geen geluid van het keyboard
Eén van de volgende symptomen
tijdens werking op batterijen.
Automatische begeleiding klinkt
niet.
Geen verandering in het volume
bij verandering in druk op de
klaviertoetsen.
Toetsverlichting blijft branden.
Toetsen gaan branden maar er
wordt geen geluid geproduceerd.
(1) Probleem met de
stroomvoorziening.
(2) De stroom is niet ingeschakeld.
(3) Het volume is te laag ingesteld.
(4) De MODE schakelaar staat in
de CASIO CHORD of
FINGERED stand.
(5) De LOCAL CONTROL functie
is uitgeschakeld.
Lage batterijspanning
Volume van automatische
begeleiding staat op 000.
De toetsresponsfunctie is
uitgeschakeld.
Het keyboard is aan het wachten
op het spelen van de juiste noot
tijdens weergave met Stap 1 of
Stap 2.
De spanning-aan functie probeert
u eraan te herinneren dat de
spanning ingeschakeld was terwijl
geen bediening wordt uitgevoerd.
•Zwak brandende stroomindicator
•Het instrument kan niet ingeschakeld worden.
•Donkere, moeilijk afleesbare display
•Abnormaal laag luidspreker-/hoofdtelefoonvolume
•Vervorming van het geluid
•Af en toe onderbreken van geluid tijdens weergave bij een hoog volume
•Plotseling uitvallen van de stroom tijdens weergave bij een hoog volume
•Donker worden van de display bij weergave met een hoog volume
•Geluid blijft klinken zelfs na loslaten van de toetsen
•De klank is totaal verschillend
•Abnormale weergave van ritmepatronen en demonstratiemelodieën
•Abnormaal laag microfoonvolume
•Vervorming van microfooningangssignaal
•Donkere stroomvoorzieningsindicator bij gebruik van de microfoon
•Plotseling uitvallen van de stroom bij gebruik van de microfoon
•Bij het klinken van noten gaan de toetsenindicators uit
•Uitvallen van stroom, geluidsvervorming of laag volume bij spelen via een aangesloten computer
649A-D-064A
LK90TV_d_62-65.p65 04.8.18, 4:53 PM62

D-63
Oplossen van moeilijkheden
Probleem Mogelijke oorzaak
Zie pagina
Handeling
Automatische begeleiding of ritme
kan niet worden opgenomen.
Niet mogelijk om data van de
akkoordbegeleiding bij een
computer op te nemen.
Statische ruis wanneer een
microfoon is aangesloten.
Geen microfoongeluid
Het is niet mogelijk om data van
een kaart op te roepen.
De weergave van melodieën slaat
even over tijdens SMF weergave
of spelen bij meezingen.
Songteksten verschijnen niet
De kleur van het beeld op het
beeldscherm is abnormaal
Het geluid is te horen maar het
beeld is troebel.
De Sing Along <PLAY/STOP>
toets voor meezingen werkt niet.
De automatische
begeleidingsakkoorden klinken
niet.
Een spoor anders dan Spoor 1 is
ingesteld als opname spoor.
De ACCOMP OUT functie is
uitgeschakeld.
(1) Een microfoon wordt gebruikt
die anders is dan het
aanbevolen type.
(2)
De microfoon wordt gebruikt in
de omgeving van TL-verlichting.
(1) De instelling van het
microfoonvolume is te laag.
(2) De aan/uit schakelaar (ON/
OFF) van de microfoon is
uitgeschakeld (OFF).
(1) De kaart is niet correct in de
kaartgleuf gestoken.
(2)
U bent een kaart aan het
proberen waarvan het voltage
of de capaciteit niet ondersteund
wordt door dit keyboard.
(3) De kaart is beschadigd.
De data is gefragmenteerd.
De ingebouwde melodie bevat of
de SMF data bevatten geen
songtekstdata
Het keyboard staat bovenop of te
dicht in de buurt van het
televisietoestel.
Het keyboard en het televisietoestel
zijn niet goed op elkaar aangesloten.
De meezingfunctie (Sing Along)
is niet ingeschakeld.
De meezingfunctie (Sing Along)
is ingeschakeld.
Stel Spoor 1 in m.b.v. de
spoorkeuzetoetsen. (Spoor 2 is het
melodiespoor.)
Schakel de ACCOMP OUT functie
in.
(1) Gebruik een microfoon van het
aanbevolen type.
(2)
Verplaats de microfoon weg van
de bron van de statische ruis.
(1) Verhoog de instelling van het
microfoonvolume.
(2) Zet de aan/uit schakelaar (ON/
OFF) van de microfoon op aan
(ON).
(1) Steek de kaart op de juiste wijze
in de kaartgleuf.
(2) Gebruik een kaart van het
voltage en de capaciteit die u
specificeerde voor dit keyboard.
(3) Gebruik een andere kaart.
Voer één van de volgende twee
bewerkingen uit.
•Zonder de originele
(gefragmenteerde) data te
wissen dient u de “save as”
(opslaan als) bewerking uit te
voeren onder een andere naam.
Probeer de bewerking
vervolgens uit te voeren met de
nieuw opgeslagen data.
•Als u de data van een andere
locatie naar de kaart opslaat,
formatteer dan de kaart
(waardoor de inhoud wordt
gewist) en sla de data dan
opnieuw op de kaart op.
Probeer de bewerking
vervolgens uit te voeren met de
nieuw opgeslagen data.
Selecteer een ingebouwde melodie
of SMF data die wel songtekstdata
bevatten.
Verplaats het keyboard weg van
het televisietoestel.
Sluit het keyboard en het
televisietoestel correct op elkaar aan.
Controleer dat de meezingicoon
aangegeven wordt in het display.
Is dit niet het geval gebruik dan de
melodie/pianobank controle
PLAY/STOP toets.
Druk op de RHYTHM toets om de
ritmefunctie in te schakelen
hetgeen aangegeven wordt door de
ritme indicator in het display.
Pagina D-44
Pagina D-52
Pagina D-31
Pagina D-31
Pagina D-31
Pagina D-31
Pagina D-57
Pagina D-56
–––
Pagina D-58
Pagina D-32
Pagina D-17
Pagina D-17
Pagina D
-21
Pagina D
-33
649A-D-065B
LK90TV_d_62-65.p65 04.8.18, 4:53 PM63

D-64
Technische gegevens
Model: LK-90TV
Toetsenbord: 61 toetsen van standaard grootte, 5 octaven (met toetsrespons; 1, 2, uit)
Toetsindicatorsysteem: Kan in- en uitgeschakeld worden (maximaal 10 toetsen kunnen tegelijkertijd
branden)
Tonen: 264 (128 paneeltonen + 128 algemene MIDI tonen + 8 drumklanken); met lagen en
splitsen
Ritme-instrumenttonen: 61
Polyfonie: 32 noten maximaal (16 voor bepaalde tonen)
Automatische begeleiding
Ritmepatronen: 120
Tempo: Variabel (226 stappen, = 30 - 255)
Akkoorden: 3 vingerzettingmethoden (CASIO CHORD, FINGERED, FULL RANGE CHORD)
Ritmeregeling: START/STOP, INTRO, NORMAL/FILL-IN, VARIATION/FILL-IN, SYNCHRO/
ENDING
Begeleidingsvolume: 0 - 127 (128 stappen)
<Geavanceerd 3-stappen lessysteem>
3-stappen les: 3 lessen (stap 1, 2, 3)
Weergave: Herhaalde weergave van een enkele melodie
Evaluatiefunctie: Score 1, Score 2, Score 3, Oefening van frasen
Gesproken vingerzettinggids: aan/uit
Song Bank (melodiebank),
Piano Bank (pianobank)
Aantal melodieën: 100 (Melodiebank/meezingen: 65, pianobank: 35)
Bedieningsregelaars: PLAY/STOP (weergave/stop), PAUSE (pauzeren), FF (vooruitspoelen), REW
(achteruitspoelen), LEFT/RIGHT (links/rechts), REPEAT (Herhalingstoets)
Gebruikersmelodieën: Aantal melodieën: Max. 5 download melodieën
Capaciteit: Ca. 80 kilobytes
Meezingfunctie
Aantal melodieën: Melodiebank/meezingen: 65
Bedieningsregelaars: PLAY/STOP, KEY CONTROL (toetsbediening), 25 stappen, –12 halve tonen - +12
Metronoom: Aan/Uit
Maatslag: 0, 2 - 6
Melodiegeheugen
Aantal melodieën: Twee (1 lesopname, 1 spelopname)
Opgenomen data: Lesopname: rechterhand gedeelte, linkerhand gedeelte, gedeelten voor beide
handen
Spelopname: Spoor 1 (akkoordbegeleiding), Spoor 2 (melodie)
Opnamemethode: Real-time
Geheugencapaciteit: Ongeveer 13.000 noten (twee melodieën)
Overige functies
Transponeren: 25 stappen (–12 halftonen tot +12 halftonen)
Stemmen: 101 stappen (A4=ca. 440Hz ±50 cent)
Kaartgleuf: 3,3V SmartMedia-TM (8MB, 16MB, 32MB, 64MB, 128MB)
Functies: Weergave van SMF bestanden; formatteren van kaarten
649A-D-066B
LK90TV_d_62-65.p65 04.8.18, 4:53 PM64

D-65
Technische gegevens
Aansluitingen
SUSTAIN/ASSIGNABLE JACK:
Standaard aansluiting (aanhouden, sostenuto, zacht, ritme start/stop)
HEADPHONE/OUTPUT
aansluiting: Stereo standaard aansluiting
Uitgangsimpedantie: 100Ω
Uitgangsspanning: Max. 4V (RMS)
Hoofdtelefoon/uitgangs-aansluiting:
Standaardaansluiting (met microfoonvolumeregelaar)
Ingangsimpedantie: 3Kohm
Ingangsgevoeligheid: 10mV
USB poort
Video uitgangsaansluiting
(VIDEO OUT): Uitgangsspanning: 1Vp-p Max.
Stroomaansluiting: 9V gelijkstroom (9V DC)
Stroomvoorziening: 2-wegs
Batterijen: 6 batterijen maat AA
Levensduur batterijen: Circa 2,5 uur onafgebroken gebruik op alkaline batterijen.
Netadapter: AD-5
Automatisch uitschakelen stroom:
Schakelt spanning uit ca. 6 minuten na laatste bediening. Werkt enkel tijdens
werking op batterijen, kan met de hand uitgeschakeld worden.
Luidsprekervermogen: 2,5W + 2,5W
Stroomverbruik: 9V 7,7W
Afmetingen: 94,4 x 38,7 x 14,2 cm.
Gewicht: Ca. 5,1kg (zonder batterijen)
• Ontwerp en technische gegevens onder voorbehoud.
Vermijd hitte, vocht en direct zonlicht.
Stel het toestel niet bloot aan direct zonlicht, zet het niet op een plaats dichtbij een airconditioning of op een bijzonder warme
plaats.
Gebruik voor het reinigen van het toestel nooit lak, verdunner of dergelijke chemicaliën.
Maak het toetsenbord schoon met een zachte doek bevochtigd in water met een milde oplossing van een neutraal
schoonmaakmiddel. Dompel de doek in de oplossing en wring hem uit totdat hij bijna droog is.
Vermijd het gebruik op plaatsen met een bijzonder hoge of lage temperatuur.
Extreem hoge of lage temperaturen kunnen de cijfers op het LCD scherm mogelijk donker of moeilijk te zien maken. Deze
situatie zou zichzelf moeten corrigeren wanneer de temperatuur van het keyboard weer normaal is geworden.
OPMERKING
•Misschien heeft u lijnen in de afwerking van dit keyboard opgemerkt. Deze lijnen zijn het resultaat van het vormgieten om het
plastic van de kast in de juiste vorm te maken. Het zijn geen breuken of krassen in het plastic en geen reden voor ongerustheid.
Onderhoud van het toestel
649A-D-067A
LK90TV_d_62-65.p65 04.8.18, 4:53 PM65

A-1
Appendix/Appendice
649A-D-135A
Toonlijst / Notentabel
Lista dei toni / Tabella delle note
11
11
1: Toonnaam/Nome del tono
22
22
2: Bereiktype/Tipo di gamma
33
33
3: Maximale polyfonie/Polifonia massima
44
44
4: Programma verandering/Cambiamento programma
55
55
5: Bankkeuze MSB/MSB di selezione banco
11
11
1
Nr./
Num.
33
33
3
22
22
244
44
455
55
511
11
1
Nr./
Num.
33
33
3
22
22
244
44
455
55
5
Piano
000 STEREO PIANO A 16 0 2
001 GRAND PIANO A320 1
002 BRIGHT PIANO A 16 1 2
003 MELLOW PIANO A160 3
004 MODERN PIANO A161 3
005 DANCE PIANO A 32 1 1
006 STRINGS PIANO A160 8
007 HONKY-TONK A 16 3 2
008 OCTAVE PIANO A 16 3 8
009 ELEC.GRAND PIANO A162 2
010 MODERN E.G.PIANO A162 3
011 ELEC.PIANO A 32 4 2
012 CHORUSED EP A 16 4 9
013 MODERN E.PIANO A165 2
014 SOFT E.PIANO A 16 4 8
015 E.PIANO PAD A 16 5 8
016 HARPSICHORD A326 2
017 COUPLED HARPSICHORD A166 8
018 CLAVI A 32 7 2
Chromatic Perc
019 CELESTA A 32 8 2
020 GLOCKENSPIEL B329 2
021 VIBRAPHONE A 32 11 2
022 MARIMBA A 32 12 2
Organ
023 DRAWBAR ORGAN 1 A16162
024 DRAWBAR ORGAN 2 A16161
025 DRAWBAR ORGAN 3 A16163
026 PERC.ORGAN 1 A16172
027 PERC.ORGAN 2 A16173
028 ELEC.ORGAN 1 A16168
029 ELEC.ORGAN 2 A16164
030 JAZZ ORGAN A 16 17 4
031 ROCK ORGAN A 16 18 2
032 CHURCH ORGAN A16192
033 CHAPEL ORGAN A32198
034 ACCORDION A 16 21 2
035 OCTAVE ACCORDION A 16 21 8
036 BANDONEON A 16 23 2
037 HARMONICA A 32 22 2
Guitar
038 NYLON STR.GUITAR C 32 24 2
039 STEEL STR.GUITAR C 32 25 2
040 12 STR.GUITAR C 16 25 8
041 JAZZ GUITAR C 32 26 2
042 OCT JAZZ GUITAR C 16 26 8
043 CLEAN GUITAR C 32 27 2
044 ELEC.GUITAR C 16 27 1
045 MUTE GUITAR C 32 28 2
046 OVERDRIVE GT C32292
047 DISTORTION GT C 32 30 2
048 FEEDBACK GT C 16 31 8
Bass
049 ACOUSTIC BASS C32322
050 RIDE BASS C 16 32 32
051 FINGERED BASS C32332
052 PICKED BASS C 32 34 2
053 FRETLESS BASS C32352
054 SLAP BASS C 32 37 2
055 SAW.SYNTH-BASS C 32 38 2
056 SQR SYNTH-BASS C32392
Str/Orchestra
057 VIOLIN A 32 40 2
058 SLOW VIOLIN A 32 40 8
059 CELLO C 32 42 2
060 PIZZICATO STRINGS A 32 45 2
061 HARP A 32 46 2
LK90TV_di_appendix.p65 04.8.18, 4:53 PM1

A-2
Appendix/Appendice
649A-D-136A
11
11
1
Nr./
Num.
33
33
3
22
22
244
44
455
55
5
11
11
1
Nr./
Num.
33
33
3
22
22
244
44
455
55
5
Pipe
095 PICCOLO B 32 72 2
096 FLUTE 1 A 32 73 2
097 FLUTE 2 A 16 73 1
098 MELLOW FLUTE A16738
099 RECORDER A 32 74 2
100 PAN FLUTE A 32 75 2
101 WHISTLE A 32 78 2
Synth-Lead
102 SQUARE LEAD A 16 80 2
103 SAWTOOTH LEAD A 16 81 2
104 MELLOW SAW LEAD A 16 81 8
105 SINE LEAD A 32 80 8
106 SS LEAD A 16 81 3
107 CALLIOPE A 16 82 2
108 VOICE LEAD A 16 85 2
109 BASS+LEAD A 16 87 2
Synth-Pad
110 FANTASY A 16 88 2
111 WARM PAD A 16 89 2
112 WARM VOX A 16 89 8
113 POLYSYNTH A 16 90 2
114 POLY SAW A 16 90 8
115 BOWED PAD A 16 92 2
116 HALO PAD A 16 94 2
117 ATMOSPHERE A 16 99 2
118 BRIGHTNESS A 16 100 2
119 ECHO PAD A 16 102 2
120 STAR THEME A 16 103 2
121 SPACE PAD A 16 103 8
Ethnic
122 SITAR A 16 104 2
123 BANJO A 32 105 2
124 SHAMISEN A 32 106 2
125 KOTO A 32 107 2
126 THUMB PIANO A 32 108 2
127 STEEL DRUMS A 16 114 2
Ensemble
062 STRINGS A 32 48 2
063 SLOW STRINGS A32492
064 CHAMBER A 16 48 3
065 SYNTH-STRINGS 1 A32502
066 SYNTH-STRINGS 2 A32512
067 CHOIR AAHS A 32 52 2
068 CHOIRS A 32 52 8
069 VOICE DOO A 32 53 2
070 SYNTH-VOICE A 32 54 2
071 SYNTH-VOICE PAD A 16 54 8
072 ORCHESTRA HIT A16552
Brass
073 TRUMPET A 32 56 2
074 TROMBONE C 32 57 2
075 TUBA C 32 58 2
076 MUTE TRUMPET A32592
077 FRENCH HORN C16602
078 BRASS A 32 61 2
079 BRASS SECTION A16613
080 BRASS SFZ A 16 61 8
081 ANALOG SYNTH-BRASS A16628
082 SYNTH-BRASS 1 A32622
083 SYNTH-BRASS 2 A16632
Reed
084 SOPRANO SAX A 32 64 2
085 ALTO SAX 1 C 16 65 1
086 ALTO SAX 2 C 32 65 2
087 BREATHY A.SAX C 16 65 8
088 TENOR SAX 1 C 16 66 1
089 TENOR SAX 2 C 32 66 2
090 BREATHY T.SAX C 16 66 8
091 T.SAXYS C 16 66 9
092 BARITONE SAX C 32 67 2
093 OBOE A 32 68 2
094 CLARINET A 32 71 2
LK90TV_di_appendix.p65 04.8.18, 4:53 PM2

A-3
649A-D-137A
Appendix/Appendice
11
11
1
Nr./
Num.
33
33
3
22
22
244
44
455
55
511
11
1
Nr./
Num.
33
33
3
22
22
244
44
455
55
5
172 GM TREMOLO STRINGS A32440
173 GM PIZZICATO A 32 45 0
174 GM HARP A 32 46 0
175 GM TIMPANI A 32 47 0
176 GM STRINGS 1 A 32 48 0
177 GM STRINGS 2 A 32 49 0
178 GM SYNTH-STRINGS 1 A32500
179 GM SYNTH-STRINGS 2 A32510
180 GM CHOIR AAHS A 32 52 0
181 GM VOICE DOO A32530
182 GM SYNTH-VOICE A32540
183 GM ORCHESTRA HIT A16550
184 GM TRUMPET A 32 56 0
185 GM TROMBONE A32570
186 GM TUBA A 32 58 0
187 GM MUTE TRUMPET A32590
188 GM FRENCH HORN A16600
189 GM BRASS A 32 61 0
190 GM SYNTH-BRASS 1 A32620
191 GM SYNTH-BRASS 2 A16630
192 GM SOPRANO SAX A32640
193 GM ALTO SAX A 32 65 0
194 GM TENOR SAX A32660
195 GM BARITONE SAX A 32 67 0
196 GM OBOE A 32 68 0
197 GM ENGLISH HORN A32690
198 GM BASSOON A 32 70 0
199 GM CLARINET A 32 71 0
200 GM PICCOLO A 32 72 0
201 GM FLUTE A 32 73 0
202 GM RECORDER A32740
203 GM PAN FLUTE A 32 75 0
204 GM BOTTLE BLOW A16760
205 GM SHAKUHACHI A16770
206 GM WHISTLE A 32 78 0
207 GM OCARINA A 32 79 0
208 GM SQUARE LEAD A16800
209 GM SAWTOOTH LEAD A 16 81 0
210 GM CALLIOPE A 16 82 0
211 GM CHIFF LEAD A16830
212 GM CHARANG A 16 84 0
213 GM VOICE LEAD A16850
214 GM FIFTH LEAD A16860
215 GM BASS+LEAD A16870
216 GM FANTASY A 16 88 0
GM Tone
128 GM PIANO 1 A 32 0 0
129 GM PIANO 2 A 32 1 0
130 GM PIANO 3 A 32 2 0
131 GM HONKY-TONK A 16 3 0
132 GM E.PIANO 1 A 32 4 0
133 GM E.PIANO 2 A 16 5 0
134 GM HARPSICHORD A326 0
135 GM CLAVI A 32 7 0
136 GM CELESTA A 32 8 0
137 GM GLOCKENSPIEL A329 0
138 GM MUSIC BOX A16100
139 GM VIBRAPHONE A32110
140 GM MARIMBA A 32 12 0
141 GM XYLOPHONE A32130
142 GM TUBULAR BELL A32140
143 GM DULCIMER A16150
144 GM ORGAN 1 A 16 16 0
145 GM ORGAN 2 A 16 17 0
146 GM ORGAN 3 A 16 18 0
147 GM PIPE ORGAN A16190
148 GM REED ORGAN A32200
149 GM ACCORDION A 16 21 0
150 GM HARMONICA A32220
151 GM BANDONEON A16230
152 GM NYLON STR.GUITAR A 32 24 0
153 GM STEEL STR.GUITAR A 32 25 0
154 GM JAZZ GUITAR A 32 26 0
155 GM CLEAN GUITAR A 32 27 0
156 GM MUTE GUITAR A 32 28 0
157 GM OVERDRIVE GT A32290
158 GM DISTORTION GT A 32 30 0
159 GM GT HARMONICS A32310
160 GM ACOUSTIC BASS A32320
161 GM FINGERED BASS A32330
162 GM PICKED BASS A32340
163 GM FRETLESS BASS A32350
164 GM SLAP BASS 1 A32360
165 GM SLAP BASS 2 A32370
166 GM SYNTH-BASS 1 A32380
167 GM SYNTH-BASS 2 A32390
168 GM VIOLIN A 32 40 0
169 GM VIOLA A 32 41 0
170 GM CELLO A 32 42 0
171 GM CONTRABASS A32430
LK90TV_di_appendix.p65 04.8.18, 4:53 PM3

A-4
Appendix/Appendice
649A-D-138A
OPMERKING
•
De betekenis van elk bereiktype
wordt hier boven beschreven.
NOTA
•Il significato di ciascun tipo di gamma è descritto di seguito.
11
11
1
Nr./
Num.
33
33
3
22
22
244
44
455
55
5
217 GM WARM PAD A 16 89 0
218 GM POLYSYNTH A 16 90 0
219 GM SPACE CHOIR A 16 91 0
220 GM BOWED GLASS A16920
221 GM METAL PAD A 16 93 0
222 GM HALO PAD A 16 94 0
223 GM SWEEP PAD A 16 95 0
224 GM RAIN DROP A16960
225 GM SOUND TRACK A16970
226 GM CRYSTAL A 16 98 0
227 GM ATMOSPHERE A 16 99 0
228 GM BRIGHTNESS A 16 100 0
229 GM GOBLINS A 16 101 0
230 GM ECHOES A 16 102 0
231 GM SF A 16 103 0
232 GM SITAR A 16 104 0
233 GM BANJO A 32 105 0
234 GM SHAMISEN A 32 106 0
235 GM KOTO A 32 107 0
236 GM THUMB PIANO A 32 108 0
237 GM BAGPIPE A 16 109 0
238 GM FIDDLE A 32 110 0
239 GM SHANAI A 32 111 0
240 GM TINKLE BELL A321120
241 GM AGOGO A 32 113 0
242 GM STEEL DRUMS A161140
243 GM WOOD BLOCK D321150
244 GM TAIKO D 32 116 0
245 GM MELODIC TOM D 32 117 0
246 GM SYNTH-DRUM D321180
247 GM REVERSE CYMBAL D321190
248 GM GT FRET NOISE A 32 120 0
249 GM BREATH NOISE A 32 121 0
250 GM SEASHORE D 16 122 0
251 GM BIRD D 16 123 0
252 GM TELEPHONE D 32 124 0
253 GM HELICOPTER D 32 125 0
254 GM APPLAUSE D 16 126 0
255 GM GUNSHOT D 32 127 0
11
11
1
Nr./
Num.
33
33
3
22
22
244
44
455
55
5
Drums
256 STANDARD SET D 32 0 120
257 ROOM SET D 32 8 120
258 POWER SET D 32 16 120
259 ELECTRONIC SET D 32 24 120
260 SYNTH SET D 32 25 120
261 JAZZ SET D 32 32 120
262 BRUSH SET D 32 40 120
263 ORCHESTRA SET D 32 48 120
LK90TV_di_appendix.p65 04.8.18, 4:53 PM4

A-5
Appendix/Appendice
649A-D-139A
Range Type
C
-
1C9C8C7 G7C6C5C4C3C2C1C0 G9
A=440Hz
a
b
D
(Geluidseffect)
(Effetto sonoro)
Geen schaal voor tonen.
Nessuna scala per i toni
B
“020 GLOCKENSPIEL”/
“095 PICCOLO”
“020 GLOCKENSPIEL”/
“095 PICCOLO”
C
Lage toonhoogte
instrumenten
Strumenti con
altezza bassa
A
(Normaal type)
(Tipo normale)
........Verkrijgbaar bereik (met gebruik van transponeren of boodschapontvangst)
........Gamma disponibile (usando il trasporto chiave o un messaggio di ricevimento)
........Toetsenbordbereik
........Gamma tastiera
LK90TV_di_appendix.p65 04.8.18, 4:53 PM5

A-6
Appendix/Appendice
Key/Note number
Drumset 1
STANDARD SET
Drumset 2
ROOM SET
Drumset 3
POWER SET
Drumset 4
ELEC SET
E1
F1
G1
A1
B1
C2
D2
E2
F2
G2
A2
B2
C3
D3
E3
F3
G3
A3
B3
C4
D4
E4
F4
G4
A4
B4
C5
D5
E5
F5
G5
A5
B5
C6
D6
E6
F6
G6
A6
B6
C7
28
29
31
33
35
36
38
40
41
43
45
47
48
50
52
53
55
57
59
60
62
64
65
67
69
71
72
74
76
77
79
81
83
84
86
88
89
91
93
95
96
E 1
F#1
A 1
B 1
C#2
E 2
F#2
A 2
B 2
C#3
E 3
F#3
A 3
B 3
C#4
E 4
F#4
A 4
B 4
C#5
E 5
F#5
A 5
B 5
C#6
E 6
27
30
32
34
37
39
42
44
46
49
51
54
56
58
61
63
66
68
70
73
75
78
80
82
85
87
Drumset 5
SYNTH SET
Drumset 6
JAZZ SET
Drumset 7
BRUSH SET
Drumset 8
ORCHESTRA SET
F#6
A 6
B 6
90
92
94
High Q
Slap
Scratch Push
Scratch Pull
Sticks
Square Click
Metronome Click
Metronome Bell
Standard Kick 2
Standard Kick 1
Side Stick
Standard Snare 1
Hand Clap 1
Standard Snare 2
Low Tom 2
Closed Hi-Hat
Low Tom 1
Pedal Hi-Hat
Mid Tom 2
Open Hi-Hat
Mid Tom 1
High Tom 2
Crash Cymbal 1
High Tom 1
Ride Cymbal 1
Chinese Cymbal
Ride Bell
Tambourine 1
Splash Cymbal
Cowbell
Crash Cymbal 2
Vibraslap
Ride Cymbal 2
High Bongo
Low Bongo
Mute High Conga
Open High Conga
Open Low Conga
High Timbale
Low Timbale
High Agogo
Low Agogo
Cabasa
Maracas
Short High Whistle
Long Low Whistle
Short Guiro
Long Guiro
Claves
High Wood Block
Low Wood Block
Mute Cuica
Open Cuica
Mute Triangle
Open Triangle
Shaker
Jingle Bell
Bell Tree
Castanets
Mute Surdo
Open Surdo
Applause 1
Applause 2
Fanfare
-
One
Two
Three
Four
Five
,
,
,
,
,
,
,
,
Room Kick 2
Room Kick 1
,
Room Snare 1
,
Room Snare 2
Room Low Tom 2
,
Room Low Tom 1
,
Room Mid Tom 2
,
Room Mid Tom 1
Room High Tom 2
,
Room High Tom 1
,
,
,
,
,
,
,
,
,
,
,
,
,
,
,
,
,
,
,
,
,
,
,
,
,
,
,
,
,
,
,
,
,
,
,
,
,
,
,
,
,
,
,
,
,
,
,
,
,
,
,
,
,
,
Power Kick 2
Power Kick 1
,
Power Snare 1
,
Power Snare 2
Power Low Tom 2
,
Power Low Tom 1
,
Power Mid Tom 2
,
Power Mid Tom 1
Power High Tom 2
,
Power High Tom 1
,
,
,
,
,
,
,
,
,
,
,
,
,
,
,
,
,
,
,
,
,
,
,
,
,
,
,
,
,
,
,
,
,
,
,
,
,
,
,
,
,
,
,
,
,
,
,
,
,
,
,
,
,
,
Electric Kick 2
Electric Kick 1
,
Electric Snare 1
,
Electric Snare 2
Electric Low Tom 2
,
Electric Low Tom 1
,
Electric Mid Tom 2
,
Electric Mid Tom 1
Electric High Tom 2
,
Electric High Tom 1
,
Reverse Cymbal
,
,
,
,
,
,
,
,
,
,
,
,
,
,
,
,
,
,
,
,
,
,
,
,
,
,
,
,
,
,
,
,
,
,
,
,
,
,
,
,
,
,
,
,
,
,
,
,
,
,
,
,
Jazz Kick 2
Jazz Kick 1
,
Jazz Snare 1
,
Jazz Snare 2
,
,
,
,
,
,
,
,
,
,
,
,
,
,
,
,
,
,
,
,
,
,
,
,
,
,
,
,
,
,
,
,
,
,
,
,
,
,
,
,
,
,
,
,
,
,
,
,
,
,
,
,
,
,
,
,
,
,
,
,
,
,
,
,
Jazz Kick 2
Jazz Kick 1
,
Brush Snare 1
Brush Slap
Brush Snare 2
,
,
,
,
,
,
,
,
,
,
,
,
,
,
,
,
,
,
,
,
,
,
,
,
,
,
,
,
,
,
,
,
,
,
,
,
,
,
,
,
,
,
,
,
,
,
,
,
,
,
,
,
,
,
,
,
,
,
,
,
,
,
,
,
Synth Kick 2
Synth Kick 1
Synth Rim Shot
Synth Snare 1
Hand Clap 2
Synth Snare 2
Synth Low Tom 2
Synth Closed HH 1
Synth Low Tom 1
Synth Closed HH 2
Synth Mid Tom 2
Synth Open HH
Synth Mid Tom 1
Synth High Tom 2
Synth Crash Cymbal
Synth High Tom 1
Synth Ride Cymbal
,
,
Synth Tambourine
,
Synth Cowbell
,
,
,
Synth High Bongo
Synth Low Bongo
Synth Mute Hi Conga
Synth Open Hi Conga
Synth Open Low Conga
,
,
,
,
,
Synth Maracas
,
,
,
,
Synth Claves
,
,
,
,
,
,
,
,
,
,
,
,
,
,
,
,
,
,
,
,
,
Closed Hi-Hat
Pedal Hi-Hat
Open Hi-Hat
Ride Cymbal 1
,
,
,
,
Jazz Kick 1
Concert BD 1
,
Concert SD
Castanets
Concert SD
Timpani F
Timpani F
Timpani G
Timpani G
Timpani A
Timpani A
Timpani B
Timpani c
Timpani c
Timpani d
Timpani d
Timpani e
Timpani f
,
,
,
Concert Cymbal 2
,
Concert Cymbal
1
,
,
,
,
,
,
,
,
,
,
,
,
,
,
,
,
,
,
,
,
,
,
,
,
,
,
,
,
,
,
,
,
,
,
,
,
,
649A-D-140A
Drumklankenlijst / Lista di assegnazione suoni di batteria
OPMERKING
•“
➝
” Geeft hetzelfde
geluid aan als de
STANDARD SET.
NOTA
•“
➝
” indica lo stesso
suono di STANDARD SET.
LK90TV_di_appendix.p65 04.8.18, 4:53 PM6

A-7
Appendix/Appendice
649A-D-141A
Vingerzetting akkoordkaarten
Tavola degli accordi a diteggiatura normale (FINGERED)
aug sus4
C
D
E
F
G
A
B
C
(D )
F
(G )
E
(D )
A
(G )
B
(A )
Chord
Type
Root
[5, 3, 1]
[5, 3, 1]
[5, 3, 1]
[5, 3, 1]
[5, 3, 1]
[5, 3, 1]
[5, 3, 1]
[5, 3, 1]
[5, 3, 1]
[5, 2, 1]
[5, 2, 1]
[5, 2, 1]
[5, 2, 1]
[5, 2, 1]
[5, 2, 1]
[5, 2, 1]
[5, 2, 1]
[5, 2, 1]
[5, 3, 1] [5, 2, 1]
[5, 2, 1]
[5, 2, 1]
*
*
7 sus4 m add9 m M7 75 add9
[5, 3, 2, 1]
[5, 3, 2, 1]
[5, 3, 2, 1]
[5, 3, 2, 1]
[5, 3, 2, 1]
[5, 3, 2, 1]
[5, 3, 2, 1]
[5, 3, 2, 1]
[5, 4, 2, 1]
[5, 4, 2, 1]
[5, 4, 2, 1]
[5, 3, 2, 1]
[4, 3, 2, 1]
[4, 3, 2, 1]
[4, 3, 2, 1]
[4, 3, 2, 1]
[4, 3, 2, 1]
[4, 3, 2, 1]
[4, 3, 2, 1]
[4, 3, 2, 1]
[4, 3, 2, 1]
[4, 3, 2, 1]
[4, 3, 2, 1]
[5, 3, 2, 1]
[5, 3, 2, 1]
[5, 3, 2, 1]
[5, 3, 2, 1]
[5, 3, 2, 1]
[5, 3, 2, 1]
[5, 3, 2, 1]
[5, 3, 2, 1]
[5, 4, 2, 1]
[5, 4, 2, 1]
[5, 4, 2, 1]
[5, 4, 2, 1]
[5, 3, 2, 1]
[5, 4, 2, 1]
[4, 3, 2, 1]
[5, 3, 2, 1]
[5, 3, 2, 1]
[5, 3, 2, 1]
[5, 3, 2, 1]
[5, 3, 2, 1]
[5, 3, 2, 1]
[5, 3, 2, 1]
[5, 3, 2, 1]
[5, 4, 2, 1]
[4, 3, 2, 1]
[4, 3, 2, 1]
[4, 3, 2, 1]
[4, 3, 2, 1]
[4, 3, 2, 1]
[4, 3, 2, 1]
[4, 3, 2, 1]
[4, 3, 2, 1]
[4, 3, 2, 1]
[5, 4, 2, 1] [4, 3, 2, 1]
[4, 3, 2, 1]
[5, 3, 2, 1]
M m 7 m7 dim7
C
D
E
F
G
A
B
C
(D )
F
(G )
E
(D )
A
(G )
B
(A )
Chord
Type
Root
[5, 3, 1]
[5, 3, 1]
[5, 3, 1]
[5, 3, 1]
[5, 3, 1]
[5, 3, 1]
[5, 3, 1]
[5, 3, 1]
[5, 3, 1]
[5, 3, 1]
[5, 3, 1]
[5, 2, 1]
[5, 3, 1]
[5, 3, 1]
[5, 3, 1]
[5, 3, 1]
[5, 3, 1]
[5, 3, 1]
[5, 3, 1]
[5, 3, 1]
[5, 3, 1]
[5, 3, 1]
[5, 3, 1]
[5, 2, 1]
[5, 3, 2, 1]
[5, 3, 2, 1]
[5, 3, 2, 1]
[5, 3, 2, 1]
[5, 3, 2, 1]
[5, 3, 2, 1]
[5, 3, 2, 1]
[5, 3, 2, 1]
[5, 4, 2, 1]
[5, 4, 2, 1]
[5, 4, 2, 1]
[5, 3, 2, 1]
[5, 3, 2, 1]
[5, 3, 2, 1]
[5, 3, 2, 1]
[5, 3, 2, 1]
[5, 3, 2, 1]
[5, 3, 2, 1]
[5, 3, 2, 1]
[5, 3, 2, 1]
[5, 4, 2, 1]
[5, 3, 2, 1]
[5, 3, 2, 1]
[5, 3, 2, 1]
[5, 3, 2, 1]
[5, 3, 2, 1]
[5, 3, 2, 1]
[5, 3, 2, 1]
[5, 3, 2, 1]
[5, 3, 2, 1]
[5, 4, 2, 1]
[5, 4, 2, 1]
[5, 3, 2, 1]
*
*
*
M7 m75 dim
[5, 3, 2, 1]
[5, 3, 2, 1]
[5, 3, 2, 1]
[5, 3, 2, 1]
[5, 3, 2, 1]
[5, 3, 2, 1]
[5, 3, 2, 1]
[5, 4, 2, 1]
[5, 4, 2, 1]
[5, 4, 2, 1]
[5, 4, 2, 1]
[5, 3, 2, 1]
[5, 3, 2, 1]
[5, 3, 2, 1]
[5, 3, 2, 1]
[5, 3, 2, 1]
[5, 3, 2, 1]
[5, 3, 2, 1]
[5, 3, 2, 1]
[5, 3, 2, 1]
[5, 4, 2, 1]
[5, 4, 2, 1]
[5, 4, 2, 1]
[5, 4, 2, 1]
[5, 3, 2]
[5, 3, 2]
[5, 3, 2]
[5, 3, 2]
[5, 3, 2]
[5, 3, 2]
[5, 3, 2]
[5, 3, 2]
[5, 3, 2]
[5, 3, 2]
[5, 3, 2]
[5, 3, 2]
OPMERKING
•Akkoorden die met een asterisk (*) gemarkeerd zijn, kunnen niet worden gespeeld tijdens de vingerzettingfunctie van dit keyboard.
•Zie “FULL RANGE CHORD” op pagina D-36 voor informatie aangaande het spelen van een stuk dat één van de akkoorden bevat dat aangeduid wordt door een
asterisk.
NOTA
•Gli accordi contrassegnati da un asterisco (*) non possono essere suonati nel modo FINGERED su questa tastiera.
•Fare riferimento a “FULL RANGE CHORD” (Accordi a gamma completa)” a pagina I-36 per informazioni sull’esecuzione di un pezzo che include uno degli accordi
contrassegnati da un asterisco.
LK90TV_di_appendix.p65 04.8.18, 4:53 PM7

A-8
POPS I
000 POP 1
001 WORLD POP
002 8 BEAT POP
003 SOUL BALLAD 1
004 POP SHUFFLE 1
005 8 BEAT DANCE
006 POP BALLAD 1
007 POP BALLAD 2
008 BALLAD
009 FUSION
SHUFFLE
POPS II
010 SOUL BALLAD 2
011 16 BEAT 1
012 16 BEAT 2
013 8 BEAT 1
014 8 BEAT 2
015 8 BEAT 3
016 DANCE POP 1
017 POP FUSION
018 POP 2
019 POP WALTZ
DANCE/FUNK
020 DANCE
021 DISCO 1
022 DISCO 2
023 EURO BEAT
024 DANCE POP 2
025 GROOVE SOUL
026 TECHNO
027 TRANCE
028 HIP-HOP
029 FUNK
ROCK I
030 POP ROCK 1
031 POP ROCK 2
032 POP ROCK 3
033 FOLKIE POP
034 POP SHUFFLE 2
035 ROCK BALLAD
036 SOFT ROCK
037 ROCK 1
038 ROCK 2
039 HEAVY METAL
ROCK II
040 60'S SOUL
041 60'S ROCK
042 SLOW ROCK
043 SHUFFLE ROCK
044 50'S ROCK
045 BLUES
046 NEW ORLNS R&R
047 TWIST
048 R&B
049 ROCK WALTZ
JAZZ
050 BIG BAND 1
051 BIG BAND 2
052 BIG BAND 3
053 SWING
054 SLOW SWING
055 FOX TROT
056 JAZZ COMBO 1
057 JAZZ VOICE
058 ACID JAZZ
059 JAZZ WALTZ
EUROPEAN
060 POLKA
061 POP POLKA
062 MARCH 1
063 MARCH 2
064 WALTZ 1
065 SLOW WALTZ
066 VIENNESE
WALTZ
067 FRENCH WALTZ
068 SERENADE
069 TANGO
LATIN I
070 BOSSA NOVA 1
071 BOSSA NOVA 2
072 SAMBA 1
073 SAMBA 2
074 MAMBO
075 RHUMBA
076 CHA-CHA-CHA
077 MERENGUE
078 BOLERO
079 SALSA
LATIN II/VARIOUS I
080 REGGAE
081 PUNTA
082 CUMBIA
083 PASODOBLE
084 SKA
085 BLUEGRASS
086 DIXIE
087 TEX-MEX
088 COUNTRY 1
089 COUNTRY 2
Ritmelijst / Lista dei ritmi
Appendix/Appendice
649A-D-142A
OPMERKING
•De ritmes 100 tot en met 119 bestaan enkel uit akkoordbegeleidingen zonder drums of andere percussie-instrumenten.
Deze ritmes klinken niet tenzij CASIO CHORD, FINGERED of FULL RANGE CHORD is geselecteerd als de
begeleidingsfunctie. Bij dergelijke ritmes dient u er op te letten dat de CASIO CHORD, FINGERED of FULL RANGE CHORD
geselecteerd is voordat u probeert deze akkoorden te spelen.
NOTA
•I ritmi da 100 a 119 sono costituiti da accompagnamenti con accordi soltanto, senza batterie o altri strumenti a percussione.
Questi ritmi non suonano se CASIO CHORD, FINGERED o FULL RANGE CHORD non è selezionato come modo di
accompagnamento. Con tali ritmi, accertarsi che CASIO CHORD, FINGERED o FULL RANGE CHORD sia selezionato
prima di tentare di suonare gli accordi.
VARIOUS II
090 FOLKLORE
091 JIVE
092 FAST GOSPEL
093 SLOW GOSPEL
094 SIRTAKI
095 HAWAIIAN
096 ADANI
097 BALADI
098 ENKA
099 STR QUARTET
FOR PIANO I
100 PIANO BALLAD 1
101 PIANO BALLAD 2
102 PIANO BALLAD 3
103 EP BALLAD 1
104 EP BALLAD 2
105 BLUES BALLAD
106 MELLOW JAZZ
107 JAZZ COMBO 2
108 RAGTIME
109 BOOGIE-
WOOGIE
FOR PIANO II
110 ARPEGGIO 1
111 ARPEGGIO 2
112 ARPEGGIO 3
113 PIANO BALLAD 4
114 6/8 MARCH
115 MARCH 3
116 2 BEAT
117 WALTZ 2
118 WALTZ 3
119 WALTZ 4
LK90TV_di_appendix.p65 04.8.18, 4:53 PM8

A-9
Appendix/Appendice
649A-D-143A
00 HEART AND SOUL
01
BEYOND THE SEA (“FINDING NEMO” THEME)
02 WE GOT THE BEAT
03 I WRITE THE SONGS
04 BORDERLINE
05 SARA
06 JUST ONE LOOK
07 WE WISH YOU A MERRY CHRISTMAS
08 JINGLE BELLS
09 SILENT NIGHT
10 JOY TO THE WORLD
11 O CHRISTMAS TREE
12 WHEN THE SAINTS GO MARCHING IN
13 BEAUTIFUL DREAMER
14 GREENSLEEVES
15 SWING LOW, SWEET CHARIOT
16 JOSHUA FOUGHT THE BATTLE OF JERICHO
17 AMAZING GRACE
18 AULD LANG SYNE
19 TWINKLE TWINKLE LITTLE STAR
20 LIGHTLY ROW
21 UNDER THE SPREADING CHESTNUT TREE
22 COME BIRDS
23 THE MUFFIN MAN
24 LONG LONG AGO
25 DID YOU EVER SEE A LASSIE?
26 LONDON BRIDGE
27 THE FARMER IN THE DELL
28 ON THE BRIDGE OF AVIGNON
29 SIPPIN’ CIDER THROUGH A STRAW
30 GRANDFATHER’S CLOCK
31 MICHAEL ROW THE BOAT ASHORE
32 DANNY BOY
33 ANNIE LAURIE
Piano Bank Lijst
Lista dei brani della banca di
pezzi di piano (PIANO BANK)
ETUDES
00 MINUET (J.S.BACH)
01 GAVOTTE (GOSSEC)
02 CHOPSTICKS
03 AVE MARIA (GOUNOD)
04 JESUS BLEIBET MEINE FREUDE
05 CANON (PACHELBEL)
06 SONATA op.13 “PATHÉTIQUE” 2nd Mov.
07 ODE TO JOY
08 SERENADE FROM “EINE KLEINE
NACHTMUSIK”
09
GOING HOME FROM “FROM THE NEW WORLD”
CONCERT PIECES
10 FÜR ELISE
11 TURKISH MARCH (MOZART)
12 THE ENTERTAINER
13 MAPLE LEAF RAG
14 GYMNOPÉDIES no.1
15 ETUDE op.10 no.3 “CHANSON DE L’ADIEU”
16 SONATA op.27 no.2 “MOONLIGHT” 1st Mov.
17 HUNGARIAN DANCES no.5
18 TRÄUMEREI
19 HUMORESKE (DVO ÁK)
20 PROMENADE FROM “TABLEAUX D’UNE
EXPOSITION”
21 LE CYGNE FROM “LE CARNAVAL DES
ANIMAUX”
22
CHANSON DU TOREADOR FROM “CARMEN”
23 LARGO (HÄNDEL)
24 WEDDING MARCH FROM “MIDSUMMER
NIGHT’S DREAM”
25 AMERICAN PATROL
26 CSIKOS POST
27 DOLLY’S DREAMING AND AWAKENING
28 LA CHEVALERESQUE
29 SONATA K.545 1st Mov.
30 LA PRIÈRE D’UNE VIERGE
31 NOCTURNE op.9 no.2 (CHOPIN)
32 MARCHE MILITAIRE no.1
33 BLUMENLIED
34 GRANDE VALSE BRILLANTE op.18 no.1
34 MY BONNIE
35 IF YOU’RE HAPPY AND YOU KNOW IT,
CLAP YOUR HANDS
36 MY DARLING CLEMENTINE
37 HOME SWEET HOME
38 MY WILD IRISH ROSE
39 ON TOP OF OLD SMOKEY
40 AMERICA THE BEAUTIFUL
41 BATTLE HYMN OF THE REPUBLIC
42 I’VE BEEN WORKING ON THE RAILROAD
43 LITTLE BROWN JUG
44 AURA LEE
45 OH! SUSANNA
46 HOUSE OF THE RISING SUN
47 SHE WORE A YELLOW RIBBON
48 WHEN JOHNNY COMES MARCHING HOME
49 CAMPTOWN RACES
50 SWANEE RIVER (OLD FOLKS AT HOME)
51 JEANNIE WITH THE LIGHT BROWN HAIR
52 YANKEE DOODLE
53 RED RIVER VALLEY
54 TURKEY IN THE STRAW
55 MY OLD KENTUCKY HOME
56 HOME ON THE RANGE
57 JAMAICA FAREWELL
58 ALOHA OE
59 SAKURA SAKURA
60 SANTA LUCIA
61 WALTZING MATILDA
*62 BRIDAL MARCH FROM “LOHENGRIN”
*63 HABANERA FROM “CARMEN”
*64 BRINDISI FROM “LA TRAVIATA”
65~69 Gebruikersmelodieën/Brani dell’utente
OPMERKING
•De songtekst van de melodieën in de melodiebank/
meezing lijst die gemarkeerd zijn met een asterisk
(*) verschijnen niet op het scherm van het
televisietoestel. Merk tevens op dat de songteksten
van de Piano Bank melodieën niet op het scherm
van het televisietoestel verschijnen.
NOTA
•I testi delle canzoni dei brani nella lista SONG BANK/
SING ALONG contrassegnati con un asterisco (*) non
appaiono sullo schermo del televisore. Notare che
neppure i testi delle canzoni dei brani nella lista
PIANO BANK appaiono sullo schermo del televisore.
Melodielijst / Lista dei brani
Melodiebank / Meezinglijst
Lista dei brani della banca di brani (SONG BANK)/
brani del modo Canto insieme al suono della tastiera (SING ALONG)
LK90TV_di_appendix.p65 04.8.18, 4:53 PM9

649A-D-144A
LK90TV_di_appendix.p65 04.8.18, 4:53 PM10

649A-D-145A
LK90TV_di_appendix.p65 04.8.18, 4:53 PM11

649A-D-146A
Function ... Transmitted Recognized Remarks
Basic Default
Channel Changed
Default
Mode Messages
Altered
Note
Number True voice
Velocity Note ON
Note OFF
After Key’s
Touch Ch’s
Pitch Bender
1
1-16
Mode 3
X
❊❊❊❊❊❊❊❊❊❊❊❊❊❊
36-96
❊❊❊❊❊❊❊❊❊❊❊❊❊❊
O
9nH V = 1-127
X
8nH V = 64
X
X
X
XX: geen relatie
XX: nessuna relazione
1-16
1-16
Mode 3
X
❊❊❊❊❊❊❊❊❊❊❊❊❊❊
0-127
12-108
*1
O
9nH V = 1-127
X
9nH V = 0,8nH V =
XX
X
O
*
2
O
Model
LK-90TV
MIDI boodschappen die verzonden en ontvangen worden via de USB poort.
Messaggi MIDI che possono essere inviati e ricevuti mediante la porta USB
Version: 1.0
0, 32
1
6, 38
Control 7
Change 10
11
64
66
67
O
X
O*3
X
X
X
O*4
O*4
O*4
O
O*2
O*3
O
O
O
O
O
O
Bank select
Modulation
Data entry
Volume
Pan
Expression
Hold1
Sostenuto
Soft pedal
*1:
Zie toonlijst op pagina A-1.
*1: Fare riferimento alla lista
dei toni a pagina A-1.
LK90TV_di_MIDI Chart.p65 04.8.18, 4:53 PM2

649A-D-147A
Mode 1 : OMNI ON, POLY Mode 2 : OMNI ON, MONO
O
: Yes
Mode 3 : OMNI OFF, POLY Mode 4 : OMNI OFF, MONO
X
: No
Program
Change :True #
System Exclusive
System : Song Pos
Common : Song Sel
: Tune
System : Clock
Real Time : Commands
Aux : Local ON/OFF
: All notes OFF
Messages : Active Sense
: Reset
Remarks
O
0-127
❊❊❊❊❊❊❊❊❊❊❊❊❊❊
X
X
X
X
O
O
X
X
X
X
O
0-127
❊❊❊❊❊❊❊❊❊❊❊❊❊❊
O*5
X
X
X
X
X
X
O
O
X
*
2
De modulatie en after-touch voor elk kanaal zijn hetzelfde effect.
*
2
La modulazione e l’aftertouch per ciascun canale sono lo stesso effetto.
*
3
Zenden/ontvangen van FINE TUNE (fijnstemmen), COARSE TUNE (ruwweg stemmen) en ontvangen van PITCH BEND
SENSE (toonhoogtebuiginggevoeligheid), RPN Null (RPN nul)
*
3
Invio/ricevimento intonazione precisa e intonazione approssimativa, e ricevimento sensibilità alterazione altezza e RPN Null
*
4
In overeenstemming met instelling van de aanhoud/toewijsbare aansluiting
*
4
Conformemente all’impostazione del terminale SUSTAIN/ASSIGNABLE JACK
*
5
GM aan/uit GM ON (GM aan): [F0] [7E] [7F] [09] [01] [F7] GM OFF (GM uit): [F0] [7E] [7F] [09] [02] [F7]
*
5
Attivazione/Disattivazione General MIDI GM ON (GM attivato): [F0] [7E] [7F] [09] [01] [F7]
GM OFF (GM disattivato): [F0] [7E] [7F] [09] [02] [F7]
6
66
67
100, 101
120
121
O
O*4
O*4
O*3
X
X
O
O
O
O*3
O
O
Hold1
Sostenuto
Soft pedal
RPN LSB, MSB
All sound off
Reset all controller
LK90TV_di_MIDI Chart.p65 04.8.18, 4:53 PM3

MA0406-B Printed in China
LK90TV-DI-1
CASIO COMPUTER CO.,LTD.
6-2, Hon-machi 1-chome
Shibuya-ku, Tokyo 151-8543, Japan
P
Dit kringloopteken geeft aan dat de verpakking voldoet aan de
wetgeving betreffende milieubescherming in Duitsland.
Questo marchio di riciclaggio indica che la confezione è conforme
alla legislazione tedesca sulla protezione dell’ambiente.
LK90TV_di_Cover.p65 04.8.18, 4:52 PM2