Casio Privia PX 300 PX300
User Manual: Casio Privia PX-300 PX-300 | 取扱説明書 | 電子楽器 | お客様サポート | CASIO
Open the PDF directly: View PDF
.
Page Count: 32

各部の名称 ................................................................................. 2
譜面立ての立て方 ............................................................................ 2
デモ演奏を聴いてみる .................................................................... 3
電源について ..............................................................................4
ACアダプターの使い方 .................................................................. 4
接続について ..............................................................................5
ヘッドホンを接続するには ............................................................ 5
ペダル端子に接続するには ............................................................ 5
オーディオ機器やアンプを接続するには ..................................... 5
いろいろな音色を聴いてみましょう ....................................... 6
音色を選んで弾いてみる ................................................................6
パネル音色/バリエーション音色を選んでみる ......................... 6
GM音色/ドラムセットを選んでみる .......................................... 6
音色に効果をかけてみる ................................................................7
2つの音色を重ねてみる ................................................................. 8
2つの音色を左右に分けてみる ...................................................... 8
ペダルを使ってみる ........................................................................ 9
メトロノームを鳴らしてみる ......................................................... 9
リズムを鳴らしてみましょう ................................................ 10
リズムを鳴らしてみる ................................................................. 10
自動伴奏を使ってみる ................................................................. 11
内蔵曲を練習してみましょう ................................................ 14
曲を鳴らしてみる ......................................................................... 14
練習してみる ................................................................................. 14
演奏を録音/再生してみましょう ........................................ 15
演奏を録音してみる ..................................................................... 16
録音した演奏を再生してみる ...................................................... 17
消去するには ................................................................................. 17
その他の設定 ........................................................................... 18
鍵盤のタッチを変更してみる ...................................................... 18
鍵盤の調を変更してみる ............................................................. 18
他の楽器と音程を合わせてみる .................................................. 18
MIDI機能を使ってみる ................................................................19
内蔵曲を増やすには ..................................................................... 20
資料........................................................................................... 21
困ったときは ................................................................................. 21
製品仕様 ......................................................................................... 22
トーンリスト ................................................................................. 23
リズムリスト ................................................................................. 24
ソングリスト ................................................................................. 24
ドラム音色リスト ......................................................................... 25
フィンガードコード一覧表 ......................................................... 26
ご使用上の注意 ............................................................................. 27
保証・アフターサービス ............................................................. 27
設定に使用する鍵盤一覧 ............................................................. 28
MIDI インプリメンテーションチャート
PX300-JA-1
J
Z
取扱説明書(保証書別添)
この取扱説明書は、お読みになったあとも、
保証書とともに、大切に保管してください。
「安全上のご注意」
ご使用前に、添付別紙「安全上のご注意」を
お読みの上、正しくお使いください 。
目次

This recycle mark indicates that the packaging conforms to
the environmental protection legislation in Germany.
これは、梱包箱がドイツの環境保護法に適合していることを
示すリサイクルマークです。
MA0402-C Printed in China
PX300-JA-1
P
〒151-8543 東京都渋谷区本町1-6-2

2
譜面立ては、本体の上部にあるみぞに
その脚を差し込んでお使いください。
【背面部】
【左側面部】
123
5
90
J
67 8
A B C D E F G H N OI KLM
4
413A-J-002A
NOTE
•本書では、各章の最初のページの下部に、本体操
作部のイラストを記載しています。操作で使うボ
タンなどの位置を確認できます。
CONTROL
REVERB
CHORUS

3
1
ペダル ダンパー
PEDAL DAMPER 端子 ☞4
2
ペダル ソフト/ソステヌート
PEDAL SOFT/SOSTENUTO 端子
☞4, 9
3
ライン アウト
LINE OUT R, L/MONO 端子 ☞5
4
ライン イン
LINE IN R, L/MONO 端子 ☞5
5
パワー
POWER ボタン ☞6
6電源端子(DC 12V) ☞4
7
ミディ スルー/アウト/イン
MIDI THRU/OUT/IN 端子 ☞19
8
ホン
PHONES 端子 ☞4
9
ボリューム
VOLUME つまみ ☞5, 6
0
コントロール
CONTROL ボタン
☞6∼11, 13, 18, 19
A
リバーブ コーラス
REVERB CHORUS ボタン ☞7
B
イントロ/エンディング
INTRO/ENDING ボタン ☞11, 16
C
シンクロ/フィルイン
SYNCHRO/FILL-IN ボタン ☞11, 16
本機に内蔵の 25 曲を連続して聴くことができます。
NOTE
•☞マーク右の数字は、参照ページです。
•各部の名称は、本書の説明文中で太字で記載されます。
413A-J-003A
D
スタート/ストップ プレイ/ストップ
START/STOP, PLAY/STOP ボタン
☞3, 10, 11, 14, 16, 17
E
リズム ソング
RHYTHM, SONG ボタン ☞10, 14
F
トラック/左手 トラック/右手
TRACK 1/L TRACK 2/R ボタン
☞14, 16, 17
G
ソング メモリー
SONG MEMORY ボタン ☞15 ∼ 17
H
メトロノーム
METRONOME ボタン ☞9, 10, 17
I表示部
J
トーン
TONE ボタン ☞6, 8
K
テンポ
TEMPO ボタン ☞9, 10
L
リズム/ソング セレクト
RHYTHM/SONG SELECT ボタン
☞10, 14
M
ビート
BEAT ボタン ☞9
N
バリエーション
VARIATION ボタン ☞6
O
スプリット
SPLIT ボタン ☞8
1
SONGボタンを押しながら、START/
STOPボタンを押します。
•ソングランプが点滅し、デモ演奏が始まりま
す。
•デモ演奏にあわせて、メロディー音色で鍵盤
演奏できます。
2デモ演奏を止めるには、START/
STOPボタンを押します。

4
本機は、電源として家庭用電源を使用します。
ご使用後は、必ず電源を切ってください。
本機指定の AC アダプターを接続してください。
本機指定 AC アダプターの型式:AD-12JL
【左側面部】
•ACアダプター本体を抜き差しするときは、必ず電源を
切ってから行ってください。
•ACアダプターは長時間ご使用になりますと、若干熱を
持ちますが、故障ではありません。
413A-J-004A
ACアダプターAD-12JL
電源端子
家庭用電源(100V)
【左側面部】
ヘッドホンをPHONES端子に接続します。本機のスピ−
カ−からは音が出なくなり、夜間なども周囲に気がねなく
演奏が楽しめます。なお、耳の保護のために音量を上げす
ぎないようにご注意ください。
【背面部】
ペダル(SP-3)を目的に応じて、PEDAL 端子の
DAMPER または SOFT/SOSTENUTO に接続します。
両方の端子を同時に使用したい場合は、別売品のペダルを
ご利用ください。
ペダルの使い方とそれぞれの設定方法については、「ペダ
ルを使ってみる」(9 ページ)をご参照ください。
ヘッドホン
PHONES端子
SP-3
PEDAL端子

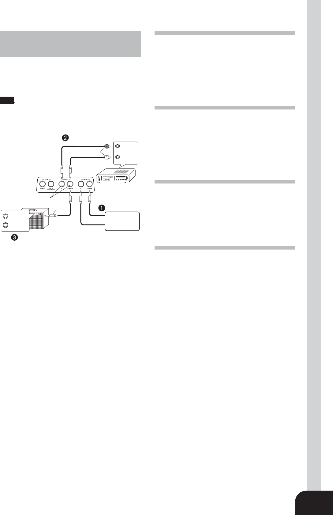
5
オ−ディオ機器や楽器用アンプと接続すれば、それらの機
器のスピ−カ−の能力に応じた、より迫力のある音量や音
質で、演奏を楽しめます。
•接続の際は、本機の VOLUME つまみを(接続する機
器側にも音量調節があればそちらも)絞っておき、接
続後、適切な音量に調節してください。
オーディオアンプのAUX IN等
ピンプラグ
RIGHT
(赤)
LEFT
(白)
テープレコーダー
MIDI音源
標準プラグ
標準ジャック
INPUT 1
INPUT 2
ギターアンプ
キーボードアンプ等
413A-J-005A
1
R(Right)に接続すれば右スピーカーから、L/MONO
(Left)に接続すれば左スピーカーから音が出ます。相手
の機器の出力端子に応じた、市販の接続コードをご利用く
ださい。L/MONO だけに接続すれば、両方のスピーカー
から音が出ます。
2
R(Right)が右チャンネル、L/MONO(Left)が左チャ
ンネルの音です。市販の接続コードで図 2のように、両
方とも接続してください。通常はオーディオ機器のイン
プットセレクターを、接続した端子(AUX IN 等)に切り
替えます。音量は本機の VOLUME つまみでも調節でき
ます。
3
R(Right)が右チャンネル、L/MONO(Left)が左チャ
ンネルの音です。L/MONO だけに接続すれば、両方の
チャンネルの混ざった音になります。市販の接続コードで
図3のように接続してください。
音量は本機の VOLUME つまみでも調節できます。
付属品や別売品は、必ず本機指定のものをご使用くださ
い。指定以外のものを使用すると、火災・感電・けがの原
因となることがあります。

6
REVERB
CHORUSVOLUME
VARIATION
CONTROL METRONOME
GM TONES SPLIT
TONE
GM SELECT
TEMPO BEAT
413A-J-006C
本機には、次の音色があります。
パネル音色 15 音色
バリエーション音色 15 音色
GM 音色 128 音色
ドラムセット 10 セット
1POWERボタンを押します。
2
VOLUME
つまみで音量を調節します。
•弾く前は、小さめにしておきましょう。
315個の TONEボタンから、鳴らしたい
音色のボタンを押します。
•各ボタンの上に書かれた音色(パネル音色)が選
ばれます。
例: JAZZ ORGAN
4VARIATIONボタンを押して、バリ
エーションランプを点灯させます。
•各ボタンのバリエーション音色が選ばれます。
例:PIPE ORGAN
•各ボタンのバリエーション音色名は、23ペー
ジのトーンリストを参照してください。
5
バリエーションランプは、VARIATION
ボタン または TONEボタンを押すごと
に、点灯/消灯します。
GM TONES ボタンとそのバリエーション音色に、本機
のGM音色(128 音色)とドラムセット(10 セット)の
中から、お好きな音色を割り当てできます。
1GM TONESボタンを押します。
•現在、このボタンに割り当てられている音色
が呼び出されます。
•表示は、曲またはリズムの番号表示のままで
す。
2
23ページのトーンリストで、割り当てたい
GM音色/ドラムセットの番号を調べます。
例: 008 (GM CELESTA)
3CONTROLボタンを押したまま、GM
TONESボタンを押します。
CONTROLボタンをそのまま押し続け
ます。
•現在、このボタンに割り当てられている音色
の番号が、表示されます。
例: 080
(GM SQUARE LEAD)
POWERボタン

7
4
CONTROLボタンを押したまま、下図の
数値入力鍵盤で、割り当てたい音色番号
を押します。
例: 008 (GM CELESTA)
5CONTROLボタンを離すと、この操作
の前に選んでいた曲またはリズムの番号
表示に戻ります。
NOTE
•
GM TONESボタンを押したまま、GM SELECT
[][ ]
ボタンで音色を選ぶ事もできます
。
•GM TONESボタンに割り当てられた音色は、電
源を切るまで保持されます。
•ドラムセットを選ぶと、鍵盤で打楽器音を鳴らせ
ます。各鍵盤への打楽器音の割当は、25 ページ
を参照してください。
GM TONESボタンにもバリエーション音色があります。
バリエーション音色を選んだり設定するとき
は、VARIATION ボタンを押して、バリエーションラン
プを点灯させます。
•現在、このボタンのバリエーション音色に割り当てら
れている音色が呼び出されます。
例 :128 (STANDARD SET 1)
•表示は、曲またはリズムの番号表示のままです。
リバーブ…残響の効果
コーラス…音が広がるような効果
1
REVERB CHORUSボタンを押すごと
に、下図のように設定が切り替わります。
•エフェクトの設定状況は、リバーブ/コーラス
ランプで確認できます。
リバーブ、コーラスには各 4 タイプあります。
下図の位置の鍵盤を使って選びます。
1CONTROLボタンを押したまま、上図
の位置の鍵盤を1つ押します。
▲
C1
▲
C2
▲
C3
▲
C4
▲
C5
▲
C6
▲
C7
▲
C8
1 リバーブの設定
2 コーラスの設定
1:ルーム2
0:ルーム1 2:ホール1
3:ホール2
1:コーラス2
0:コーラス1 2:コーラス3
3:コーラス4
413A-J-007C
点灯
消灯
点灯
点灯
両方オン
両方オフ
リバーブオン
コーラスオン
▲
C1
▲
C2
▲
C3
▲
C4
▲
C5
▲
C6
▲
C7
▲
C8
1 4 6 9
0 2 3 5 7 8
•番号は必ず 3 桁で押します。
•割り当てた音色の番号が、表示されます。

8
本機では、2 種類の音色を重ねて演奏できます。
準備
•バリエーション音色を使用する場合は、事前に各
TONEボタンでバリエーション音色を選んでおいてく
ださい。
1重ねたい音色のTONEボタンを2つ一緒
に押します。
例: GRAND PIANO2 を押しながら、
STRINGS ボタンを押す。
•後から重ねた方の音色(レイヤー音色)の
TONE ボタンランプが点滅します。
•先に押したTONE ボタンにバリエーション音
色が割り当てられている場合、バリエーショ
ンボタンランプが点灯します。
2もとの1音色の状態に戻すには、TONE
ボタンのどれかひとつを押します。
NOTE
•同じ TONE ボタンのパネル音色とバリエーショ
ン音色を重ねることはできません。
1CONTROLボタンを押したまま、以下
の鍵盤を押します。
グランドピアノ2
ストリングス
本機では、鍵盤を高音部、低音部に分けて、それぞれ別々
の音色で演奏できます。
•低音部、高音部それぞれにバリエーション音色を使用
できます。
1
高音部の音色のTONEボタンを押します。
例: GRAND PIANO 2
2SPLITボタンを押します。
•スプリットランプが点灯します。
3
低音部の音色のTONEボタンを押します。
例: STRINGS
4もとの1 音色の状態に戻すには、
SPLITボタンを押します。
•スプリットランプが消灯します。
1SPLITボタンを押しながら、高音部の
最低音(左端)にしたい鍵盤を押します。
•このとき、鍵盤を押しても音は鳴りません。
NOTE
•スプリットポイントは自動伴奏の伴奏鍵盤(11、
12ページ)とメロディー鍵盤の境目もかねていま
す。スプリットポイントを変更すると、伴奏鍵盤
の範囲もそれに連れて変化します。
▲
C1
▲
C2
▲
C3
▲
C4
▲
C5
▲
C6
▲
C7
▲
C8
−
+
+:大きくする(0∼24)
−:小さくする(−24∼0)
分け目(スプリットポイント)
ストリングス グランドピアノ2
413A-J-008A
低音部 高音部
高音部の最低音

9
1METRONOMEボタンを押します。
•メトロノームが鳴ります。
2CONTROLボタンを押したままBEAT
ボタンを押して、拍を設定します。
•拍子は、2 ∼ 6 拍子の間で設定できます。「0」
を設定すると、ベル音は鳴らずにクリック音
のみが鳴ります。拍子にかかわらず練習する
のに便利です。
3CONTROLボタンを押したまま、
TEMPOボタンでテンポを調節しま
す。
•鍵盤を使ってテンポ数値を設定することもで
きます(10 ページ参照)。
4メトロノームを止めるには、
METRONOMEボタンをもう一度押し
ます。
本機には、ダンパーペダル用とソフト/ソステヌート用の
2つのペダル端子があります。ペダルをソフト/ソステ
ヌートペダル端子につないだ場合には、切り替え式でどち
らか一方の効果を使用することができます。
【各ペダルの働き】
•ダンパーペダル
演奏中にこのペダルを踏むと、鍵盤で弾いた音が響き、
音に余韻が残ります。
•ソフトペダル
演奏中にこのペダルを踏むと、鍵盤で弾いた音の音色
が柔らかくなり音量が若干小さくなります。ペダルを
踏みこんだ後に弾いた音のみにかかる効果であり、鍵
盤を押してからペダルを踏んでも音は変化しません。
•ソステヌートペダル
演奏中にこのペダルを踏むと、ダンパーペダルと同様
に鍵盤で弾いた音が響き、音に余韻が残ります。
ダンパーペダルとの違いは、効果をかけるタイミング
にあり、鍵盤を押してから、その鍵盤を離す前にペダ
ルを踏んだ場合にのみ、その音に対して効果がかかり
ます。
電源を入れた後の状態では、PEDAL 端子の SOFT/
SOSTENUTO につないだペダルは、ソフトペダルに設
定されています。以下の手順で、ソステヌートペダルに切
り替えできます。
1CONTROLボタンを押したまま、以下
のいずれかの鍵盤を押します。
413A-J-009A
SP-3
▲
C1
▲
C2
▲
C3
▲
C4
▲
C5
▲
C6
▲
C7
▲
C8
ソフト:
ソステヌート:
拍数が減る 拍数が増える
テンポが
遅くなる
テンポが
速くなる

10 413A-J-010B
▲
C1
▲
C2
▲
C3
▲
C4
▲
C5
▲
C6
▲
C7
▲
C8
1 4 6 9
0 2 3 5 7 8
▲
C1
▲
C2
▲
C3
▲
C4
▲
C5
▲
C6
▲
C7
▲
C8
1 4 6 9
0 2 3 5 7 8
START/
STOP
CONTROL RHYTHM METRONOME TEMPO RHYTHM/
SONG SELECT
SYNCHRO/
FILL-IN
INTRO/
ENDING
本機には、120 種類のリズムが内蔵されています。24
ページのリズムリストを参照してください。
NOTE
•110∼119番のリズムは、コード伴奏だけで構
成されていてドラムなどのリズム音色が入ってい
ません。これらのリズムは、カシオコード、フィ
ンガード、フルレンジコードのいずれかが選ばれ
た状態でないと、発音しません。モードをカシオ
コード、フィンガード、フルレンジコードのいず
れか設定した状態で、コードを指定してご使用く
ださい(次ページ参照)。
1RHYTHMボタンを押してリズムランプ
(上側)を点灯させます。
•ボタンを押すごとにランプの点灯(上/下)が切
り替わります。
2鍵盤でリズム番号を指定して、リズムを
選びます。
•CONTROL ボタンを押したまま、下図の数値
入力鍵盤を押します。
•例えば 5 番のリズムを選ぶには、鍵盤を 0 →
0→5の順に押します(必ず 3 桁で)。
3START/STOPボタンを押します。
•選んだリズムが鳴ります。
4リズムを止めるには、もう一度
START/STOPボタンを押します。
NOTE
•手順 2 では、CONTROL ボタンを押したまま、
RHYTHM/SONG SELECT ボタンでリズムを
選ぶこともできます。
1RHYTHMボタンを押して、リズムラン
プを点灯させます。
2CONTROLボタンを押したまま、
TEMPOボタンを押して調節します。
•2つのTEMPO ボタンを一緒に押すと、選ば
れているリズムのお勧めのテンポになります。
NOTE
•鍵盤を使ってテンポを設定することもできます。
CONTROL ボタンを押したまま…
(1)METRONOME ボタンを押し、
(2)下図の数値入力鍵盤を押します(必ず3桁で)。
(指定範囲:030 ∼ 255)
番号が増える
番号が減る
テンポが
遅くなる
テンポが
速くなる

11
413A-J-011A
▲
C1
▲
C2
▲
C3
▲
C4
▲
C5
▲
C6
▲
C7
▲
C8
標準:
カシオコード: フルレンジコード:
フィンガード:
伴奏鍵盤 メロディー鍵盤
コードの種類
メジャーコード
コード名と同じ音名の鍵盤
を1つ押します(伴奏鍵盤の
範囲内であれば、1 オク
ターブ違う同音でもかまい
ません)。
マイナーコード
メジャーコードの押さえ方
に加えて、伴奏鍵盤内の、
それより右の鍵盤を 1 つ押
します。
セブンスコード
メジャーコードの押さえ方
に加えて、伴奏鍵盤内の、
それより右の鍵盤を 2 つ押
します。
マイナーセブンスコード
メジャーコードの押さえ方
に加えて、伴奏鍵盤内の、
それより右の鍵盤を 3 つ押
します。
例
C(C メジャー)
CCDE F
#EF#GAAB
BCCDE F
E
#
Cm(C マイナー)
CCDE F
#EF#GAAB
BCCDE F
E
#
C7(C セブンス)
CCDE F
#EF#GAAB
BCCDE F
E
#
Cm7(C マイナーセブンス)
CCDE F
#EF#GAAB
BCCDE F
E
#
音名→
コードを指定するだけでリズム、ベース音、コード楽器の
伴奏が自動的に演奏されます。1人でアンサンブル演奏の
ような楽しさが実現します。
準備
•リズムを選び、テンポを調節しておきます。
1CONTROLボタンを押したまま、選び
たいモードに対応した鍵盤を押します。
•ここでは、指一本で指定できるカシオコード
を使ってみましょう。
•コードの指定方法について詳しくは、11、12
ページをお読みください。
2SYNCHRO/FILL-INボタンを押しま
す。
•伴奏鍵盤を押すと同時にリズムとコード伴奏
を鳴らす状態になります。
3INTRO/ENDINGボタンを押します。
4伴奏鍵盤で曲の最初のコードを指定しま
す。
•右記の「コードの指定方法について」をお読み
ください。
•選んだリズムに応じたイントロが鳴り、リズ
ムとコード伴奏が同時にスタートします。
5曲のコードを次々と指定します。
•曲の雰囲気の変わり目で SYNCHRO/FILL-
IN ボタンを押すと、リズムが一時的に変化し
ます。
6演奏を終わらせるには、INTRO/
ENDINGボタンを押します。
•選んだリズムに応じたエンディングが鳴り、
リズムとコード伴奏が止まります。
NOTE
•手順 3 や 6 の代わりに START/STOP ボタンを
押すと、イントロやエンディングなしで伴奏を開
始/終了できます。
コードの指定方法によって、モードを選びます。
■標準
自動伴奏を使わない場合は、“標準”に設定します。
■カシオコードについて
この方法では、コードを知らなくても伴奏鍵盤の押し方に
より 4 種類のコードが簡単に指定できます。伴奏鍵盤と
コードの指定方法は次のとおりです。
【カシオコードの伴奏/メロディー鍵盤】
•カシオコードの伴奏鍵盤は「コード指定スイッチ」と
してのみ働き、通常の鍵盤演奏はメロディー鍵盤の範
囲でのみ可能となります。
NOTE
•2つ目以降の伴奏鍵盤は、1 つめより右側なら白
鍵/黒鍵を問わずどれでも使用できます。

12
413A-J-012A
■フィンガードについて
伴奏鍵盤の範囲内で、コードの構成音を押さえることによ
り、コードを指定する方法です。例えば、ド・ミ・ソと押
さえると、C のコードが指定されます。
【フィンガードの伴奏/メロディー鍵盤】
•フィンガードコードの伴奏鍵盤は「コード指定スイッ
チ」としてのみ働き、通常の鍵盤演奏はメロディー鍵
盤の範囲でのみ可能となります。
伴奏鍵盤 メロディー鍵盤
NOTE
•根音が“C”以外のときは、伴奏鍵盤の範囲内で
の対応となります(26ページ「フィンガードコー
ド一覧表」参照)。
※1 : 転回形(次の
NOTE
を参照)は使えません。
最低音が根音となります。
※2 : 5 度のソの音を押さえなくても、同じコード
が指定できます。
ド ミ
ファ
ラ
(マイナー
アドナインス)
ド ミ ソ シ
C(メジャー)
ド ミ ソ
ド ミ ラ
C
aug
(オーギュメント) ※ 1
ド ミ ソ シ
Cm 7(マイナーセブンス) ※ 2
ド ミ
ファ
シ
ド
レ
ミ
ソ
Cm add9
Cm(マイナー)
C
sus
4(サスフォー)
ド
ファ
ソ
ド ミ ソ シ
CM 7(メジャーセブンス) ※ 2
ド
ファ
ソ シ
C7sus4(セブンスサスフォー)
ド
ミ ソ シ
Cdim7
※1
(ディミニッシュ
セブンス)
ド レ ミ
ソ
Cadd9 (アドナインス)
(マイナーセブンス
フラットファイブ)Cm 75
ド
ミ
ファ
シ
C7(セブンス)
※2
Cdim(ディミニッシュ)
ド ミ
ファ
ド ミ
ソ
C7
5
※1
(セブンス
フラットファイブ)
(マイナーメジャー
セブンス)CmM 7
※2
NOTE
•伴奏鍵盤であれば上記の押さえ方(例えばCを
「ドミソ」と押さえる)だけでなく、転回形(コー
ドの構成音は同じで並び方の違う押さえ方。例え
ばCを「ミソド」や「ソドミ」と押さえる)も有
効です。
・・・※ 1 のコードを除く。
•原則として上記の例のように、コードの構成音す
べてを押さえる必要があります。構成音を省略し
たり1音のみを押さえても無効となり、意図した
コードは指定されません。
・・・※ 2 のコードを除く。
■フルレンジコードについて
この方法で指定できるコードは、フィンガードの15種類
に23種類を加えた計 38 種類です。この場合、本機が判
別できるコードの指定方法で鍵盤を 3 つ以上押したとき
に限り、コードが指定されます。それ以外(本機が判別で
きないコードや2つ以下の鍵盤を押している場合)ではメ
ロディー鍵盤と同様に発音しますので、すべての鍵盤で
コードの指定とメロディー演奏が行えます。
【フルレンジコードの伴奏/メロディー鍵盤】
●本機で判別できるコード
伴奏鍵盤/メロディー鍵盤
分類
フィンガードの
対象コード
それ以外のコード
(例)Cメジャーの場合
Cメジャーの構成音は、「ド・ミ・ソ」です。
鍵盤で「ド・ミ・ソ」と押さえると、下記のように指定さ
れます。
NOTE
•最低音と右隣の音との間に、半音が6つ以上はさ
まる場合には、最低音をベース音として判別しま
す。
コードの種類
15種類
(左記「フィンガードについて」参照)
23 種類
以下は、“C”をベース音とした場合の例です。
D
C
D
C
E
C
F
C
G
C
A
C
B
C
B
C
Dm
C
Dm
C
Fm
C
Gm
C
Am
C
Bm
C
Ddim
C
A 7
C
F7
C
Fm7
C
Gm7
C
A add9
C
C6、Cm6、C69、
、、、、、、 、
、、、、、
、、 、、、、 、
ミ
ミソ ド
ソ ド
2
C
Eのコード
1
Cのコード

13
413A-J-013A
リズムとコード伴奏の音量を全体の音量とは別に調節でき
ます(設定範囲 000 ∼ 127)。
1CONTROLボタンを押したまま、下図
の鍵盤を押します。
▲
C1
▲
C2
▲
C3
▲
C4
▲
C5
▲
C6
▲
C7
▲
C8
−
+
+:大きくする
−:小さくする

14
TRACK 1/L
TRACK 2/R
CONTROL PLAY/
STOP
SONG RHYTHM/
SONG SELECT
413A-J-014A
▲
C1
▲
C2
▲
C3
▲
C4
▲
C5
▲
C6
▲
C7
▲
C8
1 4 6 9
0 2 3 5 7 8
本機には、25 曲が内蔵されています。24 ページのソン
グリストを参照してください。
1SONGボタンを押してソングランプ(下
側)を点灯させます。
•ボタンを押すごとにランプの点灯(上/下)が
切り替わります。
2鍵盤を使って曲番号を入力して、曲を選
びます。
•CONTROL ボタンを押したまま、下図の数値
入力鍵盤を押します。
•例えば 5 番の曲を選ぶには、鍵盤を 0 → 5 の
順に押します(必ず 2 桁で)。
3PLAY/STOPボタンを押します。
•選んだ曲が鳴ります。
4曲を止めるには、もう一度PLAY/
STOPボタンを押します。
NOTE
•手順 2 で CONTROL ボタンを押したまま、
RHYTHM/SONG SELECT ボタンで曲を選ぶ
こともできます。
内蔵曲の右手パートまたは左手パートの音を消して、自分
で弾く練習ができます。
準備
•曲を選び、テンポを設定しておきます。テンポはゆっ
くりめが良いでしょう。
1TRACK 1/L TRACK 2/Rボタンを押
して、音を消したいパートを選びます。
•ボタンを押すごとにボタン上の 2つのランプ
がそれぞれ点灯/消灯します。消したいパー
トのランプを消灯させます。
左手パート:トラック 1 /左手ランプが消灯
右手パート:トラック 2 /右手ランプが消灯
2PLAY/STOPボタンを押します。
•演奏が始まります。操作1で選んだパートは鳴
りません。
3音を消したパートを自分で弾きます。
4曲を止めるには、もう一度PLAY/
STOPボタンを押します。
数字が増える
数字が減る

15
本機で演奏した内容を録音して、再生できます。
本機では 1 曲に対して異なる演奏内容を 2 つまで重ねて
録音できます。2つの異なる演奏内容や音色番号は、メモ
リー内の個別の位置(これをトラックと呼びます)にデー
タとして記録されます。
•トラック 1 と 2 合わせて、約 5,200 音符まで録音で
きます。
•演奏の途中で録音できる容量をこえると、ソングメモ
リーランプが点灯して自動的に録音が止まります。
演奏に使った音色、テンポ/拍子設定、ペダル操作、リ
バーブ/コーラス設定、リズム(トラック 1 のみ)
本機は、録音した内容を電源を切った後にも保持する
ため※に、本体内にリチウム電池を内蔵しています。この
リチウム電池が消耗すると、本体の電源を切ると同時に、
録音内容は消去されてしまいます。内蔵のリチウム電池の
寿命は、本機の製造より約5年ですので、お買い上げより
相当の年数がたちましたら、最寄りのカシオテクノ・サー
ビスステーションにご連絡ください。有償にて電池交換を
行います。
※録音の途中では、電源を絶対に切らないでください
(右記
参照)。
•どちらかのトラックが録音済みの場合で、そのトラッ
クだけで録音できる容量一杯まで録音されている場合
は、もう一方のトラック(データがないトラック)は、
選択できません。
•本機に録音を行う場合、以前に録音してあった内容は
消去されます。
•録音中に電源が切れると、録音してあった内容はすべ
て消去されます。
•本機の故障、修理や電池交換などによる録音内容の消
去により生じた損害、逸失利益または第三者からのい
かなる請求についても、当社では一切その責任を負え
ませんので、あらかじめご了承ください。
SONG MEMORY
SONG MEMORY ボタンを、1 回押すごとに以下のよう
に状態が切り替わります。
SYNCHRO/
FILL-IN
INTRO/
ENDING
SONG
MEMORY
START/
STOP
METRONOME
TRACK 1/L
TRACK 2/R
413A-J-015A
再生待機の状態 録音待機の状態 通常の状態
点灯 点滅 消灯
トラック1
曲の始まり 曲の終わり
トラック2
自動伴奏(リズム、ベース、コード)、メロディー
メロディー
トラックに録音される演奏データ

16
鍵盤演奏をそのまま録音する方法と、録音済みのトラック
の再生に合わせてもう一方のトラックに録音する方法があ
ります。
1SONG MEMORYボタンを2回押し
て、ソングメモリーランプを点滅させま
す。
•トラック1/左手ランプが点滅し、トラック1
へ録音待ちの状態になります。
NOTE
•トラック 2 へ録音したい場合:ここで、TRACK
1/L TRACK 2/R ボタンを押します。トラック
2/右手ランプが点滅して、トラック2へ録音待
ちの状態になります。
•録音に使う音色や効果を選び、テンポと拍子
を設定しておきます。
•録音中にメトロノームを鳴らしたい場合は、
メトロノームをオンにしておきます。
•リズムや自動伴奏をつけて録音したい場合は、
リズムやモードも選んでおきます(トラック1
のみ録音できます)。
2演奏を開始します。
•自動的に録音がはじまります。
NOTE
•リズム/自動伴奏を鳴らしてトラック1へ録音す
る場合:START/STOP ボタンを押して録音を
開始します。SYNCHRO/FILL-IN ボタン、
INTRO/ENDING ボタンを押してから、コード
を押さえて録音を開始することもできます。
•リズム/自動伴奏無しでトラック1へ録音する場
合:鍵盤を弾くと同時に録音が開始されます。
•トラック 2 へ録音する場合:鍵盤を弾くか、
START/STOP ボタンを押して、録音を開始し
ます。
3録音を止めるには、START/STOPボ
タンを押します。
•リズム/自動伴奏を鳴らしてエンディングを
つけたい場合は、INTRO/ENDING ボタンを
押します。
•ソングメモリーランプが点灯し、録音したト
ラックボタンのランプが点灯します。
•録音した内容をすぐに再生したい場合は、も
う一度 START/STOP ボタンを押します。
4録音や再生が終わったら、SONG
MEMORYボタンを押して、ソングメ
モリーランプを消灯させておきます。
録音後には、トラック1、2を同時に再生することができ
ます。
例えば、録音済みのトラック1の再生に合わせて、トラッ
ク2に録音したい場合は、以下の手順になります。
1SONG MEMORYボタンを1回押しま
す。
•ソングメモリーランプが点灯します。
2TRACK 1/L TRACK 2/Rボタンを押
して、トラック1/左手ランプを点灯さ
せておきます。
3もう一度、SONG MEMORYボタンを
1回押します。
•トラック1/左手ランプが点滅します。もう一
度、TRACK 1/L TRACK 2/R ボタンを押し
て、トラック 2 /右手ランプを点滅させます。
トラック 2 へ録音待ちの状態になります。
•録音に使う音色や効果を選んでおきます。
4START/STOPボタンか鍵盤を押し
て、演奏を開始します。
•トラック 1 の再生と、トラック 2 への録音が
同時にはじまります。
5録音を止めるには、START/STOPボ
タンを押します。
413A-J-016A

17
1SONG MEMORYボタンを1回押しま
す。
•ソングメモリーランプが点灯します。
2
TRACK 1/L TRACK 2/R
ボタン
を押し
て、再生したいトラックを選びます。
•ボタンを押すごとにボタン上の 2 つのランプ
がそれぞれ点灯します。選びたいトラックの
ランプを点灯させます。
トラック 1 :トラック 1 /左手ランプが点灯
トラック 2 :トラック 2 /右手ランプが点灯
両トラック :上記両方のランプが点灯
3START/STOPボタンを押します。
•録音した内容が再生されます。
•再生時は、テンポを変えることができます。
•再生中にMETRONOME ボタンを押して、メ
トロノームの音を消したり鳴らしたりできま
す。
•再生の音色を変えることはできません。
•途中で止める時には、もう一度 START/
STOP ボタンを押します。
413A-J-017A
•以下の操作を完了すると同時に、録音した内容はすべ
て消去され、元に戻すことはできません。消去しよう
としている内容を一度再生して、消去してもよいこと
をご確認の上、以下の操作を行うことをお勧めします。
1SONG MEMORYボタンを2回押しま
す。
•ソングメモリーランプが点滅します。
2
TRACK 1/L TRACK 2/R
ボタン
を押し
て、消去したいトラックを選びます。
•選んだトラックのランプが点滅します。
3SONG MEMORYボタンを長押ししま
す。
•ソングメモリーランプが点滅から点灯状態に
変わります。
4
TRACK 1/L TRACK 2/R
ボタン
を押し
ます。

18
CONTROL
413A-J-018A
F
#
G A
A B
B
F E E
D C
#
C
調 :
表示 :
1鍵盤を弾くときの強弱感度を変更できます。
2鍵盤全体の調を半音単位で上下させることができます。
3本機全体のピッチを A4=440.0Hz から上下 50 セン
ト(100 セント = 半音)の範囲で調節できます。
1CONTROLボタンを押したまま、以下
の鍵盤を押します。
1
鍵盤のタッチを変更してみる
オフ:
弱い(弱めに弾いても大きな音、強い音が出る):
標準:
強い(強めに弾いて、標準の音が出る):
2鍵盤の調を変更してみる
調を上げる(C#∼F)
調を戻す(C)
調を下げる(F#∼B)
[調と表示の対応]
3他の楽器と音程を合わせてみる
+:ピッチを上げる
−:ピッチを下げる
※ 鍵盤を押すごとに、約 1 セント =1/100 半音ず
つ調節します。
NOTE
•CONTROLボタンを押しながら鍵盤“−”と鍵盤
“+”を同時に押すと、ピッチはA4=440.0Hzに
なります。
▲
C1
▲
C2
▲
C3
▲
C4
▲
C5
▲
C6
▲
C7
▲
C8
オフ
弱い 強い
標準
C4:調を戻す
13
+
−
2
調を
下げる
調を
上げる

19
413A-J-019A
電子楽器同士、あるいは電子楽器とコンピュータ機器との
間で情報をやり取りできるように、デジタル信号の仕様や
端子の形状について定めた統一規格のことです。
コンピュータなどの外部機器に本機の演奏内容を録音/再
生する場合は、お互いのMIDI IN/OUT同士を接続して、
双方向でMIDIメッセージのやり取りができるようにしま
す。
また、MIDI THRU 端子は、MIDI IN 端子から入ってき
たMIDI メッセージをそのまま送信する働きがあります。
1送信チャンネルの設定
本機のMIDIメッセージを外部の機器へ送信するチャンネ
ルを1∼16のMIDIチャンネルの中から1つ設定します。
2アカンプ MIDI アウトの設定
本機の自動伴奏による演奏をMIDIメッセージとして送信
するか、しないかを設定します。
3MIDI インコードジャッジの設定
外部の機器から伴奏鍵盤域のMIDIノートオンメッセージ
を受信したとき、自動伴奏のコード判定を行うか、行わな
いかを設定します。
4ローカルコントロールの設定
本機の内部で、鍵盤部分と音源部分を電気的に切り離す
か、離さないかの設定です。オフにすると、鍵盤と音源が
切り離され、鍵盤を弾いても音が鳴らなくなります。外部
のシーケンサーなどを使って本機の自動演奏を行う場合
に、本体の鍵盤に触れても音を出さないようにできます。
1CONTROLボタンを押しながら、以下
の鍵盤を押してチャンネル番号を設定し
ます。
1送信チャンネルの設定
−:数値が減る
+:数値が増える
2アカンプ MIDI アウトの設定
オフ
オン
3MIDI インコードジャッジの設定
オフ
オン
4ローカルコントロールの設定
オフ
オン
MIDI OUT MIDI IN
MIDI IN 他の楽器、
音源など
MIDIケーブル:MK–5
▲
C1
▲
C2
▲
C3
▲
C4
▲
C5
▲
C6
▲
C7
▲
C8
4オフ
オン
2オン
オフ
オン
− +
13
オフ

20
413A-J-020B
本機では、パソコンから転送した曲データを、内蔵曲の
25 ∼ 34 番へ保存できます(曲数:最大 10 曲、容量:
約29,000 音符、約 174 キロバイト)。
この操作をするために、下記のカシオホームページから必
要なアプリケーションソフトをダウンロードして、お手持
ちのパソコンへインストールする必要があります。
カシオ・ミュージック・サイト
http://music.casio.co.jp/
※各ソフトのインストール方法や使い方、曲データの
購入方法、本機との接続などの詳細、最新情報につ
いても、あわせて上記ホームページでご確認くださ
い。
■カシオが提供するサービスを利用する場合
以下のサービスを利用して曲データを本機へ転送し、内蔵
曲と同じように聴いたり練習することができます。
•インターネット楽譜配信サービス
※本機では、楽譜表示されません。
•インターネットカラオケ配信サービス
※本機では、歌詞表示されません。
■カシオが提供するツールを利用する場合
ご自身で購入/作成したSMF形式のデータを、カシオ専
用の変換ソフトを使ってカシオフォーマットに変換して本
機へ転送し、保存/再生できます。
• ご家庭のパソコンで手軽に本格的なカラオケが楽しめ
ます。
•
カラオケソフトは無料!(誰にでも簡単にインストール可)
• 歌詞色変わり表示、カラオケボックス感覚の歌い放題。
• 1時間105円(税抜100円)からのお手軽料金。
• 試聴は無料。
この機会にカラオケソフト(サンプル曲付き)をぜひ、
お試しください。
http://music.casio.co.jp/karaoke

21
資料
困ったときは
現象 原因 解決方法 参照
➠➠
☞ 6 ページ
☞ 4 ページ
☞ 19 ページ
☞ 11 ページ
鍵盤を押しても音が出な
い。
1. VOLUMEつまみが
“MIN”の位置にある。
2. ヘッドホンがつながっ
ている。
3.
ローカルコントロールの
設定がオフになっている。
4.
モードの設定が“カシオ
コード”や“フィンガー
ド”になっているとき
は、伴奏鍵盤で通常の鍵
盤演奏ができません。
1. VOLUMEつまみを
“MAX”の方に動かす。
2. ヘッドホンをヘッドホ
ン端子から抜く。
3. ローカルコントロール
の設定をオンにする。
4. モードを“標準”に設定
する。
➠➠
☞ 18 ページ
☞ 18 ページ
ピッチがずれて聴こえる。
1. 調の設定が“C”以外に
なっている。
2. 音程が正しく設定され
ていない。
1. 調の設定を“C”にする。
または、電源を入れ直
す。
2.
音程を正しく設定する。
または、電源を入れ直す。
➠➠
☞ 6 ページ
☞ 4 ページ
デモ演奏を始めたが音が
出ない。
1. VOLUMEつまみが
“MIN”の位置にある。
2. ヘッドホンがつながっ
ている。
1. VOLUMEつまみを
“MAX”の方に動かす。
2. ヘッドホンをヘッドホ
ン端子から抜く。
➠➠
☞ 5 ページ
右または左スピーカーか
らしか音がでない。
LINE IN のL/R が正しく
接続されていない。
ケーブルがLINE IN 端子
へ正しく接続されている
ことを確認する。
➠➠
☞ 27 ページ
メモリーの内容が消えて
しまう。
リチウム電池が消耗して
いる。
カシオテクノ・サービスス
テーションに連絡して、リ
チウム電池を入れ替える。
➠➠
☞ 19 ページ
☞外部音源の
取扱説明書
鍵盤を押しても、外部の
MIDI 音源の音が出ない。
1. 本機の送信チャンネル
と外部の MIDI 音源の
チャンネルが一致して
いない。
2. 外部音源のボリューム
やエクスプレッション
の設定が“0”になって
いる。
1. 本機と外部のMIDI音源
の送信チャンネルを一
致させる。
2. 外部音源のボリューム
やエクスプレッション
の設定を適切な値にす
る。
413A-J-021A

22
製品仕様
型式 PX-300
鍵盤 88鍵、ピアノ鍵盤、タッチレスポンス付き
同時発音数 最大32音
音色
15パネル音色+15バリエーション音色+128GM音色+10ドラムセット(レイヤー、スプリット付き)
エフェクト リバーブ(4種)、コーラス(4種)
メトロノーム •拍子:0, 2, 3, 4, 5, 6
•テンポ範囲:30∼255
自動伴奏 •リズム数:120
•テンポ範囲:30∼255
•コントローラー:スタート/ストップ、イントロ/エンディング、シンクロ/フィルイン
•モード:標準、カシオコード、フィンガード、フルレンジコード
•伴奏の音量:調節可
内蔵曲 •曲数: 25内蔵曲+10ダウンロード曲
•テンポ範囲:30∼255
•デモ:全曲(25内蔵曲)リピート再生
レッスン機能 レッスンパート:左手、右手
メモリー •方式:リアルタイム録音、再生
•容量:約5,200音符(2トラック)
•録音内容の保持:内蔵リチウム電池による(電池寿命約5年)
ペダル ダンパー、ソフト/ソステヌート(切り替え可)
その他の機能 •タッチセレクト:3種類、オフ
•トランスポーズ:1オクターブ(F#∼C∼F)
•チューニング: A4=440.0Hz±50セント(可変)
MIDI 16chマルチティンバー受信、GMレベル1準拠
入出力端子 •ヘッドホン端子: ステレオミニジャック×2
出力インピーダンス170Ω
出力電圧1.1V(RMS)MAX
•ペダル端子:標準ジャック×2
•LINE OUT [R] [L/MONO] 端子: 標準ジャック×2
出力インピーダンス2.3KΩ
出力電圧1.4V(RMS)MAX
•LINE IN [R] [L/MONO] 端子: 標準ジャック×2
入力インピーダンス9.0KΩ
入力感度200mv
•電源端子:DC12V
•MIDI [THRU] [OUT] [IN] 端子
スピーカー (12cm×6cm)×2(出力8.0W+8.0W)
電源 家庭用100V電源使用 ACアダプターAD-12JL使用
消費電力 12V 18W
サイズ 幅132.3×奥行 27.8×高さ13.2cm
重量 約12.5kg
付属品
ACアダプター(AD-12JL)、ペダル(SP-3)1本、譜面立て、取扱説明書(本書)、保証書、楽譜集
•改良のため、仕様およびデザインの一部を、予告なく変更することがあります。
【別売品のご案内】
資
料
413A-J-022B
•
別売品はいずれも、カシオ電子楽器取扱店(全国の
有名楽器店、デパートなど)で、お求めになれます。
商品名 品番
ヘッドホン CP-16
ペダル SP-3
SP-20
イス CB-5
CB-7
CB-9BN
商品名 品番
スタンド CS-52P
CS-55P
MIDI ケーブル MK-5
ソフトケース SC-700P

23
トーンリスト
資
料
パネル音色
GM 音色
000
001
002
003
004
005
006
007
008
009
010
011
012
013
014
015
016
017
018
019
020
021
022
023
024
025
026
027
028
029
030
031
032
033
034
035
036
037
038
039
040
041
042
043
044
045
046
GM PIANO 1
GM PIANO 2
GM PIANO 3
GM HONKY-TONK
GM E.PIANO 1
GM E.PIANO 2
GM HARPSICHORD
GM CLAVI
GM CELESTA
GM GLOCKENSPIEL
GM MUSIC BOX
GM VIBRAPHONE
GM MARIMBA
GM XYLOPHONE
GM TUBULAR BELL
GM DULCIMER
GM ORGAN 1
GM ORGAN 2
GM ORGAN 3
GM PIPE ORGAN
GM REED ORGAN
GM ACCORDION
GM HARMONICA
GM BANDONEON
GM NYLON STR.GUITAR
GM STEEL STR.GUITAR
GM JAZZ GUITAR
GM CLEAN GUITAR
GM MUTE GUITAR
GM OVERDRIVE GT
GM DISTORTION GT
GM GT HARMONICS
GM ACOUSTIC BASS
GM FINGERED BASS
GM PICKED BASS
GM FRETLESS BASS
GM SLAP BASS 1
GM SLAP BASS 2
GM SYNTH-BASS 1
GM SYNTH-BASS 2
GM VIOLIN
GM VIOLA
GM CELLO
GM CONTRABASS
GM TREMOLO STRINGS
GM PIZZICATO
GM HARP
32
32
32
16
32
16
32
32
32
32
16
32
32
32
32
16
16
16
16
16
32
16
32
16
32
32
32
32
32
32
32
32
32
32
32
32
32
32
32
32
32
32
32
32
32
32
32
0
1
2
3
4
5
6
7
8
9
10
11
12
13
14
15
16
17
18
19
20
21
22
23
24
25
26
27
28
29
30
31
32
33
34
35
36
37
38
39
40
41
42
43
44
45
46
0
0
0
0
0
0
0
0
0
0
0
0
0
0
0
0
0
0
0
0
0
0
0
0
0
0
0
0
0
0
0
0
0
0
0
0
0
0
0
0
0
0
0
0
0
0
0
413A-J-023A
<項目名>
11
11
1No.
22
22
2音色名
33
33
3最大同時発音数
44
44
4プログラムチェンジ
55
55
5バンクセレクト MSB
66
66
6バリエーション音色名
047
048
049
050
051
052
053
054
055
056
057
058
059
060
061
062
063
064
065
066
067
068
069
070
071
072
073
074
075
076
077
078
079
080
081
082
083
084
085
086
087
088
089
090
091
092
093
094
095
096
097
098
099
100
101
102
103
104
105
106
107
108
109
110
111
112
113
114
115
116
117
118
119
120
121
122
123
124
125
126
127
GM TIMPANI
GM STRINGS 1
GM STRINGS 2
GM SYNTH-STRINGS 1
GM SYNTH-STRINGS 2
GM CHOIR AAHS
GM VOICE DOO
GM SYNTH-VOICE
GM ORCHESTRA HIT
GM TRUMPET
GM TROMBONE
GM TUBA
GM MUTE TRUMPET
GM FRENCH HORN
GM BRASS
GM SYNTH-BRASS 1
GM SYNTH-BRASS 2
GM SOPRANO SAX
GM ALTO SAX
GM TENOR SAX
GM BARITONE SAX
GM OBOE
GM ENGLISH HORN
GM BASSOON
GM CLARINET
GM PICCOLO
GM FLUTE
GM RECORDER
GM PAN FLUTE
GM BOTTLE BLOW
GM SHAKUHACHI
GM WHISTLE
GM OCARINA
GM SQUARE LEAD
GM SAWTOOTH LEAD
GM CALLIOPE
GM CHIFF LEAD
GM CHARANG
GM VOICE LEAD
GM FIFTH LEAD
GM BASS+LEAD
GM FANTASY
GM WARM PAD
GM POLYSYNTH
GM SPACE CHOIR
GM BOWED GLASS
GM METAL PAD
32
32
32
32
32
32
32
32
16
32
32
32
32
16
32
32
16
32
32
32
32
32
32
32
32
32
32
32
32
16
16
32
32
16
16
16
16
16
16
16
16
16
16
16
16
16
16
16
16
16
16
16
16
16
16
16
16
16
32
32
32
32
16
32
32
32
32
16
32
32
32
32
32
32
32
16
16
32
32
16
32
GM HALO PAD
GM SWEEP PAD
GM RAIN DROP
GM SOUND TRACK
GM CRYSTAL
GM ATMOSPHERE
GM BRIGHTNESS
GM GOBLINS
GM ECHOES
GM SF
GM SITAR
GM BANJO
GM SHAMISEN
GM KOTO
GM THUMB PIANO
GM BAG PIPE
GM FIDDLE
GM SHANAI
GM TINKLE BELL
GM AGOGO
GM STEEL DRUMS
GM WOOD BLOCK
GM TAIKO
GM MELODIC TOM
GM SYNTH-DRUM
GM REVERSE CYMBAL
GM GT FRET NOISE
GM BREATH NOISE
GM SEASHORE
GM BIRD
GM TELEPHONE
GM HELICOPTER
GM APPLAUSE
GM GUNSHOT
47
48
49
50
51
52
53
54
55
56
57
58
59
60
61
62
63
64
65
66
67
68
69
70
71
72
73
74
75
76
77
78
79
80
81
82
83
84
85
86
87
88
89
90
91
92
93
94
95
96
97
98
99
100
101
102
103
104
105
106
107
108
109
110
111
112
113
114
115
116
117
118
119
120
121
122
123
124
125
126
127
0
0
0
0
0
0
0
0
0
0
0
0
0
0
0
0
0
0
0
0
0
0
0
0
0
0
0
0
0
0
0
0
0
0
0
0
0
0
0
0
0
0
0
0
0
0
0
0
0
0
0
0
0
0
0
0
0
0
0
0
0
0
0
0
0
0
0
0
0
0
0
0
0
0
0
0
0
0
0
0
0
11
11
155
55
5
44
44
4
33
33
3
22
22
211
11
155
55
5
44
44
4
33
33
3
22
22
211
11
155
55
5
44
44
4
33
33
3
22
22
2
ドラムセット
11
11
155
55
5
44
44
4
33
33
3
22
22
255
55
5
44
44
4
33
33
3
66
66
6
00
01
02
03
04
05
06
07
08
09
10
11
12
13
14
GRAND PIANO 1
GRAND PIANO 2
E.GRAND 80
ELEC PIANO 1
ELEC PIANO 2
60’S E.PIANO
ROCK ORGAN
JAZZ ORGAN
CLAVI
STRINGS
SYNTH-STRINGS
SYNTH-VOICE
SYNTH-BRASS
FANTASY
ACOUSTIC GUITAR
16
32
32
32
16
32
16
16
32
32
32
32
16
16
32
0
0
2
4
4
4
18
17
7
49
50
54
62
88
25
2
1
2
2
1
4
2
2
2
2
2
2
2
2
2
ROCK PIANO
DANCE PIANO
PIANO PAD
DYNO ELEC PIANO
FM ELEC PIANO
VIBRAPHONE
DRAWBAR ORGAN
PIPE ORGAN
HARPSICHORD
80’S SYNTH-STR
70’S SYNTH-STR
CHOIR
SYNTH-PAD
NEW AGE
ACOUSTIC BASS
16
16
16
32
16
32
32
32
32
32
32
32
16
16
32
1
1
0
4
5
11
16
19
6
50
51
52
90
88
32
2
1
8
3
2
2
2
2
2
1
2
2
2
1
2
128
129
130
131
132
133
134
135
136
137
11
11
155
55
5
44
44
4
22
22
2
0
1
8
16
24
25
30
32
40
48
120
120
120
120
120
120
120
120
120
120
STANDARD SET 1
STANDARD SET 2
ROOM SET
POWER SET
ELECTRONIC SET
SYNTH SET 1
SYNTH SET 2
JAZZ SET
BRUSH SET
ORCHESTRA SET

24 413A-J-024B
リズムリスト
000
001
002
003
004
005
006
007
008
009
010
011
012
013
014
015
016
017
018
019
020
021
022
023
024
025
026
027
028
029
030
031
032
033
034
035
036
037
038
039
POP 1
WORLD POP
8 BEAT POP
SOUL BALLAD 1
POP SHUFFLE 1
8 BEAT DANCE
POP BALLAD 1
POP BALLAD 2
BALLAD
FUSION SHUFFLE
SOUL BALLAD 2
16 BEAT 1
16 BEAT 2
8 BEAT 1
8 BEAT 2
8 BEAT 3
DANCE POP 1
POP FUSION
POP 2
POP WALTZ
DANCE
DISCO 1
DISCO 2
EURO BEAT
DANCE POP 2
GROOVE SOUL
TECHNO
TRANCE
HIP-HOP
FUNK
POP ROCK 1
POP ROCK 2
POP ROCK 3
FUNKY POP
POP SHUFFLE 2
ROCK BALLAD
SOFT ROCK
ROCK 1
ROCK 2
HEAVY METAL
11
11
122
22
2
040
041
042
043
044
045
046
047
048
049
050
051
052
053
054
055
056
057
058
059
060
061
062
063
064
065
066
067
068
069
070
071
072
073
074
075
076
077
078
079
60’S SOUL
60’S ROCK
SLOW ROCK
SHUFFLE ROCK
50’S ROCK
BLUES
NEW ORLNS R&R
TWIST
R&B
ROCK WALTZ
BIG BAND 1
BIG BAND 2
BIG BAND 3
SWING
SLOW SWING
FOX TROT
JAZZ COMBO 1
JAZZ VOICES
ACID JAZZ
JAZZ WALTZ
POLKA
POP POLKA
MARCH 1
MARCH 2
WALTZ 1
SLOW WALTZ
VIENNESE WALTZ
FRENCH WALTZ
SERENADE
TANGO
BOSSA NOVA 1
BOSSA NOVA 2
SAMBA 1
SAMBA 2
MAMBO
RHUMBA
CHA-CHA-CHA
MERENGUE
BOLERO
SALSA
REGGAE
PUNTA
CUMBIA
PASODOBLE
SKA
BLUEGRASS
DIXIE
TEX-MEX
COUNTRY 1
COUNTRY 2
FOLKLORE
JIVE
FAST GOSPEL
SLOW GOSPEL
SIRTAKI
HAWAIIAN
ADANI
BALADI
ENKA
STR QUARTET
PIANO BALLAD 1
PIANO BALLAD 2
PIANO BALLAD 3
EP BALLAD 1
EP BALLAD 2
BLUES BALLAD
MELLOW JAZZ
JAZZ COMBO 2
RAGTIME
BOOGIE-WOOGIE
ARPEGGIO 1
ARPEGGIO 2
ARPEGGIO 3
PIANO BALLAD 4
6/8 MARCH
MARCH 3
2 BEAT
WALTZ 2
WALTZ 3
WALTZ 4
ソングリスト
00
01
02
03
04
05
06
07
08
09
10
11
12
ウィン タ ー・ゲームス
ヒルズ
ホット・フィー ル
いつか王子様が
ワルツ・フォー・デビー
素直になれなくて
すべてをあなたに
レット・イット・ビー
ジングル・ベル
ノクターン 作品9の2
幻想即興曲 作品66
エチュード 作品10の3「別れの曲」
エチュード 作品25の9「蝶々」
11
11
122
22
2
<項目名> 11
11
1 No. 22
22
2 リズム名
<項目名> 11
11
1 No. 22
22
2 曲名
資
料
11
11
122
22
2
13
14
15
16
17
18
19
20
21
22
23
24
ワルツ 作品64の1「小犬のワルツ」
トロイメライ 「子供の情景」より
花の歌
亜麻色の髪の乙女
アラベスク 第1番
ジムノペディ 第1曲
カノン ニ長調
主よ人の望みの喜びよ
ソナタ K.331 第3楽章 トルコ行進曲
エリーゼのために
ソナタ 作品13「悲愴」第2楽章
ソナタ 作品27の2「月光」第1楽章
080
081
082
083
084
085
086
087
088
089
090
091
092
093
094
095
096
097
098
099
100
101
102
103
104
105
106
107
108
109
110
111
112
113
114
115
116
117
118
119
11
11
122
22
211
11
122
22
2
NOTE
•110∼119番のリズムは、コード伴奏だけで構成されていてドラムなどのリズム音色が入っていません。これらのリズムは、カ
シオコード、フィンガード、フルレンジコードのいずれかが選ばれた状態でないと、発音しません。モードをカシオコード、フィ
ンガード、フルレンジコードのいずれか設定した状態で、コードを指定してご使用ください。

25
ドラム音色リスト
資
料
413A-J-025A
STANDARD SET 1
音名/ノートナンバー
STANDARD SET 2 ROOM SET POWER SET ELECTRONIC SET SYNTH SET 1 SYNTH SET 2 JAZZ SET BRUSH SET ORCHESTRA SET
E1
F1
G1
A1
B1
C2
D2
E2
F2
G2
A2
B2
C3
D3
E3
F3
G3
A3
B3
C4
D4
E4
F4
G4
A4
B4
C5
D5
E5
F5
G5
A5
B5
C6
D6
E6
28
29
31
33
35
36
38
40
41
43
45
47
48
50
52
53
55
57
59
60
62
64
65
67
69
71
72
74
76
77
79
81
83
84
86
88
E1
F1
A1
B1
C2
E2
F2
A2
B2
C3
E3
F3
A3
B3
C4
E4
F4
A4
B4
C5
E5
F5
A5
B5
C6
E6
27
30
32
34
37
39
42
44
46
49
51
54
56
58
61
63
66
68
70
73
75
78
80
82
85
87
High Q
Slap
Scratch Push
Scratch Pull
Sticks
Square Click
Metronome Click
Metronome Bell
Standard1 Kick 2
Standard1 Kick 1
Side Stick
Standard1 Snare 1
Hand Clap 1
Standard1 Snare 2
Low Tom 2
Closed Hi-Hat
Low Tom 1
Pedal Hi-Hat
Mid Tom 2
Open Hi-Hat
Mid Tom 1
High Tom 2
Crash Cymbal 1
High Tom 1
Ride Cymbal 1
Chinese Cymbal
Ride Bell
Tambourine
Splash Cymbal
Cowbell
Crash Cymbal 2
Vibraslap
Ride Cymbal 2
High Bongo
Low Bongo
Mute High Conga
Open High Conga
Open Low Conga
High Timbale
Low Timbale
High Agogo
Low Agogo
Cabasa
Maracas
Short High Whistle
Long Low Whistle
Short Guiro
Long Guiro
Claves
High Wood Block
Low Wood Block
Mute Cuica
Open Cuica
Mute Triangle
Open Triangle
Shaker
Jingle Bell
Bell Tree
Castanets
Mute Surdo
Open Surdo
Applause
High Q
Slap
Scratch Push
Scratch Pull
Sticks
Square Click
Metronome Click
Metronome Bell
Standard2 Kick 2
Standard2 Kick 1
Side Stick
Standard2 Snare 1
Hand Clap 2
Standard2 Snare 2
Low Tom 2
Closed Hi-Hat
Low Tom 1
Pedal Hi-Hat
Mid Tom 2
Open Hi-Hat
Mid Tom 1
High Tom 2
Crash Cymbal 1
High Tom 1
Ride Cymbal 1
Chinese Cymbal
Ride Bell
Tambourine
Splash Cymbal
Cowbell
Crash Cymbal 2
Vibraslap
Ride Cymbal 2
High Bongo
Low Bongo
Mute High Conga
Open High Conga
Open Low Conga
High Timbale
Low Timbale
High Agogo
Low Agogo
Cabasa
Maracas
Short High Whistle
Long Low Whistle
Short Guiro
Long Guiro
Claves
High Wood Block
Low Wood Block
Mute Cuica
Open Cuica
Mute Triangle
Open Triangle
Shaker
Jingle Bell
Bar Chimes
Castanets
Mute Surdo
Open Surdo
Applause
High Q
Slap
Scratch Push
Scratch Pull
Sticks
Square Click
Metronome Click
Metronome Bell
Room Kick 2
Room Kick 1
Side Stick
Room Snare 1
Hand Clap 1
Room Snare 2
Room Low Tom 2
Closed Hi-Hat
Room Low Tom 1
Pedal Hi-Hat
Room Mid Tom 2
Open Hi-Hat
Room Mid Tom 1
Room High Tom 2
Crash Cymbal 1
Room High Tom 1
Ride Cymbal 1
Chinese Cymbal
Ride Bell
Tambourine
Splash Cymbal
Cowbell
Crash Cymbal 2
Vibraslap
Ride Cymbal 2
High Bongo
Low Bongo
Mute High Conga
Open High Conga
Open Low Conga
High Timbale
Low Timbale
High Agogo
Low Agogo
Cabasa
Maracas
Short High Whistle
Long Low Whistle
Short Guiro
Long Guiro
Claves
High Wood Block
Low Wood Block
Mute Cuica
Open Cuica
Mute Triangle
Open Triangle
Shaker
Jingle Bell
Bell Tree
Castanets
Mute Surdo
Open Surdo
Applause
High Q
Slap
Scratch Push
Scratch Pull
Sticks
Square Click
Metronome Click
Metronome Bell
Power Kick 2
Power Kick 1
Side Stick
Power Snare 1
Hand Clap 1
Power Snare 2
Power Low Tom 2
Power CHH
Power Low Tom 1
Power PHH
Power Mid Tom 2
Power OHH
Power Mid Tom 1
Power High Tom 2
Crash Cymbal 1
Power High Tom 1
Ride Cymbal 1
Chinese Cymbal
Ride Bell
Tambourine
Splash Cymbal
Cowbell
Crash Cymbal 2
Vibraslap
Ride Cymbal 2
High Bongo
Low Bongo
Mute High Conga
Open High Conga
Open Low Conga
High Timbale
Low Timbale
High Agogo
Low Agogo
Cabasa
Maracas
Short High Whistle
Long Low Whistle
Short Guiro
Long Guiro
Claves
High Wood Block
Low Wood Block
Mute Cuica
Open Cuica
Mute Triangle
Open Triangle
Shaker
Jingle Bell
Bell Tree
Castanets
Mute Surdo
Open Surdo
Applause
High Q
Slap
Scratch Push
Scratch Pull
Sticks
Square Click
Metronome Click
Metronome Bell
Electric Kick 2
Electric Kick 1
Side Stick
Electric Snare 1
Hand Clap 1
Electric Snare 2
Electric Low Tom 2
Closed Hi-Hat
Electric Low Tom 1
Pedal Hi-Hat
Electric Mid Tom 2
Open Hi-Hat
Electric Mid Tom 1
Electric High Tom 2
Crash Cymbal 1
Electric High Tom 1
Ride Cymbal 1
Reverse Cymbal
Ride Bell
Tambourine
Splash Cymbal
Cowbell
Crash Cymbal 2
Vibraslap
Ride Cymbal 2
High Bongo
Low Bongo
Mute High Conga
Open High Conga
Open Low Conga
High Timbale
Low Timbale
High Agogo
Low Agogo
Cabasa
Maracas
Short High Whistle
Long Low Whistle
Short Guiro
Long Guiro
Claves
High Wood Block
Low Wood Block
Mute Cuica
Open Cuica
Mute Triangle
Open Triangle
Shaker
Jingle Bell
Bell Tree
Castanets
Mute Surdo
Open Surdo
Applause
High Q
Slap
Scratch Push
Scratch Pull
Sticks
Square Click
Metronome Click
Metronome Bell
Synth1 Kick 2
Synth1 Kick 1
Synth1 Rim Shot
Synth1 Snare 1
Hand Clap 2
Synth1 Snare 2
Synth1 Low Tom 2
Synth1 Closed HH 1
Synth1 Low Tom 1
Synth1 Closed HH 2
Synth1 Mid Tom 2
Synth1 Open HH
Synth1 Mid Tom 1
Synth1 High Tom 2
Synth1 Crash Cymbal
Synth1 High Tom 1
Synth1 Ride Cymbal
Chinese Cymbal
Ride Bell
Synth1 Tambourine
Splash Cymbal
Synth1 Cowbell
Crash Cymbal 2
Vibraslap
Ride Cymbal 2
Synth1 High Bongo
Synth1 Low Bongo
Synth1 Mute Hi Conga
Synth1 Open Hi Conga
Synth1 Open Low Conga
High Timbale
Low Timbale
High Agogo
Low Agogo
Cabasa
Synth1 Maracas
Short High Whistle
Long Low Whistle
Short Guiro
Long Guiro
Synth1 Claves
High Wood Block
Low Wood Block
Mute Cuica
Open Cuica
Elec. Mute Triangle
Elec. Open Triangle
Shaker
Jingle Bell
Bell Tree
Castanets
Mute Surdo
Open Surdo
Applause
High Q
Slap
Scratch Push
Scratch Pull
Sticks
Square Click
Metronome Click
Metronome Bell
Synth2 Kick 1
Synth2 Kick 1
Side Stick
Synth2 Snare 1
Hand Clap 1
Synth2 Snare 2
Low Tom 2
Closed Hi-Hat
Low Tom 1
Pedal Hi-Hat
Mid Tom 2
Open Hi-Hat
Mid Tom 1
High Tom 2
Crash Cymbal 1
High Tom 1
Ride Cymbal 1
Chinese Cymbal
Ride Bell
Tambourine
Splash Cymbal
Synth1 Cowbell
Crash Cymbal 2
Vibraslap
Ride Cymbal 2
High Bongo
Low Bongo
Mute High Conga
Open High Conga
Open Low Conga
High Timbale
Low Timbale
High Agogo
Low Agogo
Cabasa
Synth1 Maracas
Short High Whistle
Long Low Whistle
Short Guiro
Long Guiro
Synth1 Claves
High Wood Block
Low Wood Block
Mute Cuica
Open Cuica
Elec. Mute Triangle
Elec. Open Triangle
Shaker
Jingle Bell
Bell Tree
Castanets
Mute Surdo
Open Surdo
Applause
High Q
Slap
Scratch Push
Scratch Pull
Sticks
Square Click
Metronome Click
Metronome Bell
Jazz Kick 2
Jazz Kick 1
Side Stick
Jazz Snare 1
Hand Clap 1
Jazz Snare 2
Low Tom 2
Closed Hi-Hat
Low Tom 1
Pedal Hi-Hat
Mid Tom 2
Open Hi-Hat
Mid Tom 1
High Tom 2
Crash Cymbal 1
High Tom 1
Ride Cymbal 1
Chinese Cymbal
Ride Bell
Tambourine
Splash Cymbal
Cowbell
Crash Cymbal 2
Vibraslap
Ride Cymbal 2
High Bongo
Low Bongo
Mute High Conga
Open High Conga
Open Low Conga
High Timbale
Low Timbale
High Agogo
Low Agogo
Cabasa
Maracas
Short High Whistle
Long Low Whistle
Short Guiro
Long Guiro
Claves
High Wood Block
Low Wood Block
Mute Cuica
Open Cuica
Mute Triangle
Open Triangle
Shaker
Jingle Bell
Bell Tree
Castanets
Mute Surdo
Open Surdo
Applause
High Q
Slap
Scratch Push
Scratch Pull
Sticks
Square Click
Metronome Click
Metronome Bell
Jazz Kick 2
Jazz Kick 1
Side Stick
Brush Snare 1
Brush Slap
Brush Snare 2
Brush Low Tom 2
Closed Hi-Hat
Low Tom 1
Pedal Hi-Hat
Mid Tom 2
Open Hi-Hat
Mid Tom 1
High Tom 2
Crash Cymbal 1
High Tom 1
Ride Cymbal 1
Chinese Cymbal
Ride Bell
Tambourine
Splash Cymbal
Cowbell
Crash Cymbal 2
Vibraslap
Ride Cymbal 2
High Bongo
Low Bongo
Mute High Conga
Open High Conga
Open Low Conga
High Timbale
Low Timbale
High Agogo
Low Agogo
Cabasa
Maracas
Short High Whistle
Long Low Whistle
Short Guiro
Long Guiro
Claves
High Wood Block
Low Wood Block
Mute Cuica
Open Cuica
Mute Triangle
Open Triangle
Shaker
Jingle Bell
Bell Tree
Castanets
Mute Surdo
Open Surdo
Applause
Closed Hi-Hat
Pedal Hi-Hat
Open Hi-Hat
Ride Cymbal 1
Sticks
Square Click
Metronome Click
Metronome Bell
Jazz Kick 1
Concert BD 1
Side Stick
Concert SD
Castanets
Concert SD
Timpani F
Timpani F#
Timpani G
Timpani G#
Timpani A
Timpani A#
Timpani B
Timpani c
Timpani c#
Timpani d
Timpani d#
Timpani e
Timpani f
Tambourine
Splash Cymbal
Cowbell
Concert Cymbal 2
Vibraslap
Concert Cymbal 1
High Bongo
Low Bongo
Mute High Conga
Open High Conga
Open Low Conga
High Timbale
Low Timbale
High Agogo
Low Agogo
Cabasa
Maracas
Short High Whistle
Long Low Whistle
Short Guiro
Long Guiro
Claves
High Wood Block
Low Wood Block
Mute Cuica
Open Cuica
Mute Triangle
Open Triangle
Shaker
Jingle Bell
Bell Tree
Castanets
Mute Surdo
Open Surdo
Applause

26
資
料
413A-J-026A
dim
(ディミニッシュ)
m7
5
(マイナーセブンスフラットファイブ)
M7
(メジャーセブンス)
メジャー m
(マイナー)
7
(セブンス)
m7
(マイナーセブンス)
dim7
(ディミニッシュセブンス)
コードの
種類
根音
(ルート)
C
D
E
F
G
A
B
C /(D )
(D )/E
F /(G )
(G )/A
(A )/B
aug
(オーギュメント)
sus4
(サスフォー)
コードの
種類
根音
(ルート)
C
D
E
F
G
A
B
C /(D )
(D )/E
F /(G )
(G )/A
(A )/B
m add9
(マイナーアドナインス)
7sus4
(セブンスサスフォー)
mM7
(マイナーメジャーセブンス)
7
5
(セブンスフラットファイブ)
add9
(アドナインス)
フィンガードコード一覧表

27
資
料
413A-J-027A
ご使用上の注意
添付別紙「安全上のご注意」と併せてお読みください。
■設置上のご注意
本機を次のような場所に設置しないでください。
•直射日光のあたる場所、温度の高い場所。
•極端に温度の低い場所。
•ラジオや、テレビ、ビデオ、チューナーに近い場所
(これらを近くに置いた場合、本機には特に障害はあ
りませんが、近くに置いたラジオやテレビの側に雑
音や映像の乱れが起こることがあります)。
■本機のお手入れについて
•お手入れにベンジン、アルコール、シンナーなどの
化学薬品は使わないでください。
•鍵盤などのお手入れは柔らかな布を薄い中性洗剤液
に浸し、固く絞ってお拭きください。
■リチウム電池消耗に関するご注意
本機は、メモリーに記録した内容を電源を切った後(メ
モリー停止中に電源を切った後)も保持するために、本
体内にリチウム電池を内蔵しています。このリチウム
電池が消耗すると、録音を行った後で本体の電源を切
ると同時に録音内容は消去されてしまいます。内蔵の
リチウム電池の寿命は、本機の製造より約 5 年ですの
で、お買い上げより相当の年数が経ちましたら、最寄
りのカシオテクノ・サービスステーションにご連絡く
ださい。有償にて電池交換をいたします。
•
本機の故障、修理や電池交換などによるメモリーデー
タの消失により生じた損害、逸失利益または第三者か
らのいかなるご請求についても、当社では一切その責
任は負えませんので、あらかじめご了承ください。
■付属品・別売品
付属品や別売品は、本機指定のものをご使用ください。
指定以外のものを使用すると、火災・感電・けがの原
因となることがあります。
■ウエルドライン
外観にスジのように見える箇所がありますが、これは、
樹脂成形上の“ウエルドライン”と呼ばれるものであ
り、ヒビやキズではありません。ご使用にはまったく
支障ありません。
■音のエチケット
楽しい音楽も時と場合によっては気になるものです。特
に静かな夜間には小さな音でも通りやすいものです。周
囲に迷惑のかからない音量でお楽しみください。窓を閉
めたり、ヘッドホンを使用するのもひとつの方法です。
お互いに心を配り、快い生活環境を守りましょう。
•本書の内容については万全を期して作成いたしま
したが、万一ご不明な点や誤りなど、お気付きの
点がございましたらご連絡ください。
•本書の一部または全部を無断で複写することは禁
止されています。また、個人としてご利用になる
ほかは、著作権法上、当社に無断では使用できま
せんのでご注意ください。
•本書および本機の使用により生じた損失、逸失利
益または第三者からのいかなる請求についても当
社では一切その責任を負えませんので、あらかじ
めご了承ください。
•本書の内容に関しては、将来予告なく変更するこ
とがあります。
保証・アフターサービス
■保証書はよくお読みください
保証書は必ず「お買上げ日・販売店名」などの記入を
お確かめのうえ、販売店から受け取っていただき、内
容をよくお読みの後、大切に保管してください。
■保証期間は保証書に記載されています
■修理を依頼されるときは
まず、もう一度、取扱説明書にしたがって正しく操作
していただき、直らないときには次の処置をしてくだ
さい。
●保証期間中は
保証書の規定にしたがってお買上げの販売店または
取扱説明書等に記載のカシオテクノ・サービスス
テーションが修理をさせていただきます。
•保証書に「持込修理」と記載されているものは、
製品に保証書を添えてご持参またはご送付くださ
い。
•保証書に「出張修理」、「引取修理」と記載されて
いるものは、お買上げの販売店または取扱説明書
等に記載のカシオテクノ・サービスステーション
までご連絡ください。
●保証期間が過ぎているときは
お買上げの販売店または取扱説明書等に記載のカシ
オテクノ・サービスステーションまでご連絡くださ
い。修理すれば使用できる製品については、ご希望
により有料で修理いたします。
当商品は「引取修理」「持込修理」のいずれも受け付け
ております。修理をお急ぎの場合には、事前に最寄り
のカシオテクノ・サービスステーションにご相談くだ
さい。お客様のご希望に沿った修理方法をご案内させ
ていただきます。
■あらかじめご了承いただきたいこと
•「修理のとき一部代替部品を使わせていただくこと」
や「修理が困難な場合には、修理せず同等品と交換
させていただくこと」があります。
また、特別注文された製品の修理では、ケースなど
をカシオ純正部品と交換させていただくことがあり
ます。
•仕様が日本国内向けの製品は海外での修理受付がで
きません。修理品は日本まで移動の上、日本国内の
カシオテクノ・サービスステーションにご依頼くだ
さい。
■アフターサービスなどについて、おわかりにならない
ときは
お買上げの販売店または取扱説明書等に記載のカシオテ
クノ・サービスステーションにお問い合わせください。
■カシオ製品のアフターサービス業務は、カシオテクノ
株式会社が担当いたします
本書に記載されている社名および商品名は、それぞ
れ各社の登録商標および商標です。

28
資
料
413A-J-028A
設定に使用する鍵盤一覧
▲
C
1
▲
C
2
▲
C
3
▲
C
4
▲
C
5
▲
C
6
▲
C
7
▲
C
8
12346
5
1
023578
469
ルーム2
ホール2
コーラス2
コーラス4
カシオコード フルレンジコード
ルーム1
標準
フィンガード
ホール1
コーラス1
コーラス3
MIDI(19ページ参照)
数値入力鍵盤 自動伴奏モード リバーブ
タイプ
コーラス
タイプ
本機では、CONTROL ボタンを押したまま特定の鍵盤を押して設定する操作があります。鍵盤の位置関係を下図で覚えておくと便利です。
※C
4などの数字は鍵盤の位置を示しています。
1鍵盤タッチ(左から、オフ/弱/標準/強) 2伴奏の音量(左から、−/+)
3重ねた音色の音量(左から、−/+) 4調(左から、F∼C∼F)
5音程(左から、−/+) 6ペダル(左から、ソフト/ソステヌート)
413A-J-029A
413A-J-030A

413A-J-031A
ベーシック 電源ON時 1 1 ∼ 16
チャンネル 設定可能 1 ∼ 16 1 ∼ 16
電源ON時 モード3 モード3
モード メッセージ × ×
代 用 *******
ノート 21 ∼ 108 0 ∼ 127
ナンバー
音 域 ******* 0 ∼ 127
ベロシティ ノート・オン ○ 9nH V= 1 ∼ 127 ○ 9nH V = 1 ∼ 127
ノート・オフ × 8nH V=64 × 9nH V=0,8nH V=** **は関係なし
アフター キー別 × ×
タッチ チャンネル別 × ×
ピッチベンド ×○
0, 32 ○ ○ バンクセレクト
1× ○モジュレーション
6, 38
○*1
○*1 データエントリー
7○ ○ボリューム
10 ○ ○ パン
11 ○ ○ エクスプレッション
コントロール 64 ○ ○ ダンパー
チェンジ 66
○*2 ○ ソステヌート
67
○*2 ○ ソフト
91 ○ ○ リバーブセンド
93 ○ ○ コーラスセンド
100, 101 ○ ○ RPN LSB, MSB
120 ○ ○ オールサウンドオフ
121 ○ ○
リセットオールコントローラー
プログラムチェンジ ○ 0 ∼ 127 ○ 0 ∼ 127
設定可能範囲 ******* *******
エクスクルーシブ
○*3
○*3 *4
ソングポジション × ×
コモン ソングセレクト × ×
チューン × ×
リアル クロック ○ ×
タイム コマンド ○ ×
その他
ローカル オン/オフ
××
オールノートオフ ○ ○
アクティブセンシング
×○
システムリセット × ×
備 考 *1:ファインチューン、コースチューンの送受信、RPN Null、およびピッチベンドセンスの受信
*2:ペダルの設定により択一
*3:
• リバーブタイプ [F0][7F][7F][04][05][01][01][01][01][01][00][vv][F7]
vv = 00:Room1、01:Room2、04:Hall1、03:Hall2
• コーラスタイプ [F0][7F][7F][04][05][01][01][01][01][02][00][vv][F7]
vv = 00:Chorus1、01:Chorus2、02:Chorus3、03:Chorus4
*4:GM オン/オフ GM オン = MIDI インコードジャッジ オフ
GM オフ = MIDI インコードジャッジ オン
Model PX-300
MIDI インプリメンテーション・チャート
ファンクション 送 信 受 信 備 考
Version : 1.0
モード1 : オムニ・オン、ポリ モード2 : オムニ・オン、モノ ○ : あり
モード3 : オムニ・オフ、ポリ モード4 : オムニ・オフ、モノ × : なし