Casio Pcrt 275 E S/M PCR T265 / T275 TE M80
2014-07-05
: Casio Pcrt-275-E042108 pcrt-275-e042108 casio pdf
Open the PDF directly: View PDF
.
Page Count: 47
- PCR-T265/PCR-T275/TE-M80
- CONTENTS
- 1. SPECIFICATIONS
- 2. MACHINE INTIALIZATION
- 3. BLOCK DIAGRAM
- 4. DISASSEMBLY
- 5. CIRCUIT EXPLANATION 75 74 73 72 71 70 69 68 67 66 65 64 63 62 61 60 59 58 57 56 55 54 53 52 51 76 P62/A18 P61/A17 P60/A16 VSS P57/A15 P56/A14 P55/A13 P54/A12 P53/A11 P52/A10 P51/A9 P50/A8 P47/AD7 P46/AD6 P45/AD5 P44/AD4 P43/AD3 P42/AD2 P41/AD1 P40/AD0 P87/A7 P86/A6 P85/A5 P84/A4 P83/A3 P95 P11/ ANI1 77 78 79 80 81 82 83 84 85 86 87 88 89 90 91 92 93 94 95 96 97 98 99
- 6. DIAGNOSTIC OPERATION
- 7. TROUBLESHOOTING
- 8. IC DATA
- 9. CIRCUIT DIAGRAM
- 10. PARTS LIST

SERVICE MANUAL
ELECTRONIC CASH REGISTER
(without price)
PCR-T265/PCR-T275/TE-M80
(EX-270)
AUG. 2003 (UK, Germany, U.S.A)
SEP. 2003 (Other countries)
INDEX
CONTENTS
TE-M80 Page
1. SPECIFICATIONS........................................................................................ 1
2. MACHINE INTIALIZATION .......................................................................... 3
3. BLOCK DIAGRAM....................................................................................... 4
4. DISASSEMBLY............................................................................................ 5
5. CIRCUIT EXPLANATION .......................................................................... 10
5-1. CPU (IC12: uPD784215AGC8038EU)....................................................................... 10
5-2. Power circuit ............................................................................................................. 14
5-3. Reset circuit .............................................................................................................. 14
5-4. Printer drive circuit................................................................................................... 15
5-5. Display circuit ........................................................................................................... 15
5-6. Winding motor circuit & Drawer circuit .................................................................. 16
6. DIAGNOSTIC OPERATIONS .................................................................... 17
6-1. Content of the Test .................................................................................................... 17
6-2. Displaying the Key Code ......................................................................................... 17
6-3. Displaying the Switch Condition............................................................................. 18
6-4. Printing and Display test ......................................................................................... 19
7. TROUBLESHOOTING ............................................................................... 21
8. IC DATA ..................................................................................................... 22
9. CIRCUIT DIAGRAM ................................................................................... 23
10. PARTS LIST ............................................................................................... 28

— 1 —
• CPU Name UK: µPD784215AGC2368EU
U.S.A./CANADA: µPD784215AGC2378EU
Other countries: µPD784215AGC2388EU
Number of control bit 16 bit
Mask ROM (Built-in) 128 Kbytes
RAM (Built-in) 5120 bytes
• Thermal printer Name LTPZ225B-C192
Print method Impression heat line dot
Head specification Total dot number : 192 dots/dot line
Dot pitch : Length 4 dots/mm
Wide 4 dots/mm
Paper cut Manual-paper cut
Paper supply method Drop-in paper loading
Life 20 million pulses
10 km (anti-abrasion)
• Roll paper Type Heat-sensitive paper
Size 58 +0/-1 mm
Roll diam φ 80 or less
Thickness 75 ± 3µm
1. SPECIFICATIONS
1-1. Electrical specifications
120 V 220 V 230 V 240 V
• Power consumption In operation Max. 0.22 A 0.13 A 0.13 A 0.13 A
• Memory protection Back-up battery Mangan Battery (UM-3 × 3 pcs)
Back-up period 1 year (25 °C)
Battery life Replace the battery every 1 years.
• Clock & Calendar Accuracy Within ± 30 sec. per month
Auto calendar Effective until 2099 A.D.
1-2. Environmental specifications
• Operating temperature 0 °C ~ 40 °C
• Operating humidity 10 % ~ 90 %
• Storage temperature -25 °C ~ 65 °C
• Storage humidity 10 % ~ 95 %
• Vibration strength 1.5 G (The machine must be in the carton box)
1-3. Main components

— 2 —
DEVICE NAME MODEL NOTE
• Wet cover WT-80
• Roll paper TRP-5880-TW
• Roll paper TRP-5880H-TW
• Cash Tray CTR-48
• Cash Tray CTR-47
• Cash Tray CTR-39
• Cash Tray CTR-50
• Cash Tray CTR-52
• Tray Lid SLD-3
1-5. Option List
1-4. Drawer List
CAUTION
Danger of explosion if battery is incorrectly replaced.
Replace only with the same or equivalent type
recommended by the manufacturer.
Dispose of used batteries according
to the manufacture’s instructions.
VORSICHT !
Explosionsgefahr bei unsachgemäßem Austausch der Batterie.
Ersatz nur durch denselben oder einen vom
Hersteller empfohlenen gleichwertigen Typ.
Entsorgung gebrauchter Batterien nach
Angaben des Herstellers.
ADVARSEL !
Lithiumbatteri - Eksplosionsfare ved fejlagtig hándtering.
Udskiftning má kun ske med batteri
af samme fabrikat og type.
Levér det brugte batteri tilbage til leverandØren.
DRAWER NAME Specification NOTE
• DL-1329 (S type) D-21G2M-D54RM-16 U.S.A
• DL-1841 (S type) D-21G2M-CD53RM-16 Germany, Europe, Other countries
• DL-2794 (M type) D-18G2C-A84RM-13 Europe, Other countries
• DL-2796 (M type) D-18G2C-A84RM-13 UK/Canada

— 3 —
2. MACHINE INTIALIZATION
2-1. Initialization and loading memory protection battery
Note: You must initialize the cash register and install the memory protection batteries before you can
program the cash register.
To initialize the cash register
1. Set the mode switch to OFF.
2. Plug the power cord of the cash register into an AC outlet.
3. Load the memory protection batteries.
4. Set the mode switch to REG.
To load the memory protection batteries
1. Remove the printer cover.
2. Press down on the oval just behind the printer paper inlet, and slide the battery compartment cover
toward the back of the cash register.
3. Load 3 new UM-3, R6P (SUM-3) or LR6 (AM-3) type batteries into the compartment.
Be sure that the plus (+) and minus (–) ends of each battery are facing in the directions indicated by
the illustrations inside the battery compartment.
4. Slide the memory protection battery compartment cover back into place.
5. Replace the printer paper and printer cover.
REPLACE MEMORY PROTECTION BATTERIES AT LEAST ONCE EVERY YEAR.
2-2. To select the language
You can select the default printing language depending on the requirements in your area.
Example: Change the language to Spanish.
1. Set the mode switch to PGM.
2. Press the following keys.
2-3. To select date format and monetary mode
You can select the date format and the monetary mode.
Example: Change the date format to Month/Day/Year, and the monetary mode to Add 0.
1. Set the mode switch to PGM.
2. Press the following keys.
A
Language selections
English
1 9 9 9
Spanish
2 9 9 9
2999
French
3 9 9 9
German
4 9 9 9
Select numbers from list A.
HELP
B
Date format selections
Year/Month/Day 0
Month/Day/Year 1
3
Day/Month/Year 2
C
Monetary mode selections
Add 0 (0. ) 0
Add 1 (0.0 ) 1
Add 2 (0.00 ) 2
P3 appears in mode display
SUB
TOTAL
0122 Program set code number
SUB
TOTAL
1 0 Select numbers from
lists B and C.
CA/AMT
/TEND
=
(To end the setting)
SUB
TOTAL

— 4 —
3. BLOCK DIAGRAM
7 seg LED*8digits Rear display : E270-E2-2
Main display : E270-E2-1
E270-1
Mode SW
Key FPC
FFC
Printer
Winder motor
E271-PR
7 seg LED*8digits
POWER
DC6V/2A AC Adapter
Drower
Power
Batt
+14 seg LED*1digit

— 5 —
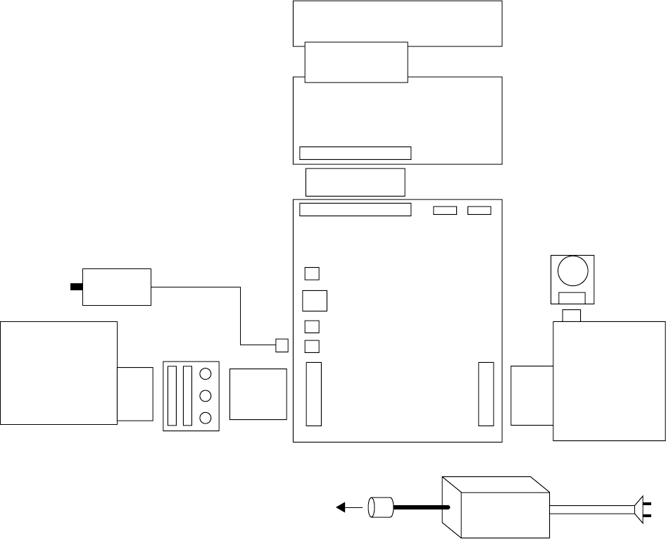
4. DISASSEMBLY
■ Removing the register
1. Remove the journal cover and then the WINDING PULLY.
2. Remove the battery cover and then the battery.
3. Remove the two screws.
4. Separate the main unit as shown below.
Screws

— 6 —
5. Remove the connector (CN7) as well as the power jack, and then separate the main unit from the drawer.
■ Removing the main PCB
6.
Remove the connectors (CN6, CN8), FPCs(CN1, CN3, CN9) and the two screws and then remove the main PCB.
CN9
CN8
CN6
CN3
CN1
Screws
■ Disassembling the keyboard unit
7. Remove the FPC as well as the four screws, and then the keyboard unit.
8. Remove the two screws and then disassemble the keyboard unit.
Screws
FPC
Screws
Hooks
Chassis
FPC
Spacer Common sheet

— 7 —
■ Removing the switch PCB (E270-PR)
9. Remove the two screws.
Lift up the PCB and remove the FPC and then the PCB.
■ Disassembling the display unit
10. Remove the display cover.
Hooks 1Hooks 3
Hooks 2Hooks 4
(1) Open the printer cover and remove Hook1 and Hook2. (2) Remove Hook3 and Hook4.
11. Remove the blind sheet. * When reassembling, insert the blind sheet
under the hooks.

— 8 —
12. Remove the LCD board.
Hooks
Hooks
■ Removing the key unit
13. Removing one screw and then the key unit.
■ Removing the printer unit
14. Remove the three screws and then the printer unit.
Screw
Screws

— 9 —
■ Disassembling the drawer (DL-1329/DL-1841)
15. Remove one screw and then the power unit.
Screw Hooks
16. Pull the lever and remove the tray.
17. Remove the three screws and then the top plate.
18. Remove the three screws and the solenoid.
Screws

— 10 —
5. CIRCUIT EXPLANATION
5-1. CPU (IC12: uPD784215AGC8038EU)
5-1-1. Pin Assignment
1
2
3
4
5
6
7
8
9
10
11
12
13
14
15
16
17
18
19
20
21
22
23
24
25
75
74
73
72
71
70
69
68
67
66
65
64
63
62
61
60
59
58
57
56
55
54
53
52
51
100 76
P120/RTP0
P121/RTP1
P122/RTP2
P123/RTP3
P124/RTP4
P125/RTP5
P126/RTP6
P127/RTP7
V
DD
X2
X1
V
SS
XT2
XT1
RESET
P00/INTP0
P01/INTP1
P02/INTP2/NMI
P03/INTP3
P04/INTP4
P05/INTP5
P06/INTP6
AV
DD
AV
REF0
P10/ANI0
P62/A18
P61/A17
P60/A16
V
SS
P57/A15
P56/A14
P55/A13
P54/A12
P53/A11
P52/A10
P51/A9
P50/A8
P47/AD7
P46/AD6
P45/AD5
P44/AD4
P43/AD3
P42/AD2
P41/AD1
P40/AD0
P87/A7
P86/A6
P85/A5
P84/A4
P83/A3
P95
P94
P93
P92
P91
P90
TEST/V
PP
P37/EXA
P36/TI01
P35/TI00
P34/TI2
P33/TI1
P32/TO2
P31/TO1
P30/TO0
P103/TI8/TO8
P102/TI7/TO7
P101/TI6/TO6
P100/TI5/TO5
V
DD
P67/ASTB
P66/WAIT
P65/WR
P64/RD
P63/A19
P11/ANI1
P12/ANI2
P13/ANI3
P14/ANI4
P15/ANI5
P16/ANI6
P17/ANI7
AV
SS
P130/ANO0
P131/ANO1
AV
REF1
P70/RxD2/SI2
P71/TxD2/SO2
P72/ASCK2/SCK2
P20/RxD1/SI1
P21/TxD1/SO1
P22/ASCK1/SCK1
P23/PCL
P24/BUZ
P25/SI0/SDA0
P26/SO0
P27/SCK0/SCL0
P80/A0
P81/A1
P82/A2
7778798081828384858687888990919293949596979899
26 5049484746454443424140393837363534333231302928
27

— 11 —
INTP2/NMI
INTP0, INTP1,
INTP3-INTP6
PROGRAMMABLE
INTERRUPT
CONTROLLER
REAL-TIME
OUTPUT PORT
TIMER/COUNTER7
TIMER/COUNTER6
TIMER/COUNTER5
TIMER/COUNTER2
TIMER/COUNTER1
(8 BITS)
(8 BITS)
(8 BITS)
(8 BITS)
(8 BITS)
(8 BITS)
TIMER/COUNTER
(16 BITS)
WATCH TIMER
TIMER/COUNTER8
WATCHDOG TIMER
TI00
TI01
TO0
TI1
TO1
TI2
TO2
TI5/TO5
TI6/TO6
TI7/TO7
TI8/TO8
RTP0-RTP7
CLOCK OUTPUT
CONTROL
A/D
CONVERTER
AV
DD
AV
SS
P03
NMI/INTP2
PCL
BUZ
AV
REF0
ANI0-ANI7
D/A
CONVERTER
ANO0
AV
SS
AV
REF1
ANO1
78K/IV
CPU CORE
ROM
RAM
BAUD-RATE
GENERATOR
RxD1/SI1
TxD1/SO1
ASCK1/SCK1
RxD2/SI2
TxD2/SO2
ASCK2/SCK2
SI0
SO0
SCK0
BUS I/F
UART/IOE1
RD
ASTB
WR
WAIT
A0-A7
AD0-AD7
A8-A15
A16-A19
PORT1 P10-P17
PORT0 P00-P06
PORT2 P20-P27
PORT3 P30-P37
PORT4 P40-P47
PORT5 P50-P57
PORT6 P60-P67
PORT7 P70-P72
PORT8 P80-P87
PORT9 P90-P95
PORT10 P100-P103
PORT12 P120-P127
PORT13 P130,P131
BUZZER OUTPUT
SYSTEM CONTROL
RESET
XT2
X1
XT1
X2
V
SS
V
DD
CLOCKED
SERIAL
INTERFACE
BAUD-RATE
GENERATOR
UART/IOE2
5-1-2. Block Diagram

— 12 —
PIN NO. PIN NAME I/O DESCRIPTION
1 P120/RTP0
2 P121/RTP1
3 P122/RTP2
4 P123/RTP3
5 P124/RTP4
6 P125/RTP5
7 P126/RTP6
8 P127/RTP7
9 VDD - Power Supply
10 X2 -
11 X1 I
12 VSS - GND
13 XT2 -
14 XT1 I
15 RESET I Reset
16 P00/INTP0
17 P01/INTP1
18 P02/INTP2/NMI
19 P03/INTP3
20 P04/INTP4
21 P05/INTP5
22 P06/INTP6
23 AVDD - A/D CONVERTER POWER SUPPLY
24 AVREF0 - Application of Standard Voltage for A/D CONVERTER
25 P10/ANI0
26 P11/ANI1
27 P12/ANI2
28 P13/ANI3
29 P14/ANI4
30 P15/ANI5
31 P16/ANI6
32 P17/ANI7
33 AVSS A/D CONVERTER & D/A CONVERTER GND
34 P130/ANO0
35 P131/ANO1
36 AVREF1 Application of Standard Voltage for D/A CONVERTER
37 P70/RxD2/SI2
38 P71/TxD2/SO2
39 P72/ASCK2/SCK2
40 P20/RxD1/SI1
41 P21/TxD1/SO1
42 P22/ASCK1/SCK1
43 P23/PCL
44 P24/BUZ
45 P25/SI0/SDA0
46 P26/SO0
47 P27/SCK0/SCL0
48 P80/A0
49 P81/A1
50 P82/A2
8 bit input/output PORT
Main system Clock
Sub system Clock
IO
IO 7 bit input/output PORT
I 8 bit input PORT
IO 2 bit input/output PORT
IO 3 bit input/output PORT
IO 8 bit input/output PORT
IO 8 bit input/output PORT
5-1-3. Pin Function

— 13 —
PIN NO. PIN NAME I/O DESCRIPTION
51 P83/A3
52 P84/A4
53 P85/A5
54 P86/A6
55 P87/A7
56 P40/AD0
57 P41/AD1
58 P42/AD2
59 P43/AD3
60 P44/AD4
61 P45/AD5
62 P46/AD6
63 P47/AD7
64 P50/A8
65 P51/A9
66 P52/A10
67 P53/A11
68 P54/A12
69 P55/A13
70 P56/A14
71 P57/A15
72 VSS - GND
73 P60/A16
74 P61/A17
75 P62/A18
76 P63/A19
77 P64/RD
78 P65/WR
79 P66/WAIT
80 P67/ASTB
81 VDD - Power Supply
82 P100/TI5/TO5
83 P101/TI6/TO6
84 P102/TI7/TO7
85 P103/TI8/TO8
86 P30/TO0
87 P31/TO1
88 P32/TO2
89 P33/TI1
90 P34/TI2
91 P35/TI00
92 P36/TI01
93 P37/EXA
94 TEST/VPP - TEST pin
95 P90
96 P91
97 P92
98 P93
99 P94
100 P95
IO 8 bit input/output PORT
IO 8 bit input/output PORT
IO 8 bit input/output PORT
IO 8 bit input/output PORT
IO 4 bit input/output PORT
IO 8 bit input/output PORT
IO 6 bit input/output PORT

— 14 —
5-2. Power circuit
VACP
GND
VACP
GND
BAT+
BAT+
BAT-
1
2
3
1
2
3
1
2
R80 270 1/4W
C32
16V1000uF
+
D6
1SR154-400
C7
16V220uF
+
R94
0
CN11
HEC3600-010510
C13
16V1000uF
+
R62
1.8M
D9
1SR154-400
CN8
MOLEX 53253-0310
CN10
JST B2PS-VH
C21
16V1000uF
+
D2
1SR154-400
D3
1SR154-400
D10
RB160L
R93 0
VP VLED
VDD
VCC
To power
supply unit
5-3. Reset circuit
P60/A16 73
P63/A19 76
P90 95
P61/A17 74
P127/RTP7
8
X2
10
P91 96
P37/(EXA) 93
P36/TI01 92
P34/TI2 90
P31/TO1 87
P30/TO0 86
P103/TI8/TO8 85
TEST/(Vpp) 94
P35/TI00 91
P92 97
P32/TO2 88
P01/INTP1
17
P05/INTP5
21
P52/A10 66
P04/INTP4
20 P03/INTP3
19 P02/INTP2/NMI
18
VSS
12
P126/RTP6
7
P102/TI7/TO7 84
P101/TI6/TO6 83
P100/TI5/TO5 82
P64/RD 77
VSS 72
P67/ASTB 80
P65/WR 78
P66/WAIT 79
AVREF0
24 AVDD
23
P122/RTP2
3
P124/RTP4
5
P84/A4 52
P44/AD4 60
P42/AD2 58
P54/A12 68
P93 98
P94 99
P40/AD0 56
P86/A6 54
P50/A8 64
P46/AD6 62
P56/A14 70
VDD
9
P95 100
P123/RTP3
4
P47/AD7 63
P45/AD5 61
P87/A7 55
P85/A5 53
P83/A3 51
P51/A9 65
P43/AD3 59
P53/A11 67
P55/A13 69
P57/A15 71
P62/A18 75
P10/ANI0
25
P33/TI1 89
P41/AD1 57
P125/RTP5
6
XT2
13
RESET
15 XT1
14
VDD 81
P24/BUZ
44 P23/PCL
43
P25/SI0/
45
P26/SO0
46
P80/A0
48 P27/SCK0
47
P82/A2
50 P81/A1
49
P22/ASCK1/SCK1
42 P21/TxD1/SO1
41
P130/ANO0
34 AVSS
33
P131/ANO1
35
AVREF1
36
P71/TxD2/SO2
38 P70/RxD2/SI2
37
P20/RxD1/SI1
40 P72/ASCK2/SCK2
39
P17/ANI7
32 P16/ANI6
31
P11/ANI1
26
P12/ANI2
27
P14/ANI4
29 P13/ANI3
28
P15/ANI5
30
P121/RTP1
2P120/RTP0
1
X1
11
P00/INTP0
16
P06/INTP6
22
IC4
uPD784215AGC
OUT
1
VDD
2
VSS
4
R81
330k
C30
0.1uF
IC6
S-80819CNNB-B8E
C29
2200p
VDD

— 15 —
5-5. Display circuit
KC4
SENS1
SENS2
VP
VP
DATA
LATCH
CLOCK
Vdd
DST4
GND
GND
GND
GND
DST3
Vdd
THERMISTOR
DST1
DST2
VP
VP
nB
B
A
nA
KI2
KI1
KI10
LEDCOM0
LEDSTR
VCC
1
IN2
5OUT2 7
IN1
4IN3
3IN4
2
GND 6
OUT4 10
OUT1 8
OUT3 9
30
29
28
27
26
25
24
23
22
21
20
19
18
17
16
15
14
13
12
11
10
8
4
6
9
2
3
7
1
5
3
32
277
66
1
1
4
4
88
55
P60/A16 73
P63/A19 76
P90 95
P61/A17 74
P127/RTP7
8
X2
10
P91 96
P37/(EXA) 93
P36/TI01 92
P34/TI2 90
P31/TO1 87
P30/TO0 86
P103/TI8/TO8 85
TEST/(Vpp) 94
P35/TI00 91
P92 97
P32/TO2 88
P01/INTP1
17
P05/INTP5
21
P52/A10 66
P04/INTP4
20 P03/INTP3
19 P02/INTP2/NMI
18
VSS
12
P126/RTP6
7
P102/TI7/TO7 84
P101/TI6/TO6 83
P100/TI5/TO5 82
P64/RD 77
VSS 72
P67/ASTB 80
P65/WR 78
P66/WAIT 79
AVREF0
24 AVDD
23
P122/RTP2
3
P124/RTP4
5
P84/A4 52
P44/AD4 60
P42/AD2 58
P54/A12 68
P93 98
P94 99
P40/AD0 56
P86/A6 54
P50/A8 64
P46/AD6 62
P56/A14 70
VDD
9
P95 100
P123/RTP3
4
P47/AD7 63
P45/AD5 61
P87/A7 55
P85/A5 53
P83/A3 51
P51/A9 65
P43/AD3 59
P53/A11 67
P55/A13 69
P57/A15 71
P62/A18 75
P10/ANI0
25
P33/TI1 89
P41/AD1 57
P125/RTP5
6
XT2
13
RESET
15 XT1
14
VDD 81
P24/BUZ
44 P23/PCL
43
P25/SI0/
45
P26/SO0
46
P80/A0
48 P27/SCK0
47
P82/A2
50 P81/A1
49
P22/ASCK1/SCK1
42 P21/TxD1/SO1
41
P130/ANO0
34 AVSS
33
P131/ANO1
35
AVREF1
36
P71/TxD2/SO2
38 P70/RxD2/SI2
37
P20/RxD1/SI1
40 P72/ASCK2/SCK2
39
P17/ANI7
32 P16/ANI6
31
P11/ANI1
26
P12/ANI2
27
P14/ANI4
29 P13/ANI3
28
P15/ANI5
30
P121/RTP1
2P120/RTP0
1
X1
11
P00/INTP0
16
P06/INTP6
22
R59 10k
R56 0
R69 0
C1
16V3300uF
+
R77 10k
R54 100
C17
100p
C20
100p
IC8
LB1846M
C19
100p
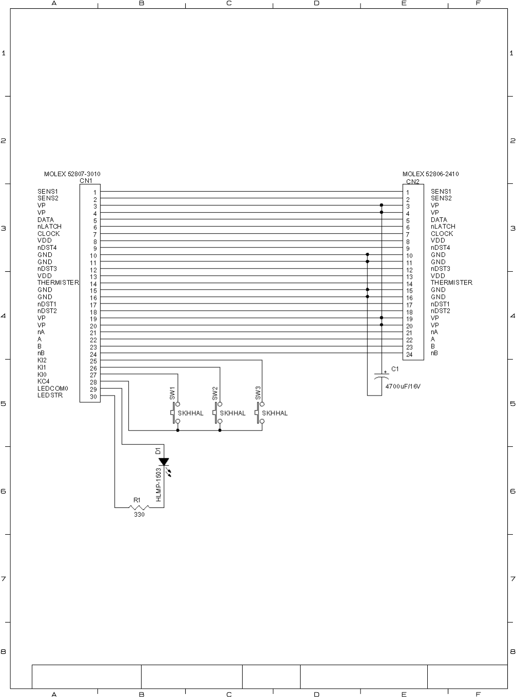
CN9
MOLEX 52807-3010
C28
16V10uF
+
R72 10k
R55 10k
R73 0
R6
10k
C14
0.1u
Q11
DTC114YUA
C15
100p
C24100p
Q7
FSS133
R52 4.7k
IC4
uPD784215AGC
R68 10k
R60 0
R78 0
R7
1k
C3
16V100uF
+
C222200p
R92 0
C16
100p
VP
VP
VCC
VCC
Stepping Motor Driver IC
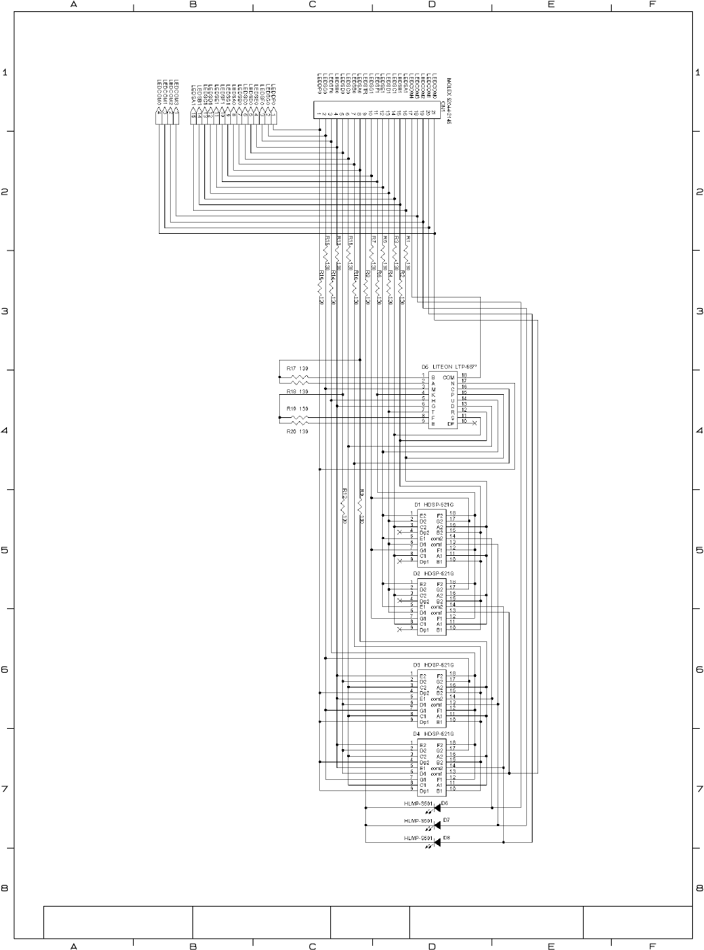
5-4. Printer drive circuit
LEDSA1
LEDSB1
LEDSC1
LEDSD1
LEDSE1
LEDSF1
LEDSG1
LEDSTR
LEDSA0
LEDSB0
LEDSC0
LEDSD0
LEDSE0
LEDSF0
LEDSG0
LEDDP0
LEDCOM0
LEDCOM1
LEDCOM2
LEDCOM3
LEDCOM4
21
20
19
18
17
16
15
14
13
12
11
10
9
8
7
6
5
4
3
2
1
I1
1
I2
2
I3
3
I4
4
I5
5
I6
6
I7
7
GND
8COM 9
O7 10
O6 11
O5 12
O4 13
O3 14
O2 15
O1 16
I1
1
I2
2
I3
3
I4
4
I5
5
I6
6
I7
7
GND
8COM 9
O7 10
O6 11
O5 12
O4 13
O3 14
O2 15
O1 16
R4
4.7k
CN1
MOLEX 52044-2145
R2
4.7k
IC1
ULN2003AFW
Q1
2SD1626
Q2
2SD1626
R3
10k
IC2
ULN2003AFW
R5
10k
VLED
VLED
Display Driver IC

— 16 —
5-6. Winding motor circuit & Drawer circuit
VC
DRW
PN2
PN1
1
2
P60/A16 73
P63/A19 76
P90 95
P61/A17 74
P127/RTP7
8
X2
10
P91 96
P37/(EXA) 93
P36/TI01 92
P34/TI2 90
P31/TO1 87
P30/TO0 86
P103/TI8/TO8 85
TEST/(Vpp) 94
P35/TI00 91
P92 97
P32/TO2 88
P01/INTP1
17
P05/INTP5
21
P52/A10 66
P04/INTP4
20 P03/INTP3
19 P02/INTP2/NMI
18
VSS
12
P126/RTP6
7
P102/TI7/TO7 84
P101/TI6/TO6 83
P100/TI5/TO5 82
P64/RD 77
VSS 72
P67/ASTB 80
P65/WR 78
P66/WAIT 79
AVREF0
24 AVDD
23
P122/RTP2
3
P124/RTP4
5
P84/A4 52
P44/AD4 60
P42/AD2 58
P54/A12 68
P93 98
P94 99
P40/AD0 56
P86/A6 54
P50/A8 64
P46/AD6 62
P56/A14 70
VDD
9
P95 100
P123/RTP3
4
P47/AD7 63
P45/AD5 61
P87/A7 55
P85/A5 53
P83/A3 51
P51/A9 65
P43/AD3 59
P53/A11 67
P55/A13 69
P57/A15 71
P62/A18 75
P10/ANI0
25
P33/TI1 89
P41/AD1 57
P125/RTP5
6
XT2
13
RESET
15 XT1
14
VDD 81
P24/BUZ
44 P23/PCL
43
P25/SI0/
45
P26/SO0
46
P80/A0
48 P27/SCK0
47
P82/A2
50 P81/A1
49
P22/ASCK1/SCK1
42 P21/TxD1/SO1
41
P130/ANO0
34 AVSS
33
P131/ANO1
35
AVREF1
36
P71/TxD2/SO2
38 P70/RxD2/SI2
37
P20/RxD1/SI1
40 P72/ASCK2/SCK2
39
P17/ANI7
32 P16/ANI6
31
P11/ANI1
26
P12/ANI2
27
P14/ANI4
29 P13/ANI3
28
P15/ANI5
30
P121/RTP1
2P120/RTP0
1
X1
11
P00/INTP0
16
P06/INTP6
22
1
2
R49
10k
CN7
R86
22k
R74
4.7k
D5
1SR154-400
FU1
0.6A
Q17
2SD2261
IC4
uPD784215AGC
R43
ERG-1SJ240P 1W
L1
HM501NT
D1
1SR154-400
Q16
2SD1784
CN6
JST B2B-PH-K-S
VP
VP
Winding motor circuit
Drawer circuit

— 17 —
6. DIAGNOSTIC OPERATION
To start the diagnostic program
ECR enters the diagnostic mode by the following operation.
1Turn the mode key to PGM.
2Input “99990000” and #2 (SUB TOTAL).
Upon the above operation ECR prints the following and issues a receipt.
*Note that the test mode will not boot if once a receipt has been issued in the REG/RF/X/Z mode.
In this case, remove the battery and perform the above operation again.
———————————————————————
<Header is printed>
<When issuing a receipt, FEED>
<Version is printed>
<When issuing a receipt, FEED>
———————————————————————
6-1. Content of the Test
1Displaying the Key Code ......................... Press any key other than the ten keys and clear key.
2Displaying the Switch Condition .............. Press the clear key, or change the status of switches.
3Printing and Display test .......................... One digit number + #2 (SUB TOTAL) key
6-2. Displaying the Key Code
Press any key other than the ten keys and clear key to dipslay the hard key code as shown below.
(Display) 019
32
FEED
029 C
7 8 9
4 5 6
1 2 3
0 011 012
028 023
027 022
021 017
020 016
019 015
018 014
013 013
026
025
024
31 30

— 18 —
[DISPLAY]
6-3. Displaying the Switch Condition
Press the clear key, or change the status of switches to display the current conditions.
Mode SW
1:PGM, 2:RF, 3:REG, 4:CAL,
5:X, 6:Z, 8:OFF, 0:no contact
FEED key
1:ON, 0:OFF
No display
PAD2
1:SHORT
0:OPEN
PAD1
1:SHORT
0:OPEN
Printer status
No display
1:OPEN or no paper
0:CLOSE, with paper
0:Fixed

— 19 —
6-4. Printing and Display test
Bulk test
Operation : 1 #2 SUB TOTAL
All lit in the display, time and date setting, drawer open, receipt issuing (only in the receipt mode)
•All lit
(display) : 88888888=
↑ (transaction)
•Waits for key input (the test proceeds by the input of any key other than the clear key, ten keys and
FEED key.)
•Time and date setting
Set the time and date at 23:59 on 31 December, 1994.
•Drawer open
•Test print
•Receipt issuing
(only in the receipt mode)
•Test display
(display) : 12345678
Switching the Receipt / Journal
Operation : 2 #2 SUB TOTAL
This test switches the printing between the receipt and the journal.
Continuous printing at a regular interval
Operation : X 3 #2 SUB TOTAL
X:0 ................ The following is printed 45 times a minute.
1 ................ The following is printed 5 times, the drawer opens 5 times, and a receipt is issued
5 times a minute respectively.
•When X=0
0 1 2
123456789012345678901234
BBBBBBBBBBBB 88.88
•When X=1
0 1 2
123456789012345678901234
<header is printed>
BBBBBBBBBBBB 88.88
<receipt is issued>
This line is printed 5 times.

— 20 —
Winder test
Operation : X 4 #2 SUB TOTAL
The drive time of the winder motor can be changed.
Default is 50msec.
X:0 30 msec
:1 35 msec
:2 40 msec
:3 45 msec
:4 50 msec
:5 55 msec
:6 60 msec
:7 65 msec
:8 70 msec
:9 75 msec
Continuous printing
Operation : X 5 #2 SUB TOTAL
The following is continuously printed.
0 1 2
123456789012345678901234
BBBBBBBBBBBB X8888.88
X:0 = normal printing
X:1 = reduction printing
X:2 = double height size printing
Battery test
Operation : 7 #2 SUB TOTAL
This test displays the battery voltage value.
The battery voltage is displayed until a power down occurs.
display (display) BBB BBB: battery voltage
Print test
Operation : 8 #2 SUB TOTAL
All the fonts are printed.
Time display test
Operation : 9 #2 SUB TOTAL
Time is displayed until the clear key is pressed or a power down occurs.
Ending the test mode
To leave the test mode, remove the battery (AUTO MAC).

— 21 —
7. TROUBLESHOOTING
1
2
3
4
5
6
7
8
Symptom/Problem
E01 appears on the display.
When the printer does not print
properly.
No date or time on receipt.
Paper is not advancing enough.
Key won’t turn to Z, X, PGM and
RF modes.
Drawer opens up after ringing
up only one time.
Not clearing totals at end of day
after taking report.
Programming is lost whenever
register is unplugged or there is
a power outage.
Register is inoperative.
Can’t get money out of drawer.
Most common causes
Changing modes without com-
pleting transaction.
Printer is programmed as a jour-
nal.
Using OP key.
Department is programmed as
a single item dept.
Using X mode to take out re-
ports.
Bad or no batteries.
No power.
Solutions
Return key to where it stops
buzzing and press CA/AMT
/TEND .
Check the platen arm/shut
down and close it firmly.
Program printer to print re-
ceipts.
Use the PGM key.
Program the dept. as a nor-
mal dept.
Use Z mode to take out
reports.
Put in new batteries.
Pull lever underneath reg-
ister at rear.

— 22 —
8. IC DATA
3. LB1846M (IC8)
10 OUT4
OUT3
OUT1
OUT2
1
2
3
4
9
8
7
56
VCC
IN2
IN4
IN3
IN1
GND
VCC
Control block
Thermal shutdown circuit
OUT1
10µF
Stepping
Motor
OUT2
OUT3
OUT4
GND
IN4
30kΩ
30kΩ
IN3
30kΩ
30kΩ
IN2
30kΩ
30kΩ
IN1
30kΩ
30kΩ
1. ULN2003AFW (IC1, IC2)
11
14
15
16
17
18
19
20 O1
O2
O3
O4
O5
O6
O7
COMMON
1
2
3
4
5
6
7
10
I1
I2
I3
I4
I5
I6
I7
GND
2. S-80819CNNB-B8E (IC6), S-80850CNNB-B9B (IC7)
1
43
2
VDD
VSS
VREF
OUT
*1
*1
No.
1
2
3
4
Symbol
OUT
VDD
NC*1
VSS
Description
Voltage detection output pin
Voltage input pin
Non-connected
Ground pin
*1. NC pin is electrically open.
Connecting this pin to VDD or VSS is allowed.
— 23 —
9. CIRCUIT DIAGRAM
MODEL : TE-M80
(EX-270)
CONTENTS
1. MAIN PCB CIRCUIT ................................................................................................................. 24
2. E270-E2-1 CIRCUIT ................................................................................................................. 25
3. E270-E2-1 CIRCUIT ................................................................................................................. 26
4. E270-PRINTER CIRCUIT ......................................................................................................... 27

— 24 —
KC0
KC1
KC2
KC3
KI2
KI10
Z
X
CAL
REG
OFF
RF
PGM
KI7
KI6
KI5
KI4
KI3
KI1
K12
COM
KC4
SENS1
SENS2
VP
VP
DATA
LATCH
CLOCK
Vdd
DST4
GND
GND
GND
GND
DST3
Vdd
THERMISTOR
DST1
DST2
VP
VP
nB
B
A
nA
LEDSA1
LEDSB1
LEDSC1
LEDSD1
LEDSE1
LEDSF1
LEDSG1
LEDSTR
LEDSA0
LEDSB0
LEDSC0
LEDSD0
LEDSE0
LEDSF0
LEDSG0
LEDDP0
LEDCOM0
LEDCOM1
LEDCOM2
LEDCOM3
LEDCOM4
VC
DRW
PN2
PN1
VACP
GND
VACP
GND
BAT+
BAT+
BAT-
PAD0
PAD0
GND
GND
KI2
KI1
KI10
LEDCOM0
LEDSTR
21
20
19
18
17
16
15
14
13
12
11
10
9
8
7
6
5
4
3
2
1
1
2
1
2
3
4
5
6
1
2
3
OUT
1
VDD
2
VSS
4
VCC
1
IN2
5OUT2 7
IN1
4IN3
3IN4
2
GND 6
OUT4 10
OUT1 8
OUT3 9
1
2
3
4
5
6
7
8
9
10
11
12
13
14
15
16
17
18
19
20
21
1
2
1
2
3
45
6
7
8
30
29
28
27
26
25
24
23
22
21
20
19
18
17
16
15
14
13
12
11
10
8
4
6
9
2
3
7
1
5
OUT
1
VDD
2
VSS
4
I1
1
I2
2
I3
3
I4
4
I5
5
I6
6
I7
7
GND
8COM 9
O7 10
O6 11
O5 12
O4 13
O3 14
O2 15
O1 16
1
2
3
45
6
7
8
1
2
3
3
32
277
66
1
1
4
4
88
55
I1
1
I2
2
I3
3
I4
4
I5
5
I6
6
I7
7
GND
8COM 9
O7 10
O6 11
O5 12
O4 13
O3 14
O2 15
O1 16
1
2
3
P60/A16 73
P63/A19 76
P90 95
P61/A17 74
P127/RTP7
8
X2
10
P91 96
P37/(EXA) 93
P36/TI01 92
P34/TI2 90
P31/TO1 87
P30/TO0 86
P103/TI8/TO8 85
TEST/(Vpp) 94
P35/TI00 91
P92 97
P32/TO2 88
P01/INTP1
17
P05/INTP5
21
P52/A10 66
P04/INTP4
20 P03/INTP3
19 P02/INTP2/NMI
18
VSS
12
P126/RTP6
7
P102/TI7/TO7 84
P101/TI6/TO6 83
P100/TI5/TO5 82
P64/RD 77
VSS 72
P67/ASTB 80
P65/WR 78
P66/WAIT 79
AVREF0
24 AVDD
23
P122/RTP2
3
P124/RTP4
5
P84/A4 52
P44/AD4 60
P42/AD2 58
P54/A12 68
P93 98
P94 99
P40/AD0 56
P86/A6 54
P50/A8 64
P46/AD6 62
P56/A14 70
VDD
9
P95 100
P123/RTP3
4
P47/AD7 63
P45/AD5 61
P87/A7 55
P85/A5 53
P83/A3 51
P51/A9 65
P43/AD3 59
P53/A11 67
P55/A13 69
P57/A15 71
P62/A18 75
P10/ANI0
25
P33/TI1 89
P41/AD1 57
P125/RTP5
6
XT2
13
RESET
15 XT1
14
VDD 81
P24/BUZ
44 P23/PCL
43
P25/SI0/
45
P26/SO0
46
P80/A0
48 P27/SCK0
47
P82/A2
50 P81/A1
49
P22/ASCK1/SCK1
42 P21/TxD1/SO1
41
P130/ANO0
34 AVSS
33
P131/ANO1
35
AVREF1
36
P71/TxD2/SO2
38 P70/RxD2/SI2
37
P20/RxD1/SI1
40 P72/ASCK2/SCK2
39
P17/ANI7
32 P16/ANI6
31
P11/ANI1
26
P12/ANI2
27
P14/ANI4
29 P13/ANI3
28
P15/ANI5
30
P121/RTP1
2P120/RTP0
1
X1
11
P00/INTP0
16
P06/INTP6
22
1
2
1
2
3
45
6
7
8
1
2
3
4
RESET
1
TST1
2
TST2
3
XT0
4
XT1
5
OSC0
6
OSC1
7
ANT1
9REF 20
(AVDD) 22
INT 23
(CNG) 24
SOUT 25
SIN/SO 26
SCLK 27
CE 28
VDD
8
ANT2
10
C1
11
C2
12
(AVSS) 21
GND 19
AGC 18
DET 17
C3
13
C4
14 XF2 16
XF1 15
1
2
3
45
6
7
8
1
2
R9 22k
R80 270 1/4W
R4
4.7k
R39 10k
C32
16V1000uF
+
CN1
MOLEX 52044-2145
D14 RB751S-40
R59 10k
R56 0
R22 0
R49
10k
C38
0.1u
R81
330k
R69 0
R911M
C1
16V3300uF
+
R77 10k
R54 100
R58
20k-F
D6
1SR154-400
CN7
JST IL-G-2P-S3T2-SA
R29 0
C17
100p
C18
1000p
C7
16V220uF
+
R94
0
R57
1.5k-F
CN5
JST B6B-PH-K-S
R64 10k
R40 10k
R66 10k
C5???
R82
430k
R79
10k
C40
18pF
CN11
HEC3600-010510
C10
???
R99 22K
R95 22K
C20
100p
R24 0
C30
0.1uF
R86
22k
R47
1k
R871M
IC6
S-80819CNNB-B8E
R74
4.7k
C36
???
IC8
LB1846M
C19
100p
R84???
CN3
MOLEX 52045-2145
D15 RB751S-40
CM1
100p
R36 10k
X1
C-002AX
C37
0.1u
R2
4.7k
SP1
SP
RM2
10k
CM4
100p
CN9
MOLEX 52807-3010
D8
1SR154-400
Q5
2SB1126
IC7
S-80850CNNB-B9B
C28
16V10uF
+
R27 0
R42 10k
R38 10k
D5
1SR154-400
R18 0
R72 10k
R55 10k
C4
???
IC1
ULN2003AFW
Q4
2SB1126
R13
10k
Q1
2SD1626
R891M
C13
16V1000uF
+
R73 0
X2
60kHz
R11
10k
R96 22K
R15 ???
R21 0
R61 0
C6
16V100uF
+
R6
10k
RM3
10k
R65 10k
FU1
0.6A
R62
1.8M
R76 10k
C14
0.1u
R85
???
Q17
2SD2261
R71
200
CN4
MOLEX 53253-0310
R34
10k
Q2
2SD1626
R16 0
Q18
2SC4617
D16 RB751S-40
Q11
DTC114YUA
C34 15pF
C26
100p
R30 0
R3
10k
C15
100p
C24100p
Q7
FSS133
D4
HA17431VLP
D12 RB751S-40
R37 10k
C31
100p
D9
1SR154-400
R25 0
R33
10k
IC2
ULN2003AFW
R52 4.7k
CN8
MOLEX 53253-0310
R531M
IC4
uPD784215AGC
R50 10k
CN10
JST B2PS-VH
C21
16V1000uF
+
C35
0.1uF
C2
100p
R11k
C12
0.1u
R10 22k
CM3
100p
R8 22k
D2
1SR154-400
R43
ERG-1SJ240P 1W
Q13
2SB1126
L1
HM501NT
R97 22K
R20 0
R14 ???
R41 10k
X5
C-002AX
R68 10k
D3
1SR154-400
RM110k
R28 0
R5
10k
R32 22k
D10
RB160L
X4 CSTCE12M5G52-B0
R60 0
R881M
D1
1SR154-400
R78 0
X3
40kHz
R12
10k
R19 0
C33
12pF
CN2
MOLEX 52045-0445
R7
1k
Q16
2SD1784
R63 10k
R35 10k
D13 RB751S-40
R75 10k
C3
16V100uF
+
Q3
DTC114YUA
R31 22k
CM2
100p
R23 0
R67 10k
R17 0
C29
2200p
C222200p
R511M
Q12
2SB1126
R70
1.5k-F
C27
0.47u
R93 0
C8
0.1uF
IC3
ML6191
R83
910k
C11
???
C39 15pF
RM4
10k
C9
???
R480
R45 10k
R44 10k
R901M
R98 22K
R26 0
R92 0
C16
100p
CN6
JST B2B-PH-K-S
Q6
2SB1126
VDD
VP
VP VLED
VLED
VCC
VP
VP
VP
VLED
VCC
VDD
VP
VDD
VDD
VDD
VDD
VDD
VP
VP
VDD
VDD
VDD
VDD
VDD
VDD
VDD
VLED
VLED
VLED
VLED
VLED
VDD
VCC
VCC
VCC
VCC
VCC
VCC
VCC
E270-1
Model NameBoard No. Drawing No.
MAIN BOARDCASIO COMPUTER CO.,LTD. TE-M80
(EX-270)

— 25 —
E270-E2-1
Model NameBoard No. Drawing No.
E270-E2-1 CIRCUITCASIO COMPUTER CO.,LTD.
TE-M80
(EX-270)
J1J2

— 26 —
E270-E2-2
Model NameBoard No. Drawing No.
E270-E2-2 CIRCUITCASIO COMPUTER CO.,LTD.
TE-M80
(EX-270)
J1 J2

— 27 —
E270-PR
Model NameBoard No. Drawing No.
E270-PRINTER CIRCUITCASIO COMPUTER CO.,LTD.
TE-M80
(EX-270)
— 28 —
10. PARTS LIST
NOTES :
1. Price and specifications are subject to change without prior notice.
2. As for spare parts order and supply, refer to the “GUIDEBOOK for Spare Parts Supply”, published
separately.
3. The numbers in item column corespond to the same numbers in drawing.
4. CASIO does not supply the spare parts without parts code.
5. Remarks
Q'ty : Quantity used per unit
RANK: A = Essential
B = Stock recommended
C = Less recommended
X = No stock recommended
MODEL : TE-M80/PCR-T265/PCR-T275 (EX-270)
Explode view ........................................................................................................................................... 29
TE-M80
1. MAIN PCB BLOCK .......................................................................................................................... 31
2. MAIN DISPLAY & CUSTOMER DISPLAY BLOCK ......................................................................... 31
3. BUTTON BLOCK ............................................................................................................................. 31
4. POWER SUPPLY BLOCK ............................................................................................................... 32
5. UPPER CASE BLOCK .................................................................................................................... 32
6. PRINTER PCB BLOCK.................................................................................................................... 33
PCR-T265/PCR-T275
1. MAIN PCB BLOCK .......................................................................................................................... 34
2. MAIN DISPLAY & CUSTOMER DISPLAY BLOCK ......................................................................... 34
3. BUTTON BLOCK ............................................................................................................................. 34
4. POWER SUPPLY BLOCK ............................................................................................................... 35
5. UPPER CASE BLOCK .................................................................................................................... 35
6. PRINTER PCB BLOCK.................................................................................................................... 36
7. DRAWER (DL-1329) ........................................................................................................................ 37
8. DRAWER (DL-1841) ........................................................................................................................ 39
9. DRAWER (DL-2794) ........................................................................................................................ 41
10. DRAWER (DL-2796) ........................................................................................................................ 43

— 29 —
UPPER CASE (TE-M80/PCR-T265/PCR-T275)
Power supply block
With Power Cord
62
32
41 50
47
66
56
35
67
40
31
65
54
55
51
58
38
3342
53
30
29
36
63
60
48 49
59
61
46
57
45
1
37
43
44
34
52
64
2
4
3

— 30 —
KEYBOARD (TE-M80/PCR-T265/PCR-T275)
5
20
17
18
6 to
176
20
18
22
21
19
23
18
22
22
to
19
24
27
26
25
28
21
23
22

PARTS PRICE LIST
TE-M80
N
Item
Code No.
Parts Name
Specification
Price
R
Code
UK USA
1. MAIN PCB BLOCK
N110131708 PCB ASSY/E270-1 RJE500763*001V01 1 1 1 1 DB A
N110140512 PCB ASSY/E270-1 RJE500763*003V01 1DB A
N110140513 PCB ASSY/E270-1 RJE500763*004V01 1DB A
NIC4 10137724 LSI UPD784215AGC2388EU 1 1 1 1 1 CG A
NIC4 10136098 LSI UPD784215AGC2368EU 1BL A
NIC6 10136173 IC/RESET S-80819CNNB-B8E 1 1 1 1 1 1 AD B
NIC8 10136174 IC LB1846M 1 1 1 1 1 1 AS B
NIC1,2 10132897 IC ULN2003AFW 2 2 2 2 2 2 AF B
Q7 10082597 TRANSISTOR FSS133-TL 1 1 1 1 1 1 AN C
Q3,11 79113038 TRANSISTOR DTC114YUA-T106 2 2 2 2 2 2 AA C
Q18 22501601 TRANSISTOR 2SC4617TLQ 1 1 1 1 1 1 AA C
Q17 10079246 TRANSISTOR 2SD2261-TD 1 1 1 1 1 1 AF B
Q1,2 10076311 TRANSISTOR 2SD1626-TD 2 2 2 2 2 2 AC C
D1-3,5,6,9 23902058 DIODE 1SR154-400TE25 6 6 6 6 6 6 AB C
ND10 10136175 DIODE RB160L-40T-25 1 1 1 1 1 1 AC C
D4 10905733 DIODE HA17431VLP-EL 1 1 1 1 1 1 AC C
C3 CAPACITOR/CHIP UWT1C101MCR1GB 1 1 1 1 1 1 X
C28 CAPACITOR/CHIP UWT1C100MCR1GB 1 1 1 1 1 1 X
C39 CAPACITOR/CHIP MCH185A150J 1 1 1 1 1 1 X
C22,29 CAPACITOR/CHIP MCH185CN222K 2 2 2 2 2 2 X
C27,30 CAPACITOR/CHIP GRM21BB11H104KA11L 2 2 2 2 2 2 X
C2,15-17,19,20,24,26, CAPACITOR/CHIP MCH185A101J 9 9 9 9 9 9 X
31
C12,14,37,38 CAPACITOR/CHIP MCH182FN104Z 4 4 4 4 4 4 X
C18 CAPACITOR/CHIP MCH182CN102K 1 1 1 1 1 1 X
RM1-4 RESISTOR/CHIP NETWORK MNR14E0ABJ103 4 4 4 4 4 4 X
R58 RESISTOR/CHIP MCR03EZPFX2002 1 1 1 1 1 1 X
R3,5,6,11-13,33-42, RESISTOR/CHIP MCR03EZHJ103 33 33 33 33 33 33 X
44,45,49,50,55,59,
63-68,72,75-77,79
R2,4,52,74 RESISTOR/CHIP MCR03EZHJ472 4 4 4 4 4 4 X
R16-30,48,54,56,60,61, RESISTOR/CHIP MCR03EZHJ000 22 22 23 22 22 22 X
69,73,78
R1,7,47 RESISTOR/CHIP MCR03EZHJ102 3 3 3 3 3 3 X
R81 RESISTOR/CHIP MCR03EZHJ334 1 1 1 1 1 1 X
R71 RESISTOR/CHIP MCR03EZHJ201 1 1 1 1 1 1 X
R86,95-99 RESISTOR/CHIP MCR03EZHJ223 6 6 6 6 6 6 X
R62 RESISTOR/CHIP MCR03EZHJ185 1 1 1 1 1 1 X
NX4 10136159 CRYSTAL/CERAMIC CSTCE12M5G52-B0 1 1 1 1 1 1 AI B
X5 10094206 CRYSTAL C-002RX-8.3/10 1 1 1 1 1 1 AF B
FU1 30007777 FUSE 230.600 1 1 1 1 1 1 AE A
L1 INDUCTOR/CHIP FBMH3216HM501NT 1 1 1 1 1 1 X
SP1 10079249 BUZZER PKM22EPT-2001-B0 1 1 1 1 1 1 AG C
NCN11 10136160 CONNECTOR HEC3600-010510 1 1 1 1 1 1 AH C
CN8 35007122 CONNECTOR 53253-0310 1 1 1 1 1 1 AA C
NCN7 10136161 CONNECTOR IL-G-2P-S3T2-SA 1 1 1 1 1 1 AA C
CN6 35016244 CONNECTOR B2B-PH-K-S 1 1 1 1 1 1 AA C
NCN9 10136125 CONNECTOR 52807-3010 1 1 1 1 1 1 AE C
NCN1 10136133 CONNECTOR 52044-2145 1 1 1 1 1 1 AC C
NQ16 10136163 TRANSISTOR 2SD1784 1 1 1 1 1 1 AE B
R57,70 RESISTOR/CHIP RC1608-152-F-T 2 2 2 2 2 2 X
R51,53,82,87-91 RESISTOR/CHIP MCR03EZHJ105 8 7 6 8 8 8 X
NCN3 62214761 CONNECTOR 52045-2145 1 1 1 1 1 1 AC C
C1 CAPACITOR/CHIP UVR1C332MHA 1 1 1 1 1 1 X
C21 CAPACITOR/CHIP UVR1C102MPA 1 1 1 1 1 1 X
NQ4-6,12,13 10136167 TRANSISTOR 2SB1126 5 5 5 5 5 5 AH C
R93 RESISTOR/CHIP MCR10EZHJ000 1 1 1 1 1 1 X
C40 CAPACITOR/CHIP MCH185A180J 1 1 1 1 1 1 X
NR43 10140511 RESISTOR/METAL OXIDE ERG-1SJ120P 1 1 1 1 1 1 AA C
R92 RESISTOR/CHIP MCR03EZHJ101 1 1 1 1 1 1 X
NIC7 10095125 IC/RESET S-80845CNNB-B86-T2 1 1 1 1 1 1 AD B
2. MAIN DISPLAY & CUSTOMER DISPLAY BLOCK
N210131711 PCB ASSY/E270-E2-1 RJE500765*001V01 1 1 1 1 1 1 CM A
D1-4(Main)&D1-4(Rear) 10072597 LED/7SEG HDSP-521G 8 8 8 8 8 8 AN B
ND5 10136131 LED/16SEG PSA05-12GWA 1 1 1 1 1 1 AU B
ND7,8 10136132 LED HLMP-S501 2 2 2 2 2 2 AC B
NCN1 10136133 CONNECTOR 52044-2145 1 1 1 1 1 1 AC C
N310136135 CABLE/PARALLEL RJE500808-001 1 1 1 1 1 1 AC C
10080400 HOLDER/LED RJE500001-001 1 1 1 1 1 1 AA C
N410136136 CABLE/PARALLEL RJE500808-002 1 1 1 1 1 1 AA C
NR1-7,10-20(Main) 10140508 RESISTOR/CARBON CF1/4CT52R131J 33 33 33 33 33 33 AA C
R1-15(Rear)
NR8,9 10140509 RESISTOR/CARBON CF1/4CT52R750J 2 2 2 2 2 2 AA C
3. BUTTON BLOCK
N510127004 FLAME/KB E270 RJE500678-001V01 1 1 1 1 1 1 AH C
N610127005 BUTTON/S E270-1 E341252-023V01 1 1 1 1 1 1 AA C
Q'ty
Europe UK AustraliaGermany Other Countries
Plug Type
- 31 -

N
Item
Code No.
Parts Name
Specification
Price
R
Code
UK USA
Q'ty
Europe UK AustraliaGermany Other Countries
Plug Type
N710127006 BUTTON/S E270-2 E341252-024V01 1 1 1 1 1 1 AA C
N810127007 BUTTON/S E270-3 E341252-025V01 1 1 1 1 1 1 AA C
N910127008 BUTTON/S E270-4 E341252-026V01 1 1 1 1 1 1 AA C
N10 10127009 BUTTON/S E270 E341253-003V01 1 1 1 1 1 1 AA C
N11 10127010 BUTTON/S E270-6 E341252-027V01 1 1 1 1 1 1 AA C
N12 10127011 BUTTON/S E270-7 E341252-028V01 1 1 1 1 1 1 AA C
N13 10127012 BUTTON/S E270-8 E341252-029V01 1 1 1 1 1 1 AA C
N14 10127013 BUTTON/S E270-9 E341252-030V01 1 1 1 1 1 1 AA C
15 10072621 BUTTON/S E270-0 E341252-9 1 1 1 1 1 1 AA C
N16 10127014 BUTTON/S E270-. E341252-031V01 1 1 1 1 1 1 AA C
N17 10127015 BUTTON/S E270-00 E341252-032V01 1 1 1 1 1 1 AA C
18 10072609 KEYTOP/S E272 E341250-1 25 25 25 25 25 25 AA C
19 10110556 KEYTOP/L E266 RJE500369-004V01 5 5 5 5 5 5 AA C
20 10072610 CAP/S E272 E341251-1 13 13 13 13 13 13 AA C
21 10110557 CAP/L E227 RJE500370-001V01 5 5 5 5 5 5 AA C
22 62453530 RUBBER/CONTACT E240 E411877-1 30 30 30 30 30 30 AA C
23 10097045 SPRING/PRESS A-E272 E441298-001V02 5 5 5 5 5 5 AA C
N24 10097046 SPRING/PRESS B-E272 E441298-002V02 4 4 4 4 4 4 AA C
N25 10127016 FPC/E270 RJE500681-001V01 1 1 1 1 1 1 AH C
N26 10127017 SPACER/E270 RJE500680-001V01 1 1 1 1 1 1 AH C
N27 10127018 SHEET/COMMON E270 RJE500679-001V01 1 1 1 1 1 1 AH C
N28 10127019 CHASSIS/KB E270 RJE500682-001V01 1 1 1 1 1 1 AE C
SCREW 3X8 ZMC-3 2 2 2 2 2 2 X
FEED PLATE/S 1E270 RJE500737-001 1 1 1 1 1 1 X
CPLATE/S 2E270 RJE500737-002 1 1 1 1 1 1 X
-/ERR.CORR PLATE/S 4E270 RJE500737-004 1 1 1 1 1 1 X
CH PLATE/S 10E270 RJE500737-010 1 1 1 1 1 1 X
+/4 9 14 PLATE/S 14E270 RJE500737-014 1 1 1 1 1 1 X
5 10 15 PLATE/S 15E270 RJE500737-015 1 1 1 1 1 1 X
+/1 6 11 PLATE/L 1E270 RJE500738-001 1 1 1 1 1 1 X
-/2 7 12 PLATE/L 2E270 RJE500738-002 1 1 1 1 1 1 X
*/3 8 13 PLATE/L 3E270 RJE500738-003 1 1 1 1 1 1 X
CA/AMT TEND PLATE/L2 1E270 RJE500816-001 1 1 1 1 1 1 X
MR/RC PLATE/S 16E270 RJE500737-016 1 1 1 1 1 1 X
PD PLATE/S 17E270 RJE500737-017 1 1 1 1 1 1 X
%PLATE/S 18E270 RJE500737-018 1 1 1 1 1 1 X
#/NS PLATE/S 19E270 RJE500737-019 1 1 1 1 1 1 X
DEPT/SHIFT PLATE/S 20E270 RJE500737-020 1 1 1 1 1 1 X
X/DATE TIME PLATE/S2 2E270 RJE500740-002 1 1 1 1 1 1 X
CHK PLATE/S 3E270 RJE500737-003 1 1 1 1 1 1 X
SUB TOTAL PLATE/L 5E270 RJE500738-005 1 1 1 1 1 1 X
4. POWER SUPPLY BLOCK
N
29
10126965
POWER SUPPLY ASSY
RJE500746*002V01
1
1
DG
A
N29 10126966 POWER SUPPLY ASSY RJE500746*003V01 1 1 DH A
N
29
10126967
POWER SUPPLY ASSY
RJE500746*004V01
1
DG
A
N
29
10126968
POWER SUPPLY ASSY
RJE500746*005V01
1
DG
A
N10140677 CORD/POWER AR1CSEX270-US 1AP C
N10140679 CORD/POWER AR1CSEX270-EU 1 1AS C
N10140680 CORD/POWER AR1CSEX270-UK 1 1 BG C
N10140682 CORD/POWER AR1CSEX270-SAA 1 1 AY C
NMOUNT/POWER CORD E270 RJE500722-001V02 1 1 1 1 1 1 X
N30 10142495 HOLDER/PS E270 RJE500777-001V02 1 1 1 1 1 1 AB X
SCREW S-WLST-3X8ZC 3 3 3 3 3 3 X
TIE/INSULOCK T-18S 2 2 2 2 2 2 X
5. UPPER CASE BLOCK
N31 10142429 CASE/UPPER E270 RJE500677-001V02 1 1 1 1 1 1 AY C
N32 10143167 COVER/PRINTER E270 RJE500716-001V03 1 1 1 1 1 1 AJ C
N33 10126995 BUTTON /EJECT RJE500718-001V01 1 1 1 1 1 1 AA C
N34 10142427 ARM-EJECT RJE500719-001V02 1 1 1 1 1 1 AA C
N35 10126997 MOUNT/PRINTER E270 RJE500724-001V01 1 1 1 1 1 1 AD C
N36 10126998 SHAFT/E270 RJE500725-001V01 1 1 1 1 1 1 AB C
N37 10126999 MOUNT/PCB E270 RJE500728-001V01 2 2 2 2 2 2 AA C
N38 10127000 SPRING/PRESS E270 RJE500729-001V01 1 1 1 1 1 1 AA C
N39 10127001 PLATE/SW E270 RJE500741-001V01 1 1 1 1 1 1 AF C
40 10072504 MODE KEY SW ASSY E341249*1 1 1 1 1 1 1 AT A
41 10072509 WIRE ASSY E441293*1 1 1 1 1 1 1 AA C
42 10072506 CONNECTOR ASSY E441294*1 1 1 1 1 1 1 AA C
43 32003672 MOTOR MXN-13FB12F 1 1 1 1 1 1 AV A
44 62481102 RUBBER/WINDER E440641-1 1 1 1 1 1 1 AB A
45 10078863 MOUNT/WIND MOTOR E272 E441355-1 1 1 1 1 1 1 AA C
SCREW 3X4 ZMC-3 1 1 1 1 1 1 X
N46 10135032 CONNECTOR ASSY/MOTOR E441296*002V01 1 1 1 1 1 1 AB C
47 63224499 SPRING/A-G55 A42606-1 1 1 1 1 1 1 AA C
48 60006091 SPRING/G67 A43656-1 1 1 1 1 1 1 AA C
49 60010862 SPRING/B-1G513 P408-1 1 1 1 1 1 1 AB C
50 60010871 SPRING/B-2G513 P409-1 1 1 1 1 1 1 AA C
N51 10142488 ROLLER/PR E270 RJE500850-001V01 1 1 1 1 1 1 AK C
N52 10125419 THERMAL PRINTER LTPZ225A-C192 1 1 1 1 1 1 CB A
N53 10131698 FFC JOINER/A-E270 E441342-004V01 1 1 1 1 1 1 AD C
N54 10131695 FFC JOINER/B-E270 RJE500785-001V01 1 1 1 1 1 1 AG C
- 32 -

N
Item
Code No.
Parts Name
Specification
Price
R
Code
UK USA
Q'ty
Europe UK AustraliaGermany Other Countries
Plug Type
N55 10133277 RIVETS/COLD HEADED 4X28 1 1 1 1 1 1 AA C
N56 10133278 CS FIX CSTW-4 1 1 1 1 1 1 AA C
SCREW S-PAMA-2.5X4ZC 2 2 2 2 2 2 X
SCREW S-WLPT-3X8ZC 10 10 10 10 10 10 X
57 10079914 CUTTER/PAPER E272 E441364-1 1 1 1 1 1 1 AA C
SCREW S-PASWMA-3X4ZC 2 2 2 2 2 2 X
SCREW S-WLST-3X8ZC 2 2 2 2 2 2 X
N SHEET/INS E270 RJE500820-001V01 1 1 1 1 1 1 X
NLABEL/THERMAL E270 RJE500832-001V01 1 1 1 1 1 1 X
NWIRE ASSY/FG RJE500844*001V01 1 1 1 1 1 1 X
N58 10142489 ROLLER/DP E270 RJE500851-001V01 1 1 1 1 1 1 AK C
N59 10142434 COVER/JOURNAL E270 RJE500717-001V02 1 1 1 1 1 1 AM C
60 10110554 COVER/BATTERY E272 RJE500211-001V01 1 1 1 1 1 1 AC C
N61 10126973 PULLY/WINDING E270 RJE500691-001V01 1 1 1 1 1 1 AE C
N62 10126974 SPOOL/PAPER HOLDER E270 RJE500720-001V01 1 1 1 1 1 1 AB C
N63 10142430 PANEL/DISPLAY E270 RJE500714-001V02 1 1 1 1 1 1 AU C
64 10104982 KEY SET SUB ASSY RJE500074*003V01 1AE C
65 10104981 KEY SET SUB ASSY RJE500074*002V01 1 1 1 1 1 AJ C
N SHEET/BLIND E270 RJE500784-001V01 1 1 1 1 1 1 X
N66 10133219 RUBBER/COSMETIC E270B RJE500721-002V01 1 1 1 1 1 1 AP C
NLABEL/PUSH E270 RJE500802-001V01 1 1 1 1 1 1 X
6. PRINTER PCB BLOCK
N67 10131710 PCB ASSY/E270-PR RJE500764*001V01 1 1 1 1 1 1 AU A
ND1 10136123 LED HLMP-1503 1 1 1 1 1 1 AB A
NR1 10136124 RESISTOR/CARBON ERD-25TJ331V 1 1 1 1 1 1 AA C
SW1-3 34121029 SWITCH SKHHAL 3 3 3 3 3 3 AA B
NCN1 10136125 CONNECTOR 52807-3010 1 1 1 1 1 1 AE C
NCN2 10136126 CONNECTOR 52806-2410 1 1 1 1 1 1 AD C
N36131197 SPACER/LED LH-5-10.5 1 1 1 1 1 1 AA C
- 33 -

PCR-T265/PCR-T275
N
Item
Code No.
Parts Name
Specification
Price
R
Code
OSS WHC
1. MAIN PCB BLOCK
N110131709 PCB ASSY/E270-1 RJE500763*002V01 111CP A
NIC4 10139759 LSI UPD784215AGC2378EU 111CG A
NIC6 10136173 IC/RESET S-80819CNNB-B8E 111AD B
NIC8 10136174 IC LB1846M 111AS B
NIC1,2 10132897 IC ULN2003AFW 222AF B
Q7 10082597 TRANSISTOR FSS133-TL 111AN C
Q3,11 79113038 TRANSISTOR DTC114YUA-T106 222AA C
Q18 22501601 TRANSISTOR 2SC4617TLQ 111AA C
Q17 10079246 TRANSISTOR 2SD2261-TD 111AF B
Q1,2 10076311 TRANSISTOR 2SD1626-TD 222AC C
D1-3,5,6,8,9 23902058 DIODE 1SR154-400TE25 777AB C
ND10 10136175 DIODE RB160L-40T-25 111AC C
D4 10905733 DIODE HA17431VLP-EL 111AC C
C3 CAPACITOR/CHIP UWT1C101MCR1GB 111 X
C28 CAPACITOR/CHIP UWT1C100MCR1GB 111 X
C39 CAPACITOR/CHIP MCH185A150J 111 X
C22,29 CAPACITOR/CHIP MCH185CN222K 222 X
C27,30 CAPACITOR/CHIP GRM21BB11H104KA11L 222 X
C2,15-17,19,20,24,26, CAPACITOR/CHIP MCH185A101J 999 X
31
C12,14,37,38 CAPACITOR/CHIP MCH182FN104Z 444 X
C18 CAPACITOR/CHIP MCH182CN102K 111 X
RM1-4 RESISTOR/CHIP NETWORK MNR14E0ABJ103 444 X
R58 RESISTOR/CHIP MCR03EZPFX2002 111 X
R3,5,6,11-13,33-42, RESISTOR/CHIP MCR03EZHJ103 33 33 33 X
44,45,49,50,55,59,
63-68,72,75-77,79
R2,4,52,74 RESISTOR/CHIP MCR03EZHJ472 444 X
R16-30,48,54,56,60,61, RESISTOR/CHIP MCR03EZHJ000 23 23 23 X
69,73,78
R1,7,47 RESISTOR/CHIP MCR03EZHJ102 333 X
R81 RESISTOR/CHIP MCR03EZHJ334 111 X
R71 RESISTOR/CHIP MCR03EZHJ201 111 X
R86,95-99 RESISTOR/CHIP MCR03EZHJ223 666 X
R62 RESISTOR/CHIP MCR03EZHJ185 111 X
NX4 10136159 CRYSTAL/CERAMIC CSTCE12M5G52-B0 111AI B
X5 10094206 CRYSTAL C-002RX-8.3/10 111AF B
FU1 30007777 FUSE 230.600 111AE A
L1 INDUCTOR/CHIP FBMH3216HM501NT 111 X
SP1 10079249 BUZZER PKM22EPT-2001-B0 111AG C
NCN11 10136160 CONNECTOR HEC3600-010510 111AH C
CN8 35007122 CONNECTOR 53253-0310 111AA C
NCN7 10136161 CONNECTOR IL-G-2P-S3T2-SA 111AA C
CN6 35016244 CONNECTOR B2B-PH-K-S 111AA C
NCN9 10136125 CONNECTOR 52807-3010 111AE C
NCN1 10136133 CONNECTOR 52044-2145 111AC C
NQ16 10136163 TRANSISTOR 2SD1784 111AE B
R57,70 RESISTOR/CHIP RC1608-152-F-T 222 X
R53,87-91 RESISTOR/CHIP MCR03EZHJ105 666 X
NCN3 62214761 CONNECTOR 52045-2145 111AC C
C1 CAPACITOR/CHIP UVR1C332MHA 111 X
C21 CAPACITOR/CHIP UVR1C102MPA 111 X
NQ4-6,12,13 10136167 TRANSISTOR 2SB1126 555AH C
R93 RESISTOR/CHIP MCR10EZHJ000 111 X
C40 CAPACITOR/CHIP MCH185A180J 111 X
NR43 10140511 RESISTOR/METAL OXIDE ERG-1SJ120P 111AA C
R92 RESISTOR/CHIP MCR03EZHJ101 111 X
NIC7 10095125 IC/RESET S-80845CNNB-B86-T2 111AD B
R82 RESISTOR/CHIP MCR03EZHJ432 111 X
R83 RESISTOR/CHIP MCR03EZHJ912 111 X
2.MAIN DISPLAY & CUSTOMER DISPLAY BLOCK
N210131711 PCB ASSY/E270-E2-1 RJE500765*001V01 111CM A
D1-4(Main)&D1-4(Rear) 10072597 LED/7SEG HDSP-521G 888AN B
ND5 10136131 LED/16SEG PSA05-12GWA 111AU B
ND7,8 10136132 LED HLMP-S501 222AC B
Canada U.S.A.
Q'ty
- 34 -

PCR-T265/PCR-T275
N
Item
Code No.
Parts Name
Specification
Price
R
Code
OSS WHC
Canada U.S.A.
Q'ty
NCN1 10136133 CONNECTOR 52044-2145 111AC C
N310136135 CABLE/PARALLEL RJE500808-001 111AC C
10080400 HOLDER/LED RJE500001-001 111AA C
N410136136 CABLE/PARALLEL RJE500808-002 111AA C
NR1-7,10-20(Main) 10140508 RESISTOR/CARBON CF1/4CT52R131J 33 33 33 AA C
R1-15(Rear)
NR8,9 10140509 RESISTOR/CARBON CF1/4CT52R750J 222AA C
3. BUTTON BLOCK
N510127004 FLAME/KB E270 RJE500678-001V01 111AH C
N610127005 BUTTON/S E270-1 E341252-023V01 111AA C
N710127006 BUTTON/S E270-2 E341252-024V01 111AA C
N810127007 BUTTON/S E270-3 E341252-025V01 111AA C
N910127008 BUTTON/S E270-4 E341252-026V01 111AA C
N10 10127009 BUTTON/S E270 E341253-003V01 111AA C
N11 10127010 BUTTON/S E270-6 E341252-027V01 111AA C
N12 10127011 BUTTON/S E270-7 E341252-028V01 111AA C
N13 10127012 BUTTON/S E270-8 E341252-029V01 111AA C
N14 10127013 BUTTON/S E270-9 E341252-030V01 111AA C
15 10072621 BUTTON/S E270-0 E341252-9 111AA C
N16 10127014 BUTTON/S E270-. E341252-031V01 111AA C
N17 10127015 BUTTON/S E270-00 E341252-032V01 111AA C
18 10072609 KEYTOP/S E272 E341250-1 27 27 27 AA C
19 10110556 KEYTOP/L E266 RJE500369-004V01 444AA C
20 10072610 CAP/S E272 E341251-1 15 15 15 AA C
21 10110557 CAP/L E227 RJE500370-001V01 444AA C
22 62453530 RUBBER/CONTACT E240 E411877-1 31 31 31 AA C
23 10097045 SPRING/PRESS A-E272 E441298-001V02 444AA C
N24 10097046 SPRING/PRESS B-E272 E441298-002V02 444AA C
N25 10127016 FPC/E270 RJE500681-001V01 111AH C
N26 10127017 SPACER/E270 RJE500680-001V01 111AH C
N27 10127018 SHEET/COMMON E270 RJE500679-001V01 111AH C
N28 10127019 CHASSIS/KB E270 RJE500682-001V01 111AE C
SCREW 3X8 ZMC-3 222 X
FEED PLATE/S 1E270 RJE500737-001 111 X
CPLATE/S 2E270 RJE500737-002 111 X
X/FOR/DATE TIME PLATE/S2 1E270 RJE500740-001 111 X
-/ERR.CORR PLATE/S 4E270 RJE500737-004 111 X
PLU PLATE/S 5E270 RJE500737-005 111 X
#/DEPT SHIFT PLATE/S 6E270 RJE500737-006 111 X
%/CLK# PLATE/S 7E270 RJE500737-007 111 X
RC/T/S1 PLATE/S 8E270 RJE500737-008 111 X
PD/T/S2 PLATE/S 9E270 RJE500737-009 111 X
CH PLATE/S 10E270 RJE500737-010 111 X
CHK/NS PLATE/S 11E270 RJE500737-011 111 X
SUB TOTAL PLATE/S 12E270 RJE500737-012 111 X
MD/ST PLATE/S 13E270 RJE500737-013 111 X
+/4 9 14 PLATE/S 14E270 RJE500737-014 111 X
5 10 15 PLATE/S 15E270 RJE500737-015 111 X
*/3 8 13 PLATE/L 3E270 RJE500738-003 111 X
CA/AMT TEND PLATE/L2 1E270 RJE500816-001 111 X
+/1 6 11 PLATE/L 6E270 RJE500738-006 111 X
-/2 7 12 PLATE/L 7E270 RJE500738-007 111 X
4. POWER SUPPLY BLOCK
N
29
10126963
POWER SUPPLY ASSY
RJE500746*001V01
1
1
1
CS
A
N10140677 CORD/POWER AR1CSEX270-US 111AP C
NMOUNT/POWER CORD E270 RJE500722-001V02 111 X
N30 10142495 HOLDER/PS E270 RJE500777-001V02 111AB X
SCREW S-WLST-3X8ZC 333 X
TIE/INSULOCK T-18S 111 X
5. UPPER CASE BLOCK
N31 10142429 CASE/UPPER E270 RJE500677-001V02 111AY C
N32 10143167 COVER/PRINTER E270 RJE500716-001V03 111AJ C
N33 10126995 BUTTON /EJECT RJE500718-001V01 111AA C
N34 10142427 ARM-EJECT RJE500719-001V02 111AA C
N35 10126997 MOUNT/PRINTER E270 RJE500724-001V01 111AD C
N36 10126998 SHAFT/E270 RJE500725-001V01 111AB C
- 35 -

PCR-T265/PCR-T275
N
Item
Code No.
Parts Name
Specification
Price
R
Code
OSS WHC
Canada U.S.A.
Q'ty
N37 10126999 MOUNT/PCB E270 RJE500728-001V01 222AA C
N38 10127000 SPRING/PRESS E270 RJE500729-001V01 111AA C
N39 10127001 PLATE/SW E270 RJE500741-001V01 111AF C
40 10072504 MODE KEY SW ASSY E341249*1 111AT A
41 10072509 WIRE ASSY E441293*1 111AA C
42 10072506 CONNECTOR ASSY E441294*1 111AA C
43 32003672 MOTOR MXN-13FB12F 111AV A
44 62481102 RUBBER/WINDER E440641-1 111AB A
45 10078863 MOUNT/WIND MOTOR E272 E441355-1 111AA C
SCREW 3X4 ZMC-3 111 X
N46 10135032 CONNECTOR ASSY/MOTOR E441296*002V01 111AB C
47 63224499 SPRING/A-G55 A42606-1 111AA C
48 60006091 SPRING/G67 A43656-1 111AA C
49 60010862 SPRING/B-1G513 P408-1 111AB C
50 60010871 SPRING/B-2G513 P409-1 111AA C
N51 10142488 ROLLER/PR E270 RJE500850-001V01 111AK C
N52 10125419 THERMAL PRINTER LTPZ225A-C192 111CB A
N53 10131698 FFC JOINER/A-E270 E441342-004V01 111AD C
N54 10131695 FFC JOINER/B-E270 RJE500785-001V01 111AG C
N55 10133277 RIVETS/COLD HEADED 4X28 111AA C
N56 10133278 CS FIX CSTW-4 111AA C
SCREW S-PAMA-2.5X4ZC 222 X
SCREW S-WLPT-3X8ZC 10 10 10 X
57 10079914 CUTTER/PAPER E272 E441364-1 111AA C
SCREW S-PASWMA-3X4ZC 222 X
SCREW S-WLST-3X8ZC 222 X
N SHEET/INS E270 RJE500820-001V01 111 X
NLABEL/THERMAL E270 RJE500832-001V01 111 X
NWIRE ASSY/FG RJE500844*001V01 111 X
N58 10142489 ROLLER/DP E270 RJE500851-001V01 111AK C
N59 10142434 COVER/JOURNAL E270 RJE500717-001V02 111AM C
60 10110554 COVER/BATTERY E272 RJE500211-001V01 111AC C
N61 10126973 PULLY/WINDING E270 RJE500691-001V01 111AE C
N62 10126974 SPOOL/PAPER HOLDER E270 RJE500720-001V01 111AB C
N63 10142431 PANEL/DISPLAY E270 RJE500714-002V02 1AU C
N63 10142432 PANEL/DISPLAY E270 RJE500714-003V02 1 1 AU C
65 10104981 KEY SET SUB ASSY RJE500074*002V01 111AJ C
N SHEET/BLIND E270 RJE500784-001V01 111 X
N66 10126975 RUBBER/COSMETIC E270B RJE500721-001V01 111AP C
NLABEL/PUSH E270 RJE500802-001V01 111 X
6. PRINTER PCB BLOCK
N67 10131710 PCB ASSY/E270-PR RJE500764*001V01 111AU A
ND1 10136123 LED HLMP-1503 111AB A
NR1 10136124 RESISTOR/CARBON ERD-25TJ331V 111AA C
SW1-3 34121029 SWITCH SKHHAL 333AA B
NCN1 10136125 CONNECTOR 52807-3010 111AE C
NCN2 10136126 CONNECTOR 52806-2410 111AD C
N36131197 SPACER/LED LH-5-10.5 111AA C
- 36 -

— 37 —
7. DRAWER (DL-1329)
2
21
9
16
18
20
10
19
14
6
17
8
12
15
7
4
5
1
3
13
11
22

DL-1329(S type) U.S.A.
N
Item
Code No.
Parts Name
Specification
Qt'y
Price
Rank
code
N
1
10127601
CASE/MAIN
RJE500670-001V01
1
BC
X
N
2
10127602
PLATE/T.C ED21-16
RJE500672-001V01
1
BG
C
3
55000878
ROLLER/DELRIN
DR-19B2
2
AP
B
4
10078764
LEVER/HOOK ED16
E341286-1
1
AA
C
N
5
10127603
AXIS/HOOK LEVER ED21
RJE500674-001V01
1
AA
C
6
10080393
SPRING/LOCK ED16
RJE500007-001V01
1
AA
C
7
62466522
SPRING/PRESS ED14
E412137-1
1
AA
C
8
62466529
RUBBER/ED14
E412136-1
5
AD
C
SCREW
4X25 ZMC-3
1
X
NUT
4 ZMC-3
1
X
NUT
6 ZMC-3
2
X
WASHER
11.5X6.5X0.8
2
X
SCREW
3X8 ZMC-3
4
X
SCREW
3X20 ZMC-3
2
X
N
9
10087969
SOLENOID SUB ASSY
RJE500126*002V01
1
AW
B
N
10
10127599
DRAWER/ED21-16
RJE500671-001V01
1
AZ
C
N
11
10106265
PLATE/PARTITION S-BK
RJE500214-001V01
3
AA
C
12
10115095
BILL HOLDER SUB ASSY
E341290*001V02
4
AD
C
13
10079063
SPRING/BILL HOLDER ED16
E441357-1
4
AA
C
14
10080123
PLATE/BILL HOLDER FIX ED16
E341289-1
1
AD
X
SCREW
3X5 NI
4
X
15
55000878
ROLLER/DELRIN
DR-19B2
2
AP
B
NUT
6 ZMC-3
2
X
16
54400287
RIVETS/COLD HEADED
5X26
1
AA
X
17
55801452
CS FIX
CTSW-5
1
AA
X
N
18
10140789
CASE/COIN E266
RJE500212-001V02
1
AG
C
19
10109076
SEPARATER/COIN E266
RJE500213-001V01
4
AK
C
20
10120527
LOCK/CYLINDER
CL-16C
1
AS
C
SCREW
3X8 ZMC-3
3
X
N
21
10127609
COVER/TOP E270-16
RJE500753-001V01
1
BJ
X
SCREW
3X6 ZMC-3
3
X
22
LABEL/DL-1329
E341256-40
1
X
- 38 -

— 39 —
8. DRAWER (DL-1841)
2
21
9
16
18
10
19
14
6
17
8
12
15
7
4
5
22
1
3
13
11
20

DL-1841(M type) Germany, Europe, Other countries
N
Item
Code No.
Parts Name
Specification
Qt'y
Price
Rank
code
N
1
10127601
CASE/MAIN
RJE500670-001V01
1
BC
X
N
2
10127602
PLATE/T.C ED21-16
RJE500672-001V01
1
BG
C
3
55000878
ROLLER/DELRIN
DR-19B2
2
AP
B
4
10078764
LEVER/HOOK ED16
E341286-1
1
AA
C
N
5
10127603
AXIS/HOOK LEVER ED21
RJE500674-001V01
1
AA
C
6
10080393
SPRING/LOCK ED16
RJE500007-001V01
1
AA
C
7
62466522
SPRING/PRESS ED14
E412137-1
1
AA
C
8
62466529
RUBBER/ED14
E412136-1
5
AD
C
SCREW
4X25 ZMC-3
1
X
NUT
4 ZMC-3
1
X
NUT
6 ZMC-3
2
X
WASHER
11.5X6.5X0.8
2
X
SCREW
3X8 ZMC-3
4
X
SCREW
3X20 ZMC-3
2
X
N
9
10087969
SOLENOID SUB ASSY
RJE500126*002V01
1
AW
B
N
10
10127599
DRAWER/ED21-16
RJE500671-001V01
1
AZ
C
N
11
10106265
PLATE/PARTITION S-BK
RJE500214-001V01
2
AA
C
12
10115095
BILL HOLDER SUB ASSY
E341290*001V02
3
AD
C
13
10079063
SPRING/BILL HOLDER ED16
E441357-1
3
AA
C
14
10080123
PLATE/BILL HOLDER FIX ED16
E341289-1
1
AD
X
SCREW
3X5 NI
3
X
15
55000878
ROLLER/DELRIN
DR-19B2
2
AP
B
NUT
6 ZMC-3
2
X
16
54400287
RIVETS/COLD HEADED
5X26
1
AA
X
17
55801452
CS FIX
CTSW-5
1
AA
X
N
18
10140789
CASE/COIN E266
RJE500212-001V02
1
AG
C
19
10109076
SEPARATER/COIN E266
RJE500213-001V01
4
AK
C
20
10120527
LOCK/CYLINDER
CL-16C
1
AS
C
SCREW
3X8 ZMC-3
3
X
N
21
10127609
COVER/TOP E270-16
RJE500753-001V01
1
BJ
X
SCREW
3X6 ZMC-3
3
X
22
LABEL/DL-1841
E341256-41
1
X
- 40 -

— 41 —
9. DRAWER (DL-2794)
25
22
28
29
30
17
18
19
20
16
31
27
23
6
4
9
11
10
15
13
12
5
7
262422 27 211 8
32
34
33
2
13
13
14
3

DL-2794(M type) Europe, Other countries
NItem Code No. Parts Name Specification Qt'y Price Rank
code
1. MAIN CASE BLOCK
110078897 CASE/MAIN E140494-1 1BS X
255000619 ROLLER/DELRIN DR-19B1 2AG B
310079066 NUT 6 ZMC-3 2AA X
410078764 LEVER/HOOK E341286-1 1AA C
510078754 AXIS/HOOK LEVER E341241-1 1AA C
SCREW 3X8 ZMC-3 4X
610080393 SPRING/LOCK RJE500007-001 1AA X
762465010 SPRING/PRESS E412069-1 1AA X
862466529 RUBBER/PAD E412136-1 4AD X
910080191 SOLENOIDO SUB ASSY E341301*4 1BC B
10 10078901 COVER/UPPER E140498-1 1AN X
11 10078759 RAIL/MLED18 E240841-1 1AQ C
12 10078760 RAIL/MRED18 E240842-1 1AQ C
13 10080450 RUBBER/DUMPER RJE500005-001 4AB X
SCREW 4X10 ZMC-3 6X
14 10079068 WASHER 6X13X1.0 ZMC-3 2AA X
N15 10126629 COVER/TOP RJE500742-001 1BV X
SCREW 3X8 NI 3X
10078889 LABEL/DL-2778 E341256-9 1AA X
N10135773 WEIGHT/COUNTER ED18 RJE500819-001 1AZ X
SCREW 4X10 ZMC-3 2X
2. UPPER DRAWER
16 10078898 DRAWER/UPPER E140495-1 1AT C
17 10078899 PANEL/FRONT E140496-1 1AP X
18 10078740 PLATE/STP E441288-1 1AA C
19 10078741 LEVER/STP E341242-1 1AA C
20 10078755 HOLDER/STP E341243-1 1AA C
SCREW 3X8 ZMC-3 2X
SCREW 3X10 NI 2X
3. LOWER DRAWER
21 10078903 DRAWER SUB ASSY/LOWER E341274*1 1BJ X
22 55000619 ROLLER/DERULIN DR-19B1 2AG B
23 52000106 RIVET 5X30 1AA X
24 62465030 SPRING/EARTH E412092-1 1AA X
25 10079060 LOCK/CYLINDER CL-16 1BA C
26 10078900 PANEL/FRONT E140497-1 1AV X
SCREW 3X10 NI 2X
27 54400399 WASHER 6X13X1.0 ZMC-3 2AA X
28 10078757 CASE/BILL E140505-1 1AT C
29 62473935 CASE/COIN E140058-1 1AX C
30 10051420 PLATE/COIN CASE PARTITION E340173A-1 6AC C
31 62214911 PLATE/BILL CASE PARTITION ZD43652 3AC C
32 10079062 BILL HOLDER SUB ASSY E341290*1 4AE B
33 10079063 SPRING/BILL HOLDER E441357-1 4AA C
34 10079064 BRACKET/BILL HOLDER E240845-1 1AD X
SCREW 3X8 ZMC-3 3X
SCREW 3X5 NI 4X
- 42 -

— 43 —
10. DRAWER (DL-2796)
22
28
17
18
19
20
16
29
27
23
6
4
9
11
10
15
13
12
5
7
262422 27 211 8
30
32
31
2
13
13
14
3
25

DL-2796(M type) UK, Canada
NItem Code No. Parts Name Specification Qt'y Price Rank
code
1. MAIN CASE BLOCK
110078897 CASE/MAIN E140494-1 1BS X
255000619 ROLLER/DELRIN DR-19B1 2AG B
310079066 NUT 6 ZMC-3 2AA X
410078764 LEVER/HOOK E341286-1 1AA C
510078754 AXIS/HOOK LEVER E341241-1 1AA C
SCREW 3X8 ZMC-3 4X
610080393 SPRING/LOCK RJE500007-001 1AA X
762465010 SPRING/PRESS E412069-1 1AA X
862466529 RUBBER/PAD E412136-1 4AD X
910080191 SOLENOIDO SUB ASSY E341301*4 1BC B
10 10078901 COVER/UPPER E140498-1 1AN X
11 10078759 RAIL/MLED18 E240841-1 1AQ C
12 10078760 RAIL/MRED18 E240842-1 1AQ C
13 10080450 RUBBER/DUMPER RJE500005-001 4AB X
SCREW 4X10 ZMC-3 6X
14 10079068 WASHER 6X13X1.0 ZMC-3 2AA X
N15 10126629 COVER/TOP RJE500742-001V01 1BV X
SCREW 3X8 NI 3X
10078889 LABEL/DL-2778 E341256-9 1AA X
N10135773 WEIGHT/COUNTER ED18 RJE500819-001V01 1AZ X
SCREW 4X10 ZMC-3 2X
2. UPPER DRAWER
16 10078898 DRAWER/UPPER E140495-1 1AT C
17 10078899 PANEL/FRONT E140496-1 1AP X
18 10078740 PLATE/STP E441288-1 1AA C
19 10078741 LEVER/STP E341242-1 1AA C
20 10078755 HOLDER/STP E341243-1 1AA C
SCREW 3X8 ZMC-3 2X
SCREW 3X10 NI 2X
3. LOWER DRAWER
21 10078903 DRAWER SUB ASSY/LOWER E341274*1 1BJ X
22 55000619 ROLLER/DERULIN DR-19B1 2AG B
23 52000106 RIVET 5X30 1AA X
24 62465030 SPRING/EARTH E412092-1 1AA X
25 10079060 LOCK/CYLINDER CL-16 1BA C
26 10078900 PANEL/FRONT E140497-1 1AV X
SCREW 3X10 NI 2X
27 54400399 WASHER 6X13X1.0 ZMC-3 2AA X
28 62214910 CASE/BILL COIN ZD43751 1BM C
29 62214911 PLATE/BILL CASE PARTITION ZD43652 3AC C
30 10079062 BILL HOLDER SUB ASSY E341290*1 4AE B
31 10079063 SPRING/BILL HOLDER E441357-1 4AA C
32 10079064 BRACKET/BILL HOLDER E240845-1 1AD X
SCREW 3X8 ZMC-3 3X
SCREW 3X5 NI 4X
- 44 -
CASIO TECHNO CO.,LTD.
Overseas Service Division
6-2, Hon-machi 1-Chome
Shibuya-ku, Tokyo 151-8543, Japan