Casio CTX700_FR Web_CTX700 F 1A Web CTX700 FR
User Manual: Casio Web_CTX700-F-1A CT-X700 | Instruments de musique | Manuels | CASIO
Open the PDF directly: View PDF
.
Page Count: 64

FR
CTX700-F-1A
MODE D’EMPLOI
Précautions concernant la sécurité
Avant d’utiliser le clavier numérique, veuillez lire les « Précautions concernant la sécurité » imprimées
séparément.
Conservez ces informations en lieu sûr pour toute référence future.
CT-X700
À propos des données de partitions de musique
Vous pouvez télécharger des données de partitions de musique du site CASIO sur un ordinateur. Pour plus
d’informations, accédez à l’URL suivant.
http://world.casio.com/
MA1710-A Imprimé en Chine
C
Ce sigle signifie que l’emballage est conforme à la législation
allemande en matière de protection de l’environnement.
CTX700-F-1A.indd 1 2017/10/13 11:53:40

Function Transmitted Recognized Remarks
Basic
Channel
1
1 - 16
1 - 16
1 - 16
Default
Changed
Note
Number
0 - 127
0 - 127 *1
12 - 120
True voice
Program
Change
O
0 - 127
O
0 - 127
:True #
After
Touch
Control
Change
X
X
X
X
O
Pitch Bender
O
System Exclusive
O
Key’s
Ch’s
Velocity
O
9nH v = 1 - 127
O
8nH v = 0 - 127, 9nH v = 0
O
9nH v = 1 - 127
O
8nH v = 0 - 127
Note ON
Note OFF
Mode
Mode 3
X
Mode 3
X
Default
Messages
Altered
System
Common
X
X
X
X
X
X
: Song Pos
: Song Sel
: Tune
Aux
Messages
Remarks
X
X
X
X
O
X
*4
*4
*4
O
O
X
O
O
X
: All sound off
:
Reset all controller
: Local ON/OFF
: All notes OFF
: Active Sense
: Reset
System
Real Time
X
X
X
X
: Clock
: Commands
0
1
5
6, 38
7
10
11
64
65
66
67
71
72
73
74
75
76
77
78
84
91
93
94
100, 101
Bank select
Modulation
Portamento Time
Data entry LSB, MSB
Volume
Pan
Expression
Hold 1
Portamento Switch
Sostenuto
Soft pedal
Filter resonance
Release time
Attack time
Filter cutoff
Decay time
Vibrato rate
Vibrato depth
Vibrato delay
Portamento Control
Reverb send level
Chorus send level
Delay send level
RPN LSB, MSB
Model: CT-X700 Version : 1.0
Mode 1 : OMNI ON, POLY
Mode 3 : OMNI OFF, POLY
Mode 2 : OMNI ON, MONO
Mode 4 : OMNI OFF, MONO
O : Yes
X : No
O
X
X
X
O
O
X
O
X
O
O
X
X
X
X
X
X
X
X
X
X
X
X
X
*2*4
*4
*4
*4
*3
*3
*3
*4
*4
*4
*4
*4
*4
*4
*2*4
O
O
O
O
O
O
O
O
O
O
O
O
O
O
O
O
O
O
O
O
O
O
O
O
*2
*2
*2
O
*2
Important !
Avant d’utiliser ce produit, veuillez prendre note des informations importantes suivantes.
• Assurez-vous que l’adaptateur secteur optionnel n’est pas endommagé avant de l’utiliser pour alimenter cet appareil. Vérifiez si
le cordon d’alimentation n’est pas coupé, les fils exposés, ou s’il n’existe pas une rupture des fils ou d’autres dommages. Ne
laissez jamais les enfants utiliser un adaptateur secteur sérieusement endommagé.
• N’essayez jamais de recharger des piles.
• N’utilisez pas de piles rechargeables.
• N’utilisez pas en même temps des piles usées et des piles neuves.
• Utilisez les piles recommandées ou de mêmes types.
• Assurez-vous toujours que les pôles positifs (+) et négatifs (–) sont orientés correctement, comme indiqué près du logement des
piles.
• Remplacez les piles dès que possible lorsqu’elles semblent faibles.
• Ne mettez pas les pôles des piles en court-circuit.
• Ce produit n’est pas destiné aux enfants de moins de 3 ans.
• Utilisez seulement un adaptateur CASIO AD-E95100L.
• L’adaptateur secteur n’est pas un jouet.
• Veillez à débrancher l’adaptateur secteur avant de nettoyer ce produit.
Manufacturer:
CASIO COMPUTER CO., LTD.
6-2, Hon-machi 1-chome, Shibuya-ku, Tokyo 151-8543, Japan
Responsible within the European Union:
Casio Europe GmbH
Casio-Platz 1, 22848 Norderstedt, Germany
www.casio-europe.com
Déclaration de conformité à la Directive de l’Union Européenne
• Toute reproduction du contenu de ce manuel, complète ou partielle, est interdite. Toute utilisation du contenu de ce manuel
dans d’autres buts que personnels sans l’autorisation de CASIO est formellement interdite par les lois du copyright.
• EN AUCUN CAS CASIO NE PEUT ÊTRE TENU POUR RESPONSABLE DES DOMMAGES, QUELS QU’ILS SOIENT (Y
COMPRIS MAIS SANS S’Y LIMITER, DES DOMMAGES DUS AUX PERTES DE BÉNÉFICES, D’INTERRUPTION
D’AFFAIRES, D’INFORMATIONS) RÉSULTANT DE L’EMPLOI OU DE L’IMPOSSIBILITÉ D’EMPLOYER CE MANUEL OU
CE PRODUIT, MÊME SI CASIO A ÉTÉ AVISÉ DE LA POSSIBILITÉ DE TELS DOMMAGES.
• Le contenu de ce manuel est susceptible d’être changé sans avis préalable.
• L’aspect réel du produit peut être différent de celui qui est illustré dans ce mode d’emploi.
• Les noms de sociétés et de produits utilisés dans ce manuel peuvent être des marques déposées de tiers.
*1 :Dépend de la sonorité.
*2 :Pour le détail sur les RPN et les messages système exclusifs, voir l’implémentation MIDI sur le site
http://world.casio.com/.
*3 :Selon le réglage d’effet de la pédale.
*4 :Sort pour certaines informations.
CTX700-F-1A.indd 2 2017/10/13 11:53:40

FR-1
Guide général FR-2
Utilisation des touches numériques (ct) et
des touches (dk) [–] et [+] . . . . . . . . . . . . . . . . . . FR-4
Pression longue sur la touche [5] (EXIT) . . . . . . . . FR-5
Catégories. . . . . . . . . . . . . . . . . . . . . . . . . . . . . . . . FR-5
Rétablissement des réglages par défaut du clavier
numérique . . . . . . . . . . . . . . . . . . . . . . . . . . . . . . FR-5
Se préparer à jouer FR-6
Installation du pupitre à musique . . . . . . . . . . . . . . FR-6
Alimentation . . . . . . . . . . . . . . . . . . . . . . . . . . . . . . FR-6
Jouer du clavier numérique FR-7
Mise sous tension et interprétation . . . . . . . . . . . . . FR-7
Utilisation d’un casque d’écoute . . . . . . . . . . . . . . . FR-7
Changement de la sensibilité de la réponse
au toucher du clavier (Réponse au toucher) . . . . FR-8
Réglage du contraste de l’affichage . . . . . . . . . . . . FR-8
Utilisation du métronome . . . . . . . . . . . . . . . . . . . . FR-8
Changement de réglage du tempo . . . . . . . . . . . . . FR-9
Régler les sons du clavier FR-10
Sélection parmi les nombreux sons
d’instruments de musique . . . . . . . . . . . . . . . . . FR-10
Superposition et partage de sonorités . . . . . . . . . FR-10
Utilisation de la réverbération . . . . . . . . . . . . . . . . FR-13
Utilisation du chorus . . . . . . . . . . . . . . . . . . . . . . . FR-13
Changement de réglage de l’égaliseur . . . . . . . . . FR-14
Utilisation d’une pédale. . . . . . . . . . . . . . . . . . . . . FR-14
Changement de la hauteur du son (Transposition,
Accordage, Décalage d’octave). . . . . . . . . . . . . FR-15
Écouter les chansons intégrées FR-16
Écoute des chansons de démonstration. . . . . . . . FR-16
Écoute d’une chanson particulière . . . . . . . . . . . . FR-16
Augmentation du choix de chansons . . . . . . . . . . FR-18
Utiliser les chansons intégrées
pour maîtriser le clavier FR-19
Sélection de la chanson
et de la partie à apprendre. . . . . . . . . . . . . . . . . FR-19
Mode facile . . . . . . . . . . . . . . . . . . . . . . . . . . . . . . FR-19
Leçons 1, 2 et 3 . . . . . . . . . . . . . . . . . . . . . . . . . . FR-20
Jeu sans guidage . . . . . . . . . . . . . . . . . . . . . . . . . FR-21
Division d’une chanson en parties
pour l’entraînement (Phrase de leçon). . . . . . . . FR-21
Réglages des leçons. . . . . . . . . . . . . . . . . . . . . . . FR-22
Utilisation de l’accompagnement
automatique FR-24
Exécution de la partie rythme seulement . . . . . . . FR-24
Exécution de toutes les parties . . . . . . . . . . . . . . . FR-24
Utilisation optimale de l’accompagnement
automatique . . . . . . . . . . . . . . . . . . . . . . . . . . . . FR-27
Utilisation du préréglage monotouche. . . . . . . . . . FR-29
Augmentation du nombre de rythmes
(rythmes personnalisés). . . . . . . . . . . . . . . . . . . FR-29
Utilisation d’un préréglage musical FR-30
Utilisation de l’harmonisation automatique FR-30
Utilisation de l’arpégiateur FR-31
Recherche des notes des accords
(Recueil d’accords) FR-32
Sauvegarder des configurations du clavier
dans la mémoire de consignation FR-34
Sauvegarde d’une configuration
dans la mémoire de préréglages. . . . . . . . . . . . .FR-34
Pour rappeler une configuration
de la mémoire de consignation . . . . . . . . . . . . . .FR-35
Désactivation de l’écrasement
de réglages spécifiques (Figer) . . . . . . . . . . . . . .FR-35
Enregistrement du morceau joué
sur le clavier FR-36
Enregistrement et écoute
du morceau joué sur le clavier. . . . . . . . . . . . . . .FR-36
Surimposition d’une piste enregistrée. . . . . . . . . . .FR-36
Mise en sourdine d’une piste . . . . . . . . . . . . . . . . .FR-37
Changement de la piste d’enregistrement
pendant une attente d’enregistrement. . . . . . . . .FR-38
Enregistrement d’un jeu au clavier tout en
jouant une leçon . . . . . . . . . . . . . . . . . . . . . . . . .FR-38
Suppression d’un morceau . . . . . . . . . . . . . . . . . . .FR-39
Suppression d’une piste . . . . . . . . . . . . . . . . . . . . .FR-39
Sauvegarde des données enregistrées
sur un dispositif externe. . . . . . . . . . . . . . . . . . . .FR-39
Fonctions du bouton FUNCTION (cs) FR-40
Changement de la gamme du clavier. . . . . . . . . . .FR-43
Clavier sur l’écran. . . . . . . . . . . . . . . . . . . . . . . . . .FR-43
Suppression de toutes les données enregistrées
dans la mémoire du clavier numérique . . . . . . . .FR-44
Raccorder d’autres appareils FR-44
Raccordement d’un ordinateur . . . . . . . . . . . . . . . .FR-44
Réglages MIDI . . . . . . . . . . . . . . . . . . . . . . . . . . . .FR-45
Sauvegarde et chargement
des données enregistrées dans la mémoire
du clavier numérique . . . . . . . . . . . . . . . . . . . . . .FR-46
Raccordement à un appareil audio. . . . . . . . . . . . .FR-47
Référence FR-48
En cas de problème . . . . . . . . . . . . . . . . . . . . . . . .FR-48
Indicateurs d’erreur. . . . . . . . . . . . . . . . . . . . . . . . . FR-49
Fiche technique . . . . . . . . . . . . . . . . . . . . . . . . . . .FR-50
Précautions d’emploi . . . . . . . . . . . . . . . . . . . . . . .FR-51
Appendice A-1
Liste des sonorités . . . . . . . . . . . . . . . . . . . . . . . . . . . A-1
Liste des sons de batterie. . . . . . . . . . . . . . . . . . . . . . A-2
Guide des doigtés. . . . . . . . . . . . . . . . . . . . . . . . . . . . A-7
Liste des exemples d’accords. . . . . . . . . . . . . . . . . . . A-8
MIDI Implementation Chart
Sommaire
Accessoires fournis
●Pupitre à musique
●Brochures
• Précautions concernant la sécurité
• Appendice
• Divers (Garantie, etc.)
Les articles fournis en accessoires sont susceptibles d’être changés
sans avis préalable.
Accessoires vendus séparément
• Vous obtiendrez toutes les informations
nécessaires sur les accessoires de ce produit
vendus séparément dans le catalogue CASIO,
disponible auprès de votre revendeur, ainsi que
sur le site CASIO à l’adresse suivante.
http://world.casio.com/
CTX700-F-1A.indd 3 2017/10/13 11:53:40

FR-2
Guide général
1
bk bl cqbm bn bp bq brbo
dl dm dn do dp dldq
dsdr
2 3
bs bt ck cl cm cn co cp cr cs
4 5 6 7 98
ct
dk
Le symbole $ présent sur la console de ce produit avec les noms de touches
ci-dessous a la signification suivante.
$: Indique une fonction que l’on active en maintenant la touche un certain temps
enfoncée.
CTX700-F-1A.indd 4 2017/10/13 11:53:41

FR-3
Guide général
■Arrière
1Bouton P(alimentation) ☞FR-7
2Bouton de réglage du volume (VOLUME) ☞FR-7
3Bouton d’intro, répétition (INTRO, REPEAT)
☞FR-17, 28
4Bouton normal/intermède (NORMAL FILL-IN,
A-B) ☞FR-27
5Bouton normal/intermède, recul (VAR. FILL-IN,
sREW) ☞FR-17, 27
6Bouton de fin/démarrage synchro, avance
(ENDING/SYNCHRO START, dFF) ☞FR-17, 28
7Bouton d’arrêt/pause synchro (SYNCHRO STOP,
kPAUSE) ☞FR-17, 29
8Bouton de marche/arrêt, lecture/arrêt
(START/STOP, PLAY/STOP) ☞FR-8, 24
9Bouton accompagnement, sélection de partie,
préréglages musicaux ([ACCOMP],
PART SELECT, $MUSIC PRESET)
☞FR-19, 24, 30
bk Bouton de piano/orgue, toucher (PIANO/ORGAN,
$TOUCH) ☞FR-8, 10
bl Bouton de sonorité (TONE) ☞FR-10
bm Touche de rythme (RHYTHM) ☞FR-24
bn Bouton de banque de chansons (SONG BANK)
☞FR-16
bo Bouton de catégorie (CATEGORY) ☞FR-5
bp Bouton d’enregistrement/arrêt (RECORD/STOP)
☞FR-36
bq Touche de mode d’accord, recueil d’accords
(CHORD MODE, $CHORD BOOK) ☞FR-32
br Touche (A.HAR./ARPEG., $TYPE) ☞FR-30, 31
bs Bouton de mode facile, figer (EASY MODE, BANK,
$FREEZE) ☞FR-19, 34, 35
bt Bouton de zone, écoute (1, LISTEN) ☞FR-20, 34
ck Bouton de zone, observation (2, WATCH)
☞FR-20, 34
cl Bouton de zone, mémorisation (3, REMEMBER)
☞FR-21, 34
cm Bouton de zone, phrase (4, PHRASE) ☞FR-21, 34
cn Bouton de sauvegarde (STORE) ☞FR-34
co Bouton de partage, point (SPLIT, $POINT)
☞FR-12
cp Bouton de superposition, octave (LAYER,
$OCTAVE) ☞FR-11, 15
cq Bouton de métronome, temps (METRONOME,
$BEAT) ☞FR-8
cr Boutons de tempo, taper (TEMPO/TAP) ☞FR-9
cs Bouton de fonction (FUNCTION) ☞FR-40
ct Touches numériques ☞FR-4
dk Touches [–] et [+] ☞FR-4
dl Enceintes
dm Liste de la banque de chansons
dn Liste des rythmes
do Liste des sonorités
dp Afficheur
dq Plateau
• Le plateau est légèrement incliné. Faites attention à ce
que les objets placés dessus ne glissent pas.
• Ne posez pas de tasses ou autres récipients contenant
du liquide sur le plateau.
dr Noms des fondamentales d’accords (CHORD)
☞FR-25
ds Liste des instruments de percussion ☞FR-10
dt
ek el em en
dt Port USB (USB) ☞FR-45 ek Prises de pédales (PEDAL) ☞FR-14
el Prise d’entrée audio (AUDIO IN) ☞FR-47
em Borne CC de 9,5 V (DC 9.5V) ☞FR-6
en Prise de casque d’écoute/sortie
(PHONES/OUTPUT) ☞FR-7, 47
CTX700-F-1A.indd 5 2017/10/13 11:53:41

Guide général
FR-4
■Afficheur
Utilisez les touches numériques pour préciser les nombres et
les valeurs.
1.
Utilisez les touches numériques pour entrer le
même nombre de chiffres que la valeur
affichée.
Exemple : Pour saisir le numéro de sonorité 001, entrez
03 0 3 1.
• Lors de l’entrée d’une valeur, vous pouvez valider
votre entrée en appuyant sur cs FUNCTION.
Exemple : Pour saisir et valider le numéro de sonorité
010, entrez 1 3 0 3 cs FUNCTION.
• Pour annuler l’entrée, appuyez longuement sur la
touche [5] (EXIT).
• Si l’indicateur NUM n’apparaît pas sur l’affichage, appuyez
sur la touche numérique [0] pour l’afficher, puis entrez la
valeur souhaitée.
• Pour un paramètre qui permet l’entrée d’une valeur
négative, utilisez la touche [–] pour entrer un signe négatif
(–). Appuyez sur la touche [+] pour retourner à une valeur
positive.
Indicateurs de sonorité, rythme, banque de
chansons, préréglage musical
Indicateurs
Affichage du numéro, nom de réglage/état
Indicateurs I N F V E (types d’accompagnement
automatique)
*, Indicateur ACCOMP
(accompagnement automatique)
Nom de l’accord
Tempo, mesure
Affichage du tempo
Affichage des parties, doigtés
Affichage du clavier
Indicateur de banque de configuration/
Indicateur de piste
*I :Intro, N :Normal, F :Intermède, V :Variation,
E :Fin
Utilisation des touches
numériques (ct) et des touches
(dk) [–] et [+]
Sta
g
ePno
Nombres et valeurs
Touches numériques
Indicateur NUM
Sta
g
ePno
CTX700-F-1A.indd 6 2017/10/13 11:53:41

FR-5
Guide général
Vous pouvez utiliser les touches [–] (diminution) et [+]
(augmentation) pour changer le nombre ou la valeur affiché.
• Les réglages défilent si vous maintenez l’une ou l’autre
touche enfoncée.
• Pour revenir au réglage par défaut ou au réglage
recommandé, il suffit d’appuyer simultanément sur les deux
touches.
En fonction de l’opération réalisée, l’utilisation des touches
[2] (o), [3] (p), [5] (EXIT) et [6] (ENTER) est possible
pendant que l’indicateur NUM n’apparaît pas sur l’affichage.
Après avoir configuré les réglages de la fonction avec la
touche Fonction (cs), vous pouvez quitter l’écran de réglage
par une pression longue [5] (EXIT). Pour plus de détails,
reportez-vous à « Fonctions du bouton FUNCTION (cs) »
(page FR-40).
Pour les modèles de la liste ci-dessous, la catégorie (Groupe)
du type actuellement sélectionné apparaît sur l’affichage.
Vous pouvez changer la catégorie, si vous le souhaitez.
• Sonorités
• Rythmes
• Chansons
• Préréglages musicaux
1.
Appuyez sur bo CATEGORY.
À chaque pression sur bo CATEGORY le premier
numéro de catégorie séquentielle suivante est
sélectionné.
• Après avoir appuyé sur bo CATEGORY, vous pouvez
aussi faire défiler les noms de catégorie d’avant en
arrière en utilisant les touches dk [–] et [+].
• Si vous n’effectuez aucune opération pendant un
certain temps après avoir affiché une catégorie,
l’affichage reviendra automatiquement à l’écran
précédent.
2.
Pour revenir à l’écran précédent, appuyez sur
cs FUNCTION.
• Pour les informations sur les catégories disponibles dans
chaque mode, reportez-vous à la colonne « Catégorie »
des listes.
• Vous pouvez faire défiler directement les entrées
supérieures des catégories en appuyant longuement sur
bo CATEGORY quand vous utilisez les touches dk [–] et
[+] pour faire défiler.
Procédez de la façon suivante pour ramener les données et
les réglages sauvegardés sur le clavier numérique à leurs
valeurs par défaut.
Reportez-vous au No de fonction 68 dans « Fonctions du
bouton FUNCTION (cs) » (page FR-40).
Touches [–] et [+]
Touches [2] (o), [3] (p), [5] (EXIT) et
[6] (ENTER)
Pression longue sur la touche
[5] (EXIT)
Catégories
Pour vérifier la catégorie actuelle
P i ano
Numéro de catégorie Nom de la catégorie
Rétablissement des réglages par
défaut du clavier numérique
CTX700-F-1A.indd 7 2017/10/13 11:53:41

FR-6
Le clavier numérique peut être alimenté soit par un
adaptateur secteur soit par des piles. En général, il est
conseillé d’utiliser un adaptateur secteur.
• L’adaptateur secteur n’est pas fourni avec le clavier
numérique. Procurez-vous en un auprès de votre
revendeur. Reportez-vous à la page FR-1 pour de plus
amples informations sur les options.
Veillez à n’utiliser que l’adaptateur secteur spécifié pour ce
clavier numérique. L’emploi d’un autre type d’adaptateur
secteur peut entraîner une panne.
• Avant de brancher ou de débrancher l’adaptateur
secteur, veillez à mettre le clavier numérique hors
tension.
• L’adaptateur secteur devient chaud au toucher après
une longue période d’utilisation. C’est normal et il ne
s’agit pas d’une défectuosité.
• Pour éviter une rupture des fils, veillez à ne pas poser
d’objet lourd sur le cordon d’alimentation.
• N’insérez jamais de métal, crayon ou autre objet dans
la prise CC 9,5 V de ce produit. Ceci peut causer un
accident.
• Veillez à mettre le clavier numérique hors tension avant
d’insérer les piles.
• Vous devez vous procurer six piles dans le commerce.
N’utilisez pas de piles oxyride ni de piles à base de
nickel.
1.
Ouvrez le cache-piles sous le clavier
numérique.
2.
Insérez six piles de taille AA dans le logement
de piles.
Veillez à orienter les extrémités positives + et négatives
- des piles de la façon indiquée sur l’illustration.
3.
Insérez les onglets du cache-piles dans les
orifices sur le côté du logement des piles et
fermez le cache.
■Indication de piles faibles
Le témoin suivant se met à clignoter pour vous signaler que
les piles sont faiblement chargées. Remplacez alors les piles
par des neuves.
Se préparer à jouer
Installation du pupitre à musique
Alimentation
Utilisation de l’adaptateur secteur
Adaptateur secteur spécifié :AD-E95100L
(Fiche de norme JEITA)
Ne pas plier ! Ne pas enrouler !
Pupitre à musique
Prise d’alimentation domestique
Adaptateur secteur
em DC 9.5V
Utilisation de piles
Onglets
Témoin de faible charge des piles (clignote)
CTX700-F-1A.indd 8 2017/10/13 11:53:41

FR-7
1.
Appuyez sur 1P (alimentation).
Le clavier numérique se met sous tension.
• Pour éteindre l’appareil, maintenez de nouveau
enfoncé 1P (alimentation).
2.
Essayez de jouer quelque chose sur le clavier.
Utilisez 2VOLUME pour régler le volume.
• Si vous appuyez sur 1P (alimentation) légèrement
seulement, l’afficheur s’allumera momentanément mais
l’alimentation ne sera pas fournie. Il ne s’agit pas d’une
défectuosité. Appuyez fermement et à fond sur 1P
pour mettre sous tension.
• Lorsque vous mettez le clavier numérique hors
tension, la plupart des réglages actuels sont effacés. À
la prochaine mise sous tension du clavier numérique,
les réglages par défaut seront rétablis.
• N’essayez jamais d’effectuer une opération pendant
que le message « Wait... » ou « Bye » est sur
l’affichage. Ces messages indiquent qu’une opération
de sauvegarde des données internes est en cours. Si le
clavier numérique était éteint à ce moment, les
données du clavier numérique risqueraient d’être
effacées ou détruites.
• Une pression sur 1P (alimentation) pour éteindre le
clavier numérique, le met en fait en veille. En veille, un
courant minime continue de circuler dans le clavier
numérique. Si vous prévoyez de ne pas utiliser le clavier
numérique pendant un certain temps, ou en cas d’orage,
veillez à débrancher l’adaptateur secteur de la prise
secteur.
Si vous n’effectuez aucune opération sur le clavier numérique
pendant environ 30 minutes, l’alimentation sera
automatiquement coupée.
■Désactivation de la mise hors tension
automatique
Vous pouvez désactiver la mise hors tension automatique de
manière à ce que le clavier numérique ne s’éteigne pas, par
exemple au cours d’un concert.
Reportez-vous au No de fonction 65 dans « Fonctions du
bouton FUNCTION (cs) » (page FR-40).
Le son des haut-parleurs intégrés est coupé lorsque le
casque d’écoute est raccordé, ce qui permet de s’exercer tard
le soir sans déranger personne.
• Avant de raccorder le casque d’écoute, veillez à réduire le
volume.
• Le casque d’écoute n’est pas fourni avec le clavier
numérique.
• Procurez-vous un casque d’écoute dans le commerce.
Reportez-vous à la page FR-1 pour de plus amples
informations sur les options.
• N’utilisez pas le casque d’écoute longtemps à un
volume élevé. Ceci peut causer des lésions auditives.
• Si vous devez insérer un adaptateur de fiche pour
pouvoir raccorder le casque d’écoute, ne laissez pas
l’adaptateur branché lorsque vous débranchez le
casque.
Jouer du clavier numérique
Mise sous tension et
interprétation
Extinction automatique
Utilisation d’un casque d’écoute
Prise en PHONES/OUTPUT
CTX700-F-1A.indd 9 2017/10/13 11:53:41

Jouer du clavier numérique
FR-8
La sensibilité au toucher change le volume du son
proportionnellement à la pression exercée sur le clavier
(vitesse). Ceci permet de jouer avec une expressivité proche
de celle d’un piano acoustique.
1.
Maintenez enfoncé bk PIANO/ORGAN pour
changer la sensibilité au toucher sur un des
réglages indiqués dans le tableau ci-dessous.
• Lorsque le réglage est comme vous le souhaitez,
appuyez sur ct [5] (EXIT) pour quitter l’écran de
réglage.
Exemple : Quand le réglage actuel est Normal
Une pression longue bk PIANO/ORGAN désactive la
réponse au toucher. Une pression longue bk PIANO/
ORGAN pendant que la réponse au toucher est
désactivée ramène le réglage sur Normal.
2.
Utilisez les touches numériques ct et les
touches dk [–] et [+] pour sélectionner le
réglage de la réponse au toucher que vous
souhaitez (page FR-4).
1.
Appuyez sur cs FUNCTION puis utilisez les
touches ct [2] (o) et [3] (p) pour afficher
« Other ».
2.
Appuyez sur la touche ct [6] (ENTER).
3.
Utilisez les touches ct [2] (o) et [3] (p)
pour afficher « Contrast ».
4.
Utilisez les touches numériques ct et les
touches dk [–] et [+] pour ajuster le contraste
de l’affichage (page FR-4).
• Le contraste peut être réglé de 01 à 17.
Le métronome permet de jouer et de s’exercer à un rythme
régulier et aide à maintenir le tempo.
1.
Appuyez sur cq METRONOME.
Le métronome se met en marche.
2.
Appuyez une nouvelle fois sur
cq METRONOME pour arrêter le métronome.
Changement de la sensibilité de
la réponse au toucher du clavier
(Réponse au toucher)
Changement de sensibilité de la réponse au
toucher
Numéro
de
réglage
Paramètre
(Affichage)
Description
Réglage
quand vous
appuyez
longuement
sur
bk PIANO/
ORGAN.
1 Désactivé
(Off)
La sensibilité au
toucher est hors
service. Le volume
sonore est fixe,
quelle que soit la
vitesse de frappe
des touches.
Réglage (léger,
normal, lourd)
quand la
sensibilité au
touché a été
désactivée la
dernière fois
2 Léger
(Light)
Son fort même lors
d’une légère
pression
Hors service
3 Normal
(Normal)
Réponse au
toucher normale
Hors service
4 Lourd
(Heavy)
Son normal même
lors d’une forte
pression
Hors service
Réglage du contraste de
l’affichage
Utilisation du métronome
Marche/Arrêt
Other
C o n t r a s t
Ce motif change à chaque battement.
CTX700-F-1A.indd 10 2017/10/13 11:53:41

FR-9
Jouer du clavier numérique
Vous pouvez configurer le métronome pour que le premier
temps de chaque mesure de la chanson que vous jouez soit
marqué par un son de clochette.
• Vous pouvez spécifier une valeur de 0 à 9 comme temps
par mesure.
1.
Appuyez sur cq METRONOME jusqu’à ce que
l’écran de réglage du nombre de temps par
mesure apparaisse.
2.
Utilisez les touches numériques ct et les
touches dk [–] et [+] pour sélectionner un
réglage de battement.
• La clochette ne sonne pas si vous précisez 0 (Bell Off)
comme réglage. Ce réglage permet de s’exercer au
son régulier des battements, sans se soucier du
nombre de temps présents dans chaque mesure.
• Vous pouvez aussi utiliser le bouton cs FUNCTION pour
configurer les réglages. Reportez-vous au No de fonction
11 dans « Fonctions du bouton FUNCTION (cs) » (page
FR-40).
Reportez-vous au No de fonction 12 dans « Fonctions du
bouton FUNCTION (cs) » (page FR-40).
Il y a deux façons de changer le réglage du tempo
(battements par minute) : utilisation des boutons pour changer
la valeur du tempo et taper la mesure avec un bouton.
■Méthode 1 :
Pour régler le tempo (battements par minute)
1.
Appuyez sur cr TEMPO/TAP pour faire
apparaître « Tempo » sur l’affichage.
2.
Utilisez les touches numériques ct et les
touches dk [–] et [+] pour changer la valeur du
tempo.
• La valeur changera plus rapidement si vous maintenez
la pression sur l’une ou l’autre des touches.
• Vous pouvez spécifier une valeur de 20 à 255 pour le
tempo.
• Vous pouvez régler la chanson actuellement
sélectionnée, ou le préréglage du rythme ou musical
sur le tempo recommandé par une pression longue sur
cr TEMPO/TAP.
3.
Pour revenir à l’écran précédent, appuyez sur
cs FUNCTION.
■Méthode 2 :
Pour régler le tempo en tapant la mesure
(frappes)
1.
Tapez plusieurs fois de suite sur le bouton
cr TEMPO/TAP au tempo souhaité.
• Le réglage du tempo change selon votre frappe.
• Après avoir utilisé cette méthode pour spécifier
approximativement le tempo, ajustez-le plus
exactement en procédant comme indiqué dans « Pour
régler le tempo (battements par minute) ».
Pendant que le démarrage de rythme de tape est activé, le
rythme peut être démarré en fonction d’un tempo que vous
tapez avec le bouton cr TEMPO/TAP.
Reportez-vous au No de fonction 58 dans « Fonctions du
bouton FUNCTION (cs) » (page FR-40).
Changement des temps de la mesure
Pour changer le volume sonore du
métronome
B e a t
Changement de réglage du tempo
Démarrage de rythme de tape
Tapez deux fois ou plusieurs fois.
CTX700-F-1A.indd 11 2017/10/13 11:53:41

FR-10
Votre clavier numérique vous offre une grande variété de
sons d’instruments de musique, dont le violon, la flûte,
l’orchestre, et davantage. Il suffit de changer de type
d’instrument pour qu’une chanson prenne une toute autre
allure.
1.
Appuyez sur bl TONE.
2.
Utilisez les touches numériques ct et les
touches dk [–] et [+] pour sélectionner le
numéro de sonorité souhaité.
• Utilisez les touches numériques pour préciser le
numéro de sonorité. Spécifiez trois chiffres comme
numéro de sonorité.
Exemple : Pour sélectionner la sonorité 001, saisissez
03 0 3 1.
• Pour sauter à la sonorité supérieure d’une catégorie,
assurez-vous d’abord qu’un nom de sonorité apparaît
sur l’affichage. Ensuite, maintenez enfoncé
bo CATEGORY tout en utilisant les touches dk [–] et
[+] pour sélectionner la catégorie souhaitée.
• Reportez-vous à la brochure séparée « Appendice » pour
la liste complète des sonorités disponibles.
• Le clavier numérique a un nombre de « sonorités DSP »,
qui sont des sonorités avec des effets spéciaux. Un
indicateur apparaît sur l’affichage à côté de DSP TONE
pendant qu’une sonorité DSP est sélectionnée.
• Lorsqu’un ensemble de batterie est sélectionné, un son de
percussion différent est attribué à chaque touche du
clavier.
3.
Essayez de jouer quelque chose sur le clavier.
La sonorité de l’instrument sélectionné résonne.
Vous pouvez basculer entre le mode piano et le mode orgue
en appuyant sur bk PIANO/ORGAN. À chaque pression sur
bk PIANO/ORGAN, le réglage de sonorité bascule entre
une sonorité piano (Numéro de sonorité 001) et une sonorité
d’orgue (Numéro de sonorité 079).
En plus du numéro de sonorité, vous pouvez aussi effectuer
les réglages.
Exemple :
Numéro de rythme : « 176 » (Lorsqu’une sonorité piano est
sélectionnée)
« 098 » (Lorsqu’une sonorité d’orgue
est sélectionnée)
Vous pouvez paramétrer le clavier pour obtenir
simultanément deux sons différents (superposition) ou pour
obtenir des sonorités différentes sur les registres gauche et
droit (partage du clavier). Vous pouvez même combiner
Superposition et Partage pour obtenir simultanément trois
sonorités différentes.
Seule la partie UPPER 1 est utilisée lorsqu’une sonorité
particulière est reproduite sur le clavier. Lorsque deux
sonorités sont superposées, les parties UPPER 1 et
UPPER 2 sont utilisées. Lorsque le clavier est partagé entre
deux sonorités, le registre inférieur du clavier reproduit la
partie LOWER.
• Une sonorité sur la totalité du clavier (page FR-10)
Avec cette configuration, seule la partie UPPER 1 est
utilisée (Superposition : Hors service, Partage du clavier :
Hors service).
• Deux sonorités superposées sur la totalité du clavier
(page FR-11)
Avec cette configuration, les parties UPPER 1 et UPPER 2
sont utilisées (Superposition : En service, Partage du
clavier : Hors service).
Régler les sons du clavier
Sélection parmi les nombreux
sons d’instruments de musique
Pour sélectionner l’instrument à jouer
Sta
g
ePno
Numéro de la sonorité Nom de la sonorité
Jouer avec une sonorité de piano ou d’orgue
Superposition et partage de
sonorités
UPPER 1
UPPER 1
UPPER 2
CTX700-F-1A.indd 12 2017/10/13 11:53:41

FR-11
Régler les sons du clavier
• Deux sonorités, une pour le registre gauche et une
pour le registre droit du clavier (page FR-12)
Avec cette configuration, les parties UPPER 1 et LOWER
sont utilisées (Superposition : Hors service, Partage du
clavier : En service).
• Trois sonorités, deux sonorités superposées pour le
registre droit et une sonorité pour le registre gauche du
clavier (page FR-12)
Avec cette configuration, les parties UPPER 1, UPPER 2 et
LOWER sont utilisées (Superposition : En service, Partage
du clavier : En service).
• Changer le réglage de la sonorité affecte la partie UPPER 2
quand la superposition est activée et la partie LOWER
quand le partage est activé.
• Pour changer la partie actuellement affectée par un
changement de sonorité, appuyez puis relâchez bl TONE,
puis appuyez de nouveau longuement sur bl TONE. Le
pointeur () à côté de l’indicateur de partie se déplace sur
l’affichage. Appuyez longuement de façon répétée sur le
bouton bl TONE jusqu’à ce que le pointeur se déplace sur
la partie souhaitée.
• Quand plusieurs sonorités DSP sont sélectionnées, il se
peut que les effets de sonorité DSP affectés aux parties
UPPER 2 et LOWER soient désactivés.
• Assurez-vous que les indicateurs U2 (superposition) et L
(partage) n’apparaissent pas sur l’affichage avant de
démarrer cette procédure. Si un des indicateurs est affiché,
appuyez sur cp LAYER et/ou co SPLIT de façon
qu’aucun indicateur ne soit affiché.
1.
Sélectionnez la première sonorité que vous
voulez utiliser.
Appuyez sur bl TONE puis utilisez les touches
numériques ct, et les touches dk [–] et [+] pour
sélectionner la sonorité souhaitée.
Exemple : 024 ELEC.PIANO 1
2.
Appuyez sur cp LAYER.
3.
Utilisez les touches numériques ct et les
touches dk [–] et [+] pour sélectionner la
seconde sonorité souhaitée.
Exemple : 187 STRINGS
4.
Jouez quelque chose sur le clavier.
Les deux sonorités résonnent en même temps.
• Appuyer de nouveau sur cp LAYER désactive la
superposition.
LOWER UPPER 1
LOWER UPPER 1
UPPER 2
Pour superposer deux sonorités
E . P i a n o 1
S’éclaire
S t r i n
g
s
CTX700-F-1A.indd 13 2017/10/13 11:53:42

Régler les sons du clavier
FR-12
1.
Sélectionnez la sonorité pour le registre droit
(page FR-10).
Appuyez sur bl TONE puis utilisez les touches
numériques ct, et les touches dk [–] et [+] pour
sélectionner la sonorité souhaitée.
Exemple : 255 FLUTE
2.
Appuyez sur co SPLIT.
3.
Utilisez les touches numériques ct et les
touches dk [–] et [+] pour sélectionner la
sonorité pour le registre gauche.
Exemple : 044 VIBRAPHONE 1
4.
Jouez quelque chose sur le clavier.
Les sonorités affectées aux plages gauche et droite du
clavier résonnent.
• Appuyer de nouveau sur co SPLIT désactive le
partage.
• Si vous activez la superposition et le partage, la
superposition s’appliquera au registre droit du clavier
seulement.
1.
Maintenez enfoncé co SPLIT jusqu’à la fin de
l’étape 2 de cette procédure.
Le nom de la touche située au point de partage
actuellement réglé apparaît sur l’affichage.
2.
Appuyez sur la touche du clavier
correspondant au point de partage souhaité.
La touche sur laquelle vous appuyez devient la note
inférieure du registre droit du clavier partagé.
Exemple : Spécification de Do médium (C4) comme
point de partage.
Pour partager le clavier entre deux
différentes sonorités
F l u t e
S’éclaire
V i b e s 1
Pour changer le point de partage
VIBRAPHONE 1 FLUTE
F3
Point de partage
C4
Nom de la touche
CTX700-F-1A.indd 14 2017/10/13 11:53:42

FR-13
Régler les sons du clavier
1.
Appuyez sur cs FUNCTION puis utilisez les
touches ct [2] (o) et [3] (p) pour afficher
« Reverb » (page FR-4).
2.
Utilisez les touches dk [–] et [+] pour
sélectionner le réglage de réverbération
souhaité.
Le chorus est une fonction qui donne de la profondeur et de
l’ampleur aux notes.
1.
Appuyez sur cs FUNCTION puis utilisez les
touches ct [2] (o) et [3] (p) pour afficher
« Chorus » (page FR-4).
2.
Utilisez les touches dk [–] et [+] pour
sélectionner le type de chorus souhaité.
Vous pouvez sélectionner un des types de chorus 1 à 11.
• Si vous sélectionnez le numéro de réglage 1 (Tone),
vous pouvez affecter un réglage de chorus approprié à
chaque sonorité.
• L’effet de chorus obtenu dépend de la sonorité utilisée.
Utilisation de la réverbération
Numéro de réglage Paramètre
1 Off
2 - 6 Room1 - 5
7 - 8 Large Room1 - 2
9 - 13 Hall1 - 5
14 - 15 Stadium1 - 2
16 - 17 Plate1 - 2
18 - 19 Delay1 - 2
20 Church
21 Cathedral
R e v e r b
Utilisation du chorus
Numéro de réglage Paramètre
1 Tone
2 - 7 Chorus1 - 6
8 - 11 Flanger1 - 4
C h o r u s
L’indicateur n’est pas affiché quand « Tone » est sélectionné.
CTX700-F-1A.indd 15 2017/10/13 11:53:42

Régler les sons du clavier
FR-14
Vous pouvez utiliser l’égaliseur pour ajuster la qualité du son.
Reportez-vous au No de fonction 21 dans « Fonctions du
bouton FUNCTION (cs) » (page FR-40).
Une pédale peut être utilisée pour changer les notes de
diverses manières tout en jouant.
• Cette pédale n’est pas fournie avec le clavier numérique.
Procurez-vous en une auprès de votre revendeur.
Reportez-vous à la page FR-1 pour de plus amples
informations sur les options.
Raccordez un bloc pédale disponible en option.
1.
Appuyez sur cs FUNCTION puis utilisez les
touches ct [2] (o) et [3] (p) pour afficher
« Other ».
2.
Appuyez sur la touche ct [6] (ENTER).
3.
Utilisez les touches numériques ct et les
touches dk [–] et [+] pour sélectionner un type
d’effet de pédale (page FR-4).
• Les effets de pédale suivants sont disponibles.
Changement de réglage de
l’égaliseur
Numéro
de
réglage
Afficheur Description
1 Standard Réglage standard
2 Bass + Améliore le registre inférieur.
3 Treble + Améliore le registre supérieur.
4 Loudness Améliore tout.
5 Mellow Crée une impression douce.
6 Bright Crée une impression brillante.
7 Rock Crée un son optimisé pour la
musique de rock.
8 Dance Crée un son optimisé pour la
musique de danse.
9 Jazz Crée un son optimisé pour la
musique de jazz.
10 Classic Crée un son optimisé pour la
musique classique.
Utilisation d’une pédale
Raccordement d’un bloc pédale
ek PEDAL
Sélection de l’effet de la pédale
Numéro
de
réglage
Paramètre
(Affichage) Description
1 Prolongation
(Sustain)
Prolonge les notes jouées
pendant que la pédale est
pressée. Les notes d’orgue ou
de sonorités similaires sont
prolongées même lorsque la
pédale n’est pas pressée.
2 Sostenuto
(Sostenut)
Prolonge les notes jouées dans
la mesure où la pédale est
pressée avant le relâchement
des touches du clavier.
3 Douce
(Soft)
Adoucit légèrement les notes
jouées pendant que la pédale
est pressée.
4 Rythme/
Chanson
(Rhy/Song)
Une pression du pied sur la
pédale démarre et arrête
l’accompagnement automatique
ou la chanson.
Other
Peda l
CTX700-F-1A.indd 16 2017/10/13 11:53:42

FR-15
Régler les sons du clavier
La transposition permet de changer la hauteur du son par
demi-tons. Vous pouvez ainsi adapter instantanément la
hauteur du son du clavier à la voix d’un chanteur.
• La plage de transposition va de –12 à +12 demi-tons.
1.
Appuyez sur cs FUNCTION.
2.
Utilisez les touches dk [–] et [+] pour
sélectionner le réglage de transposition
souhaité.
L’accordage permet d’ajuster la hauteur du son du clavier sur
celui d’un autre instrument de musique. Il permet aussi de
désaccorder légèrement un instrument, comme certains
artistes aiment le faire.
• L’accordage permet de spécifier la fréquence de la note A4.
La fréquence peut être spécifiée de 415,5 à 465,9 Hz. Le
réglage par défaut est 440,0 Hz.
• Vous pouvez changer la fréquence par incréments de 0,1
Hz.
1.
Appuyez sur cs FUNCTION puis utilisez les
touches ct [2] (o) et [3] (p) pour afficher
« Tune ».
2.
Utilisez les touches numériques ct et les
touches dk [–] et [+] pour ajuster l’accordage
(page FR-4).
• Vous pouvez utiliser les touches numériques pour
entrer uniquement la partie entière (gauche du point
décimal) d’une valeur. Utilisez les touches (+) et (–)
pour changer la valeur à la droite du point décimal.
Le décalage d’octave permet d’élever ou d’abaisser la
hauteur des notes du clavier de chaque partie de sonorité
(page FR-10) d’une octave à la fois.
• Les notes du clavier peuvent être décalées de –3 à +3
octaves.
1.
Maintenez cp LAYER enfoncé jusqu’à ce que
l’écran suivant apparaisse à l’écran.
2.
Utilisez les touches ct [2] (o) et [3] (p)
pour sélectionner la partie dont vous voulez
changer la hauteur.
3.
Utilisez les touches dk [–] et [+] pour décaler
l’octave.
• Ce réglage de décalage d’octave change automatiquement
quand certaines sonorités sont sélectionnées. Pour les
détails, reportez-vous à la colonne « Décalage de touches
d’octave » de la liste des sonorités de l’Appendice séparé.
Changement de la hauteur du son
(Transposition, Accordage,
Décalage d’octave)
Changement de la hauteur du son par demi-
tons (Transposition)
Accordage fin (Accordage)
T r a n s .
T u n e
4 4 0 . 0 H z
Décalage d’octave
U1 Oc t .
U2 Oc t .
CTX700-F-1A.indd 17 2017/10/13 11:53:42

FR-16
Dans ce manuel, les chansons du clavier numérique sont
désignées par le terme « chansons ». Vous pouvez écouter
les chansons intégrées pour le plaisir, ou les écouter tout en
jouant pour les apprendre.
• En outre, les chansons peuvent être utilisées avec les
leçons du système didactique (page FR-19).
• Vous pourrez disposer d’un plus grand nombre de
chansons en utilisant votre ordinateur (page FR-44).
1.
Appuyez en même temps sur bl TONE et
bm RHYTHM.
Une fois la lecture de la première chanson de
démonstration terminée, la lecture de la deuxième
chanson et des chansons suivantes de la banque de
chansons démarre.
• Vous pouvez utiliser les boutons dk [–] et [+] pour
changer la chanson de démonstration actuellement
jouée.
• Reportez-vous à la page A-1 pour le détail sur les
numéros de chansons et la suite des chansons.
2.
Pour arrêter la démonstration, appuyez sur
8PLAY/STOP.
La démonstration se poursuit jusqu’à ce que vous
l’arrêtiez en appuyant sur 8PLAY/STOP.
• Si l’extinction automatique (page FR-7) est en service, le
clavier numérique s’éteint au bout de 30 minutes d’inactivité
du clavier. Procédez comme indiqué dans « Désactivation
de la mise hors tension automatique » (page FR-7) pour de
plus amples informations sur la mise hors service de
l’extinction automatique.
Procédez de la façon suivante pour écouter une des
chansons intégrées. Vous pouvez jouer sur le clavier tout en
écoutant la chanson.
1.
Appuyez sur bn SONG BANK.
2.
Utilisez les touches numériques ct et les
touches dk [–] et [+] pour entrer le numéro de
la chanson souhaitée.
• Reportez-vous à la page A-1 pour la liste complète des
chansons disponibles.
• Utilisez les touches numériques pour préciser le
numéro de la chanson. Spécifiez trois chiffres comme
numéro de chanson.
Exemple :
Pour sélectionner la sonorité 001, saisissez 0 3
03 1.
Pour sélectionner la sonorité 036, saisissez 0 3
33 6.
• Pour sauter à la chanson supérieure d’une catégorie,
assurez-vous d’abord qu’un nom de chanson apparaît
sur l’affichage. Ensuite, maintenez enfoncé
bo CATEGORY tout en utilisant les touches dk [–] et
[+] pour sélectionner la catégorie souhaitée.
3.
Appuyez sur 8PLAY/STOP.
La lecture de la chanson commence.
4.
Pour arrêter la lecture, appuyez une nouvelle
fois sur 8PLAY/STOP.
La lecture de la chanson se poursuit (se répète) jusqu’à
ce que vous appuyiez sur 8PLAY/STOP pour
l’arrêter. Vous pouvez annuler la répétition de la chanson
en appuyant sur 3REPEAT.
Écouter les chansons
intégrées
Écoute des chansons de
démonstration
E i n e K l n e
Numéro de la chanson Nom de la chanson
Clignote
Écoute d’une chanson
particulière
Marche/Arrêt
■EXERCICE des chansons intégrées
Les chansons 111 à 160 sont pour l’entraînement des
doigts. Vous pouvez utiliser ces chansons pour vous
aider à stimuler votre activité mentale.
• Notez que le niveau de stimulation mentale diffère
d’une personne à l’autre.
• Ce produit n’est pas un dispositif médical.
Le témoin disparaît lorsque la répétition
de la chanson est mise hors service.
CTX700-F-1A.indd 18 2017/10/13 11:53:42

FR-17
Écouter les chansons intégrées
Effectuez les opérations mentionnées ci-dessous pour mettre
la lecture en pause et sauter des mesures vers l’avant ou
l’arrière.
■Pause
1.
Appuyez sur 7kPAUSE.
La lecture de la chanson se met en pause.
2.
Appuyez une nouvelle fois sur 7kPAUSE
pour poursuivre la lecture de l’endroit où elle a
été mise en pause.
■Saut vers l’avant
1.
Appuyez sur 6dFF.
Vous passez à la mesure suivante de la chanson. À
chaque pression du doigt sur 6dFF, vous avancez
d’une mesure. Vous changerez plus rapidement de
mesures vers l’avant si vous maintenez 6dFF
enfoncé.
■Saut vers l’arrière
1.
Appuyez sur 5sREW.
Vous passez à la mesure précédente de la chanson. À
chaque pression du doigt sur 5sREW, vous reculez
d’une mesure. Vous changerez plus rapidement de
mesures vers l’arrière si vous maintenez 5sREW
enfoncé.
Vous pouvez procéder de la façon suivante pour répéter les
mesures que vous voulez apprendre jusqu’à ce que vous les
maîtrisiez. La première mesure et la dernière mesure du
passage que vous voulez apprendre à jouer peuvent être
spécifiées.
1.
Appuyez sur 3REPEAT pour activer
temporairement la répétition de la chanson.
• Si vous ne souhaitez pas répéter la phrase, désactivez
la répétition de chanson en appuyant sur le bouton
3REPEAT (indicateur éteint).
2.
Lorsque la mesure que vous voulez spécifier
comme début est atteinte, appuyez sur 4A-B.
Cette mesure est spécifiée comme début du passage à
répéter.
Pause, Saut avant, Saut arrière
Numéro de la mesure
Lecture répétée de certaines mesures
Début Fin
Ces mesures sont répétées.
S’éclaire
Clignote
CTX700-F-1A.indd 19 2017/10/13 11:53:42

Écouter les chansons intégrées
FR-18
3.
Lorsque la mesure que vous voulez spécifier
comme fin est atteinte, appuyez une nouvelle
fois sur 4A-B.
Cette mesure est spécifiée comme fin du passage à
répéter et la lecture des mesures de ce passage
commence.
• Pendant la lecture répétée, vous pouvez utiliser
7kPAUSE pour mettre la lecture en pause,
6dFF pour avancer à la mesure suivante ou
5sREW pour revenir à la mesure précédente.
4.
Pour revenir à la lecture normale, appuyez une
nouvelle fois sur 4A-B.
Le début et la fin du passage spécifié pour la lecture
répétée sont annulés lorsque vous changez de numéro
de chanson.
Vous pouvez procéder de la façon suivante pour changer la
vitesse (tempo) de manière à pouvoir apprendre les passages
difficiles, etc. à une vitesse plus lente.
Reportez-vous à « Changement de réglage du tempo » (page
FR-9).
Procédez de la façon suivante pour régler la balance entre le
volume de ce que vous jouez sur le clavier et le volume de la
chanson écoutée.
Reportez-vous au No de fonction 9 dans « Fonctions du
bouton FUNCTION (cs) » (page FR-40).
Cette fonction permet de sélectionner la même sonorité que
celle de la chanson écoutée et de jouer en même temps cette
chanson.
1.
Après avoir sélectionné une chanson, appuyez
environ deux secondes sur bn SONG BANK
de sorte que le nom de sonorité affiché soit
remplacé par celui de la sonorité de la chanson
sélectionnée.
• Si la sonorité actuellement sélectionnée est la même
que celle de la chanson, le nom ne changera pas sur
l’écran.
2.
Jouez tout en écoutant la chanson.
• Si vous sélectionnez une chanson utilisant des sonorités
différentes pour la partie main gauche et la partie main
droite, la sonorité de la partie main droite sera affectée au
clavier.
Vous pouvez charger des chansons enregistrées sur un
dispositif externe pour disposer d’un plus grand choix de
chansons sur le clavier numérique. Reportez-vous aux pages
suivantes pour de plus amples informations. Reportez-vous à
la page FR-46 pour le détail sur le transfert de données
échantillonnées sur un ordinateur pour les sauvegarder.
• Pour le détail sur la façon de supprimer les chansons
chargées depuis un dispositif externe, reportez-vous à la
page FR-39.
S’éclaire
Disparaît
Changement de la vitesse de la lecture
(Tempo)
Réglage du volume d’une chanson
Interprétation avec la sonorité d’une chanson
Augmentation du choix de
chansons
CTX700-F-1A.indd 20 2017/10/13 11:53:42

FR-19
Les méthodes que vous pouvez utiliser pour vous entraîner
avec ce clavier numérique sont décrites ci-dessous.
●Mode facile (page FR-19)
●Leçon progressive (page FR-20)
●Jeu sans aide (page FR-21)
Sélectionnez tout d’abord la chanson et la partie que vous
voulez apprendre.
Vous pouvez sélectionner la partie main droite, la partie main
gauche, ou les parties pour les deux mains pour
l’entraînement. Si le jeu avec les deux mains est trop difficile
au début, vous pouvez vous entraîner avec chaque main
séparément.
1.
Sélectionnez la chanson que vous voulez
apprendre (page FR-16).
2.
Appuyez sur 9PART SELECT pour
sélectionner la partie que vous voulez
apprendre.
À chaque pression du doigt sur 9PART SELECT, les
réglages changent de la façon suivante.
• L’affichage de l’indicateur de partie et de l’indicateur
LESSON dépend de l’état de sélection des parties.
• Appuyer sur 9PART SELECT pendant qu’une lecture
de chanson est en cours ne permet pas de commuter sur
une leçon.
• Appuyer sur 9PART SELECT pendant qu’une leçon est
en cours ne permet pas de changer l’état de lecture de
chanson.
• Seules les notes de la partie sélectionnée sont montrées
sur l’écran du clavier.
• Le Guide vocal du doigté annonçant les numéros de doigt
ne retentit pas pendant l’entraînement avec les deux
mains.
3.
Maintenez enfoncé bn SONG BANK jusqu’à ce
que le nom de la sonorité affiché change sur le
nom de la sonorité de chanson.
La même sonorité que celle de la chanson reproduite est
affectée au clavier (page FR-18).
• Vous pouvez répéter des sections spécifiques d’une
chanson pour vous entraîner. Reportez-vous à « Lecture
répétée de certaines mesures » (page FR-17).
Dans ce mode, vous pouvez vous concentrer sur le timing
quand vous tapez sur une touche pour jouer les notes de la
mélodie. C’est une bonne façon pour un débutant pour
maîtriser le timing pour appuyer sur les touches du clavier tout
en s’amusant.
1.
Sélectionnez la chanson que vous voulez
apprendre (page FR-16).
2.
Appuyez sur 9PART SELECT pour
sélectionner une partie pour vous entraîner.
3.
Appuyez sur bs EASY MODE.
• Après un battement d’introduction (et la partie
d’introduction s’il y en a une), le clavier se met en
attente et attend que vous jouiez la première note.
4.
Appuyez sur une touche quelconque du
clavier.
• Pendant le battement initial ou l’introduction, la touche
sur laquelle vous devez appuyer clignote. Quand vous
jouez une chanson, la touche que vous devez taper
ensuite clignote. Le clignotement s’arrête et la touche
reste allumée quand il faut appuyer sur la touche et
jouer la note.
• L’accompagnement attend que vous appuyiez sur la
touche clignotante du clavier.
5.
Pour quitter le Mode facile, appuyez sur
bs EASY MODE (ou 8START/STOP, PLAY/
STOP).
Utiliser les chansons
intégrées pour maîtriser le
clavier
Sélection de la chanson et de la
partie à apprendre
Lecture de chanson
Étude de la main droite
Étude de la main gauche
Étude des deux mains
Disparaît
S’éclaire
S’éclaire
S’éclaire
Mode facile
CTX700-F-1A.indd 21 2017/10/13 11:53:42

Utiliser les chansons intégrées pour maîtriser le clavier
FR-20
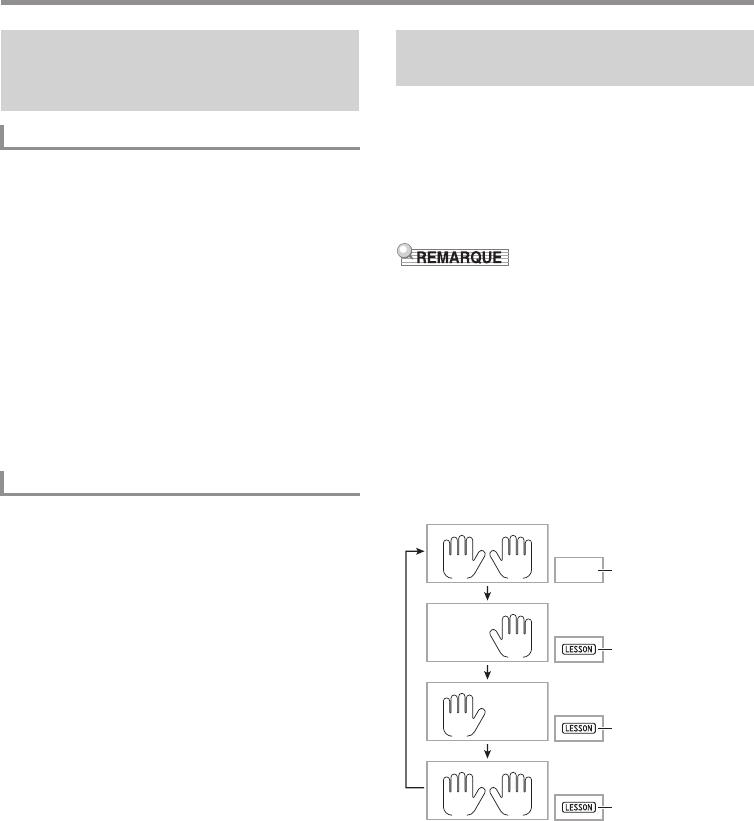
Ce mode vous offre un entraînement en trois étapes pour
vous aider à maîtriser une chanson particulière.
• Leçon 1 : Écoutez la chanson.
• Leçon 2 : Jouez avec le guide affiché.
• Leçon 3 : Utilisez tout ce que vous avez appris jusqu’à ce
point pour jouer.
Écoutez d’abord l’exemple plusieurs fois de suite pour vous
familiariser avec la suite des sons.
1.
Appuyez sur bt LISTEN.
L’exemple commence.
2.
Pour arrêter la leçon 1, appuyez sur
bt LISTEN ou 8PLAY/STOP.
Jouez la chanson sur le clavier. Pendant cette leçon, la
touche qu’il faut presser après chaque note est indiquée à
l’écran. Le guide vocal du doigté vous indique aussi le doigté
qu’il faut utiliser. Suivez les instructions pour appuyer sur les
touches correctes du clavier et jouer les notes. Ce n’est pas
grave si vous ne jouez pas les bonnes notes. Le clavier attend
que vous jouiez la note correcte. Prenez tout votre temps et
jouez à votre propre rythme.
1.
Appuyez sur ck WATCH.
La leçon 2 commence.
2.
Jouez les notes sur le clavier en suivant les
instructions qui apparaissent à l’écran ainsi
que le guide vocal du doigté.
Pendant cette leçon, la touche qu’il faut presser après
chaque note est indiquée à l’écran. Le guide vocal du
doigté vous indique aussi le doigté qu’il faut utiliser.
3.
Pour arrêter la leçon 2, appuyez sur
ck WATCH ou 8PLAY/STOP.
●Si vous arrivez à la fin de la leçon 2, une appréciation
apparaît à l’écran.
• Le Guide du doigté peut ne pas être disponible dans le cas
d’une chanson qui a été ajoutée en étant importée à partir
d’un appareil externe (page FR-18).
Leçons 1, 2 et 3
Leçon 1 : Écoutez la chanson.
Leçon 2 : Regardez comment la chanson est
jouée.
Clignote
Clignote
<Guidage pour la leçon 2>
Apprenez à jouer les notes correctes avec le doigté
correct, tel qu’indiqué par le guidage. Exercez-vous à
maintenir la mesure.
4
Le clavier attend que vous jouiez la note correcte.
• La touche du clavier sur l’écran et le doigt arrêtent
de clignoter et restent allumés.
• Le guide des notes fait résonner la note qu’il faut
jouer.
• Le guide vocal du doigté indique le doigt qu’il faut
utiliser.
4
Lorsque vous appuyez sur la touche correcte du
clavier, la chanson continue et la touche
correspondant à la note suivante clignote.
Bravo! C’est bon ! Passez à la leçon suivante.
Again! Revenez en arrière et essayez une nouvelle
fois.
CTX700-F-1A.indd 22 2017/10/13 11:53:42

FR-21
Utiliser les chansons intégrées pour maîtriser le clavier
Le clavier numérique attend que vous appuyiez sur les
touches correctes comme à la leçon 2, mais il n’indique
d’aucune façon les notes qui doivent être jouées. Jouez en
vous rappelant tout ce que vous avez appris jusqu’à la leçon
2.
1.
Appuyez sur cl REMEMBER.
La leçon 3 commence.
2.
Jouez la chanson tout en l’écoutant.
3.
Pour arrêter la leçon 3, appuyez sur
cl REMEMBER ou 8PLAY/STOP.
• Si vous arrivez à la fin de la leçon 3, une appréciation
apparaît à l’écran comme pour la leçon 2.
Lorsque vous arrivez à jouer le contenu des leçons 1, 2 et 3,
vous pouvez essayer de jouer la chanson complète, du début
à la fin.
1.
Appuyez sur 9PART SELECT pour
sélectionner une partie de leçon, puis appuyez
sur 8PLAY/STOP.
Essayez de jouer sans arrêt dans guidage.
N’importe quand lors d’une leçon progressive et d’une lecture
sans guidage, vous pouvez diviser n’importe quelles
chansons en courtes phrases pour pouvoir mieux les
maîtriser.
Les chansons intégrées sont prédivisées en phrases, ce qui
facilite l’apprentissage du clavier.
• Il se peut que le clavier numérique ne puisse pas diviser
une chanson importée à partir d’un appareil externe (page
FR-18) en phrases utilisables pour l’entrainement. Si vous
souhaitez diviser une telle chanson en phrases, reportez-
vous à « Changement de la longueur des phrases » (page
FR-23).
1.
Appuyez sur cm PHRASE.
• Cela active la fonction de phrase de leçon.
Leçon 3 : Rappelez-vous ce que vous avez
appris en jouant.
<Guidage pour la leçon 3>
Appuyez sur les touches du clavier apprises à la leçon 2.
4
Le clavier attend que vous jouiez la note correcte.
4
Si vous n’appuyez pas sur la touche de clavier correcte,
le guidage de la Leçon 2 vous donnera un conseil.
4
La chanson continue si vous appuyez sur la touche
correcte.
Jeu sans guidage
Division d’une chanson en parties
pour l’entraînement (Phrase de
leçon)
Phrases
Pour diviser une chanson en parties pour
l’entraînement
Début de la chanson Fin de la chanson
Phrase 1 Phrase 2 Phrase 3 . . . .
Dernière
phrase
S’éclaire
CTX700-F-1A.indd 23 2017/10/13 11:53:42

Utiliser les chansons intégrées pour maîtriser le clavier
FR-22
2.
Vous pouvez utiliser 5sREW et 6dFF
pour sélectionner la phrase que vous
souhaitez utiliser dans la leçon.
• Appuyez sur 5sREW pour revenir d’une phrase et
6dFF pour avancer d’une phrase.
3.
Démarrez une leçon progressive (page FR-20)
ou un jeu sans guidage (page FR-21).
• Une leçon avec la phrase sélectionnée démarre.
4.
Pour désactiver la fonction de phrase de leçon,
appuyez de nouveau sur cm PHRASE.
• Cela désactive la fonction de phrase de leçon.
Les messages qui apparaissent à l’écran pendant les leçons
sont indiqués ci-dessous.
Procédez de la façon suivante pour mettre hors service le
guide vocal du doigté, qui indique le doigt qu’il faut utiliser
pour jouer chaque note au cours de la leçon 2 et de la leçon 3.
1.
Appuyez sur cs FUNCTION puis utilisez les
touches ct [2] (o) et [3] (p) pour afficher
« Lesson ».
2.
Appuyez sur la touche ct [6] (ENTER).
3.
Utilisez les touches ct [2] (o) et [3] (p)
pour afficher « Speak ».
4.
Appuyez sur la touche dk [–] pour désactiver le
réglage.
Procédez de la façon suivante pour mettre hors service le
guide des notes, qui fait résonner chaque note devant être
jouée au cours de la leçon 2 et de la leçon 3.
1.
Appuyez sur cs FUNCTION puis utilisez les
touches ct [2] (o) et [3] (p) pour afficher
« Lesson ».
2.
Appuyez sur la touche ct [6] (ENTER).
3.
Utilisez les touches ct [2] (o) et [3] (p)
pour afficher « NoteGuid ».
4.
Appuyez sur la touche dk [–] pour désactiver le
réglage.
Messages apparaissant pendant les leçons
Message Description
<Phrase> Apparaît lorsque vous sélectionnez une
phrase, lorsqu’une leçon commence, etc.
• Notez que pour certaines phrases
« <Wait> » apparaît au lieu de
« <Phrase> ».
<Wait> Apparaît lorsque la leçon commence par une
intro ou une variation qui ne fait pas partie des
phrases à apprendre. Le clavier lit la phrase
qui ne fait pas partie de l’exercice puis passe à
la phrase suivante, il suffit donc d’attendre
pour la jouer sur le clavier.
< P h r a s e >
Numéro de la phrase
Première mesure de la phrase sélectionnée
Réglages des leçons
Mise hors service du guide vocal du doigté
Mise hors service du guide des notes
Lesson
S
p
e a k
N o t e G u i d
CTX700-F-1A.indd 24 2017/10/13 11:53:42

FR-23
Utiliser les chansons intégrées pour maîtriser le clavier
Procédez de la façon suivante pour mettre hors service
l’évaluation, qui juge vos performances et affiche une
appréciation pour la leçon 2, la leçon 3 et la lecture sans
guidage.
1.
Appuyez sur cs FUNCTION puis utilisez les
touches ct [2] (o) et [3] (p) pour afficher
« Lesson ».
2.
Appuyez sur la touche ct [6] (ENTER).
3.
Utilisez les touches ct [2] (o) et [3] (p)
pour afficher « Scoring ».
4.
Appuyez sur la touche dk [–] pour désactiver le
réglage.
Si une chanson n’est pas divisée en phrases pour
l’entraînement, vous pouvez utiliser la procédure ci-dessous
pour spécifier la longueur de chaque phrase à diviser que
vous souhaitez utiliser.
1.
Appuyez sur cs FUNCTION puis utilisez les
touches ct [2] (o) et [3] (p) pour afficher
« Lesson ».
2.
Appuyez sur la touche ct [6] (ENTER).
3.
Utilisez les touches ct [2] (o) et [3] (p)
pour afficher « PhraseLn ».
4.
Utilisez les touches numériques ct et les
touches dk [–] et [+] pour sélectionner un
réglage de longueur de phrase.
Simplifier l’accompagnement vous aide à rendre le son de la
leçon plus facile à entendre.
Reportez-vous au No de fonction 42 dans « Fonctions du
bouton FUNCTION (cs) » (page FR-40).
Le canal de partie fournit des informations de partie utilisées
par les fonctions ci-dessous. Si une chanson ne possède
aucune information de canal de partie, les réglages actuels de
ces fonctions sont utilisés.
• Synchronisation de sonorité
• Fonction de leçon (page FR-20)
Reportez-vous au numéro de fonction 59 et au numéro 60
dans « Fonctions du bouton FUNCTION (cs) » (page
FR-40).
Mise hors service de l’évaluation des
performances
Changement de la longueur des phrases
Numéro de
réglage Description
1 La longueur d’une phrase correspond à une
mesure.
2 La longueur d’une phrase correspond à deux
mesures.
3 La longueur d’une phrase correspond à trois
mesures.
4 La longueur d’une phrase correspond à quatre
mesures.
S c o r i n
g
P h r a s e L n
5 La longueur d’une phrase correspond à cinq
mesures.
6 La longueur d’une phrase correspond à six
mesures.
7 La longueur d’une phrase correspond à sept
mesures.
8 La longueur d’une phrase correspond à huit
mesures.
Pour simplifier l’accompagnement
Spécification d’un canal de partie
Numéro de
réglage Description
CTX700-F-1A.indd 25 2017/10/13 11:53:43

FR-24
Sélectionnez simplement un motif d’accompagnement pour
obtenir un accompagnement automatique. Chaque fois que
vous jouerez un accord de la main gauche,
l’accompagnement approprié sera joué. C’est comme si vous
aviez tout un groupe pour vous accompagner.
• Les accompagnements automatiques comprennent les
trois parties suivantes.
(1) Rythme
(2) Basse
(3) Harmonie
Les trois parties ou bien seulement la partie rythme peuvent
être jouées.
La partie rythme est la base de chaque accompagnement
automatique. Le clavier numérique présente toute une variété
de rythmes, dont le 8 temps et la valse. Procédez de la façon
suivante pour jouer la partie rythme de base.
1.
Appuyez sur bm RHYTHM.
2.
Utilisez les touches numériques ct et les
touches dk [–] et [+] pour sélectionner le
numéro de rythme souhaité.
• Reportez-vous à la brochure séparée « Appendice »
pour de plus amples informations sur chaque rythme.
• Utilisez les touches numériques pour préciser le
numéro du rythme. Spécifiez trois chiffres comme
numéro de rythme.
Exemple : Pour sélectionner la sonorité 001, saisissez
03 0 3 1.
• Pour sauter au rythme supérieur d’une catégorie,
assurez-vous d’abord qu’un nom du rythme apparaît
sur l’affichage. Ensuite, maintenez enfoncé
bo CATEGORY tout en utilisant les touches dk [–] et
[+] pour sélectionner la catégorie souhaitée.
3.
Appuyez sur 8START/STOP.
Le rythme commence.
4.
Jouez en même temps que le rythme.
5.
Pour arrêter le rythme, appuyez une nouvelle
fois sur 8START/STOP.
Lorsque vous jouez un accord de la main gauche, des basses
et des harmoniques sont automatiquement ajoutées au
rythme sélectionné. C’est comme si votre propre groupe vous
accompagnait.
1.
Activez la partie rythme.
2.
Appuyez sur 9[ACCOMP].
Vous pouvez maintenant plaquer des accords sur le
clavier d’accompagnement.
Utilisation de
l’accompagnement
automatique
Exécution de la partie rythme
seulement
Marche et arrêt de la partie rythme seulement
E F u n k P o
p
Numéro de rythme Nom du motif rythmique
Exécution de toutes les parties
Accompagnement automatique avec accords
Ce motif change à chaque battement.
S’éclaire
CTX700-F-1A.indd 26 2017/10/13 11:53:43

FR-25
Utilisation de l’accompagnement automatique
3.
Utilisez le clavier d’accompagnement pour
jouer des accords.
Les parties basses et harmoniques de
l’accompagnement automatique s’ajoutent à la partie
rythme.
Exemple :
Si vous appuyez sur Ré-Fa#-La-Do sur le clavier
d’accompagnement
4
L’accompagnement de l’accord Ré-Fa#-La-Do (D7)
résonne.
• Vous pouvez changer la dimension du clavier
d’accompagnement en déplaçant le point de partage (page
FR-12).
4.
Jouez d’autres accords de la main gauche tout
en jouant la mélodie de la main droite.
5.
Pour revenir au rythme seulement, appuyez
une nouvelle fois sur 9[ACCOMP].
Vous avez le choix entre les six modes de placage d’accords
suivants.
• CASIO CHORD
• FINGERED 1
• FINGERED 2
• FINGERED ON BASS
• FINGERED ASSIST
• FULL RANGE CHORD
1.
Appuyez sur bq CHORD MODE.
2.
Utilisez les touches dk [–] et [+] pour
sélectionner le mode de placage d’accords
souhaité.
■CASIO CHORD
Avec CASIO CHORD, vous pouvez utiliser un doigté simplifié
pour jouer les quatre types d’accords suivants.
F3
Accords
(pas de mélodie jouée) Mélodie
Point de partage
Sélection du mode de placage des accords
CAS I O Cd
Clavier d’accompagnement
CTX700-F-1A.indd 27 2017/10/13 11:53:43

Utilisation de l’accompagnement automatique
FR-26
• Lorsque vous jouez un accord mineur, de septième ou de
septième mineur, vous pouvez appuyer sur les touches
noires ou blanches à la droite de la touche d’accord majeur.
■FINGERED
Ces modes de placage d’accords permettent de jouer des
accords sur le clavier d’accompagnement avec les doigtés
d’accords normaux. Certaines formes d’accords sont
abrégées et n’exigent que l’on appuie que sur une ou deux
touches.
Reportez-vous à la page A-7 pour de plus amples
informations sur les accords pris en charge et sur la façon de
les jouer sur le clavier.
●FINGERED 1
Jouez les notes composant l’accord sur le clavier.
●FINGERED 2
À la différence de FINGERED 1, le placage d’un accord de 6e
n’est pas possible. Un accord m7 ou m7b5 est saisi.
●FINGERED ON BASS
À la différence de FINGERED 1, le placage d’accords partiels
avec la note inférieure comme basse est possible.
Type d’accords
Accords majeurs
Une pression du doigt sur une seule touche de la section
d’accompagnement en mode CASIO CHORD permet de
jouer l’accord majeur indiqué au-dessus de la touche.
Toutes les touches de la section d’accompagnement ayant
le même nom d’accord jouent exactement le même accord.
Exemple : C (Do Majeur)
Accords mineurs
Pour jouer un accord mineur, appuyez sur la touche de la
section d’accompagnement correspondant à l’accord
majeur tout en appuyant à droite sur une autre touche de la
section d’accompagnement.
Exemple : Cm (Do Mineur)
Accords de septième
Pour jouer un accord de septième, appuyez sur la touche de
la section d’accompagnement correspondant à l’accord
majeur tout en appuyant à droite sur deux autres touches de
la section d’accompagnement.
Exemple : C7 (Do Septième)
Accords de septième mineure
Pour jouer un accord de septième mineur, appuyez sur la
touche de la section d’accompagnement correspondant à
l’accord majeur tout en appuyant à droite sur trois autres
touches de la section d’accompagnement.
Exemple : Cm7 (Do Septième mineure)
A
CCDE F F
#
E
#
G
AB
B
CCDE F
E
#
A
CCDE F F
#
E
#
G
AB
B
CCDE F
E
#
A
CCDE F F
#
E
#
G
AB
B
CCDE F
E
#
A
CCDE F F
#
E
#
G
AB
B
CCDE F
E
#
Clavier d’accompagnement
Fin
g
e rd1
Fin
g
e rd2
F
g
OnBa s s
CTX700-F-1A.indd 28 2017/10/13 11:53:43

FR-27
Utilisation de l’accompagnement automatique
●FINGERED ASSIST
Produit un effet qui est différent de FINGERED 1 quand deux
ou trois touches sont pressées. Appuyer sur une
fondamentale et sur n’importe quelle touche à la gauche de la
fondamentale joue un accord de septième, tandis qu’une
touche noire joue un accord mineur. Appuyer en même temps
sur une touche blanche et noire joue un accord de septième
mineur.
• En plus de FINGERED 1, vous pouvez aussi utiliser les
méthodes ci-dessous pour jouer les trois types d’accord
décrits ci-dessous.
■FULL RANGE CHORD
Dans ce mode, vous pouvez utiliser tout le clavier pour jouer
les accords et la mélodie.
Reportez-vous à la page A-7 pour de plus amples
informations sur les accords pris en charge.
Procédez de la façon suivante pour jouer des motifs au début
et à la fin d’une chanson, ajouter des insertions et jouer des
variations des accompagnements automatiques de base.
■Variation de l’accompagnement automatique
Chaque accompagnement automatique consiste en un
« motif normal » de base et un « motif de variation ».
1.
Appuyez sur 5VAR. FILL-IN.
Le motif de variation commence.
2.
Pour revenir au motif normal il faut appuyer
sur 4NORMAL FILL-IN.
Type d’accords
Accords mineurs
Pour jouer un accord mineur, appuyez sur la touche du
clavier d’accompagnement qui spécifie l’accord majeur, tout
en ajoutant la touche noire la plus proche à la gauche de
l’accord majeur.
Exemple : Cm (Do Mineur)
Accords de septième
Pour jouer un accord de septième, appuyez sur la touche du
clavier d’accompagnement qui spécifie l’accord majeur, tout
en ajoutant la touche blanche la plus proche à la gauche de
l’accord majeur.
Exemple : C7 (Do Septième)
Accords de septième mineure
Pour jouer un accord de septième, appuyez sur la touche du
clavier d’accompagnement qui spécifie l’accord majeur, tout
en ajoutant les touches blanches et les touches noires les
plus proches à la gauche de l’accord majeur.
Exemple : Cm7 (Do Septième mineure)
F
g
Assist
A
CCDE F F
#
E
#
G
AB
B
CCDE F
E
#
A
CCDE F F
#
E
#
G
AB
B
CCDE F
E
#
A
CCDE F F
#
E
#
G
AB
B
CCDE F
E
#
Utilisation optimale de
l’accompagnement automatique
Variations des motifs de l’accompagnement
automatique
Fu l Ran
g
e
Clavier d’accompagnement / Clavier de mélodie
S’éclaire
S’éclaire
CTX700-F-1A.indd 29 2017/10/13 11:53:43

Utilisation de l’accompagnement automatique
FR-28
■Intro de l’accompagnement automatique
Procédez de la façon suivante pour jouer une intro sur
plusieurs mesures.
1.
Appuyez sur 3INTRO.
Le motif d’intro commence. Le motif normal commencera
quand le motif d’intro sera terminé.
• Si vous appuyez sur 5VAR. FILL-IN quand un motif
d’intro est joué, le motif de variation démarrera lorsque
le motif d’intro sera terminé.
■Insertion dans l’accompagnement automatique
Procédez de la façon suivante pour insérer un motif pendant
que vous jouez.
• Une « insertion » est une courte phrase pouvant être
insérée pour changer l’ambiance d’un morceau. L’insertion
permet entre autres de créer un lien entre deux mélodies
ou un ornement.
• Les motifs normaux et les variations ont chacun leurs
propres motifs d’insertion.
●Insertion dans un motif normal
1.
Pendant qu’un motif normal est joué, appuyez
sur 4NORMAL FILL-IN.
L’insertion du motif normal est jouée.
• Le motif normal continuera quand l’insertion sera
terminée.
●Insertion dans une variation
1.
Pendant qu’une variation est jouée, appuyez
sur 5VAR. FILL-IN.
L’insertion de la variation est jouée.
• La variation continuera quand l’insertion sera
terminée.
■Fin de l’accompagnement automatique
Procédez de la façon suivante pour jouer une fin sur plusieurs
mesures.
1.
Pendant qu’un accompagnement automatique
est joué, appuyez sur 6ENDING/SYNCHRO
START.
Un motif final est joué, puis l’accompagnement
automatique s’arrête.
S’éclaire
S’éclaire
S’éclaire
S’éclaire
CTX700-F-1A.indd 30 2017/10/13 11:53:43

FR-29
Utilisation de l’accompagnement automatique
■Utilisation du démarrage synchro
Procédez de la façon suivante pour régler le clavier
numérique de manière à ce que l’accompagnement
automatique commence dès que vous appuyez sur une
touche du clavier.
1.
Appuyez sur 6ENDING/SYNCHRO START.
Le clavier se met en attente de démarrage de
l’accompagnement.
2.
Jouez un accord sur le clavier.
L’accompagnement normal (avec toutes les parties)
commence.
Les opérations suivantes peuvent être effectuées pendant
l’attente du démarrage synchro pour reproduire un autre motif
que le motif normal.
• Pour reproduire une intro, appuyez sur 3INTRO.
• Pour reproduire une variation, appuyez sur 5VAR. FILL-
IN.
■Arrêt synchronisé
Avec l’arrêt synchronisé, l’accompagnement automatique et
le rythme sont arrêtés simultanément quand les touches du
clavier d’accompagnement sont relâchées. À la fin de
l’accompagnement automatique, le clavier numérique entre
automatiquement en attente de démarrage synchronisé.
1.
Chaque fois que vous appuyez sur
7SYNCHRO STOP l’indicateur de main
gauche apparaît et disparait sur l’affichage.
Reportez-vous à « Changement de réglage du tempo » (page
FR-9).
Procédez de la façon suivante pour régler la balance entre le
volume de ce que vous jouez sur le clavier et le volume de
l’accompagnement automatique.
Reportez-vous au No de fonction 8 dans « Fonctions du
bouton FUNCTION (cs) » (page FR-40).
Lorsque vous utilisez le préréglage monotouche, le clavier
numérique choisit la sonorité, le tempo et d’autres réglages
en fonction du motif rythmique sélectionné.
1.
Appuyez sur bm RHYTHM jusqu’à ce que
l’écran de la sonorité actuelle apparaisse.
Les réglages enregistrés sous la touche de préréglage
monotouche s’appliquent au motif rythmique
actuellement sélectionné.
2.
Jouez un accord sur le clavier.
L’accompagnement démarre automatiquement.
Vous pouvez transférer les rythmes que vous aimez à partir
de votre ordinateur et les affecter aux numéros de rythme 196
à 205 (rythmes personnalisés). Ensuite, vous pouvez
sélectionner des rythmes personnalisés pour lecture. Pour
plus d’informations à ce sujet, reportez-vous à « Sauvegarde
et chargement des données enregistrées dans la mémoire du
clavier numérique » (page FR-46).
■Suppression des données de rythme de la
mémoire du clavier numérique
1.
Sélectionnez le rythme que vous souhaitez
supprimer.
2.
Maintenez bp RECORD/STOP enfoncé.
« Sure? » apparaît sur l’afficheur.
3.
Appuyez sur la touche dk [+] (YES).
Le rythme est supprimé.
Pour abandonner l’opération de suppression, appuyez
sur le bouton dk [–] (NO).
Changement de la vitesse de
l’accompagnement automatique (Tempo)
Réglage du volume de l’accompagnement
Clignote
S’éclaire
Utilisation du préréglage
monotouche
Augmentation du nombre de
rythmes (rythmes personnalisés)
CTX700-F-1A.indd 31 2017/10/13 11:53:43

FR-30
En sélectionnant un préréglage musical vous pouvez changer
instantanément la configuration du clavier numérique
(sonorité, rythme, progression d’accord, etc.) pour jouer des
chansons de genres ou catégories divers. Il suffit d’appuyer
sur un bouton pour configurer le clavier numérique de sorte
que les chansons résonnent exactement comme vous pensez
qu’elles le devraient.
• Reportez-vous à la brochure séparée « Appendice » pour
la liste complète des 310 préréglages musicaux
disponibles.
1.
Appuyez sur bm RHYTHM.
2.
Appuyez longuement sur 9[ACCOMP].
• L’indicateur ACCOMP clignote sur l’affichage pour
indiquer que la lecture de progression d’accord est
activée.
3.
Utilisez les touches numériques ct et les
touches dk [–] et [+] pour sélectionner le
numéro préréglé souhaité.
La configuration du clavier numérique (sonorité, rythme,
etc.) change.
• À ce moment le clavier numérique se met en attente
de démarrage synchro de l’accompagnement
automatique (page FR-29).
• Pour sauter au préréglage musical supérieur d’une
catégorie, assurez-vous d’abord qu’un nom du
préréglage apparaît sur l’affichage. Ensuite, maintenez
enfoncé bo CATEGORY tout en utilisant les touches
dk [–] et [+] pour sélectionner la catégorie souhaitée.
4.
Jouez sur le clavier avec l’accompagnement.
• Pour arrêter l’accompagnement automatique, appuyez
sur 8START/STOP ou 6ENDING/SYNCHRO
START.
• Pour quitter le préréglage musical, appuyez sur
9[ACCOMP]. Cependant, les réglages de la
sonorité et du rythme configurés par le préréglage
musical sélectionné restent en vigueur.
Reportez-vous au No de fonction 61 dans « Fonctions du
bouton FUNCTION (cs) » (page FR-40).
L’harmonisation automatique sert à ajouter des harmoniques
aux notes jouées par la main droite pour donner plus de
profondeur à la mélodie que vous jouez. Vous avez le choix
entre 12 types d’harmonisation automatique en fonction du
type de musique que vous jouez.
• L’harmonisation automatique se contrôle avec le même
bouton br A.HAR./ARPEG. que l’arpégiateur (page
FR-31). C’est la raison pour laquelle ces deux fonctions ne
peuvent pas être utilisées en même temps.
1.
Tout en maintenant enfoncé br A.HAR./
ARPEG., utilisez les touches ct [2] (o) et
[3] (p) pour afficher « BtnAsign ».
2.
Utilisez les touches dk [–] et [+] pour
sélectionner « A.Har. ».
3.
Utilisez les touches ct [2] (o) et [3] (p)
pour afficher « AHarType ».
4.
Utilisez les touches dk [–] et [+] pour
sélectionner le type d’harmonisation
automatique souhaité.
Utilisation d’un préréglage
musical
Pour changer la touche de progression
d’accord (décalage de la tonalité)
G
yp
s
y
Numéro du préréglage Nom du préréglage
Utilisation de l’harmonisation
automatique
D u e t 1
Numéro du type Nom du type
CTX700-F-1A.indd 32 2017/10/13 11:53:43

FR-31
5.
Appuyez sur br A.HAR./ARPEG. pour mettre
l’harmonisation automatique en service.
Si vous jouez des accords de la main gauche et la
mélodie de la main droite, des harmoniques seront
ajoutées à la mélodie.
• Appuyez une nouvelle fois sur br A.HAR./ARPEG.
pour mettre l’harmonisation automatique hors service.
L’arpégiateur permet de produire automatiquement des
arpèges. Vous disposez de 100 types d’arpèges différents
que vous pourrez choisir en fonction de la musique que vous
jouez.
• L’arpégiateur se contrôle avec le même bouton
br A.HAR./ARPEG. que l’harmonisation automatique
(page FR-30). C’est la raison pour laquelle ces deux
fonctions ne peuvent pas être utilisées en même temps.
1.
Tout en maintenant enfoncé br A.HAR./
ARPEG., utilisez les touches ct [2] (o) et
[3] (p) pour afficher « BtnAsign ».
2.
Utilisez les touches dk [–] et [+] pour
sélectionner « Arpeg. ».
3.
Utilisez les touches ct [2] (o) et [3] (p)
pour afficher « Arp Type ».
4.
Utilisez les touches dk [–] et [+] pour
sélectionner le type d’arpégiateur souhaité.
• Pour les détails sur les types d’arpégiateur, reportez-
vous à « Appendice ».
Numéro
du type Nom du type Description
01 Duet 1 Ajoute des harmoniques fermées
à une note (séparées par 2 à 4
degrés) en dessous de la note de
mélodie.
02 Duet 2 Ajoute des harmoniques ouvertes
à une note (séparées par plus de
4 à 6 degrés) en dessous de la
note de mélodie.
03 Country Ajoute des harmoniques de style
Country.
04 Octave Ajoute la note à l’octave
inférieure la plus proche.
05 5th Ajoute la note du cinquième
degré.
06 3-Way Open Ajoute des harmoniques ouvertes
à 2 notes, soit un total de trois
notes.
07 3-Way Close Ajoute des harmoniques fermées
à 2 notes, soit un total de trois
notes.
08 Strings Ajoute des harmoniques
optimales pour les cordes.
09 4-Way Open Ajoute des harmoniques ouvertes
à 3 notes, soit un total de quatre
notes.
10 4-Way Close Ajoute des harmoniques fermées
à 3 notes, soit un total de quatre
notes.
11 Block Ajoute des notes d’accords
groupés.
12 Big Band Ajoute des harmoniques de style
grand orchestre populaire.
Éclairé si en service
Utilisation de l’arpégiateur
Screw U
p
CTX700-F-1A.indd 33 2017/10/13 11:53:43

FR-32
5.
Appuyez sur br A.HAR./ARPEG. pour mettre
l’arpégiateur en service.
Jouez un accord pour obtenir des arpèges.
• Appuyez une nouvelle fois sur br A.HAR./ARPEG.
pour mettre l’arpégiateur hors service.
• Le réglage de tempo de l’arpégiateur est identique à celui
qui a été spécifié pour le métronome (page FR-8).
• Pendant que « Arp Type » apparaît sur l’affichage, appuyez
longuement sur br A.HAR./ARPEG. pour affecter la
sonorité recommandée pour le type sélectionné.
Procédez de la façon suivante pour prolonger un motif
d’arpège après le relâchement des touches du clavier.
Reportez-vous au No de fonction 18 dans « Fonctions du
bouton FUNCTION (cs) » (page FR-40).
Vous pouvez utiliser le recueil d’accords pour rechercher les
accords que vous ne savez pas jouer. La racine spécifiée, le
type d’accord et les réglages d’inversion font apparaître la
forme de l’accord sur l’affichage et retentir l’accord. Vous
pouvez aussi faire retentir l’accompagnement automatique
sur la base de l’accord recherché, ou jouer
l’accompagnement automatique et afficher les accords joués
sur le recueil des accords.
1.
Appuyez sur bq CHORD MODE jusqu’à ce que
le message « Root » apparaisse sur l’afficheur.
2.
Spécifiez la fondamentale de l’accord que vous
souhaitez rechercher en utilisant les touches
dk [–] et [+], ou en appuyant sur la touche du
clavier qui correspond à la fondamentale.
Exemple : Pour rechercher C
3.
Utilisez les touches ct [2] (o) et [3] (p)
pour afficher « Type ».
Prolongation d’un arpège (Maintien de
l’arpégiateur)
Éclairé si en service
Recherche des notes des
accords (Recueil d’accords)
Roo t
Clavier d’entrée de la fondamentale
C
Note fondamentale
T
yp
e
CTX700-F-1A.indd 34 2017/10/13 11:53:43

FR-33
Recherche des notes des accords (Recueil d’accords)
4.
Utilisez les touches dk [–] et [+] pour
sélectionner le type d’accord souhaité.
L’accord résonne lorsqu’il est sélectionné et son nom
apparaît avec ses notes.
• Pour faire de nouveau retentir la forme d’accord,
appuyez sur la touche ct [6] (ENTER).
• La forme d’accord retentit en utilisant la sonorité
actuellement spécifiée pour la partie supérieure 1.
Appuyer longuement sur bq CHORD MODE
configure les réglages optimaux pour la lecture de
l’accord (sonorité de piano, transposition : 0).
Exemple : Sélection de M (Majeur)
• Vous avez le choix entre les types d’accords suivants.
• Pour afficher une inversion d’accord, utilisez les
touches ct [2] (o) et [3] (p) pour afficher
« Invert ». Ensuite, utilisez les touches dk [–] et [+].
5.
Lorsque vous avez trouvé ce que vous vouliez,
appuyez sur ct [5] (EXIT) pour sortir du recueil
d’accords.
1.
Avant d’appuyer sur bq CHORD MODE pour
accéder au recueil d’accords, utilisez la
procédure de « Utilisation de
l’accompagnement automatique » (page FR-24)
pour sélectionner un rythme, puis appuyez sur
9[ACCOMP].
2.
Utilisez le recueil d’accords pour spécifier la
fondamentale et le type d’accord.
• Lors de la lecture d’une forme d’accord, assurez-vous
qu’elle correspond à la plage du clavier
d’accompagnement. Utilisez une forme d’accord
inversée si nécessaire.
• L’indicateur « N » clignote sur l’affichage pour indiquer
le démarrage de l’attente de démarrage synchro.
3.
Sur le clavier d’accompagnement, appuyez sur
les touches des notes qui composent la forme
d’accord affichée.
• Cela démarre l’accompagnement automatique, fait
retentir l’accord sélectionné avec le recueil d’accords.
Exemple : Pour appuyer sur la forme d’accord pour C et
l’accompagnement automatique
• Si le résultat est différent de celui affiché sur le recueil
d’accords, vérifiez la relation entre la forme d’accord et
l’accord.
• Tous les informations du recueil d’accords utilisent un point
de partage en F#3 et le mode d’accord FINGERED 1.
M(Majeur), m(mineur), dim, aug, b5, sus4, sus2, 7th,
m7, M7, mM7, dim7, dimM7, 7b5, m7b5, M7b5, aug7,
augM7, 7sus4, 6th, m6, add9, madd9, 69, m69
Numéro de
réglage Description
0 Position fondamentale
1 Première inversion
2 Seconde inversion
3 Troisième inversion
4 Quatrième inversion
M
(
M
a
j
o r
)
Type d’accord
Notes de l’accord
Pour faire retentir un accord du recueil
d’accords recherché dans un
accompagnement automatique
C
Clavier d’accompagnement
Point de partage
CTX700-F-1A.indd 35 2017/10/13 11:53:44

FR-34
La mémoire de consignation sert à sauvegarder des
configurations du clavier numérique (sonorité, rythme, etc.)
que vous pourrez rappeler instantanément lorsque vous en
aurez besoin. Lors du rappel de données de configuration,
vous pouvez spécifier les paramètres que vous ne souhaitez
pas inclure dans le rappel (Figer).
Elle permet d’interpréter plus aisément des morceaux
complexes, exigeant des changements successifs de sonorité
et de rythme.
Vous pouvez avoir jusqu’à 32 configurations dans la mémoire
de configurations. bs BANK et bt 1 à cm 4 sont utilisés
pour l’enregistrement.
• À chaque pression du doigt sur le bouton de sélection de
banque bs BANK, les numéros de banques défilent, de 1
à 8.
• Les boutons bt 1 à cm 4 permettent de sélectionner
l’emplacement correspondant dans la banque actuellement
sélectionnée.
■Données de la mémoire de préréglages
• Numéros de sonorités (principale, superposition, partage)
• Numéro de rythme
• Tempo
• Harmonisation automatique (En service, Hors service,
Type)
• Transposition
• Point de partage
• Sensibilité au toucher
• Décalage d’octave
• Placage d’accords
• Volume de l’accompagnement
• Réglage de l’arpégiateur (en service, hors service, type)
• Démarrage synchro
• Réverbération (en service, hors service, type)
• Chorus (en service, hors service, type)
• Accompagnement (en service, hors service)
• Maintien de l’arpégiateur (en service, hors service)
• Superposition de sonorités (en service, hors service)
• Partage de clavier (en service, hors service)
• Effet de la pédale
• Gammes préréglées
1.
Appuyez sur bm RHYTHM.
2.
Spécifiez la sonorité, le rythme et les autres
réglages devant être inclus dans la
configuration.
3.
Appuyez sur bs BANK pour sélectionner la
banque souhaitée.
À chaque pression du doigt sur bs BANK, les numéros
de banques changent.
• Vous pouvez aussi sélectionner une banque en
utilisant les touches numériques ct et les touches dk
[–] et [+] avant trois secondes après avoir appuyé sur
le bouton bs BANK.
4.
Tout en tenant cn STORE enfoncé, appuyez
sur un des boutons bt 1 à cm 4 pour
sélectionner une zone.
Les réglages effectués au point 2 seront sauvegardés
dans la configuration correspondante.
• Si une configuration est déjà sauvegardée, elle sera
remplacée (supprimée) par la nouvelle.
Sauvegarder des
configurations du clavier
dans la mémoire de
consignation
Emplace-
ment 1
Emplace-
ment 2
Emplace-
ment 3
Emplace-
ment 4
Banque 1 Configura-
tion 1-1
Configura-
tion 1-2
Configura-
tion 1-3
Configura-
tion 1-4
Banque 2 Configura-
tion 2-1
Configura-
tion 2-2
Configura-
tion 2-3
Configura-
tion 2-4
.
.
.
.
.
.
.
.
.
.
Banque 8 Configura-
tion 8-1
Configura-
tion 8-2
Configura-
tion 8-3
Configura-
tion 8-4
bs bt ck cl cm
Sauvegarde d’une configuration
dans la mémoire de préréglages
Numéro de la banque
Banque 4
S t o r e
Sauvegardée dans la configuration 4-1
CTX700-F-1A.indd 36 2017/10/13 11:53:44

FR-35
Sauvegarder des configurations du clavier dans la mémoire de consignation
1.
Appuyez sur bs BANK pour sélectionner la
banque contenant la configuration que vous
voulez rappeler.
2.
Utilisez les boutons bt 1 à cm 4 pour
sélectionner la zone dont vous voulez rappeler
la configuration.
La configuration est rappelée de la mémoire de
consignation et le clavier numérique se règle en fonction
de celle-ci.
• Les notes actuellement produites par le clavier peuvent être
coupées si vous rappelez une configuration entraînant un
décalage d’octave (page FR-15). Pour éviter une coupure
du son, sélectionnez une configuration n’impliquant pas de
décalage d’octave ou maintenez la pédale enfoncée (pour
prolonger les notes produites).
Le rappel de données de configuration sur une touche de
zone (1 à 4) entraîne normalement le remplacement des
réglages applicables du clavier numérique par les réglages
rappelés. Avec Figer, vous pouvez empêcher le
remplacement de réglages spécifiques quand des données
de configuration sont rappelées.
1.
Appuyez longuement sur bs BANK pour
activer et désactiver la fonction Figer.
■Paramètres de réglage de Figer
• Sonorités
• Rythmes
• Harmonisation automatique/Arpégiateur
• Tempo
• Pédales
• Transposition
• Gammes
• Point de partage
• Effets
Reportez-vous au No de fonction 27 dans « Fonctions du
bouton FUNCTION (cs) » (page FR-40).
■Sauvegarde des données échantillonnées sur un
dispositif externe
Reportez-vous à la page FR-46 pour le détail sur le transfert
de données échantillonnées sur un ordinateur pour les
sauvegarder.
Pour rappeler une configuration
de la mémoire de consignation
Banque 6
R e c a l l
Configuration 6-1 rappelée
Désactivation de l’écrasement de
réglages spécifiques (Figer)
Pour spécifier les paramètres dont vous
souhaitez qu’ils restent inchangés
(désactivation de l’écrasement) quand vous
rappelez des données de configuration
Indique que Figer est activé.
CTX700-F-1A.indd 37 2017/10/13 11:53:44

FR-36
Vous pouvez utiliser la procédure de cette section pour
enregistrer votre jeu au clavier et l’écouter plus tard. Vous
pouvez enregistrer votre propre jeu au clavier, ou la partie
d’une des mains pendant une leçon en utilisant une chanson.
Vous pouvez aussi enregistrer un jeu en utilisant
l’accompagnent automatique, ou surimposer un
enregistrement d’une autre performance au clavier.
Le contenu enregistré est sauvegardé dans les
emplacements de banque de chansons 171 à 176 (chansons
personnalisées). Les emplacements 172 à 176 sont pour
l’entraînement au clavier. L’emplacement 171 est pour le jeu
au clavier pendant une leçon.
Procédez de la façon suivante pour enregistrer tout ce que
vous jouez sur le clavier. Le contenu enregistré est
sauvegardé dans les emplacements de banque de chansons
172 à 176.
1.
Appuyez sur bm RHYTHM.
2.
Appuyez sur bp RECORD/STOP.
Le clavier se met en attente d’enregistrement.
• Pour quitter l’attente d’enregistrement, appuyez sur
bp RECORD/STOP autant de fois que nécessaire
jusqu’à ce que l’indicateur RECORD ne soit plus
affiché.
3.
Spécifiez la sonorité, le rythme et les autres
réglages que vous voulez utiliser.
4.
Commencez à jouer.
L’enregistrement commence dès que vous jouez
quelque chose sur le clavier.
• Vous pouvez utiliser un accompagnement automatique tout
en jouant. Dans ce cas, l’accompagnement automatique
sera aussi enregistré.
• Le clignotement sur l’écran figurant à l’étape 2 devient plus
rapide lorsque la capacité restante de la mémoire n’est plus
que de 101 notes.
• Il est possible de sauvegarder un maximum de cinq
chansons en mémoire.
• La capacité de la mémoire est d’environ 40 000 notes par
chanson.
5.
Pour arrêter l’enregistrement, appuyez sur
bp RECORD/STOP.
6.
Pour écouter ce que vous avez enregistré,
appuyez une nouvelle fois sur 8PLAY/STOP.
À chaque pression du doigt sur 8PLAY/STOP, la
lecture démarre et s’arrête.
• Si le clavier numérique est mis hors tension pendant
un enregistrement, toutes les données enregistrées
dans la mémoire de l’enregistreur seront supprimées.
• Tout nouvel enregistrement remplace (supprime)
l’enregistrement précédent.
• En raison de la façon dont le système du clavier
numérique est conçu, certains paramètres de sonorité,
d’accompagnement automatique, de réverbération et
d’accord peuvent entraîner la production d’un son
différent par rapport au son que vous avez entendu
lors de l’enregistrement.
En plus du jeu du clavier et de l’accompagnement
automatique que vous enregistrez sur la piste 1, vous pouvez
surimposer un maximum de cinq pistes de clavier.
■À propos des pistes
Les pistes sont numérotées de 1 à 6.
• Si vous ne spécifiez pas de numéro de piste lors de
l’enregistrement, l’enregistrement s’effectuera
automatiquement sur la piste 1.
Les informations suivantes sont également enregistrées en
plus de ce que vous jouez sur le clavier.
• Piste 1
Numéro de sonorité, numéro de rythme,
contrôleur de rythme,
Niveau de volume de l’accompagnement automatique,
tempo, battement, réglage de réverbération,
réglage du chorus, réglage de l’accord, superposition,
partage, harmonisation automatique/arpégiateur,
réglage de gamme, décalage d’octave,
pression des pédales
• Pistes 2 à 6
Numéro de sonorité, arpégiateur,
réglage de décalage d’octave, Pressions des pédales
Enregistrement du morceau
joué sur le clavier
Enregistrement et écoute du
morceau joué sur le clavier
Clignote
S’éclaire
Surimposition d’une piste
enregistrée
S’éclaire
CTX700-F-1A.indd 38 2017/10/13 11:53:44

FR-37
Enregistrement du morceau joué sur le clavier
1.
Appuyez sur bn SONG BANK.
2.
Utilisez les touches numériques ct et les
touches dk [–] et [+] pour sélectionner la
chanson que vous souhaitez surimposer.
3.
Appuyez sur bp RECORD/STOP.
« Rec Trk » apparaît sur l’afficheur.
• Pour quitter l’attente d’enregistrement, appuyez sur
bp RECORD/STOP autant de fois que nécessaire
jusqu’à ce que l’indicateur RECORD ne soit plus
affiché.
4.
Utilisez les touches dk [–] et [+] pour
sélectionner le numéro de piste ou la piste
suivante que vous souhaitez enregistrer.
Le clavier se met en attente d’enregistrement sur la piste
sélectionnée.
Exemple : Piste 2
• Si vous voulez utiliser une autre sonorité que celle
utilisée pour la piste 1, appuyez sur bl TONE, puis
utilisez les touches numériques ct pour préciser le
numéro de la sonorité.
5.
Appuyez sur 8PLAY/STOP.
Ce que vous avez enregistré jusqu’à présent sur les
autres pistes est reproduit tandis que ce que vous jouez
sur le clavier est enregistré sur la piste sélectionnée.
Jouez les notes souhaitées sur le clavier.
• Si vous souhaitez enregistrer à partir du début d’une
piste, appuyez sur bp RECORD/STOP puis
commencez à jouer.
6.
Pour arrêter l’enregistrement, appuyez sur
bp RECORD/STOP.
• Pour écouter ce que vous avez enregistré, appuyez
une nouvelle fois sur 8PLAY/STOP. À chaque
pression du doigt sur 8PLAY/STOP, la lecture
démarre et s’arrête.
7.
Répétez les opérations 3 à 6 pour enregistrer
sur les autres pistes.
8.
Lorsque toutes les pistes ont été enregistrées,
appuyez sur 8PLAY/STOP.
• La lecture des pistes enregistrées commence.
Appuyez sur 8PLAY/STOP pour arrêter ou
redémarrer la lecture.
Vous pouvez utiliser la procédure ci-dessous pour mettre en
sourdine une piste enregistrée puis enregistrer ou lire une
autre piste.
1.
Appuyez sur bn SONG BANK.
2.
Utilisez les touches numériques ct et les
touches dk [–] et [+] pour sélectionner une
chanson à enregistrer.
3.
Appuyez sur 9PART SELECT.
« Trk1Mute » apparaît sur l’afficheur.
4.
Utilisez les touches ct [2] (o) et [3] (p)
pour sélectionner la piste que vous souhaitez
mettre en sourdine.
5.
Appuyez sur la touche dk [+] pour mettre en
sourdine la piste sélectionnée. Pour annuler la
sourdine de la piste sélectionnée, appuyez sur
la touche dk [–].
• Mettre en sourdine une piste enregistrée fait
disparaître le numéro de piste de l’affichage.
• Notez que le numéro d’une piste qui n’est pas
enregistrée n’apparaît pas non plus sur l’affichage.
6.
Appuyez sur la touche ct [5] (EXIT).
Pour enregistrer sur les pistes 1 à 6
R e c T r k
Clignote
S’éclaire
Mise en sourdine d’une piste
CTX700-F-1A.indd 39 2017/10/13 11:53:44

Enregistrement du morceau joué sur le clavier
FR-38
• Quand vous souhaitez enregistrer facilement sur une
nouvelle piste solo (par exemple, pour enregistrer d’abord
la batterie,etc.)
• Quand vous souhaitez corriger la sélection d’une mauvaise
piste pour l’enregistrement.
1.
Maintenez bp RECORD/STOP enfoncé.
« Rec Trk » apparaît sur l’afficheur.
2.
Utilisez les touches numériques ct et les
touches dk [–] et [+] pour sélectionner la piste
que vous souhaitez enregistrer.
3.
Appuyez sur la touche ct [5] (EXIT).
Si vous souhaitez démarrer la lecture d’une piste
précédemment enregistrée et enregistrer un nouveau jeu
de clavier avec elle, appuyez sur 8PLAY/STOP puis
jouez avec la lecture.
• Pour sélectionner facilement un numéro de chanson
différent pour l’enregistrement pendant une attente
d’enregistrement
• Quand vous souhaitez corriger la sélection d’un mauvais
numéro de chanson.
1.
Maintenez bp RECORD/STOP enfoncé.
« Rec Trk » apparaît sur l’afficheur.
2.
Utilisez les touches ct [2] (o) et [3] (p)
pour sélectionner « MltRec 1 ».
3.
Utilisez les touches numériques ct et les
touches dk [–] et [+] pour sélectionner le
numéro de chanson de la chanson que vous
souhaitez enregistrer.
4.
Appuyez sur la touche ct [5] (EXIT).
Si vous souhaitez démarrer la lecture d’une piste
précédemment enregistrée et enregistrer un nouveau jeu
de clavier avec elle, appuyez sur 8PLAY/STOP puis
jouez avec la lecture.
Cette partie explique comment jouer et enregistrer en même
temps qu’une des chansons du clavier numérique. Le contenu
enregistré est sauvegardé dans l’emplacement de banque de
chansons 171.
●Les opérations et réglages suivants sont enregistrés
en même temps que ce que vous jouez.
Numéro de sonorité, tempo, réglage de réverbération, réglage
de décalage d’octave, pression des pédales
• La mémoire de l’enregistreur ne peut contenir qu’un seul
enregistrement de ce que vous jouez au clavier avec une
chanson. Tout nouvel enregistrement remplace (supprime)
l’enregistrement précédent.
1.
Appuyez sur bn SONG BANK.
2.
Utilisez les touches numériques ct et les
touches dk [–] et [+] pour sélectionner le
numéro de chanson de la chanson que vous
souhaitez enregistrer.
3.
Appuyez sur 9PART SELECT pour faire
défiler les parties dans l’ordre suivant.
• Spécifiez aussi la sonorité et le tempo à ce moment.
Changement de la piste
d’enregistrement pendant une
attente d’enregistrement
Pour changer la piste d’enregistrement
Pour changer le numéro de chanson
Enregistrement d’un jeu au
clavier tout en jouant une leçon
Lecture de chanson
Enregistrement de la main droite
Enregistrement de la main gauche
Enregistrement des deux mains
Disparaît
S’éclaire
S’éclaire
S’éclaire
CTX700-F-1A.indd 40 2017/10/13 11:53:44

FR-39
Enregistrement du morceau joué sur le clavier
4.
Appuyez sur bp RECORD/STOP.
Le clavier se met en attente d’enregistrement.
• Pour quitter l’attente d’enregistrement, appuyez sur
bp RECORD/STOP autant de fois que nécessaire
jusqu’à ce que l’indicateur RECORD ne soit plus
affiché.
5.
Appuyez sur 8PLAY/STOP pour procéder à
la lecture de la chanson et à l’enregistrement.
Jouez tout en écoutant la chanson.
• Pour arrêter l’enregistrement, appuyez sur 8PLAY/
STOP.
6.
L’enregistrement s’arrête automatiquement à
la fin du morceau.
Le clavier se met en attente de lecture.
7.
Appuyez sur 8PLAY/STOP.
La lecture de votre enregistrement commence.
• À chaque pression du doigt sur 8PLAY/STOP, la
lecture démarre et s’arrête.
1.
Appuyez sur bn SONG BANK.
2.
Utilisez les touches numériques ct et les
touches dk [–] et [+] pour sélectionner le
numéro de chanson de la chanson que vous
souhaitez supprimer.
3.
Maintenez bp RECORD/STOP enfoncé.
4.
Utilisez les touches ct [2] (o) et [3] (p)
pour sélectionner « Song Clr ».
5.
Appuyez sur la touche ct [6] (ENTER).
« Sure? » apparaît sur l’afficheur.
6.
Appuyez sur la touche dk [+] (YES).
La chanson est supprimée.
Pour annuler, appuyez sur la touche dk [–] (NO).
1.
Appuyez sur bn SONG BANK.
2.
Utilisez les touches numériques ct et les
touches dk [–] et [+] pour sélectionner la
chanson qui contient la piste que vous
souhaitez supprimer.
3.
Maintenez bp RECORD/STOP enfoncé.
4.
Utilisez les touches ct [2] (o) et [3] (p)
pour sélectionner « Trk Clr ».
5.
Utilisez les touches numériques ct et les
touches dk [–] et [+] pour sélectionner la piste
que vous souhaitez supprimer.
6.
Appuyez sur la touche ct [6] (ENTER).
« Sure? » apparaît sur l’afficheur.
7.
Appuyez sur la touche dk [+] (YES).
La piste est supprimée.
Pour annuler, appuyez sur la touche dk [–] (NO).
Vous pouvez sauvegarder les données enregistrées par le
clavier numérique sur le disque dur de votre ordinateur.
Reportez-vous à la page FR-46 pour le détail sur le transfert
de données échantillonnées sur un ordinateur pour les
sauvegarder.
Suppression d’un morceau
Clignote
S’éclaire
Suppression d’une piste
Sauvegarde des données
enregistrées sur un dispositif
externe
CTX700-F-1A.indd 41 2017/10/13 11:53:44

FR-40
Vous pouvez utiliser le bouton cs FUNCTION pour changer le volume et la clé, et pour configurer beaucoup d’autres réglages.
1.
Appuyez sur cs FUNCTION pour afficher le menu de fonctions.
Le témoin FUNCTION apparaît sur l’afficheur.
2.
Utilisez les touches ct [2] (o) et [3] (p) pour afficher la fonction souhaitée.
• Si vous sélectionnez une fonction qui a des sous-menus, appuyez sur la touche ct [6] (ENTER) puis utilisez les touches
ct [2] (o) et [3] (p) pour sélectionner les sous-menu souhaités.
• Quand vous naviguez dans les sous-menus, appuyez sur [5] (EXIT) pour retourner au menu précédent à partir de
l’emplacement actuel.
• Reportez-vous aux pages indiquées pour de plus amples informations sur chaque fonction.
3.
Utilisez les touches numériques ct et les touches dk [–] et [+] pour changer le réglage.
• Si vous souhaitez utiliser les touches numériques ct, appuyez sur la touche [0] pour afficher l’indicateur NUM avant
d’entrer une valeur.
4.
Lorsque le réglage est comme vous le souhaitez, maintenez enfoncée la touche ct [5] (EXIT) pour
quitter l’écran de réglage.
Le témoin FUNCTION disparaît de l’afficheur.
Fonctions du bouton FUNCTION (cs)
Pour sélectionner une fonction
No. Fonction Afficheur Plage de réglage Défaut Voir page
1 Transposition Trans. –12 - 12 0 FR-15
2 Décalage d’octave Octave FR-15
3 Décalage d’octave Partie supérieure 1 de sonorité U1 Oct. –3 - 3 0 FR-15
4 Décalage d’octave Partie supérieure 2 de sonorité U2 Oct. –3 - 3 0 FR-15
5 Décalage d’octave Partie inférieure de sonorité L Oct. –3 - 3 0 FR-15
6 Point de partage Split Pt 36 - 96 54 FR-12
7 Sensibilité au toucher Touch 1 - 4 3 FR-8
8 Volume de l’accompagnement automatique AcompVol 0 - 127 115 FR-29
9 Volume de la chanson Song Vol 0 - 127 127 FR-18
10 Métronome Metronom FR-8
11 Battement du métronome Beat 0 - 9 4 FR-8
12 Volume du métronome Volume 0 - 127 127 FR-8
13 Mode d’accord ChordMod 1 - 6 2 FR-24
14 Harmonisation automatique/Arpégiateur AHar/Arp FR-30, FR-31
15 Harmonisation automatique/Affectation de la
touche d’arpégiateur
BtnAsign 1, 2 1 FR-30, FR-31
16 Type d’harmonisation automatique AHarType 1 - 12 1 FR-30
17 Type d’arpégiateur Arp Type 1 - 100 1 FR-31
18 Maintien de l’arpégiateur ArpegHld On/Off Off FR-31
19 Réverbération Reverb 1 - 21 11 FR-13
20 Chorus Chorus 1 - 11 1 FR-13
21 Égaliseur Equalizr 1 - 10 1 FR-14
CTX700-F-1A.indd 42 2017/10/13 11:53:44

FR-41
Fonctions du bouton FUNCTION (cs)
22 Gamme préréglée Scale FR-43
23 Type de gamme préréglée Type 1 - 17 1 FR-43
24 Fondamentale de gamme préréglée Root 1 - 12 1 FR-43
25 Gamme d’accompagnement automatique AcompScl On/Off Off FR-43
26 Accordage Tune 415,5 - 465,9 440,0 FR-15
27 Cible à figer Mémoire de configuration RMFrzTgt FR-35
28 Rythme Rhythm On/Off On FR-35
29 Tempo Tempo On/Off On FR-35
30 Sonorité Tone On/Off Off FR-35
31 Point de partage Split Pt On/Off Off FR-35
32 Harmonisation automatique/Arpégiateur AHar/Arp On/Off Off FR-35
33 Transposition Trans. On/Off Off FR-35
34 Gammes Scale On/Off Off FR-35
35 Pédales Pedal On/Off Off FR-35
36 Effets Effect On/Off Off FR-35
37 Leçon Lesson FR-22
38 Guide vocal du doigté Speak On/Off On FR-22
39 Guide des notes suivantes NoteGuid On/Off On FR-22
40 Évaluation des performances Scoring On/Off On FR-23
41 Longueur des phrases PhraseLn 1 - 8 4 FR-23
42 Simplification de l’accompagnement PlainAcc On/Off Off FR-23
43 Recueil d’accords Chord Bk FR-32
44 Accord fondamental Root 1 - 12 1 FR-32
45 Type d’accords Type 1 - 25 1 FR-32
46 Inversion d’accord Invert 0 à (en fonction
du type d’accord)
0 FR-32
47 MIDI MIDI FR-45
48 Canal du clavier Keybd Ch 1 - 16 1 FR-45
49 Navigation Navigate FR-45
50 Navigation en/hors service Action On/Off On FR-45
51 Canal de navigation main droite R Ch. 1 - 16 4 FR-45
52 Canal de navigation main gauche L Ch. 1 - 16 3 FR-45
53 Navigation dans une leçon Lesson 1 - 4 1 FR-45
54 Contrôle local Local On/Off On FR-46
55 Sortie de l’accompagnement AcompOut On/Off Off FR-46
No. Fonction Afficheur Plage de réglage Défaut Voir page
CTX700-F-1A.indd 43 2017/10/13 11:53:44

FR-42
Fonctions du bouton FUNCTION (cs)
• La sonorité et les autres paramètres reviennent à leurs réglages par défaut à la mise sous tension du clavier numérique
(page FR-7).
• Les réglages suivants sont retenus à l’extinction du clavier numérique.
Égaliseur, Accordage, Cible à figer Mémoire de configuration, Démarrage de rythme de tape, Clavier sur l’écran,
Contraste de l’afficheur
56 Divers Other
57 Effet de la pédale Pedal 1 - 4 1 FR-14
58 Démarrage de rythme de tape Tap Rhy On/Off Off FR-9
59 Canal de partie Main droite (mélodie) PartR Ch 1 - 16 4 FR-23
60 Canal de partie Main gauche PartL Ch 1 - 16 3 FR-23
61 Changement de clé Présélection musicale MP Key –5 - 6 0 FR-30
62 Annulation centrale (Élimination des voix) C Cancel On/Off Off FR-47
63 Clavier sur l’écran LCD Key 1, 2 1 FR-43
64 Contraste de l’affichage Contrast 1 - 17 9 FR-8
65 Extinction automatique AutoOff On/Off On FR-7
66 Réinitialisation Reset FR-44
67 Réglages de fonction Setting – – FR-44
68 Réinitialisation aux réglages de l’usine Factory – – FR-44
No. Fonction Afficheur Plage de réglage Défaut Voir page
CTX700-F-1A.indd 44 2017/10/13 11:53:44

FR-43
Fonctions du bouton FUNCTION (cs)
Vous pouvez procéder de la façon suivante pour sélectionner
une des 17 gammes préréglées, y compris le tempérament
égal normal.
1.
Appuyez sur cs FUNCTION puis utilisez les
touches ct [2] (o) et [3] (p) pour afficher
« Scale ».
2.
Appuyez sur la touche ct [6] (ENTER).
3.
Utilisez les touches numériques ct et les
touches dk [–] et [+] pour sélectionner un
réglage de gamme.
4.
Utilisez la touche ct [3] (p) pour afficher
« Root ».
5.
Utilisez les touches numériques ct et les
touches dk [–] et [+] pour sélectionner un
réglage de fondamentale.
6.
Lorsque le réglage est comme vous le
souhaitez, maintenez enfoncée la touche ct
[5] (EXIT) pour quitter l’écran de réglage.
Vous pouvez procéder de la façon suivante pour utiliser la
gamme préréglée sélectionnée dans les accompagnements
automatiques.
1.
Appuyez sur cs FUNCTION puis utilisez les
touches ct [2] (o) et [3] (p) pour afficher
« Scale ».
2.
Appuyez sur la touche ct [6] (ENTER).
3.
Utilisez les touches ct [2] (o) et [3] (p)
pour afficher « AcompScl ».
4.
Utilisez la touche dk [+] pour activer le réglage.
Vous pouvez choisir le type de clavier sur l’écran qui apparaît
sur l’affichage.
Reportez-vous au No de fonction 63 dans « Fonctions du
bouton FUNCTION (cs) » (page FR-40).
Changement de la gamme du
clavier
No. Nom de la gamme Afficheur
01 Equal Temperament Equal
02 Pure Major PureMajr
03 Pure Minor PureMinr
04 Pythagorean Pythagor
05 Kirnberger 3 Kirnbrg3
06 Werckmeister Wercmeis
07 Mean-Tone MeanTone
08 Rast Rast
09 Bayati Bayati
10 Hijaz Hijaz
11 Saba Saba
12 Dashti Dashti
13 Chahargah Chaharga
14 Segah Segah
15 Gurjari Todi GujrTodi
16 Chandrakauns Cndrkuns
17 Charukeshi Carukesi
Scale
T
yp
e
Roo t
Utilisation des notes de la gamme actuelle
pour les accompagnements automatiques
Clavier sur l’écran
Numéro
de
réglage
Afficheur
Description
1 Type 1 Les touches de clavier noires (dièses
et bémols) sont normalement noires
mais deviennent blanches quand elles
sont pressées.
2 Type 2 Les touches de clavier noires (dièses
et bémols) sont normalement blanches
mais deviennent noires quand elles
sont pressées.
Scale
Aco
m
p
Sc l
CTX700-F-1A.indd 45 2017/10/13 11:53:44

FR-44
Vous pouvez utiliser la procédure ci-dessous pour supprimer
toutes les données et réinitialiser les réglages et les autres
contenus système pour les réinitialiser aux défauts de l’usine.
• Cette procédure supprime aussi les chansons
personnalisées, les rythmes personnalisés et les
données de chanson enregistrées (page FR-36). Il est
recommandé de sauvegarder les données importantes
sur le disque dur de votre ordinateur (page FR-46).
1.
Appuyez sur cs FUNCTION puis utilisez les
touches ct [2] (o) et [3] (p) pour afficher
« Other » (page FR-4).
2.
Appuyez sur la touche ct [6] (ENTER).
3.
Utilisez les touches ct [2] (o) et [3] (p)
pour afficher « Reset ».
4.
Appuyez sur la touche ct [6] (ENTER).
5.
Utilisez la touche ct [2] (o) ou [3] (p) pour
afficher « Factory ».
6.
Appuyez sur la touche ct [6] (ENTER).
Un message vous demandant de confirmer la
suppression apparaît.
7.
Appuyez sur la touche dk [+] (YES).
Après avoir réalisé l’étape ci-dessus, « Wait » apparaît
sur l’affichage. Le clavier numérique redémarre
automatiquement une fois la suppression des données
terminée.
• Pour annuler l’opération de suppression, appuyez sur
dk [–] (NO) ou ct [5] (EXIT).
Vous pouvez utiliser la procédure ci-dessous pour réinitialiser
tous les réglages de fonction aux défauts de l’usine.
Reportez-vous au No de fonction 67 dans « Fonctions du
bouton FUNCTION (cs) » (page FR-40).
Vous pouvez raccorder le clavier numérique à un ordinateur
pour échanger des données MIDI entre ces deux appareils.
Vous pouvez envoyer des données du clavier numérique vers
un logiciel de musique installé sur votre ordinateur, ou bien
envoyer des données MIDI de votre ordinateur sur le clavier
numérique pour les lire.
La configuration système minimale de l’ordinateur pour
envoyer et recevoir des données MIDI est la suivante. Vérifiez
si votre ordinateur remplit ces conditions avant de lui
raccorder le clavier numérique.
●Système d’exploitation
Windows Vista *1
Windows 7 *2
Windows 8.1 *3
Windows 10 *4
macOS (OS X/Mac OS X) 10.7, 10.8, 10.9, 10.10, 10.11,
10.12
●Port USB
• Ne raccordez jamais le clavier numérique à un
ordinateur ne remplissant pas ces conditions. Ceci
pourrait causer des problèmes au niveau de
l’ordinateur.
• Pour les dernières nouvelles sur les systèmes
d’exploitation pris en charge, visitez le site Web à l’adresse
ci-dessous.
http://world.casio.com/
Suppression de toutes les
données enregistrées dans la
mémoire du clavier numérique
Réinitialisation des réglages du bouton
FUNCTION
S u r e ?
Raccorder d’autres appareils
Raccordement d’un ordinateur
Configuration système minimale de
l’ordinateur
*1 : Windows Vista (32 bits)
*2 : Windows 7 (32 bits, 64 bits)
*3 : Windows 8.1 (32 bits, 64 bits)
*4 : Windows 10 (32 bits, 64 bits)
CTX700-F-1A.indd 46 2017/10/13 11:53:45

FR-45
Raccorder d’autres appareils
• Veillez à suivre scrupuleusement les différents points
de la procédure. L’envoi et la réception de données
peuvent être impossibles si le raccordement n’est pas
correct.
1.
Mettez le clavier numérique hors tension puis
l’ordinateur en marche.
• N’ouvrez pas encore le logiciel de musique sur votre
ordinateur !
2.
Après avoir mis en marche votre ordinateur,
raccordez-le au clavier numérique avec un
câble USB du commerce.
• Utilisez un câble USB à connecteur de type USB 2.0
ou 1.1 A-B.
3.
Mettez le clavier numérique sous tension.
• Si c’est la première fois que vous raccordez le clavier
numérique à votre ordinateur, le logiciel utilisé pour
envoyer et recevoir les données sera
automatiquement installé sur votre ordinateur.
4.
Ouvrez le logiciel de musique, acheté dans le
commerce, sur votre ordinateur.
5.
Paramétrez le logiciel de musique pour
sélectionner « CASIO USB-MIDI » comme
périphérique MIDI.
• Pour plus d’informations sur la sélection du
périphérique MIDI, reportez-vous à la documentation
fournie avec le logiciel de musique utilisé.
• Veillez à mettre le clavier numérique sous tension
avant d’ouvrir le logiciel de musique sur votre
ordinateur.
• Il est possible d’envoyer et de recevoir des données
par la liaison USB tout en écoutant une chanson de la
banque de chansons (page FR-16).
Ce paramètre spécifie le canal à utiliser quand les
informations du morceau joué sont envoyées du clavier
numérique sur un ordinateur. Pour le détail sur la
configuration de ce réglage, reportez-vous à « Fonctions du
bouton FUNCTION (cs) » (page FR-40).
Ce paramètre peut être utilisé pour afficher sur l’écran
seulement les notes de canaux particuliers (parties) pour les
autres informations du morceau envoyé par l’ordinateur. Ces
canaux sont appelés canaux de navigation.
Pour le détail sur la configuration de ce réglage, reportez-
vous à « Fonctions du bouton FUNCTION (cs) » (page
FR-40).
■Navigation en/hors service
Le guidage n’est pas affiché pendant que la navigation est
désactivée.
■Canal de navigation de la main droite
Sélectionne le canal de la partie main droite.
■Canal de navigation de la main gauche
Sélectionne le canal de la partie main gauche.
■Leçons avec navigation
Vous pouvez mettre le son en sourdine du canal affecté au
canal de navigation de la main droite et au canal de
navigation de la main gauche et jouer la partie au clavier.
Raccordement du clavier numérique à votre
ordinateur Réglages MIDI
Canal du clavier
Navigation
Numéro
de
réglage
Afficheur Description
1 Listen Le son des parties de la main droite
et de la main gauche sont sortis et
vous pouvez vous y référer.
2 R Hand Met en sourdine le son de la partie
de la main droite de façon à ce que
vous puissiez la jouer sur le clavier
pour vous entraîner.
3 L Hand Met en sourdine le son de la partie
de la main gauche de façon à ce
que vous puissiez la jouer sur le
clavier pour vous entraîner.
4 Both Met en sourdine les parties des
deux mains de façon à ce que vous
puissiez les jouer sur le clavier pour
vous entraîner.
CTX700-F-1A.indd 47 2017/10/13 11:53:45

Raccorder d’autres appareils
FR-46
Ce paramètre peut être utilisé lors de l’utilisation d’une source
sonore extérieure pour jouer des notes du clavier numérique
pour spécifier que les notes ne doivent pas être jouées par le
clavier numérique.
Pour le détail sur la configuration de ce réglage, reportez-
vous à « Fonctions du bouton FUNCTION (cs) » (page
FR-40).
Ce paramètre spécifie si les données d’accompagnement
automatique doivent être envoyées ou non.
Pour le détail sur la configuration de ce réglage, reportez-
vous à « Fonctions du bouton FUNCTION (cs) » (page
FR-40).
Vous pouvez transférer les chansons enregistrées ou d’autres
données se trouvant dans la mémoire du clavier numérique
sur un ordinateur pour les sauvegarder. Vous pouvez aussi
charger les données de fichiers MIDI standard (SMF) ainsi
que les données d’accompagnement automatique,
téléchargées du site CASIO, sur le clavier numérique pour
disposer d’un plus grand nombre de chansons et de motifs
d’accompagnement.
Le logiciel spécial Data Manager est nécessaire pour
transférer les données sur le clavier numérique ou depuis le
clavier numérique.
Vous pouvez transférer les types de données suivants entre
le clavier numérique et un ordinateur.
1.
Allez sur le site CASIO WORLDWIDE à
l’adresse suivante.
http://world.casio.com/
2.
Sur le site, sélectionnez une zone
géographique ou un pays.
3.
Après avoir accédé au site de votre région,
allez à la configuration système minimale
requise pour le Data Manager destiné à ce
produit.
• Vous devriez pouvoir trouver un lien vers les
informations du Data Manager sur la page de
présentation de ce produit. Si vous ne trouvez pas de
lien, effectuez une recherche sur le site de votre région
en précisant le nom de modèle de ce produit dans la
case de recherche du site.
• Notez que le contenu du site peut changer sans avis
préalable.
4.
Vérifiez si votre ordinateur remplit les
conditions minimales requises pour
l’installation du Data Manager.
5.
Téléchargez le Data Manager et son mode
d’emploi sur votre ordinateur.
6.
Suivez les instructions du mode d’emploi
téléchargé au point 5 pour installer et utiliser le
Data Manager.
• Vous pouvez télécharger des données
d’accompagnement depuis le Système d’expansion de
données Internet sur le CASIO MUSIC SITE (http://
music.casio.com/) pour les charger dans la mémoire
du clavier numérique. Notez qu’aucune donnée
particulière n’est spécifiée pour ce modèle, vous
devrez donc utiliser les données proposées pour les
autres modèles.
• Comme les données d’accompagnement sont conçues
pour d’autres modèles, des anomalies peuvent apparaître
lors de la lecture sur ce modèle.
• Pour de plus amples informations sur la compatibilité des
données d’accompagnement entre les modèles, reportez-
vous au mode d’emploi du Gestionnaire de données
téléchargé au point 5 ci-dessus.
Contrôle local
Sortie de l’accompagnement
Sauvegarde et chargement des
données enregistrées dans la
mémoire du clavier numérique
Types de données prises en charge pour le
transfert de données
Type de données Description
Rythmes
personnalisés
(page FR-29)
Données d’accompagnement
automatique chargées à partir d’un
ordinateur
Chansons
personnalisées
(page FR-18)
Données de chansons chargées
depuis un ordinateur (Elles ne
peuvent pas être envoyées du
clavier numérique à un ordinateur.)
Chansons
enregistrées
(page FR-36)
Données de chansons enregistrées
Configurations
enregistrées
(page FR-34)
Réglages des configurations de
sonorités et de rythmes
Téléchargement du Data Manager
CTX700-F-1A.indd 48 2017/10/13 11:53:45

FR-47
Raccorder d’autres appareils
Ce clavier numérique peut être raccordé à une chaîne stéréo,
un amplificateur, un enregistreur, un lecteur audio portable ou
un autre appareil, en vente dans le commerce.
Pour le raccordement vous devez vous procurer des cordons
de liaison dans le commerce.
• Les cordons de liaison doivent être munis d’une fiche
stéréo ordinaire à une extrémité et d’une fiche adaptée à la
prise de votre appareil à l’autre extrémité.
• Mettez l’autre appareil hors tension avant de le
raccorder. Après le raccordement, réduisez toujours le
volume du clavier numérique et de l’autre appareil
avant de les mettre sous ou hors tension.
• Après le raccordement, mettez le clavier numérique
puis l’autre appareil sous tension.
• Si les notes semblent déformées lorsque le clavier
numérique reproduit le son de l’appareil audio,
réduisez le volume du clavier numérique.
Pour le raccordement vous devez vous procurer des cordons
de liaison dans le commerce.
• Les cordons de liaison doivent être munis d’une minifiche
stéréo à une extrémité et d’une fiche adaptée à la prise de
l’autre appareil à l’autre extrémité.
• Mettez le clavier numérique hors tension avant de le
raccorder. Après le raccordement, réduisez toujours le
volume du clavier numérique et de l’autre appareil
avant de les mettre sous ou hors tension.
• Après le raccordement, mettez l’autre appareil puis le
clavier numérique sous tension.
• Si les notes sont déformées lorsqu’elles résonnent sur
l’autre appareil, réduisez le volume de celui-ci.
Activer l’élimination des voix (coupées ou atténuées) réduit
les voix du son entré par la prise el AUDIO IN. Notez que
cette fonction réduit le son de la position centrale du signal
audio, et (selon comment le son ordinal a été mixé) elle peut
aussi réduire d’autres sons que la partie vocale. La façon dont
sont atténuées les voix dépend du son entré.
Pour de plus amples informations sur les réglages des
paramètres, « Fonctions du bouton FUNCTION (cs) » (page
FR-40).
Raccordement à un appareil
audio
Transmission des notes du clavier à un autre
appareil audio
Prise en PHONES/OUTPUT du clavier numérique
Fiche ordinaire stéréo
Appareil audio, amplificateur,
etc.
Reproduction du son d’un autre appareil par
le clavier numérique
Annulation centrale (Élimination des voix)
Minifiche stéréo
Prise el AUDIO IN du clavier numérique
Lecteur audio portable, etc.
CTX700-F-1A.indd 49 2017/10/13 11:53:45

FR-48
Référence
En cas de problème
Symptôme Solution
Accessoires fournis
Je ne trouve pas un article qui devrait être dans le
carton.
Vérifiez soigneusement l’intérieur de tous les matériaux d’emballage.
Alimentation
Le clavier ne se met pas sous tension. • Contrôlez l’adaptateur secteur ou vérifiez si les piles sont orientées
correctement (page FR-6).
• Remplacez les piles par des neuves ou utilisez l’adaptateur secteur
(page FR-6).
L’affichage s’éclaire momentanément mais le clavier
numérique ne se met pas sous tension lorsque
j’appuie sur le bouton 1P (alimentation).
Appuyez fermement et à fond sur 1P pour mettre sous tension.
Le clavier numérique émet un son puissant et
s’éteint subitement.
Remplacez les piles par des neuves ou utilisez l’adaptateur secteur
(page FR-6).
Le clavier numérique s’éteint subitement au bout
d’environ 30 minutes.
Ceci se produit lorsque l’extinction automatique (page FR-7) est en
service.
Afficheur
L’écran reste éteint ou clignote. Remplacez les piles par des neuves ou utilisez l’adaptateur secteur
(page FR-6).
Les touches de clavier ou les notes restent affichées
à l’écran.
Vous êtes en train d’apprendre un morceau avec la leçon progressive
et le clavier numérique attend que vous jouiez la note suivante. Pour
dégager l’affichage, annulez la leçon (page FR-20).
Le contenu de l’affichage n’est visible que de l’avant. Ceci est dû à une limite de l’écran. Il ne s’agit pas d’une défectuosité.
Son
Rien ne se passe lorsque j’appuie sur une touche du
clavier.
• Réglez le volume (page FR-7).
• Vérifiez si quelque chose est raccordé à la prise en à l’arrière du
clavier numérique.
• Mettez le clavier numérique hors puis de nouveau sous tension
pour initialiser tous ses réglages (page FR-7).
Rien ne se passe ou les notes ne résonnent pas
normalement lorsque je les joue sur le côté gauche
du clavier.
Appuyez sur 9 pour mettre le placage d’accords sur le clavier
d’accompagnement hors service (page FR-24).
Rien ne se passe lorsque je démarre un
accompagnement automatique.
• Avec les rythmes 186 à 195, rien ne résonne si vous ne plaquez
pas d’accords sur le clavier. Essayez de jouer un accord (page
FR-24).
• Vérifiez et réglez le volume de l’accompagnement (page FR-29).
• Si aucun rythme personnalisé n’a été enregistré dans la mémoire,
l’accompagnement automatique ne démarre pas quand vous
appuyez sur 8 alors qu’un des rythmes 196 à 205 est sélectionné
(page FR-24).
• Mettez le clavier numérique hors puis de nouveau sous tension
pour initialiser tous ses réglages (page FR-7).
Rien ne se passe lorsque je démarre la lecture d’une
chanson intégrée.
• Après avoir appuyé sur le bouton il faut attendre un peu avant que
la chanson commence. Attendez un instant et la chanson
commencera.
• Vérifiez et réglez le volume de la chanson (page FR-18).
• Si aucune chanson personnalisée n’a été enregistrée dans la
mémoire, la chanson ne démarre pas quand vous appuyez sur 8
alors qu’une des chansons 161 à 176 est sélectionnée (page
FR-18).
• Mettez le clavier numérique hors puis de nouveau sous tension
pour initialiser tous ses réglages (page FR-7).
Le métronome ne résonne pas. • Vérifiez et réglez le volume du métronome (page FR-29).
• Mettez le clavier numérique hors puis de nouveau sous tension
pour initialiser tous ses réglages (page FR-7).
CTX700-F-1A.indd 50 2017/10/13 11:53:45

FR-49
Référence
Les notes continuent de résonner sans s’arrêter. • Mettez le clavier numérique hors puis de nouveau sous tension
pour initialiser tous ses réglages (page FR-7).
• Remplacez les piles par des neuves ou utilisez l’adaptateur secteur
(page FR-6).
Certaines notes sont coupées pendant qu’elles sont
jouées.
Les notes sont coupées quand le nombre de notes devant être
reproduites est trop important pour le clavier qui a une polyphonie
maximale de 48 notes (24 pour certaines sonorités). Il ne s’agit pas
d’une défectuosité.
Le réglage de volume ou de sonorité effectué a
changé.
• Ajustez le réglage du volume (page FR-7) et le réglage de
l’égaliseur (page FR-14).
• Mettez le clavier numérique hors puis de nouveau sous tension
pour initialiser tous ses réglages (page FR-7).
• Remplacez les piles par des neuves ou utilisez l’adaptateur secteur
(page FR-6).
Le volume de sortie ne change pas bien que je
change mon toucher du clavier.
• Changez le réglage de la sensibilité au toucher (page FR-8).
• Mettez le clavier numérique hors puis de nouveau sous tension
pour initialiser tous ses réglages (page FR-7).
À certains endroits du clavier, le volume et la qualité
de la sonorité changent légèrement par rapport à
d’autres.
Ceci est dû à une limite du système. Il ne s’agit pas d’une
défectuosité.
Pour certaines sonorités, les octaves ne changent
pas aux extrémités du clavier.
Ceci est dû à une limite du système. Il ne s’agit pas d’une
défectuosité.
La hauteur des notes ne correspond pas à celle
d’autres instruments ou les sons sont étranges
lorsque je joue avec d’autres instruments.
• Vérifiez et ajustez les réglages de transposition (page FR-15) et
d’accordage (page FR-15).
• Mettez le clavier numérique hors puis de nouveau sous tension
pour initialiser tous ses réglages (page FR-7).
La réverbération des notes semble changer
subitement.
• Vérifiez et ajustez le réglage de la réverbération (page FR-13).
• Mettez le clavier numérique hors puis de nouveau sous tension
pour initialiser tous ses réglages (page FR-7).
Opération
Lorsque j’effectue une recherche avant ou arrière,
plusieurs mesures de la chanson sont sautées alors
qu’une seule devrait l’être.
Lorsque la chanson est arrêtée ou pendant la leçon progressive, vous
ne changez pas de mesure mais de phrase lorsque vous utilisez le
saut avant/arrière (page FR-17).
La sonorité, le rythme et d’autres paramètres
reviennent à leurs réglages par défaut à la mise sous
tension du clavier numérique.
Bien que les paramètres du clavier numérique reviennent à leurs
réglages par défaut à la mise hors tension du clavier numérique (page
FR-7), vous pouvez sauvegarder des configurations dans la mémoire
de préréglages pour les rappeler lorsque vous en avez besoin (page
FR-34).
Raccordement à un ordinateur
Je ne peux pas échanger de données entre le clavier
numérique et un ordinateur.
• Assurez-vous que le câble USB est bien branché sur le clavier
numérique et l’ordinateur et que le périphérique est sélectionné
correctement dans les réglages du logiciel de musique de votre
ordinateur (page FR-45).
• Mettez le clavier numérique hors tension puis fermez le logiciel de
musique sur votre ordinateur. Remettez ensuite le clavier
numérique sous tension puis rouvrez le logiciel de musique sur
votre ordinateur.
Indicateurs d’erreur
Afficheur
Cause Solution
Err Limit Vous essayez d’enregistrer plus de 999 mesures. Faites un enregistrement de moins de 999 mesures.
Err Mem Full Vous essayez de faire un enregistrement qui dépasse
la limite permise par chanson.
N’enregistrez pas de chanson dépassant la limite
permise par chanson.
Err DataFull Vous essayez d’enregistrer plus de cinq chansons. Supprimez certaines chansons de la mémoire.
Symptôme Solution
CTX700-F-1A.indd 51 2017/10/13 11:53:45

FR-50
Référence
Fiche technique
Modèle CT-X700
Clavier 61 touches normales
Sensibilité au toucher 3 types, Hors service
Polyphonie maximale 48 notes (24 pour certaines sonorités)
Sonorités
Sonorités intégrées 600
Fonctions Superposition, Partage, Bouton de piano/orgue
Réverbération 1 à 20, Hors service
Chorus 1 à 10, Sonorité
Métronome
Temps par mesure 0 à 9
Plage de réglage du tempo 20 à 255
Banque de chansons
Morceau de démonstration 1
Chansons intégrées 160
Chansons personnalisées 10*1
Chansons enregistrées par
l’utilisateur
6 (Reportez-vous à « Enregistreur » ci-dessous.)*1
Leçon progressive
Leçons 3 (Écouter, Observer, Mémoriser) Mode facile
Parties d’une leçon L, R, LR
Fonctions Répétition, Guide vocal du doigté, Guide des notes, Évaluation des performances
Accompagnement automatique
Rythmes intégrés 195
Rythmes personnalisés 10*2
Fonction de recueil d’accords Guide des accords
Préréglage sauvegardé 32 (4 configurations × 8 banques)
Enregistreur Enregistrement en temps réel, lecture
Reproduction par le clavier 5 chansons, 6 pistes
Interprétation avec une
chanson intégrée 1 chanson (L, R, LR)
Capacité de la mémoire Approximativement 40 000 notes (1 chanson)
Autres fonctions
Transposition ±1 octave (–12 à +12 demi-tons)
Décalage d’octave Supérieur 1/Supérieur 2/Inférieur, ±3 octaves
Accordage A4 = 415,5 à 465,9 Hz (Réglage par défaut : 440,0 Hz)
Gammes préréglées 17
Préréglage musical 310
Préréglage monotouche 195
Harmonisation automatique 12 types
Arpégiateur 100 types
MIDI Multitimbral 16 canaux reçus, Norme GM Niveau 1
Informations musicales Sonorité, Rythme, Numéros et noms des banques de chansons, Notes sur la portée, Doigté,
Indication pédale, Tempo, Nombre de mesures et temps, Nom d’accord, etc.
CTX700-F-1A.indd 52 2017/10/13 11:53:45

FR-51
Référence
• Les spécifications et la conception sont susceptibles d’être changées sans avis préalable.
Veuillez lire et prendre les précautions suivantes.
■Emplacement
Évitez d’installer ce produit aux endroits suivants.
• Endroits exposés à la lumière directe du soleil et à une haute humidité
• Endroits exposés à des températures extrêmes
• À proximité d’un poste de radio ou de télévision, d’une platine vidéo ou d’un ampli-tuner
Les appareils mentionnés ci-dessus ne causent pas de panne, mais les interférences de ce produit peuvent agir sur le son et
l’image d’un autre appareil.
■Entretien du produit
• N’utilisez jamais de benzine, d’alcool, de diluant ni de produits chimiques pour nettoyer ce produit.
• Pour nettoyer ce produit ou son clavier, utilisez un chiffon doux imprégné d’une solution faible d’eau et de détergent neutre.
Extrayez bien toute l’humidité du chiffon avant d’essuyer.
■Accessoires fournis et optionnels
N’utilisez que les accessoires spécifiés pour ce produit. L’utilisation d’accessoires non autorisés crée un risque d’incendie, de choc
électrique et de blessure.
■Lignes de soudure
Des lignes peuvent apparaître sur l’extérieur de ce produit. Ces « lignes de soudure » proviennent du moulage du plastique. Il ne
s’agit pas de craquelures ni d’éraflures.
■Respect d’autrui
Lorsque vous utilisez ce produit, pensez aux personnes de votre entourage. Soyez particulièrement attentif aux autres lorsque
vous jouez la nuit et réduisez le volume pour ne pas les déranger. Par respect des autres, vous pouvez aussi fermer les fenêtres
ou utiliser un casque d’écoute lorsque vous jouez la nuit.
Entrées/Sorties
Port USB TYPE B
Prises de pédales (PEDAL) Jack ordinaire (prolongation, sostenuto, douce, rythme)
Prise de casque d’écoute/sortie
Jack stéréo ordinaire
Impédance de sortie : 167 Ω; Tension de sortie : 4,5 V (RMS) MAX
Prise d’entrée audio Minijack stéréo
Impédance d’entrée : 10 kΩ, Sensibilité de l’entrée : 200 mV
Prise d’alimentation CC 9,5 V
Alimentation 2 voies
Piles 6 piles alcalines de taille AA
Autonomie des piles Approximativement 3 heures en continu avec des piles alcalines
Adaptateur secteur AD-E95100L
Extinction automatique Approximativement 30 minutes après la dernière opération ; peut être désactivée.
Enceintes 12 cm × 2 (Sortie : 2,5 W + 2,5 W)
Consommation 9,5 V = 7,5 W
Dimensions 94,8 × 35,0 × 10,9 cm
Poids Approximativement 4,3 kg (sans les piles)
*1 Capacité maximum par chanson : Approximativement 320 kilooctets
*2 Capacité maximum par rythme : Approximativement 64 kilooctets
(1 kilooctet = 1 024 octets)
Précautions d’emploi
CTX700-F-1A.indd 53 2017/10/13 11:53:45

A-1
Appendice
Liste des sonorités
BANQUE DE CHANSONS
No. Titre
WORLD (CATEGORY : 01)
001 TWINKLE TWINKLE LITTLE STAR
002 LIGHTLY ROW
003 LONG LONG AGO
004 ON TOP OF OLD SMOKEY
005 SAKURA SAKURA
006 WHEN THE SAINTS GO MARCHING IN
007 AMAZING GRACE
008 AULD LANG SYNE
009 COME BIRDS
010 DID YOU EVER SEE A LASSIE?
011 MICHAEL ROW THE BOAT ASHORE
012 DANNY BOY
013 MY BONNIE
014 HOME SWEET HOME
015 AURA LEE
016 HOME ON THE RANGE
017 ALOHA OE
018 SANTA LUCIA
019 FURUSATO
020 GREENSLEEVES
021 JOSHUA FOUGHT THE BATTLE OF JERICHO
022 THE MUFFIN MAN
023 LONDON BRIDGE
024 UNDER THE SPREADING CHESTNUT TREE
025 SIPPIN’ CIDER THROUGH A STRAW
026 GRANDFATHER’S CLOCK
027 ANNIE LAURIE
028 BEAUTIFUL DREAMER
029 IF YOU’RE HAPPY AND YOU KNOW IT, CLAP YOUR
HANDS
030 MY DARLING CLEMENTINE
031 LITTLE BROWN JUG
032 HOUSE OF THE RISING SUN
033 SHE WORE A YELLOW RIBBON
034 YANKEE DOODLE
035 MY OLD KENTUCKY HOME
036 SZLA DZIEWECZKA
037 TROIKA
038 WALTZING MATILDA
039 ON THE BRIDGE OF AVIGNON
040 I’VE BEEN WORKING ON THE RAILROAD
041 OH! SUSANNA
042 CAMPTOWN RACES
043 JEANNIE WITH THE LIGHT BROWN HAIR
044 TURKEY IN THE STRAW
045 JAMAICA FAREWELL
EVENT (CATEGORY : 02)
046 SILENT NIGHT
047 WE WISH YOU A MERRY CHRISTMAS
048 JINGLE BELLS
049 JOY TO THE WORLD
050 O CHRISTMAS TREE
PIANO/CLASSICS (CATEGORY : 03)
051 MARY HAD A LITTLE LAMB
052 LE CYGNE FROM “LE CARNAVAL DES ANIMAUX”
053 JE TE VEUX
054 SONATA op.13 “PATHÉTIQUE” 2nd Mov.
055 HEIDENRÖSLEIN
056 AIR FROM “SUITE no.3”
057 SPRING FROM “THE FOUR SEASONS”
058 HABANERA FROM “CARMEN”
059 BRINDISI FROM “LA TRAVIATA”
060 HUNGARIAN DANCES no.5
061 MINUET IN G MAJOR
062 MUSETTE IN D MAJOR
063 ECOSSAISE IN G MAJOR
064 GAVOTTE (GOSSEC)
065 ARABESQUE (BURGMÜLLER)
066 CHOPSTICKS
067 DECK THE HALL
068 ODE TO JOY
069 AVE MARIA (GOUNOD)
070 SONATINA op.36 no.1 1st Mov.
071 PRELUDE op.28 no.7 (CHOPIN)
072 RÊVERIE
073 GYMNOPÉDIES no.1
074 GOING HOME FROM “FROM THE NEW WORLD”
075 BRIDAL MARCH FROM “LOHENGRIN”
076 FÜR ELISE
077 TURKISH MARCH (MOZART)
078 SONATA op.27 no.2 “MOONLIGHT” 1st Mov.
079 ETUDE op.10 no.3 “CHANSON DE L’ADIEU”
080 THE ENTERTAINER
081 WEDDING MARCH FROM “MIDSUMMER NIGHT’S
DREAM”
082 AMERICAN PATROL
083 FRÖHLICHER LANDMANN
084 LA VIOLETTE
085 SPINNERLIED
086 LA CHEVALERESQUE
087 SONATINE op.20 no.1 1st Mov.
088 SONATA K.545 1st Mov.
089 LA PRIÈRE D’UNE VIERGE
090 VALSE op.64 no.1 “PETIT CHIEN”
091 LIEBESTRÄUME no.3
092 GAVOTTE FROM “FRANZÖSISCHE SUITE V”
093 JESUS BLEIBET MEINE FREUDE
094 CANON (PACHELBEL)
095 SERENADE FROM “EINE KLEINE NACHTMUSIK”
096 MARCH FROM “THE NUTCRACKER”
097 CHANSON DU TOREADOR FROM “CARMEN”
098 LARGO (HÄNDEL)
099 INNOCENCE
100 PROMENADE FROM “TABLEAUX D’UNE EXPOSITION”
101 INVENTIONEN no.1
102 PRAELUDIUM no.1 (J.S.BACH)
103 DOLLY’S DREAMING AND AWAKENING
104 LA FILLE AUX CHEVEUX DE LIN
105 HUMORESKE (DVOŘÁK)
106 TRÄUMEREI
107 NOCTURNE op.9 no.2 (CHOPIN)
108 ARABESQUE no.1 (DEBUSSY)
109 MAPLE LEAF RAG
110 MELODY IN F
EXERCISE (CATEGORY : 04)
111 - 160 EXERCISE 1 - 50
USER SONGS (CATEGORY : 05)
161 - 170 USER SONG 1 - 10
USER RECORDS (CATEGORY : 06)
171 - 176 USER RECORD 1 - 6
No. Titre
CTX700-F-1A.indd 54 2017/10/13 11:53:45

A-2
Appendice
•«» indique une touche associée aux mêmes sonorités que pour STANDARD SET 1.
Liste des sons de batterie
STANDARD SET 1 STANDARD SET 2 STANDARD SET 3 STANDARD SET 4 STANDARD SET 5 DANCE SET 1 DANCE SET 2 DANCE SET 3
C-1
D-1
E-1
F-1
G-1
A-1
B-1
C0
D0
E0
F0
G0
A0
B0
C1
D1
E1
F1
G1
A1
B1
C2
D2
E2
F2
G2
A2
B2
C3
D3
E3
F3
G3
A3
B3
C4
D4
E4
F4
G4
A4
B4
C5
D5
E5
F5
G5
A5
B5
C6
D6
E6
F6
G6
A6
B6
C7
D7
E7
F7
G7
A7
B7
C8
D8
E8
F8
G8
A8
B8
C9
D9
E9
F9
G9
C-1
E-1
F-1
A-1
B-1
C0
E0
F0
A0
B0
C1
E1
F1
A1
B1
C2
E2
F2
A2
B2
C3
E3
F3
A3
B3
C4
E4
F4
A4
B4
C5
E5
F5
A5
B5
C6
E6
F6
A6
B6
C7
E7
F7
A7
B7
C8
E8
F8
A8
B8
C9
E9
F9
DRUMS SET NAME
0
1
2
3
4
5
6
7
8
9
10
11
12
13
14
15
16
17
18
19
20
21
22
23
24
25
26
27
28
29
30
31
32
33
34
35
36
37
38
39
40
41
42
43
44
45
46
47
48
49
50
51
52
53
54
55
56
57
58
59
60
61
62
63
64
65
66
67
68
69
70
71
72
73
74
75
76
77
78
79
80
81
82
83
84
85
86
87
88
89
90
91
92
93
94
95
96
97
98
99
100
101
102
103
104
105
106
107
108
109
110
111
112
113
114
115
116
117
118
119
120
121
122
123
124
125
126
127
Tabla Ge
Tabla Ka
Tabla Te
Tabla Na
Tabla Tun
Dholak Ge
Dholak Ke
Dholak Ta 1
Dholak Ta 2
Dholak Na
Dholak Ta 3
Dholak Ring
Mridangam Tha
Mridangam Dhom
Mridangam Dhi
Mridangam Dhin
Mridangam Num
High Q
Slap
Scratch Push
Scratch Pull
Sticks
Square Click
Metronome Click
Metronome Bell
Standard1 Kick 2
Standard1 Kick 1
Standard1 Side Stick
Standard1 Snare 1
Hand Clap
Standard1 Snare 2
Standard1 Low Tom 2
Standard1 Closed Hi-Hat
Standard1 Low Tom 1
Standard1 Pedal Hi-Hat
Standard1 Mid Tom 2
Standard1 Open Hi-Hat
Standard1 Mid Tom 1
Standard1 High Tom 2
Standard1 Crash Cymbal 1
Standard1 High Tom 1
Standard1 Ride Cymbal 1
Standard1 Chinese Cymbal
Standard1 Ride Bell
Tambourine
Standard1 Splash Cymbal
Cowbell
Standard1 Crash Cymbal 2
Vibraslap
Standard1 Ride Cymbal 2
High Bongo
Low Bongo
Mute High Conga
Open High Conga
Open Low Conga
High Timbale
Low Timbale
High Agogo
Low Agogo
Cabasa
Maracas
High Whistle
Low Whistle
Short Guiro
Long Guiro
Claves
High Wood Block
Low Wood Block
Mute Cuica
Open Cuica
Mute Triangle
Open Triangle
Shaker
Jingle Bell
Bell Tree
Castanets
Mute Surdo
Open Surdo
Applause 1
Applause 2
Jingle Bell 2
Open Surdo 2
Cabasa 2
Maracas 2
Shaker 2
Mute Triangle 2
Open Triangle 2
High Agogo 2
Low Agogo 2
Tablah 1
Tablah 2
Tablah 3
Daf 1
Daf 2
Riq 1
Riq 2
Riq 3
Davul 1
Davul 2
Zill 1
Zill 2
Ban Gu
Hu Yin Luo
Xiao Luo
Xiao Bo
Low Tang Gu
Mid Tang Gu
High Tang Gu
Standard2 Sticks
Standard2 Kick 2
Standard2 Kick 1
Standard2 Side Stick
Standard2 Snare 1
Standard2 Snare 2
Standard2 Low Tom 2
Standard2 Closed Hi-Hat
Standard2 Low Tom 1
Standard2 Pedal Hi-Hat
Standard2 Mid Tom 2
Standard2 Open Hi-Hat
Standard2 Mid Tom 1
Standard2 High Tom 2
Standard2 Crash Cymbal 1
Standard2 High Tom 1
Standard2 Ride Cymbal 1
Standard2 Chinese Cymbal
Standard2 Ride Bell
Standard2 Splash Cymbal
Standard2 Crash Cymbal 2
Standard2 Ride Cymbal 2
High Whistle 2
Low Whistle 2
Standard3 Snare 1 mp
Standard3 Snare 1 mf
Standard3 Snare 2 mp
Standard3 Snare 2 mf
Standard2 Sticks
Standard3 Kick 2
Standard3 Kick 1
Standard2 Side Stick
Standard3 Snare 1
Standard3 Snare 2
Standard3 Low Tom 2
Standard3 Closed Hi-Hat
Standard3 Low Tom 1
Standard3 Pedal Hi-Hat
Standard3 Mid Tom 2
Standard3 Open Hi-Hat
Standard3 Mid Tom 1
Standard3 High Tom 2
Standard3 Crash Cymbal 1
Standard3 High Tom 1
Standard3 Ride Cymbal 1
Standard3 China Cymbal
Standard3 Ride Bell
Standard3 Splash Cymbal
Standard3 Crash Cymbal 2
Standard3 Ride Cymbal 2
High Whistle 2
Low Whistle 2
Standard2 Sticks
Standard4 Kick 2
Standard4 Kick 1
Standard2 Side Stick
Standard4 Snare 1
Standard4 Snare 2
Standard3 Low Tom 2
Standard4 Closed Hi-Hat
Standard3 Low Tom 1
Standard4 Pedal Hi-Hat
Standard3 Mid Tom 2
Standard4 Open Hi-Hat
Standard3 Mid Tom 1
Standard3 High Tom 2
Standard3 Crash Cymbal 1
Standard3 High Tom 1
Standard3 Ride Cymbal 1
Standard3 China Cymbal
Standard3 Ride Bell
Standard3 Splash Cymbal
Standard3 Crash Cymbal 2
Standard3 Ride Cymbal 2
High Whistle 2
Low Whistle 2
Standard2 Sticks
Standard5 Kick 2
Standard5 Kick 1
Standard5 Side Stick
Standard5 Snare 1
Standard5 Hand Clap
Standard5 Snare 2
Standard5 Low Tom 2
Standard5 Closed Hi-Hat
Standard5 Low Tom 1
Standard5 Pedal Hi-Hat
Standard5 Mid Tom 2
Standard5 Open Hi-Hat
Standard5 Mid Tom 1
Standard5 High Tom 2
Standard3 Crash Cymbal 1
Standard5 High Tom 1
Standard3 Ride Cymbal 1
Standard3 China Cymbal
Standard3 Ride Bell
Standard3 Splash Cymbal
Standard3 Crash Cymbal 2
Standard3 Ride Cymbal 2
High Whistle 2
Low Whistle 2
Dance1 Kick 1
Dance1 Kick 2
Dance1 Kick 3
Dance1 Kick 4
Dance1 Kick 5
Dance1 Snare 1
Dance1 Snare 2
Dance1 Snare 3
Dance1 Snare 4
Dance1 Snare 5
Dance1 Snare 6
Dance1 Snare 7
Dance1 Snare 8
Dance1 Snare 9
Dance1 Tambourine
Hip-Hop Snare 4
Hip-Hop Snare 3
Techno Snare
Hip-Hop Rim Shot
Hip-Hop Snare 3 Rev.
DM2 Kick 1 Rev.
Reverse Cymbal Gate
Hip-Hop Snare 4 Gate
Hip-Hop Snare 3 Gate
Techno Snare Gate
Hip-Hop Side Stick Gate
Hand Clap 2 Gate
Hip-Hop Scratch 1
Hip-Hop Scratch 2
Standard2 Sticks
DM2 Kick 2
DM2 Kick 1
Standard2 Side Stick
DM2 Snare 1
DM2 Snare 2
DM2 Low Tom 2
DM2 Closed Hi-Hat 1
DM2 Low Tom 1
DM2 Closed Hi-Hat 2
DM2 Mid Tom 2
DM2 Open Hi-Hat
DM2 Mid Tom 1
DM2 High Tom 2
Standard3 Crash Cymbal 1
DM2 High Tom 1
Standard3 Ride Cymbal 1
Standard3 China Cymbal
Standard3 Ride Bell
Standard3 Splash Cymbal
Standard3 Crash Cymbal 2
DM1 Kick 2
DM1 Kick 1
DM1 Rim Shot
DM1 Snare 1
DM1 Hand Clap
DM1 Snare 2
DM1 Low Tom 2
DM1 Closed Hi-Hat 1
DM1 Low Tom 1
DM1 Closed Hi-Hat 2
DM1 Mid Tom 2
DM1 Open Hi-Hat
DM1 Mid Tom 1
DM1 High Tom 2
DM1 Crash Cymbal
DM1 High Tom 1
DM1 Ride Cymbal
Standard3 China Cymbal
Standard3 Ride Bell
DM1 Tambourine
Standard3 Splash Cymbal
DM1 Cowbell
Standard3 Crash Cymbal 2
Vibraslap
DM1 Kick 3
Hip-Hop Kick 3
Standard4 Kick 1
Standard4 Snare 1
Hand Clap 3
Standard4 Snare 2
Elec.Low Tom 2
Hip-Hop Closed Hi-Hat
Elec.Low Tom 1
Hip-Hop Pedal Hi-Hat
Elec.Mid Tom 2
Hip-Hop Open Hi-Hat
Elec.Mid Tom 1
Elec.High Tom 2
Techno Cymbal
Elec.High Tom 1
Techno Ride
Standard3 Low Tom 2
Room Closed Hi-Hat
Standard3 Low Tom 1
Room Pedal Hi-Hat
Standard3 Mid Tom 2
Room Open Hi-Hat
Standard3 Mid Tom 1
Standard3 High Tom 2
Standard3 Crash Cymbal 1
Standard3 High Tom 1
Standard3 Ride Cymbal 1
Tambourine 2
Tambourine 3
Cabasa 2
Maracas 2
Claves 2
Mute Triangle 2
Open Triangle 2
Shaker 2
Hand Clap
Hand Clap 2
Standard2 Sticks
Hip-Hop Kick 3
Dance1 Kick 5
Hand Clap 3
Dance1 Snare 7
Hand Clap 2
Techno Snare
DM2 Low Tom 2
Trance Closed Hi-Hat
DM2 Low Tom 1
Trance Open Hi-Hat 1
DM2 Mid Tom 2
Trance Open Hi-Hat 2
DM2 Mid Tom 1
DM2 High Tom 2
DM2 High Tom 1
Standard3 Ride Cymbal 1
Standard3 China Cymbal
Standard3 Ride Bell
Standard3 Splash Cymbal
Standard3 Crash Cymbal 2
Standard3 Ride Cymbal 2
Cabasa 2
Maracas 2
High Whistle 2
Low Whistle 2
Mute Triangle 2
Open Triangle 2
Shaker 2
Standard2 Sticks
Dance1 Kick 2
Dance1 Kick 4
Hip-Hop Side Stick Gate
Dance1 Snare 2
DM1 Hand Clap
Dance1 Snare 1 Gate
Standard5 Low Tom 2
Standard5 Closed Hi-Hat
Standard5 Low Tom 1
Standard5 Pedal Hi-Hat
Standard5 Mid Tom 2
Standard5 Open Hi-Hat
Standard5 Mid Tom 1
Standard5 High Tom 2
Standard3 Crash Cymbal 1
Standard5 High Tom 1
Standard3 Ride Cymbal 1
Standard3 China Cymbal
Standard3 Ride Bell
Standard3 Splash Cymbal
Standard3 Crash Cymbal 2
Standard3 Ride Cymbal 2
Cabasa 2
Maracas 2
High Whistle 2
Low Whistle 2
Mute Triangle 2
Open Triangle 2
Shaker 2
Tonalité No. de note
CTX700-F-1A.indd 55 2017/10/13 11:53:45

A-3
Appendice
•«» indique une touche associée aux mêmes sonorités que pour STANDARD SET 1.
DANCE SET 4 DANCE SET 5 DANCE SET 6 TRANCE SET HIP-HOP SET ROOM SET POWER SET ROCK SET
C-1
D-1
E-1
F-1
G-1
A-1
B-1
C0
D0
E0
F0
G0
A0
B0
C1
D1
E1
F1
G1
A1
B1
C2
D2
E2
F2
G2
A2
B2
C3
D3
E3
F3
G3
A3
B3
C4
D4
E4
F4
G4
A4
B4
C5
D5
E5
F5
G5
A5
B5
C6
D6
E6
F6
G6
A6
B6
C7
D7
E7
F7
G7
A7
B7
C8
D8
E8
F8
G8
A8
B8
C9
D9
E9
F9
G9
C-1
E-1
F-1
A-1
B-1
C0
E0
F0
A0
B0
C1
E1
F1
A1
B1
C2
E2
F2
A2
B2
C3
E3
F3
A3
B3
C4
E4
F4
A4
B4
C5
E5
F5
A5
B5
C6
E6
F6
A6
B6
C7
E7
F7
A7
B7
C8
E8
F8
A8
B8
C9
E9
F9
DRUMS SET NAME
0
1
2
3
4
5
6
7
8
9
10
11
12
13
14
15
16
17
18
19
20
21
22
23
24
25
26
27
28
29
30
31
32
33
34
35
36
37
38
39
40
41
42
43
44
45
46
47
48
49
50
51
52
53
54
55
56
57
58
59
60
61
62
63
64
65
66
67
68
69
70
71
72
73
74
75
76
77
78
79
80
81
82
83
84
85
86
87
88
89
90
91
92
93
94
95
96
97
98
99
100
101
102
103
104
105
106
107
108
109
110
111
112
113
114
115
116
117
118
119
120
121
122
123
124
125
126
127
Dance1 Kick 1
Dance1 Kick 2
Dance1 Kick 3
Dance1 Kick 4
Dance1 Kick 5
Dance1 Snare 1
Dance1 Snare 2
Dance1 Snare 3
Dance1 Snare 4
Dance1 Snare 5
Dance1 Snare 6
Dance1 Snare 7
Dance1 Snare 8
Dance1 Snare 9
Dance1 Tambourine
Hip-Hop Snare 4
Hip-Hop Snare 3
Techno Snare
Hip-Hop Rim Shot
Hip-Hop Snare 3 Rev.
DM2 Kick 1 Rev.
Reverse Cymbal Gate
Dance4 Snare Rev.
Dance4 Open Hi-Hat Rev.
Techno Snare Gate
Hip-Hop Side Stick Gate
Hand Clap 2 Gate
Dance4 Scratch Push
Dance4 Scratch Pull
Standard2 Sticks
Dance4 Kick 2
Dance4 Kick 1
Dance4 Hand Clap 1
Dance4 Snare 1
Dance4 Hand Clap 2
Dance4 Snare 2
Dance4 Low Tom 2
Dance4 Closed Hi-Hat 1
Dance4 Low Tom 1
Dance4 Closed Hi-Hat 2
Dance4 Mid Tom 2
Dance4 Open Hi-Hat 1
Dance4 Mid Tom 1
Dance4 High Tom 2
Standard3 Crash Cymbal 1
Dance4 High Tom 1
Standard3 Ride Cymbal 1
Standard3 Chinese Cymbal
Standard3 Ride Bell
Standard3 Splash Cymbal
Standard3 Crash Cymbal 2
Dance4 Kick 4
Dance4 Kick 3
Dance4 Hand Clap 3
Dance4 Hand Clap 4
Dance4 Hand Clap 5
Dance4 Snare 3
DM1 Low Tom 2
Dance4 Closed Hi-Hat 3
DM1 Low Tom 1
Dance4 Closed Hi-Hat 4
DM1 Mid Tom 2
Dance4 Open Hi-Hat 2
DM1 Mid Tom 1
DM1 High Tom 2
DM1 Crash Cymbal
DM1 High Tom 1
DM1 Ride Cymbal
Standard3 Chinese Cymbal
Standard3 Ride Bell
DM1 Tambourine
Standard3 Splash Cymbal
DM1 Cowbell
Standard3 Crash Cymbal 2
Vibraslap
DM1 Kick 3
Dance4 Kick 5
Dance6 Kick 1
Dance6 Snare 1
Dance4 Hand Clap 6
Dance6 Snare 2
Elec.Low Tom 2
Dance4 Closed Hi-Hat 5
Elec.Low Tom 1
Dance4 Closed Hi-Hat 6
Elec.Mid Tom 2
Dance4 Open Hi-Hat 3
Elec.Mid Tom 1
Elec.High Tom 2
Techno Cymbal
Elec.High Tom 1
Techno Ride
Standard3 Low Tom 2
Room Closed Hi-Hat
Standard3 Low Tom 1
Room Pedal Hi-Hat
Standard3 Mid Tom 2
Room Open Hi-Hat
Standard3 Mid Tom 1
Standard3 High Tom 2
Standard3 Crash Cymbal 1
Standard3 High Tom 1
Standard3 Ride Cymbal 1
Tambourine 2
Tambourine 3
Cabasa 2
Maracas 2
Claves 2
Mute Triangle 2
Open Triangle 2
Shaker 2
Hand Clap
Hand Clap 2
Dance5 Kick 2
Dance5 Kick 1
Dance5 Kick 2
Dance5 Kick 3
Dance5 Snare 1
Dance5 Snare 2
Dance5 Clap
Dance5 Snare 3
DM1 Low Tom 2
Dance5 Closed Hi-Hat
DM1 Low Tom 1
Dance5 Open Hi-Hat 1
DM1 Mid Tom 2
Dance5 Open Hi-Hat 2
DM1 Mid Tom 1
DM1 High Tom 2
DM1 Crash Cymbal
DM1 High Tom 1
DM1 Ride Cymbal
Standard3 Chinese Cymbal
Standard3 Ride Bell
DM1 Tambourine
Standard3 Splash Cymbal
DM1 Cowbell
Standard3 Crash Cymbal 2
Standard3 Ride Cymbal 2
Dance5 SFX Sound 1
Dance5 SFX Sound 2
Dance5 SFX Sound 3
Dance5 SFX Sound 4
Dance5 SFX Sound 5
Dance5 SFX Sound 6
Dance5 SFX Sound 7
Dance5 SFX Sound 8
Dance5 SFX Sound 9
Dance5 SFX Sound 10
Dance5 SFX Sound 11
Dance5 SFX Sound 12
Dance5 SFX Sound 13
Dance5 SFX Sound 14
Dance5 SFX Sound 15
Dance5 SFX Sound 16
Dance5 SFX Sound 17
Dance5 SFX Sound 18
Dance5 SFX Sound 19
Dance5 SFX Sound 20
Dance5 SFX Sound 21
Dance5 SFX Sound 22
Dance5 SFX Sound 23
Dance5 SFX Sound 24
Dance5 SFX Sound 25
Dance5 SFX Voice 1
Dance5 SFX Voice 2
Dance5 SFX Voice 3
Dance5 SFX Voice 4
Dance5 SFX Voice 5
Dance5 SFX Voice 6
Dance5 SFX Voice 7
Dance5 SFX Voice 8
VL Snare
VL Pong
VL Ping
Dance6 Rev.Snare
Dance6 Open Hi-Hat 1
Dance6 Crash 1
Dance6 SE Noise
Dance6 Noise Down
Dance6 GateSnare
Dance6 SE Exp.
Dance6 Open Hi-Hat 2
Dance6 GateSnare
Dance6 Kick 1
Dance6 Kick 2
Dance6 Snare 1
Dance6 Snare 2
Dance6 Rev.Snare 1
Dance6 Closed Hi-Hat 1
Dance6 Open Hi-Hat 1
Dance6 Crash 2
Dance6 Filter Hi-Hat L
Dance6 Filter Hi-Hat R
Wobble 1
Wobble 2
Wobble 3
Wobble 4
Dance6 Closed Hi-Hat 2
Dance6 Closed Hi-Hat 3
Dance6 Open Hi-Hat 3
Dance6 SE Snare
Dance6 SE Noise
Dance6 SE Rev.Snare
Dance6 Noise Down
Dance6 GateSnare
Dance6 Rev.Snare
Dance6 SE Exp.
Dance6 SE Rev.Snare 2
Dance6 Kick 3
Dance6 Snare 3
Dance6 Clap
Dance6 Closed Hi-Hat 4
Dance6 Noise Hi-Hat
Standard2 Sticks
Trance Kick 2
Trance Kick 1
Trance Side Stick
Trance Snare 1
Trance Hand Clap
Trance Snare 2
Standard3 Low Tom 2
Trance Closed Hi-Hat
Standard3 Low Tom 1
Trance Open Hi-Hat 1
Standard3 Mid Tom 2
Trance Open Hi-Hat 2
Standard3 Mid Tom 1
Standard3 High Tom 2
Standard3 Crash Cymbal 1
Standard3 High Tom 1
Standard3 Ride Cymbal 1
Standard3 China Cymbal
Standard3 Ride Bell
Trance Tambourine
Standard3 Splash Cymbal
Standard3 Crash Cymbal 2
Standard3 Ride Cymbal 2
Cabasa 2
Maracas 2
High Whistle 2
Low Whistle 2
Mute Triangle 2
Open Triangle 2
Shaker 2
Standard2 Sticks
Hip-Hop Kick 2
Hip-Hop Kick 1
Hip-Hop Side Stick
Hip-Hop Snare 1
Hip-Hop Hand Clap
Hip-Hop Snare 2
Standard3 Low Tom 2
Hip-Hop Closed Hi-Hat
Standard3 Low Tom 1
Hip-Hop Pedal Hi-Hat
Standard3 Mid Tom 2
Hip-Hop Open Hi-Hat
Standard3 Mid Tom 1
Standard3 High Tom 2
Standard3 Crash Cymbal 1
Standard3 High Tom 1
Standard3 Ride Cymbal 1
Standard3 China Cymbal
Standard3 Ride Bell
Standard3 Splash Cymbal
Standard3 Crash Cymbal 2
Standard3 Ride Cymbal 2
High Whistle 2
Low Whistle 2
Standard2 Sticks
Room Kick 2
Room Kick 1
Standard2 Side Stick
Room Snare 1
Room Snare 2
Room Low Tom 2
Room Closed Hi-Hat
Room Low Tom 1
Room Pedal Hi-Hat
Room Mid Tom 2
Room Open Hi-Hat
Room Mid Tom 1
Room High Tom 2
Standard3 Crash Cymbal 1
Room High Tom 1
Standard3 Ride Cymbal 1
Standard3 China Cymbal
Standard3 Ride Bell
Standard3 Splash Cymbal
Standard3 Crash Cymbal 2
Standard3 Ride Cymbal 2
High Whistle 2
Low Whistle 2
Standard2 Sticks
Power Kick 2
Power Kick 1
Standard2 Side Stick
Power Snare 1
Power Snare 2
Room Low Tom 2
Room Closed Hi-Hat
Room Low Tom 1
Room Pedal Hi-Hat
Room Mid Tom 2
Room Open Hi-Hat
Room Mid Tom 1
Room High Tom 2
Standard3 Crash Cymbal 1
Room High Tom 1
Standard3 Ride Cymbal 1
Standard3 China Cymbal
Standard3 Ride Bell
Standard3 Splash Cymbal
Standard3 Crash Cymbal 2
Standard3 Ride Cymbal 2
High Whistle 2
Low Whistle 2
Rock Kick 2
Rock Kick 1
Rock Snare 1
Rock Snare 2
Rock Low Tom 2
Rock Closed Hi-Hat
Rock Low Tom 1
Rock Pedal Hi-Hat
Rock Mid Tom 2
Rock Open Hi-Hat
Rock Mid Tom 1
Rock High Tom 2
Rock Crash Cymbal 1
Rock High Tom 1
Rock Ride Cymbal 1
Rock China Cymbal
Rock Ride Bell
Rock Splash Cymbal
Rock Crash Cymbal 2
Rock Ride Cymbal 2
High Whistle 2
Low Whistle 2
Tonalité No. de note
CTX700-F-1A.indd 56 2017/10/13 11:53:46

A-4
Appendice
•«» indique une touche associée aux mêmes sonorités que pour STANDARD SET 1.
ELECTRONIC SET DRUM MACHINE SET 1 DRUM MACHINE SET 2 DRUM MACHINE SET 3 JAZZ SET BRUSH SET ORCHESTRA SET LATIN SET 1
C-1
D-1
E-1
F-1
G-1
A-1
B-1
C0
D0
E0
F0
G0
A0
B0
C1
D1
E1
F1
G1
A1
B1
C2
D2
E2
F2
G2
A2
B2
C3
D3
E3
F3
G3
A3
B3
C4
D4
E4
F4
G4
A4
B4
C5
D5
E5
F5
G5
A5
B5
C6
D6
E6
F6
G6
A6
B6
C7
D7
E7
F7
G7
A7
B7
C8
D8
E8
F8
G8
A8
B8
C9
D9
E9
F9
G9
C-1
E-1
F-1
A-1
B-1
C0
E0
F0
A0
B0
C1
E1
F1
A1
B1
C2
E2
F2
A2
B2
C3
E3
F3
A3
B3
C4
E4
F4
A4
B4
C5
E5
F5
A5
B5
C6
E6
F6
A6
B6
C7
E7
F7
A7
B7
C8
E8
F8
A8
B8
C9
E9
F9
DRUMS SET NAME
0
1
2
3
4
5
6
7
8
9
10
11
12
13
14
15
16
17
18
19
20
21
22
23
24
25
26
27
28
29
30
31
32
33
34
35
36
37
38
39
40
41
42
43
44
45
46
47
48
49
50
51
52
53
54
55
56
57
58
59
60
61
62
63
64
65
66
67
68
69
70
71
72
73
74
75
76
77
78
79
80
81
82
83
84
85
86
87
88
89
90
91
92
93
94
95
96
97
98
99
100
101
102
103
104
105
106
107
108
109
110
111
112
113
114
115
116
117
118
119
120
121
122
123
124
125
126
127
Standard2 Sticks
Elec.Kick 2
Elec.Kick 1
Standard2 Side Stick
Elec.Snare 1
Elec.Snare 2
Elec.Low Tom 2
Room Closed Hi-Hat
Elec.Low Tom 1
Room Pedal Hi-Hat
Elec.Mid Tom 2
Room Open Hi-Hat
Elec.Mid Tom 1
Elec.High Tom 2
Standard3 Crash Cymbal 1
Elec.High Tom 1
Standard3 Ride Cymbal 1
Reverse Cymbal
Standard3 Ride Bell
Standard3 Splash Cymbal
Standard3 Crash Cymbal 2
Standard3 Ride Cymbal 2
Cabasa 2
Maracas 2
High Whistle 2
Low Whistle 2
Mute Triangle 2
Open Triangle 2
Shaker 2
Standard2 Sticks
DM1 Kick 2
DM1 Kick 1
DM1 Rim Shot
DM1 Snare 1
DM1 Hand Clap
DM1 Snare 2
DM1 Low Tom 2
DM1 Closed Hi-Hat 1
DM1 Low Tom 1
DM1 Closed Hi-Hat 2
DM1 Mid Tom 2
DM1 Open Hi-Hat
DM1 Mid Tom 1
DM1 High Tom 2
DM1 Crash Cymbal
DM1 High Tom 1
DM1 Ride Cymbal
Standard3 China Cymbal
Standard3 Ride Bell
DM1 Tambourine
Standard3 Splash Cymbal
DM1 Cowbell
Standard3 Crash Cymbal 2
Standard3 Ride Cymbal 2
DM1 High Bongo
DM1 Low Bongo
DM1 Mute High Conga
DM1 Open High Conga
DM1 Open Low Conga
Cabasa 2
DM1 Maracas
High Whistle 2
Low Whistle 2
DM1 Claves
Mute Triangle 2
Open Triangle 2
Shaker 2
Standard2 Sticks
DM2 Kick 2
DM2 Kick 1
DM1 Rim Shot
DM2 Snare 1
DM2 Snare 2
DM2 Low Tom 2
DM2 Closed Hi-Hat 1
DM2 Low Tom 1
DM2 Closed Hi-Hat 2
DM2 Mid Tom 2
DM2 Open Hi-Hat
DM2 Mid Tom 1
DM2 High Tom 2
Standard3 Crash Cymbal 1
DM2 High Tom 1
Standard3 Ride Cymbal 1
Standard3 China Cymbal
Standard3 Ride Bell
Standard3 Splash Cymbal
DM1 Cowbell
Standard3 Crash Cymbal 2
Standard3 Ride Cymbal 2
Cabasa 2
DM1 Maracas
High Whistle 2
Low Whistle 2
DM1 Claves
Mute Triangle 2
Open Triangle 2
Shaker 2
Dance4 Scratch Push
Dance4 Scratch Pull
Standard2 Sticks
DM3 Kick 2
DM3 Kick 1
DM3 Rim Shot
DM3 Snare 1
DM3 Hand Clap 1
DM3 Snare 2
DM3 Low Tom 2
DM3 Closed Hi-Hat 1
DM3 Low Tom 1
DM3 Closed Hi-Hat 2
DM3 Mid Tom 2
DM3 Open Hi-Hat 1
DM3 Mid Tom 1
DM3 High Tom 2
DM3 Crash Cymbal 1
DM3 High Tom 1
DM3 Ride Cymbal 1
Standard3 Chinese Cymbal
Standard3 Ride Bell
Standard3 Splash Cymbal
Standard3 Crash Cymbal 2
DM3 Kick 4
DM3 Kick 3
DM3 Hand Clap 2
DM3 Snare 3
DM3 Snare 4
DM3 Snare 5
DM3 Low Tom 4
DM3 Closed Hi-Hat 3
DM3 Low Tom 3
DM3 Closed Hi-Hat 4
DM3 Mid Tom 4
DM3 Open Hi-Hat 2
DM3 Mid Tom 3
DM3 High Tom 4
DM3 Crash Cymbal 2
DM3 High Tom 3
DM3 Ride Cymbal 2
Standard3 Chinese Cymbal
Standard3 Ride Bell
DM3 Tambourine
Standard3 Splash Cymbal
DM3 Cowbell
Standard3 Crash Cymbal 2
Vibraslap
DM3 Conga
DM3 Cabasa
Finger Snap 1
Finger Snap 2
Clap Reverb
Jazz Snare 2 mp
Jazz Snare 1 mp
Jazz Snare 1 mf
Jazz Rim
Standard2 Sticks
Jazz Kick 2
Jazz Kick 1
Jazz Side Stick
Jazz Snare 1
Jazz Snare 2
Jazz Low Tom 2
Room Closed Hi-Hat
Jazz Low Tom 1
Room Pedal Hi-Hat
Jazz Mid Tom 2
Room Open Hi-Hat
Jazz Mid Tom 1
Jazz High Tom 2
Standard3 Crash Cymbal 1
Jazz High Tom 1
Standard3 Ride Cymbal 1
Standard3 China Cymbal
Standard3 Ride Bell
Standard3 Splash Cymbal
Standard3 Crash Cymbal 2
Standard3 Ride Cymbal 2
High Whistle 2
Low Whistle 2
Finger Snap 3
Brush Slap 1 mp
Brush Slap 1 mf
Brush Slap 2
Brush Swirl 2
Brush Swirl 3
Brush Swirl 4
Brush Swirl 5
Standard2 Sticks
Jazz Kick 2
Brush Kick
Jazz Side Stick
Brush Snare
Brush Slap 1
Brush Swirl 1
Brush Low Tom 2
Standard3 Closed Hi-Hat
Brush Low Tom 1
Standard3 Closed Hi-Hat
Brush Mid Tom 2
Standard3 Closed Hi-Hat
Brush Mid Tom 1
Brush High Tom 2
Brush Crash Cymbal 1
Brush High Tom 1
Brush Ride Cymbal 1
Standard3 Chinese Cymbal
Brush Ride Bell
Brush Tambourine
Brush Splash Cymbal
Brush Crash Cymbal 2
Brush Ride Cymbal 2
High Whistle 2
Low Whistle 2
Standard3 Closed Hi-Hat
Standard3 Pedal Hi-Hat
Standard3 Open Hi-Hat
Standard3 Ride Cymbal 1
Standard2 Sticks
Concert BD 2
Concert BD 1
Concert SD
Castanets
Concert SD
Timpani F
Timpani F#
Timpani G
Timpani G#
Timpani A
Timpani A#
Timpani B
Timpani C+
Timpani C#+
Timpani D+
Timpani D#+
Timpani E+
Timpani F+
Standard3 Splash Cymbal
Concert Cymbal 2
Concert Cymbal 1
High Whistle 2
Low Whistle 2
Timbal Slap
Timbal Open
Timbal Bass
Timbal Moff
Surdo Body
Surdo Close
Surdo Hand 1
Surdo Hand 2
Surdo Hand 3
Surdo Hand Off
Surdo Open 1
Surdo Open 2
Surdo Rim
Standard2 Sticks
Standard3 Kick 2
Standard3 Kick 1
Standard2 Side Stick
Standard3 Snare 1
Standard3 Snare 2
Standard3 Low Tom 2
Room Closed Hi-Hat
Standard3 Low Tom 1
Room Pedal Hi-Hat
Standard3 Mid Tom 2
Room Open Hi-Hat
Standard3 Mid Tom 1
Standard3 High Tom 2
Standard3 Crash Cymbal 1
Standard3 High Tom 1
Standard3 Ride Cymbal 1
Standard3 China Cymbal
Standard3 Ride Bell
Standard3 Splash Cymbal
Standard3 Crash Cymbal 2
Standard3 Ride Cymbal 2
High Agogo 3
Low Agogo 3
Agogo 2 Crash
Shaker 3
High Whistle 2
Low Whistle 2
Zabumba Open
Zabumba Mute 1
Zabumba Mute 2
Zabumba Rim
Ganza
Ganza Bottom
Triangle 3 Mute 1
Triangle 3 Mute 2
Triangle 3 Open
Triangle 3 HalfMute
Pandeiro 1 P
Pandeiro 1 D
Pandeiro 1 G
Pandeiro 1 GDM
Pandeiro 1 T
Pandeiro 1 /G
Pandeiro 1 G/DM
Pandeiro 1 Jingle
Pandeiro 1 Roll
Tamborim Head 1
Tamborim Head 2
Tamborim Head Edge
Tamborim Head Finger 1
Tamborim Head Finger 2
Tamborim Tail Finger
Tamborim Roll
Pandeiro 2 P
Pandeiro 2 D
Pandeiro 2 G
Pandeiro 2 GDM
Pandeiro 2 T
Pandeiro 2 /G
Pandeiro 2 G/DM
Pandeiro 2 Jingle
Tonalité No. de note
CTX700-F-1A.indd 57 2017/10/13 11:53:46

A-5
Appendice
•«» indique une touche associée aux mêmes sonorités que pour STANDARD SET 1.
LATIN SET 2 INDONESIAN SET INDIAN SET ARABIC SET CHINESE SET SFX SET 1 SFX SET 2 SNARE SET 1
C-1
D-1
E-1
F-1
G-1
A-1
B-1
C0
D0
E0
F0
G0
A0
B0
C1
D1
E1
F1
G1
A1
B1
C2
D2
E2
F2
G2
A2
B2
C3
D3
E3
F3
G3
A3
B3
C4
D4
E4
F4
G4
A4
B4
C5
D5
E5
F5
G5
A5
B5
C6
D6
E6
F6
G6
A6
B6
C7
D7
E7
F7
G7
A7
B7
C8
D8
E8
F8
G8
A8
B8
C9
D9
E9
F9
G9
C-1
E-1
F-1
A-1
B-1
C0
E0
F0
A0
B0
C1
E1
F1
A1
B1
C2
E2
F2
A2
B2
C3
E3
F3
A3
B3
C4
E4
F4
A4
B4
C5
E5
F5
A5
B5
C6
E6
F6
A6
B6
C7
E7
F7
A7
B7
C8
E8
F8
A8
B8
C9
E9
F9
DRUMS SET NAME
0
1
2
3
4
5
6
7
8
9
10
11
12
13
14
15
16
17
18
19
20
21
22
23
24
25
26
27
28
29
30
31
32
33
34
35
36
37
38
39
40
41
42
43
44
45
46
47
48
49
50
51
52
53
54
55
56
57
58
59
60
61
62
63
64
65
66
67
68
69
70
71
72
73
74
75
76
77
78
79
80
81
82
83
84
85
86
87
88
89
90
91
92
93
94
95
96
97
98
99
100
101
102
103
104
105
106
107
108
109
110
111
112
113
114
115
116
117
118
119
120
121
122
123
124
125
126
127
Standard2 Sticks
Surdo Body
Surdo Close
Surdo Hand 1
Surdo Hand 2
Surdo Hand 3
Surdo Hand Off
Surdo Open 1
Surdo Open 2
Surdo Rim
Tamborim Head 1
Tamborim Head 2
Tamborim Head Edge
Tamborim Head Finger 1
Tamborim Head Finger 2
Tamborim Tail Finger
Tamborim Roll
Standard2 Snare 2
Standard2 Snare 2
Timbal Slap
Timbal Open
Timbal Bass
Timbal Moff
Ganza
Ganza Bottom
Triangle 3 Mute 1
Triangle 3 Mute 2
Triangle 3 Open
Triangle 3 HalfMute
Pandeiro 2 P
Pandeiro 2 D
Pandeiro 2 G
Pandeiro 2 GDM
Pandeiro 2 T
Pandeiro 2 /G
Pandeiro 2 G/DM
Pandeiro 2 Jingle
Standard2 Sticks
Standard3 Kick 2
Standard3 Kick 1
Standard2 Side Stick
Standard3 Snare 1
Standard3 Snare 2
Standard3 Low Tom 2
Room Closed Hi-Hat
Standard3 Low Tom 1
Room Pedal Hi-Hat
Standard3 Mid Tom 2
Room Open Hi-Hat
Standard3 Mid Tom 1
Standard3 High Tom 2
Standard3 Crash Cymbal 1
Standard3 High Tom 1
Standard3 Ride Cymbal 1
Standard3 China Cymbal
Standard3 Ride Bell
Standard3 Splash Cymbal
Standard3 Crash Cymbal 2
Standard3 Ride Cymbal 2
Ketipung L Dang Deng
Ketipung L Dang Deng Mute
Ketipung L Dang Dhuk 1
Ketipung L Dang Dhuk 2
Ketipung L Dang Dhuk 3
Ketipung L Dang Dhuk Fast
Ketipung L Dang Dhuk Long
Ketipung L Dang Finger Rim
Ketipung L Dang Skin Left
Ketipung L Dang Thumb Rim
Ketipung H Dut Flam Right Finger
Ketipung H Dut Ket
Ketipung H Dut Pok
Ketipung H Dut Skin Right
Ketipung H Dut Tak
Ketipung H Dut Tang
Ketipung H Dut Tex
Ketipung H Dut Tung
Rebana Hadroh D1
Rebana Hadroh D2
Rebana Hadroh D&D
Rebana Hadroh T1
Rebana Hadroh T2
Rebana Hadroh T&T
Morsing B 1
Morsing B 2
Morsing B 3
Morsing B 4
Morsing B 5
Morsing E 1
Morsing E 2
Morsing E 3
Morsing E 4
Morsing E 5
Morsing G 1
Morsing G 2
Morsing G 3
Morsing G 4
Morsing G 5
Gatham Dom
Gatham Ta
Gatham Dim
Gatham Nam
Thavil Nam
Thavil Ki
Thavil Kun
Thavil Jou
Thavil Kirara
Kanjira Ta
Kanjira Di
Kanjira Don
Kanjira Don BendShort
Standard2 Sticks
Standard3 Kick 2
Standard3 Kick 1
Standard2 Side Stick
Standard3 Snare 1
Standard3 Snare 2
Standard3 Low Tom 2
Room Closed Hi-Hat
Standard3 Low Tom 1
Room Pedal Hi-Hat
Standard3 Mid Tom 2
Room Open Hi-Hat
Standard3 Mid Tom 1
Standard3 High Tom 2
Standard3 Crash Cymbal 1
Standard3 High Tom 1
Standard3 Ride Cymbal 1
Standard3 China Cymbal
Standard3 Ride Bell
Standard3 Splash Cymbal
Standard3 Crash Cymbal 2
Standard3 Ride Cymbal 2
Tabla Ge
Tabla Ka
Tabla Te
Tabla Na
Tabla Tun
Dholak Ge
Dholak Ke
Dholak Ta 1
Dholak Ta 2
Dholak Na
Dholak Ta 3
Dholak Ring
Mridangam Tha
Mridangam Dhom
Mridangam Dhi
Mridangam Dhin
Mridangam Num
Bhangra Aha
Bhangra Ashke
Bhangra Chakde
Bhangra Hoye
Bhangra Oho
Bhangra Oh-Balle
Bhangra Oh-Shava
Nagada Rim 1
Nagada Rim 2
Duff Close
Duff Open
Duffli Close 1
Duffli Close 2
Duffli Close 3
Duffli Open 1
Duffli Open 2
Duffli Jingle 1
Duffli Jingle 2
Dhol L
Dhol H
Dumru
Ghungroo 1
Ghungroo 2
Tasha 1
Tasha 2
Standard2 Sticks
Standard3 Kick 2
Standard3 Kick 1
Standard2 Side Stick
Standard3 Snare 1
Standard3 Snare 2
Standard3 Low Tom 2
Room Closed Hi-Hat
Standard3 Low Tom 1
Room Pedal Hi-Hat
Standard3 Mid Tom 2
Room Open Hi-Hat
Standard3 Mid Tom 1
Standard3 High Tom 2
Standard3 Crash Cymbal 1
Standard3 High Tom 1
Standard3 Ride Cymbal 1
Standard3 China Cymbal
Standard3 Ride Bell
Standard3 Splash Cymbal
Standard3 Crash Cymbal 2
Standard3 Ride Cymbal 2
Tablah 1
Tablah 2
Tablah 3
Daf 1
Daf 2
Riq 1
Riq 2
Riq 3
Davul 1
Davul 2
Zill 1
Zill 2
Riq Jingle
Riq Slap
Riq Tek 1
Riq Tek 2
Standard2 Sticks
Standard3 Kick 2
Standard3 Kick 1
Standard2 Side Stick
Standard3 Snare 1
Standard3 Snare 2
Standard3 Low Tom 2
Room Closed Hi-Hat
Standard3 Low Tom 1
Room Pedal Hi-Hat
Standard3 Mid Tom 2
Room Open Hi-Hat
Standard3 Mid Tom 1
Standard3 High Tom 2
Standard3 Crash Cymbal 1
Standard3 High Tom 1
Standard3 Ride Cymbal 1
Standard3 China Cymbal
Standard3 Ride Bell
Standard3 Splash Cymbal
Standard3 Crash Cymbal 2
Standard3 Ride Cymbal 2
Ban Gu
Hu Yin Luo
Xiao Luo
Xiao Bo
Low Tang Gu
Mid Tang Gu
High Tang Gu
Gong 1
Gong 2
Yun Luo F#
Yun Luo G
Yun Luo G#
Yun Luo A
Yun Luo A#
Yun Luo B
Yun Luo C+
Yun Luo C#+
Yun Luo D+
Yun Luo D#+
Yun Luo E+
Yun Luo F+
Yun Luo F#+
Yun Luo G+
Yun Luo G#+
Yun Luo A+
Yun Luo A#+
Yun Luo B+
Yun Luo C++
Rain
Seashore
Thunder
Wind
Bubble
Bird
Cat
Rooster
Cow
Dog
Donkey
Elephant
Goat
Horse
Horse Gallop
Lion Roar
Nightingale
Peacock
Applause 3
Footsteps
Heartbeat
Child Crying
Child Laughing
Man Laughing
Punch
Scream
Roller Coaster
Bike Vroom
Car Passing
Car Crash
Car Engine Ignition
Car Horn
Jet Plane
Submarine
Car Tires Squeal
Train
Buzzer
Coin
Scratch
Shankh
Clock Tick-tock
Whistle 1
Whistle 2
Whistle 3
Ambulance Siren
Blast
Bar Chimes
Doorbell
Door Slam
Door Squeak
Firework
Gunshot
Machine Gun
Police Siren
Telephone Call
Telephone Ring
Temple Bell
Car Horn 1
Car Horn 2
Car Horn 3
Car Horn 4
Car Horn 5
Car Horn 6
Car Horn 7
Car Horn 8
Car Horn 9
Car Horn 10
Car Horn 11
Car Horn 12
Train 1
Train 2
Train 3
Train 4
Train 5
Train 6
Train 7
Train 8
Train 9
Train 10
Train 11
Train 12
Buzzer 1
Buzzer 2
Buzzer 3
Buzzer 4
Buzzer 5
Buzzer 6
Buzzer 7
Buzzer 8
Buzzer 9
Buzzer 10
Buzzer 11
Buzzer 12
Clock Tick-tock 1
Clock Tick-tock 2
Clock Tick-tock 3
Clock Tick-tock 4
Clock Tick-tock 5
Clock Tick-tock 6
Clock Tick-tock 7
Clock Tick-tock 8
Clock Tick-tock 9
Clock Tick-tock 10
Clock Tick-tock 11
Clock Tick-tock 12
Door Squeak 1
Door Squeak 2
Door Squeak 3
Door Squeak 4
Door Squeak 5
Door Squeak 6
Door Squeak 7
Door Squeak 8
Door Squeak 9
Door Squeak 10
Door Squeak 11
Door Squeak 12
Standard1 Snare 1
Standard1 Snare 2
Standard2 Snare 1
Standard2 Snare 2
Standard3 Snare 1
Standard3 Snare 2
Standard4 Snare 1
Standard4 Snare 2
Standard5 Snare 1
Standard5 Snare 2
Dance1 Snare 1
Dance1 Snare 2
Dance1 Snare 3
Dance1 Snare 4
Dance1 Snare 5
Dance1 Snare 6
Dance1 Snare 7
Dance1 Snare 8
Dance1 Snare 9
Hip-Hop Snare 4
Hip-Hop Snare 3
Techno Snare
Hip-Hop Snare 3 Rev.
Hip-Hop Snare 4 Gate
Hip-Hop Snare 3 Gate
Techno Snare Gate
DM2 Snare 1
DM2 Snare 2
DM1 Snare 1
DM1 Snare 2
Dance1 Snare 1 Gate
Dance4 Snare Rev.
Dance4 Snare 1
Dance4 Snare 2
Dance4 Snare 3
Dance6 Snare 1
Dance6 Snare 2
DM3 Snare 1
DM3 Snare 2
DM3 Snare 3
DM3 Snare 4
Dance5 Snare 1
Dance5 Snare 2
Dance5 Snare 3
VL Snare
Dance6 Rev.Snare
Dance6 Snare
Dance6 SE Snare
Dance6 SE Rev.Snare
Dance6 Gate Snare
Dance6 Rev.Snare
Tonalité No. de note
CTX700-F-1A.indd 58 2017/10/13 11:53:47

A-6
Appendice
•«» indique une touche associée aux mêmes sonorités que pour STANDARD SET 1.
SNARE SET 2 KICK SET CYMBAL SET TOM SET
C-1
D-1
E-1
F-1
G-1
A-1
B-1
C0
D0
E0
F0
G0
A0
B0
C1
D1
E1
F1
G1
A1
B1
C2
D2
E2
F2
G2
A2
B2
C3
D3
E3
F3
G3
A3
B3
C4
D4
E4
F4
G4
A4
B4
C5
D5
E5
F5
G5
A5
B5
C6
D6
E6
F6
G6
A6
B6
C7
D7
E7
F7
G7
A7
B7
C8
D8
E8
F8
G8
A8
B8
C9
D9
E9
F9
G9
C-1
E-1
F-1
A-1
B-1
C0
E0
F0
A0
B0
C1
E1
F1
A1
B1
C2
E2
F2
A2
B2
C3
E3
F3
A3
B3
C4
E4
F4
A4
B4
C5
E5
F5
A5
B5
C6
E6
F6
A6
B6
C7
E7
F7
A7
B7
C8
E8
F8
A8
B8
C9
E9
F9
DRUMS SET NAME
0
1
2
3
4
5
6
7
8
9
10
11
12
13
14
15
16
17
18
19
20
21
22
23
24
25
26
27
28
29
30
31
32
33
34
35
36
37
38
39
40
41
42
43
44
45
46
47
48
49
50
51
52
53
54
55
56
57
58
59
60
61
62
63
64
65
66
67
68
69
70
71
72
73
74
75
76
77
78
79
80
81
82
83
84
85
86
87
88
89
90
91
92
93
94
95
96
97
98
99
100
101
102
103
104
105
106
107
108
109
110
111
112
113
114
115
116
117
118
119
120
121
122
123
124
125
126
127
4inch Shot L edge
4inch Close Rim
4inch Shot L
4inch Close Rim Edge
4inch Shot R
4inch Flam
4inch Ghost
4inch Snappie Off
4inch Snappie Off Edge
4inch Roll
4inch Roll Cres.
5inch Shot L edge
5inch Close Rim
5inch Shot L
5inch Close Rim Edge
5inch Shot R
5inch Flam
5inch Ghost
5inch Snappie Off
5inch Snappie Off Edge
5inch Roll
5inch Roll Cres.
6inch Shot L edge
6inch Close Rim
6inch Shot L
6inch Close Rim Edge
6inch Shot R
6inch Flam
6inch Ghost
6inch Snappie Off
6inch Snappie Off Edge
6inch Roll
6inch Roll Cres.
Orch. Shot
Orch. Roll Cres.
Orch. Roll
Brush2 Press-Tap L
Brush2 Tap L
Brush2 Tap R
Brush2 Press Tap R
Brush2 Rubbing Short
Brush2 Hit-Rubbing Short
Brush2 Rubbing Long
Brush2 Hit-Rubbing Long
Brush2 Var.1
Brush2 Var.2
Standard1 Kick 2
Standard1 Kick 1
Standard2 Kick 2
Standard2 Kick 1
Standard3 Kick 2
Standard3 Kick 1
Standard4 Kick 2
Standard4 Kick 1
Standard5 Kick 2
Standard5 Kick 1
Dance1 Kick 1
Dance1 Kick 2
Dance1 Kick 3
Dance1 Kick 4
Dance1 Kick 5
DM2 Kick 1 Rev.
DM2 Kick 2
DM2 Kick 1
DM1 Kick 2
DM1 Kick 1
DM1 Kick 3
Hip-Hop Kick 3
Dance4 Kick 2
Dance4 Kick 1
Dance4 Kick 4
Dance4 Kick 3
Dance4 Kick 5
Dance6 Kick 1
DM3 Kick 2
DM3 Kick 1
DM3 Kick 4
DM3 Kick 3
Dance5 Kick 2
Dance5 Kick 1
Dance5 Kick 3
Dance6 Kick 2
Dance6 Kick
Trance Kick 2
Trance Kick 1
Hip-Hop Kick 2
Hip-Hop Kick 1
Room Kick 2
Room Kick 1
Power Kick 2
Power Kick 1
Rock Kick 2
Rock Kick 1
Elec.Kick 2
Elec.Kick 1
Jazz Kick 2
Jazz Kick 1
Brush Kick
Concert Cymbal 2
Concert Cymbal 1
Brush Crash Cymbal 1
Brush Ride Cymbal 1
Brush Ride Bell
Brush Splash Cymbal
Brush Crash Cymbal 2
Brush Ride Cymbal 2
DM2 Closed Hi-Hat 1
DM2 Closed Hi-Hat 2
DM2 Open Hi-Hat
DM1 Closed Hi-Hat 1
DM1 Closed Hi-Hat 2
DM1 Open Hi-Hat
DM1 Crash Cymbal
DM1 Ride Cymbal
Reverse Cymbal
Rock Closed Hi-Hat
Rock Pedal Hi-Hat
Rock Open Hi-Hat
Rock Crash Cymbal 1
Rock Ride Cymbal 1
Rock China Cymbal
Rock Ride Bell
Rock Splash Cymbal
Rock Crash Cymbal 2
Rock Ride Cymbal 2
Standard1 Closed Hi-Hat
Standard1 Pedal Hi-Hat
Standard1 Open Hi-Hat
Standard1 Crash Cymbal 1
Standard1 Ride Cymbal 1
Standard1 Chinese Cymbal
Standard1 Ride Bell
Standard1 Splash Cymbal
Standard1 Crash Cymbal 2
Standard1 Ride Cymbal 2
Standard2 Closed Hi-Hat
Standard2 Pedal Hi-Hat
Standard2 Open Hi-Hat
Standard2 Crash Cymbal 1
Standard2 Ride Cymbal 1
Standard2 Chinese Cymbal
Standard2 Ride Bell
Standard2 Splash Cymbal
Standard2 Crash Cymbal 2
Standard2 Ride Cymbal 2
Standard3 Closed Hi-Hat
Standard3 Pedal Hi-Hat
Standard3 Open Hi-Hat
Standard3 Crash Cymbal 1
Standard3 Ride Cymbal 1
Standard3 Chinese Cymbal
Standard3 Ride Bell
Standard3 Splash Cymbal
Standard3 Crash Cymbal 2
Standard3 Ride Cymbal 2
Standard4 Closed Hi-Hat
Standard4 Pedal Hi-Hat
Standard4 Open Hi-Hat
Standard5 Closed Hi-Hat
Standard5 Pedal Hi-Hat
Standard5 Open Hi-Hat
Reverse Cymbal Gate
Techno Cymbal
Dance4 Open Hi-Hat Rev.
Dance4 Closed Hi-Hat 1
Dance4 Closed Hi-Hat 2
Dance4 Open Hi-Hat 1
Dance4 Closed Hi-Hat 3
Dance4 Closed Hi-Hat 4
Dance4 Open Hi-Hat 2
Dance4 Closed Hi-Hat 5
Dance4 Closed Hi-Hat 6
Dance4 Open Hi-Hat 2
DM3 Closed Hi-Hat 1
DM3 Closed Hi-Hat 2
DM3 Open Hi-Hat 1
DM3 Crash Cymbal 1
DM3 Ride Cymbal 1
DM3 Closed Hi-Hat 3
DM3 Open Hi-Hat 2
DM3 Crash Cymbal 2
DM3 Ride Cymbal 2
Dance5 Closed Hi-Hat
Dance5 Open Hi-Hat 1
Dance5 Open Hi-Hat 2
Dance6 Open Hi-Hat 1
Dance6 Open Hi-Hat 2
Dance6 Closed Hi-Hat 1
Dance6 Crash 2
Dance6 Filter Hi-Hat L
Dance6 Filter Hi-Hat R
Dance6 Closed Hi-Hat 2
Dance6 Closed Hi-Hat 3
Dance6 Open Hi-Hat 3
Dance6 Closed Hi-Hat 4
Dance6 Noise Hi-Hat
Trance Closed Hi-Hat
Trance Open Hi-Hat 1
Trance Open Hi-Hat 2
Hip-Hop Closed Hi-Hat
Hip-Hop Pedal Hi-Hat
Hip-Hop Open Hi-Hat
Room Closed Hi-Hat
Room Pedal Hi-Hat
Room Open Hi-Hat
Jazz Low Tom 2
Jazz Low Tom 1
Jazz Mid Tom 2
Jazz Mid Tom 1
Jazz High Tom 2
Jazz High Tom 1
Brush Low Tom 2
Brush Low Tom 1
Brush Mid Tom 2
Brush Mid Tom 1
Brush High Tom 2
Brush High Tom 1
Standard1 Low Tom 2
Standard1 Low Tom 1
Standard1 Mid Tom 2
Standard1 Mid Tom 1
Standard1 High Tom 2
Standard1 High Tom 1
Standard2 Low Tom 2
Standard2 Low Tom 1
Standard2 Mid Tom 2
Standard2 Mid Tom 1
Standard2 High Tom 2
Standard2 High Tom 1
Standard3 Low Tom 2
Standard3 Low Tom 1
Standard3 Mid Tom 2
Standard3 Mid Tom 1
Standard3 High Tom 2
Standard3 High Tom 1
Dance4 Low Tom 2
Dance4 Low Tom 1
Dance4 Mid Tom 2
Dance4 Mid Tom 1
Dance4 High Tom 2
Dance4 High Tom 1
DM3 Low Tom 2
DM3 Low Tom 1
DM3 Mid Tom 2
DM3 Mid Tom 1
DM3 High Tom 2
DM3 High Tom 1
DM3 Low Tom 4
DM3 Low Tom 3
DM3 Mid Tom 4
DM3 Mid Tom 3
DM3 High Tom 4
DM3 High Tom 3
Rock Low Tom 2
Rock Low Tom 1
Rock Mid Tom 2
Rock Mid Tom 1
Rock High Tom 2
Rock High Tom 1
Elec.Low Tom 2
Elec.Low Tom 1
Elec.Mid Tom 2
Elec.Mid Tom 1
Elec.High Tom 2
Elec.High Tom 1
Standard5 Low Tom 2
Standard5 Low Tom 1
Standard5 Mid Tom 2
Standard5 Mid Tom 1
Standard5 High Tom 2
Standard5 High Tom 1
Room Low Tom 2
Room Low Tom 1
Room Mid Tom 2
Room Mid Tom 1
Room High Tom 2
Room High Tom 1
DM1 Low Tom 2
DM1 Low Tom 1
DM1 Mid Tom 2
DM1 Mid Tom 1
DM1 High Tom 2
DM1 High Tom 1
DM2 Low Tom 2
DM2 Low Tom 1
DM2 Mid Tom 2
DM2 Mid Tom 1
DM2 High Tom 2
DM2 High Tom 1
Tonalité No. de note
CTX700-F-1A.indd 59 2017/10/13 11:53:47

Appendice
A-7
En plus des accords pouvant être joués avec FINGERED 1 et
FINGERED 2, les accords suivants sont également reconnus.
• Avec FINGERED ON BASS, la note jouée la plus basse est
interprétée comme note de base. L’inversion d’accords
n’est pas possible.
• Avec l’accord FULL RANGE CHORD, l’accord est
interprété comme accord partiel lorsque la note jouée la
plus basse est à une certaine distance de la note suivante.
• À la différence de FINGERED 1, 2 et FINGERED ON
BASS, il faut appuyer au moins sur trois touches pour
former un accord avec FULL RANGE CHORD.
Guide des doigtés
Accords FINGERED 1, FINGERED 2
C
Cm
Cdim
Caug
*3
C
5
Csus4
*3
Csus2
*3
C7
CmM7
Cdim7
*3
C6
*1
*3
Cm6
*2
*3
CaugM7
CdimM7
Caug7
Cm7
*3
CM7
Cm7
5
*3
CM7
5
C7sus4
C7
5
*3
*1 Avec FINGERED 2, interprété comme Am7.
*2 Avec FINGERED 2, interprété comme Am7b5.
*3 L’inversion d’accords n’est pas possible dans certains cas.
FINGERED ON BASS, FULL RANGE CHORD
Cmadd9
C69
*3
Cm69
*3
Cadd9
C
C
D
C
F
C
F
C
G
C
A
C
A
C
Gm
C
Am
C
B
m
C
Ddim
C
Fdim
C
FM7
C
A
M7
C
F
m7
5
C
Gdim
C
Adim
C
Bdim
C
A
7
C
F7
C
Fm7
C
B
C
C
m
C
Dm
C
Fm
C
Bm
C
A
m
C
F
m
C
Gm7
C
A
add9
C
G7
C
C
dim
C
F
dim
C
A
dim
C
CTX700-F-1A.indd 60 2017/10/17 14:29:58

A-8
Appendice
Liste des exemples d’accords
M
m
dim
aug
sus4
sus2
7
m7
M7
m7b5
7b5
7sus4
add9
madd9
mM7
dim7
69
6
m6
(A#)/BbBF#/(Gb)G(G#)/AbAFCC
#/(Db)D(D#)/EbE
*2
*1
• Vous pouvez changer la dimension du clavier d’accompagnement en déplaçant le point de partage (page FR-12). *1 Fondamentale *2 Type d’accord
CTX700-F-1A.indd 61 2017/10/13 11:53:49

Function Transmitted Recognized Remarks
Basic
Channel
1
1 - 16
1 - 16
1 - 16
Default
Changed
Note
Number
0 - 127
0 - 127 *1
12 - 120
True voice
After
Touch
Control
Change
X
X
X
X
O
Pitch Bender
O
Key’s
Ch’s
Velocity
O
9nH v = 1 - 127
O
8nH v = 0 - 127, 9nH v = 0
O
9nH v = 1 - 127
O
8nH v = 0 - 127
Note ON
Note OFF
Mode
Mode 3
X
Mode 3
X
Default
Messages
Altered
0
1
5
6, 38
7
10
11
64
65
66
67
71
72
73
Bank select
Modulation
Portamento Time
Data entry LSB, MSB
Volume
Pan
Expression
Hold 1
Portamento Switch
Sostenuto
Soft pedal
Filter resonance
Release time
Attack time
Model: CT-X700 Version : 1.0
O
X
X
X
O
O
X
O
X
O
O
X
X
X
*2*4
*4
*4
*4
*3
*3
*3
*4
*4
*4
O
O
O
O
O
O
O
O
O
O
O
O
O
O
*2
MIDI Implementation Chart
CTX700-F-1A.indd 62 2017/10/13 11:53:49

Function Transmitted Recognized Remarks
Basic
Channel
1
1 - 16
1 - 16
1 - 16
Default
Changed
Note
Number
0 - 127
0 - 127 *1
12 - 120
True voice
Program
Change
O
0 - 127
O
0 - 127
:True #
After
Touch
Control
Change
X
X
X
X
O
Pitch Bender
O
System Exclusive
O
Key’s
Ch’s
Velocity
O
9nH v = 1 - 127
O
8nH v = 0 - 127, 9nH v = 0
O
9nH v = 1 - 127
O
8nH v = 0 - 127
Note ON
Note OFF
Mode
Mode 3
X
Mode 3
X
Default
Messages
Altered
System
Common
X
X
X
X
X
X
: Song Pos
: Song Sel
: Tune
Aux
Messages
Remarks
X
X
X
X
O
X
*4
*4
*4
O
O
X
O
O
X
: All sound off
:
Reset all controller
: Local ON/OFF
: All notes OFF
: Active Sense
: Reset
System
Real Time
X
X
X
X
: Clock
: Commands
0
1
5
6, 38
7
10
11
64
65
66
67
71
72
73
74
75
76
77
78
84
91
93
94
100, 101
Bank select
Modulation
Portamento Time
Data entry LSB, MSB
Volume
Pan
Expression
Hold 1
Portamento Switch
Sostenuto
Soft pedal
Filter resonance
Release time
Attack time
Filter cutoff
Decay time
Vibrato rate
Vibrato depth
Vibrato delay
Portamento Control
Reverb send level
Chorus send level
Delay send level
RPN LSB, MSB
Model: CT-X700 Version : 1.0
Mode 1 : OMNI ON, POLY
Mode 3 : OMNI OFF, POLY
Mode 2 : OMNI ON, MONO
Mode 4 : OMNI OFF, MONO
O : Yes
X : No
O
X
X
X
O
O
X
O
X
O
O
X
X
X
X
X
X
X
X
X
X
X
X
X
*2*4
*4
*4
*4
*3
*3
*3
*4
*4
*4
*4
*4
*4
*4
*2*4
O
O
O
O
O
O
O
O
O
O
O
O
O
O
O
O
O
O
O
O
O
O
O
O
*2
*2
*2
O
*2
Important !
Avant d’utiliser ce produit, veuillez prendre note des informations importantes suivantes.
• Assurez-vous que l’adaptateur secteur optionnel n’est pas endommagé avant de l’utiliser pour alimenter cet appareil. Vérifiez si
le cordon d’alimentation n’est pas coupé, les fils exposés, ou s’il n’existe pas une rupture des fils ou d’autres dommages. Ne
laissez jamais les enfants utiliser un adaptateur secteur sérieusement endommagé.
• N’essayez jamais de recharger des piles.
• N’utilisez pas de piles rechargeables.
• N’utilisez pas en même temps des piles usées et des piles neuves.
• Utilisez les piles recommandées ou de mêmes types.
• Assurez-vous toujours que les pôles positifs (+) et négatifs (–) sont orientés correctement, comme indiqué près du logement des
piles.
• Remplacez les piles dès que possible lorsqu’elles semblent faibles.
• Ne mettez pas les pôles des piles en court-circuit.
• Ce produit n’est pas destiné aux enfants de moins de 3 ans.
• Utilisez seulement un adaptateur CASIO AD-E95100L.
• L’adaptateur secteur n’est pas un jouet.
• Veillez à débrancher l’adaptateur secteur avant de nettoyer ce produit.
Manufacturer:
CASIO COMPUTER CO., LTD.
6-2, Hon-machi 1-chome, Shibuya-ku, Tokyo 151-8543, Japan
Responsible within the European Union:
Casio Europe GmbH
Casio-Platz 1, 22848 Norderstedt, Germany
www.casio-europe.com
Déclaration de conformité à la Directive de l’Union Européenne
• Toute reproduction du contenu de ce manuel, complète ou partielle, est interdite. Toute utilisation du contenu de ce manuel
dans d’autres buts que personnels sans l’autorisation de CASIO est formellement interdite par les lois du copyright.
• EN AUCUN CAS CASIO NE PEUT ÊTRE TENU POUR RESPONSABLE DES DOMMAGES, QUELS QU’ILS SOIENT (Y
COMPRIS MAIS SANS S’Y LIMITER, DES DOMMAGES DUS AUX PERTES DE BÉNÉFICES, D’INTERRUPTION
D’AFFAIRES, D’INFORMATIONS) RÉSULTANT DE L’EMPLOI OU DE L’IMPOSSIBILITÉ D’EMPLOYER CE MANUEL OU
CE PRODUIT, MÊME SI CASIO A ÉTÉ AVISÉ DE LA POSSIBILITÉ DE TELS DOMMAGES.
• Le contenu de ce manuel est susceptible d’être changé sans avis préalable.
• L’aspect réel du produit peut être différent de celui qui est illustré dans ce mode d’emploi.
• Les noms de sociétés et de produits utilisés dans ce manuel peuvent être des marques déposées de tiers.
*1 :Dépend de la sonorité.
*2 :Pour le détail sur les RPN et les messages système exclusifs, voir l’implémentation MIDI sur le site
http://world.casio.com/.
*3 :Selon le réglage d’effet de la pédale.
*4 :Sort pour certaines informations.
CTX700-F-1A.indd 2 2017/10/13 11:53:40

FR
CTX700-F-1A
MODE D’EMPLOI
Précautions concernant la sécurité
Avant d’utiliser le clavier numérique, veuillez lire les « Précautions concernant la sécurité » imprimées
séparément.
Conservez ces informations en lieu sûr pour toute référence future.
CT-X700
À propos des données de partitions de musique
Vous pouvez télécharger des données de partitions de musique du site CASIO sur un ordinateur. Pour plus
d’informations, accédez à l’URL suivant.
http://world.casio.com/
MA1710-A Imprimé en Chine
C
Ce sigle signifie que l’emballage est conforme à la législation
allemande en matière de protection de l’environnement.
CTX700-F-1A.indd 1 2017/10/13 11:53:40