Chiayo Electronics Co UH-1000 HANDHELD TRANSMITTER User Manual UDR 500 1000 2000 ok
Chiayo Electronics Co Ltd HANDHELD TRANSMITTER UDR 500 1000 2000 ok
MANUAL


LCD Display Multi-channel UHF Wireless Microphone
System.
INTRODUCTION
Congratulation and thank you for the purchase of one of these state-of-the-art PLL Synthesized 1000
channels frequency agile UHF professional wireless systems.
As this is a shared operating manual, please read it thoroughly to familiarize with the function of
each part before use.
Parts and functions
Front and Rear Panel Switches & Controls
UDR-500 RECEIVER
4 If the Volume Control of the receiver is set too high, it may over-drive the input of the mixer,
causing distortion. Conversely, if the receiver output is set too low, the overall signal to noise ratio
of the system may be reduced. Adjust the output level of the receiver such that highest sound
pressure level going into the microphone causes no input overload in the mixer, and yet permits
the mixer level controls to operate in their normal range (not too high or too low ). This provides
the optimum signal to noise for the entire system.
5 Before inserting the batteries, please make sure that they are inserted according to the correct
polarity.
6 For PLL frequencies agile version, before operation please make sure that the corresponding
receiver MUST have the same frequency group and channel number as the transmitter.
7 Before making any channel change, please switch off the power supply. The synthesized program
works in such a way that a change of channel will only take place after a power off and on action.
Otherwise, the previously selected frequency will stay unchanged.
8 After making a channel change, please make sure that the corresponding change is made on the
matching receiver also. To be exact, changes MUST be made at both the transmitter and receiver.
9 Use only brand new Alkaline batteries. Do not use " general purpose " batteries. When batteries
are weak, replace the batteries altogether at the same time. Do not mix and use new and old
batteries together.
10 Position the receiver such that it has the least possible obstructions between it and the
transmitter. Line of sight is best!
11 The transmitter and the receiver should be as close as possible but not less than 1m.
12 A receiver cannot receive signals from two or more transmitters simultaneously.
13 Turn the transmitter off when it is not in use. Remove the batteries if it is not to be used for a
period of time.

UDR-500 is a 1/2 19" casing and specially designed 19" rack mount adapters (optional) is available for
rackr installation purposes. Installation instructions are as follow.
RF Interference
If you encounter receiving interference (from other than an operating TV station), often it can be
overcome by adjusting the receiver's squelch control, as described on below.
Please note that wireless frequencies are shared with other radio services. According to FCC
requlations, wireless microphone operations are unprotected from interference from other licensed
operations in the band. If any interference is received by any Government or non-Government
operation, the wireless microphone must cease operation. The abovestatement is valid in the U.S.A.
Receiver Squelch setting
The squelch control setting is per LCD display on the front panel of the receiver is preset at the factory,
but can be adjusted if you must use the system in a high RF interference area. If there is audio output
from the receiver when your transmitter is OFF, adjust the squelch control so the system will receive
the signal from your transmitter but squelch or eliminate the unwanted background RF noise. This
adjustment can cause a reduction in usable range of the wireless transmitter, so set the control to the
lowest position which reliably mutes the unwanted RF signal.
1 If external antenna is used, low loss RF shielded cable should be used and the length of the cable
should not exceed 3m.
2 Do not place the receive antenna within 1 m of another receiver or antenna.
3 The receiver antenna should be kept away from any metal surface.

Press Power ON of receiver for 2 seconds and release, the following page will
appear.
After 5 seconds one of the following pages will automatically appear, depending
which one was last selected as main page.
Press MENU will
roll to next page
Press MENU will
roll to next page
Press MENU will
roll to next page
Press MENU will
roll to next page
Press MENU will
roll to next page
Press MENU will
roll to next page
Remark : Transmitter is at OFF status.
CHIAYO
UDR-1000
SQUELCH LEVEL
-95 dBm ( 2 )
CF : 01- 01
RF AF
USER MODE
PRESET MODE
USER MODE
PRESET MODE
To view and roll the various display pages
USER NAME
RF AF
CHIAYO
UDR-1000
801.100MHz
RF AF
CF : 01- 01
RF AF
USER NAME
RF AF
801.100MHz
RF AF
If MENU is not pressed
again,this page will stay
as main page.
If MENU is not pressed
again,this page will stay
as main page.
If MENU is not pressed
again,this page will stay
as main page.
If MENU is not pressed
again,it will automatically
return to one of the
3 main pages.
If MENU is not pressed
again,it will automatically
return to one of the
3 main pages.
If MENU is not pressed
again,it will automatically
return to one of the
3 main pages.
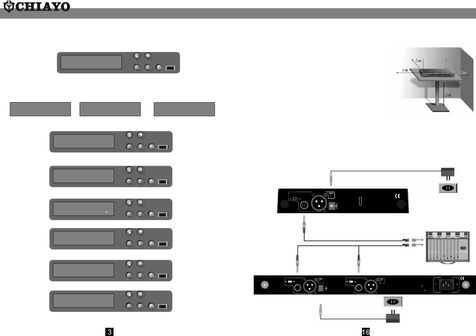
Receiver Installation
Audio output connection
There are two audio outputs on the back of the Diversity receiver. Mic-level balanced and Line-level
unbalanced. Use shielded audio cable for the connection between the receiver and the mixer. If the
mixer / amp is a 1/4" phone jack, connect a cable from the 1/4" unbalanced audio output from the
receiver to the mixer / amp. If the mixer has an XLR input, connect a cable from the balanced XLR
audio output from the receiver to the mixer input. Audio output connection as shown below.
For best operation, the receiver should be placed at least
1m above the ground and 1m away from a wall or metal
surfaces to minimize reflections. The transmitter should
also be at least 1m away from a wall or metal surface to
minimize reflections. The transmitter should also be at least
1m away from the receiver as shown.
Keep antennas away from noise source such as motors,
automobiles, neon light, synthesizer, computer as well as
large metal objects.
BALANCED
DC IN
ANT.A
ANT.B
12V - 15V
AF OUT
MIC LINE
ANT.A
ANT.B
ANT.B
AC INPUT
100V - 240V
DC IN
12V - 15V
BALANCED
AF OUT
MIC LINE
BALANCED
AF OUT
MIC LINE

Press MENU until
this page appears.
Remark : Brand name and Model number are factory preset. It is NOT user-
changeable.
CHIAYO
UDR-1000
Press MENU until
this page appears.
Remark : Transmitter is ON, then A or B, RF & AF level indicator will light up.
Press SET button for 2 seconds to enter the SET mode and the cursor will flash.
Press SET again each time will move the cursor one position. Use the or button
to select the character or digit. Press SET again will make the change and move the
cursor one position forward. After finishing all the changes, press SET button for
about 3 seconds to save the changes.
A USER NAME B
RF ---------- AF-----------
--------------------------------------------------------------------------------------------------------
--------------------------------------------------------------------------------------------------------
Depending on customer requirements, Lavalier / Headset microphone or instrument inputs could be
connected to the beltpack transmitter via the audio input connector. User is free to choose the various
input sources but is advised to take note that connector used must be compatible to each other. The pin
configurations for mini XLR connector is as follow.

Press MENU until
this page appears.
Press SET button for 2 seconds to enter the SET mode and the following display will
appear and the cursor will flash.
A 801.100MHz B
RF-----------AF------------
Press SET button for 2 seconds to enter the SET mode and the cursor will flash.
Use the or button to select the digit desired. The two digits at the top right
corner is Channel. There are 40 possible channels to be entered by user. After
selected the channel, make the corresponding change to the frequency. After
making all the changes, press SET button for about 3 seconds will save the change
in Group 25.
USER EDIT : 01
800.000 MHz
USER EDIT : 01
800.000 MHz
Press SET again each time will move the cursor one position. The first two top digits
on the left is the Group and the second top two digits to the right is the Channel.
There are all together 25 Groups and 40 Channels ( 25*40=1000 ) preset
frequencies to be chosen. Use the or button to select the digit. Press SET
again will make the change and move the cursor one position forward. Once either
the Group or the Channel has been altered, the frequency will be changed
automatically. After finishing all the changes, press SET button for about 3 seconds
will save the changes.
Press MENU until
this page appears.
Press SET button for 2 seconds to enter the SET mode and the cursor will flash on
only one spot. Use the or button to select one of the 8 preset levels. After
making the change, press SET button for about 3 seconds will save the changes.
Press MENU until
this page appears.
Press SET button for 2 seconds to enter the SET mode. Use the or button to
select either USER or PRESET mode. indicates selected. After making the
change, press SET button for about 3 seconds will save the change.
SQUELCH LEVEL
-95 dBm ( 2 )
SQUELCH LEVEL
-95 dBm ( 2 )
USER MODE
PRESET MODE
USER MODE
PRESET MODE
CF : 01 - 0 1
800.000 MHz
CF : 01 - 0 1
800.000 MHz
--------------------------------------------------------------------------------------------------------
--------------------------------------------------------------------------------------------------------
Both the handheld and beltpack microphone have a sensitivity setting per the SET, UP, DOWN buttons as described
earlier. For close mouth singing please selectt the sensitivity level to L (LOW ) . For normal speech, please select level
N.( Normal ). For tripod-mount application, please select the level H (high) .
Installation of Belt-Clip
This specially designed detachable belt-clip allows the user to wear the transmitter with antenna pointing upward or
downward as illustrated. To wear the transmitter with the antenna pointing upward, install the belt-clip as in the left picture.
To wear the transmitter with the antenna pointing downward, please install the belt-clip as in the right picture.
Charging points
These microphone have a module design. To change or replace a capsule, Open the grill to pull out and plug in the
capsule as shown in the following figure.

BATTERY SELECTION DISPLAY
Press or button to go to the display.
Press SET for about 2 seconds to enter the SET mode. Press the or button to
select either rechargeable NiMH ( Nickel Metal Hydrid ) or AKLn ( Alkaline or Normal )
battery. X is not select, is for select. After making the selection, press SET button
for about 3 seconds to save the change.
As Alkaline ( or Normal ) and Rechargeable ( NiMH ) batteries have different
voltages and behave differently. It is imperative that the correct battery selection
should be made to correspond with the actual batteries inserted to ensure the
correct battery status display information.
NiMH : X
AKLn :
NiMH : X
AKLn :
Battery Symbols and Status
HOW TO SWITCH OFF THE TRANSMITTER
Put the Audio switch to Mute position.
Press the power on / off switch for about 3 seconds till the LCD display disappear to
turn off the main power.
Remark : If user only turn off the Audio mute switch at the top but forget to turn off
the power on / off switch. The microprocessor is programmed such that auto-shut-
off function will be activated after 30 minutes ( factory-programmable ) when no
audio input signal is detected. This is a foolproof feature to save battery life.
The and buttons at the front panels serve as the Volume Controls of the
receiver. It can be pressed at any moment. Whenever it is pressed, the following
display will appear :
The first line of the display remains the same as whatever status when the button is
pressed. Only the second line of the display will show the word VOL and the digit in
the bracket is the current status of the volume level. The bar is just the graphical
representation of the level. Pressing the button will increase the digit as well as
the bar. Pressing the button will decrease the digit as well as the bar.
A CH : 01 - 0 1 B
Vol ( 6 )
--------------------------------------------------------------------------------------------------------
To adjusting the Volume of the system

The functions of USB port
Every receiver and transmitter has a mini USB ( Universal Serial Bus ) port. This
USB port has two functions:
1.Function as a charging port.
When a designated cable with both ends equipped with mini USB jacks is
connected between the receiver and the transmitters UH-1000 or UM-1000, the
receiver will provide the current to charge the transmitter batteries, provided the
receiver is switched on and the batteries used are rechargeable type. The LCD
panel of the receiver has a designated charging icon, which will be flashing
during the charging process. Over the transmitter side, the battery icon will
display the battery status.
2.Downloading of information
When the receiver and transmitter are connected via a cable at the USB port.
Pressing the SCAN button will activate the DOWNLOAD function. Information
such as Frequency, User Name, User / Preset Mode and Edit information will be
downloaded from the receiver to transmitter.
SCAN function
The SCAN button has two functions :
1. Auto Scan
When SCAN button is pressed, receiver will start the auto scanning function. It will
compare 200 of the preset frequencies with the environment and select 40 of them
and save it in Group 1 of the 25 groups. The whole SCAN process will take about 3
minutes to complete. These frequencies are interference free frequencies but they
do not mean they are inter-modulation free amongst themselves. That means they
do not mean they are interference free amongst themselves.
During the SCAN process, press the SCAN button again will interrupt the function
and return to the original setting.
2. Downloading of Information
When the receiver and transmitter are connected by a cable via the USB ports.
Pressing the SCAN button will activate the DOWNLOAD function. Frequency, User
Name, User / Preset Mode and Edit information will be downloaded from receiver to
transmitter.
Channel / Frequency Display
Press or button to go to
the display.
Press SET for about 2 seconds to enter the SET mode and the cursor will start
flashing.. Press SET each time to move the cursor one step to the desired position
to change the frequency. The first two digits on the left are GROUP ( GP ) and the
two digits on the right are CHANNEL ( CH ). There are altogether 25 preset Groups
and 40 preset Channels available for selection. Press the or button to select
the number. As the GP or CH number is changed, the preset frequency will appear in
the second line accordingly. After making the changes, press SET button for about 3
seconds will save the changes.
SENSITIVITY DISPLAY
Press or button to go to
the display.
Press SET for about 3 seconds to enter the SET mode and the ( N ) will flash to
accept changes. Press the or button to select the Normal (N) or High (H) level.
Press SET for about 3 seconds to save the change.
For close-mouth singing or speech application, please select N sensitivity. For
tripod-mounted speech application, please select H sensitivity.
USER / PRESET DISPLAY
Press or button to go to
the display.
Press SET for about 3 seconds to enter the SET mode. Press the or button to
select the USER or the PRESET model. X is not select, is for select. Press SET
for about 3 seconds to save the change.
When PRESET is selected, factory preset data is selected. When USER is selected,
user could change the frequency as follow :
Programming of USER frequencies.
At the USER / PRESET Display, press SET for about 2 seconds to enter the SET
mode , then press the or button till Edit channel display appear :
Press SET each time to move the cursor one position to the desired position and
press the or button to change the digit. Press SET for about 3 seconds to save
the change. User is allowed to programe 40 frequencies within the micro range of 25
MHz and this is save in Group 25.
This function is meant for user with extra radio knowledge and it is not advisable for
normal user to use this function.
SENS SET
LEVEL (N)
CH : 01-01
800.000
Edit 01
800.000
USER : X
PRESET :
USER : X
PRESET :
USER : X
PRESET :
USER : X
PRESET :
USER : X
PRESET :
USER : X
PRESET :
USER : X
PRESET :
USER : X
PRESET :
USER : X
PRESET :
U-MODE
P-MODE

LCD Displays
Press UP or DOWN button to view the next page
Remark:Sensitivity Level is
user-selectable.
Press UP or DOWN button to view the next page
Remark : To choose between
U mode and
P mode.
Press UP or DOWN button to view the next page
Remark : Selection between
rechargeable NiMH
and Alkaline batteries.
Operating Instructions
Making changes to the various displays
Name Display
Press or button to go to
the display
This display panel is for Brand and Model number. It is not possible for user to
change the setting.
Press or button to go to
the display
display.
Press SET for about 2 seconds to enter the SET mode and the cursor will start
flashing. Press SET separately will move the cursor to the desired position where
change is needed. Press the or button to select the character or number and
press SET to make the change and move the cursor one step forward. After finishing
all the changes, press SET for about 3 seconds will save the changes.
USER : X
PRESET :
USER : X
PRESET :
USER : X
PRESET :
USER : X
PRESET :
USER : X
PRESET :
USER : X
PRESET :
USER : X
PRESET :
USER : X
PRESET :
USER : X
PRESET :
U-MODE
P-MODE
SENS SET
LEVEL (N)
SENS SET
LEVEL (N)
SENS SET
LEVEL (N)
SENS SET
LEVEL (N)
SENS SET
LEVEL (N)
SENS SET
LEVEL (N)
SENS SET
LEVEL (N)
SENS SET
LEVEL (N)
SENS SET
LEVEL (N)
SENS SET
LEVEL (N)
SENS SET
LEVEL (N)
SENS SET
LEVEL (N)
NiMH : X
AKLn :
NiMH : X
AKLn :
NiMH : X
AKLn :
NiMH : X
AKLn :
NiMH : X
AKLn :
NiMH : X
AKLn :
NiMH : X
AKLn :
NiMH : X
AKLn :
NiMH : X
AKLn :
NiMH : X
AKLn :
NiMH : X
AKLn :
NiMH : X
AKLn :
CHIAYO
UH-1000
CHIAYO
UH-1000
CHIAYO
UH-1000
CHIAYO
UH-1000
CHIAYO
UH-1000
CHIAYO
UH-1000
CHIAYO
UH-1000
CHIAYO
UH-1000
CHIAYO
UH-1000
CHIAYO
UH-1000
CHIAYO
UH-1000
CHIAYO
UH-1000
USER
NAME
USER
NAME
USER
NAME
USER
NAME
USER
NAME
USER
NAME
USER
NAME
USER
NAME
USER
NAME
USER
NAME
USER
NAME
USER
NAME
UH-1000 microphone requires 2 pieces of " AA " size batteries to
operate. Please insert the batteries according to the correct
polarity as indicated.
To open the battery compartment, press and slide down to
release the latch of the cover.
Many batteries are known to have leakage problem of conductive and corrosive liquid. Please observe the rule to
remove the batteries if they are not to be used for a period of a few days.
Due to various unstandardized sizes ( diameters ) of " AA " batteries, this battery compartment is designed to
accommodate the most commom Alkaline batteries only.
There are three control buttons under the battery
compartment cover, just on top of the battery:
8.SET
9.UP
10.DOWN
8
910

UB-1000 uses 2 pieces of " AA " size batteries (Alkaline battery is recommended ). To install or
remove the batteries, press the release buttons at the edges of the transmitter to open or close the
cover as illustrated ( Fig.1 ). When installing the batteries with the cover open toward you, the cover
might block your hand. It is thus recommended that while inserting or removing the batteries please
hold the transmitter in such a way that the cover open away from you. ( Fig.2 )
8
9
11
Antenna
Battery weak / audio mute indicator
Audio mute switch
Mini-XLR connector
Power ON / OFF switch
LCD display
Mini USB port
Cover release button
Charging contacts
Lavalier microphone
Mic clip
12
13 14
LCD Display Multi-channel UHF/VHF Wireless Microphone
System.
Operating Instructions
Transmitter UH-1000 / UB-1000
LCD Displays
Both handheld ( UH-1000 ) and beltpack ( UB-1000 ) have the same display
pages and operating procedures.
Viewing of the various pages in the LCD display
First press power ON switch for about 2 seconds and release the button,the
following page will appear:
Remark : Brand name and model number is factory fixed and not user-changeable.
Press UP or DOWN button to view the next page
Remark : User or Owner name is
user-changeable.
Press UP or DOWN button to view the next page
Remark : GP ( Group ) & CH
( Channel ) is user
-selectable.
CHIAYO
UH-1000
CHIAYO
UH-1000
USER
NAME
USER NAME
CF:01-01
CHIAYO
UH-1000
CH : 01-01
800.000
CH : 01-01
800.000
CH : 01-01
800.000
CF : 01-01
740.000