Chrysler 2013 200 Owners Manual Sedan Owner's
2015-10-23
: Chrysler Chrysler-2013-Chrysler-200-Owners-Manual-814500 chrysler-2013-chrysler-200-owners-manual-814500 chrysler pdf
Open the PDF directly: View PDF
.
Page Count: 517 [warning: Documents this large are best viewed by clicking the View PDF Link!]
- INTRODUCTION
- THINGS TO KNOW BEFORE STARTING YOUR VEHICLE
- A WORD ABOUT YOUR KEYS
- SENTRY KEY®
- VEHICLE SECURITY ALARM — IF EQUIPPED
- ILLUMINATED ENTRY — IF EQUIPPED
- REMOTE KEYLESS ENTRY (RKE) — IF EQUIPPED
- REMOTE START SYSTEM — IF EQUIPPED
- DOOR LOCKS
- POWER WINDOWS
- TRUNK LOCK AND RELEASE
- TRUNK SAFETY WARNING
- OCCUPANT RESTRAINTS
- Lap/Shoulder Belts
- Lap/Shoulder Belt Untwisting Procedure
- Adjustable Upper Shoulder Belt Anchorage
- Rear Seat Belts
- Seat Belts In Passenger Seating Positions
- Automatic Locking Retractor Mode (ALR) — If Equipped
- Energy Management Feature
- Seat Belt Pretensioners
- Supplemental Active Head Restraints (AHR)
- Enhanced Seat Belt Use Reminder System (BeltAlert®)
- Seat Belts And Pregnant Women
- Seat Belt Extender
- Supplemental Restraint System (SRS) — Air Bags
- Air Bag System Components
- Advanced Front Air Bag Features
- Air Bag Deployment Sensors And Controls
- Occupant Restraint Controller (ORC)
- Driver And Passenger Advanced Front Air Bag Inflator Units
- Supplemental Seat-Mounted Side Air Bag (SAB) Inflator Units
- Supplemental Side Air Bag Inflatable Curtain (SABIC) Inflator Units
- Front And Side Impact Sensors
- Enhanced Accident Response System
- If A Deployment Occurs
- Maintaining Your Air Bag System
- Air Bag Warning Light
- Event Data Recorder (EDR)
- Child Restraints
- Summary Of Recommendations For Restraining Children In Vehicles
- Infants And Child Restraints
- Older Children And Child Restraints
- Children Too Large For Booster Seats
- Recommendations For Attaching Child Restraints
- Lower Anchors and Tethers for Children (LATCH) Restraint System
- LATCH Positions For Installing Child Restraints In This Vehicle
- Locating The LATCH Anchorages
- Locating The LATCH Anchorages
- Center Seat LATCH
- To Install A LATCH-compatible Child Restraint
- How To Stow An Unused ALR Seatbelt
- Installing Child Restraints Using The Vehicle Seat Belt
- Lap/Shoulder Belt Systems for Installing Child Restraints in this Vehicle
- Installing A Child Restraint with a Switchable Automatic Locking Retractor (ALR)
- Installing A Child Restraint With A Cinching Latch Plate (CINCH) — If Equipped
- Installing Child Restraints Using The Top Tether Anchorage
- Transporting Pets
- ENGINE BREAK-IN RECOMMENDATIONS
- SAFETY TIPS
- UNDERSTANDING THE FEATURES OF YOUR VEHICLE
- MIRRORS
- Uconnect® Phone — IF EQUIPPED
- Operation
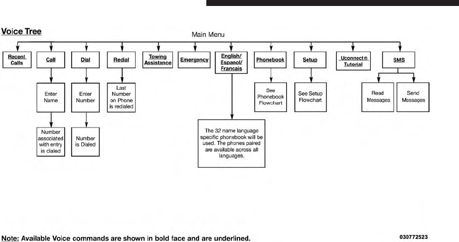
- Voice Command Tree
- Help Command
- Cancel Command
- Pair (Link) Uconnect® Phone To A Mobile Phone
- Dial By Saying A Number
- Call By Saying A Name
- Phonebook Download – Automatic Phonebook Transfer From Mobile Phone
- Add Names To Your Uconnect® Phonebook
- Edit Uconnect® Phonebook Entries
- Delete Uconnect® Phonebook Entry
- Delete/Erase “All” Uconnect® Phonebook Entries
- List All Names In The Uconnect® Phonebook
- Phone Call Features
- Answer Or Reject An Incoming Call — No Call Currently In Progress
- Answer Or Reject An Incoming Call — Call Currently In Progress
- Making A Second Call While Current Call Is In Progress
- Place/Retrieve A Call From Hold
- Toggling Between Calls
- Conference Call
- Three-Way Calling
- Call Termination
- Redial
- Call Continuation
- Uconnect® Phone Features
- Advanced Phone Connectivity
- Things You Should Know About Your Uconnect® Phone
- General Information
- Operation
- VOICE COMMAND — IF EQUIPPED
- SEATS
- TO OPEN AND CLOSE THE HOOD
- LIGHTS
- Multifunction Lever
- Headlights And Parking Lights
- Automatic Headlights — If Equipped
- Headlight Time Delay
- Lights On Reminder
- Turn Signals
- Lane Change Assist
- High/Low Beam Switch
- Flash-To-Pass
- Fog Lights — If Equipped
- Daytime Running Lights — If Equipped
- Instrument Panel Dimmer
- Map/Reading/Interior Lights
- Battery Saver Feature
- WINDSHIELD WIPERS AND WASHERS
- TILT/TELESCOPING STEERING COLUMN
- ELECTRONIC SPEED CONTROL — IF EQUIPPED
- GARAGE DOOR OPENER — IF EQUIPPED
- POWER SUNROOF — IF EQUIPPED
- ELECTRICAL POWER OUTLETS
- CIGAR LIGHTER AND ASH RECEIVER — IF EQUIPPED
- CUPHOLDERS
- STORAGE
- CONSOLE FEATURES
- CARGO AREA FEATURES
- REAR WINDOW FEATURES
- UNDERSTANDING YOUR INSTRUMENT PANEL
- INSTRUMENT PANEL FEATURES
- INSTRUMENT CLUSTER
- INSTRUMENT CLUSTER DESCRIPTIONS
- MINI-TRIP COMPUTER — IF EQUIPPED
- ELECTRONIC VEHICLE INFORMATION CENTER (EVIC) — IF EQUIPPED
- Electronic Vehicle Information Center (EVIC) Displays
- Oil Change Required — If Equipped
- ELECTRONIC VEHICLE INFORMATION CENTER (EVIC) Main Menu
- Compass Display
- Average Fuel Economy
- Distance To Empty (DTE)
- Tire PSI
- Elapsed Time
- EVIC Units Selection (UNITS IN Display)
- System Status
- Personal Settings (Customer-Programmable Features)
- SETTING THE ANALOG CLOCK
- Uconnect® 730N/430/430N CD/DVD/HDD/NAV — IF EQUIPPED
- Uconnect® 130
- Uconnect® 130 WITH SATELLITE RADIO
- Operating Instructions — Radio Mode
- Power Switch/Volume Control (Rotary)
- Electronic Volume Control
- SEEK Buttons
- Voice Command System (Radio) — If Equipped
- Voice Command Button Uconnect® Phone — If Equipped
- Phone Button Uconnect® Phone — If Equipped
- TIME Button
- Clock Setting Procedure
- INFO Button
- RW/FF
- TUNE Control
- Setting the Tone, Balance, and Fade
- MUSIC TYPE Button
- SETUP Button
- AM/FM Button
- SET/RND Button — To Set the Pushbutton Memory
- Buttons 1 - 6
- DISC/AUX Button
- Operation Instructions — CD MODE for CD and MP3 Audio Play
- Notes On Playing MP3 Files
- LIST Button (CD Mode for MP3 Play)
- INFO Button (CD Mode for MP3 Play)
- Uconnect® (Satellite Radio) — If Equipped
- System Activation
- Electronic Serial Number/Sirius Identification Number (ESN/SID)
- ESN/SID Access
- Selecting Uconnect® (Satellite) Mode
- Satellite Antenna
- Reception Quality
- Operating Instructions - Uconnect® (Satellite) Mode
- SEEK Buttons
- SCAN Button
- INFO Button
- RW/FF
- TUNE Control (Rotary)
- MUSIC TYPE Button
- SETUP Button
- SET Button – To Set the Pushbutton Memory
- Buttons 1 - 6
- Operating Instructions - Uconnect® Phone (If Equipped)
- Operating Instructions — Radio Mode
- iPod®/USB/MP3 CONTROL — IF EQUIPPED
- STEERING WHEEL AUDIO CONTROLS — IF EQUIPPED
- CD/DVD DISC MAINTENANCE
- RADIO OPERATION AND MOBILE PHONES
- CLIMATE CONTROLS
- STARTING AND OPERATING
- STARTING PROCEDURES
- ENGINE BLOCK HEATER — IF EQUIPPED
- AUTOMATIC TRANSMISSION
- AUTOSTICK®
- DRIVING ON SLIPPERY SURFACES
- DRIVING THROUGH WATER
- POWER STEERING
- PARKING BRAKE
- ANTI-LOCK BRAKE SYSTEM (ABS)
- ELECTRONIC BRAKE CONTROL SYSTEM
- TIRE SAFETY INFORMATION
- TIRES — GENERAL INFORMATION
- Tire Pressure
- Tire Inflation Pressures
- Radial Ply Tires
- All Season Tires – If Equipped
- Summer Or Three Season Tires – If Equipped
- Snow Tires
- Spare Tire Matching Original Equipped Tire And Wheel – If Equipped
- Compact Spare Tire – If Equipped
- Full Size Spare – If Equipped
- Limited-Use Spare – If Equipped
- Tire Spinning
- Tread Wear Indicators
- Life Of Tire
- Replacement Tires
- TIRE CHAINS (TRACTION DEVICES)
- TIRE ROTATION RECOMMENDATIONS
- TIRE PRESSURE MONITOR SYSTEM (TPMS)
- FUEL REQUIREMENTS
- FLEXIBLE FUEL (3.6L ENGINE ONLY) — IF EQUIPPED
- ADDING FUEL
- VEHICLE LOADING
- TRAILER TOWING
- RECREATIONAL TOWING (BEHIND MOTORHOME, ETC.)
- WHAT TO DO IN EMERGENCIES
- MAINTAINING YOUR VEHICLE
- ENGINE COMPARTMENT — 2.4L
- ENGINE COMPARTMENT — 3.6L
- ONBOARD DIAGNOSTIC SYSTEM — OBD II
- EMISSIONS INSPECTION AND MAINTENANCE PROGRAMS
- REPLACEMENT PARTS
- DEALER SERVICE
- MAINTENANCE PROCEDURES
- Engine Oil
- Engine Oil Filter
- Engine Air Cleaner Filter
- Maintenance-Free Battery
- Air Conditioner Maintenance
- A/C Air Filter – If Equipped
- Body Lubrication
- Windshield Wiper Blades
- Adding Washer Fluid
- Exhaust System
- Cooling System
- Brake System
- Automatic Transmission
- Appearance Care And Protection From Corrosion
- Cleaning Center Console Cupholders
- FUSES
- VEHICLE STORAGE
- REPLACEMENT BULBS
- BULB REPLACEMENT
- FLUID CAPACITIES
- FLUIDS, LUBRICANTS AND GENUINE PARTS
- MAINTENANCE SCHEDULES
- IF YOU NEED CONSUMER ASSISTANCE
- INDEX

200
Chrysler Group LLC
OWNER’S MANUAL
2014 200
14C41-126-AA First Edition Printed in U.S.A.

VEHICLES SOLD IN CANADA
With respect to any Vehicles Sold in Canada, the name Chrysler
Group LLC shall be deemed to be deleted and the name Chrysler
Canada Inc. used in substitution therefore.
DRIVING AND ALCOHOL
Drunken driving is one of the most frequent causes of accidents.
Your driving ability can be seriously impaired with blood alcohol
levels far below the legal minimum. If you are drinking, don’t drive.
Ride with a designated non-drinking driver, call a cab, a friend, or use
public transportation.
WARNING!
Driving after drinking can lead to an accident. Your percep-
tions are less sharp, your reflexes are slower, and your judg-
ment is impaired when you have been drinking. Never drink
and then drive.
This manual illustrates and describes the operation of features
and equipment that are either standard or optional on this
vehicle. This manual may also include a description of features
and equipment that are no longer available or were not ordered
on this vehicle. Please disregard any features and equipment
described in this manual that are not on this vehicle.
Chrysler Group LLC reserves the right to make changes in
design and specifications, and/or make additions to or improve-
ments to its products without imposing any obligation upon itself
to install them on products previously manufactured.
Copyright © 2013 Chrysler Group LLC

TABLE OF CONTENTS
SECTION PAGE
1INTRODUCTION .............................................................3
2THINGS TO KNOW BEFORE STARTING YOUR VEHICLE .............................9
3UNDERSTANDING THE FEATURES OF YOUR VEHICLE ............................103
4UNDERSTANDING YOUR INSTRUMENT PANEL ..................................205
5STARTING AND OPERATING .................................................291
6WHAT TO DO IN EMERGENCIES ..............................................395
7MAINTAINING YOUR VEHICLE ...............................................421
8MAINTENANCE SCHEDULES .................................................475
9IF YOU NEED CONSUMER ASSISTANCE ........................................483
10 INDEX ....................................................................495
1
2
3
4
5
6
7
8
9
10

INTRODUCTION
Congratulations on selecting your new Chrysler Group
LLC vehicle. Be assured that it represents precision
workmanship, distinctive styling, and high quality - all
essentials that are traditional to our vehicles.
This Owner’s Manual has been prepared with the assis-
tance of service and engineering specialists to acquaint
you with the operation and maintenance of your vehicle.
It is supplemented by Warranty Information, and various
customer-oriented documents. Please take the time to
read these publications carefully. Following the instruc-
tions and recommendations in this manual will help
assure safe and enjoyable operation of your vehicle.
NOTE: After reviewing the owner information, it
should be stored in the vehicle for convenient referenc-
ing and remain with the vehicle when sold.
When it comes to service, remember that your authorized
dealer knows your vehicle best, has factory-trained techni-
cians and genuine parts, and cares about your satisfaction.
HOW TO USE THIS MANUAL
Consult the Table of Contents to determine which section
contains the information you desire.
Since the specification of your vehicle depends on the
items of equipment ordered, certain descriptions and
illustrations may differ from your vehicle’s equipment.
The detailed index at the back of this Owner’s Manual
contains a complete listing of all subjects.
Consult the following table for a description of the
symbols that may be used on your vehicle or throughout
this Owner’s Manual:
4 INTRODUCTION

1
INTRODUCTION 5

WARNINGS AND CAUTIONS
This Owners Manual contains WARNINGS against oper-
ating procedures that could result in a collision or bodily
injury. It also contains CAUTIONS against procedures that
could result in damage to your vehicle. If you do not read
this entire Owners Manual, you may miss important
information. Observe all Warnings and Cautions.
VEHICLE IDENTIFICATION NUMBER
The Vehicle Identification Number (VIN) is on the left
front corner of the instrument panel and is visible from
outside of the vehicle through the windshield. This
number also appears stamped on the right front door sill
under the sill moulding and printed on the Automobile
Information Disclosure Label affixed to a window on
your vehicle, the vehicle registration and title.
Vehicle Identification Number
6 INTRODUCTION

NOTE: It is illegal to remove or alter the VIN.
VEHICLE MODIFICATIONS/ALTERATIONS
WARNING!
Any modifications or alterations to this vehicle could
seriously affect its roadworthiness and safety and
may lead to a collision resulting in serious injury or
death.
Stamped VIN Location
1
INTRODUCTION 7

THINGS TO KNOW BEFORE STARTING YOUR VEHICLE
CONTENTS
䡵A WORD ABOUT YOUR KEYS .............12
▫Ignition Key Removal ...................12
▫Key-In-Ignition Reminder ................15
▫Locking the Doors with the Key ............15
䡵SENTRY KEY® .........................15
▫Replacement Keys .....................16
▫Customer Key Programming ..............17
▫General Information ....................18
䡵VEHICLE SECURITY ALARM — IF
EQUIPPED ............................19
▫Rearming The System ...................19
▫To Arm The System ....................19
▫To Disarm The System ...................20
䡵ILLUMINATED ENTRY — IF EQUIPPED ......21
䡵REMOTE KEYLESS ENTRY (RKE) — IF
EQUIPPED ............................22
▫To Unlock The Doors....................22
▫To Lock The Doors .....................25
▫To Unlatch The Trunk ...................26
▫Using The Panic Alarm ..................26
2

▫Programming Additional Transmitters........27
▫Transmitter Battery Replacement ...........27
▫General Information ....................28
䡵REMOTE START SYSTEM — IF EQUIPPED ....28
▫How To Use Remote Start ................29
䡵DOOR LOCKS .........................32
▫Manual Door Locks .....................32
▫Power Door Locks .....................33
▫Child-Protection Door Lock System —
Rear Doors ..........................35
䡵POWER WINDOWS .....................36
▫Power Window Switches .................36
▫Auto Window Down — If Equipped ........37
▫Auto Window Up With Anti-Pinch
Protection — If Equipped ................38
▫Window Lockout Switch .................39
▫Wind Buffeting .......................40
䡵TRUNK LOCK AND RELEASE .............40
䡵TRUNK SAFETY WARNING................41
▫Trunk Internal Emergency Release ..........42
䡵OCCUPANT RESTRAINTS ................42
▫Lap/Shoulder Belts ....................46
▫Lap/Shoulder Belt Untwisting Procedure .....51
▫Adjustable Upper Shoulder Belt Anchorage . . .51
▫Rear Seat Belts ........................52
▫Seat Belts In Passenger Seating Positions ......52
10 THINGS TO KNOW BEFORE STARTING YOUR VEHICLE

▫Automatic Locking Retractor Mode (ALR) —
If Equipped ..........................53
▫Energy Management Feature ..............54
▫Seat Belt Pretensioners ..................54
▫Supplemental Active Head Restraints (AHR) . . .54
▫Enhanced Seat Belt Use Reminder System
(BeltAlert®) ..........................58
▫Seat Belts And Pregnant Women ...........59
▫Seat Belt Extender .....................60
▫Supplemental Restraint System (SRS) —
Air Bags ............................60
▫Air Bag System Components ..............62
▫Advanced Front Air Bag Features ...........63
▫Air Bag Deployment Sensors And Controls ....67
▫Event Data Recorder (EDR) ...............74
▫Child Restraints .......................75
▫Transporting Pets ......................96
䡵ENGINE BREAK-IN RECOMMENDATIONS ....96
䡵SAFETY TIPS ..........................97
▫Transporting Passengers..................97
▫Exhaust Gas .........................98
▫Safety Checks You Should Make Inside
The Vehicle ..........................99
▫Periodic Safety Checks You Should Make
Outside The Vehicle ...................101
2
THINGS TO KNOW BEFORE STARTING YOUR VEHICLE 11

A WORD ABOUT YOUR KEYS
The authorized dealer that sold you your vehicle has the
key code numbers for your vehicle locks. These numbers
can be used to order duplicate keys from your authorized
dealer. Ask your authorized dealer for these numbers
and keep them in a safe place.
You can insert the double-sided keys into the locks with
either side up.
Ignition Key Removal
Automatic Transaxle
Place the shift lever in PARK. Turn the ignition switch to
the ACC position, push the key and cylinder inward,
rotate the key to the LOCK position, and remove the key.
Vehicle Key
12 THINGS TO KNOW BEFORE STARTING YOUR VEHICLE

NOTE:
•If you try to remove the key before you place the shift
lever in PARK, the key may become trapped tempo-
rarily in the ignition switch lock cylinder. If this occurs,
rotate the key to the right slightly, then remove the key
as described. If a malfunction occurs, the system will
trap the key in the ignition switch lock cylinder to
warn you that this safety feature is inoperable. The
engine can be started and stopped, but the key cannot
be removed until you obtain service.
•
For vehicles not equipped with the Electronic Vehicle
Information Center (EVIC), the power window switches,
radio, hands–free system (if equipped), and power out-
lets will remain active for 45 seconds after the ignition
switch is turned to the LOCK position. Opening either
door will cancel this feature.
Ignition Switch Positions
1 — LOCK 3 — ON/RUN
2 — ACC (ACCESSORY) 4 — START
2
THINGS TO KNOW BEFORE STARTING YOUR VEHICLE 13

•
For vehicles equipped with the Electronic Vehicle Infor-
mation Center (EVIC), the power window switches,
radio, hands–free system (if equipped), and power out-
lets will remain active for up to 10 minutes after the
ignition switch is turned to the LOCK position. Opening
either front door will cancel this feature. The time for
this feature is programmable. Refer to “Electronic Ve-
hicle Information Center (EVIC)/Personal Settings
(Customer-Programmable Features)” in “Understanding
Your Instrument Panel” for further information.
WARNING!
•Before exiting a vehicle, always apply the parking
brake, shift the transmission into PARK, and re-
move the Key Fob from the ignition. When leaving
the vehicle, always lock your vehicle.
(Continued)
WARNING! (Continued)
•Never leave children alone in a vehicle, or with
access to an unlocked vehicle.
•Allowing children to be in a vehicle unattended is
dangerous for a number of reasons. A child or
others could be seriously or fatally injured. Chil-
dren should be warned not to touch the parking
brake, brake pedal or the shift lever.
•Do not leave the Key Fob in or near the vehicle, or
in a location accessible to children. A child could
operate power windows, other controls, or move
the vehicle.
CAUTION!
An unlocked car is an invitation to thieves. Always
remove key from the ignition and lock all doors
when leaving the vehicle unattended.
14 THINGS TO KNOW BEFORE STARTING YOUR VEHICLE

Key-In-Ignition Reminder
Opening the driver’s door when the key is in the ignition
sounds a signal to remind you to remove the key.
NOTE:
•The Key-In-Ignition reminder only sounds when the
ignition key is placed in the LOCK or ACC position.
•With either front door open, and the key in the
ignition, both the power door locks and Remote Key-
less Entry (RKE) transmitter will not function.
Locking the Doors with the Key
There is only one external door lock cylinder which is
located in the driver’s door.
You can insert the key with either side up. To lock the door,
turn the key rearward. To unlock the door, turn the key
forward. For door lock lubrication, see “Maintenance Pro-
cedures” in “Maintaining Your Vehicle” of this manual.
SENTRY KEY®
The Sentry Key® Immobilizer System prevents unau-
thorized vehicle operation by disabling the engine. The
system does not need to be armed or activated. Operation
is automatic, regardless of whether the vehicle is locked
or unlocked.
The system uses ignition keys which have an embedded
electronic chip (transponder) to prevent unauthorized
vehicle operation. Therefore, only keys that are pro-
grammed to the vehicle can be used to start and operate
the vehicle. The system will shut the engine off in
two seconds if someone uses an invalid key to start the
engine.
NOTE: A key which has not been programmed is also
considered an invalid key even if it is cut to fit the
ignition switch lock cylinder for that vehicle.
2
THINGS TO KNOW BEFORE STARTING YOUR VEHICLE 15

During normal operation, after turning on the ignition
switch, the Vehicle Security Light will turn on for
three seconds for a bulb check. If the light remains on
after the bulb check, it indicates that there is a problem
with the electronics. In addition, if the light begins to
flash after the bulb check, it indicates that someone used
an invalid key to start the engine. Either of these condi-
tions will result in the engine being shut off after two
seconds.
If the Vehicle Security Light turns on during normal
vehicle operation (vehicle running for longer than 10 sec-
onds), it indicates that there is a fault in the electronics.
Should this occur, have the vehicle serviced as soon as
possible by an authorized dealer.
CAUTION!
The Sentry Key® Immobilizer system is not compat-
ible with some after-market remote starting systems.
Use of these systems may result in vehicle starting
problems and loss of security protection.
All of the keys provided with your vehicle have been
programmed to the vehicle electronics.
Replacement Keys
NOTE: Only keys that have been programmed to the
vehicle electronics can be used to start the vehicle. Once
a Sentry Key® has been programmed to a vehicle, it
cannot be programmed to any other vehicle.
16 THINGS TO KNOW BEFORE STARTING YOUR VEHICLE

CAUTION!
Always remove the Sentry Key® from the vehicle
and lock all doors when leaving the vehicle unat-
tended.
At the time of purchase, the original owner is provided
with a four-digit Personal Identification Number (PIN).
The PIN is required for authorized dealer replacement of
keys. Duplication of keys may be performed at an
authorized dealer or by using the Customer Key Pro-
gramming procedure. This procedure consists of pro-
gramming a blank key to the vehicle electronics. A blank
key is one which has never been programmed.
NOTE: When having the Sentry Key® Immobilizer
System serviced, bring all vehicle keys with you to the
authorized dealer.
Customer Key Programming
You can program new keys to the system if you have two
valid Sentry Keys® by performing the following procedure:
1. Cut the additional Sentry Key® Transponder blank(s)
to match the ignition switch lock cylinder key code.
2. Insert the first valid key into the ignition switch. Turn
the ignition switch to the ON/RUN position for at
least three seconds, but no longer than 15 seconds.
Then, turn the ignition switch to the LOCK position
and remove the first key.
3. Insert the second valid key into the ignition switch.
Turn the ignition switch to the ON/RUN position
within 15 seconds. After ten seconds, a chime will
sound. In addition, the Vehicle Security Light will
begin to flash. Turn the ignition switch to the LOCK
position and remove the second key.
2
THINGS TO KNOW BEFORE STARTING YOUR VEHICLE 17

4. Insert a blank Sentry Key® into the ignition switch.
Turn the ignition switch to the ON/RUN position
within 60 seconds. After 10 seconds, a single chime
will sound. In addition, the Vehicle Security Light will
stop flashing. To indicate that programming is com-
plete, the indicator light will turn on again for three
seconds and then turn off.
The new Sentry Key® is programmed. The Remote Key-
less Entry (RKE) transmitter will also be programmed
during this procedure.
Repeat this procedure to program up to eight keys. If you
do not have a programmed Sentry Key® contact your
authorized dealer for details.
NOTE: If a programmed key is lost, see your authorized
dealer to have all remaining keys erased from the sys-
tems memory. This will prevent the lost key from starting
your vehicle. The remaining keys must then be repro-
grammed. All vehicle keys must be taken to your autho-
rized dealer at the time of service to be reprogrammed.
General Information
The Sentry Key® system complies with FCC rules part 15
and with RSS-210 of Industry Canada. Operation is
subject to the following conditions:
•This device may not cause harmful interference.
•This device must accept any interference that may be
received, including interference that may cause unde-
sired operation.
18 THINGS TO KNOW BEFORE STARTING YOUR VEHICLE

VEHICLE SECURITY ALARM — IF EQUIPPED
The Vehicle Security Alarm monitors the doors and trunk
for unauthorized entry and ignition switch for unauthor-
ized operation. While the Vehicle Security Alarm is
armed, interior switches for door locks and decklid
release are disabled.
If something triggers the alarm, the Vehicle Security
Alarm will signal for about 18 minutes. For the first
3 minutes, the horn will sound intermittently, the head-
lights will turn on, the park lamps and/or turn signals
will flash and the Vehicle Security Light in the cluster will
flash. Then the exterior lights will flash for another
15 minutes.
Rearming The System
If something triggers the alarm, and no action is taken to
disarm it, the Vehicle Security Alarm will turn off the
horn after three minutes, turn off all of the visual signals
after 15 minutes, and then the Vehicle Security Alarm will
rearm itself.
To Arm The System
1. Remove the keys from the ignition switch and get out
of the vehicle.
2. Lock the door using either the power door lock switch
(one door must be open) or the LOCK button on the
Remote Keyless Entry (RKE) transmitter (doors can be
open or closed), and close all doors.
NOTE: The Vehicle Security Alarm will not arm if you
lock the doors with the manual door lock plungers.
2
THINGS TO KNOW BEFORE STARTING YOUR VEHICLE 19

3. The Vehicle Security Light in the instrument cluster
will flash for 16 seconds. This shows that the Vehicle
Security Alarm is arming. During this period, if a door
is opened, the ignition switch is turned to ON/RUN,
or the power door locks are unlocked in any manner,
the Vehicle Security Alarm will automatically disarm.
NOTE:
•During the 16-second arming period, if a door is
opened or the ignition switch is turned to ON/RUN,
the Vehicle Security Alarm will automatically disarm.
•Once armed, the Vehicle Security Alarm disables the
unlock switch on the driver door trim panel and
passenger door trim panel, the trunk release button on
the instrument panel, and the HomeLink®/Garage
Door Opener (if equipped).
To Disarm The System
Either press the UNLOCK button on the RKE transmitter
or insert a valid Sentry Key® into the ignition lock
cylinder and turn the key to the ON/START position.
NOTE:
•The driver’s door key cylinder and the trunk button on
the RKE transmitter cannot arm or disarm the Vehicle
Security Alarm.
•The Vehicle Security Alarm remains armed during
trunk entry. Pressing the trunk button will not disarm
the Vehicle Security Alarm. If someone enters the
vehicle through the trunk and opens any door, the
alarm will sound.
20 THINGS TO KNOW BEFORE STARTING YOUR VEHICLE

The Vehicle Security Alarm is designed to protect your
vehicle; however, you can create conditions where the
Vehicle Security Alarm will give you a false alarm. If one
of the previously described arming sequences has oc-
curred, the Vehicle Security Alarm will arm regardless of
whether you are in the vehicle or not. If you remain in the
vehicle and open a door, the alarm will sound. If this
occurs, disarm the Vehicle Security Alarm.
If the Vehicle Security Alarm is armed and the battery
becomes disconnected the Vehicle Security Alarm will
remain armed when the battery is reconnected. The
exterior lights will flash, and the horn will sound. If this
occurs, disarm the Vehicle Security Alarm.
Tamper Alert
If the alarm was triggered, but the warning signals have
timed out, the park and taillights flash three times, and
the horn will chirp three times, when unlocking the
vehicle with a valid RKE transmitter to alert the driver.
ILLUMINATED ENTRY — IF EQUIPPED
The courtesy lights will turn on when you press the
unlock button on the Remote Keyless Entry (RKE) trans-
mitter or open any door.
This feature also turns on the approach lighting in the
outside mirrors (if equipped). Refer to “Mirrors” in
“Understanding The Features Of Your Vehicle” for fur-
ther information.
The interior lights will fade to off after approximately
30 seconds or they will immediately fade to off once the
ignition switch is turned to ON/RUN from the OFF
position.
NOTE:
•The front courtesy overhead console and door cour-
tesy lights will remain on if the dimmer control is in
the ⬙Dome ON⬙position (extreme top position).
2
THINGS TO KNOW BEFORE STARTING YOUR VEHICLE 21

•The Illuminated Entry system will not operate if the
dimmer control is in the “Dome defeat” position
(extreme bottom position).
REMOTE KEYLESS ENTRY (RKE) — IF EQUIPPED
This system allows you to lock or unlock the doors, open
the trunk, or activate the Panic Alarm from distances
approximately 66 ft (20 m) using a Remote Keyless Entry
(RKE) transmitter. The RKE transmitter does not need to
be pointed at the vehicle to activate the system.
NOTE:
•The line of transmission must not be blocked with
metal objects.
•Inserting the key into the ignition switch disables all
buttons on the RKE transmitter.
To Unlock The Doors
Press and release the UNLOCK button on the RKE
transmitter once to unlock the driver’s door, or twice to
unlock all doors. The turn signal lights will flash to
acknowledge the unlock signal. The Illuminated Entry
system (if equipped) will also turn on.
Vehicle Key
22 THINGS TO KNOW BEFORE STARTING YOUR VEHICLE

Remote Key Unlock, Driver Door/All Doors First
Press
This feature lets you program the system to unlock either
the driver’s door or all doors on the first press of the
UNLOCK button on the RKE transmitter. To change the
current setting, proceed as follows:
•
For vehicles equipped with the Electronic Vehicle Infor-
mation Center (EVIC), refer to “Electronic Vehicle Infor-
mation Center (EVIC)/Personal Settings (Customer-
Programmable Features)” in “Understanding Your
Instrument Panel” for further information.
•For vehicles not equipped with the EVIC, perform the
following procedure:
1. Press and hold the LOCK button on a programmed
RKE transmitter for at least four seconds, but not
longer than 10 seconds. Then, press and hold the
UNLOCK button while still holding the LOCK button.
2. Release both buttons at the same time.
3. Test the feature while outside of the vehicle by press-
ing the LOCK/UNLOCK buttons on the RKE trans-
mitter with the ignition in the LOCK position and the
key removed.
4. Repeat these steps if you want to return this feature to
its previous setting.
NOTE: If there is no key in the ignition switch, pressing
the LOCK button on the RKE transmitter while you are
inside the vehicle will activate the Vehicle Security Alarm
system. Opening a door with the system activated will
cause the alarm to sound. Press the UNLOCK button to
deactivate the Vehicle Security Alarm system.
2
THINGS TO KNOW BEFORE STARTING YOUR VEHICLE 23

Flash Lights With Lock
The feature will cause the turn signal lights to flash when
the doors are locked or unlocked with the RKE transmit-
ter. This feature can be turned on or turned off. To change
the current setting, proceed as follows:
•
For vehicles equipped with the Electronic Vehicle Infor-
mation Center (EVIC), refer to “Electronic Vehicle Infor-
mation Center (EVIC)/Personal Settings (Customer-
Programmable Features)” in “Understanding Your
Instrument Panel” for further information.
•For vehicles not equipped with the EVIC, perform the
following procedure:
1. Press and hold the UNLOCK button on a programmed
RKE transmitter for at least 4 seconds, but not longer
than 10 seconds. Then, press and hold the LOCK
button while still holding the UNLOCK button.
2. Release both buttons at the same time.
3. Test the feature while outside of the vehicle by press-
ing the LOCK/UNLOCK buttons on the RKE trans-
mitter with the ignition in the LOCK position and the
key removed.
4. Repeat these steps if you want to return this feature to
its previous setting.
NOTE: If there is no key in the ignition switch, pressing
the LOCK button on the RKE transmitter while you are in
the vehicle will activate the Vehicle Security Alarm
system. Opening a door with the system activated will
cause the alarm to sound. Press the UNLOCK button to
deactivate the Vehicle Security Alarm system.
24 THINGS TO KNOW BEFORE STARTING YOUR VEHICLE

Illuminated Approach — If Equipped
This feature activates the headlights for up to 90 seconds
when the doors are unlocked with the RKE transmitter.
The time for this feature is programmable on vehicles
equipped with EVIC. For details, refer to “Electronic
Vehicle Information Center (EVIC)/Personal Settings
(Customer-Programmable Features)” in “Understanding
Your Instrument Panel” for further information.
To Lock The Doors
Press and release the LOCK button on the RKE transmit-
ter to lock all doors. The turn signal lights will flash and
the horn will chirp once to acknowledge the lock signal.
Sound Horn With Lock
This feature will cause the horn to chirp when the doors
are locked with the RKE transmitter. This feature can be
turned on or off. To change the current setting, proceed as
follows:
•For vehicles equipped with EVIC, refer to “Electronic
Vehicle Information Center (EVIC)/Personal Settings
(Customer-Programmable Features)” in “Understand-
ing Your Instrument Panel” for further information.
•For vehicles not equipped with the EVIC, perform the
following steps:
1. Press the LOCK button on a programmed RKE trans-
mitter for at least 4 seconds, but not longer than
10 seconds. Then, press the PANIC button while still
holding the LOCK button.
2. Release both buttons at the same time.
2
THINGS TO KNOW BEFORE STARTING YOUR VEHICLE 25

3. Test the feature while outside of the vehicle by press-
ing the LOCK button on the RKE transmitter with the
ignition in the LOCK position and the key removed.
4. Repeat these steps if you want to return this feature to
its previous setting.
NOTE: If there is no key in the ignition switch, pressing
the LOCK button on the RKE transmitter while you are in
the vehicle will activate the Vehicle Security Alarm.
Opening a door with the alarm activated will cause the
alarm to sound. Press the UNLOCK button to deactivate
the Vehicle Security Alarm.
To Unlatch The Trunk
Press the TRUNK button on the RKE transmitter two
times to unlatch the trunk.
Using The Panic Alarm
To turn the Panic Alarm feature on or off, press and hold
the PANIC button on the RKE transmitter for at least
one second and release. When the Panic Alarm is on, the
headlights turn on, the park lights will flash, the horn
will pulse on and off, and the Illuminated Entry system
(if equipped) will turn on.
The Panic Alarm will stay on for three minutes unless
you turn it off by pressing the PANIC button a second
time or if the vehicle speed is 5 mph (8 km/h) or greater.
NOTE:
You may need to be close to the vehicle when
using the RKE transmitter to turn off the Panic Alarm due
to the Radio Frequency (RF) noises emitted by the system.
26 THINGS TO KNOW BEFORE STARTING YOUR VEHICLE

Programming Additional Transmitters
Refer to Sentry Key® “Customer Key Programming.”
If you do not have a programmed RKE transmitter,
contact your authorized dealer for details.
Transmitter Battery Replacement
The recommended replacement battery is CR2032.
NOTE:
Perchlorate Material — special handling may ap-
ply. See www.dtsc.ca.gov/hazardouswaste/perchlorate
1. With the RKE transmitter buttons facing down, use a
flat blade screwdriver to pry the two halves of the RKE
transmitter apart. Make sure not to damage the seal
during removal. 2. Remove and replace the battery. Avoid touching the
new battery with your fingers. Skin oils may cause
battery deterioration. If you touch a battery, clean it
with rubbing alcohol.
3. To assemble the RKE transmitter case, snap the two
halves together.
Separating RKE Transmitter Halves
2
THINGS TO KNOW BEFORE STARTING YOUR VEHICLE 27

General Information
This device complies with part 15 of FCC rules and with
RS-210 of Industry Canada. Operation is subject to the
following conditions:
1. This device may not cause harmful interference.
2. This device must accept any interference that may be
received including interference that may cause unde-
sired operation.
NOTE: Changes or modifications not expressly ap-
proved by the party responsible for compliance could
void the user’s authority to operate the equipment.
If your RKE transmitter fails to operate from a normal
distance, check for these two conditions:
1. Weak battery in the RKE transmitter. The expected life
of a battery is five years.
2. Closeness to a radio transmitter such as a radio station
tower, airport transmitter, military base, and some
mobile or CB radios.
REMOTE START SYSTEM — IF EQUIPPED
This system uses the Remote Keyless Entry (RKE)
transmitter to start the engine conveniently from
outside the vehicle while still maintaining secu-
rity. The system has a range of approximately
300 ft (91 m).
NOTE: The vehicle must be equipped with an automatic
transmission to be equipped with Remote Start.
28 THINGS TO KNOW BEFORE STARTING YOUR VEHICLE

How To Use Remote Start
All of the following conditions must be met before the
engine will remote start:
•Shift lever in PARK
•Doors closed
•Hood closed
•Trunk closed
•Hazard switch off
•Brake switch inactive (brake pedal not pressed)
•Ignition key removed from ignition switch
•Battery at an acceptable charge level
•RKE PANIC button not pressed
•System not disabled from previous remote start event
•Vehicle theft alarm not active
WARNING!
•Do not start or run an engine in a closed garage or
confined area. Exhaust gas contains Carbon Mon-
oxide (CO) which is odorless and colorless. Carbon
Monoxide is poisonous and can cause serious in-
jury or death when inhaled.
•Keep Remote Keyless Entry (RKE) transmitters
away from children. Operation of the Remote Start
System, windows, door locks or other controls
could cause serious injury or death.
2
THINGS TO KNOW BEFORE STARTING YOUR VEHICLE 29

Remote Start Abort Message On Electronic Vehicle
Information Center (EVIC) — If Equipped
The following messages will display in the EVIC if the
vehicle fails to remote start or exits remote start prema-
turely:
•Remote Start Aborted — Door Ajar
•Remote Start Aborted — Hood Ajar
•Remote Start Aborted — Trunk Ajar
•Remote Start Aborted — Fuel Low
•Remote Start Aborted — System Fault
The EVIC message stays active until the ignition is cycled
to the ON/RUN position.
To Enter Remote Start Mode
Press and release the REMOTE START button on
the RKE transmitter twice within five seconds.
The vehicle doors will lock, the parking lights
will flash and the horn will chirp twice (if
programmed). Then, the engine will start and the vehicle
will remain in the Remote Start mode for a 15-minute cycle.
NOTE:
•If an engine fault is present the vehicle will start and
then shut down 10 seconds later.
•For security, power window operation is disabled
when the vehicle is in the Remote Start mode.
•The engine can be started two consecutive times (two
15 minute cycles) with the RKE transmitter. However,
the ignition switch must be cycled to the ON/RUN
position before you can repeat the start sequence for a
third cycle.
30 THINGS TO KNOW BEFORE STARTING YOUR VEHICLE

Remote start will also cancel if any of the following occur:
•The engine stalls or RPM exceeds 2500
•Any engine warning lamps come on
•Low Fuel Light turns on
•The hood is opened
•The hazard switch is pressed
•The transmission is moved out of PARK
•The brake pedal is pressed
To Exit Remote Start Mode Without Driving The
Vehicle
Press and release the REMOTE START button one time or
allow the engine to run for the entire 15 minute cycle.
NOTE: To avoid unintentional shut downs, the system
will disable the one-time press of the Remote Start button
for two seconds after receiving a valid remote start
request.
To Exit Remote Start Mode And Drive The Vehicle
Before the end of the 15 minute cycle, press and release
the UNLOCK button on the RKE transmitter to unlock
the doors and disarm the Vehicle Security Alarm (if
equipped). Then insert the key into the ignition switch
and turn the switch to the ON/RUN position.
NOTE: The ignition switch must be in the ON/RUN
position in order to drive the vehicle.
2
THINGS TO KNOW BEFORE STARTING YOUR VEHICLE 31

DOOR LOCKS
Manual Door Locks
To lock each door, push the door lock knob on each door
trim panel downward. To unlock each door, pull the
inside door handle.
WARNING!
•For personal security and safety in the event of an
collision, lock the vehicle doors as you drive as
well as when you park and leave the vehicle.
•Before exiting a vehicle, always apply the parking
brake, shift the transmission into PARK, and re-
move the Key Fob from the ignition. When leaving
the vehicle, always lock your vehicle.
•Never leave children alone in a vehicle, or with
access to an unlocked vehicle.
•Allowing children to be in a vehicle unattended is
dangerous for a number of reasons. A child or
others could be seriously or fatally injured. Chil-
dren should be warned not to touch the parking
brake, brake pedal or the shift lever.
(Continued)
Manual Lock Knob
32 THINGS TO KNOW BEFORE STARTING YOUR VEHICLE

WARNING! (Continued)
•Do not leave the Key Fob in or near the vehicle, or
in a location accessible to children. A child could
operate power windows, other controls, or move
the vehicle.
CAUTION!
An unlocked vehicle is an invitation to thieves.
Always remove the key from the ignition and lock all
of the doors when leaving the vehicle unattended.
Power Door Locks
A door lock switch is located on the driver and passenger
door panel. Press this switch to lock or unlock the doors.
Power Door Lock Switch
2
THINGS TO KNOW BEFORE STARTING YOUR VEHICLE 33

Automatic Door Locks — If Equipped
The auto door lock feature default condition is enabled.
When enabled, the door locks will lock automatically
when the vehicle’s speed exceeds 15 mph (24 km/h). The
auto door lock feature can be enabled or disabled by your
authorized dealer. Please see your authorized dealer for
service.
Auto Unlock On Exit
The doors will unlock automatically on vehicles with
power door locks if:
1. The Automatic Unlock Doors On Exit feature is en-
abled.
2. The transmission was in gear and the vehicle speed
returned to 0 mph (0 km/h).
3. The transmission is in NEUTRAL or PARK.
4. The driver door is opened.
5. The doors were not previously unlocked.
6. The vehicle speed is 0 mph (0 km/h).
Auto Unlock On Exit Programming
The Automatic Unlock Doors On Exit feature can be
enabled or disabled as follows:
•
For vehicles equipped with the Electronic Vehicle Infor-
mation Center (EVIC), refer to “Electronic Vehicle Infor-
mation Center (EVIC)/Personal Settings (Customer-
Programmable Features)” in “Understanding Your
Instrument Panel” for further information.
34 THINGS TO KNOW BEFORE STARTING YOUR VEHICLE

•For vehicles not equipped with the EVIC, perform the
following procedure:
1. Close all doors and place the key in the ignition.
2. Cycle the ignition switch between LOCK and ON/
RUN and then back to LOCK four times, ending up in
the LOCK position.
3. Press the power door unlock switch to unlock the
doors.
4. A single chime will indicate the completion of the
programming.
5. Repeat these steps if you want to return this feature to
its previous setting.
NOTE: Use the Automatic Unlock Doors On Exit feature
in accordance with local laws.
Child-Protection Door Lock System — Rear Doors
To provide a safer environment for children riding in the
rear seat, the rear doors of your vehicle have a Child-
Protection Door Lock system.
Child-Protection Door Lock Location
2
THINGS TO KNOW BEFORE STARTING YOUR VEHICLE 35

The Child-Protection Door Locks are located inside the
rear edge of the door. Insert the tip of the ignition key or
similar flat-bladed object into the lock and rotate clock-
wise approximately one-quarter turn to the lock position
or counter clockwise to the unlock position (as indicated
by the stamped icons).
WARNING!
Avoid trapping anyone in a vehicle in a collision.
Remember that the rear doors can only be opened from
the outside when the Child-Protection locks are en-
gaged.
NOTE: For emergency exit with the system engaged,
pull the lock knob up (UNLOCKED position), roll down
the window, and open the door with the outside door
handle.
POWER WINDOWS
Power Window Switches
The control on the driver’s door has up/down switches
that give you fingertip control of all four power win-
dows.
Child Lock Control
36 THINGS TO KNOW BEFORE STARTING YOUR VEHICLE

There is a single window control on the front and rear
passenger’s door trim panel, which operates the front
and rear passenger door windows. The window controls
will operate when the ignition switch is turned to the
ON/RUN or ACC position, and when the accessory
delay feature is active.
WARNING!
Never leave children in a vehicle, with the keys in the
ignition switch. Occupants, particularly unattended
children, can become entrapped by the windows while
operating the power window switches. Such entrap-
ment may result in serious injury or death.
Auto Window Down — If Equipped
The front window controls on the driver and passenger
door trim panels have an Auto-Down feature. These
switches are labeled AUTO to indicate this capability.
Push the window switch past the first detent, release, and
the window will go down automatically.
To open the window part way, push the window switch
to the first detent and release it when you want the
window to stop.
AUTO Power Window Switch
2
THINGS TO KNOW BEFORE STARTING YOUR VEHICLE 37

To cancel the Auto-Down movement, operate the switch
either in the up or down direction and release the switch.
For vehicles not equipped with the Electronic Vehicle
Information Center (EVIC), the power window switches
will remain active for 45 seconds after the ignition switch
is turned to the LOCK position. Opening either door will
cancel this feature.
For vehicles equipped with EVIC, the power window
switches will remain active for up to 10 minutes after the
ignition switch is turned off. Opening either door will
cancel this feature. The time for this feature is program-
mable. Refer to “Electronic Vehicle Information Center
(EVIC)/Personal Settings (Customer-Programmable Fea-
tures)” in “Understanding Your Instrument Panel” for
further information.
Auto Window Up With Anti-Pinch Protection —
If Equipped
Lift the window switch fully upward to the second
detent, release, and the window will go up automatically.
To cancel the Auto Up movement, operate the switch
either in the up or down direction and release the switch.
To close the window part way, lift the window switch to
the first detent and release it when you want the window
to stop.
NOTE:
•If the window runs into any obstacle during auto-
closure, anti-pinch protection will reverse the window
direction and then go back down. Remove the obstacle
and use the window switch again to close the window.
38 THINGS TO KNOW BEFORE STARTING YOUR VEHICLE

•Any impact due to rough road conditions may trigger
the auto reverse function unexpectedly during auto-
closure. If this happens, pull the switch lightly to the
first detent and hold to close window manually.
WARNING!
When the window is almost closed, there is no
anti-pinch protection. To avoid personal injury, be
sure to clear your arms, hands, fingers and all objects
from the window path before closing.
Reset Auto Up
Anytime the vehicle battery goes dead, the Auto Up
function will be disabled. To reactivate the Auto Up
feature, pull the window switch up to close the window
completely and continue to hold the switch up for an
additional two seconds after the window is closed.
Window Lockout Switch
The window lockout switch on the driver’s door allows
you to disable the window control on the other doors. To
disable the window controls on the other doors, press the
window LOCK button. To enable the window controls,
press the window control button again.
AUTO Power Window Switch
2
THINGS TO KNOW BEFORE STARTING YOUR VEHICLE 39

Wind Buffeting
Wind buffeting can be described as the perception of
pressure on the ears or a helicopter-type sound in the
ears. Your vehicle may exhibit wind buffeting with the
windows down, or the sunroof (if equipped) in certain
open or partially open positions. This is a normal occur-
rence and can be minimized. If the buffeting occurs with
the rear windows open, then open the front and rear
windows together to minimize the buffeting. If the
buffeting occurs with the sunroof open, adjust the sun-
roof opening to minimize the buffeting.
TRUNK LOCK AND RELEASE
Use the Remote Keyless Entry (RKE)
transmitter to open the trunk from out-
side the vehicle. From inside the vehicle
the trunk lid can be released by press-
ing the TRUNK RELEASE button lo-
cated on the instrument panel to the left
of the steering wheel.
NOTE: The shift lever must be in PARK for this button to
operate.
To unlatch the trunk lid from outside the vehicle, press
and release the TRUNK button on the RKE transmitter
two times.
40 THINGS TO KNOW BEFORE STARTING YOUR VEHICLE

With the ignition switch in the ON/RUN position, the
word “dECK ” will display in place of the odometer
display indicating that the trunk is open. The odometer
display will reappear once the trunk is closed or if the
trip button is depressed.
With the ignition switch in the LOCK position or with the
key out, the word “dECK” will display until the trunk is
closed.
On EVIC-equipped vehicles, the words “Trunk Ajar” will
display.
TRUNK SAFETY WARNING
WARNING!
Do not allow children to have access to the trunk,
either by climbing into the trunk from outside, or
through the inside of the vehicle. Always close the
trunk lid when your vehicle is unattended. Once in
the trunk, young children may not be able to escape,
even if they entered through the rear seat. If trapped
in the trunk, children can die from suffocation or
heat stroke.
2
THINGS TO KNOW BEFORE STARTING YOUR VEHICLE 41

Trunk Internal Emergency Release
As a security measure, a Trunk Internal Emergency Release
lever is built into the trunk latching mechanism. In the
event of an individual being locked inside the trunk, the
trunk can be simply opened by pulling on the glow-in-the-
dark handle attached to the trunk latching mechanism.
OCCUPANT RESTRAINTS
Some of the most important safety features in your
vehicle are the restraint systems:
•Three-point lap and shoulder belts for all seating
positions
•Advanced Front Air Bags for driver and front
passenger
•Supplemental Active Head Restraints (AHR) located
on top of the front seats (integrated into the head
restraint) — if equipped
•Supplemental Side Air Bag Inflatable Curtains (SABIC)
for the driver and passengers seated next to a window
•Supplemental Seat-Mounted Side Air Bags (SAB)
•An energy-absorbing steering column and steering
wheel
Trunk Internal Emergency Release
42 THINGS TO KNOW BEFORE STARTING YOUR VEHICLE

•Knee bolsters/blockers for front seat occupants
•Front seat belts incorporate pretensioners that may
enhance occupant protection by managing occupant
energy during an impact event
•All seat belt systems (except the driver’s) include
Automatic Locking Retractors (ALRs), which lock the
seat belt webbing into position by extending the belt
all the way out and then adjusting the belt to the
desired length to restrain a child seat or secure a large
item in a seat.
Please pay close attention to the information in this
section. It tells you how to use your restraint system
properly, to keep you and your passengers as safe as
possible.
If you will be carrying children too small for adult-sized
seat belts, the seat belts or the Lower Anchors and Tether
for CHildren (LATCH) feature also can be used to hold
infant and child restraint systems. For more information
on LATCH, refer to Lower Anchors and Tether for
CHildren (LATCH).
NOTE: The Advanced Front Air Bags have a multistage
inflator design. This allows the air bag to have different
rates of inflation based on several factors, including the
severity and type of collision.
Here are some simple steps you can take to minimize the
risk of harm from a deploying air bag:
1. Children 12 years old and under should always ride
buckled up in a rear seat.
2
THINGS TO KNOW BEFORE STARTING YOUR VEHICLE 43

WARNING!
Infants in rear facing child restraints should never ride
in the front seat of a vehicle with a passenger Ad-
vanced Front Air Bag. An air bag deployment can cause
severe injury or death to infants in that position.
Children that are not big enough to wear the vehicle seat
belt properly (see section on Child Restraints) should be
secured in the rear seat in child restraints or belt posi-
tioning booster seats. Older children who do not use
child restraints or belt-positioning booster seats should
ride properly buckled up in the rear seat. Never allow
children to slide the shoulder belt behind them or under
their arm. If a child from 1 to 12 years old (not in a rear
facing child seat) must ride in the front passenger seat,
move the seat as far back as possible and use the proper
child restraint. (Refer to “Child Restraints”)
You should read the instructions provided with your
child restraint to make sure that you are using it properly.
2. All occupants should always wear their lap and
shoulder belts properly.
3. The driver and front passenger seats should be moved
back as far as practical to allow the Advanced Front
Air Bags room to inflate.
4. Do not lean against the door or window. If your
vehicle has side air bags, and deployment occurs, the
side air bags will inflate forcefully into the space
between you and the door.
5. If the air bag system in this vehicle needs to be
modified to accommodate a disabled person, contact
the Customer Center. Phone numbers are provided
under “If You Need Assistance”.
44 THINGS TO KNOW BEFORE STARTING YOUR VEHICLE

WARNING!
•Relying on the air bags alone could lead to more
severe injuries in a collision. The air bags work
with your seat belt to restrain you properly. In
some collisions, the air bags won’t deploy at all.
Always wear your seat belts even though you have
air bags.
•Being too close to the steering wheel or instrument
panel during Advanced Front Air Bag deployment
could cause serious injury, including death. Air
Bags need room to inflate. Sit back, comfortably
extending your arms to reach the steering wheel or
instrument panel.
•
Supplemental Side Air Bag Inflatable Curtain
(SABIC) and Seat-Mounted Side Air Bags (SAB) also
need room to inflate. Do not lean against the door or
window. Sit upright in the center of the seat.
(Continued)
WARNING! (Continued)
•In a collision, you and your passengers can suffer
much greater injuries if you are not properly buck-
led up. You can strike the interior of your vehicle or
other passengers, or you can be thrown out of the
vehicle. Always be sure you and others in your
vehicle are buckled up properly.
•Being too close to the Supplemental Side Air Bag
Inflatable Curtain (SABIC) and/or Seat-Mounted
Side Air Bag (SAB) during deployment could cause
you to be severely injured or killed.
Buckle up even though you are an excellent driver, even
on short trips. Someone on the road may be a poor driver
and cause a collision that includes you. This can happen
far away from home or on your own street.
2
THINGS TO KNOW BEFORE STARTING YOUR VEHICLE 45

Research has shown that seat belts save lives, and they
can reduce the seriousness of injuries in a collision. Some
of the worst injuries happen when people are thrown
from the vehicle. Seat belts reduce the possibility of
ejection and the risk of injury caused by striking the
inside of the vehicle. Everyone in a motor vehicle should
be belted at all times.
Lap/Shoulder Belts
All seating positions in your vehicle are equipped with
lap/shoulder belts.
The belt webbing retractor will lock only during very
sudden stops or collisions. This feature allows the shoul-
der part of the belt to move freely with you under normal
conditions. However, in a collision the belt will lock and
reduce your risk of striking the inside of the vehicle or
being thrown out.
WARNING!
•Be sure everyone in your vehicle is in a seat and
using a seat belt properly.
•It is dangerous to ride in a cargo area, inside or
outside of a vehicle. In a collision, people riding in
these areas are more likely to be seriously injured
or killed.
•Wearing a seat belt incorrectly is dangerous. Seat
belts are designed to go around the large bones of
your body. These are the strongest parts of your
body and can take the forces of a collision the best.
•Wearing your belt in the wrong place could make
your injuries in a collision much worse. You might
suffer internal injuries, or you could even slide out
of part of the belt. Follow these instructions to wear
your seat belt safely and to keep your passengers
safe, too.
(Continued)
46 THINGS TO KNOW BEFORE STARTING YOUR VEHICLE

WARNING! (Continued)
•Two people should never be belted into a single
seat belt. People belted together can crash into one
another in a collision, hurting one another badly.
Never use a lap/shoulder belt or a lap belt for more
than one person, no matter what their size.
Lap/Shoulder Belt Operating Instructions
1. Enter the vehicle and close the door. Sit back and
adjust the seat.
2. The seat belt latch plate is above the back of the front
seat, next to your arm. Grasp the latch plate and pull
out the belt. Slide the latch plate up the webbing as far
as necessary to allow the belt to go around your lap.
3. When the belt is long enough to fit, insert the latch
plate into the buckle until you hear a “click.”
Pulling Out The Latch Plate
2
THINGS TO KNOW BEFORE STARTING YOUR VEHICLE 47

WARNING!
•A belt that is buckled into the wrong buckle will
not protect you properly. The lap portion could ride
too high on your body, possibly causing internal
injuries. Always buckle your belt into the buckle
nearest you.
•A belt that is too loose will not protect you prop-
erly. In a sudden stop, you could move too far
forward, increasing the possibility of injury. Wear
your seat belt snugly.
Inserting Latch Plate Into Buckle
48 THINGS TO KNOW BEFORE STARTING YOUR VEHICLE

WARNING!
•
A belt that is worn under your arm is dangerous.
Your body could strike the inside surfaces of the
vehicle in a collision, increasing head and neck
injury. A belt worn under the arm can cause internal
injuries. Ribs aren’t as strong as shoulder bones.
Wear the belt over your shoulder so that your stron-
gest bones will take the force in a collision.
•A shoulder belt placed behind you will not protect
you from injury during a collision. You are more
likely to hit your head in a collision if you do not
wear your shoulder belt. The lap and shoulder belt
are meant to be used together.
4.
Position the lap belt across your thighs, below your
abdomen. To remove slack in the lap belt portion, pull up
on the shoulder belt. To loosen the lap belt if it is too tight,
tilt the latch plate and pull on the lap belt. A snug belt
reduces the risk of sliding under the belt in a collision.
Positioning The Lap Belt
2
THINGS TO KNOW BEFORE STARTING YOUR VEHICLE 49

WARNING!
•A lap belt worn too high can increase the risk of
injury in a collision. The belt forces won’t be at the
strong hip and pelvic bones, but across your abdo-
men. Always wear the lap part of your seat belt as
low as possible and keep it snug.
•A twisted belt may not protect you properly. In a
collision, it could even cut into you. Be sure the belt
is straight. If you can’t straighten a belt in your
vehicle, take it to your authorized dealer immedi-
ately and have it fixed.
5. Position the shoulder belt on your chest so that it is
comfortable and not resting on your neck. The retrac-
tor will withdraw any slack in the belt.
6. To release the belt, push the red button on the buckle.
The belt will automatically retract to its stowed posi-
tion. If necessary, slide the latch plate down the
webbing to allow the belt to retract fully.
WARNING!
A frayed or torn belt could rip apart in a collision and
leave you with no protection. Inspect the belt system
periodically, checking for cuts, frays, or loose parts.
Damaged parts must be replaced immediately. Do not
disassemble or modify the system. Seat belt assem-
blies must be replaced after a collision if they have
been damaged (bent retractor, torn webbing, etc.).
50 THINGS TO KNOW BEFORE STARTING YOUR VEHICLE

Lap/Shoulder Belt Untwisting Procedure
Use the following procedure to untwist a twisted lap/
shoulder belt.
1. Position the latch plate as close as possible to the
anchor point.
2. At about 6 to 12 in (15 to 30 cm) above the latch plate,
grasp and twist the belt webbing 180 degrees to create
a fold that begins immediately above the latch plate.
3. Slide the latch plate upward over the folded webbing.
The folded webbing must enter the slot at the top of
the latch plate.
4. Continue to slide the latch plate up until it clears the
folded webbing.
Adjustable Upper Shoulder Belt Anchorage
In the front seat, the shoulder belt can be adjusted upward or
downward to position the belt away from your neck. Push
anchorage button to release the anchorage, and move it up
or down to the position that serves you best.
Adjustable Anchorage
2
THINGS TO KNOW BEFORE STARTING YOUR VEHICLE 51

As a guide, if you are shorter than average, you will
prefer a lower position, and if you are taller than average,
you will prefer a higher position. When you release the
anchorage, try to move it up or down to make sure that
it is locked in position.
Rear Seat Belts
The shoulder belt anchorages of the rear three-point belts
are nonadjustable for outboard and center rear passen-
gers on sedans. The center belt is mounted to the rear
shelf panel and exits through a bezel in the panel.
Seat Belts In Passenger Seating Positions
The seat belts in the passenger seating positions are
equipped with Automatic Locking Retractors (ALR) which
are used to secure a child restraint system. For additional
information, refer to “Installing Child Restraints Using The
Vehicle Seat Belt” under the “Child Restraints” section. The
chart below defines the type of feature for each seating
position.
Driver Center Passenger
First Row N/A N/A ALR
Second
Row
ALR ALR ALR
•N/A — Not Applicable
•ALR — Automatic Locking Retractor
If the passenger seating position is equipped with an
ALR and is being used for normal usage:
Only pull the belt webbing out far enough to comfortably
wrap around the occupant’s mid-section so as to not
activate the ALR. If the ALR is activated, you will hear a
ratcheting sound as the belt retracts. Allow the webbing
to retract completely in this case and then carefully pull
out only the amount of webbing necessary to comfort-
ably wrap around the occupant’s mid-section. Slide the
latch plate into the buckle until you hear a ⬙click.⬙
52 THINGS TO KNOW BEFORE STARTING YOUR VEHICLE

Automatic Locking Retractor Mode (ALR) —
If Equipped
In this mode, the shoulder belt is automatically pre-locked.
The belt will still retract to remove any slack in the
shoulder belt. The Automatic Locking Mode is available on
all passenger-seating positions with a combination lap/
shoulder belt. Use the Automatic Locking Mode anytime a
child safety seat is installed in a seating position that has a
belt with this feature. Children 12 years old and under
should always be properly restrained in the rear seat.
How To Engage The Automatic Locking Mode
1. Buckle the combination lap and shoulder belt.
2. Grasp the shoulder portion and pull downward until
the entire belt is extracted.
3. Allow the belt to retract. As the belt retracts, you will
hear a clicking sound. This indicates the safety belt is
now in the Automatic Locking Mode.
How To Disengage The Automatic Locking Mode
Unbuckle the combination lap/shoulder belt and allow it
to retract completely to disengage the Automatic Locking
Mode and activate the vehicle sensitive (emergency)
locking mode.
WARNING!
•The belt and retractor assembly must be replaced if
the seat belt assembly Automatic Locking Retractor
(ALR) feature or any other seat belt function is not
working properly when checked according to the
procedures in the Service Manual.
•Failure to replace the belt and retractor assembly
could increase the risk of injury in collisions.
2
THINGS TO KNOW BEFORE STARTING YOUR VEHICLE 53

Energy Management Feature
This vehicle has a safety belt system with an Energy
Management feature in the front seating positions to help
further reduce the risk of injury in the event of a head-on
collision.
This safety belt system has a retractor assembly that is
designed to release webbing in a controlled manner. This
feature is designed to help reduce the belt force acting on
the occupant’s chest.
Seat Belt Pretensioners
The seat belts for both front seating positions are
equipped with pretensioning devices that are designed to
remove slack from the seat belt in the event of a collision.
These devices may improve the performance of the seat
belt by assuring that the belt is tight about the occupant
early in a collision. Pretensioners work for all size occu-
pants, including those in child restraints.
NOTE: These devices are not a substitute for proper seat
belt placement by the occupant. The seat belt still must be
worn snugly and positioned properly.
The pretensioners are triggered by the Occupant Re-
straint Controller (ORC). Like the air bags, the preten-
sioners are single use items. A deployed pretensioner or
a deployed air bag must be replaced immediately.
Supplemental Active Head Restraints (AHR)
These head restraints are passive, deployable compo-
nents, and vehicles with this equipment cannot be readily
identified by any markings, only through visual inspec-
tion of the head restraint. The head restraint will be split
in two halves, with the front half being soft foam and
trim, the back half being decorative plastic.
54 THINGS TO KNOW BEFORE STARTING YOUR VEHICLE

How The Active Head Restraints (AHR) Work
The Occupant Restraint Controller (ORC) determines
whether the severity, or type of rear impact will require
the Active Head Restraints (AHR) to deploy. If a rear
impact requires deployment, both the driver and front
passenger seat AHRs will be deployed.
When AHRs deploy during a rear impact, the front half
of the head restraint extends forward to minimize the gap
between the back of the occupant’s head and the AHR.
This system is designed to help prevent or reduce the
extent of injuries to the driver and front passenger in
certain types of rear impacts.
NOTE: The Active Head Restraints (AHR) may or may
not deploy in the event of a front or side impact.
However if during a front impact, a secondary rear
impact occurs, the AHR may deploy based on the sever-
ity and type of the impact.
Active Head Restraint (AHR) Components
1 — Head Restraint Front Half
(Soft Foam and Trim)
3 — Head Restraint Back Half
(Decorative Plastic Rear Cover)
2 — Seatback
4 — Head Restraint Guide Tubes
2
THINGS TO KNOW BEFORE STARTING YOUR VEHICLE 55

CAUTION!
All occupants, including the driver, should not oper-
ate a vehicle or sit in a vehicle’s seat until the head
restraints are placed in their proper positions in order
to minimize the risk of neck injury in the event of a
collision.
NOTE: For more information on properly adjusting and
positioning the head restraint, refer to “Adjusting Active
Head Restraints” in “Understanding The Features Of
Your Vehicle”.
Resetting Active Head Restraints (AHR)
If the Active Head Restraints are triggered in a collision,
you must reset the head restraint on the driver’s and
front passenger seat. You can recognize when the Active
Head Restraint has been triggered by the fact that they
have moved forward (as shown in step three of the
resetting procedure).
1. Grasp the deployed AHR from the rear seat.
2. Position the hands on the top of the deployed AHR at
a comfortable position.
3. Pull down then rearward towards the rear of the
vehicle then down to engage the locking mechanism.
Hand Positioning Points On AHR
56 THINGS TO KNOW BEFORE STARTING YOUR VEHICLE

1 — Downward Movement
2 — Rearward Movement
3 — Final Downward Movement To Engage Locking Mechanism
2
THINGS TO KNOW BEFORE STARTING YOUR VEHICLE 57

4. The AHR front soft foam and trim half should lock
into the back decorative plastic half.
NOTE:
•If you have difficulties or problems resetting the Active
Head Restraints, see an authorized dealer.
•For safety reasons, have the Active Head Restraints
checked by a qualified specialist at an authorized
dealer.
Enhanced Seat Belt Use Reminder System
(BeltAlert®)
BeltAlert® is a feature intended to remind the driver and
front passenger (if equipped with front passenger
BeltAlert®) to fasten their seat belts. The feature is active
whenever the ignition is on. If the driver or front seat
passenger is unbelted, the Seat Belt Reminder Light will
turn on and remain on until both front seat belts are
fastened.
AHR In Reset Position
58 THINGS TO KNOW BEFORE STARTING YOUR VEHICLE

The BeltAlert® warning sequence begins after the vehicle
speed is over 5 mph (8 km/h), by blinking the Seat Belt
Reminder Light and sounding an intermittent chime.
Once the sequence starts, it will continue for the entire
duration or until the respective seatbelts are fastened.
After the sequence completes, the Seat Belt Reminder
Light remains illuminated until the respective seat belts
are fastened. The driver should instruct all other occu-
pants to fasten their seat belts. If a front seat belt is
unbuckled while traveling at speeds greater than 5 mph
(8 km/h), BeltAlert® will provide both audio and visual
notification.
The front passenger seat BeltAlert® is not active when
the front passenger seat is unoccupied. BeltAlert® may
be triggered when an animal or heavy object is on the
front passenger seat or when the seat is folded flat (if
equipped). It is recommended that pets be restrained in
the rear seat in pet harnesses or pet carriers that are
secured by seat belts, and cargo is properly stowed.
BeltAlert® can be enabled or disabled by your autho-
rized dealer. Chrysler Group LLC does not recommend
deactivating BeltAlert®.
NOTE: Although BeltAlert® has been deactivated, the
Seat Belt Reminder Light will continue to illuminate
while the driver’s or front passenger (if equipped with
BeltAlert®) seat belt remains unfastened.
Seat Belts And Pregnant Women
We recommend that pregnant women use the seat belts
throughout their pregnancy. Keeping the mother safe is
the best way to keep the baby safe.
Pregnant women should wear the lap part of the belt
across the thighs and as snug across the hips as possible.
Keep the belt low so that it does not come across the
abdomen. That way the strong bones of the hips will take
the force if there is a collision.
2
THINGS TO KNOW BEFORE STARTING YOUR VEHICLE 59

Seat Belt Extender
If a seat belt is too short, even when fully extended and
when the adjustable upper shoulder belt anchorage (if
equipped) is in its lowest position, your authorized
dealer can provide you with a seat belt extender. This
extender should be used only if the existing belt is not
long enough. When it is not required, remove the ex-
tender and store it.
WARNING!
Using a seat belt extender when not needed can
increase the risk of injury in a collision. Only use
when the lap belt is not long enough when it is worn
low and snug, and in the recommended seating
positions. Remove and store the extender when not
needed.
Supplemental Restraint System (SRS) — Air Bags
This vehicle has Advanced Front Air Bags for both the
driver and front passenger as a supplement to the seat
belt restraint systems. The driver’s Advanced Front Air
Bag is mounted in the center of the steering wheel. The
passenger’s Advanced Front Air Bag is mounted in the
instrument panel, above the glove compartment. The
words SRS AIRBAG are embossed on the air bag covers.
60 THINGS TO KNOW BEFORE STARTING YOUR VEHICLE

NOTE: The Driver and Passenger Advanced Front Air
Bags are certified to new Federal regulations.
The Advanced Front Air Bags have a multistage inflator
design. This allows the air bag to have different rates of
inflation that are based on several factors, including the
severity and type of collision.
This vehicle may be equipped with driver and/or front
passenger seat track position sensors that may adjust the
inflation rate of the Advanced Front Air Bags based upon
seat position.
This vehicle may be equipped with a driver and/or front
passenger seat belt buckle switch that detects whether
the driver or front passenger seat belt is fastened. The
seat belt buckle switch may adjust the inflation rate of the
Advanced Front Air Bags.
Advanced Front Air Bag And Knee Bolster Locations
1 — Driver And Passenger Advanced Front Air Bags
2 — Knee Bolster
2
THINGS TO KNOW BEFORE STARTING YOUR VEHICLE 61

This vehicle is equipped with Supplemental Side Air Bag
Inflatable Curtains (SABIC) to protect the driver, front,
and rear passengers sitting next to a window. If the
vehicle is equipped with SABIC, they are located above
the side windows. The trim covering the side air bags is
labeled SRS AIRBAG.
This vehicle is equipped with Supplemental Seat-Mounted
Side Air Bags (SAB) to provide enhanced protection for an
occupant during a side impact. The SABs are located in the
outboard side of the front seats.
NOTE:
•Air Bag covers may not be obvious in the interior trim,
but they will open during air bag deployment.
•After any collision, the vehicle should be taken to an
authorized dealer immediately.
Air Bag System Components
Your vehicle may be equipped with the following air bag
system components:
•Occupant Restraint Controller (ORC)
•Air Bag Warning Light
•Steering Wheel and Column
•Instrument Panel
•Knee Impact Bolster
•Driver Advanced Front Air Bag
•Passenger Advanced Front Air Bag
•Supplemental Seat-Mounted Side Air Bags (SAB)
62 THINGS TO KNOW BEFORE STARTING YOUR VEHICLE

•Supplemental Side Air Bag Inflatable Curtains (SABIC)
•Front and Side Impact Sensors
•Front Seat Belt Pretensioners, Seat Belt Buckle Switch,
and Seat Track Position Sensors
Advanced Front Air Bag Features
The Advanced Front Air Bag system has multistage
driver and front passenger air bags. This system provides
output appropriate to the severity and type of collision as
determined by the Occupant Restraint Controller (ORC),
which may receive information from the front impact
sensors.
The first stage inflator is triggered immediately during an
impact that requires air bag deployment. This low output
is used in less severe collisions. A higher energy output is
used for more severe collisions.
WARNING!
•
No objects should be placed over or near the air bag
on the instrument panel, because any such objects
could cause harm if the vehicle is in a collision
severe enough to cause the air bag to inflate.
•Do not put anything on or around the air bag
covers or attempt to open them manually. You may
damage the air bags and you could be injured
because the air bags may no longer be functional.
The protective covers for the air bag cushions are
designed to open only when the air bags are
inflating.
•Do not drill, cut or tamper with the knee bolster in
any way.
•
Do not mount any accessories to the knee bolster
such as alarm lights, stereos, citizen band radios, etc.
2
THINGS TO KNOW BEFORE STARTING YOUR VEHICLE 63

Supplemental Seat-Mounted Side Air Bags (SAB)
Supplemental Seat-Mounted Side Air Bags (SAB) may
provide enhanced protection to help protect an occupant
during a side impact. The SAB is marked with an air bag
label sewn into the outboard side of the front seats.
When the air bag deploys, it opens the seam between the
front and side of the seat’s trim cover. Each air bag
deploys independently; a left side impact deploys the left
air bag only and a right-side impact deploys the right air
bag only.
Supplemental Side Air Bag Inflatable Curtain
(SABIC)
SABIC air bags may offer side-impact protection to front
and rear seat outboard occupants in addition to that
provided by the body structure. Each air bag features
inflated chambers placed adjacent to the head of each
outboard occupant that reduce the potential for side-
impact head injuries. The SABIC air bags deploy down-
ward, covering both windows on the impact side.
Supplemental Seat-Mounted Side Air Bag Label
64 THINGS TO KNOW BEFORE STARTING YOUR VEHICLE

NOTE:
•Air Bag covers may not be obvious in the interior trim;
but they will open during air bag deployment.
•
Being too close to the SAB and SABIC air bags during
deployment could cause you to be severely injured or
killed.
The system includes side impact sensors that are cali-
brated to deploy the side air bags during impacts that
require air bag occupant protection.
WARNING!
•Your vehicle is equipped with left and right
Supplemental Side Air Bag Inflatable Curtain
(SABIC), do not stack luggage or other cargo up
high enough to block the location of the SABIC.
The area where the SABIC is located should remain
free from any obstructions.
•Do not use accessory seat covers or place objects
between you and the side air bags; the performance
could be adversely affected and/or objects could be
pushed into you, causing serious injury.
(Continued)
Side Air Bag Inflatable Curtains (SABIC) Location
2
THINGS TO KNOW BEFORE STARTING YOUR VEHICLE 65

WARNING! (Continued)
•Your vehicle is equipped with SABIC air bags, do
not have any accessory items installed which will
alter the roof, including adding a sunroof to your
vehicle. Do not add roof racks that require perma-
nent attachments (bolts or screws) for installation
on the vehicle roof. Do not drill into the roof of the
vehicle for any reason.
•Do not allow occupants to extend any part of their
body outside of the window.
SAB and SABIC air bags are a supplement to the seat belt
restraint system. Occupants, including children who are
up against or very close to SAB or SABIC air bags can be
seriously injured or killed. Occupants, especially chil-
dren, should not lean on or sleep against the door, side
windows, or area where the SAB or SABIC air bags
inflate, even if they are in an infant or child restraint.
Always sit upright as possible with your back against the
seat back, use the seat belts properly, and use the appro-
priate sized child restraint, infant restraint or booster seat
recommended for the size and weight of the child.
Knee Impact Bolsters
The Knee Impact Bolsters help protect the knees of the
driver and front passengers, and position front occupants
for the best interaction with the Advanced Front Air Bags.
Along with seat belts and pretensioners, Advanced Front
Air Bags work with the knee impact bolsters to provide
improved protection for the driver and front passenger.
Side air bags also work with seat belts to improve
occupant protection.
66 THINGS TO KNOW BEFORE STARTING YOUR VEHICLE

Air Bag Deployment Sensors And Controls
Occupant Restraint Controller (ORC)
The ORC is part of a Federally regulated safety system
required for this vehicle.
The ORC determines if deployment of the front and/or
side air bags in a frontal or side collision is required.
Based on the impact sensor’s signals, a central electronic
ORC deploys the Advanced Front Air Bags, SABIC air
bags, Supplemental Seat-Mounted Side Air Bags, and
front seat belt pretensioners, as required, depending on
the severity and type of impact.
Advanced Front Air Bags are designed to provide addi-
tional protection by supplementing the seat belts in
certain frontal collisions depending on several factors,
including the severity and type of collision. Advanced
Front Air Bags are not expected to reduce the risk of
injury in rear, side, or rollover collisions.
The Advanced Front Air Bags will not deploy in all
frontal collisions, including some that may produce sub-
stantial vehicle damage — for example, some pole colli-
sions, truck underrides, and angle offset collisions. On
the other hand, depending on the type and location of
impact, Advanced Front Air Bags may deploy in crashes
with little vehicle front-end damage but that produce a
severe initial deceleration.
The side air bags will not deploy in all side collisions.
Side air bag deployment will depend on the severity and
type of collision.
Because air bag sensors measure vehicle deceleration
over time, vehicle speed and damage by themselves are
not good indicators of whether or not an air bag should
have deployed.
Seat belts are necessary for your protection in all colli-
sions, and also are needed to help keep you in position,
away from an inflating air bag.
2
THINGS TO KNOW BEFORE STARTING YOUR VEHICLE 67

The ORC monitors the readiness of the electronic parts of
the air bag system whenever the ignition switch is in the
START or ON/RUN position. If the key is in the OFF
position, in the ACC position, or not in the ignition, the
air bag system is not on and the air bags will not inflate.
The ORC contains a backup power supply system that
may deploy the air bags even if the battery loses power or
it becomes disconnected prior to deployment.
Also, the ORC turns on the Air Bag Warning
Light in the instrument panel for approxi-
mately four to eight seconds for a self-check
when the ignition is first turned on. After the
self-check, the Air Bag Warning Light will turn off. If the
ORC detects a malfunction in any part of the system, it
turns on the Air Bag Warning Light, either momentarily
or continuously. A single chime will sound if the light
comes on again after initial startup.
It also includes diagnostics that will illuminate the instru-
ment cluster Air Bag Warning Light if a malfunction is
noted that could affect the air bag system. The diagnos-
tics also record the nature of the malfunction.
WARNING!
Ignoring the Air Bag Warning Light in your instru-
ment panel could mean you won’t have the air bags
to protect you in a collision. If the light does not come
on as a bulb check when the ignition is first turned
on, stays on after you start the vehicle, or if it comes
on as you drive, have an authorized dealer service the
air bag system immediately.
68 THINGS TO KNOW BEFORE STARTING YOUR VEHICLE

Driver And Passenger Advanced Front Air Bag
Inflator Units
The Driver and Passenger Advanced Front Air Bag
Inflator Units are located in the center of the steering
wheel and on the right side of the instrument panel.
When the ORC detects a collision requiring the Ad-
vanced Front Air Bags, it signals the inflator units. A large
quantity of non-toxic gas is generated to inflate the
Advanced Front Air Bags. Different air bag inflation rates
are possible, based on several factors, including the
collision type and severity. The steering wheel hub trim
cover and the upper right side of the instrument panel
separate and fold out of the way as the air bags inflate to
their full size. The air bags fully inflate in about 50 to
70 milliseconds. This is about half of the time it takes to
blink your eyes. The air bags then quickly deflate while
helping to restrain the driver and front passenger.
The Advanced Front Air Bag gas is vented through the
vent holes in the sides of the air bag. In this way, the air
bags do not interfere with your control of the vehicle.
Supplemental Seat-Mounted Side Air Bag (SAB)
Inflator Units
The Supplemental Seat-Mounted Side Air Bags (SAB) are
designed to activate only in certain side collisions.
The ORC determines if a side collision requires the side
air bags to inflate, based on the severity and type of
collision.
Based on the severity and type of collision, the side air
bag inflator on the crash side of the vehicle may be
triggered, releasing a quantity of non-toxic gas. The
inflating SAB exits through the seat seam into the space
between the occupant and the door. The SAB fully inflate
2
THINGS TO KNOW BEFORE STARTING YOUR VEHICLE 69

in about 10 milliseconds. The side air bag moves at a very
high speed and with such a high force that it could injure
you if you are not seated properly, or if items are
positioned in the area where the side air bag inflates. This
especially applies to children.
Supplemental Side Air Bag Inflatable Curtain
(SABIC) Inflator Units
During collisions where the impact is confined to a
particular area of the side of the vehicle, the ORC may
deploy the SABIC air bags, depending on the severity
and type of collision. In these events, the ORC will
deploy the SABIC only on the impact side of the vehicle.
A quantity of non-toxic gas is generated to inflate the side
curtain air bag. The inflating side curtain air bag pushes
the outside edge of the headliner out of the way and
covers the window. The air bag inflates in about 30 mil-
liseconds (about one-quarter of the time that it takes to
blink your eyes) with enough force to injure you if you
are not belted and seated properly, or if items are
positioned in the area where the side curtain air bag
inflates. This especially applies to children. The side
curtain air bag is only about 3-1/2 in (9 cm) thick when
it is inflated.
Because air bag sensors estimate deceleration over time,
vehicle speed and damage are not good indicators of
whether or not an air bag should have deployed.
Front And Side Impact Sensors
In front and side impacts, impact sensors can aid the
ORC in determining appropriate response to impact
events.
70 THINGS TO KNOW BEFORE STARTING YOUR VEHICLE

Enhanced Accident Response System
In the event of an impact causing air bag deployment, if the
communication network remains intact, and the power
remains intact, depending on the nature of the event the
ORC will determine whether to have the Enhanced Accident
Response System perform the following functions:
•Cut off fuel to the engine.
•Flash hazard lights as long as the battery has power or
until the ignition key is turned off.
•Turn on the interior lights, which remain on as long as
the battery has power or until the ignition key is
removed.
•Unlock the doors automatically.
In order to reset the Enhanced Accident Response System
functions after an event, the ignition switch must be
changed from IGN ON to IGN OFF.
If A Deployment Occurs
The Advanced Front Air Bags are designed to deflate
immediately after deployment.
NOTE: Front and/or side air bags will not deploy in all
collisions. This does not mean something is wrong with
the air bag system.
If you do have a collision, which deploys the air bags, any
or all of the following may occur:
•The nylon air bag material may sometimes cause
abrasions and/or skin reddening to the driver and
front passenger as the air bags deploy and unfold. The
abrasions are similar to friction rope burns or those
you might get sliding along a carpet or gymnasium
floor. They are not caused by contact with chemicals.
They are not permanent and normally heal quickly.
2
THINGS TO KNOW BEFORE STARTING YOUR VEHICLE 71

However, if you haven’t healed significantly within a
few days, or if you have any blistering, see your doctor
immediately.
•As the air bags deflate, you may see some smoke-like
particles. The particles are a normal by-product of the
process that generates the non-toxic gas used for air
bag inflation. These airborne particles may irritate the
skin, eyes, nose, or throat. If you have skin or eye
irritation, rinse the area with cool water. For nose or
throat irritation, move to fresh air. If the irritation
continues, see your doctor. If these particles settle on
your clothing, follow the garment manufacturer’s in-
structions for cleaning.
Do not drive your vehicle after the air bags have de-
ployed. If you are involved in another collision, the air
bags will not be in place to protect you.
WARNING!
Deployed air bags and seat belt pretensioners cannot
protect you in another collision. Have the air bags,
seat belt pretensioners, and the front seat belt retrac-
tor assemblies replaced by an authorized dealer im-
mediately. Also, have the Occupant Restraint Con-
troller System serviced as well.
72 THINGS TO KNOW BEFORE STARTING YOUR VEHICLE

Maintaining Your Air Bag System
WARNING!
•Modifications to any part of the air bag system
could cause it to fail when you need it. You could
be injured if the air bag system is not there to
protect you. Do not modify the components or
wiring, including adding any kind of badges or
stickers to the steering wheel hub trim cover or the
upper right side of the instrument panel. Do not
modify the front bumper, vehicle body structure, or
add aftermarket side steps or running boards.
•It is dangerous to try to repair any part of the air
bag system yourself. Be sure to tell anyone who
works on your vehicle that it has an air bag system.
(Continued)
WARNING! (Continued)
•Do not attempt to modify any part of your air bag
system. The air bag may inflate accidentally or may
not function properly if modifications are made.
Take your vehicle to an authorized dealer for any
air bag system service. If your seat, including your
trim cover and cushion, needs to be serviced in any
way (including removal or loosening/tightening of
seat attachment bolts), take the vehicle to your
authorized dealer. Only manufacturer approved
seat accessories may be used. If it is necessary to
modify the air bag system for persons with dis-
abilities, contact your authorized dealer.
2
THINGS TO KNOW BEFORE STARTING YOUR VEHICLE 73

Air Bag Warning Light
You will want to have the air bags ready to
inflate for your protection in a collision. The
Air Bag Warning Light monitors the internal
circuits and interconnecting wiring associated
with air bag system electrical components. While the air
bag system is designed to be maintenance free, if any of
the following occurs, have an authorized dealer service
the air bag system immediately.
•The Air Bag Warning Light does not come on during
the four to eight seconds when the ignition switch is
first turned to the ON/RUN position.
•The Air Bag Warning Light remains on after the four to
eight-second interval.
•The Air Bag Warning Light comes on intermittently or
remains on while driving.
NOTE: If the speedometer, tachometer, or any engine
related gauges are not working, the Occupant Restraint
Controller (ORC) may also be disabled. The air bags may
not be ready to inflate for your protection. Promptly
check the fuse block for blown fuses. Refer to the label
located on the inside of the fuse block cover for the
proper air bag fuses. See your authorized dealer if the
fuse is good.
Event Data Recorder (EDR)
This vehicle is equipped with an event data recorder
(EDR). The main purpose of an EDR is to record, in
certain crash or near crash-like situations, such as an air
bag deployment or hitting a road obstacle, data that will
assist in understanding how a vehicle’s systems per-
formed. The EDR is designed to record data related to
vehicle dynamics and safety systems for a short period of
74 THINGS TO KNOW BEFORE STARTING YOUR VEHICLE

time, typically 30 seconds or less. The EDR in this vehicle
is designed to record such data as:
•How various systems in your vehicle were operating;
•Whether or not the driver and passenger safety belts
were buckled/fastened;
•How far (if at all) the driver was depressing the
accelerator and/or brake pedal; and,
•How fast the vehicle was traveling.
These data can help provide a better understanding of
the circumstances in which crashes and injuries occur.
NOTE:
EDR data are recorded by your vehicle only if a
non-trivial crash situation occurs; no data are recorded by
the EDR under normal driving conditions and no personal
data (e.g., name, gender, age, and crash location) are re-
corded. However, other parties, such as law enforcement,
could combine the EDR data with the type of personally
identifying data routinely acquired during a crash investi-
gation.
To read data recorded by an EDR, special equipment is
required, and access to the vehicle or the EDR is needed.
In addition to the vehicle manufacturer, other parties,
such as law enforcement, that have the special equip-
ment, can read the information if they have access to the
vehicle or the EDR.
Child Restraints
Everyone in your vehicle needs to be buckled up at all
times, including babies and children. Every state in the
United States, and every Canadian province, requires
that small children ride in proper restraint systems. This
is the law, and you can be prosecuted for ignoring it.
Children 12 years or younger should ride properly
buckled up in a rear seat, if available. According to crash
statistics, children are safer when properly restrained in
the rear seats rather than in the front.
2
THINGS TO KNOW BEFORE STARTING YOUR VEHICLE 75

There are different sizes and types of restraints for
children from newborn size to the child almost large
enough for an adult safety belt. Always check the child
seat Owner’s Manual to make sure you have the correct
seat for your child.
Before buying any restraint system, make sure that it has
a label certifying that it meets all applicable Safety
Standards. You should also make sure that you can install
it in the vehicle where you will use it.
NOTE: For additional information, refer to
www.seatcheck.org or call 1–866–SEATCHECK.
Canadian residents should refer to Transport
Canada’s website for additional information: http://
www.tc.gc.ca/eng/roadsafety/safedrivers-childsafety-
index-53.htm
WARNING!
In a collision, an unrestrained child can become a
projectile inside the vehicle. The force required to
hold even an infant on your lap could become so
great that you could not hold the child, no matter
how strong you are. The child and others could be
badly injured. Any child riding in your vehicle
should be in a proper restraint for the child’s size.
76 THINGS TO KNOW BEFORE STARTING YOUR VEHICLE

Summary Of Recommendations For Restraining Children In Vehicles
Child Size, Height, Weight or Age Recommended Type of Child Restraint
Infants and
Toddlers
Children who are two years old or
younger and who have not reached the
height or weight limits of their child
restraint
Either an Infant Carrier or a Convertible
Child Restraint, facing rearward in the rear
seat of the vehicle
Small Children Children who are at least two years old or
who have out-grown the height or weight
limit of their rear-facing child restraint
Forward-Facing Child Restraint with a
five-point Harness, facing forward in the
rear seat of the vehicle
Larger Children Children who have out-grown their
forward-facing child restraint, but are too
small to properly fit the vehicle’s seat belt
Belt Positioning Booster Seat and the
vehicle seat belt, seated in the rear seat of
the vehicle
Children Too Large
for Child Restraints
Children 12 years old or younger, who
have out-grown the height or weight limit
of their booster seat
Vehicle Seat Belt, seated in the rear seat of
the vehicle
2
THINGS TO KNOW BEFORE STARTING YOUR VEHICLE 77

Infants And Child Restraints
Safety experts recommend that children ride rearward-
facing in the vehicle until they are two years old or until
they reach either the height or weight limit of their rear
facing child safety seat. Two types of child restraints can
be used rearward-facing: infant carriers and convertible
child seats.
The infant carrier is only used rearward-facing in the
vehicle. It is recommended for children from birth until
they reach the weight or height limit of the infant carrier.
Convertible child seats can be used either rearward-
facing or forward-facing in the vehicle. Convertible child
seats often have a higher weight limit in the rearward-
facing direction than infant carriers do, so they can be
used rearward-facing by children who have outgrown
their infant carrier but are still less than at least two years
old. Children should remain rearward-facing until they
reach the highest weight or height allowed by their
convertible child seat.
WARNING!
•Never place a rear facing infant seat in front of an
air bag. A deploying passenger Advanced Front Air
Bag can cause death or serious injury to a child
12 years or younger, including a child in a rearward
facing infant seat.
•Only use a rearward-facing child restraint in a rear
seat.
78 THINGS TO KNOW BEFORE STARTING YOUR VEHICLE

Older Children And Child Restraints
Children who are two years old or who have outgrown
their rear-facing convertible child seat can ride forward-
facing in the vehicle. Forward-facing child seats and
convertible child seats used in the forward-facing direc-
tion are for children who are over two years old or who
have outgrown the rear-facing weight or height limit of
their rear-facing convertible child seat. Children should
remain in a forward-facing child seat with a harness for
as long as possible, up to the highest weight or height
allowed by the child seat.
All children whose weight or height is above the forward-
facing limit for the child seat should use a belt-positioning
booster seat until the vehicle’s seat belts fit properly. If the
child cannot sit with knees bent over the vehicle’s seat
cushion while the child’s back is against the seatback, they
should use a belt-positioning booster seat. The child and
belt-positioning booster seat are held in the vehicle by the
seat belt.
WARNING!
•Improper installation can lead to failure of an
infant or child restraint. It could come loose in a
collision. The child could be badly injured or
killed. Follow the child restraint manufacturer’s
directions exactly when installing an infant or
child restraint.
•When your child restraint is not in use, secure it in
the vehicle with the seat belt or LATCH anchor-
ages, or remove it from the vehicle. Do not leave it
loose in the vehicle. In a sudden stop or accident, it
could strike the occupants or seatbacks and cause
serious personal injury.
2
THINGS TO KNOW BEFORE STARTING YOUR VEHICLE 79

Children Too Large For Booster Seats
Children who are large enough to wear the shoulder belt
comfortably, and whose legs are long enough to bend
over the front of the seat when their back is against the
seatback, should use the seat belt in a rear seat. Use this
simple 5-step test to decide whether the child can use the
vehicle’s seat belt alone:
1. Can the child sit all the way back against the back of
the vehicle seat?
2. Do the child’s knees bend comfortably over the front
of the vehicle seat – while they are still sitting all the
way back?
3. Does the shoulder belt cross the child’s shoulder
between their neck and arm?
4. Is the lap part of the belt as low as possible, touching
the child’s thighs and not their stomach?
5. Can the child stay seated like this for the whole trip?
If the answer to any of these questions was “no,” then the
child still needs to use a booster seat in this vehicle. If the
child is using the lap/shoulder belt, check belt fit peri-
odically. A child’s squirming or slouching can move the
belt out of position. If the shoulder belt contacts the face
or neck, move the child closer to the center of the vehicle.
Never allow a child to put the shoulder belt under an arm
or behind their back.
80 THINGS TO KNOW BEFORE STARTING YOUR VEHICLE

Recommendations For Attaching Child Restraints
Restraint Type Combined
Weight of the
Child + Child
Restraint
Use any attachment method shown with an “X” Below
LATCH –
Lower Anchors
Only
Seat Belt Only LATCH –
Lower Anchors
+ Top Tether
Anchor
Seat Belt + Top
Tether Anchor
Rear-Facing
Child Restraint
Up to 65 lbs
(29.5 kg)
XX
Rear-Facing
Child Restraint
More than
65 lbs (29.5 kg)
X
Forward-Facing
Child Restraint
Up to 65 lbs
(29.5 kg)
XX
Forward-Facing
Child Restraint
More than
65 lbs (29.5 kg)
X
2
THINGS TO KNOW BEFORE STARTING YOUR VEHICLE 81

Lower Anchors and Tethers for Children (LATCH)
Restraint System
Your vehicle is equipped with the child restraint anchor-
age system called LATCH, which stands for Lower
Anchors and Tethers for CHildren. The LATCH system
has three vehicle anchor points for installing LATCH-
equipped child seats. There are two lower anchorages
located at the back of the seat cushion where it meets the
seatback and one top tether anchorage located behind the
seating position. These anchorages are used to install
LATCH-equipped child seats without using the vehicle’s
seat belts. Some seating positions may have a top tether
anchorage but no lower anchorages. In these seating
positions, the seat belt must be used with the top tether
anchorage to install the child restraint. Please see the
following table for more information.
82 THINGS TO KNOW BEFORE STARTING YOUR VEHICLE

LATCH Positions For Installing Child Restraints In
This Vehicle
Lower Anchorage Symbol 2 anchorages per seating
position
Top Tether Anchorage Symbol
2
THINGS TO KNOW BEFORE STARTING YOUR VEHICLE 83

What is the weight limit (child’s weight +
weight of the child restraint) for using the
LATCH anchorage system to attach the
child restraint?
65 lbs (29.5 kg) Use the LATCH anchorage system until
the combined weight of the child and the
child restraint is 65 lbs (29.5 kg). Use the
seat belt and tether anchor instead of the
LATCH anchorage system once the com-
bined weight is more than 65 lbs (29.5 kg).
Can the LATCH anchorages and the seat
belt be used together to attach a rear-
facing or forward-facing child restraint?
No Do not use the seat belt when you use the
LATCH anchorage system to attach a rear-
facing or forward-facing child restraint.
Can a child seat be installed in the center
position using the inner LATCH lower
anchorages?
No
Use the seat belt and tether anchor to install
a child seat in the center seating position.
Can two child restraints be attached using
a common lower LATCH anchorage?
No Never “share” a LATCH anchorage with
two or more child restraints. If the center
position does not have dedicated LATCH
lower anchorages, use the seat belt to in-
stall a child seat in the center position next
to a child seat using the LATCH anchor-
ages in an outboard position.
84 THINGS TO KNOW BEFORE STARTING YOUR VEHICLE

Can the rear-facing child restraint touch
the back of the front passenger seat?
Yes The child seat may touch the back of the
front passenger seat if the child restraint
manufacturer also allows contact. See your
child restraint owner’s manual for more
information.
Can the head restraints be removed? No
Locating The LATCH Anchorages
The lower anchorages are round bars that are
found at the rear of the seat cushion where it
meets the seatback, below the anchorage sym-
bols on the seatback. They are just visible when
you lean into the rear seat to install the child restraint.
You will easily feel them if you run your finger along gap
between the seatback and seat cushion.
Rear Seat LATCH Anchorages
2
THINGS TO KNOW BEFORE STARTING YOUR VEHICLE 85

Locating The LATCH Anchorages
In addition, there are tether strap anchorages
behind each rear seating position located in the
panel between the rear seatback and the rear
window. These tether strap anchorages are under
a plastic cover with the tether anchorage symbol on it.
LATCH-compatible child restraint systems will be
equipped with a rigid bar or a flexible strap on each side.
Each will have a hook or connector to attach to the lower
anchorage and a way to tighten the connection to the
anchorage. Forward-facing child restraints and some
rear-facing infant restraints will also be equipped with a
tether strap. The tether strap will have a hook at the end
to attach to the top tether anchorage and a way to tighten
the strap after it is attached to the anchorage.
Center Seat LATCH
Do not install child restraints with rigid lower attach-
ments in the center seating position. Only install this type
of child restraint in the outboard seating positions. Child
restraints with flexible, webbing mounted lower attach-
ments can be installed in any rear seating position.
Tether Strap Anchorages
86 THINGS TO KNOW BEFORE STARTING YOUR VEHICLE

WARNING!
Never use the same lower anchorage to attach more
than one child restraint. If you are installing LATCH-
compatible child restraints next to each other, you
must use the seat belt for the center position. You can
then use either the LATCH anchors or the vehicle’s
seat belt for installing child seats in the outboard
positions. Please refer to “Installing The LATCH-
Compatible Child Restraint System” for typical in-
stallation instructions.
Always follow the directions of the child restraint manu-
facturer when installing your child restraint. Not all child
restraint systems will be installed as described here.
To Install A LATCH-compatible Child Restraint
1. If the selected seating position has a Switchable Auto-
matic Locking Retractor (ALR) seat belt, stow the seat
belt, following the instructions below. See the section
“Installing Child Restraints Using the Vehicle Seat
Belt” to check what type of seat belt each seating
position has.
2. Loosen the adjusters on the lower straps and on the
tether strap of the child seat so that you can more
easily attach the hooks or connectors to the vehicle
anchorages.
3. Place the child seat between the lower anchorages for
that seating position. For some second row seats, you
may need to recline the seat and / or raise the head
restraint to get a better fit.
2
THINGS TO KNOW BEFORE STARTING YOUR VEHICLE 87

4. Attach the lower hooks or connectors of the child
restraint to the lower anchorages in the selected seat-
ing position.
5. If the child restraint has a tether strap, connect it to the
top tether anchorage. See the section “Installing Child
Restraints Using the Top Tether Anchorage” for direc-
tions to attach a tether anchor.
6. Tighten all of the straps as you push the child restraint
rearward and downward into the seat. Remove slack
in the straps according to the child restraint manufac-
turer’s instructions.
7. Test that the child restraint is installed tightly by
pulling back and forth on the child seat at the belt
path. It should not move more than 1 inch (25.4 mm)
in any direction.
How To Stow An Unused ALR Seatbelt
When using the LATCH attaching system to install a
child restraint, stow all ALR seat belts that are not being
used by other occupants or being used to secure child
restraints. An unused belt could injure a child if they play
with it and accidentally lock the seatbelt retractor. Before
installing a child restraint using the LATCH system,
buckle the seat belt behind the child restraint and out of
the child’s reach. If the buckled seat belt interferes with
the child restraint installation, instead of buckling it
behind the child restraint, route the seat belt through the
child restraint belt path and then buckle it. Do not lock
the seatbelt. Remind all children in the vehicle that the
seat belts are not toys and that they should not play with
them.
88 THINGS TO KNOW BEFORE STARTING YOUR VEHICLE

WARNING!
Improper installation of a child restraint to the
LATCH anchorages can lead to failure of the re-
straint. The child could be badly injured or killed.
Follow the child restraint manufacturer’s directions
exactly when installing an infant or child restraint.
Installing Child Restraints Using The Vehicle Seat
Belt
The seat belts in the passenger seating positions are
equipped with either a Switchable Automatic Locking
Retractor (ALR) or a cinching latch plate or both. Both
types of seat belts are designed to keep the lap portion of
the seat belt tight around the child restraint so that it is
not necessary to use a locking clip. The ALR retractor can
be “switched” into a locked mode by pulling all of the
webbing out of the retractor and then letting the webbing
retract back into the retractor. If it is locked, the ALR will
make a clicking noise while the webbing is pulled back
into the retractor. For additional information on ALR,
refer to the “Automatic Locking Mode” description un-
der “Occupant Restraints.” The cinching latch plate is
designed to hold the lap portion of the seatbelt tight
when webbing is pulled tight and straight through a
child restraint’s belt path. Please see the table below and
the following sections for more information about both
types of seat belts.
2
THINGS TO KNOW BEFORE STARTING YOUR VEHICLE 89

Lap/Shoulder Belt Systems for Installing Child
Restraints in this Vehicle
90 THINGS TO KNOW BEFORE STARTING YOUR VEHICLE

What is the weight limit (child’s weight +
weight of the child restraint) for using the
Tether Anchor with the seat belt to attach a
forward facing child restraint?
65 lbs (29.5 kg) Always use the tether anchor when using
the seat belt to install a forward facing
child restraint, up to the recommended
weight limit of the child restraint.
Can the rear-facing child restraint touch
the back of the front passenger seat?
Yes Contact between the front passenger seat
and the child restraint is allowed, if the
child restraint manufacturer also allows
contact.
Can the head restraints be removed? No
Can the buckle stalk be twisted to tighten
the seat belt against the belt path of the
child restraint?
Yes In positions with cinching latch plates
(CINCH), the buckle stalk may be twisted
up to 3 full turns. Do not twist the buckle
stalk in a seating position with an ALR
retractor.
2
THINGS TO KNOW BEFORE STARTING YOUR VEHICLE 91

Installing A Child Restraint with a Switchable
Automatic Locking Retractor (ALR)
1. Place the child seat in the center of the seating
position. For some second row seats, you may need to
recline the seat and/or raise the head restraint to get a
better fit.
2. Pull enough of the seat belt webbing from the retractor
to pass it through the belt path of the child restraint.
Do not twist the belt webbing in the belt path.
3. Slide the latch plate into the buckle until you hear a
“click.”
4. Pull on the webbing to make the lap portion tight
against the child seat.
5. To lock the seat belt, pull down on the shoulder part of
the belt until you have pulled all the seat belt webbing
out of the retractor. Then, allow the webbing to retract
back into the retractor. As the webbing retracts, you
will hear a clicking sound. This means the seat belt is
now in the Automatic Locking mode.
6. Try to pull the webbing out of the retractor. If it is
locked, you should not be able to pull out any web-
bing. If the retractor is not locked, repeat step 5.
7. Finally, pull up on any excess webbing to tighten the
lap portion around the child restraint while you push
the child restraint rearward and downward into the
vehicle seat.
92 THINGS TO KNOW BEFORE STARTING YOUR VEHICLE

8. If the child restraint has a top tether strap and the
seating position has a top tether anchorage, connect
the tether strap to the anchorage and tighten the tether
strap. Refer to “Lower Anchors and Tethers for Chil-
dren (LATCH) Restraint System” for directions to
attach a tether anchor.
9. Test that the child restraint is installed tightly by
pulling back and forth on the child seat at the belt
path. It should not move more than 1 inch (25.4 mm)
in any direction.
Any seat belt system will loosen with time, so check the
belt occasionally, and pull it tight if necessary.
Installing A Child Restraint With A Cinching
Latch Plate (CINCH) — If Equipped
1. Place the child seat in the center of the seating
position. For some second row seats, you may need to
recline the seat and / or raise the head restraint to get
a better fit.
2. Next, pull enough of the seat belt webbing from the
retractor to pass it through the belt path of the child
restraint. Do not twist the belt webbing in the belt
path.
3. Slide the latch plate into the buckle until you hear a
“click.”
4. Finally, pull up on any excess webbing to tighten the
lap portion around the child restraint while you push
the child restraint rearward and downward into the
vehicle seat.
2
THINGS TO KNOW BEFORE STARTING YOUR VEHICLE 93

5. If the child restraint has a top tether strap and the
seating position has a top tether anchorage, connect
the tether strap to the anchorage and tighten the tether
strap. Refer to “Lower Anchors and Tethers for Chil-
dren (LATCH) Restraint System” for directions to
attach a tether anchor.
6. Test that the child restraint is installed tightly by
pulling back and forth on the child seat at the belt
path. It should not move more than 1 inch (25.4 mm)
in any direction.
Any seat belt system will loosen with time, so check the
belt occasionally, and pull it tight if necessary.
If the buckle or the cinching latch plate is too close to the
belt path opening of the child restraint, you may have
trouble tightening the seat belt. If this happens, discon-
nect the latch plate from the buckle and twist the short
buckle-end belt up to three full turns to shorten it. Insert
the latch plate into the buckle with the release button
facing out, away from the child restraint. Repeat steps 4
to 6, above, to complete the installation of the child
restraint.
If the belt still cannot be tightened after you shorten the
buckle, disconnect the latch plate from the buckle, turn
the buckle around one half turn, and insert the latch plate
into the buckle again. If you still cannot make the child
restraint installation tight, try a different seating position.
94 THINGS TO KNOW BEFORE STARTING YOUR VEHICLE

Installing Child Restraints Using The Top Tether
Anchorage
1. Look behind the seating position where you
plan to install the child restraint to find the
tether anchorage. You may need to move the
seat forward to provide better access to the
tether anchorage. If there is no top tether anchorage for
that seating position (see the charts above), move the
child restraint to another position in the vehicle if one is
available.
2.
Rotate or lift the cover to access the anchor directly
behind the seat where you are placing the child restraint.
3. Route the tether strap to provide the most direct path
for the strap between the anchor and the child seat. If
your vehicle is equipped with adjustable rear head
restraints, raise the head restraint, and where possible,
route the tether strap under the head restraint and
between the two posts. If not possible, lower the head
restraint and pass the tether strap around the outboard
side of the head restraint.
1 — Cover A — Tether Strap Hook
3 — Attaching Strap B — Tether Anchor
Tether Strap Mounting
2
THINGS TO KNOW BEFORE STARTING YOUR VEHICLE 95

4. Attach the tether strap hook of the child restraint to
the top tether anchorage as shown in the diagram.
5. Remove slack in the tether strap according to the child
restraint manufacturer’s instructions.
Transporting Pets
Air Bags deploying in the front seat could harm your pet.
An unrestrained pet will be thrown about and possibly
injured, or injure a passenger during panic braking or in
a collision.
Pets should be restrained in the rear seat in pet harnesses
or pet carriers that are secured by seat belts.
ENGINE BREAK-IN RECOMMENDATIONS
A long break-in period is not required for the engine and
drivetrain (transmission and axle) in your vehicle.
Drive moderately during the first 300 miles (500 km).
After the initial 60 miles (100 km), speeds up to 50 or
55 mph (80 or 90 km/h) are desirable.
While cruising, brief full-throttle acceleration within the
limits of local traffic laws contributes to a good break-in.
Wide-open throttle acceleration in low gear can be detri-
mental and should be avoided.
The engine oil installed in the engine at the factory is a
high-quality energy conserving type lubricant. Oil changes
should be consistent with anticipated climate conditions
under which vehicle operations will occur. For the recom-
mended viscosity and quality grades, refer to “Mainte-
nance Procedures” in “Maintaining Your Vehicle”.
96 THINGS TO KNOW BEFORE STARTING YOUR VEHICLE

CAUTION!
Never use Non-Detergent Oil or Straight Mineral Oil
in the engine or damage may result.
NOTE: A new engine may consume some oil during its
first few thousand miles (kilometers) of operation. This
should be considered a normal part of the break-in and
not interpreted as an indication of difficulty.
SAFETY TIPS
Transporting Passengers
NEVER TRANSPORT PASSENGERS IN THE CARGO
AREA.
WARNING!
•Do not leave children or animals inside parked
vehicles in hot weather. Interior heat build-up may
cause serious injury or death.
•It is extremely dangerous to ride in a cargo area,
inside or outside of a vehicle. In a collision, people
riding in these areas are more likely to be seriously
injured or killed.
•Do not allow people to ride in any area of your
vehicle that is not equipped with seats and seat
belts.
•Be sure everyone in your vehicle is in a seat and
using a seat belt properly.
2
THINGS TO KNOW BEFORE STARTING YOUR VEHICLE 97

Exhaust Gas
WARNING!
Exhaust gases can injure or kill. They contain carbon
monoxide (CO), which is colorless and odorless.
Breathing it can make you unconscious and can
eventually poison you. To avoid breathing (CO),
follow these safety tips:
•Do not run the engine in a closed garage or in
confined areas any longer than needed to move
your vehicle in or out of the area.
•If you are required to drive with the trunk/liftgate
open, make sure that all windows are closed and
the climate control BLOWER switch is set at high
speed. DO NOT use the recirculation mode.
(Continued)
WARNING! (Continued)
•If it is necessary to sit in a parked vehicle with the
engine running, adjust your heating or cooling
controls to force outside air into the vehicle. Set the
blower at high speed.
The best protection against carbon monoxide entry into
the vehicle body is a properly maintained engine exhaust
system.
Whenever a change is noticed in the sound of the exhaust
system, when exhaust fumes can be detected inside the
vehicle, or when the underside or rear of the vehicle is
damaged, have a competent mechanic inspect the com-
plete exhaust system and adjacent body areas for broken,
damaged, deteriorated, or mispositioned parts. Open
seams or loose connections could permit exhaust fumes
to seep into the passenger compartment. In addition,
inspect the exhaust system each time the vehicle is raised
for lubrication or oil change. Replace as required.
98 THINGS TO KNOW BEFORE STARTING YOUR VEHICLE

Safety Checks You Should Make Inside The
Vehicle
Seat Belts
Inspect the belt system periodically, checking for cuts,
frays, and loose parts. Damaged parts must be replaced
immediately. Do not disassemble or modify the system.
Front seat belt assemblies must be replaced after a
collision. Rear seat belt assemblies must be replaced after
a collision if they have been damaged (i.e., bent retractor,
torn webbing, etc.). If there is any question regarding belt
or retractor condition, replace the belt.
Air Bag Warning Light
The light should come on and remain on for four
to eight seconds as a bulb check when the ignition
switch is first turned ON. If the light is not lit
during starting, see your authorized dealer. If the
light stays on, flickers, or comes on while driving, have the
system checked by an authorized dealer.
Defroster
Check operation by selecting the defrost mode and place
the blower control on high speed. You should be able to feel
the air directed against the windshield. See your autho-
rized dealer for service if your defroster is inoperable.
2
THINGS TO KNOW BEFORE STARTING YOUR VEHICLE 99

Floor Mat Safety Information
Always use floor mats designed to fit the footwell of your
vehicle. Use only floor mats that leave the pedal area
unobstructed and that are firmly secured so that they
cannot slip out of position and interfere with the pedals
or impair safe operation of your vehicle in other ways.
WARNING!
Pedals that cannot move freely can cause loss of
vehicle control and increase the risk of serious per-
sonal injury.
•Always make sure that floor mats are properly
attached to the floor mat fasteners.
•
Never place or install floor mats or other floor cover-
ings in the vehicle that cannot be properly secured to
prevent them from moving and interfering with the
pedals or the ability to control the vehicle.
(Continued)
WARNING! (Continued)
•Never put floor mats or other floor coverings on top
of already installed floor mats. Additional floor
mats and other coverings will reduce the size of the
pedal area and interfere with the pedals.
•Check mounting of mats on a regular basis. Always
properly reinstall and secure floor mats that have
been removed for cleaning.
•
Always make sure that objects cannot fall into the
driver footwell while the vehicle is moving. Objects
can become trapped under the brake pedal and
accelerator pedal causing a loss of vehicle control.
•If required, mounting posts must be properly in-
stalled, if not equipped from the factory.
Failure to properly follow floor mat installation or
mounting can cause interference with the brake
pedal and accelerator pedal operation causing loss of
control of the vehicle.
100 THINGS TO KNOW BEFORE STARTING YOUR VEHICLE

Periodic Safety Checks You Should Make Outside
The Vehicle
Tires
Examine tires for excessive tread wear and uneven wear
patterns. Check for stones, nails, glass, or other objects
lodged in the tread or sidewall. Inspect the tread for cuts
and cracks. Inspect sidewalls for cuts, cracks and bulges.
Check the wheel nuts for tightness. Check the tires
(including spare) for proper cold inflation pressure.
Lights
Have someone observe the operation of brake lights and
exterior lights while you work the controls. Check turn
signal and high beam indicator lights on the instrument
panel.
Door Latches
Check for positive closing, latching, and locking.
Fluid Leaks
Check area under vehicle after overnight parking for fuel,
engine coolant, oil, or other fluid leaks. Also, if gasoline
fumes are detected or if fuel, power steering fluid, or
brake fluid leaks are suspected, the cause should be
located and corrected immediately.
2
THINGS TO KNOW BEFORE STARTING YOUR VEHICLE 101

UNDERSTANDING THE FEATURES OF YOUR VEHICLE
CONTENTS
䡵MIRRORS ............................107
▫Inside Day/Night Mirror ................107
▫Automatic Dimming Mirror — If Equipped . . .107
▫Power Mirrors .......................109
▫Adjusting Side View Mirrors .............110
▫Exterior Mirrors Folding Feature ...........110
▫Heated Mirrors — If Equipped ............110
▫Illuminated Vanity Mirrors — If Equipped . . .111
䡵Uconnect® Phone — IF EQUIPPED ..........111
▫Operation ...........................113
▫Phone Call Features ....................121
▫Uconnect® Phone Features ...............124
▫Advanced Phone Connectivity ............130
▫Things You Should Know About Your
Uconnect® Phone .....................131
▫General Information ...................143
䡵VOICE COMMAND — IF EQUIPPED .......143
▫Voice Command System Operation .........143
▫Commands ..........................145
▫Voice Training ........................149
3

䡵SEATS ..............................149
▫Power Seats — If Equipped ..............150
▫Heated Seats — If Equipped .............152
▫Manual Front Seat Adjustment ............154
▫Driver Seat Manual Height Adjuster — If
Equipped ...........................155
▫Reclining Seats .......................155
▫Lumbar Support — If Equipped ...........156
▫Head Restraints ......................157
▫Fold-Flat Passenger Seatback .............160
▫Folding Rear Seat .....................161
▫Folding Rear Seat Center Armrest .........162
䡵TO OPEN AND CLOSE THE HOOD .........163
䡵LIGHTS .............................165
▫Multifunction Lever ....................165
▫Headlights And Parking Lights ............166
▫Automatic Headlights — If Equipped .......166
▫Headlight Time Delay ..................167
▫Lights On Reminder ...................167
▫Turn Signals .........................167
▫Lane Change Assist ...................168
▫High/Low Beam Switch.................168
▫Flash-To-Pass ........................168
▫Fog Lights — If Equipped ...............168
▫Daytime Running Lights — If Equipped .....169
104 UNDERSTANDING THE FEATURES OF YOUR VEHICLE

▫Instrument Panel Dimmer ...............169
▫Map/Reading/Interior Lights ............170
▫Battery Saver Feature ..................171
䡵WINDSHIELD WIPERS AND WASHERS ......172
▫Intermittent Wiper System ...............173
▫Windshield Washers ...................174
▫Mist Feature .........................175
▫Headlights With Wipers Feature (Available
With Automatic Headlights Only) .........176
䡵TILT/TELESCOPING STEERING COLUMN . . .176
䡵ELECTRONIC SPEED CONTROL — IF
EQUIPPED ...........................177
▫To Activate ..........................178
▫To Set A Desired Speed .................178
▫To Deactivate ........................179
▫To Resume Speed .....................179
▫To Vary The Speed Setting ...............179
▫To Accelerate For Passing ................179
䡵GARAGE DOOR OPENER — IF EQUIPPED. . . .180
▫Before You Begin Programming HomeLink® . .182
▫Programming A Rolling Code .............182
▫Programming A Non-Rolling Code .........185
▫Canadian/Gate Operator Programming ......186
▫Using HomeLink®.....................188
▫Security ............................188
▫Troubleshooting Tips ...................188
▫General Information....................189
3
UNDERSTANDING THE FEATURES OF YOUR VEHICLE 105

䡵POWER SUNROOF — IF EQUIPPED ........190
▫Opening Sunroof — Express ..............191
▫Opening Sunroof — Manual Mode .........191
▫Closing Sunroof — Express...............191
▫Closing Sunroof — Manual Mode ..........191
▫Pinch Protect Feature ...................192
▫Venting Sunroof — Express ..............192
▫Sunshade Operation....................192
▫Wind Buffeting .......................192
▫Sunroof Maintenance ...................193
▫Ignition Off Operation ..................193
䡵ELECTRICAL POWER OUTLETS ...........193
䡵CIGAR LIGHTER AND ASH RECEIVER — IF
EQUIPPED ...........................197
䡵CUPHOLDERS ........................197
▫Front Seat Cupholders ..................197
▫Rear Cupholders ......................198
䡵STORAGE ............................199
▫Glovebox Storage Compartment ...........199
䡵CONSOLE FEATURES ...................200
▫Storage .............................200
䡵CARGO AREA FEATURES ................202
▫Ski Pass-Through......................203
䡵REAR WINDOW FEATURES ..............204
▫Rear Window Defroster .................204
106 UNDERSTANDING THE FEATURES OF YOUR VEHICLE

MIRRORS
Inside Day/Night Mirror
A two-point pivot system allows for horizontal and
vertical mirror adjustment. Adjust the mirror to center on
the view through the rear window.
Headlight glare can be reduced by moving the small
control under the mirror to the night position (toward the
rear of the vehicle). The mirror should be adjusted while
set in the day position (toward the windshield).
Automatic Dimming Mirror — If Equipped
This mirror automatically adjusts for headlight glare from
vehicles behind you. You can turn the feature on or off by
pressing the button at the base of the mirror. A light to the
left of the button will illuminate to indicate when the
dimming feature is activated. The sensor to the right of the
button does not illuminate.
Adjusting Rearview Mirror
3
UNDERSTANDING THE FEATURES OF YOUR VEHICLE 107

NOTE: This feature is disabled when the vehicle is
moving in reverse.
CAUTION!
To avoid damage to the mirror during cleaning, never
spray any cleaning solution directly onto the mirror.
Apply the solution onto a clean cloth and wipe the
mirror clean.
Automatic Dimming Mirror
108 UNDERSTANDING THE FEATURES OF YOUR VEHICLE

Power Mirrors
The power mirror control is located on the driver’s door
trim panel.
To adjust a mirror, turn the control wand toward the left
or right mirror positions indicated. Tilt the control wand
in the direction you want the mirror to move.
When you are finished adjusting the mirror, turn the
control to the center position to prevent accidentally
moving a mirror.
Power Mirror Control
Mirror Directions
3
UNDERSTANDING THE FEATURES OF YOUR VEHICLE 109

Adjusting Side View Mirrors
Outside Mirror — Driver Side
Adjust the outside mirror to center on the adjacent lane of
traffic, with a slight overlap of the view obtained on the
inside mirror.
Outside Mirror — Passenger Side
Adjust the convex outside mirror so you can just see the side
of your vehicle in the part of the mirror closest to the vehicle.
WARNING!
Vehicles and other objects seen in the passenger side
convex mirror will look smaller and farther away than
they really are. Relying too much on your passenger
side convex mirror could cause you to collide with
another vehicle or other object. Use your inside mirror
(Continued)
WARNING! (Continued)
when judging the size or distance of a vehicle seen in
the passenger side convex mirror. Some vehicles will
not have a convex passenger side mirror.
Exterior Mirrors Folding Feature
All exterior mirrors are hinged and may be moved either
forward or rearward to resist damage. The hinges have three
detent positions: full forward, full rearward and normal.
Heated Mirrors — If Equipped
These mirrors are heated to melt frost or ice. This
feature can be activated whenever you turn on the
rear window defroster if equipped. Some vehicles may
not be equipped with rear window defroster, in this case
the heated mirrors will still function as intended. Refer to
“Rear Window Features” in “Understanding The Fea-
tures Of Your Vehicle” for further information.
110 UNDERSTANDING THE FEATURES OF YOUR VEHICLE

Illuminated Vanity Mirrors — If Equipped
An illuminated vanity mirror is on each sun visor. To use
the mirror, lower the sun visor and rotate the mirror
cover upward. The lights will turn on automatically.
Closing the mirror cover turns off the lights.
Uconnect® Phone — IF EQUIPPED
Uconnect® Phone is a voice-activated, hands-free, in-
vehicle communications system. Uconnect® Phone allows
you to dial a phone number with your mobile phone using
simple voice commands (e.g., “Call” ѧ“Mike” ѧ“Work” or
“Dial” ѧ“248-555-1212”). Your mobile phone’s audio is
transmitted through your vehicle’s audio system; the sys-
tem will automatically mute your radio when using the
Uconnect® Phone.
NOTE: The Uconnect® Phone requires a mobile phone
equipped with the Bluetooth® “Hands-Free Profile”,
Version 0.96 or higher. See the Uconnect® website for
supported phones.
For Uconnect® Customer Support: U.S. residents - visit
www.UconnectPhone.com or call 1–877–855–8400. Cana-
dian Residents - visit www.UconnectPhone.com or call,
1-800-465–2001 (English) or 1-800-387-9983 (French).
Illuminated Vanity Mirror
3
UNDERSTANDING THE FEATURES OF YOUR VEHICLE 111

Uconnect® Phone allows you to transfer calls between
the system and your mobile phone as you enter or exit
your vehicle and enables you to mute the system’s
microphone for private conversation.
The Uconnect® Phone is driven through your Bluetooth®
“Hands-Free Profile” mobile phone. Uconnect® features
Bluetooth® technology - the global standard that enables
different electronic devices to connect to each other without
wires or a docking station, so Uconnect® Phone works no
matter where you stow your mobile phone (be it your
purse, pocket, or briefcase), as long as your phone is turned
on and has been paired to the vehicle’s Uconnect® Phone.
The Uconnect® Phone allows up to seven mobile phones to
be linked to the system. Only one linked (or paired) mobile
phone can be used with the system at a time. The system is
available in English, Spanish, or French languages.
WARNING!
Any voice commanded system should be used only
in safe driving conditions following all applicable
laws, including laws regarding phone use. Your at-
tention should be focused on safely operating the
vehicle. Failure to do so may result in a collision
causing serious injury or death.
Uconnect® Phone Button
The radio or steering wheel controls (if equipped)
will contain the two control buttons (Uconnect®
Phone
button and Voice Command
button) that will enable you to access the
system. When you press the button you will hear the
word Uconnect® followed by a BEEP. The beep is your
signal to give a command.
112 UNDERSTANDING THE FEATURES OF YOUR VEHICLE

Voice Command Button
Actual button location may vary with the ra-
dio. The individual buttons are described in the
“Operation” section.
The Uconnect® Phone can be used with any Hands-Free
Profile certified Bluetooth® mobile phone. See the
Uconnect® website for supported phones. Refer to your
mobile service provider or the phone manufacturer for
details.
The Uconnect® Phone is fully integrated with the vehi-
cle’s audio system. The volume of the Uconnect® Phone
can be adjusted either from the radio volume control
knob or from the steering wheel radio control (right
switch), if so equipped.
The radio display will be used for visual prompts from
the Uconnect® Phone such as “CELL” or caller ID on
certain radios.
Operation
Voice commands can be used to operate the Uconnect®
Phone and to navigate through the Uconnect® Phone
menu structure. Voice commands are required after most
Uconnect® Phone prompts. You will be prompted for a
specific command and then guided through the available
options.
•Prior to giving a voice command, one must wait for the
beep, which follows the “Ready” prompt or another
prompt.
•For certain operations, compound commands can be
used. For example, instead of saying “Setup” and then
“Pair a Device”, the following compound command
can be said: “Pair a Bluetooth® Device”.
3
UNDERSTANDING THE FEATURES OF YOUR VEHICLE 113

•For each feature explanation in this section, only the
compound form of the voice command is given. You
can also break the commands into parts and say each
part of the command when you are asked for it. For
example, you can use the compound form voice com-
mand “Phonebook New Entry”, or you can break the
compound form command into two voice commands:
“Phonebook” and “New Entry”. Please remember, the
Uconnect® Phone works best when you talk in a
normal conversational tone, as if speaking to someone
sitting a few feet/meters away from you.
Voice Command Tree
Refer to “Voice Tree” in this section.
Help Command
If you need assistance at any prompt, or if you want to
know your options at any prompt, say “Help” following
the beep. The Uconnect® Phone will play some of the
options at any prompt if you ask for help.
To activate the Uconnect® Phone, simply press the
button and follow the audible prompts for directions.
Uconnect® Phone sessions begin with a press of the
button on the radio control head.
Cancel Command
At any prompt, after the beep, you can say “Cancel” and
you will be returned to the main menu. However, in a
few instances the system will take you back to the
previous menu.
Pair (Link) Uconnect® Phone To A Mobile Phone
To begin using your Uconnect® Phone, you must pair
your compatible Bluetooth® enabled mobile phone.
To complete the pairing process, you will need to reference
your mobile phone Owner’s Manual. The Uconnect® web-
site may also provide detailed instructions for pairing.
114 UNDERSTANDING THE FEATURES OF YOUR VEHICLE

The following are general phone to Uconnect® Phone
pairing instructions:
•Press the button to begin.
•After the “Ready” prompt and the following beep, say
“Device Pairing”.
•When prompted, after the beep, say “Pair a Device”
and follow the audible prompts.
•You will be asked to say a four-digit Personal Identi-
fication Number (PIN), which you will later need to
enter into your mobile phone. You can enter any
four-digit PIN. You will not need to remember this PIN
after the initial pairing process.
•For identification purposes, you will be prompted to
give the Uconnect® Phone a name for your mobile
phone. Each mobile phone that is paired should be
given a unique phone name.
•You will then be asked to give your mobile phone a
priority level between one and seven, with one being
the highest priority. You can pair up to seven mobile
phones to your Uconnect® Phone. However, at any
given time, only one mobile phone can be in use,
connected to your Uconnect® System. The priority
allows the Uconnect® Phone to know which mobile
phone to use if multiple mobile phones are in the
vehicle at the same time. For example, if priority three
and priority five phones are present in the vehicle, the
Uconnect® Phone will use the priority three mobile
phone when you make a call. You can select to use a
lower priority mobile phone at any time (refer to
“Advanced Phone Connectivity” in this section).
3
UNDERSTANDING THE FEATURES OF YOUR VEHICLE 115

Dial By Saying A Number
•Press the button to begin.
•After the “Ready” prompt and the following beep, say
“Dial”.
•The system will prompt you to say the number you
want to call.
•For example, you can say “234-567-8901”.
•The Uconnect® Phone will confirm the phone number
and then dial. The number will appear in the display
of certain radios.
Call By Saying A Name
•Press the button to begin.
•After the “Ready” prompt and the following beep, say
“Call”.
•The system will prompt you to say the name of the
person you want to call.
•After the “Ready” prompt and the following beep, say
the name of the person you want to call. For example,
you can say “John Doe”, where John Doe is a previ-
ously stored name entry in the Uconnect® phonebook
or downloaded phonebook. To learn how to store a
name in the phonebook, refer to “Add Names to Your
Uconnect® Phonebook”.
•The Uconnect® system will confirm the name and then
dial the corresponding phone number, which may
appear in the display of certain radios.
116 UNDERSTANDING THE FEATURES OF YOUR VEHICLE

Phonebook Download – Automatic Phonebook
Transfer From Mobile Phone
If equipped and specifically supported by your phone,
Uconnect® Phone automatically downloads names (text
names) and number entries from your mobile phone’s
phonebook. Specific Bluetooth® Phones with Phone Book
Access Profile may support this feature. See Uconnect®
website for supported phones.
•To call a name from the Uconnect® Phonebook or
downloaded Phonebook, follow the procedure in “Call
by Saying a Name” section.
•Automatic download and update, if supported, begins
as soon as the Bluetooth® wireless phone connection is
made to the Uconnect® Phone, for example, after you
start the vehicle.
•A maximum of 1000 entries per phone will be down-
loaded and updated every time a phone is connected
to the Uconnect® Phone.
•Depending on the maximum number of entries down-
loaded, there may be a short delay before the latest
downloaded names can be used. Until then, if avail-
able, the previously downloaded phonebook is avail-
able for use.
•Only the phonebook of the currently connected mobile
phone is accessible.
•Either the mobile phone’s phonebook or the mobile
phone’s SIM card phonebook is downloaded.
•This downloaded phonebook cannot be edited or
deleted on the Uconnect® Phone. These can only be
edited on the mobile phone. The changes are trans-
ferred and updated to Uconnect® Phone on the next
phone connection.
3
UNDERSTANDING THE FEATURES OF YOUR VEHICLE 117

Add Names To Your Uconnect® Phonebook
NOTE: Adding names to the Uconnect® Phonebook is
recommended when the vehicle is not in motion.
•Press the button to begin.
•After the “Ready” prompt and the following beep, say
“Phonebook New Entry”.
•When prompted, say the name of the new entry. Use of
long names helps the Voice Command and it is recom-
mended. For example, say “Robert Smith” or “Robert”
instead of “Bob”.
•When prompted, enter the number designation (e.g.,
“Home”, “Work”, “Mobile”, or “Other”). This will
allow you to store multiple numbers for each phone-
book entry, if desired.
•When prompted, recite the phone number for the
phonebook entry that you are adding.
After you are finished adding an entry into the phone-
book, you will be given the opportunity to add more
phone numbers to the current entry or to return to the
main menu.
The Uconnect® Phone will allow you to enter up to
32 names in the phonebook with each name having up to
four associated phone numbers and designations. Each
language has a separate 32-name phonebook accessible
only in that language. In addition, if equipped and
supported by your phone, Uconnect® Phone automati-
cally downloads your mobile phone’s phonebook.
Edit Uconnect® Phonebook Entries
NOTE:
•Editing phonebook entries is recommended when the
vehicle is not in motion.
•Automatic downloaded phonebook entries cannot be
deleted or edited.
118 UNDERSTANDING THE FEATURES OF YOUR VEHICLE

•Press the button to begin.
•After the “Ready” prompt and the following beep, say
“Phonebook Edit”.
•You will then be asked for the name of the phonebook
entry that you wish to edit.
•Next, choose the number designation (home, work,
mobile, or other) that you wish to edit.
•When prompted, recite the new phone number for the
phonebook entry that you are editing.
After you are finished editing an entry in the phonebook,
you will be given the opportunity to edit another entry in
the phonebook, call the number you just edited, or return
to the main menu.
“Phonebook Edit” can be used to add another phone
number to a name entry that already exists in the
phonebook. For example, the entry John Doe may have a
mobile and a home number, but you can add “John
Doe’s” work number later using the “Phonebook Edit”
feature.
Delete Uconnect® Phonebook Entry
NOTE: Editing phonebook entries is recommended
when the vehicle is not in motion.
•Press the button to begin.
•After the “Ready” prompt and the following beep, say
“Phonebook Delete”.
3
UNDERSTANDING THE FEATURES OF YOUR VEHICLE 119

•After you enter the Phonebook Delete menu, you will
then be asked for the name of the entry that you wish
to delete. You can either say the name of a phonebook
entry that you wish to delete or you can say “List
Names” to hear a list of the entries in the phonebook
from which you choose. To select one of the entries
from the list, press the button while the
Uconnect® Phone is playing the desired entry and say
“Delete”.
•After you enter the name, the Uconnect® Phone will
ask you which designation you wish to delete: home,
work, mobile, other, or all. Say the designation you
wish to delete.
•Note that only the phonebook entry in the current
language is deleted.
•Automatic downloaded phonebook entries cannot be
deleted or edited.
Delete/Erase “All” Uconnect® Phonebook Entries
•Press the button to begin.
•After the “Ready” prompt and the following beep, say
“Phonebook Erase All”.
•The Uconnect® Phone will ask you to verify that you
wish to delete all the entries from the phonebook.
•After confirmation, the phonebook entries will be
deleted.
•Note that only the phonebook in the current language
is deleted.
•Automatic downloaded phonebook entries cannot be
deleted or edited.
120 UNDERSTANDING THE FEATURES OF YOUR VEHICLE

List All Names In The Uconnect® Phonebook
•Press the button to begin.
•After the “Ready” prompt and the following beep, say
“Phonebook List Names”.
•The Uconnect® Phone will play the names of all the
phonebook entries, including the downloaded phone-
book entries, if available.
•To call one of the names in the list, press the but-
ton during the playing of the desired name, and say
“Call”.
NOTE: The user can also exercise “Edit” or “Delete”
operations at this point.
•The Uconnect® Phone will then prompt you as to the
number designation you wish to call.
•The selected number will be dialed.
Phone Call Features
The following features can be accessed through the
Uconnect® Phone if the feature(s) are available on your
mobile service plan. For example, if your mobile service
plan provides three-way calling, this feature can be
accessed through the Uconnect® Phone. Check with your
mobile service provider for the features that you have.
Answer Or Reject An Incoming Call — No Call
Currently In Progress
When you receive a call on your mobile phone, the
Uconnect® Phone will interrupt the vehicle audio sys-
tem, if on, and will ask if you would like to answer the
call. Press the button to accept the call. To reject the
call, press and hold the button until you hear a single
beep, indicating that the incoming call was rejected.
3
UNDERSTANDING THE FEATURES OF YOUR VEHICLE 121

Answer Or Reject An Incoming Call — Call
Currently In Progress
If a call is currently in progress and you have another
incoming call, you will hear the same network tones for
call waiting that you normally hear when using your
mobile phone. Press the button to place the current
call on hold and answer the incoming call.
NOTE: The Uconnect® Phone compatible phones in the
market today do not support rejecting an incoming call
when another call is in progress. Therefore, the user can
only answer an incoming call or ignore it.
Making A Second Call While Current Call Is In
Progress
To make a second call while you are currently on a call,
press the button and say “Dial” or “Call” followed
by the phone number or phonebook entry you wish to
call. The first call will be on hold while the second call is
in progress. To go back to the first call, refer to “Toggling
Between Calls” in this section. To combine two calls, refer
to “Conference Call” in this section.
Place/Retrieve A Call From Hold
To put a call on hold, press the button until you hear
a single beep. This indicates that the call is on hold. To
bring the call back from hold, press and hold the but-
ton until you hear a single beep.
Toggling Between Calls
If two calls are in progress (one active and one on hold),
press the button until you hear a single beep, indicat-
ing that the active and hold status of the two calls have
switched. Only one call can be placed on hold at a time.
122 UNDERSTANDING THE FEATURES OF YOUR VEHICLE

Conference Call
When two calls are in progress (one active and one on
hold), press and hold the button until you hear a
double beep indicating that the two calls have been
joined into one conference call.
Three-Way Calling
To initiate three-way calling, press the button while
a call is in progress, and make a second phone call, as
described under “Making a Second Call While Current
Call is in Progress”. After the second call has established,
press and hold the button until you hear a double
beep, indicating that the two calls have been joined into
one conference call.
Call Termination
To end a call in progress, momentarily press the but-
ton. Only the active call(s) will be terminated and if there
is a call on hold, it will become the new active call. If the
active call is terminated by the phone far end, a call on
hold may not become active automatically. This is cell
phone-dependent. To bring the call back from hold, press
and hold the button until you hear a single beep.
Redial
•Press the button to begin.
•After the “Ready” prompt and the following beep, say
“Redial”.
•The Uconnect® Phone will call the last number that
was dialed from your mobile phone.
NOTE: This may not be the last number dialed from the
Uconnect® Phone.
3
UNDERSTANDING THE FEATURES OF YOUR VEHICLE 123

Call Continuation
Call continuation is the progression of a phone call on the
Uconnect® Phone after the vehicle ignition has been
switched to OFF. Call continuation functionality avail-
able on the vehicle can be any one of three types:
•After the ignition is switched to OFF, a call can
continue on the Uconnect® Phone either until the call
ends, or until the vehicle battery condition dictates
cessation of the call on the Uconnect® Phone and
transfer of the call to the mobile phone.
•After the ignition is cycled to OFF, a call can continue
on the Uconnect® Phone for a certain duration, after
which the call is automatically transferred from the
Uconnect® Phone to the mobile phone.
•An active call is automatically transferred to the mo-
bile phone after the ignition is cycled to OFF.
Uconnect® Phone Features
Language Selection
To change the language that the Uconnect® Phone is using:
•Press the button to begin.
•After the “Ready” prompt and the following beep, say
the name of the language you wish to switch to
English, Espanol, or Francais.
•Continue to follow the system prompts to complete the
language selection.
After selecting one of the languages, all prompts and
voice commands will be in that language.
NOTE: After every Uconnect® Phone language change
operation, only the language-specific 32-name phone-
book is usable. The paired phone name is not language-
specific and is usable across all languages.
124 UNDERSTANDING THE FEATURES OF YOUR VEHICLE

Emergency Assistance
If you are in an emergency and the mobile phone is
reachable:
•Pick up the phone and manually dial the emergency
number for your area.
If the phone is not reachable and the Uconnect® Phone is
operational, you may reach the emergency number as
follows:
•Press the button to begin.
•After the “Ready” prompt and the following beep, say
“Emergency” and the Uconnect® Phone will instruct
the paired mobile phone to call the emergency number.
This feature is supported in the U.S., Canada, and
Mexico.
NOTE:
•
The emergency number dialed is based on the country
where the vehicle is purchased (911 for the U.S. and
Canada and 060 for Mexico). The number dialed may
not be applicable with the available mobile service and
area.
•If supported, this number may be programmable on
some systems. To do this, press the button and say
“Setup”, followed by “Emergency”.
•
The Uconnect® Phone does slightly lower your chances
of successfully making a phone call as to that for the
mobile phone directly.
3
UNDERSTANDING THE FEATURES OF YOUR VEHICLE 125

WARNING!
To use you Uconnect® Phone System in an emergency,
your mobile phone must be:
•turned on,
•paired to the Uconnect® System,
•and have network coverage.
Roadside Assistance
If you need roadside assistance:
•Press the button to begin.
•After the “Ready” prompt and the following beep, say
“Roadside Assistance”.
NOTE:
•
The roadside assistance number dialed is based on the
country where the vehicle is purchased (1-800-528-2069
for the U.S., 1-877-213-4525 for Canada, 55-14-3454 for
Mexico City and 1-800-712-3040 for outside Mexico City
in Mexico). Please refer to the “Roadside Assistance”
coverage details on the DVD in the Warranty Informa-
tion Booklet and the Roadside Assistance references.
•If supported, this number may be programmable on
some systems. To do this, press the button and say
“Setup”, followed by “Roadside Assistance”.
Paging
To learn how to page, refer to “Working with Automated
Systems”. Paging works properly except for pagers of
certain companies, which time out a little too soon to
work properly with the Uconnect® Phone.
126 UNDERSTANDING THE FEATURES OF YOUR VEHICLE

Voice Mail Calling
To learn how to access your voice mail, refer to “Working
with Automated Systems”.
Working With Automated Systems
This method is used in instances where one generally has
to press numbers on the mobile phone keypad while
navigating through an automated telephone system.
You can use your Uconnect® Phone to access a voice mail
system or an automated service, such as a paging service
or automated customer service line. Some services re-
quire immediate response selection. In some instances,
that may be too quick for use of the Uconnect® Phone.
When calling a number with your Uconnect® Phone that
normally requires you to enter in a touch-tone sequence
on your mobile phone keypad, you can press the
button and say the sequence you wish to enter,
followed by the word “Send”. For example, if required to
enter your PIN followed with a pound, (3746#),you
can press the button and say, “3746#Send”.
Saying a number, or sequence of numbers, followed by
“Send”, is also to be used for navigating through an
automated customer service center menu structure, and
to leave a number on a pager.
You can also send stored Uconnect® phonebook entries
as tones for fast and easy access to voice mail and pager
entries. To use this feature, dial the number you wish to
call and then press the button and say, “Send.” The
system will prompt you to enter the name or number and
say the name of the phonebook entry you wish to send.
The Uconnect® Phone will then send the corresponding
phone number associated with the phonebook entry, as
tones over the phone.
3
UNDERSTANDING THE FEATURES OF YOUR VEHICLE 127

NOTE:
•You may not hear all of the tones due to mobile phone
network configurations. This is normal.
•Some paging and voice mail systems have system time
out settings that are too short and may not allow the
use of this feature.
Barge In — Overriding Prompts
The “Voice Command” button can be used when you
wish to skip part of a prompt and issue your voice
command immediately. For example, if a prompt is
asking “Would you like to pair a phone, clear a...,” you
could press the button and say, “Pair a Phone” to
select that option without having to listen to the rest of
the voice prompt.
Turning Confirmation Prompts ON/OFF
Turning confirmation prompts off will stop the system
from confirming your choices (e.g., the Uconnect® Phone
will not repeat a phone number before you dial it).
•Press the button to begin.
•After the “Ready” prompt and the following beep, say
one of the following:
– “Setup Confirmation Prompts On”
– “Setup Confirmation Prompts Off”
Phone And Network Status Indicators
If available on the radio and/or on a premium display such
as the instrument panel cluster, and supported by your
mobile phone, the Uconnect® Phone will provide notifica-
tion to inform you of your phone and network status when
you are attempting to make a phone call using Uconnect®
Phone. The status is given for network signal strength,
phone battery strength, etc.
128 UNDERSTANDING THE FEATURES OF YOUR VEHICLE

Dialing Using The Mobile Phone Keypad
You can dial a phone number with your mobile phone
keypad and still use the Uconnect® Phone (while dialing
via the mobile phone keypad, the user must exercise
caution and take precautionary safety measures). By
dialing a number with your paired Bluetooth® mobile
phone, the audio will be played through your vehicle’s
audio system. The Uconnect® Phone will work the same
as if you dial the number using Voice Command.
NOTE:
Certain brands of mobile phones do not send the
dial ring to the Uconnect® Phone to play it on the vehicle
audio system, so you will not hear it. Under this situation,
after successfully dialing a number the user may feel that
the call did not go through even though the call is in
progress. Once your call is answered, you will hear the
audio.
Mute/Un-Mute (Mute ON/OFF)
When you mute the Uconnect® Phone, you will still be
able to hear the conversation coming from the other
party, but the other party will not be able to hear you. In
order to mute the Uconnect® Phone:
•Press the button.
•Following the beep, say “Mute”.
In order to un-mute the Uconnect® Phone:
•Press the button.
•Following the beep, say “Mute off”.
3
UNDERSTANDING THE FEATURES OF YOUR VEHICLE 129

Advanced Phone Connectivity
Transfer Call To And From Mobile Phone
The Uconnect® Phone allows ongoing calls to be trans-
ferred from your mobile phone to the Uconnect® Phone
without terminating the call. To transfer an ongoing call
from your Uconnect® Phone paired mobile phone to the
Uconnect® Phone or vice versa, press the button
and say “Transfer Call”.
Connect Or Disconnect Link Between The
Uconnect® Phone And Mobile Phone
Your mobile phone can be paired with many different
electronic devices, but can only be actively “connected”
with one electronic device at a time.
If you would like to connect or disconnect the Bluetooth®
connection between your mobile phone and the Uconnect®
Phone System, follow the instructions described in your
mobile phone User’s Manual.
List Paired Mobile Phone Names
•Press the button to begin.
•After the “Ready” prompt and the following beep, say
“Setup Phone Pairing”.
•When prompted, say “List Phones”.
•The Uconnect® Phone will play the phone names of all
paired mobile phones in order from the highest to the
lowest priority. To “Select” or “Delete” a paired phone
being announced, press the button and say “Se-
lect” or “Delete”. Also, see the next two sections for an
alternate way to “Select” or “Delete” a paired phone.
130 UNDERSTANDING THE FEATURES OF YOUR VEHICLE

Select Another Mobile Phone
This feature allows you to select and start using another
phone paired with the Uconnect® Phone.
•Press the button to begin.
•After the “Ready” prompt and the following beep, say
“Setup Select Phone” and follow the prompts.
•You can also press the button at any time while the
list is being played, and then choose the phone that
you wish to select.
•
The selected phone will be used for the next phone call.
If the selected phone is not available, the Uconnect®
Phone will return to using the highest priority phone
present in or near (approximately within 30 ft. (9 m)) the
vehicle.
Delete Uconnect® Phone Paired Mobile Phones
•Press the button to begin.
•After the “Ready” prompt and the following beep, say
“Setup Phone Pairing”.
•
At the next prompt, say “Delete” and follow the prompts.
•You can also press the button at any time while the
list is being played, and then choose the phone you
wish to delete.
Things You Should Know About Your Uconnect®
Phone
Uconnect® Phone Tutorial
To hear a brief tutorial of the system features, press the
button and say “Uconnect® Tutorial.”
3
UNDERSTANDING THE FEATURES OF YOUR VEHICLE 131

Voice Training
For users experiencing difficulty with the system recogniz-
ing their voice commands or numbers, the Uconnect®
Phone Voice Training feature may be used. To enter this
training mode, follow one of the two following procedures:
From outside the Uconnect® Phone mode (e.g., from
radio mode):
•Press and hold the button for five seconds until
the session begins, or,
•Press the
button and say the “Voice Training”,
“System Training”, or “Start Voice Training” command.
You can either press the Uconnect® Phone button to restore
the factory setting or repeat the words and phrases when
prompted by the Uconnect® Phone. For best results, the
Voice Training session should be completed when the
vehicle is parked with the engine running, all windows
closed, and the blower fan switched off.
This procedure may be repeated with a new user. The
system will adapt to the last trained voice only.
Reset
•Press the button.
•After the “Ready” prompt, and the following beep, say
“Setup”, then “Reset”.
This will delete all phone pairing, phone book entries,
and other settings in all language modes. The System will
prompt you before resetting to factory settings.
132 UNDERSTANDING THE FEATURES OF YOUR VEHICLE

Voice Command
•For best performance, adjust the rearview mirror to
provide at least ½ in (1 cm) gap between the overhead
console (if equipped) and the mirror.
•Always wait for the beep before speaking.
•
Speak normally, without pausing, just as you would speak
to a person sitting a few feet/meters away from you.
•Make sure that no one other than you is speaking
during a Voice Command period.
•Performance is maximized under:
•low-to-medium blower setting,
•low-to-medium vehicle speed,
•low road noise,
•smooth road surface,
•fully closed windows,
•dry weather condition.
•Even though the system is designed for users speaking
in North American English, French, and Spanish ac-
cents, the system may not always work for some.
•When navigating through an automated system such
as voice mail, or when sending a page, at the end of
speaking the digit string, make sure to say “Send”.
•Storing names in the phonebook when the vehicle is
not in motion is recommended.
•It is not recommended to store similar sounding names
in the Uconnect® Phonebook.
•Phonebook (Downloaded and Uconnect® Phone Lo-
cal) name recognition rate is optimized when the
entries are not similar.
•Numbers must be spoken in single digits. “800” must
be spoken “eight-zero-zero” not “eight hundred”.
•You can say “O” (letter “O”) for “0” (zero).
3
UNDERSTANDING THE FEATURES OF YOUR VEHICLE 133

•Even though international dialing for most number
combinations is supported, some shortcut dialing
number combinations may not be supported.
•In a convertible vehicle, system performance may be
compromised with the convertible top down.
Far End Audio Performance
•Audio quality is maximized under:
•low-to-medium blower setting,
•low-to-medium vehicle speed,
•low road noise,
•smooth road surface,
•fully closed windows,
•dry weather conditions, and
•operation from the driver’s seat.
•Performance, such as audio clarity, echo, and loudness
to a large degree rely on the phone and network, and
not the Uconnect® Phone.
•Echo at the phone far end can sometimes be reduced
by lowering the in-vehicle audio volume.
•In a convertible vehicle, system performance may be
compromised with the convertible top down.
Recent Calls
If your phone supports “Automatic Phonebook Down-
load”, Uconnect® Phone can list your Outgoing, Incom-
ing and Missed Calls.
Voice Text Reply
Uconnect® Phone can read or send new messages on
your phone.
134 UNDERSTANDING THE FEATURES OF YOUR VEHICLE

Read Messages:
If you receive a new text message while your phone is
connected to Uconnect® Phone, an announcement will
be made to notify you that you have a new text message.
If you wish to hear the new message:
•Press the button.
•After the “Ready” prompt and the following beep, say
“SMS Read” or “Read Messages.”
•Uconnect® Phone will play the new text message for
you.
After reading a message, you can “Reply” or “Forward”
the message using Uconnect® Phone.
Send Messages:
You can send messages using Uconnect® Phone. To send
a new message:
•Press the button.
•After the “Ready” prompt and the following beep, say
“SMS Send” or “Send Message.”
•You can either say the message you wish to send or say
“List Messages.” There are 20 preset messages.
To send a message, press the button while the
system is listing the message and say “Send.”
Uconnect® Phone will prompt you to say the name or
number of the person you wish to send the message to.
3
UNDERSTANDING THE FEATURES OF YOUR VEHICLE 135

List of Preset Messages:
1. Yes
2. No
3. Where are you?
4. I need more direction.
5. L O L
6. Why
7. I love you
8. Call me
9. Call me later
10. Thanks
11. See You in 15 minutes
12. I am on my way
13. I’ll be late
14. Are you there yet?
15. Where are we meeting?
16. Can this wait?
17. Bye for now
18. When can we meet?
19. Send number to call
20. Start without me
136 UNDERSTANDING THE FEATURES OF YOUR VEHICLE

Turn SMS Incoming Announcement ON/OFF
Turning the SMS Incoming Announcement OFF will stop
the system from announcing the new incoming mes-
sages.
•Press the button.
•After the “Ready” prompt and the following beep, say
“Setup, SMS Incoming Message Announcement,” you
will then be given a choice to change it.
Bluetooth® Communication Link
Mobile phones have been found to lose connection to the
Uconnect® Phone. When this happens, the connection
can generally be reestablished by switching the phone
off/on. Your mobile phone is recommended to remain in
Bluetooth® ON mode.
Power-Up
After switching the ignition key from OFF to either the ON
or ACC position, or after a language change, you must wait
at least fifteen seconds prior to using the system.
3
UNDERSTANDING THE FEATURES OF YOUR VEHICLE 137

138 UNDERSTANDING THE FEATURES OF YOUR VEHICLE

3
UNDERSTANDING THE FEATURES OF YOUR VEHICLE 139

140 UNDERSTANDING THE FEATURES OF YOUR VEHICLE

Voice Commands
Primary Alternate (s)
zero
one
two
three
four
five
six
seven
eight
nine
star (*)
plus (+)
pound (#)
add location
Voice Commands
Primary Alternate (s)
all
call
cancel
confirmation prompts
continue
delete
dial
download
edit
emergency
English
erase all
Espanol
Francais
3
UNDERSTANDING THE FEATURES OF YOUR VEHICLE 141

Voice Commands
Primary Alternate (s)
help
home
language
list names
list phones
mobile
mute
mute off
new entry
no
other
pair a phone
phone pairing pairing
phonebook phone book
Voice Commands
Primary Alternate (s)
previous
record again
redial
return to main menu return or main menu
select phone select
send
set up phone settings or phone
set up
towing assistance
transfer call
Uconnect® Tutorial
voice training
work
yes
142 UNDERSTANDING THE FEATURES OF YOUR VEHICLE

General Information
This device complies with Part 15 of the FCC rules and
RSS 210 of Industry Canada. Operation is subject to the
following conditions:
•Changes or modifications not expressly approved by
the party responsible for compliance could void the
user’s authority to operate the equipment.
•This device may not cause harmful interference.
•This device must accept any interference received,
including interference that may cause undesired op-
eration.
VOICE COMMAND — IF EQUIPPED
Voice Command System Operation
The Uconnect® Voice Command system allows
you to control your AM, FM radio, disk player,
USB mass storage class device, iPod® family of
devices, Bluetooth Streaming Audio Device,
satellite radio, disc player, and a memo recorder.
NOTE: Take care to speak into the Voice Interface System
as calmly and normally as possible. The ability of the
Voice Interface System to recognize user voice commands
may be negatively affected by rapid speaking or a raised
voice level.
3
UNDERSTANDING THE FEATURES OF YOUR VEHICLE 143

WARNING!
Any voice commanded system should be used only
in safe driving conditions following all applicable
laws. Your attention should be focused on safely
operating the vehicle. Failure to do so may result in a
collision causing serious injury or death.
When you press the Voice Command
button, you will
hear a beep. The beep is your signal to give a command.
NOTE: If you do not say a command within a few
seconds, the system will present you with a list of
options.
If you ever wish to interrupt the system while it lists
options, press the Voice Command button, listen for
the beep, and say your command.
Pressing the Voice Command button while the
system is speaking is known as “barging in.” The system
will be interrupted, and after the beep, you can add or
change commands. This will become helpful once you
start to learn the options.
NOTE: At any time, you can say the words “Cancel”,
“Help” or “Main Menu”.
These commands are universal and can be used from any
menu. All other commands can be used depending upon
the active application.
When using this system, you should speak clearly and at
a normal speaking volume.
The system will best recognize your speech if the win-
dows are closed, and the heater/air conditioning fan is
set to low.
At any point, if the system does not recognize one of your
commands, you will be prompted to repeat it.
To hear the first available Menu, press the Voice Com-
mand button and say “Help” or “Main Menu”.
144 UNDERSTANDING THE FEATURES OF YOUR VEHICLE

Commands
The Voice Command system understands two types of
commands. Universal commands are available at all
times. Local commands are available if the supported
radio mode is active.
Changing the Volume
1. Start a dialogue by pressing the Voice Command
button.
2. Say a command (e.g., “Help”).
3. Use the ON/OFF VOLUME rotary knob to adjust the
volume to a comfortable level while the Voice Com-
mand system is speaking. Please note the volume
setting for Voice Command is different than the audio
system.
Main Menu
Start a dialogue by pressing the Voice Command
button. You may say “Main Menu” to switch to the
main menu.
In this mode, you can say the following commands:
•“Radio AM” (to switch to the radio AM mode)
•“Radio FM” (to switch to radio FM mode)
•“Disc” (to switch to the disc mode)
•“USB” (to switch to USB mode)
•
“Bluetooth Streaming” (to switch to Bluetooth® Stream-
ing mode)
•“Memo” (to switch to the memo recorder)
•“System Setup” (to switch to system setup)
3
UNDERSTANDING THE FEATURES OF YOUR VEHICLE 145

Radio AM
To switch to the AM band, say “AM” or “Radio AM”.
In this mode, you may say the following commands:
•“Frequency #” (to change the frequency)
•“Next Station” (to select the next station)
•“Previous Station” (to select the previous station)
•“Radio Menu” (to switch to the radio menu)
•“Main Menu” (to switch to the main menu)
Radio FM
To switch to the FM band, say “FM” or “Radio FM”. In
this mode, you may say the following commands:
•“Frequency #” (to change the frequency)
•“Next Station” (to select the next station)
•“Previous Station” (to select the previous station)
•“Menu Radio” (to switch to the radio menu)
•“Main Menu” (to switch to the main menu)
Satellite Radio
To switch to satellite radio mode, say “Sat” or “Satellite
Radio”. In this mode, you may say the following com-
mands:
•“Channel Number” (to change the channel by its
spoken number)
•“Next Channel” (to select the next channel)
•“Previous Channel” (to select the previous channel)
•“List Channel” (to hear a list of available channels)
•“Select Name” (to say the name of a channel)
•“Menu Radio” (to switch to the radio menu)
•“Main Menu” (to switch to the main menu)
146 UNDERSTANDING THE FEATURES OF YOUR VEHICLE

Disc Mode
To switch to the disc mode, say “Disc”. In this mode, you
may say the following commands:
•“Track” (#) (to change the track)
•“Next Track” (to play the next track)
•“Previous Track” (to play the previous track)
•“Main Menu” (to switch to the main menu)
USB Mode
To switch to USB mode, say “USB”. In this mode, you
may say the following commands:
•“Next Track” (to play the next track)
•“Previous Track” (to play the previous track)
•“Play” (to play a Artist Name, Playlist Name, Album
Name, Track Name, etc.)
Bluetooth® Streaming (BT) Mode
To switch to Bluetooth® Streaming (BT) mode, say
“Bluetooth Streaming”. In this mode, you may say the
following commands:
•“Next Track” (to play the next track)
•“Previous Track” (to play the previous track)
•“List” (to list an Artist, Playlist, Album, Track, etc.)
Memo Mode
To switch to the voice recorder mode, say “Memo”. In
this mode, you may say the following commands:
•
“New Memo” (to record a new memo) — During the
recording, you may press the Voice Command
but-
ton to stop recording. You proceed by saying one of the
following commands:
– “Save” (to save the memo)
– “Continue” (to continue recording)
3
UNDERSTANDING THE FEATURES OF YOUR VEHICLE 147

– “Delete” (to delete the recording)
•“Play Memos” (to play previously recorded memos) —
During the playback you may press the Voice Com-
mand button to stop playing memos. You pro-
ceed by saying one of the following commands:
– “Repeat” (to repeat a memo)
– “Next” (to play the next memo)
– “Previous” (to play the previous memo)
– “Delete” (to delete a memo)
•“Delete All” (to delete all memos)
Setup
To switch to system setup, you may say one of the
following:
•“Change to setup”
•“Switch to system setup”
•“Change to setup”
•“Main menu setup” or
•“Switch to setup”
In this mode, you may say the following commands:
•“Language English”
•“Language French”
•“Language Spanish”
•“Tutorial”
•“Voice Training”
NOTE: Keep in mind that you have to press the Voice
Command button first and wait for the beep
before speaking the “Barge In” commands.
148 UNDERSTANDING THE FEATURES OF YOUR VEHICLE

Voice Training
For users experiencing difficulty with the system recog-
nizing their voice commands or numbers the Uconnect®
Voice “Voice Training” feature may be used.
1. Press the Voice Command button, say “System
Setup” and once you are in that menu then say “Voice
Training.” This will train your own voice to the system
and will improve recognition.
2. Repeat the words and phrases when prompted by
Uconnect® Voice. For best results, the “Voice Training”
session should be completed when the vehicle is
parked, engine running, all windows closed, and the
blower fan switched off. This procedure may be re-
peated with a new user. The system will adapt to the
last trained voice only.
SEATS
Seats are a part of the Occupant Restraint System of the
vehicle.
WARNING!
•It is dangerous to ride in a cargo area, inside or
outside of a vehicle. In a collision, people riding in
these areas are more likely to be seriously injured
or killed.
•Do not allow people to ride in any area of your
vehicle that is not equipped with seats and seat
belts. In a collision, people riding in these areas are
more likely to be seriously injured or killed.
•Be sure everyone in your vehicle is in a seat and
using a seat belt properly.
3
UNDERSTANDING THE FEATURES OF YOUR VEHICLE 149

Power Seats — If Equipped
The power seat switches are located on the outboard side
of the seat near the floor. Use the bottom switch to move
the seat up, down, forward, rearward, or to tilt the seat.
The top switch controls the seatback recliner.
WARNING!
•Adjusting a seat while driving may be dangerous.
Moving a seat while driving could result in loss of
control which could cause a collision and serious
injury or death.
•Seats should be adjusted before fastening the seat
belts and while the vehicle is parked. Serious
injury or death could result from a poorly adjusted
seat belt.
•
Do not ride with the seatback reclined so that the
shoulder belt is no longer resting against your chest.
In a collision you could slide under the seat belt,
which could result in serious injury or death.
Power Seat Switches
150 UNDERSTANDING THE FEATURES OF YOUR VEHICLE

CAUTION!
Do not place any article under a power seat or impede
its ability to move as it may cause damage to the seat
controls. Seat travel may become limited if movement
is stopped by an obstruction in the seat’s path.
Adjusting The Seat Forward Or Rearward
The seat can be adjusted both forward and rearward.
Push the seat switch forward or rearward, the seat will
move in the direction of the switch. Release the switch
when the desired position has been reached.
Adjusting The Seat Up Or Down
The height of the seats can be adjusted up or down. Pull
upward or push downward on the seat switch, the seat
will move in the direction of the switch. Release the
switch when the desired position is reached.
Tilting The Seat Up Or Down
The angle of the seat cushion can be adjusted in four
directions. Pull upward or push downward on the front
or rear of the seat switch, the front or rear of the seat
cushion will move in the direction of the switch. Release
the switch when the desired position has been reached.
Reclining The Seatback
The angle of the seatback can be adjusted forward or
rearward. Push the seatback switch forward or rearward,
the seat will move in the direction of the switch. Release
the switch when the desired position is reached.
3
UNDERSTANDING THE FEATURES OF YOUR VEHICLE 151

WARNING!
•Adjusting a seat while driving may be dangerous.
Moving a seat while driving could result in loss of
control which could cause a collision and serious
injury or death.
•Seats should be adjusted before fastening the seat
belts and while the vehicle is parked. Serious
injury or death could result from a poorly adjusted
seat belt.
•
Do not ride with the seatback reclined so that the
shoulder belt is no longer resting against your chest.
In a collision you could slide under the seat belt,
which could result in serious injury or death.
CAUTION!
Do not place any article under a power seat or impede
its ability to move as it may cause damage to the seat
controls. Seat travel may become limited if movement
is stopped by an obstruction in the seat’s path.
Heated Seats — If Equipped
There are two heated seat switches that allow the driver
and passenger to operate the seats independently. The
controls for each heater are located on the center of the
instrument panel (above the climate controls).
152 UNDERSTANDING THE FEATURES OF YOUR VEHICLE

You can choose from HIGH, LOW or OFF heat settings.
Amber indicator lights in each switch indicate the level of
heat in use. Two indicator lights will illuminate for
HIGH, one for LOW and none for OFF.
Press the switch once to select HIGH-level
heating. Press the switch a second time to select
LOW-level heating. Press the switch a third
time to shut the heating elements OFF.
NOTE: Once a heat setting is selected, heat will be felt
within two to five minutes.
When the HIGH-level setting is selected, the heater will
provide a boosted heat level during the first four minutes
of operation. Then, the heat output will drop to the
normal HIGH-level. If the HIGH-level setting is selected,
the system will automatically switch to LOW-level after a
maximum of 60 minutes of continuous operation. At that
time, the number of illuminated LEDs changes from two
to one, indicating the change. The LOW-level setting will
turn OFF automatically after a maximum of 45 minutes.
WARNING!
•Persons who are unable to feel pain to the skin
because of advanced age, chronic illness, diabetes,
spinal cord injury, medication, alcohol use, exhaus-
tion or other physical condition must exercise care
when using the seat heater. It may cause burns
even at low temperatures, especially if used for
long periods of time.
•Do not place anything on the seat or seatback that
insulates against heat, such as a blanket or cushion.
This may cause the seat heater to overheat. Sitting
in a seat that has been overheated could cause
serious burns due to the increased surface tempera-
ture of the seat.
3
UNDERSTANDING THE FEATURES OF YOUR VEHICLE 153

Manual Front Seat Adjustment
The manual seat adjustment bar is at the front of the seat,
near the floor.
Pull the bar upward to move the seat forward or rear-
ward. Release the bar once the seat is in the position
desired. Then, using body pressure, move forward and
rearward on the seat to be sure that the seat adjusters
have latched.
WARNING!
Adjusting a seat while the vehicle is moving is
dangerous. The sudden movement of the seat could
cause you to lose control. The seat belt might not be
properly adjusted and you could be injured. Adjust
the seat only while the vehicle is parked.
Manual Seat Adjusting Bar
154 UNDERSTANDING THE FEATURES OF YOUR VEHICLE

Driver Seat Manual Height Adjuster — If Equipped
A lever style height adjustment feature enhances comfort
for petite as well as tall drivers. A lever with a ratcheting
mechanism, located on the outboard side of the seat,
raises and lowers it. Total travel is 2.2 in (56 mm).
Reclining Seats
The recline lever is located on the side of the seat. To
recline, lean forward slightly before lifting the lever, then
lean back to the desired position and release the lever. Lean
forward and lift the lever to return the seatback to its
normal position.
Seat Height Adjustment Lever
Recline Lever
3
UNDERSTANDING THE FEATURES OF YOUR VEHICLE 155

WARNING!
•Adjusting a seat while the vehicle is moving is
dangerous. The sudden movement of the seat could
cause you to lose control. The seat belt might not be
properly adjusted and you could be injured. Adjust
the seat only while the vehicle is parked.
•Do not ride with the seatback reclined so that the
shoulder belt is no longer resting against your
chest. In a collision you could slide under the seat
belt and be seriously or even fatally injured. Use
the recliner only when the vehicle is parked.
Lumbar Support — If Equipped
This feature allows you to increase or decrease the
amount of lumbar support. The control lever is located
on the outboard side of the driver’s seatback. Turn the
control lever downward to increase and upward to
decrease the desired amount of lumbar support.
Lumbar Support Lever
156 UNDERSTANDING THE FEATURES OF YOUR VEHICLE

Head Restraints
Head restraints are designed to reduce the risk of injury
by restricting head movement in the event of a rear
impact. Head restraints should be adjusted so that the top
of the head restraint is located above the top of your ear.
WARNING!
The head restraints for all occupants must be prop-
erly adjusted prior to operating the vehicle or occu-
pying a seat. Head restraints should never be ad-
justed while the vehicle is in motion. Driving a
vehicle with the head restraints improperly adjusted
or removed could cause serious injury or death in the
event of a collision.
Active Head Restraints — Front Seats
Active Head Restraints are passive, deployable compo-
nents, and vehicles with this equipment cannot be readily
identified by any markings, only through visual inspec-
tion of the head restraint. The head restraint will be split
in two halves, with the front half being soft foam and
trim, the back half being decorative plastic.
When AHRs deploy during a rear impact, the front half
of the head restraint extends forward to minimize the gap
between the back of the occupant’s head and the AHR.
This system is designed to help prevent or reduce the
extent of injuries to the driver and front passenger in
certain types of rear impacts. Refer to “Occupant Re-
straints” in “Things To Know Before Starting Your Ve-
hicle” for further information.
3
UNDERSTANDING THE FEATURES OF YOUR VEHICLE 157

To raise the head restraint, pull upward on the head
restraint. To lower the head restraint, press the push
button, located at the base of the head restraint, and push
downward on the head restraint.
For comfort the Active Head Restraints can be tilted
forward and rearward. To tilt the head restraint closer to
the back of your head, pull forward on the bottom of the
head restraint. Push rearward on the bottom of the head
restraint to move the head restraint away from your head.
Push Button
Active Head Restraint (Normal Position)
158 UNDERSTANDING THE FEATURES OF YOUR VEHICLE

NOTE:
•The head restraints should only be removed by quali-
fied technicians, for service purposes only. If either of
the head restraints require removal, see your autho-
rized dealer.
•In the event of deployment of an Active Head Re-
straint, refer to “Occupant Restraints/Resetting Active
Head Restraints (AHR)” in “Things to Know Before
Starting Your Vehicle” for further information.
WARNING!
•
Do not place items over the top of the Active Head
Restraint, such as coats, seat covers or portable DVD
players. These items may interfere with the opera-
tion of the Active Head Restraint in the event of a
collision and could result in serious injury or death.
(Continued)
Active Head Restraint (Tilted)
3
UNDERSTANDING THE FEATURES OF YOUR VEHICLE 159

WARNING! (Continued)
•Active Head Restraints may be deployed if they are
struck by an object such as a hand, foot or loose
cargo. To avoid accidental deployment of the Ac-
tive Head Restraint ensure that all cargo is secured,
as loose cargo could contact the Active Head Re-
straint during sudden stops. Failure to follow this
warning could cause personal injury if the Active
Head Restraint is deployed.
Head Restraints — Rear Seats
The rear seat head restraints are fixed and cannot be
adjusted. For proper routing of a Child Seat Tether refer
to “Occupant Restraints” in “Things to Know Before
Starting Your Vehicle” for further information.
Fold-Flat Passenger Seatback
The recline handle on the front passenger seat also
releases the seatback to fold forward.
Recline Lever
160 UNDERSTANDING THE FEATURES OF YOUR VEHICLE

The hard seatback features a work surface and a molded
rim for retaining items stored on the seatback panel.
Folding Rear Seat
To provide additional storage area, the rear seatback can
be folded forward. Pull on the loops to fold down either
or both seatbacks.
Fold-Flat Front Passenger Seat
Rear Seat Release Loops
3
UNDERSTANDING THE FEATURES OF YOUR VEHICLE 161

When returning the rear seatback to the upright position,
be sure the seatback is latched.
WARNING!
The rear cargo area of the vehicle (with the rear
seatbacks in the locked-up or folded down position)
should not be used as a play area by children. They
could be seriously injured in a collision. Children
should be seated and using the proper restraint
system.
Folding Rear Seat Center Armrest
The rear seat is equipped with a folding armrest with
cupholders.
Folding Rear Seat Armrest
162 UNDERSTANDING THE FEATURES OF YOUR VEHICLE

TO OPEN AND CLOSE THE HOOD
To open the hood, two latches must be released.
1. Pull the hood release lever located under the left side
of the instrument panel.
2. Then lift the secondary latch located under the front
edge of the hood, near the center and raise the hood.
Hood Release Lever
Hood Safety Latch Location
3
UNDERSTANDING THE FEATURES OF YOUR VEHICLE 163

Use the hood prop rod to secure the hood in the open
position. Place the upper end of the prop rod in the hole
on the left underside of the hood.
NOTE: Before closing the hood, make sure to stow the
prop rod in its proper location.
CAUTION!
To prevent possible damage, do not slam the hood to
close it. Use a firm downward push at the center of
the hood to ensure that both latches engage.
WARNING!
Be sure the hood is fully latched before driving your
vehicle. If the hood is not fully latched, it could open
when the vehicle is in motion and block your vision.
Failure to follow this warning could result in serious
injury or death.
Prop Rod Location
164 UNDERSTANDING THE FEATURES OF YOUR VEHICLE

LIGHTS
Multifunction Lever
The multifunction lever controls the operation of the
parking lights, headlights, headlight beam selection,
passing light, fog lights, instrument panel light dimming
and turn signals. The multifunction lever is located on
the left side of the steering column.
Multifunction Lever
3
UNDERSTANDING THE FEATURES OF YOUR VEHICLE 165

Headlights And Parking Lights
Turn the end of the multifunction lever to the first detent
for parking light operation. Turn to the second detent for
headlight operation.
Automatic Headlights — If Equipped
Turning the end of the multifunction lever to the third
detent (AUTO), will activate the automatic headlight
system.
Headlight Switch Headlight Switch
166 UNDERSTANDING THE FEATURES OF YOUR VEHICLE

With the engine running and the multifunction lever in
the AUTO position, the headlights will turn on and turn
off based on the surrounding light levels.
Headlight Time Delay
There is also a feature that delays turning off the vehicle
lights for 30, 60 or 90 seconds after the ignition switch is
turned OFF. To activate the headlight delay, the multi-
function lever must be rotated to the off position after the
ignition switch is turned OFF. Only the headlights will
illuminate during this time. Refer to “Electronic Vehicle
Information Center (EVIC)/Customer-Programmable
Features” in “Understanding Your Instrument Panel” for
further information.
Lights On Reminder
If the headlights or parking lights are on after the ignition
is turned OFF, a chime will sound to alert the driver
when the driver’s door is opened.
Turn Signals
Move the multifunction lever up or down and the arrows
on each side of the instrument cluster flash to show
proper operation of the front and rear turn signal lights.
Turn Signal Control
3
UNDERSTANDING THE FEATURES OF YOUR VEHICLE 167

NOTE: If either light remains on and does not flash, or
there is a very fast flash rate, check for a defective outside
light bulb. If an indicator fails to light when the lever is
moved, it would suggest that the indicator bulb is
defective.
Lane Change Assist
Tap the lever up or down once, without moving beyond
the detent, and the turn signal (right or left) will flash
three times then automatically turn off.
High/Low Beam Switch
Push the multifunction lever away from you to switch
the headlights to high beam. Pull the lever toward you, to
switch the headlights back to low beam.
Flash-To-Pass
You can signal another vehicle with your headlights by
lightly pulling the multifunction lever toward you. This
will turn on the high beam headlights until the lever is
released.
NOTE: If the multifunction lever is held in the flash-to-
pass position for more than 15 seconds, the high beams
will shut off. If this occurs, wait 30 seconds for the next
flash-to-pass operation.
Fog Lights — If Equipped
The front fog light switch is on the multifunction
lever. To activate the front fog lights, turn on the
parking lights or the low beam headlights and pull out
the end of the multifunction lever.
168 UNDERSTANDING THE FEATURES OF YOUR VEHICLE

NOTE: The front fog lights will only operate with the
headlights on low beam. Selecting high beam headlights
will turn off the front fog lights.
Daytime Running Lights — If Equipped
The front turn signal lamps will turn on as Daytime
Running Lights whenever the ignition is ON, the engine
is running, the headlight switch is off, the parking brake
is released and the shift lever is in any position except
PARK.
NOTE: The Daytime Running Lights will flash when a
turn signal is in operation and return to DRL mode when
the turn signal is not operating.
Instrument Panel Dimmer
Rotate the center portion of the lever to the extreme
bottom position to fully dim the instrument panel lights
and prevent the interior lights from illuminating when a
door is opened.
Rotate the center portion of the lever up to increase the
brightness of the instrument panel lights when the park-
ing lights or headlights are on.
Front Fog Light Operation
3
UNDERSTANDING THE FEATURES OF YOUR VEHICLE 169

Rotate the center portion of the lever upward to the next
detent position to brighten the odometer and radio when
the parking lights or headlights are on.
Rotate the center portion of the lever upward to the last
detent to turn on the interior lighting.
Map/Reading/Interior Lights
These lights are mounted between the sun visors above
the rearview mirror. Each light can be turned on by
pressing the barrel. Press the barrel a second time to turn
the light off. Both of these lights can swivel so that the
light can be aimed at a specific spot, if desired. The lights
will remain on until the switch is pressed a second time,
so be sure they have been turned off before leaving the
vehicle. They will not turn off automatically. Interior
lighting also comes on when a door is opened or the
dimmer control is turned fully upward, past the second
detent.
Dimmer Control
170 UNDERSTANDING THE FEATURES OF YOUR VEHICLE

There is a second light located midway back in the
headliner.
To protect the battery, the interior lights will turn off
automatically 10 minutes after the ignition switch is
moved to the LOCK position. This will occur if the
interior lights were switched on manually or are on
because a door is open. To restore interior light operation,
either turn the ignition switch ON or cycle the light
switch.
Battery Saver Feature
To protect the battery, the interior lights will turn off
automatically 10 minutes after the ignition switch is
moved to the LOCK position. This will occur if the
interior lights were switched on manually or are on
because a door is open.
Map/Reading Lights
3
UNDERSTANDING THE FEATURES OF YOUR VEHICLE 171

WINDSHIELD WIPERS AND WASHERS
The wipers and washers are operated by a switch
on the control lever. The lever is located on the
right side of the steering column.
Rotate the end of the lever to the LO position for
low-speed wiper operation, or to the HI position for
high-speed wiper operation.
Windshield Wiper/Washer Lever
Changing Wiper Speeds
172 UNDERSTANDING THE FEATURES OF YOUR VEHICLE

NOTE: The wipers will automatically return to the park
position if you turn the ignition switch OFF while they
are operating. The wipers will resume operation when
you turn the ignition switch to the ON position again.
CAUTION!
•Turn the windshield wipers off when driving
through an automatic car wash. Damage to the
windshield wipers may result if the wiper control
is left in any position other than off.
•Always remove any buildup of snow that prevents
the windshield wiper blades from returning to the
off position. If the windshield wiper control is
turned off and the blades cannot return to the off
position, damage to the wiper motor may occur.
Intermittent Wiper System
Use the intermittent wiper system when weather condi-
tions make a single wiping cycle with a variable pause
between cycles desirable. Rotate the end of the wind-
shield wiper/washer control lever to the first detent, and
then turn the end of the lever to select the desired delay
interval. There are five delay settings, which allow you to
regulate the wipe interval from a minimum of one cycle
every second to a maximum of approximately 18 seconds
between cycles.
3
UNDERSTANDING THE FEATURES OF YOUR VEHICLE 173

NOTE: The wiper delay times depend on vehicle speed.
If the vehicle is moving less than 10 mph (16 km/h),
delay times will be doubled.
Windshield Washers
To use the washer, pull the windshield wiper/washer
control lever toward you and hold it for as long as
washer spray is desired.
If you activate the washer while the wiper control is in
the delay range, the wipers will operate in low-speed for
two wipe cycles after releasing the lever and then resume
the intermittent interval previously selected.
If you activate the washer while the wiper control is in
the off position, the wipers will operate for two wipe
cycles and then turn off.
Changing Intermittent Settings
174 UNDERSTANDING THE FEATURES OF YOUR VEHICLE

WARNING!
Sudden loss of visibility through the windshield
could lead to a collision. You might not see other
vehicles or other obstacles. To avoid sudden icing of
the windshield during freezing weather, warm the
windshield with defroster before and during wind-
shield washer use.
Mist Feature
Push down on the wiper control lever to activate a single
wipe to clear the windshield of road mist or spray from
a passing vehicle. As long as the lever is held down, the
wipers will continue to operate.
NOTE: The mist feature does not activate the washer
pump; therefore, no washer fluid will be sprayed on the
windshield. The wash function must be used in order to
spray the windshield with washer fluid.
Mist Control
3
UNDERSTANDING THE FEATURES OF YOUR VEHICLE 175

Headlights With Wipers Feature (Available With
Automatic Headlights Only)
When this feature is active, the headlights will turn on
approximately 10 seconds after the wipers are turned on
if the multifunction lever (on the left side of the steering
column) is placed in the AUTO position. In addition, the
headlights will turn off when the wipers are turned off if
they were turned on by this feature.
The headlights with wipers feature can be turned on or
off through the Electronic Vehicle Information Center
(EVIC) — if equipped. Refer to “Electronic Vehicle Infor-
mation Center (EVIC)/Personal Settings (Customer-
Programmable Features)” in “Understanding Your In-
strument Panel” for further information.
TILT/TELESCOPING STEERING COLUMN
This feature allows you to tilt the steering column upward
or downward. It also allows you to lengthen or shorten the
steering column. The tilt/telescoping lever is located below
the steering wheel at the end of the steering column.
Tilt/Telescoping Lever
176 UNDERSTANDING THE FEATURES OF YOUR VEHICLE

To unlock the steering column, push the lever downward.
To tilt the steering column, move the steering wheel
upward or downward as desired. To lengthen or shorten
the steering column, pull the steering wheel outward or
push it inward as desired. To lock the steering column in
position, pull the lever upward until fully engaged.
WARNING!
Do not adjust the steering column while driving.
Adjusting the steering column while driving or driv-
ing with the steering column unlocked, could cause the
driver to lose control of the vehicle. Failure to follow
this warning may result in serious injury or death.
ELECTRONIC SPEED CONTROL — IF EQUIPPED
When engaged, the Electronic Speed Control takes over
accelerator operations at speeds greater than 25 mph
(40 km/h).
The Electronic Speed Control buttons are located on the
right side of the steering wheel.
Electronic Speed Control Buttons
1 — ON/OFF 2 — RES +
4 — CANCEL 3 — SET -
3
UNDERSTANDING THE FEATURES OF YOUR VEHICLE 177

NOTE: In order to ensure proper operation, the Elec-
tronic Speed Control System has been designed to shut
down if multiple Speed Control functions are operated at
the same time. If this occurs, the Electronic Speed Control
System can be reactivated by pushing the Electronic
Speed Control ON/OFF button and resetting the desired
vehicle set speed.
To Activate
Push the ON/OFF button. The Cruise Indicator Light in
the instrument cluster will illuminate. To turn the system
off, push the ON/OFF button a second time. The Cruise
Indicator Light will turn off. The system should be
turned off when not in use.
WARNING!
Leaving the Electronic Speed Control system on
when not in use is dangerous. You could accidentally
set the system or cause it to go faster than you want.
You could lose control and have an accident. Always
leave the system OFF when you are not using it.
To Set A Desired Speed
Turn the Electronic Speed Control ON. When the vehicle
has reached the desired speed, press the SET (-) button
and release. Release the accelerator and the vehicle will
operate at the selected speed.
NOTE: The vehicle should be traveling at a steady speed
and on level ground before pressing the SET button.
178 UNDERSTANDING THE FEATURES OF YOUR VEHICLE

To Deactivate
A soft tap on the brake pedal, pushing the CANCEL
button, or normal brake pressure while slowing the
vehicle will deactivate Electronic Speed Control without
erasing the set speed memory. Pressing the ON/OFF
button or turning the ignition switch OFF erases the set
speed memory.
To Resume Speed
To resume a previously set speed, push the RES (+)
button and release. Resume can be used at any speed
above 20 mph (32 km/h).
To Vary The Speed Setting
When the Electronic Speed Control is set, you can in-
crease speed by pushing the RES (+) button. If the button
is continually pressed, the set speed will continue to
increase until the button is released, then the new set
speed will be established.
Pressing the RES (+) button once will result ina1mph
(1.6 km/h) increase in set speed. Each subsequent tap of
the button results in an increase of 1 mph (1.6 km/h).
To decrease speed while the Electronic Speed Control is
set, push the SET (-) button. If the button is continually
held in the SET (-) position, the set speed will continue to
decrease until the button is released. Release the button
when the desired speed is reached, and the new set speed
will be established.
Pressing the SET (-) button once will result ina1mph
(1.6 km/h) decrease in set speed. Each subsequent tap of
the button results in a decrease of 1 mph (1.6 km/h).
To Accelerate For Passing
Press the accelerator as you would normally. When the
pedal is released, the vehicle will return to the set speed.
3
UNDERSTANDING THE FEATURES OF YOUR VEHICLE 179

Using Electronic Speed Control On Hills
The transmission may downshift on hills to maintain the
vehicle set speed.
NOTE: The Electronic Speed Control system maintains
speed up and down hills. A slight speed change on
moderate hills is normal.
On steep hills, a greater speed loss or gain may occur so
it may be preferable to drive without Electronic Speed
Control.
WARNING!
Electronic Speed Control can be dangerous where the
system cannot maintain a constant speed. Your ve-
hicle could go too fast for the conditions, and you
could lose control and have an accident. Do not use
Electronic Speed Control in heavy traffic or on roads
that are winding, icy, snow-covered or slippery.
GARAGE DOOR OPENER — IF EQUIPPED
HomeLink® replaces up to three hand-held transmitters
that operate devices such as garage door openers, motor-
ized gates, lighting or home security systems. The
HomeLink® unit is powered by your vehicles 12 Volt
battery.
The HomeLink® buttons, located on either the overhead
console, headliner or sunvisor, designate the three differ-
ent HomeLink® channels.The HomeLink® indicator is
located above the center button.
180 UNDERSTANDING THE FEATURES OF YOUR VEHICLE

NOTE: HomeLink® is disabled when the Vehicle Secu-
rity Alarm is active.
HomeLink® Buttons/Overhead Consoles HomeLink® Buttons/Sunvisor/Headliner
3
UNDERSTANDING THE FEATURES OF YOUR VEHICLE 181

Before You Begin Programming HomeLink®
Be sure that your vehicle is parked outside of the garage
before you begin programming.
For more efficient programming and accurate transmis-
sion of the radio-frequency signal it is recommended that
a new battery be placed in the hand-held transmitter of
the device that is being programmed to the HomeLink®
system.
Erase all channels before you begin programming. To
erase the channels place the ignition in the ON/RUN
position and press and hold the two outside HomeLink®
buttons (I and III) for up 20 seconds or until the red
indicator flashes.
NOTE:
•Erasing all channels should only be performed when
programming HomeLink® for the first time. Do not
erase channels when programming additional buttons.
•If you have any problems, or require assistance, please
call toll-free 1–800–355–3515 or, on the Internet at
www.HomeLink.com for information or assistance.
Programming A Rolling Code
For programming garage door openers that were manu-
factured after 1995. These garage door openers can be
identified by the “LEARN” or “TRAIN” button located
where the hanging antenna is attached to the garage door
opener. It is NOT the button that is normally used to
open and close the door. The name and color of the
button may vary by manufacturer.
182 UNDERSTANDING THE FEATURES OF YOUR VEHICLE

1. Turn the ignition switch to the ON/RUN position.
2.
Place the hand-held transmitter 1 to 3 in (3 to 8 cm)
away from the HomeLink® button you wish to program
while keeping the HomeLink® indicator light in view.
3. Simultaneously press and hold both the Homelink®
button you want to program and the hand-held trans-
mitter button.
4. Continue to hold both buttons and observe the indi-
cator light. The Homelink® indicator will flash slowly
and then rapidly after Homelink® has received the
frequency signal from the hand-held transmitter. Re-
lease both buttons after the indicator light changes
from slow to rapid.
Training The Garage Door Opener
1 — Door Opener
2 — Training Button
3
UNDERSTANDING THE FEATURES OF YOUR VEHICLE 183

5. At the garage door opener motor (in the garage),
locate the “LEARN” or “TRAINING” button. This can
usually be found where the hanging antenna wire is
attached to the garage door opener/device motor.
Firmly press and release the “LEARN” or “TRAIN-
ING” button. On some garage door openers/devices
there may be a light that blinks when the garage door
opener/device is in the LEARN/TRAIN mode.
NOTE: You have 30 seconds in which to initiate the next
step after the LEARN button has been pressed.
6. Return to the vehicle and press the programmed
HomeLink® button twice (holding the button for
two seconds each time). If the garage door opener/
device activates, programming is complete.
NOTE: If the garage door opener/device does not acti-
vate, press the button a third time (for two seconds) to
complete the training.
To program the remaining two HomeLink® buttons,
repeat each step for each remaining button. DO NOT
erase the channels.
Reprogramming A Single HomeLink® Button
To reprogram a channel that has been previously trained,
follow these steps:
1. Cycle the ignition to the ON/RUN position.
2. Press and hold the desired HomeLink® button until
the indicator light begins to flash after 20 seconds. Do
not release the button.
3. Without releasing the button proceed with “Program-
ming A Rolling Code” Step 2 and follow all remaining
steps.
184 UNDERSTANDING THE FEATURES OF YOUR VEHICLE

Programming A Non-Rolling Code
For programming Garage Door Openers manufactured
before 1995.
1. Turn the ignition switch to the ON/RUN position.
2. Place the hand-held transmitter 1 to 3 in (3 to 8 cm)
away from the HomeLink® button you wish to pro-
gram while keeping the HomeLink® indicator light in
view.
3. Simultaneously press and hold both the Homelink®
button you want to program and the hand-held trans-
mitter button.
4. Continue to hold both buttons and observe the indi-
cator light. The Homelink® indicator will flash slowly
and then rapidly after HomeLink® has received the
frequency signal from the hand-held transmitter. Re-
lease both buttons after the indicator light changes
from slow to rapid.
5. Press and hold the programmed HomeLink® button
and observe the indicator light.
•If the indicator light stays on constantly, program-
ming is complete and the garage door/device should
activate when the HomeLink® button is pressed.
•To program the two remaining HomeLink® buttons,
repeat each step for each remaining button. DO NOT
erase the channels.
3
UNDERSTANDING THE FEATURES OF YOUR VEHICLE 185

Reprogramming A Single HomeLink® Button
To reprogram a channel that has been previously trained,
follow these steps:
1. Cycle the ignition to the ON/RUN position.
2. Press and hold the desired HomeLink® button until
the indicator light begins to flash after 20 seconds. Do
not release the button.
3. Without releasing the button proceed with “Program-
ming A Non-Rolling Code” Step 2 and follow all
remaining steps.
Canadian/Gate Operator Programming
For programming transmitters in Canada/United States
that require the transmitter signals to “time-out” after
several seconds of transmission.
Canadian radio frequency laws require transmitter sig-
nals to time-out (or quit) after several seconds of trans-
mission – which may not be long enough for HomeLink®
to pick up the signal during programming. Similar to this
Canadian law, some U.S. gate operators are designed to
time-out in the same manner.
It may be helpful to unplug the device during the cycling
process to prevent possible overheating of the garage
door or gate motor.
1. Cycle the ignition to the ON/RUN position.
2. Place the hand-held transmitter 1 to 3 in (3 to 8 cm)
away from the HomeLink® button you wish to pro-
gram while keeping the HomeLink® indicator light in
view.
186 UNDERSTANDING THE FEATURES OF YOUR VEHICLE

3. Continue to press and hold the HomeLink® button,
while you press and release (“cycle”), your hand-held
transmitter every two seconds until HomeLink® has
successfully accepted the frequency signal. The indi-
cator light will flash slowly and then rapidly when
fully trained.
4. Watch for the HomeLink® indicator to change flash
rates. When it changes, it is programmed. It may take
up to 30 seconds or longer in rare cases. The garage
door may open and close while you are programming.
5. Press and hold the programmed HomeLink® button
and observe the indicator light.
•If the indicator light stays on constantly, program-
ming is complete and the garage door/device should
activate when the HomeLink® button is pressed.
•To program the two remaining HomeLink® buttons,
repeat each step for each remaining button. DO NOT
erase the channels.
If you unplugged the garage door opener/device for
programming, plug it back in at this time.
Reprogramming A Single HomeLink® Button
To reprogram a channel that has been previously trained,
follow these steps:
1. Cycle the ignition to the ON/RUN position.
2. Press and hold the desired HomeLink® button until
the indicator light begins to flash after 20 seconds. Do
not release the button.
3.
Without releasing the button
proceed with “Canadian/
Gate Operator Programming” Step 2 and follow all
remaining steps.
3
UNDERSTANDING THE FEATURES OF YOUR VEHICLE 187

Using HomeLink®
To operate, press and release the programmed HomeLink®
button. Activation will now occur for the programmed
device (i.e., garage door opener, gate operator, security
system, entry door lock, home/office lighting, etc.,). The
hand-held transmitter of the device may also be used at any
time.
Security
It is advised to erase all channels before you sell or turn
in your vehicle.
To do this, press and hold the two outside buttons for
20 seconds until the red indicator flashes. Note that all
channels will be erased. Individual channels cannot be
erased.
The HomeLink® Universal Transceiver is disabled when
the Vehicle Security Alarm is active.
Troubleshooting Tips
If you are having trouble programming HomeLink®,
here are some of the most common solutions:
•
Replace the battery in the original hand-held transmitter.
•Press the LEARN button on the Garage Door Opener
to complete the training for a Rolling Code.
•Did you unplug the device for programming and
remember to plug it back in?
If you have any problems, or require assistance, please
call toll-free 1–800–355–3515 or, on the Internet at
www.HomeLink.com for information or assistance.
188 UNDERSTANDING THE FEATURES OF YOUR VEHICLE

WARNING!
•Your motorized door or gate will open and close
while you are programming the universal trans-
ceiver. Do not program the transceiver if people,
pets or other objects are in the path of the door or
gate. Only use this transceiver with a garage door
opener that has a “stop and reverse” feature as
required by Federal safety standards. This includes
most garage door opener models manufactured
after 1982. Do not use a garage door opener without
these safety features. Call toll-free 1–800–355–3515
or, on the Internet at www.HomeLink.com for
safety information or assistance.
•Vehicle exhaust contains carbon monoxide, a dan-
gerous gas. Do not run your vehicle in the garage
while programming the transceiver. Exhaust gas
can cause serious injury or death.
General Information
This device complies with FCC rules Part 15 and Industry
Canada RSS-210. Operation is subject to the following
two conditions:
1. This device may not cause harmful interference.
2. This device must accept any interference that may be
received including interference that may cause unde-
sired operation.
NOTE:
•
The transmitter has been tested and it complies with FCC
and IC rules. Changes or modifications not expressly
approved by the party responsible for compliance could
void the user’s authority to operate the device.
•The term IC before the certification/registration num-
ber only signifies that Industry Canada technical speci-
fications were met.
3
UNDERSTANDING THE FEATURES OF YOUR VEHICLE 189

POWER SUNROOF — IF EQUIPPED
The sunroof controls are mounted between the dome/
reading lights.
WARNING!
•Never leave children in a vehicle with the key in
the ignition switch. Occupants, particularly unat-
tended children, can become entrapped by the
power sunroof while operating the power sunroof
switch. Such entrapment may result in serious
injury or death.
•In a collision, there is a greater risk of being thrown
from a vehicle with an open sunroof. You could
also be seriously injured or killed. Always fasten
your seat belt properly and make sure all passen-
gers are properly secured.
•Do not allow small children to operate the sunroof.
Never allow your fingers, other body parts, or any
object to project through the sunroof opening.
Injury may result.
Power Sunroof Switch
190 UNDERSTANDING THE FEATURES OF YOUR VEHICLE

Opening Sunroof — Express
Press the switch rearward and release it within one-half
second. The sunroof and sunshade will open automati-
cally from any position. The sunroof and sunshade will
open fully and stop automatically. This is called “Express
Open”. During Express Open operation, any movement
of the sunroof switch will stop the sunroof.
Opening Sunroof — Manual Mode
To open the sunroof, press and hold the switch rearward
to full open. Any release of the switch will stop the
movement. The sunroof and sunshade will remain in a
partially opened condition until the switch is pushed and
held rearward again.
Closing Sunroof — Express
Press the switch forward and release it within one-half
second and the sunroof will close automatically from any
position. The sunroof will close fully and stop automati-
cally. This is called “Express Close”. During Express Close
operation, any movement of the switch will stop the
sunroof.
Closing Sunroof — Manual Mode
To close the sunroof, press and hold the switch in the
forward position. Any release of the switch will stop the
movement and the sunroof will remain in a partially
closed condition until the switch is pushed and held
forward again.
3
UNDERSTANDING THE FEATURES OF YOUR VEHICLE 191

Pinch Protect Feature
This feature will detect an obstruction in the opening of
the sunroof during Express Close operation. If an ob-
struction in the path of the sunroof is detected, the
sunroof will automatically retract. Remove the obstruc-
tion if this occurs. Next, press the switch forward and
release to Express Close.
NOTE: If three consecutive sunroof close attempts re-
sult in Pinch Protect reversals, the fourth close attempt
will be a Manual Close movement with Pinch Protect
disabled.
Venting Sunroof — Express
Press and release the Vent button within one half second
and the sunroof will open to the vent position. This is
called “Express Vent”, and it will occur regardless of
sunroof position. During Express Vent operation, any
movement of the switch will stop the sunroof.
Sunshade Operation
The sunshade can be opened manually. However, the
sunshade will open automatically as the sunroof opens.
NOTE: The sunshade cannot be closed if the sunroof is
open.
Wind Buffeting
Wind buffeting can be described as the perception of
pressure on the ears or a helicopter-type sound in the
ears. Your vehicle may exhibit wind buffeting with the
windows down, or the sunroof (if equipped) in certain
open or partially open positions. This is a normal occur-
rence and can be minimized. If the buffeting occurs with
the rear windows open, open the front and rear windows
together to minimize the buffeting. If the buffeting occurs
with the sunroof open, adjust the sunroof opening to
minimize the buffeting or open any window.
192 UNDERSTANDING THE FEATURES OF YOUR VEHICLE

Sunroof Maintenance
Use only a non-abrasive cleaner and a soft cloth to clean
the glass panel.
Ignition Off Operation
For Vehicles Not Equipped With The Electronic Vehicle
Information Center (EVIC)
The power sunroof switch will remain active for 45 seconds
after the ignition switch is turned to the LOCK position.
Opening either front door will cancel this feature.
For Vehicles Equipped With The EVIC
The power sunroof switch will remain active for up to
approximately ten minutes after the ignition switch is
turned to the LOCK position. Opening either front door
will cancel this feature.
ELECTRICAL POWER OUTLETS
There are two 12 Volt (13 Amp) electrical power outlets
on this vehicle. Both of the power outlets are protected by
a fuse.
3
UNDERSTANDING THE FEATURES OF YOUR VEHICLE 193

The instrument panel power outlet, located below the
climate control knobs, has power available only when the
ignition is ON. This power outlet will also operate a
conventional cigar lighter unit.
NOTE: To preserve the heating element, do not hold the
lighter in the heating position.
A second power outlet is located inside the center con-
sole.
The center console power outlet is powered directly from
the battery (power available at all times). Items plugged
into this power outlet may discharge the battery and/or
prevent the engine from starting.
Instrument Panel Power Outlet
Center Console Power Outlet
194 UNDERSTANDING THE FEATURES OF YOUR VEHICLE

NOTE: To ensure proper operation a MOPAR® knob
and element must be used.
CAUTION!
•Do not exceed the maximum power of 160 Watts
(13 Amps) at 12 Volts. If the 160 Watt (13 Amp)
power rating is exceeded the fuse protecting the
system will need to be replaced.
•Power outlets are designed for accessory plugs
only. Do not insert any other object in the power
outlets as this will damage the outlet and blow the
fuse. Improper use of the power outlet can cause
damage not covered by your New Vehicle Limited
Warranty.
Power Outlet Fuse Locations
1 — #16 Fuse 15 A Blue Cigar Lighter Instrument Panel
2 — #11 Fuse 15 A Blue Power Outlet Inside Arm Rest
3
UNDERSTANDING THE FEATURES OF YOUR VEHICLE 195

WARNING!
To avoid serious injury or death:
•Only devices designed for use in this type of outlet
should be inserted into any 12 Volt outlet.
•Do not touch with wet hands.
•Close the lid when not in use and while driving the
vehicle.
•If this outlet is mishandled, it may cause an electric
shock and failure.
CAUTION!
•
Many accessories that can be plugged in draw power
from the vehicle’s battery, even when not in use (i.e.,
cellular phones, etc.). Eventually, if plugged in long
enough, the vehicle’s battery will discharge suffi-
ciently to degrade battery life and/or prevent the
engine from starting.
•Accessories that draw higher power (i.e., coolers,
vacuum cleaners, lights, etc.) will degrade the bat-
tery even more quickly. Only use these intermit-
tently and with greater caution.
•After the use of high power draw accessories, or
long periods of the vehicle not being started (with
accessories still plugged in), the vehicle must be
driven a sufficient length of time to allow the
generator to recharge the vehicle’s battery.
196 UNDERSTANDING THE FEATURES OF YOUR VEHICLE

CIGAR LIGHTER AND ASH RECEIVER — IF
EQUIPPED
An optional ash receiver is available from your autho-
rized dealer and will fit in the center console front
cupholder.
The optional ash receiver also comes with a cigar lighter
that can be used with the power outlets. Refer to “Power
Outlets” in “Understanding the Features of Your Vehicle”
for further information.
CUPHOLDERS
Front Seat Cupholders
The cupholders in the center console will accommodate
either two large size cups or two 20 oz (.5 L) bottles or
cans. The one-peice insert can be easily removed for
cleaning. An optional removable ashtray may be located
in one of the cupholders.
Front Cupholders
3
UNDERSTANDING THE FEATURES OF YOUR VEHICLE 197

Rear Cupholders
The rear seat cupholders are located in the armrest
between the rear seats. Pull down the armrest to use the
cupholders.
Rear Seat Bottle Holder
There are built-in bottle holders located in both rear door
trim panels.
Rear Cupholders
Rear Bottle Holder
198 UNDERSTANDING THE FEATURES OF YOUR VEHICLE

WARNING!
If containers of hot liquid are placed in the bottle
holder, they can spill when the door is closed, burn-
ing the occupants. Be careful when closing the doors
to avoid injury.
STORAGE
Glovebox Storage Compartment
The glovebox storage compartment is located on the right
side of the instrument panel. To open the glovebox, pull
outward on the latch handle located on the front of the
glovebox.
Glovebox Storage Compartment
3
UNDERSTANDING THE FEATURES OF YOUR VEHICLE 199

CONSOLE FEATURES
Storage
The center console is located between the front driver
and passenger seats. The center console armrest slides
forward from design position to provide added user
comfort. The center console can be used for storage and
is also equipped with an electrical power outlet. Refer to
“Power Outlets” in “Understanding The Feature of Your
Vehicle” for further information.
Two separate storage compartments are also located
underneath the armrest.
Center Console Armrest
200 UNDERSTANDING THE FEATURES OF YOUR VEHICLE

The top compartment holds small items, such as a pen
and note pad, while the larger bottom compartment will
hold CDs and alike. The bottom compartment also con-
tains a 12 Volt power outlet. The console’s front opening
lid allows for easy access to these compartments.
NOTE:
•A notch in the front of the console base allows for use
of a cellular phone while it is plugged into the power
outlet with the armrest latched down.
•The power outlet can also energize the cigar lighter in
the optional cup holder ash receiver.
WARNING!
Do not operate this vehicle with a console compart-
ment lid in the open position. Cellular phones, music
players, and other handheld electronic devices
should be stowed while driving. Use of these devices
while driving can cause an accident due to distrac-
tion, resulting in death or injury.
Center Console Storage
3
UNDERSTANDING THE FEATURES OF YOUR VEHICLE 201

CARGO AREA FEATURES
The 60/40 split-folding rear seat provides cargo-carrying
versatility. The seatbacks fold down easily by pulling
nylon tabs between the seatbacks and the bolsters. When
the seats are folded down, they provide a continuous,
nearly flat extension of the load floor.
When the seatback is folded to the upright position, make
sure it is latched by strongly pulling on the top of the
seatback above the seat strap.
WARNING!
•Be certain that the seatback is securely locked into
position. If the seatback in not securely locked into
position, the seat will not provide the proper sta-
bility for child seats and/or passengers. An improp-
erly latched seat could cause serious injury.
(Continued)
WARNING! (Continued)
•The cargo area in the rear of the vehicle (with the
rear seatbacks in the locked-up or folded down
position) should not be used as a play area by
children when the vehicle is in motion. They could
be seriously injured in a collision. Children should
be seated and using the proper restraint system.
•To help protect against personal injury, passengers
should not be seated in the rear cargo area. The rear
cargo space is intended for load carrying purposes
only, not for passengers, who should sit in seats
and use seat belts.
•The weight and position of cargo and passengers
can change the vehicle center of gravity and vehicle
handling. To avoid loss of control resulting in
personal injury, follow these guidelines for loading
your vehicle:
202 UNDERSTANDING THE FEATURES OF YOUR VEHICLE

Always place cargo evenly on the cargo floor. Put heavier
objects as low and as far forward as possible. Place as
much cargo as possible in front of the rear axle. Too much
weight or improperly placed weight over or behind the
rear axle can cause the rear of the vehicle to sway.
Do not pile luggage or cargo higher than the top of the
seatback. This could impair visibility or become a dan-
gerous projectile in a sudden stop or collision.
Ski Pass-Through
There is a ski pass-through door located behind the rear
seat armrest that allows longer items, such as snow skis,
to be stored in the rear cargo area. Lower the armrest and
pull downward on the latch to open the ski pass-through
door.
Ski Pass-Through
3
UNDERSTANDING THE FEATURES OF YOUR VEHICLE 203

REAR WINDOW FEATURES
Rear Window Defroster
The rear window defroster button is located on
the climate control (Mode) knob. Press this button
to turn on the rear window defroster and the heated
outside mirrors (if equipped). An indicator in the button
will illuminate when the rear window defroster is on. The
rear window defroster automatically turns off after ap-
proximately 10 minutes. For an additional five minutes of
operation, press the button a second time.
NOTE: To prevent excessive battery drain, use the rear
window defroster only when the engine is operating.
CAUTION!
Failure to follow these cautions can cause damage to
the heating elements:
•Use care when washing the inside of the rear
window. Do not use abrasive window cleaners on
the interior surface of the window. Use a soft cloth
and a mild washing solution, wiping parallel to the
heating elements. Labels can be peeled off after
soaking with warm water.
•Do not use scrapers, sharp instruments, or abrasive
window cleaners on the interior surface of the
window.
•Keep all objects a safe distance from the window.
204 UNDERSTANDING THE FEATURES OF YOUR VEHICLE

UNDERSTANDING YOUR INSTRUMENT PANEL
CONTENTS
䡵INSTRUMENT PANEL FEATURES...........208
䡵INSTRUMENT CLUSTER .................209
䡵INSTRUMENT CLUSTER DESCRIPTIONS .....210
䡵MINI-TRIP COMPUTER — IF EQUIPPED .....224
▫Control Buttons .......................225
䡵ELECTRONIC VEHICLE INFORMATION
CENTER (EVIC) — IF EQUIPPED ...........226
▫Electronic Vehicle Information Center (EVIC)
Displays ............................228
▫Oil Change Required — If Equipped .......230
▫ELECTRONIC VEHICLE INFORMATION
CENTER (EVIC) Main Menu .............231
▫Compass Display .....................232
▫Average Fuel Economy..................235
▫Distance To Empty (DTE) ................235
▫TirePSI.............................235
▫Elapsed Time ........................236
▫EVIC Units Selection (UNITS IN Display) . . . .236
▫System Status ........................236
▫Personal Settings (Customer-Programmable
Features) ...........................237
4

䡵SETTING THE ANALOG CLOCK ...........240
䡵Uconnect® 730N/430/430N CD/DVD/HDD/
NAV — IF EQUIPPED ...................240
▫Operating Instructions (Voice Command
System) — If Equipped .................240
▫Operating Instructions (Uconnect®
Phone) — If Equipped ..................240
䡵Uconnect® 130 ........................241
▫Operating Instructions — Radio Mode.......250
▫Operation Instructions — CD MODE For
CD And MP3 Audio Play ................244
▫Notes on Playing MP3 Files ..............246
▫Operation Instructions - Auxiliary Mode .....249
䡵Uconnect® 130 WITH SATELLITE RADIO .....250
▫Operating Instructions — Radio Mode.......250
▫Operation Instructions — CD MODE for
CD and MP3 Audio Play ................256
▫Notes On Playing MP3 Files ..............258
▫LIST Button (CD Mode for MP3 Play) .......261
▫INFO Button (CD Mode for MP3 Play) ......261
▫Uconnect® (Satellite Radio) — If Equipped . . .262
䡵iPod®/USB/MP3 CONTROL — IF
EQUIPPED ...........................267
▫Connecting The iPod® Or External USB
Device .............................267
▫Using This Feature.....................268
206 UNDERSTANDING YOUR INSTRUMENT PANEL

▫Controlling The iPod® Or External USB
Device Using Radio Buttons ..............268
▫Play Mode ..........................269
▫List Or Browse Mode...................270
▫Bluetooth Streaming Audio (BTSA) .........272
䡵STEERING WHEEL AUDIO CONTROLS — IF
EQUIPPED ...........................274
▫Radio Operation ......................275
▫CD Player ...........................275
䡵CD/DVD DISC MAINTENANCE ...........275
䡵RADIO OPERATION AND MOBILE PHONES . .276
䡵CLIMATE CONTROLS ...................276
▫Manual Heating And Air Conditioning ......276
▫Automatic Temperature Control (ATC) — If
Equipped ...........................281
▫Operating Tips .......................287
4
UNDERSTANDING YOUR INSTRUMENT PANEL 207

INSTRUMENT PANEL FEATURES
1 — Air Outlet 6 — Radio 11 — Storage Compartment
2 — Side Window Demister Outlet 7 — Passenger Airbag 12 — Climate Control
3 — Instrument Cluster 8 — Glove Compartment 13 — Trunk Release Button
4 — Ignition Switch 9 — Heated Seat Switch – If Equipped 14 — Power Outlet
5 — Analog Clock 10 — Hazard Switch
208 UNDERSTANDING YOUR INSTRUMENT PANEL

INSTRUMENT CLUSTER
4
UNDERSTANDING YOUR INSTRUMENT PANEL 209

INSTRUMENT CLUSTER DESCRIPTIONS
1. Temperature Gauge
The temperature gauge shows engine coolant tempera-
ture. Any reading below the red mark of the gauge shows
that the engine cooling system is operating properly. The
gauge pointer may show a higher than normal tempera-
ture when driving in hot weather, up mountain grades, in
heavy stop and go traffic, or when towing a trailer.
If the pointer rises to the H(red) mark, the instrument
cluster will sound a chime. Pull over and stop the vehicle.
Idle the vehicle with the air conditioner turned off until
the pointer drops back into the normal range. If the
pointer remains on the H(red) mark, turn the engine off
immediately and call for service.
There are steps that you can take to slow down an
impending overheat condition. If your air conditioning is
on, turn it off. The air conditioning system adds heat to
the engine cooling system and turning off the A/C
removes this heat. You can also turn the Temperature
control to maximum heat, the Mode control to Floor and
the Fan control to High. This allows the heater core to act
as a supplement to the radiator and aids in removing heat
from the engine cooling system.
2. Fuel Door Reminder
This is a reminder that the Fuel Filler Door is
located on the left side of the vehicle.
3. Fuel Gauge
When the ignition switch is in the ON/RUN position, the
pointer will show the level of fuel remaining in the fuel tank.
210 UNDERSTANDING YOUR INSTRUMENT PANEL

4. Speedometer
Indicates the vehicle speed in miles per hour (MPH) and
kilometers per hour (km/h).
5. Low Fuel Light
When the fuel level drops to approximately
2.0 gallons (7.6 Liters), the fuel symbol will light
and a single chime will sound.
NOTE: This light will remain on until a minimum of
approximately 3.0 gallons of fuel is added.
6. Charging System Light
This light shows the status of the electrical charg-
ing system. The light should come on briefly
when the ignition is first turned on and remain on briefly
as a bulb check. If the light stays on or comes on while
driving, turn off some of the vehicle’s electrical devices,
such as the Front Fog Lights or Rear Window Defroster.
If the Charging System Light remains on, it means that
the vehicle is experiencing a problem with the charging
system. Obtain SERVICE IMMEDIATELY. See your local
authorized dealer.
If jump starting is required, refer to “Jump Starting
Procedures” in “What To Do In Emergencies”.
7. Air Bag Warning Light
This light will turn on for four to eight seconds
as a bulb check when the ignition switch is first
turned to ON/RUN. If the light is either not on
during starting, stays on, or turns on while
driving, have the system inspected at an authorized
dealer as soon as possible. Refer to “Occupant Restraints”
in “Things To Know Before Starting Your Vehicle” for
further information.
4
UNDERSTANDING YOUR INSTRUMENT PANEL 211

8. Seat Belt Reminder Light
When the ignition switch is first turned to ON/
RUN, this light will turn on for four to eight
seconds as a bulb check. During the bulb check, if
the driver’s seat belt is unbuckled, a chime will sound.
After the bulb check or when driving, if the driver seat
belt remains unbuckled, the Seat Belt Warning Light will
flash or remain on continuously. Refer to “Occupant
Restraints” in “Things To Know Before Starting Your
Vehicle” for further information.
9. Oil Pressure Warning Light
This light indicates low engine oil pressure. The
light will come on and remain on when the ignition
switch is turned from the OFF to the ON/RUN position,
and the light will turn off after the engine is started. If the
bulb does not come on during starting, have the system
checked by an authorized dealer.
If the light comes on and remains on while driving, stop
the vehicle and shut off the engine. DO NOT OPERATE
THE VEHICLE UNTIL THE CAUSE IS CORRECTED.
The light does not show the quantity of oil in the engine.
This can be determined using the procedure shown in
“Maintaining Your Vehicle”.
10. Engine Temperature Warning Light
This light warns of an overheated engine condi-
tion. As engine coolant temperatures rise and the
gauge approaches H, this indicator will illuminate and a
single chime will sound after reaching a set threshold.
Further overheating will cause the temperature gauge to
pass H, and a continuous chime will occur until the
engine is allowed to cool or the 4 minutes duration is
expired, whichever come first.
212 UNDERSTANDING YOUR INSTRUMENT PANEL

If the light turns on while driving, safely pull over and
stop the vehicle. If the A/C system is on, turn it off. Also,
shift the transmission into NEUTRAL and idle the ve-
hicle. If the temperature reading does not return to
normal, turn the engine off immediately and call for
service. Refer to “If Your Engine Overheats” in “What To
Do In Emergencies” for further information.
11. Brake Warning Light
This light monitors various brake functions,
including brake fluid level and parking brake
application. If the brake light turns on it may
indicate that the parking brake is applied, that
the brake fluid level is low, or that there is a problem with
the anti-lock brake system.
The dual brake system provides a reserve braking capac-
ity in the event of a failure to a portion of the hydraulic
system. Failure of either half of the dual brake system is
indicated by the Brake Warning Light which will turn on
when the brake fluid level in the master cylinder has
dropped below a specified level.
The light will remain on until the cause is corrected.
NOTE: The light may flash momentarily during sharp
cornering maneuvers which change fluid level condi-
tions. The vehicle should have service performed, and
the brake fluid level checked.
If brake failure is indicated, immediate repair is neces-
sary.
WARNING!
Driving a vehicle with the brake light on is danger-
ous. Part of the brake system may have failed. It will
take longer to stop the vehicle. You could have a
collision. Have the vehicle checked immediately.
4
UNDERSTANDING YOUR INSTRUMENT PANEL 213

Vehicles equipped with Anti-Lock brakes (ABS), are also
equipped with Electronic Brake Force Distribution (EBD).
In the event of an EBD failure, the Brake Warning Light
will turn on along with the ABS Light. Immediate repair
to the ABS system is required.
The operation of the Brake Warning Light can be checked
by turning the ignition switch from the OFF position to
the ON/RUN position. The light should illuminate for
approximately three seconds. The light should then turn
off unless the parking brake is applied or a brake fault is
detected. If the light does not illuminate, have the light
inspected by an authorized dealer.
The light also will turn on when the parking brake is
applied with the ignition switch in the ON/RUN position.
NOTE: This light shows only that the parking brake is
applied. It does not show the degree of brake application.
12. Tachometer
The silver area of the scale shows the permissible engine
revolutions-per-minute (RPM x 1000) for each gear range.
Before reaching the red area, ease up on the accelerator to
prevent engine damage.
13. Shift Lever Indicator
The Shift Lever Indicator is self-contained within the
instrument cluster. It displays the gear position of the
automatic transmission.
NOTE: You must apply the brakes before shifting from
PARK.
14. Odometer Display/Trip Odometer Display
The odometer display shows the total distance the ve-
hicle has been driven.
214 UNDERSTANDING YOUR INSTRUMENT PANEL

U.S. Federal regulations require that upon transfer of vehicle
ownership, the seller certify to the purchaser the correct
mileage that the vehicle has been driven. If your odometer
needs to be repaired or serviced, the repair technician should
leave the odometer reading the same as it was before the
repair or service. If s/he cannot do so, then the odometer
must be set at zero, and a sticker must be placed in the door
jamb stating what the mileage was before the repair or
service. It is a good idea for you to make a record of the
odometer reading before the repair/service, so that you can
be sure that it is properly reset, or that the door jamb sticker
is accurate if the odometer must be reset at zero.
The two trip odometers show individual trip mileage. To
switch from odometer to trip odometers, press and release
the Trip Odometer button. To reset a trip odometer, display
the desired trip odometer to be reset then push and hold
the button until the display resets (approximately 2 sec-
onds). Refer to “Trip Odometer Button” for additional
information.
Vehicle Odometer Messages
When the appropriate conditions exist, the odometer will
display the following messages:
door .............................Door Ajar
dECK ...........................TrunkAjar
LoW tirE ....................LowTirePressure
CHANgE OIL ..............OilChange Required
gASCAP ......................Fuel Cap Fault
HOTOIL .........Engine Oil Temperature Exceeds
Safe Threshold
NOTE:
If the instrument cluster is equipped with the
optional Electronic Vehicle Information Center (EVIC),
then warnings such as ”Low Tire,” “Door Ajar” and “Trunk
Ajar” will display in the EVIC. (Refer to “Electronic Vehicle
Information Center (EVIC)” for specific messages).
4
UNDERSTANDING YOUR INSTRUMENT PANEL 215

LoW tirE
When the appropriate condition exists, the odometer dis-
play will toggle between LoW and tirE for three cycles.
HOTOIL
When this message is displayed there is a engine oil
over-temperature condition. When this condition occurs,
the “HOTOIL” message will be displayed in the odometer
along with a chime.
Refer to “If Your Engine Overheats” in “What To Do In
Emergencies”.
gASCAP
If the vehicle diagnostic system detects a leak or change
in the evaporative system, or the fuel filler cap is loose,
improperly installed, or damaged, the words “gASCAP”
will display in the odometer display area. If this occurs,
tighten the fuel filler cap properly and press the odom-
eter reset button to turn off the “gASCAP” message.
(Refer to “Onboard Diagnostic System — OBDII” in
“Maintaining Your Vehicle” for further information). If
the problem continues, the message will appear the next
time the vehicle is started. See your authorized dealer
service center as soon as possible.
CHANgE OIL
Your vehicle is equipped with an engine oil change
indicator system. The “CHANgE OIL” message will flash
in the instrument cluster odometer for approximately
12 seconds after a single chime has sounded to indicate
the next scheduled oil change interval. The engine oil
change indicator system is duty cycle based, which
means the engine oil change interval may fluctuate
dependent upon your personal driving style.
216 UNDERSTANDING YOUR INSTRUMENT PANEL

Unless reset, this message will continue to display each
time you turn the ignition switch to the “ON” position. To
turn off the message temporarily, press and release the Trip
Odometer button on the instrument cluster. To reset the oil
change indicator system (after performing the scheduled
maintenance) perform the following procedure:
1. Turn the ignition switch to the ON/RUN position (do
not start the engine).
2. Fully depress the accelerator pedal slowly 3 times
within 10 seconds.
3. Turn the ignition switch to the LOCK position.
NOTE: If the indicator message illuminates when you
start the vehicle, the oil change indicator system did not
reset. If necessary, repeat this procedure.
4. For vehicles equipped with the Electronic Vehicle
Information Center (EVIC), refer to “Electronic Vehicle
Information Center (EVIC)”.
15. Cruise Indicator — If Equipped
This indicator shows that the Electronic Speed
Control System is ON.
16. Odometer/Trip Odometer Reset Button
Trip Odometer
Press and release this button to change the display from
odometer to “Trip A.” Press and release it a second time
to change the display to “Trip B.” Press and release it a
third time to change the display back to the odometer.
To reset the trip odometer, first display the trip mileage
that you want to reset, “Trip A” or “Trip B.” Then push
and hold the button (approximately 2 seconds) until the
display resets to 0 miles (km). The odometer must be in
Trip Mode to reset the trip odometer.
4
UNDERSTANDING YOUR INSTRUMENT PANEL 217

17. Electronic Throttle Control (ETC) Indicator Light
This light informs you of a problem with the
Electronic Throttle Control (ETC) system. If a
problem is detected, the light will come on
while the engine is running. If the light remains
lit with the engine running, your vehicle will usually be
drivable and not need towing, however see your autho-
rized dealer for service as soon as possible.
If the light is flashing when the engine is running you
may experience power loss, an elevated/rough idle, and
increased brake pedal effort, and your vehicle may
require towing. Immediate service is required.
The light will come on when the ignition switch is first
turned on and remain briefly as a bulb check. This is
normal. If the light does not come on during starting,
have the system checked by an authorized dealer.
18. Park/Headlight ON Indicator — If Equipped
This indicator will illuminate when the park
lights or headlights are turned on.
19. Electronic Stability Control (ESC) OFF Indicator
Light — If Equipped
This light indicates the Electronic Stability Con-
trol system (ESC) has been turned off by the
driver.
20. Turn Signal Indicators
The arrows will flash in unison with the exterior
turn signal, when using the turn signal lever. A
chime will sound if the vehicle is driven more than 1 mile
(1.6 km) with either turn signal on.
NOTE: If either indicator flashes at a rapid rate, check
for a defective outside light bulb.
218 UNDERSTANDING YOUR INSTRUMENT PANEL

21. Front Fog Light Indicator — If Equipped
This indicator will illuminate when the front fog
lights are on.
22. Vehicle Security Light — If Equipped
This light will flash rapidly for approximately
16 seconds when the alarm system is arming.
The light will begin to flash slowly indicating
that the system is armed. The light will stop
flashing when the vehicle is disarmed.
23. Anti-Lock Brake (ABS) Light — If Equipped
This light monitors the ABS. This light will
come on when the ignition key is turned to the
ON/RUN position and may stay on for ap-
proximately three seconds.
If the ABS light remains on or comes on during driving, it
indicates that the Anti-Lock portion of the brake system is
not functioning and that service is required, however, the
conventional brake system will continue to operate nor-
mally provided that the BRAKE warning light is not on.
If the ABS light is on, the brake system should be serviced
as soon as possible to restore the benefit of Anti-Lock
Brakes.
The ABS warning light should be checked frequently to
assure that it is operating properly. Turn the ignition key
to the on position, but do not start the vehicle. The light
should come on. If the light does not come on, have the
system inspected by an authorized dealer.
4
UNDERSTANDING YOUR INSTRUMENT PANEL 219

24. Electronic Stability Control (ESC) Activation/
Malfunction Indicator Light — If Equipped
The “ESC Activation/Malfunction Indicator
Light” in the instrument cluster will come on
when the ignition switch is turned to the
ON/RUN position. It should go out with the
engine running. If the “ESC Activation/Malfunction In-
dicator Light” comes on continuously with the engine
running, a malfunction has been detected in the ESC
system. If this light remains on after several ignition
cycles, and the vehicle has been driven several miles
(kilometers) at speeds greater than 30 mph (48 km/h), see
your authorized dealer as soon as possible to have the
problem diagnosed and corrected.
NOTE:
The “ESC Off Indicator Light” and the “ESC Activation/
Malfunction Indicator Light” come on momentarily each
time the ignition switch is turned to ON/RUN.
Each time the ignition is turned to ON/RUN, the ESC
system will be ON, even if it was turned off previously.
The ESC system will make buzzing or clicking sounds
when it is active. This is normal; the sounds will stop
when ESC becomes inactive following the maneuver that
caused the ESC activation.
25. Tire Pressure Monitoring Telltale Light
Each tire, including the spare (if provided),
should be checked monthly when cold and in-
flated to the inflation pressure recommended by
the vehicle manufacturer on the vehicle placard
or tire inflation pressure label. (If your vehicle has tires of
a different size than the size indicated on the vehicle
placard or tire inflation pressure label, you should deter-
mine the proper tire inflation pressure for those tires.)
220 UNDERSTANDING YOUR INSTRUMENT PANEL

As an added safety feature, your vehicle has been
equipped with a Tire Pressure Monitoring System (TPMS)
that illuminates a low tire pressure telltale when one or
more of your tires is significantly under-inflated. Accord-
ingly, when the low tire pressure telltale illuminates, you
should stop and check your tires as soon as possible, and
inflate them to the proper pressure. Driving on a signifi-
cantly under-inflated tire causes the tire to overheat and
can lead to tire failure. Under-inflation also reduces fuel
efficiency and tire tread life, and may affect the vehicle’s
handling and stopping ability.
Please note that the TPMS is not a substitute for proper
tire maintenance, and it is the driver’s responsibility to
maintain correct tire pressure, even if under-inflation has
not reached the level to trigger illumination of the TPMS
low tire pressure telltale.
Your vehicle has also been equipped with a TPMS
malfunction indicator to indicate when the system is not
operating properly. The TPMS malfunction indicator is
combined with the low tire pressure telltale. When the
system detects a malfunction, the telltale will flash for
approximately one minute and then remain continuously
illuminated. This sequence will continue upon subse-
quent vehicle start-ups as long as the malfunction exists.
When the malfunction indicator is illuminated, the sys-
tem may not be able to detect or signal low tire pressure
as intended. TPMS malfunctions may occur for a variety
of reasons, including the installation of replacement or
alternate tires or wheels on the vehicle that prevent the
TPMS from functioning properly. Always check the
TPMS malfunction telltale after replacing one or more
tires or wheels on your vehicle, to ensure that the
replacement or alternate tires and wheels allow the TPMS
to continue to function properly.
4
UNDERSTANDING YOUR INSTRUMENT PANEL 221

CAUTION!
The TPMS has been optimized for the original
equipment tires and wheels. TPMS pressures and
warning have been established for the tire size
equipped on your vehicle. Undesirable system opera-
tion or sensor damage may result when using re-
placement equipment that is not of the same size,
type, and/or style. Aftermarket wheels can cause
sensor damage. Do not use tire sealant from a can or
balance beads if your vehicle is equipped with a
TPMS, as damage to the sensors may result.
26. Malfunction Indicator Light (MIL)
The Malfunction Indicator Light (MIL) is part of an
onboard diagnostic system called OBD that moni-
tors emissions, engine, and automatic transmission
control systems. The light will illuminate when the key is in
the ON/RUN position before engine start. If the bulb does
not come on when turning the key from LOCK to ON/
RUN, have the condition checked promptly.
Certain conditions, such as a loose or missing gas cap,
poor fuel quality, etc., may illuminate the light after
engine start. The vehicle should be serviced if the light
stays on through several of your typical driving cycles. In
most situations, the vehicle will drive normally and will
not require towing.
222 UNDERSTANDING YOUR INSTRUMENT PANEL

CAUTION!
Prolonged driving with the Malfunction Indicator
Light (MIL) on could cause damage to the engine
control system. It also could affect fuel economy and
drivability. If the MIL is flashing, severe catalytic
converter damage and power loss will soon occur.
Immediate service is required.
WARNING!
A malfunctioning catalytic converter, as referenced
above, can reach higher temperatures than in normal
operating conditions. This can cause a fire if you
drive slowly or park over flammable substances such
as dry plants, wood, cardboard, etc. This could result
in death or serious injury to the driver, occupants or
others.
27. Transmission Temperature Warning Light — If
Equipped
This light indicates that the transmission fluid
temperature is running hot. This may occur
with severe usage, such as trailer towing. If this
light turns on while driving, safely pull over
and stop the vehicle. Then, shift the transmission into
NEUTRAL and run the engine at idle or faster until the
light turns off.
CAUTION!
Continuous driving with the Transmission Tempera-
ture Warning Light illuminated will eventually cause
severe transmission damage or transmission failure.
4
UNDERSTANDING YOUR INSTRUMENT PANEL 223

WARNING!
If you continue operating the vehicle when the
Transmission Temperature Warning Light is illumi-
nated you could cause the fluid to boil over, come in
contact with hot engine or exhaust components and
cause a fire.
28. High Beam Indicator
This light indicates that the headlights are on high
beam. Pull the turn signal lever toward the steer-
ing wheel to switch the headlights to low beam.
29. Electronic Vehicle Information Center (EVIC)
Display — If Equipped
This display shows the EVIC messages when the appro-
priate conditions exist. Refer to “Electronic Vehicle Infor-
mation Center (EVIC)” for further information.
MINI-TRIP COMPUTER — IF EQUIPPED
The Mini-Trip Computer is located in the instrument
cluster and features a driver-interactive trip information
and temperature display.
NOTE: The system will display the last known outside
temperature when starting the vehicle and may need to
be driven several minutes before the updated tempera-
ture is displayed. Engine temperature can also affect the
displayed temperature; therefore, temperature readings
are not updated when the vehicle is not moving.
224 UNDERSTANDING YOUR INSTRUMENT PANEL

Control Buttons
STEP Button
Press the STEP button located on the steering wheel to
scroll through sub menus (i.e., Temperature, Trip Func-
tions: Odometer, Trip A, Trip B).
RESET Button
To reset the display shown, turn the ignition switch to the
ON position, then press and hold the RESET button
located on the steering wheel.
The following displays can be reset or changed:
•Trip A
•Trip B
Trip Odometer (ODO)
This display shows the distance traveled since the last
reset. Press and release the STEP button on the instru-
ment cluster to switch from odometer, to Trip A or Trip B.
Mini-Trip Control Buttons
4
UNDERSTANDING YOUR INSTRUMENT PANEL 225

Trip A
Shows the total distance traveled for Trip A since the last
reset.
Trip B
Shows the total distance traveled for Trip B since the last
reset.
ELECTRONIC VEHICLE INFORMATION
CENTER (EVIC) — IF EQUIPPED
The Electronic Vehicle Information Center (EVIC) fea-
tures a driver-interactive display that is located in the
instrument cluster. The EVIC consists of the following:
•
Compass Heading Display (N, S, E, W, NE, NW, SE, SW)
•Mileage (Avg/MPG)
Electronic Vehicle Information Center (EVIC)
226 UNDERSTANDING YOUR INSTRUMENT PANEL

•Miles To Empty
•Low Tire Information (Tire Pressure Monitor System
(TPMS) Displays) — if equipped
•Timer
•Units
•System Warnings (Door Ajar, etc.)
•Personal Settings (Customer-Programmable Features)
•Outside Temperature Display (°F or °C)
•Audio Mode Displays – 12 preset Radio Stations or CD
Title and Track number when playing
The system allows the driver to select information by
pressing the following buttons on the instrument panel
switch bank located below the climate controls:
EVIC Steering Wheel Buttons
4
UNDERSTANDING YOUR INSTRUMENT PANEL 227

MENU Button
Press and release the MENU button to advance
the display to each of the EVIC Main Menu
features. Upon reaching the last item in the
Main Menu the EVIC will advance to the first
item in the Main Menu with the next MENU button press
and release.
DOWN Button
Press and release the DOWN button to advance
the display through the various Trip Functions
or Personal Settings.
COMPASS Button
Press and release the COMPASS button to
display the compass heading, the outside tem-
perature, and Audio Info (when the radio is on)
screen when the current screen is not the
compass, outside temp, audio info screen.
SELECT Button
Press and release the SELECT Button to accept
a selection. The SELECT Button also resets
various Trip Functions.
Electronic Vehicle Information Center (EVIC)
Displays
When the appropriate conditions exist, the EVIC displays
the following messages:
•Turn Signal On (with a continuous warning chime
after one mile traveled)
•Left Front Turn Signal Lamp Out (with a single chime)
•Left Rear Turn Signal Lamp Out (with a single chime)
•Right Front Turn Signal Lamp Out (with a single
chime)
•Right Rear Turn Signal Lamp Out (with a single chime)
228 UNDERSTANDING YOUR INSTRUMENT PANEL

•RKE (Remote Keyless Entry) Battery Low (with a
single chime)
•Personal Settings Not Avail – Vehicle Not In PARK
•Personal Settings Not Avail – Vehicle in Motion
•Door Ajar (with vehicle graphic showing which door is
open. A single chime sounds if the vehicle is in
motion).
•Doors Ajar (with vehicle graphic showing which doors
are open. A single chime sounds if the vehicle is in
motion).
•Trunk Open (with vehicle graphic showing and open
trunk and A single chime )
•Lights On
•Key In Ignition
•Remote start aborted — Door ajar
•Remote start aborted — Hood ajar
•Remote start aborted — Trunk ajar
•Remote start aborted — Fuel low
•Remote start disabled — System fault
•Oil Change Required (with a single chime)
•
Low Tire (with a graphic of the car showing which tire(s)
is/are low - with a single chime). Refer to ⬙Tire Pressure
Monitoring System⬙in ⬙Starting and Operating⬙.
•
Check TPM System (with a single chime) Refer to ⬙Tire
Pressure Monitoring System⬙in ⬙Starting and Operating⬙.
4
UNDERSTANDING YOUR INSTRUMENT PANEL 229

Oil Change Required — If Equipped
Your vehicle is equipped with an engine oil change
indicator system. The Oil Change Required message will
flash in the EVIC display for approximately five seconds
after a single chime has sounded to indicate the next
scheduled oil change interval. The engine oil change
indicator system is duty cycle based, which means the
engine oil change interval may fluctuate dependent upon
your personal driving style.
Unless reset, this message will continue to display each
time you turn the ignition switch to the ON/RUN
position. To turn off the message temporarily, press and
release the MENU button. To reset the oil change indica-
tor system (after performing the scheduled maintenance),
perform the following procedure:
1. Turn the ignition switch to the ON position (Do not
start the engine.)
2. Fully depress the accelerator pedal slowly three times
within 10 seconds.
3. Turn the ignition switch to the LOCK position.
NOTE: If the indicator message illuminates when you
start the vehicle, the oil change indicator system did not
reset. If necessary repeat this procedure.
230 UNDERSTANDING YOUR INSTRUMENT PANEL

ELECTRONIC VEHICLE INFORMATION CENTER
(EVIC) Main Menu
To step to each main menu feature press and release the
MENU button once for each step. A step from the last
item in the list will cause the first item in the feature list
to be displayed. The following features are in the Main
menu:
•Compass
•Outside Temperature
•Audio Information (if radio is on) display
•Average Fuel Economy
•Distance to Empty
•Tire Pressure Status display
•Elapsed Time
•EVIC Units Selection
•System Status
•Personal Settings
NOTE: For features in the EVIC that can be reset (Aver-
age Fuel Economy and Elapsed Time), the EVIC prompts
a reset with a SELECT button graphic and the word
RESET next to it.
When the SELECT button is pressed, the selected feature
will reset and RESET ALL will display next to the
SELECT button graphic. Pressing SELECT a second time
will reset both Average Fuel Economy and Elapsed Time.
After three seconds without pressing SELECT, RESET
ALL will return to RESET and only the selected feature
will have been reset.
4
UNDERSTANDING YOUR INSTRUMENT PANEL 231

Compass Display
COMPASS Button
The compass heading indicates the direction
the vehicle is facing. Press and release the
compass button to display one of eight com-
pass headings, the outside temperature, and
audio information (if the radio is on) if the EVIC display
is not already displaying this screen.
NOTE: The system will display the last known outside
temperature when starting the vehicle and may need to
be driven several minutes before the updated tempera-
ture is displayed. Engine temperature can also affect the
displayed temperature; therefore, temperature readings
are not updated when the vehicle is not moving.
Automatic Compass Calibration
This compass is self-calibrating, which eliminates the
need to calibrate the compass manually. When the ve-
hicle is new, the compass may appear erratic and the
EVIC will flash the “CAL” indicator until the compass is
calibrated. You may calibrate the compass by completing
one or more 360–degree turns (in an area free from large
metal or metallic objects) until the CAL indicator in the
EVIC turns off. The compass will now function normally.
NOTE: A good calibration requires a level surface and an
environment free from large metallic objects such as build-
ings, bridges, underground cables, railroad tracks, etc.
232 UNDERSTANDING YOUR INSTRUMENT PANEL

Manual Compass Calibration
If the compass appears erratic or inaccurate, and the
variance has been properly set, you may wish to manu-
ally recalibrate the compass. To manually calibrate the
compass:
1. Start the engine. Leave the shift lever in PARK in order
to enter the EVIC Programming Menus.
2. Press and release the MENU button until “Personal
Settings” displays in the EVIC.
3. Press and release the DOWN button until “Calibrate
Compass Yes” displays in the EVIC.
4. Press and release the SELECT button and the “CAL”
indicator will start flashing.
5.
Drive the vehicle slowly (under 5 mph / 8 km/h),
completing one or more circles (in an area free from
large metal or metallic objects) until the “CAL” indicator
turns off. The compass will now function normally.
Compass Variance
Compass Variance is the difference between Magnetic
North and Geographic North. To compensate for the
differences, the variance should be set for the zone where
the vehicle is driven, per the zone map. Once properly set,
the compass will automatically compensate for the differ-
ences and provide the most accurate compass heading.
4
UNDERSTANDING YOUR INSTRUMENT PANEL 233

NOTE: Magnetic and battery powered devices, (such as
cell phones, iPod’s, radar detectors, PDA’s and laptops)
should be kept away from the top of the instrument
panel. This is where the compass module is located and
such devices may interfere and cause false compass
readings.
To Change Compass Variance:
1. Turn the ignition switch to the ON position. Leave the
shift lever in PARK.
2. Press and release the MENU button until “Personal
Settings” displays in the EVIC.
3. Press and release the DOWN button until “Compass
Variance” and the current Variance Value displays in
the EVIC.
4. Press and release the SELECT button to increment the
Variance Value by one, (one button press per update),
until the proper variance zone is selected according to
the map.
NOTE: The Variance Values will wrap around from 15
back to 1. The Default Variance is Zone 8.
Compass Variance Map
234 UNDERSTANDING YOUR INSTRUMENT PANEL

Average Fuel Economy
Shows the average fuel economy since the last reset.
Average Fuel Economy can be reset by pressing and
holding the SELECT button (as prompted in the EVIC
display). Upon reset, the history information will be
erased, and the averaging will continue from the last fuel
average reading before the reset.
Distance To Empty (DTE)
Shows the estimated distance that can be traveled with
the fuel remaining in the tank. This estimated distance is
determined by a weighted average of the instantaneous
and average fuel economy, according to the current fuel
tank level. DTE cannot be reset.
NOTE: Significant changes in driving style or vehicle
loading will greatly affect the actual drivable distance of
the vehicle, regardless of the DTE display value.
When the DTE value is less than 30 miles (48 km)
estimated driving distance, the DTE display will change
to a text display of ⬙LOW FUEL”. This display will
continue until the vehicle runs out of fuel. Adding a
significant amount of fuel to the vehicle will turn off the
LOW FUEL text and a new DTE value will display.
Tire PSI
Press and release the MENU button until ⬙Tire PSI⬙is
displayed.
Tire pressure information is displayed as follows:
•If tire pressure is OK for all tires, TIRE and a vehicle
graphic are displayed with tire pressure values in each
corner or the graphic.
•If one or more tires have low pressure, LOW TIRE and
a vehicle graphic are displayed with tire pressure
values in each corner of the graphic. Tire pressure
values that are too low will be flashing.
4
UNDERSTANDING YOUR INSTRUMENT PANEL 235

•If the Tire Pressure System requires service, ⬙Check
TPM System⬙is displayed. Tire PSI is an information
only function and cannot be reset.
Elapsed Time
Shows the total elapsed time of travel since the last reset.
Elapsed time will increment when the ignition switch is
in the RUN or START position.
Elapsed time is displayed as follows:
•Hours
•Minutes
•Seconds
Elapsed time can be reset by pressing and holding the
SELECT button (as prompted in the EVIC display). Upon
reset all digits will change to zeros and time will start
incrementing again if the ignition switch is in RUN or
START.
EVIC Units Selection (UNITS IN Display)
Displays the units used for the Outside Temperature,
Average Fuel Economy, Distance to Empty and Tire
Pressure features. Press and Release the SELECT button
to toggle units between ⬙U.S.⬙and ⬙METRIC⬙.
System Status
Displays SYSTEM OK if there are no active Warning
Messages stored. Pressing and releasing the DOWN
button when SYSTEM OK is displayed will do nothing.
Displays SYSTEM WARNINGS PRESENT if there are
active Warning Messages stored. Pressing and releasing
the DOWN button when SYSTEM WARNINGS PRES-
ENT is displayed will display each stored warning for
each button press. Press and Release the MENU button to
return to the Main Menu.
236 UNDERSTANDING YOUR INSTRUMENT PANEL

Personal Settings (Customer-Programmable
Features)
Personal Settings allows the driver to set and recall
features when the automatic transaxle is in PARK.
Press and release the MENU button until “Personal Set-
tings” displays in the EVIC.
Press and release the DOWN button to display the
following programmable features:
Language
When in this display you may select different languages
for all display nomenclature, including the trip functions.
Pressing the SELECT button while in this display selects
English, Spanish, French, German, Italian, or Dutch de-
pending on availability. As you continue, the displayed
information will be shown in the selected language.
Auto Unlock on Exit
When ON is selected and the transaxle is in the PARK or
NEUTRAL position, all doors will unlock when the
driver’s door is opened. To make your selection, press the
SELECT button until ON or OFF appears.
RKE Unlock
When “Driver Door 1st Press” is selected, only the
driver’s door will unlock on the first press of the Remote
Keyless Entry (RKE) transmitter UNLOCK button. When
Driver Door 1st Press is selected, you must press the RKE
transmitter UNLOCK button twice to unlock the passen-
ger’s doors. When “All Doors 1st Press” is selected, all of
the doors will unlock on the first press of the RKE
transmitter UNLOCK button. To make your selection,
press and release the SELECT button until “Driver Door
1st Press” or “All Doors 1st Press” appears.
4
UNDERSTANDING YOUR INSTRUMENT PANEL 237

Sound Horn with Lock
When ON is selected, a short horn sound will occur when
the RKE transmitter LOCK button is pressed. This feature
may be selected with or without the Flash Lamp with
Lock feature. To make your selection, press and release
the SELECT button until ON or OFF appears.
Flash Lamp with Lock
When ON is selected, the front and rear turn signals will
flash when the doors are locked or unlocked with the
RKE transmitter. This feature may be selected with or
without the Sound Horn on lock feature selected. To
make your selection, press and release the SELECT
button until ON or OFF appears.
Headlamp Off Delay
When this feature is selected, the driver can choose to
have the headlights remain on for 0, 30, 60, or 90 seconds
when exiting the vehicle. To make your selection, press
the SELECT button until 0, 30, 60, or 90 seconds appears.
Headlamps With Wipers (Available with Auto
Headlights Only)
When ON is selected, and the headlight switch is in the
AUTO position, the headlights will turn on approximately
10 seconds after the wipers are turned on. The headlights
will also turn off when the wipers are turned off if they
were turned on by this feature. To make your selection,
press the SELECT button until ON or OFF appears.
NOTE: Turning the headlights on during the daytime
causes the instrument panel lights to dim. To increase the
brightness, refer to “Lights” in “Understanding The
Features Of Your Vehicle.”
238 UNDERSTANDING YOUR INSTRUMENT PANEL

Key-Off Power Delay
When this feature is selected, the power window
switches, radio, Uconnect® phone (if equipped), and
power outlets will remain active for up to 10 minutes
after the ignition switch is turned to the LOCK position.
Opening either front vehicle door will cancel this feature.
To make your selection, press the SELECT button until
Off, 45 sec., 5 min., or 10 min. appears.
Illumin. Approach
When this feature is selected, the headlights will activate
and remain on for up to 90 seconds when the doors are
unlocked with the remote keyless entry transmitter. To
make your selection, press the SELECT button until
“OFF,” “30 sec,” “60 sec,” or “90 sec” appears.
Display Units In
The EVIC and odometer can be changed between English
and Metric units of measure. To make your selection,
press and release the SELECT button until “U.S.” or
“METRIC” appears.
Compass Variance
Refer to “Compass Display” for more information.
Calibrate Compass
Refer to “Compass Display” for more information.
4
UNDERSTANDING YOUR INSTRUMENT PANEL 239

SETTING THE ANALOG CLOCK
To set the analog clock, located at the top center of the
instrument panel, press and hold the button in until the
setting is correct. The clock will adjust slowly at first and
then quicker the longer the button is held.
Uconnect® 730N/430/430N CD/DVD/HDD/
NAV — IF EQUIPPED
Refer to your Uconnect® user’s manual for detailed
operating instructions.
Operating Instructions (Voice Command
System) — If Equipped
Refer to “Voice Command” for further details.
Operating Instructions (Uconnect® Phone) —
If Equipped
Refer to “Uconnect® Phone” for further details.
Setting The Analog Clock
240 UNDERSTANDING YOUR INSTRUMENT PANEL

Uconnect® 130
Operating Instructions — Radio Mode
NOTE: The ignition switch must be in the ON or ACC
position to operate the radio.
Power Switch/Volume Control (Rotary)
Push the ON/VOLUME control knob to turn on the
radio. Push the ON/VOLUME control knob a second
time to turn off the radio.
Electronic Volume Control
The electronic volume control turns continuously (360 de-
grees) in either direction, without stopping. Turning the
ON/VOLUME control knob to the right increases the
volume, and to the left decreases it.
When the audio system is turned on, the sound will be
set at the same volume level as last played.
Uconnect® 130
4
UNDERSTANDING YOUR INSTRUMENT PANEL 241

SEEK Buttons
Press and release the SEEK buttons to search for the next
listenable station in AM/FM mode. Press the right switch
to seek up and the left switch to seek down. The radio
will remain tuned to the new station until you make
another selection. Holding either button will bypass
stations without stopping, until you release it.
TIME Button
Press the TIME button to alternate display of the time
and radio frequency.
Clock Setting Procedure
1. Press and hold the TIME button until the hours blink.
2. Adjust the hours by turning the right side TUNE/
SCROLL control knob.
3. After adjusting the hours, press the right side TUNE/
SCROLL control knob to set the minutes. The minutes
will begin to blink.
4.
Adjust the minutes using the right side TUNE/SCROLL
control knob. Press the TUNE/SCROLL control knob to
save time change.
5. To exit, press any button/knob, or wait five seconds.
RW/FF
Pressing the RW (Rewind) or FF (Fast Forward) buttons
causes the tuner to search for the next frequency in the
direction of the arrows. This feature operates in either
AM or FM frequencies.
TUNE Control
Turn the rotary TUNE/SCROLL control knob clockwise
to increase or counterclockwise to decrease the frequency.
242 UNDERSTANDING YOUR INSTRUMENT PANEL

Setting the Tone, Balance, and Fade
Push the rotary TUNE/SCROLL control knob and BASS
will display. Turn the TUNE/SCROLL control knob to
the right or left to increase or decrease the bass tones.
Push the rotary TUNE/SCROLL control knob a second
time and MID will display. Turn the TUNE/SCROLL
control knob to the right or left to increase or decrease the
mid-range tones.
Push the rotary TUNE/SCROLL control knob a third
time and TREBLE will display. Turn the TUNE/SCROLL
control knob to the right or left to increase or decrease the
treble tones.
Push the rotary TUNE/SCROLL control knob a fourth
time and BALANCE will display. Turn the TUNE/
SCROLL control knob to the right or left to adjust the
sound level from the right or left side speakers.
Push the rotary TUNE/SCROLL control knob a fifth time
and FADE will display. Turn the TUNE/SCROLL control
knob to the left or right to adjust the sound level between
the front and rear speakers.
Push the rotary TUNE/SCROLL control knob again to
exit setting tone, balance, and fade.
AM/FM Button
Press the buttons to select either AM or FM mode.
SET/RND Button — To Set the Pushbutton Memory
When you are receiving a station that you wish to
commit to pushbutton memory, press the SET/RND
button. The symbol SET 1 will now show in the display
window. Select the button (1 to 6) you wish to lock onto
this station and press and release that button. If a button
is not selected within five seconds after pressing the
SET/RND button, the station will continue to play but
will not be stored into pushbutton memory.
4
UNDERSTANDING YOUR INSTRUMENT PANEL 243

You may add a second station to each pushbutton by
repeating the above procedure with this exception: Press
the SET/RND button twice and SET 2 will show in the
display window. Each button can be set for SET 1 and
SET 2 in both AM and FM. This allows a total of 12 AM
and 12 FM stations to be stored into pushbutton memory.
The stations stored in SET 2 memory can be selected by
pressing the pushbutton twice.
Every time a preset button is used, a corresponding
button number will display.
Buttons1-6
These buttons tune the radio to the stations that you
commit to pushbutton memory (12 AM and 12 FM
stations).
DISC Button
Pressing the DISC button will allow you to switch from
AM/FM modes to Disc modes.
Operation Instructions — CD MODE For CD And
MP3 Audio Play
NOTE:
•The ignition switch must be in the ON or ACC position
to operate the radio.
•This radio is capable of playing compact discs (CD),
recordable compact discs (CD-R), rewritable compact
discs (CD-RW), compact discs with MP3 tracks and
multisession compact discs with CD and MP3 tracks.
Inserting Compact Disc(s)
Gently insert one CD into the CD player with the CD
label facing up. The CD will automatically be pulled into
the CD player and the CD icon will illuminate on the
radio display. If a CD does not go into the slot more than
1.0 in (2.5 cm), a disc may already be loaded and must be
ejected before a new disc can be loaded.
244 UNDERSTANDING YOUR INSTRUMENT PANEL

If you insert a disc with the ignition ON and the radio
ON, the unit will switch from radio to CD mode and
begin to play when you insert the disc. The display will
show the track number, and index time in minutes and
seconds. Play will begin at the start of track 1.
CAUTION!
•This CD player will accept 4–3/4 in (12 cm) discs
only. The use of other sized discs may damage the
CD player mechanism.
•Do not use adhesive labels. These labels can peel
away and jam the player mechanism.
•
The Uconnect® 130 is a single CD player. Do not
attempt to insert a second CD if one is already loaded.
•Dual-media disc types (one side is a DVD, the
other side is a CD) should not be used, and they can
cause damage to the player.
EJECT Button - Ejecting a CD
Press the EJECT button to eject the CD.
If you have ejected a disc and have not removed it within
10 seconds, it will be reloaded. If the CD is not removed,
the radio will reinsert the CD but will not play it.
A disc can be ejected with the radio and ignition OFF.
NOTE: Ejecting with the ignition OFF is not allowed on
convertible or soft-top models (if equipped).
SEEK Button
Press the right SEEK button for the next selection on the
CD. Press the left SEEK button to return to the beginning
of the current selection, or return to the beginning of the
previous selection if the CD is within the first second of
4
UNDERSTANDING YOUR INSTRUMENT PANEL 245

the current selection. Pressing and holding the SEEK
button will allow faster scrolling through the tracks in
CD and MP3 modes.
TIME Button
Press this button to change the display from a large CD
playing time display to a small CD playing time display.
RW/FF
Press and hold the FF (Fast Forward) button and the CD
player will begin to fast forward until FF is released, or
RW or another CD button is pressed. The RW (Reverse)
button works in a similar manner.
AM/FM Button
Press the button to select either AM or FM mode.
SET/RND Button (Random Play Button)
Press this button while the CD is playing to activate
Random Play. This feature plays the selections on the
compact disc in random order to provide an interesting
change of pace.
Press the right SEEK button to move to the next ran-
domly selected track.
Press the RND button a second time to stop Random
Play.
Notes on Playing MP3 Files
The radio can play MP3 files; however, acceptable MP3 file
recording media and formats are limited. When writing
MP3 files, pay attention to the following restrictions.
246 UNDERSTANDING YOUR INSTRUMENT PANEL

Supported Media (Disc Types)
The MP3 file recording media supported by the radio are
CDDA, CD-R, CD-RW, MP3, and CDDA+MP3.
Supported Medium Formats (File Systems)
The medium formats supported by the radio are ISO 9660
Level 1 and Level 2 and includes the Joliet extension.
When reading discs recorded using formats other than
ISO 9660 Level 1 and Level 2, the radio may fail to read
files properly and may be unable to play the file nor-
mally. UDF and Apple HFS formats are not supported.
The radio uses the following limits for file systems:
•Maximum number of folder levels: 8
•Maximum number of files: 255
•
Maximum number of folders. (The radio display of file
names and folder names is limited. For large numbers of
files and/or folders, the radio may be unable to display
the file name and folder name, and will assign a number
instead. With a maximum number of files, exceeding
20 folders will result in this display. With 200 files,
exceeding 50 folders will result in this display.)
•Maximum number of characters in file/folder names:
•Level 1: 12 (including a separator ⬙.⬙and a three-
character extension)
•Level 2: 31 (including a separator ⬙.⬙and a three-
character extension)
Multisession disc formats are supported by the radio.
Multisession discs may contain combinations of normal
CD audio tracks and computer files (including MP3 files).
4
UNDERSTANDING YOUR INSTRUMENT PANEL 247

Discs created with an option such as ⬙keep disc open after
writing⬙are most likely multisession discs. The use of
multisession for CD audio or MP3 playback may result in
longer disc loading times.
Supported MP3 File Formats
The radio will recognize only files with the *.MP3 exten-
sion as MP3 files. Non-MP3 files named with the *.MP3
extension may cause playback problems. The radio is
designed to recognize the file as an invalid MP3 and will
not play the file.
When using the MP3 encoder to compress audio data to
an MP3 file, the bit rate and sampling frequencies in the
following table are supported. In addition, variable bit
rates (VBR) are also supported. The majority of MP3 files
use a 44.1 kHz sampling rate and a 192, 160, 128, 96 or
VBR bit rate.
MPEG
Specification
Sampling
Frequency
(kHz)
Bit Rate (kbps)
MPEG-1 Audio
Layer 3
48, 44.1, 32 320, 256, 224,
192, 160, 128,
112, 96, 80, 64,
56, 48, 40, 32
MPEG-2 Audio
Layer 3
24, 22.05, 16 160, 128, 144,
112, 96, 80, 64,
56, 48, 40, 32,
24, 16, 8
ID3 Tag information for artist, song title, and album title
are supported for version 1 ID3 tags. ID3 version 2 is not
supported by the radios.
Playlist files are not supported. MP3 Pro files are not
supported.
248 UNDERSTANDING YOUR INSTRUMENT PANEL

Playback of MP3 Files
When a medium containing MP3 data is loaded, the
radio checks all files on the medium. If the medium
contains a lot of folders or files, the radio will take more
time to start playing the MP3 files.
Loading times for playback of MP3 files may be affected
by the following:
•Media - CD-RW media may take longer to load than
CD-R media
•Medium formats - Multisession discs may take longer
to load than non-multisession discs
•Number of files and folders - Loading times will
increase with more files and folders
To increase the speed of disc loading, it is recommended
to use CD-R media and single-session discs. To create a
single-session disc, enable the “Disc at Once” option
before writing to the disc.
Operation Instructions - Auxiliary Mode
The auxiliary (AUX) jack is an audio input jack, which
allows the user to plug in a portable device, such as an
MP3 player, or iPod®, and utilize the vehicle’s audio
system to amplify the source and play through the
vehicle speakers.
Pressing the DISC/AUX button will change the mode to
auxiliary device if the AUX jack is connected.
NOTE: The AUX device must be turned on and the
device’s volume set to proper level. If the AUX audio is
not loud enough, turn the device’s volume up. If the AUX
audio sounds distorted, turn the device’s volume down.
TIME Button (Auxiliary Mode)
Press this button to change the display to time of day. The
time of day will display for five seconds (when ignition is
OFF).
4
UNDERSTANDING YOUR INSTRUMENT PANEL 249

Uconnect® 130 WITH SATELLITE RADIO
Operating Instructions — Radio Mode
NOTE: The ignition switch must be in the ON or ACC
position to operate the radio.
Power Switch/Volume Control (Rotary)
Push the ON/VOLUME control knob to turn on the
radio. Push the ON/VOLUME control knob a second
time to turn off the radio.
Electronic Volume Control
The electronic volume control turns continuously (360 de-
grees) in either direction, without stopping. Turning the
ON/VOLUME control knob to the right increases the
volume, and to the left decreases it.
When the audio system is turned on, the sound will be
set at the same volume level as last played.
Uconnect® 130
250 UNDERSTANDING YOUR INSTRUMENT PANEL

SEEK Buttons
Press and release the SEEK buttons to search for the next
listenable station in AM/FM mode. Press the right switch
to seek up and the left switch to seek down. The radio
will remain tuned to the new station until you make
another selection. Holding either button will bypass
stations without stopping, until you release it.
Voice Command System (Radio) — If Equipped
Refer to “Voice Command” in “Understanding The Fea-
tures If Your Vehicle”.
Voice Command Button Uconnect® Phone —
If Equipped
Press this button to operate the Uconnect® Phone feature
(if equipped). Refer to “Uconnect® Phone” in “Under-
standing The Features If Your Vehicle”.
If your vehicle is not equipped with or this feature is not
available on your vehicle, a “Not Equipped With
Uconnect Phone” message will display on the radio
screen.
Phone Button Uconnect® Phone — If Equipped
Press this button to operate the Uconnect® Phone feature
(if equipped). Refer to “Uconnect® Phone” in “Under-
standing The Features If Your Vehicle”.
If your vehicle is not equipped with or this feature is not
available on your vehicle, a “Not Equipped With
Uconnect Phone” message will display on the radio
screen.
TIME Button
Press the TIME button to alternate display of the time
and radio frequency.
4
UNDERSTANDING YOUR INSTRUMENT PANEL 251

Clock Setting Procedure
1. Press and hold the TIME button until the hours blink.
2. Adjust the hours by turning the right side TUNE/
SCROLL control knob.
3. After adjusting the hours, press the right side TUNE/
SCROLL control knob to set the minutes. The minutes
will begin to blink.
4. Adjust the minutes using the right side TUNE/
SCROLL control knob. Press the TUNE/SCROLL con-
trol knob to save time change.
5. To exit, press any button/knob or wait five seconds.
The clock can also be set by pressing the SETUP button.
For vehicles equipped with satellite radio, press the
SETUP button, use the TUNE/SCROLL control to select
SET CLOCK, and then follow the above procedure,
starting at Step 2. For vehicles not equipped with satellite
radio, press the SETUP button and then follow the above
procedure, starting at Step 2.
INFO Button
Press the INFO button for an RDS station (one with call
letters displayed). The radio will return a Radio Text
message broadcast from an FM station (FM mode only).
RW/FF
Pressing the RW (Rewind) or FF (Fast Forward) buttons
causes the tuner to search for the next frequency in the
direction of the arrows. This feature operates in either
AM or FM frequencies.
TUNE Control
Turn the rotary TUNE/SCROLL control knob clockwise
to increase or counterclockwise to decrease the frequency.
252 UNDERSTANDING YOUR INSTRUMENT PANEL

Setting the Tone, Balance, and Fade
Push the rotary TUNE/SCROLL control knob and BASS
will display. Turn the TUNE/SCROLL control knob to
the right or left to increase or decrease the bass tones.
Push the rotary TUNE/SCROLL control knob a second
time and MID will display. Turn the TUNE/SCROLL
control knob to the right or left to increase or decrease the
mid-range tones.
Push the rotary TUNE/SCROLL control knob a third
time and TREBLE will display. Turn the TUNE/SCROLL
control knob to the right or left to increase or decrease the
treble tones.
Push the rotary TUNE/SCROLL control knob a fourth
time and BALANCE will display. Turn the TUNE/
SCROLL control knob to the right or left to adjust the
sound level from the right or left side speakers.
Push the rotary TUNE/SCROLL control knob a fifth time
and FADE will display. Turn the TUNE/SCROLL control
knob to the left or right to adjust the sound level between
the front and rear speakers.
Push the rotary TUNE/SCROLL control knob again to
exit setting tone, balance, and fade.
MUSIC TYPE Button
Pressing this button once will turn on the Music Type
mode for five seconds. Pressing the MUSIC TYPE button
or turning the TUNE/SCROLL control knob within five
seconds will allow the program format type to be se-
lected. Many radio stations do not currently broadcast
Music Type information.
4
UNDERSTANDING YOUR INSTRUMENT PANEL 253

Toggle the MUSIC TYPE button to select the following
format types:
Program Type 16-Digit Character
Display
No program type or
undefined
None
Adult Hits Adlt Hit
Classical Classicl
Classic Rock Cls Rock
College College
Country Country
Foreign Language Language
Information Inform
Jazz Jazz
News News
Nostalgia Nostalga
Program Type 16-Digit Character
Display
Oldies Oldies
Personality Persnlty
Public Public
Rhythm and Blues R & B
Religious Music Rel Musc
Religious Talk Rel Talk
Rock Rock
Soft Soft
Soft Rock Soft Rck
Soft Rhythm and Blues Soft R&B
Sports Sports
Talk Talk
Top 40 Top 40
Weather Weather
254 UNDERSTANDING YOUR INSTRUMENT PANEL

By pressing the SEEK button when the Music Type icon is
displayed, the radio will be tuned to the next frequency
station with the same selected Music Type name. The
Music Type function only operates when in the FM mode.
If a preset button is activated while in the Music Type
(Program Type) mode, the Music Type mode will be
exited and the radio will tune to the preset station.
SETUP Button
Pressing the SETUP button allows you to select between
the following items:
•
Set Clock
— Pressing the SELECT button will allow
you to set the clock. Adjust the hours by turning the
TUNE/SCROLL control knob. After adjusting the
hours, press the TUNE/SCROLL control knob to set
the minutes. The minutes will begin to blink. Adjust
the minutes using the right side TUNE/SCROLL con-
trol knob. Press the TUNE/SCROLL control knob to
save time change.
AM/FM Button
Press the button to select either AM or FM mode.
SET/RND Button — To Set the Pushbutton Memory
When you are receiving a station that you wish to
commit to pushbutton memory, press the SET/RND
button. The symbol SET 1 will now show in the display
window. Select the button (1–6) you wish to lock onto this
station and press and release that button. If a button is
not selected within five seconds after pressing the SET/
RND button, the station will continue to play but will not
be stored into pushbutton memory.
You may add a second station to each pushbutton by
repeating the above procedure with this exception: Press
the SET/RND button twice and SET 2 will show in the
display window. Each button can be set for SET 1 and
SET 2 in both AM and FM. This allows a total of 12 AM
and 12 FM stations to be stored into pushbutton memory.
4
UNDERSTANDING YOUR INSTRUMENT PANEL 255

The stations stored in SET 2 memory can be selected by
pressing the pushbutton twice.
Every time a preset button is used, a corresponding
button number will display.
Buttons1-6
These buttons tune the radio to the stations that you
commit to pushbutton memory (12 AM and 12 FM
stations).
DISC/AUX Button
Pressing the DISC/AUX button will allow you to switch
from AM/FM modes to DISC/AUX mode.
Operation Instructions — CD MODE for CD and
MP3 Audio Play
NOTE:
•The ignition switch must be in the ON or ACC position
to operate the radio.
•This radio is capable of playing compact discs (CD),
recordable compact discs (CD-R), rewritable compact
discs (CD-RW), compact discs with MP3 tracks and
multisession compact discs with CD and MP3 tracks.
Inserting Compact Disc(s)
Gently insert one CD into the CD player with the CD
label facing up. The CD will automatically be pulled into
the CD player and the CD icon will illuminate on the
radio display. If a CD does not go into the slot more than
1.0 in (2.5 cm), a disc may already be loaded and must be
ejected before a new disc can be loaded.
256 UNDERSTANDING YOUR INSTRUMENT PANEL

If you insert a disc with the ignition ON and the radio
ON, the unit will switch from radio to CD mode and
begin to play when you insert the disc. The display will
show the track number, and index time in minutes and
seconds. Play will begin at the start of track 1.
CAUTION!
•This CD player will accept 4–3/4 in (12 cm) discs
only. The use of other sized discs may damage the
CD player mechanism.
•Do not use adhesive labels. These labels can peel
away and jam the player mechanism.
•
The Uconnect® 130 is a single CD player. Do not
attempt to insert a second CD if one is already loaded.
•Dual-media disc types (one side is a DVD, the
other side is a CD) should not be used, and they can
cause damage to the player.
EJECT Button - Ejecting a CD
Press the EJECT button to eject the CD.
If you have ejected a disc and have not removed it within
10 seconds, it will be reloaded. If the CD is not removed,
the radio will reinsert the CD but will not play it.
A disc can be ejected with the radio and ignition OFF.
NOTE: Ejecting with the ignition OFF is not allowed on
convertible or soft-top models (if equipped).
4
UNDERSTANDING YOUR INSTRUMENT PANEL 257

SEEK Button
Press the right SEEK button for the next selection on the
CD. Press the left SEEK button to return to the beginning
of the current selection, or return to the beginning of the
previous selection if the CD is within the first second of
the current selection. Pressing and holding the SEEK
button will allow faster scrolling through the tracks in
CD and MP3 modes.
TIME Button
Press this button to change the display from a large CD
playing time display to a small CD playing time display.
RW/FF
Press and hold FF (Fast Forward) and the CD player will
begin to fast forward until FF is released or RW or
another CD button is pressed. The RW (Reverse) button
works in a similar manner.
AM/FM Button
Press the button to select either AM or FM mode.
SET/RND Button (Random Play Button)
Press this button while the CD is playing to activate
Random Play. This feature plays the selections on the
compact disc in random order to provide an interesting
change of pace.
Press the right SEEK button to move to the next ran-
domly selected track.
Press the SET/RND button a second time to stop Ran-
dom Play.
Notes On Playing MP3 Files
The radio can play MP3 files; however, acceptable MP3 file
recording media and formats are limited. When writing
MP3 files, pay attention to the following restrictions.
258 UNDERSTANDING YOUR INSTRUMENT PANEL

Supported Media (Disc Types)
The MP3 file recording media supported by the radio are
CDDA, CD-R, CD-RW, MP3, and CDDA+MP3.
Supported Medium Formats (File Systems)
The medium formats supported by the radio are ISO 9660
Level 1 and Level 2 and includes the Joliet extension.
When reading discs recorded using formats other than
ISO 9660 Level 1 and Level 2, the radio may fail to read
files properly and may be unable to play the file nor-
mally. UDF and Apple HFS formats are not supported.
The radio uses the following limits for file systems:
•Maximum number of folder levels: 8
•Maximum number of files: 255
•Maximum number of folders. (The radio display of file
names and folder names is limited. For large numbers
of files and/or folders, the radio may be unable to
display the file name and folder name, and will assign
a number instead. With a maximum number of files,
exceeding 20 folders will result in this display. With
200 files, exceeding 50 folders will result in this
display.)
•Maximum number of characters in file/folder names:
•Level 1: 12 (including a separator ⬙.⬙and a three-
character extension)
•Level 2: 31 (including a separator ⬙.⬙and a three-
character extension)
Multisession disc formats are supported by the radio.
Multisession discs may contain combinations of normal
CD audio tracks and computer files (including MP3 files).
Discs created with an option such as ⬙keep disc open after
writing⬙are most likely multisession discs. The use of
multisession for CD audio or MP3 playback may result in
longer disc loading times.
4
UNDERSTANDING YOUR INSTRUMENT PANEL 259

Supported MP3 File Formats
The radio will recognize only files with the *.MP3 exten-
sion as MP3 files. Non-MP3 files named with the *.MP3
extension may cause playback problems. The radio is
designed to recognize the file as an invalid MP3 and will
not play the file.
When using the MP3 encoder to compress audio data to
an MP3 file, the bit rate and sampling frequencies in the
following table are supported. In addition, variable bit
rates (VBR) are also supported. The majority of MP3 files
use a 44.1 kHz sampling rate and a 192, 160, 128, 96 or
VBR bit rates.
MPEG
Specification
Sampling
Frequency
(kHz)
Bit Rate (kbps)
MPEG-1 Audio
Layer 3
48, 44.1, 32 320, 256, 224,
192, 160, 128,
112, 96, 80, 64,
56, 48, 40, 32
MPEG-2 Audio
Layer 3
24, 22.05, 16 160, 128, 144,
112, 96, 80, 64,
56, 48, 40, 32,
24, 16, 8
ID3 Tag information for artist, song title, and album title
are supported for version 1 ID3 tags. ID3 version 2 is not
supported by the radios.
Playlist files are not supported. MP3 Pro files are not
supported.
260 UNDERSTANDING YOUR INSTRUMENT PANEL

Playback of MP3 Files
When a medium containing MP3 data is loaded, the
radio checks all files on the medium. If the medium
contains a lot of folders or files, the radio will take more
time to start playing the MP3 files.
Loading times for playback of MP3 files may be affected
by the following:
•Media - CD-RW media may take longer to load than
CD-R media
•Medium formats - Multisession discs may take longer
to load than non-multisession discs
•Number of files and folders - Loading times will
increase with more files and folders
To increase the speed of disc loading, it is recommended
to use CD-R media and single-session discs. To create a
single-session disc, enable the “Disc at Once” option
before writing to the disc.
LIST Button (CD Mode for MP3 Play)
Pressing the LIST button will bring up a list of all folders
on the disc. Scrolling up or down the list is done by
turning the TUNE/SCROLL control knob. Selecting a
folder by pressing the TUNE/SCROLL control knob will
begin playing the files contained in that folder (or the
next folder in sequence if the selection does not contain
playable files).
The folder list will time out after five seconds.
INFO Button (CD Mode for MP3 Play)
Pressing the INFO button repeatedly will scroll through
the following TAG information: Song Title, Artist, File
Name, and Folder Name (if available).
Press the INFO button once more to return to ⬙elapsed
time⬙priority mode.
4
UNDERSTANDING YOUR INSTRUMENT PANEL 261

Press and hold the INFO button for three seconds or
more and the radio will display song titles for each file.
Press and hold the INFO button again for three seconds
to return to ⬙elapsed time⬙display.
Operation Instructions - Auxiliary Mode
The auxiliary (AUX) jack is an audio input jack which
allows the user to plug in a portable device such as an
MP3 player or iPod® and utilize the vehicle’s audio
system to amplify the source and play through the
vehicle speakers.
Pressing the AUX button will change the mode to auxil-
iary device if the AUX jack is connected.
NOTE:
The AUX device must be turned on and the
device’s volume set to the proper level. If the AUX audio is
not loud enough, turn the device’s volume up. If the AUX
audio sounds distorted, turn the device’s volume down.
TIME Button (Auxiliary Mode)
Press this button to change the display to time of day. The
time of day will display for five seconds (when the
ignition is OFF).
Uconnect® (Satellite Radio) — If Equipped
Satellite radio uses direct satellite-to-receiver broadcasting
technology to provide clear digital sound, coast to coast.
The subscription service provider is Sirius Satellite Radio.
This service offers over 130 channels of music, sports,
news, entertainment, and programming for children, di-
rectly from its satellites and broadcasting studios.
NOTE: Sirius service is not available in Hawaii and has
limited coverage in Alaska.
262 UNDERSTANDING YOUR INSTRUMENT PANEL

System Activation
Sirius Satellite Radio service is pre-activated, and you
may begin listening immediately to the one year of audio
service that is included with the factory-installed satellite
radio system in your vehicle. Sirius will supply a wel-
come kit that contains general information, including
how to setup your on-line listening account. For further
information, call the toll-free number 888-539-7474, or
visit the Sirius web site at www.sirius.com, or at
www.siriuscanada.ca for Canadian residents.
Electronic Serial Number/Sirius Identification
Number (ESN/SID)
Please have the following information available when
calling:
1. The Electronic Serial Number/Sirius Identification
Number (ESN/SID).
2. Your Vehicle Identification Number.
To access the ESN/SID, refer to the following steps:
ESN/SID Access
With the ignition switch in the ON/RUN or ACC posi-
tion and the radio on, press the SETUP button and scroll
using the TUNE/SCROLL control knob until Sirius ID is
selected. Press the TUNE/SCROLL control knob and the
Sirius ID number will display. The Sirius ID number
display will time out in two minutes. Press any button on
the radio to exit this screen.
Selecting Uconnect® (Satellite) Mode
Press the SAT button until ⬙SAT⬙appears in the display.
A CD may remain in the radio while in the Satellite radio
mode.
4
UNDERSTANDING YOUR INSTRUMENT PANEL 263

Satellite Antenna
To ensure optimum reception, do not place items on the
roof around the rooftop antenna location. Metal objects
placed within the line of sight of the antenna will cause
decreased performance. Larger luggage items such as
bikes should be placed as far rearward as possible, within
the loading design of the rack. Do not place items directly
on or above the antenna.
Reception Quality
Satellite reception may be interrupted due to one of the
following reasons:
•The vehicle is parked in an underground parking
structure or under a physical obstacle.
•Dense tree coverage may interrupt reception in the
form of short audio mutes.
•Driving under wide bridges or along tall buildings can
cause intermittent reception.
•Placing objects over or too close to the antenna can
cause signal blockage.
Operating Instructions - Uconnect® (Satellite) Mode
NOTE: The ignition switch must be in the ON/RUN or
ACC position to operate the radio.
SEEK Buttons
Press and release the SEEK buttons to search for the next
channel in Satellite mode. Press the right switch to seek
up and the left switch to seek down. The radio will
remain tuned to the new channel until you make another
selection. Holding either button will bypass channels
without stopping until you release it.
264 UNDERSTANDING YOUR INSTRUMENT PANEL

SCAN Button
Pressing the SCAN button causes the tuner to search for
the next channel, pausing for eight seconds before con-
tinuing to the next. To stop the search, press the SCAN
button a second time.
INFO Button
Pressing the INFO button will cycle the display informa-
tion between Artist, Song Title, and Composer (if avail-
able). Also, pressing and holding the INFO button for an
additional three seconds will make the radio display the
Song Title all of the time (press and hold again to return
to normal display).
RW/FF
Pressing the RW (Rewind) or FF (Fast Forward) buttons
causes the tuner to search for the next channel in the
direction of the arrows.
TUNE Control (Rotary)
Turn the rotary TUNE/SCROLL control knob clockwise
to increase or counterclockwise to decrease the channel.
MUSIC TYPE Button
Pressing this button once will turn on the Music Type mode
for five seconds. Pressing the MUSIC TYPE button or
turning the TUNE/SCROLL control knob within five sec-
onds will allow the program format type to be selected.
Toggle the MUSIC TYPE button again to select the music
type.
By pressing the SEEK button when the Music Type
function is active, the radio will be tuned to the next
channel with the same selected Music Type name.
If a preset button is activated while in the Music Type
(Program Type) mode, the Music Type mode will be
exited and the radio will tune to the preset channel.
4
UNDERSTANDING YOUR INSTRUMENT PANEL 265

SETUP Button
Pressing the SETUP button allows you to select the
following items:
•Display Sirius ID number — Press the AUDIO/
SELECT button to display the Sirius ID number. This
number is used to activate, deactivate, or change the
Sirius subscription.
SET Button – To Set the Pushbutton Memory
When you are receiving a channel that you wish to
commit to pushbutton memory, press the SET button.
The symbol SET 1 will now show in the display window.
Select the button (1-6) you wish to lock onto this channel
and press and release that button. If a button is not
selected within five seconds after pressing the SET but-
ton, the channel will continue to play but will not be
stored into pushbutton memory.
You may add a second channel to each pushbutton by
repeating the above procedure with this exception: Press
the SET button twice and SET 2 will show in the display
window. Each button can be set for SET 1 and SET 2. This
allows a total of 12 Satellite channels to be stored into
pushbutton memory. The channels stored in SET 2 memory
can be selected by pressing the pushbutton twice.
Every time a preset button is used, a corresponding
button number will display.
Buttons1-6
These buttons tune the radio to the channels that you
commit to pushbutton memory (12 Satellite stations).
Operating Instructions - Uconnect® Phone
(If Equipped)
Refer to “Uconnect® Phone” in “Understanding The
Features Of Your Vehicle”.
266 UNDERSTANDING YOUR INSTRUMENT PANEL

iPod®/USB/MP3 CONTROL — IF EQUIPPED
This feature allows an iPod® or external USB device to be
plugged into the USB port, located in the center of the
instrument panel below the climate controls.
iPod® control supports Mini, 4G, Photo, Nano, 5G iPod®
and iPhone® devices. Some iPod® software versions
may not fully support the iPod® control features. Please
visit Apple’s website for software updates.
NOTE:
•If the radio has a USB port, refer to the appropriate
Uconnect® Multimedia radio User’s Manual for
iPod® or external USB device support capability.
•Connecting an iPod® or consumer electronic audio
device to the AUX port located in the radio faceplate,
plays media, but does not use the iPod® /MP3 control
feature to control the connected device.
Connecting The iPod® Or External USB Device
Use the connection cable to connect an iPod® or external
USB device to the vehicle’s USB connector port which is
located in the center of the instrument panel below the
climate controls.
USB Connector Port
4
UNDERSTANDING YOUR INSTRUMENT PANEL 267

Once the audio device is connected and synchronized to
the vehicle’s iPod®/USB/MP3 control system (iPod® or
external USB device may take a few minutes to connect),
the audio device starts charging and is ready for use by
pressing radio switches, as described below.
NOTE: If the audio device battery is completely dis-
charged, it may not communicate with the iPod®/USB/
MP3 control system until a minimum charge is attained.
Leaving the audio device connected to the iPod®/USB/
MP3 control system may charge it to the required level.
Using This Feature
By using an iPod® cable, or an external USB device to
connect to the USB port:
•The audio device can be played on the vehicle’s sound
system, providing metadata (artist, track title, album,
etc.) information on the radio display.
•The audio device can be controlled using the radio
buttons to Play, Browse, and List the iPod® contents.
•The audio device battery charges when plugged into
the USB/AUX connector (if supported by the specific
audio device).
Controlling The iPod® Or External USB Device
Using Radio Buttons
To get into the iPod®/USB/MP3 control mode and
access a connected audio device, either press the “AUX”
button on the radio faceplate or press the VR button and
say ⬙USB⬙or ⬙Switch to USB⬙. Once in the iPod®/USB/
MP3 control mode, audio tracks (if available from audio
device) start playing over the vehicle’s audio system.
268 UNDERSTANDING YOUR INSTRUMENT PANEL

Play Mode
When switched to iPod®/USB/MP3 control mode, the
iPod® or external USB device automatically starts Play
mode. In Play mode, the following buttons on the radio
faceplate may be used to control the iPod® or external
USB device and display data:
•Use the TUNE control knob to select the next or
previous track.
•Turning it clockwise (forward) by one click, while
playing a track, skips to the next track or press the
VR button and say ⬙Next Track⬙.
•Turning it counterclockwise (backward) by one click,
will jump to the previous track in the list or press the
VR button and say ⬙Previous Track⬙
•Jump backward in the current track by pressing and
holding the << RW button. Holding the << RW button
long enough will jump to the beginning of the current
track.
•Jump forward in the current track by pressing and
holding the FF>> button.
•A single press backward << RW or forward FF>> will
jump backward or forward respectively, for five sec-
onds.
•Use the << SEEK and SEEK>> buttons to jump to the
previous or next track. Pressing the SEEK>> button
during play mode will jump to the next track in the
list, or press the VR button and say ⬙Next or Previous
Track⬙.
•While a track is playing, press the INFO button to see
the associated metadata (artist, track title, album, etc.)
for that track. Pressing the INFO button again jumps
to the next screen of data for that track. Once all
screens have been viewed, the last INFO button press
will go back to the play mode screen on the radio.
4
UNDERSTANDING YOUR INSTRUMENT PANEL 269

•Pressing the REPEAT button will change the audio
device mode to repeat the current playing track or
press the VR button and say ⬙Repeat ON⬙or ⬙Repeat
Off⬙.
•Press the SCAN button to use iPod®/USB/MP3 de-
vice scan mode, which will play the first 10 seconds of
each track in the current list and then forward to the
next song. To stop SCAN mode and start playing the
desired track, when it is playing the track, press the
SCAN button again. During Scan mode, pressing the
<< SEEK and SEEK>> buttons will select the previous
and next tracks.
•RND button (available on sales code RES radio only):
Pressing this button toggles between Shuffle ON and
Shuffle OFF modes for the iPod® or external USB
device, or press the VR button and say ⬙Shuffle ON⬙or
⬙Shuffle Off⬙.IftheRND icon is showing on the radio
display, then the shuffle mode is ON.
List Or Browse Mode
During Play mode, pressing any of the buttons described
below, will bring up List mode. List mode enables
scrolling through the list of menus and tracks on the
audio device.
•TUNE control knob: The TUNE control knob functions
in a similar manner as the scroll wheel on the audio
device or external USB device.
•Turning it clockwise (forward) and counterclockwise
(backward) scrolls through the lists, displaying the
track detail on the radio display. Once the track to be
played is highlighted on the radio display, press the
TUNE control knob to select and start playing the
track. Turning the TUNE control knob fast will scroll
through the list faster. During fast scroll, a slight
delay in updating the information on the radio
display may be noticeable.
270 UNDERSTANDING YOUR INSTRUMENT PANEL

•During all List modes, the iPod® displays all lists in
“wrap-around” mode. So if the track is at the bottom
of the list, just turn the wheel backward (counter-
clockwise) to get to the track faster.
•In List mode, the radio PRESET buttons are used as
shortcuts to the following lists on the iPod® or
external USB device.
•Preset 1 – Playlists
•Preset 2 – Artists
•Preset 3 – Albums
•Preset 4 – Genres
•Preset 5 – Audiobooks
•Preset 6 – Podcasts
•Pressing a PRESET button will display the current
list on the top line and the first item in that list on the
second line.
•
To exit List mode without selecting a track, press the
same PRESET button again to go back to Play mode.
•LIST button: The LIST button will display the top
level menu of the iPod® or external USB device. Turn
the TUNE control knob to list the top-menu item to be
selected and press the TUNE control knob. This will
display the next sub-menu list item on the audio
device, then follow the same steps to go to the desired
track in that list. Not all iPod® or external USB device
sub-menu levels are available on this system.
•MUSIC TYPE button: The MUSIC TYPE button is
another shortcut button to the genre listing on your
audio device.
4
UNDERSTANDING YOUR INSTRUMENT PANEL 271

CAUTION!
•Leaving the iPod® or external USB device (or any
supported device) anywhere in the vehicle in ex-
treme heat or cold can alter the operation or dam-
age the device. Follow the device manufacturer’s
guidelines.
•Placing items on the iPod® or external USB device,
or connections to the iPod® or external USB device
in the vehicle, can cause damage to the device
and/or to the connectors.
WARNING!
Do not plug in or remove the iPod® or external USB
device while driving. Failure to follow this warning
could result in an accident.
Bluetooth Streaming Audio (BTSA)
Music can be streamed from your cellular phone to the
Uconnect® phone system.
Controlling BTSA Using Radio Buttons
To enter BTSA mode, press either “AUX” button on the
radio or press the VR button and say “Bluetooth Stream-
ing Audio”.
Play Mode
When switched to BTSA mode, some audio devices can
start playing music over the vehicle’s audio system, but
some devices require the music to be initiated on the
device first, then it will get streamed to the Uconnect®
phone system. Seven devices can be paired to the
Uconnect® phone system, but just one can be selected
and played.
272 UNDERSTANDING YOUR INSTRUMENT PANEL

Selecting A Different Audio Device
1. Press the PHONE button to begin.
2. After the ⬙Ready⬙prompt and following the beep, say
⬙Setup⬙, then say ⬙Select Audio Devices⬙.
3. Say the name of the audio device or ask the
Uconnect® phone system to list the audio devices.
Next Track
Use the SEEK UP button, or press the VR button on the
radio and say “Next Track”, to jump to the next music
track on your cellular phone.
Previous Track
Use the SEEK DOWN button, or press the VR button on
the radio and say “Previous Track”, to jump to the
previous music track on your cellular phone.
Browse
Browsing is not available on a Bluetooth Streaming
Audio (BTSA) device. Only the current song that is
playing will display info.
4
UNDERSTANDING YOUR INSTRUMENT PANEL 273

STEERING WHEEL AUDIO CONTROLS — IF
EQUIPPED
The remote sound system controls are located on the rear
surface of the steering wheel, at the three and nine
o’clock positions.
The right-hand rocker switch has a pushbutton in the
center, and controls the volume and mode of the sound
system. Pressing the top of the rocker switch will increase
the volume. Pressing the bottom of the rocker switch will
decrease the volume. Pressing the center button changes
the operation of the radio from AM to FM, or to CD
mode, depending on which radio is in the vehicle.
The left-hand rocker switch has a pushbutton in the
center. The function of the left-hand switch is different,
depending on which mode you are in.
The following describes the left-hand rocker switch op-
eration in each mode.
Remote Sound System Controls
(Back View Of Steering Wheel)
274 UNDERSTANDING YOUR INSTRUMENT PANEL

Radio Operation
Pressing the top of the switch will SEEK up for the next
listenable station, and pressing the bottom of the switch
will SEEK down for the next listenable station.
The button located in the center of the left-hand switch
will tune to the next preset station that you have pro-
grammed in the radio preset pushbutton.
CD Player
Pressing the top of the switch once will go to the next
track on the CD. Pressing the bottom of the switch once
will go to the beginning of the current track, or to the
beginning of the previous track if it is within one second
after the current track begins to play.
If you press the switch up or down twice it plays the
second track; three times, it will play the third, etc.
The button in the center of the left-hand switch has no
function in this mode.
CD/DVD DISC MAINTENANCE
To keep a CD/DVD in good condition, take the following
precautions:
1. Handle the disc by its edge; avoid touching the
surface.
2. If the disc is stained, clean the surface with a soft cloth,
wiping from center to edge.
3. Do not apply paper or tape to the disc; avoid scratch-
ing the disc.
4. Do not use solvents such as benzene, thinner, cleaners,
or anti-static sprays.
5. Store the disc in its case after playing.
6. Do not expose the disc to direct sunlight.
7. Do not store the disc where temperatures may become
too high.
4
UNDERSTANDING YOUR INSTRUMENT PANEL 275

NOTE: If you experience difficulty in playing a particular
disc, it may be damaged (i.e., scratched, reflective coating
removed, a hair, moisture or dew on the disc) oversized,
or have protection encoding. Try a known good disc
before considering disc player service.
RADIO OPERATION AND MOBILE PHONES
Under certain conditions, the mobile phone being on in
your vehicle can cause erratic or noisy performance from
your radio. This condition may be lessened or eliminated
by relocating the mobile phone antenna. This condition is
not harmful to the radio. If your radio performance does
not satisfactorily “clear” by the repositioning of the
antenna, it is recommended that the radio volume be
turned down or off during mobile phone operation when
not using Uconnect® (if equipped).
CLIMATE CONTROLS
The air conditioning and heating system is designed to
make you comfortable in all types of weather.
Manual Heating And Air Conditioning
Manual Temperature Control
276 UNDERSTANDING YOUR INSTRUMENT PANEL

The Manual Temperature Controls consist of a series of
outer rotary dials and inner push knobs.
Blower Control
Rotate this control to regulate the
amount of air forced through the ven-
tilation system in any mode. The
blower speed increases as you move
the control to the right from the “O”
(OFF) position. There are four blower
speeds.
NOTE: For vehicles equipped with Remote Start, the
climate controls will not function during Remote Start
operation if the blower control is left in the “O” (Off)
position.
Temperature Control
Rotate this control to regulate the tem-
perature of the air inside the passenger
compartment. Rotating the dial left
into the blue area of the scale indicates
cooler temperatures, while rotating
right into the red area indicates
warmer temperatures.
NOTE: If your air conditioning performance seems lower
than expected, check the front of the A/C condenser
located in front of the radiator for an accumulation of dirt
or insects. Clean with a gentle water spray from behind
the radiator and through the condenser. Fabric front
fascia protectors may reduce airflow to the condenser,
reducing air conditioning performance.
4
UNDERSTANDING YOUR INSTRUMENT PANEL 277

Mode Control (Air Direction)
Rotate this control to choose from sev-
eral patterns of air distribution. You
can select either a primary mode as
identified by the symbols on the con-
trol, or a blend of two of these modes.
The closer the setting is to a particular
symbol, the more air distribution you
receive from that mode.
•Panel
Air is directed through the outlets in the instru-
ment panel. These outlets can be adjusted to direct
airflow.
NOTE: The center instrument panel outlets can be aimed
so that they are directed toward the rear seat passengers
for maximum airflow to the rear.
•Bi-Level
Air is directed through the panel and floor outlets.
NOTE: For all settings, except full cold or full hot, there
is a difference in temperature between the upper and
lower outlets. The warmer air flows to the floor outlets.
This feature gives improved comfort during sunny but
cool conditions.
•Floor
Air is directed through the floor outlets with a
small amount flowing through the defrost and
side window demist outlets.
278 UNDERSTANDING YOUR INSTRUMENT PANEL

•Mix
Air is directed through the floor, defrost, and side
window demist outlets. This setting works best in
cold or snowy conditions that require extra heat to the
windshield. This setting is good for maintaining comfort
while reducing moisture on the windshield.
•Defrost
Air is directed through the windshield and side
window demist outlets. Use this mode with maxi-
mum blower and temperature settings for best wind-
shield and side window defrosting.
NOTE: The air conditioning compressor operates in Mix,
Defrost, or a blend of these modes, even if the Air
Conditioning (A/C) button is not pressed. This dehu-
midifies the air to help dry the windshield. To improve
fuel economy, use these modes only when necessary.
•Recirculation Control
Pressing the Recirculation Control button will
temporarily put the system in recirculation
mode. This can be used when outside condi-
tions such as smoke, odors, dust, or high
humidity are present. Activating recirculation will cause
the LED in the control button to illuminate.
NOTE:
•Continuous use of the Recirculation mode may make
the inside air stuffy and window fogging may occur.
Extended use of this mode is not recommended.
•The use of the Recirculation mode in cold or damp
weather will cause windows to fog on the inside,
because of moisture buildup inside the vehicle. Select
the outside air position for maximum defogging.
4
UNDERSTANDING YOUR INSTRUMENT PANEL 279

•The A/C will engage automatically to prevent fogging
when the recirculation button is pressed and the mode
control is set to panel or Bi-Level.
•Recirculated air is not allowed in Defrost modes. If the
Recirculation button is pressed while in Defrost mode,
the LED indicator will flash several times then go out.
Recirculation will be disabled automatically when
Defrost mode is selected.
•The A/C can be deselected manually without disturb-
ing the mode control selection.
•When the ignition switch is turned to the LOCK
position, the recirculation feature will be cancelled.
Air Conditioning Control
Press this button to engage the Air Con-
ditioning. A light will illuminate when
the Air Conditioning system is engaged.
Rotating the dial left into the blue area of
the scale indicates cooler temperatures,
while rotating right into the red area
indicates warmer temperatures.
NOTE: The air conditioning compressor will not engage
until the engine has been running for about 10 seconds.
•MAX A/C
For maximum cooling use the A/C and recirculation
buttons at the same time.
280 UNDERSTANDING YOUR INSTRUMENT PANEL

•ECONOMY MODE
If economy mode is desired, press the A/C button to turn
OFF the indicator light and the A/C compressor. Then,
move the temperature control to the desired temperature.
Automatic Temperature Control (ATC) — If Equipped
Automatic Operation
The Automatic Temperature Control system automati-
cally maintains the climate in the cabin of the vehicle at
the comfort levels desired by the driver and passenger.
Operation of the system is quite simple.
1. Turn the Mode Control knob (on the right) and the
Blower Control knob (on the left) to AUTO
NOTE: The AUTO position performs best for front seat
occupants only.
2. Dial in the temperature you would like the system to
maintain by rotating the Temperature Control knob.
Once the comfort level is selected, the system will
maintain that level automatically using the heating
system. Should the desired comfort level require air
conditioning, the system will automatically make the
adjustment.
Automatic Temperature Control
4
UNDERSTANDING YOUR INSTRUMENT PANEL 281

You will experience the greatest effi-
ciency by simply allowing the system
to function automatically. Selecting the
“O” (OFF) position on the blower con-
trol stops the system completely and
closes the outside air intake.
72°F (22°C) is the recommended setting for maximum
comfort for the average person; however, this may vary.
NOTE:
•The temperature setting can be adjusted at anytime
without affecting automatic operation.
•Pressing the Air Conditioning Control button while in
AUTO mode will cause the LED in the control button
to flash three times and then turn off. This indicates
that the system is in AUTO mode and requesting the
air conditioning is not necessary.
•If your air conditioning performance seems lower than
expected, check the front of the A/C condenser located
in front of the radiator for an accumulation of dirt or
insects. Clean with a gentle water spray from behind
the radiator and through the condenser. Fabric front
fascia protectors may reduce airflow to the condenser,
reducing air conditioning performance.
•While operating in AUTO, the system will not auto-
matically sense the presence of fog, mist or ice on the
windshield. The defrost mode must be manually se-
lected to clear the windshield and side glass.
282 UNDERSTANDING YOUR INSTRUMENT PANEL

Blower Control
For full automatic operation or for
automatic blower operation, turn the
knob to the AUTO position. In manual
mode there are seven blower speeds
that can be individual selected. In off
position the blower will shut off.
Manual Operation
This system offers a full complement of manual override
features, which consist of Blower Preferred Automatic,
Mode Preferred Automatic, or Blower and Mode Pre-
ferred Automatic. This means the operator can override
the blower, the mode, or both. There is a manual blower
range for times when the AUTO setting is not desired.
The blower can be set to any fixed blower speed by
rotating the Blower Control knob (on the left).
NOTE: Please read the Automatic Temperature Control
Operation Chart that follows for details.
4
UNDERSTANDING YOUR INSTRUMENT PANEL 283

284 UNDERSTANDING YOUR INSTRUMENT PANEL

The operator can override the AUTO mode setting to
change airflow distribution by rotating the Mode Control
knob (on the right) to one of the following positions.
•Panel
Air is directed through the outlets in the instru-
ment panel. These outlets can be adjusted to direct
airflow.
NOTE: The center instrument panel outlets can be aimed
so that they are directed toward the rear seat passengers
for maximum airflow to the rear.
•Bi-Level
Air is directed through the panel and floor outlets.
NOTE: For all settings, except full cold or full hot, there
is a difference in temperature between the upper and
lower outlets. The warmer air flows to the floor outlets.
This feature gives improved comfort during sunny but
cool conditions.
•Floor
Air is directed through the floor outlets with a
small amount flowing through the defrost and
side window demist outlets.
•Mix
Air is directed through the floor, defrost, and side
window demist outlets. This setting works best in
cold or snowy conditions that require extra heat to the
windshield. This setting is good for maintaining comfort
while reducing moisture on the windshield.
4
UNDERSTANDING YOUR INSTRUMENT PANEL 285

•Defrost
Air is directed through the windshield and side
window demist outlets. Use this mode with maxi-
mum blower and temperature settings for best wind-
shield and side window defrosting.
•Air Conditioner Control
Press this button to turn on the air
conditioning during manual operation
only. When the air conditioning is
turned on, cool dehumidified air will
flow through the outlets selected with
the Mode control dial. Press this but-
ton a second time to turn OFF the air
conditioning. An LED in the button illuminates when
manual compressor operation is selected.
•Recirculation Control
The system will automatically control recircu-
lation. However, pressing the Recirculation
Control button will temporarily put the system
in recirculation mode. This can be used when
outside conditions such as smoke, odors, dust, or high
humidity are present. Activating recirculation will cause
the LED in the control button to illuminate.
NOTE:
•When the ignition switch is turned to the LOCK
position, the recirculation feature will be cancelled.
•In cold weather, use of the Recirculation mode may
lead to excessive window fogging. The Recirculation
mode is not allowed in defrost, in order to improve
window clearing. Recirculation will be disabled auto-
matically if Defrost is selected.
286 UNDERSTANDING YOUR INSTRUMENT PANEL

•
Extended use of recirculation may cause the windows to
fog. If the interior of the windows begins to fog, press
the Recirculation button to return to outside air. Some
temp/humidity conditions will cause captured interior
air to condense on windows and hamper visibility. For
this reason, the system will not allow Recirculation to be
selected while in defrost. Attempting to use the recircu-
lation while in Defrost will cause the LED in the control
button to blink and then turn off.
•Most of the time, when in Automatic Operation, you
can temporarily put the system into Recirculation
Mode by pressing the Recirculation button. However,
under certain conditions, while in Automatic Mode,
the system is blowing air out the defrost vents. When
these conditions are present, and the Recirculation
button is pressed, the indicator will flash and then turn
off. This tells you that you are unable to go into
Recirculation Mode at this time. If you would like the
system to go into Recirculation Mode, you must first
move the Mode knob to Panel, Mix and then press the
Recirculation button. This feature reduces the possibil-
ity of window fogging.
Operating Tips
NOTE: Refer to the chart at the end of this section for
suggested control settings for various weather conditions.
Summer Operation
The engine cooling system in air-conditioned vehicles
must be protected with a high-quality antifreeze coolant
to provide proper corrosion protection and to protect
against engine overheating. A solution of 50% OAT
(Organic Additive Technology) coolant that meets the
requirements of Chrysler Material Standard MS-12106
and 50% water is recommended. Refer to “Maintenance
Procedures” in “Maintaining Your Vehicle” for proper
coolant selection.
4
UNDERSTANDING YOUR INSTRUMENT PANEL 287

Winter Operation
Use of the air Recirculation Mode during winter months
is not recommended because it may cause window
fogging.
Vacation Storage
Anytime you store your vehicle, or keep it out of service
(i.e., vacation) for two weeks or more, run the air
conditioning system at idle for about five minutes in the
fresh air and high blower settings. This will ensure
adequate system lubrication to minimize the possibility
of compressor damage when the system is started again.
Window Fogging
Interior fogging on the windshield can be quickly re-
moved by turning the mode selector to Defrost. The Mix
mode can be used to maintain a clear windshield and
provide sufficient heating. If side window fogging be-
comes a problem, increase blower speed. Vehicle win-
dows tend to fog on the inside in mild but rainy or humid
weather.
NOTE: Recirculate without A/C should not be used for
long periods as fogging may occur.
288 UNDERSTANDING YOUR INSTRUMENT PANEL

Side Window Demisters
A side window demister outlet is located at each end of
the instrument panel. These non-adjustable outlets direct
air toward the side windows when the system is in the
FLOOR, MIX, or DEFROST mode. The air is directed at
the area of the windows through which you view the
outside mirrors.
Outside Air Intake
Make sure the air intake, located directly in front of the
windshield, is free of obstructions such as leaves. Leaves
collected in the air intake may reduce airflow, and if they
enter the plenum, they could plug the water drains. In
winter months, make sure the air intake is clear of ice,
slush, and snow.
A/C Air Filter — If Equipped
The A/C Filter prevents most dust and pollen from enter-
ing the cabin. The filter acts on air coming from outside the
vehicle and recirculated air within the passenger compart-
ment. Refer to “Maintenance Procedures” in “Maintaining
Your Vehicle” for A/C Air Filter service information or see
your authorized dealer for service. Refer to “Maintenance
Schedules” for filter service intervals.
4
UNDERSTANDING YOUR INSTRUMENT PANEL 289

Control Setting Suggestions for Various Weather Conditions
290 UNDERSTANDING YOUR INSTRUMENT PANEL

STARTING AND OPERATING
CONTENTS
䡵STARTING PROCEDURES ................296
▫Automatic Transmission ................296
▫Normal Starting.......................297
▫Extreme Cold Weather
(Below –20°F Or −29°C) ................298
▫If Engine Fails To Start .................298
▫After Starting ........................300
䡵ENGINE BLOCK HEATER — IF EQUIPPED . . .300
䡵AUTOMATIC TRANSMISSION .............301
▫Key Ignition Park Interlock...............303
▫Brake/Transmission Shift Interlock System . . .303
▫Four-Speed Automatic Transmission — If
Equipped ...........................303
▫Gear Ranges .........................312
▫Six-Speed Automatic Transmission (62TE) — If
Equipped ...........................311
▫Gear Ranges .........................312
䡵AUTOSTICK® .........................318
▫Operation ...........................319
5

䡵DRIVING ON SLIPPERY SURFACES .........320
▫Acceleration .........................320
▫Traction ............................321
䡵DRIVING THROUGH WATER .............321
▫Flowing/Rising Water ..................321
▫Shallow Standing Water .................322
䡵POWER STEERING .....................323
䡵PARKING BRAKE ......................324
䡵ANTI-LOCK BRAKE SYSTEM (ABS) .........327
䡵ELECTRONIC BRAKE CONTROL SYSTEM . . . .329
▫Anti-Lock Brake System (ABS) ............330
▫Traction Control System (TCS) ............330
▫Brake Assist System (BAS) ...............331
▫Electronic Stability Control (ESC) ..........332
▫ESC Activation/Malfunction Indicator Light
And ESC OFF Indicator Light ............334
䡵TIRE SAFETY INFORMATION .............336
▫Tire Markings ........................336
▫Tire Identification Number (TIN)...........340
▫Tire Terminology And Definitions ..........341
▫Tire Loading And Tire Pressure ...........343
䡵TIRES — GENERAL INFORMATION.........347
▫Tire Pressure ........................347
▫Tire Inflation Pressures .................348
▫Radial Ply Tires ......................350
▫All Season Tires – If Equipped ............351
292 STARTING AND OPERATING

▫Summer Or Three Season Tires – If Equipped. .351
▫Snow Tires ..........................351
▫Spare Tire Matching Original Equipped Tire
And Wheel – If Equipped................352
▫Compact Spare Tire – If Equipped .........352
▫Full Size Spare – If Equipped .............353
▫Limited-Use Spare – If Equipped ..........354
▫Tire Spinning ........................354
▫Tread Wear Indicators ..................355
▫Life Of Tire .........................356
▫Replacement Tires .....................357
䡵TIRE CHAINS (TRACTION DEVICES) .......358
䡵TIRE ROTATION RECOMMENDATIONS .....359
䡵TIRE PRESSURE MONITOR SYSTEM (TPMS) . .360
▫Base System .........................362
▫Premium System – If Equipped............365
▫General Information ...................368
䡵FUEL REQUIREMENTS ..................369
▫Reformulated Gasoline .................369
▫Gasoline/Oxygenate Blends ..............370
▫E-85 Usage In Non-Flex Fuel Vehicles .......370
▫MMT In Gasoline .....................371
▫Materials Added To Fuel ................371
▫Fuel System Cautions...................372
▫Carbon Monoxide Warnings .............373
5
STARTING AND OPERATING 293

䡵FLEXIBLE FUEL (3.6L ENGINE ONLY) — IF
EQUIPPED ...........................373
▫E-85 General Information ...............373
▫Ethanol Fuel (E-85) ....................375
▫Fuel Requirements ....................375
▫Selection Of Engine Oil For Flexible Fuel
Vehicles (E-85) And Gasoline Vehicles .......376
▫Starting ............................376
▫Cruising Range .......................376
▫Replacement Parts ....................377
▫Maintenance ........................377
䡵ADDING FUEL ........................377
▫Fuel Filler Cap (Gas Cap) ...............377
▫Loose Filler Cap Message ...............379
䡵VEHICLE LOADING ....................380
▫Vehicle Certification Label ...............380
▫Gross Vehicle Weight Rating (GVWR) .......380
▫Gross Axle Weight Rating (GAWR) .........380
▫Overloading .........................381
▫Loading ............................381
䡵TRAILER TOWING .....................381
▫Common Towing Definitions .............382
▫Trailer Hitch Classification ...............384
▫Trailer Towing Weights (Maximum Trailer
Weight Ratings) ......................385
▫Trailer And Tongue Weight ..............386
▫Towing Requirements ..................387
294 STARTING AND OPERATING

STARTING PROCEDURES
Before starting your vehicle, adjust your seat, adjust the
inside and outside mirrors, fasten your seat belt, and if
present, instruct all other occupants to buckle their seat
belts.
WARNING!
•When leaving the vehicle, always remove the key
fob from the ignition and lock your vehicle.
•Never leave children alone in a vehicle, or with
access to an unlocked vehicle.
•Allowing children to be in a vehicle unattended is
dangerous for a number of reasons. A child or
others could be seriously or fatally injured. Chil-
dren should be warned not to touch the parking
brake, brake pedal or the shift lever.
(Continued)
WARNING! (Continued)
•
Do not leave the key fob in or near the vehicle, or in
a location accessible to children. A child could operate
power windows, other controls, or move the vehicle.
Automatic Transmission
The shift lever must be in the NEUTRAL or PARK
position before you can start the engine. Apply the brakes
before shifting into any driving gear.
CAUTION!
Damage to the transmission may occur if the follow-
ing precautions are not observed:
•
Do not shift from REVERSE, PARK, or NEUTRAL
into any forward gear when the engine is above idle
speed.
(Continued)
296 STARTING AND OPERATING

CAUTION! (Continued)
•Shift into PARK only after the vehicle has come to
a complete stop.
•Shift into or out of REVERSE only after the vehicle
has come to a complete stop and the engine is at
idle speed.
•Before shifting into any gear, make sure your foot
is firmly on the brake pedal.
Normal Starting
NOTE: Normal starting of either a cold or a warm
engine is obtained without pumping or pressing the
accelerator pedal.
For vehicles not equipped with Tip Start (Four-Speed
Transmission), turn the ignition switch to the START
position and release it when the engine starts. If the
engine fails to start within 10 seconds, turn the ignition
switch to the LOCK position, wait 10 to 15 seconds, then
repeat the “Normal Starting” procedure.
For vehicles equipped with Tip Start (Six-Speed Trans-
mission), turn the ignition switch to the START position
and release it as soon as the starter engages. The starter
motor will continue to run, and it will disengage auto-
matically when the engine is running. If the engine fails
to start, the starter will disengage automatically in 10 sec-
onds. If this occurs, turn the ignition switch to the LOCK
position, wait 10 to 15 seconds, then repeat the “Normal
Starting” procedure.
5
STARTING AND OPERATING 297

Extreme Cold Weather (Below –20°F Or −29°C)
To ensure reliable starting at these temperatures, use of
an externally powered electric engine block heater (avail-
able from your authorized dealer) is recommended.
If Engine Fails To Start
WARNING!
•Never pour fuel or other flammable liquid into the
throttle body air inlet opening in an attempt to start
the vehicle. This could result in flash fire causing
serious personal injury.
•
Do not attempt to push or tow your vehicle to get it
started. Vehicles equipped with an automatic trans-
mission cannot be started this way. Unburned fuel
could enter the catalytic converter and once the engine
has started, ignite and damage the converter and
vehicle.
(Continued)
WARNING! (Continued)
•If the vehicle has a discharged battery, booster
cables may be used to obtain a start from a booster
battery or the battery in another vehicle. This type
of start can be dangerous if done improperly. Refer
to “Jump Starting” in “What To Do In Emergen-
cies” for further information.
Without Tip Start
If the engine fails to start after you have followed the
“Normal Starting” or “Extreme Cold Weather” proce-
dures, it may be flooded. Push the accelerator pedal all
the way to the floor and hold it there while cranking the
engine. This should clear any excess fuel in case the
engine is flooded.
298 STARTING AND OPERATING

CAUTION!
To prevent damage to the starter, do not crank the
engine for more than 15 seconds at a time. Wait 10 to
15 seconds before trying again.
If the engine is flooded, it may start to run, but not have
enough power to continue running when the key is
released. If this occurs, continue cranking up to 15 sec-
onds with the accelerator pedal pushed all the way to the
floor.
If the engine shows no sign of starting after two 15-second
periods of cranking with the accelerator pedal held to the
floor, repeat the “Normal Starting” or “Extreme Cold
Weather” procedures.
With Tip Start
If the engine fails to start after you have followed the
“Normal Starting” or “Extreme Cold Weather” proce-
dures, it may be flooded. To clear any excess fuel, push
the accelerator pedal all the way to the floor and hold it.
Then, turn the ignition switch to the START position and
release it as soon as the starter engages. The starter motor
will disengage automatically in 10 seconds. Once this
occurs, release the accelerator pedal, turn the ignition
switch to the LOCK position, wait 10 to 15 seconds, then
repeat the “Normal Starting” procedure.
CAUTION!
To prevent damage to the starter, wait 10 to 15 sec-
onds before trying again.
5
STARTING AND OPERATING 299

After Starting
The idle speed is controlled automatically and it will
decrease as the engine warms up.
ENGINE BLOCK HEATER — IF EQUIPPED
The engine block heater warms the engine, and permits
quicker starts in cold weather. Connect the cord to a
standard 110-115 Volt AC electrical outlet with a
grounded, three-wire extension cord.
The engine block heater must be plugged in at least one
hour to have an adequate warning effect on the engine.
The engine block heater cord is bundled under the hood
between the headlight assembly and the Totally Inte-
grated Power Module (Fuse Box) on the driver’s side of
the vehicle.
WARNING!
Remember to disconnect the engine block heater
cord before driving. Damage to the 110-115 Volt
electrical cord could cause electrocution.
300 STARTING AND OPERATING

AUTOMATIC TRANSMISSION
CAUTION!
Damage to the transmission may occur if the follow-
ing precautions are not observed:
•Shift into PARK only after the vehicle has come to
a complete stop.
•Shift into or out of REVERSE only after the vehicle
has come to a complete stop and the engine is at
idle speed.
•
Do not shift between PARK, REVERSE, NEUTRAL, or
DRIVE when the engine is above idle speed.
•Before shifting into any gear, make sure your foot
is firmly pressing on the brake pedal.
NOTE: You MUST press and hold the brake pedal while
shifting out of PARK.
WARNING!
•
It is dangerous to shift out of PARK or NEUTRAL if
the engine speed is higher than idle speed. If your
foot is not firmly pressing on the brake pedal, the
vehicle could accelerate quickly forward or in re-
verse. You could lose control of the vehicle and hit
someone or something. Only shift into gear when the
engine is idling normally and your foot is firmly
pressing on the brake pedal.
(Continued)
5
STARTING AND OPERATING 301

WARNING! (Continued)
•Unintended movement of a vehicle could injure
those in and near the vehicle. As with all vehicles,
you should never exit a vehicle while the engine is
running. Before exiting a vehicle, always apply the
parking brake, shift the transmission into PARK,
turn the engine OFF, and remove the ignition key.
Once the key is removed, the shift lever is locked in
PARK, securing the vehicle against unwanted
movement.
•When leaving the vehicle, always remove the igni-
tion key and lock your vehicle.
(Continued)
WARNING! (Continued)
•Never leave children alone in a vehicle, or with
access to an unlocked vehicle. Allowing children to
be in a vehicle unattended is dangerous for a
number of reasons. A child or others could be
seriously or fatally injured. Children should be
warned not to touch the parking brake, brake pedal
or the shift lever.
•Do not leave the key fob in or near the vehicle, or
in a location accessible to children. A child could
operate power windows, other controls, or move
the vehicle.
302 STARTING AND OPERATING

Key Ignition Park Interlock
This vehicle is equipped with a Key Ignition Park Inter-
lock which requires the shift lever to be placed in PARK
before the ignition switch can be turned to the LOCK/
OFF position. The key can only be removed from the
ignition when the ignition is in the LOCK/OFF position,
and once removed, the shift lever is locked in PARK.
NOTE: If a malfunction occurs, the system will trap the key
in the ignition switch to warn you that this safety feature is
inoperable. The engine can be started and stopped but the
key cannot be removed until you obtain service.
Brake/Transmission Shift Interlock System
This vehicle is equipped with a Brake Transmission Shift
Interlock system (BTSI) that holds the shift lever in PARK
unless the brakes are applied. To shift the transmission
out of PARK, the ignition switch must be turned to the
ON/RUN position (engine running or not) and the brake
pedal must be pressed.
Four-Speed Automatic Transmission — If Equipped
The shift lever position display (located in the instrument
cluster) indicates the transmission gear range. You must
press the brake pedal to move the shift lever out of PARK
(refer to “Brake/Transmission Shift Interlock System” in
this section). To drive, move the shift lever from PARK or
NEUTRAL to the DRIVE position.
The electronically-controlled transmission provides a
precise shift schedule. The transmission electronics are
self-calibrating; therefore, the first few shifts on a new
vehicle may be somewhat abrupt. This is a normal
condition, and precision shifts will develop within a few
hundred miles (kilometers).
Only shift from DRIVE to PARK or REVERSE when the
accelerator pedal is released and the vehicle is stopped.
Be sure to keep your foot on the brake pedal when
moving the shift lever between these gears.
5
STARTING AND OPERATING 303

Gear Ranges
DO NOT race the engine when shifting from PARK or
NEUTRAL into another gear range.
NOTE: After selecting any gear range, wait a moment to
allow the selected gear to engage before accelerating.
This is especially important when the engine is cold.
PARK
This range supplements the parking brake by locking the
transmission. The engine can be started in this range.
Never attempt to use PARK while the vehicle is in
motion. Apply the parking brake when leaving the
vehicle in this range.
When parking on a level surface, you may place the shift
lever in PARK first, and then apply the parking brake.
When parking on a hill, apply the parking brake before
placing the shift lever in PARK, otherwise the load on the
transmission locking mechanism may make it difficult to
move the shift lever out of PARK. As an added precau-
tion, turn the front wheels toward the curb on a downhill
grade and away from the curb on an uphill grade.
WARNING!
•Never use the PARK position as a substitute for the
parking brake. Always apply the parking brake
fully when parked to guard against vehicle move-
ment and possible injury or damage.
•Your vehicle could move and injure you and others
if it is not completely in PARK. Check by trying to
move the shift lever out of PARK with the brake
pedal released. Make sure the transmission is in
PARK before leaving the vehicle.
(Continued)
304 STARTING AND OPERATING

WARNING! (Continued)
•It is dangerous to shift out of PARK or NEUTRAL
if the engine speed is higher than idle speed. If
your foot is not firmly pressing the brake pedal, the
vehicle could accelerate quickly forward or in re-
verse. You could lose control of the vehicle and hit
someone or something. Only shift into gear when
the engine is idling normally and your foot is
firmly pressing the brake pedal.
•Unintended movement of a vehicle could injure
those in or near the vehicle. As with all vehicles,
you should never exit a vehicle while the engine is
running. Before exiting a vehicle, always apply the
parking brake, shift the transmission into PARK,
and remove the ignition key. Once the key is
removed, the shift lever is locked in PARK, secur-
ing the vehicle against unwanted movement.
(Continued)
WARNING! (Continued)
•When leaving the vehicle, always remove the igni-
tion key from the ignition and lock your vehicle.
Never leave children alone in a vehicle, or with
access to an unlocked vehicle. Allowing children to
be in a vehicle unattended is dangerous for a
number of reasons. A child or others could be
seriously or fatally injured. Children should be
warned not to touch the parking brake, brake pedal
or the shift lever.
•Do not leave the ignition key in or near the vehicle,
or in a location accessible to children. A child could
operate power windows, other controls, or move
the vehicle.
5
STARTING AND OPERATING 305

CAUTION!
•Before moving the shift lever out of PARK, you
must turn the ignition switch from the OFF posi-
tion to the ON/RUN position, and also press the
brake pedal. Otherwise, damage to the shift lever
could result.
•DO NOT race the engine when shifting from
PARK or NEUTRAL into another gear range, as this
can damage the drivetrain.
The following indicators should be used to ensure that
you have engaged the shift lever into the PARK position:
•When shifting into PARK, firmly move the shift lever
all the way forward and to the left until it stops and is
fully seated.
•Look at the shift lever position display and verify that
it indicates the PARK position.
•With brake pedal released, verify that the shift lever
will not move out of PARK.
REVERSE
This range is for moving the vehicle backward. Shift into
REVERSE only after the vehicle has come to a complete
stop.
NEUTRAL
Use this range when the vehicle is standing for prolonged
periods with the engine running. The engine may be
started in this range. Apply the parking brake and shift
the transmission into PARK if you must leave the vehicle.
306 STARTING AND OPERATING

WARNING!
Do not coast in NEUTRAL and never turn off the
ignition to coast down a hill. These are unsafe
practices that limit your response to changing traffic
or road conditions. You might lose control of the
vehicle and have a collision.
CAUTION!
Towing the vehicle, coasting, or driving for any other
reason with the transmission in NEUTRAL can cause
severe transmission damage. Refer to “Recreational
Towing” in “Starting And Operating” and “Towing A
Disabled Vehicle” in “What To Do In Emergencies”
for further information.
DRIVE
This range should be used for most city and highway
driving. It provides the smoothest upshifts and down-
shifts, and the best fuel economy. The transmission
automatically upshifts through all forward gears. The
DRIVE position provides optimum driving characteris-
tics under all normal operating conditions.
When frequent transmission shifting occurs (such as
when operating the vehicle under heavy loading condi-
tions, in hilly terrain, traveling into strong head winds, or
while towing heavy trailers), select the ⬙3⬙range. Under
these conditions, using the ⬙3⬙range will improve perfor-
mance and extend transmission life by reducing exces-
sive shifting and heat buildup.
5
STARTING AND OPERATING 307

If the transmission temperature exceeds normal operat-
ing limits, the powertrain controller will modify the
DRIVE and “3” range shift points. This is done to prevent
transmission damage due to overheating.
During cold temperatures, transmission operation may
be modified depending on engine and transmission
temperature as well as vehicle speed. This feature im-
proves warm up time of the engine and transmission to
achieve maximum efficiency. Engagement of the torque
converter clutch is inhibited until the transmission fluid
is warm (refer to the “Note” under “Torque Converter
Clutch” in this section). During extremely cold tempera-
tures (-16°F [-27°C] or below), operation may briefly be
limited to second gear only. Normal operation will re-
sume once the transmission temperature has risen to a
suitable level.
DRIVE 3
This range eliminates shifts into fourth gear. The trans-
mission will operate normally in first and second gear.
Shifts into third may be delayed to provide second gear
operation at higher speeds. Using the ⬙3⬙range while
operating the vehicle under heavy operating conditions
will improve performance and extend transmission life
by reducing excessive shifting and heat build-up. The ⬙3⬙
range should also be used when descending steep grades
to avoid brake system distress.
LOW
Use this range for engine braking when descending very
steep grades. In this range, the transmission will down-
shift for maximum engine braking, and upshifts will
occur only to prevent engine overspeed.
308 STARTING AND OPERATING

Transmission Limp Home Mode
Transmission function is monitored electronically for
abnormal conditions. If a condition is detected that could
result in transmission damage, Transmission Limp Home
Mode is activated. In this mode, the transmission remains
in third gear regardless of which forward gear is selected.
PARK, REVERSE, and NEUTRAL will continue to oper-
ate. The Malfunction Indicator Light (MIL) may be illu-
minated. Limp Home Mode allows the vehicle to be
driven to an authorized dealer for service without dam-
aging the transmission.
In the event of a momentary problem, the transmission
can be reset to regain all forward gears by performing the
following steps:
1. Stop the vehicle.
2. Shift the transmission into PARK.
3. Turn the ignition switch to the LOCK/OFF position.
4. Wait approximately 10 seconds.
5. Restart the engine.
6. Shift into the desired gear range. If the problem is no
longer detected, the transmission will return to normal
operation.
NOTE: Even if the transmission can be reset, we recom-
mend that you visit your authorized dealer at your
earliest possible convenience. Your authorized dealer has
diagnostic equipment to determine if the problem could
recur.
If the transmission cannot be reset, authorized dealer
service is required.
5
STARTING AND OPERATING 309

Overdrive Operation
The automatic transmission includes an electronically
controlled Overdrive (fourth gear). The transmission will
automatically shift into Overdrive if the following con-
ditions are present:
•the shift lever is in the DRIVE position,
•
the transmission fluid has reached an adequate
temperature,
•the engine coolant has reached an adequate
temperature,
•vehicle speed is sufficiently high, and
•the driver is not heavily pressing the accelerator.
Torque Converter Clutch
A feature designed to improve fuel economy has been
included in the automatic transmission on your vehicle.
A clutch within the torque converter engages automati-
cally at calibrated speeds. This may result in a slightly
different feeling or response during normal operation in
the upper gears. When the vehicle speed drops or during
some accelerations, the clutch automatically disengages.
NOTE: The torque converter clutch will not engage until
the transmission fluid and engine coolant are warm
[usually after 1 to 3 miles (2 to 5 km) of driving]. Because
the engine speed is higher when the torque converter
clutch is not engaged, it may seem as if the transmission
is not shifting into Overdrive when cold. This is normal.
Shifting between the DRIVE and 3 ranges, when the
transmission is sufficiently warm, will demonstrate that
the transmission is able to shift into and out of Overdrive.
310 STARTING AND OPERATING

Six-Speed Automatic Transmission (62TE) —
If Equipped
The shift lever position display (located in the instrument
cluster) indicates the transmission gear range. You must
press the brake pedal to move the shift lever out of PARK
(refer to “Brake/Transmission Shift Interlock System” in
this section). To drive, move the shift lever from PARK or
NEUTRAL to the DRIVE position.
The electronically-controlled transmission provides a pre-
cise shift schedule. The transmission electronics are self-
calibrating; therefore, the first few shifts on a new vehicle
may be somewhat abrupt. This is a normal condition, and
precision shifts will develop within a few hundred miles
(kilometers).
Only shift from DRIVE to PARK or REVERSE when the
accelerator pedal is released and the vehicle is stopped.
Be sure to keep your foot on the brake pedal when
moving the shift lever between these gears.
The transmission shift lever has PARK, REVERSE, NEU-
TRAL, DRIVE, and AutoStick® shift positions. Manual
shifts can be made using the AutoStick® shift control
(refer to “AutoStick®” in “Starting And Operating” for
further information). Moving the shift lever to the left or
right (-/+) while in the AutoStick® position (below the
5
STARTING AND OPERATING 311

Drive position) will manually select the transmission
gear, and will display the current gear in the instrument
cluster as 6, 5, 4, 3, 2, 1.
Gear Ranges
DO NOT race the engine when shifting from PARK or
NEUTRAL into another gear range.
NOTE: After selecting any gear range, wait a moment to
allow the selected gear to engage before accelerating.
This is especially important when the engine is cold.
PARK
This range supplements the parking brake by locking the
transmission. The engine can be started in this range.
Never attempt to use PARK while the vehicle is in
motion. Apply the parking brake when leaving the
vehicle in this range.
When parking on a level surface, you may place the shift
lever in PARK first, and then apply the parking brake.
Shift Lever
312 STARTING AND OPERATING

When parking on a hill, apply the parking brake before
placing the shift lever in PARK, otherwise the load on the
transmission locking mechanism may make it difficult to
move the shift lever out of PARK. As an added precau-
tion, turn the front wheels toward the curb on a downhill
grade and away from the curb on an uphill grade.
WARNING!
•Never use the PARK position as a substitute for the
parking brake. Always apply the parking brake
fully when parked to guard against vehicle move-
ment and possible injury or damage.
•Your vehicle could move and injure you and others
if it is not completely in PARK. Check by trying to
move the shift lever out of PARK with the brake
pedal released. Make sure the transmission is in
PARK before leaving the vehicle.
(Continued)
WARNING! (Continued)
•It is dangerous to shift out of PARK or NEUTRAL
if the engine speed is higher than idle speed. If
your foot is not firmly pressing the brake pedal, the
vehicle could accelerate quickly forward or in re-
verse. You could lose control of the vehicle and hit
someone or something. Only shift into gear when
the engine is idling normally and your foot is
firmly pressing the brake pedal.
•Unintended movement of a vehicle could injure
those in or near the vehicle. As with all vehicles,
you should never exit a vehicle while the engine is
running. Before exiting a vehicle, always apply the
parking brake, shift the transmission into PARK,
and remove the ignition key. Once the key is
removed, the shift lever is locked in PARK, secur-
ing the vehicle against unwanted movement.
(Continued)
5
STARTING AND OPERATING 313

WARNING! (Continued)
•When leaving the vehicle, always remove the igni-
tion key from the ignition and lock your vehicle.
Never leave children alone in a vehicle, or with
access to an unlocked vehicle. Allowing children to
be in a vehicle unattended is dangerous for a
number of reasons. A child or others could be
seriously or fatally injured. Children should be
warned not to touch the parking brake, brake pedal
or the shift lever.
•Do not leave the ignition key in or near the vehicle,
or in a location accessible to children. A child could
operate power windows, other controls, or move
the vehicle.
CAUTION!
•Before moving the shift lever out of PARK, you
must turn the ignition switch from the OFF posi-
tion to the ON/RUN position, and also press the
brake pedal. Otherwise, damage to the shift lever
could result.
•DO NOT race the engine when shifting from
PARK or NEUTRAL into another gear range, as this
can damage the drivetrain.
The following indicators should be used to ensure that
you have engaged the shift lever into the PARK position:
•When shifting into PARK, firmly move the shift lever
all the way forward and to the left until it stops and is
fully seated.
314 STARTING AND OPERATING

•Look at the shift lever position display and verify that
it indicates the PARK position.
•With brake pedal released, verify that the shift lever
will not move out of PARK.
REVERSE
This range is for moving the vehicle backward. Shift into
REVERSE only after the vehicle has come to a complete
stop.
NEUTRAL
Use this range when the vehicle is standing for prolonged
periods with the engine running. The engine may be
started in this range. Apply the parking brake and shift
the transmission into PARK if you must leave the vehicle.
WARNING!
Do not coast in NEUTRAL and never turn off the
ignition to coast down a hill. These are unsafe
practices that limit your response to changing traffic
or road conditions. You might lose control of the
vehicle and have a collision.
CAUTION!
Towing the vehicle, coasting, or driving for any other
reason with the transmission in NEUTRAL can cause
severe transmission damage. Refer to “Recreational
Towing” in “Starting And Operating” and “Towing A
Disabled Vehicle” in “What To Do In Emergencies”
for further information.
5
STARTING AND OPERATING 315

DRIVE
This range should be used for most city and highway
driving. It provides the smoothest upshifts and down-
shifts, and the best fuel economy. The transmission
automatically upshifts through underdrive first, second,
third, and fourth gears, direct fifth gear and overdrive
sixth gear. The DRIVE position provides optimum driv-
ing characteristics under all normal operating conditions.
When frequent transmission shifting occurs (such as
when operating the vehicle under heavy loading condi-
tions, in hilly terrain, or traveling into strong head
winds), use the AutoStick® shift control (refer to
“AutoStick®” in this section) to select a lower gear.
Under these conditions, using a lower gear will improve
performance and extend transmission life by reducing
excessive shifting and heat buildup.
During cold temperatures, transmission operation may be
modified depending on engine and transmission tempera-
ture as well as vehicle speed. This feature improves warm
up time of the engine and transmission to achieve maxi-
mum efficiency. Engagement of the torque converter clutch
is inhibited until the transmission fluid is warm (refer to
the “Note” under “Torque Converter Clutch” in this sec-
tion). During extremely cold temperatures (-16°F [-27°C] or
below), operation may briefly be limited to third gear only.
Normal operation will resume once the transmission tem-
perature has risen to a suitable level.
Transmission Limp Home Mode
Transmission function is monitored electronically for
abnormal conditions. If a condition is detected that could
result in transmission damage, Transmission Limp Home
Mode is activated. In this mode, the transmission remains
in third gear regardless of which forward gear is selected.
316 STARTING AND OPERATING

PARK, REVERSE, and NEUTRAL will continue to oper-
ate. The Malfunction Indicator Light (MIL) may be illu-
minated. Limp Home Mode allows the vehicle to be
driven to an authorized dealer for service without dam-
aging the transmission.
In the event of a momentary problem, the transmission
can be reset to regain all forward gears by performing the
following steps:
1. Stop the vehicle.
2. Shift the transmission into PARK.
3. Turn the ignition switch to the LOCK/OFF position.
4. Wait approximately 10 seconds.
5. Restart the engine.
6. Shift into the desired gear range. If the problem is no
longer detected, the transmission will return to normal
operation.
NOTE: Even if the transmission can be reset, we recom-
mend that you visit your authorized dealer at your
earliest possible convenience. Your authorized dealer has
diagnostic equipment to determine if the problem could
recur.
If the transmission cannot be reset, authorized dealer
service is required.
Overdrive Operation
The automatic transmission includes an electronically
controlled Overdrive (sixth gear). The transmission will
automatically shift into Overdrive if the following con-
ditions are present:
•the shift lever is in the DRIVE position,
•the transmission fluid has reached an adequate
temperature,
5
STARTING AND OPERATING 317

•the engine coolant has reached an adequate
temperature,
•vehicle speed is sufficiently high, and
•the driver is not heavily pressing the accelerator.
Torque Converter Clutch
A feature designed to improve fuel economy has been
included in the automatic transmission on your vehicle.
A clutch within the torque converter engages automati-
cally at calibrated speeds. This may result in a slightly
different feeling or response during normal operation in
the upper gears. When the vehicle speed drops or during
some accelerations, the clutch automatically disengages.
NOTE: The torque converter clutch will not engage until
the transmission fluid and engine coolant are warm
[usually after 1 to 3 miles (2 to 5 km) of driving]. Because
the engine speed is higher when the torque converter
clutch is not engaged, it may seem as if the transmission
is not shifting into Overdrive when cold. This is normal.
Using the AutoStick® shift control, when the transmis-
sion is sufficiently warm, will demonstrate that the
transmission is able to shift into and out of Overdrive.
AUTOSTICK®
AutoStick® is a driver-interactive transmission feature
providing manual shift control, giving you more control
of the vehicle. AutoStick® allows you to maximize en-
gine braking, eliminate undesirable upshifts and down-
shifts, and improve overall vehicle performance. This
system can also provide you with more control during
passing, city driving, cold slippery conditions, mountain
driving, and many other situations.
318 STARTING AND OPERATING

Operation
When the shift lever is in the AutoStick® position (below
the DRIVE position), it can be moved from side to side.
This allows the driver to manually select the transmission
gear being used. Moving the shift lever to the left (-)
triggers a downshift and to the right (+) an upshift. The
current gear will be displayed in the instrument cluster.
In AutoStick® mode, the transmission will shift up or
down when the driver moves the shift lever to the
right (+) or left (-), unless an engine lugging or overspeed
condition would result. It will remain in the selected gear
until another upshift or downshift is chosen, except as
described below.
•The transmission will automatically downshift to first
gear when coming to a stop. After a stop, the driver
should manually upshift (+) the transmission as the
vehicle is accelerated.
•You can start out, from a stop, in any gear except top
gear. Tapping (+) (at a stop) will allow starting in
second gear. Starting out in second gear is helpful in
snowy or icy conditions.
•The transmission will automatically upshift when nec-
essary to prevent engine over-speed.
•If a requested downshift would cause the engine to
over-speed, that shift will not occur.
•Avoid using speed control when AutoStick® is
engaged.
•Transmission shifting will be more noticeable when
AutoStick® is engaged.
•If the system detects powertrain overheating, the
transmission will revert to automatic shift mode and
remain in that mode until the powertrain cools off.
5
STARTING AND OPERATING 319

•If the system detects a problem, it will disable
AutoStick® mode and the transmission will return to
automatic mode until the problem is corrected.
To disengage AutoStick® mode, return the shift lever to
the DRIVE position. You can shift in or out of the
AutoStick® position at any time without taking your foot
off the accelerator pedal.
WARNING!
Do not downshift for additional engine braking on a
slippery surface. The drive wheels could lose their
grip and the vehicle could skid, causing a collision or
personal injury.
DRIVING ON SLIPPERY SURFACES
Acceleration
Rapid acceleration on snow covered, wet, or other slip-
pery surfaces may cause the driving wheels to pull
erratically to the right or left. This phenomenon occurs
when there is a difference in the surface traction under
the front (driving) wheels.
WARNING!
Rapid acceleration on slippery surfaces is dangerous.
Unequal traction can cause sudden pulling of the
front wheels. You could lose control of the vehicle
and possibly have a collision. Accelerate slowly and
carefully whenever there is likely to be poor traction
(ice, snow, wet, mud, loose sand, etc.).
320 STARTING AND OPERATING

Traction
When driving on wet or slushy roads, it is possible for a
wedge of water to build up between the tire and road
surface. This is hydroplaning and may cause partial or
complete loss of vehicle control and stopping ability. To
reduce this possibility, the following precautions should
be observed:
1. Slow down during rainstorms or when the roads are
slushy.
2. Slow down if the road has standing water or puddles.
3. Replace the tires when tread wear indicators first
become visible.
4. Keep tires properly inflated.
5. Maintain sufficient distance between your vehicle and
the vehicle in front of you to avoid a collision in a
sudden stop.
DRIVING THROUGH WATER
Driving through water more than a few inches/
centimeters deep will require extra caution to ensure
safety and prevent damage to your vehicle.
Flowing/Rising Water
WARNING!
Do not drive on or across a road or path where water
is flowing and/or rising (as in storm run-off). Flow-
ing water can wear away the road or path’s surface
and cause your vehicle to sink into deeper water.
Furthermore, flowing and/or rising water can carry
your vehicle away swiftly. Failure to follow this
warning may result in injuries that are serious or
fatal to you, your passengers, and others around you.
5
STARTING AND OPERATING 321

Shallow Standing Water
Although your vehicle is capable of driving through
shallow standing water, consider the following Caution
and Warning before doing so.
CAUTION!
•Always check the depth of the standing water
before driving through it. Never drive through
standing water that is deeper than the bottom of
the tire rims mounted on the vehicle.
•Determine the condition of the road or the path
that is under water and if there are any obstacles in
the way before driving through the standing water.
•Do not exceed 5 mph (8 km/h) when driving
through standing water. This will minimize wave
effects.
(Continued)
CAUTION! (Continued)
•Driving through standing water may cause damage
to your vehicle’s drivetrain components. Always
inspect your vehicle’s fluids (i.e., engine oil, trans-
mission, axle, etc.) for signs of contamination (i.e.,
fluid that is milky or foamy in appearance) after
driving through standing water. Do not continue to
operate the vehicle if any fluid appears contami-
nated, as this may result in further damage. Such
damage is not covered by the New Vehicle Limited
Warranty.
•Getting water inside your vehicle’s engine can
cause it to lock up and stall out, and cause serious
internal damage to the engine. Such damage is not
covered by the New Vehicle Limited Warranty.
322 STARTING AND OPERATING

WARNING!
•Driving through standing water limits your vehi-
cle’s traction capabilities. Do not exceed 5 mph
(8 km/h) when driving through standing water.
•Driving through standing water limits your vehi-
cle’s braking capabilities, which increases stopping
distances. Therefore, after driving through stand-
ing water, drive slowly and lightly press on the
brake pedal several times to dry the brakes.
•Getting water inside your vehicle’s engine can
cause it to lock up and stall out, and leave you
stranded.
•Failure to follow these warnings may result in
injuries that are serious or fatal to you, your pas-
sengers, and others around you.
POWER STEERING
The standard power steering system will give you good
vehicle response and increased ease of maneuverability
in tight spaces. The system will provide mechanical
steering capability if power assist is lost.
If for some reason the power assist is interrupted, it will
still be possible to steer your vehicle. Under these condi-
tions, you will observe a substantial increase in steering
effort, especially at very low vehicle speeds and during
parking maneuvers.
NOTE:
•Increased noise levels at the end of the steering wheel
travel are considered normal and do not indicate that
there is a problem with the power steering system.
5
STARTING AND OPERATING 323

•Upon initial start-up in cold weather, the power steer-
ing pump may make noise for a short amount of time.
This is due to the cold, thick fluid in the steering
system. This noise should be considered normal, and it
does not in any way damage the steering system.
WARNING!
Continued operation with reduced power steering
assist could pose a safety risk to yourself and others.
Service should be obtained as soon as possible.
CAUTION!
Prolonged operation of the steering system at the end
of the steering wheel travel will increase the steering
fluid temperature and it should be avoided when
possible. Damage to the power steering pump may
occur.
PARKING BRAKE
Before leaving the vehicle, make sure that the parking
brake is fully applied. Also, be certain to leave the
transmission in PARK.
Parking Brake
324 STARTING AND OPERATING

The parking brake lever is located in the center console.
To apply the parking brake, pull the lever up as firmly as
possible. To release the parking brake, pull the lever up
slightly, press the center button, then lower the lever
completely.
When the parking brake is applied with the ignition
switch ON, the “Brake Warning Light” in the instrument
cluster will illuminate.
NOTE:
•When the parking brake is applied and the transmis-
sion is placed in gear, the “Brake Warning Light” will
flash. If vehicle speed is detected, a chime will sound
to alert the driver. Fully release the parking brake
before attempting to move the vehicle.
•This light only shows that the parking brake is ap-
plied. It does not show the degree of brake application.
When parking on a hill, it is important to turn the front
wheels toward the curb on a downhill grade and away
from the curb on an uphill grade. Apply the parking
brake before placing the shift lever in PARK, otherwise
the load on the transmission locking mechanism may
make it difficult to move the shift lever out of PARK. The
parking brake should always be applied whenever the
driver is not in the vehicle.
WARNING!
•Never use the PARK position as a substitute for the
parking brake. Always apply the parking brake
fully when parked to guard against vehicle move-
ment and possible injury or damage.
•When leaving the vehicle, always remove the key
fob from the ignition and lock your vehicle.
(Continued)
5
STARTING AND OPERATING 325

WARNING! (Continued)
•Never leave children alone in a vehicle, or with
access to an unlocked vehicle. Allowing children to
be in a vehicle unattended is dangerous for a
number of reasons. A child or others could be
seriously or fatally injured. Children should be
warned not to touch the parking brake, brake pedal
or the shift lever.
•Be sure the parking brake is fully disengaged
before driving; failure to do so can lead to brake
failure and a collision.
•Always fully apply the parking brake when leav-
ing your vehicle or it may roll and cause damage or
injury. Also, be certain to leave the transmission in
PARK. Failure to do so may cause the vehicle to roll
and cause damage or injury.
(Continued)
WARNING! (Continued)
•Do not leave the key fob in or near the vehicle, or
in a location accessible to children. A child could
operate power windows, other controls, or move
the vehicle.
CAUTION!
If the “Brake Warning Light” remains on with the
parking brake released, a brake system malfunction
is indicated. Have the brake system serviced by an
authorized dealer immediately.
326 STARTING AND OPERATING

ANTI-LOCK BRAKE SYSTEM (ABS)
The Anti-Lock Brake System (ABS) provides increased
vehicle stability and brake performance under most
braking conditions. The system operates with a separate
computer to modulate the hydraulic pressure to prevent
wheel lock-up and avoid skidding on slippery surfaces.
WARNING!
•Pumping of the anti-lock brakes will diminish
their effectiveness and may lead to a collision.
Pumping makes the stopping distance longer. Just
press firmly on your brake pedal when you need to
slow down or stop.
(Continued)
WARNING! (Continued)
•The ABS cannot prevent the natural laws of phys-
ics from acting on the vehicle, nor can it increase
braking or steering efficiency beyond that afforded
by the condition of the vehicle brakes and tires or
the traction afforded.
•The ABS cannot prevent collisions, including those
resulting from excessive speed in turns, following
another vehicle too closely, or hydroplaning.
•The capabilities of an ABS-equipped vehicle must
never be exploited in a reckless or dangerous
manner, which could jeopardize the user’s safety or
the safety of others.
5
STARTING AND OPERATING 327

The “Anti-Lock Brake Warning Light” moni-
tors the Anti-Lock Brake System. The light will
come on when the ignition switch is turned to
the ON position and may stay on for as long as
four seconds.
If the “Anti-Lock Brake Warning Light” remains on or
comes on while driving, it indicates that the anti-lock
portion of the brake system is not functioning and that
service is required. However, the conventional brake
system will continue to operate normally if the “Brake
Warning Light” is not on.
If the “Anti-Lock Brake Warning Light” is on, the brake
system should be serviced as soon as possible to restore
the benefits of anti-lock brakes. If the “Anti-Lock Brake
Warning Light” does not come on when the ignition
switch is turned to the ON position, have the bulb
repaired as soon as possible.
If both the “Brake Warning Light” and the “Anti-Lock
Brake Warning Light” remain on, the Anti-Lock Brake
(ABS) and Electronic Brake Force Distribution (EBD)
Systems are not functioning. Immediate repair to the ABS
system is required. See your authorized dealer.
When the vehicle is driven over 7 mph (11 km/h), you
may hear a slight clicking sound as well as some related
motor noises. These noises are the system performing its
self-check cycle to ensure that the ABS system is working
properly. This self check occurs each time the vehicle is
started and accelerated past 7 mph (11 km/h).
ABS is activated during braking under certain road or
stopping conditions. ABS-inducing conditions can in-
clude ice, snow, gravel, bumps, railroad tracks, loose
debris, or panic stops.
328 STARTING AND OPERATING

You also may experience the following when the brake
system goes into anti-lock:
•The ABS motor running (it may continue to run for a
short time after the stop),
•the clicking sound of solenoid valves,
•brake pedal pulsations,
•and a slight drop or fall away of the brake pedal at the
end of the stop.
These are all normal characteristics of ABS.
WARNING!
The Anti-Lock Brake System contains sophisticated
electronic equipment that may be susceptible to
interference caused by improperly installed or high
(Continued)
WARNING! (Continued)
output radio transmitting equipment. This interfer-
ence can cause possible loss of anti-lock braking
capability. Installation of such equipment should be
performed by qualified professionals.
All vehicle wheels and tires must be the same size and
type, and tires must be properly inflated to produce
accurate signals for the computer.
ELECTRONIC BRAKE CONTROL SYSTEM
Your vehicle may be equipped with an optional ad-
vanced electronic brake control system that includes
Anti-Lock Brake System (ABS), Traction Control System
(TCS), Brake Assist System (BAS), and Electronic Stability
Control (ESC). All systems work together to enhance
vehicle stability and control in various driving conditions
and are commonly referred to as ESC.
5
STARTING AND OPERATING 329

Anti-Lock Brake System (ABS)
This system aids the driver in maintaining vehicle control
under adverse braking conditions. The system controls
hydraulic brake pressure to prevent wheel lock-up and help
avoid skidding on slippery surfaces during braking. Refer to
“Anti-Lock Brake System” in “Starting and Operating” for
further information.
WARNING!
The ABS cannot prevent the natural laws of physics
from acting on the vehicle, nor can it increase the
traction afforded by prevailing road conditions. The
ABS cannot prevent collisions, including those resulting
from excessive speed in turns, driving on very slippery
surfaces, or hydroplaning. The capabilities of an ABS-
equipped vehicle must never be exploited in a reckless
or dangerous manner which could jeopardize the user’s
safety or the safety of others.
Traction Control System (TCS)
This system monitors the amount of wheel spin of each of
the driven wheels. If wheel spin is detected, brake
pressure is applied to the slipping wheel(s) and engine
power is reduced to provide enhanced acceleration and
stability. A feature of the TCS system functions similar to
a limited slip differential and controls the wheel spin
across a driven axle. If one wheel on a driven axle is
spinning faster than the other, the system will apply the
brake of the spinning wheel. This will allow more engine
torque to be applied to the wheel that is not spinning.
This feature remains active even if TCS and ESC are in
the “Partial Off” mode. Refer to “Electronic Stability
Control (ESC)” in this section of this manual.
330 STARTING AND OPERATING

Brake Assist System (BAS)
The BAS is designed to optimize the vehicle’s braking
capability during emergency braking maneuvers. The
system detects an emergency braking situation by sens-
ing the rate and amount of brake application and then
applies optimum pressure to the brakes. This can help
reduce braking distances. The BAS complements the
Anti-Lock Brake System (ABS). Applying the brakes very
quickly results in the best BAS assistance. To receive the
benefit of the system, you must apply continuous brak-
ing pressure during the stopping sequence. Do not
reduce brake pedal pressure unless braking is no longer
desired. Once the brake pedal is released, the BAS is
deactivated.
WARNING!
•The BAS cannot prevent the natural laws of phys-
ics from acting on the vehicle, nor can it increase
braking efficiency beyond that afforded by the
condition of the vehicle brakes and tires or the
traction afforded.
•The BAS cannot prevent collisions, including those
resulting from excessive speed in turns, following
another vehicle too closely, or hydroplaning.
•The capabilities of a BAS-equipped vehicle must
never be exploited in a reckless or dangerous
manner, which could jeopardize the user’s safety or
the safety of others.
5
STARTING AND OPERATING 331

Electronic Stability Control (ESC)
This system enhances directional control and stability of
the vehicle under various driving conditions. ESC cor-
rects for over/under steering of the vehicle by applying
the brake of the appropriate wheel to assist in counter-
acting the over/under steer condition. Engine power
may also be reduced to help the vehicle maintain the
desired path. ESC uses sensors in the vehicle to deter-
mine the vehicle path intended by the driver and com-
pares it to the actual path of the vehicle. When the actual
path does not match the intended path, ESC applies the
brake of the appropriate wheel to assist in counteracting
the oversteer or understeer condition
•Over-steer - when the vehicle is turning more than
appropriate for the steering wheel position.
•Under-steer - when the vehicle is turning less than
appropriate for the steering wheel position.
WARNING!
Electronic Stability Control (ESC) cannot prevent the
natural laws of physics from acting on the vehicle,
nor can it increase the traction afforded by prevailing
road conditions. ESC cannot prevent accidents, in-
cluding those resulting from excessive speed in
turns, driving on very slippery surfaces, or hydro-
planing. ESC also cannot prevent accidents resulting
from loss of vehicle control due to inappropriate
driver input for the conditions. Only a safe, attentive,
and skillful driver can prevent accidents. The capa-
bilities of an ESC equipped vehicle must never be
exploited in a reckless or dangerous manner which
could jeopardize the user’s safety or the safety of
others.
332 STARTING AND OPERATING

ESC Operating Modes
All ESC equipped vehicles can choose the following ESC
operating modes:
ESC On
This is the normal operating mode for ESC. Whenever
the vehicle is started the ESC system will be in this mode.
This mode should be used for almost all driving situa-
tions. ESC should only be turned to “Partial Off” for
specific reasons as noted below.
Partial ESC Mode
This mode is entered by momentarily pressing the “ESC
Off” switch (located in the lower switch bank below the
heater/air conditioning controls). When in “Partial Off”
mode, the TCS portion of ESC, except for the limited slip
feature described in the TCS section, has been disabled
and the “ESC Activation/Malfunction Indicator Light”
will be illuminated. All other stability features of ESC
function normally, with the exception of engine power
reduction. This mode is intended to be used if the vehicle
is in deep snow, sand, or gravel conditions and more
wheel spin than ESC would normally allow is required to
gain traction.
ESC Off Switch
5
STARTING AND OPERATING 333

To turn ESC on again, momentarily press the “ESC Off”
switch. This will restore the normal “ESC On” mode of
operation.
WARNING!
When in “Partial Off” mode, the TCS functionality of
ESC (except for the limited slip feature described in
the TCS section) has been disabled and the “ESC Off
Indicator Light” will be illuminated. When in “Par-
tial Off” mode, the engine power reduction of TCS is
disabled, and the enhanced vehicle stability offered
by the ECS system is reduced.
NOTE: To improve the vehicle’s traction when driving
with snow chains, or starting off in deep snow, sand or
gravel, it may be desirable to switch to the “Partial Off”
mode by pressing the “ESC Off” switch. Once the situa-
tion requiring ESC to be switched to the “Partial Off”
mode is overcome, turn ESC on again by momentarily
pressing the “ESC Off” switch. This may be done while
the vehicle is in motion.
ESC Activation/Malfunction Indicator Light And
ESC OFF Indicator Light
The “ESC Activation/Malfunction Indicator
Light” in the instrument cluster will come on
when the ignition switch is turned to the ON
position. It should go out with the engine
running. If the “ESC Activation/Malfunction Indicator
Light” comes on continuously with the engine running, a
malfunction has been detected in the ESC system. If this
light remains on after several ignition cycles, and the
vehicle has been driven several miles (kilometers) at
speeds greater than 30 mph (48 km/h), see your autho-
rized dealer as soon as possible to have the problem
diagnosed and corrected.
334 STARTING AND OPERATING

The “ESC Activation/Malfunction Indicator Light” (lo-
cated in the instrument cluster) starts to flash as soon as
the tires lose traction and the ESC system becomes active.
The “ESC Activation/Malfunction Indicator Light” also
flashes when TCS is active. If the “ESC Activation/
Malfunction Indicator Light” begins to flash during ac-
celeration, ease up on the accelerator and apply as little
throttle as possible. Be sure to adapt your speed and
driving to the prevailing road conditions.
NOTE:
•The “ESC Activation/Malfunction Indicator Light”
and the “ESC OFF Indicator Light” come on momen-
tarily each time the ignition switch is turned ON.
•Each time the ignition is turned ON, the ESC system
will be ON even if it was turned off previously.
•The ESC system will make buzzing or clicking sounds
when it is active. This is normal; the sounds will stop
when ESC becomes inactive following the maneuver
that caused the ESC activation.
The “ESC OFF Indicator Light” indicates the
Electronic Stability Control (ESC) is off.
5
STARTING AND OPERATING 335

TIRE SAFETY INFORMATION
Tire Markings
NOTE:
•P (Passenger) - Metric tire sizing is based on U.S.
design standards. P-Metric tires have the letter “P”
molded into the sidewall preceding the size designa-
tion. Example: P215/65R15 95H.
•European-Metric tire sizing is based on European
design standards. Tires designed to this standard have
the tire size molded into the sidewall beginning with
the section width. The letter ⬙P⬙is absent from this tire
size designation. Example: 215/65R15 96H.
•LT (Light Truck) - Metric tire sizing is based on U.S.
design standards. The size designation for LT-Metric
tires is the same as for P-Metric tires except for the
letters “LT” that are molded into the sidewall preced-
ing the size designation. Example: LT235/85R16.
1 — U.S. DOT Safety Standards
Code (TIN)
4 — Maximum Load
2 — Size Designation
5 — Maximum Pressure
3 — Service Description
6 — Treadwear, Traction and
Temperature Grades
336 STARTING AND OPERATING

•Temporary spare tires are spares designed for tempo-
rary emergency use only. Temporary high pressure
compact spare tires have the letter “T” or “S” molded
into the sidewall preceding the size designation. Ex-
ample: T145/80D18 103M.
•High flotation tire sizing is based on U.S. design
standards and it begins with the tire diameter molded
into the sidewall. Example: 31x10.5 R15 LT.
Tire Sizing Chart
EXAMPLE:
Size Designation:
P= Passenger car tire size based on U.S. design standards
ⴖ....blank....ⴖ= Passenger car tire based on European design standards
LT = Light truck tire based on U.S. design standards
TorS= Temporary spare tire
31 = Overall diameter in inches (in)
215 = Section width in millimeters (mm)
5
STARTING AND OPERATING 337

EXAMPLE:
65 = Aspect ratio in percent (%)
— Ratio of section height to section width of tire
10.5 = Section width in inches (in)
R= Construction code
—⬙R⬙means radial construction
—⬙D⬙means diagonal or bias construction
15 = Rim diameter in inches (in)
Service Description:
95 = Load Index
— A numerical code associated with the maximum load a tire can carry
338 STARTING AND OPERATING

EXAMPLE:
H= Speed Symbol
— A symbol indicating the range of speeds at which a tire can carry a load corresponding to
its load index under certain operating conditions
— The maximum speed corresponding to the speed symbol should only be achieved under
specified operating conditions (i.e., tire pressure, vehicle loading, road conditions, and
posted speed limits)
Load Identification:
ⴖ....blank....ⴖ= Absence of any text on the sidewall of the tire indicates a Standard Load (SL) tire
Extra Load (XL) = Extra load (or reinforced) tire
Light Load (LL) = Light load tire
C, D, E, F, G = Load range associated with the maximum load a tire can carry at a specified pressure
Maximum Load— Maximum load indicates the maximum load this tire is designed to carry
Maximum Pressure— Maximum pressure indicates the maximum permissible cold tire inflation pressure for
this tire
5
STARTING AND OPERATING 339

Tire Identification Number (TIN)
The TIN may be found on one or both sides of the tire,
however, the date code may only be on one side. Tires
with white sidewalls will have the full TIN, including the
date code, located on the white sidewall side of the tire.
Look for the TIN on the outboard side of black sidewall
tires as mounted on the vehicle. If the TIN is not found on
the outboard side, then you will find it on the inboard
side of the tire.
EXAMPLE:
DOT MA L9 ABCD 0301
DOT = Department of Transportation
— This symbol certifies that the tire is in compliance with the U.S. Department of Transportation tire
safety standards and is approved for highway use
MA = Code representing the tire manufacturing location (two digits)
L9 = Code representing the tire size (two digits)
ABCD = Code used by the tire manufacturer (one to four digits)
03 = Number representing the week in which the tire was manufactured (two digits)
— 03 means the 3rd week
340 STARTING AND OPERATING

EXAMPLE:
DOT MA L9 ABCD 0301
01 = Number representing the year in which the tire was manufactured (two digits)
— 01 means the year 2001
— Prior to July 2000, tire manufacturers were only required to have one number to represent the
year in which the tire was manufactured. Example: 031 could represent the 3rd week of 1981 or 1991
Tire Terminology And Definitions
Term Definition
B-Pillar The vehicle B-Pillar is the structural member of the body located
behind the front door.
Cold Tire Inflation Pressure Cold tire inflation pressure is defined as the tire pressure after
the vehicle has not been driven for at least 3 hours, or driven less
than 1 mile (1.6 km) after sitting for a three hour period. Inflation
pressure is measured in units of PSI (pounds per square inch) or
kPa (kilopascals).
5
STARTING AND OPERATING 341

Term Definition
Maximum Inflation Pressure The maximum inflation pressure is the maximum permissible
cold tire inflation pressure for this tire. The maximum inflation
pressure is molded into the sidewall.
Recommended Cold Tire Inflation
Pressure
Vehicle manufacturer’s recommended cold tire inflation pressure
as shown on the tire placard.
Tire Placard A paper label permanently attached to the vehicle describing the
vehicle’s loading capacity, the original equipment tire sizes and
the recommended cold tire inflation pressures.
342 STARTING AND OPERATING

Tire Loading And Tire Pressure
Tire And Loading Information Placard Location
NOTE:
The proper cold tire inflation pressure is listed on
the driver’s side B-Pillar or the rear edge of the driver’s side
door.
Tire And Loading Information Placard
This placard tells you important information about the:
1) number of people that can be carried in the vehicle
2) total weight your vehicle can carry
B-Pillar Location for Tire And Loading Information Placard
Tire and Loading Information Placard
5
STARTING AND OPERATING 343

3) tire size designed for your vehicle
4) cold tire inflation pressures for the front, rear, and
spare tires.
Loading
The vehicle maximum load on the tire must not exceed
the load carrying capacity of the tire on your vehicle. You
will not exceed the tire’s load carrying capacity if you
adhere to the loading conditions, tire size, and cold tire
inflation pressures specified on the Tire and Loading
Information placard and in the “Vehicle Loading” section
of this manual.
NOTE: Under a maximum loaded vehicle condition,
gross axle weight ratings (GAWRs) for the front and rear
axles must not be exceeded. For further information on
GAWRs, vehicle loading, and trailer towing, refer to
“Vehicle Loading” in this section.
To determine the maximum loading conditions of your
vehicle, locate the statement “The combined weight of
occupants and cargo should never exceed XXX lbs or
XXX kg” on the Tire and Loading Information placard.
The combined weight of occupants, cargo/luggage and
trailer tongue weight (if applicable) should never exceed
the weight referenced here.
Steps For Determining Correct Load Limit
1. Locate the statement “The combined weight of occu-
pants and cargo should never exceed XXX lbs or
XXX kg” on your vehicle’s placard.
2. Determine the combined weight of the driver and
passengers that will be riding in your vehicle.
3. Subtract the combined weight of the driver and pas-
sengers from XXX lbs or XXX kg.
344 STARTING AND OPERATING

4. The resulting figure equals the available amount of
cargo and luggage load capacity. For example, if
“XXX” amount equals 1,400 lbs (635 kg) and there will
be five 150 lb (68 kg) passengers in your vehicle, the
amount of available cargo and luggage load capacity
is 650 lbs (295 kg) (since 5 x 150 = 750, and 1400 – 750
= 650 lbs [295 kg]).
5. Determine the combined weight of luggage and cargo
being loaded on the vehicle. That weight may not
safely exceed the available cargo and luggage load
capacity calculated in Step 4.
6. If your vehicle will be towing a trailer, load from your
trailer will be transferred to your vehicle. Consult this
manual to determine how this reduces the available
cargo and luggage load capacity of your vehicle.
NOTE:
•The following table shows examples on how to calcu-
late total load, cargo/luggage, and towing capacities
of your vehicle with varying seating configurations
and number and size of occupants. This table is for
illustration purposes only and may not be accurate for
the seating and load carry capacity of your vehicle.
•For the following example, the combined weight of
occupants and cargo should never exceed 865 lbs
(392 kg).
5
STARTING AND OPERATING 345

346 STARTING AND OPERATING

WARNING!
Overloading of your tires is dangerous. Overloading
can cause tire failure, affect vehicle handling, and
increase your stopping distance. Use tires of the
recommended load capacity for your vehicle. Never
overload them.
TIRES — GENERAL INFORMATION
Tire Pressure
Proper tire inflation pressure is essential to the safe and
satisfactory operation of your vehicle. Three primary
areas are affected by improper tire pressure:
Safety
WARNING!
•Improperly inflated tires are dangerous and can
cause collisions.
•Under-inflation increases tire flexing and can re-
sult in over-heating and tire failure.
•Over-inflation reduces a tire’s ability to cushion
shock. Objects on the road and chuckholes can
cause damage that result in tire failure.
•Over-inflated or under-inflated tires can affect ve-
hicle handling and can fail suddenly, resulting in
loss of vehicle control.
•Unequal tire pressures can cause steering prob-
lems. You could lose control of your vehicle.
(Continued)
5
STARTING AND OPERATING 347

WARNING! (Continued)
•Unequal tire pressures from one side of the vehicle
to the other can cause the vehicle to drift to the
right or left.
•Always drive with each tire inflated to the recom-
mended cold tire inflation pressure.
Economy
Improper inflation pressures can cause uneven wear pat-
terns to develop across the tire tread. These abnormal wear
patterns will reduce tread life resulting in a need for earlier
tire replacement. Under-inflation also increases tire rolling
resistance resulting in higher fuel consumption.
Ride Comfort And Vehicle Stability
Proper tire inflation contributes to a comfortable ride.
Over-inflation produces a jarring and uncomfortable
ride. Both under-inflation and over-inflation affect the
stability of the vehicle and can produce a feeling of
sluggish response or over responsiveness in the steering.
Unequal tire pressures from side to side may cause erratic
and unpredictable steering response.
Unequal tire pressure from side to side may cause the
vehicle to drift left or right.
Tire Inflation Pressures
The proper cold tire inflation pressure is listed on the
driver’s side “B” Pillar or rear edge of the driver’s side
door.
348 STARTING AND OPERATING

At least once a month:
•Check and adjust tire pressure with a good quality
pocket-type pressure gauge. Do not make a visual
judgement when determining proper inflation. Tires
may look properly inflated even when they are under-
inflated.
•Inspect tires for signs of tire wear or visible damage.
CAUTION!
After inspecting or adjusting the tire pressure, al-
ways reinstall the valve stem cap. This will prevent
moisture and dirt from entering the valve stem,
which could damage the valve stem.
Inflation pressures specified on the placard are always
“cold tire inflation pressure.” Cold tire inflation pressure
is defined as the tire pressure after the vehicle has not
been driven for at least three hours, or driven less than
1 mile (1.6 km) after a three hour period. The cold tire
inflation pressure must not exceed the maximum infla-
tion pressure molded into the tire sidewall.
Check tire pressures more often if subject to a wide range
of outdoor temperatures, as tire pressures vary with
temperature changes.
Tire pressures change by approximately 1 psi (7 kPa) per
12°F (7°C) of air temperature change. Keep this in mind
when checking tire pressure inside a garage, especially in
the winter.
Example: If garage temperature = 68°F (20°C) and the
outside temperature = 32°F (0°C) then the cold tire
inflation pressure should be increased by 3 psi (21 kPa),
which equals 1 psi (7 kPa) for every 12°F (7°C) for this
outside temperature condition.
Tire pressure may increase from 2 to 6 psi (13 to 40 kPa)
during operation. DO NOT reduce this normal pressure
build up or your tire pressure will be too low.
5
STARTING AND OPERATING 349

Tire Pressures For High Speed Operation
The manufacturer advocates driving at safe speeds and
within posted speed limits. Where speed limits or condi-
tions are such that the vehicle can be driven at high
speeds, maintaining correct tire inflation pressure is very
important. Increased tire pressure and reduced vehicle
loading may be required for high-speed vehicle opera-
tion. Refer to your authorized tire or original equipment
vehicle dealer for recommended safe operating speeds,
loading and cold tire inflation pressures.
WARNING!
High speed driving with your vehicle under maxi-
mum load is dangerous. The added strain on your
tires could cause them to fail. You could have a
serious collision. Do not drive a vehicle loaded to the
maximum capacity at continuous speeds above
75 mph (120 km/h).
Radial Ply Tires
WARNING!
Combining radial ply tires with other types of tires
on your vehicle will cause your vehicle to handle
poorly. The instability could cause a collision. Al-
ways use radial ply tires in sets of four. Never
combine them with other types of tires.
Tire Repair
If your tire becomes damaged, it may be repaired if it
meets the following criteria:
•The tire has not been driven on when flat,
•The damage is only on the tread section of your tire
(sidewall damage is not repairable) and
•The puncture is no greater than ¼⬙(6 mm)
350 STARTING AND OPERATING

Consult an authorized tire dealer for tire repairs and
additional information.
Damaged Run Flat tires, or Run Flat tires that have
experienced a loss of pressure should be replaced imme-
diately with another Run Flat tire of identical size and
service description (Load Index and Speed Code).
All Season Tires – If Equipped
All Season tires provide traction for all seasons (spring,
summer, fall and winter). Traction levels may vary be-
tween different all season tires. All season tires can be
identified by the M+S, M&S, M/S or MS designation on
the tire sidewall. Use all season tires only in sets of four;
failure to do so may adversely affect the safety and
handling of your vehicle.
Summer Or Three Season Tires – If Equipped
Summer tires provide traction in both wet and dry
conditions, and are not intended to be driven in snow or
on ice. Summer tires will not contain the all season
designation or mountain/snowflake symbol on the tire
sidewall. Use summer tires only in sets of four; failure to
do so may adversely affect the safety and handling of
your vehicle.
Snow Tires
Some areas of the country require the use of snow tires
during the winter. Snow tires can be identified by a
mountain/snowflake symbol on the tire sidewall.
5
STARTING AND OPERATING 351

If you need snow tires, select tires equivalent in size and
type to the original equipment tires. Use snow tires only
in sets of four; failure to do so may adversely affect the
safety and handling of your vehicle.
Snow tires generally have lower speed ratings than what
was originally equipped with your vehicle and should
not be operated at sustained speeds over 75 mph
(120 km/h). For speeds above 75 mph (120 km/h) refer to
original equipment or an authorized tire dealer for
recommended safe operating speeds, loading and cold
tire inflation pressures.
While studded tires improve performance on ice, skid
and traction capability on wet or dry surfaces may be
poorer than that of non-studded tires. Some states pro-
hibit studded tires; therefore, local laws should be
checked before using these tire types.
Spare Tire Matching Original Equipped Tire And
Wheel – If Equipped
Your vehicle may be equipped with a spare tire and
wheel equivalent in look and function to the original
equipment tire and wheel found on the front or rear axle
of your vehicle. This spare tire may be used in the tire
rotation for your vehicle. If your vehicle has this option
refer to an authorized tire dealer for the recommended
tire rotation pattern.
Compact Spare Tire – If Equipped
The compact spare is for temporary emergency use only.
You can identify if your vehicle is equipped with a
compact spare by looking at the spare tire description on
the Tire and Loading Information Placard located on the
driver’s side door opening or on the sidewall of the tire.
Compact spare tire descriptions begin with the letter “T”
or “S” preceding the size designation. Example: T145/
80D18 103M.
352 STARTING AND OPERATING

T, S = Temporary Spare Tire
Since this tire has limited tread life the original equip-
ment tire should be repaired (or replaced) and reinstalled
on your vehicle at the first opportunity.
Do not install a wheel cover or attempt to mount a
conventional tire on the compact spare wheel, since the
wheel is designed specifically for the compact spare tire.
Do not install more than one compact spare tire and
wheel on the vehicle at any given time.
WARNING!
Compact spares are for temporary emergency use
only. With these spares, do not drive more than
50 mph (80 km/h). Temporary use spares have limited
(Continued)
WARNING! (Continued)
tread life. When the tread is worn to the tread wear
indicators, the temporary use spare tire needs to be
replaced. Be sure to follow the warnings, which
apply to your spare. Failure to do so could result in
spare tire failure and loss of vehicle control.
Full Size Spare – If Equipped
The full size spare is for temporary emergency use only.
This tire may look like the originally equipped tire on the
front or rear axle of your vehicle, but it is not. This spare
tire may have limited tread life. When the tread is worn
to the tread wear indicators, the temporary use full size
spare tire needs to be replaced. Since it is not the same as
your original equipment tire, replace (or repair) the
original equipment tire and reinstall on the vehicle at the
first opportunity.
5
STARTING AND OPERATING 353

Limited-Use Spare – If Equipped
The limited-use spare tire is for temporary emergency
use only. This tire is identified by a label located on the
limited-use spare wheel. This label contains the driving
limitations for this spare. This tire may look like the
original equipped tire on the front or rear axle of your
vehicle, but it is not. Installation of this limited-use spare
tire affects vehicle handling. Since it is not the same as
your original equipment tire, replace (or repair) the
original equipment tire and reinstall on the vehicle at the
first opportunity.
WARNING!
Limited-use spares are for emergency use only. In-
stallation of this limited-use spare tire affects vehicle
handling. With this tire, do not drive more than the
speed listed on the limit-use spare wheel. Keep
(Continued)
WARNING! (Continued)
inflated to the cold tire inflation pressures listed on
your Tire and Loading Information Placard located
on the driver’s side B-Pillar or the rear edge of the
driver’s side door. Replace (or repair) the original
equipment tire at the first opportunity and reinstall it
on your vehicle. Failure to do so could result in loss
of vehicle control.
Tire Spinning
When stuck in mud, sand, snow, or ice conditions, do not
spin your vehicle’s wheels above 30 mph (48 km/h) or
for longer than 30 seconds continuously without stop-
ping when you are stuck.
Refer to “Freeing A Stuck Vehicle” in “What To Do In
Emergencies” for further information.
354 STARTING AND OPERATING

WARNING!
Fast spinning tires can be dangerous. Forces gener-
ated by excessive wheel speeds may cause tire dam-
age or failure. A tire could explode and injure some-
one. Do not spin your vehicle’s wheels faster than
30 mph (48 km/h) for more than 30 seconds continu-
ously when you are stuck, and do not let anyone near
a spinning wheel, no matter what the speed.
Tread Wear Indicators
Tread wear indicators are in the original equipment tires
to help you in determining when your tires should be
replaced.
1—WornTire
2—NewTire
5
STARTING AND OPERATING 355

These indicators are molded into the bottom of the tread
grooves. They will appear as bands when the tread depth
becomes 1/16 in (2 mm). When the tread is worn to the
tread wear indicators, the tire should be replaced. Refer to
replacement tires in this section for further information.
Life Of Tire
The service life of a tire is dependent upon varying
factors including, but not limited to:
•Driving style
•Tire pressure
•Distance driven
•Performance tires, tires with a speed rating of V or
higher, and summer tires typically have a reduced
tread life. Rotation of these tires per the vehicle main-
tenance schedule is highly recommended.
WARNING!
Tires and the spare tire should be replaced after six
years, regardless of the remaining tread. Failure to
follow this warning can result in sudden tire failure.
You could lose control and have a collision resulting
in serious injury or death.
Keep dismounted tires in a cool, dry place with as little
exposure to light as possible. Protect tires from contact
with oil, grease, and gasoline.
356 STARTING AND OPERATING

Replacement Tires
The tires on your new vehicle provide a balance of many
characteristics. They should be inspected regularly for
wear and correct cold tire inflation pressure. The manu-
facturer strongly recommends that you use tires equiva-
lent to the originals in size, quality and performance
when replacement is needed. Refer to the paragraph on
“Tread Wear Indicators”. Refer to the Tire and Loading
Information placard or the Vehicle Certification Label for
the size designation of your tire. The Load Index and
Speed Symbol for your tire will be found on the original
equipment tire sidewall. See the Tire Sizing Chart ex-
ample found in the Tire Safety Information section of this
manual for more information relating to the Load Index
and Speed Symbol of a tire.
It is recommended to replace the two front tires or two
rear tires as a pair. Replacing just one tire can seriously
affect your vehicle’s handling. If you ever replace a
wheel, make sure that the wheel’s specifications match
those of the original wheels.
It is recommended you contact your authorized tire or
original equipment dealer with any questions you may
have on tire specifications or capability. Failure to use
equivalent replacement tires may adversely affect the
safety, handling, and ride of your vehicle.
5
STARTING AND OPERATING 357

WARNING!
•Do not use a tire, wheel size or rating other than
that specified for your vehicle. Some combinations
of unapproved tires and wheels may change sus-
pension dimensions and performance characteris-
tics, resulting in changes to steering, handling, and
braking of your vehicle. This can cause unpredict-
able handling and stress to steering and suspen-
sion components. You could lose control and have
a collision resulting in serious injury or death. Use
only the tire and wheel sizes with load ratings
approved for your vehicle.
•Never use a tire with a smaller load index or
capacity, other than what was originally equipped
on your vehicle. Using a tire with a smaller load
index could result in tire overloading and failure.
You could lose control and have a collision.
(Continued)
WARNING! (Continued)
•Failure to equip your vehicle with tires having
adequate speed capability can result in sudden tire
failure and loss of vehicle control.
CAUTION!
Replacing original tires with tires of a different size may
result in false speedometer and odometer readings.
TIRE CHAINS (TRACTION DEVICES)
Due to limited clearance, tire chains or traction devices
are not recommended.
CAUTION!
Damage to the vehicle may result if tire chains are
used.
358 STARTING AND OPERATING

TIRE ROTATION RECOMMENDATIONS
The tires on the front and rear of your vehicle operate at
different loads and perform different steering, driving,
and braking functions. For these reasons, they wear at
unequal rates.
These effects can be reduced by timely rotation of tires.
The benefits of rotation are especially worthwhile with
aggressive tread designs such as those on all season type
tires. Rotation will increase tread life, help to maintain
mud, snow and wet traction levels, and contribute to a
smooth, quiet ride.
Refer to the “Maintenance Schedule” for the proper
maintenance intervals. The reasons for any rapid or
unusual wear should be corrected prior to rotation being
performed.
The suggested rotation method is the “rearward cross”
shown in the following diagram. This rotation pattern
does not apply to some directional tires that must not be
reversed.
Tire Rotation
5
STARTING AND OPERATING 359

TIRE PRESSURE MONITOR SYSTEM (TPMS)
The Tire Pressure Monitor System (TPMS) will warn the
driver of a low tire pressure based on the vehicle recom-
mended cold placard pressure.
The tire pressure will vary with temperature by about 1 psi
(7 kPa) for every 12°F (6.5°C). This means that when the
outside temperature decreases, the tire pressure will de-
crease. Tire pressure should always be set based on cold
inflation tire pressure. This is defined as the tire pressure
after the vehicle has not been driven for at least
three hours, or driven less than 1 mile (1.6 km) after a
three hour period. The cold tire inflation pressure must not
exceed the maximum inflation pressure molded into the
tire sidewall. Refer to “Tires – General Information” in
“Starting and Operating” for information on how to prop-
erly inflate the vehicle’s tires. The tire pressure will also
increase as the vehicle is driven - this is normal and there
should be no adjustment for this increased pressure.
The TPM System will warn the driver of a low tire
pressure if the tire pressure falls below the low-pressure
warning limit for any reason, including low temperature
effects and natural pressure loss through the tire.
The TPM System will continue to warn the driver of low
tire pressure as long as the condition exists, and will not
turn off until the tire pressure is at or above the recom-
mended cold placard pressure. Once the low tire pressure
warning (Tire Pressure Monitoring Telltale Light) illumi-
nates, you must increase the tire pressure to the recom-
mended cold placard pressure in order for the “Tire
Pressure Monitoring Telltale Light” to turn off. The system
will automatically update and the “Tire Pressure Monitor-
ing Telltale Light” will turn off once the system receives the
updated tire pressures. The vehicle may need to be driven
for up to 20 minutes above 15 mph (24 km/h) in order for
the TPMS to receive this information.
360 STARTING AND OPERATING

For example, your vehicle may have a recommended
cold (parked for more than three hours) placard pressure
of 30 psi (207 kPa). If the ambient temperature is 68°F
(20°C) and the measured tire pressure is 27 psi (186 kPa),
a temperature drop to 20°F (-7°C) will decrease the tire
pressure to approximately 23 psi (158 kPa). This tire
pressure is sufficiently low enough to turn ON the “Tire
Pressure Monitoring Telltale Light.” Driving the vehicle
may cause the tire pressure to rise to approximately
27 psi (186 kPa), but the “Tire Pressure Monitoring
Telltale Light” will still be ON. In this situation, the “Tire
Pressure Monitoring Telltale Light” will turn OFF only
after the tires are inflated to the vehicle’s recommended
cold placard pressure value.
CAUTION!
•The TPMS has been optimized for the original
equipment tires and wheels. TPMS pressures and
warning have been established for the tire size
equipped on your vehicle. Undesirable system op-
eration or sensor damage may result when using
replacement equipment that is not of the same size,
type, and/or style. Aftermarket wheels can cause
sensor damage. Do not use aftermarket tire sealants
or balance beads if your vehicle is equipped with a
TPMS, as damage to the sensors may result.
•After inspecting or adjusting the tire pressure,
always reinstall the valve stem cap. This will
prevent moisture and dirt from entering the valve
stem, which could damage the Tire Pressure Moni-
toring Sensor.
5
STARTING AND OPERATING 361

NOTE:
•The TPMS is not intended to replace normal tire care
and maintenance, or to provide warning of a tire
failure or condition.
•The TPMS should not be used as a tire pressure gauge
while adjusting your tire pressure.
•Driving on a significantly under-inflated tire causes
the tire to overheat and can lead to tire failure.
Under-inflation also reduces fuel efficiency and tire
tread life, and may affect the vehicle’s handling and
stopping ability.
•The TPMS is not a substitute for proper tire mainte-
nance, and it is the driver’s responsibility to maintain
correct tire pressure using an accurate tire pressure
gauge, even if under-inflation has not reached the level
to trigger illumination of the “Tire Pressure Monitor-
ing Telltale Light.”
•Seasonal temperature changes will affect tire pressure,
and the TPMS will monitor the actual tire pressure in
the tire.
Base System
The Tire Pressure Monitor System (TPMS) uses wireless
technology with wheel rim mounted electronic sensors to
monitor tire pressure levels. Sensors, mounted to each
wheel as part of the valve stem, transmit tire pressure
readings to the Receiver Module.
NOTE: It is particularly important for you to check the
tire pressure in all of the tires on your vehicle monthly
and to maintain the proper pressure.
The TPMS consists of the following components:
•Receiver Module
•Four Tire Pressure Monitoring Sensors
•Tire Pressure Monitoring Telltale Light
362 STARTING AND OPERATING

Tire Pressure Monitoring Low Pressure Warnings
The “Tire Pressure Monitoring Telltale Light” will
illuminate in the instrument cluster, a ⬙LOW
TIRE⬙message will be displayed for a minimum
of five seconds and a chime will sound when tire
pressure is low in one or more of the four active road
tires. An ⬙Inflate to XX⬙message will also be displayed.
Should this occur, you should stop as soon as possible,
check the inflation pressure of each tire on your vehicle,
and inflate each tire to the vehicle’s recommended cold
placard pressure value as shown in the ⬙Inflate to XX⬙
message. Once the system receives the updated tire
pressures, the system will automatically update and the
“Tire Pressure Monitoring Telltale Light” and ⬙LOW
TIRE⬙message will turn off. The vehicle may need to be
driven for up to 20 minutes above 15 mph (24 km/h) in
order for the TPMS to receive this information.
Check TPMS Warning
The “Tire Pressure Monitoring Telltale Light” will flash
on and off for 75 seconds and then remain on solid when
a system fault is detected. The system fault will also
sound a chime. If the ignition key is cycled, this sequence
will repeat, providing the system fault still exists. The
“Tire Pressure Monitoring Telltale Light” will turn off
when the fault condition no longer exists. A system fault
can occur due to any of the following:
1. Jamming due to electronic devices or driving next to
facilities emitting the same Radio Frequencies as the
TPM sensors.
2. Installing some form of aftermarket window tinting
that affects radio wave signals.
3. Lots of snow or ice around the wheels or wheel
housings.
5
STARTING AND OPERATING 363

4. Using tire chains on the vehicle.
5. Using wheels/tires not equipped with TPM sensors.
NOTE:
1. The compact spare tire (if equipped) does not have a
tire pressure monitoring sensor. Therefore, the TPMS
will not monitor the pressure in the compact spare tire.
2. If you install the compact spare tire in place of a road
tire that has a pressure below the low-pressure warn-
ing limit, upon the next ignition key cycle, a chime will
sound and the “Tire Pressure Monitoring Telltale
Light” will turn ON and a ⬙LOW TIRE⬙message will
be displayed for a minimum of five seconds. An
⬙Inflate to XX⬙message will also be displayed.
3. After driving the vehicle for up to 20 minutes above
15 mph (24 km/h), the “Tire Pressure Monitoring
Telltale Light” will flash on and off for 75 seconds and
then remain on solid.
4. For each subsequent ignition key cycle, a chime will
sound and the “Tire Pressure Monitoring Telltale
Light” will flash on and off for 75 seconds and then
remain on solid.
5. Once you repair or replace the original road tire, and
reinstall it on the vehicle in place of the compact spare,
the TPMS will update automatically and the “Tire
Pressure Monitoring Telltale Light” will turn OFF, as
long no tire pressure is below the low-pressure warn-
ing limit in any of the four active road tires. The
vehicle may need to be driven for up to 20 minutes
above 15 mph (24 km/h) in order for the TPMS to
receive this information.
364 STARTING AND OPERATING

Premium System – If Equipped
The Tire Pressure Monitor System (TPMS) uses wireless
technology with wheel rim mounted electronic sensors to
monitor tire pressure levels. Sensors, mounted to each
wheel as part of the valve stem, transmit tire pressure
readings to the Receiver Module.
NOTE: It is particularly important for you to check the
tire pressure in all of the tires on your vehicle monthly
and to maintain the proper pressure.
The TPMS consists of the following components:
•Receiver Module
•Four Tire Pressure Monitoring Sensors
•Three Trigger Modules (mounted in three of the four
wheel-wells)
•Various Tire Pressure Monitoring System Messages,
which display in the Electronic Vehicle Information
Center (EVIC)
•Tire Pressure Monitoring Telltale Light
Tire Pressure Monitoring Low Pressure Warnings
The “Tire Pressure Monitoring Telltale Light” will
illuminate in the instrument cluster and a chime
will sound when tire pressure is low in one or
more of the four active road tires. In addition, the
Electronic Vehicle Information Center (EVIC) will display
a graphic showing the pressure values of each tire with
the low tire pressure values flashing.
5
STARTING AND OPERATING 365

Should this occur, you should stop as soon as possible,
and inflate all tires with low pressure (those flashing in
the EVIC graphic) to the vehicle’s recommended cold
placard pressure value. Once the system receives the
updated tire pressures, the system will automatically
update, the graphic display in the EVIC will stop flash-
ing, and the “Tire Pressure Monitoring Telltale Light”
will turn off. The vehicle may need to be driven for up to
20 minutes above 15 mph (24 km/h) in order for the
TPMS to receive this information.
Check TPMS Warning
When a system fault is detected, a chime will sound and
the “Tire Pressure Monitoring Telltale Light” will flash on
and off for 75 seconds and then remain on solid. In
addition, the EVIC will display a ⬙CHECK TPM SYS-
TEM⬙message for a minimum of five seconds and then
display dashes (- -) in place of the pressure value to
indicate which sensor is not being received.
If the ignition key is cycled, this sequence will repeat,
providing the system fault still exists. If the system fault
no longer exists, the “Tire Pressure Monitoring Telltale
Light” will no longer flash, and the ⬙CHECK TPM
SYSTEM⬙message will no longer display, and a pressure
value will display in place of the dashes. A system fault
can occur due to any of the following:
1. Jamming due to electronic devices or driving next to
facilities emitting the same Radio Frequencies as the
TPM sensors.
2. Installing some form of aftermarket window tinting
that affects radio wave signals.
3. Lots of snow or ice around the wheels or wheel
housings.
4. Using tire chains on the vehicle.
5. Using wheels/tires not equipped with TPM sensors.
366 STARTING AND OPERATING

The EVIC will also display a ⬙CHECK TPM SYSTEM⬙
message for a minimum of five seconds when a system
fault related to an incorrect sensor location fault is
detected. In this case, the ⬙CHECK TPM SYSTEM⬙mes-
sage is then followed with a graphic display with pres-
sure values still shown. This indicates that the pressure
values are still being received from the TPM sensors but
they may not be located in the correct vehicle position.
The system still needs to be serviced as long as the
⬙CHECK TPM SYSTEM⬙message is displayed.
NOTE:
1. The compact spare tire (if so equipped) does not have
a tire pressure monitoring sensor. Therefore, the TPMS
will not monitor the pressure in the compact spare tire.
2. If you install the compact spare tire in place of a road
tire that has a pressure below the low-pressure warn-
ing limit, upon the next ignition key cycle, the “Tire
Pressure Monitoring Telltale Light” will remain ON, a
chime will sound, and the EVIC will still display a
flashing pressure value in the graphic display.
3. After driving the vehicle for up to 20 minutes above
15 mph (24 km/h), the “Tire Pressure Monitoring
Telltale Light” will flash on and off for 75 seconds and
then remain on solid. In addition, the EVIC will
display a ⬙CHECK TPM SYSTEM⬙message for a
minimum of five seconds and then display dashes (- -)
in place of the pressure value.
5
STARTING AND OPERATING 367

4. For each subsequent ignition key cycle, a chime will
sound, the “Tire Pressure Monitoring Telltale Light”
will flash on and off for 75 seconds and then remain on
solid, and the EVIC will display a ⬙CHECK TPM
SYSTEM⬙message for a minimum of five seconds and
then display dashes (- -) in place of the pressure value.
5. Once you repair or replace the original road tire, and
reinstall it on the vehicle in place of the compact spare,
the TPMS will update automatically. In addition, the
“Tire Pressure Monitoring Telltale Light” will turn
OFF and the graphic in the EVIC will display a new
pressure value instead of dashes (- -), as long no tire
pressure is below the low-pressure warning limit in
any of the four active road tires. The vehicle may need
to be driven for up to 20 minutes above 15 mph
(24 km/h) in order for the TPMS to receive this
information.
General Information
This device complies with part 15 of the FCC rules and
RSS 210 of Industry Canada. Operation is subject to the
following conditions:
•This device may not cause harmful interference.
•
This device must accept any interference received, includ-
ing interference that may cause undesired operation.
The tire pressure sensors are covered under one of the
following licenses:
United States KR5S18002015B
Canada 267T-S180015B
368 STARTING AND OPERATING

FUEL REQUIREMENTS
This engine is designed to meet all emis-
sions regulations and provide excellent fuel
economy and performance when using
high-quality unleaded “regular” gasoline
having an octane rating of 87. The use of
premium gasoline is not recommended, as it will not
provide any benefit over regular gasoline in these engines.
Light spark knock at low engine speeds is not harmful to
your engine. However, continued heavy spark knock at
high speeds can cause damage and immediate service is
required. Poor quality gasoline can cause problems such
as hard starting, stalling, and hesitations. If you experi-
ence these symptoms, try another brand of gasoline
before considering service for the vehicle.
Over 40 auto manufacturers worldwide have issued and
endorsed consistent gasoline specifications (the World-
wide Fuel Charter, WWFC) which define fuel properties
necessary to deliver enhanced emissions, performance,
and durability for your vehicle. The manufacturer recom-
mends the use of gasolines that meet the WWFC speci-
fications if they are available.
Reformulated Gasoline
Many areas of the country require the use of cleaner
burning gasoline referred to as “Reformulated Gasoline.”
Reformulated gasolines contain oxygenates and are spe-
cifically blended to reduce vehicle emissions and im-
prove air quality.
The manufacturer supports the use of reformulated gaso-
lines. Properly blended reformulated gasolines will pro-
vide excellent performance and durability of engine and
fuel system components.
5
STARTING AND OPERATING 369

Gasoline/Oxygenate Blends
Some fuel suppliers blend unleaded gasoline with oxy-
genates such as Ethanol. Fuels blended with oxygenates
may be used in your vehicle.
CAUTION!
DO NOT use gasoline containing Methanol or gaso-
line containing more than 10% Ethanol. Use of these
blends may result in starting and driveability prob-
lems, damage critical fuel system components, cause
emissions to exceed the applicable standard, and/or
cause the “Malfunction Indicator Light” to illumi-
nate. Pump labels should clearly communicate if a
fuel contains greater than 10% Ethanol.
Problems that result from using gasoline containing
Methanol or gasoline containing more than 10% Ethanol
are not the responsibility of the manufacturer and may
not be covered under warranty.
E-85 Usage In Non-Flex Fuel Vehicles
Non-FFV vehicles are compatible with gasoline contain-
ing 10% ethanol (E10). Gasoline with higher ethanol
content may void the vehicle’s warranty.
If a Non-FFV vehicle is inadvertently fueled with E-85
fuel, the engine will have some or all of these symptoms:
•operate in a lean mode
•OBD II “Malfunction Indicator Light” on
•poor engine performance
•poor cold start and cold drivability
•increased risk for fuel system component corrosion
370 STARTING AND OPERATING

To fix a Non-FFV vehicle inadvertently fueled once with
E-85 perform the following:
•drain the fuel tank (see your authorized dealer)
•change the engine oil and oil filter
•disconnect and reconnect the battery to reset the
engine controller memory
More extensive repairs will be required for prolonged
exposure to E-85 fuel.
MMT In Gasoline
MMT is a manganese-containing metallic additive that is
blended into some gasoline to increase octane. Gasoline
blended with MMT provides no performance advantage
beyond gasoline of the same octane number without
MMT. Gasoline blended with MMT reduces spark plug
life and reduces emissions system performance in some
vehicles. The manufacturer recommends that gasoline
without MMT be used in your vehicle. The MMT content
of gasoline may not be indicated on the gasoline pump,
therefore, you should ask your gasoline retailer whether
the gasoline contains MMT. MMT is prohibited in Federal
and California reformulated gasoline.
Materials Added To Fuel
All gasoline sold in the United States is required to contain
effective detergent additives. Use of additional detergents
or other additives is not needed under normal conditions
and they would result in additional cost. Therefore, you
should not have to add anything to the fuel.
5
STARTING AND OPERATING 371

Fuel System Cautions
CAUTION!
Follow these guidelines to maintain your vehicle’s
performance:
•The use of leaded gas is prohibited by Federal law.
Using leaded gasoline can impair engine perfor-
mance and damage the emissions control system.
•An out-of-tune engine or certain fuel or ignition
malfunctions can cause the catalytic converter to
overheat. If you notice a pungent burning odor or
some light smoke, your engine may be out of tune
or malfunctioning and may require immediate ser-
vice. Contact your authorized dealer for service
assistance.
(Continued)
CAUTION! (Continued)
•The use of fuel additives, which are now being
sold as octane enhancers, is not recommended.
Most of these products contain high concentrations
of methanol. Fuel system damage or vehicle perfor-
mance problems resulting from the use of such
fuels or additives is not the responsibility of the
manufacturer.
NOTE:
Intentional tampering with the emissions control
system can result in civil penalties being assessed against
you.
372 STARTING AND OPERATING

Carbon Monoxide Warnings
WARNING!
Carbon monoxide (CO) in exhaust gases is deadly.
Follow the precautions below to prevent carbon
monoxide poisoning:
•Do not inhale exhaust gases. They contain carbon
monoxide, a colorless and odorless gas, which can
kill. Never run the engine in a closed area, such as
a garage, and never sit in a parked vehicle with the
engine running for an extended period. If the
vehicle is stopped in an open area with the engine
running for more than a short period, adjust the
ventilation system to force fresh, outside air into
the vehicle.
(Continued)
WARNING! (Continued)
•Guard against carbon monoxide with proper main-
tenance. Have the exhaust system inspected every
time the vehicle is raised. Have any abnormal
conditions repaired promptly. Until repaired, drive
with all side windows fully open.
FLEXIBLE FUEL (3.6L ENGINE ONLY) — IF
EQUIPPED
E-85 General Information
The information in this section is for Flexible Fuel ve-
hicles only. These vehicles can be identified by a unique
fuel filler door label that states Ethanol (E-85) or Un-
leaded Gasoline Only. This section only covers those
5
STARTING AND OPERATING 373

subjects that are unique to these vehicles. Please refer to
the other sections of this manual for information on
features that are common between Flexible Fuel and
gasoline-only powered vehicles.
CAUTION!
Only vehicles with the E-85 fuel filler door label can
operate on E-85.
E-85 Fuel Cap
E-85 Badge
374 STARTING AND OPERATING

Ethanol Fuel (E-85)
E-85 is a mixture of approximately 85% fuel ethanol and
15% unleaded gasoline.
WARNING!
Ethanol vapors are extremely flammable and could
cause serious personal injury. Never have any smok-
ing materials lit in or near the vehicle when remov-
ing the fuel filler tube cap (gas cap) or filling the
tank. Do not use E-85 as a cleaning agent and never
use it near an open flame.
Fuel Requirements
If your vehicle is E-85 compatible, it will operate on
unleaded gasoline with an octane rating of 87, or E-85
fuel, or any mixture of these two fuels.
For best results, a refueling pattern that avoids alternat-
ing between E-85 and unleaded gasoline is recom-
mended.
When you do switch fuel types it is recommended that:
•you do not add less than 5 gallons (19 Liters) when
refueling
•you drive the vehicle immediately after refueling for at
least 5 miles (8 km)
Observing these precautions will avoid possible hard
starting and/or significant deterioration in driveability
during warm up.
NOTE:
•Use seasonally adjusted E-85 fuel (ASTM D5798). With
non-seasonally adjusted E-85 fuel, you may experience
hard starting and rough idle following start up even if
the above recommendations are followed, especially
when the ambient temperature is below 32°F (0°C).
5
STARTING AND OPERATING 375

•Some additives used in regular gasoline are not fully
compatible with E-85 and may form deposits in your
engine. To eliminate driveability issues that may be
caused by these deposits, a supplemental gasoline
additive, such as MOPAR® Injector Cleanup or
Techron may be used.
Selection Of Engine Oil For Flexible Fuel Vehicles
(E-85) And Gasoline Vehicles
FFV vehicles operated on E-85 require specially formu-
lated engine oils. These special requirements are included
in MOPAR® engine oils, and in equivalent oils meeting
Chrysler Specification MS-6395. The manufacturer only
recommends engine oils that are API Certified and meet
the requirements of Material Standard MS-6395. MS-6395
contains additional requirements, developed during ex-
tensive fleet testing, to provide additional protection to
Chrysler Group LLC engines. Use MOPAR® or an
equivalent oil meeting the specification MS-6395.
Starting
The characteristics of E-85 fuel make it unsuitable for use
when ambient temperatures fall below 0°F (-18°C). In the
range of 0°F (-18°C) to 32°F (0°C), you may experience an
increase in the time it takes for your engine to start, and
a deterioration in driveability (sags and/or hesitations)
until the engine is fully warmed up.
NOTE: Use of the engine block heater (if equipped) is
beneficial for E-85 startability when the ambient tempera-
ture is less than 32°F (0°C).
Cruising Range
Because E-85 fuel contains less energy per gallon/liter
than gasoline, you will experience an increase in fuel
consumption. You can expect your miles per gallon
(mpg)/miles per liter and your driving range to decrease
by about 30%, compared to gasoline operation.
376 STARTING AND OPERATING

Replacement Parts
Many components in your Flexible Fuel Vehicle (FFV) are
designed to be compatible with ethanol. Always be sure
that your vehicle is serviced with correct ethanol com-
patible parts.
CAUTION!
Replacing fuel system components with non-ethanol
compatible components can damage your vehicle.
Maintenance
CAUTION!
Do not use ethanol mixture greater than 85% in your
vehicle. It will cause difficulty in cold starting and
may affect driveability.
ADDING FUEL
Fuel Filler Cap (Gas Cap)
The gas cap is behind the fuel filler door, on the left rear
quarter panel of the vehicle. If the gas cap is lost or
damaged, be sure the replacement cap is for use with this
vehicle.
Fuel Filler Door
5
STARTING AND OPERATING 377

After removing the gas cap, place the gas cap tether cable
over a hook on the inside of the fuel door. This keeps the
gas cap suspended away from and protects the vehicle’s
surface.
NOTE: If the gas cap is lost or damaged, be sure the
replacement cap is for use with this vehicle.
CAUTION!
•Damage to the fuel system or emission control
system could result from using an improper fuel
tank filler tube cap (gas cap).
•A poorly fitting gas cap may cause the “Malfunc-
tion Indicator Light (MIL)” to turn on.
•To avoid fuel spillage and overfilling, do not “top
off” the fuel tank after filling. When the fuel
nozzle “clicks” or shuts off, the fuel tank is full.
Tether Cable
378 STARTING AND OPERATING

WARNING!
•Never have any smoking materials lit in or near the
vehicle when the gas cap is removed or the tank is
being filled.
•Never add fuel when the engine is running. This is
in violation of most state and federal fire regula-
tions and doing so may cause the MIL to turn on.
•A fire may result if gasoline is pumped into a
portable container that is inside of a vehicle. You
could be burned. Always place gas containers on
the ground while filling.
NOTE:
•
Tighten the gas cap until you hear a “clicking” sound.
This is an indication that the gas cap is tightened properly.
The MIL in the instrument cluster may turn on if the gas
cap is not secured properly. Make sure that the gas cap is
tightened each time the vehicle is refueled.
•When the fuel nozzle “clicks” or shuts off, the fuel tank
is full.
Loose Filler Cap Message
If the vehicles diagnostic system determines that the fuel
filler cap in loose, improperly installed, or damaged, a
“gASCAP” message will be displayed in the instrument
cluster. Tighten the gas cap until a “clicking” sound is
heard. This is an indication that the gas cap is properly
tightened. Press the trip odometer reset button to turn off
the message. If the problem persists, the message will
appear the next time the vehicle is started. This might
indicate a damaged cap. If the problem is detected twice
in a row, the system will turn on the MIL. Resolving the
problem will turn the MIL off.
5
STARTING AND OPERATING 379

VEHICLE LOADING
Vehicle Certification Label
Your vehicle has a Vehicle Certification Label affixed to
the drivers side “B” Pillar or the rear of the driver’s door.
The label contains the following information:
•Name of manufacturer
•Month and year of manufacture
•Gross Vehicle Weight Rating (GVWR)
•Gross Axle Weight Rating (GAWR) front
•Gross Axle Weight Rating (GAWR) rear
•Vehicle Identification Number (VIN)
•Type of Vehicle
•Month Day and Hour of Manufacture (MDH)
The bar code allows a computer scanner to read the VIN.
Gross Vehicle Weight Rating (GVWR)
The GVWR is the total allowable weight of your vehicle.
This includes driver, passengers, and cargo. The total
load must be limited so that you do not exceed the
GVWR.
Gross Axle Weight Rating (GAWR)
The GAWR is the maximum capacity of the front and rear
axles. Distribute the load over the front and rear axles
evenly. Make sure that you do not exceed either front or
rear GAWR.
WARNING!
Because the front wheels steer the vehicle, it is
important that you do not exceed the maximum front
or rear GAWR. A dangerous driving condition can
result if either rating is exceeded. You could lose
control of the vehicle and have a collision.
380 STARTING AND OPERATING

Overloading
The load carrying components (axle, springs, tires,
wheels, etc.) of your vehicle will provide satisfactory
service as long as you do not exceed the GVWR and the
front and rear GAWR.
The best way to figure out the total weight of your
vehicle is to weigh it when it is fully loaded and ready for
operation. Weigh it on a commercial scale to ensure that
it is not over the GVWR.
Figure out the weight on the front and rear of the vehicle
separately. It is important that you distribute the load
evenly over the front and rear axles.
Overloading can cause potential safety hazards and
shorten useful service life. Heavier axles or suspension
components do not necessarily increase the vehicle’s
GVWR.
Loading
To load your vehicle properly, first figure out its empty
weight, axle-by-axle and side-by-side. Store heavier items
down low and be sure you distribute their weight as
evenly as possible. Stow all loose items securely before
driving. If weighing the loaded vehicle shows that you
have exceeded either GAWR, but the total load is within
the specified GVWR, you must redistribute the weight.
Improper weight distribution can have an adverse effect
on the way your vehicle steers and handles and the way
the brakes operate.
TRAILER TOWING
In this section you will find safety tips and information
on limits to the type of towing you can reasonably do
with your vehicle. Before towing a trailer, carefully
review this information to tow your load as efficiently
and safely as possible.
5
STARTING AND OPERATING 381

To maintain warranty coverage, follow the requirements
and recommendations in this manual concerning ve-
hicles used for trailer towing.
Common Towing Definitions
The following trailer towing related definitions will assist
you in understanding the following information:
Gross Vehicle Weight Rating (GVWR)
The GVWR is the total allowable weight of your vehicle.
This includes driver, passengers, cargo and tongue weight.
The total load must be limited so that you do not exceed
the GVWR. Refer to “Vehicle Loading/Vehicle Certification
Label” in “Starting and Operating” for further information.
Gross Trailer Weight (GTW)
The GTW is the weight of the trailer plus the weight of all
cargo, consumables and equipment (permanent or tem-
porary) loaded in or on the trailer in its ⬙loaded and
ready for operation⬙condition. The recommended way to
measure GTW is to put your fully loaded trailer on a
vehicle scale. The entire weight of the trailer must be
supported by the scale.
Gross Combination Weight Rating (GCWR)
The GCWR is the total permissible weight of your vehicle
and trailer when weighed in combination.
NOTE: The GCWR rating includes a 150 lbs (68 kg)
allowance for the presence of a driver.
382 STARTING AND OPERATING

Gross Axle Weight Rating (GAWR)
The GAWR is the maximum capacity of the front and rear
axles. Distribute the load over the front and rear axles
evenly. Make sure that you do not exceed either front or rear
GAWR. Refer to “Vehicle Loading/Vehicle Certification La-
bel” in “Starting and Operating” for further information.
WARNING!
It is important that you do not exceed the maximum
front or rear GAWR. A dangerous driving condition
can result if either rating is exceeded. You could lose
control of the vehicle and have a collision.
Tongue Weight (TW)
The tongue weight is the downward force exerted on the
hitch ball by the trailer. In most cases it should not be
more than 10% of the trailer load. You must consider this
as part of the load on your vehicle.
Frontal Area
The frontal area is the maximum height multiplied by the
maximum width of the front of a trailer.
5
STARTING AND OPERATING 383

Weight-Carrying Hitch
A weight-carrying hitch supports the trailer tongue
weight, just as if it were luggage located at a hitch ball or
some other connecting point of the vehicle. These kinds
of hitches are the most popular on the market today and
they are commonly used to tow small- and medium-
sized trailers.
Trailer Hitch Classification
The following chart provides the industry standard for
the maximum trailer weight a given trailer hitch class can
tow and should be used to assist you in selecting the
correct trailer hitch for your intended towing condition.
Trailer Hitch Classification Definitions
Class Max. Trailer Hitch
Industry Standards
Class I - Light Duty 2,000 lbs (907 kg)
Class II - Medium Duty 3,500 lbs (1 587 kg)
Class III - Heavy Duty 5,000 lbs (2 268 kg)
Class IV - Extra Heavy
Duty
10,000 lbs (4 540 kg)
Refer to the “Trailer Towing Weights (Maximum
Trailer Weight Ratings)” chart for the Maximum
Gross Trailer Weight (GTW) towable for your given
drivetrain.
All trailer hitches should be professionally installed
on your vehicle.
384 STARTING AND OPERATING

Trailer Towing Weights (Maximum Trailer Weight Ratings)
The following chart provides the maximum trailer weight ratings towable for your given drivetrain.
Engine/Transmission Max. Frontal Area Max. Gross Trailer Wt.
(GTW)
Max. Trailer Tongue Wt.
(See Note 1)
2.4L/Auto 11 sq.ft. (1.0 sq.m)
(See Note 2)
1,000 lbs (450 kg) 100 lbs (45 kg)
3.6L/Auto 22 sq.ft. (2.0 sq.m) 1,000 lbs (450 kg) 100 lbs (45 kg)
Refer to local laws for maximum trailer towing speeds.
Note 1: The trailer tongue weight must be considered as
part of the combined weight of occupants and cargo,
and it should never exceed the weight referenced on the
Tire and Loading Information placard. Refer to “Tire
Safety Information” in “Starting and Operating” for
further information.
Note 2: Enclosed trailers or open utility trailers with
front shields/guards are not recommended for use with
all four-cylinder engines with automatic transmission.
Please see your authorized dealer for additional infor-
mation.
5
STARTING AND OPERATING 385

Trailer And Tongue Weight
Always load a trailer with 60% to 65% of the weight in
the front of the trailer. This places 10% to 15% of the
Gross Trailer Weight (GTW) on the tow hitch of your
vehicle. Loads balanced over the wheels or heavier in the
rear can cause the trailer to sway severely side to side
which will cause loss of control of the vehicle and trailer.
Failure to load trailers heavier in front is the cause of
many trailer collisions.
Never exceed the maximum tongue weight stamped on
your bumper or trailer hitch.
Consider the following items when computing the weight
on the rear axle of the vehicle:
•The tongue weight of the trailer.
•The weight of any other type of cargo or equipment
put in or on your vehicle.
•The weight of the driver and all passengers.
386 STARTING AND OPERATING

NOTE: Remember that everything put into or on the
trailer adds to the load on your vehicle. Also, additional
factory-installed options or dealer-installed options must
be considered as part of the total load on your vehicle.
Refer to the “Tire and Loading Information” placard for
the maximum combined weight of occupants and cargo
for your vehicle.
Towing Requirements
To promote proper break-in of your new vehicle drive-
train components the following guidelines are recom-
mended:
CAUTION!
•Do not tow a trailer at all during the first 500 miles
(805 km) the new vehicle is driven. The engine, axle
or other parts could be damaged.
(Continued)
CAUTION! (Continued)
•Then, during the first 500 miles (805 km) that a
trailer is towed, do not drive over 50 mph (80 km/h)
and do not make starts at full throttle. This helps
the engine and other parts of the vehicle wear in at
the heavier loads.
WARNING!
Improper towing can lead to a collision. Follow these
guidelines to make your trailer towing as safe as pos-
sible:
•
Make certain that the load is secured in the trailer and
it will not shift during travel. When trailering cargo
that is not fully secured, dynamic load shifts can occur
that may be difficult for the driver to control. You
could lose control of your vehicle and have a collision.
(Continued)
5
STARTING AND OPERATING 387

WARNING! (Continued)
•When hauling cargo or towing a trailer, do not
overload your vehicle or trailer. Overloading can
cause a loss of control, poor performance, or dam-
age to brakes, axle, engine, transmission, steering,
suspension, chassis structure, or tires.
•Safety chains must always be used between your
vehicle and trailer. Always connect the chains to
the frame or hook retainers of the vehicle hitch.
Cross the chains under the trailer tongue and allow
enough slack for turning corners.
•Vehicles with trailers should not be parked on a
grade. When parking, apply the parking brake on
the tow vehicle. Put the tow vehicle automatic
transmission in PARK. Always, block or ⴖchockⴖ
the trailer wheels.
(Continued)
WARNING! (Continued)
•GCWR must not be exceeded.
•Total weight must be distributed between the tow
vehicle and the trailer such that the following four
ratings are not exceeded:
1. Max loading as defined on the “Tire and Loading
Information” placard.
2. GTW
3. GAWR
4. Tongue weight rating for the trailer hitch uti-
lized.
388 STARTING AND OPERATING

Towing Requirements – Tires
•Do not attempt to tow a trailer while using a compact
spare tire.
•Proper tire inflation pressures are essential to the safe
and satisfactory operation of your vehicle. Refer to
“Tires – General Information” in “Starting and Oper-
ating” for proper tire inflation procedures.
•Check the trailer tires for proper tire inflation pres-
sures before trailer usage.
•
Check for signs of tire wear or visible tire damage before
towing a trailer. Refer to “Tires – General Information” in
“Starting and Operating” for the proper inspection
procedure.
•When replacing tires, refer to “Tires – General Infor-
mation” in “Starting and Operating” for the proper tire
replacement procedures. Replacing tires with a higher
load carrying capacity will not increase the vehicle’s
GVWR and GAWR limits.
Towing Requirements – Trailer Brakes
•Do not interconnect the hydraulic brake system or
vacuum system of your vehicle with that of the trailer.
This could cause inadequate braking and possible
personal injury.
•An electronically actuated trailer brake controller is
required when towing a trailer with electronically
actuated brakes. When towing a trailer equipped with
a hydraulic surge actuated brake system, an electronic
brake controller is not required.
•Trailer brakes are recommended for trailers over
1,000 lbs (454 kg) and required for trailers in excess of
2,000 lbs (907 kg).
5
STARTING AND OPERATING 389

CAUTION!
If the trailer weighs more than 1,000 lbs (454 kg)
loaded, it should have its own brakes and they
should be of adequate capacity. Failure to do this
could lead to accelerated brake lining wear, higher
brake pedal effort, and longer stopping distances.
WARNING!
•
Do not connect trailer brakes to your vehicle’s hy-
draulic brake lines. It can overload your brake sys-
tem and cause it to fail. You might not have brakes
when you need them and could have a collision.
•
Towing any trailer will increase your stopping dis-
tance. When towing you should allow for additional
space between your vehicle and the vehicle in front
of you. Failure to do so could result in a collision.
Towing Requirements – Trailer Lights And Wiring
Whenever you pull a trailer, regardless of the trailer size,
stop lights and turn signals on the trailer are required for
motoring safety.
Towing Tips
Before setting out on a trip, practice turning, stopping,
and backing up the trailer in an area located away from
heavy traffic.
Automatic Transmission
The DRIVE range can be selected when towing. How-
ever, if frequent shifting occurs while in this range, select
the ⬙3⬙range (with four-speed transmission) or select a
lower gear using the AutoStick® shift control (with
six-speed transmission).
390 STARTING AND OPERATING

NOTE: Using a lower gear while operating the vehicle
under heavy loading conditions, will improve perfor-
mance and extend transmission life by reducing exces-
sive shifting and heat build-up. This action will also
provide better engine braking.
If you REGULARLY TOW a trailer for more than 45 min-
utes of continuous operation, then change the automatic
transmission fluid and filter as specified for “police, taxi,
fleet, or frequent trailer towing.” Refer to the “Mainte-
nance Schedule” for the proper maintenance intervals.
NOTE: Check the transmission fluid level (four-speed
transmission only) before towing. The six-speed trans-
mission does not require a fluid level check before
towing. If, however, you notice fluid leakage or transmis-
sion malfunction, see your authorized dealer immedi-
ately for assistance.
AutoStick® – If Equipped
– When using the AutoStick® shift control, select the
highest gear that allows for adequate performance and
avoids frequent downshifts. For example, choose “4” if
the desired speed can be maintained. Choose “3” or
“2” if needed to maintain the desired speed.
– Extended driving at high RPM should be avoided to
prevent excess heat generation. A reduction in vehicle
speed may be required to avoid extended driving at
high RPM. Return to a higher gear or vehicle speed
when grade and road conditions allow.
Electronic Speed Control – If Equipped
•Do not use in hilly terrain or with heavy loads.
•When using the speed control, if you experience speed
drops greater than 10 mph (16 km/h), disengage until
you can get back to cruising speed.
•Use speed control in flat terrain and with light loads to
maximize fuel efficiency.
5
STARTING AND OPERATING 391

Cooling System
To reduce potential for engine and transmission over-
heating, take the following actions:
City Driving
When stopped for short periods of time, shift the trans-
mission into NEUTRAL and increase engine idle speed.
Highway Driving
Reduce speed.
Air Conditioning
Turn off temporarily.
RECREATIONAL TOWING (BEHIND MOTORHOME, ETC.)
Towing This Vehicle Behind Another Vehicle
Towing Condition Wheels OFF the Ground All Models
Flat Tow NONE NOT ALLOWED
Dolly Tow Front OK
Rear NOT ALLOWED
On Trailer ALL OK
392 STARTING AND OPERATING

Recreational Towing – All Models
Recreational towing is allowed ONLY if the front wheels
are OFF the ground. This may be accomplished using a
tow dolly or vehicle trailer. If using a tow dolly, follow
this procedure:
1. Properly secure the dolly to the tow vehicle, following
the dolly manufacturer’s instructions.
2. Drive the front wheels onto the tow dolly.
3. Firmly apply the parking brake. Place the transmis-
sion in PARK.
4. Properly secure the front wheels to the dolly, following
the dolly manufacturer’s instructions.
5. Release the parking brake.
CAUTION!
•DO NOT flat tow this vehicle. Damage to the
drivetrain will result.
•Towing this vehicle in violation of the above re-
quirements can cause severe transmission damage.
Damage from improper towing is not covered un-
der the New Vehicle Limited Warranty.
5
STARTING AND OPERATING 393

WHAT TO DO IN EMERGENCIES
CONTENTS
䡵HAZARD WARNING FLASHERS ...........396
䡵IF YOUR ENGINE OVERHEATS ............396
▫Engine Oil Overheating (2.4L Engine Only) —
If Equipped..........................397
䡵JACKING AND TIRE CHANGING ..........398
▫Jack Location ........................398
▫Spare Tire Stowage ....................398
▫Preparations For Jacking ................399
▫Jacking Instructions ...................400
▫Road Tire Installation ...................407
䡵JUMP-STARTING .......................410
▫Preparations For Jump-Start ..............410
▫Jump-Starting Procedure ................412
䡵FREEING A STUCK VEHICLE..............414
䡵SHIFT LEVER OVERRIDE ................416
䡵TOWING A DISABLED VEHICLE ...........417
▫Without The Ignition Key ................419
6

HAZARD WARNING FLASHERS
The Hazard Warning flasher switch is located on the
instrument panel, below the radio.
Press the switch to turn on the Hazard Warning
flasher. When the switch is activated, all direc-
tional turn signals will flash on and off to warn oncoming
traffic of an emergency. Press the switch a second time to
turn off the Hazard Warning flashers.
This is an emergency warning system and it should not
be used when the vehicle is in motion. Use it when your
vehicle is disabled and it is creating a safety hazard for
other motorists.
When you must leave the vehicle to seek assistance, the
Hazard Warning flashers will continue to operate even
though the ignition is placed in the OFF position.
NOTE: With extended use the Hazard Warning flashers
may wear down your battery.
IF YOUR ENGINE OVERHEATS
In any of the following situations, you can reduce the
potential for overheating by taking the appropriate action.
•On the highways — Slow down.
•In city traffic — While stopped, put transaxle in
NEUTRAL, but do not increase engine idle speed.
CAUTION!
Driving with a hot cooling system could damage
your vehicle. If temperature gauge reads “H”, pull
over and stop the vehicle with the engine at idle,
when safe. Turn the air conditioner off and wait until
the pointer drops back into the normal range. After
appropriate action has been taken, if the pointer
remains on the “H”, turn the engine off immediately,
and call for service.
396 WHAT TO DO IN EMERGENCIES

NOTE: There are steps that you can take to slow down
an impending overheat condition:
•If your air conditioner (A/C) is on, turn it off. The A/C
system adds heat to the engine cooling system and
turning the A/C off can help remove this heat.
•
You can also turn the temperature control to maximum
heat, the mode control to floor and the blower control to
high. This allows the heater core to act as a supplement
to the radiator and aids in removing heat from the
engine cooling system.
WARNING!
You or others can be badly burned by hot engine
coolant (antifreeze) or steam from your radiator. If
you see or hear steam coming from under the hood,
do not open the hood until the radiator has had time
(Continued)
WARNING! (Continued)
to cool. Never try to open a cooling system pressure
cap when the radiator or coolant bottle is hot.
Engine Oil Overheating (2.4L Engine Only) —
If Equipped
During sustained high-speed driving or trailer tow up
long grades on a hot day, the engine oil temperature may
become too hot. If this happens, the “HOTOIL” message
flashes in the odometer and the vehicle speed will be
reduced to 53 mph (85 km/h) until the engine oil
temperature is reduced.
NOTE: The vehicle speed is reduced to a maximum of
53 mph (85 km/h). You may of course, reduce your
vehicle speed further if needed.
6
WHAT TO DO IN EMERGENCIES 397

JACKING AND TIRE CHANGING
WARNING!
•Do not attempt to change a tire on the side of the
vehicle close to moving traffic. Pull far enough off
the road to avoid the danger of being hit when
operating the jack or changing the wheel.
•Being under a jacked-up vehicle is dangerous. The
vehicle could slip off the jack and fall on you. You
could be crushed. Never put any part of your body
under a vehicle that is on a jack. If you need to get
under a raised vehicle, take it to a service center
where it can be raised on a lift.
•Never start or run the engine while the vehicle is
on a jack.
(Continued)
WARNING! (Continued)
•The jack is designed to be used as a tool for
changing tires only. The jack should not be used to
lift the vehicle for service purposes. The vehicle
should be jacked on a firm level surface only.
Avoid ice or slippery areas.
Jack Location
The jack and jack-handle are stowed under the load floor
in the trunk.
Spare Tire Stowage
The compact spare tire is stowed under the rear load floor
in the trunk.
398 WHAT TO DO IN EMERGENCIES

Spare Tire Removal
Lift up the load floor cover and remove the hold down.
Preparations For Jacking
1. Park the vehicle on a firm, level surface. Avoid ice or
slippery areas.
WARNING!
Do not attempt to change a tire on the side of the
vehicle close to moving traffic, pull far enough off
the road to avoid the danger of being hit when
operating the jack or changing the wheel.
2. Turn on the Hazard Warning flashers.
3. Set the parking brake.
4. Place the shift lever into PARK (automatic transmis-
sion) or REVERSE (manual transmission).
5. Turn OFF the ignition.
Spare Tire And Jack Storage
6
WHAT TO DO IN EMERGENCIES 399

6. Block both the front and rear of the
wheel diagonally opposite the jack-
ing position. For example, if chang-
ing the right front tire, block the left
rear wheel.
NOTE: Passengers should not remain in the vehicle
while the vehicle is being jacked.
Jacking Instructions
WARNING!
Carefully follow these tire changing warnings to help
prevent personal injury or damage to your vehicle:
•Always park on a firm, level surface as far from the
edge of the roadway as possible before raising the
vehicle.
(Continued)
WARNING! (Continued)
•Turn on the Hazard Warning flashers.
•Block the wheel diagonally opposite the wheel to
be raised.
•Set the parking brake firmly and set an automatic
transmission in PARK; a manual transmission in
REVERSE.
•Never start or run the engine with the vehicle on a
jack.
•Do not let anyone sit in the vehicle when it is on a
jack.
•Do not get under the vehicle when it is on a jack. If
you need to get under a raised vehicle, take it to a
service center where it can be raised on a lift.
•Only use the jack in the positions indicated and for
lifting this vehicle during a tire change.
(Continued)
400 WHAT TO DO IN EMERGENCIES

WARNING! (Continued)
•If working on or near a roadway, be extremely
careful of motor traffic.
•To assure that spare tires, flat or inflated, are
securely stowed, spares must be stowed with the
valve stem facing the ground.
CAUTION!
Do not attempt to raise the vehicle by jacking on
locations other than those indicated in the Jacking
Instructions for this vehicle.
NOTE:
Refer to the Compact Spare Tire section of Tires--
General Information--for information about the spare tire,
its use, and operation.
1. Remove the scissors jack and lug wrench from the
spare wheel as an assembly. Turn the jack screw to the
left to loosen the lug wrench, and remove the wrench
from the jack assembly.
Jack Warning Label
6
WHAT TO DO IN EMERGENCIES 401

NOTE: The jack handle attaches to the side of the jack
with two attachment points. When the jack is partially
expanded, the tension between the two attachment
points holds the jack handle in place.
2.
Loosen, but do not remove, the wheel nuts by turning
them to the left one turn while the wheel is still on the
ground.
CAUTION!
Do not attempt to raise the vehicle by jacking on
locations other than those indicated in Step 3.
Removing Jack Handle From Jack
402 WHAT TO DO IN EMERGENCIES

3. There is a front and rear jacking location on each side
of the vehicle. The plastic trim has been cut away to
expose the jacking locations on the body.
Jacking Locations Front Jacking Location 6
WHAT TO DO IN EMERGENCIES 403

4. Turn the jack screw to the left until the jack can be
placed under the jacking location. Once the jack is
positioned, turn the jack screw to the right until the
jack head is properly engaged to the jacking location
on the wheel to be changed. Do not raise the vehicle
until you are sure the jack is securely engaged.
Rear Jacking Location Jack Engaged (Front Jacking Location)
404 WHAT TO DO IN EMERGENCIES

WARNING!
Raising the vehicle higher than necessary can make
the vehicle less stable. It could slip off the jack and
hurt someone near it. Raise the vehicle only enough
to remove the tire.
5. Raise the vehicle by turning the jack screw to the right,
using the swivel wrench. Raise the vehicle only until
the tire just clears the surface and enough clearance is
obtained to install the spare tire. Minimum tire lift
provides maximum stability.
6. Remove the wheel nuts, and pull the wheel and wheel
covers (where applicable) off the hub. Install the spare
wheel and wheel nuts with the cone shaped end of the
nuts toward the wheel. Lightly tighten the nuts.
Jack Engaged (Rear Jacking Location) 6
WHAT TO DO IN EMERGENCIES 405

CAUTION!
Be sure to mount the spare tire with the valve stem
facing outward. The vehicle could be damaged if the
spare tire is mounted incorrectly.
WARNING!
•To avoid the risk of forcing the vehicle off the jack,
do not tighten the lug nuts fully until the vehicle
has been lowered. Failure to follow this warning
may result in personal injury.
•To avoid possible personal injury, handle the
wheel covers with care to avoid contact with any
sharp edges.
7. Lower the vehicle by turning the jack screw to the left.
8. Finish tightening the nuts. Push down on the wrench
while at the end of the handle for increased leverage.
Tighten the lug nuts in a star pattern until each nut has
been tightened twice. The correct wheel nut torque is
100 ft lbs (135 N·m). If you doubt that you have
tightened the nuts correctly, have them checked with a
torque wrench by your authorized dealer or at a
service station.
Mounting Spare Tire
406 WHAT TO DO IN EMERGENCIES

9. Remove the wheel blocks and lower the jack until it is
free. Release the emergency brake before driving the
vehicle. Reassemble the lug wrench to the jack assem-
bly and stow it in the spare tire area. Secure the
assembly using the means provided.
WARNING!
A loose tire or jack thrown forward in a collision or
hard stop could endanger the occupants of the ve-
hicle. Always stow the jack parts and the spare tire in
the places provided.
10. Place the deflated (flat) tire in the cargo area and have
the tire repaired or replaced as soon as possible.
11. Check the tire pressure as soon as possible. Correct
the tire pressure as required.
Road Tire Installation
Vehicles Equipped With Wheel Covers
1. Mount the road tire on the axle.
2. To ease the installation process for steel wheels with
wheel covers, install two lug nuts on the mounting
studs which are on each side of the valve stem. Install
the lug nuts with the cone shaped end of the nut
toward the wheel. Lightly tighten the lug nuts.
WARNING!
To avoid the risk of forcing the vehicle off the jack,
do not tighten the wheel nuts fully until the vehicle
has been lowered. Failure to follow this warning may
result in personal injury.
6
WHAT TO DO IN EMERGENCIES 407

3. Align the valve notch in the wheel cover with the
valve stem on the wheel. Install the cover by hand,
snapping the cover over the two lug nuts. Do not use
a hammer or excessive force to install the cover.
4. Install the remaining lug nuts with the cone shaped
end of the nut toward the wheel. Lightly tighten the
lug nuts.
WARNING!
To avoid the risk of forcing the vehicle off the jack,
do not tighten the wheel nuts fully until the vehicle
has been lowered. Failure to follow this warning may
result in personal injury.
5. Lower the vehicle to the ground by turning the jack
handle counterclockwise.
Tire And Wheel Cover Or Center Cap
1 — Valve Stem 4 — Wheel Cover
2 — Valve Notch 5 — Mounting Stud
3 — Wheel Lug Nut
408 WHAT TO DO IN EMERGENCIES

6. Finish tightening the lug nuts. Push down on the
wrench while at the end of the handle for increased
leverage. Tighten the lug nuts in a star pattern until
each nut has been tightened twice. The correct tight-
ness of each lug nut is 100 ft/lbs (135 N·m). If in doubt
about the correct tightness, have them checked with a
torque wrench by your authorized dealer or service
station.
7. After 25 miles (40 km) check the lug nut torque with a
torque wrench to ensure that all lug nuts are properly
seated against the wheel.
Vehicles Without Wheel Covers
1. Mount the road tire on the axle.
2. Install the remaining lug nuts with the cone shaped
end of the nut toward the wheel. Lightly tighten the
lug nuts.
WARNING!
To avoid the risk of forcing the vehicle off the jack,
do not tighten the wheel nuts fully until the vehicle
has been lowered. Failure to follow this warning may
result in personal injury.
3. Lower the vehicle to the ground by turning the jack
handle counterclockwise.
4. Finish tightening the lug nuts. Push down on the
wrench while at the end of the handle for increased
leverage. Tighten the lug nuts in a star pattern until
each nut has been tightened twice. The correct tight-
ness of each lug nut is 100 ft/lbs (135 N·m). If in doubt
about the correct tightness, have them checked with a
torque wrench by your authorized dealer or service
station.
6
WHAT TO DO IN EMERGENCIES 409

5. After 25 miles (40 km) check the lug nut torque with a
torque wrench to ensure that all lug nuts are properly
seated against the wheel.
JUMP-STARTING
If your vehicle has a discharged battery it can be jump-
started using a set of jumper cables and a battery in
another vehicle or by using a portable battery booster
pack. Jump-starting can be dangerous if done improperly
so please follow the procedures in this section carefully.
NOTE: When using a portable battery booster pack
follow the manufacturer’s operating instructions and
precautions.
CAUTION!
Do not use a portable battery booster pack or any
other booster source with a system voltage greater
than 12 Volts or damage to the battery, starter motor,
alternator or electrical system may occur.
WARNING!
Do not attempt jump-starting if the battery is frozen.
It could rupture or explode and cause personal injury.
Preparations For Jump-Start
The battery in your vehicle is located between the left
front headlight assembly and the left front wheel splash
shield. To allow jump-starting there are remote battery
posts located on the left side of the engine compartment.
410 WHAT TO DO IN EMERGENCIES

WARNING!
•Take care to avoid the radiator cooling fan when-
ever the hood is raised. It can start anytime the
ignition switch is ON. You can be injured by
moving fan blades.
•Remove any metal jewelry such as rings, watch
bands and bracelets that could make an inadvertent
electrical contact. You could be seriously injured.
•Batteries contain sulfuric acid that can burn your
skin or eyes and generate hydrogen gas which is
flammable and explosive. Keep open flames or
sparks away from the battery.
1. Set the parking brake, shift the automatic transmission
into PARK and turn the ignition to LOCK.
2. Turn off the heater, radio, and all unnecessary electri-
cal accessories.
Remote Battery Posts
1 — Remote Positive (+) Post (covered with protective cap)
2 — Remote Negative (-) Post
6
WHAT TO DO IN EMERGENCIES 411

3. Remove the protective cover over the remote posi-
tive (+) battery post. To remove the cover, press the
locking tab and pull upward on the cover.
4. If using another vehicle to jump-start the battery, park
the vehicle within the jumper cables reach, set the
parking brake and make sure the ignition is OFF.
WARNING!
Do not allow vehicles to touch each other as this
could establish a ground connection and personal
injury could result.
Jump-Starting Procedure
WARNING!
Failure to follow this procedure could result in per-
sonal injury or property damage due to battery ex-
plosion.
Locking Tab
412 WHAT TO DO IN EMERGENCIES

CAUTION!
Failure to follow these procedures could result in
damage to the charging system of the booster vehicle
or the discharged vehicle.
1. Connect the positive (+) end of the jumper cable to the
remote positive (+) post of the discharged vehicle.
2. Connect the opposite end of the positive (+) jumper
cable to the positive (+) post of the booster battery.
3. Connect the negative end (-) of the jumper cable to the
negative (-) post of the booster battery.
4. Connect the opposite end of the negative (-) jumper
cable to the remote negative (-) post of the vehicle with
the discharged battery.
WARNING!
Do not connect the cable to the negative post (-) of the
discharged battery. The resulting electrical spark
could cause the battery to explode and could result in
personal injury.
5. Start the engine in the vehicle that has the booster
battery, let the engine idle a few minutes, and then
start the engine in the vehicle with the discharged
battery.
Once the engine is started, remove the jumper cables in
the reverse sequence:
6. Disconnect the negative (-) jumper cable from the
remote negative (-) post of the vehicle with the dis-
charged battery.
6
WHAT TO DO IN EMERGENCIES 413

7. Disconnect the negative end (-) of the jumper cable
from the negative (-) post of the booster battery.
8. Disconnect the opposite end of the positive (+) jumper
cable from the positive (+) post of the booster battery.
9. Disconnect the positive (+) end of the jumper cable
from the remote positive (+) post of the discharged
vehicle.
10. Reinstall the protective cover over the remote posi-
tive (+) battery post of the discharged vehicle.
If frequent jump-starting is required to start your vehicle,
you should have the battery and charging system in-
spected at your authorized dealer.
CAUTION!
Accessories plugged into the vehicle power outlets
draw power from the vehicle’s battery, even when not
in use (i.e., cellular phones, etc.). Eventually, if plugged
in long enough without engine operation, the vehicle’s
battery will discharge sufficiently to degrade battery
life and/or prevent the engine from starting.
FREEING A STUCK VEHICLE
If your vehicle becomes stuck in mud, sand, or snow, it
can often be moved using a rocking motion. Turn the
steering wheel right and left to clear the area around the
front wheels. Then shift back and forth between DRIVE
and REVERSE, while gently pressing the accelerator. Use
the least amount of accelerator pedal pressure to main-
tain the rocking motion, without spinning the wheels, or
racing the engine.
414 WHAT TO DO IN EMERGENCIES

CAUTION!
Racing the engine or spinning the wheels may lead to
transmission overheating and failure. Allow the en-
gine to idle with the transmission in NEUTRAL for at
least one minute after every five rocking-motion
cycles. This will minimize overheating and reduce
the risk of transmission failure during prolonged
efforts to free a stuck vehicle.
NOTE: Press the ⬙ESC Off⬙switch, to place the Electronic
Stability Control (ESC) system in ⬙Partial Off⬙mode,
before rocking the vehicle. Refer to “Electronic Brake
Control” in “Starting And Operating” for further infor-
mation. Once the vehicle has been freed, press the ⬙ESC
Off⬙switch again to restore ⬙ESC On⬙mode.
CAUTION!
•When “rocking” a stuck vehicle by shifting be-
tween DRIVE and REVERSE, do not spin the
wheels faster than 15 mph (24 km/h), or drivetrain
damage may result.
•Revving the engine or spinning the wheels too fast
may lead to transmission overheating and failure.
It can also damage the tires. Do not spin the wheels
above 30 mph (48 km/h) while in gear (no trans-
mission shifting occurring).
6
WHAT TO DO IN EMERGENCIES 415

WARNING!
Fast spinning tires can be dangerous. Forces gener-
ated by excessive wheel speeds may cause damage, or
even failure, of the axle and tires. A tire could
explode and injure someone. Do not spin your vehi-
cle’s wheels faster than 30 mph (48 km/h) or for
longer than 30 seconds continuously without stop-
ping when you are stuck and do not let anyone near
a spinning wheel, no matter what the speed.
SHIFT LEVER OVERRIDE
If a malfunction occurs and the shift lever cannot be
moved out of the PARK position, you can use the
following procedure to temporarily move the shift lever:
1. Turn the engine OFF.
2. Firmly apply the parking brake.
3. Remove the rubber cupholder liner. Squeeze one side
of the liner’s center to expose its edge and facilitate
removal.
4. Turn the ignition to the ACC or ON/RUN position,
but do not start the engine.
5. Press and maintain firm pressure on the brake pedal.
6. Insert a screwdriver or similar tool into the access hole
(at the front of the cupholder) and push and hold the
override release lever forward.
7. Move the shift lever to the NEUTRAL position.
8. The vehicle may then be started in NEUTRAL.
9. Reinstall the cupholder liner.
416 WHAT TO DO IN EMERGENCIES

TOWING A DISABLED VEHICLE
This section describes procedures for towing a disabled vehicle using a towing service.
Towing Condition Wheels OFF the Ground All Models
Flat Tow NONE If transmission is operable:
•Transmission in NEUTRAL
•25 mph (40 km/h) max speed
•15 mi (24 km) max distance
Wheel Lift Or Dolly Tow Rear
Front OK
Flatbed ALL BEST METHOD
Proper towing or lifting equipment is required to prevent
damage to your vehicle. Use only tow bars and other
equipment designed for this purpose, following equip-
ment manufacturer’s instructions. Use of safety chains is
mandatory. Attach a tow bar or other towing device to
main structural members of the vehicle, not to bumpers
or associated brackets. State and local laws regarding
vehicles under tow must be observed.
If you must use the accessories (wipers, defrosters, etc.)
while being towed, the ignition must be in the ON/RUN
position, not the ACC position.
If your vehicle’s battery is discharged, see ⬙Shift Lever
Override⬙in ⬙What To Do In Emergencies⬙for instruc-
tions on shifting the automatic transmission out of PARK
for towing.
6
WHAT TO DO IN EMERGENCIES 417

CAUTION!
•Do not use sling type equipment when towing.
Damage to the fascia will occur.
•
When securing the vehicle to a flatbed truck, do not
attach to front or rear suspension components. Dam-
age to your vehicle may result from improper towing.
•Do not push or tow this vehicle with another
vehicle as damage to the bumper fascia and trans-
mission may result.
The manufacturer recommends towing your vehicle with
all four wheels OFF the ground using a flatbed.
If flatbed equipment is not available, and the transmission is
operable, the vehicle may be flat towed (with all four wheels
on the ground) under the following conditions:
•The transmission must be in NEUTRAL.
•The towing distance must not exceed 15 mi (24 km).
•
The towing speed must not exceed 25 mph (40 km/h).
If the transmission is not operable, or the vehicle must
be towed faster than 25 mph (40 km/h) or farther than
15 mi (24 km), it must be towed with the front wheels
OFF the ground (using a flatbed truck, towing dolly, or
wheel lift equipment with the front wheels raised).
418 WHAT TO DO IN EMERGENCIES

CAUTION!
Towing faster than 25 mph (40 km/h) or farther than
15 mi (24 km) with front wheels on the ground can
cause severe transmission damage. Such damage is
not covered by the New Vehicle Limited Warranty.
Without The Ignition Key
Special care must be taken when the vehicle is towed
with the ignition in the LOCK/OFF position. Flatbed
towing is the preferred towing method. However, if a
flatbed towing vehicle is not available, wheel lift towing
equipment may be used. Rear towing (with the front
wheels on the ground) is not allowed, as transmission
damage will occur. If rear towing is the only alternative,
the front wheels must be placed on a towing dolly. Proper
towing equipment is necessary to prevent damage to the
vehicle.
CAUTION!
Towing this vehicle in violation of the above require-
ments can cause severe transmission damage. Dam-
age from improper towing is not covered under the
New Vehicle Limited Warranty.
6
WHAT TO DO IN EMERGENCIES 419

MAINTAINING YOUR VEHICLE
CONTENTS
䡵ENGINE COMPARTMENT — 2.4L ..........423
䡵ENGINE COMPARTMENT — 3.6L ..........424
䡵ONBOARD DIAGNOSTIC SYSTEM — OBD II . .425
▫Loose Fuel Filler Cap Message ............425
䡵EMISSIONS INSPECTION AND
MAINTENANCE PROGRAMS .............426
䡵REPLACEMENT PARTS ..................427
䡵DEALER SERVICE ......................428
䡵MAINTENANCE PROCEDURES ...........428
▫Engine Oil ..........................429
▫Engine Oil Filter ......................432
▫Engine Air Cleaner Filter ................433
▫Maintenance-Free Battery ...............433
▫Air Conditioner Maintenance .............435
▫A/C Air Filter – If Equipped .............436
▫Body Lubrication .....................438
▫Windshield Wiper Blades ...............439
▫Adding Washer Fluid ..................439
▫Exhaust System ......................440
7

▫Cooling System ......................442
▫Brake System ........................448
▫Automatic Transmission ................450
▫Appearance Care And Protection From
Corrosion ...........................454
▫Cleaning Center Console Cupholders........459
䡵FUSES ..............................460
▫Integrated Power Module ...............460
䡵VEHICLE STORAGE ....................465
䡵REPLACEMENT BULBS .................465
䡵BULB REPLACEMENT ..................466
▫Headlamp ..........................466
▫Front Turn Signal .....................468
▫Front Fog Lamp ......................469
▫Backup Lamps .......................469
▫License Plate Lamp ....................471
䡵FLUID CAPACITIES .....................471
䡵FLUIDS, LUBRICANTS AND GENUINE
PARTS ..............................473
▫Engine .............................473
▫Chassis ............................474
422 MAINTAINING YOUR VEHICLE

ENGINE COMPARTMENT — 2.4L
1 — Engine Coolant Reservoir 6 — Air Cleaner Filter
2 — Power Steering Fluid Reservoir 7 — Engine Oil Fill
3 — Brake Fluid Reservoir 8 — Coolant Pressure Cap
4 — Power Distribution Center (Fuses) 9 — Engine Oil Dipstick
5 — Integrated Power Module (Fuses) 10 — Washer Fluid Reservoir
7
MAINTAINING YOUR VEHICLE 423

ENGINE COMPARTMENT — 3.6L
1 — Engine Coolant Reservoir 5 — Air Cleaner Filter
2 — Power Steering Fluid Reservoir 6 — Engine Oil Dipstick
3 — Brake Fluid Reservoir 7 — Engine Oil Fill
4 — Integrated Power Module (Fuses) 8 — Washer Fluid Reservoir
424 MAINTAINING YOUR VEHICLE

ONBOARD DIAGNOSTIC SYSTEM — OBD II
Your vehicle is equipped with a sophisticated onboard
diagnostic system called OBD II. This system monitors
the performance of the emissions, engine, and automatic
transmission control systems. When these systems are
operating properly, your vehicle will provide excellent
performance and fuel economy, as well as engine emis-
sions well within current government regulations.
If any of these systems require service, the OBD II system
will turn on the “Malfunction Indicator Light” (MIL). It
will also store diagnostic codes and other information to
assist your service technician in making repairs. Al-
though your vehicle will usually be drivable and not
need towing, see your authorized dealer for service as
soon as possible.
CAUTION!
•Prolonged driving with the MIL on could cause
further damage to the emission control system. It
could also affect fuel economy and drivability. The
vehicle must be serviced before any emissions tests
can be performed.
•If the MIL is flashing while the engine is running,
severe catalytic converter damage and power loss
will soon occur. Immediate service is required.
Loose Fuel Filler Cap Message
After fuel is added, the vehicle diagnostic system can
determine if the fuel filler cap is possibly loose or
improperly installed. A “GASCAP” message will be
displayed in the instrument cluster. Tighten the gas cap
until a ⬙clicking⬙sound is heard. This is an indication that
7
MAINTAINING YOUR VEHICLE 425

the gas cap is properly tightened. Press the trip odometer
“Reset” button to turn off the message. If the problem
persists, the message will appear the next time the
vehicle is started. This might indicate a damaged cap. If
the problem is detected twice in a row, the system will
turn on the “Malfunction Indicator Light (MIL).” Resolv-
ing the problem will turn the MIL light off.
EMISSIONS INSPECTION AND MAINTENANCE
PROGRAMS
In some localities, it may be a legal requirement to pass
an inspection of your vehicle’s emissions control system.
Failure to pass could prevent vehicle registration.
For states that require an Inspection and Mainte-
nance (I/M), this check verifies the “Malfunction
Indicator Light (MIL)” is functioning and is not
on when the engine is running, and that the OBD II
system is ready for testing.
Normally, the OBD II system will be ready. The OBD II
system may not be ready if your vehicle was recently
serviced, recently had a dead battery or a battery replace-
ment. If the OBD II system should be determined not
ready for the I/M test, your vehicle may fail the test.
Your vehicle has a simple ignition key-actuated test,
which you can use prior to going to the test station. To
check if your vehicle’s OBD II system is ready, you must
do the following:
1. Turn the ignition switch to the ON position, but do not
crank or start the engine.
2. If you crank or start the engine, you will have to start
this test over.
3. As soon as you turn the ignition switch to the ON
position, you will see the MIL symbol come on as part
of a normal bulb check.
426 MAINTAINING YOUR VEHICLE

4. Approximately 15 seconds later, one of two things will
happen:
•The MIL will flash for about 10 seconds and then
return to being fully illuminated until you turn OFF
the ignition or start the engine. This means that your
vehicle’s OBD II system is not ready and you should
not proceed to the I/M station.
•The MIL will not flash at all and will remain fully
illuminated until you turn OFF the ignition or start the
engine. This means that your vehicle’s OBD II system
is ready and you can proceed to the I/M station.
If your OBD II system is not ready, you should see your
authorized dealer or repair facility. If your vehicle was
recently serviced or had a battery failure or replacement,
you may need to do nothing more than drive your
vehicle as you normally would in order for your OBD II
system to update. A recheck with the above test routine
may then indicate that the system is now ready.
Regardless of whether your vehicle’s OBD II system is
ready or not, if the MIL is illuminated during normal
vehicle operation you should have your vehicle serviced
before going to the I/M station. The I/M station can fail
your vehicle because the MIL is on with the engine
running.
REPLACEMENT PARTS
Use of genuine MOPAR® parts for normal/scheduled
maintenance and repairs is highly recommended to en-
sure the designed performance. Damage or failures
caused by the use of non-MOPAR® parts for mainte-
nance and repairs will not be covered by the manufac-
turer’s warranty.
7
MAINTAINING YOUR VEHICLE 427

DEALER SERVICE
Your authorized dealer has the qualified service personnel,
special tools, and equipment to perform all service opera-
tions in an expert manner. Service Manuals are available
which include detailed service information for your vehicle.
Refer to these Service Manuals before attempting any pro-
cedure yourself.
NOTE: Intentional tampering with emissions control
systems may void your warranty and could result in civil
penalties being assessed against you.
WARNING!
You can be badly injured working on or around a motor
vehicle. Only do service work for which you have the
knowledge and the proper equipment. If you have any
doubt about your ability to perform a service job, take
your vehicle to a competent mechanic.
MAINTENANCE PROCEDURES
The pages that follow contain the required maintenance
services determined by the engineers who designed your
vehicle.
Besides those maintenance items specified in the fixed
maintenance schedule, there are other components which
may require servicing or replacement in the future.
CAUTION!
•
Failure to properly maintain your vehicle or perform
repairs and service when necessary could result in
more costly repairs, damage to other components or
negatively impact vehicle performance. Immediately
have potential malfunctions examined by an autho-
rized dealer or qualified repair center.
(Continued)
428 MAINTAINING YOUR VEHICLE

CAUTION! (Continued)
•Your vehicle has been built with improved fluids
that protect the performance and durability of your
vehicle and also allow extended maintenance inter-
vals. Do not use chemical flushes in these compo-
nents as the chemicals can damage your engine,
transmission, power steering or air conditioning.
Such damage is not covered by the New Vehicle
Limited Warranty. If a flush is needed because of
component malfunction, use only the specified
fluid for the flushing procedure.
Engine Oil
Checking Oil Level
To assure proper engine lubrication, the engine oil must
be maintained at the correct level. Check the oil level at
regular intervals, such as every fuel stop. The best time to
check the engine oil level is about five minutes after a
fully warmed engine is shut off. Do not check oil level
before starting the engine after it has sat overnight.
Checking engine oil level when the engine is cold will
give you an incorrect reading.
Checking the oil while the vehicle is on level ground and
only when the engine is hot, will improve the accuracy of
the oil level readings. Maintain the oil level between the
range markings on the dipstick. Either the range mark-
ings consist of a crosshatch zone marked SAFE or a
crosshatch zone marked with MIN at the low end of the
range and MAX at the high end of the range. Adding one
quart of oil when the reading is at the low end of the
range marking will raise the oil level to the high end of
the range marking.
7
MAINTAINING YOUR VEHICLE 429

CAUTION!
Do not overfill the engine. Overfilling the engine
will cause oil aeration, which can lead to loss of oil
pressure and an increase in oil temperature. This
could damage your engine. Also, be sure the oil fill
cap is replaced and tightened after adding oil.
Change Engine Oil
The oil change indicator system will remind you that it is
time to take your vehicle in for scheduled maintenance.
Refer to the “Maintenance Schedule” for further informa-
tion.
NOTE:Under no circumstances should oil change inter-
vals exceed 10,000 miles (16,000 km) or twelve months,
whichever occurs first.
Engine Oil Selection
For best performance and maximum protection under all
types of operating conditions, the manufacturer only
recommends engine oils that are API Certified and meet
the requirements of Chrysler Material Standard MS-6395.
American Petroleum Institute (API) Engine Oil
Identification Symbol
This symbol means that the oil has
been certified by the American Pe-
troleum Institute (API). The manu-
facturer only recommends API Cer-
tified engine oils.
430 MAINTAINING YOUR VEHICLE

CAUTION!
Do not use chemical flushes in your engine oil as the
chemicals can damage your engine. Such damage is
not covered by the New Vehicle Limited Warranty.
Engine Oil Viscosity – 2.4L Engine
SAE 5W-20 engine oil is recommended for all operating
temperatures. This engine oil improves low temperature
starting and vehicle fuel economy.
The engine oil filler cap also shows the recommended
engine oil viscosity for your engine. For information on
the engine oil filler cap location, refer to “Engine Com-
partment” in “Maintaining Your Vehicle” for further
information.
Lubricants that do not have both, the engine oil certifi-
cation mark and the correct SAE viscosity grade number
should not be used.
Engine Oil Viscosity – 3.6L Engine
SAE 5W-20 engine oil is recommended for all operating
temperatures. This engine oil improves low temperature
starting and vehicle fuel economy.
The engine oil filler cap also shows the recommended
engine oil viscosity for your engine. For information on
engine oil filler cap location, refer to the “Engine Com-
partment” illustration in this section.
NOTE: SAE 5W-30 engine oil approved to Fiat 9.55535-S1
or Fiat 9.55535-S3 may be used when SAE 5W-20 engine
oil meeting MS- 6395 is not available.
Synthetic Engine Oils
You may use synthetic engine oils provided the recom-
mended oil quality requirements are met, and the recom-
mended maintenance intervals for oil and filter changes
are followed.
7
MAINTAINING YOUR VEHICLE 431

Materials Added To Engine Oil
The manufacturer strongly recommends against the ad-
dition of any additives (other than leak detection dyes) to
the engine oil. Engine oil is an engineered product and its
performance may be impaired by supplemental addi-
tives.
Disposing Of Used Engine Oil And Oil Filters
Care should be taken in disposing of used engine oil and
oil filters from your vehicle. Used oil and oil filters,
indiscriminately discarded, can present a problem to the
environment. Contact your authorized dealer, service
station or governmental agency for advice on how and
where used oil and oil filters can be safely discarded in
your area.
Engine Oil Filter
The engine oil filter should be replaced with a new filter
at every engine oil change.
Engine Oil Filter Selection
This manufacturer’s engines have a full-flow type oil
filter. Use a filter of this type for replacement. The quality
of replacement filters varies considerably. Only high
quality filters should be used to assure most efficient
service. MOPAR® engine oil filters are a high quality oil
filter and are recommended.
432 MAINTAINING YOUR VEHICLE

Engine Air Cleaner Filter
Refer to the “Maintenance Schedule” for the proper
maintenance intervals.
WARNING!
The air induction system (air cleaner, hoses, etc.) can
provide a measure of protection in the case of engine
backfire. Do not remove the air induction system (air
cleaner, hoses, etc.) unless such removal is necessary
for repair or maintenance. Make sure that no one is
near the engine compartment before starting the
vehicle with the air induction system (air cleaner,
hoses, etc.) removed. Failure to do so can result in
serious personal injury.
Engine Air Cleaner Filter Selection
The quality of replacement engine air cleaner filters varies
considerably. Only high quality filters should be used to
assure most efficient service. MOPAR® engine air cleaner
filters are a high quality filter and are recommended.
Maintenance-Free Battery
Your vehicle is equipped with a maintenance-free battery.
You will never have to add water, nor is periodic main-
tenance required.
NOTE: The battery is stored in a compartment behind
the left front fender and is accessible without removing
the tire and wheel. Remote battery terminals are located
in the engine compartment for jump-starting. Refer to
“Jump-Starting Procedures” in “What To Do In Emergen-
cies” for further information.
7
MAINTAINING YOUR VEHICLE 433

To access the battery, turn the steering wheel fully to the
right and remove the inner fender shield.
WARNING!
•Battery fluid is a corrosive acid solution and can
burn or even blind you. Do not allow battery fluid
to contact your eyes, skin, or clothing. Do not lean
over a battery when attaching clamps. If acid
splashes in eyes or on skin, flush the area imme-
diately with large amounts of water.
•Battery gas is flammable and explosive. Keep
flame or sparks away from the battery. Do not use
a booster battery or any other booster source with
an output greater than 12 Volts. Do not allow cable
clamps to touch each other.
•Battery posts, terminals, and related accessories
contain lead and lead compounds. Wash hands
after handling.
CAUTION!
•It is essential when replacing the cables on the
battery that the positive cable is attached to the
positive post and the negative cable is attached to
the negative post. Battery posts are marked posi-
tive (+) and negative (-) and are identified on the
battery case. Cable clamps should be tight on the
terminal posts and free of corrosion.
•If a “fast charger” is used while the battery is in the
vehicle, disconnect both vehicle battery cables be-
fore connecting the charger to the battery. Do not
use a “fast charger” to provide starting voltage.
434 MAINTAINING YOUR VEHICLE

Air Conditioner Maintenance
For best possible performance, your air conditioner should
be checked and serviced by an authorized dealer at the
start of each warm season. This service should include
cleaning of the condenser fins and a performance test.
Drive belt tension should also be checked at this time.
CAUTION!
Do not use chemical flushes in your air conditioning
system as the chemicals can damage your air condi-
tioning components. Such damage is not covered by
the New Vehicle Limited Warranty.
WARNING!
•Use only refrigerants and compressor lubricants
approved by the manufacturer for your air condi-
tioning system. Some unapproved refrigerants are
flammable and can explode, injuring you. Other
unapproved refrigerants or lubricants can cause the
system to fail, requiring costly repairs. Refer to
Warranty Information Book, located on the DVD,
for further warranty information.
•The air conditioning system contains refrigerant
under high pressure. To avoid risk of personal
injury or damage to the system, adding refrigerant
or any repair requiring lines to be disconnected
should be done by an experienced technician.
7
MAINTAINING YOUR VEHICLE 435

Refrigerant Recovery And Recycling
R-134a Air Conditioning Refrigerant is a hydrofluoro-
carbon (HFC) that is endorsed by the Environmental
Protection Agency and is an ozone-saving product. How-
ever, the manufacturer recommends that air conditioning
service be performed by authorized dealer or other
service facilities using recovery and recycling equipment.
NOTE: Use only manufacturer approved A/C system
sealers, stop leak products, seal conditioners, compressor
oil, and refrigerants.
A/C Air Filter – If Equipped
Refer to the “Maintenance Schedule” for the proper
maintenance intervals.
WARNING!
Do not remove the A/C air filter while the blower is
operating or personal injury may result.
The A/C Air Filter is located in the fresh air inlet behind
the glove box. Perform the following procedure to re-
place the filter:
1. Open the glove box and remove all contents.
2. Push in on the sides of the glove box and lower the
door.
436 MAINTAINING YOUR VEHICLE

3.
Disconnect the glove box door dampener from the slot
on the side of the box. This is done by grasping the
dampener connector (on the outside of the box) and the
end of the connector pin (on the inside of the box) with
your thumb and forefinger and pulling outward while
lightly lifting upward on the door with your other hand.
Once disconnected, the dampener will retract under-
neath the instrument panel if you release it.
4. Pivot the glove box downward.
5. Disengage the two retaining tabs that secure the filter
cover to the HVAC housing and remove the cover.
6. Remove the A/C Air Filter by pulling it straight out of
the housing.
A/C Air Filter Replacement 7
MAINTAINING YOUR VEHICLE 437

7. Install the A/C Air Filter with the arrow on the filter
pointing toward the floor. When installing the filter
cover, make sure the retaining tabs fully engage the
cover.
CAUTION!
The A/C air filter is identified with an arrow to
indicate airflow direction through the filter. Failure
to install the filter properly will result in the need to
replace it more often.
8. Reinstall the glove box door dampener and glove box.
Body Lubrication
Locks and all body pivot points, including such items as
seat tracks, door hinge pivot points and rollers, liftgate,
tailgate, sliding doors and hood hinges, should be lubri-
cated periodically with a lithium based grease, such as
MOPAR® Spray White Lube to assure quiet, easy opera-
tion and to protect against rust and wear. Prior to the
application of any lubricant, the parts concerned should
be wiped clean to remove dust and grit; after lubricating
excess oil and grease should be removed. Particular
attention should also be given to hood latching compo-
nents to ensure proper function. When performing other
underhood services, the hood latch, release mechanism
and safety catch should be cleaned and lubricated.
The external lock cylinders should be lubricated twice a
year, preferably in the Fall and Spring. Apply a small
amount of a high quality lubricant, such as MOPAR®
Lock Cylinder Lubricant directly into the lock cylinder.
438 MAINTAINING YOUR VEHICLE

Windshield Wiper Blades
Clean the rubber edges of the wiper blades and the
windshield periodically with a sponge or soft cloth and a
mild nonabrasive cleaner. This will remove accumula-
tions of salt or road film.
Operation of the wipers on dry glass for long periods
may cause deterioration of the wiper blades. Always use
washer fluid when using the wipers to remove salt or dirt
from a dry windshield.
Avoid using the wiper blades to remove frost or ice from
the windshield. Keep the blade rubber out of contact with
petroleum products such as engine oil, gasoline, etc.
NOTE:
Life expectancy of wiper blades varies depending
on geographical area and frequency of use. Poor perfor-
mance of blades may be present with chattering, marks,
water lines or wet spots. If any of these conditions are
present, clean the wiper blades or replace as necessary.
Adding Washer Fluid
The windshield washer and the rear window washer
share the same fluid reservoir. The fluid reservoir is
located in the engine compartment. Be sure to check the
fluid level in the reservoir at regular intervals. Fill the
reservoir with windshield washer solvent (not radiator
antifreeze) and operate the system for a few seconds to
flush out the residual water.
When refilling the washer fluid reservoir, apply some
washer fluid to a cloth or towel and wipe the wiper
blades clean. This will help blade performance.
To prevent freeze-up of your windshield washer system
in cold weather, select a solution or mixture that meets or
exceeds the temperature range of your climate. This
rating information can be found on most washer fluid
containers.
7
MAINTAINING YOUR VEHICLE 439

WARNING!
Commercially available windshield washer solvents
are flammable. They could ignite and burn you. Care
must be exercised when filling or working around
the washer solution.
Exhaust System
The best protection against carbon monoxide entry into
the vehicle body is a properly maintained engine exhaust
system.
If you notice a change in the sound of the exhaust system;
or if the exhaust fumes can be detected inside the vehicle;
or when the underside or rear of the vehicle is damaged;
have an authorized technician inspect the complete ex-
haust system and adjacent body areas for broken, dam-
aged, deteriorated, or mispositioned parts. Open seams
or loose connections could permit exhaust fumes to seep
into the passenger compartment. In addition, have the
exhaust system inspected each time the vehicle is raised
for lubrication or oil change. Replace as required.
WARNING!
•Exhaust gases can injure or kill. They contain
carbon monoxide (CO), which is colorless and
odorless. Breathing it can make you unconscious
and can eventually poison you. To avoid breathing
CO, refer to “Safety Tips/Exhaust Gas” in “Things
To Know Before Starting Your Vehicle” for further
information.
•A hot exhaust system can start a fire if you park
over materials that can burn. Such materials might
be grass or leaves coming into contact with your
exhaust system. Do not park or operate your ve-
hicle in areas where your exhaust system can con-
tact anything that can burn.
440 MAINTAINING YOUR VEHICLE

CAUTION!
•The catalytic converter requires the use of un-
leaded fuel only. Leaded gasoline will destroy the
effectiveness of the catalyst as an emissions control
device and may seriously reduce engine perfor-
mance and cause serious damage to the engine.
•Damage to the catalytic converter can result if your
vehicle is not kept in proper operating condition.
In the event of engine malfunction, particularly
involving engine misfire or other apparent loss of
performance, have your vehicle serviced promptly.
Continued operation of your vehicle with a severe
malfunction could cause the converter to overheat,
resulting in possible damage to the converter and
vehicle.
Under normal operating conditions, the catalytic con-
verter will not require maintenance. However, it is im-
portant to keep the engine properly tuned to assure
proper catalyst operation and prevent possible catalyst
damage.
NOTE: Intentional tampering with emissions control sys-
tems can result in civil penalties being assessed against
you.
In unusual situations involving grossly malfunctioning
engine operation, a scorching odor may suggest severe
and abnormal catalyst overheating. If this occurs, stop
the vehicle, turn off the engine and allow it to cool.
Service, including a tune-up to manufacturer’s specifica-
tions, should be obtained immediately.
7
MAINTAINING YOUR VEHICLE 441

To minimize the possibility of catalytic converter dam-
age:
•Do not shut off the engine or interrupt the ignition,
when the transmission is in gear and the vehicle is in
motion.
•Do not try to start the engine by pushing or towing the
vehicle.
•Do not idle the engine with any spark plug wires
disconnected or removed, such as when diagnostic
testing, or for prolonged periods during very rough
idle or malfunctioning operating conditions.
Cooling System
WARNING!
•When working near the radiator cooling fan, dis-
connect the fan motor lead or turn the ignition
switch to the LOCK position. The fan is tempera-
ture controlled and can start at anytime the ignition
switch is in the ON position.
•You or others can be badly burned by hot engine
coolant (antifreeze) or steam from your radiator. If
you see or hear steam coming from under the hood,
do not open the hood until the radiator has had
time to cool. Never try to open a cooling system
pressure cap when the radiator is hot.
442 MAINTAINING YOUR VEHICLE

Coolant Checks
Check engine coolant (antifreeze) protection every
12 months (before the onset of freezing weather, where
applicable). If the engine coolant (antifreeze) is dirty or
rusty in appearance, the system should be drained,
flushed, and refilled with fresh engine coolant (anti-
freeze). Check the front of the A/C condenser for any
accumulation of bugs, leaves, etc. If dirty, clean by gently
spraying water from a garden hose vertically down the
face of the condenser.
Check the coolant recovery bottle tubing for brittle rubber,
cracking, tears, cuts, and tightness of the connection at the
bottle and radiator. Inspect the entire system for leaks.
Cooling System – Drain, Flush, And Refill
If the engine coolant (antifreeze) is dirty or contains
visible sediment, clean and flush with OAT coolant
(antifreeze) that meets the requirements of Chrysler
Material Standard MS-12106.
Refer to the “Maintenance Schedule” for the proper
maintenance intervals.
Selection Of Coolant
Refer to “Fluids, Lubricants, and Genuine Parts” in
“Maintaining Your Vehicle” for further information.
CAUTION!
•Mixing of engine coolant (antifreeze) other than
specified Organic Additive Technology (OAT) en-
gine coolant (antifreeze), may result in engine
damage and may decrease corrosion protection.
Organic Additive Technology (OAT) engine cool-
ant is different and should not be mixed with
Hybrid Organic Additive Technology (HOAT) en-
gine coolant (antifreeze) or any “globally compat-
ible” coolant (antifreeze). If a non-OAT engine
(Continued)
7
MAINTAINING YOUR VEHICLE 443

CAUTION! (Continued)
coolant (antifreeze) is introduced into the cooling
system in an emergency, it should be flushed with
OAT coolant and replaced with the specified OAT
engine coolant (antifreeze) as soon as possible.
•Do not use water alone or alcohol-based engine
coolant (antifreeze) products. Do not use additional
rust inhibitors or antirust products, as they may not
be compatible with the radiator engine coolant and
may plug the radiator.
•This vehicle has not been designed for use with
propylene glycol-based engine coolant (antifreeze).
Use of propylene glycol-based engine coolant (an-
tifreeze) is not recommended.
Adding Coolant
Your vehicle has been built with an improved engine
coolant (OAT coolant conforming to MS-12106) that allows
extended maintenance intervals. This engine coolant (anti-
freeze) can be used up to ten years or 150,000 miles
(240,000 km) before replacement. To prevent reducing this
extended maintenance period, it is important that you use
the same engine coolant (OAT coolant conforming to
MS-12106) throughout the life of your vehicle.
Please review these recommendations for using Organic
Additive Technology (OAT) engine coolant (antifreeze)
that meets the requirements of Chrysler Material Stan-
dard MS-12106. When adding engine coolant (antifreeze):
•We recommend using MOPAR® Antifreeze/Coolant
10 Year/150,000 Mile Formula OAT (Organic Additive
Technology) that meets the requirements of Chrysler
Material Standard MS-12106.
444 MAINTAINING YOUR VEHICLE

•Mix a minimum solution of 50% OAT engine coolant
that meets the requirements of Chrysler Material Stan-
dard MS-12106 and distilled water. Use higher concen-
trations (not to exceed 70%) if temperatures below
−34° F (−37° C) are anticipated.
•Use only high purity water such as distilled or deion-
ized water when mixing the water/engine coolant
(antifreeze) solution. The use of lower quality water
will reduce the amount of corrosion protection in the
engine cooling system.
Please note that it is the owner’s responsibility to main-
tain the proper level of protection against freezing ac-
cording to the temperatures occurring in the area where
the vehicle is operated.
NOTE: Mixing engine coolant (antifreeze) types is not
recommended and can result in cooling system damage.
Drain, flush, and refill as soon as possible to avoid
damage if coolant types are mixed in an emergency.
Cooling System Pressure Cap
The cap must be fully tightened to prevent loss of engine
coolant (antifreeze), and to ensure that engine coolant
(antifreeze) will return to the radiator from the coolant
recovery tank.
The cap should be inspected and cleaned if there is any
accumulation of foreign material on the sealing surfaces.
7
MAINTAINING YOUR VEHICLE 445

WARNING!
•
The warning words “DO NOT OPEN HOT” on the
cooling system pressure cap are a safety precaution.
Never add engine coolant (antifreeze) when the
engine is overheated. Do not loosen or remove the
cap to cool an overheated engine. Heat causes pres-
sure to build up in the cooling system. To prevent
scalding or injury, do not remove the pressure cap
while the system is hot or under pressure.
•Do not use a pressure cap other than the one
specified for your vehicle. Personal injury or en-
gine damage may result.
Disposal Of Used Engine Coolant
Used ethylene glycol-based engine coolant (antifreeze) is
a regulated substance requiring proper disposal. Check
with your local authorities to determine the disposal
rules for your community. To prevent ingestion by ani-
mals or children, do not store ethylene glycol-based
engine coolant in open containers or allow it to remain in
puddles on the ground. If ingested by a child or pet, seek
emergency assistance immediately. Clean up any ground
spills immediately.
Coolant Level
Four-Cylinder Engines – the coolant bottle provides a
quick visual method for determining that the engine
coolant (antifreeze) level is adequate. With the engine
idling and warm to normal operating temperature, the
level of the engine coolant (antifreeze) in the bottle
should be between the “ADD” and “FULL” lines, shown
on the bottle.
446 MAINTAINING YOUR VEHICLE

Six-Cylinder Engines – the level of the engine coolant
(antifreeze) in the pressurized coolant bottle should be
between the “COLD” and “FULL” range on the bottle
when the engine is cold.
The radiator normally remains completely full, so there is
no need to remove the radiator cap unless checking for
engine coolant (antifreeze) freeze point or replacing cool-
ant. Advise your service attendant of this. As long as the
engine operating temperature is satisfactory, the coolant
bottle need only be checked once a month. When addi-
tional engine coolant (antifreeze) is needed to maintain
the proper level, it should be added to the coolant bottle.
Do not overfill.
Points To Remember
NOTE: When the vehicle is stopped after a few miles/
kilometers of operation, you may observe vapor coming
from the front of the engine compartment. This is nor-
mally a result of moisture from rain, snow, or high
humidity accumulating on the radiator and being vapor-
ized when the thermostat opens, allowing hot engine
coolant (antifreeze) to enter the radiator.
If an examination of your engine compartment shows no
evidence of radiator or hose leaks, the vehicle may be
safely driven. The vapor will soon dissipate.
•Do not overfill the coolant expansion bottle.
•Check the coolant freeze point in the radiator and in
the coolant expansion bottle. If engine coolant (anti-
freeze) needs to be added, the contents of the coolant
expansion bottle must also be protected against
freezing.
7
MAINTAINING YOUR VEHICLE 447

•If frequent engine coolant (antifreeze) additions are
required, the cooling system should be pressure tested
for leaks.
•
Maintain engine coolant (antifreeze) concentration at a
minimum of 50% OAT coolant (conforming to MS-12106)
and distilled water for proper corrosion protection of
your engine which contains aluminum components.
•Make sure that the coolant expansion bottle overflow
hoses are not kinked or obstructed.
•Keep the front of the radiator clean. If your vehicle is
equipped with air conditioning, keep the front of the
condenser clean.
•
Do not change the thermostat for Summer or Winter
operation. If replacement is ever necessary, install ONLY
the correct type thermostat. Other designs may result in
unsatisfactory engine coolant (antifreeze) performance,
poor gas mileage, and increased emissions.
Brake System
In order to assure brake system performance, all brake
system components should be inspected periodically.
Refer to the “Maintenance Schedule” for the proper
maintenance intervals.
WARNING!
Riding the brakes can lead to brake failure and
possibly a collision. Driving with your foot resting or
riding on the brake pedal can result in abnormally
high brake temperatures, excessive lining wear, and
possible brake damage. You would not have your full
braking capacity in an emergency.
448 MAINTAINING YOUR VEHICLE

Master Cylinder – Brake Fluid Level Check
Check the fluid level in the master cylinder immediately if
the brake system warning light indicates system failure.
Check the fluid level in the master cylinder when per-
forming underhood services.
Clean the top of the master cylinder area before removing
the cap. If necessary, add fluid to bring the fluid level up to
the requirements described on the brake fluid reservoir.
Overfilling of fluid is not recommended because it may
cause leaking in the system.
Fluid level can be expected to fall as the brake pads wear.
Brake fluid level should be checked when pads are
replaced. However, low fluid level may be caused by a
leak and a checkup may be needed.
Use only manufacturer’s recommended brake fluid. Re-
fer to “Fluids, Lubricants, and Genuine Parts” in “Main-
taining Your Vehicle” for further information.
WARNING!
•Use only manufacturer’s recommended brake
fluid. Refer to “Fluids, Lubricants, and Genuine
Parts” in “Maintaining Your Vehicle” for further
information. Using the wrong type of brake fluid
can severely damage your brake system and/or
impair its performance. The proper type of brake
fluid for your vehicle is also identified on the
original factory installed hydraulic master cylinder
reservoir.
(Continued)
7
MAINTAINING YOUR VEHICLE 449

WARNING! (Continued)
•To avoid contamination from foreign matter or
moisture, use only new brake fluid or fluid that has
been in a tightly closed container. Keep the master
cylinder reservoir cap secured at all times. Brake
fluid in a open container absorbs moisture from the
air resulting in a lower boiling point. This may
cause it to boil unexpectedly during hard or pro-
longed braking, resulting in sudden brake failure.
This could result in a collision.
•Overfilling the brake fluid reservoir can result in
spilling brake fluid on hot engine parts, causing
the brake fluid to catch fire. Brake fluid can also
damage painted and vinyl surfaces, care should be
taken to avoid its contact with these surfaces.
(Continued)
WARNING! (Continued)
•Do not allow petroleum based fluid to contaminate
the brake fluid. Brake seal components could be
damaged, causing partial or complete brake failure.
This could result in a collision.
Automatic Transmission
Selection Of Lubricant
It is important to use the proper transmission fluid to
ensure optimum transmission performance and life. Use
only the manufacturer’s recommended transmission
fluid. Refer to “Fluids, Lubricants, and Genuine Parts” in
“Maintaining Your Vehicle” for fluid specifications. It is
important to maintain the transmission fluid at the
correct level using the recommended fluid.
NOTE:
No chemical flushes should be used in any trans-
mission; only the approved lubricant should be used.
450 MAINTAINING YOUR VEHICLE

CAUTION!
Using a transmission fluid other than the manufac-
turer’s recommended fluid may cause deterioration
in transmission shift quality and/or torque converter
shudder. Refer to “Fluids, Lubricants, and Genuine
Parts” in “Maintaining Your Vehicle” for fluid speci-
fications.
Special Additives
The manufacturer strongly recommends against using
any special additives in the transmission.
Automatic Transmission Fluid (ATF) is an engineered
product and its performance may be impaired by supple-
mental additives. Therefore, do not add any fluid addi-
tives to the transmission. The only exception to this
policy is the use of special dyes for diagnosing fluid
leaks. Avoid using transmission sealers as they may
adversely affect seals.
CAUTION!
Do not use chemical flushes in your transmission as
the chemicals can damage your transmission compo-
nents. Such damage is not covered by the New
Vehicle Limited Warranty.
Fluid Level Check – Four-Speed Transmission
Use the following procedure to check the transmission
fluid level properly:
1. Park the vehicle on level ground.
2. Run the engine at normal idle speed for at least
60 seconds, and leave the engine running for the rest
of this procedure.
7
MAINTAINING YOUR VEHICLE 451

3. Fully apply the parking brake, and press the brake
pedal.
4. Place the shift lever momentarily into each gear posi-
tion (allowing time for the transmission to fully en-
gage in each position), ending with the shift lever in
PARK.
5. Wipe the area around the dipstick clean to prevent dirt
from entering the transmission.
6.
Remove the dipstick and determine if the fluid is hot or
cold. Hot fluid is approximately 180° F (82° C), which is
the normal operating temperature after the vehicle is
driven at least 15 miles (24 km). Hot fluid cannot be held
comfortably between the fingertips. Cold fluid is at a
temperature of approximately 80° F (27° C).
7. Wipe the dipstick clean and reinsert it until seated.
Then, remove the dipstick and note the fluid level on
both sides. The fluid level reading is only valid if there
is a solid coating of oil on both sides of the dipstick.
Note that the holes in the dipstick will be full of fluid
if the actual level is at or above the hole.
•If the fluid is hot, the fluid level should be in the
crosshatched area marked “HOT” (between the up-
per two holes in the dipstick).
•If the fluid is cold, the fluid level should be between
the lower two holes in the area marked “COLD.”
If the fluid level is low, add fluid through the dipstick
tube to bring it to the proper level. Do not overfill. After
adding any quantity of oil through the dipstick tube, wait
at least two minutes for the oil to fully drain into the
transmission before rechecking the fluid level.
8. Check for leaks. Release the parking brake.
452 MAINTAINING YOUR VEHICLE

To prevent dirt and water from entering the transmission
after checking or replenishing fluid, make sure that the
dipstick cap is properly reseated.
CAUTION!
•Using a transmission fluid other than the manufac-
turer’s recommended fluid may cause deterioration
in transmission shift quality and/or torque con-
verter shudder, and will require more frequent
fluid and filter changes. Refer to “Fluids, Lubri-
cants, and Genuine Parts” in “Maintaining Your
Vehicle” for fluid specifications.
•Dirt and water in the transmission can cause seri-
ous damage. To prevent dirt and water from enter-
ing the transmission after checking or replenishing
fluid, make sure that the dipstick cap is re-seated
properly.
Fluid Level Check – Six-Speed Transmission
The fluid level is preset at the factory and does not
require adjustment under normal operating conditions.
Routine fluid level checks are not required, therefore the
transmission filler tube is capped and no dipstick is
provided. Your authorized dealer can check your trans-
mission fluid level using a special service dipstick. If you
notice fluid leakage or transmission malfunction, visit
your authorized dealer immediately to have the trans-
mission fluid level checked. Operating the vehicle with
an improper fluid level can cause severe transmission
damage.
Fluid And Filter Changes
Refer to the ⬙Maintenance Schedule⬙for the proper
maintenance intervals. In addition, change the fluid and
filter if the transmission is disassembled for any reason.
7
MAINTAINING YOUR VEHICLE 453

Appearance Care And Protection From Corrosion
Protection Of Body And Paint From Corrosion
Vehicle body care requirements vary according to geo-
graphic locations and usage. Chemicals that make roads
passable in snow and ice and those that are sprayed on
trees and road surfaces during other seasons are highly
corrosive to the metal in your vehicle. Outside parking,
which exposes your vehicle to airborne contaminants,
road surfaces on which the vehicle is operated, extreme
hot or cold weather and other extreme conditions will
have an adverse effect on paint, metal trim, and under-
body protection.
The following maintenance recommendations will enable
you to obtain maximum benefit from the corrosion
resistance built into your vehicle.
What Causes Corrosion?
Corrosion is the result of deterioration or removal of
paint and protective coatings from your vehicle.
The most common causes are:
•Road salt, dirt and moisture accumulation.
•Stone and gravel impact.
•Insects, tree sap and tar.
•Salt in the air near seacoast localities.
•Atmospheric fallout/industrial pollutants.
Washing
•Wash your vehicle regularly. Always wash your ve-
hicle in the shade using MOPAR® Car Wash, or a mild
car wash soap, and rinse the panels completely with
clear water.
454 MAINTAINING YOUR VEHICLE

•If insects, tar, or other similar deposits have accumu-
lated on your vehicle, use MOPAR® Super Kleen Bug
and Tar Remover to remove.
•Use a high quality cleaner wax, such as MOPAR®
Cleaner Wax to remove road film, stains and to protect
your paint finish. Take care never to scratch the paint.
•
Avoid using abrasive compounds and power buffing that
may diminish the gloss or thin out the paint finish.
CAUTION!
•Do not use abrasive or strong cleaning materials
such as steel wool or scouring powder that will
scratch metal and painted surfaces.
•
Use of power washers exceeding 1,200 psi (8 274 kPa)
can result in damage or removal of paint and decals.
Special Care
•If you drive on salted or dusty roads or if you drive
near the ocean, hose off the undercarriage at least once
a month.
•It is important that the drain holes in the lower edges
of the doors, rocker panels, and trunk be kept clear and
open.
•If you detect any stone chips or scratches in the paint,
touch them up immediately. The cost of such repairs is
considered the responsibility of the owner.
•If your vehicle is damaged due to a collision or similar
cause that destroys the paint and protective coating,
have your vehicle repaired as soon as possible. The
cost of such repairs is considered the responsibility of
the owner.
7
MAINTAINING YOUR VEHICLE 455

•If you carry special cargo such as chemicals, fertilizers,
de-icer salt, etc., be sure that such materials are well
packaged and sealed.
•If a lot of driving is done on gravel roads, consider
mud or stone shields behind each wheel.
•Use MOPAR® Touch Up Paint on scratches as soon as
possible. Your authorized dealer has touch up paint to
match the color of your vehicle.
Wheel And Wheel Trim Care
•All wheels and wheel trim, especially aluminum and
chrome plated wheels, should be cleaned regularly
with a mild soap and water to prevent corrosion.
•To remove heavy soil and/or excessive brake dust, use
MOPAR® Wheel Cleaner.
CAUTION!
Do not use scouring pads, steel wool, a bristle brush,
or metal polishes. Do not use oven cleaner. These
products may damage the wheel’s protective finish.
Avoid automatic car washes that use acidic solutions
or harsh brushes that may damage the wheel’s pro-
tective finish. Only MOPAR® Wheel Cleaner or
equivalent is recommended.
Cleaning Headlights
Your vehicle is equipped with plastic headlights and fog
lights (if equipped) that are lighter and less susceptible to
stone breakage than glass headlights.
Plastic is not as scratch resistant as glass and therefore
different lens cleaning procedures must be followed.
456 MAINTAINING YOUR VEHICLE

To minimize the possibility of scratching the lenses and
reducing light output, avoid wiping with a dry cloth. To
remove road dirt, wash with a mild soap solution fol-
lowed by rinsing.
Do not use abrasive cleaning components, solvents, steel
wool or other aggressive material to clean the lenses.
Stain Repel Fabric Cleaning Procedure – If Equipped
Stain Repel seats may be cleaned in the following manner:
•Remove as much of the stain as possible by blotting
with a clean, dry towel.
•Blot any remaining stain with a clean, damp towel.
•For tough stains, apply MOPAR® Total Clean, or a
mild soap solution to a clean, damp cloth and remove
stain. Use a fresh, damp towel to remove soap residue.
•For grease stains, apply MOPAR® Multi-Purpose
Cleaner to a clean, damp cloth and remove stain. Use
a fresh, damp towel to remove soap residue.
•Do not use any harsh solvents or any other form of
protectants on Stain Repel products.
Interior Care
Instrument Panel Cover
The instrument panel cover has a low glare surface,
which minimizes reflections in the windshield. Do not
use protectants or other products, which may cause
undesirable reflections. Use soap and warm water to
restore the low glare surface.
7
MAINTAINING YOUR VEHICLE 457

Cleaning Interior Trim
Interior Trim should be cleaned starting with a damp
cloth, a damp cloth with MOPAR® Total Clean or equiva-
lent, then MOPAR® Spot & Stain Remover or equivalent
if absolutely necessary. Do not use harsh cleaners or
Armor All®. Use MOPAR® Total Clean or equivalent to
clean vinyl upholstery
Cleaning Leather Upholstery
MOPAR® Total Clean or equivalent is specifically recom-
mended for leather upholstery.
Your leather upholstery can be best preserved by regular
cleaning with a damp soft cloth. Small particles of dirt can
act as an abrasive and damage the leather upholstery and
should be removed promptly with a damp cloth. Stubborn
soils can be removed easily with a soft cloth and MOPAR®
Total Clean or equivalent. Care should be taken to avoid
soaking your leather upholstery with any liquid. Please do
not use polishes, oils, cleaning fluids, solvents, detergents,
or ammonia-based cleaners to clean your leather uphol-
stery. Application of a leather conditioner is not required to
maintain the original condition.
WARNING!
Do not use volatile solvents for cleaning purposes.
Many are potentially flammable, and if used in
closed areas they may cause respiratory harm.
Glass Surfaces
All glass surfaces should be cleaned on a regular basis
with MOPAR® Glass Cleaner, or any commercial
household-type glass cleaner. Never use an abrasive type
cleaner. Use caution when cleaning the inside rear win-
dow equipped with electric defrosters or the right rear
quarter window equipped with the radio antenna. Do
not use scrapers or other sharp instrument that may
scratch the elements.
458 MAINTAINING YOUR VEHICLE

When cleaning the rear view mirror, spray cleaner on the
towel or rag that you are using. Do not spray cleaner
directly on the mirror.
Cleaning Plastic Instrument Cluster Lenses
The lenses in front of the instruments in this vehicle are
molded in clear plastic. When cleaning the lenses, care
must be taken to avoid scratching the plastic.
1. Clean with a wet soft rag. A mild soap solution may be
used, but do not use high alcohol content or abrasive
cleaners. If soap is used, wipe clean with a clean damp
rag.
2. Dry with a soft cloth.
Seat Belt Maintenance
Do not bleach, dye, or clean the belts with chemical
solvents or abrasive cleaners. This will weaken the fabric.
Sun damage can also weaken the fabric.
If the belts need cleaning, use MOPAR® Total Clean, a
mild soap solution, or lukewarm water. Do not remove
the belts from the vehicle to wash them. Dry with a soft
cloth.
Replace the belts if they appear frayed or worn or if the
buckles do not work properly.
Cleaning Center Console Cupholders
Removal
Grab the rubber portion of the cupholder and lift up-
ward.
Cleaning
Soak the rubber cupholder liner in a mixture of medium
hot tap water and one teaspoon of mild liquid dish soap.
Let soak for approximately one hour. After one hour pull
the liner from the water and dip it back into the water
about six times. This will loosen any remaining debris.
7
MAINTAINING YOUR VEHICLE 459

Rinse the liner thoroughly under warm running water.
Shake the excess water from the liner and dry the outer
surfaces with a clean soft cloth.
Installation
Align the liner in the cupholder and press down firmly.
FUSES
Integrated Power Module
The Integrated Power Module is located in the engine
compartment near the air cleaner assembly. This center
contains cartridge fuses and mini fuses. A label that
identifies each component may be printed on the inside
of the cover. Refer to the graphic below for FUSES/TIPM
location.
Integrated Power Module
460 MAINTAINING YOUR VEHICLE

Cav-
ity
Car-
tridge
Fuse
Mini
Fuse Description
1 40 Amp
Green
— Power Top Module –
If Equipped
2 — 20 Amp
Yellow
Brake Vacuum Pump
3 — 10 Amp
Red
Center High Mounted
Stop Light (CHMSL)/
Brake Switch
4 — 10 Amp
Red
Ignition Switch
5 — 20 Amp
Yellow
Trailer Tow – If
Equipped
6 — 10 Amp
Red
Power Mirror Switch/
Climate Controls
7 — 30 Amp
Green
Ignition Off Draw
(IOD) Sense 1
Cav-
ity
Car-
tridge
Fuse
Mini
Fuse Description
8 — 30 Amp
Green
Ignition Off Draw
(IOD) Sense 2
9 40 Amp
Green
Battery Feed – Power
Seats – If Equipped
10 — 20 Amp
Yellow
Instrument Panel/
Power Locks/
Interior Lights
11 — 15 Amp
Lt Blue
Selectable Power
Outlet (Inside Center
Arm Rest)
12 — 20 Amp
Yellow
—
13 — 20 Amp
Yellow
Ignition/Cigar Lighter
7
MAINTAINING YOUR VEHICLE 461

Cav-
ity
Car-
tridge
Fuse
Mini
Fuse Description
14 — 10 Amp
Red
Instrument Panel
15 40 Amp
Green
— Radiator Fan Relay
16 — 15 Amp
Lt. Blue
Sunroof – If Equipped
17 — 10 Amp
Red
Wireless Control
Module (WCM)/
Clock/Steering
Control Module
(SCM)
18 40 Amp
Green
— Auto Shutdown
(ASD) Relay
19 — 20 Amp
Yellow
Audio Amplifier –
If Equipped
Cav-
ity
Car-
tridge
Fuse
Mini
Fuse Description
20 — 15 Amp
Lt. Blue
Radio
21 — 10 Amp
Red
Siren – If Equipped
22 — 10 Amp
Red
Ignition Run –
Climate Controls/
Hot Cupholder –
If Equipped
23 — 15 Amp
Lt. Blue
Auto Shutdown
(ASD) Relay 3
24 — 25 Amp
Natural
Sunroof – If Equipped
25 — 10 Amp
Red
Ignition Run —
Heated Mirrors -
If Equipped
462 MAINTAINING YOUR VEHICLE

Cav-
ity
Car-
tridge
Fuse
Mini
Fuse Description
26 — 15 Amp
Lt. Blue
Auto Shutdown
(ASD) Relay 2
27 — 10 Amp
Red
Ignition Run –
Occupant Classifica-
tion Module (OCM)/
Occupant Restraint
Controller (ORC)
28 — 10 Amp
Red
Ignition Run —
Occupant Classifica-
tion Module (OCM)/
Occupant Restraint
Controller (ORC)
29 — — Hot Car (No Fuse
Required)
Cav-
ity
Car-
tridge
Fuse
Mini
Fuse Description
30 — 20 Amp
Yellow
Ignition Run – Heated
Seats – If Equipped
31 — — Spare
32 30 Amp
Pink
— Auto Shutdown
(ASD) Relay 1
33 — 10 Amp
Red
Switch Bank/
Diagnostic Link
Connector/Powertrain
Control Module (PCM)
34 30 Amp
Pink
— Anti-Lock Brakes
(ABS) Module – If
Equipped/Electronic
Stability Control
(ESC) Module – If
Equipped
7
MAINTAINING YOUR VEHICLE 463

Cav-
ity
Car-
tridge
Fuse
Mini
Fuse Description
35 40 Amp
Green
— Anti-Lock Brakes
(ABS) Module – If
Equipped/Electronic
Stability Control
(ESC) Module – If
Equipped
36 30 Amp
Pink
— Passenger Door Mod-
ule (PDM)/Driver
Door Module (DDM)
37 — 25 Amp
Natural
Power Top Module –
If Equipped
CAUTION!
•When installing the Integrated Power Module
cover, it is important to ensure the cover is properly
positioned and fully latched. Failure to do so may
allow water to get into the Integrated Power Mod-
ule, and possibly result in an electrical system
failure.
•When replacing a blown fuse, it is important to use
only a fuse having the correct amperage rating. The
use of a fuse with a rating other than indicated may
result in a dangerous electrical system overload. If
a properly rated fuse continues to blow, it indicates
a problem in the circuit that must be corrected.
464 MAINTAINING YOUR VEHICLE

VEHICLE STORAGE
If you will not be using your vehicle for more than
21 days, you may want to take steps to preserve your
battery.
•Disengage the mini-fuse in the Power Distribution
Center labeled IOD (Ignition Off-Draw).
•Or disconnect the negative cable from the battery.
•Anytime you store your vehicle, or keep it out of
service (i.e., vacation) for two weeks or more, run the
air conditioning system at idle for about five minutes
in the fresh air and high blower setting. This will
ensure adequate system lubrication to minimize the
possibility of compressor damage when the system is
started again.
REPLACEMENT BULBS
Interior Bulbs
Bulb Number
Front Courtesy/Reading
Lamp
578/W5W
Center Courtesy/Reading
Lamp
578/W5W
Visor Vanity Lamp A6220
Glove Box Lamp A6220
Shift Indicator Lamp IKLE14140
Rear Compartment
(Trunk) Lamp
579
NOTE: For lighted switches, see your authorized
dealer for replacement.
7
MAINTAINING YOUR VEHICLE 465

Exterior Bulbs
Bulb Number
Bi-Halogen Headlamp HIR2
Front Turn Signal Lamp 3157NAK
Front Park Lamp LED (Serviced at
Authorized Dealer)
Front Fog Lamp H11
Center High Mounted
Stop (CHMSL) Lamp
LED (Serviced at
Authorized Dealer)
Rear Tail/Stop/Turn
Signal Lamp
LED (Serviced at
Authorized Dealer)
Backup Lamp 921
License Lamp W5W
BULB REPLACEMENT
Headlamp
1. Raise and prop open the hood. Locate the connector
behind the headlamp.
NOTE: It may be necessary to remove the air cleaner
filter housing and position the totally integrated power
module aside prior to replacing the low beam headlamp
on the driver’s side of the vehicle.
2. Reach into engine compartment and from behind the
lamp assembly and grasp the connector.
466 MAINTAINING YOUR VEHICLE

3. Rotate bulb and connector one-quarter turn and pull
outward from assembly.
CAUTION!
Do not touch the new bulb with your fingers. Oil
contamination will severely shorten bulb life.
7
MAINTAINING YOUR VEHICLE 467

4. Pull the bulb out of the socket and replace the bulb.
5. If the bulb comes in contact with any oily surface,
clean the bulb with rubbing alcohol.
6. Reinsert the bulb and socket assembly and rotate
clockwise one-quarter turn to secure.
Front Turn Signal
1. Raise and prop open the hood.
2. Rotate the bulb’s electrical connector one-quarter turn
counterclockwise and remove it from the headlamp
housing.
3. Remove the bulb from the connector socket and install
the replacement bulb.
4. Install the bulb and connector assembly into the
headlamp housing and rotate the connector one-
quarter turn clockwise to lock it in place.
468 MAINTAINING YOUR VEHICLE

Front Fog Lamp
NOTE: Access to the lamps through the lower fascia
cutout is limited. We recommend you access the lamps by
turning the steering wheel to allow access and remove
the inner fender shield.
1. Rotate the bulb’s electrical connector one-quarter turn
counterclockwise and remove it from the fog lamp
housing.
2. Remove the bulb from the connector socket and install
the replacement bulb.
CAUTION!
Do not touch the new bulb with your fingers. Oil
contamination will severely shorten bulb life. If the
bulb comes in contact with an oily surface, clean the
bulb with rubbing alcohol.
3. Install the bulb and connector assembly into the fog
lamp housing and rotate the connector one-quarter
turn clockwise to lock it in place.
Backup Lamps
1. Open the trunk and gently pull back the trunk liner
behind the tail lamp (requires removal of a push pin
holding the trunk trim in place near the tail lamp).
7
MAINTAINING YOUR VEHICLE 469

2. Remove the two plastic wing nuts from the tail lamp
housing.
NOTE: Placing a small flat head screwdriver or similar
tool between the lamp outboard ball stud and plastic
grommet from inside the trunk can help to disengage the
outboard edge of the tail lamp.
3. Grasp the tail lamp by both the outboard and inboard
sides, and pull firmly to disengage the tail lamp from
the vehicle.
NOTE: It is normal to hear a loud sound when the lower
tail lamp area unsnaps from the vehicle mounting
bracket during tail lamp removal.
470 MAINTAINING YOUR VEHICLE

4. Twist and remove socket from lamp.
5. Remove bulb from socket and replace.
6. Reinstall the tail lamp, fasteners, and trunk liner.
License Plate Lamp
1. Using a small screwdriver, press inward the locking
tab on the side of the lamp assembly and pull down on
the lamp assembly for removal.
2. Pull bulb from socket, replace, and reinstall the lamp
assembly into place ensuring the locking tab is secure.
FLUID CAPACITIES
U.S. Metric
Fuel (Approximate)
All Engines — (Except 2.4L PZEV) 16.9 Gallons 64 Liters
2.4L PZEV (Partial Zero Emissions
Vehicle)
18.5 Gallons 70 Liters
7
MAINTAINING YOUR VEHICLE 471

U.S. Metric
Engine Oil With Filter
2.4L Engine (SAE 5W-20,
API Certified)
4.5 Quarts 4.4 Liters
3.6L Engine (SAE 5W-20,
API Certified)
6 Quarts 5.6 Liters
Cooling System*
2.4L Engine (MOPAR® Antifreeze/
Engine Coolant 10 Year/
150,000 Mile Formula or equivalent)
7.7 Quarts 7.3 Liters
3.6L Engine (MOPAR® Antifreeze/
Engine Coolant 10 Year/
150,000 Mile Formula or equivalent)
11.6 Quarts 11 Liters
* Includes heater and coolant recovery bottle filled to MAX level.
472 MAINTAINING YOUR VEHICLE

FLUIDS, LUBRICANTS AND GENUINE PARTS
Engine
Component Fluid, Lubricant, or Genuine Part
Engine Coolant We recommend you use MOPAR® Antifreeze/Coolant 10 Year/
150,000 Mile Formula OAT (Organic Additive Technology).
Engine Oil – 2.4L Engine We recommend you use API Certified SAE 5W-20 Engine Oil, meeting the
requirements of Chrysler Material Standard MS-6395. Refer to your engine
oil filler cap for correct SAE grade.
Engine Oil – 3.6L Engine We recommend you use API Certified SAE 5W-20 Engine Oil, meeting
Chrysler Material Standard MS-6395. Refer to your engine oil filler cap for
correct SAE grade.
Engine Oil Filter We recommend you use MOPAR® Engine Oil Filter.
Spark Plugs – 2.4L Engine except
PZEV*
We recommend you use MOPAR® Spark Plugs (Gap 0.043 in [1.1 mm]).
Spark Plugs – 2.4L with PZEV* We recommend you use MOPAR® Spark Plugs (Gap 0.031 in [0.8 mm]).
7
MAINTAINING YOUR VEHICLE 473

Component Fluid, Lubricant, or Genuine Part
Spark Plugs – 3.6L Engine We recommend you use MOPAR® Spark Plugs (Gap 0.043 in [1.1 mm]).
Fuel Selection 87 Octane
* PZEV = Partial Zero Emission Vehicle
Chassis
Component Fluid, Lubricant, or Genuine Part
Automatic Transmission We recommend you ONLY use MOPAR® ATF+4® Automatic Transmission
Fluid. Failure to use ATF+4® fluid may affect the function or performance
of your transmission.
Brake Master Cylinder We recommend you use MOPAR® DOT 3 and SAE J1703. If DOT 3 brake
fluid is not available, then DOT 4 is acceptable.
Power Steering Reservoir We recommend you use MOPAR® Power Steering Fluid +4, MOPAR®
ATF+4® Automatic Transmission Fluid.
474 MAINTAINING YOUR VEHICLE

MAINTENANCE SCHEDULE
Your vehicle is equipped with an automatic oil change
indicator system. The oil change indicator system will
remind you that it is time to take your vehicle in for
scheduled maintenance.
Based on engine operation conditions, the oil change
indicator message will illuminate. This means that ser-
vice is required for your vehicle. Operating conditions
such as frequent short-trips, trailer tow, extremely hot or
cold ambient temperatures, and E85 fuel usage will
influence when the “Oil Change Required” message is
displayed. Severe Operating Conditions can cause the
change oil message to illuminate as early as 3,500 miles
(5,600 km) since last reset. Have your vehicle serviced as
soon as possible, within the next 500 miles (805 km).
Your authorized dealer will reset the oil change indicator
message after completing the scheduled oil change. If a
scheduled oil change is performed by someone other
than your authorized dealer, the message can be reset by
referring to the steps described under “Electronic Vehicle
Information Center (EVIC)/Oil Change Required” in
“Understanding Your Instrument Panel” for further in-
formation
NOTE: Under no circumstances should oil change inter-
vals exceed 10,000 miles (16,000 km) or twelve months,
whichever comes first.
8
M
A
I
N
T
E
N
A
N
C
E
S
C
H
E
D
U
L
E
S
476 MAINTENANCE SCHEDULES

Once A Month Or Before A Long Trip:
•Check engine oil level
•Check windshield washer fluid level
•Check the tire inflation pressures and look for unusual
wear or damage
•Check the fluid levels of the coolant reservoir, brake
master cylinder, power steering and transmission as
needed
•Check function of all interior and exterior lights
Required Maintenance Intervals.
Refer to the maintenance schedules on the following
page for the required maintenance intervals.
At Every Oil Change Interval As Indicated By
Oil Change Indicator System:
•Change oil and filter.
•Rotate the tires. Rotate at the first sign of irregu-
lar wear, even if it occurs before the oil indicator
system turns on.
•Inspect battery and clean and tighten terminals as
required.
•Inspect automatic transmission fluid if equipped
with dipstick.
•Inspect brake pads, shoes, rotors, drums, hoses
and park brake.
•
Inspect engine cooling system protection and hoses.
•Inspect exhaust system.
•Inspect engine air cleaner if using in dusty or
off-road conditions.
8
M
A
I
N
T
E
N
A
N
C
E
S
C
H
E
D
U
L
E
S
MAINTENANCE SCHEDULES 477

Maintenance Chart
Mileage or time passed
(whichever comes first)
20,000
30,000
40,000
50,000
60,000
70,000
80,000
90,000
100,000
110,000
120,000
130,000
140,000
150,000
Or Years: 2 3 4 5 6 7 8 9 10 11 12 13 14 15
Or Kilometers:
32,000
48,000
64,000
80,000
96,000
112,000
128,000
144,000
160,000
176,000
192,000
208,000
224,000
240,000
Additional Inspections
Inspect the CV joints. X X X X X
Inspect front suspension, tie rod
ends, boot seals and replace if
necessary. XXX X X X X
Inspect the brake linings, parking
brake function. XXX X X X X
Additional Maintenance
Replace engine air filter. X X X X X
Replace cabin/air conditioning
filter. XXX X X X X
8
M
A
I
N
T
E
N
A
N
C
E
S
C
H
E
D
U
L
E
S
478 MAINTENANCE SCHEDULES

Mileage or time passed
(whichever comes first)
20,000
30,000
40,000
50,000
60,000
70,000
80,000
90,000
100,000
110,000
120,000
130,000
140,000
150,000
Or Years: 2 3 4 5 6 7 8 9 10 11 12 13 14 15
Or Kilometers:
32,000
48,000
64,000
80,000
96,000
112,000
128,000
144,000
160,000
176,000
192,000
208,000
224,000
240,000
Replace spark plugs
(2.4L Engine). ** XX X X X
Replace spark plugs
(2.4L PZEV Engine Only). ** X
Replace spark plugs
(3.6L Engine). ** X
Flush and replace the engine
coolant at 10 years or
150,000 miles (240,000 km)
whichever comes first.
XX
8
M
A
I
N
T
E
N
A
N
C
E
S
C
H
E
D
U
L
E
S
MAINTENANCE SCHEDULES 479

Mileage or time passed
(whichever comes first)
20,000
30,000
40,000
50,000
60,000
70,000
80,000
90,000
100,000
110,000
120,000
130,000
140,000
150,000
Or Years: 2 3 4 5 6 7 8 9 10 11 12 13 14 15
Or Kilometers:
32,000
48,000
64,000
80,000
96,000
112,000
128,000
144,000
160,000
176,000
192,000
208,000
224,000
240,000
Change automatic transmission
fluid and filter if using your
vehicle for any of the following:
police, taxi, fleet, or frequent
trailer towing.
X
Change automatic transmission
fluid and filter. X
Inspect and replace PCV valve if
necessary. X
** The spark plug change interval is mileage based only,
yearly intervals do not apply.
8
M
A
I
N
T
E
N
A
N
C
E
S
C
H
E
D
U
L
E
S
480 MAINTENANCE SCHEDULES

WARNING!
•You can be badly injured working on or around a
motor vehicle. Do only service work for which you
have the knowledge and the right equipment. If
you have any doubt about your ability to perform a
service job, take your vehicle to a competent me-
chanic.
•Failure to properly inspect and maintain your ve-
hicle could result in a component malfunction and
effect vehicle handling and performance. This
could cause an accident.
8
M
A
I
N
T
E
N
A
N
C
E
S
C
H
E
D
U
L
E
S
MAINTENANCE SCHEDULES 481

IF YOU NEED CONSUMER ASSISTANCE
CONTENTS
䡵SUGGESTIONS FOR OBTAINING SERVICE
FOR YOUR VEHICLE ...................485
▫Prepare For The Appointment.............485
▫Prepare A List ........................485
▫Be Reasonable With Requests .............485
䡵IF YOU NEED ASSISTANCE ..............485
▫Chrysler Group LLC Customer Center.......486
▫Chrysler Canada Inc. Customer Center ......487
▫In Mexico contact: .....................487
▫Customer Assistance For The Hearing Or
Speech Impaired (TDD/TTY) .............487
▫Service Contract ......................488
䡵WARRANTY INFORMATION .............489
䡵MOPAR®PARTS.......................489
䡵REPORTING SAFETY DEFECTS ............489
▫In The 50 United States And
Washington, D.C.......................489
▫In Canada...........................490
䡵PUBLICATION ORDER FORMS ............490
9

SUGGESTIONS FOR OBTAINING SERVICE FOR
YOUR VEHICLE
Prepare For The Appointment
If you are having warranty work done, be sure to have
the right papers with you. Take your warranty folder. All
work to be performed may not be covered by the
warranty. Discuss additional charges with the service
manager. Keep a maintenance log of your vehicle’s
service history. This can often provide a clue to the
current problem.
Prepare A List
Make a written list of your vehicle’s problems or the
specific work you want done. If you’ve had an accident
or work done that is not on your maintenance log, let the
service advisor know.
Be Reasonable With Requests
If you list a number of items and you must have your
vehicle by the end of the day, discuss the situation with
the service advisor and list the items in order of priority.
At many authorized dealer, you may obtain a rental
vehicle at a minimal daily charge. If you need a rental, it
is advisable to make these arrangements when you call
for an appointment.
IF YOU NEED ASSISTANCE
The manufacturer and its authorized dealer are vitally
interested in your satisfaction. We want you to be happy
with our products and services.
9
IF YOU NEED CONSUMER ASSISTANCE 485

Warranty service must be done by an authorized dealer.
We strongly recommend that you take the vehicle to an
authorized dealer. They know your vehicle the best, and
are most concerned that you get prompt and high quality
service. The manufacturer’s authorized dealer have the
facilities, factory-trained technicians, special tools, and
the latest information to ensure the vehicle is fixed
correctly and in a timely manner.
This is why you should always talk to an authorized
dealer service manager first. Most matters can be re-
solved with this process.
•If for some reason you are still not satisfied, talk to the
general manager or owner of the authorized dealer.
They want to know if you need assistance.
•If an authorized dealer is unable to resolve the con-
cern, you may contact the manufacturer’s customer
center.
Any communication to the manufacturer’s customer cen-
ter should include the following information:
•Owner’s name and address
•Owner’s telephone number (home and office)
•Authorized dealer name
•Vehicle Identification Number (VIN)
•Vehicle delivery date and mileage
Chrysler Group LLC Customer Center
P.O. Box 21–8004
Auburn Hills, MI 48321–8004
Phone: (800) 247–9753
486 IF YOU NEED CONSUMER ASSISTANCE

Chrysler Canada Inc. Customer Center
P.O. Box 1621
Windsor, Ontario N9A 4H6
Phone: (800) 465–2001 English / (800) 387–9983 French
In Mexico contact:
Av. Prolongacion Paseo de la Reforma, 1240
Sante Fe C.P. 05109
Mexico, D. F.
In Mexico City: 5081-7568
Outside Mexico City: 1-800-505-1300
Customer Assistance For The Hearing Or Speech
Impaired (TDD/TTY)
To assist customers who have hearing difficulties, the
manufacturer has installed special TDD (Telecommuni-
cation Devices for the Deaf) equipment at its customer
center. Any hearing or speech impaired customer, who
has access to a TDD or a conventional teletypewriter
(TTY) in the United States, can communicate with the
manufacturer by dialing 1–800–380–CHRY.
Canadian residents with hearing difficulties that require
assistance can use the special needs relay service offered
by Bell Canada. For TTY teletypewriter users, dial 711
and for Voice callers, dial 1 800 855-0511 to connect with
a Bell Relay Service operator.
9
IF YOU NEED CONSUMER ASSISTANCE 487

Service Contract
You may have purchased a service contract for a vehicle
to help protect you from the high cost of unexpected
repairs after the manufacturer’s New Vehicle Limited
Warranty expires. The manufacturer stands behind only
the manufacturer’s service contracts. If you purchased a
manufacturer’s service contract, you will receive Plan
Provisions and an Owner Identification Card in the mail
within three weeks of the vehicle delivery date. If you
have any questions about the service contract, call the
manufacturer’s Service Contract National Customer
Hotline at 1-800-521-9922 (Canadian residents, call (800)
465–2001 English / (800) 387–9983 French).
The manufacturer will not stand behind any service
contract that is not the manufacturer’s service contract. It
is not responsible for any service contract other than the
manufacturer’s service contract. If you purchased a ser-
vice contract that is not a manufacturer’s service contract,
and you require service after the manufacturer’s New
Vehicle Limited Warranty expires, please refer to the
contract documents, and contact the person listed in
those documents.
We appreciate that you have made a major investment
when you purchased the vehicle. An authorized dealer
has also made a major investment in facilities, tools, and
training to assure that you are absolutely delighted with
the ownership experience. You will be pleased with their
sincere efforts to resolve any warranty issues or related
concerns.
488 IF YOU NEED CONSUMER ASSISTANCE

WARNING!
Engine exhaust, some of its constituents, and certain
vehicle components contain, or emit, chemicals
known to the State of California to cause cancer and
birth defects, or other reproductive harm. In addi-
tion, certain fluids contained in vehicles and certain
products of component wear contain, or emit, chemi-
cals known to the State of California to cause cancer
and birth defects, or other reproductive harm.
WARRANTY INFORMATION
See the Warranty Information Booklet, located on the
DVD, for the terms and provisions of Chrysler Group
LLC warranties applicable to this vehicle and market.
MOPAR® PARTS
MOPAR® fluids, lubricants, parts, and accessories are
available from an authorized dealer. They are recom-
mended for your vehicle in order to help keep the vehicle
operating at its best.
REPORTING SAFETY DEFECTS
In The 50 United States And Washington, D.C.
If you believe that your vehicle has a defect that could
cause a crash or cause injury or death, you should
immediately inform the National Highway Traffic Safety
Administration (NHTSA) in addition to notifying the
manufacturer.
If NHTSA receives similar complaints, it may open an
investigation, and if it finds that a safety defect exists in
a group of vehicles, it may order a recall and remedy
9
IF YOU NEED CONSUMER ASSISTANCE 489

campaign. However, NHTSA cannot become involved in
individual problems between you, your authorized
dealer, and the manufacturer.
To contact NHTSA, you may either call the Auto Safety
Hotline toll free at 1–888–327–4236 (TTY: 1–800–424–9153),
or go to http://www.safercar.gov; or write to: Administra-
tor, NHTSA, 1200 New Jersey Avenue, SE., West Building,
Washington, D.C. 20590. You can also obtain other
information about motor vehicle safety from http://
www.safercar.gov.
In Canada
If you believe that your vehicle has a safety defect, you
should contact the Customer Service Department imme-
diately. Canadian customers who wish to report a safety
defect to the Canadian government should contact Trans-
port Canada, Motor Vehicle Defect Investigations and
Recalls at 1-800-333-0510 or go to http://www.tc.gc.ca/
roadsafety/
PUBLICATION ORDER FORMS
To order the following manuals, you may use either the
website or the phone numbers listed below. Visa, Master-
card, American Express, and Discover orders are accepted.
If you prefer mailing your payment, please call for an order
form.
NOTE: A street address is required when ordering
manuals (no P.O. Boxes).
Service Manuals
These comprehensive Service Manuals provide the infor-
mation that students and professional technicians need in
diagnosing/troubleshooting, problem solving, maintain-
ing, servicing, and repairing Chrysler Group LLC ve-
hicles. A complete working knowledge of the vehicle,
system, and/or components is written in straightforward
language with illustrations, diagrams, and charts.
490 IF YOU NEED CONSUMER ASSISTANCE

Diagnostic Procedure Manuals
Diagnostic Procedure Manuals are filled with diagrams,
charts and detailed illustrations. These practical manuals
make it easy for students and technicians to find and fix
problems on computer-controlled vehicle systems and
features. They show exactly how to find and correct
problems the first time, using step-by-step troubleshoot-
ing and drivability procedures, proven diagnostic tests
and a complete list of all tools and equipment.
Owner’s Manuals
These Owner’s Manuals have been prepared with the
assistance of service and engineering specialists to ac-
quaint you with specific Chrysler Group LLC vehicles.
Included are starting, operating, emergency and mainte-
nance procedures as well as specifications, capabilities
and safety tips.
Call toll free at:
•1–800–890–4038 (U.S.)
•1–800–387–1143 (Canada)
Or
Visit us on the Worldwide Web at:
•www.techauthority.com
DEPARTMENT OF TRANSPORTATION UNIFORM
TIRE QUALITY GRADES
The following tire grading categories were established by
the National Highway Traffic Safety Administration. The
specific grade rating assigned by the tire’s manufacturer
in each category is shown on the sidewall of the tires on
your vehicle.
All passenger car tires must conform to Federal safety
requirements in addition to these grades.
9
IF YOU NEED CONSUMER ASSISTANCE 491

Treadwear
The Treadwear grade is a comparative rating, based on
the wear rate of the tire when tested under controlled
conditions on a specified government test course. For
example, a tire graded 150 would wear one and one-half
times as well on the government course as a tire graded
100. The relative performance of tires depends upon the
actual conditions of their use, however, and may depart
significantly from the norm due to variations in driving
habits, service practices, and differences in road charac-
teristics and climate.
Traction Grades
The Traction grades, from highest to lowest, are AA, A, B,
and C. These grades represent the tire’s ability to stop on
wet pavement, as measured under controlled conditions on
specified government test surfaces of asphalt and concrete.
A tire marked C may have poor traction performance.
WARNING!
The traction grade assigned to this tire is based on
straight-ahead braking traction tests, and does not
include acceleration, cornering, hydroplaning, or
peak traction characteristics.
492 IF YOU NEED CONSUMER ASSISTANCE

Temperature Grades
The temperature grades are A (the highest), B, and C,
representing the tire’s resistance to the generation of heat
and its ability to dissipate heat, when tested under
controlled conditions on a specified indoor laboratory
test wheel. Sustained high temperature can cause the
material of the tire to degenerate and reduce tire life, and
excessive temperature can lead to sudden tire failure. The
grade C corresponds to a level of performance, which all
passenger car tires must meet under the Federal Motor
Vehicle Safety Standard No. 109. Grades B and A repre-
sent higher levels of performance on the laboratory test
wheel, than the minimum required by law.
WARNING!
The temperature grade for this tire is established for
a tire that is properly inflated and not overloaded.
Excessive speed, under-inflation, or excessive load-
ing, either separately or in combination, can cause
heat buildup and possible tire failure.
9
IF YOU NEED CONSUMER ASSISTANCE 493

INDEX
10

About Your Brakes ........................324
ABS (Anti-Lock Brake System) ................327
Adding Engine Coolant (Antifreeze) ............444
Adding Fuel .............................377
Adding Washer Fluid ......................439
Additives, Fuel ...........................371
Airbag..................................60
Airbag Deployment ........................71
Airbag Light .............................68
Airbag Maintenance ........................73
Airbag, Side ..............................64
Airbag, Window (Side Curtain) ................64
Air Cleaner, Engine (Engine Air Cleaner Filter) . . . .433
Air Conditioner Maintenance .................435
Air Conditioning..........................276
Air Conditioning Controls ...................276
Air Conditioning Filter .....................289
Air Conditioning, Operating Tips ..............290
Air Conditioning Refrigerant .................435
Air Conditioning System ....................276
Air Pressure, Tires.........................348
Alarm System (Security Alarm) ................19
Alterations/Modifications, Vehicle ...............7
Antenna, Satellite Radio.....................264
Antifreeze (Engine Coolant) ..................443
Disposal ..............................446
Anti-Lock Brake System (ABS) ................327
Anti-Lock Warning Light ....................327
Anti-Theft Security Alarm (Theft Alarm)..........19
Appearance Care .........................454
Ashtray ................................197
Assistance Towing.........................126
Auto Down Power Windows ..................37
Automatic Dimming Mirror ..................107
Automatic Door Locks ......................34
Automatic Oil Change Indicator ...............216
Automatic Temperature Control (ATC) ..........281
Automatic Transaxle ........................12
496 INDEX

Automatic Transmission ....................301
Adding Fluid ..........................451
Fluid and Filter Changes ..................453
Fluid Level Check .......................451
Fluid Type ............................450
Gear Ranges ...........................304
Special Additives .......................451
Autostick ...............................318
Auto Unlock, Doors ........................34
Auto Up Power Windows ....................38
Battery.................................433
Keyless Transmitter Replacement (RKE) ........27
Location ..............................433
Belts, Seat ...............................99
Body Mechanism Lubrication .................438
B-Pillar Location ..........................343
Brake Assist System .......................331
Brake, Parking ...........................324
Brake System ............................448
Anti-Lock (ABS) ........................327
Fluid Check ...........................449
Master Cylinder ........................449
Parking ..............................324
Warning Light .........................213
Brake/Transmission Interlock .................303
Bulb Replacement .........................465
Bulbs, Light .............................101
Calibration, Compass ......................233
Capacities, Antifreeze (Engine Coolant)...........21
Capacities, Fluid ..........................471
Caps, Filler
Fuel .................................377
Oil (Engine) ...........................423
Radiator (Coolant Pressure) ................445
Carbon Monoxide Warning ...................98
Car Washes .............................454
10
INDEX 497

Cellular Phone ...........................111
Certification Label.........................380
Chains, Tire .............................358
Changing A Flat Tire .......................398
Chart, Tire Sizing .........................337
Check Engine Light (Malfunction Indicator Light) . .426
Checking Your Vehicle For Safety ...............97
Checks, Safety ............................97
Child Restraint ............................75
Child Safety Locks .........................35
Cigar Lighter ............................197
Clean Air Gasoline ........................369
Cleaning
Wheels ...............................456
Climate Control ..........................276
Clock..................................240
Cold Weather Operation ....................298
Compact Disc (CD) Maintenance ..............275
Compact Spare Tire........................352
Compass ...............................224
Compass Calibration .......................233
Compass Variance .........................233
Computer, Trip/Travel ......................21
Connector
UCI.................................267
Universal Consumer Interface (UCI) ..........267
Console ................................162
Console, Floor ...........................162
Contract, Service ..........................488
Coolant Pressure Cap (Radiator Cap) ...........445
Cooling System...........................442
Adding Coolant (Antifreeze) ...............444
Coolant Capacity .......................471
Coolant Level ..........................443
Disposal of Used Coolant .................446
Drain, Flush, and Refill ...................443
Inspection ............................446
Points to Remember .....................447
498 INDEX

Pressure Cap ..........................445
Radiator Cap ..........................445
Selection of Coolant (Antifreeze) .............443
Corrosion Protection .......................454
Crankcase Ventilation Module .................21
Cruise Light .............................217
Cupholders .............................162
Customer Assistance .......................485
Customer Programmable Features .............237
Data Recorder, Event .......................74
Daytime Running Lights ....................169
Dealer Service............................428
Deck Lid, Power Release .....................40
Defroster, Rear Window.....................204
Defroster, Windshield .......................99
Delay (Intermittent) Wipers ..................173
Diagnostic System, Onboard .................425
Dimmer Switch, Headlight...................168
Dipsticks
Automatic Transmission ..................451
Oil (Engine) ...........................429
Disabled Vehicle Towing ....................417
Disposal
Antifreeze (Engine Coolant) ................446
Door Locks ..............................32
Door Locks, Automatic ......................34
Driving
Through Flowing, Rising, or Shallow Standing
Water ................................321
E-85 Fuel ...............................373
Electrical Power Outlets.....................193
Electric Rear Window Defrost.................204
Electric Remote Mirrors .....................109
Electronic Speed Control (Cruise Control) ........177
Electronic Stability Control (ESC) ..............332
Electronic Vehicle Information Center (EVIC)......226
10
INDEX 499

Emergency, In Case of
Jacking ...............................398
Jump Starting ..........................410
Towing ..............................417
Emergency Trunk Release ....................42
Emission Control System Maintenance ..........426
Engine .................................423
Air Cleaner ...........................433
Block Heater ..........................300
Break-In Recommendations .................96
Checking Oil Level ......................429
Compartment ..........................424
Compartment Identification ................424
Coolant (Antifreeze) .....................443
Cooling ..............................442
Exhaust Gas Caution .....................98
Fails to Start ...........................298
Flooded, Starting .......................298
Fuel Requirements ......................369
Jump Starting ..........................410
Oil..................................429
Oil Change Interval ......................216
Oil Filler Cap ..........................423
Oil Selection ...........................430
Oil Synthetic ..........................431
Overheating ...........................396
Starting ..............................296
Temperature Gauge ......................210
Engine Oil Viscosity .......................431
Engine Oil Viscosity Chart ...................431
Enhanced Accident Response Feature ............71
Entry System, Illuminated ....................21
Ethanol ................................370
Event Data Recorder ........................74
Exhaust Gas Caution........................98
Exhaust System ...........................98
Exterior Lights ...........................101
500 INDEX

Fabric Care..............................457
Filler Location Fuel ........................210
Filters
Air Cleaner ...........................433
Air Conditioning .......................289
Engine Oil ............................432
Engine Oil Disposal .....................432
Flashers ................................396
Hazard Warning ........................396
Turn Signal ...........................101
Flash-To-Pass ............................168
Flexible Fuel Vehicles
Cruising Range .........................376
Engine Oil ............................376
Fuel Requirements ......................373
Maintenance ...........................377
Replacement Parts .......................377
Starting ..............................376
Flooded Engine Starting ....................298
Fluid Capacities ..........................471
Fluid Leaks .............................101
Fluid Level Checks
Automatic Transmission ..................451
Brake ................................449
Cooling System .........................443
Engine Oil ............................429
Power Steering .........................474
Fluids, Lubricants and Genuine Parts ...........473
Fog Lights ..............................168
Fog Light Service .........................469
Folding Rear Seat .........................161
Freeing A Stuck Vehicle .....................414
Fuel...................................369
Adding ..............................377
Additives .............................371
Clean Air .............................369
Ethanol ..............................370
Filler Cap (Gas Cap) .....................210
10
INDEX 501

Filler Door (Gas Cap) ....................210
Gasoline ..............................369
Gauge ...............................210
Light ................................211
Materials Added ........................371
Methanol .............................370
Octane Rating ..........................369
Requirements ..........................369
Tank Capacity ..........................471
Fuel, Flexible ............................373
Fueling ................................377
Fuel System Caution .......................378
Fuses ..................................460
Gas Cap (Fuel Filler Cap) ...................377
Gasoline, Clean Air ........................369
Gasoline, Reformulated .....................369
Gauges
Coolant Temperature .....................210
Fuel .................................210
Odometer .............................214
Tachometer ............................214
Gear Ranges .............................304
Gear Select Lever Override ..................416
General Information ........................18
Glass Cleaning ...........................458
Gross Axle Weight Rating ...................380
Gross Vehicle Weight Rating..................380
GVWR .................................380
Hands-Free Phone (Uconnect®) ...............111
Hazard
Driving Through Flowing, Rising, or Shallow
Standing Water .........................321
502 INDEX

Hazard Warning Flasher ....................396
Headlights ..............................466
Bulb Replacement .......................466
Cleaning .............................456
High Beam ............................168
High Beam/Low Beam Select Switch .........168
On With Wipers ........................176
Passing ..............................168
Replacing .............................466
Switch ...............................166
Head Restraints ..........................157
Heated Mirrors ...........................110
Heated Seats.............................152
Heater .................................276
Heater, Engine Block .......................300
Hitches
Trailer Towing .........................384
Hood Prop ..............................164
Hood Release ............................163
Ignition .................................12
Key..................................12
Ignition Key Removal .......................12
Illuminated Entry ..........................21
Immobilizer (Sentry Key) ....................15
Infant Restraint ...........................75
Information Center, Vehicle ..................226
Inside Rearview Mirror .....................107
Instrument Cluster ........................209
Instrument Panel and Controls ................208
Instrument Panel Cover .....................457
Instrument Panel Lens Cleaning ...............459
Integrated Power Module (Fuses) ..............460
Interior Appearance Care....................457
10
INDEX 503

Interior Lights ...........................170
Intermittent Wipers (Delay Wipers).............173
Introduction ..............................4
Jacking Instructions........................400
Jack Location ............................398
Jack Operation ...........................398
Jump Starting ............................410
Key-In Reminder ..........................15
Keyless Entry System .......................22
Keyless Entry System (Sedan) .................22
Key, Programming .........................17
Key, Replacement ..........................16
Keys ...................................12
Key, Sentry (Immobilizer) ....................15
Knee Bolster..............................60
Lane Change and Turn Signals ................218
Lane Change Assist ........................168
Lap/Shoulder Belts.........................46
Latches ................................101
Hood ................................163
Lead Free Gasoline ........................369
Leaks, Fluid .............................101
Life of Tires .............................356
Light Bulbs..............................101
Lights .................................101
Airbag ................................68
Back-Up ..............................469
Battery Saver ..........................171
Brake Assist Warning ....................334
Brake Warning .........................213
Bulb Replacement .......................466
Daytime Running .......................169
Electronic Stability Program (ESP) Indicator .....334
504 INDEX

Engine Temperature Warning ...............212
Exterior ..............................101
Fog .................................168
Headlights ............................166
Headlights On With Wipers ................176
Headlight Switch .......................166
High Beam Indicator .....................224
Illuminated Entry ........................21
Instrument Cluster ......................166
Interior ..............................170
License ..............................471
Lights On Reminder .....................167
Low Fuel .............................211
Malfunction Indicator (Check Engine) .........222
Map Reading ..........................170
Oil Pressure ...........................212
Passing ..............................168
Seat Belt Reminder ......................212
Security Alarm (Theft Alarm) ................19
Service ...............................466
Theft Alarm (Security Alarm) ...............219
Tire Pressure Monitoring (TPMS) ............220
Traction Control ........................334
Turn Signal ...........................101
Voltage ...............................211
Warning (Instrument Cluster Description) ......210
Loading Vehicle ..........................380
Capacities ............................381
Tires ................................343
Locks ..................................32
Automatic Door .........................34
Auto Unlock ...........................34
Child Protection .........................35
Door .................................32
Power Door ............................33
Low Tire Pressure System ...................360
10
INDEX 505

Lubrication, Body .........................438
Lumbar Support ..........................156
Maintenance Free Battery....................433
Maintenance Procedures ....................428
Maintenance Schedule ......................476
Malfunction Indicator Light (Check Engine).......222
Manual, Service ..........................490
Map/Reading Lights .......................170
Master Cylinder (Brakes) ....................449
Methanol ...............................370
Mini-Trip Computer .......................224
Mirrors ................................107
Automatic Dimming .....................107
Electric Powered ........................109
Heated ...............................110
Outside ..............................110
Rearview .............................107
Vanity ...............................111
Modifications/Alterations, Vehicle ...............7
Monitor, Tire Pressure System ................360
Mopar Parts .............................427
MTBE/ETBE ............................370
New Vehicle Break-In Period ..................96
Occupant Restraints ........................67
Occupant Restraints (Sedan) ..................42
Octane Rating, Gasoline (Fuel) ................369
Odometer...............................214
Trip.................................214
Oil Change Indicator .......................216
Oil Change Indicator, Reset ..................216
Oil, Engine ..............................429
Capacity .............................471
Change Interval ........................216
Checking .............................429
Dipstick ..............................429
506 INDEX

Disposal ..............................432
Filter ................................432
Filter Disposal .........................432
Identification Logo ......................430
Materials Added to ......................432
Recommendation .......................430
Synthetic .............................431
Viscosity .............................431
Oil Filter, Selection ........................432
Oil Pressure Light .........................212
Onboard Diagnostic System ..................425
Operating Precautions ......................425
Operator Manual (Owner’s Manual) .............4
Overheating, Engine .......................396
Owner’s Manual (Operator Manual) .............4
Paint Care ..............................454
Panic Alarm ..............................26
Parking Brake............................324
Passing Light ............................168
Personal Settings..........................237
Pets....................................96
Phone, Cellular ...........................111
Phone, Hands-Free (Uconnect®) ...............111
Placard, Tire and Loading Information ..........343
Power
Deck Lid Release ........................40
Door Locks ............................33
Mirrors ..............................109
Outlet (Auxiliary Electrical Outlet) ...........193
Seats ................................150
Steering ..............................323
Sunroof ..............................190
Windows ..............................36
Pregnant Women and Seat Belts ................59
Preparation for Jacking .....................399
10
INDEX 507

Pretensioners
Seat Belts ..............................54
Programmable Electronic Features .............237
Radial Ply Tires ..........................350
Radiator Cap (Coolant Pressure Cap) ...........445
Radio Operation ..........................276
Radio Remote Controls .....................274
Rear Cupholder ..........................198
Rear Seat, Folding .........................161
Rearview Mirrors .........................107
Rear Window Defroster .....................204
Rear Window Features .....................204
Recorder, Event Data .......................74
Recreational Towing .......................392
Reformulated Gasoline .....................369
Refrigerant ..............................436
Reminder, Seat Belt.........................58
Remote Control
Door Locks ............................22
Security Alarm ..........................19
Remote Keyless Entry (RKE) ..................22
Remote Keyless Entry (Sedan) .................22
Remote Sound System (Radio) Controls .........274
Remote Starting System......................28
Remote Trunk Release.......................40
Replacement Bulbs ........................465
Replacement Keys .........................16
Replacement Parts.........................427
Replacement Tires .........................357
Reporting Safety Defects ....................489
Resetting Oil Change Indicator................216
Restraint, Head...........................157
Restraints, Child...........................75
Rotation, Tires ...........................359
508 INDEX

Safety Checks Inside Vehicle ..................99
Safety Checks Outside Vehicle ................101
Safety Defects, Reporting ....................489
Safety, Exhaust Gas.........................98
Safety Information, Tire .....................336
Safety Tips ...............................97
Satellite Radio Antenna .....................264
Schedule, Maintenance .....................476
Seat Belt Maintenance ......................459
Seat Belt Reminder .........................58
Seat Belts ................................99
Adjustable Shoulder Belt ...................51
Adjustable Upper Shoulder Anchorage .........51
And Pregnant Women .....................59
Child Restraint ..........................75
Extender ..............................60
Front Seat .............................46
Inspection .............................99
Operating Instructions ....................47
Pretensioners ...........................54
Rear Seat ..............................46
Reminder .............................212
Untwisting Procedure .....................51
Seat Belts (Sedan) ..........................42
Seats ..................................149
Adjustment ...........................149
Cleaning .............................162
Heated ...............................152
Lumbar Support ........................156
Power ...............................150
Rear Folding ..........................161
Reclining .............................155
Security Alarm (Theft Alarm)..................19
Selection of Coolant (Antifreeze)...............473
Sentry Key (Immobilizer) ....................15
Sentry Key Programming ....................17
Service Assistance .........................485
Service Contract ..........................488
10
INDEX 509

Service Manuals ..........................490
Settings, Personal .........................237
Setting the Clock..........................240
Shift Lever Override .......................416
Shoulder Belts ............................46
Side Airbag ..............................69
Side Window Demisters (Defrosters) ............289
Signals, Turn ............................101
Snow Chains (Tire Chains)...................358
Snow Tires ..............................351
Spare Tire...............................352
Speed Control (Cruise Control)................177
Speedometer.............................211
Starting ................................296
Automatic Transmission ..................296
Cold Weather ..........................298
Engine Fails to Start .....................298
Starting and Operating .....................296
Starting Procedures ........................296
Steering
Power ...............................323
Tilt Column ...........................176
Wheel, Tilt ............................176
Steering Wheel Audio Controls ...............274
Steering Wheel Mounted Sound System Controls . . .274
Storage ................................465
Storage, Vehicle...........................288
Stuck, Freeing............................414
Sun Roof ...............................190
Supplemental Restraint System - Airbag ..........60
Synthetic Engine Oil .......................431
Tachometer..............................214
Taillights ...............................469
Telescoping Steering Column .................176
Temperature Control, Automatic (ATC) ..........281
Temperature Gauge, Engine Coolant ............210
Theft Alarm (Security Alarm)..................19
510 INDEX

Theft System (Security Alarm) .................19
Tilt Steering Column .......................176
Time Delay, Headlight ......................167
Tire and Loading Information Placard...........343
Tire Markings ............................336
Tires ..................................101
Aging (Life of Tires) .....................356
Air Pressure ...........................347
Chains ...............................358
Changing .............................398
Compact Spare .........................352
General Information .....................347
High Speed ...........................350
Inflation Pressures .......................348
Jacking ...............................398
Life of Tires ...........................356
Load Capacity .........................343
Pressure Monitor System (TPMS) ............360
Pressure Warning Light ...................220
Quality Grading ........................491
Radial ...............................350
Replacement ...........................357
Rotation ..............................359
Safety ...............................336
Sizes ................................337
Snow Tires ............................351
Spare Tire .............................398
Spinning .............................354
Trailer Towing .........................389
Tread Wear Indicators ....................355
Tire Safety Information .....................336
Tongue Weight/Trailer Weight ................386
Towing ................................381
24-Hour Towing Assistance ................126
Disabled Vehicle ........................417
Guide ...............................385
Recreational ...........................392
Weight ...............................385
10
INDEX 511

Towing Assistance.........................126
Traction ................................320
Trailer Towing ...........................381
Cooling System Tips .....................392
Hitches ..............................384
Minimum Requirements ..................387
Tips.................................390
Trailer and Tongue Weight .................386
Trailer Towing Guide.......................385
Trailer Weight............................385
Transaxle
Automatic .............................12
Autostick .............................318
Transmission ............................450
Automatic ............................301
Transmitter Battery Service (Remote Keyless Entry) . .27
Transporting Pets ..........................96
Tread Wear Indicators ......................355
Trip Computer ...........................224
Trip Odometer ...........................214
Trip Odometer Reset Button..................217
Trunk Lid (Deck Lid) .......................40
Trunk Release, Emergency ....................42
Trunk Release Remote Control .................40
Turn Signals .............................167
UCI Connector ...........................267
Uconnect® (Hands-Free Phone) ...............111
Understanding Your Instrument Panel...........208
Uniform Tire Quality Grades .................491
Universal Consumer Interface (UCI) Connector . . . .267
Unleaded Gasoline ........................369
Untwisting Procedure, Seat Belt ................51
Upholstery Care ..........................457
Vanity Mirrors ...........................111
Variance, Compass ........................233
Vehicle Certification Label ...................380
512 INDEX

Vehicle Identification Number (VIN) .............6
Vehicle Loading ..........................344
Vehicle Modifications/Alterations ...............7
Vehicle Storage ...........................288
Vehicle Theft Alarm (Security Alarm) ............19
Viscosity, Engine Oil .......................431
Voice Recognition System (VR)................143
Warning Lights (Instrument Cluster Description) . . .210
Warnings and Cautions.......................6
Warranty Information ......................489
Washer
Adding Fluid ..........................439
Washers, Windshield .......................172
Washing Vehicle ..........................454
Water
Driving Through ........................321
Wheel and Wheel Trim .....................456
Wheel and Wheel Trim Care .................456
Wind Buffeting............................40
Window Fogging .........................288
Windows ................................36
Power ................................36
Windshield Defroster .......................99
Windshield Washers .......................172
Fluid ................................439
Windshield Wiper Blades....................439
Windshield Wipers ........................172
Wiper Blade Replacement ...................439
Wipers, Intermittent .......................173
10
INDEX 513
INSTALLATION OF RADIO TRANSMITTING
EQUIPMENT
Special design considerations are incorporated into this vehicle’s
electronic system to provide immunity to radio frequency signals.
Mobile two-way radios and telephone equipment must be installed
properly by trained personnel. The following must be observed
during installation.
The positive power connection should be made directly to the
battery and fused as close to the battery as possible. The negative
power connection should be made to body sheet metal adjacent to
the negative battery connection. This connection should not be
fused.
Antennas for two-way radios should be mounted on the roof or the
rear area of the vehicle. Care should be used in mounting antennas
with magnet bases. Magnets may affect the accuracy or operation
of the compass on vehicles so equipped.
The antenna cable should be as short as practical and routed away
from the vehicle wiring when possible. Use only fully shielded
coaxial cable.
Carefully match the antenna and cable to the radio to ensure a low
Standing Wave Ratio (SWR).
Mobile radio equipment with output power greater than normal
may require special precautions.
All installations should be checked for possible interference be-
tween the communications equipment and the vehicle’s electronic
systems.

300
Chrysler Group LLC
OWNER’S MANUAL
2014 300
14C482-126-AA First Edition Printed in U.S.A.
14C41-126-AE
5th Edition
Printed in U.S.A.



