CipherLab 2564MR BT Scanner User Manual
CipherLab Co., Ltd. BT Scanner
User manual

2564MR Barcode Scanner
Setup barcodes included.
Version 1.00

Copyright © 2017 CIPHERLAB CO., LTD.
All rights reserved
The software contains proprietary information of CIPHERLAB CO., LTD.; it is provided under
a license agreement containing restrictions on use and disclosure and is also protected by
copyright law. Reverse engineering of the software is prohibited.
Due to continued product development this information may change without notice. The
information and intellectual property contained herein is confidential between CIPHERLAB
and the client and remains the exclusive property of CIPHERLAB CO., LTD. If you find any
problems in the documentation, please report them to us in writing. CIPHERLAB does not
warrant that this document is error-free.
No part of this publication may be reproduced, stored in a retrieval system, or transmitted
in any form or by any means, electronic, mechanical, photocopying, recording or otherwise
without the prior written permission of CIPHERLAB CO., LTD.
For product consultancy and technical support, please contact your local sales
representative. Also, you may visit our web site for more information.
The CipherLab logo is a registered trademark of CIPHERLAB CO., LTD.
All brand, product and service, and trademark names are the property of their registered
owners.
The editorial use of these names is for identification as well as to the benefit of the owners,
with no intention of infringement.
CIPHERLAB CO., LTD.
Website: http://www.cipherlab.com
IMPORTANT NOTICES

FOR USA
This equipment has been tested and found to comply with the limits for a Class B digital
device, pursuant to Part 15 of the FCC Rules. These limits are designed to provide
reasonable protection against harmful interference in a residential installation. This
equipment generates, uses and can radiate radio frequency energy and, if not installed and
used in accordance with the instructions, may cause harmful interference to radio
communications. However, there is no guarantee that interference will not occur in a
particular installation. If this equipment does cause harmful interference to radio or
television reception, which can be determined by turning the equipment off and on, the user
is encouraged to try to correct the interference by one or more of the following measures:
Reorient or relocate the receiving antenna.
Increase the separation between the equipment and receiver.
Connect the equipment into an outlet on a circuit different from that to which the
receiver is connected.
Consult the dealer or an experienced radio/TV technician for help.
This device complies with Part 15 of the FCC Rules. Operation is subject to the following two
conditions: (1) This device may not cause harmful interference, and (2) this device must
accept any interference received, including interference that may cause undesired
operation.
FOR CANADA
This digital apparatus does not exceed the Class B limits for radio noise emissions from
digital apparatus as set out in the interference-causing equipment standard entitled "Digital
Apparatus," ICES-003 of Industry Canada. This device complies with Part 15 of the FCC
Rules. Operation is subject to the following two conditions: (1) This device may not cause
harmful interference, and (2) this device must accept any interference received, including
interference that may cause undesired operation.
Cet appareil numerique respecte les limites de bruits radioelectriques applicables aux
appareils numeriques de Classe B prescrites dans la norme sur le material brouilleur:
"Appareils Numeriques," NMB-003 edictee par l'Industrie.
Caution!
Any changes or modifications not expressly approved by the party responsible for compliance could
void the user's authority to operate the equipment.
This device complies with FCC radiation exposure limits set forth for an uncontrolled environment.
This device complies with Industry Canada’s licence-exempt RSSs. Operation is subject to the
following two conditions:
(1) This device may not cause interference; and
(2) This device must accept any interference, including interference that may cause undesired
operation of the device.
Le présent appareil est conforme aux CNR d’Industrie Canada applicables aux appareils radio exempts
de licence. L’exploitation est autorisée aux deux conditions suivantes :
(1) l’appareil ne doit pas produire de brouillage;
(2) l’utilisateur de l’appareil doit accepter tout brouillage radioélectrique subi, même si le brouillage est
susceptible d’en compromettre le fonctionnement.
The device meets the exemption from the routine evaluation limits in section 2.5 of RSS 102 and
compliance with RSS-102 RF exposure, users can obtain Canadian information on RF exposure and
compliance.
Le dispositif rencontre l'exemption des limites courantes d'évaluation dans la section 2.5 de RSS 102 et
la conformité à l'exposition de RSS-102 rf, utilisateurs peut obtenir l'information canadienne sur
l'exposition et la conformité de rf.

FOR HAND-HELD PRODUCT WITH RF FUNCTIONS
The 2564MR unit (FCC ID: Q3N-2564MR) complies with FCC radiation exposure limits set
forth for uncontrolled environment and meets the FCC radio frequency (RF) Exposure
Guidelines in Supplement C to OET65. The unit has very low level of RF energy that it is
deemed to comply without testing of specific absorption ratio (SAR).
The cradle unit (FCC ID: Q3N-25BTBASE) complies with FCC radiation exposure limits set
forth for an uncontrolled environment. This equipment should be installed and operated
with minimum distance 20 cm between the radiator & your body. It only operated in
hand-held used. If you only transfer data to the host wirelessly, please keep the minimum
distance 20 cm between machine & your body.
FOR PRODUCT WITH LASER
CAUTION
This laser component emits FDA / IEC Class 2 laser light at the exit port. Do not
stare into beam.
SAFETY PRECAUTIONS
RISK OF EXPLOSION IF BATTERY IS REPLACED BY AN INCORRECT TYPE. DISPOSE
OF USED BATTERIES ACCORDING TO THE INSTRUCTIONS.
The use of any batteries or charging devices, which are not originally sold or
manufactured by CipherLab, will void your warranty and may cause damage to human
body or the product itself.
DO NOT disassemble, incinerate or short circuit the battery.
DO NOT expose the scanner or the battery to any flammable sources.
For green-environment issue, it's important that batteries should be recycled in a proper
way.
Under no circumstances, internal components are self-serviceable.
The charging device uses an AC power adaptor. A socket outlet shall be installed near
the equipment and shall be easily accessible. Make sure there is stable power supply for
the scanner or its peripherals to operate properly.
CARE & MAINTENANCE
Use a clean cloth to wipe dust off the scanning window and the body of the scanner as
well as the charging device. DO NOT use/mix any bleach or cleaner.
If you want to put away the scanner for a period of time, download the collected data to
a host computer when in the memory mode, and then take out the battery. Store the
scanner and battery separately.
When the scanner resumes its work, make sure the battery is fully charged before use.
If you shall find the scanner malfunctioning, write down the specific scenario and consult
your local sales representative.
RELEASE NOTES

Version Date Notes
1.00 Jan. 09, 2017
Initial release

CONTENTS
IMPORTANT NOTICES ......................................................................... - 2 -
For USA ............................................................................................ - 3 -
For Canada ........................................................................................ - 3 -
For Hand-held Product with RF Functions ............................................... - 5 -
For Product with Laser ........................................................................ - 5 -
Safety Precautions .............................................................................. - 5 -
Care & Maintenance ............................................................................ - 5 -
RELEASE NOTES .................................................................................. - 5 -
INTRODUCTION ..................................................................................... 1
Getting Familiarized with the Scanner and the Cradle .................................. 2
Installing the Battery to the Scanner ..................................................... 2
Setting up the Cradle .......................................................................... 3
Charging the Battery via the Cradle ....................................................... 4
Charging the Battery via Charger .......................................................... 6
Inside the Package ................................................................................. 7
Product Highlights .................................................................................. 7
Symbologies Supported ........................................................................... 8
QUICK START ........................................................................................ 11
Enter Configuration Mode ...................................................................... 13
Exit Configuration Mode ........................................................................ 13
Default Settings ................................................................................... 13
Save User Settings as Defaults ........................................................... 13
Restore User Defaults ........................................................................ 14
Restore System Defaults .................................................................... 14
Read a Setup Barcode ........................................................................... 14
Configure Parameters ........................................................................ 14
List the Current Settings .................................................................... 18
Create One-Scan Setup Barcodes ........................................................... 20
1D One-Scan Barcode ....................................................................... 21
2D One-Scan Barcode ....................................................................... 22
UNDERSTANDING THE BARCODE SCANNER ........................................... 23
1.1 Battery .......................................................................................... 23
1.1.1 Turn on/off the Scanner ............................................................. 23
1.1.2 Power Economy ........................................................................ 24
1.1.3 Power Economy vs. WPAN Connection ......................................... 26
1.2 Memory ......................................................................................... 28
1.2.1 Transmit Buffer ........................................................................ 28
1.2.2 Memory Mode .......................................................................... 29
1.2.3 Free Memory ............................................................................ 30

2564MR Barcode Scanner User Guide
1.3 LED Indicator ................................................................................. 31
1.3.1 Good Read LED ........................................................................ 31
1.3.2 Good Read LED Duration ........................................................... 32
1.4 Beeper .......................................................................................... 33
1.4.1 Beeper Volume ......................................................................... 33
1.4.2 Good Read Beep ....................................................................... 35
1.4.3 Low Battery Alarm .................................................................... 36
1.5 Send “NR” to Host ........................................................................... 37
1.6 Scan Modes .................................................................................... 38
1.6.1 Test Mode ................................................................................ 38
1.6.2 Laser Mode .............................................................................. 39
1.6.3 Auto Off Mode .......................................................................... 39
1.6.4 Auto Power Off Mode ................................................................. 39
1.6.5 Aiming Mode ............................................................................ 40
1.6.6 Multi-Barcode Mode .................................................................. 40
1.6.7 Presentation Mode .................................................................... 40
1.7 Scanning Timeout ........................................................................... 42
1.8 Delay between Re-read .................................................................... 43
1.9 Read Redundancy (1D) .................................................................... 44
1.10 Addon Security for UPC/EAN Barcodes .............................................. 44
1.11 Auto-Sense Mode .......................................................................... 46
1.12 Negative Barcodes ......................................................................... 46
1.13 Picklist Mode ................................................................................ 47
1.14 Mobile Phone/Display Mode ............................................................ 47
1.15 Illumination Brightness .................................................................. 48
1.16 Serial Number Stamp ..................................................................... 48
1.16.1 Separator between Serial Number Stamp and Data ...................... 48
1.17 2D Decode Setting ........................................................................ 49
1.17.1 Aiming Pattern ....................................................................... 49
1.17.2 Decoding Illumination .............................................................. 49
1.17.3 Illumination Brightness ............................................................ 49
SELECTING OUTPUT INTERFACE ............................................................ 51
2.1 BT HID .......................................................................................... 52
2.1.1 Activate BT HID & Select Keyboard Type ...................................... 53
2.1.2 Reset Connection ...................................................................... 54
2.1.3 Keyboard Settings .................................................................... 55
2.1.4 Inter-Character Delay ................................................................ 60
2.1.5 Inter-Function Delay ................................................................. 61
2.1.6 HID Character Transmit Mode ..................................................... 61
2.1.7 Special Keyboard Feature .......................................................... 62
2.1.8 Keypad Support for iPhone/iPad .................................................. 62
2.1.9 Transmit Speed ........................................................................ 62
2.1.10 Simple Pairing for iPhone/iPad .................................................. 63
2.1.11 BT HID Slave/Master Switching ................................................. 63
2.1.12 BT HID Auto-Reconnection ....................................................... 63

2564MR Barcode Scanner User Guide
2.2 BT SPP Slave .................................................................................. 64
2.2.1 Activate BT SPP Slave Mode ....................................................... 64
2.2.2 Inter-Function Delay ................................................................. 64
2.2.3 ACK/NAK Timeout ..................................................................... 64
2.2.4 BT SPP Slave Hardware Flow Control ........................................... 65
2.3 BT SPP Master ................................................................................ 66
2.3.1 Activate BT SPP Master Mode ..................................................... 66
2.3.2 Inter-Function Delay ................................................................. 68
2.3.3 ACK/NAK Timeout ..................................................................... 69
2.3.4 Switch between Master/Slave Mode ............................................. 70
2.3.5 BT SPP Master Hardware Flow Control ......................................... 70
2.3.6 BT SPP Master Auto-Reconnection ............................................... 70
2.4 Keyboard Wedge via BT Cradle ......................................................... 71
2.4.1 Activate Keyboard Wedge & Select Keyboard Type ........................ 72
2.4.2 Keyboard Settings .................................................................... 73
2.4.3 Inter-Character Delay ................................................................ 79
2.4.4 Inter-Function Delay ................................................................. 80
2.4.5 Special Keyboard Feature .......................................................... 80
2.5 RS-232 via BT Cradle ...................................................................... 81
2.5.1 Activate RS-232 Interface .......................................................... 81
2.5.2 Baud Rate ............................................................................... 81
2.5.3 Data Bits ................................................................................. 82
2.5.4 Parity ...................................................................................... 82
2.5.5 Stop Bit ................................................................................... 83
2.5.6 Flow Control ............................................................................ 83
2.5.7 Inter-Character Delay ................................................................ 83
2.5.8 Inter-Function Delay ................................................................. 84
2.5.9 ACK/NAK Timeout ..................................................................... 84
2.6 USB HID via BT Cradle ..................................................................... 86
2.6.1 Activate USB HID & Select Keyboard Type .................................... 87
2.6.2 Keyboard Settings .................................................................... 88
2.6.3 Inter-Character Delay ................................................................ 93
2.6.4 Inter-Function Delay ................................................................. 94
2.6.5 HID Character Transmit Mode ..................................................... 95
2.6.6 Special Keyboard Feature .......................................................... 95
2.6.7 USB HID via Cradle Auto-reconnection ......................................... 95
2.7 USB Virtual COM via BT Cradle .......................................................... 96
2.7.1 Activate USB Virtual COM ........................................................... 96
2.7.2 Inter-Function Delay ................................................................. 96
2.7.3 ACK/NAK Timeout ..................................................................... 97
2.7.4 USB VCOM via Cradle Auto-Reconnection ..................................... 98
SETTING UP A WPAN CONNECTION ....................................................... 99
3.1 Connecting via Cradle ..................................................................... 100
3.1.1 Connect to Cradle .................................................................... 100
3.1.2 Change Interface ..................................................................... 100
3.1.3 Configure Related Settings ........................................................ 102
3.2 Connecting via Bluetooth® Dongle .................................................... 102

2564MR Barcode Scanner User Guide
3.2.1 Change Interface ..................................................................... 102
3.2.2 Configure Related Settings ........................................................ 103
3.2.3 Connect to Dongle ................................................................... 106
CHANGING SYMBOLOGY SETTINGS ..................................................... 115
4.1 Codabar ....................................................................................... 116
4.1.1 Start/Stop Transmission ........................................................... 116
4.1.2 CLSI Conversion ...................................................................... 116
4.1.3 Code Length Qualification ......................................................... 116
4.2 Code 25 – Industrial 25 .................................................................. 118
4.2.1 Code Length Qualification ......................................................... 119
4.3 Code 25 – Interleaved 25 ................................................................ 120
4.3.1 Verify Check Digit .................................................................... 120
4.3.2 Transmit Check Digit ................................................................ 120
4.3.3 Convert to EAN-13 ................................................................... 121
4.3.4 Code Length Qualification ......................................................... 122
4.4 Code 25 – Matrix 25 ....................................................................... 123
4.4.1 Verify Check Digit .................................................................... 123
4.4.2 Transmit Check Digit ................................................................ 123
4.4.3 Code Length Qualification ......................................................... 123
4.5 Code 25 – Chinese 25 ..................................................................... 124
4.6 Italian Pharmacode (Code 32) ......................................................... 125
4.7 Code 39 ........................................................................................ 125
4.7.1 Verify Check Digit .................................................................... 126
4.7.2 Transmit Check Digit ................................................................ 126
4.7.3 Standard/Full ASCII Code 39 ..................................................... 126
4.7.4 Code Length Qualification ......................................................... 127
4.8 Trioptic Code 39 ............................................................................ 129
4.9 Code 93 ........................................................................................ 130
4.9.1 Code Length Qualification ......................................................... 131
4.10 Code 128 .................................................................................... 132
4.11 GS1-128 (EAN-128) ..................................................................... 132
4.11.1 Transmit Code ID ................................................................... 133
4.11.2 Field Separator (GS Character) ................................................ 133
4.11.3 GS1 Formatting ..................................................................... 134
4.12 ISBT 128 .................................................................................... 135
4.12.1 ISBT Concatenation ................................................................ 135
4.12.2 ISBT Concatenation Redundancy .............................................. 136
4.13 GS1 DataBar (RSS Family) ............................................................ 137
4.13.1 Select Code ID ...................................................................... 137
4.13.2 GS1 DataBar Omnidirectional (RSS-14) ..................................... 137
4.13.3 GS1 DataBar Expanded (RSS Expanded) ................................... 139
4.13.4 GS1 DataBar Limited (RSS Limited) .......................................... 139
4.13.5 Convert to UPC/EAN ............................................................... 140
4.13.6 Field Separator (GS Character) ................................................ 141
4.13.7 Application ID Mark ................................................................ 141

2564MR Barcode Scanner User Guide
4.14 MSI ............................................................................................ 142
4.14.1 Verify Check Digit .................................................................. 142
4.14.2 Transmit Check Digit .............................................................. 143
4.14.3 Code Length Qualification ........................................................ 143
4.15 EAN-8 ......................................................................................... 145
4.15.1 Transmit Check Digit .............................................................. 145
4.16 EAN-13 ....................................................................................... 146
4.16.1 EAN-13 Addon Modes ............................................................. 146
4.16.2 Convert to ISBN .................................................................... 149
4.16.3 Convert to ISSN..................................................................... 149
4.16.4 Transmit Check Digit .............................................................. 150
4.17 UCC Coupon Extended Code .......................................................... 151
4.18 UPC-A ........................................................................................ 152
4.18.1 Convert to EAN-13 ................................................................. 152
4.18.2 Transmit System Number ........................................................ 153
4.18.3 Transmit Check Digit .............................................................. 153
4.19 UPC-E ......................................................................................... 153
4.19.1 Select System Number ........................................................... 154
4.19.2 Convert to UPC-A ................................................................... 155
4.19.3 Transmit System Number ........................................................ 155
4.19.4 Transmit Check Digit .............................................................. 156
4.20 Code 11 ...................................................................................... 156
4.20.1 Verify Check Digit .................................................................. 156
4.20.2 Transmit Check Digit .............................................................. 157
4.20.3 Code Length Qualification ........................................................ 157
4.21 Composite Code ........................................................................... 159
4.21.1 Composite CC-A/B ................................................................. 159
4.21.2 Composite CC-C .................................................................... 159
4.21.3 Composite TLC-39 .................................................................. 159
4.21.4 UPC Composite Mode .............................................................. 160
4.21.5 GS1-128 Emulation Mode for UCC/EAN Composite Codes ............. 161
4.21.6 Field Separator (GS Character) ................................................ 161
4.21.7 Application ID Mark ................................................................ 161
4.22 US Postal Code ............................................................................ 163
4.22.1 US Postnet ............................................................................ 163
4.22.2 US Planet .............................................................................. 163
4.22.3 Transmit Check Digit .............................................................. 163
4.23 UK Postal Code ............................................................................ 163
4.23.1 UK Postal .............................................................................. 164
4.23.2 Transmit Check Digit .............................................................. 164
4.24 More Postal Code ......................................................................... 164
4.24.1 Japan Postal .......................................................................... 164
4.24.2 Australian Postal .................................................................... 165
4.24.3 Dutch Postal .......................................................................... 165
4.24.4 USPS 4CB/One Code/Intelligent Mail ......................................... 165
4.24.5 UPU FICS Postal ..................................................................... 165

2564MR Barcode Scanner User Guide
4.25 2D Symbologies ........................................................................... 166
4.25.1 PDF417 ................................................................................ 166
4.25.2 MicroPDF417 ......................................................................... 166
4.25.3 Data Matrix ........................................................................... 167
4.25.4 Maxicode .............................................................................. 170
4.25.5 QR Code ............................................................................... 170
4.25.6 MicroQR ................................................................................ 171
4.25.7 Aztec ................................................................................... 171
4.26 Macro PDF ................................................................................... 172
4.26.1 Transmit/Decode Mode ........................................................... 172
4.26.2 Escape Characters .................................................................. 173
4.26.3 Transmit Control Header ......................................................... 173
DEFINING OUTPUT FORMAT ................................................................ 175
5.1 Letter Case ................................................................................... 175
5.2 Character Substitution .................................................................... 176
5.2.1 Select a Set for Character Substitution ....................................... 176
5.2.2 Symbologies for Character Substitution (All 3 Sets) ...................... 178
5.3 Prefix/Suffix Code .......................................................................... 188
5.4 Code ID ........................................................................................ 189
5.4.1 Select Pre-defined Code ID ....................................................... 189
5.4.2 Change Code ID ...................................................................... 192
5.4.3 Clear Code ID Settings ............................................................. 195
5.5 Length Code .................................................................................. 196
5.6 Multi-Barcode Editor ....................................................................... 203
5.6.1 Edit a Concatenation of Barcodes ............................................... 205
5.6.2 Activate the Concatenation of Barcodes ...................................... 206
5.7 Removal of Special Character .......................................................... 207
5.8 AIM Code ID ................................................................................. 208
APPLYING FORMATS FOR DATA EDITING ............................................ 209
6.1 Activating Editing Formats ............................................................... 209
6.1.1 Activate Editing Formats ........................................................... 210
6.1.2 Exclusive Data Editing .............................................................. 211
6.2 How to Configure Editing Formats .................................................... 211
6.2.1 Select Format to Configure ........................................................ 212
6.2.2 Restore Default Format ............................................................. 214
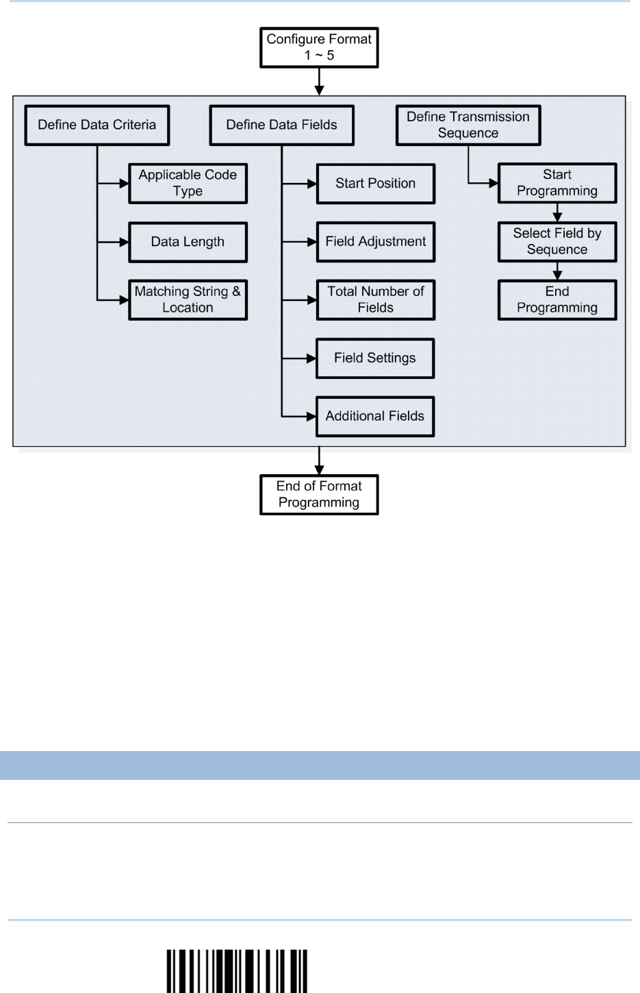
6.3 Configuring Format — Define Data Criteria ........................................ 215
6.3.1 Applicable Code Type ............................................................... 215
6.3.2 Data Length ............................................................................ 225
6.3.3 Matching String & Location ........................................................ 225
6.4 Configuring Format — Define Data Field ............................................ 226
6.4.1 Start Position .......................................................................... 226
6.4.2 Field Adjustment ..................................................................... 227
6.4.3 Total Number of Fields .............................................................. 227
6.4.4 Field Settings .......................................................................... 228
6.4.5 Pause Field Setting .................................................................. 235

2564MR Barcode Scanner User Guide
6.5 Configuring Format — Define Transmission Sequence .......................... 235
6.6 Programming Examples .................................................................. 238
6.6.1 Example I ............................................................................... 238
6.6.2 Example II .............................................................................. 238
SPECIFICATIONS ................................................................................ 241
FIRMWARE UPGRADE .......................................................................... 243
How to Upgrade Scanner Firmware ........................................................ 243
Using the Cradle .............................................................................. 243
Using Bluetooth® Dongle ................................................................... 245
How to Upgrade BT Cradle Firmware ...................................................... 247
HOST SERIAL COMMANDS ................................................................... 251
Serial Commands ................................................................................ 251
Example ......................................................................................... 253
BT Cradle Setup Barcodes & Serial Commands ........................................ 255
BT Cradle Serial Command and Equivalent Setup Barcodes .................... 256
Example ......................................................................................... 257
KEYBOARD WEDGE TABLE ................................................................... 259
Key Type & Status ............................................................................... 260
Key Type ........................................................................................ 260
Key Status ...................................................................................... 261
Example ............................................................................................. 262
NUMERAL SYSTEMS ............................................................................. 263
Decimal System .................................................................................. 263
Hexadecimal System ............................................................................ 264
ASCII Table ........................................................................................ 265
Entering PIN Code for Authentication...................................................... 266
Use Preset PIN ................................................................................ 266
Disable Authentication or Use Random PIN .......................................... 266
READING DRIVER LICENSES ............................................................... 268
License Parsing Setup .......................................................................... 268
File Type ........................................................................................ 268
Output Sequence Setup ........................................................................ 269
Separators and Fields........................................................................... 275
Edit Separators ................................................................................ 276
Edit Fields ....................................................................................... 277

CipherLab barcode sanners are specifically designed to answer your mobile demands. The
versatile scanners are designed to help accelerate productivity while lowering the total cost
of ownership. Intensive data collection jobs are made easier with fast, accurate barcode
scanning in various working environments, especially in small businesses. Integrating
short-distance wireless technology to small-form-factor scanners, the barcode scanners are
ideal for carrying around, and thus give workers tether-free mobility anytime anywhere and
get job done more efficiently. This line of scanners deliver data over a wireless personal
network at a range of up to 90 meters and a prolonged battery life to keep business running.
A new ordering option is provided for adapting a 2D scan engine to read both 1D and 2D
barcodes.
Owing to the slim, ergonomic design, extremely low power consumption, and powerful
decoding capability, the 1564 Series Barcode Scanners are the best choice for the following
applications –
Receiving in Retail
Product labeling & Tracking
Shelf Product Replenishment
Mobile Point of Sale (POS)
Mobile Inventory Management
Order Picking & Staging
Work-In-Process Tracking
Material Flow Control
Transportation & Distribution
Warehousing
Asset Management
This manual contains information on operating the scanner and using its features. We
recommend that you keep one copy of the manual at hand for quick reference or
maintenance purposes. To avoid any improper disposal or operation, please read the
manual thoroughly before use.
Thank you for choosing CipherLab products!
INTRODUCTION
1
Update

2564MR Barcode Scanner User Guide
GETTING FAMILIARIZED WITH THE SCANNER AND THE CRADLE
INSTALLING THE BATTERY TO THE SCANNER
When you first receive the package, the rechargeable battery is stored separately from the
scanner. Insert the battery into the scanner first so that it can be charged when sitting in the
cradle.
Note: Any improper handling may reduce the battery life.
1) Hold the scanner still and insert the battery into the battery compartment at the bottom
of the scanner.
2) Slide the battery latch to lock the battery in the compartment.
3) Hold down the trigger about 2 seconds to turn on the scanner.
4) The scanner will respond with a long beep and its LED will come on-off shortly.
Note: (1) To turn off the scanner, remove the battery.
(2) For shipping and storage purposes, save the scanner and the battery separately.
This will keep the battery in good condition for future use. (3)
When the battery charge becomes low, you will find the scanner cannot emit scan
beam and its power-on beep sounds differently.
2
Enter Setup

Introduction
SETTING UP THE CRADLE
Capable of charging the scanner, the cradle is specifically designed for the scanner to
communicate with a host computer wirelessly. Refer to 3.1.1 Connect to Cradle.
Two LED indicators are provided for power and communications status.
Power LED Meaning
Red,
solid --- Power ON
--- --- Power OFF
Communication LED Meaning
--- Blue,
solid Initialize
Red,
solid --- Failed to establish a USB connection
Red,
solid Blue,
flashing Serial command mode with USB Virtual COM or RS-232: wait 3 seconds for
starting a serial command
Red,
flashing Blue,
flashing Serial command mode with USB HID: wait 3 seconds for pressing [Num Lock]
or [Caps Lock] 5 times via keyboard
--- Blue,
flashing Wait for connection request from the scanner (Slow flash at 0.5 Hz)
--- Blue,
flashing Connected with the scanner (Fast flash at 1 Hz)
Red,
solid Blue,
flashing Failed to send data to host via USB Virtual COM (Fast flash at 1 Hz)
3
Update

2564MR Barcode Scanner User Guide
Red,
flashing --- Enter Download Mode
CHARGING THE BATTERY VIA THE CRADLE
4
Enter Setup

Introduction
The battery may not be charged to full for shipment. When you first receive the package,
you will need to charge the battery to full before using the scanner. When using the RS-232
cable, it takes approximately 5 hours to charge the battery to full (from the power adaptor).
Note: Battery charging stops when the temperature drops below 0°C or exceeds 40°C. It is
recommended to charge the battery at room temperature (18°C to 25°C) for optimal
performance.
1) Install the battery to the scanner.
2) Seat the scanner in the cradle.
3) Connect the cradle to your computer or notebook via the USB or RS-232 cable.
4) Connect the power supply cord from the cradle to a proper power outlet.
Warning: RS-232/USB interface both require connecting the power supply cord. When
the stand is solely on USB power, the current may be insufficient for it to
function normally. You must connect the power supply cord.
5) The LED for power indication on the cradle will become solid red.
6) The scanner LED will be flashing red during charging.
When the charging is done, the LED will turn off.
When charging error occurs, the LED will turn solid red.
7) The LED for communications on the cradle will first become solid blue while initializing.
Refer to the table above for details on different stage of communications.
5
Update

2564MR Barcode Scanner User Guide
CHARGING THE BATTERY VIA CHARGER
The battery charger is provided for charging the battery only. You may purchase the
charger separately. It takes approximately 3 hours to charge the battery to full.
Note: Battery charging stops when the temperature drops below 0°C or exceeds 40°C. It is
recommended to charge the battery at room temperature (18°C to 25°C) for optimal
performance.
1) Slide the battery smoothly until the latch rises to secure it.
2) Connect the power supply cord to the charger.
3) Connect the other end of the power cord to a suitable power outlet.
Status LED Meaning
Red,
solid --- Charger power ON without battery inserted (LED on for 0.5 second)
Red,
solid --- Charging battery
--- Green,
solid Charging done
Red,
solid Green,
solid Pre-charging when battery voltage under 3V (Typical)
--- --- Power or battery not ready
6
Enter Setup

Introduction
INSIDE THE PACKAGE
The items included in the package may be different, depending on your order. Save the box
and packaging material for future use in case you need to store or ship the scanner.
Barcode Scanner
BT Base
Rechargeable Li-ion battery
PRODUCT HIGHLIGHTS
Small-form-factor and built tough to survive drop test
Extremely low power consumption
Firmware upgradeable
Supports most popular barcode symbologies, including GS1-128 (EAN-128), GS1
DataBar (RSS), etc.
Supports negative barcodes
Supports a variety of 2D symbologies
Supports different scan modes, including Aiming Mode and Multi-Barcode ModeNote
User feedback via LED indicator and beeper
Beeping tone and duration programmable for Good Read
4 MB flash memory for Memory Mode operation, storing up to 246,723 scans based on
EAN-13 barcodes
Provides up to 10 KB SRAM for reserve buffer while getting out of range over a wireless
personal area network (WPAN), storing up to 640 scans based on EAN-13 barcodes
Capable of transmitting scanned data, emulating a serial cable (BT SPP) or as keyboard
input (BT HID), to a notebook computer or PDA with Bluetooth® wireless technology
Programmable parameters include data output format, editing format, symbologies,
etc.
7
Update

2564MR Barcode Scanner User Guide
SYMBOLOGIES SUPPORTED
Most of the popular barcode symbologies are supported, as listed below. Each can be
individually enabled or disabled. The scanner will automatically discriminate and recognize
all the symbologies that are enabled. Refer to Chapter 3 Changing Symbology Settings for
details of each symbology.
Symbologies Supported: Enable/Disable Default
Codabar Enabled
Code 93 Enabled
MSI Disabled
Code 128 Code 128 Enabled
GS1-128 (EAN-128) Enabled
ISBT 128 Enabled
Code 2 of 5 Industrial 25 Enabled
Interleaved 25 Enabled
Matrix 25 Disabled
Chinese 25 Disabled
Code 3 of 9 Code 39 Enabled
Italian Pharmacode Disabled
Trioptic Code 39 Disabled
EAN/UPC EAN-8 Enabled
EAN-8 Addon 2 Disabled
EAN-8 Addon 5 Disabled
EAN-13 Enabled
EAN-13 & UPC-A Addon 2 Disabled
EAN-13 & UPC-A Addon 5 Disabled
ISBN Disabled
UPC-E0 Enabled
UPC-E1 Disabled
UPC-E Addon 2 Disabled
UPC-E Addon 5 Disabled
UPC-A Enabled
GS1 DataBar
(RSS) GS1 DataBar Omnidirectional (RSS-14) Disabled
GS1 DataBar Truncated Disabled
GS1 DataBar Stacked Disabled
GS1 DataBar Stacked Omnidirectional Disabled
8
Enter Setup

Introduction
GS1 DataBar Limited (RSS Limited) Disabled
GS1 DataBar Expanded (RSS Expanded) Disabled
GS1 DataBar Expanded Stacked Disabled
Code 11 Disabled
Composite
Code Composite CC-A/B Disabled
Composite CC-C Disabled
Composite TLC-39 Disabled
Postal Code US Postnet Enabled
US Planet Enabled
UK Postal Enabled
Japan Postal Enabled
Australian Postal Enabled
Dutch Postal Enabled
USPS 4CB/One Code/Intelligent Mail Disabled
UPU FICS Postal Disabled
2D
Symbologies PDF417 Enabled
MicroPDF417 Disabled
Data Matrix Enabled
Maxicode Enabled
QR Code Enabled
MicroQR Enabled
Aztec Enabled
9
Update

The configuration of the scanner can be done by reading the setup barcodes contained in
this manual or via the ScanMaster software.
This section describes the procedure of configuring the scanner by reading the setup
barcodes and provides some examples for demonstration.
Configuration Mode
1. Hold down the trigger about 2 seconds to turn on the scanner. It will respond with a long beep
and its LED will come on-off shortly.
2. Have the scanner read the “Enter Setup” barcode. It will respond with six beeps and its LED
indicator will become flashing red after reading the barcode.
3. Have the scanner read more setup barcodes… Most of the setup barcodes are normal. The
scanner will respond with two beeps (low-high tone). For special setup barcodes, it requires
reading more than one setup barcode to complete the setting.
4. Have the scanner read the “Update” or “Abort” barcode. It will respond with six beeps and its
LED indicator will become flashing red after reading the barcode.
5. The scanner will restart automatically upon reading the “Update” or “Abort” barcode. It will
respond with a long beep and its LED will come on-off shortly.
Note: Refer to Appendix II Host Serial Commands for how to configure the cradle by having
the scanner read cradle-related setup barcodes or using serial commands.
QUICK START
11
Update

2564MR Barcode Scanner User Guide
Working Mode
Upon powering up, the scanner will try to establish a connection with the BT cradle or a computer with
Bluetooth® wireless technology. Refer to Chapter 3 – Setting up a WPAN Connection for details. The
connection between the scanners and the cradle is made easy and reliable.
Note: If RS-232, USB Virtual COM or BT SPP is selected for output interface, the host can
directly send serial commands to configure the scanner. For example, run
HyperTerminal.exe and type the 6-digit command located under each setup barcode.
Refer to Appendix II Host Serial Commands.
12
Enter Setup

Quick Start
ENTER CONFIGURATION MODE
For the scanner to enter the configuration mode, you must have it read the "Enter Setup"
barcode, which can be located at the bottom of almost every even page of this manual.
The scanner will respond with six beeps and its LED indicator will become flashing red
after reading the barcode.
Enter Setup
For configuring scanner parameters, see “Read a Setup Barcode” below.
EXIT CONFIGURATION MODE
For the scanner to save settings and exit the configuration mode, you must have it read the
“Update” barcode, which can be located at the bottom of almost every odd page of this
manual. If you want to exit the configuration mode without saving any changes, have the
scanner read the “Abort” barcode instead.
Just like reading the “Enter Setup” barcode, the scanner will respond with six beeps and
its LED indicator will become flashing red after reading the barcode. Wait for a few
seconds for the scanner to restart itself.
Update
Abort
DEFAULT SETTINGS
SAVE USER SETTINGS AS DEFAULTS
13
Update

2564MR Barcode Scanner User Guide
For the scanner to keep the customized settings as user defaults, you must have it read the
“Save as User Defaults” barcode. This is a normal setup barcode, and the scanner will
respond with two beeps (low-high tone).
After reading the “Update” barcode, the current settings will be saved as user defaults.
Save as User
Defaults
RESTORE USER DEFAULTS
For the scanner to restore the user defaults, which you have saved earlier, you must have
it read the “Restore User Defaults” barcode. This is a normal setup barcode, and the scanner
will respond with two beeps (low-high tone).
After reading the “Update” barcode, all the parameters of the scanner will return to their
customized values.
Restore User
Defaults
RESTORE SYSTEM DEFAULTS
For the scanner to restore the factory defaults, you must have it read the “Restore System
Defaults” barcode. This is a normal setup barcode, and the scanner will respond with two
beeps (low-high tone). For the cradle to restore factory defaults, refer to BT Cradle Setup
Barcodes & Serial Commands.
After reading the “Update” barcode, all the parameters of the scanner will return to their
default values. The current connection record will be cleared as well.
Restore Sy
stem
Defaults
Note: The system default value (if there is) for each setting is indicated by an asterisk “*”.
READ A SETUP BARCODE
CONFIGURE PARAMETERS
For most of the scanner parameters, only one read is required to set them to new values.
The scanner will respond with two beeps (low-high tone) when each parameter is set
successfully.
14
Enter Setup

Quick Start
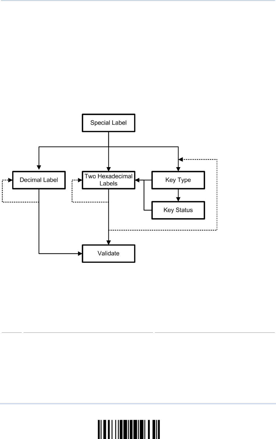
But for a number of special parameters, multiple reads are required to complete the setting.
In this case, the scanner will respond with a short beep to indicate it needs to read more
setup barcodes. These special parameters may require reading one or more setup barcodes,
such as
Numeric barcodes, say, for keyboard type, inter-character delay, length qualification
Hexadecimal barcodes, say, for character strings as prefix, suffix, etc.
When “BT HID”, “USB HID” or “Keyboard Wedge” is configured for interface, Key Type
and Key Status will then become applicable. You may decide whether or not to change
key status when “Normal Key” is selected for Key Type.
To complete the configuration of these special parameters, it requires reading the “Validate”
barcode, and the scanner will respond with two beeps (low-high tone) to indicate the input
values are validated.
The example below shows how to save your settings as “User Default” so that you may
restore user defaults at a later time:
Steps Action User Feedback if Successful
1 Power on the scanner… The scanner will respond with a long
beep
(high tone)
and its LED indicator will
become solid red and go off quickly.
15
Update

2564MR Barcode Scanner User Guide
2 Enter the Configuration Mode…
The scanner will respond with six beeps
(high-low tone repeats three times), and its
LED indicator will be flashing red.
3 Read a Setup barcode…
For example,
The scanner will respond with two beeps
(low-high tone) if reading a
normal setup
barcode.
4 Exit the Configuration Mode…
OR
Same as for Enter the Configuration Mode.
5 The scanner will automatically restart itself… Same as for Power on the scanner.
* When any configuration error occurs...
The scanner will respond with one long
beep (low tone).
16
Enter Setup

Quick Start
The example below shows how to set numeric parameters:
Steps Action User Feedback if Successful
1 Power on the scanner...
The scanner will respond with a long beep
(high tone)
and its LED indicator will
become solid red and go off quickly.
2 Enter the Configuration Mode…
The scanner will respond with six beeps
(high-low tone repeats three times), and its
LED indicator will become flashing red.
3 Read a Setup barcode...
For example,
The scanner will respond with two beeps
(low-high tone) if reading a
normal setup
barcode.
The scanner will respond with one short
beep if reading a special setup barcode
such
as “Max. Length”
, indicating the setup
requires reading more barcodes.
Read the “Decimal Value” barcode(s).
Refer to Appendix IV “Decimal System”
The scanner will respond with two beeps
(low-high tone)
when the input values are
validated.
4 Exit the Configuration Mode…
OR
Same as for Enter the Configuration Mode.
5 The scanner will automatically restart itself… Same as for Power on the scanner.
The example below shows how to set string parameters:
Normal setup
barcode
Normal setup
barcode
Special setup
barcode
Decimal
17
Update

2564MR Barcode Scanner User Guide
Steps Action User Feedback if Successful
1 Power on the scanner...
The scanner will respond with a long beep
(high tone)
and its LED indicator will
become solid red and go off quickly.
2 Enter the Configuration Mode…
The scanner will respond with six beeps
(high-low tone repeats three times), and its
LED indicator will become flashing red.
3 Read a Setup barcode...
For example,
The scanner will respond with one short
beep if reading a special setup barcode
such
as “Prefix Code”
, indicating the setup
requires reading more barcodes.
When “BT HID”, “USB HID” or
“Keyboard
Wedge” is configured for inter
face, Key
Type and Key Status will then become
applicable. You may decide whether or not
to change key status
when “Normal Key” is
selected for Key Type.
Refer to Appendix III
Read the “Hexadecimal Value” barcode
s for
the desired character string. For example,
read “2” and “B” for the scanner
to prefix
the character “+”.
Refer to Appendix IV “Hexadecimal
System”
T
he scanner will respond with two beeps
(low-high tone)
when the input values are
validated.
4 Exit the Configuration Mode…
OR
Same as for Enter the Configuration Mode.
5 The scanner will automatically restart itself… Same as for Power on the scanner.
LIST THE CURRENT SETTINGS
Special setup
barcodes
Hexadecimal
barcodes
18
Enter Setup

Quick Start
The current settings of all scanner parameters can be sent to the host computer for user
inspection. The listing includes pages as shown below. You can select the page of interest by
having the scanner read the “List Page x” barcode. The scanner will respond with two beeps
(low-high tone) and send the selected page to the host immediately.
List settings regarding Firmware Version, Serial
Number, Interface, Buzzer, and Other Scanner
Parameters
List Page 1
List settings regarding Prefix, Suffix, and Length
Code Setting (1/2)
List Page 2
List settings regarding Prefix, Suffix, and Length
Code Setting (2/2)
List Page 3
List settings regarding Code ID
List Page 4
List settings regarding: Readable Symbologies
(1/2)
List Page 5
List settings regarding: Readable Symbologies
(2/2)
List Page 6
List settings regarding Symbology Parameters
(1/3)
List Page 7
List
settings regarding Symbology Parameters
(2/3)
List Page 8
List settings regarding Symbology Parameters
(3/3)
List Page 9
Reserved
List Page 10
List settings regarding Editing Format 1
(1/2)
List Page 11
19
Update

2564MR Barcode Scanner User Guide
List settings regarding Editing Format 1
(2/2)
List Page 12
List settings regarding Editing Format 2
(1/2)
List Page 13
List settings regarding Editing Format 2
(2/2)
List Page 14
List settings regarding Editing Format 3
(1/2)
List Page 15
List settings regarding Editing Format 3
(2/2)
List Page 16
List settings regarding Editing Format 4
(1/2)
List Page 17
List settings regarding Editing Format 4
(2/2)
List Page 18
List settings regarding Editing Format 5
(1/2)
List Page 19
List settings regarding Editing Format 5
(2/2)
List Page 20
Lists settings of Driver License parsing
List Page 22
CREATE ONE-SCAN SETUP BARCODES
The fact is most of the scanner parameters require only one read for setting new values. To
facilitate configuring the scanner, you may create One-Scan setup barcodes for use.
20
Enter Setup

Quick Start
1D ONE-SCAN BARCODE
The requirements of a One-Scan setup barcode are:
a prefix of the “#@” characters
the six digits of command parameters
a suffix of the “#”character
1) For example, the scanner needs reading three setup barcodes for the command
parameter “109952” to take effect:
Enter Setup
List Page 3
Update
2) Now, it requires only one read:
One-Scan Setup Barcode for
109952
Note: The scanner will restart automatically upon reading the One-Scan setup barcode for
(1) changing the interface or (2) setting memory mode, enable or disable. It will
respond with a long beep and its LED will come on-off shortly.
21
Update

2564MR Barcode Scanner User Guide
2D ONE-SCAN BARCODE
Users can also scan a single 2D barcode combining with a series of serial commands to
configure the scanner. For example, if you want to change the suffix character to ‘#’, you
will need to input the serial commands in sequence as follows (underlining the digits is to
make them more readable):
#@CipherLab101231109902109903109994
2D One-Scan Setup Barcode for configuring suffix
Command Purpose
#@CipherLab Enter Setup
101231
Configure suffix
109902 Give the first hexadecimal digit of 0x23
109903
Give the second hexadecimal digit of 0x23 for taking ‘#’ as the suffix
109994 Validate the settings
22
Enter Setup

This chapter explains the features and usage of the barcode scanner.
IN THIS CHAPTER
1.1 Battery ..................................................................... 23
1.2 Memory .................................................................... 28
1.3 LED Indicator ............................................................ 31
1.4 Beeper ..................................................................... 33
1.5 Send “NR” to Host...................................................... 37
1.6 Scan Modes .............................................................. 38
1.7 Scanning Timeout ...................................................... 42
1.8 Delay between Re-read............................................... 43
1.9 Read Redundancy (1D) ............................................... 44
1.10 Addon Security for UPC/EAN Barcodes ........................ 44
1.11 Auto-Sense Mode ..................................................... 46
1.12 Negative Barcodes ................................................... 46
1.13 Picklist Mode ........................................................... 47
1.14 Mobile Phone/Display Mode ....................................... 47
1.15 Illumination Brightness ............................................. 48
1.16 Serial Number Stamp ............................................... 48
1.17 2D Decode Setting ................................................... 49
1.1 BATTERY
The scanner is powered by a rechargeable 3.7 V/800 mAh Li-ion battery, and it takes
approximately 5 hours to charge the battery to full (from the power adaptor). However, the
charging time may vary by working condition. For intensive data collection, you may need
a spare battery for uninterrupted operation.
Note: The scanner supports power economy. Refer to settings of “Power Economy”, “Sniff
Mode”, as well as “Low Battery Alarm”.
1.1.1 TURN ON/OFF THE SCANNER
Turn on the scanner…
After installing the battery, pull down the trigger for about 2 seconds. The scanner will respond with
a long beep (high tone), then the LED will become solid red and go off quickly.
Turn off the scanner…
Remove the battery directly or let it turn off automatically in specific circumstances.
Chapter 1
U
NDERSTANDING THE BARCODE SCANNER
23
Update

2564MR Barcode Scanner User Guide
1.1.2 POWER ECONOMY
The scanner features “Power-Saving”, “Auto Power Off” and “Auto Power Off Ignoring Scan
Mode” giving consideration to the power issue that is generally critical for
Bluetooth-enabled devices. By the scanner’s support of power economy, its power
consumption may progress by the following transition:
1) running at full CPU speed at power-on
2) shifting to low CPU speed (Power-Saving)
3) finally shutting down automatically (Auto Power Off)
In the following content of this section, you will be guided through the configurations for the
scanner’s power economy.
1.1.2.1 POWER-SAVING
For the scanner to save power, you need to appoint the timing for the scanner to shift to
power-saving mode. Make the configuration that best suits your application while noting the
following points:
Power-Saving: 1~254 minutes configurable. 0= Disable.
By default, the scanner stands by at full-speed for 2 minutes after power-on and before
entering low-speed mode. If Power-Saving isn’t desired, set it to 0 to disable it. Read the
setup barcode in the following to achieve the setup.
Note: Power-Saving setting won’t take effect when the WPAN connection is established
successfully whether via BT HID or SPP.
Power-
Saving after
0~254 min. (*2)
1) Read the barcode above to enable the scanner to enter low-speed “Power-Saving”.
2) Assign the time for the scanner to enter low-speed mode by reading the “Decimal Value”
barcode on page 263. For example, read “5” for the scanner to enter low-speed mode
after idleness of 5 minutes.
3) Read the “Validate” barcode on the same page to complete this setting.
Note: Power-Saving won’t take effect when one of the following conditions is met:
(1) the scanner has already established a BT HID/SPP connection,
(2) the scanner is in the configuration mode,
(3) the scan mode is set to Test Mode,
(4) the setting value of Power-Saving is greater than that of Auto Power Off.
24
Enter Setup

Chapter 1 Understanding the Barcode Scanner
1.1.2.2 AUTO POWER OFF
For the scanner to save power, further to setting up “Power-Saving” mode, you may also
need to enable “Auto Power Off”, which deals with a time for the scanner to automatically
power off after power-on. Make the configuration that best suits your application while
noting the following points:
Auto Power Off: 1~254 minutes configurable. 0= Disable.
1. By default, the scanner automatically shuts down 10 minutes after power-on.
2. If Auto Power Off isn’t desired, set the parameter to 0 to disable it.
3. When the scan mode is set to Test Mode, you need to enable “Auto Power Off
Ignoring Scan Mode” in addition to enabling “Auto Power Off”. See the following
section 1.1.2.3 Auto Power Off Ignoring Scan Mode.
Note: When the scanner is set to any scan mode other than Test Mode, you can ignore
“Auto Power Off Ignoring Scan Mode”.
Auto Power
Off after
0~254 min. (*10)
1) Read the barcode above to enable the scanner to automatically turn off at a specified
time after power-on.
2) Assign the auto power off time by reading the “Decimal Value” barcode on page 263. For
example, read “1” and “5” for the scanner to automatically turn off after idleness of 15
minutes.
3) Read the “Validate” barcode on the same page to complete this setting.
Note: “Auto Power Off” will not take effect when the scanner is in the configuration mode.
1.1.2.3 AUTO POWER OFF IGNORING SCAN MODE
This mode is intended only for Test Mode. To force a scanner that is set to Test Mode to
automatically power off to save power, you need the following settings:
1. Enable “Auto Power Off” and set a time for the scanner to automatically power off
after power-on. See the foregoing section 1.1.2.2 Auto Power Off
2. Enable “Auto Power Off Ignoring Scan Mode” by reading the barcode below:
25
Update

2564MR Barcode Scanner User Guide
Enable
*Disable
Read the barcode above to enable/disable automatic power-off for Test Mode.
Note: “Auto Power Off Ignoring Scan Mode” only features enabling and disabling. It doesn’t
feature the setting of auto power-off time. Such setting should be configured in the
preceding setup of “Auto Power Off”.
1.1.3 POWER ECONOMY VS. WPAN CONNECTION
Before the scanner can communicate with the host computer, Bluetooth connection (or
WPAN connection) needs to be established. The scanner’s power economy always
accommodates itself to the establishment of the WPAN connection.
The following describes how the scanner carries out power economy before and after the
establishment of the WPAN connection:
Before establishing a WPAN connection successfully…
1. The scanner stays active for a specified period of time (2 minutes by default) for the following
scenarios. The CPU runs at full speed, and the LED blinks blue (On/Off ratio 0.5 s: 0.5 s).
(a) waiting for a connection request from the host (BT SPP Slave Mode)
(b) trying to connect to the host (BT HID or BT SPP Master Mode)
(c) trying to connect to the cradle
2. If the scanner fails to connect within 2 minutes, it becomes
inactive to save power for the
remaining period of time (the specified “Auto Power Off” value minus 2 minutes). The CPU starts
to run at low speed, and the LED begins to blink red (On/Off ratio 0.3 s: 2.5 s).
Pull the trigger to wake up the scanner when it becomes inactive, and the scanner will become
active again.
3. If it fails to connect again and again, and finally stays inactive until the specified Auto Power Off
time elapses, the scanner will automatically turn off in order to conserve battery power.
Pull down the trigger for about 2 seconds to turn it on again.
Note: For scenarios (a) and (b) in step 1, you may need to search for the scanner again on
your computer.
After establishing a WPAN connection successfully…
1. Once a WPAN connection is established successfully, the scanner will stay active for a specified
period of time (2 minutes by default) for data transmission. The CPU runs at full speed, and the
LED blinks blue (On/Off ratio 0.02 s: 3 s).
2. If the scanner stays idle for 2 minutes (default), it will then turn inactive to save power for the
26
Enter Setup

Chapter 1 Understanding the Barcode Scanner
remaining period of time (the specified “Auto Power Off” value minus 2 minutes). The CPU runs
at low speed, and the LED is blinking red (On/Off ratio 0.3 s: 2.5 s).
Pull the trigger to wake up the scanner when it becomes inactive, then the scanner will stay
active again.
For BT HID or SPP, the scanner automatically shuts down after the configured “Auto Power
Off” time without the transition from full CPU speed to low CPU speed. Howev
er, when
connecting with the cradle, the scanner will go through the transition in order to save power.
3. If the scanner first becomes idle and finally stays inactive until the specified Auto Power Off time
is up, the scanner will automatically turn off in order to conserve battery power. You will hear
three short beeps, tone descending from high to low.
Pull down the trigger for about 2 seconds to turn it on again.
For BT HID, the scanner resumes the connection with the host upon powering on again, as
long as the host application is running. You will hear three short beeps, tone ascending from
low to high upon the resumption. If the scanner fails to resume the connection, it will try
every 5 seconds to re-connect to the host unless you have the scanner read the “Reset
Connection” barcode.
For BT SPP Slave Mode, the scanner waits for the host to re-connect.
For BT SPP Master Mode, the scanner resumes the connection with the host upon powering
on again as long as the host application is running. You will hear three short beeps, tone
ascending from low to high upon resumption. If the scanner fails to resume the connection,
it will try every 5 seconds to re-connect to the host unless you have the scanner read the
“Reset Connection” or “Restore System Defaults” barcode.
With the use of cradle, the scanner tries to re-connect the cradle unless you turn off the
scanner.
27
Update

2564MR Barcode Scanner User Guide
1.2 MEMORY
The collected data can be sent back to a host computer one by one via the WPAN connection
or stored in flash memory when the scanner is set to Memory mode.
1.2.1 TRANSMIT BUFFER
By default, transmit buffer is enabled and for use when the scanner is out of range. Upon
reading a barcode successfully within range, the scanner responds with one short beep
(high tone) and its LED indicator becomes solid green and goes off quickly. However, the
host computer may not receive the data immediately if getting out of range. With the 10 KB
transmit buffer, the scanner can ignore the transmission status and keep on reading
barcodes until the buffer is full.
When transmit buffer is enabled…
If the scanner is out of range, it will respond with two short beeps, high-low tone, upon reading a
barcode successfully.
When transmit buffer is full, the scanner will respond with one long beep (low tone) and its LED
indicator will become solid red and go off quickly. You are advised to get back to range.
When transmit buffer is disabled…
If the scanner is out of range, it will respond with one long beep (low tone) and its LED indicator will
become solid red and go off quickly. You are advised to get back to range.
*Enable
Disable
Note: The 10 KB transmit buffer on the scanner can hold as many as 640 scans based on
EAN-13 barcodes. Data will be cleared out once the scanner is turned off or running
out of battery power!
28
Enter Setup

Chapter 1 Understanding the Barcode Scanner
1.2.2 MEMORY MODE
The scanner keeps 4 MB flash memory for memory mode operation. When the scanner is in
memory mode, it means any real-time connection established with host is disabled.
Enable
*Disable
Warning: No real-time connection is allowed unless the memory mode is disabled.
Memory Data Delay
You may set a delay between each data record while transmitting data back to the host.
*None
250 ms
500 ms
1 sec
2 sec
3 sec
5 sec
29
Update

2564MR Barcode Scanner User Guide
8 sec
Send Data
The 4 MB flash memory on the scanner can store up to 246,723 scans based on EAN-13 barcodes.
When it is used up, the scanner will respond with two short beeps (high-low tone) as a warning.
You are advised to send data to the host immediately by having the scanner read the “Send Data”
barcode below. It will resume the previous WPAN connection with host temporarily.
Send Data
Clear Data & Confirm
Even though data has been sent back to the host, the flash memory is still occupied unless you erase
the memory by having the scanner read two barcodes – “Clear Data” and “Confirm”.
1. Read the “Clear Data” barcode to clear the flash memory.
2. Read the “Confirm” barcode to confirm the action.
Clear Data
Confirm
1.2.3 FREE MEMORY
You can scan the barcode below to show the available capacity of the flash memory in
percentage terms.
Available Memory
30
Enter Setup

Chapter 1 Understanding the Barcode Scanner
1.3 LED INDICATOR
The triple-color LED on top of the scanner is used to provide user feedback. For example,
the LED becomes solid red and goes off quickly upon powering on or running out of transmit
buffer. You may tell the difference by the beeps – you will hear a long beep of high tone
when powering on the scanner, and a long beep of low tone when the transmit buffer
becomes full.
Scanner LED Meaning
Red,
flashing --- ---
Charging (On/Off ratio 0.5 s: 0.5 s)
Configuration Mode (On/Off ratio 0.5 s: 0.5 s)
Red,
solid --- --- Charging error
Red,
flashing --- --- Flashing red (On/Off ratio 0.3 s: 2.5 s) indicates the scanner is
inactive and its CPU running at low speed to save power —
No
WPAN connection is established after waiting for two
minutes
Red,
on-off --- ---
Power on, with one long beep (high tone, LED on for 1 second)
Data saved to buffer when transmit buffer is enabled and the
scanner is out of range, with two short beeps (high-low tone)
Transmit buffer full, with one long beep (low tone)
Transmit buffer disabled, with one long beep (low tone)
Memory full in memory mode, with two short beeps (high-low
tone)
--- --- Green,
on-off Good Read, with one short beep (high tone) and beeper pitch and
duration programmable
--- Blue,
flashing --- First, flashing blue (On/Off ratio 0.5 s: 0.5 s) for two minutes
indicates the scanner is waiting for connection, and goes off if no
connection is established, then flashing red (On/Off ratio 0.3 s: 2.5
s) indicates the scanner is inactive.
It is ready for connection only while the LED is flashing blue —
SPP Slave: waiting host to connect
HID or SPP Master: trying to connect to host
Using Cradle: trying to connect to the cradle
--- Blue,
flashing ---
Flashing blue (On/Off ratio 0.1 s: 0.1 s) indicates the scanner
receives a PIN code request from host (flashing more quickly than
waiting connection).
--- Blue,
flashing --- Flashing blue (On/Off ratio 0.02 s: 3 s) indicates the scanner has
established a WPAN connection successfully.
--- Blue,
flashing Green,
flashing Flashing blue and green (On/Off ratio 0.1 s: 0.1 s) indicates an
error occurs while entering the PIN code. Press the trigger to get
ready for re-connecting.
1.3.1 GOOD READ LED
31
Update

2564MR Barcode Scanner User Guide
*Enable
Good Read LED
Disable
Good Read LED
1.3.2 GOOD READ LED DURATION
By default, the Good Read LED stays on for 40 milliseconds. Specify a value, ranging from
1 to 254 in units of 10 milliseconds.
Good Read LED
Time-
out after
0.01~2.54 sec.
(*40 ms)
1) Read the barcode above to specify the time interval before the Good Read LED goes off.
2) Read the “Decimal Value” barcode on page 263. For example, read “1” and “5” for the
LED to go off after 150 milliseconds.
3) Read the “Validate” barcode on the same page to complete this setting.
32
Enter Setup

Chapter 1 Understanding the Barcode Scanner
1.4 BEEPER
The scanner has a buzzer to provide user feedback in various operating conditions.
Beeping Meaning
One long beep, high tone Power on, with red LED on (1 second) and off quickly
One short beep, high tone
Programmable, default to 4 KHz Good Read, with green LED on-off quickly
Six short beeps
High-low tone repeats three
times
Enter Configuration Mode, with red LED flashing
Exit Configuration Mode
Two short beeps, low-high tone Setup barcode read successfully
One short beep, high tone
More setup barcode required
Input PIN code
Clear PIN code
One short beep, low tone More barcodes required to complete the “output sequence”
requirements of Multi-Barcode Editor, with green LED on-off
quickly (Upon completion, same as Good Read.)
One long beep, low tone
Transmit buffer full, with red LED on-off quickly
Transmit buffer disabled, with red LED on-off quickly
Configuration error (Wrong barcode…)
PIN code input error
Reject random PIN request
Fail to send data in memory mode
Two short beeps, high-low tone
Data saved to buffer when transmit buffer is enabled and
the scanner is out of range, with red LED on-off quickly
Memory Mode – Memory full, with red LED on-off quickly
Two short beeps, high tone Low Battery Alarm
Two long beeps, high-low tone Multi-Barcode Mode – Buffer full
Three short beeps, t
one ascending
from low to high
WPAN connection established, with blue LED flashing
WPAN connection resumed, with blue LED flashing
Three short beeps, t
one ascending
from high to low WPAN connection out of range or suspended
1.4.1 BEEPER VOLUME
33
Update

2564MR Barcode Scanner User Guide
Mute
Minimum Volume
Medium Volume
*Maximum Volume
34
Enter Setup

2564MR Barcode Scanner User Guide
1.4.3 LOW BATTERY ALARM
By default, it will activate the beeper to give a warning when the battery charge gets low. In
order to prevent data loss, you are advised to replace the battery immediately when you
hear two short beeps (high tone).
No Alarm
*Low Battery Alarm
36
Enter Setup

2564MR Barcode Scanner User Guide
1.6 SCAN MODES
Different scan modes are supported – select the scan mode that best suits the requirements
of a specific application. Refer to the comparison table below.
A barcode acceptable to 1564 can only contain data of 7 KB at most.
Scan Mode Start to Scan Stop Scanning
Always Press
trigger
once
Hold
trigger Press
trigger
twice
Release
trigger Press
trigger
once
Barcode
being
read
Timeout
Test mode
Laser mode
Auto Off mode
Auto Power Off
mode
Aiming mode
Multi-Barcode
mode
Presentation
mode
Note: By default, the scan mode is set to Laser mode.
1.6.1 TEST MODE
The scanner is always scanning.
Capable of decoding the same barcode repeatedly without removing it, for testing
purpose.
Test Mode
38
Enter Setup

Chapter 1 Understanding the Barcode Scanner
1.6.2 LASER MODE
The scanner will start scanning once the trigger is held down.
The scanning won't stop until (1) a barcode is decoded, (2) the pre-set timeout expires,
or (3) you release the trigger.
Note: Refer to “Scanning Timeout”.
*Laser Mode
1.6.3 AUTO OFF MODE
The scanner will start scanning once the trigger is pressed.
The scanning won't stop until (1) a barcode is decoded, and (2) the pre-set timeout
expires.
Note: Refer to “Scanning Timeout”.
Auto Off Mode
1.6.4 AUTO POWER OFF MODE
The scanner will start scanning once the trigger is pressed.
The scanning won't stop until the pre-set timeout expires, and, the pre-set timeout
period re-counts after each successful decoding.
Note: Refer to “Delay between Re-read” and “Scanning Timeout”.
Auto Power Off Mode
39
Update

2564MR Barcode Scanner User Guide
1.6.5 AIMING MODE
The scanner will aim at a barcode once the trigger is pressed, and start scanning when the
trigger is pressed again within one second.
The scanning won't stop until (1) a barcode is decoded, and (2) the pre-set timeout
expires.
Aiming Mode
Aiming Timeout
You can limit the aiming time interval (1~15). By default, the scanner time-out is set to 1 second.
Aiming Time-
out
after 1~15 sec.
(*1)
1. Read the barcode above to specify the time interval before aiming ends. (It is set to 1 by default.)
2. Read the “Decimal Value” barcode on page 263. For example, read “1” and “0” for the scanner to
automatically shut down after idleness of 10 seconds.
3. Read the “Validate” barcode on the same page to complete this setting.
1.6.6 MULTI-BARCODE MODE
The scanner will be scanning as long as the trigger is held down, capable of decoding one
single barcode, as well as multiple unique barcodes one at a time. While decoding a bunch
of unique barcodes, if a barcode is decoded twice, its subsequent decoding will be ignored
and the scanner is expecting another unique barcode.
For 1564 to decode multiple unique barcodes, the maximum output data length of all the
barcodes is 10 KB after configuration. When the output length exceeds 10 KB,
Multi-Barcode Mode will not take effect.
The scanning won't stop until you release the trigger.
Multi-Barcode Mode
Note: (1) A barcode is considered unique when its Code Type or data is different from
others.
(2) Multi-Barcode Mode has nothing to do with the Multi-Barcode Editor.
1.6.7 PRESENTATION MODE
40
Enter Setup

Chapter 1 Understanding the Barcode Scanner
The scanner will be expecting barcodes. Whenever a barcode is brought within range, the
scanner will be able to decode it. It is suggested to seat it in the Auto-Sense Stand for
hands-free operation.
Presentation Mode
Low Light Enhancement
Enabling Low Light Enhancement will cause the illumination to remain on at a low power in low lighting
conditions.
Enable
*Disable
41
Update

2564MR Barcode Scanner User Guide
1.7 SCANNING TIMEOUT
Specify the scanning time interval (1~254 sec.; 0= Disable) when the scan mode is set to
any of the following –
Laser mode
Auto Off mode
Auto Power Off mode
Aiming mode
Scanner Time-
out
after 0~254 sec.
(*10)
1) Read the barcode above to specify the time interval before the scan engine times out.
2) Read the “Decimal Value” barcode on page 263. For example, read “1” and “5” for the
scanner to automatically shut down after being idle for 15 seconds.
3) Read the “Validate” barcode on the same page to complete this setting.
42
Enter Setup

Chapter 1 Understanding the Barcode Scanner
1.8 DELAY BETWEEN RE-READ
This is also referred to as the “Blocking Time”, which is used to prevent the scanner from
accidentally reading the same barcode twice when the scan mode is set to any of the
following –
Auto Power Off mode
Presentation mode
100 ms
200 ms
*400 ms
800 ms
1 sec
2 sec
3 sec
5 sec
43
Update

2564MR Barcode Scanner User Guide
1.9 READ REDUNDANCY (1D)
Select the level of reading security. For example,
If "No Redundancy" is selected, one successful decoding will make the reading valid and
induce the "READER Event".
If "Two Times" is selected, it will take a total of three consecutive successful decoding of
the same barcode to make the reading valid. The higher the reading security is (that is,
the more redundancy the user selects), the slower the reading speed gets.
It is obvious that the more redundancy you select, the higher the reading security is, and
thus, the slower the reading speed becomes. You will have to compromise between reading
security and decoding speed.
*No Redundancy
One Time
Two Times
1.10 ADDON SECURITY FOR UPC/EAN BARCODES
44
Enter Setup

Chapter 1 Understanding the Barcode Scanner
The scanner is capable of decoding a mix of UPC/EAN barcodes with and without addons.
The read redundancy (2~16 times; default is set to 10) allows changing the number of
times to decode a UPC/EAN barcode before transmission. The more redundancy you select,
the higher the reading security is, and thus, the slower the reading speed becomes. You will
have to compromise between reading security and decoding speed.
Note: UPC/EAN Addon 2 and Addon 5 must be enabled individually for this setting to take
effect.
Addon Security Level
(2~16; default:10)
1) Read the barcode above to specify the read redundancy for UPC/EAN barcodes.
2) Read the “Decimal Value” barcode on page 263. For example, read “1” and “2” for the
scanner to re-read the barcode for 12 times.
3) Read the “Validate” barcode on the same page to complete this setting.
45
Update

2564MR Barcode Scanner User Guide
1.11 AUTO-SENSE MODE
Auto-sense is only available when the scanner is working in Laser Mode. The scanner will be
expecting barcodes as long as it is seated in the Auto-sense stand. Whenever a barcode is
brought within range, the scanner will be able to decode it.
To stop this mode, just remove the scanner from the stand.
*Enable
Disable
For your convenience, the scanner is designed to power on automatically in Auto-sense
mode when you seat it in the stand connecting to the power socket. By default, this
mechanism is disabled. You have to enable it by having the scanner read the Enable
barcode below.
Enable
*Disable
1.12 NEGATIVE BARCODES
Normally, barcodes are printed with the color of the bars darker than that of the spaces. But
for negative barcodes, they are printed in the opposite sense just like negative films. The
spaces of negative barcodes are printed with a color darker than that of the bars. You can
configure the scanner to be able to read negative barcodes in the following symbologies:
46
Enter Setup

Chapter 1 Understanding the Barcode Scanner
All 1D symbologies
Data Matrix
QR Code
Aztec
Enable
*Disable
1.13 PICKLIST MODE
Picklist Mode enables the decoder to decode only the barcodes aligned at the center under
the laser aiming pattern.
Enable
*Disable
1.14 MOBILE PHONE/DISPLAY MODE
By default this mode is disabled. There is a big improvement in reading barcodes displayed
on mobile phones and electronic displays when this mode is enabled.
*Disable
47
Update

2564MR Barcode Scanner User Guide
Enable
1.15 ILLUMINATION BRIGHTNESS
Users can adjust the illumination brightness of the LED light source. Specify a value ranging
from 1 to 10 to set the brightness level which is set to 10 by default meaning 100%
illuminated.
Illumination
Brightness (1~*10)
1) Read the barcode above to commence the adjustment.
2) Read the “Decimal Value” barcode on page 263 for the desired illumination brightness
level.
3) Read the “Validate” barcode on the same page to complete the setting.
1.16 SERIAL NUMBER STAMP
Decide whether to add the device serial number in front of the data transmitted.
Add serial number in
front of data
*Disable
1.16.1 SEPARATOR BETWEEN SERIAL NUMBER STAMP AND DATA
Scan the barcode below to specify the separator character between device serial number
and the accompanying data. By default, the separactor is a comma symbol.
Specify the
separator character
1) Read the barcode above to specify a separator character.
2) Read the “Hexadecimal Value” barcode on page 264 for the desired character.
48
Enter Setup

Chapter 1 Understanding the Barcode Scanner
3) Read the “Validate” barcode to complete this setting.
1.17 2D DECODE SETTING
1.17.1 AIMING PATTERN
Enable/Disable the aiming pattern during scanning.
*Enable
Disable
1.17.2 DECODING ILLUMINATION
Enable/Disable illumination during scanning.
Enabling illumination usually results in superior images. The effectiveness of the
illumination decreases as the distance to the target increases.
*Enable
Disable
1.17.3 ILLUMINATION BRIGHTNESS
Specify the illumination brightness level ranging from 1 to 10 for the 2D reader. The default
value is 10 which represents 100% illumination brightness.
Set Illumination
Brightness Level for
2D Reader 1~10 (*10)
1) Read the barcode above to configure the illumination brightness.
2) Read the “Decimal Value” barcode on page 263 for the desired setting value.
3) Read the “Validate” barcode to complete this setting.
49
Update

In order to establish a proper WPAN connection between your computer and the scanner,
we suggest that you follow these instructions –
1) Install the battery and hold down the trigger for about 2 seconds to turn on the scanner.
2) Have the scanner read the “Enter Setup” barcode to enter the configuration mode.
3) Have the scanner read the associated barcodes to activate the desired interface. See the
following sections for output interfaces supported.
4) Have the scanner read the barcodes for related settings.
5) Have the scanner read the “Update” barcode to exit the configuration mode.
6) Turn on your computer or laptop and establish a WPAN connection with the scanner.
Refer to Chapter 3 – Setting up a WPAN Connection.
Note: By default, the output interface is set to “BT HID”.
IN THIS CHAPTER
2.1 BT HID ..................................................................... 52
2.2 BT SPP Slave ............................................................. 62
2.3 BT SPP Master ........................................................... 66
2.4 Keyboard Wedge via ................................................. 71
2.5 RS-232 via .............................................................. 81
2.6 USB HID via ............................................................ 86
2.7 USB Virtual COM via ................................................. 96
Chapter 2
SE
LECTING OUTPUT INTERFACE
51
Update

2564MR Barcode Scanner User Guide
2.1 BT HID
For BT HID, refer to Chapter 3 – Setting up a WPAN Connection for related connection
settings. Run any text editor on your computer, and the scanned data will be transmitted to
the computer.
HID Settings Defaults
Keyboard Type PCAT (US)
Alphabets Layout Normal
Digits Layout Normal
Capital Lock Type Normal
Capital Lock State Off
Alphabets Transmission Case-sensitive
Digits Transmission Alphanumeric keypad
Kanji Transmission Disable
Inter-Character Delay 0 (ms)
Inter-Function Delay 0 (ms)
52
Enter Setup

Chapter 2 Selecting Output Interface
2.1.1 ACTIVATE BT HID & SELECT KEYBOARD TYPE
When BT HID interface is activated, you will have to select a keyboard type to complete this
setting. By default, BT HID is activated on the scanner, and the keyboard type is set to PCAT
(US).
Activate BT HID &
Select Keyboard
Type…
1) Read the barcode above to activate BT HID and select a keyboard type.
2) Read the “Decimal Value” barcode on page 263. Refer to the table below for the number
of desired keyboard type.
3) Read the “Validate” barcode on the same page to complete this setting.
BT HID
By default, the keyboard type is set to PCAT (US). The following keyboard types are supported —
No. Keyboard Type No. Keyboard Type
64 PCAT (US) 72 PCAT (Spanish)
65 PCAT (French) 73 PCAT (Portuguese)
66 PCAT (German) 74 PS55 A01-2 (Japanese)
67 PCAT (Italy) 75 User-defined table
68 PCAT (Swedish) 76 PCAT (Turkish)
69 PCAT (Norwegian) 77 PCAT (Hungarian)
70 PCAT (UK) 78 PCAT (Swiss German)
71 PCAT (Belgium) 79 PCAT (Danish)
53
Update

2564MR Barcode Scanner User Guide
2.1.2 RESET CONNECTION
For BT HID, you can only have the scanner connected to one computer at a time. If you
want to connect the scanner to another host, you must have it read the “Reset Connection”
barcode so that the current connection record will be cleared. Then, the scanner will restart
itself automatically. Go through the whole process in 3.2.3 Connect to Dongle to establish a
new connection.
Reset Connection
Note: The “Restore System Defaults” barcode will have the current connection record
cleared as well.
54
Enter Setup

Chapter 2 Selecting Output Interface
2.1.3 KEYBOARD SETTINGS
Alphabets Layout
Digits Layout
Capital Lock Type
Capital Lock Setting
Alphabets Transmission
Digits Transmission
Kanji Transmission
Note: BT HID does not support these functions on PDAs – (1) Capital Lock Setting: Auto
Detection (2) Digits Transmission: Numeric Key
Alphabets Layout
By default, the alphabets layout is set to normal mode, also known as the standard English layout.
Select French or German keyboard layout if necessary. The scanner will make adjustments when
sending the "A", "Q", "W", "Z", "Y", and "M" characters according to this setting.
*Normal
AZERTY
QWERTZ
Note: This setting only works when the keyboard type selected is US keyboard, such as
PCAT (US). The Alphabets Layout and Digits Layout setting must match your
keyboard.
55
Update

2564MR Barcode Scanner User Guide
US Keyboard Style – Normal
QWERTY layout, which is normally used in western countries.
Select “Lower Row” for the “Digits Layout” setting for the upper row is for special characters.
French Keyboard Style – AZERTY
French layout; see below for French Keyboard Style.
Select “Upper Row” for the “Digits Layout” setting for the lower row is for special characters.
German Keyboard Layout – QWERTZ
German layout; see below for German Keyboard Style.
Select “Lower Row” for the “Digits Layout” setting for the upper row is for special characters.
Digits Layout
56
Enter Setup

Chapter 2 Selecting Output Interface
Select a proper layout that matches the alphabets layout. The scanner will make adjustments
according to this setting.
Options Description
Normal Depends on the [Shift] key or [Shift Lock] setting
Lower Row For QWERTY or QWERTZ keyboard
Upper Row For AZERTY keyboard
*Normal
Upper Row
Lower Row
Note: This setting is to be used with the Character Substitution setting when support to
certain keyboard types (languages) is unavailable but required.
Capital Lock Type & Setting
In order to send the alphabets with correct case, the scanner needs to know the status of Caps Lock
on the keyboard. Incorrect settings may result in reversed case of the alphabets being transmitted.
Cap Lock Type Description
Normal Normal type
Capital Lock
When enabled, the keys of alphabetic characters will be interpreted as
capital letters. However, this does not affect the number or punctuation
keys.
Shift Lock
When enabled, the keys of alphabetic characters will be interpreted as
capital letters. In addition, this affects the number or punctuation keys.
*Normal
Shift Lock
Capital Lock
57
Update

2564MR Barcode Scanner User Guide
Capital Lock State Description
Capital Lock OFF
Assuming that the status of Caps Lock on the keyboard is OFF, transmitted
characters are exactly the same as in the barcode (when "case-
sensitive" is
selected for Alphabets Transmission).
Capital Lock ON Assuming that the status of Caps Lock on t
he keyboard is ON, transmitted
characters are exactly the same as in the barcode (when "case-
sensitive" is
selected for Alphabets Transmission).
Refer to the Capital Lock Type above.
Auto Detection The scanner will automatically detect the status of Caps
Lock on the
keyboard before data is transmitted; transmitted characters are exactly the
same as in the barcode (when "case-
sensitive" is selected for Alphabets
Transmission).
This setting is not supported on PDAs.
Auto Detect
Capital Lock ON
*Capital Lock OFF
Alphabets Transmission
By default, the alphabets transmission is case-sensitive, meaning that
the alphabets will be
transmitted according to their original case, the status of Caps Lock on the keyboard, as well as the
Capital Lock setting. Select [Ignore Case] to have alphabets transmitted according to the status of
Caps Lock on the keyboard only.
Ignore Case
*Case-sensitive
Refer to 5.1 Letter Case.
58
Enter Setup

2564MR Barcode Scanner User Guide
Note: If you select “Numeric Keypad”, the Num Lock status of the physical keyboard should
be “ON”. This setting is not supported on PDAs.
Kanji Transmission
Kanji Transmission is supported by the scanner when either Bluetooth HID, Keyboard Wedge via the
cradle or USB HID via the cradle is selected for the output interface. By Kanji Transmission, when the
host computer is running on Japanese Windows O.S., the scanner is able to transmit Japanese
characters including the Chinese characters used in modern Japanese writing system.
Kanji Transmission is disabled by default. Enable/disable scanner’s Kanji Transmission by reading the
following barcodes:
Enable
*Disable
2.1.4 INTER-CHARACTER DELAY
By default, the inter-character delay is set to zero. Specify a value, ranging from 0 to 254
in units of millisecond, to match the computer response time of the keyboard interface.
Such delay time is inserted between every character being transmitted. The longer the
delay time is, the slower the transmission speed will be.
Inter-
Character
Delay… (*0~254)
1) Read the barcode above to specify the inter-character delay.
2) Read the “Decimal Value” barcode on page 263 for the desired inter-character delay
(millisecond).
3) Read the “Validate” barcode on the same page to complete this setting.
60
Enter Setup

Chapter 2 Selecting Output Interface
2.1.5 INTER-FUNCTION DELAY
By default, the inter-function delay is set to zero. Specify a value, ranging from 0 to 254 in
units of millisecond, to match the computer response time of the keyboard interface. Such
delay time is inserted between every function code (0x01 ~ 0x1F) being transmitted. The
longer the delay time is, the slower the transmission speed will be.
Inter-
Function
Delay… (*0~254)
1) Read the barcode above to specify the inter-function delay.
2) Read the “Decimal Value” barcode on page 263 for the desired inter-function delay
(millisecond).
3) Read the “Validate” barcode on the same page to complete this setting.
2.1.6 HID CHARACTER TRANSMIT MODE
By default, HID interface sends data to the host in batch. You may have the scanner read
the “By Character” barcode to process data one character at a time.
*Batch Processing
By Character
Note: “By Character” transmit mode is required when working with iPhone or iPad. It’s
recommended that the Auto-Correction function on your iOS keyboard should be
turned off.
61
Update

2564MR Barcode Scanner User Guide
2.1.7 SPECIAL KEYBOARD FEATURE
By default, this interface employs special function codes (0x01 ~ 0x1F) defined in the
Keyboard Wedge Table. However, users may want to get rid of these special codes within
the barcodes to avoid data error. You can decide whether to apply the special keyboard
feature. For further details please refer to Keyboard Wedge Table.
*Apply
Bypass
2.1.8 KEYPAD SUPPORT FOR IPHONE/IPAD
When the scanner has been successfully connected to iPhone or iPad for data collection, the
onscreen keypad of iPhone/iPad will disappear by default. Have the scanner read the “Show
or Hide Keypad” barcode to show or hide the keypad if necessary.
Show or Hide Keypad
Read the “Use Trigger Key to Show or Hide Keypad” barcode in advance allowing users to
press the trigger key twice within 0.5 seconds to show or hide the onscreen keypad.
*Disable
Use Trigger Key to
Show or Hide Keypad
Note: This function only works for
(1) iPhone 4 and 3GS version 4.1 or later, and (2) iPad version 4.2 or later.
2.1.9 TRANSMIT SPEED
By default, the BT HID transmit speed is set to normal. Users can have the scanner work in
quicker transmit speed by reading the Fast barcode.
*Normal
62
Enter Setup

Chapter 2 Selecting Output Interface
Fast
2.1.10 SIMPLE PAIRING FOR IPHONE/IPAD
The window requiring pairing passcode is always pop-up when you are using a Bluetooth®
connection to an iPhone or iPad. To connect to iOS-based devices more quickly, scan the
barcode below to enable Bluetooth® simple pairing so that the passcode-required window
will not show up when establishing a connection. By default, this function is set to Disable.
*Disable
Enable
Note: Simple pairing only supports to the device with Bluetooth® v2.1 or later.
2.1.11 BT HID SLAVE/MASTER SWITCHING
By default, the BT HID role is set to slave. Users can have the scanner switch between slave
and master by reading the barcodes below.
*Slave
Master
2.1.12 BT HID AUTO-RECONNECTION
Users can decide whether to have the scanner automatically reconnect to a paired device
after disconnection, and the occasion for reconnecting.
*Auto reconnect
immediately
Auto reconnect on
data being scanned
63
Update

2564MR Barcode Scanner User Guide
Auto reconnect off
2.2 BT SPP SLAVE
For BT SPP Slave, refer to Chapter 3 – Setting up a WPAN Connection for related connection
settings.
2.2.1 ACTIVATE BT SPP SLAVE MODE
Scan this barcode to have the scanner get into SPP Slave Mode.
Activate BT SPP,
Slave Mode
2.2.2 INTER-FUNCTION DELAY
By default, the inter-function delay is set to zero. Specify a value, ranging from 0 to 254 in
units of millisecond, to match the computer response time of the keyboard interface. Such
delay time is inserted between every function code (0x01 ~ 0x1F) being transmitted. The
longer the delay time is, the slower the transmission speed will be.
Inter-
Function
Delay… (*0~254)
1) Read the barcode above to specify the inter-function delay.
2) Read the “Decimal Value” barcode on page 263 for the desired inter-function delay
(millisecond).
3) Read the “Validate” barcode on the same page to complete this setting.
2.2.3 ACK/NAK TIMEOUT
By default, the scanner sends data to the host without waiting for an ACK/NAK response
before sending more data. Specify a value, ranging from 1 to 99 in units of 0.1 second. If no
response within the specified period of time, the scanner will attempt to send the same data
two more times. If all three attempts fail without any notification, data loss will occur.
ACK/NAK Time-
out
after … (*0~99)
1) Read the barcode above to specify the time interval for the scanner to send data and
wait for a response from the host.
64
Enter Setup

Chapter 2 Selecting Output Interface
2) Read the “Decimal Value” barcode on page 263. For example, read “1” and “0” for the
scanner to automatically shut down after being idle for 1 second.
3) Read the “Validate” barcode on the same page to complete this setting.
ACK/NAK Error Beep
Enable Error Beep
*Disable Error Beep
Note: We suggest enabling the error beep so that you will be notified of such data loss and
have the scanner re-read data.
2.2.4 BT SPP SLAVE HARDWARE FLOW CONTROL
By default, the data sending via Bluetooth SPP doesn’t employ hardware flow control. In
some cases users may want to enable hardware flow control to prevent data loss during
transmission. Please scan the barcode below to enable/disable it.
*Disable
Enable
65
Update

2564MR Barcode Scanner User Guide
2.3 BT SPP MASTER
As a SPP master device, the scanner will be able to resume connection with the host upon
powering on again, as long as the host application is running. If the scanner fails to resume
connection, it will try every 5 seconds to re-connect to the host unless you have the scanner
read the “Reset Connection” or “Restore System Defaults” barcode.
For BT SPP Master, refer 3.2.2 Configure Related Settings for related connection settings.
Note: In SPP Master Mode, if it fails to re-connect within the specified period of time (2
minutes by default), the scanner will become inactive to save power. Once the
re-connection is established successfully, the scanner will not go through transition
from full CPU speed to low CPU speed even though it is idle during the specified time
interval for Auto Power Off. It will automatically turn off when the time is up. Refer
to 1.1.3 Power Economy vs. WPAN Connection.
2.3.1 ACTIVATE BT SPP MASTER MODE
This is SPP Master Mode.
Activate Bluetooth®
SPP, Master Mode
Connect with the target device by scanning two setting barcodes in sequence
Produce two setup barcodes for the target SPP slave device, just like what we do for the cradle.
“Set Connection”
“MAC ID”
Note: The “MAC ID” barcode must have a prefix of two characters, either “0x” or “0X”,
followed by the real MAC address of the target device.
Usage:
1) Read the “Activate Bluetooth® SPP, Master Mode” barcode above and barcodes for connection
settings, such as authentication and preset PIN. Skip this step if no connection settings are
desired.
2) Read the “Set Connection” and “MAC ID” barcodes. The scanner will respond with one beep upon
reading each of the barcodes.
Set Connection
Prefix “0X” to target MAC address
66
Enter Setup

Chapter 2 Selecting Output Interface
Note: Read the “Set Connection” barcode first, and then the “MAC ID” barcode within 10
seconds.
Instead of producing the “MAC ID” barcode, you may read the setup barcodes for entering the MAC
address.
Read the “Abort” barcode to cancel the operation at any time while reading setup barcodes for the
MAC address. If the MAC address has not been completed yet, reading the “Validate” barcode can
cancel the operation as well.
Enter MAC ID in
Hexadecimal…
Usage:
1) Read the barcode above.
2) Read the “Hexadecimal Value” barcode on page 264 for the desired MAC address.
3) Read the “Validate” barcode on the same page to complete this setting.
Connect with the target device by scanning a single 1D setting barcode
Users can produce a single 1D setup barcode that combines the “Set Connection” and “MAC ID” setup
commands to connect with the target device.
While producing the barcode, be aware the letter
upper/lower case “SeTcOn” and the barcode must be the Code 128 symbology.
Usage:
1) Read the “Activate Bluetooth® SPP, Master Mode” barcode above and barcodes for connection
settings, such as authentication and preset PIN. Skip this step if no connection settings are
desired.
2) Read the “SeTcOnxxxxxxxxxxxx” 1D single barcode below. The scanner will respond with one
beep upon reading the barcode.
Connect with the target device by scanning a single 2D setting barcode
Users can also scan a single 2D barcode that combines the “Set Connection” and “MAC ID” setup
barcodes to connect with the target device. The example below is a 2D barcode containing codes
‘#@CipherLab’, ‘88686471166254’ (Set Connection), ‘0x’ (Prefix to the target MAC ID), and
‘00D0176F0030’ (MAC ID of the target device). Underlining the digits is to make them more readable.
#@CipherLab886864711662540X00D0176F0030
Command Purpose
#@CipherLab Enter Setup
88686471166254 Set connection
0X Prefix to the target MAC ID
00d0176f0030 MAC address ID of the target device
The concatenation of setup barcodes can be combined to create a single 2D barcode as below:
67
Update

2564MR Barcode Scanner User Guide
2D One-Scan Setup Barcode for connecting with a target device
Exit SPP Master Mode
To stop such re-connection, read “Reset Connection” or “Restore System Defaults” barcode so that the
current connection record (= MAC ID) will be cleared. Then, the scanner will restart itself automatically.
Go through the process in 3.2.3 Connect to Dongle to establish a new WPAN connection.
Reset Connection
2.3.2 INTER-FUNCTION DELAY
By default, the inter-function delay is set to zero. Specify a value, ranging from 0 to 254 in
units of millisecond, to match the computer response time of the keyboard interface. Such
delay time is inserted between every function code (0x01 ~ 0x1F) being transmitted. The
longer the delay time is, the slower the transmission speed will be.
Inter-
Function
Delay… (*0~254)
1) Read the barcode above to specify the inter-function delay.
2) Read the “Decimal Value” barcode on page 263 for the desired inter-function delay
(millisecond).
3) Read the “Validate” barcode on the same page to complete this setting.
68
Enter Setup

Chapter 2 Selecting Output Interface
2.3.3 ACK/NAK TIMEOUT
By default, the scanner sends data to the host without waiting for an ACK/NAK response
before sending more data. Specify a value, ranging from 1 to 99 in units of 0.1 second. If no
response within the specified period of time, the scanner will attempt to send the same data
two more times. If all three attempts fail without any notification, data loss will occur.
ACK/NAK Time-
out
after … (*0~99)
1) Read the barcode above to specify the time interval for the scanner to send data and
wait for a response from the host.
2) Read the “Decimal Value” barcode on page 263. For example, read “1” and “0” for the
scanner to automatically shut down after being idle for 1 second.
3) Read the “Validate” barcode on the same page to complete this setting.
ACK/NAK Error Beep
Enable Error Beep
*Disable Error Beep
Note: We suggest enabling the error beep so that you will be notified of such data loss and
have the scanner re-read data.
69
Update

2564MR Barcode Scanner User Guide
2.3.4 SWITCH BETWEEN MASTER/SLAVE MODE
After the scanner has established a connection as a SPP slave device, you may have it read
the “Activate BT SPP, Master Mode” setup barcode to switch to SPP Master Mode. This will
result in easy and reliable re-connection, just like connecting with the cradle.
2.3.5 BT SPP MASTER HARDWARE FLOW CONTROL
By default, the data sending via Bluetooth SPP doesn’t employ hardware flow control. In
some cases users may want to enable hardware flow control to prevent data loss during
transmission. Please scan the barcode below to enable/disable it.
*Disable
Enable
2.3.6 BT SPP MASTER AUTO-RECONNECTION
Users can decide whether to have the scanner automatically reconnect to a paired device
after disconnection, and the occasion for reconnecting.
*
Auto reconnect
immediately
Auto reconnect on
data scanned
Auto reconnect off
70
Enter Setup

Chapter 2 Selecting Output Interface
2.4 KEYBOARD WEDGE VIA BT CRADLE
The Y cable allows you to connect the scanner via the cradle to the keyboard input port of
PC and you may join the keyboard as well. The scanned data will be transmitted to the host
keyboard port as if it is manually entered via the keyboard. For example, run a text editor
on your computer to receive the data.
Keyboard Wedge Settings Defaults
Keyboard Type PCAT (US)
Alphabets Layout Normal
Digits Layout Normal
Capital Lock Type Normal
Capital Lock State Off
Alphabets Transmission Case-sensitive
Digits Transmission Alphanumeric keypad
Kanji Transmission Disable
Alternate Composing No
Laptop Support Disable
Inter-Character Delay 0 (ms)
Inter-Function Delay 0 (ms)
71
Update

2564MR Barcode Scanner User Guide
2.4.1 ACTIVATE KEYBOARD WEDGE & SELECT KEYBOARD TYPE
When Keyboard Wedge interface is activated, you will have to select a keyboard type to
complete this setting.
Activate Cradle
Keyboard Wedge &
Select Keyboard
Type…
1) Read this barcode above to activate Keyboard Wedge and select a keyboard type.
2) Read the “Decimal Value” barcode on page 263. Refer to the table below for the number
of desired keyboard type.
3) Read the “Validate” barcode on the same page to complete this setting.
Keyboard Wedge via Cradle
By default, the keyboard type is set to PCAT (US). The following keyboard types are supported when
using the cradle with the keyboard wedge cable provided —
No. Keyboard Type No. Keyboard Type
1 PCAT (US) 18 PS55 001-3
2 PCAT (French) 19 PS55 001-8A
3 PCAT (German) 20 PS55 002-1, 003-1
4 PCAT (Italian) 21 PS55 002-81, 003-81
5 PCAT (Swedish) 22 PS55 002-2, 003-2
6 PCAT (Norwegian) 23 PS55 002-82, 003-82
7 PCAT (UK) 24 PS55 002-3, 003-3
8 PCAT (Belgium) 25 PS55 002-8A, 003-8A
9 PCAT (Spanish) 26 IBM 3477 Type 4 (Japanese)
10 PCAT (Portuguese) 27 PS2-30
11 PS55 A01-1 28 IBM 34XX/319X, Memorex Telex 122 Keys
12 PS55 A01-2 (Japanese) 29 User-defined table
13 PS55 A01-3 30 PCAT (Turkish)
14 PS55 001-1 31 PCAT (Hungarian)
15 PS55 001-81 32 PCAT (Swiss German)
16 PS55 001-2 33 PCAT (Danish)
17 PS55 001-82
72
Enter Setup

Chapter 2 Selecting Output Interface
2.4.2 KEYBOARD SETTINGS
Alphabets Layout
Digits Layout
Capital Lock Type
Capital Lock Setting
Alphabets Transmission
Digits Transmission
Kanji Transmission
Alternate Composing
Laptop Support
Alphabets Layout
By default, the alphabets layout is set to normal mode, also known as the standard English layout.
Select French or German keyboard layout if necessary. The scanner will make adjustments when
sending the "A", "Q", "W", "Z", "Y", and "M" characters according to this setting.
*Normal
AZERTY
QWERTZ
Note: This setting only works when the keyboard type selected is US keyboard, such as
PCAT (US). The Alphabets Layout and Digits Layout setting must match your
keyboard.
73
Update

2564MR Barcode Scanner User Guide
US Keyboard Style – Normal
QWERTY layout, which is normally used in western countries.
Select “Lower Row” for the “Digits Layout” setting for the upper row is for special characters.
French Keyboard Style – AZERTY
French layout; see below for French Keyboard Style.
Select “Upper Row” for the “Digits Layout” setting for the lower row is for special characters.
German Keyboard Layout – QWERTZ
German layout; see below for German Keyboard Style.
Select “Lower Row” for the “Digits Layout” setting for the upper row is for special characters.
Digits Layout
74
Enter Setup

Chapter 2 Selecting Output Interface
Select a proper layout that matches the alphabets layout. The scanner will make adjustments
according to this setting.
Options Description
Normal Depends on the [Shift] key or [Shift Lock] setting
Lower Row For QWERTY or QWERTZ keyboard
Upper Row For AZERTY keyboard
*Normal
Upper Row
Lower Row
Note: This setting is meant to be used with the Alphabets Layout; and perhaps with the
Character Substitution setting when support to certain keyboard types (languages)
is unavailable but required.
Capital Lock Type & Setting
In order to send the alphabets with correct case, the scanner needs to know the status of Caps Lock
on the keyboard. Incorrect settings may result in reversed case of the alphabets being transmitted.
Cap Lock Type Description
Normal Normal type
Capital Lock
When enabled, the keys of alphabetic characters will be interpreted as
capital letters. However, this does
not affect the number or punctuation
keys.
Shift Lock
When enabled, the keys of alphabetic characters will be interpreted as
capital letters. In addition, this affects the number or punctuation keys.
*Normal
Shift Lock
75
Update

2564MR Barcode Scanner User Guide
Capital Lock
Capital Lock State Description
Capital Lock OFF
Assuming that the status of Caps Lock on the keyboard is OFF, transmitted
characters are exactly the same as in the barcode (when "case-
sensitive" is
selected for Alphabets Transmission).
Capital Lock ON
Assuming that the status of Caps Lock on the keyboard is ON, transmitted
characters are exactly the same as in the barcode (when "case-
sensitive" is
selected for Alphabets Transmission).
Refer to the Capital Lock Type above.
Auto Detection The scanner wil
l automatically detect the status of Caps Lock on the
keyboard before data is transmitted; transmitted characters are exactly the
same as in the barcode (when "case-
sensitive" is selected for Alphabets
Transmission).
Auto Detect
Capital Lock ON
*Capital Lock OFF
76
Enter Setup

Chapter 2 Selecting Output Interface
Alphabets Transmission
By default, the alphabets transmission is case-sensitive, meaning that
the alphabets will be
transmitted according to their original case, the status of Caps Lock on the keyboard, as well as the
Capital Lock setting. Select [Ignore Case] to have alphabets transmitted according to the status of
Caps Lock on the keyboard only.
Ignore Case
*Case-sensitive
Refer to 5.1 Letter Case.
77
Update

2564MR Barcode Scanner User Guide
Digits Transmission
By default, the alphanumeric keypad is used for transmitting digits. Select “Numeric Keypad” if you
wish to use the keys on the numeric keypad.
Numeric Key
*Alphanumeric Key
Note: If you select “Numeric Keypad”, the Num Lock status of the physical keyboard should
be “ON”.
Kanji Transmission
Kanji Transmission is supported by the scanner when either Bluetooth HID, Keyboard Wedge via
cradle or USB HID via cradle is selected for the output interface. By Kanji Transmission, when the host
computer is running on Japanese Windows O.S., the scanner is able to transmit Japanese characters
including the Chinese characters used in modern Japanese writing system.
Kanji Transmission is disabled by default. Enable/disable scanner’s Kanji Transmission by reading the
following barcodes:
Enable
*Disable
ALT Composing
78
Enter Setup

Chapter 2 Selecting Output Interface
By default, Alternate key composing is disabled. Select [Yes] to allow emulating Alternate key code of
a specific keyboard character. For example, [Alt] + [065] will be sent to host for the character “A”
regardless the keyboard type you are using.
Yes
*No
Laptop Support
By default, laptop support is disabled. It is suggested to enable this feature if you connect the wedge
cable to a laptop without an external keyboard being inter-connected.
Enable
*Disable
2.4.3 INTER-CHARACTER DELAY
By default, the inter-character delay is set to zero. Specify a value, ranging from 0 to 254
in units of millisecond, to match the computer response time of the keyboard interface.
Such delay time is inserted between every character being transmitted. The longer the
delay time is, the slower the transmission speed will be.
Inter-
Character
Delay… (*0~254)
1) Read the barcode above to specify the inter-character delay.
2) Read the “Decimal Value” barcode on page 263 for the desired inter-character delay
(millisecond).
3) Read the “Validate” barcode on the same page to complete this setting.
79
Update

2564MR Barcode Scanner User Guide
2.4.4 INTER-FUNCTION DELAY
By default, the inter-function delay is set to zero. Specify a value, ranging from 0 to 254 in
units of millisecond, to match the computer response time of the keyboard interface. Such
delay time is inserted between every function code (0x01 ~ 0x1F) being transmitted. The
longer the delay time is, the slower the transmission speed will be.
Inter-
Function
Delay… (*0~254)
1) Read the barcode above to specify the inter-function delay.
2) Read the “Decimal Value” barcode on page 263 for the desired inter-function delay
(millisecond).
3) Read the “Validate” barcode on the same page to complete this setting.
2.4.5 SPECIAL KEYBOARD FEATURE
By default, this interface employs special function codes (0x01 ~ 0x1F) defined in the
Keyboard Wedge Table. However, users may want to get rid of these special codes within
the barcodes to avoid data error. You can decide whether to apply the special keyboard
feature. For further details please refer to Keyboard Wedge Table.
*Apply
Bypass
80
Enter Setup

Chapter 2 Selecting Output Interface
2.5 RS-232 VIA BT CRADLE
Use the RS-232 cable to connect the scanner via cradle to the serial port of PC, and connect
the power supply cord. The associated RS-232 parameters must match those configured on
the computer. You may run HyperTerminal.exe on your computer, and the scanned data will
be transmitted to the computer.
RS-232 Settings Defaults
Baud Rate, Data Bit, Parity, Stop Bit 115200 bps, 8 bits, No parity, 1 stop bit
Flow Control None
Inter-Character Delay 0 (ms)
Inter-Function Delay 0 (ms)
ACK/NAK Timeout 0
ACK/NAK Beep Disable
2.5.1 ACTIVATE RS-232 INTERFACE
Activate Cradle
RS-232 Interface
2.5.2 BAUD RATE
*115200 bps
57600 bps
38400 bps
19200 bps
9600 bps
81
Update

2564MR Barcode Scanner User Guide
4800 bps
2400 bps
1200 bps
600 bps
2.5.3 DATA BITS
*8 bits
7 bits
2.5.4 PARITY
*No parity
Even
Odd
82
Enter Setup

Chapter 2 Selecting Output Interface
2.5.5 STOP BIT
2 stop bits
*1 stop bit
2.5.6 FLOW CONTROL
By default, there is no flow control in use. Select the flow control (handshake) method.
Options Description
No No flow control
Scanner Ready The scanner will activate the RTS signal upon powering on. After each good
read, the scanner will then wait for the CTS signal to become active. Data will
not be sent until the CTS signal becomes active.
Data Ready The RTS signal will be activated after each good read. The scanner will then
wait for the CTS signal to become active. Data will not be sent until the CTS
signal becomes active.
Inverted Data Ready It works the same as the Data Ready flow control except that the RTS signal
level is inverted.
*None
Scanner Ready
Data Ready
Invert Data Ready
2.5.7 INTER-CHARACTER DELAY
83
Update

2564MR Barcode Scanner User Guide
By default, the inter-character delay is zero. Specify a value, ranging from 0 to 254 in units
of millisecond, to match the computer response time. Such delay time is inserted between
every character being transmitted. The longer the delay time is, the slower the transmission
speed will be.
Inter-
Character
Delay… (*0~254)
1) Read the barcode above to specify the inter-character delay.
2) Read the “Decimal Value” barcode on page 263 for the desired inter-character delay
(millisecond).
3) Read the “Validate” barcode on the same page to complete this setting.
2.5.8 INTER-FUNCTION DELAY
By default, the inter-function delay is set to zero. Specify a value, ranging from 0 to 254 in
units of millisecond, to match the computer response time of the keyboard interface. Such
delay time is inserted between every function code (0x01 ~ 0x1F) being transmitted. The
longer the delay time is, the slower the transmission speed will be.
Inter-
Function
Delay… (*0~254)
1) Read this barcode above to specify the inter-function delay.
2) Read the “Decimal Value” barcode on page 263 for the desired inter-function delay
(millisecond).
3) Read the “Validate” barcode on the same page to complete this setting.
2.5.9 ACK/NAK TIMEOUT
By default, the scanner sends data to the host without waiting for an ACK/NAK response
before sending more data. Specify a value, ranging from 1 to 99 in units of 0.1 second. If no
response within the specified period of time, the scanner will attempt to send the same data
two more times. If all three attempts fail without any notification, data loss will occur.
ACK/NAK Time-
out
after … (*0~99)
1) Read the barcode above to specify the time interval for the scanner to send data and
wait for a response from the host.
2) Read the “Decimal Value” barcode on page 263. For example, read “1” and “0” for the
scanner to automatically shut down after being idle for 1 second.
84
Enter Setup

Chapter 2 Selecting Output Interface
3) Read the “Validate” barcode on the same page to complete this setting.
ACK/NAK Error Beep
Enable Error Beep
*Disable Error Beep
Note: We suggest enabling the error beep so that you will be notified of such data loss and
have the scanner re-read data.
85
Update

2564MR Barcode Scanner User Guide
2.6 USB HID VIA BT CRADLE
For USB HID, use the USB cable to connect the scanner via cradle to the USB port of PC and
connect the power supply cord. Run any text editor on your computer, and the scanned data
will be transmitted to the computer.
Warning: When the cradle is solely on USB power, the provided current may be
insufficient for it to function normally. You must connect the power supply
cord.
HID Settings Defaults
Keyboard Type PCAT (US)
Digits Layout Normal
Capital Lock Type Normal
Capital Lock State Off
Alphabets Transmission Case-sensitive
Digits Transmission Alphanumeric keypad
Kanji Transmission Disable
Inter-Character Delay 0 (ms)
Inter-Function Delay 0 (ms)
86
Enter Setup

Chapter 2 Selecting Output Interface
2.6.1 ACTIVATE USB HID & SELECT KEYBOARD TYPE
When USB HID interface is activated, you will have to select a keyboard type to complete
this setting.
Activate
Cradle USB HID &
Select Keyboard
Type…
1) Read the barcode above to activate USB HID and select a keyboard type.
2) Read the “Decimal Value” barcode on page 263. Refer to the table below for the number
of desired keyboard type.
3) Read the “Validate” barcode on the same page to complete this setting.
USB HID
By default, the keyboard type is set to PCAT (US). The following keyboard types are supported —
No. Keyboard Type No. Keyboard Type
64 PCAT (US) 72 PCAT (Spanish)
65 PCAT (French) 73 PCAT (Portuguese)
66 PCAT (German) 74 PS55 A01-2 (Japanese)
67 PCAT (Italy) 75 User-defined table
68 PCAT (Swedish) 76 PCAT (Turkish)
69 PCAT (Norwegian) 77 PCAT (Hungarian)
70 PCAT (UK) 78 PCAT (Swiss German)
71 PCAT (Belgium) 79 PCAT (Danish)
87
Update

2564MR Barcode Scanner User Guide
2.6.2 KEYBOARD SETTINGS
Alphabets Layout
Digits Layout
Capital Lock Type
Capital Lock Setting
Alphabets Transmission
Digits Transmission
Kanji Transmission
Alphabets Layout
By default, the alphabets layout is set to normal mode, also known as the standard English layout.
Select French or German keyboard layout if necessary. The scanner will make adjustments when
sending the "A", "Q", "W", "Z", "Y", and "M" characters according to this setting.
*Normal
AZERTY
QWERTZ
Note: This setting only works when the keyboard type selected is US keyboard, such as
PCAT (US). The Alphabets Layout and Digits Layout setting must match your
keyboard.
88
Enter Setup

Chapter 2 Selecting Output Interface
US Keyboard Style – Normal
QWERTY layout, which is normally used in western countries.
Select “Lower Row” for the “Digits Layout” setting for the upper row is for special characters.
French Keyboard Style – AZERTY
French layout; see below for French Keyboard Style.
Select “Upper Row” for the “Digits Layout” setting for the lower row is for special characters.
German Keyboard Layout – QWERTZ
German layout; see below for German Keyboard Style.
Select “Lower Row” for the “Digits Layout” setting for the upper row is for special characters.
Digits Layout
89
Update

2564MR Barcode Scanner User Guide
Select a proper layout that matches the alphabets layout. The scanner will make adjustments
according to this setting.
Options Description
Normal Depends on the [Shift] key or [Shift Lock] setting
Lower Row For QWERTY or QWERTZ keyboard
Upper Row For AZERTY keyboard
*Normal
Upper Row
Lower Row
Note: This setting is to be used with the Character Substitution setting when support to
certain keyboard types (languages) is unavailable but required.
Capital Lock Type & Setting
In order to send the alphabets with correct case, the scanner needs to know the status of Caps Lock
on the keyboard. Incorrect settings may result in reversed case of the alphabets being transmitted.
Cap Lock Type Description
Normal Normal type
90
Enter Setup

Chapter 2 Selecting Output Interface
Capital Lock When enabled, the keys of alphabetic characters will be interpreted
as
capital letters. However, this does not affect the number or punctuation
keys.
Shift Lock
When enabled, the keys of alphabetic characters will be interpreted as
capital letters. In addition, this affects the number or punctuation keys.
*Normal
Shift Lock
Capital Lock
Capital Lock State Description
Capital Lock OFF
Assuming that the status of Caps Lock on the keyboard is OFF, transmitted
characters are exactly the same as in the barcode (when "case-
sensitive" is
selected for Alphabets Transmission).
Capital Lock ON
Assuming that the status of Caps Lock on the keyboard is ON, transmitted
characters are exactly the same as in the barcode (when "case-
sensitive" is
selected for Alphabets Transmission).
Refer to the Capital Lock Type above.
Auto Detection
The scanner will automatically detect the status of Caps Lock on the
keyboard before data is transmitted; transmitted characters are exactly the
same as in the barcode (when "case-
sensitive" is selected for Alphabets
Transmission).
Auto Detect
Capital Lock ON
*Capital Lock OFF
Alphabets Transmission
By default, the alphabets transmission is case-sensitive, meaning that
the alphabets will be
transmitted according to their original case, the status of Caps Lock on the keyboard, as well as the
Capital Lock setting. Select [Ignore Case] to have alphabets transmitted according to the status of
91
Update

2564MR Barcode Scanner User Guide
Caps Lock on the keyboard only.
Ignore Case
*Case-sensitive
Digits Transmission
By default, the alphanumeric keypad is used for transmitting digits. Select “Numeric Keypad” if you
wish to use the keys on the numeric keypad.
Numeric Key
Refer to 5.1 Letter Case.
92
Enter Setup

Chapter 2 Selecting Output Interface
*Alphanumeric Key
Note: If you select “Numeric Keypad”, the Num Lock status of the physical keyboard should
be "ON".
Kanji Transmission
Kanji Transmission is supported by the scanner when either Bluetooth HID, Keyboard Wedge via the
cradle or USB HID via the cradle is selected for the output interface. By Kanji Transmission, when the
host computer is running on Japanese Windows O.S., the scanner is able to transmit Japanese
characters including the Chinese characters used in modern Japanese writing system.
Kanji Transmission is disabled by default. Enable/disable scanner’s Kanji Transmission by reading the
following barcodes:
Enable
*Disable
2.6.3 INTER-CHARACTER DELAY
By default, the inter-character delay is set to zero. Specify a value, ranging from 0 to 254
in units of millisecond, to match the computer response time of the keyboard interface.
Such delay time is inserted between every character being transmitted. The longer the
delay time is, the slower the transmission speed will be.
93
Update

2564MR Barcode Scanner User Guide
Inter-
Character
Delay… (*0~254)
1) Read the barcode above to specify the inter-character delay.
2) Read the “Decimal Value” barcode on page 263 for the desired inter-character delay
(millisecond).
3) Read the “Validate” barcode on the same page to complete this setting.
2.6.4 INTER-FUNCTION DELAY
By default, the inter-function delay is set to zero. Specify a value, ranging from 0 to 254 in
units of millisecond, to match the computer response time of the keyboard interface. Such
delay time is inserted between every function code (0x01 ~ 0x1F) being transmitted. The
longer the delay time is, the slower the transmission speed will be.
Inter-
Function
Delay… (*0~254)
1) Read the barcode above to specify the inter-function delay.
2) Read the “Decimal Value” barcode on page 263 for the desired inter-function delay
(millisecond).
3) Read the “Validate” barcode on the same page to complete this setting.
94
Enter Setup

Chapter 2 Selecting Output Interface
2.6.5 HID CHARACTER TRANSMIT MODE
By default, HID interface sends data to the host in batch. You may have the scanner read
the “By Character” barcode to process data one character at a time.
*Batch Processing
By Character
2.6.6 SPECIAL KEYBOARD FEATURE
By default, this interface employs special function codes (0x01 ~ 0x1F) defined in the
Keyboard Wedge Table. However, users may want to get rid of these special codes within
the barcodes to avoid data error. You can decide whether to apply the special keyboard
feature. For further details please refer to Keyboard Wedge Table.
*Apply
Bypass
2.6.7 USB HID VIA CRADLE AUTO-RECONNECTION
Users can decide whether to have the scanner automatically reconnect to a paired device
after disconnection, and the occasion for reconnecting.
*
Auto reconnect
immediately
Auto reconnect on
data scanned
Auto reconnect off
95
Update

2564MR Barcode Scanner User Guide
2.7 USB VIRTUAL COM VIA BT CRADLE
Use the USB cable to connect the scanner via cradle to the USB port of PC and connect the
power supply cord. You may run HyperTerminal.exe on your computer, and the scanned
data will be transmitted to the computer.
Warning: When the cradle is solely on USB power, the current may be insufficient for it
to function normally. You must connect the power supply cord.
Note: If using USB Virtual COM for the first time, you must install its driver beforehand.
Driver version 5.4 or later is required. Please remove older versions!
2.7.1 ACTIVATE USB VIRTUAL COM
Activate Cradle
USB Virtual COM
2.7.2 INTER-FUNCTION DELAY
By default, the inter-function delay is set to zero. Specify a value, ranging from 0 to 254 in
units of millisecond, to match the computer response time of the keyboard interface. Such
delay time is inserted between every function code (0x01 ~ 0x1F) being transmitted. The
longer the delay time is, the slower the transmission speed will be.
Inter-
Function
Delay… (*0~254)
1) Read the barcode above to specify the inter-function delay.
2) Read the “Decimal Value” barcode on page 263 for the desired inter-function delay
(millisecond).
3) Read the “Validate” barcode on the same page to complete this setting.
96
Enter Setup

Chapter 2 Selecting Output Interface
2.7.3 ACK/NAK TIMEOUT
By default, the scanner sends data to the host without waiting for an ACK/NAK response
before sending more data. Specify a value, ranging from 1 to 99 in units of 0.1 second. If no
response within the specified period of time, the scanner will attempt to send the same data
two more times. If all three attempts fail without any notification, data loss will occur.
ACK/NAK Time-
out
after … (*0~99)
1) Read the barcode above to specify the time interval for the scanner to send data and
wait for a response from the host.
2) Read the “Decimal Value” barcode on page 263. For example, read “1” and “0” for the
scanner to automatically shut down after being idle for 1 second.
3) Read the “Validate” barcode on the same page to complete this setting.
ACK/NAK Error Beep
Enable Error Beep
*Disable Error Beep
Note: We suggest enabling the error beep so that you will be notified of such data loss and
have the scanner re-read data.
97
Update

2564MR Barcode Scanner User Guide
2.7.4 USB VCOM VIA CRADLE AUTO-RECONNECTION
Users can decide whether to have the scanner automatically reconnect to a paired device
after disconnection, and the occasion for reconnecting.
*
Auto reconnect
immediately
Auto reconnect on
data scanned
Auto reconnect off
98
Enter Setup

The scanner can be configured to send data to a host computer wirelessly via the cradle, or
to a notebook computer or PDA with Bluetooth® wireless technology. Upon powering up, the
scanner will be ready for establishing a WPAN connection.
To establish a connection via Cradle after reading “Set Connection” and “Serial No.” labels …
Interface Option Reference
Keyboard Wedge 2.4 Keyboard Wedge via BT Cradle
RS-232 2.5 RS-232 via BT Cradle
USB HID 2.6 USB HID via BT Cradle
USB Virtual COM 2.7 USB Virtual COM via BT Cradle
To establish a connection via Bluetooth® dongle after pairing…
Interface Option Reference
BT HID 2.1 BT HID
BT SPP 2.2 BT SPP Slave, 2.3 BT SPP Master
IN THIS CHAPTER
3.1 Connecting via ........................................................ 100
3.2 Connecting via Bluetooth
®
Dongle ............................... 102
Chapter 3
SETTING UP A W
PAN CONNECTION
99
Update

2564MR Barcode Scanner User Guide
3.1 CONNECTING VIA CRADLE
By default, the interface of the cradle is set to “USB HID”. Use the interface cable to connect
the scanner via cradle to PC. You can have up to seven scanners connected to one computer
at the same time.
Note: If using USB Virtual COM for the first time, you must install its driver beforehand.
Driver version 5.4 or later is required. Please remove older versions!
3.1.1 CONNECT TO CRADLE
By scanning two setting barcodes in sequence
Connect any scanner to the cradle by reading the two labels at the back of the cradle. The scanner will
respond with one beep upon reading each of the labels.
“Set Connection” label
“Serial Number” label
After reading these labels, the scanner will stay active for a specified period of time (2 minutes by
default) trying to connect to the cradle while its LED is flashing blue (On/Off ratio 0.5 s: 0.5 s). Once
connected, the scanner will respond with three beeps (tone ascending from low to high), and the LED
flashes blue (On/Off ratio 0.02 s: 3 s). When out of range, the scanner will respond with three short
beeps (tone descending from high to low).
Usage:
Read the “Set Connection” barcode first, and then the “Serial Number” barcode. If the “Set
Connection” barcode on the cradle is illegible, try this one —
Set Connection
Note: The cradle settings will overwrite the interface-related settings on the scanners that
are currently connected to the cradle.
By scanning a single 1D setting barcode
Users can produce a single 1D setup barcode that combines the “Set Connection” and “Cradle Serial
Number” setup commands to connect with the target device. While producing the barcode, be aware
the letter upper/lower case “SeTcOn” and the barcode must be the Code 128 symbology.
Usage:
Read the “SeTcOnxxxxxxxxx” 1D single barcode. The scanner will respond with one beep upon
reading the barcode.
3.1.2 CHANGE INTERFACE
100
Enter Setup

Chapter 3 Setting up a WPAN Connection
If you want to change the interface cable of the cradle, use one of the scanners to configure
the interface-related settings and it will pass the new settings to the cradle, which will then
initialize and pass the settings to any other connected scanners.
1) Have the scanner read the “Set Connection” and “Serial Number” labels at the back of
the cradle.
2) Within two minutes, connect the interface cable between the cradle and your computer.
For USB Virtual COM, you may need to install its driver first!
3) The scanners will connect to your computer via the cradle.
4) Have one scanner read the “Enter Setup” barcode to enter the configuration mode.
5) Have the scanner read the desired interface barcode and configure its related settings –
“Activate Keyboard Wedge & Select Keyboard Type”
“Activate RS-232”
“Activate USB HID & Select Keyboard Type”
“Activate USB Virtual COM”
6) Have the scanner read the “Update” barcode to exit the configuration mode.
7) After the scanner resumes connection with the cradle, it will pass the interface-related
settings to the cradle.
8) Upon receipt of the new settings, the cradle will initialize itself.
9) Updated with new settings, the cradle will pass the settings to other connected
scanners.
101
Update

2564MR Barcode Scanner User Guide
3.1.3 CONFIGURE RELATED SETTINGS
Sniff Mode (Power-saving)
By default, this feature is enabled, meaning the scanner will listen to the wireless network at a
reduced rate.
*Enable
Disable
3.2 CONNECTING VIA BLUETOOTH® DONGLE
3.2.1 CHANGE INTERFACE
Below is the procedure to configure the scanner before establishing a WPAN connection via
Bluetooth® dongle.
1) Have the scanner read the “Enter Setup” barcode to enter the configuration mode.
2) Have the scanner read the desired interface barcode –
“Activate BT HID & Select Keyboard Type”
“Activate BT SPP Slave Mode”
“Activate BT SPP Master Mode”
3) Have the scanner read the barcodes related to WPAN settings, such as Device Name
Broadcasting, Authentication & PIN Code, etc.
4) Have the scanner read the “Update” barcode to exit the configuration mode.
5) The scanner will stay active for a specified period of time (2 minutes by default) waiting
for a connection request from the host (SPP Slave Mode) or trying to connect to the host
(HID or SPP Master Mode). Its CPU is running at full speed, and the LED is flashing blue
(On/Off ratio 0.5 s: 0.5 s).
Once connected, when getting out of range, the scanner will respond with three short beeps
(tone descending from high to low).
102
Enter Setup

Chapter 3 Setting up a WPAN Connection
3.2.2 CONFIGURE RELATED SETTINGS
Sniff Mode (Power-saving)
By default, this feature is enabled, meaning the scanner will listen to the wireless network at a
reduced rate.
*Enable
Disable
Note: When connecting more than two scanners to a notebook computer or PDA with
Bluetooth® wireless technology, we suggest that you disable the power-saving
setting for a more reliable connection.
Device Name Broadcasting
The scanner can be configured to hide itself from other devices equipped with Bluetooth® wireless
technology. Simply disable the device name broadcasting setting so that it won’t be discovered by any
other computer or PDA. However, broadcasting must be enabled for establishing an initial connection
with the scanner. For example, you can disab
le device name broadcasting after successfully
connecting the scanner to WorkStation1. Such connection will be maintained automatically unless the
scanner is removed from the paired device list (called unpairing) by WorkStation1 or any changes
made to authentication and the PIN code. If you want WorkStation2 to connect to the scanner, you will
have to enable device name broadcasting first.
*Enable
Disable
Note: By default, device name broadcasting is enabled (which is required for initial
connection).
Changing Device Name
By default, the device name (local hostname) combines the model name with serial number (for
example, 2564BH3000001). Users are allowed to configure the device name with length up to 13
bytes.
Change Bluetooth
Local Hostname
103
Update

Chapter 3 Setting up a WPAN Connection
Authentication
When any changes are made to authentication and PIN code on the scanner side, you will have to
remove the scanner from the paired device list (called unpairing) and go through the whole process to
re-establish the connection.
The scanner allows up to 16 characters for a PIN code and provides two options for authentication:
Enable Authentication with Preset PIN
Have the scanner read the “Use preset PIN” barcode, and change the preset PIN if necessary. This
means you will have to enter exactly the same string for your computer or PDA to connect to the
scanner. If the PIN or passkey is incorrect, any connection attempt will be turned down by the
scanner. See step 8 in 3.2.3 Connect to Dongle.
1. Read the “Use preset PIN” barcode to enable authentication with a preset PIN.
Use Preset PIN
2. Read one of the barcodes to specify the PIN code, in decimal or hexadecimal.
By default, the PIN code is set to “0000”. Maximum 16 characters are allowed.
Enter PIN in
Hexadecimal …
Enter PIN in
Decimal…
3. Read the “Decimal Value” barcode on page 263 or the “Hexadecimal Value” barcode on page
264 for the desired digits or character string.
Read the “Clear PIN Code” barcode first if you need to re-input the PIN code.
Clear PIN Code
4. Read the “Validate” barcode to complete this setting.
Enable Authentication with Random PIN or No Authentication
By default, it is set to “No PIN or use random PIN”, which depends on the setting of the target
device. (No PIN = No authentication.)
*No PIN or
use random PIN
105
Update

2564MR Barcode Scanner User Guide
Note: When using BT HID, some device driver may not support pre-defined PIN code for
authentication. In this case, make sure you have the scanner set to “No PIN or use
random PIN” before pairing. While pairing, the host PIN code will be displayed on the
computer screen. Have the scanner read the setup barcode “Enter PIN Code in
Decimal” or “Enter PIN Code in Hexadecimal” to input the matching PIN code. Refer
to Disable Authentication or Use Random PIN.
Secure Simple Pairing (SSP)
Secure Simple Pairing (SSP), introduced in Bluetooth® Core Specification 2.1 + EDR, is a new feature
designed to ease the pairing process while keeping up the communication security level. This function
is disabled by default.
*Disable
Enable
3.2.3 CONNECT TO DONGLE
Use random PIN
No PIN required
106
Enter Setup

Chapter 3 Setting up a WPAN Connection
The procedure goes through associating devices for establishing a WPAN connection, which
is pretty much the same except for the software you are using. If your computer is running
Microsoft® Windows® XP Service Pack 3 (SP3) or Windows Vista® Service Pack 1 (SP1), you
can use the software support that Windows® includes, or you can use the driver that the
device manufacturer provides. Now, let’s try using the software support that Windows® XP
Service Pack 2 includes.
BT HID Procedure
By default, BT HID is activated on the scanner, and the keyboard type is set to PCAT (US). When BT
HID is re-activated, you will have to select a keyboard type to complete this setting.
The procedure is the same as for BT SPP. Refer to steps 1~11 below.
BT SPP Procedure
1. Turn on the Bluetooth® function on your computer, running Windows XP SP2.
2. Double-click the Bluetooth® icon from the lower right of the taskbar.
Alternatively, you may go to Control Panel > Bluetooth Devices.
3. Click [Add] to search devices nearby.
4. Turn on the scanner with correct WPAN settings, such as select BT SPP or BT HID, broadcasting
enabled, authentication enabled, and PIN code specified, etc. Select the check box of [My device
107
Update

2564MR Barcode Scanner User Guide
is set up and ready to be found] on your computer.
5. Click [Next].
6. Wait for a few seconds for the Wizard to search available devices nearby.
The scanner will appear with its “serial number” as the device name. You may double-check the
“Serial Number” label on the scanner to ensure connecting with the correct scanner. Select the
target scanner. If the target scanner does not appear on the list, click [Search Again] to refresh
the list. The scanner might enter Suspend Mode now, and you can press the trigger to have it
active again (=discoverable). It will then stay active for a specified period of time (2 minutes by
default) and wait for PC to establish a connection.
108
Enter Setup

2564MR Barcode Scanner User Guide
9. Click [Next]. Wait for a few seconds for Windows to exchange passkeys.
110
Enter Setup

2564MR Barcode Scanner User Guide
11. Now the target scanner will be listed as shown below.
You can have up to seven scanners connected to one computer at the same time.
Note: When any changes are made to authentication and PIN code on the scanner side, or
you want to change to use BT HID, it is suggested that you remove the scanner from
the paired device list (called unpairing) and go through the whole process to
re-establish the connection.
12.
Run the desired application on your computer, such as HyperTerminal.exe if using BT SPP or
Notepad.exe if using BT HID.
The status of the scanner listed on the device list will be updated to “Connected”, indicating the
WPAN connection is established successfully via the outgoing COM port if using BT SPP.
Note: Even though the scanner is connected to the host with authentication disabled (= no
PIN code required), the host may still request a PIN code while the application is
opening COM port. Dynamic input of PIN code is supported so that you may input a
matching PIN code on the scanner. Refer to Disable Authentication or Use Random
PIN.
Select and Remove
112
Enter Setup

In this chapter, a brief on the symbology settings is provided for your reference.
IN THIS CHAPTER
4.1 Codabar .................................................................. 116
4.2 Code 25 – Industrial 25 ............................................. 118
4.3 Code 25 – Interleaved 25 ........................................... 120
4.4 Code 25 – Matrix 25 .................................................. 123
4.5 Code 25 – Chinese 25 ............................................... 124
4.6 Italian Pharmacode (Code 32) ................................... 125
4.7 Code 39 .................................................................. 125
4.8 Trioptic Code 39 ....................................................... 129
4.9 Code 93 .................................................................. 130
4.10 Code 128 ............................................................... 132
4.11 GS1-128 (EAN-128) ............................................... 132
4.12 ISBT 128 ............................................................... 135
4.13 GS1 DataBar (RSS Family) ....................................... 137
4.14 MSI ....................................................................... 142
4.15 EAN-8 ................................................................... 145
4.16 EAN-13 .................................................................. 146
4.17 UCC Coupon Extended Code ..................................... 151
4.18 UPC-A ................................................................... 152
4.19 UPC-E ................................................................... 153
4.20 Code 11 ................................................................. 156
4.21 Composite Code ...................................................... 159
4.22 US Postal Code ....................................................... 163
4.23 UK Postal Code ....................................................... 163
4.24 More Postal Code .................................................... 164
4.25 2D Symbologies ...................................................... 166
4.26 Macro PDF ............................................................. 172
Chapter 4
CHANGING SYMBOLOGY S
ETTINGS
115
Update

2564MR Barcode Scanner User Guide
4.1 CODABAR
*Enable
Disable
4.1.1 START/STOP TRANSMISSION
Decide whether to include the start/stop characters in the data being transmitted.
Transmit Start/Stop
Characters
*Do Not Transmit
4.1.2 CLSI CONVERSION
When enabled, the CLSI editing strips the start/stop characters and inserts a space after the
first, fifth, and tenth characters of a 14-character Codabar barcode.
Apply CLSI Editing
*Do Not Apply
Note: The 14-character barcode length does not include start/stop characters.
4.1.3 CODE LENGTH QUALIFICATION
To prevent the "short scan" error, define the "Length Qualification" settings to ensure that
the correct barcode is read by qualifying the allowable code length.
116
Enter Setup

Chapter 4 Changing Symbology Settings
If "Max./Min. Length" is selected, the maximum length and the minimum length must be
specified. It only accepts those barcodes with lengths that fall between max/min lengths
specified.
If “Fixed Length” is selected, up to 2 fixed lengths can be specified.
Note: The specified length(s) must include the check digit(s) the barcode contains.
1) Read the barcode to enable either Max. /Min. Length qualification or Fixed Length(s)
qualification.
*Enable Max./Min.
Length (1~55)…
Enable Fixed
Length(s)…
2) Read the barcode for Max. Length or Fixed Length 1, and follow steps 3~4.
Repeat steps 2~4 for Min. Length or Fixed Length 2.
Max. Length (*55) or
Fixed Length 1
Min. Length (*4) or
Fixed Length 2
3) Read the “Decimal Value” barcode on page 263 for the desired length.
4) Read the “Validate” barcode on the same page to complete this setting.
117
Update

2564MR Barcode Scanner User Guide
4.2 CODE 25 – INDUSTRIAL 25
*Enable
Disable
118
Enter Setup

Chapter 4 Changing Symbology Settings
4.2.1 CODE LENGTH QUALIFICATION
To prevent the "short scan" error, define the "Length Qualification" settings to ensure that
the correct barcode is read by qualifying the allowable code length.
If "Max/Min Length" is selected, the maximum length and the minimum length must be
specified. It only accepts those barcodes with lengths that fall between max/min lengths
specified.
If “Fixed Length” is selected, up to 2 fixed lengths can be specified.
Note: The specified length(s) must include the check digit(s) the barcode contains.
1) Read the barcode to enable either Max. /Min. Length qualification or Fixed Length(s)
qualification.
*Enable Max./Min.
Length (1~55)…
Enable Fixed
Length(s)…
2) Read the barcode for Max. Length or Fixed Length 1, and follow steps 3~4.
Repeat steps 2~4 for Min. Length or Fixed Length 2.
Max. Length (*55) or
Fixed Length 1
Min. Length (*4) or
Fixed Length 2
3) Read the “Decimal Value” barcode on page 263 for the desired length.
4) Read the “Validate” barcode on the same page to complete this setting.
119
Update

2564MR Barcode Scanner User Guide
4.3 CODE 25 – INTERLEAVED 25
*Enable
Disable
4.3.1 VERIFY CHECK DIGIT
Decide whether to verify the check digit. When desired, select one of the algorithms, USS or
OPCC. If incorrect, the barcode will not be accepted.
*Do Not Verify
USS Check Digit
OPCC Check Digit
4.3.2 TRANSMIT CHECK DIGIT
Decide whether to include the check digit in the data being transmitted.
*Transmit
Interleaved 25
Check Digit
Do Not Transmit
120
Enter Setup

Chapter 4 Changing Symbology Settings
4.3.3 CONVERT TO EAN-13
Decide whether to convert a 14-character barcode into EAN-13 if the following
requirements are met:
The barcode must have a leading 0 and a valid EAN-13 check digit.
“Verify Check Digit” must be disabled.
Convert to EAN-13
*Do Not Convert
121
Update

2564MR Barcode Scanner User Guide
4.3.4 CODE LENGTH QUALIFICATION
To prevent the "short scan" error, define the "Length Qualification" settings to ensure that
the correct barcode is read by qualifying the allowable code length.
If "Max/Min Length" is selected, the maximum length and the minimum length must be
specified. It only accepts those barcodes with lengths that fall between max/min lengths
specified.
If “Fixed Length” is selected, up to 2 fixed lengths can be specified.
Note: The specified length(s) must include the check digit(s) the barcode contains.
1) Read the barcode to enable either Max. /Min. Length qualification or Fixed Length(s)
qualification.
*Enable Max./Min.
Length (1~55)…
Enable Fixed
Length(s)…
2) Read the barcode for Max. Length or Fixed Length 1, and follow steps 3~4.
Repeat steps 2~4 for Min. Length or Fixed Length 2.
Max. Length (*55) or
Fixed Length 1
Min. Length (*4) or
Fixed Length 2
3) Read the “Decimal Value” barcode on page 263 for the desired length.
4) Read the “Validate” barcode on the same page to complete this setting.
122
Enter Setup

Chapter 4 Changing Symbology Settings
4.4 CODE 25 – MATRIX 25
Enable
*Disable
4.4.1 VERIFY CHECK DIGIT
Decide whether to verify the check digit. If incorrect, the barcode will not be accepted.
Verify Matrix 25
Check Digit
*Do Not Verify
4.4.2 TRANSMIT CHECK DIGIT
Decide whether to include the check digit in the data being transmitted.
*Transmit Matrix 25
Check Digit
Do Not Transmit
4.4.3 CODE LENGTH QUALIFICATION
To prevent the "short scan" error, define the "Length Qualification" settings to ensure that
the correct barcode is read by qualifying the allowable code length.
123
Update

2564MR Barcode Scanner User Guide
If "Max/Min Length" is selected, the maximum length and the minimum length must be
specified. It only accepts those barcodes with lengths that fall between max/min lengths
specified.
If “Fixed Length” is selected, up to 2 fixed lengths can be specified.
Note: The specified length(s) must include the check digit(s) the barcode contains.
1) Read the barcode to enable either Max. /Min. Length qualification or Fixed Length(s)
qualification.
*Enable Max./Min.
Length (1~55)…
Enable Fixed
Length(s)…
2) Read the barcode for Max. Length or Fixed Length 1, and follow steps 3~4.
Repeat steps 2~4 for Min. Length or Fixed Length 2.
Max. Length (*55) or
Fixed Length 1
Min. Length (*4) or
Fixed Length 2
3) Read the “Decimal Value” barcode on page 263 for the desired length.
4) Read the “Validate” barcode on the same page to complete this setting.
4.5 CODE 25 – CHINESE 25
Enable
*Disable
124
Enter Setup

2564MR Barcode Scanner User Guide
Disable
4.7.1 VERIFY CHECK DIGIT
Decide whether to verify the check digit. If incorrect, the barcode will not be accepted.
Verify Code 39
Check Digit
*Do Not Verify
4.7.2 TRANSMIT CHECK DIGIT
Decide whether to include the check digit in the data being transmitted.
*Transmit Code 39
Check Digit
Do Not Transmit
4.7.3 STANDARD/FULL ASCII CODE 39
Decide whether to support Code 39 Full ASCII that includes all the alphanumeric and special
characters.
126
Enter Setup

Chapter 4 Changing Symbology Settings
Code 39 Full ASCII
*Standard Code 39
Note: Trioptic Code 39 and Code 39 Full ASCII cannot be enabled at the same time.
4.7.4 CODE LENGTH QUALIFICATION
To prevent the "short scan" error, define the "Length Qualification" settings to ensure that
the correct barcode is read by qualifying the allowable code length.
If "Max/Min Length" is selected, the maximum length and the minimum length must be
specified. It only accepts those barcodes with lengths that fall between max/min lengths
specified.
If “Fixed Length” is selected, up to 2 fixed lengths can be specified.
Note: The specified length(s) must include the check digit(s) the barcode contains.
1) Read the barcode to enable either Max. /Min. Length qualification or Fixed Length(s)
qualification.
127
Update

2564MR Barcode Scanner User Guide
*Enable Max./Min.
Length (1~55)…
Enable Fixed
Length(s)…
2) Read the barcode for Max. Length or Fixed Length 1, and follow steps 3~4.
Repeat steps 2~4 for Min. Length or Fixed Length 2.
Max. Length (*55) or
Fixed Length 1
Min. Length
(*4) or
Fixed Length 2
3) Read the “Decimal Value” barcode on page 263 for the desired length.
4) Read the “Validate” barcode on the same page to complete this setting.
128
Enter Setup

Chapter 4 Changing Symbology Settings
4.8 TRIOPTIC CODE 39
Decide whether to decode Trioptic Code 39.
Trioptic Code 39 is a variant of Code 39 used in the marking of computer tap cartridges.
It always contains six characters.
Enable
*Disable
Note: Trioptic Code 39 and Code 39 Full ASCII cannot be enabled at the same time.
129
Update

2564MR Barcode Scanner User Guide
4.9 CODE 93
*Enable
Disable
130
Enter Setup

Chapter 4 Changing Symbology Settings
4.9.1 CODE LENGTH QUALIFICATION
To prevent the "short scan" error, define the "Length Qualification" settings to ensure that
the correct barcode is read by qualifying the allowable code length.
If "Max/Min Length" is selected, the maximum length and the minimum length must be
specified. It only accepts those barcodes with lengths that fall between max/min lengths
specified.
If “Fixed Length” is selected, up to 2 fixed lengths can be specified.
Note: The specified length(s) must include the check digit(s) the barcode contains.
1) Read the barcode to enable either Max. /Min. Length qualification or Fixed Length(s)
qualification.
*Enable Max./Min.
Length (1~55)…
Enable Fixed
Length(s)…
2) Read the barcode for Max. Length or Fixed Length 1, and follow steps 3~4.
Repeat steps 2~4 for Min. Length or Fixed Length 2.
Max. Length (*55) or
Fixed Length 1
Min. Length (*4) or
Fixed Length 2
3) Read the “Decimal Value” barcode on page 263 for the desired length.
4) Read the “Validate” barcode on the same page to complete this setting.
131
Update

2564MR Barcode Scanner User Guide
4.10 CODE 128
*Enable
Disable
4.11 GS1-128 (EAN-128)
132
Enter Setup

Chapter 4 Changing Symbology Settings
*Enable
Disable
Note: GS1-128 barcodes can be decoded only when this setting is enabled.
4.11.1 TRANSMIT CODE ID
Decide whether to include the Code ID (“]C1”) in the data being transmitted.
Transmit GS1-
128
Code ID
*Do Not Transmit
4.11.2 FIELD SEPARATOR (GS CHARACTER)
Decide whether to apply a field separator (to convert the FNC1 control character to human
readable character).
Enable Field
Separator…
1) Read the barcode above to enable field separator.
2) Read the “Hexadecimal Value” barcode on page 264 for the desired character string.
3) Read the “Validate” barcode to complete this setting.
Note: GS1-128 barcodes start with the FNC1 control character to distinguish themselves
from other uses of Code 128. FNC1 is also used to separate data fields in the GS1-128
barcodes.
133
Update

2564MR Barcode Scanner User Guide
4.11.3 GS1 FORMATTING
Decide whether to enable GS1 formatting for GS1-128. When enabled, code ID transmitting
will be disabled; however, the field separator and application ID mark characters will be
automatically added to the output data.
Enable GS1
Formatting
*Disable GS1
Formatting
You may want to add an application ID mark (1 character long) to the left (AIMark1) or right
(AIMark2) of an application ID (AI) for the purpose of labeling it when formatting the GS1
data.
AIMark1
AIMark2
1) Read the barcode above to add a mark to the left (AIMark1)/right (AIMark2) of an
application ID.
2) Read the “Hexadecimal Value” barcode on page 264 for the desired character. Read '00'
if you want to remove the AI mark.
3) Read the “Validate” barcode to complete this setting.
134
Enter Setup

Chapter 4 Changing Symbology Settings
4.12 ISBT 128
*Enable
Disable
4.12.1 ISBT CONCATENATION
Decide whether to decode and concatenate pairs of ISBT barcodes.
Disable ISBT Concatenation
It will not concatenate pairs of ISBT barcodes it encounters.
Enable ISBT Concatenation
There must be two ISBT barcodes in order for the scanner to decode and perform
concatenation. It does not decode single ISBT barcodes.
Auto-discriminate ISBT Concatenation
It decodes and concatenates pairs of ISBT barcodes immediately. If only a single ISBT
barcode is present, the scanner must decode 10 times before transmitting its data to
confirm that there is no additional ISBT barcode.
Disable
Enable
*Auto-discriminate
135
Update

2564MR Barcode Scanner User Guide
4.12.2 ISBT CONCATENATION REDUNDANCY
Specify the concatenation redundancy (2~20 times) when ISBT concatenation is enabled.
ISBT Concatenation
Redundancy 2~20
(*10)
1) Read the barcode above to specify the concatenation redundancy.
2) Read the “Decimal Value” barcode on page 263 for the desired redundancy.
3) Read the “Validate” barcode on the same page to complete this setting.
136
Enter Setup

Chapter 4 Changing Symbology Settings
4.13 GS1 DATABAR (RSS FAMILY)
It is categorized into three groups:
Group I — GS1 DataBar Omnidirectional (RSS-14)
This group consists of the following:
GS1 DataBar Omnidirectional
GS1 DataBar Truncated
GS1 DataBar Stacked
GS1 DataBar Stacked Omnidirectional
Group II — GS1 DataBar Expanded (RSS Expanded)
This group consists of the following:
GS1 DataBar Expanded
GS1 DataBar Expanded Stacked
Group III — GS1 DataBar Limited (RSS Limited)
This group consists of the following:
GS1 DataBar Limited
4.13.1 SELECT CODE ID
Select a desired Code ID to use:
“]e0“ (GS1 DataBar Code ID)
“]C1” (GS1-128 Code ID)
Use “]C1”
*Use “]e0”
4.13.2 GS1 DATABAR OMNIDIRECTIONAL (RSS-14)
137
Update

2564MR Barcode Scanner User Guide
Enable RSS-14 &
RSS Expanded
(Groups I, II)
*Disable
When GS1 formatting for GS1 DataBar Omnidirectional is enabled, code ID transmitting will
be disabled; however, application ID transmitting will be enabled automatically.
The settings below apply to Group I symbologies only:
GS1 DataBar Omnidirectional
GS1 DataBar Truncated
GS1 DataBar Stacked
GS1 DataBar Stacked Omnidirectional
Transmit Code ID
Decide whether to include the Code ID in the data being transmitted.
*Transmit RSS-
14
Code ID
Do Not Transmit
Transmit Application ID
Decide whether to include the Application ID ("
01
") in the data being transmitted.
*Transmit RSS-
14
Application ID
Do Not Transmit
GS1 Formatting for GS1 DataBar Omnidirectional
Decide whether to enable GS1 formatting for GS1 DataBar Omnidirectional. When enabled, the field
separator and application ID mark characters will be automatically added to the output data.
Enable GS1
Formatting
138
Enter Setup

Chapter 4 Changing Symbology Settings
*Disable GS1
Formatting
4.13.3 GS1 DATABAR EXPANDED (RSS EXPANDED)
Enable RSS-14 &
RSS Expanded
(Groups I, II)
*Disable
When GS1 formatting for GS1 DataBar Expanded is enabled, code ID transmitting will be
disabled.
The settings below apply to Group II symbologies only:
GS1 DataBar Expanded
GS1 DataBar Expanded Stacked
Transmit Code ID
Decide whether to include the Code ID in the data being transmitted.
*Transmit
RSS Expanded Code ID
Do Not Transmit
GS1 Formatting for GS1 DataBar Expanded
Decide whether to enable GS1 formatting for GS1 DataBar Expanded.
When enabled, the field
separator and application ID mark characters will be automatically added to the output data.
Enable GS1
Formatting
*Disable GS1
Formatting
4.13.4 GS1 DATABAR LIMITED (RSS LIMITED)
139
Update

2564MR Barcode Scanner User Guide
Enable RSS Limited
(Group III)
*Disable
When GS1 formatting for GS1 DataBar Limited is enabled, code ID transmitting will be
disabled; however, application ID transmitting will be enabled automatically.
Transmit Code ID
Decide whether to include the Code ID in the data being transmitted.
*Transmit
RSS Limited Code ID
Do Not Transmit
Transmit Application ID
Decide whether to include the Application ID ("
01
") in the data being transmitted.
*Transmit
RSS Limited
Application ID
Do Not Transmit
GS1 Formatting for GS1 DataBar Limited
Decide whether to enable GS1 formatting for GS1 DataBar Limited. When enabled, the field separator
and application ID mark characters will be automatically added to the output data.
Enable GS1
Formatting
*Disable GS1
Formatting
4.13.5 CONVERT TO UPC/EAN
140
Enter Setup

Chapter 4 Changing Symbology Settings
This only applies to GS1 DataBar Omnidirectional and GS1 DataBar Limited barcodes not
decoded as part of a Composite barcode.
Convert to EAN-13: It will strip the leading “010” from barcodes.
“01” is the Application ID and must be followed by a single zero (the first digit encoded).
Convert to UPC-A: It will strip the leading “0100” from barcodes.
“01” is the Application ID and must be followed by two or more zeros (but not six zeros).
Convert to UPC/EAN
*Do Not Convert
4.13.6 FIELD SEPARATOR (GS CHARACTER)
Decide whether to apply a field separator (to convert the GS control character to human
readable character). The field separator is automatically added to the data when GS1
formatting is enabled.
Specify Field
Separator…
1) Read the barcode above to specify field separator.
2) Read the “Hexadecimal Value” barcode on page 264 for the desired character string.
3) Read the “Validate” barcode to complete this setting.
4.13.7 APPLICATION ID MARK
You may want to add an application ID mark (1 character long) to the left (AIMark1) or right
(AIMark2) of an application ID (AI) for the purpose of labeling it when formatting the GS1
data.
AIMark1
AIMark2
1) Read the barcode above to add a mark to the left (AIMark1)/right (AIMark2) of an
application ID.
141
Update

2564MR Barcode Scanner User Guide
2) Read the “Hexadecimal Value” barcode on page 264 for the desired character. Read '00'
if you want to remove the AI mark.
3) Read the “Validate” barcode to complete this setting.
4.14 MSI
Enable
*Disable
4.14.1 VERIFY CHECK DIGIT
Select one of the three calculations to verify check digit(s) when decoding barcodes. If
incorrect, the barcode will not be accepted.
*Single Modulo 10
Double Modulo 10
Modulo 10 & 11
142
Enter Setup

Chapter 4 Changing Symbology Settings
4.14.2 TRANSMIT CHECK DIGIT
Decide whether to include the check digit(s) in the data being transmitted.
*Last Digit Not
Transmitted
Both Digits
Transmitted
Both Digits
Not Transmitted
4.14.3 CODE LENGTH QUALIFICATION
To prevent the "short scan" error, define the "Length Qualification" settings to ensure that
the correct barcode is read by qualifying the allowable code length.
If "Max/Min Length" is selected, the maximum length and the minimum length must be
specified. It only accepts those barcodes with lengths that fall between max/min lengths
specified.
If “Fixed Length” is selected, up to 2 fixed lengths can be specified.
Note: The specified length(s) must include the check digit(s) the barcode contains.
1) Read the barcode to enable either Max. /Min. Length qualification or Fixed Length(s)
qualification.
*Enable Max./Min.
Length (1~55)…
Enable Fixed
Length(s)…
2) Read the barcode for Max. Length or Fixed Length 1, and follow steps 3~4.
Repeat steps 2~4 for Min. Length or Fixed Length 2.
143
Update

Chapter 4 Changing Symbology Settings
4.15 EAN-8
EAN-8
*Enable EAN-
8
(No Addon)
Disable
EAN-8 Addon 2
Enable EAN-8 Addon 2
*Disable
EAN-8 Addon 5
Enable EAN-8 Addon 5
*Disable
4.15.1 TRANSMIT CHECK DIGIT
Decide whether to include the check digit in the data being transmitted.
*Transmit EAN-
8
Check Digit
Do Not Transmit
145
Update

2564MR Barcode Scanner User Guide
4.16 EAN-13
EAN-13
*Enable EAN-
13
(No Addon)
Disable
Decide whether to read EAN-13 barcodes ending with Addon 2.
EAN-13 Addon 2
Enable EAN-
13 Addon
2
*Disable
Decide whether to read EAN-13 barcodes ending with Addon 5.
EAN-13 Addon 5
Enable EAN-
13 Addon
5
*Disable
4.16.1 EAN-13 ADDON MODES
146
Enter Setup

Chapter 4 Changing Symbology Settings
Decide whether to enable EAN-13 414/419/434/439 Addon Mode. When enabled, barcodes
starting with 414/419/434/439 won’t be decoded if the scanned barcodes do not have the
Addon 2 or Addon 5 suffix.
EAN-13 414/419/434/439 Addon Mode
Enable
*Disable
Decide whether to enable EAN-13 378/379 Addon Mode. When enabled, barcodes starting
with 378/379 won’t be decoded if the scanned barcodes do not have the Addon 2 or Addon
5 suffix.
EAN-13 378/379 Addon Mode
Enable
*Disable
Decide whether to enable EAN-13 977 Addon Mode. When enabled, barcodes starting with
977 won’t be decoded if the scanned barcodes do not have the Addon 2 or Addon 5 suffix.
EAN-13 977 Addon Mode
Enable
*Disable
Decide whether to enable EAN-13 978 Addon Mode. When enabled, barcodes starting with
978 won’t be decoded if the scanned barcodes do not have the Addon 2 or Addon 5 suffix.
EAN-13 978 Addon Mode
147
Update

2564MR Barcode Scanner User Guide
Enable
*Disable
Decide whether to enable EAN-13 979 Addon Mode. When enabled, barcodes starting with
979 won’t be decoded if the scanned barcodes do not have the Addon 2 or Addon 5 suffix.
EAN-13 979 Addon Mode
Enable
*Disable
Decide whether to enable EAN-13 491 Addon Mode. When enabled, barcodes starting with
491 won’t be decoded if the scanned barcodes do not have the Addon 2 or Addon 5 suffix.
EAN-13 491 Addon Mode
Enable
*Disable
Decide whether to enable EAN-13 529 Addon Mode. When enabled, barcodes starting with
529 won’t be decoded if the scanned barcodes do not have the Addon 2 or Addon 5 suffix.
EAN-13 529 Addon Mode
Enable
148
Enter Setup

Chapter 4 Changing Symbology Settings
*Disable
Decide whether to have the scanner buzzer sound two beeps (with tones descending from
high to low) when decoding the scanned barcode that doesn’t have the Addon 2 or Addon 5
suffix.
EAN-13 Addon Mode Buzzer
Enable
*Disable
4.16.2 CONVERT TO ISBN
Decide whether to convert the EAN-13 barcode, starting with 978 and 979, to ISBN.
Convert EAN-
13 to
ISBN
*Do Not Convert
4.16.3 CONVERT TO ISSN
149
Update

2564MR Barcode Scanner User Guide
Decide whether to convert the EAN-13 barcode, starting with 977 to ISSN.
Convert EAN-
13 to
ISSN
*Do Not Convert
4.16.4 TRANSMIT CHECK DIGIT
Decide whether to include the check digit in the data being transmitted.
*Transmit EAN-13
Check Digit
Do Not Transmit
150
Enter Setup

Chapter 4 Changing Symbology Settings
4.17 UCC COUPON EXTENDED CODE
Decide whether to decode the following barcodes as Coupon Code.
UPC-A barcodes starting with digit “5”
EAN-13 barcodes starting with digits “99”
UPC-A/EAN-128 Coupon Codes
Enable
*Disable
Note: Depending on your requirements, UPC-A, EAN-13 and EAN-128 must be enabled
first!
151
Update

2564MR Barcode Scanner User Guide
4.18 UPC-A
UPC-A
*Enable UPC-
A
(No Addon)
Disable
UPC-A Addon 2
Enable UPC-A Addon 2
*Disable
UPC-A Addon 5
Enable UPC-A Addon 5
*Disable
4.18.1 CONVERT TO EAN-13
Decide whether to expand the read UPC-A barcode, as well as its addons, into EAN-13.
152
Enter Setup

Chapter 4 Changing Symbology Settings
After conversion, the data follows EAN-13 format and is affected by EAN-13
programming selections (e.g. Check Digit).
Convert UPC-
A to
EAN-13
*Do Not Convert
4.18.2 TRANSMIT SYSTEM NUMBER
Decide whether to include the system number in the data being transmitted.
*Transmit UPC-
A
System Number
Do Not Transmit
4.18.3 TRANSMIT CHECK DIGIT
Decide whether to include the check digit in the data being transmitted.
*Transmit UPC-
A
Check Digit
Do Not Transmit
4.19 UPC-E
UPC-E
153
Update

2564MR Barcode Scanner User Guide
*Enable UPC-
E
(No Addon)
Disable
UPC-E Addon 2
Enable UPC-E Addon 2
*Disable
UPC-E Addon 5
Enable UPC-E Addon 5
*Disable
4.19.1 SELECT SYSTEM NUMBER
Decide whether to decode the ordinary UPC-E barcodes only or both UPC-E0 and UPC-E1
barcodes.
System number 0 enabled for decoding UPC-E0 barcodes.
System number 1 enabled for decoding UPC-E1 barcodes.
154
Enter Setup

Chapter 4 Changing Symbology Settings
System Number 0 & 1
*System Number 0
Only
Warning: Because of the way system number 1 is encoded, if both system numbers are
enabled, the user might suffer from short scanning UPC-A or EAN-13
barcodes into UPC-E1 barcodes.
4.19.2 CONVERT TO UPC-A
Decide whether to expand the read UPC-E barcode, as well as its addons, into UPC-A.
After conversion, the data follows UPC-A format and is affected by UPC-A programming
selections (e.g. System Number, Check Digit).
Convert UPC-
E to
UPC-A
*Do Not Convert
4.19.3 TRANSMIT SYSTEM NUMBER
Decide whether to include the system number in the data being transmitted.
Transmit UPC-
E
System Number
155
Update

2564MR Barcode Scanner User Guide
*Do Not Transmit
4.19.4 TRANSMIT CHECK DIGIT
Decide whether to include the check digit in the data being transmitted.
*Transmit UPC-
E
Check Digit
Do Not Transmit
4.20 CODE 11
Enable
*Disable
4.20.1 VERIFY CHECK DIGIT
Decide whether to verify the check digit(s). If incorrect, the barcode will not be accepted.
Verify One
Check Digit
Verify Two
Check Digit
*Do Not Verify
156
Enter Setup

Chapter 4 Changing Symbology Settings
4.20.2 TRANSMIT CHECK DIGIT
Decide whether to include the check digit(s) in the data being transmitted.
Transmit Code 11
Check Digit
*Do Not Transmit
Note: "Verify Check Digit" must be enabled first.
4.20.3 CODE LENGTH QUALIFICATION
To prevent the "short scan" error, define the "Length Qualification" settings to ensure that
the correct barcode is read by qualifying the allowable code length.
If "Max/Min Length" is selected, the maximum length and the minimum length must be
specified. It only accepts those barcodes with lengths that fall between max/min lengths
specified.
If “Fixed Length” is selected, up to 2 fixed lengths can be specified.
Note: The specified length(s) must include the check digit(s) the barcode contains.
1) Read the barcode to enable either Max. /Min. Length qualification or Fixed Length(s)
qualification.
*Enable Max./Min.
Length (1~55)…
Enable Fixed
Length(s)…
2) Read the barcode for Max. Length or Fixed Length 1, and follow steps 3~4.
Repeat steps 2~4 for Min. Length or Fixed Length 2.
157
Update

Chapter 4 Changing Symbology Settings
4.21 COMPOSITE CODE
4.21.1 COMPOSITE CC-A/B
Decide whether to enable Composite CC-A/B
Enable
Composite
CC-A/B
*Disable
Decide whether to enable GS1 formatting for Composite CC-A/B. When enabled, the field
separator and application ID mark will be automatically added to the output data
Enable GS1
Formatting
*Dis
able GS1
Formatting
4.21.2 COMPOSITE CC-C
Decide whether to enable Composite CC-C.
Enable Composite
CC-C
*Disable
Decide whether to enable GS1 formatting for Composite CC-C. When enabled, the field
separator and application ID mark will be automatically added to the output data.
Enable GS1
Formatting
* Dis
able GS1
Formatting
4.21.3 COMPOSITE TLC-39
159
Update

2564MR Barcode Scanner User Guide
Enable Composite
TLC-39
*Disable
4.21.4 UPC COMPOSITE MODE
UPC barcodes can be “linked” with a 2D barcode during transmission as if they were one
barcode.
UPC Never Linked
Transmit UPC barcodes regardless of whether a 2D barcode is detected.
UPC Always Linked
Transmit UPC barcodes and the 2D portion. If the 2D portion is not detected, the UPC
barcode will not be transmitted.
Note: CC-A/B or CC-C must be enabled!
Auto-discriminate UPC Composites
Transmit UPC barcodes as well as the 2D portion if present.
UPC Never Linked
*UPC Always Linked
Auto-discriminate
160
Enter Setup

Chapter 4 Changing Symbology Settings
4.21.5 GS1-128 EMULATION MODE FOR UCC/EAN COMPOSITE CODES
Decide whether to transmit UCC/EAN Composite Code data as if it was encoded in GS1-128
barcodes.
Enable GS1-
128
Emulation Mode
*Disable
4.21.6 FIELD SEPARATOR (GS CHARACTER)
Decide whether to apply a field separator (to convert the GS control character to human
readable character). The field separator is automatically added to the data when GS1
formatting is enabled.
Specify Field
Separator…
1) Read the barcode above to specify field separator.
2) Read the “Hexadecimal Value” barcode on page 264 for the desired character string.
3) Read the “Validate” barcode to complete this setting.
4.21.7 APPLICATION ID MARK
You may want to add an application ID mark (1 character long) to the left (AIMark1) or right
(AIMark2) of an application ID (AI) for the purpose of labeling it when formatting the GS1
data. The application ID mark is automatically added to the data when GS1 formatting is
enabled.
AIMark1
AIMark2
1) Read the barcode above to add a mark to the left (AIMark1)/right (AIMark2) of an
application ID.
161
Update

Chapter 4 Changing Symbology Settings
4.22 US POSTAL CODE
4.22.1 US POSTNET
*Enable US Postnet
Disable
4.22.2 US PLANET
*Enable US Planet
Disable
4.22.3 TRANSMIT CHECK DIGIT
Decide whether to include the check digit in the data being transmitted.
*Transmit US
Postal
Check Digit
Do Not Transmit
4.23 UK POSTAL CODE
163
Update

2564MR Barcode Scanner User Guide
4.23.1 UK POSTAL
*Enable UK Postal
Disable
4.23.2 TRANSMIT CHECK DIGIT
Decide whether to include the check digit in the data being transmitted.
*Transmit UK
Postal
Check Digit
Do Not Transmit
4.24 MORE POSTAL CODE
4.24.1 JAPAN POSTAL
*Enable Japan Postal
164
Enter Setup

Chapter 4 Changing Symbology Settings
Disable
4.24.2 AUSTRALIAN POSTAL
*Enable Australian
Postal
Disable
4.24.3 DUTCH POSTAL
*Enable Dutch Postal
Disable
4.24.4 USPS 4CB/ONE CODE/INTELLIGENT MAIL
Enable USPS 4CB/
One Code/
Intelligent Mail
*Disable
4.24.5 UPU FICS POSTAL
Enable UPU FICS
Postal
165
Update

2564MR Barcode Scanner User Guide
*Disable
4.25 2D SYMBOLOGIES
4.25.1 PDF417
*Enable PDF417
Disable
4.25.2 MicroPDF417
166
Enter Setup

Chapter 4 Changing Symbology Settings
Enable MicroPDF417
*Disable
4.25.3 DATA MATRIX
*Enable Data Matrix
Disable
GS1 FORMATTING
Decide whether to enable GS1 formatting for GS1-Data Matrix barcodes. When enabled, the
field separator and application ID mark will be automatically added to the output data.
167
Update

2564MR Barcode Scanner User Guide
Enable
*Disable
FIELD SEPARATOR
Decide whether to apply a field separator (to convert the GS control character to human
readable character). The field separator is automatically added to the data when GS1
formatting is enabled.
Specify Field
Separator…
1) Read the barcode above to specify field separator.
2) Read the “Hexadecimal Value” barcode on page 264 for the desired character string.
3) Read the “Validate” barcode to complete this setting.
APPLICATION ID MARK
You may want to add an application ID mark (1 character long) to the left (AIMark1) or right
(AIMark2) of an application ID (AI) for the purpose of labeling it when formatting the GS1
data.
AIMark1
AIMark2
1) Read the barcode above to add a mark to the left (AIMark1)/right (AIMark2) of an
application ID.
2) Read the “Hexadecimal Value” barcode on page 264 for the desired character. Read '00'
if you want to remove the AI mark.
3) Read the “Validate” barcode to complete this setting.
168
Enter Setup

Chapter 4 Changing Symbology Settings
DATA MATRIX MIRROR
Decide whether to decode mirror image Data Matrix barcodes.
Never — do not decode Data Matrix barcodes that are mirror images.
Always — decode only Data matrix barcodes that are mirror images.
Auto — decode both mirrored and unmirrored Data Matrix barcoes.
*Never
Always
Auto
169
Update

2564MR Barcode Scanner User Guide
4.25.4 MAXICODE
*Enable Maxicode
Disable
4.25.5 QR CODE
*Enable QR Code
Disable
GS1 FORMATTING
Decide whether to enable GS1 formatting for GS1-Data QR Code barcodes. When enabled,
the field separator and application ID mark will be automatically added to the output data.
Enable
*Disable
FIELD SEPARATOR (GS CHARACTER)
Decide whether to apply a field separator (to convert the GS control character to human
readable character). The field separator is automatically added to the data when GS1
formatting is enabled.
Specify Field
Separator…
1) Read the barcode above to specify field separator.
2) Read the “Hexadecimal Value” barcode on page 264 for the desired character string.
3) Read the “Validate” barcode to complete this setting.
170
Enter Setup

Chapter 4 Changing Symbology Settings
APPLICATION ID MARK
You may want to add an application ID mark (1 character long) to the left (AIMark1) or right
(AIMark2) of an application ID (AI) for the purpose of labeling it when formatting the GS1
data.
AIMark1
AIMark2
1) Read the barcode above to add a mark to the left (AIMark1)/right (AIMark2) of an
application ID.
2) Read the “Hexadecimal Value” barcode on page 264 for the desired character. Read '00'
if you want to remove the AI mark.
3) Read the “Validate” barcode to complete this setting.
4.25.6 MicroQR
*Enable MicroQR
Disable
4.25.7 AZTEC
*Enable Aztec
Disable
171
Update

2564MR Barcode Scanner User Guide
4.26 MACRO PDF
Macro PDF is a special feature for concatenating multiple PDF barcodes into one file, known
as Macro PDF417 or Macro MicroPDF417.
Note: When printing barcodes, keep each Macro PDF sequence separate, as each has a
unique identifier. Do not mix barcodes from several Macro PDF sequences, even if
they encode the same data. When you scan Macro PDF sequences, scan the entire
Macro PDF sequence without interruption!
4.26.1 TRANSMIT/DECODE MODE
Decide how to handle Macro PDF decoding.
Buffer All Symbols / Transmit Macro PDF When Complete
Transmit all decoded data from an entire Macro PDF sequence only when the entire
sequence is scanned and decoded. If the decoded data exceeds the limit of 50 symbols,
no transmission because the entire sequence was not scanned!
Transmit Any Symbol in Set / No Particular Order
Transmit data from each Macro PDF symbol as decoded, regardless of the sequence.
Passthrough All Symbols
Transmit and decode all Macro PDF symbols and perform no processing. In this mode,
the host is responsible for detecting and parsing the Macro PDF sequences.
Buffer All Symbols /
Transmit When Complete
Transmit Any Symbol in Set /
No Particular Order
*Passthrough All Symbols
172
Enter Setup

Chapter 4 Changing Symbology Settings
4.26.2 ESCAPE CHARACTERS
When enabled, it uses the backslash "\" as an Escape character for systems that can
process transmissions containing special data sequences. It will format special data
according to the Global Label Identifier (GLI) protocol, which only affects the data portion of
a Macro PDF symbol transmission. The Control Header, if enabled, is always sent with GLI
formatting.
GLI Protocol
*None
4.26.3 TRANSMIT CONTROL HEADER
The control header contains the segment index and file ID. For example, the field may be
“\92800000\725\120\343”. The five digits after the \928 are the segment index (or block
index), and \725\120\343 is the file ID.
Enable this when selecting “Transmit Any Symbol in Set/ No Particular Order”.
Disable this when selecting “Buffer All Symbols/Transmit Macro PDF When Complete”.
This option has no effect when selecting "Passthrough All Symbols".
Transmit Control
Header
*Do Not Transmit
173
Update

You may configure in which format the collected data will be output to the host computer.
Barcode read by the scanner will be processed in the following sequence –
1) Perform character substitution on the data scanned.
2) Add Code ID and Length Code to the front of the data:[Code ID][Length Code][Data]
3) Process the whole data in step 2 with user formats. Data is now divided into fields by
user specified rules. Refer to Chapter 6 Applying Formats for Data Editing.
4) Add Prefix Code and Suffix Code before transmission:[Prefix Code][Processed
Data][Suffix Code]
IN THIS CHAPTER
5.1 Letter Case .............................................................. 175
5.2 Character Substitution ............................................... 176
5.3 Prefix/Suffix Code ..................................................... 188
5.4 Code ID ................................................................... 189
5.5 Length Code ............................................................ 196
5.6 Multi-Barcode Editor .................................................. 203
5.7 Removal of Special Character ..................................... 207
5.8 AIM Code ID ............................................................ 208
5.1 LETTER CASE
By default, the alphabets transmission is case-sensitive, meaning that the alphabets will be
transmitted according to their original case. Ignoring the original letter case, select [Upper
Case] to output data in upper case only; otherwise, select [Lower Case] to output data in
lower case only.
*Normal
Upper Case
Lower Case
Chapter 5
DEFINING
OUTPUT FORMAT
175
Update

2564MR Barcode Scanner User Guide
5.2 CHARACTER SUBSTITUTION
Character substitution is performed on every occurrence of the first character specified. If
only one character is specified, every occurrence of that character in the barcode will be
taken away.
The first character will be replaced by the second character(s).
Up to three sets of character substitution can be configured.
If “BT HID”, “USB HID” or “Keyboard Wedge” is configured for interface, Key Type
and Key Status will then become applicable. You may decide whether or not to apply Key
Status when “Normal Key” is selected for Key Type.
Key Type Key Status
Scan Code Only 1 scan code value is allowed.
Refer
to
5.2.1 Select a Set for Character
Substitution.
N/A
Normal Key
Up to 3 character strings are allowed.
Add Shift
Add Left Ctrl
Add Left Alt
Add Right Ctrl
Add Right Alt
Refer to Keyboard Wedge Table.
Note: The character substitution is performed only on the barcode itself and before the
processing of editing formats. It is not applicable to the Prefix/Suffix Code, Code ID,
Length Code, or any Additional Field.
5.2.1 SELECT A SET FOR CHARACTER SUBSTITUTION
Configure Set 1
176
Enter Setup

Chapter 5 Defining Output Format
Configure Set 2
Configure Set 3
1) Read the barcode above to enable character substitution by set.
For example, have the scanner read the “Set 1” barcode to configure the first set of
character substitution. The scanner will respond with one short beep, high tone, to
indicate more setup barcodes are required.
2) Read the “Hexadecimal Value” barcode on page 264 for the desired character
substitution. For example:
KEY TYPE = NORMAL
Read “3”, “0”, “2”, and “D” to replace the character “0” with a dash “-”.
Read “3”, “0”, “2”, “D”, “3”, and “0” to replace the character “0” with a dash “-0”.
KEY TYPE = SCAN CODE
If you want to replace the character “0” with “a” (= “1C” on the scan code table):
1. Read “3” and “0”.
2. Read the “Scan Code” barcode.
3. Read “1” and “C”.
KEY TYPE = NORMAL + KEY STATUS = SHIFT
If you want to replace the character “0” with “!” (= “Shift” + “1” on keyboard):
1. Read “3” and “0”.
2. Read the “Add Shift” barcode.
3. Read “3” and “1”.
3) Read the “Validate” barcode to complete this setting. (The defined set or sets will be
applied to all symbologies by default.)
177
Update

2564MR Barcode Scanner User Guide
5.2.2 SYMBOLOGIES FOR CHARACTER SUBSTITUTION (ALL 3 SETS)
By default character substitution will be performed on all symbologies. If the character
substitution is not desired with one or more symbologies, read the “Do Not Apply” barcode
for each undesired symbologies and all the three sets will be ignored for them.
Character Substitution for Codabar
*Apply
Do Not Apply
Character Substitution for Code 39
*Apply
Do Not Apply
Character Substitution for Trioptic Code 39
*Apply
Do Not Apply
Character Substitution for Code 93
*Apply
Do Not Apply
178
Enter Setup

Chapter 5 Defining Output Format
Character Substitution for Code 128
*Apply
Do Not Apply
Character Substitution for GS1-128
*Apply
Do Not Apply
Character Substitution for ISBT 128
*Apply
Do Not Apply
Character Substitution for EAN-8 (No Addon)
*Apply
Do Not Apply
Character Substitution for EAN-8 Addon 2
*Apply
Do Not Apply
179
Update

2564MR Barcode Scanner User Guide
Character Substitution for EAN-8 Addon 5
*Apply
Do Not Apply
Character Substitution for EAN-13 (No Addon)
*Apply
Do Not Apply
Character Substitution for EAN-13 Addon 2
*Apply
Do Not Apply
Character Substitution for EAN-13 Addon 5
*Apply
Do Not Apply
Character Substitution for Italian Pharmacode
*Apply
Do Not Apply
180
Enter Setup

Chapter 5 Defining Output Format
Character Substitution for Industrial 25
*Apply
Do Not Apply
Character Substitution for Interleaved 25
*Apply
Do Not Apply
Character Substitution for Matrix 25
*Apply
Do Not Apply
Character Substitution for Chinese 25
*Apply
Do Not Apply
Character Substitution for MSI
*Apply
Do Not Apply
181
Update

2564MR Barcode Scanner User Guide
Character Substitution for GS1 DataBar
*Apply
Do Not Apply
Character Substitution for UPC-A (No Addon)
*Apply
Do Not Apply
Character Substitution for UPC-A Addon 2
*Apply
Do Not Apply
Character Substitution for UPC-A Addon 5
*Apply
Do Not Apply
Character Substitution for UPC-E (No Addon)
*Apply
Do Not Apply
182
Enter Setup

Chapter 5 Defining Output Format
Character Substitution for UPC-E Addon 2
*Apply
Do Not Apply
Character Substitution for UPC-E Addon 5
*Apply
Do Not Apply
Character Substitution for UCC Coupon Extended Code
*Apply
Do Not Apply
Character Substitution for Code 11
*Apply
Do Not Apply
Character Substitution for Composite CC-A/B
*Apply
Do Not Apply
183
Update

2564MR Barcode Scanner User Guide
Character Substitution for Composite CC-C
*Apply
Do Not Apply
Character Substitution for Composite TLC-39
*Apply
Do Not Apply
Character Substitution for US Postnet
*Apply
Do Not Apply
Character Substitution for US Planet
*Apply
Do Not Apply
Character Substitution for UK Postal
*Apply
Do Not Apply
184
Enter Setup

Chapter 5 Defining Output Format
Character Substitution for Japan Postal
*Apply
Do Not Apply
Character Substitution for Australian Postal
*Apply
Do Not Apply
Character Substitution for Dutch Postal
*Apply
Do Not Apply
Character Substitution for USPS 4CB/One Code/Intelligent Mail
*Apply
Do Not Apply
Character Substitution for UPU FICS Postal
*Apply
Do Not Apply
185
Update

2564MR Barcode Scanner User Guide
Character Substitution for PDF417
*Apply
Do Not Apply
Character Substitution for MicroPDF417
*Apply
Do Not Apply
Character Substitution for Data Matrix
*Apply
Do Not Apply
Character Substitution for Maxicode
*Apply
Do Not Apply
Character Substitution for QR Code
*Apply
Do Not Apply
186
Enter Setup

2564MR Barcode Scanner User Guide
5.3 PREFIX/SUFFIX CODE
By default, there is no prefix code, and [ENTER] or [CR] (Carriage Return) is configured to
be suffix code. Up to 8 characters can be configured, for example, “Barcode_”, and you will
have the string appear in front of the barcode read, like this – “Barcode_1234567890”.
If “BT HID”, “USB HID” or “Keyboard Wedge” is configured for interface, Key Type
and Key Status will then become applicable. You may decide whether or not to apply Key
Status when “Normal Key” is selected for Key Type.
Key Type Key Status
Scan Code Up to 4 scan code values are allowed. N/A
Normal Key
Up to 8 character strings are allowed.
Add Shift
Add Left Ctrl
Add Left Alt
Add Right Ctrl
Add Right Alt
Refer to Keyboard Wedge Table.
Configure Prefix
Configure Suffix
1) Read the barcode above to apply prefix code or suffix code separately, and follow steps
2~3. (Max. 8 characters each)
2) Read the “Hexadecimal Value” barcode on page 264 for the desired character string. For
example, read “2” and “B” for the scanner to prefix or suffix the character [+].
3) Read the “Validate” barcode to complete this setting.
188
Enter Setup

Chapter 5 Defining Output Format
5.4 CODE ID
Up to two characters for Code ID can be configured for each symbology. To make the Code
ID configuration easier, the scanner provides five pre-defined Code ID sets that you can
select one and make necessary changes on it.
If “BT HID”, “USB HID” or “Keyboard Wedge” is configured for interface, Key Type
and Key Status will then become applicable. You may decide whether or not to apply Key
Status when “Normal Key” is selected for Key Type.
Key Type Key Status
Scan Code Only 1 scan code value is allowed. N/A
Normal Key
Up to 2 character strings are allowed.
Add Shift
Add Left Ctrl
Add Left Alt
Add Right Ctrl
Add Right Alt
Refer to Keyboard Wedge Table.
Note: "]C1" is the Code ID of GS1-128 (EAN-128) barcodes; "]e0" is the default Code ID of
GS1 DataBar (RSS) barcodes.
5.4.1 SELECT PRE-DEFINED CODE ID
Apply Code ID Set 1
Apply Code ID Set 2
Apply Code ID Set 3
Apply Code ID Set 4
Apply Code ID Set 5
189
Update

2564MR Barcode Scanner User Guide
Code ID options Set 1 Set 2 Set 3 Set 4 Set 5
Code 39 A C Y M A
Trioptic Code 39 A C Y M X
Italian Pharmacode A C Y M A
Industrial 25 C H H H S
Interleaved 25 D I Z I S
Matrix 25 E G G G S
Chinese 25 Q M P S X
Codabar F N X N F
Code 93 I L L L G
Code 128 H K K K C
ISBT 128 H K K K C
UPC-E S E C E E
EAN-8 P B B FF E
EAN-13 M A A F E
UPC-A J A A A E
MSI V V D P M
UCC Coupon Code G F I C C
Code 11 K J J D H
Composite CC-A/B L X M J La
Composite CC-C N Y N O Lc
Composite TLC-39 O Z O R L2
US Postnet h a s i X
US Planet i b t j X
UK Postal j c u k X
Japan Postal k d v l X
Australian Postal l e w m X
Dutch Postal m f x n X
USPS 4 CB / One Code / Intelligent Mail n g y o X
UPU FICS Postal o h z p X
PDF417 a O W T L
MicroPDF417 b P V U L
Data Matrix c Q U V d
Maxicode d R T W U
QR Code e S S X Q
190
Enter Setup

2564MR Barcode Scanner User Guide
5.4.2 CHANGE CODE ID
1) Read the barcode below to change code ID of a specific symbology.
2) Read the “Hexadecimal Value” barcode on page 264 for the desired character string. For
example, read “4” and “4” for applying the character [D] for Code ID.
3) Read the “Validate” barcode to complete this setting.
Configure Code ID
for Codabar
Configure Code ID
for Code 39
Configure Code ID
for Trioptic Code 39
Configure Code ID
for Code 93
Configure Code ID
for Code 128
Configure Code ID
for ISBT 128
Configure Code ID
for EAN-8
Configure Code ID
for EAN-13
Configure Code ID
for Italian
Pharmacode
Configure Code ID
for Industrial 25
192
Enter Setup

Chapter 5 Defining Output Format
Configure Code ID
for Interleaved 25
Configure Code ID
for Matrix 25
Configure Code ID
for Chinese 25
Configure Code ID
for MSI
Configure Code ID
for UPC-A
Configure Code ID
for UPC-E
Configure Code ID
for UCC Coupon Code
Configure Code ID
for Code 11
Configure Code ID
for Composite CC-
A/B
Configure Code ID
for Composite CC-
C
Configure Code ID
for Composite TLC-
39
Configure Code ID
for US Postnet
193
Update

2564MR Barcode Scanner User Guide
Configure Code ID
for US Planet
Configure Code ID
for UK Postal
Configure Code ID
for Japan Postal
Configure Code ID
for Australian
Postal
Configure Code ID
for Dutch Postal
Configure Code ID
for
USPS 4CB / One
Code / Intelligent
Mail
Configure Code ID
for UPU FICS Postal
Configure Code ID
for PDF417
Configure Code ID
for MicroPDF417
Configure Code ID
for Data Matrix
Configure Code ID
for Maxicode
Configure Code ID
for QR Code
194
Enter Setup

2564MR Barcode Scanner User Guide
5.5 LENGTH CODE
A 4-digit code representing the length of barcode data (character count) can be inserted in
front of data being transmitted. Such "Length" code can be individually enabled or disabled
for each symbology.
Length Code for Codabar
Apply
*Do Not Apply
Length Code for Code 39
Apply
*Do Not Apply
Length Code for Trioptic Code 39
Apply
*Do Not Apply
Length Code for Code 93
Apply
*Do Not Apply
Length Code for Code 128
196
Enter Setup

2564MR Barcode Scanner User Guide
Apply
*Do Not Apply
Length Code for Industrial 25
Apply
*Do Not Apply
Length Code for Interleaved 25
Apply
*Do Not Apply
Length Code for Matrix 25
Apply
*Do Not Apply
Length Code for Chinese 25
Apply
*Do Not Apply
Length Code for MSI
198
Enter Setup

2564MR Barcode Scanner User Guide
Apply
*Do Not Apply
Length Code for Composite CC-C
Apply
*Do Not Apply
Length Code for Composite TLC-39
Apply
*Do Not Apply
Length Code for US Postnet
Apply
*Do Not Apply
Length Code for US Planet
Apply
*Do Not Apply
Length Code for UK Postal
200
Enter Setup

Chapter 5 Defining Output Format
Apply
*Do Not Apply
Length Code for Japan Postal
Apply
*Do Not Apply
Length Code for Australian Postal
Apply
*Do Not Apply
Length Code for Dutch Postal
Apply
*Do Not Apply
Length Code for USPS 4CB/One Code/Intelligent Mail
Apply
*Do Not Apply
Length Code for UPU FICS Postal
201
Update

2564MR Barcode Scanner User Guide
Apply
*Do Not Apply
Length Code for PDF417
Apply
*Do Not Apply
Length Code for MicroPDF417
Apply
*Do Not Apply
Length Code for Data Matrix
Apply
*Do Not Apply
Length Code for Maxicode
Apply
*Do Not Apply
Length Code for QR Code
202
Enter Setup

2564MR Barcode Scanner User Guide
The Multi-Barcode Editor allows you to decide the output sequence of a concatenation of
barcodes. Up to five barcodes can be specified. When you enable this mode, it will force the
scanner to apply Laser mode as the scan mode. To concatenate barcodes, the maximum
output data length of all the barcodes is 10 KB after configuration. When the data length
exceeds 10 KB, the concatenation will not take effect.
Note: The Multi-Barcode Editor has nothing to do with Multi-Barcode Mode.
The barcodes that are found meeting the specified criteria below will be arranged in the
desired sequence.
Code Type
4-digit barcode length, excluding prefix, suffix, length code, etc.
Matching the first character of barcode data
204
Enter Setup

Chapter 5 Defining Output Format
5.6.1 EDIT A CONCATENATION OF BARCODES
Edit Output Sequence
1) Read the barcode above to start editing a concatenation of barcodes.
2) Code Type setting – read the “Hexadecimal Value” barcode on page 264 for Code Type
of the (first) barcode. For example, read “4” and “1” for Code 39.
Code Type Symbology Code Type Symbology
40 (@) ISBT 128
41 (A) Code 39
42 (B) Italian Pharmacode
43 (C) N/A
44 (D) Industrial 25 64 (d) TLC-39 (TCIF Linked Code 39)
45 (E) Interleaved 25 65 (e) Trioptic Code 39
46 (F) Matrix 25
47 (G) Codabar (NW7) 67 (g) Code 11
48 (H) Code 93
49 (I) Code 128
4A (J) UPC-E0 / UPC-E1 6A (j) Composite CC-C
4B (K) UPC-E with Addon 2 6B (k) PDF417
4C (L) UPC-E with Addon 5 6C (l) MicroPDF417
4D (M) EAN-8 6D (m) Data Matrix
4E (N) EAN-8 with Addon 2 6E (n) Maxicode
4F (O) EAN-8 with Addon 5 6F (o) QR Code
50 (P) EAN-13 70 (p) US Postnet
51 (Q) EAN-13 with Addon 2 71 (q) US Planet
52 (R) EAN-13 with Addon 5 72 (r) UK Postal
53 (S) MSI 73 (s) Japan Postal
54 (T) N/A 74 (t) Australian Postal
55 (U) GS1-128 (EAN-128) 75 (u) Dutch Postal
56 (V) UPC-A 76 (v) Composite CC-A/B
57 (W) UPC-A with Addon 2 77 (w) Macro PDF417
58 (X) UPC-A with Addon 5 78 (x) Macro MicroPDF417
205
Update

2564MR Barcode Scanner User Guide
79 (y) Chinese 25
5A (Z) N/A 7A (z) Aztec
5B ( [ ) GS1 DataBar (RSS) 7B ({) Micro QR
7C (|) USPS 4CB / One Code /
Intelligent Mail
7D (}) UPU FICS Postal
7E (~) UCC Coupon Extended Code
3) Barcode Length setting – read the “Decimal Value” barcode on page 263 for the 4-digit
length of the (first) barcode. For example, read “0065” for barcode length of 65
characters or read “0000” for any length.
Note: If not reading 0000 for any length, the 4-digit length must exclude prefix, suffix
(0x0d by default), length code, etc.
4) Matching Character setting – read the “Hexadecimal Value” barcode on page 264 for the
1st character that must be found matching in the (first) barcode. For example, read “4”
and “1” for matching character “A” as the first character in the barcode or read “00” for
any character.
5) Read twice the “F” barcode on page 264 (“FF”) to complete the setting of each barcode.
6) Read the “Validate” barcode to end the editing of the barcode set.
5.6.2 ACTIVATE THE CONCATENATION OF BARCODES
By default, the output sequence editing of the concatenation of barcodes is not applied.
When “Enforce Output Sequence” is enabled, all barcodes read by the scanner must meet
with the criteria for the concatenation. If data is found excluded from all output sequence
sets (= not meeting with the criteria), the scanner will not accept the reading, and therefore,
data will not be transmitted.
When “Apply Output Sequence” is enabled, only barcodes found meeting with the criteria
are counted for the concatenation. Those found not meeting with the criteria are processed
normally and individually.
Note: When it requires reading more barcodes to complete the “output sequence”
requirements, the scanner will respond with one short beep (low tone). After reading
an acceptable barcode, its LED indicator will become solid green and go off quickly (=
Good Read). Upon completion
of reading acceptable barcodes, the scanner will respond with one short beep (high
tone) and its LED indicator will become solid green and go off quickly (= Good Read).
206
Enter Setup

Chapter 5 Defining Output Format
*Ignore Output
Sequence
Enforce Output
Sequence
Apply Output
Sequence
Warning: When you disable the Multi-Barcode Editor later, the scan mode remains
unchanged. If Laser mode is not desired, proceed to select a scan mode best
suits your application.
5.7 REMOVAL OF SPECIAL CHARACTER
You can only specify 1 character, but it will remove every matching character encountered
from the starting position of barcode data until a different character is met. For example, if
it is configured to remove the character “0” (hex value is “30”), one or more zeros will be
stripped off the barcode data “012345” and “00012345”. However, for barcode data
“010333”, only the first zero will be stripped off.
Remove Special
Character
1) Read the barcode above to remove the specified character.
2) Read the “Hexadecimal Value” barcode on page 264 for the desired character string. For
example, read “3” and “0” for the scanner to remove the character “0”.
3) Read the “Validate” barcode to complete this setting.
207
Update

2564MR Barcode Scanner User Guide
5.8 AIM CODE ID
You can add an AIM (Automatic Identification and Mobility) code ID in front of the barcode
that shares the common purpose of identifying, tracking, recording, storing, and
communicating essential business, personal, or product data. Enabling this function can
have the scanner be capable of fast and accurate data collection and search.
*Disable
Enable
208
Enter Setup

The scanner allows advanced data editing by applying user-configured editing formats. The
whole processed data can be divided into fields by user-specified rules. These fields
together with the user-configurable additional fields comprise the data actually sent to the
host computer.
With the editing format applied, the maximum output data length of a barcode is 7 KB after
configuration. If the data length exceeds 7 KB, editing format will not take effect.
[Prefix
Code]
[Code ID] [Length
Code]
[Data] [Suffix
Code]
Additional
Field(s)
None
by default None
by default None
by default Barcode itself 0x0d
by default
IN THIS CHAPTER
6.1 Activating Editing Formats .......................................... 209
6.2 How to Configure Editing Formats ............................... 211
6.3 Configuring Format — Define Data Criteria ................... 215
6.4 Configuring Format — Define Data Field ....................... 226
6.5 Configuring Format — Define Transmission Sequence .... 235
6.6 Programming Examples ............................................. 238
6.1 ACTIVATING EDITING FORMATS
Chapter 6
APPLYING FORMA
TS FOR DATA EDITING
209
Update

2564MR Barcode Scanner User Guide
6.1.1 ACTIVATE EDITING FORMATS
If you have already configured any editing format before, you may directly apply the editing
format. If not, you must start with configuring an editing format first, and then, activate the
editing format when it is desired in use.
Editing Format 1
Enable
*Disable
Editing Format 2
Enable
*Disable
Editing Format 3
Enable
*Disable
Editing Format 4
Enable
*Disable
Editing Format 5
210
End Programming Format

Chapter 6 Applying Formats for Data Editing
Enable
*Disable
6.1.2 EXCLUSIVE DATA EDITING
By default, only barcodes found meeting with the criteria are processed by the editing
formats. Those found not meeting with the criteria are processed normally.
When “Exclusive Data Editing” is enabled, all barcodes read by the scanner must be
processed by the editing formats. If data is found excluded from all enabled editing formats
(= not meeting with the specified criteria), the scanner will not accept the reading, and
therefore, data will not be transmitted.
Yes
*No
6.2 HOW TO CONFIGURE EDITING FORMATS
211
Update

2564MR Barcode Scanner User Guide
6.2.1 SELECT FORMAT TO CONFIGURE
Start Programming Format
Select one editing format (Format 1~5) and the parameters pertaining to the editing format can then
be configured – applicable code type, data length, matching string & location, start position, field
adjustment, total number of fields, field settings (field-
dividing rule), additional fields, and field
transmission sequence.
212
End Programming Format

Chapter 6 Applying Formats for Data Editing
Up to five different formats can be specified.
Configure Format 1
Configure Format 2
Configure Format 3
Configure Format 4
Configure Format 5
Note: Before you complete the programming of an editing format, if you have the scanner
read any barcode for parameters other than those pertaining to the editing format, it will
automatically abort the programming process.
End Programming Format
After having configured all the desired parameters, you must have the scanner read the “End
Programming Format” barcode, which can be located at the bottom of every even page in this chapter.
End Programming
Format
213
Update

2564MR Barcode Scanner User Guide
6.2.2 RESTORE DEFAULT FORMAT
You may select an existing editing format and have the defaults restored. The default
settings of an editing format are listed below.
Editing format Defaults
Applicable Code Type All
Data Length 0 (No qualification)
Matching String Disable
Matching String Location None
Start Position From head
Field Adjustment No adjustment
Total Number of Fields 1
Field Setting – field-dividing rule Not configured
Additional Fields None
Field Transmission Sequence F1
Restore Default
Format
214
End Programming Format

Chapter 6 Applying Formats for Data Editing
6.3 CONFIGURING FORMAT — DEFINE DATA CRITERIA
Three applicable conditions can be configured to check whether the data read by the
scanner can be processed by the particular editing format.
Note: Data editing cannot be performed unless the three conditions are all met.
6.3.1 APPLICABLE CODE TYPE
By default, barcodes of all the supported symbologies will be processed by any editing
format, if having been configured and enabled. For quick configuration, you may first clear
all, and then select the desired symbologies.
Note: You must have at least one symbology selected.
*Apply to All
Clear All
215
Update

2564MR Barcode Scanner User Guide
Editing Format for Codabar
*Apply
Do Not Apply
Editing Format for Code 39
*Apply
Do Not Apply
Editing Format for Trioptic Code 39
*Apply
Do Not Apply
Editing Format for Code 93
*Apply
Do Not Apply
Editing Format for Code 128
*Apply
Do Not Apply
216
End Programming Format

Chapter 6 Applying Formats for Data Editing
Editing Format for GS1-128 & GS1 DataBar
*Apply
Do Not Apply
Editing Format for ISBT 128
*Apply
Do Not Apply
Editing Format for EAN-8
*Apply
Do Not Apply
Editing Format for EAN-8 Addon 2
*Apply
Do Not Apply
Editing Format for EAN-8 Addon 5
*Apply
Do Not Apply
217
Update

2564MR Barcode Scanner User Guide
Editing Format for EAN-13
*Apply
Do Not Apply
Editing Format for EAN-13 Addon 2
*Apply
Do Not Apply
Editing Format for EAN-13 Addon 5
*Apply
Do Not Apply
Editing Format for Italian Pharmacode
*Apply
Do Not Apply
Editing Format for Industrial 25
*Apply
Do Not Apply
218
End Programming Format

2564MR Barcode Scanner User Guide
Editing Format for UPC-A Addon 2
*Apply
Do Not Apply
Editing Format for UPC-A Addon 5
*Apply
Do Not Apply
Editing Format for UPC-E
*Apply
Do Not Apply
Editing Format for UPC-E Addon 2
*Apply
Do Not Apply
Editing Format for UPC-E Addon 5
*Apply
Do Not Apply
220
End Programming Format

Chapter 6 Applying Formats for Data Editing
Editing Format for UCC Coupon Extended Code
*Apply
Do Not Apply
Editing Format for Code 11
*Apply
Do Not Apply
Editing Format for Composite CC-A/B
*Apply
Do Not Apply
Editing Format for Composite CC-C
*Apply
Do Not Apply
Editing Format for Composite TLC-39
*Apply
Do Not Apply
221
Update

2564MR Barcode Scanner User Guide
Editing Format for US Postnet
*Apply
Do Not Apply
Editing Format for US Planet
*Apply
Do Not Apply
Editing Format for UK Postal
*Apply
Do Not Apply
Editing Format for Japan Postal
*Apply
Do Not Apply
Editing Format for Australian Postal
*Apply
Do Not Apply
222
End Programming Format

Chapter 6 Applying Formats for Data Editing
Editing Format for Dutch Postal
*Apply
Do Not Apply
Editing Format for USPS 4CB/One Code/Intelligent Mail
*Apply
Do Not Apply
Editing Format for UPU FICS Postal
*Apply
Do Not Apply
Editing Format for PDF417
*Apply
Do Not Apply
Editing Format for MicroPDF417
*Apply
Do Not Apply
223
Update

2564MR Barcode Scanner User Guide
Editing Format for Data Matrix
*Apply
Do Not Apply
Editing Format for Maxicode
*Apply
Do Not Apply
Editing Format for QR Code
*Apply
Do Not Apply
Editing Format for MicroQR
*Apply
Do Not Apply
Editing Format for Aztec
*Apply
Do Not Apply
224
End Programming Format

Chapter 6 Applying Formats for Data Editing
6.3.2 DATA LENGTH
The length must include prefix, suffix (0x0d by default), length code, etc. By default,
barcodes of any length (character count) are eligible for data editing.
Specify a value.
When zero is given to both, the scanner will not perform the length qualification.
1) Read the barcode below to specify Max. Length or Min. Length separately, and follow
steps 2~3.
Max. Length
Min. Length
2) Read the “Decimal Value” barcode on page 263 for the desired length.
3) Read the “Validate” barcode on the same page to complete this setting.
6.3.3 MATCHING STRING & LOCATION
By default, no matching string is specified, and therefore, it is disabled. You may enable this
feature by specifying a matching string; up to four characters are allowed.
When the Matching String Location is zero, the scanner will only check for the existence
of the matching string in the barcode data.
Specify a value to indicate where the matching string starts in the barcode data.
1) Read the barcode to specify a matching string.
225
Update

2564MR Barcode Scanner User Guide
Matching String…
2) Read the “Hexadecimal Value” barcode on page 264 for the desired character string.
3) Read the “Validate” barcode to complete this setting.
4) Read the barcode to specify the location of the matching string.
Location of Matching
String…
5) Read the “Decimal Value” barcode on page 263 for the desired location.
6) Read the “Validate” barcode on the same page to complete this setting.
6.4 CONFIGURING FORMAT — DEFINE DATA FIELD
6.4.1 START POSITION
Data can be divided into fields in one of the following direction –
from head (F1) to tail (F5)
from tail (F1) to head (F5)
*From Head
From Tail
226
End Programming Format

Chapter 6 Applying Formats for Data Editing
6.4.2 FIELD ADJUSTMENT
You may apply equal length to all fields, if necessary. If data is found longer than specified,
it will be truncated automatically. When data is found shorter, it will add “Space” (0x20) to
field.
*No adjustment
Set length to adjust
fields… (*0)
1) Read the barcode above to adjust field by length.
2) Read the “Decimal Value” barcode on page 263 for the desired field length.
3) Read the “Validate” barcode on the same page to complete this setting.
6.4.3 TOTAL NUMBER OF FIELDS
Data can be divided into at most 6 fields; each of them is numbered from F1 to F6
accordingly. However, only F1~F5 can be configured.
The total number of fields must be specified correctly. If three fields are configured for
the editing format, the data characters after F3 will be assigned to F4 automatically. This
feature is quite useful especially when data of variable lengths is processed by editing
formats.
*One Field
Two Fields
Three Fields
Four Fields
Five Fields
227
Update

2564MR Barcode Scanner User Guide
Six Fields
Note: The number of configurable fields is always one less than the total number of fields
specified. The extra data characters beyond the last field configured will be
automatically assigned to the next field.
6.4.4 FIELD SETTINGS
Data eligible for editing formats is divided into fields by user-specified rules – either using
the field terminating string or specified field length.
By Terminating String
Specify the field terminating string. Up to two characters are allowed. The scanner will search for the
occurrence of this particular string in the data.
By default, this string will be included in the field. You may discard it.
By Length
Alternatively, you may simply specify the field length. The scanner will assign the next specified
number of characters into the field.
Field 1 Setting
1. Read the barcode below to divide field 1 by a specified terminating string.
Select
Field Separator
to Divide Field 1…
2. Read the “Hexadecimal Value” barcode on page 264 for the desired character string.
3. Read the “Validate” barcode to complete this setting.
4. Read the “Discard Separator” barcode if the field separator is not desired in the field.
*Include Separator
Discard Separator
228
End Programming Format

Chapter 6 Applying Formats for Data Editing
If not dividing the field by a specific separator, you may divide it by a specified length.
1. Read the barcode below to divide field 1 by length.
Divide Field 1
by Length
2. Read the “Decimal Value” barcode on page 263 for the desired field length.
3. Read the “Validate” barcode on the same page to complete this setting.
Field 2 Setting
1. Read the barcode below to divide field 2 by a specified terminating string.
Select
Field Separator
to Divide Field 2…
2. Read the “Hexadecimal Value” barcode on page 264 for the desired character string.
3. Read the “Validate” barcode to complete this setting.
4. Read the “Discard Separator” barcode if the field separator is not desired in the field.
*Include Separator
Discard Separator
If not dividing the field by a specific separator, you may divide it by a specified length.
1. Read the barcode below to divide field 2 by length.
Divide
Field 2
by Length
229
Update

2564MR Barcode Scanner User Guide
2. Read the “Decimal Value” barcode on page 263 for the desired field length.
3. Read the “Validate” barcode on the same page to complete this setting.
Field 3 Setting
1. Read the barcode below to divide field 3 by a specified terminating string.
Select
Field Separator
to Divide Field 3…
2. Read the “Hexadecimal Value” barcode on page 264 for the desired character string.
3. Read the “Validate” barcode to complete this setting.
4. Read the “Discard Separator” barcode if the field separator is not desired in the field.
*Include Separator
Discard Separator
If not dividing the field by a specific separator, you may divide it by a specified length.
1. Read the barcode below to divide field 3 by length.
Divide Field 3
by Length
230
End Programming Format

Chapter 6 Applying Formats for Data Editing
2. Read the “Decimal Value” barcode on page 263 for the desired field length.
3. Read the “Validate” barcode on the same page to complete this setting.
Field 4 Setting
1. Read the barcode below to divide field 4 by a specified terminating string.
Select
Field Separator
to Divide Field 4…
2. Read the “Hexadecimal Value” barcode on page 264 for the desired character string.
3. Read the “Validate” barcode to complete this setting.
4. Read the “Discard Separator” barcode if the field separator is not desired in the field.
*Include Separator
Discard Separator
If not dividing the field by a specific separator, you may divide it by a specified length.
1. Read the barcode below to divide field 4 by length.
Divide Field 4
by Length
231
Update

2564MR Barcode Scanner User Guide
2. Read the “Decimal Value” barcode on page 263 for the desired field length.
3. Read the “Validate” barcode on the same page to complete this setting.
Field 5 Setting
1. Read the barcode below to divide field 5 by a specified terminating string.
Select
Field Separator
to Divide Field 5…
2. Read the “Hexadecimal Value” barcode on page 264 for the desired character string.
3. Read the “Validate” barcode to complete this setting.
4. Read the “Discard Separator” barcode if the field separator is not desired in the field.
*Include Separator
Discard Separator
If not dividing the field by a specific separator, you may divide it by a specified length.
1. Read the barcode below to divide field 5 by length.
Divide Field 5
by Length
232
End Programming Format

Chapter 6 Applying Formats for Data Editing
2. Read the “Decimal Value” barcode on page 263 for the desired field length.
3. Read the “Validate” barcode on the same page to complete this setting.
Additional Fields
Up to five additional fields can be created for each editing format; each of them is numbered from AF1
to AF5 accordingly.
If “BT HID”, “USB HID” or “Keyboard Wedge” is configured for interface, Key Type and Key Status
will then become applicable. You may decide whether or not to apply Key Status when “Normal
Key” is selected for Key Type.
Key Type Key Status
Scan Code Up to 2 scan code values are allowed. N/A
Normal Key
Up to 4 character strings are allowed.
Add Shift
Add Left Ctrl
Add Left Alt
Add Right Ctrl
Add Right Alt
Refer to Keyboard Wedge Table.
1. Read the barcode below to specify an additional field, one at a time.
Additional Field 1…
Additional Field 2…
Additional Field 3…
Additional Field 4…
Additional Field 5…
233
Update

Chapter 6 Applying Formats for Data Editing
6.4.5 PAUSE FIELD SETTING
Pause Field Time
You can limit the pause time interval (1~16). By default, it is set to 1 second.
Pause Field Time
1~16 sec.
(*1)
1. Read the barcode above to specify the time interval for the Pause Field. (It is set to 1 by default.)
2. Read the “Decimal Value” barcode on page 263. For example, read “1” and “0” for setting the
Pause Field Time to 10 seconds.
3. Read the “Validate” barcode on the same page to complete this setting.
6.5 CONFIGURING FORMAT — DEFINE TRANSMISSION SEQUENCE
235
Update

2564MR Barcode Scanner User Guide
After configuring the data fields and additional fields, you must now program the
transmission sequence of these fields that comprise the final data. This field transmission
sequence can be assigned in any desired order and fields can be assigned multiple times as
well.
Note: Up to twelve fields can be assigned.
1) Read the “Start” barcode to begin with programming the field transmission sequence.
Start Programming…
2) Program the transmission sequence by reading the desired fields as well as additional
fields.
Field 1
Field 2
Field 3
Field 4
Field 5
Field 6
Additional Field 1
Additional Field 2
Additional Field 3
236
End Programming Format

2564MR Barcode Scanner User Guide
6.6 PROGRAMMING EXAMPLES
6.6.1 EXAMPLE I
Extract data from the 10th character to the 19th character...
The editing format should be configured as follows:
1. Read the “Enter Setup” barcode to enter the Configuration Mode.
2. Read the “Configure Format 1” barcode.
3. Read the “Clear All” and “Code 128” barcodes for applicable code type.
4. Read the “Three Fields” barcode.
5. Read the “Divide Field 1 by Length” barcode, and set length to 9.
Field 1 data starts from the 1st character to the 9th character.
6. Read the “Divide Field 2 by Length” barcode, and set length to 10.
Field 2 data starts from the 10th character to the 19th character.
7. Read the “Start (Programming)” barcode to program the transmission sequence.
8. Read the “Field 2” barcode.
9. Read the “End” barcode to complete the transmission sequence setting.
10. Read the “End Programming Format” barcode to complete the setting of Editing Format 1.
11. Read the “Enable Format 1” barcode to apply Editing Format 1 to Code 128.
12. Read the “Update” barcode to exit the Configuration Mode.
6.6.2 EXAMPLE II
238
End Programming Format

Chapter 6 Applying Formats for Data Editing
Extract the date code, item number, and quantity information from barcodes.
Data in a barcode is encoded like this:
From the 1st character to the 6th character is the date code.
From the 7th character to the dash ‘-’ character is the item number.
After the dash ‘-’ character is the quantity information.
Data will be transmitted like this:
The item number goes first, then a TAB character, followed by the date code, then another TAB
character, and finally the quantity information.
The editing format should be configured as follows:
1. Read the “Enter Setup” barcode to enter the Configuration Mode.
2. Read the “Configure Format 2” barcode.
3. Read the “Three Fields” barcode.
4. Read the “Divide Field 1 by Length” barcode, and set length to 6.
Field 1 data starts from the 1st character to the 6th character.
5. Read the “Select Field Separator to Divide Field 2” barcode, and use a dash ‘-’ character.
Field 2 data starts from the 7th character until the dash ‘-’ character is met.
6. Read the “Additional Field 1” barcode, and use a tab character for the field.
7. Read the “Start (Programming)” barcode to program the transmission sequence.
8. Read the “Field 2”, “Additional Field 1”, “Field 1”, “Additional Field 1”, “Field 3” barcodes.
9. Read the “End” barcode to complete the transmission sequence (F2 A1 F1 A1 F3) setting.
10. Read the “End Programming Format” barcode to complete the setting of Editing Format 1.
11. Read the “Enable Format 2” barcode to apply Editing Format 2 to all code types.
12. Read the “Update” barcode to exit the Configuration Mode.
239
Update

Optical Characteristics 2564
Scan Engine 2D Imager
Light Source Visible red LED
RF Characteristics
WPAN Module Wireless PAN BT Class 2 compliance
Coverage (line-of-sight) 100 meters with the cradle
Interface Supported
Serial Port Profile (BT SPP)
Human Interface Device Profile (BT HID)
Cradle
Physical Characteristics
Memory
10 KB for transmit buffer
4 MB flash for memory mode
Switch Tactile switch
Indication Triple-color LED (Red/Green/Blue) and beeper
Weight Approx. 185 g
SPECIFICATIONS
241
Update

2564MR Barcode Scanner User Guide
Electrical Characteristics
Battery Rechargeable Li-ion battery – 3.7 V, 800 mAh
Power Adaptor
Input AC 100~240 V, 47/63 Hz
Output DC 5V, 1A
Operating Temperature 0 °C to 40 °C
Environmental Characteristics
Temperature Operating
Storage 0 °C to 50 °C
-40 °C to 70 °C
Humidity
(Non-condensing) Operating
Storage 10% to 90%
5% to 95%
Resistance
Impact Resistance 1.8 m, 5 drops per 6 sides
Splash / Dust Resistance IP 54
Electrostatic Discharge ± 20 kV air discharge, ± 10 kV contact discharge
Programming Support
Configuration Setup barcodes or host serial commands.
Software Windows®-based ScanMaster
Firmware upgradeable Download firmware updates via the download utility.
Accessories (
√
means “supported”)
Rechargeable Li-ion Battery √
Battery Charger √
Cradle √
USB Cable √
RS-232 Cable √
Keyboard Wedge Cable √
Note: The cradle is not only capable of charging the scanner, but specifically designed for
the scanner to communicate with a host computer wirelessly.
242
Enter Setup

You can only upgrade firmware of one scanner at a time. For example, you must turn off
each of the rest scanners when there is more than one scanner connected to your computer.
Note: In case it fails downloading due to low battery, make sure the targe scanner is loaded
with good battery and the battery charge is enough.
HOW TO UPGRADE SCANNER FIRMWARE
USING THE CRADLE
1) Connect the interface cable, RS-232 or USB, between the cradle and your computer. For
USB Virtual COM, you may need to install its driver first!
2) Connect the power supply cord from the cradle to a proper power outlet.
3) Refer to 3.1.1 Connect to Cradle for the target scanner to connect to the cradle.
Read the “Set Connection” label first, and then the “Serial Number” label. Both labels
can be located at the back of the cradle.
4) Read the following barcodes in sequence to configure the scanner to use RS-232 as
download interface.
Enter Setup
Activate Cradle
RS-232
115200 bps
Update
Or, read the following barcodes in sequence to configure the scanner to use USB Virtual
COM as download interface.
Appendix I
FIRMWARE
UPGRADE
243
Update

2564MR Barcode Scanner User Guide
Enter Setup
Activate Cradle
USB Virtual COM
Update
5) Read the following barcodes in sequence for the scanner to enter the download mode.
The scanner will respond with beeps to indicate it is ready for downloading.
Enter Setup
Download
6) Run the download utility “ProgLoad.exe” on your computer.
Kernel Program User Program
K2564_V*.shx STD2564_V*.shx
For the communication settings, select
“RS-232” and the correct COM port for
RS-232 or USB Virtual COM interface.
For RS-232, select 115200 bps for baud rate;
for USB Virtual COM, i
gnore the baud rate
setting.
For the file option, click [Browse] to select the
target file for firmware update.
Click [OK].
7) After upgrading kernel, you will need to manually restart the scanner.
After upgrading the user program, the scanner will automatically restart itself once the
download is completed successfully.
244
Enter Setup

Appendix I Firmware Upgrade
Note: The output interface remains unchanged as specified in step 3 (= RS-232 or USB
Virtual COM). For RS-232, the baud rate setting is still 115200 bps!
USING BLUETOOTH® DONGLE
1) Refer to 3.2.3 Connect to Dongle for the target scanner to accept the connection request
from your computer.
2) Read the following barcodes in sequence to configure the scanner to use BT SPP as
download interface.
245
Update

2564MR Barcode Scanner User Guide
Enter Setup
Activate BT SPP
Update
3) Read the following barcodes in sequence for the scanner to enter the download mode.
The scanner will respond with beeps to indicate it is ready for downloading.
Enter Setup
Download
4) Run the download utility “ProgLoad.exe” on your computer.
Kernel Program User Program
K2564_V*.shx STD2564_V*.shx
For the communication settings, select
“RS-232” and the correct COM port for BT SPP
interface.
Ignore the baud rate setting.
For the file option, click [Browse] to select the
target file for firmware update.
Click [OK].
5) After upgrading kernel, you will need to manually restart the scanner.
After upgrading the user program, the scanner will automatically restart itself once the
download is completed successfully.
246
Enter Setup

Appendix I Firmware Upgrade
Note: The output interface remains unchanged as specified in step 2 (= BT SPP).
HOW TO UPGRADE BT CRADLE FIRMWARE
1) Connect the interface cable, RS-232 or USB, between the cradle and your computer. For
USB Virtual COM, you may need to install its driver first!
2) Connect the power supply cord from the cradle to a proper power outlet.
3) Refer to 3.1.1 Connect to Cradle for the target scanner to connect to the cradle.
Read the “Set Connection” label first, and then the “Serial Number” label. Both labels
can be located at the back of the cradle.
4) Read the following barcodes in sequence to configure the scanner to use RS-232 as
download interface.
Enter Setup
Activate Cradle
RS-232
Update
Or, read the following barcodes in sequence to configure the scanner to use USB Virtual
COM as download interface.
247
Update

2564MR Barcode Scanner User Guide
Enter Setup
Activate Cradle
USB Virtual COM
Update
5) Read the following barcodes in sequence for the cradle to enter the download mode. The
Communication LED on the cradle will be flashing red to indicate it is ready for
downloading.
Enter Setup
Download Cradle
CPU Firmware
6) Run the download utility “ProgLoad.exe” on your computer.
Kernel Program User Program
2560CradleKV*.shx 2560CradleUV*.shx
For the communication settings, select
“RS-232” and the correct COM port for
RS-232 or USB Virtual COM interface.
For RS-232, select 115200 bps for baud rate;
for USB Virtual COM, i
gnore the baud rate
setting.
For the file option, click [Browse] to select the
target file for firmware update.
Click [OK].
7) The cradle will automatically restart itself when upgrading firmware is completed
successfully.
8) Read the “Update” barcode for the scanner to resume its operation (exit the
configuration mode).
248
Enter Setup

SERIAL COMMANDS
D
Purpose To disable the scanner.
Remarks
“D”
E
Purpose To enable the scanner.
Remarks
“E”
#@ nnnnnn <CR>
Purpose To configure the scanner.
Remarks nnnnnn – the six digits of command parameters.
For example, “109952” is to list the current Code ID settings.
“0x23” + “0x40” + “0x31” + “0x30” + “0x39” + “0x39” + “0x35” + “0x32” + “0x0d”
Note: After configuring the scanner, you may send the serial command “#@109999” to
save the settings.
#@ - - - -<CR>
Purpose To halt the scanner.
Remarks
“0x23” + “0x40” + “0x2d” + “0x2d” + “0x2d” + “0x2d” + “0x0d”
#@ . . . . <CR>
Purpose To resume operation.
Remarks
“0x23” + “0x40” + “0x2e” + “0x2e” + “0x2e” + “0x2e” + “0x0d”
#@////<CR>
Purpose To respond with a beep.
Remarks
“0x23” + “0x40” + “0x2f” + “0x2f” + “0x2f” + “0x2f” + “0x0d”
Appendix II
HOST SERIAL
COMMANDS
Serial Command
List Page 3
251
Update

2564MR Barcode Scanner User Guide
#@TRIGOFF<CR>
Purpose To disable the software trigger
Remarks “0x23” + “0x40” + “0x54” + “0x52” + “0x49” + “0x47” + “0x4f” + “0x46” +
“0x46” + “0x0d”
#@TRIGON<CR>
Purpose To enable the software trigger
Remarks “0x23” + “0x40” + “0x54” + “0x52” + “0x49” + “0x47” + “0x4f” + “0x4e” +
“0x0d”
#@RDSN<CR>
Purpose Read serial number
Remarks “0x23” + “0x40” + “0x52” + “0x44” + “0x53” + “0x4E” + “0x0D”
#@BEEP, nn<CR>
Purpose Have the scanner beep as many times as you specified ranging from 00 to 99
times (00 is to stop the work). The length of beep time is based on the duration
of Good Read Beep setting and the constant interval between two beeps is
100ms.
Remarks nn – the two digits of command parameters
For example, ‘#@BEEP,09’ is to have the scanner beep for 9 times.
“0x23” + “0x40” + “0x42” + “0x45” + “0x45” + “0x50” + “0x2c” + “0x30”
+ “0x39” + “0x0d”
#@RLED, nn<CR>
Purpose Have the scanner’s red LED indicator blink as many times as you specified
ranging from 00 to 99 (00 is to stop the work). The length of blinking time is
based on the Good Read LED Duration setting and the constant interval between
two flashes is 200ms.
Remarks nn –the two digits of command parameters
For example, ‘#@RLED,09’ is to have the scanner blink for 9 times.
“0x23” + “0x40” + “0x52” + “0x4c” + “0x45” + “0x44” + “0x2c” + “0x30”
+ “0x39” + “0x0d”
#@GLED, nn<CR>
Purpose Have the scanner’s green LED indicator blink as many times as you specified
ranging from 00 to 99 (00 is to stop the work). The length of blinking time is
based on the Good Read LED Duration setting and the constant interval between
two flashes is 200ms.
Remarks nn – the two digits of command parameters
For example, ‘#@GLED,09’ is to have the scanner blink for 9 times.
“0x23” + “0x40” + “0x47” + “0x4c” + “0x45” + “0x44” + “0x2c” + “0x30”
+ “0x39” + “0x0d”
252
Enter Setup

Appendix II Host Serial Commands
EXAMPLE
You may run HyperTerminal.exe on the host computer to send serial commands to the 1564
scanner via RS-232, USB Virtual COM or BT SPP.
For the scanner to stop immediately –
D
For the scanner to resume working –
E
For the scanner to change the beeper to medium volume and beep –
#@101011<CR>
#@////<CR>
For the scanner to change the beeper to minimal volume and beep –
#@101010<CR>
#@////<CR>
For the scanner to change the beeper frequency to 8 kHz (for Good Read Beep only) and
beep –
#@101001<CR>
#@////<CR>
For the scanner to change the beeper length to longest (for Good Read Beep only) and
beep –
#@101008<CR>
#@////<CR>
For the scanner to save the settings, send the serial command “#@109999” –
#@101011<CR>
#@109999<CR>
For the scanner to read the serial number and beep –
#@RDSN<CR>
#@////<CR>
For the scanner to beep for nine times –
#@BEEP,09<CR>
For the scanner’s LED indicator to blink in red for nine times –
#@RLED,09<CR>
For the scanner’s LED indicator to blink in green for nine times –
#@GLED,09<CR>
253
Update

2564MR Barcode Scanner User Guide
Note: (1) For RS-232 or USB Virtual COM, you can only configure the first scanner that
connects to the cradle. To identify the scanner, you may send the serial command to
have it respond with a beep.
(2) For BT SPP, you can configure up to seven scanners at the same time.
254
Enter Setup

Appendix II Host Serial Commands
BT CRADLE SETUP BARCODES & SERIAL COMMANDS
Normally, you can configure the cradle stand by having a connected scanner read
cradle-related setup barcodes.
1) Connect the interface cable, RS-232, Keyboard Wedge or USB, between the cradle and
your computer.
2) For USB Virtual COM, you may need to install its driver first!
3) Connect the power supply cord from the cradle to a proper power outlet.
Read the “Set Connection” label first, and then the “Serial Number” label. Both labels
can be located at the back of the cradle.
4) Refer to 3.1.1 Connect to Cradle for the target scanner to connect to the cradle.
5) Read the following barcodes in sequence to configure the cradle.
Enter Setup
Update
For cradle-related setup barcodes, refer to the Serial Command table below. Note that for
the “Version” and “GetID” barcodes, you must run HyperTerminal.exe or any text editor to
receive the information.
If the output interface is RS-232 or USB Virtual COM, run HyperTerminal.exe on your
computer to receive the information.
If the output interface is Keyboard Wedge or USB HID, run any text editor to receive
the information.
(cradle-related setup barcodes)
255
Update

2564MR Barcode Scanner User Guide
BT CRADLE SERIAL COMMAND AND EQUIVALENT SETUP BARCODES
Config<CR>
Purpose To configure the cradle.
Here is the setup barcode for this serial command:
Remarks A list of the current settings will be displayed. Run
HyperTerminal.exe on your
computer and change the settings one by one.
DefaultSetting<CR>
Purpose To restore the default settings.
Here is the setup barcode for this serial command:
SingleConnection<CR>
Purpose To allow only one scanner connecting to the cradle.
Here is the setup barcode for this serial command:
MultiConnection<CR>
Purpose To allow up to seven scanners connecting to the cradle.
Here is the setup barcode for this serial command:
UseOnePortforAll<CR>
Purpose To use one Virtual COM port for all whenever connecting the cradle to PC via USB. This
setting requires you to connect one cradle at a time, and will facilitate configuring a
great amount of cradles via the same Virtual COM port (for administrators’ or factory
use).
Here is the setup barcode for this serial command:
UseVariablePort<CR>
Config
DefaultSetting
SingleConnection
MultiConnection
UseOnePortforAll
256
Enter Setup

Appendix II Host Serial Commands
Purpose To use variable Virtual COM port when connecting more than one cradle to PC via USB.
Here is the setup barcode for this serial command:
Version<CR>
Purpose To get the firmware versions.
Here is the setup barcode for this serial command:
GetID<CR>
Purpose To get MAC ID.
Here is the setup barcode for this serial command:
Download<CR>
Purpose To download CPU firmware to the cradle via RS-232 or USB.
Here is the setup barcode for this serial command:
EXAMPLE
Without using the scanner to read the above setup barcodes for configuring the cradle, you
may run HyperTerminal.exe on the host computer to send serial commands to the cradle via
RS-232 or USB.
UseVariablePort
Version
GetID
Download
257
Update

2564MR Barcode Scanner User Guide
1) Connect the interface cable, RS-232 or USB, between the cradle and your computer.
For USB Virtual COM, you may need to install its driver first!
2) Connect the power supply cord from the cradle to a proper power outlet.
The Communication LED will indicate when the cradle can accept serial commands after
initializing. Refer to the table below.
If the output interface is USB Virtual COM or RS-232, run HyperTerminal.exe on your
computer. While the Communication LED on the cradle is purple (red with flashing
blue), type the serial command within three seconds.
If the output interface is USB HID, press the “Num Lock” or “Caps Lock” key on your
keyboard 5 times within 3 seconds while the Communication LED on the cradle is
flashing red and blue. This will change the interface from USB HID to USB Virtual
COM and the Communication LED will become purple (red with flashing blue). Then,
run HyperTerminal.exe on your computer. While the Communication LED on the
cradle is purple (red with flashing blue), type the serial command within three
seconds. After configuring via serial commands, the interface will be reset to USB
HID after re-connecting the power supply cord.
Communication LED Meaning
--- Blue,
solid Initialize
Red,
solid Blue,
flashing Serial command mode with USB Virtual COM or RS-232: wait 3 seconds for
starting a serial command
Red,
flashing Blue,
flashing Serial command mode with USB HID changed to USB Virtual COM first: wait 3
seconds for pressing [Num Lock] or [Caps Lock] 5 times via keyboard
258
Enter Setup

The table below features special keyboard wedge codes applied to the scanner by default. If
you have determined to bypass this special keyboard, please refer to the table on the next
page.
“Apply” Special Keyboard
0 1 2 3 4 5 6 7 8
0 F2 SP 0 @ P ` p
1 INS F3 ! 1 A Q a q
2 DLT F4 " 2 B R b r
3 Home F5 # 3 C S c s
4 End F6 $ 4 D T d t
5 Up F7 % 5 E U e u
6 Down F8 & 6 F V f v
7 Left F9 ' 7 G W g w
8 BS F10 ( 8 H X h x
9 HT F11 ) 9 I Y i y
A LF F12 * : J Z j z
B Right ESC + ; K [ k {
C PgUp Exec , < L \ l |
D CR CR* - = M ] m }
E PgDn . > N ^ n ~
F F1 / ? O _ o Dly ENTER*
Note: (1) ~: Digits of numeric keypad.
(2) CR*/ENTER*: ENTER key on the numeric keypad.
“Bypass” Special Keyboard
Appendix III
KEYBOARD WEDGE TABLE
259
Update

2564MR Barcode Scanner User Guide
0 1 2 3 4 5 6 7 8
0 SP 0 @ P ` p
1 ! 1 A Q a q
2 " 2 B R b r
3 # 3 C S c s
4 $ 4 D T d t
5 % 5 E U e u
6 & 6 F V f v
7 ' 7 G W g w
8 BS ( 8 H X h x
9 HT ) 9 I Y i y
A LF * : J Z j z
B ESC + ; K [ k {
C , < L \ l |
D CR - = M ] m }
E . > N ^ n ~
F / ? O _ o Dly
KEY TYPE & STATUS
KEY TYPE
If “BT HID”, “USB HID” or “Keyboard Wedge” is configured for interface, Key Type and Key
Status will then become applicable.
260
Enter Setup

2564MR Barcode Scanner User Guide
EXAMPLE
KEY TYPE = NORMAL
For example, if you want to program the character “!” as the prefix code:
1. Read the “Configure Prefix” barcode.
2. Read the “Hexadecimal Value” barcode on page 264 for “2” and “1”.
3. Read the “Validate” barcode to complete this setting.
KEY TYPE = SCAN CODE
For example, if you want to program the character “a” (= “1C” on the scan code table) as the prefix
code:
1. Read the “Configure Prefix” barcode.
2. Read the “Scan Code” barcode.
3. Read the “Hexadecimal Value” barcode on page 264 for “1” and “C”.
4. Read the “Validate” barcode to complete this setting.
KEY TYPE = NORMAL + KEY STATUS = SHIFT
For example, if you want to program the character “!” (= “Shift” + “1” on keyboard) as the prefix
code:
1. Read the “Configure Prefix” barcode.
2. Read the “Add Shift” barcode.
3. Read the “Hexadecimal Value” barcode on page 264 for “3” and “1”.
4. Read the “Validate” barcode to complete this setting.
KEY TYPE = NORMAL + KEY STATUS = CTRL
For example, if you want to program “Ctrl+A” and “Ctrl+$” as the prefix code:
1. Read the “Configure Prefix” barcode.
2. Read the “Add Left Ctrl” barcode.
3. Read the “Hexadecimal Value” barcode on page 264 for “4”, “1” (= “A”).
4. Read the “Add Left Ctrl” barcode.
5. Read the “Hexadecimal Value” barcode on page 264 for “2”, “4” (= “$”).
6. Read the “Validate” barcode to complete this setting.
262
Enter Setup

DECIMAL SYSTEM
Decimal
Validate the Values
Appendix IV
NUMERAL SYSTEMS
0
1
2
3
4
5
6
7
8
9
Validate
263
Update Abort

2564MR Barcode Scanner User Guide
HEXADECIMAL SYSTEM
Hexadecimal
0
1
2
3
4
5
6
7
8
9
A
B
C
D
E
F
264
Enter Setup

Appendix IV 错误!使用“开始”选项卡将 標題 1 应用于要在此处显示的文字。
Validate the Values
ASCII TABLE
0 1 2 3 4 5 6 7
0 DLE SP 0 @ P ` p
1 SOH DC1 ! 1 A Q a q
2 STX DC2 " 2 B R b r
3 ETX DC3 # 3 C S c s
4 EOT DC4 $ 4 D T d t
5 ENQ NAK % 5 E U e u
6 ACK SYN & 6 F V f v
7 BEL ETB ' 7 G W g w
8 BS CAN ( 8 H X h x
9 HT EM ) 9 I Y i y
A LF SUB * : J Z j z
B VT ESC + ; K [ k {
C FF FS , < L \ l |
D CR GS - = M ] m }
E SO RS . > N ^ n ~
F SI US / ? O _ o DEL
Validate
265
Update Abort

2564MR Barcode Scanner User Guide
ENTERING PIN CODE FOR AUTHENTICATION
USE PRESET PIN
1) In the configuration mode, read the barcode below to use a preset PIN for
authentication.
Use Preset PIN
2) Read one of the barcodes to specify the PIN code, in decimal or hexadecimal.
By default, the PIN code is set to “0000”. Maximum 16 characters are allowed.
Enter PIN in
Hexadecimal…
Enter PIN in
Decimal…
3) Read the “Decimal Value” barcode on page 263 or the “Hexadecimal Value” barcode on
page 264 for the desired digits or character string.
Read the “Clear PIN Code” barcode first if you need to re-input the PIN code.
Clear PIN Code
4) Read the “Validate” barcode to complete this setting.
DISABLE AUTHENTICATION OR USE RANDOM PIN
In the configuration mode, read the barcode below to disable authentication (= No PIN) or
use a random PIN for authentication.
*No PIN or
use random PIN
266
Enter Setup

Appendix IV 错误!使用“开始”选项卡将 標題 1 应用于要在此处显示的文字。
Note: When using BT HID, some device driver may not support pre-defined PIN code for
authentication. In this case, make sure you have the scanner set to “No PIN or use
random PIN” before pairing. While pairing, the host PIN code will be displayed on the
computer screen.
Use Random PIN
When the target device is set to use a random PIN for authentication, wait until the random PIN is
displayed on the target device while pairing, and then input the matching PIN code on the scanner.
Note: Follow the steps below to enter the matching PIN on the scanner. There is no need to
enter the configuration mode!
1. Read one of the barcodes to specify the PIN code, in decimal or hexadecimal.
Enter PIN in
Hexadecimal…
Enter PIN in
Decimal…
2. Read the “Decimal Value” barcode on page 263 or the “Hexadecimal Value” barcode on page 264
for the desired digits or character string.
Read the “Clear PIN Code” barcode first if you need to re-input the PIN.
Clear PIN Code
3. Read the “Validate” barcode to complete this setting.
Reject Random PIN Request
When the random PIN is displayed on the target device while pairing, you can reject the PIN request
by having the scanner read the “Validate” barcode.
267
Update Abort

The scanner is capable of reading 2D driver’s licenses and other American Association of
Motor Vehicle Administrators (AAMVA) compliant ID cards. For compliant 2D licensed card
scanning, it decodes the information embedded in the ID cards to a formatted data. This
appendix provides the setup barcodes required while ScanMaster utility provides GUI setup
that is organized and easy-to-use.
Note: The configured settings are saved in flash memory for access once a driver’s license
is read.
LICENSE PARSING SETUP
*License Parse Disable
License Parse Enable
Parse Field Clear
FILE TYPE
You can check the file type of ANSI by scanning the barcode as below.
*Enable
Disable
Appendix V
READING DRIVER LICEN
SES
268
Update Abort

Appendix V 错误!使用“开始”选项卡将 標題 1 应用于要在此处显示的文字。
OUTPUT SEQUENCE SETUP
The scanner supports arranging the sequences of license embedded data via separators and
fields. In order to present data in a consistent format, some barcodes (ex. First Name,
Middle Name/Initial, Last Name, Name suffix, Name Prefix, Birth Date and so on) will return
data based on the calculated actual data contained in the ID barcode.
Full Name
Last Name
First Name
Middle Name/Initial
Name Suffix
Name Prefix
Mailing
Address
Line1
Mailing Address
Line2
Mailing Address City
Mailing Address
State
269
Update Abort

2564MR Barcode Scanner User Guide
Mailing Address
Postal Code
Home Address Line1
Home Address Line2
Home Address City
Home Address State
Home Address Postal
Code
License ID Number
License Class
License
Restrictions
License
Endorsements
Height
(Feet and/or Inches)
Height
(Centimeters)
270
Enter Setup

Appendix V 错误!使用“开始”选项卡将 標題 1 应用于要在此处显示的文字。
Weight
(Pounds)
Weight
(Kilograms)
Eye Color
Hair Color
License Expiration
Date
Birth Date
Gender
License Issue Date
Issue Timestamp
Number of Duplicates
Medical Codes
Organ Donor
271
Update Abort

2564MR Barcode Scanner User Guide
Nonresident
Customer ID
Social Security
Number
AKA Birth Date
AKA Social Security
Name
AKA Full Name
AKA Last Name
AKA First Name
AKA Middle
Name/Initial
AKA Name Suffix
AKA Name Prefix
Weight Range
272
Enter Setup

Appendix V 错误!使用“开始”选项卡将 標題 1 应用于要在此处显示的文字。
Document
Discriminator
Country
Federal Commission
Codes
Place of Birth
Audit Information
Inventory Control
Race/Ethnicity
Std Vehicle Class
Std Restrictions
Std Endorsements
Class Description
Endorsement
Description
273
Update Abort

2564MR Barcode Scanner User Guide
Restrictions
Description
Permit Class
Permit Expiration
Date
Permit ID Number
Permit Issue Date
Permit Restrictions
Permit endorsements
Issuer ID Number
Family Name
Truncation
First Name
Truncation
Middle Name
Truncation
274
Enter Setup

Appendix V 错误!使用“开始”选项卡将 標題 1 应用于要在此处显示的文字。
SEPARATORS AND FIELDS
Define the separators that separate fields during the transmission sequence of data
scanning. In addition to the built-in data elements, you can also specify up to 5 Additional
Fields with 4 bytes characters. Program the transmission sequence by reading the desired
fields as additional fields.
Note: Up to 5 separators can be assigned.
Separator 1
(1 byte)
*“Space”
Separator 2
(1 byte)
*“Enter”
Separator 3
(1 byte)
*“,”
Separator 4
(1 byte)
*“.”
Separator 5
(1 byte)
*“-”
Additional Field 1
(4 bytes)
Additional Field 2
(4 bytes)
Additional Field 3
(4 bytes)
Additional Field 4
(4 bytes)
Additional Field 5
(4 bytes)
275
Update Abort

2564MR Barcode Scanner User Guide
EDIT SEPARATORS
All the driver license fields can be split with a pre-selected separator, for example, “-” as
First Name-Last Name or “:” as First Name:Last Name.
Edit Separator 1
Edit Separator 2
Edit Separator 3
Edit Separator 4
Edit Separator 5
1) Read the barcode above to apply separator to driver license information separately, and
follow steps 2~3.
2) Read the “Hexadecimal Value” barcode for the desired character string. For example,
read “3” and “A” for the separator to split the data with character [:].
3) Read the “Validate” barcode on the same page to complete this setting.
276
Enter Setup

Appendix V 错误!使用“开始”选项卡将 標題 1 应用于要在此处显示的文字。
EDIT FIELDS
Up to five additional fields can be created for each editing format; each of them is numbered
from Additional 1 to Additional 5 accordingly.
If “Bluetooth® HID” or “USB HID” is configured for interface, Key Type and Key Status will then
become applicable. You may decide whether or not to apply Key Status when “Normal Key” is
selected for Key Type.
Key Type Key Status
Scan Code Up to 2 scan code values are allowed. N/A
Normal Key
Up to 4 character strings are allowed.
Add Shift
Add Left Ctrl
Add Left Alt
Add Right Ctrl
Add Right Alt
Refer to Keyboard Wedge Table.
Edit Additional
Field 1
Edit
Additional
Field 2
Edit Additional
Field 3
Edit Additional
Field 4
Edit Additional
Field 5
1) Read the barcode above to specify an additional field, one at a time.
2) Read the “Hexadecimal Value” barcode for the desired additional field.
3) Read the “Validate” barcode on the same page to complete this setting.
277
Update Abort




















