Cisco Systems A9014Cfd Users Manual Config_guide
a9014cfd1 8c040e61-962e-4262-b66e-47ca038b09a2 Cisco Systems Router A9014CFD User Guide |
2015-01-05
: Cisco-Systems Cisco-Systems-A9014Cfd-Users-Manual-203104 cisco-systems-a9014cfd-users-manual-203104 cisco-systems pdf
Open the PDF directly: View PDF
.
Page Count: 884 [warning: Documents this large are best viewed by clicking the View PDF Link!]
- Cisco ASR 901 Series Aggregation Services Router Software Configuration Guide
- Contents
- About This Guide
- Cisco ASR 901 Router Overview
- Licensing
- Finding Feature Information
- Contents
- Feature Overview
- Licenses Supported on Cisco ASR 901 Router
- License Types
- Port or Interface Behavior
- Generating the License
- Installing the License
- Changing the License
- Return Materials Authorization License Process
- Verifying the License
- Where to Go Next
- Additional References
- Feature Information for Licensing
- First-Time Configuration
- Managing and Monitoring Network Management Features
- Finding Feature Information
- Contents
- Network Management Features for the ASR 901
- How to Configure Network Management Features on ASR 901
- Configuration Examples
- Where to Go Next
- Additional References
- Feature Information for Monitoring and Managing the ASR 901 Router
- Using the Command-Line Interface
- Contents
- Understanding Command Modes
- Understanding the Help System
- Understanding Abbreviated Commands
- Understanding no and default Forms of Commands
- Understanding CLI Error Messages
- Using Command History
- Using Editing Features
- Searching and Filtering Output of show and more Commands
- Accessing the CLI
- Saving Configuration Changes
- Software Upgrade
- Configuring Gigabit Ethernet Interfaces
- Configuring Ethernet Virtual Connections
- Finding Feature Information
- Contents
- Supported EVC Features
- Understanding EVC Features
- Configuring EFPs
- Configuration Examples of Supported Features
- Configuration Examples of Unsupported Features
- How to Configure EVC Default Encapsulation
- Configuring Other Features on EFPs
- Monitoring EVC
- Sample Configuration with Switchport to EVC Mapping
- Additional References
- Feature Information for Configuring Ethernet Virtual Connections
- Configuring EtherChannels
- Configuring Ethernet OAM
- Contents
- Understanding Ethernet CFM
- Configuring Ethernet CFM
- Default Ethernet CFM Configuration
- Ethernet CFM Configuration Restrictions and Guidelines
- Configuring the CFM Domain
- Configuring Multi-UNI CFM MEPs in the Same VPN
- Configuring Ethernet CFM Crosscheck
- Configuring Static Remote MEP
- Configuring a Port MEP
- Configuring SNMP Traps
- Configuring IP SLA CFM Operation
- Manually Configuring an IP SLA CFM Probe or Jitter Operation
- Configuring CFM over EFP with Cross Connect
- Configuring CFM with EVC Default Encapsulation
- Verifying CFM with EVC Default Encapsulation
- Configuring Y.1731 Fault Management
- Managing and Displaying Ethernet CFM Information
- Understanding the Ethernet OAM Protocol
- Setting Up and Configuring Ethernet OAM
- Default Ethernet OAM Configuration
- Restrictions and Guidelines
- Enabling Ethernet OAM on an Interface
- Enabling Ethernet OAM Remote Loopback
- Configuring Ethernet OAM Link Monitoring
- Configuring Ethernet OAM Remote Failure Indications
- Configuring Ethernet OAM Templates
- Displaying Ethernet OAM Protocol Information
- Verifying Ethernet OAM Configuration
- Understanding E-LMI
- Understanding Ethernet Loopback
- ITU-T Y.1731 Performance Monitoring
- Finding Feature Information
- Contents
- Prerequisites for ITU-T Y.1731 Performance Monitoring
- Restrictions for ITU-T Y.1731 Performance Monitoring
- Information About ITU-T Y.1731 Performance Monitoring
- How to Configure ITU-T Y.1731 Performance Monitoring
- Verifying the Frame Delay and Synthetic Loss Measurement Configurations
- Example: Verifying Sender MEP for a Two-Way Delay Measurement Operation
- Example: Verifying Receiver MEP for a Two-Way Delay Measurement Operation
- Example: Verifying Sender MEP for a Synthetic Loss Measurement Operation
- Example: Verifying Ethernet CFM Performance Monitoring
- Example: Verifying History for IP SLAs Operations
- How to Configure IP SLAs Y.1731 On-Demand and Concurrent Operations
- Configuration Examples for IP SLAs Y.1731 On-Demand Operations
- Additional References
- Feature Information for ITU-T Y.1731 Performance Monitoring
- Configuring Resilient Ethernet Protocol
- Contents
- Understanding Resilient Ethernet Protocol (REP)
- Configuring Resilient Ethernet Protocol (REP)
- Configuration Examples for REP
- Configuring MST on EVC Bridge Domain
- Configuring Multiprotocol Label Switching
- Configuring EoMPLS
- Configuring MPLS VPNs
- Configuring MPLS OAM
- Configuring Routing Protocols
- Configuring Bidirectional Forwarding Detection
- Configuring T1/E1 Controllers
- Configuring Pseudowire
- Finding Feature Information
- Contents
- Understanding Pseudowires
- Hot Standby Pseudowire Support for ATM/IMA
- Configuring Pseudowire
- Configuring L2VPN Pseudowire Redundancy
- Configuring Hot Standby Pseudowire Support for ATM/IMA
- TDM Local Switching
- Configuration Example for Local Switching
- Configuration Examples of Hot Standby Pseudowire Support for ATM/IMA
- Configuration Examples for Pseudowire
- Additional References
- Feature Information for Configuring Pseudowire
- Configuring Clocking
- Contents
- Restrictions
- Configuring Network Clock for Cisco ASR 901 Router
- Configuring Network Clock in Global Configuration Mode
- Configuring Network Clock in Interface Configuration Mode
- Understanding SSM and ESMC
- Configuring ESMC in Global Configuration Mode
- Configuring ESMC in Interface Configuration Mode
- Managing Synchronization
- Configuring Synchronous Ethernet for Copper Ports
- Verifying the Synchronous Ethernet configuration
- Troubleshooting Tips
- Configuring PTP for the Cisco ASR 901 Router
- Restrictions
- Setting System Time to Current Time
- Configuring PTP Ordinary Clock
- Configuring PTP in Unicast Mode
- Configuring PTP in Unicast Negotiation Mode
- PTP Boundary Clock
- Verifying PTP modes
- Verifying PTP Configuration on the 1588V2 Slave
- Verifying PTP Configuration on the 1588V2 Master
- PTP Hybrid Clock
- SSM and PTP Interaction
- ClockClass Mapping
- PTP Redundancy
- Configuring ToD on 1588V2 Slave
- Troubleshooting Tips
- Cisco IOS IP SLA
- Configuring QoS
- Finding Feature Information
- Contents
- Understanding QoS
- Configuring Quality of Service (QoS)
- QoS Limitations
- Improving Feature Scalability
- QoS for MPLS/IP over MLPPP
- QoS Configuration Guidelines
- Sample QoS Configuration
- Configuring Classification
- Configuring Marking
- Configuring Congestion Management
- Configuring Shaping
- Configuring Ethernet Trusted Mode
- Creating IP Extended ACLs
- Using Class Maps to Define a Traffic Class
- Creating a Named Access List
- Verifying Named Access List
- Configuration Example for Named Access List
- QoS Treatment for Performance-Monitoring Protocols
- Extending QoS for MLPPP
- Configuring Class-map for Matching MPLS EXP Bits
- Configuring Class-map for Matching IP DSCP Value
- Configuring Class-map for Matching MPLS EXP Bits or IP DSCP Value
- Configuring a Policy-map
- Attaching the Policy-map to MLPPP Interface
- Re-marking IP DSCP Values of CPU Generated Traffic
- Re-marking MPLS EXP Values of CPU Generated Traffic
- Configuring a Policy-map to Match on CS5 and EXP4
- Attaching the Policy-map to Match on CS5 and EXP4 to MLPPP Interface
- Configuration Examples for Extending QoS for MPLS over MLPPP
- Verifying MPLS over MLPPP Configuration
- Troubleshooting Tips
- Additional References
- Feature Information for Configuring QoS
- Configuring MLPPP
- Finding Feature Information
- Contents
- Prerequisites
- Restrictions
- MLPPP Optimization Features
- Configuring MLPPP Backhaul
- Additional References
- Feature Information for MLPPP
- Onboard Failure Logging
- Hot Standby Router Protocol and Virtual Router Redundancy Protocol
- Configuring Link Layer Discovery Protocol
- Configuring Multihop Bidirectional Forwarding Detection
- Bit Error Rate Testing
- Microwave ACM Signaling and EEM Integration
- IPv6 Support on the Cisco ASR 901 Router
- Finding Feature Information
- Contents
- Prerequisites for IPv6 Support on the Cisco ASR 901 Router
- Restrictions for IPv6 Support on the Cisco ASR 901 Router
- Information About IPv6 Support on the Cisco ASR 901 Router
- How to Configure IPv6 Support on the Cisco ASR 901 Router
- Configuring IPv6 Addressing and Enabling IPv6 Routing
- Configuring a Static IPv6 Route
- Enabling Stateless Auto-Configuration
- Implementing IPv6 on VLAN Interfaces
- Implementing IPv6 Addressing on Loopback Interfaces
- Configuring ICMPv6 Rate Limiting
- Configuring IPv6 Duplicate Address Detection
- Configuring IPv6 Neighbor Discovery
- Configuring IPv6 and IPv4 Dual-Stack on the Same VLAN
- Configuring OSPFv3 for IPv6
- Configuring IS-IS for IPv6
- Configuring Multiprotocol-BGP for IPv6
- Configuring BFD for IPv6
- Configuring BFDv6 and OSPFv3
- Configuring BFDv6 for BGP
- Implementing QoS for IPv6
- Verifying the Configuration of IPv6 Support on the Cisco ASR 901 Router
- Verifying IPv6 Addressing Routing
- Verifying a Static IPv6 Route
- Verifying a Stateless Auto-Configuration
- Verifying IPv6 Implementation on VLAN Interfaces
- Verifying IPv6 Implementation on Loopback Interfaces
- Verifying ICMPv6 Configuration
- Verifying IPv6 Duplicate Address Detection Configuration
- Verifying IPv6 Neighbor Discovery Configuration
- Verifying IPv6 and IPv4 Dual-Stack Configuration
- Verifying OSPFv3 for IPv6 Configuration
- Verifying IS-IS for IPv6 Configuration
- Verifying Multiprotocol-BGP for IPv6 Configuration
- Verifying BFD for IPv6 Configuration
- Verifying BFDv6 and OSPFv3 Configuration
- Verifying BFDv6 for BGP Configuration
- Configuration Examples for IPv6 Support on the Cisco ASR 901 Router
- Example: IPv6 Addressing on VLAN Interfaces
- Example: IPv6 Addressing on Loopback Interfaces
- Example: Customizing ICMPv6
- Example: Configuring IPv6 Duplicate Address Detection
- Example: Configuring IPv6 Neighborhood Discovery
- Example: Enabling IPv6 Stateless Address Autoconfiguration
- Example: Configuring the IPv4 and IPv6 Dual-Stack
- Example: Configuring IPv6 Static Routing
- Example: Configuring BFD and Static Routing for IPv6
- Example: Configuring OSPFv3 for IPv6
- Example: Configuring BFD and OSPFv3 for IPv6
- Example: Configuring IS-IS for IPv6
- Example: Configuring Multiprotocol-BGP for IPv6
- Example: Configuring BFD and Multiprotocol-BGP for IPv6
- Troubleshooting Tips
- Where to Go Next
- Additional References
- Feature Information for IPv6 Support on the Cisco ASR 901 Router
- Labeled BGP Support
- MPLS Traffic Engineering - Fast Reroute Link Protection
- Finding Feature Information
- Contents
- Feature Overview
- How to Configure Traffic Engineering - Fast Reroute Link Protection
- Enabling MPLS TE-FRR on an SVI Interface
- Enabling MPLS TE-FRR for EoMPLS on a Global Interface
- Enabling MPLS TE-FRR for EoMPLS on an Interface
- Enabling MPLS TE-FRR for IS-IS
- Configuring Primary One-hop Auto-Tunnels
- Configuring Backup Auto-Tunnels
- Enabling Targeted LDP session over Primary one-hop Auto-Tunnels
- Enabling BFD Triggered FRR on an SVI Interface
- Enabling BFD Triggered FRR on a Router
- Verification Examples
- Configuration Examples
- Additional References
- Feature Information for MPLS Traffic Engineering - Fast Reroute Link Protection
- Layer 2 Control Protocol Peering, Forwarding, and Tunneling
- Finding Feature Information
- Contents
- Layer 2 Control Protocol Forwarding
- Layer 2 Control Protocol Tunneling
- How to Configure Layer 2 Control Protocol Peering, Forwarding, and Tunneling
- Configuration Examples
- Additional References
- Feature Information for Layer 2 Control Protocol Peering, Forwarding, and Tunneling
- Configuring Inverse Muliplexing over ATM
- Finding Feature Information
- Contents
- Feature Overview
- How to Configure IMA
- Configuring ATM IMA on T1/E1 Interface
- Configuring ATM IMA over MPLS
- How to Configure ATM Class of Service
- Configuring Constant Bit Rate
- Configuring Unspecified Bit Rate
- Configuring Unspecified Bit Rate Plus
- Configuring Variable Bit Rate for Real/Non-Real Time Traffic
- Configuration Examples
- Example: Creating an IMA Interface
- Example: Configuring a Port Mode Pseudowire
- Example: Configuring an N-to-1 VCC Cell Mode
- Example: Configuring an N-to-1 VPC Cell Mode
- Example: Configuring CBR
- Example: Configuring UBR
- Example: Configuring UBR Plus
- Example: Configuring VBR for Real Time Traffic
- Example: Configuring VBR for Non-Real Time Traffic
- Configuring Marking MPLS Experimental Bits
- Additional References
- Feature Information for Inverse Multiplexing over ATM
- IPv6 over MPLS: 6PE and 6VPE
- Storm Control
- Remote Loop-Free Alternate - Fast Reroute
- Finding Feature Information
- Contents
- Feature Overview
- How to Configure Remote Loop-Free Alternate - Fast Reroute
- Configuring Remote LFA-FRR for IS-IS
- Configuring Remote LFA-FRR for OSPF
- Configuring Remote LFA-FRR for Ethernet and TDM Pseudowires
- Configuring Remote LFA-FRR on a Global Interface
- Configuring Remote LFA-FRR on a GigabitEthernet Interface
- Configuring Remote LFA-FRR on an SVI Interface
- Configuring Remote LFA-FRR on IS-IS
- Configuring LFA-FRR for EoMPLS
- Configuring LFA-FRR for ATM/IMA
- Configuring LFA-FRR for CESoPSN
- Configuring LFA-FRR for SAToP
- Verification Examples for Remote LFA-FRR
- Verifying Remote LFA-FRR Configuration
- Verifying Remote LFA-FRR Configuration for EoMPLS on a GigabitEthernet Interface
- Verifying Remote LFA-FRR Configuration for EoMPLS on an EVC Interface
- Verifying Remote LFA-FRR Configuration on IS-IS
- Verifying Remote LFA-FRR Configuration on ATM/IMA
- Verifying Remote LFA-FRR Configuration on CESoPSN
- Verifying Remote LFA-FRR Configuration on SAToP
- Configuration Examples for Remote LFA-FRR
- Example: Configuring Remote LFA-FRR for IS-IS
- Example: Configuring Remote LFA-FRR for OSPF
- Example: Configuring Remote LFA-FRR Globally
- Example: Configuring Remote LFA-FRR on a GigabitEthernet Interface
- Example: Configuring Remote LFA-FRR on an SVI Interface
- Example: Configuring EoMPLS Pseudowire Redundancy over FRR
- Example: Configuring LFA-FRR on ATM/IMA
- Example: Configuring LFA-FRR on CESoPSN
- Example: Configuring LFA-FRR on SAToP
- Additional References
- Feature Information for Remote Loop-Free Alternate - Fast Reroute
- Digital Optical Monitoring
- Finding Feature Information
- Contents
- Feature Overview
- How to Enable Transceiver Monitoring
- Examples
- Example: Displaying Transceiver Information
- Example: Displaying Detailed Transceiver Information
- Example: Displaying List of Supported Transceivers
- Example: Displaying Threshold Tables
- Example: Displaying Threshold Violations
- Example: Displaying Threshold Violations on a Specific Interface
- Example: When Transceiver Monitoring is Disabled
- Example: Displaying SPF Details
- Additional References
- Feature Information for Digital Optical Monitoring
- IPv4 Multicast
- IPv6 Multicast
- Configuring Switched Port Analyzer
- Index
THE SPECIFICATIONS AND INFORMATION REGARDING THE PRODUCTS IN THIS MANUAL ARE SUBJECT TO CHANGE WITHOUT NOTICE. ALL
STATEMENTS, INFORMATION, AND RECOMMENDATIONS IN THIS MANUAL ARE BELIEVED TO BE ACCURATE BUT ARE PRESENTED WITHOUT
WARRANTY OF ANY KIND, EXPRESS OR IMPLIED. USERS MUST TAKE FULL RESPONSIBILITY FOR THEIR APPLICATION OF ANY PRODUCTS.
THE SOFTWARE LICENSE AND LIMITED WARRANTY FOR THE ACCOMPANYING PRODUCT ARE SET FORTH IN THE INFORMATION PACKET THAT
SHIPPED WITH THE PRODUCT AND ARE INCORPORATED HEREIN BY THIS REFERENCE. IF YOU ARE UNABLE TO LOCATE THE SOFTWARE LICENSE
OR LIMITED WARRANTY, CONTACT YOUR CISCO REPRESENTATIVE FOR A COPY.
The following information is for FCC compliance of Class A devices: This equipment has been tested and found to comply with the limits for a Class A digital device, pursuant
to part 15 of the FCC rules. These limits are designed to provide reasonable protection against harmful interference when the equipment is operated in a commercial
environment. This equipment generates, uses, and can radiate radio-frequency energy and, if not installed and used in accordance with the instruction manual, may cause
harmful interference to radio communications. Operation of this equipment in a residential area is likely to cause harmful interference, in which case users will be required
to correct the interference at their own expense.
The following information is for FCC compliance of Class B devices: The equipment described in this manual generates and may radiate radio-frequency energy. If it is not
installed in accordance with Cisco installation instructions, it may cause interference with radio and television reception. This equipment has been tested and found to comply
with the limits for a Class B digital device in accordance with the specifications in part 15 of the FCC rules. These specifications are designed to provide reasonable protection
against such interference in a residential installation. However, there is no guarantee that interference will not occur in a particular installation.
Modifying the equipment without Cisco written authorization may result in the equipment no longer complying with FCC requirements for Class A or Class B digital devices.
In that event, your right to use the equipment may be limited by FCC regulations, and you may be required to correct any interference to radio or television communications
at your own expense.
You can determine whether your equipment is causing interference by turning it off. If the interference stops, it was probably caused by the Cisco equipment or one of its
peripheral devices. If the equipment causes interference to radio or television reception, try to correct the interference by using one or more of the following measures:
• Turn the television or radio antenna until the interference stops.
• Move the equipment to one side or the other of the television or radio.
• Move the equipment farther away from the television or radio.
• Plug the equipment into an outlet that is on a different circuit from the television or radio. (That is, make certain the equipment and the television or radio are on circuits
controlled by different circuit breakers or fuses.)
Modifications to this product not authorized by Cisco Systems, Inc. could void the FCC approval and negate your authority to operate the product.
The Cisco implementation of TCP header compression is an adaptation of a program developed by the University of California, Berkeley (UCB) as part of UCB’s public
domain version of the UNIX operating system. All rights reserved. Copyright © 1981, Regents of the University of California.
NOTWITHSTANDING ANY OTHER WARRANTY HEREIN, ALL DOCUMENT FILES AND SOFTWARE OF THESE SUPPLIERS ARE PROVIDED “AS IS” WITH
ALL FAULTS. CISCO AND THE ABOVE-NAMED SUPPLIERS DISCLAIM ALL WARRANTIES, EXPRESSED OR IMPLIED, INCLUDING, WITHOUT
LIMITATION, THOSE OF MERCHANTABILITY, FITNESS FOR A PARTICULAR PURPOSE AND NONINFRINGEMENT OR ARISING FROM A COURSE OF
DEALING, USAGE, OR TRADE PRACTICE.
IN NO EVENT SHALL CISCO OR ITS SUPPLIERS BE LIABLE FOR ANY INDIRECT, SPECIAL, CONSEQUENTIAL, OR INCIDENTAL DAMAGES, INCLUDING,
WITHOUT LIMITATION, LOST PROFITS OR LOSS OR DAMAGE TO DATA ARISING OUT OF THE USE OR INABILITY TO USE THIS MANUAL, EVEN IF CISCO
OR ITS SUPPLIERS HAVE BEEN ADVISED OF THE POSSIBILITY OF SUCH DAMAGES.
Cisco and the Cisco logo are trademarks or registered trademarks of Cisco and/or its affiliates in the U.S. and other countries. To view a list of Cisco trademarks, go to this
URL: www.cisco.com/go/trademarks. Third-party trademarks mentioned are the property of their respective owners. The use of the word partner does not imply a partnership
relationship between Cisco and any other company. (1110R)
Cisco ASR 901 Series Aggregation Services Router Software Configuration Guide
Copyright © 2011-2013, Cisco Systems, Inc.
All rights reserved. Printed in USA

iii
Cisco ASR 901 Series Aggregation Services Router Software Configuration Guide
OL-23826-09
CONTENTS
Document Revision History xxxvii
Objectives xlvii
Audience xlvii
Organization xlvii
Conventions l
Related Documentation li
Obtaining Documentation, Obtaining Support, and Security Guidelines li
CHAPTER
1Cisco ASR 901 Router Overview 1-1
Introduction 1-2
Features 1-2
Performance Features 1-2
Management Options 1-3
Manageability Features 1-3
Security Features 1-4
Quality of Service and Class of Service Features 1-4
Layer 3 Features 1-5
Layer 3 VPN Services 1-5
Monitoring Features 1-5
CHAPTER
2Licensing 2-1
Finding Feature Information 2-1
Contents 2-1
Feature Overview 2-2
Licenses Supported on Cisco ASR 901 Router 2-2
License Types 2-4
Image Level License 2-4
Features Supported 2-4
Feature Based License 2-4
Port Based/Mode License 2-5
1588BC License 2-5
Port or Interface Behavior 2-5
Port Based License 2-6

Contents
iv
Cisco ASR 901 Series Aggregation Services Router Software Configuration Guide
OL-23826-09
Example: When Port Based License is not Installed 2-6
Example: When Port Based License is Installed 2-6
10gigUpgrade License 2-7
Example: When 10gigUpgrade License is not Installed 2-7
Example: When 10gigUpgrade License is Installed 2-8
Flexi License 2-8
Example: When Flexi License is not Installed 2-8
Example: When Flexi License is Installed 2-9
1588BC License 2-9
Example: When 1588BC License is not Installed 2-9
Example: When 1588BC License is Installed 2-9
Removing the 1588BC License 2-10
Generating the License 2-11
Installing the License 2-11
Changing the License 2-12
Return Materials Authorization License Process 2-13
Example: RMA Process 2-13
Verifying the License 2-14
Where to Go Next 2-14
Additional References 2-15
Related Documents 2-15
Standards 2-15
MIBs 2-15
RFCs 2-15
Technical Assistance 2-16
Feature Information for Licensing 2-17
CHAPTER
3First-Time Configuration 3-1
Contents 3-1
Setup Mode 3-1
Before Starting Your Router 3-1
Using Setup Mode 3-2
Configuring Global Parameters 3-2
Completing the Configuration 3-4
Verifying the Cisco IOS Software Version 3-5
Configuring the Hostname and Password 3-5
Verifying the Hostname and Password 3-6

Contents
v
Cisco ASR 901 Series Aggregation Services Router Software Configuration Guide
OL-23826-09
CHAPTER
4Managing and Monitoring Network Management Features 4-1
Finding Feature Information 4-1
Contents 4-1
Network Management Features for the ASR 901 4-2
Cisco Active Network Abstraction (ANA) 4-2
SNMP MIB Support 4-2
Cisco Networking Services (CNS) 4-2
How to Configure Network Management Features on ASR 901 4-2
Configuring SNMP Support 4-3
Configuring Remote Network Management 4-8
Enabling Cisco Networking Services (CNS) and Zero-Touch Deployment 4-10
Zero-Touch Deployment 4-10
Image Download 4-11
Configuring a DHCP Server 4-12
Configuring a TFTP Server 4-13
Creating a Bootstrap Configuration 4-13
Enabling a TFTP Server on the Edge Router 4-14
Configuring the Cisco Configuration Engine 4-14
Configuration Examples 4-15
Example: Configuring SNMP Support 4-15
Example: Configuring Remote Network Management 4-15
Example: Configuring a DHCP Server 4-15
Example: Zero-touch Deployment 4-16
Where to Go Next 4-16
Additional References 4-16
Related Documents 4-16
Standards 4-16
MIBs 4-17
RFCs 4-17
Technical Assistance 4-17
Feature Information for Monitoring and Managing the ASR 901 Router 4-18
CHAPTER
5Using the Command-Line Interface 5-1
Contents 5-1
Understanding Command Modes 5-1
Understanding the Help System 5-3
Understanding Abbreviated Commands 5-4
Understanding no and default Forms of Commands 5-4

Contents
vi
Cisco ASR 901 Series Aggregation Services Router Software Configuration Guide
OL-23826-09
Understanding CLI Error Messages 5-4
Using Command History 5-5
Changing the Command History Buffer Size 5-5
Recalling Commands 5-6
Disabling the Command History Feature 5-6
Using Editing Features 5-6
Enabling and Disabling Editing Features 5-6
Editing Commands through Keystrokes 5-7
Editing Command Lines that Wrap 5-8
Searching and Filtering Output of show and more Commands 5-9
Accessing the CLI 5-9
Accessing the CLI through a Console Connection or through Telnet 5-9
Saving Configuration Changes 5-10
CHAPTER
6Software Upgrade 6-1
Contents 6-1
Selecting a Cisco IOS Image 6-1
Upgrading the Cisco IOS image 6-1
Auto Upgrading the MCU 6-4
Manually Upgrading the ROMMON 6-5
Auto Upgrade of ROMMON 6-6
CHAPTER
7Configuring Gigabit Ethernet Interfaces 7-1
Contents 7-1
Configuring the Interface 7-1
Setting the Speed and Duplex Mode 7-2
Enabling the Interface 7-3
Modifying MTU Size on the Interface 7-3
Verifying the MTU Size 7-4
MAC Flap Control 7-5
Configuring MAC FLap Control 7-5
Configuring a Combo Port 7-6
Restrictions 7-6
Verifying the Media Type 7-8
CHAPTER
8Configuring Ethernet Virtual Connections 8-1
Finding Feature Information 8-1

Contents
vii
Cisco ASR 901 Series Aggregation Services Router Software Configuration Guide
OL-23826-09
Contents 8-1
Supported EVC Features 8-2
Understanding EVC Features 8-3
Ethernet Virtual Connections 8-3
Service Instances and EFPs 8-3
Encapsulation 8-4
Bridge Domains 8-5
DHCP Client on Switch Virtual Interface 8-6
Split-Horizon 8-6
Rewrite Operations 8-6
Configuring EFPs 8-7
Default EVC Configuration 8-7
Configuration Guidelines 8-7
Creating Service Instances 8-8
Configuration Examples of Supported Features 8-10
Example: Configuring a Service Instance 8-10
Example: Encapsulation Using a VLAN Range 8-10
Example: Two Service Instances Joining the Same Bridge Domain 8-10
Example: Bridge Domains and VLAN Encapsulation 8-10
Example: Rewrite 8-11
Example: Split Horizon 8-11
Configuration Examples of Unsupported Features 8-12
Example: Filtering 8-12
Example: Overlapping Encapsulation 8-12
How to Configure EVC Default Encapsulation 8-13
Configuring EVC Default Encapsulation with Bridge-Domain 8-13
Configuring EVC Default Encapsulation with Xconnect 8-14
Verifying EVC Default Encapsulation with Bridge-Domain 8-15
Verifying EVC Default Encapsulation with Xconnect 8-16
Configuration Examples for EVC Default Encapsulation 8-16
Example: Configuring EVC Default Encapsulation with Bridge-Domain 8-16
Example: Configuring EVC Default Encapsulation with Xconnect 8-16
Configuring Other Features on EFPs 8-16
EFPs and EtherChannels 8-17
MAC Address Forwarding, Learning and Aging on EFPs 8-17
Disabling MAC Address Learning on an Interface or Bridge Domain 8-18
Configuring IEEE 802.1Q Tunneling using EFPs 8-20
802.1Q Tunneling (QinQ) 8-20
Restrictions 8-22

Contents
viii
Cisco ASR 901 Series Aggregation Services Router Software Configuration Guide
OL-23826-09
Configuration Examples 8-22
Routed QinQ 8-23
Restrictions 8-23
Configuration Example 8-23
Bridge Domain Routing 8-24
Restrictions 8-24
Example: Configuring Bridge-Domain Routing 8-24
How to Configure DHCP Client on SVI 8-25
Configuring DHCP Client on SVI 8-25
Verifying DHCP Client on SVI 8-26
Configuration Example for DHCP Client on SVI 8-26
EFPs and Switchport MAC Addresses 8-27
EFPs and MSTP 8-27
Monitoring EVC 8-28
Sample Configuration with Switchport to EVC Mapping 8-29
Configuration Example 8-30
Additional References 8-32
Related Documents 8-32
Standards 8-32
MIBs 8-32
RFCs 8-32
Technical Assistance 8-32
Feature Information for Configuring Ethernet Virtual Connections 8-33
CHAPTER
9Configuring EtherChannels 9-1
Contents 9-1
Understanding How EtherChannels Work 9-1
EtherChannel Feature Overview 9-1
Understanding How EtherChannels Are Configured 9-2
EtherChannel Configuration Overview 9-2
Understanding Manual EtherChannel Configuration 9-2
Understanding IEEE 802.3ad LACP EtherChannel Configuration 9-2
Understanding Port-Channel Interfaces 9-4
Understanding Load Balancing 9-4
EtherChannel Configuration Guidelines and Restrictions 9-4
Configuring Etherchannels 9-5
Configuring Channel Groups 9-5
Configuring the LACP System Priority and System ID 9-6
Configuring the LACP Transmit Rate 9-7

Contents
ix
Cisco ASR 901 Series Aggregation Services Router Software Configuration Guide
OL-23826-09
Verifying the LACP Transmit Rate 9-8
Configuring EtherChannel Load Balancing 9-8
Modifying MTU Size on Port-Channel 9-9
Restrictions 9-9
Verifying the MTU Size on Port-Channel 9-9
EVC On Port-Channel 9-10
Restrictions for EVC EtherChannel 9-10
Configuring EVC on Port-Channel 9-11
Verifying the Configuration 9-11
Troubleshooting 9-12
CHAPTER
10 Configuring Ethernet OAM 10-1
Contents 10-1
Understanding Ethernet CFM 10-2
IP SLA Support for CFM 10-2
Configuring Ethernet CFM 10-2
Default Ethernet CFM Configuration 10-3
Ethernet CFM Configuration Restrictions and Guidelines 10-3
Configuring the CFM Domain 10-3
Configuring Multi-UNI CFM MEPs in the Same VPN 10-7
Configuring Ethernet CFM Crosscheck 10-12
Configuring Static Remote MEP 10-13
Configuring a Port MEP 10-14
Configuring SNMP Traps 10-15
Configuring IP SLA CFM Operation 10-16
Manually Configuring an IP SLA CFM Probe or Jitter Operation 10-16
Configuring CFM over EFP with Cross Connect 10-19
Configuring CFM over EFP Interface with Cross Connect 10-20
Configuring CFM over EFP Interface with Cross Connect—Port Channel-Based Cross Connect
Tunnel 10-22
Configuring CFM with EVC Default Encapsulation 10-24
Verifying CFM with EVC Default Encapsulation 10-25
Example: Configuring CFM with EVC Default Encapsulation 10-26
Configuring Y.1731 Fault Management 10-26
Default Y.1731 Configuration 10-26
Configuring ETH-AIS 10-27
Configuring ETH-LCK 10-28
Managing and Displaying Ethernet CFM Information 10-30
Understanding the Ethernet OAM Protocol 10-32
OAM Features 10-33

Contents
x
Cisco ASR 901 Series Aggregation Services Router Software Configuration Guide
OL-23826-09
Setting Up and Configuring Ethernet OAM 10-35
Default Ethernet OAM Configuration 10-36
Restrictions and Guidelines 10-36
Enabling Ethernet OAM on an Interface 10-36
Enabling Ethernet OAM Remote Loopback 10-38
Configuring Ethernet OAM Link Monitoring 10-38
Configuring Ethernet OAM Remote Failure Indications 10-41
Configuring Ethernet OAM Templates 10-42
Displaying Ethernet OAM Protocol Information 10-45
Verifying Ethernet OAM Configuration 10-46
Understanding E-LMI 10-48
Restrictions 10-49
Configuring E-LMI 10-49
Default E-LMI Configuration 10-49
Enabling E-LMI 10-50
Displaying E-LMI Information 10-51
Understanding Ethernet Loopback 10-51
Configuring Ethernet Loopback 10-51
Restrictions 10-52
Enabling Ethernet Loopback 10-52
Configuration Example 10-54
Configuring Y.1564 to Generate Ethernet Traffic 10-56
Configuring IP SLA for Traffic Generation 10-58
Configuration Examples 10-60
CHAPTER
11 ITU-T Y.1731 Performance Monitoring 11-1
Finding Feature Information 11-1
Contents 11-1
Prerequisites for ITU-T Y.1731 Performance Monitoring 11-1
Restrictions for ITU-T Y.1731 Performance Monitoring 11-2
Information About ITU-T Y.1731 Performance Monitoring 11-2
Frame Delay and Frame-Delay Variation 11-3
Frame Loss Ratio 11-4
On-Demand and Concurrent Operations 11-4
Supported interfaces 11-5
Benefits of ITU-T Y.1731 Performance Monitoring 11-5
How to Configure ITU-T Y.1731 Performance Monitoring 11-5
Configuring Two-Way Delay Measurement 11-6
Configuring Single-Ended Synthetic Loss Measurement 11-9

Contents
xi
Cisco ASR 901 Series Aggregation Services Router Software Configuration Guide
OL-23826-09
Scheduling IP SLAs Operations 11-14
Prerequisites 11-14
Verifying the Frame Delay and Synthetic Loss Measurement Configurations 11-15
Example: Verifying Sender MEP for a Two-Way Delay Measurement Operation 11-16
Example: Verifying Receiver MEP for a Two-Way Delay Measurement Operation 11-16
Example: Verifying Sender MEP for a Synthetic Loss Measurement Operation 11-17
Example: Verifying Ethernet CFM Performance Monitoring 11-17
Example: Verifying History for IP SLAs Operations 11-18
How to Configure IP SLAs Y.1731 On-Demand and Concurrent Operations 11-19
Configuring Direct On-Demand Operation on a Sender MEP 11-19
Prerequisites 11-19
Configuring Referenced On-Demand Operation on a Sender MEP 11-20
Prerequisites 11-20
Configuring IP SLAs Y.1731 Concurrent Operation on a Sender MEP 11-21
Configuration Examples for IP SLAs Y.1731 On-Demand Operations 11-21
Example: On-Demand Operation in Direct Mode 11-21
Example: On-Demand Operation in Referenced Mode 11-22
Additional References 11-23
Related Documents 11-23
Standards 11-23
MIBs 11-23
RFCs 11-23
Technical Assistance 11-24
Feature Information for ITU-T Y.1731 Performance Monitoring 11-25
CHAPTER
12 Configuring Resilient Ethernet Protocol 12-1
Contents 12-1
Understanding Resilient Ethernet Protocol (REP) 12-1
Overview 12-1
Restrictions 12-3
Link Integrity 12-4
Fast Convergence 12-4
VLAN Load Balancing (VLB) 12-4
REP Ports 12-6
Configuring Resilient Ethernet Protocol (REP) 12-7
Default REP Configuration 12-7
REP Configuration Guidelines 12-7
Configuring the REP Administrative VLAN 12-9
SUMMARY STEPS 12-9

Contents
xii
Cisco ASR 901 Series Aggregation Services Router Software Configuration Guide
OL-23826-09
DETAILED STEPS 12-9
Configuring REP Interfaces 12-10
SUMMARY STEPS 12-10
DETAILED STEPS 12-11
Configuring REP as Dual Edge No-Neighbor Port 12-15
SUMMARY STEPS 12-15
DETAILED STEPS 12-16
Cisco ASR 901 Dual Rep Edge No-Neighbor Topology Example 12-18
Setting up Manual Preemption for VLAN Load Balancing 12-20
SUMMARY STEPS 12-20
DETAILED STEPS 12-20
Configuring SNMP Traps for REP 12-21
SUMMARY STEPS 12-21
DETAILED STEPS 12-21
Monitoring REP 12-22
SUMMARY STEPS 12-22
DETAILED STEPS 12-23
Configuration Examples for REP 12-24
Configuring the REP Administrative VLAN: Example 12-24
Configuring a REP Interface: Example 12-24
Setting up the Preemption for VLAN Load Balancing: Example 12-25
Configuring SNMP Traps for REP: Example 12-25
Monitoring the REP Configuration: Example 12-25
Cisco ASR 901 Topology Example 12-26
CHAPTER
13 Configuring MST on EVC Bridge Domain 13-1
Contents 13-1
Overview of MST and STP 13-1
Overview of MST on EVC Bridge Domain 13-2
Restrictions and Guidelines 13-2
Configuring MST on EVC Bridge Domain 13-4
Configuration Example for MST on EVC Bridge Domain 13-6
Verification 13-6
Troubleshooting Tips 13-9
CHAPTER
14 Configuring Multiprotocol Label Switching 14-1
CHAPTER
15 Configuring EoMPLS 15-1
Contents 15-1

Contents
xiii
Cisco ASR 901 Series Aggregation Services Router Software Configuration Guide
OL-23826-09
Understanding EoMPLS 15-1
Restrictions 15-2
Configuring EoMPLS 15-2
EoMPLS Configuration Example 15-3
Configuring Pseudowire Redundancy 15-4
Configuration Commands 15-4
Port Based EoMPLS 15-5
CHAPTER
16 Configuring MPLS VPNs 16-1
Contents 16-1
Understanding MPLS VPNs 16-1
Configuring MPLS VPNs 16-2
Configuration Examples for MPLS VPN 16-2
CHAPTER
17 Configuring MPLS OAM 17-1
Contents 17-1
Understanding MPLS OAM 17-1
LSP Ping 17-1
LSP Traceroute 17-2
LSP Ping over Pseudowire 17-2
Configuring MPLS OAM 17-2
Using LSP Ping for LDP IPv4 FEC 17-3
Using LSP Traceroute for LDP IPv4 FEC 17-3
Using LSP Ping for Pseudowire 17-3
Using LSP Traceroute over Pseudowire 17-4
Displaying AToM VCCV capabilities 17-4
17-4
CHAPTER
18 Configuring Routing Protocols 18-1
Changing Default Hashing Algorithm for ECMP 18-1
CHAPTER
19 Configuring Bidirectional Forwarding Detection 19-1
Contents 19-1
Understanding BFD 19-1
Configuring BFD 19-1
BFD Configuration Guidelines and Restrictions 19-2
Configuring BFD for OSPF 19-2
Configuring BFD for OSPF on One of More Interfaces 19-2

Contents
xiv
Cisco ASR 901 Series Aggregation Services Router Software Configuration Guide
OL-23826-09
Configuring BFD for OSPF on All Interfaces 19-3
Configuring BFD for BGP 19-4
Configuring BFD for IS-IS 19-4
Configuring BFD for IS-IS on a Single Interface 19-4
Configuring BFD for IS-IS for All Interfaces 19-5
Configuring BFD for Static Routes 19-6
Configuration Examples for BFD 19-7
BFD with OSPF on All Interfaces 19-7
BFD with OSPF on Individual Interfaces 19-7
BFD with BGP 19-8
BFD with IS-IS on All Interfaces 19-8
BFD with IS-IS on Individual Interfaces 19-8
BFD with Static Routes 19-9
CHAPTER
20 Configuring T1/E1 Controllers 20-1
Contents 20-1
Configuring the Card Type 20-1
Configuring E1 Controllers 20-2
Configuring T1 Controllers 20-4
Troubleshooting Controllers 20-5
Troubleshooting E1 Controllers 20-5
Troubleshooting T1 Controllers 20-6
CHAPTER
21 Configuring Pseudowire 21-1
Finding Feature Information 21-1
Contents 21-1
Understanding Pseudowires 21-2
Structure-Agnostic TDM over Packet 21-2
Structure-Aware TDM Circuit Emulation Service over Packet-Switched Network 21-3
Transportation of Service Using Ethernet over MPLS 21-3
Limitations 21-3
Hot Standby Pseudowire Support for ATM/IMA 21-3
Configuring Pseudowire 21-4
Configuring Pseudowire Classes 21-4
Configuring CEM Classes 21-6
Configuring a Backup Peer 21-8
Configuring Structure-Agnostic TDM over Packet 21-9
Configuring a SAToP Pseudowire with UDP Encapsulation 21-11

Contents
xv
Cisco ASR 901 Series Aggregation Services Router Software Configuration Guide
OL-23826-09
Configuring Circuit Emulation Service over Packet-Switched Network 21-14
Configuring a CESoPSN Pseudowire with UDP Encapsulation 21-15
QoS for CESoPSN over UDP and SAToP over UDP 21-18
Configuring Transportation of Service Using Ethernet over MPLS 21-18
Configuring L2VPN Pseudowire Redundancy 21-20
Example: Pseudowire Redundancy 21-22
Configuring Hot Standby Pseudowire Support for ATM/IMA 21-22
Configuring ATM/IMA Pseudowire Redundancy in PVC Mode 21-22
Configuring ATM/IMA Pseudowire Redundancy in PVP Mode 21-24
Configuring ATM/IMA Pseudowire Redundancy in Port Mode 21-25
Verifying Hot Standby Pseudowire Support for ATM/IMA 21-26
TDM Local Switching 21-27
Restrictions 21-28
Configuring TDM Local Switching on a T1/E1 Mode 21-28
DETAILED STEPS 21-28
Verifying Local Switching 21-29
Configuration Example for Local Switching 21-29
Configuration Examples of Hot Standby Pseudowire Support for ATM/IMA 21-30
Example: Configuring ATM/IMA Pseudowire Redundancy in PVC Mode 21-30
Example: Configuring ATM/IMA Pseudowire Redundancy in PVP Mode 21-30
Example: Configuring ATM/IMA Pseudowire Redundancy in Port Mode 21-31
Configuration Examples for Pseudowire 21-31
Example: TDM over MPLS Configuration-Example 21-31
Example: CESoPSN with UDP 21-34
Example: Ethernet over MPLS 21-35
Additional References 21-36
Related Documents 21-36
Standards 21-36
MIBs 21-36
RFCs 21-36
Technical Assistance 21-36
Feature Information for Configuring Pseudowire 21-37
CHAPTER
22 Configuring Clocking 22-1
Contents 22-1
Restrictions 22-1
Configuring Network Clock for Cisco ASR 901 Router 22-2
Configuring Network Clock in Global Configuration Mode 22-3

Contents
xvi
Cisco ASR 901 Series Aggregation Services Router Software Configuration Guide
OL-23826-09
Configuring Network Clock in Interface Configuration Mode 22-6
Understanding SSM and ESMC 22-7
Synchronization Status Message 22-7
Ethernet Synchronization Messaging Channel 22-7
Clock Selection Algorithm 22-7
ESMC behavior for Port Channels 22-8
ESMC behavior for STP Blocked Ports 22-8
Configuring ESMC in Global Configuration Mode 22-8
Configuring ESMC in Interface Configuration Mode 22-9
Verifying ESMC Configuration 22-10
Managing Synchronization 22-11
Synchronization Example 22-12
Configuring Synchronous Ethernet for Copper Ports 22-13
Verifying the Synchronous Ethernet configuration 22-13
Troubleshooting Tips 22-16
Troubleshooting ESMC Configuration 22-17
Configuring PTP for the Cisco ASR 901 Router 22-18
Restrictions 22-18
Setting System Time to Current Time 22-19
Configuring PTP Ordinary Clock 22-19
Configuring Master Ordinary Clock 22-19
Configuring Slave Ordinary Clock 22-21
Configuring PTP in Unicast Mode 22-25
Configuring PTP in Unicast Negotiation Mode 22-25
PTP Boundary Clock 22-26
Configuring PTP Boundary Clock 22-27
Verifying PTP modes 22-29
Verifying PTP Configuration on the 1588V2 Slave 22-31
Verifying PTP Configuration on the 1588V2 Master 22-32
PTP Hybrid Clock 22-34
Configuring a Hybrid Ordinary Clock 22-34
Configuring a Hybrid Boundary Clock 22-37
Verifying Hybrid modes 22-38
SSM and PTP Interaction 22-39
ClockClass Mapping 22-40
Telecom Profiles 22-40
PTP Redundancy 22-40
Configuring Telecom Profile in Slave Ordinary Clock 22-41
Configuring Telecom Profile in Master Ordinary Clock 22-43
Verifying Telecom profile 22-44

Contents
xvii
Cisco ASR 901 Series Aggregation Services Router Software Configuration Guide
OL-23826-09
Setting the TimeProperties 22-46
ASR901 Negotiation Mechanism 22-46
Static Unicast Mode 22-46
Configuring ToD on 1588V2 Slave 22-47
Troubleshooting Tips 22-47
CHAPTER
23 Cisco IOS IP SLA 23-1
Contents 23-1
Configuring IPSLA Path Discovery 23-1
Example for IPSLA Path Discovery 23-3
Two-Way Active Measurement Protocol 23-5
Configuring TWAMP 23-6
Configuring the TWAMP Server 23-7
Configuring the TWAMP Reflector 23-8
Configuration Examples for TWAMP 23-8
Example: Configuring the Router as an IP SLA TWAMP server 23-9
Example: Configuring the Router as an IP SLA TWAMP Reflector 23-9
CHAPTER
24 Configuring QoS 24-1
Finding Feature Information 24-1
Contents 24-1
Understanding QoS 24-2
Modular QoS CLI 24-4
Input and Output Policies 24-5
Input Policy Maps 24-5
Output Policy Maps 24-6
Access Control Lists 24-6
Restrictions 24-6
Classification 24-7
Class Maps 24-8
The match Command 24-8
Classification Based on Layer 2 CoS 24-9
Classification Based on IP Precedence 24-9
Classification Based on IP DSCP 24-9
Classification Comparisons 24-10
Classification Based on QoS Groups 24-11
Classification Based on VLAN IDs 24-12
Table Maps 24-13
Policing 24-14

Contents
xviii
Cisco ASR 901 Series Aggregation Services Router Software Configuration Guide
OL-23826-09
Individual Policing 24-15
Unconditional Priority Policing 24-16
Egress Policing 24-17
Marking 24-18
Congestion Management and Scheduling 24-19
Traffic Shaping 24-19
Class-Based Weighted Fair Queuing 24-21
Priority Queuing 24-23
Ingress and Egress QoS Functions 24-24
Configuring Quality of Service (QoS) 24-25
QoS Limitations 24-25
General QoS Limitations 24-26
Statistics Limitations 24-26
Propagation Limitations 24-27
Classification Limitations 24-27
Marking Limitations 24-28
Congestion Management Limitations 24-29
ACL-based QoS Restrictions 24-30
Improving Feature Scalability 24-31
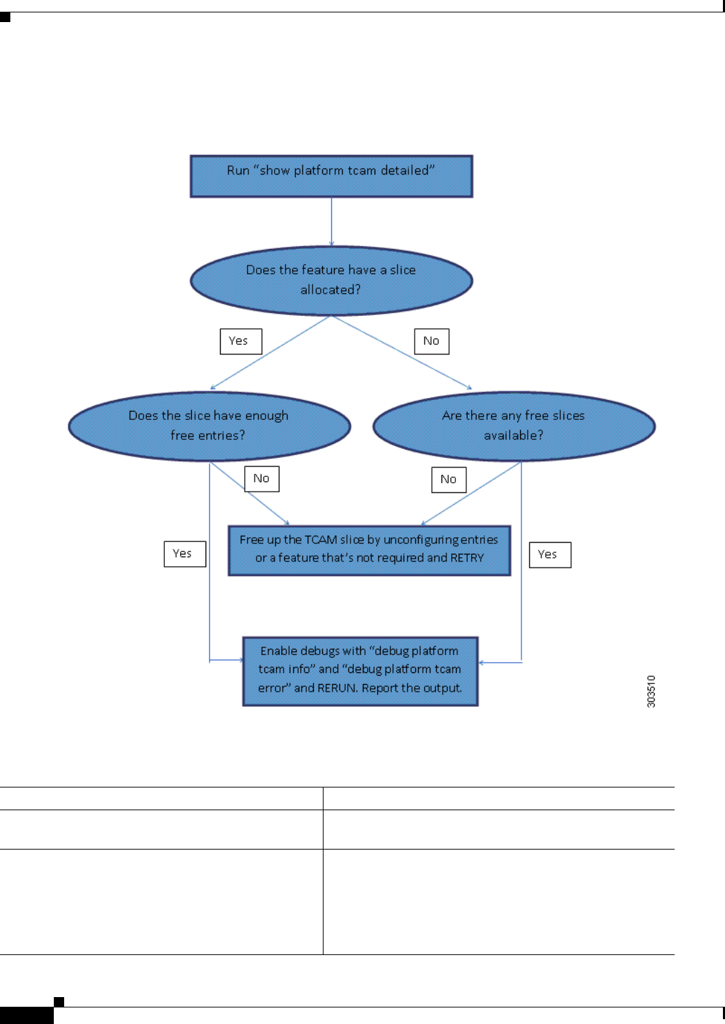
TCAM with QoS 24-31
QoS for MPLS/IP over MLPPP 24-31
QoS for CPU Generated Traffic 24-31
QoS Configuration Guidelines 24-32
Sample QoS Configuration 24-33
Configuring Classification 24-34
Creating a Class Map for Classifying Network Traffic 24-34
Creating a Policy Map for Applying a QoS Feature to Network Traffic 24-35
Attaching the Policy Map to an Interface 24-36
Attaching Policy Map to Cross Connect EVC 24-37
Configuring Marking 24-38
Creating a Class Map for Marking Network Traffic 24-39
Creating a Policy Map for Applying a QoS Feature to Network Traffic 24-39
Attaching the Policy Map to an Interface 24-40
Configuring MPLS Exp Bit Marking using a Pseudowire 24-41
Configuring Congestion Management 24-42
Configuring Low Latency Queueing (LLQ) 24-42
Configuring Multiple Priority Queueing 24-43
Configuration Examples 24-44
Configuring Class-Based Weighted Fair Queuing (CBFQ) 24-45
Weighted Random Early Detection (WRED) 24-46

Contents
xix
Cisco ASR 901 Series Aggregation Services Router Software Configuration Guide
OL-23826-09
Configuring Shaping 24-47
Configuring Class-Based Traffic Shaping in a Primary-Level (Parent) Policy Map 24-47
Configuring the Secondary-Level (Child) Policy Map 24-48
Configuring Ethernet Trusted Mode 24-49
Creating IP Extended ACLs 24-49
Using Class Maps to Define a Traffic Class 24-50
Creating a Named Access List 24-52
Restrictions 24-52
What to do Next 24-53
TCAM with ACL 24-54
Verifying Named Access List 24-55
Configuration Example for Named Access List 24-56
QoS Treatment for Performance-Monitoring Protocols 24-62
Cisco IP-SLAs 24-62
QoS Treatment for IP-SLA Probes 24-62
Marking 24-62
Queuing 24-62
QoS Marking for CPU-Generated Traffic 24-62
QoS Queuing for CPU-Generated Traffic 24-63
Extending QoS for MLPPP 24-64
Configuring Class-map for Matching MPLS EXP Bits 24-64
Configuring Class-map for Matching IP DSCP Value 24-65
Configuring Class-map for Matching MPLS EXP Bits or IP DSCP Value 24-66
Configuring a Policy-map 24-67
Attaching the Policy-map to MLPPP Interface 24-70
Re-marking IP DSCP Values of CPU Generated Traffic 24-72
Re-marking MPLS EXP Values of CPU Generated Traffic 24-73
Configuring a Policy-map to Match on CS5 and EXP4 24-74
Attaching the Policy-map to Match on CS5 and EXP4 to MLPPP Interface 24-76
Configuration Examples for Extending QoS for MPLS over MLPPP 24-76
Configuring Class-map for Matching MPLS EXP Bits 24-76
Configuring Class-map for Matching IP DSCP Value 24-77
Configuring Class-map for Matching MPLS EXP Bits or IP DSCP Value 24-77
Configuring a Policy-map 24-77
Configuring a Policy-map to Match on CS5 and EXP 4 24-78
Attaching the Policy-map to MLPPP Interface 24-78
Verifying MPLS over MLPPP Configuration 24-79
Configuration Guidelines 24-80
Troubleshooting Tips 24-81

Contents
xx
Cisco ASR 901 Series Aggregation Services Router Software Configuration Guide
OL-23826-09
Additional References 24-87
Related Documents 24-87
Standards 24-87
MIBs 24-87
RFCs 24-87
Technical Assistance 24-87
Feature Information for Configuring QoS 24-88
CHAPTER
25 Configuring MLPPP 25-1
Finding Feature Information 25-1
Contents 25-1
Prerequisites 25-2
Restrictions 25-2
MLPPP Optimization Features 25-2
Distributed Multilink Point-to-Point Protocol Offload 25-2
Multiclass MLPPP 25-3
MPLS over MLPPP 25-3
MPLS Features Supported for MLPPP 25-4
MPLS over MLPPP on PE-to-CE Links 25-4
MPLS over MLPPP on Core Links 25-5
MPLS over MLPPP on CE to PE Links 25-5
Configuring MLPPP Backhaul 25-6
Configuring the Card Type, E1 and T1 Controllers 25-6
Configuring a Multilink Backhaul Interface 25-6
Creating a Multilink Bundle 25-6
Configuring MRRU 25-7
Configuring PFC and ACFC 25-8
Enabling Multilink and Identifying the Multilink Interface 25-11
Configuring a Serial Interface as a Member Link of a MLPPP Group 25-12
MLPPP Offload 25-13
Configuring Additional MLPPP Settings 25-14
Configuring MPLS over the MLPPP on a Serial Interface 25-14
Configuring MPLS over MLPPP for OSPF 25-16
Configuration Examples for MPLS over MLPPP 25-18
Verifying MPLS over MLPPP Configuration 25-19
Additional References 25-21
Related Documents 25-21
Standards 25-21
MIBs 25-21

Contents
xxi
Cisco ASR 901 Series Aggregation Services Router Software Configuration Guide
OL-23826-09
RFCs 25-21
Technical Assistance 25-21
Feature Information for MLPPP 25-22
CHAPTER
26 Onboard Failure Logging 26-1
Contents 26-1
Understanding OBFL 26-1
Configuring OBFL 26-2
Verifying OBFL Configuration 26-2
CHAPTER
27 Hot Standby Router Protocol and Virtual Router Redundancy Protocol 27-1
Finding Feature Information 27-1
Contents 27-1
Information About HSRP and VRRP 27-2
Overview of HSRP and VRRP 27-2
Text Authentication 27-2
Preemption 27-2
How to Configure HSRP 27-3
Configuring HSRP 27-3
Restrictions 27-3
Configuration Examples for HSRP 27-5
Example: Configuring HSRP Active Router 27-5
Example: Configuring HSRP Backup Router 27-5
Example: HSRP Text Authentication 27-6
How to Configure VRRP 27-6
Configuring VRRP 27-6
Restrictions 27-6
Configuration Examples for VRRP 27-8
Example: Configuring a VRRP Master Router 27-8
Example: Configuring a VRRP Backup Router 27-8
Example: VRRP Text Authentication 27-9
Where to Go Next 27-9
Additional References 27-9
Related Documents 27-9
Standards 27-9
MIBs 27-10
RFCs 27-10
Technical Assistance 27-10

Contents
xxii
Cisco ASR 901 Series Aggregation Services Router Software Configuration Guide
OL-23826-09
Feature Information for HSRP and VRRP 27-11
CHAPTER
28 Configuring Link Layer Discovery Protocol 28-1
Finding Feature Information 28-1
Contents 28-1
Restrictions for LLDP 28-2
Overview of LLDP 28-2
How to Configure LLDP 28-2
Configuring LLDP 28-2
Verifying LLDP 28-4
Configuration Example for LLDP 28-4
Example: Enabling LLDP Globally 28-4
Example: Configuring Hold Time 28-4
Example: Configuring Delay Time 28-5
Example: Configuring Intervals 28-5
Where to Go Next 28-6
Additional References 28-7
Related Documents 28-7
Standards 28-7
MIBs 28-7
RFCs 28-7
Technical Assistance 28-8
Feature Information for LLDP 28-8
CHAPTER
29 Configuring Multihop Bidirectional Forwarding Detection 29-1
Finding Feature Information 29-1
Contents 29-1
Restrictions for Multihop BFD 29-2
Information About Multihop BFD 29-2
Overview of Multihop BFD 29-2
How to Configure Multihop BFD 29-2
Configuring Multihop BFD Template 29-2
Configuring a Multihop BFD Map 29-4
Configuration Examples for Multihop BFD 29-4
Example : Configuring Multihop BFD 29-4
Where to Go Next 29-5
Additional References 29-6

Contents
xxiii
Cisco ASR 901 Series Aggregation Services Router Software Configuration Guide
OL-23826-09
Related Documents 29-6
Standards 29-6
MIBs 29-6
RFCs 29-6
Technical Assistance 29-7
Feature Information for Multihop BFD 29-7
CHAPTER
30 Bit Error Rate Testing 30-1
Finding Feature Information 30-1
Contents 30-1
Prerequisites 30-1
Restrictions 30-2
Feature Overview 30-2
How to Configure BERT 30-2
Performing BERT on a T1/E1 Line 30-3
Terminating BERT on a T1/E1 Controller 30-3
Verifying BERT on a T1/E1 Controller 30-4
Configuration Examples 30-5
Additional References 30-5
Related Documents 30-6
Standards 30-6
MIBs 30-6
RFCs 30-6
Technical Assistance 30-6
Feature Information for Bit Error Rate Testing 30-6
CHAPTER
31 Microwave ACM Signaling and EEM Integration 31-1
Finding Feature Information 31-1
Contents 31-1
Prerequisites 31-2
Feature Overview 31-2
Benefits 31-3
How to Configure Microwave ACM Signaling and EEM Integration 31-4
Configuring Connectivity Fault Management 31-4
Configuring EEP Applet Using CLIs 31-7
Prerequisites 31-7
Configuring Event Handler 31-9
Verifying Microwave Microwave ACM Signaling and EEM Integration Configuration 31-10

Contents
xxiv
Cisco ASR 901 Series Aggregation Services Router Software Configuration Guide
OL-23826-09
Configuration Examples for Microwave ACM Signaling and EEM Integration 31-11
Example: Configuring CFM 31-11
Example: Configuring EEP Applet 31-11
Example: Configuring Event Handler 31-15
Additional References 31-16
Related Documents 31-16
Standards 31-16
MIBs 31-16
RFCs 31-16
Technical Assistance 31-16
Feature Information for Microwave ACM Signaling and EEM Integration 31-17
CHAPTER
32 IPv6 Support on the Cisco ASR 901 Router 32-1
Finding Feature Information 32-1
Contents 32-1
Prerequisites for IPv6 Support on the Cisco ASR 901 Router 32-2
Restrictions for IPv6 Support on the Cisco ASR 901 Router 32-2
Information About IPv6 Support on the Cisco ASR 901 Router 32-2
Benefits 32-3
Overview of IPv6 32-3
IPv6 Address Formats 32-3
IPv6 Addressing and Discovery 32-4
Static Configuration 32-4
Stateless Autoconfiguration 32-5
ICMPv6 32-5
IPv6 Duplicate Address Detection 32-6
IPv6 Neighbor Discovery 32-6
IPv4 and IPv6 Dual-Stack on an Interface 32-6
Routing Protocols 32-7
IS-IS Enhancements for IPv6 32-7
OSPFv3 for IPv6 32-7
Multiprotocol BGP Extensions for IPv6 32-7
Bidirectional Forwarding Detection for IPv6 32-7
QoS for IPv6 32-8
How to Configure IPv6 Support on the Cisco ASR 901 Router 32-8
Configuring IPv6 Addressing and Enabling IPv6 Routing 32-8
Configuring a Static IPv6 Route 32-10
Enabling Stateless Auto-Configuration 32-11
Implementing IPv6 on VLAN Interfaces 32-12

Contents
xxv
Cisco ASR 901 Series Aggregation Services Router Software Configuration Guide
OL-23826-09
Implementing IPv6 Addressing on Loopback Interfaces 32-13
Configuring ICMPv6 Rate Limiting 32-14
Configuring IPv6 Duplicate Address Detection 32-15
Configuring IPv6 Neighbor Discovery 32-16
Configuring IPv6 and IPv4 Dual-Stack on the Same VLAN 32-17
Prerequisites 32-17
Configuring OSPFv3 for IPv6 32-18
Configuring IS-IS for IPv6 32-19
Configuring Multiprotocol-BGP for IPv6 32-21
Configuring BFD for IPv6 32-22
Specifying a Static BFDv6 Neighbor 32-22
Associating an IPv6 Static Route with a BFDv6 Neighbor 32-23
Configuring BFDv6 and OSPFv3 32-25
Prerequisites 32-25
Configuring BFDv6 for BGP 32-26
Implementing QoS for IPv6 32-27
Verifying the Configuration of IPv6 Support on the Cisco ASR 901 Router 32-27
Verifying IPv6 Addressing Routing 32-27
Verifying a Static IPv6 Route 32-28
Verifying a Stateless Auto-Configuration 32-29
Verifying IPv6 Implementation on VLAN Interfaces 32-29
Verifying IPv6 Implementation on Loopback Interfaces 32-30
Verifying ICMPv6 Configuration 32-30
Verifying IPv6 Duplicate Address Detection Configuration 32-32
Verifying IPv6 Neighbor Discovery Configuration 32-33
Verifying IPv6 and IPv4 Dual-Stack Configuration 32-33
Verifying OSPFv3 for IPv6 Configuration 32-34
Verifying IS-IS for IPv6 Configuration 32-35
Verifying Multiprotocol-BGP for IPv6 Configuration 32-35
Verifying BFD for IPv6 Configuration 32-37
Verifying BFDv6 and OSPFv3 Configuration 32-38
Verifying BFDv6 for BGP Configuration 32-39
Configuration Examples for IPv6 Support on the Cisco ASR 901 Router 32-39
Example: IPv6 Addressing on VLAN Interfaces 32-40
Example: IPv6 Addressing on Loopback Interfaces 32-40
Example: Customizing ICMPv6 32-40
Example: Configuring IPv6 Duplicate Address Detection 32-40
Example: Configuring IPv6 Neighborhood Discovery 32-41
Example: Enabling IPv6 Stateless Address Autoconfiguration 32-41
Example: Configuring the IPv4 and IPv6 Dual-Stack 32-41

Contents
xxvi
Cisco ASR 901 Series Aggregation Services Router Software Configuration Guide
OL-23826-09
Example: Configuring IPv6 Static Routing 32-41
Example: Configuring BFD and Static Routing for IPv6 32-42
Example: Configuring OSPFv3 for IPv6 32-42
Example: Configuring BFD and OSPFv3 for IPv6 32-42
Example: Configuring IS-IS for IPv6 32-43
Example: Configuring Multiprotocol-BGP for IPv6 32-44
Example: Configuring BFD and Multiprotocol-BGP for IPv6 32-45
Troubleshooting Tips 32-46
Where to Go Next 32-46
Additional References 32-47
Related Documents 32-47
Standards 32-47
MIBs 32-47
RFCs 32-47
Technical Assistance 32-48
Feature Information for IPv6 Support on the Cisco ASR 901 Router 32-49
CHAPTER
33 Labeled BGP Support 33-1
Finding Feature Information 33-1
Contents 33-1
Prerequisites 33-2
Restrictions 33-2
Overview of Labeled BGP Support 33-2
How to Configure Labeled BGP Support 33-2
Configuration Example for Labeled Support 33-3
Verifying Labeled BGP Support 33-4
Additional References 33-7
Related Documents 33-7
Standards 33-7
MIBs 33-7
RFCs 33-7
Technical Assistance 33-7
Feature Information for Labeled BGP Support 33-8
CHAPTER
34 MPLS Traffic Engineering - Fast Reroute Link Protection 34-1
Finding Feature Information 34-1
Contents 34-1
Prerequisites 34-2

Contents
xxvii
Cisco ASR 901 Series Aggregation Services Router Software Configuration Guide
OL-23826-09
Restrictions 34-2
Feature Overview 34-2
BFD-triggered Fast Reroute 34-3
BFD 34-4
Fast Reroute 34-4
Link Protection 34-4
How to Configure Traffic Engineering - Fast Reroute Link Protection 34-4
Enabling MPLS TE-FRR on an SVI Interface 34-5
Enabling MPLS TE-FRR for EoMPLS on a Global Interface 34-5
Enabling MPLS TE-FRR for EoMPLS on an Interface 34-7
Enabling MPLS TE-FRR for IS-IS 34-9
Configuring Primary One-hop Auto-Tunnels 34-11
Configuring Backup Auto-Tunnels 34-13
Enabling Targeted LDP session over Primary one-hop Auto-Tunnels 34-14
Enabling BFD Triggered FRR on an SVI Interface 34-15
Enabling BFD Triggered FRR on a Router 34-16
Verification Examples 34-17
Verifying MPLS TE-FRR Configuration 34-17
Verifying Primary One-hop Auto-Tunnels 34-19
Verifying Backup Auto-Tunnels 34-19
Verifying BFD Triggered FRR Configuration 34-20
Configuration Examples 34-24
Example: Configuring MPLS TE-FRR 34-24
Example: Configuring Primary One-hop Auto-Tunnels 34-24
Example: Configuring Backup Auto-Tunnels 34-24
Example: Configuring BFD Triggered FRR 34-24
Additional References 34-25
Related Documents 34-25
Standards 34-25
MIBs 34-25
RFCs 34-25
Technical Assistance 34-26
Feature Information for MPLS Traffic Engineering - Fast Reroute Link Protection 34-27
CHAPTER
35 Layer 2 Control Protocol Peering, Forwarding, and Tunneling 35-1
Finding Feature Information 35-1
Contents 35-1
Prerequisites 35-1
Restrictions 35-2

Contents
xxviii
Cisco ASR 901 Series Aggregation Services Router Software Configuration Guide
OL-23826-09
Layer 2 Control Protocol Forwarding 35-2
Layer 2 Control Protocol Tunneling 35-2
How to Configure Layer 2 Control Protocol Peering, Forwarding, and Tunneling 35-3
Configuring Layer 2 Peering 35-4
Restrictions 35-4
Configuring Layer 2 Forwarding 35-5
Restrictions 35-5
Configuring Layer 2 Tunneling 35-7
Restrictions 35-7
Verifying Layer 2 Peering 35-9
Verifying Layer 2 Forwarding 35-9
Verifying Layer 2 Tunneling 35-9
Configuration Examples 35-10
Example: Configuring Layer 2 Peering 35-10
Example: Configuring Layer 2 Forwarding 35-10
Example: Configuring Layer 2 Tunneling 35-11
Additional References 35-13
Related Documents 35-14
Standards 35-14
MIBs 35-14
RFCs 35-14
Technical Assistance 35-14
Feature Information for Layer 2 Control Protocol Peering, Forwarding, and Tunneling 35-15
CHAPTER
36 Configuring Inverse Muliplexing over ATM 36-1
Finding Feature Information 36-1
Contents 36-1
Prerequisites 36-1
Restrictions 36-2
Feature Overview 36-2
How to Configure IMA 36-2
Configuring ATM IMA on T1/E1 Interface 36-3
Configuring ATM IMA over MPLS 36-4
Configuring the T1/E1 Controller 36-4
Configuring an ATM IMA Interface 36-5
Configuring ATM over MPLS Pseudowire Interface 36-6
Configuring a Port Mode Pseudowire 36-7
Configuring an N-to-1 VCC Cell Mode 36-7

Contents
xxix
Cisco ASR 901 Series Aggregation Services Router Software Configuration Guide
OL-23826-09
Configuring an N-to-1 vPC Cell Mode 36-8
ATM AAL5 SDU VCC Transport 36-9
Verifying IMA Configurations 36-10
How to Configure ATM Class of Service 36-11
Configuring Constant Bit Rate 36-11
Configuring Unspecified Bit Rate 36-12
Configuring Unspecified Bit Rate Plus 36-13
Configuring Variable Bit Rate for Real/Non-Real Time Traffic 36-14
Configuration Examples 36-15
Example: Creating an IMA Interface 36-15
Example: Configuring a Port Mode Pseudowire 36-15
Example: Configuring an N-to-1 VCC Cell Mode 36-16
Example: Configuring an N-to-1 VPC Cell Mode 36-16
Example: Configuring CBR 36-16
Example: Configuring UBR 36-16
Example: Configuring UBR Plus 36-17
Example: Configuring VBR for Real Time Traffic 36-17
Example: Configuring VBR for Non-Real Time Traffic 36-17
Configuring Marking MPLS Experimental Bits 36-17
Creating a Policy-map for PVP/PVC/ATM IMA Interface 36-17
Applying the Policy-map 36-18
Applying a Policy map on PVC and PVP 36-18
Applying a Policy map on ATM IMA Interface 36-20
Creating a Table-map 36-21
Creating a Policy-map for SVI Interface 36-22
Applying a Service Policy on SVI Interface 36-23
Additional References 36-25
Related Documents 36-25
Standards 36-25
MIBs 36-25
RFCs 36-25
Technical Assistance 36-25
Feature Information for Inverse Multiplexing over ATM 36-26
CHAPTER
37 IPv6 over MPLS: 6PE and 6VPE 37-1
Finding Feature Information 37-1
Contents 37-1
Prerequisites 37-2
Restrictions 37-2

Contents
xxx
Cisco ASR 901 Series Aggregation Services Router Software Configuration Guide
OL-23826-09
Feature Overview 37-2
Benefits of 6PE and 6VPE 37-3
IPv6 on Provider Edge Routers 37-3
IPv6 on VPN Provider Edge Routers 37-4
Components of MPLS-based 6VPE Network 37-4
Supported Features 37-5
Scalability Numbers 37-6
How to Configure IPv6 over MPLS: 6PE and 6VPE 37-6
Configuring 6PE 37-6
Configuring 6VPE 37-9
Setting up IPv6 Connectivity from PE to CE Routers 37-9
Setting up MP-BGP Peering to the Neighboring PE 37-10
Setting up MPLS/IPv4 Connectivity with LDP 37-12
Creating IPv6 VRFs on PE Routers 37-13
Verifying IPv6 over MPLS: 6PE and 6VPE Configuration 37-15
Configuration Examples 37-18
Example: Configuring 6PE 37-18
Example: Configuring 6VPE 37-19
Additional References 37-20
Related Documents 37-20
Standards 37-20
MIBs 37-20
RFCs 37-20
Technical Assistance 37-20
Feature Information for IPv6 over MPLS: 6PE and 6VPE 37-21
CHAPTER
38 Storm Control 38-1
Finding Feature Information 38-1
Contents 38-1
Prerequisites 38-2
Restrictions 38-2
Feature Overview 38-2
Configuring Storm Control 38-2
Verifying Storm Control 38-4
Configuring Error Disable Recovery 38-5
Monitoring Error Disable Recovery 38-6
Configuration Example for Storm Control 38-7
Troubleshooting Tips 38-7

Contents
xxxi
Cisco ASR 901 Series Aggregation Services Router Software Configuration Guide
OL-23826-09
Additional References 38-8
Related Documents 38-8
Standards 38-8
MIBs 38-8
RFCs 38-8
Technical Assistance 38-8
Feature Information for Storm Control 38-9
CHAPTER
39 Remote Loop-Free Alternate - Fast Reroute 39-1
Finding Feature Information 39-1
Contents 39-1
Prerequisites 39-2
Restrictions 39-2
Feature Overview 39-3
Benefits of Remote LFA-FRR 39-4
Avoiding Traffic Drops 39-4
Pseudowire Redundancy over FRR 39-4
Conditions for Switchover 39-5
How to Configure Remote Loop-Free Alternate - Fast Reroute 39-5
Configuring Remote LFA-FRR for IS-IS 39-6
Configuring Remote LFA-FRR for OSPF 39-9
Configuring Remote LFA-FRR for Ethernet and TDM Pseudowires 39-11
Configuring Remote LFA-FRR on a Global Interface 39-12
Configuring Remote LFA-FRR on a GigabitEthernet Interface 39-13
Configuring Remote LFA-FRR on an SVI Interface 39-14
Configuring Remote LFA-FRR on IS-IS 39-15
Configuring LFA-FRR for EoMPLS 39-19
Configuring LFA-FRR for ATM/IMA 39-21
Configuring LFA-FRR for CESoPSN 39-23
Configuring LFA-FRR for SAToP 39-25
Verification Examples for Remote LFA-FRR 39-27
Verifying Remote LFA-FRR Configuration 39-28
Verifying Remote LFA-FRR Configuration for EoMPLS on a GigabitEthernet Interface 39-30
Verifying Remote LFA-FRR Configuration for EoMPLS on an EVC Interface 39-32
Verifying Remote LFA-FRR Configuration on IS-IS 39-33
Verifying Remote LFA-FRR Configuration on ATM/IMA 39-33
Verifying Remote LFA-FRR Configuration on CESoPSN 39-34
Verifying Remote LFA-FRR Configuration on SAToP 39-35
Configuration Examples for Remote LFA-FRR 39-35

Contents
xxxii
Cisco ASR 901 Series Aggregation Services Router Software Configuration Guide
OL-23826-09
Example: Configuring Remote LFA-FRR for IS-IS 39-36
Example: Configuring Remote LFA-FRR for OSPF 39-36
Example: Configuring Remote LFA-FRR Globally 39-36
Example: Configuring Remote LFA-FRR on a GigabitEthernet Interface 39-37
Example: Configuring Remote LFA-FRR on an SVI Interface 39-37
Example: Configuring EoMPLS Pseudowire Redundancy over FRR 39-37
Example: Configuring LFA-FRR on ATM/IMA 39-37
Example: Configuring LFA-FRR on CESoPSN 39-38
Example: Configuring LFA-FRR on SAToP 39-38
Additional References 39-39
Related Documents 39-39
Standards 39-39
MIBs 39-39
RFCs 39-39
Technical Assistance 39-39
Feature Information for Remote Loop-Free Alternate - Fast Reroute 39-40
CHAPTER
40 Digital Optical Monitoring 40-1
Finding Feature Information 40-1
Contents 40-1
Feature Overview 40-1
How to Enable Transceiver Monitoring 40-2
Restrictions 40-2
Examples 40-3
Example: Displaying Transceiver Information 40-3
Example: Displaying Detailed Transceiver Information 40-4
Example: Displaying List of Supported Transceivers 40-5
Example: Displaying Threshold Tables 40-6
Example: Displaying Threshold Violations 40-9
Example: Displaying Threshold Violations on a Specific Interface 40-9
Example: When Transceiver Monitoring is Disabled 40-9
Example: Displaying SPF Details 40-10
Additional References 40-12
Related Documents 40-12
Standards 40-12
MIBs 40-12
RFCs 40-12
Technical Assistance 40-12
Feature Information for Digital Optical Monitoring 40-13

Contents
xxxiii
Cisco ASR 901 Series Aggregation Services Router Software Configuration Guide
OL-23826-09
CHAPTER
41 IPv4 Multicast 41-1
Finding Feature Information 41-1
Contents 41-1
Prerequisites 41-2
Restrictions 41-2
Feature Overview 41-2
Supported Protocols 41-3
PIM SSM for IPv4 41-3
Source Specific Multicast 41-3
Protocol Independent Multicast 41-3
IGMP 41-4
IGMPv1 41-4
IGMPv2 41-4
IGMPv3 41-4
PIM SSM Mapping 41-5
Static SSM Mapping 41-5
Reverse Path Forwarding 41-5
Configuring IPv4 Multicast 41-6
Enabling IPv4 Multicast Routing 41-6
Configuring PIM SSM 41-7
Configuring PIM SSM Mapping 41-8
Verifying IPv4 Multicast Routing 41-9
Verifying PIM SSM 41-9
Verifying PIM SSM Mapping 41-10
Configuration Examples for IPv4 Multicast 41-11
Example: IPv4 Multicast Routing 41-12
Example: Configuring PIM SSM 41-12
Example: Configuring PIM SSM Mapping 41-12
Example: Configuring Rendezvous Point 41-13
Troubleshooting Tips 41-13
Additional References 41-14
Related Documents 41-14
Standards 41-14
MIBs 41-14
RFCs 41-14
Technical Assistance 41-15
Feature Information for IPv4 Multicast 41-16

Contents
xxxiv
Cisco ASR 901 Series Aggregation Services Router Software Configuration Guide
OL-23826-09
CHAPTER
42 IPv6 Multicast 42-1
Finding Feature Information 42-1
Contents 42-1
Prerequisites 42-2
Restrictions 42-2
Feature Overview 42-2
IPv6 Multicast Groups 42-3
IPv6 Multicast Routing Implementation 42-3
Multicast Listener Discovery Protocol for IPv6 42-3
Protocol Independent Multicast 42-4
PIM Source Specific Multicast 42-5
Source Specific Multicast Mapping for IPv6 42-5
PIM-Sparse Mode 42-5
Rendezvous Point 42-6
Configuring IPv6 Multicast 42-6
Enabling IPv6 Multicast Routing 42-6
Disabling IPv6 Multicast Forwarding 42-7
Disabling MLD Device-Side Processing 42-8
Configuring MLD Protocol on an Interface 42-9
Configuring a Rendezvous Point 42-10
Configuring PIM SSM Options 42-11
Disabling PIM SSM Multicast on an Interface 42-12
Configuring IPv6 SSM Mapping 42-12
Verifying IPv6 Multicast 42-13
Configuration Examples for IPv6 Multicast 42-21
Example: Enabling IPv6 Multicast Routing 42-21
Example: Configuring IPv6 SSM Mapping 42-21
Example: Configuring Rendezvous Point 42-21
Troubleshooting Tips 42-21
Additional References 42-23
Related Documents 42-23
Standards 42-23
MIBs 42-23
RFCs 42-23
Technical Assistance 42-23
Feature Information for IPv6 Multicast 42-24

Contents
xxxv
Cisco ASR 901 Series Aggregation Services Router Software Configuration Guide
OL-23826-09
CHAPTER
43 Configuring Switched Port Analyzer 43-1
Finding Feature Information 43-1
Contents 43-1
SPAN Limitations and Configuration Guidelines 43-1
Understanding SPAN 43-2
Overview 43-2
SPAN Session 43-3
Source Interface 43-3
Destination Interface 43-4
Traffic Types 43-4
SPAN Traffic 43-4
Configuring SPAN 43-4
Creating a SPAN Session 43-4
SUMMARY STEPS 43-4
DETAILED STEPS 43-5
Removing Sources or Destination from a SPAN Session 43-5
SUMMARY STEPS 43-6
DETAILED STEPS 43-6
Configuration Examples for SPAN 43-6
Verifying Local SPAN 43-6
Additional References 43-8
Related Documents 43-8
Standards 43-8
MIBs 43-8
RFCs 43-8
Technical Assistance 43-8
Feature Information for Switched Port Analyzer 43-9

Contents
xxxvi
Cisco ASR 901 Series Aggregation Services Router Software Configuration Guide
OL-23826-09

-xxxvii
Cisco ASR 901 Series Aggregation Services Router Software Configuration Guide
OL-23826-09
About This Guide
This section describes the objectives, audience, organization, and conventions of this software
configuration guide. It contains the following sections:
•Document Revision History, page xxxvii
•Objectives, page xlvii
•Audience, page xlvii
•Organization, page xlvii
•Conventions, page l
•Related Documentation, page li
•Obtaining Documentation, Obtaining Support, and Security Guidelines, page li
Document Revision History
The Document Revision History table records technical changes to this document.
Document
Number Date Change Summary
OL-23826-01 November 2011 Initial version of the document.
OL-23826-02 January 2012 Following are the updates specific to this release:
•Cisco ASR 901 supports port based licensing. This type of
license is applicable to gigabit ethernet ports only. Ports 4 to
7 are enabled by default. For Copper and SFP ports, you need
to purchase separate licenses to enable them. For more
details see, Chapter 2, “Licensing”.
•SL-A901-B license supports VRF-Lite. For more details see,
Chapter 2, “Licensing”.
•The minimum time interval supported for BFD is 50 ms. For
more details, see Chapter 19, “Configuring Bidirectional
Forwarding Detection”.
•Cisco ASR 901 supports MLPPP configuration. For more
details, see Chapter 25, “Configuring MLPPP”.

-xxxviii
Cisco ASR 901 Series Aggregation Services Router Software Configuration Guide
OL-23826-09
Chapter
OL-23826-03 May 2012 •Structure-Agnostic TDM over Packet (SAToP) is a
structure-agnostic protocol for transporting TDM using
pseudowires (PW). PW connections using SAToP are
supported.
•SAToP pseudowire with UDP encapsulation is supported.
•CESoPSN pseudowire with UDP encapsulation is supported.
•QoS for CESoPSN over UDP and SAToP over UDP—IP
DSCP and IP Precedence via service-policy, and Type of
Service (ToS) settings are supported in pseudowire class.
•L2VPN Pseudowire Redundancy feature:
–
provides backup service for circuit emulation (CEM)
pseudowires.
–
enables the network to detect failure, and reroute the
Layer 2 (L2) service to another endpoint that can
continue to provide the service.
–
provides the ability to recover from a failure: either the
failure of the remote PE router, or of the link between
the PE and the CE routers.
•T1 Local Switching—This feature allows switching of Layer
2 data between two CEM interfaces on the same router.
•IEEE 1588-2008 (PTPv2) Ordinary Clock (OC) Master
Clock mode is supported.
•G.781 QL-enabled mode is supported for synchronization
clock selection to avoid timing loops in the network.
•ESMC—This feature dynamically distributes clock-quality
across synchronous ethernet links and enables selection of
the best clock in the network.
•Onboard Failure Logging (OBFL)—OBFL provides a
mechanism to store hardware, software, and environment
related critical data in a non-volatile memory, such as flash
EPROM or EEPROM on routers. Stored OBFL data can be
retrieved in the event of a crash or failure.
•MAC Flap control—A MAC flap occurs when a switch
receives packets from two different interfaces, with the same
source MAC address. When a MAC flap occurs, Cisco ASR
901 does Err-Disabling in one of the ports that has flapping.
Document
Number Date Change Summary

-xxxix
Cisco ASR 901 Series Aggregation Services Router Software Configuration Guide
OL-23826-09
Chapter
•CFM over EFP Interface with cross connect— This feature
allows you to:
–
Forward continuity check messages (CCM) towards the
core over cross connect pseudowires.
–
Receive CFM messages from the core.
–
Forward CFM messages to the access side (after
Continuity Check Database [CCDB] based on
maintenance point [MP] filtering rules).
•IPSLA Path Discovery—The LSP path discovery (LPD)
feature allows the IP SLA MPLS LSP to automatically
discover all the active paths to the forwarding equivalence
class (FEC), and configure LSP ping and traceroute
operations across various paths between the provide edge
(PE) devices.
•Routed QinQ—Pop 2 configuration is supported.
•Port Based EoMPLS—Port mode allows a frame coming
into an interface to be packed into an MPLS packet and
transported over the MPLS backbone to an egress interface.
The entire ethernet frame without the preamble or FCS is
transported as a single packet.
•Rommon and MCU upgrade—Upgradable MCU and
ROMMON is bundled with the IOS image. Once the IOS
image is upgraded, both the MCU and the ROMMON images
also get upgraded.
•T1.403 remote loopback—Cisco ASR 901 accepts the
remote loopback (line and payload) initiated at the far end.
•Layer3 VPN over REP/MST is supported.
Document
Number Date Change Summary

-xl
Cisco ASR 901 Series Aggregation Services Router Software Configuration Guide
OL-23826-09
Chapter
OL-23826-04 August 2012 Following are the updates specific to this release:
•DHCP client on SVI—This feature allows you to configure
DHCP client on SVI interface.
•HSRP/VRRP—This feature allows you to configure the Hot
Standby Router Protocol (HSRP) or Virtual Router
Redundancy Protocol (VRRP) protocol.
•TWAMP Responder—This feature allows you to deploy
TWAMP in a simplified network architecture, with the
control-client and the session-sender on one device and the
server and the session-reflector on another device.
•Dying Gasp—This feature allows you to send notifications
during power failure, link down, router reload and link
administratively down conditions.
•Multihop BFD—This feature allows you to do subsecond
forwarding failure detection for a destination with more than
one hop and up to 255 hops.
•Ethernet Loopback—This feature allows you to use per-port
and per VLAN Ethernet loopback to test connectivity at
initial startup, to test throughput, and to test quality of
service in both directions.
•LLDP—This feature allows the network devices to advertise
information about themselves to other devices in the
network.
•Bit Error Rate Testing—This feature allows you to test the
integrity of the physical layer. For more details, see Bit Error
Rate Testing.
•IPv6 Support—This feature supports Long Term Evolution
(LTE) rollouts that provides high-bandwidth data connection
for mobile wireless devices. The Cisco ASR 901 router
supports IPv6 addressing on Switch Virtual Interface (SVI),
Loopback, and Ethernet interfaces. For more details, see
IPv6 Support on the Cisco ASR 901 Router.
•Labeled BGP Support—This feature describes how to add
label mapping information to the Border Gateway Protocol
(BGP) message that is used to distribute the route on the
Cisco ASR 901 Series Aggregation Services Routers. For
more details, see Labeled BGP Support.
•MPLS Traffic Engineering—This feature describes the Fast
Reroute (FRR) link protection and Bidirectional Forwarding
Detection (BFD)-triggered FRR feature of Multiprotocol
Label Switching (MPLS) traffic engineering (TE). The
MPLS TE is supported on the Cisco ASR 901 router to
enable only the FRR. The traffic engineering aspects of
MPLS TE is currently not supported. For more details, see
MPLS Traffic Engineering - Fast Reroute Link Protection.
Document
Number Date Change Summary

-xli
Cisco ASR 901 Series Aggregation Services Router Software Configuration Guide
OL-23826-09
Chapter
OL-23826-05 October 2012 Following are the updates specific to this release:
•IMA—This feature allows you to configure Inverse
Multiplexing over ATM (IMA).
•TDM Local Switching—This feature allows you to
configure Time Division Multiplexing (TDM) local
switching on the T1 or E1 mode.
•Licensing—This feature allows you to view the list of
licenses available for the Cisco ASR 901 router. The
10gigUpgrade and Gige4portflexi licenses are available
from Cisco IOS Release 15.2(2)SNH1 onwards.
•EVC—The restrictions section of the Ethernet Virtual
Connections feature is updated.
•L2PT—This feature allows tunneling of Ethernet protocol
frames across layer 2 switching domains.
•ACL-based QoS—The Access Control List (ACL) based Qos
feature provides classification based on source and
destination. The current implementation of this feature
supports only named ACLs.
Document
Number Date Change Summary

-xlii
Cisco ASR 901 Series Aggregation Services Router Software Configuration Guide
OL-23826-09
Chapter
OL-23826-06 February 2013 Following are the updates specific to this release:
•IPv6 over MPLS—Enables the service providers running an
MPLS/IPv4 infrastructure to offer IPv6 services without any
major changes in the infrastructure, see IPv6 over MPLS: 6PE
and 6VPE, page 1 for more information.
•Remote Loop-Free Alternate—provides local protection for
unicast traffic in pure IP and MPLS networks, see Remote
Loop-Free Alternate - Fast Reroute, page 1 for more
information.
•MPLS over MLPPP —Allows you to use labeled switch paths
(LSPs) over MLPPP links, see Configuring MLPPP, page 1 for
more information.
•Zero Touch Provisioning—Enables the ASR 901 router to auto
configure itself, download an updated image, connect to the
network, and start the operation as soon as it is cabled and
powered up, see Managing and Monitoring Network
Management Features, page 1 for more information.
•Digital Optical Monitoring—Support for Digital Optical
Monitoring (DOM) for Gig Optics on ASR 901, see Digital
Optical Monitoring, page 1 for more information.
•BC Licensing—Supports for Precision Time Protocol (PTP)
Boundary Clock (BC) is introduced on the ASR 901 routers.
ADVANCED TIMING(1588BC) license should be installed to
use the BC feature, see Licensing, page 1 for more information.
•1588V2 Boundary Clock—Supports for Precision Time
Protocol (PTP) Boundary Clock (BC) is introduced on the
ASR 901 routers, see Configuring Clocking, page 1 for more
information.
Document
Number Date Change Summary

-xliii
Cisco ASR 901 Series Aggregation Services Router Software Configuration Guide
OL-23826-09
Chapter
OL-23826-07 March 2013 •Configuring Y.1564 to Generate Ethernet Traffic—Y.1564 is
an Ethernet service activation or performance test
methodology for turning up, installing, and troubleshooting
Ethernet-based services. This test methodology allows for
complete validation of Ethernet service-level agreements
(SLAs) in a single test. Using traffic generator performance
profile, you can create the traffic based on your
requirements. The network performance like throughput,
loss, and availability are analyzed using Layer 2 traffic with
various bandwidth profiles.
•Ethernet Synthetic Loss Measurement in Y.1731—Allows to
measure the Frame Loss Ratio (FLR) in the network, that is,
the ratio of frames lost to frames sent, using synthetic
frames.
•EVC Default Encapsulation for QinQ and
Xconnect—Supports EVC default encapsulation on the
Cisco ASR 901 router. This feature matches and forwards all
the ingress traffic on the port. The default service instance on
a port is configured using the encapsulation default
command.
•Hot Standby Pseudowire Support for ATM and TDM Access
Circuits—Improves the availability of pseudowires by
detecting failures and handling them with minimal
disruption to the service. This feature allows the backup
pseudowire to be in a “hot standby” state, so that it can
immediately take over if the primary pseudowire fails.
•Microwave ACM Signaling and EEM Integration—Enables
the microwave radio transceivers to report link bandwidth
information to an upstream Ethernet switch and take action
on the signal degradation to provide optimal bandwidth.
•Multi-UNI CFM MEPs in the Same VPN—Services are
configured such that two or more bridge domains (BDs) are
used to achieve UNI isolation and backhauling towards
provider edge (PE) device. Local MEPs (with up direction)
need to be configured on the UNIs (with the associated BDs)
to monitor the service backhaul connection.
•OSPFv3 MIBs—The OSPFV3-MIB is supported from Cisco
IOS Release 15.3(2)S onwards. This MIB module is for
OSPF version 3.
•Remote Loop-Free Alternate - Fast Reroute for
EoMPLS—The Remote Loop-Free Alternate - Fast Reroute
for EoMPLS feature is introduced.
Document
Number Date Change Summary

-xliv
Cisco ASR 901 Series Aggregation Services Router Software Configuration Guide
OL-23826-09
Chapter
•TCAM in Cisco ASR 901 Router—Effective with Cisco IOS
Release 15.3(2)S, the Ternary Content Addressable Memory
(TCAM) is allocated and deallocated dynamically, which
improves both feature scalability and the efficiency of usage
of TCAM.
•Traffic Engineering - Fast Reroute for EoMPLS—The
Traffic Engineering - Fast Reroute for EoMPLS feature is
introduced.
•Y.1731 Performance Monitoring—Provides standards-based
Ethernet performance monitoring as outlined in the ITU-T
Y-1731 specification and interpreted by the Metro Ethernet
Forum (MEF).
•Combo Port Media Type Select—Starting with Cisco IOS
Release 15.3(2)S, the Cisco ASR 901 router supports
selection of combo ports as the media type. A combo port is
considered as a single interface with dual front ends (an
RJ-45 connector and an SFP module connector).
•Configurable MTU on Physical Interface—Starting with
Cisco IOS Release 15.3(2)S, the Cisco ASR 901 router
supports modification of MTU size on physical interface.
•Disabling MAC Address Learning on an Interface or Bridge
Domain—Starting with Cisco IOS Release 15.3(2)S, you
can control MAC address learning on an interface or VLAN
to manage the available MAC address table space by
controlling which interfaces or VLANs can learn MAC
addresses.
•Layer 3 Ping in Customer EVC—Starting with Cisco IOS
Release 15.3(2)S, pop 2 configuration is supported on layer
2 and layer 3 operations. Additionally, it is supported on
GigabitEthernet and port channel interfaces.
•Sub-second Link OAM Timers—Starting with Cisco IOS
Release 15.3(2)S, the Cisco ASR 901 router supports
sub-second OAM timers.
Document
Number Date Change Summary

-xlv
Cisco ASR 901 Series Aggregation Services Router Software Configuration Guide
OL-23826-09
Chapter
OL-23826-08 July 2013 •Autonomic Networking—Autonomic networking is
supported from Cisco IOS Release 15.3(2)S onwards. It
makes devices more intelligent and simplifies the interface
between the operator and Network Management System
(NMS) system, by providing a strong abstraction across the
network, distributed on each device. It also automatically
provides all relevant best practices, and keeps them up to
date, without the need for human intervention.
•Storm Control—The Storm Control feature prevents traffic
on a LAN from being disrupted by a broadcast, multicast, or
unknown unicast storm on one of a port.
•Egress Policing—Egress policing can be classified based on
QoS-groups, DSCP, and precedence value. For QoS-groups
to work at egress, you should map the traffic at ingress to a
specific QoS-group value.
•MPLS Traffic Engineering (TE)—Fast Reroute (FRR) Link
Protection—Support for CESoPSN, SAToP, and ATM/IMA
was added from Cisco IOS Release 15.3(3)S onwards.
•Multiaction Ingress Policer on EVC—Effective with Cisco
IOS Release 15.3(3)S, the Cisco ASR 901 supports policing
ingress traffic over the cross connect EVC, similar to bridge
domain service policy.
•Y.1731 Performance Monitoring—Effective with Cisco IOS
Release 15.3(3)S, the Cisco ASR 901 router supports ITU-T
Y.1731 performance monitoring on the following interfaces:
–
SLM support on the EVC cross connect
–
SLM support on the Port-Channel EVC cross connect
–
DMM and SLM support on the EVC BD for both the up
and down MEPs
–
SLM support on the EVC cross connect for both the up
and down MEPs
•RFC 3107 Labeled BGP Support for TDM Pseudowire—The
RFC 3105 labeled BGP is supported for TDM pseudowire
from Cisco IOS Release 15.3(3)S onwards.
•Support for Digital Optical Monitoring (DOM) for 10 Gig
Optics—Effective with Cisco IOS Release 15.3(3)S, Cisco
ASR 901 supports DOM for both 1G and 10G SFPs.
Document
Number Date Change Summary

-xlvi
Cisco ASR 901 Series Aggregation Services Router Software Configuration Guide
OL-23826-09
Chapter
OL-23826-09 November 2013 •1588v2 Hybrid Clock—To improve the clock quality, you
can either improve the oscillator class or reduce the number
of hops between the master and the slave. In PTP hybrid
mode, the oscillator class is improved by using a physical
layer clock (sourced from a stratum-1 clock) instead of the
available internal oscillator. The PTP hybrid mode is
supported for ordinary clock (in slave mode only) and
boundary clock.
•Dual REP Edge No-Neighbor—Effective with Cisco IOS
release 15.4.(1)S, you can configure the non-REP switch
facing ports on a single device as dual edge no-neighbor
ports. These ports inherit all properties of edge ports, and
overcome the limitation of not converging quickly during a
failure.
•EoMPLS/TDM Pseudowire Redundancy over
FRR—Effective with Cisco IOS Release 15.4(1)S, support
was added for EoMPLS/TDM pseudowire redundancy over
FRR.
•Ethernet loopback (NOSTG CLI and terminal loopback
)—Effective with Cisco IOS Release 15.4(1)S, the Cisco
ASR 901 supports internal loopback on Bridge-domain
EFPs.
•IPv4 Multicast—Describes how to configure IP multicast in
an IPv4 network. IP multicast is an efficient way to use
network resources, especially for bandwidth-intensive
services such as audio and video.
•IPv6 Multicast—Describes how to configure basic IP
multicast in an IPv6 network.
•Extending QoS over MLPPP Interface—Effective with
Cisco IOS Release 15.4(1)S, the QoS functionality on the
MLPPP interface is extended to support:
–
QoS for MPLS over MLPPP
–
QoS for CPU generated traffic
•Redundant PTP instances as per G.8265.1—PTP redundancy
is an implementation on different clock nodes by which the
PTP slave clock node interacts with multiple master ports
such as grand master, boundary clock nodes, and so on. A
new servo mode is defined under PTP to support high PDV
scenarios (when the PDVs exceed G.8261 standard profiles).
Document
Number Date Change Summary

-xlvii
Cisco ASR 901 Series Aggregation Services Router Software Configuration Guide
OL-23826-09
Chapter
Objectives
This guide explains how to configure software features on the Cisco ASR 901-TDM version and
Cisco ASR 901-Ethernet version routers. Unless otherwise stated, the features described in this guide
apply to both the routers.
Audience
This guide is for the person responsible for configuring the router. This guide is intended for the
following audiences:
•Customers with technical networking background and experience.
•System administrators who are familiar with the fundamentals of router-based internetworking, but
who may not be familiar with Cisco IOS software.
•System administrators who are responsible for installing and configuring internetworking
equipment, and who are familiar with Cisco IOS software.
Organization
The major sections of this software configuration guide are listed in the following table:
•REP over LAG—Effective with Cisco IOS Release 15.4(1)S,
the Cisco ASR 901 supports REP over port-channel.
•Switched Port Analyzer (SPAN)—Effective with Cisco IOS
Release 15.4(1)S, the Cisco ASR 901 supports Local SPAN.
Local SPAN supports a SPAN session entirely within one
switch. You can analyze network traffic passing through
ports or VLANs by using SPAN to send a copy of the traffic
to another port on the switch that has been connected to a
network analyzer or other monitoring or security devices.
SPAN copies (or mirrors) traffic received or sent (or both) on
source ports to a destination port for analysis.
•Y.1564 over EVC CrossConnect—Effective with Cisco IOS
release 15.4.(01)S, traffic can be generated over cross
connect interface. Figure 10-3 shows the Traffic Generator
topology over cross connect describing the traffic flow in the
external and internal modes.
Document
Number Date Change Summary
Chapter Description
Chapter 1, “Cisco ASR 901
Router Overview”
Provides an overview of the Cisco ASR 901 router.
Chapter 2, “Licensing” Describes the licensing aspects of the router.

-xlviii
Cisco ASR 901 Series Aggregation Services Router Software Configuration Guide
OL-23826-09
Chapter
Chapter 3, “First-Time
Configuration”
Describes the first time configuration of the router.
Chapter 4, “Managing and
Monitoring Network
Management Features”
Describes how to monitor, manage and deploy a variety of network
management features.
Chapter 5, “Using the
Command-Line Interface”
Describes the CLI of the router.
Chapter 6, “Software
Upgrade”
Describes how to upgrade the Cisco IOS image on the router.
Chapter 7, “Configuring
Gigabit Ethernet Interfaces”
Describes how to configure gigabit ethernet interfaces on the router.
Chapter 8, “Configuring
Ethernet Virtual Connections”
Describes how to configure EVCs on the router.
Chapter 9, “Configuring
EtherChannels”
Describes how to configure EtherChannels on the router.
Chapter 10, “Configuring
Ethernet OAM”
Describes how to configure ethernet OAM on the router.
Chapter 11, “ITU-T Y.1731
Performance Monitoring”
Displays information on the ITU-T Y.1731 Performance Monitoring
for the Cisco ASR 901 Series Aggregation Services Router.
Chapter 12, “Configuring
Resilient Ethernet Protocol”
Describes how to configure REP on the router.
Chapter 13, “Configuring MST
on EVC Bridge Domain”
Describes how to configure MSTP on the router.
Chapter 14, “Configuring
Multiprotocol Label
Switching”
Describes how to configure MPLS on the router.
Chapter 15, “Configuring
EoMPLS”
Describes how to configure EoMPLS on the router.
Chapter 16, “Configuring
MPLS VPNs”
Describes how to configure MPLS VPNs on the router.
Chapter 17, “Configuring
MPLS OAM”
Describes how to configure MPLS OAM on the router.
Chapter 18, “Configuring
Routing Protocols”
Describes how to configure the routing protocols on the router.
Chapter 19, “Configuring
Bidirectional Forwarding
Detection”
Describes how to configure BFD on the router.
Chapter 20, “Configuring
T1/E1 Controllers”
Describes how to configure T1/E1 controllers on the router.
Chapter Description

-xlix
Cisco ASR 901 Series Aggregation Services Router Software Configuration Guide
OL-23826-09
Chapter
Chapter 21, “Configuring
Pseudowire”
Describes how to configure pseudowire on the router.
Chapter 22, “Configuring
Clocking”
Describes how to configure clocking on the router.
Chapter 23, “Cisco IOS IP
SLA”
Describes the IPSLA aspects of the router.
Chapter 24, “Configuring
QoS”
Describes how to configure QoS on the router.
Chapter 25, “Configuring
MLPPP”
Describes how to configure MLPPP on the router.
Chapter 26, “Onboard Failure
Logging”
Describes how to configure OBFL on the router.
Chapter 27, “Hot Standby
Router Protocol and Virtual
Router Redundancy Protocol”
Describes how to configure HSRP and VSRP.
Chapter 28, “Configuring Link
Layer Discovery Protocol”
Describes how to configure LLDP.
Chapter 29, “Configuring
Multihop Bidirectional
Forwarding Detection”
Describes how to configure multihop BFD
Chapter 30, “Bit Error Rate
Testing”
Describes how to configure Bit Error Rate testing.
Chapter 31, “Microwave ACM
Signaling and EEM
Integration”
Describes how the Microwave Adaptive Code Modulation (ACM)
Signaling and Embedded Event Manager (EEM) integration that
enables the microwave radio transceivers to report link bandwidth
information to an upstream Ethernet switch and take action on the
signal degradation to provide optimal bandwidth.
Chapter 32, “IPv6 Support on
the Cisco ASR 901 Router”
Describes how to support Long Term Evolution (LTE) rollouts that
provides high-bandwidth data connection for mobile wireless
devices.
Chapter 33, “Labeled BGP
Support”
Describes how to add label mapping information to the Border
Gateway Protocol
Chapter 34, “MPLS Traffic
Engineering - Fast Reroute
Link Protection”
Describes how to add Fast Reroute (FRR) link protection and
Bidirectional Forwarding Detection (BFD)-triggered FRR feature of
Multiprotocol Label Switching (MPLS) traffic engineering (TE).
Chapter 35, “Layer 2 Control
Protocol Peering, Forwarding,
and Tunneling”
Describes how to configure Layer 2 (L2) Control Protocol Peering,
Forwarding, and Tunneling feature on the Cisco ASR 901 Series
Aggregation Services Routers.
Chapter 36, “Configuring
Inverse Muliplexing over
ATM”
Describes how to configure Inverse Multiplexing over ATM (IMA)
technology that is used to transport ATM traffic over a bundle of T1
or E1 cables, known as IMA group in the Cisco ASR 901 Series
Aggregation Services Routers.
Chapter Description

-l
Cisco ASR 901 Series Aggregation Services Router Software Configuration Guide
OL-23826-09
Chapter
Conventions
This publication uses the following conventions to convey instructions and information.
Note Means reader take note. Notes contain helpful suggestions or references to material not covered in the
manual.
Timesaver Means the described action saves time.
Chapter 37, “IPv6 over MPLS:
6PE and 6VPE”
Describes how to implement IPv6 VPN Provider Edge Transport over
MPLS (IPv6 on Provider Edge Routers [6PE] and IPv6 on ASR 901.
Chapter 38, “Storm Control” Describes how to monitor the incoming broadcast, multicast, and
unknown unicast packets and prevent them from flooding the LAN
ports.
Chapter 39, “Remote
Loop-Free Alternate - Fast
Reroute”
Describes the Remote Loop-free Alternate (LFA) - Fast Reroute
(FRR) feature that uses a backup route, computed using dynamic
routing protocol during a node failure, to avoid traffic loss.
Chapter 40, “Digital Optical
Monitoring”
Provides information on the digital optical monitoring (DOM) feature
for the Cisco ASR 901 Series Aggregation Services Router.
Chapter 41, “Autonomic
Networking Infrastructure”
Describes how the Autonomic Networking Infrastructure feature
makes new and unconfigured devices securely reachable by an
operator or network management system.
Chapter 41, “IPv4 Multicast” Describes how to configure IP multicast in an IPv4 network.
Chapter 42, “IPv6 Multicast” Describes how to configure basic IP multicast in an IPv6 network.
Chapter 43, “Configuring
Switched Port Analyzer”
Describes how to configure a switched port analyzer (SPAN) on the
Cisco ASR 901 Router.
Chapter Description
Convention Description
boldface font Commands and keywords.
italic font Variables for which you supply values.
[ ] Keywords or arguments that appear within square brackets are optional.
{x | y | z} A choice of required keywords appears in braces separated by vertical bars. You must
select one.
screen font Examples of information displayed on the screen.
boldface
screen font
Examples of information the user enters.
< > Nonprinting characters, for example passwords, appear in angle brackets.
[ ] Default responses to system prompts appear in square brackets.

-li
Cisco ASR 901 Series Aggregation Services Router Software Configuration Guide
OL-23826-09
Chapter
Tip Means the following information will help you solve a problem. The tips information might not be
troubleshooting or even an action, but could be useful information, similar to a Timesaver.
Caution Means reader be careful. In this situation, you might do something that could result in equipment
damage or loss of data.
Related Documentation
The following list includes documentation related to your product by implementation.
•Cisco ASR 901 Series Aggregation Services Router Documents
–
Cisco ASR 901 Series Aggregation Services Router Command Reference
–
Cisco ASR 901 Series Aggregation Services Router Hardware Installation Guide
–
Cisco Regulatory Compliance and Safety Information for Cisco ASR 901 Series Aggregation
Services Router
•Release Notes
–
Release Notes for Cisco ASR 901 Series Aggregation Services Router
To access the related documentation on Cisco.com, go to:
http://www.cisco.com/en/US/partner/products/ps12077/tsd_products_support_series_home.html
Note To obtain the latest information, access the online documentation.
Obtaining Documentation, Obtaining Support, and Security
Guidelines
For information on obtaining documentation, obtaining support, providing documentation feedback,
security guidelines, and also recommended aliases and general Cisco documents, see the monthly
What’s New in Cisco Product Documentation, which also lists all new and revised Cisco technical
documentation, at:
http://www.cisco.com/en/US/docs/general/whatsnew/whatsnew.html

-lii
Cisco ASR 901 Series Aggregation Services Router Software Configuration Guide
OL-23826-09
Chapter

CHAPTER
1-1
Cisco ASR 901 Series Aggregation Services Router Software Configuration Guide
OL-23826-09
1
Cisco ASR 901 Router Overview
Cisco ASR 901 Mobile Wireless Router is a cell-site access platform specifically designed to aggregate
and transport mixed-generation radio access network (RAN) traffic. The router is used at the cell site
edge as a part of a 2G, 3G, or 4G radio access network (RAN). The Cisco ASR 901 is availabe in the
following models:
•Cisco ASR 901-TDM version (A901-12C-FT-D, A901-4C-FT-D, A901-6CZ-FT-D,
A901-6CZ-FT-A)
•Cisco ASR 901-Ethernet version (A901-12C-F-D, A901-4C-F-D, A901-6CZ-F-D, A901-6CZ-F-A)
The Cisco ASR 901 router helps enable a variety of RAN solutions by extending IP connectivity to
devices using Global System for Mobile Communications (GSM), General Packet Radio Service
(GPRS), Node Bs using HSPA or LTE, Base Transceiver Stations (BTSs) using Enhanced Data Rates for
GSM Evolution (EDGE), Code Division Multiple Access (CDMA), CDMA-2000, EVDO, or WiMAX,
and other cell-site equipment.
The Cisco ASR 901 router transparently and efficiently transports cell-site voice, data, and signaling
traffic over IP using traditional T1/E1 circuits, including leased line, microwave, and satellite. It also
supports alternative backhaul networks, including Carrier Ethernet and Ethernet in the First Mile (EFM).
The Cisco ASR 901 router also supports standards-based Internet Engineering Task Force (IETF)
Internet protocols over the RAN transport network, including those standardized at the Third-Generation
Partnership Project (3GPP) for IP RAN transport.
Custom designed for the cell site, the Cisco ASR 901 features a small form factor, extended operating
temperature, and cell-site DC input voltages.
The Cisco ASR 901 TDM version provides 12 Gigabit Ethernet ports, 16 T1/E1 ports and one
Management port. Whereas, the Cisco ASR 901 Ethernet version does not contain the 16 T1/E1 ports.
It has only 12 Gigabit Ethernet ports and one management port.
The Cisco ASR 901 router supports Ethernet Virtual Circuits (EVC) only. Metro-Ethernet Forum (MEF)
defines an Ethernet Virtual Connection as an association between two or more user network interfaces
identifying a point-to-point or multipoint-to-multipoint path within the service provider network. An
EVC is a conceptual service pipe within the service provider network.
For more information on EVCs, see Configuring Ethernet Virtual Connections, page 8-1.

1-2
Cisco ASR 901 Series Aggregation Services Router Software Configuration Guide
OL-23826-09
Chapter 1 Cisco ASR 901 Router Overview
Introduction
Introduction
A RAN is typically composed of thousands of BTSs or Node Bs, hundreds of base station controllers or
radio network controllers (BSCs or RNCs), and several mobile switching centers (MSCs). The BTS or
Node Bs and BSC or RNC are often separated by large geographic distances, with the BTSs or Node Bs
located in cell sites uniformly distributed throughout a region, and the BSCs, RNCs, and MSCs located
at suitably chosen Central Offices (CO) or mobile telephone switching offices (MTSO).
The traffic generated by a BTS or Node B is transported to the corresponding BSC or RNC across a
network, referred to as the backhaul network, which is often a hub-and-spoke topology with hundreds
of BTS or Node Bs connected to a BSC or RNC by point-to-point time division multiplexing (TDM)
trunks. These TDM trunks may be leased-line T1/E1s or their logical equivalents, such as microwave
links or satellite channels.
The Cisco ASR 901 has two different types of interfaces by default: network node interfaces (NNIs) to
connect to the service provider network and user network interfaces (UNIs) to connect to customer
networks. Some features are supported only on one of these port types. You can also configure enhanced
network interfaces (ENIs). An ENI is typically a user-network facing interface and has the same default
configuration and functionality as UNIs, but can be configured to support protocol control packets for
Cisco Discovery Protocol (CDP), Spanning-Tree Protocol (STP), EtherChannel Link Aggregation
Control Protocol (LACP).
Features
This section contains the following topics:
•Performance Features, page 1-2
•Management Options, page 1-3
•Manageability Features, page 1-3
•Security Features, page 1-4
•Quality of Service and Class of Service Features, page 1-4
•Layer 3 Features, page 1-5
•Layer 3 VPN Services, page 1-5
•Monitoring Features, page 1-5
Performance Features
•Autosensing of port speed and autonegotiation of duplex mode on all ports for optimizing
bandwidth.
•Automatic-medium-dependent interface crossover (auto-MDIX) capability on 100 and 100/1000
Mbps interfaces and on 100/1000 BASE-T/TX small form-factor pluggable (SFP) module interfaces
that enables the interface to automatically detect the required cable connection type
(straight-through or crossover) and to configure the connection appropriately.
•EtherChannel for enhanced fault tolerance and for providing up to 8 Gbps (Gigabit EtherChannel)
or 800 Mbps (Fast EtherChannel) full duplex of bandwidth between switches, routers, and servers.
•Link Aggregation Control Protocol (LACP) for automatic creation of EtherChannel links (supported
only on NNIs or ENIs).

1-3
Cisco ASR 901 Series Aggregation Services Router Software Configuration Guide
OL-23826-09
Chapter 1 Cisco ASR 901 Router Overview
Features
•Forwarding of Layer 2 and Layer 3 packets at Gigabit line rate.
Management Options
•CLI—You can access the CLI either by connecting your management station directly to the router
console port or by using Telnet from a remote management station. For more information about the
CLI, see Chapter 5, “Using the Command-Line Interface.”
•Cisco Configuration Engine—The Cisco Configuration Engine is a network management device that
works with embedded Cisco IOS CNS Agents in the Cisco ASR 901 Series Aggregation Services
Router software. You can automate initial configurations and configuration updates by generating
router-specific configuration changes, sending them to the router, executing the configuration
change, and logging the results.
•SNMP—SNMP management applications such as CiscoWorks2000 LAN Management Suite (LMS)
and HP OpenView. You can manage from an SNMP-compatible management station that is running
platforms such as HP OpenView or SunNet Manager.
For information about configuring SNMP, see
http://www.cisco.com/en/US/docs/ios/12_2/configfun/configuration/guide/fcf014.html.
For the list of MIBs that Cisco ASR 901 router supports, see the Release Notes for Cisco ASR 901
router.
Manageability Features
•Address Resolution Protocol (ARP) for identifying a router through its IP address and its
corresponding MAC address
•Cisco Discovery Protocol (CDP) Versions 1 and 2 for network topology discovery and mapping
between the router and other Cisco devices on the network (supported on NNIs by default, can be
enabled on ENIs, not supported on UNIs)
•Network Time Protocol (NTP) for providing a consistent time stamp to all routers from an external
source
•Cisco IOS File System (IFS) for providing a single interface to all file systems that the Cisco ASR
901 Series Aggregation Services Router uses.
•In-band management access for up to 5 simultaneous Telnet connections for multiple CLI-based
sessions over the network. Effective with Cisco IOS Release 15.3(2)S1, in-band management access
for up to 98 simultaneous Telnet connections for multiple CLI-based sessions over the network.
•In-band management access for up to five simultaneous, encrypted Secure Shell (SSH) connections
for multiple CLI-based sessions over the network.
•In-band management access through SNMP Versions 1 and 2c get and set requests.
•Out-of-band management access through the router console port to a directly attached terminal or
to a remote terminal through a serial connection or a modem
•User-defined command macros for creating custom router configurations for simplified deployment
across multiple routers
•Support for metro Ethernet operation, administration, and maintenance (OAM) IEEE 802.1ag
Connectivity Fault Management (CFM), Ethernet Line Management Interface (E-LMI) on
customer-edge and provider-edge devices, and IEEE 802.3ah Ethernet OAM discovery, link

1-4
Cisco ASR 901 Series Aggregation Services Router Software Configuration Guide
OL-23826-09
Chapter 1 Cisco ASR 901 Router Overview
Features
monitoring, remote fault detection, and remote loopback, and IEEE 802.3ah Ethernet OAM
discovery, link monitoring, remote fault detection, and remote loopback (requires the metro IP
access or metro access image)
•Configuration replacement and rollback to replace the running configuration on a router with any
saved Cisco IOS configuration file
•CPU utilization threshold logs.
Security Features
•Password-protected access (read-only and read-write access) to management interfaces for
protection against unauthorized configuration changes
•Configuration file security so that only authenticated and authorized users have access to the
configuration file, preventing users from accessing the configuration file by using the password
recovery process
•Multilevel security for a choice of security level, notification, and resulting actions
•Automatic control-plane protection to protect the CPU from accidental or malicious overload due to
Layer 2 control traffic on UNIs or ENIs
•TACACS+, a proprietary feature for managing network security through a TACACS server
•RADIUS for verifying the identity of, granting access to, and tracking the actions of remote users
through authentication, authorization, and accounting (AAA) services
•Extended IP access control lists for defining security policies in the inbound direction on physical
ports.
•Extended IP access control lists for defining security policies in the inbound and outbound direction
on SVIs.
Quality of Service and Class of Service Features
•Configurable control-plane queue assignment to assign control plane traffic for CPU-generated
traffic to a specific egress queue.
•Cisco modular quality of service (QoS) command-line (MQC) implementation
•Classification based on IP precedence, Differentiated Services Code Point (DSCP), and IEEE
802.1p class of service (CoS) packet fields, or assigning a QoS label for output classification
•Policing
–
One-rate policing based on average rate and burst rate for a policer
–
Two-color policing that allows different actions for packets that conform to or exceed the rate
–
Aggregate policing for policers shared by multiple traffic classes
•Table maps for mapping CoS, and IP precedence values
•Queuing and Scheduling
–
Class-based traffic shaping to specify a maximum permitted average rate for a traffic class
–
Port shaping to specify the maximum permitted average rate for a port
–
Class-based weighted queuing (CBWFQ) to control bandwidth to a traffic class
–
Low-latency priority queuing to allow preferential treatment to certain traffic

1-5
Cisco ASR 901 Series Aggregation Services Router Software Configuration Guide
OL-23826-09
Chapter 1 Cisco ASR 901 Router Overview
Features
•Per-port, per-VLAN QoS to control traffic carried on a user-specified VLAN for a given interface.
Layer 3 Features
•IP routing protocols for load balancing and for constructing scalable, routed backbones:
–
OSPF
–
BGP Version 4
–
IS-IS dynamic routing
–
BFD protocol Bidirectional Forwarding Detection (BFD) Protocol to detect forwarding-path
failures for OSPF, IS-IS, and BGP routing protocols
•IP routing between VLANs (inter-VLAN routing) for full Layer 3 routing between two or more
VLANs, allowing each VLAN to maintain its own autonomous data-link domain
•Static IP routing for manually building a routing table of network path information
•Equal-cost routing for load balancing and redundancy
•Internet Control Message Protocol (ICMP) and ICMP Router Discovery Protocol (IRDP) for using
router advertisement and router solicitation messages to discover the addresses of routers on directly
attached subnets
Layer 3 VPN Services
These features are available only when the Cisco ASR 901router is running the Advance Metro IP
services.
•Multiple VPN routing/forwarding (multi-VRF) instances in customer edge devices (multi-VRF CE)
to allow service providers to support multiple virtual private networks (VPNs) and overlap IP
addresses between VPNs
•MPLS VPN is supported.
Monitoring Features
•Router LEDs that provide port- and router-level status
•Syslog facility for logging system messages about authentication or authorization errors, resource
issues, and time-out events
•Enhanced object tracking for HSRP clients (requires metro IP access image)
•IP Service Level Agreements (IP SLAs) support to measure network performance by using active
traffic monitoring (requires metro IP access or metro access image)
•IP SLAs EOT to use the output from IP SLAs tracking operations triggered by an action such as
latency, jitter, or packet loss for a standby router failover takeover (requires metro IP access or metro
access image)
•EOT and IP SLAs EOT static route support to identify when a preconfigured static route or a DHCP
route goes down (requires metro IP access or metro access image)
•Embedded event manager (EEM) for device and system management to monitor key system events
and then act on them though a policy (requires metro IP access or metro access image)

1-6
Cisco ASR 901 Series Aggregation Services Router Software Configuration Guide
OL-23826-09
Chapter 1 Cisco ASR 901 Router Overview
Features

CHAPTER
2-1
Cisco ASR 901 Series Aggregation Services Router Software Configuration Guide
OL-23826-09
2
Licensing
This feature module describes the licensing aspects of the Cisco ASR 901 Series Aggregation Services
Router.
Finding Feature Information
Your software release may not support all the features documented in this module. For the latest feature
information and caveats, see the release notes for your platform and software release. To find information
about the features documented in this module, and to see a list of the releases in which each feature is
supported, see the “Feature Information for Licensing” section on page 2-17.
Use Cisco Feature Navigator to find information about platform support and Cisco software image
support. To access Cisco Feature Navigator, go to http://www.cisco.com/go/cfn. An account on
Cisco.com is not required.
Contents
•Feature Overview, page 2-2
•Licenses Supported on Cisco ASR 901 Router, page 2-2
•License Types, page 2-4
•Port or Interface Behavior, page 2-5
•Generating the License, page 2-11
•Installing the License, page 2-11
•Changing the License, page 2-12
•Return Materials Authorization License Process, page 2-13
•Verifying the License, page 2-14
•Where to Go Next, page 2-14
•Additional References, page 2-15
•Feature Information for Licensing, page 2-17

2-2
Cisco ASR 901 Series Aggregation Services Router Software Configuration Guide
OL-23826-09
Chapter 2 Licensing
Feature Overview
Feature Overview
The Cisco ASR 901 router license is similar to any other software license in Cisco. It is tied to the
Unique Device Identifier (UDI) —where the license is integrated to the PID (Product Identifier) and SN
(Serial Number). A license generated for one router cannot be shared or installed in any other router.
Complete these steps to obtain the license file:
1. Purchase the required Product Authorization Key (PAK).
2. Get the UDI from the device.
3. Enter the UDI and PAK in the Cisco’s licensing portal.
You will receive a license file through email.
4. Install the licenses on the device. For more information on how to install the license, see Installing
the License, page 2-11.
In addition to using the router CLI, you can install the license using the Cisco License Manager (CLM)
or the Callhome interface.
Licenses Supported on Cisco ASR 901 Router
The following licenses are supported:
Sl.No. Chassis PID License PID
License
Description License Type (Image or Feature)
1 A901-12C-FT-D
A901-12C-F-D
A901-4C-FT-D
A901-4C-F-D
A901-6CZ-FT-A
A901-6CZ-FT-D
A901-6CZ-F-A
A901-6CZ-F-D
SL-A901-A AdvancedMetroIP
Access
Image
2 A901-12C-F-D
A901-12C-FT-D
A901-4C-FT-D
A901-4C-F-D
A901-6CZ-FT-A
A901-6CZ-FT-D
A901-6CZ-F-A
A901-6CZ-F-D
SL-A901-B IPBase Image (by default gets enabled)

2-3
Cisco ASR 901 Series Aggregation Services Router Software Configuration Guide
OL-23826-09
Chapter 2 Licensing
Licenses Supported on Cisco ASR 901 Router
1 = variants are spares or represent the e-paper form.
The Cisco ASR 901 software uses the license description to resolve errors related to license availability.
You need to map the proper license PID as per the table above and purchase the licenses. The
Cisco ASR 901 router supports permanent licenses only.
You should install only a supported license for the proper chassis PID. You will get a “Not Supported”
message while trying to install a wrong license. However, license installation process will go through
and a confirmation message is displayed. When you run the show license command to display the details
of this license, the output shows license state as “NOT IN USE”, and you cannot make it “IN USE”.
The following is a sample confirmation message that is displayed on the router when you try to install a
wrong license.
Install FLS-A901-4S license on A901-6CZ-F-A (10g) boards,
10G-Router#license install flash:CAT1625U0EP_201307231358341640.lic
Installing licenses from "flash:CAT1625U0EP_201307231358341640.lic"
Installing...Feature:Gige4SfpUpgrade...Successful:Not Supported
1/1 licenses were successfully installed
0/1 licenses were existing licenses
0/1 licenses were failed to install
3 A901-4C-FT-D
A901-4C-F-D
FLS-A901-4S
FLS-A901-4S=1
L-FLS-A901-4S=1
Gige4SfpUpgrade Feature
4 A901-4C-FT-D
A901-4C-F-D
FLS-A901-4T
FLS-A901-4T=1
L-FLS-A901-4T=1
Gige4CuUpgrade Feature
5 A901-6CZ-FT-A
A901-6CZ-FT-D
A901-6CZ-F-A
A901-6CZ-F-D
FLS-A901-2Z
FLS-A901-2Z=1
L-FLS-A901-2Z=1
10gigUpgrade Feature
6 A901-6CZ-FT-A
A901-6CZ-FT-D
A901-6CZ-F-A
A901-6CZ-F-D
FLS-A901-4
FLS-A901-4=1
L-FLS-A901-4=1
Gige4portflexi Feature
7 A901-12C-FT-D
A901-12C-F-D
A901-4C-FT-D
A901-4C-F-D
A901-6CZ-FT-A
A901-6CZ-FT-D
A901-6CZ-F-A
A901-6CZ-F-D
SL-A901-T 1588BC Feature
Sl.No. Chassis PID License PID
License
Description License Type (Image or Feature)

2-4
Cisco ASR 901 Series Aggregation Services Router Software Configuration Guide
OL-23826-09
Chapter 2 Licensing
License Types
License Types
Cisco ASR 901 router supports the following types of licenses:
•Image Level License
•Feature Based License
Image Level License
An Image level license corresponds to the level of the IOS image that comes up based on the licenses
present on the router. This license is enforced while booting and it uses a universal image. It activates
all the subsystems corresponding to the license that you purchased. Image based licenses (SL-A901-A
and SL-A901-B) need rebooting of the router.
Features Supported
In Cisco ASR 901, IPBase (SL-A901-B) and AdvancedMetroIPAccess (SL-A901-A) are permanent;
once installed they do not expire. Trial or temporary licenses are not supported on the Cisco ASR 901
router.
Feature Based License
Feature based licenses are licenses used to activate individual features once the image level licenses are
used. Once the image level license is used and the appropriate subsystems are activated. Individual
feature licenses are used to activate individual features. These include:
•Port based license
License Features
IPBase / SL-A901-B •L2, EVC, 802.1Q, 802.1ad, QinQ, 802.3ah,
H-Qos, IPv4 static routes, routing protocols,
host connectivity, ACL, REP, VRF-Lite
•E-OAM—CFM (BD, port level), IPSLA
(barring LSP)
•Clocking—SyncE, 1588-OC Slave, 10M,
1PPS/ToD, G.781 Priority based Clock
Selection (no ESMC/SSM)
Note Time-division multiplexing (TDM) is
unavailable.
AdvancedMetroIPAccess / SL-A901-A •All IPBase license features
•MPLS—MPLS, L2VPN (EoMPLS), L3VPN,
MPLS OAM, PW redundancy
•E-OAM—IPSLA(LSP)
•TDM —IPoPPP/HDLC, QoS,
CESoPSNoMPLS, PPP/HDLCoMPLS, Clock
Recovery from TDM interfaces, Y.1731PM

2-5
Cisco ASR 901 Series Aggregation Services Router Software Configuration Guide
OL-23826-09
Chapter 2 Licensing
Port or Interface Behavior
•Port mode license
•1588BC license
Note Copper (FLS-A901-4T), SFP (SL-A901-B), and 1588BC (SL-A901-T) licenses are feature-based
licenses. Once they are installed, the licenses become active and there is no need to reboot the router.
Port Based/Mode License
The following table lists the port number, type, and the required license for those ports:
By default, ports 4 to 7 are enabled on the router. When you purchase the copper or SFP port license, the
corresponding ports are only enabled. Copper and SFP port licenses can co-exist.
1588BC License
1588BC (SL-A901-T) license is a feature based license. This license does not need rebooting of the
router for activation. The following table lists the features supported
Port or Interface Behavior
The following sections describe the port or interface behavior of the licenses:
Port Number Port Type Chassis PID License Required
0-3 Copper A901-4C-FT-D
A901-4C-F-D
FLS-A901-4T
4-7 Combo No license is required. These ports
are enabled by default.
8-11 Small
Form-Factor
Pluggable(SFP)
A901-4C-FT-D
A901-4C-F-D
FLS-A901-4S
0-3 and 8-11 Copper and
Combo
A901-6CZ-FT-A
A901-6CZ-FT-D
A901-6CZ-F-A
A901-6CZ-F-D
FLS-A901-4
TenGig0/1,
TenGig0/2
SFP+ A901-6CZ-FT-A
A901-6CZ-FT-D
A901-6CZ-F-A
A901-6CZ-F-D
FLS-A901-2Z
License Features
1588BC / SL-A901-T Clocking—1588V2 PTP boundary clock

2-6
Cisco ASR 901 Series Aggregation Services Router Software Configuration Guide
OL-23826-09
Chapter 2 Licensing
Port or Interface Behavior
•Port Based License, page 2-6
•10gigUpgrade License, page 2-7
•Flexi License, page 2-8
•1588BC License, page 2-9
Port Based License
When a port based license is not present, ports 4 to 7 are enabled. Ports 0 to 3, and ports 8 to 11 are
disabled. This is the expected behavior. Interfaces that are disabled are in the administrative down state.
Example: When Port Based License is not Installed
The following error message appears when the port based license is not installed and you use the
no shutdown command on the interface:
Router# show ip interface brief
Interface IP-Address OK? Method Status Protocol
GigabitEthernet0/0 unassigned YES unset administratively down down
GigabitEthernet0/1 unassigned YES unset administratively down down
GigabitEthernet0/2 unassigned YES unset administratively down down
GigabitEthernet0/3 unassigned YES unset administratively down down
GigabitEthernet0/4 unassigned YES unset down down
GigabitEthernet0/5 unassigned YES unset down down
GigabitEthernet0/6 unassigned YES unset down down
GigabitEthernet0/7 unassigned YES unset down down
GigabitEthernet0/8 unassigned YES unset administratively down down
GigabitEthernet0/9 unassigned YES unset administratively down down
GigabitEthernet0/10 unassigned YES unset administratively down down
GigabitEthernet0/11 unassigned YES unset administratively down down
FastEthernet0/0 unassigned YES NVRAM administratively down down
Vlan1 unassigned YES unset down down
Router#
Router(config-if)# interface gig 0/0
Router(config-if)# no shutdown
Router(config-if)#
*Oct 5 14:22:27.743: %LICENSE-1-REQUEST_FAILED: License request for feature fls-a901-4t
1.0 failed. UDI=MWR-3941:FHAK13101A1
Router# show interface gigabitEthernet 0/0
GigabitEthernet0/0 is administratively down, line protocol is down (disabled)
…….
reliability 255/255, txload 1/255, rxload 1/255
Encapsulation ARPA, loopback not set
Keepalive set (10 sec)
Full Duplex, 1000Mbps, link type is force-up, media type is RJ45
output flow-control is unsupported, input flow-control is unsupported
LICENSE not available! Interface disabled
ARP type: ARPA, ARP Timeout 04:00:00
Last input never, output never, output hang never
Example: When Port Based License is Installed
The following example shows how to install the port based license:
Router# license install flash:FHAK13101A1_20110811190230024_fls-a901-4t.lic

2-7
Cisco ASR 901 Series Aggregation Services Router Software Configuration Guide
OL-23826-09
Chapter 2 Licensing
Port or Interface Behavior
Installing licenses from "flash:FHAK13101A1_20110811190230024_fls-a901-4t.lic"
Installing...Feature:Fls-a901-4t...Successful:Supported
1/1 licenses were successfully installed
0/1 licenses were existing licenses
0/1 licenses were failed to install
Router#*Oct 5 17:23:14.487: %LICENSE-6-INSTALL: Feature Fls-a901-4t 1.0 was installed in
this device. UDI=MWR-3941-TEST:FHAK13101A1; StoreIndex=2:Primary License Storage
Router(config)# interface gig 0/0
Router(config-if)# no shutdown
When the port based license is installed for copper or SFP ports, the corresponding ports are enabled.
Following is a sample output from the show ip interface command:
Router# show ip interface brief
Interface IP-Address OK? Method Status Protocol
GigabitEthernet0/0 unassigned YES unset up up
GigabitEthernet0/1 unassigned YES unset administratively down down
GigabitEthernet0/2 unassigned YES unset administratively down down
…..
Note Combo ports are either copper or SFP ports depending on the configuration specified in the media-type
command.
10gigUpgrade License
When you do not have the 10gigUpgrade license, the 10 Gigabit Ethernet ports are enabled in 1 Gigabit
Ethernet mode. Install the 10gigUpgrade license to enable new 10 Gigabit Ethernet ports in 10Gigabit
Ethernet mode. To enable 1 Gigabit Ethernet mode, 1 Gigabit Ethernet SFPs have to be used on both the
ends. There is no speed command to control the speed and this depends on the type of the SFP. The 10
Gigabit Ethernet ports does not support 100M speed. You can connect 10 Gigabit Ethernet SFP+ to 10
Gigabit Ethernet ports only.
Example: When 10gigUpgrade License is not Installed
The following error message appears when the 10gigUpgrade license is not installed and you use the
show interface command:
Router# show interface Ten0/1
TenGigabitEthernet0/1 is down, line protocol is down (notconnect)
Hardware is TenGigabit Ethernet, address is 2c54.2dd6.c10e (bia 2c54.2dd6.c10e)
MTU 9216 bytes, BW 10000000 Kbit/sec, DLY 10 usec,
reliability 255/255, txload 1/255, rxload 1/255
Encapsulation ARPA, loopback not set
Keepalive set (10 sec)
Unknown, Unknown, media type is H10GB-CU3M
output flow-control is unsupported, input flow-control is unsupported
LICENSE not available or 1G SFP ( Interface in 1G mode )
ARP type: ARPA, ARP Timeout 04:00:00
Last input never, output never, output hang never
Last clearing of "show interface" counters never
Input queue: 0/75/0/0 (size/max/drops/flushes); Total output drops: 0
Queueing strategy: fifo
Output queue: 0/40 (size/max)
5 minute input rate 0 bits/sec, 0 packets/sec
5 minute output rate 0 bits/sec, 0 packets/sec
0 packets input, 0 bytes, 0 no buffer

2-8
Cisco ASR 901 Series Aggregation Services Router Software Configuration Guide
OL-23826-09
Chapter 2 Licensing
Port or Interface Behavior
Received 0 broadcasts (0 multicasts)
0 runts, 0 giants, 0 throttles
0 input errors, 0 CRC, 0 frame, 0 overrun, 0 ignored
0 watchdog, 0 multicast, 0 pause input
0 packets output, 0 bytes, 0 underruns
0 output errors, 0 collisions, 0 interface resets
0 unknown protocol drops
0 babbles, 0 late collision, 0 deferred
0 lost carrier, 0 no carrier, 0 pause output
0 output buffer failures, 0 output buffers swapped out
Example: When 10gigUpgrade License is Installed
The following example shows how to install the 10gigUpgrade license:
Router# license install flash:10G-ac.lic
Installing licenses from "flash:10G-ac.lic"
Installing...Feature:10gigUpgrade...Successful:Supported
1/1 licenses were successfully installed
0/1 licenses were existing licenses
0/1 licenses were failed to install
Following is a sample output from the show license command:
Router# show license
Index 1 Feature: AdvancedMetroIPAccess
Period left: Life time
License Type: Permanent
License State: Active, In Use
License Count: Non-Counted
License Priority: Medium
Index 2 Feature: IPBase
Index 3 Feature: Gige4portflexi
Index 4 Feature: 10gigUpgrade
Period left: Life time
License Type: Permanent
License State: Active, In Use
License Count: Non-Counted
License Priority: Medium
Flexi License
When a flexi license is not present, ports 4 to 7 are enabled. Ports 0 to 3, and ports 8 to 11 are disabled.
This is the expected behavior. Interfaces that are disabled are in the administrative down state.
FLS-A901-4 flexi license is a combination of copper and SFP ports. This license is not tied to any port
types. If you purchase a single FL-A901-4 license and install it, four ports are enabled and if you have
two licenses, all the eight ports are enabled. You can purchase and install two flexi licenses in a router.
Note Flexi license is supported only on the Cisco ASR 901 10G router.
Example: When Flexi License is not Installed
The following error message appears when the flexi license is not installed and you use the
show ip interface command on the interface:

2-9
Cisco ASR 901 Series Aggregation Services Router Software Configuration Guide
OL-23826-09
Chapter 2 Licensing
Port or Interface Behavior
Router# show ip interface brief
Interface IP-Address OK? Method Status Protocol
GigabitEthernet0/0 unassigned YES unset administratively down down
GigabitEthernet0/1 unassigned YES unset administratively down down
GigabitEthernet0/2 unassigned YES unset administratively down down
GigabitEthernet0/3 unassigned YES unset administratively down down
GigabitEthernet0/4 unassigned YES unset down down
GigabitEthernet0/5 unassigned YES unset down down
GigabitEthernet0/6 unassigned YES unset down down
GigabitEthernet0/7 unassigned YES unset down down
GigabitEthernet0/8 unassigned YES unset administratively down down
GigabitEthernet0/9 unassigned YES unset administratively down down
GigabitEthernet0/10 unassigned YES unset administratively down down
GigabitEthernet0/11 unassigned YES unset administratively down down
FastEthernet0/0 unassigned YES NVRAM administratively down down
Vlan1 unassigned YES unset down down
Example: When Flexi License is Installed
Following is a sample output from the show license command:
Router# show license
Index 1 Feature: AdvancedMetroIPAccess
Period left: Life time
License Type: Permanent
License State: Active, In Use
License Count: Non-Counted
License Priority: Medium
Index 2 Feature: IPBase
Index 3 Feature: Gige4portflexi
1588BC License
When the SL-A901-T 1588BC license is not installed, the PTP boundary clock cannot be configured.
For more information on configuring the PTP boundary clock, see PTP Boundary Clock.
Example: When 1588BC License is not Installed
The following error message appears on configuring the PTP boundary clock, when the 1588BC license
is not installed:
Note Though an error message appears on configuring the PTP boundary clock, the running-config file
accepts the PTP boundary clock configuration. This configuration can be saved. However, the PTP
boundary clock is not configured in the hardware, and is inactive.
Router(config)# ptp clock boundary domain 0
%ERROR: Boundary Clock needs a separate license. Please install license and reconfigure
PTP.
Router(config-ptp-clk)#
Example: When 1588BC License is Installed
The following example shows how to install the 1588BC license:
Router# license install flash:CAT1632U029_20121005013805577.lic

2-10
Cisco ASR 901 Series Aggregation Services Router Software Configuration Guide
OL-23826-09
Chapter 2 Licensing
Port or Interface Behavior
Installing licenses from "flash:CAT1632U029_20121005013805577.lic"
Installing…Feature:1588BC…Successful:Supported
1/1 licenses were successfully installed
0/1 licenses were existing licenses
0/1 licenses were failed to install
Following is a sample output from the show license command:
Note When the 1588BC license is installed and PTP boundary clock is not configured, the license state is
displayed as Active, Not in Use. When the 1588BC license is installed and PTP boundary clock is
configured, the license state is displayed as Active, In Use.
Router# show license
Index 1 Feature: AdvancedMetroIPAccess
Index 2 Feature: IPBase
Index 3 Feature: Gige4portflexi
Index 4 Feature: 10gigUpgrade
Index 5 Feature: 1588BC
Period left: Life time
License Type: Permanent
License State: Active, In Use
License Count: Non-Counted
License Priority: Medium
Removing the 1588BC License
If PTP boundary clock is configured, then the following error message appears when removing the
1588BC license:
Router# license clear 1588BC
Feature: 1588BC
License Type: Permanent
License State: Active, In Use
License Addition: Exclusive
License Count: Non-Counted
Comment:
Store Index: 2
Store Name: Primary License Storage
Are you sure you want to clear? (yes/[no]): yes
Handling Event, Unknown event type: 3
% Error: Could not delete in-use license
Complete the following steps to remove the 1588BC license.
Step 1 Use the no ptp clock command to remove the PTP boundary clock configuration.
Router(config-ptp-clk)# no ptp clock boundary domain 0
Step 2 Use the license clear command to remove the 1588BC license.
Router# license clear 1588BC
Feature: 1588BC
License Type: Permanent
License State: Active, Not in Use
License Addition: Exclusive

2-11
Cisco ASR 901 Series Aggregation Services Router Software Configuration Guide
OL-23826-09
Chapter 2 Licensing
Generating the License
License Count: Non-Counted
Comment:
Store Index: 3
Store Name: Primary License Storage
Are you sure you want to clear? (yes/[no]): yes
Generating the License
Complete the following steps to generate the license:
Step 1 Use the show license udi command on the router
Step 2 Save the output.
The output contains the UDI with the Product Identifier (PID) and Serial Number (SN).
Step 3 Go to the SWIFT tool at https://tools.cisco.com/SWIFT/Licensing/PrivateRegistrationServlet.
Step 4 Enter the PAK and UDI.
Step 5 Click Submit.
You will receive the license file through email.
Installing the License
Complete the following steps to install the license:
SUMMARY STEPS
1. enable
2. license install
3. copy tftp: flash:
4. show flash:
5. license install license-file-name
6. reload
7. end

2-12
Cisco ASR 901 Series Aggregation Services Router Software Configuration Guide
OL-23826-09
Chapter 2 Licensing
Changing the License
DETAILED STEPS
Changing the License
Use the license boot level command in the global configuration mode, to change the license. Reboot the
system to activate the new license.
Note If you do not install a license, the router starts with the lowest level license by default.
Command Purpose
Step 1 enable
Example:
Router> enable
Enables privileged EXEC mode.
•Enter your password if prompted.
Step 2 license install ?
Example:
Router# license install ?
(Optional) License can be installed either by placing
the license file in the tftp boot directory or by copying
the license to the flash: directory.
Step 3 copy tftp: flash:
Example:
Router# copy tftp: flash:
Copies the license file to the flash: directory.
Step 4 show flash:
Example:
Router# show flash:
Displays the contents of the flash: directory.
Step 5 license install
license-file-name
Example:
Router# license install
FHK10LLL021_20110530015634482.lic
Installs the license from the flash: directory.
Step 6 reload
Example:
Router# reload
Reboots the system to activate the new license.
Note The 1588BC license is activated after
installation. Rebooting the router is not
necessary.

2-13
Cisco ASR 901 Series Aggregation Services Router Software Configuration Guide
OL-23826-09
Chapter 2 Licensing
Return Materials Authorization License Process
Return Materials Authorization License Process
A Return Materials Authorization (RMA) license transfer enables moving all the licenses from the failed
device to the replacement device. Complete the following steps to transfer the license to an RMA
equipment:
Step 1 Go to the license portal https://tools.cisco.com/SWIFT/Licensing/LicenseAdminServlet/getProducts
Step 2 Enter the old (failed box) UDI and the new (replacement box) UDI.
The portal sends the new license file for transferring to the new device.
For more information, see the RMA License Transfer Between a Failed and a Working Device section
in the Cisco IOS Software Activation Conceptual Overview Guide.
Alternatively, you can use the Cisco License Manager (CLM) for the RMA license transfer. For more
information, see http://www.cisco.com/en/US/products/ps7138/products_user_guide_list.html.
Example: RMA Process
Router# license install ?
flash: Install from flash: file system
tftp: Install from tftp: file system
Router# copy tftp: flash:
Address or name of remote host []? 10.105.33.135
Source filename []? /tftpboot/arulpri/FHK10LLL021_20110530015634482.lic
Destination filename [FHK10LLL021_20110530015634482.lic]?
Accessing tftp://10.105.33.135//tftpboot/arulpri/FHK10LLL021_20110530015634482.lic...
Erase flash: before copying? [confirm]
Erasing the flash filesystem will remove all files! Continue? [confirm]
Erasing device... eeeeeeeeeeeeeeeeeeeeeeeeeeeeeeeeee...
Erased
Erase of flash: complete
Loading /tftpboot/arulpri/FHK10LLL021_20110530015634482.lic from 10.105.33.135 (via
FastEthernet0/0): !
[OK - 1237 bytes]
Verifying checksum... OK (0x7403)
1237 bytes copied in 0.132 secs (9371 bytes/sec)
Router# license install flash:FHK10LLL021_20110530015634482.lic
Installing licenses from "flash:FHK10LLL021_20110530015634482.lic"
Extension licenses are being installed in the device with
UDI "ASR901:FHK10LLL021" for the following features:
Feature Name: AdvancedMetroIPAccess
PLEASE READ THE FOLLOWING TERMS CAREFULLY. INSTALLING THE LICENSE OR
LICENSE KEY PROVIDED FOR ANY CISCO PRODUCT FEATURE OR USING SUCH
PRODUCT FEATURE CONSTITUTES YOUR FULL ACCEPTANCE OF THE FOLLOWING
TERMS. YOU MUST NOT PROCEED FURTHER IF YOU ARE NOT WILLING TO BE BOUND
BY ALL THE TERMS SET FORTH HEREIN.

2-14
Cisco ASR 901 Series Aggregation Services Router Software Configuration Guide
OL-23826-09
Chapter 2 Licensing
Verifying the License
You hereby acknowledge and agree that the product feature license
is terminable and that the product feature enabled by such license
may be shut down or terminated by Cisco after expiration of the
applicable term of the license (e.g., 30-day trial period). Cisco
reserves the right to terminate or shut down any such product feature
electronically or by any other means available. While alerts or such
messages may be provided, it is your sole responsibility to monitor
your terminable usage of any product feature enabled by the license
and to ensure that your systems and networks are prepared for the shut
down of the product feature. You acknowledge and agree that Cisco will
not have any liability whatsoever for any damages, including, but not
limited to, direct, indirect, special, or consequential damages related
to any product feature being shutdown or terminated. By clicking the
"accept" button or typing "yes" you are indicating you have read and
agree to be bound by all the terms provided herein.
ACCEPT? (yes/[no]): yes
Installing...Feature:AdvancedMetroIPAccess...Successful:Supported
1/1 licenses were successfully installed
0/1 licenses were existing licenses
0/1 licenses were success to install
Verifying the License
To verify the new license, use the show license command.
Router# show license
Index 1 Feature: AdvancedMetroIPAccess
Period left: Lifetime
License Type: Permanent
License State: Active, In Use
License Priority: High
License Count: 1/1/0 (Active/In-use/Violation)
Index 2 Feature:…..
Period left: 0 minute 0 second
Where to Go Next
For additional information on Licensing, see the documentation listed in the “Related Documents”
section on page 2-15.

2-15
Cisco ASR 901 Series Aggregation Services Router Software Configuration Guide
OL-23826-09
Chapter 2 Licensing
Additional References
Additional References
Related Documents
Standards
MIBs
RFCs
Related Topic Document Title
Cisco IOS commands Cisco IOS Master Commands List, All Releases
ASR 901 Command Reference Cisco ASR 901 Series Aggregation Services Router Command
Reference
Cisco IOS Interface and Hardware Component
Commands
Cisco IOS Interface and Hardware Component Command Reference
Cisco Software Licensing Concepts Cisco IOS Software Activation Conceptual Overview
Cisco ASR 901Software Configuration Guide Cisco ASR 901 Series Aggregation Services Router Software
Configuration Guide
Standard Title
None —
MIB MIBs Link
None To locate and download MIBs for selected platforms, Cisco software
releases, and feature sets, use Cisco MIB Locator found at the
following URL:
http://www.cisco.com/go/mibs
RFC Title
No new or modified RFCs are supported by this
feature, and support for existing RFCs has not been
modified by this feature.

2-16
Cisco ASR 901 Series Aggregation Services Router Software Configuration Guide
OL-23826-09
Chapter 2 Licensing
Additional References
Technical Assistance
Description Link
The Cisco Support and Documentation website
provides online resources to download documentation,
software, and tools. Use these resources to install and
configure the software and to troubleshoot and resolve
technical issues with Cisco products and technologies.
Access to most tools on the Cisco Support and
Documentation website requires a Cisco.com user ID
and password.
http://www.cisco.com/cisco/web/support/index.html

2-17
Cisco ASR 901 Series Aggregation Services Router Software Configuration Guide
OL-23826-09
Chapter 2 Licensing
Feature Information for Licensing
Feature Information for Licensing
Table 2-1 lists the release history for this feature and provides links to specific configuration
information.
Use Cisco Feature Navigator to find information about platform support and software image support.
Cisco Feature Navigator enables you to determine which software images support a specific software
release, feature set, or platform. To access Cisco Feature Navigator, go to http://www.cisco.com/go/cfn.
An account on Cisco.com is not required.
Note Table 2-1 lists only the software release that introduced support for a given feature in a given software
release train. Unless noted otherwise, subsequent releases of that software release train also support that
feature.
Table 2-1 Feature Information for Licensing
Feature Name Releases Feature Information
Licensing 15.2(2)SNH1 The following sections provide information about this
feature:
•Licenses Supported on Cisco ASR 901 Router
•License Types
•Port or Interface Behavior
•Generating the License
•Installing the License
•Changing the License
•Return Materials Authorization License Process
1588BC Licensing 15.2(2)SNI The following sections provide information about this
feature:
•Licenses Supported on Cisco ASR 901 Router
•License Types
•Port or Interface Behavior

2-18
Cisco ASR 901 Series Aggregation Services Router Software Configuration Guide
OL-23826-09
Chapter 2 Licensing
Feature Information for Licensing

CHAPTER
3-1
Cisco ASR 901 Series Aggregation Services Router Software Configuration Guide
OL-23826-09
3
First-Time Configuration
This chapter describes the actions to take before turning on your router for the first time.
Contents
•Setup Mode, page 3-1
•Verifying the Cisco IOS Software Version, page 3-5
•Configuring the Hostname and Password, page 3-5
Note To understand the router interface numbering, see the Cisco ASR 901 Series Aggregation Services
Router Hardware Installation Guide.
Setup Mode
The setup mode guides you through creating a basic router configuration. If you prefer to configure the
router manually or to configure a module or interface that is not included in setup mode, go to Using the
Command-Line Interface, page 5-1 to familiarize yourself with the command-line interface (CLI).
Before Starting Your Router
Complete the following steps before you power on your router and begin using the setup mode:
Step 1 Set up the hardware and connect the console and network cables as described in the “Connecting Cables”
section of the Cisco ASR 901 Series Aggregation Services Router Hardware Installation Guide.
Step 2 Configure your PC terminal emulation program for 9600 baud, 8 data bits, no parity, and 1 stop bit.

3-2
Cisco ASR 901 Series Aggregation Services Router Software Configuration Guide
OL-23826-09
Chapter 3 First-Time Configuration
Setup Mode
Using Setup Mode
The setup command facility appears in your PC terminal emulation program window. To create a basic
configuration for your router, perform the following:
•Complete the steps in the “Configuring Global Parameters” section on page 3-2
•Complete the steps in the “Completing the Configuration” section on page 3-4
Note If you made a mistake while using the setup command facility, exit the facility and run it again.
Press Ctrl-C, and type setup at the enable mode prompt (1900#).
Configuring Global Parameters
Complete the following steps to configure global parameters.
Step 1 Power on the router. Messages appear in the terminal emulation program window.
Caution Do not press any keys on the keyboard until the messages stop. Any keys that you press during this time
are interpreted as the first command entered after the messages stop, which might cause the router to
power off and start over. Wait a few minutes. The messages stop automatically.
The messages look similar to the following:
System Bootstrap, Version 15.1(2r)SNG, RELEASE SOFTWARE (fc1)
Technical Support: http://www.cisco.com/techsupport
Copyright (c) 2011 by cisco Systems, Inc.
Compiled Tue 25-Oct-11 12:09 by tinhuang
P2020 platform with 524288 Kbytes of main memory
program load complete, entry point: 0x2000000, size: 0x1d29954
Self decompressing the image :
##########################################################################################
##########################################################################################
##########################################################################################
##########################################################################################
##########################################################################################
##########################################################################################
################################### [OK]
Restricted Rights Legend
Use, duplication, or disclosure by the Government is
subject to restrictions as set forth in subparagraph
(c) of the Commercial Computer Software - Restricted
Rights clause at FAR sec. 52.227-19 and subparagraph
(c) (1) (ii) of the Rights in Technical Data and Computer
Software clause at DFARS sec. 252.227-7013.
cisco Systems, Inc.
170 West Tasman Drive
San Jose, California 95134-1706

3-3
Cisco ASR 901 Series Aggregation Services Router Software Configuration Guide
OL-23826-09
Chapter 3 First-Time Configuration
Setup Mode
Cisco IOS Software, 901 Software (ASR901-UNIVERSALK9-M), Version 15.1(2)SNG, RELEASE
SOFTWARE (fc2)
Technical Support: http://www.cisco.com/techsupport
Copyright (c) 1986-2011 by Cisco Systems, Inc.
Compiled Tue 25-Oct-11 13:13 by prod_rel_team
This product contains cryptographic features and is subject to United
States and local country laws governing import, export, transfer and
use. Delivery of Cisco cryptographic products does not imply
third-party authority to import, export, distribute or use encryption.
Importers, exporters, distributors and users are responsible for
compliance with U.S. and local country laws. By using this product you
agree to comply with applicable laws and regulations. If you are unable
to comply with U.S. and local laws, return this product immediately.
A summary of U.S. laws governing Cisco cryptographic products may be found at:
http://www.cisco.com/wwl/export/crypto/tool/stqrg.html
If you require further assistance please contact us by sending email to
export@cisco.com.
Cisco ASR901-E (P2020) processor (revision 1.0) with 393216K/131072K bytes of memory.
Processor board ID CAT1529U01P
P2020 CPU at 792MHz, E500v2 core, 512KB L2 Cache
1 FastEthernet interface
12 Gigabit Ethernet interfaces
1 terminal line
256K bytes of non-volatile configuration memory.
98304K bytes of processor board System flash (Read/Write)
65536K bytes of processor board RAM Disk (Read/Write)
--- System Configuration Dialog ---
Would you like to enter the initial configuration dialog? [yes/no]:
Note The messages vary, depending on the Cisco IOS software image and interface modules in your
router. This section is for reference only, and output might not match the messages on your
console.
Step 2 To begin the initial configuration dialog, enter yes when the following message appears:
Would you like to enter the initial configuration dialog? [yes/no]:yes
Would you like to enter basic management setup? [yes/no]: yes
Configuring global parameters:
Step 3 Enter a hostname for the router (this example uses 901-1).
Configuring global parameters:
Enter host name [Router]: 901-1
Step 4 Enter an enable secret password. This password is encrypted (more secure) and cannot be seen when
viewing the configuration.
The enable secret is a password used to protect access to
privileged EXEC and configuration modes. This password, after
entered, becomes encrypted in the configuration.
Enter enable secret: ciscoenable

3-4
Cisco ASR 901 Series Aggregation Services Router Software Configuration Guide
OL-23826-09
Chapter 3 First-Time Configuration
Setup Mode
Note When you enter the enable secret password, the password is visible as you type it. Once you
enter the password, it becomes encrypted in the configuration.
Step 5 Enter an enable password that is different from the enable secret password. This password is not
encrypted (less secure) and can be seen when viewing the configuration.
The enable password is used when you do not specify an
enable secret password, with some older software versions, and
some boot images.
Enter enable password: ciscoenable
Step 6 To prevent unauthenticated access to the router through ports other than the console port, enter the virtual
terminal password.
The virtual terminal password is used to protect
access to the router over a network interface.
Enter virtual terminal password: ciscoterminal
Step 7 Respond to the following prompts as appropriate for your network:
Configure System Management? [yes/no]: no
Configure SNMP Network Management? [yes]:
Community string [public]: public
Step 8 The summary of interfaces appears. This list varies, depending on the network modules installed in your
router.
Step 9 Specify the interface to be used to connect to the network management system.
Step 10 Configure the specified interface as prompted.
Completing the Configuration
When you have provided all of the information prompted for by the setup command facility, the
configuration appears. Messages similar to the following appear:
The following configuration command script was created:
!
hostname 901-1
enable secret 5 $1$5fH0$Z6Pr5EgtR5iNJ2nBg3i6y1 enable password ciscoenable line vty 0 98
password ciscoenablesnmp-server community public !
no ip routing
!
interface GigabitEthernet0/1
shutdown
!
end
Complete the following steps to configure the router:
Step 1 The setup command facility displays the following prompt.
[0] Go to the IOS command prompt without saving this config.
[1] Return back to the setup without saving this config.
[2] Save this configuration to nvram and exit.

3-5
Cisco ASR 901 Series Aggregation Services Router Software Configuration Guide
OL-23826-09
Chapter 3 First-Time Configuration
Verifying the Cisco IOS Software Version
Enter your selection [2]: 2
Building configuration...
[OK]
Use the enabled mode 'configure' command to modify this configuration.
Press RETURN to get started!
If you answer:
•0—The configuration information that you entered is not saved, and you return to the router enable
prompt. To return to the system configuration dialog, enter setup.
•1—The configuration is not saved, and you return to the EXEC prompt.
Step 2 When the messages stop displaying in your window, press Return to view the command line prompt.
The 901-1> prompt appears indicating that you are at the CLI and you completed a basic router
configuration.
Note The basic configuration is not a complete configuration.
Verifying the Cisco IOS Software Version
To verify the version of Cisco IOS software, use the show version command. The show version
command displays the configuration of the system hardware, the software version, the names and
sources of the configuration files, and the boot images.
Configuring the Hostname and Password
First configure the hostname and set an encrypted password. Configuring a hostname allows you to
distinguish multiple Cisco routers from each other. Setting an encrypted password allows you to prevent
unauthorized configuration changes.
Note In the following procedure, press the Return key after each step unless otherwise noted. At any time,
you can exit the privileged level and return to the user level by entering disable at the Router# prompt.
Complete the following steps to configure a hostname and to set an encrypted password:
Step 1 Enter enable mode.
Router> enable
The Password prompt appears. Enter your password.
Password: password
When the prompt changes to Router, you have entered enable mode.
Step 2 Enter global configuration mode.

3-6
Cisco ASR 901 Series Aggregation Services Router Software Configuration Guide
OL-23826-09
Chapter 3 First-Time Configuration
Configuring the Hostname and Password
Router# configure terminal
Enter configuration commands, one per line. End with CNTL/Z.
When the prompt changes to Router(config), you have entered global configuration mode.
Router(config)#
Step 3 Change the name of the router to a meaningful name. Substitute your hostname for Router.
Router(config)#
hostname Router
Router(config)#
Step 4 Enter an enable secret password. This password provides access to privileged EXEC mode. When you
type enable at the EXEC prompt (Router>), you must enter the enable secret password to access
configuration mode. Enter your secret password.
Router(config)# enable secret
secret password
Step 5 Exit back to global configuration mode.
Router(config)# exit
Verifying the Hostname and Password
Complete the following steps to verify that you have correctly configured the hostname and password:
Step 1 Enter the show config command:
Router# show config
Using 1888 out of 126968 bytes
!
version XX.X
.
.
.
!
hostname Router
!
enable secret 5 $1$60L4$X2JYOwoDc0.kqa1loO/w8/
.
.
.
Step 2 Check the hostname and encrypted password, which appear near the top of the command output.
Step 3 Exit global configuration mode and attempt to re-enter it using the new enable password:
Router# exit
.
.Router con0 is now available
Press RETURN to get started.
Router> enable
Password:
password
Router#

CHAPTER
4-1
Cisco ASR 901 Series Aggregation Services Router Software Configuration Guide
OL-23826-09
4
Managing and Monitoring Network
Management Features
This feature module describes how to monitor, manage and deploy a variety of network management
features, including Cisco Active Network Abstraction (ANA), Simple Network Management Protocol
(SNMP) and Cisco Networking Services (CNS). The CNS software agent on the ASR 901 can
communicate with a Cisco Configuration Engine to allow the ASR 901 to be deployed in the field
without having to pre-stage it for configuration or image upgrade. The Zero-touch deployment capability
enables the ASR 901 router to auto configure itself, download an updated image, connect to the network,
and start the operation as soon as it is cabled and powered up.
For more information about the Cisco Configuration Engine, see
http://www.cisco.com/en/US/prod/collateral/netmgtsw/ps6504/ps4617/qa_c67_598467.html
Finding Feature Information
Your software release may not support all the features documented in this module. For the latest feature
information and caveats, see the release notes for your platform and software release. To find information
about the features documented in this module, and to see a list of the releases in which each feature is
supported, see the “Feature Information for Monitoring and Managing the ASR 901 Router” section on
page 4-18.
Use Cisco Feature Navigator to find information about platform support and Cisco software image
support. To access Cisco Feature Navigator, go to http://www.cisco.com/go/cfn. An account on
Cisco.com is not required.
Contents
•Network Management Features for the ASR 901, page 4-2
•How to Configure Network Management Features on ASR 901, page 4-2
•Where to Go Next, page 4-16
•Additional References, page 4-16
•Feature Information for Monitoring and Managing the ASR 901 Router, page 4-18

4-2
Cisco ASR 901 Series Aggregation Services Router Software Configuration Guide
OL-23826-09
Chapter 4 Managing and Monitoring Network Management Features
Network Management Features for the ASR 901
Network Management Features for the ASR 901
The following sections describe the network management features available on the ASR 901.
•Cisco Active Network Abstraction (ANA)
•SNMP MIB Support
•Cisco Networking Services (CNS)
Cisco Active Network Abstraction (ANA)
Cisco ANA is a powerful, next-generation network resource management solution designed with a fully
distributed OSS mediation platform that abstracts the network, its topology and its capabilities from the
physical elements. Its virtual nature provides customers with a strong and reliable platform for service
activation, service assurance and network management. For more information about ANA, see
http://www.cisco.com/en/US/products/ps6776/tsd_products_support_series_home.html.
SNMP MIB Support
To view the current MIBs that the ASR 901 supports, see http://www.cisco.com/go/mibs.
Cisco Networking Services (CNS)
Cisco Networking Services (CNS) is a collection of services that can provide remote configuration of
Cisco IOS networking devices, remote execution of command-line interface (CLI) commands, and
image downloads by communicating with a Cisco Configuration Engine application running on a server.
CNS enables the zero-touch deployment for the ASR 901 router by automatically downloading its
configuration and upgrading its image if needed.
Note The ASR 901 only supports CNS over motherboard Ethernet interfaces.
For more information about CNS configuration, see Enabling Cisco Networking Services (CNS) and
Zero-Touch Deployment.
How to Configure Network Management Features on ASR 901
This section contains the following procedures:
•Configuring SNMP Support
•Configuring Remote Network Management
•Enabling Cisco Networking Services (CNS) and Zero-Touch Deployment

4-3
Cisco ASR 901 Series Aggregation Services Router Software Configuration Guide
OL-23826-09
Chapter 4 Managing and Monitoring Network Management Features
How to Configure Network Management Features on ASR 901
Configuring SNMP Support
Use the following to configure SNMP support for
•Setting up the community access
•Establishing a message queue for each trap host
•Enabling the router to send SNMP trap messages
•Enabling SNMP trap messages for alarms
•Enabling trap messages for a specific environment.
Note In the following procedure, press the Return key after each step unless otherwise noted. At any time,
you can exit the privileged level and return to the user level by entering disable at the Router# prompt.
Complete the following steps to configure SNMP:
SUMMARY STEPS
1. enable
2. configure terminal
3. snmp-server community string [view view-name] [ro | rw] [number]
4. snmp-server queue-length length
5. snmp-server enable traps [notification-type] [notification-option]
6. snmp-server enable traps ipran
7. snmp-server enable traps envmon
8. snmp-server host host-address [traps | informs] [version {1 | 2c | 3 [auth | noauth | priv]}]
community-string [udp-port port] [notification-type]
9. end
DETAILED STEPS
Command Purpose
Step 1 enable
Example:
Router> enable
Enables privileged EXEC mode.
•Enter your password if prompted.
Step 2 configure terminal
Example:
Router# configure terminal
Enters global configuration mode.

4-4
Cisco ASR 901 Series Aggregation Services Router Software Configuration Guide
OL-23826-09
Chapter 4 Managing and Monitoring Network Management Features
How to Configure Network Management Features on ASR 901
Step 3 Router(config)# snmp-server
community
string
[view
view-name
]
[ro | rw] [
number
]
Example:
Router(config)# snmp-server
community xxxxx RO
Sets up the community access string to permit access to SNMP. The no
form of this command removes the specified community string.
•string—Community string is the password to access the SNMP
protocol.
•view view-name—(Optional) Previously defined view. The view
defines the objects available to the community.
•ro—(Optional) Specifies read-only access. Authorized management
stations are able only to retrieve MIB objects.
•rw—(Optional) Specifies read-write access. Authorized management
stations are able to both retrieve and modify MIB objects.
•number—(Optional) Specifies an access list of IP addresses allowed
to use the community string to gain access to the SNMP agent. Values
range from 1 to 99.
Step 4 Router(config)# snmp-server
queue-length
length
Example:
Router(config)# snmp-server
queue-length 100
Establishes the message queue length for each trap host.
•length—Specifies the number of trap events that can be held before
the queue must be emptied.
Command Purpose

4-5
Cisco ASR 901 Series Aggregation Services Router Software Configuration Guide
OL-23826-09
Chapter 4 Managing and Monitoring Network Management Features
How to Configure Network Management Features on ASR 901
Step 5 Router(config)# snmp-server enable
traps [
notification-type
]
[
notification-option
]
Example:
Router(config)# snmp-server enable
traps snmp linkdown linkup
coldstart warmstart
Enables the router to send SNMP traps messages. Use the no form of this
command to disable SNMP notifications.
•notification-type—snmp [authentication]—Enables RFC 1157
SNMP notifications. Note that use of the authentication keyword
produces the same effect as not using the authentication keyword.
Both the snmp-server enable traps snmp and snmp-server enable
traps snmp authentication forms of this command globally enable
(or, if using the no form, disable) the following SNMP traps:
–
authentication failure
–
linkup
–
linkdown
–
coldstart
–
warmstart
•notification-option—(Optional) atm pvc [interval seconds]
[fail-interval seconds]—The optional interval seconds
keyword/argument combination specifies the minimum period
between successive traps, in the range from 1 to 3600. Generation of
PVC traps is dampened by the notification interval to prevent trap
storms. No traps are sent until the interval lapses. The default interval
is 30.
The optional fail-interval seconds keyword/argument combination
specifies the minimum period for storing the failed time stamp, in the
range from 0 to 3600. The default fail-interval is 0.
•envmon [voltage | shutdown | supply | fan | temperature]—When
the envmon keyword is used, you can enable a specific environmental
notification type, or accept all notification types from the
environmental monitor system. If no option is specified, all
environmental notifications are enabled. The option can be one or
more of the following keywords: voltage, shutdown, supply, fan,
and temperature.
•isdn [call-information | isdn u-interface]—When the isdn keyword
is used, you can specify the call-information keyword to enable an
SNMP ISDN call information notification for the ISDN MIB
subsystem, or you can specify the isdnu-interface keyword to enable
an SNMP ISDN U interface notification for the ISDN U interface
MIB subsystem.
•repeater [health | reset]—When the repeater keyword is used, you
can specify a repeater option. If no option is specified, all repeater
notifications are enabled. The option can be one or more of the
following keywords:
–
health—Enables IETF Repeater Hub MIB (RFC 1516) health
notification.
–
reset—Enables IETF Repeater Hub MIB (RFC 1516) reset
notification.
Command Purpose

4-6
Cisco ASR 901 Series Aggregation Services Router Software Configuration Guide
OL-23826-09
Chapter 4 Managing and Monitoring Network Management Features
How to Configure Network Management Features on ASR 901
Step 6 Router(config)# snmp-server enable
traps ipran
Example:
Router(config)# snmp-server enable
traps ipran
Enables SNMP trap messages for all IP-RAN notifications.
Note Besides enabling SNMP trap messages for all IP-RAN
notifications, you can also enable the messages for IP-RAN GSM
alarms, UMTS alarms, and general information about the
backhaul utilization.
Step 7 Router(config)# snmp-server enable
traps envmon
Example:
Router(config)# snmp-server enable
traps envmon
Enables SNMP trap messages for a specific environment.
Step 8 Router(config)# snmp-server host
host-address
[traps | informs]
[version {1 | 2c | 3 [auth | noauth
| priv]}]
community-string
[udp-port
port
] [
notification-type
]
Example:
Router(config)# snmp-server host
10.20.30.40 version 2c
Specifies the recipient of an SNMP trap messages. To remove the
specified host, use the no form of this command.
•host-address—Name or Internet address of the host (the targeted
recipient).
•traps—Sends SNMP trap messages to this host. This is the default.
•informs—(Optional) Sends SNMP informs to this host.
•version—(Optional) Version of the SNMP used to send the traps.
Version 3 is the most secure model because allows packet encryption
with the priv keyword. If you use the version keyword, one of the
following must be specified:
–
1—SNMP version 1. This option is not available with informs.
–
2c—SNMP version 2C.
–
3—SNMP version 3. The following three optional keywords can
follow the version 3 keyword:
–auth (Optional). Enables Message Digest 5 (MD5) and Secure
Hash Algorithm (SHA) packet authentication
–noauth (Default). The no authentication-no privileges security
level is the default if the auth | noauth | priv] keyword choice is
not specified.
–priv (Optional). Enables Data Encryption Standard (DES)
packet encryption.
•community-string—Password-like community string sent with the
notification operation. Though you can set this string using the
snmp-server host command by itself, we recommend you define this
string using the snmp-server community command before using the
snmp-server host command.
•udp-port port—UDP port of the host. The default value is 162.
Command Purpose

4-7
Cisco ASR 901 Series Aggregation Services Router Software Configuration Guide
OL-23826-09
Chapter 4 Managing and Monitoring Network Management Features
How to Configure Network Management Features on ASR 901
•notification-type—(Optional) Type of notification to be sent to the
host. If no type is specified, all notifications are sent. The notification
type can be one or more of the following keywords:
–
aaa_server—Enables SNMP AAA Server traps.
–
atm—Enables SNMP ATM Server traps.
–
ccme—Enables SNMP CCME traps.
–
cnpd—Enables NBAR Protocol Discovery traps.
–
config—Enables SNMP config traps.
–
config-copy—Enables SNMP config-copy traps.
–
cpu—Allow cpu related traps.
–
dial—Enables SNMP dial control traps.
–
dnis—Enables SNMP DNIS traps.
–
ds0-busyout—Enables ds0-busyout traps.
–
ds1—Enables SNMP DS1 traps.
–
ds1-loopback—Enables ds1-loopback traps.
–
ds3—Enables SNMP DS3 traps.
–
dsp—Enables SNMP dsp traps.
–
eigrp—Enables SNMP EIGRP traps.
–
entity—Enables SNMP entity traps.
–
envmon—Enables SNMP environmental monitor traps.
–
flash—Enables SNMP FLASH notifications.
–
frame-relay—Enables SNMP frame-relay traps.
–
hsrp—Enables SNMP HSRP traps.
–
icsudsu—Enables SNMP ICSUDSU traps.
–
ipmulticast—Enables SNMP ipmulticast traps.
–
ipran—Enables IP-RAN Backhaul traps.
–
ipsla—Enables SNMP IP SLA traps.
–
isdn—Enables SNMP isdn traps.
–
12tun—Enables SNMP L2 tunnel protocol traps.
–
mpls—Enables SNMP MPLS traps.
–
msdp—Enables SNMP MSDP traps.
–
mvpn—Enables Multicast Virtual Private Networks traps.
–
ospf—Enables OSPF traps.
–
pim—Enables SNMP PIM traps.
Command Purpose

4-8
Cisco ASR 901 Series Aggregation Services Router Software Configuration Guide
OL-23826-09
Chapter 4 Managing and Monitoring Network Management Features
How to Configure Network Management Features on ASR 901
Configuring Remote Network Management
Complete the following steps to configure remote network management of ASR 901:
SUMMARY STEPS
1. enable
2. configure terminal
3. ip host host-name ip-address
4. interface loopback number
5. ip-address ip-address subnet-mask
6. end
7. snmp-server host hostname [traps | informs] [version {1 | 2c | 3 [auth | noauth | priv]}]
community-string [udp-port port] [notification-type]
8. snmp-server community public ro
9. snmp-server community private rw
10. snmp-server enable traps
11. snmp-server trap-source loopback number
12. end
–
pppoe—Enables SNMP pppoe traps.
–
pw—Enables SNMP PW traps.
–
rsvp—Enables RSVP flow change traps.
–
snmp—Enables SNMP traps.
–
srst—Enables SNMP srst traps.
–
syslog—Enables SNMP syslog traps.
–
tty—Enables TCP connection traps.
–
voice—Enables SNMP voice traps.
–
vrrp—Enables SNMP vrrp traps.
–
vtp—Enables SNMP VTP traps.
–
xgcp—Enables XGCP protocol traps.
Step 9 end
Example:
Router(config)# end
Exits global configuration mode.
Command Purpose

4-9
Cisco ASR 901 Series Aggregation Services Router Software Configuration Guide
OL-23826-09
Chapter 4 Managing and Monitoring Network Management Features
How to Configure Network Management Features on ASR 901
DETAILED STEPS
Command or Action Purpose
Step 1 enable
Example:
Router> enable
Enables privileged EXEC mode.
•Enter your password if prompted.
Step 2 configure terminal
Example:
Router# configure terminal
Enters global configuration mode.
Step 3 ip host
host-name ip-address
Example:
Router(config)# ip host om-work 10.0.0.1
Assigns a host name to each of the network management
workstations, where hostname is the name assigned to the
Operations and Maintenance (O&M) workstation and
ip_address is the address of the network management
workstation.
Step 4 interface loopback
number
Example:
Router(config-if)# interface loopback 5005
Creates a loopback interface for O&M.
Step 5 ip-address
ip-address subnet-mask
Example:
Router(config-if)# ip-address 10.10.12.10 23
Configures the interval at which packets are sent to refresh
the MAC cache when HSRP is running.
Step 6 end
Example:
Router(config-if)# end
Exits interface configuration mode.
Step 7 snmp-server host
hostname
[traps | informs]
[version {1 | 2c | 3 [auth | noauth | priv]}]
community-string
[udp-port
port
]
[
notification-type
]
Example:
Router(config-if)# snmp-server host snmp1
version 3 auth
Specifies the recipient of a Simple Network Management
Protocol (SNMP) notification operation.
The hostname is the name assigned to the Cisco Info Center
workstation with the ip host command in Step 3.
Step 8 snmp-server community
public
ro
Example:
Router(config-if)# snmp-server community
snmppubliccom RO
Specifies the public SNMP community name.
Step 9 snmp-server community
private
rw
Example:
Router(config-if)# snmp-server community
snmpprivatecom RW
Specifies the private SNMP community name.

4-10
Cisco ASR 901 Series Aggregation Services Router Software Configuration Guide
OL-23826-09
Chapter 4 Managing and Monitoring Network Management Features
How to Configure Network Management Features on ASR 901
Enabling Cisco Networking Services (CNS) and Zero-Touch Deployment
To enable CNS and Zero-Touch deployment, you need the following servers:
•A DHCP server (standalone or enabled on the carrier edge router)
•A TFTP server (standalone or enabled on the carrier edge router)
•A server running the Cisco Configuration Engine (formerly known as the CNS-CE server)
Note The ASR 901 only supports CNS over motherboard Ethernet interfaces.
This section contains the following procedures:
•Zero-Touch Deployment, page 4-10
•Configuring a DHCP Server, page 4-12
•Configuring a TFTP Server, page 4-13
•Configuring the Cisco Configuration Engine, page 4-14
Zero-Touch Deployment
Zero-touch deployment feature gives the router the ability to retrieve its configuration file from the
remote server during initial router deployment with no end-user intervention.
Step 10 snmp-server enable traps
Example:
Router(config-if)# snmp-server enable traps
Enables the transmission of SNMP traps messages.
Step 11 snmp-server trap-source loopback
number
Example:
Router(config-if)# snmp-server trap-source
loopback 5005
Specifies the loopback interface from which SNMP traps
messages originate, where number is the number of the
loopback interface you configured for the O&M in Step 4.
Step 12 end
Example:
Router(config-if)# end
Exits global configuration mode.
Command or Action Purpose

4-11
Cisco ASR 901 Series Aggregation Services Router Software Configuration Guide
OL-23826-09
Chapter 4 Managing and Monitoring Network Management Features
How to Configure Network Management Features on ASR 901
Figure 4-1 Zero-touch Deployment
The following steps provide an overview of events that take place during ASR 901 zero-touch
deployment.
Step 1 Connect the Cisco ASR 901 without any configurations to an upstream router.
Step 2 The ASR 901 auto-senses the management vlan of the upstream router for IP connectivity by listening
to the traffic it receives on the connected interface.
Step 3 The ASR 901 sends DHCP discover messages using the discovered VLAN tag. If the upstream router is
not using a management VLAN, untagged DHCP discover messages are sent.
Step 4 The DHCP server responds with a DHCP offer.
Step 5 The ASR 901 sends a DHCP request message to the DHCP server. The DHCP server then sends the
DHCP ACK message.
Note Step 6 and 7 are used only when Option 43 is not configured.
Step 6 The ASR 901 requests network-config file via TFTP.
Step 7 The TFTP server sends the ASR 901 a network-config file.
Step 8 The ASR 901 sends an HTTP request to the CNS-CE server.
Step 9 The CNS-CE server sends a configuration template to the ASR 901.
Step 10 Publish success event.
Image Download
The following events take place when a CNS-enabled ASR 901 downloads a new image:
Step 1 The CNS-CE server requests inventory (disk/flash info) from the ASR 901-DC.
Step 2 The ASR 901-DC sends an inventory.
Step 3 The CNS-CE server sends an image location.
Configuration
Engine
DHCP Server
L3 Network
DHCP Helper
Cisco ASR 901 router
with no configurations TFTP Server
303311

4-12
Cisco ASR 901 Series Aggregation Services Router Software Configuration Guide
OL-23826-09
Chapter 4 Managing and Monitoring Network Management Features
How to Configure Network Management Features on ASR 901
Step 4 The ASR 901-DC sends a TFTP image request.
Step 5 The ASR 901-DC downloads an image from the TFTP server.
Step 6 Refresh the CNS-CE server to check whether the image download is complete.
Step 7 Associate the .inv template in the CNS-CE server. Based on the boot variable, the ASR 901 reboots with
the copied image.
Step 8 The CNS-CE server reboots the ASR 901-DC router.
Configuring a DHCP Server
The Cisco ASR 901 requires a DHCP server for zero-touch deployment. Complete the following steps
to configure a Cisco router as a DHCP server.
SUMMARY STEPS
1. enable
2. configure terminal
3. ip dhcp excluded-address dhcp-server-ip-address
4. ip dhcp excluded-address ip-address subnet-mask
5. ip dhcp pool pool-name
6. network ip-address subnet-mask
7. default-router ip-address
8. option 43 ascii string or option 150 ascii string
9. end
DETAILED STEPS
Command or Action Purpose
Step 1 enable
Example:
Router> enable
Enables privileged EXEC mode.
•Enter your password if prompted.
Step 2 configure terminal
Example:
Router# configure terminal
Enters global configuration mode.
Step 3 ip dhcp excluded-address
dhcp-server-ip-address
Example:
Router# ip dhcp excluded-address 30.30.1.6
Specifies to exclude IP address of the DHCP server.

4-13
Cisco ASR 901 Series Aggregation Services Router Software Configuration Guide
OL-23826-09
Chapter 4 Managing and Monitoring Network Management Features
How to Configure Network Management Features on ASR 901
Configuring a TFTP Server
You need to set up a TFTP server to provide a bootstrap configuration to the ASR 901 routers when they
boot using option 150.
Creating a Bootstrap Configuration
Create or download a file with the initial bootstrap configuration on the TFTP server. An example of the
configuration file is shown below:
hostname test-router
!
cns trusted-server all-agents 30.30.1.20
cns event 30.30.1.20 11011 keepalive 60 3
cns config initial 30.30.1.20 80
cns config partial 30.30.1.20 80
cns id hostname
Step 4 ip dhcp excluded-address
ip-address subnet-mask
Example:
Router# ip dhcp excluded-address 30.30.1.20
30.30.1.255
Assigns IP addresses with an exception of 30.30.1.6, which
is the IP address of the DHCP server.
Step 5 ip dhcp pool
pool-name
Example:
Router# ip dhcp pabudhcp2
Specifies the DHCP pool name.
Step 6 network
ip-address subnet-mask
Example:
Router# network 160.100.100.0 255.255.255.252
Specifies the IP address and subnet mask of the network.
Step 7 default-router
ip-address
Example:
Router# default-router 30.30.1.6
Specifies the IP address of the default router.
Step 8 option 43 ascii
string
or
option 150 ip <
TFTP-server-ip-address
>
Example:
Router# option 43 ascii 3A1D;A3;B161.100.100.2
Specifies Option 43 and a string value that has the CNS
details, serial number of the hardware, and the code for CE
IP address or Option 150 and the IP address of the TFTP
server.
For more information on Option 43, see
http://www.cisco.com/en/US/docs/ios-xml/ios/cns/configu
ration/15-mt/cns-dhcp.html#GUID-CA88C33A-D81B-41
D3-A1F4-F276DA11C8B5. ASR 901 supports only few
letter code options mentioned in this link.
Step 9 end
Example:
Router(config-if)# end
Exits configuration mode.
Command or Action Purpose

4-14
Cisco ASR 901 Series Aggregation Services Router Software Configuration Guide
OL-23826-09
Chapter 4 Managing and Monitoring Network Management Features
How to Configure Network Management Features on ASR 901
cns id hostname event
cns id hostname image
!
end
Enabling a TFTP Server on the Edge Router
The Cisco ASR 901 requires a TFTP server for zero-touch deployment while using option 150. The
TFTP server is typically implemented on the carrier edge router. You can use the following global
configuration commands to enable a TFTP server on the edge router that can send the initial
configuration to the Cisco ASR 901 router.
tftp-server sup-bootflash:network-confg
Once the Cisco ASR 901 boots with this configuration, it can connect to the CNS-CE server.
Configuring the Cisco Configuration Engine
The Cisco Configuration Engine (formerly known as the Cisco CNS Configuration Engine) allows you
to remotely manage configurations and IOS software images on Cisco devices including the
Cisco ASR 901.
Once the Cisco ASR 901 downloads the bootstrap configuration and connects to the Cisco Configuration
Engine server, you can use the server to download a full configuration to the router. You can also use the
CNS-CE server to complete any of the following tasks:
•Manage configuration templates—The CNS-CE server can store and manage configuration
templates.
•Download a new image—You can use the CNS-CE server to load a new IOS image on a
Cisco ASR 901 router.
•Loading a new config—You can use the CNS-CE server to load a new configuration file on a
Cisco ASR 901 router.
•Enable identification—You can use a unique CNS agent ID to verify the identity of a host device
prior to communication with the CNS-CE server.
•Enable authentication—You can configure the CNS-CE server to require a unique password from
the ASR 901 router as part of any communication handshake.
•Enable encryption—You can enable Secure Socket Layer (SSL) encryption for the HTTP sessions
between the CNS agent devices (Cisco ASR 901 routers) and the CNS-CE server.
For instructions about how to use the CNS-CE server, see the Cisco Configuration Engine Installation
& Configuration Guide at
http://www.cisco.com/en/US/products/sw/netmgtsw/ps4617/tsd_products_support_series_home.html.

4-15
Cisco ASR 901 Series Aggregation Services Router Software Configuration Guide
OL-23826-09
Chapter 4 Managing and Monitoring Network Management Features
Configuration Examples
Configuration Examples
This section provides the following configuration examples:
•Example: Configuring SNMP Support
•Example: Configuring Remote Network Management
•Example: Configuring a DHCP Server
•Example: Zero-touch Deployment
Example: Configuring SNMP Support
!
snmp-server community xxxxx RO
snmp-server queue-length 100
snmp-server enable traps snmp linkdown linkup coldstart warmstart
snmp-server enable traps ipran
snmp-server enable traps envmonsnmp-server host 10.20.30.40 version 2c
!
Example: Configuring Remote Network Management
cns trusted-server all-agents 30.30.1.20
cns event 30.30.1.20 11011 keepalive 60 3
cns config initial 30.30.1.20 80
cns config partial 30.30.1.20 80
cns id hostname
cns id hostname event
cns id hostname image
cns exec 80
logging buffered 20000
!
end
Example: Configuring a DHCP Server
ip dhcp excluded-address 30.30.1.6
ip dhcp excluded-address 30.30.1.20 30.30.1.255
!
ip dhcp pool asrdhcp
network 30.30.1.0 255.255.255.0
default-router 30.30.1.6
Option 43 ascii 3A1D;A3;B161.100.100.2
!
end

4-16
Cisco ASR 901 Series Aggregation Services Router Software Configuration Guide
OL-23826-09
Chapter 4 Managing and Monitoring Network Management Features
Where to Go Next
Example: Zero-touch Deployment
The following configuration example sets the Cisco ASR 901 to boot using configurations stored on a
CNS–CE server with the IP address 30.30.1.20.
Note This section provides partial configurations intended to demonstrate a specific feature.
hostname 901
!
cns trusted-server all-agents 30.30.1.20
cns event 30.30.1.20 11011 keepalive 60 3
cns config initial 30.30.1.20 80
cns config partial 30.30.1.20 80
cns id hostname
cns id hostname event
cns id hostname image
!
end
Where to Go Next
For additional information on monitoring and managing the ASR 901 router, see the documentation
listed in the “Related Documents” section on page 4-16.
Additional References
Related Documents
Standards
Related Topic Document Title
Cisco IOS commands Cisco IOS Master Commands List, All Releases
ASR 901 Command Reference Cisco ASR 901 Series Aggregation Services Router Command
Reference
Cisco IOS Interface and Hardware Component
Commands
Cisco IOS Interface and Hardware Component Command Reference
Standard Title
None —

4-17
Cisco ASR 901 Series Aggregation Services Router Software Configuration Guide
OL-23826-09
Chapter 4 Managing and Monitoring Network Management Features
Additional References
MIBs
RFCs
Technical Assistance
MIB MIBs Link
None To locate and download MIBs for selected platforms, Cisco software
releases, and feature sets, use Cisco MIB Locator found at the
following URL:
http://www.cisco.com/go/mibs
RFC Title
No new or modified RFCs are supported by this
feature, and support for existing RFCs has not been
modified by this feature.
Description Link
The Cisco Support and Documentation website
provides online resources to download documentation,
software, and tools. Use these resources to install and
configure the software and to troubleshoot and resolve
technical issues with Cisco products and technologies.
Access to most tools on the Cisco Support and
Documentation website requires a Cisco.com user ID
and password.
http://www.cisco.com/cisco/web/support/index.html

4-18
Cisco ASR 901 Series Aggregation Services Router Software Configuration Guide
OL-23826-09
Chapter 4 Managing and Monitoring Network Management Features
Feature Information for Monitoring and Managing the ASR 901 Router
Feature Information for Monitoring and Managing the ASR 901
Router
Table 1 lists the release history for this feature and provides links to specific configuration information.
Use Cisco Feature Navigator to find information about platform support and software image support.
Cisco Feature Navigator enables you to determine which software images support a specific software
release, feature set, or platform. To access Cisco Feature Navigator, go to http://www.cisco.com/go/cfn.
An account on Cisco.com is not required.
Note Table 1 lists only the software release that introduced support for a given feature in a given software
release train. Unless noted otherwise, subsequent releases of that software release train also support that
feature.
Table 1 Feature Information for Monitoring and Managing the ASR 901 Router
Feature Name Releases Feature Information
Monitoring and Managing the ASR 901 Router 15.2(2)SNI The following sections provide information about this
feature:
•Network Management Features for the ASR 901
•How to Configure Network Management Features on
ASR 901

CHAPTER
5-1
Cisco ASR 901 Series Aggregation Services Router Software Configuration Guide
OL-23826-09
5
Using the Command-Line Interface
This chapter describes the Cisco IOS command-line interface (CLI) and how to use it to configure the
Cisco ASR 901 router.
Contents
•Understanding Command Modes, page 5-1
•Understanding the Help System, page 5-3
•Understanding Abbreviated Commands, page 5-4
•Understanding no and default Forms of Commands, page 5-4
•Understanding CLI Error Messages, page 5-4
•Using Command History, page 5-5
•Using Editing Features, page 5-6
•Searching and Filtering Output of show and more Commands, page 5-9
•Accessing the CLI, page 5-9
•Saving Configuration Changes, page 5-10
Understanding Command Modes
The Cisco IOS user interface is divided into different modes. The commands depend on which mode you
are currently in. Enter a question mark (?) at the system prompt to obtain a list of commands for each
command mode.
When you start a session on the router, you begin in the user mode, often called user EXEC mode. Only
a limited subset of the commands are available in user EXEC mode. For example, most of the user EXEC
commands are one-time commands, such as show commands, which show the current configuration
status, and clear commands, which clear counters or interfaces. The user EXEC commands are not saved
when the router reboots.
To gain access to all the commands, enter privileged EXEC mode. You need to enter a password to enter
privileged EXEC mode. From this mode, you can enter any privileged EXEC command or enter global
configuration mode.

5-2
Cisco ASR 901 Series Aggregation Services Router Software Configuration Guide
OL-23826-09
Chapter 5 Using the Command-Line Interface
Understanding Command Modes
Using the configuration modes (global, interface, and line), you can make changes to the running
configuration. When you save the configuration, these commands are stored and used for router reboots.
To access the various configuration modes, you must start at global configuration mode. From global
configuration mode, you can enter interface configuration mode and line configuration mode.
Table 5-1 describes the main command modes, how to access each one, the prompt you see in that mode,
and how to exit the mode. The examples in the table use the hostname Router.
For more detailed information on the command modes, see the command reference guide for this release.
Table 5-1 Command Mode Summary
Command Mode Access Method
Router Prompt
Displayed Exit Method About This Mode
User EXEC Log in. Router> Use the logout
command.
Use this mode to:
•Change terminal
settings.
•Perform basic tests.
•Display system
information.
Privileged EXEC From user EXEC
mode, use the enable
command.
Router# To go to user EXEC
mode, use the disable,
exit, or logout
command.
Use this mode to verify
commands that you have
entered. Use a password
to protect access to this
mode.
Global configuration From the privileged
EXEC mode, use the
configure terminal
command.
Router (config)# To go to privileged
EXEC mode, use the
exit or end command,
or press Ctrl-Z.
Use this mode to
configure parameters
that apply to the entire
router.
Interface configuration From the global
configuration mode,
use the interface
command (with a
specific interface).
Router (config-if)# To go to global
configuration mode,
use the exit command.
To return directly to
privileged EXEC mode,
press Ctrl-Z.
Use this mode to
configure parameters for
the Ethernet ports.

5-3
Cisco ASR 901 Series Aggregation Services Router Software Configuration Guide
OL-23826-09
Chapter 5 Using the Command-Line Interface
Understanding the Help System
Understanding the Help System
Enter a question mark (?) at the system prompt to display a list of commands available for each command
mode. You can also obtain a list of associated keywords and arguments for any command, as shown in
Table 5-2.
VLAN configuration While in global
configuration mode,
enter the vlan
vlan-id command.
Router(config-vlan)
#
To go to global
configuration mode,
enter the exit
command.
To return to privileged
EXEC mode, press
Ctrl-Z or use the end
command.
Use this mode to
configure VLAN
parameters.
Line configuration While in global
configuration mode,
specify a line by
using the line vty or
line console
command.
Router(config-line)
#
To go to global
configuration mode,
use the exit command.
To return to privileged
EXEC mode, press
Ctrl-Z or enter end.
Use this mode to
configure parameters for
the terminal line.
Table 5-1 Command Mode Summary
Command Mode Access Method
Router Prompt
Displayed Exit Method About This Mode
Ta b l e 5 - 2 H e l p S u m m a r y
Command Purpose
help Obtain a brief description of the help system in any command mode.
abbreviated-command-entry?Obtain a list of commands that begin with a particular character string.
For example:
Router# di?
dir disable disconnect
abbreviated-command-entry<Tab> Complete a partial command name.
For example:
Router# sh conf<tab>
Router# show configuration
?List all commands available for a particular command mode.
For example:
Router> ?

5-4
Cisco ASR 901 Series Aggregation Services Router Software Configuration Guide
OL-23826-09
Chapter 5 Using the Command-Line Interface
Understanding Abbreviated Commands
Understanding Abbreviated Commands
You need to enter only enough characters for the router to recognize the command as unique.
This example shows how to use the show configuration privileged EXEC command in an abbreviated
form:
Router# show conf
Understanding no and default Forms of Commands
Almost every configuration command also has a no form. In general, use the no form to disable a feature
or function, or reverse the action of a command. For example, the no shutdown interface configuration
command reverses the shutdown of an interface. Use the command without the keyword no to re-enable
a disabled feature or to enable a feature that is disabled by default.
Configuration commands can also have a default form. The default form of a command returns the
command setting to its default. Most commands are disabled by default, so the default form is the same
as the no form. However, some commands are enabled by default and have variables set to certain default
values. In these cases, the default command enables the command and sets variables to their default
values.
Understanding CLI Error Messages
Table 5-3 lists some error messages that you might encounter while using the CLI to configure your
router.
command ? List the associated keywords for a command.
For example:
Router> show ?
command keyword ?List the associated arguments for a keyword.
For example:
Router(config)# cdp holdtime ?
<10-255> Length of time (in sec) that receiver must keep this packet
Table 5-2 Help Summary (continued)
Command Purpose

5-5
Cisco ASR 901 Series Aggregation Services Router Software Configuration Guide
OL-23826-09
Chapter 5 Using the Command-Line Interface
Using Command History
Using Command History
The software provides a history or record of commands that you entered. The command history feature
is particularly useful for recalling long or complex commands or entries, including access lists. You can
customize this feature to suit your needs as described in these sections:
•Changing the Command History Buffer Size, page 5-5 (optional)
•Recalling Commands, page 5-6 (optional)
•Disabling the Command History Feature, page 5-6 (optional)
Changing the Command History Buffer Size
By default, the router records ten command lines in its history buffer. You can alter this number for a
current terminal session or for all sessions on a particular line. These procedures are optional.
Beginning in privileged EXEC mode, enter this command to change the number of command lines that
the router records during the current terminal session:
Router# terminal history [size
number-of-lines
]
The range is from 0 to 256.
Beginning in line configuration mode, enter this command to configure the number of command lines
the router records for all sessions on a particular line:
Router(config-line)# history [size
number-of-lines
]
The range is from 0 to 256.
Table 5-3 Common CLI Error Messages
Error Message Meaning How to Get Help
% Ambiguous command:
"show con"
You did not enter enough characters
for your router to recognize the
command.
Re-enter the command followed by a question mark (?)
with a space between the command and the question
mark.
The possible keywords that you can enter with the
command appear.
% Incomplete command. You did not enter all the keywords or
values required by this command.
Re-enter the command followed by a question mark (?)
with a space between the command and the question
mark.
The possible keywords that you can enter with the
command appear.
% Invalid input detected
at ‘^’ marker.
You entered the command
incorrectly. The caret (^) marks the
point of the error.
Enter a question mark (?) to display all the commands
that are available in this command mode.
The possible keywords that you can enter with the
command appear.

5-6
Cisco ASR 901 Series Aggregation Services Router Software Configuration Guide
OL-23826-09
Chapter 5 Using the Command-Line Interface
Using Editing Features
Recalling Commands
To recall commands from the history buffer, perform one of the actions listed in Table 5-4. These actions
are optional.
Disabling the Command History Feature
The command history feature is automatically enabled. You can disable it for the current terminal session
or for the command line. These procedures are optional.
To disable the feature during the current terminal session, use the terminal no history privileged EXEC
command.
To disable command history for the line, use the no history line configuration command.
Using Editing Features
This section contains the following the editing features that can help you manipulate the command line.
•Enabling and Disabling Editing Features, page 5-6 (optional)
•Editing Commands through Keystrokes, page 5-7 (optional)
•Editing Command Lines that Wrap, page 5-8 (optional)
Enabling and Disabling Editing Features
Although the enhanced editing mode is automatically enabled, you can disable it, re-enable it, or
configure a specific line to have enhanced editing. These procedures are optional.
To globally disable enhanced editing mode, enter this command in line configuration mode:
Router (config-line)# no editing
To re-enable the enhanced editing mode for the current terminal session, enter this command in
privileged EXEC mode:
Router# terminal editing
Table 5-4 Recalling Commands
Action1
1. The arrow keys function only on ANSI-compatible terminals such as VT100s.
Result
Press Ctrl-P or the up arrow key. Recall commands in the history buffer, beginning with the most recent command.
Repeat the key sequence to recall successively older commands.
Press Ctrl-N or the down arrow key. Return to more recent commands in the history buffer after recalling commands
with Ctrl-P or the up arrow key. Repeat the key sequence to recall successively
more recent commands.
show history While in privileged EXEC mode, list the last several commands that you just
entered. The number of commands that appear is controlled by the setting of the
terminal history global configuration command and the history line configuration
command.

5-7
Cisco ASR 901 Series Aggregation Services Router Software Configuration Guide
OL-23826-09
Chapter 5 Using the Command-Line Interface
Using Editing Features
To reconfigure a specific line to have enhanced editing mode, enter this command in line configuration
mode:
Router(config-line)# editing
Editing Commands through Keystrokes
Table 5-5 shows the keystrokes that you need to edit command lines. These keystrokes are optional.
Table 5-5 Editing Commands through Keystrokes
Capability Keystroke1Purpose
Move around the command line to
make changes or corrections.
Press Ctrl-B, or press the
left arrow key.
Move the cursor back one character.
Press Ctrl-F, or press the
right arrow key.
Move the cursor forward one character.
Press Ctrl-A. Move the cursor to the beginning of the command line.
Press Ctrl-E. Move the cursor to the end of the command line.
Press Esc B. Move the cursor back one word.
Press Esc F. Move the cursor forward one word.
Press Ctrl-T. Transpose the character to the left of the cursor with the
character located at the cursor.
Recall commands from the buffer and
paste them in the command line. The
router provides a buffer with the last
ten items that you deleted.
Press Ctrl-Y. Recall the most recent entry in the buffer.
Press Esc Y. Recall the next buffer entry.
The buffer contains only the last 10 items that you have
deleted or cut. If you press Esc Y more than ten times, you
cycle to the first buffer entry.
Delete entries if you make a mistake
or change your mind.
Press the Delete or
Backspace key.
Erase the character to the left of the cursor.
Press Ctrl-D. Delete the character at the cursor.
Press Ctrl-K. Delete all characters from the cursor to the end of the
command line.
Press Ctrl-U or Ctrl-X. Delete all characters from the cursor to the beginning of
the command line.
Press Ctrl-W. Delete the word to the left of the cursor.
Press Esc D. Delete from the cursor to the end of the word.
Capitalize or lower the case or
capitalize a set of letters.
Press Esc C. Capitalize at the cursor.
Press Esc L. Change the word at the cursor to lowercase.
Press Esc U. Capitalize letters from the cursor to the end of the word.

5-8
Cisco ASR 901 Series Aggregation Services Router Software Configuration Guide
OL-23826-09
Chapter 5 Using the Command-Line Interface
Using Editing Features
Editing Command Lines that Wrap
You can use a wraparound feature for commands that extend beyond a single line on the screen. When
the cursor reaches the right margin, the command line shifts ten spaces to the left. You cannot see the
first ten characters of the line, but you can scroll back and check the syntax at the beginning of the
command. The keystroke actions are optional.
To scroll back to the beginning of the command entry, press Ctrl-B or the left arrow key repeatedly. You
can also press Ctrl-A to immediately move to the beginning of the line.
Note The arrow keys function only on ANSI-compatible terminals such as VT100s.
In this example, the access-list global configuration command entry extends beyond one line. When the
cursor first reaches the end of the line, the line is shifted ten spaces to the left and redisplayed. The dollar
sign ($) shows that the line has been scrolled to the left. Each time the cursor reaches the end of the line,
the line is again shifted ten spaces to the left.
Router(config)# access-list 101 permit tcp 131.108.2.5 255.255.255.0 131.108.1
Router(config)# $ 101 permit tcp 131.108.2.5 255.255.255.0 131.108.1.20 255.25
Router(config)# $t tcp 131.108.2.5 255.255.255.0 131.108.1.20 255.255.255.0 eq
Router(config)# $108.2.5 255.255.255.0 131.108.1.20 255.255.255.0 eq 45
After you complete the entry, press Ctrl-A to check the complete syntax before pressing the Return key
to execute the command. The dollar sign ($) appears at the end of the line to show that the line has been
scrolled to the right:
Router(config)# access-list 101 permit tcp 131.108.2.5 255.255.255.0 131.108.1$
Designate a particular keystroke as
an executable command, perhaps as a
shortcut.
Press Ctrl-V or Esc Q.
Scroll down a line or screen on
displays that are longer than the
terminal screen can display.
Note The More prompt is used for
any output that has more
lines than can be displayed
on the terminal screen,
including show command
output. You can use the
Return and Space bar
keystrokes whenever you see
the More prompt.
Press the Return key. Scroll down one line.
Press the Space bar. Scroll down one screen.
Redisplay the current command line
if the router suddenly sends a
message to your screen.
Press Ctrl-L or Ctrl-R. Redisplay the current command line.
1. The arrow keys function only on ANSI-compatible terminals such as VT100s.
Table 5-5 Editing Commands through Keystrokes (continued)
Capability Keystroke1Purpose

5-9
Cisco ASR 901 Series Aggregation Services Router Software Configuration Guide
OL-23826-09
Chapter 5 Using the Command-Line Interface
Searching and Filtering Output of show and more Commands
The software assumes you have a terminal screen that is 80 columns wide. If you have a width other than
that, use the terminal width privileged EXEC command to set the width of your terminal.
Use line wrapping with the command history feature to recall and modify previous complex command
entries. For information about recalling previous command entries, see the “Editing Commands through
Keystrokes” section on page 5-7.
Searching and Filtering Output of show and more Commands
You can search and filter the output for show and more commands. This is useful when you need to sort
through large amounts of output or if you want to exclude output that you do not need to see. Using these
commands is optional.
To use this functionality, use show or more command followed by the pipe character (|), one of the
keywords begin, include, or exclude, and an expression that you want to search for or filter out:
command | {begin | include | exclude} regular-expression
Expressions are case sensitive. For example, if you use exclude output command, the lines that contain
output are not displayed, but the lines that contain Output appear.
This example shows how to include in the output display only lines where the expression protocol
appears:
Router# show interfaces | include protocol
Vlan1 is up, line protocol is up
Vlan10 is up, line protocol is down
GigabitEthernet0/1 is up, line protocol is down
GigabitEthernet0/2 is up, line protocol is up
Accessing the CLI
You can access the CLI through a console connection, through Telnet, or by using the browser.
Accessing the CLI through a Console Connection or through Telnet
Before accessing the CLI, you must connect a terminal or PC to the router console port and power on
the router as described in the hardware installation guide that shipped with your router.
If your router is already configured, you can access the CLI through a local console connection or
through a remote Telnet session, but your router must first be configured for this type of access..
You can use one of these methods to establish a connection with the router:
•Connect the router console port to a management station or dial-up modem. For information about
connecting to the console port, see the router hardware installation guide.
•Use any Telnet TCP/IP or encrypted Secure Shell (SSH) package from a remote management
station. The router must have network connectivity with the Telnet or SSH client, and the router must
have an enable secret password configured.
The router supports up to 16 simultaneous Telnet sessions. Changes made by one Telnet user are
reflected in all other Telnet sessions.
The router supports up to five simultaneous secure SSH sessions.

5-10
Cisco ASR 901 Series Aggregation Services Router Software Configuration Guide
OL-23826-09
Chapter 5 Using the Command-Line Interface
Saving Configuration Changes
After you connect through the console port, through a Telnet session or through an SSH session, the
user EXEC prompt appears on the management station.
Saving Configuration Changes
To save your configuration changes to NVRAM, so that the changes are not lost during a system reload
or power outage, enter the copy running-config startup-config command. For example:
Router# copy running-config startup-config
Router# write memory
Building configuration...
It might take a few minutes to save the configuration to NVRAM. After the configuration has been saved,
the following message appears:
[OK]
Router#
For additional information about using the Cisco IOS Release 15.1SNG, see the guides listed at:
http://www.cisco.com/en/US/products/ps11280/tsd_products_support_series_home.html

CHAPTER
6-1
Cisco ASR 901 Series Aggregation Services Router Software Configuration Guide
OL-23826-09
6
Software Upgrade
This chapter explains how to upgrade the Cisco IOS image installed on the Cisco ASR 901 router.
Contents
•Selecting a Cisco IOS Image
•Upgrading the Cisco IOS image
•Auto Upgrading the MCU
•Manually Upgrading the ROMMON
•Auto Upgrade of ROMMON
Selecting a Cisco IOS Image
When you select the Cisco IOS image for upgrade, consider the following:
•Memory requirement—The router should have sufficient disk or flash memory to store the Cisco
IOS. The router should also have sufficient memory (DRAM) to run the Cisco IOS. The
recommended logging buffer in DRAM ranges from 8 kilobytes to 64 kilobytes. If the router does
not have sufficient memory (DRAM), the router will have boot problems when it boots through the
new Cisco IOS.
•Interfaces and modules support—You must ensure that the new Cisco IOS supports all the interfaces
and modules in the router.
•Software feature support—You must ensure that the new Cisco IOS supports the features used with
the old Cisco IOS.
Upgrading the Cisco IOS image
Complete the following steps to upgrade the Cisco IOS image:
Step 1 Download the Cisco IOS software image to the TFTP server.
Download the Cisco IOS software image onto your workstation or PC from the Download Software Area
(registered customers only).

6-2
Cisco ASR 901 Series Aggregation Services Router Software Configuration Guide
OL-23826-09
Chapter 6 Software Upgrade
Upgrading the Cisco IOS image
Step 2 Identify the file system to copy the image.
The file system type ‘flash’ or ‘disk’ is used to store the Cisco IOS image. The show file system
command lists the file systems available on the router. The file system should have sufficient space to
store the Cisco IOS image. You can use the show file system or the dir file_system command in order
to find the free space.
Router# show file system
File Systems:
Size(b) Free(b) Type Flags Prefixes
262144 240157 nvram rw nvram:
- - opaque rw system:
- - opaque rw tmpsys:
- - opaque rw null:
- - opaque ro tar:
- - network rw tftp:
- - opaque wo syslog:
* 100401148 39104096 flash rw flash:
67108860 67108860 flash rw ramdisk:
- - network rw rcp:
- - network rw ftp:
- - network rw http:
- - network rw scp:
- - opaque ro cns:
Step 3 Prepare for the upgrade.
You should consider these items before you upgrade the Cisco IOS:
•Store both the old Cisco IOS and the new Cisco IOS, if the router has sufficient memory. You can
boot the router in the ROMMON mode and boot the old Cisco IOS, in case of boot failure with new
Cisco IOS. This method saves time if you want to roll back the Cisco IOS.
•Backup the configuration from the router because some of the Cisco IOS releases add default
configurations. This newly added configuration may conflict with your current configuration.
Compare the configuration of the router after the Cisco IOS upgrade with the configuration backed
up before the upgrade. If there are differences in the configuration, you must ensure they do not
affect your requirements.
Step 4 Verify that the TFTP server has IP connectivity to the router.
The TFTP server must have a network connection to the router and must be able to ping the IP address
of the router targeted for a TFTP software upgrade. In order to achieve this connection, the router
interface and the TFTP server must have an IP address in the same range or a default gateway configured.
Check the IP address of the TFTP server in order to verify this configuration.
Step 5 Copy the IOS Image from the TFTP server.
Before you copy the image, ensure that you have started the TFTP server software on your PC, and that
you have the file name mentioned in the TFTP server root directory. Cisco recommends that you keep a
backup of the router and access server configuration before you upgrade. The upgrade does not affect
the configuration, which is stored in nonvolatile RAM [NVRAM]. However, this situation might happen
if the right steps are not followed properly.
Router# copy tftp: flash:
Address or name of remote host []? 10.105.33.135
Source filename []? asr901-universalk9-mz.151-2.SNG
Destination filename [asr901-universalk9-mz.151-2.SNG]?
Accessing tftp://10.105.33.135/asr901-universalk9-mz.151-2.SNG...
Erase flash: before copying? [confirm]n
Loading asr901-universalk9-mz.151-2.SNG from 10.105.33.135 (via FastEthernet0/0):
!!!!!!!!!!!!!!!!!!!!!!!!!!!!!!!!!!!!!!!!!!!!!!!!!!!!!!!!!!!!!!!!!!!!!!!!!!!!!!!!!!!!!!!!!!
!!!!!!!!!!!!!!!!!!!!!!!!!!!!!!!
[OK - 30551884 bytes]

6-3
Cisco ASR 901 Series Aggregation Services Router Software Configuration Guide
OL-23826-09
Chapter 6 Software Upgrade
Upgrading the Cisco IOS image
Verifying checksum... OK (0xC7E6)
30551884 bytes copied in 199.636 secs (153038 bytes/sec)
Router#
Step 6 Verify the Cisco IOS image in the file system.
Router# dir flash:
Directory of flash:/
1 -rw- 30551884 <no date> asr901-universalk9-mz.151-2.SNG
100401148 bytes total (69849200 bytes free)
Router#
Router# verify flash:asr901-universalk9-mz.151-2.SNG
File system hash verification successful.
Step 7 Verify the Configuration Register.
Use the show version command to check the config-register value. The value is displayed in the last line
of the show version output. It should be set to 0x2102.
Router# configure terminal
Enter configuration commands, one per line. End with CNTL/Z.
Router(config)# config-register 0x2102
Router(config)#^Z
Step 8 Ve r i f y th e B o o t Va ria b l e
The router tries to boot with the first file in the Flash. If the first file is not the Cisco IOS Software image,
you need to configure a boot system statement in order to boot the specified image. If there is only one
file in Flash and it is the Cisco IOS Software image, this step is not necessary.
Router#show run | inc boot
boot-start-marker
boot system flash asr901-universalk9-mz.151-2.SNG.fc1
boot-end-marker
Router#
Router#conf t
Enter configuration commands, one per line. End with CNTL/Z.
Router(config)#no boot system
Router(config)#boot system flash asr901-universalk9-mz.151-2.SNG
Router(config)#end
Router#
Router#show run | inc boot
boot-start-marker
boot system flash asr901-universalk9-mz.151-2.SNG
boot-end-marker
Router#
Step 9 Save the configuration and reload the router.
Router# write memory
Router# reload
Proceed with reload? [confirm]
Jul 24 20:17:07.787: %SYS-5-RELOAD: Reload requested by console. Reload Reason:
Reload Command.
Step 10 Verify the Cisco IOS upgrade.

6-4
Cisco ASR 901 Series Aggregation Services Router Software Configuration Guide
OL-23826-09
Chapter 6 Software Upgrade
Auto Upgrading the MCU
After the reload is complete, the router should run the desired Cisco IOS Software image. Use the show
version command in order to verify the Cisco IOS software.
Router# show version
Cisco IOS Software, 901 Software (ASR901-UNIVERSALK9-M), Version 15.1(2)SNG, RELEASE
SOFTWARE (fc3)
Technical Support: http://www.cisco.com/techsupport
Copyright (c) 1986-2011 by Cisco Systems, Inc.
Compiled Thu 27-Oct-11 15:52 by prod_rel_team
ROM: System Bootstrap, Version 15.1(2r)SNG, RELEASE SOFTWARE (fc1)
ASR901 uptime is 4 minutes
System returned to ROM by reload at 13:11:07 UTC Wed Apr 19 2000
System image file is "tftp://10.105.33.135/rajuvenk/asr901-universalk9-mz.151-2.SNG.bin"
Last reload type: Normal Reload
Last reload reason: Reload Command
This product contains cryptographic features and is subject to United
States and local country laws governing import, export, transfer and
use. Delivery of Cisco cryptographic products does not imply
third-party authority to import, export, distribute or use encryption.
Importers, exporters, distributors and users are responsible for
compliance with U.S. and local country laws. By using this product you
agree to comply with applicable laws and regulations. If you are unable
to comply with U.S. and local laws, return this product immediately.
A summary of U.S. laws governing Cisco cryptographic products may be found at:
http://www.cisco.com/wwl/export/crypto/tool/stqrg.html
If you require further assistance please contact us by sending email to
export@cisco.com.
License Level: AdvancedMetroIPAccess
License Type: Permanent
Next reload license Level: AdvancedMetroIPAccess
Cisco ASR901-E (P2020) processor (revision 1.0) with 393216K/131072K bytes of memory.
Processor board ID CAT1529U01P
P2020 CPU at 792MHz, E500v2 core, 512KB L2 Cache
1 FastEthernet interface
12 Gigabit Ethernet interfaces
1 terminal line
256K bytes of non-volatile configuration memory.
98304K bytes of processor board System flash (Read/Write)
65536K bytes of processor board RAM Disk (Read/Write)
Configuration register is 0x2102
Auto Upgrading the MCU
Upgradable MCU is bundled with the IOS image. You can upgrade the MCU using one of the following
ways:
•MCU Auto upgrade can be enabled or disabled by setting the ROMMON variable
AUTO_UPGRADE_ROMMON to TRUE or FALSE:

6-5
Cisco ASR 901 Series Aggregation Services Router Software Configuration Guide
OL-23826-09
Chapter 6 Software Upgrade
Manually Upgrading the ROMMON
–
From the ROMMON:
rommon> AUTO_UPGRADE_MCU=TRUE | FALSE
–
From theIOS:
Router# upgrade mcu preference [enable | disable]
Once the MCU is upgraded, the router is not reloaded. Subsequent reload versions are compared; if
the versions are same, then the MCU is not upgraded.
•If the AUTO_UPGRADE_ROMMON variable is set to FALSE, then the MCU can be upgraded as
follows:
Router# upgrade mcu file flash:image.hex
Manually Upgrading the ROMMON
Complete the following steps to manually upgrade the router ROMMON:
Step 1 Load the IOS image.
Step 2 Copy the upgradable ROMMON file ASR901_RM2.srec, to the flash memory.
Step 3 Upgrade the ROMMON using the following command:
Router# upgrade rom-monitor file flash:ASR901_RM2.srec
The router reloads and comes up with upgradable ROMMON.
Step 4 Check the status of the currently running ROMMON using any one of the following commands:
•From the ROMMON:
rommon> showmon
•From the IOS:
router> show rom-monitor
Note While upgrade is in progress, if something goes wrong like power-off or power cycler removed,
or if the erase program is not done properly, you can reset the board. It falls back to the read-only
rommon.
After the ROMMON upgrade, if you need to fall back to either the read-only ROMMON, or the upgrade
ROMMON, use any one of the following commands:
•From the IOS:
Router# upgrade rom-monitor preference readonly | upgrade
•From the ROMMON:
rommon> rommon-pref readonly

6-6
Cisco ASR 901 Series Aggregation Services Router Software Configuration Guide
OL-23826-09
Chapter 6 Software Upgrade
Auto Upgrade of ROMMON
Auto Upgrade of ROMMON
Upgradable rommon is bundled with the IOS image. You can do an auto upgrade of the ROMMON using
one of the following ways:
•Rommon Auto upgrade can be enabled or disabled with by setting the rommon variable
AUTO_UPGRADE_ROMMON to TRUE or FALSE using the following commands:
–
From the ROMMON:
rommon> AUTO_UPGRADE_ROMMON=TRUE | FALSE
–
From the IOS:
Router# upgrade rom-monitor preference autoupgrade enable | disable
By default, the upgrade variable is set to be TRUE.
Once the ROMMON is upgraded, the IOS falls back to the ROMMON. Subsequent reload versions
are compared; if the version is the same, then the ROMMON will not be upgraded.
•If the AUTO_UPGRADE_ROMMON variable is set to FALSE, use the following command in IOS,
to upgrade:
Router# upgrade rom-monitor internal

CHAPTER
7-1
Cisco ASR 901 Series Aggregation Services Router Software Configuration Guide
OL-23826-09
7
Configuring Gigabit Ethernet Interfaces
This chapter explains how to configure the Gigabit Ethernet (GE) interface on the Cisco ASR 901 router.
Contents
•Configuring the Interface, page 7-1
•Setting the Speed and Duplex Mode, page 7-2
•Enabling the Interface, page 7-3
•Modifying MTU Size on the Interface, page 7-3
•MAC Flap Control, page 7-5
•Configuring a Combo Port, page 7-6
Configuring the Interface
To configure the GE interface, complete the following steps:
Note In the following procedure, press the Return key after each step unless otherwise noted. At any time,
you can exit the privileged level and return to the user level by entering disable at the Router# prompt.
Command Purpose
Step 1 enable
Example:
Router> enable
Router#
Enters enable mode.
Step 2 configure terminal
Example:
Router# configure terminal
Router(config)#
Enters configuration mode.

7-2
Cisco ASR 901 Series Aggregation Services Router Software Configuration Guide
OL-23826-09
Chapter 7 Configuring Gigabit Ethernet Interfaces
Setting the Speed and Duplex Mode
Setting the Speed and Duplex Mode
The Gigabit Ethernet ports of the Cisco ASR 901 router can run in full or half- duplex mode—100 Mbps
or 1000 Mbps (1 Gbps). The Cisco ASR 901 router has an autonegotiation feature that allows the router
to negotiate the speed and duplex mode with the corresponding interface at the other end of the
connection.
Autonegotiation is the default setting for the speed and transmission mode.
When you configure an interface speed and duplex mode, follow these guidelines:
•If both ends of the line support autonegotiation, use the default autonegotiation settings.
•When autonegotiation is turned on, it autonegotiates both speed and the duplex mode.
•If one interface supports autonegotiation, and the interface at the other end does not, configure the
duplex mode and speed on both interfaces. If you use the autonegotiation setting on the supported
side, the duplex mode setting is set at half-duplex.
•For Giga Ethernet ports with copper cable, autonegotiation should always be enabled for operating
at 1000Mbps speed.
•Auto-negotiation must be enabled for 1000M full duplex Gigabit Ethernet devices; otherwise
behavior is unpredictable.
Note Speed and duplex can be configured only on the following interfaces:
•Copper gigabitethernet interfaces (0/0-3)
•Combo gigabitethernet interface (0/4-7), when the media type is configured as RJ-45
Note In the following procedure, press the Return key after each step unless otherwise noted. At any time,
you can exit the privileged level and return to the user level by entering disable at the Router# prompt.
Step 3 interface gigabitethernet
slot
/
port
Example:
Router(config)# interface
gigabitethernet 0/1
Specifies the port adapter type and the location of the interface to be
configured. The slot is always 0 and the port is the number of the port.
Step 4 cdp enable
Example:
Router(config-if)# cdp enable
Enables Cisco Discovery Protocol on the router, use the cdp enable
command.
Step 5 end
Example:
Router(config-if)# end
Router#
Exits configuration mode.
Command Purpose

7-3
Cisco ASR 901 Series Aggregation Services Router Software Configuration Guide
OL-23826-09
Chapter 7 Configuring Gigabit Ethernet Interfaces
Enabling the Interface
To configure speed and duplex operation, complete these steps in the interface configuration mode:
Enabling the Interface
To enable the interface, complete these steps:
Note In the following procedure, press the Return key after each step unless otherwise noted. At any time,
you can exit the privileged level and return to the user level by entering disable at the Router# prompt.
Modifying MTU Size on the Interface
Complete the following steps to modify the MTU size on Gigabit Ethernet interface:
SUMMARY STEPS
1. enable
2. configure terminal
3. interface gigabitethernet slot/port
4. mtu bytes
Command Purpose
Step 1 duplex [auto | half | full]
Example:
Router(config-if)# duplex auto
Specify the duplex operation.
Step 2 speed [auto | 1000 | 100]
Example:
Router(config-if)# speed auto
Specify the speed.
Command Purpose
Step 1 interface gigabitethernet
slot
/
port
Example:
Router(config)# interface
gigabitethernet 0/1
Specify the port adapter type and the location of the interface to be
configured. The slot is always 0 and the port is the number of the port.
Step 2 no shutdown Enable the gigabit Ethernet interface using the no shutdown command.

7-4
Cisco ASR 901 Series Aggregation Services Router Software Configuration Guide
OL-23826-09
Chapter 7 Configuring Gigabit Ethernet Interfaces
Modifying MTU Size on the Interface
DETAILED STEPS
Verifying the MTU Size
To verify the MTU size, use the show interface gigabitethernet and show interface mtu commands.
Router# show interface gigabitethernet 0/1
GigabitEthernet0/1 is up, line protocol is up (connected)
Hardware is Gigabit Ethernet, address is 4055.398d.bd05 (bia 4055.398d.bd05)
MTU 6000 bytes, BW 1000000 Kbit/sec, DLY 10 usec,
reliability 255/255, txload 1/255, rxload 1/255
Encapsulation ARPA, loopback not set
Keepalive set (10 sec)
Full Duplex, 1000Mbps, link type is auto, media type is RJ45
output flow-control is unsupported, input flow-control is unsupported
ARP type: ARPA, ARP Timeout 04:00:00
Last input never, output never, output hang never
Last clearing of "show interface" counters 21:01:41
Input queue: 0/200/0/0 (size/max/drops/flushes); Total output drops: 0
Queueing strategy: fifo
Output queue: 0/40 (size/max)
5 minute input rate 0 bits/sec, 0 packets/sec
5 minute output rate 0 bits/sec, 0 packets/sec
0 packets input, 0 bytes, 0 no buffer
Received 0 broadcasts (0 IP multicasts)
0 runts, 0 giants, 0 throttles
0 input errors, 0 CRC, 0 frame, 0 overrun, 0 ignored
0 watchdog, 0 multicast, 0 pause input
0 packets output, 0 bytes, 0 underruns
Router# show interface mtu
Port Name MTU
Command Purpose
Step 1 enable
Example:
Router> enable
Enables privileged EXEC mode.
•Enter your password if prompted.
Step 2 configure terminal
Example:
Router# configure terminal
Enters global configuration mode.
Step 3 interface gigabitethernet
slot/port
Example:
Router(config)# interface gigabitethernet 0/1
Selects a Gigabit Ethernet interface and enters
interface configuration mode.
•slot/port—Specifies the slot and port number.
Step 4 mtu
bytes
Example:
Router(config-if)# mtu 6000
Configures the MTU size for Gigabit Ethernet
interface.
•bytes—The range is from 1500 to 9216. The
default is 9216.
Note To set the MTU size to its default value, use
the no mtu or default mtu command.

7-5
Cisco ASR 901 Series Aggregation Services Router Software Configuration Guide
OL-23826-09
Chapter 7 Configuring Gigabit Ethernet Interfaces
MAC Flap Control
Gi0/0 9216
Gi0/1 6000
Gi0/2 3000
Gi0/3 9216
Gi0/4 9216
Gi0/5 9216
Gi0/6 9216
Gi0/7 9216
Gi0/8 9216
Gi0/9 9216
Gi0/10 9216
Gi0/11 9216
MAC Flap Control
A MAC flap occurs when a switch receives packets from two different interfaces, with the same source
MAC address. This happens when wrong configurations such as loops are introduced in networks. MAC
flapping can cause CPU hogs and software induced crashes, if preventive action is not taken.
The two main aspects of MAC flap control feature are:
•Identification of MAC Flapping—Identified when MAC movement counter threshold is hit at
specified time intervals.
•Preventive Action—Err-Disabling is done in one of the ports that has MAC flapping.
This feature is disabled by default and can be enabled or disabled through the CLI. You can
configure the maximum number of MAC movements that are allowed in a specified time interval,
beyond which the MAC movement is termed as flapping.
Once the port is err-disabled, it can be administratively brought up using the shut and no shut
commands.
Restrictions and Limitations
•If MAC learning is done in tens of thousands, the CPU may slow down. This feature does not address
the slow down or CPU hog due to MAC learning.
•When the router is learning tens of thousands of MACs, and there are a couple of genuine MAC
movements (not due to a loop), they are not tagged as MAC flapping since these are valid MAC
movements.
•Average MAC Movement issue
For example, let us assume that MAC movement counter is configured for a maximum of 5 MAC
movements in 10 seconds.
If 2000 MACs have contributed for 4 MAC movements each in 10 seconds, the total number of AC
movements will be 8000. Since the individual MAC threshold is not hit in this case, the router does
not take any preventive action. However, this condition may not really occur in practice.
Configuring MAC FLap Control
Complete the following steps to configure MAC Flap control:

7-6
Cisco ASR 901 Series Aggregation Services Router Software Configuration Guide
OL-23826-09
Chapter 7 Configuring Gigabit Ethernet Interfaces
Configuring a Combo Port
Configuring a Combo Port
A combo port is considered as a single interface with dual front ends (an RJ-45 connector and an SFP
module connector). The dual front ends of a combo port are non-redundant interfaces; the
Cisco ASR 901 router activates only one connector of the pair. Combo ports can be configured as copper
ports or small form-factor pluggable (SFP) module ports.
By default, the Cisco ASR 901 router selects the RJ-45 connector. However, you can use the media-type
command to manually select the media type. When the media type is auto-select, the router gives
preference to SFP module if both copper and fiber-optic signals are simultaneously detected.
Restrictions
•When you configure SFP or RJ-45 media type, the non-configured media type is disabled even if
there is a connector installed on the interface and no connector on the configured media type.
•When the media type is auto-select, the Cisco ASR 901 router configures both types with auto
negotiation of speed and duplex.
•When the media type is auto-select, you cannot use 100M SFPs.
•When the media type is auto-select, you cannot use the speed and duplex commands.
•When the media type is auto-select, the Cisco ASR 901 router uses the following criteria to select
the type:
–
If only one connector is installed, that interface is active and remains active until the media is
removed or the router is reloaded.
–
If both media are installed in the combo port, the router gives preference to the SFP module
interface.
–
If both media are installed in the combo port, when the SFP module interface is inactive, the
RJ-45 connector is selected. When the SFP module interface recovers and becomes active, the
RJ-45 connector is disabled and the router gives preference to the SFP module interface.
Command Purpose
Step 1 configure terminal
Example:
Router# configure terminal
Enter global configuration mode.
Step 2 mac-flap-ctrl on per-mac <mac-movement>
<time-interval>
Example:
Router(config)# mac-flap-ctrl on per-mac
20 10
Enable MAC flap control.
•mac-movement—Maximum number of MAC movements
that are allowed in the specified time.
•time-interval—Time interval that can elapse before the MAC
movements are tagged as flapping.
If values are not specified for the above parameters, the default
values are taken by the router. The default values for the counters
are five and ten; that is five movements in ten seconds.
The no form of the command disables this feature.

7-7
Cisco ASR 901 Series Aggregation Services Router Software Configuration Guide
OL-23826-09
Chapter 7 Configuring Gigabit Ethernet Interfaces
Configuring a Combo Port
–
If both media are installed in the combo port, and the router is reloaded or the port is disabled
and then re-enabled through the shutdown and the no shutdown interface configuration
commands, the router gives preference to the SFP module interface.
SUMMARY STEPS
1. enable
2. configure terminal
3. interface gigabitethernet slot/port
4. media-type {auto-select | rj45 | sfp}
5. end
DETAILED STEPS
Command Purpose
Step 1 enable
Example:
Router> enable
Enables privileged EXEC mode.
•Enter your password if prompted.
Step 2 configure terminal
Example:
Router# configure terminal
Enters global configuration mode.
Step 3 interface gigabitethernet
slot/port
Example:
Router(config)# interface gigabitethernet 0/1
Selects a Gigabit Ethernet interface and enters
interface configuration mode.
•slot/port—Specifies the slot and port number.
Step 4 media-type {auto-select | rj45 | sfp}
Example:
Router(config-if)# media-type rj45
Configures the media type.
•auto-select—Specifies dynamic selection of the
physical connection.
•rj45—Specifies an RJ-45 physical connection.
•sfp—Specifies an SFP physical connection for
fiber media.
Step 5 end
Example:
Router(config-if)# end
Exits interface configuration mode and enters
privileged EXEC mode.

7-8
Cisco ASR 901 Series Aggregation Services Router Software Configuration Guide
OL-23826-09
Chapter 7 Configuring Gigabit Ethernet Interfaces
Configuring a Combo Port
Verifying the Media Type
To verify the media type, use the show interface gigabitethernet command.
Following is a sample output when the media type is RJ-45:
Router# show interface gigabitethernet 0/1
GigabitEthernet0/1 is up, line protocol is up (connected)
Hardware is Gigabit Ethernet, address is 4055.398d.bd05 (bia 4055.398d.bd05)
MTU 9216 bytes, BW 1000000 Kbit/sec, DLY 10 usec,
reliability 255/255, txload 1/255, rxload 1/255
Encapsulation ARPA, loopback not set
Keepalive set (10 sec)
Full Duplex, 1000Mbps, link type is auto, media type is RJ45
output flow-control is unsupported, input flow-control is unsupported
Following is a sample output when fiber-optic is selected as the physical connection:
Router# show interface gigabitethernet 0/7
GigabitEthernet0/7 is up, line protocol is up (connected)
Hardware is Gigabit Ethernet, address is 4055.398d.bd0b (bia 4055.398d.bd0b)
MTU 9216 bytes, BW 1000000 Kbit/sec, DLY 10 usec,
reliability 255/255, txload 1/255, rxload 1/255
Encapsulation ARPA, loopback not set
Keepalive set (10 sec)
Full Duplex, 1000Mbps, link type is auto, media type is SX
output flow-control is unsupported, input flow-control is unsupported
Following is a sample output when the media type is auto-select and the interface is down:
Router# show interface gigabitethernet 0/7
GigabitEthernet0/7 is down, line protocol is down (notconnect)
Hardware is Gigabit Ethernet, address is 0000.0000.0000 (bia 0000.0000.0000)
MTU 9216 bytes, BW 1000000 Kbit/sec, DLY 10 usec,
reliability 255/255, txload 1/255, rxload 1/255
Encapsulation ARPA, loopback not set
Keepalive set (10 sec)
Full Duplex, 1000Mbps, link type is auto, media type is unknown
output flow-control is unsupported, input flow-control is unsupported

CHAPTER
8-1
Cisco ASR 901 Series Aggregation Services Router Software Configuration Guide
OL-23826-09
8
Configuring Ethernet Virtual Connections
Metro-Ethernet Forum (MEF) defines Ethernet Virtual Connection (EVC) as an association between two
or more user network interfaces that identifies a point-to-point or multipoint-to-multipoint path within
the service provider network. An EVC is a conceptual service pipe within the service provider network.
A bridge domain is a local broadcast domain that is VLAN-ID-agnostic. An ethernet flow point (EFP)
service instance is a logical interface that connects a bridge domain to a physical port or to an
EtherChannel group in a router.
An EVC broadcast domain is determined by a bridge domain and the EFPs connected to it. You can
connect multiple EFPs to the same bridge domain on the same physical interface, and each EFP can have
its own matching criteria and rewrite operation. An incoming frame is matched against EFP matching
criteria on the interface, learned on the matching EFP, and forwarded to one or more EFPs in the bridge
domain. If there are no matching EFPs, the frame is dropped.
You can use EFPs to configure VLAN translation. For example, if there are two EFPs egressing the same
interface, each EFP can have a different VLAN rewrite operation, which is more flexible than the
traditional switchport VLAN translation model.
Note Cisco ASR 901 router does not support switch port configuration.
Finding Feature Information
Your software release may not support all the features documented in this module. For the latest feature
information and caveats, see the release notes for your platform and software release. To find information
about the features documented in this module, and to see a list of the releases in which each feature is
supported, see the “Feature Information for Configuring Ethernet Virtual Connections” section on page 8-33.
Use Cisco Feature Navigator to find information about platform support and Cisco software image
support. To access Cisco Feature Navigator, go to http://www.cisco.com/go/cfn. An account on
Cisco.com is not required.
Contents
•Supported EVC Features, page 8-2
•Understanding EVC Features, page 8-3
•Configuring EFPs, page 8-7

8-2
Cisco ASR 901 Series Aggregation Services Router Software Configuration Guide
OL-23826-09
Chapter 8 Configuring Ethernet Virtual Connections
Supported EVC Features
•Configuration Examples of Supported Features, page 8-10
•Configuration Examples of Unsupported Features, page 8-12
•How to Configure EVC Default Encapsulation, page 8-13
•Configuring Other Features on EFPs, page 8-16
•Monitoring EVC, page 8-28
•Sample Configuration with Switchport to EVC Mapping, page 8-29
Supported EVC Features
This section contains the following supported EVC features:
•Service instance—create, delete, and modify EFP service instances on Ethernet interfaces.
•Encapsulation—map traffic to EFPs based on:
–
802.1Q VLANs (a single VLAN or a list or range of VLANs)
–
802.1Q tunneling (QinQ) VLANs (a single outer VLAN and a list or range of inner VLANs)
–
Double-tagged frames mapped to EVC based on C-tags (wildcard S-Tags)
–
Cisco QinQ ethertype for S-tags
•Bridge domains—configure EFPs as members of a bridge domain (up to 64 EFPs per bridge
domain).
•DHCP client—retrieves the host information from the DHCP server.
•Rewrite (VLAN translation)
–
Pop symmetric only—the supported rewrite configuration implies egress pushing (adding a tag)
1. pop 1 removes the outermost tag
2. pop symmetric adds a tag on egress for a push operation
–
QinQ with rewrite
–
Ingress rewrite is not supported
•EVC forwarding
•MAC address learning and aging
•EVCs on EtherChannels
•Split horizon
•EVC MAC address security
•MSTP (MST on EVC bridge domain)
•EFP statistics (packets and bytes)
•QoS aware EVC/EFP per service instance
•Pop 2 configuration supports layer 2 and layer 3 operations. Additionally, it supports
GigabitEthernet and port channel interfaces.

8-3
Cisco ASR 901 Series Aggregation Services Router Software Configuration Guide
OL-23826-09
Chapter 8 Configuring Ethernet Virtual Connections
Understanding EVC Features
These Layer 2 port-based features can run with EVC configured on the port:
•LACP
•CDP
•MSTP
Understanding EVC Features
This section contains the following topics:
•Ethernet Virtual Connections, page 8-3
•Service Instances and EFPs, page 8-3
•Encapsulation, page 8-4
•Bridge Domains, page 8-5
•DHCP Client on Switch Virtual Interface
•Configuring Other Features on EFPs, page 8-16
•Rewrite Operations, page 8-6
Ethernet Virtual Connections
Use the ethernet evc evc-id global configuration command to create an EVC. The evc-id or name is a
text string from 1 to 100 bytes. Using this command moves the device into service configuration mode
(config-srv) where you configure all parameters that are common to an EVC.
In this mode you can use these commands:
•default—Sets a command to its defaults
• exit—Exits EVC configuration mode
• no— Negates a command or sets its defaults
• oam—Specifies the OAM Protocol
• uni—Configures a count UNI under EVC
Service Instances and EFPs
Configuring a service instance on a Layer 2 port or EtherChannel creates an EFP on which you configure
EVC features. Each service instance has a unique number per interface, but you can use the same number
on different interfaces because service instances on different ports are not related.
If you defined an EVC by using the ethernet evc evc-id global configuration command, you can
associate the EVC with the service instance (optional). There is no default behavior for a service
instance. You can configure a service instance only on trunk ports with no allowed VLANs. Any other
configuration is not allowed. After you have configured a service instance on an interface, switchport
commands are not allowed on the interface. You can also configure a service instance on an
EtherChannel group.

8-4
Cisco ASR 901 Series Aggregation Services Router Software Configuration Guide
OL-23826-09
Chapter 8 Configuring Ethernet Virtual Connections
Understanding EVC Features
Use the service instance number ethernet [name] interface configuration command to create an EFP on
a Layer 2 interface or EtherChannel and to enter service instance configuration mode. You use service
instance configuration mode to configure all management and control date plane attributes and
parameters that apply to the service instance on a per-interface basis.
•The service instance number is the EFP identifier, an integer from 1 to 8000.
•The optional ethernet name is the name of a previously configured EVC. You do not need to enter
an EVC name, but you must enter ethernet. Different EFPs can share the same name when they
correspond to the same EVC. EFPs are tied to a global EVC through the common name.
When you enter service instance configuration mode, you can configure these options:
•default—Sets a command to its defaults
•description—Adds a service instance specific description
•encapsulation—Configures Ethernet frame match criteria
•ethernet—Configures Ethernet-lmi parameters
•exit— Exits from service instance configuration mode
•no—Negates a command or sets its defaults
•service-policy —Attaches a policy-map to an EFP
•shutdown—Takes the service instance out of service
Enter the [no] shutdown service-instance configuration mode to shut down or bring up a service
instance.
On a Layer 2 port with no service instance configured, multiple switchport commands are available
(access, backup, block, host, mode, and trunk). When one or more service instances are configured on
a Layer 2 port, no switchport commands are accepted on that interface.
Encapsulation
Encapsulation defines the matching criteria that maps a VLAN, a range of VLANs, Ethertype, or a
combination of these to a service instance. Configure encapsulation in the service instance configuration
mode. You must configure one encapsulation command per EFP (service instance).
Use the encapsulation command in service-instance configuration mode to set the encapsulation
criteria. Different types of encapsulations are dot1q, dot1ad, and untagged. Valid Ethertypes (type) are
IPv4, PPPOE-All, PPPOE-Discover, and PPPOE-Session.
Encapsulation classification options also include:
•outer tag VLAN
•inner tag VLAN
•payload ethertype—any ethertype tag after the VLAN tag
After you enter an encapsulation method, these keyword options are available in service instance
configuration mode:
•bridge-domain—Configures a bridge domain
•rewrite—Configures Ethernet rewrite criteria

8-5
Cisco ASR 901 Series Aggregation Services Router Software Configuration Guide
OL-23826-09
Chapter 8 Configuring Ethernet Virtual Connections
Understanding EVC Features
If a packet entering or leaving a port does not match any of the encapsulations on that port, the packet
is dropped, resulting in filtering on both ingress and egress. The encapsulation must match the packet on
the wire to determine filtering criteria. On the wire refers to packets ingressing the router before any
rewrites and to packets egressing the router after all rewrites.
Note The router does not allow overlapping encapsulation configurations. See the “Configuration Examples
of Unsupported Features” section on page 8-12.
Bridge Domains
A service instance must be attached to a bridge domain. Flooding and communication behavior of a
bridge domain is similar to that of a VLAN domain. Bridge-domain membership is determined by which
service instances have joined it (based on encapsulation criteria), while VLAN domain membership is
determined by the VLAN tag in the packet.
Note You must configure encapsulation before you can configure the bridge domain.
Use the bridge-domain bridge-id service-instance command in the configuration mode to bind the EFP
to a bridge domain instance. The bridge-id is the identifier for the bridge domain instance, a number
ranging from 1 to 4094.
Table 8-1 Supported Encapsulation Types
Command Description
encapsulation dot1q vlan-id
[,vlan-id[-vlan-id]]
Defines the matching criteria to be used to map 802.1Q frames ingress on an interface to the
appropriate EFP. The options are a single VLAN, a range of VLANs, or lists of VLANs or
VLAN ranges. VLAN IDs are 1 to 4094.
•Enter a single VLAN ID for an exact match of the outermost tag.
•Enter a VLAN range for a ranged outermost match.
Note VLAN IDs 4093, 4094, and 4095 are reserved for internal usage.
encapsulation dot1q vlan-id
second-dot1q vlan-id
[,vlan-id[-vlan-id]]
Double-tagged 802.1Q encapsulation. Matching criteria to be used to map QinQ frames
ingress on an interface to the appropriate EFP. The outer tag is unique and the inner tag can
be a single VLAN, a range of VLANs or lists of VLANs or VLAN ranges.
•Enter a single VLAN ID in each instance for an exact match of the outermost two tags.
•Enter a VLAN range for second-dot1q for an exact outermost tag and a ranged second
tag.
encapsulation dot1ad
vlan-id[,vlan-id[-vlain-id]]
[native]
Defines the matching criteria to be used in order to map single-tagged 802.1ad frames ingress
on an interface to the appropriate service instance. The criteria for this command are: single
VLAN, range of VLANs and lists of the previous two.
encapsulation untagged Matching criteria to be used to map untagged (native) Ethernet frames entering an interface
to the appropriate EFP.
Only one EFP per port can have untagged encapsulation. However, a port that hosts EFP
matching untagged traffic can also host other EFPs that match tagged frames.
encapsulation default Configures default encapsulation.

8-6
Cisco ASR 901 Series Aggregation Services Router Software Configuration Guide
OL-23826-09
Chapter 8 Configuring Ethernet Virtual Connections
Understanding EVC Features
DHCP Client on Switch Virtual Interface
The DHCP client retrieves the host information from the DHCP server and configures the SVI interface
of the Cisco ASR 901 router. If the DHCP server is unable to provide the requested configuration
parameters from its database to the DHCP client, it forwards the request to one or more secondary DHCP
servers defined by the network administrator. DHCP helps you to dynamically assign reusable IP
addresses to clients.
Hosts are connected to secondary VLANs, and the DHCP server assigns them IP addresses from the
block of addresses assigned to the primary VLAN. When new devices are added, the DHCP server
assigns them the next available address from a large pool of subnet addresses. In Cisco ASR 901 router,
the DHCP client is supported only on SVI interfaces and for IPv4 addresses.
Split-Horizon
The split-horizon feature allows service instances in a bridge domain to join groups. Service instances
in the same bridge domain and split-horizon group cannot forward data between each other, but can
forward data between other service instances that are in the same bridge domain, but not in the same
split-horizon group.
Service instances do not have to be in a split-horizon group. If a service instance does not belong to a
group, it can send and receive from all ports within the bridge domain. A service instance cannot join
more than one split-horizon group.
Use the bridge-domain bridge-id split-horizon group group_id service-instance command in the
configuration mode to configure a split-horizon group. The group_id is a number from 0 to31. All
members of the bridge-domain configured with the same group_id are part of the same split-horizon
group. EFPs that are not configured with an explicit group_id do not belong to any group.
You can configure no more than 12 service instances per bridge domain. When a bridge domain contains
a service instance that is part of a split-horizon group, this decreases the number of service instances
allowed to be configured in that split-horizon group. The router supports up to 32 split-horizon groups
plus the default (no group).
If a service instance joins split-horizon group, it can have no more than 12 members in split horizon
group in the same bridge domain. We recommend that you add split horizon groups in numerical order
to maximize the number of service instances that can belong to a group.
Rewrite Operations
Use the rewrite command to modify packet VLAN tags. You can also use this command to emulate
traditional 802.1Q tagging, where packets enter a router on the native VLAN and VLAN tagging
properties are added on egress. You can also use the rewrite command to facilitate VLAN translation
and QinQ.
Use the rewrite ingress tag pop 1symmetric service-instance configuration mode command to specify
the encapsulation adjustment to be performed on the frame ingress to the EFP. Entering pop 1 pops
(removes) the outermost tag.
Note The symmetric keyword is required to complete the rewrite configuration.

8-7
Cisco ASR 901 Series Aggregation Services Router Software Configuration Guide
OL-23826-09
Chapter 8 Configuring Ethernet Virtual Connections
Configuring EFPs
When you enter the symmetric keyword, the egress counterpart performs the inverse action and pushes
(adds) the encapsulation VLAN. You can use the symmetric keyword only with ingress rewrites and
only when single VLANs are configured in encapsulation. If you configure a list of VLANs or a VLAN
range or encapsulation default, the symmetric keyword is not accepted for rewrite operations.
The Cisco ASR 901router supports only the following rewrite command.
rewrite ingress tag pop 1 symmetric
rewrite ingress tag pop 2 symmetric
The router does not support rewrite commands for ingress push and translate in this release. However,
you can use the rewrite ingress tag pop symmetric command to achieve translation. Possible
translation combinations are 1-to-1, 1-to-2, and 2-to-1.
The Cisco ASR 901 Series Aggregation Services Router does not support egress rewrite operations
beyond the second VLAN that a packet carries into a router. See the “Configuring Other Features on
EFPs” section on page 8-16.
Configuring EFPs
This section contains the following topics:
•Default EVC Configuration, page 8-7
•Configuration Guidelines, page 8-7
•Creating Service Instances, page 8-8
•Configuration Examples of Supported Features, page 8-10
•Configuration Examples of Unsupported Features, page 8-12
Default EVC Configuration
Cisco IOS Release 15.3(2)S introduces support for EVC default encapsulation on the Cisco ASR 901
routers. This feature matches and forwards all the ingress traffic on the port. The default service instance
on a port is configured using the encapsulation default command.
All traffic coming to the interface with default encapsulation is matched and forwarded. This includes
untagged, single tagged, and double tagged traffic. For example, when an untagged EFP is configured,
all the traffic except the untagged traffic matches the default EFP.
All Layer 2 features are supported on the default EVC.
Note Before Cisco IOS Release 15.3(2)S, EFPs or service instances or bridge domains were not configured.
Configuration Guidelines
•You can configure up to 4000 bridge domains on the Cisco ASR 901 router.
•The number of bridge domains that you can configure depends on the license that is installed:
–
The metro services licenses support 4000 bridge domains.
–
The metro IP services licenses support 4000 bridge domains.

8-8
Cisco ASR 901 Series Aggregation Services Router Software Configuration Guide
OL-23826-09
Chapter 8 Configuring Ethernet Virtual Connections
Configuring EFPs
•All licenses support a maximum of 16 EFPs per bridge domain.
•You must configure encapsulation on a service instance before configuring bridge domain.
•When you configure a bridge domain between 1 and 4094, IGMP snooping is automatically disabled
on the VLAN.
•ISL trunk encapsulation is not supported.
•When an EFP encapsulation is the default (matching or allowing all ingress frames), you cannot
configure any other encapsulation on an EFP on the same port and bridge-domain as the default
encapsulation. There can be only one default encapsulation per port.
•The router does not support overlapping configurations on the same interface and same bridge
domain. If you have configured a VLAN range encapsulation, or encapsulation default on service
instance 1, you cannot configure any other encapsulations that also match previous encapsulations
in the same interface and bridge domain. See the “Configuration Examples of Unsupported
Features” section on page 8-12.
•Default encapsulation is supported only on the physical interface and port channel interface.
•The default encapsulation command is accepted only for untagged EFP.
•If default encapsulation EVC is configured on the interface, only the untagged encapsulation is
accepted and all other encapsulation commands are rejected.
•Default EFP under xconnect and untagged EFP under bridge-domain on the same interface is not
supported.
•The rewrite command on encapsulation default EVC is rejected.
•Supports encapsulation only on bridge-domain and Xconnect.
•Supports only untagged EFPs on the port with default encapsulation.
•Egress filtering is not supported. All unlearned traffic ingresses on the default encapsulation
interface is flooded to other interfaces that are part of the same bridge-domain.
•Layer 3 routing is not supported. Layer 2 VPN is supported on the default encapsulation EFP.
•QinQ configuration for Layer3 is not possible with pop1 rewrite. However pop2 configured routed
QinQ is supported.
•Default xconnect MTU is 9216.
•For interoperability with other routers for an xconnect session, ensure that the MTU on both PE
routers is same before the xconnect session is established.
•MPLS is not supported over routed QinQ.
•VLAN IDs 4093, 4094, and 4095 are reserved for internal usage.
Creating Service Instances
Complete the following steps to create an EFP service instance:
Note The dot1q and dot1ad range configuration is not supported on the port channel interface on
Cisco IOS Release 15.2(2)SNI.

8-9
Cisco ASR 901 Series Aggregation Services Router Software Configuration Guide
OL-23826-09
Chapter 8 Configuring Ethernet Virtual Connections
Configuring EFPs
Note Use the no forms of the commands to remove the service instance, encapsulation type, or bridge domain
or to disable the rewrite operation.
Command Purpose
Step 1 configure terminal Enter global configuration mode.
Step 2 interface interface-id Specify the interface, and enter interface configuration mode.
Valid interfaces are physical ports.
Step 3 service instance number ethernet [name] Configure an EFP (service instance) and enter service instance
configuration) mode.
•The number is the EFP identifier, an integer from 1 to 4000.
•(Optional) ethernet name is the name of a previously
configured EVC. You do not need to use an EVC name in a
service instance.
Step 4 encapsulation {dot1q | dot1ad | untagged |
default}
Configure encapsulation type for the service instance.
•dot1q—Configure 802.1Q encapsulation. See Table 8-1 for
details about options for this keyword.
•dot1ad—Configure 802.1ad encapsulation.
•untagged—Map to untagged VLANs. Only one EFP per port
can have untagged encapsulation.
•default—Configures default encapsulation.
Step 5 bridge-domain bridge-id [split-horizon group
group-id]
Configure the bridge domain ID. The range is from 1 to 4094.
•(Optional) split-horizon group group-id—Configure a
split-horizon group. The group ID is from 0 to 31. EFPs in the
same bridge domain and split-horizon group cannot forward
traffic between each other, but can forward traffic between
other EFPs in the same bridge domain but not in the same
split-horizon group.
Note You must configure encapsulation before the
bridge-domain keyword is available.
Step 6 rewrite ingress tag pop 1 symmetric (Optional) Specify that encapsulation modification to occur on
packets at ingress.
•pop 1—Pop (remove) the outermost tag.
•symmetric—Configure the packet to undergo the reverse of
the ingress action at egress. If a tag is popped at ingress, it is
pushed (added) at egress.
Note Although the symmetric keyword appears to be optional,
you must enter it for rewrite to function correctly.
Step 7 end Return to privileged EXEC mode.
Step 8 show ethernet service instance
show bridge-domain [n | split-horizon]
Verify your entries.
Step 9 copy running-config startup-config (Optional) Save your entries in the configuration file.

8-10
Cisco ASR 901 Series Aggregation Services Router Software Configuration Guide
OL-23826-09
Chapter 8 Configuring Ethernet Virtual Connections
Configuration Examples of Supported Features
Configuration Examples of Supported Features
•Example: Configuring a Service Instance
•Example: Encapsulation Using a VLAN Range
•Example: Two Service Instances Joining the Same Bridge Domain
•Example: Bridge Domains and VLAN Encapsulation
•Example: Rewrite
•Example: Split Horizon
Example: Configuring a Service Instance
Router (config)# interface gigabitethernet0/1
Router (config-if)# service instance 22 Ethernet [
name
]
Router (config-if-srv)# encapsulation dot1q 10
Router (config-if-srv)# bridge-domain 10
Example: Encapsulation Using a VLAN Range
Router (config)# interface gigabitethernet0/1
Router (config-if)# service instance 22 Ethernet
Router (config-if-srv)# encapsulation dot1q 22-44
Router (config-if-srv)# bridge-domain 10
Example: Two Service Instances Joining the Same Bridge Domain
In this example, service instance 1 on interfaces Gigabit Ethernet 0/1 and 0/2 can bridge between each
other.
Router (config)# interface gigabitethernet0/1
Router (config-if)# service instance 1 Ethernet
Router (config-if-srv)# encapsulation dot1q 10
Router (config-if-srv)# bridge-domain 10
Router (config)# interface gigabitethernet0/2
Router (config-if)# service instance 1 Ethernet
Router (config-if-srv)# encapsulation dot1q 10
Router (config-if-srv)# bridge-domain 10
Example: Bridge Domains and VLAN Encapsulation
Unlike VLANs, the bridge-domain number does not need to match the VLAN encapsulation number.
Router (config)# interface gigabitethernet0/1
Router (config-if)# service instance 1 Ethernet
Router (config-if-srv)# encapsulation dot1q 10
Router (config-if-srv)# bridge-domain 4000
Router (config)# interface gigabitethernet0/2
Router (config-if)# service instance 1 Ethernet
Router (config-if-srv)# encapsulation dot1q 10
Router (config-if-srv)# bridge-domain 4000

8-11
Cisco ASR 901 Series Aggregation Services Router Software Configuration Guide
OL-23826-09
Chapter 8 Configuring Ethernet Virtual Connections
Configuration Examples of Supported Features
However, when encapsulations do not match in the same bridge domain, traffic cannot be forwarded. In
this example, the service instances on Gigabit Ethernet 0/1 and 0/2 can not forward between each other,
since the encapsulations don’t match (filtering criteria). However, you can use the rewrite command to
allow communication between these two.
Router (config)# interface gigabitethernet0/1
Router (config-if)# service instance 1 Ethernet
Router (config-if-srv)# encapsulation dot1q 10
Router (config-if-srv)# bridge-domain 4000
Router (config)# interface gigabitethernet0/2
Router (config-if)# service instance 1 Ethernet
Router (config-if-srv)# encapsulation dot1q 99
Router (config-if-srv)# bridge-domain 4000
Example: Rewrite
In this example, a packet that matches the encapsulation will have one tag removed (popped off). The
symmetric keyword allows the reverse direction to have the inverse action: a packet that egresses out
this service instance will have the encapsulation (VLAN 10) added (pushed on).
Router (config)# interface gigabitethernet0/1
Router (config-if)# service instance 1 Ethernet
Router (config-if-srv)# encapsulation dot1q 10
Router (config-if-srv)# rewrite ingress tag pop 1 symmetric
Router (config-if-srv)# bridge-domain 4000
Example: Split Horizon
In this example, service instances 1 and 2 cannot forward and receive packets from each other. Service
instance 3 can forward traffic to any service instance in bridge domain 4000 since it has not joined any
split-horizon groups.
Router (config)# interface gigabitethernet0/1
Router (config-if)# service instance 1 Ethernet
Router (config-if-srv)# encapsulation dot1q 10
Router (config-if-srv)# rewrite ingress pop 1 symmetric
Router (config-if-srv)# bridge-domain 4000 split-horizon group 1
Router (config-if-srv)# exit
Router (config)# interface gigabitethernet0/2
Router (config-if)# service instance 2 Ethernet
Router (config-if-srv)# encapsulation dot1q 99
Router (config-if-srv)# rewrite ingress pop 1 symmetric
Router (config-if-srv)# bridge-domain 4000 split-horizon group 1
Router (config-if-srv)# exit
Router (config)# interface gigabitethernet0/3
Router (config-if)# service instance 3 Ethernet
Router (config-if-srv)# encapsulation dot1q 99
Router (config-if-srv)# rewrite ingress pop 1 symmetric
Router (config-if-srv)# bridge-domain 4000
Router (config-if-srv)# exit

8-12
Cisco ASR 901 Series Aggregation Services Router Software Configuration Guide
OL-23826-09
Chapter 8 Configuring Ethernet Virtual Connections
Configuration Examples of Unsupported Features
Configuration Examples of Unsupported Features
•Example: Filtering
•Example: Overlapping Encapsulation
Example: Filtering
In EVC switching, egress filtering is performed before the frame is sent on the egress EFP. Egress
filtering ensures that when a frame is sent, it conforms to the matching criteria of the service instance
applied on the ingress direction. EFP does not require egress filtering if the number of pops is the same
as the number of VLANs specified in the encapsulation command.
Note Specifying the cos keyword in the encapsulation command is relevant only in the ingress direction. For
egress filtering, cos is ignored.
Router (config)# interface gigabitethernet0/1
Router (config-if)# service instance 1 Ethernet
Router (config-if-srv)# encapsulation dot1q 20
Router (config-if-srv)# bridge-domain 19
Router (config)# interface gigabitethernet0/2
Router (config-if)# service instance 2 Ethernet
Router (config-if-srv)# encapsulation dot1q 30
Router (config-if-srv)# bridge-domain 19
Router (config)# interface gigabitethernet0/3
Router (config-if)# service instance 3 Ethernet
Router (config-if-srv)# encapsulation dot1q 10 second-dot1q 20
Router (config-if-srv)# rewrite ingress pop 1 symmetric
Router (config-if-srv)# bridge-domain 19
If a packet with VLAN tag 10 or 20 is received on Gigabit Ethernet 0/3, the ingress logical port would
be service instance 3. For the frame to be forwarded on a service instance, the egress frame must match
the encapsulation defined on that service instance after the rewrite is done. Service instance 1 checks for
outermost VLAN 20; service instance 2 checks for VLAN 30. In this example, the frame with VLAN
tags 10 and 20 can be sent to service instance 1 but not to service instance 2.
Example: Overlapping Encapsulation
The router does not allow overlapping encapsulation. Overlapping encapsulation configuration occurs
when two EFPs are configured on the same port and the same bridge domain and the set of
encapsulations on one EFP is a subset of the encapsulations on the other EFP.
Service instance 2 configuration is rejected because service instance 1 encapsulation dot1q any is
superset of service instance 2 encapsulation dot1q 10.
Router (config)# interface gigabitethernet 0/1
Router (config-if)# service instance 1 ethernet
Router (config-if-srv)# encapsulation dot1q any
Router (config-if-srv)# bridge-domain 10
Router (config-if-srv)# exit
Router (config-if)# service instance 2 ethernet
Router (config-if-srv)# encapsulation dot1q 10
Router (config-if-srv)# bridge-domain 10

8-13
Cisco ASR 901 Series Aggregation Services Router Software Configuration Guide
OL-23826-09
Chapter 8 Configuring Ethernet Virtual Connections
How to Configure EVC Default Encapsulation
How to Configure EVC Default Encapsulation
•Configuring EVC Default Encapsulation with Bridge-Domain
•Configuring EVC Default Encapsulation with Xconnect
•Verifying EVC Default Encapsulation with Bridge-Domain
•Verifying EVC Default Encapsulation with Xconnect
•Configuration Examples for EVC Default Encapsulation
Configuring EVC Default Encapsulation with Bridge-Domain
Complete the following steps to configure EVC default encapsulation for a bridge-domain.
SUMMARY STEPS
1. enable
2. configure terminal
3. interface type number
4. service instance instance-id ethernet
5. encapsulation default
6. bridge-domain bridge-id
DETAILED STEPS
Command or Action Purpose
Step 1 enable
Example:
Router> enable
Enables privileged EXEC mode.
•Enter your password if prompted.
Step 2 configure terminal
Example:
Router# configure terminal
Enters global configuration mode.
Step 3 interface
type number
Example:
Router(config)# interface GigabitEthernet0/4
Specifies an interface type and number, and enters interface
configuration mode.
Step 4 service instance
instance-id
ethernet
Example:
Router(config-if)# service instance 10 ethernet
Creates a service instance on an interface and defines the
matching criteria.
•instance-id—Integer that uniquely identifies a service
instance on an interface.

8-14
Cisco ASR 901 Series Aggregation Services Router Software Configuration Guide
OL-23826-09
Chapter 8 Configuring Ethernet Virtual Connections
How to Configure EVC Default Encapsulation
Configuring EVC Default Encapsulation with Xconnect
Complete the following steps to configure EVC default encapsulation for xconnect.
Note When default encapsulation is configured on xconnect, the Cisco ASR 901 router does not support
untagged encapsulation on the bridge-domain of the same interface.
SUMMARY STEPS
1. enable
2. configure terminal
3. interface type number
4. service instance instance-id ethernet
5. encapsulation default
6. xconnect peer-ip-address vc-id encapsulation mpls
DETAILED STEPS
Step 5 encapsulation default
Example:
Router(config-if-srv)# encapsulation default
Configures the default service instance.
Step 6 bridge-domain
bridge-id
Example:
Router(config-if-srv)# bridge-domain 15
Binds the service instance to a bridge domain instance using
an identifier.
Command or Action Purpose
Command or Action Purpose
Step 1 enable
Example:
Router> enable
Enables privileged EXEC mode.
•Enter your password if prompted.
Step 2 configure terminal
Example:
Router# configure terminal
Enters global configuration mode.

8-15
Cisco ASR 901 Series Aggregation Services Router Software Configuration Guide
OL-23826-09
Chapter 8 Configuring Ethernet Virtual Connections
How to Configure EVC Default Encapsulation
Verifying EVC Default Encapsulation with Bridge-Domain
To verify the configuration of EVC default encapsulation with bridge-domain, use the show command
shown below.
Router# show running-config interface gigabitEthernet 0/9
Building configuration...
Current configuration : 210 bytes
!
interface GigabitEthernet0/9
no ip address
negotiation auto
service instance 1 ethernet
encapsulation default
bridge-domain 99
!
end
Step 3 interface
type number
Example:
Router(config)# interface
GigabitEthernet0/4
Specifies an interface type and number, and enters interface
configuration mode.
Step 4 service instance
instance-id
ethernet
Example:
Router(config-if)# service instance 10
ethernet
Creates a service instance on an interface and defines the
matching criteria.
•instance-id—Integer that uniquely identifies a service
instance on an interface.
Step 5 encapsulation default
Example:
Router(config-if)# encapsulation default
Configures the default service instance.
Step 6 xconnect
peer-ip-address vc-id
encapsulation mpls
Example:
Router(config-if-srv)# xconnect 1.1.1.1 100
encapsulation mpls
Binds an attachment circuit to a pseudowire, and to configure an
Any Transport over MPLS (AToM) static pseudowire.
•peer-ip-address—IP address of the remote provider edge
(PE) peer. The remote router ID can be any IP address, as
long as it is reachable.
•vc-id—The 32-bit identifier of the virtual circuit (VC)
between the PE routers.
•encapsulation—Specifies the tunneling method to
encapsulate the data in the pseudowire.
•mpls—Specifies MPLS as the tunneling method.
Command or Action Purpose

8-16
Cisco ASR 901 Series Aggregation Services Router Software Configuration Guide
OL-23826-09
Chapter 8 Configuring Ethernet Virtual Connections
Configuring Other Features on EFPs
Verifying EVC Default Encapsulation with Xconnect
To verify the configuration of EVC default encapsulation with xconnect, use the show command shown
below.
Router# show running-config interface gigabitEthernet 0/4
Building configuration...
Current configuration : 181 bytes
!
interface GigabitEthernet0/4
no ip address
negotiation auto
no keepalive
service instance 1 ethernet
encapsulation default
xconnect 2.2.2.2 100 encapsulation mpls
!
end
Configuration Examples for EVC Default Encapsulation
•Example: Configuring EVC Default Encapsulation with Bridge-Domain
•Example: Configuring EVC Default Encapsulation with Xconnect
Example: Configuring EVC Default Encapsulation with Bridge-Domain
!
interface GigabitEthernet0/9
service instance 1 ethernet
encapsulation default
bridge-domain 99
!
Example: Configuring EVC Default Encapsulation with Xconnect
!
interface GigabitEthernet0/4
service instance 10 ethernet
encapsulation default
xconnect 1.1.1.1 100 encapsulation mpls
!
Configuring Other Features on EFPs
This section contains the following topics:
•EFPs and EtherChannels, page 8-17
•MAC Address Forwarding, Learning and Aging on EFPs, page 8-17
•Configuring IEEE 802.1Q Tunneling using EFPs, page 8-20

8-17
Cisco ASR 901 Series Aggregation Services Router Software Configuration Guide
OL-23826-09
Chapter 8 Configuring Ethernet Virtual Connections
Configuring Other Features on EFPs
•Bridge Domain Routing, page 8-24
•How to Configure DHCP Client on SVI, page 8-25
•EFPs and MSTP, page 8-27
EFPs and EtherChannels
You can configure EFP service instances on EtherChannel port channels, but EtherChannels are not
supported on ports configured with service instances. Load-balancing on port channels is based on the
MAC address or IP address of the traffic flow on the EtherChannel interface.
Configuration Example
This example configures a service instance on an EtherChannel port channel. Configuration on the ports
in the port channel are independent from the service instance configuration.
Router (config)# interface port-channel 4
Router (config-if)# service instance 2 ethernet
Router (config-if-srv)# encapsulation dot1q 20
Router (config-if-srv)# bridge-domain 2
MAC Address Forwarding, Learning and Aging on EFPs
•Layer 2 forwarding is based on the bridge domain ID and the destination MAC address. The frame
is forwarded to an EFP if the binding between the bridge domain, destination MAC address, and EFP
is known. Otherwise, the frame is flooded to all the EFPs or ports in the bridge domain.
•MAC address learning is based on bridge domain ID, source MAC addresses, and logical port
number. MAC addresses are managed per bridge domain when the incoming packet is examined and
matched against the EFPs configured on the interface. If there is no EFP configured, the bridge
domain ID equal to the outer-most VLAN tag is used as forwarding and learning look-up key. For
native VLAN frames, the bridge domain equal to the access VLAN configured in the interface is
used.
If there is no matching entry in the Layer 2 forwarding table for the ingress frame, the frame is
flooded to all the ports within the bridge domain. Flooding within the bridge domain occurs for
unknown unicast, and broadcast.
•Dynamic addresses are addresses learned from the source MAC address when the frame enters the
router. All unknown source MAC addresses are sent to the CPU along with ingress logical port
number and bridge domain ID for learning. Once the MAC address is learned, the subsequent frame
with the destination MAC address is forwarded to the learned port. When a MAC address moves to
a different port, the Layer 2 forwarding entry is updated with the corresponding port.
•Dynamic addresses are aged out if there is no frame from the host with the MAC address. If the
aged-out frame is received by the router, it is flooded to the EFPs in the bridge domain and the Layer
2 forwarding entry is created again. The default for aging dynamic addresses is 5 minutes.
You can configure dynamic address aging time by entering the mac address-table aging time [0 |
10-1000000]. The range is in seconds. An aging time of 0 means that the address aging is disabled.
•MAC address movement is detected when the host router moves from one port to another. If a host
moves to another port or EFP, the learning lookup for the installed entry fails because the ingress
logical port number does not match and a new learning cache entry is created. The detection of MAC
address movement is disabled for static MAC addresses where the forwarding behavior is configured
by the user.

8-18
Cisco ASR 901 Series Aggregation Services Router Software Configuration Guide
OL-23826-09
Chapter 8 Configuring Ethernet Virtual Connections
Configuring Other Features on EFPs
Disabling MAC Address Learning on an Interface or Bridge Domain
By default, MAC address learning is enabled on all interfaces and bridge domains or VLANs on the
router. You can control MAC address learning on an interface or VLAN to manage the available MAC
address table space by controlling which interfaces or VLANs can learn MAC addresses. When you
disable MAC address learning for a BD/VLAN or interface, the router that receives packet from any
source on the BD, VLAN or interface, the addresses are not learned. Since addresses are not learned, all
IP packets floods into the Layer 2 domain.
Prerequisites
You can disable MAC address learning on a single VLAN ID from 2 to 4092 (for example, no
mac-address-table learning vlan 10). If the MAC address learning is disabled for a VLAN or interface,
the already learnt addresses for that VLAN or interface are immediately removed from the MAC address
table. However, you cannot disable MAC learning for the reserved 4093, 4094, and 4095 VLAN IDs. If
the VLAN ID that you enter is a reserved VLAN, the switch generates an error message and rejects the
command.
•We recommend that you disable MAC address learning only in VLANs with two ports. If you
disable MAC address learning on a VLAN with more than two ports, every packet entering the
switch is flooded in that VLAN domain.
Restrictions
•You cannot disable MAC address learning on a VLAN that is used internally by the router. VLAN
ID 1 is used internally by the router. If the VLAN ID that you enter is an internal VLAN, the switch
generates an error message and rejects the command.
Complete the following steps to disable MAC address learning on a VLAN:
SUMMARY STEPS
1. configure terminal
2. no mac-address-table learning {vlan vlan-id | interface interface slot/port}
3. end
4. copy running-config startup-config
DETAILED STEPS
Command or Action Purpose
Step 1 configure terminal
Example:
Router# configure terminal
Enters global configuration mode.
Step 2 no mac-address-table learning {vlan vlan-id |
interface type slot/port}
Example:
Router(config)# no mac-address-table learning
vlan 10
Disable MAC address learning on an interface or on a
specified VLAN.
vlan vlan-id—Specifies the VLAN ID which ranges from 2
to 4094. It cannot be an internal VLAN or reserved VLAN.
interface type slot/port—Specifies the location of the
interface and its type.

8-19
Cisco ASR 901 Series Aggregation Services Router Software Configuration Guide
OL-23826-09
Chapter 8 Configuring Ethernet Virtual Connections
Configuring Other Features on EFPs
To reenable MAC address learning, use the mac-address-table learning global configuration command.
The command causes the configuration to appear in the show running-config privileged EXEC
command display.
Configuration Examples
This example shows how to disable MAC address learning on VLAN 10:
Router(config)# no mac-address-table learning vlan 10
This example shows how to disable MAC-address learning for all modules on a specific routed interface:
Router(config)# no mac-address-table learning interface GigabitEthernet 0/5
Router(config)#
This example shows how to disable MAC address learning for port-channel interface:
Router(config)# no mac-address-table learning interface port-channel 1
Verification
The following are the examples of the outputs using the show commands.
Router# show mac-address-table
Mac Address Table
-------------------------------------------
Vlan Mac Address Type Ports
---- ----------- -------- -----
20 2222.2222.2222 STATIC Gi0/2
10 0000.0700.0a00 DYNAMIC Gi0/9
10 0000.0700.0b00 DYNAMIC Gi0/1
Total Mac Addresses for this criterion: 3
In the above example, the show mac-address-table command displays both the dynamically and
statically learned addresses.
Following is an example for show mac-address-table dynamic command which displays only
dynamically learned addresses.
Router# show mac-address-table dynamic
Mac Address Table
-------------------------------------------
Vlan Mac Address Type Ports
---- ----------- -------- -----
10 0000.0700.0a00 DYNAMIC Gi0/9
10 0000.0700.0b00 DYNAMIC Gi0/1
Total Mac Addresses for this criterion: 2
Following is an example for show mac-address-table vlan 10 command which displays only the
addresses learned on a particular VLAN/BD.
Router# show mac-address-table vlan 10
Mac Address Table
-------------------------------------------
Step 3 end Return to privileged EXEC mode.
Step 4 copy running-config startup-config (Optional) Save your entries in the configuration file.
Command or Action Purpose

8-20
Cisco ASR 901 Series Aggregation Services Router Software Configuration Guide
OL-23826-09
Chapter 8 Configuring Ethernet Virtual Connections
Configuring Other Features on EFPs
Vlan Mac Address Type Ports
---- ----------- -------- -----
10 0000.0700.0a00 DYNAMIC Gi0/9
10 0000.0700.0b00 DYNAMIC Gi0/1
Total Mac Addresses for this criterion: 2
Following is an example for show mac-address-table interface g0/9 command which displays only the
addresses learned on a particular VLAN/BD interface.
Router# show mac-address-table interface 0/9
Mac Address Table
-------------------------------------------
Vlan Mac Address Type Ports
---- ----------- -------- -----
10 0000.0700.0a00 DYNAMIC Gi0/9
Total Mac Addresses for this criterion: 1
Following is an example for show mac-address-table interface port-channel command which displays
only the addresses learned on a particular port-channel interface.
Router# show mac-address-table interface port-channel 1
Mac Address Table
-------------------------------------------
Vlan Mac Address Type Ports
---- ----------- -------- -----
10 0000.0700.0b00 DYNAMIC Po1
Total Mac Addresses for this criterion: 1
Configuring IEEE 802.1Q Tunneling using EFPs
Tunneling is a feature used by service providers whose networks carry traffic of multiple customers and
who are required to maintain the VLAN and Layer 2 protocol configurations of each customer without
impacting the traffic of other customers. The Cisco ASR 901 router uses EFPs to support QinQ and
Layer 2 protocol tunneling.
This section contains the following topics:
•802.1Q Tunneling (QinQ), page 8-20
•Routed QinQ, page 8-23
802.1Q Tunneling (QinQ)
Service provider customers often have specific requirements for VLAN IDs and the number of VLANs
to be supported. The VLAN ranges required by different customers in the same service-provider network
might overlap, and traffic of customers through the infrastructure might be mixed. Assigning a unique
range of VLAN IDs to each customer would restrict customer configurations and could easily exceed the
VLAN limit (4096) of the 802.1Q specification.
Using the EVCs, service providers can encapsulate packets that enter the service-provider network with
multiple customer VLAN IDs (C-VLANs) and a single 0x8100 Ethertype VLAN tag with a service
provider VLAN (S-VLAN). Within the service provider network, packets are switched based on the
S-VLAN. When the packets egress the service provider network onto the customer network, the
S-VLAN tag is decapsulated and the original customer packet is restored.

8-21
Cisco ASR 901 Series Aggregation Services Router Software Configuration Guide
OL-23826-09
Chapter 8 Configuring Ethernet Virtual Connections
Configuring Other Features on EFPs
Figure 8-1 shows the tag structures of the double-tagged packets.
Figure 8-1 Original (Normal), 802.1Q, and Double-Tagged Ethernet Packet Formats
In Figure 8-2, Customer A is assigned VLAN 30, and Customer B is assigned VLAN 40. Packets
entering the edge routers with 802.1Q tags are double-tagged when they enter the service-provider
network, with the outer tag containing VLAN ID 30 or 40, appropriately, and the inner tag containing
the original VLAN number, for example, VLAN 100. Even if both Customers A and B have VLAN 100
in their networks, the traffic remains segregated within the service-provider network because the outer
tag is different. Each customer controls its own VLAN numbering space, which is independent of the
VLAN numbering space used by other customers and the VLAN numbering space used by the
service-provider network. At the outbound port, the original VLAN numbers on the customer's network
are recovered.
Double-tagged
frame in service
provider
infrastructure
IEE 802.1Q frame from
customer network
Original Ethernet frame
Destination
address
Length/
EtherType
Frame Check
Sequence
Source
address
SADA Len/Etype Data FCS
SADA Len/Etype DataEtype Ta g FCS
SADA Len/Etype DataEtype Ta g Etype Ta g FCS
74072

8-22
Cisco ASR 901 Series Aggregation Services Router Software Configuration Guide
OL-23826-09
Chapter 8 Configuring Ethernet Virtual Connections
Configuring Other Features on EFPs
Figure 8-2 802.1Q Tunnel Ports in a Service-Provider Network
You can use EFPs to configure 802.1Q tunneling in two ways:
Restrictions
•Inner VLAN range filtering for QinQ traffic from Network-to-Network Interface (NNI) to
User-to-Network Interface (UNI) is not enforced if the range is more than 1000.
•Egress VLAN range filtering for traffic coming from NNI to UNI, is not supported on UNI.
•Single-tagged EVC with VLAN range is not supported on the port channel.
Configuration Examples
In this example, for Customer A, interface Gigabit Ethernet 0/1 is the customer-facing port, and Gigabit
Ethernet 0/2 is a trunk port facing the service provider network. For Customer B, Gigabit Ethernet 0/3
is the customer-facing port, and Gigabit Ethernet 0/4 is the trunk port facing the service provider
network.
Customer A
Router (config)# interface gigabitethernet0/1
Router (config-if)# service instance 1 Ethernet
Router (config-if-srv)# encapsulation dot1q 1-100
Router (config-if-srv)# bridge-domain 500
Router (config)# interface gigabitethernet0/2
Router (config-if)# service instance 2 Ethernet
Router (config-if-srv)# encapsulation dot1q 30 second-dot1q 1-100
Router (config-if-srv)# rewrite ingress pop 1 symmetric
Router (config-if-srv)# bridge-domain 500
Customer A
VLANs 1 to 100
Customer B
VLANs 1 to 200
Customer B
VLANs 1 to 200
Customer A
VLANs 1 to 100
VLAN 40
Port with EFP
Port with EFP
Port with EFP
Port with EFP
VLAN 30
Trunk
ports
Trunk
ports
VLAN 30
VLAN 40
Se rvice
provider
802.1Q t runk port
802.1Q t runk port
802.1Q t runk port
802.1Q t runk port
802.1Q t runk port
208640
Trunk
Asymmet ric link
Port with Ethernet
Flow Point (EFP)
VLAN 30
802.1Q t runk port 802.1Q t runk port
802.1Q t runk port
802.1Q t runk port

8-23
Cisco ASR 901 Series Aggregation Services Router Software Configuration Guide
OL-23826-09
Chapter 8 Configuring Ethernet Virtual Connections
Configuring Other Features on EFPs
For Customer A, service instance 1 on Gigabit Ethernet port 0/1 is configured with the VLAN
encapsulations used by the customer: C-VLANs 1–100. These are forwarded on bridge-domain 500. The
service provider facing port is configured with a service instance on the same bridge-domain and with
an encapsulation dot1q command matching the S-VLAN. The rewrite ingress pop 1 symmetric
command also implies a push of the configured encapsulation on egress packets. Therefore, the original
packets with VLAN tags between 1 and 100 are encapsulated with another S-VLAN (VLAN 30) tag
when exiting Gigabit Ethernet port 0/2.
Similarly, for double- tagged (S-VLAN = 30, C-VLAN = 1–100) packets coming from the provider
network, using the rewrite ingress pop 1 symmetric command enables the outer S-VLAN tag and
forwards the original C-VLAN tagged frame over bridge-domain 500 out to Gigabit Ethernet port 0/1.
Customer B
Router (config)# interface gigabitethernet0/3
Router (config-if)# service instance 1 Ethernet
Router (config-if-srv)# encapsulation dot1q 1-200
Router (config-if-srv)# bridge-domain 500
Router (config)# interface gigabitethernet0/4
Router (config-if)# service instance 2 Ethernet
Router (config-if-srv)# encapsulation dot1q 40 second-dot1q 1-200
Router (config-if-srv)# rewrite ingress pop 1 symmetric
Router (config-if-srv)# bridge-domain 500
Routed QinQ
Cisco ASR 901 router supports pop 2 configuration.
Restrictions
•Pop 2 is not supported for MPLS, L2VPN, and MPLS VPN deployments.
•ACL and QOS configurations for pop2 EVC scenarios are not supported.
Configuration Example
This section provides the following sample configuration examples for routed QinQ on the Cisco ASR
901 Router:
Example: User to Network Interface
Gig 0/1 (Connected to BTS)
interface GigabitEthernet0/1
service instance 1 ethernet
encapsulation dot1q 10
rewrite ingress tag pop 1 symmetric
bridge-domain 100
int vlan 100
ip address 1.1.1.1 255.255.255.0
Example: Network to Network Interface/Core Router
interface GigabitEthernet0/2
service instance 2 ethernet

8-24
Cisco ASR 901 Series Aggregation Services Router Software Configuration Guide
OL-23826-09
Chapter 8 Configuring Ethernet Virtual Connections
Configuring Other Features on EFPs
encapsulation dot1q 20 second-dot1q 30
rewrite ingress tag pop 2 symmetric
bridge-domain 101
int vlan 101
ip address 2.2.2.2 255.255.255.0
In the above example:
•The traffic coming from the Base Transceiver Station (BTS) through the GigabitEthernet interface
0/1 has the VLAN tag 10, which is popped and hits the Switch Virtual Interface (SVI) 100.This gets
routed to SVI 101 depending on the destination address.
•At the egress on the core interface, two tags (20 and 30) are pushed and sent out of GigabitEthernet
interface 0/2, for SVI 101.
•The traffic coming from the core router through GigabitEthernet interface 0/2, is destined to the BTS
and has two tags (20,30); both tags get popped and hit SVI 101. This gets routed to SVI 100, which
sends the traffic out of GigabitEthernet interface 0/1 with VLAN 10.
•GigabitEthernet interface 0/2 can have multiple service instances and the traffic egresses out of the
corresponding service instance depending on the SVI it gets routed to.
Bridge Domain Routing
The router supports IP routing for bridge domains, including Layer 3 and Layer 2 VPNs, using the SVI
model.
Restrictions
•You must configure SVIs for bridge-domain routing.
•The bridge domain must be in the range of 1 to 4094 to match the supported VLAN range.
•There can be only one EFP in the bridge domain.
•You cannot have any Layer 2 switchports in the VLAN (bridge domain) used for routing.
•You can use bridge domain routing with only native packets.
•MPLS is supported on EFP with SVI.
•Scale limit for EFPs reduces if you use the second-dotlq command. Use the second-dotlq any
command to maintain this limit.
Example: Configuring Bridge-Domain Routing
This is an example of configuring bridge-domain routing with a single tag EFP:
Router (config)# interface gigabitethernet0/2
Router (config-if)# service instance 1 Ethernet
Router (config-if-srv)# encapsulation dot1q 10
Router (config-if-srv)# rewrite ingress tag pop 1 symmetric
Router (config-if-srv)# bridge-domain 100
Router (config)# interface vlan 100
Router (config-if)# ip address 20.1.1.1 255.255.255.255

8-25
Cisco ASR 901 Series Aggregation Services Router Software Configuration Guide
OL-23826-09
Chapter 8 Configuring Ethernet Virtual Connections
Configuring Other Features on EFPs
How to Configure DHCP Client on SVI
This section contains the following topics:
•Configuring DHCP Client on SVI
•Verifying DHCP Client on SVI
•Configuration Example for DHCP Client on SVI
Configuring DHCP Client on SVI
To configure the DHCP client, the IP address, mask, broadcast address, and default gateway address of
the SVI are retrieved from the server.
Complete the following steps to configure the DHCP client on SVI.
SUMMARY STEPS
1. enable
2. configure terminal
3. interface vlan vlan-id
4. ip address dhcp
5. interface type-number
6. service instance instance-id ethernet encapsulation dotlq vlan-id
7. rewrite ingress tag pop [1|2] symmetric
8. bridge-domain bridge-id
9. end
DETAILED STEPS
Command or Action Purpose
Step 1 enable
Example:
Router> enable
Enables privileged EXEC mode.
•Enter your password if prompted.
Step 2 configure terminal
Example:
Router# configure terminal
Enters global configuration mode.
Step 3 interface vlan
vlan-id
Example:
Router(config)# interface vlan 15
Configures the VLAN interface and enters interface
configuration mode.

8-26
Cisco ASR 901 Series Aggregation Services Router Software Configuration Guide
OL-23826-09
Chapter 8 Configuring Ethernet Virtual Connections
Configuring Other Features on EFPs
Verifying DHCP Client on SVI
To verify the configuration of DHCP client on SVI, use the show command described below.
Router# show ip-address interface brief | include vlan15
Interface IP-Address OK Method Status Protocol
Vlan15 15.0.0.2 YES DHCP up up
Configuration Example for DHCP Client on SVI
Router(config)# interface Vlan 15
Router(config-if)# ip address dhcp
Router(config-if)# interface GigabitEthernet0/7
Router(config-if)# negotiation auto
Router(config-if)# service instance 10 ethernet
Router(config-if-srv)# encapsulation dot1q 15
Router(config-if-srv)# rewrite ingress tag pop 1 symmetric
Router(config-if-srv)# bridge-domain 15
Step 4 ip address dhcp
Example:
Router(config-if)# ip address dhcp
Specifies an IP address through DHCP.
Step 5 interface
type-number
Example:
Router(config-if)# interface GigabitEthernet0/7
Specifies an interface type number.
Step 6 service instance
instance-id
ethernet
encapsulation dotlq
vlan-id
Example:
Router(config-if)# service instance 10 ethernet
encapsulation dotlq 15
Creates a service instance on an interface and defines the
matching criteria to be used in order to map the ingress
dotlq frames to the appropriate service instance.
•instance-id—Integer that uniquely identifies a service
instance on an interface.
•vlan-id—VLAN range is between 1 to 4094. You
cannot use the same VLAN ID for more than one
domain at the same level.
Step 7 rewrite ingress tag pop [
1|2
] symmetric
Example:
Router(config-if)# rewrite ingress tag pop 1
symmetric
Specifies the encapsulation adjustment to be performed on
the frame ingress to the EFP. The symmetric keyword is
required to complete the rewrite configuration.
Step 8 bridge-domain
bridge-id
Example:
Router(config-if)# bridge-domain 15
Binds the service instance to a bridge domain instance using
an identifier.
Command or Action Purpose

8-27
Cisco ASR 901 Series Aggregation Services Router Software Configuration Guide
OL-23826-09
Chapter 8 Configuring Ethernet Virtual Connections
Configuring Other Features on EFPs
EFPs and Switchport MAC Addresses
Because forwarding can occur between EFPs and switchports, MAC address movement can occur on
learned addresses. Addresses learned on EFPs will have the format of interface + EFP ID, for example
gigabitethernet 0/1 + EFP 1. When an address moves between a non-secured EFP and a switchport, the
behavior is similar to that of moving between switchports.
To see MAC address information for VLANs 1 to 4094, use the show mac address-table vlan privileged
EXEC command. For VLANs 4096 to 8000, use the show mac address-table bridge-domain privileged
EXEC command. All other show mac address-table commands also support bridge domains as well as
VLANs.
When an EFP property changes (bridge domain, rewrite, encapsulation, split-horizon, secured or
unsecured, or a state change), the old dynamic MAC addresses are removed from their existing tables.
This is to prevent old invalid entries from getting retained.
EFPs and MSTP
EFP bridge domains are supported by the Multiple Spanning Tree Protocol (MSTP). These restrictions
apply when running MSTP with bridge domains.
•All incoming VLANs (outer-most or single) mapped to a bridge domain must belong to the same
MST instance or loops could occur.
•For all EFPs that are mapped to the same MST instance, you must configure backup EFPs on every
redundant path to prevent loss of connectivity due to STP blocking a port.
•When STP mode is PVST+ or PVRST, EFP information is not passed to the protocol. EVC only
supports only MSTP.

8-28
Cisco ASR 901 Series Aggregation Services Router Software Configuration Guide
OL-23826-09
Chapter 8 Configuring Ethernet Virtual Connections
Monitoring EVC
Monitoring EVC
Note Statistics are not available in the service instance command. To look at flow statistics, you need to
configure a class default policy on the service instance.
Table 8-2 Supported show Commands
Command Description
show ethernet service evc [id evc-id |
interface interface-id] [detail]
Displays information about all EVCs, or a specific EVC when you enter an EVC
ID, or all EVCs on an interface when you enter an interface ID. The detail
option provides additional information about the EVC.
show ethernet service instance [id
instance-id interface interface-id |
interface interface-id] {[detail] | [stats]}
Displays information about one or more service instance (EFPs). If you specify
an EFP ID and interface, only data pertaining to that particular EFP is displayed.
If you specify only an interface ID, data is displayed for all EFPs on the
interface.
show bridge-domain [n] Displays all the members of the specified bridge-domain, if a bridge-domain
with the specified number exists.
If you do not enter n, the command displays all the members of all
bridge-domains in the system.
show bridge-domain n split-horizon
[group {group_id | all}]
Displays all the members of bridge-domain n that belong to split horizon group
0, when you do not specify a group group_id with this command.
If you specify a numerical group_id, this command displays all the members of
the specified group id.
When you enter group all, the command displays all members of any split
horizon group.
show ethernet service instance detail This command displays detailed service instance information, including Layer
2 protocol information. This is an example of the output:
Router# show ethernet service instance detail
Service Instance ID: 1
Associated Interface: Ethernet0/0
Associated EVC:
L2protocol tunnel lacp
CE-Vlans:
State: Up
EFP Statistics:
Pkts In Bytes In Pkts Out Bytes Out
0 0 0 0
show mac address-table This command displays dynamically learned or statically configured MAC
security addresses.
show mac address-table bridge-domain
bridge-domain id
This command displays MAC address table information for the specified bridge
domain.
show mac address-table count
bridge-domain bridge-domain id
This command displays the number of addresses present for the specified bridge
domain.
show mac address-table learning
bridge-domain bridge-domain id
This command displays the learning status for the specified bridge domain.

8-29
Cisco ASR 901 Series Aggregation Services Router Software Configuration Guide
OL-23826-09
Chapter 8 Configuring Ethernet Virtual Connections
Sample Configuration with Switchport to EVC Mapping
Example
This is an example of output from the show ethernet service instance detail command:
Router# show ethernet service instance id 1 interface gigabitEthernet 0/1 detail
Service Instance ID: 1
Associated Interface: GigabitEthernet0/13
Associated EVC: EVC_P2P_10
L2protocol drop
CE-Vlans:
Encapsulation: dot1q 10 vlan protocol type 0x8100
Interface Dot1q Tunnel Ethertype: 0x8100
State: Up
EFP Statistics:
Pkts In Bytes In Pkts Out Bytes Out
214 15408 97150 6994800
EFP Microblocks:
****************
Microblock type: Bridge-domain
Bridge-domain: 10
This is an example of output from the show ethernet service instance statistics command:
Router# show ethernet service instance id 1 interface gigabitEthernet 0/13 stats
Service Instance 1, Interface GigabitEthernet0/13
Pkts In Bytes In Pkts Out Bytes Out
214 15408 97150 6994800
This is an example of output from the show mac-address table count command:
Router# show mac address-table count bridge-domain 10
Mac Entries for BD 10:
---------------------------
Dynamic Address Count : 20
Static Address Count : 0
Total Mac Addresses : 20
Sample Configuration with Switchport to EVC Mapping
This example illustrates EVC in a UNI layer, 802.1q tunnelling towards aggregation and QoS
classification with marking and policing at ingress port. A two level HQOS policy is applied on the
ingress.
In this example, all the switchport configurations of the ME3400/MWR2941 have been converted into
EVC based equivalent configuration for GigabitethErnet interface 0/0. This is the ingress port connected
to the nodes. So, instead of switchport access vlan there is an EVC configured using the service
instance command under the physical interface.
The GigabitethErnet interface 0/9 has the egress port configuration which has 802.1q tunnelling
configured. This port is connected to the aggregation device. This is the fundamental difference in
configuration between the Cisco ME34xx devices and the Cisco ASR 901 router. All configurations can
be modelled along this sample working configuration.

8-30
Cisco ASR 901 Series Aggregation Services Router Software Configuration Guide
OL-23826-09
Chapter 8 Configuring Ethernet Virtual Connections
Sample Configuration with Switchport to EVC Mapping
Configuration Example
class-map match-any CELL-TRFC
match vlan 2615 3615
!
policy-map INPUT-SUBMAP
class CELL-TRFC
police cir 60000000 bc 1875000
conform-action transmit
exceed-action drop
policy-map INPUT-TOPMAP
class class-default
police cir 90000000 conform-action transmit exceed-action drop
service-policy INPUT-SUBMAP
policy-map INPUT-MAP
class class-default
police cir 60000000 bc 1875000
conform-action transmit
exceed-action drop
!
!
interface GigabitEthernet0/0
no negotiation auto
service instance 2615 ethernet
encapsulation dot1q 2615
service-policy input INPUT-TOPMAP
bridge-domain 2615
!
service instance 3615 ethernet
encapsulation dot1q 3615
service-policy input INPUT-MAP
bridge-domain 3615
!
!
interface GigabitEthernet0/1
no negotiation auto
!
interface GigabitEthernet0/2
no negotiation auto
!
interface GigabitEthernet0/3
no negotiation auto
!
interface GigabitEthernet0/4
no negotiation auto
!
interface GigabitEthernet0/5
no negotiation auto
!
interface GigabitEthernet0/6
no negotiation auto
!
interface GigabitEthernet0/7
no negotiation auto
!
interface GigabitEthernet0/8
no negotiation auto
!
interface GigabitEthernet0/9
no negotiation auto
service instance 2615 ethernet
encapsulation dot1q 100 second-dot1q 2615

8-31
Cisco ASR 901 Series Aggregation Services Router Software Configuration Guide
OL-23826-09
Chapter 8 Configuring Ethernet Virtual Connections
Sample Configuration with Switchport to EVC Mapping
rewrite ingress tag pop 1 symmetric
bridge-domain 2615
!
service instance 3615 ethernet
encapsulation dot1q 100 second-dot1q 3615
rewrite ingress tag pop 1 symmetric
bridge-domain 3615
!
!
interface GigabitEthernet0/10
no negotiation auto
!
interface GigabitEthernet0/11
no negotiation auto
!
interface ToP0/12
no negotiation auto
!
interface FastEthernet0/0
full-duplex
!
interface Vlan1
!
ip forward-protocol nd
!
!
no ip http server
!
logging esm config
!
!
!
control-plane
!
!
line con 0
line con 1
transport preferred lat pad telnet rlogin udptn mop ssh
transport output lat pad telnet rlogin udptn mop ssh
line vty 0 4
login
!
exception data-corruption buffer truncate
exception crashinfo buffersize 128
!
end

8-32
Cisco ASR 901 Series Aggregation Services Router Software Configuration Guide
OL-23826-09
Chapter 8 Configuring Ethernet Virtual Connections
Additional References
Additional References
The following sections provide references related to Configuring EVC feature.
Related Documents
Standards
MIBs
RFCs
Technical Assistance
Related Topic Document Title
Cisco IOS Commands Cisco IOS Master Commands List, All Releases
ASR 901 Command Reference Cisco ASR 901 Series Aggregation Services Router Command
Reference
Cisco IOS Interface and Hardware Component
Commands
Cisco IOS Interface and Hardware Component Command Reference
Standard Title
None —
MIB MIBs Link
None To locate and download MIBs for selected platforms, Cisco IOS
releases, and feature sets, use Cisco MIB Locator found at the
following URL:
http://www.cisco.com/go/mibs
RFC Title
None —
Description Link
The Cisco Technical Support website contains
thousands of pages of searchable technical content,
including links to products, technologies, solutions,
technical tips, and tools. Registered Cisco.com users
can log in from this page to access even more content.
http://www.cisco.com/techsupport

8-33
Cisco ASR 901 Series Aggregation Services Router Software Configuration Guide
OL-23826-09
Chapter 8 Configuring Ethernet Virtual Connections
Feature Information for Configuring Ethernet Virtual Connections
Feature Information for Configuring Ethernet Virtual
Connections
Table 8-3 lists the features in this module and provides links to specific configuration information.
Use Cisco Feature Navigator to find information about platform support and software image support.
Cisco Feature Navigator enables you to determine which software images support a specific software
release, feature set, or platform. To access Cisco Feature Navigator, go to http://www.cisco.com/go/cfn.
An account on Cisco.com is not required.
Note Table 8-3 lists only the software release that introduced support for a given feature in a given software
release train. Unless noted otherwise, subsequent releases of that software release train also support that
feature.
Table 8-3 Feature Information for Configuring Ethernet Virtual Connections
Feature Name Releases Feature Information
Configuring Ethernet Virtual Connections 15.2(2)SNH1 See the following links for more information about this
feature:
•Supported EVC Features
•Understanding EVC Features
•Configuring EFPs
•Configuring Other Features on EFPs
•Monitoring EVC
•Sample Configuration with Switchport to EVC
Mapping
EVC Default Encapsulation 15.3(2)S See the following links for more information about this
feature:
•Default EVC Configuration
•How to Configure EVC Default Encapsulation
•Configuring EVC Default Encapsulation with
Xconnect

8-34
Cisco ASR 901 Series Aggregation Services Router Software Configuration Guide
OL-23826-09
Chapter 8 Configuring Ethernet Virtual Connections
Feature Information for Configuring Ethernet Virtual Connections

CHAPTER
9-1
Cisco ASR 901 Series Aggregation Services Router Software Configuration Guide
OL-23826-09
9
Configuring EtherChannels
This chapter describes how to configure EtherChannels on the Cisco ASR 901 router Layer 2 or Layer 3
LAN ports.
Contents
•Understanding How EtherChannels Work, page 9-1
•EtherChannel Configuration Guidelines and Restrictions, page 9-4
•Configuring Etherchannels, page 9-5
•EVC On Port-Channel, page 9-10
Understanding How EtherChannels Work
This section contains the following topics:
•EtherChannel Feature Overview, page 9-1
•Understanding How EtherChannels Are Configured, page 9-2
•Understanding Port-Channel Interfaces, page 9-4
•Understanding Load Balancing, page 9-4
EtherChannel Feature Overview
An EtherChannel bundles individual Ethernet links into a single logical link that provides the aggregate
bandwidth of up to eight physical links.
The Cisco ASR 901 router supports a maximum of eight EtherChannels with a maximum eight member
links in each EtherChannel.
You can form an EtherChannel with up to eight compatibly configured LAN ports in a Cisco ASR 901.
All LAN ports in each EtherChannel must be of the same speed and must all be configured as Layer 2
LAN ports.
Note The network device to which a Cisco ASR 901 is connected may impose its own limits on the number
of ports in an EtherChannel.

9-2
Cisco ASR 901 Series Aggregation Services Router Software Configuration Guide
OL-23826-09
Chapter 9 Configuring EtherChannels
Understanding How EtherChannels Work
If a segment within an EtherChannel fails, traffic previously carried over the failed link switches to the
remaining segments within the EtherChannel. When a failure occurs, the EtherChannel feature sends a
trap that identifies the router, the EtherChannel, and the failed link. Inbound broadcast packets on one
segment in an EtherChannel are blocked from returning on any other segment of the EtherChannel.
Understanding How EtherChannels Are Configured
This section contains the following topics:
•EtherChannel Configuration Overview, page 9-2
•Understanding Manual EtherChannel Configuration, page 9-2
•Understanding IEEE 802.3ad LACP EtherChannel Configuration, page 9-2
EtherChannel Configuration Overview
You can configure EtherChannels manually or use the Link Aggregation Control Protocol (LACP) to form
EtherChannels. The EtherChannel protocols allow ports with similar characteristics to form an
EtherChannel through dynamic negotiation with connected network devices. LACP is defined in IEEE
802.3ad.
Table 9-1 lists the user-configurable EtherChannel modes.
Understanding Manual EtherChannel Configuration
Manually configured EtherChannel ports do not exchange EtherChannel protocol packets. A manually
configured EtherChannel forms only when you enter configure all ports in the EtherChannel compatibly.
Understanding IEEE 802.3ad LACP EtherChannel Configuration
LACP supports the automatic creation of EtherChannels by exchanging LACP packets between LAN
ports. LACP packets are exchanged only between ports in passive and active modes.
The protocol learns the capabilities of LAN port groups dynamically and informs the other LAN ports.
Once LACP identifies correctly matched Ethernet links, it facilitates grouping the links into an
EtherChannel. The EtherChannel is then added to the spanning tree as a single bridge port.
Table 9-1 EtherChannel Modes
Mode Description
on This is the mode that forces the LAN port to channel unconditionally. In the on mode, a
usable EtherChannel exists only when a LAN port group in the on mode is connected to
another LAN port group in the on mode. Because ports configured in the on mode do not
negotiate, there is no negotiation traffic between the ports. You cannot configure the on
mode with an EtherChannel protocol.
passive (Default for LACP) LACP mode that places a port into a passive negotiating state, in which
the port responds to LACP packets it receives but does not initiate LACP negotiation.
active LACP mode that places a port into an active negotiating state, in which the port initiates
negotiations with other ports by sending LACP packets.

9-3
Cisco ASR 901 Series Aggregation Services Router Software Configuration Guide
OL-23826-09
Chapter 9 Configuring EtherChannels
Understanding How EtherChannels Work
Both the passive and active modes allow LACP to negotiate between LAN ports to determine if they can
form an EtherChannel, based on criteria such as port speed and trunking state. Layer 2 EtherChannels
also use VLAN numbers.
LAN ports can form an EtherChannel when they are in different LACP modes as long as the modes are
compatible. For example:
•A LAN port in active mode can form an EtherChannel successfully with another LAN port that is
in active mode.
•A LAN port in active mode can form an EtherChannel with another LAN port in passive mode.
•A LAN port in passive mode cannot form an EtherChannel with another LAN port that is also in
passive mode, because neither port will initiate negotiation.
Table 9-2 provides a summary of these combinations.
LACP uses the following parameters:
•LACP system priority—You must configure an LACP system priority on each router running LACP.
The system priority can be configured automatically or through the command line interface (CLI)
(see the “Configuring the LACP System Priority and System ID” section on page 9-6). LACP uses
the system priority with the router MAC address to form the system ID and also during negotiation
with other systems.
Note The LACP system ID is the combination of the LACP system priority value and the MAC
address of the router.
•LACP port priority—You must configure an LACP port priority on each port configured to use
LACP. The port priority can be configured automatically or through the CLI (see the “Configuring
Channel Groups” section on page 9-5). LACP uses the port priority with the port number to form
the port identifier. LACP uses the port priority to decide which ports should be put in standby mode
when there is a hardware limitation that prevents all compatible ports from aggregating.
Note Port priority is only effective when it is configured on a device with an LACP system priority
higher than the peer.
•LACP administrative key—LACP automatically configures an administrative key value equal to the
channel group identification number on each port configured to use LACP. The administrative key
defines the ability of a port to aggregate with other ports. A port’s ability to aggregate with other
ports is determined by these factors:
–
Port physical characteristics, such as data rate, duplex capability, and point-to-point or shared
medium
–
Configuration restrictions that you establish
Table 9-2 LACP EtherChannel Modes
Router A Router B Result
passive mode passive mode No EtherChannel group is created.
passive mode active mode EtherChannel group is created.
active mode passive mode EtherChannel group is created.
active mode active mode EtherChannel group is created.

9-4
Cisco ASR 901 Series Aggregation Services Router Software Configuration Guide
OL-23826-09
Chapter 9 Configuring EtherChannels
EtherChannel Configuration Guidelines and Restrictions
On ports configured to use LACP, LACP tries to configure the maximum number of compatible ports in
an EtherChannel, up to the maximum allowed by the hardware (eight ports). If LACP cannot aggregate
all the ports that are compatible (for example, the remote system might have more restrictive hardware
limitations), then all the ports that cannot be actively included in the channel are put in hot standby state
and are used only if one of the channeled ports fails. You can configure an additional 8 standby ports
(total of 16 ports associated with the EtherChannel).
Understanding Port-Channel Interfaces
Each EtherChannel has a numbered port-channel interface. The configuration that you apply to the
port-channel interface affects all LAN ports assigned to the port-channel interface.
After you configure an EtherChannel, the configuration that you apply to the port-channel interface
affects the EtherChannel; the configuration that you apply to the LAN ports affects only the LAN port
to which you apply the configuration. To change the parameters of all ports in an EtherChannel, apply
the configuration commands to the port-channel interface, for example, Spanning Tree Protocol (STP)
commands or commands to configure a Layer 2 EtherChannel as a trunk.
Understanding Load Balancing
An EtherChannel balances the traffic load across the links in an EtherChannel by reducing part of the
binary pattern formed from the addresses in the frame to a numerical value that selects one of the links
in the channel.
EtherChannel load balancing can use MAC addresses or IP addresses. EtherChannel load balancing can
use either source or destination or both source and destination addresses or ports. The selected mode
applies to all EtherChannels configured on the router. EtherChannel load balancing can use MPLS Layer
2 information.
Use the option that provides the balance criteria with the greatest variety in your configuration. For
example, if the traffic on an EtherChannel is going only to a single MAC address and you use the
destination MAC address as the basis of EtherChannel load balancing, the EtherChannel always chooses
the same link in the EtherChannel; using source addresses or IP addresses might result in better load
balancing.
EtherChannel Configuration Guidelines and Restrictions
Note When EtherChannel interfaces are configured improperly, they are disabled automatically to avoid
network loops and other problems.
•The commands in this chapter can be used on all LAN ports in the Cisco ASR 901.
•Configure all LAN ports in an EtherChannel to use the same EtherChannel protocol; you cannot run
two EtherChannel protocols in one EtherChannel.
•Configure all LAN ports in an EtherChannel to operate at the same speed and in the same duplex
mode.
•LACP does not support half-duplex. Half-duplex ports in an LACP EtherChannel are put in the
suspended state.

9-5
Cisco ASR 901 Series Aggregation Services Router Software Configuration Guide
OL-23826-09
Chapter 9 Configuring EtherChannels
Configuring Etherchannels
•Enable all LAN ports in an EtherChannel. If you shut down a LAN port in an EtherChannel, it is
treated as a link failure and its traffic is moved to one of the remaining ports in the EtherChannel.
•An EtherChannel will not form if one of the LAN ports is a Switched Port Analyzer (SPAN)
destination port.
•For Layer 2 EtherChannels:
–
Assign all LAN ports in the EtherChannel to the same VLAN or configure them as trunks.
–
If you configure an EtherChannel from trunking LAN ports, verify that the trunking mode is the
same on all the trunks. LAN ports in an EtherChannel with different trunk modes can operate
unpredictably.
–
An EtherChannel supports the same allowed range of VLANs on all the LAN ports in a trunking
Layer 2 EtherChannel. If the allowed range of VLANs is not the same, the LAN ports do not
form an EtherChannel.
–
LAN ports with different STP port path costs can form an EtherChannel as long they are
compatibly configured with each other. If you set different STP port path costs, the LAN ports
are still compatible for the formation of an EtherChannel.
–
An EtherChannel will not form if protocol filtering is set differently on the LAN ports.
•You can configure a maximum of eight port-channel interfaces, numbered from 1 to 8.
•After you configure an EtherChannel, the configuration that you apply to the port-channel interface
affects the EtherChannel. The configuration that you apply to the LAN ports affects only those LAN
ports to which you apply the configuration.
Configuring Etherchannels
This section contains the following topics:
•Configuring Channel Groups, page 9-5
•Configuring the LACP System Priority and System ID, page 9-6
•Configuring the LACP Transmit Rate, page 9-7
•Configuring EtherChannel Load Balancing, page 9-8
•Modifying MTU Size on Port-Channel, page 9-9
•EVC On Port-Channel, page 9-10
Note Ensure that the LAN ports are configured correctly (see the “EtherChannel Configuration Guidelines and
Restrictions” section on page 9-4).
Configuring Channel Groups
Note • When configuring Layer 2 EtherChannels, configure the LAN ports with the channel-group
command as described in this section, which automatically creates the port-channel logical
interface. You cannot add Layer 2 LAN ports into a manually created port-channel interface.

9-6
Cisco ASR 901 Series Aggregation Services Router Software Configuration Guide
OL-23826-09
Chapter 9 Configuring EtherChannels
Configuring Etherchannels
•To create port-channel interfaces for Layer 2 EtherChannels, the Layer 2 LAN ports must be
connected and functioning.
To configure channel groups, complete the following steps for each LAN port in interface configuration
mode:
Configuring the LACP System Priority and System ID
The LACP system ID is the combination of the LACP system priority value and the MAC address of the
router. To configure the LACP system priority and system ID, complete the following tasks:
Configuration examples for LACP system priority
This example shows how to configure the LACP system priority:
Router# configure terminal
Router(config)# lacp system-priority 23456
Router(config)# end
This example shows how to verify the configuration:
Router# show lacp sys-id
23456,0050.3e8d.6400
The system priority is displayed first, followed by the MAC address of the router.
Command Purpose
Step 1 Router(config)# interface
type slot/port
Selects a LAN port to configure.
Step 2 Router(config-if)# no ip address Ensures that there is no IP address assigned to the LAN
port.
Step 3 Router(config-if)# channel-protocol lacp (Optional) On the selected LAN port, restricts the
channel-group command to the EtherChannel protocol
configured with the channel-protocol command.
Step 4 Router(config-if)# channel-group
number
mode
{active | on | passive}
Configures the LAN port in a port-channel and specifies
the mode (see Table 9-1 on page 9-2). LACP supports the
active and passive modes.
Step 5 Router(config-if)# lacp port-priority
priority_value
(Optional for LACP) Valid values are 1 through 65535.
Higher numbers have lower priority. The default is 32768.
Step 6 Router(config-if)# end Exits configuration mode.
Step 7 Router# show running-config interface
type
slot/port
Router# show interfaces
type
slot/port
etherchannel
Verifies the configuration.
type—gigabitethernet.
Command Purpose
Step 1 Router(config)# lacp system-priority
priority_value
(Optional for LACP) Valid values are 1 through 65535.
Higher numbers have lower priority. The default is 32768.
Step 2 Router(config)# end Exits configuration mode.
Step 3 Router# show lacp sys-id Verifies the configuration.

9-7
Cisco ASR 901 Series Aggregation Services Router Software Configuration Guide
OL-23826-09
Chapter 9 Configuring EtherChannels
Configuring Etherchannels
Configuring the LACP Transmit Rate
To configure the rate at which Link Aggregation Control Protocol (LACP) control packets are
transmitted to an LACP-supported interface, complete the following tasks:
SUMMARY STEPS
1. enable
2. configure terminal
3. interface type number
4. lacp rate {fast | normal}
5. end
DETAILED STEPS
Command Purpose
Step 1 enable
Example:
Router> enable
Enables privileged EXEC mode.
•Enter your password if prompted.
Step 2 configure terminal
Example:
Router# configure terminal
Enters global configuration mode.
Step 3 interface
type number
Example:
Router(config)# interface
gigabitethernet 0/1
Specifies an interface type and number, and enters interface
configuration mode.
Step 4 lacp rate {fast | normal}
Example:
Router(config-if)# lacp rate fast
Configures the transmission rate of LACP control packets to an
LACP-supported interface.
•fast—Specifies that LACP control packets are transmitted at
the fast rate, once every second.
•normal—Specifies that LACP control packets are transmitted
at the normal rate, every 30 seconds after the link is bundled.
Step 5 end
Example:
Router(config-if)# end
Exits the interface configuration mode and enters the privileged
EXEC mode.

9-8
Cisco ASR 901 Series Aggregation Services Router Software Configuration Guide
OL-23826-09
Chapter 9 Configuring EtherChannels
Configuring Etherchannels
Verifying the LACP Transmit Rate
To verify the LACP control packet transmission rate, use the following show command:
Router# show lacp internal
Flags: S - Device is requesting Slow LACPDUs
F - Device is requesting Fast LACPDUs
A - Device is in Active mode P - Device is in Passive mode
Channel group 5
LACP port Admin Oper Port Port
Port Flags State Priority Key Key Number State
Gi0/1 FA bndl 32768 0xA 0xA 0x102 0x7D
Configuring EtherChannel Load Balancing
To configure EtherChannel load balancing, complete the following steps:
Configuration Examples
This example shows how to configure EtherChannel to use source and destination IP addresses:
Router# configure terminal
Router(config)# port-channel load-balance src-dst-ip
Router(config)# end
Router(config)#
This example shows how to verify the configuration:
Router# show etherchannel load-balance
Source XOR Destination IP address
Router#
Command Purpose
Step 1 Router(config)# port-channel load-balance
{src-mac | dst-mac | src-dst-mac | src-ip |
dst-ip | src-dst-ip | src-port | dst-port |
src-dst-port}
Configures EtherChannel load balancing. The
load-balancing keywords indicate the following
information:
•dst-ip—Destination IP addresses
•dst-mac—Destination MAC addresses
•dst-port—Destination Layer 4 port
•src-dst-ip—Source and destination IP addresses
•src-dst-mac—Source and destination MAC
addresses
•src-dst-port—Source and destination Layer 4 port
•src-ip—Source IP addresses
•src-mac—Source MAC addresses
•src-port—Source Layer 4 port
Step 2 Router(config)# end Exits configuration mode.
Step 3 Router# show etherchannel load-balance Verifies the configuration.

9-9
Cisco ASR 901 Series Aggregation Services Router Software Configuration Guide
OL-23826-09
Chapter 9 Configuring EtherChannels
Configuring Etherchannels
Modifying MTU Size on Port-Channel
Complete the following steps to modify MTU size on the port-channel interface:
Restrictions
If the MTU size of a port-channel member link is different from the MTU size of the port-channel
interface, the member link is not bundled.
SUMMARY STEPS
1. enable
2. configure terminal
3. interface port-channel number
4. mtu bytes
DETAILED STEPS
Verifying the MTU Size on Port-Channel
To verify the MTU size on port-channel interface, use the show interface port-channel command.
Router# show interface port-channel 1
Port-channel1 is up, line protocol is up (connected)
Hardware is EtherChannel, address is 4055.3989.4a15 (bia 4055.3989.4a15)
MTU 4000 bytes, BW 2000000 Kbit/sec, DLY 1000 usec,
reliability 255/255, txload 1/255, rxload 0/255
Encapsulation ARPA, loopback not set
Command Purpose
Step 1 enable
Example:
Router> enable
Enables privileged EXEC mode.
•Enter your password if prompted.
Step 2 configure terminal
Example:
Router# configure terminal
Enters global configuration mode.
Step 3 interface port-channel
number
Example:
Router(config)# interface port-channel 1
Selects a port-channel interface and enters interface
configuration mode.
•number—Specifies the port-channel interface
number. The range is from 1 to 8.
Step 4 mtu
bytes
Example:
Router(config-if)# mtu 4000
Configures the MTU size for port-channel interface.
•bytes—The range is from 1500 to 9216. The
default is 9216.
Note To set the MTU size to its default value, use
the no mtu or default mtu command.

9-10
Cisco ASR 901 Series Aggregation Services Router Software Configuration Guide
OL-23826-09
Chapter 9 Configuring EtherChannels
EVC On Port-Channel
Keepalive set (10 sec)
ARP type: ARPA, ARP Timeout 04:00:00
Last input never, output never, output hang never
Last clearing of "show interface" counters never
Input queue: 0/75/0/0 (size/max/drops/flushes); Total output drops: 0
Queueing strategy: fifo
Output queue: 0/40 (size/max)
5 minute input rate 0 bits/sec, 0 packets/sec
5 minute output rate 0 bits/sec, 0 packets/sec
0 packets input, 0 bytes, 0 no buffer
Received 0 broadcasts (0 IP multicasts)
0 runts, 0 giants, 0 throttles
0 input errors, 0 CRC, 0 frame, 0 overrun, 0 ignored
0 watchdog, 0 multicast, 0 pause input
0 packets output, 0 bytes, 0 underruns
0 output errors, 0 collisions, 1 interface resets
0 unknown protocol drops
EVC On Port-Channel
An EtherChannel bundles individual Ethernet links into a single logical link that provides the aggregate
bandwidth of up to eight physical links.The EVC EtherChannel feature provides support for
EtherChannels on Ethernet Virtual Connection Services (EVCS) service instances.
The EVC EtherChannel feature supports MPBE, local connect, and xconnect service types.
Load balancing is accomplished on a Ethernet flow point (EFP) basis where a number of EFPs exclusively
pass traffic through member links. In a default load balancing, you have no control over how the EFPs
are grouped together, and sometimes the EFP grouping may not be ideal. To avoid this, use manual load
balancing to control the EFP grouping.
Restrictions for EVC EtherChannel
The following restrictions apply to EVC EtherChannel:
•Bridge-domains, EVCs, and IP subinterfaces are allowed over the port-channel interface and the
main interface.
•If you configure a physical port as part of a channel group, you cannot configure EVCs under that
physical port.
•If port-channel is configured on an MPLS core, the encapsulation ID should be the same as the
bridge domain.
•A physical port that is part of an EVC port-channel cannot have EVC configuration.
•Statically configuring port-channel membership with LACP is not supported.
•You can apply QoS policies under EVCs on a port-channel.
•You cannot use the police percent commands on EVC port-channels in flat policy-maps or in parent
of HQoS policy-maps.

9-11
Cisco ASR 901 Series Aggregation Services Router Software Configuration Guide
OL-23826-09
Chapter 9 Configuring EtherChannels
EVC On Port-Channel
Configuring EVC on Port-Channel
To configure the EVC on port-channel, complete these steps in the interface configuration mode:
Verifying the Configuration
Use the following commands to verify the configuration:
Command Purpose
Step 1 interface port-channel
number
Example:
Router(config)# interface port-channel
11
Creates the port-channel interface.
Step 2 [no] service instance
id
Ethernet
[service-name}
Example:
Router(config-if)# service instance 101
ethernet
Creates a service instance (an instantiation of an EVC)
on an interface and sets the device into the config-if-srv
submode.
Step 3 encapsulation {untagged|dot1q
vlan-id
[second-dot1q
vlan-id
]}
Example:
Router(config-if-srv)# encapsulation
dot1q 13
Defines the matching criteria to be used in order to map
ingress dot1q frames on an interface to the appropriate
service instance.
Step 4 rewrite ingress tag pop 1 symmetric
Example:
Router(config-if-srv)# rewrite ingress
tag pop 1 symmetric
Specifies the tag manipulation that is to be performed
on the frame ingress to the service instance.
Step 5 [no] bridge-domain
bridge-id
Example:
Router(config-if-srv)# bridge-domain 12
The bridge-domain command binds the service instance
to a bridge domain instance where bridge-id is the
identifier for the bridge domain instance.
Command Purpose
Router# show ethernet service evc [id evc-id | interface
interface-id] [detail]
Displays information pertaining to a specific EVC if an EVC
ID is specified, or pertaining to all EVCs on an interface if an
interface is specified. The detailed option provides additional
information on the EVC.
Router# show ethernet service instance interface
port-channel number [summary]
Displays the summary of all the configured EVCs within the
interface.

9-12
Cisco ASR 901 Series Aggregation Services Router Software Configuration Guide
OL-23826-09
Chapter 9 Configuring EtherChannels
EVC On Port-Channel
Troubleshooting
Table 9-3 Troubleshooting Scenarios for EVC on a Port-Channel
Router# show ethernet service instance [id instance-id
interface interface-id | interface interface-id] [detail]
Displays information about one or more service instances. If a
service instance ID and interface are specified, only data
pertaining to that particular service instance is displayed. If
only an interface ID is specified, displays data for all service
instances s on the given interface.
Router# show mpls l2 transport vc detail Displays detailed information related to the virtual connection
(VC).
Router# show mpls forwarding Displays the contents of the Multiprotocol Label Switching
(MPLS) Label Forwarding Information Base (LFIB).
Note Output should have the label entry l2ckt.
Router# show etherchannel summary Displays view all EtherChannel groups states and ports.
Router# show policy-map interface service instance Displays the policy-map information for a given service
instance.
Command Purpose
Problem Solution
Port data block issues in port-channel Use the show ethernet service interface [interface-id]
[detail] command to view information on the port data. Share
the output with TAC for further investigation.
Issues with platform events or errors Use the debug platform npc custom-ether client [event,
error] command to debug and trace platform issues. Share the
output with TAC for further investigation.

CHAPTER
10-1
Cisco ASR 901 Series Aggregation Services Router Software Configuration Guide
OL-23826-09
10
Configuring Ethernet OAM
Ethernet Operations, Administration, and Maintenance (OAM) is a protocol for installing, monitoring,
and troubleshooting ethernet networks, to increase management capability within the context of the
overall Ethernet infrastructure.
The Cisco ASR 901 router supports:
•IEEE 802.3ah Ethernet OAM discovery, link monitoring, remote fault detection, and remote
loopback.
•IEEE 802.1ag Connectivity Fault Management (CFM)
•Ethernet Local Management Interface (E-LMI)
•IP Service Level Agreements (SLAs) for CFM
•ITU-T Y.1731 fault management
This chapter provides information about configuring the Ethernet OAM, CFM and E-LMI and also
enabling Ethernet Loopback.
For complete command and configuration information for Ethernet OAM see the Cisco IOS Carrier
Ethernet Configuration Guide at this URL:
http://www.cisco.com/en/US/docs/ios-xml/ios/cether/configuration/12-2sr/ce-12-2sr-book.html
Note The Cisco ASR 901 router does not necessarily support all of the commands listed in the Cisco IOS
Carrier Ethernet documentation.
Note Cisco ASR 901 does not support CFM pre-draft version.
Contents
•Understanding Ethernet CFM, page 10-2
•Configuring Ethernet CFM, page 10-2
•Configuring CFM over EFP with Cross Connect, page 10-19
•Configuring Y.1731 Fault Management, page 10-26
•Managing and Displaying Ethernet CFM Information, page 10-30
•Understanding the Ethernet OAM Protocol, page 10-32
•Setting Up and Configuring Ethernet OAM, page 10-35

10-2
Cisco ASR 901 Series Aggregation Services Router Software Configuration Guide
OL-23826-09
Chapter 10 Configuring Ethernet OAM
•Displaying Ethernet OAM Protocol Information, page 10-45
•Understanding E-LMI, page 10-48
•Configuring E-LMI, page 10-49
•Displaying E-LMI Information, page 10-51
•Configuring Ethernet Loopback, page 10-51
•Configuring Y.1564 to Generate Ethernet Traffic, page 10-56
Understanding Ethernet CFM
Ethernet CFM is an end-to-end per-service-instance (per VLAN) Ethernet layer OAM protocol that
includes proactive connectivity monitoring, fault verification, and fault isolation. End-to-end can be
provider-edge-to-provider-edge (PE-to-PE) device. Ethernet CFM, as specified by IEEE 802.1ag, is the
standard for Layer 2 ping, Layer 2 traceroute, and end-to-end connectivity check of the Ethernet
network.
For more information about ethernet CFM, see Ethernet Connectivity Fault Management.
IP SLA Support for CFM
The router supports CFM with IP Service Level Agreements (SLA), which provides the ability to gather
Ethernet layer network performance metrics. Available statistical measurements for the IP SLA CFM
operation include round-trip time, jitter (interpacket delay variance), and packet loss. You can schedule
multiple IP SLA operations and use Simple Network Management Protocol (SNMP) trap notifications
and syslog messages for proactive threshold violation monitoring.
IP SLA integration with CFM gathers Ethernet layer statistical measurements by sending and receiving
Ethernet data frames between CFM MEPs. Performance is measured between the source MEP and the
destination MEP. Unlike other IP SLA operations that provide performance metrics for only the IP layer,
IP SLA with CFM provides performance metrics for Layer 2.
You can manually configure individual Ethernet ping or jitter operations. You can also configure an IP
SLA automatic Ethernet operation that queries the CFM database for all MEPs in a given maintenance
domain and VLAN. The operation then automatically creates individual Ethernet ping or jitter
operations based on the discovered MEPs.
Because IP SLA is a Cisco proprietary feature, interoperability between CFM draft 1 and CFM 802.1ag
is handled automatically by the router.
For more information about IP SLA operation with CFM, see the IP SLAs for Metro-Ethernet feature
module at this URL:
http://www.cisco.com/en/US/docs/ios/12_2sr/12_2srb/feature/guide/sr_meth.html
Configuring Ethernet CFM
Configuring Ethernet CFM requires configuring the CFM domain. You can optionally configure and
enable other CFM features such as crosschecking, remote MEP, port MEPs, SNMP traps, and fault
alarms. Note that some of the configuration commands and procedures differ from those used in CFM
draft 1.
This section contains the following topics:
•Default Ethernet CFM Configuration, page 10-3

10-3
Cisco ASR 901 Series Aggregation Services Router Software Configuration Guide
OL-23826-09
Chapter 10 Configuring Ethernet OAM
•Ethernet CFM Configuration Restrictions and Guidelines, page 10-3
•Configuring the CFM Domain, page 10-3
•Configuring Multi-UNI CFM MEPs in the Same VPN, page 10-7
•Configuring Ethernet CFM Crosscheck, page 10-12
•Configuring Static Remote MEP, page 10-13
•Configuring a Port MEP, page 10-14
•Configuring SNMP Traps, page 10-15
•Configuring IP SLA CFM Operation, page 10-16
Default Ethernet CFM Configuration
•CFM is globally disabled.
•CFM is enabled on all interfaces when CFM is globally enabled.
•A port can be configured as a flow point (MIP/MEP), a transparent port, or disabled (CFM disabled).
By default, ports are transparent ports until configured as MEP, MIP, or disabled.
•There are no MEPs or MIPs configured.
•When configuring a MEP, if you do not configure direction, the default is up (inward facing).
•For Multi-UNI CFM MEPs (with up direction), port-based model for MAC address assignment is
used instead of bridge brain model.
Ethernet CFM Configuration Restrictions and Guidelines
•You cannot configure CFM on VLAN interfaces.
•CFM is configurable only under EVC and physical or port channel interfaces.
•CFM is supported on ports running MSTP.
•You must configure a port MEP at a lower level than any service (VLAN) MEPs on an interface.
Configuring the CFM Domain
Complete the following steps to configure the Ethernet CFM domain, configure a service to connect the
domain to a VLAN, or configure a port to act as a MEP. You can also enter the optional commands to
configure other parameters, such as continuity checks.
Note You do not need to enter the ethernet cfm ieee global configuration command to configure the CFM
version as IEEE 802.1ag; the CFM version is always 802.1ag and the command is automatically
generated when you enable CFM.
Command Purpose
Step 1 configure terminal Enter global configuration mode.
Step 2 ethernet cfm global Globally enable Ethernet CFM on the router.

10-4
Cisco ASR 901 Series Aggregation Services Router Software Configuration Guide
OL-23826-09
Chapter 10 Configuring Ethernet OAM
Step 3 ethernet cfm traceroute cache [size entries |
hold-time minutes]
(Optional) Configure the CFM traceroute cache. You can
set a maximum cache size or hold time.
•(Optional) For size, enter the cache size in number of
entry lines. The range is from 1 to 4095; the default is
100 lines.
•(Optional) For hold-time, enter the maximum cache
hold time in minutes. The range is from 1 to 65535; the
default is 100 minutes.
Step 4 ethernet cfm mip auto-create level level-id vlan
vlan-id
(Optional) Configure the router to automatically create
MIPs for VLAN IDS that are not associated with specific
maintenance associations at the specified level. The level
range is 0 to 7.
Note Configure MIP auto-creation only for VLANs that
MIPs should monitor. Configuring for all VLANs
can be CPU and memory-intensive.
Step 5 ethernet cfm mip filter (Optional) Enable MIP filtering, which means that all CFM
frames at a lower level are dropped. The default is disabled.
Step 6 ethernet cfm domain domain-name level level-id Define a CFM domain, set the domain level, and enter
ethernet-cfm configuration mode for the domain. The
maintenance level number range is 0 to 7.
Step 7 id {mac-address domain_number | dns name | null} (Optional) Assign a maintenance domain identifier.
•mac-address domain_number—Enter the MAC
address and a domain number. The number can be from
0 to 65535.
•dns name—Enter a DNS name string. The name can be
a maximum of 43 characters.
•null—Assign no domain name.
Step 8 service {ma-name | ma-number | vpn-id vpn} {vlan
vlan-id [direction down] | port}
Define a customer service maintenance association (MA)
name or number or VPN ID to be associated with the
domain, a VLAN ID or port MEP, and enter
ethernet-cfm-service configuration mode.
•ma-name—a string of no more than 100 characters that
identifies the MAID.
•ma-number—a value from 0 to 65535.
•vpn-id vpn—enter a VPN ID as the ma-name.
•vlan vlan-id—VLAN range is from 1 to 4094. You
cannot use the same VLAN ID for more than one
domain at the same level.
•(Optional) direction down—specify the service
direction as down.
•port—Configure port MEP, a down MEP that is
untagged and not associated with a VLAN.
Step 9 continuity-check Enable sending and receiving of continuity check
messages.
Command Purpose

10-5
Cisco ASR 901 Series Aggregation Services Router Software Configuration Guide
OL-23826-09
Chapter 10 Configuring Ethernet OAM
Step 10 continuity-check interval value (Optional) Set the interval at which continuity check
messages are sent. The available values are 100 ms,
1 second, 10 seconds, 1 minute and 10 minutes. The default
is 10 seconds.
Note Because faster CCM rates are more CPU-intensive,
we do not recommend configuring a large number
of MEPs running at 100 ms intervals.
Step 11 continuity-check loss-threshold threshold-value (Optional) Set the number of continuity check messages to
be missed before declaring that an MEP is down. The range
is 2 to 255; the default is 3.
Step 12 maximum meps value (Optional) Configure the maximum number of MEPs
allowed across the network. The range is from 1 to 65535.
The default is 100.
Step 13 sender-id {chassis | none} (Optional) Include the sender ID TLVs, attributes
containing type, length, and values for neighbor devices.
•chassis—Send the chassis ID (host name).
•none—Do not include information in the sender ID.
Step 14 mip auto-create [lower-mep-only | none] (Optional) Configure auto creation of MIPs for the service.
•lower-mep-only—Create a MIP only if there is a MEP
for the service in another domain at the next lower
active level.
•none —No MIP auto-create.
Step 15 exit Return to ethernet-cfm configuration mode.
Step 16 mip auto-create [lower-mep-only] (Optional) Configure auto creation of MIPs for the domain.
•lower-mep-only—Create a MIP only if there is a MEP
for the service in another domain at the next lower
active level.
Step 17 mep archive-hold-time minutes (Optional) Set the number of minutes that data from a
missing maintenance end point is kept before it is purged.
The range is 1 to 65535; the default is 100 minutes.
Step 18 exit Return to global configuration mode.
Step 19 interface interface-id Specify an interface to configure, and enter interface
configuration mode.
Step 20 service instance number ethernet name Specify the service instance number and the name of the
EVC.
Step 21 cfm mip level level-id (Optional) Configure a customer level or service-provider
level maintenance intermediate point (MIP) for the
interface. The MIP level range is 0 to 7.
Note This step is not required if you have entered the
ethernet cfm mip auto-create global
configuration command or the mip auto-create
ethernet-cfm or ethernet-cfm-srv configuration
mode.
Command Purpose

10-6
Cisco ASR 901 Series Aggregation Services Router Software Configuration Guide
OL-23826-09
Chapter 10 Configuring Ethernet OAM
Note Use the no form of each command to remove the configuration or return to the default configurations.
Example for Basic CFM configuration
Router(config)# ethernet cfm ieee
Router(config)# ethernet cfm global
Router(config)# ethernet cfm domain abc level 3
Router(config-ecfm)# service test evc EVC1 vlan 5
Router(config-ecfm-srv)# continuity-check
Router(config-ecfm-srv)# exit
Router(config-ecfm)# exit
Router(config)# ethernet evc EVC1
Router(config)# interface gigabitethernet 0/1
Router(config-if)# service instance 1 ethernet EVC1
Router(config-if-srv)# encapsulation dot1q 5
Router(config-if-srv)# rewrite ingress tag pop 1 symmetric
Router(config-if-srv)# bridge domain 5
Router(config-if-srv)# cfm mep domain abc mpid 100
Router(config-if-ecfm-mep)# exit
Step 22 cfm mep domain domain-name mpid identifier Configure maintenance end points for the domain, and
enter Ethernet cfm mep mode.
•domain domain-name—Specify the name of the
created domain.
•mpid identifier—Enter a maintenance end point
identifier. The identifier must be unique for each
VLAN (service instance). The range is 1 to 8191.
Step 23 cos value (Optional) Specify the class of service (CoS) value to be
sent with the messages. The range is 0 to 7.
Step 24 end Return to privileged EXEC mode.
Step 25 show ethernet cfm maintenance-points {local |
remote}
Verify the configuration.
Step 26 show ethernet cfm errors [configuration] (Optional) Display the configuration error list.
Step 27 copy running-config startup-config (Optional) Save your entries in the configuration file.
Command Purpose

10-7
Cisco ASR 901 Series Aggregation Services Router Software Configuration Guide
OL-23826-09
Chapter 10 Configuring Ethernet OAM
Configuring Multi-UNI CFM MEPs in the Same VPN
Effective with Cisco IOS Release 15.3(2)S, services are configured such that two or more bridge
domains (BDs) are used to achieve UNI isolation and backhauling towards provider edge (PE) device.
Local MEPs (with up direction) need to be configured on the UNIs (with the associated BDs) to monitor
the service backhaul connection. To achieve this, use the alias command to configure a CFM MA, MA2,
as an alias to another MA, MA1. As a result, MA1 behaves as though it is configured as MA2 on a
different Bridge Domain (BD) associated with it. MA1 and MA2 function as if they are part of the same
service, thus associating the same CFM MA to two different BDs and UNI isolation.
Figure 10-1 shows the configuring Mutli-NNI CFM in the same VPN.
Figure 10-1 Configuring Multi-NNI CFM in the Same VPN
Restrictions:
•Two MAs can be configured such that MA2 connected with different BD will act as a proxy (alias)
for MA1 only for the MEPs which have the service direction as Up.
•Y1731-PM is not supported with Multi-NNI CFM.
Complete these steps to configure Multi-UNI CFM MEPs in the same VPN.
SUMMARY STEPS
1. configure terminal
2. ethernet cfm global
3. ethernet cfm domain domain-name level level-id
4. service {ma-name | ma-number | vpn-id vpn} {vlan vlan-id [direction down] | port}
5. continuity-check
6. continuity-check interval value
7. continuity-check loss-threshold threshold-value
8. alias{alias-short-ma-name | icc icc-code meg-id | number ma-number | vlan-id vlan-id | vpn-id
vpn-id}
9. exit

10-8
Cisco ASR 901 Series Aggregation Services Router Software Configuration Guide
OL-23826-09
Chapter 10 Configuring Ethernet OAM
10. exit
11. interface interface-id
12. service instance number ethernet name
13. cfm mep domain domain-name mpid identifier
14. end
15. show ethernet cfm maintenance-points {local | remote}
16. show ethernet cfm errors [configuration]
17. copy running-config startup-config
DETAILED STEPS
Command Purpose
Step 1 configure terminal Enter global configuration mode. Enter your password if
prompted.
Step 2 ethernet cfm global
Example:
Router(config)# ethernet cfm global
Globally enable Ethernet CFM on the router.
Step 3 ethernet cfm domain domain-name level level-id
Example:
Router(config)# ethernet cfm domain MD6 level 6
Define a CFM domain, set the domain level, and enter
ethernet-CFM configuration mode for the domain. The
maintenance level number range is 0 to 7.
Step 4 service {ma-name | ma-number | vpn-id vpn} {vlan
vlan-id [direction down] | port}
Example:
Router(config-ecfm)# service MA6 evc evc30 vlan
30
Define a customer service maintenance association (MA)
name or number or VPN ID to be associated with the
domain, a VLAN ID or port MEP, and enter
ethernet-cfm-service configuration mode.
•ma-name—a string of no more than 100 characters that
identifies the MAID.
•ma-number—a value from 0 to 65535.
•vpn-id vpn—enter a VPN ID as the ma-name.
•vlan vlan-id—VLAN range is from 1 to 4094. You
cannot use the same VLAN ID for more than one
domain at the same level.
•(Optional) direction down—specify the service
direction as down.
Note Two MAs can be configured such that MA2
connected with different BD will act as a proxy
(alias) for MA1 only for the MEPs which have the
service direction as Up.
•port—Configure port MEP, a down MEP that is
untagged and not associated with a VLAN.

10-9
Cisco ASR 901 Series Aggregation Services Router Software Configuration Guide
OL-23826-09
Chapter 10 Configuring Ethernet OAM
Step 5 continuity-check
Example:
Router(config-ecfm-srv)# continuity-check
Enable sending and receiving of continuity check
messages.
Step 6 continuity-check interval value
Example:
Router(config-ecfm-srv)# continuity-check
interval 1s
(Optional) Set the interval at which continuity check
messages are sent. The available values are 100 ms,
1 second, 10 seconds, 1 minute and 10 minutes. The default
is 10 seconds.
Note Because faster CCM rates are more CPU-intensive,
we do not recommend configuring a large number
of MEPs running at 100 ms intervals.
Step 7 continuity-check loss-threshold threshold-value
Example:
Router(config-ecfm-srv)# continuity-check
loss-threshold 4
(Optional) Set the number of continuity check messages to
be missed before declaring that an MEP is down. The range
is 2 to 255; the default is 3.
Step 8 alias{alias-short-ma-name | icc icc-code meg-id |
number ma-number | vlan-id vlan-id | vpn-id vpn-id}
Example:
Router(config-ecfm-srv)# alias MA6
Define a customer alias maintenance association (MA)
name or number or VPN ID to be associated with the
domain, a VLAN ID or port MEP, and enter
ethernet-cfm-service configuration mode.
•alias-short-ma-name—a string of no more than 100
characters that identifies the MAID.
•icc icc-code meg-id—specify the ITU Carrier Code
(ICC) (maximum: 6 characters) and Unique
Maintenance Entity Group (MEG) ID Code (UMC).
The maximum characters allowed is 12.
•number ma-number—a value from 0 to 65535.
•vlan-id vlan-id—VLAN range is from 1 to 4094. You
cannot use the same VLAN ID for more than one
domain at the same level.
•vpn-id vpn-id—enter a VPN ID as the ma-name.
Step 9 exit Return to ethernet-CFM configuration mode.
Step 10 exit Return to global configuration mode.
Step 11 interface interface-id
Example:
Router(config)# interface gigabitethernet 0/4
Specify an interface to configure, and enter interface
configuration mode.
Step 12 service instance number ethernet name
Example:
Router(config-if)# service instance 30 ethernet
EVC30
Specify the service instance number and the name of the
EVC.
Command Purpose

10-10
Cisco ASR 901 Series Aggregation Services Router Software Configuration Guide
OL-23826-09
Chapter 10 Configuring Ethernet OAM
Configuration Examples for Multi-UNI CFM MEPs
Example Configuration for Multi-UNI CFM MEPs in the same VPN
Router(config)# ethernet cfm ieee
Router(config)# ethernet cfm global
Router(config)# ethernet cfm domain MD6 level 6
Router(config-ecfm)# service MA6 evc evc30 vlan 30
Router(config-ecfm-srv)# continuity-check
Router(config-ecfm-srv)# continuity-check interval ls
Router(config-ecfm-srv)# service MA6_alias evc evc40 vlan 40
Router(config-ecfm-srv)# continuity-check
Router(config-ecfm-srv)# continuity-check interval ls
Router(config-ecfm-srv)# alias MA6
Router(config-ecfm-srv)# exit
Router(config-ecfm)# exit
Router(config)# ethernet evc EVC30
Router(config)# interface gigabitethernet 0/4
Router(config-if)# service instance 30 ethernet EVC30
Router(config-if-srv)# encapsulation dot1q 30
Router(config-if-srv)# bridge domain 30
Router(config-if-srv)# cfm mep domain MD6 mpid 30
Router(config-if-srv)# exit
Router(config-if)# exit
Router(config)# ethernet evc EVC40
Router(config)# interface gigabitethernet 0/5
Router(config-if)# service instance 30 ethernet EVC40
Router(config-if-srv)# encapsulation dot1q 30
Router(config-if-srv)# bridge domain 40
Router(config-if-srv)# cfm mep domain MD6 mpid 40
Router(config-if-srv)# exit
Router(config-if)# exit
Router(config)# interface gigabitethernet 0/6
Router(config-if)# service instance 30 ethernet
Router(config-if-srv)# encapsulation dot1q 100 second-dot1q 30
Router(config-if-srv)# rewrite ingress tag pop 1 symmetric
Router(config-if-srv)# bridge domain 30
Router(config-if-srv)# exit
Router(config-if)# exit
Router(config)# interface gigabitethernet 0/7
Router(config-if)# service instance 40 ethernet
Router(config-if-srv)# encapsulation dot1q 200 second-dot1q 30
Router(config-if-srv)# rewrite ingress tag pop 1 symmetric
Step 13 cfm mep domain domain-name mpid identifier
Example:
Router(config-if-srv)# cfm mep domain MD6 mpid
30
Configure maintenance end points for the domain, and
enter Ethernet cfm mep mode.
•domain domain-name—Specify the name of the
created domain.
•mpid identifier—Enter a maintenance end point
identifier. The identifier must be unique for each
VLAN (service instance). The range is 1 to 8191.
Step 14 end Return to privileged EXEC mode.
Step 15 show ethernet cfm maintenance-points {local |
remote}
Verify the configuration.
Step 16 show ethernet cfm errors [configuration] (Optional) Display the configuration error list.
Step 17 copy running-config startup-config (Optional) Save your entries in the configuration file.
Command Purpose

10-11
Cisco ASR 901 Series Aggregation Services Router Software Configuration Guide
OL-23826-09
Chapter 10 Configuring Ethernet OAM
Router(config-if-srv)# bridge domain 40
Router(config-if-srv)# exit
Router(config-if)# exit
Verification
Use the following commands to verify a configuration:
•Use the show ethernet cfm maintenance-point local command to verify the Multi-UNI CFMs over
EVC configuration. This command shows the basic configuration information for Multi-UNI CFM.
Router# show ethernet cfm maintenance-points local
Local MEPs:
--------------------------------------------------------------------------------
MPID Domain Name Lvl MacAddress Type CC
Ofld Domain Id Dir Port Id
MA Name SrvcInst Source
EVC name
--------------------------------------------------------------------------------
30 MD6 6 4055.3989.7868 BD-V Y
No MD6 Up Gi0/4 30
MA6 30 Static
evc30
40 MD6 6 4055.3989.7869 BD-V Y
No MD6 Up Gi0/5 40
MA6_alias (MA6) 40 Static
evc40
Total Local MEPs: 2
Local MIPs: None
•Use the show ethernet cfm maintenance-point remote to verify the MEP configuration:
Router# show ethernet cfm maintenance-points remote
--------------------------------------------------------------------------------
MPID Domain Name MacAddress IfSt PtSt
Lvl Domain ID Ingress
RDI MA Name Type Id SrvcInst
EVC Name Age
Local MEP Info
--------------------------------------------------------------------------------
40 MD6 4055.3989.7869 Up Up
6 MD6 Gi0/6
- MA6 BD-V 30 30
evc30 0s
MPID: 30 Domain: MD6 MA: MA6
30 MD6 4055.3989.7868 Up Up
6 MD6 Gi0/7
- MA6_alias (MA6) BD-V 40 40
evc40 1s
MPID: 40 Domain: MD6 MA: MA6_alias (MA6)
Total Remote MEPs: 2

10-12
Cisco ASR 901 Series Aggregation Services Router Software Configuration Guide
OL-23826-09
Chapter 10 Configuring Ethernet OAM
Configuring Ethernet CFM Crosscheck
Complete the following steps to configure Ethernet CFM crosscheck:
Command Purpose
Step 1 configure terminal Enter global configuration mode.
Step 2 ethernet cfm mep crosscheck start-delay delay Configure the number of seconds that the device waits for
remote MEPs to come up before the crosscheck is started.
The range is 1 to 65535; the default is 30 seconds.
Step 3 ethernet cfm domain domain-name level level-id Define a CFM domain, set the domain level, and enter
ethernet-cfm configuration mode for the domain. The
maintenance level number range is 0 to 7.
Step 4 service {ma-name | ma-number | vpn-id vpn} {vlan
vlan-id}
Define a customer service maintenance association name
or number or VPN ID to be associated with the domain, and
a VLAN ID, and enter ethernet-cfm-service configuration
mode.
•ma-name—a string of no more than 100 characters that
identifies the MAID.
•ma-number—a value from 0 to 65535.
•vpn-id vpn—enter a VPN ID as the ma-name.
•vlan vlan-id—VLAN range is from 1 to 4094. You
cannot use the same VLAN ID for more than one
domain at the same level.
Step 5 mep mpid identifier Define the MEP maintenance end point identifier in the
domain and service. The range is 1 to 8191
Step 6 end Return to privileged EXEC mode.
Step 7 ethernet cfm mep crosscheck {enable | disable}
domain domain-name {vlan {vlan-id | any} | port}
Enable or disable CFM crosscheck for one or more VLANs
or a port MEP in the domain.
•domain domain-name—Specify the name of the
created domain.
•vlan {vlan-id | any}—Enter the service provider
VLAN ID or IDs as a VLAN-ID (1 to 4094), a range of
VLAN-IDs separated by a hyphen, or a series of
VLAN IDs separated by comma. Enter any for any
VLAN.
•port—Identify a port MEP.
Step 8 show ethernet cfm maintenance-points remote
crosscheck
Verify the configuration.
Step 9 show ethernet cfm errors [configuration] Enter this command after you enable CFM crosscheck to
display the results of the crosscheck operation. Enter the
configuration keyword to display the configuration error
list.
Step 10 copy running-config startup-config (Optional) Save your entries in the configuration file.

10-13
Cisco ASR 901 Series Aggregation Services Router Software Configuration Guide
OL-23826-09
Chapter 10 Configuring Ethernet OAM
Note Use the no form of each command to remove a configuration or to return to the default settings.
Configuring Static Remote MEP
Complete the following steps to configure Ethernet CFM static remote MEP:
Note Use the no form of each command to remove a configuration or to return to the default settings.
Command Purpose
Step 1 configure terminal Enter global configuration mode.
Step 2 ethernet cfm domain domain-name level level-id Define a CFM domain, set the domain level, and enter
ethernet-cfm configuration mode for the domain. The
maintenance level number range is 0 to 7.
Step 3 service { short-ma-name | number MA-number |
vlan-id primary-vlan-id | vpn-id vpn-id } {vlan
vlan-id | port | evc evc-name }
Configure the maintenance association and set a
universally unique ID for a customer service instance (CSI)
or the maintenance association number value, primary
VLAN ID and VPN ID within a maintenance domain in
Ethernet connectivity fault management (CFM)
configuration mode.
Step 4 continuity-check Enable sending and receiving of continuity check
messages.
Step 5 mep mpid identifier Define the static remote maintenance end point identifier.
The range is 1 to 8191
Step 6 continuity-check static rmep Enable checking of the incoming continuity check message
from a remote MEP that is configured in the MEP list.
Step 7 end Return to privileged EXEC mode.
Step 8 show ethernet cfm maintenance-points remote
static
Verify the configuration.
Step 9 show ethernet cfm errors [configuration] Enter this command after you enable CFM crosscheck to
display the results of the crosscheck operation. Enter the
configuration keyword to display the configuration error
list.
Step 10 copy running-config startup-config (Optional) Save your entries in the configuration file.

10-14
Cisco ASR 901 Series Aggregation Services Router Software Configuration Guide
OL-23826-09
Chapter 10 Configuring Ethernet OAM
Configuring a Port MEP
A port MEP is a down MEP that is not associated with a VLAN and that uses untagged frames to carry
CFM messages. You configure port MEPs on two connected interfaces. Port MEPs are always configured
at a lower domain level than native VLAN MEPs.
Complete the following steps to configure Ethernet CFM port MEPs:
Command Purpose
Step 1 configure terminal Enter global configuration mode.
Step 2 ethernet cfm domain domain-name level level-id Define a CFM domain, set the domain level, and enter
ethernet-cfm configuration mode for the domain. The
maintenance level number range is 0 to 7.
Step 3 service {ma-name | ma-number | vpn-id} port Define a customer service maintenance association name
or number or VPN ID to be associated with the domain,
define a port MEP, and enter ethernet-cfm-service
configuration mode.
•ma-name—a string of no more than 100 characters that
identifies the MAID.
•ma-number—a value from 0 to 65535.
•vpn-id vpn—enter a VPN ID as the ma-name.
Step 4 mep mpid identifier Define the static remote maintenance end point identifier in
the domain and service. The range is 1 to 8191
Step 5 continuity-check Enable sending and receiving of continuity check
messages.
Step 6 continuity-check interval value (Optional) Set the interval at which continuity check
messages are sent. The available values are 100 ms,
1 second, 10 seconds, 1 minute and 10 minutes. The default
is 10 seconds.
Note Because faster CCM rates are more CPU-intensive,
we do not recommend configuring a large number
of MEPs running at 100 ms intervals.
Step 7 continuity-check loss-threshold threshold-value (Optional) Set the number of continuity check messages to
be missed before declaring that an MEP is down. The range
is 2 to 255; the default is 3.
Step 8 continuity-check static rmep Enable checking of the incoming continuity check message
from a remote MEP that is configured in the MEP list.
Step 9 exit Return to ethernet-cfm configuration mode.
Step 10 exit Return to global configuration mode.
Step 11 interface interface-id Identify the port MEP interface and enter interface
configuration mode.

10-15
Cisco ASR 901 Series Aggregation Services Router Software Configuration Guide
OL-23826-09
Chapter 10 Configuring Ethernet OAM
Note Use the no form of each command to remove a configuration or to return to the default settings.
This is a sample configuration for a port MEP:
Router(config)# ethernet cfm domain abc level 3
Router(config-ecfm)# service PORTMEP port
Router(config-ecfm-srv)# mep mpid 222
Router(config-ecfm-srv)# continuity-check
Router(config-ecfm-srv)# continuity-check static rmep
Router(config-ecfm-srv)# exit
Router(config-ecfm)# exit
Router(config)# interface gigabitethernet 0/1
Router(config-if)# ethernet cfm mep domain abc mpid 111 port
Router(config-if)# end
Configuring SNMP Traps
To configure traps for Ethernet CFM, complete the following steps:
Step 12 ethernet cfm mep domain domain-name mpid
identifier port
Configure the interface as a port MEP for the domain.
•domain domain-name—Specify the name of the
created domain.
•mpid identifier—Enter a maintenance end point
identifier. The identifier must be unique for each
VLAN (service instance). The range is 1 to 8191.
Step 13 end Return to privileged EXEC mode.
Step 14 show ethernet cfm maintenance-points remote
static
Verify the configuration.
Step 15 show ethernet cfm errors [configuration] Enter this command after you enable CFM crosscheck to
display the results of the crosscheck operation. Enter the
configuration keyword to display the configuration error
list.
Step 16 copy running-config startup-config (Optional) Save your entries in the configuration file.
Command Purpose
Command Purpose
Step 1 configure terminal Enter global configuration mode.
Step 2 snmp-server enable traps ethernet cfm cc [mep-up]
[mep-down] [config] [loop] [cross-connect]
(Optional) Enable Ethernet CFM continuity check traps.
Step 3 snmp-server enable traps ethernet cfm crosscheck
[mep-unknown] [mep-missing] [service-up]
(Optional) Enable Ethernet CFM crosscheck traps.
Step 4 end Return to privileged EXEC mode.
Step 5 show running-config Verify your entries.
Step 6 copy running-config startup-config (Optional) Save your entries in the configuration file.

10-16
Cisco ASR 901 Series Aggregation Services Router Software Configuration Guide
OL-23826-09
Chapter 10 Configuring Ethernet OAM
Note Use the no form of each command to remove a configuration or to return to the default settings.
Configuring IP SLA CFM Operation
You can manually configure an individual IP SLA ethernet ping, or jitter echo operation, or you can
configure IP SLA ethernet operation with endpoint discovery. You can also configure multiple operation
scheduling. For accurate one-way delay statistics, the clocks on the endpoint switches must be
synchronized. You can configure the endpoint switches with Network Time Protocol (NTP) so that the
switches are synchronized to the same clock source.
For more information about configuring IP SLA ethernet operations, see the IP SLAs Configuration
Guide, Cisco IOS Release 15.0S. For detailed information about commands for IP SLAs, see the Cisco
IOS IP SLAs Command Reference.
Note The Cisco ASR 901 does not necessarily support all of the commands listed in the Cisco IOS IP SLA
documentation.
This section includes these procedures:
•Manually Configuring an IP SLA CFM Probe or Jitter Operation, page 10-16
•Configuring an IP SLA Operation with Endpoint Discovery, page 10-18
Manually Configuring an IP SLA CFM Probe or Jitter Operation
To manually configure an IP SLA ethernet echo (ping) or jitter operation, complete the following steps:
Command Purpose
Step 1 configure terminal Enter global configuration mode.
Step 2 ip sla operation-number Create an IP SLA operation, and enter IP SLA
configuration mode.
Step 3 ethernet echo mpid identifier domain domain-name
vlan vlan-id
or
ethernet jitter mpid identifier domain domain-name
vlan vlan-id [interval interpacket-interval]
[num-frames number-of frames transmitted]
Configure the IP SLA operation as an echo (ping) or jitter
operation, and enter IP SLA ethernet echo configuration
mode.
•Enter echo for a ping operation or jitter for a jitter
operation.
•For mpid identifier, enter a maintenance endpoint
identifier. The identifier must be unique for each
VLAN (service instance). The range is 1 to 8191.
•For domain domain-name, enter the CFM domain
name.
•For vlan vlan-id, the VLAN range is from 1 to 4095.
•(Optional—for jitter only) Enter the interval between
sending of jitter packets.
•(Optional—for jitter only) Enter the num-frames and
the number of frames to be sent.

10-17
Cisco ASR 901 Series Aggregation Services Router Software Configuration Guide
OL-23826-09
Chapter 10 Configuring Ethernet OAM
Step 4 cos cos-value (Optional) Set a class of service value for the operation.
Step 5 frequency seconds (Optional) Set the rate at which the IP SLA operation
repeats. The range is from 1 to 604800 seconds; the default
is 60 seconds.
Step 6 history history-parameter (Optional) Specify parameters for gathering statistical
history information for the IP SLA operation.
Step 7 owner owner-id (Optional) Configure the SNMP owner of the IP SLA
operation.
Step 8 request-data-size bytes (Optional) Specify the protocol data size for an IP SLA
request packet. The range is from 0 to the maximum size
allowed by the protocol being used; the default is 66 bytes.
Step 9 tag text (Optional) Create a user-specified identifier for an IP SLA
operation.
Step 10 threshold milliseconds (Optional) Specify the upper threshold value in
milliseconds (ms0 for calculating network monitoring
statistics. The range is 0 to 2147483647; the default is
5000.
Step 11 timeout milliseconds (Optional) Specify the amount of time in ms that the IP
SLA operation waits for a response from its request packet.
The range is 0 to 604800000; the default value is 5000.
Step 12 exit Return to global configuration mode.
Step 13 ip sla schedule operation-number [ageout seconds]
[life {forever | seconds}] [recurring] [start-time
{hh:mm {:ss} [month day | day month] | pending |
now | after hh:mm:ss}]
Schedule the time parameters for the IP SLA operation.
•operation-number—Enter the IP SLA operation
number.
•(Optional) ageout seconds—Enter the number of
seconds to keep the operation in memory when it is not
actively collecting information. The range is 0 to
2073600 seconds. The default is 0 seconds.
•(Optional) life—Set the operation to run indefinitely
(forever) or for a specific number of seconds. The
range is from 0 to 2147483647. The default is 3600
seconds (1 hour)
•(Optional) recurring—Set the probe to be
automatically scheduled every day.
•(Optional) start-time—Enter the time for the
operation to begin collecting information:
–
To start at a specific time, enter the hour, minute,
second (in 24-hour notation), and day of the
month.
–
Enter pending to select no information collection
until a start time is selected.
–
Enter now to start the operation immediately.
–
Enter after hh:mm:ss to show that the operation
should start after the entered time has elapsed.
Command Purpose

10-18
Cisco ASR 901 Series Aggregation Services Router Software Configuration Guide
OL-23826-09
Chapter 10 Configuring Ethernet OAM
To remove an IP SLA operation, enter the no ip sla operation-number global configuration command.
Configuring an IP SLA Operation with Endpoint Discovery
To automatically discover the CFM endpoints for a domain and VLAN ID, using IP SLAs, complete the
steps given below. You can configure ping or jitter operations to the discovered endpoints.
Step 14 end Return to privileged EXEC mode.
Step 15 show ip sla configuration [operation-number] Show the configured IP SLA operation.
Step 16 copy running-config startup-config (Optional) Save your entries in the configuration file.
Command Purpose
Command Purpose
Step 1 configure terminal Enter global configuration mode.
Step 2 ip sla ethernet-monitor operation-number Begin configuration of an IP SLA automatic ethernet
operation, and enter IP SLA ethernet monitor configuration
mode.
Step 3 type echo domain domain-name vlan vlan-id
[exclude-mpids mp-ids]
or
type jitter domain domain-name vlan vlan-id
[exclude-mpids mp-ids] [interval
interpacket-interval] [num-frames number-of frames
transmitted]
Configure the automatic Ethernet operation to create echo
(ping) or jitter operation and enter IP SLA ethernet echo
configuration mode.
•Enter type echo for a ping operation or type jitter for
a jitter operation.
•For mpid identifier, enter a maintenance endpoint
identifier. The range is 1 to 8191.
•For domain domain-name, enter the CFM domain
name.
•For vlan vlan-id, the VLAN range is from 1 to 4095.
•(Optional) Enter exclude-mpids mp-ids to exclude the
specified maintenance endpoint identifiers.
•(Optional—for jitter only) Enter the interval between
sending of jitter packets.
•(Optional—for jitter only) Enter the num-frames and
the number of frames to be sent.
Step 4 cos cos-value (Optional) Set a class of service value for the operation.
Before configuring the cos parameter, you must globally
enable QoS by entering the mls qos global configuration
command.
Step 5 owner owner-id (Optional) Configure the SNMP owner of the IP SLA
operation.
Step 6 request-data-size bytes (Optional) Specify the protocol data size for an IP SLA
request packet. The range is from 0 to the maximum size
allowed by the protocol being used; the default is 66 bytes.
Step 7 tag text (Optional) Create a user-specified identifier for an IP SLA
operation.

10-19
Cisco ASR 901 Series Aggregation Services Router Software Configuration Guide
OL-23826-09
Chapter 10 Configuring Ethernet OAM
To remove an IP SLA operation, enter the no ip sla operation-number global configuration command.
Configuring CFM over EFP with Cross Connect
The CFM over EFP Interface with cross connect feature allows you to:
•Forward continuity check messages (CCM) towards the core over cross connect pseudowires.
To know more about pseudowires, see
Step 8 threshold milliseconds (Optional) Specify the upper threshold value in
milliseconds for calculating network monitoring statistics.
The range is 0 to 2147483647; the default is 5000.
Step 9 timeout milliseconds (Optional) Specify the amount of time in milliseconds that
the IP SLA operation waits for a response from its request
packet. The range is 0 to 604800000; the default value is
5000.
Step 10 exit Return to global configuration mode.
Step 11 ip sla schedule operation-number [ageout seconds]
[life {forever | seconds}] [recurring] [start-time
{hh:mm {:ss} [month day | day month] | pending |
now | after hh:mm:ss}]
Schedule the time parameters for the IP SLA operation.
•operation-number—Enter the IP SLA operation
number.
•(Optional) ageout seconds—Enter the number of
seconds to keep the operation in memory when it is not
actively collecting information. The range is 0 to
2073600 seconds. The default is 0 seconds.
•(Optional) life—Set the operation to run indefinitely
(forever) or for a specific number of seconds. The
range is from 0 to 2147483647. The default is 3600
seconds (1 hour)
•(Optional) recurring—Set the probe to be
automatically scheduled every day.
•(Optional) start-time—Enter the time for the
operation to begin collecting information:
–
To start at a specific time, enter the hour, minute,
second (in 24-hour notation), and day of the
month.
–
Enter pending to select no information collection
until a start time is selected.
–
Enter now to start the operation immediately.
–
Enter after hh:mm:ss to show that the operation
should start after the entered time has elapsed.
Step 12 end Return to privileged EXEC mode.
Step 13 show ip sla configuration [operation-number] Show the configured IP SLA operation.
Step 14 copy running-config startup-config (Optional) Save your entries in the configuration file.
Command Purpose

10-20
Cisco ASR 901 Series Aggregation Services Router Software Configuration Guide
OL-23826-09
Chapter 10 Configuring Ethernet OAM
•Receive CFM messages from the core.
•Forward CFM messages to the access side (after Continuity Check Database [CCDB] based on
maintenance point [MP] filtering rules).
This section contains the following topics:
•Configuring CFM over EFP Interface with Cross Connect, page 10-20
•Configuring CFM over EFP Interface with Cross Connect—Port Channel-Based Cross Connect
Tunnel, page 10-22
Configuring CFM over EFP Interface with Cross Connect
To configure CFM over EFP Interface with cross connect, complete the following steps.
Command Purpose
Step 1 enable
Example:
Router# enable
Enables privileged EXEC mode.
•Enter your password if prompted.
Step 2 configure terminal
Example:
Router# configure terminal
Enters global configuration mode.
Step 3 pseudowire-class [pw-class-name]
Example:
Router(config)# pseudowire-class
vlan-xconnect
Specifies the name of a Layer 2 pseudowire class and
enter pseudowire class configuration mode.
Step 4 encapsulation mpls
Example:
Router(config-if)# encapsulation mpls
Specifies that Multiprotocol Label Switching (MPLS) is
used as the data encapsulation method for tunneling
Layer 2 traffic over the pseudowire.
Step 5 exit
Example:
Router(config-if-srv)# exit
Exits the pseudowire class configuration mode.
Step 6 interface gigabitethernet slot/port or
interface tengigabitethernet slot/port
Example:
Router(config-if-srv)# interface
Gi2/0/2
Specifies the Gigabit Ethernet or the Ten Gigabit
Ethernet interface to configure.

10-21
Cisco ASR 901 Series Aggregation Services Router Software Configuration Guide
OL-23826-09
Chapter 10 Configuring Ethernet OAM
Examples
This example shows how to configure CFM over EVC using cross connect.
ASR901(config)#ethernet cfm ieee
ASR901(config)#ethernet cfm global
ASR901(config)#ethernet cfm domain L5 level 5
ASR901(config-ecfm)# service s1 evc e711
ASR901(config-ecfm-srv)# continuity-check
ASR901(config-ecfm-srv)#exit
ASR901(config-ecfm)#exit
Example for untagged Encapsulation
ASR901(config)#int g0/1
ASR901(config-if)#service instance 711 ethernet e711
Step 7 service instance id ethernet [ser-
vice-name]
Example:
Router(config-if-srv)# service in-
stance 101 ethernet
Creates a service instance (an instantiation of an EVC)
on an interface and sets the device into the config-if-srv
submode.
Step 8 encapsulation untagged | dot1q vlan-id
| default
Example:
Router(config-if-srv)# encapsulation
dot1q 100
Configures the encapsulation. Defines the matching
criteria that maps the ingress dot1q or untagged frames
on an interface for the appropriate service instance.
Effective with Cisco IOS Release 15.3(2)S, default
encapsulation is supported.
Note dot1q range and second-dot1q are not supported
for EFP Interface with Cross Connect.
Step 9 xconnect peer-ip-address vc-id {encap-
sulation {l2tpv3 [manual] | mpls [man-
ual]} | pw-class pw-class-name
}[pw-class pw-class-name] [sequencing
{transmit | receive | both}]
Example:
Router(config-if-srv)# xconnect
10.0.3.201 123 pw-class vlan-xconnect
Binds an attachment circuit to a pseudowire, and
configures an Any Transport over MPLS (AToM) static
pseudowire.
Step 10 cfm mep domain domain-name [up | down]
mpid mpid-value [cos cos-value]
Example:
Router(config-if-srv)# cfm mep down
mpid 100 domain Core
Configures a maintenance endpoint (MEP) for a domain.
Step 11 exit
Example:
Router(config-if-srv)# exit
Exits the interface configuration mode.
Command Purpose

10-22
Cisco ASR 901 Series Aggregation Services Router Software Configuration Guide
OL-23826-09
Chapter 10 Configuring Ethernet OAM
ASR901(config-if-srv)#encapsulation untagged
ASR901(config-if-srv)# xconnect 3.3.3.3 3 encapsulation mpls
ASR901(cfg-if-ether-vc-xconn)# mtu 1500
ASR901(cfg-if-ether-vc-xconn)# cfm mep domain L5 mpid 511
Example for single tag Encapsulation
ASR901(config)#int g0/1
ASR901(config-if)#service instance 711 ethernet e711
ASR901(config-if-srv)# encapsulation dot1q 711
ASR901(config-if-srv)# xconnect 3.3.3.3 3 encapsulation mpls
ASR901(cfg-if-ether-vc-xconn)# mtu 1500
ASR901(cfg-if-ether-vc-xconn)# cfm mep domain L5 mpid 511
Configuring CFM over EFP Interface with Cross Connect—Port Channel-Based Cross Connect
Tunnel
This section describes how to configure CFM over EFP Interface with Port Channel-Based cross connect
Tunnel.
Examples
This example shows how to configure CFM over EFP Interface with Port Channel-Based cross connect
Tunnel:
ASR901(config)#ethernet cfm ieee
ASR901(config)#ethernet cfm global
ASR901(config)#ethernet cfm domain L5 level 5
ASR901(config-ecfm)# service s1 evc e711
ASR901(config-ecfm-srv)# continuity-check
ASR901(config-ecfm-srv)#exit
ASR901(config-ecfm)#exit
ASR901(config)#interface GigabitEthernet0/1
ASR901(config-if)# negotiation auto
ASR901(config-if)# no keepalive
ASR901(config-if)# channel-group 1 mode on
ASR901(config-if)#exit
ASR901(config)#interface GigabitEthernet0/7
ASR901(config-if)# negotiation auto
ASR901(config-if)# channel-group 1 mode on
ASR901(config-if)#exit
ASR901(config)#int port-channel 1
ASR901(config-if)#service instance 711 ethernet e711
ASR901(config-if-srv)# encapsulation dot1q 711
ASR901(config-if-srv)# xconnect 3.3.3.3 3 encapsulation mpls
ASR901(cfg-if-ether-vc-xconn)# mtu 1500
ASR901(cfg-if-ether-vc-xconn)# cfm mep domain L5 mpid 511
Verification
Use the following commands to verify a configuration:
•Use the show ethernet cfm maintenance-point local commands to verify the CFM over EVC
configuration. This command shows the basic configuration information for CFM.
Router-30-PE1#show ethernet cfm maintenance-point local
Local MEPs:
--------------------------------------------------------------------------------
MPID Domain Name Lvl MacAddress Type CC

10-23
Cisco ASR 901 Series Aggregation Services Router Software Configuration Guide
OL-23826-09
Chapter 10 Configuring Ethernet OAM
Domain Id Dir Port Id
MA Name SrvcInst
EVC name
--------------------------------------------------------------------------------
1 L6 6 000a.f393.56d0 XCON Y
L6 Down Gi0/2 N/A
bbb 1
bbb
3 L5 5 0007.8478.4410 XCON Y
L5 Up Gi0/2 N/A
bbb 1
bbb
Total Local MEPs: 2
Local MIPs:
* = MIP Manually Configured
--------------------------------------------------------------------------------
Level Port MacAddress SrvcInst Type Id
--------------------------------------------------------------------------------
7 Gi0/2 0007.8478.4410 1 XCON N/A
Total Local MIPs: 1
•Use the show ethernet cfm maintenance-point remote to verify the MEP configuration:
Router-30-PE1#show ethernet cfm maintenance-point remote
--------------------------------------------------------------------------------
MPID Domain Name MacAddress IfSt PtSt
Lvl Domain ID Ingress
RDI MA Name Type Id SrvcInst
EVC Name Age
--------------------------------------------------------------------------------
4 L5 000a.f393.56d0 Up Up
5 L5 Te2/0/0:(2.2.2.2, 1)
- bbb XCON N/A 1
bbb 9s
2 L6 000a.f393.56d0 Up Up
6 L6 Te2/0/0:(2.2.2.2, 1)
- bbb XCON N/A 1
bbb 1s
Total Remote MEPs: 2
•Use the show ethernet cfm mpdb command to verify the catalouge of CC with MIP in intermediate
routers.
PE2#show ethernet cfm mpdb
* = Can Ping/Traceroute to MEP
--------------------------------------------------------------------------------
MPID Domain Name MacAddress Version
Lvl Domain ID Ingress
Expd MA Name Type Id SrvcInst
EVC Name Age
--------------------------------------------------------------------------------
600 * L6 0021.d8ca.d7d0 IEEE-CFM
6 L6 Te2/1:(2.2.2.2, 1)
- s1 XCON N/A 1
1 2s
700 L7 001f.cab7.fd01 IEEE-CFM
7 L7 Te2/1:(2.2.2.2, 1)
- s1 XCON N/A 1
1 3s

10-24
Cisco ASR 901 Series Aggregation Services Router Software Configuration Guide
OL-23826-09
Chapter 10 Configuring Ethernet OAM
Total Remote MEPs: 2
•Use show ethernet cfm error command to view the error report:
PE2#show ethernet cfm error
--------------------------------------------------------------------------------
MPID Domain Id Mac Address Type Id Lvl
MAName Reason Age
--------------------------------------------------------------------------------
- L3 001d.45fe.ca81 BD-V 200 3
s2 Receive AIS 8s
PE2#
Configuring CFM with EVC Default Encapsulation
Complete the following steps to configure CFM with EVC default encapsulation:
SUMMARY STEPS
1. enable
2. configure terminal
3. interface type number
4. service instance instance-id ethernet evc-name
5. encapsulation default
6. bridge-domain bridge-id
7. cfm encapsulation {dot1ad vlan-id | dot1q vlan-id} [dot1q vlan-id | second-dot1q vlan-id]
8. cfm mep domain domain-name mpid mpid-value
DETAILED STEPS
Command or Action Purpose
Step 1 enable
Example:
Router> enable
Enables privileged EXEC mode.
•Enter your password if prompted.
Step 2 configure terminal
Example:
Router# configure terminal
Enters global configuration mode.
Step 3 interface
type number
Example:
Router(config)# interface GigabitEthernet0/9
Specifies an interface type and number, and enters interface
configuration mode.

10-25
Cisco ASR 901 Series Aggregation Services Router Software Configuration Guide
OL-23826-09
Chapter 10 Configuring Ethernet OAM
Verifying CFM with EVC Default Encapsulation
To verify the configuration of CFM with EVC default encapsulation, use the show command shown
below.
Router# show running-config interface gigabitEthernet 0/9
Building configuration...
Step 4 service instance
instance-id
ethernet
evc-name
Example:
Router(config-if)# service instance 1 ethernet
evc100
Creates a service instance on an interface and defines the
matching criteria.
•instance-id—Integer that uniquely identifies a service
instance on an interface.
•evc-name—String that associates an EVC to the service
instance. Maximum byte size is 100.
Step 5 encapsulation default
Example:
Router(config-if-srv)# encapsulation default
Configures the default service instance.
Step 6 bridge-domain
bridge-id
Example:
Router(config-if-srv)# bridge-domain 99
Binds the service instance to a bridge domain instance using
an identifier.
Step 7 cfm encapsulation {dot1ad
vlan-id
| dot1q
vlan-id
} [dot1q
vlan-id
| second-dot1q
vlan-id
]
Example:
Router(config-if-srv)# cfm encapsulation dot1q
75
Configures connectivity fault management (CFM) Ethernet
frame encapsulation.
•dot1ad—Indicates the 802.1ad provider bridges
encapsulation type.
•dot1q—Supports the IEEE 802.1q standard for
encapsulation of traffic and specifies the outer dot1q
encapsulation tag.
•second-dot1q—Specifies the inner dot1q
encapsulation tag. Valid option only when you first
select the outer dot1q encapsulation tag. When the
dot1ad encapsulation type is selected first, dot1q is a
valid option.
•vlan-id—Integer from 1 to 4094 that specifies the
VLAN on which to send CFM frames.
Step 8 cfm mep domain
domain-id
mpid
mpid-value
Example:
Router(config-if-srv)# cfm mep domain md2 mpid
111
Configures a maintenance endpoint (MEP) for a domain.
•domain-name—String from 1 to 154 characters that
identifies the domain name.
•mpid—Indicates the maintenance point ID (MPID).
•mpid-value—Integer from 1 to 8191 that identifies the
MPID.
Command or Action Purpose

10-26
Cisco ASR 901 Series Aggregation Services Router Software Configuration Guide
OL-23826-09
Chapter 10 Configuring Ethernet OAM
Current configuration : 210 bytes
!
interface GigabitEthernet0/9
no ip address
negotiation auto
service instance 1 ethernet evc100
encapsulation default
bridge-domain 99
cfm mep domain md2 mpid 111
cfm encapsulation dot1q 75
!
end
Example: Configuring CFM with EVC Default Encapsulation
!
interface GigabitEthernet0/9
service instance 1 ethernet evc100
encapsulation default
bridge-domain 99
cfm encapsulation dot1q 75
cfm mep domain md2 mpid 111
!
Configuring Y.1731 Fault Management
The ITU-T Y.1731 feature provides new CFM functionality for fault and performance management for
service providers in large network. The router supports Ethernet Alarm Indication Signal (ETH-AIS) and
Ethernet Remote Defect Indication (ETH-RDI) functionality for fault detection, verification, and
isolation.
For more information on Y.1731 Fault Management, see
http://www.cisco.com/en/US/docs/ios/cether/configuration/guide/ce_cfm-ieee_y1731.html
To configure Y.1731 fault management, you must enable CFM and configure MIPs on the participating
interfaces. AIS messages are generated only on interfaces with a configured MIP.
This section contains the following topics:
•Default Y.1731 Configuration, page 10-26
•Configuring ETH-AIS, page 10-27
•Configuring ETH-LCK, page 10-28
Default Y.1731 Configuration
•ETH-AIS is enabled by default when CFM is enabled.
•When you configure ETH-AIS, you must configure CFM before ETH-AIS is operational.
•ETH-RDI is set automatically when continuity check messages are enabled.

10-27
Cisco ASR 901 Series Aggregation Services Router Software Configuration Guide
OL-23826-09
Chapter 10 Configuring Ethernet OAM
Configuring ETH-AIS
Complete the following steps to configure ETH- AIS on the router:
Command Purpose
Step 1 configure terminal Enter global configuration mode.
Step 2 ethernet cfm ais link-status global Configure AIS-specific SMEP commands by entering
config-ais-link-cfm mode.
Step 3 level level-id
or
disable
Configure the maintenance level for sending AIS frames
transmitted by the SMEP. The range is 0 to 7.
or
Disable generation of ETH-AIS frames.
Step 4 period value Configure the SMEP AIS transmission period interval.
Allowable values are 1 second or 60 seconds.
Step 5 exit Return to global configuration mode.
Step 6 ethernet cfm domain domain-name level level-id Define a CFM domain, set the domain level, and enter
ethernet-cfm configuration mode for the domain. The
maintenance level number range is 0 to 7.
Step 7 service { short-ma-name | number MA-number |
vlan-id primary-vlan-id | vpn-id vpn-id } {vlan
vlan-id | port | evc evc-name }
Configure the maintenance association and set a
universally unique ID for a customer service instance (CSI)
or the maintenance association number value, primary
VLAN ID and VPN ID within a maintenance domain in
Ethernet connectivity fault management (CFM)
configuration mode.
Step 8 ais level level-id (Optional) Configure the maintenance level for sending
AIS frames transmitted by the MEP. The range is 0 to 7.
Step 9 ais period value (Optional) Configure the MEP AIS transmission period
interval. Allowable values are 1 second or 60 seconds.
Step 10 ais expiry-threshold value (Optional) Set the expiring threshold for the MA as an
integer. The range is 2 to 255. The default is 3.5.
Step 11 no ais suppress-alarms (Optional) Override the suppression of redundant alarms
when the MEP goes into an AIS defect condition after
receiving an AIS message.
Step 12 exit Return to ethernet-cfm configuration mode.
Step 13 exit Return to global configuration mode.
Step 14 interface interface-id Specify an interface ID, and enter interface configuration
mode.
Step 15 [no] ethernet cfm ais link-status Enable or disable sending AIS frames from the SMEP on
the interface.
Step 16 ethernet cfm ais link-status period value Configure the ETH-AIS transmission period generated by
the SMEP on the interface. Allowable values are 1 second
or 60 seconds.
Step 17 ethernet cfm ais link-status level level-id Configure the maintenance level for sending AIS frames
transmitted by the SMEP on the interface. The range is 0 to
7.

10-28
Cisco ASR 901 Series Aggregation Services Router Software Configuration Guide
OL-23826-09
Chapter 10 Configuring Ethernet OAM
Use the no form of this commands to return to the default configuration or to remove a configuration.
To disable the generation of ETH-AIS frames, enter the disable config-ais-link-cfm mode command.
This is an example of the output from the show ethernet cfm smep command when Ethernet AIS has
been enabled:
Router# show ethernet cfm smep
SMEP Settings:
--------------
Interface: GigabitEthernet1/0/3
LCK-Status: Enabled
LCK Period: 60000 (ms)
Level to transmit LCK: Default
AIS-Status: Enabled
AIS Period: 60000 (ms)
Level to transmit AIS: Default
Defect Condition: AIS
Configuring ETH-LCK
Complete the following steps to configure ethernet locked signal on a switch:
Step 18 end Return to privileged EXEC mode.
Step 19 show ethernet cfm smep [interface interface-id] Verify the configuration.
Step 20 show ethernet cfm error Display received ETH-AIS frames and other errors.
Step 21 copy running-config startup-config (Optional) Save your entries in the configuration file.
Command Purpose
Command Purpose
Step 1 configure terminal Enter global configuration mode.
Step 2 ethernet cfm lck link-status global Execute SMEP LCK commands by entering
config-lck-link-cfm mode.
Step 3 level level-id
or
disable
Configure the maintenance level for sending ETH-LCK
frames transmitted by the SMEP. The range is 0 to 7.
or
Disable the generation of ETH-LCK frames.
Step 4 period value Configure the SMEP ETH-LCK frame transmission period
interval. Allowable values are 1 second or 60 seconds.
Step 5 exit Return to global configuration mode.
Step 6 ethernet cfm domain domain-name level level-id Define a CFM domain, set the domain level, and enter
ethernet-cfm configuration mode for the domain. The
maintenance level number range is 0 to 7.

10-29
Cisco ASR 901 Series Aggregation Services Router Software Configuration Guide
OL-23826-09
Chapter 10 Configuring Ethernet OAM
Step 7 service {ma-name | ma-number | vpn-id vpn} {vlan
vlan-id [direction down] | port}
Define a customer service maintenance association name
or number to be associated with the domain, or a VLAN ID
or VPN-ID, and enter ethernet-cfm-service configuration
mode.
•ma-name—a string of no more than 100 characters that
identifies the MAID.
•ma-number—a value from 0 to 65535.
•vpn-id—enter a VPN ID as the ma-name.
•vlan vlan-id—VLAN range is from 1 to 4094. You
cannot use the same VLAN ID for more than one
domain at the same level.
•(Optional) direction down—specify the service
direction as down.
•port—Configure port MEP, a down MEP that is
untagged and not associated with a VLAN.
Step 8 lck level level-id (Optional) Configure the maintenance level for sending
ETH-LCK frames sent by the MEP. The range is 0 to 7.
Step 9 lck period value (Optional) Configure the MEP ETH-LCK frame
transmission period interval. Allowable values are 1 second
or 60 seconds.
Step 10 lck expiry-threshold value (Optional) Set the expiring threshold for the MA. The
range is 2 to 255. The default is 3.5.
Step 11 exit Return to ethernet-cfm configuration mode.
Step 12 exit Return to global configuration mode.
Step 13 interface interface-id Specify an interface ID, and enter interface configuration
mode.
Step 14 [no] ethernet cfm lck link-status Enable or disable sending ETH-LCK frames from the
SMEP on the interface.
Step 15 ethernet cfm lck link-status period value Configure the ETH-LCK transmission period generated by
the SMEP on the interface. Allowable values are 1 second
or 60 seconds.
Step 16 ethernet cfm lck link-status level level-id Configure the maintenance level for sending ETH-LCK
frames sent by the SMEP on the interface. The range is 0 to
7.
Step 17 end Return to privileged EXEC mode.
Command Purpose

10-30
Cisco ASR 901 Series Aggregation Services Router Software Configuration Guide
OL-23826-09
Chapter 10 Configuring Ethernet OAM
To remove the LCK condition from MEP, enter the ethernet cfm lck stop mpid local-mpid domain
domain-name vlan vlan-id privileged EXEC command. To put an interface out of LCK condition, enter
the ethernet cfm lck start interface interface-id direction {inward | outward} privileged EXEC
command.
This is an example of the output from the show ethernet cfm smep command when ethernet LCK has
been enabled:
Switch# show ethernet cfm smep
SMEP Settings:
--------------
Interface: GigabitEthernet0/3
LCK-Status: Enabled
LCK Period: 60000 (ms)
Level to transmit LCK: Default
AIS-Status: Enabled
AIS Period: 60000 (ms)
Level to transmit AIS: Default
Defect Condition: AIS
Managing and Displaying Ethernet CFM Information
Use the following commands in the privileged EXEC mode to clear Ethernet CFM information.
Step 18 ethernet cfm lck start interface interface-id
direction {up | down} [drop l2-bpdu]
(Optional) Apply the LCK condition to an interface.
•interface interface-id—Specify the interface to be put
in LCK condition.
•direction inward—The LCK is in the direction toward
the relay; that is, within the switch.
•direction outward—The LCK is in the direction of
the wire.
•(Optional) drop l2-bpdu specifies that all Layer 2
BPDUs except CFM frames, all data frames, and all
Layer 3 control traffic are dropped for that MEP. If not
entered, only data frames and Layer 3 control frames
are dropped.
Step 19 show ethernet cfm smep [interface interface-id] Verify the configuration.
Step 20 show ethernet cfm error Display received ETH-LCK frames.
Step 21 copy running-config startup-config (Optional) Save your entries in the configuration file.
Command Purpose
Table 1 Clearing CFM Information
Command Purpose
clear ethernet cfm ais domain domain-name
mpid id {vlan vlan-id | port}
Clear MEPs with matching domain and VLAN ID out of AIS defect
condition.
clear ethernet cfm ais link-status interface
interface-id
Clear a SMEP out of AIS defect condition.
clear ethernet cfm error Clear all CFM error conditions, including AIS.

10-31
Cisco ASR 901 Series Aggregation Services Router Software Configuration Guide
OL-23826-09
Chapter 10 Configuring Ethernet OAM
Use the commands in Table 10-2 in the privileged EXEC mode to display Ethernet CFM information.
This is an example of output from the show ethernet cfm domain brief command:
Router# show ethernet cfm domain brief
Domain Name Index Level Services Archive(min)
level5 1 5 1 100
level3 2 3 1 100
test 3 3 3 100
name 4 3 1 100
test1 5 2 1 100
lck 6 1 1 100Total Services : 1
This is an example of output from the show ethernet cfm errors command:
Router# show ethernet cfm errors
--------------------------------------------------------------------------------
MPID Domain Id Mac Address Type Id Lvl
MAName Reason Age
--------------------------------------------------------------------------------
6307 level3 0021.d7ee.fe80 Vlan 7 3
vlan7 Receive RDI 5s
This is an example of output from the show ethernet cfm maintenance-points local detail command:
Router# show ethernet cfm maintenance-points local detail
Local MEPs:
----------
MPID: 7307
DomainName: level3
Level: 3
Direction: Up
Vlan: 7
Interface: Gi0/3
CC-Status: Enabled
CC Loss Threshold: 3
MAC: 0021.d7ef.0700
LCK-Status: Enabled
LCK Period: 60000(ms)
Table 10-2 Displaying CFM Information
Command Purpose
show ethernet cfm domain [brief] Displays CFM domain information or brief domain information.
show ethernet cfm errors [configuration |
domain-id]
Displays CFM continuity check error conditions logged on a device since
it was last reset or the log was last cleared. When CFM crosscheck is
enabled, displays the results of the CFM crosscheck operation.
show ethernet cfm maintenance-points local
[detail | domain | interface | level | mep | mip]
Displays maintenance points configured on a device.
show ethernet cfm maintenance-points remote
[crosscheck | detail | domain | static]
Displays information about a remote maintenance point domains or levels or
details in the CFM database.
show ethernet cfm mpdb Displays information about entries in the MIP continuity-check database.
show ethernet cfm smep [interface
interface-id]
Displays Ethernet CFM SMEP information.
show ethernet cfm traceroute-cache Displays the contents of the traceroute cache.
show platform cfm Displays platform-independent CFM information.

10-32
Cisco ASR 901 Series Aggregation Services Router Software Configuration Guide
OL-23826-09
Chapter 10 Configuring Ethernet OAM
LCK Expiry Threshold: 3.5
Level to transmit LCK: Default
Defect Condition: No Defect
presentRDI: FALSE
AIS-Status: Enabled
AIS Period: 60000(ms)
AIS Expiry Threshold: 3.5
Level to transmit AIS: Default
Suppress Alarm configuration: Enabled
Suppressing Alarms: No
MIP Settings:
-------------
Local MIPs:
* = MIP Manually Configured
------------------------------------------------------------------------------
Level Port MacAddress SrvcInst Type Id
------------------------------------------------------------------------------
*5 Gi0/3 0021.d7ef.0700 N/A Vlan 2,7
This is an example of output from the show ethernet cfm traceroute command:
Router# show ethernet cfm traceroute
Current Cache-size: 0 Hops
Max Cache-size: 100 Hops
Hold-time: 100 Minutes
Use the commands in Table 10-3 in the privileged EXEC mode to display IP SLA ethernet CFM
information.
Understanding the Ethernet OAM Protocol
The Ethernet OAM protocol for installing, monitoring, and troubleshooting Metro Ethernet networks
and Ethernet WANs relies on an optional sublayer in the data link layer of the OSI model. Normal link
operation does not require Ethernet OAM. You can implement Ethernet OAM on any full-duplex
point-to-point or emulated point-to-point Ethernet link for a network or part of a network (specified
interfaces).
OAM frames, called OAM protocol data units (OAM PDUs) use the slow protocol destination MAC
address 0180.c200.0002. They are intercepted by the MAC sublayer and cannot propagate beyond a
single hop within an Ethernet network. Ethernet OAM is a relatively slow protocol, with a maximum
transmission rate of 10 frames per second, resulting in minor impact to normal operations. However,
when you enable link monitoring, because the CPU must poll error counters frequently, the number of
required CPU cycles is proportional to the number of interfaces that must be polled.
Table 10-3 Displaying IP SLA CFM Information
Command Purpose
show ip sla configuration [entry-number] Displays configuration values including all defaults for all IP SLA
operations or a specific operation.
show ip sla ethernet-monitor configuration
[entry-number]
Displays the configuration of the IP SLA automatic ethernet operation.
show ip sla statistics [entry-number |
aggregated | details]
Display current or aggregated operational status and statistics.

10-33
Cisco ASR 901 Series Aggregation Services Router Software Configuration Guide
OL-23826-09
Chapter 10 Configuring Ethernet OAM
Ethernet OAM has two major components:
•The OAM client establishes and manages Ethernet OAM on a link and enables and configures the
OAM sublayer. During the OAM discovery phase, the OAM client monitors OAM PDUs received
from the remote peer and enables OAM functionality. After the discovery phase, it manages the rules
of response to OAM PDUs and the OAM remote loopback mode.
•The OAM sublayer presents two standard IEEE 802.3 MAC service interfaces facing the superior
and inferior MAC sublayers. It provides a dedicated interface for the OAM client to pass OAM
control information and PDUs to and from the client. It includes these components:
–
The control block provides the interface between the OAM client and other OAM sublayer
internal blocks.
–
The multiplexer manages frames from the MAC client, the control block, and the parser and
passes OAM PDUs from the control block and loopback frames from the parser to the
subordinate layer.
–
The parser classifies frames as OAM PDUs, MAC client frames, or loopback frames and sends
them to the appropriate entity: OAM PDUs to the control block, MAC client frames to the
superior sublayer, and loopback frames to the multiplexer.
Benefits of Ethernet OAM
Ethernet OAM provides the following benefits:
•Competitive advantage for service providers
•Standardized mechanism to monitor the health of a link and perform diagnostics
OAM Features
The following OAM features are defined by IEEE 802.3ah:
•Discovery
•Link Monitoring
•Remote Failure Indication
•Remote Loopback
Discovery
Discovery is the first phase of Ethernet OAM and it identifies the devices in the network and their OAM
capabilities. Discovery uses information OAM PDUs. During the discovery phase, the following
information is advertised within periodic information OAM PDUs:
•OAM mode—Conveyed to the remote OAM entity. The mode can be either active or passive and can
be used to determine device functionality.
•OAM configuration (capabilities)—Advertises the capabilities of the local OAM entity. With this
information a peer can determine what functions are supported and accessible; for example,
loopback capability.
•OAM PDU configuration—Includes the maximum OAM PDU size for receipt and delivery. This
information along with the rate limiting of 10 frames per second can be used to limit the bandwidth
allocated to OAM traffic.
•Platform identity—A combination of an organization unique identifier (OUI) and 32-bits of
vendor-specific information. OUI allocation, controlled by the IEEE, is typically the first three bytes
of a MAC address.

10-34
Cisco ASR 901 Series Aggregation Services Router Software Configuration Guide
OL-23826-09
Chapter 10 Configuring Ethernet OAM
Discovery includes an optional phase in which the local station can accept or reject the configuration of
the peer OAM entity. For example, a node may require that its partner support loopback capability to be
accepted into the management network. These policy decisions may be implemented as vendor-specific
extensions.
Link Monitoring
Link monitoring in Ethernet OAM detects and indicates link faults under a variety of conditions. Link
monitoring uses the event notification OAM PDU and sends events to the remote OAM entity when there
are problems detected on the link. The error events include the following:
•Error Symbol Period (error symbols per second)—The number of symbol errors that occurred
during a specified period exceeded a threshold. These errors are coding symbol errors.
•Error Frame (error frames per second)—The number of frame errors detected during a specified
period exceeded a threshold.
•Error Frame Period (error frames per n frames)—The number of frame errors within the last n
frames has exceeded a threshold.
•Error Frame Seconds Summary (error seconds per m seconds)—The number of error seconds
(1-second intervals with at least one frame error) within the last m seconds has exceeded a threshold.
Since IEEE 802.3ah OAM does not provide a guaranteed delivery of any OAM PDU, the event
notification OAM PDU may be sent multiple times to reduce the probability of a lost notification. A
sequence number is used to recognize duplicate events.
Remote Failure Indication
Faults in Ethernet connectivity that are caused by slowly deteriorating quality are difficult to detect.
Ethernet OAM provides a mechanism for an OAM entity to convey these failure conditions to its peer
via specific flags in the OAM PDU. The following failure conditions can be communicated:
•Link Fault—Loss of signal is detected by the receiver; for instance, the peer's laser is
malfunctioning. A link fault is sent once per second in the information OAM PDU. Link fault applies
only when the physical sublayer is capable of independently transmitting and receiving signals.
•Dying Gasp—This notification is sent for power failure, link down, router reload and link
administratively down conditions. This type of condition is vendor specific. A notification about the
condition may be sent immediately and continuously.
•Critical Event—An unspecified critical event occurs. This type of event is vendor specific. A critical
event may be sent immediately and continuously.
Remote Loopback
An OAM entity can put its remote peer into loopback mode using the loopback control OAM PDU.
Loopback mode helps an administrator ensure the quality of links during installation or when
troubleshooting. In loopback mode, every frame received is transmitted back on the same port except for
OAM PDUs and pause frames. The periodic exchange of OAM PDUs must continue during the loopback
state to maintain the OAM session.
The loopback command is acknowledged by responding with an information OAM PDU with the
loopback state indicated in the state field. This acknowledgement allows an administrator, for example,
to estimate if a network segment can satisfy a service-level agreement. Acknowledgement makes it
possible to test delay, jitter, and throughput.

10-35
Cisco ASR 901 Series Aggregation Services Router Software Configuration Guide
OL-23826-09
Chapter 10 Configuring Ethernet OAM
When an interface is set to the remote loopback mode the interface no longer participates in any other
Layer 2 or Layer 3 protocols; for example Spanning Tree Protocol (STP) or Open Shortest Path First
(OSPF). The reason is that when two connected ports are in a loopback session, no frames other than the
OAM PDUs are sent to the CPU for software processing. The non-OAM PDU frames are either looped
back at the MAC level or discarded at the MAC level.
From a user's perspective, an interface in loopback mode is in a link-up state.
Cisco Vendor-Specific Extensions
Ethernet OAM allows vendors to extend the protocol by allowing them to create their own
type-length-value (TLV) fields.
OAM Messages
Ethernet OAM messages or OAM PDUs are standard length, untagged Ethernet frames within the normal
frame length bounds of 64 to 1518 bytes. The maximum OAM PDU frame size exchanged between two
peers is negotiated during the discovery phase.
OAM PDUs always have the destination address of slow protocols (0180.c200.0002) and an Ethertype
of 8809. OAM PDUs do not go beyond a single hop and have a hard-set maximum transmission rate of
10 OAM PDUs per second. Some OAM PDU types may be transmitted multiple times to increase the
likelihood that they will be successfully received on a deteriorating link.
Four types of OAM messages are supported:
•Information OAM PDU—A variable-length OAM PDU that is used for discovery. This OAM PDU
includes local, remote, and organization-specific information.
•Event notification OAM PDU—A variable-length OAM PDU that is used for link monitoring. This
type of OAM PDU may be transmitted multiple times to increase the chance of a successful receipt;
for example, in the case of high-bit errors. Event notification OAM PDUs also may include a time
stamp when generated.
•Loopback control OAM PDU—An OAM PDU fixed at 64 bytes in length that is used to enable or
disable the remote loopback command.
•Vendor-specific OAM PDU—A variable-length OAM PDU that allows the addition of
vendor-specific extensions to OAM.
For instructions on how to configure Ethernet Link OAM, see Setting Up and Configuring Ethernet
OAM, page 10-35.
Setting Up and Configuring Ethernet OAM
This section includes the following topics:
•Default Ethernet OAM Configuration, page 10-36
•Restrictions and Guidelines, page 10-36
•Enabling Ethernet OAM on an Interface, page 10-36
•Enabling Ethernet OAM Remote Loopback, page 10-38
•Configuring Ethernet OAM Link Monitoring, page 10-38
•Configuring Ethernet OAM Remote Failure Indications, page 10-41
•Configuring Ethernet OAM Templates, page 10-42

10-36
Cisco ASR 901 Series Aggregation Services Router Software Configuration Guide
OL-23826-09
Chapter 10 Configuring Ethernet OAM
•Displaying Ethernet OAM Protocol Information, page 10-45
•Verifying Ethernet OAM Configuration, page 10-46
Default Ethernet OAM Configuration
•Ethernet OAM is disabled on all interfaces.
•When Ethernet OAM is enabled on an interface, link monitoring is automatically turned on.
•Remote loopback is disabled.
•No Ethernet OAM templates are configured.
Restrictions and Guidelines
Follow these guidelines when configuring Ethernet OAM:
•The router does not support monitoring of egress frames sent with cyclic redundancy code (CDC)
errors. The ethernet oam link-monitor transmit crc interface-configuration or
template-configuration commands are visible but are not supported on the router. The commands are
accepted, but are not applied to an interface.
•For a remote failure indication, the router does not generate link fault or Critical Event OAM PDUs.
However, if these PDUs are received from a link partner, they are processed. The router supports
generating and receiving Dying Gasp OAM PDUs when Ethernet OAM is disabled, the interface is
shut down, the interface enters the error-disabled state, the router is reloading, or during power
failure.
•Effective with Cisco IOS Release 15.3(2)S, the Cisco ASR 901 router supports sub-second OAM
timers.
•The Cisco ASR 901 router supports up to two Ethernet OAM sessions with sub-second OAM timers.
•Ethernet OAM sessions with sub-second OAM timers reduce the scalability for Ethernet CFM
sessions.
Enabling Ethernet OAM on an Interface
Complete the following steps to enable Ethernet OAM on an interface:
Command Purpose
Step 1 configure terminal Enters global configuration mode.
Step 2 interface interface-id Defines an interface to configure as an Ethernet OAM
interface, and enters interface configuration mode.
Step 3 ethernet oam Enables Ethernet OAM on the interface.

10-37
Cisco ASR 901 Series Aggregation Services Router Software Configuration Guide
OL-23826-09
Chapter 10 Configuring Ethernet OAM
Use the no ethernet oam interface configuration command to disable Ethernet OAM on the interface.
Configuration Example
The following example shows how to configure an Ethernet OAM session with sub-second OAM timers
on an interface:
Router> enable
Router# configure terminal
Router(config)# interface gigabitethernet 0/1
Router(config-if)# ethernet oam
Router(config-if)# ethernet oam min-rate 100 ms
Router(config-if)# ethernet oam timeout 500 ms
Router(config-if)# end
Step 4 ethernet oam [max-rate oampdus | min-rate seconds
[ms] | mode {active | passive} | timeout seconds
[ms]]
Configures the OAM parameters:
•max-rate—(Optional) Configures the maximum
number of OAM PDUs sent per second.
•oampdus—The range is from 1 to 10.
•min-rate—(Optional) Configures the minimum
transmission rate when one OAM PDU is sent per
second.
•seconds—The range is as follows:
–
1 to 10 seconds
–
100 to 900 milliseconds (multiples of 100)
•ms—Specifies the minimum transmission rate value in
milliseconds.
•mode active—(Optional) Sets OAM client mode to
active.
•mode passive—(Optional) Sets OAM client mode to
passive.
Note When Ethernet OAM mode is enabled on two
interfaces passing traffic, at least one must be in the
active mode.
•timeout—(Optional) Sets a time for OAM client
timeout.
•seconds—The range is as follows:
–
2 to 30 seconds
–
500 to 1900 milliseconds (multiples of 100)
•ms—Specifies the timeout value in milliseconds.
Step 5 end Returns to privileged EXEC mode.
Step 6 show ethernet oam status [interface interface-id] Verifies the configuration.
Step 7 copy running-config startup-config (Optional) Saves your entries in the configuration file.
Command Purpose

10-38
Cisco ASR 901 Series Aggregation Services Router Software Configuration Guide
OL-23826-09
Chapter 10 Configuring Ethernet OAM
Enabling Ethernet OAM Remote Loopback
Enable Ethernet OAM remote loopback on an interface for the local OAM client to initiate OAM remote
loopback operations. Changing this setting causes the local OAM client to exchange configuration
information with its remote peer. Remote loopback is disabled by default.
Restrictions
•Internet Group Management Protocol (IGMP) packets are not looped back.
•If dynamic ARP inspection is enabled, ARP or reverse ARP packets are not looped or dropped.
Complete the following steps to enable Ethernet OAM remote loopback on an interface:
Use the no ethernet oam remote-loopback {supported | timeout} interface configuration command to
disable remote loopback support or remove the timeout setting.
Configuring Ethernet OAM Link Monitoring
You can configure high and low thresholds for link-monitoring features. If no high threshold is
configured, the default is none —no high threshold is set. If you do not set a low threshold, it defaults
to a value lower than the high threshold.
Complete the following steps to configure Ethernet OAM link monitoring on an interface:
Command Purpose
Step 1 configure terminal Enter global configuration mode.
Step 2 interface interface-id Define an interface to configure as an EOM interface, and
enter interface configuration mode.
Step 3 ethernet oam remote-loopback {supported |
timeout seconds}
Enable Ethernet remote loopback on the interface or set a
loopback timeout period.
•Enter supported to enable remote loopback.
•Enter timeout seconds to set a remote loopback
timeout period. The range is from 1 to 10 seconds.
Step 4 end Return to privileged EXEC mode.
Step 5 ethernet oam remote-loopback {start | stop}
{interface interface-id}
Turn on or turn off Ethernet OAM remote loopback on an
interface.
Step 6 show ethernet oam status [interface interface-id] Verify the configuration.
Step 7 copy running-config startup-config (Optional) Save your entries in the configuration file.
Command Purpose
Step 1 configure terminal Enter global configuration mode.
Step 2 interface interface-id Define an interface, and enter interface configuration
mode.

10-39
Cisco ASR 901 Series Aggregation Services Router Software Configuration Guide
OL-23826-09
Chapter 10 Configuring Ethernet OAM
Step 3 ethernet oam link-monitor supported Enable the interface to support link monitoring. This is the
default.
You need to enter this command only if it has been disabled
by previously entering the no ethernet oam link-monitor
supported command.
Step 4 ethernet oam link-monitor high-threshold action
{error-disable-interface | failover}
Use the ethernet oam link-monitor high-threshold
command to configure an error-disable function on the
Ethernet OAM interface when a high threshold for an error
is exceeded.
Note Release 15.0(1)MR does not support the failover
keyword.
Step 5 ethernet oam link-monitor symbol-period
{threshold {high {high symbols | none} | low
{low-symbols}} | window symbols}
Note Repeat this step to configure both high and
low thresholds.
(Optional) Configure high and low thresholds for an
error-symbol period that trigger an error-symbol period
link event.
•Enter threshold high high-symbols to set a high
threshold in number of symbols. The range is 1 to
65535. The default is none.
•Enter threshold high none to disable the high
threshold if it was set. This is the default.
•Enter threshold low low-symbols to set a low
threshold in number of symbols. The range is 0 to
65535. It must be lower than the high threshold.
•Enter window symbols to set the window size (in
number of symbols) of the polling period. The range is
1 to 65535 symbols.
Step 6 ethernet oam link-monitor frame {threshold {high
{high-frames | none} | low {low-frames}} | window
milliseconds}
Note Repeat this step to configure both high and
low thresholds.
(Optional) Configure high and low thresholds for error
frames that trigger an error-frame link event.
•Enter threshold high high-frames to set a high
threshold in number of frames. The range is 1 to
65535. The default is none.
•Enter threshold high none to disable the high
threshold if it was set. This is the default.
•Enter threshold low low-frames to set a low threshold
in number of frames. The range is 0 to 65535. The
default is 1.
•Enter window milliseconds to set the a window and
period of time during which error frames are counted.
The range is 10 to 600 and represents the number of
milliseconds in multiples of 100. The default is 100.
Command Purpose

10-40
Cisco ASR 901 Series Aggregation Services Router Software Configuration Guide
OL-23826-09
Chapter 10 Configuring Ethernet OAM
Step 7 ethernet oam link-monitor frame-period
{threshold {high {high-frames | none} | low
{low-frames}} | window frames}
Note Repeat this step to configure both high and
low thresholds.
(Optional) Configure high and low thresholds for the
error-frame period that triggers an error-frame-period link
event.
•Enter threshold high high-frames to set a high
threshold in number of frames. The range is 1 to
65535. The default is none.
•Enter threshold high none to disable the high
threshold if it was set. This is the default.
•Enter threshold low low-frames to set a low threshold
in number of frames. The range is 0 to 65535. The
default is 1.
•Enter window frames to set the a polling window size
in number of frames. The range is 1 to 65535; each
value is a multiple of 10000 frames. The default is
1000.
Step 8 ethernet oam link-monitor frame-seconds
{threshold {high {high-frames | none} | low
{low-frames}} | window milliseconds}
Note Repeat this step to configure both high and
low thresholds.
(Optional) Configure high and low thresholds for the
frame-seconds error that triggers an error-frame-seconds
link event.
•Enter threshold high high-frames to set a high error
frame-seconds threshold in number of seconds. The
range is 1 to 900. The default is none.
•Enter threshold high none to disable the high
threshold if it was set. This is the default.
•Enter threshold low low-frames to set a low threshold
in number of frames. The range is 1 to 900. The default
is 1.
•Enter window frames to set the a polling window size
in number of milliseconds. The range is 100 to 9000;
each value is a multiple of 100 milliseconds. The
default is 1000.
Command Purpose

10-41
Cisco ASR 901 Series Aggregation Services Router Software Configuration Guide
OL-23826-09
Chapter 10 Configuring Ethernet OAM
The ethernet oam link-monitor transmit-crc {threshold {high {high-frames | none} | low
{low-frames}} | window milliseconds} command is visible on the router and you are allowed to enter it,
but it is not supported. Use the no form of this commands to disable the configuration. Use the no form
of each command to disable the threshold setting.
Configuring Ethernet OAM Remote Failure Indications
You can configure an error-disable action to occur on an interface if one of the high thresholds is
exceeded, if the remote link goes down, if the remote device is rebooted, if the remote device disables
Ethernet OAM on the interface, or if the power failure occurs on the remote device .
Complete the following steps to enable Ethernet OAM remote-failure indication actions on an interface:
Step 9 ethernet oam link-monitor receive-crc {threshold
{high {high-frames | none} | low {low-frames}} |
window milliseconds}
Note Repeat this step to configure both high and
low thresholds.
(Optional) Configure thresholds for monitoring ingress
frames received with cyclic redundancy code (CRC) errors
for a period of time.
•Enter threshold high high-frames to set a high
threshold for the number of frames received with CRC
errors. The range is 1 to 65535 frames.
•Enter threshold high none to disable the high
threshold.
•Enter threshold low low-frames to set a low threshold
in number of frames. The range is 0 to 65535. The
default is 1.
•Enter window milliseconds to set the a window and
period of time during which frames with CRC errors
are counted. The range is 10 to 1800 and represents the
number of milliseconds in multiples of 100. The
default is 100.
Step 10 ethernet oam link-monitor transmit-crc {threshold
{high {high-frames | none} | low low-frames} |
window milliseconds} }
Use the ethernet oam link-monitor transmit-crc
command to configure an Ethernet OAM interface to
monitor egress frames with CRC errors for a period of
time.
Step 11 [no] ethernet link-monitor on (Optional) Start or stop (when the no keyword is entered)
link-monitoring operations on the interface. Link
monitoring operations start automatically when support is
enabled.
Step 12 end Return to privileged EXEC mode.
Step 13 show ethernet oam status [interface interface-id] Verify the configuration.
Step 14 copy running-config startup-config (Optional) Save your entries in the configuration file.
Command Purpose
Command Purpose
Step 1 configure terminal Enter global configuration mode.
Step 2 interface interface-id Define an interface, and enter interface configuration
mode.

10-42
Cisco ASR 901 Series Aggregation Services Router Software Configuration Guide
OL-23826-09
Chapter 10 Configuring Ethernet OAM
The router does not generate Link Fault or Critical Event OAM PDUs. However, if these PDUs are
received from a link partner, they are processed. The router supports sending and receiving Dying Gasp
OAM PDUs when Ethernet OAM is disabled, the interface is shut down, the interface enters the
error-disabled state, or the router is reloading. It can respond to and generate Dying Gasp PDUs based
on loss of power. Use the no ethernet remote-failure {critical-event | dying-gasp | link-fault} action
command to disable the remote failure indication action.
Configuring Ethernet OAM Templates
You can create a template for configuring a common set of options on multiple Ethernet OAM interfaces.
The template can be configured to monitor frame errors, frame-period errors, frame-second errors,
received CRS errors, and symbol-period errors and thresholds. You can also set the template to put the
interface in error-disabled state if any high thresholds are exceeded. These steps are optional and can be
performed in any sequence or repeated to configure different options.
Complete the following steps to configure an Ethernet OAM template and to associate it with an
interface:
Step 3 ethernet oam remote-failure {critical-event |
dying-gasp | link-fault} action
error-disable-interface
Configure the Ethernet OAM remote-failure action on the
interface. You can configure disabling the interface for one
of these conditions:
•Select critical-event to shut down the interface when
an unspecified critical event has occurred.
•Select dying-gasp to shut down the interface when
Ethernet OAM is disabled or the interface enters the
error-disabled state.
•Select link-fault to shut down the interface when the
receiver detects a loss of signal.
Step 4 end Return to privileged EXEC mode.
Step 5 show ethernet oam status [interface interface-id] Verify the configuration.
Step 6 copy running-config startup-config (Optional) Save your entries in the configuration file.
Command Purpose
Command Purpose
Step 1 configure terminal Enter global configuration mode.
Step 2 template template-name Create a template, and enter template configuration mode.

10-43
Cisco ASR 901 Series Aggregation Services Router Software Configuration Guide
OL-23826-09
Chapter 10 Configuring Ethernet OAM
Step 3 ethernet oam link-monitor receive-crc {threshold
{high {high-frames | none} | low {low-frames}} |
window milliseconds}
(Optional) Configure thresholds for monitoring ingress
frames received with cyclic redundancy code (CRC) errors
for a period of time.
•Enter the threshold high high-frames command to set
a high threshold for the number of frames received
with CRC errors. The range is 1 to 65535 frames.
•Enter the threshold high none command to disable the
high threshold.
•Enter the threshold low low-frames command to set a
low threshold in number of frames. The range is 0 to
65535. The default is 1.
•Enter the window milliseconds command to set the a
window and period of time during which frames with
CRC errors are counted. The range is 10 to 1800 and
represents the number of milliseconds in multiples of
100. The default is 100.
Step 4 ethernet oam link-monitor symbol-period
{threshold {high {high symbols | none} | low
{low-symbols}} | window symbols}
(Optional) Configure high and low thresholds for an
error-symbol period that triggers an error-symbol period
link event.
•Enter the threshold high high-symbols command to
set a high threshold in number of symbols. The range
is 1 to 65535.
•Enter the threshold high none command to disable the
high threshold.
•Enter the threshold low low-symbols command to set
a low threshold in number of symbols. The range is 0
to 65535. It must be lower than the high threshold.
•Enter the window symbols command to set the window
size (in number of symbols) of the polling period. The
range is 1 to 65535 symbols.
Step 5 ethernet oam link-monitor frame {threshold {high
{high-frames | none} | low {low-frames}} | window
milliseconds}
(Optional) Configure high and low thresholds for error
frames that trigger an error-frame link event.
•Enter the threshold high high-frames command to set
a high threshold in number of frames. The range is 1 to
65535. You must enter a high threshold.
•Enter the threshold high none command to disable the
high threshold.
•Enter the threshold low low-frames command to set a
low threshold in number of frames. The range is 0 to
65535. The default is 1.
•Enter the window milliseconds command to set the a
window and period of time during which error frames
are counted. The range is 10 to 600 and represents the
number of milliseconds in a multiple of 100. The
default is 100.
Command Purpose

10-44
Cisco ASR 901 Series Aggregation Services Router Software Configuration Guide
OL-23826-09
Chapter 10 Configuring Ethernet OAM
Step 6 ethernet oam link-monitor frame-period
{threshold {high {high-frames | none} | low
{low-frames}} | window frames}
(Optional) Configure high and low thresholds for the
error-frame period that triggers an error-frame-period link
event.
•Enter the threshold high high-frames command to set
a high threshold in number of frames. The range is 1 to
65535. You must enter a high threshold.
•Enter the threshold high none command to disable the
high threshold.
•Enter the threshold low low-frames command to set a
low threshold in number of frames. The range is 0 to
65535. The default is 1.
•Enter the window frames command to set the a polling
window size in number of frames. The range is 1 to
65535; each value is a multiple of 10000 frames. The
default is 1000.
Step 7 ethernet oam link-monitor frame-seconds
{threshold {high {high-seconds | none} | low
{low-seconds}} | window milliseconds}
(Optional) Configure frame-seconds high and low
thresholds for triggering an error-frame-seconds link event.
•Enter the threshold high high-seconds command to
set a high threshold in number of seconds. The range is
1 to 900. You must enter a high threshold.
•Enter the threshold high none command to disable the
high threshold.
•Enter the threshold low low-frames command to set a
low threshold in number of frames. The range is 1 to
900. The default is 1.
•Enter the window frames command to set the a polling
window size in number of frames. The range is 100 to
9000; each value is a multiple of 100 milliseconds. The
default is 1000.
Step 8 ethernet oam link-monitor high threshold action
error-disable-interface
(Optional) Configure the router to move an interface to the
error disabled state when a high threshold for an error is
exceeded.
Step 9 exit Return to global configuration mode.
Step 10 interface interface-id Define an Ethernet OAM interface, and enter interface
configuration mode.
Step 11 source-template template-name Associate the template to apply the configured options to
the interface.
Step 12 end Return to privileged EXEC mode.
Step 13 show ethernet oam status [interface interface-id] Verify the configuration.
Step 14 copy running-config startup-config (Optional) Save your entries in the configuration file.
Command Purpose

10-45
Cisco ASR 901 Series Aggregation Services Router Software Configuration Guide
OL-23826-09
Chapter 10 Configuring Ethernet OAM
The router does not support monitoring egress frames with CRC errors. The ethernet oam link-monitor
transmit-crc {threshold {high {high-frames | none} | low {low-frames}} | window milliseconds}
command is visible on the router and you can enter it, but it is not supported. Use the no form of each
command to remove the option from the template. Use the no source-template template-name to remove
the source template association.
Configuration Example
Router# configure terminal
Enter configuration commands, one per line. End with CNTL/Z.
Router(config)# interface gigabitEthernet 0/8
Router(config-if)# ethernet oam
Router(config-if)# ethernet oam link-monitor symbol-period threshold high 299
Router(config-if)# ethernet oam link-monitor frame window 399
Router(config-if)# ethernet oam link-monitor frame-period threshold high 599
Router(config-if)# ethernet oam link-monitor frame-seconds window 699
Router(config-if)# ethernet oam link-monitor receive-crc window 99
Router(config-if)# ethernet oam link-monitor transmit-crc threshold low 199
Router(config-if)# ethernet oam link-monitor high-threshold action error-disable-interface
Router(config-if)# end
Router# show running-config interface gigabitethernet 0/8
Building configuration...
Current configuration : 478 bytes
!
interface GigabitEthernet0/8
no ip address
negotiation auto
ethernet oam link-monitor symbol-period threshold high 299
ethernet oam link-monitor frame window 399
ethernet oam link-monitor frame-period threshold high 599
ethernet oam link-monitor frame-seconds window 699
ethernet oam link-monitor receive-crc window 99
ethernet oam link-monitor transmit-crc threshold low 199
ethernet oam link-monitor high-threshold action error-disable-interface
ethernet oam
end
Displaying Ethernet OAM Protocol Information
Use these commands in the privileged EXEC to display the Ethernet OAM protocol information.
Table 10-4 Displaying Ethernet OAM Protocol Information
Command Purpose
show ethernet oam discovery [interface interface-id] Displays discovery information for all Ethernet OAM interfaces or
the specified interface.
show ethernet oam statistics [interface interface-id] Displays detailed information about Ethernet OAM packets.
show ethernet oam status [interface interface-id] Displays Ethernet OAM configuration for all interfaces or the
specified interface.
show ethernet oam summary Displays active Ethernet OAM sessions on the router.

10-46
Cisco ASR 901 Series Aggregation Services Router Software Configuration Guide
OL-23826-09
Chapter 10 Configuring Ethernet OAM
Verifying Ethernet OAM Configuration
Verifying an OAM Session
To verify an OAM session, use the show ethernet oam summary command.
In the following example, the local client interface is in session with a remote client with MAC address
442b.0348.bc60 and organizationally unique identifier (OUI) 00000C, which is the OUI for Cisco
Systems. The remote client is in active mode, and has established capabilities for link monitoring and
remote loopback for the OAM session.
Router# show ethernet oam summary
Symbols: * - Master Loopback State, # - Slave Loopback State
& - Error Block State
Capability codes: L - Link Monitor, R - Remote Loopback
U - Unidirection, V - Variable Retrieval
Local Remote
Interface MAC Address OUI Mode Capability
Gi0/8 442b.0348.bc60 00000C active L R
Verifying OAM Discovery Status
To verify OAM Discovery status on the local client and remote peer, use the show ethernet oam
discovery command as shown in the following example:
Router# show ethernet oam discovery interface gigabitethernet 0/8
GigabitEthernet0/8
Local client
------------
Administrative configurations:
Mode: active
Unidirection: not supported
Link monitor: supported (on)
Remote loopback: not supported
MIB retrieval: not supported
Mtu size: 1500
Operational status:
Port status: operational
Loopback status: no loopback
PDU revision: 0
Remote client
-------------
MAC address: 442b.0348.bc60
Vendor(oui): 00000C(cisco)
Administrative configurations:
PDU revision: 0
Mode: active
Unidirection: not supported
Link monitor: supported
Remote loopback: not supported
MIB retrieval: not supported
Mtu size: 1500
Verifying Information OAMPDU and Fault Statistics
To verify statistics for information OAMPDUs and local and remote faults, use the show ethernet oam
statistics command as shown in the following example:

10-47
Cisco ASR 901 Series Aggregation Services Router Software Configuration Guide
OL-23826-09
Chapter 10 Configuring Ethernet OAM
Router# show ethernet oam statistics interface gigabitethernet 0/8
GigabitEthernet0/8
Counters:
---------
Information OAMPDU Tx : 5549
Information OAMPDU Rx : 5914
Unique Event Notification OAMPDU Tx : 0
Unique Event Notification OAMPDU Rx : 0
Duplicate Event Notification OAMPDU TX : 0
Duplicate Event Notification OAMPDU RX : 0
Loopback Control OAMPDU Tx : 0
Loopback Control OAMPDU Rx : 0
Variable Request OAMPDU Tx : 0
Variable Request OAMPDU Rx : 0
Variable Response OAMPDU Tx : 0
Variable Response OAMPDU Rx : 0
Cisco OAMPDU Tx : 1
Cisco OAMPDU Rx : 0
Unsupported OAMPDU Tx : 0
Unsupported OAMPDU Rx : 0
Frames Lost due to OAM : 0
Local Faults:
-------------
0 Link Fault records
1 Dying Gasp records
Total dying gasps : 1
Time stamp : 23:27:13
0 Critical Event records
Remote Faults:
--------------
0 Link Fault records
0 Dying Gasp records
0 Critical Event records
Local event logs:
-----------------
0 Errored Symbol Period records
0 Errored Frame records
0 Errored Frame Period records
0 Errored Frame Second records
Remote event logs:
------------------
0 Errored Symbol Period records
0 Errored Frame records
0 Errored Frame Period records
0 Errored Frame Second records
Verifying Link Monitoring Configuration and Status
To verify link monitoring configuration and status on the local client, use the show ethernet oam status
command. The Status field in the following example shows that link monitoring status is supported and
enabled (on).
Router# show ethernet oam status interface gigabitethernet 0/8
GigabitEthernet0/8
General
-------
Admin state: enabled
Mode: active

10-48
Cisco ASR 901 Series Aggregation Services Router Software Configuration Guide
OL-23826-09
Chapter 10 Configuring Ethernet OAM
Understanding E-LMI
PDU max rate: 10 packets per second
PDU min rate: 1 packet per 1000 ms
Link timeout: 5000 ms
High threshold action: error disable interface
Link fault action: no action
Dying gasp action: no action
Critical event action: no action
Link Monitoring
---------------
Status: supported (on)
Symbol Period Error
Window: 100 x 1048576 symbols
Low threshold: 1 error symbol(s)
High threshold: 299 error symbol(s)
Frame Error
Window: 400 x 100 milliseconds
Low threshold: 1 error frame(s)
High threshold: none
Frame Period Error
Window: 1000 x 10000 frames
Low threshold: 1 error frame(s)
High threshold: 599 error frame(s)
Frame Seconds Error
Window: 700 x 100 milliseconds
Low threshold: 1 error second(s)
High threshold: none
Verifying Status of the Remote OAM Client
To verify the status of a remote OAM client, use the show ethernet oam summary and show ethernet
oam status commands.
To verify the remote client mode and capabilities for the OAM session, use the show ethernet oam
summary command and observe the values in the Mode and Capability fields. The following example
shows that the local client (local interface Gi0/8) is connected to the remote client
Router# show ethernet oam summary
Symbols: * - Master Loopback State, # - Slave Loopback State
& - Error Block State
Capability codes: L - Link Monitor, R - Remote Loopback
U - Unidirection, V - Variable Retrieval
Local Remote
Interface MAC Address OUI Mode Capability
Gi0/8 442b.0348.bc60 00000C active L R
Understanding E-LMI
Ethernet Local Management Interface (E-LMI) is a protocol between the customer-edge (CE) device and
the provider-edge (PE) device. It runs only on the PE-to-CE UNI link and notifies the CE device of
connectivity status and configuration parameters of Ethernet services available on the CE port. E-LMI
interoperates with an OAM protocol, such as CFM, that runs within the provider network to collect OAM
status. CFM runs at the provider maintenance level (UPE to UPE with inward-facing MEPs at the UNI).

10-49
Cisco ASR 901 Series Aggregation Services Router Software Configuration Guide
OL-23826-09
Chapter 10 Configuring Ethernet OAM
Understanding E-LMI
OAM manager, which streamlines interaction between any two OAM protocols, handles the interaction
between CFM and E-LMI. This interaction is unidirectional, running only from OAM manager to E-LMI
on the UPE side of the router. Information is exchanged either as a result of a request from E-LMI or
triggered by OAM when it received notification of a change from the OAM protocol. This type of
information is relayed:
•EVC name and availability status
•Remote UNI name and status
•Remote UNI counts
You can configure Ethernet virtual connections (EVCs), service VLANs, UNI ids (for each CE-to-PE
link), and UNI count and attributes. You need to configure CFM to notify the OAM manager of any
change to the number of active UNIs and or the remote UNI ID for a given S-VLAN domain.
You can configure the router as a provider-edge device.
Restrictions
E-LMI is not supported for the service instances in which the pseudowire cross-connects are configured.
Configuring E-LMI
For E-LMI to work with CFM, you configure EVCs, EFPs, and E-LMI customer VLAN mapping. Most
of the configuration occurs on the PE device on the interfaces connected to the CE device. On the CE
device, you only need to enable E-LMI on the connecting interface. Note that you must configure some
OAM parameters, for example, EVC definitions, on PE devices on both sides of a metro network.
This section contains the following topics:
•Default E-LMI Configuration, page 10-49
•Enabling E-LMI, page 10-50
•Displaying E-LMI Information, page 10-51
Default E-LMI Configuration
Ethernet LMI is globally disabled by default. When enabled, the router is in provider-edge (PE) mode
by default.
When you globally enable E-LMI by entering the ethernet lmi global global configuration command,
it is automatically enabled on all interfaces. You can also enable or disable E-LMI per interface to
override the global configuration. The E-LMI command that is given last is the command that has
precedence.
There are no EVCs, EFP service instances, or UNIs defined.
UNI bundling service is bundling with multiplexing.

10-50
Cisco ASR 901 Series Aggregation Services Router Software Configuration Guide
OL-23826-09
Chapter 10 Configuring Ethernet OAM
Understanding E-LMI
Enabling E-LMI
You can enable E-LMI globally or on an interface and you can configure the router as a PE device.
Beginning in privileged EXEC mode, follow these steps to enable for E-LMI on the router or on an
interface. Note that the order of the global and interface commands determines the configuration. The
command that is entered last has precedence.
Use the no ethernet lmi global configuration command to globally disable E-LMI. Use the no form of
the ethernet lmi interface configuration command with keywords to disable E-LMI on the interface or
to return the timers to the default settings.
Command Purpose
Step 1 configure terminal Enter global configuration mode.
Step 2 ethernet lmi global Globally enable E-LMI on all interfaces. By default, the
router is a PE device.
Step 3 interface interface-id Define an interface to configure as an E-LMI interface, and
enter interface configuration mode.
Step 4 ethernet lmi interface Configure Ethernet LMI on the interface. If E-LMI is
enabled globally, it is enabled on all interfaces unless you
disable it on specific interfaces. If E-LMI is disabled
globally, you can use this command to enable it on
specified interfaces.
Step 5 ethernet lmi {n391 value | n393 value | t391 value|
t392 value}
Configure E-LMI parameters for the UNI.
The keywords have these meanings:
•n391 value—Set the event counter on the customer
equipment. The counter polls the status of the UNI and
all Ethernet virtual connections (EVCs). The range is
from 1 to 65000; the default is 360.
•n393 value—Set the event counter for the metro
Ethernet network. The range is from 1 to 10; the
default is 4.
•t391 value—Set the polling timer on the customer
equipment. A polling timer sends status enquiries and
when status messages are not received, records errors.
The range is from 5 to 30 seconds; the default is 10
seconds.
•t392 value—Set the polling verification timer for the
metro Ethernet network or the timer to verify received
status inquiries. The range is from 5 to 30 seconds, or
enter 0 to disable the timer. The default is 15 seconds.
Note The t392 keyword is not supported when the router
is in CE mode.
Step 6 end Return to privileged EXEC mode.
Step 7 show ethernet lmi evc Verify the configuration.
Step 8 copy running-config startup-config (Optional) Save your entries in the configuration file.

10-51
Cisco ASR 901 Series Aggregation Services Router Software Configuration Guide
OL-23826-09
Chapter 10 Configuring Ethernet OAM
Understanding Ethernet Loopback
Use the show ethernet lmi commands to display information that was sent to the CE from the status
request poll. Use the show ethernet service commands to show current status on the device.
Displaying E-LMI Information
Use the following commands in privileged EXEC mode to display E-LMI information.
Understanding Ethernet Loopback
The local aggregated Ethernet, Fast Ethernet, Tri-Rate Ethernet copper, and Gigabit Ethernet interfaces
connect to a remote system. The Loopback command is used to place the interface in loopback mode.
You can use per-port and per EFP Ethernet loopback to test connectivity at initial startup, to test
throughput, and to test quality of service in both directions. The RFC2544 for latency testing specifies
that the throughput must be measured by sending frames at increasing rate, representing the percentage
of frames received as graphs, and reporting the frames dropping rate. This rate is dependent on the frame
size. This throughput measurement at traffic generator requires the ethernet loopback support on the
responder.
Ethernet loopback can be achieved with External or Internal loopback. External loopback is the process
of looping frames coming from the port on the wire side. Internal loopback is the process of looping
frames coming from the port on the relay side.
Configuring Ethernet Loopback
This section contains the following topics:
•Restrictions
•Enabling Ethernet Loopback
•Configuration Example
Table 10-5 Displaying E-LMI Information
Command Purpose
show ethernet lmi evc [detail evc-id [interface
interface-id] | map interface type number]
Displays details sent to the CE from the status request poll about the
E-LMI EVC.
show ethernet lmi parameters interface interface-id Displays Ethernet LMI interface parameters sent to the CE from the
status request poll.
show ethernet lmi statistics interface interface-id Displays Ethernet LMI interface statistics sent to the CE from the
status request poll.
show ethernet lmi uni map interface [interface-id] Displays information about the E-LMI UNI VLAN map sent to the CE
from the status request poll.
show ethernet service instance {detail | id
efp-identifier interface interface-id | interface
interface-id}
Displays information relevant to the specified Ethernet service
instances (EFPs).

10-52
Cisco ASR 901 Series Aggregation Services Router Software Configuration Guide
OL-23826-09
Chapter 10 Configuring Ethernet OAM
Understanding Ethernet Loopback
Restrictions
•Ethernet loopback is not supported on a routed port.
•A single terminal session is initiated at a time over a cross connect or bridge domain.
•The maximum total traffic that can be looped back across all sessions combined, is 1GB.
•For an internal loopback over bridge domain, the traffic for loopback must have encapsulation that
matches the egress encapsulation. If there is a rewrite operation on the egress EFP, the traffic post
the operation must match the EFP encapsulation.
•Dot1q tag-based filtering is not available on the Cisco ASR 901 router.
•Internal Loopback over bridge domain cannot be initiated if SPAN is already active.
•Internal Loopback over bridge domain cannot be initiated if Traffic generator is already active.
•Loopback is not supported on Fast Ethernet interface.
•External loopback is not supported on EFP with VLAN range.
•Source and destination address specified in the EXEC command are the MAC fields. These
addresses are used for MAC swap. The source and destination MAC addresses cannot be identical
or multicast MAC addresses.
•Source MAC address is mandatory.
•External loopback is only supported over bridge domain.
•Internal loopback is not supported over a port-channel interface
•When Ethernet Loopback is enabled, the L2CP forward and L2CP tunnel protocols are not
functional on any ports.
•Internal loopback over cross connect cannot be initiated if the Traffic Generator is already active.
Enabling Ethernet Loopback
Complete the following steps to configure Ethernet Loopback on the Cisco ASR 901 router:
SUMMARY STEPS
1. configure terminal
2. interface type number
3. service instance instance-number ethernet
4. encapsulation dotlq-number
5. rewrite ingress tag pop 1 symmetric
6. [bridge domain-number | xconnect peer-ip-address vc-id encapsulation mpls]
7. ethernet loopback permit [external | internal]
8. end
9. ethernet loopback start local interface interface-name service instance instance-number
{external | internal} source mac-address source-mac-address [destination mac-address
destination-mac-address] [timeout {time-in-seconds | none}]
10. ethernet loopback stop local interface type number id session id

10-53
Cisco ASR 901 Series Aggregation Services Router Software Configuration Guide
OL-23826-09
Chapter 10 Configuring Ethernet OAM
Understanding Ethernet Loopback
Command or Action Purpose
Step 1 enable
Example:
Router> enable
Enables privileged EXEC mode.
•Enter your password if prompted.
Step 2 configure terminal
Example:
Router# configure terminal
Enters global configuration mode.
Step 3 interface
type number
Example:
Router(config)# interface gigabitEthernet0/1
Specifies an interface type and number to enter the interface
configuration mode.
Step 4 service instance
instance-number
ethernet
Example:
Router(config-if)# service instance 10 ethernet
Creates a service instance on an interface and enters service
instance configuration mode.
Step 5 encapsulation
dotlq-number
Example:
Router(config-if-srv)# encapsulation dot1q 10
Defines the matching criteria to be used in order to map the
ingress dot1q frames on an interface to the appropriate
service instance.
Step 6 rewrite ingress tag pop 1 symmetric
Example:
Router(config-if-srv)# rewrite ingress tag pop
1 symmetric
Specifies the tag manipulation that is to be performed on the
frame ingress to the service instance. Perform Step 7 if you
want to configure ethernet loopback for a bridge-domain.
Go to Step 8 if you want to configure ethernet loopback for
cross connect.
Step 7 bridge
domain-number
Example:
Router(config-if-srv)# bridge domain 10
Binds the service instance to a bridge domain. Perform this
step if you want to configure ethernet loopback for a
bridge-domain.
Step 8 xconnect
peer-ip-address vc-id
encapsulation
mpls
Example:
Router(config-if-srv)# xconnect 1.1.1.1 100
encapsulation mpls
Binds an attachment circuit to a pseudowire, and to
configure an Any Transport over MPLS (AToM) static
pseudowire. Perform this step if you want to configure
ethernet loopback for cross connect.
•peer-ip-address—IP address of the remote provider
edge (PE) peer. The remote router ID can be any IP
address, as long as it is reachable.
•vc-id—The 32-bit identifier of the virtual circuit (VC)
between the PE routers.
•encapsulation—Specifies the tunneling method to
encapsulate the data in the pseudowire.
•mpls—Specifies MPLS as the tunneling method.

10-54
Cisco ASR 901 Series Aggregation Services Router Software Configuration Guide
OL-23826-09
Chapter 10 Configuring Ethernet OAM
Understanding Ethernet Loopback
Configuration Example
This example shows how to configure Ethernet External Loopback for a bridge-domain:
!
interface GigabitEthernet0/0
service instance 201 ethernet evc201
encapsulation dot1q 201
rewrite ingress tag pop 1 symmetric
bridge-domain 201
ethernet loopback permit external
ethernet loopback permit internal
!
Step 9 ethernet loopback permit external
Example:
Router(config-if-srv)# ethernet loopback permit
external
Configures ethernet permit external loopback on an
interface. External loopback allows loopback of traffic from
the wire side. This command is supported under a service
instance and interface.
Step 10 ethernet loopback permit internal
Example:
Router(config-if-srv)# ethernet loopback permit
internal
Configures ethernet permit internal loopback on an
interface. Internal loopback allows loopback of traffic from
the relay side. This command is supported under a service
instance and interface.
Step 11 end
Example:
Router(config-if-srv)# end
Returns to privileged EXEC mode.
Step 12 ethernet loopback start local interface
type
number
service instance
instance-number
{
external | internal } source mac-address
source
mac-address
[destination mac-address
destination-mac-address
] [timeout
{
time-in-seconds
| none}]
Example:
Router# ethernet loopback start local interface
gigabitEthernet 0/1 service instance 10
external source mac-address 0123.4567.89ab
destination mac-address 255.255.255 timeout
9000
Starts ethernet external or internal loopback process on the
service instance. Destination MAC address is an optional
field. If destination mac address is not provided, the
loopback interface MAC address is assigned to the source
MAC address after swapping.
•(Optional) Use the timeout time-in-seconds command
to set a loopback timeout period. The range is from 1 to
90000 seconds (25 hours). The default value is 300
seconds.
•(Optional) Use the timeout none command to set the
loopback to no time out.
Step 13 ethernet loopback stop local interface
type
number
id
session id
Example:
Router# ethernet loopback stop local interface
gigabitEthernet 0/1 id 3
Stops ethernet loopback.
Command or Action Purpose

10-55
Cisco ASR 901 Series Aggregation Services Router Software Configuration Guide
OL-23826-09
Chapter 10 Configuring Ethernet OAM
Understanding Ethernet Loopback
ethernet loopback start local interface GigabitEthernet0/0 service instance 201
external source mac-address 5000.10a1.6ab8 destination mac-address 0000.0000.0202
timeout 9000
!
!
ethernet loopback stop local interface gigabitEthernet 0/0 id 1
!
This example shows how to configure Ethernet Internal Loopback for cross connect:
!
interface GigabitEthernet0/0
service instance 201 ethernet evc201
encapsulation dot1q 201
rewrite ingress tag pop 1 symmetric
xconnect 2.2.2.2 10 encapsulation mpls
ethernet loopback permit external
ethernet loopback permit internal
!
ethernet loopback start local interface GigabitEthernet0/0 service instance 201
internal source mac-address 5000.10a1.6ab8 destination mac-address 0000.0000.0202
timeout 9000
!
!
ethernet loopback stop local interface gigabitEthernet 0/0 id 1
!
This following is the example of the output from the show ethernet loopback command:
Router# show ethernet loopback active interface
GigabitEthernet0/0
service instance
201
Loopback Session ID : 1
Interface : GigabitEthernet0/0
Service Instance : 201
Direction : Internal
Time out(sec) : 300
Status : on
Start time : 12:06:35.300 IST Mon Sep 23 2013
Time left : 00:03:28
Dot1q/Dot1ad(s) : 201
Second-dot1q(s) :
Source Mac Address : 5000.10a1.6ab8
Destination Mac Address : 0000.0000.0202
Ether Type : Any
Class of service : Any
Llc-oui : Any
Total Active Session(s): 1
Total Internal Session(s): 1
Total External Session(s): 0

10-56
Cisco ASR 901 Series Aggregation Services Router Software Configuration Guide
OL-23826-09
Chapter 10 Configuring Ethernet OAM
Understanding Ethernet Loopback
Configuring Y.1564 to Generate Ethernet Traffic
Y.1564 is an Ethernet service activation or performance test methodology for turning up, installing, and
troubleshooting Ethernet-based services. This test methodology allows for complete validation of
Ethernet service-level agreements (SLAs) in a single test. Using traffic generator performance profile,
you can create the traffic based on your requirements. The network performance like throughput, loss,
and availability are analyzed using Layer 2 traffic with various bandwidth profiles. Availability is
inversely proportional to frame loss ratio.
Figure 10-2 shows the Traffic Generator topology over bridge domain describing the traffic flow in the
external and internal modes. The traffic is generated at the wire-side of network to network interface
(NNI) and is transmitted to the responder through the same interface for the external mode. The traffic
is generated at the user to network interface (UNI) and transmitted to the responder through NNI
respectively for the internal mode. External mode is used to measure the throughput and loss at the NNI
port where as internal mode is used to measure the throughput and loss at the UNI port. During traffic
generation, traffic at other ports is not impacted by the generated traffic and can continue to switch
network traffic.
Figure 10-2 Traffic Generator Topology over Bridge Domain
Effective with Cisco IOS release 15.4.(01)S, traffic can be generated over cross connect interface.
Figure 10-3 shows the Traffic Generator topology over cross connect describing the traffic flow in the
external and internal modes.

10-57
Cisco ASR 901 Series Aggregation Services Router Software Configuration Guide
OL-23826-09
Chapter 10 Configuring Ethernet OAM
Understanding Ethernet Loopback
Figure 10-3 Traffic Generator Topology over cross connect
To generate traffic using Y.1564, complete the following tasks:
•Configure EVC on the interface path such that the Layer 2/L2VPN path should be complete between
transmitter and receiver.
•Configure Traffic Generator on the transmitter.
•Configure ethernet loopback on the receiver. For information on Ethernet loopback, see
Understanding Ethernet Loopback, page 10-51.
•Start the IP SLA session.
Note Using traffic generator, a maximum traffic of 1GB is generated.
Restrictions
•A single traffic session is generated.
•Traffic generation will not be supported on VLAN interface.
•One-way traffic generation and passive measurement features are not supported.
•Payload signature verification is not supported.
•The QoS functions like classification and policing are supported on the ingress EVC.
•Internal mode traffic generation cannot be configured on port channel interfaces.
•Maximum throughput rate is 1GB.
UNI
Interface
Traffic generated from UNI port
Internal Mode
External Mode
Traffic generating Router
Measurement
port - UNI
NNI
Interface
Ethernet
Loopback
Carrier Ethernet
NNI
Interface
Measurement
port - NNI
Ethernet
Loopback
361413
Carrier Ethernet

10-58
Cisco ASR 901 Series Aggregation Services Router Software Configuration Guide
OL-23826-09
Chapter 10 Configuring Ethernet OAM
Understanding Ethernet Loopback
•SPAN and Traffic generator cannot be used simultaneously since both uses the mirror mechanism.
•For Traffic generation over cross connect port-channel will not be supported for both internal and
external modes.
•Ethernet loopback and Traffic generator cannot be used simultaneously.
•After reload, the Traffic generator over cross connect should be rescheduled (stop and start).
•After cross connect flaps, the Traffic generator over cross connect should be rescheduled (stop and
start).
Configuring IP SLA for Traffic Generation
Complete these steps to configure IP SLA for traffic generation.
SUMMARY STEPS
1. configure terminal
2. ip sla sla_id
3. service-performance type ethernet dest-mac-addr destination mac-address interface type
number service instance number
4. aggregation | default | description | duration | exit | frequency | measurement-type direction |
no | profile | signature
5. default | exit | loss | no | throughput
6. exit
7. default | exit | inner-cos | inner-vlan | no | outer-cos | outer-vlan | packet-size | src-mac-addr
8. exit
9. direction {external | internal}
10. default | exit | no | rate-step
11. exit
DETAILED STEPS
Command or Action Purpose
Step 1 configure terminal
Example:
Router# configure terminal
Enters global configuration mode.
Step 2 ip sla
sla_id
Example:
Router(config)# ip sla 100
Specify the SLA ID to start the IP SLA session.

10-59
Cisco ASR 901 Series Aggregation Services Router Software Configuration Guide
OL-23826-09
Chapter 10 Configuring Ethernet OAM
Understanding Ethernet Loopback
Step 3 service-performance type ethernet dest-mac-addr
destination mac-address
interface
type number
service instance
number
Example:
Router(config-ip-sla)# service-performance type
ethernet dest-mac-addr 0001.0001.0001 interface
gigabitEthernet0/10 service instance 10
Specifies the service performance type as ethernet and the
destination MAC address in H.H.H format.
Specifies an interface type and number which traffic
generator uses to send the packets. Also, specifies the
service instance number that is required to create a service
instance on an interface. The range is 1 to 4096.
Step 4 aggregation | default | description | duration
| exit | frequency | measurement-type direction
| no | profile | signature
Example:
Router(config-ip-sla-service-performance)# prof
ile traffic direction external
Specify the type of service performance. The following are
the options:
•aggregation—Represents the statistics aggregation.
•default—Set a command to its defaults.
•description—Description of the operation.
•duration—Sets the service performance duration
configuration.
•frequency—Represents the scheduled frequency. The
options available are iteration and time. The range is 20
to 65535 seconds.
•measurement-type direction—Specifies the statistics
to measure traffic. The options available are external or
internal; the default option is Internal. If you use this
option, go to Step 5.
•profile—Specifies the service performance profile. If
you use the packet or traffic option, go to Step 7 or Step
9 respectively.
•signature—Specifies the payload contents.
Step 5 default | exit | loss | no | throughput
Example:
Router(config-ip-sla-service-performance-measur
ement)# throughput
Specifies the measurement type based on which the service
performance is calculated. The following are the options:
•default—Set a command to its defaults
•loss—Specifies the measurement such as frame loss.
•throughput—Specifies the measurement such as
average rate of successful frame delivery.
Step 6 exit Exits the measurement mode.
Command or Action Purpose

10-60
Cisco ASR 901 Series Aggregation Services Router Software Configuration Guide
OL-23826-09
Chapter 10 Configuring Ethernet OAM
Understanding Ethernet Loopback
Configuration Examples
This section shows sample configuration examples for traffic generation on Cisco ASR 901 Router:
ip sla 10
service-performance type ethernet dest-mac-addr 0001.0001.0001 interface
TenGigabitEthernet0/0 service instance 30
measurement-type direction external
loss
throughput
Step 7 default | exit | inner-cos | inner-vlan | no |
outer-cos | outer-vlan | packet-size |
src-mac-addr
Example:
Router(config-ip-sla-service-performance-packet
)# src-mac-addr 4055.3989.7b56
Specifies the packet type. The following are the options:
•default—Set a command to its defaults
•inner-cos—Specify the class of service (CoS) value for
the inner VLAN tag of the interface from which the
message will be sent.
•inner-vlan—Specify the VLAN ID for the inner vlan
tag of the interface from which the message will be
sent.
•outer-cos—Specify the CoS value which will be filled
in the outer VLAN tag of the packet.
•outer-vlan—Specify the VLAN ID which will be filled
in the outer VLAN tag of the packet.
•packet-size—Specify the packet size; the default size
is 64 bytes. The supported packet size are 64 bytes, 128
bytes, 256 bytes, 512 bytes, 1280 bytes, and 1518 bytes.
•src-mac-addr—Specifies the source MAC address in
H.H.H format.
Step 8 exit Exits the packet mode.
Step 9 direction {external | internal}
Example:
Router(config-ip-sla-service-performance)# prof
ile traffic direction external
Specifies the direction of the profile traffic. The options are
external and internal.
Step 10 default
or
exit
or
no
or
rate-step
Example:
Router(config-ip-sla-service-performance-traffi
c)# rate-step kbps 1000
Specifies the traffic type. The following are the options:
•default—Set a command to its defaults
•rate-step—Specifies the transmission rate in kbps. The
rate-step range is from 1-1000000 (1 Kbps to 1Gbps).
Step 11 exit Exits the traffic mode.
Command or Action Purpose

10-61
Cisco ASR 901 Series Aggregation Services Router Software Configuration Guide
OL-23826-09
Chapter 10 Configuring Ethernet OAM
Understanding Ethernet Loopback
profile packet
outer-vlan 30
packet-size 512
src-mac-addr d48c.b544.93dd
profile traffic direction external
rate-step kbps 1000
frequency time 35
Example: Two-Way Measurement
The following is a sample configuration for two-way measurement to measure throughput, loss, tx, rx,
txbytes, and rxbytes.
INTERNAL: (to test UNI scenario)
ip sla 2
service-performance type ethernet dest-mac-addr aaaa.bbbb.cccc interface
GigabitEthernet0/0 service instance 2
measurement-type direction internal
loss
throughput
profile packet
outer-vlan 10
packet-size 512
src-mac-addr d48c.b544.9600
profile traffic direction internal
rate-step kbps 1000 2000 3000
frequency time 95
EXTERNAL: (to test NNI scenario)
ip sla 2
service-performance type ethernet dest-mac-addr aaaa.bbbb.cccc interface
gigabitEthernet0/7 service instance 2
measurement-type direction external
loss
throughput
profile packet
outer-vlan 10
packet-size 512
src-mac-addr d48c.b544.9600
profile traffic direction external
rate-step kbps 1000 2000 3000
frequency time 95
Example: Traffic Generation Mode
The following is a sample configuration for traffic generation mode to measure tx and txbytes.
INTERNAL: (to test UNI scenario)
ip sla 2
service-performance type ethernet dest-mac-addr aaaa.bbbb.cccc interface
GigabitEthernet0/0 service instance 2
measurement-type direction internal
profile packet
outer-vlan 10
packet-size 512
src-mac-addr d48c.b544.9600
profile traffic direction internal
rate-step kbps 1000 2000 3000
frequency time 95

10-62
Cisco ASR 901 Series Aggregation Services Router Software Configuration Guide
OL-23826-09
Chapter 10 Configuring Ethernet OAM
Understanding Ethernet Loopback
EXTERNAL: (to test NNI scenario)
ip sla 2
service-performance type ethernet dest-mac-addr aaaa.bbbb.cccc interface
GigabitEthernet0/7 service instance 2
measurement-type direction external
profile packet
outer-vlan 10
packet-size 512
src-mac-addr d48c.b544.9600
profile traffic direction external
rate-step kbps 1000 2000 3000
frequency time 95
The following is an example of the output from the show ip sla statistics command.
show ip sla statistics 10
IPSLAs Latest Operation Statistics
IPSLA operation id: 10
Type of operation: Ethernet Service Performance
Test mode: Traffic Generator
Steps Tested (kbps): 1000
Test duration: 30 seconds
Latest measurement: 01:34:08.636 IST Wed Sep 25 2013
Latest return code: OK
Step 1 (1000 kbps):
Stats:
Tx Packets: 1425 Tx Bytes: 729600
Step Duration: 6 seconds
Note Statistics are cumulative over a period of time and not specific to any particular time instance.

CHAPTER
11-1
Cisco ASR 901 Series Aggregation Services Router Software Configuration Guide
OL-23826-09
11
ITU-T Y.1731 Performance Monitoring
This chapter provides information on the ITU-T Y.1731 Performance Monitoring for the
Cisco ASR 901 Series Aggregation Services Router.
Finding Feature Information
Your software release may not support all the features documented in this module. For the latest feature
information and caveats, see the release notes for your platform and software release. To find information
about the features documented in this module, and to see a list of the releases in which each feature is
supported, see the “Feature Information for ITU-T Y.1731 Performance Monitoring” section on page 11-25.
Use Cisco Feature Navigator to find information about platform support and Cisco software image
support. To access Cisco Feature Navigator, go to http://www.cisco.com/go/cfn. An account on
Cisco.com is not required.
Contents
•Prerequisites for ITU-T Y.1731 Performance Monitoring, page 11-1
•Restrictions for ITU-T Y.1731 Performance Monitoring, page 11-2
•Information About ITU-T Y.1731 Performance Monitoring, page 11-2
•How to Configure ITU-T Y.1731 Performance Monitoring, page 11-5
•Verifying the Frame Delay and Synthetic Loss Measurement Configurations, page 11-15
•How to Configure IP SLAs Y.1731 On-Demand and Concurrent Operations, page 11-19
•Configuration Examples for IP SLAs Y.1731 On-Demand Operations, page 11-21
•Additional References, page 11-23
•Feature Information for ITU-T Y.1731 Performance Monitoring, page 11-25
Prerequisites for ITU-T Y.1731 Performance Monitoring
•Configure and enable IEEE-compliant connectivity fault management (CFM) for Y.1731
performance monitoring to function.

11-2
Cisco ASR 901 Series Aggregation Services Router Software Configuration Guide
OL-23826-09
Chapter 11 ITU-T Y.1731 Performance Monitoring
Restrictions for ITU-T Y.1731 Performance Monitoring
Restrictions for ITU-T Y.1731 Performance Monitoring
•The Cisco ASR 901 router does not support one-way delay measurement (1DM).
•The Cisco ASR 901 router does not support Loss Measurement Message (LMM).
•The Cisco ASR 901 router does not support Delay Measurement Message (DMM) on the cross
connect EVC.
•The Cisco ASR 901 router does not support Synthetic Loss Measurement (SLM) on the port level
cross connect.
•The Cisco ASR901 router does not support Multi-NNI CFM and SLM over the cross-connect EFP
simultaneously. However, you can enable Multi-NNI CFM or SLM over the cross-connect EFP
function in a node.
Information About ITU-T Y.1731 Performance Monitoring
When service providers sell connectivity services to a subscriber, a Service Level Agreement (SLA) is
reached between the buyer and seller of the service. The SLA defines the attributes offered by a provider
and serves as a legal obligation on the service provider. As the level of performance required by
subscribers rises, service providers need to monitor the performance parameters being offered. Various
standards, such as IEEE 802.1ag and ITU-T Y.1731, define the methods and frame formats used to
measure performance parameters.
ITU-T Y.1731 performance monitoring provides standards-based Ethernet performance monitoring as
outlined in the ITU-T Y-1731 specification and interpreted by the Metro Ethernet Forum (MEF). It
includes the measurement of Ethernet frame delay, frame delay variation, frame loss, and throughput.
To measure SLA parameters such as frame delay or frame delay variation, a small number of synthetic
frames are transmitted along with the service to the end point of the maintenance region, where the
Maintenance End Point (MEP) responds to the synthetic frame.
The following figure illustrates Maintenance Entities (ME) and MEP typically involved in a
point-to-point metro ethernet deployment for the Y.1731 standard.

11-3
Cisco ASR 901 Series Aggregation Services Router Software Configuration Guide
OL-23826-09
Chapter 11 ITU-T Y.1731 Performance Monitoring
Information About ITU-T Y.1731 Performance Monitoring
Figure 11-1 A Point-to-Point Metro Ethernet Deployment with Typical Maintenance Entities and
Maintenance Points
Frame Delay and Frame-Delay Variation
Ethernet frame Delay Measurement (ETH-DM) is used for on-demand Ethernet Operations,
Administration & Maintenance (OAM) to measure frame delay and frame-delay variation.
Ethernet frame delay and frame delay variation are measured by sending periodic frames with ETH-DM
information to the peer MEP in the same maintenance entity. Peer MEPs perform frame-delay and
frame-delay variation measurements through this periodic exchange during the diagnostic interval.
Ethernet frame delay measurement supports hardware-based timestamping in the ingress direction.
These are the two methods of delay measurement, as defined by the ITU-T Y.1731 standard, One-way
ETH-DM (1DM) and Two-way ETH-DM (2DM). However, the Cisco ASR 901 router supports only
Two-way ETH-DM.
Two-way Delay Measurement
Two-way frame delay and variation can be measured using DMM and Delay Measurement Reply (DMR)
frames.
In two-way delay measurements, the sender MEP transmits a frame containing ETH-DM request
information and TxTimeStampf, where TxTimeStampf is the timestamp of the time at which the DMM
is sent.
When the receiver MEP receives the frame, it records RxTimeStampf, where RxTimeStampf is the
timestamp of the time at which the frame with ETH-DM request information is received.
The receiver MEP responds with a frame containing ETH-DM reply information and TxTimeStampb,
where TxTimeStampb is the timestamp of the time at which the frame with ETH-DM reply information
is sent.
Operator A NEs Operator B NEs
Subscriber
Equipment
1
Subscriber
Equipment
8
2 3 4 5 6 7
Service Provider
Subscriber
MEG
Test MEG
EVC ME
E-NNI ME
UNI MEG UNI ME
Operator A Operator B MEG
281942
MEP (up orientation)
MEP (down orientation)
Logical path of SOAM PDUs

11-4
Cisco ASR 901 Series Aggregation Services Router Software Configuration Guide
OL-23826-09
Chapter 11 ITU-T Y.1731 Performance Monitoring
Information About ITU-T Y.1731 Performance Monitoring
When the sender MEP receives this frame, it records RxTimeStampb, where RxTimeStampb is the
timestamp of the time at which the frame containing ETH-DM reply information is received.
Two-way frame delay is calculated as:
Frame delay = (RxTimeStampb-TxTimeStampf)-(TxTimeStampb-RxTimeStampf)
Note Discard the frame delay and frame-delay variation measurements when known network topology
changes occur or when continuity and availability faults occur.
For more information on ITU-T Y.1731 performance monitoring, see Configuring IP SLAs
Metro-Ethernet 3.0 (ITU-T Y.1731) Operations in the IP SLAs Configuration Guide.
Frame Loss Ratio
Ethernet Frame Loss Ratio (ETH-LM: FLR), also known as frame loss, measures the availability of
synthetic frames in the network. Availability is defined in terms of the ratio of frames lost to frames sent,
or Frame Loss Ratio (FLR).
Ethernet Synthetic Loss Measurement (ETH-SLM) is used to collect counter values applicable for
ingress and egress synthetic frames where the counters maintain a count of transmitted and received
synthetic frames between a pair of MEPs.
ETH-SLM transmits synthetic frames with ETH-SLM information to a peer MEP and similarly receives
synthetic frames with ETH-SLM information from the peer MEP. Each MEP performs frame loss
measurements, which contribute to unavailable time. A near-end frame loss refers to frame loss
associated with ingress data frames. A far-end frame loss refers to frame loss associated with egress data
frames. Both near-end and far-end frame loss measurements contribute to near-end severely errored
seconds and far-end severely errored seconds, which together contribute to unavailable time. ETH-SLM
is measured using SLM and SLR frames.
There are the two methods of frame loss measurement, defined by the ITU-T Y.1731 standard ETH-LM
and ETH-SLM. However, the Cisco ASR 901 router supports only single-ended ETH-SLM.
Single-ended ETH-SLM
Each MEP transmits frames with the ETH-SLM request information to its peer MEP and receives frames
with ETH-SLR reply information from its peer MEP to carry out synthetic loss measurements.
On-Demand and Concurrent Operations
On-demand IP SLAs SLM operations enable users without configuration access to perform real-time
troubleshooting of Ethernet services. There are two operational modes for on-demand operations: direct
mode that creates and runs an operation immediately and referenced mode that starts and runs a
previously configured operation.
•In the direct mode, a single command can be used to create multiple pseudo operations for a range
of class of service (CoS) values to be run, in the background, immediately. A single command in
privileged EXEC mode can be used to specify frame size, interval, frequency, and duration for the
direct on-demand operation. Direct on-demand operations start and run immediately after the
command is issued.

11-5
Cisco ASR 901 Series Aggregation Services Router Software Configuration Guide
OL-23826-09
Chapter 11 ITU-T Y.1731 Performance Monitoring
How to Configure ITU-T Y.1731 Performance Monitoring
•In the referenced mode, you can start one or more already-configured operations for different
destinations, or for the same destination, with different CoS values. Issuing the privileged EXEC
command creates a pseudo version of a proactive operation that starts and runs in the background,
even while the proactive operation is running.
•After an on-demand operation is completed, statistical output is displayed on the console.
On-demand operation statistics are not stored and are not supported by the statistic history and
aggregation functions.
•After an on-demand operation is completed, and the statistics handled, the direct and referenced
on-demand operation is deleted. The proactive operations are not deleted and continue to be
available to be run in referenced mode, again.
A concurrent operation consists of a group of operations, all configured with the same operation ID
number, that run concurrently. Concurrent operations are supported for a given EVC, CoS, and remote
MEP combination, or for multiple MEPs for a given multipoint EVC, for delay or loss measurements.
The Cisco ASR 901 router also supports burst mode for concurrent operations, one-way dual-ended,
single-ended delay and delay variation operations, and single-ended loss operations.
Supported interfaces
The ASR 901 router supports ITU-T Y.1731 performance monitoring on the following interfaces:
•DMM and SLM support on the EVC bridge domain (BD)
•DMM and SLM support on the Port-Channel EVC BD
•SLM support on the EVC cross connect
•SLM support on the Port-Channel EVC cross connect
•DMM and SLM support on the EVC BD for both the up and down MEPs
•SLM support on the EVC cross connect for both the up and down MEPs
Note SLM and DMM can be configured for the same EVCs over CFM session. The combined number of CFM,
DMM, and SLM sessions must be within the scale limits, otherwise DMM/SLM probes might get
dropped resulting in a few incomplete measurements.
Benefits of ITU-T Y.1731 Performance Monitoring
Combined with IEEE-compliant CFM, Y.1731 performance monitoring provides a comprehensive fault
management and performance monitoring solution for service providers. This comprehensive solution
in turn lessens service providers' operating expenses, improves their SLAs, and simplifies their
operations.
How to Configure ITU-T Y.1731 Performance Monitoring
•Configuring Two-Way Delay Measurement, page 11-6
•Configuring Single-Ended Synthetic Loss Measurement, page 11-9
•Scheduling IP SLAs Operations, page 11-14

11-6
Cisco ASR 901 Series Aggregation Services Router Software Configuration Guide
OL-23826-09
Chapter 11 ITU-T Y.1731 Performance Monitoring
How to Configure ITU-T Y.1731 Performance Monitoring
Configuring Two-Way Delay Measurement
Note To display information about remote (target) MEPs on destination devices, use the show ethernet cfm
maintenance-points remote command.
Complete the following steps to configure two-way delay measurement.
SUMMARY STEPS
1. enable
2. configure terminal
3. ip sla operation-number
4. ethernet y1731 delay DMM domain domain-name {evc evc-id | vlan vlan-id} {mpid target-mp-id
| mac-address target-address} cos cos {source {mpid source-mp-id | mac-address
source-address}}
5. aggregate interval seconds
6. distribution {delay | delay-variation} {one-way | two-way} number-of-bins
boundary[,...,boundary]
7. frame interval milliseconds
8. frame offset offset-value
9. frame size bytes
10. history interval intervals-stored
11. max-delay milliseconds
12. owner owner-id
13. end
DETAILED STEPS
Command Purpose
Step 1 enable
Example:
Router> enable
Enables privileged EXEC mode.
•Enter your password if prompted.
Step 2 configure terminal
Example:
Router# configure terminal
Enters global configuration mode.
Step 3 ip sla
operation-number
Example:
Router(config)# ip sla 10
Configures an IP SLA operation and enters IP SLA
configuration mode.
•operation-number—Identifies the IP SLAs
operation you want to configure.

11-7
Cisco ASR 901 Series Aggregation Services Router Software Configuration Guide
OL-23826-09
Chapter 11 ITU-T Y.1731 Performance Monitoring
How to Configure ITU-T Y.1731 Performance Monitoring
Step 4 ethernet y1731 delay DMM domain
domain-name
{evc
evc-id
| vlan
vlan-id
} {mpid
target-mp-id
|
mac-address
target-address
} cos
cos
{source {mpid
source-mp-id
| mac-address
source-address
}}
Example:
Router(config-ip-sla)# ethernet y1731 delay DMM
domain xxx evc yyy mpid 101 cos 4 source mpid 100
Configures two-way delay measurement and enters
IP SLA Y.1731 delay configuration mode.
•DMM—Specifies that the frames sent are Delay
Measurement Message (DMM) synthetic frames.
•domain domain-name—Specifies the name of
the Ethernet maintenance Operations,
Administration & Maintenance (OAM) domain.
•evc evc-id—Specifies the EVC identification
name.
•vlan vlan-id—Specifies the VLAN identification
number. The range is from 1 to 4096.
•mpid target-mp-id—Specifies the maintenance
endpoint identification numbers of the MEP at
the destination. The range is from 1 to 8191.
•mac-address target-address—Specifies the
MAC address of the MEP at the destination.
•cos cos—Specifies, for this MEP, the class of
service (CoS) that will be sent in the Ethernet
message. The range is from 0 to 7.
•source—Specifies the source MP ID or MAC
address.
•mpid source-mp-id—Specifies the maintenance
endpoint identification numbers of the MEP
being configured. The range is from 1 to 8191.
•mac-address source-address—Specifies the
MAC address of the MEP being configured.
Step 5 aggregate interval
seconds
Example:
Router(config-sla-y1731-delay)# aggregate interval
900
(Optional) Configures the length of time during
which the performance measurements are conducted
and the results stored.
•seconds—Specifies the length of time in seconds.
The range is from 1 to 65535. The default is 900.
Command Purpose

11-8
Cisco ASR 901 Series Aggregation Services Router Software Configuration Guide
OL-23826-09
Chapter 11 ITU-T Y.1731 Performance Monitoring
How to Configure ITU-T Y.1731 Performance Monitoring
Step 6 distribution {delay | delay-variation} {one-way |
two-way}
number-of-bins boundary
[,...,
boundary
]
Example:
Router(config-sla-y1731-delay)# distribution
delay-variation two-way 5 5000, 10000,15000,20000,-1
(Optional) Specifies measurement type and
configures bins for statistics distributions kept.
•delay—Specifies that the performance
measurement type is delay. This is the default
value, along with delay variation.
•delay-variation—Specifies that the performance
measurement type is delay variation. This is the
default value, along with delay.
•one-way—Specifies one-way measurement
values. This is the default for a dual-ended
operation.
•two-way—Specifies two-way measurement
values. This is the default for a single-ended
operation.
•number-of-bins—Specifies the number of bins
kept during an aggregate interval. The range is
from 1 to 10. The default is 10.
•boundary [,...,boundary]—Lists upper
boundaries for bins in microseconds. Minimum
number of boundaries required is one. Maximum
allowed value for the uppermost boundary is -1
microsecond. Multiple values must be separated
by a comma (,). The default value is
5000,10000,15000,20000,25000,30000,35000,4
0000,45000, -1.
Step 7 frame interval
milliseconds
Example:
Router(config-sla-y1731-delay)# frame interval 100
(Optional) Sets the gap between successive frames.
•milliseconds—Specifies the length of time in
milliseconds (ms) between successive synthetic
frames. The range is from 100 to 10000. The
default is 1000.
Step 8 frame offset
offset-value
Example:
Router(config-sla-y1731-delay)# frame offset 1
(Optional) Sets a value for calculating delay variation
values.
•offset-value—The range is from 1 to 10. The
default is 1.
Step 9 frame size
bytes
Example:
Router(config-sla-y1731-delay)# frame size 32
(Optional) Configures padding size for frames.
•bytes—Specifies the padding size, in four-octet
increments, for the synthetic frames. The range is
from 64 to 384. The default is 64.
Step 10 history interval
intervals-stored
Example:
Router(config-sla-y1731-delay)# history interval 2
(Optional) Sets the number of statistics distributions
kept during the lifetime of an IP SLAs Ethernet
operation.
•intervals-stored—Specifies the number of
statistics distributions. The range is from 1 to 10.
The default is 2.
Command Purpose

11-9
Cisco ASR 901 Series Aggregation Services Router Software Configuration Guide
OL-23826-09
Chapter 11 ITU-T Y.1731 Performance Monitoring
How to Configure ITU-T Y.1731 Performance Monitoring
What to Do Next
After configuring two-way delay measurement, see the Scheduling IP SLAs Operations, page 11-14 to
schedule the operation.
Configuring Single-Ended Synthetic Loss Measurement
Note To display information about remote (target) MEPs on destination devices, use the show ethernet cfm
maintenance-points remote command.
Complete the following steps to configure a single-ended SLM.
Prerequisites
Class of Service (CoS)-level monitoring must be enabled on MEPs associated to the Ethernet frame loss
operation using the monitor loss counter command on the devices at both ends of the operation.
Note Cisco IOS Y.1731 implementation allows monitoring of frame loss for frames on an EVC regardless of
the CoS value (any CoS or Aggregate CoS cases). See the "Configuration Examples for IP SLAs
Metro-Ethernet 3.0 (ITU-T Y.1731) Operations" section for configuration information.
SUMMARY STEPS
1. enable
2. configure terminal
3. asr901-platf-multi-nni-cfm
4. ip sla operation-number
Step 11 max-delay
milliseconds
Example:
Router(config-sla-y1731-delay)# max-delay 5000
(Optional) Sets the amount of time an MEP waits for
a frame.
•milliseconds—Specifies the maximum delay in
milliseconds (ms). The range is from 1 to 65535.
The default is 5000.
Step 12 owner
owner-id
Example:
Router(config-sla-y1731-delay)# owner admin
(Optional) Configures the owner of an IP SLAs
operation.
•owner-id—Specifies the name of the SNMP
owner. The value is from 0 to 255 ASCII
characters.
Step 13 end
Example:
Router(config-sla-y1731-delay)# end
Exits IP SLA Y.1731 delay configuration mode and
enters privileged EXEC mode.
Command Purpose

11-10
Cisco ASR 901 Series Aggregation Services Router Software Configuration Guide
OL-23826-09
Chapter 11 ITU-T Y.1731 Performance Monitoring
How to Configure ITU-T Y.1731 Performance Monitoring
5. ethernet y1731 loss SLM domain domain-name {evc evc-id | vlan vlan-id} {mpid target-mp-id |
mac-address target-address} cos cos {source {mpid source-mp-id | mac-address
source-address}}
6. aggregate interval seconds
7. availability algorithm {sliding-window | static-window}
8. frame consecutive value
9. frame interval milliseconds
10. frame size bytes
11. history interval intervals-stored
12. owner owner-id
13. exit
14. exit
15. ip sla reaction-configuration operation-number [react {unavailableDS | unavailableSD |
loss-ratioDS | loss-ratioSD}] [threshold-type {average [number-of-measurements] | consecutive
[occurrences] | immediate}] [threshold-value upper-threshold lower-threshold]
16. ip sla logging traps
17. exit
DETAILED STEPS
Command Purpose
Step 1 enable
Example:
Router> enable
Enables privileged EXEC mode.
•Enter your password if prompted.
Step 2 configure terminal
Example:
Router# configure terminal
Enters global configuration mode.
Step 3 [no] asr901-platf-multi-nni-cfm
Example:
Router# asr901-platf-multi-nni-cfm
Enables Multi-NNI CFM configuration on the Cisco
ASR 901 router. The no form of this command
enables the SLM over cross connect EVC
configuration. The default option enables multi-NNI
CFM configuration.
Step 4 ip sla
operation-number
Example:
Router(config)# ip sla 11
Configures an IP SLA operation and enters IP SLA
configuration mode.
•operation-number—Identifies the IP SLAs
operation you want to configure.

11-11
Cisco ASR 901 Series Aggregation Services Router Software Configuration Guide
OL-23826-09
Chapter 11 ITU-T Y.1731 Performance Monitoring
How to Configure ITU-T Y.1731 Performance Monitoring
Step 5 ethernet y1731 loss SLM domain
domain-name
{evc
evc-id
| vlan
vlan-id
} {mpid
target-mp-id
|
mac-address
target-address
} cos
cos
{source {mpid
source-mp-id
| mac-address
source-address
}}
Example:
Router(config-ip-sla)# ethernet y1731 loss SLM
domain xxx evc yyy mpid 101 cos 4 source mpid 100
Configures a single-ended synthetic loss
measurement and enters IP SLA Y.1731 loss
configuration mode.
•SLM—Specifies that the frames sent are
Synthetic Loss Measurement (SLM) frames.
•domain domain-name—Specifies the name of
the Ethernet Connectivity Fault Management
(CFM) maintenance domain.
•evc evc-id—Specifies the EVC identification
name.
•vlan vlan-id—Specifies the VLAN identification
number. The range is from 1 to 4096.
•mpid target-mp-id—Specifies the maintenance
endpoint identification numbers of the MEP at
the destination. The range is from 1 to 8191.
•mac-address target-address—Specifies the
MAC address of the MEP at the destination.
•cos cos—Specifies, for this MEP, the class of
service (CoS) that will be sent in the Ethernet
message. The range is from 0 to 7.
•source—Specifies the source MP ID or MAC
address.
•mpid source-mp-id—Specifies the maintenance
endpoint identification numbers of the MEP
being configured. The range is from 1 to 8191.
•mac-address source-address—Specifies the
MAC address of the MEP being configured.
Step 6 aggregate interval
seconds
Example:
Router(config-sla-y1731-loss)# aggregate interval
900
(Optional) Configures the length of time during
which the performance measurements are conducted
and the results stored.
•seconds—Specifies the length of time in seconds.
The range is from 1 to 65535. The default is 900.
Step 7 availability algorithm {sliding-window |
static-window}
Example:
Router(config-sla-y1731-loss)# availability
algorithm static-window
(Optional) Specifies availability algorithm used.
•sliding-window—Specifies a sliding-window
control algorithm.
•static-window—Specifies static-window control
algorithm.
Step 8 frame consecutive
value
Example:
Router(config-sla-y1731-loss)# frame consecutive 10
(Optional) Specifies number of consecutive
measurements to be used to determine availability or
unavailability status.
•value—Specifies the number of consecutive
measurements. The range is from 1 to 10. The
default is 10.
Command Purpose

11-12
Cisco ASR 901 Series Aggregation Services Router Software Configuration Guide
OL-23826-09
Chapter 11 ITU-T Y.1731 Performance Monitoring
How to Configure ITU-T Y.1731 Performance Monitoring
Step 9 frame interval
milliseconds
Example:
Router(config-sla-y1731-loss)# frame interval 100
(Optional) Sets the gap between successive frames.
•milliseconds—Specifies the length of time in
milliseconds (ms) between successive synthetic
frames. The range is from 100 to 10000. The
default is 1000.
Step 10 frame size
bytes
Example:
Router(config-sla-y1731-loss)# frame size 32
(Optional) Configures padding size for frames.
•bytes—Specifies the padding size, in four-octet
increments, for the synthetic frames. The range is
from 64 to 384. The default is 64.
Step 11 history interval
intervals-stored
Example:
Router(config-sla-y1731-loss)# history interval 2
(Optional) Sets the number of statistics distributions
kept during the lifetime of an IP SLAs Ethernet
operation.
•intervals-stored—Specifies the number of
statistics distributions. The range is from 1 to 10.
The default is 2.
Step 12 owner
owner-id
Example:
Router(config-sla-y1731-loss)# owner admin
(Optional) Configures the owner of an IP SLAs
operation.
•owner-id—Specified the name of the SNMP
owner. The value is from 0 to 255 ASCII
characters.
Step 13 exit
Example:
Router(config-sla-y1731-loss)# exit
Exits IP SLA Y.1731 loss configuration mode and
enters IP SLA configuration mode.
Step 14 exit
Example:
Router(config-ip-sla)# exit
Exits IP SLA configuration mode and enters global
configuration mode.
Command Purpose

11-13
Cisco ASR 901 Series Aggregation Services Router Software Configuration Guide
OL-23826-09
Chapter 11 ITU-T Y.1731 Performance Monitoring
How to Configure ITU-T Y.1731 Performance Monitoring
Step 15 ip sla reaction-configuration
operation-number
[react {unavailableDS | unavailableSD | loss-ratioDS
| loss-ratioSD}] [threshold-type {average
[
number-of-measurements
] | consecutive [
occurrences
]
| immediate}] [threshold-value
upper-threshold
lower-threshold
]
Example:
Router(config)# ip sla reaction-configuration 11
react unavailableDS
(Optional) Configures proactive threshold
monitoring for frame loss measurements.
•operation-number—Identifies the IP SLAs
operation for which reactions are to be
configured.
•react—(Optional) Specifies the element to be
monitored for threshold violations.
•unavailableDS—Specifies that a reaction should
occur if the percentage of destination-to-source
Frame Loss Ratio (FLR) violates the upper
threshold or lower threshold.
•unavailableSD—Specifies that a reaction should
occur if the percentage of source-to-destination
FLR violates the upper threshold or lower
threshold.
•loss-ratioDS—Specifies that a reaction should
occur if the one-way destination-to-source
loss-ratio violates the upper threshold or lower
threshold.
•loss-ratioSD—Specifies that a reaction should
occur if the one way source-to-destination
loss-ratio violates the upper threshold or lower
threshold.
•threshold-type average
[number-of-measurements]—(Optional) When
the average of a specified number of
measurements for the monitored element exceeds
the upper threshold or when the average of a
specified number of measurements for the
monitored element drops below the lower
threshold, perform the action defined by the
action-type keyword. The default number of 5
averaged measurements can be changed using the
number-of-measurements argument. The range is
from 1 to 16.
•threshold-type consecutive
[occurrences]—(Optional) When a threshold
violation for the monitored element is met
consecutively for a specified number of times,
perform the action defined by the action-type
keyword.The default number of 5 consecutive
occurrences can be changed using the
occurrences argument. The range is from 1 to 16.
Command Purpose

11-14
Cisco ASR 901 Series Aggregation Services Router Software Configuration Guide
OL-23826-09
Chapter 11 ITU-T Y.1731 Performance Monitoring
How to Configure ITU-T Y.1731 Performance Monitoring
What to Do Next
After configuring this MEP, see the Scheduling IP SLAs Operations, page 11-14 to schedule the
operation.
Scheduling IP SLAs Operations
Complete the following steps to schedule an IP SLAs operation.
Prerequisites
•All IP SLAs operations to be scheduled must be already configured.
•The frequency of all operations scheduled in a multi-operation group must be the same.
•List of one or more operation ID numbers to be added to a multi-operation group is limited to a
maximum of 125 characters, including commas (,).
SUMMARY STEPS
1. enable
2. configure terminal
3. Do one of the following:
–
ip sla schedule operation-number [life {forever | seconds}] [start-time {hh : mm[:ss] [month
day | day month] | pending | now | after hh : mm : ss}] [ageout seconds] [recurring]
–
ip sla group schedule group-operation-number operation-id-numbers schedule-period
schedule-period-range [ageout seconds] [frequency group-operation-frequency] [life{forever
| seconds}] [start-time{hh:mm[:ss] [month day | day month] | pending | now | after hh:mm:ss}]
4. exit
•threshold-type immediate—(Optional) When a
threshold violation for the monitored element is
met, immediately perform the action defined by
the action-type keyword.
•threshold-value upper-threshold
lower-threshold—(Optional) Specifies the
upper-threshold and lower-threshold values of
the applicable monitored elements.
Step 16 ip sla logging traps
Example:
Router(config)# ip sla logging traps
(Optional) Enables IP SLAs syslog messages from
CISCO-RTTMON-MIB.
Step 17 exit
Example:
Router(config)# exit
Exits global configuration mode and enters privileged
EXEC mode.
Command Purpose

11-15
Cisco ASR 901 Series Aggregation Services Router Software Configuration Guide
OL-23826-09
Chapter 11 ITU-T Y.1731 Performance Monitoring
Verifying the Frame Delay and Synthetic Loss Measurement Configurations
DETAILED STEPS
Verifying the Frame Delay and Synthetic Loss Measurement
Configurations
•Example: Verifying Sender MEP for a Two-Way Delay Measurement Operation, page 11-16
•Example: Verifying Receiver MEP for a Two-Way Delay Measurement Operation, page 11-16
•Example: Verifying Sender MEP for a Synthetic Loss Measurement Operation, page 11-17
•Example: Verifying Ethernet CFM Performance Monitoring, page 11-17
•Example: Verifying History for IP SLAs Operations, page 11-18
Command or Action Purpose
Step 1 enable
Example:
Router> enable
Enables privileged EXEC mode.
•Enter your password if prompted.
Step 2 configure terminal
Example:
Router# configure terminal
Enters global configuration mode.
Step 3 Do one of the following:
•ip sla schedule
operation-number
[life {forever
|
seconds
}] [start-time {
hh : mm
[
: ss
] [
month day
|
day month
] | pending | now | after
hh : mm :
ss
}] [ageout
seconds
] [recurring]
•ip sla group schedule
group-operation-number
operation-id-numbers
schedule-period
schedule-period-range
[ageout
seconds
]
[frequency
group-operation-frequency
]
[life{forever |
seconds
}] [start-time{
hh:mm
[
:ss
]
[
month day
|
day month
] | pending | now | after
hh:mm:ss
}]
Example:
Router(config)# ip sla schedule 10 start-time now
life forever
Example:
Router(config)# ip sla group schedule 1 3,4,6-9
Configures the scheduling parameters for an
individual IP SLAs operation.
Specifies an IP SLAs operation group number and the
range of operation numbers to be scheduled for a
multi-operation scheduler.
Step 4 exit
Example:
Router(config)# exit
Exits global configuration mode and enters privileged
EXEC mode.

11-16
Cisco ASR 901 Series Aggregation Services Router Software Configuration Guide
OL-23826-09
Chapter 11 ITU-T Y.1731 Performance Monitoring
Verifying the Frame Delay and Synthetic Loss Measurement Configurations
Example: Verifying Sender MEP for a Two-Way Delay Measurement Operation
The following sample output shows the configuration, including default values, of the sender MEP for a
two-way delay measurement operation:
Router# show ip sla configuration 10
IP SLAs Infrastructure Engine-III
Entry number: 10
Owner:
Tag:
Operation timeout (milliseconds): 5000
Ethernet Y1731 Delay Operation
Frame Type: DMM
Domain: xxx
Vlan: yyy
Target Mpid: 101
Source Mpid: 100
CoS: 4
Max Delay: 5000
Request size (Padding portion): 64
Frame Interval: 1000
Clock: Not In Sync
Threshold (milliseconds): 5000
.
.
.
Statistics Parameters
Aggregation Period: 900
Frame offset: 1
Distribution Delay Two-Way:
Number of Bins 10
Bin Boundaries: 5000,10000,15000,20000,25000,30000,35000,40000,45000,-1
Distribution Delay-Variation Two-Way:
Number of Bins 10
Bin Boundaries: 5000,10000,15000,20000,25000,30000,35000,40000,45000,-1
History
Number of intervals: 2
Example: Verifying Receiver MEP for a Two-Way Delay Measurement
Operation
The following sample output shows the configuration of the receiver MEP for a two-way delay
measurement operation:
Note The Cisco ASR 901 router supports hardware-based timestamping. Enable the hardware-based
timestamping using the dmm responder hardware timestamp command on the receiver MEP.
Router-1# show running interface gigabitethernet0/0
interface GigabitEthernet0/0
no ip address
negotiation auto
service instance 1310 ethernet ssvc1310
encapsulation dot1q 1310
rewrite ingress tag pop 1 symmetric
bridge-domain 1310

11-17
Cisco ASR 901 Series Aggregation Services Router Software Configuration Guide
OL-23826-09
Chapter 11 ITU-T Y.1731 Performance Monitoring
Verifying the Frame Delay and Synthetic Loss Measurement Configurations
cfm mep domain sdmm mpid 1310
dmm responder hardware timestamp
Example: Verifying Sender MEP for a Synthetic Loss Measurement Operation
The following sample output shows the configuration, including default values, of the sender MEP for a
single-ended SLM operation with a start-time of now:
Router# show ip sla configuration 11
IP SLAs Infrastructure Engine-III
Entry number: 11
Owner:
Tag:
Operation timeout (milliseconds): 5000
Ethernet Y1731 Loss Operation
Frame Type: SLM
Domain: xxx
Vlan: 12
Target Mpid: 34
Source Mpid: 23
CoS: 4
Request size (Padding portion): 0
Frame Interval: 1000
Schedule:
Operation frequency (seconds): 60 (not considered if randomly scheduled)
Next Scheduled Start Time: Start Time already passed
Group Scheduled : FALSE
Randomly Scheduled : FALSE
Life (seconds): 3600
Entry Ageout (seconds): never
Recurring (Starting Everyday): FALSE
Status of entry (SNMP RowStatus): ActiveThreshold (milliseconds): 5000
Statistics Parameters
Aggregation Period: 900
Frame consecutive: 10
Availability algorithm: static-window
History
Number of intervals: 2
Example: Verifying Ethernet CFM Performance Monitoring
To view the Ethernet CFM performance monitoring activities, use the show ethernet cfm pm command.
Router# show ethernet cfm pm session summary
Number of Configured Session : 4
Number of Active Session: 4
Number of Inactive Session: 0
Router# show ethernet cfm pm session detail 1
Session ID: 1
Sla Session ID: 2002
Level: 5
Service Type: BD-V
Service Id: 1000
Direction: Down
Source Mac: 4055.3989.736d
Destination Mac: 4055.3989.6c01
Session Version: 0
Session Operation: On-demand

11-18
Cisco ASR 901 Series Aggregation Services Router Software Configuration Guide
OL-23826-09
Chapter 11 ITU-T Y.1731 Performance Monitoring
Verifying the Frame Delay and Synthetic Loss Measurement Configurations
Session Status: Active
MPID: 1000
Tx active: yes
Rx active: yes
RP monitor Tx active: yes
RP monitor Rx active: yes
Timeout timer: stopped
Last clearing of counters: *13:39:29.070 IST Mon Mar 18 2013
DMMs:
Transmitted: 0
DMRs:
Rcvd: 0
1DMs:
Transmitted: 0
Rcvd: 0
LMMs:
Transmitted: 0
LMRs:
Rcvd: 0
VSMs:
Transmitted: 0
VSRs:
Rcvd: 0
SLMs:
Transmitted: 517100
SLRs:
Rcvd: 517098
Example: Verifying History for IP SLAs Operations
To view the history collected for IP SLAs operations, use the show ip sla history command.
Note The show ip sla history full command is not supported for the ITU-T Y.1731 operations.
Router# show ip sla history interval-statistics
Loss Statistics for Y1731 Operation 2001
Type of operation: Y1731 Loss Measurement
Latest operation start time: *13:48:39.055 IST Tue Mar 19 2013
Latest operation return code: OK
Distribution Statistics:
Interval 1
Start time: *13:48:39.055 IST Tue Mar 19 2013
End time: *13:48:59.055 IST Tue Mar 19 2013
Number of measurements initiated: 198
Number of measurements completed: 198
Flag: OK
Forward
Number of Observations 19
Available indicators: 19
Unavailable indicators: 0
Tx frame count: 190
Rx frame count: 190
Min/Avg/Max - (FLR % ): 0:9/000.00%/0:9
Cumulative - (FLR % ): 000.0000%
Timestamps forward:
Min - *13:48:58.084 IST Tue Mar 19 2013

11-19
Cisco ASR 901 Series Aggregation Services Router Software Configuration Guide
OL-23826-09
Chapter 11 ITU-T Y.1731 Performance Monitoring
How to Configure IP SLAs Y.1731 On-Demand and Concurrent Operations
Max - *13:48:58.084 IST Tue Mar 19 2013
Backward
Number of Observations 19
Available indicators: 19
Unavailable indicators: 0
Tx frame count: 190
Rx frame count: 190
Min/Avg/Max - (FLR % ): 0:9/000.00%/0:9
Cumulative - (FLR % ): 000.0000%
Timestamps backward:
Min - *13:48:58.084 IST Tue Mar 19 2013
Max - *13:48:58.084 IST Tue Mar 19 2013
How to Configure IP SLAs Y.1731 On-Demand and Concurrent
Operations
•Configuring Direct On-Demand Operation on a Sender MEP, page 11-19
•Configuring Referenced On-Demand Operation on a Sender MEP, page 11-20
•Configuring IP SLAs Y.1731 Concurrent Operation on a Sender MEP, page 11-21
Configuring Direct On-Demand Operation on a Sender MEP
Prerequisites
Class of Service (CoS)-level monitoring must be enabled on MEPs associated to the Ethernet frame loss
operation using the monitor loss counter command on the devices at both ends of the operation.
Note Cisco IOS Y.1731 implementation allows monitoring of frame loss for frames on an EVC regardless of
the CoS value (any CoS or Aggregate CoS cases).
SUMMARY STEPS
1. enable
2. ip sla on-demand ethernet slm domain domain-name {evc evc-id | vlan vlan-id} {mpid
target-mp-id | mac-address target-address} cos cos {source {mpid source-mp-id | mac-address
source-address}} {continuous [interval milliseconds] | burst [interval milliseconds] [number
number-of-frames] [frequency seconds]} [size bytes] aggregation seconds {duration seconds |
max number-of-packets}

11-20
Cisco ASR 901 Series Aggregation Services Router Software Configuration Guide
OL-23826-09
Chapter 11 ITU-T Y.1731 Performance Monitoring
How to Configure IP SLAs Y.1731 On-Demand and Concurrent Operations
DETAILED STEPS
Configuring Referenced On-Demand Operation on a Sender MEP
Prerequisites
Single-ended and concurrent Ethernet delay, or delay variation, and frame loss operations to be
referenced must be configured.
SUMMARY STEPS
1. enable
2. ip sla on-demand ethernet slm operation number {duration seconds | max number-of-packets}
DETAILED STEPS
Command or Action Purpose
Step 1 enable
Example:
Router> enable
Enables privileged EXEC mode.
•Enter your password if prompted.
Step 2 ip sla on-demand ethernet slm domain
domain-name
{evc
evc-id
| vlan
vlan-id
} {mpid
target-mp-id
|
mac-address
target-address
} cos
cos
{source {mpid
source-mp-id
| mac-address
source-address
}}
{continuous [interval
milliseconds
] | burst [interval
milliseconds
] [number
number-of-frames
] [frequency
seconds
]} [size
bytes
] aggregation
seconds
{duration
seconds
| max
number-of-packets
}
Example:
Router# ip sla on-demand ethernet SLM domain xxx
vlan 12 mpid 34 cos 4 source mpid 23 continuous
aggregation 10 duration 60
Creates and runs an on-demand operation in direct
mode.
Repeat this step for each on-demand operation to be
run.
Command or Action Purpose
Step 1 enable
Example:
Router> enable
Enables privileged EXEC mode.
•Enter your password if prompted.
Step 2 ip sla on-demand ethernet slm
operation number
{duration
seconds
| max
number-of-packets
}
Example:
Router# ip sla on-demand ethernet slm 11
Creates and runs a pseudo operation of the operation
being referenced, in the background.
Repeat this step for each on-demand operation to be
run.

11-21
Cisco ASR 901 Series Aggregation Services Router Software Configuration Guide
OL-23826-09
Chapter 11 ITU-T Y.1731 Performance Monitoring
Configuration Examples for IP SLAs Y.1731 On-Demand Operations
Configuring IP SLAs Y.1731 Concurrent Operation on a Sender MEP
To configure concurrent Ethernet delay, and delay variation, and frame loss operations, see the “How to
Configure ITU-T Y.1731 Performance Monitoring” section on page 11-5.
Configuration Examples for IP SLAs Y.1731 On-Demand
Operations
•Example: On-Demand Operation in Direct Mode, page 11-21
•Example: On-Demand Operation in Referenced Mode, page 11-22
Example: On-Demand Operation in Direct Mode
Router# ip sla on-demand ethernet slm domain md5 evc evc1000 mpid 1000 cos 1 source mpid
1001 continuous aggregation 30 duration 31
Loss Statistics for Y1731 Operation 3313031511
Type of operation: Y1731 Loss Measurement
Latest operation start time: *13:21:23.995 IST Tue Mar 19 2013
Latest operation return code: OK
Distribution Statistics:
Interval
Start time: *13:21:23.995 IST Tue Mar 19 2013
End time: *13:21:53.988 IST Tue Mar 19 2013
Number of measurements initiated: 30
Number of measurements completed: 30
Flag: OK
Forward
Number of Observations 3
Available indicators: 0
Unavailable indicators: 3
Tx frame count: 30
Rx frame count: 30
Min/Avg/Max - (FLR % ): 0:9/000.00%/0:9
Cumulative - (FLR % ): 000.0000%
Timestamps forward:
Min - *13:21:53.030 IST Tue Mar 19 2013
Max - *13:21:53.030 IST Tue Mar 19 2013
Backward
Number of Observations 3
Available indicators: 0
Unavailable indicators: 3
Tx frame count: 30
Rx frame count: 30
Min/Avg/Max - (FLR % ): 0:9/000.00%/0:9
Cumulative - (FLR % ): 000.0000%
Timestamps backward:
Min - *13:21:53.030 IST Tue Mar 19 2013
Max - *13:21:53.030 IST Tue Mar 19 2013

11-22
Cisco ASR 901 Series Aggregation Services Router Software Configuration Guide
OL-23826-09
Chapter 11 ITU-T Y.1731 Performance Monitoring
Configuration Examples for IP SLAs Y.1731 On-Demand Operations
Example: On-Demand Operation in Referenced Mode
Router# configure terminal
Router(config)# ip sla 2002
Router(config-ip-sla)# ethernet y1731 loss SLM domain md5 evc evc1000 mpid 1001 cos 3
source mpid 1000
Router(config-sla-y1731-loss)# aggregate interval 30
Router(config-sla-y1731-loss)# end
Router# ip sla on-demand ethernet slm 2002 duration 31
Loss Statistics for Y1731 Operation 3313031511
Type of operation: Y1731 Loss Measurement
Latest operation start time: *13:21:23.995 IST Tue Mar 19 2013
Latest operation return code: OK
Distribution Statistics:
Interval
Start time: *13:21:23.995 IST Tue Mar 19 2013
End time: *13:21:53.988 IST Tue Mar 19 2013
Number of measurements initiated: 30
Number of measurements completed: 30
Flag: OK
Forward
Number of Observations 3
Available indicators: 0
Unavailable indicators: 3
Tx frame count: 30
Rx frame count: 30
Min/Avg/Max - (FLR % ): 0:9/000.00%/0:9
Cumulative - (FLR % ): 000.0000%
Timestamps forward:
Min - *13:21:53.030 IST Tue Mar 19 2013
Max - *13:21:53.030 IST Tue Mar 19 2013
Backward
Number of Observations 3
Available indicators: 0
Unavailable indicators: 3
Tx frame count: 30
Rx frame count: 30
Min/Avg/Max - (FLR % ): 0:9/000.00%/0:9
Cumulative - (FLR % ): 000.0000%
Timestamps backward:
Min - *13:21:53.030 IST Tue Mar 19 2013
Max - *13:21:53.030 IST Tue Mar 19 2013

11-23
Cisco ASR 901 Series Aggregation Services Router Software Configuration Guide
OL-23826-09
Chapter 11 ITU-T Y.1731 Performance Monitoring
Additional References
Additional References
The following sections provide references to ITU-T Y.1731 Performance Monitoring.
Related Documents
Standards
MIBs
RFCs
Related Topic Document Title
Cisco IOS Commands Cisco IOS Master Commands List, All Releases
Cisco IOS IP SLAs commands Cisco IOS IP SLAs Command Reference
IEEE CFM Configuring IEEE Standard-Compliant Ethernet CFM in a Service
Provider Network
Using OAM Using Ethernet Operations, Administration, and Maintenance
IEEE CFM and Y.1731 commands Cisco IOS Carrier Ethernet Command Reference
Standard Title
IEEE 802.1ag 802.1ag - Connectivity Fault Management
ITU-T Y.1731 ITU-T Y.1731 OAM Mechanisms for Ethernet-Based Networks
MEF 17 Service OAM Requirements & Framework - Phase 1
MIB MIBs Link
CISCO-IPSLA-ETHERNET-MIB
CISCO-RTTMON-MIB
To locate and download MIBs for selected platforms, Cisco IOS
releases, and feature sets, use Cisco MIB Locator found at the
following URL:
http://www.cisco.com/go/mibs
RFC Title
None —

11-24
Cisco ASR 901 Series Aggregation Services Router Software Configuration Guide
OL-23826-09
Chapter 11 ITU-T Y.1731 Performance Monitoring
Additional References
Technical Assistance
Description Link
The Cisco Technical Support website contains
thousands of pages of searchable technical content,
including links to products, technologies, solutions,
technical tips, and tools. Registered Cisco.com users
can log in from this page to access even more content.
http://www.cisco.com/cisco/web/support/index.html

11-25
Cisco ASR 901 Series Aggregation Services Router Software Configuration Guide
OL-23826-09
Chapter 11 ITU-T Y.1731 Performance Monitoring
Feature Information for ITU-T Y.1731 Performance Monitoring
Feature Information for ITU-T Y.1731 Performance Monitoring
Table 11-1 lists the features in this module and provides links to specific configuration information.
Use Cisco Feature Navigator to find information about platform support and software image support.
Cisco Feature Navigator enables you to determine which software images support a specific software
release, feature set, or platform. To access Cisco Feature Navigator, go to http://www.cisco.com/go/cfn.
An account on Cisco.com is not required.
Note Table 11-1 lists only the software release that introduced support for a given feature in a given software
release train. Unless noted otherwise, subsequent releases of that software release train also support that
feature.
Table 11-1 Feature Information for ITU-T Y.1731 Performance Monitoring
Feature Name Releases Feature Information
Y.1731 Performance Monitoring 15.3(2)S This feature was introduced on the Cisco ASR 901 router.
The following sections provide information about this
feature:
•Information About ITU-T Y.1731 Performance
Monitoring, page 11-2
•How to Configure ITU-T Y.1731 Performance
Monitoring, page 11-5
•Verifying the Frame Delay and Synthetic Loss
Measurement Configurations, page 11-15
Ethernet Synthetic Loss Measurement in
Y.1731
15.3(2)S This feature was introduced on the Cisco ASR 901 router.
The following sections provide information about this
feature:
•Information About ITU-T Y.1731 Performance
Monitoring, page 11-2
•Configuring Single-Ended Synthetic Loss
Measurement, page 11-9
•Verifying the Frame Delay and Synthetic Loss
Measurement Configurations, page 11-15
Y.1731 Performance Monitoring 15.3(3)S The Cisco ASR 901 router supports ITU-T Y.1731
performance monitoring on the following interfaces:
–SLM support on the EVC cross connect
–SLM support on the Port-Channel EVC cross connect
–DMM and SLM support on the EVC BD for both the up
and down MEPs
–SLM support on the EVC cross connect for both the up and
down MEPs

11-26
Cisco ASR 901 Series Aggregation Services Router Software Configuration Guide
OL-23826-09
Chapter 11 ITU-T Y.1731 Performance Monitoring
Feature Information for ITU-T Y.1731 Performance Monitoring

CHAPTER
12-1
Cisco ASR 901 Series Aggregation Services Router Software Configuration Guide
OL-23826-09
12
Configuring Resilient Ethernet Protocol
Resilient Ethernet Protocol (REP) is a Cisco proprietary protocol that provides an alternative to
Spanning Tree Protocol (STP) to control network loops, to respond to link failures, and to improve
convergence time. REP controls a group of ports connected in a segment, ensures that the segment does
not create any bridging loops, and responds to link failures within the segment. REP provides a basis for
constructing more complex networks and supports VLAN load balancing. Effective with Cisco IOS
Release 15.4(1)S, the Cisco ASR 901 supports REP over port-channel.
Contents
•Understanding Resilient Ethernet Protocol (REP), page 12-1
•Configuring Resilient Ethernet Protocol (REP), page 12-7
•Configuration Examples for REP, page 12-24
Understanding Resilient Ethernet Protocol (REP)
This section contains the following topics:
•Overview
•Restrictions, page 12-3
•Link Integrity
•Fast Convergence
•VLAN Load Balancing (VLB)
•REP Ports
Overview
An REP segment is a chain of ports connected to each other and configured with a segment ID. Each
segment consists of standard (non-edge) segment ports and two user-configured edge ports. A switch can
have only two ports belonging to the same segment, and each segment port can have only one external
neighbor. A segment can go through a shared medium, but on any link, only two ports can belong to the
same segment. REP is supported only on Layer 2 trunk interfaces.

12-2
Cisco ASR 901 Series Aggregation Services Router Software Configuration Guide
OL-23826-09
Chapter 12 Configuring Resilient Ethernet Protocol
Understanding Resilient Ethernet Protocol (REP)
Figure 12-1 shows an example of a segment consisting of six ports spread across four switches. Ports E1
and E2 are configured as edge ports. When all ports are operational (as in the segment on the left), a
single port is blocked, shown by the diagonal line. When there is a network failure, as shown on the right
of the diagram, the blocked port returns to the forwarding state to minimize network disruption.
Figure 12-1 REP Open Segments
The segment shown in Figure 12-1 is an open segment; there is no connectivity between the two edge
ports. The REP segment cannot cause a bridging loop, and you can safely connect the segment edges to
any network. All hosts connected to switches inside the segment have two possible connections to the
rest of the network through the edge ports, but only one connection is accessible at any time. If a host
cannot access its usual gateway because of a failure, REP unblocks all ports to ensure that connectivity
is available through the other gateway.
The segment shown in Figure 12-2, with both edge ports located on the same switch, is a ring segment.
In this configuration, there is connectivity between the edge ports through the segment. With this
configuration, you can create a redundant connection between any two switches in the segment.
Figure 12-2 REP Ring Segment
REP segments have these characteristics:
•If all ports in the segment are operational, one port (referred to as the alternate port) is in the blocked
state for each VLAN.
•If VLAN load balancing is configured, two ports in the segment control the blocked state of VLANs.
E2E1 E2E1
E1 Edge port
Blocked port
Link failure
201888
E2E1
201889

12-3
Cisco ASR 901 Series Aggregation Services Router Software Configuration Guide
OL-23826-09
Chapter 12 Configuring Resilient Ethernet Protocol
Understanding Resilient Ethernet Protocol (REP)
•If one or more ports in a segment is not operational, causing a link failure, all ports forward traffic
on all VLANs to ensure connectivity.
•In case of a link failure, the alternate ports are unblocked as quickly as possible. When the failed
link comes back up, a logically blocked port per VLAN is selected with minimal disruption to the
network.
You can construct almost any type of network based on REP segments. REP also supports VLAN
load-balancing, controlled by the primary edge port but occurring at any port in the segment.
In access ring topologies, the neighboring switch might not support REP, as shown in Figure 12-3. In
this case, you can configure the non-REP facing ports (E1 and E2) as edge no-neighbor ports. These
ports inherit all properties of edge ports, and you can configure them the same as any edge port, including
configuring them to send STP or REP topology change notices to the aggregation switch. In this case the
STP topology change notice (TCN) that is sent is a multiple spanning-tree (MST) STP message.
Figure 12-3 No-neighbor Topology
Restrictions
•You must configure each segment port; an incorrect configuration can cause forwarding loops in the
networks.
•REP can manage only a single failed port within the segment; multiple port failures within the REP
segment cause loss of network connectivity.
•You should configure REP only in networks with redundancy. Configuring REP in a network
without redundancy causes loss of connectivity.
E1 and E2 are configured
as edge no-neighbor ports
273792
REP ports
REP not
supported
E2
E1

12-4
Cisco ASR 901 Series Aggregation Services Router Software Configuration Guide
OL-23826-09
Chapter 12 Configuring Resilient Ethernet Protocol
Understanding Resilient Ethernet Protocol (REP)
Link Integrity
REP does not use an end-to-end polling mechanism between edge ports to verify link integrity. It
implements local link failure detection. The REP Link Status Layer (LSL) detects its REP-aware
neighbor and establishes connectivity within the segment. All VLANs are blocked on an interface until
it detects the neighbor. After the neighbor is identified, REP determines which neighbor port should
become the alternate port and which ports should forward traffic.
Each port in a segment has a unique port ID. The port ID format is similar to that used by the spanning
tree algorithm: a port number (unique on the bridge), associated to a MAC address (unique in the
network). When a segment port is coming up, its LSL starts sending packets that include the segment ID
and the port ID. The port is declared operational after it performs a three-way handshake with a neighbor
in the same segment.
A segment port does not become operational if:
•No neighbor has the same segment ID.
•More than one neighbor has the same segment ID.
•The neighbor does not acknowledge the local port as a peer.
Each port creates an adjacency with its immediate neighbor. After the neighbor adjacencies are created,
the ports negotiate to determine one blocked port for the segment, the alternate port. All other ports
become unblocked. By default, REP packets are sent to a BPDU class MAC address. The packets are
dropped by devices not running REP.
Fast Convergence
Because REP runs on a physical link basis and not a per-VLAN basis, only one hello message is required
for all VLANs, reducing the load on the protocol. We recommend that you create VLANs consistently
on all switches in a given segment and configure the same allowed VLANs on the REP trunk ports. To
avoid the delay introduced by relaying messages in software, REP also allows some packets to be
flooded to a regular multicast address. These messages operate at the hardware flood layer (HFL) and
are flooded to the whole network, not just the REP segment. Switches that do not belong to the segment
treat them as data traffic. You can control flooding of these messages by configuring a dedicated
administrative VLAN for the whole domain.
The estimated convergence recovery time on fiber interfaces is less than 200 ms for the local segment
with 200 VLANs configured. Convergence for VLAN load balancing is 300 ms or less.
VLAN Load Balancing (VLB)
One edge port in the REP segment acts as the primary edge port; the other as the secondary edge port.
The primary edge port always participates in VLAN load balancing in the segment. REP VLAN
balancing is achieved by blocking some VLANs at a configured alternate port and all other VLANs at
the primary edge port. When you configure VLAN load balancing, you can specify the alternate port in
one of three ways:
•Enter the port ID of the interface. To identify the port ID of a port in the segment, use the show
interface rep detail interface configuration command for the port.

12-5
Cisco ASR 901 Series Aggregation Services Router Software Configuration Guide
OL-23826-09
Chapter 12 Configuring Resilient Ethernet Protocol
Understanding Resilient Ethernet Protocol (REP)
Note Use rep platform vld segment command on every Cisco ASR 901 router participating in the REP
segment.
•Enter the neighbor offset number of a port in the segment, which identifies the downstream neighbor
port of an edge port. The neighbor offset number range is –256 to +256; a value of 0 is invalid. The
primary edge port has an offset number of 1; positive numbers above 1 identify downstream
neighbors of the primary edge port. Negative numbers identify the secondary edge port (offset
number -1) and its downstream neighbors.
Note You configure offset numbers on the primary edge port by identifying the downstream position
from the primary (or secondary) edge port. Do not enter an offset value of 1 because that is the
offset number of the primary edge port.
Figure 12-4 shows neighbor offset numbers for a segment where E1 is the primary edge port and E2
is the secondary edge port. The red numbers inside the ring are numbers offset from the primary
edge port; the black numbers outside the ring show the offset numbers from the secondary edge port.
Note that you can identify all ports (except the primary edge port) by either a positive offset number
(downstream position from the primary edge port) or a negative offset number (downstream position
from the secondary edge port). If E2 became the primary edge port, its offset number would then
be 1, and E1 would be -1.
•By entering the preferred keyword to select the port that you previously configured as the preferred
alternate port with the rep segment segment-id preferred interface configuration command.
Figure 12-4 Neighbor Offset Numbers in a Segment
When the REP segment is complete, all VLANs are blocked. When you configure VLAN load balancing,
you must also configure triggers in one of two ways:
•Manually trigger VLAN load balancing at any time by entering the rep preempt segment
segment-id privileged EXEC command on the router that has the primary edge port.
•Configure a preempt delay time by entering the rep preempt delay seconds interface configuration
command. After a link failure and recovery, VLAN load balancing begins after the configured
preemption time period elapses. Note that the delay timer restarts if another port fails before the time
elapses.
E2E1
-1
-2
-3
-4
-5
-6
-7
-8
-9 2110 9
8
7
6
5
4
3
201890
E1 = Primary edge port
E2 = Secondary edge port
Offset numbers from the primary edge port
Offset numbers from the secondary edge
port (negative numbers)

12-6
Cisco ASR 901 Series Aggregation Services Router Software Configuration Guide
OL-23826-09
Chapter 12 Configuring Resilient Ethernet Protocol
Understanding Resilient Ethernet Protocol (REP)
Note When VLAN load balancing is configured, it does not start working until triggered by either manual
intervention or a link failure and recovery.
When VLAN load balancing is triggered, the primary edge port sends a message to alert all interfaces in
the segment about the preemption. When the secondary port receives the message, it is reflected into the
network to notify the alternate port to block the set of VLANs specified in the message and to notify the
primary edge port to block the remaining VLANs.
You can also configure a particular port in the segment to block all VLANs. Only the primary edge port
initiates VLAN load balancing, which is not possible if the segment is not terminated by an edge port on
each end. The primary edge port determines the local VLAN load balancing configuration.
Reconfigure the primary edge port to reconfigure load balancing. When you change the load balancing
configuration, the primary edge port again waits for the rep preempt segment command or for the
configured preempt delay period after a port failure and recovery before executing the new
configuration. If you change an edge port to a regular segment port, the existing VLAN load balancing
status does not change. Configuring a new edge port might cause a new topology configuration.
Spanning Tree Interaction
REP does not interact with MSTP, but the two can coexist. A port that belongs to a segment is removed
from spanning tree control, and STP BPDUs are not accepted or sent from segment ports.
To migrate from an STP ring configuration to REP segment configuration, begin by configuring a single
port in the ring as part of the segment, and continue by configuring contiguous ports to minimize the
number of segments. Each segment always contains a blocked port, so multiple segments means multiple
blocked ports and a potential loss of connectivity. When the segment is configured in both directions to
the edge ports, you then configure the edge ports.
REP Ports
Ports in REP segments are in the Failed, Open, or Alternate states. The various states REP ports go
through are as follows:
•A port configured as a regular segment port starts as a failed port.
•After the neighbor adjacencies are determined, the port changes to alternate port state, blocking all
VLANs on the interface. Blocked port negotiations occur and when the segment settles, one blocked
port remains in the alternate role, and all other ports become open ports.
•When a failure occurs in a link, all ports move to the open state. When the alternate port receives
the failure notification, it changes to the open state, forwarding all VLANs.
A regular segment port converted to an edge port, or an edge port converted to a regular segment port,
does not always result in a topology change. If you convert an edge port into a regular segment port,
VLAN load balancing is not implemented unless it has been configured. For VLAN load balancing, you
must configure two edge ports in the segment.
A segment port reconfigured as a spanning tree port restarts according to the spanning tree configuration.
By default, this is a designated blocking port. If PortFast is configured or if STP is disabled, the port
goes into the forwarding state.
For instructions on how to configure REP, see Configuring Resilient Ethernet Protocol (REP), page 12-7.

12-7
Cisco ASR 901 Series Aggregation Services Router Software Configuration Guide
OL-23826-09
Chapter 12 Configuring Resilient Ethernet Protocol
Configuring Resilient Ethernet Protocol (REP)
Configuring Resilient Ethernet Protocol (REP)
A segment is a collection of ports connected one to the other in a chain and configured with a segment
ID. To configure REP segments, you configure the REP administrative VLAN (or use the default
VLAN 1) and then add the ports to the segment using interface configuration mode. You should
configure a service instance with encapsulation corresponding to the REP admin VLAN and associate it
to arbitratory bridge domain.
Note The explicit configuration of EFP gives you the flexibility to choose the bridge domain of your choice.
You should configure two edge ports in the segment, one as the primary edge port and the other, by
default, the secondary edge port. A segment has only one primary edge port. If you configure two ports
in a segment as the primary edge port, for example ports on different switches, the REP selects one to
serve as the segment primary edge port. You can also optionally configure where to send segment
topology change notices (STCNs) and VLAN load balancing messages.
This section contains the following topics:
•Default REP Configuration, page 12-7
•REP Configuration Guidelines, page 12-7
•Configuring the REP Administrative VLAN, page 12-9
•Configuring REP Interfaces, page 12-10
•Configuring REP as Dual Edge No-Neighbor Port, page 12-15
•Setting up Manual Preemption for VLAN Load Balancing, page 12-20
•Configuring SNMP Traps for REP, page 12-21
•Monitoring REP, page 12-22
Default REP Configuration
By default, REP is disabled on all interfaces. When enabled, the interface is a regular segment port,
unless it is configured as an edge port.
When REP is enabled, the sending of segment topology change notices (STCNs) is disabled, all VLANs
are blocked, and the administrative VLAN is VLAN 1.
When VLAN load balancing is enabled, the default is manual preemption with the delay timer disabled.
If VLAN load balancing is not configured, the default after manual preemption is to block all VLANs at
the primary edge port.
REP Configuration Guidelines
Follow these guidelines when configuring REP:
•We recommend that you begin by configuring one port and then configure the contiguous ports to
minimize the number of segments and the number of blocked ports.
•If more than two ports in a segment fail when no external neighbors are configured, one port goes
into a forwarding state for the data path to help maintain connectivity during configuration. In the
show rep interface command output, the Port Role for this port shows as Fail Logical Open; the

12-8
Cisco ASR 901 Series Aggregation Services Router Software Configuration Guide
OL-23826-09
Chapter 12 Configuring Resilient Ethernet Protocol
Configuring Resilient Ethernet Protocol (REP)
Port Role for the other failed port shows as Fail No Ext Neighbor. When the external neighbors for
the failed ports are configured, the ports go through the alternate port state transitions and eventually
go to an open state or remain as the alternate port, based on the alternate port election mechanism.
•REP ports must be Layer 2 ports.
•Be careful when configuring REP through a Telnet connection. Since REP blocks all VLANs until
another REP interface sends a message to unblock the VLAN, you might lose connectivity to the
router if you enable REP in a Telnet session that accesses the router through the REP interface.
•If you connect an STP network to the REP segment, be sure that the connection is at the segment
edge. An STP connection that is not at the edge could cause a bridging loop because STP does not
run on REP segments. All STP BPDUs are dropped at REP interfaces.
•You must configure all ports in the segment with the same set of allowed VLANs, or a
misconfiguration occurs.
•REP ports follow these rules:
–
There is no limit to the number of REP ports on a switch; however, only two ports on a switch
can belong to the same REP segment.
–
If only one port on a switch is configured in a segment, the port should be an edge port.
–
If two ports on a switch belong to the same segment, they must be both edge ports, both regular
segment ports, or one regular port and one edge no-neighbor port. An edge port and regular
segment port on a switch cannot belong to the same segment.
–
If two ports on a switch belong to the same segment and one is configured as an edge port and
one as a regular segment port (a misconfiguration), the edge port is treated as a regular segment
port.
•REP interfaces come up and remain in a blocked state until notified that it is safe to unblock. You
need to be aware of this to avoid sudden connection losses.
•You should configure service instance with encapsulation corresponding to the REP admin VLAN
and associate it to arbitratory Bridge Domain. This explicit configuration of EFP gives you the
flexibility to choose the bridge domain of your choice.
•REP sends all LSL PDUs in untagged frames on the native VLAN. The BPA message sent to the
Cisco multicast address is sent on the administration VLAN, which is VLAN 1 by default.
•You can configure how long a REP interface remains up without receiving a hello from a neighbor.
You can use the rep lsl-age-timer value interface configuration command to set the time from 120
ms to 10000 ms. The LSL hello timer is then set to the age-timer value divided by three. In normal
operation, three LSL hellos are sent before the age timer on the peer switch expires and searches for
hello messages.
•You can configure how long a REP interface remains up without receiving a hello from a neighbor.
You can use the rep lsl-age-timer value interface configuration command to set the time from 120
ms to 10000 ms. The LSL hello timer is then set to the age-timer value divided by three. In normal
operation, three LSL hellos are sent before the age timer on the peer switch expires and searches for
hello messages.
•REP ports cannot be configured as one of these port types:
–
SPAN destination port
–
Private VLAN
–
Tunnel port
–
Access port
•There is a maximum of 128 REP segments per router.

12-9
Cisco ASR 901 Series Aggregation Services Router Software Configuration Guide
OL-23826-09
Chapter 12 Configuring Resilient Ethernet Protocol
Configuring Resilient Ethernet Protocol (REP)
Configuring the REP Administrative VLAN
To avoid the delay introduced by relaying messages in software for link-failure or VLAN-blocking
notification during load balancing, REP floods packets at the hardware flood layer (HFL) to a regular
multicast address. These messages are flooded to the whole network, not just the REP segment. You can
control flooding of these messages by configuring an administrative VLAN for the whole domain.
Follow these guidelines when configuring the REP administrative VLAN:
•If you do not configure an administrative VLAN, the default is VLAN 1.
•There can be only one administrative VLAN on a router and on a segment. However, this is not
enforced by the software.
•For VLB to work, rep platform vlb has to be configured on every Cisco ASR 901router
participating in the segment.
Complete the following steps to configure the REP administrative VLAN:
SUMMARY STEPS
1. enable
2. configure terminal
3. rep admin vlan vlan-id
4. end
5. show interface [interface-id] rep [detail]
6. copy running-config startup config
DETAILED STEPS
Command Purpose
Step 1 enable
Example:
Router> enable
Enables privileged EXEC mode.
•Enter your password if prompted.
Step 2 configure terminal
Example:
Router# configure terminal
Enters global configuration mode.
Step 3 rep admin vlan
vlan-id
Example:
Router(config)# rep admin vlan 1
Configures a REP administrative VLAN.
•Specify the administrative VLAN. The range is
1–4094. The default is VLAN 1.
Step 4 end
Example:
Router(config)# end
Returns to privileged EXEC mode.

12-10
Cisco ASR 901 Series Aggregation Services Router Software Configuration Guide
OL-23826-09
Chapter 12 Configuring Resilient Ethernet Protocol
Configuring Resilient Ethernet Protocol (REP)
Configuring REP Interfaces
For REP operation, you need to enable it on each segment interface and identify the segment ID. This
step is required and must be done before other REP configuration. You must also configure a primary
and secondary edge port on each segment. All other steps are optional.
Complete these steps to enable and configure REP on an interface:
SUMMARY STEPS
1. enable
2. configure terminal
3. interface interface-id
4. service instance <instance-id> ethernet encap dot1q <admin-vlan> rewrite ingress tag pop 1
symmetric bridge-domain <bd-id>
5. rep segment segment-id [edge [no-neighbor] [primary]] [preferred]
6. rep lsl-retries number-of-retries
7. rep stcn {interface interface-id | segment id-list | stp}
8. rep platform vlb segment segment-id vlan {vlan-list|all}
9. rep block port {id port-id | neighbor-offset | preferred} vlan {vlan-list | all}
10. rep preempt delay seconds
11. rep lsl-age-timer value
12. end
13. show interface [interface-id] rep [detail]
14. show rep topology [segment segment-id] [archive] [detail]
15. copy running-config startup config
Step 5 show interface [
interface-id
]
rep [detail]
Example:
Router# show interface gigabitethernet0/1 rep
detail
Displays the REP configuration and status for a specified
interface.
•Enter the physical Layer 2 interface or port channel
(logical interface) and the optional detail keyword, if
desired.
Step 6 copy running-config startup config
Example:
Router# copy running-config startup config
(Optional) Saves your entries in the router startup
configuration file.
Command Purpose

12-11
Cisco ASR 901 Series Aggregation Services Router Software Configuration Guide
OL-23826-09
Chapter 12 Configuring Resilient Ethernet Protocol
Configuring Resilient Ethernet Protocol (REP)
DETAILED STEPS
Command Purpose
Step 1 enable
Example:
Router> enable
Enables privileged EXEC mode.
•Enter your password if prompted.
Step 2 configure terminal
Example:
Router# configure terminal
Enters global configuration mode.
Step 3 interface
interface-id
Example:
Router(config)# interface
gigabitethernet0/1
Router(config)# interface port-channel 1
Specifies the interface, and enters interface configuration mode.
•Enter the physical Layer 2 interface or port channel ID. The
port-channel range is 1 to 8.
Step 4 service instance
<instance-id>
ethernet encap dot1q
<admin-vlan>
rewrite ingress tag pop 1 symmetric
bridge-domain
<bd-id>
Example:
Router(config-if)# service instance 1
ethernet encap dot1q 1
rewrite ingress tag pop 1 symmetric
bridge-domain 1
Configures ethernet virtual circuit for the administrative VLAN.

12-12
Cisco ASR 901 Series Aggregation Services Router Software Configuration Guide
OL-23826-09
Chapter 12 Configuring Resilient Ethernet Protocol
Configuring Resilient Ethernet Protocol (REP)
Step 5 rep segment segment-id [edge [no-neighbor]
[primary]] [preferred]
Example:
Router(config-if)# rep segment 1 edge
preferred
Enables REP on the interface, and identifies a segment number. The
segment ID range is from 1 to 1024.
Note You must configure two edge ports, including one primary
edge port for each segment.
These are the optional keywords:
•Enter the edge keyword to configure the port as an edge port.
Entering edge without the primary keyword configures the
port as the secondary edge port. Each segment has only two
edge ports.
•(Optional) Enter the no-neighbor keyword to configure a port
with no external REP neighbors as an edge port. The port
inherits all properties of edge ports, and you can configure them
the same as any edge port.
•On an edge port, enter the primary keyword to configure the
port as the primary edge port, the port on which you can
configure VLAN load balancing.
Note Although each segment can have only one primary edge
port, if you configure edge ports on two different switches
and enter the primary keyword on both switches, the
configuration is allowed. However, REP selects only one of
these ports as the segment primary edge port. You can
identify the primary edge port for a segment by entering the
show rep topology privileged EXEC command.
•Enter the preferred keyword to indicate that the port is the
preferred alternate port or the preferred port for VLAN load
balancing.
Note Configuring a port as preferred does not guarantee that it
becomes the alternate port; it merely gives it a slight edge
among equal contenders. The alternate port is usually a
previously failed port.
Step 6 rep lsl-retries number-of-retries
Example:
Router(config-if)# rep lsl-retries 4
Use the rep lsl-retries command to configure the REP link status
layer (LSL) number of retries before the REP link is disabled.
Step 7 rep stcn {interface
interface-id
|
segment
id-list
| stp}
Example:
Router(config-if)# rep stcn segment 2-5
(Optional) Configures the edge port to send segment topology
change notices (STCNs).
•Enter interface interface-id to designate a physical Layer 2
interface or port channel to receive STCNs.
•Enter segment id-list to identify one or more segments to
receive STCNs. The range is from 1–1024.
•Enter stp to send STCNs to STP networks.
Command Purpose

12-13
Cisco ASR 901 Series Aggregation Services Router Software Configuration Guide
OL-23826-09
Chapter 12 Configuring Resilient Ethernet Protocol
Configuring Resilient Ethernet Protocol (REP)
Step 8 rep platform vlb segment
segment-id
vlan
{
vlan-list
|all}
Example:
Router(config)# rep platform vlb segment
1 vlan 100-200
(Optional) Configures the VLAN list which forms the VLB group.
This command should be issued on all Cisco ASR 901 routers
participating in VLB for a particular segment and should have a
matching VLAN list. This VLAN list should also match with the
rep block command issued on primary edge port.
•Enter vlan vlan-list to block a single VLAN or a range of
VLANs,
•Enter vlan all to block all VLANs. This is the default
configuration.
Step 9 rep block port {id
port-id
|
neighbor-offset
| preferred} vlan
{
vlan-list
| all}
Example:
Router(config-if)# rep block port
0009001818D68700 vlan all
(Optional) Configures VLAN load balancing on the primary edge
port, identifies the REP alternate port in one of three ways, and
configures the VLANs to be blocked on the alternate port.
•Enter the id port-id to identify the alternate port by port ID. The
port ID is automatically generated for each port in the segment.
You can view interface port IDs by entering the show interface
interface-id rep [detail] privileged EXEC command.
•Enter a neighbor-offset number to identify the alternate port as
a downstream neighbor from an edge port. The range is from
–256 to 256, with negative numbers indicating the downstream
neighbor from the secondary edge port. A value of 0 is invalid.
Enter -1 to identify the secondary edge port as the alternate
port.
Note Because you enter this command at the primary edge port
(offset number 1), you would never enter an offset value of
1 to identify an alternate port.
•Enter the preferred keyword to select the regular segment port
previously identified as the preferred alternate port for VLAN
load balancing.
•Enter vlan vlan-list to block one VLAN or a range of VLANs.
•Enter vlan all to block all VLANs.
Note Enter this command only on the REP primary edge port.
Step 10 rep preempt delay
seconds
Example:
Router(config-if)# rep preempt delay 60
(Optional) Configures a preempt time delay. Use this command if
you want VLAN load balancing to automatically trigger after a link
failure and recovery. The time delay range is 15 to 300 seconds. The
default is manual preemption with no time delay.
Note Use this command only on the REP primary edge port.
Step 11 rep lsl-age-timer
value
Example:
Router(config-if) rep lsl-age-timer 5000
(Optional) Configure a time (in milliseconds) for which the REP
interface remains up without receiving a hello from a neighbor. The
range is from 120 to 10000 ms in 40-ms increments; the default is
5000 ms (5 seconds).
Command Purpose

12-14
Cisco ASR 901 Series Aggregation Services Router Software Configuration Guide
OL-23826-09
Chapter 12 Configuring Resilient Ethernet Protocol
Configuring Resilient Ethernet Protocol (REP)
Step 12 end
Example:
Router(config-if)# end
Returns to privileged EXEC mode.
Step 13 show interface [
interface-id
]
rep
[detail]
Example:
Router# show interface gigabitethernet0/1
rep detail
Verifies the REP interface configuration.
•Enter the physical Layer 2 interface or port channel (logical
interface) and the optional detail keyword, if desired.
Step 14 show rep topology [segment
segment-id
]
[archive] [detail]
Example:
Router# show rep topology segment 1
Indicates which port in the segment is the primary edge port.
Step 15 copy running-config startup config
Example:
Router# copy running-config startup
config
(Optional) Saves your entries in the router startup configuration
file.
Command Purpose

12-15
Cisco ASR 901 Series Aggregation Services Router Software Configuration Guide
OL-23826-09
Chapter 12 Configuring Resilient Ethernet Protocol
Configuring Resilient Ethernet Protocol (REP)
Configuring REP as Dual Edge No-Neighbor Port
For REP operation, you need to enable it on each segment interface and identify the segment ID.
Effective with Cisco IOS release 15.4.(1)S, you can configure the non-REP switch facing ports on a
single device as dual edge no-neighbor ports. These ports inherit all properties of edge ports, and
overcome the limitation of not converging quickly during a failure.
Figure 12-5 Dual Edge No-neighbor Topology
In access ring topologies, the neighboring switch might not support REP, as shown in Figure 12-5. In
this case, you can configure the non-REP facing ports (E1 and E2) as edge no-neighbor ports. These
ports inherit all properties of edge ports, and you can configure them the same as any edge port, including
configuring them to send STP or REP topology change notices to the aggregation switch. In this case the
STP topology change notice (TCN) that is sent is a multiple spanning-tree (MST) STP message.
Complete these steps to enable and configure REP as dual edge no-neighbor port:
SUMMARY STEPS
1. enable
2. configure terminal
3. interface interface-id
4. rep segment segment-id edge no-neighbor [primary | preferred]
REP not supported device
REP not supported device
REP No-Neighbour Ports
361412
E2
E1

12-16
Cisco ASR 901 Series Aggregation Services Router Software Configuration Guide
OL-23826-09
Chapter 12 Configuring Resilient Ethernet Protocol
Configuring Resilient Ethernet Protocol (REP)
DETAILED STEPS
Command Purpose
Step 1 enable
Example:
Router> enable
Enables privileged EXEC mode.
•Enter your password if prompted.
Step 2 configure terminal
Example:
Router# configure terminal
Enters global configuration mode.

12-17
Cisco ASR 901 Series Aggregation Services Router Software Configuration Guide
OL-23826-09
Chapter 12 Configuring Resilient Ethernet Protocol
Configuring Resilient Ethernet Protocol (REP)
Note For configuring REP LSL timer and VLB, see Configuring REP Interfaces, page 12-10.
Step 3 interface
interface-id
Example:
Router(config)# interface
gigabitethernet0/1
Router(config)# interface port-channel 1
Specifies the interface, and enters interface configuration mode.
•Enter the physical Layer 2 interface or port channel ID. The
port-channel range is 1 to 8.
Step 4 rep segment segment-id edge no-neighbor
[primary | preferred]
Example:
Router(config-if)# rep segment 1 edge
no-neighbor preferred
Enables REP on the interface, and identifies a segment number. The
segment ID range is from 1 to 1024.
Note You must configure two edge ports, including one primary
edge port for each segment.
These are the optional keywords:
•Enter the edge keyword to configure the port as an edge port.
Entering edge without the primary keyword configures the
port as the secondary edge port. Each segment has only two
edge ports.
•Enter the no-neighbor keyword to configure a port with no
external REP neighbors as an edge port. The port inherits all
properties of edge ports, and you can configure them the same
as any edge port.
•On an edge port, enter the primary keyword to configure the
port as the primary edge port, the port on which you can
configure VLAN load balancing.
Note Although each segment can have only one primary edge
port, if you configure edge ports on two different switches
and enter the primary keyword on both switches, the
configuration is allowed. However, REP selects only one of
these ports as the segment primary edge port. You can
identify the primary edge port for a segment by entering the
show rep topology privileged EXEC command.
•Enter the preferred keyword to indicate that the port is the
preferred alternate port or the preferred port for VLAN load
balancing.
Note Configuring a port as preferred does not guarantee that it
becomes the alternate port; it merely gives it a slight edge
among equal contenders. The alternate port is usually a
previously failed port.
Command Purpose

12-18
Cisco ASR 901 Series Aggregation Services Router Software Configuration Guide
OL-23826-09
Chapter 12 Configuring Resilient Ethernet Protocol
Configuring Resilient Ethernet Protocol (REP)
Cisco ASR 901 Dual Rep Edge No-Neighbor Topology Example
The following configuration example shows a Cisco ASR 901 router running with Dual REP Edge
No-Neighbor and two Cisco 7600 series routers running as non-REP devices.
Note This section provides partial configurations intended to demonstrate a specific feature.
ASR_1
interface GigabitEthernet0/0
service instance 1 ethernet
encapsulation dot1q 1
rewrite ingress tag pop 1 symmetric
bridge-domain 1
!
service instance 2 ethernet
encapsulation dot1q 2
rewrite ingress tag pop 1 symmetric
bridge-domain 2
!
rep segment 1 edge no-neighbor primary
!
interface GigabitEthernet0/1
service instance 1 ethernet
encapsulation dot1q 1
rewrite ingress tag pop 1 symmetric
bridge-domain 1
!
service instance 2 ethernet
encapsulation dot1q 2
rewrite ingress tag pop 1 symmetric
bridge-domain 2
!
rep segment 1 edge no-neighbor preferred
!
interface Vlan1
ip address 172.18.40.70 255.255.255.128
no ptp enable
!
interface Vlan2
ip address 1.1.1.1 255.255.255.0
no ptp enable
!
interface Vlan3
ip address 2.2.2.2 255.255.255.0
no ptp enable
!
interface Vlan3
ip address 4.4.4.2 255.255.255.0
no ptp enable
!
ip route 3.3.3.0 255.255.255.0 1.1.1.2
ip route 5.5.5.0 255.255.255.0 1.1.1.2
7600_1
interface Port-channel69

12-19
Cisco ASR 901 Series Aggregation Services Router Software Configuration Guide
OL-23826-09
Chapter 12 Configuring Resilient Ethernet Protocol
Configuring Resilient Ethernet Protocol (REP)
switchport
switchport trunk encapsulation dot1q
switchport trunk allowed vlan 1,2
switchport mode trunk
!
interface GigabitEthernet3/25
switchport
switchport trunk encapsulation dot1q
switchport trunk allowed vlan 1,2
switchport mode trunk
channel-group 69 mode on
!
interface GigabitEthernet3/26
switchport
switchport trunk encapsulation dot1q
switchport trunk allowed vlan 1,2
switchport mode trunk
channel-group 69 mode on
!
interface GigabitEthernet3/35
ip address 3.3.3.2 255.255.255.0
!
interface GigabitEthernet3/36
ip address 5.5.5.2 255.255.255.0
!
interface GigabitEthernet5/2
switchport
switchport trunk encapsulation dot1q
switchport trunk allowed vlan 1,2
switchport mode trunk
!
interface Vlan1
no ip address
!
interface Vlan2
ip address 1.1.1.2 255.255.255.0
!
ip route 2.2.2.0 255.255.255.0 1.1.1.1
ip route 4.4.4.0 255.255.255.0 1.1.1.1
7600_2
interface Port-channel69
switchport
switchport trunk encapsulation dot1q
switchport trunk allowed vlan 1,2
switchport mode trunk
!
interface GigabitEthernet7/25
switchport
switchport trunk encapsulation dot1q
switchport trunk allowed vlan 1,2
switchport mode trunk
channel-group 69 mode on
!
interface GigabitEthernet7/26
switchport
switchport trunk encapsulation dot1q
switchport trunk allowed vlan 1,2
switchport mode trunk
channel-group 69 mode on

12-20
Cisco ASR 901 Series Aggregation Services Router Software Configuration Guide
OL-23826-09
Chapter 12 Configuring Resilient Ethernet Protocol
Configuring Resilient Ethernet Protocol (REP)
!
interface GigabitEthernet5/2
switchport
switchport trunk encapsulation dot1q
switchport trunk allowed vlan 1,2
switchport mode trunk
!
interface Vlan1
no ip address
!
interface Vlan2
ip address 1.1.1.3 255.255.255.0
Setting up Manual Preemption for VLAN Load Balancing
If you do not enter the rep preempt delay seconds interface configuration command on the primary edge
port to configure a preemption time delay, the default is to manually trigger VLAN load balancing on
the segment. Be sure to complete all other segment configuration before manually preempting VLAN
load balancing. When you enter the rep preempt segment segment-id command, a confirmation
message appears before the command is executed because preemption can cause network disruption.
Note Ethernet over Multiprotocol Label Switching (EoMPLS) is supported on the Cisco ASR 901 router for
Cisco IOS Release 15.2(2)SNG and later releases.
Complete these steps on the switch that has the segment primary edge port to manually trigger VLAN
load balancing on a segment:
SUMMARY STEPS
1. enable
2. configure terminal
3. rep preempt segment segment-id
4. end
5. show rep topology
DETAILED STEPS
Command or Action Purpose
Step 1 enable
Example:
Router> enable
Enables privileged EXEC mode.
•Enter your password if prompted.
Step 2 configure terminal
Example:
Router# configure terminal
Enters global configuration mode.

12-21
Cisco ASR 901 Series Aggregation Services Router Software Configuration Guide
OL-23826-09
Chapter 12 Configuring Resilient Ethernet Protocol
Configuring Resilient Ethernet Protocol (REP)
Configuring SNMP Traps for REP
You can configure the switch to send REP-specific traps to notify the SNMP server of link operational
status changes and port role changes. Complete these steps to configure REP traps:
SUMMARY STEPS
1. enable
2. configure terminal
3. snmp mib rep trap-rate value
4. end
5. show running-config
6. copy running-config startup config
DETAILED STEPS
Step 3 rep preempt segment
segment-id
Example:
Router# rep preempt segment 1
Manually triggers VLAN load balancing on the segment.
•Enter the segment ID.
Note You will be asked to confirm the action before the
command is executed.
Step 4 end
Example:
Router(config)# end
Returns to privileged EXEC mode.
Step 5 show rep topology
Example:
Router# show rep topology
Views the REP topology information.
Command or Action Purpose
Command or Action Purpose
Step 1 enable
Example:
Router> enable
Enables privileged EXEC mode.
•Enter your password if prompted.
Step 2 configure terminal
Example:
Router# configure terminal
Enters global configuration mode.

12-22
Cisco ASR 901 Series Aggregation Services Router Software Configuration Guide
OL-23826-09
Chapter 12 Configuring Resilient Ethernet Protocol
Configuring Resilient Ethernet Protocol (REP)
Monitoring REP
Complete the following steps to monitor the REP configuration:
SUMMARY STEPS
1. enable
2. show interface [interface-id] rep [detail]
3. show rep topology [segment segment-id] [archive] [detail]
Step 3 snmp mib rep trap-rate
value
Example:
Router(config)# snmp mib rep trap-rate 500
Enables the router to send REP traps, and sets the number of
traps sent per second.
•Enter the number of traps sent per second. The range is
from 0 to 1000. The default is 0 (no limit imposed; a trap is
sent at every occurrence).
Note To remove the traps, enter the no snmp mib rep
trap-rate command.
Step 4 end
Example:
Router(config)# end
Returns to privileged EXEC mode.
Step 5 show running-config
Example:
Router# show running-config
(Optional) Displays the running configuration, which you can
use to verify the REP trap configuration.
Step 6 copy running-config startup config
Example:
Router# copy running-config startup config
(Optional) Saves your entries in the router startup configuration
file.
Command or Action Purpose

12-23
Cisco ASR 901 Series Aggregation Services Router Software Configuration Guide
OL-23826-09
Chapter 12 Configuring Resilient Ethernet Protocol
Configuring Resilient Ethernet Protocol (REP)
DETAILED STEPS
Command or Action Purpose
Step 1 enable
Example:
Router> enable
Enables privileged EXEC mode.
•Enter your password if prompted.
Step 2 show interface [
interface-id
]
rep [detail]
Example:
Router# show interface gigabitethernet0/1 rep
detail
(Optional) Displays the REP configuration and status for
a specified interface.
•Enter the physical Layer 2 interface or port channel
(logical interface) and the optional detail keyword,
if desired.
Step 3 show rep topology [segment
segment-id
] [archive]
[detail]
Example:
Router# show rep topology
(Optional) Displays REP topology information for a
segment or for all segments, including the primary and
secondary edge ports in the segment.
•Enter the optional keywords and arguments, as
desired.

12-24
Cisco ASR 901 Series Aggregation Services Router Software Configuration Guide
OL-23826-09
Chapter 12 Configuring Resilient Ethernet Protocol
Configuration Examples for REP
Configuration Examples for REP
This section contains the following examples:
•Configuring the REP Administrative VLAN: Example, page 12-24
•Configuring a REP Interface: Example, page 12-24
•Setting up the Preemption for VLAN Load Balancing: Example, page 12-25
•Configuring SNMP Traps for REP: Example, page 12-25
•Monitoring the REP Configuration: Example, page 12-25
•Cisco ASR 901 Topology Example, page 12-26
Configuring the REP Administrative VLAN: Example
This example shows how to configure the administrative VLAN as VLAN 100.
Router# configure terminal
Router(config)# rep admin vlan 100
Router(config-if)# end
Configuring a REP Interface: Example
This example shows how to configure an interface as the primary edge port for segment 1, to send
Spanning Tree Topology Changes Notification (STCNs) to segments 2 through 5, and to configure the
alternate port as the port with port ID 0009001818D68700 to block all VLANs after a preemption delay
of 60 seconds after a segment port failure and recovery.
Router# configure terminal
Router(config)# interface gigabitethernet0/1
Router(config-if)# rep segment 1 edge primary
Router(config-if)# rep stcn segment 2-5
Router(config-if)# rep block port 0009001818D68700 vlan all
Router(config-if)# rep preempt delay 60
Router (config-if)# rep lsl-age-timer 6000
Router(config-if)# end
This example shows how to configure the same configuration when the interface has no external REP
neighbor:
Router# configure terminal
Router(conf)# interface gigabitethernet0/1
Router(config-if)# rep segment 1 edge no-neighbor primary
Router(config-if)# rep stcn segment 2-5
Router(config-if)# rep block port 0009001818D68700 vlan all
Router(config-if)# rep preempt delay 60
Router(config-if)# rep lsl-age-timer 6000
Figure 6 shows how to configure the VLAN blocking configuration. The alternate port is the neighbor
with neighbor offset number 4. After manual preemption, VLANs 100 to 200 are blocked at this port and
all other VLANs are blocked at the primary edge port E1 (Gigabit Ethernet port 0/1).

12-25
Cisco ASR 901 Series Aggregation Services Router Software Configuration Guide
OL-23826-09
Chapter 12 Configuring Resilient Ethernet Protocol
Configuration Examples for REP
Router# configure terminal
Router(config)# interface gigabitethernet0/1
Router(config-if)# rep segment 1 edge primary
Router(config-if)# rep block port 4 vlan 100-200
Router(config-if)# end
Router(config)# rep platform vlb segment 1 vlan 100-200
Figure 6 Example of VLAN Blocking
Setting up the Preemption for VLAN Load Balancing: Example
The following is an example of setting the preemption for VLAN load balancing on a REP segment.
Router> enable
Router# configure terminal
Router# rep preempt segment 1
Router# end
Configuring SNMP Traps for REP: Example
This example shows how to configure the router to send REP traps at a rate of 10 traps per second:
Router> enable
Router# configure terminal
Router(config)# snmp mib rep trap-rate 10
Router(config)# end
Monitoring the REP Configuration: Example
The following is sample output of the show interface rep detail command. Use the show interface rep
detail command on one of the REP interfaces to monitor and verify the REP configuration.
Router# show interface gigabitethernet0/1 rep detail
GigabitEthernet0/1 REP enabled
Segment-id: 2 (Edge)
PortID: 00010019E7144680
Preferred flag: No
Operational Link Status: TWO_WAY
Current Key: 0002001121A2D5800E4D
Port Role: Open
Blocked Vlan: <empty>
E2E1
4
201891
Alternate port (offset 4)
blocks VLANs 100-200
Primary edge port E1
blocks all VLANs except
VLANs 100-200

12-26
Cisco ASR 901 Series Aggregation Services Router Software Configuration Guide
OL-23826-09
Chapter 12 Configuring Resilient Ethernet Protocol
Configuration Examples for REP
Admin-vlan: 100
Preempt Delay Timer: disabled
Load-balancing block port: none
Load-balancing block vlan: none
STCN Propagate to: none
LSL PDU rx: 3322, tx: 1722
HFL PDU rx: 32, tx: 5
BPA TLV rx: 16849, tx: 508
BPA (STCN, LSL) TLV rx: 0, tx: 0
BPA (STCN, HFL) TLV rx: 0, tx: 0
EPA-ELECTION TLV rx: 118, tx: 118
EPA-COMMAND TLV rx: 0, tx: 0
EPA-INFO TLV rx: 4214, tx: 4190
Cisco ASR 901 Topology Example
The following configuration example shows two Cisco ASR 901 routers and two Cisco 7600 series
routers using a REP ring.
Note This section provides partial configurations intended to demonstrate a specific feature.
ASR_1
interface GigabitEthernet0/0
service instance 1 ethernet
encapsulation dot1q 1
rewrite ingress tag pop 1 symmetric
bridge-domain 1
!
service instance 2 ethernet
encapsulation dot1q 2
rewrite ingress tag pop 1 symmetric
bridge-domain 2
!
rep segment 1
!
interface GigabitEthernet0/1
service instance 1 ethernet
encapsulation dot1q 1
rewrite ingress tag pop 1 symmetric
bridge-domain 1
!
service instance 2 ethernet
encapsulation dot1q 2
rewrite ingress tag pop 1 symmetric
bridge-domain 2
!
rep segment 1
!
interface GigabitEthernet0/3
service instance 3 ethernet
encapsulation dot1q 3
rewrite ingress tag pop 1 symmetric
bridge-domain 3
!
interface GigabitEthernet0/4
service instance 4 ethernet

12-27
Cisco ASR 901 Series Aggregation Services Router Software Configuration Guide
OL-23826-09
Chapter 12 Configuring Resilient Ethernet Protocol
Configuration Examples for REP
encapsulation dot1q 4
rewrite ingress tag pop 1 symmetric
bridge-domain 4
!
interface Vlan1
ip address 172.18.40.70 255.255.255.128
no ptp enable
!
interface Vlan2
ip address 1.1.1.1 255.255.255.0
no ptp enable
!
interface Vlan3
ip address 2.2.2.2 255.255.255.0
no ptp enable
!
interface Vlan3
ip address 4.4.4.2 255.255.255.0
no ptp enable
!
ip route 3.3.3.0 255.255.255.0 1.1.1.4
ip route 5.5.5.0 255.255.255.0 1.1.1.4
ASR_2
interface GigabitEthernet0/0
service instance 1 ethernet
encapsulation dot1q 1
rewrite ingress tag pop 1 symmetric
bridge-domain 1
!
service instance 2 ethernet
encapsulation dot1q 2
rewrite ingress tag pop 1 symmetric
bridge-domain 2
!
rep segment 1
interface GigabitEthernet0/1
service instance 1 ethernet
encapsulation dot1q 1
rewrite ingress tag pop 1 symmetric
bridge-domain 1
!
service instance 2 ethernet
encapsulation dot1q 2
rewrite ingress tag pop 1 symmetric
bridge-domain 2
!
rep segment 1
!
interface Vlan1
ip address 172.18.44.239 255.255.255.0
no ptp enable
!
interface Vlan2
ip address 1.1.1.2 255.255.255.0
no ptp enable

12-28
Cisco ASR 901 Series Aggregation Services Router Software Configuration Guide
OL-23826-09
Chapter 12 Configuring Resilient Ethernet Protocol
Configuration Examples for REP
7600_1
interface Port-channel69
switchport
switchport trunk encapsulation dot1q
switchport trunk allowed vlan 1,2
switchport mode trunk
!
interface GigabitEthernet3/25
switchport
switchport trunk encapsulation dot1q
switchport trunk allowed vlan 1,2
switchport mode trunk
channel-group 69 mode on
!
interface GigabitEthernet3/26
switchport
switchport trunk encapsulation dot1q
switchport trunk allowed vlan 1,2
switchport mode trunk
channel-group 69 mode on
!
interface GigabitEthernet3/35
ip address 3.3.3.2 255.255.255.0
!
interface GigabitEthernet3/36
ip address 5.5.5.2 255.255.255.0
!
interface GigabitEthernet5/2
switchport
switchport trunk encapsulation dot1q
switchport trunk allowed vlan 1,2
switchport mode trunk
rep segment 1 edge
interface Vlan1
no ip address
!
interface Vlan2
ip address 1.1.1.4 255.255.255.0
!
ip route 2.2.2.0 255.255.255.0 1.1.1.1
ip route 4.4.4.0 255.255.255.0 1.1.1.1
7600_2
interface Port-channel69
switchport
switchport trunk encapsulation dot1q
switchport trunk allowed vlan 1,2
switchport mode trunk
!
interface GigabitEthernet5/2
switchport
switchport trunk encapsulation dot1q
switchport trunk allowed vlan 1,2
switchport mode trunk
rep segment 1 edge
!
interface GigabitEthernet7/25

12-29
Cisco ASR 901 Series Aggregation Services Router Software Configuration Guide
OL-23826-09
Chapter 12 Configuring Resilient Ethernet Protocol
Configuration Examples for REP
switchport
switchport trunk encapsulation dot1q
switchport trunk allowed vlan 1,2
switchport mode trunk
channel-group 69 mode on
!
interface GigabitEthernet7/26
switchport
switchport trunk encapsulation dot1q
switchport trunk allowed vlan 1,2
switchport mode trunk
channel-group 69 mode on
!
interface Vlan1
no ip address
!
interface Vlan2
ip address 1.1.1.3 255.255.255.0

12-30
Cisco ASR 901 Series Aggregation Services Router Software Configuration Guide
OL-23826-09
Chapter 12 Configuring Resilient Ethernet Protocol
Configuration Examples for REP

CHAPTER
13-1
Cisco ASR 901 Series Aggregation Services Router Software Configuration Guide
OL-23826-09
13
Configuring MST on EVC Bridge Domain
This section describes how to configure MST on EVC Bridge Domain.
Contents
•Overview of MST and STP, page 13-1
•Overview of MST on EVC Bridge Domain, page 13-2
•Restrictions and Guidelines, page 13-2
•Configuring MST on EVC Bridge Domain, page 13-4
Overview of MST and STP
Spanning Tree Protocol (STP) is a Layer 2 link-management protocol that provides path redundancy
while preventing undesirable loops in the network. For a Layer 2 Ethernet network to function properly,
only one active path can exist between any two stations. STP operation is transparent to end stations,
which cannot detect whether they are connected to a single LAN segment or a switched LAN of multiple
segments.
MST maps multiple VLANs into a spanning tree instance, with each instance having a spanning tree
topology independent of other spanning tree instances. This architecture provides multiple forwarding
paths for data traffic, enables load balancing, and reduces the number of spanning tree instances required
to support a large number of VLANs. MST improves the fault tolerance of the network because a failure
in one instance (forwarding path) does not affect other instances (forwarding paths).
For routers to participate in MST instances, you must consistently configure the routers with the same
MST configuration information. A collection of interconnected routers that have the same MST
configuration comprises an MST region. For two or more routers to be in the same MST region, they
must have the same VLAN-to-instance mapping, the same configuration revision number, and the same
MST name.
The MST configuration controls the MST region to which each router belongs. The configuration
includes the name of the region, the revision number, and the MST VLAN-to-instance assignment map.
A region can have one or multiple members with the same MST configuration; each member must be
capable of processing RSTP bridge protocol data units (BPDUs). There is no limit to the number of MST
regions in a network, but each region can support up to 65 spanning tree instances. Instances can be
identified by any number in the range from 0 to 4094. You can assign a VLAN to only one spanning tree
instance at a time.

13-2
Cisco ASR 901 Series Aggregation Services Router Software Configuration Guide
OL-23826-09
Chapter 13 Configuring MST on EVC Bridge Domain
Contents
Overview of MST on EVC Bridge Domain
The MST on EVC Bridge-Domain feature uses VLAN IDs for service-instance-to-MST-instance
mapping. EVC service instances with the same VLAN ID (the outer VLAN IDs in the QinQ case) as the
one in another MST instance will be mapped to that MST instance.
EVC service instances can have encapsulations with a single tag as well as double tags. In case of double
tag encapsulations, the outer VLAN ID shall be used for the MST instance mapping, and the inner VLAN
ID is ignored.
A single VLAN per EVC is needed for the mapping with the MST instance. The following service
instances without any VLAN ID or with multiple outer VLAN IDs are not supported:
•Untagged (encapsulation untagged) is supported but there is no loop detection on the EVC
•Priority-tagged (encapsulation priority-tagged)
•Multiple outer tags (encapsulation dot1q 200 to 400 second-dot1q 300)
Restrictions and Guidelines
The following restrictions and guidelines apply to MST on EVC bridge domain:
•Cisco IOS Release 15.1(2)SNG supports EVC port-channels.
•With default configuration, Cisco ASR 901 does not run any spanning-tree protocol. Hence all the
ports participating in bridge domains are moved to forward state. To enable MSTP, issue
spanning-tree mode mstp command in the global configuration mode.
•Main interface where the EFP is configured must be up and running with MSTP as the selected
Spanning Tree Mode (PVST and Rapid-PVST are not supported).
•The SPT PortFast feature is not supported with EFPs.
•The co-existence of REP and mLACP with MST on the same port is not supported.
•Any action performed on VPORT (which represents a particular VLAN in a physical port) affects
the bridge domain and other services.
•Supports 32 MSTs and one CIST (common and internal spanning tree).
•Supports one MST region.
•Scales to 4000 EFPs.
•Untagged EVCs do not participate in MST loop detection.
•Service instances without any VLAN ID in the encapsulation are not supported, because a unique
VLAN ID is required to map an EVC to an MST instance.
•Supports EFPs with unambiguous outer VLAN tag (that is, no range, list on outer VLAN, neither
default nor untagged).
•Removing dot1q encapsulation removes the EVC from MST.
•Changing the VLAN (outer encapsulation VLAN of EVC) mapping to a different MST instance will
move the EVC port to the new MST instance.
•Changing an EVC service instance to a VLAN that has not been defined in MST 1 will result in
mapping of EVC port to MST 0.
•The peer router of the EVC port must also be running MST.
•MST is supported only on EVC BD. EVCs without BD configuration will not participate in MST.

13-3
Cisco ASR 901 Series Aggregation Services Router Software Configuration Guide
OL-23826-09
Chapter 13 Configuring MST on EVC Bridge Domain
Contents
•When an MST is configured on the outer VLAN, you can configure any number of service instances
with the same outer VLAN as shown in the following configuration example.
nPE1#sh run int gi0/5
Building configuration...
Current configuration : 373 bytes
!
interface GigabitEthernet0/5
description connected to CE1
no ip address
service instance 100 ethernet
encapsulation dot1q 100 second-dot1q 1
bridge-domain 100
!
service instance 101 ethernet
encapsulation dot1q 100 second-dot1q 2
bridge-domain 101
!
service instance 102 ethernet
encapsulation dot1q 100 second-dot1q 120-140
bridge-domain 102
!
end
nPE1#sh run int gi0/6
Building configuration...
Current configuration : 373 bytes
!
interface GigabitEthernet0/6
description connected to CE1
no ip address
service instance 100 ethernet
encapsulation dot1q 100 second-dot1q 1
bridge-domain 100
!
service instance 101 ethernet
encapsulation dot1q 100 second-dot1q 2
bridge-domain 101
!
service instance 102 ethernet
encapsulation dot1q 100 second-dot1q 120-140
bridge-domain 102
!
end
nPE1#sh span vlan 100
MST0
Spanning tree enabled protocol mstp
Root ID Priority 32768
Address 0018.742f.3b80
Cost 0
Port 2821 (GigabitEthernet12/5)
Hello Time 2 sec Max Age 20 sec Forward Delay 15 sec
Bridge ID Priority 32768 (priority 32768 sys-id-ext 0)
Address 001a.303c.3400
Hello Time 2 sec Max Age 20 sec Forward Delay 15 sec
Interface Role Sts Cost Prio.Nbr Type
------------------- ---- --- --------- -------- --------------------------------

13-4
Cisco ASR 901 Series Aggregation Services Router Software Configuration Guide
OL-23826-09
Chapter 13 Configuring MST on EVC Bridge Domain
Contents
Gi12/5 Root FWD 20000 128.2821 P2p
Gi12/6 Altn BLK 20000 128.2822 P2p
nPE1#
Configuring MST on EVC Bridge Domain
Figure 13-1 shows an example of the untagged EVCs that do not participate in MST loop detection.
When you link your networks together as shown below, a loop is caused since MST is not running on
the untagged EVCs.
Figure 13-1 Untagged EVCs not participating in MST loop detection

13-5
Cisco ASR 901 Series Aggregation Services Router Software Configuration Guide
OL-23826-09
Chapter 13 Configuring MST on EVC Bridge Domain
Contents
Figure 13-2 MST with untagged EVCs without loop
Complete the following steps to configure MST on EVC bridge domain.
Command Purpose
Step 1 enable
Example:
Router# enable
Enables privileged EXEC mode.
•Enter your password if prompted.
Step 2 configure terminal
Example:
Router# configure terminal
Enters global configuration mode.
Step 3 interface gigabitethernet
slot/port
Example:
Router(config)# interface
gigabitethernet 0/1
Specifies the gigabit ethernet interface to configure.
•slot/port—Specifies the location of the interface.

13-6
Cisco ASR 901 Series Aggregation Services Router Software Configuration Guide
OL-23826-09
Chapter 13 Configuring MST on EVC Bridge Domain
Contents
Configuration Example for MST on EVC Bridge Domain
In the following example, two interfaces participate in MST instance 0, the default instance to which all
VLANs are mapped:
Router# enable
Router# configure terminal
Router(config)# interface g0/1
Router(config-if)# service instance 1 ethernet
Router(config-if-srv)# encapsulation dot1q 2
Router(config-if-srv)# bridge-domain 100
Router(config-if-srv)# interface g0/3
Router(config-if)# service instance 1 ethernet
Router(config-if-srv)# encapsulation dot1q 2
Router(config-if-srv)# bridge-domain 100
Router(config-if-srv)# end
Verification
Use this command to verify the configuration:
Router# show spanning-tree vlan 2
MST0
Spanning tree enabled protocol mstp
Root ID Priority 32768
Address 0009.e91a.bc40
This bridge is the root
Hello Time 2 sec Max Age 20 sec Forward Delay 15 sec
Bridge ID Priority 32768 (priority 32768 sys-id-ext 0)
Address 0009.e91a.bc40
Hello Time 2 sec Max Age 20 sec Forward Delay 15 sec
Interface Role Sts Cost Prio.Nbr Type
------------------- ---- --- --------- -------- --------------------------------
Gi4/1 Desg FWD 20000 128.1537 P2p
Gi4/3 Back BLK 20000 128.1540 P2p
Step 4 [no] service instance
id
Ethernet
[
service-name
]
Example:
Router(config-if)# service instance 101
ethernet
Creates a service instance (EVC instance) on an
interface and sets the device into the config-if-srv
submode.
Step 5 encapsulation dot1q
vlan-id
Example:
Router(config-if-srv)# encapsulation
dot1q 13
Defines the matching criteria to be used in order to map
ingress dot1q frames on an interface to the appropriate
service instance.
Step 6 [no] bridge-domain
bridge-id
Example:
Router(config-if-srv)# bridge-domain 12
Binds the service instance to a bridge domain instance
where bridge-id is the identifier for the bridge domain
instance.
Command Purpose

13-7
Cisco ASR 901 Series Aggregation Services Router Software Configuration Guide
OL-23826-09
Chapter 13 Configuring MST on EVC Bridge Domain
Contents
In this example, interface gi4/1 and interface gi4/3 are connected back-to-back. Each has a service
instance (EFP) attached to it. The EFP on both interfaces has an encapsulation VLAN ID of 2. Changing
the VLAN ID from 2 to 8 in the encapsulation directive for the EFP on interface gi4/1 stops the MSTP
from running in the MST instance to which the old VLAN is mapped and starts the MSTP in the MST
instance to which the new VLAN is mapped:
Router(config-if)# interface g4/1
Router(config-if)# service instance 1 ethernet
Router(config-if-srv)# encap dot1q 8
Router(config-if-srv)# end
Use this command to verify the configuration:
Router# show spanning-tree vlan 2
MST1
Spanning tree enabled protocol mstp
Root ID Priority 32769
Address 0009.e91a.bc40
This bridge is the root
Hello Time 2 sec Max Age 20 sec Forward Delay 15 sec
Bridge ID Priority 32769 (priority 32768 sys-id-ext 1)
Address 0009.e91a.bc40
Hello Time 2 sec Max Age 20 sec Forward Delay 15 sec
Interface Role Sts Cost Prio.Nbr Type
------------------- ---- --- --------- -------- --------------------------------
Gi4/3 Desg FWD 20000 128.1540 P2p
Router# show spanning-tree vlan 8
MST2
Spanning tree enabled protocol mstp
Root ID Priority 32770
Address 0009.e91a.bc40
This bridge is the root
Hello Time 2 sec Max Age 20 sec Forward Delay 15 sec
Bridge ID Priority 32770 (priority 32768 sys-id-ext 2)
Address 0009.e91a.bc40
Hello Time 2 sec Max Age 20 sec Forward Delay 15 sec
Interface Role Sts Cost Prio.Nbr Type
------------------- ---- --- --------- -------- --------------------------------
Gi4/1 Desg FWD 20000 128.1537 P2p
In this example, interface gi4/3 (with an EFP that has an outer encapsulation VLAN ID of 2 and a bridge
domain of 100) receives a new service:
Router# enable
Router# configure terminal
Router(config)# interface g4/3
Router((config-if)# service instance 2 ethernet
Router((config-if-srv)# encap dot1q 2 second-dot1q 100
Router((config-if-srv)# bridge-domain 200
Now there are two EFPs configured on interface gi4/3 and both of them have the same outer VLAN 2.
interface GigabitEthernet4/3
no ip address
service instance 1 ethernet

13-8
Cisco ASR 901 Series Aggregation Services Router Software Configuration Guide
OL-23826-09
Chapter 13 Configuring MST on EVC Bridge Domain
Contents
encapsulation dot1q 2
bridge-domain 100
!
service instance 2 ethernet
encapsulation dot1q 2 second-dot1q 100
bridge-domain 200
The preceding configuration does not affect the MSTP operation on the interface; there is no state change
for interface gi4/3 in the MST instance it belongs to.
Router# show spanning-tree mst 1
##### MST1 vlans mapped: 2
Bridge address 0009.e91a.bc40 priority 32769 (32768 sysid 1)
Root this switch for MST1
Interface Role Sts Cost Prio.Nbr Type
---------------- ---- --- --------- -------- --------------------------------
Gi4/3 Desg FWD 20000 128.1540 P2p
This example shows MST on port channels:
Router# show spanning-tree mst 1
##### MST1 vlans mapped: 3
Bridge address 000a.f331.8e80 priority 32769 (32768 sysid 1)
Root address 0001.6441.68c0 priority 32769 (32768 sysid 1)
port Po5 cost 20000 rem hops 18
Interface Role Sts Cost Prio.Nbr Type
---------------- ---- --- --------- -------- --------------------------------
Gi2/0/0 Desg FWD 20000 128.257 P2p
Po5 Root FWD 10000 128.3329 P2p
Po6 Altn BLK 10000 128.3330 P2p
Router# show spanning-tree vlan 3
MST1
Spanning tree enabled protocol mstp
Root ID Priority 32769
Address 0001.6441.68c0
Cost 20000
Port 3329 (Port-channel5)
Hello Time 2 sec Max Age 20 sec Forward Delay 15 sec
Bridge ID Priority 32769 (priority 32768 sys-id-ext 1)
Address 000a.f331.8e80
Hello Time 2 sec Max Age 20 sec Forward Delay 15 sec
Interface Role Sts Cost Prio.Nbr Type
------------------- ---- --- --------- -------- --------------------------------
Gi2/0/0 Desg FWD 20000 128.257 P2p
Po5 Root FWD 10000 128.3329 P2p
Po6 Altn BLK 10000 128.3330 P2p

13-9
Cisco ASR 901 Series Aggregation Services Router Software Configuration Guide
OL-23826-09
Chapter 13 Configuring MST on EVC Bridge Domain
Contents
Troubleshooting Tips
Table 13-1 Troubleshooting Scenarios
Problem Solution
Multiple Spanning Tree Protocol (MSTP) incorrectly or
inconsistently formed due to misconfiguration and BPDU
loss
To avoid BPDU loss, re-configure these on the following
nodes:
•Configuration name
•Bridge revision
•Provider-bridge mode
•Instance to VLAN mapping
Determine if node A is sending BPDUs to node B. Use the
show spanning-tree mst interface gi1/1 service instance
command for each interface connecting the nodes. Only
designated ports relay periodic BPDUs.
MSTP correctly formed, but traffic flooding occurs Intermittent BPDU loss occurs when the spanning tree appears
incorrectly in the show commands, but relays topology change
notifications. These notifications cause a MAC flush, forcing
traffic to flood until the MAC addresses are re-learned. Use the
debug spanning-tree mst packet full {received | sent}
command to debug topology change notifications.
Use the debug spanning-tree mst packet brief {received |
sent} command on both nodes to check for missing BPDUs.
Monitor the timestamps. A time gap greater than or equal to
six seconds causes topology change.
MSTP shows incorrect port state When the spanning tree protocol (STP) attempts to change the
port state, it uses L2VPN. Check the value of the sent update.
If the value is Yes, then STP is awaiting an update from
L2VPN.
Packet forwarding does not match the MSTP state Complete the following steps to verify and troubleshoot:
1. Shut down redundant links, remove MSTP configuration,
and ensure that basic bridging works.
2. Check the state of each port as calculated by MSTP, and
compare it with the packet counts transmitted and
received on ports and EFPs controlled by MSTP. Normal
data packets should be sent/received only on ports in the
forwarding (FWD) state. BPDUs should be sent/received
on all ports controlled by MSTP.
3. Ensure that BPDUs are flowing and that root bridge
selection is correct and check the related scenarios.
4. Use the show l2vpn bridge-domain detail command to
confirm the status of the members of the bridge domain.
Ensure that the relevant bridge domain members are
active.
5. Check the forwarding state as programmed in hardware.

13-10
Cisco ASR 901 Series Aggregation Services Router Software Configuration Guide
OL-23826-09
Chapter 13 Configuring MST on EVC Bridge Domain
Contents

CHAPTER
14-1
Cisco ASR 901 Series Aggregation Services Router Software Configuration Guide
OL-23826-09
14
Configuring Multiprotocol Label Switching
Several technologies such as pseudowires utilize MPLS for packet transport. For more information about
how to configure MPLS, see the MPLS Configuration Guide, Cisco IOS Release 15.1S.
Note The Cisco ASR 901 router does not necessarily support all of the commands listed in the
Release 15.1(2)S documentation.
Note In Cisco ASR 901, mpls ip is configured on SVI only. The Cisco ASR 901 router supports only a
maximum of 60 MPLS enabled SVI interfaces.
Note If port channel is configured on an MPLS core, the encapsulation ID should be the same as the bridge
domain.
Note The maximum number of LDP labels supported in Cisco ASR 901 router is 4000.
Note MPLS byte switched counters are not supported on Cisco ASR 901 router.

14-2
Cisco ASR 901 Series Aggregation Services Router Software Configuration Guide
OL-23826-09
Chapter 14 Configuring Multiprotocol Label Switching

CHAPTER
15-1
Cisco ASR 901 Series Aggregation Services Router Software Configuration Guide
OL-23826-09
15
Configuring EoMPLS
The Cisco ASR 901 router supports EoMPLS, a subset of AToM that uses a tunneling mechanism to
carry Layer 2 Ethernet traffic. Ethernet Over MPLS (EoMPLS) encapsulates Ethernet frames in MPLS
packets and forwards them across the MPLS network.
Contents
•Understanding EoMPLS, page 15-1
•Configuring EoMPLS, page 15-2
•EoMPLS Configuration Example, page 15-3
•Configuring Pseudowire Redundancy, page 15-4
•Port Based EoMPLS, page 15-5
Understanding EoMPLS
EoMPLS encapsulates ethernet frames in MPLS packets and forwards them across the MPLS network.
Each frame is transported as a single packet, and the PE routers connected to the backbone add and
remove labels as appropriate for packet encapsulation:
•The ingress PE router receives an Ethernet frame and encapsulates the packet by removing the
preamble, the start of frame delimiter (SFD), and the frame check sequence (FCS). The rest of the
packet header is not changed.
•The ingress PE router adds a point-to-point virtual connection (VC) label and a label switched path
(LSP) tunnel label for normal MPLS routing through the MPLS backbone.
•The network core routers use the LSP tunnel label to move the packet through the MPLS backbone
and do not distinguish Ethernet traffic from any other types of packets in the MPLS backbone.
•At the other end of the MPLS backbone, the egress PE router receives the packet and
de-encapsulates the packet by removing the LSP tunnel label if one is present. The PE router also
removes the VC label from the packet.
•The PE router updates the header, if necessary, and sends the packet out the appropriate interface to
the destination switch.
The MPLS backbone uses the tunnel labels to transport the packet between the PE routers. The egress
PE router uses the VC label to select the outgoing interface for the Ethernet packet. EoMPLS tunnels are
unidirectional; for bidirectional EoMPLS, you need to configure one tunnel in each direction.

15-2
Cisco ASR 901 Series Aggregation Services Router Software Configuration Guide
OL-23826-09
Chapter 15 Configuring EoMPLS
Configuring EoMPLS
The point-to-point VC requires you to configure VC endpoints at the two PE routers. Only the PE routers
at the ingress and egress points of the MPLS backbone know about the VCs dedicated to transporting
Layer 2 traffic. Other routers do not have table entries for these VCs.
Restrictions
•When configuring an EoMPLS pseudowire on Cisco ASR 901, you cannot configure an IP address
on the same interface as the pseudowire.
•EoMPLS xconnect with VLAN range is not supported.
•EoMPLS xconnect port with double tagged encapsulation is not supported.
•When port channel is configured on MPLS core, the encapsulation ID should be equal to the bridge
domain.
•The encapsulation dot1ad command is not supported.
Configuring EoMPLS
Complete the following steps to configure EoMPLS:
Command Purpose
Step 1 interface interface-id
Example:
Router(config)# int gig 0/1
Specify the interface, and enter interface configuration mode.
Valid interfaces are physical ports.
Step 2 service instance number ethernet [name]
Example:
Router(config-if)#service instance 101
ethernet
Configure a service instance and enter service instance
configuration) mode.
•The number is the service instance identifier, an integer from
1 to 4000.
•(Optional) ethernet name is the name of a previously
configured EVC. You do not need to use an EVC name in a
service instance.
Step 3 encapsulation {dot1q | untagged}
Example:
Router(config-if-srv)#encapsulation dot1q 51
Configure encapsulation type for the service instance.
•dot1q—Configure 802.1Q encapsulation.
•untagged—Map to untagged VLANs. Only one EFP per port
can have untagged encapsulation.
Note The dot1ad keyword is not supported for the
encapsulation command in EoMPLS.

15-3
Cisco ASR 901 Series Aggregation Services Router Software Configuration Guide
OL-23826-09
Chapter 15 Configuring EoMPLS
EoMPLS Configuration Example
EoMPLS Configuration Example
interface Loopback0
description for_mpls_ldp
ip address 99.99.99.99 255.255.255.255
!
interface GigabitEthernet0/10
description Core_facing
no negotiation auto
service instance 150 ethernet
encapsulation dot1q 150
rewrite ingress tag pop 1 symmetric
bridge-domain 150
!
interface GigabitEthernet0/11
description Core_facing
service instance 501 ethernet
encapsulation dot1q 501
rewrite ingress tag pop 1 symmetric
xconnect 111.0.1.1 501 encapsulation mpls
!
interface FastEthernet0/0
ip address 10.104.99.74 255.255.255.0
full-duplex
!
interface Vlan1
!
interface Vlan150
ip address 150.0.0.1 255.255.255.0
mpls ip
!
router ospf 7
network 99.99.99.99 0.0.0.0 area 0
network 150.0.0.0 0.0.0.255 area 0
!
no ip http server
ip route 10.0.0.0 255.0.0.0 10.104.99.1
!
Step 4 rewrite ingress tag pop 1 symmetric
Example:
Router(config-if-srv)#rewrite ingress tag pop
1 symmetric
Specify that encapsulation modification to occur on packets at
ingress.
•pop 1—Pop (remove) the outermost tag.
•symmetric—Configure the packet to undergo the reverse of
the ingress action at egress. If a tag is popped at ingress, it is
pushed (added) at egress.
Note Although the symmetric keyword appears to be optional,
you must enter it for rewrite to function correctly.
Step 5 xconnect ip address service-instance-number
encapsulation mpls
Example:
Router(config-if-srv)#xconnect 192.168.1.8
101 encapsulation mpls
Configure cross-connect pseudowire by specifying the IP address
of remote peer and the virtual circuit ID.
Command Purpose

15-4
Cisco ASR 901 Series Aggregation Services Router Software Configuration Guide
OL-23826-09
Chapter 15 Configuring EoMPLS
Configuring Pseudowire Redundancy
logging esm config
!
mpls ldp router-id Loopback0 force
!
!
end
Configuring Pseudowire Redundancy
Pseudowire (PW) Redundancy enables you to configure a backup pseudowire in case the primary
pseudowire fails. When the primary pseudowire fails, the PE router can switch to the backup pseudowire.
Traffic can be switched back to the primary pseudowire after the path is operational again.
You can configure the network with redundant pseudowires and redundant network elements, as shown
in Figure 15-1.
Figure 15-1 Configuring Redundant Pseudowires
Configuration Commands
Complete the following steps to configure pseudowire redundancy:
Command Purpose
Step 6 configure terminal Enters global configuration mode.
Step 7 Router(config)# interface
GigabitEthernet0/2
Router(config-if)#
Specifies an interface to configure.
Step 8 Router(config-if)# service instance
101 ethernet
Configures a service instance and enters the service instance
configuration mode.
Step 9 Router(config-if-srv)#
encapsulation dot1q 101
Configures encapsulation type for the service instance.

15-5
Cisco ASR 901 Series Aggregation Services Router Software Configuration Guide
OL-23826-09
Chapter 15 Configuring EoMPLS
Port Based EoMPLS
Port Based EoMPLS
Port mode allows a frame coming into an interface to be packed into an MPLS packet and transported
over the MPLS backbone to an egress interface. The entire ethernet frame without the preamble or frame
check sequence (FCS) is transported as a single packet. To configure port mode, use the xconnect
command in the main interface mode and specify the destination address and the VC ID. The syntax and
semantics of the xconnect command are the same as for all other transport types. Each interface is
associated with one unique pseudowire VC label.
Step 10 Router(config-if-srv)# rewrite
ingress tag pop 1 symmetric
Specifies the encapsulation modification to occur on packets at ingress as
follows:
•pop 1—Pop (remove) the outermost tag.
•symmetric—Configure the packet to undergo the reverse of the
ingress action at egress. If a tag is popped at ingress, it is pushed
(added) at egress.
Note Although the symmetric keyword appears to be optional, you
must enter it for rewrite to function correctly.
Step 11 Router(config-if-srv)# xconnect
11.205.1.1 141 encapsulation mpls
Binds the VLAN attachment circuit to an Any Transport over MPLS
(AToM) pseudowire for EoMPLS.
Step 12 Router(cfg-if-ether-vc-xconn)#
backup peer 13.205.3.3 1141
Specifies a backup peer for redundancy.
Step 13 end Returns to privileged EXEC mode.
Step 14 •show mpls l2t vc id
•show mpls l2t vc detail
• show mpls infrastructure lfd
pseudowire internal
Use these commands to display pseudowire information.
Command Purpose
Command Purpose
Step 1 enable
Example:
Router> enable
Enables privileged EXEC mode.
Enter your password if prompted.
Step 2 configure terminal
Example:
Router> configure terminal
Enters global configuration mode.

15-6
Cisco ASR 901 Series Aggregation Services Router Software Configuration Guide
OL-23826-09
Chapter 15 Configuring EoMPLS
Port Based EoMPLS
Step 3 interface GigabitEthernet slot/port
Example:
Router(config)# interface
GigabitEthernet 0/2
Router(config-if)#
Specifies an interface to configure.
Step 4 xconnect peer-router-id vcid
encapsulation mpls
Example:
Router(config)# xconnect 10.0.0.1
123 encapsulation mpls
Binds the attachment circuit to a pseudowire VC. The syntax for this
command is the same as for all other Layer 2 transports.
Command Purpose

CHAPTER
16-1
Cisco ASR 901 Series Aggregation Services Router Software Configuration Guide
OL-23826-09
16
Configuring MPLS VPNs
A Virtual Private Network (VPN) is an IP-based network that delivers private network services over a
public infrastructure. VPNs allow you to create a set of sites that can communicate privately over the
Internet or other public or private networks.
Contents
•Understanding MPLS VPNs
•Configuring MPLS VPNs
•Configuration Examples for MPLS VPN
Understanding MPLS VPNs
A conventional VPN consists of a full mesh of tunnels or permanent virtual circuits (PVCs) connecting
all of the sites within the VPN. This type of VPN requires changes to each edge device in the VPN in
order to add a new site. MPLS VPNs, also known as Layer 3 VPNs, are easier to manage and expand
than conventional VPNs because they use layer 3 communication protocols and are based on a peer
model. The peer model enables the service provider and customer to exchange Layer 3 routing
information, enabling service providers to relay data between customer sites without customer
involvement. The peer model also provides improved security of data transmission between VPN sites
because data is isolated between improves security between VPN sites.
The Cisco ASR 901 supports the following MPLS VPN types:
•Basic Layer 3 VPN—Provides a VPN private tunnel connection between customer edge (CE)
devices in the service provider network. The provider edge (PE) router uses Multiprotocol Border
Gateway Protocol (MP-BGP) to distribute VPN routes and MPLS Label Distribution Protocol (LDP)
to distribute Interior Gateway Protocol (IGP) labels to the next-hop PE router.
•Multi-VRF CE—Multi-VRF CE extends limited PE functionality to a CE router in an MPLS-VPN
model. A CE router now has the ability to maintain separate VRF tables in order to extend the
privacy and security of an MPLS-VPN down to a branch office rather than just at the PE router node.
Note Cisco ASR 901 does not support VRF on TDM interfaces.

16-2
Cisco ASR 901 Series Aggregation Services Router Software Configuration Guide
OL-23826-09
Chapter 16 Configuring MPLS VPNs
Configuring MPLS VPNs
Configuring MPLS VPNs
Layer 3 VPNs allow you to establish VPNs in a routed environment, improving the flexibility and ease
of maintenance of VPNs. For instructions on how to configure layer 3 VPNs, see the
MPLS Configuration Guide, Cisco IOS Release 15.1S.
The following restrictions apply to MPLS VPNs:
•When the port channel is on core, bridge ID must be equal to the encapsulation ID.
•Equal Cost Multipath (ECMP) is not supported for swap cases.
Configuration Examples for MPLS VPN
This section contains the following sample configurations involving three routers:
•PE1 Configuration, page 16-2
•Provider Configuration, page 16-5
•PE2 Configuration, page 16-6
PE1 Configuration
Current configuration : 3326 bytes
!
! Last configuration change at 20:37:37 UTC Thu Sep 29 2011
!
version 15.1
service timestamps debug datetime msec
service timestamps log datetime msec
!
hostname Router
!
boot-start-marker
boot-end-marker
!
!
!card type command needed for slot/vwic-slot 0/0
no logging console
!
no aaa new-model
ip source-route
ip cef
!
ip vrf customer_2
rd 1:2
route-target export 1:2
route-target import 1:2
!
!
!
no ip domain lookup
no ipv6 cef
!
!
multilink bundle-name authenticated
!
!
!
spanning-tree mode pvst

16-3
Cisco ASR 901 Series Aggregation Services Router Software Configuration Guide
OL-23826-09
Chapter 16 Configuring MPLS VPNs
Configuration Examples for MPLS VPN
spanning-tree extend system-id
!
vlan internal allocation policy ascending
!
!
!
!
!
!
!
!
!
!
!
!
interface Loopback2
no ip address
!
interface Loopback100
ip address 111.0.0.1 255.255.255.255
!
interface GigabitEthernet0/0
no negotiation auto
!
interface GigabitEthernet0/1
no negotiation auto
!
interface GigabitEthernet0/2
no negotiation auto
!
interface GigabitEthernet0/3
no negotiation auto
!
interface GigabitEthernet0/4
no negotiation auto
!
interface GigabitEthernet0/5
media-type sfp
no negotiation auto
cdp enable
service instance 2 ethernet
encapsulation dot1q 2
rewrite ingress tag pop 1 symmetric
bridge-domain 2
!
!
interface GigabitEthernet0/6
no negotiation auto
service instance 10 ethernet
encapsulation dot1q 20
bridge-domain 120
!
!
interface GigabitEthernet0/7
load-interval 30
media-type sfp
no negotiation auto
cdp enable
service instance 300 ethernet
encapsulation dot1q 300
rewrite ingress tag pop 1 symmetric
bridge-domain 300
!
!

16-4
Cisco ASR 901 Series Aggregation Services Router Software Configuration Guide
OL-23826-09
Chapter 16 Configuring MPLS VPNs
Configuration Examples for MPLS VPN
interface GigabitEthernet0/8
no negotiation auto
!
interface GigabitEthernet0/9
load-interval 30
no negotiation auto
service instance 10 ethernet
encapsulation dot1q 301
rewrite ingress tag pop 1 symmetric
bridge-domain 301
!
!
interface GigabitEthernet0/10
no negotiation auto
ethernet dot1ad nni
service instance 1 ethernet
encapsulation dot1ad 30
rewrite ingress tag pop 1 symmetric
!
!
interface GigabitEthernet0/11
no negotiation auto
!
interface ToP0/12
no negotiation auto
!
interface FastEthernet0/0
no ip address
full-duplex
!
interface Vlan1
!
interface Vlan2
ip vrf forwarding customer_2
ip address 2.2.1.1 255.255.255.0
!
interface Vlan300
ip address 1.0.0.1 255.255.255.0
mpls ip
!
interface Vlan301
ip address 11.0.0.1 255.255.255.0
mpls ip
!
router ospf 22
router-id 1.0.0.1
redistribute connected subnets
network 1.0.0.0 0.0.0.255 area 23
network 11.0.0.0 0.0.0.255 area 23
!
router bgp 1
bgp log-neighbor-changes
neighbor 111.0.1.1 remote-as 1
neighbor 111.0.1.1 update-source Loopback100
!
address-family ipv4
redistribute connected
neighbor 111.0.1.1 activate
neighbor 111.0.1.1 send-community both
exit-address-family
!
address-family vpnv4
neighbor 111.0.1.1 activate
neighbor 111.0.1.1 send-community both

16-5
Cisco ASR 901 Series Aggregation Services Router Software Configuration Guide
OL-23826-09
Chapter 16 Configuring MPLS VPNs
Configuration Examples for MPLS VPN
exit-address-family
!
address-family ipv4 vrf cust
redistribute static
aggregate-address 190.0.0.0 255.0.0.0 summary-only
redistribute connected
neighbor 2.2.1.2 remote-as 100
neighbor 2.2.1.2 activate
exit-address-family
!
ip forward-protocol nd
!
!
no ip http server
!
logging esm config
cdp run
!
mpls ldp router-id Loopback100 force
!
!
control-plane
!
!
line con 0
line con 1
transport preferred lat pad telnet rlogin udptn mop ssh
transport output lat pad telnet rlogin udptn mop ssh
line vty 0 4
login
!
exception data-corruption buffer truncate
exception crashinfo buffersize 128
!
end
Provider Configuration
Router_1#show running-config interface gigabitEthernet 4/15
Building configuration...
Current configuration : 80 bytes
!
interface GigabitEthernet4/15
ip address 9.0.0.1 255.255.255.0
mpls ip
end
Router_1#show running-config interface gigabitEthernet 4/16
Building configuration...
Current configuration : 91 bytes
!
interface GigabitEthernet4/16
ip address 1.0.0.2 255.255.255.0
mpls ip
end
Router_1#
mpls ldp router-id Loopback2 force

16-6
Cisco ASR 901 Series Aggregation Services Router Software Configuration Guide
OL-23826-09
Chapter 16 Configuring MPLS VPNs
Configuration Examples for MPLS VPN
Router_1#show running-config partition router bgp 1
Building configuration...
Current configuration : 664 bytes
!
Configuration of Partition - router bgp 1
!
!
!
router bgp 1
bgp log-neighbor-changes
neighbor 100.0.0.1 remote-as 1
neighbor 100.0.0.1 update-source Loopback2
neighbor 100.0.1.1 remote-as 1
neighbor 100.0.1.1 update-source Loopback2
!
address-family ipv4
no synchronization
neighbor 100.0.0.1 activate
neighbor 100.0.0.1 send-community both
neighbor 100.0.1.1 activate
neighbor 100.0.1.1 send-community both
no auto-summary
exit-address-family
!
address-family vpnv4
neighbor 100.0.0.1 activate
neighbor 100.0.0.1 send-community both
neighbor 100.0.1.1 activate
neighbor 100.0.1.1 send-community both
exit-address-family
!
!
end
Router_1#
Router_1#show running-config partition router ospf 1
Building configuration...
Current configuration : 197 bytes
!
Configuration of Partition - router ospf 1
!
!
!
router ospf 1
log-adjacency-changes
redistribute connected subnets
network 1.0.0.0 0.0.0.255 area 0
network 9.0.0.0 0.0.0.255 area 0
!
!
end
PE2 Configuration
Interface details
Router_3#show running-config interface gigabitEthernet 6/3
Building configuration...

16-7
Cisco ASR 901 Series Aggregation Services Router Software Configuration Guide
OL-23826-09
Chapter 16 Configuring MPLS VPNs
Configuration Examples for MPLS VPN
Current configuration : 79 bytes
!
interface GigabitEthernet6/3
ip address 9.0.0.2 255.255.255.0
mpls ip
end
Router_3#show running-config interface gigabitEthernet 6/6
Building configuration...
Current configuration : 107 bytes
!
interface GigabitEthernet6/6
ip vrf forwarding customer_red
ip address 20.20.30.100 255.255.255.0
end
Router_3#show running-config interface gigabitEthernet 6/2
Building configuration...
Current configuration : 136 bytes
!
interface GigabitEthernet6/2
ip vrf forwarding customer_green
ip address 20.20.30.99 255.255.255.0
speed nonegotiate
mpls ip
end
Router_3#
OSPF and BGP details
Router_3#show running-config partition router bgp 1
Building configuration...
Current configuration : 1061 bytes
!
Configuration of Partition - router bgp 1
!
!
!
router bgp 1
bgp log-neighbor-changes
neighbor 35.35.35.35 remote-as 1
neighbor 35.35.35.35 update-source Loopback1
neighbor 100.0.0.1 remote-as 1
neighbor 100.0.0.1 update-source Loopback1
!
address-family ipv4
no synchronization
redistribute connected
neighbor 35.35.35.35 activate
neighbor 35.35.35.35 send-community both
neighbor 100.0.0.1 activate
neighbor 100.0.0.1 send-community both
no auto-summary
exit-address-family
!
address-family vpnv4
neighbor 35.35.35.35 activate
neighbor 35.35.35.35 send-community both

16-8
Cisco ASR 901 Series Aggregation Services Router Software Configuration Guide
OL-23826-09
Chapter 16 Configuring MPLS VPNs
Configuration Examples for MPLS VPN
neighbor 100.0.0.1 activate
neighbor 100.0.0.1 send-community both
exit-address-family
!
address-family ipv4 vrf customer_green
redistribute static
aggregate-address 191.0.0.0 255.0.0.0 summary-only
no synchronization
redistribute connected
neighbor 20.20.30.199 remote-as 200
neighbor 20.20.30.199 activate
exit-address-family
!
address-family ipv4 vrf customer_red
redistribute static
aggregate-address 191.0.0.0 255.0.0.0 summary-only
no synchronization
redistribute connected
neighbor 20.20.30.200 remote-as 100
neighbor 20.20.30.200 activate
exit-address-family
!
!
end
Router_3#show running-config partition router ospf 1
Building configuration...
Current configuration : 220 bytes
!
Configuration of Partition - router ospf 1
!
!
!
router ospf 1
log-adjacency-changes
redistribute connected subnets
network 9.0.0.0 0.0.0.255 area 0
network 20.20.30.0 0.0.0.255 area 0
bfd all-interfaces
!
!
end
Router_3#
Loop Back details
Router_3#show interfaces Loopback 1
Loopback1 is up, line protocol is up
Hardware is Loopback
Internet address is 100.0.1.1/24
MTU 1514 bytes, BW 8000000 Kbit/sec, DLY 5000 usec,
reliability 255/255, txload 1/255, rxload 1/255
Encapsulation LOOPBACK, loopback not set
Keepalive set (10 sec)
Last input 20:14:17, output never, output hang never
Last clearing of "show interface" counters 22:18:00
Input queue: 0/75/0/0 (size/max/drops/flushes); Total output drops: 0
Queueing strategy: fifo
Output queue: 0/0 (size/max)
5 minute input rate 0 bits/sec, 0 packets/sec
5 minute output rate 0 bits/sec, 0 packets/sec

16-9
Cisco ASR 901 Series Aggregation Services Router Software Configuration Guide
OL-23826-09
Chapter 16 Configuring MPLS VPNs
Configuration Examples for MPLS VPN
0 packets input, 0 bytes, 0 no buffer
Received 0 broadcasts (0 IP multicasts)
0 runts, 0 giants, 0 throttles
0 input errors, 0 CRC, 0 frame, 0 overrun, 0 ignored, 0 abort
21 packets output, 1464 bytes, 0 underruns
0 output errors, 0 collisions, 0 interface resets
0 unknown protocol drops
0 output buffer failures, 0 output buffers swapped out
Router_3#show run | i Loopback
interface Loopback1
interface Loopback60
neighbor 35.35.35.35 update-source Loopback1
neighbor 100.0.0.1 update-source Loopback1
mpls ldp router-id Loopback1 force
Router_3#

16-10
Cisco ASR 901 Series Aggregation Services Router Software Configuration Guide
OL-23826-09
Chapter 16 Configuring MPLS VPNs
Configuration Examples for MPLS VPN

CHAPTER
17-1
Cisco ASR 901 Series Aggregation Services Router Software Configuration Guide
OL-23826-09
17
Configuring MPLS OAM
This chapter describes how to configure multiprotocol label switching (MPLS) operations,
administration and maintenance (OAM) in the Cisco ASR 901 router.
Contents
•Understanding MPLS OAM, page 17-1
•Configuring MPLS OAM, page 17-2
Understanding MPLS OAM
MPLS OAM helps service providers monitor label-switched paths (LSPs) and quickly isolate MPLS
forwarding problems to assist with fault detection and troubleshooting in an MPLS network. The
Cisco ASR 901 router supports the following MPLS OAM features:
•LSP Ping
•LSP Traceroute
•LSP Ping over Pseudowire
LSP Ping
MPLS LSP ping uses MPLS echo request and reply packets, similar to Internet Control Message
Protocol (ICMP) echo request and reply messages, to validate an LSP. ICMP echo request and reply
messages validate IP networks; MPLS OAM echo and reply messages validate MPLS LDP networks.
The LSP ping and trace functions use IPv4 UDP packets with UDP port number 3503. You can use
MPLS LSP ping to validate IPv4 LDP or Forwarding Equivalence Classes (FECs) by using the ping
mpls privileged EXEC command. The MPLS echo request packet is sent to a target router by using the
label stack associated with the FEC to be validated.
The source address of the LSP echo request is the IP address of the LDP router generating the LSP
request. The destination IP address is a 127.x.y.z/8 address, which prevents the IP packet from being
switched to its destination if the LSP is broken. The 127.0.0.x destination address range prevents the
OAM packets from exiting the egress provider-edge router, which keeps them from leaking from the
service-provider network to the customer network.

17-2
Cisco ASR 901 Series Aggregation Services Router Software Configuration Guide
OL-23826-09
Chapter 17 Configuring MPLS OAM
Configuring MPLS OAM
In response to an MPLS echo request, an MPLS echo reply is forwarded as an IP packet by using IP,
MPLS, or a combination of both. The source address of the MPLS echo-reply packet is an address
obtained from the router generating the echo reply. The destination address is the source address of the
router that originated the MPLS echo-request packet. The MPLS echo-reply destination port is the
echo-request source port.
LSP Traceroute
MPLS LSP traceroute also uses MPLS echo request and reply packets to validate an LSP. You can use
MPLS LSP traceroute to validate LDP IPv4 by using the trace mpls privileged EXEC command. The
traceroute time-to-live (TTL) settings force expiration of the TTL along an LSP. MPLS LSP traceroute
incrementally increases the TTL value in its MPLS echo requests (TTL = 1, 2, 3, 4) to discover the
downstream mapping of each successive hop. The transit router processing the MPLS echo request
returns an MPLS echo reply containing information about the transit hop in response to the TTL-expired
MPLS packet. The MPLS echo reply destination port is sent to the echo request source port.
LSP Ping over Pseudowire
The LSP Ping over Pseudowire is used for detecting faults in the data plane or forwarding path for
pseudowire services. The connectivity verification model for pseudowires consists of:
•Advertising the VCCV capability
•Verifying the data plane connectivity
Advertising the VCCV capability is done as part of MPLS Label Mapping message. This consists of
Control Channel (CC) type which is a bitmask that indicates the type of control channel that can be used
to verify connectivity. The Cisco ASR 901 router supports the following CC type:
•MPLS Router Alert Label (Type 2) : The control channel is created out of band and uses the router
alert label (RA).
Note The Cisco ASR 901 router does not support Control Channel Type 1 and 3.
Connectivity verification type defines a bitmask that indicates the types of CV packets and protocols that
can be sent on the specified control channel.
The LSP ping over pseudowire uses the same label stack as used by the pseudowire data path. Basically
it contains the virtual circuit (VC) label and tunnel labels.
Configuring MPLS OAM
This section contains the following topics:
•Using LSP Ping for LDP IPv4 FEC, page 17-3
•Using LSP Traceroute for LDP IPv4 FEC, page 17-3
•Using LSP Ping for Pseudowire, page 17-3
•Using LSP Traceroute over Pseudowire, page 17-4
•Displaying AToM VCCV capabilities, page 17-4

17-3
Cisco ASR 901 Series Aggregation Services Router Software Configuration Guide
OL-23826-09
Chapter 17 Configuring MPLS OAM
Configuring MPLS OAM
Note On Cisco ASR 901, for a default MTU of 1500 bytes, IOS supports MPLS ping up to 1486 bytes. For
MPLS ping with size more than 1486 bytes to work in Cisco ASR 901, the MTU setting on the SVI has
to be adjusted to be more than 1500 bytes.
Using LSP Ping for LDP IPv4 FEC
When you enter the ping mpls privileged EXEC command to begin an LSP ping operation, the keyword
that follows specifies the Forwarding Equivalence Class (FEC) that is the target of the LSP ping to which
you want to verify connectivity.
Using LSP Traceroute for LDP IPv4 FEC
The LSP traceroute originator sends incremental MPLS echo requests to discover the downstream
mapping of each successive hop. When the originating provider edge router receives the reply from the
intermediate router, it forms another MPLS echo request with the same target FEC and the time-to-live
is incremented by one.
Using LSP Ping for Pseudowire
Use the ping mpls pseudowire command to verify the AToM pseudowire path.
Command Purpose
ping mpls ipv4
destination-address
destination-mask
To verify LSP path from Cisco ASR 901 to remote peer. The
keywords have these meanings:
•destination-address destination-mask—Specify the address and
network mask of the target FEC.
Command Purpose
traceroute mpls ipv4 destination-address
destination-mask
To configure LSP IPv4 traceroute.
•destination-address destination-mask is the address
and network mask of the target FEC.
Command Purpose
ping mpls pseudowire ipv4-address vc_id
vc-id-value
To verify AToM pseudowire path from the ASR 901
router to remote peer.
•ipv4-address is the ip address of the remote peer.
•vc_id is the virtual circuit id.

17-4
Cisco ASR 901 Series Aggregation Services Router Software Configuration Guide
OL-23826-09
Chapter 17 Configuring MPLS OAM
Configuring MPLS OAM
Using LSP Traceroute over Pseudowire
Use the traceroute mpls pseudowire command to verify the pseudowire path and the next hop details
at the remote peer.
Displaying AToM VCCV capabilities
Use the show mpls l2transport command to display the AToM VCCV capabilities.
Command Purpose
traceroute mpls pseudowire ipv4-address
vc_id vc-id-value segment
To verify AToM pseudowire path from the ASR 901
router to remote peer and next hop details at remote peer.
•ipv4-address is the ip address of the remote peer.
•vc_id is the virtual circuit id.
Command Purpose
show mpls l2transport binding vc_id
vc-id-value
To display AToM VCCV capabilities negotiated between
the peers.
•vc_id is the virtual circuit id.

CHAPTER
18-1
Cisco ASR 901 Series Aggregation Services Router Software Configuration Guide
OL-23826-09
18
Configuring Routing Protocols
In addition to static routing, the Cisco ASR 901 supports the following routing protocols:
•OSPF—An Interior Gateway Protocol (IGP) designed for IP networks that supports IP subnetting
and tagging of externally derived routing information. OSPF also allows packet authentication and
uses IP multicast when sending and receiving packets. For more information on how to configure
OSPF, see the IP Routing: OSPF Configuration Guide, Cisco IOS Release 15.1S.
•IS-IS—An Open System Interconnection (OSI) protocol that specifies how routers communicate
with routers in different domains. For more information on how to configure IS–IS, see the IP
Routing: ISIS Configuration Guide, Cisco IOS Release 15.1S.
•BGP—An interdomain routing protocol designed to provide loop-free routing between separate
routing domains that contain independent routing policies (autonomous systems). For more
information on how to configure BGP, see the IP Routing: BGP Configuration Guide, Cisco IOS
Release 15.1S.
For information about Bidirectional Forwarding Detection (BFD) including sample routing
configurations with BFD, see Configuring BFD.
Note Cisco ASR 901 router supports IP routing on SVI interfaces.
Note Cisco ASR 901 router does not support IGP fast timers.
Note The maximum number of prefixes supported in Cisco ASR 901 router is 12000.
Note The maximum number of SVI's supported in Cisco ASR 901 router is 250.
Changing Default Hashing Algorithm for ECMP
The hashing algorithm for ECMP is changed from Cisco IOS Release 15.3(2)S onwards. You can use
the following commands to configure various types of ECMP hash configurations for improved load
distribution of IP traffic.
•asr901-ecmp-hash-config global-type

18-2
Cisco ASR 901 Series Aggregation Services Router Software Configuration Guide
OL-23826-09
Chapter 18 Configuring Routing Protocols
•asr901-ecmp-hash-config ipv4-type
•asr901-ecmp-hash-config ipv6-type
•asr901-ecmp-hash-config mpls-to-ip
For detailed information on these commands, see the Cisco ASR 901 Series Aggregation Services Router
Command Reference guide at the following location:
http://www.cisco.com/en/US/docs/wireless/asr_901/Command/Reference/asr901_cmdref.html

CHAPTER
19-1
Cisco ASR 901 Series Aggregation Services Router Software Configuration Guide
OL-23826-09
19
Configuring Bidirectional Forwarding Detection
Bidirectional Forwarding Detection (BFD) provides a low-overhead, short-duration method of detecting
failures in the forwarding path between two adjacent routers, including the interfaces, data links, and
forwarding planes. BFD is a detection protocol that you enable at the interface and routing protocol
levels.
Contents
•Understanding BFD, page 19-1
•Configuring BFD, page 19-1
•Configuration Examples for BFD, page 19-7
Understanding BFD
Cisco supports the BFD asynchronous mode, in which two routers exchange BFD control packets to
activate and maintain BFD neighbor sessions. To create a BFD session, you must configure BFD on both
systems (or BFD peers). After you enable BFD on the interface and the router level for the appropriate
routing protocols, a BFD session is created, BFD timers are negotiated, and the BFD peers begin to send
BFD control packets to each other at the negotiated interval.
Configuring BFD
This section contains the following topics:
•BFD Configuration Guidelines and Restrictions, page 19-2
•Configuring BFD for OSPF, page 19-2
•Configuring BFD for BGP, page 19-4
•Configuring BFD for IS-IS, page 19-4
•Configuring BFD for Static Routes, page 19-6
For more information about BFD, refer to the IP Routing: BFD Configuration Guide, Cisco IOS Release
15.1S.

19-2
Cisco ASR 901 Series Aggregation Services Router Software Configuration Guide
OL-23826-09
Chapter 19 Configuring Bidirectional Forwarding Detection
Configuring BFD
Note Cisco ASR 901 supports BFD echo mode.
BFD Configuration Guidelines and Restrictions
•The minimum time interval supported for BFD is 50 ms.
•The maximum number of stable sessions supported for BFD with 50 ms interval is 4.
•When you configure BFD and REP on Cisco ASR 901, REP protocol goes down.
•After enabling BFD on an interface, if you configure an IPV4 static route with BFD routing through
this interface, and if the IPV4 BFD session does not get established, unconfigure BFD on the given
interface, and configure it again. The BFD session comes up.
•When you move the BFD configuration saved in flash memory to the running configuration, BFD
session is re-established.
•When BFD is configured on a port from which more than 70% of line rate data traffic is egressing,
there is a drop in control packets including BFD packets. To avoid BFD packet drop, you have to
configure QoS policies that give higher priority for both CPU generated BFD packets and BFD echo
reply packets.
Configuring BFD for OSPF
This section describes how to configure BFD on the Cisco ASR 901.
Configuring BFD for OSPF on One of More Interfaces
Complete these steps to configure BFD for OSPF on a single interface.
Command Purpose
Step 1 enable
Example:
Router> enable
Enables privileged EXEC mode.
•Enter your password if prompted.
Step 2 configure terminal
Example:
Router# configure terminal
Enters global configuration mode.
Step 3 Router(config)# interface vlan1
Router(config-if)#
Specifies an interface to configure.
Step 4 Router(config-if)# ip ospf bfd Enables BFD for OSPF on the interface.

19-3
Cisco ASR 901 Series Aggregation Services Router Software Configuration Guide
OL-23826-09
Chapter 19 Configuring Bidirectional Forwarding Detection
Configuring BFD
Note You can also use the show bfd neighbors and show ip ospf commands to display troubleshooting
information about BFD and OSPF.
Configuring BFD for OSPF on All Interfaces
Complete these steps to configure BFD for OSPF on all interfaces.
Note You can disable BFD on a single interface using the ip ospf bfd disable command when configuring the
relevant interface.
Step 5 Router(config-if)# bfd interval 50
min_rx 50 multiplier 3
Specifies the BFD session parameters.
Step 6 end
Example:
Router(config-if)# end
Router#
Exits configuration mode.
Command Purpose
Command Purpose
Step 1 enable
Example:
Router> enable
Enables privileged EXEC mode.
•Enter your password if prompted.
Step 2 configure terminal
Example:
Router# configure terminal
Enters global configuration mode.
Step 3 Router(config)# router ospf 100 Creates a configuration for an OSPF process.
Step 4 Router(config)# bfd all-interfaces Enables BFD globally on all interfaces associated with the OSPF routing
process.
Step 5 exit
Example:
Router(config)# exit
Router#
Exits configuration mode.

19-4
Cisco ASR 901 Series Aggregation Services Router Software Configuration Guide
OL-23826-09
Chapter 19 Configuring Bidirectional Forwarding Detection
Configuring BFD
Configuring BFD for BGP
Complete these steps to configure BFD for BGP.
Configuring BFD for IS-IS
This section describes how to configure BFD for IS-IS routing.
Configuring BFD for IS-IS on a Single Interface
Complete these steps to configure BFD for IS-IS on a single interface.
Command Purpose
Step 1 enable
Example:
Router> enable
Enables privileged EXEC mode.
•Enter your password if prompted.
Step 2 configure terminal
Example:
Router# configure terminal
Enters global configuration mode.
Step 3 Router(config)# router bgp
as-tag
Specifies a BGP process and enter router configuration mode.
Step 4 Router(config)# neighbor
ip-address
fall-over bfd
Enables support for BFD failover.
Step 5 exit
Example:
Router(config)# exit
Router#
Exits configuration mode.
Step 6 show bfd neighbors [details]
show ip bgp neighbor
Use the following commands to verify the BFD configuration:
•show bfd neighbors [details] —Verifies that the BFD neighbor is
active and displays the routing protocols that BFD has registered.
•show ip bgp neighbor—Displays information about BGP and TCP
connections to neighbors.
Command Purpose
Step 1 enable
Example:
Router> enable
Enables privileged EXEC mode.
•Enter your password if prompted.
Step 2 configure terminal
Example:
Router# configure terminal
Enters global configuration mode.

19-5
Cisco ASR 901 Series Aggregation Services Router Software Configuration Guide
OL-23826-09
Chapter 19 Configuring Bidirectional Forwarding Detection
Configuring BFD
Note You can use the show bfd neighbors and show clns interface commands to verify your configuration.
Configuring BFD for IS-IS for All Interfaces
Complete these steps to configure BFD for IS-IS on all interfaces.
Step 3 Router(config)# interface vlan1
Router(config-if)#
Enters interface configuration mode.
Step 4 Router(config-if) ip router isis
[tag]
Enables support for IPv4 routing on the interface.
Step 5 Router(config-if) isis bfd Enables BFD on the interfaces.
Step 6 exit
Example:
Router(config)# exit
Router#
Exits configuration mode.
Command Purpose
Command Purpose
Step 1 enable
Example:
Router> enable
Enables privileged EXEC mode.
•Enter your password if prompted.
Step 2 configure terminal
Example:
Router# configure terminal
Enters global configuration mode.
Step 3 Router(config)# interface vlan1
Router(config-if)#
Enters interface configuration mode.
Step 4 Router(config-if) ip router isis
[tag]
Enables support for IPv4 routing on the interface.
Step 5 Router(config-router)# bfd
all-interfaces
Enables BFD globally on all interfaces associated with the IS-IS routing
process.
Step 6 Router(config-router)# exit
Router(config)#
Exits the interface.

19-6
Cisco ASR 901 Series Aggregation Services Router Software Configuration Guide
OL-23826-09
Chapter 19 Configuring Bidirectional Forwarding Detection
Configuring BFD
Note You can use the show bfd neighbors and show clns interface commands to verify your configuration.
Configuring BFD for Static Routes
Complete these steps to configure BFD for static routes.
Step 7 Router(config)# interface vlan1
Router(config-if) ip router isis
[tag]
If you want to enable BFD on a per-interface basis for one or more
interfaces associated with the IS-IS routing process, complete the
following steps:
a. Use the interface command to enter interface configuration mode.
b. Use the ip router isis command to enables support for IPv4 routing
on the interface.
Step 8 exit
Example:
Router(config)# exit
Router#
Exit configuration mode.
Command Purpose
Command Purpose
Step 1 enable
Example:
Router> enable
Enables privileged EXEC mode.
•Enter your password if prompted.
Step 2 configure terminal
Example:
Router# configure terminal
Enters global configuration mode.
Step 3 Router(config)# interface vlan 150 Specifies an interface and enters interface configuration mode.
Step 4 Router(config-if)# ip address
10.201.201.1 255.255.255.0
Configures an IP address for the interface.
Step 5 Router(config-if)# bfd interval 50
min_rx 50 multiplier 3
Enables BFD on the interface.
Step 6 exit
Example:
Router(config-if)# exit
Router#(config)
Exits configuration mode.
Step 7 Router(config)# ip route static bfd
Vlan150 150.0.0.2
Specifies neighbors for the static routes in BFD.
Step 8 Router(config)# ip route 77.77.77.0
255.255.255.0 Vlan150
Specifies the exit interface for the static route in BFD.

19-7
Cisco ASR 901 Series Aggregation Services Router Software Configuration Guide
OL-23826-09
Chapter 19 Configuring Bidirectional Forwarding Detection
Configuration Examples for BFD
Note You can use the show ip static route command to verify your configuration.
Configuration Examples for BFD
The following section contains sample configurations for each routing protocol using BFD.
Note This section provides partial configurations intended to demonstrate a specific feature.
•BFD with OSPF on All Interfaces, page 19-7
•BFD with OSPF on Individual Interfaces, page 19-7
•BFD with BGP, page 19-8
•BFD with IS-IS on All Interfaces, page 19-8
•BFD with IS-IS on Individual Interfaces, page 19-8
•BFD with Static Routes, page 19-9
BFD with OSPF on All Interfaces
interface GigabitEthernet0/10
description Core_facing
negotiation auto
service instance 150 ethernet
encapsulation untagged
bridge-domain 150
!
interface Vlan150
ip address 150.0.0.1 255.255.255.0
bfd interval 50 min_rx 50 multiplier 3
!
router ospf 7
network 99.99.99.99 0.0.0.0 area 0
network 150.0.0.0 0.0.0.255 area 0
bfd all-interfaces
BFD with OSPF on Individual Interfaces
interface GigabitEthernet0/10
description Core_facing
negotiation auto
service instance 150 ethernet
encapsulation untagged
bridge-domain 150
!
interface Vlan150
ip address 150.0.0.1 255.255.255.0
bfd interval 50 min_rx 50 multiplier 3

19-8
Cisco ASR 901 Series Aggregation Services Router Software Configuration Guide
OL-23826-09
Chapter 19 Configuring Bidirectional Forwarding Detection
Configuration Examples for BFD
ip ospf bfd
!
router ospf 7
network 99.99.99.99 0.0.0.0 area 0
network 150.0.0.0 0.0.0.255 area 0
BFD with BGP
interface GigabitEthernet0/10
description Core_facing
negotiation auto
service instance 150 ethernet
encapsulation untagged
bridge-domain 150
!
interface Vlan150
ip address 150.0.0.1 255.255.255.0
bfd interval 50 min_rx 50 multiplier 3
!
router bgp 1
bgp log-neighbor-changes
neighbor 150.0.0.2 remote-as 2
neighbor 150.0.0.2 fall-over bfd
BFD with IS-IS on All Interfaces
interface GigabitEthernet0/10
description Core_facing
negotiation auto
service instance 150 ethernet
encapsulation untagged
bridge-domain 150
!
interface Vlan150
ip address 150.0.0.1 255.255.255.0
bfd interval 50 min_rx 50 multiplier 3
!
router isis
net 49.0001.2222.2222.2222.00
bfd all-interfaces
!
BFD with IS-IS on Individual Interfaces
interface GigabitEthernet0/10
description Core_facing
negotiation auto
service instance 150 ethernet
encapsulation untagged
bridge-domain 150
!

19-9
Cisco ASR 901 Series Aggregation Services Router Software Configuration Guide
OL-23826-09
Chapter 19 Configuring Bidirectional Forwarding Detection
Configuration Examples for BFD
interface Vlan150
ip address 150.0.0.1 255.255.255.0
bfd interval 50 min_rx 50 multiplier 3
isis bfd
!
router isis
net 49.0001.2222.2222.2222.00
!
BFD with Static Routes
interface GigabitEthernet0/10
description Core_facing
negotiation auto
service instance 150 ethernet
encapsulation untagged
bridge-domain 150
!
interface Vlan150
ip address 150.0.0.1 255.255.255.0
bfd interval 50 min_rx 50 multiplier 3
!
ip route static bfd Vlan150 150.0.0.2
ip route 77.77.77.0 255.255.255.0 Vlan150 150.0.0.2

19-10
Cisco ASR 901 Series Aggregation Services Router Software Configuration Guide
OL-23826-09
Chapter 19 Configuring Bidirectional Forwarding Detection
Configuration Examples for BFD

CHAPTER
20-1
Cisco ASR 901 Series Aggregation Services Router Software Configuration Guide
OL-23826-09
20
Configuring T1/E1 Controllers
This chapter provides information about configuring the T1/E1 controllers on Cisco ASR 901 router.
Contents
•Configuring the Card Type, page 20-1
•Configuring E1 Controllers, page 20-2
•Configuring T1 Controllers, page 20-4
•Troubleshooting Controllers, page 20-5
Configuring the Card Type
Perform a basic card type configuration by enabling the router, enabling an interface, and specifying the
card type as described below. You might also need to enter other configuration commands, depending on
the requirements for your system configuration and the protocols you plan to route on the interface.
Note In the following procedure, press the Return key after each step unless otherwise noted. At any time,
you can exit the privileged level and return to the user level by entering disable at the Router# prompt.
To select and configure a card type, complete the following steps:
Command Purpose
Step 1 enable
Example:
Router> enable
Enables privileged EXEC mode.
•Enter your password if prompted.
Step 2 configure terminal
Example:
Router# configure terminal
Enters global configuration mode.

20-2
Cisco ASR 901 Series Aggregation Services Router Software Configuration Guide
OL-23826-09
Chapter 20 Configuring T1/E1 Controllers
Configuring E1 Controllers
Configuring E1 Controllers
Perform a basic E1 controller configuration by specifying the E1 controller, entering the clock source,
specifying the channel-group, configuring the serial interface, configuring PPP encapsulation, and
enabling keepalive packets. You might also need to enter other configuration commands, depending on
the requirements for your system configuration and the protocols you plan to route on the interface.
Note In the following procedure, press the Return key after each step unless otherwise noted. At any time,
you can exit the privileged level and return to the user level by entering disable at the Router# prompt.
To configure the E1 controllers, complete the following steps in the global configuration mode:
Step 3 card type {e1 | t1}
slot subslot
Example:
Router(config)# card type e1 0 0
Sets the card type. The command has the following syntax:
•slot—Slot number of the interface.
•subslot—0.
When the command is used for the first time, the configuration takes
effect immediately. A subsequent change in the card type does not take
effect unless you enter the reload command or reboot the router.
Note When you are using the card type command to change the
configuration of an installed card, you must first enter the no card
type {e1 | t1} slot subslot command. Then enter the card type {e1
| t1} slot subslot command for the new configuration information.
Step 4 exit
Example:
Router(config)# exit
Router#
Exit configuration mode.
Command Purpose
Command Purpose
Step 1 enable
Example:
Router> enable
Enables privileged EXEC mode.
•Enter your password if prompted.
Step 2 configure terminal
Example:
Router# configure terminal
Enters global configuration mode.
Step 3 controller e1
slot
/
port
Example:
Router(config)# controller e1 0/0
Router(config-controller)#
Specifies the controller that you want to configure.

20-3
Cisco ASR 901 Series Aggregation Services Router Software Configuration Guide
OL-23826-09
Chapter 20 Configuring T1/E1 Controllers
Configuring E1 Controllers
Step 4 framing {crc4 | no-crc4}
Example:
Router(config-controller)# framing
crc4
Specifies the framing type.
Step 5 linecode hdb3
Example:
Router(config-controller)# linecode
hdb3
Specifies the line code format.
Step 6 Router(config-controller)#
channel-group
channel-no
timeslots
timeslot-list
speed {64}
Example:
Router(config-controller)#
channel-group 0 timeslots 1-31
speed 64
Specifies the channel-group and time slots to be mapped. After you
configure a channel-group, the serial interface is automatically created.
The syntax is:
•channel-no—ID number to identify the channel group. The valid
range is from 0–30.
•timeslot-list—Timeslots (DS0s) to include in this channel-group. The
valid time slots are from 1–31.
•speed {64}—The speed of the DS0.
The example configures the channel-group and time slots for the E1
controller:
Note When you are using the channel-group channel-no timeslots
timeslot-list {64} command to change the configuration of an
installed card, you must enter the no channel-group channel-no
timeslots timeslot-list speed {64} command first. Then enter the
channel-group channel-no timeslots timeslot-list {64} command
for the new configuration information.
Step 7 Router(config-controller)# exit
Router(config)#
Exits controller configuration mode.
Step 8 interface serial
slot
/
port
:channel
Example:
Router(config)# interface serial
0/0:1
Router(config-if)#
Configures the serial interface. Specify the E1 slot, port number, and
channel-group.
When the prompt changes to Router(config-if), you have entered
interface configuration mode.
Note To see a list of the configuration commands available to you, enter
? at the prompt or press the Help key while in the configuration
mode.
Step 9 encapsulation ppp
Example:
Router(config-if)# encapsulation
ppp
Specifies PPP encapsulation on the interface.
Command Purpose

20-4
Cisco ASR 901 Series Aggregation Services Router Software Configuration Guide
OL-23826-09
Chapter 20 Configuring T1/E1 Controllers
Configuring T1 Controllers
Configuring T1 Controllers
Use the following steps to perform a basic T1 controller configuration: specifying the T1 controller,
specifying the framing type, specifying the line code form, specifying the channel-group and time slots
to be mapped, configuring the cable length, configuring the serial interface, configuring PPP
encapsulation, and enabling keepalive packets. You might also need to enter other configuration
commands, depending on the requirements for your system configuration and the protocols you plan to
route on the interface.
Note In the following procedure, press the Return key after each step unless otherwise noted. At any time,
you can exit the privileged level and return to the user level by entering disable at the Router# prompt.
To configure the T1 interfaces, complete the following steps in the global configuration mode:
Step 10 keepalive [period [retries]]
Example:
Router(config-if)# keepalive
[
period
[
retries
]]
Enables keepalive packets on the interface and specify the number of
times keepalive packets are sent without a response before the router
disables the interface.
Step 11 Router(config-if)# end
Router#
Exits interface configuration mode.
Command Purpose
Command Purpose
Step 1 enable Enables privileged EXEC mode. Enter your password if prompted.
Step 2 configure terminal Enters global configuration mode.
Step 3 controller t1
slot/subslot
Example:
Router(config-controller)#
controller t1 0/0
Specifies the controller that you want to configure. The command has the
following syntax:
•slot—Slot number of the interface. The slot number should be 0.
•subslot—Subslot number of the interface. The supported range for
subslot is 0 to 15.
Step 4 Router(config-controller)# framing
esf
Specifies the framing type.
Step 5 Router(config-controller)# linecode
b8zs
Specifies the line code format.
Step 6 Router(config-controller)#
channel-group 0 timeslots 1-24
speed 64
Specifies the channel-group and time slots to be mapped. After you
configure a channel-group, the serial interface is automatically created.
•The default speed of the channel-group is 64.
•The supported range for channel-group is 0 to 23.

20-5
Cisco ASR 901 Series Aggregation Services Router Software Configuration Guide
OL-23826-09
Chapter 20 Configuring T1/E1 Controllers
Troubleshooting Controllers
Troubleshooting Controllers
This line card supports local and network T1/E1 loopback modes, and remote T1 loopback modes for
testing, network fault isolation, and agency compliance. You can test T1/E1 lines in local and network
loopback modes. You can also test T1 lines in remote mode.
Note The ASR901 supports activating or deactivating payload and line loopback modes using FDL in ESF
framing mode as defined in the T1.403 ANSI standard. The implementation confirms to ANSI
T1.403-1999, sections 9.4.2.1 and 9.4.2.2. The ASR901 only accepts remotely initiated loopback
requests and does not support initiation of FDL remote loopback requests.
Note Bit-error-rate testing and loopbacks are used to resolve problems and test the quality of T1/E1 links.
Troubleshooting E1 Controllers
To troubleshoot the E1 line card, complete the following steps in the controller configuration mode:
Step 7 Router(config-controller)#
cablelength {long [-15db | -22.5db
| -7.5db | 0db] short [110ft |
220ft | 330ft| 440ft | 550ft |
600ft]}
Configures the cable length.
Step 8 Router(config-controller)# exit Exits controller configuration mode.
Step 9 Router(config)# interface serial
slot/port
:channel
Configures the serial interface. Specify the T1 slot (always 0), port
number, and channel-group.
Step 10 Router(config-if)# encapsulation
ppp
Enters the following command to configure PPP encapsulation.
Step 11 Router(config-if)# keepalive
[
period
[
retries
]]
Enables keepalive packets on the interface and specify the number of
times that keepalive packets will be sent without a response the interface
is brought down:
Step 12 exit
Example:
Router(config)# exit
Router#
Exits configuration mode.
Command Purpose

20-6
Cisco ASR 901 Series Aggregation Services Router Software Configuration Guide
OL-23826-09
Chapter 20 Configuring T1/E1 Controllers
Troubleshooting Controllers
Troubleshooting T1 Controllers
To troubleshoot the T1 line card, complete the following steps in the controller configuration mode:
Command Purpose
Step 1 enable
Example:
Router# enable
Enables privileged EXEC mode. Enter your password if prompted.
Step 2 configure terminal
Example:
Router# configure terminal
Enters global configuration mode.
Step 3 controller e1
slot/subslot
Example:
Router(config-controller)#
controller e1 0/0
Sets the controller type. The command has the following syntax:
•slot—Slot number of the interface.
•subslot—0.
Step 4 loopback {local | network {line|
payload}}
Example:
Router(config-controller)# loopback
network line
Sends the packets from a port in local loopback to the remote end.
•local—Configures the line card to loop the transmitted traffic back to
the line card as E1 received traffic and transmits AIS to the remote
receiver.
•network line—Configures the E1 line card to loop the received traffic
back to the remote device after passing them through the line
loopback mode of the framer. The framer does not re-clock or reframe
the incoming traffic.
•network payload—Configures the E1 line card to loop the received
traffic back to the remote device after passing them through the
payload loopback mode of the framer. The framer re-clocks and
reframes the incoming traffic before sending it to the network.
Step 5 exit
Example:
Router(config-controller)# exit
Exits controller configuration mode.
Command Purpose
Step 1 enable
Example:
Router# enable
Enables privileged EXEC mode. Enter your password if prompted.
Step 2 configure terminal
Example:
Router# configure terminal
Enters global configuration mode.

20-7
Cisco ASR 901 Series Aggregation Services Router Software Configuration Guide
OL-23826-09
Chapter 20 Configuring T1/E1 Controllers
Troubleshooting Controllers
Step 3 controller t1
slot/subslot
Example:
Router(config-controller)#
controller t1 0/0
Sets the controller type. The command has the following syntax:
•slot—Slot number of the interface.
•subslot—0.
Step 4 loopback {diagnostic | local {line|
payload}}
Example:
Router(config-controller)# loopback
local line
Sends the packets from a port in local loopback to the remote end.
•diagnostic—Configures the line card to loop data from the transmit
path to the receiver path.
•local line—Configures the T1 line card to loop the received traffic
back to the remote device after passing them through the line
loopback mode of the framer. The framer does not re-clock or reframe
the incoming traffic.
•local payload—Configures the T1 line card to loop the received
traffic back to the remote device after passing them through the
payload loopback mode of the framer. The framer re-clocks and
reframes the incoming traffic before sending it to the network.
Step 5 exit
Example:
Router(config-controller)# exit
Exits controller configuration mode.
Command Purpose

20-8
Cisco ASR 901 Series Aggregation Services Router Software Configuration Guide
OL-23826-09
Chapter 20 Configuring T1/E1 Controllers
Troubleshooting Controllers

CHAPTER
21-1
Cisco ASR 901 Series Aggregation Services Router Software Configuration Guide
OL-23826-09
21
Configuring Pseudowire
Cisco Pseudowire Emulation Edge-to-Edge (PWE3) allows you to transport traffic using traditional
services such as E1/T1 over a packet-based backhaul technology such as MPLS or IP. A pseudowire
(PW) consists of a connection between two provider edge (PE) devices that connects two attachment
circuits (ACs), such as ATM VPIs/VCIs or E1/T1 links.
Finding Feature Information
Your software release may not support all the features documented in this module. For the latest feature
information and caveats, see the release notes for your platform and software release. To find information
about the features documented in this module, and to see a list of the releases in which each feature is
supported, see the “Feature Information for Configuring Pseudowire” section on page 21-37.
Use Cisco Feature Navigator to find information about platform support and Cisco software image
support. To access Cisco Feature Navigator, go to http://www.cisco.com/go/cfn. An account on
Cisco.com is not required.
Contents
•Understanding Pseudowires, page 21-2
•Hot Standby Pseudowire Support for ATM/IMA, page 21-3
•Configuring Pseudowire, page 21-4
•Configuring L2VPN Pseudowire Redundancy, page 21-20
•Configuring Hot Standby Pseudowire Support for ATM/IMA, page 21-22
•TDM Local Switching, page 21-27
•Configuration Examples of Hot Standby Pseudowire Support for ATM/IMA, page 21-30
•Configuration Examples for Pseudowire, page 21-31

21-2
Cisco ASR 901 Series Aggregation Services Router Software Configuration Guide
OL-23826-09
Chapter 21 Configuring Pseudowire
Understanding Pseudowires
Figure 21-1 Cisco ASR 901 Router in a PWE3—Example
Understanding Pseudowires
Pseudowires (PWs) manage encapsulation, timing, order, and other operations in order to make it
transparent to users; the PW tunnel appears as an unshared link or circuit of the emulated service.
There are limitations that impede some applications from utilizing a PW connection.
Cisco supports the following standards-based PWE types:
•Structure-Agnostic TDM over Packet, page 21-2
•Structure-Aware TDM Circuit Emulation Service over Packet-Switched Network, page 21-3
•Transportation of Service Using Ethernet over MPLS, page 21-3
Structure-Agnostic TDM over Packet
SAToP encapsulates TDM bit-streams (T1, E1, T3, E3) as PWs over PSNs. It disregards any structure
that may be imposed on streams, in particular the structure imposed by the standard TDM framing. The
protocol used for emulation of these services does not depend on the method in which attachment circuits
are delivered to the PEs. For example, a T1 attachment circuit is treated the same way for all delivery
methods, including: PE on copper, multiplex in a T3 circuit, mapped into a virtual tributary of a
SONET/SDH circuit, or carried over a network using unstructured Circuit Emulation Service (CES).
Termination of specific carrier layers used between the PE and circuit emulation (CE) is performed by
an appropriate network service provider (NSP).
For instructions on how to configure SAToP, see Configuring Structure-Agnostic TDM over Packet,
page 21-9.
For a sample SAToP configuration, see Configuration Examples for Pseudowire, page 21-31.
TDM TDMxconnectxconnect
MPLS/IP
Pseudowire
Emulated Circuit
284293

21-3
Cisco ASR 901 Series Aggregation Services Router Software Configuration Guide
OL-23826-09
Chapter 21 Configuring Pseudowire
Hot Standby Pseudowire Support for ATM/IMA
Structure-Aware TDM Circuit Emulation Service over Packet-Switched
Network
CESoPSN encapsulates structured (NxDS0) TDM signals as PWs over PSNs.
Emulation of NxDS0 circuits saves PSN bandwidth and supports DS0-level grooming and distributed
cross-connect applications. It also enhances resilience of CE devices due to the effects of loss of packets
in the PSN.
For instructions on how to configure CESoPSN, see Configuring Circuit Emulation Service over
Packet-Switched Network, page 21-14.
For a sample CESoPSN configuration, see Configuration Examples for Pseudowire, page 21-31.
Transportation of Service Using Ethernet over MPLS
Ethernet over MPLS (EoMPLS) PWs provide a tunneling mechanism for Ethernet traffic through an
MPLS-enabled Layer 3 core network. EoMPLS PWs encapsulate Ethernet protocol data units (PDUs)
inside MPLS packets and use label switching to forward them across an MPLS network. EoMPLS PWs
are an evolutionary technology that allows you to migrate packet networks from legacy networks while
providing transport for legacy applications. EoMPLS PWs also simplify provisioning, since the provider
edge equipment only requires Layer 2 connectivity to the connected customer edge (CE) equipment. The
Cisco ASR 901 implementation of EoMPLS PWs is compliant with the RFC 4447 and 4448 standards.
For instructions on how to create an EoMPLS PW, see Configuring Transportation of Service Using
Ethernet over MPLS.
Limitations
•When configuring an EoMPLS pseudowire on the Cisco ASR 901, you cannot configure an IP
address on the same interface as the pseudowire.
•Layer 2 Tunneling Protocol, version 2 and 3 (L2TPv2 and L2TPv3) is not supported on the
Cisco ASR 901 series routers.
Hot Standby Pseudowire Support for ATM/IMA
The Hot Standby Pseudowire Support for Inverse Multiplexing over ATM (IMA) feature improves the
availability of pseudowires by detecting failures and handling them with minimal disruption to the
service. This feature allows the backup pseudowire to be in a “hot standby” state, so that it can
immediately take over if the primary pseudowire fails.
A backup pseudowire is provisioned and corresponding entries are populated to hardware tables. When
the primary pseudowire goes down, the backup pseudowire is used to switch the packets.
This feature supports the following transport types:
•ATM AAL5 in VC mode
•AT M i n V P mo de
•ATM in port mode

21-4
Cisco ASR 901 Series Aggregation Services Router Software Configuration Guide
OL-23826-09
Chapter 21 Configuring Pseudowire
Configuring Pseudowire
Configuring Pseudowire
This section describes how to configure pseudowire on the Cisco ASR 901. The Cisco ASR 901
supports pseudowire connections using CESoPSN. The following sections describe how to configure
pseudowire connections on the Cisco ASR 901.
•Configuring Pseudowire Classes, page 21-4
•Configuring CEM Classes, page 21-6
•Configuring a Backup Peer, page 21-8
•Configuring Structure-Agnostic TDM over Packet, page 21-9
•Configuring Circuit Emulation Service over Packet-Switched Network, page 21-14
•QoS for CESoPSN over UDP and SAToP over UDP, page 21-18
•Configuring Transportation of Service Using Ethernet over MPLS, page 21-18
For full descriptions of each command, see the Cisco ASR 901 Series Aggregation Services Router IOS
Command Reference.
For pseudowire configuration examples, see Configuration Examples for Pseudowire, page 21-31
Configuring Pseudowire Classes
A pseudowire class allows you to create a single configuration template for multiple pseudowire
connections. You can apply pseudowire classes to all pseudowire types.
Complete the following steps to configure a pseudowire class:
SUMMARY STEPS
1. enable
2. configure terminal
3. pseudowire-class class-name
4. encapsulation mpls
5. interface cemslot/port
6. cem group-number
7. xconnect ip pw-class pseudowire-class

21-5
Cisco ASR 901 Series Aggregation Services Router Software Configuration Guide
OL-23826-09
Chapter 21 Configuring Pseudowire
Configuring Pseudowire
DETAILED STEPS
Note You cannot use the encapsulation mpls parameter with the pw-class parameter.
Note The use of the xconnect command can vary depending on the type of pseudowire you configure.
Command Purpose
Step 1 enable
Example:
Router> enable
Enables privileged EXEC mode.
•Enter your password if prompted.
Step 2 configure terminal
Example:
Router# configure terminal
Enters global configuration mode.
Step 3 pseudowire-class
class-name
Example:
Router(config)# pseudowire-class
newclass
Creates a new pseudowire class.
Step 4 encapsulation mpls
Example:
Router(config-pw-class)#
encapsulation mpls
Sets an encapsulation type.
Step 5 interface cem
slot/port
Example:
Router(config)# interface cem0/0
Configures the pseudowire interface to use for the new pseudowire class.
This example shows a CESoPSN interface.
Step 6 cem
group-number
Example:
Router(config-if)# cem 0
Defines a CEM channel.
Step 7 xconnect ip pw-class
pseudowire-class
Example:
Router(cfg-if-cem)# xconnect
1.1.1.1 40 pw-class myclass
Binds an attachment circuit to the CESoPSN interface to create a
CESoPSN pseudowire. Use the pw-class parameter to specify the
pseudowire class that the CESoPSN pseudowire interface uses.

21-6
Cisco ASR 901 Series Aggregation Services Router Software Configuration Guide
OL-23826-09
Chapter 21 Configuring Pseudowire
Configuring Pseudowire
Configuring CEM Classes
A CEM class allows you to create a single configuration template for multiple CEM pseudowires.
Note • Cisco IOS release 15.3(3)S automatically enables forward-alarm ais configuration (under the
config-controller configuration mode). To disable this configuration, use the no forward-alarm ais
command.
•The forward-alarm ais configuration is applicable only for CESoP. It is not supported for SAToP.
•You must run the no forward-alarm ais command before using CESoP with controllers in loopback
(either through loopback command under controller or by using a physical loopback jack).
•Though the forward-alarm ais command (and its no form) was not supported in previous releases,
the Cisco ASR 901 router behaved as if this command was configured under the controller interface.
Complete the following steps to configure a CEM class:
SUMMARY STEPS
1. enable
2. configure terminal
3. class cem cem-class-name
4. payload-size size
5. dejitter-buffer size
6. idle-pattern size
7. exit
8. interface cem slot/port
9. no ip address
10. cem group-number
11. cem class cem-class-name
12. xconnect ip-address encapsulation mpls
Command Purpose
Step 1 enable
Example:
Router> enable
Enables privileged EXEC mode.
•Enter your password if prompted.
Step 2 configure terminal
Example:
Router# configure terminal
Enters global configuration mode.

21-7
Cisco ASR 901 Series Aggregation Services Router Software Configuration Guide
OL-23826-09
Chapter 21 Configuring Pseudowire
Configuring Pseudowire
Step 3 class cem
cem-class-name
Example:
Router(config)# class cem
mycemclass
Creates a new CEM class
Step 4 payload-size
size
Example:
Router(config-cem-class)#
payload-size 512
Specifies the payload for the CEM class.
Step 5 dejitter-buffer
size
Example:
Router(config-cem-class)#
dejitter-buffer 10
Specifies the dejitter buffer for the CEM class.
Step 6 idle-pattern
size
Example:
Router(config-cem-class)#
idle-pattern 0x55
Specifies the idle-pattern for the CEM class.
Step 7 exit
Example:
Router(config-cem-class)# exit
Returns to the config prompt.
Step 8 interface cem
slot/port
Example:
Router(config)# interface cem 0/0
Configure the CEM interface that you want to use for the new CEM class.
Note The use of the xconnect command can vary depending on the type
of pseudowire you are configuring.
Step 9 no ip address
Example:
Router(config-if)# no ip address
Disables the IP address configuration for the physical layer interface.
Step 10 cem
group-number
Example:
Router(config-if)# cem 0
Enters the CEM configuration mode.
Command Purpose

21-8
Cisco ASR 901 Series Aggregation Services Router Software Configuration Guide
OL-23826-09
Chapter 21 Configuring Pseudowire
Configuring Pseudowire
Configuring a Backup Peer
A backup peer provides a redundant pseudowire (PW) connection in the case that the primary PW loses
connection; if the primary PW goes down, the Cisco ASR 901 diverts traffic to the backup PW.
Complete the following steps to configure a backup peer:
SUMMARY STEPS
1. enable
2. configure terminal
3. interface cemslot/port
4. cem group-number
5. xconnect peer-loopback-ip-address encapsulation mpls
6. backup peer peer-router-ip-address vcid [pw-class pw-class-name]
7. backup delay enable-delay [disable-delay | never]
DETAILED STEPS
Step 11 cem class
cem-class-name
Example:
Router(config-if-cem)# cem class
mycemclass
Specifies the CEM class name.
Step 12 xconnect
ip-address
encapsulation
mpls
Example:
Router(config-if-cem)# xconnect
10.10.10.10 200 encapsulation mpls
Binds an attachment circuit to the CEM interface to create a pseudowire
Command Purpose
Command Purpose
Step 1 enable
Example:
Router> enable
Enables privileged EXEC mode.
•Enter your password if prompted.
Step 2 configure terminal
Example:
Router# configure terminal
Enters global configuration mode.
Step 3 interface cem
slot/port
Example:
Router(config)# interface cem0/0
Configures the pseudowire interface to use for the new pseudowire class.

21-9
Cisco ASR 901 Series Aggregation Services Router Software Configuration Guide
OL-23826-09
Chapter 21 Configuring Pseudowire
Configuring Pseudowire
Configuring Structure-Agnostic TDM over Packet
Complete the following steps to configure Structure-Agnostic TDM over Packet (SAToP) on the
Cisco ASR 901:
SUMMARY STEPS
1. enable
2. configure terminal
3. controller {t1 | e1} slot/port
4. cem-group group-number unframed
5. interface CEMslot/port
6. no ip address
7. cem group-number
8. xconnect ip-address encapsulation mpls
9. exit
Step 4 cem
group-number
Example:
Router(config-if)# cem 0
Defines a CEM channel.
Step 5 xconnect
peer-loopback-ip-address
encapsulation mpls
Example:
Router(config-if-cem)# xconnect
10.10.10.20
encapsulation mpls
Binds an attachment circuit to the CEM interface to create a pseudowire.
Step 6 backup peer
peer-router-ip-address
vcid
[pw-class
pw-class-name
]
Example:
Router(config-if-cem-xconn)# backup
peer 10.10.10.12 10 344
Defines the address and VC of the backup peer.
Step 7 backup delay
enable-delay
[
disable-delay
| never]
Example:
Router(config-if-cem-xconn)# backup
delay 30 never
Specifies the delay before the router switches pseudowire traffic to the
backup peer VC.
Where:
•enable-delay—Time before the backup PW takes over for the primary
PW.
•disable-delay—Time before the restored primary PW takes over for
the backup PW.
•never—Disables switching from the backup PW to the primary PW.
Command Purpose

21-10
Cisco ASR 901 Series Aggregation Services Router Software Configuration Guide
OL-23826-09
Chapter 21 Configuring Pseudowire
Configuring Pseudowire
Note When creating IP routes for a pseudowire configuration, we recommend that you build a route from the
xconnect address (LDP router-id or loopback address) to the next hop IP address, such as ip route
30.30.30.2 255.255.255.255 1.2.3.4.
Command Purpose
Step 1 enable
Example:
Router> enable
Enables privileged EXEC mode.
•Enter your password if prompted.
Step 2 configure terminal
Example:
Router# configure terminal
Enters global configuration mode.
Step 3 controller {t1|e1}
slot/port
Example:
Router(config)# controller t1 0/4
Configures the T1 or E1 interface.
Step 4 cem-group
group-number
unframed
Example:
Router(config-if)# cem-group 4
unframed
Assigns channels on the T1 or E1 circuit to the CEM channel. This
example uses the unframed parameter to assign all the T1 timeslots to the
CEM channel.
Step 5 interface CEM
slot/port
Example:
Router(config)# interface CEM0/4
Configures the pseudowire interface to use for the new pseudowire class.
Step 6 no ip address
Example:
Router(config)# no ip address
Disables the IP address configuration for the physical layer interface.
Step 7 cem
group-number
Example:
Router(config-if)# cem 4
Defines a CEM group.
Step 8 xconnect
ip-address
encapsulation
mpls
Example:
Router(config-if-cem)# xconnect
30.30.30.2 304 encapsulation mpls
Binds an attachment circuit to the CEM interface to create a pseudowire.
This example creates a pseudowire by binding the CEM circuit 304 to the
remote peer 30.30.2.304.
Step 9 exit
Example:
Router(cfg-if-cem-xconn)# exit
Exits configuration mode.

21-11
Cisco ASR 901 Series Aggregation Services Router Software Configuration Guide
OL-23826-09
Chapter 21 Configuring Pseudowire
Configuring Pseudowire
Configuring a SAToP Pseudowire with UDP Encapsulation
Complete the following steps to configure a SAToP pseudowire with UDP encapsulation:
SUMMARY STEPS
1. enable
2. configure terminal
3. pseudowire-class pseudowire-class-name
4. encapsulation udp
5. ip local interface loopback interface-number
6. ip tos value value-number
7. ip ttl number
8. controller {e1 | t1} slot/port
9. cem-group group-number unframed
10. exit
11. interface cem slot/port
12. no ip address
13. cem group-number
14. xconnect peer-router-id vcid {pseudowire-class name}
15. udp port local-udp-port remote remote-udp-port
16. exit
DETAILED STEPS
Command Purpose
Step 1 enable
Example:
Router> enable
Enables privileged EXEC mode.
Enter your password if prompted.
Step 2 configure terminal
Example:
Router# configure terminal
Enters global configuration mode.
Step 3 pseudowire-class
pseudowire-class-name
Example:
Router(config)# pseudowire-class
udpClass
Creates a new pseudowire class.

21-12
Cisco ASR 901 Series Aggregation Services Router Software Configuration Guide
OL-23826-09
Chapter 21 Configuring Pseudowire
Configuring Pseudowire
Step 4 encapsulation udp
Example:
Router(config-pw-class)#
encapsulation udp
Specifies the UDP transport protocol.
Step 5 ip local interface loopback
interface-number
Example:
Router(config-pw-class)# ip local
interface Loopback 1
Configures the IP address of the provider edge (PE) router interface as the
source IP address for sending tunneled packets.
Step 6 ip tos value
value-number
Example:
Router(config-pw-class)# ip tos
value 100
Specifies the type of service (ToS) level for IP traffic in the pseudowire.
Step 7 ip ttl
number
Example:
Router(config-pw-class)# ip ttl 100
Specifies a value for the time-to-live (TTL) byte in the IP headers of Layer
2 tunneled packets.
Step 8 controller {e1|t1}
slot/port
Example:
Router(config)# controller [e1|t1]
0/0
Enters E1/T1 controller configuration mode.
Step 9 cem-group
group-number
unframed
Example:
Router(config-controller)#
cem-group 4 unframed
Assigns channels on the T1 or E1 circuit to the CEM channel. This
example uses the unframed parameter to assign all the T1 timeslots to the
CEM channel.
Step 10 exit
Example:
Router(config-controller)# exit
Exits controller configuration.
Step 11 interface cem
slot/port
Example:
Router(config)# interface CEM0/4
Selects the CEM interface where the CEM circuit (group) is located
(where slot/subslot is the SPA slot and subslot and port is the SPA port
where the interface exists).
Step 12 no ip address
Example:
Router(config)# no ip address
Disables the IP address configuration for the physical layer interface.
Step 13 cem
group-number
Example:
Router(config-if)# cem 4
Defines a CEM channel.
Command Purpose

21-13
Cisco ASR 901 Series Aggregation Services Router Software Configuration Guide
OL-23826-09
Chapter 21 Configuring Pseudowire
Configuring Pseudowire
Step 14 xconnect
peer-router-id vcid
{pseudowire-class
name
}
Example:
Router(config-if-cem)# xconnect
30.30.30.2 305 pw-class udpClass
Binds an attachment circuit to the CEM interface to create a pseudowire.
This example creates a pseudowire by binding the CEM circuit 5 to the
remote peer 30.30.30.2.
Note When creating IP routes for a pseudowire configuration, we
recommend that you build a route from the cross-connect address
(LDP router-ID or loopback address) to the next hop IP address,
such as ip route 30.30.30.2 255.255.255.255 1.2.3.4.
Step 15 udp port local
<local-udp-port>
remote <
remote-udp-port>
Example:
Router(config-if-cem-xconn)# udp
port local 49150 remote 55000
Specifies a local and remote UDP port for the connection. Valid port
values for SAToP pseudowires using UDP are from 49152–57343.
Step 16 exit
Example:
Router(config-if-cem-xconn)# exit
Exits the CEM interface.
Step 17 exit
Example:
Router(config-if)# exit
Exits the configuration mode.
Command Purpose

21-14
Cisco ASR 901 Series Aggregation Services Router Software Configuration Guide
OL-23826-09
Chapter 21 Configuring Pseudowire
Configuring Pseudowire
Configuring Circuit Emulation Service over Packet-Switched Network
Complete the following steps to configure Circuit Emulation Service over Packet-Switched Network
(CESoPSN):
SUMMARY STEPS
1. enable
2. configure terminal
3. controller {e1 | t1} slot/port
4. cem-group group-number timeslots timeslot
5. exit
6. interface CEMslot/port
7. cem group-number
8. xconnect ip-address encapsulation mpls
9. exit
10. end
DETAILED STEPS
Command Purpose
Step 1 enable
Example:
Router> enable
Enables privileged EXEC mode.
•Enter your password if prompted.
Step 2 configure terminal
Example:
Router# configure terminal
Enters global configuration mode.
Step 3 controller {e1 | t1}
slot/port
Example:
Router(config)# controller [e1 |
t1] 0/0
Enters configuration mode for an E1 or T1 controller.
Step 4 cem-group 5 timeslots
timeslot
Example:
Router(config-controller)#
cem-group 5 timeslots 1-24
Assigns channels on the T1 or E1 circuit to the circuit emulation (CEM)
channel and specific timeslots to the CEM channel.
•timeslot—The timeslot value for T1 interface is between 1 to 24 and
for E1 interface, its between 1 to 31.
Step 5 exit
Example:
Router(config-controller)# exit
Exits controller configuration.

21-15
Cisco ASR 901 Series Aggregation Services Router Software Configuration Guide
OL-23826-09
Chapter 21 Configuring Pseudowire
Configuring Pseudowire
Configuring a CESoPSN Pseudowire with UDP Encapsulation
Complete the following steps to configure a CESoPSN pseudowire with UDP encapsulation:
SUMMARY STEPS
1. enable
2. configure terminal
3. pseudowire-class pseudowire-class-name
4. encapsulation udp
5. ip local interface loopback interface-number
6. ip tos value value-number
7. ip ttl number
8. exit
9. controller {e1 | t1} slot/port
10. cem-group number timeslots number
11. exit
12. interface cem slot/port
13. no ip address
Step 6 interface CEM
slot/port
Example:
Router(config)# interface CEM0/5
Defines a CEM channel.
Step 7 cem
group-number
Example:
Router(config-if-cem)# cem 5
Defines a CEM channel.
Step 8 xconnect
ip-address
encapsulation
mpls
Example:
Router(config-if-cem)# xconnect
30.30.30.2 305 encapsulation mpls
Binds an attachment circuit to the CEM interface to create a pseudowire.
This example creates a pseudowire by binding the CEM circuit 5 to the
remote peer 30.30.30.2.
Note When creating IP routes for a pseudowire configuration, we
recommend that you build a route from the xconnect address
(LDP router-id or loopback address) to the next hop IP address,
such as ip route 30.30.30.2 255.255.255.255 1.2.3.4.
Step 9 exit
Example:
Router(config-if-cem-xconn)# exit
Exits the CEM interface.
Step 10 end
Example:
Router(config-if-cem)# end
Exits configuration mode.
Command Purpose

21-16
Cisco ASR 901 Series Aggregation Services Router Software Configuration Guide
OL-23826-09
Chapter 21 Configuring Pseudowire
Configuring Pseudowire
14. cem group-number
15. xconnect peer-router-id vcid {pseudowire-class name}
16. udp port local local_udp_port remote remote_udp_port
17. end
DETAILED STEPS
Command Purpose
Step 1 enable
Example:
Router> enable
Enables privileged EXEC mode.
•Enter your password if prompted.
Step 2 configure terminal
Example:
Router# configure terminal
Enters global configuration mode.
Step 3 pseudowire-class
pseudowire-class-name
Example:
Router(config)# pseudowire-class
udpClass
Creates a new pseudowire class.
Step 4 encapsulation udp
Example:
Router(config-pw-class)#
encapsulation udp
Specifies the UDP transport protocol.
Step 5 ip local interface loopback
interface-number
Example:
Router(config-pw-class)# ip local
interface loopback1
Configures the IP address of the provider edge (PE) router interface as the
source IP address for sending tunneled packets.
Step 6 ip tos value
value-number
Example:
Router(config-pw-class)# ip tos
value 100
Specifies the type of service (ToS) level for IP traffic in the pseudowire.
Step 7 ip ttl
number
Example:
Router(config-pw-class)# ip ttl 100
Specifies a value for the time-to-live (TTL) byte in the IP headers of Layer
2 tunneled packets.
Step 8 exit
Example:
Router(config-pw-class)# exit
Exits pseudowire-class configuration mode.

21-17
Cisco ASR 901 Series Aggregation Services Router Software Configuration Guide
OL-23826-09
Chapter 21 Configuring Pseudowire
Configuring Pseudowire
Step 9 controller {e1|t1}
slot/port
Example:
Router(config)# controller e1 0/0
Enters E1/T1 controller configuration mode.
Step 10 cem-group
number
timeslots
number
Example:
Router(config-controller)#
cem-group 5 timeslots 1-24
Assigns channels on the T1 or E1 circuit to the CEM channel. This
example uses the unframed parameter to assign all the T1 timeslots to the
CEM channel.
Step 11 exit
Example:
Router(config-controller)# exit
Exits controller configuration.
Step 12 interface cem
slot/port
Example:
Router(config)# interface CEM 0/5
Selects the CEM interface where the CEM circuit (group) is located
(where slot/subslot is the SPA slot and subslot and port is the SPA port
where the interface exists).
Step 13 no ip address
Example:
Router(config)# no ip address
Disables the IP address configuration for the physical layer interface.
Step 14 cem
group-number
Example:
Router(config-if)# cem 5
Defines a CEM channel.
Step 15 xconnect
peer-router-id vcid
{pseudowire-class
name
}
Example:
Router(config-if-cem)# xconnect
30.30.30.2 305 pw-class udpClass
Binds an attachment circuit to the CEM interface to create a pseudowire.
This example creates a pseudowire by binding the CEM circuit 5 to the
remote peer 30.30.30.2.
Note When creating IP routes for a pseudowire configuration, we
recommend that you build a route from the cross-connect address
(LDP router-ID or loopback address) to the next hop IP address,
such as ip route 30.30.30.2 255.255.255.255 1.2.3.4.
Step 16 udp port local
local_udp_port
remote
remote_udp_port
Example:
Router(config-if-cem-xconn)# udp
port local 49150 remote 55000
Specifies a local and remote UDP port for the connection. Valid port
values for CESoPSN pseudowires using UDP are from 49152–57343.
Step 17 end
Example:
Router(config-if-cem)# end
Exits the configuration mode.
Command Purpose

21-18
Cisco ASR 901 Series Aggregation Services Router Software Configuration Guide
OL-23826-09
Chapter 21 Configuring Pseudowire
Configuring Pseudowire
QoS for CESoPSN over UDP and SAToP over UDP
Cisco ASR 901 router supports IP DSCP and IP Precedence via service-policy and Type of Service (ToS)
setting in pseudowire-class.
The ToS setting in pseudowire-class is optional. If a quality of service (QoS) policy with DSCP and IP
Precedence value is applied on the cem circuit that has a ToS setting (via pseudowire-class), then the
DSCP IP Precedence setting at the service policy is applied. Hence, the service-policy overrides the Qos
configuration that is set through the pseudowire-class.
Example
Router(config)#pseudowire-class pw-udp
Router(config-pw-class)#ip tos value tos-value
Router(config)#policy-map policy-Qos
Router(config-pmap)#class class-default
Router(config-pmap-c)#set ip precedence precedence-value
Router(config-pmap-c)#set ip dscp dscp-value
Router(config-pmap-c)#set qos-group qos-group-value
Router(config)#interface cem 0/0
Router(config-if)#cem 0
Router(config-if-cem)#service-policy input policy-Qos
Router(config-if-cem)#xconnect 180.0.0.201 29 pw-class pw-udp
Router(cfg-if-cem-xconn)#udp port local 49152 remote 49152
The set qos-group command is used to set the mpls experimental bit for the vc label, if no action on
egress is copied to the outer mpls label experimental bit.
Note For details on configuring QoS in Cisco ASR 901, see Configuring QoS.
Configuring Transportation of Service Using Ethernet over MPLS
Ethernet over MPLS PWs allow you to transport Ethernet traffic over an existing MPLS network. For an
overview of Ethernet over MPLS pseudowires, see Transportation of Service Using Ethernet over MPLS,
page 21-3.
Complete the following steps to configure an Ethernet over MPLS pseudowire:
SUMMARY STEPS
1. enable
2. configure terminal
3. interface GigabitEthernetslot/port
4. service instance instance-number ethernet
5. encapsulation dot1q encapsulation-type
6. rewrite ingress tag pop 1 symmetric
7. xconnect ip-address encapsulation mpls
8. end

21-19
Cisco ASR 901 Series Aggregation Services Router Software Configuration Guide
OL-23826-09
Chapter 21 Configuring Pseudowire
Configuring Pseudowire
DETAILED STEPS
Command Purpose
Step 1 enable
Example:
Router> enable
Enables privileged EXEC mode.
•Enter your password if prompted.
Step 2 configure terminal
Example:
Router# configure terminal
Enters global configuration mode.
Step 3 interface GigabitEthernet
slot/port
Example:
Router(config)# interface
GigabitEthernet0/2
Specifies an interface to configure.
Step 4 service instance
instance-number
ethernet
Example:
Router(config-if)# service instance
101 ethernet
Configures a service instance and enters the service instance
configuration mode.
Step 5 encapsulation dot1q
encapsulation-type
Example:
Router(config-if-srv)#
encapsulation dot1q 101
Configures encapsulation type for the service instance.
Step 6 rewrite ingress tag pop 1 symmetric
Example:
Router(config-if-srv)# rewrite
ingress tag pop 1 symmetric
Specifies the encapsulation modification to occur on packets at ingress as
follows:
•pop 1—Pop (remove) the outermost tag.
•symmetric—Configure the packet to undergo the reverse of the
ingress action at egress. If a tag is popped at ingress, it is pushed
(added) at egress.
Note Although the symmetric keyword appears to be optional, you
must enter it for rewrite to function correctly.
Step 7 xconnect
ip-address
encapsulation
mpls
Example:
Router(config-if-srv)# xconnect
11.205.1.1 141 encapsulation mpls
Binds the VLAN attachment circuit to an Any Transport over MPLS
(AToM) pseudowire for EoMPLS.
Step 8 end
Example:
Router(config-if-srv)# end
Returns to privileged EXEC mode.

21-20
Cisco ASR 901 Series Aggregation Services Router Software Configuration Guide
OL-23826-09
Chapter 21 Configuring Pseudowire
Configuring L2VPN Pseudowire Redundancy
Configuring L2VPN Pseudowire Redundancy
The Cisco ASR 901 router supports the L2VPN pseudowire redundancy feature that provides backup
service for circuit emulation (CEM) pseudowires. This feature enables the network to detect a failure,
and reroute the Layer 2 (L2) service to another endpoint that can continue to provide the service. This
feature also provides the ability to recover from a failure: either the failure of the remote PE router, or
of the link between the PE and the CE routers.
Configure pseudowire redundancy by configuring two pseudowires for the CEM interface: a primary
pseudowire and a backup (standby) pseudowire. If the primary pseudowire goes down, the router uses
the backup pseudowire in its place. When the primary pseudowire comes back up, the backup
pseudowire is brought down and the router resumes using the primary.
Figure 21-2 shows an example of pseudowire redundancy.
Figure 21-2 Pseudowire Redundancy
Note You must configure the backup pseudowire to connect to a different router than the primary pseudowire.
Complete the following steps to configure pseudowire redundancy on a CEM interface.
Primary
pseudowire
PE1
CE1 PE2 CE2
Backup
pseudowire
135058
Redundant
attachment
circuits
Command Purpose
Step 1 enable
Example:
Router> enable
Enables privileged EXEC mode.
•Enter your password if prompted.
Step 1 configure terminal
Example:
Router# configure terminal
Enters global configuration mode.
Step 2 controller {e1 | t1}
slot/port
Example:
Router(config)# controller t1 0/1
Selects an E1 or T1 controller.
Step 3 [number] cem-group group-number
{unframed | timeslots
timeslot
}
Example:
Router(config-controller)#
cem-group 5 timeslots 30}
Creates a CEM interface and assigns it a CEM group number.

21-21
Cisco ASR 901 Series Aggregation Services Router Software Configuration Guide
OL-23826-09
Chapter 21 Configuring Pseudowire
Configuring L2VPN Pseudowire Redundancy
Step 4 framing {sf | esf}
Example:
Router(config-controller)# framing
esf
Selects the T1 framing type.
Step 5 exit
Example:
Router(config-controller)# exit
Exits the controller configuration mode.
Step 6 interface cem
slot/port
Example:
Router(config)# interface cem0/0
Configures the pseudowire interface to use for the new pseudowire class.
Step 7 cem
group-number
Example:
Router(config-if)# cem 0
Configures the pseudowire interface to use for the new pseudowire class.
Step 8 xconnect
peer-router-id
vcid
{encapsulation mpls | pw-class
pw-class-name
}
Example:
xconnect 10.10.10.11 344
encapsulation mpls
Configures a pseudowire to transport TDM data from the CEM circuit
across the MPLS network.
•peer-router-id is the IP address of the remote PE peer router.
•vcid is a 32-bit identifier to assign to the pseudowire. The same vcid
must be used for both ends of the pseudowire.
•encapsulation mpls sets MPLS for tunneling mode.
•pw-class-name specifies a pseudowire class that includes the
encapsulation mpls command.
Note The peer-router-id and vcid combination must be unique on the
router.
Step 9 backup peer
peer-router-ip-address
vcid
[pw-class
pw-class-name
]
Example:
Router(config-if-xcon)# backup peer
10.10.10.11 344 [pw-class pwclass1]
Specifies a redundant peer for the pseudowire VC.
The pseudowire class name must match the name specified when you
created the pseudowire class, but you can use a different pw-class in the
backup peer command than the name used in the primary xconnect
command.
Step 10 backup delay
enable-delay
{
disable-delay
| never}
Example:
Router(config-if-xcon)# backup
delay 30 60
•enable delay—Specifies how long (in seconds) the backup
pseudowire VC should wait to take over, after the primary pseudowire
VC goes down. The range is 0 to 180.
•disable delay—Specifies how long the primary pseudowire should
wait, after it becomes active to take over for the backup pseudowire
VC. The range is 0 to 180 seconds. If you specify the never keyword,
the primary pseudowire VC never takes over for the backup.
Command Purpose

21-22
Cisco ASR 901 Series Aggregation Services Router Software Configuration Guide
OL-23826-09
Chapter 21 Configuring Pseudowire
Configuring Hot Standby Pseudowire Support for ATM/IMA
Example: Pseudowire Redundancy
This example shows pseudowire redundancy configured for a CEM circuit (group). In the example, the
xconnect command configures a primary pseudowire for CEM group 0. The backup peer command
creates a redundant pseudowire for the group.
int cem 0/1
no ip address
cem 0
xconnect 10.10.10.1 1 encap mpls
backup peer 10.10.10.2 200
exit
Configuring Hot Standby Pseudowire Support for ATM/IMA
This section describes how to configure ATM/IMA pseudowire redundancy:
•Configuring ATM/IMA Pseudowire Redundancy in PVC Mode
•Configuring ATM/IMA Pseudowire Redundancy in PVP Mode
•Configuring ATM/IMA Pseudowire Redundancy in Port Mode
•Verifying Hot Standby Pseudowire Support for ATM/IMA
Note Both the primary and backup pseudowires must be provisioned for the Hot Standby Pseudowire Support
feature to work.
Configuring ATM/IMA Pseudowire Redundancy in PVC Mode
Complete the following steps to configure pseudowire redundancy in permanent virtual circuit (PVC)
mode.
SUMMARY STEPS
1. enable
2. configure terminal
3. interface interface-name
4. pvc vpi/vci l2transport
5. encapsulation { aal0 | aal5 }
6. xconnect peer-ip-address vc-id encapsulation mpls
7. backup peer peer-router-ip-addr vcid

21-23
Cisco ASR 901 Series Aggregation Services Router Software Configuration Guide
OL-23826-09
Chapter 21 Configuring Pseudowire
Configuring Hot Standby Pseudowire Support for ATM/IMA
DETAILED STEPS
Command Purpose
Step 1 enable
Example:
Router> enable
Enables privileged EXEC mode.
•Enter your password if prompted.
Step 2 configure terminal
Example:
Router# configure terminal
Enters global configuration mode.
Step 3 interface
interface-name
Example:
Router(config)# interface ATM0/IMA1
Selects the interface.
•interface-name—Name of the interface
Step 4 pvc
vpi/vci
l2transport
Example:
Router(config-if)# pvc 90/90
l2transport
Create or assigns a name to an ATM permanent virtual circuit (PVC), to
specify the encapsulation type on an ATM PVC.
•vpi—ATM network virtual path identifier (VPI) for this PVC.
•vci—ATM network virtual channel identifier (VCI) for this PVC.
Step 5 encapsulation { aal0 | aal5 }
Example:
Router(config-if)# encapsulation
aa10
Configures the ATM adaptation layer ( AAL) and encapsulation type for
an ATM virtual circuit (VC), VC class , VC, bundle, or permanent virtual
circuit (PVC) range.
Step 6 xconnect
peer-ip-address vc-id
encapsulation mpls
Example:
Router(config-if-srv)# xconnect
192.168.1.12 100 encapsulation mpls
Binds an attachment circuit to a pseudowire.
•peer-ip-address—IP address of the remote provider edge (PE) peer.
The remote router ID can be any IP address, as long as it is reachable.
•vcid—32-bit identifier of the VC between the routers at each end of
the layer control channel.
•encapsulation—Specifies the tunneling method to encapsulate the
data in the pseudowire.
Step 7 backup peer
peer-router-ip-addr
vcid
Example:
Router(config-if-xconn)# backup
peer 170.0.0.201 200
Specifies a redundant peer for a pseudowire virtual circuit (VC).
•peer-router-id—IP address of the remote peer router.
•vcid—32-bit identifier of the VC between the routers at each end of
the layer control channel.

21-24
Cisco ASR 901 Series Aggregation Services Router Software Configuration Guide
OL-23826-09
Chapter 21 Configuring Pseudowire
Configuring Hot Standby Pseudowire Support for ATM/IMA
Configuring ATM/IMA Pseudowire Redundancy in PVP Mode
Complete the following steps to configure pseudowire redundancy in permanent virtual path (PVP)
mode.
SUMMARY STEPS
1. enable
2. configure terminal
3. interface interface-name
4. atm pvp vpi l2transport
5. xconnect peer-ip-address vc-id encapsulation mpls
6. backup peer peer-router-ip-addr vcid
DETAILED STEPS
Command Purpose
Step 1 enable
Example:
Router> enable
Enables privileged EXEC mode.
•Enter your password if prompted.
Step 2 configure terminal
Example:
Router# configure terminal
Enters global configuration mode.
Step 3 interface
interface-name
Example:
Router(config)# interface ATM0/IMA1
Selects the interface.
•interface-name—Name of the interface
Step 4 atm pvp
vpi
l2transport
Example:
Router(config-if)# atm pvp 90
l2transport
Creates a permanent virtual path (PVP) used to multiplex (or bundle) one
or more virtual circuits (VCs).
•vpi—ATM network virtual path identifier (VPI) of the VC to
multiplex on the permanent virtual path.
•l2transport—Specifies that the PVP is for the Any Transport over
MPLS (AToM) ATM cell relay feature or the ATM Cell Relay over
L2TPv3 feature.

21-25
Cisco ASR 901 Series Aggregation Services Router Software Configuration Guide
OL-23826-09
Chapter 21 Configuring Pseudowire
Configuring Hot Standby Pseudowire Support for ATM/IMA
Configuring ATM/IMA Pseudowire Redundancy in Port Mode
Complete the following steps to configure pseudowire redundancy in port mode.
SUMMARY STEPS
1. enable
2. configure terminal
3. interface interface-name
4. xconnect peer-ip-address vc-id encapsulation mpls
5. backup peer peer-router-ip-addr vcid
DETAILED STEPS
Step 5 xconnect
peer-ip-address vc-id
encapsulation mpls
Example:
Router(config-if)# xconnect
192.168.1.12 100 encapsulation mpls
Binds an attachment circuit to a pseudowire, and to configure an Any
Transport over MPLS (AToM) static pseudowire.
•peer-ip-address—IP address of the remote provider edge (PE) peer.
The remote router ID can be any IP address, as long as it is reachable.
•vcid—32-bit identifier of the VC between the routers at each end of
the layer control channel.
•encapsulation—Specifies the tunneling method to encapsulate the
data in the pseudowire.
Step 6 backup peer
peer-router-ip-addr
vcid
Example:
Router(config-if-xconn)# backup
peer 170.0.0.201 200
Specifies a redundant peer for a pseudowire virtual circuit (VC).
•peer-router-id—IP address of the remote peer router.
•vcid—32-bit identifier of the VC between the routers at each end of
the layer control channel.
Command Purpose
Command Purpose
Step 1 enable
Example:
Router> enable
Enables privileged EXEC mode.
•Enter your password if prompted.
Step 2 configure terminal
Example:
Router# configure terminal
Enters global configuration mode.
Step 3 interface
interface-name
Example:
Router(config)# interface ATM0/IMA1
Selects the interface.
•interface-name—Name of the interface

21-26
Cisco ASR 901 Series Aggregation Services Router Software Configuration Guide
OL-23826-09
Chapter 21 Configuring Pseudowire
Configuring Hot Standby Pseudowire Support for ATM/IMA
Verifying Hot Standby Pseudowire Support for ATM/IMA
To verify the configuration of Hot Standby Pseudowire Support for ATM/IMA, use the show commands
as shown in the following examples.
Router# show mpls l2transport vc 90
Local intf Local circuit Dest address VC ID Status
------------- -------------------------- --------------- ---------- ----------
AT0/IMA1 ATM VPC CELL 90 2.2.2.2 90 STANDBY
AT0/IMA1 ATM VPC CELL 90 180.0.0.201 90 UP
Router# show mpls l2transport vc detail
ASR901-PE2#sh mpls l2 vc 90 deta
Local interface: AT0/IMA1 up, line protocol up, ATM VPC CELL 90 up
Destination address: 2.2.2.2, VC ID: 90, VC status: standby
Output interface: Vl500, imposed label stack {22 17}
Preferred path: not configured
Default path: active
Next hop: 150.1.1.201
Create time: 5d02h, last status change time: 2d17h
Last label FSM state change time: 5d02h
Signaling protocol: LDP, peer 2.2.2.2:0 up
Targeted Hello: 170.0.0.201(LDP Id) -> 2.2.2.2, LDP is UP
Graceful restart: not configured and not enabled
Non stop routing: not configured and not enabled
Status TLV support (local/remote) : enabled/supported
LDP route watch : enabled
Label/status state machine : established, LrdRru
Last local dataplane status rcvd: No fault
Last BFD dataplane status rcvd: Not sent
Last BFD peer monitor status rcvd: No fault
Last local AC circuit status rcvd: DOWN(standby)
Last local AC circuit status sent: No fault
Last local PW i/f circ status rcvd: No fault
Last local LDP TLV status sent: DOWN(standby)
Last remote LDP TLV status rcvd: No fault
Last remote LDP ADJ status rcvd: No fault
MPLS VC labels: local 17, remote 17
Group ID: local 0, remote 0
Step 4 xconnect
peer-ip-address vc-id
encapsulation mpls
Example:
Router(config-if)# xconnect
192.168.1.12 100 encapsulation mpls
Binds an attachment circuit to a pseudowire, and to configure an Any
Transport over MPLS (AToM) static pseudowire.
•peer-ip-address—IP address of the remote provider edge (PE) peer.
The remote router ID can be any IP address, as long as it is reachable.
•vcid—32-bit identifier of the VC between the routers at each end of
the layer control channel.
•encapsulation—Specifies the tunneling method to encapsulate the
data in the pseudowire.
Step 5 backup peer
peer-router-ip-addr
vcid
Example:
Router(config-if-xconn)# backup
peer 170.0.0.201 200
Specifies a redundant peer for a pseudowire virtual circuit (VC).
•peer-router-ip-addr—IP address of the remote peer router.
•vcid—32-bit identifier of the VC between the routers at each end of
the layer control channel.
Command Purpose

21-27
Cisco ASR 901 Series Aggregation Services Router Software Configuration Guide
OL-23826-09
Chapter 21 Configuring Pseudowire
TDM Local Switching
MTU: local n/a, remote n/a
Remote interface description:
Sequencing: receive disabled, send disabled
Control Word: On (configured: autosense)
Dataplane:
SSM segment/switch IDs: 28683/16387 (used), PWID: 4
VC statistics:
transit packet totals: receive 0, send 0
transit byte totals: receive 0, send 0
transit packet drops: receive 0, seq error 0, send 0
Local interface: AT0/IMA1 up, line protocol up, ATM VPC CELL 90 up
Destination address: 180.0.0.201, VC ID: 90, VC status: up
Output interface: Vl300, imposed label stack {21}
Preferred path: not configured
Default path: active
Next hop: 110.1.1.202
Create time: 5d02h, last status change time: 2d17h
Last label FSM state change time: 2d17h
Signaling protocol: LDP, peer 180.0.0.201:0 up
Targeted Hello: 170.0.0.201(LDP Id) -> 180.0.0.201, LDP is UP
Graceful restart: not configured and not enabled
Non stop routing: not configured and not enabled
Status TLV support (local/remote) : enabled/supported
LDP route watch : enabled
Label/status state machine : established, LruRru
Last local dataplane status rcvd: No fault
Last BFD dataplane status rcvd: Not sent
Last BFD peer monitor status rcvd: No fault
Last local AC circuit status rcvd: No fault
Last local AC circuit status sent: No fault
Last local PW i/f circ status rcvd: No fault
Last local LDP TLV status sent: No fault
Last remote LDP TLV status rcvd: No fault
Last remote LDP ADJ status rcvd: No fault
MPLS VC labels: local 16, remote 21
Group ID: local 0, remote 0
MTU: local n/a, remote n/a
Remote interface description:
Sequencing: receive disabled, send disabled
Control Word: On (configured: autosense)
Dataplane:
SSM segment/switch IDs: 4110/12290 (used), PWID: 3
VC statistics:
transit packet totals: receive 0, send 0
transit byte totals: receive 0, send 0
transit packet drops: receive 0, seq error 0, send 0
packet drops: receive 0, send 0
TDM Local Switching
Time Division Multiplexing (TDM) Local Switching allows switching of layer 2 data between two CEM
interfaces on the same router.
Note Effective with 15.2(2)SNH1 release, you can configure local switching on the T1 or E1 mode.

21-28
Cisco ASR 901 Series Aggregation Services Router Software Configuration Guide
OL-23826-09
Chapter 21 Configuring Pseudowire
TDM Local Switching
Restrictions
•Auto-provisioning is not supported.
•Out-of-band signaling is not supported.
•Redundancy is not supported.
•Interworking with other interface types other than CEM is not supported.
•The same CEM circuit cannot be used for both local switching and cross-connect.
•You cannot use CEM local switching between two CEM circuits on the same CEM interface.
•Local switching is not supported in unframed mode.
•Local switching with channelized CEM interface is not supported.
•Modifications to payload size, dejitter buffer, idle pattern, and service policy CEM interface
parameters are not supported.
Configuring TDM Local Switching on a T1/E1 Mode
To configure local switching on a T1 or E1 mode, complete the following steps:
SUMMARY STEPS
1. enable
2. configure terminal
3. interface cemslot/port
4. connect name cemslot/port interface-name cemslot/port interface-name
DETAILED STEPS
Command Purpose
Step 1 enable
Example:
Router> enable
Enables privileged EXEC mode.
•Enter your password if prompted.
Step 2 configure terminal
Example:
Router# configure terminal
Enters global configuration mode.

21-29
Cisco ASR 901 Series Aggregation Services Router Software Configuration Guide
OL-23826-09
Chapter 21 Configuring Pseudowire
Configuration Example for Local Switching
Verifying Local Switching
To verify local switching on a T1/E1 mode, use the show connection, show connection all, show
connection id or show connection name command.
Router# show connection
ID Name Segment 1 Segment 2 State
==========================================================================
1 myconn CE0/0 CESP 0 CE0/1 CESP 0 UP
Router# show connection all
ID Name Segment 1 Segment 2 State
==========================================================================
1 myconn CE0/0 CESP 0 CE0/1 CESP 0 UP
2 myconn1 CE0/1 CESP 1 CE0/0 CESP 1 UP
Router# show connection name myconn
Connection: 1 - myconn
Current State: UP
Segment 1: CEM0/0 CESoPSN Basic 0 up
Segment 2: CEM0/1 CESoPSN Basic 0 up
Router# show connection id 1
Connection: 1 - myconn
Current State: UP
Segment 1: CEM0/0 CESoPSN Basic 0 up
Segment 2: CEM0/1 CESoPSN Basic 0 up
Configuration Example for Local Switching
The following is a sample configuration of local switching:
!
controller T1 0/0
cem-group 0 timeslots 1-24
!
controller T1 0/1
cem-group 0 timeslots 1-24
!
!
interface CEM0/0
Step 3 interface cem
slot/port
Example:
Router(config)# interface cem0/3
Selects the CEM interface to configure the pseudowire.
Step 4 connect
connection-name
cem
slot/port
interface-name
cem
slot/port
interface-name
Example:
Router(config)# connect myconn
CEM0/0 0 CEM0/1 0
Configures a local switching connection between the first and the second
CEM interfaces. The no form of this command unconfigures the
connection.
Command Purpose

21-30
Cisco ASR 901 Series Aggregation Services Router Software Configuration Guide
OL-23826-09
Chapter 21 Configuring Pseudowire
Configuration Examples of Hot Standby Pseudowire Support for ATM/IMA
no ip address
cem 0
!
!
interface CEM0/1
no ip address
cem 0
!
!
connect myconn CEM0/0 0 CEM0/1 0
!
Configuration Examples of Hot Standby Pseudowire Support for
ATM/IMA
This section provides sample configuration examples of Hot Standby Pseudowire Support for ATM/IMA
on the Cisco ASR 901 router:
•Example: Configuring ATM/IMA Pseudowire Redundancy in PVC Mode
•Example: Configuring ATM/IMA Pseudowire Redundancy in PVP Mode
•Example: Configuring ATM/IMA Pseudowire Redundancy in Port Mode
Example: Configuring ATM/IMA Pseudowire Redundancy in PVC Mode
The following is a sample configuration of ATM/IMA pseudowire redundancy in PVC mode.
!
interface ATM0/IMA1
pvc 90/90 l2transport
encapsulation aal0
xconnect 192.168.1.12 100 encapsulation mpls
backup peer 170.0.0.201 200
!
Example: Configuring ATM/IMA Pseudowire Redundancy in PVP Mode
The following is a sample configuration of ATM/IMA pseudowire redundancy in PVP mode.
!
interface ATM0/IMA1
atm pvp 90 l2transport
xconnect 192.168.1.12 100 encapsulation mpls
backup peer 170.0.0.201 200
!

21-31
Cisco ASR 901 Series Aggregation Services Router Software Configuration Guide
OL-23826-09
Chapter 21 Configuring Pseudowire
Configuration Examples for Pseudowire
Example: Configuring ATM/IMA Pseudowire Redundancy in Port Mode
The following is a sample configuration of ATM/IMA pseudowire redundancy in port mode.
!
interface ATM0/IMA1
xconnect 192.168.1.12 100 encapsulation mpls
backup peer 170.0.0.201 200
!
Configuration Examples for Pseudowire
This section contains the following examples:
•Example: TDM over MPLS Configuration-Example, page 21-31
•Example: CESoPSN with UDP, page 21-34
•Example: Ethernet over MPLS, page 21-35
Example: TDM over MPLS Configuration-Example
Figure 21-3 shows a TDM over MPLS configuration. The configuration uses CESoPSN for E1.
Figure 21-3 TDM over MPLS Configuration
ASR_A
!
version 12.4
service timestamps debug datetime msec localtime show-timezone
service timestamps log datetime msec localtime show-timezone
no service password-encryption
!
hostname asr_A
!
boot-start-marker
boot-end-marker
!
card type e1 0 0
enable password xxx
!
no aaa new-model
clock timezone est -5
!
BTS
ASR_A
50.50.50.1
E1-1/0 E1-1/0
30.30.30.1
CEM 0/5
CEM 0/4
CEM 0/1
CEM 0/0 (clock )
CEM 0/5
CEM 0/4
CEM 0/1
CEM 0/0
ASR_B
50.50.50.2
BSC
30.30.30.2
GigabitEthernet 0/1 GigabitEthernet 0/1
300157

21-32
Cisco ASR 901 Series Aggregation Services Router Software Configuration Guide
OL-23826-09
Chapter 21 Configuring Pseudowire
Configuration Examples for Pseudowire
ip cef
!
controller E1 0/0
clock source internal
cem-group 0 timeslots 1-31
description E1 CESoPSN example
!
controller E1 0/1
clock source internal
cem-group 1 unframed
description E1 SATOP example
!
controller E1 0/4
clock source internal
cem-group 4 unframed
description E1 SATOP example
!
controller E1 0/5
clock source internal
cem-group 5 timeslots 1-24
description E1 CESoPSN example
!
interface Loopback0
ip address 30.30.30.1 255.255.255.255
!
interface GigabitEthernet0/1
no negotiation auto
service instance 2 ethernet
encapsulation untagged
bridge-domain 100
!
!
interface CEM0/0
no ip address
cem 0
xconnect 30.30.30.2 300 encapsulation mpls
!
!
interface CEM0/1
no ip address
cem 1
xconnect 30.30.30.2 301 encapsulation mpls
!
!
interface CEM0/4
no ip address
cem 4
xconnect 30.30.30.2 304 encapsulation mpls
!
!
interface CEM0/5
no ip address
cem 5
xconnect 30.30.30.2 305 encapsulation mpls
!
!
interface Vlan100
ip address 50.50.50.1 255.255.255.0
mpls ip
!
router ospf 1
network 50.50.50.0 0.0.0.255 area 0
network 30.30.30.1 0.0.0.0 area 0
!

21-33
Cisco ASR 901 Series Aggregation Services Router Software Configuration Guide
OL-23826-09
Chapter 21 Configuring Pseudowire
Configuration Examples for Pseudowire
no ip http server
no ip http secure-server
!
line con 0
password xxx
login
line aux 0
password xxx
login
no exec
line vty 0 4
password xxx
login
!
network-clock input-source 1 external 0/0/0 e1 crc4
end
ASR_B
!
version 12.4
service timestamps debug datetime msec localtime show-timezone
service timestamps log datetime msec localtime show-timezone
no service password-encryption
!
hostname asr_B
!
boot-start-marker
boot-end-marker
!
card type e1 0 0
enable password xxx
!
no aaa new-model
clock timezone est -5
!
ip cef
!
controller E1 0/0
clock source internal
cem-group 0 timeslots 1-31
description E1 CESoPSN example
!
controller E1 0/1
clock source internal
cem-group 1 unframed
description E1 SATOP example
!
controller E1 0/4
clock source internal
cem-group 4 unframed
description T1 SATOP example
!
controller E1 0/5
clock source internal
cem-group 5 timeslots 1-24
description T1 CESoPSN example
!
interface Loopback0
ip address 30.30.30.2 255.255.255.255
!
interface GigabitEthernet0/1
no negotiation auto
service instance 2 ethernet

21-34
Cisco ASR 901 Series Aggregation Services Router Software Configuration Guide
OL-23826-09
Chapter 21 Configuring Pseudowire
Configuration Examples for Pseudowire
encapsulation untagged
bridge-domain 100
!
!
interface CEM0/0
no ip address
cem 0
xconnect 30.30.30.1 300 encapsulation mpls
!
!
interface CEM0/1
no ip address
cem 1
xconnect 30.30.30.1 301 encapsulation mpls
!
!
interface CEM0/4
no ip address
cem 4
xconnect 30.30.30.1 304 encapsulation mpls
!
!
interface CEM0/5
no ip address
cem 5
xconnect 30.30.30.1 305 encapsulation mpls
!
!
interface Vlan100
ip address 50.50.50.2 255.255.255.0
mpls ip
!
router ospf 1
network 50.50.50.0 0.0.0.255 area 0
network 30.30.30.2 0.0.0.0 area 0
!
no ip http server
no ip http secure-server
!
line con 0
password xxx
login
line aux 0
password xxx
login
no exec
line vty 0 4
password xxx
login
!
network-clock input-source 1 controller e1 0/0
end
Example: CESoPSN with UDP
The following configuration uses CESoSPN with UDP encapsulation.
Note This section provides a partial configuration intended to demonstrate a specific feature.

21-35
Cisco ASR 901 Series Aggregation Services Router Software Configuration Guide
OL-23826-09
Chapter 21 Configuring Pseudowire
Configuration Examples for Pseudowire
interface Loopback0
ip address 2.2.2.8 255.255.255.255
!
pseudowire-class udpClass
encapsulation udp
protocol none
ip local interface Loopback 0
!
controller E1 0/13
clock source internal
cem-group 0 timeslots 1-31
!
interface cem 0/13
cem 0
xconnect 2.2.2.9 200 pw-class udpClass
udp port local 50000 remote 55000
Example: Ethernet over MPLS
The following configuration example shows an Ethernet pseudowire (aka EoMPLS) configuration.
interface Loopback0
description for_mpls_ldp
ip address 99.99.99.99 255.255.255.255
!
interface GigabitEthernet0/10
description Core_facing
no negotiation auto
service instance 150 ethernet
encapsulation dot1q 150
rewrite ingress tag pop 1 symmetric
bridge-domain 150
!
interface GigabitEthernet0/11
description Core_facing
service instance 501 ethernet
encapsulation dot1q 501
rewrite ingress tag pop 1 symmetric
xconnect 111.0.1.1 501 encapsulation mpls
!
interface FastEthernet0/0
ip address 10.104.99.74 255.255.255.0
full-duplex
!
interface Vlan1
!
interface Vlan150
ip address 150.0.0.1 255.255.255.0
mpls ip
!
router ospf 7
network 99.99.99.99 0.0.0.0 area 0
network 150.0.0.0 0.0.0.255 area 0
!
no ip http server
ip route 10.0.0.0 255.0.0.0 10.104.99.1
!
logging esm config
!
mpls ldp router-id Loopback0 force
!
!end

21-36
Cisco ASR 901 Series Aggregation Services Router Software Configuration Guide
OL-23826-09
Chapter 21 Configuring Pseudowire
Additional References
Additional References
The following sections provide references related to inverse multiplexing over ATM.
Related Documents
Standards
MIBs
RFCs
Technical Assistance
Related Topic Document Title
Cisco IOS Commands Cisco IOS Master Commands List, All Releases
ASR 901 Command Reference Cisco ASR 901 Series Aggregation Services Router Command
Reference
Cisco IOS Interface and Hardware Component
Commands
Cisco IOS Interface and Hardware Component Command Reference
Standard Title
None —
MIB MIBs Link
IMA-MIB To locate and download MIBs for selected platforms, Cisco IOS
releases, and feature sets, use Cisco MIB Locator found at the
following URL:
http://www.cisco.com/go/mibs
RFC Title
None —
Description Link
The Cisco Technical Support website contains
thousands of pages of searchable technical content,
including links to products, technologies, solutions,
technical tips, and tools. Registered Cisco.com users
can log in from this page to access even more content.
http://www.cisco.com/techsupport

21-37
Cisco ASR 901 Series Aggregation Services Router Software Configuration Guide
OL-23826-09
Chapter 21 Configuring Pseudowire
Feature Information for Configuring Pseudowire
Feature Information for Configuring Pseudowire
Table 21-1 lists the features in this module and provides links to specific configuration information.
Use Cisco Feature Navigator to find information about platform support and software image support.
Cisco Feature Navigator enables you to determine which software images support a specific software
release, feature set, or platform. To access Cisco Feature Navigator, go to http://www.cisco.com/go/cfn.
An account on Cisco.com is not required.
Note Table 21-1 lists only the software release that introduced support for a given feature in a given software
release train. Unless noted otherwise, subsequent releases of that software release train also support that
feature.
Table 21-1 Feature Information for Configuring Pseudowire
Feature Name Releases Feature Information
Configuring Pseudowire 15.2(2)SNH1 See the following links for more information about this
feature:
•TDM Local Switching
Hot Standby Pseudowire Support for
ATM/ IMA
15.3(2)S See the following links for more information about this
feature:
•Hot Standby Pseudowire Support for ATM/IMA
•Configuring Hot Standby Pseudowire Support for
AT M / I M A

21-38
Cisco ASR 901 Series Aggregation Services Router Software Configuration Guide
OL-23826-09
Chapter 21 Configuring Pseudowire
Feature Information for Configuring Pseudowire

CHAPTER
22-1
Cisco ASR 901 Series Aggregation Services Router Software Configuration Guide
OL-23826-09
22
Configuring Clocking
This chapter provides information about configuring clocking on the Cisco ASR 901 Series Aggregation
Services Router.
Contents
•Restrictions, page 22-1
•Configuring Network Clock for Cisco ASR 901 Router, page 22-2
•Configuring PTP for the Cisco ASR 901 Router, page 22-18
Restrictions
•External interfaces like Building Integrated Timing Supply (BITS) and 1 Pulse Per Second (1PPS)
have only one port. These interfaces can be used as either an input interface or output interface at a
given time.
•The line to external option is not supported for external Synchronization Supply Unit (SSU).
•Time-of-Day (ToD) is not integrated to the router system time. ToD input or output reflects only the
PTP time, not the router system time.
•Revertive and non-revertive modes work correctly only with two clock sources.
•BITS cable length option is supported via platform timing bits line-build-out command.
•There is no automatic recovery from out-of-resource (OOR) alarms. OOR alarms must be manually
cleared using clear platform timing oor-alarms command.
•If copper Gigabit Ethernet port is selected as the input clock source, the link must be configured as
a IEEE 802.3 link-slave, using synce state slave command.
•BITS reports loss of signal (LOS) only for Alarm Indication Signal (AIS), LOS, and loss of frame
(LOF) alarms.
•The clock source line command does not support loop timing in T1/E1 controllers. However, the
clock can be recovered from T1/E1 lines and used to synchronize the system clock using the
network-clock input-source priority controller E1/T1 0/x command.
•Adaptive clocking is not supported in Cisco ASR 901 router.

22-2
Cisco ASR 901 Series Aggregation Services Router Software Configuration Guide
OL-23826-09
Chapter 22 Configuring Clocking
Configuring Network Clock for Cisco ASR 901 Router
Configuring Network Clock for Cisco ASR 901 Router
Cisco ASR 901 router supports time, phase and frequency awareness through ethernet networks; it also
enables clock selection and translation between the various clock frequencies.
If Cisco ASR 901 interoperates with devices that do not support synchronization, synchronization
features can be disabled or partially enabled to maintain backward compatibility.
The network clock can be configured in global configuration mode and interface configuration mode:
•Configuring Network Clock in Global Configuration Mode, page 22-3
•Configuring Network Clock in Interface Configuration Mode, page 22-6
•Understanding SSM and ESMC, page 22-7
•Configuring ESMC in Global Configuration Mode, page 22-8
•Configuring ESMC in Interface Configuration Mode, page 22-9
•Managing Synchronization, page 22-11
•Configuring Synchronous Ethernet for Copper Ports, page 22-13
•Verifying the Synchronous Ethernet configuration, page 22-13
•Troubleshooting Tips, page 22-16

22-3
Cisco ASR 901 Series Aggregation Services Router Software Configuration Guide
OL-23826-09
Chapter 22 Configuring Clocking
Configuring Network Clock for Cisco ASR 901 Router
Configuring Network Clock in Global Configuration Mode
Complete the following steps to configure the network clock in global configuration mode:
SUMMARY STEPS
1. enable
2. configure terminal
3. network-clock synchronization automatic
4. network-clock eec {1 | 2}
5. network-clock synchronization ssm option {1 | 2 {GEN1 | GEN2}}
6. network-clock hold-off {0 | 50-10000} global
7. network-clock external slot/card/port hold-off {0 | 50-10000}
8. network-clock wait-to-restore 0-86400 global
9. network-clock input-source priority {interface interface-name slot/port | top slot/port | {external
slot/card/port [t1 {sf | efs | d4} | e1 [crc4| fas| cas [crc4] | 2048k | 10m]}}
10. network-clock input-source priority controller [t1/e1] slot/port
11. network-clock revertive
12. network-clock output-source system priority {external slot/card/port [t1 {sf | efs | d4} | e1 [crc4|
fas| cas [crc4] | 2048k | 10m]}
DETAILED STEPS
Command or Action Purpose
Step 1 enable
Example:
Router> enable
Enables privileged EXEC mode.
•Enter your password if prompted.
Step 2 configure terminal
Example:
Router# configure terminal
Enters global configuration mode.
Step 3 network-clock synchronization
automatic
Example:
Router(config)# network-clock
synchronization automatic
Enables G.781-based automatic clock selection process.
G.781 is the ITU-T Recommendation that specifies the
synchronization layer functions.
Step 4 network-clock eec {1 | 2}
Example:
Router(config)# network-clock eec 1
Configures the clocking system hardware with the desired
parameters. These are the options:
•For option 1, the default value is EEC-Option 1 (2048).
•For option 2, the default value is EEC-Option 2 (1544).

22-4
Cisco ASR 901 Series Aggregation Services Router Software Configuration Guide
OL-23826-09
Chapter 22 Configuring Clocking
Configuring Network Clock for Cisco ASR 901 Router
Step 5 network-clock synchronization ssm
option {1 | 2 {GEN1 | GEN2}}
Example:
Router(config)# network-clock
synchronization ssm option 2 GEN1
Configures the router to work in a synchronized network
mode as described in G.781. The following are the options:
•Option 1: refers to synchronization networks designed
for Europe (E1 framings are compatible with this
option).
•Option 2: refers to synchronization networks designed
for the US (T1 framings are compatible with this
option).
The default option is 1 and while choosing option 2,
you need to specify the second generation message
(GEN2) or first generation message (GEN1).
Note Network-clock configurations that are not common
between options need to be configured again.
Step 6 network-clock hold-off {
0
|
50-10000
} global
Example:
Router(config)# network-clock
hold-off 75 global
Configures general hold-off timer in milliseconds. The
default value is 300 milliseconds.
Note Displays a warning message for values below 300
ms and above 1800 ms.
Step 7 network-clock external
slot/card/port
hold-off {
0
|
50-10000
}
Example:
Router(config)# network-clock
external 3/1/1 hold-off 300
Overrides hold-off timer value for external interface.
Note Displays a warning message for values above 1800
ms, as waiting longer causes the clock to go into the
holdover mode.
Step 8 network-clock wait-to-restore
0-86400
global
Example:
Router(config)# network-clock
external wait-to-restore 1000 global
Sets the value for the wait-to-restore timer globally.
The wait to restore time is configurable in the range of 0 to
86400 seconds. The default value is 300 seconds.
Caution Ensure that you set the wait-to-restore values
above 50 seconds to avoid a timing flap.
Command or Action Purpose

22-5
Cisco ASR 901 Series Aggregation Services Router Software Configuration Guide
OL-23826-09
Chapter 22 Configuring Clocking
Configuring Network Clock for Cisco ASR 901 Router
Step 9 network-clock input-source
priority
{interface
interface-name
slot/port
| top
slot/port
| {external
slot/card/port
[
t1
{
sf
|
efs
|
d4
}
|
e1
[
crc4
|
fas
|
cas [crc4]
| 2048k
|
10m
]}}
Example:
Router(config)# network-clock
input-source 1 interface top 0/12
Example for GPS interface
Router(config)# network-clock
input-source 1 external 0/0/0 10m
Configures a clock source line interface, an external timing
input interface, GPS interface, or a packet-based timing
recovered clock as the input clock for the system and
defines its priority. Priority is a number between 1 and 250.
This command also configures the type of signal for an
external timing input interface. These signals are:
•T1 with Standard Frame format or Extended Standard
Frame format.
•E1 with or without CRC4
•2 MHz signal
•Default for Europe or Option I is e1 crc4 if the signal
type is not specified.
•Default for North America or Option II is t1 esf if
signal type is not specified.
Note The no version of the command reverses the
command configuration, implying that the priority
has changed to undefined and the state machine is
informed.
Step 10 network-clock input-source
priority
controller [
t1/e1
]
slot/port
Example:
Router(config)# network-clock
input-source 10 controller e1 0/12
Adds the clock recovered from the serial interfaces as one
of the nominated sources, for network-clock selection.
Step 11 network-clock revertive
Example:
Router(config)# network-clock
revertive
Specifies whether or not the clock source is revertive.
Clock sources with the same priority are always
non-revertive. The default value is non-revertive.
In non-revertive switching, a switch to an alternate
reference is maintained even after the original reference
recovers from the failure that caused the switch. In
revertive switching, the clock switches back to the original
reference after that reference recovers from the failure,
independent of the condition of the alternate reference.
Step 12 network-clock output-source system
priority
{external
slot/card/port
[
t1
{
sf
|
efs
|
d4
}
|
e1
[
crc4
|
fas
|
cas
[
crc4
]
|
2048k
|
10m
]}
Example:
Router(config)#network-clock
output-source system 55 external
0/0/0 t1 efs
Allows transmitting the system clock to external timing
output interfaces.
This command provides station clock output as per G.781.
We recommend that you use the interface level command
instead of global commands. Global command should
preferably be used for interfaces that do not have an
interface sub mode. For more information on configuring
network clock in interface level mode, see Configuring
Network Clock in Interface Configuration Mode,
page 22-6.
Command or Action Purpose

22-6
Cisco ASR 901 Series Aggregation Services Router Software Configuration Guide
OL-23826-09
Chapter 22 Configuring Clocking
Configuring Network Clock for Cisco ASR 901 Router
Configuring Network Clock in Interface Configuration Mode
Complete the following steps to configure the network clock in interface configuration mode:
SUMMARY STEPS
1. enable
2. configure terminal
3. interface
4. synchronous mode
5. network-clock hold-off {0 | 50-10000}
6. network-clock wait-to-restore 0-86400
DETAILED STEPS
Command or Action Purpose
Step 1 enable
Example:
Router> enable
Enables privileged EXEC mode.
•Enter your password if prompted.
Step 2 configure terminal
Example:
Router# configure terminal
Enters global configuration mode.
Step 3 interface
Example:
Router(config)# interface
Enters interface configuration mode.
Step 4 synchronous mode
Example:
Router(config-if)# synchronous mode
Configures the ethernet interface to synchronous mode.
Note This command is applicable to Synchronous
Ethernet capable interfaces. The default value is
asynchronous mode.
Step 5 network-clock hold-off
{
0
|
50-10000
}
Example:
Router(config-if)#network-clock
hold-off
1000
Configures hold-off timer for interface. The default value
is 300 milliseconds.
Note Displays a warning for values below 300 ms and
above 1800 ms.
Step 6 network-clock wait-to-restore
0-86400
Example:
Router(config-if)#network-clock
wait-to-restore 1000
Configures the wait-to-restore timer on the SyncE
interface.
Caution Ensure that you set the wait-to-restore values
above 50 seconds to avoid timing flap.

22-7
Cisco ASR 901 Series Aggregation Services Router Software Configuration Guide
OL-23826-09
Chapter 22 Configuring Clocking
Configuring Network Clock for Cisco ASR 901 Router
Understanding SSM and ESMC
Network Clocking uses these mechanisms to exchange the quality level of the clock between the network
elements:
•Synchronization Status Message, page 22-7
•Ethernet Synchronization Messaging Channel, page 22-7
Synchronization Status Message
Network elements use Synchronization Status Messages (SSM) to inform the neighboring elements
about the Quality Level (QL) of the clock. The non-ethernet interfaces such as optical interfaces and
SONET/T1/E1 SPA framers use SSM. The key benefits of the SSM functionality are:
•Prevents timing loops.
•Provides fast recovery when a part of the network fails.
•Ensures that a node derives timing from the most reliable clock source.
Ethernet Synchronization Messaging Channel
In order to maintain a logical communication channel in synchronous network connections, ethernet
relies on a channel called Ethernet Synchronization Messaging Channel (ESMC) based on IEEE 802.3
Organization Specific Slow Protocol standards. ESMC relays the SSM code that represents the quality
level of the Ethernet Equipment Clock (EEC) in a physical layer.
The ESMC packets are received only for those ports configured as clock sources and transmitted on all
the SyncE interfaces in the system. The received packets are processed by the clock selection algorithm
and are used to select the best clock. The Tx frame is generated based on the QL value of the selected
clock source and sent to all the enabled SyncE ports.
Clock Selection Algorithm
Clock selection algorithm selects the best available synchronization source from the nominated sources.
The clock selection algorithm has a non-revertive behavior among clock sources with same QL value
and always selects the signal with the best QL value. For clock option 1, the default is revertive and for
clock option 2, the default is non-revertive.
The clock selection process works in the QL enabled and QL disabled modes. When multiple selection
processes are present in a network element, all processes work in the same mode.
QL-enabled mode
In the QL-enabled mode, the following parameters contribute to the selection process:
•Quality level
•Signal fail via QL-FAILED
•Priority
•External commands.
If no external commands are active, the algorithm selects the reference (for clock selection) with the
highest quality level that does not experience a signal fail condition.
If multiple inputs have the same highest quality level, the input with the highest priority is selected.

22-8
Cisco ASR 901 Series Aggregation Services Router Software Configuration Guide
OL-23826-09
Chapter 22 Configuring Clocking
Configuring Network Clock for Cisco ASR 901 Router
For multiple inputs having the same highest priority and quality level, the existing reference is
maintained (if it belongs to this group), otherwise an arbitrary reference from this group is selected.
QL-disabled mode
In the QL-disabled mode, the following parameters contribute to the selection process:
•Signal failure
•Priority
•External commands
If no external commands are active, the algorithm selects the reference (for clock selection) with the
highest priority that does not experience a signal fail condition.
For multiple inputs having the same highest priority, the existing reference is maintained (if it belongs
to this group), otherwise an arbitrary reference from this group is selected.
ESMC behavior for Port Channels
ESMC is an Organization Specific Slow Protocol (OSSP) like LACP of port channel, sharing the same
slow protocol type, indicating it is in the same sub-layer as LACP. Hence, ESMC works on the link layer
on individual physical interfaces without any knowledge of the port channel. This is achieved by setting
the egress VLAN as the default VLAN (VLAN 1) and the interface as a physical interface while sending
out the packets from the CPU. So none of the service instance, port channel, or VLAN rules apply to the
packet passing through the switch ASIC.
ESMC behavior for STP Blocked Ports
ESMC works just above the MAC layer (below spanning tree protocol), and ignores spanning tree Port
status. So, ESMC is exchanged even when the port is in the blocked state (but not disabled state). This
is achieved by setting the egress VLAN as the default VLAN (VLAN 1) and the interface as a physical
interface while sending out packets from the CPU. So none of the service instance, port channel, or
VLAN port state, or rules apply to the packet passing through the switch ASIC.
Configuring ESMC in Global Configuration Mode
Complete the following steps to configure ESMC in global configuration mode:
SUMMARY STEPS
1. enable
2. configure terminal
3. network-clock synchronization mode ql-enabled
4. esmc process
5. network-clock quality-level {tx | rx} value {interface interface-name slot/sub-slot/port | external
slot/sub-slot/port | gps slot/sub-slot | controller slot/sub-slot/port}

22-9
Cisco ASR 901 Series Aggregation Services Router Software Configuration Guide
OL-23826-09
Chapter 22 Configuring Clocking
Configuring Network Clock for Cisco ASR 901 Router
DETAILED STEPS
Configuring ESMC in Interface Configuration Mode
Complete the following steps to configure ESMC in interface configuration mode:
SUMMARY STEPS
1. enable
2. configure terminal
3. interface
4. esmc mode {tx | rx}
5. network-clock source quality-level value {tx | rx}
6. esmc mode ql-disabled
Command or Action Purpose
Step 1 enable
Example:
Router> enable
Enables privileged EXEC mode.
•Enter your password if prompted.
Step 2 configure terminal
Example:
Router# configure terminal
Enters global configuration mode.
Step 3 network-clock synchronization mode
ql-enabled
Example:
Router(config)# network-clock
synchronization mode ql-enabled
Configures the automatic selection process QL-enabled
mode.
•QL is disabled by default.
•ql-enabled mode can be used only when the
synchronization interface is capable to send SSM.
Step 4 esmc process
Example:
Router(config)# esmc process
Enables the ESMC process.
Note ESMC can be enabled globally or at the sync-E
interface level
Step 5 network-clock quality-level {tx |
rx}
value
{interface
interface-name
slot/sub-slot/port
| external
slot/sub-slot/port
| gps
slot/sub-slot
| controller
slot/sub-slot/port
}
Example:
Router(config)# network-clock
quality-level rx qL-pRC external
0/0/0 e1 crc4
Forces the QL value for line or external timing output.

22-10
Cisco ASR 901 Series Aggregation Services Router Software Configuration Guide
OL-23826-09
Chapter 22 Configuring Clocking
Configuring Network Clock for Cisco ASR 901 Router
DETAILED STEPS
Note By disabling Rx on an interface, any ESMC packet received on the interface shall be discarded. By
disabling Tx on an interface, ESMC packets will not be sent on the interface; any pending Switching
Message Delay timers (TSM) are also stopped.
Verifying ESMC Configuration
Use the following commands to verify ESMC configuration:
•show esmc
Command or Action Purpose
Step 1 enable
Example:
Router> enable
Enables privileged EXEC mode.
•Enter your password if prompted.
Step 2 configure terminal
Example:
Router# configure terminal
Enters global configuration mode.
Step 3 interface
Example:
Router(config)# interface
Enters interface configuration mode.
Step 4 esmc mode {tx | rx}
Example:
Router(config-if)# esmc mode tx
Enables the ESMC process at the interface level. The no
form of the command disables the ESMC process.
Step 5 network-clock source quality-level
value
{tx | rx}
Example:
Router(config-if)# network-clock
source quality-level <value> tx
Configures the QL value for ESMC on a gigabitethernet
port. The value is based on global interworking options:
•If Option 1 is configured, the available values are
QL-PRC, QL-SSU-A, QL-SSU-B, QL-SEC, and
QL-DNU.
•If Option 2 is configured with GEN 2, the available
values are QL-PRS, QL-STU, QL-ST2, QL-TNC,
QL-ST3, QL-SMC, QL-ST4, and QL-DUS.
•If Option 2 is configured with GEN1, the available
values are QL-PRS, QL-STU, QL-ST2, QL-SMC,
QL-ST4, and QL-DUS
Step 6 esmc mode ql-disabled
Example:
Router(config-if)# esmc mode
ql-disabled
Enables the QL-disabled mode.

22-11
Cisco ASR 901 Series Aggregation Services Router Software Configuration Guide
OL-23826-09
Chapter 22 Configuring Clocking
Configuring Network Clock for Cisco ASR 901 Router
•show network-clock synchronization
Router#show esmc interface gigabitEthernet ?
<0-1> GigabitEthernet interface number
Router#show esmc interface gigabitEthernet 0/10
Interface: GigabitEthernet0/10
Administative configurations:
Mode: Synchronous
ESMC TX: Enable
ESMC RX: Enable
QL TX: -
QL RX: -
Operational status:
Port status: UP
QL Receive: QL-SEC
QL Transmit: QL-DNU
QL rx overrided: -
ESMC Information rate: 1 packet/second
ESMC Expiry: 5 second
Router# show network-clocks synchronization
Symbols: En - Enable, Dis - Disable, Adis - Admin Disable
NA - Not Applicable
* - Synchronization source selected
# - Synchronization source force selected
& - Synchronization source manually switched
Automatic selection process : Enable
Equipment Clock : 2048 (EEC-Option1)
Clock Mode : QL-Disable
ESMC : Disabled
SSM Option : 1
T0 : GigabitEthernet0/4
Hold-off (global) : 300 ms
Wait-to-restore (global) : 300 sec
Tsm Delay : 180 ms
Revertive : No
Nominated Interfaces
Interface SigType Mode/QL Prio QL_IN ESMC Tx ESMC Rx
Internal NA NA/Dis 251 QL-SEC NA NA
To0/12 NA NA/En 1 QL-FAILED NA NA
External 0/0/0 10M NA/Dis 2 QL-FAILED NA NA
Gi0/1 NA Sync/En 20 QL-FAILED - -
*Gi0/4 NA Sync/En 21 QL-DNU - -
T4 Out
External Interface SigType Input Prio Squelch AIS
External 0/0/0 E1 CRC4 Internal 1 FALSE FALSE
Managing Synchronization
You can manage the synchronization using the following management commands:

22-12
Cisco ASR 901 Series Aggregation Services Router Software Configuration Guide
OL-23826-09
Chapter 22 Configuring Clocking
Configuring Network Clock for Cisco ASR 901 Router
Synchronization Example
Example 22-1 Configuration for QL-disabled mode clock selection
network-clock synchronization automatic
network-clock input-source 1 interface ToP0/12
network-clock input-source 2 External 0/0/0 10m
network-clock input-source 20 interface GigabitEthernet0/1
network-clock input-source 21 interface GigabitEthernet0/4
network-clock output-source system 1 External 0/0/0 e1 crc4
!
interface GigabitEthernet0/1
synchronous mode
synce state slave
!
interface GigabitEthernet0/4
negotiation auto
synchronous mode
synce state slave
end
Example 22-2 GPS Configuration
10MHz signal
network-clock input-source 1 External 0/0/0 10m
2M signal
network-clock input-source 1 External 0/0/0 2048K
Command Purpose
network-clock switch force {interface
interface_name
slot
/
port
| external
slot
/
card
/
port
}
Example:
Router(config)# network-clock switch
force interface GigabitEthernet 0/1 t1
Forcefully selects a synchronization source irrespective
of whether the source is available and is within the
range.
network-clock switch manual { interface
interface_name
slot
/
port
| external
slot
/
card
/
port
}
Example:
Router(config)# network-clock switch
manual interface GigabitEthernet 0/1 t1
Manually selects a synchronization source, provided the
source is available and is within the range.
network-clock clear switch
{
t0
|
external
slot/card/port
[
10m
|
2m
]}
Example:
Router(config)# network-clock clear
switch t0
Clears the forced switch and manual switch commands.

22-13
Cisco ASR 901 Series Aggregation Services Router Software Configuration Guide
OL-23826-09
Chapter 22 Configuring Clocking
Configuring Network Clock for Cisco ASR 901 Router
Configuring Synchronous Ethernet for Copper Ports
You can configure synchronization on the copper ports using the following commands:
:
Verifying the Synchronous Ethernet configuration
Use the show network-clock synchronization command to display the sample output.
Router# show network-clocks synchronization
Symbols: En - Enable, Dis - Disable, Adis - Admin Disable
NA - Not Applicable
* - Synchronization source selected
# - Synchronization source force selected
& - Synchronization source manually switched
Automatic selection process : Enable
Equipment Clock : 2048 (EEC-Option1)
Clock Mode : QL-Disable
ESMC : Disabled
SSM Option : 1
T0 : GigabitEthernet0/4
Hold-off (global) : 300 ms
Wait-to-restore (global) : 300 sec
Tsm Delay : 180 ms
Revertive : No
Nominated Interfaces
Interface SigType Mode/QL Prio QL_IN ESMC Tx ESMC Rx
Internal NA NA/Dis 251 QL-SEC NA NA
To0/12 NA NA/En 1 QL-FAILED NA NA
External 0/0/0 10M NA/Dis 2 QL-FAILED NA NA
Gi0/1 NA Sync/En 20 QL-FAILED - -
*Gi0/4 NA Sync/En 21 QL-DNU - -
T4 Out
External Interface SigType Input Prio Squelch AIS
External 0/0/0 E1 CRC4 Internal 1 FALSE FALSE
Use the show network-clock synchronization detail command to display all details of network-clock
synchronization parameters at the global and interface levels.
Router# show network-clocks synchronization detail
Symbols: En - Enable, Dis - Disable, Adis - Admin Disable
NA - Not Applicable
* - Synchronization source selected
# - Synchronization source force selected
& - Synchronization source manually switched
Automatic selection process : Enable
Equipment Clock : 2048 (EEC-Option1)
Clock Mode : QL-Disable
ESMC : Disabled
Command Purpose
Router(config-if)# synce state slave Configures synchronous ethernet copper port as slave.
Router(config-if)# synce state master Configures synchronous ethernet copper port as master.

22-14
Cisco ASR 901 Series Aggregation Services Router Software Configuration Guide
OL-23826-09
Chapter 22 Configuring Clocking
Configuring Network Clock for Cisco ASR 901 Router
SSM Option : 1
T0 : External 0/0/0 10m
Hold-off (global) : 300 ms
Wait-to-restore (global) : 0 sec
Tsm Delay : 180 ms
Revertive : Yes
Force Switch: FALSE
Manual Switch: FALSE
Number of synchronization sources: 3
sm(netsync NETCLK_QL_DISABLE), running yes, state 2A
Last transition recorded: (begin)-> 2A (sf_change)-> 2A
Nominated Interfaces
Interface SigType Mode/QL Prio QL_IN ESMC Tx ESMC Rx
Internal NA NA/Dis 251 QL-SEC NA NA
To0/12 NA NA/En 3 QL-SEC NA NA
*External 0/0/0 10M NA/Dis 1 QL-SEC NA NA
Gi0/11 NA Sync/En 2 QL-DNU - -
T4 Out
External Interface SigType Input Prio Squelch AIS
External 0/0/0 E1 CRC4 Internal 1 FALSE FALSE
Interface:
---------------------------------------------
Local Interface: Internal
Signal Type: NA
Mode: NA(Ql-disabled)
SSM Tx: DISABLED
SSM Rx: DISABLED
Priority: 251
QL Receive: QL-SEC
QL Receive Configured: -
QL Receive Overrided: -
QL Transmit: -
QL Transmit Configured: -
Hold-off: 0
Wait-to-restore: 0
Lock Out: FALSE
Signal Fail: FALSE
Alarms: FALSE
Slot Disabled: FALSE
SNMP input source index: 1
SNMP parent list index: 0
Local Interface: To0/12
Signal Type: NA
Mode: NA(Ql-disabled)
SSM Tx: DISABLED
SSM Rx: ENABLED
Priority: 3
QL Receive: QL-SEC
QL Receive Configured: -
QL Receive Overrided: -
QL Transmit: -
QL Transmit Configured: -
Hold-off: 300
Wait-to-restore: 0
Lock Out: FALSE
Signal Fail: FALSE
Alarms: FALSE

22-15
Cisco ASR 901 Series Aggregation Services Router Software Configuration Guide
OL-23826-09
Chapter 22 Configuring Clocking
Configuring Network Clock for Cisco ASR 901 Router
Slot Disabled: FALSE
SNMP input source index: 2
SNMP parent list index: 0
Local Interface: External 0/0/0
Signal Type: 10M
Mode: NA(Ql-disabled)
SSM Tx: DISABLED
SSM Rx: DISABLED
Priority: 1
QL Receive: QL-SEC
QL Receive Configured: -
QL Receive Overrided: -
QL Transmit: -
QL Transmit Configured: -
Hold-off: 300
Wait-to-restore: 0
Lock Out: FALSE
Signal Fail: FALSE
Alarms: FALSE
Active Alarms : None
Slot Disabled: FALSE
SNMP input source index: 3
SNMP parent list index: 0
Local Interface: Gi0/11
Signal Type: NA
Mode: Synchronous(Ql-disabled)
ESMC Tx: ENABLED
ESMC Rx: ENABLED
Priority: 2
QL Receive: QL-DNU
QL Receive Configured: -
QL Receive Overrided: -
QL Transmit: -
QL Transmit Configured: -
Hold-off: 300
Wait-to-restore: 0
Lock Out: FALSE
Signal Fail: FALSE
Alarms: FALSE None
Slot Disabled: FALSE
SNMP input source index: 4
SNMP parent list index: 0
External 0/0/0 e1 crc4's Input:
Internal
Local Interface: Internal
Signal Type: NA
Mode: NA(Ql-disabled)
SSM Tx: DISABLED
SSM Rx: DISABLED
Priority: 1
QL Receive: QL-SEC
QL Receive Configured: -
QL Receive Overrided: -
QL Transmit: -
QL Transmit Configured: -
Hold-off: 300
Wait-to-restore: 0
Lock Out: FALSE
Signal Fail: FALSE
Alarms: FALSE
Slot Disabled: FALSE

22-16
Cisco ASR 901 Series Aggregation Services Router Software Configuration Guide
OL-23826-09
Chapter 22 Configuring Clocking
Configuring Network Clock for Cisco ASR 901 Router
SNMP input source index: 1
SNMP parent list index: 1
Troubleshooting Tips
Note Before you troubleshoot, ensure that all the network clock synchronization configurations are complete.
Table 22-1 provides the troubleshooting scenarios encountered while configuring the synchronous
ethernet.
Table 22-1 Troubleshooting Scenarios for Synchronous Ethernet Configuration
Problem Solution
Clock selection •Verify that there are no alarms on the interfaces. Use the show network-clock
synchronization detail RP command to confirm.
•Use the show network-clock synchronization command to confirm if the system is in
revertive mode or non-revertive mode and verify the non-revertive configurations as
shown in this example:
Router# show network-clocks synchronization
Symbols: En - Enable, Dis - Disable, Adis - Admin Disable
NA - Not Applicable
* - Synchronization source selected
# - Synchronization source force selected
& - Synchronization source manually switched
Automatic selection process : Enable
Equipment Clock : 2048 (EEC-Option1)
Clock Mode : QL-Disable
ESMC : Disabled
SSM Option : 1
T0 : GigabitEthernet0/4
Hold-off (global) : 300 ms
Wait-to-restore (global) : 300 sec
Tsm Delay : 180 ms
Revertive : Yes<<<<If it is non revertive then it will show NO here.
Note The above example does not show the complete command output. For complete
command output, see the example in Verifying the Synchronous Ethernet
configuration.
•Reproduce the current issue and collect the logs using the debug network-clock
errors, debug network-clock event, and debug network-clock sm RP commands.
Warning
We suggest you do not use these debug commands without TAC supervision.
•Contact Cisco technical support if the issue persists.

22-17
Cisco ASR 901 Series Aggregation Services Router Software Configuration Guide
OL-23826-09
Chapter 22 Configuring Clocking
Configuring Network Clock for Cisco ASR 901 Router
Troubleshooting ESMC Configuration
Use the following debug commands to troubleshoot the PTP configuration on the Cisco ASR 901 router:
Warning
We suggest you do not use these debug commands without TAC supervision.
Incorrect quality level (QL)
values when you use the show
network-clock
synchronization detail
command.
•Use the network clock synchronization SSM (option 1 | option 2) command to
confirm that there is no framing mismatch. Use the show run interface command to
validate the framing for a specific interface. For the SSM option 1 framing should be
an E1 and for SSM option 2, it should be a T1.
Error message
“%NETCLK-6-SRC_UPD:
Synchronization source 10m
0/0/0 status (Critical
Alarms(OOR)) is posted to all
selection process" is displayed.
•Interfaces with alarms or OOR cannot be the part of selection process even if it has
higher quality level or priority. OOR should be cleared manually. OOR can be cleared
by platform command clear platform timing oor-alarms.
Problem Solution
Command Purpose
debug esmc error
debug esmc event
debug esmc packet [interface
interface-name
>]
debug esmc packet rx [interface
interface-name
]
debug esmc packet tx [interface
interface-name
]
Verify whether the ESMC packets are transmitted and
received with proper quality-level values.

22-18
Cisco ASR 901 Series Aggregation Services Router Software Configuration Guide
OL-23826-09
Chapter 22 Configuring Clocking
Configuring PTP for the Cisco ASR 901 Router
Configuring PTP for the Cisco ASR 901 Router
Note Before configuring PTP, you should set the system time to the current time. See Setting System Time to
Current Time section for configuration details.
This section contains the following topics:
•Restrictions
•Setting System Time to Current Time
•Configuring PTP Ordinary Clock
•Configuring PTP in Unicast Mode
•Configuring PTP in Unicast Negotiation Mode
•PTP Boundary Clock
•Verifying PTP modes
•Verifying PTP Configuration on the 1588V2 Slave
•Verifying PTP Configuration on the 1588V2 Master
•PTP Hybrid Clock
•SSM and PTP Interaction
•ClockClass Mapping
•PTP Redundancy
•Configuring ToD on 1588V2 Slave
•Troubleshooting Tips
Restrictions
•Only unicast direct and unicast negotiation modes are supported. Multicast mode is not supported.
•PTP slave supports both single and two-step modes. PTP master supports only two-step mode.
•VLAN 4093 is used for internal PTP communication; do not use VLAN 4093 in your network.
•Loopback interface is used in Cisco ASR 901 router instead of ToP interface for configuring 1588
interface/IP address.
•The 1pps output command is not supported on master ordinary clock.
•Sync and Delay request rates should be above 32 pps. The optimum value is 64 pps.
•Clock-ports start as master even when they are configured as slave-only. The initial or reset state of
the clock is master. Therefore, the master clock must have higher priority (priority1, priority2) for
the slave to accept the master.

22-19
Cisco ASR 901 Series Aggregation Services Router Software Configuration Guide
OL-23826-09
Chapter 22 Configuring Clocking
Configuring PTP for the Cisco ASR 901 Router
Setting System Time to Current Time
To set the system time to the current time before configuring PTP, complete the steps given below:
SUMMARY STEPS
1. enable
2. calendar set hh : mm : ss day month year
3. clock read-calendar
4. show clock
DETAILED STEPS
Configuring PTP Ordinary Clock
The following sections describe how to configure a PTP ordinary clock.
•Configuring Master Ordinary Clock, page 22-19
•Configuring Slave Ordinary Clock, page 22-21
Configuring Master Ordinary Clock
Complete the following steps to configure the a master ordinary clock:
SUMMARY STEPS
1. enable
2. configure terminal
3. ptp clock ordinary domain domain
Command Purpose
Router# calendar set
hh : mm : ss day
month year
Example:
Router# calendar set 09:00:00 6 Feb 2013
Sets the hardware clock.
•hh : mm : ss—RCurrent time in hours (using
24-hour notation), minutes, and seconds.
•day—Current day (by date) in the month.
•month—Current month (by name).
•year—Current year (no abbreviation).
Router# clock read-calendar
Example:
Router# clock read-calendar
Synchronizes the system clock with the calendar time.
Router# show clock
Example:
Router# show clock
Verifies the clock setting.

22-20
Cisco ASR 901 Series Aggregation Services Router Software Configuration Guide
OL-23826-09
Chapter 22 Configuring Clocking
Configuring PTP for the Cisco ASR 901 Router
4. priority1 priority-value
5. priority2 priority-value
6. clock-port port-name master
7. transport ipv4 unicast interface interface-type interface-number
8. clock-destination clock-ip-address
9. sync interval interval
10. announce interval interval
11. end
DETAILED STEPS
Command Purpose
Step 1 enable
Example:
Router> enable
Enables privileged EXEC mode.
•Enter your password if prompted.
Step 2 configure terminal
Example:
Router# configure terminal
Enters global configuration mode.
Step 3 ptp clock ordinary domain
domain
Example:
Router(config)# ptp clock ordinary
domain 0
Configures the PTP clock as an ordinary clock and enters
clock configuration mode.
•domain—The PTP clocking domain number. The
range is from 0 to 127.
Step 4 priority1
priority-value
Example:
Router(config-ptp-clk)# priority1 4
(Optional) Sets the preference level for a clock.
•priority-value—The range is from 0 to 255. The
default is 128.
Step 5 priority2
priority-value
Example:
Router(config-ptp-clk)# priority2 8
(Optional) Sets a secondary preference level for a clock.
The priority2 value is considered only when the router is
unable to use priority1 and other clock attributes to select
a clock.
•priority-value—The range is from 0 to 255. The
default is 128.
Step 6 clock-port
port-name
master
Example:
Router(config-ptp-clk)# clock-port
Master master
Sets the clock port to PTP master and enters clock port
configuration mode. In master mode, the port exchanges
timing packets with PTP slave devices.

22-21
Cisco ASR 901 Series Aggregation Services Router Software Configuration Guide
OL-23826-09
Chapter 22 Configuring Clocking
Configuring PTP for the Cisco ASR 901 Router
Configuring Slave Ordinary Clock
Complete the following steps to configure a slave ordinary clock:
SUMMARY STEPS
1. enable
2. configure terminal
3. ptp clock ordinary domain domain
Step 7 transport ipv4 unicast interface
interface-type interface-number
Example:
Router(config-ptp-port)# transport
ipv4 unicast interface loopback 0
Sets port transport parameters.
•interface-type—The type of the interface.
•interface-number—The number of the interface.
Step 8 clock-destination
clock-ip-address
Example:
Router(config-ptp-port)#
clock-destination 8.8.8.1
Specifies the IP address of a clock destination when the
router is in PTP master mode.
Step 9 sync interval
interval
Example:
Router(config-ptp-port)# sync
interval -5
(Optional) Specifies the interval used to send PTP
synchronization messages. The intervals are set using log
base 2 values. The Cisco ASR 901 router supports the
following values:
•-5—1 packet every 1/32 seconds, or 32 packets per
second.
•-6—1 packet every 1/64 seconds, or 64 packets per
second.
The default is -6.
Step 10 announce interval
interval
Example:
Router(config-ptp-port)# announce
interval 2
(Optional) Specifies the interval for PTP announce
messages. The intervals are set using log base 2 values, as
follows:
•4—1 packet every 16 seconds
•3—1 packet every 8 seconds
•2—1 packet every 4 seconds
•1—1 packet every 2 seconds
•0—1 packet every second
The default is 1.
Step 11 end
Example:
Router(config-ptp-port)# end
Exits clock port configuration mode and enters privileged
EXEC mode.
Command Purpose

22-22
Cisco ASR 901 Series Aggregation Services Router Software Configuration Guide
OL-23826-09
Chapter 22 Configuring Clocking
Configuring PTP for the Cisco ASR 901 Router
4. clock-port port-name slave
5. transport ipv4 unicast interface interface-type interface-number
6. clock source source-address
7. announce timeout value
8. delay-req interval interval
9. sync interval interval
10. end
Note PTP redundancy is an implementation on different clock nodes by which the PTP slave clock node
interacts with multiple master ports such as grand master, boundary clock nodes, and so on. A new servo
mode is defined under PTP to support high PDV scenarios (when the PDVs exceed G.8261 standard
profiles). You should use the servo mode high-jitter command to enable this mode on the PTP slave. In
servo mode, convergence time would be longer than usual, as this mode is meant only for frequency
synchronization.
DETAILED STEPS
Command Purpose
Step 1 enable
Example:
Router> enable
Enables privileged EXEC mode.
•Enter your password if prompted.
Step 2 configure terminal
Example:
Router# configure terminal
Enters global configuration mode.
Step 3 ptp clock ordinary domain
domain
Example:
Router(config)# ptp clock ordinary
domain 0
Configures the PTP clock as an ordinary clock and enters
clock configuration mode.
Step 4 clock-port
port-name
master
Example:
Router(config-ptp-clk)# clock-port
Slave slave
Sets the clock port to PTP slave mode and enters clock port
configuration mode. In slave mode, the port exchanges
timing packets with a PTP master clock.
Step 5 transport ipv4 unicast interface
interface-type interface-number
Example:
Router(config-ptp-port)# transport
ipv4 unicast interface loopback 0
Sets port transport parameters.
•interface-type—The type of the interface.
•interface-number—The number of the interface.

22-23
Cisco ASR 901 Series Aggregation Services Router Software Configuration Guide
OL-23826-09
Chapter 22 Configuring Clocking
Configuring PTP for the Cisco ASR 901 Router
Step 6 clock source
source-address
Example:
Router(config-ptp-port)# clock
source 8.8.8.1
Specifies the address of a PTP master clock.
Step 7 announce timeout
value
Example:
Router(config-ptp-port)# announce
timeout 8
(Optional) Specifies the number of PTP announcement
intervals before the session times out.
•value—The range is from 1 to 10. The default is 3.
Step 8 delay-req interval
interval
Example:
Router(config-ptp-port)# delay-req
interval 1
(Optional) Configures the minimum interval allowed
between PTP delay request messages.
The intervals are set using log base 2 values, as follows:
•5—1 packet every 32 seconds
•4—1 packet every 16 seconds
•3—1 packet every 8 seconds
•2—1 packet every 4 seconds
•1—1 packet every 2 seconds
•0—1 packet every second
•-1—1 packet every 1/2 second, or 2 packets per second
•-2—1 packet every 1/4 second, or 4 packets per second
•-3—1 packet every 1/8 second, or 8 packets per second
•-4—1 packet every 1/16 seconds, or 16 packets per
second.
•-5—1 packet every 1/32 seconds, or 32 packets per
second.
•-6—1 packet every 1/64 seconds, or 64 packets per
second.
•-7—1 packet every 1/128 seconds, or 128 packets per
second.
The default is -6.
Command Purpose

22-24
Cisco ASR 901 Series Aggregation Services Router Software Configuration Guide
OL-23826-09
Chapter 22 Configuring Clocking
Configuring PTP for the Cisco ASR 901 Router
Step 9 sync interval
interval
Example:
Router(config-ptp-port)# sync
interval -5
(Optional) Specifies the interval used to send PTP
synchronization messages. The intervals are set using log
base 2 values. The Cisco ASR 901 router supports the
following values:
•-5—1 packet every 1/32 seconds, or 32 packets per
second.
•-6—1 packet every 1/64 seconds, or 64 packets per
second.
The default is -6.
Step 10 end
Example:
Router(config-ptp-port)# end
Exits clock port configuration mode and enters privileged
EXEC mode.
Command Purpose

22-25
Cisco ASR 901 Series Aggregation Services Router Software Configuration Guide
OL-23826-09
Chapter 22 Configuring Clocking
Configuring PTP for the Cisco ASR 901 Router
Configuring PTP in Unicast Mode
In unicast mode, the slave port and the master port need to know each other’s IP address. Unicast mode
has one to one mapping between the slave and the master. One master can have just one slave and
vice-versa. Unicast mode is not a good option for scalability.
The command used for configuring Cisco ASR 901 on unicast mode is clock-port.
Before configuring Cisco ASR 901 on different modes, you need to configure the loopback address. The
following example shows the configuration of loopback address:
Note This loopback address cannot be used for any protocol other than PTP.
Router(config)#int loopback
Router(config-if)#ip address 8.8.8.2 255.255.255.255
Router(config-if)#no sh
Router#sh run int loopback
Building configuration...
Current configuration : 72 bytes
!
interface loopback
ip address 8.8.8.2 255.255.255.255
end
!
Note Ensure that this loopback interface is reachable (using ICMP ping) from remote locations, before
assigning the interface to PTP. Once the interface is assigned to PTP, it does not respond to ICMP pings.
The following example shows the configuration of Cisco ASR 901 on the unicast mode:
Router# configure terminal
Router(config)# ptp clock ordinary domain 0
Router(config-ptp-clk) clock-port SLAVE slave
Router(config-ptp-port)# transport ipv4 unicast interface loopback 10
Router(config-ptp-port)# clock-source 8.8.8.1
Configuring PTP in Unicast Negotiation Mode
In unicast negotiation mode, master port does not know the slave port at the outset. Slave port sends
negotiation TLV when active and master port figures out that there is some slave port for
synchronization. Unicast negotiation mode is a good option for scalability as one master has multiple
slaves.
Command Purpose
Router(config-ptp-clk)# clock-port Configures Cisco ASR 901 on unicast mode. The
following options can be configured with this
command:
•Port Name
•Port Role

22-26
Cisco ASR 901 Series Aggregation Services Router Software Configuration Guide
OL-23826-09
Chapter 22 Configuring Clocking
Configuring PTP for the Cisco ASR 901 Router
The command used for configuring Cisco ASR 901router on unicast negotiation mode is clock-port.
The following example shows the configuration of Cisco ASR 901 router on the unicast negotiation
mode:
Router# configure terminal
Router(config)# ptp clock ordinary domain 0
Router(config-ptp-clk) clock-port SLAVE slave
Router(config-ptp-port)# transport ipv4 unicast interface loopback 23 negotiation
Router(config-ptp-port)# clock-source 8.8.8.1
Router(config)# ptp clock ordinary domain 0
Router(config-ptp-clk)# clock-port MASTER Master
Router(config-ptp-port)# transport ipv4 unicast interface loopback 23 negotiation
Router(config-ptp-port)# sync interval <>
Router (config-ptp-port)# announce interval <>
PTP Boundary Clock
A PTP boundary clock (BC) acts as a middle hop between a PTP master and PTP slave. It has multiple
ports which can act as a master or slave port as shown in Figure 22-1. A PTP boundary clock has one
slave port and one or more master ports. A slave port acts as a slave to a remote PTP master, while a
master port acts as a master to a remote PTP slave. A PTP boundary clock derives clock from a
master/grand master clock (by acting as a slave) and sends the derived clock to the slaves connected to
it (by acting as a master).
PTP boundary clock starts its own PTP session with a number of downstream slaves. The PTP boundary
clock mitigates the number of network hops and results in packet delay variations in the packet network
between the grand master and slave.
Figure 22-1 PTP Boundary Clock
Command Purpose
Router(config-ptp-clk)# clock-port Configures Cisco ASR 901 router on unicast
negotiation mode. The following options can be
configured with this command:
•Port Name
•Port Role
303315
PTP Master
PTP Boundary
PTP Slaves
M
M - Master Port
S - Slave Port
SMS
M
S
M
S

22-27
Cisco ASR 901 Series Aggregation Services Router Software Configuration Guide
OL-23826-09
Chapter 22 Configuring Clocking
Configuring PTP for the Cisco ASR 901 Router
The ASR 901 PTP boundary clock has the following capabilities:
•Support for up to 20 clock ports.
•Simultaneous support for static and negotiated clock ports.
•Support for up to 36 slaves and 1 master.
Note If all clock ports created in PTP boundary clock are static, Cisco ASR 901 supports only
1 master port and 19 slave ports. However, if one or more slave ports are configured in unicast
negotiation mode, Cisco ASR 901 can support up to 36 slaves.
•Support for dynamic addition and deletion of clock ports. This capability is supported only on
boundary clock master ports.
•Support for selecting boundary clock as the clock source.
Configuring PTP Boundary Clock
Complete the following steps to configure the PTP boundary clock.
Prerequisites
•Install the 1588BC license before configuring the PTP boundary clock. For more information on
installing the license, see “Installing the License” section on page 2-11.
Note If PTP boundary clock is configured before installing the 1588BC license, remove the boundary
clock configuration and reconfigure the boundary clock after the license installation.
•Configure a different loopback address for each PTP master or slave port before configuring the PTP
boundary clock. For more information on configuring loopback address, see “Configuring PTP in
Unicast Mode” section on page 22-25.
Restrictions
•The loopback address configured for PTP port can be used only for PTP functionality.
•The loopback address configured for PTP port does not respond to pings.
•A clock port once configured as master cannot change to slave dynamically, and vice versa.
•PTP boundary clock can be configured for only one domain.
SUMMARY STEPS
1. enable
2. configure terminal
3. ptp clock boundary domain domain
4. clock-port port-name slave
5. transport ipv4 unicast interface interface-type interface-number [negotiation]
6. clock source source-address
7. clock-port port-name master

22-28
Cisco ASR 901 Series Aggregation Services Router Software Configuration Guide
OL-23826-09
Chapter 22 Configuring Clocking
Configuring PTP for the Cisco ASR 901 Router
8. transport ipv4 unicast interface interface-type interface-number [negotiation]
9. exit
DETAILED STEPS
Command or Action Purpose
Step 1 enable
Example:
Router> enable
Enables privileged EXEC mode.
•Enter your password if prompted.
Step 2 configure terminal
Example:
Router# configure terminal
Enters global configuration mode.
Step 3 ptp clock boundary domain
domain
Example:
Router(config)# ptp clock boundary
domain 0
Configures the PTP boundary clock and enters clock
configuration mode.
•domain—The PTP clocking domain number. Valid
values are from 0 to 127.
Step 4 clock-port
port-name
slave
Example:
Router(config-ptp-clk)# clock-port
SLAVE slave
Sets the clock port to PTP slave mode and enters the clock
port configuration mode. In slave mode, the port exchanges
timing packets with a PTP master clock.
Step 5 transport ipv4 unicast interface
interface-type
interface-number
[negotiation]
Example:
Router(config-ptp-port)# transport
ipv4 unicast interface Loopback 0
negotiation
Sets port transport parameters.
•interface-type—The type of the interface.
•interface-number—The number of the interface.
•negotiation—(Optional) Enables dynamic discovery
of slave devices and their preferred format for sync
interval and announce interval messages.
Step 6 clock source
source-address
Example:
Router(config-ptp-port)# clock
source 133.133.133.133
Specifies the address of a PTP master clock.
Step 7 clock-port
port-name
master
Example:
Router(config-ptp-port)# clock-port
Master master
Sets the clock port to PTP master mode. In master mode,
the port exchanges timing packets with PTP slave devices.
Note The master clock-port does not establish a clocking
session until the slave clock-port is phase aligned.

22-29
Cisco ASR 901 Series Aggregation Services Router Software Configuration Guide
OL-23826-09
Chapter 22 Configuring Clocking
Configuring PTP for the Cisco ASR 901 Router
Verifying PTP modes
Ordinary Clock
Use the show ptp clock dataset current command to display the sample output.
Router#show ptp clock dataset current
CLOCK [Ordinary Clock, domain 0]
Steps Removed: 1
Offset From Master: 0
Use the show ptp clock dataset default command to display the sample output.
Router#show ptp clock dataset default
CLOCK [Ordinary Clock, domain 0]
Two Step Flag: No
Clock Identity: 0x0:A:8B:FF:FF:5C:A:80
Number Of Ports: 1
Priority1: 128
Priority2: 128
Domain Number: 0
Slave Only: Yes
Clock Quality:
Class: 13
Accuracy: Greater than 10s
Offset (log variance): 52592
Use the show ptp clock dataset parent domain command to display the sample output.
Router# show ptp clock dataset parent domain 0
CLOCK [Ordinary Clock, domain 0]
Parent Stats: No
Observed Parent Offset (log variance): 65535
Observed Parent Clock Phase Change Rate: 0
Grandmaster Clock:
Identity: 0x0:D0:4:FF:FF:B8:6C:0
Priority1: 128
Priority2: 128
Clock Quality:
Class: 13
Accuracy: Within 1s
Offset (log variance): 52592
Step 8 transport ipv4 unicast interface
interface-type
interface-number
[negotiation]
Example:
Router(config-ptp-port)# transport
ipv4 unicast interface Loopback 1
negotiation
Sets port transport parameters.
•interface-type—The type of the interface.
•interface-number—The number of the interface.
•negotiation—(Optional) Enables dynamic discovery
of slave devices and their preferred format for sync
interval and announce interval messages.
Step 9 exit
Example:
Router(config-ptp-port)# exit
Exits clock port configuration mode.
Command or Action Purpose

22-30
Cisco ASR 901 Series Aggregation Services Router Software Configuration Guide
OL-23826-09
Chapter 22 Configuring Clocking
Configuring PTP for the Cisco ASR 901 Router
Use the show ptp clock dataset time-properties domain command to display the sample output.
Router# show ptp clock dataset time-properties domain 0
CLOCK [Ordinary Clock, domain 0]
Current UTC Offset Valid: TRUE
Current UTC Offset: 33
Leap 59: FALSE
Leap 61: FALSE
Time Traceable: TRUE
Frequency Traceable: TRUE
PTP Timescale: TRUE
Time Source: Internal Oscillator
Boundary Clock
Use the show ptp clock dataset current command to display the sample output.
Router# show ptp clock dataset current
CLOCK [Boundary Clock, domain 0]
Steps Removed: 0
Offset From Master: 0ns
Use the show ptp clock dataset default command to display the sample output.
Router# show ptp clock dataset default
CLOCK [Boundary Clock, domain 0]
Two Step Flag: No
Clock Identity: 0x0:0:0:FF:FE:0:23:45
Number Of Ports: 1
Priority1: 128
Priority2: 128
Domain Number: 0
Slave Only: Yes
Clock Quality:
Class: 248
Accuracy: Within 25us
Offset (log variance): 22272
Use the show ptp clock dataset parent domain command to display the sample output.
Router# show ptp clock dataset parent domain 0
CLOCK [Boundary Clock, domain 0]
Parent Stats: No
Observed Parent Offset (log variance): 0
Observed Parent Clock Phase Change Rate: 0
Grandmaster Clock:
Identity: 0x0:0:0:FF:FE:0:23:45
Priority1: 128
Priority2: 128
Clock Quality:
Class: 248
Accuracy: Within 25us
Offset (log variance): 22272
Use the show ptp clock dataset time-properties domain command to display the sample output.
Router# show ptp clock dataset time-properties domain 0
CLOCK [Boundary Clock, domain 0]
Current UTC Offset Valid: FALSE

22-31
Cisco ASR 901 Series Aggregation Services Router Software Configuration Guide
OL-23826-09
Chapter 22 Configuring Clocking
Configuring PTP for the Cisco ASR 901 Router
Current UTC Offset: 34
Leap 59: FALSE
Leap 61: FALSE
Time Traceable: FALSE
Frequency Traceable: FALSE
PTP Timescale: FALSE
Time Source: Internal Oscillator
Verifying PTP Configuration on the 1588V2 Slave
The following examples help you verify the PTP configuration on the1588V2 slave.
Note The loopback interface assigned to PTP does not respond to ICMP pings. To check route availability,
either do it before assigning the interface to PTP, or remove PTP from the interface and then perform
ICMP ping. For removing PTP, use no transport ipv4 unicast interface loopback interface command.
Note The bridge state indicates the extension of previously known state which can be ignored or considered
to be normal. The clock state can get into holdover from bridge state when the packet delay variation is
high on the received PTP packets or the PTP connection is lost. This holdover state indicates that the
clock cannot be recovered from PTP packets as the quality is poor.
Example 1
Router# show ptp clock runn dom 0
PTP Ordinary Clock [Domain 0]
State Ports Pkts sent Pkts rcvd
ACQUIRING 1 5308 27185
PORT SUMMARY
Name Tx Mode Role Transport State Sessions
SLAVE unicast slave Lo10 - 1
SESSION INFORMATION
SLAVE [L010] [Sessions 1]
Peer addr Pkts in Pkts out In Errs Out Errs
3.3.3.3 27185 5308 0 0
Example 2
Router# show platform ptp state
flag = 2
FLL State : 2 (Fast Loop)
FLL Status Duration : 7049 (sec)
Forward Flow Weight : 0.0
Forward Flow Transient-Free : 900 (900 sec Window)
Forward Flow Transient-Free : 3600 (3600 sec Window)
Forward Flow Transactions Used: 23.0 (%)
Forward Flow Oper. Min TDEV : 4254.0 (nsec)

22-32
Cisco ASR 901 Series Aggregation Services Router Software Configuration Guide
OL-23826-09
Chapter 22 Configuring Clocking
Configuring PTP for the Cisco ASR 901 Router
Forward Mafie : 38.0
Forward Flow Min Cluster Width: 7550.0 (nsec)
Forward Flow Mode Width : 21400.0 (nsec)
Reverse Flow Weight : 100.0
Reverse Flow Transient-Free : 900 (900 sec Window)
Reverse Flow Transient-Free : 3600 (3600 sec Window)
Reverse Flow Transactions Used: 200.0 (%)
Reverse Flow Oper. Min TDEV : 487.0 (nsec)
Reverse Mafie : 36.0
Reverse Flow Min Cluster Width: 225.0 (nsec)
Reverse Flow Mode Width : 450.0 (nsec)
Frequency Correction : 257.0 (ppb)
Phase Correction : 0.0 (ppb)
Output TDEV Estimate : 1057.0 (nsec)
Output MDEV Estimate : 1.0 (ppb)
Residual Phase Error : 0.0 (nsec)
Min. Roundtrip Delay : 45.0 (nsec)
Sync Packet Rate : 65 (pkts/sec)
Delay Packet Rate : 65 (pkts/sec)
Forward IPDV % Below Threshold: 0.0
Forward Maximum IPDV : 0.0 (usec)
Forward Interpacket Jitter : 0.0 (usec)
Reverse IPDV % Below Threshold: 0.0
Reverse Maximum IPDV : 0.0 (usec)
Reverse Interpacket Jitter : 0.0 (usec)
Verifying PTP Configuration on the 1588V2 Master
A typical configuration on a 1588V2 master is:
ptp clock ordinary domain 0
tod 0/0 cisco
input 1pps 0/0
clock-port MASTER master
transport ipv4 unicast interface Lo20 negotiation
Use the show ptp clock running domain command to display the PTP clock configuration:
Router# show ptp clock running domain 0
PTP Ordinary Clock [Domain 0]
State Ports Pkts sent Pkts rcvd
FREQ_LOCKED 1 1757273 599954
PORT SUMMARY
Name Tx Mode Role Transport State Sessions
o unicast master Lo20 Master 5
SESSION INFORMATION
o [Lo20] [Sessions 5]
Peer addr Pkts in Pkts out In Errs Out Errs

22-33
Cisco ASR 901 Series Aggregation Services Router Software Configuration Guide
OL-23826-09
Chapter 22 Configuring Clocking
Configuring PTP for the Cisco ASR 901 Router
9.9.9.14 120208 344732 0 0
9.9.9.13 120159 344608 0 0
9.9.9.11 120148 343955 0 0
9.9.9.12 119699 342863 0 0
9.9.9.10 119511 342033 0 0
Use the show platform ptp stats command to display the PTP statistics:
Statistics for PTP clock 0
###############################
Number of ports : 1
Pkts Sent : 1811997
Pkts Rcvd : 619038
Pkts Discarded : 0
Statistics for PTP clock port 1
##################################
Pkts Sent : 1811997
Pkts Rcvd : 619038
Pkts Discarded : 0
Signals Rejected : 0
Statistics for peer 1
########################
IP addr : 9.9.9.14
Pkts Sent : 355660
Pkts Rcvd : 124008
Statistics for peer 2
########################
IP addr : 9.9.9.13
Pkts Sent : 355550
Pkts Rcvd : 123973
Statistics for peer 3
########################
IP addr : 9.9.9.11
Pkts Sent : 354904
Pkts Rcvd : 123972
Statistics for peer 4
########################
IP addr : 9.9.9.12
Pkts Sent : 353815
Pkts Rcvd : 123525
Statistics for peer 5
########################
IP addr : 9.9.9.10
Pkts Sent : 352973
Pkts Rcvd : 123326

22-34
Cisco ASR 901 Series Aggregation Services Router Software Configuration Guide
OL-23826-09
Chapter 22 Configuring Clocking
Configuring PTP for the Cisco ASR 901 Router
PTP Hybrid Clock
To improve the clock quality, you can either improve the oscillator class or reduce the number of hops
between the master and the slave. In PTP hybrid mode, the oscillator class is improved by using a
physical layer clock (sourced from a stratum-1 clock) instead of the available internal oscillator. The
PTP hybrid mode is supported for ordinary clock (in slave mode only) and boundary clock.
Configuring a Hybrid Ordinary Clock
Complete the following steps to configure a hybrid clocking in ordinary slave clock mode:
Prerequisites
When configuring a hybrid clock, ensure that the frequency and phase sources are traceable to the same
master clock.
Restrictions
•Hybrid mode is not supported when PTP ordinary clock is in the master mode.
•Hybrid clock is not supported with ToP as network-clock. It needs a valid physical clock source, for
example, Sync-E/BITS/10M/TDM.
SUMMARY STEPS
1. enable
2. configure terminal
3. ptp clock ordinary domain domain [hybrid]
4. clock-port port-name slave
5. transport ipv4 unicast interface interface-type interface-number
6. clock source source-address
7. announce timeout value
8. delay-req interval interval
9. sync interval interval
10. end

22-35
Cisco ASR 901 Series Aggregation Services Router Software Configuration Guide
OL-23826-09
Chapter 22 Configuring Clocking
Configuring PTP for the Cisco ASR 901 Router
DETAILED STEPS
Command Purpose
Step 1 enable
Example:
Router> enable
Enables privileged EXEC mode.
•Enter your password if prompted.
Step 2 configure terminal
Example:
Router# configure terminal
Enters global configuration mode.
Step 3 ptp clock ordinary domain
domain
hybrid
Example:
Router(config)# ptp clock ordinary
domain 0
Configures the PTP clock as an ordinary clock and enters
clock configuration mode.
•domain—The PTP clocking domain number. Valid
values are from 0 to 127.
•hybrid—(Optional) Enables the PTP boundary clock
to work in hybrid mode. Enables the hybrid clock such
that the output of the clock is transmitted to the remote
slaves.
Step 4 clock-port
port-name
slave
Example:
Router(config-ptp-clk)# clock-port
Slave slave
Sets the clock port to PTP slave mode and enters clock port
configuration mode. In slave mode, the port exchanges
timing packets with a PTP master clock.
Step 5 transport ipv4 unicast interface
interface-type interface-number
Example:
Router(config-ptp-port)# transport
ipv4 unicast interface loopback 0
Sets port transport parameters.
•interface-type—The type of the interface.
•interface-number—The number of the interface.
Step 6 clock source
source-address
Example:
Router(config-ptp-port)# clock
source 8.8.8.1
Specifies the address of a PTP master clock.
Step 7 announce timeout
value
Example:
Router(config-ptp-port)# announce
timeout 8
(Optional) Specifies the number of PTP announcement
intervals before the session times out.
•value—The range is from 1 to 10. The default is 3.

22-36
Cisco ASR 901 Series Aggregation Services Router Software Configuration Guide
OL-23826-09
Chapter 22 Configuring Clocking
Configuring PTP for the Cisco ASR 901 Router
Step 8 delay-req interval
interval
Example:
Router(config-ptp-port)# delay-req
interval 1
(Optional) Configures the minimum interval allowed
between PTP delay request messages.
The intervals are set using log base 2 values, as follows:
•5—1 packet every 32 seconds
•4—1 packet every 16 seconds
•3—1 packet every 8 seconds
•2—1 packet every 4 seconds
•1—1 packet every 2 seconds
•0—1 packet every second
•-1—1 packet every 1/2 second, or 2 packets per second
•-2—1 packet every 1/4 second, or 4 packets per second
•-3—1 packet every 1/8 second, or 8 packets per second
•-4—1 packet every 1/16 seconds, or 16 packets per
second.
•-5—1 packet every 1/32 seconds, or 32 packets per
second.
•-6—1 packet every 1/64 seconds, or 64 packets per
second.
•-7—1 packet every 1/128 seconds, or 128 packets per
second.
The default is -6.
Step 9 sync interval
interval
Example:
Router(config-ptp-port)# sync
interval -5
(Optional) Specifies the interval used to send PTP
synchronization messages. The intervals are set using log
base 2 values. The Cisco ASR 901 router supports the
following values:
•-5—1 packet every 1/32 seconds, or 32 packets per
second.
•-6—1 packet every 1/64 seconds, or 64 packets per
second.
The default is -6.
Step 10 end
Example:
Router(config-ptp-port)# end
Exits clock port configuration mode and enters privileged
EXEC mode.
Command Purpose

22-37
Cisco ASR 901 Series Aggregation Services Router Software Configuration Guide
OL-23826-09
Chapter 22 Configuring Clocking
Configuring PTP for the Cisco ASR 901 Router
Configuring a Hybrid Boundary Clock
Complete the following steps to configure a hybrid clocking in PTP boundary clock mode.
Prerequisites
When configuring a hybrid clock, ensure that the frequency and phase sources are traceable to the same
master clock.
Restrictions
Hybrid clock is not supported with ToP as network-clock. It needs a valid physical clock source, for
example, Sync-E/BITS/10M/TDM.
SUMMARY STEPS
1. enable
2. configure terminal
3. ptp clock boundary domain domain [hybrid]
4. clock-port port-name slave
5. transport ipv4 unicast interface interface-type interface-number [negotiation]
6. clock source source-address
7. clock-port port-name master
8. transport ipv4 unicast interface interface-type interface-number [negotiation]
9. exit
DETAILED STEPS
Command or Action Purpose
Step 1 enable
Example:
Router> enable
Enables privileged EXEC mode.
•Enter your password if prompted.
Step 2 configure terminal
Example:
Router# configure terminal
Enters global configuration mode.
Step 3 ptp clock boundary domain
domain
hybrid
Example:
Router(config)# ptp clock boundary
domain 0 hybrid
Configures the PTP boundary clock and enters clock
configuration mode.
•domain—The PTP clocking domain number. Valid
values are from 0 to 127.
•hybrid—(Optional) Enables the PTP boundary clock
to work in hybrid mode. Enables the hybrid clock such
that the output of the clock is transmitted to the remote
slaves.

22-38
Cisco ASR 901 Series Aggregation Services Router Software Configuration Guide
OL-23826-09
Chapter 22 Configuring Clocking
Configuring PTP for the Cisco ASR 901 Router
Note The hybrid clock (HC) relies on an external clock source for frequency recovery while phase is recovered
through PTP. Once the HC reaches the normal or phase aligned state, and if the external frequency
channel is active and traceable to PRC, then the HC moves into the phase aligned state even when the
PTP link is down.
Verifying Hybrid modes
Use the show running-config | section ptp command to display the sample output.
Router# show running-config | section ptp
Step 4 clock-port
port-name
slave
Example:
Router(config-ptp-clk)# clock-port
SLAVE slave
Sets the clock port to PTP slave mode and enters the clock
port configuration mode. In slave mode, the port exchanges
timing packets with a PTP master clock.
Step 5 transport ipv4 unicast interface
interface-type
interface-number
[negotiation]
Example:
Router(config-ptp-port)# transport
ipv4 unicast interface Loopback 0
negotiation
Sets port transport parameters.
•interface-type—The type of the interface.
•interface-number—The number of the interface.
•negotiation—(Optional) Enables dynamic discovery
of slave devices and their preferred format for sync
interval and announce interval messages.
Step 6 clock source
source-address
Example:
Router(config-ptp-port)# clock
source 133.133.133.133
Specifies the address of a PTP master clock.
Step 7 clock-port
port-name
master
Example:
Router(config-ptp-port)# clock-port
Master master
Sets the clock port to PTP master mode. In master mode,
the port exchanges timing packets with PTP slave devices.
Note The master clock-port does not establish a clocking
session until the slave clock-port is phase aligned.
Step 8 transport ipv4 unicast interface
interface-type
interface-number
[negotiation]
Example:
Router(config-ptp-port)# transport
ipv4 unicast interface Loopback 1
negotiation
Sets port transport parameters.
•interface-type—The type of the interface.
•interface-number—The number of the interface.
•negotiation—(Optional) Enables dynamic discovery
of slave devices and their preferred format for sync
interval and announce interval messages.
Step 9 exit
Example:
Router(config-ptp-port)# exit
Exits clock port configuration mode.
Command or Action Purpose

22-39
Cisco ASR 901 Series Aggregation Services Router Software Configuration Guide
OL-23826-09
Chapter 22 Configuring Clocking
Configuring PTP for the Cisco ASR 901 Router
ptp clock ordinary domain 20 hybrid
time-properties gps timeScaleTRUE currentUtcOffsetValidTRUE leap59FALSE leap61FALSE 35
clock-port SLAVE slave
transport ipv4 unicast interface Lo17
clock source 17.17.1.1
Use the show ptp clock running domain command to display the sample output.
Router# show ptp clock running domain
PTP Ordinary Clock [Domain 20] [Hybrid]
State Ports Pkts sent Pkts rcvd Redundancy Mode
PHASE_ALIGNED 1 27132197 81606642 Track all
PORT SUMMARY
PTP Master
Name Tx Mode Role Transport State Sessions Port Addr
SLAVE unicast slave Lo17 Slave 1 17.17.1.1
Use the show platform ptp channel_status command to display the sample output after PTP is in
normal state.
Router#show platform ptp channel_status
Configured channels : 2
channel[0]: type=0, source=0, frequency=0, tod_index=0, freq_prio=5
time_enabled=y, freq_enabled=y, time_prio=1 freq_assumed_QL=0
time_assumed_ql=0, assumed_ql_enabled=n
channel[1]: type=6, source=17, frequency=0, tod_index=0, freq_prio=2
time_enabled=n, freq_enabled=y, time_prio=0 freq_assumed_QL=0
time_assumed_ql=0, assumed_ql_enabled=n
Channel 0: Frequency Time
---------------------------------------
Status OK OK
Weight 0 100
QL 9 9
---------------------------------------
QL is not read externally. Fault status: 00000000
Channel 1: Frequency Time
---------------------------------------
Status OK Disabled
Weight 100 0
QL 9 9
---------------------------------------
QL is not read externally. Fault status: 00000000
SSM and PTP Interaction
PTP carries clock quality in its datasets in the structure defined by the IEEE 1588 specification. The
Ordinary Clock (OC) master carries the Grand Master (GM) clock quality in its default dataset which is
sent to the downstream OC slaves and Boundary Clocks (BC). The OC slaves and BCs keep the GM
clock quality in their parent datasets.

22-40
Cisco ASR 901 Series Aggregation Services Router Software Configuration Guide
OL-23826-09
Chapter 22 Configuring Clocking
Configuring PTP for the Cisco ASR 901 Router
If the T0 clock in Cisco ASR 901 is driven by the clock recovered from the OC Slave (if ToP0/12 is
selected as clock-source), then the clock quality in the PTP parent dataset represents the quality of the
ToP0/12 input clock. This should be informed to the netsync process for proper clock selection. This is
done by translating clockClass data field in clock quality to QL-values expected by netsync.
On the other hand, if Cisco ASR 901 serves as the OC Master, then the GM clock is the clock providing
T0 clock to Cisco ASR 901 router. Hence, the T0 clock quality should be used by OC master to fill up
clockClass in the clock quality field, in its default dataset. For this, the T0 output QL-value should be
mapped to the clockClass value according to ITU-T Telecom Profile, and set in the default dataset of the
OC Master. This QL-value is then transmitted to the PTP slaves and BC downstream.
ClockClass Mapping
The Cisco ASR 901 router supports two methods of mapping PTP ClockClass to SSM/QL-value:
•Telecom Profile based on ITU-T G.8265.1/Y.1365.1 PTP (Telecom) Profile for Frequency
Synchronization [2]
•Default method of calculating clockClass based on IEEE 1588v2 PTP specification.
Telecom Profiles
The Telecom Profile specifies an alternative algorithm for selecting between different master clocks,
based on the quality level (QL) of master clocks and on a local priority given to each master clock.
Release 3.11 introduces support for telecom profiles using a new configuration method, which allow you
to configure a clock to use the G.8265.1 recommendations for establishing PTP sessions, determining
the best master clock, handling SSM, and mapping PTP classes.
PTP Redundancy
PTP redundancy is an implementation on different clock nodes by which the PTP slave clock node
achieves the following:
•Interact with multiple master ports such as grand master, boundary clock nodes, and so on.
•Open PTP sessions.
•Select the best master from the existing list of masters (referred to as the primary PTP master port
or primary clock source).
•Switch to the next best master available in case the primary master fails, or the connectivity to the
primary master fails.
Note The Cisco ASR 901 Series Router supports unicast-based timing as specified in the 1588-2008 standard.
Hybrid mode is not supported with PTP 1588 redundancy.

22-41
Cisco ASR 901 Series Aggregation Services Router Software Configuration Guide
OL-23826-09
Chapter 22 Configuring Clocking
Configuring PTP for the Cisco ASR 901 Router
Configuring Telecom Profile in Slave Ordinary Clock
Complete the following steps to configure the telecom profile in slave ordinary clock.
Prerequisites
•When configuring the Telecom profile, ensure that the master and slave nodes have the same
network option configured.
•Negotiation should be enabled for master and slave modes.
•Cisco ASR 901 router must be enabled using the network-clock synchronization mode
QL-enabled command for both master and slave modes.
Restrictions
•Telecom profile is not applicable for boundary clocks. It is only applicable for ordinary clocks.
•Hybrid mode with OC-MASTER is not supported.
SUMMARY STEPS
1. enable
2. configure terminal
3. ptp clock ordinary domain domain [hybrid]
4. clock-port port-name slave [profile g8265.1]
5. transport ipv4 unicast interface interface-type interface-number [negotiation]
6. clock source source-address [priority]
7. clock source source-address [priority]
8. clock source source-address [priority]
9. clock source source-address [priority]
10. end
DETAILED STEPS
Command Purpose
Step 1 enable
Example:
Router> enable
Enables privileged EXEC mode.
•Enter your password if prompted.
Step 2 configure terminal
Example:
Router# configure terminal
Enters global configuration mode.

22-42
Cisco ASR 901 Series Aggregation Services Router Software Configuration Guide
OL-23826-09
Chapter 22 Configuring Clocking
Configuring PTP for the Cisco ASR 901 Router
Step 3 ptp clock ordinary domain
domain
Example:
Router(config)# ptp clock ordinary
domain 4
Configures the PTP ordinary clock and enters clock
configuration mode.
•domain—The PTP clocking domain number. Valid
values are from 4 to 23.
Step 4 clock-port
port-name
{master |
slave} [profile g8265.1]
Example:
Router(config-ptp-clk)# clock-port
Slave slave
Sets the clock port to PTP slave mode and enters clock port
configuration mode. In slave mode, the port exchanges
timing packets with a PTP master clock.
The profile keyword configures the clock to use the
G.8265.1 recommendations for establishing PTP sessions,
determining the best master clock, handling SSM, and
mapping PTP classes.
Note Using a telecom profile requires that the clock have
a domain number of 4–23.
Step 5 transport ipv4 unicast interface
interface-type interface-number
Example:
Router(config-ptp-port)# transport
ipv4 unicast interface loopback 0
Sets port transport parameters.
•interface-type—The type of the interface.
•interface-number—The number of the interface.
Step 6 clock source
source-address
[
priority
]
Example:
Router(config-ptp-port)# clock
source 8.8.8.1
Specifies the address of a PTP master clock. You can
specify a priority value as follows:
•No priority value—Assigns a priority value of 0, the
highest priority.
•1—Assigns a priority value of 1.
•2—Assigns a priority value of 2.
Step 7 clock source
source-address
[
priority
]
Example:
Router(config-ptp-port)# clock
source 8.8.8.2 1
Specifies the address of an additional PTP master clock;
repeat this step for each additional master clock. You can
configure up to four master clocks.
Step 8 clock source
source-address
[
priority
]
Example:
Router(config-ptp-port)# clock
source 8.8.8.3 2
Specifies the address of an additional PTP master clock;
repeat this step for each additional master clock. You can
configure up to four master clocks.
Command Purpose

22-43
Cisco ASR 901 Series Aggregation Services Router Software Configuration Guide
OL-23826-09
Chapter 22 Configuring Clocking
Configuring PTP for the Cisco ASR 901 Router
Configuring Telecom Profile in Master Ordinary Clock
Complete the following steps to configure the telecom profile in the master ordinary clock.
Prerequisites
•When configuring the telecom profile, ensure that the master and slave nodes have the same network
option configured.
•Negotiation should be enabled for master and slave modes.
•Cisco ASR 901 router must be enabled using the network-clock synchronization mode
QL-enabled command for both master and slave modes.
Restrictions
•Telecom profile is not applicable for boundary clocks. It is only applicable for ordinary clocks.
•Hybrid mode with OC-MASTER is not supported.
SUMMARY STEPS
1. enable
2. configure terminal
3. ptp clock ordinary domain domain
4. clock-port port-name master [profile g8265.1]
5. transport ipv4 unicast interface interface-type interface-number [negotiation]
6. end
Step 9 clock source
source-address
[
priority
]
Example:
Router(config-ptp-port)# clock
source 8.8.8.4 3
Specifies the address of an additional PTP master clock;
repeat this step for each additional master clock. You can
configure up to four master clocks.
Step 10 end
Example:
Router(config-ptp-port)# end
Exits clock port configuration mode and enters privileged
EXEC mode.
Command Purpose

22-44
Cisco ASR 901 Series Aggregation Services Router Software Configuration Guide
OL-23826-09
Chapter 22 Configuring Clocking
Configuring PTP for the Cisco ASR 901 Router
DETAILED STEPS
Verifying Telecom profile
Use the show ptp port running detail command to display the details of PTP masters configured for a
Telecom profile slave. The PTSF and Alarm fields indicate the alarm experienced by the SLAVE clock
for the MASTER clock.
Router#show ptp port running detail
PORT [slave] CURRENT PTP MASTER PORT
Protocol Address: 208.1.1.3
Clock Identity: 0xE4:D3:F1:FF:FE:FF:BC:E4
Command Purpose
Step 1 enable
Example:
Router> enable
Enables privileged EXEC mode.
•Enter your password if prompted.
Step 2 configure terminal
Example:
Router# configure terminal
Enters global configuration mode.
Step 3 ptp clock ordinary domain
domain
Example:
Router(config)# ptp clock ordinary
domain 4
Configures the PTP ordinary clock and enters clock
configuration mode.
•domain—The PTP clocking domain number. Valid
values are from 4 to 23.
Step 4 clock-port
port-name
{master |
slave} [profile g8265.1]
Example:
Router(config-ptp-clk)# clock-port
Master master profile g8265.1
Sets the clock port to PTP master and enters clock port
configuration mode. In master mode, the port exchanges
timing packets with a PTP slave devices.
The profile keyword configures the clock to use the
G.8265.1 recommendations for establishing PTP sessions,
determining the best master clock, handling SSM, and
mapping PTP classes.
Note Using a telecom profile requires that the clock have
a domain number of 4–23.
Step 5 transport ipv4 unicast interface
interface-type interface-number
Example:
Router(config-ptp-port)# transport
ipv4 unicast interface loopback 0
Sets port transport parameters.
•interface-type—The type of the interface.
•interface-number—The number of the interface.
Step 6 end
Example:
Router(config-ptp-port)# end
Exits clock port configuration mode and enters privileged
EXEC mode.

22-45
Cisco ASR 901 Series Aggregation Services Router Software Configuration Guide
OL-23826-09
Chapter 22 Configuring Clocking
Configuring PTP for the Cisco ASR 901 Router
PORT [slave] PREVIOUS PTP MASTER PORT
Protocol Address: 208.1.1.1
Clock Identity: 0xE4:D3:F1:FF:FE:22:F2:C8
Reason:
PORT [slave] LIST OF PTP MASTER PORTS
LOCAL PRIORITY 0
Protocol Address: 208.1.1.1
Clock Identity: 0xE4:D3:F1:FF:FE:22:F2:C8
PTSF Status:
Alarm In Stream:
Clock Stream Id: 0
Priority1: 128
Priority2: 128
Class: 102
Accuracy: Unknown
Offset (log variance): 0
Steps Removed: 0
LOCAL PRIORITY 1
Protocol Address: 208.1.1.3
Clock Identity: 0xE4:D3:F1:FF:FE:FF:BC:E4
PTSF Status:
Alarm In Stream:
Clock Stream Id: 0
Priority1: 128
Priority2: 128
Class: 100
Accuracy: Unknown
Offset (log variance): 0
Steps Removed: 0
LOCAL PRIORITY 2
Protocol Address: 208.1.1.4
Clock Identity: 0x40:55:39:FF:FE:89:44:48
PTSF Status:
Alarm In Stream:
Clock Stream Id: 0
Priority1: 128
Priority2: 128
Class: 102
Accuracy: Unknown
Offset (log variance): 0
Steps Removed: 0
Use the show ptp clock running domain command to display the sample output.
Router#show ptp clock running domain 10
PTP Ordinary Clock [Domain 10]
State Ports Pkts sent Pkts rcvd Redundancy Mode
PHASE_ALIGNED 1 22459694 67364835 Track all
PORT SUMMARY
PTP Master
Name Tx Mode Role Transport State Sessions Port Addr
SLAVE unicast slave Lo40 Slave 1 4.4.4.3

22-46
Cisco ASR 901 Series Aggregation Services Router Software Configuration Guide
OL-23826-09
Chapter 22 Configuring Clocking
Configuring PTP for the Cisco ASR 901 Router
SESSION INFORMATION
SLAVE [Lo40] [Sessions 1]
Peer addr Pkts in Pkts out In Errs Out Errs
4.4.4.3 60023902 20011138 0 0
Setting the TimeProperties
The timeProperties dataset members (except timeTraceable and frequencyTraceable) can be individually
set by using the time-properties command.
Caution The time-properties command does not perform any input validation; use this command with caution.
The following is an example of the time-properties command:
Router(config-ptp-clk)# time-properties atomic-clock timeScaleTRUE
currentUtcOffsetValidTRUE leap59TRUE leap61FALSE 34
slave#show ptp clock dataset time-properties
CLOCK [Ordinary Clock, domain 0]
Current UTC Offset Valid: TRUE
Current UTC Offset: 34
Leap 59: TRUE
Leap 61: FALSE
Time Traceable: TRUE
Frequency Traceable: TRUE
PTP Timescale: TRUE
Time Source: Atomic
The values of Time Traceable and Frequency Traceable are determined dynamically.
ASR901 Negotiation Mechanism
The Cisco ASR 901 router supports a maximum of 36 slaves, when configured as a negotiated 1588V2
master. For a slave to successfully negotiate with the Cisco ASR 901 master, it should request sync and
announce packet rates that are not greater than the sync and announce rate that are currently set in the
master.
For example, if the sync interval on the master is -5 (32 packets/second), and if the slave tries to negotiate
a value of sync interval value of -6 (64 packets/second), the negotiation fails.
Static Unicast Mode
A clock destination can be added when the master is configured in the static unicast mode (by
configuring the transport without the negotiation flag). The master does not communicate with any other
slave, in this configuration.
Router(config-ptp-port)#clock destination 9.9.9.10

22-47
Cisco ASR 901 Series Aggregation Services Router Software Configuration Guide
OL-23826-09
Chapter 22 Configuring Clocking
Configuring PTP for the Cisco ASR 901 Router
Configuring ToD on 1588V2 Slave
Use the following commands configure ToD on the 1588V2 slave:
This example shows the ToD configuration on the 1588V2 slave:
Router# config terminal
Router(config)# ptp clock ordinary domain 0
Router(config-ptp-clk)# tod 0/0 cisco
Router(config-ptp-clk)# 1pps-out 0 2250 ns
Router(config-ptp-clk)# clock-port SLAVE slave
Router(config-ptp-port)# transport ipv4 unicast interface Lo10 negotiation
Router(config-ptp-port)# clock source 1.1.1.1
Router(config-ptp-port)# end
Troubleshooting Tips
Use the following debug commands to troubleshoot the PTP configuration on the Cisco ASR 901 router:
Warning
We suggest you do not use these debug commands without TAC supervision.
Command Purpose
Router(config-ptp-clk)# tod
<
slot
>
/
<
subslot
> <
Cisco/ntp/ubx/nmea
>
Configures ToD on 1588V2.
Router(config-ptp-clk)# 1pps-out <
1
PPS offset in ns
> <
pulse width
> <
pulse
width unit
>
Configures 1 PPS output parameters.
Command Purpose
[no] debug platform ptp error Enables debugging of internal errors.
The no form of the command disables debugging
internal errors.
[no] debug platform ptp event Displays event messages.
The no form of the command disables displaying event
messages.
[no] debug platform ptp verbose Displays verbose output.
The no form of the command disables displaying
verbose output.
[no] debug platform ptp all Debugs for error, event and verbose.
The no form of the command disables all debugging.

22-48
Cisco ASR 901 Series Aggregation Services Router Software Configuration Guide
OL-23826-09
Chapter 22 Configuring Clocking
Configuring PTP for the Cisco ASR 901 Router

CHAPTER
23-1
Cisco ASR 901 Series Aggregation Services Router Software Configuration Guide
OL-23826-09
23
Cisco IOS IP SLA
The Cisco IOS IP Service Level Agreements (SLAs) is a core part of the Cisco IOS software portfolio,
which allows Cisco customers to analyze IP service levels for IP applications and services, to increase
productivity, to lower operational costs, and to reduce the frequency of network outages.
The Cisco IOS IP SLAs uses active traffic monitoring—the generation of traffic in a continuous, reliable,
and predictable manner—for measuring network performance. Using Cisco IOS IP SLA, service
provider customers can measure and provide SLAs, and enterprise customers can verify service levels,
verify out sourced SLAs, and understand network performance.
The Cisco IOS IP SLAs can perform network assessments, verify quality of service (QoS), ease the
deployment of new services, and assist administrators with network troubleshooting.
The Cisco IOS IP SLAs can be accessed using the Cisco IOS CLI or Simple Network Management
Protocol (SNMP) through the Cisco Round-Trip Time Monitor (RTTMON) and syslog Management
Information Bases (MIBs).
For detailed information on Cisco IOS IP SLA features, see IP SLAs Configuration Guide, Cisco IOS
Release 15.1S.
Note Cisco IOS IP SLA for VoIP, ICMP Jitter, Gatekeeper and Data Link Switching Plus (DLSw+) features
are not supported in Cisco ASR 901 router.
Contents
•Configuring IPSLA Path Discovery, page 23-1
•Two-Way Active Measurement Protocol, page 23-5
•Configuring TWAMP, page 23-6
Configuring IPSLA Path Discovery
The LSP path discovery (LPD) feature allows the IP SLA MPLS LSP to automatically discover all the
active paths to the forwarding equivalence class (FEC), and configure LSP ping and traceroute
operations across various paths between the provide edge (PE) devices.
Complete the following steps to configure IPSLA path discovery in a typical VPN setup for MPLS LPD
operation:

23-2
Cisco ASR 901 Series Aggregation Services Router Software Configuration Guide
OL-23826-09
Chapter 23 Cisco IOS IP SLA
Configuring IPSLA Path Discovery
SUMMARY STEPS
1. enable
2. configure terminal
3. mpls discovery vpn next-hop
4. mpls discovery vpn interval seconds
5. auto ip sla mpls-lsp-monitor operation-number
6. type echo ipsla-vrf-all
Configuration Parameters
Router(config)#auto ip sla mpls-lsp-monitor 1
Router(config-auto-ip-sla-mpls)#?
Auto IP SLAs MPLS LSP Monitor entry configuration commands:
exit Exit IP SLAs MPLSLM configuration
Command Purpose
Step 1 enable
Example:
Router> enable
Enables privileged EXEC mode.
•Enter your password if prompted.
Step 2 configure terminal
Example:
Router# configure terminal
Enters global configuration mode.
Step 3 mpls discovery vpn next-hop
Example:
Router(config)# mpls discovery vpn
next-hop
(Optional) Enables the MPLS VPN next hop neighbor discovery process.
Note This command is automatically enabled when the auto ip sla
mpls-lsp-monitor command is entered.
Step 4 mpls discovery vpn interval seconds
Example:
Router(config)# mpls discovery vpn
interval 120
(Optional) Specifies the time interval at which routing entries that are no
longer valid are removed from the next hop neighbor discovery database
of an MPLS VPN.
Step 5 auto ip sla mpls-lsp-monitor
operation-number
Example:
Router(config)# auto ip sla
mpls-lsp-monitor 1
Router(config-auto-ip-sla-mpls)#
Begins configuration for an LSP Health Monitor operation and enters auto
IP SLA MPLS configuration mode.
Step 6 type echo ipsla-vrf-all
Example:
Router(config-auto-ip-sla-mpls)#
type echo ipsla-vrf-all
Router(config-auto-ip-sla-mpls-para
ms)#
Enters MPLS parameters configuration submode and allows the user to
configure the parameters for an IP SLAs LSP ping operation using the
LSP Health Monitor.
For details on the parameters, see Configuration Parameters, page 23-2.

23-3
Cisco ASR 901 Series Aggregation Services Router Software Configuration Guide
OL-23826-09
Chapter 23 Cisco IOS IP SLA
Configuring IPSLA Path Discovery
type Type of entry
Router(config-auto-ip-sla-mpls)#type ?
echo Perform MPLS LSP Ping operation
pathEcho Perform MPLS LSP Trace operation
Router(config-auto-ip-sla-mpls)#type pathEcho ?
ipsla-vrf-all Configure IP SLAs MPLS LSP Monitor for all VPNs
vrf vrf Name
Following parameters can be configured in the auto-ip-sla-mpls-params mode:
Router(config-auto-ip-sla-mpls)#type echo ipsla-vrf-all
Router(config-auto-ip-sla-mpls-params)#?
IP SLAs MPLSLM entry parameters configuration commands:
access-list Apply Access-List
default Set a command to its defaults
delete-scan-factor Scan Factor for automatic deletion
exit Exit IP SLAs MPLSLM configuration
exp EXP value
force-explicit-null force an explicit null label to be added
lsp-selector LocalHost address used to select the LSP
no Negate a command or set its defaults
path-discover IP SLAs LSP path discover configuration
reply-dscp-bits DSCP bits in reply IP header
reply-mode Reply for LSP echo request
request-data-size Request data size
scan-interval Scan Interval for automatic discovery in minutes
secondary-frequency Frequency to be used if there is any violation condition
happens
tag User defined tag
threshold Operation threshold in milliseconds
timeout Timeout of an operation
ttl Time to live
Following parameters can be configured in the auto-ip-sla-mpls-lpd-params mode:
Router(config-auto-ip-sla-mpls-params)#path-discover
Router(config-auto-ip-sla-mpls-lpd-params)#?
IP SLAs MPLS LSP Monitor LPD configuration commands:
default Set a command to its defaults
exit Exit IP SLAs MPLS LSP Monitor path discover
configuration
force-explicit-null Force an explicit null label to be added
hours-of-statistics-kept Maximum number of statistics hour groups to capture
interval Send interval between requests in msec
lsp-selector-base Base 127/8 address to start the tree trace
maximum-sessions Number of concurrent active tree trace requests
which can be submit at one time
no Negate a command or set its defaults
scan-period Time period for finishing tree trace discovery in
minutes
session-timeout Timeout value for the tree trace request in seconds
timeout Timeout for an MPLS Echo Request in seconds
Example for IPSLA Path Discovery
auto ip sla mpls-lsp-monitor 1
type echo ipsla-vrf-all

23-4
Cisco ASR 901 Series Aggregation Services Router Software Configuration Guide
OL-23826-09
Chapter 23 Cisco IOS IP SLA
Configuring IPSLA Path Discovery
path-discover
auto ip sla mpls-lsp-monitor schedule 1 schedule-period 1 frequency 10 start-time now
This example shows the LPD parameter values configured:
auto ip sla mpls-lsp-monitor 2
type echo vrf vpn1
path-discover
force-explicit-null
hours-of-statistics-kept 1
scan-period 30
lsp-selector-base 127.0.0.7
session-timeout 20
timeout 100
interval 1000
auto ip sla mpls-lsp-monitor schedule 2 schedule-period 1 frequency 10 start-time now
Router#show ip sla mpls-lsp-monitor summary
Index - MPLS LSP Monitor probe index
Destination - Target IP address of the BGP next hop
Status - LPD group status
LPD Group ID - Unique index to identify the LPD group
Last Operation Time - Last time an operation was attempted by
a particular probe in the LPD Group
Index Destination Status LPD Group ID Last Operation Time
1 2.2.2.2 up 100004 *20:08:01.481 UTC Tue Nov 14 2000
Router#show ip sla mpls-lsp-monitor neighbors
IP SLA MPLS LSP Monitor Database : 1
BGP Next hop 2.2.2.2 (Prefix: 2.2.2.2/32) OK Paths: 2
ProbeID: 100004 (pavan_1)
Router# show ip sla mpls-lsp-monitor lpd operational-state
Entry number: 100004
MPLSLM Entry Number: 1
Target FEC Type: LDP IPv4 prefix
Target Address: 2.2.2.2
Number of Statistic Hours Kept: 2
Last time LPD Stats were reset: *18:00:57.817 UTC Sat Nov 11 2000
Traps Type: 1
Latest Path Discovery Mode: initial complete
Latest Path Discovery Start Time: *20:04:26.473 UTC Tue Nov 14 2000
Latest Path Discovery Return Code: OK
Latest Path Discovery Completion Time(ms): 40
Number of Paths Discovered: 2
Path Information :
Path Outgoing Lsp Link Conn Adj NextHop Downstream
Index Interface Selector Type Id Addr Addr Label Stack
Status
1 Vl22 127.0.0.0 90 0 22.1.1.1 22.1.1.1 29
OK
2 Vl26 127.0.0.0 90 0 26.1.1.2 26.1.1.2 21
OK
Router# show ip sla mpls-lsp-monitor configuration
Entry Number : 1
Modification time : *20:19:08.233 UTC Tue Nov 14 2000
Operation Type : echo
Vrf Name : ipsla-vrf-all
Tag :
EXP Value : 0
Timeout(ms) : 5000

23-5
Cisco ASR 901 Series Aggregation Services Router Software Configuration Guide
OL-23826-09
Chapter 23 Cisco IOS IP SLA
Two-Way Active Measurement Protocol
Threshold(ms) : 5000
Frequency(sec) : 10
ScanInterval(min) : 1
Delete Scan Factor : 1
Operations List : 100006
Schedule Period(sec): 1
Request size : 100
Start Time : Start Time already passed
SNMP RowStatus : Active
TTL value : 255
Reply Mode : ipv4
Reply Dscp Bits :
Path Discover : Enable
Maximum sessions : 1
Session Timeout(seconds) : 120
Base LSP Selector : 127.0.0.0
Echo Timeout(seconds) : 5
Send Interval(msec) : 1000
Label Shimming Mode :
Number of Stats Hours : 2
Scan Period(minutes) : 1
[Wrap text] [Edit this enclosure]
Unit-test_IPSLA: Added 12/02/2011 00:05:01 by pacv
[Unwrap text] [Edit this enclosure]
Unit-test_IPSLA: Added 12/02/2011 00:05:01 by pacv
Two-Way Active Measurement Protocol
Two-Way Active Measurement Protocol (TWAMP) consists of two related protocols. Use the
TWAMP-Control protocol to start performance measurement sessions. You can deploy TWAMP in a
simplified network architecture, with the control-client and the session-sender on one device and the
server and the session-reflector on another device.
The Cisco IOS software TWAMP implementation supports a basic configuration. Figure 23-1 shows a
sample deployment.
Figure 23-2 shows the four logical entities that comprise the TWAMP architecture.

23-6
Cisco ASR 901 Series Aggregation Services Router Software Configuration Guide
OL-23826-09
Chapter 23 Cisco IOS IP SLA
Two-Way Active Measurement Protocol
Figure 23-1 TWAMP Deployment
Figure 23-2 TWAMP Architecture
Although each entity is separate, the protocol allows for logical merging of the roles on a single device.
Configuring TWAMP
The TWAMP server and reflector functionality are configured on the same device. This section contains
the following topics:
•Configuring the TWAMP Server, page 23-7
•Configuring the TWAMP Reflector, page 23-8
•Configuration Examples for TWAMP, page 23-8
251575
Client
Server and Reflector
TWAMP-enabled device
Server and Reflector
TWAMP-enabled device
Control-client
and sender
251576
Vendor-
specific
TWAMP-Test
TWAMP-Ctrl
Vendor-
specific
Session-Sender Session-Reflector
Control-Client Server

23-7
Cisco ASR 901 Series Aggregation Services Router Software Configuration Guide
OL-23826-09
Chapter 23 Cisco IOS IP SLA
Two-Way Active Measurement Protocol
Configuring the TWAMP Server
Complete the following steps to configure the TWAMP server:
SUMMARY STEPS
1. enable
2. configure terminal
3. ip sla server twamp
4. port port-number
5. timer inactivity seconds
6. end
7. copy running-config startup-config
To disable the IP SLA TWAMP server, enter the no ip sla server twamp global configuration command.
Command Purpose
Step 1 enable
Example:
Router> enable
Enables privileged EXEC mode.
•Enter your password if prompted.
Step 2 configure terminal
Example:
Router# configure terminal
Enters global configuration mode.
Step 3 ip sla server twamp
Example:
Router(config)# ip sla server twamp
Configures the Cisco ASR 901 router as a TWAMP server, and enters
TWAMP configuration mode.
Step 4 port
port-number
Example:
Router(config-twamp-srvr)# port
9000
(Optional) Specifies the port number to be used by the TWAMP server to
listen for connection and control requests. The same port negotiates for the
port to which performance probes are sent. The configured port should not
be an IANA port or any port used by other applications. The default is port
862.
Step 5 timer inactivity
seconds
Example:
Router(config-twamp-srvr)# timer
inactivity 300
(Optional) Sets the maximum time, in seconds. The session can be inactive
before the session ends. The range is between 1 to 6000 seconds. The
default is 900 seconds.
Step 6 end
Example:
Router(config-twamp-srvr)# end
Return to privileged EXEC mode.

23-8
Cisco ASR 901 Series Aggregation Services Router Software Configuration Guide
OL-23826-09
Chapter 23 Cisco IOS IP SLA
Two-Way Active Measurement Protocol
Configuring the TWAMP Reflector
The TWAMP server and reflector functionality are both configured on the same device.
Complete the following steps to configure the TWAMP reflector:
SUMMARY STEPS
1. enable
2. configure terminal
3. ip sla responder twamp
4. timeout seconds
5. end
Configuration Examples for TWAMP
This section provides the following configuration examples:
•Example: Configuring the Router as an IP SLA TWAMP server
•Example: Configuring the Router as an IP SLA TWAMP Reflector
Command Purpose
Step 1 enable
Example:
Router> enable
Enables privileged EXEC mode.
•Enter your password if prompted.
Step 1 configure terminal
Example:
Router# configure terminal
Enters global configuration mode.
Step 2 ip sla server twamp
Example:
Router(config)# ip sla server twamp
Configures the switch as a TWAMP responder, and enter TWAMP
configuration mode.
Step 3 timer inactivity
seconds
Example:
Router(config-twamp-srvr)# timer
inactivity 300
(Optional) Sets the maximum time, in seconds. The session can be inactive
before the session ends. The range is between 1 to 604800 seconds. The
default is 900 seconds.
Step 4 end
Example:
Router(config-twamp-srvr)# end
Return to privileged EXEC mode.

23-9
Cisco ASR 901 Series Aggregation Services Router Software Configuration Guide
OL-23826-09
Chapter 23 Cisco IOS IP SLA
Two-Way Active Measurement Protocol
Example: Configuring the Router as an IP SLA TWAMP server
Router(config)# ip sla server twamp
Router(config-twamp-srvr)# port 9000
Router(config-twamp-srvr)# timer inactivity 300
Example: Configuring the Router as an IP SLA TWAMP Reflector
Router(config)# ip sla responder twamp
Router(config-twamp-srvr)# timeout 300

23-10
Cisco ASR 901 Series Aggregation Services Router Software Configuration Guide
OL-23826-09
Chapter 23 Cisco IOS IP SLA
Two-Way Active Measurement Protocol

CHAPTER
24-1
Cisco ASR 901 Series Aggregation Services Router Software Configuration Guide
OL-23826-09
24
Configuring QoS
This chapter describes how to configure quality of service (QoS) by using the modular QoS CLI (MQC)
on the Cisco ASR 901 router. With QoS, you can provide preferential treatment to certain types of traffic
at the expense of others. When QoS is not configured, the router offers the best-effort service to each
packet, regardless of the packet contents or size. It sends the packets without any assurance of reliability,
delay bounds, or throughput. MQC provides a comprehensive hierarchical configuration framework for
prioritizing or limiting specific streams of traffic.
Note IPv6 QoS is supported only from Cisco IOS Release 15.2(2)SNG onwards.
Finding Feature Information
Your software release may not support all the features documented in this module. For the latest feature
information and caveats, see the release notes for your platform and software release. To find information
about the features documented in this module, and to see a list of the releases in which each feature is
supported, see the “Feature Information for Configuring QoS” section on page 24-88.
Use Cisco Feature Navigator to find information about platform support and Cisco software image
support. To access Cisco Feature Navigator, go to http://www.cisco.com/go/cfn. An account on
Cisco.com is not required.
Contents
•Understanding QoS, page 24-2
•Configuring Quality of Service (QoS), page 24-25
•QoS Treatment for Performance-Monitoring Protocols, page 24-62
•Additional References, page 24-87
•Feature Information for Configuring QoS, page 24-88

24-2
Cisco ASR 901 Series Aggregation Services Router Software Configuration Guide
OL-23826-09
Chapter 24 Configuring QoS
Understanding QoS
Understanding QoS
Typically, networks operate on a best-effort delivery basis, which means that all traffic has equal priority
and an equal chance of being delivered in a timely manner. When congestion occurs, all traffic has an
equal chance of being dropped.
When you configure the QoS feature, you can select specific network traffic, prioritize it according to
its relative importance, and use traffic-management techniques to provide preferential treatment.
Implementing QoS in your network makes network performance more predictable and bandwidth
utilization more effective.
Figure 24-1 shows the MQC model.
Figure 24-1 Modular QoS CLI Model
Basic QoS includes these actions.
•Packet classification organizes traffic on the basis of whether or not the traffic matches a specific
criteria. When a packet is received, the router identifies all key packet fields: class of service (CoS),
Differentiated Services Code Point (DSCP), or IP precedence. The router classifies the packet based
on this content or based on an access-control list lookup. For more information, see the
“Classification” section on page 24-7.
•Packet policing determines whether a packet is in or out of profile by comparing the rate of the
incoming traffic to the configured policer. You can control the traffic flow for packets that conform
to or exceed the configured policer. You can configure a committed information rate (CIR) and peak
information rate (PIR) and set actions to perform on packets that conform to the CIR and PIR
(conform-action), packets that conform to the PIR, but not the CIR (exceed-action), and packets that
exceed the PIR value (violate-action). For more information, see the “Policing” section on
page 24-14.
•Packet prioritization or marking evaluates the classification and policer information to determine the
action to take. All packets that belong to a classification can be remarked. When you configure a
policer, packets that meet or exceed the permitted bandwidth requirements (bits per second) can be
conditionally passed through, dropped, or reclassified. For more information, see the “Marking”
section on page 24-18.
•Congestion management uses queuing and scheduling algorithms to queue and sort traffic that is
leaving a port. The router supports these scheduling and traffic-limiting features: class-based
weighted fair queuing (CBWFQ), class-based traffic shaping, port shaping, and class-based priority
queuing. You can provide guaranteed bandwidth to a particular class of traffic while still servicing
other traffic queues. For more information, see the “Congestion Management and Scheduling”
section on page 24-19.
Classification Policing Marking Congestion
Avoidance
Queuing
Scheduling
Congestion
Drops
Policer
Drops
141149

24-3
Cisco ASR 901 Series Aggregation Services Router Software Configuration Guide
OL-23826-09
Chapter 24 Configuring QoS
Understanding QoS
Default QoS for Traffic from External Ethernet Ports
The Cisco ASR 901 router allows complete configuration of QoS via policy-maps for the external
ethernet ports. However, the default case when no policy-map is configured is described below:
By default, the qos-group (internal-priority) applied to every packet from an external port is zero.
In cases where Cisco ASR 901 router configuration causes fields to be generated that were not present
on the incoming packet, (for example, if a VLAN tag or an MPLS label is added by Cisco ASR 901 that
was not present on the incoming packet) the router uses the following default procedures to propagate
the priority from the received frame as described below:
a. In the absence of a policy-map, when adding an 802.1Q VLAN outer tag (service tag) when a service
tag was not previously present, the priority value in outer tag is zero. The priority of the inner tag
(if present) is not modified from its original value.
b. When adding an 802.1Q VLAN inner tag (customer tag), the default priority value for the inner tag
is zero.
c. The default QoS-group, used for internal prioritization, output queuing and shaping, and for
propagating QoS information to MPLS EXP, is zero.
d. For tunneling technologies, such as EoMPLS pseudowires and L3VPN, additional defaults are in
place to propagate QoS. These are described below:
Default QoS for Traffic from Internal Ports
The Cisco ASR 901 router does not allow policy maps to be applied to internal ports, such as the
Ethernet or PCI ports to the CPU, nor the Ethernet ports to the timing CPU or the Winpath.
Cisco ASR 901 router generally treats these internal ports as trusted. The Cisco ASR 901 Series
Aggregation Services Router defaults to propagate the priority from the received frame as described
below:
a. By default, the QoS-group (internal-priority) applied to every packet from an internal port is equal
to the priority received in the 802.1Q VLAN tag received on that packet.
b. If a packet is received on one of these internal interfaces which does not have a VLAN tag attached,
a VLAN tag is added internally, with the priority value copied from the ip-precedence field (in case
of IP packets), and zero (in case on non-ip packets).
c. The default QoS-group, (internal priority) for internal queue assignment and for propagating QoS
information to MPLS EXP, is set equal to the priority of the outer VLAN tag (either the original or
the default value) on the received frame.
d. For tunneling technologies, such as EoMPLS pseudowires and L3VPN, additional defaults are in
place to propagate QOS as follows:
–
For MPLS based L3 VPN and for the EoMPLS (both VPWS and VPLS), upon imposition of the
first (bottom of stack) MPLS label, MPLS EXP values are equal to the value is specified in the
internal qos-group setting (internal priority).
–
When adding additional MPLS label to an existing stack, the default MPLS EXP values are set
to match qos-group value.
This section contains the following topics:
•Modular QoS CLI, page 24-4
•Input and Output Policies, page 24-5
•Classification, page 24-7
•Table Maps, page 24-13
•Policing, page 24-14

24-4
Cisco ASR 901 Series Aggregation Services Router Software Configuration Guide
OL-23826-09
Chapter 24 Configuring QoS
Understanding QoS
•Marking, page 24-18
•Congestion Management and Scheduling, page 24-19
•Configuring Quality of Service (QoS), page 24-25
Modular QoS CLI
Modular QoS CLI (MQC) allows users to create traffic policies and attach these policies to interfaces.
A traffic policy contains a traffic class and one or more QoS features. Use a traffic class to classify traffic,
and the QoS features in the traffic policy determine how to treat the classified traffic.
Complete the following steps to configure Modular QoS CLI:
Step 1 Define a traffic class.
Use the class-map [match-all | match-any] class-map-name global configuration command to define a
traffic class and to enter class-map configuration mode. A traffic class contains three elements: a name,
an instruction on how to evaluate the configured match commands (if more than one match command is
configured in the class map), and a series of match commands
•Name the traffic class in the class-map command line to enter class-map configuration mode.
•You can optionally include keywords to evaluate these match commands by entering class-map
match-any or class-map match-all. If you specify match-any, the traffic being evaluated must
match one of the specified criteria. If you specify match-all, the traffic being evaluated must match
all of the specified criteria. A match-all class map can contain only one match statement, but a
match-any class map can contain multiple match statements.
Note If you do not enter match-all or match-any, the default is to match all.
•Use the match class-map configuration commands to specify criteria for classifying packets. If a
packet matches the specified criteria, that packet is considered a member of the class and is
forwarded according to the QoS specifications set in the traffic policy. Packets that fail to meet any
of the matching criteria are classified as members of the default traffic class.
Step 2 Create a traffic policy to associate the traffic class with one or more QoS features.
Use the policy-map policy-map-name global configuration command to create a traffic policy and to
enter policy-map configuration mode. A traffic policy defines the QoS features to associate with the
specified traffic class. A traffic policy contains three elements: a name, a traffic class (specified with the
class policy-map configuration command), and the QoS policies configured in the class.
•Name the traffic policy in the policy-map command line to enter policy-map configuration mode.
•In policy-map configuration mode, enter the name of the traffic class used to classify traffic to the
specified policy, and enter policy-map class configuration mode.
•In policy-map class configuration mode, you can enter the QoS features to apply to the classified
traffic. These include using the set, police, or police aggregate commands for input policy maps or
the bandwidth, priority, or shape average commands for output policy maps.
Note A packet can match only one traffic class within a traffic policy. If a packet matches more than one traffic
class in the traffic policy, the first traffic class defined in the policy is used. To configure more than one
match criterion for packets, you can associate multiple traffic classes with a single traffic policy.

24-5
Cisco ASR 901 Series Aggregation Services Router Software Configuration Guide
OL-23826-09
Chapter 24 Configuring QoS
Understanding QoS
Step 3 Attach the traffic policy to an interface.
Use the service-policy interface configuration command to attach the policy map to an interface for
packets entering or leaving the interface. You must specify whether the traffic policy characteristics
should be applied to incoming or outgoing packets. For example, entering the service-policy output
class1 interface configuration command attaches all the characteristics of the traffic policy named class1
to the specified interface. All packets leaving the specified interface are evaluated according to the
criteria specified in the traffic policy named class1.
Note If you enter the no policy-map configuration command or the no policy-map policy-map-name global
configuration command to delete a policy map that is attached to an interface, a warning message
appears that lists any interfaces from which the policy map is being detached. For example:
Warning: Detaching Policy test1 from Interface GigabitEthernet0/1
The policy map is then detached and deleted.
Input and Output Policies
Policy maps are either input policy maps or output policy maps, attached to packets as they enter or leave
the router by service policies applied to interfaces. Input policy maps perform policing and marking on
received traffic. Policed packets can be dropped or reduced in priority (marked down) if they exceed the
maximum permitted rates. Output policy maps perform scheduling and queuing on traffic as it leaves the
router.
Input policies and output policies have the same basic structure; the difference is in the characteristics
that they regulate. Figure 24-2 shows the relationship of input and output policies.
You can configure a maximum of 32 policy maps.
You can apply one input policy map and one output policy map to an interface.
Figure 24-2 Input and Output Policy Relationship
Input Policy Maps
Input policy map classification criteria include matching a CoS, a DSCP, or an IP precedence value or
VLAN ID (for per-port, per-VLAN QoS). Input policy maps can have any of these actions:
•Setting or marking a CoS, a DSCP, an IP precedence, or QoS group value
•Individual policing
•Aggregate policing
Ingress
port
Apply
input
policy
Apply
output
policy
141150
Switching
and
forwarding
Egress
port
Apply
output
policy
Apply
input
policy

24-6
Cisco ASR 901 Series Aggregation Services Router Software Configuration Guide
OL-23826-09
Chapter 24 Configuring QoS
Understanding QoS
Only input policies provide matching on VLAN IDs, and only output policies provide matching on QoS
groups. You can assign a QoS group number in an input policy and match it in the output policy. The
class class-default is used in a policy map for any traffic that does not explicitly match any other class
in the policy map. Input policy maps do not support queuing and scheduling keywords, such as
bandwidth, priority, and shape average.
An input policy map can have a maximum of 64 classes plus class-default. You can configure a
maximum of 64 classes in an input policy.
Output Policy Maps
Output policy map classification criteria include matching a CoS, a DSCP, an IP precedence, or a QoS
group value. Output policy maps support scheduling (of bandwidth, priority, and shape average)
Output policy maps do not support matching of access groups. You can use QoS groups as an alternative
by matching the appropriate access group in the input policy map and setting a QoS group. In the output
policy map, you can then match the QoS group. For more information, see the “Classification Based on
QoS Groups” section on page 24-11.
Output policies do not support policing (except in the case of priority with policing).
The class class-default is used in a policy map for any traffic that does not explicitly match any other
class in the policy map.
An output policy map attached to an egress port can match only the packets that have already been
matched by an input policy map attached to the ingress port for the packets. You can attach an output
policy map to any or all ports on the router. The router supports configuration and attachment of a unique
output policy map for each port. There are no limitations on the configurations of bandwidth, priority,
or shaping.
Access Control Lists
The Cisco IOS Release 15.2(2)SNH1 introduces support for access control list (ACL) based QoS on the
Cisco ASR 901 router. This feature provides classification based on source and destination IP. The
current implementation of this feature supports only named ACLs.
ACLs are an ordered set of filter rules. Each rule is a permit or a deny statement known as access control
entries (ACEs). They filter network traffic by forwarding or blocking routed packets at the interface of
the router. The router examines each packet to determine whether to forward or drop the packet based
on the criteria specified within the access list.
The permit and deny statements are not applicable when ACLs are used as part of ACL-based QoS. ACLs
are used only for traffic classification purposes as part of QoS.
Restrictions
•Loopback feature should not be enabled when Layer 2 Control Protocol Forwarding is enabled.
•Following IOS keywords are not supported on Cisco ASR 901 router—match-any, ip-options,
logging, icmp-type/code, igmp type, dynamic, reflective, evaluate.
•Ingress PACL and RACL supports TCP/UDP port range; Egress ACL does not support port range.
•Sharing access lists across interfaces is not supported.
•ACL is not supported on Management port (FastEthernet) and serial interfaces.

24-7
Cisco ASR 901 Series Aggregation Services Router Software Configuration Guide
OL-23826-09
Chapter 24 Configuring QoS
Understanding QoS
•Devices in the management network (network connected to Fast Ethernet port) cannot be accessed
from any other port. If the default route is configured on Cisco ASR 901 to fast ethernet interface
(Fa0/0), all the routed packets will be dropped. However, this configuration could keep CPU busy
and affect overall convergence.
Classification
Classification distinguishes one kind of traffic from another by examining the fields in the packet header.
When a packet is received, the router examines the header and identifies all key packet fields. A packet
can be classified based on the DSCP, the CoS, or the IP precedence value in the packet, or by the VLAN
ID. Figure 24-3 shows the classification information carried in a Layer 2 or a Layer 3 IP packet header,
using six bits from the deprecated IP type of service (ToS) field to carry the classification information.
•On ports configured as Layer 2 IEEE 802.1Q trunks, all traffic is in 802.1Q frames except for traffic
in the native VLAN. Layer 2 802.1Q frame headers have a 2-byte Tag Control Information field that
carries the CoS value, called the User Priority bits, in the three most-significant bits, and the VLAN
ID value in the 12 least-significant bits. Other frame types cannot carry Layer 2 CoS values.
Layer 2 CoS values range from 0 to 7.
•Layer 3 IP packets can carry either an IP precedence value or a DSCP value. QoS supports the use
of either value because DSCP values are backward-compatible with IP precedence values.
IP precedence values range from 0 to 7. DSCP values range from 0 to 63.
•Output remarking is based on the Layer 2 or Layer 3 marking type, marking value and packet type.
Figure 24-3 QoS Classification Layers in Frames and Packets
141151
Layer 2 IEEE 802.1Q and IEEE 802.1p Frame
Preamble Start frame
delimiter DA
Len
SA Type TAG
2 BytesPT Data FCS
Layer 3 IPv4 Packet
Version
length
To S
1 Byte ID Offset TTL Proto FCSIP-SA IP-DA
PRI
76 5 4 3 2 1 0
CFI VLAN ID
Data
3 bits used for CoS
(IEEE 802.1p user priority)
IP precedence
DSCP
Standard IPv4:
MSBs called IP precedence
Flow control
for DSCP

24-8
Cisco ASR 901 Series Aggregation Services Router Software Configuration Guide
OL-23826-09
Chapter 24 Configuring QoS
Understanding QoS
These sections contain additional information about classification:
•“Class Maps” section on page 24-8
•“The match Command” section on page 24-8
•“Classification Based on Layer 2 CoS” section on page 24-9
•“Classification Based on IP Precedence” section on page 24-9
•“Classification Based on IP DSCP” section on page 24-9
•“Classification Comparisons” section on page 24-10
•“Classification Based on QoS Groups” section on page 24-11
•“Classification Based on VLAN IDs” section on page 24-12
Class Maps
Use an MQC class map to name a specific traffic flow (or class) and to isolate it from all other traffic. A
class map defines the criteria used to match against a specific traffic flow to further classify it. If you
wish to classify more than one type of traffic, you can create another class map and use a different name.
When you use the class-map command with a class-map name, the router enters the class-map
configuration mode. In this mode, you define the match criterion for the traffic by using the match
class-map configuration command. After a packet is matched against the class-map criteria, it is acted
on by the associated action specified in a policy map.
You can match more than one criterion for classification. You can also create a class map that requires
that all matching criteria in the class map be in the packet header by using the class map match-all
class-map name global configuration command to enter class map configuration mode.
Note You can configure only one match entry in a match-all class map.
You can use the class map match-any class-map name global configuration command to define a
classification with any of the listed criteria.
Note If you do not enter match-all or match-any, the default is to match all. A match-all class map cannot
have more than one classification criterion (match statement). A class map with no match condition has
a default of match all.
The match Command
To configure the type of content used to classify packets, use the match class-map configuration
command to specify the classification criteria. If a packet matches the configured criteria, it belongs to
a specific class and is forwarded according to the specified policy. For example, you can use the match
class-map command with CoS, IP DSCP, and IP precedence values. These values are referred to as
markings on a packet.
•For an input policy map, you cannot configure an IP classification (match ip dscp, match ip
precedence, match ip acl) and a non-IP classification (match cos or match mac acl) in the same
policy map or class map.
•In an output policy map, no two class maps can have the same classification criteria, that is, the same
match qualifiers and values.

24-9
Cisco ASR 901 Series Aggregation Services Router Software Configuration Guide
OL-23826-09
Chapter 24 Configuring QoS
Understanding QoS
This example shows how to create a class map example to define a class that matches any of the listed
criteria. In this example, if a packet is received with the DSCP equal to 32 or a 40, the packet is identified
(classified) by the class map.
Router(config)# class-map match-any example
Router(config-cmap)# match ip dscp 32
Router(config-cmap)# match ip dscp 40
Router(config-cmap)# exit
Classification Based on Layer 2 CoS
You can use the match command to classify Layer 2 traffic based on the CoS value, which ranges from
0 to 7.
Note A match cos command is supported only on Layer 2 802.1Q trunk ports.
This example shows how to create a class map to match a CoS value of 5:
Router(config)# class-map premium
Router(config-cmap)# match cos 5
Router(config-cmap)# exit
Classification Based on IP Precedence
You can classify IPv4 traffic based on the packet IP precedence values, which range from 0 to 7.
This example shows how to create a class map to match an IP precedence value of 4:
Router(config)# class-map sample
Router(config-cmap)# match ip precedence 4
Router(config-cmap)# exit
Classification Based on IP DSCP
When you classify IPv4 traffic based on IP DSCP value, and enter the match ip dscp class-map
configuration command, you have several classification options to choose from:
•Entering a specific DSCP value (0 to 63).
•Using the Default service, which corresponds to an IP precedence and DSCP value of 0. The default
per-hop behavior (PHB) is usually best-effort service.
•Using Assured Forwarding (AF) by entering the binary representation of the DSCP value. AF sets
the relative probability that a specific class of packets is forwarded when congestion occurs and the
traffic does not exceed the maximum permitted rate. AF per-hop behavior provides delivery of IP
packets in four different AF classes: AF11-13 (the highest), AF21-23, AF31-33, and AF41-43 (the
lowest). Each AF class could be allocated a specific amount of buffer space and drop probabilities,
specified by the binary form of the DSCP number. When congestion occurs, the drop precedence of
a packet determines the relative importance of the packet within the class. An AF41 provides the
best probability of a packet being forwarded from one end of the network to the other.
•Entering Class Selector (CS) service values of 1 to 7, corresponding to IP precedence bits in the ToS
field of the packet.
•Using Expedited Forwarding (EF) to specify a low-latency path. This corresponds to a DSCP value
of 46. EF services use priority queuing to preempt lower priority traffic classes.

24-10
Cisco ASR 901 Series Aggregation Services Router Software Configuration Guide
OL-23826-09
Chapter 24 Configuring QoS
Understanding QoS
This display shows the available classification options:
Router(config-cmap)# match ip dscp ?
<0-63> Differentiated services codepoint value
af11 Match packets with AF11 dscp (001010)
af12 Match packets with AF12 dscp (001100)
af13 Match packets with AF13 dscp (001110)
af21 Match packets with AF21 dscp (010010)
af22 Match packets with AF22 dscp (010100)
af23 Match packets with AF23 dscp (010110)
af31 Match packets with AF31 dscp (011010)
af32 Match packets with AF32 dscp (011100)
af33 Match packets with AF33 dscp (011110)
af41 Match packets with AF41 dscp (100010)
af42 Match packets with AF42 dscp (100100)
af43 Match packets with AF43 dscp (100110)
cs1 Match packets with CS1(precedence 1) dscp (001000)
cs2 Match packets with CS2(precedence 2) dscp (010000)
cs3 Match packets with CS3(precedence 3) dscp (011000)
cs4 Match packets with CS4(precedence 4) dscp (100000)
cs5 Match packets with CS5(precedence 5) dscp (101000)
cs6 Match packets with CS6(precedence 6) dscp (110000)
cs7 Match packets with CS7(precedence 7) dscp (111000)
default Match packets with default dscp (000000)
ef Match packets with EF dscp (101110)
Note For more information on DSCP prioritization, see RFC-2597 (AF per-hop behavior), RFC-2598 (EF), or
RFC-2475 (DSCP).
Classification Comparisons
Table 24-1 shows suggested IP DSCP, IP precedence, and CoS values for typical traffic types.
Table 24-1 Typical Traffic Classifications
Traffic Type
DSCP
per-hop
DSCP
(decimal)
IP
Precedence CoS
Voice-bearer—traffic in a priority queue or the queue with the
highest service weight and lowest drop priority.
EF 46 5 5
Voice control—signalling traffic, related to call setup, from a
voice gateway or a voice application server.
AF31 26 3 3
Video conferencing—in most networks, video conferencing
over IP has similar loss, delay, and delay variation requirements
as voice over IP traffic.
AF41 34 4 4
Streaming video—relatively high bandwidth applications with a
high tolerance for loss, delay, and delay variation. Usually
considered more important than regular background
applications such as e-mail and web browsing.
AF13 14 1 1
Mission critical date (gold data)—delay-sensitive applications
critical to the operation of an enterprise.
•Level 1
•Level 2
•Level 3
AF21
AF22
AF23
18
20
22
2
2
2
2
2
2

24-11
Cisco ASR 901 Series Aggregation Services Router Software Configuration Guide
OL-23826-09
Chapter 24 Configuring QoS
Understanding QoS
Classification Based on QoS Groups
A QoS group is an internal label used by the router to identify packets as a members of a specific class.
The label is not part of the packet header and is restricted to the router that sets the label. QoS groups
provide a way to tag a packet for subsequent QoS action without explicitly marking (changing) the
packet.
A QoS group is identified at ingress and used at egress; it is assigned in an input policy to identify
packets in an output policy. See Figure 24-3. The QoS groups help aggregate different classes of input
traffic for a specific action in an output policy.
Figure 24-4 QoS Groups
You can use QoS groups to aggregate multiple input streams across input classes and policy maps for the
same QoS treatment on the egress port. Assign the same QoS group number in the input policy map to
all streams that require the same egress treatment, and match to the QoS group number in the output
policy map to specify the required queuing and scheduling actions.
You can also use QoS groups to identify traffic entering a particular interface if the traffic must be treated
differently at the output based on the input interface.
You can use QoS groups to configure per-port, per-VLAN QoS output policies on the egress interface
for bridged traffic on the VLAN. Assign a QoS group number to a VLAN on the ingress interface by
configuring a per-port, per-VLAN input policy. Then use the same QoS-group number for classification
at the egress. Because the VLAN of bridged traffic does not change during forwarding through the router,
the QoS-group number assigned to the ingress VLAN can be used on the egress interface to identify the
same VLAN.
Less critical data (silver data)—noncritical, but relatively
important data.
•Level 1
•Level 2
•Level 3
AF11
AF12
AF13
10
12
14
1
1
1
1
1
1
Best-effort data (bronze data)—other traffic, including all
noninteractive traffic, regardless of importance.
Default000
Less than best-effort data—noncritical, bandwidth-intensive
data traffic given the least preference. This is the first traffic type
to be dropped.
•Level 1
•Level 2
•Level 3
2
4
6
0
0
0
0
0
0
Table 24-1 Typical Traffic Classifications (continued)
Traffic Type
DSCP
per-hop
DSCP
(decimal)
IP
Precedence CoS
1. Classify traffic
2. Set qos-group
141152
Switching
functions
1. Match qos-group
2. Output policy

24-12
Cisco ASR 901 Series Aggregation Services Router Software Configuration Guide
OL-23826-09
Chapter 24 Configuring QoS
Understanding QoS
You can independently assign QoS-group numbers at the ingress to any combination of interfaces,
VLANs, traffic flows, and aggregated traffic. To assign QoS-group numbers, configure a QoS group
marking in an input policy map, along with any other marking or policing actions required in the input
policy map for the same service class. This allows the input marking and policing functions to be
decoupled from the egress classification function if necessary because only the QoS group must be used
for egress classification.
This example identifies specific packets as part of QoS group 1 for later processing in an output policy:
Router(config)# policy-map in-gold-policy
Router(config-pmap)# class in-class1
Router(config-pmap-c)# set qos-group 1
Router(config-cmap-c)# exit
Router(config-cmap)# exit
Use the set qos-group command only in an input policy. The assigned QoS group identification is
subsequently used in an output policy with no mark or change to the packet. Use the match qos-group
in the output policy.
Note You cannot configure match qos-group for an input policy map.
This example creates an output policy to match the QoS group created in the input policy map
in-gold-policy. Traffic internally tagged as qos-group 1 is identified and processed by the output policy.
Router(config)# class-map out-class1
Router(config-cmap)# match qos-group 1
Router(config-cmap)# exit
Classification Based on VLAN IDs
With classification based on VLAN IDs, you can apply QoS policies to frames carried on a
user-specified VLAN for a given interface. Per-VLAN classification is not required on access ports
because access ports carry traffic for a single VLAN.
The router supports two policy levels: a parent level and a child level. With the QoS parent-child
structure, you can reference a child policy in a parent policy to provide additional control of a specific
traffic type. For per-port, per-VLAN QoS, the parent-level class-default matches the VLAN; match
criteria is defined by the service instance encapsulation. You cannot configure multiple service classes
at the parent level to match different combinations of VLANs.
Note A per-port, per-VLAN parent-level class map supports only class class-default; it should be configured
with single rate policer. A flat policy can have multiple classes with match vlan and any action.
Note You can configure only class-default in the parent level of a per-port, per-VLAN hierarchical policy map.
In this example, the class maps in the child-level policy map specify matching criteria for voice, data,
and video traffic, and the child policy map sets the action for input policing each type of traffic. The
parent-level policy map specifies the VLANs to which the child policy maps are applied on the specified
port.
Router(config)# class-map match-any dscp-1 data
Router(config-cmap)# match ip dscp 1
Router(config-cmap)# exit
Router(config)# class-map match-any dscp-23 video

24-13
Cisco ASR 901 Series Aggregation Services Router Software Configuration Guide
OL-23826-09
Chapter 24 Configuring QoS
Understanding QoS
Router(config-cmap)# match ip dscp 23
Router(config-cmap)# exit
Router(config)# class-map match-any dscp-63 voice
Router(config-cmap)# match ip dscp-63
Router(config-cmap)# exit
Router(config)# policy-map customer-1-ingress
Router(config-pmap)# class class-default
Router(config-pmap-c)# service-policy child_policy-1
Note You can also enter the match criteria as match vlan 100 200 300 in the child-level policy-map.
Router(config)# policy-map child policy-1
Router(config-pmap)# class dscp-63 voice
Router(config-pmap-c)# police cir 10000000 bc 50000
Router(config-pmap-c)# conform-action set-cos-transmit 5
Router(config-pmap-c)# exceed-action drop
Router(config-pmap-c)# exit
Router(config-pmap)# class dscp-1 data
Router(config-pmap-c)# set cos 0
Router(config-pmap-c)# exit
Router(config-pmap)# class dscp-23 video
Router(config-pmap-c)# set cos 4
Router(config-pmap-c)# set ip precedence 4
Router(config-pmap-c)# exit
Router(config)# interface gigabitethernet0/1
Router(config-if)# service instance 100 ethernet
Router(config-if)# encapsulation dot1q 100
Router(config-if)# service-policy input customer-1-ingress
Router(config-if)# rewrite ingress tag pop 1 symmetric
Router(config-if)# bridge-domain 100
Table Maps
You can use table maps to manage a large number of traffic flows with a single command. You can
specify table maps in set commands and use them as mark-down mapping for the policers. You can also
use table maps to map an incoming QoS marking to a replacement marking without having to configure
a large number of explicit matches and sets. Table maps are used only in input policy maps.
Table maps can be used to:
•Correlate specific CoS, DSCP, or IP precedence values to specific CoS, DSCP, or IP precedence
values
•Mark down a CoS, DSCP, or IP precedence value
•Assign defaults for unmapped values
This example creates a table to map specific CoS values to DSCP values. The unspecified values are all
mapped to a to-value of 0.
Router(config)# table-map cos-dscp-tablemap
Router(config-tablemap)# map from 5 to 46
Router(config-tablemap)# map from 6 to 56
Router(config-tablemap)# map from 7 to 57
Router(config-tablemap)# exit
The Cisco ASR 901 router supports a maximum of 32 unique table maps. You can enter up to 64
different map from–to entries in a table map. These table maps are supported on the router:

24-14
Cisco ASR 901 Series Aggregation Services Router Software Configuration Guide
OL-23826-09
Chapter 24 Configuring QoS
Understanding QoS
•Cos to Qos-group
•Qos-group to mpls experimental topmost
Table maps modify only one parameter (CoS, IP precedence, or DSCP, whichever is configured) and are
only effective when configured with a set command in a policy map.
Policing
After a packet is classified, you can use policing as shown in Figure 24-5 to regulate the class of traffic.
The policing function limits the amount of bandwidth available to a specific traffic flow or prevents a
traffic type from using excessive bandwidth and system resources. A policer identifies a packet as in or
out of profile by comparing the rate of the inbound traffic to the configuration profile of the policer and
traffic class. Packets that exceed the permitted average rate or burst rate are out of profile or
nonconforming. These packets are dropped or modified (marked for further processing), depending on
the policer configuration.
Policing is used primarily on receiving interfaces. You can attach a policy map with a policer only in an
input service policy. The only policing allowed in an output policy map is in priority classes. See the
“Unconditional Priority Policing” section on page 24-16.
Figure 24-5 Policing of Classified Packets
This section contains the following topics:
•Individual Policing, page 24-15
•Unconditional Priority Policing, page 24-16
141153
Receive Classify
Drop
Queuing,
scheduling,
and shaping
An exceed-action at this
point results in dropped
or reclassified packets.
Packets that conform
to the committed
information rate (CIR)
Packets that exceed
the CIR

24-15
Cisco ASR 901 Series Aggregation Services Router Software Configuration Guide
OL-23826-09
Chapter 24 Configuring QoS
Understanding QoS
Individual Policing
Individual policing applies only to input policy maps. In policy-map configuration mode, use the class
command followed by class-map name, and enter policy-map class configuration mode. Effective with
Cisco IOS Release 15.3(3)S, the Cisco ASR 901 supports policing ingress traffic over the cross connect
EVC, similar to bridge domain service policy.
Use the police policy-map class configuration command to define the policer, the committed rate
limitations of the traffic, committed burst size limitations of the traffic, and the action to take for a class
of traffic that is below the limits (conform-action) and above the limits (exceed-action). If you do not
specify burst size (bc), the system calculates an appropriate burst size value. The calculated value is
appropriate for most applications.
To make the policy map effective, attach it to a physical port by using the service-policy input interface
configuration command. Policing is done only on received traffic, so you can only attach a policer to an
input service policy.
Note The QoS-group precedes the CoS value that is matched in the class-map, when the set qos-group
command is used along with MPLS experimental imposition.
Restrictions
•Only byte counters are supported.
•Only drop and pass counters are supported.
•If an ingress cross connect policer is attached to a physical interface, an ingress cross connect policer
cannot be attached to EVC’s under the specific physical port.
•Applying or removing the policy-map on a cross connect interface requires shutdown or no
shutdown on the interface.
•User class based MPLS experimental imposition is supported only for user classes based on CoS
match.
•Supports policy-map on 254 ingress cross connect interfaces only.
•Dynamic modification of policy-maps (modifying a policy-map or class-map while it is attached to
an interface) is not supported for the policy-maps applied on cross connect.
Configuration Examples
The following is a sample configuration of basic policing for all traffic received with a CoS of 4. The
first value following the police command limits the average traffic rate to 10, 000,000 bits per second
(bps); the second value represents the additional burst size (10 kilobytes). The policy is assigned to
gigabitethernet port 1.
Router(config)# class-map video-class
Router(config-cmap)# match cos 4
Router(config-cmap)# exit
Router(config)# policy-map video-policy
Router(config-pmap)# class video-class
Router(config-pmap-c)# police 10000000 10000
Router(config-pmap-c-police)# exit
Router(config-pmap-c)# exit
Router(config-pmap)# exit
Router(config)# interface gigabitethernet0/1
Router(config-if)# service-policy input video-policy
Router(config-if)# exit

24-16
Cisco ASR 901 Series Aggregation Services Router Software Configuration Guide
OL-23826-09
Chapter 24 Configuring QoS
Understanding QoS
The following is a sample configuration of policing ingress traffic over cross connect EVC.
Router(config)# interface GigabitEthernet0/3
Router(config-if)# service instance 22 ethernet
Router(config-if-svr)# encapsulation dot1q 22
Router(config-if-svr)# rewrite ingress tag pop 1 symmetric
Router(config-if-svr)# xconnect 1.1.1.1 100 encapsulation mpls
Router(config-if-svr)# service-policy input policy1
Router(config-if-svr)# exit
You can use the conform-action and exceed-action policy-map class configuration commands or the
conform-action and exceed-action policy-map class police configuration commands to specify the
action to be taken when the packet conforms to or exceeds the specified traffic rate.
Conform actions are to send the packet without modifications, to set a new CoS, DSCP, or IP precedence
value, or to set a QoS group value for classification at the egress. Exceed actions are to drop the packet,
to send the packet without modification, to set a new CoS, DSCP, or IP precedence to a value, or to set
a QoS group value for classification at the egress.
You can configure each marking action by using explicit values, table maps, or a combination of both.
Table maps list specific traffic attributes and map (or convert) them to other attributes.
You can configure multiple conform and exceed actions simultaneously for each service class.
After you create a table map, configure a policy-map policer to use the table map.
Note In Cisco ASR 901, the from–type action in the table map must be cos.
To configure multiple actions in a class, you can enter multiple conform or exceed action entries in
policy-map class police configuration mode, as in this example:
Router(config)# policy-map map1
Router(config-pmap)# class class1
Router(config-pmap-c)# police 100000 500000
Router(config-pmap-c-police)# conform-action set-cos-transmit 4
Router(config-pmap-c-police)# conform-action set-qos-transmit 4
Router(config-pmap-c-police)# exceed-action set-cos-transmit 2
Router(config-pmap-c-police)# exceed-action set-qos-transmit 2
Router(config-pmap-c-police)# exit
Router(config-pmap-c)# exit
Router(config-pmap)# exit
Unconditional Priority Policing
Priority policing applies only to output policy maps. You can use the priority policy-map class
configuration command in an output policy map to designate a low-latency path, or class-based priority
queuing, for a specific traffic class. With strict priority queuing, the packets in the priority queue are
scheduled and sent until the queue is empty, at the expense of other queues. Excessive use of
high-priority queuing can create congestion for lower priority traffic.
To eliminate this congestion, you can use priority with implicit policer (priority policing) to reduce the
bandwidth used by the priority queue and allocate traffic rates on other queues. Priority with police is
the only form of policing supported in output policy maps.
Note You cannot configure a policer committed burst size for an unconditional priority policer. Any
configured burst size is ignored.

24-17
Cisco ASR 901 Series Aggregation Services Router Software Configuration Guide
OL-23826-09
Chapter 24 Configuring QoS
Understanding QoS
This example shows how to use the priority percent command to configure out-class1 as the priority
queue, with traffic going to the queue limited to 20,000,000 bps so that the priority queue never uses
more than that. Traffic above that rate is dropped. This allows other traffic queues to receive some port
bandwidth, in this case a minimum bandwidth guarantee of 50% and 20%. The class class-default queue
gets the remaining port bandwidth.
Router(config)# policy-map policy1
Router(config-pmap)# class out-class1
Router(config-pmap-c)# priority percent 20
Router(config-pmap-c)# exit
Router(config-pmap)# class out-class2
Router(config-pmap-c)# bandwidth percent 50
Router(config-pmap-c)# exit
Router(config-pmap)# class out-class3
Router(config-pmap-c)# bandwidth percent 20
Router(config-pmap-c)# exit
Router(config-pmap)# exit
Router(config)# interface gigabitethernet0/1
Router(config-if)# service-policy output policy1
Router(config-if)# exit
Egress Policing
Egress policing can be classified based on QoS-groups, DSCP, and precedence value. For QoS-groups
to work at egress, you should map the traffic at ingress to a specific QoS-group value.
Restrictions
•Egress policing is supported only on the physical interface (policy-maps are applied only at port
level).
•Egress policing on EVC is not supported.
•Egress policing supports up to 64 policers.
•Only byte counters are supported.
•Only drop and pass counters are supported.
•Policing and queuing are not supported together in a policy-map.
•Hierarchical egress policing is not supported.
Configuration Example
This is an example for egress policing on a physical interface:
class-map match-all dscp1
match ip dscp 1
class-map match-all Q1
match qos-group 1
policy-map ingress
class dscp1
set qos-group 1
policy-map egress
class Q1
police cir 5000000
int gig 0/1
service-policy input ingress
int gig 0/0
service-policy output egress
end

24-18
Cisco ASR 901 Series Aggregation Services Router Software Configuration Guide
OL-23826-09
Chapter 24 Configuring QoS
Understanding QoS
Marking
You can use packet marking in input policy maps to set or modify the attributes for traffic belonging to
a specific class. After network traffic is organized into classes, you use marking to identify certain traffic
types for unique handling. For example, you can change the CoS value in a class or set IP DSCP or IP
precedence values for a specific type of traffic. These new values are then used to determine how the
traffic should be treated. You can also use marking to assign traffic to a QoS group within the router.
Traffic marking is typically performed on a specific traffic type at the ingress port. The marking action
can cause the CoS, DSCP, or precedence bits to be rewritten or left unchanged, depending on the
configuration. This can increase or decrease the priority of a packet in accordance with the policy used
in the QoS domain so that other QoS functions can use the marking information to judge the relative and
absolute importance of the packet. The marking function can use information from the policing function
or directly from the classification function.
You can specify and mark traffic by using the set commands in a policy map for all supported QoS
markings (CoS, IP DSCP, IP precedence, and QoS groups). A set command unconditionally marks the
packets that match a specific class. You then attach the policy map to an interface as an input policy map.
You can also mark traffic by using the set command with table maps. Table maps list specific traffic
attributes and maps (or converts) them to another attribute. A table map establishes a to-from
relationship for the attribute and defines the change to be made.
You can simultaneously configure actions to modify DSCP, precedence, and COS markings in the packet
for the same service along with QoS group marking actions. You can use the QoS group number defined
in the marking action for egress classification.
Note When you use a table map in an input policy map, the protocol type of the from-type action in the table
map must be the same as the protocol type of the associated classification. If the class map represents a
non-IP classification, the from-type action in the table map must be cos.
Note Cisco ASR 901 transparently preserves the ECN bits while marking DSCP.
After you create a table map, configure a policy map to use the table map. See the “Congestion
Management and Scheduling” section on page 24-19. Figure 24-6 shows the steps for marking traffic.
Figure 24-6 Marking of Classified Traffic
This example uses a policy map to remark a packet. The first marking (the set command) applies to the
QoS default class map that matches all traffic not matched by class AF31-AF33 and sets all traffic to an
IP DSCP value of 1. The second marking sets the traffic in classes AF31 to AF33 to an IP DSCP of 3.
Router(config)# policy-map Example
Router(config-pmap)# class class-default
Router(config-pmap-c)# set ip dscp 1
Router(config-pmap-c)# exit
Router(config-pmap)# class AF31-AF33
Router(config-pmap-c)# set ip dscp 3
Router(config-pmap-c)# exit
Router(config-pmap)# exit
157193
Receive Classify
Queuing,
scheduling,
and shaping
Unconditionally
mark traffic for
reclassification

24-19
Cisco ASR 901 Series Aggregation Services Router Software Configuration Guide
OL-23826-09
Chapter 24 Configuring QoS
Understanding QoS
Router(config)# interface gigabitethernet0/1
Router(config-if)# service-policy input Example
Router(config-if)# exit
Congestion Management and Scheduling
Cisco Modular QoS CLI (MQC) provides several related mechanisms to control outgoing traffic flow.
They are implemented in output policy maps to control output traffic queues. The scheduling stage holds
packets until the appropriate time to send them to one of the four traffic queues. Queuing assigns a packet
to a particular queue based on the packet class. You can use different scheduling mechanisms to provide
a guaranteed bandwidth to a particular class of traffic while also serving other traffic in a fair way. You
can limit the maximum bandwidth that can be consumed by a particular class of traffic and ensure that
delay-sensitive traffic in a low latency queue is sent before traffic in other queues.
The Cisco ASR 901 router supports these scheduling mechanisms:
•Traffic shaping
Use the shape average policy map class configuration command to specify that a class of traffic
should have a maximum permitted average rate. You specify the maximum rate in bits per second.
•Class-based-weighted-fair-queuing (CBWFQ)
Use the bandwidth policy-map class configuration command to control the bandwidth allocated to
a specific class. Minimum bandwidth can be specified as percentage.
•Priority queuing or class-based priority queuing
Use the priority policy-map class configuration command to specify the priority of a type of traffic
over other types of traffic. You can specify strict priority for the high-priority traffic and allocate any
excess bandwidth to other traffic queues, or specify priority with unconditional policing of
high-priority traffic and allocate the known remaining bandwidth among the other traffic queues.
–
To configure strict priority, use only the priority policy-map class configuration command to
configure the priority queue. Use the bandwidth remaining percent policy-map class
configuration command for the other traffic classes to allocate the excess bandwidth in the
desired ratios.
–
To configure priority with unconditional policing, configure the priority queue by using the
priority policy-map class configuration command and the police policy-map class
configuration command to unconditionally rate-limit the priority queue. In this case, you can
configure the other traffic classes with bandwidth or shape average, depending on
requirements.
These sections contain additional information about scheduling:
•Traffic Shaping, page 24-19
•Class-Based Weighted Fair Queuing, page 24-21
•Priority Queuing, page 24-23
Traffic Shaping
Traffic shaping is a traffic-control mechanism similar to traffic policing. While traffic policing is used
in input policy maps, traffic shaping occurs as traffic leaves an interface. The router can apply
class-based shaping to classes of traffic leaving an interface and port shaping to all traffic leaving an
interface. Configuring a queue for traffic shaping sets the maximum bandwidth or peak information rate
(PIR) of the queue.

24-20
Cisco ASR 901 Series Aggregation Services Router Software Configuration Guide
OL-23826-09
Chapter 24 Configuring QoS
Understanding QoS
Note Effective with Cisco IOS Release 15.2(2)SNI, the lower limit of the committed burst size (bc) is 1 ms.
Class-Based Shaping
Class-based shaping uses the shape average policy-map class configuration command to limit the rate
of data transmission as the number of bits per second to be used for the committed information rate for
a class of traffic. The router supports separate queues for three classes of traffic. The fourth queue is
always the default queue for class class-default, unclassified traffic.
Note In the Cisco ASR 901 router, configuring traffic shaping automatically sets the minimum bandwidth
guarantee or committed information rate (CIR) of the queue to the same value as the PIR.
This example shows how to configure traffic shaping for outgoing traffic on a gigabitethernet port so that
outclass1, outclass2, and outclass3 get a maximum of 50, 20, and 10 Mbps, respectively, of the available
port bandwidth. The class class-default at a minimum gets the remaining bandwidth.
Router(config)# policy-map out-policy
Router(config-pmap)# class classout1
Router(config-pmap-c)# shape average 50000000
Router(config-pmap-c)# exit
Router(config-pmap)# class classout2
Router(config-pmap-c)# shape average 20000000
Router(config-pmap-c)# exit
Router(config-pmap)# class classout3
Router(config-pmap-c)# shape average 10000000
Router(config-pmap-c)# exit
Router(config-pmap)# exit
Router(config)# interface gigabitethernet 0/1
Router(config-if)# service-policy output out-policy
Router(config-if)# exit
Port Shaping
To configure port shaping (a transmit port shaper), create a policy map that contains only a default class,
and use the shape average command to specify the maximum bandwidth for a port.
This example shows how to configure a policy map that shapes a port to 90 Mbps, allocated according
to the out-policy policy map configured in the previous example. The service-policy policy map class
command is used to create a child policy to the parent:
Router(config)# policy-map out-policy-parent
Router(config-pmap)# class class-default
Router(config-pmap-c)# shape average 90000000
Router(config-pmap-c)# service-policy out-policy
Router(config-pmap-c)# exit
Router(config-pmap)# exit
Router(config)# interface gigabitethernet0/1
Router(config-if)# service-policy output out-policy-parent
Router(config-if)# exit
Parent-Child Hierarchy
The router also supports parent policy levels and child policy levels for traffic shaping. The QoS
parent-child structure is used for specific purposes where a child policy is referenced in a parent policy
to provide additional control of a specific traffic type.

24-21
Cisco ASR 901 Series Aggregation Services Router Software Configuration Guide
OL-23826-09
Chapter 24 Configuring QoS
Understanding QoS
The first policy level, the parent level, is used for port shaping, and you can specific only one class of
type class-default within the policy. This is an example of a parent-level policy map:
Router(config)# policy-map parent
Router(config-pmap)# class class-default
Router(config-pmap-c)# shape average 50000000
Router(config-pmap-c)# exit
The second policy level, the child level, is used to control a specific traffic stream or class, as in this
example:
Router(config)# policy-map child
Router(config-pmap)# class class1
Router(config-pmap-c)# priority
Router(config-pmap-c)# exit
Note The total of the minimum bandwidth guarantees (CIR) for each queue of the child policy cannot exceed
the total port-shape rate.
This is an example of a parent-child configuration:
Router(config)# policy-map parent
Router(config-pmap)# class class-default
Router(config-pmap-c)# shape average 50000000
Router(config-pmap-c)# service-policy child
Router(config-pmap-c)# exit
Router(config-pmap)# exit
Router(config)# interface gigabitethernet0/1
Router(config-if)# service-policy output parent
Router(config-if)# exit
Class-Based Weighted Fair Queuing
You can configure class-based weighted fair queuing (CBWFQ) to set the relative precedence of a queue
by allocating a portion of the total bandwidth that is available for the port. Use the bandwidth
policy-map class configuration command to set the output bandwidth for a class of traffic as a percentage
of total bandwidth, or a percentage of remaining bandwidth.
Note When you configure bandwidth in a policy map, you must configure all rates in the same format. The
total of the minimum bandwidth guarantees (CIR) for each queue of the policy cannot exceed the total
speed of the parent.
•When you use the bandwidth policy-map class configuration command to configure a class of
traffic as a percentage of total bandwidth, it represents the minimum bandwidth guarantee (CIR) for
that traffic class. This means that the traffic class gets at least the bandwidth indicated by the
command, but is not limited to that bandwidth. Any excess bandwidth on the port is allocated to each
class in the same ratio in which the CIR rates are configured.
Note You cannot configure bandwidth as a percentage of total bandwidth when strict priority (priority
without police) is configured for another class in the output policy.

24-22
Cisco ASR 901 Series Aggregation Services Router Software Configuration Guide
OL-23826-09
Chapter 24 Configuring QoS
Understanding QoS
•When you use the bandwidth policy-map class configuration command to configure a class of
traffic as a percentage of total bandwidth, it represents the portion of the excess bandwidth of the
port that is allocated to the class. This means that the class is allocated bandwidth only if there is
excess bandwidth on the port, and if there is no minimum bandwidth guarantee for this traffic class.
Note You can configure bandwidth as percentage of remaining bandwidth only when strict priority
(priority without police) is configured for another class in the output policy map.
Note You cannot configure bandwidth and traffic shaping (shape average) or priority queuing (priority) for
the same class in an output policy map.
This example shows how the classes outclass1, outclass2, and outclass3 and class-default get a
minimum of 40%, 20%, 10%, and 10% of the total bandwidth. Any excess bandwidth is divided among
the classes in the same proportion as rated in the CIR.
Router(config)# policy-map out-policy
Router(config-pmap)# class outclass1
Router(config-pmap-c)# bandwidth percent 40
Router(config-pmap-c)# exit
Router(config-pmap)# class outclass2
Router(config-pmap-c)# bandwidth percent 20
Router(config-pmap-c)# exit
Router(config-pmap)# class outclass3
Router(config-pmap-c)# bandwidth percent 10
Router(config-pmap-c)# exit
Router(config-pmap)# class class-default
Router(config-pmap-c)# bandwidth percent 10
Router(config-pmap-c)# exit
Router(config-pmap)# exit
Router(config)# interface gigabitethernet 0/1
Router(config-if)# service-policy output out-policy
Router(config-if)# exit
Note When you configure CIR bandwidth for a class as a percentage of the total bandwidth, any excess
bandwidth remaining after servicing the CIR of all the classes in the policy map, is divided among the
classes in the same proportion as the CIR rates. If the CIR rate of a class is configured as 0, that class is
also not eligible for any excess bandwidth and as a result receives no bandwidth.
This example shows how to allocate the excess bandwidth among queues by configuring bandwidth for
a traffic class as a percentage of remaining bandwidth. The class outclass1 is given priority queue
treatment. The other classes are configured to get percentages of the excess bandwidth if any, after
servicing the priority queue; outclass2 is configured to get 20 percent, outclass3 to get 30 percent, and
the class class-default to get the remaining 50 percent.
Router(config)# policy-map out-policy
Router(config-pmap)# class outclass1
Router(config-pmap-c)# priority
Router(config-pmap-c)# exit
Router(config-pmap)# class outclass2
Router(config-pmap-c)# bandwidth remaining percent 20
Router(config-pmap-c)# exit
Router(config-pmap)# class outclass3
Router(config-pmap-c)# bandwidth remaining percent 30
Router(config-pmap-c)# exit
Router(config-pmap)# exit

24-23
Cisco ASR 901 Series Aggregation Services Router Software Configuration Guide
OL-23826-09
Chapter 24 Configuring QoS
Understanding QoS
Router(config)# interface gigabitethernet 0/1
Router(config-if)# service-policy output out-policy
Router(config-if)# exit
Priority Queuing
You can use the priority policy-map class configuration command to ensure that a particular class of
traffic is given preferential treatment. With strict priority queuing, the priority queue is constantly
serviced. All packets in the queue are scheduled and sent until the queue is empty. Priority queuing
allows traffic for the associated class to be sent before packets in other queues are sent.
Caution Be careful when using the priority command. Excessive use of strict priority queuing might cause
congestion in other queues.
The router supports strict priority queuing or priority percent policy-map command.
•Strict priority queuing (priority without police) assigns a traffic class to a low-latency queue to
ensure that packets in this class have the lowest possible latency. When this is configured, the
priority queue is continually serviced until it is empty, possibly at the expense of packets in other
queues.
Note You cannot configure priority without policing for a traffic class when traffic shaping or
CBWFQ are configured for another class in the same output policy map.
•Use the priority percent policy-map command, or unconditional priority policing, to reduce the
bandwidth used by the priority queue. This is the only form of policing that is supported in output
policy maps. Using this combination of commands configures a maximum rate on the priority queue,
and you can use the bandwidth and shape average policy-map commands for other classes to
allocate traffic rates on other queues. From Cisco IOS Release 15.3(2)S, Cisco ASR 901 Router
allows configuration of multiple classes to serve based on priority.
Note When priority is configured in an output policy map without the priority command, you can
only configure the other queues for sharing by using the bandwidth remaining percent
policy-map command to allocate excess bandwidth.
Restrictions
•You can associate the priority command with a single unique class for all attached output polices
on the router. From Cisco IOS Release 15.3(2)S, Cisco ASR 901 Router allows configuration of
multiple classes with “priority percent.”
•You cannot configure priority and any other scheduling action (shape average or bandwidth) in the
same class.
•You cannot configure priority queuing for the class-default of an output policy map.
This example shows how to configure the class out-class1 as a strict priority queue so that all packets in
that class are sent before any other class of traffic. Other traffic queues are configured so that out-class-2
gets 50 percent of the remaining bandwidth and out-class3 gets 20 percent of the remaining bandwidth.
The class class-default receives the remaining 30 percent with no guarantees.
Router(config)# policy-map policy1
Router(config-pmap)# class out-class1
Router(config-pmap-c)# priority

24-24
Cisco ASR 901 Series Aggregation Services Router Software Configuration Guide
OL-23826-09
Chapter 24 Configuring QoS
Understanding QoS
Router(config-pmap-c)# exit
Router(config-pmap)# class out-class2
Router(config-pmap-c)# bandwidth remaining percent 50
Router(config-pmap-c)# exit
Router(config-pmap)# class out-class3
Router(config-pmap-c)# bandwidth remaining percent 20
Router(config-pmap-c)# exit
Router(config-pmap)# exit
Router(config)# interface gigabitethernet 0/1
Router(config-if)# service-policy output policy1
Router(config-if)# exit
This example shows how to use the priority with percent commands to configure out-class1 as the
priority queue, with traffic going to the queue limited to 20000000 bps so that the priority queue will
never use more than that. Traffic above that rate is dropped. The other traffic queues are configured to
use 50 and 20 percent of the bandwidth that is left, as in the previous example.
Router(config)# policy-map policy1
Router(config-pmap)# class out-class1
Router(config-pmap-c)# priority percent 20
Router(config-pmap-c)# exit
Router(config-pmap)# class out-class2
Router(config-pmap-c)# bandwidth percent 50
Router(config-pmap-c)# exit
Router(config-pmap)# class out-class3
Router(config-pmap-c)# bandwidth percent 20
Router(config-pmap-c)# exit
Router(config-pmap)# exit
Router(config)# interface gigabitethernet 0/1
Router(config-if)# service-policy output policy1
Router(config-if)# exit
The following example shows how to use the priority with percent commands to configure multiple
traffic classes:
Router(config)# policy-map pmap_bckbone
Router(config-pmap)# class VOICE_GRP
Router(config-pmap-c)# priority percent 50
Router(config-pmap-c)# exit
Router(config-pmap)# class CTRL_GRP
Router(config-pmap-c)# priority percent 5
Router(config-pmap-c)# exit
Router(config-pmap)# class E1_GRP
Router(config-pmap-c)# priority percent 55
Router(config-pmap-c)# exit
Router(config-pmap)# class class-default
Router(config-pmap-c)# bandwidth percent 10
Router(config-pmap-c)# exit
Router(config-pmap)# exit
Ingress and Egress QoS Functions
This section lists the supported and unsupported qos functions for ingress and egress.
Ingress QoS Functions
In Cisco ASR 901 router:
•Interfaces support ingress classification.
•Ethernet interfaces support ingress policing.

24-25
Cisco ASR 901 Series Aggregation Services Router Software Configuration Guide
OL-23826-09
Chapter 24 Configuring QoS
Configuring Quality of Service (QoS)
•Ethernet interfaces support ingress marking.
•Ethernet interfaces do not support Low-Latency Queuing (LLQ) (Ingress Priority) is not supported
on ingress
•Ethernet interfaces do not support Queuing, Shaping and Scheduling on ingress.
Egress QoS Functions
In Cisco ASR 901 router:
•Gigabit ethernet interfaces support egress classification.
•Gigabit ethernet interfaces do not support egress policing. All policing must be done on ingress.
•Gigabit ethernet interfaces support egress marking.
•Gigabit ethernet interfaces support egress scheduling.
•Interfaces support per interface and per qos-group shaping on egress ports.
•Interfaces support Low Latency Queuing (LLQ) and Weighted Random Early Detection (WRED)
on egress.
Configuring Quality of Service (QoS)
The following sections describe how to configure the Quality of Service (QoS) features supported by the
Cisco ASR 901 router.
•QoS Limitations
•QoS Configuration Guidelines
•Sample QoS Configuration
•Configuring Classification
•Configuring Marking
•Configuring Congestion Management
•Configuring Shaping
•Configuring Ethernet Trusted Mode
•Creating IP Extended ACLs
•Using Class Maps to Define a Traffic Class
•Creating a Named Access List
QoS Limitations
The Cisco ASR 901 offers different QoS support according to the physical interface and traffic type. The
following sections describe the limitations for each QoS capability on the Cisco ASR 901.
•General QoS Limitations
•Statistics Limitations
•Propagation Limitations
•Classification Limitations
•Marking Limitations

24-26
Cisco ASR 901 Series Aggregation Services Router Software Configuration Guide
OL-23826-09
Chapter 24 Configuring QoS
Configuring Quality of Service (QoS)
•Congestion Management Limitations
•Shaping Limitations
•ACL-based QoS Restrictions
General QoS Limitations
The following general QoS limitations apply to the Cisco ASR 901 router.
•You can create a maximum of 256 class maps including the class-default class map.
•You can create a maximum of 32 policy-maps.
The following limitations apply to QoS policies on HDLC, PPP, PPP interfaces:
•Input PPP interfaces support only QoS marking policies.
•You can create a maximum of eight match statements within a class map in a service policy applied
to a PPP interface.
•You can create a maximum of eight classes within a policy-map that is applied to a PPP interface.
This number includes the default-class.
•You can have only one priority class within a policy-map applied to a PPP interface.
•The match-all keyword of the class-map command is not supported.
•The following actions are not supported for Egress Policy:
–
Bandwidth value
–
Priority value
–
Set of qosgroup (VLAN Priority)—This is relevant only for Layer 2 transport over MLPPP
interface.
•Requires explicit configuration of class-default with bandwidth percent.
•DSCP marking is not supported for class-default queue.
•All the above restrictions are applicable to MPLS/IP over MLPPP, in addition to the following
specific restrictions.
The following limitations apply to QoS policies on MPLS/IP over MLPPP interfaces:
•Cisco ASR 901 router supports the following features for MLPPP egress—DSCP marking priority,
eight bandwidth queues, link fragmentation, interleave, and queue limits.
•Input policy is not supported.
•EXP marking is not supported for class-default queue.
The following limitations apply to GigabitEthernet interfaces:
•You can apply a maximum of 2 different service policies to GigabitEthernet interfaces
•You can only use the class-default class for HQoS parent service policies applied to egress Gigabit
Ethernet interfaces.
Statistics Limitations
•Input service policies on the GigabitEthernet interface support statistics in bytes.
•PPP and MLPPP interfaces support QoS statistics in packets.
•Output service policies on the Gigabit Ethernet interface support statistics in bytes.

24-27
Cisco ASR 901 Series Aggregation Services Router Software Configuration Guide
OL-23826-09
Chapter 24 Configuring QoS
Configuring Quality of Service (QoS)
•2R3C policer provides exceed and violate counters as a single counter.
Propagation Limitations
The Cisco ASR 901 has the following limitations when propagating QoS values between interfaces:
•The following limitations apply when traffic ingresses through a GigabitEthernet interface and
egresses through a GigabitEthernet interface:
–
When traffic is switched at layer 2, the QoS group is propagated through the router.
•The following limitations apply when traffic ingresses through any other interface type
(host-generated, PPP) and egresses through the GigabitEthernet interface.
–
The Precedence bit value is propagated to the CoS bit (for host-generated interface only).
–
The CoS bit value is mapped 1:1 to the QoS group value.
See Sample QoS Configuration, page 24-33 for a sample QoS configuration that accounts for
propagation limitations on the Cisco ASR 901.
Classification Limitations
Table 24-2 summarizes the values that you can use to classify traffic based on interface type. The values
are parameters that you can use with the match command.
Table 24-2 QoS Classification Limitations by Interface
GigabitEthernet PPP
Value Ingress Egress Ingress Egress
access-group
all X X
any X X X X
class-map
cos X X
destination-address
discard-class
dscp XXXX
flow pdp
frde
frdlci
ip dscp XXXX
ip precedence X X
ip rtp
mpls experimental X
not
packet length
precedence X X

24-28
Cisco ASR 901 Series Aggregation Services Router Software Configuration Guide
OL-23826-09
Chapter 24 Configuring QoS
Configuring Quality of Service (QoS)
The following limitations also apply when configuring classification on the Cisco ASR 901.
•The following limitations apply to input Gigabit Ethernet interface QoS policies:
–
You can use the match vlan command with a maximum of four VLANs.The match vlan
command is supported only for PORT, EVC, and pseudowire.
–
You can use the match dcsp command with a maximum of four DSCP values.
–
Cisco ASR 901 router first looks for IP DSCP and then the MPLS experimental imposition for
the mpls packets.
•The following limitations apply to output Gigabit Ethernet interface QoS policies:
–
Class maps with queuing action only support matching based on qos-group. This limitation does
not apply to the class-default class map.
–
You cannot create two class maps that match based on the same qos-group value.
•The following limitations apply to input PPP interfaces:
–
You can create up to 8 matches in a class-map using DSCP or MPLS Exp values.
Marking Limitations
Table 24-3 summarizes the values that you can use to mark traffic based on interface type. The values
are parameters that you can use with the set command.
protocol
qos-group X
source-address
vlan X X
Table 24-2 QoS Classification Limitations by Interface
GigabitEthernet PPP
Table 24-3 QoS Marking Limitations by Interface
GigabitEthernet PPP
Value Ingress Egress Ingress Egress
atm-clp
cos X
discard-class X
dscp X
dscp-transmit X
ip dscp X X X
ip precedence X X
mpls experimental
mpls experimental imposition X X
mpls experimental topmost
qos-group
X

24-29
Cisco ASR 901 Series Aggregation Services Router Software Configuration Guide
OL-23826-09
Chapter 24 Configuring QoS
Configuring Quality of Service (QoS)
Congestion Management Limitations
The congestion management limitations for the Cisco ASR 901 are described in the following sections:
•Queuing Limitations
•Rate Limiting Limitations
Queuing Limitations
The Cisco ASR 901 uses Class-based fair weighted queuing (CBFQ) for congestion management.
Table 24-4 summarizes the queuing commands that you can apply when using CBFQ according to
interface type.
Rate Limiting Limitations
You can use rate limiting for congestion management on the Cisco ASR 901. Table 24-5 summarizes the
rate limiting parameters that you can use with the police command according to interface type. The table
uses the following terms:
•Rate—A speed of network traffic such as a committed information rate (CIR) or peak information
rate (PIR).
•Actions—A defined action when traffic exceeds a rate, such as conform-action, exceed-action, or
violate-action.
precedence X
prec-transmit X
qos-group X X
Table 24-3 QoS Marking Limitations by Interface
GigabitEthernet PPP
Table 24-4 QoS Queuing Limitations by Interface
GigabitEthernet PPP
Value Ingress Egress Ingress Egress
bandwidth (kbps)
bandwidth percent X X
bandwidth remaining percent X X
compression header ip
drop
fair-queue
priority X X
priority (kbps)
priority (without queue-limit)
priority percent X X
queue-limit (cells)
queue-limit (packets) X
random-detect discard-class-based X

24-30
Cisco ASR 901 Series Aggregation Services Router Software Configuration Guide
OL-23826-09
Chapter 24 Configuring QoS
Configuring Quality of Service (QoS)
Shaping Limitations
Table 24-6 summarizes the values that you can use to mark traffic based on interface type. The values
are parameters that you can use with the shape command.
The following limitations also apply to QoS shaping on the Cisco ASR 901:
•The following limitations apply to input Gigabit Ethernet interfaces:
–
You cannot apply shaping to the class-default class unless you are using hierarchical policy
maps and applying shaping to the parent policy map.
–
If you are using hierarchical policy maps, you can only apply the class-default class to the parent
policy map.
ACL-based QoS Restrictions
In addition to all the limitations applicable to current QoS configuration, the following restrictions are
applicable for ACL-based QoS.
•IPv6 ACLs are not supported
•ACL-based QoS is limited to source and destination IP addresses. Extended ACLs with extended
options like DSCP, fragments, option, precedence, time-range, ToS, and TTL are not supported.
•MAC ACLs are not supported. Only IP ACLs are supported.
•You can configure only named access lists in QoS; other ACL types are not supported.
•Only source and destination IPv4 addresses are supported in the access-list definition.
Table 24-5 QoS Rate Limiting Limitations by Interface
GigabitEthernet PPP
Policing with Ingress Egress Ingress Egress
One rate
One rate and two
actions
X
Two rates and two
actions
Two rates and
three actions
X
Table 24-6 QoS Shaping Limitations by Interface
GigabitEthernet PPP
Value Ingress Egress Ingress Egress
adaptive
average X
fecn-adapt
max-buffers
peak

24-31
Cisco ASR 901 Series Aggregation Services Router Software Configuration Guide
OL-23826-09
Chapter 24 Configuring QoS
Configuring Quality of Service (QoS)
•You can add only a maximum of 128 ACL match filters (including default deny ace) as part of class
or classes.
Improving Feature Scalability
Effective with Cisco IOS Release 15.3(2)S, Ternary Content Addressable Memory (TCAM) is allocated
and deallocated dynamically based on system configuration. This improves both feature scalability and
efficiency of usage of TCAM. 25 percent of this memory is reserved for Layer 2 and Layer 3 control
protocols and the remaining 75 percent is allocated dynamically based on the requirements. Layer 2 and
Layer 3 forwarding tables are independent of TCAM.
TCAM with QoS
The scalability of QoS will change depending on the features configured on the Cisco ASR 901 Router.
The following are the examples:
•You can create a maximum of 768 TCAM rules.
•You can create a maximum of 640 TCAM rules with remote loopback in Ethernet OAM (802.3ah),
Ethernet loopback, and DelayMeasurement configured.
•You can create a maximum of 512 TCAM rules with remote loopback in Ethernet OAM (802.3ah),
Ethernet loopback, DelayMeasurement, and Router ACL configured.
For more information on troubleshooting scalability, see Troubleshooting Tips, page 24-81.
QoS for MPLS/IP over MLPPP
Effective with Cisco IOS Release 15.4(1)S, the extended QoS functionality is supported on the MLPPP
interface. The egress policy supports classification on the MLPS EXP bits.
The following actions are supported:
•Bandwidth percent
•Priority percent
•Setting the MPLS EXP bits
•Setting the queue limit.
QoS for CPU Generated Traffic
Effective with Cisco IOS Release 15.4(1)S, QoS is provided for CPU generated traffic. The classification
is based on DSCP (for packets going over IP adjacency) or EXP (for packets going over TAG
Adjacency).
QoS treatment is available for the following CPU generated traffic:
•OSPF Packets
•ICMP Packets
•BGP Packets
•LDP Packets
•ISIS Frames

24-32
Cisco ASR 901 Series Aggregation Services Router Software Configuration Guide
OL-23826-09
Chapter 24 Configuring QoS
Configuring Quality of Service (QoS)
The QoS configuration for CPU generated traffic is the same as of QoS for MPLS over MLPPP. However,
you should use class-map to match on DSCP or EXP values of CPU generated traffic.
For example:
•If the OSPF packets use DSCP CS6, the policy-map should use the class-map to match DSCP CS6.
•BGP and LDP packets use either IP Adjacency or TAG Adjacency (depends on type of packets)
–
Packets going over IP Adjacency use DSCP CS6
–
Packets going over TAG Adjacency use EXP 6
•For ICMP packets (PING traffic), the default DSCP value is 0; you can specify TOS value while
sending the ping traffic.
•If IS-IS packets do not have either DSCP or EXP; it is treated with the policy configuration of DSCP
CS6.
Note The show policy-map interface multilink bundle-number command shows the combined counters of
CPU generated traffic and data traffic, if both data traffic and CPU generated traffic flow in the same
class.
QoS Configuration Guidelines
•You can configure QoS on physical ports and EFPs (only in ingress).
•QoS can likely be configured on Port-channel.
•Only table-map configuration is allowed on SVI interfaces.
•On a port configured for QoS, all traffic received through the port is classified, policed, and marked
according to the input policy map attached to the port. On an EFP configured for QoS, traffic in all
VLANs received through the port is classified, policed, and marked according to the policy map
attached to the port. If a per-port, per-VLAN policy map is attached, traffic on the trunk port is
classified, policed, and marked for the VLANs specified in the class filter.
•If you have EtherChannel ports configured on your router, you must configure QoS classification,
policing, mapping, and queuing on the individual physical ports that comprise the EtherChannel.
You must decide whether the QoS configuration should match on all ports in the EtherChannel.
•Control traffic (such as spanning-tree bridge protocol data units [BPDUs] and routing update
packets) received by the router are subject to all ingress QoS processing.
•You might lose data when you change queue settings; therefore, try to make changes when traffic is
at a minimum.
•When you try to attach a new policy to an interface and this brings the number of policer instances
to more than 255, you receive an error message, and the configuration fails.
•When you try to attach new policy to an interface and this brings the number of policer profiles to
more than 254, you receive an error message, and the configuration fails. A profile is a combination
of commit rate, peak rate, commit burst, and peak burst. You can attach one profile to multiple
instances, but if one of these characteristics differs, the policer is considered to have a new profile.
•On all Cisco ASR 901 routers, you can specify 128 unique VLAN classification criteria within a
per-port, per-VLAN policy-map, across all ports on the router. Any policy attachment or change that
causes this limit to be exceeded fails with a VLAN label resources exceeded error message.

24-33
Cisco ASR 901 Series Aggregation Services Router Software Configuration Guide
OL-23826-09
Chapter 24 Configuring QoS
Configuring Quality of Service (QoS)
•On all Cisco ASR 901 routers, you can attach per-port and per-port, per-VLAN policy-maps across
all ports on the router until QoS classification resource limitations are reached. Any policy
attachment or change that causes this limit to be exceeded fails with a TCAM resources exceeded
error message.
Sample QoS Configuration
The following configuration demonstrates how to apply QoS given the hardware limitations. The
Cisco ASR 901 processes traffic between interfaces as follows:
•For layer 2 traffic passing between the GigabitEthernet 0/2 interface and the GigabitEthernet 0/0
interface, the output queue is determined by the QoS Group assigned in the in-qos policy map.
•For layer 3 traffic passing between GigabitEthernet 0/2 interface and the GigabitEthernet 0/0
interface, the output queue is determined based on the CoS value assigned in the in-qos policy map.
(the CoS value is mapped 1:1 to the QoS group value.)
•For traffic passing between other interfaces, the output queue is determined based on the CS fields
(top three bits) of the IP DSCP bits; these bits are copied to the CoS bits, which are mapped 1:1 to
the QoS group value.
!
class-map match-all q0
match qos-group 0
class-map match-all q1
match qos-group 1
class-map match-all q2
match qos-group 2
class-map match-all q3
match qos-group 3
class-map match-all q4
match qos-group 4
class-map match-all q5
match qos-group 5
class-map match-all q6
match qos-group 6
class-map match-all q7
match qos-group 7
class-map match-any Voice
match dscp ef
class-map match-any Signaling
match dscp af41
class-map match-any HSDPA
match dscp af11 af12
class-map match-any TCAM1
!translates to 3 TCAM rules because each match in match-any uses one entry
match dscp af21
match cos 3
match mpls experimental topmost
class-map match-all TCAM2
!translates to 1 TCAM rules because all the match-all clauses together take only 1 entry
match dscp af21
match cos 3
match mpls experimental topmost 1
!
policy-map in-qos
class Voice
set cos 5
set qos-group 5
class control_plane
set cos 4

24-34
Cisco ASR 901 Series Aggregation Services Router Software Configuration Guide
OL-23826-09
Chapter 24 Configuring QoS
Configuring Quality of Service (QoS)
set qos-group 4
class HSDPA
set cos 1
set qos-group 1
!
policy-map out-child
class q5
priority percent 20
class q4
bandwidth remaining percent 20
class q1
bandwidth remaining percent 59
!
!
policy-map out-parent
class class-default
shape average 100000000
service-policy out-child
!
Note This is a partial configuration intended to demonstrate the QoS feature.
Configuring Classification
Classifying network traffic allows you to organize packets into traffic classes based on whether the
traffic matches specific criteria. Classifying network traffic is the foundation for enabling many QoS
features on your network.
This section contains the following topics:
•Creating a Class Map for Classifying Network Traffic, page 24-34
•Creating a Policy Map for Applying a QoS Feature to Network Traffic, page 24-35
•Attaching the Policy Map to an Interface, page 24-36
Creating a Class Map for Classifying Network Traffic
Class maps allow you to define classes of network traffic in order to apply QoS features to each class.
Complete the following steps to create a class map:
Step 1 Enter enable mode.
Router> enable
Step 2 Enter the password.
Password:
password
When the prompt changes to Router, you have entered enable mode.
Step 3 Enter global configuration mode.
Router# configure terminal
Enter configuration commands, one per line. End with CNTL/Z.
Step 4 Use the class-map command to define a new class map and enter class map configuration mode.
Router(config)# class-map class1

24-35
Cisco ASR 901 Series Aggregation Services Router Software Configuration Guide
OL-23826-09
Chapter 24 Configuring QoS
Configuring Quality of Service (QoS)
Step 5 Use the match command to specify the match criteria for the class map. You can define a variety of
match criteria including CoS, DSCP, MPLS Exp, or QoS group value.
Router(config-cmap)# match qos-group 7
Note Class-default queue matches packets with qos-group 0.
Step 6 Exit configuration mode.
Router(config-cmap)# end
Router#
Creating a Policy Map for Applying a QoS Feature to Network Traffic
A policy map allows you to apply a QoS feature to network traffic based on the traffic classification.
Complete the following steps to create and configure a policy map that uses an existing class map.
Step 1 Enter enable mode.
Router> enable
Step 2 Enter the password.
Password:
password
When the prompt changes to Router, you have entered enable mode.
Step 3 Enter global configuration mode.
Router# configure terminal
Enter configuration commands, one per line. End with CNTL/Z.
Step 4 Use the policy-map command to define a new policy map and enter policy map configuration mode.
Router(config)# policy-map policy1
Router(config-pmap)#
Step 5 Use the class command to specify a traffic class to which the policy applies. This command enters
policy-map class configuration mode, which allows you to define the treatment for the traffic class.
Router(config-pmap)# class class1
Router(config-pmap-c)#
Use the bandwidth command to specify the bandwidth allocated for a traffic class attached to the policy
map. You can define the amount of bandwidth in kbps, a percentage of bandwidth, or an absolute amount
of bandwidth. This step is optional.
Note GigabitEthernet interfaces only support bandwidth defined as a percentage or remaining percent.
Router(config-pmap-c)# bandwidth percent 50
Step 6 Exit configuration mode.
Router(config-cmap)# end
Router#

24-36
Cisco ASR 901 Series Aggregation Services Router Software Configuration Guide
OL-23826-09
Chapter 24 Configuring QoS
Configuring Quality of Service (QoS)
Note You can use the show policy-map command to verify your configuration.
Attaching the Policy Map to an Interface
After you create the policy map, you must attach it to an interface. Policy maps can be attached to either
the input or output direction of the interface.
Complete these steps to attach the policy map to an interface:
Step 1 Enter enable mode.
Router> enable
Step 2 Enter the password.
Password:
password
When the prompt changes to Router, you have entered enable mode.
Step 3 Enter global configuration mode.
Router# configure terminal
Enter configuration commands, one per line. End with CNTL/Z.
Step 4 Specify the interface to which you want to apply the policy map.
Router(config)# interface gigabitEthernet0/1
Step 5 Use the service-policy command to attach the policy map to an interface. The input and output
parameters specify the direction in which router applies the policy map.
Router(config-if)# service-policy output policy1
Step 6 Exit configuration mode.
Router(config-cmap)# end
Router#
Note You can use the show policy map interface command to verify your configuration.
For more information about configuring classification, see the Cisco IOS Quality of Service Solutions
Configuration Guide, Release 12.2SR.

24-37
Cisco ASR 901 Series Aggregation Services Router Software Configuration Guide
OL-23826-09
Chapter 24 Configuring QoS
Configuring Quality of Service (QoS)
Attaching Policy Map to Cross Connect EVC
After you create the policy map, you must attach it to cross connect EVC. Policy maps can be attached
only to ingress.
SUMMARY STEPS
1. enable
2. configure terminal
3. interface type number
4. service instance instance-id ethernet
5. encapsulation dot1q vlan-id
6. rewrite ingress tag pop 1 symmetric
7. xconnect peer-ip-address vc-id encapsulation mpls
8. service policy input policy name
9. exit
DETAILED STEPS
Command or Action Purpose
Step 1 enable
Example:
Router> enable
Enables privileged EXEC mode.
•Enter your password if prompted.
Step 2 configure terminal
Example:
Router# configure terminal
Enters global configuration mode.
Step 3 interface
type number
Example:
Router(config)# interface
GigabitEthernet0/3
Specifies an interface type and number, and enters interface
configuration mode.
Step 4 service instance
instance-id
ethernet
Example:
Router(config-if)# service instance 22
ethernet
Creates a service instance on an interface and defines the
matching criteria.
•instance-id—Unique identifier of the instance.
Step 5 encapsulation dot1q
vlan-id
Example:
Router(config-if)# encapsulation dot1q 22
Defines the matching criteria to be used to map 802.1Q frames
ingress on an interface to the appropriate EFP. Enter a single
VLAN ID for an exact match of the outermost tag. VLAN IDs
are 1 to 4094.
Note VLAN IDs 4093, 4094, and 4095 are reserved for
internal use.

24-38
Cisco ASR 901 Series Aggregation Services Router Software Configuration Guide
OL-23826-09
Chapter 24 Configuring QoS
Configuring Quality of Service (QoS)
Configuring Marking
Marking network traffic allows you to set or modify the attributes for packets in a defined traffic class.
You can use marking with traffic classification to configure variety of QoS features for your network.
The Cisco ASR 901 marking allows you to modify the following packet attributes:
•Differentiated services code point (DSCP) value
•Class of service (CoS) value
•MPLS Exp bit value
•Qos-group value (internal)
For instructions on how to configure marking for IP Precedence, DSCP, or CoS value, see the following
sections:
•Creating a Class Map for Marking Network Traffic
•Creating a Policy Map for Applying a QoS Feature to Network Traffic
•Attaching the Policy Map to an Interface
For instructions on how to configure MPLS Exp bit marking, see:
•Configuring MPLS Exp Bit Marking using a Pseudowire.
Step 6 rewrite ingress tag pop 1 symmetric
Example:
Router(config-if-svr)# rewrite ingress tag
pop 1 symmetric
Specifies the encapsulation modification to occur on packets at
ingress.
•pop 1—Pop (remove) the outermost tag.
•symmetric—Configure the packet to undergo the reverse of
the ingress action at egress. If a tag is popped at ingress, it
is pushed (added) at egress.
Although the symmetric keyword appears to be optional, you
must enter it for rewrite to function correctly.
Step 7 xconnect
peer-ip-address vc-id
encapsulation mpls
Example:
Router(config-if-srv)# xconnect 1.1.1.1 100
encapsulation mpls
Binds an attachment circuit to a pseudowire, and configures an
Any Transport over MPLS (AToM) static pseudowire.
•peer-ip-address—IP address of the remote provider edge
(PE) peer. The remote router ID can be any IP address, as
long as it is reachable.
•vc-id—The 32-bit identifier of the virtual circuit (VC)
between the PE routers.
•encapsulation—Specifies the tunneling method to
encapsulate the data in the pseudowire.
•mpls—Specifies MPLS as the tunneling method.
Step 8 service policy input
policy name
Example:
Router(config-if-srv)# service-policy input
policy1
Attaches the policy map to an interface.
•input—Specifies the direction in which the router applies
the policy map.
•policy name—The name of the policy map.
Step 9 exit Enters global configuration mode.
Command or Action Purpose

24-39
Cisco ASR 901 Series Aggregation Services Router Software Configuration Guide
OL-23826-09
Chapter 24 Configuring QoS
Configuring Quality of Service (QoS)
Creating a Class Map for Marking Network Traffic
Class maps allow you to define classes of network traffic in order to apply QoS features to each class.
Complete the following steps to define a traffic class to mark network traffic:
Step 1 Enter enable mode.
Router> enable
Step 2 Enter the password.
Password:
password
When the prompt changes to Router, you have entered enable mode.
Step 3 Enter global configuration mode.
Router# configure terminal
Enter configuration commands, one per line. End with CNTL/Z.
Step 4 Use the class-map command to define a new class map and enter class map configuration mode.
Router(config)# class-map class1
Step 5 Use the match command to specify the match criteria for the class map. You can define a variety of
match criteria including CoS, DSCP, MPLS Exp, or QoS group value.
Router(config-cmap)# match qos-group 7
Step 6 Exit configuration mode.
Router(config-cmap)# end
Router#
Creating a Policy Map for Applying a QoS Feature to Network Traffic
Policy maps allow you to apply the appropriate QoS feature to the network traffic based on the traffic
classification. The following sections describe how to create and configure a policy map to use a class
map or table map.
The following restrictions apply when applying a QoS feature to network traffic:
•A policy map containing the set qos-group command can only be attached as an intput traffic policy.
•A policy map containing the set cos command can only be attached as an input traffic policy.
Complete the following steps to create a policy map.
Step 1 Enter enable mode.
Router> enable
Step 2 Enter the password.
Password:
password
When the prompt changes to Router, you have entered enable mode.
Step 3 Enter global configuration mode.

24-40
Cisco ASR 901 Series Aggregation Services Router Software Configuration Guide
OL-23826-09
Chapter 24 Configuring QoS
Configuring Quality of Service (QoS)
Router# configure terminal
Enter configuration commands, one per line. End with CNTL/Z.
Step 4 Use the policy-map command to define a policy map and enter policy map configuration mode.
Router(config)# policy-map policy1
Router(config-pmap)#
Step 5 Use the class command to specify the traffic class for which you want to create a policy and enter policy
map class configuration mode. You can also use the class-default parameter to define a default class.
Router(config-pmap)# class class1
Router(config-pmap-c)#
Step 6 Use one of the set commands listed in Table 24-7 to define a QoS treatment type.
Step 7 Exit configuration mode.
Router(config-pmap)# end
Router#
Note You can use the show policy-map or show policy-map policy-map class class-name commands to
verify your configuration.
Attaching the Policy Map to an Interface
Step 1 Enter enable mode.
Router> enable
Step 2 Enter the password.
Password:
password
When the prompt changes to Router, you have entered enable mode.
Step 3 Enter global configuration mode.
Router# configure terminal
Enter configuration commands, one per line. End with CNTL/Z.
Step 4 Specify the interface to which you want to apply the policy map.
Router(config)# interface gigabitEthernet0/1
Table 24-7 set Commands Summary
set Commands Traffic Attributes Network Layer Protocol
set cos Layer 2 CoS value of the
outgoing traffic
Layer 2 802.1q
set dscp DSCP value in the ToS byte Layer 3 IP
set qos-group QoS group ID Layer 3 IP, MPLS

24-41
Cisco ASR 901 Series Aggregation Services Router Software Configuration Guide
OL-23826-09
Chapter 24 Configuring QoS
Configuring Quality of Service (QoS)
Step 5 Use the service-policy command to attach the policy map to an interface. The input and output
parameters specify the direction in which router applies the policy map.
Router(config-if)# service-policy input policy1
Step 6 Exit configuration mode.
Router(config-cmap)# end
Router#
Note You can use the show policy map interface command to verify your configuration.
Configuring MPLS Exp Bit Marking using a Pseudowire
You can also configure MPLS Exp bit marking within an EoMPLS pseudowire interface using the set
mpls experimental imposition command. MQC based policy configuration supersedes
pseudowire-class mode of configuring QoS marking. The MQC policy shall contain only class-default
with set action to achieve the same. Follow these steps to configure MPLS Exp bit marking using a
pseudowire interface.
Complete the following steps to apply a marking policy to a pseudowire:
Step 1 Enter the interface configuration mode.
Router(config)# interface gigabitethernet 0/0
Router(config-if)#
Step 2 Specify an EVC.
Router(config-if)# service instance 1 ethernet
Router(cfg-if-srv)#
Step 3 Specify an encapsulation type for the EVC.
Router(cfg-if-srv)# encapsulation dot1q 200
Step 4 Use the xconnect command with the service policy that uses the configuration defined in the pseudowire
class.
Router(cfg-if-srv)# xconnect 10.10.10.1 121
Router(cfg-if-srv)# service-policy in <mark-policy>
For more information about configuring marking, see the Cisco IOS Quality of Service Solutions
Configuration Guide, Release 12.2SR.
Note The Cisco ASR 901 does not support all of the commands described in the IOS Release 12.2SR
documentation.
Configuration Example
This is a sample configuration example for applying a marking policy to a pseudowire.

24-42
Cisco ASR 901 Series Aggregation Services Router Software Configuration Guide
OL-23826-09
Chapter 24 Configuring QoS
Configuring Quality of Service (QoS)
policy-map cos-6
class cos-6
police rate percent 5
conform-action transmit
exceed-action drop
set mpls experimental imposition 4
interface GigabitEthernet0/3
no ip address
load-interval 30
negotiation auto
service instance 22 ethernet
encapsulation dot1q 22
rewrite ingress tag pop 1 symmetric
service-policy input cos-6
xconnect 2.2.2.2 22 encapsulation mpls
Configuring Congestion Management
The following sections describe how to configure congestion management on the Cisco ASR 901.
•Configuring Low Latency Queueing (LLQ)
•Configuring Multiple Priority Queueing
•Configuring Class-Based Weighted Fair Queuing (CBFQ)
•Weighted Random Early Detection (WRED)
Configuring Low Latency Queueing (LLQ)
Low latency queuing allows you to define a percentage of bandwidth to allocate to an interface or PVC
as a percentage. You can define a percentage for priority or nonpriority traffic classes.
Complete the following steps to configure LLQ.
Step 1 Enter enable mode.
Router> enable
Step 2 Enter the password.
Password:
password
When the prompt changes to Router, you have entered enable mode.
Step 3 Enter global configuration mode.
Router# configure terminal
Enter configuration commands, one per line. End with CNTL/Z.
Step 4 Use the policy-map command to define a policy map.
Router(config)# policy-map policy1
Step 5 Use the class command to reference the class map that defines the traffic to which the policy map
applies.
Router(config-pmap)# class class1
Router(config-pmap-c)#

24-43
Cisco ASR 901 Series Aggregation Services Router Software Configuration Guide
OL-23826-09
Chapter 24 Configuring QoS
Configuring Quality of Service (QoS)
Step 6 Use the priority command to specify the priority percentage allocated to the traffic class assigned to the
policy map. You can use the burst parameter to configures the network to accommodate temporary
bursts of traffic.
Router(config-pmap-c)# priority percent 10
Step 7 Use the bandwidth command to specify the bandwidth available to the traffic class within the policy map.
You can specify the bandwidth in kbps or by a percentage of bandwidth.
Router(config-pmap-c)# bandwidth percent 30
Step 8 Exit configuration mode.
Router(config-pmap-c)# end
Router#
Note You can use the show policy-map, show policy-map policy-map class class-name, or show
policy-map interface commands to verify your configuration.
Configuring Multiple Priority Queueing
Multiple priority queuing allows you to configure more than one class with priority percentage. The
queue-number decides the ordering. The QoS group is serviced in the descending order starting with the
highest queue number. This guarantees each of the queues its allocated bandwidth. This configuration
has a higher latency on the lower priority queue like voice, due to servicing multiple traffic types on
priority.
Restrictions
There is no provision to configure the priority level for a traffic class.
Complete the following steps to configure multiple priority queueing.
SUMMARY STEPS
1. configure terminal
2. policy-map
3. class
4. priority percent
5. bandwidth
6. exit

24-44
Cisco ASR 901 Series Aggregation Services Router Software Configuration Guide
OL-23826-09
Chapter 24 Configuring QoS
Configuring Quality of Service (QoS)
DETAILED STEPS
Configuration Examples
This section shows sample configuration examples for multiple priority queuing on Cisco ASR 901
Router:
policy-map pmap_bckbone
class VOICE_GRP
priority percent 50
class CTRL_GRP
priority percent 5
class E1_GRP
priority percent 35
class class-default
bandwidth percent 10
Note You can use the show policy-map, show policy-map policy-map class class-name, or show
policy-map interface commands to verify your configuration.
Command Purpose
Step 1 configure terminal Enters global configuration mode. Enter your password if prompted.
Step 2 policy-map
Example
Router(config)# policy-map policy1
Router(config-pmap)#
Defines a new policy map and enters policy map configuration mode.
Step 3 class
Example
Router(config-pmap)# class class1
Router(config-pmap-c)#
Specifies a traffic class to which the policy applies. This command
enters policy-map class configuration mode, which allows you to define
the treatment for the traffic class.
Step 4 priority percent
Example
Router(config-pmap-c)# priority
percent 10
Specifies the priority percentage allocated to the traffic class assigned
to the policy map.
Step 5 bandwidth
Example
Router(config-pmap-c)# bandwidth
percent 50
(Optional) Specifies the bandwidth allocated for a traffic class attached
to the policy map. You can define the percentage of bandwidth, or an
absolute amount of bandwidth.
Step 6 exit Returns to global configuration mode.

24-45
Cisco ASR 901 Series Aggregation Services Router Software Configuration Guide
OL-23826-09
Chapter 24 Configuring QoS
Configuring Quality of Service (QoS)
Configuring Class-Based Weighted Fair Queuing (CBFQ)
The Cisco ASR 901 supports Class-Based Weighted Fair Queuing (CBWFQ) for congestion
management.
Complete the following steps to configure CBWFQ.
Step 1 A class map contains match criteria against which a packet is checked to determine if it belongs to the
class. You can use class maps to define criteria that are referenced in one or more policy maps. Complete
the following steps to configure a class map.
a. Use the class-map command to create a class map.
Router(config)# class-map class1
Router(config-cmap)#
b. Use the match command to specify the match criteria for the class map. You can define a variety of
match criteria including CoS, DSCP, MPLS Exp, or QoS group value.
Router(config-cmap)# match qos-group 7
c. Use the exit command to exit class map configuration.
Router(config-cmap)# exit
Router(config)#
Step 2 Complete the following steps to configure a policy map and attach it to an interface.
Note The Cisco ASR 901 does not support the queue-limit commands. Only random-detect
discard-class-based is supported on GigabitEthernet Interfaces.
a. Use the policy-map command to define a policy map.
Router(config)# policy-map policy1
Router(config-pmap)#
b. Use the class command to reference the class map that defines the traffic to which the policy map
applies.
Router(config-pmap)# class class1
Router(config-pmap-c)#
c. Use the bandwidth command to specify the bandwidth allocated for the traffic class.
Router(config-pmap-c)# bandwidth percent 10
d. Use the exit command to exit the policy map class configuration.
Router(config-pmap-c)# exit
Router(config-pmap)#
e. Use the exit command to exit the policy map configuration.
Router(config-pmap)# exit
Router(config)#
f. Enter configuration for the interface to which you want to apply the policy map.
Router(config)# interface atm0/ima0

24-46
Cisco ASR 901 Series Aggregation Services Router Software Configuration Guide
OL-23826-09
Chapter 24 Configuring QoS
Configuring Quality of Service (QoS)
g. Use the service-policy command to apply the service policy to the interface.
Router(config-if)# service-policy output policy1
Weighted Random Early Detection (WRED)
Random Early Detection (RED) is a congestion avoidance mechanism that takes advantage of the
congestion control mechanism of TCP. By randomly dropping packets prior to periods of high
congestion, RED tells the packet source to decrease its transmission rate. WRED drops packets
selectively based on IP discard-class. Discard-class is assigned to packets at the ingress, as they enter
the network. WRED is useful on any output interface where you expect to have congestion. However,
WRED is usually used in the core routers of a network, rather than at the edge. WRED uses discard-class
to determine how it treats different types of traffic.
When a packet arrives, the following events occur:
1. The average queue size is calculated.
2. If the average is less than the minimum queue threshold, the arriving packet is queued.
3. If the average is between the minimum queue threshold for that type of traffic and the maximum
threshold for the interface, the packet is either dropped or queued, depending on the packet drop
probability for that type of traffic.
4. If the average queue size is greater than the maximum threshold, the packet is dropped.
Note Cisco ASR 901 supports configuration of random-detect thresholds only in number-of-packets.
Complete the following steps to configure WRED:
Command Purpose
Step 1 configure terminal Enter global configuration mode
Step 2 policy-map
Example
Router(config)# policy-map policy1
Router(config-pmap)#
Define a new policy map and enter policy map configuration mode.
Step 3 class
Example
Router(config-pmap)# class class1
Router(config-pmap-c)#
Specify a traffic class to which the policy applies. This command enters
policy-map class configuration mode, which allows you to define the
treatment for the traffic class.
Step 4 bandwidth
Example
Router(config-pmap-c)# bandwidth
percent 50
Specify the bandwidth allocated for a traffic class attached to the policy
map. You can define the percentage of bandwidth, or an absolute
amount of bandwidth.
This step is optional.

24-47
Cisco ASR 901 Series Aggregation Services Router Software Configuration Guide
OL-23826-09
Chapter 24 Configuring QoS
Configuring Quality of Service (QoS)
Configuring Shaping
The Cisco ASR 901 supports class-based traffic shaping. Follow these steps to configure class-based
traffic shaping.
Class-based traffic shaping is configured using a hierarchical policy map structure; you enable traffic
shaping on a primary level (parent) policy map and other QoS features such as queuing and policing on
a secondary level (child) policy map.
This section contains the following topics:
•Configuring Class-Based Traffic Shaping in a Primary-Level (Parent) Policy Map
•Configuring the Secondary-Level (Child) Policy Map
Configuring Class-Based Traffic Shaping in a Primary-Level (Parent) Policy Map
Follow these steps to configure a parent policy map for traffic shaping.
Step 1 Use the policy-map command to specify the policy map for which you want to configure shaping and
enter policy-map configuration mode.
Step 5 [no] random-detect discard-class-based Base WRED on the discard class value of a packet.
To disable this feature, use the no form of this command.
Step 6 [no] random-detect discard-class value
min-threshold max-threshold
mark-prob-denominator
Example
Router(config-pmap-c)# random-detect
discard-class 2 100 200 10
Configure WRED parameters for a discard-class value for a class policy
in a policy map.
•value—Discard class. Valid values are 0 to 2.
Note WRED counters are not supported for discard class 0.
•min-threshold—Minimum threshold in number of packets. Valid
values are 1 to 4096. When the average queue length reaches the
minimum threshold, WRED randomly drops some packets with the
specified IP precedence.
•max-threshold—Maximum threshold in number of packets. Valid
values are 1 to 4096. When the average queue length exceeds the
maximum threshold, WRED drops all packets with the specified IP
precedence.
Note Max-threshold values configured above 1024 cannot be
reached.
•mark-prob-denominator—Denominator for the fraction of packets
dropped when the average queue depth is at the maximum
threshold. For example, if the denominator is 512, 1 out of every
512 packets is dropped when the average queue is at the maximum
threshold. Valid values are 1 to 65535. The default is 10; 1 out of
every 10 packets is dropped at the maximum threshold.
To return the values to the default for the discard class, use the no form
of this command.
Command Purpose

24-48
Cisco ASR 901 Series Aggregation Services Router Software Configuration Guide
OL-23826-09
Chapter 24 Configuring QoS
Configuring Quality of Service (QoS)
Router(config)# policy-map
output-policy
Step 2 Use the class command to specify the traffic class to which the policy map applies.
Router(config-pmap)# class class1
Router(config-pmap-c)#
Step 3 Use the shape command to define algorithm and rate used for traffic shaping.
Router(config-pmap-c)# shape average
mean-rate
burst-size
Step 4 Use the service-policy command to attach the policy map to the class map.
Router(config-pmap-c)# service-policy
policy-map
Step 5 Exit configuration mode.
Router(config-pmap-c)# end
Router#
Note You can use the show policy-map command to verify your configuration.
For more information about configuring shaping, see Regulating Packet Flow on a Per-Class
Basis---Using Class-Based Traffic Shaping.
Note The Cisco ASR 901 does not support all of the commands described in the IOS Release 12.2SR
documentation.
Configuring the Secondary-Level (Child) Policy Map
Follow these steps to create a child policy map for traffic shaping.
Step 1 Use the policy-map command to specify the policy map for which you want to configure shaping and
enter policy-map configuration mode.
Router(config)# policy-map
output-policy
Step 2 Use the class command to specify the traffic class to which the policy map applies.
Router(config-pmap)# class class1
Router(config-pmap-c)#
Step 3 Use the bandwidth command to specify the bandwidth allocated to the policy map. You can specify the
bandwidth in kbps, a relative percentage of bandwidth, or an absolute amount of bandwidth.
Router(config-pmap-c)# bandwidth percent 50
Step 4 Exit configuration mode.
Router(config-pmap-c)# end
Router#
For more information about configuring shaping, see Regulating Packet Flow on a Per-Class
Basis---Using Class-Based Traffic Shaping.

24-49
Cisco ASR 901 Series Aggregation Services Router Software Configuration Guide
OL-23826-09
Chapter 24 Configuring QoS
Configuring Quality of Service (QoS)
Note The Cisco ASR 901 does not support all of the commands described in the IOS Release 12.2SR
documentation.
Configuring Ethernet Trusted Mode
The Cisco ASR 901 supports trusted and non-trusted mode for Gigabit ethernet ports. Gigabit ethernet
ports are set in non-trusted mode by default. Trust mode is configured through table-maps. Use the set
qos-group cos command to use default mapping.
Creating IP Extended ACLs
Complete the following steps to create an IP extended ACL for IP traffic:
To delete an access list, use the no access-list access-list-number global configuration command.
Command Purpose
Step 1 configure terminal Enter global configuration mode.
Step 2 access-list access-list-number permit
protocol {source source-wildcard
destination destination-wildcard}
[precedence precedence] [tos tos] [dscp
dscp]
Create an IP extended ACL. Repeat the step as many times as necessary.
•For access-list-number, enter the access list number. The range is
100 to 199 and 2000 to 2699.
•For protocol, enter the name or number of an IP protocol. Use the
question mark (?) to see a list of available protocols. To match any
Internet protocol (including ICMP, TCP, and UDP), enter ip.
•The source is the number of the network or host sending the packet.
•The source-wildcard applies wildcard bits to the source.
•The destination is the network or host number receiving the packet.
•The destination-wildcard applies wildcard bits to the destination.
You can specify source, destination, and wildcards as:
•The 32-bit quantity in dotted-decimal format.
•The keyword any for 0.0.0.0 255.255.255.255 (any host).
•The keyword host for a single host 0.0.0.0.
or ip access-list extended name Define an extended IPv4 access list using a name, and enter access-list
configuration mode. The name can be a number from 100 to 199.
In access-list configuration mode, enter permit protocol {source
source-wildcard destination destination-wildcard}.
Step 3 end Return to privileged EXEC mode.
Step 4 show access-lists Verify your entries.
Step 5 copy running-config startup-config (Optional) Save your entries in the configuration file.

24-50
Cisco ASR 901 Series Aggregation Services Router Software Configuration Guide
OL-23826-09
Chapter 24 Configuring QoS
Configuring Quality of Service (QoS)
This example shows how to create an ACL that permits IP traffic from a source host at 10.1.1.1 to a
destination host at 10.1.1.2:
Router(config)# access-list 100 permit ip host 10.1.1.1 host 10.1.1.2
Using Class Maps to Define a Traffic Class
You use the class-map global configuration command to name and to isolate a specific traffic flow (or
class) from all other traffic. A class map defines the criteria to use to match against a specific traffic flow
to further classify it. Match statements can include criteria such as CoS value, DSCP value, IP
precedence values, or QoS group values, or VLAN IDs. You define match criterion with one or more
match statements entered in the class-map configuration mode.
Follow these guidelines when configuring class maps:
•A match-all class map cannot have more than one classification criterion (one match statement), but
a match-any class map can contain multiple match statements.
•The match cos and match vlan commands are supported only on Layer 2 802.1Q trunk ports.
•You use a class map with the match vlan command in the parent policy in input hierarchical policy
maps for per-port, per-VLAN QoS on trunk ports. A policy is considered a parent policy map when
it has one or more of its classes associated with a child policy map. Each class within a parent policy
map is called a parent class. You can configure only the match vlan command in parent classes. You
cannot configure the match vlan command in classes within the child policy map.
•You cannot configure match qos-group for an input policy map.
•In an output policy map, no two class maps can have the same classification criteria; that is, the same
match qualifiers and values.
•The maximum number of class maps supported on the Cisco ASR 901 router is 256.
Complete the following steps to create a class map and to define the match criterion to classify traffic:
Command Purpose
Step 1 configure terminal Enter global configuration mode.
Step 2 class-map [match-all | match-any]
class-map-name
Create a class map, and enter class-map configuration mode. By default, no
class maps are defined.
•(Optional) Use the match-all keyword to perform a logical-AND of all
matching statements under this class map. All match criteria in the class
map must be matched.
•(Optional) Use the match-any keyword to perform a logical-OR of all
matching statements under this class map. One or more match criteria
must be matched.
•For class-map-name, specify the name of the class map.
If no matching statements are specified, the default is match-all.
Note A match-all class map cannot have more than one classification
criterion (match statement).

24-51
Cisco ASR 901 Series Aggregation Services Router Software Configuration Guide
OL-23826-09
Chapter 24 Configuring QoS
Configuring Quality of Service (QoS)
This example shows how to create a class map called class2, which matches incoming traffic with DSCP
values of 10, 11, and 12.
Router(config)# class-map match-any class2
Router(config-cmap)# match ip dscp 10 11 12
Router(config-cmap)# exit
Step 3 match {cos cos-list | ip dscp dscp-list
| ip precedence ip-precedence-list |
qos-group value | vlan vlan-list}
Define the match criterion to classify traffic. By default, no match criterion
is defined.
Only one match type per class map is supported.
•For cos cos-list, enter a list of up to four CoS values in a single line to
match against incoming packets. Separate each value with a space. You
can enter multiple cos-list lines to match more than four CoS values. The
range is 0 to 7.
•For ip dscp dscp-list, enter a list of up to eight IPv4 DSCP values to
match against incoming packets. Separate each value with a space. You
can enter multiple dscp-list lines to match more than eight DSCP values.
The numerical range is 0 to 63. You can also configure DSCP values in
other forms. See the “Classification Based on IP DSCP” section on
page 24-9.
•For ip precedence ip-precedence-list, enter a list of up to four IPv4
precedence values to match against incoming packets. Separate each
value with a space. You can enter multiple ip-precedence-list lines to
match more than four precedence values. The range is 0 to 7.
•For vlan vlan-list, specify a VLAN ID or a range of VLANs to be used
in a parent policy map for per-port, per-VLAN QoS on a trunk port. The
VLAN ID range is 1 to 4094.
•For qos-group value, specify the QoS group number. The range is
0 to 7. Matching of QoS groups is supported only in output policy maps.
Step 4 end Return to privileged EXEC mode.
Step 5 show class-map Verify your entries.
Step 6 copy running-config startup-config (Optional) Save your entries in the configuration file.
Command Purpose

24-52
Cisco ASR 901 Series Aggregation Services Router Software Configuration Guide
OL-23826-09
Chapter 24 Configuring QoS
Configuring Quality of Service (QoS)
Creating a Named Access List
To create a standard or extended named access list, perform the following tasks:
Restrictions
Extended ACLs with extended options like DSCP, fragments, option, precedence, time-range, ToS, and
TTL are not supported. Only ACLs with source and destination IP addresses are supported.
SUMMARY STEPS
1. enable
2. configure terminal
3. ip access-list {standard | extended} name
4. permit {source [source-wildcard] | any} log
5. exit
6. class-map class-map-name
7. match access-group name access-group-name
DETAILED STEPS
Command Purpose
Step 1 enable
Example:
Router> enable
Enables privileged EXEC mode.
•Enter your password if prompted.
Step 2 configure terminal
Example:
Router# configure terminal
Enters global configuration mode.
Step 3 ip access-list {standard | extended}
name
Example:
Router(config)# ip access-list
standard acl-std
or
Router(config)# ip access-list
extended acl-std
Define a standard or extended IP access list using a name.
•standard—Specifies a standard IP access list.
•extended—Specifies an extended IP access list.
•name—Name of the IP access list or object-group ACL. Names
cannot contain a space or quotation mark, and must begin with
an alphabetic character to prevent ambiguity with numbered
access lists.

24-53
Cisco ASR 901 Series Aggregation Services Router Software Configuration Guide
OL-23826-09
Chapter 24 Configuring QoS
Configuring Quality of Service (QoS)
What to do Next
After creating a standard access list using names, define a policy map and attach it to the interface. See
Creating a Policy Map for Applying a QoS Feature to Network Traffic, page 24-35 and Attaching the
Policy Map to an Interface, page 24-36 for more details.
Step 4
permit {source [source-wildcard] |
any} log
Example:
Router(config-std-nacl)# permit
10.10.10.10 255.255.255.0
Enters access-list configuration mode, and specifies one or more
allowed or denied conditions. This determines whether the packet is
passed or dropped.
•source—Number of the network or host from which the packet
is sent in a 32-bit quantity in four-part, dotted-decimal format.
•source-wildcard—(Optional) Wildcard bits to be applied to the
source in four-part, dotted-decimal format. Place ones in the bit
positions you want to ignore.
•any—Specifies any source or destination host as an
abbreviation for the source-addr or destination-addr value and
the source-wildcard, or destination-wildcard value of 0.0.0.0
255.255.255.255.
•log—Causes an informational logging message about the
packet that matches the entry to be sent to the console. (The
level of messages logged to the console is controlled by the
logging console command.)
Step 5 exit
Example:
Router(config-std-nacl)# exit
Enters global configuration mode.
Step 6 class-map
class-map-name
Example:
Router(config)# class-map
class-acl-std
Defines name for the class map and enters class-map config mode.
•class-map-name—Name of the class map.
Step 7 match access-group name
access-group-name
Example:
Router(config-cmap)# match
access-group name acl-std
Defines a named ACL for the match criteria.
•access-group-name—Specifies a named ACL whose contents
are used as the match criteria against which packets are checked
to determine if they belong to the same class. The name can be
up to 40 alphanumeric characters.
Command Purpose

24-54
Cisco ASR 901 Series Aggregation Services Router Software Configuration Guide
OL-23826-09
Chapter 24 Configuring QoS
Configuring Quality of Service (QoS)
TCAM with ACL
The scalability of ACLs will change depending on the features configured on the Cisco ASR 901 Router.
With on-demand allocation, ACLs can be allocated up to a maximum of 1536 TCAM rules. For more
information on troubleshooting scalability, see Troubleshooting Tips, page 24-81.
Configuration Examples for ACL
The following is a sample output of the show ip access-lists tcam command.
Router# show ip access-lists tcam1
!consumes 1 TCAM entry per rule + a default rule.
!4 TCAM entries in this case]
Extended IP access list tcam1
10 permit ip host 1.1.1.12 any
20 deny ip host 2.2.2.11 any
30 permit ip host 1.1.1.13 any
Router#
Router# show run int gig 0/1
Building configuration...
Current configuration : 221 bytes
!
interface GigabitEthernet0/1
no ip address
ip access-group tcam1 in
negotiation auto
Router# show platform tcam detailed
Ingress : 6/8 slices, 1536/2048 entries used
Pre-Ingress: 3/4 slices, 768/1024 entries used
Egress : 0/4 slices, 0/512 entries used
Slice ID: 1
Stage: Pre-Ingress
Mode: Single
Entries used: 29/256
Slice allocated to: Layer-2 Classify and Assign Group
Slice ID: 4
Stage: Pre-Ingress
Mode: Double
Entries used: 11/128
Slice allocated to: L2CP
Slice ID: 2
Stage: Ingress
Mode: Double
Entries used: 27/128
Slice allocated to: L2 Post-Switch Processing Group
Slice ID: 5
Stage: Ingress
Mode: Single
Entries used: 4/256
Slice allocated to: Port ACLs
Slice ID: 7
Stage: Ingress
Mode: Double
Entries used: 10/128

24-55
Cisco ASR 901 Series Aggregation Services Router Software Configuration Guide
OL-23826-09
Chapter 24 Configuring QoS
Configuring Quality of Service (QoS)
Slice allocated to: OAM, Ethernet loopback, Y.1731 DMM
Slice ID: 3
Stage: Ingress
Mode: Double
Entries used: 15/128
Slice allocated to: CESoPSN-UDP, CEF, Layer-3 Control Protocols
Slice ID: 8
Stage: Ingress
Mode: Double
Entries used: 220/256
Slice allocated to: Quality Of Service
Verifying Named Access List
To verify the standard or extended access list configuration, use the show access-lists command as given
below:
Router# show access-lists tes456
Extended IP access list tes456
10 permit ip host 10.1.1.1 192.168.1.0 0.0.0.255
20 permit ip host 10.1.1.1 192.168.2.0 0.0.0.255
30 permit ip host 10.1.1.1 192.168.3.0 0.0.0.255
40 permit ip host 10.1.1.1 192.168.4.0 0.0.0.255
50 permit ip host 10.1.1.1 192.168.5.0 0.0.0.255
60 permit ip host 10.1.1.1 192.168.6.0 0.0.0.255
70 permit ip host 10.1.1.1 192.168.7.0 0.0.0.255
80 permit ip host 10.1.1.1 192.168.8.0 0.0.0.255
90 permit ip host 10.1.1.1 192.168.9.0 0.0.0.255
!
!
!
To verify the ACL-based QoS classification, use the show policy-map command as given below:
Router# show policy-map interface gigabitethernet 0/0
GigabitEthernet0/0
Service-policy input: test
Class-map: test (match-any)
0 packets, 244224 bytes
5 minute offered rate 6000 bps, drop rate 0000 bps
Match: access-group name test
QoS Set
dscp af32
Packets marked 0
No marking statistics available for this class
Class-map: class-default (match-any)
0 packets, 239168 bytes
5 minute offered rate 6000 bps, drop rate 0000 bps
Match: any

24-56
Cisco ASR 901 Series Aggregation Services Router Software Configuration Guide
OL-23826-09
Chapter 24 Configuring QoS
Configuring Quality of Service (QoS)
Configuration Example for Named Access List
The following is the sample configuration of a named access list on the Cisco ASR 901 Router.
Note In the following configuration, both the ACL and ACL-based QoS are exclusive of each other and are
not related to each other.
Router# show running-config
Building configuration...
Current configuration : 11906 bytes
!
! Last configuration change at 22:51:12 UTC Sun May 13 2001
!
version 15.2
service timestamps debug datetime msec
service timestamps log datetime msec
!
hostname Router
!
boot-start-marker
boot-end-marker
!
!
!card type command needed for slot/vwic-slot 0/0
enable password lab
!
no aaa new-model
ip cef
!
!
!
!
no ipv6 cef
!
!
mpls label protocol ldp
multilink bundle-name authenticated
!
table-map sach
map from 0 to 0
map from 1 to 1
map from 2 to 2
map from 3 to 3
map from 4 to 3
map from 5 to 5
map from 6 to 6
map from 7 to 7
default copy
!
l3-over-l2 flush buffers
!
!
!
!
!
!
!
spanning-tree mode pvst

24-57
Cisco ASR 901 Series Aggregation Services Router Software Configuration Guide
OL-23826-09
Chapter 24 Configuring QoS
Configuring Quality of Service (QoS)
spanning-tree extend system-id
username lab password 0 lab
!
!
!
class-map match-any test
match access-group name test123
class-map match-all test456
match access-group name tes456
class-map match-any test1
match access-group name test123
!
policy-map test
class test456
class class-default
!
!
!
!
!
!
interface Loopback0
ip address 10.10.10.1 255.255.255.255
!
interface Port-channel1
no negotiation auto
!
interface Port-channel8
no negotiation auto
service-policy input test
service instance 2000 ethernet
encapsulation dot1q 2000
rewrite ingress tag pop 1 symmetric
bridge-domain 2000
!
!
interface GigabitEthernet0/0
no negotiation auto
service-policy input test
!
interface GigabitEthernet0/1
shutdown
no negotiation auto
!
interface GigabitEthernet0/2
negotiation auto
channel-group 8 mode active
!
interface GigabitEthernet0/3
no negotiation auto
!
interface GigabitEthernet0/4
negotiation auto
service instance 200 ethernet
encapsulation untagged
bridge-domain 200
!
!
interface GigabitEthernet0/5
negotiation auto
!
interface GigabitEthernet0/6
no negotiation auto
!

24-58
Cisco ASR 901 Series Aggregation Services Router Software Configuration Guide
OL-23826-09
Chapter 24 Configuring QoS
Configuring Quality of Service (QoS)
interface GigabitEthernet0/7
no negotiation auto
!
interface GigabitEthernet0/8
negotiation auto
channel-group 8 mode active
!
interface GigabitEthernet0/9
no negotiation auto
!
interface GigabitEthernet0/10
no negotiation auto
!
interface GigabitEthernet0/11
no negotiation auto
!
interface FastEthernet0/0
ip address 10.104.99.152 255.255.255.0
full-duplex
!
interface Vlan1
no ip address
!
interface Vlan108
ip address 11.11.11.1 255.255.255.0
mpls ip
!
interface Vlan200
ip address 10.1.1.2 255.255.255.0
mpls ip
!
interface Vlan2000
ip address 200.1.1.1 255.255.255.0
!
router ospf 1
router-id 10.10.10.1
network 10.10.10.1 0.0.0.0 area 0
network 200.1.1.0 0.0.0.255 area 0
!
router bgp 1
bgp router-id 10.10.10.1
bgp log-neighbor-changes
neighbor 10.1.1.1 remote-as 2
neighbor 10.10.10.50 remote-as 1
neighbor 10.10.10.50 update-source Loopback0
!
ip forward-protocol nd
!
!
no ip http server
ip route 0.0.0.0 0.0.0.0 10.104.99.1
!
ip access-list extended check
deny ip any any
ip access-list extended tes456
permit ip host 10.1.1.1 192.168.1.0 0.0.0.255
permit ip host 10.1.1.1 192.168.2.0 0.0.0.255
permit ip host 10.1.1.1 192.168.3.0 0.0.0.255
permit ip host 10.1.1.1 192.168.4.0 0.0.0.255
permit ip host 10.1.1.1 192.168.5.0 0.0.0.255
permit ip host 10.1.1.1 192.168.6.0 0.0.0.255
permit ip host 10.1.1.1 192.168.7.0 0.0.0.255
permit ip host 10.1.1.1 192.168.8.0 0.0.0.255
permit ip host 10.1.1.1 192.168.9.0 0.0.0.255

24-59
Cisco ASR 901 Series Aggregation Services Router Software Configuration Guide
OL-23826-09
Chapter 24 Configuring QoS
Configuring Quality of Service (QoS)
permit ip host 10.1.1.1 192.168.10.0 0.0.0.255
permit ip host 10.1.1.1 192.168.11.0 0.0.0.255
permit ip host 10.1.1.1 192.168.12.0 0.0.0.255
permit ip host 10.1.1.1 192.168.13.0 0.0.0.255
permit ip host 10.1.1.1 192.168.14.0 0.0.0.255
permit ip host 10.1.1.1 192.168.15.0 0.0.0.255
permit ip host 10.1.1.1 192.168.16.0 0.0.0.255
permit ip host 10.1.1.1 192.168.17.0 0.0.0.255
permit ip host 10.1.1.1 192.168.18.0 0.0.0.255
permit ip host 10.1.1.1 192.168.19.0 0.0.0.255
permit ip host 10.1.1.1 192.168.20.0 0.0.0.255
permit ip host 10.1.1.1 192.168.21.0 0.0.0.255
permit ip host 10.1.1.1 192.168.22.0 0.0.0.255
permit ip host 10.1.1.1 192.168.23.0 0.0.0.255
permit ip host 10.1.1.1 192.168.24.0 0.0.0.255
permit ip host 10.1.1.1 192.168.25.0 0.0.0.255
permit ip host 10.1.1.1 192.168.26.0 0.0.0.255
permit ip host 10.1.1.1 192.168.27.0 0.0.0.255
permit ip host 10.1.1.1 192.168.28.0 0.0.0.255
permit ip host 10.1.1.1 192.168.29.0 0.0.0.255
permit ip host 10.1.1.1 192.168.30.0 0.0.0.255
permit ip host 10.1.1.1 192.168.31.0 0.0.0.255
permit ip host 10.1.1.1 192.168.32.0 0.0.0.255
permit ip host 10.1.1.1 192.168.33.0 0.0.0.255
permit ip host 10.1.1.1 192.168.34.0 0.0.0.255
permit ip host 10.1.1.1 192.168.35.0 0.0.0.255
permit ip host 10.1.1.1 192.168.36.0 0.0.0.255
permit ip host 10.1.1.1 192.168.37.0 0.0.0.255
permit ip host 10.1.1.1 192.168.38.0 0.0.0.255
permit ip host 10.1.1.1 192.168.40.0 0.0.0.255
permit ip host 10.1.1.1 192.168.41.0 0.0.0.255
permit ip host 10.1.1.1 192.168.42.0 0.0.0.255
permit ip host 10.1.1.1 192.168.43.0 0.0.0.255
permit ip host 10.1.1.1 192.168.44.0 0.0.0.255
permit ip host 10.1.1.1 192.168.45.0 0.0.0.255
permit ip host 10.1.1.1 192.168.46.0 0.0.0.255
permit ip host 10.1.1.1 192.168.47.0 0.0.0.255
permit ip host 10.1.1.1 192.168.48.0 0.0.0.255
permit ip host 10.1.1.1 192.168.49.0 0.0.0.255
permit ip host 10.1.1.1 192.168.50.0 0.0.0.255
permit ip host 10.1.1.1 192.168.51.0 0.0.0.255
permit ip host 10.1.1.1 192.168.52.0 0.0.0.255
permit ip host 10.1.1.1 192.168.53.0 0.0.0.255
permit ip host 10.1.1.1 192.168.54.0 0.0.0.255
permit ip host 10.1.1.1 192.168.55.0 0.0.0.255
permit ip host 10.1.1.1 192.168.56.0 0.0.0.255
permit ip host 10.1.1.1 192.168.57.0 0.0.0.255
permit ip host 10.1.1.1 192.168.58.0 0.0.0.255
permit ip host 10.1.1.1 192.168.59.0 0.0.0.255
permit ip host 10.1.1.1 192.168.60.0 0.0.0.255
permit ip host 10.1.1.1 192.168.61.0 0.0.0.255
permit ip host 10.1.1.1 192.168.62.0 0.0.0.255
permit ip host 10.1.1.1 192.168.63.0 0.0.0.255
permit ip host 10.1.1.1 192.168.64.0 0.0.0.255
permit ip host 10.1.1.1 192.168.65.0 0.0.0.255
permit ip host 10.1.1.1 192.168.66.0 0.0.0.255
permit ip host 10.1.1.1 192.168.67.0 0.0.0.255
permit ip host 10.1.1.1 192.168.68.0 0.0.0.255
permit ip host 10.1.1.1 192.168.69.0 0.0.0.255
permit ip host 10.1.1.1 192.168.70.0 0.0.0.255
permit ip host 10.1.1.1 192.168.71.0 0.0.0.255
permit ip host 10.1.1.1 192.168.72.0 0.0.0.255
permit ip host 10.1.1.1 192.168.73.0 0.0.0.255
permit ip host 10.1.1.1 192.168.74.0 0.0.0.255

24-60
Cisco ASR 901 Series Aggregation Services Router Software Configuration Guide
OL-23826-09
Chapter 24 Configuring QoS
Configuring Quality of Service (QoS)
permit ip host 10.1.1.1 192.168.75.0 0.0.0.255
ip access-list extended test123
remark 1
permit ip host 10.1.1.1 192.168.1.0 0.0.0.255
remark 2
permit ip host 10.1.1.1 192.168.2.0 0.0.0.255
remark 3
permit ip host 10.1.1.1 192.168.3.0 0.0.0.255
remark 4
permit ip host 10.1.1.1 192.168.4.0 0.0.0.255
remark 5
permit ip host 10.1.1.1 192.168.5.0 0.0.0.255
remark 6
permit ip host 10.1.1.1 192.168.6.0 0.0.0.255
remark 7
permit ip host 10.1.1.1 192.168.7.0 0.0.0.255
remark 8
permit ip host 10.1.1.1 192.168.8.0 0.0.0.255
remark 9
permit ip host 10.1.1.1 192.168.9.0 0.0.0.255
remark 10
permit ip host 10.1.1.1 192.168.10.0 0.0.0.255
remark 11
permit ip host 10.1.1.1 192.168.11.0 0.0.0.255
remark 12
permit ip host 10.1.1.1 192.168.12.0 0.0.0.255
remark 13
permit ip host 10.1.1.1 192.168.13.0 0.0.0.255
remark 14
permit ip host 10.1.1.1 192.168.14.0 0.0.0.255
remark 15
permit ip host 10.1.1.1 192.168.15.0 0.0.0.255
remark 16
permit ip host 10.1.1.1 192.168.16.0 0.0.0.255
remark 17
permit ip host 10.1.1.1 192.168.17.0 0.0.0.255
remark 18
permit ip host 10.1.1.1 192.168.18.0 0.0.0.255
remark 19
permit ip host 10.1.1.1 192.168.19.0 0.0.0.255
remark 20
permit ip host 10.1.1.1 192.168.20.0 0.0.0.255
remark 21
permit ip host 10.1.1.1 192.168.21.0 0.0.0.255
remark 22
permit ip host 10.1.1.1 192.168.22.0 0.0.0.255
remark 23
permit ip host 10.1.1.1 192.168.23.0 0.0.0.255
remark 24
permit ip host 10.1.1.1 192.168.24.0 0.0.0.255
remark 25
permit ip host 10.1.1.1 192.168.25.0 0.0.0.255
remark 26
permit ip host 10.1.1.1 192.168.26.0 0.0.0.255
remark 27
permit ip host 10.1.1.1 192.168.27.0 0.0.0.255
remark 28
permit ip host 10.1.1.1 192.168.28.0 0.0.0.255
remark 29
permit ip host 10.1.1.1 192.168.29.0 0.0.0.255
remark 30
permit ip host 10.1.1.1 192.168.30.0 0.0.0.255
remark 31
permit ip host 10.1.1.1 192.168.31.0 0.0.0.255

24-61
Cisco ASR 901 Series Aggregation Services Router Software Configuration Guide
OL-23826-09
Chapter 24 Configuring QoS
Configuring Quality of Service (QoS)
remark 32
permit ip host 10.1.1.1 192.168.32.0 0.0.0.255
remark 33
permit ip host 10.1.1.1 192.168.33.0 0.0.0.255
remark 34
permit ip host 10.1.1.1 192.168.34.0 0.0.0.255
remark 35
permit ip host 10.1.1.1 192.168.35.0 0.0.0.255
remark 36
permit ip host 10.1.1.1 192.168.36.0 0.0.0.255
remark 37
permit ip host 10.1.1.1 192.168.37.0 0.0.0.255
remark 38
permit ip host 10.1.1.1 192.168.38.0 0.0.0.255
remark 39
permit ip host 10.1.1.1 192.168.39.0 0.0.0.255
remark 40
permit ip host 10.1.1.1 192.168.40.0 0.0.0.255
remark 41
permit ip host 10.1.1.1 192.168.41.0 0.0.0.255
remark 42
permit ip host 10.1.1.1 192.168.42.0 0.0.0.255
remark 43
permit ip host 10.1.1.1 192.168.43.0 0.0.0.255
remark 44
permit ip host 10.1.1.1 192.168.44.0 0.0.0.255
remark 45
permit ip host 10.1.1.1 192.168.45.0 0.0.0.255
remark 46
permit ip host 10.1.1.1 192.168.46.0 0.0.0.255
remark 47
permit ip host 10.1.1.1 192.168.47.0 0.0.0.255
remark 48
permit ip host 10.1.1.1 192.168.48.0 0.0.0.255
remark 49
permit ip host 10.1.1.1 192.168.49.0 0.0.0.255
remark 50
permit ip host 10.1.1.1 192.168.50.0 0.0.0.255
!
access-list 2600 permit ip any any
!
mpls ldp router-id Loopback0
!
!
control-plane
!
environment monitor
!
line con 0
line aux 0
transport preferred none
transport output lat pad telnet rlogin udptn ssh
line vty 0 4
exec-timeout 3 3
password lab
login
!
exception crashinfo buffersize 128
!
!
end

24-62
Cisco ASR 901 Series Aggregation Services Router Software Configuration Guide
OL-23826-09
Chapter 24 Configuring QoS
QoS Treatment for Performance-Monitoring Protocols
QoS Treatment for Performance-Monitoring Protocols
This section contains the following topics:
•Cisco IP-SLAs, page 24-62
•QoS Treatment for IP-SLA Probes, page 24-62
•QoS Marking for CPU-Generated Traffic, page 24-62
•QoS Queuing for CPU-Generated Traffic, page 24-63
•Configuration Guidelines, page 24-80
Cisco IP-SLAs
For information about Cisco IP service level agreements (IP-SLAs), see Understanding Cisco IOS IP
SLAs, page 3-2.
QoS Treatment for IP-SLA Probes
The QoS treatment for IP-SLA and TWAMP probes must exactly reflect the effects that occur to the
normal data traffic crossing the device.
The generating device should not change the probe markings. It should queue these probes based on the
configured queueing policies for normal traffic.
Marking
By default, the class of service (CoS) marking of CFM traffic (including IP SLAs using CFM probes) is
not changed. This feature cannot change this behavior.
By default, IP traffic marking (including IP SLA and TWAMP probes) is not changed. This feature can
change this behavior.
Queuing
The CFM traffic (including IP SLAs using CFM probes) is queued according to its CoS value and the
output policy map configured on the egress port, similar to normal traffic. This feature cannot change
this behavior.
IP traffic (including IP SLA and TWAMP probes) is queued according to the markings specified in the
cpu traffic qos global configuration command and the output policy map on the egress port. If this
command is not configured, all IP traffic is statically mapped to a queue on the egress port.
QoS Marking for CPU-Generated Traffic
You can use QoS marking to set or modify the attributes of traffic from the CPU. The QoS marking action
can cause the CoS, DSCP, or IP precedence bits in the packet to be rewritten or left unchanged. QoS uses
packet markings to identify certain traffic types and how to treat them on the local router and the
network.

24-63
Cisco ASR 901 Series Aggregation Services Router Software Configuration Guide
OL-23826-09
Chapter 24 Configuring QoS
QoS Treatment for Performance-Monitoring Protocols
You can also use marking to assign traffic to a QoS group within the router. This QoS group is an internal
label that does not modify the packet, but it can be used to identify the traffic type when configuring
egress queuing on the network port.
You can specify and mark traffic CPU-generated traffic by using these global configuration commands:
cpu traffic qos cos {cos_value | cos [table-map table-map-name] | dscp [table-map table-map-name]|
precedence [table-map table-map-name]}
You can mark a QoS group by configuring an explicit value or by using the table-map keyword. Table
maps list specific traffic attributes and map (or convert) them to another attribute. A table map
establishes a to-from relationship for the attribute and defines the change to be made:
•Marking CoS by using the CoS, or the IP-DSCP, or the IP precedence of IP CPU-packets
•Marking CoS by using the CoS of non-IP CPU-packets.
•Marking IP DSCP by using the CoS, or the IP-DSCP, or the IP precedence of the CPU-packet
•Marking IP precedence by using the CoS, or the IP-DSCP, or the IP precedence of the CPU-packet
You can configure either IP-DSCP or IP precedence marking.
You can also simultaneously configure marking actions to modify CoS, IP-DSCP or IP precedence, and
QoS group.
The cpu traffic qos command specifies the traffic to which it applies: all CPU traffic, only CPU IP
traffic, or only CPU non-IP traffic. All other traffic retains its QoS markings. This feature does not affect
CFM traffic (including Layer 2 IP SLA probes using CFM).
QoS Queuing for CPU-Generated Traffic
You can use the QoS markings established for the CPU-generated traffic by the cpu traffic qos global
configuration command as packet identifiers in the class-map of an output policy-map to map CPU
traffic to class-queues in the output policy-map on the egress port. You can then use output policy-maps
on the egress port to configure queuing and scheduling for traffic leaving the router from that port.
If you want to map all CPU-generated traffic to a single class in the output policy-maps without changing
the CoS, IP DSCP, or IP-precedence packet markings, you can use QoS groups for marking
CPU-generated traffic.
If you want to map all CPU-generated traffic to classes in the output policy maps based on the CoS
without changing the CoS packet markings, you can use the table map:
•Configure CoS marking by using CoS as the map from value without a table map.
•Configure CoS marking using CoS as the map from value with a table map, using only the default
and copy keywords.
For details about table maps, see the “Table Maps” section on page 24-13.
Using the cpu traffic qos global configuration command with table mapping, you can configure multiple
marking and queuing policies to work together or independently. You can queue native VLAN traffic
based on the CoS markings configured using the cpu traffic qos global configuration command.
The cpu traffic qos command specifies the traffic to which it applies: all CPU traffic, only CPU-IP
traffic, or only CPU non-IP traffic. All other traffic is statically mapped to a CPU-default queue on the
egress port. All CFM traffic (including Layer 2 IP SLA probes using CFM) is mapped to classes in the
output policy map, and queued based on their CoS value.

24-64
Cisco ASR 901 Series Aggregation Services Router Software Configuration Guide
OL-23826-09
Chapter 24 Configuring QoS
Extending QoS for MLPPP
Extending QoS for MLPPP
•Configuring Class-map for Matching MPLS EXP Bits, page 24-64
•Configuring Class-map for Matching IP DSCP Value, page 24-65
•Configuring Class-map for Matching MPLS EXP Bits or IP DSCP Value, page 24-66
•Configuring a Policy-map, page 24-67
•Attaching the Policy-map to MLPPP Interface, page 24-70
•Re-marking IP DSCP Values of CPU Generated Traffic, page 24-72
•Re-marking MPLS EXP Values of CPU Generated Traffic, page 24-73
•Configuring a Policy-map to Match on CS5 and EXP4, page 24-74
•Attaching the Policy-map to Match on CS5 and EXP4 to MLPPP Interface, page 24-76
Configuring Class-map for Matching MPLS EXP Bits
Complete the following steps to configure class-map for matching MPLS experimental bits.
SUMMARY STEPS
1. enable
2. configure terminal
3. class-map match-any class-map-name
4. match mpls experimental topmost number
5. exit
DETAILED STEPS
Command Purpose
Step 1 enable
Example:
Router> enable
Enables privileged EXEC mode.
•Enter your password if prompted.
Step 2 configure terminal
Example:
Router# configure terminal
Enters global configuration mode.
Step 3 class-map match-any
class-map-name
Example:
Router(config)# class-map match-any
mplsexp
Creates a class map to be used for matching packets to a specified class
and to enter QoS class-map configuration mode:
•class-map-name—Name of the class for the class map. The class
name is used for both the class map and to configure a policy for the
class in the policy map.

24-65
Cisco ASR 901 Series Aggregation Services Router Software Configuration Guide
OL-23826-09
Chapter 24 Configuring QoS
Extending QoS for MLPPP
Configuring Class-map for Matching IP DSCP Value
This classification is required for all the packets flowing without an MPLS header like normal IP packets
flowing through an MLPPP Interface.
Complete the following steps to configure class-map for matching IP DSCP Values.
SUMMARY STEPS
1. enable
2. configure terminal
3. class-map match-any class-map-name
4. match ip dscp [dscp-value...dscp-value]
5. exit
DETAILED STEPS
Step 4 match mpls experimental topmost
number
Example:
Router(config-cmap)# match mpls
experimental topmost 5
Matches the experimental (EXP) value in the topmost label header.
•number—Multiprotocol Label Switching (MPLS) EXP field in the
topmost label header. Valid values are 0 to 7.
Note In this configuration packets with experimental bits of value 5 are
matched. Repeat this step to configure more values. If any one of
the values is matched, action pertaining to the class-map is
performed.
Step 5 exit
Example:
Router(config-cmap)# exit
Exits class-map configuration mode.
Command Purpose
Command Purpose
Step 1 enable
Example:
Router> enable
Enables privileged EXEC mode.
•Enter your password if prompted.
Step 2 configure terminal
Example:
Router# configure terminal
Enters global configuration mode.
Step 3 class-map match-any
class-map-name
Example:
Router(config)# class-map match-any
matchdscp
Creates a class map to be used for matching packets to a specified class
and to enter QoS class-map configuration mode:
•class-map-name—Name of the class for the class map. The class
name is used for both the class map and to configure a policy for the
class in the policy map.

24-66
Cisco ASR 901 Series Aggregation Services Router Software Configuration Guide
OL-23826-09
Chapter 24 Configuring QoS
Extending QoS for MLPPP
Configuring Class-map for Matching MPLS EXP Bits or IP DSCP Value
In this configuration, all MPLS packets flowing through the MLPPP Interface EXP value are matched
and all the IP Packets flowing through the MLPPP Interface IP DSCP value are matched.
Complete the following steps to configure class-map for matching MPLS EXP bits or IP DSCP Values.
SUMMARY STEPS
1. enable
2. configure terminal
3. class-map match-any class-map-name
4. match mpls experimental topmost number
5. match ip dscp [dscp-value...dscp-value]
6. exit
DETAILED STEPS
Step 4 match ip dscp
[
dscp-value...dscp-value
]
Example:
Router(config-cmap)# match ip dscp
af11
Identify one or more differentiated service code point (DSCP), Assured
Forwarding (AF), and Class Selector (CS) values as a match criterion.
•dscp-value—The DSCP value used to identify a DSCP value.
Note In this configuration packets with IP DSCP of value af11 are
matched. Repeat this step to configure more values. If any one of
the values is matched, action pertaining to the class-map is
performed.
Step 5 exit
Example:
Router(config-cmap)# exit
Exits class-map configuration mode.
Command Purpose
Command Purpose
Step 1 enable
Example:
Router> enable
Enables privileged EXEC mode.
•Enter your password if prompted.
Step 2 configure terminal
Example:
Router# configure terminal
Enters global configuration mode.

24-67
Cisco ASR 901 Series Aggregation Services Router Software Configuration Guide
OL-23826-09
Chapter 24 Configuring QoS
Extending QoS for MLPPP
Configuring a Policy-map
Complete the following steps to configure a policy-map.
SUMMARY STEPS
1. enable
2. configure terminal
3. policy-map policy-map-name
4. class class-name
5. priority percent priority-percent -
6. class class-name
7. bandwidth percent bandwidth-percent
8. class class-name
9. set mpls experminetal topmost number
10. class class-name
11. set ip dscp dscp-value
12. class class-name
13. bandwidth percent bandwidth-percent
Step 3 class-map match-any
class-map-name
Example:
Router(config)# class-map match-any
matchdscp
Creates a class map to be used for matching packets to a specified class
and to enter QoS class-map configuration mode:
•class-map-name—Name of the class for the class map. The class
name is used for both the class map and to configure a policy for the
class in the policy map.
Step 4 match mpls experimental topmost
number
Example:
Router(config-cmap)# match mpls
experimental topmost 5
Matches the experimental (EXP) value in the topmost label header.
•number—Multiprotocol Label Switching (MPLS) EXP field in the
topmost label header. Valid values are 0 to 7.
Step 5 match ip dscp
dscp-value
Example:
Router(config-cmap)# match ip dscp
af11
Identifies the DSCP values as a match criterion.
•dscp-value—The DSCP value used to identify a DSCP.
Step 6 exit
Example:
Router(config-cmap)# exit
Exits class-map configuration mode.
Command Purpose

24-68
Cisco ASR 901 Series Aggregation Services Router Software Configuration Guide
OL-23826-09
Chapter 24 Configuring QoS
Extending QoS for MLPPP
14. set mpls experminetal topmost number
15. set ip dscp value
16. queue-limit queue-limit-size packets
17. class class-default
18. bandwidth percent bandwidth-percent
19. exit
DETAILED STEPS
Command Purpose
Step 1 enable
Example:
Router> enable
Enables privileged EXEC mode.
•Enter your password if prompted.
Step 2 configure terminal
Example:
Router# configure terminal
Enters global configuration mode.
Step 3 policy-map
policy-map-name
Example:
Router(config)# policy-map
mplsomlpppqos
Configures a policy map that can be attached to one or more interfaces and
enters QoS policy-map configuration mode.
•policy-map-name—Name of the policy map.
Step 4 class
class-name
Example:
Router(config-pmap)# class mplsexp
Specifies the name of the class whose policy you want to create.
•class-name—Name of the class to be configured or whose policy is
to be modified. The class name is used for both the class map and to
configure a policy for the class in the policy map.
Step 5 priority percent
percentage
Example:
Router(config-pmap-c)# priority
percent 10
Configures priority to a class of traffic belonging to a policy map.
•percentage—Total available bandwidth to be set aside for the priority
class.
Step 6 class
class-name
Example:
Router(config-pmap-c)# class
matchdscp
Specifies the name of the class whose policy you want to create.
Step 7 bandwidth percent
percentage
Example:
Router(config-pmap-c)# bandwidth
percent 20
Configures the bandwidth allocated for a class belonging to a policy map.
•percentage—Specifies the percentage of guaranteed bandwidth based
on an absolute percent of available bandwidth to be set aside for the
priority class or on a relative percent of available bandwidth.

24-69
Cisco ASR 901 Series Aggregation Services Router Software Configuration Guide
OL-23826-09
Chapter 24 Configuring QoS
Extending QoS for MLPPP
Step 8 class
class-name
Example:
Router(config-pmap-c)# class
mplsexpvalues
Specifies the name of the class whose policy you want to create.
Step 9 set mpls experimental topmost
mpls-exp-value
Example:
Router(config-pmap-c)# set mpls
experimental topmost 4
Sets the MPLS EXP field value in the topmost label on an interface.
•mpls-exp-value—Specifies the value used to set MPLS experimental
bits defined by the policy map.
Step 10 class
class-name
Example:
Router(config-pmap-c)# class
matchdscpvalues
Specifies the name of the class whose policy you want to create.
Step 11 set dscp
dscp-value
Example:
Router(config-pmap-c)# set dscp
af41
Marks a packet by setting the differentiated services code point (DSCP)
value in the type of service (ToS) byte.
•dscp-value—The DSCP value used to identify a DSCP.
Step 12 class
class-name
Example:
Router(config-pmap-c)# class
mplsexp_or_dscp
Specifies the name of the class whose policy you want to create.
Step 13 bandwidth percent
percentage
Example:
Router(config-pmap-c)# bandwidth
percent 20
Configures the bandwidth allocated for a class belonging to a policy map.
Step 14 set mpls experimental topmost
mpls-exp-value
Example:
Router(config-pmap-c)# set mpls
experimental topmost 1
Sets the MPLS EXP field value in the topmost label on an interface.
Step 15 set dscp
dscp-value
Example:
Router(config-pmap-c)# set dscp
af11
Marks a packet by setting the differentiated services code point (DSCP)
value in the type of service (ToS) byte.
Command Purpose

24-70
Cisco ASR 901 Series Aggregation Services Router Software Configuration Guide
OL-23826-09
Chapter 24 Configuring QoS
Extending QoS for MLPPP
Attaching the Policy-map to MLPPP Interface
Complete the following steps to attach the policy-map to an MLPPP interface.
SUMMARY STEPS
1. enable
2. configure terminal
3. interface multilink group-number
4. ip address address [subnet mask]
5. load-interval interval
6. mpls ip
7. keepalive period
8. ppp multilink
9. ppp multilink group number
10. ppp multilink endpoint string char-string
11. service-policy output policy-map-name
12. exit
Step 16 queue
queue-limit-size
packets
Example:
Router(config-pmap-c)# queue-limit
80 packets
Configures the queue limit (size) for a class in packets.
•number—The maximum size of the queue.
•packets—Indicates that the unit of measure is packets.
Note To configure queue-limit, you should configure either priority
percent or bandwidth percent.
Step 17 end
Example:
Router(config-pmap-c)# exit
Exits QoS policy-map class configuration mode.
Command Purpose

24-71
Cisco ASR 901 Series Aggregation Services Router Software Configuration Guide
OL-23826-09
Chapter 24 Configuring QoS
Extending QoS for MLPPP
DETAILED STEPS
Command Purpose
Step 1 enable
Example:
Router> enable
Enables privileged EXEC mode.
•Enter your password if prompted.
Step 2 configure terminal
Example:
Router# configure terminal
Enters global configuration mode.
Step 3 interface multilink
group-number
Example:
Router(config)# interface
multilink5
Creates a multilink bundle and enters the interface configuration mode:
•group-number—Number of the multilink bundle.
Step 4 ip address
address
[
subnet mask
]
Example:
Router(config-if)# ip address
84.1.2.3 255.255.255.0
Assigns an IP address to the multilink interface.
•address— IP address.
•subnet mask—Network mask of IP address.
Step 5 load-interval
interval
Example:
Router(config-if)# load-interval 30
Configures the length of time for which data is used to compute load
statistics.
•interval—Length of time for which data is used to compute load
statistics.
Step 6 mpls ip
Example:
Router(config-if)# mpls ip
Enables MPLS forwarding of IPv4 packets along normally routed paths
for a particular interfaces.
Step 7 keepalive
period
Example:
Router(config-if)# keepalive 1
Enables keepalive packets and specifies the number of times that the
router tries to send keepalive packets without a response before bringing
down the interface.
•period—Time interval, in seconds, between messages sent by the
router to ensure that a network interface is alive.
Step 8 ppp multilink
Example:
Router(config-if)# ppp multilink
Enables Multilink PPP (MLP) on an interface.
Step 9 ppp multilink group
group-number
Example:
Router(config-if)# ppp multilink
group 3
Restricts a physical link to join only one designated multilink group
interface.
•group-number—Multilink group number (a nonzero number).

24-72
Cisco ASR 901 Series Aggregation Services Router Software Configuration Guide
OL-23826-09
Chapter 24 Configuring QoS
Extending QoS for MLPPP
Re-marking IP DSCP Values of CPU Generated Traffic
Complete the following steps to re-mark the IP DSCP values of the CPU generated traffic.
SUMMARY STEPS
1. enable
2. configure terminal
3. cpu traffic ppp set ip dscp cs5
4. exit
DETAILED STEPS
Step 10 ppp multilink endpoint string
char-string
Example:
Router(config-if)# ppp multilink
endpoint string ML3
Configures the default endpoint discriminator the system uses when
negotiating the use of MLPPP with the peer.
•char-string—Uses the supplied character string.
Step 11 service-policy output
policy-map-name
Example:
Router(config-if)# service-policy
output mplsomlpppqos
Attaches a policy map to an interface that will be used as the service
policy for the interface.
•policy-map-name—The name of a service policy map (created using
the policy-map command) to be attached.
Step 12 exit
Example:
Router(config-if)# exit
Exits interface configuration mode.
Command Purpose
Command Purpose
Step 1 enable
Example:
Router> enable
Enables privileged EXEC mode.
•Enter your password if prompted.
Step 2 configure terminal
Example:
Router# configure terminal
Enters global configuration mode.

24-73
Cisco ASR 901 Series Aggregation Services Router Software Configuration Guide
OL-23826-09
Chapter 24 Configuring QoS
Extending QoS for MLPPP
Re-marking MPLS EXP Values of CPU Generated Traffic
Complete the following steps to re-mark the MPLS EXP values of the CPU generated traffic.
SUMMARY STEPS
1. enable
2. configure terminal
3. cpu traffic ppp set mpls experimental topmost number
4. exit
DETAILED STEPS
Step 3 cpu traffic ppp set ip dscp cs5
Example:
Router(config)# cpu traffic ppp set
ip dscp cs5
Re-marks the IP DSCP value to give the desired QoS treatment to CPU
generated traffic.
Step 4 exit
Example:
Router(config)# exit
Exits configuration mode.
Command Purpose
Command Purpose
Step 1 enable
Example:
Router> enable
Enables privileged EXEC mode.
•Enter your password if prompted.
Step 2 configure terminal
Example:
Router# configure terminal
Enters global configuration mode.
Step 3 cpu traffic ppp set mpls
experimental topmost
number
Example:
Router(config)# cpu traffic ppp set
mpls experimental topmost 4
Re-marks Multiprotocol Label Switching (MPLS) experimental (EXP)
topmost value to give the desired QoS treatment to CPU generated traffic.
•number—MPLS EXP field in the topmost label header. Valid values
are 0 to 7.
Step 4 exit
Example:
Router(config)# exit
Exits configuration mode.

24-74
Cisco ASR 901 Series Aggregation Services Router Software Configuration Guide
OL-23826-09
Chapter 24 Configuring QoS
Extending QoS for MLPPP
Configuring a Policy-map to Match on CS5 and EXP4
Complete the following steps to configure a policy-map to match on CS5 and EXP4.
SUMMARY STEPS
1. enable
2. configure terminal
3. class-map match-any class-map-name
4. match ip dscp cs-value
5. class-map match-any exp4
6. match mpls experimental topmost number
7. policy-map policy-map-name
8. class class-name
9. bandwidth percent bandwidth-percent
10. set ip dscp dscp-value
11. class class-name
12. bandwidth percent bandwidth-percent
13. set mpls experminetal topmost number
14. class class-name
15. bandwidth percent bandwidth-percent
16. exit
DETAILED STEPS
Command Purpose
Step 1 enable
Example:
Router> enable
Enables privileged EXEC mode.
•Enter your password if prompted.
Step 2 configure terminal
Example:
Router# configure terminal
Enters global configuration mode.
Step 3 class-map match-any dscp
cs-value
Example:
Router(config)# class-map match-any
dscpcs5
Configures a class map to be used for matching packets to a specified
class and enters QoS class-map configuration mode.
•class-map-name—The name used for class map.

24-75
Cisco ASR 901 Series Aggregation Services Router Software Configuration Guide
OL-23826-09
Chapter 24 Configuring QoS
Extending QoS for MLPPP
Step 4 match ip dscp
cs-value
Example:
Router(config-cmap)# match ip dscp
cs5
Identify one or more differentiated service code point (DSCP) CS value
as a match criterion.
•cs-value—The Class Selector(CS) value.
Step 5 class-map match-any
class-map-name
Example:
Router(config-cmap)# class-map
match-any exp4
Creates a class map to be used for matching packets to a specified class.
•class-map-name—Name of the class for the class map.
Step 6 match mpls experimental topmost
number
Example:
Router(config-cmap)# match mpls
experimental topmost 4
Matches the experimental (EXP) value in the topmost label header.
•number—Multiprotocol Label Switching (MPLS) EXP field in the
topmost label header. Valid values are 0 to 7.
Step 7 policy-map
policy-map-name
Example:
Router(config-cmap)# policy-map
dscp_exp
Configures a policy map that can be attached to one or more interfaces and
enters QoS policy-map configuration mode.
•policy-map-name—Name of the policy map.
Step 8 class
class-name
Example:
Router(config-pmap)# class dscpcs5
Specifies the name of the class whose policy you want to create.
•class-name—Name of the class to be configured or whose policy is
to be modified. The class name is used for both the class map and to
configure a policy for the class in the policy map.
Step 9 bandwidth percent
percentage
Example:
Router(config-pmap-c)# bandwidth
percent 20
Configures the bandwidth allocated for a class belonging to a policy map.
•percentage—Specifies the percentage of guaranteed bandwidth based
on an absolute percent of available bandwidth to be set aside for the
priority class or on a relative percent of available bandwidth.
Step 10 set ip dscp
cs-value
Example:
Router(config-pmap-c)# set ip dscp
cs6
Marks a packet by setting the differentiated services code point (DSCP)
value in the type of service (ToS) byte.
Step 11 class
class-name
Example:
Router(config-pmap-c)# class exp4
Specifies the name of the class whose policy you want to create.
Step 12 bandwidth percent
percentage
Example:
Router(config-pmap-c)# bandwidth
percent 20
Configures the bandwidth allocated for a class belonging to a policy map.
•percentage—Specifies the percentage of guaranteed bandwidth based
on an absolute percent of available bandwidth to be set aside for the
priority class or on a relative percent of available bandwidth.
Command Purpose

24-76
Cisco ASR 901 Series Aggregation Services Router Software Configuration Guide
OL-23826-09
Chapter 24 Configuring QoS
Extending QoS for MLPPP
Attaching the Policy-map to Match on CS5 and EXP4 to MLPPP Interface
See “Attaching the Policy-map to MLPPP Interface” section on page 24-78 for configuration steps.
Note DSCP CS6 and EXP 6 are default values. If you configure the CPU generated traffic to these values using
CLI, you cannot see them in the output of the show running-configuration command.
Configuration Examples for Extending QoS for MPLS over MLPPP
•Configuring Class-map for Matching MPLS EXP Bits, page 24-76
•Configuring Class-map for Matching IP DSCP Value, page 24-77
•Configuring Class-map for Matching MPLS EXP Bits or IP DSCP Value, page 24-77
•Configuring a Policy-map, page 24-77
•Attaching the Policy-map to MLPPP Interface, page 24-78
Configuring Class-map for Matching MPLS EXP Bits
The following example shows a configuration of class-map for matching MPLS EXP bits.
Step 13 set mpls experimental topmost
mpls-exp-value
Example:
Router(config-pmap-c)# set mpls
experimental topmost 6
Sets the MPLS EXP field value in the topmost label on an interface.
•mpls-exp-value—Specifies the value used to set MPLS experimental
bits defined by the policy map.
Step 14 class
class-name
Example:
Router(config-pmap-c)# class
class-default
Specifies the name of the class whose policy you want to create.
Step 15 bandwidth percent
percentage
Example:
Router(config-pmap-c)# bandwidth
percent 20
Configures the bandwidth allocated for a class belonging to a policy map.
Step 16 end
Example:
Router(config-pmap-c)# exit
Exits QoS policy-map class configuration mode.
Command Purpose

24-77
Cisco ASR 901 Series Aggregation Services Router Software Configuration Guide
OL-23826-09
Chapter 24 Configuring QoS
Extending QoS for MLPPP
Building configuration...
Current configuration : 101 bytes
!
class-map match-any mpls_exp5
match mpls experimental topmost 5
!
Configuring Class-map for Matching IP DSCP Value
The following example shows a configuration of class-map for matching IP DSCP value.
Building configuration...
Current configuration : 101 bytes
!
!
class-map match-any dscpaf11
match ip dscp af11
!
Configuring Class-map for Matching MPLS EXP Bits or IP DSCP Value
The following example shows a configuration of class-map for matching MPLS EXP Bits or IP DSCP
value.
Building configuration...
Current configuration : 101 bytes
!
!
class-map match-any mplsexp_or_cos
match mpls experimental topmost 4
match ip dscp af41
!
Configuring a Policy-map
The following example shows a configuration of a policy-map.
Building configuration...
Current configuration : 101 bytes
!
policy-map mplsomlpppqos
class mplsexp
priority percent 10
class mplsexpvalues
set mpls experimental topmost 4
class matchdscp
bandwidth percent 20
class matchdscpvalues
set dscp af41

24-78
Cisco ASR 901 Series Aggregation Services Router Software Configuration Guide
OL-23826-09
Chapter 24 Configuring QoS
Extending QoS for MLPPP
class mplsexp_or_dscp
bandwidth percent 20
queue-limit 80 packets
set mpls experimental topmost 1
set dscp af11
!
Configuring a Policy-map to Match on CS5 and EXP 4
The following example shows a configuration of a policy-map.
Building configuration...
Current configuration : 101 bytes
!
class-map match-any dscpcs5
match ip dscp cs5
class-map match-any exp4
match mpls experimental topmost 4
policy-map dscp_exp
class dscpcs5
bandwidth percent 20
set ip dscp cs6
class exp4
bandwidth percent 20
set mpls experimental topmost 6
class class-default
bandwidth percent 20
!
Attaching the Policy-map to MLPPP Interface
The following example shows a configuration of attaching the policy-map to MLPPP interface.
Building configuration...
Current configuration : 101 bytes
!
!
interface Multilink3
ip address 84.1.2.3 255.255.255.0
load-interval 30
mpls ip
keepalive 1
ppp multilink
ppp multilink group 3
ppp multilink endpoint string ML3
service-policy output mplsomlpppqos
!

24-79
Cisco ASR 901 Series Aggregation Services Router Software Configuration Guide
OL-23826-09
Chapter 24 Configuring QoS
Verifying MPLS over MLPPP Configuration
Verifying MPLS over MLPPP Configuration
To verify the configuration of MPLS over MLPPP, use the following commands as shown in the
examples below:
To verify the details of a class-map created for matching MPLS EXP bits, use the following command
as shown in the example below:
Router# show run class-map mpls_exp1
Building configuration...
Current configuration : 76 bytes
!
class-map match-any mpls_exp1
match mpls experimental topmost 1
!
end
To verify the details of a class-map created for matching IP DSCP values, use the following command
as shown in the example below:
Router# show run class-map dscpaf21
Building configuration...
Current configuration : 60 bytes
!
class-map match-any dscpaf21
match ip dscp af21
!
end
To verify the details of a policy-map, use the following command as shown in the example below:
Router# show run policy-map policy_match_dscpaf11
Building configuration...
Current configuration : 100 bytes
!
policy-map policy_match_dscpaf11
class dscpaf11
set ip dscp af22
priority percent 10
!
end
To verify the details of a policy-map attached to MLPPP interface, use the following command as shown
in the example below:
Router# show policy-map interface multilink3
Multilink3
Service-policy output: match_dscp_exp
Class-map: dscpcs4 (match-any)
0 packets, 0 bytes

24-80
Cisco ASR 901 Series Aggregation Services Router Software Configuration Guide
OL-23826-09
Chapter 24 Configuring QoS
Verifying MPLS over MLPPP Configuration
30 second offered rate 0000 bps, drop rate 0000 bps
Match: ip dscp cs4 (32)
Queueing
queue limit 38 packets
(queue depth/total drops/no-buffer drops) 0/0/0
(pkts output/bytes output) 0/0
bandwidth 10% (153 kbps)
Class-map: dscpcs6 (match-any)
19 packets, 1889 bytes
30 second offered rate 0000 bps, drop rate 0000 bps
Match: ip dscp cs6 (48)
Queueing
queue limit 38 packets
(queue depth/total drops/no-buffer drops) 0/0/0
(pkts output/bytes output) 0/0
bandwidth 10% (153 kbps)
Configuration Guidelines
•This feature must be configured globally for a router; it cannot be configured per-port or
per-protocol.
•Enter each cpu traffic qos marking action on a separate line.
•The cpu traffic qos cos global configuration command configures CoS marking for CPU-generated
traffic by using either a specific CoS value or a table map, but not both. A new configuration
overwrites the existing configuration.
•The cpu traffic qos dscp global configuration command configures IP-DSCP marking for
CPU-generated IP traffic by using either a specific DSCP value or a table map, but not both. A new
configuration overwrites the existing configuration.
•The cpu traffic qos precedence global configuration command configures IP-precedence marking
for CPU-generated IP traffic by using either a specific precedence value or a table map, but not both.
A new configuration overwrites the existing configuration.
•The cpu traffic qos dscp and cpu traffic qos precedence global configuration commands are
mutually exclusive. A new configuration overwrites the existing configuration.
•When the cpu traffic qos dscp global configuration command is configured with table maps, you
can configure only one map from value at a time—DSCP, precedence, or CoS. A new configuration
overwrites the existing configuration. Packets marked by this command can be classified and queued
by an output policy map based on the marked DSCP or precedence value.
•When the cpu traffic qos precedence global configuration command is configured with table maps,
you can configure only one map from value at a time—DSCP, precedence, or CoS. A new
configuration overwrites the existing configuration. Packets marked by this command can be
classified and queued by an output policy map based on the marked precedence or DSCP value.
•You cannot configure a map from value of both DSCP and precedence. A new configuration
overwrites the existing configuration.
•When the cpu traffic qos cos global configuration command is configured with table maps, you can
configure two map from values at a time—CoS and either DSCP or precedence.
•If the cpu traffic qos cos global configuration command is configured with only a map from value
of DSCP or precedence:

24-81
Cisco ASR 901 Series Aggregation Services Router Software Configuration Guide
OL-23826-09
Chapter 24 Configuring QoS
Troubleshooting Tips
–
The CoS value of IP packets is mapped by using the DSCP (or precedence) value in the packet
and the configured table map. Packets can be classified and queued by an output policy map
based on the marked CoS value.
–
The CoS value of non-IP packets remains unchanged.
•If the cpu traffic qos cos global configuration command is configured with a map from value of
CoS:
–
The CoS value of IP packets is mapped by using the CoS value in the packet and the configured
table map. Packets can be classified and queued by an output policy map based on the marked
CoS value.
–
The CoS value of non-IP packets is mapped by using the CoS value in the packet and the
configured table map. Packets can be classified and queued by an output policy map based on
the marked CoS value.
•If the cpu traffic qos cos global configuration command is configured with a map from value of
DSCP or precedence and CoS:
–
The CoS value of IP packets is mapped by using the DSCP or precedence value in the packet
and the configured table map. Packets can be classified and queued by an output policy map
based on the marked CoS value.
–
The CoS value of non-IP packets is mapped by using the CoS value in the packet and the
configured table map. Packets can be classified and queued by an output policy map based on
the marked CoS value.
Troubleshooting Tips
The on-demand TCAM resource allocation may fail due to the unavailability of resources for the
requested operation. In such scenarios, use the following troubleshooting tips:
1. Run the show platform tcam detailed command to understand the current resource allocation.
2. Use this information to find the features that are allocated resources.
3. Unconfigure the features that are no longer required to free the resources.

24-82
Cisco ASR 901 Series Aggregation Services Router Software Configuration Guide
OL-23826-09
Chapter 24 Configuring QoS
Troubleshooting Tips
Figure 24-7 shows the troubleshooting feature scalability procedure.
Figure 24-7 Troubleshooting Feature Scalabitlity
The following TCAM commands are used for troubleshooting feature scalability.
Command Purpose
show platform tcam summary Shows the current occupancy of TCAM with summary of
the number of slices allocated or free.
show platform tcam detailed Shows the current occupancy and includes per-slice
information such as number of entries used or free,
feature(s) using the slice, slice mode, and slice stage and ID.
This command helps to understand current resource
allocation and decide which feature(s) to unconfigure to
free resources.

24-83
Cisco ASR 901 Series Aggregation Services Router Software Configuration Guide
OL-23826-09
Chapter 24 Configuring QoS
Troubleshooting Tips
Use the no form of the debug commands to disable TCAM error printing and TCAM info printing.
Warning
We suggest you do not use the debug commands without TAC supervision.
The following is a sample of the output from the show platform tcam summary command.
Router# show platform tcam summary
Ingress : 2/8 slices, 512/2048 entries used
Pre-Ingress: 3/4 slices, 768/1024 entries used
Egress : 0/4 slices, 0/512 entries used
The following is a sample of the output from the show platform tcam detailed command.
Router# show platform tcam detailed
Ingress : 2/8 slices, 512/2048 entries used
Pre-Ingress: 3/4 slices, 768/1024 entries used
Egress : 0/4 slices, 0/512 entries used
Slice ID: 1
Stage: Pre-Ingress
Mode: Single
Entries used: 28/256
Slice allocated to: Layer-2 Classify and Assign Group
Slice ID: 4
Stage: Pre-Ingress
Mode: Double
Entries used: 10/128
Slice allocated to: L2CP
Slice ID: 2
Stage: Ingress
Mode: Double
Entries used: 29/128
Slice allocated to: L2 Post-Switch Processing Group
Slice ID: 3
Stage: Ingress
Mode: Single
Entries used: 13/256
Slice allocated to: CESoPSN-UDP, CEF, Layer-3 Control Protocols
Example: TCAM troubleshooting related error
In this example all the eight slices available at the Ingress stage have already been allocated. Also, the
slice allocated to QoS has no free entries. If we need to configure a few more QoS rules, the following
options are available:
1. To unconfigure QoS rules that are no longer required and thereby freeing up the entries
debug platform tcam error Enables TCAM error printing.
By default, the error printing is turned on and the info
printing is turned off.
debug platform tcam info Enables TCAM info printing.
Command Purpose

24-84
Cisco ASR 901 Series Aggregation Services Router Software Configuration Guide
OL-23826-09
Chapter 24 Configuring QoS
Troubleshooting Tips
2. To free up a slice by unconfiguring features that are no longer required.
Router# show platform tcam detailed
Ingress : 8/8 slices, 2048/2048 entries used [no free slices available]
Pre-Ingress: 3/4 slices, 768/1024 entries used
Egress : 0/4 slices, 0/512 entries used
Slice ID: 1
Stage: Pre-Ingress
Mode: Single
Entries used: 29/256
Slice allocated to: Layer-2 Classify and Assign Group
Slice ID: 4
Stage: Pre-Ingress
Mode: Double
Entries used: 11/128
Slice allocated to: L2CP
Slice ID: 2
Stage: Ingress
Mode: Double
Entries used: 27/128
Slice allocated to: L2 Post-Switch Processing Group
Slice ID: 6
Stage: Ingress
Mode: Single
Entries used: 250/256
Slice allocated to: Port ACLs
Slice ID: 5
Stage: Ingress
Mode: Single
Entries used: 500/512
Slice allocated to: Router ACLs
Slice ID: 7
Stage: Ingress
Mode: Double
Entries used: 10/128
Slice allocated to: OAM, Ethernet loopback, Y.1731 DMM
Slice ID: 3
Stage: Ingress
Mode: Double
Entries used: 15/128
Slice allocated to: CESoPSN-UDP, CEF, Layer-3 Control Protocols
Slice ID: 8
Stage: Ingress
Mode: Double
Entries used: 256/256 [no free entries available]
Slice allocated to: Quality Of Service
Configuring a service-policy fails because of insufficient resources.
Router(config-if-srv)# service-policy input policy2
Router(config-if-srv)#
*Mar 6 18:41:14.771: %Error: Not enough hardware resources to program this policy-map
*Mar 6 18:41:14.771: %QOS-6-POLICY_INST_FAILED:
Service policy installation failed

24-85
Cisco ASR 901 Series Aggregation Services Router Software Configuration Guide
OL-23826-09
Chapter 24 Configuring QoS
Troubleshooting Tips
Router(config-if-srv)#
In the above scenario, you can free up the TCAM rules by unconfiguring the service-policy that is no
longer required or free up a slice by unconfiguring a feature that is no longer required.
Router(config-if-srv)# no service-policy input policy1
Router(config-if-srv)# end
Router#
Router# show platform tcam detailed
Ingress : 8/8 slices, 2048/2048 entries used
Pre-Ingress: 3/4 slices, 768/1024 entries used
Egress : 0/4 slices, 0/512 entries used
Slice ID: 1
Stage: Pre-Ingress
Mode: Single
Entries used: 29/256
Slice allocated to: Layer-2 Classify and Assign Group
Slice ID: 4
Stage: Pre-Ingress
Mode: Double
Entries used: 11/128
Slice allocated to: L2CP
Slice ID: 2
Stage: Ingress
Mode: Double
Entries used: 27/128
Slice allocated to: L2 Post-Switch Processing Group
Slice ID: 6
Stage: Ingress
Mode: Single
Entries used: 250/256
Slice allocated to: Port ACLs
Slice ID: 5
Stage: Ingress
Mode: Single
Entries used: 500/512
Slice allocated to: Router ACLs
Slice ID: 7
Stage: Ingress
Mode: Double
Entries used: 10/128
Slice allocated to: OAM, Ethernet loopback, Y.1731 DMM
Slice ID: 3
Stage: Ingress
Mode: Double
Entries used: 15/128
Slice allocated to: CESoPSN-UDP, CEF, Layer-3 Control Protocols
Slice ID: 8
Stage: Ingress
Mode: Double
Entries used: 195/256 [after unconfiguring policy1]
Slice allocated to: Quality Of Service
We now have enough free entries to configure policy2.

24-86
Cisco ASR 901 Series Aggregation Services Router Software Configuration Guide
OL-23826-09
Chapter 24 Configuring QoS
Troubleshooting Tips
Router(config-if-srv)# service-policy input policy2
Router(config-if-srv)#
Router# show platform tcam detailed
Ingress : 8/8 slices, 2048/2048 entries used
Pre-Ingress: 3/4 slices, 768/1024 entries used
Egress : 0/4 slices, 0/512 entries used
Slice ID: 1
Stage: Pre-Ingress
Mode: Single
Entries used: 29/256
Slice allocated to: Layer-2 Classify and Assign Group
Slice ID: 4
Stage: Pre-Ingress
Mode: Double
Entries used: 11/128
Slice allocated to: L2CP
Slice ID: 2
Stage: Ingress
Mode: Double
Entries used: 27/128
Slice allocated to: L2 Post-Switch Processing Group
Slice ID: 6
Stage: Ingress
Mode: Single
Entries used: 250/256
Slice allocated to: Port ACLs
Slice ID: 5
Stage: Ingress
Mode: Single
Entries used: 500/512
Slice allocated to: Router ACLs
Slice ID: 7
Stage: Ingress
Mode: Double
Entries used: 10/128
Slice allocated to: OAM, Ethernet loopback, Y.1731 DMM
Slice ID: 3
Stage: Ingress
Mode: Double
Entries used: 15/128
Slice allocated to: CESoPSN-UDP, CEF, Layer-3 Control Protocols
Slice ID: 8
Stage: Ingress
Mode: Double
Entries used: 220/256 [after configuring policy2]
Slice allocated to: Quality Of Service

24-87
Cisco ASR 901 Series Aggregation Services Router Software Configuration Guide
OL-23826-09
Chapter 24 Configuring QoS
Additional References
Additional References
The following sections provide references related to bit error rate testing.
Related Documents
Standards
MIBs
RFCs
Technical Assistance
Related Topic Document Title
Cisco IOS Commands Cisco IOS Master Commands List, All Releases
ASR 901 Command Reference Cisco ASR 901 Series Aggregation Services Router Command
Reference
Cisco IOS MQC Commands Cisco IOS Quality of Service Solutions Command Reference
Standard Title
None —
MIB MIBs Link
None To locate and download MIBs for selected platforms, Cisco IOS
releases, and feature sets, use Cisco MIB Locator found at the
following URL:
http://www.cisco.com/go/mibs
RFC Title
None —
Description Link
The Cisco Technical Support website contains
thousands of pages of searchable technical content,
including links to products, technologies, solutions,
technical tips, and tools. Registered Cisco.com users
can log in from this page to access even more content.
http://www.cisco.com/techsupport

24-88
Cisco ASR 901 Series Aggregation Services Router Software Configuration Guide
OL-23826-09
Chapter 24 Configuring QoS
Feature Information for Configuring QoS
Feature Information for Configuring QoS
Table 24-8 lists the features in this module and provides links to specific configuration information.
Use Cisco Feature Navigator to find information about platform support and software image support.
Cisco Feature Navigator enables you to determine which software images support a specific software
release, feature set, or platform. To access Cisco Feature Navigator, go to http://www.cisco.com/go/cfn.
An account on Cisco.com is not required.
Note Table 24-8 lists only the software release that introduced support for a given feature in a given software
release train. Unless noted otherwise, subsequent releases of that software release train also support that
feature.
Table 24-8 Feature Information for Configuring QoS
Feature Name Releases Feature Information
ACL-based QoS 15.2(2)SNH1 This feature was introduced.
Shaper Burst Commit Size Down to 1 ms 15.2(2)SNI The following section provides information about this
feature:
•Traffic Shaping
Egress Policing 15.3(3)S Support for Egress Policing was introduced on the Cisco
ASR 901 routers.
Multiaction Ingress Policer on EVC 15.3(3)S Support for Multiaction Ingress Policer on EVC was
introduced on the Cisco ASR 901 routers.
QoS for MPLS over MLPPP 15.4(1)S This feature was introduced on the Cisco ASR 901 routers.
The following sections provide information about this
feature:
•QoS for MPLS/IP over MLPPP, page 24-31
•Extending QoS for MLPPP, page 24-64

CHAPTER
25-1
Cisco ASR 901 Series Aggregation Services Router Software Configuration Guide
OL-23826-09
25
Configuring MLPPP
The Multilink Point-to-Point (MLPPP) feature provides load balancing functionality over multiple WAN
links, while providing multivendor interoperability, packet fragmentation and proper sequencing, and
load calculation on both inbound and outbound traffic.
Note To get information on the basic configuration of MLPPP, see
http://www.cisco.com/en/US/docs/ios/12_2/dial/configuration/guide/dafppp.html.
Finding Feature Information
Your software release may not support all the features documented in this module. For the latest feature
information and caveats, see the release notes for your platform and software release. To find information
about the features documented in this module, and to see a list of the releases in which each feature is
supported, see the “Feature Information for MLPPP” section on page 25-22.
Use Cisco Feature Navigator to find information about platform support and Cisco software image
support. To access Cisco Feature Navigator, go to http://www.cisco.com/go/cfn. An account on
Cisco.com is not required.
Contents
This section contains the following topics:
•Prerequisites, page 25-2
•Restrictions, page 25-2
•MLPPP Optimization Features, page 25-2
•Configuring MLPPP Backhaul, page 25-6
•Additional References, page 25-21
•Feature Information for MLPPP, page 25-22

25-2
Cisco ASR 901 Series Aggregation Services Router Software Configuration Guide
OL-23826-09
Chapter 25 Configuring MLPPP
Prerequisites
Prerequisites
•Cisco IOS Release 15.2(2)SNI or a later release that supports the Multiprotocol Label Switching
(MPLS) over MLPPP feature must be installed previously on the Cisco ASR 901 Series Aggregation
Services Router.
•Cisco Express Forwarding (CEF) or distributed Cisco Express Forwarding (dCEF) should be
enabled.
•MPLS should enabled on PE and P routers.
•Before enabling MPLS over MLPPP link, configure the following commands:
–
mpls label protocol ldp
–
mpls ip (configure this command over MLPPP link where IP address has been enabled)
Restrictions
•TE-FRR/LFA FRR feature is not supported on the MLPPP interface.
•Virtual Routing and Forwarding (VRF) configuration is not supported on the MLPPP interface.
•You need to shut down and bring up the MLPP interface for the following conditions:
–
On the fly fragmentation enable or disable
–
On the fly changes to the fragment size
–
Link fragmentation interleave
–
Enabling multiclass
•If the CPU command is modified when IS-IS is configured, you should remove and re-apply the
service-policy in MLPPP.
MLPPP Optimization Features
The Cisco ASR 901 supports several features that improve the performance of Multilink Point-to-Point
Protocol (MLPPP) connections and related applications such as IP over MLPPP. Some important
features are given below:
•Distributed Multilink Point-to-Point Protocol Offload
•Multiclass MLPPP
•MPLS over MLPPP
Distributed Multilink Point-to-Point Protocol Offload
Distributed Multilink Point-to-Point Protocol (dMLPPP) allows you to combine T1 or E1 connections
into a bundle that has the combined bandwidth of all of the connections in the bundle, providing
improved capacity and CPU utilization over MLPPP. The dMLPPP offload feature improves the
performance for traffic in dMLPPP applications such as IP over MLPPP by shifting processing of this
traffic from the main CPU to the network processor.

25-3
Cisco ASR 901 Series Aggregation Services Router Software Configuration Guide
OL-23826-09
Chapter 25 Configuring MLPPP
MLPPP Optimization Features
The Cisco ASR 901 supports one serial links per T1/E1 connection and up to 16 MLPPP bundles. You
can use the fixed T1/E1 ports to create up to 16 MLPPP links.
The Cisco ASR 901 implementation of multilink (dMLPPP) uses interleaving to allow short,
delay-sensitive packets to be transmitted within a predictable amount of time. Interleaving allows the
Cisco ASR 901 to interrupt the transmission of delay-insensitive packets in order to transmit
delay-sensitive packets. You can also adjust the responsiveness of the Cisco ASR 901 to delay-sensitive
traffic by adjusting the maximum fragment size; this value determines the maximum delay that a
delay-sensitive packet can encounter while the Cisco ASR 901 transmits queued fragments of
delay-insensitive traffic.
Multiclass MLPPP
The Cisco ASR 901 implementation of dMLPPP also supports Multiclass MLPPP. Multiclass MLPPP is
an extension to MLPPP functionality that allows you to divide traffic passing over a multilink bundle
into several independently sequenced streams or classes. Each multiclass MLPPP class has a unique
sequence number, and the receiving network peer processes each stream independently. The multiclass
MLPPP standard is defined in RFC 2686.
The Cisco ASR 901 supports the following multiclass MLPPP classes:
•Class 0- Data traffic that is subject to normal MLPPP fragmentation. Appropriate for
non-delay-sensitive traffic.
•Class 1- Data traffic that can be interleaved but not fragmented. Appropriate for delay-sensitive
traffic such as voice.
Note By default, Multiclass MLPPP is enabled with two classes. Maximum number of classes supported is
also two.
Note The Cisco ASR 901 does not support some PPP and MLPPP options when the bundle is offloaded to the
network processor; you can retain these options by disabling MLPPP and IPHC offloading for a given
bundle. For more information, see “MLPPP Offload” section on page 25-13.
Note The output for the show ppp multilink command for an offloaded MLPPP bundle differs from the output
for a non-offloaded bundle.
MPLS over MLPPP
The Multiprotocol Label Switching (MPLS) support over Multilink PPP feature allows you to use
labeled switch paths (LSPs) over MLPPP links. In a network with Ethernet and MLPPP connections, this
feature supports MPLS over MLPPP links in the edge (PE-to-CE) or in the MPLS core (PE-to-PE and
PE-to-P) or at the end of MPLS labeled path (CE-to-PE) as PE router.
Note QoS is not supported for MPLS over MLPPP.
This section contains the following topics:

25-4
Cisco ASR 901 Series Aggregation Services Router Software Configuration Guide
OL-23826-09
Chapter 25 Configuring MLPPP
MLPPP Optimization Features
•MPLS Features Supported for MLPPP
•MPLS over MLPPP on PE-to-CE Links
•MPLS over MLPPP on Core Links
•MPLS over MLPPP on CE to PE Links
MPLS Features Supported for MLPPP
The following features are supported.
•MPLS Label imposition (LER)
•MPLS Label switching (LSR)
•MPLS VPN (L3VPN): User-Network Interface (UNI) on which virtual routing and forwarding
(VRF) is configured should be switch virtual interface (SVI) on Gigabit interfaces and
Network-to-Network Interface(NNI) can be MLPPP link
•Routing Protocols – ISIS/OSPF/BGP on MLPPP
•Label Distribution Protocol (LDP) as MPLS label protocol
•Equal Cost Multipath (ECMP) support on MLPPP links for IP to Tag (LER cases)
MPLS over MLPPP on PE-to-CE Links
Figure 1 shows a typical MPLS network in which the PE router is responsible for label imposition (at
ingress) and disposition (at egress) of the MPLS traffic.
In this topology, MLPPP is deployed on the PE-to-CE links.
Figure 1 PE to CE Links
303378
CE
CE
CE
CE
PE PE
P
LDP
LDP
LDP P
MLP interfaces handling
MPLS labeled packets

25-5
Cisco ASR 901 Series Aggregation Services Router Software Configuration Guide
OL-23826-09
Chapter 25 Configuring MLPPP
MLPPP Optimization Features
MPLS over MLPPP on Core Links
Figure 2 shows a sample topology in which MPLS is deployed over MLPPP on PE-to-P and P-to-P links.
Enabling MPLS on MLPPP for PE-to-P links is similar to enabling MPLS on MLPPP for P-to-P links.
Figure 2 PE-to-P and P-to-P links
MPLS over MLPPP on CE to PE Links
Figure 3 shows a sample topology in which MPLS is deployed over MLPPP between CE and PE links
with LDP.
Figure 3 CE to PE Links
303379
CE
CE
CE
CE
PE PE
P
LDP
P
LDP LDP
MLP interfaces handling
MPLS labeled packets
303380
CSC-CE1CSC-CE1 CSC-CE1CSC-CE1
CSC-PE1CSC-PE1CSC-CE1 CSC-CE2
CSC-PE1 CSC-PE2
P1
LDP
MLP interfaces handling
MPLS labeled packets
P2
LDP LDP

25-6
Cisco ASR 901 Series Aggregation Services Router Software Configuration Guide
OL-23826-09
Chapter 25 Configuring MLPPP
Configuring MLPPP Backhaul
Configuring MLPPP Backhaul
To configure an MLPPP backhaul, complete the following tasks:
•Configuring the Card Type, E1 and T1 Controllers, page 25-6
•Configuring a Multilink Backhaul Interface, page 25-6
Configuring the Card Type, E1 and T1 Controllers
For information on configuring the card type, E1 and T1 controllers, see Chapter 18, Configuring T1/E1
Controllers.
Configuring a Multilink Backhaul Interface
A multilink interface is a virtual interface that represents a multilink PPP bundle. The multilink interface
coordinates the configuration of the bundled link, and presents a single object for the aggregate links.
However, the individual PPP links that are aggregated must also be configured. Therefore, to enable
multilink PPP on multiple serial interfaces, you first need to set up the multilink interface, and then
configure each of the serial interfaces and add them to the same multilink interface.
Note In the following procedure, press the Return key after each step unless otherwise noted. At any time,
you can exit the privileged level and return to the user level by entering disable at the Router# prompt.
The Cisco ASR 901 router can support up to 16 E1/T1 connections through the multilink interface,
ranging from 16 bundles of one E1/T1 each to a single bundle containing 16 E1/T1 bundles.
Complete the following tasks to configure a multilink backhaul interface.
•Creating a Multilink Bundle, page 25-6
•Configuring MRRU, page 25-7
•Configuring PFC and ACFC, page 25-8
•Enabling Multilink and Identifying the Multilink Interface, page 25-11
•Configuring a Serial Interface as a Member Link of a MLPPP Group, page 25-12
Creating a Multilink Bundle
Complete the following steps to create a multilink bundle:
SUMMARY STEPS
1. enable
2. configure terminal
3. interface multilink group-number
4. ip address address [subnet mask]
5. exit

25-7
Cisco ASR 901 Series Aggregation Services Router Software Configuration Guide
OL-23826-09
Chapter 25 Configuring MLPPP
Configuring MLPPP Backhaul
DETAILED STEPS
Configuring MRRU
You should configure the local maximum received reconstructed unit (MRRU) of the multilink bundle
to a value greater than or equal to 1508 bytes(or equal to the maximum packet length expected on the
bundle at any point in time). The maximum MTU supported on the Cisco ASR 901 router is 1536, and
MTU drops occur when the packet length is more than 1536.
Complete the following steps to configure MRRU:
SUMMARY STEPS
1. enable
2. configure terminal
3. interface multilink group-number
4. ppp multilink mru local bytes
5. end
Command Purpose
Step 1 enable
Example:
Router> enable
Enables privileged EXEC mode.
•Enter your password if prompted.
Step 2 configure terminal
Example:
Router# configure terminal
Enters global configuration mode.
Step 3 Router(config)# interface multilink
group-number
Example:
Router(config)# interface
multilink5
Creates a multilink bundle and enters the interface configuration mode:
•group-number—Number of the multilink bundle.
The example creates a multilink bundle 5.
To remove a multilink bundle, use the no form of this command.
Step 4 Router(config-if)# ip address
address [subnet mask]
Example:
Router(config-if)# ip address
10.10.10.2 255.255.255.0
Assigns an IP address to the multilink interface.
•address— IP address.
•subnet mask—Network mask of IP address.
The example configures an IP address and subnet mask.
Step 5 Router(config-if)# exit
Example:
Router(config-if)# exit
Exits configuration mode.

25-8
Cisco ASR 901 Series Aggregation Services Router Software Configuration Guide
OL-23826-09
Chapter 25 Configuring MLPPP
Configuring MLPPP Backhaul
DETAILED STEPS
Configuring PFC and ACFC
Protocol-Field-Compression (PFC) and Address-and-Control-Field-Compression (AFC) are PPP
compression methods defined in RFCs 1661 and 1662. PFC allows for compression of the PPP Protocol
field; ACFC allows for compression of the PPP Data Link Layer Address and Control fields.
Follow these steps to configure PFC and ACFC handling during PPP negotiation to be configured. By
default, PFC/ACFC handling is not enabled.
Note The recommended PFC and ACFC handling in the Cisco ASR 901 router is: acfc local request, acfc
remote apply, pfc local request, and pfc remote apply.
Configuring PFC
Complete the following steps to configure PFC handling during PPP negotiation:
SUMMARY STEPS
1. enable
2. configure terminal
Command Purpose
Step 1 enable
Example:
Router> enable
Enables privileged EXEC mode.
•Enter your password if prompted.
Step 2 configure terminal
Example:
Router# configure terminal
Enters global configuration mode.
Step 3 interface multilink
multilink-bundle-number
Example:
Router(config)# interface multilink
1
Creates a multilink bundle and enters the multilink interface configuration
mode to configure the multilink bundle.
•multilink-bundle-number—Number of the multilink bundle. The
range is from 1 to 65535.
Step 4 ppp multilink mrru local
bytes
Example:
Router(config-if)# ppp multilink
mrru local 1536
Configures the MRRU value negotiated on a Multilink PPP bundle.
•local—Configures the local MRRU value.
•bytes—MRRU value, in bytes. Valid value range is 128 to 16384.
Step 5 exit
Example:
Router(config)# exit
Exits configuration mode.

25-9
Cisco ASR 901 Series Aggregation Services Router Software Configuration Guide
OL-23826-09
Chapter 25 Configuring MLPPP
Configuring MLPPP Backhaul
3. interface multilink group-number
4. ppp pfc local {request | forbid}
5. ppp pfc remote {apply | reject | ignore}
6. exit
DETAILED STEPS
Command Purpose
Step 1 enable
Example:
Router> enable
Enables privileged EXEC mode.
•Enter your password if prompted.
Step 2 configure terminal
Example:
Router# configure terminal
Enters global configuration mode.
Step 3 Router(config)# interface multilink
group-number
Example:
Router(config)# interface
multilink5
Creates a multilink bundle and enters the interface configuration mode:
•group-number—Number of the multilink bundle.
The example creates a multilink bundle 5.
To remove a multilink bundle, use the no form of this command.
Step 4 Router(config-if)# ppp pfc local
{request | forbid}
Example:
Router(config-if)# ppp pfc local
request
Configures how the router handles PFC in its outbound configuration
requests, use the ppp pfc local command. The syntax is as follows:
•request—The PFC option is included in outbound configuration
requests.
•forbid—The PFC option is not sent in outbound configuration
requests, and requests from a remote peer to add the PFC option are
not accepted.
The example shows how to create a method for the router to manage PFC.
Step 5 Router(config-if)# ppp pfc remote
{apply | reject | ignore}
Example:
Router(config-if)# ppp pfc remote
apply
Specifies how the router manages the PFC option in configuration
requests received from a remote peer. The syntax is as follows:
•apply—Specifies that PFC options are accepted and PFC may be
performed on frames sent to the remote peer.
•reject—Specifies that PFC options are explicitly ignored.
•ignore—Specifies that PFC options are accepted, but PFC is not
performed on frames sent to the remote peer.
The example shows how to allow PFC options to be accepted.
Step 6 Router(config-if)# exit
Example:
Router(config)# exit
Exits configuration mode.

25-10
Cisco ASR 901 Series Aggregation Services Router Software Configuration Guide
OL-23826-09
Chapter 25 Configuring MLPPP
Configuring MLPPP Backhaul
Configuring ACFC
Complete the following steps to configure ACFC handling during PPP negotiation:
SUMMARY STEPS
1. enable
2. configure terminal
3. interface multilink group-number
4. ppp acfc local {request | forbid}
5. ppp acfc remote {apply | reject | ignore}
6. exit
DETAILED STEPS
Command Purpose
Step 1 enable
Example:
Router> enable
Enables privileged EXEC mode.
•Enter your password if prompted.
Step 2 configure terminal
Example:
Router# configure terminal
Enters global configuration mode.
Step 3 Router(config)# interface multilink
group-number
Example:
Router(config)# interface multilink
5
Creates a multilink bundle and enter the interface configuration mode:
•group-number—Number of the multilink bundle.
The example creates a multilink bundle 5.
To remove a multilink bundle, use the no form of this command.
Step 4 Router(config-if)# ppp acfc local
{request | forbid}
Example:
Router(config-if)# ppp acfc local
request
Specifies how the router handles ACFC in outbound configuration
requests. The syntax is as follows:
•request—Specifies that the ACFC option is included in outbound
configuration requests.
•forbid—Specifies that the ACFC option is not sent in outbound
configuration requests, and requests from a remote peer to add the
ACFC option are not accepted.

25-11
Cisco ASR 901 Series Aggregation Services Router Software Configuration Guide
OL-23826-09
Chapter 25 Configuring MLPPP
Configuring MLPPP Backhaul
Enabling Multilink and Identifying the Multilink Interface
Complete the following steps to enable multilink and identify the multilink interface:
Note If you modify parameters for an MLPPP bundle while it is active, the changes do not take effect until the
Cisco ASR 901 renegotiates the bundle connection.
SUMMARY STEPS
1. enable
2. configure terminal
3. interface multilink group-number
4. keepalive [period [retries]]
5. exit
DETAILED STEPS
Step 5 Router(config-if)# ppp acfc remote
{apply | reject | ignore}
Example:
Router(config-if)# ppp acfc remote
apply
Specifies how the router handles the ACFC option in configuration
requests received from a remote peer. The syntax is as follows:
•apply—ACFC options are accepted and ACFC may be performed on
frames sent to the remote peer.
•reject—ACFC options are explicitly ignored.
•ignore—ACFC options are accepted, but ACFC is not performed on
frames sent to the remote peer.
The example allows ACFC options to be accepted.
Step 6 Router(config-if)# exit
Example:
Router(config)# exit
Exit configuration mode.
Command Purpose
Command Purpose
Step 1 enable
Example:
Router> enable
Enables privileged EXEC mode.
•Enter your password if prompted.
Step 2 configure terminal
Example:
Router# configure terminal
Enters global configuration mode.

25-12
Cisco ASR 901 Series Aggregation Services Router Software Configuration Guide
OL-23826-09
Chapter 25 Configuring MLPPP
Configuring MLPPP Backhaul
Configuring a Serial Interface as a Member Link of a MLPPP Group
Complete the following steps to configure a serial interface as a member link of a MLPPP group:
SUMMARY STEPS
1. enable
2. configure terminal
3. interface serial slot/port: channel-group-number
4. encapsulation ppp
5. ppp multilink
6. ppp multilink group group-number
7. exit
Step 3 Router(config-if)# interface
multilink
group-number
Example:
Router(config-if)# interface
multilink 5
Creates the multilink group interface corresponding to the specified group
number. This command enables the following commands under the
interface multilink group number:
1. ppp multilink
2. ppp multilink group group-number
where group-number is the Multilink group number.
The example restricts (identifies) the multilink interface that can be
negotiated to multilink interface 5.
Step 4 Router(config-if)# keepalive
[
period
[
retries
]]
Example:
Router(config-if)# keepalive 1 5
Enables keepalive packets on the interface and specifies the number of
times the keepalive packets are sent without a response before the router
disables the interface. The syntax is as follows:
•period—(Optional) Integer value in seconds greater than 0. The
default is 10. Using 0 disables the keepalive option.
•retries—(Optional) Specifies the number of times that the device will
continue to send keepalive packets without response before bringing
the interface down. Integer value greater than 1 and less than 255. If
omitted, the value that was previously set is used; if no value was
specified previously, the default of 5 is used.
Step 5 Router(config-if)# exit
Example:
Router(config)# exit
Exits configuration mode.
Command Purpose

25-13
Cisco ASR 901 Series Aggregation Services Router Software Configuration Guide
OL-23826-09
Chapter 25 Configuring MLPPP
Configuring MLPPP Backhaul
DETAILED STEPS
MLPPP Offload
By default, the Cisco ASR 901 router offloads processing for distributed MLPPP (dMLPPP) to the
network processor for improved performance. However, the Cisco ASR 901 does not support some
dMLPPP settings on offloaded bundles. The Cisco ASR 901 does not support the following options on
offloaded dMLPPP bundles:
•ppp multilink idle-link
•ppp multilink queue depth
Command Purpose
Step 1 enable
Example:
Router> enable
Enables privileged EXEC mode.
•Enter your password if prompted.
Step 2 configure terminal
Example:
Router# configure terminal
Enters global configuration mode.
Step 3 Router(config-if)# interface serial
slot/port:channel-group-number
Example:
Router(config-if)# interface serial
0/5:5
Identifies and accesses the serial interface on the specified slot and port.
•channel-group-number—ID number to identify the channel group.
The valid range is from 0–30 for E1 controllers and 0–23 for T1
controllers.
Step 4 Router(config-if)# encapsulation
ppp
Example:
Router(config-if)# encapsulation
ppp
Enables PPP encapsulation on the serial interface.
Step 5 Router(config-if)# ppp multilink
Example:
Router(config-if)# ppp multilink
Enables multilink PPP on the serial interface.
Step 6 Router(config-if)# ppp multilink
group
group-n
umber
Example:
Router(config-if)# ppp multilink
group 5
Configures the serial interface as a member link to the multilink interface
identified by the group-number.
•group-number—Multilink group number.
The example identifies the multilink interface to which the serial interface
should be bound to as a member-link.
Step 7 Router(config-if)# exit
Example:
Router(config)# exit
Exits configuration mode.

25-14
Cisco ASR 901 Series Aggregation Services Router Software Configuration Guide
OL-23826-09
Chapter 25 Configuring MLPPP
Configuring MLPPP Backhaul
•ppp multilink fragment maximum
•ppp multilink slippage
•ppp timeout multilink lost-fragment
Note If you have a bundle that requires the use of these options, contact Cisco support for assistance.
Configuring Additional MLPPP Settings
You can perform a variety of other configurations on an MLPPP bundle, including the following:
•Modifying the maximum fragment size
•Modifying fragmentation settings
•Enabling or disabling fragmentation
•Enabling or disabling interleaving
•Configuring multiclass MLPPP
Note For more information about configuring MLPPP, see theDial Configuration Guide, Cisco IOS Release
15.0S.
Configuring MPLS over the MLPPP on a Serial Interface
Complete the following steps to configure MPLS over the MLPPP link on a serial interface:
SUMMARY STEPS
1. enable
2. configure terminal
3. interface serial slot/port:time-slot
4. no ip address
5. encapsulation encapsulation-type
6. ppp multilink
7. ppp multilink group group-number
8. exit

25-15
Cisco ASR 901 Series Aggregation Services Router Software Configuration Guide
OL-23826-09
Chapter 25 Configuring MLPPP
Configuring MLPPP Backhaul
DETAILED STEPS
Command Purpose
Step 1 enable
Example:
Router> enable
Enables privileged EXEC mode.
•Enter your password if prompted.
Step 2 configure terminal
Example:
Router# configure terminal
Enters global configuration mode.
Step 3 interface serial
slot/port:time-slot
Example:
Router(config-if)# interface
Serial0/0:0
Specifies a serial interface created on a channelized E1 or channelized T1
controller:
•slot—Slot number where the channelized E1 or T1 controller is
located.
•port—Port number where the channelized E1 or T1 controller is
located.
•time-slot—For ISDN, the D channel time slot, which is the :23
channel for channelized T1 and the :15 channel for channelized E1.
PRI time slots are in the range from 0 to 23 for channelized T1 and in
the range from 0 to 30 for channelized E1.
Step 4 no ip address
Example:
Router(config-if)# no ip address
Disabled IP address processing.
Step 5 encapsulation
encapsulation-type
Example:
Router(config-if)# encapsulation
ppp
Configures the encapsulation method used by the interface.
•encapsulation-type—Encapsulation type.
Step 6 ppp multilink
Example:
Router(config-if)# ppp multilink
Enables Multilink PPP on an interface .
Step 7 ppp multilink group
group-number
Example:
Router(config-if)# ppp multilink
group 2
Restricts a physical link to join only one designated multilink group
interface.
•group-number—Multilink-group number (a non-zero number).
Step 8 exit
Example:
Router(config)# exit
Exits interface configuration mode.

25-16
Cisco ASR 901 Series Aggregation Services Router Software Configuration Guide
OL-23826-09
Chapter 25 Configuring MLPPP
Configuring MLPPP Backhaul
Configuring MPLS over MLPPP for OSPF
Complete the following steps to configure MPLS over the MLPPP link for OSPF:
SUMMARY STEPS
1. enable
2. configure terminal
3. interface multilink group-number
4. ip address address [subnet mask]
5. ip ospf process-id area area-id
6. ip ospf authentication null
7. mpls ip
8. no keepalive
9. ppp pfc local request
10. ppp pfc remote apply
11. ppp multilink
12. ppp multilink group group-number
13. ppp multilink endpoint string char-string
14. exit
15. router ospf process-id [vrf vrf-name]
16. network ip-address wildcard-mask area area-id
17. exit
DETAILED STEPS
Command Purpose
Step 1 enable
Example:
Router> enable
Enables privileged EXEC mode.
•Enter your password if prompted.
Step 2 configure terminal
Example:
Router# configure terminal
Enters global configuration mode.
Step 3 interface multilink
group-number
Example:
Router(config)# interface multilink
2
Creates the multilink group interface corresponding to the specified group
number, and enters the interface configuration mode.
•group-number—Multilink group number.

25-17
Cisco ASR 901 Series Aggregation Services Router Software Configuration Guide
OL-23826-09
Chapter 25 Configuring MLPPP
Configuring MLPPP Backhaul
Step 4 ip address
address
[
subnet mask
]
Example:
Router(config-if)# ip address
11.11.11.2 255.255.255.0
Assigns an IP address to the multilink interface.
•address—IP address.
•subnet mask—Network mask of IP address.
Step 5 ip ospf
process-id
area
area-id
Example:
Router(config-if)# ip router isis
Enables OSPF on an interface.
•process-id—A decimal value in the range from 1 to 65535.
•area-id—A decimal value in the range from 0 to 4294967295, or an
IP address.
Step 6 ip ospf authentication null
Example:
Router(config-if)# ip ospf
authentication null
Specifies the authentication type for an interface.
•null—No authentication is used. Useful for overriding password or
message-digest authentication if configured for an area.
Step 7 mpls ip
Example:
Router(config-if)# mpls ip
Enables MPLS forwarding of IPv4 packets along normally routed paths
for a particular interface.
Step 8 no keepalive
Example:
Router(config-if)# no keepalive
Disables keepalive packets.
Step 9 ppp pfc local request
Example:
Router(config-if)# ppp pfc local
request
Configures protocol field compression (PFC) in configuration requests.
Step 10 ppp pfc remote apply
Example:
Router(config-if)# ppp pfc remote
apply
Configures how the PFC option in configuration requests is received from
a remote peer.
Step 11 ppp multilink
Example:
Router(config-if)# ppp multilink
Enables Multilink PPP on an interface.
Step 12 ppp multilink group
group-number
Example:
Router(config-if)# ppp multilink
group 2
Restricts a physical link to join only one designated multilink group
interface.
•group-number—Multilink-group number (a nonzero number).
Command Purpose

25-18
Cisco ASR 901 Series Aggregation Services Router Software Configuration Guide
OL-23826-09
Chapter 25 Configuring MLPPP
Configuring MLPPP Backhaul
Configuration Examples for MPLS over MLPPP
The following example shows a sample configuration of MPLS over MLPPP for OSPF.
Building configuration...
Current configuration : 234 bytes
!
interface Multilink2
ip address 11.11.11.2 255.255.255.0
ip ospf 1234 area 0
ip ospf authentication null
mpls ip
no keepalive
ppp pfc local request
ppp pfc remote apply
ppp multilink
ppp multilink group 2
ppp multilink endpoint string 22
Step 13 ppp multilink endpoint string
c
har-string
Example:
Router(config-if)# ppp multilink
endpoint string 22
Restricts a physical link to join only one designated multilink group
interface.
•char-string—Character string.
Step 14 exit
Example:
Router(config)# exit
Exits interface configuration mode.
Step 15 router ospf
process-id
[vrf
vrf-name
]
Example:
Router(config)# router ospf 1234
Configures an OSPF routing process and enters the router configuration
mode.
•process-id— Internally used identification parameter for an OSPF
routing process. It is locally assigned and can be any positive integer.
A unique value is assigned for each OSPF routing process.
Step 16 network
ip-address wildcard-mask
area
area-id
Example:
Router(config-router)# network
6.6.6.6 0.0.0.0 area 2
Configures the interfaces on which OSPF runs and to define the area ID
for those interfaces.
•ip-address—IP address.
•wildcard-mask—IP-address-type mask that includes optional bits.
•area-id—Area that is to be associated with the OSPF address range.
It can be specified as either a decimal value or as an IP address. If you
intend to associate areas with IP subnets, you can specify a subnet
address as the value of the area-id argument.
Note Repeat this step to configure different interfaces on which OSPF
runs, and to define the area ID for those interfaces.
Step 17 exit
Example:
Router(config-router)# exit
Exits the router configuration mode.
Command Purpose

25-19
Cisco ASR 901 Series Aggregation Services Router Software Configuration Guide
OL-23826-09
Chapter 25 Configuring MLPPP
Configuring MLPPP Backhaul
router ospf 1234
network 6.6.6.6 0.0.0.0 area 2
network 11.11.11.0 0.0.0.255 area 0
network 12.12.12.0 0.0.0.255 area 2
The following example shows a sample configuration of MPLS over MLPPP for a Serial Interface.
Building configuration...
Current configuration : 101 bytes
!
interface Serial0/0:0
no ip address
encapsulation ppp
ppp multilink
ppp multilink group 2
Verifying MPLS over MLPPP Configuration
To verify the configuration of MPLS over MLPPP, use the following commands as shown in the
examples below:
Router# ping mpls ipv4 6.6.6.6/32
Sending 5, 100-byte MPLS Echos to 6.6.6.6/32,
timeout is 2 seconds, send interval is 0 msec:
Codes: '!' - success, 'Q' - request not sent, '.' - timeout,
'L' - labeled output interface, 'B' - unlabeled output interface,
'D' - DS Map mismatch, 'F' - no FEC mapping, 'f' - FEC mismatch,
'M' - malformed request, 'm' - unsupported tlvs, 'N' - no label entry,
'P' - no rx intf label prot, 'p' - premature termination of LSP,
'R' - transit router, 'I' - unknown upstream index,
'l' - Label switched with FEC change, 'd' - see DDMAP for return code,
'X' - unknown return code, 'x' - return code 0
Type escape sequence to abort.
!!!!!
Success rate is 100 percent (5/5), round-trip min/avg/max = 4/5/8 ms
Total Time Elapsed 40 ms
Router# show mpls ldp bindings 6.6.6.6 32
lib entry: 6.6.6.6/32, rev 8
local binding: label: 17
remote binding: lsr: 6.6.6.6:0, label: imp-null
Router# traceroute mpls ipv4 6.6.6.6/32
Tracing MPLS Label Switched Path to 6.6.6.6/32, timeout is 2 seconds
Codes: '!' - success, 'Q' - request not sent, '.' - timeout,
'L' - labeled output interface, 'B' - unlabeled output interface,
'D' - DS Map mismatch, 'F' - no FEC mapping, 'f' - FEC mismatch,
'M' - malformed request, 'm' - unsupported tlvs, 'N' - no label entry,
'P' - no rx intf label prot, 'p' - premature termination of LSP,

25-20
Cisco ASR 901 Series Aggregation Services Router Software Configuration Guide
OL-23826-09
Chapter 25 Configuring MLPPP
Configuring MLPPP Backhaul
'R' - transit router, 'I' - unknown upstream index,
'l' - Label switched with FEC change, 'd' - see DDMAP for return code,
'X' - unknown return code, 'x' - return code 0
Type escape sequence to abort.
0 11.11.11.1 MRU 1500 [Labels: implicit-null Exp: 0]
! 1 11.11.11.2 4 ms

25-21
Cisco ASR 901 Series Aggregation Services Router Software Configuration Guide
OL-23826-09
Chapter 25 Configuring MLPPP
Additional References
Additional References
The following sections provide references related to MLPPP feature.
Related Documents
Standards
MIBs
RFCs
Technical Assistance
Related Topic Document Title
Cisco IOS Commands Cisco IOS Master Commands List, All Releases
ASR 901 Commands Cisco ASR 901 Series Aggregation Services Router Command
Reference
Cisco IOS Dial Technologies Configuration Guide Configuring Media-Independent PPP and Multilink PPP
MPLS over MLPPP MPLS—Multilink PPP Support
Standard Title
None —
MIB MIBs Link
None To locate and download MIBs for selected platforms, Cisco IOS
releases, and feature sets, use Cisco MIB Locator found at the
following URL:
http://www.cisco.com/go/mibs
RFC Title
None —
Description Link
The Cisco Technical Support website contains
thousands of pages of searchable technical content,
including links to products, technologies, solutions,
technical tips, and tools. Registered Cisco.com users
can log in from this page to access even more content.
http://www.cisco.com/techsupport

25-22
Cisco ASR 901 Series Aggregation Services Router Software Configuration Guide
OL-23826-09
Chapter 25 Configuring MLPPP
Feature Information for MLPPP
Feature Information for MLPPP
Table 1 lists the features in this module and provides links to specific configuration information.
Use Cisco Feature Navigator to find information about platform support and software image support.
Cisco Feature Navigator enables you to determine which software images support a specific software
release, feature set, or platform. To access Cisco Feature Navigator, go to http://www.cisco.com/go/cfn.
An account on Cisco.com is not required.
Note Table 1 lists only the software release that introduced support for a given feature in a given software
release train. Unless noted otherwise, subsequent releases of that software release train also support that
feature.
Table 1 Feature Information for MLPPP
Feature Name Releases Feature Information
MPLS over MLPPP 15.2(2)SNI This feature was introduced on the Cisco ASR 901 routers.
The following sections provide information about this
feature:
•MPLS over MLPPP, page 25-3
•Configuring MPLS over the MLPPP on a Serial
Interface, page 25-14
•Configuring MPLS over MLPPP for OSPF, page 25-16

CHAPTER
26-1
Cisco ASR 901 Series Aggregation Services Router Software Configuration Guide
OL-23826-09
26
Onboard Failure Logging
Onboard Failure Logging (OBFL) captures and stores hardware failure and environmental information
into nonvolatile memory. OBFL permits improved accuracy in hardware troubleshooting and root cause
isolation analysis. Stored OBFL data can be retrieved in the event of a router crash or failure.
Contents
•Understanding OBFL, page 26-1
•Configuring OBFL, page 26-2
•Verifying OBFL Configuration, page 26-2
Understanding OBFL
OBFL provides a mechanism to store hardware, software, and environment related critical data in a
non-volatile memory, such as flash EPROM or EEPROM on routers. The logging information is used by
the TAC team to troubleshoot and fix hardware issues.
OBFL collects data like temperatures and voltages. It stores the data in a dedicated area of the flash
memory of the router. This data is retrieved by TAC personnel to troubleshoot routers. It can also be
analyzed by back-end software to detect failure patterns, and possibly to recommend specific quality
improvements.
Retrieval of the OBFL message
If the hardware is defective and the system cannot boot up, any data in flash is inaccessible. In that case,
use any one of the following methods to recover OBFL data:
•Read the flash through JTAG: this requires provisions in hardware design and back-end hardware
and software support tools.
•Repair the system; boot it; use the OBFL CLI commands.
Recording OBFL Messages
Data is recorded in any of the following formats:
•Continuous information that displays a snapshot of measurements.
•Samples in a continuous file, and summary information about the data being collected.

26-2
Cisco ASR 901 Series Aggregation Services Router Software Configuration Guide
OL-23826-09
Chapter 26 Onboard Failure Logging
Configuring OBFL
Configuring OBFL
Use the following commands to configure and verify OBFL:
Verifying OBFL Configuration
Example 1
Router# show logging onboard status
Devices registered with infra
Slot no.: 0 Subslot no.: 0, Device obfl0:
Application name clilog :
Path : obfl0:
CLI enable status : enabled
Platform enable status: enabled
Application name temperature :
Path : obfl0:
CLI enable status : enabled
Platform enable status: enabled
Example 2
Router # show logging onboard temperature ?
continuous Onboard logging continuous information
detail Onboard logging detailed information
end ending time and date
raw Onboard logging raw information
start starting time and date
status Onboard logging status information
summary Onboard logging summary information
Router# show logging onboard temperature continuous
--------------------------------------------------------------------------------
TEMPERATURE CONTINUOUS INFORMATION
--------------------------------------------------------------------------------
Sensor | ID |
--------------------------------------------------------------------------------
System 1
--------------------------------------------
Command Purpose
Router(conf)# hw-module
{all|slot|module}
{slotnumber/subslotnumber|modulenumber}
logging onboard
Example:
Router(conf)# hw-module
module 0
logging
onboard
Enables OBFL on the specified hardware module.
The no form of the command disables OBFL.
Router> show logging onboard
{slot|module}
{slotnumber/subslotnumber|modulenumber}
[status]
Shows the status of OBFL logging.
OBFL is enabled by default in Cisco ASR 901.
Router(conf)# clear logging onboard Clears OBFL logging.

26-3
Cisco ASR 901 Series Aggregation Services Router Software Configuration Guide
OL-23826-09
Chapter 26 Onboard Failure Logging
Verifying OBFL Configuration
Time Stamp |Sensor Temperature 0C
MM/DD/YYYY HH:MM:SS | 1
--------------------------------------------
03/01/2000 00:06:02 37
03/01/2000 00:16:02 37
03/01/2000 00:05:57 36
Router# show logging onboard voltage continuous
------------------------------------------------------------------------------------------
-------------------------
VOLTAGE CONTINUOUS INFORMATION
------------------------------------------------------------------------------------------
-------------------------
Sensor | ID |
------------------------------------------------------------------------------------------
-------------------------
12.00VA 0
1.50V 1
1.25V 2
12.00VB 3
2.50V 4
1.05V 5
1.20V 6
1.80V 7
------------------------------------------------------------------------------------------
-------------------------
Time Stamp |Sensor Voltage
MM/DD/YYYY HH:MM:SS | 12.00VA 1.50V 1.25V 12.00VB 2.50V 1.05V 1.20V
1.80V
------------------------------------------------------------------------------------------
-------------------------
02/24/2000 21:41:58 11.764 1.176 1.176 7.843 2.352 0.784 1.176
1.568
02/24/2000 21:46:00 11.764 1.176 1.176 7.843 2.352 0.784 1.176
1.568
02/25/2000 14:29:53 11.764 1.176 1.176 7.843 2.352 0.784 1.176
1.568
02/25/2000 14:33:54 11.764 1.176 1.176 7.843 2.352 0.784 1.176
1.568
Router# sh logging onboard clilog summary
--------------------------------------------------------------------------------
CLI LOGGING SUMMARY INFORMATION
--------------------------------------------------------------------------------
COUNT COMMAND
--------------------------------------------------------------------------------
1 clear logging onboard
2 hw-module module 0 logging onboard message level 1
1 hw-module module 0 logging onboard message level 2
5 hw-module module 0 logging onboard message level 3
2 no hw-module module 0 logging onboard message level
5 show logging onboard
2 show logging onboard clilog
2 show logging onboard clilog continuous
1 show logging onboard clilog summary
2 show logging onboard continuous
1 show logging onboard environment
9 show logging onboard message
9 show logging onboard message continuous
1 show logging onboard message summary
3 show logging onboard status
1 show logging onboard temperature
1 show logging onboard voltage

26-4
Cisco ASR 901 Series Aggregation Services Router Software Configuration Guide
OL-23826-09
Chapter 26 Onboard Failure Logging
Verifying OBFL Configuration
1 test logging onboard error 3
1 test logging onboard error1 3
1 test logging onboard try 1
--------------------------------------------------------------------------------

CHAPTER
27-1
Cisco ASR 901 Series Aggregation Services Router Software Configuration Guide
OL-23826-09
27
Hot Standby Router Protocol and Virtual Router
Redundancy Protocol
This feature module describes the HOT Standby Router Protocol(HSRP) and Virtual Router Redundancy
Protocol(VRRP) features. The Hot Standby Router Protocol (HSRP) is a First Hop Redundancy Protocol
(FHRP) designed to allow transparent fail-over of the first-hop IP router. HSRP provides high network
availability by providing first-hop routing redundancy for IP hosts on Ethernet, Fiber Distributed Data
Interface (FDDI), Bridge-Group Virtual Interface (BVI), LAN Emulation (LANE), or Token Ring
networks configured with a default gateway IP address. HSRP is used in a group of routers for selecting
an active router and a standby router.
The Virtual Router Redundancy Protocol (VRRP) eliminates the single point of failure inherent in the
static default routed environment . VRRP is not an election protocol in itself; rather it specifies an
election protocol that dynamically assigns responsibility for a virtual router.
Finding Feature Information
Your software release may not support all the features documented in this module. For the latest feature
information and caveats, see the release notes for your platform and software release. To find information
about the features documented in this module, and to see a list of the releases in which each feature is
supported, see the “Feature Information for HSRP and VRRP” section on page 27-11.
Use Cisco Feature Navigator to find information about platform support and Cisco software image
support. To access Cisco Feature Navigator, go to http://www.cisco.com/go/cfn. An account on
Cisco.com is not required.
Contents
•Information About HSRP and VRRP, page 27-2
•How to Configure HSRP, page 27-3
•Configuration Examples for HSRP, page 27-5
•How to Configure VRRP, page 27-6
•Configuration Examples for VRRP, page 27-8
•Where to Go Next
•Additional References, page 27-9

27-2
Cisco ASR 901 Series Aggregation Services Router Software Configuration Guide
OL-23826-09
Chapter 27 Hot Standby Router Protocol and Virtual Router Redundancy Protocol
Information About HSRP and VRRP
•Feature Information for HSRP and VRRP, page 27-11
Information About HSRP and VRRP
•Overview of HSRP and VRRP
•Text Authentication
•Preemption
Overview of HSRP and VRRP
HSRP provides network redundancy for IP networks, which helps maximum network uptime. By sharing
an IP address and a MAC (Layer 2) address, two or more routers can act as a single virtual router. The
members of the virtual router group continuously exchange status messages. This way, one router can
assume the routing responsibility of another, should it go out of commission for either planned or
unplanned reasons. Hosts continue to forward IP packets to a consistent IP and MAC address, and the
changeover of devices doing the routing is transparent.
A VRRP router is configured to run the VRRP protocol in conjunction with one or more other routers
attached to a LAN. In a VRRP configuration, one router is elected as the virtual router master, with the
other routers acting as backups in case the virtual router master fails. VRRP enables you to configure
multiple routers as the default gateway router, which reduces the possibility of a single point of failure
in a network. You can configure VRRP in such a way that traffic to and from LAN clients can be shared
by multiple routers, to balance the load on available routers.
Text Authentication
HSRP and VRRP ignore unauthenticated protocol messages. The default authentication type is text
authentication. HSRP or VRRP authentication protects against false hello packets causing a
denial-of-service attack. For example, Router A has a priority of 120 and is the active router. If a host
sends spoof hello packets with a priority of 130, then Router A stops being the active router. If Router
A has authentication configured such that the spoof hello packets are ignored, Router A will remain the
active router. Packets will be rejected in any of the following cases:
•The authentication schemes differ on the router and in the incoming packets.
•Text authentication strings differ on the router and in the incoming packets.
Preemption
Preemption occurs when a virtual router backup with a higher priority takes over a virtual router backup
that was elected to become a virtual router master and a preemptive scheme is enabled automatically.
When a newly reloaded router becomes active, despite an active router already existent on the network,
it may appear that preemption is not functioning but it is not true. The new active router did not receive
any hello packets from the current active router, and the preemption configuration never factored into
the new routers decision making.
In general, we recommend that all HSRP routers have the following configuration:
standby delay minimum 30 reload 60

27-3
Cisco ASR 901 Series Aggregation Services Router Software Configuration Guide
OL-23826-09
Chapter 27 Hot Standby Router Protocol and Virtual Router Redundancy Protocol
How to Configure HSRP
The standby delay minimum reload interface configuration command delays HSRP groups from
initializing for the specified time after the interface comes up.
This command is different from the standby preempt delay interface configuration command, which
enables HSRP preemption delay. You can disable the preemptive scheme by using the no vrrp preempt
command. If preemption is disabled, the virtual router backup that is elected to become virtual router
master remains the master until the original virtual router master recovers and becomes master again.
How to Configure HSRP
This section contains the following procedures:
•Configuring HSRP
•Configuration Examples for HSRP
Configuring HSRP
Complete the following steps to configure HSRP:
Restrictions
•HSRP is supported only on IPv4 devices and not on IPv6 devices.
•HSRP is supported only gigabyte etherchannel interfaces of the Layer 3 SVI.
•Bidirectional Forwarding Detection (BFD) protocol is not supported.
SUMMARY STEPS
1. enable
2. configure terminal
3. interface type number
4. standby [group-number] ip [ip-address mask [secondary]]
5. standby [group-number] timers [msec] hellotime [msec] holdtime
6. standby [group-number] preempt [delay {minimum delay | reload delay | sync delay}]
7. standby [group-number] priority priority
8. standby [group-number] authentication text string
9. standby [group-number] track object-number [decrement priority-decrement]
10. end

27-4
Cisco ASR 901 Series Aggregation Services Router Software Configuration Guide
OL-23826-09
Chapter 27 Hot Standby Router Protocol and Virtual Router Redundancy Protocol
How to Configure HSRP
DETAILED STEPS
Command or Action Purpose
Step 1 enable
Example:
Router> enable
Enables privileged EXEC mode.
•Enter your password if prompted.
Step 2 configure terminal
Example:
Router# configure terminal
Enters global configuration mode.
Step 3 interface
type number
Example:
Router(config)# interface Ethernet0/1
Configures an interface type and enters interface
configuration mode.
Step 4 ip address
ip-address mask [secondary]
Example:
Router(config-if)# ip address 10.0.0.1
255.255.255.0
Specifies an primary or secondary IP address for an
interface.
Step 5 standby [
group-number
]
timers
[msec] hellotime
[msec] holdtime
Example:
Router(config-if)# standby 1 timers 14
Configures the interval at which packets are sent to refresh
the MAC cache when HSRP is running.
Step 6 standby [
group-number
]
preempt
[delay
{minimum
delay | reload delay | sync delay}
]
Example:
Router(config-if)# standby 1 preempt delay
minimum 380
Configures preemption and preemption delay.
Step 7 standby [
group-number
]
priority
priority
Example:
Router(config-if)# standby 1 priority 110
Configures HSRP priority.
Step 8 standby [
group-number
]
authentication text
string
Example:
Router(config-if)# standby 1 authentication
text authentication1
Configures an authentication string for HSRP text
authentication.

27-5
Cisco ASR 901 Series Aggregation Services Router Software Configuration Guide
OL-23826-09
Chapter 27 Hot Standby Router Protocol and Virtual Router Redundancy Protocol
Configuration Examples for HSRP
Configuration Examples for HSRP
This section provides the following configuration examples:
•Example: Configuring HSRP Active Router
•Example: Configuring HSRP Backup Router
•Example: HSRP Text Authentication
Example: Configuring HSRP Active Router
Router# configure terminal
Router(config)# interface GigabitEthernet0/1
Router(config-if)# service instance 1 ethernet
Router(config-if-srv)# encapsulation dot1q 10
Router(config-if-srv)# rewrite ingress tag pop 1 symmetric
Router(config-if-srv)# bridge-domain 10
Router(config-if-srv)# end
Router# configure terminal
Router(config)# interface Vlan10
Router(config-if)# ip address 10.10.10.21 255.255.255.0
Router(config-if)# standby 1 ip 10.10.10.20
Router(config-if)# standby 1 timers 1 4
Router(config-if)# standby 1 priority 105
Router(config-if)# standby 1 preempt delay minimum 10
Router(config-if)# standby 1 authentication cisco6
Router(config-if)# standby 1 track 1 decrement 20
Router(config-if)# end
Example: Configuring HSRP Backup Router
Router# configure terminal
Router(config)# interface GigabitEthernet0/1
Router(config-if)# service instance 1 ethernet
Router(config-if-srv)# encapsulation dot1q 10
Router(config-if-srv)# rewrite ingress tag pop 1 symmetric
Router(config-if-srv)# bridge-domain 10
Router(config-if-srv)# end
Step 9 standby [
group-number
] track
object-number
[decrement priority-decrement]
Example:
Router(config-if)# standby 1 track 100
decrement 20
Configures HSRP to track an object and change the Hot
Standby priority on the basis of the state of the object.
Step 10 end
Example:
Router(config-if)# end
Returns to privileged EXEC mode.
Command or Action Purpose

27-6
Cisco ASR 901 Series Aggregation Services Router Software Configuration Guide
OL-23826-09
Chapter 27 Hot Standby Router Protocol and Virtual Router Redundancy Protocol
How to Configure VRRP
Router# configure terminal
Router(config)# interface Vlan10
Router(config-if)# ip address 10.10.10.22 255.255.255.0
Router(config-if)# standby 1 ip 10.10.10.20
Router(config-if)# standby 1 timers 1 4
Router(config-if)# standby 1 priority 90
Router(config-if)# standby 1 preempt delay minimum 10
Router(config-if)# standby 1 authentication cisco6
Router(config-if)# standby 1 track 1 decrement 20
Router(config-if)# end
Example: HSRP Text Authentication
The following example shows how to configure HSRP text authentication using a text string:
Router# configure terminal
Router(config)# interface Ethernet0/1
Router(config-if)# standby 1 priority 110
Router(config-if)# standby 1 preempt
Router(config-if)# standby 1 authentication text company2
Router(config-if)# standby 1 ip 10.21.0.10
How to Configure VRRP
This section contains the following procedures:
•Configuring VRRP
•Configuration Examples for VRRP
Configuring VRRP
Complete the following steps to configure VRRP:
Restrictions
•VRRP is supported only on IPv4 devices and not IPv6 devices.
•VRRP is supported only on gigabyte etherchannel interfaces of the Layer 3 SVI.
•Bidirectional Forwarding Detection (BFD) protocol is not supported.
•MD5 authentication is not supported.
SUMMARY STEPS
1. enable
2. configure terminal
3. interface type number
4. ip ip-address mask
5. vrrp [group-number] timers advertise [msec] interval
6. vrrp [group-number] preempt [delay minimum seconds]

27-7
Cisco ASR 901 Series Aggregation Services Router Software Configuration Guide
OL-23826-09
Chapter 27 Hot Standby Router Protocol and Virtual Router Redundancy Protocol
How to Configure VRRP
7. vrrp [group-number] priority level
8. vrrp [group-number] authentication text string
9. vrrp [group-number] track object-number [decrement priority-decrement]
10. end
DETAILED STEPS
Command or Action Purpose
Step 1 enable
Example:
Router> enable
Enables privileged EXEC mode.
•Enter your password if prompted.
Step 2 configure terminal
Example:
Router# configure terminal
Enters global configuration mode.
Step 3 interface
type number
Example:
Router(config)# interface Vlan10
Configures an interface type and enters interface
configuration mode.
Step 4 ip address
ip-address mask
Example:
Router(config-if)# ip address 10.10.10.25
255.255.255.0
Specifies a primary or secondary IP address for an interface.
Step 5 vrrp [
group-number
]
timers advertise
[msec]
Example:
Router(config-if)# vrrp 2 timers advertise 2
Configures the interval at which packets are sent to refresh
the MAC cache when VRRP is running
Step 6 vrrp [
group-number
]
preempt [delay minimum
seconds
]
Example:
Router(config-if)# vrrp 2 preempt delay minimum
10
Configures preemption delay.
Step 7 vrrp [
group-number
]
priority
priority
Example:
Router(config-if)# vrrp 2 priority 200
Configures VRRP priority.
Step 8 vrrp [
group-number
]
authentication text
string
Example:
Router(config-if)# vrrp 2 authentication text
cisco7
Configures an authentication string for VRRP text
authentication.

27-8
Cisco ASR 901 Series Aggregation Services Router Software Configuration Guide
OL-23826-09
Chapter 27 Hot Standby Router Protocol and Virtual Router Redundancy Protocol
Configuration Examples for VRRP
Configuration Examples for VRRP
This section provides the following configuration examples:
•Example: Configuring a VRRP Master Router
•Example: Configuring a VRRP Backup Router
•Example: VRRP Text Authentication
Example: Configuring a VRRP Master Router
This example shows how to configure a VRRP Master router.
Router# configure terminal
Router(config)# interface GigabitEthernet0/1
Router(config-if)# service instance 1 ethernet
Router(config-if-srv)# encapsulation dot1q 10
Router(config-if-srv)# rewrite ingress tag pop 1 symmetric
Router(config-if-srv)# bridge-domain 10
Router(config-if-srv)# end
Router# configure terminal
Router(config)# interface Vlan10
Router(config-if)# ip address 10.10.10.25 255.255.255.0
Router(config-if)# vrrp 2 ip 10.10.10.30
Router(config-if)# vrrp 2 timers advertise 2
Router(config-if)# vrrp 2 preempt delay minimum 10
Router(config-if)# vrrp 2 priority 110
Router(config-if)# vrrp 2 authentication text cisco7
Router(config-if)# vrrp 2 track 1 decrement 20
Router(config-if)# end
Example: Configuring a VRRP Backup Router
Router# configure terminal
Router(config)# interface GigabitEthernet0/1
Router(config-if)# service instance 1 ethernet
Router(config-if-srv)# encapsulation dot1q 10
Router(config-if-srv)# rewrite ingress tag pop 1 symmetric
Router(config-if-srv)# bridge-domain 10
Router(config-if-srv)# end
Step 9 vrrp [
group-number
]
track
object-number
[decrement priority-decrement]
Example:
Router(config-if)# vrrp 2 track 1 decrement 20
Configures VRRP to track an object and change the Hot
Standby priority on the basis of the state of the object.
Step 10 end
Example:
Router(config-if)# end
Returns to privileged EXEC mode.
Command or Action Purpose

27-9
Cisco ASR 901 Series Aggregation Services Router Software Configuration Guide
OL-23826-09
Chapter 27 Hot Standby Router Protocol and Virtual Router Redundancy Protocol
Where to Go Next
Router# configure terminal
Router(config)# interface Vlan10
Router(config-if)# ip address 10.10.10.26 255.255.255.0
Router(config-if)# vrrp 2 ip 10.10.10.30
Router(config-if)# vrrp 2 timers advertise 2
Router(config-if)# vrrp 2 preempt delay minimum 10
Router(config-if)# vrrp 2 priority 90
Router(config-if)# vrrp 2 authentication text cisco7
Router(config-if)# vrrp 2 track 1 decrement 20
Router(config-if)# end
Example: VRRP Text Authentication
The following example shows how to configure VRRP text authentication using a text string:
Router# configure terminal
Router(config)# interface GigabitEthernet 0/0/0
Router(config)# ip address 10.21.8.32 255.255.255.0
Router(config-if)# vrrp 10 authentication text stringxyz
Router(config-if)# vrrp 10 ip 10.21.8.10
Where to Go Next
For additional information on configuring HSRP and VRRP, see the documentation listed in the “Related
Documents” section on page 27-9.
Additional References
Related Documents
Standards
Related Topic Document Title
Cisco IOS commands Cisco IOS Master Commands List, All Releases
ASR 901 Command Reference Cisco ASR 901 Series Aggregation Services Router Command
Reference
Cisco IOS Interface and Hardware Component
Commands
Cisco IOS Interface and Hardware Component Command Reference
Standard Title
None —

27-10
Cisco ASR 901 Series Aggregation Services Router Software Configuration Guide
OL-23826-09
Chapter 27 Hot Standby Router Protocol and Virtual Router Redundancy Protocol
Additional References
MIBs
RFCs
Technical Assistance
MIB MIBs Link
None To locate and download MIBs for selected platforms, Cisco software
releases, and feature sets, use Cisco MIB Locator found at the
following URL:
http://www.cisco.com/go/mibs
RFC Title
No new or modified RFCs are supported by this
feature, and support for existing RFCs has not been
modified by this feature.
Description Link
The Cisco Support and Documentation website
provides online resources to download documentation,
software, and tools. Use these resources to install and
configure the software and to troubleshoot and resolve
technical issues with Cisco products and technologies.
Access to most tools on the Cisco Support and
Documentation website requires a Cisco.com user ID
and password.
http://www.cisco.com/cisco/web/support/index.html

27-11
Cisco ASR 901 Series Aggregation Services Router Software Configuration Guide
OL-23826-09
Chapter 27 Hot Standby Router Protocol and Virtual Router Redundancy Protocol
Feature Information for HSRP and VRRP
Feature Information for HSRP and VRRP
Table 1 lists the release history for this feature and provides links to specific configuration information.
Use Cisco Feature Navigator to find information about platform support and software image support.
Cisco Feature Navigator enables you to determine which software images support a specific software
release, feature set, or platform. To access Cisco Feature Navigator, go to http://www.cisco.com/go/cfn.
An account on Cisco.com is not required.
Note Table 1 lists only the software release that introduced support for a given feature in a given software
release train. Unless noted otherwise, subsequent releases of that software release train also support that
feature.
Table 1 Feature Information for HSRP and VRRP
Feature Name Releases Feature Information
HSRP and VRRP 15.2(2)SNG The following sections provide information about this
feature:
•Overview of HSRP and VRRP
•Text Authentication
•Preemption
•Configuring HSRP
•Configuration Examples for HSRP
•Configuring VRRP
•Configuration Examples for VRRP

27-12
Cisco ASR 901 Series Aggregation Services Router Software Configuration Guide
OL-23826-09
Chapter 27 Hot Standby Router Protocol and Virtual Router Redundancy Protocol
Feature Information for HSRP and VRRP

CHAPTER
28-1
Cisco ASR 901 Series Aggregation Services Router Software Configuration Guide
OL-23826-09
28
Configuring Link Layer Discovery Protocol
This feature module describes how to configure Link Layer Discovery Protocol (LLDP) on the Cisco
ASR 901 Aggregation Series Router. The Cisco Discovery Protocol (CDP) is a device discovery protocol
that runs over the data-link layer (Layer 2) on all Cisco-manufactured devices (routers, bridges, access
servers, and switches). CDP allows network management applications to automatically discover and
learn about other Cisco devices that are connected to the network.
To permit the discovery of non-Cisco devices, Cisco ASR 901supports LLDP, a vendor-neutral device
discovery protocol that is defined in the IEEE 802.1ab standard. LLDP allows network devices to
advertise information about themselves to other devices on the network.
Finding Feature Information
Your software release may not support all the features documented in this module. For the latest feature
information and caveats, see the release notes for your platform and software release. To find information
about the features documented in this module, and to see a list of the releases in which each feature is
supported, see the “Feature Information for LLDP” section on page 28-8.
Use Cisco Feature Navigator to find information about platform support and Cisco software image
support. To access Cisco Feature Navigator, go to http://www.cisco.com/go/cfn. An account on
Cisco.com is not required.
Contents
•Restrictions for LLDP, page 28-2
•Overview of LLDP, page 28-2
•How to Configure LLDP, page 28-2
•Configuration Example for LLDP, page 28-4
•Where to Go Next
•Additional References, page 28-7
•Feature Information for LLDP, page 28-8

28-2
Cisco ASR 901 Series Aggregation Services Router Software Configuration Guide
OL-23826-09
Chapter 28 Configuring Link Layer Discovery Protocol
Restrictions for LLDP
Restrictions for LLDP
The following are the restrictions for LLDP:
•The memory available on a given end network device dictates the number of neighbor entries
recorded. However, under most operating conditions, end devices such as printers, IP phones,
workstations and so on, are typically operated in the receive mode only.
•If Entity MIB are used for LLDP broadcast, such as to create a sender ID. LLDP can be configured
only when these MIBs are available.
Overview of LLDP
It is an optional element of a protocol stack in the 802 LAN station. LLDP uses the logical link control
(LLC) services to transmit and receive information to and from other LLDP agents. LLC provides a Link
Service Access Point (LSAP) for access to LLDP. Each LLDP frame is transmitted as a single MAC
service request. Each incoming LLDP frame is received at the MAC Service Access Point (MSAP) by
the LLC entity as a MAC service indication.
The LLDP protocol operates through the LLDP agent. The tasks of the LLDP agent are to:
•Collect information from the LLDP local system MIB and transmit it periodically.
•Receive LLDP frames from neighbors and populate LLDP remote devices MIBs.
LLDP supports a set of attributes used to find the neighbor devices. These attributes are type, length, and
value descriptions of devices, and are referred to as Type Length Value (TLV). LLDP supported devices
use TLVs to send and receive information from their neighbors. Details such as configuration
information, device capabilities, and device identity are also advertised using this protocol.
How to Configure LLDP
This section contains the following procedures:
•Configuring LLDP
•Verifying LLDP
Configuring LLDP
Complete the following steps to configure LLDP on the Cisco ASR 901 platform:
SUMMARY STEPS
1. enable
2. configure terminal
3. lldp {run | holdtime seconds | reinit | timer rate | tlv-select}
4. end

28-3
Cisco ASR 901 Series Aggregation Services Router Software Configuration Guide
OL-23826-09
Chapter 28 Configuring Link Layer Discovery Protocol
How to Configure LLDP
DETAILED STEPS
Command or Action Purpose
Step 1 enable
Example:
Router> enable
Enables privileged EXEC mode.
Enter your password if prompted.
Step 2 configure terminal
Example:
Router# configure terminal
Enters global configuration mode.
Step 3 lldp run
Example:
Router(config)# lldp run
or
lldp holdtime seconds
Example:
Router(config)# lldp holdtime 100
or
lldp reinit
Example:
Router(config)# lldp reinit 2
or
lldp timer
rate
Example:
Router(config)# lldp timer 75
or
lldp tlv-select
Example:
Router(config-if)# lldp tlv-select
system-description
Enables LLDP globally on all the interfaces on the router.
Specifies the hold time. The value ranges from 0 to 65535
seconds. The default value is 120 seconds.
Specifies the delay time in seconds for LLDP to initialize on
any interface.
The value ranges from 2 to 5 seconds. The default value is
2 seconds.
Specifies the rate at which LLDP packets are sent. The
value ranges from 5 to 65534 seconds. The default value is
30 seconds.
Enables a specific LLDP TLV on a supported interface.
Cisco ASR 901 LLDP supports the following TLVs:
•Port Description—Information about the interface that
includes the name of the manufacturer, product name,
and the version of the interface.
•System Description—Textual description of the device.
•System Name—Assigned name of the device.
•System Capabilities—Capability of the device and its
primary function.
•Management Address—IP or MAC address of the
device.
Step 4 end
Example:
Router(config-if)# end
Returns the CLI to privileged EXEC mode.

28-4
Cisco ASR 901 Series Aggregation Services Router Software Configuration Guide
OL-23826-09
Chapter 28 Configuring Link Layer Discovery Protocol
Configuration Example for LLDP
Verifying LLDP
To verify LLDP on the Cisco ASR 901 router, use the show command as shown in the following
example.
Router# show lldp ?
entry Information for specific neighbor entry
errors LLDP computational errors and overflows
interface LLDP interface status and configuration
neighbors LLDP neighbor entries
traffic LLDP statistics
| Output modifiers
<cr>
Router# show lldp entry *
Capability codes:
(R) Router, (B) Bridge, (T) Telephone, (C) DOCSIS Cable Device
(W) WLAN Access Point, (P) Repeater, (S) Station, (O) Other
Configuration Example for LLDP
This section provides the following configuration examples:
•Example: Enabling LLDP Globally
•Example: Configuring Hold Time
•Example: Configuring Delay Time
•Example: Configuring Intervals
Example: Enabling LLDP Globally
Router> enable
Router# configure terminal
Router(config)# lldp run
Router(config)# end
Example: Configuring Hold Time
Router> enable
Router# configure terminal
Router(config)# lldp holdtime 100
Router(config)# end

28-5
Cisco ASR 901 Series Aggregation Services Router Software Configuration Guide
OL-23826-09
Chapter 28 Configuring Link Layer Discovery Protocol
Configuration Example for LLDP
Example: Configuring Delay Time
Router> enable
Router# configure terminal
Router(config)# lldp reinit 2
Router(config)# end
Example: Configuring Intervals
Router> enable
Router# configure terminal
Router(config)# lldp timer 75
Router(config)# end

28-6
Cisco ASR 901 Series Aggregation Services Router Software Configuration Guide
OL-23826-09
Chapter 28 Configuring Link Layer Discovery Protocol
Where to Go Next
This is an example to enable an LLDP TLV on a supported interface:
Router> enable
Router# configure terminal
Router(config)# interface ethernet 0/1
Router(config-if)# lldp tlv-select system-description
Router(config-if)# end
Where to Go Next
For additional information on configuring LLDP, see the documentation listed in the “Related
Documents” section on page 28-7.

28-7
Cisco ASR 901 Series Aggregation Services Router Software Configuration Guide
OL-23826-09
Chapter 28 Configuring Link Layer Discovery Protocol
Additional References
Additional References
Related Documents
Standards
MIBs
RFCs
Related Topic Document Title
Cisco IOS commands Cisco IOS Master Commands List, All Releases
ASR 901 Command Reference Cisco ASR 901 Series Aggregation Services Router Command
Reference
Cisco IOS Interface and Hardware Component
Commands
Cisco IOS Interface and Hardware Component Command Reference
Standard Title
None —
MIB MIBs Link
None To locate and download MIBs for selected platforms, Cisco software
releases, and feature sets, use Cisco MIB Locator found at the
following URL:
http://www.cisco.com/go/mibs
RFC Title
No new or modified RFCs are supported by this
feature, and support for existing RFCs has not been
modified by this feature.

28-8
Cisco ASR 901 Series Aggregation Services Router Software Configuration Guide
OL-23826-09
Chapter 28 Configuring Link Layer Discovery Protocol
Feature Information for LLDP
Technical Assistance
Feature Information for LLDP
LLDP is a one-way protocol that transmits information about the capabilities and current status of a
device and its interfaces. LLDP devices use the protocol to solicit information only from other LLDP
devices.
Table 28-1 lists the release history for this feature and provides links to specific configuration
information.
Use Cisco Feature Navigator to find information about platform support and software image support.
Cisco Feature Navigator enables you to determine which software images support a specific software
release, feature set, or platform. To access Cisco Feature Navigator, go to http://www.cisco.com/go/cfn.
An account on Cisco.com is not required.
Note Table 28-1 lists only the software release that introduced support for a given feature in a given software
release train. Unless noted otherwise, subsequent releases of that software release train also support that
feature.
Description Link
The Cisco Support and Documentation website
provides online resources to download documentation,
software, and tools. Use these resources to install and
configure the software and to troubleshoot and resolve
technical issues with Cisco products and technologies.
Access to most tools on the Cisco Support and
Documentation website requires a Cisco.com user ID
and password.
http://www.cisco.com/cisco/web/support/index.html
Table 28-1 Feature Information for LLDP
Feature Name Releases Feature Information
LLDP 12.2(2)SNG See Overview of LLDP for more information about this
feature.

CHAPTER
29-1
Cisco ASR 901 Series Aggregation Services Router Software Configuration Guide
OL-23826-09
29
Configuring Multihop Bidirectional Forwarding
Detection
Cisco ASR 901 supports Bidirectional Forwarding Detection(BFD) on arbitrary paths, which can span
multiple network hops. The multihop BFD feature provides subsecond forwarding failure detection for
a destination with more than one hop and up to 255 hops. A multihop BFD session is set up between a
unique source-destination address pair provided by the client. A session can be set up between two
endpoints that have IP connectivity.
Finding Feature Information
Your software release may not support all the features documented in this module. For the latest feature
information and caveats, see the release notes for your platform and software release. To find information
about the features documented in this module, and to see a list of the releases in which each feature is
supported, see the “Feature Information for Multihop BFD” section on page 29-7.
Use Cisco Feature Navigator to find information about platform support and Cisco software image
support. To access Cisco Feature Navigator, go to http://www.cisco.com/go/cfn. An account on
Cisco.com is not required.
Contents
•Restrictions for Multihop BFD, page 29-2
•Information About Multihop BFD, page 29-2
•How to Configure Multihop BFD, page 29-2
•Configuration Examples for Multihop BFD, page 29-4
•Where to Go Next
•Additional References, page 29-6
•Feature Information for Multihop BFD, page 29-7

29-2
Cisco ASR 901 Series Aggregation Services Router Software Configuration Guide
OL-23826-09
Chapter 29 Configuring Multihop Bidirectional Forwarding Detection
Restrictions for Multihop BFD
Restrictions for Multihop BFD
The following are the restrictions for multihop BFD:
•BFD does not support echo mode. You can configure sessions for minimum timer interval.
•The minimum guaranteed timer depends on the topology, scale, number of hops, and control plane
processing. All the packets must reach the control plane since echo mode is not supported.
•Supports IPv4 deployments only.
•Authentication for multihop BFD is not enabled on Cisco ASR901 routers.
Information About Multihop BFD
•Overview of Multihop BFD, page 29-2
Overview of Multihop BFD
Cisco ASR 901 supports BFD on arbitrary paths, which can span multiple network hops. You must
configure the bfd-template and bfd map commands to create a multihop template and associate it with
one ore more maps of destinations and associated timers. You can enable authentication and configure a
key chain for multihop BFD sessions.
How to Configure Multihop BFD
This section contains the following procedures:
•Configuring Multihop BFD Template
•Configuring a Multihop BFD Map
Configuring Multihop BFD Template
Complete the following steps to create a multihop BFD template and configure BFD interval timers,
authentication, and key chain:
SUMMARY STEPS
1. enable
2. configure terminal
3. bfd-template multihop template-name
4. interval min-tx milliseconds min-rx milliseconds multiplier multiplier-value
5. authentication authentication-type keychain keychain-name
6. end

29-3
Cisco ASR 901 Series Aggregation Services Router Software Configuration Guide
OL-23826-09
Chapter 29 Configuring Multihop Bidirectional Forwarding Detection
How to Configure Multihop BFD
DETAILED STEPS
Command or Action Purpose
Step 1 enable
Example:
Router> enable
Enables privileged EXEC mode.
•Enter your password if prompted.
Step 2 configure terminal
Example:
Router# configure terminal
Enters global configuration mode.
Step 3 bfd-template multi-hop
template-name
Example:
Router(config)# bfd-template multi-hop
mh-template1
Creates a BFD multihop BFD template and enters BFD
configuration mode.
Step 4 interval min-tx
milliseconds
min-rx
milliseconds
multiplier
multiplier-value
Example:
Router(bfd-config)# interval min-tx 120 min-rx
100 multiplier 3
Configures the transmit and receive intervals between BFD
packets, and specifies the number of consecutive BFD
control packets that must be missed before BFD declares
that a peer is unavailable.
Step 5 authentication
authentication-type
keychain
keychain-name
Example:
Router(bfd-config)# authentication keyed-sha-1
keychain bfd-multihop
Configures authentication for the multihop template and the
authentication type.
Step 6 end
Example:
Router(bfd-config)# end
Returns the router to privileged EXEC mode.

29-4
Cisco ASR 901 Series Aggregation Services Router Software Configuration Guide
OL-23826-09
Chapter 29 Configuring Multihop Bidirectional Forwarding Detection
Configuration Examples for Multihop BFD
Configuring a Multihop BFD Map
After configuring the interval timers and authentication in a template, you must configure a map to
associate the template with unique source-destination address pairs for multihop BFD sessions.
SUMMARY STEPS
1. enable
2. configure terminal
3. bfd mapipv4 vrf vrf-name destination-address/length source-address/length template-name
4. end
DETAILED STEPS
Configuration Examples for Multihop BFD
This section provides the configuration example for multihop BFD.
Example : Configuring Multihop BFD
The following example shows how to configure BFD in a BGP network. In the following example, the
simple BGP network consists of Router A and Router B. Fast Ethernet interface 0/1 on Router A is
connected to the same network as Fast Ethernet interface 6/0 in Router B.
Configuration for Router A
Command or Action Purpose
Step 1 enable
Example:
Router> enable
Enables privileged EXEC mode.
•Enter your password if prompted.
Step 2 configure terminal
Example:
Router# configure terminal
Enters global configuration mode.
Step 3 bfd mapipv4 vrf
vrf-name
destination-address/length
source-address/length template-name
Example:
Router(config)# bfd-template multi-hop
mh-template1
Configures a BFD map and associates it with the template.
Step 4 end
Example:
Router(config)# end
Returns the router to privileged EXEC mode.

29-5
Cisco ASR 901 Series Aggregation Services Router Software Configuration Guide
OL-23826-09
Chapter 29 Configuring Multihop Bidirectional Forwarding Detection
Where to Go Next
!
interface Fast Ethernet 0/1
ip address 172.16.10.1 255.255.255.0
bfd interval 50 min_rx 50 multiplier 3
!
interface Fast Ethernet 3/0.1
ip address 172.17.0.1 255.255.255.0
!
!
router bgp 40000
bgp log-neighbor-changes
neighbor 172.16.10.2 remote-as 45000
neighbor 172.16.10.2 fall-over bfd
!
address-family ipv4
neighbor 172.16.10.2 activate
no auto-summary
no synchronization
network 172.18.0.0 mask 255.255.255.0
exit-address-family
!
Configuration for Router B
!
interface Fast Ethernet 6/0
ip address 172.16.10.2 255.255.255.0
bfd interval 50 min_rx 50 multiplier 3
!
interface Fast Ethernet 6/1
ip address 172.18.0.1 255.255.255.0
!
router bgp 45000
bgp log-neighbor-changes
neighbor 172.16.10.1 remote-as 40000
neighbor 172.16.10.1 fall-over bfd
!
address-family ipv4
neighbor 172.16.10.1 activate
no auto-summary
no synchronization
network 172.17.0.0 mask 255.255.255.0
exit-address-family
!
Where to Go Next
For additional information on configuring Multihop BFD, see the documentation listed in the “Related
Documents” section on page 29-6.

29-6
Cisco ASR 901 Series Aggregation Services Router Software Configuration Guide
OL-23826-09
Chapter 29 Configuring Multihop Bidirectional Forwarding Detection
Additional References
Additional References
Related Documents
Standards
MIBs
RFCs
Related Topic Document Title
Cisco IOS commands Cisco IOS Master Commands List, All Releases
ASR 901 Command Reference Cisco ASR 901 Series Aggregation Services Router Command
Reference
Cisco IOS Interface and Hardware Component
Commands
Cisco IOS Interface and Hardware Component Command Reference
Standard Title
None —
MIB MIBs Link
None To locate and download MIBs for selected platforms, Cisco software
releases, and feature sets, use Cisco MIB Locator found at the
following URL:
http://www.cisco.com/go/mibs
RFC Title
No new or modified RFCs are supported by this
feature, and support for existing RFCs has not been
modified by this feature.

29-7
Cisco ASR 901 Series Aggregation Services Router Software Configuration Guide
OL-23826-09
Chapter 29 Configuring Multihop Bidirectional Forwarding Detection
Feature Information for Multihop BFD
Technical Assistance
Feature Information for Multihop BFD
Use Cisco Feature Navigator to find information about platform support and software image support.
Cisco Feature Navigator enables you to determine which software images support a specific software
release, feature set, or platform. To access Cisco Feature Navigator, go to http://www.cisco.com/go/cfn.
An account on Cisco.com is not required.
Table 29-1 lists the release history for this feature and provides links to specific configuration
information.
Note Table 29-1 lists only the software release that introduced support for a given feature in a given software
release train. Unless noted otherwise, subsequent releases of that software release train also support that
feature.
Description Link
The Cisco Support and Documentation website
provides online resources to download documentation,
software, and tools. Use these resources to install and
configure the software and to troubleshoot and resolve
technical issues with Cisco products and technologies.
Access to most tools on the Cisco Support and
Documentation website requires a Cisco.com user ID
and password.
http://www.cisco.com/cisco/web/support/index.html
Table 29-1 Feature Information for Multihop BFD
Feature Name Releases Feature Information
Multihop BFD 15.2(2)SNG See the following links for more information about this
feature:
•Restrictions for Multihop BFD
•Configuring Multihop BFD Template
•Configuring a Multihop BFD Map
•Configuration Examples for Multihop BFD

29-8
Cisco ASR 901 Series Aggregation Services Router Software Configuration Guide
OL-23826-09
Chapter 29 Configuring Multihop Bidirectional Forwarding Detection
Feature Information for Multihop BFD

CHAPTER
30-1
Cisco ASR 901 Series Aggregation Services Router Software Configuration Guide
OL-23826-09
30
Bit Error Rate Testing
This feature module describes how to configure a Bit Error Rate Test (BERT) and display the test results
for channelized line cards in the Cisco ASR 901 Series Aggregation Services Routers.
Finding Feature Information
Your software release may not support all the features documented in this module. For the latest feature
information and caveats, see the release notes for your platform and software release. To find information
about the features documented in this module, and to see a list of the releases in which each feature is
supported, see the “Feature Information for Bit Error Rate Testing” section on page 30-6.
Use Cisco Feature Navigator to find information about platform support and Cisco software image
support. To access Cisco Feature Navigator, go to http://www.cisco.com/go/cfn. An account on
Cisco.com is not required.
Contents
•Prerequisites, page 30-1
•Restrictions, page 30-2
•Feature Overview, page 30-2
•How to Configure BERT, page 30-2
•Configuration Examples, page 30-5
•Additional References, page 30-5
•Feature Information for Bit Error Rate Testing, page 30-6
Prerequisites
•To run BERT in unframed mode on a controller, you should set the “framing” configuration of the
controller to “unframed”.
•When running BERT, your system expects to receive the same pattern that it is transmitting. If traffic
is not being transmitted or received, create a back-to-back loopback BERT on the link or in the
network, and send out a predictable stream to ensure that you receive the same data that was
transmitted.

30-2
Cisco ASR 901 Series Aggregation Services Router Software Configuration Guide
OL-23826-09
Chapter 30 Bit Error Rate Testing
Feature Overview
•To determine if the remote serial port returns the BERT pattern unchanged, you must manually
enable network loopback at the remote serial port while you configure a BERT pattern to use in the
test at specified time intervals on the local serial port.
Restrictions
•BERT affects the functionality of any configured protocol on a controller on which it is initiated.
The configured protocol functionality is resumed after the BERT process is completed or
successfully aborted.
•BERT is not supported for channelized E1/T1 (per timeslot).
Feature Overview
The BERT feature is used to test the integrity of the physical layer. Using this feature, you can test cables
and diagnose signal problems in the field.
BERT generates a specific pattern on to the egress data stream of a E1/T1 controller and then analyzes
the ingress data stream for the same pattern. The bits that do not match the expected pattern are counted
as bit errors.
The bit error rate (BER) is determined by comparing the erroneous bits received with the total number
of bits received. You can display and analyze the total number of error bits transmitted and the total
number of bits received on the link. You can retrieve error statistics anytime during the BERT.
The ASR 901 router uses Pseudo-Random Binary Sequences (PRBSs) for the BERT. The following table
lists the PRBSs supported on the ASR 901 routers.
Table 30-1 BERT Pattern Supported in Cisco ASR 901 Routers
How to Configure BERT
The ASR 901 router supports BERT on all 16 E1/T1 controllers simultaneously. Additionally, you can
abort an already initiated BERT.
This section describes how to configure and perform a BERT on E1/T1 controllers, and how to stop or
verify the test:
•Performing BERT on a T1/E1 Line, page 30-3 (Required)
BERT Pattern Description
0’s Test pattern consisting of all 0’s that is used to test line coding
1’s Test pattern consisting of all 1’s that is used to test alternating line volt and
repeaters
2^11 Pseudo-random repeating test pattern that consists of 2,048 bits
2^15 Pseudo-random repeating test pattern that consists of 32,767 bits
2^20 QRSS Pseudo-random repeating test pattern that consists of 1,048,575 bits
Alt 0’s and 1’s Test pattern consisting of alternating 0’s and 1’s that is used to test the
preamp and equalizer

30-3
Cisco ASR 901 Series Aggregation Services Router Software Configuration Guide
OL-23826-09
Chapter 30 Bit Error Rate Testing
How to Configure BERT
•Terminating BERT on a T1/E1 Controller, page 30-3 (Required)
•Verifying BERT on a T1/E1 Controller, page 30-4 (Optional)
Performing BERT on a T1/E1 Line
To enable BERT pattern on a T1 or E1 controller, perform the following steps.
SUMMARY STEPS
1. enable
2. configure terminal
3. controller {t1 | e1} slot/port
4. bert pattern pattern interval time
DETAILED STEPS
Terminating BERT on a T1/E1 Controller
SUMMARY STEPS
1. enable
2. configure terminal
3. controller {t1 | e1} slot/port
Command Purpose
Step 1 enable
Example:
Router> enable
Enables privileged EXEC mode.
•Enter your password if prompted.
Step 2 configure terminal
Example:
Router# configure terminal
Enters global configuration mode.
Step 3 controller {t1 | e1}
slot/port
Example:
Router(config)# controller T1 0/5
Selects a T1 or E1 controller and enters controller configuration
mode.
Step 4 bert pattern
pattern
interval
time
Example:
Router(config-controller)# bert pattern 0s
interval 30
Sends a BERT pattern through the T1 or E1 line for the specified
time interval.
•pattern—Length of the repeating BERT test pattern. See
Table 30-1 for allowed values.
•interval—Specifies the duration of the BERT test, in minutes.
The interval can be a value from 1 to 14400.

30-4
Cisco ASR 901 Series Aggregation Services Router Software Configuration Guide
OL-23826-09
Chapter 30 Bit Error Rate Testing
How to Configure BERT
4. no bert pattern pattern interval time
DETAILED STEPS
Verifying BERT on a T1/E1 Controller
To verify that BERT is running on a T1/E1 controller, enter the show controllers command at any time
during the test.
Router# show controllers e1 0/9
E1 0/9 is up.
Applique type is Channelized E1 - balanced
DSX1 BERT pattern : 2^15
DSX1 BERT sync : sync
DSX1 BERT sync count : 1
DSX1 BERT interval : 1
DSX1 BERT time remain : 49
DSX1 BERT total errs : 0
DSX1 BERT total k bits: 21068
DSX1 BERT errors (last): 0
DSX1 BERT k bits (last): 21068
Last clearing of BERT counters never
No alarms detected.
alarm-trigger is not set
Framing is crc4, Line Code is HDB3, Clock Source is Internal.
Data in current interval (68 seconds elapsed):
1 Line Code Violations, 0 Path Code Violations
0 Slip Secs, 0 Fr Loss Secs, 1 Line Err Secs, 1 Degraded Mins
0 Errored Secs, 0 Bursty Err Secs, 0 Severely Err Secs, 0 Unavail Secs
Command Purpose
Step 1 enable
Example:
Router> enable
Enables privileged EXEC mode.
•Enter your password if prompted.
Step 2 configure terminal
Example:
Router# configure terminal
Enters global configuration mode.
Step 3 controller {t1 | e1}
slot/port
Example:
Router(config)# controller T1 0/5
Selects a T1 or E1 controller and enters controller configuration
mode.
Step 4 no bert pattern
pattern
interval
time
Example:
Router(config-controller)# no bert pattern
Terminates the BER test running on the specified T1 or E1 line.

30-5
Cisco ASR 901 Series Aggregation Services Router Software Configuration Guide
OL-23826-09
Chapter 30 Bit Error Rate Testing
Configuration Examples
Configuration Examples
The following is a sample configuration of the BERT feature.
Router#configure terminal
Enter configuration commands, one per line. End with CNTL/Z.
Router(config)#controller e1 0/9
Router(config-controller)#bert pattern 2^15 interval 1
Additional References
The following sections provide references related to bit error rate testing.

30-6
Cisco ASR 901 Series Aggregation Services Router Software Configuration Guide
OL-23826-09
Chapter 30 Bit Error Rate Testing
Feature Information for Bit Error Rate Testing
Related Documents
Standards
MIBs
RFCs
Technical Assistance
Feature Information for Bit Error Rate Testing
Table 30-2 lists the features in this module and provides links to specific configuration information.
Related Topic Document Title
Cisco IOS Commands Cisco IOS Master Commands List, All Releases
ASR 901 Command Reference Cisco ASR 901 Series Aggregation Services Router Command
Reference
Cisco IOS Interface and Hardware Component
Commands
Cisco IOS Interface and Hardware Component Command Reference
Standard Title
None —
MIB MIBs Link
None To locate and download MIBs for selected platforms, Cisco IOS
releases, and feature sets, use Cisco MIB Locator found at the
following URL:
http://www.cisco.com/go/mibs
RFC Title
None —
Description Link
The Cisco Technical Support website contains
thousands of pages of searchable technical content,
including links to products, technologies, solutions,
technical tips, and tools. Registered Cisco.com users
can log in from this page to access even more content.
http://www.cisco.com/techsupport

30-7
Cisco ASR 901 Series Aggregation Services Router Software Configuration Guide
OL-23826-09
Chapter 30 Bit Error Rate Testing
Feature Information for Bit Error Rate Testing
Use Cisco Feature Navigator to find information about platform support and software image support.
Cisco Feature Navigator enables you to determine which software images support a specific software
release, feature set, or platform. To access Cisco Feature Navigator, go to http://www.cisco.com/go/cfn.
An account on Cisco.com is not required.
Note Table 30-2 lists only the software release that introduced support for a given feature in a given software
release train. Unless noted otherwise, subsequent releases of that software release train also support that
feature.
Table 30-2 Feature Information for Bit Error Rate Testing
Feature Name Releases Feature Information
Bit Error Rate Testing 15.2(2)SNG This feature was introduced.

30-8
Cisco ASR 901 Series Aggregation Services Router Software Configuration Guide
OL-23826-09
Chapter 30 Bit Error Rate Testing
Feature Information for Bit Error Rate Testing

CHAPTER
31-1
Cisco ASR 901 Series Aggregation Services Router Software Configuration Guide
OL-23826-09
31
Microwave ACM Signaling and EEM Integration
This feature module describes the Microwave Adaptive Code Modulation (ACM) Signaling and
Embedded Event Manager (EEM) integration, which enables the microwave radio transceivers to report
link bandwidth information to an upstream Ethernet switch and take action on the signal degradation to
provide optimal bandwidth.
Finding Feature Information
Your software release may not support all the features documented in this module. For the latest feature
information and caveats, see the release notes for your platform and software release. To find information
about the features documented in this module, and to see a list of the releases in which each feature is
supported, see the “Feature Information for Microwave ACM Signaling and EEM Integration” section on
page 31-17.
Use Cisco Feature Navigator to find information about platform support and Cisco software image
support. To access Cisco Feature Navigator, go to http://www.cisco.com/go/cfn. An account on
Cisco.com is not required.
Contents
•Prerequisites, page 31-2
•Feature Overview, page 31-2
•How to Configure Microwave ACM Signaling and EEM Integration, page 31-4
•Configuration Examples for Microwave ACM Signaling and EEM Integration, page 31-11
•Additional References, page 31-16
•Feature Information for Microwave ACM Signaling and EEM Integration, page 31-17

31-2
Cisco ASR 901 Series Aggregation Services Router Software Configuration Guide
OL-23826-09
Chapter 31 Microwave ACM Signaling and EEM Integration
Feature Overview
Prerequisites
•The microwave transceiver in the network topology must support adaptive bandwidth modulation,
and the microwave transceiver must support the Ethernet Connectivity Fault Management (CFM)
extension for microwave devices as defined by Cisco.
•In a heterogeneous ring topology, all devices connected directly to the microwave transceiver must
support signal degradation (SD) functions. Devices not connected directly to the microwave
transceiver can be standard-compliant nodes or enhanced SD-capable nodes.
•In a homogeneous ring topology, all links must be microwave links and all devices must support
microwave SD-based ring protection.
•A ring topology with multiple microwave links can experience a signal degradation condition on one
or more of the microwave links. Only one signal degradation condition per ring instance is
supported. This support is provided on a first-come, first-serve basis, per ring instance.
•The source MAC address must be an unique MAC address. It can be the MAC address of the
Ethernet port or the Bridge.
•The destination MAC address must be set to the CCM multicast address for the associated
maintenance level (a multicast address is used to avoid discovery of MAC addresses).
•The microwave transceiver in the network topology must support bandwidth vendor specific
message (BW-VSM1).
•The BW-VSM may be sent untagged, or it may be transmitted with a configurable valid IEEE
802.1Q VLAN tag.
•The BW-VSM must be associated with maintenance level 0. The microwave equipment should allow
the network operator to associate the message with a valid maintenance level in the range 0 to 7 per
ITU-T Y.1731 / IEEE 802.1ag-2007.
Feature Overview
Microwave links are often used in Ethernet access ring topologies and the bandwidth provided by the
microwave link depends on environmental factors like fog, rain, and snow, which can drastically affect
the bandwidth.
This feature relies on the Ethernet CFM to assess the environmental conditions on either end of the
microwave link and automatically change the modulation to provide optimal bandwidth. The Ethernet
CFM monitors the microwave link bandwidth, and when a link degradation is detected, notifies the
router to take action on the degraded microwave link.
In IP/MPLS, the nodes are unaware of any changes to the bandwidth on the microwave link and the
Gigabit Ethernet connection to the nodes remain constant. To ensure optimal routing and traffic transport
across the access network, a mechanism has been implemented to notify the IP/MPLS access nodes of
any ACM events on the microwave links. This enables microwave radio transceivers, which support
ACM, to report link bandwidth information to an upstream Ethernet switch.
The vendor-specific message (VSM) in Y.1731 is used to notify Cisco routers of ACM events, and the
bandwidth available on the microwave link. Acting on this information, the node can change the
Hierarchical Quality of Service (H-QoS), adjust the Interior Gateway Protocol (IGP) metric of the link
to the new capacity or remove the degraded link.
1. The BW-VSM is defined to report the available bandwidth information from the microwave radio to the
Ethernet switch.

31-3
Cisco ASR 901 Series Aggregation Services Router Software Configuration Guide
OL-23826-09
Chapter 31 Microwave ACM Signaling and EEM Integration
Feature Overview
H-QoS Policy Adjustment
H-QoS policy adjustment is the process of adjusting the egress H-QoS policy parameters on the
IP/MPLS access node connected to the microwave link. This modifies the parent shaper rate to match
the current bandwidth of the microwave link. It also adjusts the child class parameters to ensure correct
priority and bandwidth-guaranteed traffic.
If the available bandwidth is less than the total bandwidth required by Expedited Forwarding (EF) and
Assured Forwarding (AF) classes, the operator can choose to drop AF class traffic or remove the link
from the service.
IGP Metric Adjustment
The IP/MPLS access node can adjust the IGP metric on the microwave link to align it with the available
bandwidth. This will trigger an IGP SPF recalculation, allowing the IGP to get the correct bandwidth for
routing traffic.
Link Removal
Link removal is the process of removing the microwave link from the IGP. This occurs when the
bandwidth loss breaches the threshold set by the operator. It sets off the resiliency mechanisms in the
network, and the degraded link is bypassed, resulting in minimal traffic loss. The degraded link is not
brought administratively down. When it is up, the microwave equipment can signal to the access node
about its status and usability.
Benefits
•The IP/MPLS access network adapts intelligently to the microwave capacity change by:
–
optimizing routing
–
controlling congestion
–
enabling loss protection.
•Microwave ACM changes are signaled through a Y.1731 VSM to the IP/MPLS access node.
•The IP/MPLS access node adapts the IGP metric of the link to the new capacity.
•The IP/MPLS access node can change the H-QOS policy on the interface with the microwave system
allowing EF traffic to survive.
•The IP/MPLS access node can remove a degraded link from SPF triggering a loss protection.

31-4
Cisco ASR 901 Series Aggregation Services Router Software Configuration Guide
OL-23826-09
Chapter 31 Microwave ACM Signaling and EEM Integration
How to Configure Microwave ACM Signaling and EEM Integration
How to Configure Microwave ACM Signaling and EEM
Integration
This section describes how to configure Microwave ACM Signaling and EEM Integration:
•Configuring Connectivity Fault Management, page 31-4 (Required)
•Configuring EEP Applet Using CLIs, page 31-7 (Required)
•Configuring Event Handler, page 31-9 (Required)
•Verifying Microwave Microwave ACM Signaling and EEM Integration Configuration, page 31-10
(Optional)
Configuring Connectivity Fault Management
To configure CFM between the microwave outdoor unit (ODU) and the router, complete the following
steps:
Note For a ring topology, you should configure CFM between the microwave ODU and the router. You must
configure two VLANs to the two microwave ODUs, to process the vendor specific message (VSM) and
trigger the Embedded Event Manager (EEM).
SUMMARY STEPS
1. enable
2. configure terminal
3. ethernet cfm domain domain-name level level-id
4. service csi-id evc evc-name vlan vlan-id direction down
5. continuity-check
6. exit
7. ethernet evc evc-no
8. exit
9. interface type number
10. service instance id ethernet id
11. encapsulation dot1q vlan-id
12. rewrite ingress tag pop 1 symmetric
13. bridge-domain bridge-domain-id
14. exit

31-5
Cisco ASR 901 Series Aggregation Services Router Software Configuration Guide
OL-23826-09
Chapter 31 Microwave ACM Signaling and EEM Integration
How to Configure Microwave ACM Signaling and EEM Integration
DETAILED STEPS
Command Purpose
Step 1 enable
Example:
Router> enable
Enables privileged EXEC mode.
•Enter your password if prompted.
Step 2 configure terminal
Example:
Router# configure terminal
Enters global configuration mode.
Step 3 ethernet cfm domain
domain-name
level
level-id
Example:
Router(config)# ethernet cfm domain
outer level 3
Defines a CFM maintenance domain at a particular maintenance
level and enter Ethernet CFM configuration mode.
•domain-name—String of a maximum of 154 characters that
identifies the domain.
•level-id—Integer from 0 to 7 that identifies the maintenance
level.
Step 4 service
csi-id
evc
evc-name
vlan
vlan-id
direction down
Example:
Router(config-ether-cfm)# service
microwave1 evc V60 vlan 60 direction
down
Sets a universally unique ID for a customer service instance (CSI)
within a maintenance domain.
•csi-id—String of a maximum of 100 characters that identifies
the CSI.
•evc—Specifies the EVC.
•evc-name—String that identifies the EVC.
•vlan—Specifies the VLAN.
•vlan-id—String that identifies the VLAN ID. Range is from 1
to 4094.
•direction—Specifies the service direction.
•down—Specifies the direction towards the LAN.
Step 5 continuity-check
Example:
Router(config-ecfm-srv)#
continuity-check
Enables the transmission of continuity check messages (CCMs).
Step 6 exit
Example:
Router(config-ecfm-srv)# exit
Exits Ethernet CFM service configuration mode and enters global
configuration mode.
Step 7 ethernet evc
evc-id
Example:
Router(config)# ethernet evc V60
Defines an EVC and enters EVC configuration mode.
•evc-id—String from 1 to 100 characters that identifies the EVC.

31-6
Cisco ASR 901 Series Aggregation Services Router Software Configuration Guide
OL-23826-09
Chapter 31 Microwave ACM Signaling and EEM Integration
How to Configure Microwave ACM Signaling and EEM Integration
Step 8 exit
Example:
Router(config-evc)# exit
Exits Ethernet EVC configuration mode and enters global
configuration mode.
Step 9 interface
type number
Example:
Router(config)# interface
GigabitEthernet0/11
Specifies an interface type and number, and enters interface
configuration mode.
Step 10 service instance
id
ethernet
Example:
Router(config-if)# service instance 60
ethernet 60
Configures an Ethernet service instance on an interface.
•id—Integer that uniquely identifies a service instance on an
interface.
Step 11 encapsulation dot1q
vlan-id
Example:
Router(config-if)# encapsulation dot1q
60
Enables IEEE 802.1Q encapsulation of traffic on a specified
interface in a VLAN.
•vlan-id—Virtual LAN identifier.
Step 12 rewrite ingress tag pop 1 symmetric
Example:
Router(config-if)# rewrite ingress tag
pop 1 symmetric
Specifies the encapsulation adjustment to be performed on a frame
ingressing a service instance.
•pop—Removes a tag from a packet.
•1—Specifies the outermost tag for removal from a packet.
•symmetric—Indicates a reciprocal adjustment to be done in the
egress direction. For example, if the ingress pops a tag, the
egress pushes a tag and if the ingress pushes a tag, the egress
pops a tag.
Step 13 bridge-domain
bridge-domain-id
Example:
Router(config-if)# bridge-domain 60
Enables RFC 1483 ATM bridging or RFC 1490 Frame Relay
bridging to map a bridged VLAN to an ATM permanent virtual
circuit (PVC) or Frame Relay data-link connection identifier
(DLCI).
•bridge-domain-id—Bridge domain identifier.
Step 14 exit
Example:
Router(config-if)# exit
Exits interface configuration mode.
Command Purpose

31-7
Cisco ASR 901 Series Aggregation Services Router Software Configuration Guide
OL-23826-09
Chapter 31 Microwave ACM Signaling and EEM Integration
How to Configure Microwave ACM Signaling and EEM Integration
Configuring EEP Applet Using CLIs
To configure EEP applet, complete the following steps:
Prerequisites
•One switch virtual interface (SVI) or bridge domain is required per physical link.
•One EEM script is required per physical link.
Note The EEM script configures the metric on the microwave link and adjusts the QoS policy based on the
Ethernet event parameters. You can download the scripts from the following location:
SUMMARY STEPS
1. enable
2. configure terminal
3. event manager applet applet-name
4. event tag event-tag ethernet microwave clear-sd {interface type number}
5. event tag event-tag ethernet microwave sd {interface type number} threshold mbps
6. action action-id set variable-name variable-value
7. action action-id cli command cli-string
8. action action-id cli command cli-string
9. exit
DETAILED STEPS
Command Purpose
Step 1 enable
Example:
Router> enable
Enables privileged EXEC mode.
•Enter your password if prompted.
Step 2 configure terminal
Example:
Router# configure terminal
Enters global configuration mode.
Step 3 event manager applet
applet-name
Example:
Router(config)# event manager applet
ACM61
Registers an applet with the Embedded Event Manager (EEM) and
enters applet configuration mode.
•applet-name—Name of the applet file.

31-8
Cisco ASR 901 Series Aggregation Services Router Software Configuration Guide
OL-23826-09
Chapter 31 Microwave ACM Signaling and EEM Integration
How to Configure Microwave ACM Signaling and EEM Integration
Step 4 event tag
event-tag
ethernet microwave
clear-sd {interface
type number
}
Example:
Router(config-applet)# event tag
event_cd ethernet microwave clear-sd
interface GigabitEthernet0/10
Specifies the event criteria for an EEM applet that is run by
matching a Cisco IOS command-line interface (CLI).
•tag—Specifies a tag using the event-tag argument that can be
used with the trigger command to support multiple event
statements within an applet.
•event-tag—String that identifies the tag.
Step 5 event tag
event-tag
ethernet microwave
sd {interface
type number
} threshold
mbps
Example:
Router(config-applet)# event tag
event_sd ethernet microwave sd
interface GigabitEthernet0/10 threshold
1000
Specifies the event criteria for an EEM applet that is run by
matching a Cisco IOS CLI.
Step 6 action
action-id
set
variable-name
variable-value
Example:
Router(config-applet)# action 110 set
ifname "vlan $_svi61"
Sets the value of a variable when an EEM applet is triggered.
•action-id—Unique identifier that can be any string value.
Actions are sorted and run in ascending alphanumeric key
sequence using the label as the sort key. If the string contains
embedded blanks, enclose it in double quotation marks.
•variable-name—Name assigned to the variable to be set.
•variable-value—Value of the variable.
Step 7 action
action-id
cli command
cli-string
Example:
Router(config-applet)# action 458 cli
command "event manager applet ACM61"
Specifies the action of executing a Cisco IOS CLI when an EEM
applet is triggered.
•action-id—Unique identifier that can be any string value.
Actions are sorted and run in ascending alphanumeric key
sequence using the label as the sort key. If the string contains
embedded blanks, enclose it in double quotation marks.
•command—Specifies the message to be sent to the Cisco IOS
CLI.
•cli-string—CLI string to be executed. If the string contains
embedded blanks, enclose it in double quotation marks.
Command Purpose

31-9
Cisco ASR 901 Series Aggregation Services Router Software Configuration Guide
OL-23826-09
Chapter 31 Microwave ACM Signaling and EEM Integration
How to Configure Microwave ACM Signaling and EEM Integration
Configuring Event Handler
To configure the microwave event handler, which runs hold-off timer, loss threshold, and fading
wait-to-restore (WTR) timers that are configurable per interface, complete the following steps:
SUMMARY STEPS
1. enable
2. configure terminal
3. interface type number
4. ethernet event microwave hold-off seconds
5. ethernet event microwave loss-threshold number-of-messages
6. ethernet event microwave wtr seconds
DETAILED STEPS
Step 8 action
action-id
cli command
cli-string
Example:
Router(config-applet)# action 460 cli
command "event tag event_sd ethernet
microwave sd interface
GigabitEthernet0/10 threshold $nb"
Specifies the action of executing a Cisco IOS CLI command when
an EEM applet is triggered.
•action-id—Unique identifier that can be any string value.
Actions are sorted and run in ascending alphanumeric key
sequence using the label as the sort key. If the string contains
embedded blanks, enclose it in double quotation marks.
•command—Specifies the message to be sent to the Cisco IOS
CLI.
•cli-string—CLI string to be executed. If the string contains
embedded blanks, enclose it in double quotation marks.
Step 9 exit
Example:
Router(config-applet)# exit
Exits applet configuration mode.
Command Purpose
Command Purpose
Step 1 enable
Example:
Router> enable
Enables privileged EXEC mode.
•Enter your password if prompted.
Step 2 configure terminal
Example:
Router# configure terminal
Enters global configuration mode.

31-10
Cisco ASR 901 Series Aggregation Services Router Software Configuration Guide
OL-23826-09
Chapter 31 Microwave ACM Signaling and EEM Integration
How to Configure Microwave ACM Signaling and EEM Integration
Verifying Microwave Microwave ACM Signaling and EEM Integration
Configuration
To verify the microwave ACM and EEM integration configuration, use the show commands described
in the following examples.
To display microwave bandwidth status information of an interface, use the following show command.
Router# show ethernet event microwave status [interface]
Microwave Bandwidth Status for GigabitEthernet0/0/2
State : Degraded
Elapsed time in this state : 1:25:33
Nominal Bandwidth : 512Mbps
Current Bandwidth : 256Mbps
Lowest Bandwidth Since Entering Degraded : 64Mbps
Last VSM Received : Oct 27 14:06:19.983
Sender Transmit Period : 1 second
Sender Address : 01AB.CC00.1881
Hold Timer : Not Running
Restore Timer : Not Running
Periodic Timer : 2333 msec
Hold Time : 0 seconds
Restore Time : 10 seconds
Loss-Threshold: 3
Step 3 interface
type number
Example:
Router(config)# interface vlan 40
Specifies an interface type and number, and enters interface
configuration mode.
Step 4 ethernet event microwave hold-off
seconds
Example:
Router(config-if)# ethernet event
microwave hold-off 30
Configures the settings of the Ethernet microwave event.
•hold-off—Specifies the microwave bandwidth degradation
hold-off time, in seconds. This time is used to prevent changes
in the state of the network node as a result of signal degradation
(SD) occurrences.
•seconds—Hold off time, in seconds. The valid values range
from 0 to 600, with a default value of 0.
Step 5 ethernet event microwave
loss-threshold
number-of-messages
Example:
Router(config-if)# ethernet event
microwave loss-threshold 100
Configures the settings of the Ethernet microwave event.
•loss-threshold—Specifies the number of bandwidth
Vendor-Specific Messages (VSM) sent from the microwave
transceiver to the Cisco device.
•number-of-messages—Number of bandwith VSMs. The valid
values range from 2 to 255, with a default value of 3.
Step 6 ethernet event microwave wtr
seconds
Example:
Router(config-if)# ethernet event
microwave wtr 45
Configures the settings of the Ethernet microwave event.
•wtr—Specifies the wtr time. This time is used to prevent
changes in the state of the network node as a result of recovery
events after an SD occurrence.
•seconds—WTR time, in seconds. The valid values range from 0
to 600, with a default value of 10.
Command Purpose

31-11
Cisco ASR 901 Series Aggregation Services Router Software Configuration Guide
OL-23826-09
Chapter 31 Microwave ACM Signaling and EEM Integration
Configuration Examples for Microwave ACM Signaling and EEM Integration
To display microwave bandwidth statistics of an interface, use the following show command.
Router# show ethernet event microwave statistic [interface]
Microwave Bandwidth Statistics for GigabitEthernet0/0/2
Total VSM Receive Count : 145
Total VSM Drop Count : 0
Number of transitions into Degraded state : 2
Configuration Examples for Microwave ACM Signaling and
EEM Integration
This section provides sample configuration examples for Microwave ACM Signaling and EEM
Integration feature on the Cisco ASR 901 router.
•Example: Configuring CFM, page 31-11
•Example: Configuring EEP Applet, page 31-11
•Example: Configuring Event Handler, page 31-15
Example: Configuring CFM
The following is a sample configuration of CFM.
!
ethernet cfm domain outer level 3
service microwave1 evc V60 vlan 60 direction down
continuity-check
!
ethernet evc V60
!
interface GigabitEthernet0/11
!
service instance 60 ethernet V60
encapsulation dot1q 60
rewrite ingress tag pop 1 symmetric
bridge-domain 60
!
Example: Configuring EEP Applet
The following is a sample EEM script to configure metric on a microwave link and adjust a QoS policy
according to the ethernet event parameters sent through OAM.
Note You should have one SVI/BD per physical link. Also, one EEM script is required per physical link. In
all, there should be two EEM scripts and two SVI/BDs:
! ACM script
no event manager applet ACM62
event manager applet ACM62

31-12
Cisco ASR 901 Series Aggregation Services Router Software Configuration Guide
OL-23826-09
Chapter 31 Microwave ACM Signaling and EEM Integration
Configuration Examples for Microwave ACM Signaling and EEM Integration
event tag event_cd ethernet microwave clear-sd interface GigabitEthernet0/10
event tag event_sd ethernet microwave sd interface GigabitEthernet0/10 threshold 1000
trigger
correlate event event_cd or event event_sd
! Variable settings
action 100 set olc "100"
action 102 set dlc "1"
action 104 set n "$_ring_nodes"
action 106 set cb "$_ethernet_current_bw"
action 108 set nb "$_ethernet_nominal_bw"
action 110 set ifname "vlan $_svi61"
action 112 set cpmap_bw 0
action 114 set pri_bw 0
action 116 set ppmap 0
action 118 set s1 "EEM-"
action 120 set zeros "000000"
action 122 set cb_bps "$cb$zeros"
action 124 set nb_bps "$nb$zeros"
action 126 set ifcfg 1
action 130 cli command "enable"
action 132 cli command "conf t"
! Restore the original QoS policy
action 160 if $cb eq $nb
action 162 cli command "interface $_ethernet_intf_name"
action 163 cli command "no service-policy output $s1$ppmap"
action 164 cli command "service-policy output $ppmap"
! QoS block
! Find an original parent policy-map name and create a new name
action 180 elseif $_eem_mode le "1"
action 181 if $ppmap eq "0"
action 182 cli command "do show run int $_ethernet_intf_name | i service-policy output"
# action 184 syslog msg "cli_result 184: $_cli_result, into: $_ethernet_intf_name"
action 186 regexp "service-policy output (.*)\n" "$_cli_result" line pmap
# action 188 syslog msg "line 196: $line"
# action 190 string replace "$line" 0 21 ""
action 192 string trimright "$pmap"
# action 194 syslog msg "QoS done. string 194: $_string_result, line: $line"
action 196 set pmap $_string_result
action 197 else
action 198 set pmap $ppmap
action 199 end
action 200 syslog msg "s1pmap 200: $s1$pmap"
! Find an original child policy-map name and create a new name
action 214 cli command "do show run policy-map $pmap | i service-policy"
# action 215 syslog msg "cli_result 215: $_cli_result"
action 216 regexp "service-policy (.*)\n" "$_cli_result" line cpmap
action 217 string trimright "$cpmap"
action 218 set cpmap "$_string_result"
# action 219 syslog msg "cpmap 219: $s1$cpmap"
action 220 cli command "do show run policy-map $cpmap"
action 221 regexp "class .*!" $_cli_result string
! Configuration of a new child policy-map
action 223 cli command "policy-map $s1$cpmap"
action 226 foreach var "$string" "\n"
action 228 regexp "class (.*)" $var match cname
action 230 if $_regexp_result eq 1

31-13
Cisco ASR 901 Series Aggregation Services Router Software Configuration Guide
OL-23826-09
Chapter 31 Microwave ACM Signaling and EEM Integration
Configuration Examples for Microwave ACM Signaling and EEM Integration
# action 233 syslog msg "233: cname: $cname"
action 234 end
! Calculate bandwidth for each of the classes
action 236 regexp "(priority|bandwidth) percent (.*)" $var line cmd ef_bw_perc
action 238 if $_regexp_result eq 1
action 256 string trimright "$ef_bw_perc"
# action 258 syslog msg "258: cb_bps: $nb_bps, ef_bw_perc:$_string_result"
action 260 divide $nb_bps 100
action 262 multiply $_result $_string_result
action 263 set bw_demand $_result
action 264 add $cpmap_bw $_result
action 266 syslog msg "266: cpmap_bw: $_result, bw_demand: $bw_demand"
action 268 set cpmap_bw $_result
action 269 syslog msg "269: cpmap_bw sub-sum: $cpmap_bw"
action 270 regexp "priority percent (.*)" $line match
action 272 if $_regexp_result eq 1
action 274 add $pri_bw $bw_demand
action 276 multiply $bw_demand 100
action 278 divide $_result $cb_bps
action 279 if $_remainder gt 0
action 280 increment _result
action 281 end
action 282 set match1 "priority percent $_result"
action 283 set match2 "priority percent $_result"
action 284 end
action 286 regexp "bandwidth percent (.*)" $line match
action 288 if $_regexp_result eq 1
action 290 set match1 "$match"
action 292 set match2 "bandwidth percent 1"
action 294 end
action 296 else
action 298 set match1 "$var"
action 300 set match2 "$var"
action 302 end
action 304 append cfg_out1 "$match1 \n"
action 306 append cfg_out2 "$match2 \n"
action 308 end
! Check if there is enough bandwidth on a uwave link
action 310 syslog msg "310: cpmap_bw sum: $cpmap_bw"
action 312 if $cpmap_bw lt $cb_bps
action 314 set cfg_out "$cfg_out1"
action 316 elseif $pri_bw lt $cb_bps
action 318 set cfg_out "$cfg_out2"
action 320 else
action 322 set metric 1000000
action 323 set ifcfg 0
action 324 end
! Configuration of a child QoS policy
action 325 if $ifcfg eq 1
action 326 foreach var "$cfg_out" "\n"
action 328 cli command "$var"
action 330 end
action 331 end
! Configuration of a parent QoS policy
action 332 cli command "policy-map $s1$pmap"
action 334 syslog msg "config 334: policy-map $s1$pmap"
action 336 cli command "class class-default"

31-14
Cisco ASR 901 Series Aggregation Services Router Software Configuration Guide
OL-23826-09
Chapter 31 Microwave ACM Signaling and EEM Integration
Configuration Examples for Microwave ACM Signaling and EEM Integration
action 338 cli command "shape average $cb_bps"
action 340 cli command "service-policy $s1$cpmap"
! Apply the QoS policy on a PHY interface
action 344 cli command "int $_ethernet_intf_name"
action 346 cli command "no service-policy output $pmap"
action 348 cli command "service-policy output $s1$pmap"
action 390 end
! End of the QoS part
! IGP metric block
action 400 if $_eem_mode ge 1
action 402 multiply $n $cb
action 404 divide $_result $nb
action 406 syslog msg "406: cb: $cb nb: $nb result: $_result"
action 408 set m $_result
action 410 syslog msg "m: $m"
action 412 increment n
action 414 subtract $n $m
action 416 multiply $_result $olc
action 418 if $ifcfg eq 0
action 420 set dlc $metric
action 422 else
action 424 set dlc $_result
action 426 end
action 428 syslog msg "428: n:$n m:$m olc:$olc dlc:$dlc result:$_result intf: $ifname"
# action 430 cli command "enable"
# action 432 cli command "conf t"
action 434 cli command "int $ifname"
action 436 cli command "do show run int $ifname"
action 438 string first "ip router isis" "$_cli_result"
action 440 if $_string_result ne "-1"
action 442 cli command "isis metric $dlc"
action 444 cli command "do show ip ospf int | i $ifname"
action 446 string first "$ifname" "$_cli_result"
action 448 elseif $_string_result ne "-1"
action 450 cli command "ip ospf cost $dlc"
action 452 end
action 454 end
! Adjust the current applet
action 456 syslog msg "The EEM script executed"
action 458 cli command "event manager applet ACM62"
action 460 cli command "event tag event_sd ethernet microwave sd interface
GigabitEthernet0/10 threshold $nb"
action 462 if $ppmap eq 0
action 464 if $_eem_mode le 1
action 466 cli command "action 116 set ppmap $pmap"
action 468 end
action 470 end
! End of the script

31-15
Cisco ASR 901 Series Aggregation Services Router Software Configuration Guide
OL-23826-09
Chapter 31 Microwave ACM Signaling and EEM Integration
Configuration Examples for Microwave ACM Signaling and EEM Integration
Example: Configuring Event Handler
The following is a sample configuration of Event Handler.
event manager applet mw_ring_sd1
event ethernet microwave sd interface gigabitethernet 0/0/0 threshold 400
action 1 switch ring g8032 ringA instance 1
interface gigabitethernet 0/0/0
ethernet event microwave hold-off 30
ethernet event microwave loss-threshold 100
ethernet event microwave wtr 45

31-16
Cisco ASR 901 Series Aggregation Services Router Software Configuration Guide
OL-23826-09
Chapter 31 Microwave ACM Signaling and EEM Integration
Additional References
Additional References
The following sections provide references related to Microwave ACM Signaling and EEM Integration
feature.
Related Documents
Standards
MIBs
RFCs
Technical Assistance
Related Topic Document Title
Cisco IOS Commands Cisco IOS Master Commands List, All Releases
Cisco ASR 901 Router Commands Cisco ASR 901 Series Aggregation Services Router Command
Reference
G.8032 and CFM Support for Microwave Adaptive
Bandwidth
Carrier Ethernet Configuration Guide
Transport Integration with Microwave ACM Transport Integration with Microwave ACM
Standard Title
None —
MIB MIBs Link
None To locate and download MIBs for selected platforms, Cisco IOS
releases, and feature sets, use Cisco MIB Locator found at the
following URL:
http://www.cisco.com/go/mibs
RFC Title
None —
Description Link
The Cisco Technical Support website contains
thousands of pages of searchable technical content,
including links to products, technologies, solutions,
technical tips, and tools. Registered Cisco.com users
can log in from this page to access even more content.
http://www.cisco.com/techsupport

31-17
Cisco ASR 901 Series Aggregation Services Router Software Configuration Guide
OL-23826-09
Chapter 31 Microwave ACM Signaling and EEM Integration
Feature Information for Microwave ACM Signaling and EEM Integration
Feature Information for Microwave ACM Signaling and EEM
Integration
Table 31-1 lists the features in this module and provides links to specific configuration information.
Use Cisco Feature Navigator to find information about platform support and software image support.
Cisco Feature Navigator enables you to determine which software images support a specific software
release, feature set, or platform. To access Cisco Feature Navigator, go to http://www.cisco.com/go/cfn.
An account on Cisco.com is not required.
Note Table 31-1 lists only the software release that introduced support for a given feature in a given software
release train. Unless noted otherwise, subsequent releases of that software release train also support that
feature.
Table 31-1 Feature Information for Remote Loop-Free Alternate - Fast Reroute
Feature Name Releases Feature Information
Microwave ACM Signaling and EEM
Integration
15.3(2)S This feature was introduced on the Cisco ASR 901 routers.
The following sections provide information about this
feature:
•Feature Overview, page 31-2
•How to Configure Microwave ACM Signaling and
EEM Integration, page 31-4

31-18
Cisco ASR 901 Series Aggregation Services Router Software Configuration Guide
OL-23826-09
Chapter 31 Microwave ACM Signaling and EEM Integration
Feature Information for Microwave ACM Signaling and EEM Integration

CHAPTER
32-1
Cisco ASR 901 Series Aggregation Services Router Software Configuration Guide
OL-23826-09
32
IPv6 Support on the Cisco ASR 901 Router
This document provides implementation and command reference information for IPv6 features
supported on the Cisco ASR 901 router. We strongly recommend that you read this entire document
before reading other documents on IPv6 for Cisco IOS software.
Detailed conceptual information about the features supported on the Cisco ASR 901 router, is
documented outside of this feature in the Cisco IOS software documentation. For information about the
location of this related documentation, see the “Feature Information for IPv6 Support on the Cisco ASR
901 Router” section on page 32-49.
Complete configuration information of ASR 901-specific IPv6 features is provided in this document.
This information can be found in the “How to Configure IPv6 Support on the Cisco ASR 901 Router”
section on page 32-8.
Finding Feature Information
Your software release may not support all the features documented in this module. For the latest feature
information and caveats, see the release notes for your platform and software release. To find information
about the features documented in this module, and to see a list of the releases in which each feature is
supported, see the “Feature Information for IPv6 Support on the Cisco ASR 901 Router” section on
page 32-49.
Use Cisco Feature Navigator to find information about platform support and Cisco software image
support. To access Cisco Feature Navigator, go to http://www.cisco.com/go/cfn. An account on
Cisco.com is not required.
Contents
•Prerequisites for IPv6 Support on the Cisco ASR 901 Router, page 32-2
•Restrictions for IPv6 Support on the Cisco ASR 901 Router, page 32-2
•Information About IPv6 Support on the Cisco ASR 901 Router, page 32-2
•How to Configure IPv6 Support on the Cisco ASR 901 Router, page 32-8
•Configuration Examples for IPv6 Support on the Cisco ASR 901 Router, page 32-39
•Additional References, page 32-47
•Feature Information for IPv6 Support on the Cisco ASR 901 Router, page 32-49

32-2
Cisco ASR 901 Series Aggregation Services Router Software Configuration Guide
OL-23826-09
Chapter 32 IPv6 Support on the Cisco ASR 901 Router
Prerequisites for IPv6 Support on the Cisco ASR 901 Router
Prerequisites for IPv6 Support on the Cisco ASR 901 Router
•Cisco IOS Release 15.2(2)SNG or a later IPv6-supporting release must be installed previously on
the Cisco ASR 901 Series Aggregation Services Router.
•To forward IPv6 traffic using Cisco Express Forwarding (CEF) or distributed CEF, you must
configure forwarding of IPv6 unicast datagrams globally on the router by using the
ipv6 unicast-routing command, and you must configure an IPv6 address on an interface by using
the ipv6 address command.
•You must enable CEF for IPv4 globally on the router by using the ip cef command before enabling
Cisco Express Forwarding for IPv6 globally on the router by using the ipv6 cef command.
Restrictions for IPv6 Support on the Cisco ASR 901 Router
•Switch port configuration is not supported.
•The fastethernet interface does not expect more than one IPv6 address.
•The following features are not supported:
–
Tunneling protocols such as IPv4-to-IPv6 or IPv6-to-IPv4
–
IPv6 Policy-Based Routing
–
Hot Standby Router Protocol (HSRP) and Virtual Router Redundancy Protocol (VRRP) for
IPv6
–
Quality of service (QoS) based on IPv6 addresses
–
IPv6 support of IEEE 1588v2
–
IPv6 support over slower links like time-division multiplexing (TDM) interfaces, Multilink
Point-to-Point Protocol (MLPPP), etc
–
IPv6 Access Control Lists (ACLs)
–
IPv6 over IP and Multiprotocol Label Switching (MPLS)
–
Bidirectional Forwarding Detection for IPv6 (BFDv6) for Intermediate System-to-Intermediate
System (IS-IS)
–
IPv6 Virtual Routing and Forwarding (VRF) Lite
Information About IPv6 Support on the Cisco ASR 901 Router
•Benefits
•Overview of IPv6
•IPv6 Address Formats
•IPv6 Addressing and Discovery
•Routing Protocols
•Bidirectional Forwarding Detection for IPv6
•QoS for IPv6

32-3
Cisco ASR 901 Series Aggregation Services Router Software Configuration Guide
OL-23826-09
Chapter 32 IPv6 Support on the Cisco ASR 901 Router
Information About IPv6 Support on the Cisco ASR 901 Router
Benefits
IPv6 Support on the Cisco ASR 901 router provides the following benefits:
•Supports state-less auto-configuration of IPv6 addresses.
•Supports the following routing protocols:
–
Static routing
–
Open Shortest Path First (OSPF) version 3
–
Border Gateway Protocol
–
Intermediate System-to-Intermediate System (IS-IS)
Overview of IPv6
IPv6 is the latest version of the Internet Protocol that has a much larger address space and improvements
such as a simplified main header and extension headers. The architecture of IPv6 has been designed to
allow existing IPv4 users to transition easily to IPv6 while providing services such as end-to-end
security, quality of service (QoS), and globally unique addresses.
The larger IPv6 address space allows networks to scale and provide global reachability. The simplified
IPv6 packet header format handles packets more efficiently. IPv6 supports widely deployed routing
protocols such as Routing Information Protocol (RIP), Integrated Intermediate System-to-Intermediate
System (IS-IS), Open Shortest Path First (OSPF) for IPv6, and multiprotocol Border Gateway Protocol
(BGP). Other available features include stateless autoconfiguration and enhanced support for Mobile
IPv6.
IPv6 is being introduced on the Cisco ASR 901 router to support Long Term Evolution (LTE) rollouts
that provides high-bandwidth data connection for mobile wireless devices. The IPv6 transport utilizes
Switch Virtual Interface (SVI) and Ethernet interfaces. The Cisco ASR 901 router also supports IPv6
addressing on Loopback interfaces.
IPv6 Address Formats
IPv6 addresses are represented as a series of 16-bit hexadecimal fields separated by colons (:) in the
format: x:x:x:x:x:x:x:x. Following are two examples of IPv6 addresses:
2001:DB8:7654:3210:FEDC:BA98:7654:3210
2001:DB8:0:0:8:800:200C:417A
It is common for IPv6 addresses to contain successive hexadecimal fields of zeros. To make IPv6
addresses less complicated, two colons (::) may be used to compress successive hexadecimal fields of
zeros at the beginning, middle, or end of an IPv6 address (the colons represent successive hexadecimal
fields of zeros). Table 32-1 lists compressed IPv6 address formats.
A double colon may be used as part of the ipv6-address argument when consecutive 16-bit values are
denoted as zero. You can configure multiple IPv6 addresses per interface, but only one link-local
address.
Note Two colons (::) can be used only once in an IPv6 address to represent the longest successive hexadecimal
fields of zeros. The hexadecimal letters in IPv6 addresses are not case-sensitive.

32-4
Cisco ASR 901 Series Aggregation Services Router Software Configuration Guide
OL-23826-09
Chapter 32 IPv6 Support on the Cisco ASR 901 Router
Information About IPv6 Support on the Cisco ASR 901 Router
The loopback address listed in Table 32-1 are used by a node to send an IPv6 packet to itself. The
loopback address in IPv6 functions the same as the loopback address in IPv4 (127.0.0.1).
Note The IPv6 loopback address cannot be assigned to a physical interface. A packet that has the IPv6
loopback address as its source or destination address must remain within the node that created the packet.
IPv6 routers do not forward packets that have the IPv6 loopback address as their source or destination
address.
The unspecified address listed in Table 32-1 indicates the absence of an IPv6 address. For example, a
newly initialized node on an IPv6 network may use the unspecified address as the source address in its
packets until it receives its IPv6 address.
Note The IPv6 unspecified address cannot be assigned to an interface. The unspecified IPv6 addresses must
not be used as destination addresses in IPv6 packets or the IPv6 routing header.
An IPv6 address prefix, in the format ipv6-prefix/prefix-length, can be used to represent bit-wise
contiguous blocks of the entire address space. The ipv6-prefix must be in the form documented in
RFC 2373 where the address is specified in hexadecimal using 16-bit values between colons. The prefix
length is a decimal value that indicates how many of the high-order contiguous bits of the address
comprise the prefix (the network portion of the address). For example, 2001:DB8:8086:6502::/32 is a
valid IPv6 prefix.
For more information on IPv6 Addressing and Basic Connectivity, see the Implementing IPv6
Addressing and Basic Connectivity chapter of IPv6 Configuration Guide, at the following location:
http://www.cisco.com/en/US/docs/ios-xml/ios/ipv6/configuration/15-2mt/ip6-addrg-bsc-con.html
IPv6 Addressing and Discovery
The IPv6 addressing and discover consists of static and autoconfiguration of addresses – both global and
link local addresses. IPv6 differs from IPv4 in that same interface can have multiple IPv6 addresses
assigned to it. The Cisco ASR 901 router supports both IPv4 and multiple IPv6 addresses on the same
Loopback and SVI interface. The link-local addresses are automatically generated (if ipv6 enable
command is configured) from the MAC-address of the interface as soon as the SVI comes up.
Static Configuration
Static configuration is the manual process of defining an explicit path between two networking devices.
The administrator of the network manually enters the IPv6 addresses, subnet masks, gateways, and
corresponding MAC addresses for each interface of each router into a table. Static configuration
Table 32-1 Compressed IPv6 Address Formats
IPv6 Address Type Preferred Format Compressed Format
Unicast 2001:0:0:0:DB8:800:200C:417A 2001::DB8:800:200C:417A
Loopback 0:0:0:0:0:0:0:1 ::1
Unspecified 0:0:0:0:0:0:0:0 ::

32-5
Cisco ASR 901 Series Aggregation Services Router Software Configuration Guide
OL-23826-09
Chapter 32 IPv6 Support on the Cisco ASR 901 Router
Information About IPv6 Support on the Cisco ASR 901 Router
provides more control over the network but it requires more work to maintain the table. The table must
be updated every time routes are added or changed. Moreover, the static routes must be manually
reconfigured if there is a change in the network topology.
Static configuration provides security and resource efficiency. It uses less bandwidth than dynamic
routing protocols and no CPU cycles are used to calculate and communicate routes. Static routes created
by the static configuration can be redistributed into dynamic routing protocols. However, routes
generated by dynamic routing protocols cannot be redistributed into the static routing table.
Static configuration is useful for smaller networks with only one path to an outside network and in
providing security for a larger network for certain types of traffic or links to other networks that need
more control. In general, most networks use dynamic routing protocols to communicate between
networking devices but may have one or two static routes configured for special cases.
Stateless Autoconfiguration
All interfaces on IPv6 nodes must have a link-local address, which is usually automatically configured
from the identifier for an interface and the link-local prefix FE80::/10. A link-local address enables a
node to communicate with other nodes on the link and can be used to further configure the node.
Nodes can connect to a network and automatically generate global IPv6 addresses without the need for
manual configuration or help of a Dynamic Host Configuration Protocol (DHCP) server.
With IPv6, a router on the link advertises in RA messages any global prefixes, and its willingness to
function as a default router for the link. RA messages are sent periodically and in response to router
solicitation messages, which are sent by hosts at system startup.
A node on the link can automatically configure global IPv6 addresses by appending its interface
identifier (64 bits) to the prefixes (64 bits) included in the RA messages. The resulting 128-bit IPv6
addresses configured by the node are then subjected to duplicate address detection (DAD) to ensure their
uniqueness on the link. If the prefixes advertised in the RA messages are globally unique, then the IPv6
addresses configured by the node are also globally unique. Router solicitation messages, which have a
value of 133 in the Type field of the ICMP packet header, are sent by hosts at system startup so that the
host can immediately autoconfigure without needing to wait for the next scheduled RA message.
For more information on IPv6 Addressing and Discovery, see the Implementing IPv6 Addressing and
Basic Connectivity chapter of IPv6 Configuration Guide, at the following location:
http://www.cisco.com/en/US/docs/ios-xml/ios/ipv6/configuration/15-2mt/ip6-addrg-bsc-con.html
ICMPv6
Internet Control Message Protocol (ICMP) in IPv6 functions the same as ICMP in IPv4. ICMP generates
error messages such as ICMP destination unreachable messages, and informational messages such as
ICMP echo request and reply messages. Additionally, ICMP packets in IPv6 are used in the IPv6
neighbor discovery process, path MTU discovery, and the Multicast Listener Discovery (MLD) protocol
for IPv6.
For more information on ICMPv6, see the Implementing IPv6 Addressing and Basic Connectivity
chapter of IPv6 Configuration Guide, at the following location:
http://www.cisco.com/en/US/docs/ios-xml/ios/ipv6/configuration/15-2mt/ip6-addrg-bsc-con.html

32-6
Cisco ASR 901 Series Aggregation Services Router Software Configuration Guide
OL-23826-09
Chapter 32 IPv6 Support on the Cisco ASR 901 Router
Information About IPv6 Support on the Cisco ASR 901 Router
IPv6 Duplicate Address Detection
During the stateless autoconfiguration process, duplicate address detection (DAD) verifies the
uniqueness of new unicast IPv6 addresses before the addresses are assigned to interfaces (the new
addresses remain in a tentative state while duplicate address detection is performed). DAD is first
performed first on the new link-local address. When the link local address is verified as unique, then
DAD is performed on the remaining IPv6 unicast addresses on the interface.
When a duplicate address is identified, the state of the address is set to DUPLICATE and the address is
not used. If the duplicate address is the link-local address of the interface, the processing of IPv6 packets
is disabled on the interface and an error message is issued. If the duplicate address is a global address of
the interface, the address is not used and an error message is issued. However, all configuration
commands associated with the duplicate address remain as configured while the state of the address is
set to DUPLICATE.
If the link-local address for an interface changes, duplicate address detection is performed on the new
link-local address and all of the other IPv6 address associated with the interface are regenerated
(duplicate address detection is performed only on the new link-local address).
IPv6 Neighbor Discovery
The IPv6 neighbor discovery process uses ICMPv6 messages and solicited-node multicast addresses to
determine the link-layer address of a neighbor on the same network (local link), verify the reachability
of a neighbor, and keep track of neighboring routers.
Neighbor solicitation messages (ICMPv6 Type 135) are sent on the local link by nodes attempting to
discover the link-layer addresses of other nodes on the local link. The neighbor solicitation message is
sent to the solicited-node multicast address.The source address in the neighbor solicitation message is
the IPv6 address of the node sending the neighbor solicitation message. The neighbor solicitation
message also includes the link-layer address of the source node.
After receiving a neighbor solicitation message, the destination node replies by sending a neighbor
advertisement message (ICPMv6 Type 136) on the local link. The source address in the neighbor
advertisement message is the IPv6 address of the node sending the neighbor advertisement message; the
destination address is the IPv6 address of the node that sent the neighbor solicitation message. The data
portion of the neighbor advertisement message includes the link-layer address of the node sending the
neighbor advertisement message.
After the source node receives the neighbor advertisement, the source node and destination node
communicate with each other.
For more information on IPv6 Neighbor Discovery, see the Implementing IPv6 Addressing and Basic
Connectivity chapter of IPv6 Configuration Guide, at the following location:
http://www.cisco.com/en/US/docs/ios-xml/ios/ipv6/configuration/15-2mt/ip6-addrg-bsc-con.html
IPv4 and IPv6 Dual-Stack on an Interface
A dual stack means that IPv4 and IPv6 addresses coexist on the same platform and support hosts of both
types. This method is a way to transition from IPv4 to IPv6 with coexistence (IPv4 and IPv6) as a first
step.
The Cisco ASR 901 router supports the configuration of both IPv6 and IPv4 on an interface. You do not
need to enter any specific commands to do so; simply enter the IPv4 configuration commands and IPv6
configuration commands as you normally would. Make sure you configure the default route for both
IPv4 and IPv6.

32-7
Cisco ASR 901 Series Aggregation Services Router Software Configuration Guide
OL-23826-09
Chapter 32 IPv6 Support on the Cisco ASR 901 Router
Information About IPv6 Support on the Cisco ASR 901 Router
Routing Protocols
The Cisco ASR 901 router supports widely deployed routing protocols such as IS-IS, OSPFv3, and
multiprotocol BGP.
IS-IS Enhancements for IPv6
IS-IS in IPv6 functions the same as in IPv4 and offers many of the same benefits as IS-IS in IPv4. IPv6
enhancements to IS-IS allow IS-IS to advertise IPv6 prefixes in addition to IPv4 and OSI routes.
Extensions to the IS-IS command-line interface (CLI) allow configuration of IPv6-specific parameters.
IPv6 IS-IS extends the address families supported by IS-IS to include IPv6, in addition to OSI and IPv4.
For more information on IS-IS Enhancements for IPv6, see the following document:
http://www.cisco.com/en/US/docs/ios-xml/ios/ipv6/configuration/15-2mt/ip6-is-is.html
OSPFv3 for IPv6
OSPF is a routing protocol for IP. It is a link-state protocol. A link-state protocol makes its routing
decisions based on the states of the links that connect source and destination machines. The state of a
link is a description of that interface, and its relationship to its neighboring networking devices. The
interface information includes the IPv6 prefix of the interface, the network mask, the type of network it
is connected to, the devices connected to that network, and so on. This information is propagated in
various type of link-state advertisements (LSAs).
For more information on OSPFv3 for IPv6, refer the following link:
http://www.cisco.com/en/US/docs/ios-xml/ios/ipv6/configuration/15-2mt/ip6-ospf.html
Multiprotocol BGP Extensions for IPv6
Multiprotocol BGP is the supported exterior gateway protocol (EGP) for IPv6. Multiprotocol BGP
extensions for IPv6 support many of the same features and functionality as IPv4 BGP. IPv6
enhancements to multiprotocol BGP include support for an IPv6 address family and network layer
reachability information (NLRI) and next hop (the next router in the path to the destination) attributes
that use IPv6 addresses.
For more information on Multiprotocol BGP Extensions for IPv6, refer the following link:
http://www.cisco.com/en/US/docs/ios-xml/ios/ipv6/configuration/15-2mt/ip6-mptcl-bgp.html
Bidirectional Forwarding Detection for IPv6
The BFDv6 is a detection protocol designed to provide fast forwarding path failure detection times for
all media types, encapsulations, topologies, and routing protocols. In addition to fast forwarding path
failure detection, BFD provides a consistent failure detection method for network administrators. BFDv6
provides IPv6 support by accommodating IPv6 addresses and provides the ability to create BFDv6
sessions.
For more information on Bidirectional Forwarding Detection for IPv6, refer the following link:
http://www.cisco.com/en/US/docs/ios-xml/ios/ipv6/configuration/15-2mt/ip6-bfd.html

32-8
Cisco ASR 901 Series Aggregation Services Router Software Configuration Guide
OL-23826-09
Chapter 32 IPv6 Support on the Cisco ASR 901 Router
How to Configure IPv6 Support on the Cisco ASR 901 Router
QoS for IPv6
The Cisco ASR 901 router support of QoS features for IPv6 environments include ingress packet
classification, policing, marking on Ethernet interfaces. It also supports egress packet classification,
marking, scheduling, per interface and per qos-group shaping, Low Latency Queuing (LLQ), and
weighted random early detection (WRED) on GigabitEthernet interfaces.
Note Queuing, shaping, scheduling and LLQ is not supported on the ingress path for the Ethernet interfaces.
Policing is not supported on the egress path for GigabitEthernet interfaces.
The QoS implementation for IPv6 environment in the Cisco ASR router is the same as that of IPv4. For
more information on Configuring QoS on the Cisco ASR 901 router, refer the following link:
http://www.cisco.com/en/US/docs/wireless/asr_901/Configuration/Guide/qos.html
For additional information on Implementing QoS for IPv6, refer the following link:
http://www.cisco.com/en/US/docs/ios-xml/ios/ipv6/configuration/15-2mt/ip6-qos.html
How to Configure IPv6 Support on the Cisco ASR 901 Router
•Configuring IPv6 Addressing and Enabling IPv6 Routing, page 32-8
•Configuring a Static IPv6 Route, page 32-10
•Enabling Stateless Auto-Configuration, page 32-11
•Implementing IPv6 on VLAN Interfaces, page 32-12
•Implementing IPv6 Addressing on Loopback Interfaces, page 32-13
•Configuring ICMPv6 Rate Limiting, page 32-14
•Configuring IPv6 Duplicate Address Detection, page 32-15
•Configuring IPv6 Neighbor Discovery, page 32-16
•Configuring IPv6 and IPv4 Dual-Stack on the Same VLAN, page 32-17
•Configuring OSPFv3 for IPv6, page 32-18
•Configuring IS-IS for IPv6, page 32-19
•Configuring Multiprotocol-BGP for IPv6, page 32-21
•Configuring BFD for IPv6, page 32-22
•Configuring BFDv6 and OSPFv3, page 32-25
•Configuring BFDv6 for BGP, page 32-26
•Implementing QoS for IPv6, page 32-27
Configuring IPv6 Addressing and Enabling IPv6 Routing
Perform this task to assign IPv6 addresses to individual router interfaces and enable IPv6 traffic
forwarding globally on the router. By default, IPv6 addresses are not configured, and IPv6 routing is
disabled.

32-9
Cisco ASR 901 Series Aggregation Services Router Software Configuration Guide
OL-23826-09
Chapter 32 IPv6 Support on the Cisco ASR 901 Router
How to Configure IPv6 Support on the Cisco ASR 901 Router
SUMMARY STEPS
1. enable
2. configure terminal
3. interface type number
4. ipv6 address ipv6-address/prefix-length {eui-64 | link-local | anycast}
5. ipv6 enable
6. exit
7. ipv6 unicast-routing
8. ipv6 cef
DETAILED STEPS
Command or Action Purpose
Step 1 enable
Example:
Router> enable
Enables privileged EXEC mode.
•Enter your password if prompted.
Step 2 configure terminal
Example:
Router# configure terminal
Enters global configuration mode.
Step 3 interface
type number
Example:
Router(config)# interface vlan 40
Specifies an interface type and number and enters interface
configuration mode.
Step 4 ipv6 address
ipv6-address
/
prefix-length
{eui-64
| link-local | anycast}
Example:
Router(config-if)# ipv6 address
2001:DB8:FFFF::2/64
Configures an IPv6 address based on an IPv6 general prefix
and enables IPv6 processing on an interface.
•eui-64—Specifies the global IPv6 addresses with an
interface identifier (ID) in the low-order 64 bits of the
IPv6 address. Only the 64-bit network prefix for the
address needs to be specified; the last 64 bits are
automatically computed from the interface ID.
•link-local—Specifies the link-local address on the
interface that is used instead of the link-local address
that is automatically configured when IPv6 is enabled
on the interface.
•anycast—Specifies an IPv6 anycast address.
Step 5 ipv6 enable
Example:
Router(config-if)# ipv6 enable
Enables IPv6 on the interface.

32-10
Cisco ASR 901 Series Aggregation Services Router Software Configuration Guide
OL-23826-09
Chapter 32 IPv6 Support on the Cisco ASR 901 Router
How to Configure IPv6 Support on the Cisco ASR 901 Router
Configuring a Static IPv6 Route
SUMMARY STEPS
1. enable
2. configure terminal
3. ipv6 route {ipv6-prefix / prefix-length ipv6-address | interface-type interface-number
[ipv6-address]} [administrative-distance] [administrative-multicast-distance | unicast | multicast]
[tag tag]
DETAILED STEPS
Step 6 exit
Example:
Router(config-if)# exit
Exits interface configuration mode, and returns the router to
global configuration mode.
Step 7 ipv6 unicast-routing
Example:
Router(config)# ipv6 unicast-routing
Enables the forwarding of IPv6 unicast datagrams.
Step 8 ipv6 cef
Example:
Router(config)# ipv6 cef
Enables Cisco Express Forwarding (CEF) globally on the
router.
Command or Action Purpose
Command or Action Purpose
Step 1 enable
Example:
Router> enable
Enables privileged EXEC mode.
•Enter your password if prompted.
Step 2 configure terminal
Example:
Router# configure terminal
Enters global configuration mode.

32-11
Cisco ASR 901 Series Aggregation Services Router Software Configuration Guide
OL-23826-09
Chapter 32 IPv6 Support on the Cisco ASR 901 Router
How to Configure IPv6 Support on the Cisco ASR 901 Router
Enabling Stateless Auto-Configuration
SUMMARY STEPS
1. enable
2. configure terminal
3. interface type number
4. ipv6 address autoconfig
Step 3 ipv6 route
{
ipv6-prefix / prefix-length
ipv6-address
|
interface-type interface-number
[
ipv6-address
]}
[
administrative-distance
]
[
administrative-multicast-distance
|
unicast |
multicast]
[tag
tag
]
Example:
Router(config)# ipv6 route 2001::/64 5::5 100
Configures a static default IPv6 route.
•ipv6-prefix—The IPv6 network that is the destination of
the static route. This could also be a host name when
static host routes are configured.
•prefix-length—The length of the IPv6 prefix.
•ipv6-address—(Optional) The IPv6 address of the next
hop that can be used to reach the specified network.
•interface-type—Interface type.
•interface-number—Interface number.
•administrative-distance—(Optional) An administrative
distance. The default value is 1, which gives static
routes precedence over any other type of route except
connected routes.
•administrative-multicast-distance—(Optional) The
distance used when selecting this route for multicast
Reverse Path Forwarding (RPF).
•unicast—(Optional) Specifies a route that must not be
used in multicast RPF selection.
•multicast—(Optional) Specifies a route that must not
be populated in the unicast Routing Information Base
(RIB).
•tag—(Optional) Tag value that is used as a “match”
value for controlling redistribution via route maps.
Command or Action Purpose

32-12
Cisco ASR 901 Series Aggregation Services Router Software Configuration Guide
OL-23826-09
Chapter 32 IPv6 Support on the Cisco ASR 901 Router
How to Configure IPv6 Support on the Cisco ASR 901 Router
DETAILED STEPS
Implementing IPv6 on VLAN Interfaces
Perform the tasks given below to enable IPv6 on VLAN interfaces. By default, IPv6 is disabled on an
interface.
Note For information on how to create a VLAN interface, see the Configuring Ethernet Virtual Connections
document at the following location:
http://www.cisco.com/en/US/partner/docs/wireless/asr_901/Configuration/Guide/swevc.html
SUMMARY STEPS
1. enable
2. configure terminal
3. interface type number
4. ipv6 enable
or
ipv6 address {ipv6-address/prefix-length | prefix-name sub-bits/prefix-length}
Command or Action Purpose
Step 1 enable
Example:
Router> enable
Enables privileged EXEC mode.
•Enter your password if prompted.
Step 2 configure terminal
Example:
Router# configure terminal
Enters global configuration mode.
Step 3 interface
type number
Example:
Router(config)# Interface fastethernet 0/0
Specifies an interface type and number, and places the
router in interface configuration mode.
Step 4 ipv6 address autoconfig
Example:
Router(config-if)# ipv6 address autoconfig
Enables automatic configuration of IPv6 addresses using
stateless autoconfiguration on an interface and enables IPv6
processing on the interface.

32-13
Cisco ASR 901 Series Aggregation Services Router Software Configuration Guide
OL-23826-09
Chapter 32 IPv6 Support on the Cisco ASR 901 Router
How to Configure IPv6 Support on the Cisco ASR 901 Router
DETAILED STEPS
Implementing IPv6 Addressing on Loopback Interfaces
SUMMARY STEPS
1. enable
2. configure terminal
3. interface type number
4. ipv6 enable
or
ipv6 address {ipv6-address/prefix-length | prefix-name sub-bits/prefix-length}
Command or Action Purpose
Step 1 enable
Example:
Router> enable
Enables privileged EXEC mode.
•Enter your password if prompted.
Step 2 configure terminal
Example:
Router# configure terminal
Enters global configuration mode.
Step 3 interface
type number
Example:
Router(config)# Interface vlan 40
Specifies an interface type and number, and places the
router in interface configuration mode. farce
Step 4 ipv6 enable
or
ipv6 address {
ipv6-address/prefix-length
|
prefix-name sub-bits/prefix-length
}
Example:
Router(config-if)# ipv6 enable
or
Router(config-if)# ipv6 address 2000::1/64
Configures IPv6 on the VLAN interface. Though both the
commands automatically configure the link local address
(LLA) on the interface, the ipv6 address command
additionally configures an ipv6 address on the interface.
•ipv6-address—The IPv6 address to be used.
•prefix-length—The length of the IPv6 prefix. A decimal
value that indicates how many of the high-order
contiguous bits of the address comprise the prefix (the
network portion of the address). A slash mark must
precede the decimal value.
•prefix-name—A general prefix, which specifies the
leading bits of the network to be configured on the
interface.
•sub-bits—The subprefix bits and host bits of the address
to be concatenated with the prefixes provided by the
general prefix specified with the prefix-name argument.

32-14
Cisco ASR 901 Series Aggregation Services Router Software Configuration Guide
OL-23826-09
Chapter 32 IPv6 Support on the Cisco ASR 901 Router
How to Configure IPv6 Support on the Cisco ASR 901 Router
DETAILED STEPS
Configuring ICMPv6 Rate Limiting
SUMMARY STEPS
1. enable
2. configure terminal
3. ipv6 icmp error-interval interval
Command or Action Purpose
Step 1 enable
Example:
Router> enable
Enables privileged EXEC mode.
•Enter your password if prompted.
Step 2 configure terminal
Example:
Router# configure terminal
Enters global configuration mode.
Step 3 interface
type number
Example:
Router(config)# Interface loopback 0
Specifies an interface type and number, and places the
router in interface configuration mode.
Step 4 ipv6 enable
or
ipv6 address {
ipv6-address/prefix-length
|
prefix-name sub-bits/prefix-length
}
Example:
Router(config-if)# ipv6 enable
or
Router(config-if)# ipv6 address 2000::1/64
Configures IPv6 on the Loopback interface. Though both
the commands automatically configure the link local
address (LLA) on the interface, the ipv6 address command
additionally configures an ipv6 address on the interface.
•ipv6-address—The IPv6 address to be used.
•prefix-length—The length of the IPv6 prefix. A decimal
value that indicates how many of the high-order
contiguous bits of the address comprise the prefix (the
network portion of the address). A slash mark must
precede the decimal value.
•prefix-name—A general prefix, which specifies the
leading bits of the network to be configured on the
interface.
•sub-bits—The subprefix bits and host bits of the address
to be concatenated with the prefixes provided by the
general prefix specified with the prefix-name argument.

32-15
Cisco ASR 901 Series Aggregation Services Router Software Configuration Guide
OL-23826-09
Chapter 32 IPv6 Support on the Cisco ASR 901 Router
How to Configure IPv6 Support on the Cisco ASR 901 Router
DETAILED STEPS
Configuring IPv6 Duplicate Address Detection
SUMMARY STEPS
1. enable
2. configure terminal
3. interface type number
4. ipv6 nd dad attempts value
DETAILED STEPS
Command or Action Purpose
Step 1 enable
Example:
Router> enable
Enables privileged EXEC mode.
•Enter your password if prompted.
Step 2 configure terminal
Example:
Router# configure terminal
Enters global configuration mode.
Step 3 ipv6 icmp error-interval
interval
Example:
Router(config)# ipv6 icmp error-interval 1200
Configures the interval for IPv6 ICMP error messages.
•interval—Specifies the interval between tokens, in
milliseconds, being added to the bucket. The valid
range is from 0 to 2147483647.
Command or Action Purpose
Step 1 enable
Example:
Router> enable
Enables privileged EXEC mode.
•Enter your password if prompted.
Step 2 configure terminal
Example:
Router# configure terminal
Enters global configuration mode.
Step 3 interface
type number
Example:
Router(config)# Interface Vlan 40
Specifies an interface type and number, and places the
router in interface configuration mode.

32-16
Cisco ASR 901 Series Aggregation Services Router Software Configuration Guide
OL-23826-09
Chapter 32 IPv6 Support on the Cisco ASR 901 Router
How to Configure IPv6 Support on the Cisco ASR 901 Router
Configuring IPv6 Neighbor Discovery
SUMMARY STEPS
1. enable
2. configure terminal
3. interface type number
4. ipv6 nd {advertisement-interval | autoconfig | cache | dad | managed-config-flag | na |
ns-interval | nud | other-config-flag | prefix | ra | reachable-time | router-preference}
DETAILED STEPS
Step 4 ipv6 nd dad attempts
value
Example:
Router(config)ipv6 nd dad attempts 5
Configures the number of consecutive neighbor solicitation
messages that are sent on an interface while duplicate
address detection is performed on the unicast IPv6
addresses of the interface.
Command or Action Purpose
Command or Action Purpose
Step 1 enable
Example:
Router> enable
Enables privileged EXEC mode.
•Enter your password if prompted.
Step 2 configure terminal
Example:
Router# configure terminal
Enters global configuration mode.
Step 3 interface
type number
Example:
Router(config)# Interface fastEthernet 0/0
Specifies an interface type and number, and places the
router in interface configuration mode.

32-17
Cisco ASR 901 Series Aggregation Services Router Software Configuration Guide
OL-23826-09
Chapter 32 IPv6 Support on the Cisco ASR 901 Router
How to Configure IPv6 Support on the Cisco ASR 901 Router
Configuring IPv6 and IPv4 Dual-Stack on the Same VLAN
Prerequisites
You should enable IPv6 routing before proceeding with this task. See “Configuring IPv6 Addressing and
Enabling IPv6 Routing” section on page 8.
SUMMARY STEPS
1. enable
2. configure terminal
3. interface type number
4. ip address ip-address mask
5. ipv6 address {ipv6-address/prefix-length | prefix-name sub-bits/prefix-length}
6. ipv6 enable
Step 4 ipv6 nd {advertisement-interval | autoconfig |
cache | dad | managed-config-flag | na |
ns-interval | nud | other-config-flag | prefix
| ra | reachable-time | router-preference}
Example:
Router(config-if)# ipv6 nd autoconfig
Configures a Neighbor Discovery on a specified interface
on the router.
•advertisement-interval—Sends an advertisement
interval option in router advertisements (RAs).
•autoconfig—Automatic configuration.
•cache—Cache entry.
•dad—Duplicate Address Detection.
•managed-config-flag—Hosts should use DHCP for
address config.
•na—Neighbor advertisement control. Configures ND
to extract an entry from an unsolicited NA.
•ns-interval— Sets the advertised NS retransmission
interval.
•nud —Configures the number of times neighbor
unreachability detection (NUD) resends neighbor
solicitations (NSs).
•other-config-flag—Hosts should use DHCP for
non-address config.
•prefix—Configures which IPv6 prefixes are included
in IPv6 ND router advertisements.
•ra—Router advertisement control.
•reachable-time—Sets the advertised reachability time.
•router-preference—Sets the default router preference
value.
Command or Action Purpose

32-18
Cisco ASR 901 Series Aggregation Services Router Software Configuration Guide
OL-23826-09
Chapter 32 IPv6 Support on the Cisco ASR 901 Router
How to Configure IPv6 Support on the Cisco ASR 901 Router
DETAILED STEPS
Configuring OSPFv3 for IPv6
SUMMARY STEPS
1. enable
2. configure terminal
Command or Action Purpose
Step 1 enable
Example:
Router> enable
Enables privileged EXEC mode.
•Enter your password if prompted.
Step 2 configure terminal
Example:
Router# configure terminal
Enters global configuration mode.
Step 3 interface
type number
Example:
Router(config)# interface fastEthernet 0/0
Specifies an interface type and number, and places the
router in interface configuration mode.
Step 4 ip address
ip-address mask
Example:
Router(config)# ip address 192.168.99.1
255.255.255.0
Configures an IPv4 address on the interface.
Step 5 ipv6 address {
ipv6-address/prefix-length
|
prefix-name sub-bits/prefix-length
}
Example:
Router(config)# ipv6 address 2000::1/64
Configures IPv6 address on the interface.
•ipv6-address—The IPv6 address to be used.
•prefix-length—The length of the IPv6 prefix. A decimal
value that indicates how many of the high-order
contiguous bits of the address comprise the prefix (the
network portion of the address). A slash mark must
precede the decimal value.
•prefix-name—A general prefix, which specifies the
leading bits of the network to be configured on the
interface.
•sub-bits—The subprefix bits and host bits of the address
to be concatenated with the prefixes provided by the
general prefix specified with the prefix-name argument.
Step 6 ipv6 enable
Example:
Router(config)# ipv6 enable
Enables IPv6 address on the interface.

32-19
Cisco ASR 901 Series Aggregation Services Router Software Configuration Guide
OL-23826-09
Chapter 32 IPv6 Support on the Cisco ASR 901 Router
How to Configure IPv6 Support on the Cisco ASR 901 Router
3. interface type number
4. ipv6 ospf process-id area area-id [instance instance-id]
DETAILED STEPS
Configuring IS-IS for IPv6
SUMMARY STEPS
1. enable
2. configure terminal
3. router isis area-tag
4. net network-entity-tag
5. exit
6. interface type number
7. ipv6 address {ipv6-address/prefix-length | prefix-name sub-bits/prefix-length}
8. ipv6 router isis area-name
Command or Action Purpose
Step 1 enable
Example:
Router> enable
Enables privileged EXEC mode.
•Enter your password if prompted.
Step 2 configure terminal
Example:
Router# configure terminal
Enters global configuration mode.
Step 3 interface
type number
Example:
Router(config)# interface fastEthernet 0/0
Specifies an interface type and number, and places the
router in interface configuration mode.
Step 4 ipv6 ospf
process-id
area
area-id
[instance
instance-id
]
Example:
Router(config-if)# ipv6 ospf 1 area 0
Enables OSPFv3 on an interface.
•process-id—Internal identification. It is locally
assigned and can be any positive integer. The number
used here is the number assigned administratively when
enabling the OSPFv3 routing process.
•area-id—Area that is to be associated with the OSPFv3
interface.
•instance-id—(Optional) Instance identifier.

32-20
Cisco ASR 901 Series Aggregation Services Router Software Configuration Guide
OL-23826-09
Chapter 32 IPv6 Support on the Cisco ASR 901 Router
How to Configure IPv6 Support on the Cisco ASR 901 Router
DETAILED STEPS
Command or Action Purpose
Step 1 enable
Example:
Router> enable
Enables privileged EXEC mode.
•Enter your password if prompted.
Step 2 configure terminal
Example:
Router# configure terminal
Enters global configuration mode.
Step 3 router isis
area-tag
Example:
Router(config)# router isis area2
Enables IS-IS for the specified IS-IS routing process, and
enters router configuration mode.
•area-tag—Name for a routing process.
Step 4 net
network-entity-title
Example:
Router(config-router)# net
49.0001.0000.0000.000c.00
Configures an IS-IS network entity title (NET) for the
routing process.
•network-entity-title—The network-entity-title
argument defines the area addresses for the IS-IS area
and the system ID of the router.
Step 5 exit
Example:
Router(config-router)# exit
Exits router configuration mode and enters global
configuration mode.
Step 6 interface
type number
Example:
Router(config)# interface fastEthernet 0/0
Specifies an interface type and number, and places the
router in interface configuration mode.
Step 7 ipv6 address {
ipv6-address/prefix-length |
prefix-name sub-bits/prefix-length
}
Example:
Router(config-if)# ipv6 address 2001:DB8::3/64
Specifies the IPv6 network assigned to the interface and
enables IPv6 processing on the interface.
•ipv6-address—The IPv6 address to be used.
•prefix-length—The length of the IPv6 prefix. A decimal
value that indicates how many of the high-order
contiguous bits of the address comprise the prefix (the
network portion of the address). A slash mark must
precede the decimal value.
•prefix-name—A general prefix, which specifies the
leading bits of the network to be configured on the
interface.
•sub-bits—The subprefix bits and host bits of the address
to be concatenated with the prefixes provided by the
general prefix specified with the prefix-name argument.

32-21
Cisco ASR 901 Series Aggregation Services Router Software Configuration Guide
OL-23826-09
Chapter 32 IPv6 Support on the Cisco ASR 901 Router
How to Configure IPv6 Support on the Cisco ASR 901 Router
Configuring Multiprotocol-BGP for IPv6
Perform this task to configure an IPv6 BGP routing process and an optional BGP router ID for a
BGP-speaking router.
SUMMARY STEPS
1. enable
2. configure terminal
3. router bgp as-number
4. no bgp default ipv4-unicast
5. bgp router-id ip-address
DETAILED STEPS
Step 8 ipv6 router isis
area-name
Example:
Router(config-if)# ipv6 router isis area2
Enables the specified IPv6 IS-IS routing process on an
interface.
•area-name—Meaningful name for a routing process. If
a name is not specified, a null name is assumed and the
process is referenced with a null name. This name must
be unique among all IP or Connectionless Network
Service (CLNS) router processes for a given router.
Required for multiarea IS-IS configuration. Each area
in a multiarea configuration should have a non-null area
name to facilitate identification of the area. Optional
for conventional IS-IS configuration.
Command or Action Purpose
Command or Action Purpose
Step 1 enable
Example:
Router> enable
Enables privileged EXEC mode.
•Enter your password if prompted.
Step 2 configure terminal
Example:
Router# configure terminal
Enters global configuration mode.
Step 3 router bgp
as-number
Example:
Router(config)# router bgp 65000
Configures a BGP routing process, and enters router
configuration mode for the specified routing process.
•as-number—Number of an autonomous system that
identifies the router to other BGP routers and tags the
routing information that is passed along. The range is
from 1 to 65535.

32-22
Cisco ASR 901 Series Aggregation Services Router Software Configuration Guide
OL-23826-09
Chapter 32 IPv6 Support on the Cisco ASR 901 Router
How to Configure IPv6 Support on the Cisco ASR 901 Router
Configuring BFD for IPv6
Perform the tasks given below to configure Bidirectional Forwarding Detection (BFD) for IPv6:
•Specifying a Static BFDv6 Neighbor, page 32-22
•Associating an IPv6 Static Route with a BFDv6 Neighbor, page 32-23
Specifying a Static BFDv6 Neighbor
SUMMARY STEPS
1. enable
2. configure terminal
3. ipv6 route static bfd [vrf vrf-name] interface-ype interface-number ipv6-address [unassociated]
DETAILED STEPS
Step 4 no bgp default ipv-unicast
Example:
Router(config-router)# no bgp default
ipv4-unicast
Disables the IPv4 unicast address family for the BGP
routing process specified in the previous step.
Step 5 bgp router-id
ip-address
Example:
Router(config-router)# bgp router-id
192.168.99.70
(Optional) Configures a fixed 32-bit router ID as the
identifier of the local router running BGP.
Command or Action Purpose
Command or Action Purpose
Step 1 enable
Example:
Router> enable
Enables privileged EXEC mode.
•Enter your password if prompted.
Step 2 configure terminal
Example:
Router# configure terminal
Enters global configuration mode.

32-23
Cisco ASR 901 Series Aggregation Services Router Software Configuration Guide
OL-23826-09
Chapter 32 IPv6 Support on the Cisco ASR 901 Router
How to Configure IPv6 Support on the Cisco ASR 901 Router
Associating an IPv6 Static Route with a BFDv6 Neighbor
IPv6 static routes are automatically associated with a static BFDv6 neighbor. A static neighbor is
associated with a BFDv6 neighbor if the static next-hop explicitly matches the BFDv6 neighbor.
SUMMARY STEPS
1. enable
2. configure terminal
3. ipv6 route static bfd [vrf vrf-name] interface-ype interface-number ipv6-address [unassociated]
4. ipv6 route [vrf vrf-name] ipv6-prefix/prefix-length {ipv6-address | interface-type
[interface-number ipv6-address]} [nexthop-vrf [vrf-name1 | default]] [administrative-distance]
[administrative-multicast-distance | unicast | multicast] [next-hop-address] [tag tag]
DETAILED STEPS
Step 3 ipv6 route static bfd [vrf
vrf-name
]
interface-type interface-number ipv6-address
[unassociated]
Example:
Router(config)# ipv6 route static bfd vlan 4000
2001::1
Specifies static route IPv6 BFDv6 neighbors.
•vrf-name—(Optional) Name of the virtual routing and
forwarding (VRF) instance by which static routes are
specified.
•interface-type—Interface type.
•interface-number—SVI name.
•ipv6-address—IPv6 address of the neighbor.
•unassociated—(Optional) Moves a static BFD
neighbor from associated mode to unassociated mode.
Command or Action Purpose
Command or Action Purpose
Step 1 enable
Example:
Router> enable
Enables privileged EXEC mode.
•Enter your password if prompted.
Step 2 configure terminal
Example:
Router# configure terminal
Enters global configuration mode.

32-24
Cisco ASR 901 Series Aggregation Services Router Software Configuration Guide
OL-23826-09
Chapter 32 IPv6 Support on the Cisco ASR 901 Router
How to Configure IPv6 Support on the Cisco ASR 901 Router
Step 3 ipv6 route static bfd [vrf
vrf-name
]
interface-ype interface-number ipv6-address
[unassociated]
Example:
Router(config)# ipv6 route static bfd vlan 4000
2001::1
Specifies static route IPv6 BFDv6 neighbors.
•vrf-name—(Optional) Name of the virtual routing and
forwarding (VRF) instance by which static routes are
specified.
•interface-type—Interface type.
•interface-number—SVI name.
•ipv6-address—IPv6 address of the neighbor.
•unassociated—(Optional) Moves a static BFD
neighbor from associated mode to unassociated mode.
Step 4 ipv6 route [vrf
vrf-name
]
i
pv6-prefix/prefix-length
{
ipv6-address
|
interface-type
[
interface-number ipv6-address
]}
[nexthop-vrf [
vrf-name1
| default]]
[
administrative-distance
]
[
administrative-multicast-distance
| unicast |
multicast] [
next-hop-address
] [tag
tag
]
Example:
Router(config)# ipv6 route 2001:DB8::/64 vlan
4000 2001::1
Establishes static IPv6 routes.
•vrf-name—(Optional) Name of the virtual routing and
forwarding (VRF) instance by which static routes are
specified.
•ipv6-prefix—The IPv6 network that is the destination of
the static route. Can also be a host name when static
host routes are configured.
•ipv6-address—The IPv6 address of the next hop that
can be used to reach the specified network.
•interface-type—Interface type.
•interface-number—SVI name.
•nexthop-vrf—(Optional) Indicator that the next hop is
a VRF.
•vrf-name1—(Optional) Name of the next-hop VRF.
•default—(Optional) Indicator that the next hop is the
default.
•administrative-distance—(Optional) An administrative
distance. The default value is 1, which gives static
routes precedence over any other type of route except
connected routes.
•administrative-multicast-distance—(Optional) The
distance used when selecting this route for multicast
Reverse Path Forwarding (RPF).
•unicast—(Optional) Specifies a route that must not be
used in multicast RPF selection.
•multicast—(Optional) Specifies a route that must not
be populated in the unicast Routing Information Base
(RIB).
•next-hop-address—(Optional) Address of the next hop
that can be used to reach the specified network.
•tag tag—(Optional) Tag value that is used as a “match”
value for controlling redistribution via route maps.
Command or Action Purpose

32-25
Cisco ASR 901 Series Aggregation Services Router Software Configuration Guide
OL-23826-09
Chapter 32 IPv6 Support on the Cisco ASR 901 Router
How to Configure IPv6 Support on the Cisco ASR 901 Router
Configuring BFDv6 and OSPFv3
This section describes the procedures for configuring BFD support for OSPFv3, so that OSPFv3 is a
registered protocol with BFD and will receive forwarding path detection failure messages from BFD.
There are two methods for enabling BFD support for OSPFv3:
•You can enable BFD for all of the interfaces for which OSPFv3 is routing by using the bfd
all-interfaces command in router configuration mode.
•You can enable BFD for a subset of the interfaces for which OSPFv3 is routing by using the ipv6
ospf bfd command in interface configuration mode.
Prerequisites
•OSPFv3 must be running on all participating routers.
•The baseline parameters for BFD sessions on the interfaces over which you want to run BFD
sessions to BFD neighbors must be configured.
SUMMARY STEPS
1. enable
2. configure terminal
3. ipv6 router ospf process-id
4. bfd all-interfaces
5. exit
DETAILED STEPS
Command or Action Purpose
Step 1 enable
Example:
Router> enable
Enables privileged EXEC mode.
•Enter your password if prompted.
Step 2 configure terminal
Example:
Router# configure terminal
Enters global configuration mode.
Step 3 ipv6 router ospf
process-id
Example:
Router(config)# ipv6 router ospf 2
Configures an OSPFv3 routing process.
•process-id—Internal identification. It is locally
assigned and can be a positive integer from 1 to 65535.
The number used here is the number assigned
administratively when enabling the OSPF for IPv6
routing process.

32-26
Cisco ASR 901 Series Aggregation Services Router Software Configuration Guide
OL-23826-09
Chapter 32 IPv6 Support on the Cisco ASR 901 Router
How to Configure IPv6 Support on the Cisco ASR 901 Router
Configuring BFDv6 for BGP
SUMMARY STEPS
1. enable
2. configure terminal
3. router bgp as-tag
4. neighbor ip-address fall-over bfd
5. exit
DETAILED STEPS
Step 4 bfd all-interfaces
Example:
Router(config-rtr)# bfd all-interfaces
Enables BFD for all interfaces participating in the routing
process
Step 5 end
Example:
Router(config-rtr)# end
Enter this command twice to go to privileged EXEC mode.
Command or Action Purpose
Command or Action Purpose
Step 1 enable
Example:
Router> enable
Enables privileged EXEC mode.
•Enter your password if prompted.
Step 2 configure terminal
Example:
Router# configure terminal
Enters global configuration mode.
Step 3 router bgp
as-tag
Example:
Router(config)# router bgp 4500
Specifies a BGP process and enter router configuration
mode.
•as-tag—Number of an autonomous system that
identifies the router to other BGP routers and tags the
routing information that is passed along. The range is
from 1 to 65535.
Step 4 neighbor
ip-address
fall-over bfd
Example:
Router(config-router)# neighbor 10.0.0.1
fall-over bfd
Enables support for BFD failover.
•ip-address—IPv4 or IPv6 address of a BGP neighbor.
•bfd—Enables BFD protocol support for fallover.

32-27
Cisco ASR 901 Series Aggregation Services Router Software Configuration Guide
OL-23826-09
Chapter 32 IPv6 Support on the Cisco ASR 901 Router
How to Configure IPv6 Support on the Cisco ASR 901 Router
Implementing QoS for IPv6
The QoS implementation for IPv6 environment in the Cisco ASR router is the same as that of IPv4. For
configuration information on Configuring QoS on the Cisco ASR 901 router, refer the following link:
http://www.cisco.com/en/US/docs/wireless/asr_901/Configuration/Guide/qos.html
For additional information on Implementing QoS for IPv6, refer the following link:
http://www.cisco.com/en/US/docs/ios-xml/ios/ipv6/configuration/15-2mt/ip6-qos.html
Verifying the Configuration of IPv6 Support on the Cisco ASR 901 Router
This section describes how to use the show commands to verify the configuration and operation of the
IPv6 Support feature on the Cisco ASR 901 router, and it contains the following topics:
•Verifying IPv6 Addressing Routing, page 32-27
•Verifying a Static IPv6 Route, page 32-28
•Verifying a Stateless Auto-Configuration, page 32-29
•Verifying IPv6 Implementation on VLAN Interfaces, page 32-29
•Verifying IPv6 Implementation on Loopback Interfaces, page 32-30
•Verifying ICMPv6 Configuration, page 32-30
•Verifying IPv6 Duplicate Address Detection Configuration, page 32-32
•Verifying IPv6 Neighbor Discovery Configuration, page 32-33
•Verifying IPv6 and IPv4 Dual-Stack Configuration, page 32-33
•Verifying OSPFv3 for IPv6 Configuration, page 32-34
•Verifying IS-IS for IPv6 Configuration, page 32-35
•Verifying Multiprotocol-BGP for IPv6 Configuration, page 32-35
•Verifying BFD for IPv6 Configuration, page 32-37
•Verifying BFDv6 and OSPFv3 Configuration, page 32-38
•Verifying BFDv6 for BGP Configuration, page 32-39
Verifying IPv6 Addressing Routing
To verify the IPv6 Addressing Routing information, use the show ipv6 interface command in privileged
EXEC mode, as shown in the example.
Router# show ipv6 interface
Step 5 exit
Example:
Router(config-router)# exit
Exits global configuration mode and enters privileged
EXEC mode.
Command or Action Purpose

32-28
Cisco ASR 901 Series Aggregation Services Router Software Configuration Guide
OL-23826-09
Chapter 32 IPv6 Support on the Cisco ASR 901 Router
How to Configure IPv6 Support on the Cisco ASR 901 Router
Vlan40 is up, line protocol is up
IPv6 is enabled, link-local address is FE80::4255:39FF:FE89:4831
No Virtual link-local address(es):
Global unicast address(es):
2011:8:8:3::4, subnet is 2011:8:8:3::/64
Joined group address(es):
FF02::1
FF02::2
FF02::5
FF02::6
FF02::1:FF00:4
FF02::1:FF89:4831
MTU is 1500 bytes
ICMP error messages limited to one every 100 milliseconds
ICMP redirects are enabled
ICMP unreachables are sent
ND DAD is enabled, number of DAD attempts: 1
ND reachable time is 30000 milliseconds (using 30000)
ND advertised reachable time is 0 (unspecified)
ND advertised retransmit interval is 0 (unspecified)
ND router advertisements are sent every 200 seconds
ND router advertisements live for 1800 seconds
ND advertised default router preference is Medium
Hosts use stateless autoconfig for addresses.
Loopback0 is up, line protocol is up
IPv6 is enabled, link-local address is FE80::4255:39FF:FE89:4831
No Virtual link-local address(es):
Global unicast address(es):
FE01:4::4, subnet is FE01:4::/64
Joined group address(es):
FF02::1
FF02::2
FF02::5
FF02::1:FF00:4
FF02::1:FF89:4831
MTU is 1514 bytes
ICMP error messages limited to one every 100 milliseconds
ICMP redirects are enabled
ICMP unreachables are sent
ND DAD is not supported
ND reachable time is 30000 milliseconds (using 30000)
ND RAs are suppressed (periodic)
Hosts use stateless autoconfig for addresses.
Verifying a Static IPv6 Route
To verify the static IPv6 route information, use the show ipv6 route command in privileged EXEC mode,
as shown in the example.
Router# show ipv6 route
IPv6 Routing Table - default - 19 entries
Codes: C - Connected, L - Local, S - Static, U - Per-user Static route
B - BGP, R - RIP, H - NHRP, I1 - ISIS L1
I2 - ISIS L2, IA - ISIS interarea, IS - ISIS summary, D - EIGRP
EX - EIGRP external, ND - ND Default, NDp - ND Prefix, DCE - Destination
NDr - Redirect
O - OSPF Intra, OI - OSPF Inter, OE1 - OSPF ext 1, OE2 - OSPF ext 2
ON1 - OSPF NSSA ext 1, ON2 - OSPF NSSA ext 2
C 22::/64 [0/0]
via Vlan111, directly connected

32-29
Cisco ASR 901 Series Aggregation Services Router Software Configuration Guide
OL-23826-09
Chapter 32 IPv6 Support on the Cisco ASR 901 Router
How to Configure IPv6 Support on the Cisco ASR 901 Router
L 22::22/128 [0/0]
via Vlan111, receive
C 33::/64 [0/0]
via Vlan111, directly connected
L 33::33/128 [0/0]
via Vlan111, receive
I1 454::/96 [115/20]
via FE80::4255:39FF:FE89:3F71, Vlan2020
Verifying a Stateless Auto-Configuration
To verify the autoconfigured IPv6 address and its state, use the show ipv6 interface command in
privileged EXEC mode, as shown in the example.
Router# show ipv6 interface loopback 0
Loopback0 is up, line protocol is up
IPv6 is enabled, link-local address is FE80::4255:39FF:FE89:4831
No Virtual link-local address(es):
Global unicast address(es):
FE01:4::4, subnet is FE01:4::/64
Joined group address(es):
FF02::1
FF02::2
FF02::5
FF02::1:FF00:4
FF02::1:FF89:4831
MTU is 1514 bytes
ICMP error messages limited to one every 100 milliseconds
ICMP redirects are enabled
ICMP unreachables are sent
ND DAD is not supported
ND reachable time is 30000 milliseconds (using 30000)
ND RAs are suppressed (periodic)
Hosts use stateless autoconfig for addresses.
Verifying IPv6 Implementation on VLAN Interfaces
To verify the IPv6 implementation on VLAN interfaces, use the show ipv6 interface command in
privileged EXEC mode, as shown in the example.
Router# show ipv6 interface vlan40
Vlan40 is up, line protocol is up
IPv6 is enabled, link-local address is FE80::4255:39FF:FE89:4831
No Virtual link-local address(es):
Global unicast address(es):
2011:8:8:3::4, subnet is 2011:8:8:3::/64
Joined group address(es):
FF02::1
FF02::2
FF02::5
FF02::6
FF02::1:FF00:4
FF02::1:FF89:4831
MTU is 1500 bytes
ICMP error messages limited to one every 100 milliseconds
ICMP redirects are enabled
ICMP unreachables are sent

32-30
Cisco ASR 901 Series Aggregation Services Router Software Configuration Guide
OL-23826-09
Chapter 32 IPv6 Support on the Cisco ASR 901 Router
How to Configure IPv6 Support on the Cisco ASR 901 Router
ND DAD is enabled, number of DAD attempts: 1
ND reachable time is 30000 milliseconds (using 30000)
ND advertised reachable time is 0 (unspecified)
ND advertised retransmit interval is 0 (unspecified)
ND router advertisements are sent every 200 seconds
ND router advertisements live for 1800 seconds
ND advertised default router preference is Medium
Hosts use stateless autoconfig for addresses.
Verifying IPv6 Implementation on Loopback Interfaces
To verify the IPv6 implementation on loopback interfaces, use the show ipv6 interface command in
privileged EXEC mode, as shown in the example.
Router# show ipv6 interface loopback0
Loopback0 is up, line protocol is up
IPv6 is enabled, link-local address is FE80::4255:39FF:FE89:4831
No Virtual link-local address(es):
Global unicast address(es):
FE01:4::4, subnet is FE01:4::/64
Joined group address(es):
FF02::1
FF02::2
FF02::5
FF02::1:FF00:4
FF02::1:FF89:4831
MTU is 1514 bytes
ICMP error messages limited to one every 100 milliseconds
ICMP redirects are enabled
ICMP unreachables are sent
ND DAD is not supported
ND reachable time is 30000 milliseconds (using 30000)
ND RAs are suppressed (periodic)
Hosts use stateless autoconfig for addresses.
Verifying ICMPv6 Configuration
To verify the ICMPv6 configuration information, use the show ipv6 interface command in privileged
EXEC mode, as shown in the example.
Router# show ipv6 interface
Vlan40 is up, line protocol is up
IPv6 is enabled, link-local address is FE80::4255:39FF:FE89:4831
No Virtual link-local address(es):
Global unicast address(es):
2011:8:8:3::4, subnet is 2011:8:8:3::/64
Joined group address(es):
FF02::1
FF02::2
FF02::5
FF02::6
FF02::1:FF00:4
FF02::1:FF89:4831
MTU is 1500 bytes
ICMP error messages limited to one every 100 milliseconds
ICMP redirects are enabled
ICMP unreachables are sent

32-31
Cisco ASR 901 Series Aggregation Services Router Software Configuration Guide
OL-23826-09
Chapter 32 IPv6 Support on the Cisco ASR 901 Router
How to Configure IPv6 Support on the Cisco ASR 901 Router
ND DAD is enabled, number of DAD attempts: 1
ND reachable time is 30000 milliseconds (using 30000)
ND advertised reachable time is 0 (unspecified)
ND advertised retransmit interval is 0 (unspecified)
ND router advertisements are sent every 200 seconds
ND router advertisements live for 1800 seconds
ND advertised default router preference is Medium
Hosts use stateless autoconfig for addresses.
Loopback0 is up, line protocol is up
IPv6 is enabled, link-local address is FE80::4255:39FF:FE89:4831
No Virtual link-local address(es):
Global unicast address(es):
FE01:4::4, subnet is FE01:4::/64
Joined group address(es):
FF02::1
FF02::2
FF02::5
FF02::1:FF00:4
FF02::1:FF89:4831
MTU is 1514 bytes
ICMP error messages limited to one every 100 milliseconds
ICMP redirects are enabled
ICMP unreachables are sent
ND DAD is not supported
ND reachable time is 30000 milliseconds (using 30000)
ND RAs are suppressed (periodic)
Hosts use stateless autoconfig for addresses.
To verify the ICMPv6 statistics, use the show ipv6 traffic command in privileged EXEC mode, as shown
in the example.
Router# show ipv6 traffic
IPv6 statistics:
Rcvd: 8 total, 0 local destination
0 source-routed, 0 truncated
0 format errors, 0 hop count exceeded
0 bad header, 0 unknown option, 0 bad source
0 unknown protocol, 0 not a router
0 fragments, 0 total reassembled
0 reassembly timeouts, 0 reassembly failures
Sent: 870 generated, 0 forwarded
0 fragmented into 0 fragments, 0 failed
0 encapsulation failed, 0 no route, 0 too big
0 RPF drops, 0 RPF suppressed drops
Mcast: 8 received, 855 sent
ICMP statistics:
Rcvd: 8 input, 0 checksum errors, 0 too short
0 unknown info type, 0 unknown error type
unreach: 0 routing, 0 admin, 0 neighbor, 0 address, 0 port
0 sa policy, 0 reject route
parameter: 0 error, 0 header, 0 option
0 hopcount expired, 0 reassembly timeout,0 too big
0 echo request, 0 echo reply
0 group query, 0 group report, 0 group reduce
0 router solicit, 0 router advert, 0 redirects
0 neighbor solicit, 0 neighbor advert
Sent: 129 output, 0 rate-limited
unreach: 0 routing, 0 admin, 0 neighbor, 0 address, 0 port
0 sa policy, 0 reject route
parameter: 0 error, 0 header, 0 option
0 hopcount expired, 0 reassembly timeout,0 too big
0 echo request, 0 echo reply

32-32
Cisco ASR 901 Series Aggregation Services Router Software Configuration Guide
OL-23826-09
Chapter 32 IPv6 Support on the Cisco ASR 901 Router
How to Configure IPv6 Support on the Cisco ASR 901 Router
0 group query, 0 group report, 0 group reduce
0 router solicit, 50 router advert, 0 redirects
8 neighbor solicit, 8 neighbor advert
UDP statistics:
Rcvd: 0 input, 0 checksum errors, 0 length errors
0 no port, 0 dropped
Sent: 0 output
TCP statistics:
Rcvd: 0 input, 0 checksum errors
Sent: 0 output, 0 retransmitted
Verifying IPv6 Duplicate Address Detection Configuration
To verify the IPv6 Duplicate Address Detection configuration information, use the show running
configuration command or the show ipv6 interface command in privileged EXEC mode, as shown in
the example.
Router# show ipv6 interface
Vlan40 is up, line protocol is up
IPv6 is enabled, link-local address is FE80::4255:39FF:FE89:4831
No Virtual link-local address(es):
Global unicast address(es):
2011:8:8:3::4, subnet is 2011:8:8:3::/64
Joined group address(es):
FF02::1
FF02::2
FF02::5
FF02::6
FF02::1:FF00:4
FF02::1:FF89:4831
MTU is 1500 bytes
ICMP error messages limited to one every 100 milliseconds
ICMP redirects are enabled
ICMP unreachables are sent
ND DAD is enabled, number of DAD attempts: 1
ND reachable time is 30000 milliseconds (using 30000)
ND advertised reachable time is 0 (unspecified)
ND advertised retransmit interval is 0 (unspecified)
ND router advertisements are sent every 200 seconds
ND router advertisements live for 1800 seconds
ND advertised default router preference is Medium
Hosts use stateless autoconfig for addresses.
Loopback0 is up, line protocol is up
IPv6 is enabled, link-local address is FE80::4255:39FF:FE89:4831
No Virtual link-local address(es):
Global unicast address(es):
FE01:4::4, subnet is FE01:4::/64
Joined group address(es):
FF02::1
FF02::2
FF02::5
FF02::1:FF00:4
FF02::1:FF89:4831
MTU is 1514 bytes
ICMP error messages limited to one every 100 milliseconds
ICMP redirects are enabled
ICMP unreachables are sent
ND DAD is not supported

32-33
Cisco ASR 901 Series Aggregation Services Router Software Configuration Guide
OL-23826-09
Chapter 32 IPv6 Support on the Cisco ASR 901 Router
How to Configure IPv6 Support on the Cisco ASR 901 Router
ND reachable time is 30000 milliseconds (using 30000)
ND RAs are suppressed (periodic)
Hosts use stateless autoconfig for addresses.
Verifying IPv6 Neighbor Discovery Configuration
To verify the IPv6 neighbor discovery configuration, use the show ipv6 neighbors command in
privileged EXEC mode, as shown in the example.
Router# show ipv6 neighbors detail
IPv6 Address TRLV Age Link-layer Addr State Interface
2001:103::2 0 0 001e.4a97.05bb REACH Vl103
2001:101::2 0 0 001e.4a97.05bb REACH Vl101
2001:300::2 0 72 001e.4a97.05bb STALE Vl300
2001:10::2 0 0 001e.4a97.05bb REACH Vl10
FE80::200:1FF:FE97:41FE 0 65 0000.0197.41fe STALE Vl90
FE80::21E:4AFF:FE97:5BB 0 25 001e.4a97.05bb STALE Vl101
FE80::21E:4AFF:FE97:5BB 0 0 001e.4a97.05bb REACH Vl10
FE80::21E:4AFF:FE97:5BB 0 0 001e.4a97.05bb REACH Vl170
FE80::21E:4AFF:FE97:5BB 0 0 001e.4a97.05bb STALE Vl160
2001:170::2 0 0 001e.4a97.05bb REACH Vl170
2001:180::2 0 0 001e.4a97.05bb REACH Vl180
2001:190::2 0 0 001e.4a97.05bb REACH Vl190
Verifying IPv6 and IPv4 Dual-Stack Configuration
To verify the IPv6 and IPv4 dual-stack configuration, use the show ipv6 interface or show ip interface
commands in privileged EXEC mode, as shown in the examples.
Router# show ipv6 interface loopback0
Loopback0 is up, line protocol is up
IPv6 is enabled, link-local address is FE80::4255:39FF:FE89:4831
No Virtual link-local address(es):
Global unicast address(es):
FE01:4::4, subnet is FE01:4::/64
Joined group address(es):
FF02::1
FF02::2
FF02::5
FF02::1:FF00:4
FF02::1:FF89:4831
MTU is 1514 bytes
ICMP error messages limited to one every 100 milliseconds
ICMP redirects are enabled
ICMP unreachables are sent
ND DAD is not supported
ND reachable time is 30000 milliseconds (using 30000)
ND RAs are suppressed (periodic)
Hosts use stateless autoconfig for addresses.
Router# show ip interface
GigabitEthernet0/0 is down, line protocol is down
Inbound access list is not set
Outgoing access list is not set
Internet protocol processing disabled
GigabitEthernet0/1 is administratively down, line protocol is down

32-34
Cisco ASR 901 Series Aggregation Services Router Software Configuration Guide
OL-23826-09
Chapter 32 IPv6 Support on the Cisco ASR 901 Router
How to Configure IPv6 Support on the Cisco ASR 901 Router
Inbound access list is not set
Outgoing access list is not set
Internet protocol processing disabled
GigabitEthernet0/2 is up, line protocol is up
Inbound access list is not set
Outgoing access list is not set
Internet protocol processing disabled
GigabitEthernet0/3 is up, line protocol is up
Inbound access list is not set
Outgoing access list is not set
Internet protocol processing disabled
GigabitEthernet0/4 is down, line protocol is down
Inbound access list is not set
Outgoing access list is not set
Internet protocol processing disabled
GigabitEthernet0/5 is down, line protocol is down
Inbound access list is not set
Outgoing access list is not set
Internet protocol processing disabled
GigabitEthernet0/6 is down, line protocol is down
Inbound access list is not set
Outgoing access list is not set
Internet protocol processing disabled
GigabitEthernet0/7 is down, line protocol is down
Inbound access list is not set
Outgoing access list is not set
Internet protocol processing disabled
GigabitEthernet0/8 is down, line protocol is down
Inbound access list is not set
Outgoing access list is not set
Internet protocol processing disabled
GigabitEthernet0/9 is down, line protocol is down
Inbound access list is not set
Outgoing access list is not set
Internet protocol processing disabled
GigabitEthernet0/10 is down, line protocol is down
Inbound access list is not set
Outgoing access list is not set
Internet protocol processing disabled
GigabitEthernet0/11 is down, line protocol is down
Inbound access list is not set
Outgoing access list is not set
Internet protocol processing disabled
FastEthernet0/0 is administratively down, line protocol is down
Internet protocol processing disabled
Vlan1 is down, line protocol is down
Internet protocol processing disabled
Vlan40 is up, line protocol is up
Internet protocol processing disabled
Loopback0 is up, line protocol is up
Internet protocol processing disabled
Verifying OSPFv3 for IPv6 Configuration
To verify the OSPF for IPv6 configuration, use the show ipv6 ospf command in privileged EXEC mode,
as shown in the example.
Router# show ipv6 ospf
Routing Process "ospfv3 10" with ID 4.4.4.4
Event-log enabled, Maximum number of events: 1000, Mode: cyclic

32-35
Cisco ASR 901 Series Aggregation Services Router Software Configuration Guide
OL-23826-09
Chapter 32 IPv6 Support on the Cisco ASR 901 Router
How to Configure IPv6 Support on the Cisco ASR 901 Router
Router is not originating router-LSAs with maximum metric
Initial SPF schedule delay 5000 msecs
Minimum hold time between two consecutive SPFs 10000 msecs
Maximum wait time between two consecutive SPFs 10000 msecs
Minimum LSA interval 5 secs
Minimum LSA arrival 1000 msecs
LSA group pacing timer 240 secs
Interface flood pacing timer 33 msecs
Retransmission pacing timer 66 msecs
Number of external LSA 0. Checksum Sum 0x000000
Number of areas in this router is 1. 1 normal 0 stub 0 nssa
Graceful restart helper support enabled
Reference bandwidth unit is 100 mbps
RFC1583 compatibility enabled
Area 34
Number of interfaces in this area is 2
SPF algorithm executed 5 times
Number of LSA 3. Checksum Sum 0x01F6C1
Number of DCbitless LSA 0
Number of indication LSA 0
Number of DoNotAge LSA 0
Flood list length 0
Verifying IS-IS for IPv6 Configuration
To verify the IPv6 Addressing Routing information, use the show isis ipv6 rib command in privileged
EXEC mode, as shown in the example.
Router# show isis ipv6 rib
IS-IS IPv6 process area2, local RIB
Verifying Multiprotocol-BGP for IPv6 Configuration
To verify the IPv6 Addressing Routing information, use the show bgp ipv6 command in privileged
EXEC mode, as shown in the examples.
Router# show bgp ipv6 unicast summary
BGP router identifier 9.9.9.9, local AS number 5500
BGP table version is 25, main routing table version 25
15 network entries using 2580 bytes of memory
53 path entries using 4664 bytes of memory
3/3 BGP path/bestpath attribute entries using 384 bytes of memory
1 BGP AS-PATH entries using 24 bytes of memory
0 BGP route-map cache entries using 0 bytes of memory
0 BGP filter-list cache entries using 0 bytes of memory
BGP using 7652 total bytes of memory
BGP activity 43/2 prefixes, 134/46 paths, scan interval 60 secs
Neighbor V AS MsgRcvd MsgSent TblVer InQ OutQ Up/Down State/PfxRcd
2001:10::2 4 6500 0 0 1 0 0 00:22:30 Idle
2001:101::2 4 6500 87 84 25 0 0 01:09:28 8
2001:103::2 4 6500 84 83 25 0 0 01:09:34 8
2001:170::2 4 6500 88 82 25 0 0 01:09:33 8
2001:180::2 4 6500 87 84 25 0 0 01:09:29 8
2001:190::2 4 6500 89 83 25 0 0 01:09:34 8
Neighbor V AS MsgRcvd MsgSent TblVer InQ OutQ Up/Down State/PfxRcd
2001:300::2 4 6500 0 0 1 0 0 01:09:23 Idle

32-36
Cisco ASR 901 Series Aggregation Services Router Software Configuration Guide
OL-23826-09
Chapter 32 IPv6 Support on the Cisco ASR 901 Router
How to Configure IPv6 Support on the Cisco ASR 901 Router
FE80::21E:4AFF:FE97:5BB%Vlan160
4 6500 82 82 25 0 0 01:09:25 5
Router# show bgp ipv6 unicast neighbors 2001:101::2
BGP neighbor is 2001:101::2, remote AS 6500, external link
Fall over configured for session
BFD is configured. Using BFD to detect fast fallover
BGP version 4, remote router ID 14.14.14.14
BGP state = Established, up for 01:09:48
Last read 00:00:10, last write 00:00:23, hold time is 180, keepalive interval is 60
seconds
Neighbor sessions:
1 active, is not multisession capable (disabled)
Neighbor capabilities:
Route refresh: advertised and received(new)
Four-octets ASN Capability: advertised and received
Address family IPv6 Unicast: advertised and received
Enhanced Refresh Capability: advertised and received
Multisession Capability:
Stateful switchover support enabled: NO for session 1
Message statistics:
InQ depth is 0
OutQ depth is 0
Sent Rcvd
Opens: 1 1
Notifications: 0 0
Updates: 8 9
Keepalives: 75 76
Route Refresh: 0 0
Total: 84 88
Default minimum time between advertisement runs is 30 seconds
For address family: IPv6 Unicast
Session: 2001:101::2
BGP table version 25, neighbor version 25/0
Output queue size : 0
Index 1, Advertise bit 0
1 update-group member
Slow-peer detection is disabled
Slow-peer split-update-group dynamic is disabled
Sent Rcvd
Prefix activity: ---- ----
Prefixes Current: 15 8 (Consumes 704 bytes)
Prefixes Total: 16 10
Implicit Withdraw: 0 0
Explicit Withdraw: 1 2
Used as bestpath: n/a 3
Used as multipath: n/a 0
Outbound Inbound
Local Policy Denied Prefixes: -------- -------
AS_PATH loop: n/a 4
Invalid Path: 2 n/a
Total: 2 4
Number of NLRIs in the update sent: max 7, min 0
Last detected as dynamic slow peer: never
Dynamic slow peer recovered: never
Refresh Epoch: 2
Last Sent Refresh Start-of-rib: never
Last Sent Refresh End-of-rib: never
Last Received Refresh Start-of-rib: 01:09:48
Last Received Refresh End-of-rib: 01:09:48

32-37
Cisco ASR 901 Series Aggregation Services Router Software Configuration Guide
OL-23826-09
Chapter 32 IPv6 Support on the Cisco ASR 901 Router
How to Configure IPv6 Support on the Cisco ASR 901 Router
Refresh-In took 0 seconds
Sent Rcvd
Refresh activity: ---- ----
Refresh Start-of-RIB 0 1
Refresh End-of-RIB 0 1
Address tracking is disabled
Connections established 1; dropped 0
Last reset never
Transport(tcp) path-mtu-discovery is enabled
Graceful-Restart is disabled
Connection state is ESTAB, I/O status: 1, unread input bytes: 0
Connection is ECN Disabled
Mininum incoming TTL 0, Outgoing TTL 1
Local host: 2001:101::1, Local port: 57438
Foreign host: 2001:101::2, Foreign port: 179
Connection tableid (VRF): 0
Enqueued packets for retransmit: 0, input: 0 mis-ordered: 0 (0 bytes)
Event Timers (current time is 0x4853F8):
Timer Starts Wakeups Next
Retrans 83 0 0x0
TimeWait 0 0 0x0
AckHold 83 81 0x0
SendWnd 0 0 0x0
KeepAlive 0 0 0x0
GiveUp 0 0 0x0
PmtuAger 10940 10939 0x485427
DeadWait 0 0 0x0
Linger 0 0 0x0
iss: 338855921 snduna: 338858128 sndnxt: 338858128 sndwnd: 15636
irs: 816933509 rcvnxt: 816935775 rcvwnd: 15571 delrcvwnd: 813
SRTT: 300 ms, RTTO: 303 ms, RTV: 3 ms, KRTT: 0 ms
minRTT: 0 ms, maxRTT: 300 ms, ACK hold: 200 ms
Status Flags: none
Option Flags: higher precendence, nagle, path mtu capable
Datagrams (max data segment is 1440 bytes):
Rcvd: 163 (out of order: 0), with data: 86, total data bytes: 2265
Sent: 167 (retransmit: 0 fastretransmit: 0),with data: 167, total data bytes: 8894
Verifying BFD for IPv6 Configuration
To verify the IPv6 Addressing Routing information, use the show bfd neighbors command in privileged
EXEC mode, as shown in the example.
Router# show bfd neighbors
IPv4 Sessions
NeighAddr LD/RD RH/RS State Int
101.101.101.2 6/5 Up Up Vl101
103.103.103.2 7/6 Up Up Vl103
150.150.150.2 2/1 Up Up Vl150
IPv6 Sessions
NeighAddr LD/RD RH/RS State Int
2001:10::2 16/14 Up Up Vl10

32-38
Cisco ASR 901 Series Aggregation Services Router Software Configuration Guide
OL-23826-09
Chapter 32 IPv6 Support on the Cisco ASR 901 Router
How to Configure IPv6 Support on the Cisco ASR 901 Router
2001:101::2 12/11 Up Up Vl101
2001:103::2 3/2 Up Up Vl103
2001:170::2 8/7 Up Up Vl170
2001:180::2 11/10 Up Up Vl180
2001:190::2 4/3 Up Up Vl190
FE80::21E:4AFF:FE97:5BB 13/12 Up Up Vl160
CE1-2009#
Verifying BFDv6 and OSPFv3 Configuration
To verify the BFDv6 and OSPFv3 configuration, use the show bfd neighbors or the show ipv6 ospf
command in privileged EXEC mode, as shown in the examples.
Router# show bfd neighbors
IPv4 Sessions
NeighAddr LD/RD RH/RS State Int
101.101.101.2 6/5 Up Up Vl101
103.103.103.2 7/6 Up Up Vl103
150.150.150.2 2/1 Up Up Vl150
IPv6 Sessions
NeighAddr LD/RD RH/RS State Int
2001:10::2 16/14 Up Up Vl10
2001:101::2 12/11 Up Up Vl101
2001:103::2 3/2 Up Up Vl103
2001:170::2 8/7 Up Up Vl170
2001:180::2 11/10 Up Up Vl180
2001:190::2 4/3 Up Up Vl190
FE80::21E:4AFF:FE97:5BB 13/12 Up Up Vl160
Router# show ipv6 ospf
Routing Process "ospfv3 10" with ID 4.4.4.4
Event-log enabled, Maximum number of events: 1000, Mode: cyclic
Router is not originating router-LSAs with maximum metric
Initial SPF schedule delay 5000 msecs
Minimum hold time between two consecutive SPFs 10000 msecs
Maximum wait time between two consecutive SPFs 10000 msecs
Minimum LSA interval 5 secs
Minimum LSA arrival 1000 msecs
LSA group pacing timer 240 secs
Interface flood pacing timer 33 msecs
Retransmission pacing timer 66 msecs
Number of external LSA 0. Checksum Sum 0x000000
Number of areas in this router is 1. 1 normal 0 stub 0 nssa
Graceful restart helper support enabled
Reference bandwidth unit is 100 mbps
RFC1583 compatibility enabled
Area 34
Number of interfaces in this area is 2
SPF algorithm executed 11 times
Number of LSA 3. Checksum Sum 0x01D6D1
Number of DCbitless LSA 0
Number of indication LSA 0
Number of DoNotAge LSA 0
Flood list length 0

32-39
Cisco ASR 901 Series Aggregation Services Router Software Configuration Guide
OL-23826-09
Chapter 32 IPv6 Support on the Cisco ASR 901 Router
Configuration Examples for IPv6 Support on the Cisco ASR 901 Router
Verifying BFDv6 for BGP Configuration
To verify the BFDv6 for BGP configuration, use the show bfd neighbors command in privileged EXEC
mode, as shown in the example.
Router# show bfd neighbors
IPv4 Sessions
NeighAddr LD/RD RH/RS State Int
101.101.101.2 6/5 Up Up Vl101
103.103.103.2 7/6 Up Up Vl103
150.150.150.2 2/1 Up Up Vl150
IPv6 Sessions
NeighAddr LD/RD RH/RS State Int
2001:10::2 16/14 Up Up Vl10
2001:101::2 12/11 Up Up Vl101
2001:103::2 3/2 Up Up Vl103
2001:170::2 8/7 Up Up Vl170
2001:180::2 11/10 Up Up Vl180
2001:190::2 4/3 Up Up Vl190
FE80::21E:4AFF:FE97:5BB 13/12 Up Up Vl160
CE1-2009#
Configuration Examples for IPv6 Support on the Cisco ASR 901
Router
This section provides sample configuration examples for IPv6 Support on the Cisco ASR 901 Router
feature.
•Example: IPv6 Addressing on VLAN Interfaces, page 32-40
•Example: IPv6 Addressing on Loopback Interfaces, page 32-40
•Example: Customizing ICMPv6, page 32-40
•Example: Configuring IPv6 Duplicate Address Detection, page 32-40
•Example: Configuring IPv6 Neighborhood Discovery, page 32-41
•Example: Enabling IPv6 Stateless Address Autoconfiguration, page 32-41
•Example: Configuring the IPv4 and IPv6 Dual-Stack, page 32-41
•Example: Configuring IPv6 Static Routing, page 32-41
•Example: Configuring BFD and Static Routing for IPv6, page 32-42
•Example: Configuring OSPFv3 for IPv6, page 32-42
•Example: Configuring BFD and OSPFv3 for IPv6, page 32-42
•Example: Configuring IS-IS for IPv6, page 32-43
•Example: Configuring Multiprotocol-BGP for IPv6, page 32-44
•Example: Configuring BFD and Multiprotocol-BGP for IPv6, page 32-45

32-40
Cisco ASR 901 Series Aggregation Services Router Software Configuration Guide
OL-23826-09
Chapter 32 IPv6 Support on the Cisco ASR 901 Router
Configuration Examples for IPv6 Support on the Cisco ASR 901 Router
Example: IPv6 Addressing on VLAN Interfaces
The following is a sample configuration of IPv6 addressing on VLAN interfaces.
!
interface Vlan2020
ip address 4.5.6.7 255.255.255.0
ipv6 address FE80::3 link-local
ipv6 address 3333::3335/64
ipv6 address 4400::/64 anycast
ipv6 address autoconfig
ipv6 enable
ipv6 ospf 1 area 0
!
Example: IPv6 Addressing on Loopback Interfaces
The following is a sample configuration of IPv6 addressing on Loopback interfaces.
!
interface Loopback100
ip address 170.0.0.201 255.255.255.0
!
interface Loopback555
no ip address
ipv6 address 22::22/64
ipv6 address 555::554/64
ipv6 enable
ipv6 ospf 1 area 0
!
Example: Customizing ICMPv6
The following is a sample configuration of customizing ICMPv6.
!
ICMP error messages limited to one every 100 milliseconds
ICMP redirects are enabled
ICMP unreachables are sent
!
Example: Configuring IPv6 Duplicate Address Detection
The following is a sample configuration of IPv6 duplicate address detection.
!
ND DAD is enabled, number of DAD attempts: 1
!Duplicate address detection information is given above.
ND reachable time is 30000 milliseconds (using 30000)
ND advertised reachable time is 0 (unspecified)
ND advertised retransmit interval is 0 (unspecified)
ND router advertisements are sent every 200 seconds
ND router advertisements live for 1800 seconds
ND advertised default router preference is Medium
Hosts use stateless autoconfig for addresses.
!

32-41
Cisco ASR 901 Series Aggregation Services Router Software Configuration Guide
OL-23826-09
Chapter 32 IPv6 Support on the Cisco ASR 901 Router
Configuration Examples for IPv6 Support on the Cisco ASR 901 Router
Example: Configuring IPv6 Neighborhood Discovery
The following is a sample configuration of IPv6 neighborhood discovery.
!
interface Vlan111
no ip address
ipv6 address 22::22/64
ipv6 address 33::33/64
ipv6 address autoconfig
ipv6 nd autoconfig prefix
!Neighborhood discovery information is given above.
ipv6 enable
Example: Enabling IPv6 Stateless Address Autoconfiguration
The following is a sample configuration of IPv6 stateless address autoconfiguration.
!
interface Vlan111
no ip address
ipv6 address 22::22/64
ipv6 address 33::33/64
ipv6 address autoconfig
!IPv6 address autoconfiguration details are given above.
ipv6 nd autoconfig prefix
ipv6 enable
!
Example: Configuring the IPv4 and IPv6 Dual-Stack
The following is a sample configuration of IPv4 and IPv6 dual-stack.
!
interface Vlan222
ip address 22.22.22.22 255.255.255.0
ipv6 address 99::99/64
!IPv4 and IPv6 dual-stack information is given above.
ipv6 enable
!
Example: Configuring IPv6 Static Routing
The following is a sample configuration of IPv6 static routing between two ASR 901 routers.
Router-1
ipv6 route 555::/64 Vlan2020
Router-2
interface Loopback555
no ip address
ipv6 address 22::22/64
ipv6 address 555::554/64

32-42
Cisco ASR 901 Series Aggregation Services Router Software Configuration Guide
OL-23826-09
Chapter 32 IPv6 Support on the Cisco ASR 901 Router
Configuration Examples for IPv6 Support on the Cisco ASR 901 Router
ipv6 enable
ipv6 ospf 1 area 0
Example: Configuring BFD and Static Routing for IPv6
The following is a sample configuration of bidirectional forwarding detection and static routing for IPv6.
!
ipv6 route static bfd vlan 4000 2001::1
ipv6 route 2001:DB8::/64 vlan 4000 2001::1
interface vlan 4000
ipv6 add 2001::2/64
bfd interval 50 min_rx 50 multiplier 3
Example: Configuring OSPFv3 for IPv6
The following is a sample configuration of OSPFv3 for IPv6.
Router-1
!
interface Loopback20202
no ip address
ipv6 address 4444::4444/64
ipv6 enable
ipv6 ospf 1 area 0
!
ipv6 router ospf 1
router-id 1.1.1.1
area 0 range 4444::/48
!
Router-2
!
interface Loopback30303
no ip address
ipv6 address 4444::4443/64
ipv6 enable
ipv6 ospf 1 area 0
!
ipv6 router ospf 1
router-id 3.3.3.3
area 0 range 4444::/48
!
Example: Configuring BFD and OSPFv3 for IPv6
The following is a sample configuration of bidirectional forwarding detection support for OSPFv3 on
one or more OSPFv3 Interfaces:
!

32-43
Cisco ASR 901 Series Aggregation Services Router Software Configuration Guide
OL-23826-09
Chapter 32 IPv6 Support on the Cisco ASR 901 Router
Configuration Examples for IPv6 Support on the Cisco ASR 901 Router
!
ipv6 router ospf 1
router-id 1.1.1.1
interface vlan 4000
ipv6 add 2001::2/64
ipv6 ospf 1 area 0
ipv6 ospf bfd
bfd interval 50 min_rx 50 multiplier 3
!
The following is a sample configuration of bidirectional forwarding detection support for OSPFv3 on all
interfaces:
ipv6 router ospf 1
router-id 1.1.1.1
bfd all-interfaces
interface vlan 4000
ipv6 add 2001::2/64
ipv6 ospf 1 area 0
bfd interval 50 min_rx 50 multiplier 3
Example: Configuring IS-IS for IPv6
The following is a sample configuration of IS-IS for IPv6.
Router-1
!
interface Loopback20202
no ip address
ipv6 address 565::565/96
ipv6 address 4444::4444/64
ipv6 enable
ipv6 router isis alpha
!
router isis alpha
net 49.1111.2222.3333.4444.00
!
Router-2
!
interface Loopback30303
no ip address
ipv6 address 454::454/96
ipv6 address 4444::4443/64
ipv6 enable
ipv6 router isis alpha
!
router isis alpha
net 49.1111.2220.3330.4440.00
!

32-44
Cisco ASR 901 Series Aggregation Services Router Software Configuration Guide
OL-23826-09
Chapter 32 IPv6 Support on the Cisco ASR 901 Router
Configuration Examples for IPv6 Support on the Cisco ASR 901 Router
Example: Configuring Multiprotocol-BGP for IPv6
The following is a sample configuration of multiprotocol-BGP for IPv6.
Router-1
--------
ipv6 unicast-routing
!Enables forwarding of IPv6 packets.
ipv6 cef
interface Loopback10
no ip address
ipv6 address 2010:AB8:2::/48
ipv6 enable
!
interface Loopback20
no ip address
ipv6 address 2010:AB8:3::/48
ipv6 enable
!
interface FastEthernet0/0
no ip address
duplex auto
speed auto
ipv6 address 2010:AB8:0:2::/64 eui-64
ipv6 enable
!
router bgp 1
bgp router-id 1.1.1.1
no bgp default ipv4-unicast
!Without configuring “no bgp default ipv4-unicast” only IPv4 will be advertised.
bgp log-neighbor-changes
neighbor 2010:AB8:0:2:C601:10FF:FE58:0 remote-as 2
!
address-family ipv6
neighbor 2010:AB8:0:2:C601:10FF:FE58:0 activate
network 2010:AB8:2::/48
network 2010:AB8:3::/48
exit-address-family
!
Router-2
--------
ipv6 unicast-routing
ipv6 cef
interface FastEthernet0/0
no ip address
duplex auto
speed auto
ipv6 address 2010:AB8:0:2::/64 eui-64
ipv6 enable
!
router bgp 2
bgp router-id 2.2.2.2

32-45
Cisco ASR 901 Series Aggregation Services Router Software Configuration Guide
OL-23826-09
Chapter 32 IPv6 Support on the Cisco ASR 901 Router
Configuration Examples for IPv6 Support on the Cisco ASR 901 Router
no bgp default ipv4-unicast
bgp log-neighbor-changes
neighbor 2010:AB8:0:2:C600:10FF:FE58:0 remote-as 1
!
address-family ipv6
neighbor 2010:AB8:0:2:C600:10FF:FE58:0 activate
exit-address-family
!i
Example: Configuring BFD and Multiprotocol-BGP for IPv6
The following is a sample configuration of bidirectional forwarding detection and multiprotocol-BGP
for IPv6.
Router-1
interface Vlan10
ipv6 address 2001:10::1/64
bfd interval 250 min_rx 250 multiplier 3
router bgp 5500
bgp router-id 9.9.9.9
bgp log-neighbor-changes
no bgp default ipv4-unicast
neighbor 2001:10::2 remote-as 6500
neighbor 2001:10::2 fall-over bfd
address-family ipv6
redistribute connected
neighbor 2001:10::2 activate
exit-address-family
Router-2
interface Vlan10
ipv6 address 2001:10::2/64
bfd interval 250 min_rx 250 multiplier 3
router bgp 6500
bgp router-id 10.10.10.10
bgp log-neighbor-changes
no bgp default ipv4-unicast
neighbor 2001:10::1 remote-as 5500
neighbor 2001:10::1 fall-over bfd
address-family ipv6
redistribute connected
neighbor 2001:10::1 activate
exit-address-family

32-46
Cisco ASR 901 Series Aggregation Services Router Software Configuration Guide
OL-23826-09
Chapter 32 IPv6 Support on the Cisco ASR 901 Router
Troubleshooting Tips
Troubleshooting Tips
Problems can occur in the IPv6 functionality due to misconfigurations. To enable IPv6 functionality, you
should enable IPv6 configurations at several places.
Some of the sample troubleshooting scenarios are provided below:
The following debug and show commands allows you to troubleshoot the IPv6 configuration.
Where to Go Next
For additional information on IPv6 Support on the Cisco ASR 901 routers, see the documentation listed
in the “Related Documents” section on page 32-47.
Problem Solution
IPv6 commands are not available. IPv6 is not enabled by default. Enable IPv6
functionality using ipv6 unicast-routing
command. Also, check to see if IPv6 is enabled on
the virtual templates.
No route advertisement is sent to the MN when
the IPv6 CP comes up.
The route advertisement is disabled on the
virtual-templates. Configure the
no ipv6 nd suppress-ra command to enable
route advertisement messages. Also, define a
valid prefix pool for IPv6.
Debug Commands Show Commands Platform Hardware Commands
debug ipv6 show ipv6 debug platform hardware cef
adjacency
debug ipv6 address show ipv6 interface debug platform hardware cef
backwalk
debug ipv6 icmp show ipv6 interface brief debug platform hardware cef
deaggregate
debug ipv6 interface show ipv6 route debug platform hardware cef
entry
debug ipv6 nd —debug platform hardware cef
interface
debug ipv6 packet —debug platform hardware cef
loadbalance
debug ipv6 pool —debug platform hardware cef
special
debug ipv6 routing —debug platform hardware cef
table
——debug platform hardware ether
idb

32-47
Cisco ASR 901 Series Aggregation Services Router Software Configuration Guide
OL-23826-09
Chapter 32 IPv6 Support on the Cisco ASR 901 Router
Additional References
Additional References
Related Documents
Standards
MIBs
RFCs
Related Topic Document Title
Cisco IOS commands Cisco IOS Master Commands List, All Releases
Cisco IOS Debug commands Cisco IOS Debug Command Reference
Cisco IOS IPv6 commands Cisco IOS IPv6 Command Reference
IPv6 Configuration document IPv6 Configuration Guide
Configuration Examples and TechNotes IPv6 Configuration Examples and TechNotes
Standard Title
None —
MIB MIBs Link
•CISCO-CONFIG-MAN-MIB
•CISCO-FLASH-MIB
•CISCO-IETF-BFD-MIB
•IP-MIB
•IP-FORWARDING-MIB
To locate and download MIBs for selected platforms, Cisco software
releases, and feature sets, use Cisco MIB Locator found at the
following URL:
http://www.cisco.com/go/mibs
RFC Title
RFC 2080 RIPng for IPv6
RFC 2373 IP Version 6 Addressing Architecture
RFC 2460 Internet Protocol, Version 6 (IPv6) Specification
RFC 4443 Internet Control Message Protocol (ICMPv6) for the Internet
Protocol Version 6 (IPv6) Specification
RFC 4429 Optimistic Duplicate Address Detection (DAD) for IPv6
RFC 4861 Neighbor Discovery for IPv6
RFC 4862 IPv6 Stateless Address Autoconfiguration
RFC 5340 OSPF for IPv6

32-48
Cisco ASR 901 Series Aggregation Services Router Software Configuration Guide
OL-23826-09
Chapter 32 IPv6 Support on the Cisco ASR 901 Router
Additional References
Technical Assistance
RFC 5308 Routing IPv6 with IS-IS
RFC 5881 Bidirectional Forwarding Detection (BFD) for IPv4 and IPv6
(Single Hop)
Description Link
The Cisco Support and Documentation website
provides online resources to download documentation,
software, and tools. Use these resources to install and
configure the software and to troubleshoot and resolve
technical issues with Cisco products and technologies.
Access to most tools on the Cisco Support and
Documentation website requires a Cisco.com user ID
and password.
http://www.cisco.com/cisco/web/support/index.html
RFC Title

32-49
Cisco ASR 901 Series Aggregation Services Router Software Configuration Guide
OL-23826-09
Chapter 32 IPv6 Support on the Cisco ASR 901 Router
Feature Information for IPv6 Support on the Cisco ASR 901 Router
Feature Information for IPv6 Support on the Cisco ASR 901
Router
Table 32-2 lists the release history for this feature.
Table 32-2 lists the features in this module and provides links to specific configuration information.
Use Cisco Feature Navigator to find information about platform support and software image support.
Cisco Feature Navigator enables you to determine which software images support a specific software
release, feature set, or platform. To access Cisco Feature Navigator, go to http://www.cisco.com/go/cfn.
An account on Cisco.com is not required.
Note Table 32-2 lists only the software release that introduced support for a given feature in a given software
release train. Unless noted otherwise, subsequent releases of that software release train also support that
feature.
Table 32-2 Feature Information for IPv6 Support on the Cisco ASR 901 Router
Feature Name Releases Feature Information
IPv6 Support on the Cisco ASR 901 Router 15.2(2)SNG This feature is introduced on the Cisco ASR 901 routers.
The following sections provide information about this
feature:
•IPv6 Address Formats, page 32-3
•IPv6 Addressing and Discovery, page 32-4
•Routing Protocols, page 32-7
•Bidirectional Forwarding Detection for IPv6,
page 32-7
•How to Configure IPv6 Support on the Cisco ASR 901
Router, page 32-8
•Verifying the Configuration of IPv6 Support on the
Cisco ASR 901 Router, page 32-27
•Configuration Examples for IPv6 Support on the Cisco
ASR 901 Router, page 32-39
ICMPv6 15.2(2)SNG The ICMP is used to generate error messages.
Platform-Independent Cisco IOS Software Documentation
The following section of the “Implementing IPv6
Addressing and Basic Connectivity” chapter of the IPv6
Configuration Guide provide information about this
feature:
•ICMP for IPv6

32-50
Cisco ASR 901 Series Aggregation Services Router Software Configuration Guide
OL-23826-09
Chapter 32 IPv6 Support on the Cisco ASR 901 Router
Feature Information for IPv6 Support on the Cisco ASR 901 Router
IPv6 Neighbor Discovery 15.2(2)SNG The IPv6 neighbor discovery determines the link-layer
address of a neighbor on the same network (local link),
verify the reachability of a neighbor, and track neighboring
routers.
Platform-Independent Cisco IOS Software Documentation
The following sections of the “Implementing IPv6
Addressing and Basic Connectivity” chapter of the IPv6
Configuration Guide provide information about this
feature:
•IPv6 Neighbor Discovery
•IPv6 Duplicate Address Detection
IPv4 and IPv6 Dual-Stack 15.2(2)SNG The dual IPv4 and IPv6 protocol stack technique is used to
transition to IPv6. It enables gradual, one-by-one upgrades
to applications running on nodes.
Platform-Independent Cisco IOS Software Documentation
The following section of the “Implementing IPv6
Addressing and Basic Connectivity” chapter of the IPv6
Configuration Guide provide information about this
feature:
•Dual IPv4 and IPv6 Protocol Stacks
RIP for IPv6 15.2(2)SNG The IPv6 RIP Routing Information Database (RIB) contains
a set of best-cost IPv6 RIP routes learned from all its
neighboring networking devices. The RIB also stores any
expired routes that the RIP process is advertising to its
neighbors running RIP.
Platform-Independent Cisco IOS Software Documentation
The following section of the “Implementing RIP for IPv6”
chapter of the IPv6 Configuration Guide provide
information about this feature:
•RIP for IPv6
IS-IS for IPv6 15.2(2)SNG The IPv6 RIP Routing Information Database (RIB) contains
a set of best-cost IPv6 RIP routes learned from all its
neighboring networking devices. The RIB also stores any
expired routes that the RIP process is advertising to its
neighbors running RIP.
Platform-Independent Cisco IOS Software Documentation
The following section of the “Implementing IS-IS for IPv6”
chapter of the IPv6 Configuration Guide provide
information about this feature:
•IS-IS for IPv6
Table 32-2 Feature Information for IPv6 Support on the Cisco ASR 901 Router (continued)
Feature Name Releases Feature Information

32-51
Cisco ASR 901 Series Aggregation Services Router Software Configuration Guide
OL-23826-09
Chapter 32 IPv6 Support on the Cisco ASR 901 Router
Feature Information for IPv6 Support on the Cisco ASR 901 Router
OSPFv3 for IPv6 15.2(2)SNG OSPF is a link-state protocol. A link-state protocol makes
its routing decisions based on the states of the links that
connect source and destination machines.
Platform-Independent Cisco IOS Software Documentation
The following section of the “Implementing OSPFv3”
chapter of the IPv6 Configuration Guide provide
information about this feature:
•Information about OSPFv3
Multiprotocol BGP Extensions for IPv6 15.2(2)SNG Multiprotocol BGP is the supported exterior gateway
protocol (EGP) for IPv6.
Platform-Independent Cisco IOS Software Documentation
The following section of the “Implementing Multiprotocol
BGP for IPv6” chapter of the IPv6 Configuration Guide
provide information about this feature:
•Multiprotocol BGP Extensions for IPv6
Bidirectional Forwarding Detection for IPv6 15.2(2)SNG BFD is a detection protocol designed to provide fast
forwarding path failure detection times for all media types,
encapsulations, topologies, and routing protocols.
Platform-Independent Cisco IOS Software Documentation
The following section of the “Implementing Bidirectional
Forwarding Detection for IPv6” chapter of the IPv6
Configuration Guide provide information about this
feature:
•Implementing Bidirectional Forwarding Detection for
IPv6
Implementing QoS for IPv6 15.2(2)SNG QoS features for IPv6 include packet classification,
policing, marking on ingress path of Ethernet interfaces and
packet classification, policing, marking, scheduling, per
interface and per qos-group shaping, LLQ, and WRED on
egress path of GigabitEthernet interfaces.
Platform-dependent Cisco IOS Software Documentation
The “Configuring QoS” section of the Cisco ASR 901 Series
Aggregation Services Router Software Configuration Guide
provide information about this feature:
•Configuring QoS
Platform-Independent Cisco IOS Software Documentation
The following section of the “Implementing QoS for IPv6”
chapter of the IPv6 Configuration Guide provide
information about this feature:
•Implementing QoS for IPv6
Table 32-2 Feature Information for IPv6 Support on the Cisco ASR 901 Router (continued)
Feature Name Releases Feature Information

32-52
Cisco ASR 901 Series Aggregation Services Router Software Configuration Guide
OL-23826-09
Chapter 32 IPv6 Support on the Cisco ASR 901 Router
Feature Information for IPv6 Support on the Cisco ASR 901 Router

CHAPTER
33-1
Cisco ASR 901 Series Aggregation Services Router Software Configuration Guide
OL-23826-09
33
Labeled BGP Support
This feature module describes how to add label mapping information to the Border Gateway Protocol
(BGP) message that is used to distribute the route on the Cisco ASR 901 Series Aggregation Services
Routers.
Finding Feature Information
Your software release may not support all the features documented in this module. For the latest feature
information and caveats, see the release notes for your platform and software release. To find information
about the features documented in this module, and to see a list of the releases in which each feature is
supported, see the “Feature Information for Labeled BGP Support” section on page 33-8.
Use Cisco Feature Navigator to find information about platform support and Cisco software image
support. To access Cisco Feature Navigator, go to http://www.cisco.com/go/cfn. An account on
Cisco.com is not required.
Contents
•Prerequisites, page 33-2
•Restrictions, page 33-2
•Overview of Labeled BGP Support, page 33-2
•How to Configure Labeled BGP Support, page 33-2
•Configuration Example for Labeled Support, page 33-3
•Additional References, page 33-7
•Feature Information for Labeled BGP Support, page 33-8

33-2
Cisco ASR 901 Series Aggregation Services Router Software Configuration Guide
OL-23826-09
Chapter 33 Labeled BGP Support
Overview of Labeled BGP Support
Prerequisites
Cisco IOS Release 15.2(2)SNG or a later release that supports Labeled BGP must be installed previously
on the Cisco ASR 901 Series Aggregation Services Router.
Restrictions
•The Cisco ASR 901 router supports only the client functionality of RFC 3107 and not its area border
router (ABR) functionality.
•The Cisco ASR 901 router does not support two label-pop (Label pop is the process of removing
label header).
•Four label push is not supported. Due to this limitation, Labeled BGP access (RFC 3107) with
Remote LFA-FRR/TE-FRR is not supported, if it exceeds three labels.
Overview of Labeled BGP Support
The Labeled BGP Support feature provides the option to use the BGP update message (that is used to
distribute the route) to re-distribute Multiprotocol Label Switching (MPLS) label mapped to that route.
The label mapping information is added (using send-label option of RFC 3107) to the same BGP
message that is used to distribute the route. This process is useful in inter-domain routing, and the
Cisco ASR 901 router supports this functionality as well as the virtual private network (VPN) and virtual
routing and forwarding (VRF) over Labeled BGP functionality.
VPN/VRF over RFC 3107
The VPN/VRF over Labeled BGP is a 3-label imposition process (VRF Label, BGP label, interior
gateway protocols [IGP] label). The innermost label is VRF, followed by BGP (for RFC 3107), and IGP.
This functionality allows the Cisco ASR 901 router to support a VRF over labeled BGP session with an
ABR.
How to Configure Labeled BGP Support
Note The TDM over Labeled BGP feature is supported effective with Cisco IOS Release 15.3(3)S. The
configuration and restrictions for this feature are the same as that of Labeled BGP Support.
To configure Labeled BGP Support feature on the Cisco ASR 901 router, perform the steps given below:
SUMMARY STEPS
1. enable
2. configure terminal
3. router bgp as-number
4. address family ipv4
5. neighbor peer-group-name send-community

33-3
Cisco ASR 901 Series Aggregation Services Router Software Configuration Guide
OL-23826-09
Chapter 33 Labeled BGP Support
How to Configure Labeled BGP Support
6. neighbor peer-group-name send-label
7. neighbor peer-group-name activate
DETAILED STEPS
Configuration Example for Labeled Support
The following is a sample configuration of the Labeled BGP Support feature.
!
router bgp 1000
bgp router-id 100.111.13.23
Command Purpose
Step 1 enable
Example:
Router> enable
Enables privileged EXEC mode.
•Enter your password if prompted.
Step 2 configure terminal
Example:
Router# configure terminal
Enters global configuration mode.
Step 3 router bgp
as-number
Example:
Router(config)# router bgp 100
Enters router configuration mode.
•as-number—Number of an autonomous system that identifies
the router to other BGP routers and tags the routing information
that is passed along. The valid values range from 1 to 65535.
Step 4 address family ipv4
Example:
Router(config-router)# address family
ipv4
Configures the address family as IPv4 using standard IPv4 address
prefixes.
Step 5 neighbor
peer-group-name
send-community
Example:
Router(config-router)# neighbor
172.16.70.23 send-community
Specifies that the communities attribute be sent to the neighbor at
this IP address.
•peer-group-name—Name of a BGP peer group.
Step 6 neighbor
peer-group-name
send-label
Example:
Router(config-router)# neighbor
172.16.70.23 send-label
Configures the router to associate a BGP label to the prefix using the
send-label option.
Step 7 neighbor
peer-group-name
activate
Example:
Router(config-router)# neighbor
172.16.70.23 activate
Enables the exchange of information with a neighboring BGP
router.

33-4
Cisco ASR 901 Series Aggregation Services Router Software Configuration Guide
OL-23826-09
Chapter 33 Labeled BGP Support
How to Configure Labeled BGP Support
neighbor pan peer-group
neighbor pan remote-as 1000
neighbor pan update-source Loopback0
neighbor 100.111.14.3 peer-group pan
!
address-family ipv4
neighbor pan send-community
neighbor pan send-label
!The "send-label" option is used to associate a BGP label to the prefix.
neighbor 100.111.14.3 activate
exit-address-family
!
address-family vpnv4
neighbor pan send-community extended
neighbor 100.111.14.3 activate
exit-address-family
!
address-family ipv4 vrf LTE12
redistribute connected
exit-address-family
!
Verifying Labeled BGP Support
To verify the Labeled BGP Support on the Cisco ASR 901 router, use the show commands given below:
Router# show bgp ipv4 unicast labels
Network Next Hop In label/Out label
1.0.0.0 0.0.0.0 imp-null/nolabel
10.13.22.2/31 0.0.0.0 imp-null/nolabel
10.13.23.0/31 0.0.0.0 imp-null/nolabel
10.70.1.0/30 0.0.0.0 imp-null/nolabel
100.100.10.1/32 100.111.14.4 nolabel/558
100.111.14.3 nolabel/560
100.100.13.23/32 0.0.0.0 imp-null/nolabel
100.101.13.23/32 0.0.0.0 imp-null/nolabel
100.111.13.23/32 0.0.0.0 imp-null/nolabel
100.111.13.26/32 100.111.14.3 nolabel/534
100.111.14.4 nolabel/68
100.111.15.1/32 100.111.14.3 nolabel/25
Router# show ip bgp labels
Network Next Hop In label/Out label
1.0.0.0 0.0.0.0 imp-null/nolabel
10.13.22.2/31 0.0.0.0 imp-null/nolabel
10.13.23.0/31 0.0.0.0 imp-null/nolabel
10.70.1.0/30 0.0.0.0 imp-null/nolabel
100.100.10.1/32 100.111.14.4 nolabel/563
100.111.14.3 nolabel/556
100.100.13.23/32 0.0.0.0 imp-null/nolabel
100.101.13.23/32 0.0.0.0 imp-null/nolabel
100.111.13.23/32 0.0.0.0 imp-null/nolabel
100.111.13.26/32 100.111.14.4 nolabel/561
100.111.14.3 nolabel/559
100.111.15.1/32 100.111.14.4 nolabel/59
100.111.14.3 nolabel/57
100.111.15.2/32 100.111.14.4 nolabel/62
100.111.14.3 nolabel/52
100.112.1.1/32 100.111.14.4 nolabel/nolabel

33-5
Cisco ASR 901 Series Aggregation Services Router Software Configuration Guide
OL-23826-09
Chapter 33 Labeled BGP Support
How to Configure Labeled BGP Support
100.111.14.3 nolabel/nolabel
100.112.1.2/32 100.111.14.4 nolabel/nolabel
100.111.14.3 nolabel/nolabel
100.112.1.3/32 100.111.14.4 nolabel/nolabel
100.111.14.3 nolabel/nolabel
Router# show ip bgp vpnv4 all label
Network Next Hop In label/Out label
Route Distinguisher: 236:236
154.154.236.4/30 100.154.1.1 nolabel/14002
100.154.1.1 nolabel/14002
154.154.236.8/30 100.154.1.1 nolabel/14002
100.154.1.1 nolabel/14002
154.154.236.12/30
100.154.1.1 nolabel/14002
100.154.1.1 nolabel/14002
154.154.236.16/30
100.154.1.1 nolabel/14002
100.154.1.1 nolabel/14002
154.154.236.20/30
100.154.1.1 nolabel/14002
100.154.1.1 nolabel/14002
154.154.236.24/30
100.154.1.1 nolabel/14002
100.154.1.1 nolabel/14002
Router# show ip vrf interface
Interface IP-Address VRF Protocol
Vl100 113.23.12.1 LTE12
Router# show ip bgp vpnv4 vrf LTE12 label
Network Next Hop In label/Out label
Route Distinguisher: 6666:6666 (LTE12)
113.22.12.0/24 100.111.13.22 nolabel/51
100.111.13.22 nolabel/51
113.23.12.0/24 0.0.0.0 50/nolabel(LTE12)
113.24.12.0/24 100.111.13.24 nolabel/32
100.111.13.24 nolabel/32
115.1.12.0/24 100.111.15.1 nolabel/16024
100.111.15.1 nolabel/16024
154.154.236.4/30 100.154.1.1 nolabel/14002
154.154.236.8/30 100.154.1.1 nolabel/14002
154.154.236.12/30
100.154.1.1 nolabel/14002
154.154.236.16/30
100.154.1.1 nolabel/14002
154.154.236.20/30
100.154.1.1 nolabel/14002
154.154.236.24/30
100.154.1.1 nolabel/14002
To verify three Label Support, use the show ip cef vrf command as shown in the following example.
Router# show ip cef vrf LTE12 113.22.12.0 internal
113.22.12.0/24, epoch 0, flags rib defined all labels, RIB[B], refcount 5, per-destination
sharing
sources: RIB
feature space:
IPRM: 0x00018000

33-6
Cisco ASR 901 Series Aggregation Services Router Software Configuration Guide
OL-23826-09
Chapter 33 Labeled BGP Support
How to Configure Labeled BGP Support
LFD: 113.22.12.0/24 0 local labels
contains path extension list
ifnums: (none)
path 13E8A064, path list 13F49DC8, share 1/1, type recursive, for IPv4, flags
must-be-labelled, recursive-via-host
MPLS short path extensions: MOI flags = 0x0 label 51
recursive via 100.111.13.22[IPv4:Default] label 51, fib 141253D8, 1 terminal fib,
v4:Default:100.111.13.22/32
path 12520C8C, path list 13F49C38, share 1/1, type attached nexthop, for IPv4
MPLS short path extensions: MOI flags = 0x0 label 17
nexthop 100.111.14.4 Vlan10 label 17, adjacency IP adj out of Vlan10, addr
10.13.23.1 13734C80
output chain: label 22 label 51 label 17 TAG adj out of Vlan10, addr 10.13.23.1 143EDCA0
!You can see three labels in the output chain; of which 22 is VRF label, 51 is BGP label
!and 17 is LDP label

33-7
Cisco ASR 901 Series Aggregation Services Router Software Configuration Guide
OL-23826-09
Chapter 33 Labeled BGP Support
Additional References
Additional References
The following sections provide references related to Labeled BGP Support feature.
Related Documents
Standards
MIBs
RFCs
Technical Assistance
Related Topic Document Title
Cisco IOS Commands Cisco IOS Master Commands List, All Releases
Cisco ASR 901 Command Reference Cisco ASR 901 Series Aggregation Services Router Command
Reference
BGP Commands Cisco IOS IP Routing: BGP Command Reference
Configuring BGP Cisco IOS IP Configuration Guide, Release 12.2
Standard Title
None —
MIB MIBs Link
None To locate and download MIBs for selected platforms, Cisco IOS
releases, and feature sets, use Cisco MIB Locator found at the
following URL:
http://www.cisco.com/go/mibs
RFC Title
RFC-3107 Carrying Label Information in BGP-4
Description Link
The Cisco Technical Support website contains
thousands of pages of searchable technical content,
including links to products, technologies, solutions,
technical tips, and tools. Registered Cisco.com users
can log in from this page to access even more content.
http://www.cisco.com/techsupport

33-8
Cisco ASR 901 Series Aggregation Services Router Software Configuration Guide
OL-23826-09
Chapter 33 Labeled BGP Support
Feature Information for Labeled BGP Support
Feature Information for Labeled BGP Support
Table 33-1 lists the features in this module and provides links to specific configuration information.
Use Cisco Feature Navigator to find information about platform support and software image support.
Cisco Feature Navigator enables you to determine which software images support a specific software
release, feature set, or platform. To access Cisco Feature Navigator, go to http://www.cisco.com/go/cfn.
An account on Cisco.com is not required.
Note Table 33-1 lists only the software release that introduced support for a given feature in a given software
release train. Unless noted otherwise, subsequent releases of that software release train also support that
feature.
Table 33-1 Feature Information for Labeled BGP Support
Feature Name Releases Feature Information
Labeled BGP Support 15.2(2)SNG This feature was introduced on the Cisco ASR 901 routers.
The following sections provide information about this
feature:
•Overview of Labeled BGP Support, page 33-2
•How to Configure Labeled BGP Support, page 33-2
TDM over Labeled BGP 15.3(3)S Support for TDM over Labeled BGP was introduced on the
Cisco ASR 901 routers.

CHAPTER
34-1
Cisco ASR 901 Series Aggregation Services Router Software Configuration Guide
OL-23826-09
34
MPLS Traffic Engineering - Fast Reroute Link
Protection
This feature module describes the Fast Reroute (FRR) link protection and Bidirectional Forwarding
Detection (BFD)-triggered FRR feature of Multiprotocol Label Switching (MPLS) traffic engineering
(TE).
Finding Feature Information
Your software release may not support all the features documented in this module. For the latest feature
information and caveats, see the release notes for your platform and software release. To find information
about the features documented in this module, and to see a list of the releases in which each feature is
supported, see the “Feature Information for MPLS Traffic Engineering - Fast Reroute Link Protection”
section on page 34-27.
Use Cisco Feature Navigator to find information about platform support and Cisco software image
support. To access Cisco Feature Navigator, go to http://www.cisco.com/go/cfn. An account on
Cisco.com is not required.
Contents
•Prerequisites, page 34-2
•Restrictions, page 34-2
•Feature Overview, page 34-2
•How to Configure Traffic Engineering - Fast Reroute Link Protection, page 34-4
•Configuration Examples, page 34-24
•Additional References, page 34-25
•Feature Information for MPLS Traffic Engineering - Fast Reroute Link Protection, page 34-27

34-2
Cisco ASR 901 Series Aggregation Services Router Software Configuration Guide
OL-23826-09
Chapter 34 MPLS Traffic Engineering - Fast Reroute Link Protection
Feature Overview
Prerequisites
•Cisco IOS Release 15.2(2)SNG or a later release that supports the MPLS TE-FRR link protection
feature must be installed previously on the Cisco ASR 901 Series Aggregation Services Router.
•You should enable the asr901-platf-frr command at the global configuration before using TE-FRR.
•Your network must support both the following Cisco IOS features before you can enable Fast
Reroute link protection:
–
IP Cisco Express Forwarding (CEF)
–
Multiprotocol Label Switching (MPLS)
•Your network must also support at least one of the following protocols:
–
Intermediate System-to-Intermediate System (IS-IS)
–
Open Shortest Path First (OSPF)
Restrictions
•MPLS TE works only on the Switch Virtual Interface (SVI).
•MPLS TE-FRR feature is used only for link protection and not for node protection.
•MPLS deployments that allows 4-label push is not supported.
•When the TE-FRR deployments are in ring topology, hair-pinning can occur while trying to reach
the destination during cutover.
•MPLS TE-FRR is not supported on layer 3 over layer 2 deployments.
•You cannot configure BFD and RSVP on the same interface.
•You should use the no l3-over-l2 flush buffers command before configuring MPLS TE-FRR
feature.
•Path protection is not supported.
•Time-division multiplexing (TDM) psuedowire over TE-FRR is not supported.
•QoS is not supported on the MPLS TE tunnels.
•You cannot enable FRR hello messages on a router that also has Resource Reservation Protocol
(RSVP) Graceful Restart enabled.
•Psuedowire redundancy over TE-FRR is not supported.
•CFM over Xconnect over TE-FRR is not supported.
•The imposition statistics will not work for EOMPLS after the FRR event or layer 3 cutover.
Feature Overview
The MPLS TE is supported on the Cisco ASR 901 router to enable only the FRR. The traffic engineering
aspects of MPLS TE is currently not supported. The MPLS TE is the process of establishing and
maintaining label-switched paths (LSPs) across the backbone using Resource Reservation Protocol
(RSVP). The path used by a given LSP at any point in time is based upon the LSP resource requirements
and available network resources.

34-3
Cisco ASR 901 Series Aggregation Services Router Software Configuration Guide
OL-23826-09
Chapter 34 MPLS Traffic Engineering - Fast Reroute Link Protection
Feature Overview
The MPLS TE-FRR feature is useful for time critical applications like voice calls that require minimal
loss of data during link failures. This feature is used to overcome the issue of convergence speed
experienced by the Interior Gateway Protocol (IGP) fast timers.
Note The convergence numbers is the sum of detection time and re-programming time. The re-programming
time is a function of number of prefixes and label entries. For good convergence numbers, the number
of prefixes/label-entries should be kept to a minimum.
In the MPLS TE-FRR feature, backup tunnels are used to minimize the impact of link breakages. The
point of failure can either be a head-end tunnel or a mid-point. In both the cases, the scope of recovery
is local. The reroute decision is completely controlled locally by the router interfacing the failed link.
The recovery is done by the node that listens to the failure. The node that detects the failure switches the
traffic to the backup link with the least amount of delay.
Figure 34-1 illustrates the FRR link protection.
Figure 34-1 FRR Link Protection
The MPLS TE-FRR feature supports the following:
•IP, L3VPN, and EoMPLS.
•Supports BFD sessions with 50ms interval.
•Single hop tunnel and multi-hop tunnel deployments.
•Auto-tunnel feature in primary and backup nodes.
•Targeted LDP sessions on tunnels.
BFD-triggered Fast Reroute
The MPLS Traffic Engineering: BFD-triggered Fast Reroute feature allows you to obtain link protection
by using the BFD protocol.
334069
R8
R1
R9
R5
R2 R3
R6 R7
R2 Head-end of the tunnel R2 - R6 - R7 - R3 Backup link
R2 - R3 Protected link R3 Tail-end of tunnel
R2 - R3 Primary link — —

34-4
Cisco ASR 901 Series Aggregation Services Router Software Configuration Guide
OL-23826-09
Chapter 34 MPLS Traffic Engineering - Fast Reroute Link Protection
How to Configure Traffic Engineering - Fast Reroute Link Protection
BFD
BFD is a detection protocol designed to provide fast forwarding link failure detection times for all media
types, encapsulations, topologies, and routing protocols. In addition to fast forwarding link failure
detection, BFD provides a consistent failure detection method for network administrators. Because the
network administrator can use BFD to detect forwarding link failures at a uniform rate, rather than the
variable rates for different routing protocol Hello mechanisms, network profiling and planning is easier,
and reconvergence time is consistent and predictable.
Fast Reroute
Fast Reroute is a mechanism for protecting MPLS TE LSPs from link failures by locally repairing the
LSPs at the point of failure. This allows the data to continue to flow on them while their headend routers
attempt to establish new end-to-end LSPs to replace them. FRR locally repairs the protected LSPs by
rerouting them over backup tunnels that bypass failed links.
Link Protection
Backup tunnels that bypass only a single link of the LSP’s path provide link protection. They protect
LSPs if a link along their path fails by rerouting the LSP’s traffic to the next hop (bypassing the failed
link). These are referred to as next-hop (NHOP) backup tunnels because they terminate at the LSP’s next
hop beyond the point of failure.
How to Configure Traffic Engineering - Fast Reroute Link
Protection
This section describes how to configure MPLS TE-FRR Link Protection feature:
•Enabling MPLS TE-FRR on an SVI Interface, page 34-5 (Required)
•Enabling MPLS TE-FRR for EoMPLS on a Global Interface, page 34-5 (Required)
•Enabling MPLS TE-FRR for EoMPLS on an Interface, page 34-7 (Required)
•Enabling MPLS TE-FRR for IS-IS, page 34-9 (Required)
•Configuring Primary One-hop Auto-Tunnels, page 34-11 (Required)
•Configuring Backup Auto-Tunnels, page 34-13 (Required)
•Enabling Targeted LDP session over Primary one-hop Auto-Tunnels, page 34-14 (Required)
•Enabling BFD Triggered FRR on an SVI Interface, page 34-15 (Required)
•Enabling BFD Triggered FRR on a Router, page 34-16 (Required)
•Verifying MPLS TE-FRR Configuration, page 34-17 (Optional)
•Verifying Primary One-hop Auto-Tunnels, page 34-19 (Optional)
•Verifying Backup Auto-Tunnels, page 34-19 (Optional)
•Verifying BFD Triggered FRR Configuration, page 34-20 (Optional)

34-5
Cisco ASR 901 Series Aggregation Services Router Software Configuration Guide
OL-23826-09
Chapter 34 MPLS Traffic Engineering - Fast Reroute Link Protection
How to Configure Traffic Engineering - Fast Reroute Link Protection
Enabling MPLS TE-FRR on an SVI Interface
To enable MPLS TE-FRR on an SVI interface, perform the steps given below:
SUMMARY STEPS
1. enable
2. configure terminal
3. interface type number
4. mpls traffic-eng tunnels
DETAILED STEPS
Enabling MPLS TE-FRR for EoMPLS on a Global Interface
To enable MPLS TE-FRR for EoMPLS on a global interface, perform the steps given below:
SUMMARY STEPS
1. enable
2. configure terminal
3. no l3-over-l2 flush buffers
4. asr901-platf-frr enable
5. mpls ldp discovery targeted-hello accept
Command Purpose
Step 1 enable
Example:
Router> enable
Enables privileged EXEC mode.
•Enter your password if prompted.
Step 2 configure terminal
Example:
Router# configure terminal
Enters global configuration mode.
Step 3 interface
type number
Example:
Router(config)# interface vlan 40
Specifies an interface type and number and enters interface
configuration mode.
Step 4 mpls traffic-engg tunnels
Example:
Router(config-if)# mpls traffic-engg
tunnels
Enables MPLS TE tunnel signaling on the specified interface.

34-6
Cisco ASR 901 Series Aggregation Services Router Software Configuration Guide
OL-23826-09
Chapter 34 MPLS Traffic Engineering - Fast Reroute Link Protection
How to Configure Traffic Engineering - Fast Reroute Link Protection
6. pseudowire-class pw-class-name
7. encapsulation encapsulation-type
8. preferred-path {[interface] tunnel tunnel-number | peer host-ip-address} [disable-fallback]
9. exit
10. mpls label protocol ldp
11. mpls ldp igp sync holddown milliseconds
DETAILED STEPS
Command Purpose
Step 1 enable
Example:
Router> enable
Enables privileged EXEC mode.
•Enter your password if prompted.
Step 2 configure terminal
Example:
Router# configure terminal
Enters global configuration mode.
Step 3 no l3-over-l2 flush buffers
Example:
Router(config)# no l3-over-l2 flush
buffers
Disables layer 3 over layer 2 deployments.
Step 4 asr901-platf-frr enable
Example:
Router(config)# asr901-platf-frr
enable
Enables TE-FRR link protection.
Step 5 mpls ldp discovery targeted-hello
accept
Example:
Router(config)# mpls ldp discovery
targeted-hello accept
Configures the neighbors from which requests for targeted hello
messages may be honored.
•targeted-hello—Configures the intervals and hold times for
neighbors that are not directly connected.
Step 6 pseudowire-class
pw-class-name
Example:
Router(config)# pseudowire-class T41
Specifies the name of a layer 2 pseudowire class and enters
pseudowire class configuration mode.
Step 7 encapsulation
encapsulation-type
Example:
Router(config-pw-class)# encapsulation
mpls
Specifies the encapsulation method used by the interface.

34-7
Cisco ASR 901 Series Aggregation Services Router Software Configuration Guide
OL-23826-09
Chapter 34 MPLS Traffic Engineering - Fast Reroute Link Protection
How to Configure Traffic Engineering - Fast Reroute Link Protection
Enabling MPLS TE-FRR for EoMPLS on an Interface
To enable MPLS TE-FRR for EoMPLS on an interface, perform the steps given below:
SUMMARY STEPS
1. enable
2. configure terminal
3. pseudowire-class pw-class-name
4. no negotiation auto
5. service instance id ethernet
6. encapsulation dot1q vlan-id
7. rewrite ingress tag pop 1 symmetric
8. xconnect peer-ip-address vc-id pw-class pw-class-name
Step 8 preferred-path {[interface]
tunnel
tunnel-number
| peer
host-ip-address
}
[disable-fallback]
Example:
Router(config-pw-class)#
preferred-path interface Tunnel41
disable-fallback
Specifies the MPLS TE tunnel that traffic uses.
•interface—Specifies the preferred path using an output
interface.
•tunnel—Specifies an MPLS TE tunnel interface that is the
core-facing output interface.
•tunnel-number—Tunnel interface number.
•peer—Specifies a destination IP address or DNS name
configured on the peer provider edge (PE) router, which is
reachable through a label switched path (LSP).
•host-ip-address—Peer host name or IP address.
•peer—(Optional) Disables the router from using the default
path when the preferred path is unreachable.
Step 9 exit
Example:
Router(config-pw-class)# exit
Exits pseudowire class configuration mode and enters the global
configuration mode.
Step 10 mpls label protocol ldp
Example:
Router(config)# mpls label protocol
ldp
Specifies the label distribution protocol for an interface. Here LDP
protocol is used.
Step 11 mpls ldp igp sync holddown
milliseconds
Example:
Router(config)# mpls ldp igp sync
holddown 1000
Specifies how long an Interior Gateway Protocol (IGP) should wait
for Label Distribution Protocol (LDP) synchronization to be
achieved.
•milliseconds—Peer host name or IP address.
Command Purpose

34-8
Cisco ASR 901 Series Aggregation Services Router Software Configuration Guide
OL-23826-09
Chapter 34 MPLS Traffic Engineering - Fast Reroute Link Protection
How to Configure Traffic Engineering - Fast Reroute Link Protection
DETAILED STEPS
Command Purpose
Step 1 enable
Example:
Router> enable
Enables privileged EXEC mode.
•Enter your password if prompted.
Step 2 configure terminal
Example:
Router# configure terminal
Enters global configuration mode.
Step 3 pseudowire-class
pw-class-name
Example:
Router(config)# pseudowire-class T41
Specifies the name of a layer 2 pseudowire class and enters
pseudowire class configuration mode.
•pw-class-name—Name of a layer 2 pseudowire class.
Step 4 no negotiation auto
Example:
Router(config-if)# no negotiation auto
Disables automatic negotiation.
Step 5 service instance
id
ethernet
Example:
Router(config-if)# service instance 100
ethernet
Configures an Ethernet service instance on an interface.
•id—Integer that uniquely identifies a service instance on an
interface. The value varies by the platform. Range: 1 to
4294967295. The identifier need not map to a VLAN and is
local in scope to the interface.
Step 6 encapsulation dot1q
vlan-id
Example:
Router(config-if-srv)# encapsulation
dot1q 101
Enables IEEE 802.1Q encapsulation of traffic on a specified
subinterface in a VLAN.
•vlan-id—Virtual LAN identifier. The allowed range is from 1 to
4094. For the IEEE 802.1Q-in-Q VLAN Tag Termination
feature, the first instance of this argument defines the outer
VLAN ID, and the second and subsequent instances define the
inner VLAN ID.

34-9
Cisco ASR 901 Series Aggregation Services Router Software Configuration Guide
OL-23826-09
Chapter 34 MPLS Traffic Engineering - Fast Reroute Link Protection
How to Configure Traffic Engineering - Fast Reroute Link Protection
Enabling MPLS TE-FRR for IS-IS
To enable MPLS TE-FRR for IS-IS routing process, perform the steps given below:
SUMMARY STEPS
1. enable
2. configure terminal
3. router isis
4. mpls traffic-engg router-id interface-name
5. mpls traffic-engg {level-1 | level-2}
6. router isis
7. net net1
8. is-type level-1
9. fast-reroute per-prefix level-1 all
10. fast-reroute per-prefix level-2 all
11. fast-reroute remote-lfa level-1 mpls-ldp
12. fast-reroute remote-lfa level-2 mpls-ldp
13. bfd all-interfaces
14. mpls ldp sync
Step 7 rewrite ingress tag pop 1 symmetric
Example:
Router(config-if-srv)# rewrite ingress
tag pop 1 symmetric
Specifies the encapsulation adjustment to be performed on a frame
ingressing a service instance.
Step 8 xconnect
peer-ip-address vc-id
pw-class
pw-class-name
Example:
Router(config-if-srv)# xconnect
10.0.0.4 4 pw-class T41
Binds an attachment circuit to a pseudowire, and to configure an
Any Transport over MPLS (AToM) static pseudowire.
•peer-ip-address—IP address of the remote provider edge (PE)
peer. The remote router ID can be any IP address, as long as it
is reachable.
•vc-id—The 32-bit identifier of the virtual circuit (VC) between
the PE routers.
•pw-class—Specifies the pseudowire class for advanced
configuration.
•pw-class-name—Pseudowire class name.
Command Purpose

34-10
Cisco ASR 901 Series Aggregation Services Router Software Configuration Guide
OL-23826-09
Chapter 34 MPLS Traffic Engineering - Fast Reroute Link Protection
How to Configure Traffic Engineering - Fast Reroute Link Protection
DETAILED STEPS
Command Purpose
Step 1 enable
Example:
Router> enable
Enables privileged EXEC mode.
•Enter your password if prompted.
Step 2 configure terminal
Example:
Router# configure terminal
Enters global configuration mode.
Step 3 router isis
Example:
Router(config)# router isis
Activates the IS-IS routing process for IP and puts the device into
router configuration mode.
Step 4 mpls traffic-eng router-id
interface-name
Example:
Router(config-router)# mpls
traffic-eng router-id Loopback102
Specifies that the traffic engineering router identifier for the node is
the IP address associated with a given interface.
•interface-name—Interface whose primary IP address is the
router's identifier.
Step 5 mpls traffic-eng {level-1 | level-2}
Example:
Router(config-router)# mpls
traffic-eng level-1
Configures a router running IS-IS so that it floods MPLS TE link
information into the indicated IS-IS level.
•level-1—Floods MPLS TE link information into IS-IS level 1.
•level-2—Floods MPLS TE link information into IS-IS level 2.
Step 6 router isis
Example:
Router(config)# router isis
Enables the IS-IS routing protocol and enters the router
configuration mode.
Step 7 net
net1
Example:
Router(config)# net
49.0001.0000.0000.0001.00
Configures an Intermediate System-to-Intermediate System (IS-IS)
network entity table (NET) for the routing process.
•net1—NET network services access point (NSAP) name or
address for the IS-IS routing process on the Mulltilayer Switch
Feature Card (MSFC) in the primary slot.
Step 8 is-type level-1
Example:
Router(config-router)# is-type level-1
Configures the routing level for an instance of the Intermediate
System-to-Intermediate System (IS-IS) routing process.
Step 9 fast-reroute per-prefix level-1 all
Example:
Router(config-router)# fast-reroute
per-prefix level-1 all
Configures an FRR path that redirects traffic to a remote LFA tunnel
for level-1 packets.
•level-1—Enables per-prefix FRR of level 1 packets.
•all—Enables FRR of all primary paths.

34-11
Cisco ASR 901 Series Aggregation Services Router Software Configuration Guide
OL-23826-09
Chapter 34 MPLS Traffic Engineering - Fast Reroute Link Protection
How to Configure Traffic Engineering - Fast Reroute Link Protection
Configuring Primary One-hop Auto-Tunnels
To configure primary one-hop auto-tunnels for MPLS TE-FRR, perform the following steps.
SUMMARY STEPS
1. enable
2. configure terminal
3. mpls traffic-eng auto-tunnel primary onehop
4. mpls traffic-eng auto-tunnel primary tunnel-num [min num] [max num]
5. mpls traffic-eng auto-tunnel primary config unnumbered interface
6. mpls traffic-eng auto-tunnel primary timers removal rerouted sec
7. mpls traffic-eng auto-tunnel primary config mpls ip
Step 10 fast-reroute per-prefix level-2 all
Example:
Router(config-router)# fast-reroute
per-prefix level-2 all
Configures an FRR path that redirects traffic to a remote LFA tunnel
for level-2 packets.
•level-2—Enables per-prefix FRR of level 2 packets.
•all—Enables FRR of all primary paths.
Step 11 fast-reroute remote-lfa level-1
mpls-ldp
Example:
Router(config-router)# fast-reroute
remote-lfa level-1 mpls-ldp
Configures an FRR path that redirects traffic to a remote LFA
tunnel.
•level-1—Enables LFA-FRR of level-1 packets.
•mpls-ldp—Specifies that the tunnel type is MPLS or LDP.
Step 12 fast-reroute remote-lfa level-2
mpls-ldp
Example:
Router(config-router)# fast-reroute
remote-lfa level-2 mpls-ldp
Configures an FRR path that redirects traffic to a remote LFA
tunnel.
•level-2—Enables LFA-FRR of level-2 packets.
•mpls-ldp—Specifies that the tunnel type is MPLS or LDP.
Step 13 bfd all-interfaces
Example:
Router(config-router)# bfd
all-interfaces
Enables Bidirectional Forwarding Detection (BFD) for all
interfaces participating in the routing process.
Step 14 mpls ldp sync
Example:
Router(config-router)# mpls ldp sync
Enables MPLS LDP synchronization on interfaces for an IS-IS
process.
Command Purpose

34-12
Cisco ASR 901 Series Aggregation Services Router Software Configuration Guide
OL-23826-09
Chapter 34 MPLS Traffic Engineering - Fast Reroute Link Protection
How to Configure Traffic Engineering - Fast Reroute Link Protection
DETAILED STEPS
Command Purpose
Step 1 enable
Example:
Router> enable
Enables privileged EXEC mode.
•Enter your password if prompted.
Step 2 configure terminal
Example:
Router# configure terminal
Enters global configuration mode.
Step 3 mpls traffic-eng auto-tunnel primary
onehop
Example:
Router(config)# mpls traffic-eng
auto-tunnel primary onehop
Creates primary tunnels to all the next hops automatically.
Step 4 mpls traffic-eng auto-tunnel primary
tunnel-num [min
min-num
] [max
max-num
]
Example:
Router(config)# mpls traffic-eng
auto-tunnel primary tunnel-num min 3
max 400
Configures the range of tunnel interface numbers for primary
autotunnels.
•min-num—(Optional) Minimum number of the primary tunnels.
The range is 0 to 65535, with a default value of 65436.
•max-num—(Optional) Maximum number of the primary
tunnels. The max number is the minimum number plus 99. The
range is from 0 to 65535.
Step 5 mpls traffic-eng auto-tunnel primary
config unnumbered
interface
Example:
Router(config)# mpls traffic-eng
auto-tunnel primary config
unnumbered-interface Loopback102
Enables IP processing without an explicit address.
•interface—Interface on which IP processing is enabled without
an explicit address.
Step 6 mpls traffic-eng auto-tunnel primary
timers removal rerouted
sec
Example:
Router(config)# mpls traffic-eng
auto-tunnel primary timers removal
rerouted 604800
Configures the period after a failure to remove primary autotunnels.
•sec—Number of seconds after a failure that primary
autotunnels are removed. The range is from 30 to 604,800, with
a default of 0.
Step 7 mpls traffic-eng auto-tunnel primary
config mpls ip
Example:
Router(config)# mpls traffic-eng
auto-tunnel primary config mpls ip
Enables Label Distribution Protocol (LDP) on primary autotunnels.

34-13
Cisco ASR 901 Series Aggregation Services Router Software Configuration Guide
OL-23826-09
Chapter 34 MPLS Traffic Engineering - Fast Reroute Link Protection
How to Configure Traffic Engineering - Fast Reroute Link Protection
Configuring Backup Auto-Tunnels
To configure backup auto-tunnels, perform the following steps.
SUMMARY STEPS
1. enable
2. configure terminal
3. mpls traffic-eng auto-tunnel backup
4. mpls traffic-eng auto-tunnel backup nhop-only
5. mpls traffic-eng auto-tunnel backup tunnel-num [min num] [max num]
6. mpls traffic-eng auto-tunnel backup timers removal unused sec
7. mpls traffic-eng auto-tunnel backup config unnumbered-interface interface
DETAILED STEPS
Command Purpose
Step 1 enable
Example:
Router> enable
Enables privileged EXEC mode.
•Enter your password if prompted.
Step 2 configure terminal
Example:
Router# configure terminal
Enters global configuration mode.
Step 3 mpls traffic-eng auto-tunnel backup
Example:
Router(config)# mpls traffic-eng
auto-tunnel backup
Builds next-hop (NHOP) and next-next hop (NNHOP) backup
tunnels automatically.
Step 4 mpls traffic-eng auto-tunnel backup
nhop-only
Example:
Router(config)# mpls traffic-eng
auto-tunnel backup nhop-only
Builds next-hop (NHOP) backup tunnels automatically.
Step 5 mpls traffic-eng auto-tunnel backup
tunnel-num [min
min-num
] [max
max-num
]
Example:
Router(config)# mpls traffic-eng
auto-tunnel backup tunnel-num min 3
max 400
Configures the range of tunnel interface numbers for backup
autotunnels.
•min-num—(Optional) Minimum number of the backup tunnels.
The range is 0 to 65535, with a default value of 65436.
•max-num—(Optional) Maximum number of the backup
tunnels. The max number is the minimum number plus 99. The
range is from 0 to 65535.

34-14
Cisco ASR 901 Series Aggregation Services Router Software Configuration Guide
OL-23826-09
Chapter 34 MPLS Traffic Engineering - Fast Reroute Link Protection
How to Configure Traffic Engineering - Fast Reroute Link Protection
Enabling Targeted LDP session over Primary one-hop Auto-Tunnels
An MPLS LDP targeted session is a label distribution session between routers that are not directly
connected. When you create an MPLS TE tunnel interface, you need to establish a label distribution
session between the tunnel headend and the tailend routers. You establish non-directly connected MPLS
LDP sessions by enabling the transmission of targeted Hello messages.
The default behavior of an LSR is to ignore requests from other LSRs that send targeted Hello messages.
You can configure an LSR to respond to requests for targeted Hello messages by using the
mpls ldp discovery targeted-hello accept command.
The active LSR mandates the protocol that is used for a targeted session. The passive LSR uses the
protocol of the received targeted Hello messages.
To enable targeted LDP sessions over primary one-hop auto-tunnels, perform the steps given below:
Note For targeted mpls session, the head end tunnel should have “mpls ip” configuration.
SUMMARY STEPS
1. enable
2. configure terminal
3. mpls ldp discovery targeted-hello accept
Step 6 mpls traffic-eng auto-tunnel backup
timers removal unused
sec
Example:
Router(config)# mpls traffic-eng
auto-tunnel primary timers removal
rerouted 604800
Configures how frequently a timer scans the backup autotunnels and
remove tunnels that are not being used.
•sec—Configures (in seconds) the timer scan interval. The range
is 0 to 604,800.
Step 7 mpls traffic-eng auto-tunnel backup
config unnumbered-interface
interface
Example:
Router(config)# mpls traffic-eng
auto-tunnel backup config
unnumbered-interface Loopback0
Configures a specific unnumbered interface for all backup
auto-tunnels.
•interface—Interface for all backup auto-tunnels. Default
interface is Loopback0.
Command Purpose

34-15
Cisco ASR 901 Series Aggregation Services Router Software Configuration Guide
OL-23826-09
Chapter 34 MPLS Traffic Engineering - Fast Reroute Link Protection
How to Configure Traffic Engineering - Fast Reroute Link Protection
DETAILED STEPS
Enabling BFD Triggered FRR on an SVI Interface
To enable BFD triggered FRR on an SVI interface, perform the steps given below:
SUMMARY STEPS
1. enable
2. configure terminal
3. interface type number
4. ip rsvp signalling hello bfd
DETAILED STEPS
Command Purpose
Step 1 enable
Example:
Router> enable
Enables privileged EXEC mode.
•Enter your password if prompted.
Step 2 configure terminal
Example:
Router# configure terminal
Enters global configuration mode.
Step 3 mpls ldp discovery targeted-hello
accept
Example:
Router(config)# mpls ldp discovery
targeted-hello accept
Configures the router to respond to requests for targeted Hello
messages from all neighbors.
Command Purpose
Step 1 enable
Example:
Router> enable
Enables privileged EXEC mode.
•Enter your password if prompted.
Step 2 configure terminal
Example:
Router# configure terminal
Enters global configuration mode.

34-16
Cisco ASR 901 Series Aggregation Services Router Software Configuration Guide
OL-23826-09
Chapter 34 MPLS Traffic Engineering - Fast Reroute Link Protection
How to Configure Traffic Engineering - Fast Reroute Link Protection
Enabling BFD Triggered FRR on a Router
To enable BFD triggered FRR on a router, perform the steps given below:
SUMMARY STEPS
1. enable
2. configure terminal
3. ip rsvp signalling hello bfd
DETAILED STEPS
Step 3 interface
type number
Example:
Router(config)# interface vlan 40
Specifies an interface type and number, and enters interface
configuration mode.
Step 4 ip rsvp signalling hello bfd
Example:
Router(config-if)# ip rsvp signalling
hello bfd
Enables BFD protocol on an interface for FRR link protection.
Command Purpose
Command Purpose
Step 1 enable
Example:
Router> enable
Enables privileged EXEC mode.
•Enter your password if prompted.
Step 2 configure terminal
Example:
Router# configure terminal
Enters global configuration mode.
Step 3 ip rsvp signalling hello bfd
Example:
Router(config-if)# ip rsvp signalling
hello bfd
Enables BFD protocol on an interface for FRR link protection.

34-17
Cisco ASR 901 Series Aggregation Services Router Software Configuration Guide
OL-23826-09
Chapter 34 MPLS Traffic Engineering - Fast Reroute Link Protection
Verification Examples
Verification Examples
•Verifying MPLS TE-FRR Configuration
•Verifying Primary One-hop Auto-Tunnels
•Verifying Backup Auto-Tunnels
•Verifying BFD Triggered FRR Configuration
Verifying MPLS TE-FRR Configuration
To verify the MPLS TE-FRR configuration, use the show commands given below:
•show mpls traffic-eng tunnels brief
•show ip rsvp sender detail
•show mpls traffic-eng fast-reroute database
•show mpls traffic-eng tunnels backup
•show ip rsvp reservation detail
Note For more information on the above show commands, see:
http://www.cisco.com/en/US/docs/ios-xml/ios/mp_te_path_protect/configuration/xe-3s/mp-te-frr-node
-prot.html
Use the following command to verify whether the backup tunnels are up.
Router# show mpls traffic-eng tunnels brief
Signalling Summary:
LSP Tunnels Process: running
RSVP Process: running
Forwarding: enabled
Periodic reoptimization: every 3600 seconds, next in 1706 seconds
TUNNEL NAME DESTINATION UP IF DOWN IF STATE/PROT
Router_t1 10.112.0.12 - PO4/0/1 up/up
Router_t2 10.112.0.12 - unknown up/down
Router_t3 10.112.0.12 - unknown admin-down
Router_t1000 10.110.0.10 - unknown up/down
Router_t2000 10.110.0.10 - PO4/0/1 up/up
Displayed 5 (of 5) heads, 0 (of 0) midpoints, 0 (of 0) tails
Use the following command to verify whether the LSPs are protected by the appropriate backup tunnels.
Router# show ip rsvp sender detail
PATH:
Tun Dest: 10.10.0.6 Tun ID: 100 Ext Tun ID: 10.10.0.1
Tun Sender: 10.10.0.1 LSP ID: 31
Path refreshes:
arriving: from PHOP 10.10.7.1 on Et0/0 every 30000 msecs
Session Attr:
Setup Prio: 7, Holding Prio: 7
Flags: (0x7) Local Prot desired, Label Recording, SE Style
session Name: R1_t100
ERO: (incoming)
10.10.7.2 (Strict IPv4 Prefix, 8 bytes, /32)
10.10.0.6 (Strict IPv4 Prefix, 8 bytes, /32)
RRO:

34-18
Cisco ASR 901 Series Aggregation Services Router Software Configuration Guide
OL-23826-09
Chapter 34 MPLS Traffic Engineering - Fast Reroute Link Protection
Verification Examples
10.10.7.1/32, Flags:0x0 (No Local Protection)
10.10.4.1/32, Flags:0x9 (Local Prot Avail/to NNHOP) !Available to NNHOP
10.10.1.1/32, Flags:0x0 (No Local Protection)
Traffic params - Rate: 10K bits/sec, Max. burst: 1K bytes
Min Policed Unit: 0 bytes, Max Pkt Size 4294967295 bytes
Fast-Reroute Backup info:
Inbound FRR: Not active
Outbound FRR: No backup tunnel selected
Path ID handle: 50000416.
Incoming policy: Accepted. Policy source(s): MPLS/TE
Status: Proxy-terminated
Use the following command to verify whether the LSPs are protected.
Router# show mpls traffic-eng fast-reroute database
Tunnel head end item frr information:
Protected Tunnel In-label intf/label FRR intf/label Status
Tunne1l0 Tun pos5/0:Untagged Tu0:12304 ready
Prefix item frr information:
Prefix Tunnel In-label Out intf/label FRR intf/label Status
10.0.0.11/32 Tu110 Tun hd pos5/0:Untagged Tu0:12304 ready
LSP midpoint frr information:
LSP identifier In-label Out intf/label FRR intf/label Status
10.0.0.12 1 [459] 16 pos0/1:17 Tu2000:19 ready
Use the following command to verify the backup tunnel information.
Router# show mpls traffic-eng tunnels backup
Router_t578
LSP Head, Tunnel578, Admin: up, Oper: up
Src 10.55.55.55, Dest 10.88.88.88, Instance 1
Fast Reroute Backup Provided:
Protected i/fs: PO1/0, PO1/1, PO3/3
Protected lsps: 1
Backup BW: any pool unlimited; inuse: 100 kbps
Router_t5710
LSP Head, Tunnel5710, Admin: admin-down, Oper: down
Src 10.55.55.55, Dest 10.7.7.7, Instance 0
Fast Reroute Backup Provided:
Protected i/fs: PO1/1
Protected lsps: 0
Backup BW: any pool unlimited; inuse: 0 kbps
Router_t5711
LSP Head, Tunnel5711, Admin up, Oper: up
Src 10.55.55.55,, Dest 10.7.7.7, Instance 1
Fast Reroute Backup Provided:
Protected i/fs: PO1/0
Protected lsps: 2
Backup BW: any pool unlimited; inuse: 6010 kbps
Use the following command to verify the reservation detail.
Router# show ip rsvp reservation detail
Reservation:
Tun Dest: 10.1.1.1 Tun ID: 1 Ext Tun ID: 172.16.1.1
Tun Sender: 172.16.1.1 LSP ID: 104
Next Hop: 172.17.1.2 on POS1/0
Label: 18 (outgoing)
Reservation Style is Shared-Explicit, QoS Service is Controlled-Load
Average Bitrate is 0 bits/sec, Maximum Burst is 1K bytes
Min Policed Unit: 0 bytes, Max Pkt Size: 0 bytes
RRO:

34-19
Cisco ASR 901 Series Aggregation Services Router Software Configuration Guide
OL-23826-09
Chapter 34 MPLS Traffic Engineering - Fast Reroute Link Protection
Verification Examples
172.18.1.1/32, Flags:0x1 (Local Prot Avail/to NHOP)
Label subobject: Flags 0x1, C-Type 1, Label 18
172.19.1.1/32, Flags:0x0 (Local Prot Avail/In Use/Has BW/to NHOP)
Label subobject: Flags 0x1, C-Type 1, Label 16
172.19.1.2/32, Flags:0x0 (No Local Protection)
Label subobject: Flags 0x1, C-Type 1, Label 0
Resv ID handle: CD000404.
Policy: Accepted. Policy source(s): MPLS/TE
Verifying Primary One-hop Auto-Tunnels
To verify the configuration of primary one-hop auto-tunnels, use the show commands as shown in the
following examples.
Router# show ip rsvp fast-reroute
Primary Protect BW Backup
Tunnel I/F BPS:Type Tunnel:Label State Level Type
------ ------- -------- ------------- ------ ----- ------
R3-PRP_t0 PO3/1 0:G Tu1000:24 Ready any-unl Nhop
Router# show ip interface brief
Interface IP-Address OK? Method Status Protocol
POS2/0 10.0.0.14 YES NVRAM down down
POS2/1 10.0.0.49 YES NVRAM up up
POS2/2 10.0.0.45 YES NVRAM up up
POS2/3 10.0.0.57 YES NVRAM administratively down down
POS3/0 10.0.0.18 YES NVRAM down down
POS3/1 10.0.0.33 YES NVRAM up up
POS3/2 unassigned YES NVRAM administratively down down
POS3/3 unassigned YES NVRAM administratively down down
GigabitEthernet4/0 10.0.0.37 YES NVRAM up up
GigabitEthernet4/1 unassigned YES NVRAM administratively down down
GigabitEthernet4/2 unassigned YES NVRAM administratively down down
Loopback0 10.0.3.1 YES NVRAM up up
Tunnel0 10.0.3.1 YES unset up up
Tunnel65436 10.0.3.1 YES unset up up
Ethernet0 10.3.38.3 YES NVRAM up up
Ethernet1 unassigned YES NVRAM administratively down down
Verifying Backup Auto-Tunnels
To verify the configuration of backup auto-tunnels, use the show commands as shown in the following
examples.
Router# show ip rsvp fast-reroute
Primary Protect BW Backup
Tunnel I/F BPS:Type Tunnel:Label State Level Type
------ ------- ------- ------------ ------ ----- ----
R3-PRP_t0 PO3/1 0:G None None None
Router# show ip interface brief
Interface IP-Address OK? Method Status Protocol
POS2/0 10.0.0.14 YES NVRAM down down

34-20
Cisco ASR 901 Series Aggregation Services Router Software Configuration Guide
OL-23826-09
Chapter 34 MPLS Traffic Engineering - Fast Reroute Link Protection
Verification Examples
POS2/1 10.0.0.49 YES NVRAM up up
POS2/2 10.0.0.45 YES NVRAM up up
POS2/3 10.0.0.57 YES NVRAM administratively down down
POS3/0 10.0.0.18 YES NVRAM down down
POS3/1 10.0.0.33 YES NVRAM up up
POS3/2 unassigned YES NVRAM administratively down down
POS3/3 unassigned YES NVRAM administratively down down
GigabitEthernet4/0 10.0.0.37 YES NVRAM up up
GigabitEthernet4/1 unassigned YES NVRAM administratively down down
GigabitEthernet4/2 unassigned YES NVRAM administratively down down
Loopback0 10.0.3.1 YES NVRAM up up
Tunnel0 10.0.3.1 YES unset up up
Tunnel65436 10.0.3.1 YES unset up up
Tunnel65437 10.0.3.1 YES unset up up
Ethernet0 10.3.38.3 YES NVRAM up up
Ethernet1 unassigned YES NVRAM administratively down down
Router# show mpls traffic-eng tunnels backup
Router_t578
LSP Head, Tunnel578, Admin: up, Oper: up
Src 10.55.55.55, Dest 10.88.88.88, Instance 1
Fast Reroute Backup Provided:
Protected i/fs: PO1/0, PO1/1, PO3/3
Protected lsps: 1
Backup BW: any pool unlimited; inuse: 100 kbps
Router_t5710
LSP Head, Tunnel5710, Admin: admin-down, Oper: down
Src 10.55.55.55, Dest 10.7.7.7, Instance 0
Fast Reroute Backup Provided:
Protected i/fs: PO1/1
Protected lsps: 0
Backup BW: any pool unlimited; inuse: 0 kbps
Router_t5711
LSP Head, Tunnel5711, Admin up, Oper: up
Src 10.55.55.55,, Dest 10.7.7.7, Instance 1
Fast Reroute Backup Provided:
Protected i/fs: PO1/0
Protected lsps: 2
Backup BW: any pool unlimited; inuse: 6010 kbps
Verifying BFD Triggered FRR Configuration
To verify the configuration of BFD triggered FRR, use the show commands as shown in the following
examples.
•show mpls traffic-eng tunnels brief
•show ip rsvp sender detail
•show mpls traffic-eng fast-reroute database
•show mpls traffic-eng tunnels backup
•show ip rsvp reservation detail
•show ip rsvp hello
•show ip rsvp interface detail
•show ip rsvp hello bfd nbr

34-21
Cisco ASR 901 Series Aggregation Services Router Software Configuration Guide
OL-23826-09
Chapter 34 MPLS Traffic Engineering - Fast Reroute Link Protection
Verification Examples
•show ip rsvp hello bfd nbr detail
•show ip rsvp hello bfd nbr summary
Note For more information on the above show commands, see:
http://www.cisco.com/en/US/docs/ios-xml/ios/mp_te_path_protect/configuration/xe-3s/mp-te-bfd-frr.h
tml
Use the following command to verify whether or not the backup tunnels are up:
Router# show mpls traffic-eng tunnels brief
Signalling Summary:
LSP Tunnels Process: running
RSVP Process: running
Forwarding: enabled
Periodic reoptimization: every 3600 seconds, next in 1706 seconds
TUNNEL NAME DESTINATION UP IF DOWN IF STATE/PROT
Router_t1 10.112.0.12 - Gi4/0/1 up/up
Router_t2 10.112.0.12 - unknown up/down
Router_t3 10.112.0.12 - unknown admin-down
Router_t1000 10.110.0.10 - unknown up/down
Router_t2000 10.110.0.10 - Gi4/0/1 up/up
Displayed 5 (of 5) heads, 0 (of 0) midpoints, 0 (of 0) tails
Use the following command to verify whether the LSPs are protected by the appropriate backup tunnels.
Router# show ip rsvp sender detail
PATH:
Tun Dest: 10.10.0.6 Tun ID: 100 Ext Tun ID: 10.10.0.1
Tun Sender: 10.10.0.1 LSP ID: 31
Path refreshes:
arriving: from PHOP 10.10.7.1 on Et0/0 every 30000 msecs
Session Attr:
Setup Prio: 7, Holding Prio: 7
Flags: (0x7) Local Prot desired, Label Recording, SE Style
session Name: R1_t100
ERO: (incoming)
10.10.7.2 (Strict IPv4 Prefix, 8 bytes, /32)
10.10.0.6 (Strict IPv4 Prefix, 8 bytes, /32)
RRO:
10.10.7.1/32, Flags:0x0 (No Local Protection)
10.10.4.1/32, Flags:0x9 (Local Prot Avail/to NNHOP) !Available to NNHOP
10.10.1.1/32, Flags:0x0 (No Local Protection)
Traffic params - Rate: 10K bits/sec, Max. burst: 1K bytes
Min Policed Unit: 0 bytes, Max Pkt Size 4294967295 bytes
Fast-Reroute Backup info:
Inbound FRR: Not active
Outbound FRR: No backup tunnel selected
Path ID handle: 50000416.
Incoming policy: Accepted. Policy source(s): MPLS/TE
Status: Proxy-terminated
Use the following command to verify whether the LSPs are protected:
Router# show mpls traffic-eng fast-reroute database
Tunnel head end item frr information:
Protected tunnel In-label Out intf/label FRR intf/label Status

34-22
Cisco ASR 901 Series Aggregation Services Router Software Configuration Guide
OL-23826-09
Chapter 34 MPLS Traffic Engineering - Fast Reroute Link Protection
Verification Examples
Tunnel500 Tun hd AT4/0.100:Untagg Tu501:20 ready
Prefix item frr information:
Prefix Tunnel In-label Out intf/label FRR intf/label Status
10.0.0.8/32 Tu500 18 AT4/0.100:Pop ta Tu501:20 ready
10.0.8.8/32 Tu500 19 AT4/0.100:Untagg Tu501:20 ready
10.8.9.0/24 Tu500 22 AT4/0.100:Untagg Tu501:20 ready
LSP midpoint item frr information:
LSP identifier In-label Out intf/label FRR intf/label Status
Use the following command to verify the backup tunnel information.
Router# show mpls traffic-eng tunnels backup
Router_t578
LSP Head, Tunnel578, Admin: up, Oper: up
Src 10.55.55.55, Dest 10.88.88.88, Instance 1
Fast Reroute Backup Provided:
Protected i/fs: PO1/0, PO1/1, PO3/3
Protected lsps: 1
Backup BW: any pool unlimited; inuse: 100 kbps
Router_t5710
LSP Head, Tunnel5710, Admin: admin-down, Oper: down
Src 10.55.55.55, Dest 10.7.7.7, Instance 0
Fast Reroute Backup Provided:
Protected i/fs: PO1/1
Protected lsps: 0
Backup BW: any pool unlimited; inuse: 0 kbps
Router_t5711
LSP Head, Tunnel5711, Admin: up, Oper: up
Src 10.55.55.55, Dest 10.7.7.7, Instance 1
Fast Reroute Backup Provided:
Protected i/fs: PO1/0
Protected lsps: 2
Backup BW: any pool unlimited; inuse: 6010 kbps
Use the following command to verify detailed RSVP-related receiver information currently in the
database.
Router# show ip rsvp reservation detail
Reservation:
Tun Dest: 10.1.1.1 Tun ID: 1 Ext Tun ID: 10.1.1.1
Tun Sender: 10.1.1.1 LSP ID: 104
Next Hop: 10.1.1.2 on Gi1/0
Label: 18 (outgoing)
Reservation Style is Shared-Explicit, QoS Service is Controlled-Load
Average Bitrate is 0 bits/sec, Maximum Burst is 1K bytes
Min Policed Unit: 0 bytes, Max Pkt Size: 0 bytes
RRO:
10.1.1.1/32, Flags:0x1 (Local Prot Avail/to NHOP)
Label subobject: Flags 0x1, C-Type 1, Label 18
10.1.1.1/32, Flags:0x0 (Local Prot Avail/In Use/Has BW/to NHOP)
Label subobject: Flags 0x1, C-Type 1, Label 16
10.1.1.2/32, Flags:0x0 (No Local Protection)
Label subobject: Flags 0x1, C-Type 1, Label 0
Resv ID handle: CD000404.
Policy: Accepted. Policy source(s): MPLS/TE
Use this command to display hello status and statistics for FRR, reroute (hello state timer), and graceful
restart.
Router# show ip rsvp hello
Hello:

34-23
Cisco ASR 901 Series Aggregation Services Router Software Configuration Guide
OL-23826-09
Chapter 34 MPLS Traffic Engineering - Fast Reroute Link Protection
Verification Examples
RSVP Hello for Fast-Reroute/Reroute: Enabled
Statistics: Disabled
BFD for Fast-Reroute/Reroute: Enabled
RSVP Hello for Graceful Restart: Disabled
Use this command to display the interface configuration for Hello.
Router# show ip rsvp interface detail
Gi9/47:
RSVP: Enabled
Interface State: Up
Bandwidth:
Curr allocated: 0 bits/sec
Max. allowed (total): 0 bits/sec
Max. allowed (per flow): 0 bits/sec
Max. allowed for LSP tunnels using sub-pools (pool 1): 0 bits/sec
Set aside by policy (total): 0 bits/sec
Signalling:
DSCP value used in RSVP msgs: 0x3F
Number of refresh intervals to enforce blockade state: 4
Authentication: disabled
Key chain: <none>
Type: md5
Window size: 1
Challenge: disabled
FRR Extension:
Backup Path: Configured (or "Not Configured")
BFD Extension:
State: Disabled
Interval: Not Configured
RSVP Hello Extension:
State: Disabled
Refresh Interval: FRR: 200 , Reroute: 2000
Missed Acks: FRR: 4 , Reroute: 4
DSCP in HELLOs: FRR: 0x30 , Reroute: 0x30
Use this command to display information about all MPLS traffic engineering link and node protected
neighbors that use the BFD protocol.
Router# show ip rsvp hello bfd nbr
Client Neighbor I/F State LostCnt LSPs
FRR 10.0.0.6 Gi9/47 Up 0 1
Use this command to display detailed information about all MPLS traffic engineering link and node
protected neighbors that use the BFD protocol:
Router# show ip rsvp hello bfd nbr detail
Hello Client Neighbors
Remote addr 10.0.0.6, Local addr 10.0.0.7
Type: Active
I/F: Gi9/47
State: Up (for 00:09:41)
Clients: FRR
LSPs protecting: 1 (frr: 1, hst upstream: 0 hst downstream: 0)
Communication with neighbor lost: 0
Use this command to display summarized information about all MPLS traffic engineering link and node
protected neighbors that use the BFD protocol.
Router# show ip rsvp hello bfd nbr summary

34-24
Cisco ASR 901 Series Aggregation Services Router Software Configuration Guide
OL-23826-09
Chapter 34 MPLS Traffic Engineering - Fast Reroute Link Protection
Configuration Examples
Client Neighbor I/F State LostCnt LSPs
FRR 10.0.0.6 Gi9/47 Up 0 1
Configuration Examples
This section provides sample configuration examples for MPLS TE-FRR feature and BFD triggered
TE/FRR feature on the Cisco ASR 901 Routers.
•Example: Configuring MPLS TE-FRR, page 34-24
•Example: Configuring Primary One-hop Auto-Tunnels, page 34-24
•Example: Configuring Backup Auto-Tunnels, page 34-24
•Example: Configuring BFD Triggered FRR, page 34-24
Example: Configuring MPLS TE-FRR
For a sample configuration of MPLS TE-FRR, see:
http://www.cisco.com/en/US/docs/ios-xml/ios/mp_te_path_protect/configuration/xe-3s/mp-te-frr-node
-prot.html
Example: Configuring Primary One-hop Auto-Tunnels
For a sample configuration of primary one-hop auto-tunnels, see:
http://www.cisco.com/en/US/docs/ios-xml/ios/mp_te_path_protect/configuration/xe-3s/mp-te-autotunn
el.html
Example: Configuring Backup Auto-Tunnels
For a sample configuration of backup auto-tunnels, see:
http://www.cisco.com/en/US/docs/ios-xml/ios/mp_te_path_protect/configuration/xe-3s/mp-te-autotunn
el.html
Example: Configuring BFD Triggered FRR
For a sample configuration of BFD triggered FRR, see:
http://www.cisco.com/en/US/docs/ios-xml/ios/mp_te_path_protect/configuration/xe-3s/mp-te-bfd-frr.h
tml

34-25
Cisco ASR 901 Series Aggregation Services Router Software Configuration Guide
OL-23826-09
Chapter 34 MPLS Traffic Engineering - Fast Reroute Link Protection
Additional References
Additional References
The following sections provide references related to MPLS Traffic Engineering - Fast Reroute Link
Protection feature.
Related Documents
Standards
MIBs
RFCs
Related Topic Document Title
Cisco IOS Commands Cisco IOS Master Commands List, All Releases
ASR 901 Commands Cisco ASR 901 Series Aggregation Services Router Command
Reference
Cisco IOS MPLS Commands Cisco IOS Multiprotocol Label Switching Command Reference
MPLS TE - FRR MPLS Traffic Engineering (TE)--Fast Reroute (FRR) Link
MPLS TE - BFD Triggered FRR MPLS Traffic Engineering BFD-triggered Fast Reroute
Standard Title
None —
MIB MIBs Link
None To locate and download MIBs for selected platforms, Cisco IOS
releases, and feature sets, use Cisco MIB Locator found at the
following URL:
http://www.cisco.com/go/mibs
RFC Title
None —

34-26
Cisco ASR 901 Series Aggregation Services Router Software Configuration Guide
OL-23826-09
Chapter 34 MPLS Traffic Engineering - Fast Reroute Link Protection
Additional References
Technical Assistance
Description Link
The Cisco Technical Support website contains
thousands of pages of searchable technical content,
including links to products, technologies, solutions,
technical tips, and tools. Registered Cisco.com users
can log in from this page to access even more content.
http://www.cisco.com/techsupport

34-27
Cisco ASR 901 Series Aggregation Services Router Software Configuration Guide
OL-23826-09
Chapter 34 MPLS Traffic Engineering - Fast Reroute Link Protection
Feature Information for MPLS Traffic Engineering - Fast Reroute Link Protection
Feature Information for MPLS Traffic Engineering - Fast Reroute
Link Protection
Table 34-1 lists the features in this module and provides links to specific configuration information.
Use Cisco Feature Navigator to find information about platform support and software image support.
Cisco Feature Navigator enables you to determine which software images support a specific software
release, feature set, or platform. To access Cisco Feature Navigator, go to http://www.cisco.com/go/cfn.
An account on Cisco.com is not required.
Note Table 34-1 lists only the software release that introduced support for a given feature in a given software
release train. Unless noted otherwise, subsequent releases of that software release train also support that
feature.
Table 34-1 Feature Information for MPLS Traffic Engineering - Fast Reroute Link Protection
Feature Name Releases Feature Information
MPLS Traffic Engineering 15.2(2)SNG This feature was introduced on the Cisco ASR 901 routers.
The following sections provide information about this
feature:
•Enabling MPLS TE-FRR on an SVI Interface,
page 34-5
BFD-triggered Fast Reroute 15.2(2)SNG This feature was introduced on the Cisco ASR 901 routers.
The following sections provide information about this
feature:
•BFD-triggered Fast Reroute, page 34-3
•Enabling BFD Triggered FRR on a Router, page 34-16
•Enabling BFD Triggered FRR on a Router, page 34-16
TE-FRR for EoMPLS 15.3(2)S This feature was introduced on the Cisco ASR 901 routers.
The following sections provide information about this
feature:
•Enabling MPLS TE-FRR for EoMPLS on a Global
Interface, page 34-5
•Enabling MPLS TE-FRR for EoMPLS on an Interface,
page 34-7

34-28
Cisco ASR 901 Series Aggregation Services Router Software Configuration Guide
OL-23826-09
Chapter 34 MPLS Traffic Engineering - Fast Reroute Link Protection
Feature Information for MPLS Traffic Engineering - Fast Reroute Link Protection

CHAPTER
35-1
Cisco ASR 901 Series Aggregation Services Router Software Configuration Guide
OL-23826-09
35
Layer 2 Control Protocol Peering, Forwarding,
and Tunneling
This feature module describes how to configure Layer 2 (L2) Control Protocol Peering, Forwarding, and
Tunneling feature on the Cisco ASR 901 Series Aggregation Services Routers.
Finding Feature Information
Your software release may not support all the features documented in this module. For the latest feature
information and caveats, see the release notes for your platform and software release. To find information
about the features documented in this module, and to see a list of the releases in which each feature is
supported, see the “Feature Information for Layer 2 Control Protocol Peering, Forwarding, and Tunneling”
section on page 35-15.
Use Cisco Feature Navigator to find information about platform support and Cisco software image
support. To access Cisco Feature Navigator, go to http://www.cisco.com/go/cfn. An account on
Cisco.com is not required.
Contents
•Prerequisites, page 35-1
•Restrictions, page 35-2
•Layer 2 Control Protocol Forwarding, page 35-2
•How to Configure Layer 2 Control Protocol Peering, Forwarding, and Tunneling, page 35-3
•Configuration Examples, page 35-10
•Additional References, page 35-13
•Feature Information for Layer 2 Control Protocol Peering, Forwarding, and Tunneling, page 35-15
Prerequisites
A Cisco IOS software that supports Layer 2 Control Protocol Peering, Forwarding, and Tunneling must
be installed previously on the Cisco ASR 901 Series Aggregation Services Router. For supported
software releases, see Release Notes for Cisco ASR 901 Series Aggregation Services Router.

35-2
Cisco ASR 901 Series Aggregation Services Router Software Configuration Guide
OL-23826-09
Chapter 35 Layer 2 Control Protocol Peering, Forwarding, and Tunneling
Layer 2 Control Protocol Forwarding
Restrictions
If you want to peer Operation, Administration, and Maintenance (OAM) packets when l2proto-forward
tagged command is configured at the interface level, you should also configure the l2protocol peer lacp
command.
Layer 2 Control Protocol Forwarding
The ASR 901 forwards Layer 2 Control Protocol (L2CP) packets between customer-edge (CE) devices.
Figure 35-1 depicts an end-to-end layer 2 forwarding. The layer 2 traffic is sent through the S-network,
and the S-network switches the traffic from end to end. The Cisco ASR 901 router forwards frames from
the user network interface (UNI) to the network-to-network Interface (NNI) after appending S-tag. The
third party provider edge (PE) router forwards the S-tagged frames. The PE peers the untagged Link
Layer Discovery Protocol (LLDP) and Link Aggregation Control Protocol (LACP) frames. On the
reverse path (from NNI to UNI), the S-tag is removed.
Figure 35-1 Layer 2 Forwarding
Layer 2 Control Protocol Tunneling
Layer 2 Control Protocol Tunneling (L2PT) is a Cisco proprietary protocol for tunneling Ethernet
protocol frames across layer 2 switching domains. The following tunnel protocols are supported:
•Cisco Discovery Protocol (CDP)
•Dynamic Trunking Protocol (DTP)
•Link Aggregation Control Protocol (LACP)
•Link Layer Discovery Protocol (LLDP)
1 2 32 1
334051
CE CE
ASR901 ASR901
PE
4 4
1L2CP packets are forwarded between CE
devices.
3Third party PE forwards S-tagged frames and
peers untagged frames.
2Frames are forwarded from UNI to NNI after
appending the S-tag. On the reverse path (NNI
to UNI), S-tag is removed.
4 Untagged LLDP and LACP is peered.

35-3
Cisco ASR 901 Series Aggregation Services Router Software Configuration Guide
OL-23826-09
Chapter 35 Layer 2 Control Protocol Peering, Forwarding, and Tunneling
How to Configure Layer 2 Control Protocol Peering, Forwarding, and Tunneling
•Spanning Tree Protocol (STP)—including Multiservice Transport Platform (MSTP) and Per VLAN
Spanning Tree (PVST)
•Virtual Trunking Protocol (VTP)
The ASR 901 router allows to tunnel layer 2 packets between CEs. The Cisco proprietary multicast
address (01-00-0c-cd-cd-d0) is used while tunneling the packet over the NNI interfaces.
Figure 35-2 depicts Layer 2 Protocol Tunneling. The layer 2 traffic is sent through the S-network, and
the S-network switches the traffic from end to end. The Cisco multicast address is added to the frames
and sent from UNI to NNI. On the reverse path (NNI to UNI), protocol specific multicast address is
attached to the frames and sent to the UNI.
Figure 35-2 Layer 2 Protocol Tunneling
How to Configure Layer 2 Control Protocol Peering, Forwarding,
and Tunneling
This section describes how to configure layer 2 control protocol peering, forwarding and tunneling:
Note The configuration defined for LACP impacts all slow protocols, and is applicable to all the options like
peering, forwarding, and tunneling.
•Configuring Layer 2 Peering, page 35-4 (Required)
•Configuring Layer 2 Forwarding, page 35-5 (Required)
•Configuring Layer 2 Tunneling, page 35-7 (Required)
•Verifying Layer 2 Peering, page 35-9 (Optional)
•Verifying Layer 2 Forwarding, page 35-9 (Optional)
•Verifying Layer 2 Tunneling, page 35-9 (Optional)
1 2 32 1
334050
CE CE
ASR901 ASR901
PE
1CE layer 2 control protocol tunnel
(end-to-end).
3Third party PE forwards S-tagged frames and
peers untagged frames.
2Cisco multicast address is added to the frames
and sent from UNI to NNI. On the reverse
path (NNI to UNI), a protocol specific
multicast address is attached to the frames and
sent to UNI.
4—

35-4
Cisco ASR 901 Series Aggregation Services Router Software Configuration Guide
OL-23826-09
Chapter 35 Layer 2 Control Protocol Peering, Forwarding, and Tunneling
How to Configure Layer 2 Control Protocol Peering, Forwarding, and Tunneling
Configuring Layer 2 Peering
The ASR 901 router supports layer 2 peering functionality on a per Ethernet Flow Point (EFP) basis. It
supports a maximum packet rate of 10 packets ps (per interface) for a protocol, and 100 packets ps for
all protocols (on all interfaces).
Table 35-1 displays the supported defaults and configuration options for the Cisco ASR 901 router.
Table 35-1 Options Supported on the ASR 901 Router
Complete the following steps to configure layer 2 peering:
Restrictions
If an EFP is configured with layer 2 peering, then L2CP packets coming on the EFP is sent to the CPU
for local protocol processing.
SUMMARY STEPS
1. enable
2. configure terminal
3. interface type number
4. service instance id ethernet
5. encapsulation encapsulation-type
6. l2protocol peer [protocol]
Protocol Packet Type Default Action Configuration Option
CDP Untagged Peer Peer/Forward/Tunnel
DTP Untagged Peer Peer/Forward/Tunnel
LACP Untagged Peer Peer/Forward/Tunnel
LLDP Untagged Peer Peer/Forward/Tunnel
STP Untagged Peer Peer/Forward/Tunnel
VTP Untagged Peer Peer/Forward/Tunnel
CDP Tagged Drop Forward/Tunnel
DTP Tagged Drop Forward/Tunnel
LACP Tagged Drop Forward/Tunnel
LLDP Tagged Drop Forward/Tunnel
STP Tagged Drop Forward/Tunnel
VTP Tagged Drop Forward/Tunnel

35-5
Cisco ASR 901 Series Aggregation Services Router Software Configuration Guide
OL-23826-09
Chapter 35 Layer 2 Control Protocol Peering, Forwarding, and Tunneling
How to Configure Layer 2 Control Protocol Peering, Forwarding, and Tunneling
DETAILED STEPS
Configuring Layer 2 Forwarding
Complete the following steps to configure layer 2 forwarding:
Restrictions
•The layer 2 forwarding functionality is supported only on an untagged EFP (Only one untagged EFP
exists per interface).
•Forwarding functionality is not supported with dot1q VLAN range encapsulation.
Command Purpose
Step 1 enable
Example:
Router> enable
Enables privileged EXEC mode.
•Enter your password if prompted.
Step 2 configure terminal
Example:
Router# configure terminal
Enters global configuration mode.
Step 3 interface
type number
Example:
Router(config)# interface gigabitethernet
0/6
Specifies an interface type and number and enters interface
configuration mode.
Step 4 service instance
id
ethernet
Example:
Router(config-if)# service instance 20
ethernet
Configures an Ethernet service instance on an interface.
•id—Integer that uniquely identifies a service instance on an
interface.
Step 5 encapsulation
encapsulation-type
Example:
Router(config-if-srv)# encapsulation
untagged
Defines the matching criteria to map untagged ingress Ethernet
frames on an interface to the appropriate service instance.
Step 6 l2protocol peer [
protocol
]
Example:
Router(config-if-srv)# l2protocol peer lacp
Configures transparent Layer 2 protocol peering on the interface for
a specified layer 2 protocol.
•protocol—The protocol to be used. The options are: cdp, dtp,
lacp, lldp, stp,and vtp.
Note The peer option is not supported for DTP protocol.

35-6
Cisco ASR 901 Series Aggregation Services Router Software Configuration Guide
OL-23826-09
Chapter 35 Layer 2 Control Protocol Peering, Forwarding, and Tunneling
How to Configure Layer 2 Control Protocol Peering, Forwarding, and Tunneling
•If an interface is configured with layer 2 protocol forwarding, then L2CP packets on the interface
are flooded on to the bridge domain. The flooding follows the translations specified in interface.
SUMMARY STEPS
1. enable
2. configure terminal
3. interface type number
4. l2proto-forward tagged protocol
5. service instance id ethernet
6. encapsulation untagged
7. l2protocol forward [protocol]
8. bridge-domain bridge-id
DETAILED STEPS
Command Purpose
Step 1 enable
Example:
Router> enable
Enables privileged EXEC mode.
•Enter your password if prompted.
Step 2 configure terminal
Example:
Router# configure terminal
Enters global configuration mode.
Step 3 interface
type number
Example:
Router(config)# interface gigabitethernet
0/1
Specifies an interface type and number and enters interface
configuration mode.
Step 4 l2proto-forward tagged
protocol
Example:
Router(config-if)# l2proto-forward tagged
cdp
Configures a layer 2 control protocol forwarding on an interface.
•protocol—Specifies the protocol to be forwarded.
Step 5 service instance
id
ethernet
Example:
Router(config-if)# service instance 20
ethernet
Configures an Ethernet service instance on an interface.
•id—Integer that uniquely identifies a service instance on an
interface.

35-7
Cisco ASR 901 Series Aggregation Services Router Software Configuration Guide
OL-23826-09
Chapter 35 Layer 2 Control Protocol Peering, Forwarding, and Tunneling
How to Configure Layer 2 Control Protocol Peering, Forwarding, and Tunneling
Configuring Layer 2 Tunneling
The ASR 901 router supports layer 2 control protocol tunneling functionality on a per EFP basis. This
functionality is supported for tagged and untagged packets based on CDP, DTP, LACP, LLDP, STP, and
VTP protocols.
If an EFP is configured for layer 2 control protocol tunneling, then:
•Any L2CP packet coming on the EFP is forwarded to the bridge domain (BD) with Cisco proprietary
multicast address (01-00-0c-cd-cd-d0).
•Any packet coming on the BD with Cisco proprietary multicast address (01-00-0c-cd-cd-d0) is
stamped with well known L2CP MAC address (on EFP which has layer 2 protocol tunneling
configured).
•A packet with Cisco proprietary multicast address is forwarded as is if l2protocol tunnel is not
configured.
Complete the following steps to configure layer 2 tunneling:
Restrictions
•Layer 2 control protocol tunneling is not supported on x-connect EFPs, and at the interface level.
•Tunneling functionality is not supported with dot1q VLAN range encapsulation.
•Layer 2 control protocol tunneling supports a maximum packet rate of 10 packets ps (per interface)
for a protocol, and 100 packets ps for all protocols (on all interfaces).
SUMMARY STEPS
1. enable
2. configure terminal
3. interface type number
Step 6 encapsulation untagged
Example:
Router(config-if-srv)# encapsulation
untagged
Defines the matching criteria to map untagged ingress Ethernet
frames on an interface to the appropriate service instance.
Step 7 l2protocol forward [
protocol]
Example:
Router(config-if-srv)# l2protocol forward
cdp
Enables forwarding of untagged packets of specified protocol in a
service instance.
•protocol—The protocol to be used. The options are: cdp, dtp,
lacp, lldp, stp,and vtp.
Step 8 bridge-domain
bridge-id
Example:
Router(config-if-srv)# bridge-domain 200
Binds a service instance to a bridge domain instance.
•bridge-id—Identifier for the bridge domain instance.
Command Purpose

35-8
Cisco ASR 901 Series Aggregation Services Router Software Configuration Guide
OL-23826-09
Chapter 35 Layer 2 Control Protocol Peering, Forwarding, and Tunneling
How to Configure Layer 2 Control Protocol Peering, Forwarding, and Tunneling
4. service instance id ethernet
5. encapsulation encapsulation-type
6. l2protocol tunnel [protocol]
7. bridge-domain bridge-id
DETAILED STEPS
Command Purpose
Step 1 enable
Example:
Router> enable
Enables privileged EXEC mode.
•Enter your password if prompted.
Step 2 configure terminal
Example:
Router# configure terminal
Enters global configuration mode.
Step 3 interface
type number
Example:
Router(config)# interface gigabitethernet
0/4
Specifies an interface type and number and enters interface
configuration mode.
Step 4 service instance
id
ethernet
Example:
Router(config-if)# service instance 9
ethernet
Configure an Ethernet service instance on an interface.
•id—Integer that uniquely identifies a service instance on an
interface.
Step 5 encapsulation
encapsulation-type
Example:
Router(config-if-srv)# encapsulation
untagged
Sets the encapsulation method used by the interface.
•encapsulation type—Type of encapsulation to be used.
Step 6 l2protocol tunnel [
protocol
]
Example:
Router(config-if-srv)# l2protocol tunnel cdp
Configures transparent Layer 2 protocol tunneling on the interface
for the specified Layer 2 protocol.
•protocol—(Optional) The protocol to be used. The options are:
cdp, dtp, lacp, lldp, stp,and vtp.
Step 7 bridge-domain
bridge-id
Example:
Router(config-if-srv)# bridge-domain 9
Binds a service instance to a bridge domain instance.
•bridge-id—Identifier for the bridge domain instance.

35-9
Cisco ASR 901 Series Aggregation Services Router Software Configuration Guide
OL-23826-09
Chapter 35 Layer 2 Control Protocol Peering, Forwarding, and Tunneling
How to Configure Layer 2 Control Protocol Peering, Forwarding, and Tunneling
Verifying Layer 2 Peering
To verify the layer 2 protocol peering functionality, use the show ethernet service instance command
as shown below.
Router# show ethernet service instance id 99 interface gigabitEthernet0/4 detail
Service Instance ID: 99
Service Instance Type: static
Associated Interface: GigabitEthernet0/4
Associated EVC:
L2protocol peer cdp
CE-Vlans:
Encapsulation: untagged
Interface Dot1q Tunnel Ethertype: 0x8100
State: Up
EFP Statistics:
Pkts In Bytes In Pkts Out Bytes Out
0 0 0 0
EFP Microblocks:
****************
Microblock type: Bridge-domain
Bridge-domain: 99
Verifying Layer 2 Forwarding
To verify the layer 2 protocol forwarding functionality, use the show ethernet service instance
command as shown below.
Router# show ethernet service instance id 99 interface gigabitEthernet 0/0 detail
Service Instance ID: 99
Service Instance Type: static
Associated Interface: GigabitEthernet0/0
Associated EVC:
L2protocol forward cdp lldp
CE-Vlans:
Encapsulation: untagged
Interface Dot1q Tunnel Ethertype: 0x8100
State: Up
EFP Statistics:
Pkts In Bytes In Pkts Out Bytes Out
0 0 0 0
EFP Microblocks:
****************
Microblock type: Bridge-domain
Bridge-domain: 99
Verifying Layer 2 Tunneling
To verify the layer 2 control protocol tunneling functionality, use the show ethernet service instance
command as shown below.
Router# show ethernet service instance id 9 interface GigabitEthernet 0/4 detail
Service Instance ID: 9
Service Instance Type: static

35-10
Cisco ASR 901 Series Aggregation Services Router Software Configuration Guide
OL-23826-09
Chapter 35 Layer 2 Control Protocol Peering, Forwarding, and Tunneling
Configuration Examples
Associated Interface: GigabitEthernet0/4
Associated EVC:
L2protocol tunnel
CE-Vlans:
Encapsulation: untagged
Interface Dot1q Tunnel Ethertype: 0x8100
State: Up
EFP Statistics:
Pkts In Bytes In Pkts Out Bytes Out
0 0 0 0
EFP Microblocks:
****************
Microblock type: Bridge-domain
Bridge-domain: 9
Configuration Examples
This section provides sample configuration examples for Layer 2 Control Protocol Peering, Forwarding,
and Tunneling feature on the Cisco ASR 901 Routers.
•Example: Configuring Layer 2 Peering, page 35-10
•Example: Configuring Layer 2 Forwarding, page 35-10
•Example: Configuring Layer 2 Tunneling, page 35-11
Example: Configuring Layer 2 Peering
The following is a sample configuration of layer 2 peering.
!
interface GigabitEthernet0/0
negotiation auto
l2proto-forward tagged -- forwards all tagged frames, and drops untagged frames
cdp enable
service instance 9 ethernet
encapsulation dot1q 9
rewrite ingress tag pop 1 symmetric
bridge-domain 9
!
service instance 99 ethernet
encapsulation untagged
l2protocol peer cdp lldp -- peers lldp and cdp
bridge-domain 99
!
!
Example: Configuring Layer 2 Forwarding
The following is a sample configuration of layer 2 protocol forwarding at untagged EFP.
Building configuration...
Current configuration : 267 bytes
!
interface Port-channel1

35-11
Cisco ASR 901 Series Aggregation Services Router Software Configuration Guide
OL-23826-09
Chapter 35 Layer 2 Control Protocol Peering, Forwarding, and Tunneling
Configuration Examples
negotiation auto
!
service instance 9 ethernet
encapsulation untagged
l2protocol forward cdp
bridge-domain 9
!
end
The following is a sample configuration of layer 2 protocol forwarding of tagged Bridge Protocol Data
Units (BPDUs) at the port-channel interface level.
Current configuration : 270 bytes
!
interface Port-channel1
no negotiation auto
l2proto-forward tagged cdp
service instance 9 ethernet
encapsulation untagged
bridge-domain 9
!
service instance 99 ethernet
encapsulation dot1q 99
rewrite ingress tag pop 1 symmetric
bridge-domain 99
!
end
Example: Configuring Layer 2 Tunneling
The following is a sample configuration of layer 2 control protocol tunneling for untagged packets.
Building configuration...
Current configuration : 151 bytes
!
interface GigabitEthernet0/1
negotiation auto
service instance 10 ethernet
encapsulation untagged
l2protocol tunnel cdp
bridge-domain 10
!
Service instance 100 ethernet
encapsulation dot1q 100
l2protocol tunnel lldp
rewrinte ingress tag pop 1 symmetric
bridge-domain 100
!
interface GigabitEthernet0/7
negotiation auto
service instance 20 ethernet
encapsulation untagged
l2protocol tunnel
bridge-domain 20
!
end
The following is a sample configuration of layer 2 control protocol tunneling for tagged packets.

35-12
Cisco ASR 901 Series Aggregation Services Router Software Configuration Guide
OL-23826-09
Chapter 35 Layer 2 Control Protocol Peering, Forwarding, and Tunneling
Configuration Examples
Note The configuration given below applies to only one router. Similar configuration has to be applied on two
Cisco ASR 901 routers.
Building configuration...
Current configuration : 153 bytes
!
interface GigabitEthernet0/11
negotiation auto
service instance 10 ethernet
encapsulation dot1q 100
l2protocol tunnel
bridge-domain 50
!
!
interface GigabitEthernet0/1
negotiation auto
service instance 10 ethernet
encapsulation dot1q 100
bridge-domain 50
!
end
The following is a sample configuration of layer 2 protocol tunneling for receiving untagged LLDP
packets from customer nodes and tunneling them tagged over provider network.
Router 1
Building configuration...
Current configuration : 151 bytes
!
interface GigabitEthernet0/1
negotiation auto
service instance 10 ethernet
encapsulation untagged
l2protocol tunnel lldp
bridge-domain 20
!
!
interface GigabitEthernet0/7
negotiation auto
service instance 10 ethernet
encapsulation dot1q 100
rewrite ingress tag pop 1 symmetric
bridge-domain 20
!
end
Router 2
Current configuration : 170 bytes
!
interface GigabitEthernet0/7
negotiation auto
service instance 20 ethernet
encapsulation dot1q 100
rewrite ingress tag pop 1 symmetric
bridge-domain 30

35-13
Cisco ASR 901 Series Aggregation Services Router Software Configuration Guide
OL-23826-09
Chapter 35 Layer 2 Control Protocol Peering, Forwarding, and Tunneling
Additional References
!
!
interface GigabitEthernet0/6
negotiation auto
service instance 20 ethernet
encapsulation untagged
l2protocol tunnel lldp
bridge-domain 30
!
end
Additional References
The following sections provide references related to the Layer 2 Control Protocol Peering and
Forwarding feature.

35-14
Cisco ASR 901 Series Aggregation Services Router Software Configuration Guide
OL-23826-09
Chapter 35 Layer 2 Control Protocol Peering, Forwarding, and Tunneling
Additional References
Related Documents
Standards
MIBs
RFCs
Technical Assistance
Related Topic Document Title
Cisco IOS Commands Cisco IOS Master Commands List, All Releases
ASR 901 Commands Cisco ASR 901 Series Aggregation Services Router Command
Reference
Cisco IOS Interface and Hardware Component
Commands
Cisco IOS Interface and Hardware Component Command Reference
Cisco IOS LAN Switching Commands Cisco IOS LAN Switching Command Reference
Standard Title
None —
MIB MIBs Link
None To locate and download MIBs for selected platforms, Cisco IOS
releases, and feature sets, use Cisco MIB Locator found at the
following URL:
http://www.cisco.com/go/mibs
RFC Title
None —
Description Link
The Cisco Technical Support website contains
thousands of pages of searchable technical content,
including links to products, technologies, solutions,
technical tips, and tools. Registered Cisco.com users
can log in from this page to access even more content.
http://www.cisco.com/techsupport

35-15
Cisco ASR 901 Series Aggregation Services Router Software Configuration Guide
OL-23826-09
Chapter 35 Layer 2 Control Protocol Peering, Forwarding, and Tunneling
Feature Information for Layer 2 Control Protocol Peering, Forwarding, and Tunneling
Feature Information for Layer 2 Control Protocol Peering,
Forwarding, and Tunneling
Table 35-2 lists the features in this module and provides links to specific configuration information.
Use Cisco Feature Navigator to find information about platform support and software image support.
Cisco Feature Navigator enables you to determine which software images support a specific software
release, feature set, or platform. To access Cisco Feature Navigator, go to http://www.cisco.com/go/cfn.
An account on Cisco.com is not required.
Note Table 35-2 lists only the software release that introduced support for a given feature in a given software
release train. Unless noted otherwise, subsequent releases of that software release train also support that
feature.
Table 35-2 Feature Information for Layer 2 Control Protocol Peering, Forwarding, and Tunneling
Feature Name Releases Feature Information
Layer 2 Control Protocol Peering and
Forwarding
15.2(2)SNG This feature was introduced on the Cisco ASR 901 routers.
The following sections provide information about this
feature:
•Layer 2 Control Protocol Forwarding, page 35-2
•Configuring Layer 2 Peering, page 35-4
•Configuring Layer 2 Forwarding, page 35-5
The following command was introduced: l2proto-forward
Layer 2 Control Protocol Tunneling 15.2(2)SNH1 This feature was introduced on the Cisco ASR 901 routers.
The following sections provide information about this
feature:
•Layer 2 Control Protocol Tunneling, page 35-2
•Configuring Layer 2 Tunneling, page 35-7

35-16
Cisco ASR 901 Series Aggregation Services Router Software Configuration Guide
OL-23826-09
Chapter 35 Layer 2 Control Protocol Peering, Forwarding, and Tunneling
Feature Information for Layer 2 Control Protocol Peering, Forwarding, and Tunneling

CHAPTER
36-1
Cisco ASR 901 Series Aggregation Services Router Software Configuration Guide
OL-23826-09
36
Configuring Inverse Muliplexing over ATM
This feature module describes how to configure Inverse Multiplexing over ATM (IMA) to transport ATM
traffic over a bundle of T1 or E1 cables. This feature enables the expansion of WAN bandwidth from T1
speeds, without DS3 or OC3 circuits.
Finding Feature Information
Your software release may not support all the features documented in this module. For the latest feature
information and caveats, see the release notes for your platform and software release. To find information
about the features documented in this module, and to see a list of the releases in which each feature is
supported, see the “Feature Information for Inverse Multiplexing over ATM” section on page 36-26.
Use Cisco Feature Navigator to find information about platform support and Cisco software image
support. To access Cisco Feature Navigator, go to http://www.cisco.com/go/cfn. An account on
Cisco.com is not required.
Contents
•Prerequisites, page 36-1
•Restrictions, page 36-2
•Feature Overview, page 36-2
•How to Configure IMA, page 36-2
•Configuring ATM IMA on T1/E1 Interface, page 36-3
•Configuring ATM IMA over MPLS, page 36-4
•How to Configure ATM Class of Service, page 36-11
•Configuring Marking MPLS Experimental Bits, page 36-17
•Additional References, page 36-25
•Feature Information for Inverse Multiplexing over ATM, page 36-26
Prerequisites
Before testing any IMA implementation, you should terminate the T1 circuits end-to-end.

36-2
Cisco ASR 901 Series Aggregation Services Router Software Configuration Guide
OL-23826-09
Chapter 36 Configuring Inverse Muliplexing over ATM
Feature Overview
Restrictions
The following features are not supported:
•Native ATM interfaces
•IP Routing
•VPI or VCI rewrite
•1:1 and N:1 (where N > 1) VCC or VPP mode
•up and down traps
•ATM class of service (CBR, VBR-RT, VBR-nRT, UBR+, and UBR) for VPCs and port-mode
•Transmission of AIS on VCCs and VPCs to the customer-edge s, when the pseudowire goes down.
•Enabling atm cell payload scrambling for T1
•Disabling atm cell payload scrambling for E1
Feature Overview
IMA involves inverse multiplexing and de-multiplexing of ATM cells in a cyclical fashion among
physical links grouped to form a higher-bandwidth and logical link. Streams of cells are distributed in a
round-robin manner across the multiple T1/E1 links and reassembled at the destination to form the
original cell stream. Sequencing is provided using IMA Control Protocol (ICP) cells.
The following features are supported in this release:
•AAl0 and AAL5 encapsulation
•N:1 (where N == 1) VPC and VCC cell relay mode
•Cell packing and Maximum Cell Packing Timeout (MCPT) timers
•Port mode
•AAL5 SDU frame encapsulation
How to Configure IMA
This section describes how to configure IMA on E1/T1 interface and over MPLS:
•Configuring ATM IMA on T1/E1 Interface, page 36-3
•Configuring ATM IMA over MPLS, page 36-4
•How to Configure ATM Class of Service, page 36-11
•Configuring Marking MPLS Experimental Bits, page 36-17

36-3
Cisco ASR 901 Series Aggregation Services Router Software Configuration Guide
OL-23826-09
Chapter 36 Configuring Inverse Muliplexing over ATM
Configuring ATM IMA on T1/E1 Interface
Configuring ATM IMA on T1/E1 Interface
To configure the ATM IMA on an E1 or T1 interface, complete the following steps:
SUMMARY STEPS
1. enable
2. configure terminal
3. card type {t1 | e1} slot port
4. controller {t1 | e1} slot/port
5. ima-group ima-group-number
6. exit
7. interface ATMslot-number/IMAima-group-number
8. no ip address
9. atm bandwidth dynamic
10. no atm ilmi-keepalive
DETAILED STEPS
Command Purpose
Step 1 enable
Example:
Router> enable
Enables privileged EXEC mode.
•Enter your password if prompted.
Step 2 configure terminal
Example:
Router# configure terminal
Enters the global configuration mode.
Step 3 card type {t1 | e1}
slot port
Example:
Router(config)# card type e1 0 0
Configures IMA on an E1 or T1 interface.
Step 4 controller {t1 | e1}
slot/port
Example:
Router(config)# controller E1 0/4
Selects a T1 or E1 controller and enters controller configuration
mode.
Step 5 ima-group
ima-group-number
Example:
Router(config-controller)# ima-group 0
Assigns the interface to an IMA group. This command creates the
ATM0/IMAx interface by default.

36-4
Cisco ASR 901 Series Aggregation Services Router Software Configuration Guide
OL-23826-09
Chapter 36 Configuring Inverse Muliplexing over ATM
Configuring ATM IMA over MPLS
Configuring ATM IMA over MPLS
This service allows the Cisco ASR 901 router to deliver ATM services over an existing MPLS network.
The following sections describe how to configure transportation of service using ATM over MPLS:
•Configuring the T1/E1 Controller, page 36-4
•Configuring an ATM IMA Interface, page 36-5
•Configuring ATM over MPLS Pseudowire Interface, page 36-6
•Verifying IMA Configurations, page 36-10
Configuring the T1/E1 Controller
Complete the following steps to configure an E1 or T1 controller:
SUMMARY STEPS
1. enable
2. configure terminal
3. card type {t1 | e1} slot port
4. controller {t1 | e1} slot/port
Step 6 exit
Example:
Router(config-controller)# exit
Exits the controller interface.
Step 7 interface ATM
slot
/IMA
group-number
Example:
Router(config-if)# interface ATM0/IMA0
Specifies the slot location and port of IMA interface group.
•slot—Specifies the slot location of the ATM IMA port adapter.
•group-number—Specifies the group number of the IMA group.
Step 8 no ip address
Example:
Router(config-if)# no ip address
Disables the IP address configuration for the physical layer
interface.
Step 9 atm bandwidth dynamic
Example:
Router(config-if)# atm bandwidth
dynamic
Specifies the ATM bandwidth as dynamic.
Step 10 no atm ilmi-keepalive
Example:
Router(config-if)# no atm
ilmi-keepalive
Disables the Interim Local Management Interface (ILMI) keepalive
parameters.
Command Purpose

36-5
Cisco ASR 901 Series Aggregation Services Router Software Configuration Guide
OL-23826-09
Chapter 36 Configuring Inverse Muliplexing over ATM
Configuring ATM IMA over MPLS
5. clock source internal
6. ima-group group-number
DETAILED STEPS
Configuring an ATM IMA Interface
Complete the following steps to configure an ATM IMA interface:
SUMMARY STEPS
1. enable
2. configure terminal
3. controller {t1 | e1} slot/port
4. interface ATMslot/IMAgroup-number
5. no ip address
6. atm bandwidth dynamic
Command Purpose
Step 1 enable
Example:
Router> enable
Enables privileged EXEC mode.
•Enter your password if prompted.
Step 2 configure terminal
Example:
Router# configure terminal
Enters the global configuration mode.
Step 3 card type {t1 | e1}
slot port
Example:
Router(config)# card type e1 0 0
Configures the IMA on an E1 or T1 interface.
Step 4 controller {t1 | e1}
slot/port
Example:
Router(config)# controller E1 0/4
Selects a T1 or E1 controller and enters controller configuration
mode.
Step 5 clock source internal
Example:
Router(config-controller)# clock
source internal
Sets the clock source to internal.
Step 6 ima-group
group-number
Example:
Router(config-controller)# ima-group 0
Specifies the group number for the controller.

36-6
Cisco ASR 901 Series Aggregation Services Router Software Configuration Guide
OL-23826-09
Chapter 36 Configuring Inverse Muliplexing over ATM
Configuring ATM IMA over MPLS
7. no atm ilmi-keepalive
DETAILED STEPS
Configuring ATM over MPLS Pseudowire Interface
You can configure ATM over MPLS in the following modes:
•Configuring a Port Mode Pseudowire, page 36-7
•Configuring an N-to-1 VCC Cell Mode, page 36-7
•Configuring an N-to-1 vPC Cell Mode, page 36-8
•ATM AAL5 SDU VCC Transport, page 36-9
Command Purpose
Step 1 enable
Example:
Router> enable
Enables privileged EXEC mode.
•Enter your password if prompted.
Step 2 configure terminal
Example:
Router# configure terminal
Enters the global configuration mode.
Step 3 controller {t1 | e1}
slot/port
Example:
Router(config)# controller E1 0/4
Selects a T1 or E1 controller and enters controller configuration
mode.
Step 4 interface ATM
slot
/IMA
group-number
Example:
Router(config-controller)# interface
ATM0/IMA0
Specifies the slot location and port of IMA interface group.
•slot—Specifies the slot location of the ATM IMA port adapter.
•group-number—Specifies the group number of the IMA group.
Step 5 no ip address
Example:
Router(config-if)# no ip address
Disables the IP address configuration for the physical layer
interface.
Step 6 atm bandwidth dynamic
Example:
Router(config-if)# atm bandwidth
dynamic
Specifies the ATM bandwidth as dynamic.
Step 7 no atm ilmi-keepalive
Example:
Router(config-if)# no atm
ilmi-keepalive
Disables the ILMI keepalive parameters.

36-7
Cisco ASR 901 Series Aggregation Services Router Software Configuration Guide
OL-23826-09
Chapter 36 Configuring Inverse Muliplexing over ATM
Configuring ATM IMA over MPLS
Configuring a Port Mode Pseudowire
A port mode pseudowire allows you to map an entire ATM interface to a single pseudowire connection.
To configure, complete the following steps:
SUMMARY STEPS
1. enable
2. configure terminal
3. interface ATMslot/IMAgroup-number
4. xconnect ip-address port-number encapsulation mpls
DETAILED STEPS
Configuring an N-to-1 VCC Cell Mode
An N-to-1 Virtual Channel Connection (VCC) pseudowire allows you to map a ATM VCC to a
pseudowire. You must use an ATM adaptation layer (AAL) encapsulation for this transport type. To
configure, complete the following steps:
SUMMARY STEPS
1. enable
2. configure terminal
3. interface ATMslot/IMAgroup-number
4. pvc VPI/VCI l2transport
Command Purpose
Step 1 enable
Example:
Router> enable
Enables privileged EXEC mode.
•Enter your password if prompted.
Step 2 configure terminal
Example:
Router# configure terminal
Enters the global configuration mode.
Step 3 interface ATM
slot
/IMA
group-number
Example:
Router(config)# interface atm0/ima0
Specifies the slot location and port of IMA interface group and
configures the ATM interface.
•slot—Specifies the slot location of the ATM IMA port adapter.
•group-number—Specifies the group number of the IMA group.
Step 4 xconnect
ip-address port-number
encapsulation mpls
Example:
Router(config-if)# xconnect
10.10.10.10 20 encapsulation mpls
Binds an attachment circuit to the ATM IMA interface to create a
pseudowire.

36-8
Cisco ASR 901 Series Aggregation Services Router Software Configuration Guide
OL-23826-09
Chapter 36 Configuring Inverse Muliplexing over ATM
Configuring ATM IMA over MPLS
5. encapsulation encapsulation-type
6. xconnect ip-address port-number encapsulation mpls one-to-one
DETAILED STEPS
Configuring an N-to-1 vPC Cell Mode
An N-to-1 virtual port channel (vPC) pseudowire allows you to map one or more vPCs to a single
pseudowire. You must use ATM Adaptation Layer (AAL) encapsulation for this transport type. To
configure, complete the following steps:
SUMMARY STEPS
1. enable
2. configure terminal
3. interface ATMslot/IMAgroup-number
Command Purpose
Step 1 enable
Example:
Router> enable
Enables privileged EXEC mode.
•Enter your password if prompted.
Step 2 configure terminal
Example:
Router# configure terminal
Enters the global configuration mode.
Step 3 interface ATM
slot
/IMA
group-number
Example:
Router(config)# interface ATM0/IMA0
Specifies the slot location and port of IMA interface group and
configures the ATM interface.
•slot—Specifies the slot location of the ATM IMA port adapter.
•group-number—Specifies the group number of the IMA group.
Step 4 pvc
VPI/VCI
l2transport
Example:
Router(config-if)# 100/12 l2transport
Specifies the Virtual Path Identifier (VPI) and Virtual Channel
Identifier (VCI) of the Permanent Virtual Circuit (PVC) and
configures them in layer 2 transport mode.
Step 5 encapsulation
encapsulation-type
Example:
Router(config-if-atm-l2trans-)#
encapsulation aal0
Sets the encapsulation type to AAL0
Step 6 xconnect
ip-address port-number
encapsulation mpls one-to-one
Example:
Router(config-if-atm-l2trans-)#
xconnect 25.25.25.25 125 encapsulation
mpls
Binds an attachment circuit to the ATM IMA interface to create a
pseudowire.

36-9
Cisco ASR 901 Series Aggregation Services Router Software Configuration Guide
OL-23826-09
Chapter 36 Configuring Inverse Muliplexing over ATM
Configuring ATM IMA over MPLS
4. atm pvp VPI l2transport
5. xconnect ip-address port-number encapsulation mpls
DETAILED STEPS
ATM AAL5 SDU VCC Transport
An ATM AAL5 SDU VCC transport pseudowire maps a single ATM to another ATM. You must use
AAL5 encapsulation for this transport type. Complete the following steps to configure an ATM AAL5
SDU VCC transport pseudowire:
SUMMARY STEPS
1. enable
2. configure terminal
3. interface ATMslot/IMAgroup-number
4. VPI/VCI l2transport
5. encapsulation encapsulation-type
6. xconnect ip-address port-number encapsulation mpls
Command Purpose
Step 1 enable
Example:
Router> enable
Enables privileged EXEC mode.
•Enter your password if prompted.
Step 2 configure terminal
Example:
Router# configure terminal
Enters the global configuration mode.
Step 3 interface ATM
slot
/IMA
group-number
Example:
Router(config)# interface ATM0/IMA0
Specifies the slot location and port of IMA interface group and
configures the ATM interface.
•slot—Specifies the slot location of the ATM IMA port adapter.
•group-number—Specifies the group number of the IMA group.
Step 4 atm pvp
VPI
l2transport
Example:
Router(config-if)# atm pvp 10
l2transport
Specifies the VPI of the PVP and configures the PVP in L2transport
mode.
Step 5 xconnect
ip-address port-number
encapsulation mpls one-to-one
Example:
Router(config-if-atm-l2trans-pvp)#
xconnect 30.30.30.2 305 encapsulation
mpls
Binds an attachment circuit to the ATM IMA interface to create a
pseudowire.

36-10
Cisco ASR 901 Series Aggregation Services Router Software Configuration Guide
OL-23826-09
Chapter 36 Configuring Inverse Muliplexing over ATM
Configuring ATM IMA over MPLS
DETAILED STEPS
Verifying IMA Configurations
To verify the IMA configurations, use the show ima interface command.
Router# show ima interface ATM0/IMA3
ATM0/IMA3 is up, ACTIVATION COMPLETE
Slot 0 Slot Unit 0 unit 3, CTRL VC -1, Vir -1, VC -1
IMA Configured BW 3022, Active BW 3022
IMA version 1.0, Frame length 64
Link Test: Disabled
Auto-Restart: Disabled
ImaGroupState: NearEnd = operational, FarEnd = operational
ImaGroupFailureStatus = noFailure
IMA Group Current Configuration:
ImaGroupMinNumTxLinks = 1 ImaGroupMinNumRxLinks = 1
ImaGroupDiffDelayMax = 200 ImaGroupNeTxClkMode = independent(itc)
ImaGroupFrameLength = 64 ImaTestProcStatus = disabled
Command Purpose
Step 1 enable
Example:
Router> enable
Enables privileged EXEC mode.
•Enter your password if prompted.
Step 2 configure terminal
Example:
Router# configure terminal
Enters the global configuration mode.
Step 3 interface ATM
slot
/IMA
group-number
Example:
Router(config)# interface ATM0/IMA0
Specifies the slot location and port of IMA interface group.
•slot—Specifies the slot location of the ATM IMA port adapter.
•group-number—Specifies the group number of the IMA group.
Step 4
VPI/VCI
l2transport
Example:
Router(config-if)# 100/12 l2transport
Specifies the VPI and VCI and configures them in layer 2 transport
mode.
Step 5 encapsulation
encapsulation-type
Example:
Router(config-if-atm-l2trans-)#
encapsulation aal5
Sets the encapsulation type to AAL5. AAL5 is the default
l2transport encapsulation for the VCC mode.
Step 6 xconnect
ip-address port-number
encapsulation mpls
Example:
Router(config-if-atm-l2trans-)#
xconnect 25.25.25.25 125 encapsulation
mpls
Binds an attachment circuit to the ATM IMA interface to create a
pseudowire.

36-11
Cisco ASR 901 Series Aggregation Services Router Software Configuration Guide
OL-23826-09
Chapter 36 Configuring Inverse Muliplexing over ATM
How to Configure ATM Class of Service
ImaGroupTestLink = None ImaGroupTestPattern = 0xFF
ImaGroupConfLink = 2 ImaGroupActiveLink = 2
IMA Link Information:
ID Link Link State - Ctlr/Chan/Prot Test Status Scrambling
---- -------------- ------------------------------ --------------- ------------
0 T1 0/0 Up Up Up Up disabled Off
1 T1 0/1 Up Up Up Up disabled Off
How to Configure ATM Class of Service
This section describes how to configure ATM class of services:
•Configuring Constant Bit Rate, page 36-11
•Configuring Unspecified Bit Rate, page 36-12
•Configuring Unspecified Bit Rate Plus, page 36-13
•Configuring Variable Bit Rate for Real/Non-Real Time Traffic, page 36-14
•Configuration Examples, page 36-15
Configuring Constant Bit Rate
Complete the following steps to configure Constant Bit Rate (CBR) QoS class for an ATM PVC and to
specify the bandwidth on the Cisco ASR 901 series router.
SUMMARY STEPS
1. enable
2. configure terminal
3. interface ATMslot/IMAgroup-number
4. pvc VPI/VCI l2transport
5. cbr pcr
DETAILED STEPS
Command Purpose
Step 1 enable
Example:
Router> enable
Enables privileged EXEC mode.
•Enter your password if prompted.
Step 2 configure terminal
Example:
Router# configure terminal
Enters the global configuration mode.

36-12
Cisco ASR 901 Series Aggregation Services Router Software Configuration Guide
OL-23826-09
Chapter 36 Configuring Inverse Muliplexing over ATM
How to Configure ATM Class of Service
Configuring Unspecified Bit Rate
Complete the following steps to configure Unspecified Bit Rate (UBR) QoS class for an ATM permanent
virtual circuit () and to specify the bandwidth on the Cisco ASR 901 series router.
SUMMARY STEPS
1. enable
2. configure terminal
3. interface ATMslot/imagroup-number
4. VPI/VCI l2transport
5. ubr pcr
DETAILED STEPS
Step 3 interface ATM
slot/
IMA
group-number
Example:
Router(config)# interface ATM1/IMA0
Configures an ATM interface and enters the interface configuration
mode.
Step 4 pvc
VPI/VCI
l2transport
Example:
Router(config-if)# 100/12 l2transport
Specifies the VPI and VCI of the PVC and configures the PVC in
layer 2 transport mode.
•l2transport is an optional field.
Step 5 cbr
rate
Example:
Router(config-if-atm-vc)# cbr 16000
Configures the constant bit rate (CBR) QoS class for an ATM
permanent virtual circuit () and specifies the bandwidth.
•rate—Peak cell rate in Kbps.
Command Purpose
Command Purpose
Step 1 enable
Example:
Router> enable
Enables privileged EXEC mode.
•Enter your password if prompted.
Step 2 configure terminal
Example:
Router# configure terminal
Enters the global configuration mode.
Step 3 interface ATM
slot
/IMA
group-number
Example:
Router(config)# interface ATM1/IMA0
Configures an ATM interface and enters the interface configuration
mode.

36-13
Cisco ASR 901 Series Aggregation Services Router Software Configuration Guide
OL-23826-09
Chapter 36 Configuring Inverse Muliplexing over ATM
How to Configure ATM Class of Service
Configuring Unspecified Bit Rate Plus
Complete the following steps to configure Unspecified Bit Rate Plus (UBR+) QoS class for an ATM
permanent virtual circuit () and to specify the bandwidth on the Cisco ASR 901 series router.
SUMMARY STEPS
1. enable
2. configure terminal
3. interface ATMslot/imagroup-number
4. pvc VPI/VCI l2transport
5. ubr+ pcr-rate mcr-rate
DETAILED STEPS
Step 4 pvc
VPI/VCI
l2transport
Example:
Router(config-if)# pvc 100/12
l2transport
Specifies the VPI and VCI of the PVC and configures the PVC in
layer 2 transport mode.
•l2transport is an optional field.
Step 5 ubr
rate
Example:
Router(config-if-atm-vc)# ubr 16000
Configures the UBR QoS class for an ATM permanent virtual circuit
(PVC) and specifies the bandwidth. By default a value is set to UBR
ATM class of service with the rate equal to the bandwidth of the
IMA interface, which in turn is a product of the number of active
IMA links and the bandwidth of each link.
•rate—Peak cell rate in Kbps.
Command Purpose
Command Purpose
Step 1 enable
Example:
Router> enable
Enables privileged EXEC mode.
•Enter your password if prompted.
Step 2 configure terminal
Example:
Router# configure terminal
Enters the global configuration mode.
Step 3 interface ATM
slot
/IMA
group-number
Example:
Router(config)# interface ATM1/IMA0
Configures an ATM interface and enters the interface configuration
mode.

36-14
Cisco ASR 901 Series Aggregation Services Router Software Configuration Guide
OL-23826-09
Chapter 36 Configuring Inverse Muliplexing over ATM
How to Configure ATM Class of Service
Configuring Variable Bit Rate for Real/Non-Real Time Traffic
Complete the following steps to configure the real/non-real time Variable Bit Rate for VoATM voice
connections for an ATM on the Cisco ASR901 series router.
SUMMARY STEPS
1. enable
2. configure terminal
3. interface ATMslot/imagroup-number
4. VPI/VCI l2transport
5. vbr-rt peak-rate average-rate burst or vbr-nrt peak-rate average-rate burst
DETAILED STEPS
Step 4 pvc
VPI/VCI
l2transport
Example:
Router(config-if)# pvc 100/12
l2transport
Specifies the VPI and VCI of the PVC and configures the PVC in
layer 2 transport mode.
•l2transport is an optional field.
Step 5 ubr+
pcr-rate mcr-rate
Example:
Router(config-if-atm-vc)# ubr+ 16000
2000
Configures the UBR+ QoS class for an ATM permanent virtual
circuit () and specifies the bandwidth.
•pcr-rate—Peak cell rate in Kbps.
•mcr-rate—Peak cell rate in Mbps
Command Purpose
Command Purpose
Step 1 enable
Example:
Router> enable
Enables privileged EXEC mode.
•Enter your password if prompted.
Step 2 configure terminal
Example:
Router# configure terminal
Enters the global configuration mode.
Step 3 interface ATM
slot
/IMA
group-number
Example:
Router(config)# interface ATM1/IMA0
Configures an ATM interface and enters the interface configuration
mode.

36-15
Cisco ASR 901 Series Aggregation Services Router Software Configuration Guide
OL-23826-09
Chapter 36 Configuring Inverse Muliplexing over ATM
How to Configure ATM Class of Service
Configuration Examples
This section provides sample configuration examples for IMA on the Cisco ASR 901 Router:
Example: Creating an IMA Interface
The following is a sample configuration to create an IMA interface with T1 controller.
!
controller t1 0/0
ima-group 0
exit
!
The following is a sample configuration to create an IMA interface with E1 controller.
controller e1 0/0
ima-group 0
exit
!
Example: Configuring a Port Mode Pseudowire
The following is a sample configuration of a port mode pseudowire.
!
interface ATM0/IMA2
no ip address
xconnect 10.10.10.10 20 encapsulation mpls
!
Step 4 pvc
VPI/VCI
l2transport
Example:
Router(config-if)# pvc 100/12
l2transport
Specifies the VPI and VCI of the PVC and configures the PVC in
layer 2 transport mode.
•l2transport is an optional field.
Step 5 vbr-rt
peak-rate average-rate burst
or
vbr-nrt
peak-rate average-rate burst
Example:
Router(config-if-atm-vc)# vbr-rt 600
300 37
or
Router(config-if-atm-vc)# vbr-nrt 600
300 37
Configures the real-time VBR for VoATM voice connections for an
ATM in virtual circuit configuration mode.
Configures the non-real time VBR for VoATM voice connections
for an ATM in virtual circuit configuration mode.
•peak-rate—Peak cell rate in Kbps.
•average-rate—Average cell rate in Kbps.
•burst—Burst cell size in number of cells. Minimum cell size is
37.
Command Purpose

36-16
Cisco ASR 901 Series Aggregation Services Router Software Configuration Guide
OL-23826-09
Chapter 36 Configuring Inverse Muliplexing over ATM
How to Configure ATM Class of Service
Example: Configuring an N-to-1 VCC Cell Mode
The following is a sample configuration of N-to-1 VCC cell mode:
!
interface ATM0/IMA0
no ip address
atm mcpt-timers 500 600 700
no atm enable-ilmi-trap
100/100 l2transport
cell-packing 10 mcpt-timer 2
encapsulation aal0
xconnect 25.25.25.25 125 encapsulation mpls
!
The following is a sample configuration for AAL5 SDU mode:
!
interface ATM0/IMA0
no ip address
no atm enable-ilmi-trap
100/100 l2transport
encapsulation aal5
xconnect 25.25.25.25 125 encapsulation mpls
!
Example: Configuring an N-to-1 VPC Cell Mode
The following is a sample configuration of N-to-1 Permanent Virtual Circuit (VPC) cell mode.
!
interface ATM0/IMA0
no ip address
atm pvp 12 l2transport
xconnect 30.30.30.30 30 encapsulation mpls
!
Example: Configuring CBR
The following is a sample configuration of constant bit rate.
!
interface atm0/ima0
1/200 l2transport
cbr 16000
!
Example: Configuring UBR
The following is a sample configuration of constant bit rate.
!
interface atm0/ima0
1/200 l2transport
ubr 16000
!

36-17
Cisco ASR 901 Series Aggregation Services Router Software Configuration Guide
OL-23826-09
Chapter 36 Configuring Inverse Muliplexing over ATM
Configuring Marking MPLS Experimental Bits
Example: Configuring UBR Plus
!
interface atm0/ima0
1/200 l2transport
ubr+ 16000 2000
!
Example: Configuring VBR for Real Time Traffic
!
interface atm0/ima0
1/200 l2transport
vbr-rt 10000 5000 37
!
Example: Configuring VBR for Non-Real Time Traffic
!
interface atm0/ima0
1/200 l2transport
vbr-nrt 10000 5000 50
!
Configuring Marking MPLS Experimental Bits
You can configure MPLS through the following procedures:
•Creating a Policy-map for PVP/PVC/ATM IMA Interface, page 36-17
•Applying the Policy-map, page 36-18
•Creating a Table-map, page 36-21
•Creating a Policy-map for SVI Interface, page 36-22
•Applying a Service Policy on SVI Interface, page 36-23
Creating a Policy-map for PVP/PVC/ATM IMA Interface
To configure a policy map, complete the following steps:
SUMMARY STEPS
1. enable
2. configure terminal
3. policy-map map-name
4. class class-name
5. set qos-group-name

36-18
Cisco ASR 901 Series Aggregation Services Router Software Configuration Guide
OL-23826-09
Chapter 36 Configuring Inverse Muliplexing over ATM
Configuring Marking MPLS Experimental Bits
DETAILED STEPS
Applying the Policy-map
You can apply a policy map on the following interfaces:
•Applying a Policy map on PVC and PVP, page 36-18
•Applying a Policy map on ATM IMA Interface, page 36-20
Applying a Policy map on PVC and PVP
To apply a policy map on PVC and PVP, complete the following steps:
SUMMARY STEPS
1. enable
2. configure terminal
3. interface ATMslot/IMAgroup-number
4. no ip address
5. no atm enable-ilmi-trap
6. pvc VPI/VCI l2transport
7. encapsulation encapsulation-type
Command Purpose
Step 1 enable
Example:
Router> enable
Enables privileged EXEC mode.
•Enter your password if prompted.
Step 2 configure terminal
Example:
Router# configure terminal
Enters the global configuration mode.
Step 3 policy-map
policy-map-name
Example:
Router(config)# policy-map
mark_qosgroup
Specifies a name for the policy map.
Step 4 class
class-name
Example:
Router(config-if)# class class-default
Specifies a name for the class associated with the policy map.
Step 5 set qos-group
qos-group-number
Example:
Router(config-if)# set qos-group 2
Sets a group to the policy map.

36-19
Cisco ASR 901 Series Aggregation Services Router Software Configuration Guide
OL-23826-09
Chapter 36 Configuring Inverse Muliplexing over ATM
Configuring Marking MPLS Experimental Bits
8. service-policy input policy-map-name
9. xconnect ip-address port-number encapsulation mpls
10. atm pvp VPI l2transport
11. service-policy input policy-map-name
12. xconnect ip-address port-number encapsulation mpls
DETAILED STEPS
Command Purpose
Step 1 enable
Example:
Router> enable
Enables privileged EXEC mode.
•Enter your password if prompted.
Step 2 configure terminal
Example:
Router# configure terminal
Enters the global configuration mode.
Step 3 interface ATM
slot
/IMA
group-number
Example:
Router(config)# interface atm0/ima0
Specifies the slot location and port of IMA interface group and
configures the ATM interface.
•slot—Specifies the slot location of the ATM IMA port adapter.
•group-number—Specifies the group number of the IMA group.
Step 4 no ip address
Example:
Router(config-if)# no ip address
Disables the IP address configuration for the physical layer
interface.
Step 5 no atm enable-ilmi-trap
Example:
Router(config-if)# no atm
enable-ilmi-trap
Disables the ILMI trap parameters.
Step 6 pvc
VPI/VCI
l2transport
Example:
Router(config-if)# pvc 100/100
l2transport
Specifies the VPI and VCI of the PVC and configures the PVC in
layer 2 transport mode.
Step 7 encapsulation
encapsulation-type
Example:
Router(config-if)# encapsulation aal0
Sets the PVC encapsulation type to AAL0.
Step 8 service-policy input
policy-map-name
Example:
Router(config-if)# service-policy
input mark_qosgroup
Attaches a policy map to the input interface.

36-20
Cisco ASR 901 Series Aggregation Services Router Software Configuration Guide
OL-23826-09
Chapter 36 Configuring Inverse Muliplexing over ATM
Configuring Marking MPLS Experimental Bits
Applying a Policy map on ATM IMA Interface
To apply a policy map on ATM IMA interface, complete the following steps:
SUMMARY STEPS
1. enable
2. configure terminal
3. interface ATMslot/IMAgroup-number
4. no ip address
5. no atm enable-ilmi-trap
6. service-policy input policy-map-name
7. xconnect ip-address port-number encapsulation mpls
Step 9 xconnect
ip-address port-number
encapsulation mpls
Example:
Router(config-if)# xconnect
25.25.25.25 125 encapsulation mpls
Binds an attachment circuit to the ATM IMA PVC to create a
pseudowire.
Step 10 atm pvp
VPI
l2transport
Example:
Router(config-if)# atm pvp 200
l2transport
Specifies the VPI of the PVP and configures the PVP in layer 2
transport mode.
Step 11 service-policy input
policy-map-name
Example:
Router(config-if)# service-policy
input mark_qosgroup
Attaches a policy map to the input interface.
Step 12 xconnect
ip-address port-number
encapsulation mpls
Example:
Router(config-if)# xconnect
25.25.25.25 126 encapsulation mpls
Binds an attachment circuit to the ATM IMA PVP to create a
pseudowire.
Command Purpose

36-21
Cisco ASR 901 Series Aggregation Services Router Software Configuration Guide
OL-23826-09
Chapter 36 Configuring Inverse Muliplexing over ATM
Configuring Marking MPLS Experimental Bits
DETAILED STEPS
Creating a Table-map
To create a table map for mapping QoS group to MPLS experimental bit, complete the following steps:
SUMMARY STEPS
1. enable
2. configure terminal
3. table-map table-map-name
Command Purpose
Step 1 enable
Example:
Router> enable
Enables privileged EXEC mode.
•Enter your password if prompted.
Step 2 configure terminal
Example:
Router# configure terminal
Enters the global configuration mode.
Step 3 interface ATM
slot
/IMA
group-number
Example:
Router(config)# interface atm0/ima0
Specifies the slot location and port of IMA interface group and
configures the ATM interface.
•slot—Specifies the slot location of the ATM IMA port adapter.
•group-number—Specifies the group number of the IMA group.
Step 4 no ip address
Example:
Router(config-if)# no ip address
Disables the IP address configuration for the physical layer
interface.
Step 5 no atm enable-ilmi-trap
Example:
Router(config-if)# no atm
enable-ilmi-trap
Disables the ILMI trap parameters.
Step 6 service-policy input
policy-map-name
Example:
Router(config-if)# service-policy
input mark_qosgroup
Attaches a policy map to the input interface.
Step 7 xconnect
ip-address port-number
encapsulation mpls
Example:
Router(config-if)# xconnect
25.25.25.25 125 encapsulation mpls
Binds an attachment circuit to the ATM IMA interface to create a
pseudowire.

36-22
Cisco ASR 901 Series Aggregation Services Router Software Configuration Guide
OL-23826-09
Chapter 36 Configuring Inverse Muliplexing over ATM
Configuring Marking MPLS Experimental Bits
4. map from from-value to to-value
5. default copy
DETAILED STEPS
Creating a Policy-map for SVI Interface
To create a policy-map, complete the following steps:
SUMMARY STEPS
1. enable
2. configure terminal
3. policy-map map-name
4. class class-name
5. set mpls experimental topmost qos-group table table-map-name
Command Purpose
Step 1 enable
Example:
Router> enable
Enables privileged EXEC mode.
•Enter your password if prompted.
Step 2 configure terminal
Example:
Router# configure terminal
Enters the global configuration mode.
Step 3 table-map
table-name
Example:
Router(config)# table-map
qos_exp_table
Creates a table map with the specified name.
Step 4 map from
from-value
to
to-value
Example:
Router(config-if)# map from 1 to 2
Maps the values associated with the policy map.

36-23
Cisco ASR 901 Series Aggregation Services Router Software Configuration Guide
OL-23826-09
Chapter 36 Configuring Inverse Muliplexing over ATM
Configuring Marking MPLS Experimental Bits
DETAILED STEPS
Applying a Service Policy on SVI Interface
To apply a service policy on SVI interface, complete the following steps:
SUMMARY STEPS
1. enable
2. configure terminal
3. interface interface-type
4. mtu mtu-id
5. ip address source-ip-address destination-ip-address
6. mpls ip
7. service-policy output policy-map-name
Command Purpose
Step 1 enable
Example:
Router> enable
Enables privileged EXEC mode.
•Enter your password if prompted.
Step 2 configure terminal
Example:
Router# configure terminal
Enters the global configuration mode.
Step 3 policy-map
map-name
Example:
Router(config)# policy-map
pmap_qos_exp
Specifies the name of the existing policy map.
Step 4 class class-default
Example:
Router(config)# class class-default
Specifies the name of the class associated with the policy map.
Step 5 set mpls experimental topmost
qos-group table
table-map-name
Example:
Router(config-if)# set mpls
experimental topmost qos-group table
qos_exp_table
Copies the MPLS EXP value in the incoming MPLS traffic to the
Qos group table.

36-24
Cisco ASR 901 Series Aggregation Services Router Software Configuration Guide
OL-23826-09
Chapter 36 Configuring Inverse Muliplexing over ATM
Configuring Marking MPLS Experimental Bits
DETAILED STEPS
Command Purpose
Step 1 enable
Example:
Router> enable
Enables privileged EXEC mode.
•Enter your password if prompted.
Step 2 configure terminal
Example:
Router# configure terminal
Enters the global configuration mode.
Step 3 interface
interface-type
Example:
Router(config)# interface vlan10
Specifies the interface type and enters the interface configuration
mode.
Step 4 mtu
bytes
Example:
Router(config-if)# mtu 9216
Configures the IP maximum transmission unit (MTU) size for the
tunnel.
•bytes—The range is from 1500 to 9216. The default is 1500.
Step 5 ip address
ip-address subnet-mask
Example:
Router(config-if)# ip address 9.0.54.9
255.255.255.0
Configures an IP address and subnet mask on the interface.
Step 6 mpls ip
Example:
Router(config-if)# mpls ip
Enables MPLS forwarding of IPv4 packets along normally routed
paths for the interface.
Step 7 service-policy output
policy-map-name
Example:
Router(config-if)# service-policy
output pmap_qos_exp
Attaches the specified policy map to the output interface.

36-25
Cisco ASR 901 Series Aggregation Services Router Software Configuration Guide
OL-23826-09
Chapter 36 Configuring Inverse Muliplexing over ATM
Additional References
Additional References
The following sections provide references related to inverse multiplexing over ATM.
Related Documents
Standards
MIBs
RFCs
Technical Assistance
Related Topic Document Title
Cisco IOS Commands Cisco IOS Master Commands List, All Releases
ASR 901 Command Reference Cisco ASR 901 Series Aggregation Services Router Command
Reference
Cisco IOS Interface and Hardware Component
Commands
Cisco IOS Interface and Hardware Component Command Reference
Standard Title
None —
MIB MIBs Link
IMA-MIB To locate and download MIBs for selected platforms, Cisco IOS
releases, and feature sets, use Cisco MIB Locator found at the
following URL:
http://www.cisco.com/go/mibs
RFC Title
None —
Description Link
The Cisco Technical Support website contains
thousands of pages of searchable technical content,
including links to products, technologies, solutions,
technical tips, and tools. Registered Cisco.com users
can log in from this page to access even more content.
http://www.cisco.com/techsupport

36-26
Cisco ASR 901 Series Aggregation Services Router Software Configuration Guide
OL-23826-09
Chapter 36 Configuring Inverse Muliplexing over ATM
Feature Information for Inverse Multiplexing over ATM
Feature Information for Inverse Multiplexing over ATM
Table 36-1 lists the features in this module and provides links to specific configuration information.
Use Cisco Feature Navigator to find information about platform support and software image support.
Cisco Feature Navigator enables you to determine which software images support a specific software
release, feature set, or platform. To access Cisco Feature Navigator, go to http://www.cisco.com/go/cfn.
An account on Cisco.com is not required.
Note Table 36-1 lists only the software release that introduced support for a given feature in a given software
release train. Unless noted otherwise, subsequent releases of that software release train also support that
feature.
Table 36-1 Feature Information for Inverse Multiplexing over ATM
Feature Name Releases Feature Information
Inverse Multiplexing over ATM 15.2(2)SNH1 This feature was introduced. See the following links for
more information about this feature:
•How to Configure IMA
•Configuring ATM IMA on T1/E1 Interface
•Configuring ATM IMA over MPLS
•How to Configure ATM Class of Service
•Configuring Marking MPLS Experimental Bits

CHAPTER
37-1
Cisco ASR 901 Series Aggregation Services Router Software Configuration Guide
OL-23826-09
37
IPv6 over MPLS: 6PE and 6VPE
This feature module describes how to implement IPv6 VPN Provider Edge Transport over MPLS (IPv6
on Provider Edge Routers [6PE] and IPv6 on VPN Provider Edge Routers [6VPE]) on the
Cisco ASR 901 Series Aggregation Services Routers.
Finding Feature Information
Your software release may not support all the features documented in this module. For the latest feature
information and caveats, see the release notes for your platform and software release. To find information
about the features documented in this module, and to see a list of the releases in which each feature is
supported, see the “Feature Information for IPv6 over MPLS: 6PE and 6VPE” section on page 37-21.
Use Cisco Feature Navigator to find information about platform support and Cisco software image
support. To access Cisco Feature Navigator, go to http://www.cisco.com/go/cfn. An account on
Cisco.com is not required.
Contents
•Prerequisites, page 37-2
•Restrictions, page 37-2
•Feature Overview, page 37-2
•How to Configure IPv6 over MPLS: 6PE and 6VPE, page 37-6
•Configuration Examples, page 37-18
•Additional References, page 37-20
•Feature Information for IPv6 over MPLS: 6PE and 6VPE, page 37-21

37-2
Cisco ASR 901 Series Aggregation Services Router Software Configuration Guide
OL-23826-09
Chapter 37 IPv6 over MPLS: 6PE and 6VPE
Feature Overview
Prerequisites
•Cisco IOS Release 15.2(2)SNI or a later release that supports the IPv6 over MPLS: 6PE and 6VPE
feature must be installed previously on the Cisco ASR 901 Series Aggregation Services Router.
•Multiprotocol Label Switching (MPLS) in provider backbone devices.
•MPLS with Virtual Private Network (VPN) code in provider devices with VPN provider edge (PE)
devices.
•Border Gateway Protocol (BGP) in all devices providing a VPN service.
•Cisco Express Forwarding switching in every MPLS-enabled device.
Restrictions
The following restrictions are applicable for the IPv6 over MPLS: 6PE and 6VPE feature on the
Cisco IOS Release 15.2(2)SNI.
•All the existing MPLS and IPv6 restrictions are applicable, as the base infrastructure of IPv6 and
IPv4 MPLS remains the same.
•6PE and 6VPE is supported only on the SVI interfaces.
•The number of global VRFs supported is the same as that of IPv4, as both the IPv4 and IPv6 VPN
Routing and Forwarding (VRF) share the resources from the global VRF pool.
•The number of IPv6 VRFs supported is restricted to 113, though the maximum number of
configurable VRFs are 127.
•For the single label per prefix mode allocation, the 6PE and 6VPE scale is limited by the number of
labels available in the box (4000 labels).
•Supports only static routes and BGP for IPv6 in VRF context.
Feature Overview
The IPv6 over MPLS: 6PE and 6VPE feature enables the service providers running an MPLS/IPv4
infrastructure to offer IPv6 services without any major changes in the infrastructure. This feature offers
the following options to the service providers:
•Connect to other IPv6 networks accessible across the MPLS core
•Provide access to IPv6 services and resources that service provider provides
•Provide IPv6 VPN services without going for complete overhaul of existing MPLS/IPv4 core
6PE and 6VPE uses the existing MPLS/IPv4 core infrastructure for IPv6 transport. It enables IPv6 sites
to communicate with each other over an MPLS/IPv4 core network using MPLS label switched paths
(LSPs).
This feature relies heavily on multiprotocol Border Gateway Protocol (BGP) extensions in the IPv4
network configuration on the provider edge (PE) router to exchange IPv6 reachability information (in
addition to an MPLS label) for each IPv6 address prefix. Edge routers are configured as dual-stack,
running both IPv4 and IPv6, and use the IPv4 mapped IPv6 address for IPv6 prefix reachability
exchange.

37-3
Cisco ASR 901 Series Aggregation Services Router Software Configuration Guide
OL-23826-09
Chapter 37 IPv6 over MPLS: 6PE and 6VPE
Feature Overview
Benefits of 6PE and 6VPE
6PE and 6VPE offers the following benefits to service providers:
•Minimal operational cost and risk—No impact on existing IPv4 and MPLS services.
•Only provider edge routers require upgrade—A 6PE and 6VPE router can be an existing PE router
or a new one dedicated to IPv6 traffic.
•No impact on IPv6 customer edge (CE) routers—The ISP can connect to any CE router running
Static, IGP or EGP.
•Production services ready—An ISP can delegate IPv6 prefixes.
•IPv6 introduction into an existing MPLS service—6PE and 6VPE routers can be added at any time.
IPv6 on Provider Edge Routers
6PE is a technique that provides global IPv6 reachability over IPv4 MPLS. It allows one shared routing
table for all other devices. 6PE allows IPv6 domains to communicate with one another over the IPv4
without an explicit tunnel setup, requiring only one IPv4 address per IPv6 domain.
While implementing 6PE, the provider edge routers are upgraded to support 6PE, while the rest of the
core network is not touched (IPv6 unaware). This implementation requires no reconfiguration of core
routers because forwarding is based on labels rather than on the IP header itself. This provides a
cost-effective strategy for deploying IPv6.The IPv6 reachability information is exchanged by PE routers
using multiprotocol Border Gateway Protocol (mp-iBGP) extensions.
6PE relies on mp-iBGP extensions in the IPv4 network configuration on the PE router to exchange IPv6
reachability information in addition to an MPLS label for each IPv6 address prefix to be advertised. PE
routers are configured as dual stacks, running both IPv4 and IPv6, and use the IPv4 mapped IPv6 address
for IPv6 prefix reachability exchange. The next hop advertised by the PE router for 6PE and 6VPE
prefixes is still the IPv4 address that is used for IPv4 L3 VPN routes. A value of ::FFFF: is prepended
to the IPv4 next hop, which is an IPv4-mapped IPv6 address.

37-4
Cisco ASR 901 Series Aggregation Services Router Software Configuration Guide
OL-23826-09
Chapter 37 IPv6 over MPLS: 6PE and 6VPE
Feature Overview
Figure 37-1 illustrates a 6PE topology.
Figure 37-1 6PE Topology
IPv6 on VPN Provider Edge Routers
6VPE is a mechanism to use the IPv4 backbone to provide VPN IPv6 services. It takes advantage of
operational IPv4 MPLS backbones, eliminating the need for dual-stacking within the MPLS core. This
translates to savings in operational costs and addresses the security limitations of the 6PE approach.
6VPE is more like a regular IPv4 MPLS-VPN provider edge, with an addition of IPv6 support within
VRF. It provides logically separate routing table entries for VPN member devices.
Components of MPLS-based 6VPE Network
•VPN route target communities – A list of all other members of a VPN community.
•Multiprotocol BGP (MP-BGP) peering of VPN community PE routers – Propagates VRF
reachability information to all members of a VPN community.
•MPLS forwarding – Transports all traffic between all VPN community members across a VPN
service-provider network.
v6
IPv6 IPv6
MP-iBGP sessions
65141
v6
v4
IPv4 IPv6
v6
v6
IPv6 IPv4
v4
v4
IPv4
6PE
PP
6PE
6PE
P
P
6PE
V6 IPv6 router on the customer
premises
6PE PE equipment, connected to CEs and entry
points to the MPLS clouds, running a dual
stack IPv6/IPv4 (IPv6 to communicate with
CEs)
V4 IPv4 router on the customer
premises
PProvider routers, core of the MPLS backbone
running MPLS and IPv4 stack

37-5
Cisco ASR 901 Series Aggregation Services Router Software Configuration Guide
OL-23826-09
Chapter 37 IPv6 over MPLS: 6PE and 6VPE
Supported Features
In the MPLS-VPN model a VPN is defined as a collection of sites sharing a common routing table. A
customer site is connected to the service provider network by one or more interfaces, where the service
provider associates each interface with a VPN routing table–known as the VRF table.
Figure 37-2 illustrates an MPLS VPN network.
Figure 37-2 MPLS VPN Network
For more conceptual information on 6PE and 6VPE, see the IPv6 VPN over MPLS guide in the MPLS:
Layer 3 VPNs Configuration Guide.
Supported Features
The following 6PE and 6VPE features are supported on the Cisco ASR 901 router effective with
Cisco IOS Release 15.2(2) SNI:
•IPv6 VRF support – Enabled for supporting 6VPE
•MPLS VPN 6VPE and 6PE – Provides IPV6 reachability for IPv6 edge routers across an MPLS
network backbone running an IPv4 control plane, without making changes to the software on the
MPLS P routers.
•6VPE and 6PE with QoS – Supports QoS provisioning in 6PE and 6VPE networks by using existing
QoS infrastructure and configuration.
•MPLS VPN - VRF command for IPv4 and IPv6 VPN – Supports commands that allows users to
enable IPv4 and IPv6 in the same VRF.
Note All the above features are built upon existing IPv4, IPv6, MPLS and BGP infrastructure in the IOS and
Cisco ASR 901 data plane support.
VPN Client
209.165.201.10
Internet
Src: 209.165.201.10
10.3.3.10 203.0.113.1:6070
10.3.3.10
10.1.1.6
www.example.com
Inside
209.165.201.10
1. HTTP request to www.example.com
4. HTTP request to
www.example.com
C. HTTP request to www.example.com
2. ASA decrypts packet; src address is
now local address
Src: 203.0.113.1:6070
ASA Outside IP: 203.0.113.1
10.1.1.6 203.0.113.1:6075
Src: 10.1.1.6
A. HTTP to
www.example.com
B. ASA performs interface PAT for
outgoing traffic.
Src: 203.0.113.1:6075
3. ASA performs interface PAT for outgoing traffic.
Intra-interface config req’d.
303462

37-6
Cisco ASR 901 Series Aggregation Services Router Software Configuration Guide
OL-23826-09
Chapter 37 IPv6 over MPLS: 6PE and 6VPE
Scalability Numbers
Scalability Numbers
Table 37-1 shows the scalability numbers for the 6PE and 6VPE feature.
How to Configure IPv6 over MPLS: 6PE and 6VPE
This section describes how to configure IPv6 over MPLS: 6PE and 6VPE feature:
•Configuring 6PE, page 37-6 (Required)
•Configuring 6VPE, page 37-9 (Required)
•Verifying IPv6 over MPLS: 6PE and 6VPE Configuration, page 37-15 (Optional)
Configuring 6PE
Ensure that you configure 6PE on PE routers participating in both the IPv4 cloud and IPv6 clouds. To
learn routes from both clouds, you can use any routing protocol supported on IOS (BGP, OSPF, IS-IS,
EIGRP, Static).
BGP running on a PE router should establish (IPv4) neighborhood with BGP running on other PEs.
Subsequently, it should advertise the IPv6 prefixes learnt from the IPv6 table to the neighbors. The IPv6
prefixes advertised by BGP would automatically have IPv4-encoded-IPv6 addresses as the
nexthop-address in the advertisement.
To configure 6PE, complete the following steps:
SUMMARY STEPS
1. enable
2. configure terminal
3. ip cef
4. ipv6 cef
5. ipv6 unicast-routing
6. router bgp as-number
7. no synchronization
8. no bgp default ipv4-unicast
Table 37-1 Scalability Numbers for 6PE and 6VPE
Interface Numbers
Number of VRFs 113
Number of VPNv6 prefixes per VRF About 40001
Number of VPNv6 prefixes About 400037-1
Number of global IPv6 prefixes About 400037-1
1. This number is limited by the MPLS label usage on the PE router. The maximum number of label space shared between IPv4
and IPv6 is 4000.

37-7
Cisco ASR 901 Series Aggregation Services Router Software Configuration Guide
OL-23826-09
Chapter 37 IPv6 over MPLS: 6PE and 6VPE
How to Configure IPv6 over MPLS: 6PE and 6VPE
9. neighbor {ip-address | ipv6-address | peer-group-name} remote-as as-number
10. neighbor {ip-address | ipv6-address | peer-group-name} update-source interface-type
interface-number
11. address-family ipv6
12. neighbor {ip-address | ipv6-address | peer-group-name} activate
13. neighbor {ip-address | ipv6-address | peer-group-name} send-label
14. exit-address-family
DETAILED STEPS
Command Purpose
Step 1 enable
Example:
Router> enable
Enables privileged EXEC mode.
•Enter your password if prompted.
Step 2 configure terminal
Example:
Router# configure terminal
Enters global configuration mode.
Step 3 ip cef
Example:
Router(config)# ip cef
Enables Cisco Express Forwarding on the router.
Step 4 ipv6 cef
Example:
Router(config)# ipv6 cef
Enables Cisco Express Forwarding for IPv6.
Step 5 ipv6 unicast-routing
Example:
Router(config)# ipv6 unicast-routing
Enables the forwarding of IPv6 unicast datagrams.
Step 6 router bgp
as-number
Example:
Router(config)# router bgp 100
Enters the number that identifies the autonomous system (AS) in
which the router resides.
•as-number—Autonomous system number. Range for 2-byte
numbers is 1 to 65535. Range for 4-byte numbers is 1.0 to
65535.65535.
Step 7 no synchronization
Example:
Router(config-router)# no
synchronization
Advertises a network route without waiting for IGP.

37-8
Cisco ASR 901 Series Aggregation Services Router Software Configuration Guide
OL-23826-09
Chapter 37 IPv6 over MPLS: 6PE and 6VPE
How to Configure IPv6 over MPLS: 6PE and 6VPE
Step 8 no bgp default ipv4-unicast
Example:
Router(config-router)# no bgp default
ipv4-unicast
Disables the default IPv4 unicast address family for peering session
establishment.
Step 9 neighbor {
ip-address
|
ipv6-address
|
peer-group-name
} remote-as
as-number
Example:
Router(config-router)# neighbor
10.108.1.2 remote-as 65200
Adds an entry to the BGP or multiprotocol BGP neighbor table.
•ip-address—IP address of a peer router with which routing
information will be exchanged.
•ipv6-address—IPv6 address of a peer router with which routing
information will be exchanged.
•peer-group-name—Name of the BGP peer group.
•remote-as—Specifies a remote autonomous system.
•as-number—Number of an autonomous system to which the
neighbor belongs, ranging from 1 to 65535.
Step 10 neighbor {ip-address | ipv6-address |
peer-group-name} update-source
interface-type interface-number
Example:
Router(config-router)# neighbor
172.16.2.3 update-source Loopback0
Configures BGP sessions to use any operational interface for TCP
connections.
Step 11 address-family ipv6
Example:
Router(config-router)# address-family
ipv6
Enters address family configuration mode for configuring routing
sessions, such as BGP, that use standard IPv6 address prefixes.
Step 12 neighbor {
ip-address
|
ipv6-address
|
peer-group-name
} activate
Example:
Router(config-router-af)# neighbor
10.0.0.44 activate
Enables the exchange of information with a BGP neighbor.
Step 13 neighbor {
ip-address
|
ipv6-address
|
peer-group-name
} send-label
Example:
Router(config-router-af)# neighbor
10.0.0.44 send-label
Sends MPLS labels with BGP routes to a neighboring BGP router.
Step 14 exit-address-family
Example:
Router(config-router-af)#
exit-address-family
Exits BGP address-family submode.
Command Purpose

37-9
Cisco ASR 901 Series Aggregation Services Router Software Configuration Guide
OL-23826-09
Chapter 37 IPv6 over MPLS: 6PE and 6VPE
How to Configure IPv6 over MPLS: 6PE and 6VPE
Configuring 6VPE
6VPE requires setting up of IPv6 connectivity from PE to CE routers, MP-BGP peering to the
neighboring PE and MPLS/IPv4 connectivity to the core network using supported routing protocols
(like OSPF, IS-IS, EIGRP, Static) as done in 6PE. In addition, IPv6 VRFs have to be created on the PE
routers and attached to the interfaces connecting to CE routers. IPv6-only or dual-stack(multi-protocol)
VRFs support IPv6 VRF definitions.
To configure 6VPE, perform the tasks given below:
•Setting up IPv6 Connectivity from PE to CE Routers
•Setting up MP-BGP Peering to the Neighboring PE
•Setting up MPLS/IPv4 Connectivity with LDP
•Creating IPv6 VRFs on PE Routers
Setting up IPv6 Connectivity from PE to CE Routers
To configure IPv6 connectivity from PE to CE routers, complete the following steps:
SUMMARY STEPS
1. enable
2. configure terminal
3. router bgp as-number
4. address-family ipv6 [vrf vrf-name]
5. neighbor {ip-address | ipv6-address | peer-group-name} remote-as as-number
6. neighbor {ip-address | ipv6-address | peer-group-name} activate
7. exit-address-family
DETAILED STEPS
Command Purpose
Step 1 enable
Example:
Router> enable
Enables privileged EXEC mode.
•Enter your password if prompted.
Step 2 configure terminal
Example:
Router# configure terminal
Enters global configuration mode.
Step 3 router bgp
as-number
Example:
Router(config)# router bgp 100
Enters the number that identifies the autonomous system (AS) in
which the router resides.
•as-number—Autonomous system number. Range for 2-byte
numbers is 1 to 65535. Range for 4-byte numbers is 1.0 to
65535.65535.

37-10
Cisco ASR 901 Series Aggregation Services Router Software Configuration Guide
OL-23826-09
Chapter 37 IPv6 over MPLS: 6PE and 6VPE
How to Configure IPv6 over MPLS: 6PE and 6VPE
Setting up MP-BGP Peering to the Neighboring PE
To configure MP-BGP peering to the neighboring PE routers, complete the following steps:
SUMMARY STEPS
1. enable
2. configure terminal
3. router bgp as-number
4. address-family vpnv6
5. neighbor {ip-address | ipv6-address | peer-group-name} activate
6. neighbor {ip-address | ipv6-address | peer-group-name} send-community extended
7. exit-address-family
Step 4 address-family ipv6 [vrf
vrf-name
]
Example:
Router(config-router)# address-family
ipv6 labeled-unicast
Enters address family configuration mode for configuring routing
sessions, such as BGP, that use standard IPv6 address prefixes.
•vrf—(Optional) Specifies all VRF instance tables or a specific
VRF table for an IPv6 address.
•vrf-name—(Optional) A specific VRF table for an IPv6
address.
Step 5 neighbor {
ip-address
|
ipv6-address
|
peer-group-name
} remote-as
as-number
Example:
Router(config-router-af)# neighbor
10.108.1.2 remote-as 65200
Adds an entry to the BGP or multiprotocol BGP neighbor table.
•ip-address—IP address of a peer router with which routing
information will be exchanged.
•ipv6-address—IPv6 address of a peer router with which routing
information will be exchanged.
•peer-group-name—Name of the BGP peer group.
•remote-as—Specifies a remote autonomous system.
•as-number—Number of an autonomous system to which the
neighbor belongs, ranging from 1 to 65535.
Step 6 neighbor {
ip-address
|
ipv6-address
|
peer-group-name
} activate
Example:
Router(config-router-af)# neighbor
10.0.0.44 activate
Enables the exchange of information with a BGP neighbor.
Step 7 exit-address-family
Example:
Router(config-router-af)#
exit-address-family
Exits BGP address-family submode.
Command Purpose

37-11
Cisco ASR 901 Series Aggregation Services Router Software Configuration Guide
OL-23826-09
Chapter 37 IPv6 over MPLS: 6PE and 6VPE
How to Configure IPv6 over MPLS: 6PE and 6VPE
DETAILED STEPS
Command Purpose
Step 1 enable
Example:
Router> enable
Enables privileged EXEC mode.
•Enter your password if prompted.
Step 2 configure terminal
Example:
Router# configure terminal
Enters global configuration mode.
Step 3 router bgp
as-number
Example:
Router(config)# router bgp 100
Enters the number that identifies the autonomous system (AS) in
which the router resides.
•as-number—Autonomous system number. Range for 2-byte
numbers is 1 to 65535. Range for 4-byte numbers is 1.0 to
65535.65535.
Step 4 address-family vpnv6
Example:
Router(config-router)# address-family
vpnv6
Places the router in address family configuration mode for
configuring routing sessions, such as BGP, that use standard VPNv6
address prefixes.
Step 5 neighbor {
ip-address
|
ipv6-address
|
peer-group-name
} activate
Example:
Router(config-router-af)# neighbor
10.0.0.44 activate
Enable the exchange of information with a BGP neighbor.
•ip-address—IP address of a peer router with which routing
information will be exchanged.
•ipv6-address—IPv6 address of a peer router with which routing
information will be exchanged.
•peer-group-name—Name of the BGP peer group.
Step 6 neighbor {
ip-address
|
ipv6-address
|
peer-group-name
} send-community
extended
Example:
Router(config-router-af)# neighbor
10.108.1.2 send-community extended
Adds an entry to the BGP or multiprotocol BGP neighbor table.
•ip-address—IP address of a peer router with which routing
information will be exchanged.
•ipv6-address—IPv6 address of a peer router with which routing
information will be exchanged.
•peer-group-name—Name of the BGP peer group.
•extended—Specifies that only extended communities will be
sent.
Step 7 exit-address-family
Example:
Router(config-router-af)#
exit-address-family
Exits BGP address-family submode.

37-12
Cisco ASR 901 Series Aggregation Services Router Software Configuration Guide
OL-23826-09
Chapter 37 IPv6 over MPLS: 6PE and 6VPE
How to Configure IPv6 over MPLS: 6PE and 6VPE
Setting up MPLS/IPv4 Connectivity with LDP
To configure MPLS and IPv4 connectivity with LDP, complete the following steps:
SUMMARY STEPS
1. enable
2. configure terminal
3. interface interface
4. ip address ip-address
5. mpls ip
6. exit
DETAILED STEPS
Command Purpose
Step 1 enable
Example:
Router> enable
Enables privileged EXEC mode.
•Enter your password if prompted.
Step 2 configure terminal
Example:
Router# configure terminal
Enters global configuration mode.
Step 3 interface
interface-name
Example:
Router(config)# interface vlan 100
Configures an interface type and to enter interface configuration
mode.
•interface-name—Interface name.
Step 4 ip address
ip-address
Example:
Router(config-if)# ip address 1.1.1.1
255.255.255.0
Sets a primary or secondary IP address for an interface.
Step 5 mpls ip
Example:
Router(config-if)# mpls ip
Enables MPLS forwarding of IP packets along normally routed
paths for a particular interface.
Step 6 exit
Example:
Router(config-if)# exit
Exits interface configuration mode.

37-13
Cisco ASR 901 Series Aggregation Services Router Software Configuration Guide
OL-23826-09
Chapter 37 IPv6 over MPLS: 6PE and 6VPE
How to Configure IPv6 over MPLS: 6PE and 6VPE
Creating IPv6 VRFs on PE Routers
To configure IPv6 VRFs on the PE routers, complete the following tasks:
•Configuring IPv6-only VRF
•Configuring Dual-stack VRF
Configuring IPv6-only VRF
To configure IPv6-only VRF, complete the following steps:
SUMMARY STEPS
1. enable
2. configure terminal
3. vrf definition vrf-name
4. address-family ipv6
5. exit-address-family
DETAILED STEPS
Command Purpose
Step 1 enable
Example:
Router> enable
Enables privileged EXEC mode.
•Enter your password if prompted.
Step 2 configure terminal
Example:
Router# configure terminal
Enters global configuration mode.
Step 3 vrf definition
vrf-name
Example:
Router(config)# vrf definition red
Configures a VRF routing table instance and enters VRF
configuration mode.
•vrf-name—Name assigned to a VRF.
Step 4 address-family ipv6
Example:
Router(config-vrf)# address-family ipv6
Enters address family configuration mode for configuring routing
sessions that use standard IPv6 address prefixes.
Step 5 exit-address-family
Example:
Router(config-vrf-af)#
exit-address-family
Exits address-family submode.

37-14
Cisco ASR 901 Series Aggregation Services Router Software Configuration Guide
OL-23826-09
Chapter 37 IPv6 over MPLS: 6PE and 6VPE
How to Configure IPv6 over MPLS: 6PE and 6VPE
Configuring Dual-stack VRF
To configure dual-stack VRF, complete the following steps:
SUMMARY STEPS
1. enable
2. configure terminal
3. vrf definition vrf-name
4. address-family ipv4
5. exit-address-family
6. address-family ipv6
7. exit-address-family
DETAILED STEPS
Command Purpose
Step 1 enable
Example:
Router> enable
Enables privileged EXEC mode.
•Enter your password if prompted.
Step 2 configure terminal
Example:
Router# configure terminal
Enters global configuration mode.
Step 3 vrf definition
vrf-name
Example:
Router(config)# vrf definition red
Configures a VRF routing table instance and enters VRF
configuration mode.
•vrf-name—Name assigned to a VRF.
Step 4 address-family ipv4
Example:
Router(config-vrf)# address-family ipv4
Enters address family configuration mode for configuring routing
sessions that use standard IPv4 address prefixes.
Step 5 exit-address-family
Example:
Router(config-vrf-af)#
exit-address-family
Exits address-family submode.

37-15
Cisco ASR 901 Series Aggregation Services Router Software Configuration Guide
OL-23826-09
Chapter 37 IPv6 over MPLS: 6PE and 6VPE
How to Configure IPv6 over MPLS: 6PE and 6VPE
Verifying IPv6 over MPLS: 6PE and 6VPE Configuration
To verify the IPv6 over MPLS: 6PE and 6VPE configuration, use the show commands shown in the
following examples.
To display BGP entries from all of the customer-specific IPv6 routing tables, use the following show
command.
Router# show bgp vpnv6 unicast all
Network Next Hop Metric LocPrf Weight Path
Route Distinguisher: 100:1
* 2001:100:1:1000::/56 2001:100:1:1000::72a 0 0 200 ?
* :: 0 32768 ?
* i2001:100:1:2000::/56 ::FFFF:200.10.10.1
Route Distinguisher: 200:1
* 2001:100:2:1000::/56 :: 0 32768 ?
* 2001:100:2:2000::/56 ::FFFF:200.10.10.1 0 32768 ?
To display the parameters and the current state of the active IPv6 routing protocol processes, use the
following show command:
Router# show ipv6 protocols vrf vpe_1
IPv6 Routing Protocol is "connected"
IPv6 Routing Protocol is "bgp 100"
IGP synchronization is disabled
Redistribution:
None
Neighbor(s):
Address FiltIn FiltOut Weight RoutemapIn RoutemapOut
100::2
To display IPv6 router advertisement (RA) information received from on-link devices, use the following
show command:
Router# show ipv6 route vrf vpe_1
pura2013#sh ipv6 route vrf vpe_1
IPv6 Routing Table - vpe_1 - 29 entries
Codes: C - Connected, L - Local, S - Static, U - Per-user Static route
B - BGP, R - RIP, H - NHRP, I1 - ISIS L1
I2 - ISIS L2, IA - ISIS interarea, IS - ISIS summary, D - EIGRP
EX - EIGRP external, ND - ND Default, NDp - ND Prefix, DCE - Destination
NDr - Redirect
Step 6 address-family ipv6
Example:
Router(config-vrf)# address-family ipv6
Enters address family configuration mode for configuring routing
sessions that use standard IPv6 address prefixes.
Step 7 exit-address-family
Example:
Router(config-vrf-af)#
exit-address-family
Exits address-family submode.
Command Purpose

37-16
Cisco ASR 901 Series Aggregation Services Router Software Configuration Guide
OL-23826-09
Chapter 37 IPv6 over MPLS: 6PE and 6VPE
How to Configure IPv6 over MPLS: 6PE and 6VPE
O - OSPF Intra, OI - OSPF Inter, OE1 - OSPF ext 1, OE2 - OSPF ext 2
ON1 - OSPF NSSA ext 1, ON2 - OSPF NSSA ext 2
B 72::/64 [20/0]
via 100::2
B 72:0:0:1::/64 [20/0]
via 100::2
B 72:0:0:2::/64 [20/0]
via 100::2
B 72:0:0:4::/64 [20/0]
via 100::2
B 72:0:0:5::/64 [20/0]
via 100::2
B 72:0:0:6::/64 [20/0]
via 100::2
B 72:0:0:7::/64 [20/0]
via 100::2
B 72:0:0:8::/64 [20/0]
via 100::2
B 72:0:0:9::/64 [20/0]
via 100::2
B 72:0:0:A::/64 [20/0]
via 100::2
B 72:0:0:B::/64 [20/0]
via 100::2
B 72:0:0:C::/64 [20/0]
via 100::2
B 72:0:0:D::/64 [20/0]
via 100::2
B 72:0:0:E::/64 [20/0]
via 100::2
B 72:0:0:F::/64 [20/0]
via 100::2
B 72:0:0:10::/64 [20/0]
via 100::2
B 72:0:0:11::/64 [20/0]
via 100::2
B 72:0:0:12::/64 [20/0]
via 100::2
To display the Cisco Express Forwarding Forwarding Information Base (FIB) associated with an IPv6
Virtual Private Network (VPN) routing and forwarding (VRF) instance, use the following show
command.
Router# show ipv6 cef vrf cisco1
2001:8::/64
attached to GigabitEthernet0/0/1
2001:8::3/128
receive
2002:8::/64
nexthop 10.1.1.2 GigabitEthernet0/1/0 label 22 19
2010::/64
nexthop 2001:8::1 GigabitEthernet0/0/1
2012::/64
attached to Loopback1
2012::1/128
receive

37-17
Cisco ASR 901 Series Aggregation Services Router Software Configuration Guide
OL-23826-09
Chapter 37 IPv6 over MPLS: 6PE and 6VPE
How to Configure IPv6 over MPLS: 6PE and 6VPE
To display IPv6 routing table information associated with a VPN routing and forwarding (VRF) instance,
use the following show command.
Router# show ipv6 route vrf
IPv6 Routing Table cisco1 - 6 entries
Codes: C - Connected, L - Local, S - Static, R - RIP, B - BGP
U - Per-user Static route
I1 - ISIS L1, I2 - ISIS L2, IA - ISIS interarea
O - OSPF intra, OI - OSPF inter, OE1 - OSPF ext 1, OE2 - OSPF ext 2
C 2001:8::/64 [0/0]
via ::, GigabitEthernet0/0/1
L 2001:8::3/128 [0/0]
via ::, GigabitEthernet0/0/1
B 2002:8::/64 [200/0]
via ::FFFF:192.168.1.4,
B 2010::/64 [20/1]
via 2001:8::1,
C 2012::/64 [0/0]
via ::, Loopback1
L 2012::1/128 [0/0]
via ::, Loopback1
To display label forwarding information for advertised Virtual Private Network (VPN) routing and
forwarding (VRF) instance routes, use the following show command.
Router# show mpls forwarding-table vrf vpe_1
Local Outgoing Prefix Bytes Label Outgoing Next Hop
Label Label or Tunnel Id Switched interface
1760 No Label 72::/64[V] 0 Vl100 100::2
1761 No Label 72:0:0:1::/64[V] 0 Vl100 100::2
1762 No Label 72:0:0:2::/64[V] 0 Vl100 100::2
1764 No Label 72:0:0:3::/64[V] 0 Vl100 100::2
1765 No Label 72:0:0:4::/64[V] 0 Vl100 100::2
1768 No Label 72:0:0:7::/64[V] 0 Vl100 100::2
1769 No Label 72:0:0:8::/64[V] 0 Vl100 100::2
1770 No Label 72:0:0:9::/64[V] 0 Vl100 100::2
1771 No Label 72:0:0:A::/64[V] 0 Vl100 100::2
1772 No Label 72:0:0:B::/64[V] 0 Vl100 100::2
1773 No Label 72:0:0:C::/64[V] 0 Vl100 100::2
1774 No Label 72:0:0:D::/64[V] 0 Vl100 100::2
1775 No Label 72:0:0:E::/64[V] 0 Vl100 100::2
1776 No Label 72:0:0:F::/64[V] 0 Vl100 100::2
1777 No Label 72:0:0:10::/64[V] \
0 Vl100 100::2
1778 No Label 72:0:0:11::/64[V] \
0 Vl100 100::2
Local Outgoing Prefix Bytes Label Outgoing Next Hop
Label Label or Tunnel Id Switched interface
1779 No Label 72:0:0:12::/64[V] \
0 Vl100 100::2
1780 No Label 72:0:0:13::/64[V] \
0 Vl100 100::2
1781 No Label 72:0:0:14::/64[V] \
0 Vl100 100::2
1782 No Label 72:0:0:15::/64[V] \
0 Vl100 100::2
1783 No Label 72:0:0:16::/64[V] \
0 Vl100 100::2
1784 No Label 72:0:0:17::/64[V] \
0 Vl100 100::2
1785 No Label 72:0:0:18::/64[V] \
0 Vl100 100::2

37-18
Cisco ASR 901 Series Aggregation Services Router Software Configuration Guide
OL-23826-09
Chapter 37 IPv6 over MPLS: 6PE and 6VPE
Configuration Examples
To display output information linking the MPLS label with prefixes, use the following show command.
Router# show mpls forwarding-table
Local Outgoing Prefix Bytes tag Outgoing Next Hop
tag tag or VC or Tunnel Id switched interface
16 Aggregate IPv6 0
17 Aggregate IPv6 0
18 Aggregate IPv6 0
19 Pop tag 192.168.99.64/30 0 GE0/0 point2point
20 Pop tag 192.168.99.70/32 0 GE0/0 point2point
21 Pop tag 192.168.99.200/32 0 GE0/0 point2point
22 Aggregate IPv6 5424
23 Aggregate IPv6 3576
24 Aggregate IPv6 2600
To display entries in the IPv6 BGP routing table, use the following show command:
Router# show bgp ipv6 2001:33::/64
BGP routing table entry for 2001:33::/64, version 3
Paths: (1 available, best #1, table Global-IPv6-Table)
Not advertised to any peer
Local
::FFFF:192.168.0.2 (metric 30) from 192.168.0.2 (192.168.0.2)
Origin IGP, localpref 100, valid, internal, best
Configuration Examples
This section provides sample configuration examples for IPv6 over MPLS: 6PE and 6VPE feature on the
Cisco ASR 901 router.
•Example: Configuring 6PE, page 37-18
•Example: Configuring 6VPE, page 37-19
Example: Configuring 6PE
The following is a sample configuration of 6PE.
interface GigabitEthernet0/3/0/0
ipv6 address 2001::1/64
!
router isis ipv6-cloud
net 49.0000.0000.0001.00
address-family ipv6 unicast
single-topology
interface GigabitEthernet0/3/0/0
address-family ipv6 unicast
!
!
router bgp 55400
bgp router-id 54.6.1.1
address-family ipv4 unicast
!
address-family ipv6 unicast
network 55:5::/64

37-19
Cisco ASR 901 Series Aggregation Services Router Software Configuration Guide
OL-23826-09
Chapter 37 IPv6 over MPLS: 6PE and 6VPE
Configuration Examples
redistribute connected
redistribute isis ipv6-cloud
allocate-label all
!
neighbor 34.4.3.3
remote-as 55400
address-family ipv4 unicast
!
address-family ipv6 labeled-unicast
Example: Configuring 6VPE
The following is a sample configuration of 6VPE.
vrf vpn1
address-family ipv6 unicast
import route-target
200:2
!
export route-target
200:2
interface Loopback0
ipv4 address 10.0.0.1 255.255.255.255
interface GigabitEthernet0/0/0/1
vrf vpn1
ipv6 address 2001:c003:a::2/64
router bgp 1
bgp router-id 10.0.0.1
bgp redistribute-internal
bgp graceful-restart
address-family ipv4 unicast
!
address-family vpnv6 unicast
!
neighbor 10.0.0.2 >>>> Remote peer loopback address.
remote-as 1
update-source Loopback0
address-family ipv4 unicast
!
address-family vpnv6 unicast
route-policy pass-all in
route-policy pass-all out
!
vrf vpn1
rd 100:2
bgp router-id 140.140.140.140
address-family ipv6 unicast
redistribute connected
!
neighbor 2001:c003:a::1
remote-as 6502
address-family ipv6 unicast
route-policy pass-all in
route-policy pass-all out

37-20
Cisco ASR 901 Series Aggregation Services Router Software Configuration Guide
OL-23826-09
Chapter 37 IPv6 over MPLS: 6PE and 6VPE
Additional References
Additional References
The following sections provide references related to Remote Loop-Free Alternate Fast Reroute feature.
Related Documents
Standards
MIBs
RFCs
Technical Assistance
Related Topic Document Title
Cisco IOS Commands Cisco IOS Master Commands List, All Releases
Cisco ASR 901 Router Commands Cisco ASR 901 Series Aggregation Services Router Command
Reference
IPv6 Provider Edge Router over MPLS Cisco IOS IPv6 Provider Edge Router (6PE) over MPLS
IPv6 VPN over MPLS MPLS: Layer 3 VPNs Configuration Guide
Standard Title
None —
MIB MIBs Link
None To locate and download MIBs for selected platforms, Cisco IOS
releases, and feature sets, use Cisco MIB Locator found at the
following URL:
http://www.cisco.com/go/mibs
RFC Title
None —
Description Link
The Cisco Technical Support website contains
thousands of pages of searchable technical content,
including links to products, technologies, solutions,
technical tips, and tools. Registered Cisco.com users
can log in from this page to access even more content.
http://www.cisco.com/techsupport

37-21
Cisco ASR 901 Series Aggregation Services Router Software Configuration Guide
OL-23826-09
Chapter 37 IPv6 over MPLS: 6PE and 6VPE
Feature Information for IPv6 over MPLS: 6PE and 6VPE
Feature Information for IPv6 over MPLS: 6PE and 6VPE
Table 37-2 lists the features in this module and provides links to specific configuration information.
Use Cisco Feature Navigator to find information about platform support and software image support.
Cisco Feature Navigator enables you to determine which software images support a specific software
release, feature set, or platform. To access Cisco Feature Navigator, go to http://www.cisco.com/go/cfn.
An account on Cisco.com is not required.
Note Table 37-2 lists only the software release that introduced support for a given feature in a given software
release train. Unless noted otherwise, subsequent releases of that software release train also support that
feature.
Table 37-2 Feature Information for IPv6 over MPLS: 6PE and 6VPE
Feature Name Releases Feature Information
IPv6 over MPLS: 6PE and 6VPE 15.2(2)SNI This feature was introduced on the Cisco ASR 901 routers.
The following sections provide information about this
feature:
•Feature Overview, page 37-2
•IPv6 on Provider Edge Routers, page 37-3
•IPv6 on VPN Provider Edge Routers, page 37-4
•How to Configure IPv6 over MPLS: 6PE and 6VPE,
page 37-6

37-22
Cisco ASR 901 Series Aggregation Services Router Software Configuration Guide
OL-23826-09
Chapter 37 IPv6 over MPLS: 6PE and 6VPE
Feature Information for IPv6 over MPLS: 6PE and 6VPE

CHAPTER
38-1
Cisco ASR 901 Series Aggregation Services Router Software Configuration Guide
OL-23826-09
38
Storm Control
This feature module describes the Storm Control feature that helps to monitor the incoming broadcast,
multicast, and unknown unicast packets and prevent them from flooding the LAN ports.
Finding Feature Information
Your software release may not support all the features documented in this module. For the latest feature
information and caveats, see the release notes for your platform and software release. To find information
about the features documented in this module, and to see a list of the releases in which each feature is
supported, see the “Feature Information for Storm Control” section on page 38-9.
Use Cisco Feature Navigator to find information about platform support and Cisco software image
support. To access Cisco Feature Navigator, go to http://www.cisco.com/go/cfn. An account on
Cisco.com is not required.
Contents
•Prerequisites, page 38-2
•Restrictions, page 38-2
•Feature Overview, page 38-2
•Configuring Storm Control, page 38-2
•Configuring Error Disable Recovery, page 38-5
•Configuration Example for Storm Control, page 38-7
•Additional References, page 38-8
•Feature Information for Storm Control, page 38-9

38-2
Cisco ASR 901 Series Aggregation Services Router Software Configuration Guide
OL-23826-09
Chapter 38 Storm Control
Feature Overview
Prerequisites
•Cisco IOS Release 15.3(3)S or a later release that supports the Storm Control feature must be
installed previously on the Cisco ASR 901 Series Aggregation Services Router.
Restrictions
•The storm-control command is not recommended on an interface that is part of a port channel.
•Storm-control counters are not supported on port channel as the counters are based on physical
ports.
•Discarded counters are not displayed for port channel. You should check the port channel
member-ports for discarded counters.
•The current rate field is not supported for show commands in hardware based storm control.
•Supports only drop counters. Total broadcast received in storm control is not supported.
Feature Overview
A traffic storm occurs when huge amount of broadcast, multicast, or unknown unicast packets flood the
LAN, creating excessive traffic and degrading network performance. Errors in the protocol-stack
implementation or in the network configuration can also cause a storm. The mechanism to prevent and
control such events is known as storm control or broadcast suppression.
The Storm Control feature prevents switchports on a LAN from being disrupted by a broadcast,
multicast, or unknown unicast storm on one of the interfaces. This feature monitors incoming traffic
statistics over a time period and compares the measurement with a predefined suppression level
threshold. The threshold represents the percentage of the total available bandwidth of the port. If the
threshold of a traffic type is reached, the system takes the appropriate storm control action until the
incoming traffic falls below the threshold level.
Storm control also acts as a policer, and it drops only the storms that breaches the configured storm level.
This feature supports the following:
•Ethernet port: per port configuration for broadcast, multicast, and unknown unicast traffic.
•10 GigabitEthernet interfaces.
•SNMP trap and SYSLOG messages: indicating storm control detection.
•Individual dropped packet counters: for broadcast, multicast, and unknown unicast flows.
•Error disable recovery feature with storm control shutdown action.
Configuring Storm Control
To configure Storm Control feature, complete the following steps:
Note This feature is disabled by default.

38-3
Cisco ASR 901 Series Aggregation Services Router Software Configuration Guide
OL-23826-09
Chapter 38 Storm Control
Configuring Storm Control
SUMMARY STEPS
1. enable
2. configure terminal
3. interface type number
4. storm-control {action {shutdown | trap}| {broadcast | multicast | unicast} {level {level | bps
bps-level | pps pps-level}}
5. end
DETAILED STEPS
Command Purpose
Step 1 enable
Example:
Router> enable
Enables privileged EXEC mode.
•Enter your password if prompted.
Step 2 configure terminal
Example:
Router# configure terminal
Enters global configuration mode.
Step 3 interface
type number
Example:
Router(config)# interface
gigabitethernet 0/1
Specifies an interface type and number, and enters interface
configuration mode.

38-4
Cisco ASR 901 Series Aggregation Services Router Software Configuration Guide
OL-23826-09
Chapter 38 Storm Control
Configuring Storm Control
Note To disable Storm Control feature, use the no storm-control command.
Verifying Storm Control
To verify the Storm Control feature configuration, use the show command described in the following
example.
Router# show storm-control broadcast
Interface Type Filter State Level Current
--------- ------ ------------- ----------- ----------
Gi0/1 Bcast Forwarding 200 pps 0 pps
Gi0/1 Mcast Forwarding 300 pps 0 pps
! The “current” field is not supported for storm control.
Step 4 storm-control {action {shutdown |
trap}| {broadcast | multicast |
unicast} {level {
level
| bps
bps-level
| pps
pps-level
}}
Example:
Router(config-if)# storm-control
broadcast level 70
Configures broadcast, multicast, or unknown unicast storm control.
•action—Specifies the action to take when a storm occurs on a
port.
•shutdown—Disables the port during a storm.
•trap—Sends an SNMP trap.
•broadcast—Configures broadcast storm control.
•multicast—Configures multicast storm control.
•unicast—Configures unknown unicast storm control.
•level—Specifies the rising threshold level for broadcast,
multicast, or unicast traffic as a percentage of the bandwidth.
The valid range is from 1 to 100 percent. There can also be a
fractional part in the level ranging from 0 to 99, which is
expressed in percentage. So a level of 49.99 on a
GigabitEthernet interface means that once the number of
broadcast (or configured type) packets on the interface exceeds
499.90Mbps, all the exceeding packets are dropped.
•level—Threshold level.
•bps—Specifies the suppression level in bits per second.
•bps-level—Threshold level.
•pps—Specifies the suppression level in packets per second.
•pps-level—Threshold level.
Step 5 end
Example:
Router(config-if)# end
Exits the interface configuration mode and enters the privileged
EXEC mode.
Command Purpose

38-5
Cisco ASR 901 Series Aggregation Services Router Software Configuration Guide
OL-23826-09
Chapter 38 Storm Control
Configuring Error Disable Recovery
To verify the dropped counters, use the show command described in the following example.
Router# show interface gigabitethernet 0/1 counters storm-control
Port UcastSupp UcastSuppDiscards McastSupp McastSuppDiscards BcastSupp BcastSuppDiscards
%/ps %/ps %/ps
Gi0/1 100.00% 0 20000p 1065163 100.00% 0
Configuring Error Disable Recovery
The Cisco ASR 901 router supports error disable recovery for traffic storm control. When a storm is
detected, the interfaces configured with the shutdown action of the storm control command are brought
down. By default, the error recovery is disabled. You can configure automatic recovery by enabling the
error disable recovery at the global configuration level and by setting a time-interval for error recovery.
To configure error disable recovery, complete the following steps:
SUMMARY STEPS
1. enable
2. configure terminal
3. errdisable recovery cause storm-control
4. errdisable recovery interval seconds
5. end
DETAILED STEPS
Command Purpose
Step 1 enable
Example:
Router> enable
Enables privileged EXEC mode.
•Enter your password if prompted.
Step 2 configure terminal
Example:
Router# configure terminal
Enters global configuration mode.
Step 3 errdisable recovery cause
storm-control
Example:
Router(config)# errdisable recovery
cause storm-control
Configure recovery mechanism and recovery from a specific cause.

38-6
Cisco ASR 901 Series Aggregation Services Router Software Configuration Guide
OL-23826-09
Chapter 38 Storm Control
Configuring Error Disable Recovery
Monitoring Error Disable Recovery
To display the information about the error-disable recovery timer, use the show command described in
the following example.
Router# show errdisable recovery
ErrDisable Reason Timer Status
----------------- --------------
udld Disabled
bpduguard Disabled
security-violatio Disabled
channel-misconfig Disabled
vmps Disabled
pagp-flap Disabled
dtp-flap Disabled
link-flap Disabled
lsgroup Enabled
l2ptguard Disabled
psecure-violation Disabled
gbic-invalid Disabled
dhcp-rate-limit Disabled
mac-limit Disabled
unicast-flood Disabled
storm-control Enabled
arp-inspection Disabled
loopback Disabled
link-monitor-fail Disabled
oam-remote-failur Disabled
oam-remote-failur Disabled
oam-remote-failur Disabled
dot1ad-incomp-ety Disabled
dot1ad-incomp-tun Disabled
mlacp-minlink Disabled
Timer interval: 30 seconds
Interfaces that will be enabled at the next timeout:
Interface Errdisable reason Time left(sec)
---------- --------------------- --------------
Gi0/3 storm-control 4
Step 4 errdisable recovery interval
seconds
Example:
Router(config)# errdisable recovery
interval 30
Configures the period to recover from a specified error-disable
cause.
•seconds—Specifies the time to recover from a specified
error-disable cause.
Step 5 end
Example:
Router(config)# end
Exits global configuration mode and enters the privileged EXEC
mode.
Command Purpose

38-7
Cisco ASR 901 Series Aggregation Services Router Software Configuration Guide
OL-23826-09
Chapter 38 Storm Control
Configuration Example for Storm Control
Configuration Example for Storm Control
The following is a sample configuration of Storm Control feature on the Cisco ASR 901 router.
!
interface GigabitEthernet0/1
no ip address
negotiation auto
storm-control broadcast level pps 200
storm-control multicast level pps 300
storm-control action trap
end
!
Troubleshooting Tips
Use the following debug command to enable the debug feature to help in troubleshooting the storm
control feature.
Router# debug platform hardware ether SC

38-8
Cisco ASR 901 Series Aggregation Services Router Software Configuration Guide
OL-23826-09
Chapter 38 Storm Control
Additional References
Additional References
The following sections provide references related to Storm Control feature.
Related Documents
Standards
MIBs
RFCs
Technical Assistance
Related Topic Document Title
Cisco IOS Commands Cisco IOS Master Commands List, All Releases
Cisco ASR 901 Router Commands Cisco ASR 901 Series Aggregation Services Router Command
Reference
Standard Title
None —
MIB MIBs Link
None To locate and download MIBs for selected platforms, Cisco IOS
releases, and feature sets, use Cisco MIB Locator found at the
following URL:
http://www.cisco.com/go/mibs
RFC Title
None —
Description Link
The Cisco Technical Support website contains
thousands of pages of searchable technical content,
including links to products, technologies, solutions,
technical tips, and tools. Registered Cisco.com users
can log in from this page to access even more content.
http://www.cisco.com/techsupport

38-9
Cisco ASR 901 Series Aggregation Services Router Software Configuration Guide
OL-23826-09
Chapter 38 Storm Control
Feature Information for Storm Control
Feature Information for Storm Control
Table 38-1 lists the features in this module and provides links to specific configuration information.
Use Cisco Feature Navigator to find information about platform support and software image support.
Cisco Feature Navigator enables you to determine which software images support a specific software
release, feature set, or platform. To access Cisco Feature Navigator, go to http://www.cisco.com/go/cfn.
An account on Cisco.com is not required.
Note Table 38-1 lists only the software release that introduced support for a given feature in a given software
release train. Unless noted otherwise, subsequent releases of that software release train also support that
feature.
Table 38-1 Feature Information for Storm Control
Feature Name Releases Feature Information
Storm Control 15.3(3)S This feature was introduced on the Cisco ASR 901 routers.
The following section provides information about this
feature:
•Configuring Storm Control, page 38-2

38-10
Cisco ASR 901 Series Aggregation Services Router Software Configuration Guide
OL-23826-09
Chapter 38 Storm Control
Feature Information for Storm Control

CHAPTER
39-1
Cisco ASR 901 Series Aggregation Services Router Software Configuration Guide
OL-23826-09
39
Remote Loop-Free Alternate - Fast Reroute
This feature module describes the Remote Loop-free Alternate (LFA) - Fast Reroute (FRR) feature that
uses a backup route, computed using dynamic routing protocol during a node failure, to avoid traffic loss.
Finding Feature Information
Your software release may not support all the features documented in this module. For the latest feature
information and caveats, see the release notes for your platform and software release. To find information
about the features documented in this module, and to see a list of the releases in which each feature is
supported, see the “Feature Information for Remote Loop-Free Alternate - Fast Reroute” section on
page 39-40.
Use Cisco Feature Navigator to find information about platform support and Cisco software image
support. To access Cisco Feature Navigator, go to http://www.cisco.com/go/cfn. An account on
Cisco.com is not required.
Contents
•Prerequisites, page 39-2
•Restrictions, page 39-2
•Feature Overview, page 39-3
•How to Configure Remote Loop-Free Alternate - Fast Reroute, page 39-5
•Configuration Examples for Remote LFA-FRR, page 39-35
•Additional References, page 39-39
•Feature Information for Remote Loop-Free Alternate - Fast Reroute, page 39-40

39-2
Cisco ASR 901 Series Aggregation Services Router Software Configuration Guide
OL-23826-09
Chapter 39 Remote Loop-Free Alternate - Fast Reroute
Contents
Prerequisites
•Cisco IOS Release 15.2(2)SNI or a later release that supports the Remote LFA-FRR feature must be
installed previously on the Cisco ASR 901 Series Aggregation Services Router.
•You should enable the following commands at the global configuration mode before configuring the
Remote LFA-FRR feature.
–
asr901-platf-frr enable
–
mpls label protocol ldp
–
mpls ldp router-id loopback-id force
–
mpls ldp discovery targeted-hello accept
–
no l3-over-l2 flush buffers
•Your network must support the following Cisco IOS features before you can enable fast reroute link
protection:
–
IP Cisco Express Forwarding (CEF)
–
Multiprotocol Label Switching (MPLS)
•Your network must also support at least one of the following protocols:
–
Intermediate System-to-Intermediate System (IS-IS)
–
Open Shortest Path First (OSPF)
•You should use throttle interior gateway protocol (IGP) timers for IS-IS and OSPF protocols.
Restrictions
•4-label push is not supported. Due to this limitation, Labeled BGP access (RFC 3107) with Remote
LFA-FRR/TE-FRR is not supported, if it exceeds three labels. Four label push is observed on
L2VPN and L3VPN scenarios where multihop tunnel terminates before the destination. The four
labels are given below:
–
Backup-Repair Label
–
Tunnel Label
–
MPLS LDP Label
–
VC or VRF Label
•Since FRR is a software based solution on the Cisco ASR 901 router, you should keep the number
of prefixes, label-entries, and pseudowires to a minimum to obtain good convergence numbers.
•Remote LFA-FRR is not supported on layer 3 over layer 2 deployments. Disable this configuration
using the no l3-over-l2 flush buffers command before configuring Remote LFA-FRR.
•Ethernet over Multiprotocol Label Switching (EoMPLS) redundancy is not useful unless you have
dual home pseudowire and a protecting backup pseudowire egress link with FRR.
•Psuedowire redundancy over RLFA is supported effective with Cisco IOS Realease 15.4(1)S.
•TDM psuedowires over RLFA is supported effective with Cisco IOS Realease 15.3(3)S.
•CFM over Xconnect over TE-FRR is not supported.
•The imposition statistics do not work for EoMPLS after the FRR event or layer 3 cutover.

39-3
Cisco ASR 901 Series Aggregation Services Router Software Configuration Guide
OL-23826-09
Chapter 39 Remote Loop-Free Alternate - Fast Reroute
Feature Overview
•The Border Gateway Protocol (BGP) Prefix-Independent Convergence (PIC) edge is not supported.
Specifically, the bgp additional-paths install command is not supported.
•If the network port is an LAG interface (etherchannel), you must use BFD over SVI to achieve FRR
convergence numbers.
•If the LAG interface is used either on access side or towards the core, you should shutdown the
interface before removing it.
Feature Overview
The LFA-FRR is a mechanism that provides local protection for unicast traffic in IP, MPLS, EoMPLS,
Inverse Multiplexing over ATM (IMA) over MPLS, Circuit Emulation Service over Packet Switched
Network (CESoPSN) over MPLS, and Structure-Agnostic Time Division Multiplexing over Packet
(SAToP) over MPLS networks. However, some topologies (such as the ring topology) require protection
that is not afforded by LFA-FRR alone. The Remote LFA-FRR feature is useful in such situations.
The Remote LFA-FRR extends the basic behavior of LFA-FRR to any topology. It forwards the traffic
around a failed node to a remote LFA that is more than one hop away.
In Remote LFA-FRR, a node dynamically computes its LFA node. After determining the alternate node
(which is non-directly connected), the node automatically establishes a directed Label Distribution
Protocol (LDP) session to the alternate node. The directed LDP session exchanges labels for the
particular forward error correction (FEC).
When the link fails, the node uses label stacking to tunnel the traffic to the remote LFA node, to forward
the traffic to the destination. All the label exchanges and tunneling to remote LFA node are dynamic in
nature and pre-provisioning is not required.
Figure 39-1 shows the repair path that is automatically created by the Remote LFA-FRR feature to
bypass looping. In this figure, the traffic is flowing between CE nodes (R1 to R7) through the PE nodes
(protected link - R2 and R3). When the PE node fails, the repair path (R2 - R4- R5 - R6 - R3) is used to
route the traffic between CE nodes.
Figure 39-1 Remote LFA-FRR Link Protection
303381
R7 R3
R2
R1
R4
R6
R5

39-4
Cisco ASR 901 Series Aggregation Services Router Software Configuration Guide
OL-23826-09
Chapter 39 Remote Loop-Free Alternate - Fast Reroute
Feature Overview
Benefits of Remote LFA-FRR
•Simplifies operation with minimum configuration
•Eliminates additional traffic engineering (TE) protocols.
•Computes PQ node dynamically without any manual provisioning (PQ node is a member of both the
extended P-space and the Q-space. P-space is the set of routers reachable from a specific router
without any path (including equal cost path splits) transiting the protected link. Q-space is the set of
routers from which a specific router can be reached without any path, including equal cost path
splits, transiting the protected link.)
•Prevents hair pinning that occurs in TE-FRR
•Remote LFA-FRR supports the following:
–
Basic LFA-FRR (supported for OSPF and IS-IS protocols)
–
IP, L2VPN, and L3VPN
–
BFD triggered MPLS TE-FRR. Supports BFD sessions with 50ms interval.
Avoiding Traffic Drops
Traffic drops can occur due to congestion as a result of formation of micro loops during link recovery.
To avoid traffic drops, the tunnel-buffer port command is introduced to set the hardware buffer values
on the port. For more details on this command, see the Cisco ASR 901 Series Aggregation Services
Router Command Reference guide.
Pseudowire Redundancy over FRR
Pseudowire redundancy enables you to configure a pseudowire as a backup for the primary pseudowire.
When the primary pseudowire fails, the services are switched to the backup pseudowire. Effective with
Cisco IOS Release 15.4(1)S, Pseudowire Redundancy over FRR feature is supported.
You can enable FRR (TE-FRR and RLFA) in the network for both active and standby pseudowires
separately. The primary and backup paths for these virtual circuits (VCs) may or may not overlap. This
feature supports link failures through FRR and node failures through PW redundancy. It supports up to
500 primary and backup pseudowires.
The following figure shows the pseudowire redundancy over FRR implementation.
R1 and R7 CE nodes R6 - R5 - R4 P nodes
R2 and R3 PE nodes (protected link) R2 - R4- R5 - R6 - R3 Fast Reroute Repair Path

39-5
Cisco ASR 901 Series Aggregation Services Router Software Configuration Guide
OL-23826-09
Chapter 39 Remote Loop-Free Alternate - Fast Reroute
How to Configure Remote Loop-Free Alternate - Fast Reroute
Figure 39-2 Pseudowire Redundancy Over FRR
Conditions for Switchover
•If the primary path to the peer node goes down for active VC, the FRR changes to backup and the
VC remains active.
•A VC switchover does not occur unless both primary and backup paths are down for active VC.
•The standby VC does not go down until both primary and backup paths to the standby peer are down.
•A VC switchover occurs when the peer node of the active VC reboots or when the access circuit goes
down.
•If the peer node of active VC reboots when the standby VC is in backup state, the VC switchover
occurs immediately and the standby VC becomes active.
How to Configure Remote Loop-Free Alternate - Fast Reroute
Note • Effective with Cisco IOS Release 15.3(3)S, the Remote LFA-FRR feature is supported on
CESoPSN, SAToP, and ATM/IMA.
•Effective with Cisco IOS Release 15.4(1)S, the Pseudowire Redundancy over FRR feature is
supported.
This section describes how to configure Remote LFA-FRR feature:
•Configuring Remote LFA-FRR for IS-IS, page 39-6 (Required)
•Configuring Remote LFA-FRR for OSPF, page 39-9 (Required)
•Configuring Remote LFA-FRR for Ethernet and TDM Pseudowires, page 39-11 (Required)
•Verification Examples for Remote LFA-FRR, page 39-27 (Optional)
P1 P2 P3
P6 P5 P4
PE-3
PW-SY
Active PW
Standby PW
361186
PW-ACPW

39-6
Cisco ASR 901 Series Aggregation Services Router Software Configuration Guide
OL-23826-09
Chapter 39 Remote Loop-Free Alternate - Fast Reroute
How to Configure Remote Loop-Free Alternate - Fast Reroute
Configuring Remote LFA-FRR for IS-IS
To configure Remote LFA-FRR for the IS-IS routing process, complete the following steps:
SUMMARY STEPS
1. enable
2. configure terminal
3. interface type number
4. no negotiation auto
5. service instance id ethernet
6. encapsulation dot1q vlan-id
7. rewrite ingress tag pop 1 symmetric
8. bridge-domain bridge-domain-id
9. interface vlan bridge-domain-id
10. ip address ip-address
11. ip router isis
12. mpls ip
13. isis network point-to-point
14. exit
15. router isis
16. fast-reroute per-prefix {level-1 | level-2} {all | route-map route-map-name}
17. fast-reroute remote-lfa {level-1 | level-2} mpls-ldp [maximum-metric metric-value]
18. mpls ldp sync
19. mpls ldp igp sync holddown milliseconds
DETAILED STEPS
Command Purpose
Step 1 enable
Example:
Router> enable
Enables privileged EXEC mode.
•Enter your password if prompted.
Step 2 configure terminal
Example:
Router# configure terminal
Enters global configuration mode.
Step 3 interface
type number
Example:
Router(config)# interface vlan 40
Specifies an interface type and number, and enters interface
configuration mode.

39-7
Cisco ASR 901 Series Aggregation Services Router Software Configuration Guide
OL-23826-09
Chapter 39 Remote Loop-Free Alternate - Fast Reroute
How to Configure Remote Loop-Free Alternate - Fast Reroute
Step 4 no negotiation auto
Example:
Router(config-if)# no negotiation auto
Disables automatic negotiation.
Step 5 service instance
id
ethernet
Example:
Router(config-if)# service instance 7
ethernet
Configures an Ethernet service instance on an interface.
•id—Integer that uniquely identifies a service instance on an
interface.
Step 6 encapsulation dot1q
vlan-id
Example:
Router(config-if)# encapsulation dot1q
7
Enables IEEE 802.1Q encapsulation of traffic on a specified
interface in a VLAN.
•vlan-id—Virtual LAN identifier.
Step 7 rewrite ingress tag pop 1 symmetric
Example:
Router(config-if)# rewrite ingress tag
pop 1 symmetric
Specifies the encapsulation adjustment to be performed on a frame
ingressing a service instance.
•pop—Removes a tag from a packet.
•1—Specifies the outermost tag for removal from a packet.
•symmetric—Indicates a reciprocal adjustment to be done in the
egress direction. For example, if the ingress pops a tag, the
egress pushes a tag and if the ingress pushes a tag, the egress
pops a tag.
Step 8 bridge-domain
bridge-domain-id
Example:
Router(config-if)# bridge-domain 7
Enables RFC 1483 ATM bridging or RFC 1490 Frame Relay
bridging to map a bridged VLAN to an ATM permanent virtual
circuit (PVC) or Frame Relay data-link connection identifier
(DLCI).
•bridge-domain-id—Bridge domain identifier.
Step 9 interface vlan
bridge-domain-id
Example:
Router(config-if)# interface vlan 7
Configures an Ethernet interface to create or access a dynamic
Switch Virtual Interface (SVI).
Step 10 ip address
ip-address
Example:
Router(config-if)# ip address 7.7.7.1
255.255.255.0
Specifies an IP address for the specified interface.
Step 11 ip router isis
Example:
Router(config-if)# ip router isis
Configures an IS-IS routing process for an IP on an interface.
Step 12 mpls ip
Example:
Router(config-if)# mpls ip
Enables MPLS forwarding of IPv4 packets along normally routed
paths for a particular interface.
Command Purpose

39-8
Cisco ASR 901 Series Aggregation Services Router Software Configuration Guide
OL-23826-09
Chapter 39 Remote Loop-Free Alternate - Fast Reroute
How to Configure Remote Loop-Free Alternate - Fast Reroute
Step 13 isis network point-to-point
Example:
Router(config-if)# isis network
point-to-point
Configures a network of two networking devices that use the
integrated IS-IS routing protocol to function as a point-to-point link.
Step 14 exit
Example:
Router(config-if)# exit
Exits the interface configuration mode and enters the global
configuration mode.
Step 15 router isis
Example:
Router(config)# router isis
Enables the IS-IS routing protocol and enters the router
configuration mode.
Step 16 fast-reroute per-prefix {level-1 |
level-2} {all | route-map
route-map-name
}
Example:
Router(config-router)# fast-reroute
per-prefix level-1 all
Configures an FRR path that redirects traffic to a remote LFA tunnel
for either level 1 or level 2 packets.
•level-1—Enables per-prefix FRR of level 1 packets.
•level-2—Enables per-prefix FRR of level 2 packets.
•all—Enables FRR of all primary paths.
•route-map—Specifies the route map for selecting primary
paths for protection.
•route-map-name—Route map name.
Step 17 fast-reroute remote-lfa {level-1 |
level-2} mpls-ldp [maximum-metric
metric-value
]
Example:
Router(config-router)# fast-reroute
remote-lfa level-1 mpls-ldp
Configures an FRR path that redirects traffic to a remote LFA
tunnel.
•level-1—Enables LFA-FRR of level 1 packets.
•level-2—Enables LFA-FRR of level 2 packets.
•mpls-ldp—Specifies that the tunnel type is MPLS or LDP.
•maximum-metric—(Optional) Specifies the maximum metric
value required to reach the release node.
•metric-value—Metric value.
Step 18 mpls ldp sync
Example:
Router(config-router)# mpls ldp sync
Enables MPLS LDP synchronization on interfaces for an IS-IS
process.
Step 19 mpls ldp igp sync holddown
milliseconds
Example:
Router(config)# mpls ldp igp sync
holddown 1000
Specifies how long an Interior Gateway Protocol (IGP) should wait
for Label Distribution Protocol (LDP) synchronization to be
achieved.
•milliseconds—Peer host name or IP address.
Command Purpose

39-9
Cisco ASR 901 Series Aggregation Services Router Software Configuration Guide
OL-23826-09
Chapter 39 Remote Loop-Free Alternate - Fast Reroute
How to Configure Remote Loop-Free Alternate - Fast Reroute
Configuring Remote LFA-FRR for OSPF
To configure Remote LFA-FRR for the OSPF routing process, complete the following steps:
SUMMARY STEPS
1. enable
2. configure terminal
3. interface type number
4. no negotiation auto
5. service instance id ethernet
6. encapsulation dot1q vlan-id
7. rewrite ingress tag pop 1 symmetric
8. bridge-domain bridge-domain-id
9. interface vlan bridge-domain-id
10. ip address ip-address
11. exit
12. router ospf
13. fast-reroute per-prefix {level-1 | level-2} {all | route-map route-map-name}
14. fast-reroute remote-lfa {level-1 | level-2} mpls-ldp [maximum-metric metric-value]
15. mpls ldp sync
DETAILED STEPS
Command Purpose
Step 1 enable
Example:
Router> enable
Enables privileged EXEC mode.
•Enter your password if prompted.
Step 2 configure terminal
Example:
Router# configure terminal
Enters global configuration mode.
Step 3 interface
type number
Example:
Router(config)# interface vlan 40
Specifies an interface type and number, and enters interface
configuration mode.
Step 4 no negotiation auto
Example:
Router(config-if)# no negotiation auto
Disables automatic negotiation.

39-10
Cisco ASR 901 Series Aggregation Services Router Software Configuration Guide
OL-23826-09
Chapter 39 Remote Loop-Free Alternate - Fast Reroute
How to Configure Remote Loop-Free Alternate - Fast Reroute
Step 5 service instance
id
ethernet
Example:
Router(config-if)# service instance 7
ethernet
Configures an Ethernet service instance on an interface.
•id—Integer that uniquely identifies a service instance on an
interface.
Step 6 encapsulation dot1q
vlan-id
Example:
Router(config-if)# encapsulation dot1q
7
Enables IEEE 802.1Q encapsulation of traffic on a specified
interface in a VLAN.
•vlan-id—Virtual LAN identifier.
Step 7 rewrite ingress tag pop 1 symmetric
Example:
Router(config-if)# rewrite ingress tag
pop 1 symmetric
Specifies the encapsulation adjustment to be performed on a frame
ingressing a service instance.
•pop—Removes a tag from a packet.
•1—Specifies the outermost tag for removal from a packet.
•symmetric—Indicates a reciprocal adjustment to be done in the
egress direction. For example, if the ingress pops a tag, the
egress pushes a tag and if the ingress pushes a tag, the egress
pops a tag.
Step 8 bridge-domain
bridge-domain-id
Example:
Router(config-if)# bridge-domain 7
Enables RFC 1483 ATM bridging or RFC 1490 Frame Relay
bridging to map a bridged VLAN to an ATM permanent virtual
circuit (PVC) or Frame Relay data-link connection identifier
(DLCI).
•bridge-domain-id—Bridge domain identifier.
Step 9 interface vlan
bridge-domain-id
Example:
Router(config-if)# interface vlan 7
Configures an Ethernet interface to create or access a dynamic SVI.
Step 10 ip address
ip-address
Example:
Router(config-if)# ip address 7.7.7.1
255.255.255.0
Specifies an IP address for the specified interface.
Step 11 exit
Example:
Router(config-if)# exit
Exits the interface configuration mode and enters the global
configuration mode.
Step 12 router ospf
Example:
Router(config)# router ospf
Enables the OSPF routing protocol and enters the router
configuration mode.
Command Purpose

39-11
Cisco ASR 901 Series Aggregation Services Router Software Configuration Guide
OL-23826-09
Chapter 39 Remote Loop-Free Alternate - Fast Reroute
How to Configure Remote Loop-Free Alternate - Fast Reroute
Configuring Remote LFA-FRR for Ethernet and TDM Pseudowires
Note The Remote LFA-FRR feature is supported on the TDM pseudowires from Cisco IOS Realease 15.3(3)S
onwards. The configuration and restrictions for EoMPLS are also applicable to the TDM pseudowires.
Note During packet loss, SAToP requires one second for convergence and two seconds for recovery.
•Configuring Remote LFA-FRR on a Global Interface
•Configuring Remote LFA-FRR on a GigabitEthernet Interface
•Configuring Remote LFA-FRR on an SVI Interface
•Configuring Remote LFA-FRR on IS-IS
•Configuring LFA-FRR for EoMPLS
•Configuring LFA-FRR for ATM/IMA
•Configuring LFA-FRR for CESoPSN
•Configuring LFA-FRR for SAToP
Step 13 fast-reroute per-prefix {level-1 |
level-2} {all | route-map
route-map-name
}
Example:
Router(config-router)# fast-reroute
per-prefix level-1 all
Configures an FRR path that redirects traffic to a remote LFA tunnel
for either level 1 or level 2 packets.
•level-1—Enables per-prefix FRR of level 1 packets.
•level-2—Enables per-prefix FRR of level 2 packets.
•all—Enables FRR of all primary paths.
•route-map—Specifies the route map for selecting primary
paths for protection.
•route-map-name—Route map name.
Step 14 fast-reroute remote-lfa {level-1 |
level-2} mpls-ldp [maximum-metric
metric-value
]
Example:
Router(config-router)# fast-reroute
remote-lfa level-1 mpls-ldp
Configures an FRR path that redirects traffic to a remote LFA
tunnel.
•level-1—Enables LFA-FRR of level 1 packets.
•level-2—Enables LFA-FRR of level 2 packets.
•mpls-ldp—Specifies that the tunnel type is MPLS or LDP.
•maximum-metric—(Optional) Specifies the maximum metric
value required to reach the release node.
•metric-value—Metric value.
Step 15 mpls ldp sync
Example:
Router(config-router)# mpls ldp sync
Enables MPLS LDP synchronization on interfaces for an OSPF
process.
Command Purpose

39-12
Cisco ASR 901 Series Aggregation Services Router Software Configuration Guide
OL-23826-09
Chapter 39 Remote Loop-Free Alternate - Fast Reroute
How to Configure Remote Loop-Free Alternate - Fast Reroute
Configuring Remote LFA-FRR on a Global Interface
To configure Remote LFA-FRR on a global interface, complete the following steps:
SUMMARY STEPS
1. enable
2. configure terminal
3. mpls label protocol ldp
4. no l3-over-l2 flush buffers
5. asr901-platf-frr enable
6. mpls ldp discovery targeted-hello accept
DETAILED STEPS
Command Purpose
Step 1 enable
Example:
Router> enable
Enables privileged EXEC mode.
•Enter your password if prompted.
Step 2 configure terminal
Example:
Router# configure terminal
Enters global configuration mode.
Step 3 mpls label protocol ldp
Example:
Router(config)# mpls label protocol
ldp
Specifies that this LDP is the default distribution protocol.
Step 4 no l3-over-l2 flush buffers
Example:
Router(config)# no l3-over-l2 flush
buffers
Disables Layer 3 over Layer 2 deployments.
Step 5 asr901-platf-frr enable
Example:
Router(config)# asr901-platf-frr
enable
Enables TE-FRR link protection.
Step 6 mpls ldp discovery targeted-hello
accept
Example:
Router(config)# mpls ldp discovery
targeted-hello accept
Configures the neighbors from which requests for targeted hello
messages may be honored.
•targeted-hello—Configures the intervals and hold times for
neighbors that are not directly connected.
•accept—Configures the router to respond to requests for
targeted hello messages from all neighbors.

39-13
Cisco ASR 901 Series Aggregation Services Router Software Configuration Guide
OL-23826-09
Chapter 39 Remote Loop-Free Alternate - Fast Reroute
How to Configure Remote Loop-Free Alternate - Fast Reroute
Configuring Remote LFA-FRR on a GigabitEthernet Interface
To configure Remote LFA-FRR on a GigabitEthernet interface, complete the following steps:
SUMMARY STEPS
1. enable
2. configure terminal
3. interface type number
4. no negotiation auto
5. service instance id ethernet
6. encapsulation dot1q vlan-id
7. rewrite ingress tag pop 1 symmetric
8. bridge-domain bridge-domain-id
DETAILED STEPS
Command Purpose
Step 1 enable
Example:
Router> enable
Enables privileged EXEC mode.
•Enter your password if prompted.
Step 2 configure terminal
Example:
Router# configure terminal
Enters global configuration mode.
Step 3 interface
type number
Example:
Router(config)# interface vlan 40
Specifies an interface type and number, and enters interface
configuration mode.
Step 4 no negotiation auto
Example:
Router(config-if)# no negotiation auto
Disables automatic negotiation.
Step 5 service instance
id
ethernet
Example:
Router(config-if)# service instance 7
ethernet
Configures an Ethernet service instance on an interface.
•id—Integer that uniquely identifies a service instance on an
interface.
Step 6 encapsulation dot1q
vlan-id
Example:
Router(config-if-srv)# encapsulation
dot1q 7
Enables IEEE 802.1Q encapsulation of traffic on a specified
interface in a VLAN.
•vlan-id—Virtual LAN identifier.

39-14
Cisco ASR 901 Series Aggregation Services Router Software Configuration Guide
OL-23826-09
Chapter 39 Remote Loop-Free Alternate - Fast Reroute
How to Configure Remote Loop-Free Alternate - Fast Reroute
Configuring Remote LFA-FRR on an SVI Interface
To configure Remote LFA-FRR on an SVI interface, complete the following steps:
SUMMARY STEPS
1. enable
2. configure terminal
3. interface type number
4. ip address ip-address
5. ip router isis
6. mpls ip
7. isis network point-to-point
DETAILED STEPS
Step 7 rewrite ingress tag pop 1 symmetric
Example:
Router(config-if-srv)# rewrite ingress
tag pop 1 symmetric
Specifies the encapsulation adjustment to be performed on a frame
ingressing a service instance.
•pop—Removes a tag from a packet.
•1—Specifies the outermost tag for removal from a packet.
•symmetric—Indicates a reciprocal adjustment to be done in the
egress direction. For example, if the ingress pops a tag, the
egress pushes a tag and if the ingress pushes a tag, the egress
pops a tag.
Step 8 bridge-domain
bridge-domain-id
Example:
Router(config-if-srv)# bridge-domain 7
Enables RFC 1483 ATM bridging or RFC 1490 Frame Relay
bridging to map a bridged VLAN to an ATM permanent virtual
circuit (PVC) or Frame Relay data-link connection identifier
(DLCI).
•bridge-domain-id—Bridge domain identifier.
Command Purpose
Command Purpose
Step 1 enable
Example:
Router> enable
Enables privileged EXEC mode.
•Enter your password if prompted.
Step 2 configure terminal
Example:
Router# configure terminal
Enters global configuration mode.
Step 3 interface
type number
Example:
Router(config)# interface vlan 40
Specifies an interface type and number, and enters interface
configuration mode.

39-15
Cisco ASR 901 Series Aggregation Services Router Software Configuration Guide
OL-23826-09
Chapter 39 Remote Loop-Free Alternate - Fast Reroute
How to Configure Remote Loop-Free Alternate - Fast Reroute
Configuring Remote LFA-FRR on IS-IS
To configure Remote LFA-FRR for the IS-IS routing process, complete the following steps:
SUMMARY STEPS
1. enable
2. configure terminal
3. router isis
4. net net
5. is-type level-1
6. advertise-passive-only
7. ispf level-1
8. fast-flood
9. max-lsp-lifetime seconds
10. lsp-refresh-interval seconds
11. spf-interval [level-1 | level-2] spf-max-wait [spf-initial-wait spf-second-wait]
12. prc-interval prc-max-wait [prc-initial-wait prc-second-wait]
13. lsp-gen-interval [level-1 | level-2] lsp-max-wait [lsp-initial-wait lsp-second-wait]
14. no hello padding
15. log-adjacency-changes
16. fast-reroute per-prefix level-1 all
17. fast-reroute remote-lfa level-1 mpls-ldp
Step 4 ip address
ip-address
Example:
Router(config-if)# ip address 7.7.7.1
255.255.255.0
Specifies an IP address for the specified interface.
Step 5 ip router isis
Example:
Router(config-if)# ip router isis
Configures an IS-IS routing process for an IP on an interface.
Step 6 mpls ip
Example:
Router(config-if)# mpls ip
Enables MPLS forwarding of IPv4 packets along normally routed
paths for a particular interface.
Step 7 isis network point-to-point
Example:
Router(config-if)# isis network
point-to-point
Configures a network of two networking devices that use the
integrated IS-IS routing protocol to function as a point-to-point link.
Command Purpose

39-16
Cisco ASR 901 Series Aggregation Services Router Software Configuration Guide
OL-23826-09
Chapter 39 Remote Loop-Free Alternate - Fast Reroute
How to Configure Remote Loop-Free Alternate - Fast Reroute
18. passive-interface interface-type interface-number
19. mpls ldp sync
DETAILED STEPS
Command Purpose
Step 1 enable
Example:
Router> enable
Enables privileged EXEC mode.
•Enter your password if prompted.
Step 2 configure terminal
Example:
Router# configure terminal
Enters global configuration mode.
Step 3 router isis
Example:
Router(config)# router isis
Enables the IS-IS routing protocol and enters the router
configuration mode.
Step 4 net
net
Example:
Router(config-router)# net
49.0001.0002.0001.0001.00
Configures an IS-IS network entity table (NET) for the routing
process.
Step 5 is-type level-1
Example:
Router(config-router)# is-type level-1
Configures the routing level for an instance of the IS-IS routing
process.
•level-1—Router performs only Level 1 (intra-area) routing.
This router learns only about destinations inside its area.
Step 6 advertise-passive-only
Example:
Router(config-router)#
advertise-passive-only
Configures IS-IS to advertise only prefixes that belong to passive
interfaces.
Step 7 ispf level-1
Example:
Router(config-router)# ispf level-1
Enables incremental shortest path first (SPF).
•level-1—Enables incremental SPF for Level 1 packets only.
The level-1 keyword applies only after enabling IS-IS.
Note When IS-IS incremental SPF is configured on a ring
topology, high convergence numbers are observed for
random global prefixes. See CSCue11410 for details.
Step 8 fast-flood
Example:
Router(config-router)# fast-flood
Fills IS-IS link-state packets (LSPs).

39-17
Cisco ASR 901 Series Aggregation Services Router Software Configuration Guide
OL-23826-09
Chapter 39 Remote Loop-Free Alternate - Fast Reroute
How to Configure Remote Loop-Free Alternate - Fast Reroute
Step 9 max-lsp-lifetime
seconds
Example:
Router(config-router)#
max-lsp-lifetime 65535
Configures the maximum link-state packets (LSPs) lifetime.
•seconds—Maximum LSP lifetime in seconds. The range is from
1 to 65535.
Step 10 lsp-refresh-interval
seconds
Example:
Router(config-router)#
lsp-refresh-interval 900
Sets the link-state packet (LSP) refresh interval.
•seconds—Interval (in seconds) at which LSPs are
refreshed.The range is 1 to 65535 seconds. The default value is
900 seconds (15 minutes).
Step 11 spf-interval [level-1 | level-2]
spf-max-wait [spf-initial-wait
spf-second-wait]
Example:
Router(config-router)# spf-interval 5
50 200
Customizes IS-IS throttling of shortest path first (SPF) calculations.
•level-1—(Optional) Apply intervals to Level-1 areas only.
•level-2—(Optional) Apply intervals to Level-2 areas only.
•spf-max-wait—Indicates the maximum interval (in seconds)
between two consecutive SPF calculations. The range is 1 to
120 seconds. The default is 10 seconds.
•spf-initial-wait—(Optional) Indicates the initial SPF
calculation delay (in milliseconds) after a topology change. The
range is 1 to 120000 milliseconds. The default is 5500
milliseconds (5.5 seconds).
•spf-second-wait—(Optional) Indicates the hold time between
the first and second SPF calculation (in milliseconds). The
range is 1 to 120000 milliseconds. The default is 5500
milliseconds (5.5 seconds).
Step 12 prc-interval prc-max-wait
[
prc-initial-wait prc-second-wait
]
Example:
Router(config-router)# prc-interval 5
50 200
Customizes IS-IS throttling of partial route calculations (PRC).
•prc-max-wait—Indicates the maximum interval (in seconds)
between two consecutive PRC calculations. Value range is 1 to
120 seconds. The default is 5 seconds.
•prc-initial-wait—(Optional) Indicates the initial PRC
calculation delay (in milliseconds) after a topology change. The
range is 1 to 120,000 milliseconds. The default is 2000
milliseconds.
•prc-second-wait—(Optional) Indicates the hold time between
the first and second PRC calculation (in milliseconds). The
range is 1 to 120,000 milliseconds. The default is 5000
milliseconds (5 seconds).
Command Purpose

39-18
Cisco ASR 901 Series Aggregation Services Router Software Configuration Guide
OL-23826-09
Chapter 39 Remote Loop-Free Alternate - Fast Reroute
How to Configure Remote Loop-Free Alternate - Fast Reroute
Step 13 lsp-gen-interval [level-1 | level-2]
lsp-max-wait
[
lsp-initial-wait
lsp-second-wait
]
Example:
Router(config-router)#
lsp-gen-interval 5 50 200
Customizes IS-IS throttling of LSP generation.
•level-1—(Optional) Apply intervals to Level-1 areas only.
•level-2—(Optional) Apply intervals to Level-2 areas only.
•lsp-max-wait—Indicates the maximum interval (in seconds)
between two consecutive occurrences of an LSP being
generated. The range is 1 to 120 seconds. The default is 5
seconds.
•lsp-initial-wait—(Optional) Indicates the initial LSP
generation delay (in milliseconds). The range is 1 to 120,000
milliseconds. The default is 50 milliseconds.
•lsp-second-wait—(Optional) Indicates the hold time between
the first and second LSP generation (in milliseconds). The
range is 1 to 120,000 milliseconds. The default is 5000
milliseconds (5 seconds).
Step 14 no hello padding
Example:
Router(config-router)# no hello
padding
Reenables IS-IS hello padding at the router level.
Step 15 log-adjacency-changes
Example:
Router(config-router)#
log-adjacency-changes
Configures the router to send a syslog message when an OSPF
neighbor goes up or down.
Step 16 fast-reroute per-prefix {level-1 |
level-2} {all | route-map
route-map-name
}
Example:
Router(config-router)# fast-reroute
per-prefix level-1 all
Configures an FRR path that redirects traffic to a remote LFA tunnel
for either level 1 or level 2 packets.
•level-1—Enables per-prefix FRR of level 1 packets.
•level-2—Enables per-prefix FRR of level 2 packets.
•all—Enables FRR of all primary paths.
•route-map—Specifies the route map for selecting primary
paths for protection.
•route-map-name—Route map name.
Step 17 fast-reroute remote-lfa {level-1 |
level-2} mpls-ldp [maximum-metric
metric-value
]
Example:
Router(config-router)# fast-reroute
remote-lfa level-1 mpls-ldp
Configures an FRR path that redirects traffic to a remote LFA
tunnel.
•level-1—Enables LFA-FRR of level 1 packets.
•level-2—Enables LFA-FRR of level 2 packets.
•mpls-ldp—Specifies that the tunnel type is MPLS or LDP.
•maximum-metric—(Optional) Specifies the maximum metric
value required to reach the release node.
•metric-value—Metric value.
Command Purpose

39-19
Cisco ASR 901 Series Aggregation Services Router Software Configuration Guide
OL-23826-09
Chapter 39 Remote Loop-Free Alternate - Fast Reroute
How to Configure Remote Loop-Free Alternate - Fast Reroute
Configuring LFA-FRR for EoMPLS
To configure LFA-FRR for EoMPLS, complete the following steps:
Note Effective with Cisco IOS release 15.4(1)S, the EoMPLS Pseudowire Redundancy over FRR feature is
supported.
SUMMARY STEPS
1. enable
2. configure terminal
3. interface type number
4. no ip address
5. negotiation auto
6. service instance id ethernet
7. encapsulation dot1q vlan-id
8. rewrite ingress tag pop 1 symmetric
9. xconnect peer-ip-address vc-id encapsulation mpls
10. backup peer peer-ip-address vc-id
Step 18 passive-interface
interface-type
interface-number
Example:
Router(config-router)#
passive-interface Loopback0
Disables sending routing updates on an interface.
•interface-type—Interface type.
•interface-number—Interface number.
Step 19 mpls ldp sync
Example:
Router(config-router)# mpls ldp sync
Enables MPLS LDP synchronization on interfaces for an IS-IS
process.
Command Purpose

39-20
Cisco ASR 901 Series Aggregation Services Router Software Configuration Guide
OL-23826-09
Chapter 39 Remote Loop-Free Alternate - Fast Reroute
How to Configure Remote Loop-Free Alternate - Fast Reroute
DETAILED STEPS
Command Purpose
Step 1 enable
Example:
Router> enable
Enables privileged EXEC mode.
•Enter your password if prompted.
Step 2 configure terminal
Example:
Router# configure terminal
Enters global configuration mode.
Step 3 interface
type number
Example:
Router(config)# interface
gigabitethernet 0/1
Specifies an interface type and number and enters interface
configuration mode.
Step 4 no ip address
Example:
Router(config-if)# no ip address
Removes an IP address or disables IP processing.
Step 5 negotiation auto
Example:
Router(config-if)# negotiation auto
Enables automatic negotiation.
Step 6 service instance
id
ethernet
Example:
Router(config-if)# service instance
100 ethernet
Configures an Ethernet service instance on an interface.
•id—Integer that uniquely identifies a service instance on an
interface. The value varies by the platform. Range: 1 to
4294967295. The identifier need not map to a VLAN and is
local in scope to the interface.
Step 7 encapsulation dot1q
vlan-id
Example:
Router(config-if-srv)# encapsulation
dot1q 101
Enables IEEE 802.1Q encapsulation of traffic on a specified
subinterface in a VLAN.
•vlan-id—Virtual LAN identifier. The allowed range is from 1 to
4094. For the IEEE 802.1Q-in-Q VLAN Tag Termination
feature, the first instance of this argument defines the outer
VLAN ID, and the second and subsequent instances define the
inner VLAN ID.
Step 8 rewrite ingress tag pop 1 symmetric
Example:
Router(config-if-srv)# rewrite ingress
tag pop 1 symmetric
Specifies the encapsulation adjustment to be performed on a frame
ingressing a service instance.

39-21
Cisco ASR 901 Series Aggregation Services Router Software Configuration Guide
OL-23826-09
Chapter 39 Remote Loop-Free Alternate - Fast Reroute
How to Configure Remote Loop-Free Alternate - Fast Reroute
Configuring LFA-FRR for ATM/IMA
To configure LFA-FRR for ATM/IMA, complete the following steps:
Note Effective with Cisco IOS release 15.4(1)S, the TDM Pseudowire Redundancy over FRR feature is
supported.
SUMMARY STEPS
1. enable
2. configure terminal
3. controller {e1 | t1} slot/port
4. ima-group ima-group-number
5. exit
6. interface ATM slot/IMA group-number
7. no ip address
8. no atm enable-ilmi-trap
9. pvc VPI/VCI l2transport
10. xconnect ip-address encapsulation mpls
11. backup peer peer-ip-address vc-id
Step 9 xconnect
peer-ip-address vc-id
encapsulation mpls
Example:
Router(config-if-srv)# xconnect
10.0.0.4 4 encapsulation mpls
Binds an attachment circuit to a pseudowire, and to configure an
Any Transport over MPLS (AToM) static pseudowire.
•peer-ip-address—IP address of the remote provider edge (PE)
peer. The remote router ID can be any IP address, as long as it
is reachable.
•vc-id—The 32-bit identifier of the virtual circuit (VC) between
the PE routers.
•encapsulation—Specifies the tunneling method to encapsulate
the data in the pseudowire.
•mpls—Specifies Multiprotocol Label Switching (MPLS) as the
tunneling method.
Step 10 backup peer
peer-ip-address vc-id
Example:
Router(config-if-ether-vc-xconn)#
backup peer 10.0.0.5 4
Specifies a redundant peer for a pseudowire VC.
•peer-ip-address—IP address of the remote peer.
Command Purpose

39-22
Cisco ASR 901 Series Aggregation Services Router Software Configuration Guide
OL-23826-09
Chapter 39 Remote Loop-Free Alternate - Fast Reroute
How to Configure Remote Loop-Free Alternate - Fast Reroute
DETAILED STEPS
Command Purpose
Step 1 enable
Example:
Router> enable
Enables privileged EXEC mode.
•Enter your password if prompted.
Step 2 configure terminal
Example:
Router# configure terminal
Enters global configuration mode.
Step 3 controller {t1 | e1}
slot/port
Example:
Router(config)# controller e1 0/0
Selects a T1 or E1 controller and enters controller configuration
mode.
Step 4 ima-group
ima-group-number
Example:
Router(config-controller)# ima-group 2
Assigns the interface to an IMA group.
•ima-group-number—IMA group number.
Step 5 exit
Example:
Router(config-controller)# exit
Exits controller configuration mode and enters global configuration
mode.
Step 6 interface ATM
slot
/IMA
group-number
Example:
Router(config)# interface ATM0/IMA2
Configures inverse multiplexing over ATM (IMA) group.
•slot—Specifies the slot location of the ATM IMA port adapter.
•group-number—Specifies the group number of the IMA group.
Step 7 no ip address
Example:
Router(config-if)# no ip address
Disables IP address configuration for the physical layer interface.
Step 8 no atm ilmi-keepalive
Example:
Router(config-if)# no atm
ilmi-keepalive
Disables the Interim Local Management Interface (ILMI) keepalive
parameters.
Step 9 pvc
vpi/vci
l2transport
Example:
Router(config-if)# pvc 90/90
l2transport
Create or assigns a name to an ATM permanent virtual circuit
(PVC), to specify the encapsulation type on an ATM PVC.
•vpi—ATM network virtual path identifier (VPI) for this PVC.
•vci—ATM network virtual channel identifier (VCI) for this
PVC.

39-23
Cisco ASR 901 Series Aggregation Services Router Software Configuration Guide
OL-23826-09
Chapter 39 Remote Loop-Free Alternate - Fast Reroute
How to Configure Remote Loop-Free Alternate - Fast Reroute
Configuring LFA-FRR for CESoPSN
To configure LFA-FRR for CESoPSN, complete the following steps:
Note Effective with Cisco IOS release 15.4(1)S, the TDM Pseudowire Redundancy over FRR feature is
supported.
SUMMARY STEPS
1. enable
2. configure terminal
3. controller {e1 | t1} slot/port
4. clock source internal
5. cem-group group-number timeslots timeslot-range
6. description descriptive-name
7. exit
8. interface CEM slot/port
9. no ip address
10. cem group-number
11. xconnect ip-address encapsulation mpls
12. backup peer peer-ip-address
Step 10 xconnect
ip-address
encapsulation mpls
Example:
Router(config-if-cem)# xconnect
2.2.2.2 111 encapsulation mpls
Binds an attachment circuit to a pseudowire, to configure an Any
Transport over MPLS (AToM) static pseudowire.
•ip-address—IP address of the remote provider edge (PE) peer.
The remote router ID can be any IP address, as long as it is
reachable.
•encapsulation—Specifies the tunneling method to encapsulate
the data in the pseudowire.
•mpls—Specifies Multiprotocol Label Switching (MPLS) as the
tunneling method.
Step 11 backup peer
peer-ip-address
Example:
Router(config-if-xconn)# backup peer
2.2.2.3 111
Specifies a redundant peer for a pseudowire VC.
•peer-ip-address—IP address of the remote peer.
Command Purpose

39-24
Cisco ASR 901 Series Aggregation Services Router Software Configuration Guide
OL-23826-09
Chapter 39 Remote Loop-Free Alternate - Fast Reroute
How to Configure Remote Loop-Free Alternate - Fast Reroute
DETAILED STEPS
Command Purpose
Step 1 enable
Example:
Router> enable
Enables privileged EXEC mode.
•Enter your password if prompted.
Step 2 configure terminal
Example:
Router# configure terminal
Enters global configuration mode.
Step 3 controller {t1 | e1}
slot/port
Example:
Router(config)# controller e1 0/0
Selects a T1 or E1 controller and enters controller configuration
mode.
Step 4 clock source internal
Example:
Router(config-controller)# clock
source internal
Sets clocking for individual links.
Step 5 cem-group
group-number
timeslots
timeslot-range
Example:
Router(config-controller)# cem-group 0
timeslots 1-31
Assigns channels on the T1 or E1 circuit to the circuit emulation
(CEM) channel and specific timeslots to the CEM channel.
•group-number—Channel number to be used for this group of
time slots.
•timeslot—Specifies that a list of time slots is to be used as
specified by the timeslot-range argument.
•timeslot-range—List of the time slots to be included in the
CEM channel. The list may include commas and hyphens with
no spaces between the numbers.
Step 6 description
descriptive-name
Example:
Router(config-controller)# description
E1 CESoPSN example
Specifies a descriptive name for the controller.
Step 7 exit
Example:
Router(config)# exit
Exits global configuration mode.
Step 8 interface CEM
slot/port
Example:
Router(config)# interface CEM 0/0
Defines a CEM channel.

39-25
Cisco ASR 901 Series Aggregation Services Router Software Configuration Guide
OL-23826-09
Chapter 39 Remote Loop-Free Alternate - Fast Reroute
How to Configure Remote Loop-Free Alternate - Fast Reroute
Configuring LFA-FRR for SAToP
To configure LFA-FRR for SAToP, complete the following steps:
Note Effective with Cisco IOS release 15.4(1)S, the TDM Pseudowire Redundancy over FRR feature is
supported.
SUMMARY STEPS
1. enable
2. configure terminal
3. controller {e1 | t1} slot/port
4. framing unframed
5. clock source internal
6. cem-group group-number unframed
7. description descriptive-name
8. exit
9. interface CEM slot/port
Step 9 no ip address
Example:
Router(config-cem)# no ip address
Removes an IP address or disables IP processing.
Step 10 cem
group-number
Example:
Router(config-cem)# cem 0
Defines a CEM channel.
Step 11 xconnect
ip-address
encapsulation mpls
Example:
Router(config-cem)# xconnect 2.2.2.2
111 encapsulation mpls
Binds an attachment circuit to a pseudowire, to configure an Any
Transport over MPLS (AToM) static pseudowire.
•ip-address—IP address of the remote provider edge (PE) peer.
The remote router ID can be any IP address, as long as it is
reachable.
•encapsulation—Specifies the tunneling method to encapsulate
the data in the pseudowire.
•mpls—Specifies Multiprotocol Label Switching (MPLS) as the
tunneling method.
Step 12 backup peer
peer-ip-address
Example:
Router(config-if-xconn)# backup peer
2.2.2.3 111
Specifies a redundant peer for a pseudowire VC.
•peer-ip-address—IP address of the remote peer.
Command Purpose

39-26
Cisco ASR 901 Series Aggregation Services Router Software Configuration Guide
OL-23826-09
Chapter 39 Remote Loop-Free Alternate - Fast Reroute
How to Configure Remote Loop-Free Alternate - Fast Reroute
10. no ip address
11. cem group-number
12. xconnect ip-address encapsulation mpls
13. backup peer peer-ip-address
DETAILED STEPS
Command Purpose
Step 1 enable
Example:
Router> enable
Enables privileged EXEC mode.
•Enter your password if prompted.
Step 2 configure terminal
Example:
Router# configure terminal
Enters global configuration mode.
Step 3 controller {t1 | e1}
slot/port
Example:
Router(config)# controller e1 0/0
Selects a T1 or E1 controller and enters controller configuration
mode.
Step 4 framing unframed
Example:
Router(config-controller)# framing
unframed
Specifies the framing format of a circuit emulation (CEM) T1 or E1
port.
Step 5 clock source internal
Example:
Router(config-controller)# clock
source internal
Sets clocking for individual T1 or E1 links.
Step 6 cem-group
group-number
unframed
Example:
Router(config-controller)# cem-group 0
unframed
Assigns channels on the T1 or E1 circuit to the CEM channel.
•group-number—Channel number to be used for this group of
time slots.
•unframed—Specifies that a single CEM channel is being
created including all time slots and the framing structure of the
line.
Step 7 description
descriptive-name
Example:
Router(config-controller)# description
E1 SAToP example
Specifies a descriptive name for the controller
Step 8 exit
Example:
Router(config-controller)# exit
Exits controller configuration mode.

39-27
Cisco ASR 901 Series Aggregation Services Router Software Configuration Guide
OL-23826-09
Chapter 39 Remote Loop-Free Alternate - Fast Reroute
How to Configure Remote Loop-Free Alternate - Fast Reroute
Verification Examples for Remote LFA-FRR
•Verifying Remote LFA-FRR Configuration, page 39-28
•Verifying Remote LFA-FRR Configuration for EoMPLS on a GigabitEthernet Interface, page 39-30
•Verifying Remote LFA-FRR Configuration for EoMPLS on an EVC Interface, page 39-32
•Verifying Remote LFA-FRR Configuration on IS-IS, page 39-33
•Verifying Remote LFA-FRR Configuration on ATM/IMA, page 39-33
•Verifying Remote LFA-FRR Configuration on CESoPSN, page 39-34
•Verifying Remote LFA-FRR Configuration on SAToP, page 39-35
Step 9 interface CEM
slot/port
Example:
Router(config)# interface CEM 0/0
Defines a CEM channel.
Step 10 no ip address
Example:
Router(config-if)# no ip address
Removes an IP address or disables IP processing.
Step 11 cem
group-number
Example:
Router(config-if)# cem 0
Defines a CEM channel.
Step 12 xconnect
ip-address
encapsulation mpls
Example:
Router(config-if-cem)# xconnect
2.2.2.2 111 encapsulation mpls
Binds an attachment circuit to a pseudowire, to configure an Any
Transport over MPLS (AToM) static pseudowire.
•ip-address—IP address of the remote provider edge (PE) peer.
The remote router ID can be any IP address, as long as it is
reachable.
•encapsulation—Specifies the tunneling method to encapsulate
the data in the pseudowire.
•mpls—Specifies Multiprotocol Label Switching (MPLS) as the
tunneling method.
Step 13 backup peer
peer-ip-address
Example:
Router(config-if-cem-xconn)# backup
peer 2.2.2.3 111
Specifies a redundant peer for a pseudowire VC.
•peer-ip-address—IP address of the remote peer.
Command Purpose

39-28
Cisco ASR 901 Series Aggregation Services Router Software Configuration Guide
OL-23826-09
Chapter 39 Remote Loop-Free Alternate - Fast Reroute
How to Configure Remote Loop-Free Alternate - Fast Reroute
Verifying Remote LFA-FRR Configuration
To verify the remote LFA-FRR configuration, use the show commands described in the following
examples.
To display information for an OSPF per-prefix LFA-FRR configuration, use the following show
command.
Router# show ip ospf fast-reroute remote-lfa tunnels
OSPF Router with ID (1.1.1.1) (Process ID 1)
Area with ID (0)
Base Topology (MTID 0)
Interface MPLS-Remote-Lfa5
Tunnel type: MPLS-LDP
Tailend router ID: 5.5.5.5
Termination IP address: 5.5.5.5
Outgoing interface: Vlan4004
First hop gateway: 71.14.1.4
Tunnel metric: 2
Protects:
71.17.1.7 Vlan4003, total metric 4
Interface MPLS-Remote-Lfa6
Tunnel type: MPLS-LDP
Tailend router ID: 6.6.6.6
Termination IP address: 6.6.6.6
Outgoing interface: Vlan4003
First hop gateway: 71.17.1.7
Tunnel metric: 2
Protects:
71.14.1.4 Vlan4004, total metric 4
To display entries in the Cisco Express Forwarding (CEF) Forwarding Information Base (FIB), use the
following show command.
Router# show ip cef 171.1.1.0 internal
171.1.1.0/24, epoch 0, RIB[I], refcount 5, per-destination sharing
sources: RIB, LTE
feature space:
IPRM: 0x00028000
LFD: 171.1.1.0/24 1 local label
local label info: global/542
contains path extension list
disposition chain 0x12E83850
label switch chain 0x12E83850
ifnums:
Vlan4004(30): 71.14.1.4
MPLS-Remote-Lfa6(37)
path 12C70E98, path list 12D52154, share 1/1, type attached nexthop, for IPv4, flags
has-repair
MPLS short path extensions: MOI flags = 0x20 label 31
nexthop 71.14.1.4 Vlan4004 label [31|537], adjacency IP adj out of Vlan4004, addr
71.14.1.4 12CD6A40
repair: attached-nexthop 6.6.6.6 MPLS-Remote-Lfa6 (12C70FE8)
path 12C70FE8, path list 12D52154, share 1/1, type attached nexthop, for IPv4, flags
repair, repair-only

39-29
Cisco ASR 901 Series Aggregation Services Router Software Configuration Guide
OL-23826-09
Chapter 39 Remote Loop-Free Alternate - Fast Reroute
How to Configure Remote Loop-Free Alternate - Fast Reroute
nexthop 6.6.6.6 MPLS-Remote-Lfa6, repair, adjacency IP midchain out of MPLS-Remote-Lfa6
12CD7880
output chain: label [31|537]
FRR Primary (0x11139020)
<primary: TAG adj out of Vlan4004, addr 71.14.1.4 12D8A780>
<repair: TAG midchain out of MPLS-Remote-Lfa6 12CD6580 label 338 TAG adj out of
Vlan4003, addr 71.17.1.7 12CD7160>
To display local Routing Information Base (RIB) or locally redistributed routes use the following show
command.
Router# show ip ospf rib 171.1.1.0
OSPF Router with ID (1.1.1.1) (Process ID 1)
Base Topology (MTID 0)
OSPF local RIB
Codes: * - Best, > - Installed in global RIB
LSA: type/LSID/originator
*> 171.1.1.0/24, Intra, cost 2, area 0
SPF Instance 130, age 00:03:52
Flags: RIB, iSPF
via 71.14.1.4, Vlan4004
Flags: RIB, iSPF
LSA: 1/2.0.0.2/2.0.0.2
repair path via 6.6.6.6, MPLS-Remote-Lfa6, cost 4
Flags: RIB, Repair, IntfDj, BcastDj, CostWon
LSA: 1/2.0.0.2/2.0.0.2
To display information for an IS-IS per-prefix LFA-FRR configuration, use the following show
command.
Router# show isis fast-reroute remote-lfa tunnels
Tag Null - Fast-Reroute Remote-LFA Tunnels:
MPLS-Remote-Lfa1: use Vl4003, nexthop 71.17.1.7, end point 6.6.6.6
MPLS-Remote-Lfa2: use Vl4004, nexthop 71.14.1.4, end point 5.5.5.5
To display entries in the CEF Forwarding Information Base (FIB) use the following show command.
Router# show ip cef 171.1.1.0 internal
171.1.1.0/24, epoch 0, RIB[I], refcount 5, per-destination sharing
sources: RIB, LTE
feature space:
IPRM: 0x00028000
LFD: 171.1.1.0/24 1 local label
local label info: global/18
contains path extension list
disposition chain 0x12B537C8
ifnums:
Vlan4004(30): 71.14.1.4
MPLS-Remote-Lfa1(32)
path 12C55CB4, path list 12C856E8, share 1/1, type attached nexthop, for IPv4, flags
has-repair
MPLS short path extensions: MOI flags = 0x20 label none
nexthop 71.14.1.4 Vlan4004 label [none|23], adjacency IP adj out of Vlan4004, addr
71.14.1.4 1139FAA0

39-30
Cisco ASR 901 Series Aggregation Services Router Software Configuration Guide
OL-23826-09
Chapter 39 Remote Loop-Free Alternate - Fast Reroute
How to Configure Remote Loop-Free Alternate - Fast Reroute
repair: attached-nexthop 6.6.6.6 MPLS-Remote-Lfa1 (12C55D24)
path 12C55D24, path list 12C856E8, share 1/1, type attached nexthop, for IPv4, flags
repair, repair-only
nexthop 6.6.6.6 MPLS-Remote-Lfa1, repair, adjacency IP midchain out of MPLS-Remote-Lfa1
12D512C0
output chain: label [none|23]
FRR Primary (0xA74F800)
<primary: IP adj out of Vlan4004, addr 71.14.1.4 1139FAA0>
<repair: TAG midchain out of MPLS-Remote-Lfa1 11180740 label 366 TAG adj out of
Vlan4003, addr 71.17.1.7 12D51520>
To display information about IS-IS FRR configurations, use the following show command.
Router# show isis fast-reroute summary
Tag null:
IPv4 Fast-Reroute Protection Summary:
Prefix Counts: Total Protected Coverage
High priority: 0 0 0%
Normal priority: 10 8 80%
Total: 10 8 80%
To display paths for a specific route or for all routes under a major network that are stored in the IP local
Routing Information Base (RIB), use the following show command.
Router# show isis rib 171.1.1.0
IPv4 local RIB for IS-IS process
IPV4 unicast topology base (TID 0, TOPOID 0x0) =================
Repair path attributes:
DS - Downstream, LC - Linecard-Disjoint, NP - Node-Protecting
PP - Primary-Path, SR - SRLG-Disjoint
Routes under majornet 171.1.0.0/16:
171.1.1.0/24
[115/L1/10] via 71.14.1.4(Vlan4004), from 71.14.1.4, tag 0, LSP[2/18]
(installed)
repair path: 6.6.6.6(MPLS-Remote-Lfa1) metric:20 (DS,SR) LSP[2]
Verifying Remote LFA-FRR Configuration for EoMPLS on a GigabitEthernet Interface
To verify the remote LFA-FRR configuration for EoMPLS on a GigabitEthernet interface, use the show
commands described in the following examples.
Router# show mpls l2transport vc 1 detail
Local interface: Gi0/0 up, line protocol up, Ethernet up
Destination address: 3.3.3.3, VC ID: 1, VC status: up
Output interface: Vl4000, imposed label stack {18 16}
Preferred path: not configured
Default path: active
Next hop: 71.12.1.2
Create time: 00:00:06, last status change time: 00:00:06
Last label FSM state change time: 00:00:06
Signaling protocol: LDP, peer 3.3.3.3:0 up
Targeted Hello: 1.1.1.1(LDP Id) -> 3.3.3.3, LDP is UP
Graceful restart: not configured and not enabled
Non stop routing: not configured and not enabled

39-31
Cisco ASR 901 Series Aggregation Services Router Software Configuration Guide
OL-23826-09
Chapter 39 Remote Loop-Free Alternate - Fast Reroute
How to Configure Remote Loop-Free Alternate - Fast Reroute
Status TLV support (local/remote) : enabled/supported
LDP route watch : enabled
Label/status state machine : established, LruRru
Last local dataplane status rcvd: No fault
Last BFD dataplane status rcvd: Not sent
Last BFD peer monitor status rcvd: No fault
Last local AC circuit status rcvd: No fault
Last local AC circuit status sent: No fault
Last local PW i/f circ status rcvd: No fault
Last local LDP TLV status sent: No fault
Last remote LDP TLV status rcvd: No fault
Last remote LDP ADJ status rcvd: No fault
MPLS VC labels: local 323, remote 16
Group ID: local 0, remote 0
MTU: local 1500, remote 1500
Remote interface description:
Sequencing: receive disabled, send disabled
Control Word: On (configured: autosense)
Dataplane:
SSM segment/switch IDs: 4801/4799 (used), PWID: 1
VC statistics:
transit packet totals: receive 0, send 1009697
transit byte totals: receive 0, send 96933706
transit packet drops: receive 0, seq error 0, send 0
Local interface: Gi0/0 up, line protocol up, Ethernet up
Destination address: 4.4.4.4, VC ID: 1, VC status: standby
Output interface: Vl4000, imposed label stack {21 16}
Preferred path: not configured
Default path: active
Next hop: 71.12.1.2
Create time: 00:00:06, last status change time: 00:16:44
Last label FSM state change time: 00:00:06
Signaling protocol: LDP, peer 4.4.4.4:0 up
Targeted Hello: 1.1.1.1(LDP Id) -> 4.4.4.4, LDP is UP
Graceful restart: not configured and not enabled
Non stop routing: not configured and not enabled
Status TLV support (local/remote) : enabled/supported
LDP route watch : enabled
Label/status state machine : established, LrdRru
Last local dataplane status rcvd: No fault
Last BFD dataplane status rcvd: Not sent
Last BFD peer monitor status rcvd: No fault
Last local AC circuit status rcvd: DOWN(standby)
Last local AC circuit status sent: No fault
Last local PW i/f circ status rcvd: No fault
Last local LDP TLV status sent: DOWN(standby)
Last remote LDP TLV status rcvd: No fault
Last remote LDP ADJ status rcvd: No fault
MPLS VC labels: local 324, remote 16
Group ID: local 0, remote 0
MTU: local 1500, remote 1500
Remote interface description:
Sequencing: receive disabled, send disabled
Control Word: On (configured: autosense)
Dataplane:
SSM segment/switch IDs: 8898/8896 (used), PWID: 2
VC statistics:
transit packet totals: receive 0, send 0
transit byte totals: receive 0, send 0
transit packet drops: receive 0, seq error 0, send 0

39-32
Cisco ASR 901 Series Aggregation Services Router Software Configuration Guide
OL-23826-09
Chapter 39 Remote Loop-Free Alternate - Fast Reroute
How to Configure Remote Loop-Free Alternate - Fast Reroute
Verifying Remote LFA-FRR Configuration for EoMPLS on an EVC Interface
To verify the remote LFA-FRR configuration for EoMPLS on an EVC interface, use the show commands
described in the following examples.
Router# show mpls l2transport vc 3001 detail
Local interface: Gi0/0 up, line protocol up, Eth VLAN 200 up
Interworking type is Ethernet
Destination address: 3.3.3.3, VC ID: 1, VC status: up
Output interface: Vl4000, imposed label stack {18 16}
Preferred path: not configured
Default path: active
Next hop: 71.12.1.2
Create time: 00:13:47, last status change time: 00:04:20
Last label FSM state change time: 00:11:54
Signaling protocol: LDP, peer 3.3.3.3:0 up
Targeted Hello: 1.1.1.1(LDP Id) -> 3.3.3.3, LDP is UP
Graceful restart: not configured and not enabled
Non stop routing: not configured and not enabled
Status TLV support (local/remote) : enabled/supported
LDP route watch : enabled
Label/status state machine : established, LruRru
Last local dataplane status rcvd: No fault
Last BFD dataplane status rcvd: Not sent
Last BFD peer monitor status rcvd: No fault
Last local AC circuit status rcvd: No fault
Last local AC circuit status sent: No fault
Last local PW i/f circ status rcvd: No fault
Last local LDP TLV status sent: No fault
Last remote LDP TLV status rcvd: No fault
Last remote LDP ADJ status rcvd: No fault
MPLS VC labels: local 16, remote 16
Group ID: local 0, remote 0
MTU: local 1500, remote 1500
Remote interface description:
MAC Withdraw: sent:1, received:0
Sequencing: receive disabled, send disabled
Control Word: On (configured: autosense)
Dataplane:
SSM segment/switch IDs: 1434251/4096 (used), PWID: 1
VC statistics:
transit packet totals: receive 0, send 260970
transit byte totals: receive 0, send 24009240
transit packet drops: receive 0, seq error 0, send 0
Local interface: Gi0/0 up, line protocol up, Eth VLAN 200 up
Interworking type is Ethernet
Destination address: 4.4.4.4, VC ID: 1, VC status: standby
Output interface: Vl4000, imposed label stack {21 16}
Preferred path: not configured
Default path: active
Next hop: 71.12.1.2
Create time: 00:13:47, last status change time: 00:14:41
Last label FSM state change time: 00:12:47
Signaling protocol: LDP, peer 4.4.4.4:0 up
Targeted Hello: 1.1.1.1(LDP Id) -> 4.4.4.4, LDP is UP
Graceful restart: not configured and not enabled
Non stop routing: not configured and not enabled
Status TLV support (local/remote) : enabled/supported
LDP route watch : enabled
Label/status state machine : established, LrdRru
Last local dataplane status rcvd: No fault

39-33
Cisco ASR 901 Series Aggregation Services Router Software Configuration Guide
OL-23826-09
Chapter 39 Remote Loop-Free Alternate - Fast Reroute
How to Configure Remote Loop-Free Alternate - Fast Reroute
Last BFD dataplane status rcvd: Not sent
Last BFD peer monitor status rcvd: No fault
Last local AC circuit status rcvd: DOWN(standby)
Last local AC circuit status sent: No fault
Last local PW i/f circ status rcvd: No fault
Last local LDP TLV status sent: DOWN(standby)
Last remote LDP TLV status rcvd: No fault
Last remote LDP ADJ status rcvd: No fault
MPLS VC labels: local 17, remote 16
Group ID: local 0, remote 0
MTU: local 1500, remote 1500
Remote interface description:
MAC Withdraw: sent:1, received:0
Sequencing: receive disabled, send disabled
Control Word: On (configured: autosense)
Dataplane:
SSM segment/switch IDs: 885253/8193 (used), PWID: 2
VC statistics:
transit packet totals: receive 0, send 0
transit byte totals: receive 0, send 0
transit packet drops: receive 0, seq error 0, send 0
Verifying Remote LFA-FRR Configuration on IS-IS
To verify the remote LFA-FRR configuration on IS-IS, use the show commands described in the
following examples.
Router# show isis fast-reroute remote-lfa tunnels
Tag aggg - Fast-Reroute Remote-LFA Tunnels:
No Remote-LFA tunnel
Tag Null - Fast-Reroute Remote-LFA Tunnels:
No Remote-LFA tunnel
Tag agg - Fast-Reroute Remote-LFA Tunnels:
MPLS-Remote-Lfa5: use Vl27, nexthop 27.27.27.2, end point 192.168.1.2
MPLS-Remote-Lfa6: use Vl50, nexthop 50.50.50.2, end point 192.168.1.2
Verifying Remote LFA-FRR Configuration on ATM/IMA
To verify the remote LFA-FRR configuration on ATM/IMA, use the show commands described in the
following example.
Router# show mpls l2 vc 90 detail
Local interface: AT0/IMA2 up, line protocol up, ATM AAL5 90/90 Basic 1 up
Destination address: 2.2.2.2, VC ID: 111, VC status: up
Output interface: Vlan300, imposed label stack {29 32}
Preferred path: not configured
Default path: active
Next hop: point2point
Create time: 17:54:25, last status change time: 17:54:25
Last label FSM state change time: 17:54:25
Signaling protocol: LDP, peer 2.2.2.2:0 up
Targeted Hello: 170.0.0.201(LDP Id) -> 2.2.2.2, LDP is UP

39-34
Cisco ASR 901 Series Aggregation Services Router Software Configuration Guide
OL-23826-09
Chapter 39 Remote Loop-Free Alternate - Fast Reroute
How to Configure Remote Loop-Free Alternate - Fast Reroute
Graceful restart: not configured and not enabled
Non stop routing: not configured and not enabled
Status TLV support (local/remote) : enabled/supported
LDP route watch : enabled
Label/status state machine : established, LruRru
Last local dataplane status rcvd: No fault
Last BFD dataplane status rcvd: Not sent
Last BFD peer monitor status rcvd: No fault
Last local AC circuit status rcvd: No fault
Last local AC circuit status sent: No fault
Last local PW i/f circ status rcvd: No fault
Last local LDP TLV status sent: No fault
Last remote LDP TLV status rcvd: No fault
Last remote LDP ADJ status rcvd: No fault
MPLS VC labels: local 20, remote 32
Group ID: local 0, remote 0
MTU: local 0, remote 0
Remote interface description:
Sequencing: receive disabled, send disabled
Control Word: On (configured: autosense)
Verifying Remote LFA-FRR Configuration on CESoPSN
To verify the remote LFA-FRR configuration on CESoPSN, use the show commands described in the
following example.
Router# show mpls l2 vc 111 detail
Local interface: CE0/0 up, line protocol up, CESoPSN Basic 1 up
Destination address: 2.2.2.2, VC ID: 111, VC status: up
Output interface: Vlan300, imposed label stack {29 32}
Preferred path: not configured
Default path: active
Next hop: point2point
Create time: 17:54:25, last status change time: 17:54:25
Last label FSM state change time: 17:54:25
Signaling protocol: LDP, peer 2.2.2.2:0 up
Targeted Hello: 170.0.0.201(LDP Id) -> 2.2.2.2, LDP is UP
Graceful restart: not configured and not enabled
Non stop routing: not configured and not enabled
Status TLV support (local/remote) : enabled/supported
LDP route watch : enabled
Label/status state machine : established, LruRru
Last local dataplane status rcvd: No fault
Last BFD dataplane status rcvd: Not sent
Last BFD peer monitor status rcvd: No fault
Last local AC circuit status rcvd: No fault
Last local AC circuit status sent: No fault
Last local PW i/f circ status rcvd: No fault
Last local LDP TLV status sent: No fault
Last remote LDP TLV status rcvd: No fault
Last remote LDP ADJ status rcvd: No fault
MPLS VC labels: local 20, remote 32
Group ID: local 0, remote 0
MTU: local 0, remote 0
Remote interface description:
Sequencing: receive disabled, send disabled
Control Word: On (configured: autosense)
Dataplane:
SSM segment/switch IDs: 4124/8219 (used), PWID: 4
VC statistics:

39-35
Cisco ASR 901 Series Aggregation Services Router Software Configuration Guide
OL-23826-09
Chapter 39 Remote Loop-Free Alternate - Fast Reroute
Configuration Examples for Remote LFA-FRR
transit packet totals: receive 64465447, send 64465519
transit byte totals: receive 15987430856, send 15987448712
transit packet drops: receive 0, seq error 0, send 0
Verifying Remote LFA-FRR Configuration on SAToP
To verify the remote LFA-FRR configuration on SAToP, use the show commands described in the
following example.
Router# show mpls l2 vc 111 detail
Local interface: CE0/0 up, line protocol up, SATOP Basic 1 up
Destination address: 2.2.2.2, VC ID: 111, VC status: up
Output interface: Vlan300, imposed label stack {29 32}
Preferred path: not configured
Default path: active
Next hop: point2point
Create time: 17:54:25, last status change time: 17:54:25
Last label FSM state change time: 17:54:25
Signaling protocol: LDP, peer 2.2.2.2:0 up
Targeted Hello: 170.0.0.201(LDP Id) -> 2.2.2.2, LDP is UP
Graceful restart: not configured and not enabled
Non stop routing: not configured and not enabled
Status TLV support (local/remote) : enabled/supported
LDP route watch : enabled
Label/status state machine : established, LruRru
Last local dataplane status rcvd: No fault
Last BFD dataplane status rcvd: Not sent
Last BFD peer monitor status rcvd: No fault
Last local AC circuit status rcvd: No fault
Last local AC circuit status sent: No fault
Last local PW i/f circ status rcvd: No fault
Last local LDP TLV status sent: No fault
Last remote LDP TLV status rcvd: No fault
Last remote LDP ADJ status rcvd: No fault
MPLS VC labels: local 20, remote 32
Group ID: local 0, remote 0
MTU: local 0, remote 0
Remote interface description:
Sequencing: receive disabled, send disabled
Control Word: On (configured: autosense)
Configuration Examples for Remote LFA-FRR
This section provides sample configuration examples for Remote LFA-FRR feature on the
Cisco ASR 901 router.
•Example: Configuring Remote LFA-FRR for IS-IS, page 39-36
•Example: Configuring Remote LFA-FRR for OSPF, page 39-36
•Example: Configuring Remote LFA-FRR Globally, page 39-36
•Example: Configuring Remote LFA-FRR on a GigabitEthernet Interface, page 39-37
•Example: Configuring Remote LFA-FRR on an SVI Interface, page 39-37
•Example: Configuring EoMPLS Pseudowire Redundancy over FRR, page 39-37

39-36
Cisco ASR 901 Series Aggregation Services Router Software Configuration Guide
OL-23826-09
Chapter 39 Remote Loop-Free Alternate - Fast Reroute
Configuration Examples for Remote LFA-FRR
•Example: Configuring LFA-FRR on ATM/IMA, page 39-37
•Example: Configuring LFA-FRR on CESoPSN, page 39-38
•Example: Configuring LFA-FRR on SAToP, page 39-38
Example: Configuring Remote LFA-FRR for IS-IS
The following is a sample configuration of Remote LFA-FRR for IS-IS on all nodes.
!
mpls label protocol ldp
mpls ldp router-id lo0 force
mpls ldp discovery targeted-hello accept
no l3-over-l2 flush buffers
asr901-platf-frr enable
router isis
metric-style wide
fast-flood
max-lsp-lifetime 65535
lsp-refresh-interval 65000
spf-interval 5 50 200
prc-interval 5 50 200
lsp-gen-interval 5 50 200
no hello padding
log-adjacency-changes all
fast-reroute per-prefix level-1 all
fast-reroute remote-lfa level-1 mpls-ldp
mpls ldp sync
!
Example: Configuring Remote LFA-FRR for OSPF
The following is a sample configuration of Remote LFA-FRR for OSPF on all nodes.
!
mpls label protocol ldp
mpls ldp router-id lo0 force
mpls ldp discovery targeted-hello accept
no l3-over-l2 flush buffers
asr901-platf-frr enable
router ospf 1
router-id 5.5.5.5
fast-reroute per-prefix enable area 0 prefix-priority low
fast-reroute per-prefix remote-lfa tunnel mpls-ldp
timers throttle spf 50 200 5000
timers throttle lsa 50 200 5000
timers lsa arrival 100
mpls ldp sync
!
Example: Configuring Remote LFA-FRR Globally
The following is a sample configuration of Remote LFA-FRR at a global level.
!
mpls label protocol ldp

39-37
Cisco ASR 901 Series Aggregation Services Router Software Configuration Guide
OL-23826-09
Chapter 39 Remote Loop-Free Alternate - Fast Reroute
Configuration Examples for Remote LFA-FRR
mpls ldp discovery targeted-hello accept
no l3-over-l2 flush buffers
asr901-platf-frr enable
!
Example: Configuring Remote LFA-FRR on a GigabitEthernet Interface
The following is a sample configuration of Remote LFA-FRR on a GigabitEthernet Interface.
!
interface GigabitEthernet0/7
no ip address
negotiation auto
service instance 7 ethernet
encapsulation dot1q 7
rewrite ingress tag pop 1 symmetric
bridge-domain 7
!
Example: Configuring Remote LFA-FRR on an SVI Interface
The following is a sample configuration of Remote LFA-FRR on an SVI Interface.
!
interface Vlan7
ip address 7.7.7.2 255.255.25
ip router isis
mpls ip
isis network point-to-point
!
Example: Configuring EoMPLS Pseudowire Redundancy over FRR
The following is a sample configuration of EoMPLS pseudowire redundancy over FRR.
!
interface GigabitEthernet0/0
no ip address
load-interval 30
negotiation auto
service instance 1 ethernet
encapsulation dot1q 200
rewrite ingress tag pop 1 symmetric
xconnect 3.3.3.3 1 encapsulation mpls
backup peer 4.4.4.4 1
mtu 1500
!
Example: Configuring LFA-FRR on ATM/IMA
The following is a sample configuration of LFA-FRR on ATM/IMA, which also includes pseudowire
redundancy.
!
controller E1 0/0

39-38
Cisco ASR 901 Series Aggregation Services Router Software Configuration Guide
OL-23826-09
Chapter 39 Remote Loop-Free Alternate - Fast Reroute
Configuration Examples for Remote LFA-FRR
ima-group 2
!
interface ATM0/IMA1
no ip address
no atm enable-ilmi-trap
xconnect 2.2.2.2 90 encapsulation mpls
backup peer 180.0.0.201 90
!
Example: Configuring LFA-FRR on CESoPSN
The following is a sample configuration of LFA-FRR on CESoPSN, which also includes pseudowire
redundancy.
!
controller E1 0/0
clock source internal
cem-group 0 timeslots 1-31
description E1 CESoPSN example
!
!
interface CEM0/2
no ip address
cem 1
xconnect 2.2.2.2 111 encapsulation mpls pw-class test
backup peer 180.0.0.201 111
!
Example: Configuring LFA-FRR on SAToP
The following is a sample configuration of LFA-FRR on SAToP, which also includes pseudowire
redundancy.
!
controller E1 0/0
clock source internal
cem-group 1 unframed
description E1 SATOP example
!
interface CEM0/0
no ip address
cem 0
xconnect 2.2.2.2 111 encapsulation mpls
backup peer 180.0.0.201 111
!
!

39-39
Cisco ASR 901 Series Aggregation Services Router Software Configuration Guide
OL-23826-09
Chapter 39 Remote Loop-Free Alternate - Fast Reroute
Additional References
Additional References
The following sections provide references related to Remote Loop-Free Alternate - Fast Reroute feature.
Related Documents
Standards
MIBs
RFCs
Technical Assistance
Related Topic Document Title
Cisco IOS Commands Cisco IOS Master Commands List, All Releases
Cisco ASR 901 Router Commands Cisco ASR 901 Series Aggregation Services Router Command
Reference
IS-IS Remote LFA FRR IS-IS Remote Loop-Free Alternate Fast Reroute
OSPFv2 LFA FRR OSPFv2 Loop-Free Alternate Fast Reroute
Standard Title
None —
MIB MIBs Link
None To locate and download MIBs for selected platforms, Cisco IOS
releases, and feature sets, use Cisco MIB Locator found at the
following URL:
http://www.cisco.com/go/mibs
RFC Title
None —
Description Link
The Cisco Technical Support website contains
thousands of pages of searchable technical content,
including links to products, technologies, solutions,
technical tips, and tools. Registered Cisco.com users
can log in from this page to access even more content.
http://www.cisco.com/techsupport

39-40
Cisco ASR 901 Series Aggregation Services Router Software Configuration Guide
OL-23826-09
Chapter 39 Remote Loop-Free Alternate - Fast Reroute
Feature Information for Remote Loop-Free Alternate - Fast Reroute
Feature Information for Remote Loop-Free Alternate - Fast
Reroute
Table 39-1 lists the features in this module and provides links to specific configuration information.
Use Cisco Feature Navigator to find information about platform support and software image support.
Cisco Feature Navigator enables you to determine which software images support a specific software
release, feature set, or platform. To access Cisco Feature Navigator, go to http://www.cisco.com/go/cfn.
An account on Cisco.com is not required.
Note Table 39-1 lists only the software release that introduced support for a given feature in a given software
release train. Unless noted otherwise, subsequent releases of that software release train also support that
feature.
Table 39-1 Feature Information for Remote Loop-Free Alternate - Fast Reroute
Feature Name Releases Feature Information
Remote Loop-Free Alternate - Fast Reroute 15.2(2)SNI This feature was introduced on the Cisco ASR 901 routers.
The following sections provide information about this
feature:
•Feature Overview, page 39-3
•How to Configure Remote Loop-Free Alternate - Fast
Reroute, page 39-5
Remote Loop-Free Alternate - Fast Reroute
for EoMPLS
15.3(2)S This feature was introduced on the Cisco ASR 901 routers.
The following section provides information about this
feature:
•Configuring Remote LFA-FRR for Ethernet and TDM
Pseudowires, page 39-11
Remote Loop-Free Alternate - Fast Reroute
for TDM Pseudowires.
15.3(3)S Support for TDM Pseudowires was added.
EoMPLS Pseudowire Redundancy over FRR 15.4(1)S Support was added for EoMPLS pseudowire redundancy
over FRR.
TDM Pseudowire Redundancy over FRR 15.4(1)S Support was added for TDM pseudowire redundancy over
FRR.

CHAPTER
40-1
Cisco ASR 901 Series Aggregation Services Router Software Configuration Guide
OL-23826-09
40
Digital Optical Monitoring
This feature module provides information on the digital optical monitoring (DOM) feature for the
Cisco ASR 901 Series Aggregation Services Router.
Finding Feature Information
Your software release may not support all the features documented in this module. For the latest feature
information and caveats, see the release notes for your platform and software release. To find information
about the features documented in this module, and to see a list of the releases in which each feature is
supported, see the “Feature Information for Digital Optical Monitoring” section on page 40-13.
Use Cisco Feature Navigator to find information about platform support and Cisco software image
support. To access Cisco Feature Navigator, go to http://www.cisco.com/go/cfn. An account on
Cisco.com is not required.
Contents
•Feature Overview, page 40-1
•How to Enable Transceiver Monitoring, page 40-2
•Examples, page 40-3
•Additional References, page 40-12
•Feature Information for Digital Optical Monitoring, page 40-13
Feature Overview
The ASR 901 router supports DOM as per the standard SFF-8724 Multi-Source Agreement (MSA). This
feature allows monitoring real-time parameters of the router, such as optical input and output power,
temperature, laser bias current, and transceiver supply voltage. These parameters are monitored against
the threshold values. The real-time DOM parameters can be monitored using command line interface or
SNMP interface. Effective with Cisco IOS Release 15.3(3)S, Cisco ASR 901 supports DOM for both 1G
and 10G SFPs.
DOM allows the user to view the threshold violation messages. To display the threshold violation
messages, you must enable transceiver monitoring. For information on enabling transceiver monitoring,
see “How to Enable Transceiver Monitoring” section on page 40-2.

40-2
Cisco ASR 901 Series Aggregation Services Router Software Configuration Guide
OL-23826-09
Chapter 40 Digital Optical Monitoring
How to Enable Transceiver Monitoring
The command line output for the real-time parameters is shown using the show interfaces transceiver
command. To enable threshold notification in the transceiver via SNMP, use the
snmp-server enable traps transceiver command. You can use the show controllers gig 0/x command
to check whether SFP’s are DOM capable. This command displays the SFP details.
How to Enable Transceiver Monitoring
Complete the following steps to enable transceiver monitoring:
Restrictions
•You need the transceiver module compatibility information for configuring transceiver monitoring.
The compatibility matrix that lists the support for DOM in the Cisco transceiver modules is available
at the following URL:
http://www.cisco.com/en/US/docs/interfaces_modules/transceiver_modules/compatibility/matrix/
OL_8031.html
•In case of combo ports with SFP and RJ45 provision, when SFP is inserted in slot or port and media
type is not configured to SFP, DOM is functional if global transceiver monitoring is enabled.
SUMMARY STEPS
1. enable
2. configure terminal
3. transceiver type all
4. monitoring
5. monitoring interval seconds
DETAILED STEPS
Command Purpose
Step 1 enable
Example:
Router> enable
Enables privileged EXEC mode.
•Enter your password if prompted.
Step 2 configure terminal
Example:
Router# configure terminal
Enters global configuration mode.
Step 3 transceiver type all
Example:
Router(config)# transceiver type all
Enters transceiver type configuration mode.

40-3
Cisco ASR 901 Series Aggregation Services Router Software Configuration Guide
OL-23826-09
Chapter 40 Digital Optical Monitoring
Examples
Examples
The real-time parameters of the router, such as optical output power, optical input power, temperature,
laser bias current, and transceiver supply voltage can be monitored using the
show interfaces transceiver command.
This section provides sample output for monitoring the real-time parameters on the ASR 901 router:
•Example: Displaying Transceiver Information, page 40-3
•Example: Displaying Detailed Transceiver Information, page 40-4
•Example: Displaying List of Supported Transceivers, page 40-5
•Example: Displaying Threshold Tables, page 40-6
•Example: Displaying Threshold Violations, page 40-9
•Example: Displaying Threshold Violations on a Specific Interface, page 40-9
•Example: When Transceiver Monitoring is Disabled, page 40-9
•Example: Displaying SPF Details, page 40-10
Example: Displaying Transceiver Information
This example shows how to display transceiver information:
Router# show interfaces transceiver
If device is externally calibrated, only calibrated values are printed.
++ : high alarm, + : high warning, - : low warning, -- : low alarm.
NA or N/A: not applicable, Tx: transmit, Rx: receive.
mA: milliamperes, dBm: decibels (milliwatts).
Optical Optical
Temperature Voltage Current Tx Power Rx Power
Port (Celsius) (Volts) (mA) (dBm) (dBm)
--------- ----------- ------- -------- -------- --------
Gi0/10 36.9 3.25 537.7 -4.5 -9.7
Gi0/11 35.8 3.22 393.6 -5.5 -5.0
Step 4 monitoring
Example:
Router(config-xcvr-type)# monitoring
Enables monitoring of all optical transceivers.
Step 5 monitoring interval
seconds
Example:
Router(config-xcvr-type)# monitoring interval 500
(Optional) Specifies the time interval for monitoring
optical transceivers. Valid range is 300 to 3600
seconds, and the default value is 600 seconds.
Command Purpose

40-4
Cisco ASR 901 Series Aggregation Services Router Software Configuration Guide
OL-23826-09
Chapter 40 Digital Optical Monitoring
Examples
Example: Displaying Detailed Transceiver Information
This example shows how to display detailed transceiver information:
Router# show interfaces transceiver detail
mA: milliamperes, dBm: decibels (milliwatts), NA or N/A: not applicable.
++ : high alarm, + : high warning, - : low warning, -- : low alarm.
A2D readouts (if they differ), are reported in parentheses.
The threshold values are calibrated.
High Alarm High Warn Low Warn Low Alarm
Temperature Threshold Threshold Threshold Threshold
Port (Celsius) (Celsius) (Celsius) (Celsius) (Celsius)
--------- ----------------- ---------- --------- --------- ---------
Gi0/10 33.9 85.0 75.0 0.0 -5.0
Gi0/11 32.8 85.0 75.0 0.0 -5.0
High Alarm High Warn Low Warn Low Alarm
Voltage Threshold Threshold Threshold Threshold
Port (Volts) (Volts) (Volts) (Volts) (Volts)
--------- ----------------- ---------- --------- --------- ---------
Gi0/10 3.25 3.70 3.59 3.09 3.00
Gi0/11 3.23 3.70 3.59 3.09 3.00
High Alarm High Warn Low Warn Low Alarm
Current Threshold Threshold Threshold Threshold
Port (milliamperes) (mA) (mA) (mA) (mA)
--------- ----------------- ---------- --------- --------- ---------
Gi0/10 533.3 N/A N/A N/A N/A
Gi0/11 391.1 N/A N/A N/A N/A
Optical High Alarm High Warn Low Warn Low Alarm
Transmit Power Threshold Threshold Threshold Threshold
Port (dBm) (dBm) (dBm) (dBm) (dBm)
--------- ----------------- ---------- --------- --------- ---------
Gi0/10 -4.5 -3.5 -4.0 -9.5 -10.0
Gi0/11 -5.5 -3.5 -4.0 -9.5 -10.0
Optical High Alarm High Warn Low Warn Low Alarm
Receive Power Threshold Threshold Threshold Threshold
Port (dBm) (dBm) (dBm) (dBm) (dBm)
--------- ----------------- ---------- --------- --------- ---------
Gi0/10 -5.2 0.0 0.0 -17.0 -17.1
Gi0/11 -7.5 0.0 0.0 -17.0 -17.1

40-5
Cisco ASR 901 Series Aggregation Services Router Software Configuration Guide
OL-23826-09
Chapter 40 Digital Optical Monitoring
Examples
Example: Displaying List of Supported Transceivers
This example shows how to display the list of supported DOM transceivers:
Router# show interfaces transceiver supported-list
Transceiver Type Cisco p/n min version
supporting DOM
------------------ -------------------------
DWDM GBIC ALL
DWDM SFP ALL
RX only WDM GBIC ALL
DWDM XENPAK ALL
DWDM X2 ALL
DWDM XFP ALL
CWDM GBIC NONE
CWDM X2 ALL
CWDM XFP ALL
XENPAK ZR ALL
X2 ZR ALL
XFP ZR ALL
Rx_only_WDM_XENPAK ALL
XENPAK_ER 10-1888-04
X2_ER ALL
XFP_ER ALL
XENPAK_LR 10-1838-04
X2_LR ALL
XFP_LR ALL
XENPAK_LW ALL
X2_LW ALL
XFP_LW NONE
XENPAK SR NONE
X2 SR ALL
XFP SR ALL
XENPAK LX4 NONE
X2 LX4 NONE
XFP LX4 NONE
XENPAK CX4 NONE
X2 CX4 NONE
SX GBIC NONE
LX GBIC NONE
ZX GBIC NONE
CWDM_SFP ALL
Rx_only_WDM_SFP NONE
SX_SFP ALL
LX_SFP ALL
ZX_SFP ALL
EX_SFP ALL
SX SFP NONE
LX SFP NONE
ZX SFP NONE
GIgE BX U SFP NONE
GigE BX D SFP ALL
X2 LRM ALL

40-6
Cisco ASR 901 Series Aggregation Services Router Software Configuration Guide
OL-23826-09
Chapter 40 Digital Optical Monitoring
Examples
Example: Displaying Threshold Tables
This example shows how to display the threshold tables for all transceivers on the ASR 901 router:
Router# show interfaces transceiver threshold table
Optical Tx Optical Rx Temp Laser Bias Voltage
current
------------- ------------- ------ ------------ ---------
DWDM GBIC
Min1 -0.50 -28.50 0 N/A 4.50
Min2 -0.30 -28.29 5 N/A 4.75
Max2 3.29 -6.69 60 N/A 5.25
Max1 3.50 6.00 70 N/A 5.50
DWDM SFP
Min1 -0.50 -28.50 0 N/A 3.00
Min2 -0.30 -28.29 5 N/A 3.09
Max2 4.30 -9.50 60 N/A 3.59
Max1 4.50 9.30 70 N/A 3.70
RX only WDM GBIC
Min1 N/A -28.50 0 N/A 4.50
Min2 N/A -28.29 5 N/A 4.75
Max2 N/A -6.69 60 N/A 5.25
Max1 N/A 6.00 70 N/A 5.50
DWDM XENPAK
Min1 -1.50 -24.50 0 N/A N/A
Min2 -1.29 -24.29 5 N/A N/A
Max2 3.29 -6.69 60 N/A N/A
Max1 3.50 4.00 70 N/A N/A
DWDM X2
Min1 -1.50 -24.50 0 N/A N/A
Min2 -1.29 -24.29 5 N/A N/A
Max2 3.29 -6.69 60 N/A N/A
Max1 3.50 4.00 70 N/A N/A
DWDM XFP
Min1 -1.50 -24.50 0 N/A N/A
Min2 -1.29 -24.29 5 N/A N/A
Max2 3.29 -6.69 60 N/A N/A
Max1 3.50 4.00 70 N/A N/A
CWDM X2
Min1 N/A N/A 0 N/A N/A
Min2 N/A N/A 0 N/A N/A
Max2 N/A N/A 0 N/A N/A
Max1 N/A N/A 0 N/A N/A
CWDM XFP
Min1 N/A N/A 0 N/A N/A
Min2 N/A N/A 0 N/A N/A
Max2 N/A N/A 0 N/A N/A
Max1 N/A N/A 0 N/A N/A
XENPAK ZR
Min1 -0.50 -24.50 0 N/A N/A
Min2 -0.80 -24.29 5 N/A N/A
Max2 4.30 -6.69 60 N/A N/A
Max1 4.50 4.00 70 N/A N/A

40-7
Cisco ASR 901 Series Aggregation Services Router Software Configuration Guide
OL-23826-09
Chapter 40 Digital Optical Monitoring
Examples
X2 ZR
Min1 -0.50 -24.50 0 N/A N/A
Min2 -0.80 -24.29 5 N/A N/A
Max2 4.30 -6.69 60 N/A N/A
Max1 4.50 4.00 70 N/A N/A
XFP ZR
Min1 -0.50 -24.50 0 N/A N/A
Min2 -0.80 -24.29 5 N/A N/A
Max2 4.30 -6.69 60 N/A N/A
Max1 4.50 4.00 70 N/A N/A
Rx_only_WDM_XENPAK
Min1 N/A -24.50 0 N/A N/A
Min2 N/A -24.29 5 N/A N/A
Max2 N/A -6.69 60 N/A N/A
Max1 N/A 4.00 70 N/A N/A
XENPAK_ER
Min1 -5.00 -16.50 0 N/A N/A
Min2 -4.69 -15.80 5 N/A N/A
Max2 4.00 -0.50 60 N/A N/A
Max1 4.50 0.00 70 N/A N/A
X2_ER
Min1 -5.00 -16.50 0 N/A N/A
Min2 -4.69 -15.80 5 N/A N/A
Max2 4.00 -0.50 60 N/A N/A
Max1 4.50 0.00 70 N/A N/A
XFP_ER
Min1 -5.00 -16.50 0 N/A N/A
Min2 -4.69 -15.80 5 N/A N/A
Max2 4.00 -0.50 60 N/A N/A
Max1 4.50 0.00 70 N/A N/A
XENPAK_LR
Min1 -8.50 -15.00 0 N/A N/A
Min2 -8.19 -14.39 5 N/A N/A
Max2 0.50 0.50 60 N/A N/A
Max1 1.00 1.00 70 N/A N/A
X2_LR
Min1 -8.50 -15.00 0 N/A N/A
Min2 -8.19 -14.39 5 N/A N/A
Max2 0.50 0.50 60 N/A N/A
Max1 1.00 1.00 70 N/A N/A
XFP_LR
Min1 -8.50 -15.00 0 N/A N/A
Min2 -8.19 -14.39 5 N/A N/A
Max2 0.50 0.50 60 N/A N/A
Max1 1.00 1.00 70 N/A N/A
XENPAK_LW
Min1 -8.50 -15.00 0 N/A N/A
Min2 -8.19 -14.39 5 N/A N/A
Max2 0.50 0.50 60 N/A N/A
Max1 1.00 1.00 70 N/A N/A
X2_LW
Min1 -8.50 -15.00 0 N/A N/A
Min2 -8.19 -14.39 5 N/A N/A

40-8
Cisco ASR 901 Series Aggregation Services Router Software Configuration Guide
OL-23826-09
Chapter 40 Digital Optical Monitoring
Examples
Max2 0.50 0.50 60 N/A N/A
Max1 1.00 1.00 70 N/A N/A
X2 SR
Min1 -11.30 -13.89 -4 N/A N/A
Min2 -7.30 -9.89 0 N/A N/A
Max2 -1.00 -1.00 70 N/A N/A
Max1 3.00 3.00 74 N/A N/A
XFP SR
Min1 -10.30 -12.89 0 N/A N/A
Min2 -7.30 -9.89 5 N/A N/A
Max2 -1.00 -1.00 60 N/A N/A
Max1 2.00 2.00 70 N/A N/A
CWDM_SFP
Min1 -4.00 -32.00 -4 84.00 3.00
Min2 0.00 -28.00 0 70.00 3.09
Max2 5.00 -7.00 85 4.00 3.50
Max1 8.00 -3.00 90 2.00 3.59
SX_SFP
Min1 -10.00 -17.50 -5 N/A 3.00
Min2 -9.50 -17.00 0 N/A 3.09
Max2 -4.00 0.00 75 N/A 3.59
Max1 -3.50 0.00 85 N/A 3.70
LX_SFP
Min1 -10.00 -19.50 -5 N/A 3.00
Min2 -9.50 -19.00 0 N/A 3.09
Max2 -3.00 -3.00 75 N/A 3.59
Max1 -2.50 0.00 85 N/A 3.70
ZX_SFP
Min1 -5.00 -24.00 -5 N/A 3.00
Min2 0.00 -23.00 0 N/A 3.09
Max2 5.00 -3.00 75 N/A 3.59
Max1 5.50 5.00 85 N/A 3.70
EX_SFP
Min1 -5.00 -25.00 -45 N/A 3.00
Min2 -1.00 -22.50 -15 N/A 3.09
Max2 3.00 1.00 95 N/A 3.59
Max1 6.00 4.00 97 N/A 3.70
GigE BX D SFP
Min1 N/A N/A 0 N/A N/A
Min2 N/A N/A 0 N/A N/A
Max2 N/A N/A 0 N/A N/A
Max1 N/A N/A 0 N/A N/A
X2 LRM
Min1 -10.50 -12.39 -4 N/A N/A
Min2 -6.50 -8.39 0 N/A N/A
Max2 0.50 0.50 70 N/A N/A
Max1 3.00 3.00 74 N/A N/A

40-9
Cisco ASR 901 Series Aggregation Services Router Software Configuration Guide
OL-23826-09
Chapter 40 Digital Optical Monitoring
Examples
Example: Displaying Threshold Violations
This example shows how to display the threshold violations for all transceivers on a Cisco ASR 901
router:
Router# show interfaces transceiver threshold violations
Rx: Receive, Tx: Transmit.
DDDD: days, HH: hours, MM: minutes, SS: seconds
Time since Last Known
Time in slot Threshold Violation Type(s) of Last Known
Port (DDDD:HH:MM:SS) (DDDD:HH:MM:SS) Threshold Violation(s)
--------- --------------- ---------------------- ----------------------
Gi0/10 0000:02:50:19 Not applicable Not applicable
Gi0/11 0000:02:51:15 Rx power low alarm
-31.0 dBm < -17.1 dBm
Example: Displaying Threshold Violations on a Specific Interface
This example shows how to display violations for the transceiver on a specific interface:
Router# show interfaces GigabitEthernet 0/9 transceiver
ITU Channel not available (Wavelength not available),
Transceiver is externally calibrated.
If device is externally calibrated, only calibrated values are printed.
++ : high alarm, + : high warning, - : low warning, -- : low alarm.
NA or N/A: not applicable, Tx: transmit, Rx: receive.
mA: milliamperes, dBm: decibels (milliwatts).
Optical Optical
Temperature Voltage Current Tx Power Rx Power
Port (Celsius) (Volts) (mA) (dBm) (dBm)
--------- ----------- ------- -------- -------- --------
Gi0/9 32.5 3.20 385.1 -5.5 -5.0
Example: When Transceiver Monitoring is Disabled
This example shows how to disable transceiver monitoring for all transceivers:
Router(config-xcvr-type)# no monitoring
This example shows the sample output when transceiver monitoring is disabled:
Router# show interfaces transceiver detail
Transceiver monitoring is disabled for all interfaces.
mA: milliamperes, dBm: decibels (milliwatts), NA or N/A: not applicable.
++ : high alarm, + : high warning, - : low warning, -- : low alarm.
A2D readouts (if they differ), are reported in parentheses.
The threshold values are calibrated.
High Alarm High Warn Low Warn Low Alarm
Temperature Threshold Threshold Threshold Threshold
Port (Celsius) (Celsius) (Celsius) (Celsius) (Celsius)
--------- ----------------- ---------- --------- --------- ---------
Gi0/10 34.1 85.0 75.0 0.0 -5.0
Gi0/11 32.8 85.0 75.0 0.0 -5.0
High Alarm High Warn Low Warn Low Alarm
Voltage Threshold Threshold Threshold Threshold
Port (Volts) (Volts) (Volts) (Volts) (Volts)
--------- ----------------- ---------- --------- --------- ---------

40-10
Cisco ASR 901 Series Aggregation Services Router Software Configuration Guide
OL-23826-09
Chapter 40 Digital Optical Monitoring
Examples
Gi0/10 3.25 3.70 3.59 3.09 3.00
Gi0/11 3.23 3.70 3.59 3.09 3.00
High Alarm High Warn Low Warn Low Alarm
Current Threshold Threshold Threshold Threshold
Port (milliamperes) (mA) (mA) (mA) (mA)
--------- ----------------- ---------- --------- --------- ---------
Gi0/10 533.9 N/A N/A N/A N/A
Gi0/11 391.1 N/A N/A N/A N/A
Optical High Alarm High Warn Low Warn Low Alarm
Transmit Power Threshold Threshold Threshold Threshold
Port (dBm) (dBm) (dBm) (dBm) (dBm)
--------- ----------------- ---------- --------- --------- ---------
Gi0/10 -4.5 -3.5 -4.0 -9.5 -10.0
Gi0/11 -5.5 -3.5 -4.0 -9.5 -10.0
Optical High Alarm High Warn Low Warn Low Alarm
Receive Power Threshold Threshold Threshold Threshold
Port (dBm) (dBm) (dBm) (dBm) (dBm)
--------- ----------------- ---------- --------- --------- ---------
Gi0/10 -5.2 0.0 0.0 -17.0 -17.1
Gi0/11 -7.5 0.0 0.0 -17.0 -17.1
Example: Displaying SPF Details
The following is the sample output from the show controller gig0/x command.
Router# show controllers gig0/4
Switch Unit: 0 port: 10
PHY info:
0x00: 0x1140 0x01: 0x79ED 0x02: 0x0362 0x03: 0x5DB1
0x04: 0x0581 0x05: 0xC001 0x06: 0x006F 0x07: 0x2001
0x08: 0x4FF5 0x09: 0x0600 0x0A: 0x7800 0x0B: 0x0000
0x0C: 0x0000 0x0D: 0x0000 0x0E: 0x0000 0x0F: 0x3000
0x10: 0x0001 0x11: 0x0F00 0x12: 0x0003 0x13: 0xFFFF
0x14: 0x0707 0x15: 0x0000 0x16: 0x0000 0x17: 0x0F04
0x18: 0x7067 0x19: 0xFF1C 0x1A: 0x257F 0x1B: 0xFFFF
0x1C: 0x7EA8 0x1D: 0x064C 0x1E: 0x0000 0x1F: 0x0000
== SFP EEPROM content ==
Reg 0x00: 03 04 07 00 00 00 02 00
Reg 0x08: 00 00 00 01 0D 00 0A 64
Reg 0x10: 37 37 00 00 43 49 53 43
Reg 0x18: 4F 2D 53 55 4D 49 54 4F
Reg 0x20: 4D 4F 20 20 00 00 00 5F
Reg 0x28: 53 43 50 36 47 34 34 2D
Reg 0x30: 43 31 2D 42 4D 48 20 20
Reg 0x38: 41 20 20 20 05 1E 00 28
Reg 0x40: 00 1A 00 00 53 50 43 31
Reg 0x48: 35 32 34 30 43 50 36 20
Reg 0x50: 20 20 20 20 31 31 30 36
Reg 0x58: 31 32 43 38 68 F0 01 64
Reg 0x60: 00 00 0B CC 81 5C 0A 9E
Reg 0x68: 3B 41 84 F5 19 46 DD C3
Reg 0x70: BC EB 9E 00 00 00 00 00
Reg 0x78: 00 00 00 00 A3 0A 62 04
Reg 0x80: 00
identifier 0x03 (SFP)
connector 0x07 (LC)
sfp_transceiver_code 0x02 (1000BaseLX)
encoding 0x01 (8B10B)

40-11
Cisco ASR 901 Series Aggregation Services Router Software Configuration Guide
OL-23826-09
Chapter 40 Digital Optical Monitoring
Examples
br_nominal (100MHz) 13
length_9km (100m) 10
length_9m (100m) 100
length_50m (100m) 55
length_62_5m (100m) 55
length_cu (10m) 0
vendor_name CISCO-SUMITOMO
vendor_oui 0x00 00 5F
vendor_pn SCP6G44-C1-BMH
vendor_rev A
cc_base 0x28
options[0] 0x00000000
options[1] 0x0000001A
br_max (%) 0
br_min (%) 0
vendor_sn SPC15240CP6
date_code 110612C8 (yymmddvv, v=vendor specific)
cc_ext 0x64
DOM support yes

40-12
Cisco ASR 901 Series Aggregation Services Router Software Configuration Guide
OL-23826-09
Chapter 40 Digital Optical Monitoring
Additional References
Additional References
The following sections provide references to digital optical monitoring feature.
Related Documents
Standards
MIBs
RFCs
Technical Assistance
Related Topic Document Title
Cisco IOS Commands Cisco IOS Master Commands List, All Releases
ASR 901 Command Reference Cisco ASR 901 Series Aggregation Services Router Command
Reference
Compatibility Matrix Cisco Digital Optical Monitoring Compatibility Matrix
Standard Title
SFF-8472 Specification for Diagnostic Monitoring Interface for Optical
Transceivers
MIB MIBs Link
CISCO-ENTITY-MIB
CISCO-ENTITY-SENSOR-MIB
To locate and download MIBs for selected platforms, Cisco IOS
releases, and feature sets, use Cisco MIB Locator found at the
following URL:
http://www.cisco.com/go/mibs
RFC Title
None —
Description Link
The Cisco Technical Support website contains
thousands of pages of searchable technical content,
including links to products, technologies, solutions,
technical tips, and tools. Registered Cisco.com users
can log in from this page to access even more content.
http://www.cisco.com/cisco/web/support/index.html

40-13
Cisco ASR 901 Series Aggregation Services Router Software Configuration Guide
OL-23826-09
Chapter 40 Digital Optical Monitoring
Feature Information for Digital Optical Monitoring
Feature Information for Digital Optical Monitoring
Table 40-1 lists the features in this module and provides links to specific configuration information.
Use Cisco Feature Navigator to find information about platform support and software image support.
Cisco Feature Navigator enables you to determine which software images support a specific software
release, feature set, or platform. To access Cisco Feature Navigator, go to http://www.cisco.com/go/cfn.
An account on Cisco.com is not required.
Note Table 40-1 lists only the software release that introduced support for a given feature in a given software
release train. Unless noted otherwise, subsequent releases of that software release train also support that
feature.
Table 40-1 Feature Information for Digital Optical Monitoring
Feature Name Releases Feature Information
Support for Digital Optical Monitoring on
Cisco ASR 901 Router
15.2(2)SNI This feature was introduced on the Cisco ASR 901 router.
The following sections provide information about this
feature:
•Feature Overview, page 40-1
•Examples, page 40-3

40-14
Cisco ASR 901 Series Aggregation Services Router Software Configuration Guide
OL-23826-09
Chapter 40 Digital Optical Monitoring
Feature Information for Digital Optical Monitoring

CHAPTER
41-1
Cisco ASR 901 Series Aggregation Services Router Software Configuration Guide
OL-23826-09
41
IPv4 Multicast
This feature module describes how to configure IP multicast in an IPv4 network. IP multicast is an
efficient way to use network resources, especially for bandwidth-intensive services such as audio and
video.
Finding Feature Information
Your software release may not support all the features documented in this module. For the latest feature
information and caveats, see the release notes for your platform and software release. To find information
about the features documented in this module, and to see a list of the releases in which each feature is
supported, see the “Feature Information for IPv4 Multicast” section on page 41-16.
Use Cisco Feature Navigator to find information about platform support and Cisco software image
support. To access Cisco Feature Navigator, go to http://www.cisco.com/go/cfn. An account on
Cisco.com is not required.
Contents
•Prerequisites, page 41-2
•Restrictions, page 41-2
•Feature Overview, page 41-2
•Configuring IPv4 Multicast, page 41-6
•Verifying PIM SSM, page 41-9
•Configuration Examples for IPv4 Multicast, page 41-11
•Additional References, page 41-14
•Feature Information for IPv4 Multicast, page 41-16

41-2
Cisco ASR 901 Series Aggregation Services Router Software Configuration Guide
OL-23826-09
Chapter 41 IPv4 Multicast
Feature Overview
Prerequisites
•Cisco IOS Release 15.4(1)S or a later release that supports the IPv4 Multicast feature must be
installed previously on the Cisco ASR 901 Series Aggregation Services Router.
Restrictions
•Source Specific Multicast (SSM) mapping takes a group G join from a host and identifies this group
with an application associated with one or more sources. The SSM mapping can support only one
such application per group G.
•When both SSM mapping and Internet Group Management Protocol Version 3 (IGMPv3) are
enabled and the hosts already support IGMPv3 (but source specific information is not present), they
start sending IGMPv3 group reports. These IGMPv3 group reports are not supported with SSM
mapping and the router does not correctly associate sources with these reports.
•PIM Dense Mode is not supported.
•Only PIM version 2 is supported.
•IGMP snooping and Multicast Listener Discovery (MLD) snooping is not supported.
•Time-To-Live (TTL) threshold is not supported.
•Mroute ageing is not supported.
•Bi-Directional PIM (BIDIR-PIM) is not supported.
•Mroute based counter or rate statistics is not supported. The hardware supports only physical
interface based multicast counter and rate statistics.
•Multicast VPN (MVPN) is not supported.
•You must enable the asr901-multicast source command on the SVI interface that is connected to
the traffic source for PIM sparse mode.
•IPv4 multicast is not supported in VRF lite.
Feature Overview
IP multicast is a bandwidth-conserving technology that reduces traffic by delivering a single stream of
information simultaneously to potentially thousands of businesses and homes. Applications that take
advantage of multicast include video conferencing, corporate communications, distance learning, and
distribution of software, stock quotes, and news.
IP multicast routing enables a host (source) to send packets to a group of hosts (receivers) anywhere
within the IP network by using a special form of IP address called the IP multicast group address. The
sending host inserts the multicast group address into the IP destination address field of the packets and
IP multicast routers and multilayer switches forward the incoming IP multicast packets out of all
interfaces that lead to the members of the multicast group. Any host, regardless of whether it is a member
of a group, can send to a group. However, only the members of a group receive the message.
Effective with Cisco IOS Release 15.4(1), IPv4 multicast is supported on the Cisco ASR 901 series
routers. The router supports up to 500 multicast IP address entries. Multicast support is provided for
source and multicast groups using IGMP (IGMPv1 or IGMPv2 or IGMPv3) report messages.
For more information on IP Multicast Technology, see tIP Multicast Technology Overview document at:
http://www.cisco.com/en/US/docs/ios-xml/ios/ipmulti_pim/configuration/xe-3s/imc_tech_oview.html

41-3
Cisco ASR 901 Series Aggregation Services Router Software Configuration Guide
OL-23826-09
Chapter 41 IPv4 Multicast
Feature Overview
Supported Protocols
•Basic multicast routing
•IGMP
•PIMv4 SSM
•PIMv4 SSM Mapping
•PIM MIB
•PIM Sparse mode
•Static Rendezvous Point (RP)
•Auto RP
•Bootstrap router (BSR)
PIM SSM for IPv4
PIM SSM is the routing protocol that supports the implementation of SSM and is derived from the PIM
sparse mode (PIM-SM). IGMP is the Internet Engineering Task Force (IETF) standards track protocol
used for hosts to signal multicast group membership to routers. IGMPv3 supports source filtering, which
is required for SSM. In order for SSM to run with IGMPv3, SSM must be supported in the device (the
host where the application is running) and in the application itself.
Source Specific Multicast
SSM is a datagram delivery model that best supports one-to-many applications, also known as broadcast
applications. SSM is a core networking technology for the Cisco implementation of IP multicast
solutions targeted for audio and video broadcast application environments and is described in RFC 3569.
The following two components together support SSM:
•PIM SSM
•IGMPv3
Protocol Independent Multicast
The PIM protocol maintains the current IP multicast service mode of receiver-initiated membership. PIM
is not dependent on a specific unicast routing protocol; it is IP routing protocol independent, and can
leverage whichever unicast routing protocols are used to populate the unicast routing table, including
Open Shortest Path First (OSPF), Border Gateway Protocol (BGP), Intermediate System-to-Intermediate
System (IS-IS), and static routes. PIM uses unicast routing information to perform the multicast
forwarding function.
Although PIM is called a multicast routing protocol, it actually uses the unicast routing table to perform
the RPF check function instead of building up a completely independent multicast routing table. Unlike
other routing protocols, PIM does not send and receive routing updates between routers.
For more information on SSM and PIM, see the IP Multicast Technology Overview document at:
http://www.cisco.com/en/US/docs/ios-xml/ios/ipmulti_pim/configuration/xe-3s/imc_tech_oview.html

41-4
Cisco ASR 901 Series Aggregation Services Router Software Configuration Guide
OL-23826-09
Chapter 41 IPv4 Multicast
Feature Overview
PIM SSM Address Range
SSM can coexist with the Internet Standard Multicast (ISM) service by applying the SSM delivery model
to a configured subset of the IP multicast group address range. The Cisco IOS software allows SSM
configuration for an arbitrary subset of the IP multicast address range 224.0.0.0 through
239.255.255.255. When an SSM range is defined, existing IP multicast receiver applications do not
receive any traffic when they try to use addresses in the SSM range (unless the application is modified
to use explicit (S, G) channel subscription).
For groups within the SSM range, (S, G) channel subscriptions are accepted through IGMPv3 INCLUDE
mode membership reports.
IGMP
IGMP is used to dynamically register individual hosts in a multicast group on a particular LAN. Enabling
PIM on an interface also enables IGMP. IGMP provides a means to automatically control and limit the
flow of multicast traffic throughout the network with the use of special multicast queriers and hosts.
For more information on IGMP, see the IP Multicast: IGMP Configuration Guide at:
http://www.cisco.com/en/US/docs/ios-xml/ios/ipmulti_igmp/configuration/xe-3s/imc_customizing_ig
mp.html
IGMPv1
IGMP version 1 is a simple protocol consisting of two messages. It provides the basic query-response
mechanism that allows the multicast device to determine which multicast groups are active and other
processes that enable hosts to join a multicast group. RFC 1112 defines the IGMPv1 host extensions for
IP multicasting.
IGMPv2
IGMP version 2 extends the functionality of IGMP, allowing such capabilities as the IGMP leave
process, group-specific queries, and an explicit maximum response time field. IGMPv2 also adds the
capability for devices to elect the IGMP querier without dependence on the multicast protocol to perform
this task. RFC 2236 defines IGMPv2.
IGMPv3
IGMP version 3 provides for source filtering, which enables a multicast receiver host to signal to a device
which groups it wants to receive multicast traffic from, and from which sources this traffic is expected.
In addition, IGMPv3 supports the link local address 224.0.0.22, which is the destination IP address for
IGMPv3 membership reports; all IGMPv3-capable multicast devices must listen to this address.
RFC 3376 defines IGMPv3.

41-5
Cisco ASR 901 Series Aggregation Services Router Software Configuration Guide
OL-23826-09
Chapter 41 IPv4 Multicast
Feature Overview
PIM SSM Mapping
PIM SSM mapping supports SSM transition in cases where neither the URD nor IGMP v3lite is
available, or when supporting SSM on the end system is not feasible. SSM mapping enables you to
leverage SSM for video delivery to legacy set-top boxes (STBs) that do not support IGMPv3 or for
applications that do not take advantage of the IGMPv3 host stack. URD and IGMPv3lite are applications
used on receivers which do not have SSM support.
SSM mapping introduces a means for the last hop router to discover sources sending to groups. When
SSM mapping is configured, if a router receives an IGMPv1 or IGMPv2 membership report for a
particular group G, the router translates this report into one or more (S, G) channel memberships for the
well-known sources associated with this group.
SSM mapping only needs to be configured on the last hop router connected to receivers. No support is
needed on any other routers in the network. When the router receives an IGMPv1 or IGMPv2
membership report for a group G, the router uses SSM mapping to determine one or more source IP
addresses for the group G. SSM mapping then translates the membership report as an IGMPv3 report
INCLUDE (G, [S1, G], [S2, G]...[Sn, G] and continues as if it had received an IGMPv3 report.
Static SSM Mapping
SSM static mapping enables you to configure the last hop router to use a static map to determine the
sources sending to groups. Static SSM mapping requires that you configure access lists (ACLs) to define
group ranges. The groups permitted by those ACLs then can be mapped to sources using the
ip igmp static ssm-map command.
For more information on SSM Mapping, see the IP Multicast: IGMP Configuration Guide at:
http://www.cisco.com/en/US/docs/ios-xml/ios/ipmulti_igmp/configuration/xe-3s/imc_ssm_map.html
Reverse Path Forwarding
Reverse-path forwarding is used for forwarding multicast datagrams. It functions as follows:
•If a router receives a datagram on an interface it uses to send unicast packets to the source, it means
the packet has arrived on the RPF interface.
•If the packet arrives on the RPF interface, a router forwards the packet out the interfaces present in
the outgoing interface list of a multicast routing table entry.
•If the packet does not arrive on the RPF interface, the packet is silently discarded to prevent loops.
PIM SSM uses source trees to forward datagrams; the RPF check is performed as follows:
•If a PIM router has source-tree state (that is, an [S, G] entry is present in the multicast routing table),
the router performs the RPF check against the IPv4 address of the source of the multicast packet.
•Sparse-mode PIM uses the RPF lookup function to determine where it needs to send joins and
prunes. (S, G) joins (which are source-tree states) are sent toward the source.
For more information on Reverse Path Forwarding, see the Configuring Unicast Reverse Path
Forwarding document at:
http://www.cisco.com/en/US/docs/ios/12_2/security/configuration/guide/scfrpf.html

41-6
Cisco ASR 901 Series Aggregation Services Router Software Configuration Guide
OL-23826-09
Chapter 41 IPv4 Multicast
Configuring IPv4 Multicast
Configuring IPv4 Multicast
•Enabling IPv4 Multicast Routing, page 41-6
•Configuring PIM SSM, page 41-7
•Configuring PIM SSM Mapping, page 41-8
•Verifying IPv4 Multicast Routing, page 41-9
•Verifying PIM SSM, page 41-9
•Verifying PIM SSM Mapping, page 41-10
Enabling IPv4 Multicast Routing
To configure IPv4 multicast on the Cisco ASR 901 series routers, complete the following steps:
SUMMARY STEPS
1. enable
2. configure terminal
3. ip multicast-routing
4. asr901-platf-multicast enable
5. ip pim rp-address
6. interface type number
7. ip pim sparse-mode
8. asr901-multicast source
DETAILED STEPS
Command Purpose
Step 1 enable
Example:
Router> enable
Enables privileged EXEC mode.
•Enter your password if prompted.
Step 2 configure terminal
Example:
Router# configure terminal
Enters global configuration mode.
Step 3 ip multicast-routing
Example:
Router(config)# ip multicast-routing
Enables multicast routing.

41-7
Cisco ASR 901 Series Aggregation Services Router Software Configuration Guide
OL-23826-09
Chapter 41 IPv4 Multicast
Configuring IPv4 Multicast
Configuring PIM SSM
To configure PIM SSM, complete the following steps:
SUMMARY STEPS
1. enable
2. configure terminal
3. ip pim ssm default
4. interface type number
5. ip pim sparse-mode
6. ip igmp version 3
Step 4 asr901-platf-multicast enable
Example:
Router(config)# asr901-platf-multicast
enable
Enables multicast on the Cisco ASR 901 series routers.
Step 5 ip pim rp-address
rp-address
Example:
Router(config)# ip pim rp-address
192.168.0.1
Configures the address of a PIM RP for multicast groups.
Step 6 interface
type
number
Example:
Router(config)# interface vlan 5
Configures the interface type and enters interface configuration
mode.
Step 7 ip pim sparse-mode
Example:
Router(config-if)# ip pim sparse-mode
Enables PIM sparse mode.
Step 8 asr901-multicast source
Example:
Router(config-if)# asr901-multicast
source
Configures the router to send multicast packets to the CPU enabling
it to transmit register packets to the RP.
Note This command should be enabled on the SVI which is facing
the source and is applicable only for PIM SM.
Command Purpose

41-8
Cisco ASR 901 Series Aggregation Services Router Software Configuration Guide
OL-23826-09
Chapter 41 IPv4 Multicast
Configuring IPv4 Multicast
DETAILED STEPS
Configuring PIM SSM Mapping
To configure PIM SSM mapping, complete the following steps:
SUMMARY STEPS
1. enable
2. configure terminal
3. no ip igmp ssm-map query dns
4. ip igmp ssm-map enable
5. ip igmp ssm-map static access-list source-address
Command Purpose
Step 1 enable
Example:
Router> enable
Enables privileged EXEC mode.
•Enter your password if prompted.
Step 2 configure terminal
Example:
Router# configure terminal
Enters global configuration mode.
Step 3 ip pim ssm [default | range
access-list
]
Example:
Router(config-if)# ip pim ssm default
Configures SSM service. The default keyword defines the SSM
range access list. The range keyword specifies the standard IP
access list number or name that defines the SSM range.
Step 4 interface
type number
Example:
Router(config)# interface
GigabitEthernet 0/1
Specifies an interface type and number, and places the device in
interface configuration mode.
Step 5 ip pim sparse-mode
Example:
Router(config-if)# ip pim sparse-mode
Enables PIM on an interface.
Step 6 ip igmp version 3
Example:
Router(config-if)# ip igmp version 3
Enables IGMPv3 on an interface.

41-9
Cisco ASR 901 Series Aggregation Services Router Software Configuration Guide
OL-23826-09
Chapter 41 IPv4 Multicast
Configuring IPv4 Multicast
DETAILED STEPS
Verifying IPv4 Multicast Routing
Use the show commands listed below to verify the IPv4 multicast routing.
Router# show asr901 multicast-support
Platform support for IPv4(v6) Multicast: ENABLED
Verifying PIM SSM
Use the show commands listed below to verify the PIM SSM configuration.
To display the multicast groups with receivers that are directly connected to the router and that were
learned through IGMP, use the show ip igmp groups command described in the following example.
Router# show ip igmp groups
IGMP Connected Group Membership
Group Address Interface Uptime Expires Last Reporter Group
Accounted
232.1.1.1 Vlan70 04:10:01 stopped 70.1.1.10
Command Purpose
Step 1 enable
Example:
Router> enable
Enables privileged EXEC mode.
•Enter your password if prompted.
Step 2 configure terminal
Example:
Router# configure terminal
Enters global configuration mode.
Step 3 no ip igmp ssm-map query dns
Example:
Router(config)# no ip igmp ssm-map
query dns
Disables DNS-based SSM mapping.
Step 4 ip igmp ssm-map enable
Example:
Router(config)# ip igmp ssm-map enable
Enables SSM mapping for groups in the configured SSM range.
Step 5 ip igmp ssm-map static
access-list
source-address
Example:
Router(config)# ip igmp ssm-map static
11 172.16.8.11
Configures static SSM mapping.

41-10
Cisco ASR 901 Series Aggregation Services Router Software Configuration Guide
OL-23826-09
Chapter 41 IPv4 Multicast
Configuring IPv4 Multicast
224.0.1.40 Vlan16 04:17:35 00:02:58 16.1.1.3
224.0.1.40 Vlan23 05:08:03 00:02:54 23.1.1.1
To display the contents of the IP multicast routing table, use the show command described in the
following example.
Router# show ip mroute
IP Multicast Routing Table
Flags: D - Dense, S - Sparse, B - Bidir Group, s - SSM Group, C - Connected,
L - Local, P - Pruned, R - RP-bit set, F - Register flag,
T - SPT-bit set, J - Join SPT, M - MSDP created entry, E - Extranet,
X - Proxy Join Timer Running, A - Candidate for MSDP Advertisement,
U - URD, I - Received Source Specific Host Report,
Z - Multicast Tunnel, z - MDT-data group sender,
Y - Joined MDT-data group, y - Sending to MDT-data group,
G - Received BGP C-Mroute, g - Sent BGP C-Mroute,
N - Received BGP Shared-Tree Prune, n - BGP C-Mroute suppressed,
Q - Received BGP S-A Route, q - Sent BGP S-A Route,
V - RD & Vector, v - Vector, p - PIM Joins on route,
x - VxLAN group
Outgoing interface flags: H - Hardware switched, A - Assert winner, p - PIM Join
Timers: Uptime/Expires
Interface state: Interface, Next-Hop or VCD, State/Mode
(9.1.1.1, 232.1.1.1), 00:00:03/00:02:57, flags: sTI
Incoming interface: Vlan16, RPF nbr 16.1.1.1
Outgoing interface list:
Vlan70, Forward/Sparse, 00:00:04/00:02:56
(5.1.1.1, 232.1.1.1), 00:00:04/00:02:56, flags: sTI
Incoming interface: Vlan16, RPF nbr 16.1.1.1
Outgoing interface list:
Vlan70, Forward/Sparse, 00:00:04/00:02:56
(*, 224.0.1.40), 00:00:12/00:02:47, RP 6.6.6.6, flags: SJCL
Incoming interface: Vlan16, RPF nbr 16.1.1.1
Outgoing interface list:
Vlan23, Forward/Sparse, 00:00:12/00:02:47
Verifying PIM SSM Mapping
Use the show commands listed below to verify the PIM SSM Mapping configuration.
To display information about SSM mapping, use the show command described in the following example.
Router# show ip igmp ssm-mapping
SSM Mapping : Enabled
DNS Lookup : Disabled
Cast domain : ssm-map.cisco.com
Name servers : 255.255.255.255
To display the sources that SSM mapping uses for a particular group, use the show command described
in the following example.
Router# show ip igmp ssm-mapping 232.1.1.1
Group address: 232.1.1.1

41-11
Cisco ASR 901 Series Aggregation Services Router Software Configuration Guide
OL-23826-09
Chapter 41 IPv4 Multicast
Configuration Examples for IPv4 Multicast
Database : Static
Source list : 5.1.1.1
9.1.1.1
To display the multicast groups with receivers that are directly connected to the router and that were
learned through IGMP, use the show command described in the following examples.
•show ip igmp groups group-address
Router# show ip igmp groups 232.1.1.1
IGMP Connected Group Membership
Group Address Interface Uptime Expires Last Reporter Group
Accounted
232.1.1.1 Vlan70 04:14:26 stopped 70.1.1.10
•show ip igmp groups interface-type interface-number
Router# show ip igmp groups vlan70
IGMP Connected Group Membership
Group Address Interface Uptime Expires Last Reporter Group
Accounted
232.1.1.1 Vlan70 04:15:33 stopped 70.1.1.10
•show ip igmp groups interface-type detail
Router# show ip igmp groups vlan70 detail
Flags: L - Local, U - User, SG - Static Group, VG - Virtual Group,
SS - Static Source, VS - Virtual Source,
Ac - Group accounted towards access control limit
Interface: Vlan70
Group: 232.1.1.1
Flags: SSM
Uptime: 04:15:37
Group mode: INCLUDE
Last reporter: 70.1.1.10
CSR Grp Exp: 00:02:04
Group source list: (C - Cisco Src Report, U - URD, R - Remote, S - Static,
V - Virtual, M - SSM Mapping, L - Local,
Ac - Channel accounted towards access control limit)
Source Address Uptime v3 Exp CSR Exp Fwd Flags
5.1.1.1 04:15:37 stopped 00:02:04 Yes CM
9.1.1.1 04:15:37 stopped 00:02:04 Yes CM
Configuration Examples for IPv4 Multicast
•Example: IPv4 Multicast Routing, page 41-12
•Example: Configuring PIM SSM, page 41-12
•Example: Configuring PIM SSM Mapping, page 41-12
•Example: Configuring Rendezvous Point, page 41-13

41-12
Cisco ASR 901 Series Aggregation Services Router Software Configuration Guide
OL-23826-09
Chapter 41 IPv4 Multicast
Configuration Examples for IPv4 Multicast
Example: IPv4 Multicast Routing
The following is a sample configuration of IPv4 Multicast routing feature on the Cisco ASR 901 router.
!
Building configuration...
Current configuration : 120 bytes
!
ip multicast-routing
asr901-platf-multicast enable
!
interface Vlan5
asr901-multicast source
ip address 22.1.1.2 255.255.255.0
ip pim sparse-mode
!
end
Example: Configuring PIM SSM
The following is a sample configuration of PIM SSM on the Cisco ASR 901 router.
!
Building configuration...
Current configuration : 116 bytes
!
ip multicast-routing
asr901-platf-multicast enable
!
ip pim ssm default
interface Vlan70
ip address 70.1.1.2 255.255.255.0
ip pim sparse-mode
ip igmp version 3
ip ospf 1 area 0
end
Example: Configuring PIM SSM Mapping
The following is a sample configuration of PIM SSM Mapping on the Cisco ASR 901 router.
!
no ip domain lookup
ip domain multicast ssm.map.cisco.com
ip name-server 10.48.81.21
!
ip multicast-routing
ip igmp ssm-map enable
ip igmp ssm-map static 10 172.16.8.10
ip igmp ssm-map static 11 172.16.8.11
!
.
.
.

41-13
Cisco ASR 901 Series Aggregation Services Router Software Configuration Guide
OL-23826-09
Chapter 41 IPv4 Multicast
Troubleshooting Tips
!
interface vlan10
description Sample IGMP Interface Configuration for SSM-Mapping Example
ip address 10.20.1.2 255.0.0.0
ip pim sparse-mode
ip igmp static-group 232.1.2.1 source ssm-map
ip igmp version 3
!
.
.
.
!
ip pim ssm default
!
access-list 10 permit 232.1.2.10
access-list 11 permit 232.1.2.0 0.0.0.255
!
Example: Configuring Rendezvous Point
For a sample configuration of RP, see the Configuring a Rendezvous Point guide at:
http://www.cisco.com/en/US/docs/ios/solutions_docs/ip_multicast/White_papers/rps.html
Troubleshooting Tips
To display IGMP packets received and sent, use the following debug command.
Router# debug ip igmp
Caution We suggest you do not use these debug commands without TAC supervision.

41-14
Cisco ASR 901 Series Aggregation Services Router Software Configuration Guide
OL-23826-09
Chapter 41 IPv4 Multicast
Additional References
Additional References
The following sections provide references related to IPv4 Multicast feature.
Related Documents
Standards
MIBs
RFCs
Related Topic Document Title
Cisco IOS Commands Cisco IOS Master Commands List, All Releases
Cisco ASR 901 Router Commands Cisco ASR 901 Series Aggregation Services Router Command
Reference
IP Multicast Technology Overview IP Multicast: PIM Configuration Guide
Customizing IGMP IP Multicast: IGMP Configuration Guide
Configuring Unicast Reverse Path Forwarding Cisco IOS Security Configuration Guide
Standard Title
None —
MIB MIBs Link
PIM-MIB To locate and download MIBs for selected platforms, Cisco IOS
releases, and feature sets, use Cisco MIB Locator found at the
following URL:
http://www.cisco.com/go/mibs
RFC Title
RFC 1112 Host Extensions for IP Multicasting
RFC 2236 Internet Group Management Protocol, Version 2
RFC 3376 Internet Group Management Protocol, Version 3
RFC 3569 Source-Specific Multicast

41-15
Cisco ASR 901 Series Aggregation Services Router Software Configuration Guide
OL-23826-09
Chapter 41 IPv4 Multicast
Additional References
Technical Assistance
Description Link
The Cisco Technical Support website contains
thousands of pages of searchable technical content,
including links to products, technologies, solutions,
technical tips, and tools. Registered Cisco.com users
can log in from this page to access even more content.
http://www.cisco.com/techsupport

41-16
Cisco ASR 901 Series Aggregation Services Router Software Configuration Guide
OL-23826-09
Chapter 41 IPv4 Multicast
Feature Information for IPv4 Multicast
Feature Information for IPv4 Multicast
Table 41-1 lists the features in this module and provides links to specific configuration information.
Use Cisco Feature Navigator to find information about platform support and software image support.
Cisco Feature Navigator enables you to determine which software images support a specific software
release, feature set, or platform. To access Cisco Feature Navigator, go to http://www.cisco.com/go/cfn.
An account on Cisco.com is not required.
Note Table 41-1 lists only the software release that introduced support for a given feature in a given software
release train. Unless noted otherwise, subsequent releases of that software release train also support that
feature.
Table 41-1 Feature Information for IPv4 Multicast
Feature Name Releases Feature Information
Source Specific Multicast 15.4(1)S This feature was introduced on the Cisco ASR 901 routers.
The following section provides information about this
feature:
•Source Specific Multicast, page 41-3
Platform-Independent Cisco IOS Software Documentation
•See the “Configuring Source Specific Multicast”
chapter of the IP Multicast: IGMP Configuration
Guide.
Source Specific Multicast Mapping 15.4(1)S This feature was introduced on the Cisco ASR 901 routers.
The following section provides information about this
feature:
•PIM SSM Mapping, page 41-5
Platform-Independent Cisco IOS Software Documentation
See the “SSM Mapping” chapter of the IP Multicast: IGMP
Configuration Guide.
IGMP Version 1 15.4(1)S This feature was introduced on the Cisco ASR 901 routers.
The following section provides information about this
feature:
•IGMPv1, page 41-4
Platform-Independent Cisco IOS Software Documentation
See the “Customizing IGMP” chapter of the IP Multicast:
IGMP Configuration Guide.

41-17
Cisco ASR 901 Series Aggregation Services Router Software Configuration Guide
OL-23826-09
Chapter 41 IPv4 Multicast
Feature Information for IPv4 Multicast
IGMP Version 2 15.4(1)S This feature was introduced on the Cisco ASR 901 routers.
The following section provides information about this
feature:
•IGMPv2, page 41-4
Platform-Independent Cisco IOS Software Documentation
See the “Customizing IGMP” chapter of the IP Multicast:
IGMP Configuration Guide.
IGMP Version 3 15.4(1)S This feature was introduced on the Cisco ASR 901 routers.
The following section provides information about this
feature:
•IGMPv3, page 41-4
Platform-Independent Cisco IOS Software Documentation
See the “Customizing IGMP” chapter of the IP Multicast:
IGMP Configuration Guide.
Table 41-1 Feature Information for IPv4 Multicast
Feature Name Releases Feature Information

41-18
Cisco ASR 901 Series Aggregation Services Router Software Configuration Guide
OL-23826-09
Chapter 41 IPv4 Multicast
Feature Information for IPv4 Multicast

CHAPTER
42-1
Cisco ASR 901 Series Aggregation Services Router Software Configuration Guide
OL-23826-09
42
IPv6 Multicast
This feature module describes how to configure basic IP multicast in an IPv6 network.
Finding Feature Information
Your software release may not support all the features documented in this module. For the latest feature
information and caveats, see the release notes for your platform and software release. To find information
about the features documented in this module, and to see a list of the releases in which each feature is
supported, see the “Feature Information for IPv6 Multicast” section on page 42-24.
Use Cisco Feature Navigator to find information about platform support and Cisco software image
support. To access Cisco Feature Navigator, go to http://www.cisco.com/go/cfn. An account on
Cisco.com is not required.
Contents
•Prerequisites, page 42-2
•Restrictions, page 42-2
•Feature Overview, page 42-2
•Configuring IPv6 Multicast, page 42-6
•Verifying IPv6 Multicast, page 42-13
•Configuration Examples for IPv6 Multicast, page 42-21
•Additional References, page 42-23
•Feature Information for IPv6 Multicast, page 42-24

42-2
Cisco ASR 901 Series Aggregation Services Router Software Configuration Guide
OL-23826-09
Chapter 42 IPv6 Multicast
Feature Overview
Prerequisites
•Cisco IOS Release 15.4(1)S or a later release that supports the IPv6 Multicast feature must be
installed previously on the Cisco ASR 901 Series Aggregation Services Router.
•You must first enable IPv6 unicast routing on all interfaces of the device on which you want to
enable IPv6 multicast routing.
Restrictions
•PIM dense-mode is not supported.
•Bidirectional PIM is not supported.
•IGMP and Multicast Listener Discovery (MLD) snooping is not supported.
•You must disable the Source Specific Multicast (SSM) map query dns when static mapping is
configured.
•You must configure the asr901-platf-multicast enable command to enable multicast on the
Cisco ASR 901 router.
•You must enable the asr901-multicast source command on the SVI interface that is connected to
the traffic source.
•Mroute based counter or rate statistics is not supported. The hardware supports only physical
interface based multicast counter and rate statistics.
•Multicast VPN (MVPN) is not supported.
•IPv6 multicast is not supported in VRF lite.
Feature Overview
An IPv6 multicast group is an arbitrary group of receivers that want to receive a particular data stream.
This group has no physical or geographical boundaries—receivers can be located anywhere on the
Internet or in any private network. Receivers that are interested in receiving data flowing to a particular
group must join the group by signaling their local device. This signaling is achieved with the MLD
protocol.
Devices use the MLD protocol to learn whether members of a group are present on their directly attached
subnets. Hosts join multicast groups by sending MLD report messages. The network then delivers data
to a potentially unlimited number of receivers, using only one copy of the multicast data on each subnet.
IPv6 hosts that wish to receive the traffic are known as group members.
Packets delivered to group members are identified by a single multicast group address. Multicast packets
are delivered to a group using best-effort reliability, just like IPv6 unicast packets.
The multicast environment consists of senders and receivers. Any host, regardless of whether it is a
member of a group, can send to a group. However, only the members of a group receive the message.
A multicast address is chosen for the receivers in a multicast group. Senders use that address as the
destination address of a datagram to reach all members of the group.
Membership in a multicast group is dynamic; hosts can join and leave at any time. There is no restriction
on the location or number of members in a multicast group. A host can be a member of more than one
multicast group at a time.

42-3
Cisco ASR 901 Series Aggregation Services Router Software Configuration Guide
OL-23826-09
Chapter 42 IPv6 Multicast
Feature Overview
How active a multicast group is, its duration, and its membership can vary from group to group and from
time to time. A group that has members may have no activity.
IPv6 Multicast Groups
An IPv6 address must be configured on an interface for the interface to forward IPv6 traffic. Configuring
a site-local or global IPv6 address on an interface automatically configures a link-local address and
activates IPv6 for that interface. Additionally, the configured interface automatically joins the following
required multicast groups for that link:
•Solicited-node multicast group FF02:0:0:0:0:1:FF00::/104 for each unicast and anycast address
assigned to the interface
•All-nodes link-local multicast group FF02::1
•All-routers link-local multicast group FF02::2
IPv6 Multicast Routing Implementation
The Cisco IOS software supports the following protocols to implement IPv6 multicast routing:
•MLD for IPv6: MLD is used by IPv6 routers to discover multicast listeners (nodes that want to
receive multicast packets destined for specific multicast addresses) on directly attached links. There
are two versions of MLD:
–
MLD version 1 is based on version 2 of the IGMP for IPv4
–
MLD version 2 is based on version 3 of the IGMP for IPv4.
•IPv6 multicast for Cisco IOS software uses both MLD version 2 and MLD version 1. MLD version
2 is fully backward-compatible with MLD version 1 (described in RFC 2710). Hosts that support
only MLD version 1 interoperates with a router running MLD version 2. Mixed LANs with both
MLD version 1 and MLD version 2 hosts are likewise supported.
•PIM is used between routers so that they can track which multicast packets to forward to each other
and to their directly connected LANs.
•PIM in PIM SSM has the additional ability to report interest in receiving packets from specific
source addresses (or from all but the specific source addresses) to an IP multicast address.
Multicast Listener Discovery Protocol for IPv6
To start implementing multicasting in a network, users must first define who receives the multicast. The
MLD protocol is used by IPv6 devices to discover the presence of multicast listeners (for example, nodes
that want to receive multicast packets) on their directly attached links, and to discover specifically which
multicast addresses are of interest to those neighboring nodes. It is used for discovering local group and
source-specific group membership. The MLD protocol provides a means to automatically control and
limit the flow of multicast traffic throughout your network with the use of special multicast queriers and
hosts.
The differences between multicast queriers and hosts are as follows:
•A querier is a network device that sends query messages to discover which network devices are
members of a given multicast group.
•A host is a receiver that send report messages to inform the querier of a host membership.

42-4
Cisco ASR 901 Series Aggregation Services Router Software Configuration Guide
OL-23826-09
Chapter 42 IPv6 Multicast
Feature Overview
A set of queriers and hosts that receive multicast data streams from the same source is called a multicast
group. Queriers and hosts use MLD reports to join and leave multicast groups and to begin receiving
group traffic.
MLD uses the Internet Control Message Protocol (ICMP) to carry its messages. All MLD messages are
link-local with a hop limit of 1, and they all have the alert option set. The alert option implies an
implementation of the hop-by-hop option header.
MLD has three types of messages:
•Query—General, group-specific, and multicast-address-specific. In a query message, the multicast
address field is set to 0 when MLD sends a general query. The general query learns which multicast
addresses have listeners on an attached link. Group-specific and multicast-address-specific queries
are the same. A group address is a multicast address.
•Report—In a report message, the multicast address field is that of the specific IPv6 multicast address
to which the sender is listening.
•Done—In a done message, the multicast address field is that of the specific IPv6 multicast address
to which the source of the MLD message is no longer listening.
An MLD report must be sent with a valid IPv6 link-local source address, or the unspecified address (::).
If the sending interface has not yet acquired a valid link-local address. Sending reports with the
unspecified address is allowed to support the use of IPv6 multicast in the Neighbor Discovery Protocol.
For stateless autoconfiguration, a node is required to join several IPv6 multicast groups in order to
perform duplicate address detection (DAD). Prior to DAD, the only address the reporting node has for
the sending interface is a tentative one, which cannot be used for communication. Therefore, the
unspecified address must be used.
MLD states that result from MLD version 2 or MLD version 1 membership reports can be limited
globally or by interface. The MLD group limits feature provides protection against denial of service
(DoS) attacks caused by MLD packets. Membership reports in excess of the configured limits are not
entered in the MLD cache, and traffic for those excess membership reports are not forwarded.
MLD provides support for source filtering. Source filtering allows a node to report interest in listening
to packets only from specific source addresses (as required to support SSM), or from all addresses except
specific source addresses sent to a particular multicast address.
When a host using MLD version 1 sends a leave message, the device needs to send query messages to
reconfirm that this host was the last MLD version 1 host joined to the group before it can stop forwarding
traffic. This function takes about 2 seconds. This “leave latency” is also present in IGMP version 2 for
IPv4 multicast.
Protocol Independent Multicast
Protocol Independent Multicast (PIM) is used between devices so that they can track which multicast
packets to forward to each other and to their directly connected LANs. PIM works independently of the
unicast routing protocol to perform send or receive multicast route updates like other protocols.
Regardless of which unicast routing protocols are being used in the LAN to populate the unicast routing
table, Cisco IOS PIM uses the existing unicast table content to perform the Reverse Path Forwarding
(RPF) check instead of building and maintaining its own separate routing table.
For more information on PIM, see the IP Multicast Technology Overview document at:
http://www.cisco.com/en/US/docs/ios-xml/ios/ipmulti_pim/configuration/xe-3s/imc_tech_oview.html

42-5
Cisco ASR 901 Series Aggregation Services Router Software Configuration Guide
OL-23826-09
Chapter 42 IPv6 Multicast
Feature Overview
PIM Source Specific Multicast
PIM SSM is the routing protocol that supports the implementation of SSM and is derived from PIM SM.
However, unlike PIM SM where data from all multicast sources are sent when there is a PIM join, the
SSM feature forwards datagram traffic to receivers from only those multicast sources that the receivers
have explicitly joined, thus optimizing bandwidth utilization and denying unwanted Internet broadcast
traffic. Further, instead of the use of RP and shared trees, SSM uses information found on source
addresses for a multicast group. This information is provided by receivers through the source addresses
relayed to the last-hop devices by MLD membership reports, resulting in shortest-path trees directly to
the sources.
In SSM, delivery of datagrams is based on the (S, G) channels. Traffic for one (S, G) channel consists
of datagrams with an IPv6 unicast source address S and the multicast group address G as the IPv6
destination address. Systems receive this traffic by becoming members of the (S, G) channel. Signaling
is not required, but receivers must subscribe or unsubscribe to (S, G) channels to receive or not receive
traffic from specific sources.
MLD version 2 is required for SSM to operate. MLD allows the host to provide source information.
Before SSM runs with MLD, SSM must be supported in the Cisco IPv6 device, the host where the
application is running, and the application itself.
For more information on PIM Source-Specific Multicast, see the IP Multicast: PIM Configuration Guide
at:
http://www.cisco.com/en/US/docs/ios-xml/ios/ipmulti_pim/configuration/xe-3s/ip6-mcast-pim-ssm.ht
ml
Source Specific Multicast Mapping for IPv6
SSM mapping for IPv6 supports both static and dynamic Domain Name System (DNS) mapping for
MLD version 1 receivers. This feature allows deployment of IPv6 SSM with hosts that are incapable of
providing MLD version 2 support in their TCP/IP host stack and their IP multicast receiving application.
SSM mapping allows the device to look up the source of a multicast MLD version 1 report either in the
running configuration of the device or from a DNS server. The device can then initiate an (S, G) join
toward the source.
For more information on IPv6 Source Specific Multicast Mapping, see the IP Multicast: PIM
Configuration Guide at:
http://www.cisco.com/en/US/docs/ios-xml/ios/ipmulti_pim/configuration/xe-3s/ip6-mcast-ssm-map.ht
ml
PIM-Sparse Mode
PIM-SM uses a pull model to deliver multicast traffic. Only network segments with active receivers that
have explicitly requested the data receive the traffic.
PIM-SM distributes information about active sources by forwarding data packets on the shared tree.
Because PIM-SM uses shared trees (at least, initially), it requires the use of a rendezvous point (RP).
The RP must be administratively configured in the network.
For more information on PIM Sparse Mode, see the IP Multicast: PIM Configuration Guide at:
http://www.cisco.com/en/US/docs/ios-xml/ios/ipmulti_pim/configuration/xe-3s/ip6-mcast-pim-sm.htm
l

42-6
Cisco ASR 901 Series Aggregation Services Router Software Configuration Guide
OL-23826-09
Chapter 42 IPv6 Multicast
Configuring IPv6 Multicast
Rendezvous Point
A rendezvous point (RP) is required only in networks running Protocol Independent Multicast sparse
mode (PIM-SM). The protocol is described in RFC 2362.
For more information on RP, see the Configuring a Rendezvous Point guide at:
http://www.cisco.com/en/US/docs/ios/solutions_docs/ip_multicast/White_papers/rps.html
The recommended methods for configuring an RP in a PIM-SM network are given below:
•Static RP
•Bootstrap router
•Anycast RP
Configuring IPv6 Multicast
•Enabling IPv6 Multicast Routing, page 42-6
•Disabling IPv6 Multicast Forwarding, page 42-7
•Disabling MLD Device-Side Processing, page 42-8
•Configuring MLD Protocol on an Interface, page 42-9
•Configuring a Rendezvous Point, page 42-10
•Configuring PIM SSM Options, page 42-11
•Disabling PIM SSM Multicast on an Interface, page 42-12
•Configuring IPv6 SSM Mapping, page 42-12
•Verifying IPv6 Multicast, page 42-13
Enabling IPv6 Multicast Routing
To enable IPv6 Multicast Routing feature, complete the following steps:
SUMMARY STEPS
1. enable
2. configure terminal
3. ipv6 multicast-routing [vrf vrf-name]
4. asr901-platf-multicast enable

42-7
Cisco ASR 901 Series Aggregation Services Router Software Configuration Guide
OL-23826-09
Chapter 42 IPv6 Multicast
Configuring IPv6 Multicast
DETAILED STEPS
Disabling IPv6 Multicast Forwarding
This procedure disables IPv6 multicast forwarding on the router. The IPv6 multicast forwarding is turned
on by default when IPv6 multicast routing is enabled.
To disable IPv6 multicast forwarding, complete the following steps:
SUMMARY STEPS
1. enable
2. configure terminal
3. no ipv6 mfib
DETAILED STEPS
Command Purpose
Step 1 enable
Example:
Router> enable
Enables privileged EXEC mode.
•Enter your password if prompted.
Step 2 configure terminal
Example:
Router# configure terminal
Enters global configuration mode.
Step 3 ipv6 multicast-routing [vrf
vrf-name
]
Example:
Router(config)# ipv6 multicast-routing
Enables multicast routing on all IPv6-enabled interfaces and
enables multicast forwarding for PIM and MLD on all enabled
interfaces of the device.
Step 4 asr901-platf-multicast enable
Example:
Router(config)# asr901-platf-multicast
enable
Enables platform multicast routing.
Command Purpose
Step 1 enable
Example:
Router> enable
Enables privileged EXEC mode.
•Enter your password if prompted.

42-8
Cisco ASR 901 Series Aggregation Services Router Software Configuration Guide
OL-23826-09
Chapter 42 IPv6 Multicast
Configuring IPv6 Multicast
Disabling MLD Device-Side Processing
MLD is enabled on every interface when IPv6 multicast routing is configured. This procedure disables
MLD router side processing on that interface. The router stops sending MLD queries and stops keeping
track of MLD members on the LAN. If the ipv6 mld join-group command is configured on this
interface, the interface continues with the MLD host functionality and report group membership when
MLD query is received.
To turn off MLD device-side processing on a specified interface, complete the following steps:
SUMMARY STEPS
1. enable
2. configure terminal
3. interface type number
4. no ipv6 mld router
DETAILED STEPS
Step 2 configure terminal
Example:
Router# configure terminal
Enters global configuration mode.
Step 3 no ipv6 mfib
Example:
Router(config)# no ipv6 mfib
Disables IPv6 multicast forwarding on the router.
Command Purpose
Command Purpose
Step 1 enable
Example:
Router> enable
Enables privileged EXEC mode.
•Enter your password if prompted.
Step 2 configure terminal
Example:
Router# configure terminal
Enters global configuration mode.

42-9
Cisco ASR 901 Series Aggregation Services Router Software Configuration Guide
OL-23826-09
Chapter 42 IPv6 Multicast
Configuring IPv6 Multicast
Configuring MLD Protocol on an Interface
To configure Multicast Listener Discovery Protocol on an interface, complete the following steps:
SUMMARY STEPS
1. enable
2. configure terminal
3. interface type number
4. ipv6 mld query-interval seconds
5. ipv6 mld query-max-response-time seconds
6. ipv6 mld query-timeout seconds
7. ipv6 mld join-group [group-address] [[include | exclude] {source-address | source-list [acl]}
8. ipv6 mld static-group [group-address] [[include | exclude] {source-address | source-list [acl]}
DETAILED STEPS
Step 3 interface
type number
Example:
Router(config)# interface
GigabitEthernet 0/1
Specifies an interface type and number, and places the device in
interface configuration mode.
Step 4 no ipv6 mld router
Example:
Router(config)# no ipv6 mld router
Disables MLD device-side processing on a specified interface.
Command Purpose
Command Purpose
Step 1 enable
Example:
Router> enable
Enables privileged EXEC mode.
•Enter your password if prompted.
Step 2 configure terminal
Example:
Router# configure terminal
Enters global configuration mode.
Step 3 interface
type number
Example:
Router(config)# interface
gigabitethernet 0/1
Specifies an interface type and number, and enters interface
configuration mode.

42-10
Cisco ASR 901 Series Aggregation Services Router Software Configuration Guide
OL-23826-09
Chapter 42 IPv6 Multicast
Configuring IPv6 Multicast
Configuring a Rendezvous Point
To configure a rendezvous point (RP) in a Protocol Independent Multicast sparse mode (PIM-SM)
network, see the Configuring a Rendezvous Point guide at:
http://www.cisco.com/en/US/docs/ios/solutions_docs/ip_multicast/White_papers/rps.html
This guide provides scenario descriptions and basic configuration examples for the following options:
•Static RP
•Bootstrap router
•Anycast RP
Step 4 ipv6 mld query-interval
seconds
Example:
Router(config-if)# ipv6 mld
query-interval 60
Configures the frequency of MLD Host-Query packets transmitted.
A designated router for a LAN is the only router that transmits
queries. The default value is 60 seconds.
Step 5 ipv6 mld query-max-response-time
seconds
Example:
Router(config-if)# ipv6 mld
query-max-response-time 20
Specifies the maximum query response time advertised in the MLD
queries. Default value is 10 seconds. Configuring a value less than
10 seconds enables the router to prune groups faster.
Step 6 ipv6 mld query-timeout
seconds
Example:
Router(config-if)# ipv6 mld
query-timeout 130
Specifies the timeout for the router to take over as the querier for the
interface, after the previous querier has stopped querying. The
default value is 2 * query-interval. If the router hears no queries for
the timeout period, it becomes the querier.
Step 7 ipv6 mld join-group [
group-address
]
[[include | exclude] {
source-address
|
source-list [
acl
]}
Example:
Router(config-if)# ipv6 mld join-group
FF04::12 exclude 2001:DB8::10::11
Configures MLD reporting for given group with MLDv1 or given
source and group with MLDv2. The packets that are addressed to
this group address are passed up to the client process in the router
as well forwarded out the interface.
Step 8 ipv6 mld static-group [
group-address
]
[[include | exclude] {
source-address
|
source-list [
acl
]}
Example:
Router(config-if)# ipv6 mld
static-group ff04::10 include 100::1
Configures forwarding of traffic for the multicast group onto this
interface and behave as if an MLD joiner was present on the
interface. The packets to the group get fastswitched or hardware
switched (whatever is available on the platform).
Note This command is not a sufficient condition for traffic to be
forwarded onto the interface. Other conditions such as
absence of a route, not being the DR or losing an assert can
cause the router to not forward traffic even if the command
is configured.
Command Purpose

42-11
Cisco ASR 901 Series Aggregation Services Router Software Configuration Guide
OL-23826-09
Chapter 42 IPv6 Multicast
Configuring IPv6 Multicast
Configuring PIM SSM Options
To configure PIM Source-Specific Multicast options, complete the following steps.
SUMMARY STEPS
1. enable
2. configure terminal
3. ipv6 pim
4. interface type number
5. ipv6 pim hello-interval interval-in-seconds
6. ipv6 pim join-prune-interval interval-in-seconds
DETAILED STEPS
Command Purpose
Step 1 enable
Example:
Router> enable
Enables privileged EXEC mode.
•Enter your password if prompted.
Step 2 configure terminal
Example:
Router# configure terminal
Enters global configuration mode.
Step 3 ipv6 pim
Example:
Router(config)# ipv6 pim
Configures PIM, if it is disabled. PIM runs on every interface after
configuring IPv6 multicast routing.
Step 4 interface
type number
Example:
Router(config)# interface
gigabitethernet 0/1
Specifies an interface type and number, and enters interface
configuration mode.
Step 5 ipv6 pim hello-interval
interval-in-seconds
Example:
Router(config-if)# ipv6 pim
hello-interval 45
Configures periodic hello interval for this interface. Default is 30
seconds. Periodic hellos are sent out at intervals randomized by a
small amount instead of on exact periodic interval.
Step 6 ipv6 pim join-prune-interval
interval-in-seconds
Example:
Router(config-if)# ipv6 pim
join-prune-interval 75
Configures periodic Join-Prune announcement interval for this
interface. Default is 60 seconds.

42-12
Cisco ASR 901 Series Aggregation Services Router Software Configuration Guide
OL-23826-09
Chapter 42 IPv6 Multicast
Configuring IPv6 Multicast
Disabling PIM SSM Multicast on an Interface
To disable PIM SSM multicast on a specified interface, complete the following steps.
SUMMARY STEPS
1. enable
2. configure terminal
3. interface type number
4. no ipv6 pim
DETAILED STEPS
Configuring IPv6 SSM Mapping
When the SSM mapping feature is enabled, DNS-based SSM mapping is automatically enabled, which
means that the device looks up the source of a multicast MLD version 1 report from a DNS server.
You can configure either DNS-based or static SSM mapping, depending on your device configuration.
If you choose to use static SSM mapping, you can configure multiple static SSM mappings. If multiple
static SSM mappings are configured, the source addresses of all matching access lists are used.
To configure IPv6 SSM mapping, complete the following steps.
SUMMARY STEPS
1. enable
Command Purpose
Step 1 enable
Example:
Router> enable
Enables privileged EXEC mode.
•Enter your password if prompted.
Step 2 configure terminal
Example:
Router# configure terminal
Enters global configuration mode.
Step 3 interface
type number
Example:
Router(config)# interface
gigabitethernet 0/1
Specifies an interface type and number, and enters interface
configuration mode.
Step 4 no ipv6 pim
Example:
Router(config-if)# ipv6
multicast-routing
Disables PIM on the specified interface.

42-13
Cisco ASR 901 Series Aggregation Services Router Software Configuration Guide
OL-23826-09
Chapter 42 IPv6 Multicast
Configuring IPv6 Multicast
2. configure terminal
3. ipv6 mld [vrf vrf-name] ssm-map enable
4. ipv6 mld [vrf vrf-name] ssm-map static access-list source-address
5. no ipv6 mld [vrf vrf-name] ssm-map query dns
DETAILED STEPS
Verifying IPv6 Multicast
Use the show commands listed below to verify the IPv6 Multicast configuration.
To display the group membership information on various interfaces on a router, use the show command
described in the following example.
Router# show ipv6 mld groups
MLD Connected Group Membership
Group Address Interface Uptime Expires
FF0E::E0:1:1:1 FastEthernet4/10 04:25:51 00:03:38
Command Purpose
Step 1 enable
Example:
Router> enable
Enables privileged EXEC mode.
•Enter your password if prompted.
Step 2 configure terminal
Example:
Router# configure terminal
Enters global configuration mode.
Step 3 ipv6 mld
[vrf
vrf-name
] ssm-map enable
Example:
Router(config-if)# ipv6 mld ssm-map
enable
Enables the SSM mapping feature for groups in the configured SSM
range.
Note You should first create ACL to define the group that needs
to be mapped.
Step 4 ipv6 mld
[vrf
vrf-name
] ssm-map static
access-list source-address
Example:
Router(config-if)# ipv6 mld ssm-map
static SSM_MAP_ACL_2 2001:DB8:1::1
Configures static SSM mappings.
Step 5 no ipv6 mld
[vrf
vrf-name
] ssm-map
query dns
Example:
Router(config-if)# ipv6 mld ssm-map
query dns
Disables DNS-based SSM mapping.
Note You must disable SSM-map query dns when static mapping
is configured.

42-14
Cisco ASR 901 Series Aggregation Services Router Software Configuration Guide
OL-23826-09
Chapter 42 IPv6 Multicast
Configuring IPv6 Multicast
To display the MLD interface specific parameters, use the show command described in the following
example.
Router# show ipv6 mld interface gigabitethernet 0/1
FastEthernet4/10 is up, line protocol is up
Internet address is FE80::204:6DFF:FE87:6400/10
MLD is enabled on interface
Current MLD version is 2
MLD query interval is 125 seconds
MLD querier timeout is 60 seconds
MLD max query response time is 10 seconds
Last member query response interval is 1 seconds
Inbound MLD access group is:
MLD activity: 6 joins, 0 leaves
MLD querying router is FE80::1:1:3
To display the MLD traffic counters, use the show command described in the following example.
Router# show ipv6 mld traffic
MLD Traffic Counters
Elapsed time since counters cleared: 04:27:23
Received Sent
Valid MLD Packets 1634 1469
Queries 269 654
Reports 548 815
Leaves 0 0
Mtrace packets 0 0
Errors:
Malformed Packets 0
Bad Checksums 0
Martian source 0
Packets Received on MLD-disabled Interface 0
To display interface specific information for PIM, use the show command described in the following
example.
Router# show ipv6 pim interface
Interface PIM Nbr Hello DR
Count Intvl Prior
Null0 off 0 30 1
Address: FE80::1
DR : not elected
FastEthernet0/0 off 0 30 1
Address: ::
DR : not elected
GigabitEthernet0/8 off 0 30 1
Address: ::
DR : not elected
GigabitEthernet0/9 off 0 30 1
Address: ::
DR : not elected
Gi0/10 off 0 30 1
Address: ::
DR : not elected
Gi0/11 off 0 30 1
Address: ::
DR : not elected
GigabitEthernet0/0 off 0 30 1
Address: ::

42-15
Cisco ASR 901 Series Aggregation Services Router Software Configuration Guide
OL-23826-09
Chapter 42 IPv6 Multicast
Configuring IPv6 Multicast
DR : not elected
GigabitEthernet0/1 off 0 30 1
Address: ::
DR : not elected
GigabitEthernet0/2 off 0 30 1
Address: ::
DR : not elected
GigabitEthernet0/3 off 0 30 1
Address: ::
DR : not elected
GigabitEthernet0/4 off 0 30 1
Address: ::
DR : not elected
GigabitEthernet0/5 off 0 30 1
Address: ::
DR : not elected
GigabitEthernet0/6 off 0 30 1
Address: ::
DR : not elected
GigabitEthernet0/7 off 0 30 1
Address: ::
DR : not elected
Vlan1 off 0 30 1
Address: ::
DR : not elected
Loopback0 on 0 30 1
Address: FE80::4255:39FF:FE89:69CC
DR : this system
Port-channel2 off 0 30 1
Vlan10 on 1 30 1
Address: FE80::4255:39FF:FE89:69C8
DR : FE80::4255:39FF:FE89:7404
Vlan20 off 0 30 1
Address: ::
DR : not elected
Vlan30 off 0 30 1
Address: ::
DR : not elected
Vlan100 on 0 30 1
Address: FE80::4255:39FF:FE89:69C8
DR : this system
Tunnel0 off 0 30 1
Address: FE80::4255:39FF:FE89:69CC
DR : not elected
Tunnel1 off 0 30 1
Address: FE80::4255:39FF:FE89:69CC
DR : not elected
To display the number of (*, G) and (S, G) membership reports present in the MLD cache, use the show
command described in the following example.
Router# show ipv6 mld groups summary
MLD Route Summary
No. of (*,G) routes = 6
No. of (S,G) routes = 0
To display the number of PIM neighbors on each interface, as well as, the total number of PIM neighbors,
use the show command described in the following example.
Router# show ipv6 pim neighbor count

42-16
Cisco ASR 901 Series Aggregation Services Router Software Configuration Guide
OL-23826-09
Chapter 42 IPv6 Multicast
Configuring IPv6 Multicast
Interface Nbr count
Vlan300 0
Vlan100 0
Vlan10 1
Loopback0 0
Total Nbrs 1
To display the number of PIM neighbors discovered, use the show command described in the following
example.
Router# show ipv6 pim neighbor
Neighbor Address Interface Uptime Expires DR pri Bidir
FE80::1:1:3 FastEthernet4/10 04:27:15 00:01:23 1 B
To display the information in the PIM topology table in a format similar to the show ip mroute
command, use the show command described in the following example.
Router# show ipv6 mroute
Multicast Routing Table
Flags: D - Dense, S - Sparse, B - Bidir Group, s - SSM Group,
C - Connected, L - Local, I - Received Source Specific Host Report,
P - Pruned, R - RP-bit set, F - Register flag, T - SPT-bit set,
J - Join SPT
Timers: Uptime/Expires
Interface state: Interface, State
(*, FF0E::E0:1:1:1), 04:26:01/00:02:36, RP 51::1:1:2, flags: SCJ
Incoming interface: Tunnel1
RPF nbr: 51::1:1:2
Outgoing interface list:
FastEthernet4/10, Forward, 04:26:01/00:02:36
(47::1:1:3, FF0E::E0:1:1:1), 04:25:32/00:01:47, flags: SFJT
Incoming interface: Vlan47
RPF nbr: 47::1:1:3, Registering
Outgoing interface list:
FastEthernet4/10, Forward, 04:25:27/00:03:02
Tunnel0, Forward, 04:25:28/never
To display PIM topology table for given group or all groups, use the show command described in the
following example.
Router# show ipv6 pim topology
IP PIM Multicast Topology Table
Entry state: (*/S,G)[RPT/SPT] Protocol Uptime Info
Entry flags: KAT - Keep Alive Timer, AA - Assume Alive, PA - Probe Alive,
RA - Really Alive, LH - Last Hop, DSS - Don't Signal Sources,
RR - Register Received, SR - Sending Registers,
E - MSDP External, DCC - Don't Check Connected
Interface state: Name, Uptime, Fwd, Info
Interface flags: LI - Local Interest, LD - Local Dissinterest,
II - Internal Interest, ID - Internal Dissinterest,
LH - Last Hop, AS - Assert, AB - Admin Boundary
(*,FF0E::E0:1:1:1)
SM UP: 04:27:50 JP: Join(never) Flags: LH
RP: 51::1:1:2*
RPF: Tunnel1,51::1:1:2*
FastEthernet4/10 04:27:50 fwd Join(00:02:48) LI LH
(47::1:1:3,FF0E::E0:1:1:1)

42-17
Cisco ASR 901 Series Aggregation Services Router Software Configuration Guide
OL-23826-09
Chapter 42 IPv6 Multicast
Configuring IPv6 Multicast
SM SPT UP: 04:27:20 JP: Join(never) Flags: KAT(00:01:04) AA PA RA SR
RPF: Vlan47,47::1:1:3*
FastEthernet4/10 04:27:16 fwd Join(00:03:14)
Tunnel0 04:27:17 fwd
To display the count of the ranges, (*, G), (S, G) and (S, G) RPT routes in the pim topology tables, use
the show command described in the following example.
Router# show ipv6 pim topology route-count
PIM TT Summary
No. of group ranges = 47
No. of (*,G) routes = 7
No. of (S,G) routes = 1
No. of (S,G)RPT routes = 0
To display the IP multicast group mapping table, use the show command described in the following
example. It shows group to mode mapping and RP information in case of sparse-mode groups.
Router# show ipv6 pim group-map FF0E::E0:1:1:1
FF00::/8*
RP : 51::1:1:2
Protocol: SM
Client : config
Groups : 1
Info : RPF: Tu1,51::1:1:2 (us)
To display the IPv6 multicast range-lists on a per client (config/autorp/BSR) and per mode
(SSM/SM/DM/ Bidir) basis, use the show command described in the following example.
Router# show ipv6 pim range-list
Static SSM Exp: never Learnt from : ::
FF33::/32 Up: 1d16h
FF34::/32 Up: 1d16h
FF35::/32 Up: 1d16h
FF36::/32 Up: 1d16h
FF37::/32 Up: 1d16h
FF38::/32 Up: 1d16h
FF39::/32 Up: 1d16h
FF3A::/32 Up: 1d16h
FF3B::/32 Up: 1d16h
FF3C::/32 Up: 1d16h
FF3D::/32 Up: 1d16h
FF3E::/32 Up: 1d16h
FF3F::/32 Up: 1d16h
BSR SM RP: 3::3 Exp: 00:02:03 Learnt from : 2::2
FF00::/8 Up: 13:14:05
BSR SM RP: 4::4 Exp: 00:02:03 Learnt from : 2::2
FF00::/8 Up: 13:13:03
To display information about the PIM register encapsulation and decapsulation tunnels, use the show
command described in the following example.
Router# show ipv6 pim tunnel
Tunnel0*
Type : PIM Encap
RP : Embedded RP Tunnel
Source: 1::1

42-18
Cisco ASR 901 Series Aggregation Services Router Software Configuration Guide
OL-23826-09
Chapter 42 IPv6 Multicast
Configuring IPv6 Multicast
Tunnel1*
Type : PIM Encap
RP : 4::4
Source: 300::1
To display information about the PIM traffic counters, use the show command described in the following
example.
Router# show ipv6 pim traffic
PIM Traffic Counters
Elapsed time since counters cleared: 04:31:40
Received Sent
Valid PIM Packets 1259 1637
Hello 717 2185
Join-Prune 542 0
Register 0 0
Register Stop 0 0
Assert 0 0
Bidir DF Election 0 0
Errors:
Malformed Packets 0
Bad Checksums 0
Send Errors 0
Packet Sent on Loopback Errors 548
Packets Received on PIM-disabled Interface 0
Packets Received with Unknown PIM Version 0
To display the average Join/Prune aggregation for the last (1000/10000/50000) packets for each
interface, use the show command described in the following example.
Router# show ipv6 pim join-prune statistic
PIM Average Join/Prune Aggregation for last (1K/10K/50K) packets
Interface MTU Transmitted Received
Null0 1500 0 / 0 / 0 0 / 0 / 0
GigabitEthernet0/9 1280 0 / 0 / 0 0 / 0 / 0
Gi0/10 1280 0 / 0 / 0 0 / 0 / 0
Gi0/11 1280 0 / 0 / 0 0 / 0 / 0
GigabitEthernet0/0 1280 0 / 0 / 0 0 / 0 / 0
GigabitEthernet0/1 1280 0 / 0 / 0 0 / 0 / 0
GigabitEthernet0/2 1280 0 / 0 / 0 0 / 0 / 0
GigabitEthernet0/3 1280 0 / 0 / 0 0 / 0 / 0
GigabitEthernet0/4 1280 0 / 0 / 0 0 / 0 / 0
GigabitEthernet0/5 1280 0 / 0 / 0 0 / 0 / 0
GigabitEthernet0/6 1280 0 / 0 / 0 0 / 0 / 0
GigabitEthernet0/7 1280 0 / 0 / 0 0 / 0 / 0
Vlan1 1280 0 / 0 / 0 0 / 0 / 0
Loopback0 1514 0 / 0 / 0 0 / 0 / 0
Port-channel2 1280 0 / 0 / 0 0 / 0 / 0
Vlan10 1476 18 / 18 / 0 18 / 0 / 0
Vlan20 1500 0 / 0 / 0 0 / 0 / 0
Vlan30 1476 27 / 0 / 0 19 / 22 / 0
Vlan100 1500 0 / 0 / 0 0 / 0 / 0
Vlan300 1500 0 / 0 / 0 0 / 0 / 0
Tunnel0 1452 0 / 0 / 0 0 / 0 / 0
Tunnel1 1452 0 / 0 / 0 0 / 0 / 0

42-19
Cisco ASR 901 Series Aggregation Services Router Software Configuration Guide
OL-23826-09
Chapter 42 IPv6 Multicast
Configuring IPv6 Multicast
To display the MRIB table, use the show command described in the following example. All entries are
created by various clients of MRIB, such as, MLD, PIM and MFIB. The flags on each entry or interface,
serve as communication mechanism between various clients of MRIB.
Router# show ipv6 mrib route FF0E::E0:1:1:1
IP Multicast Routing Information Base
Entry flags: L - Domain-Local Source, E - External Source to the Domain,
C - Directly-Connected Check, S - Signal, IA - Inherit Accept, D - Drop
Interface flags: F - Forward, A - Accept, IC - Internal Copy,
NS - Negate Signal, DP - Don't Preserve, SP - Signal Present,
II - Internal Interest, ID - Internal Disinterest, LI - Local
Interest,
LD - Local Disinterest
(*,FF0E::E0:1:1:1) RPF nbr: 51::1:1:2 Flags: C
FastEthernet4/10 Flags: F NS LI
Tunnel1 Flags: A NS
(47::1:1:3,FF0E::E0:1:1:1) RPF nbr: 47::1:1:3 Flags:
Vlan47 Flags: A
Tunnel0 Flags: F NS
FastEthernet4/10 Flags: F NS
To display the count of the number of routes in the Multicast RIB, use the show command described in
the following example.
Router# show ipv6 mrib route summary
MRIB Route-DB Summary
No. of (*,G) routes = 53
No. of (S,G) routes = 1
No. of Route x Interfaces (RxI) = 24
To display information about the various MRIB clients, use the show command described in the
following example.
Router# show ipv6 mrib client
IP MRIB client-connections
igmp:110 (connection id 0)
pim:162 (connection id 1)
mfib ipv6:3 (connection id 2)
To display information about the IPv6 Multicast Forwarding Information Base, in terms of forwarding
entries and interfaces, use the show command described in the following example.
Router# show ipv6 mfib FF0E::E0:1:1:1
IP Multicast Forwarding Information Base
Entry Flags: C - Directly Connected, S - Signal, IA - Inherit A flag,
AR - Activity Required, D - Drop
Forwarding Counts: Pkt Count/Pkts per second/Avg Pkt Size/Kbits per second
Other counts: Total/RPF failed/Other drops
Interface Flags: A - Accept, F - Forward, NS - Negate Signalling
IC - Internal Copy, NP - Not platform switched
SP - Signal Present
Interface Counts: FS Pkt Count/PS Pkt Count
(*,FF0E::E0:1:1:1) Flags: C
Forwarding: 0/0/0/0, Other: 0/0/0
Tunnel1 Flags: A NS
FastEthernet4/10 Flags: F NS
Pkts: 0/0
(47::1:1:3,FF0E::E0:1:1:1) Flags:

42-20
Cisco ASR 901 Series Aggregation Services Router Software Configuration Guide
OL-23826-09
Chapter 42 IPv6 Multicast
Configuring IPv6 Multicast
Forwarding: 9592618/0/182/0, Other: 0/0/0
Vlan47 Flags: A
Tunnel0 Flags: F NS
Pkts: 0/0
FastEthernet4/10 Flags: F NS
Pkts: 0/9592618
To display the general MFIB configuration status and operational status, use the show command
described in the following example.
Router# show ipv6 mfib status
IPv6 Multicast Forwarding (MFIB) status:
Configuration Status: enabled
Operational Status: running
Initialization State: Running
Total signalling packets queued: 0
Process Status: may enable - 3 - pid 323
Tables 1/1/0 (active/mrib/io)
To display summary information about the number of IPv6 MFIB entries and interfaces, use the show
command described in the following example.
Router# show ipv6 mfib summary
Default
356 prefixes (356/0/0 fwd/non-fwd/deleted)
634 ioitems (634/0/0 fwd/non-fwd/deleted)
Forwarding prefixes: [200 (S,G), 110 (*,G), 46 (*,G/m)]
Table id 0x0, instance 0x10B78770
Database: epoch 0
To display the IPv6 multicast-enabled interfaces and their forwarding status, use the show command
described in the following example.
Router# show ipv6 mfib interface
IPv6 Multicast Forwarding (MFIB) status:
Configuration Status: enabled
Operational Status: running
MFIB interface status CEF-based output
[configured,available]
Loopback0 up [yes ,? ]
Vlan46 up [yes ,? ]
Vlan47 up [yes ,? ]
Tunnel0 down [yes ,no ]
Tunnel1 down [yes ,no ]
To display how IPv6 multicast routing does Reverse Path Forwarding, use the show command described
in the following example.
Router# show ipv6 rpf FE80::4255:39FF:FE89:7404
RPF information for 3::3
RPF interface: Vlan10
RPF neighbor: FE80::4255:39FF:FE89:7404
RPF route/mask: 3::3/128
RPF type: Unicast
RPF recursion count: 0
Metric preference: 110
Metric: 2

42-21
Cisco ASR 901 Series Aggregation Services Router Software Configuration Guide
OL-23826-09
Chapter 42 IPv6 Multicast
Configuration Examples for IPv6 Multicast
Configuration Examples for IPv6 Multicast
•Example: Enabling IPv6 Multicast Routing, page 42-21
•Example: Configuring IPv6 SSM Mapping, page 42-21
•Example: Configuring Rendezvous Point, page 42-21
Example: Enabling IPv6 Multicast Routing
The following is a sample configuration of IPv6 Multicast feature on the Cisco ASR 901 router.
!
Current configuration : 64 bytes
!
interface Vlan100
no ip address
ipv6 address 100::1/64
end
!
Example: Configuring IPv6 SSM Mapping
The following is a sample configuration of IPv6 SSM mapping on the Cisco ASR 901 router.
!
Building configuration...
Current configuration : 111 bytes
!
interface Vlan110
asr901-multicast source
no ip address
ipv6 address 110::1/64
ipv6 ospf 100 area 0
end
!
Example: Configuring Rendezvous Point
For a sample configuration of RP, see the Configuring a Rendezvous Point guide at:
http://www.cisco.com/en/US/docs/ios/solutions_docs/ip_multicast/White_papers/rps.html
Troubleshooting Tips
Use the following debug commands to enable the debug feature to help in troubleshooting the IPv6
Multicast feature on the Cisco ASR 901 router:

42-22
Cisco ASR 901 Series Aggregation Services Router Software Configuration Guide
OL-23826-09
Chapter 42 IPv6 Multicast
Troubleshooting Tips
Caution We suggest you do not use these debug commands without TAC supervision.
Command Name Description
[no] debug ipv6 mld Enables debugging MLD protocol activity.
[no] debug ipv6 pim Enables debugging PIM protocol activity.
[no] debug ipv6 pim neighbor Enables debugging for PIM Hello message
processing.
[no] debug ipv6 mrib route Enables debugging MRIB routing entry related
activity.
[no] debug ipv6 mrib client Enables debugging MRIB client management
activity.
[no] debug ipv6 mrib io Enables debugging MRIB I/O events.
[no] debug ipv6 mrib table Enables debugging MRIB table management
activity.
[no] debug ipv6 mrib proxy Enables debugging of MRIB proxy activity
between route processor and linecards.
[no] debug ipv6 mfib Enables debugging IPv6 MFIB activity.

42-23
Cisco ASR 901 Series Aggregation Services Router Software Configuration Guide
OL-23826-09
Chapter 42 IPv6 Multicast
Additional References
Additional References
The following sections provide references related to IPv6 Multicast feature.
Related Documents
Standards
MIBs
RFCs
Technical Assistance
Related Topic Document Title
Cisco IOS Commands Cisco IOS Master Commands List, All Releases
Cisco ASR 901 Router Commands Cisco ASR 901 Series Aggregation Services Router Command
Reference
Standard Title
None —
MIB MIBs Link
None To locate and download MIBs for selected platforms, Cisco IOS
releases, and feature sets, use Cisco MIB Locator found at the
following URL:
http://www.cisco.com/go/mibs
RFC Title
RFC 2710 Multicast Listener Discovery (MLD) for IPv6
Description Link
The Cisco Technical Support website contains
thousands of pages of searchable technical content,
including links to products, technologies, solutions,
technical tips, and tools. Registered Cisco.com users
can log in from this page to access even more content.
http://www.cisco.com/techsupport

42-24
Cisco ASR 901 Series Aggregation Services Router Software Configuration Guide
OL-23826-09
Chapter 42 IPv6 Multicast
Feature Information for IPv6 Multicast
Feature Information for IPv6 Multicast
Table 42-1 lists the features in this module and provides links to specific configuration information.
Use Cisco Feature Navigator to find information about platform support and software image support.
Cisco Feature Navigator enables you to determine which software images support a specific software
release, feature set, or platform. To access Cisco Feature Navigator, go to http://www.cisco.com/go/cfn.
An account on Cisco.com is not required.
Note Table 42-1 lists only the software release that introduced support for a given feature in a given software
release train. Unless noted otherwise, subsequent releases of that software release train also support that
feature.
Table 42-1 Feature Information for IPv6 Multicast
Feature Name Releases Feature Information
IPv6 Multicast 15.4(1)S This feature was introduced on the Cisco ASR 901 routers.
The following section provides information about this
feature:
•Feature Overview, page 42-2
•IPv6 Multicast Routing Implementation, page 42-3
•Configuring IPv6 Multicast, page 42-6
Platform-Independent Cisco IOS Software Documentation
See the “Configuring Basic IP Multicast in IPv6 Networks”
chapter of the IP Multicast: PIM Configuration Guide.

42-25
Cisco ASR 901 Series Aggregation Services Router Software Configuration Guide
OL-23826-09
Chapter 42 IPv6 Multicast
Feature Information for IPv6 Multicast
IPv6 Multicast: Multicast Listener Discovery
Protocol, Versions 1 and 2
15.4(1)S This feature was introduced on the Cisco ASR 901 routers.
The following section provides information about this
feature:
•Multicast Listener Discovery Protocol for IPv6,
page 42-3
•Configuring MLD Protocol on an Interface, page 42-9
Platform-Independent Cisco IOS Software Documentation
See the “IPv6 Multicast Listener Discovery Protocol”
chapter of the IP Multicast: LSM Configuration Guide.
IPv6 Multicast: PIM Source-Specific
Multicast
15.4(1)S This feature was introduced on the Cisco ASR 901 routers.
The following section provides information about this
feature:
•PIM Source Specific Multicast, page 42-5
•Configuring PIM SSM Options, page 42-11
•Configuring IPv6 SSM Mapping, page 42-12
Platform-Independent Cisco IOS Software Documentation
See the “IPv6 Multicast: PIM Source-Specific Multicast”
chapter of the IP Multicast: PIM Configuration Guide.
Table 42-1 Feature Information for IPv6 Multicast
Feature Name Releases Feature Information

42-26
Cisco ASR 901 Series Aggregation Services Router Software Configuration Guide
OL-23826-09
Chapter 42 IPv6 Multicast
Feature Information for IPv6 Multicast

CHAPTER
43-1
Cisco ASR 901 Series Aggregation Services Router Software Configuration Guide
OL-23826-09
43
Configuring Switched Port Analyzer
This feature module describes how to configure a switched port analyzer (SPAN) on the Cisco ASR 901
Router.
Finding Feature Information
Your software release may not support all the features documented in this module. For the latest feature
information and caveats, see the release notes for your platform and software release. To find information
about the features documented in this module, and to see a list of the releases in which each feature is
supported, see the “Feature Information for Switched Port Analyzer” section on page 43-9.
Use Cisco Feature Navigator to find information about platform support and Cisco software image
support. To access Cisco Feature Navigator, go to http://www.cisco.com/go/cfn. An account on
Cisco.com is not required.
Contents
•SPAN Limitations and Configuration Guidelines, page 43-1
•Understanding SPAN, page 43-2
•Configuring SPAN, page 43-4
•Additional References, page 43-8
•Feature Information for Switched Port Analyzer, page 43-9
SPAN Limitations and Configuration Guidelines
The following limitations and configuration guidelines apply when configuring SPAN on the Cisco ASR
901 Router:
•Only one SPAN session is supported.
•Only one local SPAN destination interface is supported.
•You cannot configure a local SPAN destination interface to receive ingress traffic.
•Use a network analyzer to monitor interfaces.
•Outgoing CDP and BPDU packets are not replicated.

43-2
Cisco ASR 901 Series Aggregation Services Router Software Configuration Guide
OL-23826-09
Chapter 43 Configuring Switched Port Analyzer
Understanding SPAN
•Ethernet loopback and Traffic generator are not supported when SPAN is enabled. For egress SPAN,
the traffic is mirrored before egress xlate translation.
•Egress SPAN is only supported for port and not supported for VLAN, EFP, or Port-Channel
interfaces.
•When you specify source interfaces and do not specify a traffic type [Transmit (Tx), Receive (Rx),
or Both], both type is used by default.
•Use the no monitor session session_number command with no other parameters to clear the SPAN
session number.
Understanding SPAN
The following sections describe SPAN:
•Overview, page 43-2
•SPAN Session, page 43-3
•Source Interface, page 43-3
•Destination Interface, page 43-4
•Traffic Types, page 43-4
•SPAN Traffic, page 43-4
Overview
Effective with Cisco IOS Release 15.4(1)S, the Cisco ASR 901 supports Local SPAN. Local SPAN
supports a SPAN session entirely within one switch. You can analyze network traffic passing through
ports or VLANs by using SPAN to send a copy of the traffic to another port on the switch that has been
connected to a network analyzer or other monitoring or security devices. SPAN copies (or mirrors) traffic
received or sent (or both) on source ports to a destination port for analysis. SPAN does not affect the
switching of network traffic on the source ports, VLANs, or EFPs. You must dedicate the destination
port for SPAN use. Except for traffic that is required for the SPAN session, destination ports do not
receive or forward traffic.
Only traffic that enters or leaves source ports or traffic that enters or leaves source VLANs or EFPs can
be monitored by using SPAN; traffic routed to a source VLAN cannot be monitored. For example, if
incoming traffic is being monitored, traffic that gets routed from another VLAN to the source VLAN
cannot be monitored; however, traffic that is received on the source VLAN and routed to another VLAN
can be monitored. You can use the SPAN destination port to inject traffic from a network security device.
In Figure 43-1, all traffic on Ethernet port 5 (the source port) is mirrored on Ethernet port 10. A network
analyzer on Ethernet port 10 receives all the network traffic from Ethernet port 5 without being
physically attached to Ethernet port 5.

43-3
Cisco ASR 901 Series Aggregation Services Router Software Configuration Guide
OL-23826-09
Chapter 43 Configuring Switched Port Analyzer
Understanding SPAN
Figure 43-1 Example of Local SPAN Configuration
SPAN does not affect the switching of network traffic that is received on source ports; a copy of the
packets that are received by the source ports is still sent to the destination port.
SPAN Session
A local SPAN session is an association of a destination interface with a set of source interfaces. You
configure SPAN sessions using parameters that specify the type of network traffic to monitor. SPAN
sessions allow you to monitor traffic on one or more interfaces and to send either ingress traffic, egress
traffic, or both to one destination interface. You can configure a SPAN session with separate sets of
SPAN source interfaces or VLANs; overlapping sets are not supported.
SPAN sessions do not interfere with the normal operation of the switch. The show monitor session all
command displays the operational status of a SPAN session.
A SPAN session remains inactive after system power-up until the destination interface is operational.
Source Interface
A source interface (also called a monitored interface) is an interface monitored for network traffic
analysis.
A source interface has these characteristics:
•A single VLAN, EFP, or port-channel source per session is supported for ingress.
•A single physical source port is supported for ingress and egress.
•A maximum of five physical ports can be used in a single session for ingress SPAN (Rx).
•When an interface is configured as a destination interface, it cannot be configured as a source
interface.
123456789101112
E1
E2
E3
E4
E5
E6 E7
E8
E9
E10
E11 E12
Port 5 traffic mirrored
on port 10
Network analyzer
361283

43-4
Cisco ASR 901 Series Aggregation Services Router Software Configuration Guide
OL-23826-09
Chapter 43 Configuring Switched Port Analyzer
Configuring SPAN
Destination Interface
A destination interface (also called a monitoring interface) is a switched interface to which SPAN sends
packets for analysis. You can have only one SPAN destination interface.
A destination interface has these restrictions:
•It needs to be a single physical port.
•It cannot be used as an ingress interface.
•When an interface is configured as a destination interface, it cannot be configured as a source
interface.
Traffic Types
Ingress SPAN (Rx) copies network traffic received by the source interfaces for analysis at the destination
interface. Egress SPAN (Tx) copies network traffic transmitted from the source interfaces. Specifying
the configuration option both copies network traffic received and transmitted by the source interfaces to
the destination interface.
SPAN Traffic
Network traffic, including multicast, can be monitored using local SPAN. Multicast packet monitoring
is enabled by default. In some local SPAN configurations, multiple copies of the same source packet are
sent to the local SPAN destination interface. For example, a bidirectional (both ingress and egress) local
SPAN session is configured for sources a1 and a2 to a destination interface d1. If a packet enters the
switch through a1 and gets switched to a2, both incoming and outgoing packets are sent to destination
interface d1; both packets would be the same (unless a Layer-3 rewrite had occurred, in which case the
packets would be different).
Configuring SPAN
The following sections describe how to configure SPAN:
•Creating a SPAN Session, page 43-4
•Removing Sources or Destination from a SPAN Session, page 43-5
Creating a SPAN Session
To create a SPAN session:
SUMMARY STEPS
1. enable
2. configure terminal
3. monitor session {session_number} type local

43-5
Cisco ASR 901 Series Aggregation Services Router Software Configuration Guide
OL-23826-09
Chapter 43 Configuring Switched Port Analyzer
Configuring SPAN
4. source {interface interface_type slot/port} | {vlan vlan_ID} | {service instance id interface_type
slot/port} [, | - | rx | tx | both]
5. destination {interface interface_type slot/port}
6. no shutdown
DETAILED STEPS
Removing Sources or Destination from a SPAN Session
To remove sources or destination from a SPAN session, use the following commands beginning in
executive mode:
Command Purpose
Step 1 enable
Example:
Router> enable
Enables privileged EXEC mode.
•Enter your password if prompted.
Step 2 configure terminal
Example:
Router# configure terminal
Enters global configuration mode.
Step 3 monitor session {
session_number
}
type local
Example:
Router(config)# monitor session 1 type local
Specifies the SPAN session number.
Step 4 source
{interface
interface_type
slot/port
}
|
{vlan
vlan_ID
}
| {service instance
id
interface_type
slot/port
} [, | - | rx
| tx
|
both]
Example:
Router(config-mon-local)# source interface
gigabitethernet 0/8
Specifies the source interfaces, VLANs, or service
instances, and the traffic direction to be monitored.
Step 5 {destination
{interface
interface_type
slot/port
}
Example:
Router(config-mon-local)# destination interface
gigabitethernet 0/11
Specifies the destination interface.
Step 6 no shutdown
Example:
Router(config-mon-local)# no shutdown
Enables the SPAN session using the no shutdown
command.

43-6
Cisco ASR 901 Series Aggregation Services Router Software Configuration Guide
OL-23826-09
Chapter 43 Configuring Switched Port Analyzer
Configuring SPAN
SUMMARY STEPS
1. enable
2. configure terminal
3. no monitor session session_number
DETAILED STEPS
Configuration Examples for SPAN
This section shows a sample configuration for local SPAN session on Cisco ASR 901 Router:
monitor session 1 type local
source interface gigabitEthernet 0/8 tx
destination interface gigabitEthernet 0/11
no shut
exit
Verifying Local SPAN
The following is sample output from the show monitor session all command.
Session 1
---------
Type : Local Session
Status : Admin Enabled
Source Ports :
TX Only : Gi0/8
Destination Ports : Gi0/11
Encapsulation : Native
Ingress: Disabled
Command Purpose
Step 1 enable
Example:
Router> enable
Enables privileged EXEC mode.
•Enter your password if prompted.
Step 2 configure terminal
Example:
Router# configure terminal
Enters global configuration mode.
Step 3 no monitor session
session_number
Example:
Router(config)# no monitor session 1
Clears existing SPAN configuration for a session.

43-7
Cisco ASR 901 Series Aggregation Services Router Software Configuration Guide
OL-23826-09
Chapter 43 Configuring Switched Port Analyzer
Configuring SPAN
The following is sample output from the show monitor session all detail command.
Session 1
---------
Type : Local Session
Status : Admin Enabled
Description : -
Source Ports :
RX Only : None
TX Only : Gi0/8
Both : None
Source VLANs :
RX Only : None
TX Only : None
Both : None
Source EFPs :
RX Only : None
TX Only : None
Both : None
Source RSPAN VLAN : None
Destination Ports : Gi0/11
Encapsulation : Native
Ingress: Disabled
Filter VLANs : None
Dest RSPAN VLAN : None
Source IP Address : None
Source IP VRF : None
Source ERSPAN ID : None
Destination IP Address : None
Destination IP VRF : None
MTU : None
Destination ERSPAN ID : None
Origin IP Address : None
IP QOS PREC : 0
IP TTL : 255

43-8
Cisco ASR 901 Series Aggregation Services Router Software Configuration Guide
OL-23826-09
Chapter 43 Configuring Switched Port Analyzer
Additional References
Additional References
The following sections provide references to digital optical monitoring feature.
Related Documents
Standards
MIBs
RFCs
Technical Assistance
Related Topic Document Title
Cisco IOS Commands Cisco IOS Master Commands List, All Releases
ASR 901 Command Reference Cisco ASR 901 Series Aggregation Services Router Command
Reference
Standard Title
None —
MIB MIBs Link
None —
RFC Title
None —
Description Link
The Cisco Technical Support website contains
thousands of pages of searchable technical content,
including links to products, technologies, solutions,
technical tips, and tools. Registered Cisco.com users
can log in from this page to access even more content.
http://www.cisco.com/cisco/web/support/index.html

43-9
Cisco ASR 901 Series Aggregation Services Router Software Configuration Guide
OL-23826-09
Chapter 43 Configuring Switched Port Analyzer
Feature Information for Switched Port Analyzer
Feature Information for Switched Port Analyzer
Table 43-1 lists the features in this module and provides links to specific configuration information.
Use Cisco Feature Navigator to find information about platform support and software image support.
Cisco Feature Navigator enables you to determine which software images support a specific software
release, feature set, or platform. To access Cisco Feature Navigator, go to http://www.cisco.com/go/cfn.
An account on Cisco.com is not required.
Note Table 43-1 lists only the software release that introduced support for a given feature in a given software
release train. Unless noted otherwise, subsequent releases of that software release train also support that
feature.
Table 43-1 Feature Information for Switched Port Analyzer
Feature Name Releases Feature Information
Switched Port Analyzer 15.4(1)S This feature was introduced on the Cisco ASR 901 router.
The following sections provide information about this
feature:
•Additional References, page 43-8
•Configuration Examples for SPAN, page 43-6

43-10
Cisco ASR 901 Series Aggregation Services Router Software Configuration Guide
OL-23826-09
Chapter 43 Configuring Switched Port Analyzer
Feature Information for Switched Port Analyzer

IN-1
Cisco ASR 901 Series Aggregation Services Router Software Configuration Guide
OL-23826-09
INDEX
Numerics
802.3ad
See LACP
A
abbreviating commands 5-4
ACLs
any keyword 24-49
host keyword 24-49
Address Resolution Protocol
See ARP
administrative VLAN
REP, configuring 12-9
administrative VLAN, REP 12-9
ARP
defined 1-3
assured forwarding, DSCP 24-9
autonegotiation
duplex mode 1-2
autosensing, port speed 1-2
B
bandwidth command
for CBWFQ 24-19
QoS, described 24-21
with police command 24-23
bandwidth remaining percent command 24-23
base station controller
See BSC
before starting router 3-1
best-effort packet delivery 24-2
BGP
support for 1-5
Border Gateway Protocol
See BGP
bridge domain
configuring 8-5
creating 8-4
rewrite command 8-6
split horizon 8-6
symmetric rewrite 8-7
bridge-domain command 9-11, 10-21, 13-6
BSC
in RAN 1-2
C
CBWFQ
and bandwidth command 24-21
QoS scheduling 24-19
CDP
support for 1-3
CFM
clearing 10-30
configuration guidelines 10-3
configuring crosscheck 10-12
configuring port MEP 10-14
configuring static remote MEP 10-13
configuring the network 10-3
default configuration 10-3
defined 10-2
EtherChannel support 10-3
IP SLAs support for 10-2

Index
IN-2
Cisco ASR 901 Series Aggregation Services Router Software Configuration Guide
OL-23826-09
IP SLAs with endpoint discovers 10-18
manually configuring IP SLAs ping or jitter 10-16
measuring network performance 10-2
monitoring 10-31, 10-32
port MEP, configuring 10-14
static RMEP, configuring 10-13
Y.1731
described 10-26
channel-group group
command 9-6
child policies, QoS 24-12, 24-20
circuit emulation service over packet-switched
network 21-3
Cisco Configuration Engine 1-3
Cisco Discovery Protocol
See CDP
Cisco IOS
saving configuration changes 5-10
Cisco IOS File System
See IFS
CiscoWorks 2000 1-3
class-based priority queuing, QoS 24-16
class-based shaping
for QoS 24-20
Class-Based-Weighted-Fair-Queuing
See CBWFQ
classification
in packet headers 24-7
per-port per VLAN 24-12
QoS comparisons 24-10
QoS group 24-11
class map
match-all option 24-8
match-any option 24-8
class-map command 24-4
class maps, QoS
configuring 24-50
described 24-8
class of service
See CoS
class selectors, DSCP 24-9
clearing
Ethernet CFM 10-30
CLI
abbreviating commands 5-4
command modes 5-1
described 1-3
editing features
enabling and disabling 5-6
keystroke editing 5-7
wrapped lines 5-8
error messages 5-4
filtering command output 5-9
getting help 5-3
history
changing the buffer size 5-5
described 5-5
disabling 5-6
recalling commands 5-6
no and default forms of commands 5-4
command-line interface
See CLI
command modes 5-1
global configuration 5-2
interface configuration 5-2
privileged EXEC 5-2
user EXEC 5-2
commands
abbreviating 5-4
copy running-config 5-10
no and default 5-4
setup 3-1
show version 3-5
configuration
before starting router 3-1
completing 3-4
first-time 3-1
saving 3-4, 5-10

Index
IN-3
Cisco ASR 901 Series Aggregation Services Router Software Configuration Guide
OL-23826-09
configuration guidelines
CFM 10-3
Ethernet OAM 10-36
EVCs 8-7
QoS, general 24-32
QoS class maps 24-50
REP 12-7
configuring
controllers
E1 interface 20-2
global parameters 3-2
hostname 3-5
IP address 7-1
password 3-5
Configuring PFC and ACFC 25-8
congestion management, QoS 24-2, 24-19
Connectivity Fault Management
See CFM
console port, connecting to 5-9
controllers
E1 configuration 20-2
convergence
REP 12-4
CoS
classification 24-9
values 24-7
crosscheck, CFM 10-12
D
default commands 5-4
default configuration
CFM 10-3
E-LMI and OAM 10-49
Ethernet OAM 10-36
EVCs 8-7
REP 12-7
Y.1731 10-26
default service, DSCP 24-9
Differentiated Services Code Point
See DSCP
DSCP
assured forwarding 24-9
classification 24-9
class selectors 24-9
default service 24-9
expedited forwarding 24-9
values 24-7
duplex mode, setting 7-2
E
E1 controllers 20-2
editing features
enabling and disabling 5-6
keystrokes used 5-7
wrapped lines 5-8
E-LMI
configuring a PE device 10-50
default configuration 10-49
defined 10-48
enabling 10-50
information 10-49
monitoring 10-51
encapsulation frame-relay ietf command 9-11
encapsulation on service instances 8-4
encapsulation types supported 8-5
equal-cost routing 1-5
error messages during command entry 5-4
EtherChannel
channel-group group
command 9-6
configuration guidelines 9-4
configuring
Layer 2 9-5
lacp system-priority
command example 9-6
Layer 2, configuring 9-5

Index
IN-4
Cisco ASR 901 Series Aggregation Services Router Software Configuration Guide
OL-23826-09
load balancing
configuring 9-8
understanding 9-4
modes 9-2
port-channel interfaces 9-4
port-channel load-balance
command 9-6, 9-8
command example 9-8
STP 9-4
support for 1-2
understanding 9-1
Ethernet flow point
See EFP
Ethernet infrastructure 10-1
Ethernet Link Management Interface
See E-LMI
Ethernet OAM
configuration guidelines 10-36
default configuration 10-36
enabling 10-36
link monitoring 10-38
protocol
defined 10-32
monitoring 10-45
remote failure indications 10-41
remote loopback 10-38
templates 10-42
Ethernet OAM protocol 10-1
Ethernet operation, administration, and maintenance
See Ethernet OAM
Ethernet Virtual Connection
See EVC
EVC
broadcast domain 8-1
configuration guidelines 8-7
creating 8-3
default configuration 8-7
supported features 8-2
expedited forwarding, DSCP 24-9
F
figure
Cisco ASR 901 router in a PWE3 21-2
TDM over MPLS configuration 21-31
filtering
show and more command output 5-9
filtering show and more command output 5-9
first-time configuration 3-1
frame distribution
See EtherChannel load balancing
G
GE interface
IP address 7-1
mode 7-2
speed 7-2
global parameters
configuring 3-2
H
help, for the command line 5-3
history
changing the buffer size 5-5
described 5-5
disabling 5-6
recalling commands 5-6
hostname
configuring 3-5
verifying 3-6
HP OpenView 1-3
I
ICMP
support for 1-5

Index
IN-5
Cisco ASR 901 Series Aggregation Services Router Software Configuration Guide
OL-23826-09
ICMP Router Discovery Protocol
See IRDP
IEEE 802.1ag 10-2
IEEE 802.3ad
See LACP
IEEE 802.3ah Ethernet OAM discovery 10-1
IFS 1-3
input policy maps
classification criteria 24-5
interface
configuring E1 20-2
interface configuration, REP 12-10
interfaces
management 1-3
Intermediate System-to-Intermediate System
See IS-IS
Internet Control Message Protocol
See ICMP
inter-VLAN routing 1-5
IOS software
verifying version 3-5
IP address
configuring 7-1
GE interface 7-1
IP packets, classification 24-7
IP precedence
classification 24-9
values 24-7
IP protocols
routing 1-5
IP Service Level Agreements
See IP SLAs
IP SLAs
CFM endpoint discovery 10-18
manually configuring CFM ping or jitter 10-16
IPv6 address formats 32-3
IRDP
support for 1-5
IS-IS
support for 1-5
ITU-T Y.1731
See Y.1731
L
LACP
system ID 9-3
LACP over EVC Port Channel
configuration commands, configuration steps 13-5
LACP over EVC port channel
configuration commands, configuration steps 10-22
Layer 2 packets, classification 24-7
Layer 3 features 1-5
link integrity, verifying with REP 12-4
link monitoring, Ethernet OAM 10-38
LSP ping
configuring 17-3
described 17-1
over pseudowire
configuring 17-3
described 17-2
LSP traceroute
configuring 17-3
described 17-2
M
MAC addresses
static
allowing 8-19
manageability features 1-3
management access
in-band
CLI session 1-3
SNMP 1-3
out-of-band console port connection 1-3
management options

Index
IN-6
Cisco ASR 901 Series Aggregation Services Router Software Configuration Guide
OL-23826-09
CLI 5-1
overview 1-3
manual preemption, REP, configuring 12-20
marking
described 24-2, 24-14
match command, QoS
for classification 24-4, 24-8
guidelines 24-50
matching classifications, QoS 24-8
mobile switching center
See MSC
modular QoS command-line interface
See MQC
monitoring
E-LMI 10-51
Ethernet CFM 10-31, 10-32
Ethernet OAM 10-45
Ethernet OAM protocol 10-45
features 1-5
MPLS
LSP ping 17-1
LSP traceroute 17-2
MPLS OAM
described 17-1
MQC
process 24-4
steps to configure 24-4
MSC
in a RAN 1-2
MSTP
and REP 12-6
multiple VPN routing/forwarding in customer edge
devices
See multi-VRF CE
multiprotocol label switching
See MPLS
multi-VRF CE
support for 1-5
N
neighbor offset numbers, REP 12-5
Network Time Protocol
See NTP
no commands 5-4
NTP
support for 1-3
O
OAM
client 10-33
features 10-33
sublayer 10-33
OAM manager
purpose of 10-49
OAM PDUs 10-36
OAM protocol data units 10-32
Open Shortest Path First
See OSPF
options, management 1-3
OSPF
support for 1-5
output policies 24-6
output policy maps
classification criteria 24-6
P
packet classification
defined 24-7
to organize traffic 24-2
packet marking
defined 24-18
packet policing, for QoS 24-2
parent policies, QoS 24-12, 24-20
password 3-4
configuring 3-5

Index
IN-7
Cisco ASR 901 Series Aggregation Services Router Software Configuration Guide
OL-23826-09
verifying 3-6
passwords
for security 1-4
performance features 1-2
per-port per VLAN policing 24-12
ping, LSP 17-1
ping mpls ipv4 command 17-3
ping mpls pseudowire command 17-3
policers
described 24-2
policing
described 24-2
individual in input policy maps 24-15
priority in output policy maps 24-16
QoS 24-14
policy-map command 24-4
policy maps
attaching 24-5
described 24-15
input
described 24-5
output
described 24-5
port-channel
see EtherChannel
port-channel load-balance
command 9-6, 9-8
command example 9-6, 9-8
ports
REP 12-6
port shaping
described 24-20
preempt delay time, REP 12-5
preferential treatment of traffic
See QoS
primary edge port, REP 12-4
priority command 24-16
for QoS scheduling 24-19
for strict priority queuing 24-23
priority policing, described 24-16
priority queues
described 24-23
for QoS scheduling 24-19
priority with police
commands 24-17
priority with unconditional policing, QoS 24-19
PWE3
example of Cisco ASR 901 router in a PWE3
(figure) 21-2
Q
QoS
and MQC 24-1
basic model 24-2
CBWFQ 24-21
class-based shaping, described 24-20
classification
based on CoS value 24-9
based on DSCP 24-9
based on IP precedence 24-9
based on QoS group 24-11
based on VLAN IDs 24-12
class maps, described 24-8
comparisons 24-10
criteria 24-7
in frames and packets 24-7
policy maps, described 24-15
class maps, configuration guidelines 24-50
class maps, configuring 24-50
configuration guidelines
class maps 24-50
general 24-32
configuring
class maps 24-50
congestion management 24-2, 24-19
CPU-generated traffic
output remarking 24-7

Index
IN-8
Cisco ASR 901 Series Aggregation Services Router Software Configuration Guide
OL-23826-09
input policy maps
described 24-5
IP packet classification 24-7
Layer 2 packet classification 24-7
Layer 3 packet classification 24-7
marking, described 24-2
match command 24-8
output policy maps
described 24-6
overview 24-2
packet classification 24-2
packet marking 24-18
packet policing 24-2
parent-child hierarchy 24-12, 24-20
per-port, per-VLAN hierarchical policy maps
described 24-12
policers
described 24-14
policing
described 24-2, 24-14
individual 24-15
priority 24-16
port shaping, described 24-20
priority policing, described 24-16
scheduling 24-19
CBWFQ 24-19
priority queuing 24-19
traffic shaping 24-19
strict priority queuing 24-23
supported table maps 24-13
support for 1-4
table maps 24-13
traffic shaping, described 24-19
QoS groups
classification 24-11, 24-12
described 24-6, 24-11
quality of service
See QoS
R
RADIUS
support for 1-4
RAN, using the Cisco ASR 901 router 1-2
Remote Authentication Dial-In User Service
See RADIUS
remote failure indications, Ethernet OAM 10-41
remote loopback, Ethernet OAM 10-38
REP
administrative VLAN 12-9
administrative VLAN, configuring 12-9
and MSTP 12-6
configuration guidelines 12-7
configuring interfaces 12-10
convergence 12-4
default configuration 12-7
manual preemption, configuring 12-20
neighbor offset numbers 12-5
open segment 12-2
ports 12-6
preempt delay time 12-5
primary edge port 12-4
ring segment 12-2
secondary edge port 12-4
segments 12-1
characteristics 12-2
SNMP traps, configuring 12-21
supported interfaces 12-1
triggering VLAN load balancing 12-6
verifying link integrity 12-4
VLAN load balancing 12-4
RFC
2475, DSCP 24-10
2597, AF per-hop behavior 24-10
2598, EF 24-10
RNC
in a RAN 1-2

Index
IN-9
Cisco ASR 901 Series Aggregation Services Router Software Configuration Guide
OL-23826-09
S
saving configuration changes 5-10
scheduling, QoS 24-19
secondary edge port, REP 12-4
Secure Shell
See SSH
security features 1-4
service instance
configuration mode 8-4
configuring 8-8
creating 8-3
defined 8-3
encapsulation 8-4
service-policy command
attaching policy maps 24-5
set command
for QoS marking 24-18
setup command facility 3-1, 3-2
shape average command, QoS 24-19, 24-20
show and more command output, filtering 5-9
SNMP
in-band management 1-3
manager functions 1-3
SNMP traps
REP 12-21
software
verifying version 3-5
speed, setting 7-2
split-horizon group 8-6
split-horizons on bridge domains 8-6
SSH
described 1-3
static IP routing 1-5
STP
EtherChannel 9-4
strict priority queuing
defined 24-23
QoS 24-23
Structure-agnostic TDM over Packet 21-3
Structure-agnostic TDM over Packet (SaToP) 21-3
SunNet Manager 1-3
system message logging
syslog facility 1-5
T
table maps
described 24-13
for QoS marking 24-18
types of 24-13
TACACS+
support for 1-4
Telnet
accessing management interfaces 5-9
number of connections 1-3
templates, Ethernet OAM 10-42
Terminal Access Controller Access Control System Plus
See TACACS+
traceroute, LSP 17-2
traceroute mpls ipv4 command 17-3, 17-4
traffic class, defined 24-4
traffic classification, typical values 24-10
traffic marking 24-18
traffic policies, elements in 24-4
traffic shaping
for QoS scheduling 24-19
QoS traffic control 24-19
V
verifying
hostname 3-6
password 3-6
software version 3-5
version of Cisco IOS software 3-5
VLAN load balancing

