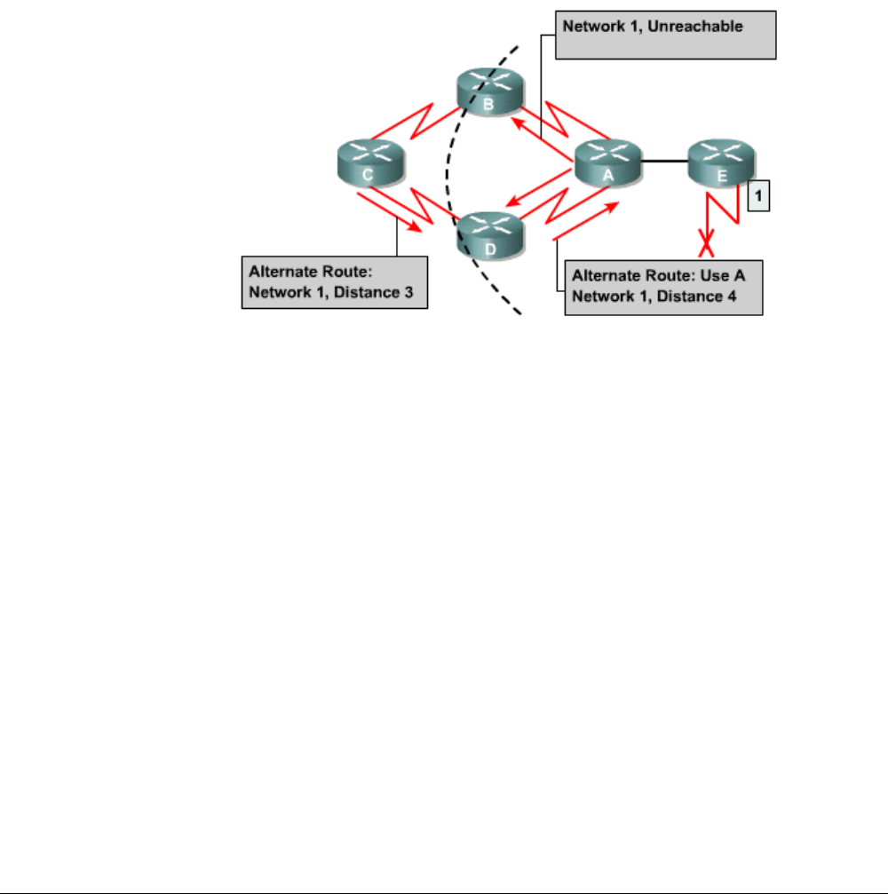
Cisco Wireless Service Module 2 Instruction Manual ManualsLib Makes It Easy To Find Manuals Online!
2014-12-12
: Cisco Cisco-Wireless-Service-Module-2-Instruction-Manual-119468 cisco-wireless-service-module-2-instruction-manual-119468 cisco pdf
Open the PDF directly: View PDF
.
Page Count: 239 [warning: Documents this large are best viewed by clicking the View PDF Link!]

This document is exclusive property of Cisco Systems, Inc. Permission is granted to print and copy
this document for noncommercial distribution and exclusive use by instructors in the CCNA 2:
Routers and Routing Basics course as part of an official Cisco Networking Academy Program.

1 - 238 CCNA 2: Routers and Routing Basics v3.1 Instructor Guide – Welcome Copyright © 2004, Cisco Systems, Inc.
I. Welcome
Welcome to the CCNA 2 version 3.1 Instructor Guide. Cisco Worldwide Education (WWE) has
developed this guide to provide a helpful resource for instructors. This introduction will
emphasize four themes:
• Student-centered, instructor-facilitated model
• One size does not fit all
• Hands-on, skills-based learning
• Global community of educators
Student-Centered, Instructor-Facilitated
The CCNA curriculum has not been designed as a standalone e-learning or distance-learning
course. The teaching and learning model of the Cisco Networking Academy® Program is
based on instructor facilitation. The Learner Model: Academy Student diagram shows the
emphasis that WWE puts on the learner. The model begins with the prior knowledge of
students. The instructor guides learning events, which are built from a variety of resources, to
help the students achieve their desired comprehension of networking.

2 - 238 CCNA 2 Routers and Routing Basics v3.1 Instructor Guide – Welcome Copyright © 2004, Cisco Systems, Inc.
One Size Does Not Fit All
The Cisco Networking Academy Program serves hundreds of thousands of students in almost
150 countries. Students range from early teens to mature adults and from advanced middle
school students to undergraduate engineering students.
One curriculum cannot fit the needs of all students. WWE relies on local instructors to make
the program work and to help their students achieve the learning goals of the program. There
are three fixed reference points for each program that provide flexibility for the instructors:
• The mission of WWE to educate and train
• The requirements of the CCNA certification exam
• The hands-on skills that help prepare students for the industry and further
education
The WWE policy allows instructors to "add anything, but subtract nothing" from the curriculum.
WWE supports in-class differentiation, which is used to provide additional support for students
who need it and additional challenges for advanced students. WWE also allows instructors to
decide how much time to spend on various topics. Some topics can be skimmed, while others
may need to be emphasized for different audiences. The local instructor must decide how to
balance the need for hands-on labs with the realities of the local student-to-equipment ratio
and time schedule. This Guide can be used to facilitate the preparation of lesson plans and
presentations. Instructors are encouraged to research and use external sources to develop
additional labs and exercises.
Core TIs have been highlighted for emphasis to assist the instructor in course and lesson
planning. These are not the only TIs that need to be taught. Many core TIs will only make
sense after the preceding TIs have been reviewed. It may be useful to have a map of the core
TIs, which contain the most important knowledge and skills for success in the CCNA program.
The assessment process is multifaceted and flexible. A wide variety of assessment options
exist to provide feedback to students and document their learning. The Academy assessment
model is a blend of formative and summative assessments that include online and hands-on,
skills-based exams.
Hands-On, Skills-Based
The core of the CCNA 2 experience is the sequence of hands-on labs. Labs are designated as
either essential or optional. Essential labs include information that is fundamental to the CCNA
Academy student experience. This information will help students prepare for the certification
exam, succeed in job situations, and develop their cognitive abilities. In CCNA 2, students will
learn about the following elements of basic router configuration:
• Hostnames, banners, and passwords
• Interface configuration
• IOS file system
• Static routes and dynamic routing (RIP version 1 and IGRP)

3 - 238 CCNA 2 Routers and Routing Basics v3.1 Instructor Guide – Welcome Copyright © 2004, Cisco Systems, Inc.
• Standard and extended access-list configuration and placement
• show, debug, ping, trace, and telnet commands to verify and troubleshoot
Global Community
WWE instructors are members of a global community of educators. There are over 10,000
instructors that teach the same eight CCNA and CCNP courses in the program. Instructors
should take advantage of the diversity and skills of this community through their Regional
Academies, Cisco Academy Training Centers (CATCs), the Cisco Academy Connection
(CAC), or through other forums. WWE is committed to the improvement of the curriculum,
assessment model, and instructional resources such as this guide. Please submit any
feedback through CAC. Check CAC for new releases of instructional materials.
Guide Overview:
Section II provides a scope and sequence overview of the course. Section III summarizes the
most important learning objectives, target indicators, and labs, and offers teaching suggestions
and background information. Section IV provides a case study related to network design,
implementation, and troubleshooting. Instructors can also devise their own case studies.
Section V includes four appendices:
• Cisco online tools and utilities
• CCNA assessment guidelines
• Evidence-centered design of assessment tasks in the Networking Academy
program
• Instructional best practices

4 - 238 CCNA 2: Routers and Routing Basics v3.1 Instructor Guide – Course Overview Copyright © 2004, Cisco Systems, Inc.
II. Course Overview
Target Audience
The target audience is anyone who desires a practical and technical introduction to the field of
networking. This includes high school, community college, and lifelong-learning students who
are interested in careers as network technicians, network engineers, network administrators,
and network help-desk staff.
Prerequisites
The successful completion of this course requires the following:
• Reading age level of 13 or higher
• Successful completion of CCNA 1
The following prerequisites are beneficial, but not required:
• Prior experience with computer hardware and command line interfaces
• Background in computer programming
Course Description
CCNA 2: Routers and Routing Basics is the second of four CCNA courses that lead to the
Cisco Certified Network Associate (CCNA) designation. CCNA 2 focuses on initial router
configuration, Cisco IOS Software management, routing protocol configuration, TCP/IP, and
access control lists (ACLs). Students will learn how to configure a router, manage Cisco IOS
software, configure routing protocols on routers, and set access lists to control access to
routers.
Course Objectives
The CCNA certification indicates knowledge of networking for the small office, home office
(SOHO) market and the ability to work in small businesses or organizations that use networks
with fewer than 100 nodes. A CCNA-certified individual can perform the following tasks:
• Install and configure Cisco switches and routers in multiprotocol internetworks that
use LAN and WAN interfaces
• Provide Level 1 troubleshooting service
• Improve network performance and security
• Perform entry-level tasks in the planning, design, installation, operation, and
troubleshooting of Ethernet and TCP/IP Networks

5 - 238 CCNA 2: Routers and Routing Basics v3.1 Instructor Guide – Course Overview Copyright © 2004, Cisco Systems, Inc.
Students must successfully complete the CCNA 2 course before they can achieve CCNA
certification.
Upon completion of this course, students will be able to perform tasks related to the following:
• Routers and their roles in WANs
• Cisco IOS Software Management
• Router configuration
• Router file management
• RIP and IGRP routing protocols
• TCP/IP error and control messages
• Router troubleshooting
• Intermediate TCP
• Access control lists
Lab Requirements
Please refer to the CCNA equipment bundle spreadsheets on the Cisco Academy Connection.
Certification Alignment
The curriculum is aligned with the following Cisco Internet Learning Solution Group (ILSG)
courses:
• CCNA (Cisco Certified Network Associate)
• INTRO (Introduction to Cisco Networking Technologies)
The Course 2 claims state that students will be able to complete the following tasks:
• Identify the key characteristics of common wide-area network (WAN)
configurations and technologies, and differentiate between these and common
LAN technologies
• Describe the role of a router in a WAN
• Describe the purpose and operations of the router Internet Operating System
(IOS)
• Establish communication between a terminal device and the router IOS, and use
IOS for system analysis, configuration, and repair
• Identify the major internal and external components of a router, and describe the
associated functionality

6 - 238 CCNA 2: Routers and Routing Basics v3.1 Instructor Guide – Course Overview Copyright © 2004, Cisco Systems, Inc.
• Connect router Fast Ethernet, serial WAN, and console ports
• Perform, save, and test an initial configuration on a router
• Configure additional administrative functionality on a router
• Use embedded data-link layer functionality to perform network neighbor discovery
and analysis from the router console
• Use embedded Layer 3 through Layer 7 protocols to establish, test, suspend, or
disconnect connectivity to remote devices from the router console
• Identify the stages of the router boot-up sequence and show how the configuration
register and boot system commands modify that sequence
• Manage system image and device configuration files
• Describe the operation of the Internet Control Message Protocol (ICMP) and
identify the reasons, types, and format of associated error and control messages
• Identify, configure, and verify the use of static and default routes
• Evaluate the characteristics of routing protocols
• Identify, analyze, and show how to rectify inherent problems associated with
distance vector routing protocols
• Configure, verify, analyze, and troubleshoot simple distance vector routing
protocols
• Use commands incorporated within IOS to analyze and rectify network problems
• Describe the operation of the major transport layer protocols and the interaction
and carriage of application layer data
• Identify the application of packet control through the use of various access control
lists
• Analyze, configure, implement, verify, and rectify access control lists within a
router configuration
Course Overview
The course has been designed for 70 contact hours. Approximately 35 hours will be
designated to lab activities and 35 hours will be designated to curriculum content. A case
study on routing is required. The format and timing should be determined by the Local
Academy.

7 - 238 CCNA 2: Routers and Routing Basics v3.1 Instructor Guide – Course Overview Copyright © 2004, Cisco Systems, Inc.
The following changes have taken place since CCNA version 2.x:
• More emphasis on router configuration early in semester
• More efficient presentation and practice of IOS
• IGRP moved from CCNA 3 to CCNA 2
• Access lists moved from CCNA 3 to CCNA 2
• Revisions to TCP/IP coverage
• More focus on routing tables
• Case study is required with format and timing determined by the Local Academy
• More interactive flash activities
• Sequence of over 40 e-Labs
• Lab focus on two-router labs

8 - 238 CCNA 2: Routers and Routing Basics v3.1 Instructor Guide – Teaching Guide: TI by TI Copyright © 2004, Cisco Systems, Inc.
III. Teaching Guide for Each TI
Nomenclature
The CCNA curriculum uses the following hierarchy:
• Course
• Module
• Learning objective (LO)
• Target indicator (TI)
For example, 3.2.5 references Module 3, LO 2, and TI 5. The following terms are commonly
used to describe the curriculum, instructional materials, and assessments in WWE and Cisco
documentation:
• Certification-level claims
High-level statements about what a CCNA-certified person should know and be
able to do. These claims are measured through certification exams.
• Course
A subset of a curriculum which is a collection of chapters to be offered as a
scheduled course.
• Course-level claims
Medium-level statements about what a person who completes the CCNA 2 course
should know and be able to do.
• Core TI
The TIs that apply most directly to the claims and learning objectives. Instructors
should not skip over these TIs or move through them quickly.
• Curriculum
A predefined or dynamic path of learning events with an end goal such as
certification or the acquisition of required job skills and knowledge.
• Hands-on skills
There is some overlap between hands-on skills and claims. These statements
emphasize hands-on, lab-based learning.

9 - 238 CCNA 2: Routers and Routing Basics v3.1 Instructor Guide – Teaching Guide: TI by TI Copyright © 2004, Cisco Systems, Inc.
• Module
Logical groupings that comprise a course. Modules contain multiple lessons or
LOs. Modules are also referred to as chapters.
• Learning objective (LO)
A statement that establishes a measurable behavioral outcome. LOs are used to
organize content and to indicate how the acquisition of skills and knowledge will be
measured. LOs are also referred to as terminal objectives or RLOs.
• Lesson
A set of TIs, or enabling objectives, that are grouped together and presented in a
coherent format to meet an LO, or terminal objective. Lessons emphasize the role
of the instructor. Learning objectives emphasize the role of the students.
• Module caution
Suggestions related to areas where difficulties may be encountered. These are
especially important for syllabus development, lesson planning, and pacing.
• Optional lab
A lab that is for practice, enrichment, or differentiation.
• Essential lab
A lab that is fundamental to the course.
• Reusable Learning Object (RLO)
This is a Cisco Instructional Design term. RLOs typically consist of five to nine
RIOs. In this guide, RLOs are equivalent to lessons or learning objectives.
• Reusable Information Object (RIO)
This is a Cisco Instructional Design term. In this guide, RIOs are equivalent to
target indicators.
• Target indicator (TI)
TIs are also referred to as enabling objectives or RIOs. TIs typically consist of a
text frame with graphics and several media content items.

10 - 238 CCNA 2: Routers and Routing Basics v3.1 Instructor Guide – Module 1 Copyright © 2004, Cisco Systems, Inc.
Module 1: WANs and Routers
Overview
When teaching Module 1, show the students how router configuration relates to the Internet,
which is a global internetwork made possible by routers. Students will learn the difference
between WANs and LANs, and will identify WAN connections, encapsulations, and protocols.
Module 1 Caution
WANs will be taught in detail in CCNA 4. In CCNA 2, it is important to teach students the
fundamental basics of WANs and roles that routers play in the WAN connection. Inform the
students that the serial interfaces will be used to simulate the DCE to DTE WAN connection.
Do not spend too much time on this module.
Students who complete this module should be able to:
• Identify organizations responsible for WAN standards
• Explain the difference between WANs and LANs and the types of addresses they
use
• Describe the role of a router in a WAN
• Identify internal components of a router and describe their functions
• Describe the physical characteristics of a router
• Identify common ports on a router
• Connect Ethernet, serial WAN, and console ports

11 - 238 CCNA 2: Routers and Routing Basics v3.1 Instructor Guide – Module 1 Copyright © 2004, Cisco Systems, Inc.
1.1 WANs
Essential labs: None
Optional labs: None
Core TIs: All
Optional TIs: none
Course-level claim: Students can identify the important characteristics of common WAN
configurations and technologies, differentiate between these and common LAN technologies,
and describe the role of a router in a WAN.
Certification-level claim: Students can evaluate the important characteristics of WANs and
implement simple WAN protocols.
Hands-on skills: none
1.1.1 Introduction to WANs
WANs differ from LANs in several ways:
• LANs connect workstations, peripherals, terminals, and other devices in a single
building or several buildings that are located next to each other, and WANs
connect large geographic areas.
• LANs connect devices and WANs connect data connections across a broad
geographic area.
WANs operate at the physical and data-link layers of the OSI model. Devices used in a WAN
are routers, switches, modems, and communication servers. The following topics are relevant
to this TI:
• Discuss the various carriers and devices available for WAN connections.
• Show students what routers in a WAN look like.
• Explain what routers do.
Figure 3 is an important figure to review. Best instructional practices for this TI include online
study sessions with study guides, group work, and mini-lectures. This TI provides essential
background information for the CCNA exam.
1.1.2 Introduction to routers in a WAN
Routers and computers have four basic common components:
• CPU
• Bus

12 - 238 CCNA 2: Routers and Routing Basics v3.1 Instructor Guide – Module 1 Copyright © 2004, Cisco Systems, Inc.
• Memory
• Interfaces
However, the main purpose of a router is to route, not to compute. The main components of
the router are as follows:
• RAM
• NVRAM
• Flash
• ROM
• Interfaces
The following topics should be covered in this TI:
• Discuss the similarities of computers and routers such as the software they use.
• Explain the components of the router and what each component contains.
• Open a router and let the students examine the inside. Point out the main
components.
• Explain that just as a computer cannot work without an operating system and
software, a router cannot work without an operating system and configurations.
1.1.3 Router LANs and WANs
Routers function in both LANs and WANs. They are primarily used in WANs. Explain that
routers have both LAN and WAN interfaces. Students should be able to identify the
differences. The two main functions of a router are to select the best path and to forward
packets to the correct outgoing interfaces.
Networking models are useful because they facilitate modularity, flexibility, and adaptability.
Like the OSI model, the three-layer design model is an abstract picture of a network. Models
may be difficult to comprehend because the exact composition of each layer varies from
network to network.
Explain that each layer of a three-layer design model may include a router, a switch, a link, or
some combination of these. Some networks may combine the function of two layers into a
single device or may omit a layer entirely. The three-layer design model consists of the
following:
• The core layer forwards packets as quickly as possible.
• The distribution layer provides a boundary by using filters to limit what gets to the
core.
• The access layer feeds traffic into the network and controls entry into the network.

13 - 238 CCNA 2: Routers and Routing Basics v3.1 Instructor Guide – Module 1 Copyright © 2004, Cisco Systems, Inc.
1.1.4 Role of Routers in a WAN
There are several encapsulations associated with serial lines:
• HDLC
• Frame Relay
• PPP
• SDLC
• SLIP
• LAPB
Some of the most common WAN technologies are as follows:
• POTS
• ISDN
• X.25
• Frame Relay
• ATM
• T1, T3, E1, and E3
• DSL
• SONET
Ask students to briefly explain each of the WAN technologies and discuss the differences
between technologies and encapsulations. They will be covered in detail in CCNA 4.
It is important to encourage student interest and enthusiasm in this TI. The world of WAN
technologies is briefly introduced. Many students will be familiar with one or more of the
technologies used. Many of these topics will be covered in CCNA 4 and students should be
encouraged to do additional research on one of these technologies and present it to the class.
1.1.5 Academy approach to hands-on labs
In the Networking Academy lab, all the networks are connected with a serial or Ethernet cable.
This allows the students to see and touch all of the equipment. In a real network, the routers
would not be in one physical location. In the Networking Academy lab, the serial cables are
connected back-to-back. However, in the real world the cables would be connected through a
CSU or DCE device.
Discuss the differences between real networking environments and the router lab setup. Help
the students visualize the components between the V.35 connectors. If they can understand
this picture, then they will realize that they are working with a complete WAN minus the carrier
services.

14 - 238 CCNA 2: Routers and Routing Basics v3.1 Instructor Guide – Module 1 Copyright © 2004, Cisco Systems, Inc.
Each student should build a complete topology and then take it apart and let the next student
do the lab. These labs are a review of the cabling labs in CCNA 1. This may be one of the last
opportunities students have to cable a network, so do not miss this opportunity to make sure
students complete the CCNA 2 Lab setup. This is a good place to introduce troubleshooting
and the Layer 1 issues that occur in CCNA 2. It is also a fairly simple and fun activity.
1.2 Routers
Essential Labs: 1.2.5, 1.2.6, and 1.2.7
Optional Labs: None
Core TIs: All
Optional TIs: none
Course- Level Claim: Students can properly connect router Fast Ethernet, Serial WAN, and
console ports.
Certification-Level Claim: Students can describe the components of network devices. They
can also identify the major internal and external components of a router and describe the
associated functionality.
Hands-on skills: none
1.2.1 Introduction to WANs
This section overviews the physical aspect of a router. The physical layer is always studied
first in networking topics. The student will be able to identify internal components of the router
and describe their functions, describe the physical characteristics of the router, identify
common ports on a router, and properly connect FastEthernet, Serial WAN, and console ports.
The components in a router are essentially the same as those in a computer. In fact, a router
can be thought of as a computer designed for the special purpose of routing. While the exact
architecture of the router varies in different router series, this section will introduce the major
internal components. The figures show the internal components of some of the Cisco router
models.
Ask students the following questions:
• What are the common components of a router?
• What is NVRAM used for?
1.2.2 Router physical characteristics
It is not necessary to know the location of the physical components inside the router to
understand how to use the router. The exact components used and their locations vary in
different router models.

15 - 238 CCNA 2: Routers and Routing Basics v3.1 Instructor Guide – Module 1 Copyright © 2004, Cisco Systems, Inc.
Ask students the following questions:
• What are the different types of RAM used by a router?
• Can the RAM be upgraded in a router?
1.2.3 Router external connections
The three basic types of connections on a router are LAN interfaces, WAN interfaces, and
management ports. LAN interfaces allow the router segment network boundaries within a LAN
and reduce broadcast traffic within a LAN. WAN connections are provided through a service
provider which connects two or more distant site through the Internet or PSTN. The LAN and
WAN connections provide network connections through which frames are passed. The
management port provides an ASCII or text-based connection for the configuration and
troubleshooting of the router.
Ask students the following questions:
• What are the three basic types of connections on a router?
• What is the console connection used for?
1.2.4 Management port connections
The management ports are asynchronous serial ports. They are the console port and the
auxiliary port. Not all routers have an auxiliary port. These serial ports are not designed as
networking ports. To prepare for initial startup and configuration, attach an RS-232 ASCII
terminal or a computer that emulates an ACSII terminal to the system console port.
It is essential for students to understand the difference between network interfaces and non-
network interfaces. The instructor may need to talk about the differences extensively.
Discuss the following topics:
• The network ports use network encapsulation frames while the non-network ports
are bit and byte oriented.
• There is no addressing involved in the serial management ports.
• The serial interface for management is asynchronous and the serial WAN interface
is synchronous.
Ask students the following questions:
• Which port is preferred for troubleshooting and why?
• Do all routers have an auxiliary port?
1.2.5 Console Port Connections
The console port is a management port used to provide out-of-band access to a router. It is
used for the initial configuration of the router, monitoring, and disaster recovery procedures.

16 - 238 CCNA 2: Routers and Routing Basics v3.1 Instructor Guide – Module 1 Copyright © 2004, Cisco Systems, Inc.
Students may not be familiar with the term out-of-band. Out-of-band refers to the fact that the
management control communications use a different path or channel than the data
communications.
Ask students the following questions:
• What type of terminal emulation must the PC or terminal support?
• What are the steps to connect the PC to a router?
1.2.6 Connecting Router LAN interfaces
In most LAN environments, an Ethernet or FastEthernet interface is used to connect the router
to the LAN. The router is a host that connects to the LAN through a hub or a switch. A straight-
through cable is used to make this connection. The correct interface must be used.
If the wrong interface is connected, the router or other networking devices may be damaged.
This is generally not true within LAN interfaces. However, if LAN interfaces are connected to
some form of WAN interface such as ISDN, damage can occur. The students should be taught
to be observant and careful whenever connections are made.
Ask students the following questions:
• What type of cable is used to connect from the router Ethernet interface to a hub
or switch?
• What type of cable is used to connect from the router Ethernet interface to a router
Ethernet interface?
1.2.7 Connecting WAN interfaces
There are many forms of WAN connections. A WAN uses many different types of technology
to make data connections across a broad geographic area. WAN services are usually leased
from service providers. The WAN connection types include leased line, circuit switched, and
packet switched.
Many of the WAN interfaces use the same physical interfaces but different pinouts and
electrical characteristics. This difference in electrical characteristics could potentially cause
damage if the wrong connections were made. Again, the students should be taught to be
observant and careful when they make any connections.
Ask students to perform the following tasks:
• List the physical layer standards that Cisco routers support.
• List the different types of WAN connections.

17 - 238 CCNA 2: Routers and Routing Basics v3.1 Instructor Guide – Module 1 Copyright © 2004, Cisco Systems, Inc.
Module 1 Summary
Before students move on to Module 2, they must be able to cable the lab setup, identify all
external relevant ports, and identify internal router components.
Online assessment options include the end-of-module online quiz in the curriculum and the
online Module 1 exam. Consider introducing formative assessments, where the instructor
supervises the students as they work on the router setup. The use of formative assessments
can be very valuable while students work through this router-intensive and IOS-intensive
course.
Students should understand the following main points:
• WAN and LAN concepts
• Role of a router in WANs and LANs
• WAN protocols
• How to configure console connections
• The identification and description of the internal components of a router
• The physical characteristics of a router
• The common ports on a router
• How to connect router console, LAN, and WAN ports

18 - 238 CCNA 2: Routers and Routing Basics v3.1 Instructor Guide – Module 2 Copyright © 2004, Cisco Systems, Inc.
Module 2: Introduction to Routers
Overview
Consider the prior knowledge of students when teaching Module 2. Some students may be
familiar with command-line interfaces (CLIs). Students who have only used GUIs may not
know how to use CLIs to interact with a computer. Students should experiment with CLIs to
learn how to interact with a router.
Module 2 Caution
Students need to know what the IOS is and what it does. They also need to know the
difference between the configuration file and the IOS. It is also important for students to feel
comfortable when they enter into and move around in the CLI. Do not move too quickly
through these labs. If students are uncomfortable with the CLI, they will have difficulties with
more complex labs.
Students who complete this module should be able to perform the following tasks:
• Describe the purpose of the IOS
• Describe the basic operation of the IOS
• Identify various IOS features
• Identify the methods to establish a command-line interface (CLI) session with the
router
• Move between the user command executive (EXEC) and privileged EXEC modes
• Establish a HyperTerminal session on a router
• Log into a router
• Use the help feature in the command-line interface
• Troubleshoot command errors

19 - 238 CCNA 2: Routers and Routing Basics v3.1 Instructor Guide – Module 2 Copyright © 2004, Cisco Systems, Inc.
2.1 Operating Cisco IOS Software
Essential Labs: None
Optional Labs: None
Core TIs: All
Optional TIs: none
Course-Level Claim: Students can describe the purpose and fundamental operation of the
router IOS.
Certification-Level Claim: Students can establish communication between a terminal device
and the router IOS and use it for system analysis, configuration, and repairs.
Hands-on skills: none
2.1.1 The purpose of Cisco IOS software
In this TI, students will be introduced to the fundamentals of the Cisco Internet Operating
System (IOS). Student will learn about the show version command, which helps users gain
information about the Cisco IOS. The IOS command line interface is introduced in another
lesson, so there is no need to focus on the show command in this TI.
A router and switch cannot function without an operating system. Cisco IOS is the installed
software in all Cisco routers and Catalyst switches.
A computer needs an operating system such as Windows or UNIX. Discuss how the hardware
cannot function without this software. Make sure the students understand the role of the IOS.
2.1.2 Router user interface
Cisco IOS software uses a command-line interface (CLI) as its console environment. The CLI
is accessible through several methods:
• Console port
• Auxiliary port
• Telnet session
Students should know the difference between these methods. They should also be
comfortable with the term CLI.
2.1.3 Router user interface modes
The user EXEC mode allows a limited number of basic monitoring commands. This mode is
often referred to as a view-only mode. The privileged EXEC mode provides access to all router
commands. To enter the privileged mode from user mode the enable command must be
entered. The privileged mode is used to access other modes to configure the router.

20 - 238 CCNA 2: Routers and Routing Basics v3.1 Instructor Guide – Module 2 Copyright © 2004, Cisco Systems, Inc.
Students should be able to identify the router prompts. The user mode prompt is Router>.
The privileged mode prompt is Router#.
2.1.4 Cisco IOS software features
Cisco IOS devices have three operating environments:
• ROM monitor
• Boot ROM
• Cisco IOS
ROM monitor is used to recover from system failures and recover a lost password. Boot ROM
is used to modify the Cisco IOS image in flash. There is a limited subset of features in this
mode. Normal operation of a router requires the full Cisco IOS image. Discuss the three
operating environments. Students should be able to identify these environments. Students
must be familiar with the IOS to control the router. Cisco technology is in the IOS, not in the
hardware.
2.1.5 Operation of Cisco IOS software
There are numerous IOS images for different Cisco device models. Each devise uses a similar
basic command structure for configuration. The configuration and troubleshooting skills
acquired on a specific device will apply to a variety of products.
The naming convention for the different Cisco IOS Releases contains three parts:
• The platform on which the image runs
• The special capabilities and feature sets supported in the image
• Where the image runs and whether it has been zipped or compressed
One of the major constraints for the use of a new IOS image is compatibility with the router
flash and RAM memory.
The students should also understand that the same IOS is used on the smallest to the largest
Cisco products. This will assure students that the skills they develop on small Cisco routers
can be applied to larger routers and switches.
Show students various naming conventions and identify the three parts of the naming
convention. For example, in cpa25-cg-1, cpa25 is the Cisco Pro 2500 Router, cg is the feature
capability such as communication server, remote-access server, or ISDN, and the 1 is the run
location or compressed status.
Explain that it is important to install and maintain various IOS versions, especially newer
versions with advanced features. Encourage the students to conduct research online at
www.cisco.com for more information on how to obtain various IOS images.

21 - 238 CCNA 2: Routers and Routing Basics v3.1 Instructor Guide – Module 2 Copyright © 2004, Cisco Systems, Inc.
2.2 Starting a Router
Essential Labs: 2.2.1, 2.2.4, and 2.2.9
Optional Labs: None
Core TIs: All
Optional TIs: none
Course-Level Claim: Students can describe the purpose and fundamental operation of the
router IOS
Certification-Level Claim: Students can establish communication between a terminal device
and the router IOS and use it for system analysis, configuration, and repair
Hands-on skills: none
2.2.1 Initial startup of Cisco routers
This section teaches students about the startup process for a router. Students learn how to
establish a HyperTerminal session and log into a router. Students will then be introduced to
the help feature and enhanced editing commands.
When a Cisco router powers up, it performs a POST. This executes diagnostics from ROM on
all hardware modules. After the POST, the following events occur as the router initializes:
• Bootstrap is loaded from ROM.
• IOS is loaded from flash, TFTP, or ROM.
• Config is loaded from NVRAM or TFTP into setup mode.
This section teaches students how to check the configuration during the boot process. Setup
mode is intended to quickly install a router with minimal configuration. Discuss the initial
startup of routers and explain why the IOS and configuration files can be loaded from several
places.
2.2.2 Router LED indicators
Router LED indicators indicate the status of a router. If an interface is extremely busy, its LED
will be on all the time. The green LED will be on after the router card initializes correctly.
Have the students view the LED indicators on the routers in the lab setup. Show them LEDs
that work correctly and explain what they are. Make sure the students understand that the port
status and link LEDs are the prime indicators of the physical layer status.
2.2.3 The initial router bootup
Bootup messages displayed by a router include messages such as “NVRAM invalid, possibly
due to write erase”, which indicates that the router has not been configured or the backup
configuration has been erased.

22 - 238 CCNA 2: Routers and Routing Basics v3.1 Instructor Guide – Module 2 Copyright © 2004, Cisco Systems, Inc.
If a router does not boot up correctly, issue the show version command to examine the
configuration register to see if it is booting.
Remind the students that the router is a special purpose computer. It has a boot sequence that
is similar to a standard computer. The router must load the IOS from one of several sources.
The router must also obtain a configuration file. If a configuration file is not available, the router
will enter setup mode, which prompts the user for a basic router configuration. Make sure the
students understand what the router needs as basic configuration information. This provides a
lot of information about how the router works. It is very important for students to understand
the difference between the IOS and the configuration file.
2.2.4 Establish a console session
To establish a HyperTerminal Console session, students should complete the following steps:
1. Connect the terminal with an RJ-45-to-RJ-45 rollover cable and an RJ-45-to-DB-9 or
RJ-45-to-DB-25 adapter
2. Configure the terminal or PC terminal emulation software for 9600 baud, 8 data bits, no
parity, 1 stop bit, and no flow control
Instruct the students to connect the cables from the router to the PC and to connect with the
HyperTerminal program. To configure a router, a connection must be established between the
PC and a router. Make sure students understand that this is how routers need to be configured
initially, but it is not the only way to configure a router.
2.2.5 Router login
There are two levels of access to commands in a router:
• User EXEC mode
• Privileged EXEC mode
The user EXEC mode is a view-only mode. Enter privileged EXEC mode with the enable
command from the User prompt. Other modes can be accessed from privileged mode to
configure a router. The students should have a lot of practice with hands-on activities in the lab
setup. It is important for students to understand the various modes to be able to accurately
configure a router. It is not necessary to memorize all commands. Students must understand
each mode so they can make the configurations from the correct locations.
2.2.6 Keyboard help in the router CLI
At the user mode prompt, a question mark (?) should be typed to display a list of commands
available in the router. From user mode, the enable command will switch the router into the
privileged mode. If a question mark (?) is entered from the privileged mode prompt, many
more commands are listed as available commands to use in the router. Students should briefly
review the types of commands in each mode. There is no need to memorize all of the
commands.
The context-sensitive help is one of the most useful features of the IOS. Teach the student
that the question mark (?) is extremely helpful in the router.

23 - 238 CCNA 2: Routers and Routing Basics v3.1 Instructor Guide – Module 2 Copyright © 2004, Cisco Systems, Inc.
To demonstrate the help feature, instruct students to set the clock without telling them which
commands to use. The question mark (?) will guide students through the process.
2.2.7 Enhanced editing commands
Enhanced editing commands are on by default. To disable enhanced editing mode, the
terminal no editing command can be used at the privileged mode prompt.
The editing command set provides a horizontal scrolling feature for commands that extend
beyond a single line. When the cursor reaches the right margin, the command line shifts ten
spaces to the left. The first ten characters of the line cannot be seen, but a user can scroll
back to check the syntax. It is represented by a dollar sign ($).
Some of the editing commands are as follows:
• Ctrl-A moves to the beginning of the command line.
• Ctrl-B moves back one character.
• Ctrl-E moves to the end of the command line.
• Ctrl-F moves forward one character.
• Ctrl-Z moves back out of configuration mode.
• Esc and then B moves back one word.
• Esc and then F moves forward one word.
The syntax of IOS commands can be complex. Keyboard editing features can be used to
correct text that has been entered. When a router is being configured, repetitive command
statements, typing errors that need to be fixed, and commands that need to be reused may be
encountered. Questions about the Ctrl key and Esc key sequences will probably appear on
the CCNA exam.
2.2.8 Router command history
The user interface provides a history of commands that have been entered. This feature can
be used to recall long or complex commands. The command history feature can be used to
complete the following tasks:
• Set the command history buffer size
• Recall commands
• Disable the command history feature
By default, the command history records ten command lines in the history buffer. To recall
commands, press Ctrl-P or the Up Arrow key to recall repeated commands. Press Ctrl-N or
the Down Arrow key to recall more recent commands in the history. The Ctrl-P and Ctrl-N
features are also likely to be tested on the CCNA exam.

24 - 238 CCNA 2: Routers and Routing Basics v3.1 Instructor Guide – Module 2 Copyright © 2004, Cisco Systems, Inc.
The syntax of IOS commands can be complex. The feature used to recall commands can help
students save time when they program or troubleshoot a router.
2.2.9 Troubleshooting command line errors
This troubleshooting lab allows students to log into the router and access various modes.
Demonstrate the use of the question mark (?) as a helpful tool for students who do not know
which command to enter.
Also demonstrate the use of the history command as a helpful tool for students to
troubleshoot problems without retyping repeated commands.
2.2.10 The show version command
The show version command displays information about the Cisco IOS software version.
This information includes the system image file name and the location from which it was
booted. It also contains the configuration register and the boot-field setting. Explain that an
important aspect of router and IOS maintenance is to know exactly which version of the IOS is
being used.
Cisco has numerous major and minor IOS releases. There are many different versions and
different features to meet the requirements of a network. Students should know that the show
version command shows much more than just the version of the IOS. This is an important
command. Explain to students is that this is the only command that can be used to examine
the configuration register.

25 - 238 CCNA 2: Routers and Routing Basics v3.1 Instructor Guide – Module 2 Copyright © 2004, Cisco Systems, Inc.
Module 2 Summary
Before students move on to Module 3, they must be able to interact with the router through a
HyperTerminal session and the CLI.
Online assessment options include the end-of-module online quiz in the curriculum and the
online Module 2 exam. Make sure students know how to access the command-line prompt.
Formative assessments related to lab work are relevant to Module 2.
Students should understand the following main points:
• Understand the basic operation of IOS
• Identify various IOS features
• Identify methods to establish a CLI session with the router
• Use HyperTerminal to establish a CLI session
• Log into the router
• Use the help feature in the command line interface
• Use the enhanced editing commands
• Use the command history
• Troubleshoot command line errors
• Use the show version command

26 - 238 CCNA 2: Routers and Routing Basics v3.1 Instructor Guide – Module 3 Copyright © 2004, Cisco Systems, Inc.
Module 3: Configuring a Router
Overview
When teaching Module 3, emphasize the empowerment that students will gain from the ability
to configure routers and the importance of familiarity with the IOS through extensive practice.
There are many tools available to teach IOS:
• The curriculum text and graphics are used to introduce command syntax and
context.
• The online command references are integrated.
• CiscoPedia is the IOS command reference in the form of a Windows help file. All
CCNA and CCNP commands are included.
• Integrated e-Labs provide guided practice of command syntax.
• Standalone e-SIMs provide more open-ended practice of CCNA 2-level router
configuration.
• Hands-on labs are integrated PDF files that should be the core of the learning
experience.
Module 3 Caution
Spend a lot of time on this module. Students have wanted to program routers since the first
day of CCNA 1. This module presents the core skills that the students will use to build all
Cisco device configurations. From this point in the CCNA 2 curriculum through the end of the
CCNA 4 curriculum, students may be deprived of the opportunity to learn about the IOS if the
student-to-equipment ratio is high. Only the local instructor can decide what mix of lab
equipment, group work, creative rotations, lab access, remote access through NetLabs or
other solutions, e-Labs, e-SIM, CiscoPedia, and other tools can be used to give students
adequate opportunities to learn IOS.
After completing this module, students should be able to perform the following tasks:
• Name a router
• Set passwords
• Examine show commands
• Configure a serial interface
• Configure an Ethernet interface
• Make changes to a router
• Save changes to a router

27 - 238 CCNA 2: Routers and Routing Basics v3.1 Instructor Guide – Module 3 Copyright © 2004, Cisco Systems, Inc.
• Configure an interface description
• Configure a message-of-the-day banner
• Configure host tables
• Understand the importance of backups and documentation

28 - 238 CCNA 2: Routers and Routing Basics v3.1 Instructor Guide – Module 3 Copyright © 2004, Cisco Systems, Inc.
3.1 Configure a Router
Essential Labs: 3.1.2, 3.1.3, 3.1.4, 3.1.5, 3.1.6, and 3.1.7
Optional Labs: None
Core TIs: All
Optional TIs: none
Course-Level Claim: Students can perform, save, and test an initial configuration on a router.
Certification Level Claim: Students can perform an initial configuration on a router.
Hands-on skills: none
3.1.1 CLI command modes
The students need to understand that the router does not know what routing to do until it is
configured. This section will help students begin the configuration of a router.
To gain access to a router, a login is required. After login, there is a choice of modes. The
modes interpret the commands that are typed and perform the operations. There are two
EXEC modes:
• User EXEC mode
• Privileged EXEC mode
The first configuration mode is referred to as global configuration mode or global config. The
following configuration modes are available in global configuration mode:
• Interface
• Subinterface
• Controller
• Map-list
• Map-class
• Line
• Router
Global configuration commands are used in a router to apply configuration statements that
affect the entire system. Use the privileged EXEC command configure terminal to enter
global configuration mode.
Explain that Cisco IOS is modal. Emphasize that in the CLI that there are different modes to
accomplish different tasks. There are several advantages to this. One is that the commands
are generally shorter because the object of the mode, i.e., the interface, or routing protocol, to

29 - 238 CCNA 2: Routers and Routing Basics v3.1 Instructor Guide – Module 3 Copyright © 2004, Cisco Systems, Inc.
be changed does not need to be specified in the command. Another advantage is that only the
parameters, or objects of the mode, i.e., the interface, or routing protocol, can be modified by
the command. This helps prevent accidental configuration of the wrong object. There are
shortcuts to show students at a later time:
• config t for configure terminal
• int fa0/0 for interface fastethernet 0/0
Students commonly enter the correct command at the incorrect prompt. If the students are
unable to enter a command, check the mode. The prompt will be either Router(config)# or
Router(config-if)#.
Ask students the following questions:
• Which mode is the user in when first logging into the router?
• What mode is the user in after entering the enable command?
3.1.2 Configuring a router name
One of the first basic configuration tasks is to name a router. This task helps with network
management and uniquely identifies each router within a network. Use global configuration
mode to name a router. The name of a router is called the hostname and will be displayed as
the system prompt. If a router is not named, then the system default will be “Router”.
Students need to understand that the name is an important part of the configuration process.
Much of the configuration and troubleshooting will be performed remotely. Users will telnet into
different routers. For practice, ask students to name the routers. When instructors are asked to
help troubleshoot a lab, they can easily identify the different routers. The router name at the
prompt confirms the student has completed this task. Students should also understand that
names should be chosen to represent a location or a function. In many organizations, there
are naming conventions to be followed.
Ask students the following questions:
• What is the default name of the router?
• In which mode can the user name the router?
• What is the command to name a router?
3.1.3 Configuring router passwords
Passwords can be used to secure a router and restrict access. Passwords can be established
for virtual terminal lines and the console line. The privileged EXEC mode may also have a
password. From global configuration mode use the enable password command to restrict
access to the privileged mode. The line configuration mode can be used to establish a login
password on the console terminal. Use the command line vty 0 4 to establish a login
password on incoming Telnet sessions.

30 - 238 CCNA 2: Routers and Routing Basics v3.1 Instructor Guide – Module 3 Copyright © 2004, Cisco Systems, Inc.
Discuss the differences between the various passwords. Students need to understand when
each password is used. If students ask if user ids and passwords can be used instead of just
passwords, the answer is that they can, but that is beyond the scope of this course.
Ask students the following questions:
• What is the command to set the enable password?
• What is the command to set the telnet password?
• What is the command to set the console password?
3.1.4 Examining the show commands
There are many show commands, which are used to examine the contents of files in the router
and for troubleshooting. From each mode in the router, the show ? command can be used to
see all the available options. Some of the show command options are as follows:
• show interfaces
• show controllers serial
• show clock
• show hosts
• show users
• show history
• show flash
• show version
• show ARP
• show protocol
• show startup-configuration
• show running-configuration
Students may want to use the show running-config command as their primary
troubleshooting tool. This is not a good habit. It is probably the quickest way to find problems
in the simple configurations used in this course. However, that is not true in most situations.
Students should learn to use the show running-config command to confirm suspected
problems. Some CLI shortcuts to show students in the future are as follows:
• sh int fa0/0 for show interface fastethernet 0/0
• sh run for show running-configuration
• sh run int fa0/0 for show running-configuration fastethernet 0/0

31 - 238 CCNA 2: Routers and Routing Basics v3.1 Instructor Guide – Module 3 Copyright © 2004, Cisco Systems, Inc.
Ask students the following questions:
• Which command will show the configuration file in NVRAM?
• Which command will show the configuration file in RAM?
3.1.5 Configuring a serial interface
A serial interface can be configured from the console or through a virtual terminal line. By
default, Cisco routers are DTE devices but they can be configured as DCE devices. To
configure a serial interface follow these steps:
1. Enter global configuration mode.
2. Enter interface mode.
3. Specify the interface address and subnet mask.
4. Set the DCE clock rate. Skip this step on DTE.
5. Turn on the interface.
There are two important items in this TI.
The first item is that setting a clock rate is not a normal configuration item. It is only done to
simulate a WAN. The clock is normally provided by the DCE equipment such as a CSU. The
curriculum shows the command entered as clock rate, but on some Cisco routers the
command can be entered as clockrate. Both will result in the same running configuration.
The second item is that interfaces are shutdown by default and must be enabled with the no
shutdown command. The shutdown command will turn off an interface. Instruct students to
check for interfaces that are shutdown when troubleshooting the student labs. This can be
checked by typing show interface serial 0/0 or show run int serial 0/0 for the
interface serial 0/0.
Ask students the following questions:
• What command turns on an interface?
• What command turns off an interface?
• What command is entered on an interface at the DCE end of the cable?
3.1.6 Making configuration changes
To verify changes, use the show running-config command. This command will display
the current configuration. If the intended variables are not displayed, the environment can be
corrected in the following ways:
• Issue the no form of a configuration command.
• Restart the system and reload the original configuration file from NVRAM.

32 - 238 CCNA 2: Routers and Routing Basics v3.1 Instructor Guide – Module 3 Copyright © 2004, Cisco Systems, Inc.
• Remove the startup configuration file with the erase startup-config
command.
• Restart the router and enter setup mode.
To save the configuration variables to the startup configuration file in NVRAM, enter the
following command at the privileged EXEC prompt:
Router#copy running-config startup-config
Students must understand that any changes that are made to the configuration will occur
immediately. These changes are made to the running configuration. Students must also
realize that configuration changes need to be saved to the startup configuration. If they are
not, then they will be lost when the router is restarted. Students should shut down interfaces
during configuration and enable the interface after the configuration changes are completed.
Ask students the following questions:
• Which command will erase the configuration file in NVRAM?
• Which command will erase the configuration file in RAM?
• Which command will copy the RAM to NVRAM?
• Which command will copy the NRAM to RAM?
3.1.7 Configuring an Ethernet interface
An Ethernet interface can be configured from the console or a virtual terminal line. By default,
interfaces are disabled. Use the no shutdown command to enable an interface. Use the
shutdown command to turn off an interface if it needs to be disabled for maintenance or
troubleshooting. The following command is used to configure interface serial 0/0. The interface
will change to up. Both ends of the serial cable need to be configured for the interface to stay
in an up state:
rt1(config)#interface serial 0/0
rt1(config-if)#ip address 192.168.0.1 255.255.255.0
rt1(config-if)#no shutdown
00:20:46: %LINK-3-UPDOWN: Interface Serial0/0, changed state to
up
00:20:47: %LINEPROTO-5-UPDOWN: Line protocol on Interface
Serial0/0, changed state to up
rt1(config-if)#

33 - 238 CCNA 2: Routers and Routing Basics v3.1 Instructor Guide – Module 3 Copyright © 2004, Cisco Systems, Inc.
3.2 Finishing the Configuration
Essential Labs: 3.2.3, 3.2.5, 3.2.7, and 3.2.9
Optional Labs: None
Core TIs: All
Optional TIs: none
Course-Level Claim: Students can configure additional administrative functionality on a router
Certification-Level Claim: Students can configure a router for additional administrative
functionality.
Hands-on skills: none
3.2.1 Importance of configuration standards
This section introduces the importance of configuration standards. The following topics are
covered:
• Configuration of interface descriptions
• Message-of-the day banners
• Configuration of host tables
• Backup configuration documentation
In many organizations, standards are either treated very seriously or there are no standards. It
is important to develop standards for configuration files within an organization. These can be
used to control of the number of configuration files that must be maintained, how the files are
stored, and where the files are stored.
In organizations where standards are treated seriously, students need to understand that it is
very important for the standards to be followed. In organizations where there are no standards,
students can introduce standards to add value to the organization.
Students need to understand why standards are important and begin to apply them in the lab.
Encourage students to create and use standards. Remember to simulate real-world
environments in the classroom and lab.
A centralized support standard is necessary to manage a network. Configuration, security,
performance, and other issues must be adequately addressed for the network to function
properly. The creation of standards for network consistency helps reduce network complexity,
the amount of unplanned downtime, and exposure to network impacting events. Emphasize
that there should be a standard for everything and that each standard should be a written part
of the documentation and procedures. These should include how configuration files are
named, how interfaces are addressed, and the description used on interfaces.
The use of these standards is very important for troubleshooting. Explain to students that the
same network associate will not always troubleshoot the network device. If the previous

34 - 238 CCNA 2: Routers and Routing Basics v3.1 Instructor Guide – Module 3 Copyright © 2004, Cisco Systems, Inc.
associate did not have or follow standards, then the next associate will need to analyze how
the device is supposed to be connected or configured. For example, if the headquarters router
always has the lowest address in a subnet configured and the remote office uses the next
address up, then there is no question about what the interface addresses should be. The
interface description should provide information about the configuration, connection, and use
of the interface.
3.2.2 Interface descriptions
The description of an interface should be used to identify important information such as a
distant router, a circuit number, or a specific network segment. A description of an interface
can help a network user remember specific information about the interface such as which
network the interface services.
The description is a comment about the interface. Stress the importance of a standard type of
description. Students will use small routers in a small topology and can get physical access to
the routers. Since this is the extent of their experience, it is hard for them to understand how
helpful interface descriptions are.
Ask the students to envision an environment with hundreds of routers, thousands of interfaces,
and routers that are 1000 kilometers (621.4 miles) away. Tell the students that a customer
from a branch office is unable to connect to headquarters. Ask students how they can verify
that the interface is connected to the correct branch office before they change anything on the
interface. There are several good answers such as ask the customer, refer to documentation,
and use the show cdp neighbor command. The best answer is to look at the interface
description with the show interface command.
Ask students the following questions:
• What is used on an interface to make a comment?
• Which type of information may be included in a description?
3.2.3 Configuring an interface description
To configure an interface description, enter global configuration mode. From global
configuration mode, enter interface mode. Use the following steps:
1. Enter global configuration mode with the configure terminal command.
2. Enter a specific interface mode such as interface ethernet 0.
3. Enter the description command followed by the information to be displayed. For
example, XYZ network, Building 10.
4. Exit interface mode and return to global configuration mode by pressing Ctrl-Z.
Save the configuration changes to NVRAM with the copy running-config startup-
config command.
Important concepts for students to understand are that each description is for a particular
interface and the description is entered in interface configuration.

35 - 238 CCNA 2: Routers and Routing Basics v3.1 Instructor Guide – Module 3 Copyright © 2004, Cisco Systems, Inc.
Ask students the following questions:
• Which configuration mode is used to enter the description?
• What are the commands to add a description to an interface?
3.2.4 Login banners
Students must realize that a login banner can be seen by anyone.
This login banner should be a warning that users should not attempt to log in unless they are
authorized. A message such as “This is a secure system, authorized access only!” instructs
unwanted intruders to beware. A login banner is a message that is displayed at login and can
be used to convey messages that affect all network users such as system shutdowns. Make
sure students understand that these banners should be warnings and not invitations.
Ask students the following questions:
• Who can see a login banner?
• What is an example of a good login banner?
• Where is the login banner displayed?
3.2.5 Configuring message-of-the-day (MOTD)
A message-of-the-day (MOTD) banner can be displayed on all connected terminals. Students
must enter global configuration mode to configure a message-of-the-day banner. They should
use the banner motd command, followed by a space and a delimiting character such as the
pound sign (#). Next, students should add a message of the day followed by a space and the
delimiting character again. Instruct students to follow these steps to display a message-of-the-
day:
1. Enter global configuration mode with the configure terminal command.
2. Enter the banner motd # message of the day # command.
3. Save changes with the copy running-config startup-config or copy run
start command.
3.2.6 Host name resolutions
Protocols such as Telnet use host names to identify network devices or hosts. Network
devices such as routers must be able to associate host names with IP addresses to
communicate with other IP devices.
Each unique IP address can have a host name associated with it. The Cisco IOS software
maintains a cache of host name-to-address mappings for use by EXEC commands. A host
name resolution is the process a computer system uses to associate a name with a network
address.

36 - 238 CCNA 2: Routers and Routing Basics v3.1 Instructor Guide – Module 3 Copyright © 2004, Cisco Systems, Inc.
Ask students the following questions:
• What is a host name is associated with?
• Can each unique IP address have a host name associated with it?
3.2.7 Configuring host tables
This is a simple process. Students need to understand that the host table provides local host
resolution.
3.2.8 Configuration backup and documentation
The configuration of network devices determines the behavior of a network. The following
tasks are used to manage device configurations:
• List and compare configuration files on devices
• Store configuration files on network servers
• Perform software installations and upgrades
Configuration files should be stored as backup files. Configuration files can be stored on a
network server, on a TFTP server, or on a disk that is stored in a safe place. Configuration
backup files and documentation should be stored in a safe place in case there is a need to
recover these files later.
For example, the startup-configuration of a router can be stored in another place such as on a
network server or on a TFTP server as a backup. If the router goes down, the stored file could
be placed back on the router. This would minimize the down time.
Configuration management is an important aspect of network management. The backups of
the configurations should be current and maintained in multiple locations. These backups
should be available for maintenance and troubleshooting, but protected from unauthorized
access. Configurations can be used by hackers to gain useful information about a network
infrastructure.
Ask students the following questions:
• What is the purpose of configuration backup and documentation?
• Where can the configuration files be stored?
• What would minimize the down time of a router?
3.2.9 Backing up configuration files
A current copy of the configuration can be stored on a TFTP server. The copy running-
config tftp command can be used to store the current configuration on a network TFTP
server. A router can be configured by loading the configuration file stored on one of the
network servers. The configuration of a router can also be saved to a disk or hard drive by

37 - 238 CCNA 2: Routers and Routing Basics v3.1 Instructor Guide – Module 3 Copyright © 2004, Cisco Systems, Inc.
capturing text in the router. If the file needs to be copied back to the router, it can be pasted
into the router.
Ask students the following questions:
• What is the command used to copy RAM to NVRAM?
• What is the command used to copy NVRAM to RAM?

38 - 238 CCNA 2: Routers and Routing Basics v3.1 Instructor Guide – Module 3 Copyright © 2004, Cisco Systems, Inc.
Module 3 Summary
Before students begin Module 4, they must be able to perform a basic router configuration in a
limited amount of time and without assistance. Basic configuration includes hostnames,
passwords, interfaces, and the ability to verify their work with show commands.
Online assessment options include the end-of-module online quiz in the curriculum and the
online Module 3 exam. Formative assessments can also be conducted as students work on
the routers to monitor how well a lab is performed.
This section summarized the main points in router configuration. The router has several
modes:
• User EXEC mode
• Privileged EXEC mode
• Global configuration mode
• Other configuration modes
The CLI can be used to make changes to the configuration such as the following:
• Set the hostname
• Set passwords
• Configure interfaces
• Modify configurations
• Show configurations
Students should understand the following main points:
• Configuration standards are important elements in the ability of any organization to
maintain an efficient network.
• Interface descriptions can include important information to help network
administrators understand and troubleshoot their networks.
• Login banners and messages-of-the-day provide users with information when they
log in to the router.
• Host name resolutions translate names to IP addresses to allow the router to
quickly convert names to addresses.
• Configuration backup and documentation is extremely important to keep a network
operating properly.

39 - 238 CCNA 2: Routers and Routing Basics v3.1 Instructor Guide – Module 4 Copyright © 2004, Cisco Systems, Inc.
Module 4: Learning about Other Devices
Overview
Module 4 will introduce students to the Cisco Discovery Protocol (CDP). CDP is enabled by
default on all Cisco devices. CDP allows devices such as Cisco routers to obtain information
about directly connected routers, switches, and bridges. CDP functions at Layer 2 in the OSI
model. It operates independently of Layer 3, which means that devices can gather information
about other directly connected devices regardless of network layer protocol issues.
The first lesson will explain how CDP is used to acquire information about neighboring routers.
Students should already know how use serial and Ethernet connections to physically connect
routers. Students should also know how to use programs such as HyperTerminal and Telnet to
perform router configuration tasks. Review these skills if necessary. Have students perform a
standard lab-setup configuration as an optional skill review.
The second lesson will introduce students to the TCP/IP protocol Telnet. Telnet is a remote
connection utility that allows network administrators to perform configuration and management
tasks on routers and switches. Students will learn how to establish, manage, and terminate
Telnet sessions with remote devices. Students should already be familiar with basic router
setup and configuration. Students should possess basic router configuration skills and be able
to physically connect the devices. Students will use embedded Layer 3 through Layer 7
protocols to establish, test, suspend, or disconnect connectivity to remote devices from the
router console.
Module 4 Caution
Most students do not understand that CDP and Telnet are powerful troubleshooting tools. At
this point, it is important to provide additional support for students who have not mastered
Module 3. Cover this module extensively. Many of the next modules are lab intensive and time
intensive.
Students who complete this module should be able to perform the following tasks:
• Enable and disable CDP
• Use the show cdp neighbors command
• Determine which neighboring devices are connected to which local interfaces
• Use CDP to gather network address information about neighboring devices
• Establish a Telnet connection
• Verify a Telnet connection
• Disconnect from a Telnet session
• Suspend a Telnet session
• Perform alternative connectivity tests

40 - 238 CCNA 2: Routers and Routing Basics v3.1 Instructor Guide – Module 4 Copyright © 2004, Cisco Systems, Inc.
• Troubleshoot remote terminal connections
4.1 Discovering and Connecting to Neighbors
Essential Labs: 4.1.4 and 4.1.6
Optional Labs: None
Core TIs: All
Optional TIs: none
Course-Level Claim: Students can use embedded data-link layer functionality to perform
network neighbor discovery and analysis from the router console.
Hands-on skills: none
4.1.1 Introduction to CDP
CDP is a Cisco proprietary protocol that is used for Layer 2 troubleshooting and network
documentation. CDP is used to acquire protocol and platform information from neighboring
devices. It is enabled by default on Cisco devices and requires all media that is used to be
Subnetwork Address Protocol (SNAP) enabled. Most media is SNAP enabled.
During the boot-up process, each Cisco device sends CDP advertisements to a multicast
address to collect information from its neighbors. These advertisements are periodically
repeated so that updated information can be gathered. CDP advertisements are also used by
the receiving devices to learn about the sender. CDP information is dynamic. It is constantly
updated through periodic advertisements. Reporting devices provide a Time-to-Live (TTL)
value for the data.
CDP operates at Layer 2 and is upper layer independent. Review Figure 1 with students. CDP
allows each Cisco device to collect information from its neighbors regardless of the Layer 3
protocols the devices are configured to use. Discuss the following characteristics of CDP:
• CDP runs on all Cisco devices such as routers, switches, and bridges.
• CDP is Cisco proprietary.
• CDP is upper-layer independent.
• CDP information is exchanged only by directly-connected neighbors.
Students may not be familiar with multicasting. A brief explanation may be required at this
point. The following link provides information on Cisco IP multicast implementation.
http://www.cisco.com/warp/public/732/Tech/multicast

41 - 238 CCNA 2: Routers and Routing Basics v3.1 Instructor Guide – Module 4 Copyright © 2004, Cisco Systems, Inc.
4.1.2 Information obtained with CDP
CDP is used to collect information about directly-connected devices. The types of information
it collects are referred to as Type Length Values (TLVs). This TI includes a table that defines
each TLV. Certain types of information are only included as a part of CDPv2. This information
is noted in the table.
The show cdp neighbors command displays CDP information collected by a device about
its neighbors. It can be issued at a console connected to a Cisco network device.
Demonstrate the show cdp neighbors command and the show cdp neighbors
detail command. Note that much of the information outlined in the table can only be seen if
the detail option is utilized. This command variation is seen in subsequent RIOs. Some
information is only displayed with CDPv2, which is implemented with IOS version 12.0(3)T.
Demonstrate how the show cdp neighbors command and its variations can be consoled
into a router that is connected to another router or a switch to show students the output.
The show cdp neighbors command allows students to perform the associated Flash e-
Lab.
TLV Definition
Device-ID TLV Identifies the device name in the form of a
character string
Address TLV Contains a list of network address of both
receiving and transmitting devices
Port-ID TLV Identifies the port on which the CDP packet is
sent
Capabilities TLV Describes the functional capabilities of a device
in the form of a device type such as a switch
Version TLV Contains information about the software release
version on which the device is running
Platform TLV Describes the hardware platform name of the
device
IP Network Prefix TLV CDPv2 Contains a list of network prefixes to which the
sending device can forward IP packets. This
information is in the form of the interface
protocol and port number such as Eth 0/1
VTP Management Domain TLV
CDPv2 Advertises the configured VTP management
domain name string of a network and is used by
network operators to verify VTP domain
configuration in adjacent network nodes
Native VLAN TLV CDPv2 Indicates the assumed VLAN for untagged
packets on each interface and is implemented
only for interfaces the support the IEEE 802.1Q
protocol
Full or Half Duplex TLV Indicates the status duplex configuration of a
CDP broadcast interface and is used by network
administrators to diagnose connectivity
problems between adjacent network devices

42 - 238 CCNA 2: Routers and Routing Basics v3.1 Instructor Guide – Module 4 Copyright © 2004, Cisco Systems, Inc.
4.1.3 Implementation, monitoring, and maintenance of CDP
CDP implemented by default on all interfaces that support it. The following table lists variations
of the CDP command and their functions. These commands should be used in privileged
EXEC mode. The table is located in this section of the curriculum.
Although not noted in the curriculum, many of these commands can be executed in user
mode. Some of the configuration commands are done in global configuration mode and some
require interface configuration mode.
Discuss the cdp enable and cdp run commands. The cdp enable command is an
interface configuration command that enables CDP on a particular interface. The cdp run
command is a global configuration command that enables CDP on a Cisco device. Students
should also be comfortable with the no form of these commands. Relevant TIs from CCNA 2
v2.1.4 are 4.3.3 and 4.3.4.
Demonstrate command usage after the class reviews the table.
Command Purpose
cdp enable Enables CDP on an interface
cdp advertise-v2 Enables CDP Version-2 on an interface
clear cdp counters Resets the traffic counters to zero
show cdp Displays the interval between transmissions of
CDP advertisements, the number of seconds the
CDP advertisement is valid for a given port, and
the version of the advertisement
show cdp entry entry-name
[protocol | version] Displays information about a specific neighbor,
which can be limited to protocol or version
information
show cdp interface [type
number] Displays information about interfaces on which
CDP is enabled
show cdp neighbors [type
number] [detail] Displays the type of device that has been
discovered, the name of the device, the number
and type of the local interface or port, the number
of seconds the CDP advertisement is valid for the
port, the device type, the device product number,
and the port ID
Displays information on the native VAN ID, the
duplex mode, and the VTP domain name
associated with neighbor devices when the
detail keyword is used
4.1.4 Creating a network map of the environment
CDP uses advertisements to collect information about its neighbors. Its limitation is that it only
collects information from directly-connected devices. The telnet command can be used in
conjunction with cdp commands to create a network map. To do this, a network administrator
can console into one router and use the telnet command to move from router to router.

43 - 238 CCNA 2: Routers and Routing Basics v3.1 Instructor Guide – Module 4 Copyright © 2004, Cisco Systems, Inc.
If students have limited or no experience with the use of Telnet to move from device to device,
this concept and skill should be reviewed. If students do not understand this capability, it will
be difficult to understand the procedure described in this RIO. Demonstrate this capability if
necessary. Refer to the figure to show students how telnet is used to map a network. Allow
students to practice use of this command. Instruct students to map their router setup or a
setup performed by another group.
4.1.5 Disabling CDP
Although CDP is enabled by default on all Cisco devices there may be situations in which CDP
must be disabled. Three examples are included in the TI:
• If the bandwidth of a particular connection is inadequate, CDP can be disabled to
conserve bandwidth.
• Since CDP is a Cisco proprietary device, if there is only one Cisco device on a
network segment then there is no device with which to share information.
• If a particular device is connected to some other network such as an ISP, CDP can
be disabled for security reasons. This will prevent the device from advertising
information about itself to outside devices.
CDP can be disabled at two levels:
• The no cdp run command can be used in global configuration mode to disable
CDP for the entire device. This should be used when only one Cisco device is
present and CDP would serve no purpose on the network segment.
• CDP can be disabled for a specific interface. The network administrator must be in
interface mode to perform this task. The command is no cdp enable or no cdp
advertise-v2, based on the version of CDP that is used.
To determine if a particular interface has CDP enabled, the show cdp interface command
can be used in user or privileged mode. The figures show the use of these commands.
Make sure students realize that CDP is enabled on all interfaces by default. Demonstrate how
to disable CDP at the interface level and globally. Allow students to perform these commands
on their own lab setup but ensure that students enable CDP when they are finished.
4.1.6 Troubleshooting CDP
CDP does not require any configuration. However there may be times when some of the
following commands may be helpful in the troubleshooting process. A common problem may
be devices with different versions of CDP. The show cdp neighbor command will show
whether or not a device exists in the CDP neighbor cache and indicate if a device is utilizing
version 2 of CDP.

44 - 238 CCNA 2: Routers and Routing Basics v3.1 Instructor Guide – Module 4 Copyright © 2004, Cisco Systems, Inc.
Command Purpose
clear cdp table Deletes information about neighbors from the CDP
table
clear cdp counters Reset traffic counters to zero
show cdp traffic Displays CD counters such as the number of
packets sent and received and checksum errors
show debugging Displays information about the types of debugging
that are enabled for the router
debug cdp adjacency Displays CDP neighbor information
debug cdp events Displays CDP events
debug cdp ip Displays CDP IP information
debug cdp packets Displays CDP packet-related information
cdp timers Specifies how often the Cisco IOS software sends
CDP updates
cdp holdtime Specifies the hold time to be sent in the
CDP update packet
show cdp Displays global CDP information such as timer and
hold-time information
Review the following key points:
• CDP is Cisco proprietary.
• CDP runs on any SNAP-enabled media.
• CDP functions at Layer 2 and functions independent of the upper layers.
• CDP is used by all Cisco network devices such as routers, switches, and bridges.
• CDP utilizes periodic advertisements to obtain or update information about
directly-connected devices
Have students perform the CDP neighbor lab.
Web Links
http://www.cisco.com/univercd/cc/td/doc/product/software/ios121/121cgcr/fun_r/frprt3/frd3001b
.htm

45 - 238 CCNA 2: Routers and Routing Basics v3.1 Instructor Guide – Module 4 Copyright © 2004, Cisco Systems, Inc.
4.2 Getting Information about Remote Devices
Essential Labs: 4.2.2, 4.2.3, 4.2.4, 4.2.5a, 4.2.5b, and 4.2.6
Optional Labs: None
Core TIs: All
Optional TIs: none
Course-Level Claim: Students can perform simple LAN troubleshooting.
Certification-Level Claim: Students can troubleshoot a device that is part of a working network.
Hands-on skills: none
4.2.1 Telnet
Telnet provides network administrators with remote connection capability. It is a part of the
TCP/IP protocol suite that operates at the application layer of the OSI model and the
application layer of the TCP/IP model. The Telnet service in Cisco devices operates as a
virtual terminal utility. Administrators can use Telnet to issue IOS commands when they are
not directly connected to the device. Telnet consumes a vty session on the router when it is
used. Remind students that vty lines 0 through 4 can be configured in a router configuration.
Since Telnet is a vty connection, a router will support simultaneous Telnet connections.
Telnet also provides a tool for troubleshooting. The establishment of a Telnet connection
confirms the connectivity and functionality of the application layer. The ping command only
confirms Layer 3 connectivity.
4.2.2 Establishing and verifying a Telnet connection
From the router console, Telnet can be used to connect to remote devices. The administrator
must type in the name of a router or the IP address of an interface to establish a Telnet
connection. The following commands can be used:
Router>131.108.100.152
Router>paris
Router>connect paris
Router>telnet paris
The figure includes an explanation of Telnet. The example shows how to console into a
directly connected router and then establish a Telnet connection with other network devices.
Telnet may also be used to connect a PC to the router, or other network device, through a
network connection instead of using a direct console cable for the connection.
Students may not understand that Telnet is widely implemented. It is not used only within a
network device to connect to other network devices. For example, Telnet can be used from the
command prompt in Microsoft Windows. It can be used to connect to other PCs, servers, or
devices.
Demonstrate various telnet connection commands.

46 - 238 CCNA 2: Routers and Routing Basics v3.1 Instructor Guide – Module 4 Copyright © 2004, Cisco Systems, Inc.
4.2.3 Disconnecting and suspending Telnet sessions
Network administrators may need to establish multiple Telnet sessions. The keystroke Ctrl-
Shift-6 and then the letter X can be used to suspend a current Telnet session. The suspend
feature can be used to establish an additional Telnet session to another device. The show
sessions command displays a numbered list of current Telnet sessions like the following
example.
Conn Host Address Byte Idle Conn Name
1 lab-a 192.168.10.1 0 0 lab-a
* 2 lab-e 192.168.10.1 0 0 lab-e
A connection can be resumed by selecting the corresponding number.
The disconnect command will terminate a specific Telnet session.
The procedure for disconnecting a Telnet session is as follows:
• Enter the disconnect command.
• Follow the command with the name or IP address of the router.
• Example: Denver> disconnect paris
The procedure for suspending a Telnet session is as follows:
• Press Ctrl-Shift-6 and then the letter X.
• Enter the name of the router or IP address of the next connection.
Students often think that the Ctrl-Shift-6, then X sequence will terminate a Telnet session.
They need to understand that this only suspends the session. They also need to know how to
resume and terminate a session
4.2.4 Advanced Telnet operation
A user may have multiple Telnet sessions open at the same time. The number is limited by the
session limit. The user can switch between these sessions with the Ctrl-Shift-6 and then X
key sequence. To resume a Telnet session, the resume command with the session id may be
used. The connection id of all open Telnet sessions can be viewed with the show sessions
command.
Command Purpose
Ctrl-Shift-6 then X Escapes the current connection and
returns to the EXEC prompt
resume Makes the connection
The resume [session number] command can be used to resume a Telnet session. The
process id of a session can also be entered to resume the session.

47 - 238 CCNA 2: Routers and Routing Basics v3.1 Instructor Guide – Module 4 Copyright © 2004, Cisco Systems, Inc.
The show sessions command output is as follows:
Stanly_Lab#show sessions
Conn Host Address Byte Idle Conn Name
1 lab-b 192.168.10.1 4 5 lab-b
2 lab-d 192.168.10.1 0 0 lab-d
* 3 lab-e 192.168.10.1 0 0 lab-e
4.2.5 Alternative connectivity tests
Connectivity can be tested with several other commands such as ping, traceroute, and
show ip route. The ping command uses ICMP to send an echo request to a destination
and then awaits an echo reply from that destination. This is a good test for basic connectivity,
reliability, and delay. This test can be performed from the user or privileged EXEC mode. A
successful ping is indicated by exclamation points (!). A period (.) indicates a ping that has
timed out.
The traceroute command is used to view the path that packets use to reach a particular
destination. This is an excellent test to identify where packets are dropped in the network. An
asterisk (*) indicates that the probe timed out. Traceroute will continue to reach the next router
in a path until the process times out or it is interrupted by the Ctrl-Shift-6 escape sequence.
The purpose behind the traceroute command is to record the source of each ICMP "time
exceeded" message to provide a trace of the path the packet took to reach the destination.
The device executing the traceroute command sends out a sequence of User Datagram
Protocol (UDP) datagrams, each with incrementing Time-To-Live (TTL) values, to an invalid
port address (Default 33434) at the remote host.
First, three datagrams are sent, each with a TTL field value set to 1. The TTL value of 1
causes the datagram to "timeout" as soon as it hits the first router in the path. This router then
responds with an ICMP "time exceeded" message indicating that the datagram has expired.
Next, three more UDP messages are sent, each with the TTL value set to 2. This causes the
second router in the path to the destination to return ICMP "time exceeded" messages.
This process continues until the packets reach the destination and until the system originating
the traceroute has received ICMP "time exceeded" messages from every router in the path
to the destination. Since these datagrams are trying to access an invalid port (Default 33434)
at the destination host, the host responds with ICMP "port unreachable" messages indicating
an unreachable port. This event signals the traceroute program to finish.
The show ip route command is used to identify the routes that are shown in the routing
table. These are routes to directly connected networks, networks with static routes, or
networks that have been learned through a routing protocol.
Due to many security configurations throughout the Internet, ping and trace may not always
work to test connectivity through networking equipment outside of your control. Many firewalls
and access-lists today do not allow ICMP traffic.

48 - 238 CCNA 2: Routers and Routing Basics v3.1 Instructor Guide – Module 4 Copyright © 2004, Cisco Systems, Inc.
The procedure to use the ping command is as follows:
• ping IP address or name of destination
• Press Enter
The procedure to use the trace command is as follows:
• trace IP address or name of destination
• Press Enter
Demonstrate a successful ping.
LAB-B#ping lab-c
Type escape sequence to abort.
Sending 5, 100-byte ICMP Echoes to 199.6.13.2, timeout is 2
seconds: !!!!!
Success rate is 100 percent (5/5), round-trip min/avg/max =
32/35/36 ms
Demonstrate an unsuccessful ping.
LAB-D#ping lab-c
Type escape sequence to abort.
Sending 5, 100-byte ICMP Echoes to 199.6.13.2, timeout is 2
seconds: .....
Success rate is 0 percent (0/5)
Demonstrate a successful trace.
LAB-A#trace lab-e
Type escape sequence to abort.
Tracing the route to LAB-E (210.93.105.2)
1 LAB-B (201.100.11.2) 32 msec 24 msec 24 msec
2 LAB-C (199.6.13.2) 32 msec 52 msec 40 msec
3 LAB-D (204.204.7.2) 64 msec 64 msec 64 msec
4 LAB-E (210.93.105.2) 60 msec * 64 msec
Demonstrate an unsuccessful trace.
LAB-A#trace lab-d
Type escape sequence to abort.
Tracing the route to LAB-D (204.204.7.2)
1 LAB-B (201.100.11.2) 36 msec 28 msec 24 msec
2 LAB-C (199.6.13.2) 36 msec 44 msec 40 msec
3 LAB-C (199.6.13.2) !H * !H

49 - 238 CCNA 2: Routers and Routing Basics v3.1 Instructor Guide – Module 4 Copyright © 2004, Cisco Systems, Inc.
Show a routing table.
LAB-C#show ip route
Codes: C - connected, S - static, I - IGRP, R - RIP, M - mobile,
B – BGP, D - EIGRP, EX - EIGRP external, O - OSPF, IA - OSPF
inter area, E1 - OSPF external type 1, E2 - OSPF external type
2, E – EGP, i - IS-IS, L1 - IS-IS level-1, L2 - IS-IS level-2, *
- candidate default, U - per-user static route
Gateway of last resort is not set
C 204.204.7.0/24 is directly connected, Serial0
C 223.8.151.0/24 is directly connected, Ethernet0
R 201.100.11.0/24 [120/1] via 199.6.13.1, 00:00:06, Serial1
R 219.17.100.0/24 [120/1] via 199.6.13.1, 00:00:06, Serial1
R 192.5.5.0/24 [120/2] via 199.6.13.1, 00:00:06, Serial1
C 199.6.13.0/24 is directly connected, Serial1
R 205.7.5.0/24 [120/2] via 199.6.13.1, 00:00:06, Serial1
R 210.93.105.0/24 [120/1] via 204.204.7.2, 00:00:07, Serial0
4.2.6 Troubleshooting IP addressing issues
Addressing issues are the most common problems that occur on IP networks. Three
commands can be used to perform troubleshooting:
• telnet – verifies the application layer software between the source and the
destination. This is the most complete test mechanism available.
• ping – uses the ICMP protocol to verify the hardware connection and the IP
address of the network layer. This is a very basic test mechanism.
• traceroute – is used to find failures in the path from the source to destination.
Traceroute uses time-to-live values to generate messages from each router along
the path.
Troubleshooting is one of the most important skills of a network associate. The majority of time
in the workplace will be spent troubleshooting. Students should develop these skills at every
opportunity. Help students learn the logical process, what to look for, and the tools to use.
Always use the OSI model to teach troubleshooting from Layer 1 to Layer 7. For students to
become proficient at troubleshooting, it must be a normal part of the labs. Each lab should
include a troubleshooting session. This could be a discussion about problems that might be
experienced in the lab or problems can be placed on the student network.

50 - 238 CCNA 2: Routers and Routing Basics v3.1 Instructor Guide – Module 4 Copyright © 2004, Cisco Systems, Inc.
Module 4 Summary
Students must master CDP and network troubleshooting commands before they move on to
Module 5
Online assessment options include the end-of-module online quiz in the curriculum and the
online Module 4 exam. Students should be familiar with the equipment that is in the room with
them. If they need to see how it is connected, they can look at it. Another assessment option is
to put several interconnected and configured routers in a taped box with a console cable and a
power strip cord coming out of it. Mark the box with the name of a distant city. Then ask the
students to draw a topology map of the internetwork of that city.
Students should understand the following main points:
• How to enable and disable CDP
• How to use the show cdp neighbors command
• How to determine which neighboring devices are connected to which local
interfaces
• How to use CDP to gather network address information about neighboring devices
• How to establish a Telnet connection
• How to verify a Telnet connection
• How to disconnect from a Telnet session
• How to suspend a Telnet session
• How to perform alternative connectivity tests
• How to troubleshoot remote terminal connections

51 - 238 CCNA 2: Routers and Routing Basics v3.1 Instructor Guide – Module 5 Copyright © 2004, Cisco Systems, Inc.
Module 5: Managing Cisco IOS Software
Overview
When teaching Module 5, emphasize the importance of the router boot sequence. The router
boot sequence verifies the proper operation of the router hardware, identifies the correct IOS
and configuration file, and shows the location of each. This process must be understood to
properly configure and operate all Cisco routers. Before students begin Module 5, they should
be able to identify the purpose and operation of the IOS, use the show version command,
and troubleshoot basic connectivity issues. In this section, students will learn about the Cisco
IOS File System and how to use a variety of Cisco IOS software source options. Students will
also learn how to use commands to load Cisco IOS software onto a router, maintain backup
files, and upgrade Cisco IOS software.
Module Caution: Make sure students fully understand how to copy and paste configurations
into a router. Make sure that they understand the importance of configuration management,
especially backups.
Students who complete this module should be able to perform the following tasks:
• Identify the stages of the router boot sequence
• Describe how a Cisco device locates and loads the Cisco IOS
• Use the boot system command
• Identify the configuration register values
• Describe the files used by the Cisco IOS and their functions
• List the locations of the different file types on the router
• Describe the parts of the IOS name
• Use TFTP and copy-and-paste to save and restore configuration files
• Use TFTP to load an IOS image
• Use XModem to load an IOS image
• Use show commands to verify the file system

52 - 238 CCNA 2: Routers and Routing Basics v3.1 Instructor Guide – Module 5 Copyright © 2004, Cisco Systems, Inc.
5.1 Router Boot Sequence and Verification
Essential Labs: 5.1.3 and 5.1.5
Optional Labs: None
Core TIs: All
Optional TIs: none
Course-Level Claim: Students can Identify the stages of the router boot-up sequence and
show how the configuration-register and boot system commands modify that
sequence.
Certification-Level Claim: Students can describe the components of network devices.
Hands-on skills: none
5.1.1 Stages of the router power-on boot sequence
The purpose of the router boot-up sequence is to verify the operation of hardware and load the
correct IOS and configuration file. The router must follow a predefined set of steps while it
boots up:
• When the router is first powered-on, it executes the power-on self test (POST).
These diagnostics are located in ROM and verify the proper operation of the router
hardware.
• If the router passes the POST, the bootstrap loader in ROM executes. The
bootstrap basically indicates a starting point in memory that will load other
instructions.
• Now the router is ready to load the operating system, which is Cisco IOS. The IOS
can be found in flash, TFTP, or ROM. The boot field of the configuration register
will indicate the location of the IOS image.
• After the operating system is loaded and operational, the configuration file from
NVRAM is loaded and executed. If no configuration file exists in NVRAM, the
router will prompt the user to use a question-driven setup menu.
Review the figure in this TI with the students. This is an excellent visual representation of the
different aspects of the boot process. Each student should be able to reproduce this figure
from memory. Remove the configuration from NVRAM to demonstrate the process used to
check for a TFTP server and then enter the setup menu. Demonstrate the use of Ctrl-C to exit
from the setup menu.
5.1.2 How a Cisco device locates and loads the Cisco IOS
The router can load the Cisco IOS from several different locations that can be specified by the
operator. The boot system commands can be used to identify a fallback sequence of
locations to look for the IOS.

53 - 238 CCNA 2: Routers and Routing Basics v3.1 Instructor Guide – Module 5 Copyright © 2004, Cisco Systems, Inc.
It is important to realize that these boot system commands must be saved in NVRAM to be
executed at the next start-up. If no boot system commands are saved in NVRAM, the router
will use the default fallback process, flash, TFTP, and finally ROM.
Review the figure in this section to explain the process that is followed to load the IOS. Make
sure students realize that network problems can affect the process when the IOS is loaded
from a TFTP server. Explain that the IOS loaded from ROM is only a subset of the IOS loaded
from flash.
The figure is not complete because ROM is not included.
5.1.3 Using the boot system command
The boot system command can be used to specify where and the sequence in which the
router will look for the IOS. After the boot system command has been saved to the start-up
configuration in NVRAM, it will be used in the next start up to locate the IOS. When the IOS is
loaded from flash memory, it is located locally, which isolates the process from any network
problems that might be associated with TFTP. The IOS may be loaded from a TFTP server if
the flash memory has been corrupted. If the IOS is not loaded from flash or the TFTP server, a
subset of the IOS can be loaded from ROM. Make sure students understand that the IOS
loaded from ROM is only a subset of the Cisco IOS software and might be an older version.
Use the boot system command to specify a fallback sequence and save it to NVRAM.
Restart the router and allow the students to verify the boot system locations during the next
start-up. Explain why it is important to save the boot system commands to NVRAM.
5.1.4 Configuration register
The configuration register is a 16-bit register that contains the boot field setting in the lowest
four bits. This boot field can be changed with the config-register command and is verified
with the show version command. The least significant bits indicate the location from which
the router will be booted. Zero will cause the router to boot in ROM monitor mode, one will
cause the router to boot from ROM, and two to F will cause the router to use the boot
system command in NVRAM.
Configuration Register Setting Location from which the router will boot.
0x0 ROM monitor mode, manual boot
0x1 ROM, automatic
0x2 to 0xF NVRAM
More information can be found at the following website:
http://www.cisco.com/en/US/products/sw/iosswrel/ps1828/products_command_reference_cha
pter09186a00800ca506.html
5.1.5 Troubleshooting IOS boot failure
Students must be familiar with the boot sequence and the configuration register to be able to
troubleshoot boot errors.

54 - 238 CCNA 2: Routers and Routing Basics v3.1 Instructor Guide – Module 5 Copyright © 2004, Cisco Systems, Inc.
If the router does not boot properly, the show version command can be used to identify the
configuration register setting. The boot field indicates where the router is configured to boot
from and the config-register command is used to make any necessary changes.
If the router IOS does not boot properly, there are several things that could be wrong:
• Boot system statement in configuration file
• Incorrect configuration register value
• Corrupted flash image
• Hardware failure
Instruct students to use the show version command to check the configuration register
value. When a router does not boot properly it is usually because the configuration register
setting is incorrect. For students to understand the impact that the boot sequence and the
configuration register has on routing, they must perform the hands-on labs. Make sure each
student can complete and explain the labs. Discuss the results and purpose of the labs after
they have been completed by all of the students.
Instruct students to verify the configuration register setting on a regular basis. Occasionally
change the configuration register settings and allow them to troubleshoot the errors that occur.
Additional Resources
http://www.cisco.com/en/US/products/hw/routers/ps233/products_tech_note09186a00800a65
a5.shtml
http://www.cisco.com/en/US/products/sw/iosswrel/ps1835/products_command_summary_cha
pter09186a00800801b1.html
5.2 Managing the Cisco File System
Essential Labs: 5.2.3, 5.2.5, 5.2.6a, and 5.2.6b
Optional Labs: None
Core TIs: All
Optional TIs: none
Course-Level Claim: Students can manage system image and device configuration files.
Certification-Level Claim: Students can manage system image and device configuration
files.
Hands-on skills: none

55 - 238 CCNA 2: Routers and Routing Basics v3.1 Instructor Guide – Module 5 Copyright © 2004, Cisco Systems, Inc.
5.2.1 IOS file system overview
A router or switch requires software to operate. The following are two basic types of essential
software:
• The operating system
• The config file
The operating system that is used in almost all Cisco devices is the Cisco IOS. The IOS is the
software that allows the hardware to function as a router or a switch. The software a router or
switch uses is referred to as the configuration, or config file. The configuration file contains the
instructions that define how the device will route or switch.
The IOS is stored in Flash memory. The configuration file is stored in NVRAM. Discuss with
the students the differences between these types of memory and help the student understand
by opening a router and showing the inside of the router to the students. Discuss RAM, ROM,
flash, and NVRAM. Students must understand the differences between them. One difference
to discuss is that the IOS in flash or RAM is several megabytes and the configuration file in
NVRAM is up to a few kilobytes.
Version 12 and newer releases of the IOS provide a single interface to all file systems. This is
referred to as the Cisco IOS File System (IFS). The IFS can be used to perform all the file
system management for a router. Explain that the IFS is based on UNIX file systems.
5.2.2 IOS naming convention
Many different versions of the IOS are available. The IOS supports many different hardware
platforms and features. This is a continuous development process.
To identify the different versions, Cisco has a naming convention for the IOS files. The IOS
naming convention uses different fields in the name such as hardware platform identification,
feature set identification, and the numerical release.
The first part of the IOS filename identifies the hardware platform. The second part of the IOS
filename identifies the various features that the file contains. The third part of the filename
indicates the file format. It specifies if the IOS is stored in flash, if it is in compressed format,
and if it can be released. The fourth part of the filename identifies the IOS release.
This is an important concept for students to understand. They should be able to look at an IOS
filename and determine the hardware platform, features, file format, and the release. Students
should also understand that these naming conventions vary for different releases. This occurs
as the feature sets are rebundled and renamed.
Show students some of the tools for IOS planning that are available on the Cisco website.
Most of these are only available to users who have obtained user ids through SmartNet.
http://www.cisco.com/warp/customer/620/1.html
http://www.cisco.com/en/US/customer/products/sw/iosswrel/ios_abcs_ios_networking_the_ent
erprise0900aecd800a4e14.html

56 - 238 CCNA 2: Routers and Routing Basics v3.1 Instructor Guide – Module 5 Copyright © 2004, Cisco Systems, Inc.
5.2.3 Managing configuration files using TFTP
The active configuration uses RAM and the default location for the startup configuration is
NVRAM. Students must understand the differences between RAM, ROM, NVRAM, and flash.
If the configuration is lost, there should be backup copies available. The backup configuration
can be stored on a TFTP server. The copy running-config tftp command can be used
to do this.
The steps to copy to a TFTP server are as follows:
• Enter copy running-config tftp
• Enter the IP address of the TFTP server at the prompt
• Enter the name to assign to the configuration file
• Answer yes each time to confirm the choices
The steps to copy from a TFTP server to restore the configuration file are as follows:
• Enter copy tftp running-config
• Select a host or network configuration file at the prompt
• Enter the IP address of the TFTP server where the config file is located
• Enter the name of the config file or accept the default name
• Confirm the configuration filename and the server address
Make sure students realize that there are other ways to back up a configuration file. Other
methods will be discussed in later sections. It is important for students to understand this
process and all the procedures that are explained. It is most important for students to
understand that backups are an important part of network management.
5.2.4 Managing configuration files using copy and paste
Another way to create a backup copy of the configuration is to capture the output of the show
running-config command. The output can be copied, pasted into a text file, and saved to
create an alternate backup copy. However, the file will need to be edited before it can be used
to restore configuration to a router.
To capture the configuration in HyperTerminal, students should perform the following tasks:
• Select Transfer > Capture Text
• Specify the name for the text file
• Select Start
• Use the show running-config command to display the configuration
• Press the Spacebar when each -More- prompt appears

57 - 238 CCNA 2: Routers and Routing Basics v3.1 Instructor Guide – Module 5 Copyright © 2004, Cisco Systems, Inc.
After the configuration has been displayed, students should select Transfer > Capture Text >
Stop to stop the capture.
After the capture is completed, the configuration file needs to be edited to remove text that is
not required to configure a router. Then it can be pasted back into the router if needed.
The configuration file can be edited from a text editor such as Notepad. The following steps
are used to edit the file:
• Select File > Open
• Find the captured file and select it
• Click Open
The lines that need to be deleted contain the following:
• show running-config
• Building Configuration…
• Current Configuration
• -More-
• Any lines that appear after the word End
• At the end of each of the interface sections, students should add no shutdown.
• To save the clean version, select File > Save.
Before the configuration is restored, any remaining configuration should be removed from the
router by issuing the command erase startup-configuration. Use the reload
command to restart the router.
HyperTerminal can be used to restore the configuration:
• Enter global configuration mode.
• Select Transfer > Send > Text File in HyperTerminal.
• Select the name of the file.
• Read the lines of the file as they are entered into the router.
• Observe for any errors.
• Press Ctrl-Z to exit global configuration mode after the configuration file is entered.
• Use the copy running-config startup-config command to restore the
startup configuration file.
Students must understand each of the procedures. A backup configuration file is necessary for
any network administrator. Explain that minimal down time is required in any network.

58 - 238 CCNA 2: Routers and Routing Basics v3.1 Instructor Guide – Module 5 Copyright © 2004, Cisco Systems, Inc.
Discuss the difference between running configuration and startup-configuration. This concept
is very important. Also stress the benefits of comments in the configuration. These comments
can explain the function of the various commands. Make sure that the students know that
these comment lines begin with an exclamation point (!) and that these lines are not stored in
the router.
Some features of HyperTerminal do not work well with the version of HyperTerminal that
comes with Windows XP. A free, educational upgrade to HyperTerminal 6.3 can be
downloaded from the following website.
http://www.hillgrave.com/htpe/index.html
5.2.5 Managing IOS images using TFTP
A router may need to have an IOS upgrade or restored. A router should be backed up upon
arrival. The IOS image can be stored in a central server with other IOS images to restore or
upgrade the IOS into the router and switch. The server should use a TFTP service. The IOS
upgrade can be initiated from the privileged EXEC mode with the command copy tftp
flash. The router will prompt the user to enter the IP address of the TFTP server and then
request the filename of the IOS image. If there is not sufficient flash available, the router may
prompt the user to erase flash. Flash will be erased before the new image is downloaded.
Students must realize that it is important to maintain current versions of the IOS to eliminate
security problems and performance bugs. They also should know that the newer releases are
larger and may require flash and RAM upgrades. To ensure a successful transfer, students
can ping the TFTP server from the router to test reachability. Stress that when students enter
a path name or the name of the IOS, the entry must be exact. If it is not exact, the procedure
will not work. One technique is to cut and paste the name of the file from a Windows Explorer
directory listing. Explain that this process takes time since the IOS is several megabytes and
patience is required. Also point out that the letter e appears when flash is being erased and an
exclamation point (!) indicates that a datagram has been successfully downloaded.
5.2.6 Managing IOS images using XModem
If the IOS image in flash has been erased or corrupted, the IOS may need to be restored from
ROM monitor mode (ROMmon). First, the flash should be examined with the dir flash:
command. If an image appears to be valid, an attempt should be made to boot from that
image. This is done with the boot flash: command. If the router boots properly, then the
students should determine why the router booted from the ROMmon prompt instead of flash.
The show version command can be used to check the configuration register. Students can
use the show startup-config command to see if there is a boot system command that
instructs the router to use the IOS to monitor ROM.
If the router will not boot properly, a new IOS image will need to be downloaded. The IOS file
can be recovered with one of the following methods:
• Use xmodem to restore the image through the console.
• Use TFTP from the ROMmon mode to download the image.
To restore the image through the console, the local PC needs to have a copy of the IOS file to
restore and a terminal emulation program.

59 - 238 CCNA 2: Routers and Routing Basics v3.1 Instructor Guide – Module 5 Copyright © 2004, Cisco Systems, Inc.
The default console speed of 9600 bps can be used or it can be changed to 115200 bps. This
will speed up the download. The console speed can be changed with the confreg command.
To restore the IOS image from the PC, students should use the xmodem command. The
format of the command is xmodem –c image_file_name. The -c instructs the Xmodem
process to use CRC to check for errors during the download. The router then sends a warning
message that the bootflash will be erased. Now the Xmodem transfer needs to be started from
the terminal emulator. Instruct students to select Transfer > Send and then specify the image
name and location in the Send File popup. Select the xmodem protocol and start the transfer.
After the download is complete, the console speed must be changed back to 9600 bps and the
configuration register should be changed back to 0x2102. This is done with the confreg
0x2102 command.
5.2.7 Environment variables
The IOS can also be restored from a TFTP session. The fastest way to restore an IOS image
from the router is to use TFTP from ROMmon to download the image. This is done with the
tftpdnld command. The environmental variables provide a minimal configuration. To set a
ROMmon environment variable, the name is typed, followed by an equal sign (=) and the value
for the variable. All variable names are case sensitive. The minimum variables required to use
the tftpdnld command are as follows:
• The IP address of the LAN
• The subnet mask
• The default gateway
• The IP address of the TFTP
• The IOS filename on the server
Discuss these procedures with the students and make sure they understand each concept.
Also stress the fact that the fastest way to restore an IOS image to the router is to use TFTP
from ROMmon to download the image.
http://www.cisco.com/en/US/customer/products/hw/routers/ps259/products_tech_note09186a0
08015bf9e.shtml
5.2.8 File system verification
There are several commands used to verify the router file system. One is the show version
command. This command is used to check the current image and available flash. It also
verifies the source of the IOS image and the configuration register boot field setting. The show
flash command is also used to verify the flash system. This command identifies the amount
of flash that is available. It also confirms that there is ample space to store a new IOS image.
Configuration files may contain boot system commands. These identify the source of the
desired boot IOS image. Multiple boot system commands are used to create a fallback
sequence to discover and load an IOS. Boot system commands are processed in the order of
their appearance in the configuration file.

60 - 238 CCNA 2: Routers and Routing Basics v3.1 Instructor Guide – Module 5 Copyright © 2004, Cisco Systems, Inc.
Discuss the following alternatives with the students:
• NVRAM
• TFTP server
• ROM
Make sure the boot commands are reviewed. Stress the importance of familiarity with the
bootup procedures.

61 - 238 CCNA 2: Routers and Routing Basics v3.1 Instructor Guide – Module 5 Copyright © 2004, Cisco Systems, Inc.
Module 5 Summary
Students must be able to manage configuration files and verify the file system with show
commands before they begin Module 6.
Online assessment options include the end-of-module online quiz in the curriculum and the
online Module 5 exam.
Students should understand the following main points:
• Identify stages of the router boot sequence
• Identify how the Cisco device locates and loads the Cisco IOS
• Identify the configuration register settings
• Identify the files used by the Cisco IOS and their functions
• Identify the locations on the router of the different file types
• Identify the parts of the IOS name
• Manage configuration files using TFTP
• Manage configuration files using copy-and-paste
• Manage IOS images with TFTP
• Manage IOS images with Xmodem
• Verify the file system using show commands

62 - 238 CCNA 2: Routers and Routing Basics v3.1 Instructor Guide – Module 6 Copyright © 2004, Cisco Systems, Inc.
Module 6: Routing and Routing Protocols
Overview
When teaching Module 6, remind students that routing refers to the directions that are given to
move packets from one network to another. These directions, which are also known as routes,
can be dynamically given to the router by another router, or they can be statically assigned to
the router by an administrator. Make sure students understand static routing.
Module 6 Caution
This information contains fundamental terminology that instructors may need to get the
students interested in learning about. Make sure students understand this material so that
static and dynamic routing can be compared in future lessons.
Students who complete this module should be able to perform the following tasks:
• Explain the significance of static routing
• Configure static and default routes
• Verify and troubleshoot static and default routes
• Identify the classes of routing protocols
• Identify distance-vector routing protocols
• Identify link-state routing protocols
• Describe the basic characteristics of common routing protocols
• Identify interior gateway protocols
• Identify exterior gateway protocols
• Enable Routing Information Protocol (RIP) on a router

63 - 238 CCNA 2: Routers and Routing Basics v3.1 Instructor Guide – Module 6 Copyright © 2004, Cisco Systems, Inc.
6.1 Introduction to Static Routing
Essential Labs: 6.1.6
Optional Labs: None
Core TIs: All
Optional TIs: none
Course-Level Claim: Students can identify, configure, and verify the use of static and default
routes.
Certification-Level Claim: Students can evaluate the characteristics of routing protocols.
Hands-on skills: none
6.1.1 Introduction to routing
Routing is the process that a router uses to forward packets toward the destination network.
The routing process is based on the destination IP address of a packet. When routers use
dynamic routing, the routing information is learned from other routers. When static routing is
used, a network administrator must configure information about remote networks manually.
Any network topology changes require the network administrator to add and delete static
routes to account for the changes.
Ask students the following questions:
• What is the difference between static and dynamic routing?
• When should a static route be used instead of a dynamic routing protocol?
6.1.2 Static route operation
Static route operations can be divided into three parts:
• Network administrator configures the route
• Router installs the route in the routing table
• Packets are routed through the static route
Since a static route is manually configured, the administrator must configure the static route on
the router with the ip route command. The administrator can accomplish this objective in
one of two ways. The administrator can specify the outgoing interface or the next-hop IP
address of the adjacent router.

64 - 238 CCNA 2: Routers and Routing Basics v3.1 Instructor Guide – Module 6 Copyright © 2004, Cisco Systems, Inc.
From Rt1 either of the following commands will work.
Rt1(config)#ip route 192.168.2.0 255.255.255.0 192.168.1.2
This command should be interpreted as “To reach the network 192.168.2.0 that has a subnet
mask of 255.255.255.0, the next hop in the path is 192.168.1.2”.
or
Rt1(config)#ip route 192.168.2.0 255.255.255.0 s0
This should be interpreted as “To reach the network 192.168.2.0 that has a subnet mask of
255.255.255.0, send the packet out interface serial 0/0”.
The administrative distance indicates the trustworthiness of the source of the route. The router
assigns an administrative distance of one to static routes by default. The router assumes that if
an administrator takes the time to figure out what route the packet should take then this routing
information must be very reliable. Only directly-connected routes have a default administrative
distance that is trusted more. The default administrative distance for directly-connected
devices is zero.
Administrative distance should not be confused with the metric of the route. The metric of the
route indicates the quality of a route. When a router decides which route to a particular
destination to put in the routing table, it compares the administrative distances of all the routes
available to that destination. The router then examines the routes with the lowest
administrative distances and chooses the one with the lowest metric.
If the interface that a packet is to be sent to on the next hop is not up, the route will not be
installed in the routing table.
Here is an example of how a default administrative distance of 0 can be changed to an
administrative distance of 255:
Rt1(config)#ip route 192.168.2.0 255.255.255.0 192.168.1.2 255

65 - 238 CCNA 2: Routers and Routing Basics v3.1 Instructor Guide – Module 6 Copyright © 2004, Cisco Systems, Inc.
6.1.3 Configuring static routes
Use the following steps to configure static routes:
1. Determine all desired destination networks, their subnet masks, and their gateways. A
gateway can be either a local interface or a next hop address that leads to the desired
destination.
2. Enter global configuration mode.
3. Type the ip route command with the address and subnet mask of the destination
followed by their corresponding gateway from Step 1. An administrative distance is
optional.
4. Repeat Step 3 for as many destination networks as were defined in Step 1.
5. Exit global configuration mode.
6. Save the active configuration to NVRAM by using the copy running-config
startup-config command.
Here is an example of a route from Rt1 to network 192.168.2.0.
Rt1#config terminal
Enter configuration commands, one per line. End with CNTL/Z.
Rt1(config)#ip route 192.168.2.0 255.255.255.0 192.168.1.2
Rt1(config)#exit
Rt1#
Rt1#copy running-config startup-config
Destination filename [startup-config]?
Building configuration...
Rt1#
All routers must be configured. If Rt2 does not have a route back to network 192.168.0.0, a
ping from network 192.168.0.0 will make it to network 192.168.2.0, but will not know how to
get back. A relevant TI from CCNA 2 v2.1.4 is 12.1.4.

66 - 238 CCNA 2: Routers and Routing Basics v3.1 Instructor Guide – Module 6 Copyright © 2004, Cisco Systems, Inc.
6.1.4 Configuring default route forwarding
Default routes are used to route packets with destinations that do not match any of the other
routes in the routing table. A default route is actually a special static route that uses the
following format:
ip route 0.0.0.0 0.0.0.0 [next-hop-address | outgoing interface]
Use the following steps to configure default routes:
1. Enter global configuration mode.
2. Type the ip route command with 0.0.0.0 for the destination network address and
0.0.0.0 for the subnet mask. The gateway for the default route can be either the local
router interface that connects to the outside networks or the IP address of the next-hop
router. In most cases, the IP address of the next hop router should be specified.
3. Exit global configuration mode.
4. Save the active configuration to NVRAM with the copy running-config
startup-config command.
Here is an example for Rt1.
Rt1#config terminal
Enter configuration commands, one per line. End with CNTL/Z.
Rt1(config)#ip route 0.0.0.0 0.0.0.0 192.168.1.2
Rt1(config)#exit
Rt1#
Rt1#copy running-config startup-config
Destination filename [startup-config]?
Building configuration...
Rt1#
Remind students of different types of router modes.
6.1.5 Verifying static route configuration
After static routes are configured it is important to verify that they are present in the routing
table and that routing occurs as expected. The show running-config command is used to
view the active configuration in NVRAM to verify that the static route was entered correctly.

67 - 238 CCNA 2: Routers and Routing Basics v3.1 Instructor Guide – Module 6 Copyright © 2004, Cisco Systems, Inc.
interface Serial0/0
ip address 192.168.1.1 255.255.255.0
no ip directed-broadcast
no fair-queue
clockrate 56000
!
interface FastEthernet0/0
ip address 192.168.0.1 255.255.255.0
no ip directed-broadcast
no keepalive
!
ip classless
ip route 192.168.2.0 255.255.255.0 Serial0
The show ip route command is used to make sure that the static route is present in the
routing table.
The output of show ip route is as follows.
Show ip route output
Rt1#show ip route
Codes: C - connected, S - static, I - IGRP, R - RIP, M - mobile,
B – BGP, D - EIGRP, EX - EIGRP external, O - OSPF, IA - OSPF
inter area, N1 - OSPF NSSA external type 1, N2 - OSPF NSSA
external type 2, E1 - OSPF external type 1, E2 - OSPF external
type 2, E – EGP, i - IS-IS, L1 - IS-IS level-1, L2 - IS-IS
level-2, ia - IS-IS inter area, * - candidate default, U - per-
user static route, o – ODR, P - periodic downloaded static route
Gateway of last resort is not set
C 192.168.0.0/24 is directly connected, FastEthernet0/0
C 192.168.1.0/24 is directly connected, Serial0/0
S 192.168.2.0/24 is directly connected, Serial0/0
Rt1#
6.1.6 Troubleshooting static route configuration
The show interfaces command can be used to check the state and configuration of the
interface that will be used for the route gateway. The ping command is used to determine if
end-to-end connectivity exists. If an echo reply is not received after a ping, the traceroute
command will be used to determine which router in the route path is dropping the packets.

68 - 238 CCNA 2: Routers and Routing Basics v3.1 Instructor Guide – Module 6 Copyright © 2004, Cisco Systems, Inc.
Here are the outputs of the show interface, ping, and traceroute commands.
Rt1#show interfaces s0
Serial0/0 is up, line protocol is up
Hardware is PowerQUICC Serial
Internet address is 192.168.1.1/24
MTU 1500 bytes, BW 128 Kbit, DLY 20000 usec,
reliability 255/255, txload 1/255, rxload 1/255
Encapsulation HDLC, loopback not set
Keepalive set (10 sec)
Last input 00:00:00, output 00:00:00, output hang never
Last clearing of "show interface" counters 00:35:48
Queueing strategy: fifo
Output queue 0/40, 0 drops; input queue 0/75, 0 drops
5 minute input rate 0 bits/sec, 0 packets/sec
5 minute output rate 0 bits/sec, 0 packets/sec
194 packets input, 12076 bytes, 0 no buffer
Received 194 broadcasts, 0 runts, 0 giants, 0 throttles
0 input errors, 0 CRC, 0 frame, 0 overrun, 0 ignored, 0 abort
194 packets output, 12076 bytes, 0 underruns
0 output errors, 0 collisions, 5 interface resets
0 output buffer failures, 0 output buffers swapped out
1 carrier transitions
DCD=up DSR=up DTR=up RTS=up CTS=up
Rt1#
Rt1#ping 192.168.2.1
Use the escape sequence to abort.
Sending 5, 100-byte ICMP Echos to 192.168.2.1, timeout is 2
seconds:
!!!!!
Success rate is 100 percent (5/5), round-trip min/avg/max =
32/32/36 ms
Rt1#
Traceroute command from Rt1.
Rt1#traceroute 192.168.2.1
Type escape sequence to abort.
Tracing the route to 192.168.2.1
1 192.168.1.2 16 msec 16 msec *
Rt1#

69 - 238 CCNA 2: Routers and Routing Basics v3.1 Instructor Guide – Module 6 Copyright © 2004, Cisco Systems, Inc.
6.2 Dynamic Routing Overview
Essential Labs: None
Optional Labs: None
Core TIs: All
Optional TIs: none
Course-Level Claim: Students can evaluate the characteristics of routing protocols.
Certification-Level Claim: Students can evaluate the characteristics of routing protocols.
Hands-on skills: none
6.2.1 Introduction to routing protocols
A routing protocol is a type of communication that is used between routers. A routing protocol
allows one router to share information with other routers such as known networks and how
close they are to the router. The information a router gets from another router through the
routing protocol is used to build and maintain a routing table.
A routed protocol is used to direct user traffic. A routed protocol is a network protocol that
provides enough information in its network layer address to allow a packet to be forwarded
from one host to another host based on the addressing scheme. The Internet Protocol (IP) is
an example of a routed protocol. Students should know the difference between a routed and
routing protocol at the end of this TI. Identify the location of each protocol in the OSI model.
Ask students the following questions:
• TCP is at which layer?
• IP is at which layer?
• Is the protocol connection-oriented or connectionless?
• RIP, IGRP, EIGRP, and OSPF are at which layer and what is the administrative
distance of each?
6.2.2 Autonomous systems
An autonomous system is a collection of networks under a common administration that share
a common routing strategy. Some routing protocols use an autonomous system to
communicate routing information. The routers are configured with the routing protocol and the
autonomous system number. Each router can only communicate with other routers within the
same autonomous system.
To demonstrate this concept, divide the classroom into groups and tell the students they can
only talk to the people in their group. This is similar to a protocol that uses autonomous system
numbers. It is possible for routers with different autonomous system numbers and different
protocols to communicate if redistribution is used. Redistribution will not be covered in this
section.

70 - 238 CCNA 2: Routers and Routing Basics v3.1 Instructor Guide – Module 6 Copyright © 2004, Cisco Systems, Inc.
At this point, students do not have to understand the details of an autonomous system. They
just need to understand the basic concepts of an autonomous system. Students do not have
enough experience to understand policy-based routing.
6.2.3 Purpose of a routing protocol and autonomous systems
The goal of a routing protocol is to fill the routing table with known networks or destinations
and the best route to reach these destinations. Although routers can forward packets without a
routing protocol configured, using a protocol allows for dynamic updates. The router can be
configured with static routes. When static routes are used, the administrator must configure a
route for each network. Instruct the students to think of all the networks on the Internet and the
different paths to each network. Then instruct the students to think about how fast the Internet
changes. A routing protocol will dynamically learn routes to all networks even when the paths
change.
The router knowledge needs to reflect an accurate, consistent view of the topology. This view
is called convergence. When all routers in an internetwork use the same knowledge, the
internetwork is said to have converged. This means all the routers have agreed on the
reachable networks.
The purpose of autonomous systems is to segregate the entire network into administrations. If
all the routers needed to communicate with all other routers on the Internet, each router would
have a tremendous number of routes and would use large amounts of bandwidth to share the
routes with the other routers. This is referred to as overhead for the routers. More overhead
will increase hardware requirements. When a network is divided into autonomous systems,
only the routers inside the local AS receive details about the routing information. Routers in
other autonomous systems only need a summary of the routing information. This reduces the
number of routes and the amount of routing information that has to be shared, which reduces
router overhead. It also improves network stability since routing updates that are caused by
topology changes do not have to be shared outside of the local AS. Some routing protocols
can be used divide an AS into smaller units to provide the same benefits.
6.2.4 Identifying the classes of routing protocols
Most routing algorithms can be classified as one of three basic algorithms:
• Distance vector
• Link state
• Balanced hybrid
Routers will determine which route to take to a given network based on the type of algorithm
that is used. Each of the three types has advantages and disadvantages.
6.2.5 Distance vector routing protocol features
Distance vector routing algorithms are used to send periodic copies of a routing table. Each
router receives a routing table from its directly-connected neighboring routers. RIP sends its
entire table every 30 seconds and IGRP sends its entire table every 90 seconds. The
algorithm eventually accumulates network distances so that it can maintain a database of

71 - 238 CCNA 2: Routers and Routing Basics v3.1 Instructor Guide – Module 6 Copyright © 2004, Cisco Systems, Inc.
network topology information. This is measured in hop counts, or the number of routers in the
path to a destination network.
Distance vector algorithms do not allow a router to know the exact topology of an internetwork.
The router only uses hop count to determine the best path. Distance vector algorithms require
each router to send its entire routing table to each of its neighbors. This creates network traffic
and there is a limit to the number of hops a distance vector routing protocol will use. The RIP
maximum hop count is 15 and IGRP is 255. Explain that distance vector routing protocols use
the view of neighboring routers to develop their view of the internetwork. The router will use
copies of neighboring routing tables to build its routing table.
6.2.6 Link-state routing protocol features
The second basic algorithm used for routing is the link-state algorithm. Link-state algorithms
are also known as Dijkstras algorithms.
Link-state routing uses the following:
• A topological database
• The SPF algorithm and the resulting SPF tree
• A routing table of paths and ports to each network
• A link-state advertisement (LSA), which is a small packet sent between routers
that contains link information
Link-state routing requires more memory. Routers send updates when there is a change in the
table. There is less network traffic because the routers are not sending updates every 30 or 90
seconds. The routers in an area elect a Designated Router (DR) and a Backup Designated
Router (BDR). When a change is made in the network, the router that notices the change
sends an update to the DR. When an update occurs, only the change is sent instead of the
entire routing table. The DR then sends the network change to all routers in the area with a
multicast.
An important concept to mention is that routers that use a link-state routing protocol develop a
common view of the internetwork. A link-state protocol collects links from neighboring routers
to create a routing table. Students also need to understand that the updates from the routers
contain information about the links. These links can be locally connected or received from
other routers. Students also need to know that the updates are partial updates.
6.3 Routing Protocols Overview
Essential Labs: None
Optional Labs: None
Core TIs: All
Optional TIs: none
Course-Level Claim: Students can evaluate the characteristics of routing protocols.

72 - 238 CCNA 2: Routers and Routing Basics v3.1 Instructor Guide – Module 6 Copyright © 2004, Cisco Systems, Inc.
Certification-Level Claim: Students can evaluate the characteristics of routing protocols.
Hands-on skills: none
6.3.1 Path determination
Path determination occurs at the network layer, or Layer 3, for traffic that goes through a
network cloud. The path determination function enables a router to evaluate the available
paths to a destination and to establish the preferred way to handle a packet. This information
can be configured by a network administrator or collected through the dynamic processes that
operate in the network. Routing protocols help prevent routing loops and use fewer resources.
An administrator can configure static routes for all reachable networks. Routers perform two
primary functions:
• Path selection
• Switching
During path selection, the routing table is examined to determine the next hop destination of a
packet and which interface to use to reach that next hop destination. Switching occurs when a
packet is moved to the interface and a frame is created to send the information.
6.3.2 Routing configuration
Global and interface parameters must be set when an IP routing protocol is selected. Global
tasks include the selection of a routing protocol, either RIP or IGRP, and IP network numbers
must be indicated. It is important to check the interface IP address and subnet configuration. A
common problem is to assign the wrong IP address or subnet mask. The network command
is required because it enables the routing process to determine which interfaces will send and
receive routing updates. A network statement must be entered for all connected networks.
Two common problems are failure to enable the routing protocol or failure to enter all the
connected networks.
6.3.3 Routing protocols
Examples of IP routing protocols include the following:
• RIP – a distance-vector interior routing protocol
• IGRP – a Cisco distance-vector interior routing protocol
• OSPF – a link-state interior routing protocol
• EIGRP – a balanced hybrid distance-vector interior routing protocol
• BGP – an exterior routing protocol
Make sure students understand that each routing protocol has advantages and disadvantages.
The protocols have different characteristics and were designed for different purposes. In some
instances administrators will want to use RIP and other times they will use BGP.

73 - 238 CCNA 2: Routers and Routing Basics v3.1 Instructor Guide – Module 6 Copyright © 2004, Cisco Systems, Inc.
6.3.4 IGP versus EGP
Interior routing protocols are designed to be used in a network that is under the control of a
single organization. The protocols used in CCNA 2 will be IGPs. The protocols RIP, IGRP,
EIGRP, and OSPF are all IGPs. Exterior routing protocols are designed for use between two
different autonomous systems. An example of an EGP protocol is Border Gateway Protocol
(BGP). BGP is the routing protocol used on the Internet. Interior routing protocols are designed
to be used within an autonomous system. BGP is the routing protocol used on the Internet.
Interior routing protocols are designed to be used within an AS.

74 - 238 CCNA 2: Routers and Routing Basics v3.1 Instructor Guide – Module 6 Copyright © 2004, Cisco Systems, Inc.
Module 6 Summary
Before students begin Module 7, they must be able to configure static routes and use the
show ip route, ping, and traceroute commands to perform basic network testing.
Online assessment options include the end-of-module online quiz in the curriculum and the
online Module 6 exam. Formative evaluations of students as they work on the routers may be
valuable in this module.
Students should understand the following main points:
• A router will not forward a packet without a route to a destination network.
• Network administrators must manually configure static routes.
• Default routes are special static routes that provide routers with gateways of last
resort.
• Static and default routes are configured with the ip route command.
• Static and default route configuration can be verified with the show ip route,
ping, and traceroute commands.
• How to verify and troubleshoot static and default routes
• Routing protocols
• Autonomous systems
• Purpose of routing protocols and autonomous systems
• The classes of routing protocols
• Distance vector routing protocol features and examples
• Link-state protocol features and examples
• Route determination
• Routing configuration
• RIP, IGRP, OSPF, EIGRP, and BGP routing protocols
• Autonomous systems and IGP versus EGP
• Distance vector routing
• Link-state routing

75 - 238 CCNA 2: Routers and Routing Basics v3.1 Instructor Guide – Module 7 Copyright © 2004, Cisco Systems, Inc.
Module 7: Distance Vector Routing Protocols
Overview
When teaching module 7, emphasize both skills development and conceptual understanding
of the routing protocols RIP and IGRP. Students must master the basic routing skills and
concepts from this module to be successful in CCNA 3.
Before students begin this section, they should be able to connect to Cisco routers and
switches with serial or Ethernet cables, console and Telnet into a router, and configure TCP/IP
on router interfaces
Module 7 Caution
Many students do not have prior experience with routing protocols. Encourage the students to
spend plenty of time in the labs and to experiment with RIP. Since the labs are complex,
students may require additional time, which may affect the availability of lab equipment.
Provide guidance on how to follow an effective, well-documented, and patient troubleshooting
strategy, since students may need to troubleshoot their labs. If the lab IOS does not support
IGRP, instructors should use EIGRP and emphasize how it is similar to IGRP. EIGRP is
covered in CCNA 3.
Students who complete this module should be able to perform the following tasks:
• Describe how routing loops can occur in distance vector routing
• Describe several methods used by distance vector routing protocols to ensure that
routing information is accurate
• Configure RIP
• Use the ip classless command
• Troubleshoot RIP
• Configure RIP for load balancing
• Configure static routes for RIP
• Verify RIP
• Configure IGRP
• Verify IGRP operation
• Troubleshoot IGRP

76 - 238 CCNA 2: Routers and Routing Basics v3.1 Instructor Guide – Module 7 Copyright © 2004, Cisco Systems, Inc.
7.1. Distance Vector Routing
Essential Labs: None
Optional Labs: None
Core TIs: All
Optional TIs: none
Course-Level Claim: Students can identify, analyze, and show how to rectify inherent
problems associated with distance vector routing protocols.
Certification-Level Claim: Students can troubleshoot and configure routing protocols based
on user requirements.
Hands-on skills: none
7.1.1 Distance vector routing updates
Distance vector routing protocols require routers to forward their entire routing table when
passing along updates. Convergence is a step-by-step process with distance vector routing
protocols. This means that routing table information is forwarded to neighbor routers, which
continue to forward the information to their neighbors. This is contrasted with link-state routing
protocols, which forward their routing tables out to all routers in their area. These routing
tables include information about the total cost of a route and the logical address of the first
router on the path to each network contained in the table.
Routers need to update the information in their routing tables to continuously make good path
determination decisions. Periodically, changes in a network will affect the decisions made by a
router. For example, a router may be taken off line for upgrades or repairs or an interface on a
router may go down. If routers are not aware of the changes that have occurred in a network,
they may switch packets to interfaces that are no longer connected to the best route.
Distance vector routing protocols typically send out updates at certain time intervals such as
every 30 seconds for RIP. Sometimes distance vector routing protocols initiate updates when
topology changes occur. For example, IGRP sends out flash updates sooner than its standard
update interval of 90 seconds.
7.1.2 Distance vector routing loop issues
Routing loops can occur if slow convergence on a network causes inconsistent routing entries.
If a network goes down, this information may not get propagated across the network quickly
enough. As a result, a router may develop an incorrect view of the network and send out this
incorrect information.
Use the following example in class:
• Just before the failure of Network 1, all routers have consistent knowledge and
correct routing tables. The network is said to have converged. Assume for the
remainder of this example that for Router C, the preferred path to Network 1 is by
way of Router B and the distance from Router C to Network 1 is three.

77 - 238 CCNA 2: Routers and Routing Basics v3.1 Instructor Guide – Module 7 Copyright © 2004, Cisco Systems, Inc.
• When Network 1 fails, Router E sends an update to Router A. Router A stops
routing packets to Network 1, but Routers B, C, and D continue to route packets
because they have not yet been informed of the failure. When Router A sends out
its update, Routers B and D stop routing to Network 1. However, Router C has not
received an update. Router C still tries to reach Network 1 through Router B.
• Now Router C sends a periodic update to Router D, which indicates a path to
Network 1 through Router B. Router D changes its routing table to reflect this
incorrect information and propagates the information to Router A. Router A
propagates the information to Routers B and E and the process continues. Any
packet that is destined for Network 1 will now loop from Router C to B to A to D
and back again to C.
Problem: Routing Loops
Convergence is when all routers have the same information about the network. Convergence
is a by-product of the routing updates that are sent out based on the routing protocol used on
a router. If updated information does not reach all routers in a network quickly enough, then
incorrect routing information may be sent out by routers that have not received the updates,
which will replace the correct information in other routers.
In the example, Router C sends out an update to neighbor routers that incorrectly indicates
that a route to Network 1 exists. This is a timing issue. Router C sends out updates before its
neighbors have a chance to send out their newly updated information. Therefore, the accurate
information is replaced by inaccurate information, which creates a routing loop.
A kinesthetic activity may be helpful to students to get a mental picture of how this process
occurs. Instruct students to write their updates on paper and reenact the scenario from the
figure and description.

78 - 238 CCNA 2: Routers and Routing Basics v3.1 Instructor Guide – Module 7 Copyright © 2004, Cisco Systems, Inc.
7.1.3 Defining a maximum count
The previous section described a situation in which slow convergence created the impression
that a fictitious path to a network existed, which leads to a routing loop. Routing loops have a
packet that circles a network, uses up bandwidth, and never reaches its destination. Distance
vector algorithms are designed to prevent these loops by defining a maximum hop count. This
value is known as a routing metric. A metric is the criteria used by a router to determine the
best path to a destination network. Metrics vary for different protocols. Some protocols such as
RIP use only the metric of hop counts. Other routing protocols may use bandwidth, delay, and
other factors. If the only metric used by a routing protocol is hop count then a router makes its
path determination decisions based on the lowest number of routers that a packet will have to
pass through to reach its destination.
The maximum hop count value defines how many routers a packet can pass through before
the destination network is unreachable. Each time a packet passes through a router the
distance number is increased. When the default or defined maximum is reached the network is
considered unreachable and the looping ceases. A non-technical example is a timed test. If
someone takes a timed test they have a predefined amount of time to complete it. When the
maximum amount of time has been reached, the test ends even if some questions have not
been answered.
7.1.4 Eliminating routing loops through split horizon
Another possible source for a routing loop occurs when incorrect information that has been
sent back to a router contradicts the correct information that it sent. The following example
explains how this problem occurs:
1. Router A passes an update to Router B and Router D that indicates that Network 1 is
down. Router C transmits an update to Router B that indicates that Network 1 is
available at a distance of four, by way of Router D. This does not violate split-horizon
rules.
2. Router B incorrectly concludes that Router C still has a valid path to Network 1 at a
less favorable metric. Router B sends an update to Router A to inform Router A of the
new route to Network 1.
3. Router A now determines that it can send to Network 1 by way of Router B, Router B
determines that it can send to Network 1 by way of Router C, and Router C determines
that it can send to Network 1 by way of Router D. Any packet that is introduced into this
environment will loop between routers.
4. Split-horizon attempts to avoid this situation. As shown in Figure [1], if a routing update
about Network 1 arrives from Router A, Router B or Router D cannot send information
about Network 1 back to Router A. Split-horizon reduces incorrect routing information
and reduces routing overhead. [2]

79 - 238 CCNA 2: Routers and Routing Basics v3.1 Instructor Guide – Module 7 Copyright © 2004, Cisco Systems, Inc.
Figure [1]: Routing Update
Figure [2]: Split Horizon
Split horizon is another mechanism to help prevent routing loops. Split horizon does not allow
the originator of network information to receive updates about the network from another router.
This prevents the originator of correct information from being influenced by the incorrect
information of another router.
Use the figure in this section for reference. If Router 2 sends out an update to Router 1 about
the status of Network A, it cannot receive a report back from Router 1 about Network A.
From the description in the curriculum, which is included above, if split horizon were in use in
Step 2, Router A would have ignored information about Network 1 from Router B. More
specifically, Router B would not have attempted to update Router A about that particular
network in the first place because Router A originally informed Router B about the status of
Network 1. Refer to Figure [1] Routing Update for a graphical representation of this process.

80 - 238 CCNA 2: Routers and Routing Basics v3.1 Instructor Guide – Module 7 Copyright © 2004, Cisco Systems, Inc.
7.1.5 Route poisoning
Route poisoning is another process used by routers to prevent routing loops. Briefly review the
fact that routing loops are typically the result of slow convergence. The loops are interrupted
when maximum hop counts are defined so that packets that are caught in loops are eventually
dropped. Route poisoning is when the distance or hop count of a route is changed to 16, or 1
higher than the maximum number allowed, which makes it unreachable from the perspective
of the routers. This process of route poisoning results in an update about the poisoned route
that is sent out to neighboring routers before the routing update time has been reached.
Reference the graphic in this section. When Router A determines that Network X is down, it
poisons the route in its table. To do this, it sets the hop count to Network X to one more than
the maximum. It then sends a poison update to Router B regardless of the time schedule for
routing updates. This does not send the entire table. It only sends the route poisoning. This
single change, which indicates that Network X is now unreachable, is quickly propagated
through the network. This speeds convergence and reduces the likelihood that a loop will
develop.
7.1.6 Avoiding routing loops with triggered updates
Routing table updates are automatically sent out at specific time intervals by distance vector
routing protocols. As discussed earlier, slow convergence can create a scenario in which
routers incorrectly think a route to a network is available, which results in a routing loop.
Triggered updates such as route poisoning help prevent these routing loops by sending out
updates when topology changes occur without waiting for the update time to be reached. This
speeds up convergence in relationship to network topology changes.
Reference the graphic in this section. A triggered update would occur if Network X went down.
Router C would detect the change, update its routing table, and then send out an update to
Router B even though its update timer is set at 18. IP RIP would send out table updates at 30
seconds and IGRP would send them out at 90 seconds. This triggered update would poison
the route until the holddown timer, which is discussed in the next section, has expired.
Make sure students understand that a triggered update is generated by the router that detects
a topology change and sends the update to its neighbors.
Router B Router A
X

81 - 238 CCNA 2: Routers and Routing Basics v3.1 Instructor Guide – Module 7 Copyright © 2004, Cisco Systems, Inc.
7.1.7 Preventing routing loops with holddown timers
Holddown timers are used to prevent update messages from reinstating inaccessible routes.
When a router receives an update that indicates that a network is unreachable, it starts a hold-
down timer. While the hold-down timer is running, the router will not accept any updates about
the inaccessible route unless the update comes from the originator of the triggered update or
from a router reporting a better metric to the inaccessible network.
If a router receives routing update information from a router other than the originator of the
triggered update that says it has a route to the inaccessible network with a lower metric than
the original metric, the router ignores the update information while the holddown timer is still in
effect.
Holddown timers are used to allow updates about bad routes to be propagated. Routers that
have already received the information will not accept update information about the bad route
from neighbor routers that may not know that it is inaccessible.
Students may need some additional help with distance vector routing protocols. Several of the
topics will be discussed later in the RLO. It may be helpful to discuss related concepts such as
holddown timers, route poisoning, and triggered updates in a combined lesson with the entire
class. Group discussions about how these features fit together to help prevent routing loops
may be helpful to students.
7.2 RIP
Essential Labs: 7.2.2, 7.2.6, 7.2.7, and 7.2.9
Optional Labs: None
Core TIs: All
Optional TIs: none
Course-Level Claim: Students can configure, verify, analyze, and troubleshoot simple
distance vector routing protocols.
Certification Level Claim: Students can troubleshoot and configure routing protocols based
on user requirements.
Hands-on skills: none

82 - 238 CCNA 2: Routers and Routing Basics v3.1 Instructor Guide – Module 7 Copyright © 2004, Cisco Systems, Inc.
7.2.1 RIP routing process
RIP is a distance-vector routing protocol that uses hop count as the metric for path selection.
By default, the maximum hop count for RIP is 15 and routing updates are broadcast every 30
seconds. If RIP routes are received that would increase the metric to a number higher than 15
hops, the network is considered unreachable and the route is discarded. RIP also has other
features that are used by distance vector routing protocols such as split horizon and hold-
down mechanisms to prevent incorrect routing information from being propagated.
7.2.2 Configuring RIP
Basic RIP configuration consists of two steps:
1. Enable the routing protocol
2. Identify the directly connected networks, or the networks to advertise
The global configuration command router rip is used to enable RIP as the routing protocol.
The network network address command allows the identification of directly-connected
networks that will participate in the routing process. When the basic configuration of RIP is
complete, regular updates are sent every 30 seconds and triggered updates are sent upon
notification of metric changes.
The following is an example of RIP configuration:
BHM(config)#router rip – selects RIP as the routing protocol
BHM(config-router)#network 1.0.0.0 – specifies a directly connect network
BMH(config-router)#network 2.0.0.0 – specifies a directly connect network
Notice that the network statements configured under the RIP protocol are classful addresses.
Students commonly configure the network command by using the IP address of the subnet.
The IOS will change this to the classful network address.
The router interfaces associated with the directly connected networks will participate in the
routing process. These interfaces will send and receive routing updates.
RIP can be further customized through the use of some optional configuration parameters:
• Apply offsets to routing metrics
• Adjust timers
• Specify a RIP version
• Enable RIP authentication
• Run IGRP and RIP concurrently
• Disable the validation of source IP addresses
• Enable or disable split horizon

83 - 238 CCNA 2: Routers and Routing Basics v3.1 Instructor Guide – Module 7 Copyright © 2004, Cisco Systems, Inc.
7.2.3 Using the ip classless command
The ip classless command allows packets that are bound for an unknown subnet to be
routed out the same interface as other known subnets in the same range of addresses. IP
classless only affects the operation of the forwarding processes in IOS. It does not affect the
way the routing table is built.
When the no ip classless command is used, a packet bound for an unknown subnet will
be dropped even if a route to a subnet in the same address range exists. The basic principle of
classful routing is that if one part of a major network is known, but the subnet toward which the
packet is destined within that major network is unknown, the packet is dropped. One aspect of
this rule that may confuse students is that the router will only use the default route if the
destination major network does not exist in the routing table at all.
7.2.4 Common RIP configuration issues
RIP is a distance-vector routing protocol and like all distance-vector protocols they are slow to
converge and have to deal with routing loops and counting to infinity. To reduce the routing
loops and counting to infinity, RIP uses the following mechanisms:
• Split horizon
• Poison reverse
• Holddown counters
• Triggered updates
RIP permits a maximum hop count of 15 and any destination greater than 15 hops away is
tagged as unreachable. This maximum hop count prevents counts to infinity and endless
network routing loops. The split horizon rule prevents information about a route from being
sent out the same interface from which it was originally received. Split horizon is used to avoid
the creation of routing loops due to multiple routers that advertise routes to each other about
the same network. The no ip split-horizon command can be used to disable split
horizon.
Hold-down timers are used to define the amount of time that a possible down route will be held
and routes with higher metrics to the same network will not be accepted. The default hold-
down time is 180 seconds, which is 6 times the regular update period. When a route goes
down, the hold-down timer is started. During this time period, a route with a higher metric than
the original metric will not be accepted. If the original route comes back up or a route with a
lower metric than the original metric is advertised, they will be accepted immediately. The
hold-down timer will reduce routing loops but it may also slow convergence. The timers
basic 30 90 180 540 router configuration command can be used to adjust the basic
timers. The holddown is the third number.
RIP updates are broadcast by default every 30 seconds. This can be increased to reduce
network congestion or decreased to improve convergence with the timers basic 30 90
180 540 command. The update timer is the first number listed. In some instances, it may
necessary to avoid the advertisement of routing updates out a specific interface. This can be
accomplished with the passive-interface interface router configuration command.
For RIP to function in a non-broadcast environment, neighbor relationships must be
configured. This can be accomplished with the neighbor ip address router configuration

84 - 238 CCNA 2: Routers and Routing Basics v3.1 Instructor Guide – Module 7 Copyright © 2004, Cisco Systems, Inc.
command. The RIP version can also be changed with the version [1 | 2] router
configuration command. Other variations of this command may be placed on the interface to
specify which version of packets to send and receive.
7.2.5 Verifying RIP configuration
The show ip protocol and the show ip route commands can be used to verify the
configuration of RIP. The show ip protocol command displays information about all of the
IP routing protocols that are used on the router. This command can be used to verify that RIP
is configured, interfaces are correctly sending and receiving RIP updates, and that the router is
advertising the correct networks. The basic timers, filters, and version can also be verified with
the show ip protocol command. The show ip route command can be used to verify
that RIP routes are received. These routes will be identified by an “R”, which indicates that
they were learned through RIP.
7.2.6 Troubleshooting RIP update issues
Some common RIP configuration errors include incorrect network statements, discontiguous
subnets, and split horizons. These RIP update issues can be identified with some basic show
and debug commands. The debug ip rip command enables rip debugging and will display
all of the rip updates as they are sent and received. The following is an example of the output
of the debug ip rip command:
LAB-A#debug ip rip
RIP protocol debugging is on
LAB-A#
RIP: ignored v1 update from bad source 223.8.151.1 on Ethernet0
RIP: sending v1 update to 255.255.255.255 via Ethernet0
(192.5.5.1)
network 204.204.7.0, metric 3
network 223.8.151.0, metric 3
network 201.100.11.0, metric 1
network 219.17.100.0, metric 2
network 199.6.13.0, metric 2
network 205.7.5.0, metric 1
network 210.93.105.0, metric 4
RIP: sending v1 update to 255.255.255.255 via Ethernet1
(205.7.5.1)
network 204.204.7.0, metric 3
network 223.8.151.0, metric 3
network 201.100.11.0, metric 1
network 219.17.100.0, metric 2
network 192.5.5.0, metric 1
network 199.6.13.0, metric 2
network 210.93.105.0, metric 4
RIP: sending v1 update to 255.255.255.255 via Serial0
(201.100.11.1)
network 192.5.5.0, metric 1
network 205.7.5.0, metric 1
RIP: ignored v1 update from bad source 219.17.100.1 on Ethernet0
RIP: received v1 update from 201.100.11.2 on Serial0
204.204.7.0 in 2 hops
223.8.151.0 in 2 hops

85 - 238 CCNA 2: Routers and Routing Basics v3.1 Instructor Guide – Module 7 Copyright © 2004, Cisco Systems, Inc.
219.17.100.0 in 1 hops
199.6.13.0 in 1 hops
210.93.105.0 in 3 hops
Other commands that can be used to troubleshoot RIP update issues include the following:
• show ip rip database
• show ip protocols
• show ip route
• debug ip rip
• show ip interface brief
7.2.7 Preventing routing updates through an interface
The passive interface command prevents routing updates from being sent out a
particular interface. In the graphic, Router Z interface Fa0/0 is not allowed to send router
updates to Router A. This may be implemented for a variety of reasons. One reason might be
that the administrator of Router Z does not want information about the internal network to be
sent out to other routers. If Router Z is a stub network, the administrator of Router A may
prevent routing updates from being sent to Router Z since there is one way in and one way
out. Students must understand that routes will still be learned through this interface. They also
need to know that the network that this interface is connected to is advertised if a network
statement is configured for that network.
7.2.8 Load Balancing with RIP
Load balancing is the process of routing packets over multiple equal-cost paths to increase
throughput. RIP can load balance over as many as six equal-cost paths, although four is the
default. Packets are sent “round robin” over the equal-cost paths, this means that the equal-
cost paths are used in turn. Since the metric for RIP is hop count, equal-cost paths indicate
that a network can be reached through multiple paths that have the same hop count.

86 - 238 CCNA 2: Routers and Routing Basics v3.1 Instructor Guide – Module 7 Copyright © 2004, Cisco Systems, Inc.
This does not consider the bandwidth of each link. So while load balancing may allow packets
to travel multiple paths to reach a destination, huge bandwidth differences among equal-cost
paths could actually slow throughput.
7.2.9 Load balancing across multiple paths
A router may have multiple paths to a given destination network. If these paths have different
metrics the router will use the route with the best metric to forward packets. If multiple routes
have the same metric associated with them, the router will use load balancing to spread out
the traffic that is forwarded to a particular network. This helps reduce traffic on a given route to
speed up communications. Load balancing is enabled by default on routers that use RIP and
IGRP. With the exception of BGP, IP routing protocols route to four parallel routes by default.
The administrator also has the option of load balancing on a per-packet or per-destination
basis. A per-destination basis implies that all packets headed for a particular host on the
network during a given communication session will take the same path.
Students should be comfortable with the term “round-robin” load balancing. This means that
packets will be equally shared between the equal paths. This is done by alternating the packet
output between the interfaces for each of the paths. The students should also understand that
this does not equally balance the traffic between the paths. This is because the packets are of
various sizes. So even though the same number of packets will be forwarded out of the
interfaces, the amount of traffic will vary.
7.2.10 Integrating static routes with RIP
Static routes are user-defined routes that force packets to take a specific path. These are
usually used when a dynamic route cannot be built, the overhead of dynamic routing is not
desirable, or if another route for fault tolerance is desired. A static route can be configured on
the router with the ip route command and removed with the no ip route command.
These routes can then be redistributed or shared through the dynamic routing protocol with the
redistribute static command.
7.3 IGRP
Essential Labs: 7.3.5 and 7.3.6
Optional Labs: 7.3.8
Core TIs: All
Optional TIs: none
Course-Level Claim: Students can configure, verify, analyze, and troubleshoot simple
distance vector routing protocols.
Certification-Level Claim: Students can troubleshoot and configure routing protocols based
on user requirements.
Hands-on skills: none

87 - 238 CCNA 2: Routers and Routing Basics v3.1 Instructor Guide – Module 7 Copyright © 2004, Cisco Systems, Inc.
7.3.1 IGRP features
IGRP is a Cisco proprietary distance-vector interior gateway routing protocol. Distance vector
routing protocols mathematically compare routes to determine the best path. IGRP was
designed to take advantage of the simplicity of RIP and adds other metrics for best path
selection and better scalability. The metrics available with IGRP are bandwidth, delay, load,
reliability, and maximum transmission unit (MTU). These metrics can be used to make better
mathematical decisions about best paths than the hop count metric used by RIP. By default,
bandwidth and delay are the two metrics that are used and the others are set to zero. IGRP
shares its routing information through the use of timed updates every 90 seconds.
Draw an example on the board to demonstrate how IGRP can make better routing decisions
than RIP. There are three important points to emphasize:
• IGRP is Cisco proprietary. If students can select which routing protocols to use,
the internetwork will have to be all Cisco devices for IGRP to be chosen.
• The default update time of IGRP is 90 seconds and the updates are broadcast.
• The default algorithms of IGRP are bandwidth and delay. The others can be used
if the algorithm is changed. MTU is only exchanged in the update. It is not used in
any calculation.
One additional item to note is that Cisco offers more support for EIGRP than IGRP. Many of
the newer releases of IOS do not support IGRP.
7.3.2 IGRP metrics
IGRP uses several metrics to calculate the overall routing metric of each route:
• Bandwidth – the lowest bandwidth value in a path
• Delay – the cumulative interface delay along a path
• Reliability – the reliability between source and destination, determined by the
exchange of keepalives
• Load – the load on a link between a source and a destination based on bits per
second
• MTU – the maximum transmission unit value of a path
The show ip protocol command is used to display parameters, filters, and network
information about the routing protocol used by a router. Each metric has a corresponding K
value or weight. By default, only K1 and K3 are set to one. These represent the K values for
bandwidth and delay. The K values of the other metrics are set to zero. By default, only
bandwidth and delay are used to determine the composite metric or routing metric of each
route. This use of multiple components to calculate a composite metric provides greater
accuracy than the RIP hop-count metric to choose the best path.
The show ip route command displays the composite IGRP metric for a given route in
brackets with the administrative distance. A link with higher bandwidth will have a lower metric.
A link with lower cumulative delay will have a lower metric.

88 - 238 CCNA 2: Routers and Routing Basics v3.1 Instructor Guide – Module 7 Copyright © 2004, Cisco Systems, Inc.
The lower the metric is, the better the route. Make sure that students understand that the
default metrics for IGRP are bandwidth and delay. The other metrics can be used but are not
used by default. Allow the students to configure IGRP on a mesh network and adjust the
metrics to see how the routing table is changed. Students should also be instructed to trace
the path to a network before and after the metric changes to verify the different path selection.
7.3.3 IGRP routes
IGRP advertises three types of routes:
• Interior
• System
• Exterior
Interior routes are defined as routes between subnets that are connected to the same router
interface. System routes are routes within the same autonomous system. These routes are
derived from directly connected networks and through routes learned from other IGRP routers.
System routes do not contain subnet information. Exterior routes are routes between
autonomous systems. A gateway of last resort can be used to transfer information to a
destination outside of a local autonomous system.
Describe the graphic included in the TI in depth. Explain the concepts of interior routes and
multiple subnets on the same router interface. Autonomous systems should also be explained.
7.3.4 IGRP stability features
Features designed to enhance the stability of IGRP consist of holddowns, spit horizons, and
poison-reverse updates. Holddowns are used to prevent regular update messages from
reinstating a route that is down. This is done through the lack of regularly scheduled update
messages. If a router does not receive an update about a particular route, it marks that route
as possibly down. Split horizons are designed to prevent routing loops with the rule that
routing information is not sent back in the direction from which it was learned. This prevents
routing loops between adjacent routers. Poison-reverse updates are necessary to avoid larger
routing loops. An increase in metric may indicate a routing loop, so poison-reverse updates
are sent to place the route with the increasing metric in holddown. IGRP sends out poison-
reverse updates when the route metric has increased by a factor of 1.1 or more.
The timers associated with IGRP include update, invalid, hold-down, and flush timers. The
update timer indicates how often routing updates will be sent, the default for IGRP is 90
seconds. The invalid timer is the amount of time that IGRP will wait before it declares a route
invalid. The default for IGRP is 270 seconds, which is 3 times the update period. The hold-
down variable specifies the holddown period. During this period the information about better
routes is suppressed, even though the route in holddown is marked as inaccessible and
advertised as unreachable. When the holddown time has expired, routes advertised by other
routers are accepted. The default holddown time is greater than three times the update time.
The flush timer indicates the amount of time that a route should remain in the routing table
before it is flushed. This time should be at least as long as the holddown and invalid times
combined. This will allow the proper holddown phase, otherwise the route may be flushed and
new routes may be accepted prematurely. The default flush timer is seven times the update
time. The show ip protocol command should be used to view the timers and then timers
should be changed and viewed again.

89 - 238 CCNA 2: Routers and Routing Basics v3.1 Instructor Guide – Module 7 Copyright © 2004, Cisco Systems, Inc.
The debug ip igrp events command can be used to verify that the timers affect routing
updates. Have the students configure IGRP on the lab topology.
7.3.5 Configuring IGRP
To enable IGRP routing use the router igrp as-number global configuration command.
To disable IGRP routing use the no router igrp as-number command.
RouterA(config)#router igrp as-number
RouterA(config-router)#
RouterA(config)#no router igrp as-number
RouterA(config)#
To identify which networks will participate in the IGRP routing process, use the network
network-address router configuration command. To remove a network from the IGRP
routing process, use the no network network-address command.
RouterA(config)#router igrp 101
RouterA(config-router)#network 192.168.1.0
RouterA(config)#router igrp 101
RouterA(config-router)#no network 192.168.1.0
The autonomous system number is used to identify the router to other IGRP routers and to tag
routing information. Have the students configure IGRP on the lab topology.
7.3.6 Migrating from RIP to IGRP
With the creation of the IGRP in the early 80s, Cisco Systems was the first company to solve
the problems associated with RIP. IGRP was designed to have a greater maximum hop count,
which gave it more scalability for larger companies. IGRP uses multiple metrics to determine
the best path, bandwidth, and delay, as opposed to the hop count metric used by RIP. As a
result of these improvements, IGRP enabled many large, complex, and topologically diverse
internetworks to be deployed. Have the students configure the lab topology with RIP and then
migrate to IGRP. Make sure that students understand that RIP is still the most implemented
routing protocol in smaller internetworks. Also, emphasize that IGRP can only be used in a
fully Cisco environment.
7.3.7 Verifying IGRP Configuration
The following commands and available switches can be used to verify the configuration of
IGRP:
• show interface
• show ip protocol
• show ip route
• show running-config
The show interface command can be used to verify issues that are specifically related to
the interface configuration such as the ip address, physical connectivity, and keepalives. The
show ip protocol command should be used to verify that routing protocols are correctly
configured. This command can be used to view the routing protocols enabled on the router,

90 - 238 CCNA 2: Routers and Routing Basics v3.1 Instructor Guide – Module 7 Copyright © 2004, Cisco Systems, Inc.
the networks advertised, timer values, and other routing protocol-specific information. The
show ip route command displays the routing table and lists the next hop to all known
networks, how the route was learned, the metric, and other route specific information. The
show run command can be used to verify the running configuration. Have the students verify
proper operation of IGRP on the lab topology.
7.3.8 Troubleshooting IGRP
Most of the IGRP configuration errors involve a bad network statement, discontiguous subnet,
or incorrect autonomous system number. The following commands are used to troubleshoot
IGRP:
• show ip protocols
• show ip route
• debug ip igrp events
• debug ip igrp transactions
• ping
• trace
Both the debug ip igrp events and debug ip igrp transactions commands can
be used to verify that routing information is being passed between routers. The ping
command can be used to test network connectivity. The trace command can be used to
locate pinpoint delay or connectivity issues. Have the students take a break and place several
IGRP problems on the lab topology. When the students return from the break, instruct them to
troubleshoot the topology and correct any problems they find. Emphasize the fact that the
show run command, which makes it easy to troubleshoot problems in a lab, may not be very
effective in real situations. The show run command should be used to verify configuration
changes.

91 - 238 CCNA 2: Routers and Routing Basics v3.1 Instructor Guide – Module 7 Copyright © 2004, Cisco Systems, Inc.
Module 7 Summary
Before students begin Module 8, they must be able to configure and troubleshoot RIP and
IGRP by themselves.
Online assessment options include the end-of-module online quiz in the curriculum and the
online Module 7 exam. Formative skill assessments such as timed competitions to see who
can get hands-on or e-Lab routing to work the fastest should be used. The emphasis of any
assessment should be on the ability to demonstrate mastery.
Students should understand the following main points:
• How routing information is maintained through distance vector protocols
• How routing loops occur in distance vector
• How to define a maximum to prevent count to infinity
• How to eliminate routing loops through split horizon
• Route poisoning
• How to avoid routing loops with triggered updates
• How to prevent routing loops with holddown timers
• How to prevent routing updates through an interface
• Load balancing across multiple paths
• RIP process
• RIP configuration
• The ip classless command
• Common RIP configuration issues
• Load balancing with RIP
• How to integrate static routes with RIP
• How to verify RIP configuration
• IGRP features
• IGRP metrics
• IGRP routes
• IGRP stability features
• How to configure IGRP

92 - 238 CCNA 2: Routers and Routing Basics v3.1 Instructor Guide – Module 7 Copyright © 2004, Cisco Systems, Inc.
• How to migrate RIP to IGRP
• How to verify IGRP configuration
• How to troubleshoot IGRP

93 - 238 CCNA 2: Routers and Routing Basics v3.1 Instructor Guide – Module 8 Copyright © 2004, Cisco Systems, Inc.
Module 8: TCP/IP Suite Error and Control Messages
Overview
The main goal of Module 8 is for students to learn how the IP protocol uses the ICMP protocol
to provide control messages to hosts on a network. IP does not have the facilities to send error
messages. It uses ICMP to send, receive, and process error and control messages.
Module 8 Caution
Error and control messaging is an important aspect of TCP/IP. Make sure the students
understand that ICMP is the protocol that handles these functions for the TCP/IP suite. If time
is an issue, this module can be used as a reference for other modules when students
encounter different ICMP error messages in their labs and in their use of programs such as
browsers and e-mail.
Students who complete this module should be able to perform the following tasks:
• Describe ICMP
• Describe the ICMP message format
• Identify ICMP error message types
• Identify potential causes of specific ICMP error messages
• Describe ICMP control messages
• Identify a variety of ICMP control messages that are used in networks
• Determine the causes for ICMP control messages

94 - 238 CCNA 2: Routers and Routing Basics v3.1 Instructor Guide – Module 8 Copyright © 2004, Cisco Systems, Inc.
8.1 Overview of TCP/IP Error Message
Essential Labs: None
Optional Labs: None
Core TIs: 8.1.1, 8.1.2, 8.1.4, 8.1.5, 8.1.6, and 8.1.8
Optional TIs: 8.1.3, 8.1.7, and 8.1.9
Course-Level Claim: Students can describe the operation of ICMP and identify the reasons,
types, and format of associated error and control messages.
Hands-on skills: none
8.1.1 ICMP
IP is considered a “best effort” or unreliable method for the delivery of network data. If the data
does not reach its destination, the sender is not notified that the transmission has failed. ICMP
is the component of the TCP/IP protocol stack that addresses the limitations of IP. ICMP does
not overcome the unreliability issues in IP but ICMP does allow for testing. Reliability must be
provided by upper layer protocols. Explain the difference between a guaranteed method and a
best effort. This is a good time to show students how a successful ICMP works. Introduce
problems into the lab setup to demonstrate how ICMP relays messages in a network. Explain
that ICMP is a Layer 3 protocol of the TCP/IP suite. It is not an IP packet. It uses the IP
addressing scheme but has a different packet format than IP.
8.1.2 Error reporting and error correction
ICMP is an error reporting protocol for IP. When datagram delivery errors occur, ICMP is used
to report these errors back to the sender of the datagram.
This is an excellent opportunity to show the students this procedure in the lab setup. They
should be shown that ICMP does not correct the encountered network problem. ICMP just
reports on the status of the delivered packet to the sender. Its function is not to propagate
information about network changes.
8.1.3 ICMP message delivery
ICMP is a message protocol for TCP/IP protocol suite. ICMP messages are encapsulated as
data in ICMP packets in the same way that IP data is delivered. ICMP messages have their
own header information. They are subject to the same failures as any other data. The students
should realize that ICMP is a Layer 3 protocol that does not use IP packets. ICMP uses IP
addressing but has a different structure than an IP packet. Show the students that this
scenario could generate more error reports and cause increased congestion on an already
ailing network. For this reason, errors created by ICMP messages do not generate their own
ICMP messages. Stress to the students that it is possible to have a datagram delivery error
that is never reported back to the sender of the data.

95 - 238 CCNA 2: Routers and Routing Basics v3.1 Instructor Guide – Module 8 Copyright © 2004, Cisco Systems, Inc.
8.1.4 Unreachable networks
Network communications depend on certain basic conditions:
• The sending and receiving devices must have the TCP/IP protocol configured.
• This includes a correct IP address and subnet mask.
• A default gateway must be set if data will go outside the LAN.
• Devices must be place to route the data.
• The router must be configured correctly and the correct routing protocol must be
used.
If these conditions are not met, communication cannot occur. Instruct the students to discuss
problems that could cause a network to be unreachable.
8.1.5 Using ping to test destination reachability
The ICMP protocol can be used to test the availability of a destination. If a destination receives
the ICMP echo request, it formulates an echo reply to send back to the source. If the sender
receives the echo reply, this confirms that the destination can be reached. The process is
initiated with the ping command.
Have the students do an exercise on the ping procedure. Discuss the use of the DNS function.
Explain that the DNS must be available to use a domain name instead of an IP address when
the ping command is used. Also point out that a way to check the function of DNS is to ping
the same destination by domain name and by IP address. If the remote location responds to
the IP address but not to the domain name then this indicates a DNS issue. Explain that a
location may be unreachable because of security restrictions. ICMP may be a blocked
protocol.
8.1.6 Detecting excessively long routes
Situations in a network can occur where datagrams travel in a circle and never reach their
destination. This could occur because no path exists between a source and a destination that
conforms to the requirements of the routing protocol. This could be caused by incorrect routing
information. Explain that paths with too many hops and circular paths create an excessively
long route. The packet will eventually reach the end of its life, known as time to live (TTL). The
TTL is not related to the hop count value of RIP. RIP advertisements are broadcast. That
means they will not go farther than the local segment. The reachability of RIP is controlled by
the routing protocol. It maintains a hop count metric that cannot exceed 15. This means that a
route will not be advertised further than 15 hops. It does not mean that packets cannot travel
more than 15 hops. The process is as follows:
1. As each router processes the datagram, the TTL value decreases by one.
2. When the TTL value reaches zero, the packet is discarded.

96 - 238 CCNA 2: Routers and Routing Basics v3.1 Instructor Guide – Module 8 Copyright © 2004, Cisco Systems, Inc.
8.1.7 Echo messages
ICMP message formats have three fields:
• Type
• Code
• Checksum
The type field indicates the type of ICMP message that is sent. The code field includes
additional information that is specific to the message type. The checksum field is used to verify
the integrity of the data. Create an example to help students understand this format. This is an
important concept to help the student understand causes of ICMP "destination unreachable"
messages.
8.1.8 Destination unreachable message
Hardware failures, improper protocol configuration, disabled interfaces, and incorrect routing
information are some of the reasons for unsuccessful delivery of data. Give the students
examples similar to the figures in the curriculum. Specify values and indicate the reason for
each failure. Explain that the students must understand the various causes of ICMP
"destination unreachable" messages to effectively troubleshoot an IP network.
8.1.9 Miscellaneous error reporting
Devices that process datagrams may not be able to forward a datagram due to some type of
error in the header. The error does not relate to the state of the destination host or network,
but it will still prevent the datagram from being processed and delivered.

97 - 238 CCNA 2: Routers and Routing Basics v3.1 Instructor Guide – Module 8 Copyright © 2004, Cisco Systems, Inc.
8.2 TCP/IP Suite Control Messages
Essential Labs: None
Optional Labs: None
Core TIs: None
Optional TIs: All
Course Level Claim: Students can describe the operation of ICMP and identify the reasons,
types, and format of associated error and control messages.
Hands-on skills: none
8.2.1 Introduction to control messages
ICMP is an integral part of the TCP/IP protocol suite. All IP implementations must include
ICMP support for the following reasons:
• Since IP does not guarantee delivery, it has no method to inform hosts when
errors occur.
• IP has no built-in method to provide information or control messages to hosts.
• ICMP is necessary to perform these functions for IP.
Explain to the students that unlike error messages, control messages are not the result of lost
packets or error conditions. Instead, they are used to inform hosts of conditions such as
network congestion or the existence of a better gateway to a remote network. Like all ICMP
messages, ICMP control messages are encapsulated.
8.2.2 ICMP redirect/change requests
An ICMP redirect/change request can only be initiated by a gateway, which is commonly used
to describe a router. All hosts that communicate with multiple IP networks must be configured
with a default gateway. This default gateway is the address of a router port connected to the
same network as the host. Normally there is a single gateway. In some circumstances a host
can connect to a segment that has two or more directly connected routers. In these situations,
the default gateway may need to use a redirect/change request to inform the host of the best
path. Explain this concept with the students and make sure they understand this important
process.
Default gateways only send ICMP redirect/change requests if the following conditions are met:
• The interface on which the packet comes into the router is the same interface on
which the packet gets routed out.
• The subnet/network of the source IP address is the same subnet/network of the
next hop IP address of the routed packet.
• The datagram is not source-routed.

98 - 238 CCNA 2: Routers and Routing Basics v3.1 Instructor Guide – Module 8 Copyright © 2004, Cisco Systems, Inc.
• The route for the redirect is not another ICMP redirect or a default route.
• The router is configured to send redirects.
Make sure students understand default gateways. Instruct students to look at the router lab
setup and visually determine the default gateway of the host attached to it.
8.2.3 Clock synchronization and transit time estimation
Networks that connect to each other over vast distances choose their own method of clock
synchronization. As a result, hosts on disparate networks who attempt to communicate with
software that requires time synchronization can encounter problems. The ICMP timestamp
message type is designed to help alleviate this problem.
The ICMP timestamp request message allows a host to ask the remote host for the current
time. The remote host uses an ICMP timestamp reply message to respond to the request. The
type field on an ICMP timestamp message can be either a 13 or 14 timestamp reply. The code
field value is always set to zero. The ICMP timestamp request contains an originate
timestamp, which is the time on the requesting host just before the timestamp request is sent.
The receive timestamp is the time that the destination host receives the ICMP timestamp
request. The transit timestamp is filled in just before the ICMP timestamp reply is returned.
Originate, receive, and transit timestamps are computed in numbers milliseconds elapsed
since midnight (00:00), Universal Time.
The host that originated the ICMP timestamp request can use these timestamps to estimate
transit time across the network. The host can subtract the originate time from the transit time
to guess the transit time. However this can vary widely based on traffic and congestion. The
host that originated the ICMP timestamp request can also estimate the local time of the remote
computer. This is an important concept for the students to understand. Make sure that they
also understand that NTP, which is a UDP protocol, is used to maintain the time between
systems.
8.2.4 Information requests and reply message formats
ICMP information requests and reply messages were originally intended to allow a host to
determine the number of the network it resided on. However, BOOTP and DHCP are now
used to allow hosts to obtain the network number to which they are attached.
8.2.5 Address mask requests
A subnet mask is important to identify network, subnet, and host bits in an IP address. If a host
does not know the subnet mask, it may send an address mask request to the local router. The
router responds with an ICMP address mask reply. If the address of the router is known, this
request may be sent unicast. If the address is not known, the request will be a broadcast.
When the router receives the request, it will respond with an address mask reply. This reply
will identify the correct subnet mask. This is an important concept for the students to
understand. This is also a good time to review IP addressing.
8.2.6 Router discovery message
When a host on a network boots and has not been manually configured with a default
gateway, it can learn the available routers through the process of router discovery. This

99 - 238 CCNA 2: Routers and Routing Basics v3.1 Instructor Guide – Module 8 Copyright © 2004, Cisco Systems, Inc.
process begins when the host sends a multicast router solicitation message to all routers with
the address 224.0.0.2. If a router solicitation message is sent to a router that does not support
the discovery process, the solicitation will go unanswered. However, if it is supported, a router
advertisement is sent in return.
8.2.7 Router solicitation message
A host will generate an ICMP router solicitation message in response to a missing default
gateway. This message is sent multicast. This is the first step in the router discovery process.
A local router will respond with a router advertisement that identifies the default gateway for
the local host.
8.2.8 Congestion and flow control messages
Congestion occurs when multiple computers try to access the same receiver or when traffic
from a high speed LAN reaches a slower WAN connection. The effect of congestion on a
network is dropped packets that result in a loss of data. To reduce data lost, ICMP messages
must be sent to the source of the congestion. This type of ICMP message is called a source-
quench message. The source-quench message notifies the sender of the congestion and asks
the sender to reduce its rate. This usually reduces the congestion. The rate of transmission will
slowly increase if no other source-quench messages are received. One way ICMP source-
quench messages might be used effectively is in a SOHO. Develop an example of network
congestion. Have the students come up with their own ideas about the factors that cause
network congestion.

100 - 238 CCNA 2: Routers and Routing Basics v3.1 Instructor Guide – Module 8 Copyright © 2004, Cisco Systems, Inc.
Module 8 Summary
Before students begin Module 9, they should know where to look for many of the error
messages they may encounter.
Online assessment options include the end-of-module online quiz in the curriculum and the
online Module 8 exam. This is a very descriptive module so vocabulary or scenario-based
quizzes may be the preferred form of assessment.
Students should understand the following main points:
• IP is a best-effort delivery method that uses ICMP messages to alert the sender
that the data did not reach its destination.
• ICMP echo request and echo reply messages allow the network administrator to
test IP connectivity to aid in the troubleshooting process.
• ICMP messages are transmitted with the IP protocol so their delivery is unreliable.
• ICMP packets have their own special header information, which starts with a type
field and a code field.
• Potential causes of specific ICMP error messages
• The functions of ICMP control messages
• ICMP redirect/change request messages
• ICMP clock synchronization and transit time estimation messages
• ICMP information request and reply messages
• ICMP address mask request and reply messages
• ICMP router discovery message
• ICMP router solicitation message
• ICMP congestion and flow control messages

101 - 238 CCNA 2: Routers and Routing Basics v3.1 Instructor Guide – Module 9 Copyright © 2004, Cisco Systems, Inc.
Module 9: Basic Router Troubleshooting
Overview
When teaching Module 9, emphasize the fact that the ability to interpret a routing table is of
fundamental importance to networking professionals. This module is dedicated to routing
tables and troubleshooting tools such as the show ip route command.
Module 9 Caution
Students need to understand how to use these commands and interpret their output. This
module is usually very interesting to students.
Students who complete this module should be able to perform the following tasks:
• Use the show ip route command to gather detailed information about the
routes installed on the router
• Configure a default route or default network
• Understand how a router uses Layer 2 and Layer 3 addressing to move data
through the network
• Use the ping command to perform basic network connectivity tests
• Use the telnet command to verify the application layer software between source
and destination stations
• Troubleshoot by sequential testing of OSI layers
• Use the show interfaces command to confirm Layer 1 and Layer 2 problems
• Use the show ip route and show ip protocol commands to identify routing
issues
• Use the show cdp command to verify Layer 2 connectivity
• Use the traceroute command to identify the path packets take between
networks
• Use the show controllers serial command to ensure the proper cable is
attached
• Use basic debug commands to monitor router activity

102 - 238 CCNA 2: Routers and Routing Basics v3.1 Instructor Guide – Module 9 Copyright © 2004, Cisco Systems, Inc.
9.1 Examining the Routing Table
Essential Labs: 9.1.1, 9.1.2, and 9.1.8
Optional Labs: None
Core TIs: All
Optional TIs: none
Course-Level Claim: Students can configure, verify, analyze, and troubleshoot simple
distance vector routing protocols.
Certification-Level Claim: Students can troubleshoot and configure routing protocols based
on user requirements.
Hands-on skills: none
9.1.1 The show ip route command
One of the primary functions of a router is to determine the best path to a given destination. A
router learns paths from the configuration or from other routers through routing protocols. They
use RAM to store this routing information in routing tables. A routing table contains the best
available routes to destinations. The show ip route command displays the contents of the
IP routing table. The routing table contains entries for all known networks and subnetworks
and a code that indicates how that information was learned. Discuss how valuable the show
ip route command is to network troubleshooting.
Routes can be added to a router through two methods:
• Static routing – An administrator manually defines routes. These routes do not
change until a network administrator manually programs the changes.
• Dynamic routing – Routers follows rules defined by a routing protocol to
exchange routing information. These routes change automatically as neighboring
routers update each other with new information.
Discuss with the students the differences between static routing and dynamic routing. This is
an important concept for the students to understand. The instructor should also emphasize
that the router would not know what to do with a packet if there was no route to forward it
toward the destination.
9.1.2 Determining the gateway of last resort
Routers do not maintain routes to every possible destination. Instead, routers can keep a
default route, or a gateway of last resort. The router will use this default route to forward a
packet to a different router. Default routes can be statically entered by an administrator or
dynamically learned through a routing protocol. Before routers can dynamically exchange
information, an administrator must configure at least one router with a default route.

103 - 238 CCNA 2: Routers and Routing Basics v3.1 Instructor Guide – Module 9 Copyright © 2004, Cisco Systems, Inc.
An administrator can use two different commands to configure default routes:
• ip route 0.0.0.0 0.0.0.0 [next-hop-ip-address | exit-interface]
• ip default-network
The ip default-network command establishes a default route in networks with dynamic
routing protocols. Discuss the important concept of the gateway of last resort and the two
commands used to configure default routes. Have the students brainstorm and present their
ideas on why routers do not maintain routes to every possible destination to the class. One
thing the students should know is that the ip route 0.0.0.0 0.0.0.0 command is
referred to as the “quad zero route”.
9.1.3 Determining route source and destination
Path determination occurs at the network layer, which is Layer 3. The path determination
function enables a router to evaluate the available paths to a destination and to establish the
preferred way to handle a packet. The network layer provides best-effort, end-to-end packet
delivery. The network layer uses the IP routing table to send packets from the source network
to the destination network. Discuss Layer 3 of the OSI model as a review. This should be a
concept that the students have already mastered.
9.1.4 Determining L2 and L3 addresses
While network layer addresses are used to get packets from their source to destination, it is
important to understand that a different type of address is used to get packets from one router
to the next. For a packet to get from the source to the destination, both Layer 2 and Layer 3
addresses are used. Explain how important this concept is for the students to understand. The
Layer 3 address is used to route a packet from the source network to the destination network.
The source and destination IP addresses remain the same. The MAC address changes at
each hop or router. A data link layer address is necessary because the source host must have
a way to address the next-hop router to which the packets are being forwarded.
For students to understand the routing process, the Layer 2 and 3 addresses must be
understood. Be sure to review the various names for IP addresses, such as a Layer 3 address,
a network layer address, or a logical address. Review the same concept for a MAC address,
that it is also called a Layer 2 address, a data link address, or a physical address. It is also
important to understand that the MAC will change while the IP will remain the same. Remind
the students that the packet will remain intact from the source host to destination host. At each
hop along the path a new frame is created and addressed in the frame to the next hop.
9.1.5 Determining route administrative distance
One of the most intriguing aspects of Cisco routers is how the router chooses which route is
the best. As each routing process receives updates and other information, it chooses the best
path to any given destination and attempts to add this path to the routing table. The router
decides whether or not to add the routes presented by the routing processes based on the
administrative distance of each route. The route with the lowest administrative distance is
considered the best route.

104 - 238 CCNA 2: Routers and Routing Basics v3.1 Instructor Guide – Module 9 Copyright © 2004, Cisco Systems, Inc.
Explain administrative distances to the students. The administrative distance represents the
trustworthiness of the source of a route. The Cisco IOS is designed to trust directly connected
routes more than any other source. Directly connected routes have the lowest administrative
distance of zero. The IOS also trusts routes that are configured by a network administrator,
which are static routes. These have an administrative distance of one. Students should also
learn the administrative distances of RIP, IGRP, EIGRP, and OSPF. The administrative
distance must not be confused with routing metrics. Metrics are calculated and compared
among routes from the most trusted routing source. The router will select the route from the
best administrative source with the lowest metric. This is an important concept for the students
to understand.
9.1.6 Determining the route metric
Routing protocols use metrics to determine the best route to a destination. The metric is a
value that measures the desirability of a route. Some routing protocols use only one factor to
calculate a metric. For example, RIP only uses hop count as a metric. Other protocols base
their metric on bandwidth, delay, load, reliability, ticks, maximum transmission unit, and cost.
Discuss with the students the differences between each of these metrics so they fully
understand what is used to calculate the best route.
Each routing algorithm interprets what is best in its own way. The algorithm generates a
number, called the metric value, for each path through the network. The smaller the metric
value is, the better the path. Review the administrative distances covered in an earlier section.
Make sure students understand the difference between administrative distances and metrics.
Also explain that routes from different protocols cannot be compared since routing protocols
use different metrics and different methods to determine the metric value.
9.1.7 Determining the route next hop
Routing algorithms fill routing tables with information. Destination or next hop associations tell
a router that a particular destination can be reached if the packet is sent to a particular router
that represents the next hop on the way to the final destination. Have students look at routing
table examples and determine the next-hop router for a network.
9.1.8 Determining the last routing update
A network administrator can use the following commands to find the last route update:
• show ip route
• show ip route network
• show ip protocols
• show ip rip database
Stress the importance of these commands. Use examples to show the students the
information generated by these commands.

105 - 238 CCNA 2: Routers and Routing Basics v3.1 Instructor Guide – Module 9 Copyright © 2004, Cisco Systems, Inc.
9.1.9 Observing multiple paths to destination
Some routing protocols support multiple paths to the same destination. Multipath algorithms
permit traffic over multiple lines, provide better throughput, and are more reliable. Discuss with
the students their ideas on why it would be better to have multiple paths through the network.
Discuss redundancy and reasons why all networks are not redundant.
9.2 Network Testing
Essential Labs: 9.2.6
Optional Labs: None
Core TIs: All
Optional TIs: none
Course-Level Claim: Students can use embedded Layer 3 through Layer 7 protocols to
establish, test, suspend, or disconnect connectivity to remote devices from the router console.
Certification Level Claim: Students can describe network communications in layered models,
perform simple LAN troubleshooting, and use the OSI model as a guide for systematic network
troubleshooting.
Hands-on skills: none
9.2.1 Introduction to network testing
Basic testing of a network should move through each layer of the OSI reference model. Begin
with Layer 1 and work to Layer 7 if necessary. Instruct the students to look for simple solutions
first when they test a network. Some of the most common problems on IP network result from
errors in the addressing scheme. Reinforce how important IP addressing schemes are to a
network. Explain to students that a large part of their role in the workplace will require
troubleshooting.
9.2.2 Using a structured approach to troubleshooting
Troubleshooting is a process that allows a user to find problems in a network. There should be
a structured or orderly process to troubleshooting based on the networking standards defined
by an administration. Documentation is a very important part of the troubleshooting process.
Emphasize to the students that documentation is important, but probably the least performed
task in network management. Have the students brainstorm ideas about why a structured
approach is important to troubleshooting. Discuss the ideas with the class.
Emphasize the two structured approaches explained in the curriculum. Since these are not the
only two approaches, instruct the students to work in groups and develop their own structured
approaches to troubleshooting. The students need to understand that the troubleshooting
process can create additional problems. To prevent this, make sure students know that they
should reverse any processes they use to solve the issue. Failure to do so can add to the
network problems.

106 - 238 CCNA 2: Routers and Routing Basics v3.1 Instructor Guide – Module 9 Copyright © 2004, Cisco Systems, Inc.
9.2.3 Testing by OSI layers
Testing should begin with Layer 1 of the OSI model and work to Layer 7 if necessary. The
ping command is used at Layer 3. The telnet command is used at Layer 7. Both of these
commands will be discussed in detail in a later section. It is important for the students to
understand which types of errors occur at the different layers of the OSI model. This is a good
opportunity to group students together to practice for an exam or earn extra credit through
competitive activities. For example, describe a type of error and have the teams compete to
determine the associated layer.
Relevant TIs from CCNA 2 v2.1.4 are 13.1.1 and 13.1.5.
The students need to understand the ping process and what is tested by each ping:
• ping the loopback address
• ping the interface address
• ping the local router interface address
• ping a remote host address
9.2.4 Layer 1 troubleshooting using indicators
Indicator lights are useful troubleshooting tools. Most interfaces or NICs have indicator lights
that show if there is a valid connection. The interface may also have lights to indicate if traffic
is being sent or received. Have the students discuss possible Layer 1 problems. Instruct
students to check for the simplest of problems first such as power cords or electricity.
9.2.5 Layer 3 troubleshooting using ping
The ping utility is used to test network connectivity. Echo protocols are used to test if protocol
packets are being routed. The ping command sends a packet to the destination host and then
waits for a reply packet from that host. Results from this echo protocol can help evaluate the
path-to-host reliability, delays over the path, and if the host can be reached or is functional.
The ping command can be invoked from both user EXEC mode and privileged EXEC mode.
To use the extended ping command, the user must be in privileged EXEC mode. Explain to
the students that it is a good idea to use the ping command when the network functions
properly to see how the command works under normal conditions. This can also be used to
make comparisons when troubleshooting. The students should relate ping to reachability.
9.2.6 Layer 7 troubleshooting using Telnet
Telnet is a virtual terminal protocol that is part of the TCP/IP protocol suite. Telnet allows the
verification between source and destination stations. The telnet command provides a virtual
terminal so administrators can use Telnet operations to connect with other routers that use
TCP/IP. The telnet command will be discussed in later sections of the curriculum. At this
point, students should understand the functions of Telnet.

107 - 238 CCNA 2: Routers and Routing Basics v3.1 Instructor Guide – Module 9 Copyright © 2004, Cisco Systems, Inc.
9.3 Troubleshooting Router Issues Overview
Essential Labs: 9.3.4, 9.3.5, and 9.3.7
Optional Labs: None
Core TIs: All
Optional TIs: none
Course-Level Claim: Students can use the commands incorporated within IOS to analyze
and rectify network problems.
Certification-Level Claim: Students can perform simple WAN troubleshooting.
Hands-on skills: none
9.3.1 Troubleshooting Layer 1 using show interfaces
The Cisco IOS contains many troubleshooting commands. The show commands are widely
used. The show interfaces command is used to check the status and statistics of the
interfaces. The show interfaces serial command displays the line and data link
protocol status. It also provides information to help diagnose other Layer 1 issues that are not
as easy to determine. These problems include line interruptions, faulty switch, faulty DSU, or
faulty router hardware. Have the students view the results displayed by these commands and
discuss the results to make sure they understand the output. This is an important concept and
valuable tool for troubleshooting.
9.3.2 Troubleshooting Layer 2 using the show interfaces
The show interfaces command is possibly the most important tool to discover Layer 1 and
Layer 2 problems in the router. The first parameter refers to the physical layer. The second
parameter indicates if the IOS processes that control the line protocol consider the interface to
be usable. This is determined by whether keepalives are successfully received. If the interface
misses three consecutive keepalives, the line protocol is marked as down. The show
interfaces serial command should be used after a serial interface is configured to verify
the changes and that the interface is operational.
View these results with the students and discuss the results to make sure they understand the
output. This is an important concept and valuable tool for troubleshooting. The students are
not expected to understand all the fields contained in the show interfaces command
output. This command will be revisited in CCNA 4 and more information will be presented.
9.3.3 Troubleshooting using show cdp
CDP advertises device information to its direct neighbors that includes MAC and IP addresses
and outgoing interfaces. The output from the show cdp neighbors command displays
information about directly connected neighbors. This information can be used to debug
connectivity issues. The show cdp neighbor detail command returns specific device
details such as the active interfaces, the port ID, and the device. The version of Cisco IOS that
is used on the remote devices is also shown.

108 - 238 CCNA 2: Routers and Routing Basics v3.1 Instructor Guide – Module 9 Copyright © 2004, Cisco Systems, Inc.
This is an important concept for the students to understand to help in the troubleshooting
process.
Two important facts for the students to learn are that CDP is Cisco proprietary, which means
that it only works between Cisco devices, and that CDP only works between directly
connected devices.
9.3.4 Troubleshooting using traceroute
The traceroute command is used to discover the routes that packets take when they travel
to their destination. The traceroute command can also be used to test the network layer on
a hop-by-hop basis.
The traceroute command output shows a list of hops that the traceroute successfully
reaches. Traceroute output can also be used to indicate the specific hop at which the failure
occurs. Traceroute also provides output that indicates the relative performance of the links.
There must be routes in both directions for the traceroute or ping data to successfully
make a round trip between routers. This is an important concept for the students to understand
to help in the troubleshooting process. Help students associate traceroute with determining
actual path.
9.3.5 Troubleshooting routing issues
The show ip route command is perhaps the most important command for troubleshooting
routing issues. This displays the contents of the IP routing table. The output shows the entries
for all known networks and subnetworks and how that information was learned.
If the output of the show ip route command does not show the expected learned routes,
then it is possible that routing information is not being exchanged. In this case, use the show
ip protocols command on the router to check for a possible misconfigured routing
protocol.
The show ip protocols command output can be used to diagnose a multitude of routing
issues. It can be used to identify a router that is the source of incorrect router information. This
is an important concept for the students to understand to help in the troubleshooting process.
In the output of the show ip route command, clarify the values that represent the
administrative distance, metric, next hop interface, and the update time. In the show
protocols output, clarify the values that represent the update timers, the networks being
routed, and the routing sources.
9.3.6 Troubleshooting using show controllers
The show controller serial command can be used to identify the type of cable that is
connected to the routers without inspecting the cables. This can be used to find a serial
interface with no cable, the wrong type of cable, or a defective cable.
The show controller serial command queries the integrated circuit chip that controls
the serial interface and displays information about the physical interface. It also produces a
tremendous amount of output, which includes the cable type. Most of the output is internal
technical details about the controller chip status. This information requires specific knowledge
of the integrated circuit. This is an important concept for the students to understand to help in

109 - 238 CCNA 2: Routers and Routing Basics v3.1 Instructor Guide – Module 9 Copyright © 2004, Cisco Systems, Inc.
the troubleshooting process. Students need to realize that there is a lot of output that will be
completely unfamiliar to them. The two main reasons for them to use this command are to
discover the cable type connected to the serial interface and to see the clock rate on the
interface with the DCE cable.
9.3.7 Introduction to debug
The debug command is used to display dynamic data and events. The debug command
output gives more insight into the current events of the router. The dynamic output of the
debug command has a high performance cost. It produces a high processor overhead that
disrupts normal router operation. Debug should be used conservatively. Stress to the students
that debug is a very important tool. However, this command can disrupt router operations and
cause network performance to decrease drastically. It should only be used to diagnose a
problem and then it should be turned off.

110 - 238 CCNA 2: Routers and Routing Basics v3.1 Instructor Guide – Module 9 Copyright © 2004, Cisco Systems, Inc.
Module 9 Summary
Before students begin Module 10, they must be able to read and interpret a routing table and
must have mastered a range of IOS commands for troubleshooting.
Online assessment options include the end-of-module online quiz in the curriculum and the
online Module 9 exam. Paper activities and hands-on router challenges should be used to give
students troubleshooting practice. Consider giving students previously-bugged configuration
files so they can demonstrate their troubleshooting skills in a timed, controlled setting.
Students should understand the following main points:
• Use and understand the output of the show ip route command
• Determine the gateway of last resort
• Determine the route source and destination address
• Determine the route administrative distance
• Determine the route metric
• Determine the route next hop
• Determine the last route update
• Observe multiple paths to a destination
• Use a structured approach to troubleshooting
• Test by OSI layers
• Use indicators to troubleshoot Layer 1
• Use the ping command to troubleshoot Layer 3
• Use the telnet command to troubleshoot Layer 7
• Use the show interfaces command to troubleshoot Layer 1 and Layer 2
• Use the show ip route and show ip protocols commands to troubleshoot
routing issues
• Use the following commands to troubleshoot various router problems:
– show cdp
– traceroute
– show controllers serial
– debug

111 - 238 CCNA 2: Routers and Routing Basics v3.1 Instructor Guide – Module 10 Copyright © 2004, Cisco Systems, Inc.
Module 10: Intermediate TCP/IP
Overview
Module 10 is a good place to have the student compare IP and TCP. It is essential for the
students to understand that IP is connectionless and unreliable, while TCP is connection-
oriented and reliable. In this section, the students will gain an understanding of the transport
layer ports that allows for the full communications process between two hosts. The following
objectives will be covered:
• Multiple conversations between hosts
• Ports used for services and clients
• Port numbering and well known ports
• Comparison of MAC addresses, IP addresses, and ports
Consider the use of network analysis or protocol sniffing software such as Fluke Protocol
Inspector to analyze the operation of TCP on live networks.
Module 10 Caution
TCP was introduced in CCNA 1 but there is much more detail in this section. Students need to
understand TCP. TCP ports and sessions are the foundations of network performance,
control, and security. This is very challenging material for students who are still trying to
separate the functions of Layer 2 headers, Layer 3 headers, and Layer 4 headers. The
numbering of bytes in the back-and-forth exchange of SYN and ACK in TCP is difficult to
understand. Work out examples for students.
Students who complete this module should be able to perform the following tasks:
• Describe TCP and its functions
• Describe TCP synchronization and flow control
• Describe UDP operation and processes
• Identify common port numbers
• Describe multiple conversations between hosts
• Identify ports used for services and clients
• Describe port numbering and well known ports
• Understand the differences and the relationship between MAC addresses, IP
addresses, and port numbers

112 - 238 CCNA 2: Routers and Routing Basics v3.1 Instructor Guide – Module 10 Copyright © 2004, Cisco Systems, Inc.
10.1 TCP Operation
Essential Labs: 10.1.6
Optional Labs: None
Core TIs: 10.1.6
Optional TIs: 10.1.1 – 10.1.5, and 10.1.7
Course-Level Claim: Students can describe the operation of the major transport layer
protocols and the interaction and transportation of application layer data.
Certification-Level Claim: Students can evaluate the TCP/IP communication process and its
associated protocols.
Hands-on skills: none
10.1.1 TCP operation
IP addresses allow for the routing of packets within and between networks. However, it makes
no guarantee about delivery. The transport layer is responsible for the reliability of data flow.
This is accomplished through the use of sliding windows and sequencing numbers along with
a synchronization process that ensures communication. Have the students come up with an
analogy. One excellent example is a student who studies a foreign language for one year,
visits the country where the language is used, and asks everyone to repeat their words for
reliability and speak slowly for flow control.
10.1.2 Synchronization or three-way handshake
TCP is connection-oriented. Prior to data transmission two hosts go through a synchronization
process to establish a virtual connection. This process ensures that both sides are ready for
data and allows for the devices to determine the initial sequence numbers. This process is a
three-way handshake. Sequence numbers (SYN) and the role they play will be discussed in
detail in a later section. At this point it is important for students to understand that sequence
numbers are used to initiate communication between two devices. The sequence numbers
give each host a way to acknowledge the SYN bits so that the receiver knows the sender
responds to the proper connection request. This is done with bits in the TCP header. These
bits are called flags. The two flags involved are Sequence numbers (SYN) and Acknowledge
numbers (ACK). These flags are used to synchronize the SYN and ACK numbers between the
hosts. This will initialize the new session.
The three-way handshake is a three-step process that establishes the virtual connection
between two devices:
1. The source host initiates a connection. The host sends a packet with the SYN bit set
and indicates an initial sequence number of x with a bit in the header set to indicate a
connection request.
2. The destination host receives the packet, records the sequence number of x, replies
with an acknowledgment of x + 1, and includes its own initial sequence number of y. It
also sets the SYN bit to indicate the start of the return conversation.

113 - 238 CCNA 2: Routers and Routing Basics v3.1 Instructor Guide – Module 10 Copyright © 2004, Cisco Systems, Inc.
3. The source host responds with a simple acknowledgement of y + 1 to indicate that it
received the previous ACK. This finalizes the connection process.
The three-way handshake is an important concept for the student to understand. A relevant TI
from CCNA 2 v2.1.4 is 9.1.6.
10.1.3 Denial of service attacks
Denial of service (DoS) attacks are designed to deny services to legitimate hosts that attempt
to establish connections. DoS attacks are commonly used by hackers to halt system
responses. One example is SYN flooding, which occurs during the three-way handshake
process. As a packet with the SYN bit set is sent, it includes its IP address and the destination
IP address. This information is then used by the destination host to send the SYN/ACK packet
back. In the DoS attack, the hacker initiates a synchronization but spoofs the source IP
address. The destination device responds to a non-existent, unreachable IP address and is
placed in a waiting state. This waiting state is placed in a holding area that uses memory.
Hackers flood the host with these false SYN requests to deplete all the connection and
memory resources of the host. To defend against these attacks, system administrators may
decrease the connection timeout period and increase the connection queue size. This is an
important concept for the students to understand to help prevent hackers from creating chaos
in a network.
10.1.4 Windowing and window size
Data is often too large to be sent in a single data segment. TCP breaks data into segments. A
good analogy is small children who cannot eat large pieces of food. Their food must be cut into
smaller pieces to be eaten. Another way to explain the advantages of this segmentation is to
ask the students to imagine a 200-MB file that needs to be transferred. Ask students the
following questions:
• What if networking did not allow the file to be segmented?
• How long would the other hosts on the network have to wait to get any network
access?
Even without an exact answer the students can see the inefficiency of streaming on all the
other hosts. Calculate the wait with the formula (200MB x 8bits/byte)/media speed.
After data is segmented, it must be transmitted to a destination device. Flow control regulates
how much data is sent during a transmission. The process of flow control is known as
windowing. Window size determines how much data can be transmitted at one time. The host
must receive an ACK before any more data can be sent. TCP uses sliding windows to
determine transmission size. This allows for negotiation of the window size to allow for more
than one byte to be sent. This allows for the destination device to tell the source to decrease
or increase the amount of data being sent. This is an important concept for the students to
understand. This helps the student understand the entire process of TCP and why it is
considered reliable and connection-oriented.

114 - 238 CCNA 2: Routers and Routing Basics v3.1 Instructor Guide – Module 10 Copyright © 2004, Cisco Systems, Inc.
10.1.5 Sequencing numbers
Since TCP breaks data into segments, the receiver must reassemble the data segments once
all of the data is received. TCP issues a sequence to the data segments so that the receiver
can properly reassemble the bytes into their original form. Emphasize that this is important
because data may arrive out of order to the destination. The sequence numbers indicate the
correct order in which to put the bytes back together. Also mention that UDP does not use
sequencing numbers. Sequencing numbers also act as reference numbers so that the receiver
knows if it has received all of the data and can identify any missing pieces so the sender can
retransmit them. Explain that this offers increased efficiency since the sender only needs to
retransmit the missing segments.
10.1.6 Positive acknowledgements
A common step in sliding windows, synchronization, and data sequencing is acknowledgment.
An acknowledgment field follows the sequence number field. TCP uses acknowledgement and
retransmission to control data flow and confirm data delivery. This is a good time to stress the
main difference between IP and TCP. IP has no verification method to determine that data has
reached its destination. Positive acknowledgment and retransmission (PAR) is a common
technique that is used to provide reliability. With PAR, the source sends a packet, starts a
timer, and waits for an ACK before the next packet is sent. If the timer expires, the source
retransmits the packet and starts the timer again. TCP uses expectational acknowledgments,
in which the acknowledgement number refers to next octet that is expected. Windowing is also
a flow-control mechanism. If there is a window size of three, the source can send three octets
to the destination. It then waits for an acknowledgment. When it is received, another three
octets are sent. If the data is not received due to overflowing buffers, no acknowledgment is
sent. Therefore, it is known that the data must be retransmitted and the transmission rate
should be slowed.
To slow the transmission rate, the window size can be reduced. The transmitting host will
transmit a smaller amount and wait on the acknowledgement before transmitting more
segments. Make sure the students understand the differences between these processes. This
will help them understand the entire TCP process. One final but very important concept is that
sequencing and acknowledgement numbers are handled on a session-by-session basis. Each
session between hosts uses its own unique set of sequencing and acknowledgement
numbers.
10.1.7 UDP operation
The TCP/IP protocol stack contains many different protocols. Some are:
• IP – provides connectionless unreliable transmission at Layer 3
• TCP – provides connection-oriented reliable transmission at Layer 4
• UDP – provides connectionless unreliable transmission at Layer 4
Both TCP and UDP use IP as their underlying protocol. TCP must be used when applications
need to guarantee the delivery of a packet. When applications do not need a guarantee, UDP
is used. It is a faster, connectionless delivery mechanism. Stress to the students that UDP
does not use windowing or acknowledgments and does not require sequencing numbers.
Application layer protocols provide more reliability. Since the UDP header is smaller than the
TCP header, UDP has less overhead.

115 - 238 CCNA 2: Routers and Routing Basics v3.1 Instructor Guide – Module 10 Copyright © 2004, Cisco Systems, Inc.
UDP is often used for applications and services such as real-time audio and video. These
applications require less overhead. They also do not need to be resequenced since packets
that arrive late or out of order have no value.
10.2 Overview of Transport Layer Ports
Essential Labs: 10.2.5
Optional Labs: None
Core TIs: 10.2.5
Optional TIs: 10.2.1 – 10.2.4, and 10.2.6
Course-Level Claim: Students can describe the operation of the major transport layer
protocols and the interaction and transportation of application layer data.
Certification-Level Claim: Students can evaluate TCP/IP communication process and the
associated protocols.
Hands-on skills: none
10.2.1 Multiple conversations between hosts
At any given moment, thousands of packets destined for hundreds of different services travel
through a network. Servers provide services for a multitude of different requests. This causes
unique problems for addressing of packets. For example, if a server uses SMTP and WWW
services, a client cannot construct a packet that is destined for just the IP address of the
server with TCP because both SMTP and WWW use TCP as their transport layer protocol. A
port number must be associated with the conversation to ensure that the packet reaches the
appropriate service.
Port numbers are used to keep track of different conversations that cross the network at the
same time. Port numbers are needed when a host communicates with a server that uses
multiple services. Both TCP and UDP use port numbers to pass information to the upper
layers. Software developers use the well-known port numbers defined in RFC1700.
Conversations that do not involve applications with well-known port numbers are assigned port
numbers that have been randomly selected from a specific range.
Port numbers have the following ranges:
• Numbers below 255 are used for public applications
• Numbers from 255-1023 are assigned to marketable applications
• Numbers above 1023 are unregulated
A good analogy to help students understand this process is a post office box number. Each
piece of mail is sent to a zip code, city, and then a P. O. Box. Similarly, the IP address and
transport layer send the packet to the correct server, but the port number guarantees that the
packet will contact the correct application.

116 - 238 CCNA 2: Routers and Routing Basics v3.1 Instructor Guide – Module 10 Copyright © 2004, Cisco Systems, Inc.
10.2.2 Ports for services
Services that are used on hosts must have a port numbers assigned so communication can
occur. Some ports are reserved in both TCP and UDP. These are considered well-known
ports. Students must know these port numbers. Explain to the student that a question mark (?)
can be used in the router to display the port numbers. However, students must learn the most
common port numbers. These ports and their activities can be examined on a workstation from
the command prompt with the netstat –a command. The ports that are listed as listening
are services.
A good way to explain this concept is a server service listens on a given port number. A client
will initiate a session with the server by addressing that particular port number. All inbound
segments have a destination port number. An application layer protocol or service looks at this
port number to see if its port number is being addressed. If it is not, then the service ignores
the segment. Emphasize that the client initiates the session. The server is listening and will
respond when addressed.
10.2.3 Ports for clients
When a client connects to a service on a server, a source and destination port must be
specified. Source ports, which are set by the client, are determined dynamically. A client
usually determines the source port by randomly assigning a number above 1023. Clients and
servers use ports to distinguish what process each segment is associated with. This is an
important concept for the students to understand about port numbers. Explain that the server
responds with the same port numbers except the source and destination port numbers are
swapped. For example, if the client initiates a session with a source port number of 1094 and a
destination port number of 23, then the server will respond with a source port number of 23
and a destination port number of 1094.
10.2.4 Port numbering and well known port numbers
Port numbers are represented by two bytes in the header of a TCP or UDP segment. This 16-
bit value can result in port numbers that range from 0 to 65535. Port numbers are divided into
three different categories:
• Well known ports
• Registered ports
• Dynamic or private ports
The first 1023 are well known ports. Registered ports range from 1024 to 49151. Ports
between 49152 and 65535 are dynamic or private ports. Discuss the differences between
these ports with the students. Also, let the students know that services can use the upper port
numbers. This can be done for private applications or for security. An example of using a
private port for security is running a Telnet server listening to port 14002, instead of the well-
known port 23. Since the port is not the standard port 23, the open port 14002 would have to
be known or discovered by a user to successfully telnet to this host.

117 - 238 CCNA 2: Routers and Routing Basics v3.1 Instructor Guide – Module 10 Copyright © 2004, Cisco Systems, Inc.
10.2.5 Example of multiple sessions between hosts
Port numbers are used to track multiple sessions that occur between hosts. The port number
combined with the network address forms a socket. A pair of sockets, one for the source and
one for the destination, forms a unique connection. For example, a host could have a Telnet
connection on port 23 and surf the net on port 80 at the same time. Explain to the students
that port numbers must be different because they represent different protocols and different
sockets. Emphasize the fact that sequencing and acknowledgement numbers are handled on
a session-by-session basis. Each session between hosts uses its own unique set of
sequencing and acknowledgement numbers.
10.2.6 Comparison of MAC addresses, IP addresses, and port numbers
Port numbers are located at the transport layer and are serviced by the network layer. The IP
address is assigned at the network layer and is serviced by the data link layer that assigns the
MAC address.
A good analogy is a letter. The address on a letter consists of a name, street, city, and state.
These can be compared to the port, MAC, and IP address used for network data. The name
on the envelope would be the same as the port number, the street address would be the MAC
address, and the city and state would be the IP address. Multiple letters can be mailed to the
same MAC and IP address, but different port numbers would be different family members
living in the same household.
To better explain this, the instructor may want to ask some questions and start a discussion:
• Could a protocol be routable with only Layer 3 addressing? No. A new frame is
built as the packet is transmitted from the router interface. The Layer 2 address is
used for the delivery of data within the local segment. If only Layer 2 addressing is
used then the data can only be delivered locally. If a router cannot find a Layer 3
address after the frame is discarded, it will not know what to do with the packet.
• Could there be multiple sessions between the same hosts without port numbers?
No. Port numbers distinguish the various conversations between hosts. Without
port numbers, there would be no way for the hosts to determine to which session a
packet belongs.
• What is an option if there is no Layer 2 address? Broadcast all the frames.
Generally, this is not an acceptable solution. When a frame is broadcast, every
host in the network segment will examine the packet to see if it is addressed to
that host. This forces the host to use an interrupt to notify the CPU. The host must
stop what it is doing and service this interrupt. This type of broadcast
communication is an inefficient use of bandwidth and also wastes valuable CPU
resources on the hosts.

118 - 238 CCNA 2: Routers and Routing Basics v3.1 Instructor Guide – Module 10 Copyright © 2004, Cisco Systems, Inc.
Module 10 Summary
Before students begin Module 11, they must be able to compare and contrast the roles of
MAC addresses, IP addresses, and port numbers.
Online assessment options include the end-of-module online quiz in the curriculum and the
online Module 10 exam.
Students should understand the following main points:
• TCP operation description
• Synchronization process or three-way handshake
• Denial-of-service attacks
• Windowing and window size
• Sequencing numbers
• Positive acknowledgement and retransmission (PAR)
• UDP operation
• Multiple conversations between hosts
• Ports for services
• Ports for clients
• Port numbering and well-known ports
• Example of multiple sessions between hosts
• Comparison of MAC addresses, IP addresses, and port numbers

119 - 238 CCNA 2: Routers and Routing Basics v3.1 Instructor Guide – Module 11 Copyright © 2004, Cisco Systems, Inc.
Module 11: Access Control List (ACLs)
Overview
When teaching Module 11, emphasize the importance of access control lists (ACLs). Network
administrators must establish a way to deny unwanted access to a network and allow internal
users to access necessary services. Security tools such as passwords, callback equipment,
and physical security devices are helpful. However, they often lack the flexibility of basic traffic
filtering and the controls most administrators prefer. ACLs will be used for many aspects of
networking. These include security, dial on demand routing, and all types of route filtering
techniques. Quality of Service routers provide basic traffic filtering capabilities such as the use
of ACLs to block Internet traffic. An ACL is a sequential list of permit or deny statements that
apply to addresses or upper-layer protocols.
Module Caution: It may be difficult for students to understand the concept of ACLs. This topic
will require additional time for students to understand. Work through numerous examples.
Have students finish the hands-on labs and e-Labs. Consider spending less time on Modules
1, 5, 8, and 10 to make sure ACLs are properly learned.
Students who complete this module should be able to perform the following tasks:
• Describe the differences between standard and extended ACLs
• Explain the rules for placement of ACLs
• Create and apply named ACLs
• Describe the function of firewalls
• Use ACLs to restrict virtual terminal access
11.1 Access Control List Fundamentals
Essential Labs: None
Optional Labs: None
Core TIs: All
Optional TIs: none
Course-Level Claim: Students can identify the application of packet control with various
access control lists.
Certification-Level Claim: Students can implement access lists, develop an access list to
meet user specifications, and evaluate rules for packet control.
Hands-on skills: none

120 - 238 CCNA 2: Routers and Routing Basics v3.1 Instructor Guide – Module 11 Copyright © 2004, Cisco Systems, Inc.
11.1.1 Introduction to ACLs
ACLs are lists of conditions that are applied to traffic that travels across a router interface.
These lists tell the router what types of packets to accept or deny. ACLs can be created for all
routed network protocols. ACLs filter network traffic and determine if routed packets are
forwarded or blocked at the router interfaces. The ACL parameters that can be defined include
source and destination addresses, protocols, and upper-layer port numbers. ACLs are created
on a per-protocol, per-direction, and per-port basis. ACLs control traffic in one direction on an
interface. Therefore, for every protocol, it is possible that two ACLs could be created, an
inbound and an outbound. The following are some of the primary reasons to create ACLs:
• Limit network traffic and increase network performance
• Provide traffic flow control
• Provide a basic level of security for network access
• Decide which types of traffic are forwarded or blocked at the router interfaces
• Allow an administrator to control what areas a client can access on a network
• Screen certain hosts to either allow or deny access to part of a network
• Grant or deny user permission to access only certain types of files such as FTP or
HTTP
The labs in CCNA 2 have allowed all traffic with no filtering. The students must understand the
path, or know the source and destination address of the packets to apply the concept of an
ACL. Review the OSI model and the protocols at each layer with the students. The reasons for
ACLs and the methods that ACLs use to accomplish these functions may not be apparent to
the students. ACLs may require some time to grasp. Do not rush through these sections. Give
the students enough time to absorb this information. Encourage the students to use the labs to
reinforce this knowledge. Encourage the students to experiment with various ACL scenarios.
11.1.2 How ACLs work
An ACL is a group of statements to permit or deny traffic on an inbound or outbound router
interface. The order in which ACL statements are placed is important. The Cisco OS software
tests the packet against each condition statement in order from the top of the list to the bottom.
When a match is found in the list, an accept or reject action is performed and no other ACL
statements are checked.
If additional condition statements are needed in an access list, the entire ACL must be deleted
and recreated with the new condition statements. To simplify the process of revising an ACL it
is a good idea to use a text editor such as Notepad and paste the ACL into the router
configuration.
As a frame enters an interface, the router checks to see if the Layer 2 address matches or if it
is a broadcast frame. If the frame address is accepted, the frame information is stripped off
and the router checks for an ACL on the inbound interface.
As a review, ACL statements operate in sequential, logical order. If a condition match is true,
the packet is permitted or denied and the rest of the ACL statements are not checked.

121 - 238 CCNA 2: Routers and Routing Basics v3.1 Instructor Guide – Module 11 Copyright © 2004, Cisco Systems, Inc.
If all the ACL statements are unmatched, an implicit "deny any" statement is placed at the end
of the list by default. Even though the "deny any" is not visible, it will deny any packets that are
not matched in the ACL.
An exercise to use with the students is to look at each line of an ACL and ask the students
what each line accomplishes. ACL statements are processed from the top down, one line at a
time until a match is made. Remind students that at the end of each ACL is an implied deny
all. Since the statements are processed sequentially, the order in which the commands are
entered is extremely important. Changing the order of the statements can completely change
what the ACL accomplishes.
11.1.3 Creating ACLs
ACLs are created in global configuration mode. When ACLs are configured on a router, each
ACL must be uniquely identified. This is accomplished by assigning a number to it. After the
access list is created, it must be assigned to the proper interface. ACLs are assigned to one or
more interfaces and can filter inbound traffic or outbound traffic with the ip access-group
command. The ip access-group command is issued in the interface configuration mode.
To assign an access list to an interface, the direction of the traffic that the list will filter must
also be defined. Traffic that enters an interface is filtered with an inbound access list. Traffic
that leaves an interface is filtered with an outbound access list. To alter an ACL that contains
numbered ACL statements, all the statements in the numbered ACL must be deleted with the
no access-list [list-number] command.
The steps to configure an ACL are as follows:
rt1(config)#access-list ?
<1-99> IP standard access list
<100-199> IP extended access list
<1000-1099> IPX SAP access list
<1100-1199> Extended 48-bit MAC address access list
<1200-1299> IPX summary address access list
<1300-1999> IP standard access list (expanded range)
<200-299> Protocol type-code access list
<300-399> DECnet access list
<600-699> Appletalk access list
<700-799> 48-bit MAC address access list
<800-899> IPX standard access list
<900-999> IPX extended access list
<2000-2699> IP extended access list (expanded range)
rate-limit Simple rate-limit specific access list
The students will need to memorize the ACL numbers.
rt1(config)#access-list 1 ?
deny Specify packets to reject
permit Specify packets to forward
remark Access list entry comment
rt1(config)#access-list 1 permit ?
Hostname or A.B.C.D Address to match
any Any source host
host A single host address
rt1(config)#access-list 1 permit 192.168.0.1 ?

122 - 238 CCNA 2: Routers and Routing Basics v3.1 Instructor Guide – Module 11 Copyright © 2004, Cisco Systems, Inc.
A.B.C.D Wildcard bits
log Log matches against this entry
<cr>
rt1(config)#access-list 1 permit 192.168.0.1 0.0.0.0 ?
log Log matches against this entry
<cr>
Give students a list of rules for access lists to help them understand this concept. Emphasize
the following points:
• Use one access list for each protocol and for each direction.
• Place standard access lists closest to the destination.
• Place extended access lists closest to the source.
• Apply the "in” or “out" keyword as if from inside the router.
• Remember statements are processed sequentially from the top of the list until a
match is found and if no match is found, the packet is denied.
• Remember there is an implicit “deny all” at the end of ACLs that will not appear in
the configuration listing.
• Remember, the match condition is examined first and the permit or deny is
examined ONLY if the match is true.
• List statements from specific references such as individual hosts to general
references such as entire networks when access list logic overlaps.
• Do not work with an access list that is actively applied.
• Use Notepad or a similar text editor to create comments that outline the logic and
then fill in the statements that perform the logic.
• Remember new lines are always added to the end of the access list.
• Use the no access-list x command to remove an entire list since it is not
possible to selectively add and remove lines.
• Remember that an IP access list will send an ICMP host unreachable message to
the sender of a rejected packet and will discard the packet.
• Use care when removing an access list. If the access list is applied to a production
interface and it is removed, there may be a default “deny any” applied to the
interface and all traffic will be halted. If the IOS defaults to “permit all”, there will be
no security or performance regulation.
• Remember outbound filters do not affect traffic that originates from the local router.
These rules will help students become successful with using ACLs. This is not an all-inclusive
list and it can be presented in any order.

123 - 238 CCNA 2: Routers and Routing Basics v3.1 Instructor Guide – Module 11 Copyright © 2004, Cisco Systems, Inc.
11.1.4 The function of a wildcard mask
A wildcard mask is paired with an IP address. The binary numbers one and zero in the mask
are used to identify how the corresponding IP address bits should be handled. Wildcard masks
are used for different purposes and follow different rules than subnet masks. Wildcard masks
are designed to filter individual or multiple IP addresses to permit or deny access to resources
based on the addresses. Another issue is that the ones and zeros mean something different in
wildcard and subnet masks.
In the wildcard mask process, the IP address in the access-list statement has the wildcard
mask applied to it. This creates the match value, which is used to determine if a packet should
be processed by a specific ACL statement or sent to the next statement to be checked. There
are two special keywords that are used in ACLs, the any and host options. The any option,
substitutes for the IP address and 255.255.255.255 mask. This mask says to ignore the entire
IP address, or to accept any addresses. The host option substitutes for the 0.0.0.0 mask.
This mask states that all IP address bits must match or only one host is matched.
The wildcard mask of a complete subnet mask can be found by subtracting the subnet mask
from 255.255.255.255.
For example, if the subnet mask is 255.255.240.0, the following equation would be used:
255.255.255.255
- 255.255.240.0
0. 0. 15.255
0.0.15.255 is the wildcard mask.
Emphasize the importance of assigning IP addresses within the subnetwork. If addresses are
logically assigned based on system use or location, then an ACL can be created to permit or
deny these hosts with a single statement. These logical host IP address assignments should
be based on the binary bit patterns of each address. If these bit patterns have groupings of
common bits in their addresses, then an address and wildcard mask can refer to this group of
hosts. If addresses are made at random, then the creation of ACLs to refer to particular groups
becomes difficult or impossible without a statement for each host. The IP address assignments
should be consistent across the internetwork. For example, when a common group of bits is
used to identify the network devices, these same bits should be used to identify all network
devices in the internetwork.
11.1.5 Verifying ACLs
The show ip interface command displays IP interface information and indicates if any
ACLs are set. The show access-lists command displays the contents of all ACLs on the
router. To see a specific list, add the ACL name or number as an option for this command. The
show running-config command will also reveal the access lists on a router and the
interface assignment information. There are three common errors that students make when
they create ACLs:
• Use incorrect wildcard masks
• Do not apply the ACL to an interface
• Filter in the wrong direction on an interface

124 - 238 CCNA 2: Routers and Routing Basics v3.1 Instructor Guide – Module 11 Copyright © 2004, Cisco Systems, Inc.
To test an ACL, the students will need to know what traffic will be permitted, denied, and the
path. Have students test for connectivity, apply the ACL, and then check the ACL to see if it
works. The show running-config command should be used sparsely. Since lab
configurations are relatively simple, the problems can usually be found rapidly with this
command. However, students can become too dependent on it. When students troubleshoot
the complex configurations of a production environment, this command will not be productive.
The show and debug commands are the troubleshooting commands that should be used.
11.2 Access Control Lists (ACLs)
Essential Labs: 11.2.1a, 11.2.1b, 11.2.2a, 11.2.2b, and 11.2.3a
Optional Labs: 11.2.3b, 11.2.3c, and 11.2.6
Core TIs: 11.2.1, 11.2.2, 11.2.3, and 11.2.4
Optional TIs: 11.2.5 and 11.2.6
Course-Level Claim: Students can analyze, configure, implement, verify, and rectify access
control lists within a router configuration.
Certification-Level Claim: Students can implement access lists, develop an access list to
meet user specifications, troubleshoot an access list, and evaluate rules for packet control.
Hands-on skills: none
11.2.1 Standard ACLs
Standard ACLs check the source address of IP packets that are routed. The comparison will
result in either permit or deny access for an entire protocol suite, based on the network,
subnet, and host addresses. The standard version of the access-list global configuration
command is used to define an IP standard ACL with a number in the range of 1 to 99. The full
syntax of the standard ACL command is as follows:
Router(config)#access-list access-list-number {deny | permit}
source-address [source-wildcard] [log]
The no form of this command is used to remove a standard ACL:
Router(config)#no access-list access-list-number
A standard ACL only filters on the source address. The source can be a single host or an
entire network. This is the major difference between a standard and extended ACL. Have the
students discuss the ACL before they begin the labs. Draw a network, and tell the students to
create a standard ACL to block a host or a network. Show students the path the packet will
take from the source to the destination. At each router interface ask the students if the packet
is going in or out of the interface. This information will be used when the ip access-group
command is applied. Next, have the students decide on which router to configure an ACL.
Remind them that a standard ACL is applied closest to the destination. When the students
have the correct router, they must then decide which interface to apply the ACL to and if it
should filter in or out. Ask the students which interface is closest to the destination and then
ask if the packet is going in or out the interface.

125 - 238 CCNA 2: Routers and Routing Basics v3.1 Instructor Guide – Module 11 Copyright © 2004, Cisco Systems, Inc.
11.2.2 Extended ACLs
Extended ACLs are used more often than standard ACLs because they provide a greater
range of control. Extended ACLs check the source and destination packet addresses and also
check for protocols and port numbers. This provides greater flexibility to define what the ACL
will filter. Packets can be permitted or denied access based on where the packet originated
and its destination or protocol types and port addresses. For a single ACL, multiple statements
may be configured. The syntax for the extended ACL statement can get very long and will
often wrap in the terminal window. The wildcards also have the option of using the host or
any keywords in the command.
The extended ACL uses the source and destination address. Ask students what ports are
used for FTP, Telnet, SMTP, HTTP, and DNS. The students need to have these ports
memorized. The first part of the IP extended ACL is the same as the IP standard ACL. The
number is within the range of 100 to 199.
rt1(config)#access-list 101 ?
deny Specify packets to reject
dynamic Specify a DYNAMIC list of PERMITs or DENYs
permit Specify packets to forward
remark Access list entry comment
The permit or deny is the same as the standard.
rt1(config)#access-list 101 permit ?
<0-255> An IP protocol number
ahp Authentication Header Protocol
eigrp Cisco's EIGRP routing protocol
esp Encapsulation Security Payload
gre Cisco's GRE tunneling
icmp Internet Control Message Protocol
igmp Internet Gateway Message Protocol
igrp Cisco's IGRP routing protocol
ip Any Internet Protocol
ipinip IP in IP tunneling
nos KA9Q NOS compatible IP over IP tunneling
ospf OSPF routing protocol
pcp Payload Compression Protocol
pim Protocol Independent Multicast
tcp Transmission Control Protocol
udp User Datagram Protocol
In an extended ACL, the protocol is listed after the permit or deny statement. Then enter the
source address with the wildcard mask and destination address with the wildcard mask.
rt1(config)#access-list 101 permit tcp 172.16.0.1 0.0.0.0
192.168.0.0 0.0.255.255 ?
ack Match on the ACK bit
eq Match only packets on a given port number
established Match established connections
fin Match on the FIN bit
gt Match only packets with a greater port number
log Log matches against this entry
log-input Log matches against this entry, including input
interface
lt Match only packets with a lower port number
neq Match only packets not on a given port number

126 - 238 CCNA 2: Routers and Routing Basics v3.1 Instructor Guide – Module 11 Copyright © 2004, Cisco Systems, Inc.
precedence Match packets with given precedence value
psh Match on the PSH bit
range Match only packets in the range of port numbers
rst Match on the RST bit
syn Match on the SYN bit
time-range Specify a time-range
tos Match packets with given TOS value
urg Match on the URG bit
<cr>
Next enter eq, gt or any of the above. The eq, gt and lt define ranges of port numbers. The
students need to know the standard port numbers and if they use TCP or UDP. At the end of
every ACL is the implied deny all statement. A common error is failure to enter a permit
statement. If the ACL does not contain a permit statement, nothing will be permitted.
There are two ways to design security with ACLs. The first is to create an ACL that specifically
denies potentially harmful traffic and permits all other traffic. Most of the ACL statements will
consist of deny statements with a permit any command as the last entry in the list. This
generally has the advantage of being easier to create and has fewer lines. It is also less
secure than the other method.
The second method is to only permit traffic that is specified as appropriate. With this type of
list, every type of traffic that is permissible requires a line in the list to permit it. All other traffic
will be denied by the implicit deny at the bottom of the list. These lists consist of primarily
permit statements and do not have a permit any at the end of the list. While these lists require
more planning and lines of code, they are typically more secure. The maintenance for this type
of list is usually triggered by the implementation of a new application or service that requires
access by hosts on the internetwork.
11.2.3 Named ACLs
IP named ACLs were introduced in Cisco IOS Software Release 11.2 to allow standard and
extended ACLs to be given names instead of numbers.
The advantages of a named access list are as follows:
• Intuitively identify an ACL with an alphanumeric name
• Eliminates the limit of 99 simple and 100 extended ACLs
• Ability to modify ACLs without deleting and then reconfiguring them
It is important to note that a named access list will allow the deletion of statements but will only
allow for statements to be inserted at the end of a list.
The configuration of a named ACL is very similar to the configuration of a standard or
extended ACL. The first difference is that instead of starting the command with access-list
the named ACL uses ip access-list:
rt1(config)#ip access-list ?
extended Extended Access List
log-update Control access list log updates
logging Control access list logging
standard Standard Access List

127 - 238 CCNA 2: Routers and Routing Basics v3.1 Instructor Guide – Module 11 Copyright © 2004, Cisco Systems, Inc.
Then enter extended or standard:
rt1(config)#ip access-list extended ?
<100-199> Extended IP access-list number
WORD Access-list name
The name used is named_ACL:
rt1(config)#ip access-list extended named_ACL
rt1(config-ext-nacl)#
rt1(config-ext-nacl)#?
Ext Access List configuration commands:
default Set a command to its defaults
deny Specify packets to reject
dynamic Specify a DYNAMIC list of PERMITs or DENYs
evaluate Evaluate an access list
exit Exit from access-list configuration mode
no Negate a command or set its defaults
permit Specify packets to forward
remark Access list entry comment
From this point the ACL will work like any other extended ACL.
11.2.4 Placing ACLs
ACLs are used to control traffic by filtering packets and eliminating unwanted traffic on a
network. Another important consideration of when ACLs are implemented is the placement of
the access list. The ACL should be placed where it has the greatest impact on increased
efficiency. The general rule is to put the extended ACLs as close as possible to the source of
the traffic that is denied. Standard ACLs do not specify destination addresses, so they should
be placed as close to the destination as possible. For example, a standard ACL should be
placed on Fa0/0 of Router D to prevent traffic from Router A.
Administrators can only place access lists on devices that they control.
A standard ACL should be placed close to the destination. First, have the students decide
which router is closest to the destination and then pick which interface is the closest to the
destination. An ACL can be applied to any of the interfaces, but if an ACL is applied to the
wrong interface a negative result is possible. The extended ACL should be placed closest to
the source. Have the students decide which router is closest and then choose the correct
interface. The in or out commands also need to be correct or the ACL will not work. Students
commonly forget to apply the ACL or filter in the wrong direction.
11.2.5 Firewalls
A firewall is an architectural structure that exists between the user and the outside world to
protect the internal network from intruders. A network firewall usually consists of several
different machines that work together to prevent unwanted and illegal access. ACLs should be
used in firewall routers, which are often positioned between the internal network and an
external network, such as the Internet.
ACLs must be configured on border routers, which are routers situated on the boundaries of
the network, to provide security benefits. CCNA 2 will cover standard, extended, and named
ACLs. Other types will be covered in the CCNP classes.

128 - 238 CCNA 2: Routers and Routing Basics v3.1 Instructor Guide – Module 11 Copyright © 2004, Cisco Systems, Inc.
11.2.6 Restricting virtual terminal access
Standard and extended access lists apply to packets that travel through a router. They are not
designed to block packets that originate within the router. By default, an outbound Telnet
extended access list does not prevent router initiated Telnet sessions. This type of ACL
controls which users can telnet into a remote router. To test this in the labs, have students
configure routers and telnet into a remote router to test connectivity. Configure and apply the
ACL to the vty lines to deny access. Then test the Telnet again. Here are the commands to
configure virtual terminal access:
Rt1(config)#access-list 2 permit 172.16.1.0 0.0.0.255
Rt1(config)#access-list 2 permit 172.16.2.0 0.0.0.255
Rt1(config)#access-list 2 deny any
Here are the commands to apply the access list:
Rt1(config)#line vty 0 4
Rt1(config-line)#login
Rt1(config-line)#password secret
Rt1(config-line)#access-class 2 in

129 - 238 CCNA 2: Routers and Routing Basics v3.1 Instructor Guide – Module 11 Copyright © 2004, Cisco Systems, Inc.
Module 11 Summary
Before students take the final exam, they should have mastered the configuration and
placement of standard and extended IP access-lists.
Online assessment options include the end-of-module online quiz in the curriculum and the
online Module 11 exam. Formative assessments such as short paper quizzes that instruct
students to write out an access list in response to a scenario may help students achieve
mastery.
Students should understand the following main points:
• ACLs perform several functions within a router, which includes the implementation
of security access procedures.
• ACLs are used to control and manage traffic.
• For some protocols, two ACLs can be applied to an interface, an inbound ACL and
an outbound ACL.
• After a packet is matched to an ACL statement, it can be denied or permitted
access to the router.
• Wildcard mask bits use the number one (1) and the number zero (0) to identify
how to treat the corresponding IP address bits.
• Access list creation and application is verified through the use of various IOS show
commands.
• The two main types of ACLs are standard and extended.
• Named ACLs allow access lists to be identified by names instead of numbers.
• ACLs can be configured for all routed network protocols.
• ACLs are placed where they allow the most efficient control.
• ACLs are typically used in firewall routers.
• Access lists can also restrict virtual terminal access to the router.

130 - 238 CCNA 2: Routers and Routing Basics v3.1 Instructor Guide – Case Study Copyright © 2004, Cisco Systems, Inc.
IV. Case Study
Overview and Objectives
This case study allows students to complete a network design, implementation, and
troubleshooting project using the skills gained in CCNA 2. Students will use the skills that have
already been developed to use, make, and connect the proper cabling to the appropriate
devices.
It is crucial to read and understand the scenarios to make sure that all requirements are
fulfilled. Each scenario guides the student through the proper steps to ensure that the project
is completed properly.
This case study requires the student to accomplish the following tasks:
• Set up the physical layout of the network using the diagram and accompanying
narrative
• Correctly configure the routers with a basic router configuration
• Set up a TFTP server on one of the workstations
• Create and apply access control lists on the appropriate router(s) and interface(s)
• Troubleshoot and test all connectivity and access control lists
• Provide detailed documentation in a prescribed form, as listed in the deliverables
section

131 - 238 CCNA 2: Routers and Routing Basics v3.1 Instructor Guide – Case Study Copyright © 2004, Cisco Systems, Inc.
Scenario and Phase 1: Project Description
A company has several people responsible for maintaining various sections of the internetwork
infrastructure. Many technicians have done an excellent job with the small portion for which
they are responsible.
One of the other network associates who was responsible for a larger portion of the
infrastructure suddenly left the company. This left redesign and implementation on this portion
of the internetwork unfinished. A technician is given the task to complete the design and
implementation of the unfinished network.
After taking home the documentation to study over the weekend, it is apparent to the
technician why the network associate left suddenly. The few documents that existed were
poorly written. So during the weekend the technician reconstructs the diagram above from an
existing diagram that was found. It represents the new internetwork design. It shows the
planned routers, hubs/switches, circuits, and the servers/workstations at each site. The server
at the Center site is a file server accessed only by workstations on this internetwork. The
workstation at the Center site is used to manage all routers on the internetwork.
After returning to work Monday morning, the technician presents the new diagram to the
Network Infrastructure Team Leader that assigned the project. After discussion, it is
determined that new documentation must be developed for the project. The Team Leader, the
instructor, must approve the documentation at each phase of the process. Use the following
information to implement the network.
Network address ___________________________
Required number of subnets __________________
Routing protocol ___________________________

132 - 238 CCNA 2: Routers and Routing Basics v3.1 Instructor Guide – Case Study Copyright © 2004, Cisco Systems, Inc.
Phase 2: IP Addressing
Now that the basic plan is in place, the team leader assigns the technician to develop a
prototype for the new internetwork. Use the network address assigned along with the
subnetting requirements, to subnet the network. From the IP addressing scheme, assign IP
addresses to the appropriate interfaces on all routers and computers in the internetwork. Use
the diagram below as a guide. Obtain approval of this phase of development from the team
leader before proceeding to Phase 3.
Instructor approval ___________________Date __________________
Network Diagram - IP Addressing

133 - 238 CCNA 2: Routers and Routing Basics v3.1 Instructor Guide – Case Study Copyright © 2004, Cisco Systems, Inc.
Phase 3: Basic Router and Workstation Configuration
After the team leader inspects the prototype cabling, the technician is assigned to create a
basic configuration on the router and workstations.
Use the diagram and planning sheets to create a basic configuration for the router. The
checklist below will help keep track of the configuration process.
Boaz Center Eva
Hostname
Console Password
Secret Password
VTY Password
Serial 0/0 IP address
Serial 0/1 IP address
*Serial 0/0 Clock Rate
*Serial 0/1 Clock Rate
Fa 0/0 IP address
Fa 0/1 IP address
Enable the interfaces
Add Routing Protocol
Add Network
Statements
Note *: As needed
Table continued on next page

134 - 238 CCNA 2: Routers and Routing Basics v3.1 Instructor Guide – Case Study Copyright © 2004, Cisco Systems, Inc.
Boaz Center Eva
* Host Table -
contains all routers
and servers
Message of the Day
Serial 0/0 description
Serial 0/1 description
Fa 0/0 description
Fa 0/1 description
Instructor approval _____________________________ Date __________________

135 - 238 CCNA 2: Routers and Routing Basics v3.1 Instructor Guide – Case Study Copyright © 2004, Cisco Systems, Inc.
Phase 4: Access Control Lists
While testing the network, the team leader discovers that security has not been planned for the
network. If the network configuration were installed as designed, any network user would be
able to access all network devices and workstations.
The team leader asks the technician to add access control lists (ACLs) to the routers. The
team leader has some suggestions for developing the security. Before the ACLs are added,
backup the current router configuration. Also, make sure there is complete connectivity
throughout the network before any of the ACLs are applied.
The following conditions must be taken into consideration when creating the ACLs:
• Workstation 2 and File Server 1 are on the management network. Any device on the
management network can access any other device on the entire network.
• Workstations on Eva and Boaz LANs are not permitted outside of their subnet except
to access File Server 1.
• Each router can telnet to the other routers and access any device on the network.
The team lead asks the technician to write down a short summary of the purpose of each ACL,
the interfaces upon which they will be applied, and the direction of the traffic. Then list the
exact commands that will be used to create and apply the ACLs to the router interfaces.
Before the ACLs are configured on the routers, review each of the following test conditions
and make sure that the ACLs will perform as expected:
Telnet from Boaz to Eva SUCCESSFUL
Telnet from Workstation 4 to Eva BLOCKED
TELNET from Workstation 5 to Boaz BLOCKED
TELNET from Workstation 2 to Boaz SUCCESSFUL
TELNET from Workstation 2 to Eva SUCCESSFUL
Ping from Workstation 5 to File Server 1 SUCCESSFUL
Ping from Workstation 3 to File Server 1 SUCCESSFUL
Ping from Workstation 3 to Workstation 4 SUCCESSFUL
Ping from Workstation 5 to Workstation 6 SUCCESSFUL
Ping from Workstation 3 to Workstation 5 BLOCKED
Ping from Workstation 2 to Workstation 5 SUCCESSFUL
Ping from Workstation 2 to Workstation 3 SUCCESSFUL
Ping from Router Eva to Workstation 3 SUCCESSFUL
Ping from Router Boaz to Workstation 5 SUCCESSFUL

136 - 238 CCNA 2: Routers and Routing Basics v3.1 Instructor Guide – Case Study Copyright © 2004, Cisco Systems, Inc.
Phase 5: Documenting the Network
In order to support the network properly, documentation is required. Create documentation
that is logically organized to make troubleshooting simpler.
Configuration management documentation
Boaz Center Eva
show cdp neighbors
show ip route
show ip protocol
show ip interface
brief
show version
show hosts
show startup config
Security management documentation
Boaz Center Eva
show ip interface
show ip access lists
Instructor approval _____________________________ Date __________________

137 - 238 CCNA 2: Routers and Routing Basics v3.1 Instructor Guide – Case Study Copyright © 2004, Cisco Systems, Inc.
Case Study Deliverables
The key lesson of this case study is the importance of thorough and clear documentation.
There should be two types of documentation completed.
General Documentation:
• A complete narrative of the project should be typed using word processing
software. Since the scenarios break up the entire task into pieces, take care to
address each scenario task so that any layperson could understand that particular
task.
• Microsoft Excel or another spreadsheet program could be used to simply list the
equipment and serial numbers.
• Cisco Network Designer (CND), Microsoft Visio, or any paint program could be
used to draw the network.
• Provide documentation that specifies how the security was tested. A plan for
monitoring the network should also be included.
Technical Documentation:
The technical documentation should include details of the network topology. Use CND, Visio,
or any paint program to draw the network.
Use the tables in the working copy of the case study as a reference, and enter all table
information into a spreadsheet program such as Microsoft Excel. The spreadsheet should
include the following details:
• IP addressing of all interfaces
• DCE/DTE information
• Router passwords
• Interface descriptions
• IP addressing and gateway assignments for all PCs
The actual access control lists, or router commands sequence, should be included in this
documentation using a word processing program. Be sure to include the router interface the
list is applied to and the direction.
Document the use of a routing protocol.
Router output from the following commands should be captured and placed into this
documentation:
• show cdp neighbors
• show ip route
• show ip protocol

138 - 238 CCNA 2: Routers and Routing Basics v3.1 Instructor Guide – Case Study Copyright © 2004, Cisco Systems, Inc.
• show ip interface
• show version
• show hosts
• show startup-config
• show ip access-list

139 - 238 CCNA 2: Routers and Routing Basics v3.1 Instructor Guide – Case Study Copyright © 2004, Cisco Systems, Inc.
Case Study – Instructor Notes
Phase 1: Project Description
This phase of the case study can begin early in the semester, as students should be familiar
with subnetting.
The entire case study should be discussed in class so that all students understand that the
purpose of this study is not only to practice configuration and troubleshooting, but also to learn
how to document their work. The following are some good web sites that will help the
students’ understanding of documentation:
http://www.ittoolkit.com/articles/tech/importofdocs.htm
http://www.serverwatch.com/tutorials/article.php/1475021
http://www.ethermanage.com/ethernet/100quickref/ch14qr_16.html
http://tampabay.bizjournals.com/tampabay/stories/1997/11/24/smallb2.html
The network address assigned should be one of the private IP address ranges or a subnet of
one:
Class Range
A 10.0.0.0 – 10.255.255.255
B 172.16.0.0 – 172.31.255.255
C 192.168.0.0 – 192.168.255.255
The routing protocol should be IGRP. The first part of Phase 1 should probably be completed
as a class so that students understand the purpose of the case study. Along with a discussion
of Phase 1, the deliverable piece should also be covered. The instructor should decide
whether or not this is a group project. Certainly each student should be capable of deciding on
IP addresses of interfaces after the IP scheme has been chosen.
The Network Diagram - IP Addressing on page 4 is the first document that should be approved
by the instructor.
Phase 2: IP Addressing
This Phase of the case study should be due after module 4 or 5 is completed.
Students should recreate the drawing during this Phase using CDN, Visio, or a paint program.
In the drawing the students should be advised to insert the appropriate interface connections
on the routers. The drawing should be approved by the instructor.
The following topics can be used for class discussion:
• The reasons for using private IP addressing

140 - 238 CCNA 2: Routers and Routing Basics v3.1 Instructor Guide – Case Study Copyright © 2004, Cisco Systems, Inc.
• The concept of reserved address space for routers, servers, and hosts
• The reasons for developing an IP address scheme to allow for future growth
Phase 3: Basic Router and Workstation Configuration
This Phase should be completed after students feel comfortable with basic router
configuration, sometime after Module 7.
Students should be somewhat familiar with router configuration, and understand the basic
requirements. The checklist included in Phase 3 will help them to include the essential items
for router configuration. The student should select which workstation is to be the TFTP server.
They must understand which devices need access to the TFTP server. Students should be
guided to complete the chart in Phase 3, and then have the instructor approve the
configuration.
After instructor approval, students should enter their configurations and test them on the
routers.
Phase 4: Access Control Lists
This Phase should be completed after Module 11.
This is a most critical portion of the case study. Students must develop an access control list
on paper first, then type the ACL into a word processing application. The instructor should
guide the students through the process of copying and pasting ACLs into the router
configuration.
Phase 5: Documenting the Network
If the documentation requirements are clear to the students at the beginning of the case study,
the final Phase will have been completed throughout the life of the case study. The Phase will
help to reiterate the purpose of documentation, that it should be done continually and
revisited, not only once.
During the last phase the deliverables list should be discussed again to make sure the student
understands the requirements.
Optional
An additional Phase could be a reflection phase so that the student can look objectively at this
case study. Questions might include: “Why have two types of documentation?”, “What
happens when a piece of equipment fails?”, and so forth.

141 - 238 CCNA 2: Routers and Routing Basics v3.1 Instructor Guide – Case Study Copyright © 2004, Cisco Systems, Inc.
Case Study – Instructor Sample Outputs
Phase 5: Documenting the Network – Sample outputs Boaz (2500)
Configuration Management documentation – Boaz (2500)
Boaz#show cdp neighbors
Capability Codes: R - Router, T - Trans Bridge, B - Source Route
Bridge
S - Switch, H - Host, I - IGMP
Device ID Local Intrfce Holdtme Capability Platform Port ID
Centre Ser 0 120 R 2500 Ser 0
Boaz#show ip route
Codes: C - connected, S - static, I - IGRP, R - RIP, M - mobile, B -
BGP
D - EIGRP, EX - EIGRP external, O - OSPF, IA - OSPF inter area
E1 - OSPF external type 1, E2 - OSPF external type 2, E - EGP
i - IS-IS, L1 - IS-IS level-1, L2 - IS-IS level-2, * - candidate
default
U - per-user static route
Gateway of last resort is not set
172.16.0.0/16 is subnetted, 4 subnets
I 172.16.128.0 [100/10476] via 172.16.64.1, 00:00:20, Serial0
I 172.16.32.0 [100/8576] via 172.16.64.1, 00:00:20, Serial0
C 172.16.96.0 is directly connected, Ethernet0
C 172.16.64.0 is directly connected, Serial0
Boaz#show ip protocols
Routing Protocol is "igrp 11"
Sending updates every 90 seconds, next due in 34 seconds
Invalid after 270 seconds, hold down 280, flushed after 630
Outgoing update filter list for all interfaces is not set
Incoming update filter list for all interfaces is not set
Default networks flagged in outgoing updates
Default networks accepted from incoming updates
IGRP metric weight K1=1, K2=0, K3=1, K4=0, K5=0
IGRP maximum hopcount 100
IGRP maximum metric variance 1
Redistributing: igrp 11
Routing for Networks:
172.16.0.0
Routing Information Sources:
Gateway Distance Last Update
172.16.64.1 100 00:00:37
Distance: (default is 100)

142 - 238 CCNA 2: Routers and Routing Basics v3.1 Instructor Guide – Case Study Copyright © 2004, Cisco Systems, Inc.
Boaz#show ip interface brief
Interface IP-Address OK? Method Status Protocol
Ethernet0 172.16.96.1 YES manual up up
Serial0 172.16.64.2 YES manual up up
Serial1 unassigned YES unset administratively down down
Boaz#show version
Cisco Internetwork Operating System Software
IOS (tm) 3000 Software (IGS-J-L), Version 11.1(5), RELEASE SOFTWARE
(fc1)
Copyright (c) 1986-1996 by Cisco Systems, Inc.
Compiled Mon 05-Aug-96 11:48 by mkamson
Image text-base: 0x0303794C, data-base: 0x00001000
ROM: System Bootstrap, Version 11.0(10c), SOFTWARE
ROM: 3000 Bootstrap Software (IGS-BOOT-R), Version 11.0(10c), RELEASE
SOFTWARE (fc1)
Boaz uptime is 5 hours, 6 minutes
System restarted by power-on
System image file is "flash:igs-j-l.111-5", booted via flash
Cisco 2500 (68030) processor (revision N) with 6144K/2048K bytes of
memory.
Processor board ID 22650091, with hardware revision 00000000
Bridging software.
SuperLAT software copyright 1990 by Meridian Technology Corp).
X.25 software, Version 2.0, NET2, BFE and GOSIP compliant.
TN3270 Emulation software (copyright 1994 by TGV Inc).
1 Ethernet/IEEE 802.3 interface.
2 Serial network interfaces.
32K bytes of non-volatile configuration memory.
8192K bytes of processor board System flash (Read ONLY)
Configuration register is 0x2102
Boaz#show hosts
Default domain is not set
Name/address lookup uses domain service
Name servers are 255.255.255.255
Host Flags Age Type Address(es)
Centre (perm, OK) 4 IP 172.16.64.1 172.16.128.1
172.16.32.1
Boaz (perm, OK) 4 IP 172.16.64.2 172.16.96.1
Eva (perm, OK) 4 IP 172.16.128.2 172.16.160.1

143 - 238 CCNA 2: Routers and Routing Basics v3.1 Instructor Guide – Case Study Copyright © 2004, Cisco Systems, Inc.
Boaz#show startup-config
Using 1090 out of 32762 bytes
!
version 11.1
service slave-log
service udp-small-servers
service tcp-small-servers
!
hostname Boaz
!
enable secret 5 $1$5EE4$v86z7o8zMLehnIWA0T7LB/
!
!
interface Ethernet0
description Boaz LAN workgroup interface
ip address 172.16.96.1 255.255.224.0
ip access-group 101 in
no keepalive
!
interface Serial0
description Boaz WAN interface to Centre
ip address 172.16.64.2 255.255.224.0
no fair-queue
!
interface Serial1
no ip address
shutdown
!
router igrp 11
network 172.16.0.0
!
ip host Centre 172.16.64.1 172.16.128.1 172.16.32.1
ip host Boaz 172.16.64.2 172.16.96.1
ip host Eva 172.16.128.2 172.16.160.1
no ip classless
access-list 101 permit ip 172.16.96.0 0.0.31.255 host 172.16.32.5
access-list 101 permit ip 172.16.96.0 0.0.31.255 172.16.96.0
0.0.31.255
access-list 101 deny tcp 172.16.96.0 0.0.31.255 any eq telnet
access-list 101 deny icmp 172.16.96.0 0.0.31.255 any
!
banner motd ^CWarning: This is a SECURE SYSTEM: UNAUTHORIZED USERS
will be prosecuted.^C
!
line con 0
exec-timeout 0 0
password cisco
login
line aux 0
line vty 0 4
password cisco
login
!
end
Boaz#

144 - 238 CCNA 2: Routers and Routing Basics v3.1 Instructor Guide – Case Study Copyright © 2004, Cisco Systems, Inc.
Security Management documentation – Boaz (2500)
Boaz#show ip interface
Ethernet0 is up, line protocol is up
Internet address is 172.16.96.1/19
Broadcast address is 255.255.255.255
Address determined by setup command
MTU is 1500 bytes
Helper address is not set
Directed broadcast forwarding is enabled
Outgoing access list is not set
Inbound access list is 101
Proxy ARP is enabled
Security level is default
Split horizon is enabled
ICMP redirects are always sent
ICMP unreachables are always sent
ICMP mask replies are never sent
IP fast switching is enabled
IP fast switching on the same interface is disabled
IP multicast fast switching is enabled
Router Discovery is disabled
IP output packet accounting is disabled
IP access violation accounting is disabled
TCP/IP header compression is disabled
Probe proxy name replies are disabled
Gateway Discovery is disabled
Policy routing is disabled
Serial0 is up, line protocol is up
Internet address is 172.16.64.2/19
Broadcast address is 255.255.255.255
Address determined by setup command
MTU is 1500 bytes
Helper address is not set
Directed broadcast forwarding is enabled
Outgoing access list is not set
Inbound access list is not set
Proxy ARP is enabled
Security level is default
Split horizon is enabled
ICMP redirects are always sent
ICMP unreachables are always sent
ICMP mask replies are never sent
IP fast switching is enabled
IP fast switching on the same interface is enabled
IP multicast fast switching is enabled
Router Discovery is disabled
IP output packet accounting is disabled
IP access violation accounting is disabled
TCP/IP header compression is disabled
Probe proxy name replies are disabled
Gateway Discovery is disabled
Policy routing is disabled
Serial1 is administratively down, line protocol is down
Internet protocol processing disabled
Boaz#show ip access-lists
Extended IP access list 101
permit ip 172.16.96.0 0.0.31.255 host 172.16.32.5 (7 matches)
permit ip 172.16.96.0 0.0.31.255 172.16.96.0 0.0.31.255 (72 matches)

145 - 238 CCNA 2: Routers and Routing Basics v3.1 Instructor Guide – Case Study Copyright © 2004, Cisco Systems, Inc.
deny tcp 172.16.96.0 0.0.31.255 any eq telnet
deny icmp 172.16.96.0 0.0.31.255 any (8 matches)
Boaz#

146 - 238 CCNA 2: Routers and Routing Basics v3.1 Instructor Guide – Case Study Copyright © 2004, Cisco Systems, Inc.
Phase 5: Documenting the Network – Sample outputs Centre (2500)
Configuration Management documentation
Centre#show cdp neighbors
Capability Codes: R - Router, T - Trans Bridge, B - Source Route
Bridge
S - Switch, H - Host, I - IGMP
Device ID Local Intrfce Holdtme Capability Platform Port ID
Boaz Ser 0 153 R 2500 Ser 0
Eva Ser 1 140 R 2500 Ser 1
Centre#show ip route
Codes: C - connected, S - static, I - IGRP, R - RIP, M - mobile, B -
BGP
D - EIGRP, EX - EIGRP external, O - OSPF, IA - OSPF inter area
E1 - OSPF external type 1, E2 - OSPF external type 2, E - EGP
i - IS-IS, L1 - IS-IS level-1, L2 - IS-IS level-2, * - candidate
default
U - per-user static route
Gateway of last resort is not set
172.16.0.0/16 is subnetted, 4 subnets
C 172.16.128.0 is directly connected, Serial1
C 172.16.32.0 is directly connected, Ethernet0
I 172.16.96.0 [100/8576] via 172.16.64.2, 00:00:57, Serial0
C 172.16.64.0 is directly connected, Serial0
Centre#show ip protocol
Routing Protocol is "igrp 11"
Sending updates every 90 seconds, next due in 50 seconds
Invalid after 270 seconds, hold down 280, flushed after 630
Outgoing update filter list for all interfaces is not set
Incoming update filter list for all interfaces is not set
Default networks flagged in outgoing updates
Default networks accepted from incoming updates
IGRP metric weight K1=1, K2=0, K3=1, K4=0, K5=0
IGRP maximum hopcount 100
IGRP maximum metric variance 1
Redistributing: igrp 11
Routing for Networks:
172.16.0.0
Routing Information Sources:
Gateway Distance Last Update
172.16.128.2 100 00:40:35
172.16.64.2 100 00:01:07
Distance: (default is 100)
Centre#show ip interface brief
Interface IP-Address OK? Method Status Protocol
Ethernet0 172.16.32.1 YES manual up up
Ethernet1 unassigned YES unset administratively down down
Serial0 172.16.64.1 YES manual up up
Serial1 172.16.128.1 YES manual up up

147 - 238 CCNA 2: Routers and Routing Basics v3.1 Instructor Guide – Case Study Copyright © 2004, Cisco Systems, Inc.
Centre#show version
Cisco Internetwork Operating System Software
IOS (tm) 3000 Software (IGS-J-L), Version 11.1(5), RELEASE SOFTWARE
(fc1)
Copyright (c) 1986-1996 by Cisco Systems, Inc.
Compiled Mon 05-Aug-96 11:48 by mkamson
Image text-base: 0x0303794C, data-base: 0x00001000
ROM: System Bootstrap, Version 11.0(10c)XB2, PLATFORM SPECIFIC RELEASE
SOFTWARE (fc1)
ROM: 3000 Bootstrap Software (IGS-BOOT-R), Version 11.0(10c)XB2,
PLATFORM SPECIFIC RELEASE SOFTWARE (fc1)
Centre uptime is 5 hours, 18 minutes
System restarted by power-on
System image file is "flash:igs-j-l.111-5", booted via flash
Cisco 2500 (68030) processor (revision D) with 8192K/2048K bytes of
memory.
Processor board ID 02782545, with hardware revision 00000000
Bridging software.
SuperLAT software copyright 1990 by Meridian Technology Corp).
X.25 software, Version 2.0, NET2, BFE and GOSIP compliant.
TN3270 Emulation software (copyright 1994 by TGV Inc).
2 Ethernet/IEEE 802.3 interfaces.
2 Serial network interfaces.
32K bytes of non-volatile configuration memory.
8192K bytes of processor board System flash (Read ONLY)
Configuration register is 0x2102
Centre#show host
Default domain is not set
Name/address lookup uses domain service
Name servers are 255.255.255.255
Host Flags Age Type Address(es)
Centre (perm, OK) 4 IP 172.16.64.1 172.16.128.1
172.16.32.1
Boaz (perm, OK) 4 IP 172.16.64.2 172.16.96.1
Eva (perm, OK) 4 IP 172.16.128.2 172.16.160.1
Centre#show startup-config
Using 907 out of 32762 bytes
!
version 11.1
service slave-log
service udp-small-servers
service tcp-small-servers
!
hostname Centre
!
enable secret 5 $1$MlW5$wj.I9efI57i0AxLPf4qOj/
!
!
interface Ethernet0
description Centre LAN workgroup interface
ip address 172.16.32.1 255.255.224.0
!
interface Ethernet1

148 - 238 CCNA 2: Routers and Routing Basics v3.1 Instructor Guide – Case Study Copyright © 2004, Cisco Systems, Inc.
no ip address
shutdown
!
interface Serial0
description Centre WAN interface to Boaz
ip address 172.16.64.1 255.255.224.0
no fair-queue
clockrate 56000
!
interface Serial1
description Centre WAN interface to Eva
ip address 172.16.128.1 255.255.224.0
clockrate 56000
!
router igrp 11
network 172.16.0.0
!
ip host Centre 172.16.64.1 172.16.128.1 172.16.32.1
ip host Boaz 172.16.64.2 172.16.96.1
ip host Eva 172.16.128.2 172.16.160.1
no ip classless
!
banner motd ^CThis is a SECURE SYSTEM. UNAUTHORIZED USERS will be
prosecuted.^C
!
line con 0
password cisco
login
line aux 0
line vty 0 4
password cisco
login
!
end
Centre#

149 - 238 CCNA 2: Routers and Routing Basics v3.1 Instructor Guide – Case Study Copyright © 2004, Cisco Systems, Inc.
Security Management documentation – Centre (2500)
Centre#show ip interface
Ethernet0 is up, line protocol is up
Internet address is 172.16.32.1/19
Broadcast address is 255.255.255.255
Address determined by setup command
MTU is 1500 bytes
Helper address is not set
Directed broadcast forwarding is enabled
Outgoing access list is not set
Inbound access list is not set
Proxy ARP is enabled
Security level is default
Split horizon is enabled
ICMP redirects are always sent
ICMP unreachables are always sent
ICMP mask replies are never sent
IP fast switching is enabled
IP fast switching on the same interface is disabled
IP multicast fast switching is enabled
Router Discovery is disabled
IP output packet accounting is disabled
IP access violation accounting is disabled
TCP/IP header compression is disabled
Probe proxy name replies are disabled
Gateway Discovery is disabled
Policy routing is disabled
Ethernet1 is administratively down, line protocol is down
Internet protocol processing disabled
Serial0 is up, line protocol is up
Internet address is 172.16.64.1/19
Broadcast address is 255.255.255.255
Address determined by setup command
MTU is 1500 bytes
Helper address is not set
Directed broadcast forwarding is enabled
Outgoing access list is not set
Inbound access list is not set
Proxy ARP is enabled
Security level is default
Split horizon is enabled
ICMP redirects are always sent
ICMP unreachables are always sent
ICMP mask replies are never sent
IP fast switching is enabled
IP fast switching on the same interface is enabled
IP multicast fast switching is enabled
Router Discovery is disabled
IP output packet accounting is disabled
IP access violation accounting is disabled
TCP/IP header compression is disabled
Probe proxy name replies are disabled
Gateway Discovery is disabled
Policy routing is disabled
Serial1 is up, line protocol is up
Internet address is 172.16.128.1/19
Broadcast address is 255.255.255.255
Address determined by setup command
MTU is 1500 bytes

150 - 238 CCNA 2: Routers and Routing Basics v3.1 Instructor Guide – Case Study Copyright © 2004, Cisco Systems, Inc.
Helper address is not set
Directed broadcast forwarding is enabled
Outgoing access list is not set
Inbound access list is not set
Proxy ARP is enabled
Security level is default
Split horizon is enabled
ICMP redirects are always sent
ICMP unreachables are always sent
ICMP mask replies are never sent
IP fast switching is enabled
IP fast switching on the same interface is enabled
IP multicast fast switching is enabled
Router Discovery is disabled
IP output packet accounting is disabled
IP access violation accounting is disabled
TCP/IP header compression is disabled
Probe proxy name replies are disabled
Gateway Discovery is disabled
Policy routing is disabled
Centre#show ip access-lists
<none applied>
Centre#

151 - 238 CCNA 2: Routers and Routing Basics v3.1 Instructor Guide – Case Study Copyright © 2004, Cisco Systems, Inc.
Phase 5: Documenting the Network – Sample outputs Eva (2500)
Configuration Management documentation – Eva (2500)
Eva#show cdp neighbors
Capability Codes: R - Router, T - Trans Bridge, B - Source Route
Bridge
S - Switch, H - Host, I - IGMP
Device ID Local Intrfce Holdtme Capability Platform Port ID
Centre Ser 1 147 R 2500 Ser 1
Eva#show ip route
Codes: C - connected, S - static, I - IGRP, R - RIP, M - mobile, B -
BGP
D - EIGRP, EX - EIGRP external, O - OSPF, IA - OSPF inter area
E1 - OSPF external type 1, E2 - OSPF external type 2, E - EGP
i - IS-IS, L1 - IS-IS level-1, L2 - IS-IS level-2, * - candidate
default
U - per-user static route
Gateway of last resort is not set
172.16.0.0/16 is subnetted, 4 subnets
C 172.16.128.0 is directly connected, Serial1
I 172.16.32.0 [100/8576] via 172.16.128.1, 00:01:17, Serial1
I 172.16.96.0 [100/10576] via 172.16.128.1, 00:01:18, Serial1
I 172.16.64.0 [100/10476] via 172.16.128.1, 00:01:18, Serial1
Eva#show ip protocol
Routing Protocol is "igrp 11"
Sending updates every 90 seconds, next due in 24 seconds
Invalid after 270 seconds, hold down 280, flushed after 630
Outgoing update filter list for all interfaces is not set
Incoming update filter list for all interfaces is not set
Default networks flagged in outgoing updates
Default networks accepted from incoming updates
IGRP metric weight K1=1, K2=0, K3=1, K4=0, K5=0
IGRP maximum hopcount 100
IGRP maximum metric variance 1
Redistributing: igrp 11
Routing for Networks:
172.16.0.0
Routing Information Sources:
Gateway Distance Last Update
172.16.128.1 100 00:00:07
Distance: (default is 100)
Eva#show ip interface brief
Interface IP-Address OK? Method Status Protocol
Ethernet0 172.16.160.1 YES manual up down
Serial0 unassigned YES unset administratively down down
Serial1 172.16.128.2 YES manual up up
Eva#show version
Cisco Internetwork Operating System Software
IOS (tm) 3000 Software (IGS-J-L), Version 11.1(5), RELEASE SOFTWARE
(fc1)
Copyright (c) 1986-1996 by cisco Systems, Inc.
Compiled Mon 05-Aug-96 11:48 by mkamson

152 - 238 CCNA 2: Routers and Routing Basics v3.1 Instructor Guide – Case Study Copyright © 2004, Cisco Systems, Inc.
Image text-base: 0x0303794C, data-base: 0x00001000
ROM: System Bootstrap, Version 11.0(10c), SOFTWARE
ROM: 3000 Bootstrap Software (IGS-BOOT-R), Version 11.0(10c), RELEASE
SOFTWARE (fc1)
Eva uptime is 5 hours, 4 minutes
System restarted by reload
System image file is "flash:igs-j-l.111-5", booted via flash
Cisco 2500 (68030) processor (revision N) with 6144K/2048K bytes of
memory.
Processor board ID 06147980, with hardware revision 00000000
Bridging software.
SuperLAT software copyright 1990 by Meridian Technology Corp).
X.25 software, Version 2.0, NET2, BFE and GOSIP compliant.
TN3270 Emulation software (copyright 1994 by TGV Inc).
1 Ethernet/IEEE 802.3 interface.
2 Serial network interfaces.
32K bytes of non-volatile configuration memory.
8192K bytes of processor board System flash (Read ONLY)
Configuration register is 0x2102
Eva#show hosts
Default domain is not set
Name/address lookup uses static mappings
Host Flags Age Type Address(es)
Boaz (perm, OK) 4 IP 172.16.64.2 172.16.96.1
Centre (perm, OK) 4 IP 172.16.64.1 172.16.128.1
172.16.32.1

153 - 238 CCNA 2: Routers and Routing Basics v3.1 Instructor Guide – Case Study Copyright © 2004, Cisco Systems, Inc.
Eva#show startup-config
Using 1156 out of 32762 bytes
!
version 11.1
service slave-log
service udp-small-servers
service tcp-small-servers
!
hostname Eva
!
enable secret 5 $1$ejwr$qcHMWf3GAiWytPceeWK1y0
!
ip subnet-zero
!
interface Ethernet0
description Eva LAN workgroup interface
ip address 172.16.160.1 255.255.224.0
ip access-group 103 in
!
interface Serial0
no ip address
shutdown
no fair-queue
!
interface Serial1
description Eva WAN interface to Centre
ip address 172.16.128.2 255.255.224.0
!
router igrp 11
network 172.16.0.0
!
ip host Boaz 172.16.64.2 172.16.96.1
ip host Centre 172.16.64.1 172.16.128.1 172.16.32.1
no ip classless
ip http server
access-list 103 permit ip 172.16.160.0 0.0.31.255 host 172.16.32.5
access-list 103 permit ip 172.16.160.0 0.0.31.255 172.16.160.0
0.0.31.255
access-list 103 deny tcp 172.16.160.0 0.0.31.255 any eq telnet
access-list 103 deny icmp 172.16.160.0 0.0.31.255 any
!
banner motd ^CWarning: This is a SECURE SYSTEM. UNAUTHORIZED USER will
be prosecuted.^C
!
line con 0
exec-timeout 0 0
password cisco
login
transport input none
line aux 0
password cisco
login
line vty 0 4
password cisco
login
!
end
Eva#

154 - 238 CCNA 2: Routers and Routing Basics v3.1 Instructor Guide – Case Study Copyright © 2004, Cisco Systems, Inc.
Security Management documentation – Eva (2500)
Eva#show ip interface
Ethernet0 is up, line protocol is down
Internet address is 172.16.160.1/19
Broadcast address is 255.255.255.255
Address determined by setup command
MTU is 1500 bytes
Helper address is not set
Directed broadcast forwarding is enabled
Outgoing access list is not set
Inbound access list is 103
Proxy ARP is enabled
Security level is default
Split horizon is enabled
ICMP redirects are always sent
ICMP unreachables are always sent
ICMP mask replies are never sent
IP fast switching is enabled
IP fast switching on the same interface is disabled
IP multicast fast switching is enabled
Router Discovery is disabled
IP output packet accounting is disabled
IP access violation accounting is disabled
TCP/IP header compression is disabled
Probe proxy name replies are disabled
Gateway Discovery is disabled
Policy routing is disabled
Serial0 is administratively down, line protocol is down
Internet protocol processing disabled
Serial1 is up, line protocol is up
Internet address is 172.16.128.2/19
Broadcast address is 255.255.255.255
Address determined by setup command
MTU is 1500 bytes
Helper address is not set
Directed broadcast forwarding is enabled
Outgoing access list is not set
Inbound access list is not set
Proxy ARP is enabled
Security level is default
Split horizon is enabled
ICMP redirects are always sent
ICMP unreachables are always sent
ICMP mask replies are never sent
IP fast switching is enabled
IP fast switching on the same interface is enabled
IP multicast fast switching is enabled
Router Discovery is disabled
IP output packet accounting is disabled
IP access violation accounting is disabled
TCP/IP header compression is disabled
Probe proxy name replies are disabled
Gateway Discovery is disabled
Policy routing is disabled
Eva#show ip access-lists
Extended IP access list 103
permit ip 172.16.160.0 0.0.31.255 host 172.16.32.5 (15 matches)

155 - 238 CCNA 2: Routers and Routing Basics v3.1 Instructor Guide – Case Study Copyright © 2004, Cisco Systems, Inc.
permit ip 172.16.160.0 0.0.31.255 172.16.160.0 0.0.31.255 (225
matches)
deny tcp 172.16.160.0 0.0.31.255 any eq telnet
deny icmp 172.16.160.0 0.0.31.255 any (20 matches)
Eva#

156 - 238 CCNA 2: Routers and Routing Basics v3.1 Instructor Guide – Appendices Copyright © 2004, Cisco Systems, Inc.
V. Appendices:
A) Cisco Online Tools and Utilities
B) Instructional Best Practices

157 - 238 CCNA 2: Routers and Routing Basics v3.1 Instructor Guide – Appendix A Copyright © 2004, Cisco Systems, Inc.
Appendix A: Cisco Online Tools and Utilities
Cisco Systems offer a wide range of online documents and tools to assist in the configuration,
troubleshooting, and optimization of routers and switches. These resources can be found on
the Cisco Technical Assistance Center (TAC) website at http://www.cisco.com/tac. To learn
more about the Cisco TAC website visit
http://www.cisco.com/public/news_training/tac_overview.html. This document introduces ten
valuable resources that are available to users at cisco.com.
A cisco.com user ID and password is required to access all of the tools on the Cisco TAC
website. A user ID and password can be obtained with a valid Cisco service contract at
http://tools.cisco.com/RPF/register/register.do.

158 - 238 CCNA 2: Routers and Routing Basics v3.1 Instructor Guide – Appendix A Copyright © 2004, Cisco Systems, Inc.
1 Output Interpreter
Output Interpreter is a Web-based application that provides a troubleshooting analysis and a
course of action for a router, switch, or PIX device. Output Interpreter uses a collection of
show command output to perform the analysis. Users paste the output of one or more
supported commands into Output Interpreter to receive a report that includes errors, warnings,
and relevant troubleshooting information. The report also includes crash analysis and error
message decodes, which were previously supported by the Stack Decoder and the Error
Message Decoder tools.
http://www.cisco.com/cgi-bin/Support/OutputInterpreter/home.pl

159 - 238 CCNA 2: Routers and Routing Basics v3.1 Instructor Guide – Appendix A Copyright © 2004, Cisco Systems, Inc.
2 Error Message Decoder
Explanations for console error message strings are listed in the Cisco Software System
Messages guide.
http://www.cisco.com/cgi-bin/Support/Errordecoder/home.pl

160 - 238 CCNA 2: Routers and Routing Basics v3.1 Instructor Guide – Appendix A Copyright © 2004, Cisco Systems, Inc.
3 Software Bug Toolkit
The Software Bug Toolkit is a Web-based resource that is used to search for software bugs
based on version and feature sets. The toolkit can be used to determine why a feature does
not work.
http://www.cisco.com/cgi-bin/Support/Bugtool/launch_bugtool.pl

161 - 238 CCNA 2: Routers and Routing Basics v3.1 Instructor Guide – Appendix A Copyright © 2004, Cisco Systems, Inc.
4 IP Subnet Calculator
IP Subnet Calculator is a Web-based resource that is used to calculate the subnet mask
based on several variables. This tool can be used to verify network settings.
http://www.cisco.com/cgi-bin/Support/IpSubnet/home.pl

162 - 238 CCNA 2: Routers and Routing Basics v3.1 Instructor Guide – Appendix A Copyright © 2004, Cisco Systems, Inc.
5 Password Recovery Procedures
This Web page is the source for Cisco password recovery procedures. The password recovery
procedure for every Cisco device can be found here.
http://www.cisco.com/warp/public/474/

163 - 238 CCNA 2: Routers and Routing Basics v3.1 Instructor Guide – Appendix A Copyright © 2004, Cisco Systems, Inc.
6 TAC Case Collection
The TAC Case Collection, is an evolution of the Troubleshooting Assistant tool. It allows users
to interactively identify and troubleshoot common problems that involve hardware,
configuration, and performance issues. These solutions, which are provided directly by TAC
engineers, help resolve networking problems.
http://www.cisco.com/kobayashi/support/tac/tsa/launch_tsa.html

164 - 238 CCNA 2: Routers and Routing Basics v3.1 Instructor Guide – Appendix A Copyright © 2004, Cisco Systems, Inc.
7 Software Advisor
The Software Advisor helps users choose the appropriate software for network devices. Users
can match software features to Cisco IOS and CatOS releases, compare IOS releases, or find
out which software releases support their hardware.
http://www.cisco.com/cgi-bin/Support/CompNav/Index.pl

165 - 238 CCNA 2: Routers and Routing Basics v3.1 Instructor Guide – Appendix A Copyright © 2004, Cisco Systems, Inc.
8 Feature Navigator II
Cisco Feature Navigator II is a Web-based application that allows users to quickly find the right
Cisco IOS Software release for the features they want to run on their networks. Users can
search by feature, search by release, or compare two different releases.
http://tools.cisco.com/ITDIT/CFN/jsp/index.jsp

166 - 238 CCNA 2: Routers and Routing Basics v3.1 Instructor Guide – Appendix A Copyright © 2004, Cisco Systems, Inc.
9 TAC Advanced Search
TAC Advanced Search can be used to access the same resources used by TAC. Users can
search the entire TAC database for technical documents published by the Cisco TAC, for TAC
technical support tools, for documents that are located on http://www.cisco.com/, or for entries
in the Networking Professionals Connection discussion forums.
http://www.cisco.com/kobayashi/support/tac/s_tac.shtml

167 - 238 CCNA 2: Routers and Routing Basics v3.1 Instructor Guide – Appendix B Copyright © 2004, Cisco Systems, Inc.
Appendix B: Instructional Best Practices
B.1 Definition of Best Practices
B.1.1 What is meant by best practices?
Figure 1: Best Practices
Since the early 1980s, schools have explored the use of technology as an effective tool for
teaching and learning in the classroom. Current research supports certain practices and
strategies that help teachers maximize student learning. Instructional concepts such as
student centered learning and brain compatible learning have emerged as powerful
contributors to advanced student achievement. These types of techniques are referred to as
best practices.
The Academy teaching community consists of over 20,000 instructors. Each instructor brings
unique experiences and talents to the program. This section presents options that have been
successful for certain audiences and certain topics. This section does not imply that all of
these techniques apply equally well to all students in all curricula. These techniques, or best
practices, form the foundation for effective teaching and learning environments across the
Academy curriculum. The Academy program includes CCNA, CCNP, Fundamentals of UNIX,
Fundamentals of Voice and Data Cabling, Fundamentals of Java, Fundamentals of Web
Design, and IT Essentials.
The ideas presented in this module are taken from international sources such as kindergarten
through high school, community colleges, universities, instructional design and training
models, and the IT teaching community.

168 - 238 CCNA 2: Routers and Routing Basics v3.1 Instructor Guide – Appendix B Copyright © 2004, Cisco Systems, Inc.
Web Links
International Society for Technology in Education: http://www.iste.org/
Southeast Center for Teaching Quality: http://www.teachingquality.org/
Milken Family Foundation: http://www.mff.org/edtech/
North Central Regional Educational Laboratory: http://www.ncrel.org/
Alabama Best Practices Center: http://www.bestpracticescenter.org/index.asp
Mid-Continent Research for Education and Learning: http://www.mcrel.org/
B.1.2 NETS
Figure 1: NETS Standards
The International Society for Technology in Education (ISTE) is a nonprofit professional
organization that prepares students, teachers, and administrators for a business world that
demands proficiency in information technology. The ISTE has written National Educational
Technology Standards (NETS) for students, teachers, and administrators. The NETS for
Students (NETS•S) are divided into six categories:
• Basic operations and concepts
• Social, ethical, and human issues
• Technology productivity tools
• Technology communication tools
• Technology research tools
• Technology problem-solving and decision-making tools
ISTE also features NETS for Teachers (NETS•T). There are six categories for teacher
standards that are based on current research on teaching and learning with technology. The
ISTE has considered the need for planning and integration as well as the emergence of new
technologies in classrooms. The six categories are as follows:
• Technology operations and concepts

169 - 238 CCNA 2: Routers and Routing Basics v3.1 Instructor Guide – Appendix B Copyright © 2004, Cisco Systems, Inc.
• Planning and designing learning environments and experiences
• Teaching, learning, and curriculum
• Assessment and evaluation
• Productivity and professional practice
• Social, ethical, legal, and human issues
The ISTE has also developed the National Educational Technology Standards for
Administrators (NETS•A). Administrators must be prepared to lead the way to systemic reform.
Based upon a U.S. consensus, a recognized set of indicators are used within school systems
that utilize technology effectively. The following six categories encourage strong leadership in
the area of information technology:
• Leadership and vision
• Learning and teaching
• Productivity and professional practice
• Support, management, and operations
• Assessment and evaluation
• Social, legal, and ethical issues
Web Links
ISTE website: http://www.iste.org/
B.1.3 Literacy, math, and science standards
Since the late 1980s, states and school districts across the United States have begun to raise
standards in core subjects. Academic standards are now used to clearly identify what students
should learn and what teachers should teach. State and local standards keep the education
system accountable for student achievement.
As state standards have gained momentum, educators have reached an agreement about the
meaning of two significant concepts, academic content standards and performance standards,
which were later published in the Goals 2000 Act.
Educational standards are important in all countries. The Academy program can be tailored by
region, by country, and by curriculum to achieve alignment with international educational
standards.

170 - 238 CCNA 2: Routers and Routing Basics v3.1 Instructor Guide – Appendix B Copyright © 2004, Cisco Systems, Inc.
Web Links
National Council for Teachers of English: http://www.ncte.org/standards/standards.shtml
Council for Teachers of Math: http://www.nctm.org/
National Science Teachers Association: http://www.nsta.org/
American Association for the Advancement of Science: http://www.aaas.org/
The National Academy of Science: http://www.nas.edu/
National Research Council (NRC): http://www.nrc-cnrc.gc.ca/

171 - 238 CCNA 2: Routers and Routing Basics v3.1 Instructor Guide – Appendix B Copyright © 2004, Cisco Systems, Inc.
B.1.4 TIMSS report
Figure 1: TIMSS Report Participating Countries
The Third International Mathematics and Science Study (TIMSS) indicate how U.S. students
perform academically in comparison to students in other countries. The curriculum focuses on
trends in math and science achievement. The study completed in 1995 discovers that fourth
grade students in the United States scored above the international average. Eighth graders in
the United States scored above the international level in science but below the international
level in mathematics. Twelfth graders in the United States scored at the lowest possible levels
in both math and science.
Two findings emerged when different types of knowledge presentation were compared
internationally. First, the United States leads the world in the amount of math and science
objectives that are covered within curriculum. However, U.S. students are not taught how to
use the information that they are learning. Asian nations and European nations teach fewer
objectives and give students more opportunities to use the knowledge in practical applications.
This study also finds dissimilarities in teaching styles. In the United States, problem-solving
usually occurs after the teacher has demonstrated the process to find the correct answer
based upon mathematical principals. Students will then apply this problem-solving process to
similar mathematical problems. In countries such as Japan, the order of methodology is
reversed. Problem-solving comes first in the sequence of learning. Students are presented
with a problem and try to solve the problem based on their current knowledge. They invent
their own solutions and then reflect on the process to better understand the mathematical
concepts. This study encourages educators to examine teaching practices and content to
determine the methods that will lead to higher student achievement.
The most recent implementation of this study is TIMSS 1999, which included 38 countries. The
1999 assessment measured the mathematics and science abilities of eighth grade students.
Extensive data was collected from students, teachers, and school principals about the
mathematics and science curricula. They also investigated instructional practices, home
contexts, school characteristics, and policies. The next TIMSS assessment will occur in 2003.

172 - 238 CCNA 2: Routers and Routing Basics v3.1 Instructor Guide – Appendix B Copyright © 2004, Cisco Systems, Inc.
Web Links
Third International Math and Science Study: http://isc.bc.edu/timss1999benchmark.html
TIMSS International Study Center: http://timss.bc.edu/
B.1.5 Student-centered learning
Figure 1: Learner Model: Academy Student
Figure 1 illustrates the Cisco Networking Academy learner model. The model is designed to
maximize student performance. Instructors are encouraged to strengthen and enhance the
online curriculum and labs. When all components of the diagram have been established,
research indicates that students are successful in their learning. This model represents a
"constructivist learning" approach.
Constructivist learning is derived from the Latin word constructus, which means to build. The
Cisco Networking Academy allows students to develop knowledge that they can use in the real
world. Constructivist learning is also known as student-centered learning. This type of learning
is recognized as an exemplary instructional model. This method of teaching puts the students
in control of their own learning. It allows them to practice their experimentation, inquiry,
problem-solving, decision-making, and communication skills. Constructivist learning can occur
on an individual level, in grouped pairs of students, or in small cooperative groups of three or
four students.
During constructivist activities, an essential question is presented to individuals or groups of
students for thoughts and discussion. Students in a group setting will search for information
about issues that surface during their discussion.

173 - 238 CCNA 2: Routers and Routing Basics v3.1 Instructor Guide – Appendix B Copyright © 2004, Cisco Systems, Inc.
Students will also assign roles and identify jobs that need to be completed for the benefit of the
group. This allows students to tap into their current knowledge, and journey into new levels of
comprehension through a continuous cycle of inquiry and exploration. Students who work
individually will go through the same process without any team direction and input. These
students will make their own decisions about the relevancy of information. They will rely on
their peers and other data sources to determine which information is most useful.
During this time, the teacher will assume a role that is different from the provider of skills and
knowledge. The instructor will become a facilitator of learning. As students become immersed
in their questions and desire to learn, teachers can ask essential questions to support thinking
and exploration. As students struggle with challenges, teachers can introduce problem-solving
strategies and encourage students to work through what is perceived to be a difficult situation.
As students master the course content, teachers can introduce the next level of challenge.
Web Links
Pedagogical Application of Technology: A Consortium for Change:
http://courses.temple.edu/ta/contructivist.htm
B.1.6 Multiple intelligences
Figure 1: Multiple Intelligences
The research of Howard Gardner provides great insight into how students learn. Students
learn in different ways. There are multiple skills that go beyond the traditional verbal and
mathematical abilities that are required to master new learning. According to Gardner, there
are eight intelligences that people have a predetermined strength to use:
• Verbal/Linguistic intelligence allows students to understand verbal and written
forms of words. Students with strong verbal/linguistic intelligence easily recognize
sounds, languages, and inflections of speech.
• Logical/Mathematical intelligence allows students to understand and interact with
numbers, symbols, and patterns, especially within the disciplines of math and
science.

174 - 238 CCNA 2: Routers and Routing Basics v3.1 Instructor Guide – Appendix B Copyright © 2004, Cisco Systems, Inc.
• Bodily/Kinesthetic intelligence gives students a strong connection to new content
through the movement and manipulation of body and external objects. Activities
help students create cognitive connections for easy recall and comprehension.
• Musical/Rhythmic intelligence centers around melody, tune, pitch, rhythm, and
patterns found in types of music or cadence. For some students, music presents an
environment that fluctuates from peaceful to highly energetic. Their brains respond
accordingly and the recall of new information becomes tied to a specific rhythm or
cadence.
• Visual/Spatial intelligence is based on the ability to recognize and respond to visual
content through written words or artistic designs. Visual/Spatial strength helps
students interpret maps and charts and form mental images of information that is
communicated by another person.
• Intrapersonal intelligence provides a confidence in oneself that allows a student to
process new information through thought and reflection. Strong intrapersonal
intelligence indicates a strong personal connection to feelings and emotions, which
can take a student to a higher level of consciousness in learning.
• Interpersonal intelligence allows a student to accurately perceive the emotions,
feelings, motivations, and intentions of others. Strong interpersonal intelligence
indicates a strong team-player mentality. A student with this strength will work
thoughtfully within group settings.
• Naturalist intelligence allows students to recognize natural phenomenon such as
flora and fauna, soil and land, weather, and environmental issues. These students
easily make choices related to issues such as survival in the wild or the proper
clothing for different weather conditions.
Gardner believes that all individuals have strength in one or more of these intelligences and
they will follow a changing pattern of strength that depends on their stages of human life and
circumstances. For student achievement to be maximized, the Cisco Networking Academy
Program encourages instructors to identify the intelligence that best reflects the learning style
of individual students.
Web Links
Project Zero: http://www.pz.harvard.edu/

175 - 238 CCNA 2: Routers and Routing Basics v3.1 Instructor Guide – Appendix B Copyright © 2004, Cisco Systems, Inc.
B.1.7 Inquiry-based learning
Figure 1: Inquiry Based Learning
When people uncover uncertain, curious, or interesting phenomena in life, questions naturally
arise that encourage quests for answers. Inquiry is a natural process that begins as soon as a
child starts to experiment with language. As questions are asked, the answers often lead to
more questions. This begins a cycle of inquiry for learning. In education, instructors refer to
this process as "inquiry-based learning" or "problem-based learning". The basic requirements
of either practice are strong reading skills and good scientific observation techniques. One
methodology for inquiry-based learning is called KWHLAQ. The following questions
breakdown the KWHLAQ method:
• What do learners think they Know about the subject?
• What do learners Want to find out about the subject?
• How are learners going to go about finding the answers?
• What do learners anticipate Learning? What have they learned?
• Can learners Apply their learning to other subjects or projects?
• What new Questions have surfaced throughout the time of inquiry?
Within any inquiry-based learning activity or project, the range of control must remain flexible.
There will be times when the instructor takes control of the learning environment, times when
the students exercise more independence, and times when the instructor and students share
control of the direction for learning. The instructor is always a role model for lifelong learning.
Teachers show students that even instructors address problems on a daily basis in and out of
school. They also model the fact that sometimes problems are solved successfully and other
times they are not. Students begin to realize that they will often require a team approach to
find the solution to essential questions. In inquiry-based learning, this team consists of the
students and the instructor.

176 - 238 CCNA 2: Routers and Routing Basics v3.1 Instructor Guide – Appendix B Copyright © 2004, Cisco Systems, Inc.
Web Links
Big Rocks and Powerful Kingdoms Personal Learning in Science and Social Studies:
http://www.ascd.org/readingroom/classlead/9911/2nov99.html
Using the Internet to Promote Inquiry-based Learning: http://www.biopoint.com/msla/links.html
Project Based Learning: What is it?: http://www.4teachers.org/projectbased/
B.1.8 Special needs
Figure 1: Special Needs
When there are visually impaired students in a classroom, here are some general
considerations to keep in mind:
• Ask visually impaired students if they need help on specific tasks, but do not
assume that they do. The students will ask for help if they need it.
• Use contrasting light and dark colors to help students differentiate between cables
and routers.
• Use proper lighting in all areas of the lab to help students see more effectively.
• Provide pocket or lighted magnifiers for reading to assist students with low vision.
• Provide hats or visors to reduce the glare that is associated with many vision
disorders.
• Use bold lines and write in large print when information is taught or presented.
• Encourage all students, especially those that are visually impaired, in the
classroom. If feelings of hopelessness or fear occur, a social worker or special
teacher of the visually impaired may be called in to help these students cope with
their learning environment.
When there are hearing impaired students in a classroom, here are some general
considerations to keep in mind:
• Make sure the labs are well lighted so the speaker can be clearly seen.

177 - 238 CCNA 2: Routers and Routing Basics v3.1 Instructor Guide – Appendix B Copyright © 2004, Cisco Systems, Inc.
• Be sensitive to background noise in the lab. Turn radios, cell phones, and
televisions off during work times. If background noise is unavoidable with online
learning, instruct hearing impaired students to use ear phones to keep extraneous
noise to a minimum.
• Get close to the students when speaking.
• Stress the importance of only one person talking at a time during group work.
• Initiate conversations with students by specifically calling their names.
• Be patient when students are tired or frustrated with the impact of their disabilities
in the lab learning environment.
• Speak face to face. It is important to be on equal eye level with a student when
having a conversation.
• Reword sentences or phrases if necessary to convey messages to students who
are speech-readers.
• Be conscious of speaking distinctly and not too fast.
When there are physically impaired students in a classroom, here are some general
considerations to keep in mind:
• Be prepared to give physically impaired students more time if necessary to
complete hands-on labs, tasks, and exams.
• Consider giving these students shorter work assignments with rest periods built into
the schedule.
• Establish open communication with the student, parent, and doctor to find the right
balance of work that matches individual endurance and capability.
• Configure the lab space to accommodate wheel chairs and other transportation
aids.
• Provide preferential seating in the lab to accommodate transportation devices.
• Offer a copy of instructor notes to the student for review on tests.
• Use a computer for testing.
• Provide special devices for students with physical disabilities such as word
processors, ergonomically designed furniture, laptop computers, Kurzweil print
readers, portable tape recorders for books on tape, and voice synthesis programs.
Web Links
Disabilities, Teaching Strategies, and Resources: http://www.as.wvu.edu/~scidis/sitemap.html

178 - 238 CCNA 2: Routers and Routing Basics v3.1 Instructor Guide – Appendix B Copyright © 2004, Cisco Systems, Inc.
B.1.9 Learning disabilities
Figure 1: Learning Disabilities
Instructors will probably have a few students with learning disabilities in their classes. The
following list summarizes some approaches to teaching students with learning disabilities.
Many of these suggestions also apply to students without learning disabilities:
• Engage the students with lesson starters that illicit emotion and feelings. This
introduction to learning instructs the brain to pay attention.
• Provide opportunities for teamwork. Many students with learning disabilities will
have a higher level of motivation to succeed in response to peer interactions than
when working alone.
• Teach students to write their own personal learning goals. Instruct them to write
short and long term goals and provide feedback on their progress.
• Provide numerous models, examples, and representations of curriculum concepts.
• Speak aloud in class to benefit students with learning disabilities. Discuss the steps
and thoughts that occur during the problem-solving process.
• Use simple memory tools to help students process information for retrieval at a
later time. These tools are called mnemonics and include rhythms or unique
patterns of language that are easy to remember. Mnemonics can use pictures,
music, color, and movement. This strategy is related to Howard Gardner's work
with multiple intelligences.

179 - 238 CCNA 2: Routers and Routing Basics v3.1 Instructor Guide – Appendix B Copyright © 2004, Cisco Systems, Inc.
• Use visual advance organizers to introduce new concepts, analyze, and synthesize
levels of comprehension. Organizers prepare the brain for the arrival of new
content. This technique builds upon existing knowledge to facilitate the acquisition
of new knowledge.
• Use humor, which is a powerful stimulant to the brain. The mind easily latches onto
the silly and unimaginable.
• Use movement and action. These are important motivators that can help some
students with learning disabilities process information. The hands-on labs will
greatly benefit these students.
• Instruct students to talk about or write about what they have learned, what they
found interesting, and what they still need to learn at the end of each topic.
Reflection moves new knowledge into long-term memory.
• Offer additional time for students with learning disabilities to formulate responses to
questions. This extra time can be very important.
• Help students with learning disabilities maintain an emotional state that is free from
anger and frustration. Students can work through tasks more easily when they are
calm and focused.
Web Links
National Center for Learning Disabilities: http://www.ncld.org/
Strategies for Teaching Students with Learning Disabilities:
http://www.as.wvu.edu/~scidis/learning.html

180 - 238 CCNA 2: Routers and Routing Basics v3.1 Instructor Guide – Appendix B Copyright © 2004, Cisco Systems, Inc.
B.2 Lab-Centric Instruction
B.2.1 CCNA labs
The CCNA curriculum teaches students how to plan, design, install, operate, and troubleshoot
TCP/IP, Ethernet, routed, and switched networks with some remote connectivity.
The CCNA curriculum consists of four courses:
• Networking Basics
• Routers and Routing Basics
• Switching Basics and Intermediate Routing
• WAN Technologies
The curriculum is lab intensive. Approximately 50 percent of all class time is spent on lab
exercises.
The required lab equipment for CCNA 1 includes workstations, hubs, switches, a variety of
cable making and cable testing tools, and cable installation materials. CCNA 1 students
acquire lab skills that enable them to perform the following tasks:
• Configure networking properties on workstations
• Make and test patch cables
• Install and test cable runs, jacks, and patch panels
The required lab equipment for CCNA 2 includes workstations, hubs, switches, and routers.
CCNA 2 students acquire lab skills that enable them to perform the following tasks:
• Interconnect networking devices
• Use the Cisco Internet Operating System (IOS) to configure and test routers
• Build and troubleshoot a five-router network
The required lab equipment for CCNA 3 includes workstations, hubs, switches, and routers.
CCNA 3 students acquire lab skills that enable them to perform the following tasks:
• Switch configuration
• VLAN configuration
• Intermediate routing protocol implementation
• Use of access control lists to provide traffic control and security on a simple
network

181 - 238 CCNA 2: Routers and Routing Basics v3.1 Instructor Guide – Appendix B Copyright © 2004, Cisco Systems, Inc.
The required lab equipment for CCNA 4 includes workstations, hubs, switches, and routers.
Optional WAN simulation equipment is also recommended. Students acquire lab skills in the
following WAN technology areas:
• PPP
• ISDN
• Frame Relay
Students also must pass a comprehensive lab-skills exam as part of this course.
Standard and premium lab bundles are available. A variety of optional bundles are also
available. The student-to-equipment ratio should be as low as possible.
Web Links
Cisco Networking Academy Program: http://cisco.netacad.net

182 - 238 CCNA 2: Routers and Routing Basics v3.1 Instructor Guide – Appendix B Copyright © 2004, Cisco Systems, Inc.
B.2.2 CCNP labs
Figure 1: CCNP Labs
The CCNP curriculum teaches students how to plan, design, install, operate, and troubleshoot
enterprise-level TCP/IP, Ethernet, routed, and switched networks with substantial remote
access.
The CCNP curriculum consists of four courses:
• Advanced Routing
• Remote Access
• Multilayer Switching
• Network Troubleshooting
The curriculum is lab intensive. Approximately 50 percent of all class time spent on lab
exercises.
The required lab equipment for CCNP 1 includes workstations, routers, and switches. CCNP 1
students acquire lab skills that enable them to perform the following tasks:
• Design scalable networks

183 - 238 CCNA 2: Routers and Routing Basics v3.1 Instructor Guide – Appendix B Copyright © 2004, Cisco Systems, Inc.
• Implement advanced IP address management techniques
• Configure and test the EIGRP, OSPF, and BGP routing protocols, which help
make most enterprise Intranets and the Internet possible
The required lab equipment for CCNP 2 includes workstations, routers, switches, and a WAN
simulator. CCNP 2 students acquire lab skills such as the following:
• WAN design
• Dial-up, point-to-point, ISDN, Frame Relay, and X.25 WAN protocol configuration
and testing
• Basic network security
The required lab equipment in CCNP 3 includes workstations, hubs, switches, and routers.
CCNP 3 students acquire lab skills such as the following:
• Switch and VLAN configuration
• Multilayer switching and redundancy technology implementation
• Campus LAN design
Required lab equipment for CCNP 4 includes workstations, routers, switches, and a WAN
simulator. CCNP 4 students acquire lab skills and the ability to troubleshoot the following:
• LANs
• WANs
• Switches
• Routers
• TCP/IP Protocols
• Routing Protocols
Standard and premium lab bundles are available. A variety of optional bundles are also
available. The student-to-equipment ratio should be as low as possible.
Web Links
Cisco Networking Academy Program: http://cisco.netacad.net

184 - 238 CCNA 2: Routers and Routing Basics v3.1 Instructor Guide – Appendix B Copyright © 2004, Cisco Systems, Inc.
B.2.3 NETLAB
Figure 1: NETLAB
Many educators are interested in remote access to shared lab equipment to give students
more access to hands-on experiences. Remote access technologies can be used in courses
such as the CCNA, CCNP, and sponsored curriculum to help lower student-to-equipment
ratios in distance-learning situations. These technologies are currently fully implemented only
for the CCNA courses. This course will examine this issue in more depth and suggest how
instructors and Academies can use these technologies or implement their own versions of
them.
Cisco Networking Academy now offers the NDG NETLAB solution. This web-based appliance
allows Cisco Networking Academies to host live router topologies and curriculum over the
Internet. The NETLAB automation and sharing capabilities allow Cisco Networking Academies
to maximize the use of their equipment and save money in the process. The networking
hardware is identical to the lab bundle used in Cisco Networking Academies worldwide. This
will allow students to maintain a consistent topology to practice the configuration commands
covered in the Academy curriculum and labs.
The use of NETLAB in the Cisco Networking Academy will allow students to log in, create, and
edit configuration files. Students can also program one or more of the devices. Students can
work in teams to configure an entire topology or schedule individual time to practice new
commands. Since the NETLAB environment equipment is similar to the equipment used by
Cisco Networking Academy programs, students can practice configuration tasks just as they
would with their Networking Academy equipment. Since the NETLAB equipment can be
accessed from any PC with a browser that is connected to the Internet, students can perform
these configuration tasks outside of the Academy.

185 - 238 CCNA 2: Routers and Routing Basics v3.1 Instructor Guide – Appendix B Copyright © 2004, Cisco Systems, Inc.
Students will usually access the equipment in the evening or on the weekends from their
homes or another location with Internet access. Some instructors may choose to implement
use of the NETLAB system within the classroom. This is especially useful when students are
just beginning to learn new configuration tasks.
Instructors can use the instructor-led lab features of NETLAB to lead the class through a lab.
During instructor-led sessions, the instructor can issue configuration commands to one or
more devices while students shadow the Telnet session of the instructor. Another way
instructors can use NETLAB within the classroom is the team approach. A team of students is
given an assignment to configure one or more of the routers in a topology. The team can use
NETLAB to share access and control over the routers while other teams try to configure other
routers in the topology. Since NETLAB can save and store these configuration files, it is easy
for the instructor to evaluate the performance of each team.
NETLAB has also been used by instructors to review the work of students on real equipment.
During each lab reservation, NETLAB records every command and router output in log files.
The final equipment configurations of students can be saved for instructor review. This feature
allows instructors to determine the ability of students to implement the concepts learned in the
classroom. Instructors can also identify and correct common mistakes that are made by
students during lab exercises.
NETLAB is currently deployed as a pilot program at selected Cisco Networking Academies.
Upon the successful completion of this pilot program, Cisco will offer NETLAB to all Cisco
Networking Academies. For information on how to become one of the Academies that
participates in the NETLAB project pilot, please e-mail netlab-pilot@cisco.com. Interested
Academies will receive a survey that will help identify any changes that will need to be made
for the NETLAB tool to function and information on how to order the necessary equipment.
Please e-mail netlab-question@cisco.com with any questions or requests for additional
information. This process is designed to minimize potential deployment problems and to
enhance the success of a production deployment. Academies will be selected for this program
based upon a review of several factors. Technical capacity will be one of the more important
criteria. A survey will be provided to interested Academies to identify the requirements for a
successful solution. Academies will need to have the proper infrastructure in place and must
be able to demonstrate a sufficiently high level of technical expertise.
To learn how to utilize NETLAB, the Cisco Networking Academy Program has created an
online curriculum and comprehensive administrator, instructor and student guides. Although
NETLAB seems intuitive and easy to use, administrators and instructors should spend time
becoming familiar with the numerous features of NETLAB.
Web Links
NGD NETLAB: http://www.netdevgroup.com/netlab.htm

186 - 238 CCNA 2: Routers and Routing Basics v3.1 Instructor Guide – Appendix B Copyright © 2004, Cisco Systems, Inc.
B.2.4 Simulations
Figure 1: Simulations
Research indicates that learning is more extensive when content is interactive and provides
instant feedback. The Academy curriculum contains a variety of interactive Flash activities.
One class of these activities is simulation. Examples of simulations are content items, such as,
command-line interfaces (CLIs), graphical user interfaces (GUIs), and programming language
development environments.
Figure 1 shows a simulation activity from the UNIX curriculum. The Help feature in the
simulation can be used to obtain the necessary information to complete the required task.
There are generally three levels of Academy simulations:
• Syntax drill – The simplest and most scripted activity can be thought of as a
syntax drill. This exercise gives students immediate practice when a new
command or procedure is introduced. These simulations help move online
curriculum away from an e-reading approach to a more interactive e-learning
approach.
• Lab drill – The second level can be thought of as a lab drill. This exercise involves
a step-by-step simulation of hands-on labs and configuration tasks. The hands-on
lab or configuration task will include a complete flash analogue that can be done
by students even if they have no access to the lab equipment.

187 - 238 CCNA 2: Routers and Routing Basics v3.1 Instructor Guide – Appendix B Copyright © 2004, Cisco Systems, Inc.
• Simulation – The third level is called simulation. This is the most open-ended
environment. This level is not scripted. Therefore, it supports a wide variety of
hardware and software behavior. For command-line interfaces such as IOS or
UNIX, many commands can be issued in any order. The best example of this third
level simulation environment is eSIM, which is available and free to all CCNA and
CCNP students.
Flash simulations are meant to complement hands-on experience with lab equipment and
actual programming. These simulations have many cognitive benefits. For example,
simulations allow students to perform a simulative lab activity prior to an actual lab activity.
This helps students increase their level of comprehension in a simulated environment before
they are required to demonstrate a final proficiency with equipment and programming. In the
future, many more simulations across the curricula will be developed for the Cisco Networking
Academy Program.
B.2.5 Sponsored curriculum labs
Figure 1: Sponsored Curriculum Labs

188 - 238 CCNA 2: Routers and Routing Basics v3.1 Instructor Guide – Appendix B Copyright © 2004, Cisco Systems, Inc.
Figure 2: Sponsored Curriculum Labs
Figure 3: Sponsored Curriculum Labs

189 - 238 CCNA 2: Routers and Routing Basics v3.1 Instructor Guide – Appendix B Copyright © 2004, Cisco Systems, Inc.
The six sponsored curricula also require dedicated labs and a variety of hardware and
software. They are summarized in the following sections:
IT Essentials: PC Hardware and Software IT Essentials
PC Hardware and Software, which is sponsored by Hewlett-Packard Company, presents an
in-depth exposure to computer hardware and operating systems. Students learn the
functionality of hardware and software components and the suggested best practices for
maintenance and safety issues. Students learn how to assemble and configure computers,
install operating systems and software, and troubleshoot hardware and software problems
through hands-on activities and labs. An introduction to networking is also included. This
course helps students prepare for the CompTIA A+ certification exam. This is designed as a
70-hour course. However, it addresses a broad range of topics that might benefit from a longer
delivery model.
IT Essentials: Network Operating Systems
Network Operating Systems, which is sponsored by Hewlett-Packard Company, is an
extensive introduction to multiuser, multitasking network operating systems (NOSs). This
course will discuss the characteristics of the Linux, Windows 2000, NT, and XP NOSs. Hands-
on labs will utilize the Windows 2000 and Linux NOSs. Students will explore a variety of topics
such as installation procedures, security issues, back up procedures, and remote access. This
is a 70-hour course.
Fundamentals of Voice and Data Cabling
Fundamentals of Voice and Data Cabling, which is sponsored by Panduit, is designed for
students interested in the physical aspects of voice and data network cabling and installation.
The course focuses on cabling issues related to data and voice connections and discusses the
industry and worldwide standards, types of media and cabling, physical and logical networks,
and signal transmission. Students will develop skills in the following areas:
• How to read network design documentation
• Part list set up and purchase
• How to pull and mount cable
• Cable management
• How to choose wiring closets
• Patch panel installation
• Termination
• Jack installation and cable testing
This is a hands-on, lab-oriented, 70-hour course. It stresses the following competencies:
• Documentation
• Design
• Installation issues

190 - 238 CCNA 2: Routers and Routing Basics v3.1 Instructor Guide – Appendix B Copyright © 2004, Cisco Systems, Inc.
• Laboratory safety
• On-the-job safety
• Working effectively in group environments
Fundamentals of UNIX
Fundamentals of UNIX, which is sponsored by Sun Microsystems, provides students with the
following:
• Ability to use UNIX operating system commands
• Hands-on experience with basic Sun Microsystems SolarisTM operating
environment commands
• Introduction to the Common Desktop Environment (CDE), which is the graphical
interface between different environments
This class is intended for new users of UNIX. Students will learn the fundamental command-
line features of the Solaris environment:
• File system navigation
• File permissions
• The vi text editor
• Command shells
• Basic network use
CDE features include standard desktop tools, text editor, printing, and mail. The course is
designed for 70 hours. About half of this time is spent on the instructor-facilitated online
multimedia material and the rest is spent on lab exercises.
Fundamentals of Java Programming
Fundamentals of Java Programming, which is sponsored by Sun Microsystems, provides a
conceptual comprehension of Object Oriented programming. The course also teaches
students how to use the JAVA language object oriented technologies to solve business
problems. Topics include the language fundamentals and the Java language application
programming interface (API). Students will learn how to use this language to create classes,
objects, and applications. This course also addresses the demand for training and preparation
to be a Sun Certified Programmer for JavaTM 2 Platform. This is designed as a 70-hour
course. However, it addresses some very advanced topics that might benefit from a longer
delivery model or some pre-selection and screening of students.
Fundamentals of Web Design
Fundamentals of Web Design, which is sponsored by Adobe Systems, will focus on the overall
production processes related to website design. The emphasis of the course will be on design
elements that involve layout, navigation, and interactivity. Cisco Networking Academy students
will learn Web design in preparation for higher education or jobs in the Internet economy.
Hands-on Web design exercises will use Adobe® Photoshop®, Adobe Illustrator®, Adobe
GoLiveTM, Adobe LiveMotionTM, and Adobe Premiere®. This course has been designed as a
70-hour course. However, since it uses five Adobe applications, it may be beneficial to use a

191 - 238 CCNA 2: Routers and Routing Basics v3.1 Instructor Guide – Appendix B Copyright © 2004, Cisco Systems, Inc.
longer delivery model or some pre-selection and screening of students. About half of the
course time is spent on the instructor-facilitated online multimedia material and the rest is
spent on lab exercises.
Web Links
Instructor Community: New Courses:
http://cisco.netacad.net/cnacs/prot-doc/new_courses.html

192 - 238 CCNA 2: Routers and Routing Basics v3.1 Instructor Guide – Appendix B Copyright © 2004, Cisco Systems, Inc.
B.2.6 Emerging technologies
Figure 1: PIX Firewall PhotoZoom
Figure 2: IP Phone

193 - 238 CCNA 2: Routers and Routing Basics v3.1 Instructor Guide – Appendix B Copyright © 2004, Cisco Systems, Inc.
Figure 3: Wireless LAN
In the future, new technologies such as network security, IP telephony, and wireless LANs
may be the basis for Academy courses.
Each of these courses will have an associated lab bundle, which will allow for the successful
implementation of the labs. The goal of these course will be to train professionals who can
implement network security , IP telephony , wireless LANs , and other networking
technologies.
Web Links
Network security issues: http://cisco.com/warp/public/779/largeent/issues/security/
IP Telephony:
http://www.cisco.com/warp/public/779/largeent/learn/technologies/IPtelephony.html
Wireless solutions:
http://www.cisco.com/warp/public/779/smbiz/netsolutions/find/wireless.shtml

194 - 238 CCNA 2: Routers and Routing Basics v3.1 Instructor Guide – Appendix B Copyright © 2004, Cisco Systems, Inc.
B.2.7 Troubleshooting
Figure 1: Steps in the Problem-Solving Model
Troubleshooting is a form of educational inquiry that is necessary in most Academy courses,
even if it is not formally taught.
There are literally over a hundred approaches to troubleshooting. Figure shows one
approach. This is the preferred method for Cisco courses. Instructors may use their own
preferred method.
Troubleshooting and debugging skills are necessary for students who seek further education
and employment in the IT industry. Instructors will typically need to spend more time on lab
preparation to teach students about troubleshooting. However, the overall benefit to the
student is worth this investment. Troubleshooting is used to identify and correct hardware,
software, and programming problems.
One instructional troubleshooting method involves deliberately introducing a finite number of
problems, in a structured lab environment, that have been experienced previously by the
students.
With practice, students will be able to diagnose and fix the problems in a finite amount of time.
This method must be integrated with labs that do the following:
• Expose students to a working system
• Demonstrate the typical failure modes of that system
• Allow students to experience first hand the symptoms of those failure modes

195 - 238 CCNA 2: Routers and Routing Basics v3.1 Instructor Guide – Appendix B Copyright © 2004, Cisco Systems, Inc.
• Provide opportunities for students to practice diagnosis and repair
Web Links
Teaching Methods Web Resources:
http://www.mhhe.com/socscience/education/methods/resources.html
The Universal Troubleshooting Process (UTP): http://www.troubleshooters.com/tuni.htm
Journal of Technology Education: http://scholar.lib.vt.edu/ejournals/JTE/v2n2/html/deluca.html

196 - 238 CCNA 2: Routers and Routing Basics v3.1 Instructor Guide – Appendix B Copyright © 2004, Cisco Systems, Inc.
B.3 Project-based Instruction
B.3.1 Challenges and projects
Figure 1: Challenges and Projects
NetDay challenges are problem-based labs or projects that are advocated by AAAS Project
2061, which is a science education reform project. Unlike step-by-step labs, these exercises
encourage students to develop their own solutions to various problems or challenges. The
challenges vary in content and duration ranges from 50 minutes to 3 weeks. These challenges
consist of two basic parts. First, the lab asks students to solve a problem. Second, it asks the
students to create a product. For example, a simple 50-minute challenge lab for the first
semester might be titled "Make a Patch Cable that Works Successfully". A three-week
challenge that teaches more complex tasks might be called "Wire the School Computer Lab".
NetDay is a great example of challenge-based learning, and Cisco encourages instructors to
incorporate it into their classes.
Teaching and learning environments extend beyond the lab setting. Opportunities for real-
world applications emerge when students can use their networking skills in projects that
contribute to community initiatives. Sometimes these activities are called service learning.
The Cisco Networking Academy Program originated as a community project. In the mid-1990s,
educational institutions around the world experienced a demand for computer networks that
exceeded the skilled personnel available to install and maintain those networks. Cisco
engineer George Ward worked to address these issues. He articulated the need for a course
sequence that would train high school students to support their school networks. This need for
versatile apprentices became the Cisco Certified Network Associate (CCNA) curriculum.

197 - 238 CCNA 2: Routers and Routing Basics v3.1 Instructor Guide – Appendix B Copyright © 2004, Cisco Systems, Inc.
A NetDay occurs when a community volunteers time to wire a school. It is a popular type of
community project that involves students, parents, network administrators, and others who
work together to get students connected to the Internet. Academy students participate in
numerous NetDays.
Another example of a community project was developed by the Cisco Academy of South West
Ohio (CASWO). This Academy and its students provided technical support for the annual Ohio
SchoolNet Technology Conference. Academy students helped set up the network for the
conference and provided technical assistance to conference managers and presenters. One
quote from a student demonstrates the value of this learning experience, "This really helped
me see the big picture of how everything works together and what tech support is like".
Another example of community outreach takes place in Washington, D.C. where Cisco
Systems partners with Mary's Center for Maternal and Child Care. With help from a volunteer
system engineer and three students from the Cisco Networking Academy Program at Bell
Multicultural High School, Mary's Center now has a fully operational wireless network that can
support their computer needs. Now the center can access important health and insurance
information needed to assist families and their children. Academy students receive many
benefits from working on real-world projects. These benefits are described in a quote from
Max Anis, a Networking Academy instructor at Bell High School, "These students return to the
classroom with an incredible amount of energy after these experiences. As a result, they are
even more determined to complete the program and continue their pursuit of a career in the
industry".

198 - 238 CCNA 2: Routers and Routing Basics v3.1 Instructor Guide – Appendix B Copyright © 2004, Cisco Systems, Inc.
B.3.2 Design activities
Figure 1: Dartmouth Problem-Solving Cycle
Design is an iterative process that starts with brainstorming. From there, it proceeds through
research and problem-solving matrices and design specification tests. Multiple repetitions of
this process are required until an adequate solution to a problem is achieved. Any Academy
curriculum with projects or design activities allows instructors to introduce elements of the
Dartmouth Problem-Solving and Design Method. The website associated with this section has
online resources and written materials that can be downloaded and a video that can be
ordered. There are other methods that are also effective. Cisco encourages instructors to use
the method that works best for them and their students.
Whether students will troubleshoot problems in an existing network or design and check a
network to meet specifications, the process involves an iterative problem-solving procedure.
For Internet problems and issues related to general engineering, problem-solving matrices are
useful when there many alternatives for a given number of constraints. Chapter 1, The
Engineering Problem-Solving Cycle of the Engineering Problem Solving for Mathematics,
Science, and Technology Education, uses the problem solving matrix to introduce the problem
solving cycle and its iterative nature. The matrix teaches students how to define a problem.
Chapter 4, Guiding Students Through the Problem-Solving Cycle, explains how the entire
process can be iterated. This includes suggestions on how to choose effective problems, how
to set up the right environment for brainstorming sessions, and how to analyze the results of
these sessions.
The goal is for students to gain an appreciation for the importance of problem solving, which is
one of the most important aspects of engineering. Cisco also wants students to experience the
use of these procedures to gain a better comprehension of why some potential solutions work
and others do not. They will learn that the ability to employ good problem-solving procedures
and documentation will ultimately determine their success with problem solving. Eventually,

199 - 238 CCNA 2: Routers and Routing Basics v3.1 Instructor Guide – Appendix B Copyright © 2004, Cisco Systems, Inc.
students will be able to use the lessons learned from failed problem-solving attempts to save
time when they try to solve new problems. Chapter 5, Research, Documentation, and Testing,
is a good resource for students to learn how to conduct site surveys, keep work logs, produce
engineering reports, and create portfolios.
Web Links
Dartmouth Problem-Solving and Design Method: http://thayer.dartmouth.edu/teps/index.html

200 - 238 CCNA 2: Routers and Routing Basics v3.1 Instructor Guide – Appendix B Copyright © 2004, Cisco Systems, Inc.
B.3.3 Brainstorming
Figure 1: Cluster Diagram
Brainstorming techniques can be useful for teaching IT curriculum. These techniques can be
applied to areas such as introductions to new topics and integral parts of design work, Figure 1
shows some responses to the question, "What does the word 'network' mean?" There are four
simple rules for this brainstorming activity:
• The wildest possible ideas are accepted.
• There will be no censorship of ideas.
• The instructor wants a high quantity of responses.
• Responses can build on the ideas of other people.
Another method for brainstorming is called carousel brainstorming. This is a strategy used for
creative thinking when multiple solutions are possible to solve an issue or problem. During a
carousel session, problems are documented on large sheets of chart paper around a room.
Students in small cooperative groups are given different colored pens and asked to go around
the room and brainstorm solutions to the problems listed on the different chart papers. This is
done in 30-second rotation sessions. The process continues until students have an opportunity
to respond to all problems or issues listed on papers around the room.
SCAMPER is another example of a brainstorming activity that encourages students to think
creatively. Scamper is an acronym for substitute, combine, adapt, modify, put to other uses,
eliminate, and reverse. It was first implemented in the 1940s by Alex Osborne and it was
revised in the early 1980s by Bob Eberle.

201 - 238 CCNA 2: Routers and Routing Basics v3.1 Instructor Guide – Appendix B Copyright © 2004, Cisco Systems, Inc.
SCAMPER involves a series of questions related to a new process or concept. After students
encounter new information, they respond to the following questions:
• Substitute – What material, methods, processes, or situations can be used in
place of this?
• Combine – What materials, methods, processes, or situations can be combined or
added to influence this issue or problem?
• Adapt – Can the materials, methods, processes, or situations be used in another
way to find a solution?
• Modify – Can this be made bigger, stronger, and more frequent? Can it be made
smaller and more compact?
• Put to other uses – Can this be used instead of other materials, methods,
processes, or situations?
• Eliminate – Can parts of this be eliminated?
• Reverse – Can the work be done backwards? Can this process be reversed?
SCAMPER emphasizes that no response is too crazy or inconceivable.
Web Links
Gifted Education - A Resource Guide for Teachers:
http://www.bced.gov.bc.ca/specialed/gifted/process.htm
Scamper: http://www.discover.tased.edu.au/english/scamper.htm

202 - 238 CCNA 2: Routers and Routing Basics v3.1 Instructor Guide – Appendix B Copyright © 2004, Cisco Systems, Inc.
B.3.4 Case studies
Figure 1: Case Studies
Case study teaching methods have become more important in many professions such as law,
medicine, and business. Case studies that are specified in the course or instructor-developed
can be used to integrate many concepts throughout the Academy curricula.
Figure 1 shows a case study from the CCNP curriculum. The International Travel Agency is a
fictitious business for which a CCNP certified individual might be asked to provide network
services.

203 - 238 CCNA 2: Routers and Routing Basics v3.1 Instructor Guide – Appendix B Copyright © 2004, Cisco Systems, Inc.
Web Links
Use of Master Classroom Technology to Implement a Case Study Approach to Learning:
http://www.mtsu.edu/~itconf/papers96/MASTER.HTM
Case Study Teaching in Science: A Bibliography:
http://ublib.buffalo.edu/libraries/projects/cases/article2.htm

204 - 238 CCNA 2: Routers and Routing Basics v3.1 Instructor Guide – Appendix B Copyright © 2004, Cisco Systems, Inc.
B.3.5 Web research
Figure 1: Cisco.com
The Internet has a tremendous amount of resources for people who want to understand or
install networks. Students can also research products, answer questions, or perform extension
activities. Academy students are encouraged to use the links built into the Instructors Guide or
their favorite websites. The online documentation for Cisco Systems, Sun Microsystems, HP,
Panduit, and other sponsors is particularly important. In terms of bandwidth capabilities, the
Web resources related to networking far exceed any textbook or online curriculum. Students
must find the resources and be cautious consumers. The ability to use the Internet as a
resource is a very useful skill for students to develop.
Web Links
Cisco: http://www.cisco.com/
Sun: http://www.sun.com/index.xml
Adobe: http://www.adobe.com/
Panduit: http://www.panduit.com/
Hewlett Packard: http://www.hp.com/
Google: http://www.google.com/
Yahoo: http://www.yahoo.com/

205 - 238 CCNA 2: Routers and Routing Basics v3.1 Instructor Guide – Appendix B Copyright © 2004, Cisco Systems, Inc.
B.4 Instructional Strategies
B.4.1 Instructor-led classrooms
Figure 1: Instructor-Led Classrooms
The instructor-led style of instruction is currently the most commonly used approach. Academy
instructors must communicate information to students based on required competencies and
performance objectives. Instructor-led environments allow instructors to cover specified
subject matter with a large group or small group of students at the same time. This style of
instruction can take place in an extended time frame, which might require an entire class
period, or in a shorter time frame as a mini-lecture. Mini-lectures focus on smaller chunks of
content that students may need to hear at some point in the learning process. An effective
classroom strategy for this style of instruction is to present all lectures at a predetermined
class time, and as a precursor to individual and group work. The current focus on the
cooperative dynamics of learning has taken attention away from the importance of knowledge-
based processes and procedures. Within the instructor-led environment, teachers can review
strategies that will help students become better listeners. This will prepare them to be more
effective communicators in the academic and working world.
• A mini-lecture is a 10-minute lecture format that might consist of the following
elements:
• A hook
• A pretest or focus question to test for comprehension
• The actual lecture
• A short question or activity

206 - 238 CCNA 2: Routers and Routing Basics v3.1 Instructor Guide – Appendix B Copyright © 2004, Cisco Systems, Inc.
Studies have found that relatively short, engaging lectures that include demonstrations are
excellent adjuncts to the online curriculum and lab activities.

207 - 238 CCNA 2: Routers and Routing Basics v3.1 Instructor Guide – Appendix B Copyright © 2004, Cisco Systems, Inc.
B.4.2 Self-paced instruction
Academy courses implement self-paced instruction and learning strategies. In self-paced
instruction, students learn new content at a speed of comprehension that best fits their
learning style. The content is presented in modules, which are chunks of information that fit
together into a comprehensive whole. Modules are effective because they allow students to
acquire new knowledge in manageable pieces. This method of teaching and learning is used
in online environments. Self-paced instruction in an online environment allows students to
journey through new competencies or knowledge with flexible time and space requirements.
The purpose of online learning should be stated early in the course so students understand
what objectives and performances they will be required to master during a course experience.
As they begin their voyage into new content, students will encounter linked resources through
the Internet and other electronic connections. Through exploration and experimentation, online
learning will allow students to become actively involved with the content. Curiosity and inquiry
will drive student interest. Self-paced instruction will provide the path to their success. In any
online or self-paced program, there is a strong need for a course facilitator. This person helps
get students excited and keeps them excited about what they are learning. This person also
monitors student progress.
The online lessons are an important part of Academy instruction. However, they should not be
overly used. Remember that a primary goal of the Cisco Networking Academy Program is to
train students to design, install, and maintain networks. This is fundamentally a hands-on, lab-
based endeavor. When the online curriculum is used in a classroom, students should view the
content individually or in pairs of two while the instructor circulates throughout the room to
check for problems and comprehension. Instructors may periodically interrupt students to
provide additional information or clarify content.
Study Guides provide an organized method for students to record the important concepts of
each lesson. These can be used for review and reflection.
Self-paced instruction includes the following components:
• Learn – Knowledge is gained through vocabulary, content, and activities.
• Vocabulary – Students use the glossary to list and define new terms.
• Notes or Ideas – Important information from the lesson is recorded.
• Activity – Students complete the activity assigned in class.
• Apply – Students organize, plan, record process, draft, record findings, and show
the results of the performance lab or activity.
• Reflect – Students think about, and respond to, questions about the learning.
Their responses focus on the content, product, process, and progress.

208 - 238 CCNA 2: Routers and Routing Basics v3.1 Instructor Guide – Appendix B Copyright © 2004, Cisco Systems, Inc.
B.4.3 Cooperative/collaborative work
Cooperative work occurs when students work in groups for extended periods of time. Students
work together for the benefit of all group members. Research shows that cooperative learning
environments stimulate cognitive activities in the areas of higher-order thinking, problem
solving, and collaboration. Students who work in cooperative group situations reach objectives
and goals with better accuracy than if they work individually on a task. Cooperative work is a
foundation strategy used when instructors ask students to analyze and synthesize complex
information. This strategy supports advanced thought processes, such as the creation of
graphic organizers and the use of logical induction to solve problems. Students learn to be
team players and acquire skills that will help them in their professions. Cooperative work
occurs when students work in groups for extended periods of time to enhance the learning
experience and create an energetic classroom atmosphere. Students might be grouped
together as follows:
• Groups of two students to study online curriculum
• Groups of three students to complete cabling, lab, and programming activities
• Groups of five students to take oral exams and work as network or programming
teams
There are a variety of ways to engage students through cooperative learning. Instructors can
divide the class into student groups to conduct reviews, ask questions, learn content, and work
on performance labs or other activities. It is important to know how and when to use groups for
the most effective instruction. The following examples illustrate some of the types of groups
and the purposes for which they might be used.
Pairs or partners
There are different methods that instructors can use to partner students:
• Each student can choose another student with whom they want to work.
• The instructor can assign partners.
• Students can work with other students based on the classroom seating
arrangement.
Students can work in teams of two or they can form a larger group. Students can also partner
with three students in classes with an odd number of students. A pair may partner with another
pair so that the absence of one student will not disrupt their work.
Small groups
Small groups usually have three to five students. Small groups can be formed in the following
ways:
• The students can choose their own partners.
• The instructors can assign members to a group.
• The students can work with other students based on the classroom seating
arrangement.

209 - 238 CCNA 2: Routers and Routing Basics v3.1 Instructor Guide – Appendix B Copyright © 2004, Cisco Systems, Inc.
The student roles within the group may be formal and assigned, or informal and unassigned. A
formal or assigned role may be a leader, a speaker, a note taker, a summarizer, or a
timekeeper. In informal groups, roles may be unassigned but naturally assumed by members
of the group. Some group activities will not require the group members to assume any specific
roles.
Teams
A team usually has a specified purpose and consists of three to ten members. The team
members may be assigned as follows:
• Appointed
• Selected by other members of the team
• Grouped informally based on classroom seating arrangements
• Selected alphabetically
• Selected through some other random method
Team members may or may not have assigned roles. This depends on the performance task.
If there are specific roles, they may be based on skill, interest, or necessity. The end product
or result of the team effort may contribute to the grades of all or individual team members.
Competitive teams
The selection of team members for competitive team activities is similar to the previous
description. Each competitive team has a specific purpose. They compete with other teams to
determine which team can accomplish the criteria and objectives of a performance task with
the most speed and accuracy. The members of each team receive rubrics and criteria for the
task.
Large groups
A large group of students can be configured in a variety of ways:
• Smaller teams
• Groups
• Partners
• Individuals
• Whole class
The parameters and criteria for large group discussion and participation should be established
prior to the task or activity. This is done so that all of the team members understand their roles
and responsibilities within the group.
Whole class
This type of group is designed to involve all of the students. The parameters for participation
and topic focus are clarified in advance so that all participants understand their roles and
responsibilities within the class. This student configuration facilitates the following activities:
• Teacher-led discussions

210 - 238 CCNA 2: Routers and Routing Basics v3.1 Instructor Guide – Appendix B Copyright © 2004, Cisco Systems, Inc.
• Student-led discussions
• Demonstrations
• Presentations
Web Links
Teaching Strategies: Group Work and Cooperative Learning:
http://www.crlt.umich.edu/tstrategies/tsgwcl.html
Enhancing Student Thinking through Collaborative Learning. ERIC Digest:
http://www.ericfacility.net/ericdigests/ed422586.html

211 - 238 CCNA 2: Routers and Routing Basics v3.1 Instructor Guide – Appendix B Copyright © 2004, Cisco Systems, Inc.
B.4.4 Jigsaws
Figure 1: Jigsaw Puzzle
The teaching and learning strategy known as the expert jigsaw was configured by Elliot
Aronson in the late 1970s. This strategy asks students to explore new information within the
dynamics of a group setting. Cooperative group skills are a prerequisite for this type of
learning. Students are divided into three groups, which are called home groups. Each group is
assigned a number or a name. The content to be learned is broken into three sections. The
content is distributed so each home group receives one of the three sections of content. The
use of color codes is a useful technique to implement within this activity. Three different colors
are used to distinguish between the three content sections to be learned. Members from each
group move to an expert group where the main points of the content are discussed. Members
of the expert group process this new information and return to their home groups to teach
other members the main points of what they learned from the activity. Research states that
this is one technique that stimulates significant learning within the brain since it requires critical
analysis and articulation before the acquired knowledge can be taught to others.
Web Links
Training: How To Do Tasks: http://www.cvm.tamu.edu/wklemm/logic10.html

212 - 238 CCNA 2: Routers and Routing Basics v3.1 Instructor Guide – Appendix B Copyright © 2004, Cisco Systems, Inc.
B.4.5 Ask the right questions
Figure 1: Ask the Right Questions
In classrooms and labs across the United States, students are typically given questions that
test their low-level and high-level cognitive abilities. Instructors who ask low-level questions
expect students to respond with basic recall of facts and comprehension based on information
they heard in a lecture or read from the curriculum. An example of a low-level question is to
ask students to name the levels of the food pyramid or list the elements on the periodic table.
This is the most common type of question that students are asked in schools. High-level
questions are more open-ended and interpretive. Students are required to analyze and
synthesize information. With high-level questions, students are asked to communicate their
knowledge through logic, reasoning, and evidence. An example of a high-level question is to
ask students to predict the next world epidemic or explain why rockets cannot launch into
outer space in extremely cold weather.
The average wait time for teachers after they ask a question in a classroom is approximately
1.5 seconds. Research indicates that with just a 3-second waiting period, student answers are
more accurate and organized. Instructors should ask students questions about the concepts
that they will continue to understand long after the little details fade away from their short-term
memories. These concepts will require teachers and students to reflect on the intrinsic value of
the questions that they ask and the truths that these questions may uncover.
The late Dr. Mary Budd Rowe was an accomplished science educator at the University of
Florida and Stanford University. Dr. Rowe studied classroom dynamics. One of Dr. Rowe’s
greatest contributions was to study the time between when an instructor finishes asking the
class a question and when the instructor breaks the silence and prompts the class further to
respond to the question.
Figure 1 shows a timeline. At time Q, the instructor finishes asking a question. At time P, the
instructor breaks the silence, either with encouragement or the correct answer. Dr. Rowe
called the time between Q and P the wait time. This concept can lead to significant
improvements in student learning.
• The instructors who participated in the study had an average wait time of about 1
second after they asked a question and before they took further action to elicit a
response. Dr. Rowe discovered that if the wait time was extended from about 1

213 - 238 CCNA 2: Routers and Routing Basics v3.1 Instructor Guide – Appendix B Copyright © 2004, Cisco Systems, Inc.
second to beyond 3 seconds, the following significant improvements in classroom
dynamics occurred:
• Longer responses by students
• More participation by more students with more confidence
• Increase in student-to-student interactions
• More questions asked
• Improvements on complex assessments
• Better classroom management
Instructors who use question and answer techniques to teach networking should increase the
wait time to see if student learning improves. Instructors can read an article written by Dr.
Rowe to learn more about this concept.
Rowe, M., (1974). Relation of wait-time and rewards to the development language, logic and
fate control: a. part one: wait time. Journal of Research in Science Teaching, 11(2), 8l-94. b.
part two: rewards. 11(4), 29l-308.
Many resources about different forms of wait time are also available on the Web.

214 - 238 CCNA 2: Routers and Routing Basics v3.1 Instructor Guide – Appendix B Copyright © 2004, Cisco Systems, Inc.
B.4.6 PMI
Figure 1: PMI
Many of the best instructional strategies help students think about their thought processes, or
engage in metacognition. Other strategies encourage students to use knowledge in new and
innovative ways. There are many strategies that are currently implemented in classrooms.
This section will discuss three methods that are linked to easily-understood instruction, which
encourages higher student achievement.
The first method is called Plus, Minus, Interesting (PMI). This practice is metacognitive and
asks students to evaluate their thoughts about new information. After students have read,
heard, or interacted with new information, they create a T-chart. The left side of the chart
includes an area for items that might qualify as plus, minus, or interesting. Students respond to
the following questions in relation to specific content:
• What do they consider to be a Plus?
• What do they consider to be a Minus?
• What do they consider to be an interesting process, comment or question?
Students record their thoughts on the right side of the chart as they apply the categories to the
new content. Students can work individually on PMI charts and then share their responses
with a partner or a larger group. Ideas and perspectives are shared until they reach common
conclusions. PMI is especially useful during lecture sessions since it provides students with an
opportunity and a method to digest new content.
Web Links
PMI: http://www.mindtools.com/pmi.html
Activating and Engaging Habits of Mind:
http://www.ascd.org/cms/objectlib/ascdframeset/index.cfm?publication=http://www.ascd.org/pu
blications/books/2000costa1/2000costatoc.html

215 - 238 CCNA 2: Routers and Routing Basics v3.1 Instructor Guide – Appendix B Copyright © 2004, Cisco Systems, Inc.
B.4.7 Graphic organizers
Figure 1: Cluster Diagram
Figure 2: Problem-Solving Matrix

216 - 238 CCNA 2: Routers and Routing Basics v3.1 Instructor Guide – Appendix B Copyright © 2004, Cisco Systems, Inc.
Figure 3: Flowchart
Figure 4: Block Diagrams

217 - 238 CCNA 2: Routers and Routing Basics v3.1 Instructor Guide – Appendix B Copyright © 2004, Cisco Systems, Inc.
Figure 5: Extended Star Topology in a Multi-Building Campus
Figure 6: Main Building First Floor

218 - 238 CCNA 2: Routers and Routing Basics v3.1 Instructor Guide – Appendix B Copyright © 2004, Cisco Systems, Inc.
Figure 7: Digital Signal
Figure 8: Spectrum Diagram of a Voltage versus Frequency Graph

219 - 238 CCNA 2: Routers and Routing Basics v3.1 Instructor Guide – Appendix B Copyright © 2004, Cisco Systems, Inc.
Figure 9: Data Encapsulation
Figure 10: Ethernet and IEEE 802.3 Frame Format

220 - 238 CCNA 2: Routers and Routing Basics v3.1 Instructor Guide – Appendix B Copyright © 2004, Cisco Systems, Inc.
Figure 11: Local Area Networks and Devices
Figure 12: Wide Area Networks and Devices
Advanced organizers can be used to tap into the prior knowledge of students. There are many
forms of advanced organizers such as exposition, narratives, and graphics. Graphic
organizers are shown in Figures through . These methods were publicized by a
psychologist named David Ausubel in the late 1960s. These techniques help students make
connections between their current knowledge and the information needed to reach a more
complete comprehension of a learning objective. Graphic organizers also enable students to
arrange large chunks of new information into smaller chunks. These smaller pieces are easier
to learn and understand.

221 - 238 CCNA 2: Routers and Routing Basics v3.1 Instructor Guide – Appendix B Copyright © 2004, Cisco Systems, Inc.
Cluster diagrams help students generate and organize thoughts. When students brainstorm, a
question or concept is put in the center of a cluster and all of their ideas are added to the
cluster. Similar ideas are grouped together. Cluster diagrams are also used as concept maps
or to present course material to students. They can also be used to assess how well students
understand a concept.
Problem-solving matrices are a standard part of design documentation. In their simplest form,
a variety of design options such as network media, network architecture, or protocols are listed
vertically and the specifications against which choices will be rated are listed horizontally. In
theory, the option that earns the highest score against the specification rubric is chosen.
However, design is a repetitious process and many layers of matrices are typically created
with increasingly refined specifications, weighted rubrics, and significant brainstorming and
research.
Flowcharts are a standard part of computer programming. Flowcharts and process flow
diagrams are generally used to graphically represent various branches of a process.
Flowcharts are used throughout the curriculum to describe configuration, troubleshooting, and
communications processes.
Block diagrams are standard in the electronics industry. A few simple symbols or pictorials and
arrows are used to indicate the flow of information. Block diagrams include simple descriptions
of the functions of the various blocks. Block diagrams represent an intermediate level of detail
for electrical systems. They are not circuit-level schematic diagrams. A block diagram of the
following components is a good accompaniment to flowcharts that explain the processes that
occur among the blocks:
• The internal components of a PC
• The internal components of a router
• The devices make up the LAN or a WAN
In networking there are logical topological diagrams and physical topological diagrams. Logical
topologies refer to logical interconnections and the flow of information in a network. Physical
topologies refer to the devices, ports, interconnections, and physical layout of a network. Both
of these diagrams are used extensively.
Electrical engineers refer to voltage versus time graphs of signals as the time domain. These
graphs show the output from an oscilloscope, which is a device that measures voltage. These
graphs summarize many important networking concepts, particularly in the first semester
curriculum:
• Bits
• Bytes
• Analog signals
• Digital signals
• Noise, attenuation
• Reflection

222 - 238 CCNA 2: Routers and Routing Basics v3.1 Instructor Guide – Appendix B Copyright © 2004, Cisco Systems, Inc.
• Collision
• AC
• DC
• RFI
• EMI
• Encoding
• Transmission errors
Web Links
David Ausubel: Advance Organizers
http://chd.gse.gmu.edu/immersion/knowledgebase/strategies/cognitivism/AdvancedOrganizers
.htm

223 - 238 CCNA 2: Routers and Routing Basics v3.1 Instructor Guide – Appendix B Copyright © 2004, Cisco Systems, Inc.
B.4.8 Setting goals
Students perform well when they have a plan and access to the necessary resources. The
research on goal setting and its impact on learning is impressive. There are certain truths for
students who set personal achievement goals.
When students set personal achievement goals, they can identify and connect to a greater
purpose to reach their goals. Students identify how a goal fits into their future plans through
reflection, problem solving, and decision-making. Students define the steps they need to take
to reach long-term and short-term goals. They set criteria for each level of achievement and
conjure up a mental picture of the results they want. Personal goals give students a map for
their success. It is important to create a design or an intended course of action. Students
should list the small steps and the larger milestones and use visual reminders. Students
demonstrate their dedication to reach their final goals through progress. The achievement of a
goal is only possible if students are willing to make decisions and modify their behavior along
the way. Students must dedicate their strengths and resources to the goal in spite of any
diversions, disappointments, or difficulties they encounter.
To successfully reach their goals, students need to make connections with other people. They
should seek out people with the knowledge to advance their comprehension and the passion
to keep them motivated and encouraged. It is a fundamental psychological principal that
learning requires the assimilation of new comprehension into a current level of
comprehension. Students can be shown how to tap into their personal experiences and
knowledge to find solutions to their problems.
Finally, there must be an evaluation process. Students should measure their accomplishments
at each level of their action plan. Students will continuously put additional procedures in place
to help them reach the next step toward their goals. Instructors who advocate the practice of
goal-setting in their courses should provide opportunities to discuss goal-setting skills as they
pertain to personal goals. These instructors can demonstrate time-management skills in the
classroom and monitor student goal-setting behaviors. Instructors should set aside time for
students to determine their progress. This can be done through reflection and journal writing
activities. Instructors also demonstrate risk-taking behaviors in the classroom. They encourage
their students to try new strategies if they believe a strategy may help them reach their goals.

224 - 238 CCNA 2: Routers and Routing Basics v3.1 Instructor Guide – Appendix B Copyright © 2004, Cisco Systems, Inc.
B.4.9 Kinesthetic activities
Figure 1: Kinesthetic Activities
Figure 2: Kinesthetic Activities

225 - 238 CCNA 2: Routers and Routing Basics v3.1 Instructor Guide – Appendix B Copyright © 2004, Cisco Systems, Inc.
A kinesthetic activity refers to the movement of the body to act out or communicate something.
The kinesthetic activities in this section demonstrate the networking process. These exercises
are also known as role-playing activities or skits. They help students understand complex and
normally invisible processes. Kinesthetic activities can be a helpful way to introduce basic IT
concepts. Most IT courses require knowledge of binary arithmetic. Figures and show an
activity that can be done with eight students. Each student represents a specific place value of
128, 64, 32, 16, 8, 4, 2, or 1 for 8-bit binary numbers. The instructor picks a number between
decimal 0 and 255 and each student must decide if they should sit to represent binary 0 or
stand to represent binary 1. Many IT processes and algorithms can be expressed through
kinesthetic activities.
Role-playing occurs when students act out or dramatize a scenario, story, event, or real life
situation. Role-playing activities can be used to help students understand events, discoveries,
or interpersonal relationships. Students can create a script for role-playing or ad-lib the actions
and dialogue.
Web Links
Kinesthetic Teaching: http://www.mindsinmotion.org/creative.html

226 - 238 CCNA 2: Routers and Routing Basics v3.1 Instructor Guide – Appendix B Copyright © 2004, Cisco Systems, Inc.
B.5 Assessment Strategies
B.5.1 Review strategies
Most lessons contain review questions that pertain to content from the previous lesson.
Strategies for the use of review questions can be selected from the following list:
• Individual students answer review questions on their computers.
• Pairs of students discuss and answer review questions on their computers.
• Pairs or small groups of students discuss and answer review questions before
each student completes the review.
• The entire class or groups of students discuss review questions and enhance their
levels of comprehension through the discussion.
• Small groups each discuss a portion of the questions and explain their findings to
other groups to demonstrate their knowledge. This is an example of the jigsaw
technique.
• The entire class plays a game in which one person states a fact, which represents
the correct answer to a question, and leaves out an important piece of information.
The rest of the class must respond with the missing information in the form of a
question. For example, the fact could be “This is the first layer of the OSI” and the
correct response would be “What is the physical layer?” Points can be awarded for
correct responses based on the level of difficulty.
• Student teams or small groups design analogies to explain concepts to other
teams of students.
Web Links
Learning Through Technology: http://www.wcer.wisc.edu/nise/cl1/ilt/default.asp

227 - 238 CCNA 2: Routers and Routing Basics v3.1 Instructor Guide – Appendix B Copyright © 2004, Cisco Systems, Inc.
B.5.2 Journals and reflection
An effective evaluation practice for students is to write in journals and reflect on academic
experiences. Students can document their individual learning process and highlight important
concepts. A learning log asks students to document their learning steps and indicate what is
clear, what confuses them, and what they would like to learn more about. This provides
important information about how students interact with, and process, new content. Instructors
can determine if students are satisfied with their program and motivated to continue. Journals
are self-reflective and encourage students to reveal personal thoughts, feelings, and ideas.
Some students may choose not to share this type of information. If instructors decide to
practice this type of assessment in their classrooms, there must be clear communication
between the instructor and the students about the purpose of this activity.
The teaching and learning environment is strengthened when instructors and students take
time each day for reflection. Metacognition occurs when people think about their thought
processes. This can be done through written, verbal, kinesthetic, or musical activities.
Reflection is an important tool to develop new comprehensions about the world. When
students ask essential questions about their learning experiences, they can improve their
information processing skills and become better problem solvers and communicators.
Journals provide a space for inner thought and reflection on experiences that occur in the
teaching and learning process. Instructors that incorporate journal writing into curriculum will
usually set aside a period of time for this process. The teacher and students can use this time
to reflect on completed tasks or make predictions about future experiences. Thoughts and
ideas can be written down in a dedicated, personal paper space or in a word processor file.
These thoughts can take many forms such as words, sentences, illustrations, maps, charts,
magazine pictures, and newspapers. Journal entries can take the form of guided or free-style
writing. Through this type of reflection, teachers and students can track their comprehension of
issues and themes over time.
Academy instructors may want to instruct students to keep a technical or engineering journal
to record details about all aspects of their network design and installation experiences. This
may not seem important at first. However, it will help students develop a habit that will become
more important as they increase their networking experiences. These journals are usually
paperbound composition books in which pages are dated and added, but never removed. The
entries would include things such as daily reflections, troubleshooting, details, procedures and
observations, equipment logs, hardware and software notes, and router configurations.
Student reflection is an important element of instruction with limited time requirements. The
process helps students analyze and become more responsible for their learning. During
reflection, the students think about an aspect of the lesson and write a reaction in the study
guide. This internalization of learning helps the students set goals and make sense of the
learning process. It also links prior learning to present and future learning. The reflection
process helps students analyze and synthesize new comprehension. Students use the
cognitive processes of assimilation and accommodation to move learning from short term to
long-term memory. After each lesson, students should reflect on one or more of the following
categories:
• Content
• Product
• Process

228 - 238 CCNA 2: Routers and Routing Basics v3.1 Instructor Guide – Appendix B Copyright © 2004, Cisco Systems, Inc.
• Progress
Throughout the year, students should review their reflections and acknowledge the growth in
their comprehension. Prior to a reporting period, students should write a brief paper that
explains their growth in knowledge and the skills they acquired in the preceding weeks.
Some examples of reflection and journal writing for Academy courses are as follows:
• Key ideas from class presentations
• Discussions
• Activities related to lesson content
• Personal analysis that shows a connection with the content purpose
• Questions or statements that indicate a need for further clarification or inquiry
• Attention to the process required to accomplish an important task
• Application of learned material to other content or subjects
• A demonstration of the connection between concept or content
• Thoughtfulness as demonstrated by goals for improvement
• Other actions that demonstrate self-learning
• Acquired knowledge
• Important concepts
• Skills
• Improvements
• Effective strategies
• Ineffective strategies
• Group activities
• Instructor performance
• Progress
• Shortcomings
• Goals for further learning
• Applications of knowledge

229 - 238 CCNA 2: Routers and Routing Basics v3.1 Instructor Guide – Appendix B Copyright © 2004, Cisco Systems, Inc.
Web Links
Student Reflection Questions:
http://pblmm.k12.ca.us/PBLGuide/PlanAssess/StReflectionQuestions.html

230 - 238 CCNA 2: Routers and Routing Basics v3.1 Instructor Guide – Appendix B Copyright © 2004, Cisco Systems, Inc.
B.5.3 Rubrics
Figure 1: Grading Rubric Sample
Another good instructional practice is the use of rubrics as a form of assessment. A rubric
allows criteria to be established for outcomes that are acquired through individual or group
projects. Levels of success and quality are identified at different levels of a predetermined
scale. Quantitative data can be associated with each level of performance. Rubrics assess
observable learning behavior, all curriculum content associated with a project, and other
components such as design, research skills, organization of thought, cooperative skills, and
the ability to communicate emerging knowledge. The rubric has two primary functions for
teaching and learning. Rubrics communicate expectations and give students a level of
achievement to work toward. One of the most important benefits of rubric assessment is the
control it gives to students. Students can create their own rubrics based on established
standards and performance objectives. Assessment occurs continuously through self-
monitoring and self-evaluation. Students who are given direction and the freedom to choose
their path of learning, are empowered to accomplish high levels of achievement.
For Academy courses, rubrics create specific expectation criteria for the final performance of a
lab or activity. In the demonstration of each task, there is a specific set of performance levels
for all objectives, content, and skills. Each rubric contains a criterion that defines the elements
that indicate learning proficiency. Many rubrics are based on a four-point scale, where four
points represent the best level. Each point on the scale has specific criteria that describe the
performance characteristics. Before an assessment of student interactions, classroom work, or
any performance lab or activity, students should be aware of the expectations. This will help
them begin the process of self-assessment as they progress through the individual tasks that
are reflected in the rubric.

231 - 238 CCNA 2: Routers and Routing Basics v3.1 Instructor Guide – Appendix B Copyright © 2004, Cisco Systems, Inc.
Rubrics that are developed by both students and teachers can help students organize and
prepare for learning through advance knowledge of their assessment expectations. It also
allows students to contribute to the development of the grading scale for their performance
labs or activities.
Web Links
RUBISTAR: http://rubistar.4teachers.org/
Rubrics and Assessments: http://home.socal.rr.com/exworthy/rubric.htm

232 - 238 CCNA 2: Routers and Routing Basics v3.1 Instructor Guide – Appendix B Copyright © 2004, Cisco Systems, Inc.
B.5.4 Portfolio
A portfolio is an example of authentic assessment. As students complete major presentations
or networking projects, they save them in a portfolio. A portfolio of accomplishments must be
presented before many companies will hire an individual. Portfolios show growth over time and
include student reflections on different periods of learning. Academy students might keep a
portfolio of their experience in building a network and examples of configurations they created
for different scenarios. Community projects are also good examples of accomplishments.
A portfolio is a paper, electronic, or online collection that shows the best work of a student. As
with any educational initiative, portfolios are continually revised and improved. Many
secondary school districts encourage portfolio-based assessments. The Cisco Networking
Academy Program is well suited for this type of assessment. Students maintain their portfolios
to include all of their best work throughout all semesters of a curriculum. This portfolio can
contribute to graduation criteria. It can also serve as an impressive display for potential
employers.
Web Links
Guidelines for Portfolio Assessment in Teaching English:
http://www.etni.org.il/ministry/portfolio/default.html

233 - 238 CCNA 2: Routers and Routing Basics v3.1 Instructor Guide – Appendix B Copyright © 2004, Cisco Systems, Inc.
B.5.5 Oral exams
Figure 1: Oral Exams
Figure 2: Oral Exams

234 - 238 CCNA 2: Routers and Routing Basics v3.1 Instructor Guide – Appendix B Copyright © 2004, Cisco Systems, Inc.
Well-planned oral examinations can be powerful learning experiences for students. Careful
preparation can minimize the intimidation that is felt by some students. The models for oral
exams are usually based on job interviews and graduate school oral exams. A method that
works particularly well for groups of diverse students, is to give teams of students the exam
questions, answers, and rubrics prior to the exam session. Establish scheduled exam times,
which can be after school if necessary. Students study and complete assessment activities in
groups. Then, each individual member of a team enters the room alone and is asked one of
the questions by the board. The students do not know which question they will be asked in
advance. This method of oral testing usually motivates the students to study hard and with a
lot of enthusiasm. Examples of oral exams are found in Semester 2 Lesson Plans. Instructors
are encouraged to develop their own techniques for oral examinations and should use them to
test for benchmark comprehension.

235 - 238 CCNA 2: Routers and Routing Basics v3.1 Instructor Guide – Appendix B Copyright © 2004, Cisco Systems, Inc.
B.5.6 Lab exams
Figure 1: Lab Exams
Lab exams are also known as skills exams. These exams give students an opportunity to
demonstrate their knowledge of cable and router configuration. Students use cables and
routers to assemble a network in a lab. Their performance task is to connect cables and
routers so every router can successfully communicate with the other routers. The number of
routers to connect will vary based on equipment access. This process is one that distinguishes
the Cisco Networking Academy Program from all other programs. When students graduate
from the Academy, they have been tested on their hands-on expertise with equipment. This
practice supports authentic assessment and gives students higher credibility in the job market.
Lab exams include all of the following:
• Practical exams
• Performance exams
• Demonstration labs
• Skills-based and performance assessments
• Authentic assessment
• Mastery learning
• Formative and summative exams
Cisco recommends a simple pass or fail grade, with opportunities to retake the skills exam if
necessary.

236 - 238 CCNA 2: Routers and Routing Basics v3.1 Instructor Guide – Appendix B Copyright © 2004, Cisco Systems, Inc.
Web Links
Certification Magazine: http://www.certmag.com/issues/aug01/feature_long.cfm
CCIE: http://www.cisco.com/warp/public/625/ccie/

237 - 238 CCNA 2: Routers and Routing Basics v3.1 Instructor Guide – Appendix B Copyright © 2004, Cisco Systems, Inc.
B.5.7 Six lenses
Figure 1: Six Lenses
In any learning endeavor, certain lenses are indispensable to ensure a high quality experience
for students. There are six different perspectives that are supported in the Academy courses:
• Equity
• Curriculum
• Teaching
• Learning
• Assessment
• Technology
It is important to ask questions about these factors in all Academy curriculums. The following
example uses UNIX:
• Equity – Do all Academy students have adequate access to information about
UNIX?
• Curriculum – Do the online curriculum and skills-based labs provide ample
opportunities for students to learn about UNIX?
• Teaching – Do all Academy students have access to instructors who use
instructional best practices to teach UNIX?
• Learning – Do students have adequate resources to construct their own iterative
comprehension of UNIX?
• Assessment – Do all students have access to online and skills-based formative
and summative assessments?
• Technology – What technologies enable the effective teaching of UNIX?

238 - 238 CCNA 2: Routers and Routing Basics v3.1 Instructor Guide – Appendix B Copyright © 2004, Cisco Systems, Inc.
As instructors work through this orientation they are encouraged to revisit these essential
questions. In this section, Cisco presented some useful content, tools, and perspectives.
Ultimately, instructors should decide what teaching methods are best for their students.