Clevo Laptop D410S Users Manual
Clevo Co. Laptop D410S clevo d400s d410s
D410S to the manual 256ee237-0486-413f-8557-28207eb409ab
2015-02-05
: Clevo Clevo-Laptop-D410S-Users-Manual-534081 clevo-laptop-d410s-users-manual-534081 clevo pdf
Open the PDF directly: View PDF
.
Page Count: 113 [warning: Documents this large are best viewed by clicking the View PDF Link!]
- Manual
- Preface
- 1: Introduction
- Overview
- System Specifications
- Processor
- Core Logic
- Structure
- Security
- Memory
- BIOS
- LCD Options
- Display
- Storage Devices
- Audio
- Keyboard
- Interface
- PC Card
- Communication
- Power Management
- Power
- Indicators
- Environmental Spec
- Physical Dimensions
- Weight
- Optional
- Design Differences
- External Locator - Top View
- External Locator - Front & Left Side Views
- External Locator - Right Side & Rear Views
- External Locator - Bottom View
- Mainboard Overview - Top (Key Parts)
- Mainboard Overview - Bottom (Key Parts)
- Mainboard Overview - Top (Connectors)
- Mainboard Overview - Bottom (Connectors)
- 2: Disassembly
- Overview
- Maintenance Tools
- Connections
- Maintenance Precautions
- Disassembly Steps
- To remove the Battery:
- To remove the HDD:
- To remove the System Memory:
- To remove the CD Device:
- To remove the Bluetooth Module:
- To remove the Wireless LAN Module:
- To remove the Processor:
- To remove the Keyboard:
- To remove the Keyboard Shielding Plate:
- To remove the LCD and Top Case:
- 1. Remove the battery page 2 - 8
- 2. Remove the HDD page 2 - 9
- 3. Remove the system memory page 2 - 10
- 4. Remove the CD Device page 2 - 12
- 5. Remove the Bluetooth module page 2 - 14
- 6. Remove the Wireless LAN module page 2 - 15
- 7. Remove the processor page 2 - 16
- 8. Remove the keyboard page 2 - 18
- 9. Remove the keyboard shielding plate page 2 - 19
- 10. Remove the LCD & top case page 2 - 20
- To remove the TouchPad and Click Board:
- 1. Remove the battery page 2 - 8
- 2. Remove the HDD page 2 - 9
- 3. Remove the system memory page 2 - 10
- 4. Remove the CD Device page 2 - 12
- 5. Remove the Bluetooth module page 2 - 14
- 6. Remove the Wireless LAN module page 2 - 15
- 7. Remove the processor page 2 - 16
- 8. Remove the keyboard page 2 - 18
- 9. Remove the keyboard shielding plate page 2 - 19
- 10. Remove the LCD & top case page 2 - 20
- 11. Remove the touchpad and click board page 2 - 22
- To remove the Switch Board:
- 1. Remove the battery page 2 - 8
- 2. Remove the HDD page 2 - 9
- 3. Remove the system memory page 2 - 10
- 4. Remove the CD Device page 2 - 12
- 5. Remove the Bluetooth module page 2 - 14
- 6. Remove the Wireless LAN module page 2 - 15
- 7. Remove the processor page 2 - 16
- 8. Remove the keyboard page 2 - 18
- 9. Remove the keyboard shielding plate page 2 - 19
- 10. Remove the LCD & top case page 2 - 20
- 11. Remove the switch board page 2 - 23
- To remove the Modem:
- 1. Remove the battery page 2 - 8
- 2. Remove the HDD page 2 - 9
- 3. Remove the system memory page 2 - 10
- 4. Remove the CD Device page 2 - 12
- 5. Remove the Bluetooth module page 2 - 14
- 6. Remove the Wireless LAN module page 2 - 15
- 7. Remove the processor page 2 - 16
- 8. Remove the keyboard page 2 - 18
- 9. Remove the keyboard shielding plate page 2 - 19
- 10. Remove the LCD & top case page 2 - 20
- 11. Remove the modem page 2 - 24
- To remove the Speakers:
- 1. Remove the battery page 2 - 8
- 2. Remove the HDD page 2 - 9
- 3. Remove the system memory page 2 - 10
- 4. Remove the CD Device page 2 - 12
- 5. Remove the Bluetooth module page 2 - 14
- 6. Remove the Wireless LAN module page 2 - 15
- 7. Remove the processor page 2 - 16
- 8. Remove the keyboard page 2 - 18
- 9. Remove the keyboard shielding plate page 2 - 19
- 10. Remove the LCD & top case page 2 - 20
- 11. Remove the speakers page 2 - 25
- To remove the Mainboard:
- 1. Remove the battery page 2 - 8
- 2. Remove the HDD page 2 - 9
- 3. Remove the system memory page 2 - 10
- 4. Remove the CD Device page 2 - 12
- 5. Remove the Bluetooth module page 2 - 14
- 6. Remove the Wireless LAN module page 2 - 15
- 7. Remove the processor page 2 - 16
- 8. Remove the keyboard page 2 - 18
- 9. Remove the keyboard shielding plate page 2 - 19
- 10. Remove the LCD & top case page 2 - 20
- 11. Remove the speakers page 2 - 25
- 12. Remove the mainboard page 2 - 26
- To remove the Fan Unit:
- 1. Remove the battery page 2 - 8
- 2. Remove the HDD page 2 - 9
- 3. Remove the system memory page 2 - 10
- 4. Remove the CD Device page 2 - 12
- 5. Remove the Bluetooth module page 2 - 14
- 6. Remove the Wireless LAN module page 2 - 15
- 7. Remove the processor page 2 - 16
- 8. Remove the keyboard page 2 - 18
- 9. Remove the keyboard shielding plate page 2 - 19
- 10. Remove the LCD & top case page 2 - 20
- 11. Remove the speakers page 2 - 25
- 12. Remove the mainboard page 2 - 26
- 13. Remove the fan unit page 2 - 27
- To remove the Floppy Disk Drive Assembly:
- 1. Remove the battery page 2 - 8
- 2. Remove the HDD page 2 - 9
- 3. Remove the system memory page 2 - 10
- 4. Remove the CD Device page 2 - 12
- 5. Remove the Bluetooth module page 2 - 14
- 6. Remove the Wireless LAN module page 2 - 15
- 7. Remove the processor page 2 - 16
- 8. Remove the keyboard page 2 - 18
- 9. Remove the keyboard shielding plate page 2 - 19
- 10. Remove the LCD & top case page 2 - 20
- 11. Remove the speakers page 2 - 25
- 12. Remove the mainboard page 2 - 26
- 13. Remove the floppy disk drive page 2 - 28
- To remove the PC Card Assembly:
- 1. Remove the battery page 2 - 8
- 2. Remove the HDD page 2 - 9
- 3. Remove the system memory page 2 - 10
- 4. Remove the CD Device page 2 - 12
- 5. Remove the Bluetooth module page 2 - 14
- 6. Remove the Wireless LAN module page 2 - 15
- 7. Remove the processor page 2 - 16
- 8. Remove the keyboard page 2 - 18
- 9. Remove the keyboard shielding plate page 2 - 19
- 10. Remove the LCD & top case page 2 - 20
- 11. Remove the speakers page 2 - 25
- 12. Remove the mainboard page 2 - 26
- 13. Remove the PC Card assembly page 2 - 29
- To remove the LCD Front Panel Module:
- 1. Remove the battery page 2 - 8
- 2. Remove the HDD page 2 - 9
- 3. Remove the system memory page 2 - 10
- 4. Remove the CD Device page 2 - 12
- 5. Remove the Bluetooth module page 2 - 14
- 6. Remove the Wireless LAN module page 2 - 15
- 7. Remove the processor page 2 - 16
- 8. Remove the keyboard page 2 - 18
- 9. Remove the keyboard shielding plate page 2 - 19
- 10. Remove the LCD & top case page 2 - 20
- 11. Remove the front panel module page 2 - 30
- To remove the Inverter:
- 1. Remove the battery page 2 - 8
- 2. Remove the HDD page 2 - 9
- 3. Remove the system memory page 2 - 10
- 4. Remove the CD Device page 2 - 12
- 5. Remove the Bluetooth module page 2 - 14
- 6. Remove the Wireless LAN module page 2 - 15
- 7. Remove the processor page 2 - 16
- 8. Remove the keyboard page 2 - 18
- 9. Remove the keyboard shielding plate page 2 - 19
- 10. Remove the LCD & top case page 2 - 20
- 11. Remove the front panel module page 2 - 30
- 12. Remove the inverter page 2 - 31
- To remove the PC Video Camera Module:
- 1. Remove the battery page 2 - 8
- 2. Remove the HDD page 2 - 9
- 3. Remove the system memory page 2 - 10
- 4. Remove the CD Device page 2 - 12
- 5. Remove the Bluetooth module page 2 - 14
- 6. Remove the Wireless LAN module page 2 - 15
- 7. Remove the processor page 2 - 16
- 8. Remove the keyboard page 2 - 18
- 9. Remove the keyboard shielding plate page 2 - 19
- 10. Remove the LCD & top case page 2 - 20
- 11. Remove the front panel module page 2 - 30
- 12. Remove the PC Video Camera page 2 - 32
- To remove the LCD Module:
- 1. Remove the battery page 2 - 8
- 2. Remove the HDD page 2 - 9
- 3. Remove the system memory page 2 - 10
- 4. Remove the CD Device page 2 - 12
- 5. Remove the Bluetooth module page 2 - 14
- 6. Remove the Wireless LAN module page 2 - 15
- 7. Remove the processor page 2 - 16
- 8. Remove the keyboard page 2 - 18
- 9. Remove the keyboard shielding plate page 2 - 19
- 10. Remove the LCD & top case page 2 - 20
- 11. Remove the front panel module page 2 - 30
- 12. Remove the inverter page 2 - 31
- 13. Remove the LCD module page 2 - 33
- Removing the Battery
- Removing the Hard Disk Drive
- Hard Disk Upgrade Process
- Removing the System Memory (RAM)
- Memory Upgrade Process
- Removing the CD Device
- Removing the Bluetooth Module
- Removing the Wireless LAN Module
- Removing the Processor
- Removing the Keyboard
- Removing the Keyboard Shielding Plate
- Removing the LCD and Top Case
- Removing the TouchPad and Click Board
- Removing the Switch Board
- Removing the Modem
- Removing the Speakers
- Removing the Mainboard
- Removing the Fan Unit
- Removing the Floppy Disk Drive Assembly
- Removing the PC Card Assembly
- Removing the LCD Front Panel Module
- Removing the Inverter
- Removing the PC Video Camera Module
- Removing the LCD Module
- Appendix A: Part Lists
- Part List Illustration Location
- Top (400S)
- Bottom (400S)
- LCD 14" (400S)
- LCD 15" (400S)
- CD-ROM Drive (400S)
- CD-RW Drive (400S)
- Combo Drive (400S)
- DVD-ROM Drive (400S)
- Floppy Disk Drive (400S)
- Hard Disk Drive (400S)
- Top (410S)
- Bottom (410S)
- LCD 14" (410S)
- LCD 15" (410S)
- CD-ROM Drive (410S)
- CD-RW Drive (410S)
- Combo Drive (410S)
- DVD-ROM Drive (410S)
- Floppy Disk Drive (410S)
- Hard Disk Drive (410S)
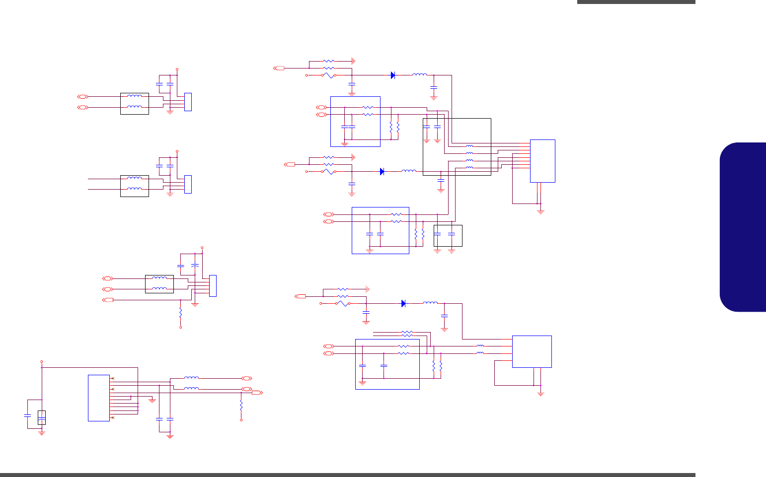
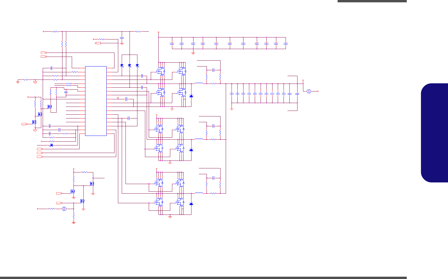
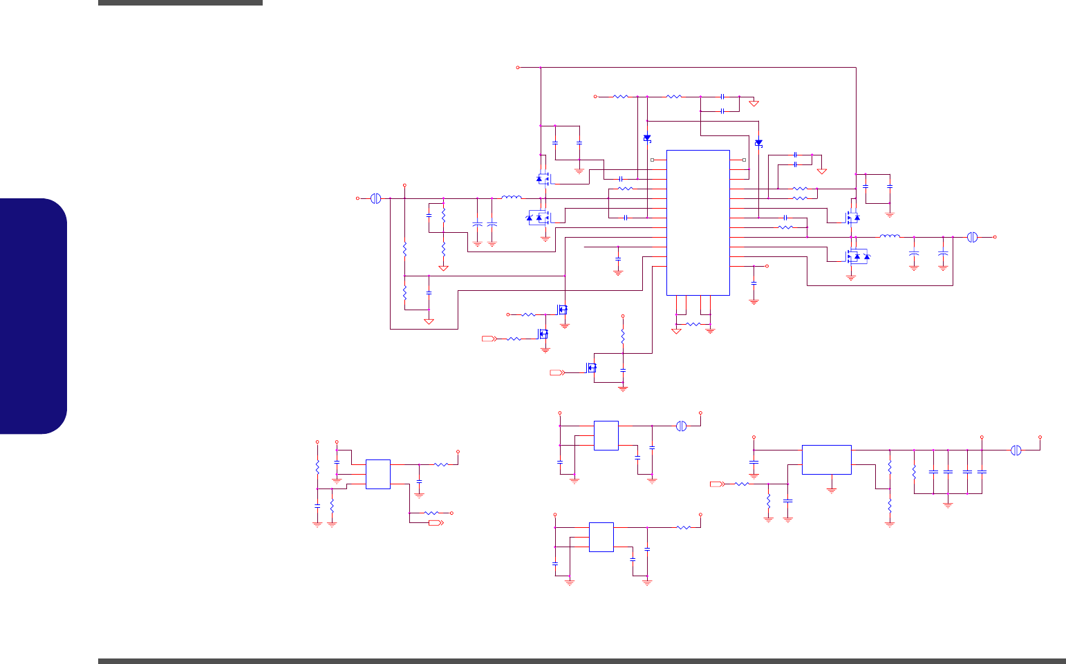
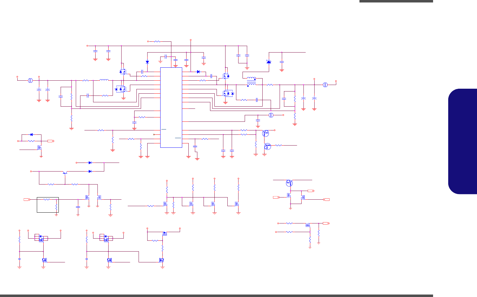
- Appendix B: Schematic Diagrams
- System Block Diagram
- Socket 478 1 of 2
- Socket 478 & ITP 2 of 2
- Clock Generator
- M650 (Host/AGP) 1 of 4
- M650 (Memory for DDR) 2 of 4
- M650 (& CRT Out) 3 of 4
- M650 (Power) 4 of 4
- DDR Memory DIMM
- DDR SSTL-2 Termination
- LVDS Interface (SiS302LV)
- Panel Con & LED Indicator
- 962 (PCI/IDE/HyperZip) 1 of 4
- 962 (Misc Signals) 2 of 4
- 962 (USB I/F) 3 of 4
- 962 (Power & RTC) 4 of 4
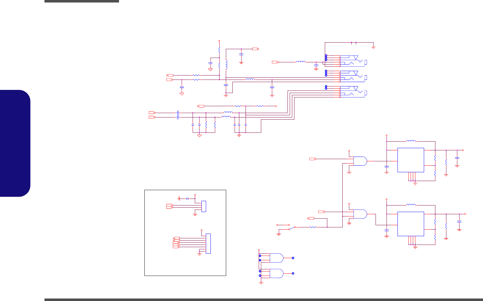
- HDD/Combo Connector
- USB Port
- PCMCIA TI1410
- PCMCIA Power
- 1394 PHY TSB41LV01
- LPC SI/O
- LPT/COM Port
- LPC H8
- LAN RTL8100BL
- Audio Codec ALC201A
- Audio Out & Off Board Connectors
- System Power Control
- Fan Control and SpeedStep
- VCORE
- DDR Power
- System
- Charger
- SW Board and HotKey
- TouchPad and Switch Board
- Appendix C: Updating the FLASH ROM BIOS

Preface
I
Preface
Notebook Computer
D400S/D410S
Service Manual

Preface
II
Preface
Notice
The company reserves the right to revise this publication or to change its contents without notice. Information contained
herein is for reference only and does not constitute a commitment on the part of the manufacturer or any subsequent ven-
dor. They assume no responsibility or liability for any errors or inaccuracies that may appear in this publication nor are
they in anyway responsible for any loss or damage resulting from the use (or misuse) of this publication.
This publication and any accompanying software may not, in whole or in part, be reproduced, translated, transmitted or
reduced to any machine readable form without prior consent from the vendor, manufacturer or creators of this publica-
tion, except for copies kept by the user for backup purposes.
Brand and product names mentioned in this publication may or may not be copyrights and/or registered trademarks of
their respective companies. They are mentioned for identification purposes only and are not intended as an endorsement
of that product or its manufacturer.
Version 1.0
March 2003
Trademarks
Intel® and Pentium® are registered trademarks of Intel Corporation.
Windows® is a registered trademark of Microsoft Corporation.
Other brand and product names are trademarks and./or registered trademarks of their respective companies.

Preface
III
Preface
About this Manual
This manual is intended for service personnel who have completed sufficient training to undertake the maintenance and
inspection of personal computers.
It is organized to allow you to look up basic information for servicing and/or upgrading components of the D400S/D410S
series notebook PC.
The following information is included:
Chapter 1, Introduction, provides general information about the location of system elements and their specifications.
Chapter 2, Disassembly, provides step-by-step instructions for disassembling parts and subsystems and how to upgrade
elements of the system.
Appendix A, Part Lists
Appendix B, Schematic Diagrams
Appendix C, Upgrading Flash ROM BIOS

Preface
IV
Preface
Related Documents
You may also need to consult the following manual for additional information:
User’s Manual on CD
This describes the notebook PC’s features and the procedures for operating the computer and its ROM-based setup pro-
gram. It also describes the installation and operation of the utility programs provided with the notebook PC.

Preface
V
Preface
Contents
Introduction ..............................................1-1
Overview .........................................................................................1-1
System Specifications .....................................................................1-2
Processor .........................................................................................1-2
Core Logic .......................................................................................1-2
Structure ..........................................................................................1-2
Security ............................................................................................1-2
Memory ...........................................................................................1-2
BIOS ................................................................................................1-2
LCD Options ...................................................................................1-2
Display ............................................................................................1-3
Storage Devices ...............................................................................1-3
Audio ...............................................................................................1-3
Keyboard .........................................................................................1-4
Interface ...........................................................................................1-4
PC Card ...........................................................................................1-4
Communication ...............................................................................1-4
Power Management .........................................................................1-5
Power ...............................................................................................1-5
Indicators .........................................................................................1-5
Environmental Spec ........................................................................1-5
Physical Dimensions .......................................................................1-5
Weight .............................................................................................1-5
Optional ...........................................................................................1-6
Design Differences ..........................................................................1-6
External Locator - Top View ..........................................................1-7
External Locator - Front & Left Side Views ...................................1-8
External Locator - Right Side & Rear Views ..................................1-9
External Locator - Bottom View ...................................................1-10
Mainboard Overview - Top (Key Parts) .......................................1-11
Mainboard Overview - Bottom (Key Parts) ................................. 1-12
Mainboard Overview - Top (Connectors) .................................... 1-13
Mainboard Overview - Bottom (Connectors) ............................... 1-14
Disassembly ...............................................2-1
Overview ......................................................................................... 2-1
Maintenance Tools .......................................................................... 2-2
Connections .................................................................................... 2-2
Maintenance Precautions ................................................................ 2-3
Cleaning .......................................................................................... 2-3
Disassembly Steps .......................................................................... 2-4
Removing the Battery ..................................................................... 2-8
Removing the Hard Disk Drive ...................................................... 2-9
Hard Disk Upgrade Process ............................................................ 2-9
Removing the System Memory (RAM) ....................................... 2-10
Memory Upgrade Process ............................................................. 2-10
Removing the CD Device ............................................................. 2-12
Removing the Bluetooth Module .................................................. 2-14
Removing the Wireless LAN Module .......................................... 2-15
Removing the Processor ............................................................... 2-16
Removing the Keyboard ............................................................... 2-18
Removing the Keyboard Shielding Plate ...................................... 2-19
Removing the LCD and Top Case ................................................ 2-20
Removing the TouchPad and Click Board ................................... 2-22
Removing the Switch Board ......................................................... 2-23
Removing the Modem .................................................................. 2-24
Removing the Speakers ................................................................ 2-25
Removing the Mainboard ............................................................. 2-26
Removing the Fan Unit ................................................................. 2-27
Removing the Floppy Disk Drive Assembly ................................ 2-28
Removing the PC Card Assembly ................................................ 2-29

Preface
VI
Preface
Removing the LCD Front Panel Module ......................................2-30
Removing the Inverter ...................................................................2-31
Removing the PC Video Camera Module .....................................2-32
Removing the LCD Module ..........................................................2-33
Part Lists ..................................................A-1
Part List Illustration Location ........................................................A-2
Top (400S) ......................................................................................A-3
Bottom (400S) ................................................................................A-4
LCD 14" (400S) .............................................................................A-5
LCD 15" (400S) .............................................................................A-6
CD-ROM Drive (400S) ..................................................................A-7
CD-RW Drive (400S) .....................................................................A-8
Combo Drive (400S) ......................................................................A-9
DVD-ROM Drive (400S) .............................................................A-10
Floppy Disk Drive (400S) ............................................................A-11
Hard Disk Drive (400S) ...............................................................A-12
Top (410S) ....................................................................................A-13
Bottom (410S) ..............................................................................A-14
LCD 14" (410S) ...........................................................................A-15
LCD 15" (410S) ...........................................................................A-16
CD-ROM Drive (410S) ................................................................A-17
CD-RW Drive (410S) ...................................................................A-18
Combo Drive (410S) ....................................................................A-19
DVD-ROM Drive (410S) .............................................................A-20
Floppy Disk Drive (410S) ............................................................A-21
Hard Disk Drive (410S) ...............................................................A-22
Schematic Diagrams.................................B-1
System Block Diagram ................................................................... B-2
Socket 478 1 of 2 ............................................................................ B-3
Socket 478 & ITP 2 of 2 ................................................................. B-4
Clock Generator ............................................................................. B-5
M650 (Host/AGP) 1 of 4 ................................................................B-6
M650 (Memory for DDR) 2 of 4 ....................................................B-7
M650 (& CRT Out) 3 of 4 ..............................................................B-8
M650 (Power) 4 of 4 .......................................................................B-9
DDR Memory DIMM ...................................................................B-10
DDR SSTL-2 Termination ...........................................................B-11
LVDS Interface (SiS302LV) ........................................................B-12
Panel Con & LED Indicator .........................................................B-13
962 (PCI/IDE/HyperZip) 1 of 4 ....................................................B-14
962 (Misc Signals) 2 of 4 ..............................................................B-15
962 (USB I/F) 3 of 4 .....................................................................B-16
962 (Power & RTC) 4 of 4 ...........................................................B-17
HDD/Combo Connector ...............................................................B-18
USB Port .......................................................................................B-19
PCMCIA TI1410 ..........................................................................B-20
PCMCIA Power ............................................................................B-21
1394 PHY TSB41LV01 ................................................................B-22
LPC SI/O ......................................................................................B-23
LPT/COM Port .............................................................................B-24
LPC H8 .........................................................................................B-25
LAN RTL8100BL ........................................................................B-26
Audio Codec ALC201A ...............................................................B-27
Audio Out & Off Board Connectors .............................................B-28
System Power Control ..................................................................B-29
Fan Control and SpeedStep ..........................................................B-30
VCORE .........................................................................................B-31
DDR Power ...................................................................................B-32
System ...........................................................................................B-33
Charger .........................................................................................B-34
SW Board and HotKey .................................................................B-35
TouchPad and Switch Board ........................................................B-36
Updating the FLASH ROM BIOS......... C-1

Introduction
Overview 1 - 1
1.Introduction
1: Introduction
Overview
This manual covers the information you need to service or upgrade the D400S/D410S series notebook computer. Infor-
mation about operating the computer (e.g. getting started, and the Setup utility) is in the User’s Manual. Information
about drivers (e.g. VGA & audio) is also found in User’s Manual. That manual is shipped with the computer.
Operating systems (e.g. DOS, Windows 9x, Windows NT 4.0, Windows 2000, Windows XP, OS/2 Warp, UNIX, etc.) have
their own manuals as do application software (e.g. word processing and database programs). If you have questions about
those programs, you should consult those manuals.
The D400S/D410S series notebook is designed to be upgradeable. See “Disassembly” on page 2 - 1 for a detailed de-
scription of the upgrade procedures for each specific component. Please note the warning and safety information indi-
cated by the “!” symbol.
The balance of this chapter reviews the computer’s technical specifications and features.

Introduction
1 - 2 System Specifications
1.Introduction
System Specifications
Processor
• Intel Pentium 4 Processor - (478-pin) FC-PGA2 package
(µ0.13) 0.13 Micron Process Technology, 512KB L2 Cache & 400MHz FSB - 2.0/ 2.2/ 2.4/ 2.5 /2.6 GHz
(µ0.13) 0.13 Micron Process Technology, 512KB L2 Cache & 533MHz FSB - 2.26/ 2.4/ 2.53/ 2.66/ 2.66/ 2.8 GHz
Core Logic
• SIS M650 + 962
Structure
• PC99 compliant
Security
• Security (Kensington® Type) Lock
• BIOS Password
Memory
• Two 200-pin DDR SODIMM sockets, supporting DDR SDRAM SODIMM (2.5V) - DDR 200/ DDR 266/ DDR 333 compliant
• Memory expandable up to 1024MB (128/256/512MB SODIMM Modules)
BIOS
• One 512KB Flash ROM
•Phoenix BIOS
LCD Options
• 14.1" XGA TFT (1024*768)
• 15.0" XGA TFT (1024*768)
• 15.0" SXGA+ TFT(1400*1050)

Introduction
System Specifications 1 - 3
1.Introduction
Display
• High Performance 256-bit 3D engine
• Advanced HW accelerator for DVD playback
• Fully Direct X 8.0 compliant graphics engine
• Dual-View display monitor
• CRT Resolution up to 2048 * 1536
Storage Devices
•3.5" 3-mode Floppy Disk Drive
• Easy changeable 2.5" 9.5 mm (h) Hard Disk Drive
Supporting Master mode IDE
Supports PIO mode 4
ATA-33/66/100/133
Ultra DMA
• 12.7mm(h) Device Bay for ONE of the following drive configuration options:
•24* CD-ROM
• 8* DVD-ROM
• CD-RW (16* CD-R/ 10* CD-RW/ 24* CD-ROM)
• Combo (8* DVD-ROM/ 8* CD-R/ 8* CD-RW/ 24* CD-ROM)
• Combo (8* DVD-ROM/ 24* CD-R/ 10* CD-RW/ 24* CD-ROM)
Audio
• AC'97 2.1 compliant interface
• 3D stereo enhanced sound system
• Compatible with Sound-Blaster PRO™
• S/PDIF Digital output (5.1 CH) for DVD content and stereo audio
• Microphone-in jack
• Headphone-out jack
• Built-in microphone
• 2 built-in speakers (1 watt 35 * 16 mm)
!
Video Memory
The system allocates
or "shares" a portion of
system memory for
video use. "Shared"
memory is user-config-
urable via the SCU.
The default setting is
set to 32MB.

Introduction
1 - 4 System Specifications
1.Introduction
Keyboard
• “Win Key” keyboard
Interface
• Built-in TouchPad (scrolling key functionality integrated)
• Three USB 2.0 ports
• One IEEE 1394 port
• One S-Video jack for TV output
• One serial port
• One parallel port (LPT1), supporting ECP / EPP
• Infrared transceiver IrDA 1.1 FIR/SIR/ASKIR
• One external CRT monitor port
• One external keyboard/mouse (through Y cable) PS/2 port
• One speaker-out/headphone-out jack
• One microphone-in jack
• One RJ-11 jack for modem
• One RJ-45 jack for 100M/10M LAN
• One S/PDIF out port
• One DC-in jack
PC Card
• One type II PCMCIA 3.3V/5V socket supporting CardBus
Communication
• Wireless Infrared transfer IrDA 1.1 compliant, 1cm - 1M operating distance, 115.2K bps SIR/ 4Mbps FIR
• 10/100Mb Ethernet LAN built-in
• 56K MDC modem V.90 & V.92 compliant
• 802.11b wireless LAN module (available as a factory option)
• Bluetooth module (available as a factory option)
• Built-in PC camera module (available as a factory option)

Introduction
System Specifications 1 - 5
1.Introduction
Power Management
• Supports ACPI v1.0b
• Supports Hibernate mode
• Supports Standby mode
• Supports battery low sleep
• Supports resume from modem ring
Power
• Full range AC adapter
• AC-Input 100~240V, 50~60Hz
• DC Output 20V, 3.25A (90w)
• Supports one removable Smart Li-Ion battery 2200mAH/8 cell
Indicators
• LED indicators (HDD, Power On/ AC-In/ Suspend, Battery Charging/Battery Full, Num Lock, Caps Lock, Scroll Lock)
Environmental Spec
• Temperature
Operating: 5°C ~ 35°C
Non-Operating: -20°C ~ 60°C
• Relative Humidity
Operating: 20% ~ 80%
Non-Operating: 10% ~ 90%
Physical Dimensions
• 329 (w) x 275 (d) x 36.5 (h) mm
Weight
• 3.0 kg w/o battery

Introduction
1 - 6 System Specifications
1.Introduction
Optional
• DVD-ROM Drive
• CD-RW Drive
• Combination Drive
• Software DVD player
• Wireless LAN module
• Bluetooth module
•Video Camera
Design Differences
This manual refers to the two notebook designs pictured below. The designs vary slightly in external design. Photographs
used throughout this manual are of Design I.
Figure 1
Design Differences
Design I Design II

Introduction
External Locator - Top View 1 - 7
1.Introduction
External Locator - Top View
Figure 2
Top View
1. Optional Built-in
USB Camera
2. LCD
3. Built-In
Microphone
4. LED Power &
Communication
Indicators
5. LED Status
Indicators
6. Hot-Key buttons
7. Close Cover
Switch
8. Power Button
9. Keyboard
10.TouchPad and
Buttons
2
6
4
5
7
1
8
3
9
10

Introduction
1 - 8 External Locator - Front & Left Side Views
1.Introduction
External Locator - Front & Left Side Views
Figure 3
Front View
1. LCD Latches
2. IEEE 1394 Port
3. S/PDIF Out Port
4. Microphone-In
Jack
5. Headphone-Out
Jack
6. Infrared
Transceiver
7. Wireless LAN On/
Off Switch
8. Built-In Speakers
4 5 6 7
1
2
1
3
8 8
Figure 4
Left Side View
1. CD Device Bay
2. USB 2.0 Port
3. Floppy Disk Drive
4. PC Card Slot
5. PC Card Slot Eject
Buttons
3
4
1
5
2

Introduction
External Locator - Right Side & Rear Views 1 - 9
1.Introduction
External Locator - Right Side & Rear Views
1
Figure 5
Right Side View
1. Security Lock Slot
Figure 6
Rear View
1. Vent
2. DC-In Jack
3. 2 * USB Ports
4. External Monitor
(CRT) Port
5. Parallel Port
6. Serial Port
7. S-Video-Out Port
8. PS/2 Type Port
9. RJ-11 Phone Jack
10.RJ-45 LAN Jack
34 5 6 7 8 9 10
1
2

Introduction
1 - 10 External Locator - Bottom View
1.Introduction
External Locator - Bottom View
Figure 7
Bottom View
1. Vent/Fan Outlets
2. Battery Cover
3. Hard Disk Cover
4. Bluetooth
Module Cover
5. CPU Heatsink
Cover
Note: The RAM and
optional Wireless
LAN module are lo-
cated under the CPU
Heatsink Cover
1
1
2
4
5
3

Introduction
Mainboard Overview - Top (Key Parts) 1 - 11
1.Introduction
Mainboard Overview - Top (Key Parts) Figure 8
Mainboard Top
Key Parts
1. PC Card
Assembly
2. Northbridge - SiS
M650
3. Southbridge - SiS
962
4. LPC Super I/O
NS PC87393
5. Flash ROM BIOS
1
2
3
4
5

Introduction
1 - 12 Mainboard Overview - Bottom (Key Parts)
1.Introduction
Mainboard Overview - Bottom (Key Parts)
Figure 9
Mainboard Bottom
Key Parts
1. CPU Socket (no
CPU installed)
2. Memory Sockets
(no memory
installed)
3. SiS 302LV TV-
Out Controller
4. LAN Controller
RTL8100BL
5. CardBus ENE
1410
6. ALC202 - Audio
Codec
7. 1394 PHY
TSB41LV01
8. Clock Generator
9. Keyboard
Controller - KBC
H8 H8S-2149 HM
1
2
3
4
5
6
7
8
9

Introduction
Mainboard Overview - Top (Connectors) 1 - 13
1.Introduction
Mainboard Overview - Top (Connectors) Figure 10
Mainboard Top
Connectors
1. Modem Cable
Connector (CN1)
2. LCD and Inverter
Connector
(JLCD1)
3. Video Camera
Module
Connector
(JCCD1)
4. Switch Board
Connector
(JSW1)
5. Fan Connector
(JFAN1)
6. TouchPad
Connector (JTP1)
7. Keyboard
Connector (JKB1)
8. Modem
Connector
(JMDC1)
9. Speaker
Connector
(JSPK1)
10.Floppy Disk
Controller
(JFDD1)
11. Speaker
Connector
(JSPK2)
5
7
8
4
6
123
9
10
11

Introduction
1 - 14 Mainboard Overview - Bottom (Connectors)
1.Introduction
Mainboard Overview - Bottom (Connectors)
Figure 11
Mainboard Bottom
Connectors
1. Wireless LAN
Connector
(JWL1)
2. Fan Connector
(JFAN2)
3. CD Connector
(JCDROM1)
4. Hard Disk
Connector
(JHDD1)
5. Bluetooth
Connector (JBT1)
6. Battery
Connector
(JBAT1)
7. Battery
Connector (CN5)
1
2
3
456
7

Disassembly
Overview 2 - 1
2.Disassembly
2: Disassembly
Overview
This chapter provides step-by-step instructions for disassembling the D400S/D410S series notebook’s parts and sub-
systems. When it comes to reassembly, reverse the procedures (unless otherwise indicated).
We suggest you completely review any procedure before you take the computer apart.
Procedures such as upgrading/replacing the RAM, CD device and hard disk are included in the User’s Manual but are
repeated here for your convenience.
To make the disassembly process easier each section may have a box in the page margin. Information contained under
the figure # will give a synopsis of the sequence of procedures involved in the disassembly procedure. A box with a !
lists the relevant parts you will have after the disassembly process is complete. Note: The parts listed will be for the dis-
assembly procedure listed ONLY, and not any previous disassembly step(s) required. Refer to the part list for the previ-
ous disassembly procedure. The amount of screws you should be left with will be listed here also.
A box with a " will provide any possible helpful information. A box with a ! contains warnings.
An example of these types of boxes are shown in the sidebar.
!
Component Parts
"
Information
!
Warning

Disassembly
2 - 2 Overview
2.Disassembly
NOTE: All disassembly procedures assume that the system is turned OFF, and disconnected from any power supply (the
battery is removed too).
Maintenance Tools
The following tools are recommended when working on the notebook PC:
• M3 Philips-head screwdriver
• M2.5 Philips-head screwdriver (magnetized)
• M2 Philips-head screwdriver
• Small flat-head screwdriver
• Pair of needle-nose pliers
• Anti-static wrist-strap
Connections
Connections within the computer are one of four types:
Locking collar sockets for ribbon connectors To release these connectors, use a small flat-head screwdriver to
gently pry the locking collar away from its base. When replac-
ing the connection, make sure the connector is oriented in the
same way. The pin1 side is usually not indicated.
Pressure sockets for multi-wire connectors To release this connector type, grasp it at its head and gently
rock it from side to side as you pull it out. Do not pull on the
wires themselves. When replacing the connection, do not try to
force it. The socket only fits one way.
Pressure sockets for ribbon connectors To release these connectors, use a small pair of needle-nose pli-
ers to gently lift the connector away from its socket. When re-
placing the connection, make sure the connector is oriented in
the same way. The pin1 side is usually not indicated.
Board-to-board or multi-pin sockets To separate the boards, gently rock them from side to side as
you pull them apart. If the connection is very tight, use a small
flat-head screwdriver - use just enough force to start.

Disassembly
Overview 2 - 3
2.Disassembly
Maintenance Precautions
The following precautions are a reminder. To avoid personal injury or damage to the computer while performing a re-
moval and/or replacement job, take the following precautions:
1. Don't drop it. Perform your repairs and/or upgrades on a stable surface. If the computer falls, the case and other
components could be damaged.
2. Don't overheat it. Note the proximity of any heating elements. Keep the computer out of direct sunlight.
3. Avoid interference. Note the proximity of any high capacity transformers, electric motors, and other strong mag-
netic fields. These can hinder proper performance and damage components and/or data. You should also monitor
the position of magnetized tools (i.e. screwdrivers).
4. Keep it dry. This is an electrical appliance. If water or any other liquid gets into it, the computer could be badly
damaged.
5. Be careful with power. Avoid accidental shocks, discharges or explosions.
•Before removing or servicing any part from the computer, turn the computer off and detach any power supplies.
•When you want to unplug the power cord or any cable/wire, be sure to disconnect it by the plug head. Do not pull on the wire.
6. Peripherals – Turn off and detach any peripherals.
7. Beware of static discharge. ICs, such as the CPU and main support chips, are vulnerable to static electricity.
Before handling any part in the computer, discharge any static electricity inside the computer. When handling a
printed circuit board, do not use gloves or other materials which allow static electricity buildup. We suggest that
you use an anti-static wrist strap instead.
8. Beware of corrosion. As you perform your job, avoid touching any connector leads. Even the cleanest hands pro-
duce oils which can attract corrosive elements.
9. Keep your work environment clean. Tobacco smoke, dust or other air-born particulate matter is often attracted
to charged surfaces, reducing performance.
10. Keep track of the components. When removing or replacing any part, be careful not to leave small parts, such as
screws, loose inside the computer.
Cleaning
Do not apply cleaner directly to the computer, use a soft clean cloth.
Do not use volatile (petroleum distillates) or abrasive cleaners on any part of the computer.
!
Power Safety
Warning
Before you undertake
any upgrade proce-
dures, make sure that
you have turned off the
power, and discon-
nected all peripherals
and cables (including
telephone lines). It is
advisable to also re-
move your battery in
order to prevent acci-
dentally turning the
machine on.

Disassembly
2 - 4 Disassembly Steps
2.Disassembly
Disassembly Steps
The following table lists the disassembly steps, and on which page to find the related information. PLEASE PERFORM
THE DISASSEMBLY STEPS IN THE ORDER INDICATED.
To remove the Battery:
1. Remove the battery page 2 - 8
To remove the HDD:
1. Remove the battery page 2 - 8
2. Remove the HDD page 2 - 9
To remove the System Memory:
1. Remove the battery page 2 - 8
2. Remove the system memory page 2 - 10
To remove the CD Device:
1. Remove the battery page 2 - 8
2. Remove the CD Device page 2 - 12
To remove the Bluetooth Module:
1. Remove the battery page 2 - 8
2. Remove the Bluetooth module page 2 - 14
To remove the Wireless LAN Module:
1. Remove the battery page 2 - 8
2. Remove the Wireless LAN module page 2 - 15
To remove the Processor:
1. Remove the battery page 2 - 8
2. Remove the processor page 2 - 16
To remove the Keyboard:
1. Remove the battery page 2 - 8
2. Remove the keyboard page 2 - 18
To remove the Keyboard Shielding Plate:
1. Remove the battery page 2 - 8
2. Remove the keyboard page 2 - 18
3. Remove the keyboard shielding plate page 2 - 19
To remove the LCD and Top Case:
1. Remove the battery page 2 - 8
2. Remove the HDD page 2 - 9
3. Remove the system memory page 2 - 10
4. Remove the CD Device page 2 - 12
5. Remove the Bluetooth module page 2 - 14
6. Remove the Wireless LAN module page 2 - 15
7. Remove the processor page 2 - 16
8. Remove the keyboard page 2 - 18
9. Remove the keyboard shielding plate page 2 - 19
10. Remove the LCD & top case page 2 - 20

Disassembly
Disassembly Steps 2 - 5
2.Disassembly
To remove the TouchPad and Click Board:
1. Remove the battery page 2 - 8
2. Remove the HDD page 2 - 9
3. Remove the system memory page 2 - 10
4. Remove the CD Device page 2 - 12
5. Remove the Bluetooth module page 2 - 14
6. Remove the Wireless LAN module page 2 - 15
7. Remove the processor page 2 - 16
8. Remove the keyboard page 2 - 18
9. Remove the keyboard shielding plate page 2 - 19
10. Remove the LCD & top case page 2 - 20
11. Remove the touchpad and click board page 2 - 22
To remove the Switch Board:
1. Remove the battery page 2 - 8
2. Remove the HDD page 2 - 9
3. Remove the system memory page 2 - 10
4. Remove the CD Device page 2 - 12
5. Remove the Bluetooth module page 2 - 14
6. Remove the Wireless LAN module page 2 - 15
7. Remove the processor page 2 - 16
8. Remove the keyboard page 2 - 18
9. Remove the keyboard shielding plate page 2 - 19
10. Remove the LCD & top case page 2 - 20
11. Remove the switch board page 2 - 23
To remove the Modem:
1. Remove the battery page 2 - 8
2. Remove the HDD page 2 - 9
3. Remove the system memory page 2 - 10
4. Remove the CD Device page 2 - 12
5. Remove the Bluetooth module page 2 - 14
6. Remove the Wireless LAN module page 2 - 15
7. Remove the processor page 2 - 16
8. Remove the keyboard page 2 - 18
9. Remove the keyboard shielding plate page 2 - 19
10. Remove the LCD & top case page 2 - 20
11. Remove the modem page 2 - 24
To remove the Speakers:
1. Remove the battery page 2 - 8
2. Remove the HDD page 2 - 9
3. Remove the system memory page 2 - 10
4. Remove the CD Device page 2 - 12
5. Remove the Bluetooth module page 2 - 14
6. Remove the Wireless LAN module page 2 - 15
7. Remove the processor page 2 - 16
8. Remove the keyboard page 2 - 18
9. Remove the keyboard shielding plate page 2 - 19
10. Remove the LCD & top case page 2 - 20
11. Remove the speakers page 2 - 25

Disassembly
2 - 6 Disassembly Steps
2.Disassembly
To remove the Mainboard:
1. Remove the battery page 2 - 8
2. Remove the HDD page 2 - 9
3. Remove the system memory page 2 - 10
4. Remove the CD Device page 2 - 12
5. Remove the Bluetooth module page 2 - 14
6. Remove the Wireless LAN module page 2 - 15
7. Remove the processor page 2 - 16
8. Remove the keyboard page 2 - 18
9. Remove the keyboard shielding plate page 2 - 19
10. Remove the LCD & top case page 2 - 20
11. Remove the speakers page 2 - 25
12. Remove the mainboard page 2 - 26
To remove the Fan Unit:
1. Remove the battery page 2 - 8
2. Remove the HDD page 2 - 9
3. Remove the system memory page 2 - 10
4. Remove the CD Device page 2 - 12
5. Remove the Bluetooth module page 2 - 14
6. Remove the Wireless LAN module page 2 - 15
7. Remove the processor page 2 - 16
8. Remove the keyboard page 2 - 18
9. Remove the keyboard shielding plate page 2 - 19
10. Remove the LCD & top case page 2 - 20
11. Remove the speakers page 2 - 25
12. Remove the mainboard page 2 - 26
13. Remove the fan unit page 2 - 27
To remove the Floppy Disk Drive Assembly:
1. Remove the battery page 2 - 8
2. Remove the HDD page 2 - 9
3. Remove the system memory page 2 - 10
4. Remove the CD Device page 2 - 12
5. Remove the Bluetooth module page 2 - 14
6. Remove the Wireless LAN module page 2 - 15
7. Remove the processor page 2 - 16
8. Remove the keyboard page 2 - 18
9. Remove the keyboard shielding plate page 2 - 19
10. Remove the LCD & top case page 2 - 20
11. Remove the speakers page 2 - 25
12. Remove the mainboard page 2 - 26
13. Remove the floppy disk drive page 2 - 28
To remove the PC Card Assembly:
1. Remove the battery page 2 - 8
2. Remove the HDD page 2 - 9
3. Remove the system memory page 2 - 10
4. Remove the CD Device page 2 - 12
5. Remove the Bluetooth module page 2 - 14
6. Remove the Wireless LAN module page 2 - 15
7. Remove the processor page 2 - 16
8. Remove the keyboard page 2 - 18
9. Remove the keyboard shielding plate page 2 - 19
10. Remove the LCD & top case page 2 - 20
11. Remove the speakers page 2 - 25
12. Remove the mainboard page 2 - 26
13. Remove the PC Card assembly page 2 - 29

Disassembly
Disassembly Steps 2 - 7
2.Disassembly
To remove the LCD Front Panel Module:
1. Remove the battery page 2 - 8
2. Remove the HDD page 2 - 9
3. Remove the system memory page 2 - 10
4. Remove the CD Device page 2 - 12
5. Remove the Bluetooth module page 2 - 14
6. Remove the Wireless LAN module page 2 - 15
7. Remove the processor page 2 - 16
8. Remove the keyboard page 2 - 18
9. Remove the keyboard shielding plate page 2 - 19
10. Remove the LCD & top case page 2 - 20
11. Remove the front panel module page 2 - 30
To remove the Inverter:
1. Remove the battery page 2 - 8
2. Remove the HDD page 2 - 9
3. Remove the system memory page 2 - 10
4. Remove the CD Device page 2 - 12
5. Remove the Bluetooth module page 2 - 14
6. Remove the Wireless LAN module page 2 - 15
7. Remove the processor page 2 - 16
8. Remove the keyboard page 2 - 18
9. Remove the keyboard shielding plate page 2 - 19
10. Remove the LCD & top case page 2 - 20
11. Remove the front panel module page 2 - 30
12. Remove the inverter page 2 - 31
To remove the PC Video Camera Module:
1. Remove the battery page 2 - 8
2. Remove the HDD page 2 - 9
3. Remove the system memory page 2 - 10
4. Remove the CD Device page 2 - 12
5. Remove the Bluetooth module page 2 - 14
6. Remove the Wireless LAN module page 2 - 15
7. Remove the processor page 2 - 16
8. Remove the keyboard page 2 - 18
9. Remove the keyboard shielding plate page 2 - 19
10. Remove the LCD & top case page 2 - 20
11. Remove the front panel module page 2 - 30
12. Remove the PC Video Camera page 2 - 32
To remove the LCD Module:
1. Remove the battery page 2 - 8
2. Remove the HDD page 2 - 9
3. Remove the system memory page 2 - 10
4. Remove the CD Device page 2 - 12
5. Remove the Bluetooth module page 2 - 14
6. Remove the Wireless LAN module page 2 - 15
7. Remove the processor page 2 - 16
8. Remove the keyboard page 2 - 18
9. Remove the keyboard shielding plate page 2 - 19
10. Remove the LCD & top case page 2 - 20
11. Remove the front panel module page 2 - 30
12. Remove the inverter page 2 - 31
13. Remove the LCD module page 2 - 33

Disassembly
2 - 8 Removing the Battery
2.Disassembly
Removing the Battery
1. Turn the computer off, and turn it over.
2. Remove screws & (Figure 1a) from the battery cover , and remove the cover.
3. Carefully (use a small screwdriver) disconnect the battery cable at point (Figure 1b).
4. Lift the battery out of the computer.
5. When replacing the battery, connect the cable first.
!
3. Battery Cover
5. Battery
•2 Screws
1 2 3
4
5
1 2
4
a.
5
3
b.
Figure 1
Battery Removal
a. Remove the 2 screws
and the battery cover.
b. Carefully disconnect the
battery cable and remove
the battery.

Disassembly
Removing the Hard Disk Drive 2 - 9
2.Disassembly
Removing the Hard Disk Drive
The hard disk drive is mounted in a removable case and can be taken out to accommodate other 2.5" IDE hard disk drives
with a height of 9.5mm (h). Follow your operating system’s installation instructions, and install all necessary drivers and
utilities (as outlined in Chapter 4 of the User’s Manual) when setting up a new hard disk.
Hard Disk Upgrade Process
1. Turn off the computer, remove the battery (page 2 - 8) and turn it over.
2. Remove screws & (Figure 2a) from the hard disk cover , and remove the cover.
3. Carefully (use a small screwdriver) disconnect the battery cable at point (Figure 2b).
4. Lift the HDD assembly out of the computer.
5. Reverse the process to install a new hard disk.
Figure 2
HDD Assembly
Assembly Removal
a. Remove the 4 screws.
b. Disconnect the HDD ca-
ble and lift the HDD as-
sembly out of the bay.
1 4 5
6
7
!
5. Hard Disk Cover
7. Hard Disk
•4 Screws
12
3
4
6
!
HDD System Warning
New HDD’s are blank. Before
you begin make sure:
You have backed up any data
you want to keep from your old
HDD.
You have all the CD-ROMs
and FDDs required to install
your operating system and
programs.
If you have access to the inter-
net, download the latest appli-
cation and hardware driver
updates for the operating sys-
tem you plan to install. Copy
these to a removable medium. 7
5
a. b.

Disassembly
2 - 10 Removing the System Memory (RAM)
2.Disassembly
Removing the System Memory (RAM)
The computer has two memory sockets for 200 pin Small Outline Dual In-line Memory Modules (SO-DIMM) supporting
DDR 200/266/333MHz. The main memory can be expanded up to 1024MB. The SO-DIMM modules supported are
128Mb, 256Mb, and 512Mb. The total memory size is automatically detected by the POST routine once you turn on your
computer.
Memory Upgrade Process
1. Turn off the computer, remove the battery (page 2 - 8) and turn it over.
2. Remove screws - (Figure 3a) from the memory socket cover.
3. Carefully lift up the memory socket cover (Figure 3b) (a fan cable is still attached to the mainboard and you
can disconnect it).
4. If there is a module currently installed which needs to be upgraded/replaced then remove it.
Figure 3
Memory Socket
Cover Removal
a. Remove the screws.
b. Carefully lift the cover off
the computer.
1 6
78
1
2
54
36
8
a.
7
b.
!
7. Socket Cover
•6 Screws

Disassembly
Removing the System Memory (RAM) 2 - 11
2.Disassembly
5. Gently pull the two release latches ( & ) on the sides of the memory socket toward the sides of the computer.
6. The module (Figure 4b) will pop-up, and you can remove it.
7. Repeat the process for the second module if necessary.
8. Insert a new module holding it at about a 30° angle and fit the connectors firmly into the memory slot.
9. The module will only fit one way as defined by its pin alignment. Make sure the module is seated as far into the slot
as it will go. DO NOT FORCE IT; it should fit without much pressure.
10. Press the module down towards the mainboard until the slot levers click into place to secure the module.
11. Replace the memory socket cover (be careful with the fan cable) and the 6 screws (see page 2 - 10).
12. Restart the computer.
13. The BIOS will register the new memory configuration as it starts up.
1 2
12
3
a. Figure 4
Removing/
Installing a RAM
Module
a. Pull the release
latches.
b.Remove the module.
!
Contact Warning
Be careful not to touch
the metal pins on the
module’s connecting
edge. Even the clean-
est hands have oils
which can attract parti-
cles, and degrade the
module’s perfor-
mance.
3
3 3
b.
!
3. RAM Module

Disassembly
2 - 12 Removing the CD Device
2.Disassembly
Removing the CD Device
The easy changeable CD device may be upgraded or changed.
1. Turn off the computer, remove the battery (page 2 - 8) and turn it over.
2. Remove screws - (Figure 5a) from the memory socket cover.
3. Carefully lift up the memory socket cover (a fan cable is still attached to the mainboard and you can discon-
nect it).
1 6
78
Figure 5
Memory Socket
Cover Removal
a. Remove the screws.
b. Carefully lift the cover off
the computer.
1
2
54
36
8
a.
7
b.
!
7. Socket Cover
•6 Screws

Disassembly
Removing the CD Device 2 - 13
2.Disassembly
4. Use a screwdriver to carefully push the CD device assembly out of the computer at point .
5. Insert the new device and carefully slide it into the computer (the device only fits one way. DO NOT FORCE IT; The
screw holes should line up.
6. Replace the memory socket cover (be careful with the fan cable) and the 6 screws (see page 2 - 12 ).
7. Restart the computer to allow it to automatically detect the new device.
12
2
1
Figure 6
CD Device Removal
Push the CD device out
off the computer at point
2.
!
1. CD Device

Disassembly
2 - 14 Removing the Bluetooth Module
2.Disassembly
Removing the Bluetooth Module
1. Turn off the computer, remove the battery (page 2 - 8) and turn it over.
2. Remove screws - (Figure 7a) from the Bluetooth module cover.
3. Carefully lift up the Bluetooth module cover off the computer.
4. Remove screws - (Figure 7c) and carefully disconnect cables - , then remove the Bluetooth module
(Figure 7d).
1 2
3
Figure 7
Bluetooth Module
Removal
a. Remove the screws.
b. Carefully lift the cover off
the computer.
c. Remove the screws and
disconnect the cables.
d. Remove the Bluetooth
module.
3 6 8 9
10
12
5
43
6
8
a.
3
b.
c.
9
d.
10
!
3. Bluetooth Cover
10. Bluetooth Module
•6 Screws

Disassembly
Removing the Wireless LAN Module 2 - 15
2.Disassembly
Removing the Wireless LAN Module
1. Turn off the computer, remove the battery (page 2 - 8) and turn it over.
2. Remove screws - from the memory socket cover.
3. Carefully lift up the memory socket cover (a fan cable is still attached to the mainboard and you can discon-
nect it).
4. Remove screws - (Figure 8c), and carefully disconnect cables & .
5. Lift the Wireless Lan module (Figure 8d) off the computer.
1 6
78
Figure 8
Wireless LAN
Module Removal
a. Remove the screws.
b. Carefully lift the cover off
the computer.
910 11 12
13
!
Antenna Cable
Connection
When re-inserting a
Wireless LAN module,
make sure the antenna
cable connects to the
connector J1 which is
indicated as point 12
in Figure 8c.
1
2
54
36
8
a.
7
b.
910
12
11
c. d.
13
!
7. Socket Cover
13. WLAN Module
.
•8 Screws

Disassembly
2 - 16 Removing the Processor
2.Disassembly
Removing the Processor
1. Turn off the computer, remove the battery (page 2 - 8) and turn it over.
2. Remove screws - from the memory socket cover.
3. Carefully lift up the memory socket cover (a fan cable is still attached to the mainboard and you can discon-
nect it).
4. Remove screws - (Figure 9c) from the heat sink, in the order indicated on the label.
5. Carefully lift up the heat sink (Figure 9d) off the computer.
1 6
78
912
13
Figure 9
Processor Removal
a. Remove the screws.
b. Carefully lift the cover off
the computer.
c. Remove the screws in
the order indicated.
d. Remove the heat sink.
!
Reassembly Screw
Order
When replacing the
heat sink, make sure
you insert the screws
in the same order indi-
cated on the label.
!
7. Socket Cover
13. Heat Sink
•10 Screws
1
2
54
36
8
a.
7
b.
9
10 12
11
c. d.
13

Disassembly
Removing the Processor 2 - 17
2.Disassembly
6. Use a screwdriver to unlock the CPU by giving the lock (Figure 10a) a turn to the left.
7. Lift the CPU (Figure 10c) off the computer (make sure the lock is fully turned to the left as the CPU will lift off
with ease).
1
3
Figure 10
Processor Removal
(cont’d)
a. Locate the CPU lock.
b. Turn the lock to the left to
unlock it.
c. Remove the CPU.
1
a.
3
b.
c.
Locked Unlocked
!
Caution
The heat sink, and
CPU area in general,
contains parts which
are subject to high
temperatures. Allow
the area time to cool
before removing these
parts. !
3. CPU

Disassembly
2 - 18 Removing the Keyboard
2.Disassembly
Removing the Keyboard
1. Turn off the computer, remove the battery (page 2 - 8).
2. Press the three keyboard latches at the top of the keyboard to elevate the keyboard from its normal position (you
may need to use a small screwdriver to do this).
3. Carefully lift the keyboard up and out, being careful not to bend the keyboard ribbon cable (Figure 11b).
4. Disconnect the keyboard ribbon cable from the locking collar socket (Figure 11b) and lift the keyboard up
out of the computer.
1
23
Figure 11
Keyboard Removal
a. Press the latches to ele-
vate the keyboard.
b. Disconnect the keyboard
cable form the locking
collar.
c. Remove the keyboard.
!
3. Keyboard
a.
3
c.
b.
1
2

Disassembly
Removing the Keyboard Shielding Plate 2 - 19
2.Disassembly
Removing the Keyboard Shielding Plate
1. Turn off the computer, remove the battery (page 2 - 8) and keyboard (page 2 - 18).
2. Remove screws - (Figure 12a) from the keyboard shielding plate and lift the plate off the computer.
Figure 12
Keyboard Shielding
Plate Removal
a. Remove the screws from
the shielding plate.
b. Lift the plate off the com-
puter.
!
10. Shielding Plate
•9 Screws
1 9 10
a. b.
8
7
1 2 543
6
9
10

Disassembly
2 - 20 Removing the LCD and Top Case
2.Disassembly
Removing the LCD and Top Case
1. Turn off the computer, remove the battery (page 2 - 8), hard disk (page 2 - 9), RAM (page 2 - 10), CD Device (page
2 - 12), Bluetooth module (page 2 - 14), Wireless LAN module (page 2 - 15), CPU (page 2 - 16), keyboard (page 2 -
18) and keyboard shielding plate (page 2 - 19).
2. Remove screws - , and disconnect cable (Figure 13a) from the bottom off the computer.
3. Remove screws - (Figure 13b) from the rear off the computer.
4. Remove the LCD cable shielding cover , screws - and disconnect cables - (Figure 13c).
Figure 13
LCD & Top Case
Removal
a. Remove the screws from
the bottom of the compu-
ter.
b. Remove the screws from
the rear of the computer.
c. Remove the LCD cable
shielding cover and dis-
connect the cables.
!
26. LCD cable cover
•20 Screws
110 11
12 21
26 22 23 24 25
a.
b.
8
7
1 2
5
4
3
6
9
10
11
12
13 14
15
16 17
18
19 20 21
b.
c.
24 25
22 23
26

Disassembly
Removing the LCD and Top Case 2 - 21
2.Disassembly
5. Slide the LCD hinge covers & (Figure 14a) out of the computer.
6. Remove screws & (Figure 14b) then carefully (pay careful attention to the antenna cables) lift the LCD
assembly (Figure 14c) off the computer.
7. Remove screws & (Figure 14d) and disconnect cables & , then lift the top case assembly off the
computer.
1 2
Figure 14
LCD & Top Case
Removal Cont’d
a. Remove the hinge cov-
ers.
b. Remove the screws from
the LCD.
c. Lift the LCD top case as-
sembly.
d. Remove the screws and
disconnect the cables.
e. Lift the top case assem-
bly off the computer.
!
1&2. Hinge covers
5. LCD Assembly
10. Top Case
•4 Screws
3 4
5
6 7 8 9 10
a.
d.
7
6
9
b.
c.
10
3 4
5
e.
8
21

Disassembly
2 - 22 Removing the TouchPad and Click Board
2.Disassembly
Removing the TouchPad and Click Board
1. Turn off the computer, remove the battery (page 2 - 8), hard disk (page 2 - 9), RAM (page 2 - 10), CD Device (page
2 - 12), Bluetooth module (page 2 - 14), Wireless LAN module (page 2 - 15), CPU (page 2 - 16), keyboard (page 2 -
18), keyboard shielding plate (page 2 - 19) and the top case and LCD (page 2 - 20).
2. Remove screws - (Figure 15a) from the touchpad and click board assembly, and lift the assembly off the top
case.
3. Disconnect cable (Figure 15c) and remove screws - (Figure 15d).
4. Separate the touchpad and click board (Figure 15e).
Figure 15
TouchPad and Click
Board Removal
a. Remove the screws.
b. Separate the assembly
from the top case.
c. Disconnect the cable.
d. Remove the screws.
e. Separate the touchpad
and click board.
!
12. Touch Pad
13. Click Board
•10 Screws
1 8
910 11
12
a. b.
8
7
1
2
5
4
3
6
9
13
c.
d.
e.
10
11 12
13

Disassembly
Removing the Switch Board 2 - 23
2.Disassembly
Removing the Switch Board
1. Turn off the computer, remove the battery (page 2 - 8), hard disk (page 2 - 9), RAM (page 2 - 10), CD Device (page
2 - 12), Bluetooth module (page 2 - 14), Wireless LAN module (page 2 - 15), CPU (page 2 - 16), keyboard (page 2 -
18), keyboard shielding plate (page 2 - 19) and the top case and LCD (page 2 - 20).
2. Remove screws & (Figure 16a) from the switch board assembly.
3. Lift the switch board assembly (Figure 16b) off the top case.
Figure 16
Switch Board
Removal
a. Remove the screws.
b. Lift the switch board as-
sembly off the top case.
!
3. Switch Board
•2 Screws
10
1 2
3
a. b.
12
3

Disassembly
2 - 24 Removing the Modem
2.Disassembly
Removing the Modem
1. Turn off the computer, remove the battery (page 2 - 8), hard disk (page 2 - 9), RAM (page 2 - 10), CD Device (page
2 - 12), Bluetooth module (page 2 - 14), Wireless LAN module (page 2 - 15), CPU (page 2 - 16), keyboard (page 2 -
18), keyboard shielding plate (page 2 - 19) and the top case and LCD (page 2 - 20).
2. Remove screws & (Figure 17) from the modem and disconnect cable .
3. Remove the modem module .
!
4. Modem
•2 Screws
Figure 17
Modem Removal
Remove the screws, dis-
connect the cable, and
remove the modem
module.
1 2 3
4
1
2
3
4

Disassembly
Removing the Speakers 2 - 25
2.Disassembly
Removing the Speakers
1. Turn off the computer, remove the battery (page 2 - 8), hard disk (page 2 - 9), RAM (page 2 - 10), CD Device (page
2 - 12), Bluetooth module (page 2 - 14), Wireless LAN module (page 2 - 15), CPU (page 2 - 16), keyboard (page 2 -
18), keyboard shielding plate (page 2 - 19) and the top case and LCD (page 2 - 20).
2. Disconnect cables & (Figure 18a) from the speakers to the mainboard.
3. Remove the speakers (Figure 18b).
!
3. Speakers
Figure 18
Speakers Removal
a. Disconnect the cables.
b. Remove the speakers.
1 2
3
1
2
3
a.
b.
3

Disassembly
2 - 26 Removing the Mainboard
2.Disassembly
Removing the Mainboard
1. Turn off the computer, remove the battery (page 2 - 8), hard disk (page 2 - 9), RAM (page 2 - 10), CD Device (page
2 - 12), Bluetooth module (page 2 - 14), Wireless LAN module (page 2 - 15), CPU (page 2 - 16), keyboard (page 2 -
18), keyboard shielding plate (page 2 - 19), the top case and LCD (page 2 - 20) and speakers (page 2 - 25).
2. Disconnect cables & (Figure 19a) and remove screws & .
3. Separate the mainboard , rear bracket and bottom case (Figure 19b).
!
5. Mainboard
6. Rear Bracket
7. Bottom Case
•2 Screws
Figure 19
Mainboard Removal
a. Disconnect the cables
and remove the screws.
b. Separate the mainboard,
rear bracket and bottom
case.
1 2 3 4
5 6
1
2
5
a. b.
6
3
7
4
7

Disassembly
Removing the Fan Unit 2 - 27
2.Disassembly
Removing the Fan Unit
1. Turn off the computer, remove the battery (page 2 - 8), hard disk (page 2 - 9), RAM (page 2 - 10), CD Device (page
2 - 12), Bluetooth module (page 2 - 14), Wireless LAN module (page 2 - 15), CPU (page 2 - 16), keyboard (page 2 -
18), keyboard shielding plate (page 2 - 19), the top case and LCD (page 2 - 20), speakers (page 2 - 25) and main-
board (page 2 - 26).
2. Remove screws - (Figure 20a) and lift out the fan unit .
!
5. Fan Unit
•4 Screws
Figure 20
Fan Unit Removal
a. Remove the screws
b. Lift out the fan unit.
1 4 5
1
2
a.
b.
5
34

Disassembly
2 - 28 Removing the Floppy Disk Drive Assembly
2.Disassembly
Removing the Floppy Disk Drive Assembly
1. Turn off the computer, remove the battery (page 2 - 8), hard disk (page 2 - 9), RAM (page 2 - 10), CD Device (page
2 - 12), Bluetooth module (page 2 - 14), Wireless LAN module (page 2 - 15), CPU (page 2 - 16), keyboard (page 2 -
18), keyboard shielding plate (page 2 - 19), the top case and LCD (page 2 - 20), speakers (page 2 - 25) and main-
board (page 2 - 26).
2. Remove screws - (Figure 21a) and lift out the floppy disk drive assembly.
3. Remove screws - (Figure 21c) and you can then separate the brackets , floppy disk drive unit , and
cable .
!
9. Brackets
10. Floppy Disk Drive
11. Cable
•8 Screws
Figure 21
Floppy Disk Drive
Assembly Removal
a. Remove the screws
b. Lift out the FDD assem-
bly
c. Separate the brackets,
FDD and cable.
1 4
5 8 910
11
1 2
a. b.
10
34
c.
9
9
11
5
6
7
8

Disassembly
Removing the PC Card Assembly 2 - 29
2.Disassembly
Removing the PC Card Assembly
1. Turn off the computer, remove the battery (page 2 - 8), hard disk (page 2 - 9), RAM (page 2 - 10), CD Device (page
2 - 12), Bluetooth module (page 2 - 14), Wireless LAN module (page 2 - 15), CPU (page 2 - 16), keyboard (page 2 -
18), keyboard shielding plate (page 2 - 19), the top case and LCD (page 2 - 20), speakers (page 2 - 25) and main-
board (page 2 - 26).
2. Remove screws & (Figure 22a).
3. Carefully ease (use a small screwdriver) the metal pins which hold the PC Card assembly in place, at points &
(Figure 22b) off the black plastic unit.
4. Lift off the PC Card assembly (Figure 22c) off the mainboard.
!
5. PC Card Assembly
•2 Screws
Figure 22
PC Card Assembly
Removal
a. Remove the screws.
b. Separate the metal pins
from the black plastic
unit.
c. Lift the PC Card assem-
bly off the mainboard.
1 2
3
4
5
1
2
a. b.
3
4
c.
5

Disassembly
2-30
2.Disassembly
Removing the LCD Front Panel Module
1. Turn off the computer, remove the battery (page 2 - 8), hard disk (page 2 - 9), RAM (page 2 - 10), CD Device (page
2 - 12), Bluetooth module (page 2 - 14), Wireless LAN module (page 2 - 15), CPU (page 2 - 16), keyboard (page 2 -
18), keyboard shielding plate (page 2 - 19), and the top case and LCD (page 2 - 20).
2. Remove the rubber covers and screws at points - (Figure 23a).
3. Run your finger around the middle of the frame to carefully unsnap the LCD front panel module (Figure 23b)
from the back.
!
7. LCD Front Panel
•6 Screws &
Rubber Covers
Figure 23
LCD Front Panel
Module Removal
a. Remove the rubber cov-
wers and screws.
b. Unsnap the LCD front
panel from the back.
1 6
7
12
a.
b.
34
7
56

Disassembly
Removing the Inverter 2 - 31
2.Disassembly
Removing the Inverter
1. Turn off the computer, remove the battery (page 2 - 8), hard disk (page 2 - 9), RAM (page 2 - 10), CD Device (page
2 - 12), Bluetooth module (page 2 - 14), Wireless LAN module (page 2 - 15), CPU (page 2 - 16), keyboard (page 2 -
18), keyboard shielding plate (page 2 - 19), the top case and LCD (page 2 - 20) and LCD front panel (page 2 - 30).
2. Remove screw (Figure 24a).
3. Turn the inverter over and disconnect the cables & (Figure 24b).
4. Lift the inverter (Figure 24c) off the LCD assembly.
!
4. Inverter
•1 Screw
Figure 24
Inverter Removal
a. Remove the screw.
b. Turn the inverter over
and disconnect the ca-
bles.
c. Lift the inverter off the
LCD assembly.
1
2 3
4
1
2
a.
b.
3
4
c.

Disassembly
2 - 32 Removing the PC Video Camera Module
2.Disassembly
Removing the PC Video Camera Module
1. Turn off the computer, remove the battery (page 2 - 8), hard disk (page 2 - 9), RAM (page 2 - 10), CD Device (page
2 - 12), Bluetooth module (page 2 - 14), Wireless LAN module (page 2 - 15), CPU (page 2 - 16), keyboard (page 2 -
18), keyboard shielding plate (page 2 - 19), the top case and LCD (page 2 - 20) and LCD front panel (page 2 - 30).
2. Disconnect cable (Figure 25a).
3. Lift the PC camera module (Figure 25b) off the LCD assembly.
4. If you need to remove the antenna cable, first remove the LCD module (page 2 - 33), then remove screw and
the antenna cable (Figure 25c).
!
2. PC Camera
4. Antenna Cable
•1 Screw
Figure 25
PC Camera Module
Removal
a. Disconnect the cable.
b. Lift the PC Camera off
the LCD assembly.
c. If you need to remove
the antenna first remove
the LCD module then the
screw, and the antenna
cable.
1
2
3
4
1
a.
b.
2
c. 3
4

Disassembly
Removing the LCD Module 2 - 33
2.Disassembly
Removing the LCD Module
1. Turn off the computer, remove the battery (page 2 - 8), hard disk (page 2 - 9), RAM (page 2 - 10), CD Device (page
2 - 12), Bluetooth module (page 2 - 14), Wireless LAN module (page 2 - 15), CPU (page 2 - 16), keyboard (page 2 -
18), keyboard shielding plate (page 2 - 19), the top case and LCD (page 2 - 20), LCD front panel (page 2 - 30) and
inverter (page 2 - 31).
2. Remove screws - (Figure 26a).
3. Separate the display back panel (Figure 26b), hinges and LCD module assembly.
4. Remove screws - (Figure 26c) and separate the LCD module and brackets .
!
7. Back Panel
8. Hinges
17. LCD module
18. Brackets
•14 Screws
Figure 26
LCD Module
Removal
a. Remove the screws.
b. Separate the back pan-
el, hinges and LCD mod-
ule assembly.
c. Remove the screws and
separate the brackets
and LCD module.
1 6
7 8
916 17
a. b.
1 2
34
7
56 17
8 8
c.
9
11
10
12
13
15
14
16
1818
18

Disassembly
2 - 34 Removing the LCD Module
2.Disassembly

Part Lists
A-1
A.Part Lists
Appendix A:Part Lists
This appendix breaks down the D400S/D410S series notebook’s construction into a series of illustrations. The compo-
nent part numbers are indicated in the tables opposite the drawings.
Note: This section indicates the manufacturer’s part numbers. Your organization may use a different system, so be sure
to cross-check any relevant documentation.
Note: Some assemblies may have parts in common (especially screws). However, the part lists DO NOT indicate the
total number of duplicated parts used.
Note: Be sure to check any update notices. The parts shown in these illustrations are appropriate for the system at the
time of publication. Over the product life, some parts may be improved or re-configured, resulting in new part numbers.

Part Lists
A - 2 Part List Illustration Location
A.Part Lists
Part List Illustration Location
The following table indicates where to find the appropriate part list illustration.
Table 1 - 1
Part List Illustration
Location Part 400S 410S
Top page A - 3 page A - 13
Bottom page A - 4 page A - 14
LCD 14” page A - 5 page A - 15
LCD 15" page A - 6 page A - 16
CD-ROM Drive page A - 7 page A - 17
CD-RW Drive page A - 8 page A - 18
Combo Drive page A - 9 page A - 19
DVD-ROM Drive page A - 10 page A - 20
Floppy Disk Drive page A - 11 page A - 21
Hard Disk Drive page A - 12 page A - 22

Part Lists
Top (400S) A - 3
A.Part Lists
Top (400S)
Figure 1
Top (400S)

Part Lists
A - 4 Bottom (400S)
A.Part Lists
Bottom (400S)
Figure 2
Bottom (400S)

Part Lists
LCD 14" (400S) A - 5
A.Part Lists
LCD 14" (400S)
Figure 3
LCD 14" (400S)

Part Lists
A - 6 LCD 15" (400S)
A.Part Lists
LCD 15" (400S)
Figure 4
LCD 15" (400S)

Part Lists
CD-ROM Drive (400S) A - 7
A.Part Lists
CD-ROM Drive (400S)
Figure 5
CD-ROM Drive
(400S)

Part Lists
A - 8 CD-RW Drive (400S)
A.Part Lists
CD-RW Drive (400S)
Figure 6
CD-RW Drive
(400S)

Part Lists
Combo Drive (400S) A - 9
A.Part Lists
Combo Drive (400S)
Figure 7
Combo Drive
(400S)

Part Lists
A - 10 DVD-ROM Drive (400S)
A.Part Lists
DVD-ROM Drive (400S)
Figure 8
DVD-ROM Drive
(400S)

Part Lists
Floppy Disk Drive (400S) A - 11
A.Part Lists
Floppy Disk Drive (400S)
Figure 9
Floppy Disk Drive
(400S)

Part Lists
A - 12 Hard Disk Drive (400S)
A.Part Lists
Hard Disk Drive (400S)
Figure 10
HDD Drive (400S)

Part Lists
Top (410S) A - 13
A.Part Lists
Top (410S)
Figure 11
Top (410S)

Part Lists
A - 14 Bottom (410S)
A.Part Lists
Bottom (410S)
Figure 12
Bottom (410S)

Part Lists
LCD 14" (410S) A - 15
A.Part Lists
LCD 14" (410S)
Figure 13
LCD 14" (410S)

Part Lists
A - 16 LCD 15" (410S)
A.Part Lists
LCD 15" (410S)
Figure 14
LCD 15" (410S)

Part Lists
CD-ROM Drive (410S) A - 17
A.Part Lists
CD-ROM Drive (410S)
Figure 15
CD-ROM Drive
(410S)

Part Lists
A - 18 CD-RW Drive (410S)
A.Part Lists
CD-RW Drive (410S)
Figure 16
CD-RW Drive
(410S)

Part Lists
Combo Drive (410S) A - 19
A.Part Lists
Combo Drive (410S)
Figure 17
Combo Drive
(410S)

Part Lists
A - 20 DVD-ROM Drive (410S)
A.Part Lists
DVD-ROM Drive (410S)
Figure 18
DVD-ROM Drive
(410S)

Part Lists
Floppy Disk Drive (410S) A - 21
A.Part Lists
Floppy Disk Drive (410S)
Figure 19
Floppy Disk Drive
(410S)

Part Lists
A - 22 Hard Disk Drive (410S)
A.Part Lists
Hard Disk Drive (410S)
Figure 20
HDD Drive (410S)

Schematic Diagrams
B-1
B.Schematic Diagrams
Appendix B:Schematic Diagrams
This appendix has circuit diagrams of the D400S/D410S notebook’s PCB’s. The following table indicates where to find
the appropriate schematic diagram.
Diagram - Page Diagram - Page
System Block Diagram - Page B - 2 USB Port - Page B - 19
Socket 478 1 of 2 - Page B - 3 PCMCIA TI1410 - Page B - 20
Socket 478 & ITP 2 of 2 - Page B - 4 PCMCIA Power - Page B - 21
Clock Generator - Page B - 5 1394 PHY TSB41LV01 - Page B - 22
M650 (Host/AGP) 1 of 4 - Page B - 6 LPC SI/O - Page B - 23
M650 (Memory for DDR) 2 of 4 - Page B - 7 LPT/COM Port - Page B - 24
M650 (& CRT Out) 3 of 4 - Page B - 8 LPC H8 - Page B - 25
M650 (Power) 4 of 4 - Page B - 9 LAN RTL8100BL - Page B - 26
DDR Memory DIMM - Page B - 10 Audio Codec ALC201A - Page B - 27
DDR SSTL-2 Termination - Page B - 11 Audio Out & Off Board Connectors - Page B - 28
LVDS Interface (SiS302LV) - Page B - 12 System Power Control - Page B - 29
Panel Con & LED Indicator - Page B - 13 Fan Control and SpeedStep - Page B - 30
962 (PCI/IDE/HyperZip) 1 of 4 - Page B - 14 VCORE - Page B - 31
962 (Misc Signals) 2 of 4 - Page B - 15 DDR Power - Page B - 32
962 (USB I/F) 3 of 4 - Page B - 16 System - Page B - 33
962 (Power & RTC) 4 of 4 - Page B - 17 Charger - Page B - 34
HDD/Combo Connector - Page B - 18 SW Board and HotKey - Page B - 35
Table 1
Schematic
Diagrams

Schematic Diagrams
B - 2
B.Schematic Diagrams
System Block Diagram
Sheet 1 of 35
System Block
Diagram
NORTHWOOD
MODEM AUDIOMDC CODEC
ALC201A RTL8100BL
Realtek
CLOCK
GENERATOR
SOCKET - 478
Host Bus
GTL+ & AGTL
SiS M650
702 mBGA
DIMM1
DIMM2
Rtt
VB-LINK
PANEL DDR INTERFACE
MuTIOL
SiS 962
371 mBGA
RGBCRT PORT
BLUE BOOTH
USB PORT
AC ' 97 I/F
ENE 1410
CardBus
KBC H8
H8S-2149 HM
LPC I/F
INT.KB
EXT.KB
EXT.PS2
TOUCH PAD
LPC Super I/O
NS PC87393
FLASH ROM
XBUS
D400 System Block Diagram
SiS 302LV
Ultra 66/100/133
TV-OUT
USB 2.0 I/F
Video Camera
HDD/CD-ROM CON
Wireless LAN
1394 PHY
PCI I/F
TSB41LV01
M I II/F
FDD CONCOM/PRT PORT IR

Schematic Diagrams
Socket 478 1 of 2 (71-D4000-D04) B - 3
B.Schematic Diagrams
Socket 478 1 of 2
Sheet 2 of 35
Socket 478 1 of 2
VCC_CORE
VCC_CORE
+3VS
VCC_CORE
VCC_CORE
VCC_CORE +2.5V
+3V
HBPRM5# [3]
HBPRM4# [3]
HBPM1# [3]
VID[0..4] [15,30]
HA#[3..31] [5]
HD#[0..63] [5]
RS#0[5] RS#1[5] RS#2[5]
HREQ#[0..4][5]
PM_CPUPERF#[15]
H_DPSLP#[29]
HBPM0# [3]
CPURST#
HA#31
HD#1
HD#50
HD#13
HD#19
HD#22
HD#24
HD#27
HD#32
HD#40
HD#52
HD#6
HD#20
HD#28
HD#53
HD#57
HD#59
RS#2
HD#12
HD#21
HD#8
HD#17
HD#36
HD#0
HD#15
HD#51
HBPM1#
HREQ#0
HD#4
HD#5
HD#42
HD#46
HD#62
RS#0
HD#29
HD#11
HD#26
HD#34
HD#35
HD#55
HD#61
HD#10
HD#44
HD#7
HD#47
HBPRM5#
HD#9
HD#14
HD#54
HD#16
HD#33
HD#37
HD#58
HBPRM4#
RS#1
HD#23
HD#30
HD#45
HD#48
HD#60
HD#63
HD#3
HD#31
HD#39
HD#41
HD#56
HD#2
HD#18
HD#25
HD#38
HD#43
HD#49
HREQ#2
HREQ#1
HBPM0#
HD#[0..63]
VID[0..4]
HREQ#3
HREQ#4
HREQ#[0..4]
H_DPSLP#
PM_CPUPERF#
VID2
VID0
VID3
VID4
VID1
HA#30
HA#31
HA#20
HA#23
HA#28
HA#18
HA#5
HA#6
HA#27
HA#26
HA#[3..31]
HA#29
HA#8
HA#11
HA#13
HA#22
HA#4
HA#21
HA#16
HA#15
HA#9
HA#10
HA#24
HA#7
HA#17
HA#25
HA#19
HA#12
HA#14
HA#3
Q30(R)
2N3904
BE
C
Q29(R)
2N7002
G
DS
T
T
T
T
T
T
T
C347
10U(0805)
JCPU1A
NORTHWOOD478
B21
B22
A23
A25
C21
D22
B24
C23
C24
B25
G22
H21
C26
D23
J21
D25
H22
E24
G23
F23
F24
E25
F26
D26
L21
G26
H24
M21
L22
J24
K23
H25
M23
N22
P21
M24
N23
M26
N26
N25
R21
P24
R25
R24
T26
T25
T22
T23
U26
U24
U23
V25
U21
V22
V24
W26
Y26
W25
Y23
Y24
Y21
AA25
AA22
AA24
K2
K4
L6
K1
L3
M6
L2
M3
M4
N1
M1
N2
N4
N5
T1
R2
P3
P4
R3
T2
U1
P6
U3
T4
V2
R6
W1
T5
U4
V3
W2
Y1
AB1
AD24
AB4
AA5
Y6
AC4
AB5
AC6
H3
J3
J4
K5
J1
AC24
AC23
AB22
AC21
F4
G5
F1
U6
W4
Y3
AC20
AA20
J26
K25
K26
L25
AE1
AE2
AE3
AE4
AE5
AA2
A10
A12
A14
A16
A18
A20
A8
AA10
AA12
AA14
AA16
AA18
AA8
AB11
AB13
AB15
AB17
AB19
AB7
AB9
AC10
AC12
AC14
AC16
AC18
AC8
AD11
AD13
AD15
AD17
AD19
AD7
AD9
AE10
AE12
AE14
AE16
AE18
AE20
AE6
AE8
AF11
AF13
AF15
AF17
AF19
AF2
AF21
AF5
AF7
AF9
B11
B13
B15
B17
B19
B7
B9
C10
C12
C14
C16
C18
C20
C8
D11
D13
D15
D17
D19
D7
D9
E10
E12
E14
E16
E18
E20
E8
F11
F13
F15
F17
F19
F9
H1
H4
H23
H26
A11
A13
A15
A17
A19
A21
A24
A26
A3
A9
AA1
AA11
AA13
AA15
AA17
AA19
AA23
AA26
AA4
AA7
AA9
AB10
AB12
AB14
AB16
AB18
AB20
AB21
AB24
AB3
AB6
AB8
AC11
AC13
AC15
AC17
AC19
AC2
AC22
AC25
AC5
AC7
AC9
AD1
AD10
AD12
AD14
AD16
AD18
AD21
AD23
AD4
AD8
AE11
AE13
AE15
AE17
AE19
AE22
AE24
AE26
AE7
AE9
AF1
AF10
AF12
AF14
AF16
AF18
AF20
AF26
AF6
AF8
B10
B12
B14
B16
B18
B20
B23
B26
B4
B8
C11
C13
C15
C17
C19
C2
A6
AD25
A7
A22
AD2
AD3
AE21
AF24
AF25
D0
D1
D2
D3
D4
D5
D6
D7
D8
D9
D10
D11
D12
D13
D14
D15
D16
D17
D18
D19
D20
D21
D22
D23
D24
D25
D26
D27
D28
D29
D30
D31
D32
D33
D34
D35
D36
D37
D38
D39
D40
D41
D42
D43
D44
D45
D46
D47
D48
D49
D50
D51
D52
D53
D54
D55
D56
D57
D58
D59
D60
D61
D62
D63
A3
A4
A5
A6
A7
A8
A9
A10
A11
A12
A13
A14
A15
A16
A17
A18
A19
A20
A21
A22
A23
A24
A25
A26
A27
A28
A29
A30
A31
A32
A33
A34
A35
TESTHI0
BPM5
BPM4
BPM3
BPM2
BPM1
BPM0
REQ4
REQ3
REQ2
REQ1
REQ0
TESTHI4
TESTHI5
TESTHI7
TESTHI2
RS2
RS1
RS0
TESTHI8
TESTHI9
TESTHI10
TESTHI3
TESTHI6
DEP0
DEP1
DEP2
DEP3
VID4
VID3
VID2
VID1
VID0
TESTHI1
VCC
VCC
VCC
VCC
VCC
VCC
VCC
VCC
VCC
VCC
VCC
VCC
VCC
VCC
VCC
VCC
VCC
VCC
VCC
VCC
VCC
VCC
VCC
VCC
VCC
VCC
VCC
VCC
VCC
VCC
VCC
VCC
VCC
VCC
VCC
VCC
VCC
VCC
VCC
VCC
VCC
VCC
VCC
VCC
VCC
VCC
VCC
VCC
VCC
VCC
VCC
VCC
VCC
VCC
VCC
VCC
VCC
VCC
VCC
VCC
VCC
VCC
VCC
VCC
VCC
VCC
VCC
VCC
VCC
VCC
VCC
VCC
VCC
VCC
VCC
VCC
VCC
VCC
VCC
VCC
VCC
VCC
VCC
VCC
VCC
VSS
VSS
VSS
VSS
VSS
VSS
VSS
VSS
VSS
VSS
VSS
VSS
VSS
VSS
VSS
VSS
VSS
VSS
VSS
VSS
VSS
VSS
VSS
VSS
VSS
VSS
VSS
VSS
VSS
VSS
VSS
VSS
VSS
VSS
VSS
VSS
VSS
VSS
VSS
VSS
VSS
VSS
VSS
VSS
VSS
VSS
VSS
VSS
VSS
VSS
VSS
VSS
VSS
VSS
VSS
VSS
VSS
VSS
VSS
VSS
VSS
VSS
VSS
VSS
VSS
VSS
VSS
VSS
VSS
VSS
VSS
VSS
VSS
VSS
SKTOCC#
VSS
VSS
VSS
VSS
VSS
VSS
VSS
VSS
VSS
VSS
VSS
VSS
VSS
VSS
VSS
VSS
VSS
VSS
GHI#
DPSLP#
NC
NC
NC
NC
NC
NC
NC
C389
10U(0805)
C416
10U(0805)
C328
10U(0805)
C315
10U(0805)
C325
10U(0805)
C314
10U(0805)
C340
10U(0805)
C345
10U(0805)
C348
10U(0805)
C391
10U(0805)
C324
10U(0805)
C126
10U(0805)
R279 51
C111
10U(0805)
R245 51
C98
10U(0805)
R320 51
C99
10U(0805)
R246 51
C31
10U(0805)
R326 51
C45
10U(0805)
R248 51
C311
0.1UF
R325 51
C310
0.1UF
R260 51
R259 51
C326
0.1UF
C329
0.1UF
R247 51
C386
0.1UF
R262 51
C300
0.1UF
R261 51
C350
0.1UF
R321 51
C110
0.1UF
C312
10U(0805)
R281
1K
C388
0.1UF
C390
0.1UF
R282
1K
C343
0.1UF
R294
1K
C339
0.1UF
R295
1K
C327
0.1UF
R304
1K
C344
0.1UF
C341
0.1UF
C342
0.1UF
C417
0.1UF
C418
0.1UF
T
C683
0.1UF
T
T
T
T
C109
0.1UF
T
T
T
T
R536
4.7K(R)
R535
1K(R)
INTEL P4 CPU SOCKET 478 PART 1
MOBIL CPU
AD25=DPSLP(H_DPSLP#)
A6=GHI#(PM_CPUPERF#)
Design Guide
updates for
P4P/845
L<0.1inch
Disable HT
function

Schematic Diagrams
B - 4 Socket 478 & ITP 2 of 2 (71-D4000-D04)
B.Schematic Diagrams
Socket 478 & ITP 2 of 2
VCC_CORE
VCC_CORE
VCC_CORE
VCCVID
+3VS
+3VS VDD3
VCC_CORE
VCC_CORE
VCC_CORE
INTR[15] NMI[15]
DEFER# [5]
HTRDY# [5]
BPRI# [5]
INIT# [15]
STPCLK# [15]
CPUPWRGD [5]
CPURST# [5]
CPUSLP# [15]
SMI# [15]
IGNNE# [15]
A20M# [15]
FERR# [15]
BNR# [5]
BREQ0# [5]
DBSY# [5]
DRDY# [5]
HLOCK# [5]
HITM# [5]
HIT# [5]
HCLK-CPU#[4] HCLK-CPU[4]
BSEL0 [4]
BSEL1 [4]
ADS# [5]
HASTB#0[5]
HDSTBN#0[5] HDSTBN#1[5] HDSTBN#2[5] HDSTBN#3[5] HDSTBP#0[5] HDSTBP#1[5] HDSTBP#2[5] HDSTBP#3[5]
H8_SMDATA[24,33]
H8_SMCLK[24,33]
HASTB#1[5]
DBI#[0..3][5]
HBPM0#[2]
HBPM1#[2]
HBPRM5#[2]
HBPRM4#[2]
CPURST#-T
HCLK_ITP1#
ITP_STPWR
HBPRM4#
HBPM0#
HBPM1#
FERR#
BREQ0#
PROCHOT#
CPUPWRGD
THERMTRIP#
A20M#
STPCLK#
CPUSLP#
SMI#
INIT#
IGNNE#
INTR
NMI
CPURST#
HTDO
IERR
HCLK-CPU
HCLK-CPU#
HTDI-T
HBPRM5#
HBPRM5#-T
HBPM1#-T
HBPRM4#-T
HBPM0#-T
HTDO-T
HTMS-T
HTCK-T
HCLK_ITP1
HTRST#-T
DBRESET-T
HTCK-T
ITP_STPWR-T
SENSE_VCC
DBRESET
HCLK-ITP0
HCLK-ITP0#
HTRST#
HTDI
HTCK
HTMS
HIT#
STPCLK#
HCLK-CPU#
HDSTBP#1
HASTB#0
CPUGTLVREFA
DRDY#
HDSTBN#0
THERMTRIP#
HTRST#
BNR#
BREQ0#
HDSTBP#2
HDSTBN#3
HDSTBP#3
HITM#
HDSTBN#1
HCLK-ITP0#
HTDI
IERR
DBSY#
THERMDC
CPUGTLVREFB
DBI#1
INIT#
CPUPWRGD
A20M#
HDSTBN#2
DBRESET
PROCHOT#
DEFER#
HCLK-CPU
HCLK-ITP0
DBI#2
CPURST#
HTCK
THERMDA
DBI#0
HTDO
DBI#[0..3]
HDSTBP#0
DBI#3
HTRDY#
FERR#
NMI
CPUSLP#
SMI#
IGNNE#
THERMDC
THERMDA
HTMS
BPRI#
HLOCK#
ADS#
INTR
HASTB#1
C387
0.1UF
C302
0.1UF
C301
0.1UF
R298 51
R285 51
R284 51
R274 62_1%
R302 62_1%
R56 51_1%
R293 62_1%
R258 51_1%
R280 75
R327 56_1%
R303 56_1%
R292 56_1%
R270 51_1%
R57 56_1%
R256 56_1%
R273 56_1%
R328 56_1%
R58 56_1%
R244 1.5K
R276
100_1%
R64
100_1%
R63 49.9_1%
R275 49.9_1%
R42 51.1_1%
R243 51.1_1% R297 10K
RP40 4P2R-0(R)
1
23
4
T
T
T
T
T
T
T
R299 51
JITP1
ITP(R)
1 2
3 4
5 6
7 8
9 10
11 12
13 14
15 16
17 18
19 20
21 22
23 24
25 26
12
34
56
78
910
11 12
13 14
15 16
17 18
19 20
21 22
23 24
25 26
T
T
RP45 4P2R-0(R)
1
2 3
4
R350 0
C80
2200P
U27
EN1617
15
12
14
6
10
1
5
9
13
16
2
3
4
11
7
8
STBY#
SMBDATA
SMBCLK
ADD1
ADD0
NC/CRIT1
NC/CRIT0
NC/OS#
NC
NC
VCC
DXP
DXN
ALERT#
GND
GND
C385 0.1UF
1 2
R317 10K
R316
4.7K
R318
4.7K
R156
2.2K
R157
2.2K
R319 200
T
T
R257 150
R219 51_1%
R218 51_1%
T
T
R306 150
R51 680
R50 27.4_1%
R52
40.2_1%
T
T
T
T
T
T
T
T
T
T
T
T
T
T
T
T
T
JCPU1B
NORTHWOOD478
AC1
V5
A5
AC26
AD26
AE25
L5
R5
P1
E5
D1
F6
F20
AA6
AA21
W23
P23
J23
F21
W22
R22
K22
E22
AF23
AF22
AC3
V6
B6
Y4
AA3
W5
AB2
H5
H2
J6
G1
G4
H6
G2
F3
E3
D2
E2
D4
C1
F7
E6
D5
B3
C4
A2
C3
B2
B5
C6
AB26
AB23
AB25
A4
V21
P26
G25
E21
C25
C5
C7
C9
D10
D12
D14
D16
D18
D20
D21
D24
D3
D6
D8
AE23
AD20
AD22
K24
K3
K6
L1
L23
L26
L4
M2
M22
M25
M5
N21
N24
N3
N6
P2
P22
P25
P5
E13
E15
E17
E19
E23
E26
E4
E7
E9
F10
F12
F14
F16
F18
F2
F22
F25
F5
J2
J22
J25
J5
K21
R1
R23
T6
U2
U22
U25
U5
V1
V23
V26
V4
W21
W24
W3
W6
Y2
Y22
Y25
Y5
G6
R26
E11
E1
F8
G21
G24
T3
T24
T21
G3 R4
AF3
AD6
AD5
L24
AF4
C22
AP0
AP1
VCC_SENSE
ITP_CLK0
ITP_CLK1
DBRESET
ADSTB0
ADSTB1
COMP1
LINT1
LINT0
GTLREF3
GTLREF2
GTLREF1
GTLREF0
STBP3
STBP2
STBP1
STBP0
STBN3
STBN2
STBN1
STBN0
BCLK1
BCLK0
IERR
MCERR
FERR
STPCLK
BINIT
INIT
RSP
DBSY
DRDY
TRDY
ADS
LOCK
BR0
BNR
HIT
HITM
BPRI
DEFER
TCK
TDI
TMS
TRST
TDO
THERMDA
THERMDC
THERMTRIP
PROCHOT
IGNNE
SMI
A20M
SLP
PWRGOOD
RESET
VSS_SENSE
DB#3
DB#2
DB#1
DB#0
VSS
VSS
VSS
VSS
VSS
VSS
VSS
VSS
VSS
VSS
VSS
VSS
VSS
VSS
VSS
VCCIOPLL
VCCA
VSSA
VSS
VSS
VSS
VSS
VSS
VSS
VSS
VSS
VSS
VSS
VSS
VSS
VSS
VSS
VSS
VSS
VSS
VSS
VSS
VSS
VSS
VSS
VSS
VSS
VSS
VSS
VSS
VSS
VSS
VSS
VSS
VSS
VSS
VSS
VSS
VSS
VSS
VSS
VSS
VSS
VSS
VSS
VSS
VSS
VSS
VSS
VSS
VSS
VSS
VSS
VSS
VSS
VSS
VSS
VSS
VSS
VSS
VSS
VSS
VSS
VSS
VSS
VSS
VSS
VSS
VSS
VSS
VSS
VSS
VSS
VSS
VSS VSS
VCCVIDPRG
BSEL0
BSEL1
COMP0
VCCVID
VSS
L69
4.7uH_SMD_30%
1 2
L71
4.7uH_SMD_30%
1 2
C317
47U/16V
C318
47U/16V
C316
220P
C330
1UF
C313
220P
C346
220P
C112
1UF
C349
220P
C376
0.1UF
C323
0.1UF
C113
0.1UF
PRDY#
PREQ#
ITP/TAP TERMINATION
CLOSE TO ITP PORT
CPU SIGNAL TERMINALION
CLOSE TO CPU
DBA#
20
mils
ITP/TAP TERMINATION
CLOSE TO CPU
NEAR U18
Sheet 3 of 35
Socket 478 & ITP
2 of 2

Schematic Diagrams
Clock Generator (71-D4000-D04) B - 5
B.Schematic Diagrams
Clock Generator
Sheet 4 of 35
Clock Generator
VTT
+2.5VS
+3VS
+3VS+3VS
+3VS
+3VS
+2.5VS
+3VS
+3VS
+3VS
+2.5V
+1.8VS
AGPCLK [5]
HCLK-650 [5]
ZCLK0 [9]
REFCLK1 [15]
PCICLKPCM [19]
HCLK-CPU# [3]
SDCLK [6]
HCLK-CPU [3]
CLKAPIC [15]
REFCLK0 [9]
HCLK-650# [5]
ZCLK1 [13]
PCICLKIO [22]
FWDSDCLKO[6]
PCICLK961 [13]
PCICLKH8 [24]
PCICLKLAN [25]
BSEL0 [3]
BSEL1 [3]
SMBCLK [7,15,24]
SMBDAT [7,15,24]
CPUSTP#[15,29]
SIO48M [22]
UCLK48M [16]
PCLK_80P [20]
DDRCLK3[7]
DDRCLK5[7]
DDRCLK#3[7]
DDRCLK#5[7]
DDRCLK0[7]
DDRCLK#0[7]
DDRCLK#2[7]
DDRCLK2[7]
DDRCLK4[7]
DDRCLK#4[7]
DDRCLK1[7]
DDRCLK#1[7]
HCLK-CPU
HCLK-CPU#
HCLK-650
HCLK-650#
SDCLK
AGPCLK
ZCLK0
UCLK48M
FB_IN
FS3
FS2
FS0
FS1
MULTISEL
FS4
DDRCLK3
DDRCLK5
DDRCLK#3
DDRCLK#5
FB_IN
BUF_2.5VS
FB_OUT
FB_IN
BUFFERVCC
FWDSDCLKO
SMBCLK
SMBDAT
REFCLK0
REFCLK1
CLKAPIC
HCLK-CPU
HCLK-CPU#
HCLK-650
HCLK-650#
AGPCLK
GCLK_AGP
ZCLK0
ZCLK1
PCICLK961
PCICLK1394
PCICLKH8
SDCLK
PCICLKIO
PCICLKLAN
PCICLK961
PCICLK1394
PCICLKPCM
PCICLKH8
PCICLKIO
PCICLKLAN
ZCLK1
FS0
FS1
AGP-1
SMBDAT
CPU-3
SD-1
CPU-2
CPU-4
FS2
FS3
AGP-2
MULTISEL
FS4
SMBCLK
CLK_VCC3
PCI-4
USB-1
PCI-2
CPU-1
PCI-3
ZIP-1
ZIP-2
PCICLKPCMPCI-1
UCLK48M
SIO48M
PCI-5
PCI-6
PCLK_80P
DDRCLK0
DDRCLK#0
DDRCLK#2
DDRCLK2
DDRCLK4
DDRCLK#4
DDRCLK1
DDRCLK#1
L21
FCM1608K121
1 2
L33
FCM2012V121
1 2
L94
FCM1608K121
1 2
L84 FCM2012V121
1 2
C76
0.1UF
C91
10PF
C92
10PF
C532
0.1UF
C121 10PF(R)
C86
0.1UF
C78
0.01UF
C74 10PF(R)
C119 10PF(R)
C77
10UF/10V
C533 10PF(R)
C207
0.1UF
C550
0.1UF
C75 10PF(R)
C557
0.1UF
C565
0.01UF
C90
0.1UF
C549
0.01UF
C105
0.1UF
C401
10UF/10V
C556
0.1UF
C118 10PF(R)
C115 10PF(R)
C114 10PF(R)
C73 10PF(R)
C102
0.1UF
C81
0.1UF
C84
0.1UF
C85
0.1UF
C104
0.1UF
C103
0.1UF
C83
0.1UF
R62
10K
R43
10K
R60 4.7K(R)
R334 22
R309 22
R335 22
R310 22
R311 22
R337 33
R384 22
R33 49.9_1%
R336 33
R34 49.9_1%
R44 0(R)
R35 49.9_1%
R36 49.9_1%
R341 33
R340 33
R296
4.7K
R283
4.7K
Q20
2N3904
BE
C
R67 4.7K
R66 4.7K
R65 4.7K(R)
R61 4.7K(R)
RP44
4P2R-33
1
2 3
4
RP43
4P2R-33
1
2 3
4
RP60 4P2R-0
1
2 3
4
R59
10K
C120 10PF(R)
C117 10PF(R)
R331 33
Q19
2N3904
BE
CR332 33
R312 22
C82
0.01UF
R339 33
R333 33
Y5
14.318MHz
1 2
R338 33
U28
CLOCK GEN (650)
1
3
2
6
7
14
16
17
20
21
22
30
31
27
26
34
35
44
40
36
37
47
39
43
23
4
9
10
15
38
5
8
18
24
25
32
41
11
13
19
28
29
42
48
46
12
45
33
VDDREF
REF1/FS1
REF0/FS0
XIN
XOUT
PCICLK_F0/FS3
PCICLK0
PCICLK1
PCICLK2
PCICLK3
PCICLK4
AGPCLK1
AGPCLK0
48M
24_48M/MULTISEL
SDATA
SCLK
CPUCLK1
CPUCLK0
VDDA
VSSA
SDCLK
CPUCLK#0
CPUCLK#1
PCICLK5
REF2/FS2
ZCLK0
ZCLK1
PCICLK_F1/FS4
IREF
VSSREF
VSSZ
VSSPCI
VSSPCI
VSS48
VSSAGP
VSSCPU
VDDZ
VDDPCI
VDDPCI
VDD48
VDDAGP
VDDCPU
VDDSD
VSSSD
PCI_STOP#
CPU_STOP#
PD#/VTT_PWRGD
R37
10K
D10
1SS355
AC
R313 22
R45
475_1%
C116 10PF(R)
R342 33
T
T
T
RP75 4P2R-0
1
23
4
T
T
RP76 4P2R-01
23
4
RP62 4P2R-01
2 3
4
U29
CLOCK BUFFER (DDR48)
22
8
9
20
18 6
11
15
28
19
21
1
5
14
16
25
27
2
4
13
17
24
26
3
12
7
23
10
SDATA
CLK_IN
NC
FB_IN
NC GND
GND
GND
GND
FB_OUT
NC
CLK#0
CLK#1
CLK#2
CLK#3
CLK#4
CLK#5
CLK0
CLK1
CLK2
CLK3
CLK4
CLK5
VDD
VDD
SCLK
VDD
AVDD
RP61 4P2R-0
1
2 3
4
T
C208
10U(0805)
C560
10U(0805)
C523
10U(0805)
RP77 4P2R-0
1
2 3
4
C684
0.1UF
Main Clock Generator
By-Pass Capacitors
Place near to the Clock
Outputs
Clock Outputs
Damping Resistors
Place near to the
Clock Buffer (DDR)
By-Pass Capacitors
Place near to the Clock Buffer
Frequency
Selection
L L
H L
BSEL1 BSEL0 Function
H H
L H
ICS 93722
CY 28342
ICS 952001
14.381MHZ
48 MHZ
NEAR DDR SODIMM
PLEASE PLACE IN COMP SIDE
AND NEAR TOGETHER
FS4 FS3 FS2 FS1 FS0
0 0 0 1 1 CPU SDRAM ZCLK AGP PCI
100M 133M 66M 66M 33M
0 0 0 0 1 100M 100M 66M 66M 33M
CY28352

Schematic Diagrams
B - 6 M650 (Host/AGP) 1 of 4 (71-D4000-D04)
B.Schematic Diagrams
M650 (Host/AGP) 1 of 4
Sheet 5 of 35
M650 (Host/AGP)
1 of 4
+3VS
+3VS
VTT
VTT
+3VS +3VS
+3VS
+3VS
+3VS
VTT
+3VS
HCLK-650[4] HCLK-650#[4]
DEFER#[3] HTRDY#[3] CPURST#[3]
CPUPWRGD[3] BPRI#[3]
BREQ0#[3]
HDSTBP#[0..3] [3]
HDSTBN#[0..3] [3]
DBI#[0..3] [3]
HD#[0..63] [2]
HITM#[3] HIT#[3]
DRDY#[3]
ADS#[3]
DBSY#[3] BNR#[3]
VAD[0..11] [10]
VBD[0..11] [10]
VBHSYNC [10]
VBVSYNC [10]
VBHCLK [10]
VBDE [10]
VBCLK [10]
VBGCLK [10]
HLOCK#[3]
RS#2[2]
HREQ#0[2] HREQ#1[2] HREQ#2[2] HREQ#3[2] HREQ#4[2]
HASTB#0[3] HASTB#1[3]
HA#[3..31][2]
VBCAD [10]
VBCAD [10]
RS#1[2] RS#0[2]
AGPCLK [4]
VADE [10]
VAHSYNC [10]
VAVSYNC [10]
VBCTL[0..1] [10]
VAGCLK [10]
HLOCK#
DEFER#
HTRDY#
CPURST#
CPUPWRGD
BPRI#
BREQ0#
RS#2
RS#1
RS#0
ADS#
HITM#
HIT#
DRDY#
DBSY#
BNR#
HREQ#4
HREQ#3
HREQ#2
HREQ#1
HREQ#0
HASTB#1
HASTB#0
HA#31
HA#30
HA#29 AGPCLK
HA#28
HA#27 AGPRCOMP
HA#26
HA#25 A1XAVDD
HA#24 A1XAVSS
HA#23
HA#22 A4XAVDD
HA#21 A4XAVSS
HA#20
HA#19 AVREFGC
HA#18
HA#17
HA#16
HA#15 HDSTBN#3
HA#14 HDSTBN#2
HA#13 HDSTBN#1
AGPRCOMP
HA#12 HDSTBN#0
HA#11
HA#10 HDSTBP#3
HA#9 HDSTBP#2
HA#8 HDSTBP#1
HA#7 HDSTBP#0
HA#6
HA#5
HA#4
HA#3
C1XAVDD C4XAVDD
HNCVREF
C1XAVSS C4XAVSS
HCLK-650#
HCLK-650
A4XAVSSA1XAVDD
A4XAVDD
A1XAVSS
BGCLKN
VAD[0..11]
VBD[0..11]
C1XAVSS
C1XAVDD
C4XAVSS
C4XAVDD
HPCOMP
HNCOMP
HNCVREF
VAD7
VAD8
VAD9
VAD10
VAD11
VBD11
VBD10
VBD8
VBD9
VAD1
VAD0
VAD2
VAD3
VBDE
BHSYNC
BVSYNC
BHSYNC
BVSYNC VBDE
BGCLK VBGCLK
VBHCLK
HA#[3..31]
DBI#3
DBI#0
DBI#1
DBI#2
VBD7
VBD2
VBD1
VBD3
VBD0
VBD6
VBD5
VBD4
VAD6
HDSTBN#[0..3]
HDSTBP#[0..3]
HVREF
HVREF
VADE
AHSYNC
BCLK
DBI#[0..3]
VAD5
VAD4
VBCAD
VBCAD
HNCOMP
HPCOMP
HD#5
HD#10
HD#[0..63]
HD#33
HD#51
HD#13
HD#34
HD#57
HD#31
HD#42
HD#8
HD#35
HD#50
HD#36
HD#38
HD#53
HD#30
HD#28
HD#4
HD#55
HD#12
HD#56
HD#29
HD#58
HD#60
HD#14
HD#61
HD#0
HD#59
HD#11
HD#45
HD#54
HD#47
HD#27
HD#3
HD#21
HD#32
HD#20
HD#22
HD#9
HD#18
HD#7
HD#16
HD#19
HD#6
HD#52
HD#17
HD#15
HD#62
HD#23
HD#48
HD#46
HD#43
HD#49
HD#25
HD#44
HD#24
HD#41
HD#40
HD#1
HD#63
HD#39
HD#37
HD#2
HD#26
VADE
AVSYNC
AHSYNC
AVSYNC
VBCTL[0..1]
VBCTL0
VBCTL1
AGCLK
AGCLKN VAGCLK
AVREFGC
L72
FCM1608K121
1 2
L73
FCM1608K121
1 2
L88
FCM1608K121
1 2
L89
FCM1608K121
1 2
C332
0.01UF
C333
0.1UF
C305
10UF/10V
C334
0.01UF
C335
0.1UF
C306
10UF/10V
C446
0.01UF
C445
0.1UF
C473
10UF/10V
C448
0.01UF
C447
0.1UF
C474
10UF/10V
C365
0.1UF
C29
0.01UF
C304
0.01UF
C303
0.01UF
C26
10PF(R)
C24 0603(R)
C30
0.01UF
R41 60_1%
R271
75_1%
R272
150_1%
R266 0(R)
R252 0(R)
R254 4.7K(R)
R18 22
R17 22
R25 22
R21 22
R265 0
T
T
T
T
T
T
T
T
T
T
T
T
T
T
T
T
T
T
T
T
T
T
T
T
T
T
T
R250
150_1%
R249
75_1%
N14
N13N18N19
T
R253 0
R251 4.7K
R263
113_1%
R264
20_1%
R28 22
R26 22
T
C383 0603(R)
R40 22
BGA1A
SIS M650
AJ26
AH26
U24
U26
V26
C20
D19
T27
U25
T24
T26
U29
V28
T28
U28
W26
V24
V27
W28
W29
W24
W25
Y27
AD24
AA24
AF26
AE25
AH28
AD26
AG29
AE26
AF28
AC24
AG28
AE29
AD28
AC25
AD27
AE28
AF27
AB24
AB26
AC28
AC26
AC29
AA26
AB28
AB27
AA25
AA29
AA28
Y26
Y24
Y28
B21
F19
A21
E19
D22
D20
B22
C22
B23
A23
D21
F22
D24
D23
C24
B24
E25
E23
D25
A25
C26
B26
B27
D26
B28
E26
F28
G25
F27
F26
G24
H24
G29
J26
G26
J25
H26
G28
H28
J24
K28
J29
K27
J28
M24
L26
K26
L25
L28
M26
P26
L29
N24
N26
M27
N28
P27
N29
R24
R28
M28
P28
R26
R29
F21
F24
L24
N25
F20
F23
K24
P24
M3
M2
B8
A8
B9
A9
M1
B10
C1
D1
K1
L1
B5
A4
D10
B3
C4
E8
F8
D9
H3
C9
A6
G2
G1
G3
G4
H5
H1
F6
F3
H4
K5
AH25
AJ25
AH27
AJ27
U21
T21
P21
N21
J17
B20
B19
A19
A7
F9
B7
M6
M5
M4
L3
L6
L4
K6
L2
K3
J3
K4
J2
J6
J4
J1
H6
F4
F1
G6
E3
F5
E2
E4
E1
D3
D4
C2
F7
C3
E6
B2
D5
D6
A3
D7
C5
A5
C6
D8
C7
E21
A27
H27
R25
CPUCLK
CPUCLK#
HLOCK#
DEFER#
HTRDY#
CPURST#
CPUPWRGD
BPRI#
BREQ0#
RS#2
RS#1
RS#0
ADS#
HITM#
HIT#
DRDY#
DBSY#
BNR#
HREQ#4
HREQ#3
HREQ#2
HREQ#1
HREQ#0
HASTB#1
HASTB#0
HA#31
HA#30
HA#29
HA#28
HA#27
HA#26
HA#25
HA#24
HA#23
HA#22
HA#21
HA#20
HA#19
HA#18
HA#17
HA#16
HA#15
HA#14
HA#13
HA#12
HA#11
HA#10
HA#9
HA#8
HA#7
HA#6
HA#5
HA#4
HA#3
HD#63
HD#62
HD#61
HD#60
HD#59
HD#58
HD#57
HD#56
HD#55
HD#54
HD#53
HD#52
HD#51
HD#50
HD#49
HD#48
HD#47
HD#46
HD#45
HD#44
HD#43
HD#42
HD#41
HD#40
HD#39
HD#38
HD#37
HD#36
HD#35
HD#34
HD#33
HD#32
HD#31
HD#30
HD#29
HD#28
HD#27
HD#26
HD#25
HD#24
HD#23
HD#22
HD#21
HD#20
HD#19
HD#18
HD#17
HD#16
HD#15
HD#14
HD#13
HD#12
HD#11
HD#10
HD#9
HD#8
HD#7
HD#6
HD#5
HD#4
HD#3
HD#2
HD#1
HD#0
HDSTBP#3
HDSTBP#2
HDSTBP#1
HDSTBP#0
HDSTBN#3
HDSTBN#2
HDSTBN#1
HDSTBN#0
AGPVREF
AGPVSSREF
A4XAVDD
A4XAVSS
A1XAVDD
A1XAVSS
AGPRCOMP
AGPCLK
VBGCLK/AD_STB1
VBGCLKN/AD_STB#1
VAGCLK/AD_STB0
VAGCLKN/AD_STB#0
SB_STB
SB_STB#
NC
NC
NC
VBHCLK/RBF#
VGPIO2/WBF#
VGPIO3/PIPE#
APAR
VBCAD/AREQ#
AGNT#
AFRAME#
AIRDY#
ATRDY#
ADEVSEL#
ASERR#
ASTOP#
AC/BE#3
AC/BE#2
AC/BE#1
AC/BE#0
C1XAVSS
C1XAVDD
C4XAVSS
C4XAVDD
HVREF0
HVREF1
HVREF2
HVREF3
HVREF4
HPCOMP
HNCOMP
HNCOMPVREF
ST0
ST1
ST2
VBD7/AAD0
VBD6/AAD1
VBD5/AAD2
VBD4/AAD3
VBD3/AAD4
VBD2/AAD5
CBD1/AAD6
CBD0/AAD7
VAD6/AAD8
VAD5/AAD9
VAD4/AAD10
VAD7/AAD11
VAD8/AAD12
VAD9/AAD13
VAD10/AAD14
VAD11/AAD15
VADE/AAD16
VAVSYNC/AAD17
VAHSYNC/AAD18
VBD11/AAD19
VBD10/AAD20
VBD8/AAD21
VBD9/AAD22
VAD1/AAD23
VAD0/AAD24
VAD2/AAD25
VAD3/AAD26
VBDE/AAD27
VBCTL0AAD28
VBCTL1/AAD29
VBHSYNC/AAD30
VBVSYNCAAD31
SBA7
SBA6
SBA5
SBA4
SBA3
SBA2
SBA1
VBCLK/SBA0
DBI#3
DBI#2
DBI#1
DBI#0
R39
300_1%
R38
200_1%
C79
0.1UF
M650-1
AGP
HOST
place this
capacitor
under 650 solder
side
9.06mA
10mA 10mA
10mA
PIN D1 CH7017 CONNECT TO VBGCLKN
SIS301LV NC BUT SIS301LV PULL GND
20MIL 20MIL 20MIL
20MIL
Rds-on(n) = 10 ohm
Rds-on(p) = 56 ohm
HNCVERF = 1/3 VCCP
HPCVERF = 2/3 VCCP
NEAR SISM650
10mA

Schematic Diagrams
M650 (Memory for DDR) 2 of 4 (71-D4000-D04) B - 7
B.Schematic Diagrams
M650 (Memory for DDR) 2 of 4
Sheet 6 of 35
M650
(Memory for DDR)
2 of 4
+3VS
+3VS
+3V
+2.5V
+2.5V
+3V
/RCS#[0..5] [7,8]
/RMA[0..14] [7,8]
/RDQM[0..7] [7,8]
SDCLK [4]
FWDSDCLKO [4]
/RSRAS# [7,8]
/RSCAS# [7,8]
/RSWE# [7,8]
/RDQS[0..7] [7,8]
CKE[0..5] [7]
/RMD[0..63] [7,8]
S3AUXSW# [28]
/RMD[0..63]
/RDQM[0..7]
/RMA[0..14]
/RCS#[0..5]
CKE[0..5]
/RDQS[0..7]
MD0
/RMD5 MD1
/RMD4
MD2
MD3/RMD6 MD4
MD5
/RDQM0
MD6
MD7
/RDQS1
DQM0
/RMD11
DQS0 MA0
/RMD10
MD8 MA1
/RMD13
MD9 MA2
/RMD12
MD10 MA3
/RMD7
MD11 MA4
MD12 MA5
MD13 MA6
/RMD15
MD14 MA7
/RMD14
MD15 MA8
/RMD9
DQM1 MA9
/RDQM1
DQS1 MA10
/RMD16
MD16 MA11
/RMD19
MD17 MA12
/RMD24
MD18 MA13
/RMD17
MD19 MA14
/RMD21
MD20
/RDQS2
MD21 SRAS#
/RMD20
MD22 SCAS#
/RMD18
MD23 SWE#
/RMD22
DQM2
/RMD26
DQS2
/RDQM2
MD24
/RMD27
MD25
CS#0
/RMD29
MD26
/RMD31
MD27
CS#2
MD28
/RMD30
MD29
CS#4
/RCS#4
MD30
CS#5
/RCS#5
MD31
DQM3
DQS3
/RMD37
MD32 CKE0
MD33 CKE1
/RMD36
MD34 CKE2
MD35 CKE3
/RMD38
MD36 CKE4
/RDQM4
MD37 CKE5
MD38 S3AUXSW#
MD39
/RMD41
DQM4
/RMD44
DQS4
MD40 SDCLK
/RMD39
MD41
/RMD35
MD42
/RDQM5
MD43
/RMD40
MD44
SDAVDD
/RMD45
MD45
/RMD46
MD46
/RMD48
MD47
/RMD47
DQM5 SDAVDD
/RMD49
DQS5
/RMD51
MD48 SDAVSS
/RMD56
MD49
SDAVSS
/RMD54
MD50
/RDQM6
MD51 DDRAVDD
/RMD53
MD52
/RMD52
MD53 DDRAVSS
/RMD42
MD54
/RMD43
MD55
/RDQS6
DQM6
/RMD60
DQS6 DDRVREFA
/RMD50
MD56 DDRVREFB
/RMD55
MD57
MD58
MD59
DDRAVDD
/RMD59
MD60
MD61
MD62
/RMD57
MD63
/RDQS7 DQM7
/RMD58
DQS7 DDRAVSS
DDRVREFB
/RSWE#
/RSCAS#
/RSRAS#
DDRVREFA
FWDSDCLKO
/RCS#0
/RMD25
/RDQS3
/RMD23
/RMD28
SCAS#
SRAS#
SWE#
/RDQM3
/RMD62
/RMD61
/RMD63
/RDQM7
MD5
MD4
MD6
DQM0
DQS1
MD11
MD10
MD13
MD12
MD7
MD8
MD3
MD15
MD14
MD9
DQM1
MD16
MD19
MD24
MD17
MD21
DQS2
MD20
MD18
MD22
MD26
DQM2
MD27
MD29
MD31
MD30
MD37
MD36
MD38
DQM4
MD41
MD44
MD39
MD35
DQM5
MD40
MD45
MD46
MD48
MD47
MD49
MD51
MD56
MD54
DQM6 MD53
MD52
MD42
MD43
DQS6
MD60
MD50
MD55
MD59
MD57
DQS7
MD58
MD25
DQS3
MD23
MD28
DQM3
MD63
MD62
DQM7
MD61
MA2
MA10
MA14
MA4
MA11
MA0
MA7
MA9
MA12 /RMA0
/RMA2
/RMA4
/RMA12
/RMA7
/RMA5
MA5
MA1
MA3
/RMA14
/RMA9
/RMA1
/RMA3
/RMA11
/RMA10
/RCS#1
CS#1
/RCS#3
CS#3
/RCS#2
MA6
MA8 /RMA13
/RMA6
/RMA8
MA13
MD33 /RMD32MD32
MD34
DQS4
/RDQS5DQS5
/RMD34
/RDQS4
/RMD33
/RMD3
/RMD8
/RMD0
/RDQS0
/RMD2
MD1 /RMD1
MD0
MD2
DQS0
N8
N9
L25
FCM1608K121
1 2
C108
0.1UF
L26
FCM1608K121
1 2
C424 10PF(R)
C450
0.01UF
C470
0.01UF
C457
0.01UF
C472
0.01UF
C107
0.01UF
C106
10UF/10V
C124
0.1UF
C125
0.01UF
C123
10UF/10V
R343
150_1%
R345
150_1%
R329 22
R55 4.7K
R111 0
R110 0
R346
150_1%
R344
150_1%
R106 0
R356 0
R355 0
RP46
8P4R-10
18 27 36 45
R119 0
R120 0
R105 0C454 10PF(R)
C455 10PF(R)
C471 10PF(R)
RP16
8P4R-10
18 27 36 45
RP48
8P4R-10
18 27 36 45
RP52
8P4R-10
18 27 36 45
RP54
8P4R-10
18 27 36 45
RP56
8P4R-10
18 27 36 45
RP15
8P4R-10
18 27 36 45
RP13
8P4R-10
18 27 36 45
RP12
8P4R-10
18 27 36 45
RP7
8P4R-10
18 27 36 45
RP6
8P4R-10
18 27 36 45
RP5
8P4R-10
18 27 36 45
RP51 8P4R-08 1
7 2
6
53
4
RP11 8P4R-0
8 1
7 2
6
53
4
RP10 8P4R-0
8 1
7 2
6
53
4
R357 0
R116 0
R140 0
R330 10K
T T
RP8
8P4R-10
18 27 36 45
RP9
8P4R-10
18 27 36 45
BGA1B
SIS M650
AJ23
AG22
AH21
AJ21
AD23
AE23
AF22
AF21
AD22
AH22
AD21
AG20
AE19
AF19
AE21
AD20
AD19
AH19
AF20
AH20
AF18
AG18
AH17
AD16
AD18
AD17
AF17
AJ17
AE17
AH18
AD14
AG14
AJ13
AE13
AJ15
AF14
AD13
AF13
AH13
AH14
AD10
AH10
AE9
AD8
AG10
AF10
AH9
AF9
AD9
AJ9
AH5
AG4
AE5
AH3
AG6
AF6
AF5
AF4
AH4
AJ3
AE4
AD6
AE2
AC5
AG2
AG1
AF3
AC6
AD4
AF2
AB6
AD3
AA6
AB3
AC4
AE1
AD2
AC1
AB4
AC2
AH11
AF12
AH12
AG12
AD12
AH15
AF15
AH16
AE15
AD15
AF11
AG8
AJ11
AG16
AF16
AH8
AJ7
AH7
AE7
AF7
AH6
AJ5
AF8
AD7
AB2
AA4
AB1
Y6
AA5
Y5
Y4
AA3
AD11
AE11
Y1
Y2
AA1
AA2
AJ19
AH2
W3
MD0
MD1
MD2
MD3
MD4
MD5
MD6
MD7
DQM0
DQS0/CSB#0
MD8
MD9
MD10
MD11
MD12
MD13
MD14
MD15
DQM1
DQS1/CSB#1
MD16
MD17
MD18
MD19
MD20
MD21
MD22
MD23
DQM2
DQS2/CSB#2
MD24
MD25
MD26
MD27
MD28
MD29
MD30
MD31
DQM3
DQS3/CSB#3
MD32
MD33
MD34
MD35
MD36
MD37
MD38
MD39
DQM4
DQS4/CSB#4
MD40
MD41
MD42
MD43
MD44
MD45
MD46
MD47
DQM5
DQS5/CSB#5
MD48
MD49
MD50
MD51
MD52
MD53
MD54
MD55
DQM6
DQS6/CSB#6
MD56
MD57
MD58
MD59
MD60
MD61
MD62
MD63
DQM7
DQS7/CSB#7
MA0
MA1
MA2
MA3
MA4
MA5
MA6
MA7
MA8
MA9
MA10
MA11
MA12
MA13
MA14
SRAS#
SCAS#
SWE#
CS#0
CS#1
CS#2
CS#3
CS#4
CS#5
CKE0
CKE1
CKE2
CKE3
CKE4
CKE5
S3AUXSW#
SDCLK
FWDSDCLKO
SDRCLKI
SDAVDD
SDAVSS
DDRAVDD
DDRAVSS
DDRVREFA
DDRVREFB
DRAM_SEL
RP47
8P4R-10
18 27 36 45 RP50 8P4R-08 1
7 2
6
53
4
RP14
8P4R-10
18 27 36 45
RP55
8P4R-10
18 27 36 45
RP17
8P4R-10 18 27 36 45
RP49
8P4R-10
18 27 36 45
RP53
8P4R-10
18 27 36 45
M650-2
Rs place close to DIMM1
5.69mA
8.76mA
20MIL
20MIL
Rs place close to DIMM1

Schematic Diagrams
B - 8 M650 (& CRT Out) 3 of 4 (71-D4000-D04)
B.Schematic Diagrams
M650 (& CRT Out) 3 of 4
+3VS
+1.8VS
+1.8VS
+3VS
+3VS
+1.8VS
+3VS
+3VS
+5VS
+5VS
+5VS
INTA# [10,13]
PCIRST# [10,13,14,20,22,24]
REFCLK0 [4]
ZCLK0[4]
ZUREQ[13] ZDREQ[13]
ZSTB0[13]ZSTB#0[13]
ZSTB1[13]ZSTB#1[13]
ZAD[0..15][13]
PWRGD [15,26,29]
AUXOK [15,24,28]
REFCLK0
ROUT
GOUT
BOUT
Z0801
HSYNC
Z0802
VSYNC
DDC1CLK
DDC1DATA
INTA#
Z1XAVDD
PWRGD
PCIRST#
AUXOK
CSYNC
RSYNC
LSYNC
RSYNC
PWRGD
AUXOK
ENTEST
ZAD10
ZSTB0
ZAD12
ZAD6
ZSTB#0
ZAD8
ZSTB#1
ZCMP_P
ZAD15
ZCLK0
ZAD14
ZAD9
ZAD1
ZAD0
ZUREQ
ZDREQ
ZAD7
ZVREF
ZAD2
ZAD13
ZAD11
ZAD5
ZAD3
ZSTB1
ZAD4
TRAP1
TRAP0
TMODE2
TMODE1
TMODE0
DLLEN#
ENTEST
ECLKAVSS
ECLKAVDD
DCLKAVDD
VVBWN
DACAVSS
VRSET
DACAVDD
VCOMP
Z1XAVSS
Z4XAVSS
Z4XAVDD
ZCMP_N
VDDZCMP
VSSZCMP
ZAD[0..15]
HS_10
GOUT
FBLU_10
FRED_10
FGRN_10
ROUT
MID1_10
VS_10
MID3_10 DDC1CLK
BOUT
HSYNC
VSYNC
DDC1DATA
N6
L22
FCM1608K121
1 2
N12
L52
FCM1608K121
1 2
L10
FCM1608K121
1 2
L9
FCM1608K121
1 2
N1
C413
0.01UF
C97
0.01UF
C399
0.1UF
C400
0.1UF
C94
0.01UF
C95
0.1UF
C87
10UF/10V
C428 0.1UF
C442 0.1UF
C271
0.1UF
C287
0.01UF
C21
0.01UF C22
0.1UF
C13
10UF/10V
C265
10UF/10V
C20 0.1UF
C266
10UF/10V
C17
1UF
C18
0.1UF
C19 0.1UF
R230 33
R232 33
R47
150_1%
R46
150_1%
R49 56
R233 4.7K
R234 4.7K
C414
0.1UF
N15
L85
FCM1608K121
1 2
R16 130_1%
L24
FCM1608K121
1 2
C96
0.1UF
C93
10UF/10V
N7
C415
10UF/10V
R48 56
T
T
T
T
T
T
T
T
T
T
L6 FCM1608K121
1 2
L44 FCM1608K121
1 2
L45 FCM1608K121
1 2
R3 FCM1608K121
R4 FCM1608K121
R5 FCM1608K121
D2
DA204U
C
AAC
C245
22P
C243
22P
C242
22P
D21
DA204U
C
AAC
D3
DA204U
C
AAC
C4
220P
C5
220P
C3
220P
C244
220P
L43 FCM1608K121
1 2
C7
22P
R200
75
C8
22P
R199
75
R201
75
C6
22P
D1 F01J2E
AC
R207
2.2K
R209
2.2K
R210
4.7K(R)
R208
4.7K(R)
R231 100
R229 100
BGA1C
SIS M650
C15
A12
B13
A13
F13
E13
D13
D12
B11
E12
A11
F12
E14
D14
F14
B12
C12
C13
C14
B15
A15
B14
A14
F10
E11
C11
F11
A10
D11
E10
Y3
W4
W6
V2
V1
W1
W2
V5
U4
U2
V6
U3
T4
R3
T5
T6
R2
R6
R1
R4
P4
N3
P5
P6
N1
N6
N2
N4
P1
P3
T3
T1
U6
U1
V3
VOSCI
ROUT
GOUT
BOUT
HSYNC
VSYNC
VGPIO0
VGPIO1
INT#A
CSYNC
RSYNC
LSYNC
VCOMP
VRSET
VVBWN
DACAVDD1
DACAVSS1
DACAVDD2
DACAVSS2
DCLKAVDD
DCLKAVSS
ECLKAVDD
ECLKAVSS
ENTEST
DLLEN#
TESTMODE0
TESTMODE1
TESTMODE2
TRAP1
TRAP0
PCIRST#
PWROK
AUXOK
Z4XAVDD
Z4XAVSS
Z1XAVDD
Z1XAVSS
VDDZCMP
ZCMP_N
ZCMP_P
VSSZCMP
ZVREF
ZAD0
ZAD1
ZAD2
ZAD3
ZAD4
ZAD5
ZAD6
ZAD7
ZAD8
ZAD9
ZAD10
ZAD11
ZAD12
ZAD13
ZAD14
ZAD15
ZSTB1
ZSTB#1
ZSTB0
ZSTB#0
ZUREQ
ZDREQ
ZCLK
VJVGA1
CEN/VGA DSUB
8
7
6
5
4
3
2
19
10
11
12
13
14
15
16
17
M650-3
VGA
HyperZip
DLLEN#
DRAM_SEL
TRAP0
TRAP1
SDR
LSYNC
CSYNC
RSYNC
1(DDR)
(30~50K Ohm)Default
DDR 0
1
0
embedded pull-low
0
0 yes
disable PLL yes
1
NB debug mode
0
yes
0
normal
NOTE: This page is for universal PCB design( suitable for both 645 or 650)
NB Hardware Trap Table
enable panel link
enable VGA interface
enable PLL
TV selection, NTSC/PAL(0/1)
enable VB
35.4mA
6.49mA
7.92mA
84.8mA
7.57mA
18.07mA
20MIL
10MIL
10MIL
10MIL
20MIL
10MIL
Sheet 7 of 35
M650 & CRT Out
3 of 4

Schematic Diagrams
M650 (Power) 4 of 4 (71-D4000-D04) B - 9
B.Schematic Diagrams
M650 (Power) 4 of 4
+3VS
+1.8VS
+3VS
VTT
VTT
VTT +1.8VS +3VS +3V
+2.5V
+1.8VS
+3VS
+1.8VS
+3V
+1.8V
+1.8VS +3V
+3VS
+2.5V
+1.8VS
+3V
+3VS
+1.8V
+2.5V
VTT
+3VS
+3VS +1.8VS
C441
0.1UF
C449
1UF C433
1UF
C425
1UF
C436
0.1UF
C434
0.1UF
C439
0.1UF
C451
1UF
C368
0.1UF
C358
0.1UF
C359
0.1UF
C369
0.1UF
C25
0.1UF
C370
0.1UF
C372
0.1UF
C373
0.1UF
C419
0.1UF
C392
0.1UF
C364
0.1UF
C352
0.1UF
C409
0.1UF
C394
0.1UF
C379
0.1UF
C393
0.1UF
C435
0.1UF
C438
0.1UF
C453
0.1UF
C437
0.1UF
C28
0.1UF
C23
0.1UF C61
0.1UF
C397
0.1UF
C408
0.1UF
C407
0.1UF
C396
0.1UF
+
C500 220U(D)
C452
10U(0805)
C411
10U(0805)
C456
10U(0805)
C422
10U(0805)
C378
10U(0805)
BGA1D
SIS M650
A16
A17
A18
B16
B17
B18
C16
C17
C18
D15
D16
D17
D18
E15
E16
E17
E18
F15
F16
F17
F18
H21
H22
J16
J20
J21
J22
K16
K17
K18
K19
K20
K21
L20
M20
N20
P20
R20
R21
T20
U20
V20
W20
Y20
Y21
AA20
AA21
AA22
AB21
AB22
AB5
AD5
AE6
AE8
AE10
AE12
AE14
AE16
AE18
AE20
AE22
V10
V11
W18
Y9
Y10
Y12
Y14
Y16
Y18
Y19
AA8
AA9
AA10
AA13
AA14
AA15
AA16
AA17
AB8
AB9
AB13
AB17
E5
E7
E9
G5
J5
L5
H8
H9
J8
J9
J10
J13
K9
K11
K13
L10
N9
N10
N5
R5
U5
W5
P9
P10
R9
R10
T9
T10
T11
L17
L19
N19
R19
U19
W19
M12
M13
M14
M15
M16
M17
M18
N12
N13
N14
N15
N16
N17
N18
P12
P13
P14
P15
P16
P17
P18
R12
R13
R14
R15
R16
R17
R18
T12
T13
T14
T15
T16
T17
T18
U12
U13
U14
U15
U16
U17
U18
V12
V13
V14
V15
V16
V17
V18
B25
C28
C29
D27
D28
E28
E29
AF23
AF24
AF25
AG24
AG26
AH23
AH24
P2
T2
V4
AD1
AF1
AC3
AE3
AG3
AG5
AG7
AG9
AG11
AG13
AG15
AG17
AG19
AG21
AG23
AJ4
AJ6
AJ8
AJ10
AJ12
AJ14
AJ16
AJ18
AJ20
AJ22
AJ24
AG27
A20
A22
A24
A26
C19
C21
C23
C25
C27
E20
E22
E24
F25
H25
K25
M25
P25
T25
V25
Y25
AB25
AD25
E27
G27
J27
L27
N27
R27
U27
W27
AA27
AC27
AE27
D29
F29
H29
K29
M29
P29
T29
V29
Y29
AB29
AD29
AF29
AE24
AG25
B4
B6
C8
C10
D2
F2
H2
K2
U10
U9
L12
L14
L15
L16
L18
M11
M19
N11
P19
R11
T19
U11
V19
W11
W13
W15
W17
P11
J14
J15
K15
K10
K12
K14
M10
W10
Y11
Y13
Y15
Y17
VTT
VTT
VTT
VTT
VTT
VTT
VTT
VTT
VTT
VTT
VTT
VTT
VTT
VTT
VTT
VTT
VTT
VTT
VTT
VTT
VTT
VTT
VTT
VTT
VTT
VTT
VTT
VTT
VTT
VTT
VTT
VTT
VTT
VTT
VTT
VTT
VTT
VTT
VTT
VTT
VTT
VTT
VTT
VTT
VTT
VTT
VTT
VTT
VTT
VTT
VDDM
VDDM
VDDM
VDDM
VDDM
VDDM
VDDM
VDDM
VDDM
VDDM
VDDM
VDDM
VDDM
VDDM
VDDM
VDDM
VDDM
VDDM
VDDM
VDDM
VDDM
VDDM
VDDM
VDDM
VDDM
VDDM
VDDM
VDDM
VDDM
VDDM
VDDM
VDDM
VDDM
VDDQ
VDDQ
VDDQ
VDDQ
VDDQ
VDDQ
VDDQ
VDDQ
VDDQ
VDDQ
VDDQ
VDDQ
VDDQ
VDDQ
VDDQ
VDDQ
VDDQ
VDDQ
VDDZ
VDDZ
VDDZ
VDDZ
VDDZ
VDDZ
VDDZ
VDDZ
VDDZ
VDDZ
VDDZ
PVDDP
PVDDP
PVDDP
PVDDP
PVDDP
PVDDP
VSS
VSS
VSS
VSS
VSS
VSS
VSS
VSS
VSS
VSS
VSS
VSS
VSS
VSS
VSS
VSS
VSS
VSS
VSS
VSS
VSS
VSS
VSS
VSS
VSS
VSS
VSS
VSS
VSS
VSS
VSS
VSS
VSS
VSS
VSS
VSS
VSS
VSS
VSS
VSS
VSS
VSS
VSS
VSS
VSS
VSS
VSS
VSS
VSS
VSS
VSS
VSS
VSS
VSS
VSS
VSS
VSS
VSS
VSS
VSS
VSS
VSS
VSS
VSS
VSS
VSS
VSS
VSS
VSS
VSS
VSS
VSS
VSS
VSS
VSS
VSS
VSS
VSS
VSS
VSS
VSS
VSS
VSS
VSS
VSS
VSS
VSS
VSS
VSS
VSS
VSS
VSS
VSS
VSS
VSS
VSS
VSS
VSS
VSS
VSS
VSS
VSS
VSS
VSS
VSS
VSS
VSS
VSS
VSS
VSS
VSS
VSS
VSS
VSS
VSS
VSS
VSS
VSS
VSS
VSS
VSS
VSS
VSS
VSS
VSS
VSS
VSS
VSS
VSS
VSS
VSS
VSS
VSS
VSS
VSS
VSS
VSS
VSS
VSS
VSS
VSS
VSS
VSS
VSS
VSS
VSS
VSS
VSS
AUX1.8
AUX3.3
IVDD
IVDD
IVDD
IVDD
IVDD
IVDD
IVDD
IVDD
IVDD
IVDD
IVDD
IVDD
IVDD
IVDD
IVDD
IVDD
IVDD
PVDDZ
OVDD
OVDD
OVDD
PVDD
PVDD
PVDD
PVDD
PVDDM
PVDDM
PVDDM
PVDDM
PVDDM
C44
1UF
C398
10U(0805)
C420
10U(0805)
C371
0.1UF
C421
1UF
C360
0.1UF
C427
1UF C367
0.1UF
C423
1UF
C377
10U(0805)
C357
1UF
C27
10UF/10V
C366
1UF
C382
0.1UF
C353
10U(0805)
C426
0.1UF
C381
0.1UF
C331
10U(0805)
C374
0.1UF
C410
10UF/10V
C363
1UF
C412
10U(0805)
C395
0.1UF
C405
1UF
C380
0.1UF
C681 0.1UF
C682 0.1UF
Power
Place these capacitors under 650 solder
side
M650-4
Sheet 8 of 35
M650 (Power)
4 of 4

Schematic Diagrams
B - 10 DDR Memory DIMM (71-D4000-D04)
B.Schematic Diagrams
DDR Memory DIMM
VDDSPD
+2.5V
+3VS
+2.5V
+2.5V
+2.5V
+2.5V
+2.5V
+2.5V
+2.5V
VDDSPD
VDDSPD
+2.5V
/RCS#[0..5][6,8]
DDRCLK#[0..5][4]
DDRCLK[0..5][4]
/RDQM[0..7][6,8]
/RMA[0..14][6,8]
/RDQS[0..7][6,8] CKE[0..5][6]
/RMD[0..63][6,8]
SMBCLK[4,15,24]
SMBDAT[4,15,24]
/RSWE#[6,8]/RSCAS#[6,8]
/RSRAS#[6,8]
/RDQM3
/RDQM4
/RDQM2
/RMA7
/RMA14
/RDQS7
/RDQS5
/RDQM0
/RMA3
SMBDAT
/RDQM1
/RMA12
/RMA0
DDRCLK2
/RMA1
SMBCLK
/RCS#0
/RMA11
/RMA9
/RDQS6
DDRCLK#0
/RMA6
/RDQS3
/RDQS0
/RDQM5
/RDQM7
CKE1
CKE0
/RMA10
/RMA2
/RMA8
/RDQM6
/RMA5
/RDQS2
/RDQS1
DDRCLK1
/RCS#1
DDRCLK0
/RDQS4
DDRCLK#2
DDRCLK#1
/RMA13
/RMA4
/RDQS[0..7]
/RMD[0..63]
CKE[0..5]
DDRCLK[0..5]
/RCS#[0..5]
DDRCLK#[0..5]
CKE2
CKE5
CKE4
CKE0
CKE3
/RDQM[0..7]
/RMA[0..14]
SMBDAT
SMBCLK
/RMD55
/RMD19
/RMD5
/RMD3
/RMA7
/RCS#2
/RDQM7
/RMA11
DDRCLK5
/RDQS0
/RDQM6
/RDQM0
DDRST
/RMD54
/RMD35
/RMD29
/RMD17
/RMA5
/RMA2
SMBDAT
/RDQS6
/RDQM1
/RMD60
/RMD53
/RMD36
/RMA0
DDRCLK4
/RCS#3
/RMD51
/RMD20
/RMA14
/RDQM3
/RMD40
/RMD32
DDRCLK#5
DDRCLK#4
/RDQS4
/RMD42
/RMD28
/RMD25
/RMD21
/RMD18
DDRVREF
DDRCLK#3
/RDQS7
/RDQS3
/RDQS1
/RMD47
/RMD41
/RMD34
/RMD24
/RMA9
DDRVREF
DDRCLK3
/RSRAS#
/RDQM5
/RMD61
/RMD48
/RMD44
/RMD0
/RMA12
/RMA4
/RMD37
/RMD26
/RMD15
/RMD8
/RMD6 /RMA6
SMBCLK
/RMD57
/RMD38
/RDQS5
/RMD50
/RMD39
/RMD23
/RMD9
/RMD7
/RMD2
/RMA10
/RMA8
/RMA3
/RSCAS#
/RDQM2
/RMD46
/RMD31
/RMD11
/RMD1 /RMA1
CKE3
CKE2
/RDQS2
/RDQM4
/RMD30
/RMD16
/RMD12 /RMA13
/RSWE#
/RMD56
/RMD49
/RMD43
/RMD22
/RMD10
/RMD62
/RMD58
/RMD27
/RMD52
/RMD45
/RMD33
/RMD14
/RMD13
/RMD4
/RSRAS#
/RSCAS#
/RSWE#
DDRVREF
/RMD59
/RMD63
VDDSPD
CKE1
RP20
8P4R-470
81 72 6
5
3
4
C152
0.1UF
C170
0.01UF
C144
0.01UF
C138
0.1UF
C171
0.01UF
C139
0.01UF
C149
0.1UF
C535
0.1UF
C181
0.1UF
C175
0.1UF
C143
0.1UF
C169
0.1UF
C183
0.1UF
C182
0.1UF
C176
0.1UF
C184
0.1UF
C172
0.1UF
C173
0.1UF
C142
0.1UF
C136
0.1UF
C168
0.1UF
R126 8.2K
C487
0.1UF
R114
10K
R92
75_1%
R108
75_1%
R112 470
R354 8.2K
CN4
DDR SO-DIMM_H
112
111
110
109
108
107
106
105
102
101
115
100
99
117
116
5
7
13
17
6
8
14
18
19
23
29
31
20
24
30
32
41
43
49
53
42
44
50
54
55
59
65
67
56
60
66
68
127
129
135
139
128
130
136
140
141
145
151
153
142
146
152
154
163
165
171
175
164
166
172
176
177
181
187
189
178
182
188
190
9
10
21
22
33
34
36
45
46
57
58
69
70
81
82
92
93
94
113
114
131
132
143
144
155
156
157
167
168
179
180
191
192
3
4
15
16
27
28
38
39
40
51
52
63
64
75
76
87
88
90
103
104
125
126
137
138
149
150
159
161
162
173
174
185
186
85
123
124
200
86
97
98
194
196
198
1
2
197
199
71
73
79
83
72
74
80
84
12
26
48
62
134
148
170
184
78
11
25
47
61
133
147
169
183
77
118
119
120
121
122
96
95
35
160
89
37
158
91
193
195
A0
A1
A2
A3
A4
A5
A6
A7
A8
A9
A10/AP
A11
A12
BA0
BA1
DQ0
DQ1
DQ2
DQ3
DQ4
DQ5
DQ6
DQ7
DQ8
DQ9
DQ10
DQ11
DQ12
DQ13
DQ14
DQ15
DQ16
DQ17
DQ18
DQ19
DQ20
DQ21
DQ22
DQ23
DQ24
DQ25
DQ26
DQ27
DQ28
DQ29
DQ30
DQ31
DQ32
DQ33
DQ34
DQ35
DQ36
DQ37
DQ38
DQ39
DQ40
DQ41
DQ42
DQ43
DQ44
DQ45
DQ46
DQ47
DQ48
DQ49
DQ50
DQ51
DQ52
DQ53
DQ54
DQ55
DQ56
DQ57
DQ58
DQ59
DQ60
DQ61
DQ62
DQ63
VDD
VDD
VDD
VDD
VDD
VDD
VDD
VDD
VDD
VDD
VDD
VDD
VDD
VDD
VDD
VDD
VDD
VDD
VDD
VDD
VDD
VDD
VDD
VDD
VDD
VDD
VDD
VDD
VDD
VDD
VDD
VDD
VDD
VSS
VSS
VSS
VSS
VSS
VSS
VSS
VSS
VSS
VSS
VSS
VSS
VSS
VSS
VSS
VSS
VSS
VSS
VSS
VSS
VSS
VSS
VSS
VSS
VSS
VSS
VSS
VSS
VSS
VSS
VSS
VSS
VSS
DU
DU
DU
DU
DU/RESET#
DU/A13
DU/BA2
SA0
SA1
SA2
VREF
VREF
VDDSPD
VDDID
CB0
CB1
CB2
CB3
CB4
CB5
CB6
CB7
DM0
DM1
DM2
DM3
DM4
DM5
DM6
DM7
DM8
DQS0
DQS1
DQS2
DQS3
DQS4
DQS5
DQS6
DQS7
DQS8
RAS#
WE#
CAS#
S0#
S1#
CKE0
CKE1
CK0
CK1
CK2
CK0#
CK1#
CK2#
SDA
SCL
CN3
DDR SO-DIMM
112
111
110
109
108
107
106
105
102
101
115
100
99
117
116
5
7
13
17
6
8
14
18
19
23
29
31
20
24
30
32
41
43
49
53
42
44
50
54
55
59
65
67
56
60
66
68
127
129
135
139
128
130
136
140
141
145
151
153
142
146
152
154
163
165
171
175
164
166
172
176
177
181
187
189
178
182
188
190
9
10
21
22
33
34
36
45
46
57
58
69
70
81
82
92
93
94
113
114
131
132
143
144
155
156
157
167
168
179
180
191
192
3
4
15
16
27
28
38
39
40
51
52
63
64
75
76
87
88
90
103
104
125
126
137
138
149
150
159
161
162
173
174
185
186
85
123
124
200
86
97
98
194
196
198
1
2
197
199
71
73
79
83
72
74
80
84
12
26
48
62
134
148
170
184
78
11
25
47
61
133
147
169
183
77
118
119
120
121
122
96
95
35
160
89
37
158
91
193
195
A0
A1
A2
A3
A4
A5
A6
A7
A8
A9
A10/AP
A11
A12
BA0
BA1
DQ0
DQ1
DQ2
DQ3
DQ4
DQ5
DQ6
DQ7
DQ8
DQ9
DQ10
DQ11
DQ12
DQ13
DQ14
DQ15
DQ16
DQ17
DQ18
DQ19
DQ20
DQ21
DQ22
DQ23
DQ24
DQ25
DQ26
DQ27
DQ28
DQ29
DQ30
DQ31
DQ32
DQ33
DQ34
DQ35
DQ36
DQ37
DQ38
DQ39
DQ40
DQ41
DQ42
DQ43
DQ44
DQ45
DQ46
DQ47
DQ48
DQ49
DQ50
DQ51
DQ52
DQ53
DQ54
DQ55
DQ56
DQ57
DQ58
DQ59
DQ60
DQ61
DQ62
DQ63
VDD
VDD
VDD
VDD
VDD
VDD
VDD
VDD
VDD
VDD
VDD
VDD
VDD
VDD
VDD
VDD
VDD
VDD
VDD
VDD
VDD
VDD
VDD
VDD
VDD
VDD
VDD
VDD
VDD
VDD
VDD
VDD
VDD
VSS
VSS
VSS
VSS
VSS
VSS
VSS
VSS
VSS
VSS
VSS
VSS
VSS
VSS
VSS
VSS
VSS
VSS
VSS
VSS
VSS
VSS
VSS
VSS
VSS
VSS
VSS
VSS
VSS
VSS
VSS
VSS
VSS
DU
DU
DU
DU
DU/RESET#
DU/A13
DU/BA2
SA0
SA1
SA2
VREF
VREF
VDDSPD
VDDID
CB0
CB1
CB2
CB3
CB4
CB5
CB6
CB7
DM0
DM1
DM2
DM3
DM4
DM5
DM6
DM7
DM8
DQS0
DQS1
DQS2
DQS3
DQS4
DQS5
DQS6
DQS7
DQS8
RAS#
WE#
CAS#
S0#
S1#
CKE0
CKE1
CK0
CK1
CK2
CK0#
CK1#
CK2#
SDA
SCL
R121
1K
C158
0.1UF
C174
0.1UF
C488
0.1UF
R136
10K
R115
0
R107 470
T
T
T
T
T
T
T
T
C141
10U(0805)
+
C519
220U(D)
C180
10U(0805)
C137
10U(0805)
C534
10U(0805)
+
C691
220U(D)
addr =1010000b
addr =1010001b
DIMM
DECOUPLING
DDRVREF GEN. & DECOUPLING
NEAR M650
NEAR DIMM0 NEAR DIMM1
Sheet 9 of 35
DDR Memory DIMM

Schematic Diagrams
DDR SSTL-2 Termination (71-D4000-D04) B - 11
B.Schematic Diagrams
DDR SSTL-2 Termination
+1.25VS
+1.25VS
+1.25VS
+1.25VS
+1.25VS
/RDQS[0..7][6,7]
/RMD[0..63][6,7]
/RDQM[0..7][6,7]
/RMA[0..14] [6,7]
/RCS#[0..5][6,7]
/RSCAS#[6,7]
/RSWE#[6,7]
/RSRAS#[6,7]
/RMD1
/RMD33
/RMD0
/RMD32
/RMD2
/RMD34
/RMD9
/RMD8
/RMD3
/RMD11
/RMD10
/RMD18
/RMD17
/RMD16
/RMD24
/RMD19
/RMD27
/RMD26
/RMD25
/RMD35
/RDQS4
/RMD40
/RMD49
/RMD48
/RMD43
/RMD42
/RDQS5
/RMD41
/RMD51
/RDQS6
/RMD50
/RDQS7
/RDQS3
/RDQS0
/RDQS2
/RDQS1
/RMD57
/RMD59
/RMD56
/RMD58
/RMA1
/RMA3
/RMA5
/RMA7
/RMA9
/RMA10
/RMA11
/RMA14
/RSWE#
/RMD29
/RMD30
/RMD31
/RMD23
/RMD28
/RMD15
/RMD14
/RMD22
/RMD20
/RMD21
/RMD13
/RMD12
/RMD45
/RDQM1
/RDQM4
/RMD4
/RMD36
/RMD6
/RDQM0
/RMD37
/RMD63
/RMD55
/RDQM7
/RDQM6
/RMD52
/RMD53
/RMD60
/RMD39
/RMD46
/RMD47
/RMD44
/RCS#1
/RCS#0
/RCS#2
/RCS#3
/RMA13
/RSRAS#
/RMA8
/RMA6
/RMA0
/RMA2
/RMD61
/RDQM3
/RDQM5
/RMD38
/RMD7
/RMD54
/RMD5
/RDQM2
/RMA4
/RMA12
/RMD[0..63]
/RDQM[0..7]
/RDQS[0..7]
/RMA[0..14]
/RCS#[0..5]
/RSCAS#
/RCS#4
/RCS#5
/RMD62
RP63 8P4R-33
8 1
7 2
6
53
4
C188 0.1UF
C161 0.1UF
C165 0.1UF
C163 0.1UF
C185 0.1UF
C193 0.1UFC189 0.1UF
C166 0.1UF
C157 0.1UF
C156 0.1UF
C537 0.1UF
C159 0.1UF
C164 0.1UF
C154 0.1UF
C162 0.1UF
C536 0.1UF
C187 0.1UF
C538 0.1UF
C541 0.1UF
C160 0.1UF C192 0.1UF
C186 0.1UF
C546 0.1UF
C542 0.1UF
C191 0.1UF
C153 0.1UF
C544 0.1UF
C540 0.1UF
C190 0.1UF
C155 0.1UF
C543 0.1UF
C545 0.1UF
RP64 8P4R-33
8 1
7 2
6
53
4
RP65 8P4R-33
8 1
7 2
6
53
4
RP66 8P4R-33
8 1
7 2
6
53
4
RP67 8P4R-33
8 1
7 2
6
53
4
RP69 8P4R-33
8 1
7 2
6
53
4
RP70 8P4R-33
8 1
7 2
6
53
4
RP71 8P4R-33
8 1
7 2
6
53
4
RP72 8P4R-33
8 1
7 2
6
53
4
RP68 8P4R-33
8 1
7 2
6
53
4
R396 33
RP27 8P4R-33
81 72 6
5
3
4
RP29 8P4R-33
81 72 6
5
3
4
RP30 8P4R-33
81 72 6
5
3
4
RP34 8P4R-33
8 1
7 2
6
53
4
RP31 8P4R-33
81 72 6
5
3
4
RP24 8P4R-33
81 72 6
5
3
4
RP22 8P4R-33
81 72 6
5
3
4
RP26 8P4R-47
81 72 6
5
3
4
RP73 8P4R-33
8 1
7 2
6
53
4
RP74 8P4R-33
8 1
7 2
6
53
4
R137 33
R138 47
R139 47
RP28 8P4R-33
81 72 6
5
3
4
RP25 8P4R-33
81 72 6
5
3
4
RP33 8P4R-33
8 1
7 2
6
53
4
RP23 8P4R-33
81 72 6
5
3
4
RP21 8P4R-33
81 72 6
5
3
4
0603 Package placed within 200mils of VTT Termination R-packs
SSTL-2 Termination Resistors
MA/Control
CS
CKE
DDR
MD/DQM(/DQS) Rs
SSTL-2
SSTL-2
SSTL-2
Rtt
DECOUPLING CAPACITOR FOR SSTL-2 END TERMIANTION VTT ISLAND
10
0
0
33
33
47
OD 2.5V
Sheet 10 of 35
DDR SSTL-2
Termination

Schematic Diagrams
B - 12 LVDS Interface (SiS302LV) (71-D4000-D04)
B.Schematic Diagrams
LVDS Interface (SiS302LV)
Sheet 11 of 35
LVDS interface
(Sis302LV)
+5VS
+3VS
+3VS
+3VS
+3VS
+3VS
+3VS
+3VS
+3VS
+3VS
+3VS
+3VS
VBGCLK [5]
PCIRST#[9,13,14,20,22,24]
VBHCLK[5] VBCAD[5]
VAD[0..11][5]
VBD[0..11][5]
VAGCLK[5]VAHSYNC[5] VAVSYNC[5]
VADE[5]
VBCLK [5]
VBHSYNC [5]
VBVSYNC [5]
VBDE [5]
VBCTL0 [5]
VBCTL1 [5]
INTA#[9,13]
ENAVDD[11] ENABKL[11]
LL1C+[11] LL1C-[11]
LDC2+[11] LDC2-[11] LDC1+[11] LDC1-[11] LDC0+[11] LDC0-[11]
LL2C+[11]
LDC5+[11] LDC6-[11]
LL2C-[11]
LDC5-[11]
LDC6+[11]
LDC4+[11] LDC4-[11]
LDC3+[11] LDC3-[11]
LDC7-[11] LDC7+[11]
V2COMP
LPLLVDD
LDDCDATA
LDDCCLK
LL2C+
LL2C-
LDC6+
LDC6-
LDC5+
LDC5-
LDC4+
LDC4-
COMPOSITE Z1301
VBRCLK
LDDCDATA
LDDCCLK
LVDD1
VBD11
VBD6
TVPLLVDD
DAC_GND
V2COMP
LDC0-
LDC3+
LPLLVDD
LGND
ENAVDD
VBHCLK
VAVSYNC
DGND
DAC_GND
LDC2+
DVDD
DGND
VBRCLK
TVPLLGND
DAC_VDD
LDC3-
LL2C-
VREF2
VAD8
VAD3
VAD1
VBD0
LVDD2
LGND
TVPLLVDD
LVDD2
DVDD
VBD1
LGND
VAGCLK
VAD5
DGND
VBOSCO
LDC2-
DVDD
DGND
VAD9
VAD6
VAD0
VBD2
VBCLK
COMPOSITE
VBOSCO
LVDD1
DAC_GND
TVPLLGND
C
DGND
DVDD
DVDD
VBD10
VBD9
VBD3
IOCS
VBGCLK
DAC_VDD
VAD11
LDC6+
DAC_VDD
LVDD2
LVDD2
LPLLCAP
V5V
DGND
DGND
DVDD
LDC4-
LVDD1
LDC7+
VREF2
VAD7
DVDD
C
LDC4+
LDC5-
LL2C+
VDDV
ENABKL
VAD10
VAD4
VBD8
VBD5
Y
LGND
LGND
LDC7-
LVDD1
PCIRST#
VADE
DVDD
VBD4
VSWING
LL1C+
LPLLGND
Y
V5V
INTA#
ISET
LL1C-
LGND
DGND
VAD2
VBDE
VBCTL1
VDDV
LDC0+
LDC5+
LGND
LPLLVDD
VAHSYNC
DGND
VBD7
LGND
LDC6-
VBD[0..11]
VBD8
VBD5
VBD9
VBD6
VBD3
VBD0
VBD11
VBD7
VBD4
VBD10
VBD1
VBD2
VAD[0..11]
VAD0
VAD10
VAD3
VAD11
VAD8
VAD6
VAD9
VAD2
VAD7
VAD4
VAD5
VAD1
VBVSYNC
VBHSYNC
VBCAD
VBCTL0
LDC1-
LDC1+
LDC0-
LDC2+
LDC2-
LL1C+
LL1C-
LDC0+
LDC1+
LDC1-
LDC3+
LDC3-
LDC7+
LDC7-
LPLLGND
L11
FCM1608K121
L12
FCM1608K121
L13
FCM1608K121
L14
FCM1608K121
L19
FCM1608K121
L20
FCM1608K121
C42
NC/0.1uF
L18
FCM1608K121
R23 NC
R268 6K
R269 2K
C49
NC
R20 100
R19 100
L17
FCM1608K121
R202
75
C261
330PF
D22
DA204U(R)
C
AAC
C250 33PF(R)
C262
330PF
R212 0
C251
330PF
R213
75
R211 0(R)
D23
DA204U(R)
C
AAC
L47
2.7UH
1 2
C249
330PF
L46
FCM1608K-121T07
1 2
C248 33PF(R)
Y3
14.318MHZ R24 10
L15
FCM1608K121
N5
N3
N2
N4
R242 2.2K
R241 2.2K
R22 0
U22
SIS302LV
1
2
3
4
5
6
7
8
9
10
11
12
13
14
15
16
17
18
19
20
21
22
23
24
25
26
27
28
29
30
31
32
33
34
35
36
37
38
39
40
41
42
43
44
45
46
47
48
49
50
51
52
53
54
55
56
57
58
59
60
61
62
63
64
65
66
67
68
69
70
71
72
73
77
74
75
76
78
79
80
81
82
83
84
85
86
87
88
89
90
91
92
93
94
95
96
97
98
99
100
101
102
103
104
105
106
107
108
109
110
111
112
113
114
115
116
117
118
119
120
121
122
123
124
125
126
127
128
LVDSPLLVDD/LPLL
RESERVED/LPLLCA
LVDSPLLVSS/LPLL
LAVSS/LGND
RESERVED/LL2C
RESERVED/LL2C*
LAVDD/LVDD
RESERVED/LDC7
RESERVED?LDC7*
LAVSS/LGND
RESERVED/LDC6
RESERVED/LDC6*
LAVDD/LVDD
RESERVED/LDC5
RESERVED/LDC5*
LVDSPLLVSS/LGND
RESERVED/LDC4
RESERVED/LDC4*
LVDSPLLVDD/LVDD
LAVDD/LVDD
LX3P/LDC3
LX3N/LDC3*
LAVSS/LGND
LXC1P/LL1C
LXC1N/LL1C*
LAVDD/LVDD
LX2P/LDC2
LX2N/LDC2*
LAVSS/LGND
LX1P/LDC1
LX1N/LDC1*
LAVDD/LVDD
LX0P/LDC0
LX0N/LDC0*
LAVSS/LGND
EXTSWING/VSWING
DACVDD/DACVDD
V2RSET/ISET
DAC_GND/DAC_GND
V2COMP/DACB0
IOCOMP/DACA0
RESERVED/DACB1
IOY/DACA1
RESERVED/DACB2
IOC/DACA2
RESERVED/DACB3
DAC_VDD/DACA3
DAC_GND/DAC_GND
IOCS/C/HSYNC
RESERVED/BOC/VS
PLL1GND/TVPLL_G
VBRCLK(XIN)/XIN
VBOSCO/XO
PLL1VDD/TVPLL_V
DVDD0/TVPLL_VDD
TSCLKI/GPIO4
TVCLKO/GPIO[5]
DVSS0/RESET*
VBCLK/P-OUT
OVDD/VDDV
DVSS1/VREF1
VBCTL1/FLD/STL1
VBDE/DE1
DVDD1/DVDD
V1/VBVSYNC
H1/VBHSYNC
DGND/VBCTL0
D1[0]/VBD0
D1[1]/VBD1
D1[2]/VBD2
D1[3]/VBD3
D1[4]/VBD4
D1[5]/VBD5
D1[6]/VBD6
XCLK1*/DVDD2
DGND/DVSS2
XCLK1/VBGCLK
D1[7]/VBD7
D1[8]/VBD8
D1[9]/VBD9
D1[10]/VBD10
D1[11]/VBD11
DVDD/RESERVED
DVDD/RESERVED
D2[0]/VAD0
D2[1]/VAD1
D2[2]/VAD2
D2[3]/VAD3
D2[4]/VAD4
D2[5]/VAD5
XCLK2*/DVDD3
DGND/DVSS3
XCLK2/VAGCLK
D2[6]/VAD6
D2[7]/VAD7
D2[8]/VAD8
D2[9]/VAD9
D2[10]/VAD10
D2[11]/VAD11
DGND/OVSS
H2/VAHSYNC
V2/VAVSYNC
DVDD/DVDD4
DE2/VADE
FLD/STL2/DVSS4
AS/RESERVED
SPD/VBCAD
SPC/VBHCLK
HIN/DVSS5
VIN/DVDD5
VREF2/OVDD
SDD/GPIOA(GPI)
SDC/GPIOB(GPI)
DD1/GPIOC(GPI)
DC1/GPIOD(GPI)
DD2/LDDCDATA
DC2/LDDCCLK
V5V/V5V
HOUT/V2HSYNC
VOUT/V2VSYNC
HPD/LCDSENSE
HPINT*/INTA#
GPIO[0]/EXTRSTN
GPIO[1]/PFTEST1
GPIO[2]/PFTEST2
GPIO[3]/PFTESTO
ENAVDD/GPIOG(GP
ENABKL/GPIOH(GP
T
T
T
T
T
T
T
T
T
T
T
T
T
T
T
T
T
T
T
R267 147
C36
0.1UF
C35
0.1UF
C39
0.1UF
C40
0.1UF
C59
0.1UF
C66
0.1UF
C68
0.1UF
C41
0.1UF
C51
0.1UF
C34
0.1UF
C57
0.1UF
C56
0.1UF
C55
0.1UF
C46
0.1UF
C47
0.1UF
C321 1UF
C32
0.1UF
C69
0.1UF
C37
10UF/10V
C38
10UF/10V
C60
10UF/10V
C67
10UF/10V
C50
10UF/10V
C33
10UF/10V
C58
10UF/10V
C65
10UF/10V
C48
10UF/10V
C52
22P
C43
22P
JTV1
SVIDEO CON
1
34
2
5
6
T
T
301LV/302LV:R894/R895
PIN(GND1,GND2)=GND
Spread range:R120:+-1.5%/+-2.5%
Choose clock source:main board/crystal
R1 :NC/22

Schematic Diagrams
Panel Con & LED Indicator (71-D4000-D04) B - 13
B.Schematic Diagrams
Panel Con & LED Indicator
Sheet 12 of 35
Panel Con & LED
Indicator
LEDVDD
12V LCDVCC
+3VS
+3VS
LCDVCC
VIN
LCDVCC
SYS5V
+5VS
+5VS
VDD5
12V
LEDVDD
LEDDATA[24]
LEDCLK[24]
H8_RESET#[24]
ENAVDD[10]
LDC0- [10]
LDC0+ [10]
LDC1- [10]
LDC1+ [10]
LDC2- [10]
LDC2+ [10]
LL1C- [10]
LL1C+ [10]
LDC4- [10]
LDC4+ [10]
LDC5- [10]
LDC5+ [10]
LDC6- [10]
LDC6+ [10]
LL2C- [10]
LL2C+ [10]
IDE_LED#[14]
LDC3- [10]
LDC3+ [10]
LDC7- [10]
LDC7+ [10]
LCDID0[15] LCDID1[15] LCDID2[15]
INTMIC [27]
BRIGADJ [24]
LID_SW#[24,27]
GATE_LID_SW[15]
ENABKL[10]
ACIN_LED
LEDPWR
LEDDATA
LEDCLK
H8_RESET#
SCROLLOCK
ENAVDD
LL1C+TXCLK-LP
TXCLK-LN
LDC0-
LDC1+
LDC2-
TXOUT-LN3
LDC0+
LL1C-
LDC1-
TXOUT-LP3 LDC3+
LDC2+
LCDID1
LCDID2
PANEL
TXCLK-UP
BAT_FULL
PWR/SUS_LED
LCDID0
INTMIC
BRIGADJ
TXOUT-LN0
TXOUT-LN2
TXOUT-LN1
TXOUT-LP2
TXOUT-LP0
TXOUT-LP1
LDC7+
TXOUT-UN0 LDC4-
LDC6+
LL2C-
TXOUT-UP3
TXOUT-UP2
LDC5+
LDC7-
LDC5-
TXCLK-UN
TXOUT-UN2
TXOUT-UP0
TXOUT-UN3
TXOUT-UN1
LDC4+
LDC6-
TXOUT-UP1
TXCLK-UP
LDC3-
TXOUT-LN0
TXOUT-LP0
TXOUT-LN1
TXOUT-LP1
TXOUT-LP2
TXOUT-LN2
TXOUT-LP3
TXOUT-LN3
TXCLK-LN
TXCLK-LP TXCLK-UN
TXOUT-UP3
TXOUT-UP1
TXOUT-UP2
TXOUT-UN3
TXOUT-UN2
TXOUT-UN1
TXOUT-UP0
TXOUT-UN0
CHA/BATLOW
LL2C+
BAT_FULL
PANEL
ENABKL
GATE_LID_SW
LID_SW#
IDE_LED#
SCROLLOCK
CAPSLOCK
NUMLOCK
ACIN_LED
Z245
Z511
PWR/SUS_LED
CAPSLOCK
NUMLOCK
E-MAIL
E-MAIL
WL_LED
CHA/BATLOW
WL_LED
LEDPWR
C288
0.1UF
R278
47K
Q17
2N7002
G S
DC336
0.1UF
C285
0.1UF
C286
4.7U(0805)
R301
10K
Q18
2N7002
G S
D
C338
0.1UF
C337
4.7U(0805)
L79 0
L80 0
L83 0
D4
SML_010MT_G
A C
L75 0
L74 0
L82 0
L77 0
L70 L(1206)
L78 0
L76 0
L81 0
C273
0.1UF(R)
JLCD1
CON50
1
3
5
7
9
11
13
15
17
19
21
23
25
27
29
31
33
35
37
39
2
4
6
8
10
12
14
16
18
20
22
24
26
28
30
32
34
36
38
40
41
43
45
47
49
42
44
46
48
50
1
3
5
7
9
11
13
15
17
19
21
23
25
27
29
31
33
35
37
39
2
4
6
8
10
12
14
16
18
20
22
24
26
28
30
32
34
36
38
40
41
43
45
47
49
42
44
46
48
50
C322
0.1UF
C289
0.1UF
L58 0
L60 0
L56 0
C272
0.1UF(R)
L55 0
L59 0
L54 0
L63 0
C298
10PF
L62 0
L61 0
L57 0
C296
10PF
C290
10PF
C292
10PF
C294
10PF
C276
10PF
C278
10PF
C280
10PF
C282
10PF
C283
10PF
C281
10PF
C279
10PF
C277
10PF
C275
10PF
C274
10PF
C293
10PF
C291
10PF
D7
SML_010MT_G
AC
C299
10PF
C297
10PF
C295
10PF
R10 220(0805)
R9 220(0805)
D5
SML_010MT_G
AC
D6
SML_010MT_G
AC
R288
10K
R11 220(0805)
D9
F01J2E
AC
D8
F01J2E
AC
Q16
4800
4
8
51
3
7
62
R8 220(0805)
U23
TC7SZ08
2
14
3
5
R289
10K
C284
0.1UF
L68
FCM2012V-121
Q15
2N3906
R220 4.7K
U3
74HCT164
1
2
8
9
3
4
5
6
10
11
12
13
147
A
B
CLK
CLR
QA
QB
QC
QD
QE
QF
QG
QH
VCCGND
L67 FCM2012V-121
L65
FCM2012V-121
R528
100K Q26
2N7002
G S
D
Q27
2N7002
G S
D
Q28
2N7002
G S
D
R527
100K
R529
10K

Schematic Diagrams
B - 14 962 (PCI/IDE/HyperZip) 1 of 4 (71-D4000-D04)
B.Schematic Diagrams
962 (PCI/IDE/HyperZip) 1 of 4
Sheet 13 of 35
962 (PCI/IDE/
HyperZip)
1 of 4
+1.8VS
+1.8VS
+1.8VS
+3VS
+3VS
+3VS
+3VS
+3V
+3V
IDECS#A[0..1] [14]
IDESAA[0..2] [14]
IDESAB[0..2] [14]
IDECS#B[0..1] [14]
FRAME#[19,20,25]
ZUREQ[9]
INTD#[25]
ZSTB#1[9]
PAR[19,25]
IDEIOR#B [14]
INTC#[19]
C/BE#0[19,20,25]
GNT2#[25]
IDEREQA [14]
IDACK#A [14]
DEVSEL#[19,25]
ZSTB1[9]
C/BE#1[19,20,25]
IDEIOW#A [14]
ZSTB#0[9]
REQ0#[19]
GNT0#[19]
C/BE#2[19,20,25]
AD[0..31][19,20,25]
INTA#[9,10]
IDEIRQA [14]
IDEIOR#A [14]
ZSTB0[9]
C/BE#3[19,20,25]
REQ2#[25]
ICHRDYB [14]
IDEDA[0..15] [14]
STOP#[19,25]
IDEREQB [14]
PCICLK961[4]
TRDY#[19,20,25]
ZAD[0..15][9]
IDACK#B [14]
IDEIRQB [14]
ZCLK1[4]
IRDY#[19,20,25]
ZDREQ[9]
IDEDB[0..15] [14]
CBLIDB [14]
SERR#[19,25]
PRST# [19,24,25]
SUSB#[24,28]
ICHRDYA [14]
CBLIDA [14]
PCIRST#[9,10,14,20,22,24]
IDEIOW#B [14]
SZCMP_N
IDESAA[0..2]
IDECS#A[0..1]
IDESAB[0..2]
IDECS#B[0..1]
FRAME#
REQ2#
SERR#
STOP#
INTC#
INTB#
INTA#
INTD#
REQ1#
REQ3#
REQ4#
REQ0#
AD18
AD17
AD10
AD29
AD19
AD12
AD8
ZAD0
INTD#
AD24
AD9
IDECS#A0
PRST#
AD30
AD27
AD15
STOP#
IDESAB0
ZAD3
ZSTB#1
AD21
AD20
AD14
AD13
AD3
IDECS#B0
ZAD9
SZ1XAVSS
AD28
ZAD8
SZ4XAVSS
AD25
AD22
AD11
AD1
ZAD4
AD26
AD16
AD4
GNT0#
SZ4XAVSS
ZAD5
ZAD15
SVSSZCMP
CBLIDA
ZAD1
C/BE#0
PLOCK#
SZCMP_N
AD6
ZAD13
AD7
AD2
AD0
REQ0#
ZCLK1
AD23
CBLIDB
ZSTB#0
AD31
AD5
IDACK#B
ZAD2
ZAD10
IDACK#A
ZAD6
ZAD7
ZAD11
ZDREQ
ZAD12
ZAD14
SZ1XAVSS
SUSB#
SZCMP_P
SVSSZCMP
PCIRST#
PCIRST#
DEVSEL#
TRDY#
PLOCK#
IRDY#
AD[0..31]
GNT3#
GNT4#
PCICLK961
IDEDB10
IDEDA9
IDEDA6
IDEDA3
IDECS#A1
IDEDB9
IDEDB7
IDEDA2
IDEDB1
IDEDA11
IDEDA10
IDEIRQB
SZ1XAVDD SZ4XAVDD
PAR
INTC#
REQ3#
IDEDB11
IDEDA13
FRAME#
REQ1#
IDEDB3
IDEREQA
SZCMP_P
TRDY#
C/BE#1
IDEDA12
SERR#
IRDY#
C/BE#3
GNT3#
IDEDB13
IDEDA4
ICHRDYB
C/BE#2
REQ2#
IDEREQB
IDEDA15
ZSTB0
INTA#
GNT1#
GNT2#
IDEDB4
IDEDB0SVDDZCMP
INTB#
IDEDB2
IDEDA8
IDEDA5
IDEDB6
SZVREF ZUREQ
GNT4#
IDEIOW#A
SVDDZCMP
SZVREF
SZ4XAVDD
SZ1XAVDD
DEVSEL#
IDEDB12
IDEDB8
IDEDA14
IDECS#B1
IDEIOR#B
IDEIOR#A
IDEIRQA
ZSTB1
IDEDB5
ICHRDYA
IDEDB15
IDEDB14
IDEDA7
IDEDA1
REQ4#
IDEDA0
IDESAB1
IDEIOW#B
MIDEIOR#A
MIDEIOW#A
MIDACK#A
IDESAA0
IDESAA1
IDESAA2MIDESAA2
MIDESAA1
MIDESAA0
MIDECS#A1
MIDECS#A0
MIDEIOR#B
MIDEIOW#B
MIDACK#B
MIDESAB2
MIDESAB1
MIDESAB0
MIDECS#B1
MIDECS#B0
GNT1# IDESAB2
C461
0.1UF
L87
FCM1608K121
1 2
R118 0
L27
FCM1608K121
1 2
RN6
8P4R-4.7K
8 1
7 2
6
53
4
RN5
8P4R-2.2K
8 1
7 2
6
53
4
L86
FCM1608K121
1 2
C460
0.1UF
C443
0.01UF
C459
0.1UF
C444
0.01UF
C128
0.01UF
R75 56
C129
0.1UF
C514 0.1UF
R76
150_1%
R365
10K
R366
330K
C458
0.1UF
C440
10UF/10V
C150
0.01UF
C122
10UF/10V
C146
0.1UF
N11
N10
N16
R77
150_1%
C513
0.1UF(R)
C151
0.1UF
N17
T
T
T
RP32
10P8R-2.7K
1
2
3
4
5
10
9
8
7
6
1
2
3
4
5
10
9
8
7
6
R125
33
R74 56
U7
74LVC74
141 52 63
9
4
8
13
7
12
11
10
VCCCLR1# Q1D1 Q1#CLK1
Q2
PR1#
Q2#
CLR2#
GND
D2
CLK2
PR2#
C462
10UF/10V
R97 33
R363 33
R103 22
R104 22
R98 10
R389 4.7K
R388 4.7K
T
R86 33
R80 33
R90 22
R87 22
R352 10
R91 33
R358 33
R360 33
BGA2A
SIS962
J5
J4
H2
H1
J3
K4
J2
J1
K5
K2
L3
K1
L1
L4
L5
L2
N5
P2
P3
P4
R2
R3
R1
T1
P5
T2
U1
U2
T3
R5
U3
V1
Y3
Y4
W10
V10
Y11
U12
V11
Y9
Y10
T11
U11
W11
T12
V12
W17
Y17
T16
U17
T14
W16
V16
Y18
T15
V17
U16
W18
U10
V9
W8
T9
Y7
V7
Y6
Y5
W6
U8
W7
V8
U9
Y8
T10
W9
Y16
V15
U14
W14
V13
T13
Y13
Y12
W12
W13
U13
Y14
V14
W15
Y15
U15
M18
M19
M17
M16
M20
L16
L20
L18
K18
J20
K17
K16
H20
J18
H19
H18
F1
F2
E1
H5
F3
H3
G1
G2
G3
H4
K3
M4
P1
R4
E3
F4
E2
G4
M3
M1
M2
N4
M5
N3
N1
N2
Y2
C3
V20
N19
N20
K20
K19
N16
N17
R19
N18
R18
P18
U20
U19
T20
T19
R20
P20
AD31
AD30
AD29
AD28
AD27
AD26
AD25
AD24
AD23
AD22
AD21
AD20
AD19
AD18
AD17
AD16
AD15
AD14
AD13
AD12
AD11
AD10
AD9
AD8
AD7
AD6
AD5
AD4
AD3
AD2
AD1
AD0
IDEAVDD
IDEAVSS
ICHRDYA
IDREQA
IIRQA
CBLIDA
IIOR#A
IIOW#A
IDACK#A
IDSAA2
IDSAA1
IDSAA0
IDECSA#1
IDECSA#0
ICHRDYB
IDREQB
IIRQB
CBLIDB
IIOR#B
IIOW#B
IDACK#B
IDSAB2
IDSAB1
IDSAB0
IDECSB#1
IDECSB#0
IDA0
IDA1
IDA2
IDA3
IDA4
IDA5
IDA6
IDA7
IDA8
IDA9
IDA10
IDA11
IDA12
IDA13
IDA14
IDA15
IDB0
IDB1
IDB2
IDB3
IDB4
IDB5
IDB6
IDB7
IDB8
IDB9
IDB10
IDB11
IDB12
IDB13
IDB14
IDB15
ZAD0
ZAD1
ZAD2
ZAD3
ZAD4
ZAD5
ZAD6
ZAD7
ZAD8
ZAD9
ZAD10
ZAD11
ZAD12
ZAD13
ZAD14
ZAD15
PREQ#4
PREQ#3
PREQ#2
PREQ#1
PREQ#0
PGNT#4
PGNT#3
PGNT#2
PGNT#1
PGNT#0
C/BE#3
C/BE#2
C/BE#1
C/BE#0
INT#A
INT#B
INT#C
INT#D
FRAME#
IRDY#
TRDY#
STOP#
SERR#
PAR
DEVSEL#
PLOCK#
PCICLK
PCIRST#
ZCLK
ZSTB0
ZSTB0#
ZSTB1
ZSTB1#
ZUREQ
ZDREQ
VDDZCMP
ZCMP_N
ZCMP_P
VSSZCMP
Z1XAVDD
Z1XAVSS
Z4XAVDD
Z4XAVSS
VZREF
ZVSSREF
R390 4.7K
R79 33
R349 33
R351 33
PCI
Analog Power supplies of Transzip
function for 96X Chip.
HyperZip
IDE
962-1
10MIL
10MIL
10MIL
6.49mA
7.92mA
35.64mA
10MIL

Schematic Diagrams
962 (Misc Signals) 2 of 4 (71-D4000-D04) B - 15
B.Schematic Diagrams
962 (Misc Signals) 2 of 4
Sheet 14 of 35
962 (Misc Signals)
2 of 4
+3VS
+3VS
+3VS
RTCVDD
+3V
+3V
+3V
+3V
+3V
+3V
+3VS
+3V
+3VS
AC_SDOUT[20,26] AC_SYNC[20,26]
EXTSMI#[24]
WAKE-UP[24]
SCI# [24]
LCDID0 [11]
HWSUS_CB#[19]
CLKAPIC[4]
BATOK[18]
SMBDAT[4,7,24]
LCDID2 [11]
AC_SDIN1[20,26]
PSON#[28,29]
AC_BCLK[20,26]
SMBCLK[4,7,24]
AC_RST#[20,26]
AC_SDIN0[26]
SERIRQ[19,22,24]
PM_CPUPERF#[2]
LPC_FRAME#[22,24]
VGATE[29]
PCBEEP[29]
LPC_DRQ#[22]
LPC_AD3[22,24]
STPCLK#[3]
LPC_AD2[22,24]
FERR#[3]
LPC_AD0[22,24]
NMI[3]
LPC_AD1[22,24]
CPUSLP#[3]
IGNNE#[3]
CPUSTP# [4,29]
REFCLK1[4]
AUXOK[9,24,28]
PWRBTN#[24]
INIT#[3] A20M#[3]
PWRGD[9,26,29]
INTR[3] SMI#[3]
GATE_LID_SW [11]
LCDID1 [11]
VID1[2,30]
V_ADJ [30]
WAKE-UP
EXTSMI# SCI#
GATE_LID_SW
NMI
961PME#
LPC_DRQ#
CPUSLP#
OSC32KHO
ATF_INT#
AC_BCLK
SMBCLK
LAN_PWRON
LPC_FRAME#
AC_SDIN1
LAN_PWRON
A20M#
LCDID1
LCDID1
SMBCLK
GPIO18
AUXOK
IGNNE#
CLKAPIC
LPC_AD1
LPC_AD0
LPC_DRQ#
REFCLK1 VGATE
LCDID0
LCDID2
SMI#
CPUSTP#
CPUSTP#
SENTEST
DPERSLP
BATOK
FERR#
LCDID2
HWSUS_CB#
PCBEEP
AC_SDIN0
AC_SDIN1
LPC_AD3
VGATE
AC_SDIN0
LPC_AD2
SERIRQ
SERIRQ
LCDID0
SENTEST
LPC_AD2
GPIO18
INTR
V_ADJ
961PME#
SMBDAT
PSON#
PWRGD
STPCLK#
PCBEEP
LPC_AD3
LPC_AD0
INIT#
PWRBTN#
AC_RST#
ATF_INT#
HWSUS_CB#
LPC_AD1
DPERSLP
OSC32KHI
GMUXSEL
VID1 ATF_INT#
PM_CPUPERF#
SMBDAT
EXTSMI#
GMUXSEL
V_ADJ
R392 4.7K
R398 4.7K(R)
R109 4.7K
R100 4.7K
C510
0.01UF
R369 10K
R94 4.7K
C179
20PF
R387 0
D14 1SS355
A C
C196
0.1UF
D13 1SS355
A C
R395 4.7K
R132
10M
C177
0.1UF
R96 10K
D17 1SS355(R)
AC
C518
0.1UF
R391 4.7K
R133 10K
R386 10K
R399 0
R124 100K
Y7
32.768KHZ
1 2
R368 10K
R134 4.7K
R375 4.7k
R123 4.7K
R131 4.7K
R102 4.7K
T
R371 100K
R135 0
C178
15PF
C167
0.1UF
R362 4.7K
RN11
8P4R-4.7K
18 27 36 45
R141 4.7K
R95 4.7K
T
D15
F01J2E
AC
R129 0
R130 0
R101 4.7K(R)
R385 10K
R370 100K
R364 4.7K
RP19
10P8R-10K
1
2
3
4
5
10
9
8
7
6
1
2
3
4
5
10
9
8
7
6
RP18
10P8R-10K
1
2
3
4
5
10
9
8
7
6
1
2
3
4
5
10
9
8
7
6
R353 4.7K
R84 0(R)
(AUX)
(AUX)
(AUX)
(AUX)
(AUX)
(AUX)
(AUX)
(AUX)
(AUX)
(AUX) (AUX)
(AUX)
(AUX)
(AUX)
(AUX)
(AUX)
(MAIN)
(MAIN)
(MAIN)
(MAIN)
(MAIN)
(MAIN)
(MAIN)
BGA2B
SIS962
T18
P16
R17
R16
Y20
U18
T17
W20
V19
Y19
V18
W19
V5
T7
U6
W5
W4
U7
V6
C2
D2
D3
D1
C1
E4
B2
A1
A2
D5
W2
T5
D6
Y1
W3
G5
V3
A14
B14
D14
A3
A15
B1
E5
E13
A16
D13
B15
A8
A6
B6
E8
D7
C6
B4
A7
C7
C8
D8
A5
B5
A4
B7
E9
C5
E7
B9
B8
V2
T8
T4
T6
W1
U5
U4
C4
C14
E6
B3
F5
D4
A9
INIT#
A20M#
SMI#
INTR
NMI
IGNNE#
FERR#
STPCLK#
CPUSLP#
APICCK
APICD0
APTCD1
LAD0
LAD1
LAD2
LAD3
LFRAME#
LDRQ#
SIRQ
OSC32KHI
OSC32KHO
BATOK
PWROK
RTCVDD
RTCVSS
GPIO20
GPIO19
AC_SDIN0
AC_SDIN1
AC_SDOUT
AC_SYNC
AC_RESET#
AC_BIT_CLK
OSCI
ENTEST
SPK
PWRBTN#
PME#
PSON#
AUXOK
ACPILED
GPIO13/DPRSLPVR
GPIO14
GPIO15
GPIO16
GPIO17
GPIO18/PMCLK
OSC25MHI
MIITXCLK
MIITXEN
MIITXD0
MIITXD1
MIITXD2
MIITXD3
MIIRXCLK
MIIRXDV
MIIRXER
MIIRXD0
MIIRXD1
MIIRXD2
MIIRXD3
MIICOL
MIICRS
MIIMDC
MIIMDIO
MIIAVDD
MIIAVSS
GPIO0
GPIO1/LDRQ1#
GPIO2/THERM#
GPIO3/EXTSMI#
GPIO4/CLKRUN#
GPIO5/PREQ5#
GPIO6/PGNT5#
GPIO7
GPIO8/RING
GPIO9/AC_SDIN2
GPIO10/AC_SDIN3
GPIO11
GPIO12/CPUSTP#
OSC25MHO
R361 4.7K
R394 4.7K
D16 1N4148(R)
A C
R117 100K
NEED NOT to place
close to 96X
NEED NOT to place
close to 96X
GPIO pins
CPU_S
APIC
LPC
RTC
MII
AC97
GPIO
ACPI
/others
KBC
/geyserville
962-2
GPIO
( Infinite, 150, 110, 56 Ohm)
Programable on-die pull-high strength for CPU_S:
FROM H8
FOR C4
SB Hardware Trap
PCBEEP( LPC addr mapping)
It will change next
verison

Schematic Diagrams
B - 16 962 (USB I/F) 3 of 4 (71-D4000-D04)
B.Schematic Diagrams
962 (USB I/F) 3 of 4
Sheet 15 of 35
962 (USB I/F)
3 of 4
+3V
+1.8V
+3V
+3VS
+3VS
+3V
+3V
UCLK48M[4]
PHY_LKON[21]
PHY_LPS[21] PHY_REQ[21]
PHY_D0[21] PHY_D1[21] PHY_D2[21] PHY_D3[21] PHY_D4[21] PHY_D5[21] PHY_D6[21] PHY_D7[21]
PHY_CTL0[21] PHY_CTL1[21] PHY_CLK[21]
UV0+ [17]
UV0- [17]
UV1+ [17]
UV1- [17]
UV2+ [17]
UV2- [17]
OC0# [17]
OC1# [17]
OC2# [17]
-DATA3 [17]
+DATA3 [17]
-DATA4 [17]
+DATA4 [17]
-DATA5 [17]
+DATA5 [17]
USBREFIVDD_AUX
UV4+
PHY_REQ
PHY_LKON UV2-
UV0+
OC0#
USBPVDD
1394_MA2/EESK
PHY_D3
PHY_D2
UV2+
UV3+
UV3-
OSC12MHI
PHY_D5
OC1#
OSC12MHO
PHY_LPS
PHY_D7
PHY_CTL0
PHY_CTL1
PHY_CLK
UCLK48M
UV1-
USBPVDD
USBPVSS
UV1+
UV5+
USBREF
IVDD_AUX
PHY_D1
PHY_D6
1394_MA0/EEDO
1394_EECS UV0-
OC2#
PHY_D0
1394_MA1/EEDI
PHY_D4
UV4-
UV5-
USBPVSS
USBREFAVDD
-DATA5UV5-
UV5+ +DATA5
-DATA3
UV3+
UV3-
+DATA3
-DATA4UV4-
UV4+ +DATA4
1394_EECS
1394_MA0/EEDO
1394_MA1/EEDI
1394_MA2/EESK
T
C486
0.1UF
C134
0.1UF
T
R88 412_1% L28
4.7uH_SMD_30%
1 2
C130
0.1UF
C496
10UF/10V
R73 22
C463
22P
R72 22
C464
22P
T
T
T
T
R402
15K
R71 22
R240
15K
C465
22P
R239
15K
C466
22P
R70 22
R401
15K
U6
9346
1
2
3
4
8
7
6
5
CS
SK
DI
DO
VCC
NC
NC
GND
T
R222
15K
R221
15K
R69 22
C467
22P
R68 22
C468
22P
T
R113 47K
C484
0.1UF
C145
0.1UF
C478
0.1UF
C480
10UF/10V
T
C479
1UF
Y6 12MHz
R78 10K
R89 10M
T
JA4
SHORT-A
1 2
T
JA3
SHORT-A
1 2
JA1
SHORT-A
1 2
C497
0.1UF
C498
10UF/10V
L90
FCM2012V121
1 2
C140
10UF/10V
C131
15PF
R85 10K
C135
20PF
R347 10K
C132
0.1UF
L29
FCM2012V121
1 2
L30
FCM2012V121
1 2
C133
0.1UF
C485
0.1UF
C503
10UF/10V
BGA2C
SIS962
V4
B18
C18
D18
D19
E14
D15
E18
F18
E16
E15
G18
G19
G20
G17
J16
H17
H16
G16
D16
F17
D17
E17
B17
E19
B19
F19
B16
A17
F16
A18
C15
C16
C17
B20
F20
D20
E20
C20
A20
A19
C19
A12
B12
C12
D12
E12
A13
B13
C13
D11
C11
E11
A10
B10
A11
E10
D9
B11
C9
C10
D10
USBCLK48M
UV0+
UV0-
UV1+
UV1-
UV2+
UV2-
UV3+
UV3-
UV4+
UV4-
UV5+
UV5-
OC0#
OC1#
OC2#
OC4#
OC3#
OC5#
USBVDD
USBVDD
USBVDD
USBVDD
USBVSS
USBVSS
USBVSS
USBVSS
OSC12MHI
OSC12MHO
USBREF
USBPVDD
USBPVSS
IVDD_AUX
IVDD_AUX
USBREFAVDD
EESK(GPI21)
EEDI(GPI22)
EEDO(GPI23)
EECS(GPI24)
LPS
LREQ
LINKON
D0
D1
D2
D3
D4
D5
D6
D7
CTL0
CTL1
SCLK
IPB_OUT1
IPB_OUT0
NC
NC
NC
NC
NC
NC
NC
12 mil
20 mil 20 mil
Place these components
near to SiS96X
Place these components
near to SiS96X
Place these components
near to SiS96X

Schematic Diagrams
962 (Power & RTC) 4 of 4 (71-D4000-D04) B - 17
B.Schematic Diagrams
962 (Power & RTC) 4 of 4
Sheet 16 of 35
962 (Power & RTC)
4 of 4
+3VS
+1.8VS
+3VS
+1.8V
+3V
+1.8VS
VTT
+1.8V VTT
+1.8VS +3VS VTT
+3V+1.8V
+3V
RTCVDD
BAT
+3VS +3V
+3VS +2.5V
BATOK [15]
C469
1UF
C505
0.1UF
C508
0.1UF
C490
0.1UF
C147
1UF
C528
0.1UF
C526
10UF/10V
C477
0.1UF
C482
0.1UF
C476
0.1UF
C489
10UF/10V
C520
0.1UF
C527
10UF/10V
C493
0.1UF
C475
0.1UF
C516
0.1UF
C492
0.1UF
C351
0.1UF
C512
0.1UF
C511
1UF
C501
0.1UF
C502
0.1UF
C483
0.1UF
C491
0.1UF
C481
0.1UF
C525
0.1UF
C506
0.1UF
C507
0.1UF
C524
0.1UF
C553
10UF/10V
C552
1UF
R403 100
D27
1SS355
AC
C406
1UF
C495
0.1UF
C509
0.1UF
C494
0.1UF
R404
1K
C195
0.01UF
Q5
MMBT3904
BE
C
C194
1UF
J1
JOPEN
2 1
R407
51K
C551
10UF/10V
R406
10K
D26
1SS355
A C
BGA2D
SIS962
G15
J15
J17
L15
L17
N15
P17
K15
G6
H15
L6
M15
R6
R10
R14
P15
R15
H6
K6
M6
P6
R7
R9
R11
R13
J6
N6
R8
R12
F9
F12
F7
F10
F11
F14
F15
F8
F13
H8
H9
H10
H11
H12
H13
J8
J9
J10
J11
J12
K8
K9
K10
K11
L8
L9
L10
L11
M8
M9
M10
M11
N8
N9
N10
N11
N12
N13
J13
J19
K12
K13
L12
L13
L19
M12
M13
P19
VDDZ
VDDZ
VDDZ
VDDZ
VDDZ
VDDZ
VDDZ
PVDDZ
IVDD
IVDD
IVDD
IVDD
IVDD
IVDD
IVDD
VTT
VTT
OVDD
OVDD
OVDD
OVDD
OVDD
OVDD
OVDD
OVDD
PVDD
PVDD
PVDD
PVDD
IVDD_AUX
IVDD_AUX
OVDD_AUX
OVDD_AUX
OVDD_AUX
OVDD_AUX
OVDD_AUX
PVDD_AUX
PVDD_AUX
VSS
VSS
VSS
VSS
VSS
VSS
VSS
VSS
VSS
VSS
VSS
VSS
VSS
VSS
VSS
VSS
VSS
VSS
VSS
VSS
VSS
VSS
VSS
VSS
VSS
VSS
VSS
VSS
VSS
VSSZ
VSSZ
VSSZ
VSSZ
VSSZ
VSSZ
VSSZ
VSSZ
VSSZ
VSSZ
C127
10UF/10V
JBAT1
CON2
1
2
1
2
C517
0.1UF
R405 20K
Q22 MMBT3906
B
E C
R408
10K
C680 0.1UF
C679 0.1UF
-4
Power
962
Put under 96X solder side
please put J5 on
component
side
Decoupling Capacitor
Place close to 96X

Schematic Diagrams
B - 18 HDD/Combo Connector (71-D4000-D04)
B.Schematic Diagrams
HDD/Combo Connector
Sheet 17 of 35
HDD/Combo
Connector
+3VS
+5VS
+3VS
+3VS
+3VS +5VS
+5VS
FDDVCC
+5VSFDDVCC
+5VS
+5VS
CBLIDB[13]
CBLIDA [13]
PCIRST#[9,10,13,20,22,24]
IDECS#A1[13]
IDEREQA [13]
IDEIOW#A [13]
IDEIOR#A [13]
ICHRDYA [13]
IDACK#A [13]
IDEIRQA [13]
IDESAA1 [13]
IDESAA0 [13]
IDECS#A0 [13]
IDEDA9[13]IDEDA10[13] IDEDA11[13] IDEDA12[13]
IDEDA14[13]
IDEDA4[13]
IDEDA3[13]
IDEDA2[13]
CD-L[26]CDGND[26] CD-R [26]
IDEIRQB[13]
IDEIOW#B[13] ICHRDYB[13]
IDEIOR#B [13]
IDEREQB [13]
IDACK#B [13]
IDEDB12[13]
IDEDB14[13]
IDEDB8[13]
IDEDB7[13]
IDEDA8[13]
IDEDA13[13]
IDEDA15[13]
IDEDA7[13]
IDEDA6[13]
IDEDA5[13]
IDEDA1[13]
IDEDA0[13]
HDSEL#[22]
DRV0#[22]
STEP#[22]
WDATA#[22]
WGATE#[22]
DISKCHG#[22]
WRPRT#[22]
RDATA#[22]
MTR0#[22]
INDEX#[22]
DIR#[22]
TRK0#[22]
3MODE#[22]
IDESAA2[13]
IDESAB1[13] IDESAB0[13] IDECS#B0[13] IDESAB2 [13]
IDECS#B1 [13]
IDE_LED# [11]
IDEDB6[13] IDEDB5[13] IDEDB4[13] IDEDB11[13]
IDEDB10[13]
IDEDB9[13]
IDEDB3[13]
IDEDB0[13] IDEDB1[13] IDEDB2[13]
IDEDB13[13]
IDEDB15[13]
PCIRST# IDERST#
HDDLED-0
HDDLED-1
IDERST#
1IDA12
1IDA1
1IDA5
IDECS#A0
1IDA8
IDESAA0
MIDEIRQA
IDACK#A
1IDA6
1IDA11
1IDA13
MIDEREQA
1IDA7
1IDA15 1IDA0
1IDA2
1IDA3
1IDA10
1IDA14
1IDA4
IDECS#A1 HDDLED-0
IDEIOW#A
IDEIOR#A
IDESAA1
MIDEREQB
IDEIRQB
MICHRDYB
IDEDB7
IDEIRQA
MICHRDYA
IDEDA7
MIDEREQA
MICHRDYA
1IDA9
/2IDB8
/2IDB9
/2IDB11
/2IDB10
/2IDB13
/2IDB12
/2IDB15
/2IDB14
1IDA12
1IDA9
1IDA11 IDEDA3
IDEDA12
IDEDA11
IDEDA4
IDEDA2
IDEDA10 1IDA2
1IDA31IDA10
1IDA14
1IDA4
IDEDA14
1IDA1
1IDA51IDA8 1IDA6
1IDA13
1IDA7
1IDA15
1IDA0
IDEIRQB IDACK#B
IDECS#B1
IDESAB2
IDEIOW#B
IDECS#B0
IDEREQB
CD-L
/2IDB9
/2IDB10
/2IDB7
/2IDB11
/2IDB3
/2IDB6
/2IDB4
IDERST#
MICHRDYB
IDESAB1
/2IDB5
/2IDB15
/2IDB0
/2IDB12
/2IDB2
/2IDB1
CSEL
/2IDB13
/2IDB14
MIDEIRQB
/2IDB8
CDGND
IDESAB0
CD-R
HDDLED-1
/2IDB5
/2IDB3
/2IDB2
/2IDB6
/2IDB4
/2IDB7
/2IDB0
/2IDB1
IDEDB13
IDEDB12
IDEDB10
IDEDB8
IDEDB9
IDEDB11
IDEDB2
IDEDB5
IDEDB3
IDEDB7
IDEDB6
IDEDB0
IDEDB1
IDEDB4
WGATE#
3MODE#
WRPRT#
DISKCHG#
INDEX#
HDSEL#
RDATA#
MTR0#
STEP#
DRV0#
WDATA#
IDEDA15
IDEDA6
IDEDA13
IDEDA7
IDEDA5
IDEDA1
IDEDA0
IDEDA8
IDEDA9
DIR#
TRK0#
IDESAA2
MIDEREQB
IDEIOR#B
ICHRDYB
IDE_LED#
IDEDB15
IDEDB14
R359 4.7K
R348 4.7K
R145 5.6K
R143 10K
R147 4.7K
R150 10K
R32 5.6K
R300 10K
C307
100U/10V
C375
0.1UF
RP36
8P4R-10
8 1
7 2
6
53
4
RP35
8P4R-1081 72 6
5
3
4
RP4
8P4R-10
81 72 6
5
3
4
RP3
8P4R-10
81 72 6
5
3
4
RP41
8P4R-10
81 72 6
5
3
4
RP42
8P4R-10
81 72 6
5
3
4
T
R31 82
R286 10
C361
10UF/10V
R287 82
R305
0
C320
0.1UF C319
0.1UF
T
T
T
JFDD1
FDD CON 26P
1
2
3
4
5
6
7
8
9
10
11
12
13
14
15
16
17
18
19
20
21
22
23
24
25
26
T
JCDROM1
CDROM CON 50P
2
4
6
1
8
10
12
14
16
3
18
20
22
5
24
7
26
28
9
30
32
11
34
13
36
15
38
17
40
19
42
21
44
46
23
48
25
50
27
29
31
33
35
37
39
41
43
45
47
49
2
4
6
1
8
10
12
14
16
3
18
20
22
5
24
7
26
28
9
30
32
11
34
13
36
15
38
17
40
19
42
21
44
46
23
48
25
50
27
29
31
33
35
37
39
41
43
45
47
49 T
T
U2
TC7SZ08
2
14
3
5
R151 10K
R236 10K
T
C673
0.1UF
C675
10UF/10V
L100 BK3216HS800
C674
0.1UF
RP37
8P4R-10
81 72 6
5
3
4RP38
8P4R-10
8 1
7 2
6
53
4
T
T
T
T
JHDD1
HDD CON
1
3
5
7
9
11
13
15
17
19
21
23
25
27
29
31
33
35
37
39
41
43
2
4
6
8
10
12
14
16
18
20
22
24
26
28
30
32
34
36
38
40
42
44
1
3
5
7
9
11
13
15
17
19
21
23
25
27
29
31
33
35
37
39
41
43
2
4
6
8
10
12
14
16
18
20
22
24
26
28
30
32
34
36
38
40
42
44
+
C201
100U/10V
12
U25
TC7SZ08
2
14
3
5
R238 10K
R277 4.7K
R146 10
R144 82
R149 82
R148
0C197
10UF/10V
C198
0.1UF
PIN(GND1,GND2)=GND
Near To The Connector

Schematic Diagrams
USB Port (71-D4000-D04) B - 19
B.Schematic Diagrams
USB Port
Sheet 18 of 35
USB Port
+5V
+5V
+5V
+5V
RFVCC
+3V
BTVCC
+3V
+5V
OC0#16
OC1#16
OC2#16
UV0-16
UV0+16
UV1-16
UV1+16
UV2-16
UV2+16
-DATA316
+DATA316
-DATA416
+DATA416
-DATA5 16
+DATA5 16
BT_DETACT# 24
WLAN_DET#24
-DATA0
OC1#
UV0-
UV0+
+DATA1UV1+
UV1-
USBVCC0
OC0#
+DATA0
USBVCC1
-DATA1
+DATA2
-DATA2
OC2#
USBVCC2
UV2+
UV2-
-DATA3
+DATA3
+DATA4
-DATA5
-DATA4
+DATA5
WLAN_DET#
USB2-
USB2+
USB2-
USB2+
C100
22P(R)
R204
15K(R) R217
15K(R) C259
100PF(R)
R54 0
R53 0
C101
22P(R)
R323 0
C241
10UF/10V
R203
15K(R)
C258
0.1UF
L42
FCM2012V121
1 2
R205 470K
R206 560K
C430
22P(R)
C263
100PF(R)
C257
100PF(R)
C10
0.1UF
C1
10UF/10V
C429
22P(R)
R322 0
F3 1.1A
1 2
R216
15K(R)
C264
100PF(R)
R93 0
C499
22P(R)
R99 0
F1 1.1A
1 2
L7
FCM2012V121
1 2
R7 470K
R6 560K
C564
10UF/10V
R418 470K
F2 1.1A
1 2
R419 560K
C504
22P(R)
R433
15K(R)
R438
15K(R)
JUSB1
USB
1
5
2
3
4
6
V+
GND1
DATA_L
DATA_H
GND
GND2
JUSB2
USB-PLUG
5
6
7
8
1
2
3
4
9
10
V+_OUT1
DATA_L1
DATA_H1
GND
V+_OUT2
DATA_L2
DATA_H2
GND
GND
GND
C205
0.1UF
L32
FCM2012V121
1 2
L34
PLW3216S161SQ2
34
21
C11
0.1UF
C309
0.1UF
+
C12
100U/10V
JCCD1
CCD CON
1
2
3
4
L103
FCM1608K121
1 2
C547
47PF
+
C200
100U/10V
R237
10K
C548
47PF
L51
PLW3216S161SQ2
34
21
L50
PLW3216S161SQ2
34
21
C554
0.1UF
R514
10K
L104
FCM1608K121
1 2
L105
FCM1608K121
1 2
L106
FCM1608K121
1 2
D30
F1AJ3
A C
JBT1
BT CON
1
2
3
4
5
6
7
8
9
10
11
12
L101
FCM1608K121
1 2
L102
FCM1608K121
1 2
R519 0(R)
C308
10U
C689
10U
C688
0.1UF JCR1
Card Reader CON
1
2
3
4
D31
F1AJ3
A C
D32
F1AJ3
A C
JWL1
WIRELESS_CON
1
2
3
4
5
L108
FCM1608K121
1 2
L109
FCM1608K121
1 2
R518 0(R)
Place these components
near to SiS96X
PLEASE CLOSE USB PORT
PLEASE CLOSE USB PORT
Place these components
near to SiS96X
Place these components
near to SiS96X
NEAR CCD CON.
NEAR CCD CON.
NEAR CON
NEAR CRD CON.

Schematic Diagrams
B - 20 PCMCIA TI1410 (71-D4000-D04)
B.Schematic Diagrams
PCMCIA TI1410
Sheet 19 of 35
PCMCIA TI1410
+3V
+3V
B_VPP
B_VCC
B_VCC
B_VCC
+3V
+3V
+3V
AD[0..31][13,20,25]
C/BE#[0..3][13,20,25]
PRST#[13,24,25] FRAME#[13,20,25] IRDY#[13,20,25]TRDY#[13,20,25]
DEVSEL#[13,25] STOP#[13,25] PERR#[25] SERR#[13,25] PAR[13,25]
REQ0#[13] GNT0#[13]
PCICLKPCM[4]
PME#[22,23,24,25]
HWSUS_CB#[15]
INTC#[13]
SERIRQ[15,22,24]
SPKROUT[29]
VPPD0[20] VPPD1[20]
VCCD0#[20] VCCD1#[20]
B_INPACK[20]
B_RESET[20]
B_CA22 [20]
B_CA23 [20]
B_WP# [20]
B_RDYBY# [20]
B_WAIT# [20]
B_BVD2# [20]
B_BVD1# [20]
B_CA19 [20]
B_CA20 [20]
B_CA21 [20]
B_CA14 [20]
B_VS2 [20]
B_CD2# [20]
B_CD1# [20]
B_VS1 [20]
AD23[13,25]
B_RDYBY#
B_IORD#
B_INPACK
B_CD2#
B_WAIT#
B_OE#
B_IOWR#
B_RESET
B_WP#
B_VS2
B_VS1
B_BVD1#
B_CD1#
B_WE#
B_REG#
B_BVD2#
B_CE2#
VCCD1#
VCCD0#
B_CD15
B_CA0
B_CA1
B_CA2
B_CA3
B_CA4
B_CA5
B_CA6
B_CA7
B_CA8
B_CA9
B_CD12
B_CD9
B_CD14
B_CD13
B_CD0
B_CD8
B_CD11
B_CD10
B_CD6
B_CD7
B_CD4
B_CD5
B_CD3
B_CD1
B_CD2
B_CA17
B_CA16
B_CA14
B_CA18
B_CA13
B_CA22
B_CA24
B_CA20
B_CA12
B_CA25
B_CA15
B_CA10
B_CA19
B_CA21
B_CA11
B_CA23
AD28
AD7
AD10
AD30
AD27
DEVSEL#
SERR#
FRAME#
AD4
AD2
LED_SKT
AD19
AD18
AD[0..31]
AD23
PC_RING#
AD9
SPKROUT
TRDY#
C/BE#[0..3]
AD23
ZVSEL0#
AD8
AD1
AD31
AD0
AD20
PCICLKPCM
AD5
AD21
C/BE#0
AD13
C/BE#2
INTC#
ZVSEL1#
AD16
AD17
AD3
REQ0#
PME#
AD26
PAR
GNT0#
AD29
IRDY#
AD11
AD25
AD24
AD6
AD15
SERIRQ
AD14
AD12
AD22
C/BE#1
C/BE#3
PERR#
STOP#
GRST#
B_CA18
B_CA9
B_CA2
B_CA3
B_CA20
B_CA4
B_CA6
B_CA8
B_CA10
B_CA12
B_CA13
B_CA7
B_CA5
B_CA11
B_CA1
B_CA19
B_CD13
B_CD12
B_CD7
B_CD2
B_CD8
B_CD11
B_CD5
B_CD4
B_CD14
B_CD6
B_CD0
B_CD1
B_CD3
B_CD10
B_CD9
B_CA17
B_CA22
B_INPACK
B_CA21
B_CA24
B_WAIT#
B_WP#
B_CA15
B_IORD#
B_WE#
B_IOWR#
B_CD15
B_CA25
B_CA23
B_OE#
B_CA16
B_CA0
B_CA14
B_REG#
B_RDYBY#
B_RESET
B_BVD1#B_BVD1#
B_BVD2#
B_CD1#
B_CD2#
B_CE1#
B_CE2#
B_VS1
B_VS2
B_CE1#
VPPD1
VPPD0
HWSUS_CB#
ZVSEL1#
ZVSEL0#
PRST#
PC_RING#
LED_SKT
PERR#
C646
10UF/10V
C608
0.1UF
C602
0.1UF
C601
0.1UF
C644
0.1UF
C617
0.1UF
C632
0.1UF
C595
10UF/10V
R537
10K
R470 10K(R)
R483 75(R)C620 15P(R)
R491 100
R475 0
C618
0.1UF
C627
0.1UF
C619
0.1UF
C625
0.1UF
R471
10K
R469 33
C645
0.1UF
R495
R
R490
R
R489 47
R473 0(R)
JPCM1
PCMCIA CON 68P
2
3
4
5
6
7
8
9
10
11
12
13
14
15
16
19
20
21
22
23
24
25
26
27
28
29
30
31
32
33
36
37
38
39
40
41
42
43
44
45
46
47
48
49
50
53
54
55
56
57
58
59
60
61
62
63
64
65
66
67 34
68
17
51
1
35
18
52
71
72
A2
A3
A4
A5
A6
A7
A8
A9
A10
A11
A12
A13
A14
A15
A16
A19
A20
A21
A22
A23
A24
A25
A26
A27
A28
A29
A30
A31
A32
A33
A36
A37
A38
A39
A40
A41
A42
A43
A44
A45
A46
A47
A48
A49
A50
A53
A54
A55
A56
A57
A58
A59
A60
A61
A62
A63
A64
A65
A66
A67 GND
GND
VCC
VCC
GND
GND
VPP1
VPP1
NC
NC
ENE1410
U32
PCI1410
14
18
62
44
30
117
50
71
72
73
74
144
66
80
75
63
84
86
126
77
102
90
122
129
138
82
128
127
87
124
121
120
115
1
97
118
89
99
131
2
135
3
4
5
6
83
7
8
9
95
112
101
10
104
11
110
108
12 98
13
100
103
105
85
15
16
96
17
123
107
109
111
113
116
139
132
141
143
140
76
79
19
106
20
21
136
22
81
23
142
24
25
26
27
28
29
31
32
92
88
33
34
35
36
37
93
38
39
40
41
119
42
133
43
125
91
134
45
46
137
47
48
49
51
52
53
54
55
56
57
58
59
60
61
64
65
67
68
69
70
78
94
114
130
VCC
VCCP
SPKROUT
VCCP
VCC
VS2#/CVS2
VCC
VPPD0
VPPD1
VCCD0#
VCCD1#
D10/CAD31
GRST#
D12/CAD4
CD1#/CCD1#
VCCI
D14/CRSVD
VCC
VCCCB
D11/CAD2
VCC
VCCCB
VCC
A0/CAD26
VCC
D13/CAD6
A1/CAD25
A2/CAD24
D15/CAD8
A3/CAD23
A4/CAD22
A5/CAD21
A7/CAD18
REQ#
A9/CAD14
A6/CAD20
A10/CAD9
A8/CC/BE1#
VS1#/CVS1
GNT#
BVD1(STSCHG#/RI#)/CSTSCHG
AD31
AD30
AD29
GND
D6/CAD5
AD28
AD27
AD26
A11/CAD12
A12/CC/BE2#
A13/CPAR
AD25
A14/CPERR#
AD24
A15/CIRDY#
A16/CCLK
C/BE3# A17/CAD16
IDSEL
A18/CRSVD
A19/CBLOCK#
A20/CSTOP#
D7/CAD7
AD23
AD22
IOWR#/CAD15
AD21
INPACK#/CREQ#
A21/CDEVSEL#
A22/CTRDY#
A23/CFRAME#
A24/CAD17
A25/CAD19
D0/CAD27
READY(IREQ#)/CINT#
D1/CAD29
D2/CRSVD
D8/CAD28
D3/CAD0
D4/CAD1
AD20
WE#/CGNT#
PRST#
PCLK
WP(IOIS16#)/CCLKRUN#
GND
D5/CAD3
AD19
D9/CAD30
AD18
AD17
AD16
C/BE2#
FRAME#
IRDY#
TRDY#
DEVSEL#
OE#/CAD11
CE1#/CC/BE0#
STOP#
PERR#
SERR#
PAR
C/BE1#
IORD#/CAD13
AD15
AD14
AD13
AD12
RESET/CRST#
GND
WAIT#/CSERR#
AD11
REG#/CC/BE3#
CE2#/CAD10
BVD2(SPKR#)/CAUDIO
AD10
AD9
CD2#/CCD2#
AD8
C/BE0#
AD7
AD6
AD5
AD4
AD3
AD2
AD1
AD0
GND
RI_OUT#/PME#
MF0/INTA#
MF1/ZVSEL0#
MF2/PC_RING#
MF3/SERIRQ
MF4/ZVSEL1#
MF5/LED_SKT
MF6/CLKRUN#
SUSPEND#
GND
GND
GND
GND
R466
47K
R472 0
R464
47K
R474
47K
R465
47K
C626
0.1UF

Schematic Diagrams
PCMCIA Power (71-D4000-D04) B - 21
B.Schematic Diagrams
PCMCIA Power
Sheet 20 of 35
PCMCIA Power
+5V
+12V
B_VCC
B_VPP
+3V
B_VCC
+3V
+3V
+3VS
+5V
+5VS
VDD3
+3V
+5V+5V
VCCD0# [19]
VCCD1# [19]
VPPD0 [19]
VPPD1 [19]
B_WP# [19]
B_RDYBY# [19]
B_WAIT# [19]
B_BVD2# [19]
B_BVD1# [19]
B_CA19 [19]
B_CA14 [19]
B_CA20 [19]
B_CA21 [19]
B_CD2# [19]
B_VS1 [19]
B_INPACK[19] B_RESET[19] B_CA22[19] B_CA23[19]
AC_RST#[15,26] AC_SDOUT[15,26]
PHONE [26]
AC_BCLK [15,26]
AC_SDIN1 [15,26]
AC_SYNC [15,26]
AD[0..31][13,19,25]
FRAME#[13,19,25]
PCLK_80P[4]
C/BE#[0..3][13,19,25]
IRDY# [13,19,25]
TRDY# [13,19,25]
PCIRST#[9,10,13,14,22,24]
B_VS2 [19]
B_CD1# [19]
VCCD0#
VCCD1#
VPPD0
VPPD1
B_WP#
B_RDYBY#
B_WAIT#
B_BVD1#
B_BVD2#
B_CA19
B_CA20
B_CA14
B_CA21
B_INPACK
B_RESET
B_CA22
B_CA23
B_CD1#
B_VS1
B_VS2
B_CD2#
AC_BCLK
AC_RST#
PHONE
AC_SDIN1
AC_SYNC
AC_SDOUT
AD6
AD2
IRDY#
AD1AD0
C/BE#3
AD13
AD14 AD15
AD9
AD3
AD5
AD11
PCIRST#
AD8
TRDY#
AD10
AD4
C/BE#0 PCLK_80P
C/BE#1
C/BE#2 FRAME#
AD7
AD12
C591
4.7U(0805)
C597
4.7U(0805)
C590
0.1UF
U17
TPS2211
4
3
11
5
12
9
13
10
16 7
1
2
15
14
6
8
3.3V
3.3V
BVCC
5V
BVCC
12V
BVCC
BVPP
SHDN# GND
VCCD0#
VCCD1#
VPPD0
VPPD1
5V
OC#
C598
0.1UF
C599
0.1UF
C588
0.1UF
R187 10K
C600
4.7U(0805)
RN16
8P4R-43K
1 8
2 7
3 6
4 5
RN17
8P4R-43K
1 8
2 7
3 6
4 5
RP78
10P8R-43K
1
2
3
4
5
10
9
8
7
6
1
2
3
4
5
10
9
8
7
6
R496 43K
T
C589
0.1UF
T
T
T
R431
10K(R)
C563 0.1UF
T
C662
0.1UF(R)
C594
0.1UF(R)
C567
0.1UF
T
T
C568
0.1UF
T
R437 0 R432
0
R423
8.2K(R)
JMDC1
MDC CON
1
3
5
7
9
11
13
15
17
19
21
23
25
27
29 30
28
26
24
22
20
18
16
14
12
10
8
6
4
2
MONO_OUT
GND
AUXR
AUXL
CDGND
CD_R
CD_L
GND
3.3V
GND
3.3V
SDATA_O
RESET#
GND
MCLK BCLK
GND
SDATA_INA
SDATA_INB
SYNC
GND
VCC
P_DN
R_D
R_D
VCC
GND
R_D
MONO_PHONE
AUDIO_PD
T
T
T T
P1
DEBUG-P80
1
3
5
7
9
11
13
15
17
19
21
23
25
27
29
31
2
4
6
8
10
12
14
16
18
20
22
24
26
28
30
32
L
L
L
L
L
L
L
L
L
L
L
L
L
L
L
L
U
U
U
U
U
U
U
U
U
U
U
U
U
U
U
U
T
T
T
Debug Port

Schematic Diagrams
B - 22 1394 PHY TSB41LV01 (71-D4000-D04)
B.Schematic Diagrams
1394 PHY TSB41LV01
Sheet 21 of 35
1394 PHY
TSB41LV01
PHY3V
PHY3V
PHY3V
+3VS
PHY3V
PHY3V
PHY3V
VDD5
PHY_D016 PHY_D116 PHY_D216 PHY_D316 PHY_D416 PHY_D516 PHY_D616 PHY_D716
PHY_CTL016 PHY_CTL116 PHY_CLK16 PHY_REQ16 PHY_LKON16 PHY_LPS16
PHY_LKON
PHY_CLK
TPB1+
TPB1-
PHY_D5
PHY_D3
Z221
Z227
Z226
Z225
Z224
Z223
PHY_D4
PHYCPS
TPA1+
TPA1-
PHY_D1
PHY_D7
Z219
Z240
PHYCNA
Z241
TPBIAS1
Z216
PHY_D2
PHY_CTL0
PHY_CTL1
PHY_D0
PHY_LPS
PHY_REQ
PHY_D6
Z220
Z222
Z218
Z1062
PHYISO#
PHY_REQ
C213 0.1UF
R439 4.7K
R440 1K
C211 0.1UF(K%)
R435 10K
R174 R
R171 4.7K(R)
R166 220
R173 R
R167 220
R178 220
R176 1M
R436 1K
C586
0.1UF
C581
0.1UF
C583
0.01UF
C582
0.01UF
C573
0.01UF
Y1
24.576MHz
1 2
R429 33
R455
56.2_1%
C592
220P
J2
1394_CON
4
3
2
1
6
5
TPA+
TPA-
TPB+
TPB-
GND
GND
C593
1UF
C585
0.1UF
C572
4.7U(0805)
L95
BLM21P221SGPTM00-03
C580
0.1UF
R172 1K
T
C578
10PF
.. ..
L40
FRC-1394
1 8
2 7
3 6
54
R458
56.2_1%
R457
56.2_1%
R456
56.2_1%
R463
4.7K
C566 0.1UF
R460 1K
R177 1K
C577
10PF
R428 220
R459 1K
T
T
R170 6.34K_1%
C690
100P
R520
1M
T
U31
TSB41AB1
17
18
63
64
32
33
57
58
39
48
49
50
25
26
61
62
30
31
42
51
52
56
40
41
6
7
8
9
10
11
12
13
4
5
59
60
54
55
20
21
22
28
29
2
19
3
27
24
23
15
1
14
53
38
47
37
36
35
34
46
45
44
43
16
DGND
DGND
DGND
DGND
AGND
AGND
PGND
PGND
AGND
AGND
AGND
AGND
DVDD
DVDD
DVDD
DVDD
AVDD
AVDD
AVDD
AVDD
AVDD
PVDD
R0
R1
DATA0
DATA1
DATA2
DATA3
DATA4
DATA5
DATA6
DATA7
CTL0
CTL1
XI
XO
FILTER0
FILTER1
PC0
PC1
PC2
SE
SM
PHYCLK/49.152M
C/LKON
CNA
TESTM
CPS
ISO#
LPS
LREQ
PWRDN
RESET#
TPBIAS1
TPBIAS2
TPA1+
TPA1-
TPB1+
TPB1-
TPA2+
TPA2-
TPB2+
TPB2-
NC
R422 1K(R)
R427 4.7K

Schematic Diagrams
LPC SI/O (71-D4000-D04) B - 23
B.Schematic Diagrams
LPC SI/O
Sheet 22 of 35
LPC SI/O
+3VS
+3VS
+3VS
+3VS
+3VS
+3VS
+5VS+5VS
FIRVCC
FIRGND
FIRGND
FIRVCC
+3VS
+5VS
+3VS
FIRGND
FIRGND
SOUTA [23]
TRK0#[14]
SIO48M[4]
WRPRT#[14]
STEP#[14]
INDEX#[14]
SERIRQ[15,19,24]
WGATE#[14]
DTRA [23]
PCIRST#[9,10,13,14,20,24]
SINA [23]
RTSA# [23]
LPC_AD[0..3][15,24]
WDATA#[14]
MTR0#[14]
RDATA#[14]
DRV0#[14]
LPC_DRQ#[15]
DSRA# [23]
CTSA# [23]
PCICLKIO[4]
DISKCHG#[14]
DCDA# [23]
3MODE#[14]
HDSEL#[14]
LPC_FRAME#[15,24]
RIA# [23]
PD[0..7] [23]
PME# [19,23,24,25]
PPERR# [23]
PBUSY [23]
PSLIN# [23]
PATFD# [23]
PSTB# [23]
PSLCT [23]
PPE [23]
PACK# [23]
PINIT# [23]
DIR#[14]
SOUTA
DTRA
RTSA#
MEMR#
BIOSCS#
SINA
DSRA#
CTSA#
DCDA#
3MODE#
WRPRT#
DISKCHG#
RDATA#
TRK0#
INDEX#
WRPRT#
SOUTA
DRV0#
IRRX
PD3
MEMR#
HDSEL#
MTR0#
SA13
SA17
SA15
SA18
SIO48M
PCICLKIO
INDEX#
TRK0#
RDATA#
WGATE#
SA12
SA5
SINA
PD7
SERIRQ
LPC_AD1
SD3
DCDA#
MEMW#
SA6
SA4
LPC_AD[0..3]
BIOSCS#
SA3
IRTX
WDATA#
LPC_FRAME#
LPC_DRQ#
SA11
PCICLKIO PD6
RTSA#
DISKCHG#
SA16
SD1
DTRA
SA14
SD4
SA7
SA1
SA0
PCIRST#
SA2
LPC_AD0
BID0
FLASH#
RIA#
SD5
SA8
BID0
3MODE#
CTSA#
STEP#
SD6
SD2
SA9
SA10
LPC_AD2
SD7
LPC_AD3
DSRA#
IRMODE
SD0
SD0
SD1
SD2
SD3
SD4
SD5
SD6
SD7
BIOSCS#
MEMR#MEMW#
SA9
SA8
SA1
SA11
SA3
SA6
SA16
SA2
SA0
SA15
SA14
SA12
SA13
SA5
SA7
SA4
WBIOS#
SA17
SA18
FLASH#
SA10
BID1
BID1
MEMW#
IRRX
IRMODE
IRTX
SD6
SD7
SD5
SD0
SD1
SD2
SD3
SD4
SA2
SA1
SA0
SA17
SA16
SA15
SA18 SA12
SA13
SA14 SA11
SA6
SA5
SA4
SA3
SA7
SA8
SA9
SA10
PD2
PD5
PD0
PD1
PD4
PD[0..7]
PSLIN#
PPERR#
PATFD#
PBUSY
PSTB#
PSLCT
PACK#
PPE
PINIT#
DIR#
C521
10PF(R)
R128 4.7K(R)
R122 10K(R)
R127 10K
R373 10K(R)
R382
10(R)
RN14 8P4R-47K
8 1
7 2
6
53
4
RN12 8P4R-10K
8 1
7 2
6
53
4
RN13 8P4R-10K
8 1
7 2
6
53
4
T
T
T
T
PC87393
U8
PC87393
15
16
17
18
8
9
12
6
7
11
10
19
20
14
39
63
88
13
38
64
89
21
22
23
24
25
26
27
28
29
30
31
32
33
34
52
50
48
46
45
44
43
42
35
36
37
40
41
47
49
51
53
54
55
56
57
58
59
60
61
62
70
69
68
67
66
3
2
1
100
99
98
97
96
4
5
73
71
72
74
75
76
77
78
79
80
81
82
83
84
85
86
87
90
91
92
93
94
95
LAD0
LAD1
LAD2
LAD3
LCLK
LRESET#
LFRAME#
CLKRUN#/GPIO36
LPCPD#
LDRQ#
SERIRQ
SMI#/GPIO35
CLKIN
VDD
VDD
VDD
VDD
VSS
VSS
VSS
VSS
DSKCHG#
HDSEL#
RDATA#
WP#
TRK0#
WGATE#
WDATA#
SETP#
DIR#
DR0#
MTR0#
INDEX#
DENSEL
DRATE0/IRSL2
PD0/INDEX#
PD1/TRK0#
PD2/WP#
PD3/RDATA#
PD4/DSKCHG#
PD5/MSEN0
PD6/DRATE0
PD7/MSEN1
PNF/XRDY
SLCT/WGATE#
PE/WDATA#
BUSY_WAIT#/MTR1#
ACK#/DR1#
SLIN#_ASTRB#/STEP#
INIT#/DIR#
ERR#/HDSEL#
AFD#_DSTRB#/DENSEL
STB#_WRITE#
DCD1#
DSR1#
SIN1
RTS1#/TEST
SOUT1/XCNF0
CTS1#
DTR1#_BOUT1/BADDR
RI1#
IRTX
IRRX1
IRRX2_IRSL0
IRSL1
IRSL3/PWUREQ#
XD0/GPIO00/JOYABTN1
XD1/GPIO01/JOYBBTN1
XD2/GPIO02/JOYAY
XD3/GPIO03/JOYBY
XD4/GPIO04/JOYBX
XD5/GPIO05/JOYAX
XD6/GPIO06/JOYBBTN0
XD7/GPIO07/JOYABTN0
XWR#/XCNF1
XRD#/GPIO34/WDO#
XIOWR#/XCS1#/MTR1#/DRATE0
XIORD#/GPIO37/IRSL2/DR1#
XCS0#/DR1#/XDRY/GPIO25
XA19/DCD2#/JOYABTN0/GPIO17
XA18/GPIO16/JOYBBTN0/DSR2#
XA17/GPIO15/JOYAX/SIN2
XA16/GPIO14/JOYBX/RTS2#
XA15/GPIO13/JOYBY/SOUT2
XA14/GPIO12/JOYAY/CTS2#
XA13/GPIO11/JOYBBTN1/DTR2#_BOUT2
XA12/GPIO10/JOYABTN1/RI2#
XA11/GPIO33/XIOWR#/MDTX
XA10/GPIO32/XIORD#/MDRX
XA9/GPIO31/MTR1#/PIRQD
XA8/GPIO30/PIRQC
XA7/GPIO27/PIRQB
XA6/GPIO26/PRIQA/XSTB2#
XA5/XSTB1#/XCNF2
XA4/GPIO24/XSTB0#
XA3/GPIO23
XA2/GPIO22
XA1/GPIO21
XA0/GPIO20
R393 0(R)
R374
10K
R383
10(R) R377
10K(R)
R228
10K
U20
TC7S32F
1
2
3
5
4
IN
IN
GND
VCC
OUT
U1
MX29F004
12
11
10
9
8
7
6
5
27
26
23
25
4
28
29
3
2
22
24
1
31
13
14
15
17
18
19
20
21
32
16
30
A0
A1
A2
A3
A4
A5
A6
A7
A8
A9
A10
A11
A12
A13
A14
A15
A16
CE
OE
VPP
PGM
O0
O1
O2
O3
O4
O5
O6
O7
VCC
GND
A17
R227 1K
C269
0.1UF
C270
0.1UF
R381 47K
R504 2.2K
R507
4.7K
R503
4.7K(R)
C529
0.1UF
C539
0.1UF
C530
0.1UF
R372 10K
R376
10K
U35
HSDL-3602
1
2
7
6
8
9
3
10
4
5
11
VCC
AGNDD
GND
NC
RXD
TXD
FIR_SEL
LEAD
MDO
MD1
GNDPAD
JA2
SHORT-A
1 2 C677 0.1UF
C238 0.047U
C239 10UF/10V
L41
FCM2012V121
R506
47K
R505 2.2K
RP59
10P8R-8.2K
1
2
3
4
5
10
9
8
7
6
1
2
3
4
5
10
9
8
7
6
RP57
10P8R-8.2K
1
2
3
4
5
10
9
8
7
6
1
2
3
4
5
10
9
8
7
6
RP58
10P8R-8.2K
1
2
3
4
5
10
9
8
7
6
1
2
3
4
5
10
9
8
7
6
C240
1000P
C237
4.7U(0805)
T
RN7
8P4R-18
18 27 36 45
RN8
8P4R-18
18 27 36 45
R400 4.7K
R379 8.2K
R378 8.2K
R380 8.2K
PLACE NEAR PC87393
BASE ADDRESS CONFIGURATION
DTRA# PULL-UP :4E
DTRA# PULL-DOWN :2E (DEFAULT)
XBUS RESET CONFIGURATION

Schematic Diagrams
B - 24 LPT/COM Port (71-D4000-D04)
B.Schematic Diagrams
LPT/COM Port
Sheet 23 of 35
LPT/COM Port
VDD3
+5V
+5V
VDD5
+5V
VDD5
CTSA#[22]
DCDA#[22]
DSRA#[22]
DTRA[22] RTSA#[22] SOUTA[22]
SINA[22]
RIA#[22]
PACK#[22] PBUSY[22] PPE[22]
PSLCT[22] PSTB#[22]
PATFD#[22]
PSLIN#[22]
PME# [19,22,24,25]
PINIT#[22]
PPERR#[22]
PD[0..7][22]
COM1RI
COM1RI
PPERR#
PSLIN#
PD1
PD0
PATFD#
PSTB#
PBUSY
PACK#
PPE
PSLCT
PATFD#
PBUSY
PSTB#
PPE
PSLCT
PACK#
SINA
RTSA#
DTRA
RIA#
CTSA#
DSRA#
SOUTA
DCDA#
PD4
PD5
PD7
PD6
PD2
PSLIN#
PINIT#
PD3
PME#
PD3
PD2
PD5
PD[0..7]
PD7
PD4
PD6
PD1
PINIT#
PPERR#
PD0
R2 2K
RP2
10P8R-4.7K
1
2
3
4
5
10
9
8
7
6
1
2
3
4
5
10
9
8
7
6
Q1
2N7002
G S
D
R223
100K
RP1
10P8R-4.7K
1
2
3
4
5
10
9
8
7
6
1
2
3
4
5
10
9
8
7
6
R1 FCM1608K221
C267
0.1UF(K%)
C247
0.1UF(K%)
C268
0.1UF(K%)
D24
1SS355
A C
C246
0.1UF(K%)
C260
0.1UF
RN2 FCA3216K4-221
81 72 63 54
RN3 FCA3216K4-221
81 72 63 54
CP4
8P4C-180P
18 27 36 45
C2
180P
CP1
8P4C-180P
18 27 36 45
CP5
8P4C-180P
1 8
2 7
3 6
4 5
CP6
8P4C-180P
1 8
2 7
3 6
4 5
JPRT1
PRT_PORT
13
25
12
24
11
23
10
22
9
21
8
20
7
19
6
18
5
17
4
16
3
15
2
14
1
28
29
RN10
FCA3216K4-121
1 8
2 7
3 6
4 5
R224
100K
T
U19
MAX3243
28
24
1
2
14
13
12
20
19
18
17
16
15
23
22
21
27
3
9
10
11
4
5
6
7
8
25
26
C1+
C1-
C2+
C2-
T1IN
T2IN
T3IN
R2OUTB
R1OUT
R2OUT
R3OUT
R4OUT
R5OUT
FORCEON
/FORCEOFF
/INVALID
V+
V-
T1OUT
T2OUT
T3OUT
R1IN
R2IN
R3IN
R4IN
R5IN
GND
VCC
R226 100K(R)
R225 100K
CP3
8P4C-120P
18 27 36 45
CP2
8P4C-120P
18 27 36 45
RN4 FCA3216K4-221
81 72 63 54
RN1 FCA3216K4-221
81 72 63 54
RN9
FCA3216K4-121
1 8
2 7
3 6
4 5
JCOM1
COM1_DB9
5
9
4
8
3
7
2
6
1
12
13

Schematic Diagrams
LPC H8 (71-D4000-D04) B - 25
B.Schematic Diagrams
LPC H8
Sheet 24 of 35
LPC H8
VDD5
3VH8
3VH8
3VH8
3VH8
+5VS
3VH8
3VH8
3VH8
3VH8
VDD3
VDD3
+5V
+5VS
3VH8
VDD3
3VH8
3VH8
VDD5
VDD3
BATVOLT33
PWRBTN#15
SUSB# 13,28
ACIN 11,32
LEDDATA 11
LEDCLK 11
H8_SMCLK 3,33
H8_RESET#11
PME#19,22,23,25
BATTEMP33
BATTEMP33
CURSEN33
TP_DATA27
CURSEN33
CHAGEN 33
SERIRQ15,19,22
LPC_AD315,22
LPC_FRAME#15,22
PCICLKH84
LPC_AD215,22
PCIRST#9,10,13,14,20,22
SUSC#28
LPC_AD115,22
WAKE-UP15
LPC_AD015,22
SCI# 15
BRIGADJ11
H8BEEP 29
SMBDAT4,7,15
SMBCLK4,7,15
PWRSW# 32
FAN1-ON 29
DD_ON 32
EXTSMI# 15
TP_CLK27
PRST#13,19,25
H8_SMDATA 3,33
PWROK29
AUXOK 9,15,28
BTPWR_EN 27
WLPWR_EN 27
INCURSEN33
I_CHG33
FAN2-ON
SW_ON27
WEB1#27 WEB2#27
BT_DETACT#17 WLAN_DET#17
FAN_SEN29
WEB0#27
AUXOK
9,15,28 FAN2_SEN
FAN3_SEN
LEDPWR
LID_SW#
ACIN_LED
WATCH-DOG
KB-SI4
KB-SI5
KB-SI6
KB-SI7
TP_CLK
PS2_CLK1
PS2_DATA1
PS2_DATA2
EXTSMI#
WAKE-UP
KB-SI0
KB-SI1
KB-SI2
KB-SI3
TP_DATA
SCI#
LPCDETECT
PS2_DATA1
PS2_CLK1
PS2_CLK2
PS2_DATA2
H8_BATVOLT
PS2_DATA2
KB-S015
KB-S012
KB-S06
PME#
LEDDATA
WAKE-UP
80CLK
EXTSMI#
80DATA
KB-SI6
KB-SI5
KB-S011
KB-S010
KB-S03
KB-S01
WATCH-DOG
SCI#
LPC_AD2
80DATA
PS2_CLK1
H8BEEP
LPC_AD0
I_CHG
80CLK
SERIRQ
LPC_FRAME#
BRIGADJ
PS2_DATA1
LEDCLK
KB-S07
KB-SI4
KB-SI1
DD_ON
FAN1-ON
ACIN
KB-S013
KB-S00
KB-SI2
SUSB#
KB-S02
KB-SI3
PWRSW#
KB-S08
KB-S04
H8_BATVOLT
KB-SI0
LPC_AD1
GND
PCICLKH8
KB-S014
KB-S05
LPC_AD3
INCURSEN
PS2_CLK2
KB-SI7
H8_RESET#
CURSEN
KB-S09
EXT_GPI
KB-CTL0
KB-CTL1
KB-CTL2
PWRBTN#
PS2_CLK2
KB-S00
KB-S01
KB-S02
KB-S03
KB-S04
KB-S05
KB-S06
KB-S07
KB-S08
KB-S09
KB-S010
KB-S011
KB-S012
KB-S013
KB-S014
KB-S015
KB-SI0
KB-SI1
KB-SI2
KB-SI3
KB-SI4
KB-SI5
KB-SI6
KB-SI7
PWROK
CHAGEN
WEB0#
WEB2#
LPCDETECT
WEB1#
BTPWR_EN
WLPWR_EN
FAN2-ON
GND
FAN_SEN
BT_DETACT#
KB-CTL1
EXT_GPI
WLAN_DET#
SW_ON
WEB1#
WEB2#
KB-CTL2
KB-CTL0
WEB0#
H8_RESET#
KB-CTL2
KB-CTL1
EXT_GPI2
KB-CTL0
EXT_GPI2
LPCDETECT
LEDPWR
BATTEMP
T
T
T
R538 0
D37 1SS355
AC
C579
22P
C561
0.1UF
D20 1SS355
AC
C206
1UF
C570
0.1UF
C571
0.1UF
U11
MAX823S_SOT23
3
5
2
1
4
MR#
VCC
GND
RESET#
WDI
R531 0
R425 4.7K
R426 4.7K
C212 4.7U(0805)
C562
0.1UF
C209
1UF
C202
10UF/10V
C569
0.1UF
C576
22P
R161 10K
R160 10K
R416 4.7K
R163
10K R162
150K
R180 10K
R155 100
R434 4.7K
C584
10PF(R)
R179 10K R451 10K
R415 4.7K
R181 10K
Y2
10MHZ
1 2
C203
1UF
C204
1UF
C575
0.1UF
R82
4.7K(R)
R420 10K
R449 10K
R414 10K
R413 10K
R448
10(R)
R159 4.7K
C254
47P
C253
47P
R83
4.7K(R)
J80DEBUG1
85205-5(R)
1
2
3
4
5
R81
0(R)
L4 FCM2012V121
R424 0(R)
R441
1M
T
T
C252
47P
JPS1
MS_K/B
4
6
2
17
5
3 8
L3 FCM2012V121
L1 FCM2012V121
L5 FCM2012V121
C256
47P
R447 0
R446 0(R)
T
JKB1
SFW-24S
1
2
3
4
5
6
7
8
9
10
11
12
13
14
15
16
17
18
19
20
21
22
23
24
R452 0(R)
R421 0(R)
C255 0.1UF
RP39
10P8R-10K
1
2
3
4
5
10
9
8
7
6
1
2
3
4
5
10
9
8
7
6
U10
74HC151
1
2
3
4
11
12
13 10
14
5
6
9
8
7
16
15 D3
D2
D1
D0
A
D7
D6 B
D5
Y
W
C
GND
G
VCC
D4
RN15
8P4R-10K
8 1
7 2
6
53
4
R509 0(0805)
U30
H8S/2149 LPC
5
6
14
13
12
38
39
40
41
42
43
44
45
52
53
54
93
94
95
96
97
98
99
82
83
84
85
86
87
88
89
1
100
7
8
91
90
81
80
69
68
58
57
46
92
71
70
15
37
36
4
59
9
26
27
28
29
32
33
34
35
79
78
77
76
75
74
73
72
67
66
65
64
63
62
61
60
25
24
23
22
19
18
17
16
49
50
51
55
56
2
3
48
47
31
30
21
20
11
10
MD1
MD0
P50/TxD0
P51/RxD0
P52/SCK0/SCL0
P70/AN0
P71/AN1
P72/AN2
P73/AN3
P74/AN4
P75/AN5
P76/AN6/DA0
P77/AN7/DA1
P43/HIRQ11/HSYNCI
P44/HIRQ1/HSYNCO
P45/HIRQ12/CSYNCI
P80/HA0/PME#
P81//CS2#/GA20
P82/CLKRUN#/HIFSD
P83/LPCPD#
P84/IRQ3#/TxD1
P85/IRQ4#/RxD1
P86/IRQ5#/SCK1/SCL1
P30/D8/HDB0/LAD0
P31/D9/HDB1/LAD1
P32/D10/HDB2/LAD2
P33/D11/HDB3/LAD3
P34/D12/HDB4/LFRAME#
P35/D13/HDB5/LRESET#
P36/D14/HDB6/LCLK
P37/D15/HDB7/SERIRQ
RESET#
RESET_OUT#
NMI
STBY#
PB0/D0/HIRQ3/LSMI#
PB1/D1/HIRQ4/LSCI
PB2/D2/CS3#
PB3/D3/CS4#
PB4/D4
PB5/D5
PB6/D6
PB7/D7
AVSS
VSS
VSS
VSS
VSS
AVCC
AVref
VCCB
VCC
VCL
P60/SENSE0
P61/SENSE1
P62/SENSE2
P63/SENSE3
P64/SENSE4
P65/SENSE5
P66/SENSE6
P67/SENSE7
P10/SCAN0
P11/SCAN1
P12/SCAN2
P13/SCAN3
P14/SCAN4
P15/SCAN5
P16/SCAN6
P17/SCAN7
P20/SCAN8
P21/SCAN9
P22/SCAN10
P23/SCAN11
P24/SCAN12
P25/SCAN13
P26/SCAN14
P27/SCAN15
P90/IRQ2#
P91/IRQ1#
P92/IRQ0#
P93/RD#/IOR#
P94/HWR#/IOW#
P95/AS#/IOS#/CS1#
P96
P97/WAIT#/SDA0
P40/TxD2/IRTxD
P41/RxD2/IRRxD
P42/SCK2/SDA1
P46/PWX0
P47/PWX1
XTAL
EXTAL
PA0/A16/CIN8/KIN8#
PA1/A17/CIN9/KIN9#
PA2/PS2AC/TPADCLK
PA3/PS2AD/TPADDATA
PA4/PS2BC/MCLK
PA5/PS2BD/MDATA
PA6/PS2CC/KBCLK
PA7/PS2CD/KBDATA
R412 10K
1SS355D19
A C
R158 22
R168 22
R508 0(0805)(R)
R175
10K R169
10K
R513
0(R)
C555
0.1UF
R516
3.3K(R)
F4 1.1A
1 2 L2
HF50ACB321611T
C694
0.1UF
U38
74HC151
1
2
3
4
11
12
13 10
14
5
6
9
8
7
16
15 D3
D2
D1
D0
A
D7
D6 B
D5
Y
W
C
GND
G
VCC
D4
C9 0.1UF
R515 2K
R534 100K
R532 2K
R533 2K
R530 0
T

Schematic Diagrams
B - 26 LAN RTL8100BL (71-D4000-D04)
B.Schematic Diagrams
LAN RTL8100BL
LANVDD3
LANVDD3
LANVDD3
VDD3 VDD3
+3V
LANVDD3
LANVCC25
+3VS
LANVCC25
LANVDD3
LANVDD3
LANVCC25
LANVDD3
AD[0..31][13,19,20]
DEVSEL#[13,19] FRAME#[13,19,20] GNT2#[13] REQ2#[13]
AD21[13,19] INTD#[13]
TRDY#[13,19,20] PAR[13,19]
PERR#[19] SERR#[13,19] STOP#[13,19] PRST#[13,19,24]
PCICLKLAN[4]
C/BE#[0..3][13,19,20]
PME#[19,22,23,24]
IRDY#[13,19,20]
MA1/EEDI
EECS
MA2/EESK
C/BE#0
C/BE#1
C/BE#2
C/BE#3
MA0/EEDO
RXIN-
FRAME#
PAR
TRDY#
PRST#
REQ2#
PERR#
IRDY#
SERR#
GNT2#
STOP#
DEVSEL#
TXD+
TXD-
VCTRL
C/BE#[0..3]
VCTRL
RXIN+
AD[0..31]
AD23
AD26
AD27
AD0
AD3
AD14
AD16
AD28
AD21
AD24
AD18
AD2
AD25
AD12
AD17
AD6
AD13
AD22
AD11
AD4
AD31
AD5
AD29
AD10
AD8
AD15
AD9
AD20
AD1
AD30
AD7
AD19
PME#
RING
TIP
T
L16 FCM2012V121
R13 0(R)
T
C53
27P
R255
75
C16
1000P/2KV
R324 100
C64
0.1UF
C362
0.1UF
C63
0.1UF
T
T
T
T
T
T
T
T
T
T
CN1
MDC 2P
1
2
R307 0
RTL8100BL
U26
RTL8100BL
6
98
99
100
1
2
3
4
5
8
9
22
10
11
12
13
14
16
15
17
18
19
20
21
34
23
24
25
26
31
27
28
29
30
32
33
36
37
38
43
41
42
44
45
39
46
47
48
49
53
56
62
70
69
66
52
73
57
7
60
61
63
64
65
67
68
35
71
72
54
74
40
79
80
58
59
81
82
83
84
85
86
87
89
91
92
93
94
95
51
88
50
77
55
78
75
76
96
97
90
VDD
CBE3B
IDSEL
AD23
AD22
GND
AD21
AD20
AD19
AD18
AD17
VDD
AD16
CBE2B
FRAMEB
IRDYB
TRDYB
GND
DEVSELB
STOPB
PERRB
SERRB
PAR
CBE1B
VDD
AD15
AD14
AD13
AD12
GND
AD11
AD10
AD9
AD8
CBE0B
AD7
AD6
AD5
AD4
GND
AD3
AD2
AD1
AD0
VDD
MA0/EEDO
MA1/EEDI
MA2/EESK
EECS
NC
GND
GND
AVDD
AVDD25
GND
NC
GND
PMEB
VDD25
X2
X1
RTT3
LWAKE
RTSET
RXIN-
RXIN+
VDD25
TXD-
TXD+
NC
ISOLATEB
VDD25
LED1
LED0
AVDD25
AVDD
INTAB
RSTB
CLK
GNTB
REQB
AD31
AD30
AD29
AD28
AD27
AD26
AD25
AD24
VDD25
GND
AUX
LED2
VCTRL
NC
AVDD
AVDD25
VDD25
VDD
VDD
U21 H0009
1
2
3
8
6
7
16
11
15
9
14
10
4
5
12
13
RX+
RX-
RXC
TX-
TXC
TX+
RD+
TDC
RD-
TD-
RDC
TD+
NC
NC
NC
NC
.. ..
L8
FRC-1394
1 8
2 7
3 6
54
JLAN1
PJS-28VL3
1
2
3
4
5
6
7
8
9
10
11
12
TX+
TX-
RX+
N/C
N/C
RX-
N/C
N/C
TIP
RING
GND
GND
L48 FCM1608K121
L49 FCM1608K121
C54
27P
Y4 25MHz
R29
5.6K
U24
9346
1
2
3
4
8
7
6
5
CS
SK
DI
DO
VCC
NC
NC
GND
C356
0.1UF
R15
51
C355
0.1UF
C354
0.1UF
R12
75 R214
75
R291
51
R290
51
C70
0.1UF
C72
10UF/10V
R315
0
C384
0.1UF
C431
0.1UF C432
0.1UF C404
0.1UF C403
0.1UF
R14
51
L23
FCM2012V121
C62
0.1UF
R215
75
C15
0.1UF
R30 15K(R)
R27
1K
R308
5.6K
T
T
T
T
C71
10UF/10V
Q2
2SB1198K
D11
F01J2E
A C
D12
F01J2E
A C
C89
0.1UF
T
T
T
C88
10UF/10V
C402
10P(R)
R314
10(R)
C14
0.1UF(R)
T
The maximum voltage drop when on should be less than 0.3V
*For RTL8100C application, all bead must be rated
300mA/100ohm@100Mhz
for EMI supression
EMI supression can be
changed to 33 ohm
DE-COUPLE CAPS PLEASE CLOSE CHIP POWER PIN
Sheet 25 of 35
LAN RTL8100BL

Schematic Diagrams
Audio Codec ALC201A (71-D4000-D04) B - 27
B.Schematic Diagrams
Audio Codec ALC201A
Sheet 26 of 35
Audio Codec
ALC201A
VDDA
+3VS
OPVCC
AGND
+5VS
AGND
AGND
AGND
AGND
AGND
AGND
AGND
AGND
AGND
AGND AGND
AGND
AGND
+5VS
VDDA 12V
AGND
AGND
AGND
AGNDAGND AGND
OPVCC
AC_RST#[15,20] AC_BCLK[15,20] AC_SYNC[15,20]AC_SDOUT[15,20] AC_SDIN0[15]
LBP[29] PHONE[20]
CD-L[14] CD-R[14] MIC1[27]
CDGND[14]
Vrefout [27]
SPDIF [27]
R_OUT+[27]
L_OUT+[27]
HP_SENSE[27]
AC_SDIN1[15,20]
PWRGD [9,15,29]
AC_SYNC
AC_SDIN0
AC_SDOUT
LOUT-R
AC_BCLK
CDGND
SPDIF
LOUT-L
AC_RST# Vrefout
LOUT-L
MUTEOUT
R_OUT-
LOUT-R
HP_SENSE
L_OUT-
AC_BCLK
AC_SDIN0
AC_SDIN1
AC_BCLK
R_OUT+
L_OUT+
LBP
MIC1
CD-L
CD-R
PHONE
AMP_MUTE
AMP_MUTE
PWRGD
1M(R)
R482
C641 1000P
L96
FCM1608K-121
Y8
24.576MHz
C642 1UF
C616
0.1UF
C628 1UF
C649 1000P
R501
15K
T
1UFC643C615
22P
C637
0.1UF
C606 1UF
R502 10K R498 10K C655 0.22UC667 0.22U
R497
15K
R500
10K
T
T
T
C654
5P
C659
4.7U(0805)
C669
0.1UF C657
1UF
JSPK2
CON2
1
2
U34
TPA0202
1
12
13
24
2
17
23
7
18
6 19
9
11
14
16
8
10
3
15
22
5
4
20
21
GND/HS
GND/HS
GND/HS
GND/HS
NC
NC
NC
VDD
VDD
L_BYPASS R_BYPASS
MUTE OUT
MUTE IN
SE/BTL#
HP/LINE#
SHUTDOWN
L_OUT-
L_OUT+
R_OUT-
R_OUT+
L_HP IN
L_LINE IN
R_HP IN
R_LINE IN
L98
FCM2012V121
0.47UC653
R480 47
R481 47
C671
4.7U(0805)
JSPK1
CON2
1
2
C668 0.22U C656 0.22U
C640 0.1UF
R485 4.7K(R)
C603
47P
C658
0.1UF C660
0.1UF
R499
1K
R479 10K(R)
R430 10K
R478 10K
C607
0.01UF
R492 0
R488 0
C666
5P
C670
0.1UF
R494
4.7K
C622 1UF
C647 0.1UF
R487 4.7K
C630
0.01UF
R484
4.7K
C635 0.1UF
C610 1UF
C621 0.1UF
C648 0.1UF
C604 1UF
R477 10K
C629
0.01UF
C634 1UF
C623 0.1UF
R493 4.7K T
T
C631 1UF
C636 1UF
R476 10K
C624
0.01UF
C650
1UF
C605
0.01UF
R486
0(R)
C613
10UF/10V
C639 10UF/10V
C672
0.1UF(R)
U18 78L05(SO8)(R)
1 8
2
3
6
7
4
OUT IN
GND
GND1
GND2
GND3
T
C611
0.01UF
U33
ALC201A
1
9
25
38
4
7
26
42
2
3
5
6
8
10
11
12
13
14
15
16
17
18
20
19
21
22
23
24
27
28
29
30
31
32
33
34
35
36
37
39
40
41
43
44
45
46
47
48
VDD
VDD
AVDD
AVDD
VSS
VSS
AVSS
NC
XTL-IN
XTL-OUT
SDATA-OUT
BIT-CLK
SDATA-IN
SYNC
RESET#
PC-BEEP
PHONE
AUX-L
AUX-R
VIDEO-L
VIDEO-R
CD-L
CD-R
CD-GND
MIC1
MIC2
LINE-L
LINE-R
VREF
VREFOUT
AFILT1
AFILT2
VRAD
VRDA
CAP1
NC
LINE-OUTL
LINE-OUTR
MONO-OUT
HP-OUT-L
AVSS
HP-OUT-R
AVDD
AVSS
ID0#
ID1#
JD
SPDIFO
C612 1UF
C638
10UF/10V
C609
0.01UF
C678
10UF/10V
C663
10UF/10V
C651
1UF
C633 1UF
C664
4.7U(0805)
C665
0.1UF
T
L99
FCM2012V121
L110 FCM1608K-121
Q3
2N7002
GS
D
D29
ISS355
AC
C661 0.1UF
L97
BK3216HS800
C614
22P
C652
1UF
L111 FCM1608K-121
L112 FCM1608K-121 L113 FCM1608K-121
For some crystal,
For headphone application,
the bias resistor is needed
AGND:25,26,27,28,29,30,31,32,33

Schematic Diagrams
B - 28 Audio Out & Off Board Connectors (71-D4000-D04)
B.Schematic Diagrams
Audio Out & Off Board Connectors
Sheet 27 of 35
Audio Out & Off
Board Connectors
AGND
VDDA
AGND
AGND
+5VS
VIN
+5V
+5V
BTVCC
+3V
+5V
RFVCC
+3V
+3V
+3V
Vrefout26
MIC126
HP_SENSE26
R_OUT+26
L_OUT+26
SPDIF26
TP_DATA24 TP_CLK24
WEB0#24 WEB1#24 WEB2#24
PWRS32 LID_SW#11,24
INTMIC 11
SW_ON24
WLPWR_EN24
BTPWR_EN24
Vrefout
MIC1
R_OUT+
MSPKL
HP_SENSE
L_OUT+
MSPKR
INTMIC
SPDIF
TP_DATA
TP_CLK
WEB0#
WEB1#
WEB2#
PWRS
LID_SW#
SW_ON
WLPWR_EN
BTPWR_EN
JAUDIO2
4
3
6
2
1
5
C234
47P
L38 FCM1608K-121
U37A
74(A)HC08
1
23
14
7
C226
10UF/10V
U37B
74(A)HC08
4
56
14
7
JAUDIO3
4
3
6
2
1
5
T
U37C
74(A)HC08
9
10 8
14
7
T
U37D
74(A)HC08
12
13 11
14
7
C225
0.1UF
T
L39 FCM1608K-121
T
C231
0.22U(R)
L35
BK1608HS330
T
R190 2.2K(R)
T
+
C223 47U/16V
1 2
T
JTP1
CON4
1
2
3
4
T
C232
0.01UF
C148 0.1UF
R196 1K
T
C230
680P
C558
10UF/10V
S1
SW SPDT
2
1
3
C227
680P
C233
680P
R142 10K
+
C224 47U/16V
1 2
JSW1
CON8
1
2
3
4
5
6
7
8
L36 FCM2012V121
U9
MIC39102
7
6
5
4
32
1
8GND
GND
GND
ADJ
VOUTVIN
EN
GND
C228
680P
R411
100K
R522
10K
C229
680P
R153
287K
R521
10K
R198 100K
C686
0.1UF
JAUDIO1
4
3
6
2
1
5
R193 100K
L31 HF50ACB321611T(R)
L37 FCM2012V121
C559
0.1UF
R191
2.2K
L107 HF50ACB321611T(R)
C236
0.1UF
C685
10UF/10V
R195
1K
R510
287K
R194
1K
U36
MIC39102
7
6
5
4
32
1
8GND
GND
GND
ADJ
VOUTVIN
EN
GND
R192
2.2K
R511
100K
T
T
T
T
T
SPEAKER OUT
SPDIF OUT
MIC IN
OFF-BOARD CON.

Schematic Diagrams
System Power Control (71-D4000-D04) B - 29
B.Schematic Diagrams
System Power Control
Sheet 28 of 35
System Power
Control
+3V
+3V
+3V +3V
+12VS
+5V +5VS
+12VS
+3VS
+3V +2.5V
+12VS
+2.5VS
+3V
+12VS
+3V
+12V
PSON#[15,29]
S3AUXSW#[6] SUSC# [24]
SUSB# [13,24]
AUXOK [9,15,24]
PSON [33]
S3AUXSW# SUSB#
PSON#
PSON#
PSON# PSON#
PSON#
PSON
PSON
AUXOK
H29
C315D111
U14C
74LVC14
5 6
14
7
U15C
74(A)HC08
9
10 8
14
7
U15B
74(A)HC08
4
56
14
7
R462
1K
R185
100K
R186
330K
R188
100K
C221
10UF/10V
R189
330K
Q11
4800
4
8
51
3
7
62
C222
0.1UF
U14F
74LVC14
13 12
14
7
Q24
2N7002
G S
D
Q23
AO3400
G
D S
R165
100K
C210
0.1UF
R164
330K
C216
10UF/10V
C217
0.1UF
Q8
4800
4
8
51
3
7
62
T
T
T
U14E
74LVC14
11 10
14
7
U14D
74LVC14
9 8
14
7
U14B
74LVC14
3 4
14
7
Q12
2N7002
G S
DQ10
2N7002
G S
D
H3
C315D111
H1
C315D111
C574
10UF/10V
Q13
2N7002
G
DS
R197 100K
C235
4.7UF/25V
H10
C315D111
H4
C315D111
H28
C315D111
H27
C315D111
H26
C315D111
H19
C315D111
H21
C315D111
H18
C315D111
H11
C315D111
H2
C315D111
R467
100K
R468 1K
H5
C394D189
H12
C394D189
H6
C307D189MSK394
H13
C394D189
1
H14
MTH335D165
2
3
4
5 6
7
1
H17
MTH335D165
2
3
4
5 6
7
1
H8
MTH335D165
2
3
4
5 6
7
1
H7
MTH335D165
2
3
4
5 6
7D28
F01J2E
AC
+
C596
22UF
Q14
SI2301
G
DS
R523
100K
1
H22
MTH276D107
2
3
4
5 6
1
H20
MTH276D107-5
2
3
4
5
1
H15
MTH335D165
2
3
4
5 6
7
1
H9
MTH335D165
2
3
4
5 6
7
AS SIS AP NOTE 002
SLP S3
SLP S5

Schematic Diagrams
B - 30 Fan Control and SpeedStep (71-D4000-D04)
B.Schematic Diagrams
Fan Control and SpeedStep
+5VS
+3V
+5V
+5V
+3VS
+3VS
+5VS
+3V
+1.8VS
+3V
+3V
+3VS
+3VS
+5VS
+3VS
+3V
FAN1-ON24
PCBEEP15
SPKROUT19
LBP 26
CPUSTP# 4,15
H_DPSLP# 2
VGATE15
VR_PWRGD30
PWRGD 9,15,26
PSON#15,28
PWROK24
H8BEEP24
FAN_SEN24
FAN2_SEN
24
FAN3_SEN24
FAN2-ON24
PCBEEP
SPKROUT
FAN1-ON
FAN_VCC
H8_BEEP
H_DPSLP#
CPUSTP#
VGATE PM_GATEM
PWRGD
PSON#
VR_PWRGD
VR_PWRGD
PWRGD
PWROK
PM_GATEM
H8BEEP H8_BEEP
FAN_SEN
FAN2_SEN
FAN2-ON
FAN_VCC1
FAN3_SEN
C218
1UF
C220
1UF
R367 470
C515
0.1UF(R)
C522
0.1UF
L91
FCM2012V121
1 2
R410
24.9K(R)
Q4
3904(R)
BE
C
C219
1UF
D25 F01J2E
A C R409
4.7K(R)
U16
TC7S32F(R)
1
2
3
5
4
IN
IN
GND
VCC
OUT
R182
4.7K(R)
Q9
2N7002(R)
G
DS
R453 0
Q7
PDC114
C
E
B
U12
MAX809(R)_SOT-23
3
12
VCC
GND RESET
R445
100K
R442 10K_1%
R183
10K
R454 0(R)
R184
20K(R)
R444
10K
C214
0.1UF
C215
10PF
R443
56K_1%
U14A
74LVC14
12
14
7C587
2200PF
U15D
74(A)HC08
12
13 11
14
7
U13
MAX6306
1
2
3
4
5
RESET#
GND
MR#
RST-IN
VCC
R154 0
Q21
2SC4672
BE
C
C1
R461 1M
U15A
74(A)HC08
1
23
14
7
D33 1SS355
AC
JFAN1
FI-S03P-HF
1
2
3
R517 10K
JFAN2
FI-S03P-HF
1
2
3
D34 1SS355
AC
R524 10K
JFAN3
FANCON3
1
2
3
Q25
2SC4672
BE
C
C1
D35 F01J2E
A C
R526 470
C693
0.1UF(R)
C692
0.1UF
L114
FCM2012V121
1 2
R525 10K
D36 1SS355
AC
MAIN FAN
DDR FAN
2ND FAN
ADD 12/4
Sheet 29 of 35
Fan Control &
SpeedStep

Schematic Diagrams
VCORE (71-D4000-D04) B - 31
B.Schematic Diagrams
VCORE
VIN
VIN
VIN
VCC_CORE
INTVCC
SYS5V
VTT
SYS5V
+3V
SYS5V INTVCC
SYS5V
PWRGOOD_VID31
VID22
VID32
VID42
VID02
VID12,15
VR_PWRGD29
V_ADJ15
TEST
SENSE1+
SENSE1-
SENSE2-
SENSE2+
SENSE3+
SENSE3-
SENSE2+
SENSE2-
SENSE1+
SENSE3+
SENSE3-
SENSE1-
VRON
VRON
VOS+
VOS+
VOS-
INTVCC
VOS-
TEST
PC141
0.1U
12
PC144
0.1U
12
PC143
0.1U
12
PC142
0.1U
12
PR18 4.64K
PR13 1K
PC14 0.1U
PC18 1000PF
PR21
30K
PR64 2K
PR20
R
PR19 R
PC17 1500PF
PC76
10U/25V
12
PR66
10
PC74
1U
12
PR2
0.002
1 2
PR65
10
PC12 0.1UF
PR11 10
D
G
S
PQ9
SI4892
4
5
6
7
83
2
1
PC85 1000PF
+
PC70
220U/4V
12
PC80
0.1U
12
PR10 7.5K_1%
PC86 1000PF
PR5 39.2K_1%
PL5
1UH
1 2
PC81
0.1U
12
D
G
S
PQ4
SI4362
4
5
6
7
83
2
1
D
G
S
PQ8
SI4892
4
5
6
7
83
2
1
PR69
10
PR70
10
PC87 1000PF
PC9 10U
1 2
PR68
10
PR67
10
+
PC75
220U/4V
12
+
PC4
220U/4V
12
PL4
1UH
1 2
PL6
1UH
1 2
PC10 0.1U
PC8 0.1U
PC84
10U
12
PC11 470PF
+
PC7
220U/4V
12
+
PC69
220U/4V
12
+
PC71
220U/4V
12
+
PC5
220U/4V
12
+
PC3
220U/4V
12
PC73
0.1U
12
+
PC6
220U/4V
12
+
PC72
220U/4V
12
D
G
S
PQ6
SI4892
4
5
6
7
83
2
1
D
G
S
PQ7
SI4892
4
5
6
7
83
2
1
PD24
F1J3FTP
A C
PU7
LTC3732CG
1
2
3
4
5
6
7
8
9
10
11
12
13
14
15
16
17
18
36
35
34
33
32
31
30
29
28
27
26
25
24
23
22
21
20
19
VID1
PLLIN
PLLFLTR
FCB
IN+
IN-
DIFFOUT
EAIN
SGND
SENSE1+
SENSE-1
SENSE2+
SENSE2-
SENSE3-
SENSE3+
RUN/SS
Ith
VID2
VID0
PGOOD
BOOST1
TG1
SW!
BOOSt2
TG2
SW2
Vcc
BG1
PGND
BG2
BG3
SW3
TG3
BOOST3
VID4
VID3
PC77
10U/25V
12
PC78
10U/25V
12
PC82
10U/25V
12
PC79
0.1U
12
PR1
0.002
1 2
D
G
S
PQ36
SI4362
4
5
6
7
83
2
1
D
G
S
PQ5
SI4892
4
5
6
7
83
2
1
PD26
F1J3FTP
A C
PD25
F1J3FTP
A C
D
G
S
PQ2
SI4362
4
5
6
7
83
2
1
D
G
S
PQ1
SI4362
4
5
6
7
83
2
1
D
G
S
PQ3
SI4362
4
5
6
7
83
2
1
PJ1 2mm
PJ6
6mm
PR8
100K
PQ38
2N7002
G
DS
PQ39
2N7002
G
DS
PR62
0.002
1 2
PR6 10K
PR7 100K
PR15
68.1K_1%
PQ11
2N7002
G
DS
PC13
100PF
PR16
R
PD1
RB751V
AC
PD2
RB751V
AC
PD3
RB751V
AC
PR63 FCM1608K121 PR131
0
PR12 10
PD4 RB751V
AC
PR9 0
PR17
100K
PR22
100K
PQ12
2N7002
G
DS
PQ13
2N7002
G
DS
PR151 100K
PR152
1M
PQ57
2N7002
G
DS
D
G
S
PQ37
SI4362
4
5
6
7
83
2
1
D
G
S
PQ10
SI4892
4
5
6
7
83
2
1
Sheet 30 of 35
VCORE

Schematic Diagrams
B - 32 DDR Power (71-D4000-D04)
B.Schematic Diagrams
DDR Power
VDDP
SYS5V 3VH8
+3V +1.8V
VCCVID
+3VS SYS3V
2.5V
+2.5V
SYS5V
VIN
SYS3V
1.8VS2.5V +1.8VS
SYS5V
+1.25VS
+5V
DD_ON#32
PWRGOOD_VID30
SUSB-33
SUSB-33
1.25_VREF
VDDP PC1131U
12
PR103 20K 1%
1 2
PC116
1000pF
1
2
+
PC31
220U/4V
12
PR99
64.9K 1%
12
PR100
16.5K 1%
12
PC51
1uF
1
2
PR101
10K 1%
12
PR102
9.53K 1%
12
PL2
4.7uH
12
PC111
1U
1
2
PC106
0.1uF/25V
1
2
PC34
10U_1210
1
2
PC50
0.1uF
12
PQ21A
FDS6982
5
4
36
PQ21B
FDS6982
7
2
18
PC49 1U
12
PR95 10
1 2
+
PC27
*220U/4V
12
PJ3
6mm
PR98
10K
1 2
PR53
0
1 2
PC521U
12
PQ25
2N7002
G
DS
PC115
0.01U
1
2
PC118
0.01U
PR50
10K PU1
MIC5245-1.8BM5
1
2
3 4
5
VIN
GND
SD BP
VO
PC19
1U
PC15
1U
PC16
0.01U
PU9
MIC5245-3.3BM5
1
2
3 4
5
VIN
GND
SD BP
VO
PC121
1U
PC117
1U
PR27
10K_1%
PR23
100K
PR51 10K
PR81
10K
PC44
1U
PC109
1U
PC108
C(R)
PU4
MIC5258-1.2BM5
1
2
3 4
5
VIN
GND
EN PG
VO
PC92
10U PC91
10U
PC22
0.1UF
PC20
10U
PR28
22.1K_1%
PR26
200
PC93
0.1UF(R)
PR25
10K
SC1486
PU5
1
2
3
4
5
6
7
8
9
10
11
12
13
14
15
16
17
18
19
20
21
22
23
24
25
26
27
28
PGND1
DL1
VDDP1
ILIM1
LX1
DH1
BST1
REFIN
TON2
REFOUT
VCCA2
FBK2
PGOOD2
AGND2
PGND2
DL2
VDDP2
ILIM2
LX2
DH2
BST2
EN/PSV1
TON1
VOUT1
VCCA1
FBK1
PGOOD1
AGND1
PC134
100pF
1
2
PD16
RB751V
AC
PD17
RB751V
AC
PR96 0
1 2
PU8
MIC37302(S-PAK5)
2
1 5
4
3
VI
ON/OFF ADJ
VO
GND
PC21
10U
PJ7
4mm
1 2
PL1
4.7UH
1 2
PC33
10U_1210
1
2
PQ20B
FDS6982
7
2
18
PJ2
5mm
+
PC30
220U/4V
12
PR93 1M
PR105 750K
PQ20A
FDS6982
5
4
36
PQ51
2N7002
G
DS
PJ11
1mm
PC133 1000P
12
PC132 1000P
12
+
PC26
*220U/4V
12
PC107
0.1uF/25V
1
2
PC112 0.1uF
12
PR97 15K 1%
1 2
PR132
100K
12
PQ52
2N7002
G
DS
PR154 0
PR153 0
PR133
100K
12
5A
100mA
100mA
30 mil
30 mil
100mA
30 mil
3A3A
3A
Sheet 31 of 35
DDR Power

Schematic Diagrams
System (71-D4000-D04) B - 33
B.Schematic Diagrams
System
Sheet 32 of 35
System
SYS5V
SYS3V
VIN
VIN1
VL
VL
VDD3
VA
VA
VIN
VDD3
VDD3
VDD5
12V
12V +5VVDD5
+3V12V VDD3
+2.5V
VIN1 +3V +5V
12V +12V
PWRSW#24
ACIN 11,24
PWRS27
DD_ON24
TEST
DD_ON# 31
12VR
12VR
V+
5VON
3VON
VL
V+
VL
VIN1
DD_ONH
VIN1
PWSEN
VL DD_ONH
PWSEN
DD_ON# DD_ON#
DD_ONH
TEST
PJ8 1mm
PR106 1K
PR113
10K_1%
PC128
100P
PR109 0
PR57
0
PD22
11FS2
A C
PC63
10U_1210
PC119
0.1U
PL9
CDRH125-100
4 2
31
PC53
0.1U
PR112 2M
PR119
*R
PC61
1U_0805
PR114
10K_1%
PL8
CDRH-1205-100
PC56
10U/25V
PR56 1M
PR118
0
PR107 0
+
PC47
220U/4V
PR130
0.015_2010
PC130
100P
+
PC65
150U
PC127
47P
+
PC45
220U/4V
PR86
0.015_2010
+
PC64
150U
PR108
5.1
PC59
47P
PJ5
6mm
PR55
30K_1%
PC120
0.1U
PC57
0.1U
PJ4
6mm
PC60
10U_1210
PR120
10K_1%
PC122
0.1U
PC62
10U/25V
PC58
0.1U
PC54
1U/50V_0805
PQ44B
AO4900
7
2
18
PQ44A
AO4900
5
4
36
PQ43B
AO4900
7
2
18
PQ43A
AO4900
5
4
36
PR110 10K
PD18
RB751V
AC
PC123
0.1U PC55
10U/16V
PD19
RB751V
AC
PQ16
2N7002
G
SD
PR116
100K
PQ28
DTC114EUA
C
E
B
PQ27
DTA114EUA
C E
B
PR111
100K
PR115 10K
PR33
100K
PD20 1SS355
CA
PR121 100K
PC131
0.1U
PQ33
2N7002
G
S D
PR3
100K
PR31 10K
PR30 330K
PR29
100K
PR59 10K
PD23 1SS355
CA
PQ47
2N7002
G
S D
PD21 1SS355
CA
PQ30
2SB1198
B
E C
PR122 100K
PU6
MAX1632
25
27
26
24
1
2
9
22
3
6
15
10
11
8
21
18
16
17
19
14
13
12
5
4
28
7
23
20
BST3
DH3
LX3
DL3
CSH3
CSL3
REF
V+
FB3
SYNC
SEQ
SKIP
RESET
GND
VL
BST5
DH5
LX5
DL5
CSH5
CSL5
FB5
VDD
12VOUT
3VON
5VON
SHDN
PGND
PR58 0
PC124
0.01U
PC129
0.01U
PQ29
DTA114EUA
CE
B
PR60
100K
PQ34
Si4800
4
6 2
5
7 3
1
8
PC66
0.1UF(0805)
PR4 100K PQ32
2N7002
G
S D
PR117
R
PC48
0.1UF(0805)(R)
PR54
100K
PQ26
2N7002
G
DS
PQ24
Si4800
4
6 2
5
7 3
1
8
PQ35
2N7002
G
DS
PR129
10(0805)
PQ45
2N7002
G
S D
PR126 100K PQ50
2N7002
G
S D
PR125
10(0805)
PQ48
2N7002
G
S D
PQ46
2N7002
G
S D
PR123
100K
PQ58
2N7002
G
S D
PR134
1M
PR127
100K
PR124
10(0805)
PQ59
Si2301
G
DS
PQ31
2N7002
G
S D
PR157
100K
PR156
100K
PQ60
2N7002
G
DS
4A
0.1A
4A
1:2.2
NEAR J4
10 mil
4A 4A 4A 4A

Schematic Diagrams
B - 34 Charger (71-D4000-D04)
B.Schematic Diagrams
Charger
Sheet 33 of 35
Charger
VA VIN
VA
VIN
VB
VB
SYS3V
VA
VDD5
SYS3VSYS3V
SYS3V
VA
VA
SYS3V
SYS3V
SYS3V
H8_SMCLK3,24
H8_SMDATA3,24 BATTEMP24
SUSB- 31
CURSEN24
CHAGEN24
BATVOLT 24
PSON28
SUSB- 31
I_CHG 24
INCURSEN24
TEST
VBB
VBB
VREF2.5
VREF2.5
SUSB-
I_CHG
INCURSEN
TEST
PC99
10U/25V_DIP
PD12
9.1V(LL34)
A C
PF1
7A
PC67
0.1U(0805)
PC29
*C
PC38
*1U_1206
PC103
0.01U
PC2
1000P
PU3
TL594
1
2
3
4
5
6
7
8 9
10
11
12
13
14
15
16
1IN+
1IN-
FBK
DTC
CT
RT
GND
C1 E1
E2
C2
VCC
OUT
REF
2IN-
2IN+
PC42
1U
PC35
0.1U
PC36
0.1U
PD30
03A04
CA
PQ40
Si4435
4
62 5
73
1
8PC89
10U_1210
PQ18
DTA114EUA
C
E
B
PQ19
DTA114EUA
CE
B
PC101
30P
PD13
RB751
A C
PC102
30P
+
-
PU2A
LM358
3
2
1
84
PD15
1SS355
A C
PC110
1U_0805
PD9
RB751
A C
PD14
RB751
A C
PD8
RB751
A C
PC95
10U/25V_DIP
PC43
1000P
PC46
*C
PQ17
DTC114EUA C
E
B
PQ22
DTC114EUA C
E
B
PC41
0.1U
PC105
0.1U
PC104
0.1U
PC94
10U/25V_DIP
PD11
1N4148
AC
PC39
1U_0805
PD7
1N4148
AC
PC28
*1U_1206
PC32
0.1U(1206)
PC96
0.1U(1206)
PC90
0.1U(1206)
PQ23
2SD1782K
BE
C
PC40
0.1U
PR76
2K(0805)
PR75
5.1
PR34
10K
PR49
6.8K 1%
PR47 330
PR46 330
PR35
49.9K 1%
PR41
1K 1%
PR36
1K 1%
PR24
100K
PR77
2K(0805)
PR45
17.4K 1%
PR44
*R
PR43
10K
PR39 *R
PR40 100K 1%
PR78
7.5K 1%
PR79 30K 1%
PR158 100
PR32 49.9K 1%
PR90
*26.7K_1%
PR88
2.2K
PR87
15K
PR89
10K
PR80
10K
PR84
10K
PR83
2K 1%
PR85
*R
PR48
4.7K
PL7
CDRH-1205-470
PD10
TL431
C
R
A
PR38 30K 1%
PR37
6.8K 1%
PR61
100K
PR94
*1M
PR92 *100K 1%
PR91
*402K
CN5
BAT CON
1
2
3
4
5
6
7
PC1
0.1U(0805)
PC25
0.1U
PC24
0.1U
PC97
0.1U(0805)
PC23
0.1U
PR42
4.7K
PR74
200K
PR73
510K
PQ14
Si4435
4
6 2
5
7 3
1
8
PQ15
Si4435
4
6 2
5
7 3
1
8
PC100
0.1U
PC37
0.1U(0805)
PD28
F1J3FTP
A C
PQ41
2N7002
G
DS
PC125
10U/25V_DIP
PC126
10U/25V_DIP
PC88
10U/25V_DIP
PC83
10U/25V_DIP
PL3
HCB4532K-800(1812)
PR71
5.1
PD29
1SS355
AC
PD6
F1J3FTP
A C
PC114
*0.1U
PR135 10K
PR136
100K
PQ54
2N7002
G
DS
PQ53
DTA114EUA
CE
B
PD31
RB751
A C
PD32
RB751
A C
PR143 100m(2512)
PR144 100m(2512)
PC68
0.1U(0805)
PC98
0.1U(0805)
PF2 7A
PQ42
*2N7002
G
DS
+
-
PU2B
LM358
5
6
7
84
PR146 10K 1%
PR149 100K 1%
PR148
40.2K 1%(R)
PC135
1U_0805
PC137
*1U_0805
PR72
100m(2512)
PR140
510K
PD33
F1J3FTP
A C
PQ56
Si4435
4
6 2
5
7 3
1
8
PR142
10K 1%
PR141
10K 1%
PC136
*1U_0805
PR145
100K 1%
PD37
RB751
A C
PR150 100K
PR52 *100K
PR137
100K
PR139
10K
PR138
200K
PD38
UDZ18B
A C
PD36
RB751
A C
PC139
0.1U(0805)
PC138
0.1U(0805)
PD35
RB751
A C
PD34
RB751
A C
PQ61
2N7002
G
DS
CN2
ACIN CON
1
2
3
4PC140
0.1U(0805)
PQ55
2N3904
BE
C
PD40
RB751
A C
PD39
RB751
A C
2.5A2.5A

Schematic Diagrams
SW Board and HotKey (71-D4000-D04) B - 35
B.Schematic Diagrams
SW Board and HotKey
VIN_10
PWRS_10
PWRS_10
WEB2#_10
WEB0#_10
VIN_10
LID_SW#_10
WEB1#_10
WEB1#_10
WEB0#_10
WEB2#_10
LID_SW#_10
VC2
0.1U
SWEB5
HCH STS-05-A
1 3
2 4
SWEB6
HCH STS-05-A
1 3
2 4
SWEB7
HCH STS-05-A
1 3
2 4
VSW1
HCH STS-05-A
1 3
2 4
1
H16
C237D87N
2
3 4
5
1
H23
C237D87N
2
3 4
5
VSW2
MPU-101-81
1 3
2 4 VCN1
CON8
1
2
3
4
5
6
7
8
A
B
C
D
E
F
G
H
VC1
0.1U
1
H30
C237D87N
2
3 4
5
VIN_10
WEB2#_10
WEB1#_10
WEB0#_10
LID_SW#_10
PWRS_10
Hot keys,Power
switch,key,Lid
GND_LGND_LGND_L
GND_L
GND_L
GND_L GND_L
GND_L GND_LGND_LGND_L
Sheet 34 of 35
SW Board and
HotKey

Schematic Diagrams
B - 36 TouchPad and Switch Board (71-D4000-D04)
B.Schematic Diagrams
TouchPad and Switch Board
VCC5_T
VCC5_T VCC5_T
VCC5_T
VCC5_T
VCC5_T
SWEB2
HCH STS-05-A
1 3
2 4
VR2
10K
SWEB3
HCH STS-05-A
1 3
2 4
VR1
10K
VR3
10K
VCN2
TP_FFC4-R
1
2
3
4
1
2
3
4
SWEB4
HCH STS-05-A
1 3
2 4
SWEB1
HCH STS-05-A
1 3
2 4
VR6
10K
VR7
10K
VCN3
12
11
10
9
8
7
6
5
4
3
2
1
12
11
10
9
8
7
6
5
4
3
2
1
VC4
120P
VC3
0.1U
VR4
10K
VC5
120P
VC6
120P
1
H25
C178D83N
2
3 4
5
1
H24
C178D83N
2
3 4
5
VR50(R)
TPADCLK
TPADDATA
SW_L SW_R
SW_UP
TPADCLK
TPADDATA
SW_DOWN
SW_R
SW_DOWN
SW_UP
SW_L
GND_AGND_A
GND_A
10MIL
plan
GND_A
GND_A
10MIL
GND_A
10MIL
GND_A GND_AGND_A
Sheet 35 of 35
TouchPad and
Switch Board

BIOS Update
C-1
C.BIOS Update
Appendix C:Updating the FLASH ROM BIOS
To update the FLASH ROM BIOS you must:
• Download the BIOS update from the web site.
• Unzip the files onto a bootable Floppy Disk.
• Reboot your computer from the FDD.
• Use the flash tools to update the flash BIOS.
• Restart the computer booting from the HDD.
1. Using your web browser go to www.clevo.com.tw
2. Choose Download from the menu bar at the top of the page.
3. In the Driver section select the model of your computer (D400S/D410S Series) and the driver type (BIOS).
4. Select GO.
5. Click on D4x0Sxxx.zip to download the BIOS files (including BIOS refresh tools).
Unzip the file you have just downloaded on to a bootable floppy disk.
(The files you should see on this disk are: Phlash.exe, autoexec.bat, Platform.bin, D4x0Sxxx.ROM & Readme.txt)
1. With the bootable floppy disk containing the BIOS files in your floppy drive, restart the computer.
2. The BIOS refresh process will execute automatically.
3. Reboot the computer and enter the BIOS setup.
4. Exit the BIOS and restore the default settings by choosing “Save and Exit”.