Comfort Aire Air Conditioner Pad 121 Users Manual Cover
2015-02-05
: Comfort-Aire Comfort-Aire-Air-Conditioner-Pad-121-Users-Manual-530595 comfort-aire-air-conditioner-pad-121-users-manual-530595 comfort-aire pdf
Open the PDF directly: View PDF
.
Page Count: 19

SERVICE MANUAL
PORTABLE
ROOM AIR CONDITIONER
Models: PAD-91
PAD-121

Technical Service Manual
IMPORTANT NOTICE
This service manual is intended for use by individuals possessing
adequate backgrounds of electrical, electronic and mechanical experience.
Any attempt to repair the appliance may result in personal injury and
property damage. The manufacturer or seller cannot be responsible for
the interpretation of this information, nor can it assume any liability in
connection with its use.
The information, specifications and parameter are subject to change due
to technical modification or improvement without any prior notice. The
accurate specifications are presented on the nameplate label.

Technical Service Manual
CONTENT
CHAPTER 1 PRODUCTS----------------------------------------1
CHAPTER 2 FEATURES-----------------------------------------2
CHAPTER 3 OPERATING RANGE--------------------------- 3
CHAPTER 4 PERFORMANCE CURVE----------------------4
CHAPTER 5 WIRING DIAGRAMS-----------------------------5
CHAPTER 6 REMOTE CONTROLLER-----------------------6
CHAPTER 7 REFRIGERATION CYCLE----------------------8
CHAPTER 8 INSTALLATIONS--------------------------------- 9
CHAPTER 9 TROUBLESHOOTING--------------------------12
CHAPTER 10 EXPLODED VIEW--------------------------------13
CHAPTER 11 PARTS LIST…………………………………15

Technical Service Manual
1
CHAPTER 1 PRODUCTS
Window Type Room Air Conditioner
No. Model No. Model
1 PAD-91 3 PAD-121-E
2 PAD-121

Technical Service Manual
2
CHAPTER 2 FEATURES
MODE DESCRIPTION
COOLING Cools, dehumidifies and filters the room air. Maintains desired room temperature.
FAN ONLY Re-circulates and filters the room air. Maintains constant air movement in the room.
FAN SPEED
HIGH
LOW
1.The appliance can set at different indoor fan motor speed by pressing the FAN
SPEED button on the remote controller.
2. When this symbol is being displayed on the LCD of the remote controller, the
signal is transmitting from the remote controller to the air conditioner.
TEMP. SET
UP
DOWN
Press DOWN button once, the set temperature is decreased by 1°F.
Press UP button once, the set temperature is increased by 1°F.
TIMER
Automatically switches the appliance ON at preset time intervals, ensuring a
comfortable environment before you return home, or switches OFF the appliance
automatically when you sleep without wasting electricity.
ENERGY
SAVING
When the room temperature is higher than the setting temperature 4°F, the
compressor is on. When the room temperature is lower than the setting
temperature, the compressor is off and the fan motor runs low speed..
When the room temperature is lower than 66°F , the unit turns off. (For Electronic
Type)

Technical Service Manual
3
CHAPTER 3 OPERATING RANGE
Temperature rang for air conditioner
z The preset temperature of the appliance ranges from 66°F to 88°F.
z The ambient temperature of the cooling only air conditioner ranges from 64.4°F to 109.4°F.
z The rated cooling operation test condition is as following.
Indoor DB/WB temperature: 80°F /67°F
outdoor DB/WB temperature: 95°F /75°F
z The rated heating operation test condition is as following.
z indoor DB/WB temperature: 20℃/Max.15℃
z outdoor DB/WB temperature: 7℃/6℃

Technical Service Manual
4
CHAPTER 4 PERFORMANCE CURVES
PERFORMANCE CURVE
z COOLING UNIT

Technical Service Manual
5
CHAPTER 5 WIRING DIAGRAM
1.CIRCUIT DIAGRAM FOR PAD-91 & PAD-121
N
L
2.CIRCUIT DIAGRAM FOR PAD-121-E
1L N

Technical Service Manual
6
CHAPTER 6 REMOTE CONTROLLER
9
5
3
8
4
2
7
6
1
Ò
£¿ØÆ÷
The remote controller transmits signals to the system.
1. ON/OFF BUTTON
z When button is pressed, the unit will start operating or stop
operating, if it is in operation.
z MODE BUTTON
z Used to select operation mode.
SMART mode

Technical Service Manual
7
COOLING mode
DRY mode
FAN ONLY mode
3. FAN BUTTON
z Used to select the indoor fan motor speed.
Automatic fan speed
High fan speed
Low fan speed
4.TEMPERATURE SETTING BUTTON
z Used to set room temperature.
z Used to adjust time in TIMER mode.
5. SWING BUTTON
z Press to adjust airflow direction.
6. SMART BUTTON
z Used to enter fuzzy logic operation directly, regardless if the unit
is operating or not
7. TIMER ON BUTTON
z Used to set or cancel “timer on” operation.
8. TIMER OFF BUTTON
z Used to set or cancel the “timer off” operation.
9. SUPER BUTTON
z Used to start or stop fast cooling.
The indication symbols on LCD:
Indication symbols on LCD:
Signal transmit.
Smart indicator
Dry indicator
Fan only indicator
Cooling indicator
High fan speed
Low fan speed
Display set temperature
Auto fan speed
Used to regulate temperature
in Smart mode or Dry mode
(See page 9 "Smart Mode"
for details)
Indicator of Timer on and Timer off
Display real time

Technical Service Manual
8
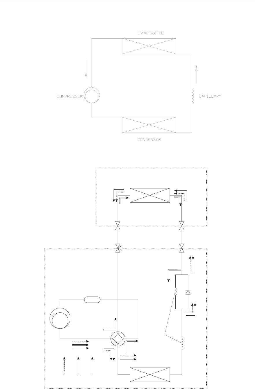
CHAPTER 7 REFRIGERATION CYCLE
1. Cooling only appliance
2. Heat pump
技术参数:
I ndoor uni t
evapor at or
liquid side
gas si de
3- way val ve 2- way val ve
check val v
e
Out door uni t
accumul at or
compr essor
condenser
reverse valve capi l l ar y
heat i ng cool i ng
def r ost
Fl ow of refrigerant

Technical Service Manual
9
CHAPTER 8 INSTALLATION
1. Installation accessories
Description Quantity
Air inlet hose
Stretches from 17 3/4 (45cm) up to 70 5/8 (180cm)
2/set
Air outlet hose
Stretches from 17 3/4 (45cm) up to 70 5/8 (180cm)
2/set
Window exhaust adapter 2pc
Window/patio door slider kit
From 28 3/8 (72cm) up to 55 5/8 (140cm)
3/set
Air inlet hose
Air outlet hose
Window exhaust adapter
Window exhaust adapter
Adapter
Adapter
Window/patio door slider kit
Fig .8.1
2. Window kit installation
Your window kit is designed to fit most standard vertical and
horizontal window applications. However, it may be necessary for you to
improvise/modify some aspects of the installation procedures for certain
types of windows. Please refer to minimum and maximum window
openings.(Fig 8.2 and Fig 8.3)

Technical Service Manual
10
Window slider kit
minimum: 28 /8(72cm)
maximum:55 /8(140cm)
1
3
1
3
Fig. 8.2 Fig .8.3
3. Select the best location
z Beside the window, door or French window.
z Keep the distance between the return air outlet and the wall or
other obstacles to at least 20 inches (50cm)
z Fix one end of the air hose on the air intake or outlet at the back of
the unit.
z Extend the air hose to the clearance between window, door, or
French window, or wall hole.
z Air outlet or intake should not be blocked by protective grid or
objects.
z The distance between two ends of the air hose should be kept at
minimum of 8 inches (200mm)
Note: the cooling capacity will decrease if only the air discharge
hose is used, but air outlet temperature will be lower.
Installation instruction
z Air outlet or intake opening should not be blocked by curtain, or
other objects.
z Hose opening should not be block by shutters or other similar
objects.
z Do not bend the air hose when assembling; keep it straight as
figure 3.
z When operating in cool or dry mode, condensate will accumulate
in the water tank. When the tank is full, water full indicator will
light up (red) and LCD will display the sign E. The unit will stop
operating.
Shut off the power supply, pull out the rubber plug in drain port at
the rear of the unit, drained the water into a container or other
appropriate area.
Note: water should be drained off when the water full light is on,
otherwise, the appliance will not operate.

Technical Service Manual
11
Installation sequence
Before starting the unit
1. Select a suitable location, making sure you have easy access to an
electrical outlet.
2. Install the flexible exhaust hose and adjustable window slider kit as
depicted in Fig.8.4
Fig.8.4
NOTE: 1. Step 2 is required only if operating in cooling or dry mode, In
cooling mode, you can install both hoses or just the air
discharge hose. In dry mode install only air discharge hose.
2. When operating, the hoses should not be blocked by curtains
or other objects.
3. Plug the appliance into an 115V/60Hz grounded electrical outlet.
Note: Do not use a regular extension cord.
4. To start the appliance, press On/Off button.
Notes
z Please read this manual before installing and using this
equipment
z Test run the air conditioner after installing and record details of
operation.
z Type of fuse used on indoor unit controller is 50T, with rating 2.5
A, T, 250V.
z The fuse for the unit is to be provided by the user according to
the current at maximum power input. Alternatively, used a
over-current protective device.

Technical Service Manual
12
CHAPTER 9 TROUBLESHOOTING
The following cases may not always be a malfunction, please check it
before calling for service.
Trouble Analysis
Does not operate z Is the fuse blown or protector tripped?
z Please wait for 3 minutes and start again,
protector device may be preventing unit to
start.
z Is batteries in the remote controller
defective?
z Is the plug correctly plugged?
Operate for a short while
only
z Is the set temperature very close to the room
temperature? Lower the set temperature.
z Air discharge is blocked by foreign object?
Remove the foreign object.
Operating but not cooling z Is the door or window open?
z Is there is heating appliance operating in the
same room, like heater.
z The air filter is clog, clean it.
z Air discharge or inlet hose is blocked.
z Set temperature is too high.
Water leaking when
moving the unit.
z Drain the condensate before moving.
Stop operating and water
full indicator lamp lights
up.
z Pull out the rubber plug to drain water.
z If this is very frequent, contact the dealer.

Technical Service Manual
13
CHAPTER 11 EXPLODED VIEW
1.Exploded View for PAD-91 & PAD-121

Technical Service Manual
14
2.Exploded View for PAD-121- E

Technical Service Manual
15
CHAPTER 12 SPARE PART LIST
MODEL: PAD- 91 & 121
ITEM PART DESCRIPTION PART NO. Q'ty
1
Front Panel assembly
81006195
1
2 U
pp
er Moto
r
8140228 1
3 U
pp
er Motor Fixed Board 8110110 1
4 Air Channel 810124 1
5 U
pp
er Centrifu
g
al Fan 8101161 1
6 Oriented Board 8101027 1
7 Dischar
g
e
p
i
p
e 813032124 1
8 Suction
p
i
p
e
(
PAD-91
)
813032160 1
8 Suction
p
i
p
e
(
PAD-121
)
813032122 1
9 Condenser assembl
y
8130181 1
10 Ca
p
illar
y
Assembl
y
(
PAD-91
)
813032157 1
10 Ca
p
illar
y
Assembl
y
(
PAD-121
)
813032119 1
11 Front air channel of Condense
r
810125 1
12 Lower Centrifu
g
al Fan 8101162 1
13 Lower Motor 8140229 1
14 Back air channel of Condenser 810126 1
15 Back Board assembl
y
8100912 1
16 Filter 8110521 1
17 Shower Case 8210248 1
18 Runnin
g
ca
p
acitor
(
PAD-91
)
1411986 1
18 Runnin
g
ca
p
acitor
(
PAD-121
)
1411701 1
19 Mid
p
artition assembl
y
8110919 1
20 Eva
p
orator assembl
y
8130180 1
22 Oriented Channel assembl
y
810076 1
23 Air Outlet Grid 8101028 1
24 Control PCB. Assembl
y
81409165 1
25 U
pp
er Fan ca
p
acito
r
1411144 1
26 Dis
p
la
y
PCB. Assembl
y
81409166 1
27 Control Panel 81006196 1
28 Recevier PCB. Assembl
y
81409167 1
29 Front Kni
g
hthead 8110222 2
30 Castors 812021 4
31 Chassis 8100282 1
32 Gaske
t
817042 3
33 Com
p
ressor Bolt 817028 3
34 Com
p
ressor
(
PAD-91
)
1304444 1
34 Com
p
ressor
(
PAD-121
)
1304443 1
35 float 8110615 1
36 rela
y
815043 1
37 to
gg
le switch
(
hi
g
h
)
8141016 1
38 to
gg
le switch
(
low
)
8141017 1
39 Water
p
um
p
assembl
y
8110614 1
40 Lower Fan ca
p
acitor 1411144 1
41 Back Kni
g
hthead 8110223 2
Remote controlle
r
81401355 1
Dischar
g
e air hose 813031327 1
Su
pp
l
y
air hose 813031327 1
circular air hose end 8130721 2
s
q
uare air hose end 8130722 2
inline mountin
g
p
late 8120918 1
air hose mountin
g
p
late B 8120919 1
air hose mountin
g
p
late A 8120920 1
accessor
y
bracin
g
shee
t
8110117 2

Technical Service Manual
16
MODEL: PAD-121-E
ITEM PART DESCRIPTION PART NO. Q'ty
1 Front Panel assembly 81006195 1
2 Upper Motor 8140228 1
3 Upper Motor Fixed Board 8110110 1
4 Air Channel 810124 1
5 Upper Centrifugal Fan 8101161 1
6 Oriented Board 8101027 1
7 Discharge pipe 813031472 1
8 Suction pipe 813031720 1
9 Condenser assembly 8130181 1
10 Capillary Assembly 813031468 1
11 Front air channel of Condenser 810125 1
12 Lower Centrifugal Fan 81011124 1
13 Lower Motor 8140229 1
14 Back air channel of Condenser 810126 1
15 Back Board assembly 8100912 1
16 Filter 8110521 1
17 Shower Case 8210248 1
18 Running capacitor 1411986 1
19 Mid partition assembly 8110919 1
20 Evaporator assembly 8130180 1
21 Louver Motor 8140275 1
22 Oriented Channel assembly 810076 1
23 Air Outlet Grid 8101028 1
24 Control PCB. Assembly 81409243 1
25 Upper Fan capacitor 1411144 1
25A Transformer 814058 1
26 Display PCB. Assembly 81409244 1
27 Control Panel 81006196 1
28 Recevier PCB. Assembly 81409167 1
29 Front Knighthead 8110222 2
30 Castors 812021 4
31 Chassis 8100282 1
32 Gasket 817042 3
33 Compressor Bolt 817028 3
34 Compressor 1304381 1
35 Dobber 8110615 1
36 Jiggle switch Fixer 815043 1
37 Alram Jiggle switch 8141016 1
38 Jiggle switch 8141017 1
39 Water pump assembly 8110614 1
40 Lower Fan capacitor 1411144 1
41 Back Knighthead 8110223 2
42 PTC Heater 8140426 1
43 Remote Controler 81401355 1