Crosley CED7464GW0 User Manual DRYER Manuals And Guides 1711263L
User Manual: Crosley CED7464GW0 CED7464GW0 CROSLEY DRYER - Manuals and Guides View the owners manual for your CROSLEY DRYER #CED7464GW0. Home:Laundry & Garment Care Parts:Crosley Parts:Crosley DRYER Manual
Open the PDF directly: View PDF
.
Page Count: 17

W11032122A
W11032124A - SP
If you have any problems or questions, visit us at www.crosley.com
Pour tout problème ou question, consulter www.crosley.com
Use & Care Guide
Guide d’utilisation et d’entretien
Electronic Dryer
Sécheuse électronique

2
Dryer Safety
Table of Contents
DRYER SAFETY .......................................................................2
ACCESSORIES ........................................................................4
CHECK YOUR VENT SYSTEM FOR GOOD AIRFLOW ............5
CONTROL PANEL AND FEATURES ......................................... 6
CYCLE GUIDE .......................................................................... 7
USING YOUR DRYER ..............................................................8
CYCLE STATUS INDICATORS ................................................10
ADDITIONAL FEATURES .......................................................10
DRYER CARE .........................................................................11
TROUBLESHOOTING ............................................................13
WARRANTY ............................................................................ 16
ASSISTANCE OR SERVICE ..................................... Back Cover
Table de matières
SÉCURITÉ DE LA SÉCHEUSE ...............................................17
ACCESSOIRES ......................................................................19
VÉRIFICATION D’UNE CIRCULATION D’AIR ADÉQUATE
POUR LE SYSTÈME D’ÉVACUATION ....................................20
TABLEAU DE COMMANDE ET CARACTÉRISTIQUES ..........21
GUIDE DES PROGRAMMES ..................................................23
UTILISATION DE LA SÉCHEUSE ...........................................25
TÉMOINS LUMINEUX DE PROGRAMME ..............................27
CARACTÉRISTIQUES SUPPLÉMENTAIRES ..........................28
ENTRETIEN DE LA SÉCHEUSE .............................................29
DÉPANNAGE ..........................................................................31
GARANTIE .............................................................................. 35
ASSISTANCE OU SERVICE ...........................Couverture arrière

3
WARNING:
FIRE OR EXPLOSION HAZARD
Failure to follow safety warnings exactly could result in serious injury, death or property
damage.
Do not store or use gasoline or other flammable vapors and liquids in the vicinity of this
or any other appliance.
–
–
WHAT TO DO IF YOU SMELL GAS:
•
Do not try to light any appliance.
•
Do not touch any electrical switch; do not use any phone in your building.
•
Immediately call your gas supplier from a neighbor's phone. Follow the gas supplier's
instructions.
•
If you cannot reach your gas supplier, call the fire department.
–
Installation and service must be performed by a qualified installer, service agency, or
the gas supplier.
•
Clear the room, building, or area of all occupants.
IMPORTANT: The gas installation must conform with local codes, or in the absence of local codes, with the National Fuel Gas
Code, ANSI Z223.1/NFPA 54, or the Natural Gas and Propane Installation Code, CSA B149.1.
The dryer must be electrically grounded in accordance with local codes, or in the absence of local codes, with the National
Electrical Code, ANSI/NFPA 70, or the Canadian Electrical Code, Part 1, CSA C22.1.
IMPORTANT: When discarding or storing your old clothes dryer, remove the door.

4
Accessories
15" Pedestal
Color-matched pedestals raise the washer
and dryer to a more comfortable working
height. The large drawer provides convenient
storage.
Stack Kit
If space is at a premium, the stack kit
allows the dryer to be installed on top
of the washer.
Drying Rack
The Drying Rack provides a
stationary drying surface for items
such as sweaters and tennis shoes.
See the “Additional Features”
section for more information.
Enhance your dryer with these premium accessories.
For more high-quality items or to order, call 1-800-901-2042,
or visit us at www.applianceaccessories.com. In Canada,
call 1-800-807-6777 or visit us at www.whirlpoolparts.ca.
INSTALLATION & MAINTENANCE
ACCESSORIES
FACTORY CERTIFIED PARTS – these three
words represent quality parts and accessories
designed specically for your appliance.
Time tested engineering that meets
our strict quality specications.
FACTORY CERTIFIED PARTS
Accessories designed for your appliance:

5
Check Your Vent System for Good Airow
Good airow
Along with heat, dryers require good airow to efciently dry
laundry. Proper venting will reduce your drying times and
improve your energy savings. See Installation Instructions.
The venting system attached to the dryer plays a big role
in good airow.
Service calls caused by improper venting are not covered
by the warranty and will be paid for by the customer,
regardless of who installed the dryer.
Maintain good airow by:
n Cleaning your lint screen before each load.
n Replace plastic or foil vent material
with 4" (102 mm) diameter heavy, rigid
vent material.
Good Better
n Use the shortest length of vent possible.
n Use no more than four 90° elbows in a vent system;
each bend and curve reduces airow.
n Remove lint and debris from the exhaust hood.
n Remove lint from the entire length of the vent system
at least every 2 years. When cleaning is complete, be
sure to follow the Installation Instructions supplied with
your dryer for nal product check.
n Clear away items from the front of the dryer.
Use Automatic Cycles for better fabric care and energy savings
Use the Automatic Cycles to provide the most energy savings and enhanced fabric care from the dryer. During Automatic Cycles,
drying air temperature and moisture level are sensed in the load. This sensing occurs throughout the drying cycle and the dryer
shuts off when the load reaches the selected dryness. Use the NORMAL dryness level to provide optimal energy savings.
With Timed Dry, the dryer runs the amount of time set and sometimes results in shrinkage, wrinkling, and static due to
over-drying. Use Timed Dry for the occasional damp load that needs a little more drying time or when using the drying rack.

6
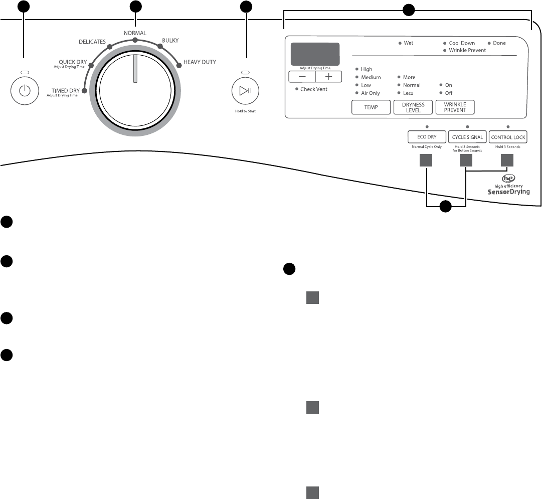
Control Panel and Features
Not all features and cycles are available on all models.
NOTE: The control panel features a sensitive surface that responds to a light touch of your nger. To ensure your selections are
registered, touch the control panel with your nger tip, not your ngernail. When selecting a setting or option, simply touch its name.
3
21
BA C
POWER
Touch to turn the dryer on and off. Touch to stop/cancel
a cycle at any time.
CYCLE CONTROL KNOB
Turn the knob to select a cycle for your laundry load.
Automatic Cycles are Heavy Duty, Normal, Bulky, and
Delicates. Manual Cycles are Quick Dry and Timed Dry.
See “Cycle Guide” for detailed descriptions of cycles.
START/PAUSE
Touch and hold until the LED comes on to start a cycle,
or touch once while a cycle is in process to pause it.
LED DISPLAY AND SETTINGS
When you select a cycle, its settings will light up and the
estimated time remaining (for Automatic Cycles) or actual
time remaining (for Manual Cycles) will be displayed. On
2-digit displays, for times longer than 99 minutes, hours
will be displayed followed by minutes.
See “Cycle Guide” for available settings on each cycle.
Not all settings are available with all cycles.
Cycle Status Lights
The indicators at the top of the display will let you
know what stage of the drying cycle is in process.
For more information on each stage, see “Cycle Status
Indicators.”
–/+ (Adjust Drying Time)
Touch “+” or “–” with Manual Cycles to increase or
decrease the length of a Timed Dry or Quick Dry cycle.
Temp
When using Manual Cycles, you may select a dry
temperature based on the type of load you are drying.
Use the warmest setting safe for the garments in the
load. Follow garment label instructions.
NOTE: Automatic Cycles use a preset temperature that
is not adjustable.
Dryness Level
When using Automatic Cycles, you may select a
Dryness Level based on the type of load you are drying.
NOTE: Dryness Level is for use with Automatic Cycles
only.
1
2
3
4
Wrinkle Prevent Option
If you will be unable to remove a load immediately,
touch Wrinkle Prevent to add up to 140 minutes of
periodic tumbling to help reduce wrinkling.
OPTIONS
Use to select available options for your dryer.
Eco Dry Option
Touch to activate the Eco Dry option, which allows
you to increase your energy savings by using a slightly
lower heat level. The Eco Dry option will increase
drying times by approximately 40 minutes; the LED
Display will reect this time.
The Eco Dry option is only available for Normal.
For optimal energy turn on the Eco Dry option.
For optimal time turn off the Eco Dry option.
NOTE: Energy savings may vary across loads.
Cycle Signal
Use this to turn the signal indicating the end
of a drying cycle on or off.
NOTE: You may also turn off the tones that sound
when a feature, setting, or option is touched. Touch
and hold Cycle Signal for about one second to turn
sounds on or off.
Control Lock
Use to lock the controls of the dryer and avoid
an accidental change in cycle options or preferences
during a drying cycle.
Touch and hold CONTROL LOCK for 3 seconds to
lock or unlock the controls of the dryer. During this
time, the LED Display will count down 3-2-1. Once
the controls are locked, the LED Display will display
“Lc” or “Loc.”
NOTE: The Control Lock function may be enabled
when recovering from a power failure. To unlock the
control, touch and hold CONTROL LOCK for at least
3 seconds.
5
A
B
4
C
5

7
Items to dry:
Cycle:
Drying
Temperature:
Dryness
Level:
Default
Time:
Available
Options:
Cycle Details:
Work clothes, casual
wear, mixed cottons,
sheets, corduroys
Normal Medium More
Normal
Less
78 Wrinkle Prevent
Eco Dry Uses Medium heat to dry large loads
of mixed fabrics and items. Normal is
the preferred energy cycle.
Jackets, comforters,
pillows Bulky Medium More
Normal
Less
55 Wrinkle Prevent Use for drying large, bulky items;
do not overll dryer drum. Partway
through the cycle, the signal will
sound to indicate when it is time to
rearrange items for optimal drying.
Heavyweight items
such as towels or
heavy work clothes
Heavy
Duty High More
Normal
Less
45 Wrinkle Prevent Offers stepped drying starting with
High heat followed by Medium heat
for enhanced fabric care and energy
savings.
Undergarments,
blouses, lingerie,
performance wear
Delicates Low More
Normal
Less
28 Wrinkle Prevent Uses Low heat to gently dry delicate
items.
Cycle Guide – Automatic Cycles
Settings and options shown in bold are default settings for that cycle.
If settings are changed, the new settings will be remembered. If there is a power failure, settings will return to the default.
Use Automatic Cycles for better fabric care and energy savings
The dryer senses moisture in the load or air temperature and shuts off when the load reaches the selected dryness level.
Use the NORMAL dryness level to provide optimal energy savings.
Cycle Guide – Manual Cycles
Settings and options shown in bold are default settings for that cycle.
If settings are changed, the new settings will be remembered (except on Quick Dry).
If there is a power failure, settings will return to the default.
Load Size Recommendations
For best results, follow the load size recommendations noted
for each cycle.
Small load: Fill the dryer drum with 3–4 items, not more
than 1/4 full.
Medium load: Fill the dryer drum up to about 1/2 full.
Large load: Fill the dryer drum up to about 3/4 full.
Do not pack tightly. Items need to tumble freely.
Selecting the Drying Temperature
A High heat setting may be used for drying heavyweight items
such as towels and work clothes.
A Low to Medium heat setting may be used for drying
medium-weight items such as sheets, blouses, dresses,
underwear, permanent press fabrics, and some knits.
Use a no heat (air only) setting for foam, rubber, plastic,
or heat-sensitive fabrics.
Line dry bonded or laminated fabrics.
NOTE: If you have questions about drying temperatures for
various loads, refer to the care label directions.
Items to dry:
Cycle:
Drying
Temperature:
Default
Time:
Available
Options:
Cycle Details:
Small loads and
sportswear Quick Dry High
Medium
Low
Extra
Air Only
26 Wrinkle Prevent For small loads of 3–4 items.
Any load
NOTE: Select Air
Only to dry foam,
rubber, plastic,
or heat-sensitive
fabrics.
Timed Dry High
Medium
Low
Air Only
40 Wrinkle Prevent Use to dry items to a damp level for items that do
not require an entire drying cycle. Select a drying
temperature based on the type of fabrics in your
load. If you are unsure of the temperature to select
for a load, select the lower setting rather than the
higher setting.
Adjusting drying time on Timed Cycles
When you select a Timed Cycle, the time
appears in the display. Use + and – to increase
or decrease the time in 1-minute increments.
Touch and hold to change the time in 5-minute
increments.
The maximum dry time is 100 minutes.

8
3. Touch POWER
Touch POWER to turn on the dryer.
4. Select the desired cycle
Select the desired cycle for your load. See the “Cycle Guide”
for more information about each cycle.
Using Your Dryer
1. Clean the lint screen
Clean the lint screen before each load. Pull the lint screen
straight up. Roll lint off the screen with your ngers. Do not rinse
or wash screen to remove lint. Wet lint is hard to remove. Push
the lint screen rmly back into place.
For additional cleaning information, see “Dryer Care.”
2. Load the dryer
Open the door by pulling on the handle. Place laundry in the
dryer. Add a dryer sheet to wet load, if desired. Close the door.
IMPORTANT: Do not tightly pack the dryer. Items need
to tumble freely. Tightly packing can lead to poor drying
performance and may increase wrinkling and tangling.
WARNING: To reduce the risk of re, electric shock, or injury to
persons, read the IMPORTANT SAFETY INSTRUCTIONS before
operating this appliance.

9
7. Touch and hold START/PAUSE
to begin cycle
Touch and hold START/PAUSE to begin the cycle.
8. Remove garments promptly
after cycle is nished
Promptly remove garments after cycle has completed
to reduce wrinkling.
5. Adjust cycle settings, if desired
You may adjust different settings, depending on whether you
have selected an Automatic Cycle, or Manual Cycle. See the
“Cycle Guide” for detailed information.
NOTE: Not all options and settings are available with all cycles.
Automatic Cycles:
You can select a different dryness level, depending on your
load. Touch DRYNESS LEVEL to scroll to More, Normal, or
Less. Selecting More, Normal, or Less automatically adjusts
the dryness level at which the dryer will shut off. Once a
dryness level is set, it cannot be changed without stopping
the cycle.
Automatic Cycles give the best drying in the shortest time.
Drying time varies based on fabric type, load size, and
dryness setting. Drying time is estimated and may change
throughout the cycle. Drying time cannot be changed on
Automatic Cycles.
NOTE: Automatic Cycles use a preset temperature that is
not adjustable.
Manual Cycles:
When you select a Manual Cycle, the time
appears in the display. Touch + and – to
increase or decrease the time in 1 minute
increments. Touch and hold to change the
time in 5 minute increments.
The temperature may be changed by pressing Temp until the
desired dry temperature is lit. Once a cycle has started, the
temperature can be changed after rst pausing the cycle.
Cycle time is estimated and may change throughout the cycle.
Changing the Automatic Cycle settings
to increase or decrease drying time
If all your loads on all Automatic Cycles are consistently less
dry or more dry than you would like, you may change the
default settings to increase or decrease the default dryness
level.
Your automatic drying settings can be adjusted to adapt to
different installations, environmental conditions, or personal
preference. This change is retained and will affect all of your
Automatic Cycles, not just the current cycle/load. There are
5 drying settings (setting codes differ depending on model),
which are displayed using the time display:
01/F1 Factory preset dryness level.
02/F2 Slightly drier clothes, 15% more drying time.
03/F3 Much drier clothes, 30% more drying time.
04/F4 Slightly wetter clothes, 15% less drying time.
05/F5 Much wetter clothes, 30% less drying time.
To change the drying settings:
NOTE: The settings cannot be changed while the dryer
is running or paused. The dryer must be in standby mode
(power is off) to adjust the default settings.
1. Before starting a cycle, touch and hold DRYNESS
LEVEL for 6 seconds.
2. Touch DRYNESS LEVEL to select the dryness level
shown in the time display: 01/F1, 02/F2, 03/F3, 04/F4,
or 05/F5.
3. Touch START/PAUSE to save the new dryness level
setting.
6. Select any additional options
The display will show the settings for the selected cycle. To
adjust a setting, touch its name – Eco Dry, Cycle Signal, or
Control Lock.
NOTE: Not all options and settings are available with all cycles.

10
Additional Features
2. Align the two hooks on the front of the drying rack with
the holes in the dryer door opening and press down fully
into holes. Rest the rear support on the dryer back ledge.
USING THE DRYING RACK
To purchase a drying rack for your dryer, see “Accessories”
for more information. You will need your model and serial
number and the purchase date. Remove and discard
any packing material before use.
Use the Drying Rack for items that you do not want to
tumble dry, such as sweaters and tennis shoes. When you
use the drying rack, the drum continues to turn, but the rack
remains stationary.
The drying rack is intended for use with the Manual Dry/
Timed Dry cycles only. The drying rack cannot be used
with Automatic cycles.
To use the drying rack:
IMPORTANT: Do not remove the lint screen.
1. Open dryer door.
3. Place wet items on top of the drying rack. Allow space
around items for air to circulate. The drying rack does
not move, but the drum will rotate; be sure to leave
adequate clearance between items and the inside of
the dryer drum. Make sure items do not hang over the
edges or between drying rack grille.
4. Close the door.
5. Select a Timed Dry/Air Only, or Low Temperature cycle.
Items containing foam, rubber, or plastic must be dried
on a clothesline or by using the Air Only setting.
6. When the cycle is selected, the Estimated Time
Remaining display shows the default time. You can
change the actual time in the cycle by increasing or
decreasing the cycle time.
7. Start the dryer.
NOTE: Check the lint screen and remove any lint
accumulated from items dried on the drying rack
after the cycle is nished.
Cycle Status Indicators
The Cycle Status Indicators show the progress of a cycle.
Not all indicators are available on all models.
Check Vent
This indicator will show the status of airow through the
dryer and dryer vent system for the dryer’s life. During the
sensing phase at the beginning of the cycle, the Check Vent
light will come on if a blocked vent or low airow issue is
detected. This light will stay on for the entire cycle. The
light will be cleared when selecting a new cycle, touching
POWER, or opening the door after the cycle has completed.
This feature is available during Automatic cycles only. For
more information on maintaining good airow, see “Check
Your Vent System for Good Airow.”
NOTE: If there are other error issues during a cycle, the
Check Vent indicator will not light up. See “Troubleshooting”
section.
Wet
The load is still wet and/or the cycle just started.
Cool Down
The dryer has nished drying with heat, and is now tumbling
the load without heat to cool it down and reduce wrinkling.
Done
This will indicate that the selected cycle has ended and
the load may be removed from the dryer. If Wrinkle Prevent
option has been selected, the dryer may continue to tumble
the load, even if the Done indicator is lit.
Wrinkle Prevent Option
This indicator will light if the Wrinkle Prevent option has been
selected and is running. The dryer will periodically tumble
the load for up to 140 minutes after the cycle has ended.

11
Dryer Care
CLEANING THE DRYER LOCATION
Keep dryer area clear and free from items that would
block the airow for proper dryer operation. This includes
clearing piles of laundry in front of the dryer.
CLEANING THE DRYER INTERIOR
To clean dryer drum:
1. Use a mild hand dish detergent mixed at a low
concentration with very warm water, and rub with
a soft cloth.
2. Rinse well with a wet sponge or towel.
3. Tumble a load of clean clothes or towels to dry drum
OR
Use a microber cloth and hot water in a spray bottle
to clean the drum and a second microber towel to dry.
NOTE: Garments that contain unstable dyes, such as
denim blue jeans or brightly colored cotton items, may
discolor the rear of the dryer interior. These stains are
not harmful to your dryer and will not stain future loads
of clothes. Dry unstable dye items inside out to avoid
transfer of dye.
REMOVING ACCUMULATED LINT
From Inside the Dryer Cabinet
Lint should be removed every 2 years, or more often,
depending on dryer usage. Cleaning should be done by a
qualied appliance servicer.
From the Exhaust Vent
Lint should be removed every 2 years, or more often,
depending on dryer usage.
CLEANING THE LINT SCREEN
Every load cleaning
The lint screen is located in the door opening of the dryer.
A screen blocked by lint can increase drying time.
To clean:
1. Pull the lint screen straight up. Roll lint off the screen
with your ngers. Do not rinse or wash screen to remove
lint. Wet lint is hard to remove.
2. Push the lint screen rmly back into place.
IMPORTANT:
n Do not run the dryer with the lint screen loose,
damaged, blocked, or missing. Doing so can cause
overheating and damage to both the dryer and fabrics.
n If lint falls off the screen into the dryer during removal,
check the exhaust hood and remove the lint. See
“Venting Requirements” in the Installation Instructions.
As needed cleaning
Laundry detergent and fabric softener residue can build
up on the lint screen. This buildup can cause longer drying
times for your clothes, or cause the dryer to stop before
your load is completely dry. The screen is probably clogged
if lint falls off while the screen is in the dryer.
Clean the lint screen with a nylon brush every 6 months,
or more frequently, if it becomes clogged due to a residue
buildup.
To wash:
1. Roll lint off the screen with your ngers.
2. Wet both sides of lint screen with hot water.
3. Wet a nylon brush with hot water and liquid detergent.
Scrub lint screen with the brush to remove residue
buildup.
4. Rinse screen with hot water.
5. Thoroughly dry lint screen with a clean towel.
Reinstall screen in dryer.

12
NON-USE, STORAGE, AND MOVING CARE
Non-Use or Storage Care
Operate your dryer only when you are at home. If you will
be on vacation or not using your dryer for an extended
period of time, you should:
1. Unplug dryer or disconnect power.
2. Clean lint screen. See “Cleaning the Lint Screen.”
Moving Care
For power supply cord-connected dryers:
1. Unplug the power supply cord.
2. Gas models only: Close shut-off valve in gas supply line.
3. Gas models only: Disconnect gas supply line pipe and
remove ttings attached to dryer pipe.
4. Gas models only: Cap the open gas supply line.
5. Make sure leveling legs are secure in dryer base.
6. Use tape to secure dryer door.
For direct-wired dryers:
1. Disconnect power.
2. Disconnect wiring.
3. Make sure leveling legs are secure in dryer base.
4. Use tape to secure dryer door.
Reinstalling the Dryer
Follow the Installation Instructions to locate, level, and
connect the dryer.

13
First try the solutions suggested here or visit our website at www.whirlpool.com/product_help –
In Canada www.whirlpool.ca for assistance and to possibly avoid a service call.
If you experience Possible Causes Solution
Door not closed completely. Make sure the dryer door is closed completely.
Touch and hold START/PAUSE 2–5 seconds.
Household fuse is blown or circuit
breaker has tripped. There may be 2 household fuses or circuit breakers for the
dryer. Check that both fuses are intact and tight, or that both
circuit breakers have not tripped. Replace the fuses or reset the
circuit breaker. If the problem continues, call an electrician.
Troubleshooting
Dryer will not run
Unusual Noise
START/PAUSE not touched rmly
or held long enough.
Dryer Operation
Incorrect power supply. Electric dryers require 240-volt power supply.
Check with a qualied electrician.
Wrong type of fuse. Use a time-delay fuse.
Thumping noise Dryer hasn’t been used in a while. This is due to temporary at spots on the drum rollers.
The thumping sound will diminish after a few minutes.
Rattling or vibrating
noise A small object caught between the
edges of dryer drum. Check the front and rear edges of the drum for small objects.
Clean out pockets before laundering.
Dryer isn’t properly leveled. The dryer may vibrate if not properly installed. See the
Installation Instructions. All four dryer feet should be in rm
contact with the oor.
Clothing is balled up in dryer. When balled up, the load will bounce, causing the dryer to
vibrate. Separate the load items and restart the dryer.
Dryer Results
Dryer will not heat Household fuse is blown or circuit
breaker has tripped.
The drum may be turning, but you may not have heat. Electric
dryers use 2 household fuses or circuit breakers. Replace the
fuses or reset the circuit breaker. If the problem continues, call
an electrician.
Clothes are not drying
satisfactorily or drying
times are too long Lint screen is clogged with lint. Clean lint screen before each load.
Run the dryer for 5–10 minutes. Hold your hand under
the outside exhaust hood to check air movement. If you
do not feel air movement or air movement is minimal, clean
exhaust system of lint or replace exhaust vent with heavy metal
or exible metal vent. See the Installation Instructions.
The exhaust vent or outside
exhaust hood is clogged with lint,
restricting air movement.
Incorrect power supply. Electric dryers require 240-volt power supply.
Check with a qualied electrician.
Supply line valve not open. For gas dryers, make sure that the valve on the gas supply line
is open.
Clicking noise Gas valve operating. On gas dryers, you may hear the gas valve clicking as it opens
and closes. This is normal.
For optimal dry times, turn off the Eco Dry option. For optimal
energy, turn on the Eco Dry option.
Eco Dry option is on.
Loud humming or
increased noise during
cycle
Load is packed tightly or exhaust
vent is blocked.
Reduce load size to recommended load size in “Cycle Guide.”
Run the dryer for 5–10 minutes. Hold your hand under
the outside exhaust hood to check air movement. If you
do not feel air movement or air movement is minimal, clean
exhaust system of lint or replace exhaust vent with heavy metal
or exible metal vent. See the Installation Instructions.

14
Possible Causes Solution
Dryer Results (cont.)
The dryer is located in a room with
temperature below 45ºF (7ºC). Proper operation of dryer cycles requires temperatures above
45ºF (7ºC).
The dryer is located in a closet. Closet doors must have ventilation openings at the top
and bottom of the door. The front of the dryer requires
a minimum of 1" (25 mm) of airspace, and, for most
installations, the rear of the dryer requires 5" (127 mm).
See the Installation Instructions.
Cycle time is too short
The automatic cycle is ending
early.
Change the dryness level setting on Automatic Cycles.
Increasing or decreasing the dryness level will change the
amount of drying time in a cycle. If loads are consistently
ending too early, see also “Changing the Automatic Cycle
settings to increase or decrease drying time.”
Lint on load Lint screen is clogged with lint.
Stains on load Improper use of fabric softener. Add dryer fabric softener sheets at the beginning of the cycle.
Fabric softener sheets added to a partially dried load can
stain your garments.
Loads are wrinkled The dryer was tightly packed. Dry smaller loads that can tumble freely. Results may also
vary depending on fabric type.
Clothes are not drying
satisfactorily or drying
times are too long (cont.)
The load is too large and heavy
to dry quickly.
Fabric softener sheets are
blocking the grille. The air outlet grille is just inside the door, behind the lint screen.
Check that it is not blocked by a fabric softener sheet.
Use only one fabric softener sheet, and use it only once.
Separate the load to tumble freely.
The load may not be contacting the
sensor strips on Automatic Cycles. Level the dryer. See the Installation Instructions. All four dryer
feet should be in rm contact with the oor.
Clean lint screen before each load.
Stains on drum Loose dyes in clothes. Drum stains are caused by dyes in clothing (usually blue
jeans). These will not transfer to other clothing.
Troubleshooting
First try the solutions suggested here or visit our website at www.whirlpool.com/product_help –
In Canada www.whirlpool.ca for assistance and to possibly avoid a service call.
If you experience
The Air Only temperature setting
has been selected. Select the correct temperature for the types of garments
being dried. See “Cycle Guide.”
The exhaust vent is not the correct
length.
Check that the exhaust vent is not too long or has
too many turns. Long venting will increase drying times.
See the Installation Instructions.
The exhaust vent diameter is not
the correct size. Use 4" (102 mm) diameter vent material.
The dryer is not level. Clothes not contacting the moisture sensors during Automatic
cycles. See “Level Dryer” in the Installation Instructions.

15
Possible Causes Solution
The drying cycle has been
interrupted by a power failure.
Touch and hold START to restart the dryer. NOTE: The Control
Lock function may be enabled when recovering from a power
failure. To unlock the control, touch and hold CONTROL LOCK
for at least 3 seconds.
There may be a problem with your
home power supply, keeping the
dryer’s heater from turning on.
The dryer will continue to run when this diagnostic code is
present. Touch any pad to clear the code from the display
and return to the estimated time remaining.
NOTE: This error will only show during the initial installation.
Try the following:
Check to see if a household fuse has blown or circuit breaker
has tripped. Electric dryers use two household fuses or
breakers. Replace the fuse or reset the circuit breaker.
Conrm that the power cord is properly installed. Refer to
the Installation Instructions for details.
Select a Timed Dry heated cycle, and restart the dryer.
If the message persists, consult a qualied electrician.
“L2” Diagnostic Code
(low or no line voltage
condition)
The lint screen or vent is clogged;
the vent is crushed or kinked or
has too many turns.
The dryer will continue to run when this indicator is lit.
Try the following:
• Clean lint screen.
• Check to see if the vent run from the dryer to the wall is
crushed or kinked.
• Conrm that the vent run from the dryer to the wall is free
of lint and debris.
• Conrm that the exterior vent exhaust hood is free of lint
and debris.
• Conrm that your vent system falls within the recommended
run length and number of elbows for the type of vent you
are using. Refer to “Plan Vent System” in the Installaton
Instructions for details.
• Select a Timed Dry heated cycle, and restart the dryer.
• If the indicator remains lit, have your entire home venting run
cleaned.
Check Vent indicator is lit
“PF” (power failure)
The dryer is in need of service. If a code beginning with an “F” appears in the display,
alternating between F# and E#, the dryer control has
detected a problem that requires service. Call for service.
Dryer Displaying Code Message or Cycle Status Indicator Lights Up
Dryer Results (cont.)
Load removed before cooldown
portion of cycle complete.
Allow the dryer to complete the cooldown portion of the cycle
before removing the load.
Load too hot
Using Timed Dry cycle with a
high temperature setting.
Select an Automatic Cycle with a lower heat setting to avoid
overdrying the load.
Odors Recent painting, staining, or
varnishing in the area where
your dryer is located.
Ventilate the area. When the odors or fumes are gone from
the area, rewash and dry the clothing.
“F# E#” (F1 E1, F3 E1, etc.)
variable service codes
First try the solutions suggested here or visit our website at www.whirlpool.com/product_help –
In Canada www.whirlpool.ca for assistance and to possibly avoid a service call.
If you experience
Troubleshooting
The Control Lock is enabled. Touch and hold CONTROL LOCK for 3 seconds to unlock
the controls of the dryer. During this time the LED Display
will count down 3-2-1. When the Control Lock is disabled,
the LED Display will clear.
“Loc” or “Lc”

16
01/17
IF YOU NEED SERVICE:
1. Before contacting us to arrange service, please determine whether your product requires repair. Some questions can be addressed without
service. Please take a few minutes to review the Troubleshooting section of the Use and Care Guide.
2. All warranty service is provided exclusively by our authorized Whirlpool Service Providers. In the U.S. and Canada, direct all requests for warranty
service to:
In the U.S.A., call 1-800-253-1301. In Canada, call 1-800-807-6777.
If outside the 50 United States or Canada, contact your authorized Crosley dealer to determine whether another warranty applies.
CROSLEY CORPORATION
MAJOR APPLIANCE
LIMITED WARRANTY
ATTACH YOUR RECEIPT HERE. PROOF OF PURCHASE IS REQUIRED
TO OBTAIN WARRANTY SERVICE.
Please have the following information available when you call for service:
■Name, address and telephone number
■Model number and serial number
■A clear, detailed description of the problem
■Proof of purchase including dealer or retailer name and address
ONE YEAR LIMITED WARRANTY
WHAT IS COVERED WHAT IS NOT COVERED
For one year from the date of purchase,
when this major appliance is installed,
operated, and maintained according
to instructions attached to or furnished
with the product, Whirlpool Corporation
or Whirlpool Canada LP (hereafter
“Whirlpool”) will pay for Factory
Specified Replacement Parts and repair
labor to correct defects in materials or
workmanship that existed when this
major appliance was purchased, or at
its sole discretion, replace the product.
In the event of product replacement,
your appliance will be warranted for
the remaining term of the original unit’s
warranty period.
YOUR SOLE AND EXCLUSIVE
REMEDY UNDER THIS LIMITED
WARRANTY SHALL BE PRODUCT
REPAIR AS PROVIDED HEREIN.
Service must be provided by a
Whirlpool designated service company.
This limited warranty is valid only in
the United States or Canada and
applies only when the major appliance
is used in the country in which it was
purchased. This limited warranty is
effective from the date of original
consumer purchase. Proof of original
purchase date is required to obtain
service under this limited warranty.
1. Commercial, non-residential, multiple-family use, or use inconsistent with published user, operator,
or installation instructions.
2. In-home instruction on how to use your product.
3. Service to correct improper product maintenance or installation, installation not in accordance with
electrical or plumbing codes, or correction of household electrical or plumbing (i.e., house wiring, fuses,
or water inlet hoses).,
4. Consumable parts (i.e., light bulbs, batteries, air or water filters, preservation solutions, etc.).
5. Defects or damage caused by the use of non-genuine Whirlpool parts or accessories.
6. Conversion of products from natural gas or L.P. gas.
7. Damage from accident, misuse, abuse, fire, floods, acts of God, or use with products not approved
by Whirlpool.
8. Repairs to parts or systems to correct product damage or defects caused by unauthorized service,
alteration, or modification of the appliance.
9. Cosmetic damage including scratches, dents, chips, and other damage to the appliance finishes,
unless such damage results from defects in materials and workmanship and is reported to Whirlpool
within 30 days.
10. Discoloration, rust, or oxidation of surfaces resulting from caustic or corrosive environments including,
but not limited to, high salt concentrations, high moisture or humidity, or exposure to chemicals.
11. Food or medicine loss due to product failure.
12. Pickup or delivery. This product is intended for in-home repair.
13. Travel or transportation expenses for service in remote locations where an authorized Whirlpool servicer
is not available.
14. Removal or reinstallation of inaccessible appliances or built-in fixtures (i.e., trim, decorative panels,
flooring, cabinetry, islands, countertops, drywall, etc.) that interfere with servicing, removal, or
replacement of the product.
15. Service or parts for appliances with original model/serial numbers removed, altered, or not easily
determined.
The cost of repair or replacement under these excluded circumstances shall be borne by
the customer.
DISCLAIMER OF IMPLIED WARRANTIES
IMPLIED WARRANTIES, INCLUDING ANY IMPLIED WARRANTY OF MERCHANTABILITY OR IMPLIED WARRANTY OF FITNESS FOR A
PARTICULAR PURPOSE, ARE LIMITED TO ONE YEAR OR THE SHORTEST PERIOD ALLOWED BY LAW. Some states and provinces do not allow
limitations on the duration of implied warranties of merchantability or fitness, so this limitation may not apply to you. This warranty gives you specific
legal rights, and you also may have other rights that vary from state to state or province to province.
DISCLAIMER OF REPRESENTATIONS OUTSIDE OF WARRANTY
Whirlpool makes no representations about the quality, durability, or need for service or repair of this major appliance other than the representations
contained in this warranty. If you want a longer or more comprehensive warranty than the limited warranty that comes with this major appliance, you
should ask Whirlpool or your retailer about buying an extended warranty.
LIMITATION OF REMEDIES; EXCLUSION OF INCIDENTAL AND CONSEQUENTIAL DAMAGES
YOUR SOLE AND EXCLUSIVE REMEDY UNDER THIS LIMITED WARRANTY SHALL BE PRODUCT REPAIR AS PROVIDED HEREIN. WHIRLPOOL
SHALL NOT BE LIABLE FOR INCIDENTAL OR CONSEQUENTIAL DAMAGES. Some states and provinces do not allow the exclusion or limitation of
incidental or consequential damages, so these limitations and exclusions may not apply to you. This warranty gives you specific legal rights, and you
also may have other rights that vary from state to state or province to province.

Assistance or Service
Before calling for assistance or service, please check “Troubleshooting.”
It may save you the cost of a service call. If you still need help, follow the instructions below.
When calling, please know the purchase date and the complete model and serial number of your appliance.
This information will help us to better respond to your request.
Crosley Corporation
111 Cloverleaf Drive, Suite 200
Winston-Salem, NC 27103
Customer eXperience Centre
Whirlpool Canada LP
Unit 200-6750 Century Ave
Mississauga, Ontario L5N 0B7
You can write with any questions or concerns at:
Whirlpool Corporation
Customer eXperience Center
1-800-253-1301
www.crosley.com
Whirlpool Canada LP
Customer eXperience Centre
1-800-807-6777
www.crosley.com
Our consultants provide assistance with
Please include a daytime phone number in your correspondence.
If you need replacement parts or to order accessories
We recommend that you use only FSP® Factory Specied Parts.
These parts will t right and work right because they are made with the same precision
used to build every new WHIRLPOOL® appliance.
To locate FSP® replacement parts, assistance in your area, or accessories:
or call your nearest designated service center or refer to your Yellow Pages telephone directory.
In the U.S.A.
Features and specications on our full line of appliances.
Installation information.
Specialized customer assistance (Spanish speaking,
hearing impaired, limited vision, etc.).
In the U.S.A. and Canada
Use and maintenance procedures.
Accessory and repair parts sales.
Referrals to local dealers, repair parts distributors,
and service companies. Whirlpool® designated service
technicians are trained to fulll the product warranty
and provide after-warranty service, anywhere in the
United States and Canada.
Assistance ou service
Avant de faire un appel pour assistance ou service, veuillez vérier la section “Dépannage”.
Cette vérication peut vous faire économiser le coût d’une visite de réparation.
Si vous avez encore besoin d’aide, suivre les instructions ci-dessous.
Lors d’un appel, veuillez connaître la date d’achat et les numéros au complet de modèle et de série de votre appareil.
Ces renseignements nous aideront à mieux répondre à votre demande.
Si vous avez besoin de pièces de rechange ou pour commander des accessoires
Si vous avez besoin de commander des pièces de rechange, nous vous recommandons d’utiliser seulement des pièces
spéciées par l’usine FSP®. Ces pièces conviendront et fonctionneront bien parce qu’elles sont fabriquées selon les mêmes
spécications précises utilisées pour construire chaque nouvel appareil WHIRLPOOL®.
Pour trouver des pièces de rechange FSP® ou des accessoires dans votre région :
Whirlpool Canada LP Centre pour l’eXpérience de la clientèle
1-800-807-6777 www.crosley.com
Pour plus d’assistance
Vous pouvez nous soumettre toute question ou problème
en écrivant à l’adresse ci-dessous :
Centre pour l’eXpérience de la clientèle
Whirlpool Canada LP
Unit 200-6750 Century Ave
Mississauga, Ontario L5N 0B7
Dans votre correspondance, veuillez indiquer un numéro
de téléphone où on peut vous joindre dans la journée.
Nos consultants fournissent
l’assistance pour :
Procédés d’utilisation et d’entretien.
Vente d’accessoires et de pièces de rechange.
Les références aux concessionnaires, compagnies
de service de réparation et distributeurs de pièces de
rechange locaux. Les techniciens de service désignés
par Whirlpool® sont formés pour remplir la garantie des
produits et fournir un service après la garantie, partout au
Canada.
02/17
W11032122A
W11032124A - SP
CROSLEY is a registered trademark of The Crosley Group, Inc.
©2017 All rights reserved. Used under license in Canda.
CROSLEY est une marque déposée de The Crosley Group, Inc.
©2017 Tous droits réservés. Emploi sous licence au Canada.