Cubic Global Tracking Solutions MDC2 Mesh Dry Container Tag User Manual 14 0280 Exhibit Cover
Cubic Global Tracking Solutions Mesh Dry Container Tag 14 0280 Exhibit Cover
Manual

5015 B.U. Bowman Drive Buford, GA 30518 USA Voice: 770-831-8048 Fax: 770-831-8598
Certification Exhibit
FCC ID: YVDMDC2
FCC Rule Part: 15.247
ACS Project Number: 14-0280
Manufacturer: Cubic Global Tracking Solutions
Model: MDC-2

Cubic Global Tracking Solutions Page 2 of 14
315001v4 Copyright © 2015 CGTS 10/14/15
Notice of Ownership
No information contained in this document may be released, re-printed, or redistributed without
the permission of Cubic GTS. The information contained in this document is subject to change
without notice.
If you have questions or comments about this document, please direct them to
info.cgts@cubic.com.
Copyright © 2015 by Cubic GTS
Revision History
Revision
Date
Author(s)
Notes
0.9
4/27/2015
Michael Baumgartner
Initial draft.
1.0
7/1/2015
Michael Baumgartner
Release
2.0
10/13/2015
Milton Beachy
Minor Edits

Cubic Global Tracking Solutions Page 3 of 14
315001v4 Copyright © 2015 CGTS 10/14/15
Table of Contents
REGULATORY COMPLIANCE............................................................................................................................... 4
1 INTRODUCTION ............................................................................................................................................. 5
1.1 CUBIC GTS MIST™ MESH NETWORK ...................................................................................................................... 6
1.2 MANAGED ASSET TAGS ............................................................................................................................................ 6
1.3 MESH GATEWAYS ...................................................................................................................................................... 6
1.4 THE DEVICE MANAGEMENT CENTER .................................................................................................................... 6
2 FEATURES ........................................................................................................................................................ 7
2.1 DESCRIPTION ............................................................................................................................................................. 7
2.1.1 Indicators ...................................................................................................................................................................... 8
2.2 NORMAL OPERATION ............................................................................................................................................... 8
2.2.1 Power-On Sequence .................................................................................................................................................. 8
2.2.2 Sensor Sampling......................................................................................................................................................... 8
2.2.3 Reporting Behavior .................................................................................................................................................. 8
2.2.4 Magnet Touch ............................................................................................................................................................. 8
2.3 BATTERIES ................................................................................................................................................................. 8
2.4 MDC-2 RF PERFORMANCE ..................................................................................................................................... 9
2.4.1 Antenna Pattern......................................................................................................................................................... 9
2.5 MDC-2 BLOCK DIAGRAM ...................................................................................................................................... 10
3 PHYSICAL INSTALLATION ....................................................................................................................... 11
3.1 GENERAL ASSET USE .............................................................................................................................................. 11
3.2 MAGNETIC MOUNTING ........................................................................................................................................... 11
3.3 DRY CONTAINER MOUNTING, INTERNAL ............................................................................................................ 11
3.4 DRY CONTAINER MOUNTING, EXTERNAL ........................................................................................................... 11
4 CONFIGURING THE MDC-2 ...................................................................................................................... 12
4.1 RESETTING DEVICE PARAMETERS ....................................................................................................................... 12
5 TROUBLESHOOTING ................................................................................................................................. 12
5.1 MESH NETWORK ISSUES ........................................................................................................................................ 12
5.2 BATTERY ISSUES ..................................................................................................................................................... 12
6 CONTACT ....................................................................................................................................................... 13
APPENDIX A: SPECIFICATIONS ....................................................................................................................... 14

Cubic Global Tracking Solutions Page 4 of 14
315001v4 Copyright © 2015 CGTS 10/14/15
Regulatory Compliance
FCC STATEMENT:
This equipment has been tested and found to comply with the limits for a Class A
digital device, pursuant to part 15 of the FCC Rules. Operation is subject to the
following two conditions: (1) this device may not cause harmful interference, and
(2) this device must accept any interference received, including interference that
may cause undesired operation. This equipment generates, uses, and can radiate radio frequency
energy and, if not installed and used in accordance with the instruction manual, may cause harmful
interference to radio communications. Operation of this equipment in a residential area is likely to cause
harmful interference in which case the user will be required to correct the interference at his/her own
expense.
Changes or modifications not expressly approved by Cubic Global Tracking Solutions for compliance
could void the user’s authority to operate the equipment.
The antennas used for this transmitter must be installed to provide a separation distance of at least
20cm from all persons during normal device operation and must not be located or operating in
conjunction with any other antenna or transmitter.
Les antennes utilisées pour cet émetteur doivent être installés pour fournir une distance de séparation
d'au moins 20cm de toutes les personnes en cours de fonctionnement normal du dispositif et ne doit
pas être situé ou opérant dans conjointement avec une autre antenne ou émetteur.
Industry Canada
This device complies with Industry Canada license-exempt RSS standard(s). Operation is subject to the
following two conditions: (1) this device may not cause interference, and (2) this device must accept any
interference, including interference that may cause undesired operation of the device.
Le présent appareil est conforme aux CNR d'Industrie Canada applicables aux appareils radio exempts de
licence. L'exploitation est autorisée aux deux conditions suivantes : (1) l'appareil ne doit pas produire de
brouillage, et (2) l'utilisateur de l'appareil doit accepter tout brouillage radioélectrique subi, même si le
brouillage est susceptible d'en compromettre le fonctionnement.

Cubic Global Tracking Solutions Page 5 of 14
315001v4 Copyright © 2015 CGTS 10/14/15
1 Introduction
Cubic Global Tracking Solutions’ Mesh Dry Container (MDC-2) tag is a sensor node in a mist™ mesh
network. The MDC-2 is one of a family of Managed Asset Tags (MAT). Tags such the MDC-2 wirelessly
communicate to a fixed or mobile mesh gateway using the mist™ protocol and the gateway forwards
data from those tags through the internet to the Device Management Center (DMC) where the data is
stored indefinitely.
The MDC-2 contains a mist™ radio and several optional sensors (temperature, acceleration, shock, light,
door, magnetic, and compass.
While the MDC-2 is usable out of the box, it is user-configurable in order to allow for greater flexibility as
circumstances demand. The MDC-2 is intended for un-attended operation.
Figure 1: MDC-2 mist™ Mesh Asset Tag
Figure 2: mist™ Mesh Network

Cubic Global Tracking Solutions Page 6 of 14
315001v4 Copyright © 2015 CGTS 10/14/15
1.1 Cubic GTS mist™ mesh network
Cubic GTS mist™ mesh network is an ad-hoc, self-forming, self-healing Mesh network formed by MATs
and gateway devices. MATs and other node devices report status and location data to the DMC through
gateways devices.
The Cubic GTS mist™ mesh network allows for multiple paths between the MATs and the gateways in
the network. This allows the Cubic GTS mist™ mesh network to “heal” itself if a node or a number of
nodes drop off of the network.
1.2 Managed Asset Tags
The Managed Asset Tags (MATs) are small asset tracking devices capable of joining with other MATs to
form Cubic GTS mist™ mesh network through a fixed or mobile Gateway to the DMC. Most MATs come
with a number of sensors to monitor location and routine conditions, and detect if it or its asset has
been disturbed. MATs can also have a GPS receiver to track its location, as well as sensors to monitor
other asset conditions, such as humidity, light intrusion, etc.
1.3 Mesh Gateways
A mesh gateway is an internet portal for Cubic GTS’s mist™ mesh network. Cubic GTS mist™ mesh
network gateway devices include the FMG-3 (a fixed mesh gateway), the MGW-1 (a GSM based mobile
mesh gateway), the GS-5L (an Iridium and GSM based mobile mesh gateway) and the GS-5B (a combined
container security device and mobile mesh gateway with Iridium and GSM). A mesh gateway contains a
mist™ radio for mesh communications and an Ethernet, cellular or satellite internet connection. The
gateway forwards data from these devices to the DMC through its internet connection. The mesh
gateway is also used to configure mesh devices using the mist™ mesh network.
The FMG-3 is the most full-featured gateway in terms gateway functions and mesh device configuration.
The FMG-3 offers local and remote device administration and can configure devices, including loading
new software and parameters.
1.4 The Device Management Center
The Device Management Center (DMC), sometimes called the Device Management Server, can be
located at a Cubic GTS facility or at an authorized user’s site. When the FMG-3 forwards mesh data
through the internet, that data’s final destination is the DMC. With the purchase of a Cubic GTS tracking
device, the customer will be provided log-in credentials to the DMC.
The DMC provides the following services:
Secure storage of data that is transmitted from Cubic GTS tracking devices.
Secure system management and configuration of Cubic GTS tracking devices.
Worldwide health monitoring of Cubic GTS tracking devices.
Routine and Unscheduled/Unplanned Event notifications to authorized individuals via email or
short messaging service (SMS).
Software upgrade of deployed devices.

Cubic Global Tracking Solutions Page 7 of 14
315001v4 Copyright © 2015 CGTS 10/14/15
2 Features
2.1 Description
A MDC-2 is shown in Figures 3 and 4. The MDC-2 is packaged in a rugged IP66 production housing. It has
several mounting options which include built-in self-tapping screws, glue-on mounting sled, strap holes,
optional magnet mounts. The MDC-2 can include up to three A size 3.6V batteries, and has an integrated
antenna. This battery type is rated to approximately 3600mAh under ideal conditions. A MAT sensor can
measure temperature, humidity, motion, rotation, orientation (compass), altitude, light, magnetic
switch and monitors the state of optical door proximity sensor. The battery life varies based upon the
MDC-2 configuration, but a minimum battery life can be guaranteed for any specific configuration.
The MDC-2 is normally shipped powered on and configured for minimal battery consumption. Batteries
are installed when the device is manufactured and normally on for its entire life since there is no power
switch.
Figure 3: MDC-2 Features Figure 4: MDC-2 Features
MDC-2 features/functions:
1. Indicator LED
2. Door proximity sensor, external light
sensor
3. Temperature/Humidity sensor
4. Light/demount sensor
5. Magnetic reed sensor
6. Container door alignment feature
7. Mounting loop
8. Mounting screws
9. Optional mounting magnet
10. Antenna (internal)
11. 3-Axis motion/shock (internal)
12. 9-axis motion, rotation, heading
(internal)
1
2
3
4
5
6
7
8
8
9

Cubic Global Tracking Solutions Page 8 of 14
315001v4 Copyright © 2015 CGTS 10/14/15
2.1.1 Indicators
There is a three color LED that is used to indicate mesh network status and other device operation.
The default MDC-2 LED function is:
Short blink (~20ms) red every 2.5 seconds if not connected to a network.
Short blink green every 2.5 seconds when connected to a network.
Long red blink on magnet transition (1s).
Orange blinking for 10 seconds indicates that a firmware integrity check failed.
Continuous orange blinking every 0.5 second when a FIPS-140-2 security error occurs.
To control light pollution LED blinking can be slowed down and turned off.
2.2 Normal Operation
In normal use the MDC-2 is an unattended device. There are no user actions required to turn on or turn
off the MDC-2. In normal operation, the green LED will blink every 2.5 Seconds.
2.2.1 Power-On Sequence
When batteries are installed the MDC-2 is always on. For some deployment configurations, the MDC-2
can be shipped from the factory in a dormant mode to minimize battery use. In the dormant mode the
MDC-2 has no LED indications. A magnet touch will cause the MDC-2 to start normal operation. Network
configuration commands are required to place the MDC-2 into the dormant state.
When batteries are initially installed the MDC-2 will perform an initial power on test. After the test is
complete (several seconds) the LED will start blinking red and then blink green once a network is joined.
2.2.2 Sensor Sampling
The sensor sampling intervals are controlled by the device configuration. The sensors fall into two
classes: periodically sampled and interrupt driven. The periodically sampled sensors are: Temperature,
humidity and light. Interrupt driven sensors are: magnet, motion, proximity, external light.
The periodically sampled sensors have a default sample interval of 10 minutes.
2.2.3 Reporting Behavior
The MDC-2 sends periodic messages which contain sensor and battery status. The device will also send
messages when sensor events such as magnet touch, proximity or motion occur. The device will also
send a message when a sampled sensor such as temperature exceeds a configured threshold.
2.2.4 Magnet Touch
The MDC-2 responds to magnet touches near location 5 in the feature drawing. This can be used to
manually generate messages. The magnet touch must be at least 2 seconds long to ensure success.
2.3 Batteries
The MDC-2 has holders for 3 A-size 3.6V Lithium Thionyl Chloride primary (non-rechargeable) batteries.
The 3 cells are electrically and mechanically isolated. The MDC-2 conforms to DOT, UN and IATA Lithium
shipping regulations and individual devices have no shipping restrictions.
The batteries are Saft LS-17500 or equivalent.

Cubic Global Tracking Solutions Page 9 of 14
315001v4 Copyright © 2015 CGTS 10/14/15
2.4 MDC-2 RF Performance
The MDC-2 contains an integrated antenna and is not intended for use with any other antenna.
The MDC-2 uses IEEE 802.15.4 Physical Layer at 2.4 GHz. Operation uses all 16 channels between 2.405
GHz and 2.48 GHz.
Typical range is 300 feet.
2.4.1 Antenna Pattern
Antenna gain is shown in dBi. The device ERP is 5 dBM.

Cubic Global Tracking Solutions Page 10 of 14
315001v4 Copyright © 2015 CGTS 10/14/15
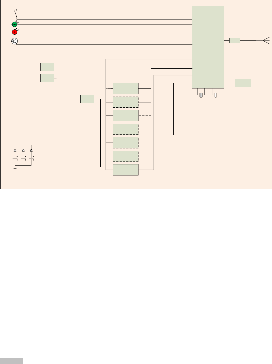
2.5 MDC-2 Block Diagram
The MDC-2 subsystems are shown below:
MDC-2
380460
32.768KHz 32MHz
Temperature
Humidity
Sensor
Reed Sensor
Discrete
CC2538
(802.15 Radio)
Discrete
Reset
Controller
3.6V Li
Cells
3-axis
Accelerometer
Balun
Serial
Flash
Serial
RAM
Power
Switch
Precision
Temperature
Temperature
Sensor
SPI
VDD
Analog
Discrete
I2C
Discrete
VDD
Discrete
Serial
Power
2.4GHz
9-axis
Accelerometer
Altimeter
Door/Proximity
Int
Int
Int
Int
Int
Discrete
Int
Demount Light Sensor
Discrete
Debug
Serial
The blocks shown in dotted lines are optional subsystems and are ordering options.

Cubic Global Tracking Solutions Page 11 of 14
315001v4 Copyright © 2015 CGTS 10/14/15
3 Physical Installation
There are a number of ways to mount an MDC-2 depending on the end application.
3.1 General Asset Use
1. For most applications the MDC-2 is attached using double-stick tape.
2. One side of the MDC-2 has a light sensor which can be used to detect demounting. For that to
operate ensure that the mounting tape forms a light tight seal to the mounting surface.
3. Cable ties can also be attached through the mounting loop.
3.2 Magnetic Mounting
1. The MDC-2 can be ordered with an optional rubberized mounting magnet. The magnet has a
hole for the demount sensor.
2. It is recommended that a cable tie or lanyard is used as a backup for magnetic mount
applications.
3.3 Dry Container Mounting, Internal
1. The MDC-2 is designed to mount on the inside of a standard ISO dry container. That
configuration includes the optional mounting magnet and the optional container door alignment
feature.
2. The MDC-2 is mounted on the inside of the left door at the floor level. The alignment feature fits
into the space between the two doors.
3. When the right door is closed, the MDC-2 door proximity sensor and light sensors can detect the
opening of the left and right doors regardless of opening order.
4. With the MDC-2 mounting between the doors, the MDC-2 RF range is approximately 300 feet
depending on the container height above ground.
3.4 Dry Container Mounting, External
1. The MDC-2 is designed to mount on the outside of a standard ISO dry container. That
configuration includes the optional mounting magnet and the optional container door hanger
bracket.
2. The MDC-2 hangs on the locking lever in such a manner that prevents the MDC-2 from being
removed without make gross changes in the device orientation. This allows detection of door
opening.
3. The MDC-2 also uses the mounting magnet for demount detection.

Cubic Global Tracking Solutions Page 12 of 14
315001v4 Copyright © 2015 CGTS 10/14/15
4 Configuring the MDC-2
The MDC-2 is normally shipped pre-configured for most applications. Actual device configuration is
beyond the scope of this manual and is more properly covered in the mist™ Mesh Network Operator’s
Manual. Configuration is done using mist Network Management Protocol (MNMP) commands. MNMP is
analogous to standard Internet Simple Network Management Protocol (SMNP).
Configuration and software upgrades are performed over-the-air using the mist™ Mesh Network.
4.1 Resetting Device Parameters
When a device is not joined to a mist™ mesh network, over-the-air configuration management is not
possible. In some cases the node cannot rejoin the network because of prior erroneous configuration
changes made using MNMP. Some MNMP variables might be preventing the device from joining. For
this and all other cases where a device must be reset to factory parameters while off the network there
is a manual method:
1. Apply the magnet to the side of the MAT for 4 seconds. There will be 1 second green LED blink in
the beginning of these 4 seconds.
2. Remove magnet for 4 seconds. As soon as you remove the magnet you will see sub-second
green and then orange blinks.
3. Reapply magnet for 1 second you will see sub-second green and then orange blinks again. Then
after 1-2 seconds pause you will see orange LED going solid for ~10 seconds. This is an indication
of the successful NVS reset.
4. If it did not work wait for 10 seconds and repeat the whole sequence.
This procedure restores all device parameters to their software defaults and it causes the device to
reset. This procedure does not erase the persistence memory storage.
5 Troubleshooting
5.1 Mesh Network Issues
The majority of MDC-2 issues/questions are related to network connectivity. If the MDC-2 is blinking
green, the device is seeing and has joined a valid, authenticated mesh network. But if messages from the
device are not being received, this likely means that the gateway device that is operating the mesh
network is not communicating to your Device Management Center (DMC). Remember that a MDC-2
joins the first network that it sees, but the tag will continually look for a “better” network. Also
remember that messages pass from tag to tag on the way to the gateway. If tags are physically removed
from the network they may carry messages with them.
The best way to resolve a mesh network connection issue is to remove the tag in question to an
isolated, known good mesh network.
5.2 Battery Issues
The normal MDC-2 configuration will yield a battery life of at least 1 year per battery. The MDC-2 is
normally equipped with 3 Lithium A-Cells and so a 3+ year battery is expected. Extended duration high
temperature operation (50C or greater) will reduce battery life. Extended duration low temperature
operation (0C or lower) will reduce battery life.

Cubic Global Tracking Solutions Page 14 of 14
315001v4 Copyright © 2015 CGTS 10/14/15
Appendix A: Specifications
Physical
Dimensions ................... 87mm x 71mm x 35mm
...................................... 3.4 in x 2.8 in x 1.4 in
Weight ........................................... 154 g (5.4 oz)
Color(s) ............................. Black, Olive Drab, Tan
Operating Temperature ................. -40C to +85C
Humidity ......................................... 100% @ 40C
Vibration ...................................... 6Grms, all axis
............................................... SAE J1455
Shock (survival) ................. 1 meter drop 6-sided
Ingress Protection Rating ............................ IP67
Mesh Network
Radio Standard ....................... 802.15.4 Phy Only
Operating Frequency .......... 2.405GHz – 2.48GHz
Max. Output Power ........................ +5dBm (ERP)
Sensitivity ................................................ -98dBm
Modulation .................................................. DSSS
DSSS Chip Rate ................................ 2 Mchips/sec
Data Rate ............................................... 250 Kbps
Channels .......................................................... 16
Channel Bandwidth ................................... 3 MHz
Encryption ..................................... AES-128/CCM
Range ......................................... 100m (nominal)
Power (Internal Battery Only)
Battery Type ................ Lithium-Thionyl Chloride
LS-17500 (or equal)
Battery Quantity ............................................ 3 ea
Consumption ............................ 400uA (average)
Battery Life ................................................... 3 yr
Interfaces
Electrical .................................................... None
Display ................... 1ea LED (red/green/yellow)
Sensors
Magnetic ........................................... Reed Relay
Temperature (standard) ........... -25C to +85C ±2C
......... -40C to +125C ±3C
Temperature (optional)....... -40C to +125C ±0.4C
Humidity ............................. 20 to 80%RH ±3%RH
............................ 0 to 100%RH ±5%RH
Motion ................................. configurable to ±8 g
Shock ............................................................. ±8 g
Orientation .................................3 axis ±1 degree
Compass .....................................3 axis ±1 degree
Rotation ........................................ 3 axis 250°/sec
Altitude (Height) ........................................... ±1 m
Demount ........................................ Visible Light
Ambient Light ............................ 0.01 to 7000 Lux
Door (Distance) ............................... 0 to 40 mm
Functional
Serial Flash (message storage) .............. 1 Mbytes
Serial RAM (message queue) ............. 128 Kbytes
Encryption ................... All data encrypted at rest
Upgrades ............................ Over the air updates
Certifications
FCC Part 15B and 15C ID: YVDMDC2
IC: 9336A-MDC2
CE
- ETSI EN 300 328 (Emissions)
- ETSI EN 301 489-1 (Immunity)
SAE J1455 2006
IP-67/NEMA-4
HERO (in test)
HERF (in test)
HERP (in test)

