D Link CHZ110A1 Z-Wave Door/Window Sensor User Manual
D Link Corporation Z-Wave Door/Window Sensor
D Link >
User Manual

DCH-Z110/Z120
The sensor DCH-Z110/Z120 have PIR or door/window integrated with,
temperature and illumination, which are 3 sensors function in one,
based on Z-WaveTM technology.
It is the Z-WaveTM plus product, it supports the security, OTA... Those
newest features of the Z-WaveTM technology. Z-WaveTM is a wireless
communication protocol designed for home automation, specifically to
remotely control applications in residential and light commercial
environments. The technology uses a low-power RF radio embedded or
retrofitted into home electronics devices and systems, such as lighting,
home access control, entertainment systems and household appliances.
This product can be included and operated in any Z-WaveTM network
with other Z-WaveTM certified devices from other manufacturers and/or
other applications. All non-battery operated nodes within the network
will act as repeaters regardless of vendor to increase reliability of the
network.
The device adopt the Z-WaveTM 500 series chip, when your Z-WaveTM
network system is all made by Z-WaveTM 500 series devices. The
network system will have the advantages as below.
•Concurrent multi-channel support reduces external interference.
•Better RF range, improve about 10 meters in indoor.
•Support 100 Kbps transmit speed, speed up communication.
Function Compare DCH-Z110/DCH-Z120
PIR Door/Window Temperature Illumination
DCH-Z110 V V V
DCH-Z120 V V V
Add to/Remove from Z-WaveTM Network
There are two tamper keys in the device, one is in the back side,
another is in the front side. Both of them can add, remove, reset or
association from Z-WaveTM network.
In the first time, add the device into the Z-WaveTM network. First,
make sure the primary controller is in the add mode. And then power
on the device, just take out the insulation Mylar in the back side of the
device. The device will auto start the NWI (Network Wide Inclusion)
mode. And it should be included in 5 seconds. You will see the LED
light ON one second.
1

Notice: Including a node ID allocated by Z-WaveTM Controller means
“Add” or “Inclusion”. Excluding a node ID allocated by Z-WaveTM
Controller means “Remove” or “Exclusion”.
Function Description
Add
1.Have Z-WaveTM Controller entered inclusion mode.
2.Pressing tamper key three times within 1.5 seconds
to enter the inclusion mode.
3.After add successful, the device will wake to receive
the setting command from Z-WaveTM Controller about
20 seconds.
Remove
1.Have Z-WaveTM Controller entered exclusion mode.
2.Pressing tamper key three times within 1.5 seconds
to enter the exclusion mode.
Node ID has been excluded.
Reset
Notice: Use this procedure only in the event
that the primary controller is lost or otherwise
inoperable.
1.Pressing tamper key four times within 1.5 seconds
and do not release the tamper key in the 4th pressed,
and the LED will light ON.
2.After 3 seconds the LED will turn OFF, after that
within 2 seconds, release the tamper key. If successful,
the LED will light ON one second. Otherwise, the LED
will flash once.
3.IDs are excluded and all settings will reset to factory
default.
Association 1.Have Z-WaveTM Controller entered association mode.
2.Pressing tamper key three times within 1.5 seconds
to enter the association mode.
Note: The device support 2 groups. The group 1 is for
receiving the report message, like triggered event,
temperature, illumination etc. The group 2 is for light
control, the device will send the “Basic Set” command
to this group. And each group support 8 nodes
maximum.
•Failed or success in add/remove the node ID can be viewed from Z-
WaveTM Controller.
Notice 1: Always RESET a Z-WaveTM device before trying to add it to a
Z-WaveTM network
Notice 2: When the device into NWI mode, the sensor functionality
will useless. The NWI mode will timeout after 30 seconds. You can
press the tamper key 3 times to abort the NWI mode.
Z-WaveTM Notification
After the device adding to the network, it will wake-up once per day in
default. When it wake-up it will broadcast the “Wake Up Notification”
message to the network, and wake-up 10 seconds for receive the
setting commands.
The wake-up interval minimum setting is 30 minutes, and maximum
setting is 120 hours. And the interval step is 30 minutes.
If the user want to wake-up the device immediately, please remove the
front cover, and press the tamper key once. The device will wake-up 10
seconds.
Z-WaveTM Message Report
When the PIR motion triggered or the door/windows triggered, the
device will report the trigger event and also report the battery status,
temperature and illumination level.
In default the device will using Notification Report to represent the
trigger event, it can be changed to Sensor Binary Report by setting the
configuration NO. 7 Bit4 to 1.
2

* Motion Report:
When the PIR motion detected, the device will unsolicited to send the
report to the nodes in the group 1.
Notification Report (V4)
Notification Type: Home Security (0x07)
Event: Motion Detection, Unknown Location (0x08)
Sensor Binary Report (V2)
Sensor Type: Motion (0x0C)
Sensor Value: 0xFF
* Door/Window Report:
When the door/window state changed, the device will unsolicited to
send the report to the nodes in the group 1.
Notification Report (V4)
Notification Type: Access Control (0x06)
Event: Door/Window is open (0x16)
Door/Window is closed (0x17)
Sensor Binary Report (V2)
Sensor Type: Door/Window (0x0A)
Sensor Value: 0x00 is closed, 0xFF is opened.
* Tamper Report:
Both the 2 tamper keys are pressed over 5 seconds. The device will
into the alarm state. In that state, if any one of the tamper keys be
released, the device will unsolicited to send the report to the nodes in
the group 1.
Notification Report (V4)
Notification Type: Home Security (0x07)
Event: Tampering. Product covering removed (0x03)
Sensor Binary Report (V2)
Sensor Type: Tamper (0x08)
Sensor Value: 0xFF
* Temperature Report:
When the PIR motion detected or the door/window state changed, the
device will unsolicited to send the “Sensor Multilevel Report” to the
nodes in the group 1.
Sensor Type: Temperature (0x01)
Note: To disable this functionality by setting the configuration N0.5 bit5
to 1.
*** Temperature differential report ***
This function default is enabled, to disable this function by setting the
configuration NO.21 to 0.
In the default, when the temperature is changed to plus or minus one
degree Fahrenheit (0.56 degree Celsius), the device will report
temperature information to the nodes in the group 1.
The device will measure the temperature in every one minute. And if
the temperature is over 140 degree Fahrenheit (60 degree Celsius), the
device will always report in each measurement.
Caution 1:
Enable this functionality, it will cause the PIR Motion to
disable detection when the temperature measurement. In other words,
The PIR motion will blind one second in every one minute.
* Illumination Report:
When the PIR motion detected or the door/window state changed, the
device will unsolicited to send the “Sensor Multilevel Report” to the
nodes in the group 1.
Sensor Type: Luminance (0x03)
Note: To disable this functionality by setting the configuration N0.5
bit4 to 1.
*** Illumination differential report ***
3

This function default is disabled, to enable this function by setting the
configuration NO.22 not to zero.
Enable this functionality, the device will measure the illumination in
every one minute. And if the illumination is changed to plus or minus
the value (setting by the configuration NO.22), the device will report
illumination information to the nodes in the group 1.
Caution 1:
Enable this function will reduce the battery life about 15%
~ 20%. And another issue is setting the differential value too small, it
will cause report too frequency, shorter the battery life more.
Propose the setting differential value should not small than 10.
Caution 2:
If the configuration No.4 is setting to 0 or 100, this
functionality is useless.
Caution 3:
Enable this functionality, it will cause the PIR Motion to
disable detection when the illumination measurement. In other words,
The PIR motion will blind one second in every one minute.
* Timing Report:
Beside the event triggered could report message, the device also
support the timing unsolicited report of the status.
•Battery level report: Every 6 hours report once in default.
It could be changed by setting the configuration NO. 10.
•Low battery report: When the battery level is too low, every 30
minutes will report once.
•Door/window state report: Every 6 hours report once in default.
It could be changed by setting the configuration NO. 11.
•Illumination level report: Every 6 hours report once in default.
It could be changed by setting the configuration NO. 12.
•Temperature report: Every 6 hours report once in default.
It could be changed by setting the configuration NO. 13.
Notice: The configuration NO. 10, 11, 12 and 13 could be setting to
zero to disable the auto report. And the configuration NO. 20 could
change the tick interval, the default value is 30, if setting to 1, that
means the minimum auto report interval will be one minute. And please
notice if setting this value to zero, that means disable all of the timing
report except the low battery detection.
Power Up Procedure
* Battery Power Check
When the device power up, the device will detect the power level of the
battery immediately. If the power level is too low, the LED will continue
flash about 5 seconds. Please change another new battery.
* PIR Warm Up
When the device power on, the PIR need to warm up before the
operation. The warm up time about 1 minute, the LED will flash in
every 2 seconds. After finish the procedure the LED will light ON three
times.
* NWI
When the device power on, the device will check is it already adding to
the network? If doesn't, it will auto start the NWI mode. The LED will
flash in every second and continue 30 seconds. Until timeout or the
device successful to inclusion by controller. The use can presses the
tamper key 3 times to abort the NWI mode.
* Wake
When the device power on, the device will wake about 20 seconds. In
this duration, the controller can communicate with the device. Normally
the device is always sleeping to save the battery energy.
Over The Air (OTA) Firmware Update
The device supports the Z-Wave firmware update via OTA.
Before starting the procedure, please remove the front cover of the
device. Otherwise the hardware check will be failed.
Let the controller into the firmware update mode, and then press the
front tamper key once to start the update.
4

After finish the firmware download, the LED will start flash in every 0.5
second. At that time,
please don't remove the battery
, otherwise it
will cause the firmware broken, and the device will no function.
After the LED stop flash, it is recommended that the user power up the
device. Caution: After remove the battery, please wait about 30
seconds, and then re-install the battery.
Security Network
The device supports the security function. When the device included
with a security controller, the device will auto switch to the security
mode. In the security mode, the follow commands need using Security
CC wrapped to communicate, otherwise it will not response.
COMMAND_CLASS_BATTERY
COMMAND_CLASS_NOTIFICATION_V4
COMMAND_CLASS_ASSOCIATION_V2
COMMAND_CLASS_CONFIGURATION
COMMAND_CLASS_SENSOR_BINARY_V2
COMMAND_CLASS_SENSOR_MULTILEVEL_V5
COMMAND_CLASS_WAKE_UP_V2
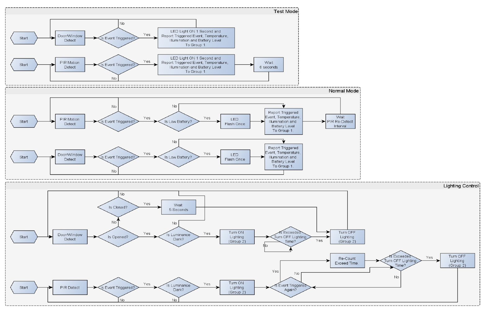
Operation Mode
There are two modes “Test” and “Normal”.
“Test Mode” is for the user test the sensor function when installation.
“Normal Mode” for the normal operation.
When the event triggered, normally the LED won't indicated, unless the
battery is in the low level, the LED will flash once. But in the “Test
Mode” the LED also will light ON one second.
When the event triggered, the device will report the messages to the
nodes in the group 1. The messages also include the battery level, the
temperature and the illumination level. The user can switch the report
by setting the configuration NO. 5 bit4 (illumination) and bit5
(temperature), and the configuration NO. 7 bit6 (battery).
When the event triggered, if the environment luminance is less than
the setting of the value of the configuration NO. 4, the device will emit
the signal to turn ON the lighting equipment, those nodes are in the
group 2. And delay a while to turn OFF the lighting equipment. The
delay time is setting by the configuration NO. 9.
The PIR motion re-detected interval, in the “Test Mode” fixed to 6
seconds. In the “Normal Mode”, it according to the setting of the
configuration NO. 8.
Notice: When the tamper key of the back side is released, the device
always in the “Test Mode”.
5

6

Battery Installation
When the device report the low battery message. The user should
replace the battery to new one. The battery type is CR123A, 3.0V.
The way to open the front cover please follow below steps.
1.Using a tool to press the 1-1 position, to release the cover.
2.Hold the front cover and pull back
3.Hold the front cover and pull up
Replace the new battery and install the cover back.
1.Put the front cover bottom to 1-1, and press down.
2.Push the front cover top to 2-1.
Choosing a Suitable Location
1.The recommended mounting height is 160cm for DCH-Z120.
2.Don't let the device facing the window or the sunlight.
3.Don't let the device facing the source of heat. For instance the heater
or the air-condition.
7

Installation
1. In the first time, add the device into the Z-WaveTM network. First,
make sure the primary controller is in the inclusion mode. And then
power on the device, just take out the insulation Mylar in the back side
of the device. The device will auto start the NWI (Network Wide
Inclusion) mode. And it should be included in 5 seconds. You will see
the LED light ON one second.
2. Let the controller associate with the device into the first group, any
light switch that intend to be turned on when the device trig please
associate with the device into the second group.
3. In the accessory pack. There are two types of double coated tape,
one is thicker (hereinafter referred to as A tape) and another is thinner
(hereinafter referred to as B tape), you can use A tape for the test at
the beginning. The right way for A tape installation is stick it to the
position below tamper key. The thicker tape won't let the tamper key
pressed, so the sensor will enter the test mode, You may test if
installed position is good or not by this way.
After finish the test and decide to fix, then you can remove tape A, and
mounting the sensor by using tape B. The tamper key will pressed and
let the sensor enter normal mode.
Z-Wave Configuration Settings
Notice:
* All of the configuration, the data size is 1.
* The configuration mark with star(*), means after the remove the setting still
keep, don't reset to factory default. Unless the user execute the “RESET”
procedure.
* The reserve bit or not supported bit is allowed any value, but no effect.
8

NO. Name Def. Valid A B Description
2Basic Set
Level 0xFF All
Setting the BASIC command value to
turn on the light. The 0xFF(-1) means
turn on the light. For dimmer
equipment 1 to 100 means the light
strength.
0 means turn off the light.
3
(*)
PIR
Sensitivity 80 0 ~
99
PIR sensitivity settings.
0 means disable the PIR motion.
1 means the lowest sensitivity,
99 means the highest sensitivity.
High sensitivity means can detected
long distance, but if there is more
noise signal in the environment, it will
re-trigger too frequency.
4Light
Threshold 99 0 ~
100
Setting the illumination threshold to
turn on the light. When the event
triggered and the environment
illumination lower then the threshold,
the device will turn on the light.
0 means turn off illumination detected
function. And never turn on the light.
1 means darkest.
99 means brightest.
100 means turn off illumination
detected function. And always turn on
the light.
Notice: In none test mode, only the
value in 1 to 99 will enable the
illumination detected function and
update the illumination value.
NO. Name Def. Valid A B Description
NO. Name Def. Valid A B Description
5
(*)
Operation
Mode
0All Operation mode. Using bit to control.
0 Bit0: Reserve.
0
Bit1: 1 means test mode,
0 means normal mode.
Notice:
This bit only effect by the DIP Switch
setting to “customer mode”, otherwise
it decides by DIP Switch setting to Test
or Normal Mode.
0 Bit2: Disable the door/window
function. (1:Disable, 0:Enable)
0 Bit3: Setting the temperature scale.
0: Fahrenheit, 1:Celsius
0 Bit4: Disable the illumination report
after event triggered. (1:Disable,
0:Enable)
0 Bit5: Disable the temperature report
after event triggered. (1:Disable,
0:Enable)
0 Bit6: Reserve.
0 Bit7: Disable the back key release
into test mode. (1:Disable,
0:Enable)
NO. Name Def. Valid A B Description
9

NO. Name Def. Valid A B Description
6
(*)
Mult-
Sensor
Function
Switch
4All Multisensor function switch. Using bit
to control.
0
Bit0: Disable magnetic integrate
illumination to turn ON the lighting
nodes in the association group 2.
(1:Disable, 0:Enable)
0
Bit1: Disable PIR integrate
Illumination to turn ON the lighting
nodes in the association group 2.
(1:Disable, 0:Enable)
1
Bit2: Disable magnetic integrate PIR
to turn ON the lighting nodes in the
association group 2. (1:Disable,
0:Enable) (Default is Disable)
0
Bit3: When Bit2 is 0 (Enable), Are the
device and the lighting in the same
room?
0: In the same room(Default),
1: In the different room.
Notice: If this bit is 1, it is
recommended also set the Bit1 to 1,
cause the PIR triggered, doesn't
mean the people in that room.
0 Bit4: Disable delay 5 seconds to turn
off the light, when door/window
closed. (1:Disable, 0:Enable)
0 Bit5: Disable auto turn off the light,
after door/window opened to turn on
the light. (1:Disable, 0:Enable)
Notice: If bit2 is zero, this setting is
useless.
Notice: If the configuration No.9 is
zero, this setting is useless.
0 Bit6: Reserve.
0 Bit7: Reserve.
NO. Name Def. Valid A B Description
NO. Name Def. Valid A B Description
7
(*)
Customer
Function 4All Customer function switch, using bit
control.
0 Bit0: Reserve.
0
Bit1: Enable sending motion OFF
report. (0:Disable, 1:Enable)
Note: Depends on the Bit4,
0: Report Notification CC,
Type: 0x07, Event: 0xFE
1: Sensor Binary Report,
Type: 0x0C, Value: 0x00
1 Bit2: Enable PIR super sensitivity
mode. (0:Disable, 1:Enable)
0 Bit3: Disable send out BASIC OFF
after door closed. (1:Disable,
0:Enable)
0 Bit4: Notification Type,
0: Using Notification Report.
1: Using Sensor Binary Report.
0 Bit5: Disable Multi CC in auto report.
(1:Disable, 0:Enable)
0 Bit6: Disable to report battery state
when the device triggered. (1:Disable,
10

0:Enable)
0 Bit7: Reserve.
NO. Name Def. Valid A B Description
8
PIR Re-
Detect
Interval
Time
31 ~
127
In the normal mode, after the PIR
motion detected, setting the re-detect
time. 8 seconds per tick, default tick is
3 (24 seconds).
Setting the suitable value to prevent
received the trigger signal too
frequently. Also can save the battery
energy.
Notice: If this value bigger than the
configuration setting NO. 9. There is a
period after the light turned off and
the PIR not start detecting.
9
Turn Off
Light
Time
40 ~
127
After turn on the lighting, setting the
delay time to turn off the lighting
when the PIR motion is not detected.
8 seconds per tick, default tick is 4 (32
seconds).
0 means never send turn off light
command.
10
Auto
Report
Battery
Time
12 0 ~
127
The interval time for auto report the
battery level.
0 means turn off auto report battery.
The default value is 12. The tick time
can setting by the configuration No.20.
11 Auto Report
Door/Windo
w State
Time
12 0 ~
127
The interval time for auto report the
door/window state.
0 means turn off auto report
door/window state.
The default value is 12. The tick time
can setting by the configuration No.20.
NO. Name Def. Valid A B Description
NO. Name Def. Valid A B Description
12
Auto Report
Illumination
Time
12 0 ~
127
The interval time for auto report the
illumination.
0 means turn off auto report
illumination.
The default value is 12. The tick time
can setting by the configuration No.20.
13
Auto Report
Temperatur
e Time
12 0 ~
127
The interval time for auto report the
temperature.
0 means turn off auto report
temperature.
The default value is 12. The tick time
can setting by the configuration No.20.
20
Auto Report
Tick
Interval
30 0 ~
0xFF
The interval time for auto report each
tick. Setting this configuration will
effect configuration No.10, No.11,
No.12 and No.13.
Caution:
Setting to 0 means turn off
all auto report function.
21
Temperature
Differential
Report
10 ~
0x7F
The temperature differential to report.
0 means turn off this function.
The unit is Fahrenheit.
Enable this function the device will
detect every minutes.
And when the temperature is over 140
degree Fahrenheit, it will continue
report.
Enable this functionality will cause
some issue please see the detail in the
“Temperature Report” section.
11

NO. Name Def. Valid A B Description
NO. Name Def. Valid A B Description
22
Illumination
Differential
Report
00 ~
0x63
The illumination differential to report.
0 means turn off this function.
The unit is percentage.
Enable this function the device will
detect every minutes.
Enable this functionality will cause
some issue please see the detail in the
“Illumination Report” section.
NO. Name Def. Valid A B Description
Note: Refer A as DCH-Z110, B as DCH-Z120
Z-Wave Supported Command Class
COMMAND_CLASS_ZWAVEPLUS_INFO_V2
COMMAND_CLASS_BATTERY
COMMAND_CLASS_NOTIFICATION_V4
COMMAND_CLASS_ASSOCIATION_V2
COMMAND_CLASS_CONFIGURATION
COMMAND_CLASS_MANUFACTURER_SPECIFIC_V2
COMMAND_CLASS_VERSION_V2
COMMAND_CLASS_SENSOR_BINARY_V2
COMMAND_CLASS_SENSOR_MULTILEVEL_V5
COMMAND_CLASS_WAKE_UP_V2
COMMAND_CLASS_ASSOCIATION_GRP_INFO
COMMAND_CLASS_POWERLEVEL
COMMAND_CLASS_DEVICE_RESET_LOCALLY
COMMAND_CLASS_MULTI_CMD
COMMAND_CLASS_SECURITY
COMMAND_CLASS_FIRMWARE_UPDATE_MD_V2
COMMAND_CLASS_MARK
COMMAND_CLASS_BASIC
Specifications
Power by CR123A lithium battery.
Signal (Frequency):
868.40 MHz, 869.85 MHz(EU),
908.42 MHz - 916.00 MHz(US),
922~927 MHz(JP/TW),
921.40 MHz, 919.80 MHz(ANZ),
869.00 MHz(RU),
865.20 MHz(IN),
916.00 MHz(IL),
Range:
Minimum 30 meters indoor,
70 meters outdoor line of sight.
Operating Temperature: -10oC ~ 40oC
For indoor use only.
Specifications subject to change without notice due to continuing
product improvement.
FCC ID for DCH-Z110: KA2CHZ110A1
FCC ID for DCH-z120: KA2CHZ120A1
12

FCC Interference Statement
This equipment has been tested and found to comply with the limits for
a Class B digital device, pursuant to Part 15 of the FCC Rules. These
limits are designed to provide reasonable protection against harmful
interference in a residential installation. This equipment generates, uses
and can radiate radio frequency energy and, if not installed and used in
accordance with the instructions, may cause harmful interference to
radio communications. However, there is no guarantee that
interference will not occur in a particular installation. If this equipment
does cause harmful interference to radio or television reception, which
can be determined by turning the equipment off and on, the user is
encouraged to try to correct the interference by one of the following
measures:
•Reorient or relocate the receiving antenna.
•Increase the separation between the equipment and receiver.
•Connect the equipment into an outlet on a circuit different from that to
which the receiver is connected.
•Consult the dealer or an experienced radio/TV technician for help.
This device complies with Part 15 of the FCC Rules. Operation is subject
to the following two conditions:
(1) This device may not cause harmful interference, and
(2) This device must accept any interference received, including
interference that may cause undesired operation.
FCC Caution: Any changes or modifications not expressly approved by
the party responsible for compliance could void the user's authority to
operate this equipment.
This transmitter must not be co-located or operating in conjunction
with any other antenna or transmitter.
Warning
Do not dispose of electrical appliances as unsorted municipal waste,
use separate collection facilities. Contact your local government for
information regarding the collection systems available. If electrical
appliances are disposed of in landfills or dumps, hazardous substances
can leak into the groundwater and get into the food chain, damaging
your health and well-being.
When replacing old appliances with new once, the retailer is legally
obligated to take back your old appliance for disposal at least for free
of charge.
13