DAEWOO Lucoms CML950 19" LCD Monitor User Manual DWINT L710DM 1 34932
DAEWOO Lucoms Co., Ltd 19" LCD Monitor DWINT L710DM 1 34932
Users Manual

TFT
TFT-LCD MONIT
-LCD MONITOR
OR
USER’S GUIDE
USER’S GUIDE
USER’S GUIDE
USER’S GUIDE
USER’S GUIDE
USER’S GUIDE
USER’S GUIDE
USER’S GUIDE
USER’S GUIDE
USER’S GUIDE
USER’S GUIDE
USER’S GUIDE
USER’S GUIDE
USER’S GUIDE
USER’S GUIDE
USER’S GUIDE
USER’S GUIDE
USER’S GUIDE
USER’S GUIDE
USER’S GUIDE
USER’S GUIDE
USER’S GUIDE
USER’S GUIDE
USER’S GUIDE
USER’S GUIDE
USER’S GUIDE
Model No : L950 / L750

1. Read all of these instructions.
2. Save these instructions for later use.
3. Unplug this monitor from the
wall outlet before cleaning. Do not
use liquid cleaners or aerosol
cleaners. Use a damp cloth for
cleaning.
4. Do not use attachments not recommended by
the monitor manufacturer as they may cause
hazards.
5. Do not use this monitor near water, e.g., near a
bathtub, washbowl, kitchen sink, or laundry tub,
in a wet basement, or near a swimming pool, etc.
6. Do not place this monitor on an
unstable cart, stand, or table. The
monitor may fall, causing serious
injury to a child or adult, and
serious damage to the appliance.
7. Slots and openings in the
cabinet and the back or bottom are
provided for ventilation, to ensure
reliable operation of the monitor,
and to protect it from overheating.
These openings must not be blocked or covered.
The openings should never be blocked by
placing the monitor on a bed, sofa, rug, or other
similar surface. This monitor should never be
placed near or over a radiator or heat register.
This monitor should not be placed in a built-in
installation such as a bookcase unless proper
ventilation is provided.
8. This monitor should be operated
only from the type of power source
indicated on the marking label. If
you are not sure of the power
supplied to your home, consult
your monitor dealer or local power company.
9. This monitor is equipped with a
3-wire grounding-type plug, That
is, a plug having a third
(grounding) pin. This plug will
only fit into a grounding-type
power outlet. This is a safety feature. If you are
unable to insert the plug into the outlet, contact
your electrician to replace your obsolete outlet.
Do not defeat the purpose of the grounding-type
plug.
10. Do not allow anything to rest
on the power cord. Do not locate
this monitor where the cord will be
abused by people walking on it.
11. Follow all warnings and instructions marked
on the monitor.
IMPORTANT SAFEGUARDS
12. For added protection for this
monitor during a lightning storm,
or when it is left unattended and
unused for long periods of time,
unplug it from the wall outlet. This
will prevent damage to the monitor and/or the
computer due to lightning and power line surges.
13. Do not overload wall outlets and extension
cords as this can result in fire or electric shock.
14. Never push objects of any kind into this
monitor through cabinet slots, as they may touch
dangerous voltage points or short out parts that
could result in a fire or electric shock. Never spill
liquid of any kind on the monitor.
15. Do not attempt to service this
monitor yourself, as opening or
removing covers may expose you
to dangerous voltages or other
hazards. Refer all servicing to
qualified service personnel.
16. Unplug this monitor from the wall outlet and
refer servicing to qualified service personnel
under the following conditions:
a. When the power cord or plug is damaged or
frayed.
b. If liquid has been spilled into the monitor.
c. If the monitor has been exposed to rain or
water.
d. If the monitor does not operate normally by
following the operating instructions. Adjust only
those controls that are covered by the operating
instructions, as improper adjustment of other
controls may result in damage and will often
require extensive work by a qualified technician
to restore normal operation.
e. If the monitor has been dropped or the cabinet
has been damaged.
f. When the monitor exhibits a distinct change in
performance, this indicates a need for service.
17. When replacement parts are
required be sure the service
technician has used replacement
parts specified by the manufacturer
that have the same characteristics as
the original part. Unauthorized substitutions
may result in fire, electric shock, or other
hazards.
18. Upon completion of any service or repairs to
this monitor, ask the service technician to
perform routine safety checks to determine that
the monitor is safe to operate.
As an ENERGY STAR®Partner, Daewoo Lucoms co., Ltd has determined that this
product meets the Energy Star®guidelines for energy efficiency.
The product is also designed for IT power system with phase to phase voltage of 230V.
FEDERAL COMMUNICATIONS COMMISSION
RADIO FREQUENCY INTERFERENCE STATEMENT
NOTE : This equipment has been tested and found to comply with the limits for a
Class B digital device, pursuant to Part 15 of the FCC Rules. These limits are
designed to provide reasonable protection against harmful interference in a residential
installation. This equipment generates, uses and can radiate radio frequency energy
and, if not installed and used in accordance with the instructions, may cause harmful
interference to radio communications. However, there is no guarantee that
interference will not occur in a particular installation. If this equipment does cause
harmful interference to radio or television reception, which can be determined by
turning the equipment off and on, the user is encouraged to try to correct the
interference by one or more of the following measures :
- Reorient or relocate the receiving antenna.
- Increase the separation between the equipment and receiver.
- Connect the equipment to an outlet on a circuit different from that to
which the receiver is connected.
- Consult the dealer or an experienced radio or TV technician for help.
CAUTION : Any changes or modifications not expressly approved by the
party responsible for compliance could void the user’s authority to operate the
equipment.
CANADIAN NOTICE
AVIS CANADIEN
This Class B digital apparatus meets all requirements of the Canadian
Interference-Causing Equipment Regulations.
Cet appareil numérique de la Class B respecte toutes les exigences du
Règlement sur le matériel brouilleur du Canada.
European Union Notice
Products with the CE Marking comply with both the EMC Directive (89/336/EEC) and the
the Low Voltage Directive (73/23/EEC) issued by the Commission of the European
Community.
Compliance with these directives implies conformity to the following European Norms (in
brackets are the equivalent international standards):
•EN55022 (CISPR 22) - Electromagnetic Interference
•EN55024 - Immunity Test for ITE Product
•EN60950 (IEC950) - Product Safety
•EN61000-3-2 (IEC555-2) - Power Line Harmonics

1. Read all of these instructions.
2. Save these instructions for later use.
3. Unplug this monitor from the
wall outlet before cleaning. Do not
use liquid cleaners or aerosol
cleaners. Use a damp cloth for
cleaning.
4. Do not use attachments not recommended by
the monitor manufacturer as they may cause
hazards.
5. Do not use this monitor near water, e.g., near a
bathtub, washbowl, kitchen sink, or laundry tub,
in a wet basement, or near a swimming pool, etc.
6. Do not place this monitor on an
unstable cart, stand, or table. The
monitor may fall, causing serious
injury to a child or adult, and
serious damage to the appliance.
7. Slots and openings in the
cabinet and the back or bottom are
provided for ventilation, to ensure
reliable operation of the monitor,
and to protect it from overheating.
These openings must not be blocked or covered.
The openings should never be blocked by
placing the monitor on a bed, sofa, rug, or other
similar surface. This monitor should never be
placed near or over a radiator or heat register.
This monitor should not be placed in a built-in
installation such as a bookcase unless proper
ventilation is provided.
8. This monitor should be operated
only from the type of power source
indicated on the marking label. If
you are not sure of the power
supplied to your home, consult
your monitor dealer or local power company.
9. This monitor is equipped with a
3-wire grounding-type plug, That
is, a plug having a third
(grounding) pin. This plug will
only fit into a grounding-type
power outlet. This is a safety feature. If you are
unable to insert the plug into the outlet, contact
your electrician to replace your obsolete outlet.
Do not defeat the purpose of the grounding-type
plug.
10. Do not allow anything to rest
on the power cord. Do not locate
this monitor where the cord will be
abused by people walking on it.
11. Follow all warnings and instructions marked
on the monitor.
IMPORTANT SAFEGUARDS
12. For added protection for this
monitor during a lightning storm,
or when it is left unattended and
unused for long periods of time,
unplug it from the wall outlet. This
will prevent damage to the monitor and/or the
computer due to lightning and power line surges.
13. Do not overload wall outlets and extension
cords as this can result in fire or electric shock.
14. Never push objects of any kind into this
monitor through cabinet slots, as they may touch
dangerous voltage points or short out parts that
could result in a fire or electric shock. Never spill
liquid of any kind on the monitor.
15. Do not attempt to service this
monitor yourself, as opening or
removing covers may expose you
to dangerous voltages or other
hazards. Refer all servicing to
qualified service personnel.
16. Unplug this monitor from the wall outlet and
refer servicing to qualified service personnel
under the following conditions:
a. When the power cord or plug is damaged or
frayed.
b. If liquid has been spilled into the monitor.
c. If the monitor has been exposed to rain or
water.
d. If the monitor does not operate normally by
following the operating instructions. Adjust only
those controls that are covered by the operating
instructions, as improper adjustment of other
controls may result in damage and will often
require extensive work by a qualified technician
to restore normal operation.
e. If the monitor has been dropped or the cabinet
has been damaged.
f. When the monitor exhibits a distinct change in
performance, this indicates a need for service.
17. When replacement parts are
required be sure the service
technician has used replacement
parts specified by the manufacturer
that have the same characteristics as
the original part. Unauthorized substitutions
may result in fire, electric shock, or other
hazards.
18. Upon completion of any service or repairs to
this monitor, ask the service technician to
perform routine safety checks to determine that
the monitor is safe to operate.
As an ENERGY STAR®Partner, Daewoo Lucoms co., Ltd has determined that this
product meets the Energy Star®guidelines for energy efficiency.
The product is also designed for IT power system with phase to phase voltage of 230V.
FEDERAL COMMUNICATIONS COMMISSION
RADIO FREQUENCY INTERFERENCE STATEMENT
NOTE : This equipment has been tested and found to comply with the limits for a
Class B digital device, pursuant to Part 15 of the FCC Rules. These limits are
designed to provide reasonable protection against harmful interference in a residential
installation. This equipment generates, uses and can radiate radio frequency energy
and, if not installed and used in accordance with the instructions, may cause harmful
interference to radio communications. However, there is no guarantee that
interference will not occur in a particular installation. If this equipment does cause
harmful interference to radio or television reception, which can be determined by
turning the equipment off and on, the user is encouraged to try to correct the
interference by one or more of the following measures :
- Reorient or relocate the receiving antenna.
- Increase the separation between the equipment and receiver.
- Connect the equipment to an outlet on a circuit different from that to
which the receiver is connected.
- Consult the dealer or an experienced radio or TV technician for help.
CAUTION : Any changes or modifications not expressly approved by the
party responsible for compliance could void the user’s authority to operate the
equipment.
CANADIAN NOTICE
AVIS CANADIEN
This Class B digital apparatus meets all requirements of the Canadian
Interference-Causing Equipment Regulations.
Cet appareil numérique de la Class B respecte toutes les exigences du
Règlement sur le matériel brouilleur du Canada.
European Union Notice
Products with the CE Marking comply with both the EMC Directive (89/336/EEC) and the
the Low Voltage Directive (73/23/EEC) issued by the Commission of the European
Community.
Compliance with these directives implies conformity to the following European Norms (in
brackets are the equivalent international standards):
•EN55022 (CISPR 22) - Electromagnetic Interference
•EN55024 - Immunity Test for ITE Product
•EN60950 (IEC950) - Product Safety
•EN61000-3-2 (IEC555-2) - Power Line Harmonics

CONTENTS
CONTENTS
Introduction ............................................................................. 1
Product Features ................................................................. 2
Setup ......................................................................................... 3
Connecting the 15 Pin Signal Cable and Power Cord ......... 3
Operation & Adjustment ...................................................... 4
Specifications ..........................................................................11
Factory Preset Timings ..........................................................12
Changing the Stand ................................................................13
Troubleshooting ..................................................................... 15
This manual explains how to correctly install, operate and get the
best performance from your monitor. Please read this user’s
guide carefully before installing your monitor, then keep it near
your monitor for quick reference.
First, please check that the contents of the box corresponds with
the following checklist :
• TFT LCD monitor
• Power cord
• 15 pin signal cable
• Audio cable(mini-jack)
• User’s guide
• Warranty card(optional)
• DVI cable(optional)
If any item is missing or damaged, please contact your dealer.
Please keep the box and packing materials so that you may
properly store or transport your monitor.
English - 1
INTRODUCTION
INTRODUCTION

CONTENTS
CONTENTS
Introduction ............................................................................. 1
Product Features ................................................................. 2
Setup ......................................................................................... 3
Connecting the 15 Pin Signal Cable and Power Cord ......... 3
Operation & Adjustment ...................................................... 4
Specifications ..........................................................................11
Factory Preset Timings ..........................................................12
Changing the Stand ................................................................13
Troubleshooting ..................................................................... 15
This manual explains how to correctly install, operate and get the
best performance from your monitor. Please read this user’s
guide carefully before installing your monitor, then keep it near
your monitor for quick reference.
First, please check that the contents of the box corresponds with
the following checklist :
• TFT LCD monitor
• Power cord
• 15 pin signal cable
• Audio cable(mini-jack)
• User’s guide
• Warranty card(optional)
• DVI cable(optional)
If any item is missing or damaged, please contact your dealer.
Please keep the box and packing materials so that you may
properly store or transport your monitor.
English - 1
INTRODUCTION
INTRODUCTION

English - 3
SETUP
SETUP
CONNECTING THE 15 PIN SIGNAL CABLE AND POWER CORD
English - 2
PRODUCT FEATURES
The monitor is designed for use in a small work area or for
those who need more work space on the desk.
The convenient and user-friendly on-screen display allows for
easy and accurate adjustments of screen size, position and
screen color.
The monitor complies with the VESA Display Data Channel
(DDC) specification for Plug and Play compatibility.
Advanced microcircuitry makes setup and configuration fast
and effortless.
The monitor features Advanced Color Controls for fine-tuning
to meet your own personal tastes or application requirements.
Use the on-screen controls to adjust the color temperature,
RGB gain value for the best possible screen color and intensity.
Press the menu button and activate the Self-Diagnosis menu to
determine whether your monitor is functioning normally, not
receiving a signal or is receiving a signal that is out of scanning
range.
Activate the higher refresh rates of the monitor to stabilize the
screen and eliminate the annoying flicker that contributes to
eye-strain and headaches.
The monitor supports the optimal display performance with
1280x1024 at 75Hz.
The internal stereo speakers make the end user enjoy audio
sound.
With the POWER LIGHT function added,you can enjoy the
bright screen for movie or any other multimedia utilization.
The monitor features VESA Analog signal cable and DVI
digial video cable functions.(Digital Visual Interface-Digital)
!Plug the power cord into the AC receptacle located on the back of the
monitor.
@Connect to the DVI port of the video card in your computer.(DVI
cable is optional)
#Connect the 15 pin signal cable to the output port of the video card in
your computer.
$Connect the Audio cable to the sound card of computer.
%Headphone jack.
AC POWER DVI
15 pin signal
cable
Power Cord
DVI cable

DVI
SETUP
SETUP
CONNECTING THE 15 PIN SIGNAL CABLE AND POWER CORD
English - 2
!Plug the power cord into the AC receptacle located on the back of the
monitor.
@Connect to the DVI port of the video card in your computer.(DVI
cable is optional)
#Connect the 15 pin signal cable to the output port of the video card in
your computer.
$Connect the Audio cable to the sound card of computer.
%Headphone jack.
English - 3
15 pin signal
cable
DVI cable
Power Cord

43
6
7
8
21
5
CONTROL PANEL
switches the monitor on and off. shows both normal operation and
power management status with
power indicator light.
POWER Indicator
POWER
12
English - 4
OPERA
OPERATION & ADJUSTMENT
TION & ADJUSTMENT
34
Moves cursor to the right or low window
in the OSD window and increases the
value of any selected function.
While the OSD screen is off, you can
adjust the brightness directly.
Moves cursor to the left or high
window in the OSD window and
decreases value of any selected
function.
VOLUME
While the OSD screen is off, you can
adjust the volume directly.
/VOLUME
/ ( )
POWER LIGHT
MENU/EXIT
5
7
While the OSD screen is off, you
can adjust the screen brightness
according to each situation.
SOURCE/SELECT
6
Turns the OSD window on.
EXIT
Turns the OSD(On-Screen Display)
window off and moves from sub menu
to top menu in the OSD window.
AUTO
8
Launches the AUTO
TRACKING function directly
(Analog mode only ).
*
( )
Moves from top menu to sub menu in
the OSD window and opens the
function window for the selected icon.
SOURCE
While the OSD screen is off, you
can select the input signal
(Analog/Digital input signal).
*
*
( )
BRIGHTNESS
*
( )
*
( ) *
( )
*
( )
KEY PROCESS
*
( ) : Hot Key
CONTROL PANEL
switches the monitor on and off. shows both normal operation and
power management status with
power indicator light.
POWER Indicator
POWER
12
English - 4
OPERA
OPERATION & ADJUSTMENT
TION & ADJUSTMENT
34
Moves cursor to the right or low window
in the OSD window and increases the
value of any selected function.
While the OSD screen is off, you can
adjust the brightness directly.
Moves cursor to the left or high
window in the OSD window and
decreases value of any selected
function.
VOLUME
While the OSD screen is off, you can
adjust the volume directly.
/VOLUME
/ ( )
POWER LIGHT
MENU/EXIT
5
7
While the OSD screen is off, you
can adjust the screen brightness
according to each situation.
SOURCE/SELECT
6
Turns the OSD window on.
EXIT
Turns the OSD(On-Screen Display)
window off and moves from sub menu
to top menu in the OSD window.
AUTO
8
Launches the AUTO
TRACKING function directly
(Analog mode only ).
*
( )
Moves from top menu to sub menu in
the OSD window and opens the
function window for the selected icon.
SOURCE
While the OSD screen is off, you
can select the input signal
(Analog/Digital input signal).
*
*
( )
BRIGHTNESS
*
( )
*
( ) *
( )
*
( )

English - 5
CONTROL PANEL
switches the monitor on and off. shows both normal operation and
power management status with
power indicator light.
POWER Indicator
POWER
12
English - 4
OPERA
OPERATION & ADJUSTMENT
TION & ADJUSTMENT
34
Moves cursor to the right or low window
in the OSD window and increases the
value of any selected function.
While the OSD screen is off, you can
adjust the brightness directly.
Moves cursor to the left or high
window in the OSD window and
decreases value of any selected
function.
VOLUME
While the OSD screen is off, you can
adjust the volume directly.
/VOLUME
/ ( )
POWER LIGHT
MENU/EXIT
5
7
While the OSD screen is off, you
can adjust the screen brightness
according to each situation.
SOURCE/SELECT
6
Turns the OSD window on.
EXIT
Turns the OSD(On-Screen Display)
window off and moves from sub menu
to top menu in the OSD window.
AUTO
8
Launches the AUTO
TRACKING function directly
(Analog mode only ).
*
( )
Moves from top menu to sub menu in
the OSD window and opens the
function window for the selected icon.
SOURCE
While the OSD screen is off, you
can select the input signal
(Analog/Digital input signal).
*
*
( )
BRIGHTNESS
*
( )
*
( ) *
( )
*
( )
MENU
EXIT
EXIT
SELECT
EXIT
SELECT
OSD
Color
Picture
Function
Misc.
Sound
OSD Menu
1280 x 1024 75Hz
Contrast
Brightness
Color Temp. 9300 6500 User
Color Adjust
100 - +
95 - + Contrast
Brightness
Color Temp. 9300 6500 User
Color Adjust
100 - +
95 - + Contrast
Brightness
Color Temp. 9300 6500 User
Color Adjust
100 - +
95 -+
OSD
Color
Picture
Function
Misc.
Sound
OSD Menu
1280 x 1024 75Hz
OSD
Color
Picture
Function
Misc.
Sound
OSD Menu
1280 x 1024 75Hz
KEY PROCESS
*
( ) : Hot Key
3
12
6
7
8
45

English - 7
English - 6
HOT KEY
When there is no OSD, if you press this
BRIGHTNESS button, you can adjust the
brightness directly.
: decreases brightness
: increases brightness
When there is no OSD, if you press this
AUTO button, you can use the best display
performance fit for a current mode.
(Analog
mode only).
AUTO TRACKING
AUTO
Contrast
Brightness
Color Temp. 9300 6550 User
Color Adjust
100 - +
50 - +
OSD
Color
Picture
Function
Misc.
OSD Menu
1280 X 1024 75Hz
Sound
BRIGHTNESS
The screen will be brightened progressively by
10%. If you carry out general PC works such
as document edition on the Movie mode,you
may shorten the life span of LCD panel.
Thus,it is recommended to verify the selected
mode before use.
Signal Source
Power Light
Reset
OSD
Color
Picture
Function
Misc.
OSD Menu
1280 X 1024 75Hz
PC Game Movie
YES NO
Sound
POWER LIGHT
VOLUME
When there is no OSD, you can adjust the
VOLUME directly.
ADJUSTMENT PROCEDURE
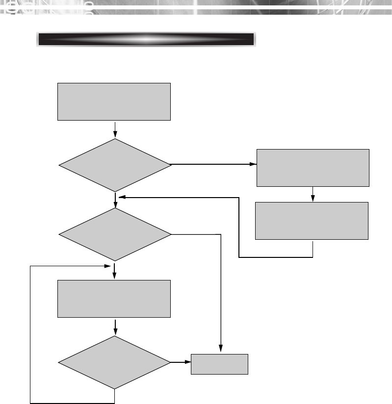
Adjust the CLOCK control.
Perform the AUTO
POSITION.
Perform the AUTO
TRACKING
Is the H.Size proper?
Is the noise displayed
on the screen?
Adjust the CLOCK FINE
until the screen is
cleared.
Is the noise displayed on
the screen yet?
Yes
No
No
End
Yes
Yes
No

English - 7
English - 6
HOT KEY
When there is no OSD, if you press this
BRIGHTNESS button, you can adjust the
brightness directly.
: decreases brightness
: increases brightness
When there is no OSD, if you press this
AUTO button, you can use the best display
performance fit for a current mode.
(Analog
mode only).
AUTO TRACKING
AUTO
Contrast
Brightness
Color Temp. 9300 6550 User
Color Adjust
100 - +
50 - +
OSD
Color
Picture
Function
Misc.
OSD Menu
1280 X 1024 75Hz
Sound
BRIGHTNESS
The screen will be brightened progressively by
10%. If you carry out general PC works such
as document edition on the Movie mode,you
may shorten the life span of LCD panel.
Thus,it is recommended to verify the selected
mode before use.
Signal Source
Power Light
Reset
OSD
Color
Picture
Function
Misc.
OSD Menu
1280 X 1024 75Hz
PC Game Movie
YES NO
Sound
POWER LIGHT
VOLUME
When there is no OSD, you can adjust the
VOLUME directly.
ADJUSTMENT PROCEDURE
Adjust the CLOCK control.
Perform the AUTO
POSITION.
Perform the AUTO
TRACKING
Is the H.Size proper?
Is the noise displayed
on the screen?
Adjust the CLOCK FINE
until the screen is
cleared.
Is the noise displayed on
the screen yet?
Yes
No
No
End
Yes
Yes
No

COLOR
FUNCTION (Analog mode only)
English - 9
English - 8
OSD FUNCTIONS WITH USING PC
Choose different preset color temperatures or set your
own customized color parameters.
COLOR TEMP.
Adjust the position of the display horizontally (left or
right) and vertically (up or down).
H. POSITION &
V. POSITION
Remove any horizontal noise and clear or sharpen the
image of characters.
Adjust the width (horizontal size) of the screen
image.
PHASE
CLOCK
Choose automatically the proper horizontal position
and vertical position & size of the screen image.
AUTO Adjust
Adjust the color.
COLOR
ADJUST
Adjust the contrast of image, the difference between
light and dark areas on the screen.
CONTRAST
Adjust the brightness of image.
BRIGHTNESS
PICTURE (Analog mode only)
OSD MENU
MISC.
Adjust the OSD. TransparencyTranlucent
Select language for OSD.
LANGUAGE
Adjust the OSD position horizontally (left or right)
and vertically (up or down).
OSD H &V
POS.
Adjust the display OSD Menu.
OSD TIMER
Select powerlight mode(PC/Game/Movie)POWER LIGHT
Reset the screen to the Factory Preset
Display Settings.
RESET
SOUND
Turn the audio sound on or off.
SOUND
Increase or decrease audio volume. VOLUME
OSD

COLOR
FUNCTION (Analog mode only)
English - 9
English - 8
OSD FUNCTIONS WITH USING PC
Choose different preset color temperatures or set your
own customized color parameters.
COLOR TEMP.
Adjust the position of the display horizontally (left or
right) and vertically (up or down).
H. POSITION &
V. POSITION
Remove any horizontal noise and clear or sharpen the
image of characters.
Adjust the width (horizontal size) of the screen
image.
PHASE
CLOCK
Choose automatically the proper horizontal position
and vertical position & size of the screen image.
AUTO Adjust
Adjust the color.
COLOR
ADJUST
Adjust the contrast of image, the difference between
light and dark areas on the screen.
CONTRAST
Adjust the brightness of image.
BRIGHTNESS
PICTURE (Analog mode only)
OSD MENU
MISC.
Adjust the OSD. TransparencyTranlucent
Select language for OSD.
LANGUAGE
Adjust the OSD position horizontally (left or right)
and vertically (up or down).
OSD H &V
POS.
Adjust the display OSD Menu.
OSD TIMER
Select powerlight mode(PC/Game/Movie)POWER LIGHT
Reset the screen to the Factory Preset
Display Settings.
RESET
SOUND
Turn the audio sound on or off.
SOUND
Increase or decrease audio volume. VOLUME
OSD

English - 11
SPECIFICA
SPECIFICATIONS
TIONS
English - 10
SELF DIAGNOSIS
If there is no image, the Self Diagnosis screen will be displayed.
Self Diagnosis function checks if the status of the monitor screen
is No Signal, Out of range or None support.
No Signal screen is displayed when the D-
Sub signal connector is connected but the
status of the monitor is on DPMS mode.
Out of Range screen is displayed when the
applied frequency is under or over normal
range.
Normal range
(Non-interlaced mode only)
H : 30 - 80 KHz
V : 56 - 77 Hz
Check cable screen is displayed when the
signal cable is disconnected.
Panel Size 17-inch(43.2 cm) diagonal
Pixel Pitch 0.264 x 0.264 mm
Viewing Angle 70°(Right/Left)
60°(up/down)
Contrast Ratio 450:1 contrast ratio(typ)
Brightness 250cd/m2brightness(typ)
Color Filter RGB vertical stripe
Synchronization Horizontal 30 - 80 KHz
Vertical 56 - 77 Hz
Video Bandwidth 140MHz
Max Resolution 1280 x 1024@75Hz
Optimal Resolution 1280 x 1024@60Hz
Colors 16M Colors
Display Area 337.9 mm x 270.3 mm
PC Input Signal Sync H/V separate(TTL)
Video 15 pin mini D-sub(Analog RGB)
DVI-D(Digital Visual Interface-Digital)
Audio I/O Stereo Mini Jack Input & Output
Speaker 2W(Left 1W + Right 1W)
Plug and Play VESA DDC Compatible
Power Source 100-240Vac, 50/60Hz(Free Voltage)
Power Consumption 35W
Dimension-W x H x D 386 x 398 x 190 mm(with stand)
386 x 346 x 60 mm(without stand)
Weight-net/gross 5.3/ 7.0 Kg (11.7/15.4 Lbs)
Power Saving EPA, VESA DPMS, Nutek Compliant
Tilt Range 5° forward, 30° backward
Operating Temperature 10 ~ 40°C /50 ~ 104°F
The specification can be changed without any prior notice to improve the quality of the
product.
The LCD panel may have some defective pixels (e.g. slightly light or dark) due to a
characteristic of the LCD panel. But there is no defect in your LCD product itself.

English - 11
SPECIFICA
SPECIFICATIONS
TIONS
English - 10
SELF DIAGNOSIS
If there is no image, the Self Diagnosis screen will be displayed.
Self Diagnosis function checks if the status of the monitor screen
is No Signal, Out of range or None support.
No Signal screen is displayed when the D-
Sub signal connector is connected but the
status of the monitor is on DPMS mode.
Out of Range screen is displayed when the
applied frequency is under or over normal
range.
Normal range
(Non-interlaced mode only)
H : 30 - 80 KHz
V : 56 - 77 Hz
Check cable screen is displayed when the
signal cable is disconnected.
Panel Size 17-inch diagonal
Pixel Pitch 0.264 x 0.264 mm
Viewing Angle 70°(Right/Left)
60°(up/down)
Contrast Ratio 500:1 contrast ratio(typ)
Brightness 270cd/m2brightness(typ)
Color Filter RGB vertical stripe
Synchronization Horizontal 30 - 80 KHz
Vertical 56 - 77 Hz
Video Bandwidth 140MHz
Max Resolution 1280 x 1024@75Hz
Optimal Resolution 1280 x 1024@60Hz
Colors 16M Colors
Display Area 337.9 mm x 270.4 mm
PC Input Signal Sync H/V separate(TTL)
Video 15 pin mini D-sub(Analog RGB)
DVI-D(Digital Visual Interface-Digital)
Audio I/O Stereo Mini Jack Input & Output
Speaker 2W(Left 1W + Right 1W)
Plug and Play VESA DDC Compatible
Power Source 100-240Vac, 50/60Hz(Free Voltage)
Power Consumption 35W
Dimension-W x H x D 386 x 398 x 190 mm(with stand)
386 x 346 x 60 mm(without stand)
Weight-net/gross 4.6/ 6.0 Kg (10.1/13.2 Lbs)
Power Saving EPA, VESA DPMS, Nutek Compliant
Tilt Range 5° forward, 30° backward
Operating Temperature 10 ~ 40°C /50 ~ 104°F
The specification can be changed without any prior notice to improve the quality of the
product.
The LCD panel may have some defective pixels (e.g. slightly light or dark) due to a
characteristic of the LCD panel. But there is no defect in your LCD product itself.
<L750>

English - 12
SPECIFICA
SPECIFICATIONS
TIONS
English - 10
SELF DIAGNOSIS
If there is no image, the Self Diagnosis screen will be displayed.
Self Diagnosis function checks if the status of the monitor screen
is No Signal, Out of range or None support.
No Signal screen is displayed when the D-
Sub signal connector is connected but the
status of the monitor is on DPMS mode.
Out of Range screen is displayed when the
applied frequency is under or over normal
range.
Normal range
(Non-interlaced mode only)
H : 30 - 80 KHz
V : 56 - 77 Hz
Check cable screen is displayed when the
signal cable is disconnected.
Panel Size19-inch diagonal
Pixel Pitch 0.294 x 0.294 mm
Viewing Angle 70°(Right/Left)
60°(up/down)
Contrast Ratio 700:1 contrast ratio(typ)
Brightness 300cd/m2brightness(typ)
Color Filter RGB vertical stripe
Synchronization Horizontal 30 - 80 KHz
Vertical 56 - 77 Hz
Video Bandwidth 140MHz
Max Resolution 1280 x 1024@75Hz
Optimal Resolution 1280 x 1024@60Hz
Colors 16M Colors
Display Area 376.3 mm x 301 mm
PC Input Signal Sync H/V separate(TTL)
Video 15 pin mini D-sub(Analog RGB)
DVI-D(Digital Visual Interface-Digital)
Audio I/O Stereo Mini Jack Input & Output
Speaker 2W(Left 1W + Right 1W)
Plug and Play VESA DDC Compatible
Power Source 100-240Vac, 50/60Hz(Free Voltage)
Power Consumption 35W
Dimension-W x H x D 386 x 398 x 190 mm(with stand)
386 x 346 x 60 mm(without stand)
Weight-net/gross 5.4/ 7.0 Kg (11.9/15.4 Lbs)
Power Saving EPA, VESA DPMS, Nutek Compliant
Tilt Range 5° forward, 30° backward
Operating Temperature 10 ~ 40°C /50 ~ 104°F
The specification can be changed without any prior notice to improve the quality of the
product.
The LCD panel may have some defective pixels (e.g. slightly light or dark) due to a
characteristic of the LCD panel. But there is no defect in your LCD product itself.
<L950>

English - 13
English - 13
CHANGING THE ST
CHANGING THE STAND
AND
F
FACTOR
ACTORY PRESET TIMINGS
Y PRESET TIMINGS
VESA MODES
IBM MODES
MAC MODES
THE OTHERS
VGA 640
X
480@60Hz 31.5 60 Non-interlaced
VGA 640
X
480@72Hz 37.9 72 Non-interlaced
VGA 640
X
480@75Hz 37.5 75 Non-interlaced
SVGA 800
X
600@56Hz 35.2 56 Non-interlaced
SVGA 800
X
600@60Hz 37.9 60 Non-interlaced
SVGA 800
X
600@72Hz 48.1 72 Non-interlaced
SVGA 800
X
600@75Hz 46.9 75 Non-interlaced
XGA 1024
X
768@60Hz 48.4 60 Non-interlaced
XGA 1024
X
768@70Hz 56.5 70 Non-interlaced
XGA 1024
X
768@75Hz 60.0 75 Non-interlaced
SXGA 1280
X
1024@60Hz 64.0 60 Non-interlaced
SXGA 1280
X
1024@75Hz 80.0 75 Non-interlaced
SXGA 1152
X
864@75Hz 67.5 75 Non-interlaced
SXGA 1280
X
960@60Hz 60.0 60 Non-interlaced
EGA 640
X
350@70Hz 31.5 70 Non-interlaced
DOS 720
X
400@70Hz 31.3 70 Non-interlaced
VGA 640
X
480@67Hz 35.0 67 Non-interlaced
SVGA 832
X
624@75Hz 49.7 75 Non-interlaced
SXGA1152
X
870@75Hz68.775Non-interlaced
SXGA 1280
X
1024@70Hz 74.4 70 Non-interlaced
Mode H.Freq (KHz) V.Freq (Hz) Remark
Resolution
(dots
X
lines)
Mode H.Freq (KHz) V.Freq (Hz) Remark
Resolution
(dots
X
lines)
Mode H.Freq (KHz) V.Freq (Hz) Remark
Resolution
(dots
X
lines)
Mode H.Freq (KHz) V.Freq (Hz) Remark
Resolution
(dots
X
lines)
The LCD Monitor has only Non-interlanced modes without flicker.
Removing Original Stand
1. Detach the rear cover of the stand with a screwdriver.
2. Remove the four screws connecting the stand and the body and the
stand is disassembled.
1
2
2
Turn off the monitor and pull out the power cable.
Place a cushion or a soft cloth on the floor and put the product on it with
the front of the monitor facing the floor.

English - 14
English - 14
TROUBLESHOOTING
TROUBLESHOOTING
ATTACHING THE MONITOR WITH THE ARM-STAND(OPTION)
Tighten up screws at the locations
indicated by arrows.
Support
stand Surface for
stand
installation
This monitor’s installation surface is compatible with various kinds
of VESA standard stands.
Hole spacing : 100x100 mm
Screw Length : 8~12 mm
Adjust Clock to set the screen position and adjust
Clock fine until a noise isn’t displayed.
Check if power switch and computer power switch
are in the on position.
Check if the signal cable is correctly connected to
the video card.
Check if the pins of D subconnector are not bent.
Check if the computer is in the power- saving mode.
Check if power switch is in the on position.
Check if the power cord is correctly connected.
Check if the signal cable is suitable to the video card.
Adjust Clock or H&V Center to get the proper
image.
Adjust Contrast and Brightness.
Check the audio cable are correctly connected to the
computer.
Adjust the volume after checking the sound is muted.
Check the audio system in the computer.
Adjust the volume on the OSD Menu.
Adjust the volume of the sound card in the computer.
Symptom
Picture is jitterd.
No picture.
POWER LED is not
lit.
Image is unstable.
Image is not
centered, too small
or too large.
Picture is blurred.
No sound.
Low sound.
Check
S/N:9978641001