DAEWOO Lucoms L2200 LCD WIDE MONITOR User Manual 99786441322
DAEWOO Lucoms Co., Ltd LCD WIDE MONITOR 99786441322
Contents
- 1. Users Manual
- 2. User manual
User manual


1. Read all of these instructions.
2. Save these instructions for later use.
3. Unplug this monitor from the
wall outlet before cleaning. Do not
use liquid cleaners or aerosol
cleaners. Use a damp cloth for
cleaning.
4. Do not use attachments not recommended by
the monitor manufacturer as they may cause
hazards.
5. Do not use this monitor near water, e.g., near a
bathtub, washbowl, kitchen sink, or laundry tub,
in a wet basement, or near a swimming pool, etc.
6. Do not place this monitor on an
unstable cart, stand, or table. The
monitor may fall, causing serious
injury to a child or adult, and
serious damage to the appliance.
7. Slots and openings in the
cabinet and the back or bottom are
provided for ventilation, to ensure
reliable operation of the monitor,
and to protect it from overheating.
These openings must not be blocked or covered.
The openings should never be blocked by
placing the monitor on a bed, sofa, rug, or other
similar surface. This monitor should never be
placed near or over a radiator or heat register.
This monitor should not be placed in a built-in
installation such as a bookcase unless proper
ventilation is provided.
8. This monitor should be operated
only from the type of power source
indicated on the marking label. If
you are not sure of the power
supplied to your home, consult
your monitor dealer or local power company.
9. This monitor is equipped with a
3-wire grounding-type plug, That
is, a plug having a third
(grounding) pin. This plug will
only fit into a grounding-type
power outlet. This is a safety feature. If you are
unable to insert the plug into the outlet, contact
your electrician to replace your obsolete outlet.
Do not defeat the purpose of the grounding-type
plug.
10. Do not allow anything to rest
on the power cord. Do not locate
this monitor where the cord will be
abused by people walking on it.
11. Follow all warnings and instructions marked
on the monitor.
IMPORTANT SAFEGUARDS
12. For added protection for this
monitor during a lightning storm,
or when it is left unattended and
unused for long periods of time,
unplug it from the wall outlet. This
will prevent damage to the monitor and/or the
computer due to lightning and power line surges.
13. Do not overload wall outlets and extension
cords as this can result in fire or electric shock.
14. Never push objects of any kind into this
monitor through cabinet slots, as they may touch
dangerous voltage points or short out parts that
could result in a fire or electric shock. Never spill
liquid of any kind on the monitor.
15. Do not attempt to service this
monitor yourself, as opening or
removing covers may expose you
to dangerous voltages or other
hazards. Refer all servicing to
qualified service personnel.
16. Unplug this monitor from the wall outlet and
refer servicing to qualified service personnel
under the following conditions:
a. When the power cord or plug is damaged or
frayed.
b. If liquid has been spilled into the monitor.
c. If the monitor has been exposed to rain or
water.
d. If the monitor does not operate normally by
following the operating instructions. Adjust only
those controls that are covered by the operating
instructions, as improper adjustment of other
controls may result in damage and will often
require extensive work by a qualified technician
to restore normal operation.
e. If the monitor has been dropped or the cabinet
has been damaged.
f. When the monitor exhibits a distinct change in
performance, this indicates a need for service.
17. When replacement parts are
required be sure the service
technician has used replacement
parts specified by the manufacturer
that have the same characteristics as
the original part. Unauthorized substitutions
may result in fire, electric shock, or other
hazards.
18. Upon completion of any service or repairs to
this monitor, ask the service technician to
perform routine safety checks to determine that
the monitor is safe to operate.

WARNING: FOR CONTINUED SAFETY, REPLACE POWER ADAPTOR ONLY WITH
MANUFACTURER'S RECOMMENDED MODELS
FEDERAL COMMUNICATIONS COMMISSION
RADIO FREQUENCY INTERFERENCE STATEMENT
NOTE : This equipment has been tested and found to comply with the limits for a
Class B digital device, pursuant to Part 15 of the FCC Rules. These limits are
designed to provide reasonable protection against harmful interference in a residential
installation. This equipment generates, uses and can radiate radio frequency energy
and, if not installed and used in accordance with the instructions, may cause harmful
interference to radio communications. However, there is no guarantee that
interference will not occur in a particular installation. If this equipment does cause
harmful interference to radio or television reception, which can be determined by
turning the equipment off and on, the user is encouraged to try to correct the
interference by one or more of the following measures :
- Reorient or relocate the receiving antenna.
- Increase the separation between the equipment and receiver.
- Connect the equipment to an outlet on a circuit different from that to
which the receiver is connected.
- Consult the dealer or an experienced radio or TV technician for help.
CAUTION : Any changes or modifications not expressly approved by the
party responsible for compliance could void the user’s authority to operate the
equipment.
CANADIAN NOTICE
AVIS CANADIEN
This Class B digital apparatus meets all requirements of the Canadian
Interference-Causing Equipment Regulations.
Cet appareil numérique de la Class B respecte toutes les exigences du
Règlement sur le matériel brouilleur du Canada.
European Union Notice
Products with the CE Marking comply with both the EMC Directive (89/336/EEC) and the
the Low Voltage Directive (73/23/EEC) issued by the Commission of the European
Community.
Compliance with these directives implies conformity to the following European Norms (in
brackets are the equivalent international standards):
•EN55022 (CISPR 22) - Electromagnetic Interference
•EN55024 - Immunity Test for ITE Product
•EN60950 (IEC950) - Product Safety
•EN61000-3-2 (IEC555-2) - Power Line Harmonics
As an ENERGY STAR®Partner, DAEWOO Lucoms Co., Ltd. has determined that
thisproduct meets the Energy Star®guidelines for energy efficiency.

DISPOSAL OF USED ELECTRICAL & ELECTRONIC EQUIPMENT
The meaning of the symbol on the product, its accessory or packaging indicates that this
product shall not be treated as household waste. Please, dispose of this equipment at
your applicable collection point for the recycling of electrical & electronic equipments
waste. In the European Union and Other European countries which there are separate
collection systems for used electrical and electronic product. By ensuring the correct
disposal of this product, you will help prevent potentially hazardous to the environment
and to human health, which could otherwise be caused by unsuitable waste handling of
this product. The recycling of materials will help conserve natural resources. Please do
not therefore dispose of your old electrical and electronic equipment with your household
waste. For more detailed information about recycling of this product, please contact your
local city office, your household waste disposal service or the shop where you purchased
the product.
RoHS Compliant

English - 1
CONTENTS
CONTENTS
Introduction ............................................................................. 2
Product Features ................................................................. 3
Setup ......................................................................................... 4
Stand Assembling Procedures ............................................ 4
Connecting the 15 Pin Signal Cable and Power Cord ......... 4
Operation & Adjustment ....................................................... 6
Specifications ......................................................................... 13
Factory Preset Timings ......................................................... 14
Changing the Stand ............................................................... 15
Troubleshooting ..................................................................... 17

English - 2
This manual explains how to correctly install, operate and get the
best performance from your monitor. Please read this user’s
guide carefully before installing your monitor, then keep it near
your monitor for quick reference.
First, please check that the contents of the box corresponds with
the following checklist :
• TFT LCD monitor
• Power cord
• 15 pin signal cable
• User’s guide
• Audio Cable (Optional)
• DVI Cable (Optional)
If any item is missing or damaged, please contact your dealer.
Please keep the box and packing materials so that you may
properly store or transport your monitor.
INTRODUCTION
INTRODUCTION

English - 3
PRODUCT FEATURES
The monitor is designed for use in a small work area or for
those who need more work space on the desk.
The convenient and user-friendly on-screen display allows for
easy and accurate adjustments of screen size, position and
screen color.
The monitor complies with the VESA Display Data Channel
(DDC) specification for Plug and Play compatibility.
Advanced microcircuitry makes setup and configuration fast
and effortless.
The monitor features Advanced Color Controls for fine-tuning
to meet your own personal tastes or application requirements.
Use the on-screen controls to adjust the color temperature,
RGB gain value for the best possible screen color and intensity.
Press the menu button and activate the Self-Diagnosis menu to
determine whether your monitor is functioning normally, not
receiving a signal or is receiving a signal that is out of scanning
range.
Activate the higher refresh rates of the monitor to stabilize the
screen and eliminate the annoying flicker that contributes to
eye-strain and headaches.
The monitor supports the optimal display performance with
1680x1050 at 60Hz.
With the POWER LIGHT function added,you can enjoy the
bright screen for movie or any other multimedia utilization.

English - 4
SETUP
SETUP
The monitor is packed with stand and main body separated.
Please join the stand with the main body before use.
Put some smooth pad or cloth on the
level surface and place the monitor
on it with the face downward.
Join the stand with the metal
protrusion from the bottom of the
monitor’s main body.
Tighten the screw fully at the
bottom of the stand by turning it
clockwise three to four turns.
※l After fully tightening the screw, bend the
knob of the screw onto the bottom of the
stand.
l When disassembling the stand, please follow the procedure of assembling
in reverse order.
Caution : Incomplete tightening of the
screw may cause the
monitor unstable.
1
3
2
Stand Assembling Procedures

English - 5
CONNECTING THE 15 PIN SIGNAL CABLE AND POWER CORD
①Turn off the computer and monitor.
②Connect the 15 pin signal cable to the output port of the video card in
your computer and monitor.
③Connect the DVI cable to the output port of the video card in your
computer and monitor. (Optional)
④Connect the audio cable to the output port of the sound card in your
computer. (Optional)
⑤Plug the power cord into the AC receptacle located on the back of the
monitor.

English - 6
CONTROL PANEL
OPERA
OPERATION & ADJUSTMENT
TION & ADJUSTMENT
*
( ) : Hot Key
Switches the monitor on
and off.
Shows both normal operation
and power management status
with power indicator light.
POWER Indicator POWER
2
3
4
1
Moves cursor to the right or
low window in the OSD
window and increases the
value of any selected function.
While the OSD screen is off
-
In
case of the model where the
speaker is had built-in, you can
adjust the volume directly.
-
In
case
of the model where the
speaker is not had built-in, you
can adjust the brightness directly
Moves cursor to the left or high window in
the OSD window and decreases value of
any selected function.
While the OSD screen is off
-
In
case of the model where the
speaker is had built-in, you can
adjust the volume directly.
-
In
case
of the model where the
speaker is not had built-in, you can
adjust the brightness directly
*
( )
( )
POWER LIGHT
MENU
8
6
While the OSD screen is off,
you can adjust the screen
brightness according to each
situation.
SELECT
5
Moves from top menu to sub
menu in the OSD window and
opens the function window for
the selected icon.
Turns the OSD window on.
Turns the OSD (On-Screen
Display) window off and moves
from sub menu to top menu in
the OSD window.
AUTO
7
Launches the AUTO
TRACKING function directly.
*
( )
*
( )
*

English - 7
Sound icon will be displayed only
for Built in speaker model.
COLOR
PICTURE
FUNCTION
OSD MENU
LANGUAGE
SOUND
BRIGHTNESS
CONTRAST
COLOR TEMP.
BRIGHTNESS
CONTRAST
COLOR TEMP.
KEY PROCESS

English - 8
HOT KEY
In case of the model where the speaker is had
built-in, you can adjust the volume directly
before use the OSD menu.
In case of the model where the speaker is not
had built-in, you can adjust the brightness
directly before use the OSD menu.
When there is no OSD, if you press this
AUTO button, you can use the best display
performance fit for a current mode.
The screen will be brightened progressively by
10%. If you carry out general PC works such
as document edition on the Movie mode,you
may shorten the life span of LCD panel.
Thus,it is recommended to verify the selected
mode before use.

English - 9
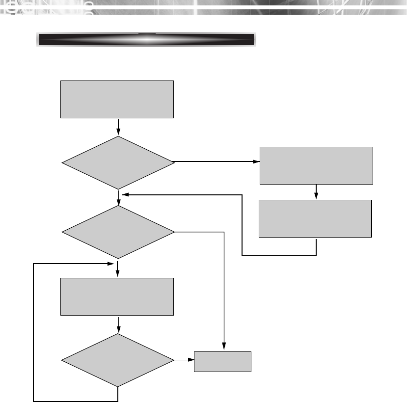
ADJUSTMENT PROCEDURE
Adjust the CLOCK control.
Perform the AUTO
POSITION.
Perform the Auto
tracking
Is the H.SIZE proper?
Is the noise displayed on
the screen?
Adjust the CLOCK FINE
until the screen is
cleared.
Is the noise displayed on
the screen yet?
Yes
Yes
No
No
End
Yes

English - 10
COLOR
FUNCTION
OSD FUNCTIONS WITH USING PC
Choose different preset color temperatures or set your
own customized color parameters.
COLOR TEMP.
Adjust the position of the display horizontally (left or
right) and vertically (up or down).
H. POSITION &
V. POSITION
Remove any horizontal noise and clear or sharpen the
image of characters.
Adjust the width (horizontal size) of the screen
image.
PHASE
CLOCK
Selects input signal in order.
DIGITL /ANALOG
SIGNAL SOURCE
Adjust the contrast of image, the difference between
light and dark areas on the screen.
CONTRAST
Adjust the brightness of image.
BRIGHTNESS
PICTURE
Choose automatically the proper horizontal position
and vertical position & size of the screen image.
AUTO ADJUST
Select powerlight mode(PC/Game/Movie)
POWER LIGHT
Reset the screen to the Factory Preset Display
Settings.
RESET
Display horizontally and vertically frequency of
monitor.
INFORMATION

English - 11
OSD MENU
LANGUAGE
Adjust the OSD. Transparency
TRANSLUCENT
Adjust the OSD position horizontally (left or right)
and vertically (up or down).
OSD H &
V POSITION
Adjust the display OSD Menu.
OSD TIME
Select language for OSD
LANGUAGE
SOUND
Turn the audio sound on or off.
MUTE
Increase or decrease audio volume. VOLUME
Select the aspect ratio. (WIDE/AUTO/4:3)
WIDE
Regardless of input signal, wide screen output
is automatically made.
AUTO Screen output is made according to input signal.
It's not a defect if black strips are shown on
both sides of the screen when 4:3 input signal
comes in. There's change for 16:9 or 16:10
signals.
4:3
Regardless of input signal, 4:3 screen will be shown.
* Some graphic cards may not support perfectly.
ASPECT RATIO

English - 12
SELF DIAGNOSIS
If there is no image, the Self Diagnosis screen will be displayed.
Self Diagnosis function checks if the status of the monitor screen
is No Signal, Out of range or None support.
No Signal screen is displayed when the D-
Sub signal connector is connected but the
status of the monitor is on DPMS mode.
Out of Range screen is displayed when the
applied frequency is under or over normal
range.
Normal range
(Non-interlaced mode only)
H : 30 - 80 KHz
V : 56 - 77 Hz
Check cable screen is displayed when the
signal cable is disconnected.

English - 13
Panel Size 22-inch (55.88cm) diagonal
Pixel Pitch 0.282(H)mm x 0.282(V)mm
Viewing Angle 160°(H)
160°(V)
Contrast Ratio 1000:1 contrast ratio (typ)
Brightness 300cd/m2brightness (typ)
Response Time 5msec
Color Filter RGB vertical stripe
Synchronization Horizontal 30 - 80 KHz
Vertical 56 - 77 Hz
Video Bandwidth 165 MHz
Max Resolution 1680 x 1050@ 60Hz
Optimal Resolution 1680 x 1050 @ 60Hz
Colors 16.7 M Colors
Display Area 473.76(H)mm x 296.1(V)mm
PC Input Signal Sync H/V separate (TTL)
Video 15 pin mini D-sub(Analog RGB)
DVI-D (Optional)
Speaker Max. Output Left 3W + Right 3W
Plug and Play VESA DDC Compatible
Power Source 100 - 240 Vac
Power Consumption 50 W
Dimension-W x H x D
523(W) x 420(H) x 156(D) mm(with stand)
523(W) x 367(H) x 66(D) mm(without stand)
Weight-net/gross 6.5Kg / 8.7Kg (14.3 lbs/19.2 lbs)
Power Saving EPA, VESA DPMS, Nutek Compliant
Tilt Range 5° forward, 30° backward
Operating Temperature 10 ~ 40°C /50 ~ 104°F
<22 inch>
The LCD panel may have some defective pixels (e.g. slightly light or dark) due to a
characteristic of the LCD panel. But there is no defect in your LCD product itself.
The specification can be changed without any prior notice to improve the quality of the product.
SPECIFICA
SPECIFICATIONS
TIONS

English - 14
F
FACTOR
ACTORY PRESET TIMINGS
Y PRESET TIMINGS
The LCD Monitor has only Non-interlanced modes without flicker.
IBM Mode
The Others
640 X 480@60Hz 31.5 60 Non-interlaced
640 X 480@72Hz 37.9 72 Non-interlaced
640 X 480@75Hz 37.5 75 Non-interlaced
800 X 600@56Hz 35.2 56 Non-interlaced
800 X 600@60Hz 37.9 60 Non-interlaced
800 X 600@72Hz 48.1 72 Non-interlaced
800 X 600@75Hz 46.9 75 Non-interlaced
1024 X 768@60Hz 48.4 60 Non-interlaced
1024 X 768@70Hz 56.5 70 Non-interlaced
1024 X 768@75Hz 60.0 75 Non-interlaced
1280 X1024@60Hz 64.0 60 Non-interlaced
1280 X1024@75Hz 80.0 75 Non-interlaced
1152 X 864@75Hz 67.5 75 Non-interlaced
1280 X 960@60Hz 60.0 60 Non-interlaced
1440 x 900@60Hz 55.935 60 Non-interlaced
1680 x 1050@60H 65.290 60 Non-interlaced
640 X 350@70Hz 31.5 70 Non-interlaced
720 X 400@70Hz 31.3 70 Non-interlaced
640 X 480@67Hz 35.0 67 Non-interlaced
832 X 624@75Hz 49.7 75 Non-interlaced
1152 X 870@60Hz 68.7 75 Non-interlaced
1280 X1024@70Hz 74.4 70 Non-interlaced
Mac. Mode
VGA Mode
Resolution H.Freq(KHz) V.Freq(Hz) Remark
Resolution H.Freq(KHz) V.Freq(Hz) Remark
Resolution H.Freq(KHz) V.Freq(Hz) Remark
Resolution H.Freq(KHz) V.Freq(Hz) Remark

English - 15
Removing Original Stand
1. Detach the rear cover of the stand with a screwdriver.
2. Remove the four screws connecting the stand and the body and the
stand is disassembled.
Turn off the monitor and pull out the power cable.
Place a cushion or a soft cloth on the floor and put the product on it with
the front of the monitor facing the floor.
CHANGING THE ST
CHANGING THE STAND
AND

English - 16
ATTACHING THE MONITOR WITH THE ARM-STAND(OPTION)
Support
stand
This monitor’s installation surface is compatible with various kinds
of VESA standard stands.
Hole spacing : 100x100 mm
Screw Length : 8~12 mm
Tighten up screws at the
locations indicated by arrows.
Surface for
stand
installation

English - 17
TROUBLESHOOTING
TROUBLESHOOTING
Adjust Clock to set the screen position and adjust
Clock fine until a noise isn’t displayed.
Check if power switch and computer power switch
are in the on position.
Check if the signal cable is correctly connected to
the video card.
Check if the pins of D subconnector are not bent.
Check if the computer is in the power- saving mode.
Check if power switch is in the on position.
Check if the power cord is correctly connected.
Check if the signal cable is suitable to the video card.
Adjust Clock or H&V Center to get the proper
image.
Keep the devices that may cause electrical
interference away from the monitor.
See the FCC information at the front cover of the
manual.
Adjust Contrast and Brightness.
Symptom
Picture is jitterd.
No picture.
POWER LED is not
lit.
Image is unstable.
Image is not
centered, too small
or too large.
Picture bounces or a
wave pattern is
present in the
picture.
Picture is blurred.
Check

MEMO
MEMO
S/N:9978641322