Dell 3110Cn Color Laser Printer Users Manual User's Guide
2014-11-13
: Dell Dell-3110Cn-Color-Laser-Printer-Users-Manual-113568 dell-3110cn-color-laser-printer-users-manual-113568 dell pdf
Open the PDF directly: View PDF
.
Page Count: 451 [warning: Documents this large are best viewed by clicking the View PDF Link!]
- Dell™ Color Laser Printer 3110cn User's Guide
- Finding Information
- Dell Printer Configuration Web Tool
- About Your Printer
- Installing the Print Cartridges
- Connecting Your Printer
- Enterprise Console Management Modules
- Installing Optional Modules
- Print Media Guidelines
- Loading Print Media
- Operator Panel
- Printer Settings
- Understanding Printer Menus
- Understanding Your Printer Software
- Printing
- Setting Up for Shared Printing
- Understanding Fonts
- Understanding Printer Messages
- Clearing Jams
- Troubleshooting
- Printing With Web Services for Devices (WSD)
- Maintaining Your Printer
- Removing Options
- Printer Specifications
- Printing With UX Filter (UNIX/Linux)
- Printing With CUPS (Linux)
- Safety and Regulatory Information
- Appendix

Dell™ Color Laser Printer 3110cn User's Guide
Notes, Notices, and Cautions
Click the links to the left for information on the features, options, and operation of your printer. For
information on other documentation included with your printer, see "Finding Information."

1
Standard 250-sheet tray
2
Optional 550-sheet feeder
NOTE: Your printer allows for a maximum of 3 trays
(standard 250-sheet tray, optional 550-sheet feeder,
and multipurpose feeder).
3
Multipurpose feeder
4
Side button
5
Belt unit
6
Front cover
NOTE: The front cover opens by pushing the side
button.
7
Optional duplexer
8
Operator panel
9
Power switch
10
Control board
11
Control board cover
To order replacement print cartridges or supplies from Dell:
Double-click the icon on your desktop.1.
Visit Dell's website, or order Dell printer supplies by phone.2.
www.dell.com/supplies
For best service, have your Dell printer Service Tag available.
For help locating your Service Tag number, see "Express Service Code and Service Tag number."
Notes, Notices, and Cautions
NOTE: A NOTE indicates important information that helps you make better use of your printer.

NOTICE: A NOTICE indicates either potential damage to hardware or loss of data and tells you how
to avoid the problem.
CAUTION: A CAUTION indicates a potential for property damage, personal injury, or death.
Information in this document is subject to change without notice.
© 2007 Dell Inc. All rights reserved.
Reproduction in any manner whatsoever without the written permission of Dell Inc. is strictly forbidden.
Trademarks used in this text: Dell and the DELL logo are trademarks of Dell Inc.; Microsoft and Windows are
registered trademarks of Microsoft Corporation; Macintosh, MacOS, EtherTalk and TrueType are trademarks
of Apple Inc., registered in the U.S. and other countries; AppleTalk is a registered trademark of Apple Inc.,
registered in the U.S. and other countries;UNIX is a registered trademark of The Open Group in the United
States and other countries; Red Hat and RPM are trademarks or registered trademarks of Red Hat Inc. in the
United States and other countries; Linux is a trademark or registered trademark of Linus Torvalds in the
United States and other countries; The Common UNIX Printing System, CUPS, and the CUPS logo are the
trademarks of Easy Software Products; PCL is a registered trademark of Hewlett-Packard in the United
States; ENERGY STAR is a registered trademark of the U.S. Environmental Protection Agency. As an ENERGY
STAR Partner, Dell Inc. has determined that this product meets the ENERGY STAR guidelines for energy
efficiency.
As for libtiff
Copyright © 1988-1997 Sam Leffler
Copyright © 1991-1997 Silicon Graphics, Inc.
THE SOFTWARE IS PROVIDED "AS-IS" AND WITHOUT WARRANTY OF ANY KIND, EXPRESS, IMPLIED OR
OTHERWISE, INCLUDING WITHOUT LIMITATION, ANY WARRANTY OF MERCHANTABILITY OR FITNESS FOR A
PARTICULAR PURPOSE.
IN NO EVENT SHALL SAM LEFFLER OR SILICON GRAGHICS BE LIABLE FOR ANY SPECIAL, INCIDENTAL,
INDIRECT OR CONSEQUENTIAL DAMAGES OF ANY KIND, OR ANY DAMAGES WHATSOEVER RESULTING FROM
LOSS OF USE, DATA OR PROFITS, WHETHER OR NOT ADVISED OF THE POSSIBILITY OF DAMAGE, AND ON
ANY THEORY OF LIABILITY, ARISING OUT OF OR IN CONNECTION WITH THE USE OR PERFORMANCE OF
THIS SOFTWARE.
This software uses the Independent JPEG Group's JPEG software library. Other trademarks and trade names
may be used in this document to refer to either the entities claiming the marks and names or their products.
Dell Inc. disclaims any proprietary interest in trademarks and trade names other than its own.

UNITED STATES GOVERNMENT RESTRICTED RIGHTS
This software and documentation are provided with RESTRICTED RIGHTS. Use, duplication or disclosure by
the Government is subject to restrictions as set forth in subparagraph (c)(1)(ii) of the Rights in Technical
Data and Computer Software clause at DFARS 252.227-7013 and in applicable FAR provisions: Dell Inc., One
Dell Way, Round Rock, Texas, 78682, USA.
This equipment has been tested and found to comply with the limits for a Class B digital device, pursuant to
Part 15 of the FCC rules.
August 2007 Rev. A02

Finding Information
What are you looking
for?
Find it here
· Drivers for my printer
· My User's Guide
Drivers and Utilities CD
The Drivers and Utilities CD contains documentation and drivers for your printer.
You can use the CD to uninstall/reinstall drivers or access your documentation.
Readme files may be included on your CD to provide last-minute updates about
technical changes to your printer or advanced technical reference material for
experienced users or technicians.
· Safety information
· How to use my printer
· Warranty information
Owner's Manual
CAUTION: Read and follow all safety instructions in your Owner's
Manual prior to setting up and operating your printer.
How to set up my
printer
Setup diagram
Troubleshooting Guide
Troubleshooting Guide:
- User Settings
- Configuration
- Troubleshooting Instructions
- Other Problems
Express Service Code
and Service Tag number

Express Service Code
and Service Tag number
The Express Service Code and Service Tag numbers are located inside the front
door of your printer.
· Latest drivers for my
printer
· Answers to technical
service and support
questions
· Documentation for my
printer
Dell Support Website
The Dell Support Website provides several online tools, including:
· Solutions - Troubleshooting hints and tips, articles from technicians, and
online courses
· Upgrades - Upgrade information for components, such as memory
· Customer Care - Contact information, order status, warranty, and repair
information
· Downloads - Drivers
· Reference - Printer documentation and product specifications
You can access Dell Support at support.dell.com. Select your region on the
WELCOME TO DELL SUPPORT page, and fill in the requested details to access
help tools and information.

Dell Printer Configuration Web Tool
Using the Dell Printer Configuration Web Tool
One of the features of the Dell Printer Configuration Web Tool is the E-Mail Alert Setup, which sends
you, or the key operator, an e-mail when the printer needs supplies or intervention.
If you fill out printer inventory reports requiring the asset tag number of all of the printers in your area, use
the Printer Information feature in the Dell Printer Configuration Web Tool . Just type the IP address of
each printer on the network to display the asset tag number.
The Dell Printer Configuration Web Tool feature also lets you change printer settings and keep track of
printing trends. If you are a network administrator, you can easily copy the printer's settings to one or all
printers on the network – right from your Web browser.
To launch the Dell Printer Configuration Web Tool , just type your network printer's IP address in your
Web browser.
If you do not know what your printer's IP address is, print a printer settings page, which lists the IP address:
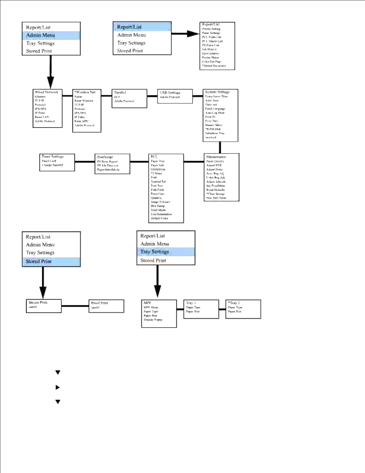
Press Menu .1.
Press until Report/List appears, and then press .2.
3.

1.
2.
Printer Setting is displayed. Press .3.
The printer settings page is printed.
If the IP address shows 0.0.0.0 (the factory default), an IP address has not been assigned. To assign one
for your printer, see "Assign an IP Address ."
Use the Dell Printer Configuration Web Tool for:
Printer Status
Get immediate feedback on printer supply status. When print cartridge is running low, click the Order
Supplies link on the first screen to order additional print cartridges.
Printer Jobs
The Printer Jobs menu contains information on Job List page and Completed Jobs page.
These pages show the details of the status regarding each protocol or the print jobs.
Printer Settings
Change printer settings and view the operator panel remotely.
Print Server Settings
Use the Print Server Settings menu to set the type of printer interface and necessary conditions for
communications.
Copy Printer Settings
Quickly copy the printer's settings to another printer or printers on the network just by typing each printer's
IP address.
NOTE: You must be a network administrator to use this feature.
Print Volume
Keep track of printing trends, such as paper usage and types of jobs being printed, and limit which users use
the color mode and the maximum number of pages they can print.
Printer Information
Get the information you need for service calls, inventory reports, or the status of current memory and engine
code levels.

Tray Settings
Get the information about the paper type and size for each tray.
E-Mail Alert
Receive an e-mail when the printer needs supplies or intervention. Type your name or the key operator's
name in the e-mail list box to be notified.
Set Password
Lock the operator panel with a password so that other users don't inadvertently change the printer settings
you selected.
NOTE: You must be a network administrator to use this feature.
Online Help
Click Online Help to visit the Dell web page, and see the User's Guide on that page to verify configured
settings.
Order Supplies at:
www.dell.com/supplies
Contact Dell Support at:
support.dell.com
Using the Dell Printer Configuration Web Tool
Environment Settings for Web Browsers
Dell recommends configuring the environment settings for your Web browsers, before using the Dell Printer
Configuration Web Tool .
NOTE: The EWS pages may be displayed unreadable if you browse the pages that were configured by
using the browser of which language setting is different with your browser's.
For Internet Explorer 6.0/7.0
Setting Up the Display Language
1.
2.

Select Internet Options from Tools on the menu bar.1.
Select Languages in the General tab.2.
Specify the display language in order of preference in the Language in order of preference list.3.
For example:
Italian (Italy) [it]
Spanish (Traditional Sort) [es]
German (Germany) [de]
French (France) [fr]
English [en] or English (United States) [en-us]
Setting the Printer's IP Address to Non-proxy
Select Internet Options from Tools on the menu bar.1.
Select Proxy server under LAN Settings in the Connections tab.2.
Do either of the following.
Clear the Use a proxy sever for you LAN check box.
Click Advanced , and then specify the printer's IP address in the Do not use proxy server for
addresses beginning with field under Exceptions .
3.
When you have finished setting the language and proxy, type http://nnn.nnn.nnn.nnn/ (the printer's IP
address) in the URL entry field of the browser to activate the Dell Printer Configuration Web Tool .
For Netscape Communicator 7.1
Setting Up the Display Language
Select Preferences from Edit on the menu bar.1.
Select Languages under the Navigator group.2.
Specify the display language in order of preference in the Language in order of preference list.3.
For example:
English [en] or English/United States [en-us]
German [de]
French [fr]
Italian [it]
Spanish [es]
Setting the Printer's IP Address to Non-proxy
Select Preferences from Edit on the menu bar.1.
Select Proxies under Advanced of the Navigator group.2.
3.

1.
2.
Select either Direct connection to the Internet or Manual proxy configuration .
When you select Manual proxy configuration , specify the printer's IP address in the No Proxy for:
box.
3.
When you have finished setting the language and proxy, type http://nnn.nnn.nnn.nnn/ (the printer's IP
address) in the URL entry field of the browser to activate the Dell Printer Configuration Web Tool .
For Firefox 1.5 or Later
Setting Up the Display Language
Select Options from Tools on the menu bar.1.
Click Advanced on the Options dialog box.2.
Click Edit Languages in the General tab.3.
Specify the display language in order of preference in the Language in order of preference list.4.
For example:
English [en] or English/United States [en-gb]
Italian [it]
Spanish [es]
German [de]
French [fr]
Setting the Printer's IP Address to Non-proxy
Select Options from Tools on the menu bar.1.
Click General on the Options dialog box.2.
Click Connection Settings .3.
Do one of the following.
"Select the Direct connection to the Internet check box.
"Select the Auto-detect proxy settings for this network check box
"Select the Manual proxy configuration check box, and then enter the printer's IP address in
the No Proxy for edit box.
"Select the Automatic proxy configuration URL check box
4.
When you have finished setting the language and proxy, type http://nnn.nnn.nnn.nnn/
(the printer's IP address) in the URL entry field of the browser to activate the Dell Printer
Configuration Web Tool .

Page Display Format
The layout of the page is divided into three sections.
Top Frame
Located at the top of all pages is the Top Frame. When Dell Printer Configuration Web Tool is activated,
the current status and specifications of the printer are displayed in the Top Frame on every page.
The following items are displayed in the Top Frame.
Dell Color
Laser 3110cn
Displays the printer product name.
IP Address:
Displays the printer's IP address.
Location:
Displays the printer's location. The location can be changed in Basic Information on
the Print Server Settings page.
Contact
Person:
Displays the printer's administrator's name. The name can be changed in the Basic
Information on the Print Server Settings page.
Printer
Console
Displays the status of the printer operator panel display and indicators. This is
automatically refreshed at the set interval. The interval can be changed in the Basic
Information on Print Server Settings page.
Help
Links to the Dell web page. See the User's Guide on that page.
Printer Bitmap
Shows the printer bitmap. The Printer Status menu appears in the Right Frame by
clicking the image.
Left Frame
Located at the left side of all pages is the Left Frame. The titles of menus displayed in the Left Frame are
linked to corresponding menus and pages. You can go to the corresponding page by clicking their characters.
The following menus are displayed in the Left Frame.

Printer Status
Links to the Printer Status menu.
Printer Jobs
Links to the Printer Jobs menu.
Printer Settings
Links to the Printer Settings Report menu.
Print Server Settings
Links to the Print Server Reports menu.
Copy Printer Settings
Links to the Copy Printer Settings menu.
Print Volume
Links to the Print Volume menu
Printer Information
Links to the Printer Status menu.
Tray Settings
Links to the Tray Settings menu.
E-Mail Alert
Links to the Print Server Settings menu.
Set Password
Links to the Other Features menu.
Online Help
Links to the Dell web page. See the User's Guide on that page.
Order Supplies at:
Links to the Dell web page.
Contact Dell Support at:
Links to the Dell support page.
Web address: http://support.dell.com/
Right Frame
Located at the right side of all pages is the Right Frame. The contents of the Right Frame correspond to the
menu that you select in the Left Frame. For details on the items displayed in the Right Frame, see "Details of
Menu Items ."
Buttons on the Right Frame
Refresh Button
Receives the current printer configuration and updates the latest information in the Right Frame.
Apply New Settings Button
Submits new settings made on the Dell Printer Configuration Web Tool to the printer. The old printer
settings will be replaced by the new settings.
Restart printer to apply new settings Button
Submits new settings made on the Dell Printer Configuration Web Tool to the printer and reboots the
printer. The old printer settings will be replaced by the new settings.
Restore Settings Button
Restores the old settings from before changes made. New settings will not be submitted to the printer.
Changing the Settings of Menu Items

Some menus allow you to change the printer settings through the Dell Printer Configuration Web Tool .
When you are accessing these menus, the authentication dialog appears on the screen. Type a user name
and password for the printer's administrator by following the prompts displayed in the dialog box.
The default user name is admin , and the default password is left blank (NULL). You can change only the
password in the Set Password page in the Print Server Settings menu. The user name cannot be
changed. See "Set Password " for more information.
Details of Menu Items
"Printer Status "
"Printer Status "
"Printer Events "
"Printer Information "
"Printer Jobs "
"Job List "
"Completed Jobs "
"Printer Settings "
"Printer Settings Report "
"Menu Settings "
"Reports "
"Printer Settings "
"System Settings "
"Parallel Settings "
"Network Settings "*4
"USB Settings "*4
"PCL Settings "
"PS Settings "*4
"Panel Settings "
"Printer Maintenance "
"Paper Density "
"Adjust BTR "
"Adjust Fuser "
"Auto Registration Adjustment "
"Color Registration Adjustments "
"Adjust Altitude "
"Reset Defaults "
"Clear Storage "*1

"Non-Dell Toner "
"Initialize PrintMeter "
"Web Link Customization "
"Print Server Settings "
"Print Server Reports "
"Print Server Setup Page "
"NetWare Setup Page "*2
"E-Mail Alert Setup Page "
"Print Server Settings "
"Basic Information "
"Port Settings "
"Wireless LAN "*3
"TCP/IP "
"NetWare "*2
"SMB "*2
"AppleTalk "*3
"E-Mail Alert "
"Bonjour (mDNS) "*4
"SNMP "
"Other Features "
"Set Password "
"Security "
"IPsec "*2
"Reset Print Server "
"Copy Printer Settings "
"Copy Printer Settings "
"Copy Printer Settings Report "
"Print Volume "
"Print Volume "
"Dell ColorTrack "
"Tray Settings "
"Tray 1 Paper Type "
"Tray 1 Paper Size "
"Tray 1 Custom Size - Y "
"Tray 1 Custom Size - X "

"Tray 2 Paper Type "*5
"Tray 2 Paper Size "*5
"Tray 2 Custom Size - Y "*5
"Tray 2 Custom Size - X "*5
"MPF Mode "
"Display Popup "
"MPF Paper Type "
"MPF Paper Size "
"MPF Custom Size - Y "
"MPF Custom Size - X "
*1 This item is only available when the RAM disk is set to on.
*2 This item is only available when the optional multi protocol card is installed.
*3 This item is only available when the optional wireless printer adapter is installed.
*4 This item is only available with the printer using the postscript driver.
*5 This item is only available when the optional 550-sheet feeder is installed.
Printer Status
Use the Printer Status menu to check the status of consumables, hardware, and specifications of the
printer.
The following pages are displayed in the Printer Status menu.
Printer Status
Purpose:
To check the status of remaining consumables and trays.
Values:

Cyan Cartridge Level
Magenta Cartridge Level
Yellow Cartridge Level
Black Cartridge Level
Displays the percent of toner remaining in each print cartridge. When a
cartridge is empty, a message appears. The text Print Cartridge is
linked to the Dell Printer Supplies website.
Consumables
Status
n%
Indicates the toner remaining in each print cartridge as %. "n" is a
number.
Empty
Indicates that consumables are used up.
Paper Trays
Status
OK
Indicates that there is some paper in the tray but the quantity is
unknown.
Add
Paper
Indicates that there is no paper in the tray.
Capacity
Displays the maximum capacity of the paper tray.
Size
Displays the size of paper in the tray.
Output Tray
Status
OK
Indicates that the tray is available.
Full
Indicates that the tray is not available.
Capacity
Displays the maximum capacity of the paper tray.
Cover
Status
Closed
Indicates that the cover is closed.
Open
Indicates that the cover is open.
Printer Type
Displays the type of printing for the printer. Color Laser is displayed
normally.
Printing Speed
Displays the printing speed for the printer.
Printer Events
Purpose:
When printer faults occur such as running out of paper or running out of print cartridge , the details of all
alerts or indications of faults are displayed in the Printer Events page.
Values:
Location
Displays the location where the printer fault occurred.
Details
Displays the details of the printer fault.
Printer Information
Purpose:
To verify the printer details such as hardware configuration and software version. This page can also be
displayed by clicking Printer Information in the Left Frame.

Values:
Dell Service Tag Number
Displays Dell's service tag number.
Asset Tag Number
Displays the printer's asset tag number.
Printer Serial Number
Displays the printer's serial number.
Memory Capacity
Displays the memory capacity.
Processor Speed
Displays the processing speed.
Printer Revision Levels
Firmware Version
Displays the revision date (revision level).
Network Firmware Version
Displays the revision date (revision level).
Printer Jobs
The Printer Jobs menu contains information on the Job List and Completed Jobs pages. These pages
show the details of the status regarding each protocol or the print jobs.
Job List
Purpose:
To confirm the print jobs that are being processed. Click the Refresh button to update the screen.
Values:
ID
Displays the job id.
Job Name
Displays the file name of the job being printed.
Owner
Displays the job owner's name.
Host Name
Displays the name of the host computer.
Job Status
Displays the status of the job being printed.
Host I/F
Displays the status of the host interface.
Job Submitted Time
Displays the date the print job was submitted.
Completed Jobs
Purpose:
To check the completed print jobs. Up to the last 22 print jobs are displayed. Click the Refresh button to
update the screen.
Values:

Id
Displays the job id.
Job Name
Displays the file name of the completed print job.
Owner
Displays the job owner's name.
Host Name
Displays the name of the host computer.
Output Result
Displays the status of completed print jobs.
Impression Number
Displays the number of pages in the print job.
No. of Sheets
Displays the number of sheets in the print job.
Host I/F
Displays the status of the host interface.
Job Submitted Time
Displays the date the print job was submitted.
Printer Settings
Use the Printer Settings menu to display the printer settings report and to configure printer settings.
The following tabbed pages are displayed at the top of the Right Frame.
Printer Settings Report
The Printer Settings Report tab includes the Menu Settings and Reports pages.
Menu Settings
Purpose:
To display the current settings of the operator panel menus.
Values:
System Settings
Power Saver
Timer Mode 1 *1
Displays the amount of time before the printer enters the power
saver timer mode 1 after it finishes a print job.
Power Saver
Timer Mode 2 *1
Displays the amount of time before the printer enters the power
saver timer mode 2 after it finishes a print job.
Alert Tone
Displays whether the printer sounds an alarm when an error
occurs.
Time-Out
Displays specify the amount of time the printer waits to receive
additional bytes of data from the computer.
Panel Language
Displays the language of the text on the operator panel screen.
Auto Log Print
Displays whether the printer outputs logs automatically.
Print ID
Displays a location where the user ID is printed.

Print Text
Displays whether the printer outputs PDL data, which is not
supported by the printer, as text when the printer receives it.
Banner Sheet
Insert Position
Displays the position of banner sheet.
Banner Sheet
Specify Tray
Displays the tray in which the banner sheet is loaded.
RAM Disk
Displays whether to allocate memory to the RAM disk file
system for the Secure Print and Proof Print features.
This item is only available when the 256 MB, or higher, optional
memory card is installed.
Substitute Tray
Displays whether or not to use another size paper when the
paper that is loaded in the specified tray does not match the
paper size settings for the current job.
mm/inch
Displays the measurement unit on the operator panel screen.
Parallel Settings
ECP
Displays the ECP communication mode of the parallel interface.
Adobe Protocol
Displays PostScript communication protocol for each interface.
Network Settings
Adobe Protocol
Displays PostScript communication protocol for each interface.
USB Settings
Adobe Protocol
Displays PostScript communication protocol for each interface.
PCL Settings
Paper Tray
Displays the input tray.
Paper Size
Displays the default paper size.
Custom Size - Y
Displays the length of paper.
Custom Size - X
Displays the width of paper.
Orientation
Displays how text and graphics are oriented on the page.
2 Sided
Displays whether to do duplexing as the default for all print
jobs.This item is only available when the optional duplexer is
installed.
Font
Displays the default font from the registered fonts in the printer.
Symbol Set
Displays a symbol set for a specified font.
Font Size
Displays the font size for scalable typographic fonts.
Font Pitch
Displays the font pitch for scalable monospaced fonts.
Form Line
Displays the number of characters in a line.
Quantity
Displays the number of copies you want for the printer default
value.
Image
Enhancement
Displays whether to perform the image enhancement feature.

Hex Dump
Displays whether the Hex Dump feature is on or off.
Draft Mode
Displays whether to print in the draft mode.
Line Termination
Displays whether to set the line termination.
Default Color
Displays the color mode setting.
PS Settings
PS Error Report
Displays whether the printer outputs error contents for a
PostScript error.
PS Job Time-Out
Displays the execution time for one PostScript job.
Paper Select
Mode
Displays the tray that is selected in the PostScript printing.
Panel Settings
Panel Lock
Displays whether the panel is locked by a password.
Paper Density
Plain
Displays the paper density for the plain paper.
Label
Displays the paper density for the label.
Adjust BTR
Plain
Displays the voltage settings of the transfer roller for plain
paper.
Plain Thick
Displays the voltage settings of the transfer roller for thick plain
paper.
Transparency
Displays the voltage settings of the transfer roller for
transparencies.
Covers
Displays the voltage settings of the transfer roller for cover
paper.
Covers Thick
Displays the voltage settings of the transfer roller for thick cover
paper.
Label
Displays the voltage settings of the transfer roller for labels.
Coated
Displays the voltage settings of the transfer roller for coated
paper.
Coated Thick
Displays the voltage settings of the transfer roller for thick
coated paper.
Envelope
Displays the voltage settings of the transfer roller for envelopes.
Recycled
Displays the voltage settings of the transfer roller for recycled
paper.
JPN Coated
Displays the voltage settings of the transfer roller for Japanese
coated paper.
JPN Postcard
Displays the voltage settings of the transfer roller for Japanese
postcards.
Adjust Fuser
Plain
Displays the temperature settings of the fuser for plain paper.

Plain Thick
Displays the temperature settings of the fuser for thick plain
paper.
Transparency
Displays the temperature settings of the fuser for
transparencies.
Covers
Displays the temperature settings of the fuser for cover paper.
Covers Thick
Displays the temperature settings of the fuser for thick cover
paper.
Label
Displays the temperature settings of the fuser for labels.
Coated
Displays the temperature settings of the fuser for coated paper.
Coated Thick
Displays the temperature settings of the fuser for thick coated
paper.
Envelope
Displays the temperature settings of the fuser for envelopes.
Recycled
Displays the temperature settings of the fuser for recycled
paper.
JPN Coated
Displays the temperature settings of the fuser for Japanese
coated paper.
JPN Postcard
Displays the temperature settings of the fuser for Japanese
postcards.
Auto Registration
Adjustment
Auto
Registration
Adjustment
Displays whether to adjust the color registration automatically.
Non-Dell Toner
Non-Dell Toner
Displays whether to use a refilled print cartridge.
Web Link
Customization
Select Reorder
URL
Displays the URL that Order Supplies at links to in the left
frame.
Regular
http://accessories.us.dell.com/sna
Premier
http://premier.dell.com
Tray Settings
Tray 1 Paper
Type
Displays the type of paper loaded in the standard 250-sheet tray
Tray 1 Paper
Size
Displays the size of paper loaded in the standard 250-sheet tray
Tray 1 Custom
Size - Y
Displays the length of paper loaded in the standard 250-sheet
tray.
Tray 1 Custom
Size - X
Displays the width of paper loaded in the standard 250-sheet
tray.
Tray 2 Paper
Type
Displays the type of paper loaded in the optional 550-sheet
feeder.

Tray 2 Paper
Size
Displays the size of paper loaded in the standard 550-sheet
feeder
Tray 2 Custom
Size - Y
Displays the length of paper loaded in the optional feeder.
Tray 2 Custom
Size - X
Displays the width of paper loaded in the optional feeder.
MPF Mode
Displays the paper size and type when paper is loaded in the
multipurpose feeder.
Display Popup
Displays a popup menu when paper is loaded in the
multipurpose feeder.
MPF Paper Type
Displays the type of paper loaded in the multipurpose feeder.
MPF Paper Size
Displays the size of paper loaded in the multipurpose feeder.
MPF Custom Size
- Y
Displays the length of paper loaded in the multipurpose feeder.
MPF Custom Size
- X
Displays the width of paper loaded in the multipurpose feeder.
*1 All changes made on the Printer Settings , Copy Printer Settings , Dell ColorTrack , and Tray
Settings menus on the Dell Printer Configuration Web Tool are discarded if they are made while the
printer in power saver mode. Exit the mode to change the settings.
Reports
Purpose:
To print various types of reports and lists.
Values:
Printer Settings
Click the Start button to print the printer settings page.
Panel Settings
Click the Start button to print the panel settings page.
PCL Fonts List
Click the Start button to print the PCL fonts list.
PCL Macro List
Click the Start button to print the PCL Macro list.
Job History
Click the Start button to print the job history report.
Error History
Click the Start button to print the error history report.
PS Fonts List
Click the Start button to print the PS fonts list.
Print Meter
Click the Start button to print the print volume report.
Color Test Page
Click the Start button to print the color test page.
Printer Settings

Stored Documents
Click the Start button to print the stored documents list.
This item is only available when the Ram disk is set to on.
Printer Settings
The Printer Settings tab includes System Settings , Parallel Settings , Network Settings, USB
Settings , PCL Settings , PS Settings , and Panel Settings pages.
System Settings
Purpose:
To configure the basic printer settings.
Values:
Power Saver Timer
Mode 1
Specifies the amount of time before the printer enters the power saver timer mode
1 after it finishes a print job in minutes between 5 and 60.
Power Saver Timer
Mode 2
Specifies the amount of time before the printer enters the power saver timer mode
2 after it finishes a print job in minutes between 1 and 6.
Alert Tone
Specifies whether the printer sounds an alarm when an error occurs.
Time-Out
Specifies the amount of time the printer waits to receive additional bytes of data
from the computer. When this timeout expires, the print job is canceled.
Panel Language
Determine the language of the text on the operator panel screen.
Auto Log Print
Specifies whether the printer outputs logs automatically.
Print ID
Specifies a location where the user ID is printed.
Print Text
Specifies whether the printer outputs PDL data, which is not supported by the
printer, as text when the printer receives it.
Banner Sheet
Insert Position
Specifies the position of banner sheet.
Banner Sheet
Specify Tray
Specifies the tray in which the banner sheet is loaded.
RAM Disk
Specifies whether to allocate memory to the RAM disk file system for the Secure
Print and Store Print features.
This item is only available when the 256 MB, or higher, optional memory card is
installed.
Substitute Tray
Specifies whether or not to use another size paper when the paper that is loaded in
the specified tray does not match the paper size settings for the current job.
mm/inch
Specifies the measurement unit on the operator panel screen as either mm or
inches.
Parallel Settings

Purpose:
To configure the parallel interface.
Values:
ECP
Specifies the ECP communication mode of the parallel interface.
Adobe Protocol
Specifies PostScript communication protocol for each interface.
Network Settings
Purpose:
To Specify the PostScript communication protocol for this printer.
Values:
Adobe Protocol
Specifies PostScript communication protocol for each interface.
USB Settings
Purpose:
To change printer settings affecting a USB port.
Values:
Adobe Protocol
Specifies PostScript communication protocol for each interface.
PCL Settings
Purpose:
To change printer settings that only affect jobs using the PCL emulation printer language.
Values:

Paper Tray
Specifies the input tray.
Paper Size
Specifies the default paper size.
Custom Size - Y
Specifies the length of paper. The available range is from 98 mm (3.89 in.) to 355 mm
(13.98 in.).
Custom Size - X
Specifies the width of paper. The available range is from 77 mm (3.03 in.) to 220 mm
(8.66 in.).
Orientation
Specifies how text and graphics are oriented on the page.
2 Sided
Sets duplexing as the default for all print jobs. This item is only available when the
optional duplexer is installed.
Font
Specifies the default font from the registered fonts in the printer.
Symbol Set
Specifies a symbol set for a specified font.
Font Size
Specifies the font size for scalable typographic fonts.
Font Pitch
Specifies the font pitch for scalable monospaced fonts.
Form Line
Specifies the number of characters in a line.
Quantity
Sets the number of copies you want for the printer default value.
Image
Enhancement
Specifies whether to perform the image enhancement feature.
Hex Dump
Specifies whether to help isolate the source of a print job problem. With Hex Dump
selected, all data sent to the printer is printed in hexadecimal and character
representation. Control codes are not executed.
Draft Mode
Specifies whether to print in the draft mode.
Line
Termination
Sets the line termination.
Default Color
Specifies the color mode to Color or Black . This setting is used when the color
printing mode setting is not specified for the print job that is sent to the printer.
PS Settings
Purpose:
To change printer settings that only affect jobs using the PostScript emulation printer language.
Values:
PS Error Report
Specifies whether the printer outputs error contents for a PostScript error.
PS Job Time-Out
Specifies the execution time for one PostScript job.
Paper Select Mode
Specifies the way to select the tray for the PostScript mode.

Panel Settings
Purpose:
To set or change the password to limit access to the menus from the operator panel.
Set the password of the Dell Printer Configuration Web Tool from Set Password in Print Server
Settings .
Values:
Panel Lock
Specifies whether to limit access to the menus.
New Password
Sets a password to limit access to the menus.
Re-enter Password
Type the new password again to confirm.
NOTE: This menu sets a password to lock the operator panel. When changing the password for the
Dell Printer Configuration Web Tool , click Set Password on the left frame and set the password.
Printer Maintenance
The Printer Maintenance tab includes Paper Density , Adjust BTR , Adjust Fuser , Auto Registration
Adjustment , Color Registration Adjustments , Adjust Altitude , Reset Defaults , Clear Storage ,
Non-Dell Toner , Initialize PrintMeter , and Web Link Customization pages.
Paper Density
Purpose:
To specify the paper density.
Values:
Plain
Light
Normal
Label
Light
Normal
Adjust BTR
Purpose:
To specify the reference voltage settings for the transfer roller.
Values:

Plain
Sets the reference voltage settings for the transfer roller for plain paper.
Plain Thick
Sets the reference voltage settings for the transfer roller for thick plain paper.
Transparency
Sets the reference voltage settings for the transfer roller for transparencies.
Covers
Sets the reference voltage settings for the transfer roller for cover paper.
Covers Thick
Sets the reference voltage settings for the transfer roller for thick cover paper.
Label
Sets the reference voltage settings for the transfer roller for labels.
Coated
Sets the reference voltage settings for the transfer roller for coated paper.
Coated Thick
Sets the reference voltage settings for the transfer roller for thick coated paper.
Envelope
Sets the reference voltage settings for the transfer roller for envelopes.
Recycled
Sets the reference voltage settings of the transfer roller for recycled paper.
JPN Coated
Sets the reference voltage settings of the transfer roller for Japanese coated paper.
JPN Postcard
Sets the reference voltage settings of the transfer roller for Japanese postcards.
Adjust Fuser
Purpose:
To specify the temperature settings value for the fuser.
Values:
Plain
Sets the temperature settings for the fuser for plain paper.
Plain Thick
Sets the temperature settings for the fuser for thick plain paper.
Transparency
Sets the temperature settings for the fuser for transparencies.
Covers
Sets the temperature settings for the fuser for cover paper.
Covers Thick
Sets the temperature settings for the fuser for thick cover paper.
Label
Sets the temperature settings for the fuser for labels.
Coated
Sets the temperature settings for the fuser for coated paper.
Coated Thick
Sets the temperature settings for the fuser for thick coated paper.
Envelope
Sets the temperature settings for the fuser for envelopes.
Recycled
Sets the temperature settings of the fuser for recycled paper.
JPN Coated
Sets the temperature settings of the fuser for Japanese coated paper.
JPN Postcard
Sets the temperature settings of the fuser for Japanese postcards.

Auto Registration Adjustment
Purpose:
Specifies whether to adjust the color registration automatically.
Values:
Auto Registration Adjustment
Specifies whether to adjust the color registration automatically.
Color Registration Adjustments
Purpose:
To print the color registration chart and to adjust the color registration by using the chart.
This function is required after the printer is set up or moved.
Values:
Auto Correct
Click Start to adjust color registration automatically.
Color Regi Chart
Click Start to print the color registration chart.
Enter Number
Yellow
Specifies the values that are found in the color registration chart.
Magenta
Cyan
Adjust Altitude
Purpose:
To adjust the height of the installation location of the printer.
Values:
0 meter
Select the value close to the height of the installation location of the printer.
1000 meters
2000 meters
3000 meters
Reset Defaults
Purpose:
To initialize the NV (non-volatile) memory. After executing this function and rebooting the printer, all the
menu parameters are reset to their default values.

Values:
Reset Defaults and restart printer.
Click Start to initialize the NVM memory.
Clear Storage
Purpose:
To clear all files that are stored as Secure and Proof Print in the RAM disk. This item is only available when
the RAM disk is set to on.
Values:
Clear Storage
Click Start to clear all files stored in the RAM disk.
Non-Dell Toner
Purpose:
Specifies whether to use the refilled print cartridge or not. When this setting is on, you can use print
cartridges provided by other companies.
Values:
Non-
Dell
Toner
Overrides factory print cartridge setting.
Non-Dell-brand print cartridges may disable some printer features, reduce print quality and
reduce the reliability of your printer. Dell recommends only new Dell-brand print cartridges for
your printer. Dell does not provide warranty coverage for problems caused by using accessories,
parts, or components not supplied by Dell.
Initialize PrintMeter
Purpose:
To initialize the print meter of the printer. Executing this function restarts the printer.
Values:
Initialize PrintMeter
Click Start to initialize the print meter.
Web Link Customization
Purpose:
To configure the link used for ordering supplies.
Values:

Select Reorder URL
Specifies the URL that Order Supplies at links to in the left frame.
Regular
http://accessories.us.dell.com/sna
Premier
http://premier.dell.com
Print Server Settings
Use the Print Server Settings menu to set the type of printer interface and necessary conditions for
communications.
The following tabbed pages are displayed in the top of the Right Frame.
Print Server Reports
The Print Server Reports tab includes Print Server Setup Page , NetWare Setup Page , and E-Mail
Alert Setup Page .
Print Server Setup Page
Purpose:
To verify the current settings of TCP/IP protocol and printing ports. On this page, you can only verify the
settings of items. If you want to change the settings, go to the pages in the Print Server Settings tab.
Values:
Ethernet * 1
Ethernet Settings
Displays the current settings of Ethernet transmission rate
and the duplex settings.
Current Ethernet Settings
Displays the current Ethernet settings.
MAC Address
Displays the printer's MAC address.
Wireless
Settings * 2
SSID
Displays the name that identifies the network.
Network Type
Displays the network type from either the Ad-Hoc or
Infrastructure mode.
MAC Address
Displays the MAC address of the wireless printer adapter.
Link Channel
Displays the channel number of the connection.
Link Quality
Displays the quality of the connection.
TCP/IP
Settings
IP Mode
Displays the IP mode.
Host Name
Displays the host name.
IPv4
IP Address Mode
Displays the IP address mode.
IP Address
Displays the IP address.
Subnet Mask
Displays the subnet mask.

Gateway Address
Displays the gateway address.
IPv6
Use Manual Address
Displays whether to set the IP address manually.
Manual Address
Displays the IP address.
Stateless Address
1-3
Displays the stateless addresses.
Link Local Address
Displays the link local address.
Manual Gateway
Address
Displays the gateway address.
Auto Configure
Gateway Address
Displays the gateway address.
DNS * 3
IPv4
Get DNS Server
Address from DHCP
Displays whether to automatically get a DNS (Domain
Name System) server address from the DHCP (Dynamic
Host Configuration Protocol) server.
Current DNS Server
Address
Displays the DNS server address.
IPv6
Get DNS Server
Address from
DHCPv6-lite
Displays whether to automatically get a DNS server
address from the DHCPv6-lite server.
Current DNS Server
Address
Displays the DNS server address.
DNS Dynamic Update
(IPv4) * 2
Displays the status of the DNS Dynamic Update feature.
DNS Dynamic Update
(IPv6) * 2
Displays the status of the DNS Dynamic Update feature.
Auto Generate Search List
Displays whether to automatically generate a search list.
Search Domain Name
Displays the search domain name.
Time-out
Displays the time-out period.
Priority to IPv6 DNS
Name Resolution
Displays whether to use the DNS Name Resolution feature.
WINS * 3
WINS Mode
Displays the setting of how to get the WINS server address.
WINS Primary Server
Displays the primary WINS server address.
WINS Secondary Server
Displays the secondary WINS server address.
LPD
Port Status
Displays the port status.
Connection Time-Out
Displays the connection timeout period.

Port9100
Port Status
Displays the port status.
Port Number
Displays the port number.
Connection Time-Out
Displays the connection timeout period.
IPP * 3
Port Status
Displays the port status.
Printer URI
Displays the printer URI.
Connection Time-Out
Displays the connection timeout period.
Port Number
Displays the port number.
Maximum Sessions
Displays the maximum number of connections received
simultaneously by the client.
WSD *3
Port Status
Displays the WSD port status.
Port Number
Displays the WSD port number.
Receive Time-Out
Displays the receive timeout period.
Notification Time-Out
Displays the notification timeout period.
Maximum Number of TTL
Displays the maximum number of TTLs.
Maximum Number of
Notification
Displays the maximum number of notifications.
HTTP
Port Status
Displays the port status.
Port Number
Displays the port number.
Simultaneous Connections
Displays the number of connections received
simultaneously by the client.
Connection Time-Out
Displays the connection timeout period.
FTP
Port Status
Displays the port status.
Connection Time-Out
Displays the connection timeout period.
SMB * 3
Port Status
Displays the port status.
Host Name
Displays the host name.
Workgroup
Displays the workgroup name.
Maximum Sessions
Displays the maximum number of connections received
simultaneously by the client.
Unicode Support
Displays the status of the Unicode Support feature.
Auto Master Mode
Displays the status of the Auto Master Mode feature.

Encrypt Password
Displays the status of the Encrypt Password feature.
Job Time-Out
Displays the timeout period.
Connection Time-Out
Displays the connection timeout period.
AppleTalk * 3
Port Status
Displays the port status.
Printer
Displays the printer name used in AppleTalk.
AppleTalk Zone
Displays the AppleTalk zone name.
AppleTalk Type
Displays the AppleTalk type.
Delay Start Time
Specifies the print start time period in second.
Bonjour
(mDNS) * 3
Port Status
Displays the port status.
Host Name
Displays the host name.
Printer Name
Displays the printer name.
SNMP Agent
Port Status
Displays the port status.
Trap Notification 1-4
Displays the status of the Trap Notification feature and IP
address.
Authenticate Error Trap
Displays the status of the Authenticate Error Trap .
IPsec
Settings
Protocol
Displays the protocol status.
IKE
Displays to use a preshared key for IKE authentication.
IKE SA Lifetime
Displays the lifetime for IKE SA.
IPsec SA Lifetime
Displays the lifetime for IPsec SA.
DH Group
Displays the DH group.
PFS
Displays the PFS status.
Remote peers IPv4
address
Displays the IP address to connect to.
Remote peers IPv6
address
Displays the IP address to connect to.
Non IPsec communication
policy
Displays the status of the Non IPsec communication
policy feature.
IP Filter
(IPv4) * 4
Access List
Displays the list of IP addresses that are permitted or
denied access to the printer.
*1 The Ethernet settings are not displayed when the optional wireless printer adapter is installed.
*2 An optional wireless printer adapter is required to display the item.

*3 An optional multi protocol card is required to display the items.
*4 This item is only available for LPD or Port9100.
NetWare Setup Page
Purpose:
To verify the current settings of IPX/SPX and Netware. In this page, you can only verify the settings of items.
If you want to change the settings, go to the pages in the Print Server Settings tab.
Values:
IPX/SPX
Settings
Frame Type
Displays the active frame type.
Current Frame
Type
Displays the current frame type.
Network
Address
Displays the IPX network address.
NetWare
Port Status
Displays the port status. When NetWare is implemented, the status
of IPX/SPX and TCP/IP is also displayed.
Device Name
Displays the printer name.
Active Mode
Displays the current mode for Active Mode.
Tree Name
Displays the tree name.
Context Name
Displays the context name of the Print Server Object.
File Server
Name
Displays the file server name.
Polling Interval
Displays the time interval.
NCP Packet
Burst
Displays the status, and whether to use NCP packet burst.
Status
Information
Displays messages according to the conditions of the printer.
SLP
Active Discovery
Displays whether active discovery is enabled.
NOTE: An optional multi protocol card is required to display the NetWare Setup page.
E-Mail Alert Setup Page
Purpose:
To verify the current settings of SMTP/POP used for the e-mail feature and E-Mail Alerts feature. In this
page, you can only verify the settings of items. If you want to change the settings, go to the pages in the
Print Server Settings tab.
Values:

E-Mail Server
Settings
Port Status
Displays the port status.
Primary SMTP Gateway
Displays the primary SMTP gateway.
SMTP Port Number
Displays the SMTP port number.
E-Mail Send Authentication
Displays the authentication method for outgoing e-
mail.
POP3 Server Address
Displays the POP3 server address.
POP3 Port Number
Displays the POP3 port number.
Reply Address
Displays the IP address of servers connected with
SMTP protocol when data is incoming.
SMTP Server Connection
Displays the status of the SMTP server connection.
E-Mail Alert
Settings
E-Mail List 1
Displays the acceptable e-mail addresses for the E-
Mail Alert feature specified in E-mail List 1.
Select Alerts
for List 1
Supplies Alerts
Displays the status, and whether to receive an E-Mail
Alert for consumables.
Paper
Handling
Alerts
Displays the status, and whether to receive an E-Mail
Alert for paper handling.
Service Call
Displays the status, and whether to receive an E-Mail
Alert for Service Calls.
E-Mail List 2
Displays the acceptable e-mail addresses for the E-
Mail Alert feature specified in E-mail List 2.
Select Alerts
for List 2
Supplies Alerts
Displays the status, and whether to receive an E-Mail
Alert for consumables.
Paper
Handling
Alerts
Displays the status, and whether to receive an E-Mail
Alert for paper handling.
Service Call
Displays the status, and whether to receive an E-Mail
Alert for Service Calls.
Print Server Settings
The Print Server Settings tab includes Basic Information , Port Settings , Wireless LAN , TCP/IP ,
NetWare , SMB , AppleTalk , E-Mail Alert , Bonjour(mDNS) , and SNMP pages.
Basic Information
Purpose:
To configure the printer's basic information.
Values:

System
Settings
Printer Name
Specifies the name of the printer up to 31 alphanumeric characters.
Location
Specifies the location of the printer up to 63 alphanumeric
characters.
Contact Person
Specifies the contact name, number, and other information of the
printer administrator and service center up to 63 alphanumeric
characters.
Administrator E-
Mail Address
Specifies the contact address of the printer administrator and
service center up to 63 alphanumeric characters.
Asset Tag Number
Enter the asset tag number for the printer.
EWS
Settings
Auto Refresh
On
Refreshes the contents of the status display pages automatically.
Off
Does not refresh the status display pages automatically.
Auto Refresh
Interval
Sets the time interval for refreshing the contents of the status
display pages automatically from 15 to 600 seconds.
NOTE: The auto refresh feature is effective for the contents of the Top Frame, Printer Status page,
Job List page, and Completed Jobs page.
Port Settings
Purpose:
To specify whether to enable or disable printing ports and management protocol features.
Values:
Ethernet
* 1
Ethernet
Settings
Auto
Detects Ethernet transmission rate and the duplex settings
automatically.
10BASE-T
Half-Duplex
Selects 10Base-T Half-Duplex as the default value.
10BASE-T
Full-Duplex
Selects 10Base-T Full-Duplex as the default value.
100BASE-TX
Half-Duplex
Selects 100Base-T Half-Duplex as the default value.
100BASE-TX
Full-Duplex
Selects 100Base-T Full-Duplex as the default value.
Current Ethernet Settings
Displays the current settings of Ethernet.
MAC Address
Displays the printer's MAC address.
Port
Status
LPD
Select the check box to enable the LPD.
Port9100
Select the check box to enable the Port9100.

IPP *2
Select the check box to enable the IPP port.
WSD
Select the check box to enable the WSD port.
FTP
Select the check box to enable the FTP port.
SMB *2
Select the check box to enable the SMB.
You can also configure the transport protocol to be used.
TCP/IP and NetBEUI can be selected simultaneously as the
transport protocol.
NetWare *2
Select the check box to enable the NetWare port. You can also
configure the transport protocol to be used. IPX/SPX and
TCP/IP can be selected simultaneously as the transport
protocol.
AppleTalk *2
Select the check box to enable the AppleTalk port.
Bonjour (mDNS) * 2
Select the check box to enable the Bonjour(mDNS) feature.
E-Mail Alert
Select the check box to enable the E-Mail Alert feature.
SNMP Agent
Select the check box to enable the SNMP.
You can also configure the transport protocol to be used. UDP
and IPX can be selected simultaneously as the transport
protocol.
IPX is only available when the multi protocol card is installed.
*1 The Ethernet settings are not displayed when the optional wireless printer adapter is installed.
*2 An optional multi protocol card is required to display the item.
NOTE: The settings in the Port Settings page will be valid only when the printer is rebooted. When
you change or configure the settings, click the Restart printer to apply new settings button to
apply new settings.
Wireless LAN
Purpose:
To configure the detailed setting for the wireless network.

Wireless
Settings
SSID
Specifies the name that identifies the wireless network. Up to 32
alphanumeric characters.
Network Type
Specifies the network type from either Ad-Hoc or Infrastructure .
MAC Address
Displays the MAC address of the printer's wireless network adapter.
Link Channel
Displays the channel number of the printer's wireless connection.
Link Quality
Displays the quality of the printer's wireless network connection.
Security
Settings
Encryption
Select the security method from the list.
WEP Key Code
Select the WEP key code from either Hex or Ascii .
WEP Key
(Password)
Specifies the WEP key set used through the wireless network only
when WEP 128bit or WEP 64bit is selected for Encryption .
Transmit Key
(Index)
Specifies the transmit key from the list.
Pass Phrase
(Password)
Specifies the pass phrase from 8 to 63 alphanumeric characters only
when WPA-PSK AES or WPA-PSK TKIP is selected for Encryption .
NOTE: To set WPA2-PSK, select WPA-PSK AES.
NOTE: An optional wireless printer adapter is required to display the Wireless page.
TCP/IP
Purpose:
To configure the IP address, subnet mask, and gateway address of the printer.
Values:
TCP/IP
Settings
IP Mode
Specifies the IP mode.
Host Name
Specifies the host name.
IPv4
IP Address
Mode
Selects the IP address mode.
Manual IP
Address
Sets the IP address.
Manual Subnet
Mask
Sets the subnet mask.
Manual
Gateway
Address
Sets the gateway address.
IPv6
Use Manual
Address
Select the check box to set the IP address manually.

Manual Address
Sets the IP address.
Manual
Gateway
Address
Sets the gateway address.
DNS
DNS Domain Name * 1
Specifies the domain name of the domain name server. Up to
255 alphanumeric characters, periods, and hyphens can be
used. If you need to specify more than one domain name,
separate them using a comma or semicolon.
IPv4
Get DNS Server
Address from
DHCP
Select the check box to get the DNS server address
automatically from the DHCP server.
Manual DNS
Server Address
Sets the DNS server address.
IPv6
Get DNS Server
Address from
DHCPv6-lite
Select the check box to get the DNS server address
automatically from the DHCPv6-lite server.
Manual DNS
Server Address
Sets the DNS server address.
DNS Dynamic Update
(IPv4) * 1
Select the check box to enable dynamic updates to DNS.
DNS Dynamic Update
(IPv6) * 1
Select the check box to enable dynamic updates to DNS.
Auto Generate Search
List * 1
Select the check box to automatically generate the search list.
Search Domain Name * 1
Specifies the search domain name. Up to 255 alphanumeric
characters, periods, and hyphens can be used. If you need to
specify more than one domain name, separate them using a
comma or semicolon.
Time-out * 1
Specifies the time-out period between 1 and 60 seconds.
Priority to IPv6 DNS
Name Resolution
Select the check box to enable the DNS Name Resolution
feature.
WINS* 1
WINS Mode
Select the check box to get the WINS server address
automatically from the DHCP server.
WINS Primary Server
Sets WINS server address in the nnn.nnn.nnn.nnn format. Each
section of nnn.nnn.nnn.nnn is a value between 0 and 254. Note
that values 127 and 224 to 254 are not valid for the first three-
digits.
WINS Secondary Server
Sets a back up WINS server address in the nnn.nnn.nnn.nnn
format. Each section of nnn.nnn.nnn.nnn is a value between 0
and 254. Note that values 127 and 224 to 254 are not valid for
the first three-digits.

LPD
Connection Time-Out
Sets the connection timeout period from 1 to 1000 seconds.
IP Filter (IPv4)
To set the IP Filter settings, click IP Filter . The IP Filter
page is displayed.
Port9100
Port Number
Sets the port number from 9000 to 9999.
Connection Time-Out
Sets the connection timeout period between 1 and 1000
seconds.
IP Filter (IPv4)
To set the IP Filter settings, click IP Filter . The IP Filter
page is displayed.
IPP* 1
Printer URI
Displays the printer URI.
Connection Time-Out
Sets the connection timeout period from 1 to 1000 seconds.
Port Number
Displays the port number for receiving requests from the
client.
Maximum Sessions
Displays the maximum number of connections received
simultaneously by the client.
WSD
Port Number
Sets the port number from 8000 to 9999.
Receive Time-Out
Sets the receive timeout period from 1 to 65535 seconds.
Notification Time-Out
Sets the notification timeout period from 1 to 60 seconds.
Maximum Number of TTL
Sets the maximum number of TTL from 1 to 10.
Maximum Number of
Notification
Sets the maximum number of notifications from 10 to 20.
HTTP
Port Number
Sets the port number to 80 or from 8000 to 9999.
Simultaneous
Connections
Displays the maximum number of connections received
simultaneously by the client.
Connection Time-Out
Sets the connection timeout period from 1 to 255 seconds.
FTP
Password
Sets whether to enable or disable the password. And also
specifies the password value up to 7 characters.
Connection Time-Out
Sets the connection timeout period from 1 to 1000 seconds.
IP Filter
(IPv4) * 2
Address
Sets the address in the address field. Enter a numeric value
between 0 and 255 in each field of "aaa.bbb.ccc.ddd."
However, 127 and 224 to 254 cannot be used to "aaa."
Address Mask
Sets the Subnet Mask in the Mask field. Enter a numeric value
between 0 and 255 in each field.
*1 An optional multi protocol card is required to display the item.

Active
Mode
Reject
Rejects printing from specified network address.
Permit
Permits printing from specified network address.
Disabled
Disables the IP Filter feature for the specified IP address.
*1 An optional multi protocol card is required to display the item.
*2 This item is only available for LPD or Port9100.
NetWare
Purpose:
To configure detailed settings for IPX/SPX and NetWare.
Values:
IPX/SPX
Settings
Frame
Type
Auto
Specifies the active frame type automatically.
Ethernet II
Selects Ethernet II frame type.
Ethernet
802.3
Selects IEEE802.3 frame type.
Ethernet
802.2
Selects IEEE802.2 frame type.
Ethernet
SNAP
Selects SNAP frame type.
Current Frame Type
Displays the current frame type.
Network Address
Displays the IPX network address.
NetWare
Device Name *1
Specifies the printer name up to 47 alphanumeric characters.
For PServer Mode, set the Print Server Name (Print Server Object
Name). The original setting remains valid if no input is made.
Active
Mode
Directory:
PServer
Mode
Selects this option when using in Directory: PServer Mode .
Bindery:
PServer
Mode
Selects this option when using in Bindery: PServer Mode .
Tree Name *1
Specifies the tree name up to 32 alphanumeric characters.
Configure this item only when Directory: PServer Mode is
selected.
Context Name
Specifies the context name of the Print Server Object up to 255
alphanumeric characters. Configure this item only when
Directory: PServer Mode or Directory: RPrinter Mode is
selected.

File Server Name *1
Specifies the file server name up to 47 alphanumeric characters.
Configure this item only when Bindery: PServer Mode is
selected.
Polling Interval
Sets the time interval from when print data enters the print queue
until printing starts. The setting range is from 1 to 1000 seconds.
The original setting remains valid if no input is made. Configure
this item only when Bindery: PServer Mode or Directory:
PServer Mode is selected.
NCP
Packet
Burst
On
Uses NCP packet burst.
Off
Does not use NCP packet burst.
Password
Sets the print server password up to 32 alphanumeric characters.
Configure this item only when Binary: PServer Mode or
Directory: PServer Mode is selected.
Confirm Password
Enter the password again.
Status Information
Displays the status of NetWare.
SLP
Active Discovery
Select the check box to enable Active Discovery .
*1 The following are illegal characters: semicolon (;), colon (:), asterisk (*), question mark (?), period (.),
comma (,), yen mark (¥), back slash (\), double quotation ("), comparison symbols (< >), brackets ([ ]),
operation symbols (+, =, or ~), pipe (|), slash (/), and space ( ).
NOTE: The settings in the NetWare page will be valid only when NetWare or the printer is rebooted.
Click the Restart printer to apply new settings button to apply new settings.
NOTE: An optional multi protocol card is required to display the NetWare page.
SMB
Purpose:
To configure detailed settings for SMB.
Values:

Host Name
Specifies the host name up to 15 alphanumeric characters. The original setting
will remain valid if no input is made.
Workgroup
Specifies the workgroup name up to 15 alphanumeric characters. The original
setting will remain valid if no input is made.
Administrator Name
Specifies the administrator name up to 20 alphanumeric characters. The original
setting will remain valid if no input is made. The default name is admin .
Administrator
Password
Specifies the administrator password up to 14 alphanumeric characters. The
original setting will remain valid if no input is made. The default password is
password .
Confirm Administrator
Password
Allows you to confirm the configured administrator password by re-entering the
same password.
Maximum Sessions
Displays the maximum sessions.
Unicode Support
On
Notifies the host name and workgroup name in Unicode characters.
Off
Does not notify the host name and workgroup name in Unicode characters.
Auto Master
Mode
On
Enable the Auto Master Mode.
Off
Disable the Auto Master Mode.
Encrypt
Password
On
Encrypts the password.
Off
Does not encrypt the password.
Job Time-Out
Sets the timeout period from 60 to 3600 seconds.
Connection Time-Out
Sets the connection timeout period from 60 to 3600 seconds.
NOTE: The settings in the SMB page will be valid only when the printer is rebooted. Click the Restart
printer to apply new settings button to apply new settings.
NOTE: An optional multi protocol card is required to display the SMB page.
AppleTalk
Purpose:
To configure the detailed settings for AppleTalk.
Values:

AppleTalk
Printer
Specifies the printer name in the AppleTalk network up to 32 alphanumeric
characters and symbol sets.
AppleTalk
Zone
Specifies the AppleTalk zone name up to 32 alphanumeric characters and
symbol sets.
AppleTalk
Type
Displays the AppleTalk type.
Delay Start
Time
Specifies the delay start time between 1 and 255 seconds. A zero (0) value
specifies no delay.
NOTE: An optional multi protocol card is required to display the AppleTalk page.
E-Mail Alert
Purpose:
To configure detailed settings for E-Mail Alert. This page can also be displayed by clicking E-Mail Alert in the
Left Frame.
Values:
E-Mail
Server
Settings
Primary SMTP Gateway
Sets the primary SMTP gateway.
SMTP Port Number
Specifies the SMTP port number. This must be 25 or between
5000 and 65535.
E-Mail Send
Authentication
Specifies the authentication method for outgoing e-mail.
SMTP Login User
Specifies the SMTP login user. Up to 63 alphanumeric
characters, periods, hyphens, under bars, and at symbols (@)
can be used. If specifying more than one address, separate
them using commas.
SMTP Login Password
Specifies the SMTP account password up to 31 alphanumeric
characters.
POP3 Server Address* 1
Specifies the POP3 server address in IP address format of
"aaa.bbb.ccc.ddd" or as a DNS host name up to 63 characters.
POP3 Port Number* 1
Specifies the POP3 server port number. This must be 110 or
between 5000 and 65535.
POP User Name* 1
Specifies the POP3 account user name.
Up to 63 alphanumeric characters, periods, hyphens, under
bars, and at symbols (@) can be used. If specifying more than
one address, separate them using commas.
POP User Password* 1
Specifies the POP3 account password up to 31 alphanumeric
characters.
Reply Address
Designates the reply e-mail address sent with each E-mail Alert.

SMTP Server
Connection
Displays the status of the SMTP server connection.
E-Mail Alert
Settings
E-Mail List 1
Sets acceptable e-mail addresses for the E-Mail Alert feature up
to 255 alphanumeric characters.
Select
Alerts for
List 1
Supplies
Alerts
Select the check box to receive an E-Mail Alert for consumables.
Paper
Handling
Alerts
Select the check box to receive an E-Mail Alert for paper
handling.
Service Call
Select the check box to receive an E-Mail Alert for Service Calls.
E-Mail List 2
Sets acceptable e-mail addresses for the E-Mail Alert feature up
to 255 alphanumeric characters.
Select
Alerts for
List 2
Supplies
Alerts
Select the check box to receive an E-Mail Alert for consumables.
Paper
Handling
Alerts
Select the check box to receive an E-Mail Alert for paper
handling.
Service Call
Select the check box to receive an E-Mail Alert for Service Calls.
* 1 Available when POP before SMTP for E-Mail Send Authentication is selected.
Bonjour (mDNS)
Purpose:
To configure the detailed settings for Bonjour.
Values:
Bonjour
(mDNS)
Host
Name
Specifies the host name up to 63 alphanumeric characters and "-" (dash). The
original setting will remain valid if no input is made.
Printer
Name
Specifies the printer name up to 63 alphanumeric characters and symbol sets.
The original setting will remain valid if no input is made.
NOTE: An optional multi protocol card is required to display the Bonjour (mDNS) page.
SNMP
Purpose:
To configure the detailed settings of SNMP.
Values:

SNMP
Agent
Community
Name (Read
only) * 1
Specifies the community name to access (read only) the data up to 31
alphanumeric characters.
The original setting will remain valid if no input is made. Characters entered
for community name in previous settings will not be displayed on the screen.
The default Read/Write Community is public.
Community
Name
(Read/Write) *
1
Specifies the community name to access (read and write) the data up to 31
alphanumeric characters.
The original setting will remain valid if no input is made. Characters entered
for community name in previous settings will not be displayed on the screen.
The default Read/Write Community is private.
Community
Name (Trap) * 1
Specifies the community name used for trap up to 31 alphanumeric characters.
The original settings will remain valid if no input is made. Characters entered
for Community Name (Trap) in previous settings will not be displayed on the
screen. The default Trap Community is " " (NULL).
Trap
Notification 1-4
Select the check boxes to notify trap occurrence. In this case, specify the IP
address and IP socket in the following format:
· IPv4
Specify the IP address and IP socket in the nnn.nnn.nnn.nnn:mmmmm format.
Each section of "nnn" is a variable value between 0 and 255. Note that values
127 and 224-254 are not valid for the first three-digits only. IP socket
mmmmm is a variable value between 0 and 65535.
· IPv6
Specify the IP address and IP socket in the
xxxx:xxxx:xxxx:xxxx:xxxx:xxxx:xxxx:xxxx:mmmmm format. Each section of
"xxxx" is a hexadecimal variable value between 0 and ffff. IP socket mmmmm
is a variable value between 0 and 65535.
· IPX
Specify the IPX address in the nnnnnnnn.mmmmmmmmmmmm.llll format. IP
network nnnnnnnn is a hexadecimal variable value between 0 and ffffffff, IPX
node mmmmmmmmmmmm is a hexadecimal value between 0 and ffffffffffff
and IPX socket llll is a hexadecimal variable value between 0 and ffff.
Authenticate
Error Trap
Select the check box to notify Authenticate Error Trap.
*1 The default value of each items can be changed by using Dell Printer Configuration Web Tool.
*2 An optional multi protocol card is required to display the item.
IP Filter (IPv4)
Purpose:
To configure the detailed settings for the IP Filter used for LPD and Port9100.
Values:

Address
Sets the address in the address field. Enter a numeric value between 0 and 255 in
each field of "aaa.bbb.ccc.ddd." However, 127 and 224 to 254 cannot be used to
"aaa."
Address Mask
Sets the Subnet Mask in the mask field. Enter a numeric value between 0 and 255 in
each field.
Active
Mode
Reject
Rejects printing from specified network address.
Permit
Permits printing from specified network address.
Disabled
Disables the IP Filter feature for the specified IP address.
When you make the settings for the filter, enter the IP address of the IP Filter in the Address field and the
Subnet Mask in the Address Mask field. Enter a numeric value between 0 and 255 in each field. "* " is
appended to the current value.
Setup Procedure
You can set up to a maximum of five items and the first item takes priority. Enter the shortest address first
before proceeding to the next longer address when setting multiple filters.
The following section explains how the IP Filter operates.
IP Filter Procedure
Enabling Printing From a Specified User
The following describes the procedure to enable printing only from the "192.168.100.10 " IP address.
Procedures:
Click the first column of Access List row 1 .1.
Enter "192.168.100.10 " in the Address field and "255.255.255.255 " in the Address Mask field.2.
Select Permit .3.
Click Apply New Settings .4.
Disabling Printing From a Specified User
The following describes the procedure to disable printing only from the "192.168.100.10 " IP address.
Procedures:
Click the first column of Access List row 1 .1.
Enter "192.168.100.10 " in the Address field and "255.255.255.255 " in the Address Mask field.2.
Select Reject .3.
Click the first column of Access List row 2 .4.
5.
6.

3.
4.
Enter "0.0.0.0 " in the Address field and "0.0.0.0 " in the Address Mask field.5.
Select Permit .6.
Click Apply New Settings .7.
Enabling and Disabling Printing from Network Addresses
You can enable printing from the "192.168 " network address and disable printing from the "192.168.200 "
network address. However, the example below describes how to enable printing from the "192.168.200.10 "
IP address.
Procedures:
Click the first column of the Access List row 1 .1.
Enter "192.168.200.10 " in the Address field and "255.255.255.255 " in the Address Mask field.2.
Select Permit .3.
Click the first column of the Access List row 2 .4.
Enter "192.168.200.0 " in the Address field and "255.255.255.0 " in the Address Mask field.5.
Select Reject .6.
Click the first column of the Access List row 3 .7.
Enter "192.168.0.0 " in the Address field and "255.255.0.0 " in the Address Mask field.8.
Select Permit .9.
Click Apply New Settings .10.
Other Features
The Other Features tab includes Set Password , Security , IPsec and Reset Print Server pages.
Set Password
Purpose:
To set or change the password that is required to access the printer setup parameters from the Dell Printer
Configuration Web Tool .
Set the password of the operator panel from Panel Settings in the Printer Settings . This page can also be
displayed by clicking Set Password in the Left Frame.
NOTE: To restore the password to default (NULL), initialize the NVM memory.
Values:

Administrator Password
Sets the password up to 10 alphanumeric characters. The password will
appear as asterisks (*) in the field when it is entered.
Confirm Administrator
Password
Enter the password again to confirm it.
Security
Purpose:
To specify the settings for the SSL encryption communication to the printer.
Values:
HTTPS
Display the port status.
Port Number
Specifies the port number, which is not identical with that of HTTP for TCP/IP.
This must be 443 or between 8000 and 9999.
Generate Self-Signed
Certificate
Click to display Generate Self-Signed Certificate page and to create a
security certification from the page.
IPsec
Purpose:
To specify the Security Architecture settings for Internet Protocol (IPsec) for encrypted communication to the
printer.
Values:
Protocol
Select the check box to enable the protocol.
IKE
Use a preshared key for IKE authentication.
Pre-Shared Key
Specifies a shared key.
Re-enter Pre-Shared Key
Enter the shared key again to confirm it.
IKE SA Lifetime
Sets the lifetime for IKE SA from 5 to 28800 minutes.
IPsec SA Lifetime
Sets the lifetime for IPsec SA from 5 to 2880 minutes.
DH Group
Selects the DH group.
PFS
Selects the check box to enable the PFS setting.
Remote peers IPv4 address
Specifies the IP address to connect to.
Remote peers IPv6 address
Specifies the IP address to connect to.
Non IPsec communication
policy
Selects whether or not to communicate with a device which does not
support IPsec.

NOTE: If IPsec is enabled with incorrect settings, you must disable it using the Reset IPsec menu on
the operator panel.
Reset Print Server
Purpose:
To initialize NVRAM for the network feature and reboot the printer. You can also initialize the printer's
NVRAM from Reset Defaults in the Printer Settings menu.
Values:
Initialize NIC NVRAM and
restart printer
Click the Start button to initialize NVRAM. Network settings will revert to the
factory default settings and reboot the network capability.
Restart Printer
Click the Start button to reboot printer.
Copy Printer Settings
The Copy Printer Settings menu includes the Copy Printer Settings and Copy Printer Settings Report
pages.
Copy Printer Settings
Purpose:
To copy the printer settings to one or more of the same model of printer.
To copy the settings to another printer, specify the IP address and password of the printer to which the
settings are copied in the IP Address text box and Password text box. Then, click the Copy the settings
to the Host in the above list button. Copying the settings is complete. The connection time-out period is
60 seconds. After that, you can check whether settings were copied or not on this page. And you need to
check the Copy the settings to the Host in the above list and reboot the machine menu of the Dell
Printer Configuration Web Tool in the destination printer to verify if settings were actually copied or not.
If the settings can be copied but printer configuration is different, the settings of only the same items are
copied. Printer settings are simultaneously copied to printers of up to 10 IP addresses.
Copy Printer Settings Report
Purpose:
To verify the histories of copying after turning on the printer.
Print Volume
The Printer Volume menu includes the Print Volume and Dell ColorTrack pages.
Print Volume
Purpose:

To verify the number of printed pages. This page can also be displayed by clicking Print Volume in the Left
Frame.
Values:
Printer Page
Count
Displays the total number of pages printed since the printer was shipped from the
factory.
Paper Used
Displays the number of pages for each paper size.
Dell ColorTrack
Purpose:
To specify which users have access to color printing and to limit print volume per user.
Values:
Print User
Limitation
Select the check box to restrict users from using the printer.
Permit printing
without specifying
user
Select the check box to use the printer without user limitations.
User Registration
Displayed when Print User Limitation is enabled. To register a user, click Edit
User Registration to open the Edit Print User Registration page, and then
specify User Registration No. and click Edit to open the Print User Settings
page.
Tray Settings
Use the Tray Settings menu to set the printer media types and sizes for trays respectively.
Values:

Tray 1 Paper Type
Sets the type of paper loaded in the standard 250-sheet tray.
Tray 1 Paper Size
Sets the size of paper loaded in the standard 250-sheet tray.
Tray 1 Custom Size - Y
Sets the length of paper loaded in the standard 250-sheet tray.
Tray 1 Custom Size - X
Sets the width of paper loaded in the standard 250-sheet tray.
Tray 2 Paper Type
Sets the type of paper loaded in the optional 550-sheet feeder.
Tray 2 Paper Size
Sets the size of paper loaded in the optional 550-sheet feeder.
Tray 2 Custom Size - Y
Sets the length of paper loaded in the optional 550-sheet feeder.
Tray 2 Custom Size - X
Sets the width of paper loaded in the optional 550-sheet feeder.
MPF Mode
Sets the paper size and type when paper is loaded in the multipurpose feeder.
Display Popup
Sets the paper size and type when paper is loaded in the multipurpose feeder.
MPF Paper Type
Sets the type of paper loaded in the multipurpose feeder.
MPF Paper Size
Sets the size of paper loaded in the multipurpose feeder.
MPF Custom Size - Y
Sets the length of paper loaded in the multipurpose feeder.
MPF Custom Size - X
Sets the width of paper loaded in the multipurpose feeder.

About Your Printer
The following illustrations show the standard Dell™ Color Laser Printer 3110cn, with an optional 550-sheet
feeder and duplexer.

Standard printer
Printer with options
1
Standard 250-
sheet tray
7
Optional 550-sheet feeder
NOTE: Your printer allows for a
maximum of 3 trays (standard
250-sheet tray, optional 550-sheet
feeder, and multipurpose feeder).
2
Multipurpose
feeder
8
Optional duplexer
3
Side button
4
Belt unit
5
Operator panel
6
Front cover
NOTE: When you use the printer with the multipurpose feeder opened, do not locate the printer in
direct sunlight. Doing so may cause a malfunction or unnatural screen image.
Leave enough room to open the printer trays, covers, and options. It is also important to allow space around
the printer for proper ventilation.

Installing the Print Cartridges
Installing the Print Cartridges
CAUTION: Before performing any of the following procedures, read and follow the safety
instructions in your Owner's Manual.
NOTICE: To protect the drums of the print cartridges against bright light, close the front cover within
5 minutes. If the front cover remains open for more than 5 minutes, print quality may deteriorate.
NOTICE: Make sure nothing touches or scratches the surface (black-colored film) of the belt unit.
Scratches, dirt, or oil from your hands on the film of the belt unit may reduce print quality.
Installing the Print Cartridges
Push the side button and open the front cover.1.
Pull up the tag to remove the seal from the unit belt.2.

Pull up the tag to remove the seal from the fuser.3.
NOTE: Make sure to lock both levers at ends of the fuser, after removing the seal.
Hold one print cartridge firmly and shake it 5 or 6 times to distribute the toner evenly.4.
5.

Remove the print cartridge from its packaging.5.
NOTE: To protect the drum against bright light, do not remove the orange protective cover of the
print cartridge before the cartridge is inserted into its slot in the printer.
Completely remove the seal from the print cartridge by pulling the tab on the end of the print
cartridge.
6.
NOTE: Pull the seal out straight. Pulling the seal diagonally may tear it.
Grasp both handles of the print cartridge with the label facing up and slide the cartridge into the same
color slot. Make sure the cartridge is fully inserted.
7.

7.
Repeat steps 4, 5, 6, and 7 to install the other print cartridges.8.
Remove the orange protective covers of the each of the installed print cartridges.9.
After installing all of the print cartridges, close the front cover.10.


Connecting Your Printer
Choosing the Right Cable
Connecting the Printer Locally
Connecting the Printer to the Network
Choosing the Right Cable
Your Dell™ Color Laser Printer 3110cn interconnection cable must meet the following requirements:
Connection type
Connection specifications
Parallel
IEEE 1284
USB
USB 2.0
Ethernet
10 Base-T/100 Base-TX
Wireless
IEEE802.11b/802.11g

1
Parallel port
2
USB port
3
Ethernet port
4
Optional wireless printer adapter socket
Connecting the Printer Locally
A local printer is a printer attached to your computer using a USB or parallel cable. If your printer is attached
to a network instead of your computer, skip this step and go on to "Connecting the Printer to the Network."
Microsoft® Windows® 2000, XP, Server 2003, XP x64, Server 2003 x64, Vista and Mac® OS X or later
operating systems support USB connections. Some UNIX® and Linux computers also support USB
connections. See your computer operating system documentation to see if your system supports USB.
To attach the printer to a computer:
Make sure the printer, computer, and any other attached devices are turned off and unplugged.1.
Connect the printer to the computer using a USB or parallel cable.2.

1
Parallel port
2
USB port
A USB/parallel port requires a USB/parallel cable. Be sure to match the USB/parallel symbol on the cable to
the USB/parallel symbol on the printer.
Plug the other end of the cable into a USB or parallel port on the back of the computer. For a USB cable, do
not plug it into the USB keyboard.
Turn On the Printer
Plug one end of the printer power cable into the socket at the back of the printer and the other end
into a properly grounded outlet.
1.

CAUTION: Do not use extension cords or power strips.
CAUTION: The printer should not be plugged into a UPS system.
Turn on the computer and the printer.2.
Connecting the Printer to the Network
To attach the printer to a network:
Make sure the printer, computer, and any other attached devices are turned off and unplugged.1.
Connect the printer to the network using an Ethernet cable or the wireless printer adapter.
To use a wireless printer adapter, you must install the Multi Protocol Card first. To install the card, see
"Installing the Dell Multi Protocol Card".
2.

1
Ethernet port
2
Optional wireless printer adapter socket
To connect the printer to the network, plug one end of an Ethernet cable into the Ethernet port on the back
of the printer, and the other end into a LAN drop or hub. For a wireless connection, insert the wireless
printer adapter into the wireless printer socket on the back of the printer.
Turn On the Printer
Plug one end of the printer power cable into the socket at the back of the printer and the other end
into a properly grounded outlet.
1.
CAUTION: Do not use extension cords or power strips.
2.

CAUTION: The printer should not be plugged into a UPS system.
Turn on the computer and the printer.2.
Print and Check the Printer Settings Page
Print a printer settings page to verify the network connection. This page also provides important information
that helps you configure for network printing.
NOTE: Depending on the network configuration, the printer may not be provided an IP address
immediately. If the Printer Settings page does not show an assigned IP address, wait 5 minutes and
try again.
Press Menu.1.
Press until Report/List appears, and then press .2.
Printer Setting is displayed. Press .3.
The printer settings page is printed.
If the IP address shows anything other than 0.0.0.0 (the factory default) or 169.254.xx.xx, the printer
has an IP address assigned and stored. Go to "Verify the IP Settings."
4.
Assign an IP Address
NOTE: When you assign an IP address manually in IPv6 Mode, use the Dell Printer Configuration
Web Tool. To open the Dell Printer Configuration Web Tool, use the link local address. (To check
a link local address, see "Print and Check the Printer Settings Page".)
An IP address is a unique number that consists of four sections that are delimited by a period and can
include up to three digits in each section, for example, 111.222.33.44.
Assigning an IP address already in use can cause network performance issues.
NOTE: Assigning an IP address is considered as an advanced function and is normally done by a
system administrator.
For more information on using your operator panel, see "Operator Panel."
Turn on the printer.1.
The Ready to Print appears.
2.

1.
Press Menu.2.
Press until Admin Menu appears, and then press .3.
Press until Wired Network appears, and then press .4.
Press until TCP/IP appears, and then press .5.
Press until IP Address appears, and then press .6.
The cursor is located at the first digit of the IP address. Press to enter the numbers for the IP
address.
7.
Press .8.
The cursor moves to the next digit.
Repeat steps 7 and 8 to enter all of the digits in the IP address, and then press .9.
Press .10.
Press until Subnet Mask appears, and then press .11.
Repeat steps 7 to 8 to set Subnet Mask, and then press .12.
Press .13.
Press until Gateway Address appears, and then press .14.
Repeat steps 7 to 8 to set Gateway Address, and then press .15.
Turn off the printer, and then turn it on again.16.
The IP address is assigned to your printer. To verify the setting, open the web browser on any computer
connected to the network and enter the IP address into the address bar on the browser. If the IP address is
set up correctly, the Dell Printer Configuration Web Tool displays in your browser.
You can also assign the IP address to the printer when installing the printer drivers with installer. When you
use the Network Installation feature, and the Get IP Address is set to AutoIP on the operator panel
menu, you can set the IP address from 0.0.0.0 to the desired IP address on the printer selection window.
Verify the IP Settings
Print another printer settings page.1.
Look under the TCP/IP heading on the printer settings page to make sure the IP address, netmask,
and gateway are what you expected.
2.

2.
or
Ping the printer and verify that it responds. For example, at a command prompt on a network
computer, type ping followed by the new printer IP address (for example, 192.168.0.11):
ping 192.168.0.11
If the printer is active on the network, you will receive a reply.

Enterprise Console Management Modules
The following enterprise console management modules and user's manuals are available on your Drivers and
Utilities CD:
IBM Tivoli® NetView®
CA Unicenter®
HP OpenView®
To use the modules, go to the following directory on your CD and run each .exe file or .chm file.
IBM Tivoli: \Utilities\SnapIns\IBM Tivoli
CA Unicenter: \Utilities\SnapIns\CA Unicenter
HP OpenView: \Utilities\SnapIns\HP OpenView

Installing Optional Modules
You can make the printer more functional by installing the options. This chapter describes how to install the
printer's options such as the duplexer and 550-sheet feeder.
Installing the Optional 550-Sheet Feeder
Installing a Duplexer
Installing a Memory Card
Installing the Dell Multi Protocol Card
Installing the Dell Wireless Printer Adapter 3310 USB
Installing the Optional 550-Sheet Feeder
CAUTION: If you are adding an optional 550-sheet feeder after setting up the printer, be
sure to turn off the printer, unplug the power cable, and disconnect all cables from the back
of the printer before completing these tasks.
Place the optional 550-sheet feeder in the location that the printer is located.1.
Make sure that the printer is turned off.2.
Lift the printer and align the four guide pins of the 550-sheet feeder with the holes at the bottom of
the printer. Gently lower the printer onto the optional 550-sheet feeder.
3.
CAUTION: To lift the printer safely, lift it with two people facing the front and back. Never
try to lift the printer while facing its right and left sides.

NOTICE: Be careful not to pinch your fingers when lowering the printer onto the optional 550-sheet
feeder.
Pull the tray out of the printer until it stops. Hold the tray with both hands, lift the front slightly, and
remove it from the printer.
4.
Join the 550-sheet feeder and the printer by tightening the two screws provided with the feeder with a
coin or similar object.
5.

Insert the tray into the printer, and push until it stops.6.
Turn on the printer.7.
NOTE: The printer will automatically detect the attached tray but will not detect the paper type.
Print a printer settings page to verify that the optional 550-sheet feeder is installed correctly.
Press Menu.a.
Press until Report/List appears, and then press .b.
Printer Setting is displayed. Press .
The printer settings page is printed.
c.
Verify 550 Sheet Feeder is listed in the printer settings under Printer Options.d.
8.

c.
d.
If the tray module is not listed, turn off the printer, unplug the power cable, and reinstall the
optional 550-sheet feeder.
After loading paper in the installed tray, specify the paper type from the printer operator panel.
Press Menu.a.
Press until Tray Settings appears, and then press .b.
Press until the installed tray appears, and then press .c.
Press until Paper Type appears, and then press .d.
Press until the paper type for the installed tray appears, and then press .e.
Confirm that the selected paper type is marked with an asterisk(*), and then press Menu.f.
9.
If you installed the optional 550-sheet feeder after installing the printer driver, update your driver by
following the instructions for each operating system. If the printer is on a network, update the driver
for each client.
10.
When Using PCL Driver
Windows Vista™
Click Start Control Panel Hardware and Sound Printers.1.
Right-click this printer icon and select Properties.2.
Click the Options tab, and then select Get Information from Printer.3.
Click Apply, and then click OK.4.
Close the Printers folder.5.
Windows XP/XP x64/Server 2003/Server 2003 x64
Click Start Printers and Faxes.1.
Right-click the printer and select Properties.2.
Click the Options tab, and then select Get Information from Printer.3.
Click Apply, and then click OK.4.
Close the Printers and Faxes dialog box.5.
1.

5.
Windows 2000/NT 4.0
Click Start Settings Printers.1.
Right-click the printer and select Properties.2.
Click the Options tab, and then select Get Information from Printer.3.
Click Apply, and then click OK.4.
Close the Printers dialog box.5.
If the printer information is not updated automatically after clicking Get Information from Printer, follow
these steps:
Click the Options tab, and then select 550 Sheet Feeder in the Items list box.1.
Select Available for the 550-sheet feeder setting.2.
Click Apply, and then click OK.3.
Close the Printers and Faxes (or Printers) dialog box.4.
When Using PS Driver
Windows Vista
Click Start Control Panel Hardware and Sound Printers.1.
Right-click the printer that is using the PS driver, and then select Properties from the displayed list.2.
Click the Device Settings tab, and then select 2-Tray Module for the Paper Tray Configuration
item under Installable Options.
3.
Click Apply, and then click OK.4.
Close the Printers dialog box.5.
Windows XP/XP x64/Server 2003/Server 2003 x64
Click Start Printers and Faxes.1.
Right-click the printer that is using the PS driver, and then select Properties from the displayed list.2.
Click the Device Settings tab, and then select 2-Tray Module for the Paper Tray Configuration
item under Installable Options.
3.
Click Apply, and then click OK.4.
Close the Printers and Faxes dialog box.5.

5.
Windows 2000/NT 4.0
Click Start Settings Printers.1.
Right-click the printer that is using the PS driver, and then select Properties from the displayed list.2.
Click the Device Settings tab, and then select 2-Tray Module for the Paper Tray Configuration
item under Installable Options.
3.
Click OK.4.
Close the Printers dialog box.5.
Mac OS X
Select the printer from the Printer List screen in Print Center (or Printer Setup Utility).1.
Click Printers on the Print Center (or Printer Setup Utility) menu bar, and select Show Info.2.
Select Installable Options, and select the options that have been installed on the printer, and then
click Apply Changes.
3.
Installing a Duplexer
NOTICE: To protect the drums of the print cartridges against bright light, close the front cover within
5 minutes. If the front cover remains open for more than 5 minutes, print quality may deteriorate.
NOTICE: Make sure nothing touches or scratches the surface (black-colored film) of the belt unit.
Scratches, dirt, or oil from your hands on the film of the belt unit may reduce print quality.
Make sure that the printer is turned off.1.
Remove all packaging from duplex module.2.
Push the side button and open the front cover.3.

Pull up on the belt release levers and rotate the belt unit up as shown in the illustration.4.
Remove the connector cap.5.

NOTE: The connector cap in your printer may look different from illustration.
With the connector of the duplexer toward the slot, push the duplexer into the slot.6.

NOTE: Make sure that the duplexer is correctly connected to the printer with connectors and cannot
be moved easily.
Close the belt unit by pulling it down.7.
Close the front cover.8.

8.
Turn on the printer.9.
Print a printer settings page to verify that the optional duplexer is installed correctly.
Press Menu.a.
Press until Report/List appears, and then press .b.
Printer Setting is displayed. Press .
The printer settings page is printed.
c.
Verify Duplexer is listed in the printer settings under Printer Options.d.
10.
If the duplexer is not listed, turn off the printer, unplug the power cable, and reinstall the
optional duplexer.
If you installed the optional duplexer after installing the printer driver, update your driver by following
the instructions for each operating system. If the printer is on a network, update the driver for each
client.
11.
When Using PCL Driver
Windows Vista
Click Start Control Panel Hardware and Sound Printers.1.
Right-click this printer icon and select Properties.2.
Click the Options tab, and then select Get Information from Printer.3.
Click Apply, and then click OK.4.
Close the Printers folder.5.

4.
5.
Windows XP/XP x64/Server 2003/Server 2003 x64
Click Start Printers and Faxes.1.
Right-click the printer and select Properties.2.
Click the Options tab, and then select Get Information from Printer.3.
Click Apply, and then click OK.4.
Close the Printers and Faxes dialog box.5.
Windows 2000/NT 4.0
Click Start Settings Printers.1.
Right-click the printer and select Properties.2.
Click the Options tab, and then select Get Information from Printer.3.
Click Apply, and then click OK.4.
Close the Printers dialog box.5.
If the printer information is not updated automatically after clicking Get Information from Printer, follow
these steps:
Click the Options tab, and then select Duplexer in the Items list box.1.
Select Available for the duplexer setting.2.
Click Apply, and then click OK.3.
Close the Printers and Faxes (or Printers) dialog box.4.
When Using PS Driver
Windows Vista
Click Start Control Panel Hardware and Sound Printers.1.
Right-click the printer that is using the PS driver, and then select Properties from the displayed list.2.
Click the Device Settings tab, and then select Available for the Duplexer item under Installable
Options.
3.
Click Apply, and then click OK.4.
Close the Printers dialog box.5.

4.
5.
Windows XP/XP x64/Server 2003/Server 2003 x64
Click Start Printers and Faxes.1.
Right-click the printer that is using the PS driver, and then select Properties from the displayed list.2.
Click the Device Settings tab, and then select Available for the Duplexer item under Installable
Options.
3.
Click Apply, and then click OK.4.
Close the Printers and Faxes dialog box.5.
Windows 2000/NT 4.0
Click Start Settings Printers.1.
Right-click the printer that is using the PS driver, and then select Properties from the displayed list.2.
Click the Device Settings tab, and then select Available for the Duplexer item under Installable
Options.
3.
Click OK.4.
Close the Printers dialog box.5.
Mac OS X
Select the printer from the Printer List screen in Print Center (or Printer Setup Utility).1.
Click Printers on the Print Center (or Printer Setup Utility) menu bar, and select Show Info.2.
Select Installable Options, and select the options that have been installed on the printer, and then
click Apply Changes.
3.
Click Apply, and then click OK.4.
Installing a Memory Card
Your printer supports 256 MB, 512 MB, and 1024 MB additional memory cards.
Make sure that the printer is turned off.1.
Turn the screw on the control board cover in a counterclockwise direction and open the cover.2.

With the connector of the memory card toward the slot, insert the memory card at an angle into the
slot.
3.
Push the memory card into the slot firmly.4.

Pivot the memory card downward until it clicks into place.5.
NOTE: Make sure that the memory card is firmly fixed in the slot and cannot be moved easily.
Close the control board cover and turn the screw clockwise.6.

Turn on the printer.7.
Print a printer settings page to verify that the additional print memory is installed correctly.
Press Menu.a.
Press until Report/List appears, and then press .b.
Printer Setting is displayed. Press .
The printer settings page is printed.
c.
Verify the capacity of the installed memory listed in the printer settings under General.d.
8.
If the memory capacity has not increased, turn off the printer, unplug the power cable, and
reinstall the memory card.
If you installed the additional print memory after installing the printer driver, update your driver by
following the instructions for the operating system you are using. If the printer is on a network, update
the driver for each client.
9.
When Using PCL Driver
Windows Vista
Click Start Control Panel Hardware and Sound Printers.1.
Right-click this printer icon and select Properties.2.
Click the Options tab, and then select Get Information from Printer.3.
Click Apply, and then click OK.4.
Close the Printers folder.5.
Windows XP/XP x64/Server 2003/Server 2003 x64
Click Start Printers and Faxes.1.
2.
3.

1.
Right-click the printer and select Properties.2.
Click the Options tab, and then select Get Information from Printer.3.
Click Apply, and then click OK.4.
Close the Printers and Faxes dialog box.5.
Windows 2000/NT 4.0
Click Start Settings Printers.1.
Right-click the printer and select Properties.2.
Click the Options tab, and then select Get Information from Printer.3.
Click Apply, and then click OK.4.
Close the Printers dialog box.5.
If the printer information is not updated automatically after clicking Get Information from Printer, follow
these steps:
Click the Options tab, and then select Memory Capacity on the Items list box.1.
Select the total amount of the installed print memory for the memory capacity setting.2.
Click Apply, and then click OK.3.
Close the Printers and Faxes (or Printers) dialog box.4.
When Using PS Driver
Windows Vista
Click Start Control Panel Hardware and Sound Printers.1.
Right-click the printer that is using the PS driver, and then select Properties from the displayed list.2.
Click the Device Settings tab, and then select the total amount of the installed print memory for the
Memory Capacity item under Installable Options.
3.
Click Apply, and then click OK.4.
Close the Printers dialog box.5.
Windows XP/XP x64/Server 2003/Server 2003 x64
Click Start Printers and Faxes.1.
2.

1.
Right-click the printer that is using the PS driver, and then select Properties from the displayed list.2.
Click the Device Settings tab, and then select the total amount of the installed print memory for the
Memory Capacity item under Installable Options.
3.
Click Apply, and then click OK.4.
Close the Printers and Faxes dialog box.5.
Windows 2000/NT 4.0
Click Start Settings Printers.1.
Right-click the printer that is using the PS driver, and then select Properties from the displayed list.2.
Click the Device Settings tab, and then select the total amount of the installed print memory for the
Memory Capacity item under Installable Options.
3.
Click OK.4.
Close the Printers dialog box.5.
Mac OS X
Select the printer from the Printer List screen in Print Center (or Printer Setup Utility).1.
Click Printers on the Print Center (or Printer Setup Utility) menu bar, and select Show Info.2.
Select Installable Options, and select the options that have been installed on the printer, and then
click Apply Changes.
3.
Click Apply, and then click OK.4.
Installing the Dell Multi Protocol Card
A multi protocol card allows you to use the following network protocols.

Network
protocol
Supported operating systems
IPP
Windows Vista/XP/XP x64/Server 2003/Server
2003 x64/2000/NT 4.0, Mac OS X 10.3.9/10.4.3
SMB
Windows Vista/XP/XP x64/Server 2003/Server
2003 x64/2000/ NT 4.0
IPX/SPX
NetWare3.12/3.2/4.1/4.11/4.2/5/6/6.5*
AppleTalk
Mac OS X 10.2.8/10.3.9/10.4.3
Bonjour
Mac OS X 10.2.8/10.3.9/10.4.3
IPv6
Windows Vista
*Only compatible with Support Pack 1.1 or later.
Make sure that the printer is turned off and unplug all cables including the power cord from the rear of
the printer.
1.
Turn the screw on the control board cover in counterclockwise direction and open the cover.2.
With the connector of the multi protocol card aligned over the mating connector on the control board,
make connections together by pressing on the back of the MPC card nearest the connecter pins.
3.

Press the printed circles with your fingers to secure the multi protocol card to the connector.4.
NOTE: Avoid pressing down on the multi protocol card's connector.
NOTE: Make sure that the multi protocol card is firmly fixed in the connector and cannot be moved
easily.
Insert the two screws through the control board case and into the Multi Protocol Card as shown, and
tighten the screws.
5.

Close the control board cover and turn the screw clockwise.6.
Confirming the Installation of the Multi Protocol Card
Print a printer settings page to verify that the optional multi protocol card is installed correctly.
Press Menu.a.
Press until Report/List appears, and then press .b.
Printer Setting is displayed. Press .
The printer settings page is printed.
c.
Verify Multi-Protocol Card is listed in the printer settings under Printer Options.d.
1.
If it is not listed, turn off the printer, unplug the power cable, and reinstall the optional multi
protocol card.
Installing the Dell Wireless Printer Adapter 3310 USB

Connectivity Technology
Wireless
Compliant Standards
802.11b/802.11g
Bandwidth
2.4GHz
Data Transfer Rate
11g mode: 54, 48, 36, 24, 18, 12, 9, 6 Mbps
11b mode: 11, 5.5, 2, 1 Mbps
Device Type
Wireless Printer Adapter
Security
64(40-bit key)/128(104-bit key) WEP Encryption/WPA/WPA2
NOTE: To use the wireless printer adapter, you must install the multi protocol card first. To install the
card, see "Installing the Dell Multi Protocol Card".
Make sure that the printer is turned off and unplug all cables including the power cord from the rear of
the printer.
1.
NOTE: Make sure that the multi protocol card is installed.
Remove the single thumbscrew from the top of the plate covering the wireless printer adapter socket
and then remove the plate.
2.
Insert the wireless printer adapter into the USB socket with the Dell logo of the adapter facing out.3.

NOTE: Make sure that the adapter is firmly fixed in the socket and cannot be moved easily.
Attach the wireless printer adapter cap by inserting the cap with the mark facing out until it clicks into
place.
4.
Turn on the printer and configure the wireless network settings.5.
Wireless Installation using USB connection
NOTE: The optional multi protocol card with the Wireless Printer Adapter attached must be installed
on the printer.
Scene 1. Install a printer to the already-operating wireless network
(When wireless setting is already set to your computer)
Insert the Drivers and Utilities CD into your computer.1.
The Drivers and Utilities CD should launch the installation software automatically.2.

1.
If the CD does not automatically launch, click Start Run, type D:\Setup.exe (where D is the drive
letter of your CD), and then click OK.
2.
NOTE: For Windows Vista, click Continue when the User Account Control dialog box appears.
Select the Network Installation option button, and then click Next.3.
Select the Configure Wireless Printer using a USB connection (Recommended) option button,
and then click Next.
4.
Reset the wireless setting of the printer following the steps on the Reset Wireless Setting screen.5.
In the list on the Select Printer screen, check the check box of the target printer that you are making
wireless setting for, and then click Next. On the Enter Wireless Network Settings screen, set each
wireless setting item, and then click Next. When you select the Fixed IP option button for IP
address assignment, click Settings... and enter the IP address and subnet mask on the screen.
6.
NOTE: When you enter a fixed IP address, avoid the "169.254.xxx.xxx" address used by AutoIP.
Set each item on the Enter Printer Settings screen, and then click Next.7.
On the Printer Software screen, specify the software that you want to install and installation path,
and then click Next. At this point, the wireless setting specified on the Enter Wireless Network
Settings screen is sent to the printer.
8.
On the Wireless configuration is now complete screen, click Next. Since wireless setting is already
made to your computer, no operation is necessary on this screen.
9.
On the Setting-Ready Printer screen, verify that the correct IP address is assigned to the printer to
which the wireless setting is set, and then click Install.
10.
If you select the I am setting up this printer on server check box on the Select Printer screen and
also select the PostScript Driver check box on the Enter Printer Settings screen, the Adobe
Systems Inc. License Agreement screen appears. Select the I accept the terms of the license
agreement option button, and then click Install.
11.
On the Congratulations! screen, click Finish to complete the installation. A test page will be printed
with the installed printer by clicking the Print Test Page button.
12.
Scene 2. Construct new wireless network environment for both computer
and printer (When wireless setting needs to be set to your computer)
Insert the Drivers and Utilities CD into your computer.1.
The Drivers and Utilities CD should launch the installation software automatically.
If the CD does not automatically launch, click Start Run, type D:\Setup.exe (where D is the drive
letter of your CD), and then click OK.
2.
NOTE: For Windows Vista, click Continue when the User Account Control dialog box appears.
3.

Select the Network Installation option button, and then click Next.3.
Select the Configure Wireless Printer using a USB connection (Recommended) option button,
and then click Next.
4.
Reset the wireless setting of the printer following the steps on the Reset Wireless Setting screen.5.
In the list on the Select Printer screen, check the check box of the target printer that you are making
wireless setting for, and then click Next.
6.
NOTE: When you enter a fixed IP address, avoid the "169.254.xxx.xxx" address used by AutoIP.
On the Enter Wireless Network Settings screen, set each wireless setting item, and then click
Next. When you select the Fixed IP option button for IP address assignment, click Settings... and
enter the IP address and subnet mask on the screen.
7.
Set each item on the Enter Printer Settings screen, and then click Next.8.
On the Printer Software screen, specify the software that you want to install and installation path,
and then click Next. At this point, the wireless setting specified on the Enter Wireless Network
Settings screen is sent to the printer.
9.
On the Wireless configuration is now complete screen, create the wireless setting sent to the
printer on your computer following the steps below, and then click Next.
10.
NOTE: If your computer provides a wireless LAN adapter tool, change the wireless settings using this
tool. Or you can change the wireless settings using the tool provided by the operating system. See the
instructions below.
Select Network Connections from Control Panel.a.
Right-click Wireless Network Connection and select Properties.b.
Select the Wireless Network tab.c.
Make sure the check box for Use Windows to configure my wireless network settings is
checked.
d.
Click Advanced.e.
Do either of the following:f.
When wireless ad-hoc mode is set to the printer:
Select Computer to Computer (ad hoc) networks only and close the Advanced dialog box.
When wireless infrastructure mode is set to the printer:
Select Access point (Infrastructure) networks only and close the Advanced dialog box.
Click Add to display Wireless network properties.g.
Enter the setting that you send to the printer and click OK.h.
i.
j.

g.
h.
Click Move up to move the setting to the top of the list.i.
Click OK to close the Property dialog box.j.
On the Setting-Ready Printer screen, verify that the correct IP address is assigned to the printer to
which the wireless setting is set, and then click Install.
11.
If you select the I am setting up this printer on server check box on the Select Printer screen and
also select the PostScript Driver check box on the Enter Printer Settings screen, the Adobe
Systems Inc. License Agreement screen appears. Select the I accept the terms of the license
agreement option button, and then click Install.
12.
On the Congratulations! screen, click Finish to complete the installation. A test page will be printed
with the installed printer by clicking the Print Test Page button.
13.
Use the Dell Printer Configuration Web Tool to monitor the status of your network printer without
leaving your desk. You can view and/or change the printer configuration settings, monitor toner level, and
when it is time to order replacement consumables, just click the Dell supplies link right from your Web
browser.
NOTE: The Dell Printer Configuration Web Tool is not available when the printer is locally attached
to a computer or a print server.
Wireless Installation using wireless connection
Scene 1. Install a printer to the already-operating wireless network
(When wireless setting is already set to your computer)
Insert the Drivers and Utilities CD into your computer to launch the installation software.1.
NOTE: If the CD does not automatically launch, click Start Run, and then type D:\setup.exe
(where D is the drive letter of your CD), and then click OK.
NOTE: For Windows Vista, click Continue when the User Account Control dialog box appears.
2. Select the Network Installation option button, and then click Next.
Select the Configure Wireless Printer using a wireless connection (Advanced) option button,
and then click Next.
3.
Reset the wireless setting of the printer following the steps on the Reset Wireless Setting screen.4.
Create the wireless setting of your computer following the steps shown on the Enable
Communication with Printer screen, and then click Next.
5.
NOTE: If your computer provides a wireless LAN adapter tool, change the wireless settings using this
tool. Or you can change the wireless settings using the tool provided by the operating system. See the
instructions below.
The steps are as follows.
a.

Select Network Connections from Control Panel.a.
Right-click Wireless Network Connection and select Properties.b.
Select the Wireless Networks tab.c.
Make sure the check box for Use Windows to configure my wireless network settings is
checked.
d.
NOTE: Be sure to write down the current wireless computer settings in steps d and f so that you
can restore them later.
Click the Advanced button.e.
Select Computer to Computer (ad hoc) networks only and close the Advanced dialog box.f.
Click the Add button to display Wireless network properties.g.
Under the Association tab, enter the following information and click OK.h.
Network name (SSID): dell_device
Network Authentication: Open
Data encryption: Disabled
Ad hoc network: checked
Click the Move up button to move the newly added SSID to the top of the list.i.
Click OK to close the Property dialog box.j.
On the Enter Wireless Network Settings screen, set each wireless setting item, and then click
Next.
6.
When you select the Fixed IP option button for IP address assignment, click Settings... and enter the
IP address and subnet mask on the screen.
7.
NOTE: When you enter a fixed IP address, avoid the "169.254.xxx.xxx" address used by AutoIP.
Set each item on the Enter Printer Settings screen, and then click Next.8.
On the Printer Software screen, specify the software that you want to install and installation path,
and then click Next. At this point, the wireless setting specified on the Enter Wireless Network
Settings screen is sent to the printer.
9.
On the Wireless configuration is now complete screen, change the wireless setting of your
computer to the same as that sent to the printer, and then click Next.
10.
a.

10.
NOTE: If your computer provides a wireless LAN adapter tool, change the wireless settings using this
tool. Or you can change the wireless settings using the tool provided by the operating system. See the
instructions below.
Select Network Connections from Control Panel.a.
Right-click Wireless Network Connection and select Properties.b.
Select the Wireless Network tab.c.
Click Advanced.d.
Do either of the following:e.
When wireless ad-hoc mode is set to the printer:
Select Computer to Computer (ad hoc) networks only and close the Advanced dialog box.
When wireless infrastructure mode is set to the printer:
Select Access point (Infrastructure) networks only and close the Advanced dialog box.
Select the setting that you send to the printer in the list in Preferred Network group.f.
Click Move up to move the setting to the top of the list.g.
Click OK to close the Property dialog box.h.
On the Setting-Ready Printer screen, verify that the correct IP address is assigned to the printer to
which the wireless setting is set, and then click Install.
11.
If you select the I am setting up this printer on server check box on the Select Printer screen and
also select the PostScript Driver check box on the Enter Printer Settings screen, the Adobe
Systems Inc. License Agreement screen appears. Select the I accept the terms of the license
agreement option button, and then click Install.
12.
On the Congratulations! screen, click Finish to complete the installation. A test page will be printed
with the installed printer by clicking the Print Test Page button.
13.
Scene 2. Construct new wireless network environment for both computer
and printer (When wireless setting needs to be set to your computer)
Insert the Drivers and Utilities CD into your computer to launch the installation software.1.
NOTE: If the CD does not automatically launch, click Start Run, and then type D:\setup.exe
(where D is the drive letter of your CD), and then click OK.
NOTE: For Windows Vista, click Continue when the User Account Control dialog box appears.
2. Select the Network Installation option button, and then click Next.
3.

Select the Configure Wireless Printer using a wireless connection (Advanced) option button,
and then click Next.
3.
Reset the wireless setting of the printer following the steps on the Reset Wireless Setting screen.4.
Create the wireless setting of your computer following the steps shown on the Enable Communication
with Printer screen, and then click Next. The steps are as follows.
5.
NOTE: If your computer provides a wireless LAN adapter tool, change the wireless settings using this
tool. Or you can change the wireless settings using the tool provided by the operating system. See the
instructions below.
Select Network Connections from Control Panel.a.
Right-click Wireless Network Connection and select Properties.b.
Select the Wireless Networks tab.c.
Make sure the check box for Use Windows to configure my wireless network settings is
checked.
d.
NOTE: Be sure to write down the current wireless computer settings in steps d and f so that you
can restore them later.
Click the Advanced button.e.
Select Computer to Computer (ad hoc) networks only and close the Advanced dialog box.f.
Click the Add button to display Wireless network properties.g.
Under the Association tab, enter the following information and click OK.h.
Network name (SSID): dell_device
Network Authentication: Open
Data encryption: Disabled
Ad hoc network: checked
Click the Move up button to move the newly added SSID to the top of the list.i.
Click OK to close the Property dialog box.j.
On the Enter Wireless Network Settings screen, set each wireless setting item, and then click
Next.
6.
When you select the Fixed IP option button for IP address assignment, click Settings... and enter
the IP address and subnet mask on the screen.
7.
NOTE: When you enter a fixed IP address, avoid the "169.254.xxx.xxx" address used by AutoIP.
8.
9.

Set each item on the Enter Printer Settings screen, and then click Next.8.
On the Printer Software screen, specify the software that you want to install and installation path,
and then click Next. At this point, the wireless setting specified on the Enter Wireless Network
Settings screen is sent to the printer.
9.
On the Wireless configuration is now complete screen, create the wireless setting sent to the
printer on your computer following the steps below, and then click Next.
10.
NOTE: If your computer provides a wireless LAN adapter tool, change the wireless settings using this
tool. Or you can change the wireless settings using the tool provided by the operating system. See the
instructions below.
Select Network Connections from Control Panel.a.
Right-click Wireless Network Connection and select Properties.b.
Select the Wireless Network tab.c.
Make sure the check box for Use Windows to configure my wireless network settings is
checked.
d.
Click Advanced.e.
Do either of the following:f.
When wireless ad-hoc mode is set to the printer:
Select Computer to Computer (ad hoc) networks only and close the Advanced dialog box.
When wireless infrastructure mode is set to the printer:
Select Access point (Infrastructure) networks only and close the Advanced dialog box.
Click Add to display Wireless network properties.g.
Enter the setting that you send to printer and click OK.h.
Click Move up to move the setting to the top of the list.i.
Click OK to close the Property dialog box.j.
On the Setting-Ready Printer screen, verify that the correct IP address is assigned to the printer to
which the wireless setting is set, and then click Install.
11.
If you select the I am setting up this printer on server check box on the Select Printer screen and
also select the PostScript Driver check box on the Enter Printer Settings screen, the Adobe
Systems Inc. License Agreement screen appears. Select the I accept the terms of the license
agreement option button, and then click Install.
12.
On the Congratulations! screen, click Finish to complete the installation. A test page will be printed
with the installed printer by clicking the Print Test Page button.
13.
Use the Dell Printer Configuration Web Tool to monitor the status of your network printer without

leaving your desk. You can view and/or change the printer configuration settings, monitor toner level, and
when it is time to order replacement consumables, just click the Dell supplies link right from your Web
browser.
NOTE: The Dell Printer Configuration Web Tool is not available when the printer is locally attached
to a computer or a print server.
Wireless Installation using Dell Printer Configuration Web
Tool
Scene 1. Install a printer to the already-operating wireless network
(When wireless setting is already set to your computer)
For DHCP network:
Create wireless setting of your computer following the steps below.1.
NOTE: If your computer provides a wireless LAN adapter tool, change the wireless settings using this
tool. Or you can change the wireless settings using the tool provided by the operating system. See the
instructions below.
Select Network Connections from Control Panel.a.
Right-click Wireless Network Connection and select Properties.b.
Select the Wireless Networks tab.c.
Make sure the check box for Use Windows to configure my wireless network settings is
checked.
d.
NOTE: Be sure to write down the current wireless computer settings in steps d and f so that you
can restore them later.
Click the Advanced button.e.
Select Computer to Computer (ad hoc) networks only and close the Advanced dialog box.f.
Click the Add button to display Wireless network properties.g.
Under the Association tab, enter the following information and click OK.h.
Network name (SSID): dell_device
Network Authentication: Open
Data encryption: Disabled
Ad hoc network: checked
Click the Move up button to move the newly added SSID to the top of the list.i.
j.

i.
Click OK to close the Property dialog box.j.
NOTE: When your operating system is earlier than Windows 2000, create settings according to
the manual of the wireless setting tool provided by your wireless device manufacturer.
Check the IP address assigned by AutoIP on the printer.2.
e.g.: 168.254.1.1
Check that the IP address on your computer is assigned by DHCP.3.
Open Dell Printer Configuration Web Tool using WEB browser.4.
e.g.: http://168.254.1.1/
Change the wireless setting of the printer on Dell Printer Configuration Web Tool.5.
Reboot the printer.6.
Restore the wireless setting on your computer.7.
NOTE: If your computer provides a wireless LAN adapter tool, change the wireless settings using this
tool. Or you can change the wireless settings using the tool provided by the operating system. See the
instructions below.
Select Network Connections from Control Panel.a.
Right-click Wireless Network Connection and select Properties.b.
Select Wireless Network tab.c.
Click Advanced.d.
Do either of the following:e.
When wireless ad-hoc mode is set to the printer:
Select Computer to Computer (ad hoc) networks only and close the Advanced dialog box.
When wireless infrastructure mode is set to the printer:
Select Access point (Infrastructure) networks only and close the Advanced dialog box.
Select the setting that you send to the printer in the list in Preferred Network group.f.
Click Move up to move the setting to the top of the list.g.
Click OK to close the Property dialog box.h.

g.
h.
NOTE: When your operating system is earlier than Windows 2000, create settings according to
the manual of the wireless setting tool provided by your wireless device manufacturer.
For Fixed IP network:
Create wireless setting of your computer following the steps below.1.
NOTE: If your computer provides a wireless LAN adapter tool, change the wireless settings using this
tool. Or you can change the wireless settings using the tool provided by the operating system. See the
instructions below.
Select Network Connections from Control Panel.a.
Right-click Wireless Network Connection and select Properties.b.
Select the Wireless Networks tab.c.
Make sure the check box for Use Windows to configure my wireless network settings is
checked.
d.
NOTE: Be sure to write down the current wireless computer settings in steps d and f so that you
can restore them later.)
Click the Advanced button.e.
Select Computer to Computer (ad hoc) networks only and close the Advanced dialog box.f.
Click the Add button to display Wireless network properties.g.
Under the Association tab, enter the following information and click OK.h.
Network name (SSID): dell_device
Network Authentication: Open
Data encryption: Disabled
Ad hoc network: checked
Click the Move up button to move the newly added SSID to the top of the list.i.
Click OK to close the Property dialog box.j.
NOTE: When your operating system is earlier than Windows 2000, create settings according to
the manual of the wireless setting tool provided by your wireless device manufacturer.
Check the IP address on your computer.2.
3.

2.
e.g.: 1.2.3.4
Set the IP address on the printer.3.
e.g.: 1.2.3.5
Open Dell Printer Configuration Web Tool using WEB browser.4.
e.g.: http://1.2.3.5/
Change the wireless setting of the printer on Dell Printer Configuration Web Tool.5.
Reboot the printer.6.
Restore the wireless setting on your computer.7.
NOTE: If your computer provides a wireless LAN adapter tool, change the wireless settings using this
tool. Or you can change the wireless settings using the tool provided by the operating system. See the
instructions below.
Select Network Connections from Control Panel.a.
Right-click Wireless Network Connection and select Properties.b.
Select Wireless Network tab.c.
Click Advanced.d.
Do either of the following:e.
When wireless ad-hoc mode is set to the printer:
Select Computer to Computer (ad hoc) networks only and close the Advanced dialog box.
When wireless infrastructure mode is set to the printer:
Select Access point (Infrastructure) networks only and close the Advanced dialog box.
Select the setting that you send to the printer in the list in Preferred Network group.f.
Click Move up to move the setting to the top of the list.g.
Click OK to close the Property dialog box.h.
NOTE: When your operating system is earlier than Windows 2000, create settings according to
the manual of the wireless setting tool provided by your wireless device manufacturer.
Scene 2. Construct new wireless network environment for both computer
and printer (When wireless setting needs to be set to your computer)
1.

For DHCP network:
Create wireless setting of your computer following the steps below.1.
NOTE: If your computer provides a wireless LAN adapter tool, change the wireless settings using this
tool. Or you can change the wireless settings using the tool provided by the operating system. See the
instructions below.
Select Network Connections from Control Panel.a.
Right-click Wireless Network Connection and select Properties.b.
Select the Wireless Networks tab.c.
Make sure the check box for Use Windows to configure my wireless network settings is
checked.
d.
NOTE: Be sure to write down the current wireless computer settings in steps e and g so that
you can restore them later.
Click the Advanced button.e.
Select Computer to Computer (ad hoc) networks only and close the Advanced dialog box.f.
Click the Add button to display Wireless network properties.g.
Under the Association tab, enter the following information and click OK.h.
Network name (SSID): dell_device
Network Authentication: Open
Data encryption: Disabled
Ad hoc network: checked
Click the Move up button to move the newly added SSID to the top of the list.i.
Click OK to close the Property dialog box.j.
NOTE: When your operating system is earlier than Windows 2000, create settings according to
the manual of the wireless setting tool provided by your wireless device manufacturer.
Check the IP address assigned by AutoIP on the printer.2.
e.g.: 168.254.1.1
Check that the IP address on your computer is assigned by DHCP.3.
Open Dell Printer Configuration Web Tool using WEB browser.4.
5.

4.
e.g.: http://168.254.1.1
Create wireless setting of the printer on Dell Printer Configuration Web Tool.5.
Reboot the printer.6.
Restore the wireless setting on your computer.7.
NOTE: If your computer provides a wireless LAN adapter tool, change the wireless settings using this
tool. Or you can change the wireless settings using the tool provided by the operating system. See the
instructions below.
Select Network Connections from Control Panel.a.
Right-click Wireless Network Connection and select Properties.b.
Select Wireless Network tab.c.
Make sure the check box for Use Windows to configure my wireless network settings is
checked.
d.
Click Advanced.e.
Do either of the following:f.
When wireless ad-hoc mode is set to the printer:
Select Computer to Computer (ad hoc) networks only and close the Advanced dialog box.
When wireless infrastructure mode is set to the printer:
Select Access point (Infrastructure) networks only and close the Advanced dialog box.
Click Add to display Wireless network properties.g.
Enter the setting that you send to printer and click OK.h.
Click Move up to move the setting to the top of the list.i.
Click OK to close the Property dialog box.j.
NOTE: WhenWhen your operating system is earlier than Windows 2000, create settings
according to the manual of the wireless setting tool provided by your wireless device
manufacturer.
For Fixed IP network:
Create wireless setting of your computer following the steps below.1.
a.

1.
NOTE: If your computer provides a wireless LAN adapter tool, change the wireless settings using this
tool. Or you can change the wireless settings using the tool provided by the operating system. See the
instructions below.
Select Network Connections from Control Panel.a.
Right-click Wireless Network Connection and select Properties.b.
Select the Wireless Networks tab.c.
Make sure the check box for Use Windows to configure my wireless network settings is
checked.
d.
NOTE: Be sure to write down the current wireless computer settings in steps d and f so that you
can restore them later.
Click the Advanced button.e.
Select Computer to Computer (ad hoc) networks only and close the Advanced dialog box.f.
Click the Add button to display Wireless network properties.g.
Under the Association tab, enter the following information and click OK.h.
Network name (SSID): dell_device
Network Authentication: Open
Data encryption: Disabled
Ad hoc network: checked
Click the Move up button to move the newly added SSID to the top of the list.i.
Click OK to close the Property dialog box.j.
NOTE: When your operating system is earlier than Windows 2000, create settings according to
the manual of the wireless setting tool provided by your wireless device manufacturer.
Check the IP address on your computer.2.
e.g.: 1.2.3.4
Set the IP address on the printer.3.
e.g.: 1.2.3.5
Open Dell Printer Configuration Web Tool using WEB browser.4.
e.g.: http://1.2.3.5
5.

4.
Change the wireless setting of the printer on Dell Printer Configuration Web Tool.5.
Reboot the printer.6.
Restore the wireless setting on your computer.7.
NOTE: If your computer provides a wireless LAN adapter tool, change the wireless settings using this
tool. Or you can change the wireless settings using the tool provided by the operating system. See the
instructions below.
Select Network Connections from Control Panel.a.
Right-click Wireless Network Connection and select Properties.b.
Select Wireless Network tab.c.
Make sure the check box for Use Windows to configure my wireless network settings is
checked.
d.
Click Advanced.e.
Do either of the following:f.
When wireless ad-hoc mode is set to the printer:
Select Computer to Computer (ad hoc) networks only and close the Advanced dialog box.
When wireless infrastructure mode is set to the printer:
Select Access point (Infrastructure) networks only and close the Advanced dialog box.
Click Add to display Wireless network properties.g.
Enter the setting that you send to printer and click OK.h.
Click Move up to move the setting to the top of the list.i.
Click OK to close the Property dialog box.j.
NOTE: When your operating system is earlier than Windows 2000, create settings according to
the manual of the wireless setting tool provided by your wireless device manufacturer.
Wireless Setting through Dell Printer Configuration Web Tool
- Advanced setup
Access point (Infrastructure, DHCP network)
Create new wireless settings for your computer.1.

1.
NOTE: If your computer provides a wireless LAN adapter tool, change the wireless settings using this
tool. Or you can change the wireless settings using the tool provided by the operating system. See the
instructions below.
Select Network Connections from Control Panel.a.
Right-click Wireless Network Connection and select Properties.b.
Select the Wireless Networks tab.c.
Make sure the check box for Use Windows to configure my wireless network settings is
checked.
d.
NOTE: Be sure to write down the current wireless computer settings in steps d and g so that you can
restore them later.
Click the Advanced button.e.
Select Computer to Computer (ad hoc) networks only and close the Advanced dialog box.f.
Click the Add button to display Wireless network properties.g.
Under the Association tab, enter the following information and click OK.h.
Network name (SSID): dell_device
Network Authentication: Open
Data encryption: Disabled
Ad hoc network: checked
Click the Move up button to move the newly added SSID to the top of the list.i.
Click OK to close the Property dialog box.j.
NOTE: When your operating system is earlier than Windows 2000, create settings according to the
manual of the wireless setting tool provided by your wireless device manufacturer.
Set up the printer wireless adapter IP address.
Reset the settings for the wireless adapter to the default.a.
2.
i. Press Menu on printer control panel.
ii. Scroll down and select Admin Menu.
iii. Scroll down and select Wireless net.
iv. Scroll down and select Reset MPC.
v. Restart the printer.
Retrieve the wireless adapter IP address on the printer.b.

b.
i. Press Menu on the printer control panel.
ii. Scroll down and select Admin Menu.
iii. Scroll down and select wireless net.
iv. Scroll down and select TCP/IP.
v. Scroll down and select IP Address.
(Default IP address range: 169.254.xxx.yyy )
Access Dell Printer Configuration Web Tool on your computer browser.
Assign the PC IP address by DHCP mode (Change the TCP/IP properties to obtain the IP address
automatically).
a.
Make sure your computer has the same IP address range as the printer wireless adapter.b.
3.
e.g. 169.254.xxx.zzz
Access the Dell Printer Configuration Web Tool using the WEB browser, and then type printer
wireless adapter settings in the address field of the browser.
c.
e.g. http://169.254.xxx.yyy/ (Your wireless adapter IP address)
Change wireless settings (SSID/ communication mode) from Dell Printer Configuration Web Tool.d.
i. Click Print server setting on the left navigational bar.
ii. Click the Print server setting tab.
iii. Click the TCP/IP sub-tab.
iv. Select DHCP.
v. Click the Apply new setting button without restarting the printer (Ignore the screen
instructions to restart the printer).
vi. Click the Wireless LAN sub-tab.
vii. Change the SSID setting (according to your Access point SSID) and change Network type
to Infrastructure.
viii. Click the Restart printer to apply new settings button.
Once printer wireless adapter is properly configured, you may use the typical network printer
installation method to complete driver installation.
4.
To communicate with printer, you need to restore the previous wireless settings on your computer.5.
Restore the previous wireless settings for your computer.6.
NOTE: If your computer provides a wireless LAN adapter tool, change the wireless settings using this
tool. Or you can change the wireless settings using the tool provided by the operating system. See the
instructions below.
a.

Select Network Connections from Control Panel.a.
Right-click Wireless Network Connection and select Properties.b.
Select the Wireless Network tab.c.
Click the Advanced button.d.
Select Access point (Infrastructure) networks only and close the Advanced dialog box
(Applicable to printer with the wireless infrastructure mode).
e.
Select the setting that you send to the printer in the list in the Preferred Network groupf.
Click Move up to move the setting to the top of the list.g.
Click OK to close the Property dialog box.h.
NOTE: When your operating system is earlier than Windows 2000, create settings according to the
manual of the wireless setting tool provided by your wireless device manufacturer.
Access point (Infrastructure, Fixed IP network)
Ensure that the addresses of your computer and access point is in the same IP range. Match the subnet
mask and gateway addresses of your computer to the access point settings.
1.
Create new wireless settings of your computer by following the steps below.2.
NOTE: If your computer provides a wireless LAN adapter tool, change the wireless settings using this
tool. Or you can change the wireless settings using the tool provided by the operating system. See the
instructions below.
Select Network Connections from Control Panel.a.
Right-click Wireless Network Connection and select Properties.b.
Select the Wireless Networks tab.c.
Make sure the check box for Use Windows to configure my wireless network settings is
checked.
d.
NOTE: Be sure to write down the current wireless computer settings in steps d and f so that you can
restore them later.
Click the Advanced button.e.
Select Computer to Computer (ad hoc) networks only and close the Advanced dialog box.f.
Click the Add button to display Wireless network properties.g.
Under the Association tab, enter the following information and click OK.h.

g.
h.
Network name (SSID): dell_device
Network Authentication: Open
Data encryption: Disabled
Ad hoc network: Checked
Click the Move up button to move the newly added SSID to the top of the list.i.
Click OK to close the Property dialog box.j.
NOTE: When your OS is earlier than Windows 2000, create settings according to the manual of the
wireless setting tool provided by your wireless device manufacturer.
Check the IP, subnet mask and gateway address on your computer.3.
e.g. IP: 192.168.1.1
Subnet mask: 255.255.0.0
Set the IP address from the printer control panel to be in the same range as that of your computer.
Match the subnet mask and gateway addresses of the printer to your computer settings.
Press Menu button.a.
Scroll to Admin menu.b.
Select Wireless Net.c.
Select TCP/IP.d.
Select Get IP Address.e.
Select Panel.f.
Scroll back to IP Address.g.
Manually enter the IP address using the directional buttons on the control panel and press enter
button.
h.
4.
e.g.: 192.168.1.2
Scroll back to Subnet Mask.i.
Manually enter the subnet mask address using the directional buttons on the control panel and
press enter button.
j.
Scroll back to Gateway Address.k.
Manually enter the gateway address using the directional buttons on the control panel and press
the Enter button.
l.
Restart the printer.m.
5.

m.
Open Dell Printer Configuration Web Tool using the WEB browser.5.
e.g.: http://:192.168.1.2
Change wireless settings of the printer from Dell Printer Configuration Web Tool.
Click Print server setting on the left navigational bar.a.
Click Print server setting tab.b.
Click Wireless LAN sub-tab.c.
Change the SSID setting (according to your access point SSID) and change Network type to
Infrastructure.
d.
Click the Restart printer to apply new settings button.e.
6.
Restore the previous wireless settings for your computer.7.
NOTE: If your computer provides a wireless LAN adapter tool, change the wireless settings using this
tool. Or you can change the wireless settings using the tool provided by the operating system. See the
instructions below.
Select Network Connections from Control Panel.a.
Right-click Wireless Network Connection and select Properties.b.
Select Wireless Network tab.c.
Click Advanced.d.
Do either of the following:e.
When wireless ad-hoc mode is set to the printer:
Select Computer to Computer (ad hoc) networks only and close the Advanced dialog box.
When wireless infrastructure mode is set to the printer:
Select Access point (Infrastructure) networks only and close the Advanced dialog box.
Select the setting that you send to the printer in the list in Preferred Network group.f.
Click Move up to move the setting to the top of the list.g.
Click OK to close the Property dialog box.8.
NOTE: When your operating system is earlier than Windows 2000, create settings according to the
manual of the wireless setting tool provided by your wireless device manufacturer.
1.

Confirming the Installation of the Wireless Printer Adapter
Print a printer settings page to verify that the optional wireless printer adapter is installed correctly.
Press Menu.a.
Press until Report/List appears, and then press .b.
Printer Setting is displayed. Press .
The printer settings page is printed.
c.
Verify Wireless LAN Adapter is listed in the printer settings under Printer Options.d.
1.
If it is not listed, turn off the printer, unplug the power cable, and reinstall the optional wireless
printer adapter.

Print Media Guidelines
Print media is paper, transparencies, labels, envelopes, coated paper among others. Your printer provides
high-quality printing on a variety of print media. Selecting the appropriate print media for your printer helps
avoid printing troubles. This section describes how to select print media, how to care for print media, and
how to load the print media in the standard 250-sheet tray or optional 550-sheet feeder.
Paper
Transparencies
Envelopes
Labels
Storing Print Media
Identifying Print Media Sources and Specifications
Paper
For the best print quality in color, use 75 g/m2 (20 lb) xerographic, grain long paper. For the best print
quality in black and white, use 90 g/m2 (24 lb) xerographic, grain long paper. Before buying large quantities
of any print media, Dell recommends trying a sample first.
When loading paper, identify the recommended print side on the paper package, and load the paper
accordingly. See "Loading Print Media in Standard and Optional Trays" and "Loading the Multipurpose
Feeder" for detailed loading instructions.
Paper Characteristics
The following paper characteristics affect print quality and reliability. Dell recommends that you follow these
guidelines when evaluating new paper stock.
Weight
The tray automatically feeds paper weights from 60 to 216 g/m2 (16 to 60 lb bond) grain long. The
multipurpose feeder automatically feeds paper weights from 60 to 216 g/m2 (16 to 80 lb bond) grain long.
Paper lighter than 60 g/m2 (16 lb) might not be stiff enough to feed properly, and could cause paper jams.
For best performance, use 75 g/m2 (20 lb bond) grain long paper.
Curl
Curl is the tendency of print media to curve at its edges. Excessive curl can cause paper feeding problems.
Curl usually occurs after the paper passes through the printer, where it is exposed to high temperatures.
Storing paper unwrapped, even in the paper tray, can contribute to paper curling prior to printing and cause

feeding problems regardless of humidity. When printing on curled paper, straighten the paper and then
insert it into the multipurpose feeder.
Smoothness
The degree of paper smoothness directly affects print quality. If the paper is too rough, the toner does not
fuse to the paper properly, resulting in poor print quality. If the paper is too smooth, it can cause paper
feeding problems. Smoothness between 150 and 250 Sheffield points produces the best print quality.
Moisture Content
The amount of moisture in the paper affects both print quality and the ability of the printer to feed the paper
properly. Leave the paper in its original packaging until you are ready to use it. This limits the exposure of
the paper to moisture changes that can degrade its performance.
Grain Direction
Grain refers to the alignment of the paper fibers in a sheet of paper. Grain is either grain long, running the
length of the paper, or grain short, running the width of the paper. For 60 to 135 g/m2 (16 to 36 lb bond)
paper, grain long fibers are recommended. For papers heavier than 135 g/m2 (36 lb bond), grain short is
preferred.
Fiber Content
Most high-quality xerographic paper is made from 100% chemically pulped wood. Paper containing fibers
such as cotton possess characteristics that can result in degraded paper handling.
Recommended Paper
To ensure the best print quality and feed reliability, use 75 g/m2 (20 lb) xerographic paper. Business papers
designed for general business use also provide acceptable print quality. Only use paper able to withstand
high temperatures without discoloring, bleeding, or releasing hazardous emissions. The laser printing
process heats paper to high temperatures. Check with the manufacturer or vendor to determine whether the
paper you have chosen is acceptable for laser printers.
Always print several samples before buying large quantities of any type of print media. When choosing any
print media, you should consider the weight, fiber content, and color.
Unacceptable Paper
The following paper types are not recommended for use with the printer:
Chemically treated papers used to make copies without carbon paper, also known as carbonless
papers, carbonless copy paper (CCP), or no carbon required (NCR) paper

Preprinted papers with chemicals that may contaminate the printer
Preprinted papers that can be affected by the temperature in the printer fuser
Preprinted papers that require a registration (the precise print location on the page) greater than
±0.09 in., such as optical character recognition (OCR) forms
In some cases, you can adjust registration with your software program to successfully print on these
forms.
Coated papers (erasable bond), synthetic papers, thermal papers
Rough-edged, rough or heavily textured surface papers or curled papers
Recycled papers containing more than 25% post-consumer waste that do not meet DIN 19 309
Multiple-part forms or documents
Print quality may deteriorate (blank spaces or blotches may appear in the text) when printing on talc
or acid paper.
Selecting Paper
Proper paper selection helps prevent jams and ensures trouble-free printing.
To help avoid jams or poor print quality:
Always use new, undamaged paper.
Before loading the paper, identify the recommended print side of the paper. This information is usually
indicated on the paper package.
Do not use paper that you have cut or trimmed yourself.
Do not mix print media sizes, weights, or types in the same source. This may result in a paper jam.
Do not remove trays while a job is printing or Printing is displayed on the operator panel.
Make sure the Paper Type setting is correct. (See "Tray Settings" for detailed information about these
settings.)
Make sure the paper is properly loaded in the tray.
Flex paper back and forth, and then fan them. Straighten the edges of the stack on a level surface.

Selecting Preprinted Forms and Letterhead
When selecting preprinted forms and letterhead paper for the printer:
Use grain long papers for best results.
Use only forms and letterhead printed using an offset lithographic or engraved printing process.
Select papers that absorb ink, but do not bleed.
Avoid papers with rough or heavily textured surfaces.
Use papers printed with heat-resistant inks designed for use in xerographic copiers. The ink must
withstand temperatures of 225°C (437°F) without melting or releasing hazardous emissions.
Use inks that are not affected by the resin in toner or the silicone in the fuser. Inks that are oxidation-
set or oil-based should meet these requirements; latex inks might not. If you are in doubt, contact
your paper supplier.
Printing on Letterhead
Check with the manufacturer or vendor to determine whether the preprinted letterhead you have selected is
acceptable for laser printers.
Page orientation is important when printing on letterhead. Use the following table for help when loading
letterhead in the print media sources.

Print media source
Print side
Page orientation
Standard 250-sheet tray
Optional 550-sheet feeder
Face up
Letterhead enters the printer last
Multipurpose feeder
Face down
Letterhead enters the printer first
Selecting Pre-punched Paper
Pre-punched paper brands can differ in the number and placement of holes and in manufacturing techniques.
However, it may not be possible to print on the paper to depending on the placement of holes on the paper.
To select and use pre-punched paper:
Test paper from several manufacturers before ordering and using large quantities of pre-punched
paper.
Paper should be punched at the paper manufacturer and not drilled into paper already packaged in a
ream. Drilled paper can cause jams when multiple sheets feed through the printer. This may result in a
paper jam.
Pre-punched paper can include more paper dust than standard paper. Your printer may require more
frequent cleaning and feed reliability may not be as good as standard paper.
Weight guidelines for pre-punched paper are the same as non-punched paper.
Transparencies

You can load up to 75 sheets of transparencies in the multipurpose feeder for a single print job. Before
buying large quantities of any print media, Dell recommends trying a sample first.
When printing on transparencies:
Set the paper type to Transparency from the printer driver to avoid damaging your printer.
Use transparencies designed specifically for laser printers. Do not use regular transparencies.
Transparencies must be able to withstand temperatures of 205°C (401°F) without melting, discoloring,
offsetting or releasing hazardous emissions.
Avoid getting fingerprints on the transparencies. This may result in poor print quality.
Before loading transparencies, fan the stack to prevent sheets from sticking together.
Non-white transparencies are not supported with the printer.
Selecting Transparencies
The printer can print directly on transparencies designed for use in laser printers. Print quality and durability
depend on the transparency used. Before buying large quantities of any print media, Dell recommends trying
a sample first.
The paper type setting for the multipurpose feeder should be set to Transparency to help prevent jams.
(See "Tray Settings" for detailed information about this setting.) Check with the manufacturer or vendor to
determine whether your transparencies are compatible with laser printers that reach temperatures as high
as 205°C (401°F). Only use transparencies that are able to withstand these temperatures without melting,
discoloring, offsetting, or releasing hazardous emissions.
Envelopes
You can load a stack of envelopes up to 15 mm (0.59 in.) in height in the multipurpose feeder for a single
print job. Depending on the type of envelope and how they have been stored, loading a large quantity of
envelopes, within the maximum range, may not feed into the printer. If this happens, reduce the number of
envelopes in the stack. Depending on the choice of envelopes, it is possible to expect variable levels of light
wrinkling. Before buying large quantities of any print media, Dell recommends trying a sample first. See
"Loading the Multipurpose Feeder" for instructions on loading an envelope.
When printing on envelopes:
Use only high-quality envelopes that are designed for use in laser printers.
Set the print media source to the multipurpose feeder. Set the paper type to Envelope, and select the
correct size of envelope from the printer driver.
For best performance, use envelopes made from 75 g/m2 (20 lb bond) paper. You can use up to 105
g/m2 (28 lb bond) weight for the envelope feeder as long as the cotton content is 25% or less.

Envelopes with 100% cotton content must not exceed 90 g/m2 (24 lb bond) weight.
Use only new, undamaged envelopes.
For best performance, do not use envelopes that:
Have excessive curl or twist
Are stuck together or damaged in any way
Contain windows, holes, perforations, cutouts, embossing
Use metal clasps, string ties, or metal folding bars
Have an interlocking design
Have postage stamps attached
Have any exposed adhesive when the flap is in the sealed or closed position
Have nicked edges or bent corners
Have rough, cockle, or laid finishes
Use envelopes that can withstand temperatures of 205°C (401°F) without sealing, excessive curling,
wrinkling, or releasing hazardous emissions. If you have any doubts about the envelopes you are
considering, check with the envelope supplier.
Adjust the width guide to fit the width of the envelopes.
To load envelope in the multipurpose feeder, insert the envelopes with the flaps closed and the short-
edge of the envelopes facing into the printer. The print side must be facing down.
See "Loading the Multipurpose Feeder" for instructions on loading an envelope.
Use one envelope size during a print job.
Make sure the humidity is low because high humidity (more than 60%) and the high printing
temperatures may seal the envelopes.
Labels
Your printer can print on many labels designed for use with laser printers. Label adhesives, face sheet
(printable stock), and topcoats must be able to withstand temperatures of 205°C (401°F) and pressure of 25
pounds per square inch (psi). Before buying large quantities of any print media, Dell recommends trying a
sample first.
When printing on labels:
Set the paper type to Label in the Tray Settings. Set the paper type to Label from the printer
driver.
Do not load labels together with paper or transparencies in the same tray. This may result in a jam.

Do not use label sheets with a slick backing material.
Do not print within 1 mm (0.04 in.) of the die cut.
Use full label sheets. Partial sheets may cause labels to peel off during printing, resulting in a jam.
Partial sheets also contaminate your printer and your cartridge with adhesive, and could void your
printer and cartridge warranties.
Use labels that can withstand temperatures of 205°C (401°F) without sealing, excessive curling,
wrinkling, or releasing hazardous emissions.
Do not print within 1 mm (0.04 in.) of the edge of the label, of the perforations, or between die-cuts of
the label.
Do not use label sheets that have adhesive to the edge of the sheet. Dell recommends zone coating of
the adhesive at least 1 mm (0.04 in.) away from edges. Adhesive material contaminates your printer
and could void your warranty.
If zone coating of the adhesive is not possible, a 3 mm (0.125 in.) strip should be removed on the
leading and driver edge, and a non-oozing adhesive should be used.
Remove a 3 mm (0.125 in.) strip from the leading edge to prevent labels from peeling inside the
printer.
Portrait orientation is preferred, especially when printing bar codes.
Do not use labels that have exposed adhesive.
Storing Print Media
For proper print media storage, the following guidelines help avoid media feeding problems and uneven print
quality.
For best results, store print media in an environment where the temperature is approximately 21°C
(70°F) and the relative humidity is 40%.
Store cartons of print media on a pallet or shelf, rather than directly on the floor.
If you store individual packages of print media out of the original carton, make sure they rest on a flat
surface so that the edges do not buckle or curl.
Do not place anything on top of the print media packages.
Identifying Print Media Sources and Specifications
The following tables provide information on standard and optional print media sources.

Print Media Sizes and Support
Multipurpose
feeder
Standard 250-sheet
tray
Optional 550-sheet
feeder
Optional
duplexer
A4
Y
Y
Y
Y
A5
Y
Y
Y
Y
B5
Y
Y
Y
Y
Letter
Y
Y
Y
Y
Folio (8.5 x 13 in.)
Y
Y
Y
Y
Legal (8.5 x 14 in.)
Y
Y
Y
Y
Executive
Y
Y
Y
Y
COM-10 Envelope
Y
N
N
N
Monarch
Y
N
N
N
C5
Y
N
N
N
DL
Y
N
N
N
Yokei size2
Y
N
N
N
Yokei size3
Y
N
N
N
Yokei size4
Y
N
N
N
Yochokei size3
Y
N
N
N
Chokei size3
Y
N
N
N
Japanese Post Card
Y
N
N
N
User-specified print
size
Y*1
Y*2
Y*2
Y*3
*1 The tray supports user-specified print media that are 76.2 mm (3.00 in.) to 220 mm (8.66 in.) wide and
98.4 mm (3.87 in.) to 355.6 mm (14.00 in.) long.
*2 The tray supports user-specified print media that are 148.5 mm (5.85 in.) to 215.9 mm (8.50 in.) wide
and 210 mm (8.27 in.) to 355.6 mm (14.00 in.) long.
*3 The duplexer supports user-specified print media that are 148.5 mm (5.85 in.) to 215.9 mm (8.50 in.)
wide and 210 mm (8.27 in.) to 355.6 mm (14.00 in.) long.
Print Media Supported

Multipurpose
feeder
Standard 250-sheet
tray
Optional 550-sheet
feeder
Optional
duplexer
Plain Paper (60–80 gsm)
Y
Y
Y
Y
Plain Paper -Side2 (60–80 gsm)
Y
N
N
N
Plain Thick Paper (81–105 gsm)
Y
Y
Y
Y
Plain Thick Paper -Side2 (81–105
gsm)
Y
N
N
N
Covers (106–163 gsm)
Y
Y
Y
Y
Covers -Side2 (106–163 gsm)
Y
N
N
N
Covers Thick (164–216 gsm)
Y
Y
Y
N
Covers Thick -Side2 (164–216
gsm)
Y
N
N
N
Transparency
Y
N
N
N
Label
Y
Y
Y
N
Coated (106–163 gsm)
Y
Y
Y
Y
Coated -Side2 (106 –163 gsm)
Y
N
N
N
Coated Thick (164–216 gsm)
Y
Y
Y
N
Coated Thick -Side2 (164 –216
gsm)
Y
N
N
N
JPN Coated S2 (95-105 gsm)
Y
N
N
N
Envelope
Y
N
N
N
Japanese Post Card
Y
N
N
N
Recycled
Y
Y
Y
Y
Setup Paper Type

Paper type
Weight (gsm)
Remarks
Plain Paper
60-80
-
Plain Thick Paper
81-105
-
Covers
106-163
-
Covers Thick
164-216
-
JPN Coated
95-105
Inkjet Printer paper cannot be used.
Coated
106-163
Inkjet Printer paper cannot be used.
Coated Thick
164-216
Inkjet Printer paper cannot be used.
Transparency
-
Inkjet Printer paper cannot be used.
Label
-
Inkjet Printer paper cannot be used.
Envelopes
-
-

Loading Print Media
Proper print media loading helps prevent jams and ensures trouble-free printing.
Before loading print media, identify the recommended print side of the print media. This information is
usually on the print media package.
Loading Print Media in Standard and Optional Trays
Multipurpose Feeder
Loading the Multipurpose Feeder
Using the Multipurpose Feeder
Linking Trays
Using the Duplex Function
Using the Center Output Tray
Using the Output Tray Extension
NOTE: After loading paper in the tray, specify the same paper type on the operator panel.
Loading Print Media in Standard and Optional Trays
NOTE: To avoid paper jams, do not remove trays while a job prints.
NOTE: Use only laser print media. Do not use ink jet paper in the printer.
All trays are loaded the same way.
Pull the tray out of the printer until it stops. Hold the tray with both hands, lift the front slightly, and
remove it from the printer.
1.

Slide the width guides to the edge of the tray. The width guides should be fully extended.2.
NOTE: For Letter paper, push the lever to the 8.5" position.
Slide the tray to the size of the paper to be loaded by using the length guide.3.

NOTE: When loading user-specified print media, fully extend the tray by squeezing the length guide at
the back of the tray.
Before loading the print media, flex the sheets back and forth, and then fan them. Straighten the
edges of the stack on a level surface.
4.
Place the print media into the tray with the recommended print side face up.5.
NOTE: Do not exceed the maximum fill line in the tray. Overfilling the tray may cause paper jams.
Adjust the width guides until they rest lightly against the edges of the stack of paper.6.
NOTE: When loading user-specified print media, adjust the width guides and slide the extendable part
of the tray by squeezing the length guide and sliding it until it rests lightly against the edge of the
stack of paper.
7.

Insert the tray into the printer, and push until it stops.7.
Select the paper type from the operator panel if any print media other than plain print media is loaded.
If a user-specified print media is loaded, you must specify the paper size setting by using the operator
panel.
8.
Loading Letterhead
The letterhead must be toward the top edge of the standard tray or the optional feeder with the print side
facing up. However, the letterhead must be inserted top edge first with the print side facing down when
loading paper into the multipurpose feeder.
Print media source
Print side
Page orientation
Standard 250-sheet tray
Optional 550-sheet feeder
Face up
Letterhead enters the printer last
Multipurpose feeder
Face down
Letterhead enters the printer first
Multipurpose Feeder
Capacity
The multipurpose feeder can hold approximately:
150 sheets of the standard paper or 15 mm (0.59 in.) or less in height.

Print Media Dimensions
The multipurpose feeder accepts print media within the following dimensions:
Width -- 76.2 mm (3.00 in.) to 220.0 mm (8.66 in.)
Length -- 98.4 mm (3.87 in.) to 355.6 mm (14.00 in.)
Loading the Multipurpose Feeder
In addition to plain paper, the multipurpose feeder can use various other sizes and types of print media such
as envelopes, and transparencies.
Gently pull open the multipurpose feeder cover.1.
Slide the width guides to the edge of the tray. The width guides should be fully extended.2.
3.

Insert all media face down and top edge first into the multipurpose feeder.3.
NOTE: Do not force the print media.
Slide both width guides until they rest lightly against the edge of the print media stack.4.
NOTE: Be careful not to bend the print media.
Make sure the type setting for the multipurpose feeder is set to the correct value for the print media
you have loaded.
5.
Select print media source, size, and type in your software program and select the print media size and
type on the printer operator panel.
6.
Loading Envelopes
To load envelopes in the multipurpose feeder, insert the envelopes with the flaps closed and the short-edge

of the envelopes facing into the printer. Orientate the print side facing down and slide the envelope into the
entry slot. You can load envelopes up to the maximum fill line in the tray at one time.
NOTE: Make sure to set the envelopes with the flaps completely closed.
NOTICE: Never use envelopes with windows, coated linings, or self-stick adhesives. These lead to
paper jams and damage to the printer.
Using the Multipurpose Feeder
Load only one size and type of print media during a single print job.
To achieve the best possible print quality, use only high-quality print media that is designed for use in
laser printers. For more guidelines on print media, see "Print Media Guidelines."
Do not add or remove print media when there is still print media in the multipurpose feeder or when
the printer is printing from the multipurpose feeder. This may result in a paper jam.
Print media should be loaded with the recommended print side down and the top of the print media
going into the multipurpose feeder first.
Do not place objects on the multipurpose feeder. Also, avoid pressing down or applying excessive force
on it.
Do not remove any tray while a job is printing from the multipurpose feeder or Printing is displayed
on the operator panel. This may result in a paper jam.
The icons on the multipurpose feeder identify how to load the multipurpose feeder with paper, and how to
turn an envelope for printing.

Linking Trays
Tray linking allows you to load the same size and type of print media in multiple sources. The printer
automatically links the source/trays and will use the first tray until it runs out, then switch to the linked tray.
If you load the same size print media in each tray, make sure the print media is the same type in order to
link the trays.
When the selected trays are loaded with the same size and type of print media, select the Paper Type
settings in the Tray Settings for each source.
To disable tray linking, set the Paper Type to a unique value in each one of the trays. If all trays do not have
the same type of print media when linked, you could mistakenly print a job on the wrong paper type.
Using the Duplex Function
Duplex printing (or two-sided printing) allows you to print on both sides of a sheet of paper. For sizes that
are acceptable for duplex printing, see "Print Media Sizes and Support." Duplex printing is only available
when the optional duplexer is installed on the printer. For information on how to install the duplexer, see
"Installing a Duplexer."
Using Booklet Print
To use booklet print, you must select either Flip on Short Edge or Flip on Long Edge from the Duplex
menu in the printer properties dialog box and then select Booklet Creation in the Booklet/Poster/Mixed
Document dialog box displayed by clicking the Booklet/Poster/Mixed Document button. From the
Duplex menu, you can define the way 2-sided print pages are bound, and how the printing on the back of
the sheet (even-numbered pages) is oriented in relation to the printing on the front (odd-numbered pages).

Flip on
Long
Edge
Assumes binding along the long edge of the page (left edge for portrait orientation and top edge
for landscape orientation). The following illustration shows long-edge binding for portrait and
landscape pages:
Flip on
Short
Edge
Assumes binding along the short edge of the page (top edge for portrait orientation and left edge
for landscape orientation). The following illustration shows short-edge binding for portrait and
landscape pages:
Using the Center Output Tray
The center output tray holds up to:
250 sheets (20 lb (75 g/m2)) of plain paper

Using the Output Tray Extension
The output tray extension is designed to prevent print media from falling from the printer after the print job
is complete.
Before printing a document, make sure the output tray extension is fully extended.

Operator Panel
Using the Operator Panel Buttons
Printing a Panel Settings Page
Using the Operator Panel Buttons
The printer operator panel has a 2-line by 16-character liquid crystal display (LCD), seven buttons, and two
indicators that flash when the printer is ready to print, and when an error occurs.
LCD display1.
Ready indicator
Lights green when the printer is ready or sleeping and blinks when data is being received.
2.
buttons
In the Menu mode, scrolls through menus or items. To enter numbers or passwords for secure
print jobs, press these buttons.
3.
Menu button
Switches to the Menu mode.
4.
buttons
In the Menu mode, selects submenus or setting values.
5.
Error indicator
Lights orange when an error occurs and blinks when an unrecoverable print error occurs.
6.
Cancel button
In the Menu mode, switches to the Print mode.
Cancels the current print job.
7.
8.

button
In the Menu mode, displays the selected menu or item and determines the selected value.
In the Print mode, prints data that is in the printer.
8.
Printing a Panel Settings Page
The Panel Settings page shows current settings for the operator panel menus.
Press Menu.1.
Press until Report/List appears, and then press .2.
Press until Panel Settings appears, and then press .
The panel settings page is printed.
3.

Printer Settings
You can change most printer settings from your software program or printer driver. If your printer is
attached to the network, you can change settings from the Dell Printer Configuration Web Tool. To
launch the Dell Printer Configuration Web Tool, type the printer IP address in your Web browser. Print a
printer settings page to find your printer's IP address (see "Printing a Printer Settings Page").
From the software program print settings, settings you change apply only to the job you are preparing to
send to the printer.
From the driver settings, changes made to the printer settings override changes made from the printer
operator panel and may require you to change the operator panel default settings.
If you cannot change a setting from your software program, use the printer operator panel or the Dell
Printer Configuration Web Tool. Changing a printer setting from the printer operator panel or from the
Dell Printer Configuration Web Tool makes that setting the user default.
Printing a Printer Settings Page
The printer settings page lists all the options you purchased or installed. If a feature or an option is not
listed, you need to check your installation.
Press Menu.1.
Press until Report/List appears, and then press .2.
Printer Setting is displayed. Press . The printer settings page is printed.3.
Verify that the options you installed are correctly listed under Printer Options.4.
If an option you installed is not listed, turn off the printer, unplug the power cord, and reinstall the
option.
5.
Verify the amount of memory installed is correctly listed under General.6.
Using the Operator Panel to Change Printer Settings
You can select menu items and corresponding values from the operator panel.
When you first enter the printer menus from the operator panel, you see an asterisk (*) next to a value in
the menus.
This asterisk indicates the factory default menu setting. These settings are the original printer settings.
(Factory defaults may vary for different countries.)

When you select a new setting from the operator panel, an asterisk appears next to the setting to identify it
as the current user default menu setting.
These settings are active until new ones are selected or the factory defaults are restored.
To select a new value as a setting:
Press Menu.1.
Press or until the required menu appears, and then press .2.
Press or until the desired menu or menu item appears, and then press .
If the selection is a menu, the menu is opened and the first printer setting in the menu appears.
If the selection is a menu item, the default menu setting for the menu item appears.(The current
user default menu setting has an asterisk (*) beside it.)
3.
Each menu item has a list of values for the menu item. A value can be:
A phrase or word to describe a setting
A numerical value that can be changed
An On or Off setting
Press and at the same time. This will recover the factory default menu settings. Press to
return the settings to the factory default menu settings.
Press or to scroll until the desired value appears.4.
Press .
This enables the setting value, which is indicated by an asterisk (*) next to the setting value.
5.
Press Cancel or to return to the previous menu.
To continue setting other items, select the desired menu. To quit setting new values, press Cancel.
6.
Driver settings may override changes previously made and may require you to change the operator panel
defaults.
NOTE: Driver settings you choose from your software program may override the settings you select
from the operator panel.
Using the Dell Printer Configuration Web Tool to Change

Printer Settings
If your printer is connected to the network, you can change the operator panel settings from your Web
browser. If you are a network administrator, you can clone the printer settings of one printer to one or all
printers on the network.
Type your network printer IP address in your Web browser. Choose Printer Settings from the topics list,
and then select the printer settings you want to change.
To copy your printer settings to another printer on the network, choose Copy Printer Settings from the
topics list, and then type the other printer's IP address.
If you do not know your printer IP address, it is specified on the printer settings page. To print a printer
settings page:
Press Menu.1.
Press until Report/List appears, and then press .2.
Printer Setting is displayed. Press .
The printer settings page is printed.
3.
Resetting Defaults
After executing this function and rebooting the printer, all the menu parameters, except the parameters for
the network, are reset to their default values.
Press Menu.1.
Press until Admin Menu appears, and then press .2.
Press until Maintenance appears, and then press .3.
Press until Reset Defaults appears, and then press .4.
The Are you sure? message appears on the operator panel. Press .5.
Turn off the printer, and then on again to apply the settings.6.
Initializing NVRAM for Network Settings
You can initialize the IP address and network-related settings by initializing NVRAM for Network settings.
Press Menu.1.
2.
3.

1.
Press until Admin Menu appears, and then press .2.
Press until Wired Network or Wireless Net appears, and then press .3.
Press until Reset LAN or Reset MPC appears, and then press .4.
The Are you sure? message appears on the operator panel. Press .5.
Turn off the printer, and then on again to apply the settings.6.

Understanding Printer Menus
When your printer is configured as a network printer available to a number of users, the access to the Admin
Menu menus can be limited. This prevents other users from using the operator panel to inadvertently change
a printer user default that has been set by the administrator. In this case, you can access the Stored Print,
and Tray Settings menus only.
However, you can use your printer driver to override printer user defaults and select settings for individual
print jobs.
To complete print jobs, you may also need to modify tray settings.
Using the Printer Menus
Setting of Panel Lock
Using the Printer Menus
Report/List
Use the Report/List menu to print various types of reports and lists.
Printer Setting
Purpose:
To print a list of the current user default values, the installed options, the amount of installed print memory,
and the status of printer supplies.
Panel Settings
Purpose:
To print a detailed list of all the settings on the operator panel menus.
PCL Fonts List
Purpose:

To print a sample of the available PCL fonts.
See also:
"Understanding Fonts," "Printing a Font Sample List"
PCL Macro List
Purpose:
To print the information on the downloaded PCL macro.
PS Fonts List
Purpose:
To print a sample of the available PostScript fonts.
See also:
"Understanding Fonts," "Printing a Font Sample List"
Job History
Purpose:
To print a detailed list of the processed print jobs. This list contains the latest 20 print jobs.
Error History
Purpose:
To print a detailed list of paper jam and fatal errors.
Print Meter
Purpose:
To print the reports for the total number of pages printed. When printed using either the printer control
panel or Dell Printer Configuration Web Tool, the report will be titled Print Volume Report.

Color Test Page
Purpose:
To print a page for testing colors.
Stored Document
Purpose:
To print a list of all files that are stored as Secure, Store, and Proof Print in the RAM disk.
NOTE: The Stored Print menu is only displayed when 256 MB or more of optional memory card is
installed on the printer.
Admin Menu
Use the Admin Menu menu to configure a variety of printer features.
Wired Network
Use the Wired Network menu to change printer settings affecting jobs sent to the printer through the wired
network.
NOTE: Values marked by an asterisk (*) are the factory default menu settings.
Ethernet
Purpose:
To specify the communication speed and the duplex settings of Ethernet. The change becomes effective after
the printer is turned off and then on again.
Values:

Auto*
Detects the Ethernet settings automatically.
10Base Half
Uses 10base-T half-duplex.
10Base Full
Uses 10base-T full-duplex.
100Base Half
Uses 100base-TX half-duplex.
100Base Full
Uses 100base-TX full-duplex.
TCP/IP
Purpose:
To specify the TCP/IP settings for the wired network. The change becomes effective after the printer is
turned off and then on again.
Values:
IP Mode*1
Dual Stack
Uses both IPv4 and IPv6 to set the IP address.
IPv4 Mode
Uses IPv4 to set the IP address.
IPv6 Mode*3
Uses IPv6 to set the IP address.
IPv4
Get IP
Address
AutoIP*
Automatically sets the IP address.
BOOTP
Uses BOOTP to set the IP address.
RARP
Uses RARP to set the IP address.
DHCP
Uses DHCP to set the IP address.
Panel
Enables the IP address entered on the operator panel.
IP Address
Sets the IP address allocated to the printer by using the keys on
the operator panel.
Subnet Mask
Sets the subnet mask.

Gateway Address
Sets the gateway address.
Reset
IPsec*2
Disables IPsec.
*1 Only displayed when an optional multi-protocol card is installed on the printer.
*2 Only displayed when IPsec is enabled.
*3 This mode is available only when firmware version 200705311601 or later and network (MPC) firmware
version 16.03 or later are installed. Since you cannot set IPsec in Windows Vista in this mode, use the Dell
Printer Configuration Web Tool. The Get Information from Printer function on the Options tab of the
printer driver is not available when using this mode.
Protocol
Purpose:
To enable or disable each item. The change becomes effective after the printer is turned off and then on
again.
Values:
LPD
Enable*
Enables the LPD port.
Disable
Disables the LPD port.
Port9100
Enable*
Enables the Port9100 port.
Disable
Disables the Port9100 port.
IPP*1
Enable*
Enables the IPP port.
Disable
Disables the IPP port.
SMB TCP/IP*1
Enable*
Uses TCP/IP for SMB.
Disable
Does not use TCP/IP for SSB.
SMB NetBEUI*1
Enable*
Uses NetBEUI for SMB.
Disable
Does not use Net BEUI for SMB.

FTP
Enable*
Enables the FTP port.
Disable
Disables the FTP port.
NetWare*1
NetWare IP
Enable*
Uses IP for NetWare.
Disable
Does not use IP for NetWare.
NetWare
IPX
Enable*
Uses IPX for NetWare.
Disable
Does not use IPX for NetWare.
WSD
Enable*
Enables the WSD port.
Disable
Disables the WSD port.
SNMP
SNMP UDP
Enable*
Enables the UDP.
Disable
Disables the UDP.
SNMP
IPX*1
Enable*
Enables the IPX.
Disable
Disables the IPX.
E-Mail Alert
Enable*
Enables the E-Mail Alert feature.
Disable
Disables the E-Mail Alert feature.
EWS
Enable*
Enables an access to Dell Printer Configuration Web Tool
embedded in the printer.
Disable
Disables an access to Dell Printer Configuration Web Tool
embedded in the printer.
AppleTalk*1
Enable*
Enables the AppleTalk port.
Disable
Disables the AppleTalk port.
Bonjour(mDNS)*1
Enable*
Enables the Bonjour(mDNS) port.
Disable
Disables the Bonjour(mDNS) port.

HTTP-SSL/TLS*1
Enable*
Enables the HTTP-SSL/TLS port.
Disable
Disables the HTTP-SSL/TLS port.
*1 Only displayed when an optional multi protocol card is installed on the printer and the optional wireless
printer adapter is not installed on the card.
IPX/SPX
Purpose:
To configure the IPX/SPX settings for the wired network. The change becomes effective after the printer is
turned off and then on again.
Values:
Auto*
Automatically sets the frame type.
Ethernet II
Uses the Ethernet II frame type.
Ethernet 802.3
Uses the IEEE802.3 frame type.
Ethernet 802.2
Uses the IEEE802.2 frame type.
Ethernet SNAP
Use the SNAP frame type.
NOTE: The IPX/SPX menu is only displayed when an optional multi protocol card is installed on the
printer and the optional wireless printer adapter is not installed on the card.
IP Filter (IPv4)
Purpose:
To specify that data received from certain IP addresses through the wired network is blocked. You can set up
to 5 IP addresses. The change becomes effective after the printer is turned off and then on again.
Values:

Filter*1
No. n/Address (n is 1 to 5.)
Sets the IP address for Filter n.
No. n/Mask (n is 1 to 5.)
Sets the mask for Filter n.
No. n/Mode (n is 1 to 5.)
Off*
Disable the IP Filter feature for Filter n.
Accept
Accepts an access from specified IP address.
Reject
Rejects an access from specified IP address.
*1 This item is only available for LPD or Port9100.
Reset LAN
Purpose:
To initialize wired network data stored in NV (non-volatile) memory. After executing this function and
rebooting the printer, all wired network settings are reset to their default values.
Adobe Protocol
Purpose:
To specify PostScript communication protocol for each interface. You can configure the Adobe Protocol
settings for the wired network. The change becomes effective after the printer is turned off and then on
again.
Values:
Auto*
Used when auto-detecting the PostScript communication protocol.
Standard
Used when the communication protocol is in ASCII interface.
BCP
Used when the communication protocol is in binary format.
TBCP
Used when the communication protocol supports both ASCII and binary data to switch between
them according to the specified control code.
Binary
Used when no special processing is required for data.

Wireless Net
Use the Wireless Net menu to change print settings affecting jobs sent to the printer through a wireless
network.
NOTE: The Wireless Net menu is only displayed when an optional multi protocol card is installed on
the printer and the optional wireless printer adapter is installed on the card.
NOTE: Values marked by an asterisk (*) are the factory default menu settings.
Status
Purpose:
To display the information on the wireless signal strength. Any change cannot be made on the operator
panel to improve the status of the wireless connection.
Values:
Good
Indicates good signal strength.
Acceptable
Indicates marginal signal strength.
Low
Indicates insufficient signal strength.
No Reception
Indicates that no signal is received.
Reset Wireless
Purpose:
To initialize wireless network settings. After executing this function and rebooting the printer, all wireless
network settings are reset to their default values.
TCP/IP
Purpose:
To specify the TCP/IP settings for the wireless network. The change becomes effective after the printer is
turned off and then on again.

Values:
IP Mode*1
Dual Stack
Uses both IPv4 and IPv6 to set the IP address.
IPv4 Mode
Uses IPv4 to set the IP address.
IPv6 Mode*3
Uses IPv6 to set the IP address.
IPv4
Get IP
Address
AutoIP*
Automatically sets the IP address.
BOOTP
Uses BOOTP to set the IP address.
RARP
Uses RARP to set the IP address.
DHCP
Uses DHCP to set the IP address.
Panel
Enables the IP address entered on the operator panel.
IP Address
Sets the IP address allocated to the printer by using the keys on
the operator panel.
Subnet Mask
Sets the subnet mask.
Gateway Address
Sets the gateway address.
Reset
IPsec*2
Disables IPsec.
*1 Only displayed when an optional multi-protocol card is installed on the printer.
*2 Only displayed when IPsec is enabled.
*3 This mode is available only when firmware version 200705311601 or later and network (MPC) firmware
version 16.03 or later are installed. Since you cannot set IPsec in Windows Vista in this mode, use the Dell
Printer Configuration Web Tool. The Get Information from Printer function on the Options tab of the
printer driver is not available when using this mode.
Protocol
Purpose:
To enable or disable each item. The change becomes effective after the printer is turned off and then on
again.

Values:
LPD
Enable*
Enables the LPD port.
Disable
Disables the LPD port.
Port9100
Enable*
Enables the Port9100 port.
Disable
Disables the Port9100 port.
IPP
Enable*
Enables the IPP port.
Disable
Disables the IPP port.
SMB TCP/IP
Enable*
Uses TCP/IP for SMB.
Disable
Does not use TCP/IP for SMB.
SMB NetBEUI
Enable*
Uses NetBEUI for SMB.
Disable
Does not use Net BEUI for SMB.
FTP
Enable*
Enables the FTP port.
Disable
Disables the FTP port.
NetWare
NetWare IP
Enable*
Uses IP for NetWare.
Disable
Does not use IP for NetWare.
NetWare
IPX
Enable*
Uses IPX for NetWare.
Disable
Does not use IPX for NetWare.
WSD
Enable*
Enables the WSD port.
Disable
Disables the WSD port.
SNMP
SNMP UDP
Enable*
Enables the UDP.

Disable
Disables the UDP.
SNMP IPX
Enable*
Enables the IPX.
Disable
Disables the IPX.
E-Mail Alert
Enable*
Enables the E-Mail Alert feature.
Disable
Disables the E-Mail Alert feature.
EWS
Enable*
Enables an access to Dell Printer Configuration Web Tool
embedded in the printer.
Disable
Disables an access to Dell Printer Configuration Web Tool
embedded in the printer.
AppleTalk
Enable*
Enables the AppleTalk port.
Disable
Disables the AppleTalk port.
Bonjour(mDNS)
Enable*
Enables the Bonjour(mDNS) port.
Disable
Disables the Bonjour(mDNS) port.
HTTP-SSL/TLS
Enable*
Enables the HTTP-SSL/TLS port.
Disable
Disables the HTTP-SSL/TLS port.
IPX/SPX
Purpose:
To configure the IPX/SPX settings for the wireless network. The change becomes effective after the printer is
turned off and then on again.
Values:

Auto*
Automatically sets the frame type.
Ethernet II
Uses the Ethernet II frame type.
Ethernet 802.3
Uses the IEEE802.3 frame type.
Ethernet 802.2
Uses the IEEE802.2 frame type.
Ethernet SNAP
Use the SNAP frame type.
IP Filter (IPv4)
Purpose:
To specify that data received from certain IP addresses through the wireless network is blocked. You can set
up to 5 IP addresses. The change becomes effective after the printer is turned off and then on again.
Values:
IP Filter*1
No. n/Address (n is 1 to 5.)
Sets the IP address for Filter n.
No. n/Mask (n is 1 to 5.)
Sets the mask for Filter n.
No. n/Mode (n is 1 to 5.)
Off*
Disable the IP Filter feature for Filter n.
Accept
Accepts an access from specified IP address.
Reject
Rejects an access from specified IP address.
*1 This item is only available for LPD or Port9100.
Reset MPC
Purpose:
To initialize wireless network data stored in NVRAM.
Adobe Protocol

Purpose:
To specify PostScript communication protocol for each interface. You can configure Adobe Protocol settings
for the wireless network. The change becomes effective after the printer is turned off and then on again.
Values:
Auto*
Used when auto-detecting the PostScript communication protocol.
Standard
Used when the communication protocol is in ASCII interface.
BCP
Used when the communication protocol is in binary format.
TBCP
Used when the communication protocol supports both ASCII and binary data to switch between
them according to the specified control code.
Binary
Used when no special processing is required.
Parallel
The Parallel menu can be adjusted to configure the parallel interface.
NOTE: Values marked by an asterisk (*) are the factory default menu settings.
ECP
Purpose:
To specify the ECP communication mode of the parallel interface. The change becomes effective after the
printer is turned off and then on again.
Values:
Enable*
The ECP communication mode is enabled.
Disable
The ECP communication mode is disabled.
Adobe Protocol

Purpose:
To specify PostScript communication protocol for the parallel interface. The change becomes effective after
the printer is turned off and then on again.
Values:
Auto
Used when auto-detecting the PostScript communication protocol.
Standard
Used when the communication protocol is in ASCII format.
BCP
Used when the communication protocol is in binary format.
TBCP*
Used when the communication protocol supports both ASCII and binary data to switch between
them according to the specified control code.
Binary
Used when no special processing is required.
USB Settings
Use the USB Settings menu to change printer settings affecting a USB port.
NOTE: Values marked by an asterisk (*) are the factory default menu settings.
Adobe Protocol
Purpose:
To specify PostScript communication protocol for each interface. The change becomes effective after the
printer is turned off and then on again.
Values:

Auto
Automatically selects a tray according to the paper size and type settings of the job being
printed except for the multipurpose feeder.
Standard
Used when the communication protocol is in ASCII interface.
BCP
Used when the communication protocol is in binary format.
TBCP*
Used when the communication protocol supports both ASCII and binary data to switch between
them according to the specified control code.
Binary
Used when no special processing is required.
System Settings
Use the System Settings menu to configure the basic printer settings.
NOTE: Values marked by an asterisk (*) are the factory default menu settings.
PowerSaver Time
Purpose:
To specify the amount of time the printer waits after a job is printed before it goes into the power saver
mode.
Values:
Mode1
5-60
min
Specifies the amount of time before the printer enters power saver mode after it
finishes a print job.
5 min*
Mode2
1-6 min
6 min*
Enter 5 to put the printer in power saver mode five minutes after it finishes a print job. This uses much less
energy, but requires more warm-up time for the printer. Enter 5 if your printer shares an electrical circuit
with room lighting and you notice lights flickering.
Select a high value if your printer is in constant use. Under most circumstances, this keeps the printer ready
to print with minimum warm-up time. Select a value between 5 and 60 minutes for power save mode if you

want a balance between energy consumption and a shorter warm-up period.
The printer automatically returns to the print mode from the power saver mode when it receives data from
the computer. You can also return the printer to the print mode by pressing any button on the operator
panel.
Alert Tone
Purpose:
To establish whether the printer sounds an alarm when an error occurs.
Values:
Off*
Does not sound an alarm when an error occurs.
On
Sounds an alarm when an error occurs.
Time-Out
Purpose:
To specify the amount of time the printer waits to receive additional bytes of data from the computer. When
this timeout expires, the print job is canceled.
Values:
Off
Disables the job timeout.
5-300 sec
Specifies the amount of time the printer waits for additional data before it cancels the job.
30 sec*
Panel Language
Purpose:
To determine the language of the text on the operator panel screen.

Values:
English*
French
Italian
German
Spanish
Danish
Dutch
Norwegian
Swedish
Auto Log Print
Purpose:
To specify whether the printer outputs logs automatically.
Values:
Off*
Does not print the logs.
On
Prints the logs.
Print logs can also be printed using the Report/List menu.
See also:
"USB Settings"
Print ID
Purpose:
To specify a location where the user ID is printed. This feature is available for the PCL driver and unavailable
for the PS driver.
Values:

Off*
Does not print the user ID.
Top Left
Prints the user ID on the top left of the page.
Top Right
Prints the user ID on the top right of the page.
Bottom Left
Prints the user ID on the bottom left of the page.
Bottom Right
Prints the user ID on the bottom right of the page.
NOTE: When printing on DL size paper, a part of the user ID may not be printed correctly.
Print Text
Purpose:
To specify whether the printer outputs PDL data, which is not supported by the printer, as text when the
printer receives it. Text data is printed on A4 or Letter size paper.
Values:
Off
Does not print the received data.
On*
Prints the received data as text data.
Banner Sheet
Purpose:
To specify the position of banner sheet, and also specify the tray in which the banner sheet is loaded. This
feature is available for the PCL driver but is not available for the PS driver.
Values:

Insert Position
Off*
Does not print the banner sheet.
Front
Prints on the beginning of document.
Back
Prints on the end of document.
Front & Back
Prints on both beginning and end of document.
Specify Tray
Tray 1*
The banner sheet is loaded in tray 1.
Tray 2*1
The banner sheet is loaded in tray 2.
MPF
The banner sheet is loaded in multipurpose feeder.
*1 Only displayed when an optional 550-sheet feeder is installed on the printer.
RAM Disk
Purpose:
To allocate memory to the RAM disk file system for the Secure Print and Proof Print features. The change
becomes effective after the printer is turned off and then on again.
Values:
Disable
Does not allocate memory to the RAM disk file system. Secure Print and Proof Print jobs will
abort and be recorded to the job log.
Enable*
Allocates memory to the RAM disk file system automatically.
NOTE: The RAM Disk menu is only displayed when 256 MB or more of additional print memory is
installed on the printer.
NOTE: Restart your printer when you change the settings for the RAM Disk menu.
Substitute Tray
Purpose:
Specifies whether or not to use another size paper when the paper that is loaded in the specified tray does
not match the paper size settings for the current job.

Values:
Off*
No tray size substitute accepted.
Larger Size
Substitutes paper of next largest size. When there is no larger paper size, the printer
substitutes paper of nearest size.
Nearest
Size
Substitutes paper of nearest size.
MPF Feed
Substitutes paper from the multipurpose feeder.
mm/inch
Purpose:
Specifies the default measurement unit displayed after the numeric value on the operator panel.
Values:
millimeter(mm)*
Selects millimeter as the default measurement unit.
inch(")
Selects inch as the default measurement unit.
Maintenance
Use the Maintenance menu to initialize the NV (non-volatile) memory, configure the plain paper quality
adjustment settings, and configure the security settings.
NOTE: Values marked by an asterisk (*) are the factory default menu settings.
Paper Density
Purpose:
To specify the paper density.
Values:

Plain
Normal*
Light
Label
Normal*
Light
Adjust BTR
NOTICE: The print quality changes depending on the setting values you select for this item.
Purpose:
To specify the reference voltage settings for the transfer roller.
Values:
Plain
-3 - +3
0*
Plain Thick
-3 - +3
0*
Transparency
-3 - +3
0*
Covers
-3 - +3
0*
Covers Thick
-3 - +3
0*

Label
-3 - +3
0*
Coated
-3 - +3
0*
Coated Thick
-3 - +3
0*
Envelope
-3 - +3
0*
Recycled
-3 - +3
0*
JPN Coated
-3 - +3
0*
JPN Postcard
-3 - +3
0*
Adjust Fuser
NOTICE: The print quality changes depending on the setting values you select for this item.
Purpose:
To specify the temperature settings value for the fuser.
Values:

Plain
-2 - +2
0
Plain Thick
-2 - +2
0
Transparency
-2 - +2
0
Covers
-2 - +2
0
Covers Thick
-2 - +2
0
Label
-2 - +2
0
Coated
-2 - +2
0
Coated Thick
-2 - +2
0
Envelope
-2 - +2
0
Recycled
-2 - +2
0

JPN Coated
-2 - +2
0
JPN Postcard
-2 - +2
0
Auto Reg Adj
Purpose:
To adjust the registration automatically.
Values:
On*
Adjusts the registration automatically.
Off
Does not adjust the registration automatically.
Color Reg Adj
Purpose:
To print the color registration chart and to adjust the color registration by using the chart.
This function is required after the printer is set up or moved.
Values:
Auto Correct
Adjusts color registration automatically.
ColorRegi Chart
Prints the color registration chart.
Enter Number
Y
-9-+9
Specifies the values that are found in the color registration chart for Yellow.
M
-9-+9
Specifies the values that are found in the color registration chart for
Magenta.
C
-9-+9
Specifies the values that are found in the color registration chart for Cyan.

Init PrintMeter
Purpose:
To initialize the data for the print meter. When initializing the data on the print meter, the value of the meter
resets to 0.
Reset Defaults
Purpose:
To initialize the NV (non-volatile) memory. After executing this function and rebooting the printer, all the
menu parameters, except the parameters for the network, are reset to their default values.
Clear Storage
Purpose:
To clear all files that are stored as Secure, Store, and Proof Print in the RAM disk.
NOTE: The Clear Storage menu is only displayed when 256 MB or more of additional print memory
is installed on the printer and then the RAM Disk menu is set to Enable.
Non-Dell Toner
NOTICE: When Non-Dell toner is used, the printer may be severely damaged and may not be
covered by your warranty.
Purpose:
To specify whether to use the refilled print cartridge or not. When this setting is on, you can use print
cartridges provided by other companies.
Values:
On
Enables the use of refilled print cartridges.
Off*
Disables the use of refilled print cartridges.

PCL
Use the PCL menu to change printer settings that only affect jobs using the PCL emulation printer language.
NOTE: Values marked by an asterisk (*) are the factory default menu settings.
Paper Tray
Purpose:
To specify the input tray.
Values:
Auto*
Automatically selects a tray according to the paper size and type settings of the printing job.
Tray 1
The paper is fed from the standard 250-sheet tray.
Tray 2 *1
The paper is fed from the optional 550-sheet feeder.
MPF
The paper is fed from the multipurpose feeder.
*1 Only displayed when an optional 550-sheet feeder is installed on the printer.
Paper Size
Purpose:
To specify the default paper size.
Values:

A4*1
C5
A5
Envelope #10
B5
JPN Postcard
Letter*1
Youkei 2 Env
8.5x13"
Youkei 3 Env
Legal
Youkei 4 Env
Executive
Youchou 3 Env
Monarch
Choukei 3 Env
DL
Custom Size
*1 Denotes country-specific factory default values.
NOTE: Selecting a custom size for the paper size prompts you to enter a custom length and width.
Orientation
Purpose:
To specify how text and graphics are oriented on the page.
Values:
Portrait*
Prints text and graphics parallel to the short edge of the paper.
Landscape
Prints text and graphics parallel to the long edge of the paper.
2 Sided
Purpose:
To set duplexing as the default for all print jobs. (Select Duplex from the printer driver to duplex only

specific jobs.)
NOTE: Values marked by an asterisk (*) are the factory default menu settings.
NOTE: The 2 Sided menu is only available when the optional duplexer is installed on the printer.
Values:
2 Sided
Print
Off*
Prints on one side of the paper.
On
Prints on both sides of the paper.
Binding
Edge
Flip Long
Edge*
Assumes binding along the long edge of the page. (Left edge for portrait
orientation and top edge for landscape orientation)
Flip Short
Edge
Assumes binding along the short edge of the page. (Top edge for portrait
orientation and left edge for landscape orientation)
Font
Purpose:
To specify the default font from the registered fonts in the printer.
Values:
CG Times
CG Times It
CG Times Bd
CG Times BdIt
Univers Md
Univers MdIt
Univers Bd
Univers BdIt
Univers MdCd
Univers MdCdIt
Univers BdCd
Univers BdCdIt
AntiqueOlv
AntiqueOlv It
AntiqueOlv Bd
CG Omega
CG Omega It
CG Omega Bd
CG Omega BdIt
GaramondAntiqua
Garamond Krsv

Garamond Hlb
GaramondKrsvHlb
Courier*
Courier It
Courier Bd
Courier BdIt
LetterGothic
LetterGothic It
LetterGothic Bd
Albertus Md
Albertus XBd
Clarendon Cd
Coronet
Marigold
Arial
Arial It
Arial Bd
Arial BdIt
Times New
Times New It
Times New Bd
Times New BdIt
Symbol
Wingdings
Line Printer
Times Roman
Times It
Times Bd
Times BdIt
Helvetica
Helvetica Ob
Helvetica Bd
Helvetica BdOb
CourierPS
CourierPS Ob
CourierPS Bd
CourierPS BdOb
SymbolPS
Palatino Roman
Palatino It
Palatino Bd
Palatino BdIt
ITCBookman Lt
ITCBookman LtIt
ITCBookmanDm
ITCBookmanDm It
HelveticaNr
HelveticaNr Ob
HelveticaNr Bd
HelveticaNrBdOb
N C Schbk Roman
N C Schbk It
N C Schbk Bd
N C Schbk BdIt
ITC A G Go Bk
ITC A G Go BkOb
ITC A G Go Dm
ITC A G Go DmOb
ZapfC MdIt
ZapfDingbats

Symbol Set
Purpose:
To specify a symbol set for a specified font.
Values:
ROMAN-8*
ISO L1
ISO L2
ISO L5
ISO L6
PC-8
PC-8 DN
PC-775
PC-850
PC-852
PC-1004
PC-8 TK
WIN L1
WIN L2
WIN L5
DESKTOP
PS TEXT
MC TEXT
MS PUB
MATH-8
PS MATH
PI FONT
LEGAL
ISO-4
ISO-6
ISO-11
ISO-15
ISO-17
ISO-21
ISO-60
ISO-69
WIN 3.0
WINBALT
SYMBOL
WINGDINGS
DNGBTSMS
Font Size
Purpose:
To specify the font size for scalable typographic fonts.
Values:

4.00 - 50.00
The values are in steps of 0.25.
12.00*
Font size refers to the height of the characters in the font. One point equals approximately 1/72 of an inch.
NOTE: The Font Size menu is only displayed for typographic fonts.
See also:
"Pitch and Point Size"
Font Pitch
Purpose:
To specify the font pitch for scalable monospaced fonts.
Values:
6.00 - 24.00
The values are in steps of 0.01.
10.00*
Font pitch refers to the number of fixed-space characters in a horizontal inch of type. For nonscalable
monospaced fonts, the pitch is displayed, but cannot be changed.
NOTE: The Font Pitch menu is only displayed for fixed, or monospaced, fonts.
See also:
"Pitch and Point Size"
Form Line
Purpose:
To set the number of lines in a page.

Values:
5 - 128
The values are in steps of 1.
64* or 64*1
*1 Denotes country-specific factory default values.
The printer sets the amount of space between each line (vertical line spacing) based on the Form Line and
Orientation menu items. Select the correct Form Line and Orientation before changing Form Line.
See also:
"Orientation," "Use this menu item to:"
Quantity
Purpose:
To set the number of copies you want for the printer default value. (Set the number of copies required for a
specific job from the printer driver. Values selected from the printer driver always override values selected
from the operator panel.)
Values:
1-999
The values are in steps of 1.
1*
Image Enhance
Purpose:
To specify whether to perform the image enhancement feature. Image enhancement is a feature that makes
the boundary line between black and white smoother to decrease jagged edges and enhance the visual
appearance.
Values:

On*
Enables to perform the image enhancement feature.
Off
Disables to perform the image enhancement feature.
Hex Dump
Purpose:
To help isolate the source of a print job problem. With Hex Dump selected, all data sent to the printer is
printed in hexadecimal and character representation. Control codes are not executed.
Values:
Disable*
Disables the Hex Dump feature.
Enable
Enables the Hex Dump feature.
Draft Mode
Purpose:
To save toner by printing in the draft mode. The print quality is reduced when printing in the draft mode.
Values:
Disable*
Does not print in the draft mode.
Enable
Prints in the draft mode.
LineTermination
Purpose:
To add the line termination commands.
Values:

Off*
The line termination command is not added.
CR=CR, LF=LF, FF=FF
Add-LF
The LF command is added.
CR=CR-LF, LF=LF, FF=FF
Add-CR
The CR command is added.
CR=CR, LF=CR-LF, FF=CR-FF
CR-XX
The CR and LF commands are added.
CR=CR-LF, LF=CR-LF, FF=CR-FF
Default Color
Purpose:
To specify the color mode to Color or Black. This setting is used when the color printing mode setting is not
specified for the print job that is sent to the printer.
Value:
Black*
Prints in the black and white mode.
Color
Prints in the color mode.
PostScript
Use the PostScript menu to change printer settings that only affect jobs using the PostScript emulation
printer language.
NOTE: Values marked by an asterisk (*) are the factory default menu settings.
PS Error Report
Purpose:
To specify whether the printer outputs error contents for a PostScript error. The change becomes effective
after the printer is turned off and then on again.
Values:

On*
Prints an error message before it discards the job.
Off
Discards the print job without printing an error message.
NOTE: This instructions from the PS driver override the settings specified on the operator panel.
PS Job Time-Out
Purpose:
To specify the execution time for one PostScript job. The change becomes effective after the printer is turned
off and then on again.
Values:
Off*
Job timeout does not occur.
1-900min.
A PostScript error occurs if processing is not completed after the specified time.
PaperSelectMode
Purpose:
To specify the way to select the tray for PostScript mode. The change becomes effective after the printer is
turned off and then on again.
Value:
Auto*
The tray is selected as the same setting as in the PCL mode.
Select FromTray
The tray is selected in a method compatible with regular Post Script printers.
Panel Settings
Use the Panel Settings menu to set a password to limit access to the menus. This prevents items from
being change accidentally.

NOTE: Values marked by an asterisk (*) are the factory default menu settings.
See also:
"Setting of Panel Lock"
Panel Lock
Purpose:
To limit access to the menus.
Values:
Disable*
Does not limit access to the menus.
Enable
Limits access to the menus.
Change Password
Purpose:
To set a password to limit access to the menus.
Values:
0000-9999
0000*
Tray Settings
Use the Tray Settings menu to define the print media loaded in each tray.
NOTE: Values marked by an asterisk (*) are the factory default menu settings.

MPF
Purpose:
To specify the paper loaded in the multipurpose feeder.
Values:
Paper Type
Plain*
Plain Thick
Transparency
Covers
Covers Thick
Label
Coated
Coated Thick
Envelope
Recycled
JPN Coated
JPN Postcard
Plain S2
Plain Thick S2
Covers S2
Covers Thick S2
Coated S2
Coated Thick S2
Recycled S2
JPN Coated S2
JPN Postcard S2
Paper Size
A4

Paper Size
A5
B5
Driver Size*
Letter
8.5x13"
Legal
Executive
Monarch
DL
C5
Envelope #10
JPN Postcard
Youkei 2 Env
Youkei 3 Env
Youkei 4 Env
Youchou 3 Env
Choukei 3 Env
Custom Size
MPF
Mode
Panel Specified
Stop printing and show an error on the operation panel if the paper
specified from the printer driver does not match the paper configured for
the MFP from the operation panel.
DriverSpecified*
Continue to print even if the paper specified from the printer driver does
not match the paper configured for the MFP from the operation panel.
Display
Popup
On*
Specifies the size and type of paper loaded in the multipurpose feeder.
This item is available only when Panel Specified is selected for MFP
Mode.
Off
Size and type of paper loaded in the multipurpose feeder is not specified.
This item is available only when Panel Specified is selected for MFP
Mode.
NOTE: For the standard 250-sheet tray or optional 550-sheet feeder, setting paper size is not
required. These trays detect the paper size automatically. For more information on supported paper
size for the standard and optional trays, see "Print Media Sizes and Support."
Use this menu item to:

Optimize print quality for the specified paper.
Select paper source through your software program by selecting type and size.
Automatically link trays. The printer automatically links any trays containing the same type and size of
paper, if you have set the Paper Type to the correct values.
Tray 1
Purpose:
To specify the paper loaded in the 250-sheet tray.
Values:
Paper Type
Plain*
Plain Thick
Covers
Covers Thick
Label
Coated
Coated Thick
Recycled
JPN Coated
Paper Size
Auto*
Custom Size
Tray 2
Purpose:
To specify the paper loaded in the 550-sheet feeder.
Values:

Paper Type
Plain*
Plain Thick
Covers
Covers Thick
Label
Coated
Coated Thick
Recycled
JPN Coated
Paper Size
Auto*
Custom Size
Stored Print
This Stored Print menu provides applicable printing services such as Secure Print and Proof Print.
NOTE: The Stored Print menu is only displayed when 256 MB or more of optional memory card is
installed on the printer.
Secure Print
Purpose:
To print confidential jobs. The printer can hold the job in memory until you arrive at the printer and type the
password on the operator panel.
Values:
Del after Print
Prints the job, and then deletes it from print memory.
Print and Save
Prints the job, and then saves it in print memory.
Delete
Deletes the job from print memory.

Proof Print
Purpose:
To print only one copy and check the print result before printing all of the copies. This prevents a large
number of misprinted copies from being printed at one time.
Values:
Del after Print
Prints the job, and then deletes it from print memory.
Print and Save
Prints the job, and then saves it in print memory.
Delete
Deletes the job from print memory.
Setting of Panel Lock
This feature prevents unauthorized personnel from changing settings made by the printer administrator. For
regular printing, items can be selected from the menu and printer settings remain unchanged. For regular
printing, items can be configured using the printer driver.
NOTE: Disabling the operator panel menus does not prevent access to the Stored Print and Tray
Settings menus.
Press Menu.1.
Press until Admin Menu appears, and then press .2.
Press until Panel Settings appears, and then press .3.
Panel Lock is displayed. Press .4.
Press until Enable appears, and then press .5.
Press .6.
Press until Change Password appears, and then press .7.
Enter the old password (when you enter it for the first time after doing the settings, enter 0000), and
then press .
8.
Enter the new password, and then press .9.
10.

9.
Reenter the password to confirm the password that you entered, and then press .
The password has been changed.
10.
NOTE: If you forget your password, turn off the printer. Then, while holding Menu, turn on the
printer. Continue to hold Menu until the display indicates Ready to Init. Release Menu and press
. Press to select Yes, then press . The display will briefly indicate Password has been
initialized. This will recover the factory default panel password.
NOTE: If panel lock is Enable, the factory-default panel password is 0000.
See also:
"Change Password"
Disabling Panel Lock
Press Menu.1.
Press until Admin Menu appears, and then press .2.
Press until Panel Settings appears, and then press .3.
Panel Lock is displayed. Press .4.
Press until Disable appears, and then press .5.

Understanding Your Printer Software
Use the Drivers and Utilities CD that came with your printer to install a combination of software programs,
depending on your operating system.
The following software programs can only operate on Windows. They cannot operate on Macintosh, UNIX, or
Linux.
Printing Status Window
The Printing Status Window alerts you when an error or warning occurs, for example, when a paper jam
occurs or toner is running low.
You can select whether to display the Printing Status Window when printing. When an error occurs, the
error message appears on the Printing Status Window.
Status Window
On the Status Window, you can check how much toner and paper are remaining or the configuration of
options for the local printer.
Status Monitor Console
Use the Status Monitor Console to manage multiple Status Window.
Select a printer from the list view (or Printer Selection) by clicking its name to open a Status
Window or Dell Printer Configuration Web Tool for a particular printer.
The Status Monitor Console displays the Status Window for local connections, or the Dell Printer
Configuration Web Tool for network connections.
Dell Supplies Management System™
You can launch the Dell Supplies Management System dialog box from the Printing Status window, the
All Programs menu, or the desktop icon. You can also launch it from the Status Window when a toner
error occurs.

You can order consumables by phone or from the web.
Click Start All Programs Dell Printers Additional Color Laser Software Dell Supplies
Management System.
1.
The Dell Supplies Management System window appears.
Select your printer from the Select Printer Model list.2.
If ordering from the Web:
When you cannot get information from the printer automatically by two-way communication, a
window that prompts you to type the Service Tag number appears. Type your Dell printer Service
Tag number in the field provided.
Your Service Tag number is located inside the front door of your printer.
a.
Select an URL from the Select Reorder URL list.b.
Click Visit Dell printer supplies ordering web site.c.
3.
If ordering by phone, call the number that appears under the By Telephone heading.4.
User Setup Disk Creating Tool
The User Setup Disk Creating Tool program located in the MakeDisk folder of the Utilities folder on the
Drivers and Utilities CD and the printer drivers located on the Drivers and Utilities CD are used to create
driver installation packages that contain custom driver settings. A driver installation package can contain a
group of saved printer driver settings and other data for things such as:
Print orientation and Multiple Up (document settings)
Watermarks
Font references
If you want to install the printer driver with the same settings to multiple computers running the same
operating system, create a setup disk in a floppy disk or in a server on the network. Using the setup disk
that you have created will reduce the amount of work required when installing the printer driver.
Install in advance the Dell™ Color Laser Printer 3110cn printer driver in the computer on which the
setup disk is to be created.
The setup disk can only be used on the operating system on which the disk was created or computers
running the same operating system. Create a separate setup disk for different types of operating
systems.

Printing
This chapter covers tips for printing, how to print certain lists of information from your printer, and how to
cancel a job.
Tips for Successful Printing
Sending a Job to Print
Canceling a Print Job
Printing a Printer Settings Page
Printing a Font Sample List
Using the Print and Hold Function
Tips for Successful Printing
Tips on Storing Print Media
Store your print media properly. For more information, see "Storing Print Media."
Avoiding Jams
NOTE: Dell recommends that you try a limited sample of any print media you are considering using
with the printer before purchasing large quantities.
By selecting appropriate print media and loading it properly, you are able to avoid most jams. See the
following for instructions on loading print media:
"Loading Print Media in Standard and Optional Trays" (which includes the standard 250-sheet tray and
the optional 550-sheet feeder)
"Loading the Multipurpose Feeder"
"Avoiding Jams"
If you experience a jam, see "Clearing Jams" for instructions.
Sending a Job to Print
To support all of the printer features, use the printer driver. When you choose Print from a software
program, a window representing the printer driver opens. Select the appropriate settings for the specific job

you are sending to print. Print settings selected from the driver override the default menu settings selected
from the printer operator panel.
You may need to click Properties or Setup from the initial Print box to see all of the available printer
settings you can change. If you are not familiar with a feature in the printer driver window, open the online
Help for more information. Changing paper size or type that is different from type setting in the operator
panel will require a user to change the operator panel tray setting before the job will print.
To print a job from a typical Windows application:
Open the file you want to print.1.
From the File menu, select Print.2.
Verify that the correct printer is selected in the dialog box. Modify the printer settings as appropriate
(such as the pages you want to print or the number of copies).
3.
Click Properties or Setup to adjust printer settings not available from the first screen, and then click
OK.
4.
Click OK or Print to send the job to the selected printer.5.
Canceling a Print Job
There are several methods for canceling a print job.
Canceling From the Printer Operator Panel
To cancel a print job after it has started printing:
Press Cancel.
Printing is canceled only for the current print job. All the following print jobs will continue to print.
1.
Canceling a Job From the Computer Running Windows
Canceling a Job From the Taskbar
When you send a job to print, a small printer icon appears in the right corner of the taskbar.
Double-click the printer icon.
A list of print jobs appears in the printer window.
1.
Select the job you want to cancel.2.
Press <Delete> on the keyboard.3.

2.
3.
Canceling a Job From the Desktop
Minimize all programs to reveal the desktop.1.
Click Start Printers and Faxes.
Click Start Control Panel Hardware and Sound Printers (for Windows Vista™).
A list of available printers appears.
2.
Double-click the printer you selected when you sent the job.
A list of print jobs appears in the printer window.
3.
Select the job you want to cancel.4.
Press <Delete> on the keyboard.5.
Printing a Printer Settings Page
To verify detailed printer settings, print a printer settings page. A printed printer settings page also allows
you to verify whether or not options have been installed properly.
See "Understanding Printer Menus" to identify the display and operator panel buttons if you need help.
Press Menu.1.
Press until Report/List appears, and then press .2.
Printer Setting is displayed, and then press .
The printer settings page is printed.
3.
The message Printer Settings Printing appears while the page prints. The printer returns to the Ready
to Print message after the printer settings page prints.
If any other message appears when you print this page, see "Understanding Printer Messages" for more
information.
Printing a Font Sample List
To print samples of all the fonts currently available for your printer:
Press Menu.1.
2.
3.

1.
Press until Report/List appears, and then press .2.
Press until either PCL Fonts List or PS Fonts List appears.
Select PCL Fonts List to print a listing of the fonts available to the PCL.
Select PS Fonts List to print a listing of the fonts available to the PostScript® 3™.
3.
Press .4.
The message PCL Fonts List Printing or PS Fonts List Printing appears and remains on the operator
panel until the page prints. The printer returns to the Ready to Print state after the font sample list prints.
Using the Print and Hold Function
When you send a job to the printer, you can specify in the driver that you want the printer to hold the job in
memory. When you are ready to print the job, you must go to the printer and use the operator panel menus
to identify which job in the memory you want to print. You can use this function to print a confidential job
(Secure Print), delay printing a job (Store Print), or verify one copy before printing additional copies (Proof
Print).
NOTE: The printer holds the job until you delete it by using the operator panel or you turn off the
printer. The data on memory is cleared when the printer is turned off.
NOTE: Print and Hold functions require a minimum of 384 MB available print memory. Also, you need
to configure the RAM disk settings on both the operator panel and the printer driver.
NOTE: Depending on the documents, its job may be too big for the available memory. In this case, an
error occurs.
NOTE: If a document name is not assigned to your print job in the print driver, the job's name will be
identified using the PC's time and date of submission to distinguish it from other jobs you have stored
under your name.
Printing and Deleting Held Jobs
Once held jobs are stored in print memory, you can use the printer operator panel to specify what you want
to do with one or more of the jobs. You can select either Secure Print and Proof Print from "Stored
Print". Then, you select your user name from a list. If you select Secure Print, you must type the password
you specified in the driver when you sent the job. See "Secure Print" for more information.
From either the Secure Print or Proof Print menu items, you have three choices:
Del after Print
Print and Save
Delete

Accessing Held Jobs From the Operator Panel
Press Menu.1.
Press until Stored Print appears, and then press .2.
Secure Print is displayed. Press .3.
Press until your user name appears, and then press .4.
If you print confidential jobs (Secure Print jobs), enter the password you have specified on the printer
driver, and then press .
5.
Press until the job you want to print appears, and then press .6.
Press until the action you want to do appears, and then press .7.
Enter the print quantity, and then press .
When you select All Documents in step 6 and the print quantity has been set on the computer, select
Use PC Settings, and then press . When you select a document in step 6, the number of copies
that is specified in the printer driver appears.
8.
Accessing the Proof Print Jobs
Press Menu.1.
Press until Stored Print appears, and then press .2.
Press until Proof Print appears, and then press .3.
Press until your user name appears, and then press .4.
Press until the job you want to print appears, and then press .5.
Press until the action you want to do appears, and then press .6.
Enter the print quantity, and then press .
When you select All Documents in step 5 and the print quantity has been set on the computer, select
Use PC Settings, and then press . When you select a document in step 5, the number of copies
that is specified in the printer driver appears.
7.
Store Print

If you send a Store Print job, the printer does not print the job immediately, but stores the job in memory so
you can print the job later. See "Printing and Deleting Held Jobs" for more information.
NOTE: The printer holds the job until you delete it by using the operator panel or you turn off the
printer.
NOTE: When you select Del after Print, the held job is automatically deleted after printing.
Proof Print
If you send a Proof Print job, the printer prints one copy and holds the remaining copies you requested from
the driver in print memory. Use Proof Print function to examine the first copy to see if it is satisfactory before
printing the remaining copies.
See "Printing and Deleting Held Jobs" if you need help printing the additional copies stored in memory.
NOTE: The printer holds the job until you delete it by using the operator panel or you turn off the
printer. The data on memory is cleared when the printer is turned off.
NOTE: When you select Del after Print, the held job is automatically deleted after printing.
Secure Print
When you send a job to the printer, you can specify a password from the driver. The password must be
between 1 and 12 digits using numbers 0 through 9. The job is then held in print memory until you enter the
same numeric password from the printer operator panel and choose to print or delete the job. This function
is called "Store Print". This ensures that the job does not print until you are there to retrieve it, and no one
else using the printer can print the job.
When you select Secure Print from Stored Print after selecting your user name, the following prompt is
displayed:
Password
[xxxxxxxxxxxx]
Use the buttons on the operator panel to enter the numeric password associated with your confidential job.
As you enter the password, the password you entered is displayed to ensure confidentiality.
If you enter an invalid password, the message Wrong Password appears. Wait three seconds, or Press or
Cancel to return to the screen for user selection.
When you enter a valid password, you have access to all print jobs matching the user name and password
you entered. The print jobs matching the password you entered appear on the screen. You can then choose
to print or delete jobs matching the password you entered. (See "Printing and Deleting Held Jobs" for more
information.)

NOTE: The printer holds the job until you delete it by using the operator panel or you turn off the
printer. The data on memory is cleared when the printer is turned off.
NOTE: When you select Del after Print, the held job is automatically deleted after printing.

Setting Up for Shared Printing
Point and Print
Peer-to-Peer
You can share your new printer on the network using the Drivers and Utilities CD that shipped with your
printer, or using Microsoft's point and print or peer-to-peer method. However, if you use one of the Microsoft
methods, you will not have all of the features, such as the status monitor and other printer utilities, that are
installed with the Drivers and Utilities CD.
To share a locally-attached printer on the network, you need to share the printer, and then install the shared
printer on network clients:
Click Start Settings Printers and Faxes (Printers for Windows 2000).1.
Right-click this printer icon and select Properties.2.
From the Sharing tab, check the Shared this printer (Shared for Windows 2000) check box, and
then type a name in the Shared name (Share as for Windows 2000) text box.
3.
Click Additional Drivers and select the operating systems of all network clients printing to this
printer.
4.
Click OK.
If you are missing files, you are prompted to insert the server operating system CD.
5.
For Windows Vista™
Click Start Control Panel Hardware and Sound Printers.1.
Right-click the printer's icon and select Sharing.2.
Click the Change sharing options button.3.
Click the Continue button.4.
Check the Share this printer check box, and then type a name in the Share name text box.5.
Click OK.6.
The PCL driver supports an Additional Driver for Windows Vista (not including Itanium). To register the
Additional Driver, follow the instructions below.
Click Start Control Panel Hardware and Sound Printers.1.
Right-click the printer's icon and select Sharing.2.
3.
4.

1.
2.
Click the Change sharing options button.3.
Click the Continue button.4.
Click Additional Drivers and select the processors of all the network clients printing with this printer.5.
Click OK.6.
Click the Browse button and locate the driver in the Drivers and Utilities CD.7.
To check that the printer was successfully shared:
Make sure the printer object in the Printers and Faxes (Printers for Windows 2000) folder shows it
is shared. For example, in Windows 2000, a hand is shown underneath the printer icon.
Browse My Network Places (Network Neighborhood for Windows 2000). Find the host name of the
server and look for the shared name you assigned to the printer.
Now that the printer is shared, you can install the printer on network clients using the point and print
method or the peer-to-peer method.
Point and Print
This method is usually the best use of system resources. The server handles driver modifications and print
job processing. This lets network clients return to their programs much faster.
If you use the point and print method, a subset of driver information is copied from the server to the client
computer. This is just enough information to send a print job to the printer.
On the Windows desktop of the client computer, double-click My Network Places (Network
Neighborhood for Windows 2000).
1.
Locate the host name of the server computer, and then double-click the host name.2.
Right-click the shared printer name, and then click Install.
Wait for the driver information to copy from the server computer to the client computer, and for a new
printer object to be added to the Printers and Faxes (Printers for Windows 2000) folder. The time
this takes varies, based on network traffic and other factors.
Close My Network Places (Network Neighborhood for Windows 2000).
3.
Print a test page to verify print installation.4.
Click Start Settings Printers and Faxes (Printers for Windows 2000).5.
Select the printer you just created.6.
Click File Properties.7.
From the General tab, click Print Test Page (Print a Test Page for Windows 2000).8.

8.
When a test page prints successfully, printer installation is complete.
For Windows Vista
On the Windows desktop of the client computer, click Start Network.1.
Locate the host name of the server computer, and then double-click the host name.2.
Right-click the shared printer name, and then click Connect.3.
Click Install driver.4.
Click Continue in the User Account Control dialog box.5.
Wait for the driver information to copy from the server computer to the client computer, and for a new
printer object to be added to the Printers folder. The time this takes varies, based on network traffic
and other factors.
6.
Print a test page to verify printer driver installation.7.
Click Start Control Panel Hardware and Sound Printers.8.
Right-click the printer you just created and select Properties.9.
From the General tab, click Print Test Page.10.
If the test page prints successfully, the printer driver installation is complete.
Peer-to-Peer
If you use the peer-to-peer method, the printer driver is fully installed on each client computer. Network
clients retain control of driver modifications. The client computer handles the print job processing.
Click Start Settings Printers and Faxes (Printers for Windows 2000).1.
Click Add Printer to launch the Add Printer wizard.2.
Click Next (Network Print Server for Windows 2000).3.
Select A network printer or a printer attached to another computer, and then click Next (For
Windows 2000, select the network printer from the Shared printers list). If the printer is not listed,
type in the path of the printer in the text box.
For example: \\<server host name>\<shared printer name>
The server host name is the name of the server computer that identifies it to the network. The shared
printer name is the name assigned during the server installation process.
4.
Click Browse for a printer, and then click Yes (For Windows 2000, click OK).
If this is a new printer, you may be prompted to install a printer driver. If no system driver is available,
then you will need to provide a path to available drivers.
5.
Select whether you want this printer to be the default printer for the client, click Next, and then click6.
7.

Finish (For Windows 2000, click Finish).
6.
Print a test page to verify printer installation:
Click Start Settings Printers and Faxes (Printers for Windows 2000).a.
Select the printer you just created.b.
Click File Properties.c.
From the General tab, click Print Test Page (Print a Test Page for Windows 2000).
When a test page prints successfully, printer installation is complete.
d.
7.
For Windows Vista
Click Start Control Panel Hardware and Sound Printers.1.
Click Add a printer to launch the Add Printer wizard.2.
Select Add a network, wireless or Bluetooth printer, and then click Next. If the printer is listed,
select the printer and click Next, or select The printer that I want isn't listed and type in the path
of the printer in the Select a shared printer by name text box and click Next.
3.
For example: \\<server host name>\<shared printer name>
The server host name is the name of the server computer that identifies it to the network. The shared
printer name is the name assigned to the printer during the server installation process.
If this is a new printer, you may be prompted to install a printer driver. If no system driver is available,
then you will need to provide a path to available drivers.
4.
Select whether you want this printer to be the default printer for the client, click Next.5.
If you want to the verify printer driver installation then click Print a test page.6.
Click Finish.7.

Understanding Fonts
Typefaces and fonts
Bitmapped and Scalable Fonts
Resident Fonts
Symbol Sets
Typefaces and fonts
A font is a set of characters and symbols created with a distinct design. The distinct design is called a
typeface. The typefaces you select add personality to a document. Well-chosen typefaces make a document
easier to read.
The printer has numerous resident fonts in PCL 5/PCL 6 and PostScript 3. See "Resident Fonts" for a listing of
all resident fonts.
Weight and style
Typefaces are often available in different weights and styles. These variations modify the original typeface so
you can, for example, emphasize important words in text or highlight book titles. The different weights and
styles are designed to complement the original typeface.
Weight refers to the thickness of the lines that form the characters. Thicker lines result in darker characters.
Some words commonly used to describe the weight of a typeface are bold, medium, light, black, and heavy.
Style refers to other typeface modifications, such as tilt or character width. Italic and oblique are styles
where the characters are tilted. Narrow, condensed, and extended are three common styles that modify the
character widths.
Some fonts combine several weight and style modifications; for example, Helvetica Narrow Bold Oblique. A
group of several weight and style variations of a single typeface is called a typeface family. Most typeface
families have four variations: regular, italic (oblique), bold, and bold italic (bold oblique). Some families have
more variations, as the following illustration for the Helvetica typeface family shows:

Pitch and Point Size
The size of a font is specified as either a pitch or point size, depending on whether the font is fixed space or
proportional.
In fixed space fonts, each character has the same width. Pitch is used to specify the size of fixed space fonts.
It is a measure of the number of characters that will print in one horizontal inch of type. For example, all 10-
pitch fonts print 10 characters per inch (cpi) and all 12-pitch fonts print 12 cpi:
In proportional (or typographic) fonts, every character can have a different width. Since proportional fonts
have characters with different widths, the font size is specified in point size, not pitch. Point size refers to the
height of the characters in the font. A point is defined as 1/72 inch. The characters in a font printed at 24
point will be twice as large as the characters in the same font printed at 12 point.
The following illustration shows samples of a font printed in different point sizes:
The point size of a font is defined as the distance from the top of the tallest character in the font to the
bottom of the lowest character in the font. Due to the definition of point size, different fonts printed at the
same point size may appear quite different in size. This is because there are other font parameters that
affect how the font looks. However, the point size of a font is an excellent specification of the relative size of
a font. The following examples illustrate two very different proportional fonts at 14 point:

Bitmapped and Scalable Fonts
The printer uses both bitmapped and scalable fonts.
Bitmapped fonts are stored in print memory as predefined patterns of bits that represent a typeface at a
specific size, style, and resolution. The following illustration shows an example of a character from a
bitmapped font.
Bitmapped fonts are available in different type styles and point sizes as downloadable fonts.
Scalable fonts (also called outline fonts) are stored as computer programs that define the outlines of the
characters in the font. Each time you print characters from a scalable font, the printer creates a bitmap of
the characters at the point size you choose and saves it temporarily in print memory.
These temporary bitmapped fonts are deleted when you turn off or reset the printer. Scalable fonts provide
the flexibility of printing in many different point sizes.
Your printer uses different scalable font formats for downloading fonts to the printer. PCL 5/PCL 6 uses
Intellifont and TrueType scalable fonts. PostScript 3 uses Type 1 and TrueType scalable fonts. There are
thousands of different scalable fonts available in these different font formats from numerous font suppliers.

If you plan to use many downloadable bitmapped or scalable fonts or if you plan to use many different sizes
of scalable fonts, you may need to purchase additional memory for your printer.
Resident Fonts
Your printer is equipped with resident fonts stored permanently in print memory. Different fonts are
available in PCL 5/PCL 6 and PostScript 3. Some of the most popular typefaces, like Courier and TimesNew
(PCL 5/PCL 6)/Times New Roman (PostScript 3), are available for all printer languages.
The following table lists all the fonts resident in your printer. See "Printing a Font Sample List" for
instructions on how to print samples of the fonts. You can select the resident fonts from your software
program. You can also select the fonts from the operator panel if you are using PCL 5.
Resident scalable fonts
PCL 5/PCL 6
PostScript 3
CG Times
Albertus
CG Times It
Albertus Italic
CG Times Bd
Albertus Light
CG Times BdIt
Antique Olive Roman
Univers Md
Antique Olive Italic
Univers MdIt
Antique Olive Bold
Univers Bd
Antique Olive Compact
Univers BdIt
Apple Chancery
Univers MdCd
Arial
Univers MdCdIt
Arial Italic
Univers BdCd
Arial Bold
Univers BdCdIt
Arial Bold Italic
ITC Avant Garde Gothic Book
AntiqueOlv
ITC Avant Garde Gothic Book Oblique
AntiqueOlv It
ITC Avant Garde Gothic Demi

AntiqueOlv Bd
ITC AvantGarde Gothic Demi Oblique
Bodoni Roman
CG Omega
Bodoni Italic
CG Omega It
Bodoni Bold
CG Omega Bd
Bodoni Bold Italic
CG Omega BdIt
Bodoni Poster
Bodoni Poster Compressed
Garamond Antiqua
ITC Bookman Light
Garamond Krsv
ITC Bookman Light Italic
Garamond Hlb
ITC Bookman Demi
Garamond KrsvHlb
ITC Bookman Demi Italic
Carta
Courier
Chicago
Courier It
Clarendon Roman
Courier Bd
Clarendon Bold
Courier BdIt
Clarendon Light
Cooper Black
LetterGothic
Cooper Black Italic
LetterGothic It
Cooper Gothic 32BC
LetterGothic Bd
Cooper Gothic 33BC
Coronet
Albertus Md
Courier
Albertus XBd
Courier Oblique
Courier Bold
Clarendon Cd
Courier Bold Oblique
Eurostile Medium
Coronet
Eurostile Bold
Eurostile Extended No. 2

Marigold
Eurostile Bold Extended No. 2
Geneva
Arial
Gill Sans
Arial It
Gill Sans Italic
Arial Bd
Gill Sans Bold
Arial BdIt
Gill Sans Bold Italic
Gill Sans Light
TimesNew
Gill Sans Light Italic
TimesNew It
Gill Sans Extra Bold
TimesNew Bd
Gill Sans Condensed
TimesNew BdIt
Gill Sans Condensed Bold
Goudy Oldstyle
Symbol
Goudy Oldstyle Italic
Goudy Bold
Wingdings
Goudy Bold Italic
Goudy Extra Bold
Line Printer
Helvetica
Helvetica Oblique
Times Roman
Helvetica Bold
Times It
Helvetica Bold Oblique
Times Bd
Helvetica Narrow
Times BdIt
Helvetica Narrow Oblique
Helvetica Narrow Bold
Helvetica
Helvetica Narrow Bold Oblique
Helvetica Ob
Helvetica Condensed
Helvetica Bd
Helvetica Condensed Oblique
Helvetica BdOb
Helvetica Condensed Bold
Helvetica Condensed Bold Oblique

CourierPS
Hoefler Text
CourierPS Ob
Hoefler Text Italic
CourierPS Bd
Hoefler Text Black
CourierPS BdOb
Hoefler Text Black Italic
Hoefler Ornaments
SymbolPS
Joanna
Joanna Italic
Palatino Roman
Joanna Bold
Palatino It
Joanna Bold Italic
Palatino Bd
Letter Gothic
Palatino BdIt
Letter Gothic Slanted
Letter Gothic Bold
ITCBookman Lt
Letter Gothic Bold Slanted
ITCBookman LtIt
ITC Lubalin Graph Book
ITCBookmanDm
ITC Lubalin Graph Book Oblique
ITCBookmanDm It
ITC Lubalin Graph Demi
ITC Lubalin Graph Demi Oblique
HelveticaNr
Marigold
HelveticaNr Ob
Monaco
HelveticaNr Bd
ITC Mona Lisa Recut
HelveticaNr BdOb
New Century Schoolbook Roman
New Century Schoolbook Italic
N C Schbk Roman
New Century Schoolbook Bold
N C Schbk It
New Century Schoolbook Bold Italic
N C Schbk Bd
NewYork
N C Schbk BdIt
Optima Roman
Optima Italic
ITC A G Go Bk
Optima Bold

ITC A G Go BkOb
Optima Bold Italic
ITC A G Go Dm
Oxford
ITC A G Go DmOb
Palatino Roman
Palatino Italic
ZapfC MdIt
Palatino Bold
Palatino Bold Italic
ZapfDingbats
Stempel Garamond Roman
Stempel Garamond Italic
Stempel Garamond Bold
Stempel Garamond Bold Italic
Symbol
Tekton Regular
Times Roman
Times Italic
Times Bold
Times Bold Italic
Times New Roman
Times New Roman Italic
Times New Roman Bold
Times New Roman Bold Italic
Univers 45 Light
Univers 45 Light Oblique
Univers 55
Univers 55 Oblique
Univers 65 Bold
Univers 65 Bold Oblique
Univers 57 Condensed
Univers 57 Condensed Oblique

Univers 67 Condensed Bold
Univers 67 Condensed Bold Oblique
Univers 53 Extended
Univers 53 Extended Oblique
Univers 63 Extended Bold
Univers 63 Extended Bold Oblique
Wingdings
ITC Zapf Chancery Medium Italic
ITC Zapf Dingbats
Symbol Sets
A symbol set is the collection of alphabetic and numeric characters, punctuation, and special characters
available in the font you select. Symbol sets support the requirements for different languages or specific
applications, such as math symbols used for scientific text.
In PCL 5/PCL 6, a symbol set also defines which character will print for each key on the keyboard (or more
specifically, for each code point). Some applications require different characters at some code points. To
support multiple applications and languages, your printer has 36 symbol sets for the resident PCL 5/PCL 6
fonts.
Symbol Sets for PCL 5/PCL 6
Not all font names support all of the symbol sets listed.

Roman 8 (Default)
ISO 8859-1 Latin 1
ISO 8859-2 Latin 2
ISO 8859-9 Latin 5
ISO 8859-10 Latin 6
PC-8
PC-8 DN
PC-775 Baltic
PC-850 Multilingual
PC-852 Latin 2
PC-1004 OS/2
PC Turkish
Windows 3.1 Latin 1
Windows 3.1 Latin 2
Windows 3.1 Latin 5
DeskTop
PS Text
MC Text
Microsoft Publishing
Math 8
PS Math
Pi Font
Legal
ISO 4 United Kingdom
ISO 6 ASCII
ISO 11 Swedish:names
ISO 15 Italian
ISO 17 Spanish
ISO 21 German
ISO 60 Norwegian v1
ISO 69 French
Windows 3.0 Latin 1
Windows Baltic
Symbol
Wingdings
ITC ZapfDingbats MS

Understanding Printer Messages
The printer operator panel displays messages describing the current state of the printer and indicates
possible printer problems you must resolve. This topic provides a list of all printer messages, explains what
they mean, and tells you how to clear the messages.
1
LCD display
5
buttons
2
Ready indicator
6
Error indicator
3
buttons
7
Cancel button
4
Menu button
8
button
Message
(The first and second
lines are displayed
together. The third and
forth lines blink every
second.)
What this message
means
What you can do
NNN-NNN
Restart Printer
Contact Support
IfMessageReturns
Error NNN-NNN relates
to printer problems.
Turn off the printer, and then on. If this does not
solve the problem, contact Dell.
See "Contacting Dell" in the Owner's Manual.
NNN-NNN
Restart Printer
Reseat Fuser
Contact Support
The outer levers on both
sides of the fuser unit
are not securely locked.
Error NNN-NNN relates
to printer problems.
Confirm that the outer levers on both sides of the
fuser unit are securely locked. If this does not solve
the problem, contact Dell.
See "Contacting Dell" in the Owner's Manual.
016-316
Restart Printer
Reseat Memory
Contact Support
The printer detected an
unsupported additional
memory module in the
memory slot.
Remove the additional memory module. If this does
not solve the problem, contact Dell.
See "Contacting Dell" in the Owner's Manual.

016-318
Restart Printer
Reseat Memory
Contact Support
The additional memory
module is not fully
inserted into the slot.
Remove the additional memory module from the slot,
and then reattach it firmly. If this does not solve the
problem, contact Dell.
See "Contacting Dell" in the Owner's Manual.
016-340
Restart Printer
Contact Support
IfMessageReturns
A communication error
occurred in the network
interface card.
Turn the printer off and then on. If this does not solve
the problem, contact Dell.
See "Contacting Dell" in the Owner's Manual.
016-330
Restart Printer
Reseat MPC
Contact Support
A communication card
error occurred between
the network interface
card and control card.
Turn off the printer to re-install the multi protocol
card, and then turn the printer back on again. If this
does not solve the problem, contact Dell.
See "Contacting Dell" in the Owner's Manual.
016-338
Restart Printer
Reseat Wireless
Contact Support
An error occurred in the
wireless printer adapter.
Turn the printer off and then on. Ensure the
following:
· The wireless printer adapter is securely inserted into
the slot on the controller card.
· Unauthorized USB devices are not used.
If this does not solve the problem, contact Dell.
See "Contacting Dell" in the Owner's Manual.
NNN-NNN
Restart Printer
Reseat XXX
Contact Support
XXX is not fully inserted.
Error NNN-NNN relates
to printer problems.
Confirm that the unit is securely inserted. If this does
not solve the problem, contact Dell.
See "Contacting Dell" in the Owner's Manual.
Paper Jam
077-901
Open Front Cover
Remove Paper
The printer detects a
paper jam.
XXX and YYY indicates a
position that you open.
Error NNN-NNN relates
to printer problems.
Clear the paper path.
When "Reg Cover" appears in XXX, the procedure to
remove print media is different depending on whether
the duplexer is attached or not.
See "Clearing Jams"
Paper Jam
077-907
Open Front Cover & Belt
Unit
Remove Paper
Paper Jam
NNN-NNN
Open XXX
Open YYY
Paper Jam
077-903
Remove Paper
Open & close Front
Cover
The printer detects a
paper jam. N indicates
the tray number.
Pull out the specified tray and clear the paper path.
See "Clearing Jams"
Insert PrintCart
NNN-NNN
Insert
XXX Cartridge
The specified print
cartridge is either
missing or not fully
inserted into the printer.
XXX is one of the
following:
· Black
Reinsert the specified print cartridge.
See "Replacing Print Cartridges"

· Cyan
· Yellow
· Magenta
Error NNN-NNN relates
to printer problems.
Replace Cart.
NNN-NNN
Replace
XXX Cartridge
The print cartridge is low
on toner.
XXX is one of the
following:
· Black
· Cyan
· Yellow
· Magenta
Error NNN-NNN relates
to printer problems.
Remove the specified print cartridge and install a new
one.
NOTE: If you do not replace the print
cartridge, print quality problems may occur.
Order a new print cartridge at the website
(www.dell.com/supplies or
www.euro.dell.com/supplies).
See "Replacing Print Cartridges"
Error XXX Cart.
093-NNN
Check XXX Cart.
Contact Support
The density of the print
cartridge is not enough.
XXX is one of the
following:
· Yellow Print
· Cyan Print
· Magenta Print
· Black Print
Confirm that the toner seal is removed from the
specified print cartridge and the cartridge is installed
correctly. If this does not solve the problem, contact
Dell.
See "Replacing Print Cartridges"
See "Contact Dell" in the Owner's Manual.
Close FrontCover
077-300
Front Cover
Is Open
Printer cover is open.
Close the specified cover.
Load XXX
NNN-NNN
Load YYY
yyy
Incorrect paper size is
loaded in the specified
tray.
XXX indicates the
number of the tray or
multipurpose feeder.
YYY indicates a paper
size.
yyy indicates paper
quality.
Error NNN-NNN relates
to printer problems.
Load the specified paper in the specified trays.
See "Loading Print Media in Standard and Optional
Trays"
Out of Memory
016-700
Job too Large
Press
The printer memory is
full and cannot continue
processing the current
print job.
· Press to clear the message, cancel the current
print job, and conduct the next print job, if any.
· Press Cancel to cancel the print job.
· Press Menu to open Stored Print and delete the
holding job.
· To avoid this error in the future, do the following:
· Delete unnecessary fonts, macros, and other data
in printer memory.
· Install additional printer memory.

See "Accessing Held Jobs From the Operator Panel"
Disk Full
016-980
Job too Large
Press
RAM disk memory is full
and cannot continue
processing the current
print job.
· Press to clear the message, cancel the current
print job, and conduct the next print job, if any.
· Press Cancel to cancel the print job.
· Press Menu to open Stored Print and delete the
current job.
· To avoid this error in the future, do the following:
· Reduce the number of print pages such as
splitting the print data.
· Increase free memory space by deleting
unnecessary data in the RAM disk.
See "Accessing Held Jobs From the Operator Panel"
PDL Request
016-720
Data Violation
Press
Error relating to PDL
emulation problems
occurs.
· Press to clear the message, cancel the current
print job, and conduct the next print job, if any.
· Press Cancel to cancel the print job.
Invalid Job
016-799
Data Violation
Press
When the configuration
of the printer on the
printer driver does not
conform to the printer
you are using, this
message appears.
· Press Cancel to cancel the print job.
· Press to clear the message, cancel the current
print job, and conduct the next print job, if any.
· Make sure that the printer configuration on the
printer driver conforms to the printer you are using.
Ready to Print
193-700
Non-DELL Toner
Installed
The printer is in the
custom print cartridge
mode.
Though some of the print cartridges reach the end of
their lives, you can continue printing.
Over Heat
042-700
Cooling down
Please Wait...
Since it is abnormally
hot inside the printer,
printing is paused.
Wait for a while with the printer on until the error
disappears.
Ready to Print
142-700
Over Heat
Turned Halfmode
Since it is abnormally
hot inside the printer,
the print speed
decreases.
Do not start another print job until the warning
disappears.

Clearing Jams
Careful selection of appropriate print media and proper loading allow you to avoid most jams. See "Print
Media Guidelines" for more information.
Avoiding Jams
Identifying the Location of Paper Jams
Removing Print Jams From the Multipurpose Feeder
Removing Print Jams From the Standard Tray
Removing Print Jams From the Fuser
Removing Print Jams From the Optional Duplexer
Removing Print Jams From the Optional Feeder
NOTE: Before buying large quantities of any print media, Dell recommends trying a sample first.
Avoiding Jams
Use only recommended print media. See "Print Media Guidelines" for more information.
See "Loading Print Media in Standard and Optional Trays" and "Loading the Multipurpose Feeder" to
load printer media properly.
Do not overload the print media sources. Make sure the stack print media height does not exceed the
maximum height indicated by the load line labels in the trays.
Do not load wrinkled, creased, damp, or curled print media.
Flex, fan, and straighten print media before you load it. If a jam occurs with print media, try feeding
one sheet at a time through the multipurpose feeder.
Do not use print media that you have cut or trimmed yourself.
Do not mix print media sizes, weights, or types in the same print media source.
Make sure the recommended print side is face up when you insert the print media. However, the
recommended print side should be face down when using the multipurpose feeder.
Keep print media stored in an acceptable environment. For more information, see "Storing Print
Media".
Do not remove the feeding tray during a print job.
Push all trays in firmly after loading them.
Make sure all cables that connect to the printer are correctly attached.
Overtightening the guides may cause jams.
Wipe the feeder rollers in the trays or multipurpose feeder with a cloth that is slightly dampened with

water if jams caused by misfeeding paper occur frequently.
Identifying the Location of Paper Jams
The following illustration shows where paper jams may occur along the print media path.
CAUTION: Do not attempt to clear any jams using tools or instruments. This may
permanently damage the printer.
1
Standard 250-sheet tray
2
Optional 550-sheet feeder
3
Multipurpose feeder
4
Optional duplexer
5
Fuser
6
Front cover

Removing Print Jams From the Multipurpose Feeder
NOTICE: To protect the drums of the print cartridges against bright light, close the front cover within
5 minutes. If the front cover remains open for more than 5 minutes, print quality may deteriorate.
NOTE: To resolve the error displayed on the operator panel, you must clear all print media from the
print media path.
Pull the jammed paper out of the multipurpose feeder. If no jammed paper can be found or it is hard to
remove the paper, close the multipurpose feeder and go to the next step to remove the jammed paper
from the inside of the printer.
1.
Remove the 250-sheet tray from the printer, and then pull out the jammed paper remaining inside the
printer. If no jammed paper can be found or it is hard to remove the paper, go to the next step to
remove the jammed paper from the inside of the printer.
2.
Open the front cover by pushing the side button and remove the jammed paper. Then, confirm that3.

there are no scraps of paper remaining inside the printer.
3.
Insert the tray back into the printer, and push until it stops.4.
Open and close the front cover.5.
Removing Print Jams From the Standard Tray
NOTICE: To protect the drums of the print cartridges against bright light, close the front cover within
5 minutes. If the front cover remains open for more than 5 minutes, print quality may deteriorate.
NOTE: To resolve the error displayed on the operator panel, you must clear all print media from the
print media path.
Pull the tray out of the printer until it stops. Hold the tray with both hands, lift the front slightly, and
remove it from the printer.
1.

1.
Remove all the jammed and/or creased paper from the tray.2.
Pull the jammed paper out carefully to avoid tearing it. If it is still hard to remove the paper, go to the
next step to remove the jammed paper from the inside of the printer.
3.
4.

Open the front cover by pushing the side button and remove the jammed paper. Then, confirm that
there are no scraps of paper remaining inside the printer.
4.
Close the front cover.5.
Insert the tray into the printer, and push until it stops.6.

CAUTION: Do not use excessive force on the tray. Doing so could damage the tray or the
inside of the printer.
Removing Print Jams From the Fuser
NOTICE: Make sure nothing touches or scratches the surface (black-colored film) of the belt unit.
Scratches, dirt, or oil from your hands on the film of the belt unit may reduce print quality.
NOTICE: To protect the drums of the print cartridges against bright light, close the front cover within
5 minutes. If the front cover remains open for more than 5 minutes, print quality may deteriorate.
NOTE: To resolve the error displayed on the operator panel, you must clear all print media from the
print media path.
Turn off the printer and wait for 30 minutes.1.
Push the side button and open the front cover.2.
Lift the levers at both ends of the fuser, and remove the jammed paper. If any jammed paper cannot
be found, go to the next step.
3.

3.
CAUTION: The fuser is hot. Do not touch it, doing so may cause burns.
Open the cover of the fuser and remove the jammed paper.4.
Close the cover of the fuser and press down the levers at both ends of the fuser.5.

Confirm that there are no scraps of paper remaining inside the printer, and then close the front cover.6.
Removing Print Jams From the Optional Duplexer
NOTICE: Make sure nothing touches or scratches the surface (black-colored film) of the belt unit.
Scratches, dirt, or oil from your hands on the film of the belt unit may reduce print quality.
NOTICE: To protect the drums of the print cartridges against bright light, close the front cover within
5 minutes. If the front cover remains open for more than 5 minutes, print quality may deteriorate.
NOTE: To resolve the error displayed on the operator panel, you must clear all print media from the
print media path.
Push the side button and open the front cover.1.

Pull out the jammed paper from the duplexer. If jammed paper cannot be found, go to the next step.2.
Pull up on the belt release levers and rotate the belt unit up as shown in the illustration.3.
Remove the jammed paper and close the belt unit.4.

4.
Close the front cover.5.
Removing Print Jams From the Optional Feeder
NOTICE: To protect the drums of the print cartridges against bright light, close the front cover within
5 minutes. If the front cover remains open for more than 5 minutes, print quality may deteriorate.
NOTE: To resolve the error displayed on the operator panel, you must clear all print media from the
print media path.
Pull the tray out of the printer until it stops. Hold the tray with both hands, lift the front slightly, and
remove it from the printer.
1.
NOTE: Paper in the 550-sheet feeder feeds to the printer from the front of the 250-sheet tray,
therefore paper jammed in the 250-sheet tray can block the optional tray module in the printer,
preventing you from opening them. Look for the jammed paper sequentially, starting with the optional
550-sheet feeder.

Remove all jammed and/or creased paper from the tray.2.
Pull the jammed paper out carefully to avoid tearing it. If it is still hard to remove the paper, go to the
next step to remove the jammed paper from the inside of the printer.
3.
4.

Open the front cover by pushing the side button and remove the jammed paper. Then, confirm that
there are no scraps of paper remaining inside the printer.
4.
Close the front cover.5.

NOTE: If the paper jam message is not cleared after closing the front cover, pull out the 250-sheet
tray from the printer and remove the jammed paper.
Insert the tray back into the printer, and push until it stops.6.
CAUTION: Do not use excessive force on the tray. Doing so could damage the tray or the
inside of the printer.

Troubleshooting
Troubleshooting Guide
This section consists of the following instructions.
Configuration of your printer instructions
User Settings
Menu Map
Setup printing Letter Plain 1 from Multipurpose Feeder
Setup printing Letter Plain 1 from Tray1
Setup printing Letter Plain 1 from Tray2
Setup printing Transparency from Multipurpose Feeder
Setup printing Envelope from Multipurpose Feeder
Setup Paper Size
Setup Paper Type
Configuration
Parallel Printing
USB Printing
Setup Network
Setup Security
Troubleshooting Instructions
Diagnostic Menu Map (Customer Mode)
Testing "Print Quality"
Testing "Toner Pallet Check" or "Contamination Chk"
Other Problems

How to replace Print cartridges
How to replace the Fuser
How to replace Rollers
Removing the Used Belt Unit
The section will help you solve problems with the printer, options, or print quality.
Troubleshooting Guide
Basic Printer Problems
Display Problems
Printing Problems
Print Quality Problems
Option Problems
Other Problems
Contacting Service
Troubleshooting Guide
Installing Printer Drivers
Basic Printer Problems
Some printer problems can be easy to resolve. If a problem occurs with your printer, check each the
following:
If a message displays on the operator panel, see "Understanding Printer Messages."
The printer power cable is plugged into the printer and a properly grounded electrical outlet.
The printer power is on.
The electrical outlet is not turned off at any switch or breaker.
Other electrical equipment plugged into the outlet is working.
All options are properly installed.
If you have checked all of the above and still have a problem, turn off the printer, wait for 10 seconds,
and then turn on the printer. This often fixes the problem.
NOTICE: If an error message appears, see "Understanding Printer Messages."

Display Problems
Problem
Action
Operator panel displays only
diamonds or is blank.
· Turn off the printer, wait for 10 seconds, and turn on the printer.
· Self Test Message appears on the operator panel. When the test is
completed, Ready to Print is displayed.
Menu settings changed from the
operator panel have no effect.
Settings in the software program, the printer driver, or the printer
utilities are overriding the settings made on the operator panel.
· Change the menu settings from the printer driver, the printer
utilities, or the software program instead of the operator panel.
Printing Problems
Problem
Action
Job did not print or incorrect
characters printed.
Make sure Ready to Print appears on the operator panel before you
send a job to print. Press Menu to return to Ready to Print.
Make sure print media is loaded in the printer. Press Menu to return to
Ready to Print.
Verify the printer is using the correct page-description language (PDL).
Verify that you are using the correct printer driver.
Make sure you are using the correct Ethernet, USB, IEEE cable, or
wireless printer adapter and that it is securely connected to the printer.
Verify that the correct print media size is selected.
If using a print spooler, verify that the spooler has not stalled.
Check the printer interface from the Admin Menu menu.
Determine the host interface you are using. Print a Panel Settings page to
verify that the current interface settings are correct.
Print media misfeeds or
multiple feeds occur.
Make sure the print media you are using meets the specifications for your
printer. See "Print Media Supported" for more information.
Flex print media before loading it in any of the sources.
Make sure the print media is loaded correctly.
Make sure the width and length guides on the print media sources are
adjusted correctly.
Do not overfill the print media sources.
Do not force print media into the multipurpose feeder when you load it;
otherwise, it may skew or buckle.
Remove any curled print media from sources.

Load the recommended print side correctly for the type of print media
you are using. See "Loading Print Media in Standard and Optional Trays"
for more information.
Turn the print media over or around and try printing again to see if
feeding improves.
Do not mix print media types.
Do not mix reams of print media.
Remove the top and bottom sheets of a ream before loading the print
media.
Load a print media source only when it is empty.
Wipe the feeder rollers in the trays or multipurpose feeder with a cloth
that slightly dampened with water.
Envelope misfeeds or multiple
feeds occur.
Reduce the number of envelopes in the stack.
Page breaks in unexpected
places.
Check the Time-Out in the System Settings menu. Increase the setting.
Job prints from the wrong
source or on the wrong print
media.
Check the Paper Type in the Tray Settings menu on the printer
operator panel and in the printer driver.
Print media does not stack
neatly in the output bin.
Turn the print media stack over in the tray or multipurpose feeder.
Printer does not duplex pages.
Make sure 2 Sided is selected in both the PCL (Printer Control
Language) menu on the printer operator panel and in the printer driver.
Make sure you have enough print memory installed.
Print Quality Problems
Problem
Action
Print is too light.
· The print cartridges may be low or need to be replaced. Confirm the amount
of toner in each print cartridge and replace it with a new one if necessary.
· Set the Toner Saving Mode check box to off in the Advanced tab in the
printer driver.
· If you are printing on an uneven print surface, change the Paper Type
settings in the Tray Settings menu. See "System Settings."
· Verify that the correct print media is being used.

Toner smears or print
comes off page.
· If you are printing on an uneven print surface, change the Paper Type
settings in the Tray Settings menu. See "System Settings".
· Verify that the print media is within the printer specifications.
· The fuser is old or damaged. Replace the fuser. See "Replacing the Fuser".
Toner spots appear on
the page/printing is
blurred.
· Check the print cartridges to make sure they are installed correctly.
· Change the print cartridges. See "Replacing Print Cartridges."
Entire page is white.
· Make sure the packaging material is removed from the print cartridges.
· Check the print cartridges to make sure they are installed correctly.
· The print cartridges may be low or need to be replaced. Confirm the amount
of toner in each print cartridge and replace it with a new one if necessary.
See "Replacing Print Cartridges."
Streaks appear on the
page.
· The print cartridges may be low or need to be replaced. Confirm the amount

page.
of toner in each print cartridge and replace it with a new one if necessary.
See "Replacing Print Cartridges."
· If you are using preprinted forms, make sure the media can withstand a
temperature of 190 °C (374 °F).
Characters have jagged
or uneven edges.
· Select On for Bitmap Text Smoothing in the Advanced tab in the printer
properties dialog box.
· If you are using downloaded fonts, verify that the fonts are supported by the
printer, the host computer, and the software program.
Part or all of the page
prints in black.
· Check the print cartridges to make sure they are installed correctly.
The job prints, but the
top and side margins are
incorrect.
· Make sure the margins are set correctly in your software program.

Printing on both ends of
the transparencies is
faded.
· This occurs when the printer is operating in a location where relative humidity
reaches 85% or more. Adjust the humidity or relocate the printer to an
appropriate environment.
Color registration is out
of alignment.
· Print the color registration chart and adjust the color registration from the
operator panel by using the chart. See "Color Reg Adj" for more details.
Colored dots are printed
at regular intervals.
· Replace the print cartridge that prints the dots with a new one.

Partial blanks, creased
paper or blotted printing.
· Condensation inside the printer causes partial blanks or creased paper. Keep
the printer turned on and leave it more than one hour to get rid of the
condensation. In winter, keep the printer turned on to prevent condensation
from forming. In this case, you can reduce power consumption by using the
energy-saving mode. If the problems still occur, contact Dell. See
"Contacting Dell" in the Owner's Manual.
· This occurs when you print on talc paper or acid paper. Use neutralized paper.
Vertical blanks
· A print cartridge is damaged. Replace the print cartridge with a new one.
Option Problems
If an option does not operate correctly following installation or stops working:

Turn off the printer, wait for 10 seconds, and then turn on the printer. If this does not fix the problem,
unplug the printer, and check the connection between the option and the printer.
Print the printer settings page to see if the option is listed in the Installed Options list. If the option is
not listed, reinstall it. See "Printing a Printer Settings Page."
Make sure the option is selected in the printer driver you are using.
The following table lists printer options and corrective actions for related problems. If the suggested
corrective action does not correct the problem, call customer service.
Problem
Action
Optional tray
· Make sure the 550-sheet feeder is correctly connected to the printer. Reinstall the
feeder. See "Removing the Optional 550-Sheet Feeder" and "Installing the Optional
550-Sheet Feeder".
· Make sure the print media is loaded correctly. See "Loading Print Media in Standard and
Optional Trays" for more information.
Duplexer
· Make sure the duplexer is correctly installed. Reinstall the duplexer. See "Removing the
Optional Duplexer" and "Installing a Duplexer".
Memory card
· Make sure the memory card is securely connected to the printer system board.
Multi protocol
card
· Make sure the card is securely inserted to the correct slot.
· Make sure you are using the correct card.
Wireless
printer adapter
· Make sure that the wireless printer adapter is securely connected to the multi protocol
card.
Other Problems
Problem
Action
Condensation has
occurred inside the
printer.
· This usually occurs within several hours after you heat the room in winter. This
also occurs when the printer is operating in a location where relative humidity
reaches 85% or more. Adjust the humidity or relocate the printer to an
appropriate environment.
Contacting Service
When you call for printer service, be prepared to describe the problem you are experiencing or the error
message on the display.
You need to know your printer model type and serial number. See the label on the back of the printer near
the controller card for this information.

Troubleshooting Guide
Configuration of your printer instructions
User Settings
Menu Map

Setup printing Letter Plain 1 from Multipurpose Feeder
On the printer operator panel press MENU.1.
Press to get to Tray Settings.2.
Press to select Tray Settings.3.
Press to get to Paper Size. (ONLY ON 3x00cn)4.
5.
6.

3.
4.
Press to select Paper Size. (ONLY ON 3x00cn)5.
Press to get to MPF. (ONLY ON 3x00cn)6.
Press to select MPF. (ONLY ON 3x00cn)7.
Using and , select the appropriate paper size (Letter). (ONLY ON 3x00cn)8.
Press the middle button, SELECT, once Letter is displayed on the lower line, this puts a * by it. (ONLY
ON 3x00cn)
9.
Now we have the MPF Size set to Letter. (ONLY ON 3x00cn)10.
Now press MENU to get back to Tray Settings/Paper Size.11.
Press to get to Paper Type.12.
Press to select Paper Type.13.
Press to get to MPF.14.
Press to select MPF.15.
Using and , select the appropriate paper type (Plain 1).16.
Press SELECT, once Plain 1 is displayed on the lower line.17.
Now we have the MPF Type set to Plain 1.18.
Now press MENU to get back to Ready to Print19.
Now insert the Letter-sized stack of paper into the MPF.20.
On the screen MPF/Letter will appear. (ONLY ON 3x00cn)21.
Press SELECT to confirm this. (ONLY ON 3x00cn)22.
Now on the screen MPF/Plain 1 will appear.23.
Press SELECT to confirm this.24.
We now have all the hardware settings on the printer correct25.
Now, all software settings screen shots are from WORD, this was done in Word 2003. However if in any
application, you go File Print and then click the Properties button, you will get this same driver
properties window.
Open up Word and create a new document.26.
Go to File Print.27.
Select the Dell Color Laser Printer from the printers list28.
Click the Properties button to the right.29.
30.
31.

28.
29.
This brings up Driver Properties.30.
Click on the Paper Tray Tab.31.
Change the Paper Source to MPF.32.
Click the Paper Tab.33.
Select in paper size, Letter.34.
Select for Output Size, Same as Paper Size.35.
Click OK.36.
Click Close.37.
Now the printer driver is setup correctly.38.
Now go to File Page Setup.39.
Click the Paper Tab.40.
Change Paper Size to Legal.41.
Change the Paper source settings BOTH to "DEFAULT TRAY AS PER PRINTER".42.
Click OK.43.
Type in some gibberish in the body of the document and click Print!44.
Setup printing Letter Plain 1 from Tray1
On the printer operator panel press MENU.1.
Press to get to Tray Settings.2.
Press to select Tray Settings.3.
Press to get to Paper Size. (ONLY ON 3x00cn)4.
Press to select Paper Size. (ONLY ON 3x00cn)5.
Press to get to Tray 1. (ONLY ON 3x00cn)6.
Press to select Tray 1. (ONLY ON 3x00cn)7.
Using and , select the appropriate paper size (Letter). (ONLY ON 3x00cn)8.
Press the middle button, SELECT, once Letter is displayed on the lower line, this puts a * by it. (ONLY
ON 3x00cn)
9.
Now we have the Tray 1 Size set to Letter. (ONLY ON 3x00cn)10.
Now press MENU to get back to Tray Settings/Paper Size.11.
12.
13.

10.
11.
Press to get to Paper Type.12.
Press to select Paper Type.13.
Press to get to Tray 1.14.
Press to select Tray 1.15.
Using and , select the appropriate paper type (Plain 1).16.
Press SELECT, once Plain 1 is displayed on the lower line.17.
Now we have the Tray 1 Type set to Plain 1.18.
Now press MENU to get back to Ready to Print.19.
Now insert the Letter-sized stack of paper into the Tray 1.20.
On the screen Tray 1/Letter will appear. (ONLY ON 3x00cn)21.
Press SELECT to confirm this. (ONLY ON 3x00cn)22.
Now on the screen Tray 1/Plain 1 will appear.23.
Press SELECT to confirm this.24.
We now have all the hardware settings on the printer correct.25.
Now, all software settings screen shots are from WORD, this was done in Word 2003. However if in any
application, you go File Print and then click the Properties button, you will get this same driver
properties window.
Open up Word and create a new document.26.
Go to File Print.27.
Select the Dell Color Laser Printer from the printers list.28.
Click the Properties button to the right.29.
This brings up Driver Properties.30.
Click on the Paper Tray Tab.31.
Change the Paper Source to Tray 1.32.
Click the Paper Tab.33.
Select in paper size, Letter.34.
Select for Output Size, Same as Paper Size.35.
Click OK.36.
Click Close.37.
38.
39.

36.
37.
Now the printer driver is setup correctly.38.
Now go to File Page Setup.39.
Click the Paper Tab.40.
Change Paper Size to Legal.41.
Change the Paper source settings BOTH to "DEFAULT TRAY AS PER PRINTER".42.
Click OK.43.
Type in some gibberish in the body of the document and click Print!44.
Setup printing Letter Plain 1 from Tray2
On the printer operator panel press MENU.1.
Press to get to Tray Settings.2.
Press to select Tray Settings.3.
Press to get to Paper Size. (ONLY ON 3x00cn)4.
Press to select Paper Size. (ONLY ON 3x00cn)5.
Press to get to Tray 2. (ONLY ON 3x00cn)6.
Press to select Tray 2. (ONLY ON 3x00cn)7.
Using and , select the appropriate paper size (Letter). (ONLY ON 3x00cn)8.
Press the middle button, SELECT, once Letter is displayed on the lower line, this puts a * by it. (ONLY
ON 3x00cn)
9.
Now we have the Tray 2 Size set to Letter. (ONLY ON 3x00cn)10.
Now press MENU to get back to Tray Settings/Paper Size.11.
Press to get to Paper Type.12.
Press to select Paper Type.13.
Press to get to Tray 2.14.
Press to select Tray 2.15.
Using and ,, select the appropriate paper type (Plain 1).16.
Press SELECT, once Plain 1 is displayed on the lower line.17.
Now we have the Tray 2 Type set to Plain 1.18.
Now press MENU to get back to Ready to Print19.
20.

18.
19.
Now insert the Letter-sized stack of paper into the Tray 2.20.
On the screen Tray 2/Letter will appear. (ONLY ON 3x00cn)21.
Press SELECT to confirm this. (ONLY ON 3x00cn)22.
Now on the screen Tray 2/Plain 1 will appear.23.
Press SELECT to confirm this.24.
We now have all the hardware settings on the printer correct25.
Now, all software settings screen shots are from WORD, this was done in Word 2003. However if in any
application, you go File Print and then click the Properties button, you will get this same driver
properties window.
Open up Word and create a new document.26.
Go to File Print.27.
Select the Dell Color Laser Printer from the printers list28.
Click the Properties button to the right.29.
This brings up Driver Properties.30.
Click on the Paper Tray Tab.31.
Change the Paper Source to Tray 2.32.
Click the Paper Tab.33.
Select in paper size, Letter.34.
Select for Output Size, Same as Paper Size.35.
Click OK.36.
Click Close.37.
Now the printer driver is setup correctly.38.
Now go to File Page Setup.39.
Click the Paper Tab.40.
Change Paper Size to Legal.41.
Change the Paper source settings BOTH to "DEFAULT TRAY AS PER PRINTER".42.
Click OK.43.
Type in some gibberish in the body of the document and click Print!44.
1.

44.
Setup printing Transparency from Multipurpose Feeder
On the printer operator panel press MENU.1.
Press to get to Tray Settings.2.
Press to select Tray Settings.3.
Press to get to Paper Size. (ONLY ON 3x00cn)4.
Press to select Paper Size. (ONLY ON 3x00cn)5.
Press to get to MPF. (ONLY ON 3x00cn)6.
Press to select MPF. (ONLY ON 3x00cn)7.
Using and , select the appropriate paper size (Transparency). (ONLY ON 3x00cn)8.
Press the middle button, SELECT, once Transparency is displayed on the lower line, this puts a * by it.
(ONLY ON 3x00cn)
9.
Now we have the MPF Size set to Transparency. (ONLY ON 3x00cn)10.
Now press MENU to get back to Tray Settings/Paper Size.11.
Press to get to Paper Type.12.
Press to select Paper Type.13.
Press to get to MPF.14.
Press to select MPF.15.
Using and , select the appropriate paper type (Transparency).16.
Press SELECT, once Transparency is displayed on the lower line.17.
Now we have the MPF Type set to Transparency.18.
Now press MENU to get back to Ready to Print19.
Now insert the Transparency-sized stack of paper into the MPF.20.
On the screen MPF/Transparency will appear. (ONLY ON 3x00cn)21.
Press SELECT to confirm this. (ONLY ON 3x00cn)22.
Now on the screen MPF/Transparency will appear.23.
Press SELECT to confirm this.24.
We now have all the hardware settings on the printer correct25.
Now, all software settings screen shots are from WORD, this was done in Word 2003. However if in any
26.

application, you go File Print and then click the Properties button, you will get this same driver
properties window.
Open up Word and create a new document.26.
Go to File Print.27.
Select the Dell Color Laser Printer from the printers list28.
Click the Properties button to the right.29.
This brings up Driver Properties.30.
Click on the Paper Tray Tab.31.
Change the Paper Source to MPF.32.
Click the Paper Tab.33.
Select in paper size, Transparency.34.
Select for Output Size, Same as Paper Size.35.
Click OK.36.
Click Close.37.
Now the printer driver is setup correctly.38.
Now go to File Page Setup.39.
Click the Paper Tab.40.
Change Paper Size to Legal.41.
Change the Paper source settings BOTH to "DEFAULT TRAY AS PER PRINTER".42.
Click OK.43.
Type in some gibberish in the body of the document and click Print!44.
Setup printing Envelope from Multipurpose Feeder
On the printer operator panel press MENU.1.
Press to get to Tray Settings.2.
Press to select Tray Settings.3.
Press to get to Paper Size. (ONLY ON 3x00cn)4.
Press to select Paper Size. (ONLY ON 3x00cn)5.
Press to get to MPF. (ONLY ON 3x00cn)6.
7.
8.

5.
6.
Press to select MPF. (ONLY ON 3x00cn)7.
Using and , select the appropriate paper size (Envelope). (ONLY ON 3x00cn)8.
Press the middle button, SELECT, once Envelope is displayed on the lower line, this puts a * by it.
(ONLY ON 3x00cn)
9.
Now we have the MPF Size set to Envelope. (ONLY ON 3x00cn)10.
Now press MENU to get back to Tray Settings/Paper Size.11.
Press to get to Paper Type.12.
Press to select Paper Type.13.
Press to get to MPF.14.
Press to select MPF.15.
Using and , select the appropriate paper type (Envelope).16.
Press SELECT, once Envelope is displayed on the lower line.17.
Now we have the MPF Type set to Envelope.18.
Now press MENU to get back to Ready to Print19.
Now insert the Envelope-sized stack of paper into the MPF.20.
On the screen MPF/Envelope will appear. (ONLY ON 3x00cn)21.
Press SELECT to confirm this. (ONLY ON 3x00cn)22.
Now on the screen MPF/Envelope will appear.23.
Press SELECT to confirm this.24.
We now have all the hardware settings on the printer correct25.
Now, all software settings screen shots are from WORD, this was done in Word 2003. However if in any
application, you go File Print and then click the Properties button, you will get this same driver
properties window.
Open up Word and create a new document.26.
Go to File Print.27.
Select the Dell Color Laser Printer from the printers list28.
Click the Properties button to the right.29.
This brings up Driver Properties.30.
Click on the Paper Tray Tab.31.
32.
33.

30.
31.
Change the Paper Source to MPF.32.
Click the Paper Tab.33.
Select in paper size, Transparency.34.
Select for Output Size, Same as Paper Size.35.
Click OK.36.
Click Close.37.
Now the printer driver is setup correctly.38.
Now go to File Page Setup.39.
Click the Paper Tab.40.
Change Paper Size to Legal.41.
Change the Paper source settings BOTH to "DEFAULT TRAY AS PER PRINTER".42.
Click OK.43.
Type in some gibberish in the body of the document and click Print!44.
Setup Paper Size
Start Here1.
On the printer press MENU.2.
Press to get to Tray Settings.3.
Press to select Tray Settings.4.
Press to get to Paper Size.5.
Press to select Paper Size.6.
Press to get to MPF.7.
Press to select MPF.8.
Using and , select the appropriate paper size (Letter).9.
Press the middle button, SELECT, once Letter is displayed on the lower line, this puts a * by it.10.
Now we have the MPF Size set to Letter.11.
Now press MENU to get back to Tray Settings/Paper Size.12.
Press to get to Paper Type.13.
Press to select Paper Type.14.
15.

13.
14.
Press to get to MPF.15.
Press to select MPF.16.
Using and , select the appropriate paper type (Plain 1).17.
Press SELECT, once Plain 1 is displayed on the lower line.18.
Now we have the MPF Type set to Plain 1.19.
Now press MENU to get back to Ready to Print20.
Now insert the Letter-sized stack of paper into the MPF.21.
On the screen MPF/Letter will appear.22.
Press SELECT to confirm this.23.
Now on the screen MPF/Plain 1 will appear.24.
Press SELECT to confirm this.25.
We now have all the hardware settings on the printer correct26.
Now, all software settings screen shots are from WORD, this was done in Word 2003. However if in any
application, you go File Print and then click the Properties button, you will get this same driver
properties window.
Open up Word and create a new document.27.
Go to File Print.28.
Select the Dell Color Laser Printer from the printers list29.
Click the Properties button to the right.30.
This brings up Driver Properties.31.
Click on the Paper Tray Tab.32.
Change the Paper Source to MPF.33.
Click the MPF Settings button.34.
Select Plain 1 from the list of paper types.35.
Click OK.36.
Now click the Paper Tab.37.
Select in paper size, Letter.38.
Select for Output Size, Same as Paper Size.39.
Click OK.40.
41.

39.
40.
Click Close.41.
Setup Paper Type
Paper type
Weight (gsm)
Remarks
Plain
60-80
-
Plain Thick
81-105
-
Covers
106-163
-
Covers Thick
164-216
-
Coated
106-163
Inkjet Printer paper cannot be used.
Coated Thick
164-216
Inkjet Printer paper cannot be used.
Transparency
-
Inkjet Printer paper cannot be used.
Label
-
Inkjet Printer paper cannot be used.
Envelopes
-
-
Configuration
Parallel Printing
A local printer is a printer attached to your computer or a print server using a USB or parallel cable. If your
printer is attached to a network and not your computer, see "Setting Up Network Printing" in the Owner's
Manual.
Installing Printer Drivers
Microsoft® Windows Vista™
Insert the Drivers and Utilities CD into your computer.1.
NOTE: Click Continue when the User Account Control dialog box appears.
Click Personal Installation.2.
Connect your printer to your computer.3.

3.
At this point, Plug and Play is activate automatically and installs the printer. If the Plug and Play is not
activate, click Install.
When the Plug and Play is complete, the Installation goes to the next step automatically.
Select either the Typical Installation or Custom Installation radio button, and then click Next. If
you select Custom Installation, you can select the specific software you want to install.
4.
When the Congratulations! screen appears, click Print Test Page if necessary. Click Finish.5.
Windows XP, Windows XP 64-bit Edition, Windows Server®
2003, Windows Server 2003 64-bit Edition, and Windows
2000
Connect the printer to your computer with a USB cable or a parallel cable. Then, turn on the printer.1.
When the Found New Hardware Wizard dialog box appears, click Cancel.2.
Insert the drivers and utilities CD into your computer to launch the installation software.3.
NOTE: If the CD does not automatically launch, click Start -> Run, and then type D:\setup.exe
(where D is the drive letter of your CD), and then click OK.
Select Personal Installation, and then click Next.4.
Click Install.5.
When the Found New Hardware Wizard dialog box appears, follow the on-screen instructions to
install the printer driver on your computer.
6.
When the Completing the Found New Hardware Wizard dialog box appears, click Finish.7.
Select either Typical Installation or Custom Installation from the installation wizard, and then click
Install. If you select Custom Installation, you can select the specific software you want to install.
8.
Click Finish to exit the wizard when the Congratulations! screen appears. If necessary, click Print Test
Page to print a test page.
9.
Windows NT® 4.0
Connect the printer to your computer with a parallel cable. Then, turn on the printer.1.
Insert the drivers and utilities CD into your computer.2.
Select Personal Installation, and then click Next.3.
On the Add Printer screen, select the port name from the Port Name combo box, and then set the
printer's options under Printer Configuration. Then, click Next.
4.
Select either Typical Installation or Custom Installation from the installation wizard, and then click5.
6.

4.
Install. If you select Custom Installation, you can select the specific software you want to install.
5.
The Adobe License Agreement appears, click to accept the agreement and then click Install.6.
Click Finish to exit the wizard when the Congratulations! screen appears.7.
USB Printing
A local printer is a printer attached to your computer or a print server using a USB or parallel cable. If your
printer is attached to a network and not your computer, see "Setting Up Network Printing" in the Owner's
Manual.
Setup Network
NOTE: To use this printer in a UNIX or Linux environment, you need to install a UX Filter or Linux
Driver. For more information on how to install and use these, refer to your User's Guide.
NOTE: When using a CD drive in a Linux environment, you need to mount the CD according to your
system environment. The command strings are mount/media/cdrom.
NOTE: For additional network set-up configurations, refer to your User's Guide.
Disable Microsoft® Windows Vista or Windows XP Firewall
Before Printer Software Installation
NOTE: This step may not be necessary if you have Windows XP Service Pack 2 installed.
If your multifunction printer is connected directly to a network and the built-in operating system firewall is
enabled, you cannot view your networked printer(s) when you run the Dell™ printer installation software. To
prevent this situation, disable the built-in operating system firewall before you install the Dell printer
software. To disable or enable your built-in operating system firewall, perform the following steps:
NOTICE: Dell recommends that you enable your built-in operating system firewall after you install
the printer software. Enabling the built-in operating system firewall after you install the printer
software does not limit the use of your network printer.
Click the Start button and click Help and Support.1.
In the Search box, type firewall and then click the green arrow.2.
In the Pick a Task list, click Enable or disable Internet Connection Firewall and then follow the
instructions on the screen.
3.
Print and Check the Printer Settings Page
Print the Printer Settings page.
When Ready to Print appears in the LCD, press Menu.a.
b.
1.

a.
Report/List appears. Press .b.
Printer Settings is displayed. Press .c.
1.
The Printer Settings page is printed.
Under the TCP/IP heading, verify the IP address.2.
If the IP address is 0.0.0.0, wait for a few minutes to resolve the IP address automatically, and then
print the Printer Settings page again.
Printer Setup
NOTE: When you use IPv6 Mode for network printing, you cannot install the printer driver from the
Drivers and Utilities CD. Use the Add Printer wizard in Windows Vista. For details, see " Printing With
Web Services for Devices (WSD)" in the User's Guide.
Insert the Drivers and Utilities CD into your computer to launch the installation software.1.
NOTE: If the CD does not automatically launch, click Start Run, and then type D:\setup.exe
(where D is the drive letter of your CD), and then click OK.
NOTE: For Windows Vista, click Continue when the User Account Control dialog box appears.
Select Network Installation, and then click Next.2.
Select Configure New Wired Printer, or Install Driver and Software for existing network
printer, and then click Next.
3.
For local installation, select Local Installation, and then click Next.4.
For remote installation:
Select Remote Installation, and then click Next.a.
NOTE: Remote installation between Windows NT and the following operating systems is not
supported.
- Windows XP Professional x64 Edition
- Windows Server 2003 x64 Edition
- Windows Vista
- Windows Vista x64
NOTE: Installation on Windows XP Home Edition, Windows Vista Home Basic, Windows Vista Home
Premium, Windows Vista x64 Home Basic, and Windows Vista x64 Home Premium is not supported.
Enter the computer name, user ID, and password. Then, click Add.b.
c.
5.

b.
Click Next.c.
Select the printer you want to install from the printer list, and then click Next. If the target printer is
not displayed on the list, click Update to refresh the list or click Add Printer to add a printer to the
list manually. You may specify the IP address and port name at this point.
If you have installed this printer on the server computer, select the I am setting up this printer on a
server check box.
5.
NOTE: When using AutoIP, 0.0.0.0 is displayed in the installer. Before you can continue, you must
enter a valid IP address.
Specify the printer settings, and then click Next.
Enter the printer name.a.
If you want other users on the network to access this printer, select Share this printer with
other computers on the network, and then enter a share name that users will easily identify.
b.
If you want to set a printer as the default, select the Set this printer as default check box.c.
If you want to restrict color printing, select the appropriate Dell ColorTrack option. Enter the
password when Color-Password Enabled is selected for Dell ColorTrack.
d.
If the postscript driver is available and you want to install it, select the PostScript Driver check
box.
e.
6.
Select the software and documentation you want to install, and then click Next. You can specify
folders in which to install the Dell software and documentation. To change the folders, click Browser.
7.
If the Adobe license agreement screen appears, click to accept the agreement and then click Install.8.
Click Finish to exit the wizard when the Congratulations! screen appears. If necessary, click Print Test
Page to print a test page.
9.
Use the Dell Printer Configuration Web Tool to monitor the status of your network printer without
leaving your desk. You can view and/or change the printer configuration settings, monitor toner level, and
when it is time to order replacement consumables, just click the Dell supplies link right from your Web
browser.
NOTE: The Dell Printer Configuration Web Tool is not available when the printer is locally attached
to a computer or a print server.
To launch the Dell Printer Configuration Web Tool, type the network printer IP address in your Web
browser, and the printer configuration appears on the screen. Refer to your User's Guide for more
information.
You can set up the Dell Printer Configuration Web Tool to send you an email when the printer needs
supplies or intervention.
To set up e-mail alerts:
1.
2.

Launch the Dell Printer Configuration Web Tool.1.
Click E-Mail Alert link.2.
Under Setup E-Mail Lists and Alerts, enter the Primary SMTP Gateway, the Reply Address, and enter
your email address or the key operator's email address in the email list box.
3.
Click Apply New Settings.4.
NOTE: The SMTP server will display Connection in Progress until an error occurs.
Determining the Wireless Network Settings
You need to know the settings for the wireless network to set up the wireless printer. For details of the
settings, contact your network administrator.
Wireless
Settings
SSID
Specifies the name that identifies the wireless network. Up to 32
alphanumeric characters.
Network
Type
Specifies the network type from Ad-hoc or Infrastructure.
Security
Settings
Security
Selects the security method from No security, WEP, WPA-PSK TKIP and WPA-
PSK AES.
Transmit
Key
Specifies the transmit key from the list.
WEP Key
Specified the WEP key set used through the wireless network only when WEP
is selected for Security.
Pass
Phrase
Specifies the pass phrase of alphanumeric characters from 8 to 63 bytes
long only when WPA-PSK is selected for Encryption.
NOTE: To set WPA2-PSK as security, select WPA-PSK AES.
Wireless Installation using USB connection
NOTE: The optional multi protocol card with the Wireless Printer Adapter attached must be installed
on the printer.
Scene 1. Install a printer to the already-operating wireless network
(When wireless setting is already set to your computer)
Insert the Drivers and Utilities CD into your computer.1.
The Drivers and Utilities CD should launch the installation software automatically.
If the CD does not automatically launch, click Start Run, type D:\Setup.exe (where D is the drive
letter of your CD), and then click OK.
2.

2.
NOTE: For Windows Vista, click Continue when the User Account Control dialog box appears.
Select the Network Installation option button, and then click Next.3.
Select the Configure Wireless Printer using a USB connection (Recommended) option button,
and then click Next.
4.
Reset the wireless setting of the printer following the steps on the Reset Wireless Setting screen.5.
In the list on the Select Printer screen, check the check box of the target printer that you are making
wireless setting for, and then click Next. On the Enter Wireless Network Settings screen, set each
wireless setting item, and then click Next. When you select the Fixed IP option button for IP
Address assignment, click Change... and enter the IP address and subnet mask on the screen.
6.
NOTE: When you enter a fixed IP address, avoid the "169.254.xxx.xxx" address used by AutoIP.
Set each item on the Enter Printer Settings screen, and then click Next.7.
On the Printer Software screen, specify the software that you want to install and installation path,
and then click Next. At this point, the wireless setting specified on the Enter Wireless Network
Settings screen is sent to the printer.
8.
On the Wireless configuration is now complete screen, click Next. Since wireless setting is already
made to your computer, no operation is necessary on this screen.
9.
On the Setting-Ready Printer screen, verify that the correct IP address is assigned to the printer to
which the wireless setting is set, and then click Install.
10.
NOTE: If your system has any of the following operating systems:
Windows XP x64
Windows Server® 2003 x64
Windows Vista x64
Windows Vista x86
,skip step 11 and go to step 12.
If you select the I am setting up this printer on a server check box on the Select Printer screen
and also select the PostScript Driver check box on the Enter Printer Settings screen, the Adobe
Systems Inc. License Agreement screen appears. Select the I accept the terms of the license
agreement option button, and then click Install.
11.
On the Congratulations! screen, click Finish to complete the installation. A test page will be printed
with the installed printer by clicking the Print Test Page button.
12.
Scene 2. Construct new wireless network environment for both computer
and printer (When wireless setting needs to be set to your computer)
Insert the Drivers and Utilities CD into your computer.1.
The Drivers and Utilities CD should launch the installation software automatically.2.

1.
If the CD does not automatically launch, click Start Run, type D:\Setup.exe (where D is the drive
letter of your CD), and then click OK.
2.
NOTE: For Windows Vista, click Continue when the User Account Control dialog box appears.
Select the Network Installation option button, and then click Next.3.
Select the Configure Wireless Printer using a USB connection (Recommended) option button,
and then click Next.
4.
Reset the wireless setting of the printer following the steps on the Reset Wireless Setting screen.5.
In the list on the Select Printer screen, check the check box of the target printer that you are making
wireless setting for, and then click Next.
6.
NOTE: When you enter a fixed IP address, avoid the "169.254.xxx.xxx" address used by AutoIP.
On the Enter Wireless Network Settings screen, set each wireless setting item, and then click
Next. When you select the Fixed IP option button for IP Address assignment, click Change... and
enter the IP address and subnet mask on the screen.
7.
Set each item on the Enter Printer Settings screen, and then click Next.8.
On the Printer Software screen, specify the software that you want to install and installation path,
and then click Next. At this point, the wireless setting specified on the Enter Wireless Network
Settings screen is sent to the printer.
9.
On the Wireless configuration is now complete screen, create the wireless setting sent to the
printer on your computer following the steps below, and then click Next.
10.
NOTE: If your computer provides a wireless LAN adapter tool, change the wireless settings using this
tool. Or you can change the wireless settings using the tool provided by the operating system. See the
instructions below.
For Windows XP and Windows Server 2003:
Select Network Connections from Control Panel.a.
Right-click Wireless Network Connection and select Properties.b.
Select the Wireless Network tab.c.
Make sure the check box for Use Windows to configure my wireless network settings is
checked.
d.
Click Advanced.e.
Do either of the following:f.
When wireless ad-hoc mode is set to the printer:
Select Computer to Computer (ad hoc) networks only and close the Advanced dialog box.

When wireless infrastructure mode is set to the printer:
Select Access point (Infrastructure) networks only and close the Advanced dialog box.
Click Add to display Wireless network properties.g.
Enter the setting that you send to the printer and click OK.h.
Click Move up to move the setting to the top of the list.i.
Click OK to close the Property dialog box.j.
For Windows Vista:
Open Control Panel.a.
Select Network and Internet.b.
Select Network and Sharing Center.c.
Select Connect to a network.d.
Select the setting you send to the printer from the network items listed in Connect to a
network.
e.
Select Connect Anyway in the warning dialog box indication indicating you are entering an
unsecured area.
f.
Click Close in the dialog box after confirming the connection is a success.g.
On the Setting-Ready Printer screen, verify that the correct IP address is assigned to the printer to
which the wireless setting is set, and then click Install.
11.
NOTE: If your system has any of the following operating systems:
Windows XP x64
Windows Server® 2003 x64
Windows Vista x64
Windows Vista x86
,skip step 12 and go to step 13.
If you select the I am setting up this printer on a server check box on the Select Printer screen
and also select the PostScript Driver check box on the Enter Printer Settings screen, the Adobe
Systems Inc. License Agreement screen appears. Select the I accept the terms of the license
agreement option button, and then click Install.
12.
On the Congratulations! screen, click Finish to complete the installation. A test page will be printed
with the installed printer by clicking the Print Test Page button.
13.
Use the Dell Printer Configuration Web Tool to monitor the status of your network printer without
leaving your desk. You can view and/or change the printer configuration settings, monitor toner level, and
when it is time to order replacement consumables, just click the Dell supplies link right from your Web

browser.
NOTE: The Dell Printer Configuration Web Tool is not available when the printer is locally attached
to a computer or a print server.
Wireless Installation using wireless connection
Scene 1. Install a printer to the already-operating wireless network
(When wireless setting is already set to your computer)
Insert the Drivers and Utilities CD into your computer to launch the installation software.1.
NOTE: If the CD does not automatically launch, click Start Run, and then type D:\setup.exe
(where D is the drive letter of your CD), and then click OK.
NOTE: For Windows Vista, click Continue when the User Account Control dialog box appears.
Select the Network Installation option button, and then click Next.2.
Select the Configure Wireless Printer using a wireless connection (Advanced) option button,
and then click Next.
3.
Reset the wireless setting of the printer following the steps on the Reset Wireless Setting screen.4.
Create the wireless setting of your computer following the steps shown on the Enable
Communication with Printer screen, and then click Next.
5.
NOTE: If your computer provides a wireless LAN adapter tool, change the wireless settings using this
tool. Or you can change the wireless settings using the tool provided by the operating system. See the
instructions below.
The steps are as follows.
For Windows XP and Windows Server 2003:
Select Network Connections from Control Panel.a.
Right-click Wireless Network Connection and select Properties.b.
Select the Wireless Networks tab.c.
Make sure the check box for Use Windows to configure my wireless network settings is
checked.
d.
NOTE: Be sure to write down the current wireless computer settings in steps d and f so that you
can restore them later.
Click the Advanced button.e.
Select Computer to Computer (ad hoc) networks only and close the Advanced dialog box.f.
g.

e.
f.
Click the Add button to display Wireless network properties.g.
Under the Association tab, enter the following information and click OK.h.
Network name (SSID): dell_device
Network Authentication: Open
Data encryption: Disabled
Ad hoc network: checked
Click the Move up button to move the newly added SSID to the top of the list.i.
Click OK to close the Property dialog box.j.
For Windows Vista:
Open Control Panel.a.
Select Network and Internet.b.
Select Network and Sharing Center.c.
Select Connect to a network.d.
Select dell_device from the network items listed in Connect to a network.e.
Select Connect Anyway in the warning dialog box indicating you are entering an unsecured
area.
f.
Click Close in the dialog box after confirming the connection is a success.g.
On the Enter Wireless Network Settings screen, set each wireless setting item, and then click
Next.
6.
When you select the Fixed IP option button for IP Address assignment, click Change... and enter
the IP address and subnet mask on the screen.
7.
NOTE: When you enter a fixed IP address, avoid the "169.254.xxx.xxx" address used by AutoIP.
Set each item on the Enter Printer Settings screen, and then click Next.8.
On the Printer Software screen, specify the software that you want to install and installation path,
and then click Next. At this point, the wireless setting specified on the Enter Wireless Network
Settings screen is sent to the printer.
9.
On the Wireless configuration is now complete screen, change the wireless setting of your
computer to the same as that sent to the printer, and then click Next.
10.

10.
NOTE: If your computer provides a wireless LAN adapter tool, change the wireless settings using this
tool. Or you can change the wireless settings using the tool provided by the operating system. See the
instructions below.
For Windows XP and Windows Server 2003:
Select Network Connections from Control Panel.a.
Right-click Wireless Network Connection and select Properties.b.
Select the Wireless Network tab.c.
Click Advanced.d.
Do either of the following:e.
When wireless ad-hoc mode is set to the printer:
Select Computer to Computer (ad hoc) networks only and close the Advanced dialog box.
When wireless infrastructure mode is set to the printer:
Select Access point (Infrastructure) networks only and close the Advanced dialog box.
Select the setting that you send to the printer in the list in Preferred Network group.f.
Click Move up to move the setting to the top of the list.g.
Click OK to close the Property dialog box.h.
For Windows Vista:
Open Control Panel.a.
Select Network and Internet.b.
Select Network and Sharing Center.c.
Select Connect to a network.d.
Select the original setting from the network items listed in Connect to a network, and then
click Connect.
e.
On the Setting-Ready Printer screen, verify that the correct IP address is assigned to the printer to
which the wireless setting is set, and then click Install.
11.
12.

11.
NOTE: If your system has any of the following operating systems:
Windows XP x64
Windows Server® 2003 x64
Windows Vista x64
Windows Vista x86
,skip step 12 and go to step 13.
If you select the I am setting up this printer on a server check box on the Select Printer screen
and also select the PostScript Driver check box on the Enter Printer Settings screen, the Adobe
Systems Inc. License Agreement screen appears. Select the I accept the terms of the license
agreement option button, and then click Install.
12.
On the Congratulations! screen, click Finish to complete the installation. A test page will be printed
with the installed printer by clicking the Print Test Page button.
13.
Scene 2. Construct new wireless network environment for both computer
and printer (When wireless setting needs to be set to your computer)
Insert the Drivers and Utilities CD into your computer to launch the installation software.1.
NOTE: If the CD does not automatically launch, click Start Run, and then type D:\setup.exe
(where D is the drive letter of your CD), and then click OK.
NOTE: For Windows Vista, click Continue when the User Account Control dialog box appears.
Select the Network Installation option button, and then click Next.2.
Select the Configure Wireless Printer using a wireless connection (Advanced) option button,
and then click Next.
3.
Reset the wireless setting of the printer following the steps on the Reset Wireless Setting screen.4.
Create the wireless setting of your computer following the steps shown on the Enable
Communication with Printer screen, and then click Next. The steps are as follows.
5.
NOTE: If your computer provides a wireless LAN adapter tool, change the wireless settings using this
tool. Or you can change the wireless settings using the tool provided by the operating system. See the
instructions below.
For Windows XP and Windows Server 2003:
Select Network Connections from Control Panel.a.
Right-click Wireless Network Connection and select Properties.b.
Select the Wireless Networks tab.c.
Make sure the check box for Use Windows to configure my wireless network settings isd.

c.
checked.
d.
NOTE: Be sure to write down the current wireless computer settings in steps d and f so that you
can restore them later.
Click the Advanced button.e.
Select Computer to Computer (ad hoc) networks only and close the Advanced dialog box.f.
Click the Add button to display Wireless network properties.g.
Under the Association tab, enter the following information and click OK.h.
Network name (SSID): dell_device
Network Authentication: Open
Data encryption: Disabled
Ad hoc network: checked
Click the Move up button to move the newly added SSID to the top of the list.i.
Click OK to close the Property dialog box.j.
For Windows Vista:
Open Control Panel.a.
Select Network and Internet.b.
Select Network and Sharing Center.c.
Select Connect to a network.d.
Select dell_device from the network items listed in Connect to a network.e.
Select Connect Anyway in the warning dialog box indicating you are entering an unsecured
area.
f.
Click Close in the dialog box after confirming the connection is a success.g.
On the Enter Wireless Network Settings screen, set each wireless setting item, and then click
Next.
6.
When you select the Fixed IP option button for IP Address assignment, click Change... and enter
the IP address and subnet mask on the screen.
7.
NOTE: When you enter a fixed IP address, avoid the "169.254.xxx.xxx" address used by AutoIP.
Set each item on the Enter Printer Settings screen, and then click Next.8.
9.

8.
On the Printer Software screen, specify the software that you want to install and installation path,
and then click Next. At this point, the wireless setting specified on the Enter Wireless Network
Settings screen is sent to the printer.
9.
On the Wireless configuration is now complete screen, create the wireless setting sent to the
printer on your computer following the steps below, and then click Next.
10.
NOTE: If your computer provides a wireless LAN adapter tool, change the wireless settings using this
tool. Or you can change the wireless settings using the tool provided by the operating system. See the
instructions below.
For Windows XP and Windows Server 2003:
Select Network Connections from Control Panel.a.
Right-click Wireless Network Connection and select Properties.b.
Select the Wireless Network tab.c.
Make sure the check box for Use Windows to configure my wireless network settings is
checked.
d.
Click Advanced.e.
Do either of the following:f.
When wireless ad-hoc mode is set to the printer:
Select Computer to Computer (ad hoc) networks only and close the Advanced dialog box.
When wireless infrastructure mode is set to the printer:
Select Access point (Infrastructure) networks only and close the Advanced dialog box.
Click Add to display Wireless network properties.g.
Enter the setting that you send to printer and click OK.h.
Click Move up to move the setting to the top of the list.i.
Click OK to close the Property dialog box.j.
For Windows Vista:
Open Control Panel.a.
Select Network and Internet.b.
Select Network and Sharing Center.c.
Select Connect to a network.d.
Select the setting you send to the printer from the network items listed in Connect to a
network.
e.
f.

d.
e.
Select Connect Anyway in the warning dialog box indication indicating you are entering an
unsecured area.
f.
Click Close in the dialog box after confirming the connection is a success.g.
On the Setting-Ready Printer screen, verify that the correct IP address is assigned to the printer to
which the wireless setting is set, and then click Install.
11.
NOTE: If your system has any of the following operating systems:
Windows XP x64
Windows Server® 2003 x64
Windows Vista x64
Windows Vista x86
,skip step 12 and go to step 13.
If you select the I am setting up this printer on a server check box on the Select Printer screen
and also select the PostScript Driver check box on the Enter Printer Settings screen, the Adobe
Systems Inc. License Agreement screen appears. Select the I accept the terms of the license
agreement option button, and then click Install.
12.
On the Congratulations! screen, click Finish to complete the installation. A test page will be printed
with the installed printer by clicking the Print Test Page button.
13.
Use the Dell Printer Configuration Web Tool to monitor the status of your network printer without
leaving your desk. You can view and/or change the printer configuration settings, monitor toner level, and
when it is time to order replacement consumables, just click the Dell supplies link right from your Web
browser.
NOTE: The Dell Printer Configuration Web Tool is not available when the printer is locally attached
to a computer or a print server.
Wireless Installation using Dell Printer Configuration Web
Tool
Scene 1. Install a printer to the already-operating wireless network
(When wireless setting is already set to your computer)
For DHCP network:
Create wireless setting of your computer following the steps below.1.
NOTE: If your computer provides a wireless LAN adapter tool, change the wireless settings using this
tool. Or you can change the wireless settings using the tool provided by the operating system. See the
instructions below.
a.

For Windows XP and Windows Server 2003:
Select Network Connections from Control Panel.a.
Right-click Wireless Network Connection and select Properties.b.
Select the Wireless Networks tab.c.
Make sure the check box for Use Windows to configure my wireless network settings is
checked.
d.
NOTE: Be sure to write down the current wireless computer settings in steps d and f so that you
can restore them later.
Click the Advanced button.e.
Select Computer to Computer (ad hoc) networks only and close the Advanced dialog box.f.
Click the Add button to display Wireless network properties.g.
Under the Association tab, enter the following information and click OK.h.
Network name (SSID): dell_device
Network Authentication: Open
Data encryption: Disabled
Ad hoc network: checked
Click the Move up button to move the newly added SSID to the top of the list.i.
Click OK to close the Property dialog box.j.
NOTE: When your operating system is earlier than Windows 2000, create settings according to
the manual of the wireless setting tool provided by your wireless device manufacturer.
For Windows Vista:
Open Control Panel.a.
Select Network and Internet.b.
Select Network and Sharing Center.c.
Select Connect to a network.d.
Select dell_device from the network items listed in Connect to a network.e.
Select Connect Anyway in the warning dialog box indicating you are entering an unsecured
area.
f.
Click Close in the dialog box after confirming the connection is a success.g.
2.

g.
Check the IP address assigned by AutoIP on the printer.2.
e.g.: 168.254.1.1
Check that the IP address on your computer is assigned by DHCP.3.
Open Dell Printer Configuration Web Tool using WEB browser.4.
e.g.: http://168.254.1.1/
Change the wireless setting of the printer on Dell Printer Configuration Web Tool.5.
Reboot the printer.6.
Restore the wireless setting on your computer.7.
NOTE: If your computer provides a wireless LAN adapter tool, change the wireless settings using this
tool. Or you can change the wireless settings using the tool provided by the operating system. See the
instructions below.
For Windows XP and Windows Server 2003:
Select Network Connections from Control Panel.a.
Right-click Wireless Network Connection and select Properties.b.
Select Wireless Network tab.c.
Click Advanced.d.
Do either of the following:e.
When wireless ad-hoc mode is set to the printer:
Select Computer to Computer (ad hoc) networks only and close the Advanced dialog box.
When wireless infrastructure mode is set to the printer:
Select Access point (Infrastructure) networks only and close the Advanced dialog box.
Select the setting that you send to the printer in the list in Preferred Network group.f.
Click Move up to move the setting to the top of the list.g.
Click OK to close the Property dialog box.h.
NOTE: When your operating system is earlier than Windows 2000, create settings according to
the manual of the wireless setting tool provided by your wireless device manufacturer.
For Windows Vista:
a.

Open Control Panel.a.
Select Network and Internet.b.
Select Network and Sharing Center.c.
Select Connect to a network.d.
Select the original setting from the network items listed in Connect to a network, and then
click Connect.
e.
For Fixed IP network:
Create wireless setting of your computer following the steps below.1.
NOTE: If your computer provides a wireless LAN adapter tool, change the wireless settings using this
tool. Or you can change the wireless settings using the tool provided by the operating system. See the
instructions below.
For Windows XP and Windows Server 2003:
Select Network Connections from Control Panel.a.
Right-click Wireless Network Connection and select Properties.b.
Select the Wireless Networks tab.c.
Make sure the check box for Use Windows to configure my wireless network settings is
checked.
d.
NOTE: Be sure to write down the current wireless computer settings in steps d and f so that you
can restore them later.)
Click the Advanced button.e.
Select Computer to Computer (ad hoc) networks only and close the Advanced dialog box.f.
Click the Add button to display Wireless network properties.g.
Under the Association tab, enter the following information and click OK.h.
Network name (SSID): dell_device
Network Authentication: Open
Data encryption: Disabled
Ad hoc network: checked
Click the Move up button to move the newly added SSID to the top of the list.i.
Click OK to close the Property dialog box.j.

i.
j.
NOTE: When your operating system is earlier than Windows 2000, create settings according to
the manual of the wireless setting tool provided by your wireless device manufacturer.
For Windows Vista:
Open Control Panel.a.
Select Network and Internet.b.
Select Network and Sharing Center.c.
Select Connect to a network.d.
Select dell_device from the network items listed in Connect to a network.e.
Select Connect Anyway in the warning dialog box indicating you are entering an unsecured
area.
f.
Click Close in the dialog box after confirming the connection is a success.g.
Check the IP address on your computer.2.
e.g.: 1.2.3.4
Set the IP address on the printer.3.
e.g.: 1.2.3.5
Open Dell Printer Configuration Web Tool using WEB browser.4.
e.g.: http://1.2.3.5/
Change the wireless setting of the printer on Dell Printer Configuration Web Tool.5.
Reboot the printer.6.
Restore the wireless setting on your computer.7.
NOTE: If your computer provides a wireless LAN adapter tool, change the wireless settings using this
tool. Or you can change the wireless settings using the tool provided by the operating system. See the
instructions below.
For Windows XP and Windows Server 2003:
Select Network Connections from Control Panel.a.
b.
c.

a.
Right-click Wireless Network Connection and select Properties.b.
Select Wireless Network tab.c.
Click Advanced.d.
Do either of the following:e.
When wireless ad-hoc mode is set to the printer:
Select Computer to Computer (ad hoc) networks only and close the Advanced dialog box.
When wireless infrastructure mode is set to the printer:
Select Access point (Infrastructure) networks only and close the Advanced dialog box.
Select the setting that you send to the printer in the list in Preferred Network group.f.
Click Move up to move the setting to the top of the list.g.
Click OK to close the Property dialog box.h.
NOTE: When your operating system is earlier than Windows 2000, create settings according to
the manual of the wireless setting tool provided by your wireless device manufacturer.
For Windows Vista:
Open Control Panel.a.
Select Network and Internet.b.
Select Network and Sharing Center.c.
Select Connect to a network.d.
Select the original setting from the network items listed in Connect to a network, and then
click Connect.
e.
Scene 2. Construct new wireless network environment for both computer
and printer (When wireless setting needs to be set to your computer)
For DHCP network:
Create wireless setting of your computer following the steps below.1.
NOTE: If your computer provides a wireless LAN adapter tool, change the wireless settings using this
tool. Or you can change the wireless settings using the tool provided by the operating system. See the
instructions below.
For Windows XP and Windows Server 2003:
Select Network Connections from Control Panel.a.
b.

a.
Right-click Wireless Network Connection and select Properties.b.
Select the Wireless Networks tab.c.
Make sure the check box for Use Windows to configure my wireless network settings is
checked.
d.
NOTE: Be sure to write down the current wireless computer settings in steps e and g so that
you can restore them later.
Click the Advanced button.e.
Select Computer to Computer (ad hoc) networks only and close the Advanced dialog box.f.
Click the Add button to display Wireless network properties.g.
Under the Association tab, enter the following information and click OK.h.
Network name (SSID): dell_device
Network Authentication: Open
Data encryption: Disabled
Ad hoc network: checked
Click the Move up button to move the newly added SSID to the top of the list.i.
Click OK to close the Property dialog box.j.
NOTE: When your operating system is earlier than Windows 2000, create settings according to
the manual of the wireless setting tool provided by your wireless device manufacturer.
For Windows Vista:
Open Control Panel.a.
Select Network and Internet.b.
Select Network and Sharing Center.c.
Select Connect to a network.d.
Select dell_device from the network items listed in Connect to a network.e.
Select Connect Anyway in the warning dialog box indicating you are entering an unsecured
area.
f.
Click Close in the dialog box after confirming the connection is a success.g.
2.

Check the IP address assigned by AutoIP on the printer.2.
e.g.: 168.254.1.1
Check that the IP address on your computer is assigned by DHCP.3.
Open Dell Printer Configuration Web Tool using WEB browser.4.
e.g.: http://168.254.1.1
Create wireless setting of the printer on Dell Printer Configuration Web Tool.5.
Reboot the printer.6.
Restore the wireless setting on your computer.7.
NOTE: If your computer provides a wireless LAN adapter tool, change the wireless settings using this
tool. Or you can change the wireless settings using the tool provided by the operating system. See the
instructions below.
For Windows XP and Windows Server 2003:
Select Network Connections from Control Panel.a.
Right-click Wireless Network Connection and select Properties.b.
Select Wireless Network tab.c.
Make sure the check box for Use Windows to configure my wireless network settings is
checked.
d.
Click Advanced.e.
Do either of the following:f.
When wireless ad-hoc mode is set to the printer:
Select Computer to Computer (ad hoc) networks only and close the Advanced dialog box.
When wireless infrastructure mode is set to the printer:
Select Access point (Infrastructure) networks only and close the Advanced dialog box.
Click Add to display Wireless network properties.g.
Enter the setting that you send to printer and click OK.h.
Click Move up to move the setting to the top of the list.i.
Click OK to close the Property dialog box.j.

i.
j.
NOTE: WhenWhen your operating system is earlier than Windows 2000, create settings
according to the manual of the wireless setting tool provided by your wireless device
manufacturer.
For Windows Vista:
Open Control Panel.a.
Select Network and Internet.b.
Select Network and Sharing Center.c.
Select Connect to a network.d.
Select the setting you send to the printer from the network items listed in Connect to a
network.
e.
Select Connect Anyway in the warning dialog box indication indicating you are entering an
unsecured area.
f.
Click Close in the dialog box after confirming the connection is a success.g.
For Fixed IP network:
Create wireless setting of your computer following the steps below.1.
NOTE: If your computer provides a wireless LAN adapter tool, change the wireless settings using this
tool. Or you can change the wireless settings using the tool provided by the operating system. See the
instructions below.
For Windows XP and Windows Server 2003:
Select Network Connections from Control Panel.a.
Right-click Wireless Network Connection and select Properties.b.
Select the Wireless Networks tab.c.
Make sure the check box for Use Windows to configure my wireless network settings is
checked.
d.
NOTE: Be sure to write down the current wireless computer settings in steps d and f so that you
can restore them later.
Click the Advanced button.e.
Select Computer to Computer (ad hoc) networks only and close the Advanced dialog box.f.
g.
h.

e.
f.
Click the Add button to display Wireless network properties.g.
Under the Association tab, enter the following information and click OK.h.
Network name (SSID): dell_device
Network Authentication: Open
Data encryption: Disabled
Ad hoc network: checked
Click the Move up button to move the newly added SSID to the top of the list.i.
Click OK to close the Property dialog box.j.
NOTE: When your operating system is earlier than Windows 2000, create settings according to
the manual of the wireless setting tool provided by your wireless device manufacturer.
For Windows Vista:
Open Control Panel.a.
Select Network and Internet.b.
Select Network and Sharing Center.c.
Select Connect to a network.d.
Select dell_device from the network items listed in Connect to a network.e.
Select Connect Anyway in the warning dialog box indicating you are entering an unsecured
area.
f.
Click Close in the dialog box after confirming the connection is a success.g.
Check the IP address on your computer.2.
e.g.: 1.2.3.4
Set the IP address on the printer.3.
e.g.: 1.2.3.5
Open Dell Printer Configuration Web Tool using WEB browser.4.
e.g.: http://1.2.3.5
Change the wireless setting of the printer on Dell Printer Configuration Web Tool.5.
6.
7.

5.
Reboot the printer.6.
Restore the wireless setting on your computer.7.
NOTE: If your computer provides a wireless LAN adapter tool, change the wireless settings using this
tool. Or you can change the wireless settings using the tool provided by the operating system. See the
instructions below.
For Windows XP and Windows Server 2003:
Select Network Connections from Control Panel.a.
Right-click Wireless Network Connection and select Properties.b.
Select Wireless Network tab.c.
Make sure the check box for Use Windows to configure my wireless network settings is
checked.
d.
Click Advanced.e.
Do either of the following:f.
When wireless ad-hoc mode is set to the printer:
Select Computer to Computer (ad hoc) networks only and close the Advanced dialog box.
When wireless infrastructure mode is set to the printer:
Select Access point (Infrastructure) networks only and close the Advanced dialog box.
Click Add to display Wireless network properties.g.
Enter the setting that you send to printer and click OK.h.
Click Move up to move the setting to the top of the list.i.
Click OK to close the Property dialog box.j.
NOTE: When your operating system is earlier than Windows 2000, create settings according to
the manual of the wireless setting tool provided by your wireless device manufacturer.
For Windows Vista:
Open Control Panel.a.
Select Network and Internet.b.
Select Network and Sharing Center.c.
Select Connect to a network.d.
Select the setting you send to the printer from the network items listed in Connect to a
network.
e.
f.

d.
e.
Select Connect Anyway in the warning dialog box indication indicating you are entering an
unsecured area.
f.
Click Close in the dialog box after confirming the connection is a success.g.
Wireless Setting through Dell Printer Configuration Web Tool
- Advanced setup
Access point (Infrastructure, DHCP network)
Create new wireless settings for your computer.1.
NOTE: If your computer provides a wireless LAN adapter tool, change the wireless settings using this
tool. Or you can change the wireless settings using the tool provided by the operating system. See the
instructions below.
For Windows XP and Windows Server 2003:
Select Network Connections from Control Panel.a.
Right-click Wireless Network Connection and select Properties.b.
Select the Wireless Networks tab.c.
Make sure the check box for Use Windows to configure my wireless network settings is
checked.
d.
NOTE: Be sure to write down the current wireless computer settings in steps d and g so that you can
restore them later.
Click the Advanced button.e.
Select Computer to Computer (ad hoc) networks only and close the Advanced dialog box.f.
Click the Add button to display Wireless network properties.g.
Under the Association tab, enter the following information and click OK.h.
Network name (SSID): dell_device
Network Authentication: Open
Data encryption: Disabled
Ad hoc network: checked
Click the Move up button to move the newly added SSID to the top of the list.i.
Click OK to close the Property dialog box.j.

i.
j.
NOTE: When your operating system is earlier than Windows 2000, create settings according to the
manual of the wireless setting tool provided by your wireless device manufacturer.
For Windows Vista:
Open Control Panel.a.
Select Network and Internet.b.
Select Network and Sharing Center.c.
Select Connect to a network.d.
Select dell_device from the network items listed in Connect to a network.e.
Select Connect Anyway in the warning dialog box indicating you are entering an unsecured
area.
f.
Click Close in the dialog box after confirming the connection is a success.g.
Set up the printer wireless adapter IP address.
Reset the settings for the wireless adapter to the default.a.
2.
i. Press Menu on printer control panel.
ii. Scroll down and select Admin Menu.
iii. Scroll down and select Wireless net.
iv. Scroll down and select Reset MPC.
v. Restart the printer.
Retrieve the wireless adapter IP address on the printer.b.
i. Press Menu on the printer control panel.
ii. Scroll down and select Admin Menu.
iii. Scroll down and select wireless net.
iv. Scroll down and select TCP/IP.
v. Scroll down and select IP Address.
(Default IP address range: 169.254.xxx.yyy )
Access Dell Printer Configuration Web Tool on your computer browser.
Assign the PC IP address by DHCP mode (Change the TCP/IP properties to obtain the IP address
automatically).
a.
b.
3.

a.
Make sure your computer has the same IP address range as the printer wireless adapter.b.
e.g. 169.254.xxx.zzz
Access the Dell Printer Configuration Web Tool using the WEB browser, and then type printer
wireless adapter settings in the address field of the browser.
c.
e.g. http://169.254.xxx.yyy/ (Your wireless adapter IP address)
Change wireless settings (SSID/ communication mode) from Dell Printer Configuration Web Tool.d.
i. Click Print server setting on the left navigational bar.
ii. Click the Print server setting tab.
iii. Click the TCP/IP sub-tab.
iv. Select DHCP.
v. Click the Apply new setting button without restarting the printer (Ignore the screen
instructions to restart the printer).
vi. Click the Wireless LAN sub-tab.
vii. Change the SSID setting (according to your Access point SSID) and change Network type
to Infrastructure.
viii. Click the Restart printer to apply new settings button.
Once printer wireless adapter is properly configured, you may use the typical network printer
installation method to complete driver installation.
4.
To communicate with printer, you need to restore the previous wireless settings on your computer.5.
Restore the previous wireless settings for your computer.6.
NOTE: If your computer provides a wireless LAN adapter tool, change the wireless settings using this
tool. Or you can change the wireless settings using the tool provided by the operating system. See the
instructions below.
For Windows XP and Windows Server 2003:
Select Network Connections from Control Panel.a.
Right-click Wireless Network Connection and select Properties.b.
Select the Wireless Network tab.c.
Click the Advanced button.d.
Select Access point (Infrastructure) networks only and close the Advanced dialog box
(Applicable to printer with the wireless infrastructure mode).
e.
Select the setting that you send to the printer in the list in the Preferred Network groupf.
Click Move up to move the setting to the top of the list.g.
h.

f.
g.
Click OK to close the Property dialog box.h.
NOTE: When your operating system is earlier than Windows 2000, create settings according to the
manual of the wireless setting tool provided by your wireless device manufacturer.
For Windows Vista:
Open Control Panel.a.
Select Network and Internet.b.
Select Network and Sharing Center.c.
Select Connect to a network.d.
Select the setting you send to the printer from the network items listed in Connect to a
network.
e.
Select Connect Anyway in the warning dialog box indication indicating you are entering an
unsecured area.
f.
Click Close in the dialog box after confirming the connection is a success.g.
Access point (Infrastructure, Fixed IP network)
Ensure that the addresses of your computer and access point is in the same IP range. Match the subnet
mask and gateway addresses of your computer to the access point settings.
1.
Create new wireless settings of your computer by following the steps below.2.
NOTE: If your computer provides a wireless LAN adapter tool, change the wireless settings using this
tool. Or you can change the wireless settings using the tool provided by the operating system. See the
instructions below.
For Windows XP and Windows Server 2003:
Select Network Connections from Control Panel.a.
Right-click Wireless Network Connection and select Properties.b.
Select the Wireless Networks tab.c.
Make sure the check box for Use Windows to configure my wireless network settings is
checked.
d.
NOTE: Be sure to write down the current wireless computer settings in steps d and f so that you can
restore them later.
Click the Advanced button.e.
f.

e.
Select Computer to Computer (ad hoc) networks only and close the Advanced dialog box.f.
Click the Add button to display Wireless network properties.g.
Under the Association tab, enter the following information and click OK.h.
Network name (SSID): dell_device
Network Authentication: Open
Data encryption: Disabled
Ad hoc network: Checked
Click the Move up button to move the newly added SSID to the top of the list.i.
Click OK to close the Property dialog box.j.
NOTE: When your OS is earlier than Windows 2000, create settings according to the manual of the
wireless setting tool provided by your wireless device manufacturer.
For Windows Vista:
Open Control Panel.a.
Select Network and Internet.b.
Select Network and Sharing Center.c.
Select Connect to a network.d.
Select dell_device from the network items listed in Connect to a network.e.
Select Connect Anyway in the warning dialog box indicating you are entering an unsecured
area.
f.
Click Close in the dialog box after confirming the connection is a success.g.
Check the IP, subnet mask and gateway address on your computer.3.
e.g. IP: 192.168.1.1
Subnet mask: 255.255.0.0
Set the IP address from the printer control panel to be in the same range as that of your computer.
Match the subnet mask and gateway addresses of the printer to your computer settings.
Press Menu button.a.
Scroll to Admin menu.b.
c.
d.
4.

b.
Select Wireless Net.c.
Select TCP/IP.d.
Select Get IP Address.e.
Select Panel.f.
Scroll back to IP Address.g.
Manually enter the IP address using the directional buttons on the control panel and press enter
button.
h.
e.g.: 192.168.1.2
Scroll back to Subnet Mask.i.
Manually enter the subnet mask address using the directional buttons on the control panel and
press enter button.
j.
Scroll back to Gateway Address.k.
Manually enter the gateway address using the directional buttons on the control panel and press
the Enter button.
l.
Restart the printer.m.
Open Dell Printer Configuration Web Tool using the WEB browser.5.
e.g.: http://:192.168.1.2
Change wireless settings of the printer from Dell Printer Configuration Web Tool.
Click Print server setting on the left navigational bar.a.
Click Print server setting tab.b.
Click Wireless LAN sub-tab.c.
Change the SSID setting (according to your access point SSID) and change Network type to
Infrastructure.
d.
Click the Restart printer to apply new settings button.e.
6.
Restore the previous wireless settings for your computer.7.

7.
NOTE: If your computer provides a wireless LAN adapter tool, change the wireless settings using this
tool. Or you can change the wireless settings using the tool provided by the operating system. See the
instructions below.
For Windows XP and Windows Server 2003:
Select Network Connections from Control Panel.a.
Right-click Wireless Network Connection and select Properties.b.
Select Wireless Network tab.c.
Click Advanced.d.
Do either of the following:e.
When wireless ad-hoc mode is set to the printer:
Select Computer to Computer (ad hoc) networks only and close the Advanced dialog box.
When wireless infrastructure mode is set to the printer:
Select Access point (Infrastructure) networks only and close the Advanced dialog box.
Select the setting that you send to the printer in the list in Preferred Network group.f.
Click Move up to move the setting to the top of the list.g.
For Windows Vista:
Open Control Panel.a.
Select Network and Internet.b.
Select Network and Sharing Center.c.
Select Connect to a network.d.
Select the setting you send to the printer from the network items listed in Connect to a
network.
e.
Select Connect Anyway in the warning dialog box indication indicating you are entering an
unsecured area.
f.
Click Close in the dialog box after confirming the connection is a success.g.
Click OK to close the Property dialog box.8.
NOTE: When your operating system is earlier than Windows 2000, create settings according to the
manual of the wireless setting tool provided by your wireless device manufacturer.

Setup Security
Press Menu.1.
Press until Printer Setting appears, and then press .2.
Press until Printer Settings appears, and then press .3.
Press until Security Settings appears, and then press .
Security Settings is displayed.
4.
To set or change the password to limit access to the menus from the operator panel.
Set the password of the Dell Printer Configuration Web Tool from Set Password in Print Server
Settings.
Values:
Panel Lock
Specifies whether to limit access to the menus.
Change Password
Sets a password to limit access to the menus.
Re-enter Password
Type the new password again to confirm.
NOTE: This menu sets a password to lock the operator panel. When changing the password for the
Dell Printer Configuration Web Tool, click Set Password on the left frame and set the password.
Troubleshooting Instructions
Use the Customer Mode to locate the unit in the printer that causes a problem.
Diagnostic Menu Map (Customer Mode)
Turn off the printer.1.
Turn on the printer while holding down and .
The Customer Mode menu appears.
2.

Testing "Print Quality"
"Print Quality" is used to diagnose print quality defects.
On the Customer Mode menu, go down to Cyan20%, Magenta20%, Yellow20%, or Black20% and press
.
1.
Cyan20%
Outputs cyan toner at 20% density on the whole area of the paper.
Magenta20%
Outputs magenta toner at 20% density on the whole area of the paper.
Yellow20%
Outputs yellow toner at 20% density on the whole area of the paper.
Black20%
Outputs black toner at 20% density on the whole area of the paper.
After you output the test results, contact Dell.

Testing "Toner Pallet Check" or "Contamination Chk"
"Toner Pallet Check" and "Contamination Chk" are used to diagnose machine problems.
On the Customer Mode menu, go down to TonerPalletCheck or ContaminationChk, and press .1.
Toner Pallet
Check
Allows you to identify the problem with the toner when print quality problems
occur while printing pictures or photos.
Contamination
Check
Allows you to check for any regular lines or spots when printing if print quality
problems are occurring.
After you output the test results, contact Dell.
Clear NVRAM
You can restore the original factory default menu settings by initializing NVRAM.
Press Menu.1.
Press until Configure appears, and then press .2.
Press until Maintenance appears, and then press .3.
Press until Reset Defaults appears, and then press .4.
The Are you sure? message appears on the operator panel. Press .5.
Turn off the printer, and then on again.
Others
How to replace Print cartridges
CAUTION: Before performing any of the following procedures, read and follow the safety
instructions in your Owner's Manual.
NOTICE: To protect the drums of the print cartridges against bright light, close the front cover within
5 minutes. If the front cover remains open for more than 5 minutes, print quality may deteriorate.
Dell print cartridges are available only through Dell. You can order more cartridges online at
http://www.dell.com/supplies or by phone. To order by phone, see your Owner's Manual.

Dell recommends Dell print cartridges for your printer. Dell does not provide warranty coverage for problems
caused by using accessories, parts, or components not supplied by Dell.
CAUTION: Never throw used print cartridges into a fire. The residual toner could explode
resulting in burns and injuries.
CAUTION: Since the used print cartridge may spill some toner, do not shake it.
Removing the Used Print Cartridge
Push the side button and open the front cover.1.
Grasp the handles at both ends of the print cartridge that you want to replace and pull it out.2.
CAUTION: Since the used print cartridge may spill some toner, do not shake it.
Installing a New Print Cartridge
Select the new print cartridge which color matches the color of the handles on the printer cartridge to1.

be replaced and shake it 5 or 6 times to distribute the toner evenly.
1.
Remove the print cartridge from its packaging.2.
NOTE: To protect the drum against bright light, do not remove the orange protective cover of the
print cartridge before the cartridge is inserted into its slot in the printer.
Completely remove the seal from the print cartridge by pulling the tab on the end of the print
cartridge.
3.
4.

NOTE: Pull the seal out straight. Pulling the seal diagonally may tear it.
Grasp both handles of the print cartridge with the label facing up and slide the cartridge into the same
color slot. Make sure the cartridge is fully inserted.
4.
Remove the orange protective cover of the installed print cartridge and discard.5.
Close the front cover.6.

How to replace the Fuser
CAUTION: To prevent electric shock, always turn off the printer and disconnect the power
cable from the grounded outlet before performing maintenance.
CAUTION: Before performing any of the following procedures, read and follow the safety
instructions in your Owner's Manual.
NOTICE: To protect the drums of the print cartridges against bright light, close the front cover within
5 minutes. If the front cover remains open for more than 5 minutes, print quality may deteriorate.
NOTE: Remove any print jobs from the center output tray, and close the multipurpose feeder before
opening the front cover.
Dell fuser are available only through Dell. To order by phone, see your Owner's Manual.
Dell recommends Dell fuser for your printer. Dell does not provide warranty coverage for problems caused
by using accessories, parts, or components not supplied by Dell.
Removing the Used Fuser
CAUTION: To avoid burns, do not replace the fuser immediately after printing, as the fuser
gets very hot during this process.
Turn off the printer and wait for 30 minutes for the fuser to cool down before removal.1.
Push the side button and open the front cover.2.

Lift the chute gate to its upright position.3.
Release the levers at both ends of the fuser.4.

Hold both sides of the installed fuser, pull it towards the front of the printer to release the connection
on the right side, then lift upward to remove.
5.
Installing a New Fuser
Unpack a new fuser and hold both sides of the fuser with both hands.1.
With the connector of the fuser toward the slot, push the connector into the slot firmly.2.

NOTE: Make sure that the fuser connector is firmly seated.
Lock both levers at the ends of the fuser.3.
Lower the chute gate to its horizontal position.4.

Close the front cover.5.
How to replace Rollers
There are three separator rollers in the printer which need to be replaced periodically. One is in the tray and
the others are inside the printer. Basically, all the separator rollers are replaced in the same way as
described in this section.
CAUTION: To prevent electric shock, always turn off the printer and disconnect the power
cable from the grounded outlet before performing maintenance.
CAUTION: Before performing any of the following procedures, read and follow the safety
instructions in your Owner's Manual.
Dell separator rollers are available only through Dell. To order by phone, see your Owner's Manual.
Dell recommends Dell separator rollers for your printer. Dell does not provide warranty coverage for
problems caused by using accessories, parts, or components not supplied by Dell.

Removing the Used Separator Roller in Tray
NOTE: Remove any print jobs from the tray before pulling the tray out of the printer.
Pull the tray out of the printer until it stops. Hold the tray with both hands, lift the front slightly, and
remove it from the printer.
1.
NOTE: Remove all paper from the tray before opening the separator roller cover.
Push back the handles on each side of the separator roller cover as shown in the following illustration
and open the cover.
2.
Turn the separator roller until the roller hook can be seen.3.

Pull the separator roller hook out of the groove in the axle, and then slide the separator roller to the
right.
4.
Installing the New Separator Roller in the Tray
Align the hole of the new separator roller with the axle.1.

Slide the separator roller along the axle so the protrusions fit completely into the slots and the roller
hook re-seats into the groove on the axle.
2.
Close the separator roller cover until both sides click into place.3.
Load paper into the tray and replace it into the printer.4.

4.
Removing the Used Separator Roller Inside the Printer
Pull the tray out of the printer until it stops. Hold the tray with both hands, lift the front slightly, and
remove it from the printer.
1.
Turn the separator roller until the roller hook can be seen.2.

NOTE: The roller is located approximately 165 mm (6.5 in.) inside the machine as measured from the
face of the paper tray opening.
Pull the separator roller hook out of the groove on the axle, and then slide the separator roller to the
left.
3.
Repeat steps 2 and 3 to remove the other separator roller from the inside of the printer.4.

Installing the New Separator Roller Inside the Printer
Align the hole of the new separator roller with the axle.1.
Slide the separator roller along the axle so the protrusions fit completely into the slots and the roller
hook re-seats into the groove on the axle.
2.
3.

Replace the tray into the printer.3.
Replacing the Belt Unit
CAUTION: Before performing any of the following procedures, read and follow the safety
instructions in your Owner's Manual.
NOTICE: Make sure nothing touches or scratches the surface (black-colored film) of the belt unit.
Scratches, dirt, or oil from your hands on the film of the belt unit may reduce print quality.
NOTICE: To protect the drums of the print cartridges against bright light, close the front cover within
5 minutes. If the front cover remains open for more than 5 minutes, print quality may deteriorate.
Dell belt units are available only through Dell. To order by phone, see your Owner's Manual. Dell
recommends Dell belt units for your printer. Dell does not provide warranty coverage for problems caused by
using accessories, parts, or components not supplied by Dell.
Removing the Used Belt Unit
NOTE: Remove any print jobs from the center output tray, and close the multipurpose feeder cover
before opening the front cover.
Make sure that the printer is turned off.1.
Push the side button and open the front cover.2.

Pull up on the belt release levers and rotate the belt unit up as shown in the illustration.3.
CAUTION: Do not touch the inside of the printer. Some parts may be hot. Allow time for the
printer to cool before attempting to remove parts in this area.
Hold both sides of the belt unit with both hands and pull up the left side of the unit until the peg on the
left side comes out of the groove. Then, shift the belt unit to the right and remove the unit from the
printer.
4.

Installing a New Belt Unit
Unpack a new belt unit.1.
Insert the left peg into the corresponding left side belt unit hole, then align the right peg with the
groove, and then push down on the right side of the belt unit to seat into place.
2.
Close the belt unit by pulling it down until it clicks.3.

Remove the film cover from the installed belt unit and discard4.
Close the front cover.5.

Printing With Web Services for Devices (WSD)
This section provides information for network printing with WSD, Microsoft's new Windows Vista protocol.
Printer Setup
Printer Setup
You can install your new printer on the network using the Drivers and Utilities CD that shipped with your
printer, or using Microsoft's Windows Add Printer wizard.
However, when you use IPv6 Mode, you cannot install the printer driver from the Drivers and Utilities CD.
Use the Add Printer wizard.
Installing a Printer Driver Using the Add Printer Wizard
Click Start Control Panel Hardware and Sound Printers.1.
Click Add a printer to launch the Add Printer wizard.2.
Select Add a network, wireless or Bluetooth printer.3.
In the list of available printers, select the one you want to use, and then click Next. If your computer
is connected to a network, only printers listed in Active Directory for your domain are displayed in
the list.
4.
If prompted, install the printer driver on your computer. If you are prompted for an administrator
password or confirmation, type the password or provide confirmation.
5.
Complete the additional steps in the wizard, and then click Finish.6.
Print a test page to verify print installation.7.
Click Start Control Panel Hardware and Sound Printers.8.
Right-click the printer you just created, and then click Properties.9.
On the General tab, click Print Test Page. When a test page prints successfully, printer installation is
complete.
10.

Maintaining Your Printer
Periodically your printer requires you to complete certain tasks to maintain optimum print quality. If several
people are using the printer, you may want to designate a key operator to maintain your printer. Refer
printing problems and maintenance tasks to this key operator.
Determining the Status of Supplies
Conserving Supplies
Ordering Supplies
Storing Print Media
Storing Consumables
Replacing Print Cartridges
Replacing the Fuser
Replacing Separator Rollers
Replacing the Belt Unit
Adjusting Color Registration
Determining the Status of Supplies
If your printer is connected to the network, the Dell Printer Configuration Web Tool can provide instant
feedback on remaining toner levels. Type the printer IP address in your Web browser to view this
information. To use the E-Mail Alert Setup feature that notifies you when the printer requires new supplies,
type your name or the name of the key operator in the e-mail list box.
On the operator panel, you can also confirm the following:
Any supply or maintenance items that require attention replacing (However, the printer can only
display information about one item at a time.)
Amount of toner remaining in each print cartridge
Conserving Supplies
You can change several settings in your software program or on the operator panel to conserve print
cartridge and paper.

Supply
Setting
Function
For more
information
Print
cartridge
Draft Mode
in the
Advanced
This check box allows the users to select a print mode that uses
less toner. When this feature is used, the image quality will be
lower than when it is not used.
Print
media
Multiple Up
The printer prints two or more pages on one side of a sheet.
Values for Multiple Up are 2 Up, 4 Up, 8 Up, 16 Up, or 32 Up.
Combined with the duplex setting, Multiple Up allows you to
print up to 64 pages on one sheet of paper. (32 images on the
front and 32 on the back)
Duplex
This allows you to print on both sides of a sheet of paper. Duplex
printing is only available when the optional duplexer is installed
on the printer.
Ordering Supplies
You can order consumables from Dell on the Internet when using a networked printer. Type the IP address of
your printer in your Web browser, launch the Dell Printer Configuration Web Tool, and click the Order
Supplies at: to order toner for your printer.
You can also order print cartridges by the following method.
Click Start All Programs Dell Printers Additional Color Laser Software Dell Supplies
Management System.
1.
The Dell Supplies Management System window appears.
Select your printer from the Select Printer Model list.2.
If ordering from the Web:
When you cannot get information from the printer automatically by two-way communication, a
window that prompts you to type the Service Tag number appears. Type your Dell printer Service
Tag number in the field provided.
Your Service Tag number is located inside the front door of your printer.
a.
Select an URL from the Select Reorder URL list.b.
Click Visit Dell printer supplies ordering web site.c.
3.
If ordering by phone, call the number that appears under the By Telephone heading.4.
Storing Print Media

To avoid potential paper feeding problems and uneven print quality, there are several things you can do.
To achieve the best possible print quality, store print media in an environment where the temperature
is approximately 21°C (70°F) and the relative humidity is 40%.
Store cartons of print media on a pallet or shelf, rather than directly on the floor.
If you store individual packages of print media out of the original carton, make sure they rest on a flat
surface so the edges do not buckle or curl.
Do not place anything on top of the print media packages.
Storing Consumables
Store consumables in their original packaging until you need to use them. Do not store consumables in:
Temperatures greater than 40°C (104°F).
An environment with extreme changes in humidity or temperature.
Direct sunlight.
Dusty places.
A car for a long period of time.
An environment where corrosive gases are present.
An environment with salty air.
Replacing Print Cartridges
CAUTION: Before performing any of the following procedures, read and follow the safety
instructions in your Owner's Manual.
NOTICE: To protect the drums of the print cartridges against bright light, close the front cover within
5 minutes. If the front cover remains open for more than 5 minutes, print quality may deteriorate.
Dell print cartridges are available only through Dell. You can order more cartridges online at
http://www.dell.com/supplies or by phone. To order by phone, see your Owner's Manual.
Dell recommends Dell print cartridges for your printer. Dell does not provide warranty coverage for problems
caused by using accessories, parts, or components not supplied by Dell.
CAUTION: Never throw used print cartridges into a fire. The residual toner could explode
resulting in burns and injuries.

CAUTION: Since the used print cartridge may spill some toner, do not shake it.
Removing the Used Print Cartridge
Push the side button and open the front cover.1.
Grasp the handles at both ends of the print cartridge that you want to replace and pull it out.2.
CAUTION: Since the used print cartridge may spill some toner, do not shake it.
Installing a New Print Cartridge
Select the new print cartridge which color matches the color of the handles on the printer cartridge to
be replaced and shake it 5 or 6 times to distribute the toner evenly.
1.

Remove the print cartridge from its packaging.2.
NOTE: To protect the drum against bright light, do not remove the orange protective cover of the
print cartridge before the cartridge is inserted into its slot in the printer.
Completely remove the seal from the print cartridge by pulling the tab on the end of the print
cartridge.
3.
NOTE: Pull the seal out straight. Pulling the seal diagonally may tear it.
Grasp both handles of the print cartridge with the label facing up and slide the cartridge into the same
color slot. Make sure the cartridge is fully inserted.
4.

4.
Remove the orange protective cover of the installed print cartridge and discard.5.
Close the front cover.6.

Replacing the Fuser
CAUTION: To prevent electric shock, always turn off the printer and disconnect the power
cable from the grounded outlet before performing maintenance.
CAUTION: Before performing any of the following procedures, read and follow the safety
instructions in your Owner's Manual.
NOTICE: To protect the drums of the print cartridges against bright light, close the front cover within
5 minutes. If the front cover remains open for more than 5 minutes, print quality may deteriorate.
NOTE: Remove any print jobs from the center output tray, and close the multipurpose feeder before
opening the front cover.
Dell fuser are available only through Dell. To order by phone, see your Owner's Manual.
Dell recommends Dell fuser for your printer. Dell does not provide warranty coverage for problems caused
by using accessories, parts, or components not supplied by Dell.
Removing the Used Fuser
CAUTION: To avoid burns, do not replace the fuser immediately after printing, as the fuser
gets very hot during this process.
Turn off the printer and wait for 30 minutes for the fuser to cool down before removal.1.
Push the side button and open the front cover.2.
Lift the chute gate to its upright position.3.

Release the levers at both ends of the fuser.4.
Hold both sides of the installed fuser, pull it towards the front of the printer to release the connection
on the right side, then lift upward to remove.
5.

Installing a New Fuser
Unpack a new fuser and hold both sides of the fuser with both hands.1.
With the connector of the fuser toward the slot, push the connector into the slot firmly.2.
NOTE: Make sure that the fuser connector is firmly seated.
Lock both levers at the ends of the fuser.3.

3.
Lower the chute gate to its horizontal position.4.
Close the front cover.5.

Replacing Separator Rollers
There are three separator rollers in the printer which need to be replaced periodically. One is in the tray and
the others are inside the printer. Basically, all the separator rollers are replaced in the same way as
described in this section.
CAUTION: To prevent electric shock, always turn off the printer and disconnect the power
cable from the grounded outlet before performing maintenance.
CAUTION: Before performing any of the following procedures, read and follow the safety
instructions in your Owner's Manual.
Dell separator rollers are available only through Dell. To order by phone, see your Owner's Manual.
Dell recommends Dell separator rollers for your printer. Dell does not provide warranty coverage for
problems caused by using accessories, parts, or components not supplied by Dell.
Removing the Used Separator Roller in Tray
NOTE: Remove any print jobs from the tray before pulling the tray out of the printer.
Pull the tray out of the printer until it stops. Hold the tray with both hands, lift the front slightly, and
remove it from the printer.
1.

NOTE: Remove all paper from the tray before opening the separator roller cover.
Push back the handles on each side of the separator roller cover as shown in the following illustration
and open the cover.
2.
Turn the separator roller until the roller hook can be seen.3.

Pull the separator roller hook out of the groove in the axle, and then slide the separator roller to the
right.
4.
Installing the New Separator Roller in the Tray
Align the hole of the new separator roller with the axle.1.

Slide the separator roller along the axle so the protrusions fit completely into the slots and the roller
hook re-seats into the groove on the axle.
2.
Close the separator roller cover until both sides click into place.3.
Load paper into the tray and replace it into the printer.4.

4.
Removing the Used Separator Roller Inside the Printer
Pull the tray out of the printer until it stops. Hold the tray with both hands, lift the front slightly, and
remove it from the printer.
1.
Turn the separator roller until the roller hook can be seen.2.

NOTE: The roller is located approximately 165 mm (6.5 in.) inside the machine as measured from the
face of the paper tray opening.
Pull the separator roller hook out of the groove on the axle, and then slide the separator roller to the
left.
3.
Repeat steps 2 and 3 to remove the other separator roller from the inside of the printer.4.

Installing the New Separator Roller Inside the Printer
Align the hole of the new separator roller with the axle.1.
Slide the separator roller along the axle so the protrusions fit completely into the slots and the roller
hook re-seats into the groove on the axle.
2.
3.

Replace the tray into the printer.3.
Replacing the Belt Unit
CAUTION: Before performing any of the following procedures, read and follow the safety
instructions in your Owner's Manual.
NOTICE: Make sure nothing touches or scratches the surface (black-colored film) of the belt unit.
Scratches, dirt, or oil from your hands on the film of the belt unit may reduce print quality.
NOTICE: To protect the drums of the print cartridges against bright light, close the front cover within
5 minutes. If the front cover remains open for more than 5 minutes, print quality may deteriorate.
Dell belt units are available only through Dell. To order by phone, see your Owner's Manual. Dell
recommends Dell belt units for your printer. Dell does not provide warranty coverage for problems caused by
using accessories, parts, or components not supplied by Dell.
Removing the Used Belt Unit
NOTE: Remove any print jobs from the center output tray, and close the multipurpose feeder cover
before opening the front cover.
Make sure that the printer is turned off.1.
Push the side button and open the front cover.2.

Pull up on the belt release levers and rotate the belt unit up as shown in the illustration.3.
CAUTION: Do not touch the inside of the printer. Some parts may be hot. Allow time for the
printer to cool before attempting to remove parts in this area.
Hold both sides of the belt unit with both hands and pull up the left side of the unit until the peg on the
left side comes out of the groove. Then, shift the belt unit to the right and remove the unit from the
printer.
4.

Installing a New Belt Unit
Unpack a new belt unit.1.
Insert the left peg into the corresponding left side belt unit hole, then align the right peg with the
groove, and then push down on the right side of the belt unit to seat into place.
2.
Close the belt unit by pulling it down until it clicks.3.

Remove the film cover from the installed belt unit and discard.4.
Close the front cover.5.
Adjusting Color Registration

To adjust the color registration when you first install the printer or after moving it to a new location, follow
the procedure below. See "Operator Panel" and "Color Reg Adj" for information about the operator panel.
Printing the Color Registration Chart
Use the operator panel to print the color registration chart.
Press Menu.1.
Press until Admin Menu appears, and then press .2.
Press until Maintenance appears, and then press .3.
Press until Color Reg Adj appears, and then press .4.
Press until ColorRegi Chart appears, and then press .5.
The color registration chart is printed.
Determining Values
From the lines to the right of the Y (Yellow), M (Magenta), and C (Cyan) pattern, find the values of the
straightest lines.
NOTE: You can also use the densest colors of the lattice pattern to find the straightest lines. The
colors printed at the highest density are those next to the straightest lines. When 0 is the value
nearest the straightest line, you do not need to adjust the color registration. When the value is not 0,
follow the procedure outlined in "Entering Values".

Entering Values
Using the operator panel, enter the values that you found in the color registration chart to make
adjustments.
Press Menu.1.
Press until Admin Menu appears, and then press .2.
Press until Maintenance appears, and then press .3.
Press until Color Reg Adj appears, and then press .4.
Press until Enter Number appears, and then press .
The cursor is located at the first digit of the Enter Number.
5.
Press or until you reach the value (for example, +3) displayed on the chart.6.
Press once and move the cursor to the next value.7.
Repeat steps 6 and 7 to enter all of the digits of the Enter Number, and then press .8.
Press until ColorRegi Chart appears, and then press .
The color registration chart is printed with the new values.
9.
Color registration adjustment is complete when the straightest Y (Yellow), M (Magenta), and C (Cyan)
lines are next to the 0 line.
10.
CAUTION: After printing the color registration chart, do not turn off the printer until the
printer motor has stopped running.

NOTE: If 0 is not next to the straightest lines, determine the values and adjust the printer again.

Removing Options
If the printer location needs to change or the printer and print media handling options need to be shipped to
a new location, all print media handling options must be removed from the printer. For shipping, pack the
printer and print media handling options securely to avoid damage.
Removing the Optional 550-Sheet Feeder
Removing the Optional Duplexer
Removing the Optional Memory Card
Removing the Optional Multi Protocol Card
Removing the Wireless Printer Adapter
Removing the Optional 550-Sheet Feeder
NOTE: If you are removing the optional 550-sheet feeder, be sure to turn off the printer, unplug the
power cable, and disconnect all cables from the back of the printer before completing these tasks.
Turn off the printer and unplug the printer power cable.1.
Pull the tray out of the printer until it stops. Hold the tray with both hands, lift the front slightly, and
remove it from the printer.
2.
Remove the two screws joining the printer and the 550-sheet feeder by unscrewing them with a coin or
similar object.
3.

Gently lift the printer off the tray module, and place it on a level surface.4.
CAUTION: To lift the printer safely, remove the print cartridges and lift it with two people
facing the front and back. Never try to lift the printer while facing its right and left sides.
Insert the tray into the printer, and push until it stops.5.

Removing the Optional Duplexer
NOTICE: Make sure nothing touches or scratches the surface (black-colored film) of the belt unit.
Scratches, dirt, or oil from your hands on the film of the belt unit may reduce print quality.
NOTICE: To protect the drums of the print cartridges against bright light, close the front cover within
5 minutes. If the front cover remains open for more than 5 minutes, print quality may deteriorate.
Make sure that the printer is turned off and unplug the power cord from the rear of the printer.1.
Push the side button and open the front cover.2.
Pull up on the belt release levers and rotate the belt unit up as shown in the illustration.3.

Hold the latch of the duplexer as shown in the following illustration and pull out the duplexer from the
printer.
4.
Close the belt unit by pulling it down.5.
6.

Close the front cover.6.
Removing the Optional Memory Card
Make sure that the printer is turned off and unplug all cables including the power cord from the rear of
the printer.
1.
Turn the screw on the control board cover gently in a counterclockwise direction and open the cover.2.

Pull the latches on both edges of the socket outward at the same time to raise the memory card up.3.
Hold the memory card and pull it out.4.

Close the control board cover and turn the screw clockwise.5.
Removing the Optional Multi Protocol Card
NOTE: If the optional wireless printer adapter is also installed, it must be removed first.
Make sure that the printer is turned off and unplug all cables including the power cord from the rear of
the printer.
1.
Turn the screw on the control board cover gently in counterclockwise direction and open the cover.2.

Remove the two screws from the multipurpose card on the back side of the control board.3.
Hold the multi protocol card and remove it from the control board.4.
Close the control board cover and turn the screw clockwise.5.

5.
Removing the Wireless Printer Adapter
Make sure that the printer is turned off.1.
Turn the screw on the control board cover gently in a counterclockwise direction and open the cover.2.
Remove the wireless printer adapter cap from the control board by releasing the cap's hooks.3.

Remove the wireless printer adapter from the printer.4.
Attach the plate by tightening the screw on the back side of the printer to cover the wireless printer
adapter socket.
5.

Close the control board cover and turn the screw clockwise.6.

Printer Specifications
OS Compatibility
Power Supply
Dimensions
Memory
Page-Description Language (PDL)/Emulation, Operating System, and Interface
Environmental
Cables
OS Compatibility
Compatible with Windows® (Vista, Vista x64, XP, Server 2003, XP x64, Server 2003 x64, 2000, NT 4.0); Mac
OS X (10.2.8/10.3.9/10.4.x); Novell® (3.X, 4.X, 5.X, 6, 6.5) but not supported1; Linux (RedHat ES4
(English), SuSE 9.2/9.3 (English), TurboLinux 10 Desktop (English)) but not supported2; Unix (RedHat AS
2.1, HP-UX 11.i, Solaris 9/10) (English).
1 Dell networked Printers are compatible with Microsoft, Novell and Linux operating systems, but Dell
telephone support only supports factory-installed operating systems (Microsoft) for the first 30 days for free.
See http://www1.us.dell.com/content/products/compare.aspx/laser?c=us&cs=555&l=en&s=biz
for more details. The customer will have to purchase technical support from the manufacturer of the
operating system in order to get technical assistance beyond 30 days.
2 If the customer has other operating systems, such as Novell or Linux, and has purchased Gold Technical
Support (for more information on Gold Technical Support, see
http://www1.us.dell.com/content/topics/global.aspx/services/en/gts?
c=us&cs=555&l=en&s=biz), the telephone support will be a "best effort" attempt to resolve the operating
system issue. If the manufacturer needs to be contacted, the customer must pay an additional fee for that
support. The only time that Dell pays for the third party support is when Dell is responsible for the issue. In
the case of getting the printers installed and working, this is configuration and the customer would be
responsible for paying.
Power Supply
Rated Voltage
220 to 240 VAC
110 to 127 VAC
Frequency
50/60 Hz
50/60 Hz
Current
5 A
11 A

Dimensions
Height: 470 mm (18.5 in.) Width: 400 mm (15.7 in.) Depth: 485 mm (19.1 in.)
Weight (not including cartridge): 24 kg (52.9 lb)
Memory
Base memory
128 MB
Maximum memory
1152 MB (128+1024 MB)
Connector
200 pin DDR2 SO-DIMM
DIMM Size
256 MB, 512 MB, 1024 MB
Speed
PC2-3200, PC2-4200, PC2-5300
Page-Description Language (PDL)/Emulation,
Operating System, and Interface
PDL/Emulations
PostScript 3, PCL 6, PCL5c
OSes
Windows Vista/Vista x64/XP/XP x64/Server 2003/Server 2003 x64/2000/NT 4.0, UNIX
(Solaris 9/10, HP-UX 11.i), Linux (Red Hat ES 3/4, SuSE 9.2/9.3, TurboLinux 10
Desktop), TurboLinux 10 Desktop), Mac OS X (10.2.8, 10.3.9, 10.4.x)
Interfaces
Standard local:
Standard network:
Optional network:
USB, IEEE 1284
10Base-T/100Base-TX Ethernet
IEEE802.11b/802.11g (Wireless)
MIB Compatibility
A Management Information Base (MIB) is a database containing information about network devices (such as
adapters, bridges, routers, or computers). This information helps network administrators manage the
network (analyze performance, traffic, errors, and so on). The 3110cn complies with standard industry MIB
specifications, allowing the printer to be recognized and managed by various printer and network
management software systems, such as IBM Tivoli, Hewlett-Packard OpenView, CA Unicenter, Hewlett-
Packard Web JetAdmin, and so on.

Environmental
Operation
Temperature
5°C to 32°C
Relative humidity
15% RH to 85% RH (no-condensation)
Print Quality Guarantee
Temperature
10°C to 28°C
Relative
humidity
15% RH to 85% RH (no-condensation) (Temperature should be 28°C or below at
85% RH.)
Storage
Temperature range
-20°C to 40°C (0 °F to 104 °F)
Storage humidity range
5% RH to 95% RH (no-condensation)
Altitude
Operating
Up to 3,100 m (10,000 feet)
Storage
70.9275 Kpa
Chemical Emission
Concentration of ozone
0.019 mg/m3
Cables
Your interconnection cable must meet the following requirements:

Connection type
Connection specifications and symbols
1
Parallel
IEEE 1284
2
USB
USB2.0
3
Ethernet
10 Base-T/100 Base-TX
4
Wireless
IEEE802.11b/802.11g

Printing With UX Filter (UNIX/Linux)
Overview
Installing the UX Filter
Uninstalling the UX Filter
Printing and Using the Utilities
Precautions and Limitations
Overview
The UX Filter
This section describes the features of the UX filter and its operating environment.
Features
The UX filter is a utility software which converts files created by the UNIX workstation into a format which
conforms to the PostScript language loaded in the printer. The utility provides software that converts text
files, SunRaster image files (for Sun/Solaris only), TIFF image files and XWD image files into the PostScript
language program. Also, it makes use of the printer features to output in the following manner.
Input paper selection
Double-sided printing
Output paper selection
NOTICE: Depending on the configurations of the printers, some may not be able to use the UX filter.
Operating Environment
Text files, SunRaster image files (for Solaris only), TIFF image files and XWD image files received from a
workstation connected to a printer by a USB cable or parallel cable (hereinafter referred to as the local
workstation), or from one located on the network (hereinafter referred to as the remote workstation), can be
converted into the PostScript language program and output to the printer.

In addition, it can also be used in an environment where a printer, installed with an interface board, is
connected directly to the network.
Before Using UX Filter
Check the following items before using the UX filter.
Before setting up the workstation, set up the printer as follows.
Make sure the lpd port is working or not when using the network environment. If the lpd port is not
working, set LPD to On on the operator panel. (Mandatory) See "Protocol" for more information.
1.
When a parallel or USB port is to be used, make sure these are working. (Mandatory)
Set up IP address and subnet mask when the printer is used in the network environment. (Mandatory)2.
Make TBCPFilter function available if TBCPFilter function is installed on the printer. See "Adobe
Protocol" for more information.
3.
Installing the UX Filter

Before Installation
The following are required for the installation.
Supported operating system is described in "Page-Description Language (PDL)/Emulation, Operating
System, and Interface."
Disk capacity: 20 MB of free disk space required, including temporary working space for installation.
Log on as a root account to perform the operation here. If you have no root privilege, contact your
system administrator.
Output printer must be registered in the workstation before using UX filter. (HP-UX)
Use sam command for registration of output printer.
For more information, see the HP-UX related manual.
Files Added by the Installation
The following files will be added when the UX filter is installed.
Solaris
Directory
File name
Contents
/usr/local/dellbin3110
txt2ps2
Text conversion utility
sunras2ps2
SunRaster conversion utility
tiff2ps2
TIFF conversion utility
xwd2ps2
XWD conversion utility
dellpsif
Input filter
/usr/lib/lp/postscript
dellposttxt3110cn
Symbolic link file to call txt2ps2
dellpostps3110cn
Symbolic link file to call dellpsif
dellbinpath3110
Directory description file for the UX filter print tool
/usr/lib/lp/model
Model interface
program
Source file of the model interface program (stored as
the printer name during registration)
/etc/lp/interfaces
Model interface
program
Interface program for PRINTER (stored as the printer
name during registration)
/etc/lp/fd
posttxt3110cn.fd
Filter description file for txt2ps2

dell3110cn.fd
Dell3110cn filter description file for Dell™ Color Laser
Printer 3110cn
postio3110.fd
Dellpostio filter description file
download3110cn.fd
Delldownload filter description file
/usr/share/man/man1
txt2ps23110cn.1
Manual page file for txt2ps2
sunras2ps23110cn.1
Manual page file for sunras2ps2
tiff2ps23110cn.1
Manual page file for tiff2ps2
xwd2ps23110cn.1
Manual page file for xwd2ps2
dellpsif3110cn.1
Manual page file for dellpsif
NOTE: The directories listed are default directories.
Linux
Directory
File name
Contents
/usr/local/dellbin3110
txt2ps2
Text conversion utility
tiff2ps2
TIFF conversion utility
xwd2ps2
XWD conversion utility
printcap. sample
Printcap file sample
dellpsif
Input Filter
.dellpsdefault3110
Default command option file
/usr/share/man/man1
txt2ps23110cn.1
Manual page file for txt2ps2
tiff2ps23110cn.1
Manual page file for tiff2ps2
xwd2ps23110cn.1
Manual page file for xwd2ps2
dellpsif3110cn.1
Manual page file for dellpsif
NOTE: The directories listed are default directories.
HP-UX

Directory
File name
Contents
/usr/local/dellbin3110
txt2ps2
Text conversion utility
xwd2ps2
XWD conversion utility
tiff2ps2
TIFF conversion utility
/usr/lib/lp/postscript
dellbinpath3110
Directory description file for the UX filter print tool
/usr/spool/lp/interface
Model interface
program
Interface program for PRINTER (stored as the printer
name during registration)
/usr/share/man/man1
txt2ps23110cn.1
Manual page file for txt2ps2
tiff2ps23110cn.1
Manual page file for tiff2ps2
xwd2ps23110cn.1
Manual page file for xwd2ps2
NOTE: The directories listed are default directories.
Installation Procedure Overview
This section provides information on the installation of the UX filter using the UNIX workstation.
Linux
Setup the printer and network.1.
Insert the drivers and utilities CD into the local workstation.2.
Run the installer and begin the installation.3.
Edit /etc/printcap and print for testing the printer.4.
Solaris
Setup the printer and network.1.
Insert the drivers and utilities CD into the local workstation.2.
Run the installer and begin the installation.3.
Print for testing the printer.4.
HP-UX
Setup the printer and network.1.
2.
3.

1.
Insert the drivers and utilities CD into the local workstation.2.
Run the installer and begin the installation.3.
Print for testing the printer.4.
Operation on Linux
Installation of Software
Insert the drivers and utilities CD in the CD-ROM drive of the local workstation.
If CD-ROM drive is not mounted on your workstation, extract files by using another workstation that
has a CD-ROM drive to transfer those files to your workstation.
1.
Log on as a root account and extract the installation script from the drivers and utilities CD.2.
NOTICE: If you have no root privilege, contact your system administrator.
# mount /dev/cdrom /mnt/cdrom
# cd /tmp
# cp /mnt/cdrom/UXFILTER.tar /tmp
# tar xvf ./UXFILTER.tar
NOTE: CD-ROM is sometimes mounted automatically.
Type ./install.sh and run the installer.
#./install.sh
3.
Select the printer model to install.
Printer Model?
1. Dell Color Laser Printer 3110cn
2. Exit
Enter Process No(1/2)? : 1
4.
It asks whether you want to install the filter. Type <y>.
Install Filter? (y/n) [y] : y
5.
NOTE: If [ ] appears in a message, the default value will appear inside the [ ]. It will be selected when
you press the <Enter> key.
The disk status on the workstation appears. 20 MB of free disk space is required for the installation of
the filter.
Specify the directory to install the filter. To install into /usr/local/dellbin3110, press the <Enter>6.

key. To change the directory, specify one. Change the directory to.
Enter Library directory name [/usr/local/dellbin3110]
6.
Confirm the directory to be installed.
directory is '/usr/local/dellbin3110' (y/n)[n] : y
7.
The software installation is complete.
Setting the Printer
Write printer setting in /etc/printcap or /etc/printcap.local
referencing/usr/local/dellbin3110/printcap.sample.
Linux (LPRng):
/etc/printcap.local or /etc/printcap
lp:\
:bk:\
:bkf:\
:lpd_bounce=true:\
:sd=/var/spool/lpd/lp:\
:af=/var/spool/lpd/lp/lp.acct:\
:lf=/var/spool/lpd/lp/log:\
:rm=PrinterHostName:\
:rp=ps:\
:if=/usr/local/dellbin3110cn/dellpsif:
NOTICE: The directory to spool can be created in the partition with sufficient disk space. If there is
no spooling directory, it is not possible to print large files.
NOTICE: The account files or logging files can be created with the file name specified in the directory
path specified.
Operation on Solaris
Installation/Printer Setting
Insert the drivers and utilities CD in the CD-ROM drive of the local workstation.
If CD-ROM drive is not mounted on your workstation, extract files by using another workstation that
has a CD-ROM drive to transfer those files to your workstation.
1.
Log on as a root account and extract the installation script from the drivers and utilities CD.2.

2.
NOTICE: If you have no root privilege, contact your system administrator.
# cd /tmp
# cp /cdrom/cdrom0/UXFILTER.tar /tmp
# tar xvf ./UXFILTER.tar
Type ./install.sh and run the installer.
# ./install.sh
3.
Select the printer model to install.
Printer Model ?
1. Dell Color Laser Printer 3110cn
2. Exit
Enter Process No (1/2)? : 1
4.
The following menu appears. Select <1> and set up the local printer.
Solaris Installation for Dell Color Laser Printer 3110cn Type Printer
1. Set Local Printer
2. Set Remote Printer
Enter Process No (1/2)? : 1
5.
Type the device name of the connection port.
Enter port-device-name? [/dev/ecpp0] : /dev/bpp0
6.
NOTICE: Specify the device file in the communication port available.
When Set Remote Printer is selected, type the host name of the server or the host name of the
printer.
Enter server-hostname? : server
server-hostname is 'server' (y/n)[y] : y
7.
NOTICE: The host name of the server must be pre-registered with DNS, NIS, NIS+ or /etc/hosts.
When Set Remote Printer is selected, type the remote printer name.
Enter server-printer-name? : ps
server-printer-name is 'ps' (y/n)[y] : y
8.

NOTICE: Type ps when the printer is a network connection printer.
Type the printer name to be registered with the system.
Enter printer-name? [dell3110cn] : dell3110cn
Printer-name is 'dell3110cn' (y/n)[y] : y
9.
Specify the directory to install the utility. To install into /usr/local/dellbin3110, press the <Enter>
key. To change the directory, specify one.
Enter Binary directory name? [/usr/local/dellbin3110] :
10.
If this utility has been installed earlier, the user will be prompted whether to overwrite the earlier
version.
directory is '/usr/local/dellbin3110' (y/n)[n] : y
11.
If the server input at step 5 the printer connected by the network, type <y>. If the server and the
printer are connected locally, type <n>.
'dell3110cn'is network printer?:(y/n)[y] : y
12.
The software installation is complete.
NOTICE: When the printing settings are modified or changed by the Administration Tool (admintool)
after the installation, printing may not work.
Operation on HP-UX
Installation Procedure
NOTE: The host name of the output printer which you want to specify in step 6 must be pre-
registered with a sam command.
Insert the rivers and utilities CD into the CD-ROM drive of the local workstation.1.
Log on as a root account and extract the installation script from the drivers and utilities CD.2.

1.
2.
NOTICE: If you have no root privilege, contact your system administrator.
# mount -F cdfs -o cdcase /dev/dsk/c1t2d0 /cdrom
# cd /tmp
# cp /cdrom/uxfilter.tar /tmp
# tar xvf UXFILTER.tar
NOTE: /dev/ds/clt2d0 is an example. Specify the CD-ROM device file for all workstations.
Type ./install.sh and run the installer.
# ./install.sh
3.
Select the printer model to install.
Printer Model ?
1. Dell Color Laser Printer 3110cn
2. Exit
Enter Process No (1/2)? : 1
4.
Specify the directory to install the utility.
Enter install directory name /usr/local/dellbin3110] :
directory is '/usr/local/dellbin3110' (y/n)[n]: y
5.
Type the name of the output printer. Type delllp3110cn. Type the printer name to be registered with
the system.
Enter output-printer-name? : delllp3110cn
output-printer-name is 'delllp3110cn' (y/n)[y]: y
6.
NOTE: The registered printer name can be verified by executing lpstat -v.
Type the logical printer name. Register dell3110cn. Type a printer name that has not already been
registered with the system.
Enter logical-printer-name? : dell3110cn
Printer-name is 'dell3110cn' (y/n)[y]: y
7.
The utility will be installed in the directory specified at step 5. Registration will be executed here so
that the logical printer registered at step 7 can access the utility. As this process is automatically
executed, no input is required. With the above steps, the installation is complete.
8.

Uninstalling the UX Filter
About Uninstalling
The UX filter does not come with an uninstaller. To uninstall the UX filter, follow the following procedure.
NOTICE: Log on as a root account to perform the operation here. If you have no root privilege,
contact your system administrator.
Linux
Delete the descriptions for each printer from /etc/printcap.1.
Delete the added spool directory.2.
Restart lpd.3.
Delete all the directories that contain the UX filters and the files in these directories created during the
installation. The following directories must be deleted.
/usr/local/dellbin3110
The above directories are standard directories created during the installation. If you had specified other
directories for the installation, delete those directories.
4.
Solaris
Delete the printer that was registered with the system. Use the printer name created during the
installation and the lpadmin command.
# lpadmin -x printername
1.
Delete the filters registered with the system. Delete the filters registered during the installation using
the lpfilter command.
# lpfilter -f dell3110cn -x (for Dell Color Laser Printer 3110cn)
# lpfilter -f download3110 -x
# lpfilter -f postio3110cn -x
# lpfilter -f posttxt3110cn -x
2.
Delete the symbolic files required to call up the filter.
Delete the following files from /usr/lib/lp/postscript.
dellposttxt3110cn
dellpostps3110cn
dellbinpath3110
3.
4.
5.

Delete the interface program files of Selected printer type name from /usr/lib/lp/model.
Please also delete the interface program files of Selected printer name from /etc/lp/interfaces.
4.
Delete all the directories that contain the UX filters and the files in these directories created during the
installation. The following directories must be deleted.
/usr/local/dellbin3110
5.
Delete the filter description files. Delete the following files from /etc/lp/fd.
Filter description files for various printers.
dell3110cn.fd (for Dell™ Color Laser Printer 3110cn)
download3110.fd
postio3110cn.fd
posttxt3110cn.fd
6.
HP-UX
Delete the printer that was registered with the system. Use the sam command to delete the printer set
up during the installation.
# sam
1.
Delete all the directories that contain the UX filters and the files in these directories created during the
installation. The following directories must be deleted.
/usr/local/dellbin3110 (directory specified during the installation)
2.
Printing and Using the Utilities
Printing (Linux)
This section provides information on printing with the filter.
To print, specify the printer registered with /etc/printcap as the output destination.
Printing From Linux
To print to the default printer:
If the printer is registered as the default printer, the name of the printer can be shortened and
specified as shown in the following example.
% lpr filename

To print to other printers:
To print to a printer named dell3110cn, type as follows.
% lpr -Pdell3110cn filename
To select a paper tray for printing:
To select a paper tray for printing, the .dellpsdefault3110 file must be executed in advance to define
the printer which uses the desired paper tray.
To select tray 2 (optional 550-sheet feeder) for printing, execute the .dellpsdefault3110 file and define
the printer so that it feeds paper from tray 2. Specify tray2, which is the defined printer name, as
follows.
% lpr -Ptray2 filename
About /usr/local/dellbin3110/.dellpsdefault3110:
This is the file for system default settings when using various utilities via /etc/printcap. Hereinafter,
it is referred to as the default command option setting file.
Method:
To define a printer named a4d which prints on A4 with the long-edge binding feature turned on, follow the
following steps.
Procedure:
Register the printer a4d with /etc/printcap.1.
Linux (LPRng):
/etc/printcap.local or /etc/printcap
a4d:\
:bk:\
:bkf:\
:lpd_bounce=true:\
:sd=/var/spool/lpd/a4d:\
:af=/var/spool/lpd/a4d/a4d.acct:\
:lf=/var/spool/lpd/a4d/log:\
:rm=PrinterHostName:\
:rp=ps:\
:if=/usr/local/dellbin3110/dellpsif_a4d:
Log on as the root account and create the symbolic links for dellpsif_a4d of IF Filter for printing on
A4 with the long-edge binding feature turned on.
# ln -s /usr/local/dellbin3110/dellpsif /usr/local/dellbin3110/dellpsif_a4d
2.
3.

2.
Add the following descriptions to the default command option setting file that specifies the user defined
commands of the dellpsif_a4d of IF Filter.
/usr/local/dellbin3110/.dellpsdefault3110
dellpsif_a4d -IA4 -D
3.
When the printer name a4d is specified, printing can be done on A4 with the long-edge binding feature
turned on.
% lpr -Pa4d filename
4.
Printing (Solaris)
This section provides information on printing that makes use of the filter. To print from Solaris, specify the
printer registered during the installation of filters as the output destination.
NOTICE: To use the lp command, make sure the operating environment of the spooler has been set
up correctly (enabled, available) using the lpstat command (lpstat-p all). For details on the
options of the lp command and the lpstat command or how to make use of them, see the related
manuals of Solaris.
Printing From Solaris
To print to the default printer:
If the printer is registered as the default printer, the name of the printer can be shortened and
specified as shown in the following example.
% lp filename
To print to other printers:
To print to a printer named dell3110cn, type as follows.
% lp -d dell3110cn filename
NOTE: The name of the printer can be confirmed by executing lpstat -v.
To change the default printer temporarily for printing:
To change the default printer, set the printer name in the environment variable LPDEST.
To set a printer named dell3110cn as the default printer for printing, type as follows.
% setenv LPDEST dell3110cn
% lp filename

NOTE: Using this method, a default printer can be set up for each user.
NOTE: The above example describes the setup method executed when csh is used.
To select a paper tray for printing:
To select a paper tray for printing, specify the paper tray after the -y option of the lp command.
NOTE: Depending on installed options, the available paper trays are different.
To select and print to a letter size paper of the printer named dell3110cn with landscape, specify as follows.
% lp -d dell3110cn -y landscape -y letter filename
The following options can be specified by the lp command.
To print text files:
NOTE: It prints according to the length and width specified by the lpadmin command.
-y double
Sets printing to 2-column printing.
-y landscape
Rotates the image by 90° and uses the paper in the landscape orientation.
-y size=n
Sets the font size to n point.
-y outcolumn=n
This option converts text to single-byte text and sets printing to start from the nth column.
-y outline=n
Sets printing to start from the nth line.
-y font=font
Sets the font for printing single-byte alphanumeric characters. If the font specified is not
available for the printer, the default fonts are used.
NOTE: To specify a font, type the font name as-is after the -y font= option.
% lp -y font=Courier-Oblique filename
NOTE: For information on the available fonts, see the PS Fonts List.
-y margin=u:b:r:l
Specifies the margin of a page in inches. The u (upper margin), b (bottom margin), r (right
margin), and l (left margin) are positive real numbers (up to two decimal points). The default is
0.

-y ps
The input file will be processed as the PostScript file. If the file does not begin with "%!", "%!"
will be output to the beginning line. Whether the file contains "%!" will be ignored.
To print text/PostScript files:
-y DuplexBook
Enables the long-edge binding feature. When it is specified, the printing direction or position will
be adjusted and both sides of the paper printed so that the longer edge of the pages can be
bound.
-y DuplexList
Enables the short-edge binding feature. When it is specified, the printing direction or position
will be adjusted and both sides of the paper printed so that the shorter edge of the pages can
be bound.
-y tray-input
The paper tray-related parameters that can be specified by the lp command are as follows.
tray1
Feed paper from tray 1 (Standard 250-sheet tray).
tray2
Feed paper from tray 2 (Optional 550-sheet feeder).
a4
Feed paper from the tray loaded with A4 (210 x 297 mm).
a5
Feed paper from the tray loaded with A5 (148 x 210 mm).
b5
Feed paper from the tray loaded with B5 (182 x 257 mm).
letter
Feed paper from the tray loaded with Letter (8.5 x 11 inches).
folio
Feed paper from the tray loaded with Folio (8.5 x 13 inches).
legal
Feed paper from the tray loaded with Legal (8.5 x 14 inches).
executive
Feed paper from the tray loaded with Executive (7.25 x 10.5 inches).
monarch
Feed paper from the tray loaded with Monarch (3.875 x 7.5 inches).
com10
Feed paper from the tray loaded with Envelope #10 (4.125 x 9.5 inches).

dl
Feed paper from the tray loaded with DL (110 x 220 mm).
c5
Feed paper from the tray loaded with C5 (162 x 229 mm).
MxNmm
Feed paper from the tray loaded with MxNmm defined by users.
Possible range specified:
Width: 76.2 to 220.0 mm
Length: 98.0 to 355.6 mm
MxNin
Feed paper from the tray loaded with MxNinches defined by users.
Possible range specified:
Width: 3.00 to 8.66 inches
Length: 3.86 to 14.0 inches
If this option is not specified or the tray specified tray is not available, feed paper from the
default tray.
-y toner_save
Turns on the save toner mode for printing. The print result will be fainter than that of normal
printing.
-y nc=n
Specifies the number of output copies (the value of copies must be a positive integer). If this
option is not specified, 1 will be selected.
-y cl
Specifies that printing be collated. If the copies option is not specified, this option will be
ignored.
-y ps
The input file will be processed as the PostScript file. If the file does not begin with %!, %! will
be output to the beginning line. If a file contains %!, this option will be ignored.
-y msi
Specifies multipurpose feeder.
-y m=type
Specifies multipurpose feeder Paper Type.
Available multipurpose feeder Paper Types are as follows.
B
FinePaper/Bond/Plain Paper 2
BB
FinePaperBack/Bond/Plain Paper 2 - Side 2
P
Stationary/Plain/Plain Paper 1
PB
StationaryBack/Plain/Plain Paper 1 - Side 2
R

Recycled Paper
RB
RecycledPaperBack/ Recycled Paper - Side 2
H1
ThickPaper/Heavyweight 1/Covers 1
H1B
ThickPaperBack/Heavyweight 1/Covers 1 - Side 2
H2
ThickPaper2/Heavyweight 2/Covers 2
H2B
ThickPaper2Back/Heavyweight 2/Covers 2 - Side 2
OHP
Transparency
L
LabelPaper/Labels
C2
Coated/Coated 2/Coated Paper 2
C2B
Coated Back/Coated 2/Coated Paper 2- Side 2
C3
Coated Thick/Coated 3/Coated Paper 3
C3B
Coated Thick Back/Coated 3/Coated Paper 3- Side 2
E
Envelope
If this option is not specified, multipurpose feeder Paper Type for the printer can be used.
-y mfo=mode
Specifies orientation for multipurpose feeder.
Available orientations for multipurpose feeder are as follows.
le
Landscape
ler
Landscape (Rotated)
se
Portrait
ser

Portrait (Rotated)
-y po=n
Specifies alternate tray.
Available alternate trays are as follows.
0
Use printer settings
1
Display message
2
Feed from multipurpose feeder
3
Use nearest size (Adjust to fit)
4
Use larger size (Adjust to fit)
5
Use nearest size (No zoom)
6
Use larger size (No zoom)
-y st=mode
Specifies feed separators from.
Available feed separators from the following.
auto
AutoTray/Auto
1
1stTray/Tray 1 (Standard 250-sheet tray)
2
2ndTray/Tray 2 (Optional 550-sheet feeder)
off
Off
-y sp
Specifies printed separators.
-y sb
Specifies Skip Blank Pages.
-y cm=mode
Specifies output color.
Available output colors are as follows.

c
Color (CMYK)
k
Black
-y pr=mode
Specifies print mode.
Available print modes are as follows.
hs
High speed
hq
High quality
sf
Super fine
-y cc=mode
Specifies image types.
Available image types are as follows.
0
Off
1
Photo
2
sRGB
3
Standard/ Normal
4
Presentation
This option is available only for color printing and when entry data is RGB data.
-y gc=mode
Specifies RGB gamma correction.
Available RGB gamma corrections are as follows.
1.0
1.0
1.4
1.4
1.8

1.8
2.2
2.2
2.6
2.6
off
Off
This option is available only for color printing and when entry data is RGB data.
-y sc=mode
Specifies screen.
Available screens are as follows.
0
Fineness
1
Gradation
2
Auto
3
For Transparency
-y gg=mode
Specifies gray guaranteed.
Available gray guaranteed modes are as follows.
on
On
off
Off
This option is available only for color printing.
-y ct
Specifies color transformation.
This option is available only for color printing.
-y br=mode
Specifies brightness adjustment.
Available brightness adjustment option value are as follows.
+5

Bright 5
+4
Bright 4
+3
Bright 3
+2
Bright 2
+1
Bright 1
+0
Normal
-1
Dark 1
-2
Dark 2
-3
Dark 3
-4
Dark 4
-5
Dark 5
-y rgbc=mode
Specifies RGB color correction.
Available RGB color corrections are as follows.
10
Perceptual
11
Saturation
12
RelativeC
13
AbsoluteC
This option is available only for color printing and when entry data is RGB data.
-y rgbpr=mode
Specifies RGB input profile.
Available RGB input profile option value are as follows.

0
sRGB
1
AdobeRGB
This option is available only for color printing and when entry data is RGB data.
-y rgbtb=mode
Specifies RGB color temperature.
Available RGB color temperature option value are as follows.
5000
5000K
6000
6000K
9300
9300K
This option is available only for color printing and when entry data is RGB data.
-y cb=cyan-low:cyan-middle:cyan-high:magenta-low:magenta-middle:magenta-high:yellow-
low:yellow-middle:yellow high:black-low:black-middle:black-high
Specifies adjustment value for color balance of each color/density.
Available adjustment values are as follows.
+3
Dark 3
+2
Dark 2
+1
Dark 1
0
Normal
-1
Light 1
-2
Light 2
-3
Light 3
-Cb
Option value must be specified in the following order:
Cyan low density, Cyan medium density, Cyan high density, Magenta low density, Magenta
medium density, Magenta high density, Yellow low density, Yellow medium density, Yellow high

density, Black low density, Black medium density, Black high density
If no value is specified, it is treated as "0"(Normal).
For example, if you want to specify "Light 2" for Cyan medium density, "Dark 3" for Yellow high
density, and "Dark 2" for Black low density, it can be specified using either of the following:
-Cb=0:-2:0:0:0:0:0:0:+3:+2:0:0
-Cb=:-2:::::::+3:+2::
-y -hld=PrintType:UserID:Password:DocumentName
Secure Print
PrintType
store
Secure Print/Store Print
proof
Proof Print
UserID
Up to eight single-byte characters from 0x20 to 0x7E, except 0x20 " " (blank) and 0x3A":"
(colon).
Password
Up to 12 single-byte characters from 0x30 to 0x39 (numeric characters).
DocumentName
Up to 12 single-byte characters from 0x20 to 0x7E, except 0x20 " " (blank) and 0x3A":"
(colon).
Secure Print
-y hld=store:UserID:Password:DocumentName
-y hld=store:UserID:Password:
Store Print
-y hld=store:UserID::DocumentName
-y hld=store:UserID::
Proof Print
-y hld=proof:UserID::DocumentName
-y hld=proof:UserID::
-y -Jown= jobownername: Password Authentication Setting

Specifies job owner name and password for authentication.
When only job owner name is specified (-Jown=jobownername:) (no password specified),
authentication password is treated as not specified.
When only password is specified (-Jown=:password) (no job owner name specified), login
user name is used as job owner name. Entered password is used as authentication
password.
When neither of job owner name nor password is specified (-Jown=:), login user name is
used as job owner name, and authentication password is treated as not specified.
When a job owner name exceeds allowable character length, the extra characters are
ignored.
When an unacceptable character is specified for job owner name, "Unknown User" is used
as job owner name.
NOTE: Characters acceptable for job owner name are alphanumeric characters and symbols, except
for space and colon.
NOTE: Up to 32 characters are acceptable for job owner name.
When an unacceptable character is specified for password, or when a specified password is
not within the range of the allowable character length, the authentication password is
treated as not specified.
NOTE: Only numbers are acceptable for password.
NOTE: Acceptable password length is between 4 and 12 characters.
Incomplete form of -Jown option is treated as no authentication setting being made. In such
case, if authentication setting is made with the environmental variable, it is used as setting
information.
Printing (HP-UX)
This section provides information on printing from the registered logical printer during the installation.
Printing From HP-UX
To print to the default printer:
If the printer is registered as the default printer, the name of the printer can be shortened and
specified as shown in the following example.
% lp filename
To print to other printers:

To print to a printer named dell3110cn, type as follows.
% lp -d dell3110cn filename
To change the default printer temporarily for printing:
To change the default printer, set the printer name in the environment variable PRINTER.
To set a printer named dell3110cn as the default printer for printing, type as follows.
% setenv PRINTER dell3110cn
% lp filename
To print with added options:
To print with the options, specify the option of the lp command using -o as follows.
The available options are the same as txt2ps2/tiff2ps/xwd2ps2.
Depending on installed options, the available paper trays are different.
%lp -d dell3110cn -o r -o ILT filename
To print using file format:
To print text files:
% lp -d dell3110cn filename
To print XWD files:
% lp -d dell3110cn -o XWD filename
To print TIFF format files:
% lp -d dell3110cn -o TIF filename
To print PostScript files:
% lp -d dell3110cn filename
To print PostScript files as text files:
% lp -d dell3110cn -o TX filename
However, for PostScript files with options set up, such as paper selection, etc., when the same option
is specified, it will be ignored.
Authentication Printing
This section provides information on how to specify the user name used for authentication printing in
the environment variable.
Specifying the User Name

To specify the User Name for Authentication Printing:
You can specify a unique user name in the environment variable as follows.
% setenv JOWN3110U " jobownername"
You can specify the login name as the user name as follows.
% setenv JOWN3110U ""
NOTE: Up to 32 characters are acceptable for the user name. When a user name exceeds allowable
character length, the extra characters are ignored.
NOTE: If you specify the filter option when authentication printing is already specified, the filter option
has the higher priority over authentication printing.
Specifying the Password
To Specify the Password for Authentication Printing:
If you need to specify the password in authentication printing, you can specify the password in the
environment variable as follows.
% setenv JOWN3110P "password"
If you do not specify the password inexplicitly, type as follows.
% setenv JOWN3110P ""
NOTE: Acceptable password length is between 4 and 12 characters. When an unacceptable character
is specified for password, or when a specified password is not within the range of the allowable
character length, the extra characters are ignored.
NOTE: If you specify the filter option when authentication printing is already specified, the filter option
has the higher priority over authentication printing.
NOTE: If you only specify the password without specifying the user name in the environment variable,
the login name is assumed as the user name.
NOTICE: If you enter the password in the login file for automatically allocating the environment
variable when you log in, you are recommended to specify the appropriate access privilege that
prevents unauthorized users from reading the login file.
txt2ps2 (Linux/Solaris/HP-UX)
Format
/usr/local/dellbin3110/txt2ps2 [-d] [-D] [-Itray-input] [-t] [-2] [-r] [-F] [-llines] [-
wcolumns] [-ooutcolumns] [-Loutlines] [-en] [-ssize] [-E] [-ffont] [-Nc=copies] [-cl] [-ps]
[-mg=up:bottom:right:left] [-Hd=position:format:page] [-Hffont] [-MSI] [-M=type] [-Mfo=mode]
[-Pon] [-St=mode] [-Sp] [-Sb] [-Cm=mode] [-Pr=mode] [-Cc=mode] [-Gc=mode] [-Sc=mode] [-
Gg=mode] [-Cb=cyan-low:cyan-middle:cyanhigh:magenta- low:magenta-middle:magenta-high:yellow-
low;yellow-middle:yellow high:black-low:black-middle:black-high] [-

Hld=PrintType:UserID:Password:DocumentName] [-Jown= jobownername:password] [filename...]
Function
Reads text, converts it to the PostScript language program, and writes to standard output. If the filename is
not specified, the standard input will be taken as the command input.
By typing character strings in the environmental variable TXT2PS2OPTION, the input of option at the
command line can be omitted.
At the environmental variable TXT2PS2OPTION and the command line, if no option is specified, the printer will
output in 10-point font size in the portrait orientation.
At the environmental variable TXT2PS2OPTION and the command line, if the same option is specified, the one
specified at the command line will prevail.
txt2ps2 outputs the PostScript language program that adjusts the line/column according to the paper size.
For this reason, the user need not be aware of the paper size. If there is an option to specify the
line/column, automatic line feed according to the paper size will not be executed. Printing will be output
according to the line/column specified.
txt2ps2 interprets the following control codes. Other control codes/undefined codes will be converted to octal
numbers and output as-is.
LF
Line feed
FF
Form feed (modifiable by option)
TAB
8-column tab stop (modifiable by option)
BS
Backspace 1 character
Option
-d
Enables the short-edge binding feature. When it is specified, the printing direction or position will be
adjusted and both sides of the paper printed so that the shorter edge of the pages can be bound. This
option is available only when optional duplexer is installed on the printer.
-D

Enables the long-edge binding feature. When it is specified, the printing direction or position will be
adjusted and both sides of the paper printed so that the longer edge of the pages can be bound. This
option is available only when optional duplexer is installed on the printer.
-Itray-input
Specifies the paper tray. A paper tray can be selected by directly specifying a tray or by specifying a
paper size.
When a paper size is specified, the tray loaded with paper of the specified size will be found and
selected automatically.
The parameters for selecting a paper tray are as follows.
1
Feed paper from tray 1 (Standard 250-sheet tray).
2
Feed paper from tray 2 (Optional 550-sheet feeder).
A4
Feed paper from the tray loaded with A4 (210 x 297 mm).
A5
Feed paper from the tray loaded with A5 (148 x 210 mm).
B5
Feed paper from the tray loaded with B5 (182 x 257 mm).
LT
Feed paper from the tray loaded with Letter (8.5 x 11 inches).
FL
Feed paper from the tray loaded with Folio (8.5 x 13 inches).
LG
Feed paper from the tray loaded with Legal (8.5 x 14 inches).
EX
Feed paper from the tray loaded with Executive (7.25 x 10.5 inches).

MO
Feed paper from the tray loaded with Monarch (3.875 x 7.5 inches).
COM10
Feed paper from the tray loaded with Envelope #10 (4.125 x 9.5 inches).
DL
Feed paper from the tray loaded with DL (110 x 220 mm).
C5
Feed paper from the tray loaded with C5 (162 x 229 mm).
PC
Feed paper from the tray loaded with Japanese Postcard (100 x 148 mm).
Y2
Feed paper from the tray loaded with Youkei 2 (114 x 162 mm).
Y3
Feed paper from the tray loaded with Youkei 3 (98 x 148 mm).
Y4
Feed paper from the tray loaded with Youkei 4 (105 x 235 mm).
YT3
Feed paper from the tray loaded with Youchoukei 3 (120 x 235 mm).
T3
Feed paper from the tray loaded with Choukei 3 (120 x 235 mm).
MxNmm
Feed paper from the tray loaded with MxNmm defined by users.
Possible range specified:
Width: 76.2 to 220.0 mm
Length: 98.0 to 355.6 mm
MxNin
Feed paper from the tray loaded with MxNinches defined by users.
Possible range specified:
Width: 3.00 to 8.66 inches
Length: 3.86 to 14.0 inches
If this option is not specified or the tray specified is not available, feed paper from the default tray.
-t

Turns on the save toner mode for printing. The print result will be fainter than that of normal printing.
In some cases, this option will be ignored.
-2
Sets printing to 2-column printing.
-r
Rotates the image by 90° and uses the paper in the landscape orientation.
-F
Ignores the form feed code (FF).
-llines
Specifies the number of lines per page.
-wcolumns
Specifies the number of columns per line.
-ooutcolumns
Converts print data to single-byte text and sets printing to start from outcolumns.
-Loutlines
Prints text from the outline columns.
-en
Expands horizontal tabs to n columns (space). The default is 8.
-ssize
Specifies the font size as point size. The default is 10.
-E
This function turns on the image enhancement function. For models without the image enhancement
mechanism, this option will be ignored.
-ffont

Sets the font.
NOTE: The available fonts are limited to the font in the printer. For more information, see
"Understanding Fonts."
-Nc=copies
Specifies the number of output copies (the value of copies must be a positive integer).
-cl
Specifies that printing be collated. If the copies option is not specified, this option will be ignored.
-ps
The input file will be processed as the PostScript file. If the file does not begin with %!, %! will be
output to the beginning line. If a file contains %!, it will be processed in the same way as dellpsif.
-mg=up:bottom:right:left
Specifies the margin of a page in inches. The upper margin, bottom margin, right margin, and left
margin are positive real numbers (up to two decimal points). The default is 0.
-mg=0:0:0:3
Sets the left margin to 3 inches.
-mg=3:3:0:5
Sets the upper margin to 3 inches; bottom margin, 3 inches; and left margin, 5 inches. If the
margin is 0, it can be omitted.
-mg=:::3
Sets the left margin to 3 inches.
-Hd=position:format:page
Specifies the position that the user information of the header or footer is output at.
position specifies output position. But this option is available only for converting text files.
ul
Output on the upper left corner of the paper.
ur
Output on the upper right corner of the paper.
dl
Output on the lower left corner of the paper.

dr
Output on the lower right corner of the paper.
format specifies the contents and the order to output. This option is omissible.
If this option is omitted, uh is specified as the default value.
u
User name
h
Host name
t
Date and time
If the output contents are specified as tuh, it is output as follows.
Date and Time User: username Host: hostname
page specifies the page to output. This option is omissible.
f
Output the top page only.
(default in case of PostScriptfiles conversion)
a
Output all pages.
(default in case of Text files conversion)
Specify these options as follows.
In the case that convert text file, output the host name following the user name on the upper right
corner of the paper, output all pages.
(User name, Host name, all page output are default)
-Hd=ur
-Hd=ur:uh
-Hd=ur:uh:a
In the case that convert PostScript file, output the host name following the date and time on the lower
left corner of the paper, output all pages (a option value is necessary because output the top page
only is default when PostScript file is converted.)
-Hd=dl:th:a
NOTICE: If the paper size is not specified, it outputs the header and footer at the position of A4 size
by default. If the paper size is specified by lp command, the output position of the header or footer is
not changed from the position of the paper size specified by txt2ps2. Specify the paper size at the
same time when the header and footer option is used. Sometimes all pages are not printed despite
specifying all page output when PostScript file conversion is specified. In such cases, specify output
the top page only. By using TZ environmental variable, specify time zone (GMT etc.).

-Hffont
Specify the font to print the header and footer. European fonts the same as half size alphanumeric
fonts can be specified. Helvetica is specified as default. If the wrong font is specified, the default
European font of the printer can be used. If the header/footer output option is specified, the font
specification for the header/footer is ignored.
-MSI
Specifies multipurpose feeder.
-M=type
Specifies multipurpose feeder Paper Type.
Available multipurpose feeder Paper Types are as follows.
B
FinePaper/Bond/Plain Paper 2
BB
FinePaperBack/Bond/Plain Paper 2- Side 2
P
Stationary/Plain/Plain Paper 1
PB
StationaryBack/Plain/Plain Paper 1 - Side 2
R
Recycled Paper
RB
RecycledPaperBack/ Recycled Paper - Side 2
H1
ThickPaper/Heavyweight 1/Covers 1
H1B
ThickPaperBack/Heavyweight 1/Covers 1 - Side 2
H2
ThickPaper2/Heavyweight 2/Covers 2
H2B
ThickPaper2Back/Heavyweight 2/Covers 2 - Side 2

OHP
Transparency
L
LabelPaper/Labels
C2
Coated/Coated 2/Coated Paper 2
C2B
Coated Back/Coated 2/Coated Paper 2- Side 2
C3
Coated Thick/Coated 3/Coated Paper 3
C3B
Coated Thick Back/Coated 3/Coated Paper 3- Side 2
JC
JapaneseCoatingPaper/Japanese Coated/Japanese Coated Paper
JCB
JapaneseCoatingPaperBack/Japanese Coated/Japanese Coated Paper - Side 2
PC
JapanesePostcard/Japanese Postcard
PCB
JapanesePostcardBack/Japanese Postcard/Japanese Postcard - Side 2
E
Envelope
If this option is not specified, multipurpose feeder Paper Type of the printer can be used.
-Mfo=mode
Specifies orientation for multipurpose feeder.
Available orientations for multipurpose feeder are as follows.
le
Landscape
ler

Landscape (Rotated)
se
Portrait
ser
Portrait (Rotated)
-Pon
Specifies alternate tray.
Available alternate trays are as follows.
0
Use printer settings
1
Display message
2
Feed from multipurpose feeder
3
Use nearest size (Adjust to fit)
4
Use larger size (Adjust to fit)
5
Use nearest size (No zoom)
6
Use larger size (No zoom)
-St=mode
Specifies feed separators from.
Available feed separators froms are as follows.
auto
AutoTray/Auto
1
1stTray/Tray 1 (Standard 250-sheet tray)

2
2ndTray/Tray 2 (Optional 550-sheet feeder)
off
Off
-Sp
Specifies printed separators.
Available only when the paper tray for separators is specified.
-Sb
Specifies Skip Blank Pages.
-Cm=mode
Specifies output color.
Available output colors are as follows.
c
Color (CMYK)
k
Black
-Pr=mode
Specifies print mode.
Available print modes are as follows.
hs
High Speed
hq
High Quality
-Cc=mode
Specifies RGB Color Correction.
Available RGB Color Corrections are as follows.
0
Off
1

Photo
2
sRGB
3
Standard/ Normal
4
Presentation
This option is available only for color printing and when entry data is RGB data.
-Gc=mode
Specifies RGB gamma correction.
Available RGB gamma corrections are as follows.
1.0
1.0
1.4
1.4
1.8
1.8
2.2
2.2
2.6
2.6
off
Off
This option is available only for color printing and when entry data is RGB data.
-Sc=mode
Specifies screen.
Available screens are as follows.
0
Fineness

1
Standard
2
Auto
3
Gradation
-Gg=mode
Specifies gray guaranteed.
Available gray guaranteed options are as follows.
on
On
off
Off
This option is available only for color printing.
-Ct
Specifies color transformation.
This option is available only for color printing.
-Br=mode
Specifies brightness adjustment.
Available brightness adjustment option value are as follows.
+5
Bright 5
+4
Bright 4
+3
Bright 3
+2
Bright 2
+1

Bright 1
+0
Normal
-1
Dark 1
-2
Dark 2
-3
Dark 3
-4
Dark 4
-5
Dark 5
-RGBc=mode
Specifies RGB color correction.
Available RGB color corrections are as follows.
10
Perceptual
11
Saturation
12
RelativeC
13
AbsoluteC
This option is available only for color printing and when entry data is RGB data.
-RGBPr=mode
Specifies RGB input profile.
Available RGB input profile option value are as follows.

0
sRGB
1
AdobeRGB
This option is available only for color printing and when entry data is RGB data.
-RGBTp=mode
Specifies RGB color temperature.
Available RGB color temperature option value are as follows.
5000
5000K
6000
6000K
9300
9300K
This option is available only for color printing and when entry data is RGB data.
-Cb=cyan-low:cyan-middle:cyan-high:magenta-low:magenta-middle:magenta-high:yellow-
low:yellow-middle:yellow high:black-low:black-middle:black-high
Specifies adjustment value for color balance of each color/density.
Available adjustment values are as follows.
+3
Dark 3
+2
Dark 2
+1
Dark 1
0
Normal
-1
Light 1

-2
Light 2
-3
Light 3
-Cb
Option value must be specified in the following order:
Cyan low density, Cyan medium density, Cyan high density, Magenta low density, Magenta
medium density, Magenta high density, Yellow low density, Yellow medium density, Yellow high
density, Black low density, Black medium density, Black high density
If no value is specified, it is treated as "0"(Normal).
For example, if you want to specify "Light 2" for Cyan medium density, "Dark 3" for Yellow high
density, and "Dark 2" for Black low density, it can be specified using either of the following:
-Cb=0:-2:0:0:0:0:0:0:+3:+2:0:0
-Cb=:-2:::::::+3:+2::
-Hld=PrintType:UserID:Password:DocumentName
Secure Print
PrintType
store
Secure Print/Store Print
proof
Proof Print
UserID
Up to eight single-byte characters from 0x20 to 0x7E, except 0x20 " " (blank) and 0x3A":"
(colon).
Password
Up to 12 single-byte characters from 0x30 to 0x39 (numeric characters).
DocumentName
Up to 12 single-byte characters from 0x20 to 0x7E, except 0x20 " " (blank) and 0x3A ":"
(colon).
Secure Print
-Hld=store:UserID:Password:DocumentName

-Hld=store:UserID:Password:
Store Print
-Hld=store:UserID::DocumentName
-Hld=store:UserID::
Proof Print
-Hld=proof:UserID::DocumentName
-Hld=proof:UserID::
NOTICE: Make sure you specify Secure Print only when you directly print data to a printer. Secure
Print may not be available if you specify it when data need to be printed through another server or
data need to be handled by another program such as PostScript files. Collate is automatically
specified when you specify Proof Print.
-Jown= jobownername: Password Authentication Setting
Specifies job owner name and password for authentication.
When only job owner name is specified (-Jown=jobownername:) (no password specified),
authentication password is treated as not specified.
When only password is specified (-Jown=:password) (no job owner name specified), login
user name is used as job owner name. Entered password is used as authentication
password.
When neither of job owner name nor password is specified (-Jown=:), login user name is
used as job owner name, and authentication password is treated as not specified.
When a job owner name exceeds allowable character length, the extra characters are
ignored.
When an unacceptable character is specified for job owner name, "Unknown User" is used
as job owner name.
NOTE: Characters acceptable for job owner name are alphanumeric characters and symbols, except
for space and colon.
NOTE: Up to 32 characters are acceptable for job owner name.
When an unacceptable character is specified for password, or when a specified password is
not within the range of the allowable character length, the authentication password is
treated as not specified.
NOTE: Only numbers are acceptable for password.
NOTE: Acceptable password length is between 4 and 12 characters.
Incomplete form of -Jown option is treated as no authentication setting being made. In such case, if
authentication setting is made with the environmental variable, it is used as setting information.

Example
To convert the program list of the file.txt file into the PostScript language program that sets the paper to
the landscape orientation and prints in the 2-up mode, type as follows:
% txt2ps2 -r -2 file.txt | lpr (for Linux)
% txt2ps2 -r -2 file.txt | lp (for Solaris/HP-UX)
To convert file.txt to the PostScript language program and output it to the file.ps file, type as follows:
% txt2ps2 file.txt > file.ps
% lpr file.ps (for Linux)
% lp file.ps (for Solaris/HP-UX)
To convert the output result of the command into the PostScript language program using txt2ps2 and print it
to the printer, type as follows:
% ls -alF | txt2ps2 | lpr (for Linux)
% ls -alF | txt2ps2 | lp (for Solaris/HP-UX)
Environmental Variable
TXT2PS2OPTION
Optional settings based on the environmental variable. To output in the 2-up mode, 8 points and the
landscape orientation, type as follows:
% setenv TXT2PS2OPTION "-2 -s8 -r"
To use the same options as those of the dellpsif filter specified by printcap, type as follows:
% setenv TXT2PS2OPTION "<dellpsif>"
File
/usr/local/dellbin3110/.dellpsdefault3110
This is the default command option setting file for individual users.
Important
When the same option is specified twice, the later setting will prevail. As TXT2PS2OPTION is analyzed
before the option of the command line, it is possible to temporarily modify the options already set in
TXT2PS2OPTION by typing at the command line.
The comment description (%%page:m n) of the page number cannot be output to the PostScript
program file which is output by the default option of txt2ps2. Thus, when the output of txt2ps2 is to be
taken as the output of another application (psrev of TRANSCRIPT, etc.), add the page number
description by inserting the line command (-Ilines).

If a BS code is found at the beginning of a line, the print position of the next character will be located
at the left of the beginning of the line.
When there are multiple tab codes in one line, the tab position may be off as a result of automatic line
feed. In such case, use the -I or -w option.
The number of columns specified by the -w option is not the actual number of printed characters. The
actual number of single-byte characters to be printed is derived by deducting the output column
position (outcolumns) specified by the o option from the number of columns specified by the -w option.
The -mg option cannot be specified when -w, -l, -o, and -L option are specified.
The start positions of margin of the margin command (-mg=u:b:r:l) are not set against the edge of
the paper. The margins are set against the printable area of the paper allowed by the printer.
Use the -ps option only when a PostScript file that contains no %! at the beginning of the file is used as
the PostScript file. If a normal text file is input, it will not function correctly.
In HP-UX, txt2ps2 considers files written by PostScript that contain %! at the beginning of the file as
the PostScript files. To print PostScript files as text files, specify the TX option. With this option,
PostScript files will be processed as text files.
sunras2ps2 (Solaris)
Format
/usr/local/dellbin3110/sunras2ps2 [-d] [-D] [-Itray-input] [-t] [-r] [-n] [-l=left,bottom]
[-s=width,height] [-S=width] [-E] [-Nc=copies] [-Cl] [-Hd=position: format] [-Hffont] [-MSI]
[-M=type] [-Mfo=mode] [-Pon] [-St=mode] [-Sp] [-Sb] [-Cm=mode] [-Pr=mode] [-Cc=mode] [-
Gc=mode] [-Sc=mode] [-Gg=mode] [-Ct] [-Br= mode] [-RGBc= mode] [-RGBPr= mode] [-RGBTp= mode]
[-Cb=cyan-low:cyan-middle:cyan-high:magentalow:magenta-middle:magenta-high:yellow-
low;yellow-middle:yellow high:black-low:black-middle:black-high] [-
Hld=PrintType:UserID:Password:DocumentName] [-Jown= jobownername:password] [filename...]
Function
Reads SunRaster data, converts it to the PostScript language program and writes to standard output. If the
filename is not specified, the standard input will be taken as the command input. SunRaster files with a pixel
depth of 1, 8, 24, and 32 bits can be specified.
sunran2ps2 takes filename as having been created in 72dpi and calculates the output size. Thus, to convert
SunRaster files created in other resolutions, specify the size option (-s, -S) explicitly.
Option
-d
Enables the short-edge binding feature. When it is specified, the printing direction or position will be
adjusted and both sides of the paper printed so that the shorter edge of the pages can be bound. This
option is available only when the optional duplexer is installed on the printer.

-D
Enables the long-edge binding feature. When it is specified, the printing direction or position will be
adjusted and both sides of the paper printed so that the longer edge of the pages can be bound. This
option is available only when the optional duplexer is installed on the printer.
-Itray-input
Specifies the paper tray.
A paper tray can be selected by directly specifying a tray or by specifying a paper size.
When a paper size is specified, the tray loaded with paper of the specified size will be found and
selected automatically.
The parameters for selecting a paper tray are as follows.
1
Feed paper from tray 1 (Standard 250-sheet tray).
2
Feed paper from tray 2 (Optional 550-sheet feeder).
A4
Feed paper from the tray loaded with A4 (210 x 297 mm).
A5
Feed paper from the tray loaded with A5 (148 x 210 mm).
B5
Feed paper from the tray loaded with B5 (182 x 257 mm).
LT
Feed paper from the tray loaded with Letter (8.5 x 11 inches).

FL
Feed paper from the tray loaded with Folio (8.5 x 13 inches).
LG
Feed paper from the tray loaded with Legal (8.5 x 14 inches).
EX
Feed paper from the tray loaded with Executive (7.25 x 10.5 inches).
MO
Feed paper from the tray loaded with Monarch (3.875 x 7.5 inches).
COM10
Feed paper from the tray loaded with Envelope #10 (4.125 x 9.5 inches).
DL
Feed paper from the tray loaded with DL (110 x 220 mm).
C5
Feed paper from the tray loaded with C5 (162 x 229 mm).
PC
Feed paper from the tray loaded with Japanese Postcard (100 x 148 mm).
Y2
Feed paper from the tray loaded with Youkei 2 (114 x 162 mm).
Y3
Feed paper from the tray loaded with Youkei 3 (98 x 148 mm).
Y4
Feed paper from the tray loaded with Youkei 4 (105 x 235 mm).
YT3
Feed paper from the tray loaded with Youchoukei 3 (120 x 235 mm).
T3
Feed paper from the tray loaded with Choukei 3 (120 x 235 mm).
MxNmm
Feed paper from the tray loaded with MxNmm defined by users.
Possible range specified:
Width: 76.2 to 220.0 mm

Length: 98.0 to 355.6 mm
MxNin
Feed paper from the tray loaded with MxN inches defined by users.
Possible range specified:
Width: 3.00 to 8.66 inches
Length: 3.86 to 14.0 inches
If this option is not specified or the tray specified is not available, feed paper from the default tray.
-t
Turns on the save toner mode for printing. The print result will be fainter than that of normal printing.
In some cases, this option will be ignored.
-r
Rotates the image by 90° and uses the paper in the landscape orientation.
-n
Disables the addition of the showpage. It is used when files converted to the PostScript language
program are merged with files created with other applications.
-l=left,bottom
Specifies the print position. Printing will be executed from the left and bottom of the page. The default
is 0.25 inches for both left and bottom.
-s=width,height
Specifies the output size. Printing will be executed with the width and height in inches.
-S=width
Sets the width of the output size in inches. The height will be calculated automatically according to the
width.
-E
This function turns on the image enhancement function. In some cases, this option will be ignored.
-Nc=copies
Specifies the number of output copies (the value of copies must be a positive integer).

-Cl
Specifies that printing be collated. If the copies option is not specified, this option will be ignored.
-Hd=position:format
Specifies the position to be output the user information as the header or footer.
position specifies output position. But this option is available only for converting text files.
ul
Output on the upper left corner of the paper.
ur
Output on the upper right corner of the paper.
dl
Output on the lower left corner of the paper.
dr
Output on the lower right corner of the paper.
format specifies the contents and the order to output. This option is omissible.
If this option is omitted, uh is specified as the default value.
u
User name
h
Host name
t
Date and time
If the output contents are specified as tuh, it is output as follows.
Date and Time User: username Host: hostname.
Specify these options as follows.
In the case that convert text file, output the host name following the user name on the upper right
corner of the paper, output all pages.
(User name, Host name, all page output are default)
-Hd=ur
-Hd=ur:uh
-Hffont
Specify the font to print the header and footer. European fonts the same as half size alphanumeric
fonts can be specified. Helvetica is specified as default.
If the wrong font is specified, default European font of the printer can be used.
If header/footer output option is specified, the font specification of header/footer is ignored.

-MSI
Specifies multipurpose feeder.
-M=type
Specifies multipurpose feeder Paper Type.
Available multipurpose feeder Paper Types are as follows.
B
FinePaper/Bond/Plain Paper 2
BB
FinePaperBack/Bond/Plain Paper 2 - Side 2
P
Stationary/Plain/Plain Paper 1
PB
StationaryBack/Plain/Plain Paper 1 - Side 2
R
Recycled Paper
RB
RecycledPaperBack/ Recycled Paper - Side 2
H1
ThickPaper/Heavyweight 1/Covers 1
H1B
ThickPaperBack/Heavyweight 1/Covers 1 - Side 2
H2
ThickPaper2/Heavyweight 2/Covers 2
H2B
ThickPaper2Back/Heavyweight 2/Covers 2 - Side 2
OHP
Transparency
L
LabelPaper/Labels

C2
Coated/Coated 2/Coated Paper 2
C2B
Coated Back/Coated 2/Coated Paper 2- Side 2
C3
Coated Thick/Coated 3/Coated Paper 3
C3B
Coated Thick Back/Coated 3/Coated Paper 3- Side 2
JC
JapaneseCoatingPaper/Japanese Coated/Japanese Coated Paper
JCB
JapaneseCoatingPaperBack/Japanese Coated/Japanese Coated Paper - Side 2
PC
JapanesePostcard/Japanese Postcard
PCB
JapanesePostcardBack/Japanese Postcard/Japanese Postcard - Side 2
E
Envelope
If this option is not specified, multipurpose feeder Paper Type of the printer can be used.
-Mfo=mode
Specifies orientation for multipurpose feeder.
Available orientations for multipurpose feeder are as follows.
le
Landscape
ler
Landscape (Rotated)
se
Portrait
ser

Portrait (Rotated)
-Pon
Specifies alternate tray.
Available alternate trays are as follows.
0
Use printer settings
1
Display message
2
Feed from multipurpose feeder
3
Use nearest size (Adjust to fit)
4
Use larger size (Adjust to fit)
5
Use nearest size (No zoom)
6
Use larger size (No zoom)
-St=mode
Specifies feed separators from.
Available feed separators from the following.
auto
AutoTray/Auto
1
1stTray/Tray 1 (Standard 250-sheet tray)
2
2ndTray/Tray 2 (Optional 550-sheet feeder)
off
Off

-Sp
Specifies printed separators.
Available only when the paper tray for separators is specified.
-Sb
Specifies Skip Blank Pages.
-Cm=mode
Specifies output color.
Available output colors are as follows.
c
Color (CMYK)
k
Black
-Pr=mode
Specifies print mode.
Available print modes are as follows.
hs
High speed
hq
High quality
sf
Super fine
-Cc=mode
Specifies image types.
Available image types are as follows.
0
Off
1
Photo
2

sRGB
3
Standard/ Normal
4
Presentation
This option is available only for color printing and when entry data is RGB data.
-Gc=mode
Specifies RGB gamma correction.
Available RGB gamma corrections are as follows.
1.0
1.0
1.4
1.4
1.8
1.8
2.2
2.2
2.6
2.6
off
Off
This option is available only for color printing and when entry data is RGB data.
-Sc=mode
Specifies screen.
Available screens are as follows.
0
Fineness
1
Gradation

2
Auto
3
For Transparency
-Gg=mode
Specifies gray guaranteed.
Available gray guaranteed options are as follows.
on
On
off
Off
This option is available only for color printing.
-Ct
Specifies color transformation.
This option is available only for color printing.
-Br=mode
Specifies brightness adjustment.
Available brightness adjustment option value are as follows.
+5
Bright 5
+4
Bright 4
+3
Bright 3
+2
Bright 2
+1
Bright 1

+0
Normal
-1
Dark 1
-2
Dark 2
-3
Dark 3
-4
Dark 4
-5
Dark 5
-RGBc=mode
Specifies RGB color correction.
Available RGB color corrections are as follows.
10
Perceptual
11
Saturation
12
RelativeC
13
AbsoluteC
This option is available only for color printing and when entry data is RGB data.
-RGBPr=mode
Specifies RGB input profile.
Available RGB input profile option value are as follows.
0

sRGB
1
AdobeRGB
This option is available only for color printing and when entry data is RGB data.
-RGBTp=mode
Specifies RGB color temperature.
Available RGB color temperature option value are as follows.
5000
5000K
6000
6000K
9300
9300K
This option is available only for color printing and when entry data is RGB data.
-Cb=cyan-low:cyan-middle:cyan-high:magenta-low:magenta-middle:magenta-high:yellow-
low:yellow-middle:yellow high:black-low:black-middle:black-high
Specifies adjustment value for color balance of each color/density.
Available adjustment values are as follows.
+3
Dark 3
+2
Dark 2
+1
Dark 1
0
Normal
-1
Light 1
-2

Light 2
-3
Light 3
-Cb
Option value must be specified in the following order:
Cyan low density, Cyan medium density, Cyan high density, Magenta low density, Magenta
medium density, Magenta high density, Yellow low density, Yellow medium density, Yellow high
density, Black low density, Black medium density, Black high density
If no value is specified, it is treated as "0"(Normal).
For example, if you want to specify "Light 2" for Cyan medium density, "Dark 3" for Yellow high
density, and "Dark 2" for Black low density, it can be specified using either of the following:
-Cb=0:-2:0:0:0:0:0:0:+3:+2:0:0
-Cb=:-2:::::::+3:+2::
-Hld=PrintType:UserID:Password:DocumentName
Secure Print
PrintType
store
Secure Print/Store Print
proof
Proof Print
UserID
Up to eight single-byte characters from 0x20 to 0x7E, except 0x20 " " (blank) and 0x3A":"
(colon).
Password
Up to 12 single-byte characters from 0x30 to 0x39 (numeric characters).
DocumentName
Up to 12 single-byte characters from 0x20 to 0x7E, except 0x20 " " (blank) and 0x3A ":"
(colon).
Secure Print
-Hld=store:UserID:Password:DocumentName
-Hld=store:UserID:Password:

Store Print
-Hld=store:UserID::DocumentName
-Hld=store:UserID::
Proof Print
-Hld=proof:UserID::DocumentName
-Hld=proof:UserID::
NOTICE: Make sure you specify Secure Print only when you directly print data to a printer. Secure
Print may not be available if you specify it when data need to be printed through another server or
data need to be handled by another program such as PostScript files. Collate is automatically
specified when you specify Proof Print.
-Jown= jobownername: Password Authentication Setting
Specifies job owner name and password for authentication.
When only job owner name is specified (-Jown=jobownername:) (no password specified),
authentication password is treated as not specified.
When only password is specified (-Jown=:password) (no job owner name specified), login
user name is used as job owner name. Entered password is used as authentication
password.
When neither of job owner name nor password is specified (-Jown=:), login user name is
used as job owner name, and authentication password is treated as not specified.
When a job owner name exceeds allowable character length, the extra characters are
ignored.
When an unacceptable character is specified for job owner name, "Unknown User" is used
as job owner name.
NOTE: Characters acceptable for job owner name are alphanumeric characters and symbols, except
for space and colon.
NOTE: Up to 32 characters are acceptable for job owner name.
When an unacceptable character is specified for password, or when a specified password is
not within the range of the allowable character length, the authentication password is
treated as not specified.
NOTE: Only numbers are acceptable for password.
NOTE: Acceptable password length is between 4 and 12 characters.
Incomplete form of -Jown option is treated as no authentication setting being made. In such
case, if authentication setting is made with the environmental variable, it is used as setting
information.

Example
To output the displayed screen image to a file using the snapshot command and convert the file into the
PostScript language program using the sunras2ps2 command, type as follows.
% sunras2ps2 file.rs > file.ps
To output the displayed screen image to a file using the snapshot command, convert the file into the
PostScript language program using the sunras2ps2 command and output it to a printer, type as follows.
% sunras2ps2 file.rs | lp
Important
When -s and -S are specified at the same time or when the same option is specified twice, the later
setting will prevail.
If the output size option (-s, -S) is not specified, scaling will be executed taking one pixel of the raster
data as one pixel of the printer.
If the print position option specifies a point beyond the printable area of the printer, data beyond the
printable area will not be printed.
tiff2ps2 (Linux/Solaris/HP-UX)
Format
/usr/local/dellbin3110/tiff2ps2 [-d] [-D] [-Itray-input] [-t] [-r] [-n] [-l=left,bottom] [-
s=width,height] [-S=width] [-E] [-Nc=copies] [-Cl] [-Hd=position:format] [-Hffont] [-MSI] [-
M=type] [-Mfo=mode] [-Pon] [-St=mode] [-Sp] [-Sb] [-Cm=mode] [-Pr=mode] [-Cc=mode] [-
Gc=mode] [-Sc=mode] [-Gg=mode] [-Ct] [-Br= mode] [-RGBc= mode] [-RGBPr= mode] [-RGBTp= mode]
[-Cb=cyan-low:cyan-middle:cyanhigh:magenta-low:magenta-middle:magenta-high:yellow-
low;yellow-middle:yellow high:black-low:black-middle:black-high] [-
Hld=PrintType:UserID:Password:DocumentName] [-Jown= jobownername:password] [filename...]
Function
Reads TIFF data, converts it to the PostScript language program and writes to standard output. If the
filename is not specified, the standard input will be taken as the command input. TIFF files with a pixel depth
of 1, 4, 8, 24, and 32 bits can be specified.
There are four types of supported compression formats.
Huffman compression (CCITT Group 3 transformed Huffman run length encoding)
Fax-CCITT3 compression (facsimile-compatible CCITT Group 3)
PackBits compression
Non-compression
Even in the above compression format, the TIFF file that has multiple images in one file is not supported.
tiff2ps2 takes filename as having been created in 72 dpi and calculates the output size. Thus, to convert TIFF
files created in other resolutions, specify the size option (-s, -S) explicitly for conversion.

Option
-d
Enables the short-edge binding feature. When it is specified, the printing direction or position will be
adjusted and both sides of the paper printed so that the shorter edge of the pages can be bound. This
option is available only when the optional duplexer is installed on the printer.
-D
Enables the long-edge binding feature. When it is specified, the printing direction or position will be
adjusted and both sides of the paper printed so that the longer edge of the pages can be bound. This
option is available only when the optional duplexer is installed on the printer.
-Itray-input
Specifies the paper tray.
A paper tray can be selected by directly specifying a tray or by specifying a paper size.
When a paper size is specified, the tray loaded with paper of the specified size will be found and
selected automatically.
The parameters for selecting a paper tray are as follows.
1
Feed paper from tray 1 (Standard 250-sheet tray).
2
Feed paper from tray 2 (Optional 550-sheet feeder).
A4
Feed paper from the tray loaded with A4 (210 x 297 mm).
A5

Feed paper from the tray loaded with A5 (148 x 210 mm).
B5
Feed paper from the tray loaded with B5 (182 x 257 mm).
LT
Feed paper from the tray loaded with Letter (8.5 x 11 inches).
FL
Feed paper from the tray loaded with Folio (8.5 x 13 inches).
LG
Feed paper from the tray loaded with Legal (8.5 x 14 inches).
EX
Feed paper from the tray loaded with Executive (7.25 x 10.5 inches).
MO
Feed paper from the tray loaded with Monarch (3.875 x 7.5 inches).
COM10
Feed paper from the tray loaded with Envelope #10 (4.125 x 9.5 inches).
DL
Feed paper from the tray loaded with DL (110 x 220 mm).
C5
Feed paper from the tray loaded with C5 (162 x 229 mm).
PC
Feed paper from the tray loaded with Japanese Postcard (100 x 148 mm).
Y2
Feed paper from the tray loaded with Youkei 2 (114 x 162 mm).
Y3
Feed paper from the tray loaded with Youkei 3 (98 x 148 mm).
Y4
Feed paper from the tray loaded with Youkei 4 (105 x 235 mm).
YT3
Feed paper from the tray loaded with Youchoukei 3 (120 x 235 mm).

T3
Feed paper from the tray loaded with Choukei 3 (120 x 235 mm).
MxNmm
Feed paper from the tray loaded with MxNmm defined by users
Possible range specified:
Width: 76.2 to 220.0 mm
Length: 98.0 to 355.6 mm
MxNin
Feed paper from the tray loaded with MxNinches defined by users
Possible range specified:
Width: 3.00 to 8.66 inches
Length: 3.86 to 14.0 inches
If this option is not specified or the tray specified is not available, feed paper from the default tray.
-t
Turns on the save toner mode for printing. The print result will be fainter than that of normal printing.
In some cases, this option will be ignored.
-r
Rotates the image by 90° and uses the paper in the landscape orientation.
-n
Disables the addition of the showpage. It is used when files converted to the PostScript language
program are merged with files created with other applications.
-l=left,bottom
Specifies the print position. Printing will be executed from the left and bottom of the page. The default
is 0.25 inches for both left and bottom.
-s=width,height
Specifies the output size. Printing will be executed with the width and height in inches.
-S=width
Sets the width of the output size in inches. The height will be calculated automatically according to the
width.
-E

This function turns on the image enhancement function. In some cases, this option will be ignored.
-Nc=copies
Specifies the number of output copies (the value of copies must be a positive integer).
-Cl
Specifies that printing be collated. If the copies option is not specified, this option will be ignored.
-Hd=position:format
Specifies the position to be output the user information as the header or footer.
position specifies output position. But this option is available only for converting text files.
ul
Output on the upper left corner of the paper.
ur
Output on the upper right corner of the paper.
dl
Output on the lower left corner of the paper.
dr
Output on the lower right corner of the paper.
format specifies the contents and the order to output. This option is omissible.
If this option is omitted, uh is specified as the default value.
u
User name
h
Host name
t
Date and time
If the output contents are specified as tuh, it is output as follows.
Date and Time User: username Host: hostname.
Specify these options as follows.
In the case that convert text file, output the host name following the user name on the upper right
corner of the paper, output all pages.
(User name, Host name, all page output are default)
-Hd=ur
-Hd=ur:uh

-Hffont
Specify the font to print header and footer. European fonts the same as half size alphanumeric fonts
can be specified. Helvetica is specified as default.
If the wrong font is specified, default European font of the printer can be used.
If header/footer output option is specified, the font specification of header/footer is ignored.
-MSI
Specifies multipurpose feeder.
-M=type
Specifies multipurpose feeder Paper Type.
Available multipurpose feeder Paper Types are as follows.
B
FinePaper/Bond/Plain Paper 2
BB
FinePaperBack/Bond/Plain Paper 2 - Side 2
P
Stationary/Plain/Plain Paper 1
PB
StationaryBack/Plain/Plain Paper 1 - Side 2
R
Recycled Paper
RB
RecycledPaperBack/ Recycled Paper - Side 2
H1
ThickPaper/Heavyweight 1/Covers 1
H1B
ThickPaperBack/Heavyweight 1/Covers 1 - Side 2
H2
ThickPaper2/Heavyweight 2/Covers 2
H2B
ThickPaper2Back/Heavyweight 2/Covers 2 - Side 2

OHP
Transparency
L
LabelPaper/Labels
C2
Coated/Coated 2/Coated Paper 2
C2B
Coated Back/Coated 2/Coated Paper 2- Side 2
C3
Coated Thick/Coated 3/Coated Paper 3
C3B
Coated Thick Back/Coated 3/Coated Paper 3- Side 2
JC
JapaneseCoatingPaper/Japanese Coated/Japanese Coated Paper
JCB
JapaneseCoatingPaperBack/Japanese Coated/Japanese Coated Paper - Side 2
PC
JapanesePostcard/Japanese Postcard
PCB
JapanesePostcardBack/Japanese Postcard/Japanese Postcard - Side 2
E
Envelope
If this option is not specified, multipurpose feeder Paper Type of the printer can be used.
-Mfo=mode
Specifies orientation for multipurpose feeder.
Available orientations for multipurpose feeder are as follows.
le
Landscape
ler

Landscape (Rotated)
se
Portrait
ser
Portrait (Rotated)
-Pon
Specifies alternate tray.
Available alternate trays are follows.
0
Use printer settings
1
Display message
2
Feed from multipurpose feeder
3
Use nearest size (Adjust to fit)
4
Use larger size (Adjust to fit)
5
Use nearest size (No zoom)
6
Use larger size (No zoom)
-St=mode
Specifies feed separators from.
Available feed separators from the following.
auto
AutoTray/Auto
1
1stTray/Tray 1 (Standard 250-sheet tray)

2
2ndTray/Tray 2 (Optional 550-sheet feeder)
off
Off
-Sp
Specifies printed separators.
Available only when the paper tray for separators is specified.
-Sb
Specifies Skip Blank Pages.
-Cm=mode
Specifies output color.
Available output colors are as follows.
c
Color (CMYK)
k
Black
-Pr=mode
Specifies print mode.
Available print modes are as follows.
hs
High speed
hq
High quality
sf
Super fine
-Cc=mode
Specifies image types.
Available image types are as follows.
0

Off
1
Photo
2
sRGB
3
Standard/ Normal
4
Presentation
This option is available only for color printing and when entry data is RGB data.
-Gc=mode
Specifies RGB gamma correction.
Available RGB gamma corrections are as follows.
1.0
1.0
1.4
1.4
1.8
1.8
2.2
2.2
2.6
2.6
off
Off
This option is available only for color printing and when entry data is RGB data.
-Sc=mode
Specifies screen.
Available screens are as follows.

0
Fineness
1
Gradation
2
Auto
3
For Transparency
-Gg=mode
Specifies gray guaranteed.
Available gray guaranteed options are as follows.
on
On
off
Off
This option is available only for color printing.
-Ct
Specifies color transformation.
This option is available only for color printing.
-Br=mode
Specifies brightness adjustment.
Available brightness adjustment option value are as follows.
+5
Bright 5
+4
Bright 4
+3
Bright 3
+2

Bright 2
+1
Bright 1
+0
Normal
-1
Dark 1
-2
Dark 2
-3
Dark 3
-4
Dark 4
-5
Dark 5
-RGBc=mode
Specifies RGB color correction.
Available RGB color corrections are as follows.
10
Perceptual
11
Saturation
12
RelativeC
13
AbsoluteC
This option is available only for color printing and when entry data is RGB data.
-RGBPr=mode

Specifies RGB input profile.
Available RGB input profile option value are as follows.
0
sRGB
1
AdobeRGB
This option is available only for color printing and when entry data is RGB data.
-RGBTp=mode
Specifies RGB color temperature.
Available RGB color temperature option value are as follows.
5000
5000K
6000
6000K
9300
9300K
This option is available only for color printing and when entry data is RGB data.
-Cb=cyan-low:cyan-middle:cyan-high:magenta-low:magenta-middle:magenta-high:yellow-
low:yellow-middle:yellow high:black-low:black-middle:black-high
Specifies adjustment value for color balance of each color/density.
Available adjustment values are as follows.
+3
Dark 3
+2
Dark 2
+1
Dark 1
0
Normal

-1
Light 1
-2
Light 2
-3
Light 3
-Cb
Option value must be specified in the following order:
Cyan low density, Cyan medium density, Cyan high density, Magenta low density, Magenta
medium density, Magenta high density, Yellow low density, Yellow medium density, Yellow high
density, Black low density, Black medium density, Black high density
If no value is specified, it is treated as "0"(Normal).
For example, if you want to specify "Light 2" for Cyan medium density, "Dark 3" for Yellow high
density, and "Dark 2" for Black low density, it can be specified using either of the following:
-Cb=0:-2:0:0:0:0:0:0:+3:+2:0:0
-Cb=:-2:::::::+3:+2::
-Hld=PrintType:UserID:Password:DocumentName
Secure Print
PrintType
store
Secure Print/Store Print
proof
Proof Print
UserID
Up to eight single-byte characters from 0x20 to 0x7E, except 0x20 " " (blank) and 0x3A":"
(colon).
Password
Up to 12 single-byte characters from 0x30 to 0x39 (numeric characters).
DocumentName
Up to 12 single-byte characters from 0x20 to 0x7E, except 0x20 " " (blank) and 0x3A ":"
(colon).

Secure Print
-Hld=store:UserID:Password:DocumentName
-Hld=store:UserID:Password:
Store Print
-Hld=store:UserID::DocumentName
-Hld=store:UserID::
Proof Print
-Hld=proof:UserID::DocumentName
-Hld=proof:UserID::
NOTICE: Make sure you specify Secure Print only when you directly print data to a printer. Secure
Print may not be available if you specify it when data need to be printed through another server or
data need to be handled by another program such as PostScript files. Collate is automatically
specified when you specify Proof Print.
-Jown= jobownername: Password Authentication Setting
Specifies job owner name and password for authentication.
When only job owner name is specified (-Jown=jobownername:) (no password specified),
authentication password is treated as not specified.
When only password is specified (-Jown=:password) (no job owner name specified), login
user name is used as job owner name. Entered password is used as authentication
password.
When neither of job owner name nor password is specified (-Jown=:), login user name is
used as job owner name, and authentication password is treated as not specified.
When a job owner name exceeds allowable character length, the extra characters are
ignored.
When an unacceptable character is specified for job owner name, "Unknown User" is used
as job owner name.
NOTE: Characters acceptable for job owner name are alphanumeric characters and symbols, except
for space and colon.
NOTE: Up to 32 characters are acceptable for job owner name.
When an unacceptable character is specified for password, or when a specified password is
not within the range of the allowable character length, the authentication password is
treated as not specified.
NOTE: Only numbers are acceptable for password.

NOTE: Acceptable password length is between 4 and 12 characters.
Incomplete form of -Jown option is treated as no authentication setting being made. In such case, if
authentication setting is made with the environmental variable, it is used as setting information.
Example
To convert the TIFF image into the PostScript language program and output it to a file, type as follows.
% tiff2ps2 file.tiff > file1.ps
To output the TIFF image to a printer, type as follows.
% tiff2ps2 file.tiff | lpr (for Linux)
% tiff2ps2 file.tiff | lp (for Solaris/HP-UX)
Important
When -s and -S are specified at the same time or when the same option is specified twice, the later
setting will prevail.
When the output size option (-s, -S) is not specified, scaling will be executed taking one pixel of the
TIFF data as one pixel of the printer.
If the print position option (-lleft bottom) specifies a point beyond the printable area of the printer,
data beyond the printable area will not be printed.
xwd2ps2 (Linux/Solaris/HP-UX)
Format
/usr/local/dellbin3110/xwd2ps2 [-d] [-D] [-Itray-input] [-t] [-r] [-n] [-l=left,bottom] [-
s=width,height] [-S=width] [-E] [-Nc=copies] [-Cl] [-Hd=position:format] [-Hffont] [-MSI] [-
M=type] [-Mfo=mode] [-Pon] [-St=mode] [-Sp] [-Sb] [-Cm=mode] [-Pr=mode] [-Cc=mode] [-
Gc=mode] [-Sc=mode] [-Gg=mode] [-Ct] [-Br= mode] [-RGBc= mode] [-RGBPr= mode] [-RGBTp= mode]
[-Cb=cyan-low:cyan-middle:cyan-high:magentalow:magenta-middle:magenta-high:yellow-
low;yellow-middle:yellow-high:black-low:black-middle:black-high] [-
Hld=PrintType:UserID:Password:DocumentName] [-Jown= jobownername:password] [filename...]
Function
Reads XWD data, converts it to the PostScript language program and writes to standard output. If the
filename is not specified, the standard input will be taken as the command input. XWD files with a pixel
depth of 1, 4, 8, 24, and 32 bits can be specified.
There are three types of supported compression formats.
The visual class is Static Gray and the pixel is 1 bit.
The visual class is Pseudo Color and the pixel is 4 bits or 8 bit. The image format is Zpixmap.

The visual class is True Color and the pixel is 24 bits or 32 bit. The image format is Zpixmap.
xwd2ps2 takes filename as having been created in 72dpi and calculates the output size. Thus, to convert
XWD files created in other resolutions, specify the size option (-s, -S) explicitly for conversion.
Option
-d
Enables the short-edge binding feature. When it is specified, the printing direction or position will be
adjusted and both sides of the paper printed so that the shorter edge of the pages can be bound. This
option is available only when the optional duplexer is installed on the printer.
-D
Enables the long-edge binding feature. When it is specified, the printing direction or position will be
adjusted and both sides of the paper printed so that the longer edge of the pages can be bound. This
option is available only when the optional duplexer is installed on the printer.
-Itray-input
Specifies the paper tray.
A paper tray can be selected by directly specifying a tray or by specifying a paper size.
When a paper size is specified, the tray loaded with paper of the specified size will be found and
selected automatically.
The parameters for selecting a paper tray are as follows.
1
Feed paper from tray 1 (Standard 250-sheet tray).
2
Feed paper from tray 2 (Optional 550-sheet feeder).
A4

Feed paper from the tray loaded with A4 (210 x 297 mm).
A5
Feed paper from the tray loaded with A5 (148 x 210 mm).
B5
Feed paper from the tray loaded with B5 (182 x 257 mm).
LT
Feed paper from the tray loaded with Letter (8.5 x 11 inches).
FL
Feed paper from the tray loaded with Folio (8.5 x 13 inches).
LG
Feed paper from the tray loaded with Legal (8.5 x 14 inches).
EX
Feed paper from the tray loaded with Executive (7.25 x 10.5 inches).
MO
Feed paper from the tray loaded with Monarch (3.875 x 7.5 inches).
COM10
Feed paper from the tray loaded with Envelope #10 (4.125 x 9.5 inches).
DL
Feed paper from the tray loaded with DL (110 x 220 mm).
C5
Feed paper from the tray loaded with C5 (162 x 229 mm).
PC
Feed paper from the tray loaded with Japanese Postcard (100 x 148 mm).
Y2
Feed paper from the tray loaded with Youkei 2 (114 x 162 mm).
Y3
Feed paper from the tray loaded with Youkei 3 (98 x 148 mm).
Y4
Feed paper from the tray loaded with Youkei 4 (105 x 235 mm).

YT3
Feed paper from the tray loaded with Youchoukei 3 (120 x 235 mm).
T3
Feed paper from the tray loaded with Choukei 3 (120 x 235 mm).
MxNmm
Feed paper from the tray loaded with MxN mm defined by users.
Possible range specified:
Width: 76.2 to 220.0 mm
Length: 98.0 to 355.6 mm
MxNin
Feed paper from the tray loaded with MxNinches defined by users
Possible range specified:
Width: 3.00 to 8.66 inches
Length: 3.86 to 14.0 inches
If this option is not specified or the tray specified is not available, feed paper from the default tray.
-t
Turns on the save toner mode for printing. The print result will be fainter than that of normal printing.
In some cases, this option will be ignored.
-r
Rotates the image by 90° and uses the paper in the landscape orientation
-n
Disables the addition of the showpage. It is used when files converted to the PostScript language
program are merged with files created with other applications.
-l=left,bottom
Specifies the print position. Printing will be executed from the left and bottom of the page. The default
is 0.25 inches for both left and bottom.
-s=width,height
Specifies the output size. Printing will be executed with the width and height in inches.
-S=width
Sets the width of the output size in inches. The height will be calculated automatically according to the
width.

-E
This function turns on the image enhancement function. In some cases, this option will be ignored.
-Nc=copies
Specifies the number of output copies (the value of copies must be a positive integer).
-Cl
Specifies that printing be collated. If the copies option is not specified, this option will be ignored.
-Hd=position:format
Specifies the position to be output the user information as the header or footer.
position specifies output position. But this option is available only for converting text files.
ul
Output on the upper left corner of the paper.
ur
Output on the upper right corner of the paper.
dl
Output on the lower left corner of the paper.
dr
Output on the lower right corner of the paper.
format specifies the contents and the order to output. This option is omissible.
If this option is omitted, uh is specified as the default value.
u
User name
h
Host name
t
Date and time
If the output contents are specified as tuh, it is output as follows.
Date and Time User: username Host: hostname.
-Hffont
Specify the font to print header and footer. European fonts the same as half size alphanumeric fonts
can be specified. Helvetica is specified as default.

If the wrong font is specified, default European font of the printer can be used.
If header/footer output option is specified, the font specification of header/footer is ignored.
-MSI
Specifies multipurpose feeder.
-M=type
Specifies multipurpose feeder Paper Type.
Available multipurpose feeder Paper Types are as follows.
B
FinePaper/Bond/Plain Paper 2
BB
FinePaperBack/Bond/Plain Paper 2 - Side 2
P
Stationary/Plain/Plain Paper 1
PB
StationaryBack/Plain/Plain Paper 1 - Side 2
R
Recycled Paper
RB
RecycledPaperBack/ Recycled Paper - Side 2
H1
ThickPaper/Heavyweight 1/Covers 1
H1B
ThickPaperBack/Heavyweight 1/Covers 1 - Side 2
H2
ThickPaper2/Heavyweight 2/Covers 2
H2B
ThickPaper2Back/Heavyweight 2/Covers 2 - Side 2
OHP
Transparency

L
LabelPaper/Labels
C2
Coated/Coated 2/Coated Paper 2
C2B
Coated Back/Coated 2/Coated Paper 2- Side 2
C3
Coated Thick/Coated 3/Coated Paper 3
C3B
Coated Thick Back/Coated 3/Coated Paper 3- Side 2
JC
JapaneseCoatingPaper/Japanese Coated/Japanese Coated Paper
JCB
JapaneseCoatingPaperBack/Japanese Coated/Japanese Coated Paper - Side 2
PC
JapanesePostcard/Japanese Postcard
PCB
JapanesePostcardBack/Japanese Postcard/Japanese Postcard - Side 2
E
Envelope
If this option is not specified, multipurpose feeder Paper Type of the printer can be used.
-Mfo=mode
Specifies orientation for multipurpose feeder.
Available orientations for multipurpose feeder are as follows.
le
Landscape
ler
Landscape (Rotated)
se

Portrait
ser
Portrait (Rotated)
-Pon
Specifies alternate tray.
Available alternate trays are as follows.
0
Use printer settings
1
Display message
2
Feed from multipurpose feeder
3
Use nearest size (Adjust to fit)
4
Use larger size (Adjust to fit)
5
Use nearest size (No zoom)
6
Use larger size (No zoom)
-St=mode
Specifies feed separators from.
Available feed separators from the following.
auto
AutoTray/Auto
1
1stTray/Tray 1 (Standard 250-sheet tray)
2
2ndTray/Tray 2 (Optional 550-sheet feeder)

off
Off
-Sp
Specifies printed separators.
Available only when the paper tray for separators is specified.
-Sb
Specifies Skip Blank Pages.
-Cm=mode
Specifies output color.
Available output colors are as follows.
c
Color (CMYK)
k
Black
-Pr=mode
Specifies print mode.
Available print modes are as follows.
hs
High speed
hq
High quality
sf
Super fine
-Cc=mode
Specifies image types.
Available image types are as follows.
0
Off
1

Photo
2
sRGB
3
Standard/ Normal
4
Presentation
This option is available only for color printing and when entry data is RGB data.
-Gc=mode
Specifies RGB gamma correction.
Available RGB gamma corrections are as follows.
1.0
1.0
1.4
1.4
1.8
1.8
2.2
2.2
2.6
2.6
off
Off
This option is available only for color printing and when entry data is RGB data.
-Sc=mode
Specifies screen.
Available screens are as follows.
0
Fineness

1
Gradation
2
Auto
3
For Transparency
-Gg=mode
Specifies gray guaranteed.
Available gray guaranteed options are as follows.
on
On
off
Off
This option is available only for color printing.
-Ct
Specifies color transformation.
This option is available only for color printing.
-Br=mode
Specifies brightness adjustment.
Available brightness adjustment option value are as follows.
+5
Bright 5
+4
Bright 4
+3
Bright 3
+2
Bright 2
+1

Bright 1
+0
Normal
-1
Dark 1
-2
Dark 2
-3
Dark 3
-4
Dark 4
-5
Dark 5
-RGBc=mode
Specifies RGB color correction.
Available RGB color corrections are as follows.
10
Perceptual
11
Saturation
12
RelativeC
13
AbsoluteC
This option is available only for color printing and when entry data is RGB data.
-RGBPr=mode
Specifies RGB input profile.
Available RGB input profile option value are as follows.

0
sRGB
1
AdobeRGB
This option is available only for color printing and when entry data is RGB data.
-RGBTp=mode
Specifies RGB color temperature.
Available RGB color temperature option value are as follows.
5000
5000K
6000
6000K
9300
9300K
This option is available only for color printing and when entry data is RGB data.
-Cb=cyan-low:cyan-middle:cyan-high:magenta-low:magenta-middle:magenta-high:yellow-
low:yellow-middle:yellow high:black-low:black-middle:black-high
Specifies adjustment value for color balance of each color/density.
Available adjustment values are as follows.
+3
Dark 3
+2
Dark 2
+1
Dark 1
0
Normal
-1
Light 1

-2
Light 2
-3
Light 3
-Cb
Option value must be specified in the following order:
Cyan low density, Cyan medium density, Cyan high density, Magenta low density, Magenta
medium density, Magenta high density, Yellow low density, Yellow medium density, Yellow high
density, Black low density, Black medium density, Black high density
If no value is specified, it is treated as "0"(Normal).
For example, if you want to specify "Light 2" for Cyan medium density, "Dark 3" for Yellow high
density, and "Dark 2" for Black low density, it can be specified using either of the following:
-Cb=0:-2:0:0:0:0:0:0:+3:+2:0:0
-Cb=:-2:::::::+3:+2::
-Hld=PrintType:UserID:Password:DocumentName
Secure Print
PrintType
store
Secure Print/Store Print
proof
Proof Print
UserID
Up to eight single-byte characters from 0x20 to 0x7E, except 0x20 " " (blank) and 0x3A":"
(colon).
Password
Up to 12 single-byte characters from 0x30 to 0x39 (numeric characters).
DocumentName
Up to 12 single-byte characters from 0x20 to 0x7E, except 0x20 " " (blank) and 0x3A ":"
(colon).
Secure Print
-Hld=store:UserID:Password:DocumentName

-Hld=store:UserID:Password:
Store Print
-Hld=store:UserID::DocumentName
-Hld=store:UserID::
Proof Print
-Hld=proof:UserID::DocumentName
-Hld=proof:UserID::
NOTICE: Make sure you specify Secure Print only when you directly print data to a printer. Secure
Print may not be available if you specify it when data need to be printed through another server or
data need to be handled by another program such as PostScript files. Collate is automatically
specified when you specify Proof Print.
-Jown= jobownername: Password Authentication Setting
Specifies job owner name and password for authentication.
When only job owner name is specified (-Jown=jobownername:) (no password specified),
authentication password is treated as not specified.
When only password is specified (-Jown=:password) (no job owner name specified), login
user name is used as job owner name. Entered password is used as authentication
password.
When neither of job owner name nor password is specified (-Jown=:), login user name is
used as job owner name, and authentication password is treated as not specified.
When a job owner name exceeds allowable character length, the extra characters are
ignored.
When an unacceptable character is specified for job owner name, "Unknown User" is used
as job owner name.
NOTE: Characters acceptable for job owner name are alphanumeric characters and symbols, except
for space and colon.
NOTE: Up to 32 characters are acceptable for job owner name.
When an unacceptable character is specified for password, or when a specified password is
not within the range of the allowable character length, the authentication password is
treated as not specified.
NOTE: Only numbers are acceptable for password.
NOTE: Acceptable password length is between 4 and 12 characters.
Incomplete form of -Jown option is treated as no authentication setting being made. In such case, if
authentication setting is made with the environmental variable, it is used as setting information.

Example
To convert the XWD image into the PostScript language program and output it to a file, type as follows.
% xwd2ps2 file.xwd > file.ps
To output the XWD image to a printer, type as follows.
% xwd2ps2 file.xwd | lpr (for Linux)
% xwd2ps2 file.xwd | lp (for Solaris/HP-UX)
Important
When -s and -S are specified at the same time or when the same option is specified twice, the later
setting will prevail.
When the output size option (-s, -S) is not specified, scaling will be executed taking one pixel of the
TIFF data as one pixel of the printer.
If the print position option (-lleft bottom) specifies a point beyond the printable area of the printer,
data beyond the printable area will not be printed.
dellpsif (Linux)
Format
/usr/local/dellbin3110/dellpsif -w width -l length -i indent -n login -h host accountfile
Function
If the first two characters of the input data are not %!, the dellpsif filter will convert it to the PostScript
language program that can be output according to the paper size. If the first two characters of the input data
are %!, it will be considered the PostScript language program and no data conversion will be executed. The
following control codes are interpreted for the conversion of input data.
LF
Line feed
FF
Form feed
TAB

8-column tab stop
BS
Backspace 1 character
The dellpsif is the hard link file of txt2ps2.
The dellpsif filter will be used as the IF filter specified by /etc/printcap.
The lpd daemon will specify the following command options and start up the dellpsif filter.
dellpsif -w width -l length -i indent -n login -h host accountfile
In addition, options usable by txt2ps2 can be specified by the
/usr/local/dellbin3110/.dellpsdefault3110 file. With this option, detailed control can be achieved.
However, if the input data are PostScript files, only the following options of txt2ps2 will become valid.
-d
Enables the short-edge binding feature. When it is specified, the printing direction or position will be
adjusted and both sides of the paper printed so that the shorter edge of the pages can be bound. This
option is available only when the optional duplexer is installed on the printer.
-D
Enables the long-edge binding feature. When it is specified, the printing direction or position will be
adjusted and both sides of the paper printed so that the longer edge of the pages can be bound. This
option is available only when the optional duplexer is installed on the printer.
-Itray-input
Specifies the paper tray.
The parameters to be able to specify are the same as txt2ps2.
-t
Turns on the save toner mode for printing. The print result will be fainter than that of normal printing.
In some cases, this option will be ignored.
-E
This function turns on the image enhancement function. In some cases, this option will be ignored.
-Nc=copies
Specifies the number of output copies (the value of copies must be a positive integer).
-Cl

Specifies that printing be collated. If the copies option is not specified, this option will be ignored.
-ps
The input file will be processed as the PostScript file. If the file does not begin with %!, %! will be
output to the beginning line. For files with %!, this option will be ignored.
-MSI
Specifies multipurpose feeder.
-M=type
Specifies multipurpose feeder Paper Type.
If this option is not specified, multipurpose feeder Paper Type of the printer can be used.
-Mfo=mode
Specifies orientation for multipurpose feeder.
-Pon
Specifies alternate tray.
-St=mode
Specifies feed separators from.
-Sp
Specifies printed separators.
-Sb
Specifies Skip Blank Pages.
-Cm=mode
Specifies output color.
-Pr=mode
Specifies print mode.
-Cc=mode
Specifies image types.

This option is available only for color printing and when entry data is RGB data.
-Gc=mode
Specifies RGB gamma correction.
This option is available only for color printing and when entry data is RGB data.
-Sc=mode
Specifies screen.
-Gg=mode
Specifies gray guaranteed.
This option is available only for color printing.
-Ct
Specifies color transformation.
This option is available only for color printing.
-Br= mode
Specifies brightness adjustment.
-RGBc= mode
Specifies RGB color correction.
This option is available only for color printing and when entry data is RGB data.
-RGBPr= mode
Specifies RGB input profile.
This option is available only for color printing and when entry data is RGB data.
-RGBTp= mode
Specifies RGB color temperature.
This option is available only for color printing and when entry data is RGB data.
-Cb=cyan-low:cyan-middle:cyan-high:magenta-low:magenta-middle:magenta-high:yellow-low;yellow-
middle:yellow high:black-low:black-middle:black-high
Specifies adjustment value for color balance of each color/density.
-Cb Option value must be specified in the following order:
Cyan low density, Cyan medium density, Cyan high density, Magenta low density, Magenta medium
density, Magenta high density, Yellow low density, Yellow medium density, Yellow high density, Black
low density, Black medium density, Black high density

If no value is specified, it is treated as "0"(Normal).
File
/usr/local/dellbin3110/.dellpsdefault3110
This is the default command option setting.
Important
The dellpsif filter ignores the pw and pl entries of /etc/printcap. Thus, the pw and pl entries cannot
be used to change the option of each paper size.
If the same option is specified for PostScript files which already have added options, such as paper
selection, it will be ignored.
Use the -ps option only when a PostScript file that contains no %! at the beginning of the file is
processed as the PostScript file. If a normal text file is input, it will not function correctly.
Precautions and Limitations
During Installation
Pay attention to the following points during the installation.
Solaris
Use lpadmin command to register the default printer.
# lpadmin -d PrinterName
To inhibit the banner sheets output, change the value of nobanner=no to nobanner=yes that includes in
the file corresponding to the printer name in /etc/lp/interfaces/.
The printer registered by UX filter must not be changed by admintool.
When Content types: postscript is displayed by typing lpstat -p printername -l, it's necessary
to delete the printer and reinstall.
To install UX filter into the default directory (/usr/local/dellbin3110), it's necessary to create
/usr/local directory in advance.
HP-UX
The printer to specify as an output printer must be registered in your system. To register an output

printer, use sam command and so on. See the HP-UX related manual for details.
To install UX filter into the default directory (/usr/local/dellbin3110), it's necessary to create
/usr/local directory in advance.
Linux
To install UX filter into the default directory (/usr/local/dellbin3110), it's necessary to create
/usr/local directory in advance.
During Printing
Pay attention to the following points during printing.
Using lp/lpr Command (Linux/Solaris/HP-UX)
If an option is specified incorrectly, no error message will be output. If printing is not executed after
the lp command is executed, activate each utility individually and error messages will be output.
(Using Solaris, the error message is displayed on the screen. Using Linux, the error message is written
into the error log file specified by printcap.)
In text printing, the environmental variable TXT2PS2OPTION will be ignored.
In text printing, if a BS code is found at the beginning of a line, the print position of the next character
will be on the left of the beginning of the line.
In text printing, when there are multiple tab codes in one line, the positions of tab may be off due to
automatic line feed. If this happens, specify l or w option.
In text printing, the number of columns specified by the w option does not reflect the number of
characters actually printed. The actual number of single-byte characters to be printed is derived by
deducting the output column position (out columns) specified by the o option from the number of
columns specified by the w option.
If the same option is specified, or if s, S are both specified, the one specified later will prevail.
In printing images, If the print position option (l) specifies an area beyond the printable area of the
printer, data beyond the printable area will not be printed. (Using Solaris, it's impossible to output
images by lp command.)
Using txt2ps2 (Linux/Solaris/HP-UX)
When the same option is specified twice, the later setting will prevail. As TXT2PS2OPTION is analyzed
before the option of the command line, it is possible to temporarily modify the options already set in
TXT2PS2OPTION by inputting at the command line
The default output of txt2ps2 cannot output the comment description (%%page:m n)of the page
number. This is because the converted PostScript language program controls line feed and form feed.
Thus, when the output of txt2ps2 is to be taken as the output of another application (psrev of

TRANSCRIPT, etc.), add the page number description by inserting the line command (-Ilines).
If a BS code is found at the beginning of a line, the print position of the next character will be on the
left of the beginning of a line.
When there are multiple tab codes in one line, the positions of tab may be off due to automatic line
feed. If this happens, specify the -l or -w option.
The number of columns specified by the -w option does not reflect the number of characters actually
printed. The actual number of single-byte characters to be printed is derived by deducting the output
column position (out columns) specified by the o option from the number of columns specified by the w
option.
The -mg option cannot be specified when -w, -l, -o, and -L option are specified.
The start positions of margins of the margin command (-mg=u:b:r:l) are not set against the edge of
paper. The margins are set against the printable area for paper allowed by the printer.
Use the -ps option only when a PostScript file that contains no %! at the beginning of the file is used as
the PostScript file. If a normal text file is input, it will not function correctly.
To use the same options as those of the dellpsif filter by TXT2PS2OPTION, set the user's home directory
in the environmental variable HOME. If the environmental variable HOME is not set up, the same options
as those of the dellpsif filter cannot be used. (Linux)
Using sunras2ps2/tiff2ps2/xwd2ps2 (sunras2ps2 apply to Solaris only)
If the same option is specified, or if s, S are both specified, the one specified later will prevail.
If the size option (s, S) is not specified, scaling will be executed taking one pixel of the image data as
one pixel of the printer.
If the print position option (-l left bottom) specifies a point beyond the printable area of the printer,
data beyond the printable area will not be printed.
Using tiff2ps2 (Linux/Solaris/HP-UX)
There are four types of supported compression formats.
Huffman compression (CCITT Group 3 transformed Huffman run length encoding)
Fax-CCITT3 compression (facsimile-compatible CCITT Group 3)
PackBits compression
Non-compression
Even if the format is a supported format, the tiff that has multiple images in one file is not supported.
Using xwd2ps2 (Linux/Solaris/ HP-UX)
There are three types of supported compression formats.
The visual class is Static Gray and the pixel is 1 bit.
The visual class is Pseudo Color and the pixel is 4 bits or 8 bit. The image format is Zpixmap.
The visual class is True Color and the pixel is 24 bits. The image format is Zpixmap.

Using dellpsif (Linux)
Use the -ps option only when a PostScript file that contains no %! at the beginning of the file is used as
the PostScript file. If a normal text file is input, it will not function correctly.
-w, -l option usually correspond to pw, pl entry of /etc/printcap. However, this UX filter ignore pw,
pl entry of /etc/printcap. So, the option cannot be changed by each page size using pw, pl entry.
Printing PostScript Files (Linux/Solaris/ HP-UX)
If same options for the PostScript file that contains options, such as paper size, are specified using
dellpsif (Linux) or the lp command (Solaris/HP-UX), the specified option will be ignored.
Printing Image Files (Solaris)
To print image files from Solaris the user cannot specify the image file directly with the lp command for
printing. Make use of sunras2ps2, tiff2ps2, xwd2ps2 and convert the file to a PostScript file. Output it
using the lp command after the conversion.
% xwd2ps2 file.xwd | lp
The double- sided printing (Linux/ Solaris/ HP- UX)
The printer without an optional duplexer is unable to do double- sided printing.
Header/footer Option (-Hd=position:format:page, -Hfheaderfont)
(txt2ps2,sunras2ps2,tiff2ps2,xwd2ps2)
If the paper size is not specified when using options, it outputs the header/footer at the position of A4-
size paper. To specify the paper size at the same time to use header/footer option. (If the paper size
for the PostScript file converted by using the option is specified by the option of lp command for
example, the position of the header and footer cannot be changed.)
The margin is specified automatically when the option is used. When the option to specify the margin is
used at the same time, the value that is smaller than the value specified automatically as follows is
ignored.
In case of text files
Upper margin: 0.23 inch
Lower margin: 0.06 inch
Right margin: 0.03 inch
Left margin: 0.09 inch
In case of images
Lower margin: 0.3 inch

When using the option, the number of lines and the number of columns specified are ignored. Also, it is
impossible to specify landscape and 2-column.
In case of the PostScript file, it happens that the printer doesn't output all pages despite that output all
page is specified. In such a case, specify print the only top page.
It's impossible to use lp command in Solaris.
TBCPFilter (Solaris/Linux/HP-UX)
Make sure the TBCPFilter is available so the printer can specify the availability of the TBCPFilter.
As for libtiff
Copyright © 1988-1997 Sam Leffler
Copyright © 1991-1997 Silicon Graphics, Inc.
THE SOFTWARE IS PROVIDED "AS-IS" AND WITHOUT WARRANTY OF ANY KIND, EXPRESS, IMPLIED OR
OTHERWISE, INCLUDING WITHOUT LIMITATION, ANY WARRANTY OF MERCHANTABILITY OR FITNESS FOR A
PARTICULAR PURPOSE.
IN NO EVENT SHALL SAM LEFFLER OR SILICON GRAGHICS BE LIABLE FOR ANY SPECIAL, INCIDENTAL,
INDIRECT OR CONSEQUENTIAL DAMAGES OF ANY KIND, OR ANY DAMAGES WHATSOEVER RESULTING FROM
LOSS OF USE, DATA OR PROFITS, WHETHER OR NOT ADVISED OF THE POSSIBILITY OF DAMAGE, AND ON
ANY THEORY OF LIABILITY, ARISING OUT OF OR IN CONNECTION WITH THE USE OR PERFORMANCE OF
THIS SOFTWARE.

Printing With CUPS (Linux)
This section provides information for printing or setting up the printer driver with CUPS (Common UNIX
Printing System) on Turbolinux 10 Desktop, RedHat ES 3/4 or SUSE 9.2/9.3.
Operation on Turbolinux 10 Desktop or RedHat ES 3/4
Operation on SUSE 9.2/9.3
Operation on Turbolinux 10 Desktop or RedHat ES 3/4
Setting Overview
Turbolinux 10 Desktop or RedHat ES 3/4:
Install the printer driver.1.
Set up the print queue.2.
Specify the default queue.3.
Specify the printing options.4.
Installing the Printer Driver
Double-click Dell-Color-Laser-3110cn-x.x-x.noarch.rpm in the Drivers and Utilities CD.1.
Type the administrator's password.2.
Click Continue in the Completed System Preparation window.
Installation starts. When the installation is complete, the window is automatically closed.
3.
Setting Up the Queue
To execute printing, you must set up the print queue on your workstation.
Select Main Menu Run Program. Type cupsconfig and click Run in the Run Program window.
The browser is activated and the CUPS window appears.
1.
Click Manage Printers.2.
Click Add Printer at the bottom of the window.3.
Type root as the user name, and type the administrator's password.4.
5.

3.
4.
Type the printer's name in the Name box in the Add New Printer window, and then click Continue.
The Location and Description do not have to be specified.
5.
Select LPD/LPR Host or Printer from Device menu, and then click Continue.6.
Type the printer's IP address in Device URI.
Format: lpd://xxx.xxx.xxx.xxx (printer's IP address)
7.
Select Dell from the Make menu, and then click Continue.8.
Select Dell™ Color Laser 3110cn... from the Model menu, and then click Continue.
The message Printer xxx has been added successfully. appears.
9.
The set up is complete.
When you have finished setting up the queue you can print jobs from the software program. Start the print
job from the software program, and then specify the queue in the print dialog box.
However, sometimes you can only print from the default queue depending on the software program (for
example Mozilla). In these cases, before you start printing, set queue you want to print to as the default
queue. For information on specifying the default queue, see "Setting the Default Queue."
Setting the Default Queue
Select Main Menu System Tools Terminal.1.
Type the following command in the terminal window.
su
(Type the administrator's password)
lpadmin -d (The queue name)
2.
Specifying the Printing Options
You can specify the printing options such as color mode or double-sided printing.
Select Main Menu Run Program. Type cupsconfig and click Run in the Run Program window.
The browser is activated and the CUPS window appears.
1.
Click Manage Printers.2.
Click Configure Printer of the queue for which you want to specify the printing options.3.
Type root as the user name, and type the administrator's password.4.
Specify the required settings, and then click Continue.
The message Printer xxx has been configured successfully. appears.
5.

5.
The setting is complete. Execute printing from the software program.
Uninstalling the Printer Driver
Select Main Menu System Tools Terminal.1.
Type the following command in the terminal window.
su
(Type the administrator's password)
rpm -e Dell-Color-Laser-3110cn
2.
The printer driver is uninstalled.
Operation on SUSE 9.2/9.3
Installing the Printer Driver
Double-click Dell-Color-Laser-3110cn-x.x-x.noarch.rpm in the Drivers and Utilities CD.1.
Click Install package with YaST.2.
Type the administrator's password.
Installation starts. When the installation is complete, the window is automatically closed.
3.
Setting Up the Queue
To execute printing, you must set up the print queue on your workstation.
Select Start Applications System YaST.1.
Type the administrator's password.
YaST Control Center is activated.
2.
Select Hardware from Printer.3.
Printer setup: Autodetected printers is activated.
For USB connections:
Select Dell Color Laser 3110cn on USB (//Dell/Color%20Laser%203110cn or
/dev/usblp*) as Available are, and then click Configure....
a.
Confirm the settings in Edit configuration, and then click OK.b.
4.
a.

b.
For parallel connections:
Select Other (not detected) as Available are in Printers to configure, and then click
Configure....
a.
Select Parallel printer as Printer Type, and then click Next.b.
Click Next.c.
Set the name of the printer queue in Queue name, and type the queue name for printing in
Name for printing.
The Description of Printer and Location of Printer do not have to be specified.
d.
Select the Do Local Filtering check box, and then click Next.e.
Select DELL in Select manufacturer. Select Color Laser 3110cn in Select Model, and then
click Next.
f.
Confirm the settings in Edit configuration, and then click OK.g.
For network connections:
Select Other (not detected) as Available are in Printers to configure, and then click
Configure....
a.
Select the Print via LPD-Style Network Server as Printer Type, and then click Next.b.
Type the printer's IP address in Host name of the printer server. And type the name of the
printer queue in Name of the remote queue, and then click Next.
c.
Set the name of the printer queue in Queue name, and type the queue name for printing in
Name for printing.
The Description of Printer and Location of Printer do not have to be specified.
d.
Select the Do Local Filtering check box, and then click Next.e.
Select DELL as Select manufacturer. Select Color Laser 3110cn as Select Model, and then
click Next.
f.
Confirm the settings in Edit configuration, and then click OK.g.
Click Finish.5.
Printing From the Application Program
When you have finished setting up the queue you can print jobs from the application program. Start the print
job from the application program, and then specify the queue in the print dialog box.
However, sometimes you can only print from the default queue depending on the application program (for

example Mozilla). In these cases, before you start printing, set queue you want to print to as the default
queue. For information on specifying the default queue, see "Setting the Default Queue."
Setting the Default Queue
To activate the Printer setup: Autodetected printers, do the following.
Select Start Applications System YaST.a.
Type the administrator's password.
YaST Control Center is activated.
b.
Select Hardware from Printer.c.
1.
Printer setup: Autodetected printers is activated.2.
Click Change....3.
Select the printer you wan to set to default, and then click Set as default.4.
Click Finish.5.
Specifying the Printing Options
You can specify the printing options such as color mode or double-sided printing.
Select Start Applications Internet Web Browser.
The browser is activated.
1.
Type http://localhost:631/admin in Location, and then press the <Enter> key.2.
Type root as the user name, and type the administrator's password.
The CUPS window appears.
3.
NOTE: Set the password for authority as the printer administrator before setting the printer queue. If
you have not set it, go to "Setting the Password for Authority as the Printer Administrator."
Click Manage Printers.4.
Specify the required settings, and then click Continue.
The message Printer xxx has been configured successfully. appears.
5.
The setting is complete. Execute printing from the application program.
Setting the Password for Authority as the Printer
Administrator

You must set the password for authority as the printer administrator to do operations as the printer
administrator.
Select Start Applications System Terminal Konsole.1.
Type the following command on the terminal window.
su
(Type the administrator's password.)
lppasswd -g sys -a root
(Type the password for authority as the printer administrator after the Enter password prompt.)
(Retype the password for authority as the printer administrator after the Enter password again
prompt.)
2.
Uninstalling the Printer Driver
Select Start Applications System Terminal Konsole.1.
Type the following command on the terminal window.
su
(Type the administrator's password)
rpm -e Dell-Color-Laser-3110cn
2.
The printer driver is uninstalled.

Safety and Regulatory Information
Safety Information
Regulatory Information
Noise Emissions Levels
Laser Notice
Energy Star
MSDS Materials for Dell Printer
Safety Information
CAUTION: Read and follow all safety instructions in your Owner's Manual prior to setting up
and operating your printer.
Regulatory Information
Federal Communications Commission (FCC) Compliance
Information Statement (US Only)
The Dell™ Color Laser Printer 3110cn has been tested and found to comply with the limits for a Class B
digital device, pursuant to Part 15 of the FCC Rules. Operation is subject to the following two conditions: (1)
this device may not cause harmful interference, and (2) this device must accept any interference received,
including interference that may cause undesired operation.
The FCC Class B limits are designed to provide reasonable protection against harmful interference in a
residential installation. This equipment generates, uses and can radiate radio frequency energy and, if not
installed and used in accordance with the instructions, may cause harmful interference to radio
communications. However, there is no guarantee that interference will not occur in a particular installation. If
this equipment does cause harmful interference to radio or television reception, which can be determined by
turning the equipment off and on, the user is encouraged to try to correct the interference by one or more of
the following measures:
Reorient or relocate the receiving antenna.
Increase the separation between the equipment and receiver.
Connect the equipment into an outlet on a circuit different from that to which the receiver is
connected.
Consult your point of purchase or service representative for additional suggestions.
The manufacturer is not responsible for any radio or television interference caused by using other than

recommended cables or by unauthorized changes or modifications to this equipment. Unauthorized changes
or modifications could void the user's authority to operate this equipment.
NOTE: To assure compliance with FCC regulations on electromagnetic interference for a Class A
computing device, use a properly shielded and grounded CABLE. Use of a substitute cable not properly
shielded and grounded may result in a violation of FCC regulations.
FCC Identification Information
The following information is provided on the device or devices covered in this document in compliance with
FCC regulations:
Model number: Dell™ Color Laser Printer 3110cn
Company name:
Dell Inc.
One Dell Way
Round Rock, Texas 78682 USA
512-338-4400
Industry Canada Compliance Statement
This Class B digital apparatus meets all requirements of the Canadian Interference-Causing Equipment
Regulations.
Avis de Conformité aux Normes de l'industrie du Canada
Cet appareil numérique de la classe B respecte toutes les exigences du Règlement sur le matériel brouilleur
du Canada.
European Community (EC) Directives Conformity
This product has been determined to be in compliance with 73/23/EEC (Low Voltage Directive), 89/336/EEC
(EMC Directive), and amendments of the European Union.
This product satisfies the Class B limits of EN 55022 and safety requirements of EN 60950.
CE Notice (European Union)
Marking by the symbol indicates compliance of this Dell printer to the EMC Directive and the Low
Voltage Directive of the European Union. Such marking is indicative that this Dell system meets the following

technical standards:
EN 55022 - Information Technology Equipment - Radio Disturbance Characteristics - Limits and
Methods of Measurement.
EN 55024 - Information Technology Equipment - Immunity Characteristics - Limits and Methods of
Measurement.
EN 61000-3-2 - Electromagnetic Compatibility (EMC) - Part 3: Limits - Section 2: Limits for Harmonic
Current Emissions (Equipment Input Current Up to and Including 16 A Per Phase).
EN 61000-3-3 - Electromagnetic Compatibility (EMC) - Part 3: Limits - Section 3: Limitation of
Voltage Fluctuations and Flicker in Low-Voltage Supply Systems for Equipment With Rated Current Up
to and Including 16 A.
EN 60950 - Safety of Information Technology Equipment.
NOTE: EN 55022 emissions requirements provide for two classifications:
Class B is for typical domestic areas.
This Dell device is classified for use in a typical Class B domestic environment.
A Declaration of Conformity in accordance with the preceding directives and standards has been made and is
on file at Dell Inc. Products Europe BV, Limerick, Ireland.
CE Mark Notice
This equipment complies with the essential requirements of the European Union Directive 1999/5/EC.

Información NOM (únicamente para México)
La información siguiente se proporciona en el dispositivo o en los dispositivos descritos en este documento,
en cumplimiento con los requisitos de la Norma Oficial Mexicana (NOM):
Exportador:
Dell Inc.
One Dell Way
Round Rock, TX 78682
Importador:
Dell Computer de México, S.A. de C.V.
Paseo de la Reforma 2620 - 11° Piso
Col. Lomas Altas
11950 México, D.F.
Enviar a:
Dell Computer de México, S.A. de C.V.
al Cuidado de Kuehne & Nagel de México S. de R.L.
Avenida Soles No. 55
Col. Peñon de los Baños
15520 México, D.F.
Número del modelo:
Dell Laser Printer 5100cn
Tensión de alimentación:
110-127 VAC
Frecuencia:
50/60 Hz
Consumo de corriente:
11 A

Noise Emissions Levels
The following measurements were made in accordance with ISO 7779 and reported in conformance with ISO
9296.
1-meter average sound power level, B
Printing
Without option: 6.3B
With full option: 6.8B
Idling
4B
Laser Notice
The printer is certified in the U.S. to conform to the requirements of 21CFR, Chapter 1, Subchapter J for
Class I (1) laser products, and elsewhere is certified as a Class I laser product conforming to the
requirements of IEC 60825-1.
Class I laser products are not considered to be hazardous. The printer contains internally a Class IIIb (3b)
laser that is nominally a 5 milliwatt gallium arsenide laser operating in the wavelength region of 770-795
nanometers. The laser system and printer are designed so there is never any human access to laser
radiation above a Class I level during normal operation, user maintenance, or prescribed service condition.
Energy Star
ENERGY STAR® Compliance
Certain configurations of Dell printers comply with the requirements set forth by the Environmental
Protection Agency (EPA) for energy-efficient printers. If the front panel of your printer bears the ENERGY
STAR® Emblem, your original configuration complies with these requirements and all ENERGY STAR® power
management features of the printer are enabled.
Any Dell printer bearing the ENERGY STAR® Emblem is certified to comply with EPA ENERGY STAR®
requirements as configured when shipped by Dell. Any changes you make to this configuration (such as
installing additional expansion cards or drives) may increase the printer's power consumption beyond the
limits set by the EPA's ENERGY STAR® Computers program.
ENERGY STAR® Emblem

The EPA's ENERGY STAR® Office Equipment program is a joint effort between the EPA and computer
manufacturers to reduce air pollution by promoting energy-efficient computer products. The EPA estimates
that use of ENERGY STAR® computer products can save computer users up to two billion dollars annually in
electricity costs. In turn, this reduction in electricity usage can reduce emissions of carbon dioxide, the gas
primarily responsible for the greenhouse effect, and sulfur dioxide and nitrogen oxides, the primary causes of
acid rain.
You can also help reduce electricity usage and its side effects by turning off your computer when it is not in
use for extended periods of time, particularly at night and on weekends.
MSDS Materials for Dell Printer
All MSDS materials for Dell Printers can be found at the following URL:
http://www1.us.dell.com/content/topics/global.aspx/corp/environment/en/prod_design?
c=us&l=en&s=corp&~section=001

Appendix
Dell Technical Support Policy
Contacting Dell
Warranty and Return Policy
Dell Technical Support Policy
Technician-assisted technical support requires the cooperation and participation of the customer in the
troubleshooting process and provides for restoration of the operating system, software program and
hardware drivers to the original default configuration as shipped from Dell, as well as the verification of
appropriate functionality of the printer and all Dell-installed hardware. In addition to this technician assisted
technical support, online technical support is available at Dell Support. Additional technical support options
may be available for purchase.
Dell provides limited technical support for the printer and any Dell-installed software and peripherals.
Support for third-party software and peripherals is provided by the original manufacturer, including those
purchased and/or installed through Software & Peripherals (DellWare), ReadyWare, and Custom Factory
Integration (CFI/DellPlus).
Contacting Dell
You can access Dell Support at http://www.support.dell.com/. Select your region on the top page, and
fill in the requested details to access help tools and information.
You can contact Dell electronically using the following addresses:
World Wide Web
http://www.dell.com/
http://www.dell.com/ap/ (for Asian/Pacific countries only)
http://www.euro.dell.com (for Europe only)
http://www.dell.com/la/ (for Latin American countries)
Anonymous file transfer protocol (FTP)
ftp://ftp.dell.com/
Log in as user: anonymous, and use your email address as your password.
Electronic Support Service
mobile_support@us.dell.com
support@us.dell.com
apsupport@dell.com (for Asian/Pacific countries only)
support.euro.dell.com (for Europe only)
Electronic Quote Service
apmarketing@dell.com (for Asian/Pacific countries only)

Electronic Information Service
Warranty and Return Policy
Dell Computer Corporation ("Dell") manufactures its hardware products from parts and components that are
new or equivalent to new in accordance with industry-standard practices. For information about the Dell
warranty for your printer, see the Owner's Manual.
