Dell 5100Mp Projector Owners Manual User’s Guide
2014-11-13
: Dell Dell-5100Mp-Projector-Owners-Manual-113351 dell-5100mp-projector-owners-manual-113351 dell pdf
Open the PDF directly: View PDF
.
Page Count: 61
- Owner’s Manual
- Contents
- 1 Your Dell Projector 6
- 2 Connecting Your Projector 8
- 3 Using Your Projector 17
- 4 Troubleshooting Your Projector 43
- 5 Specifications 48
- 6 Appendix: Glossary 55
- Your Dell Projector
- Connecting Your Projector
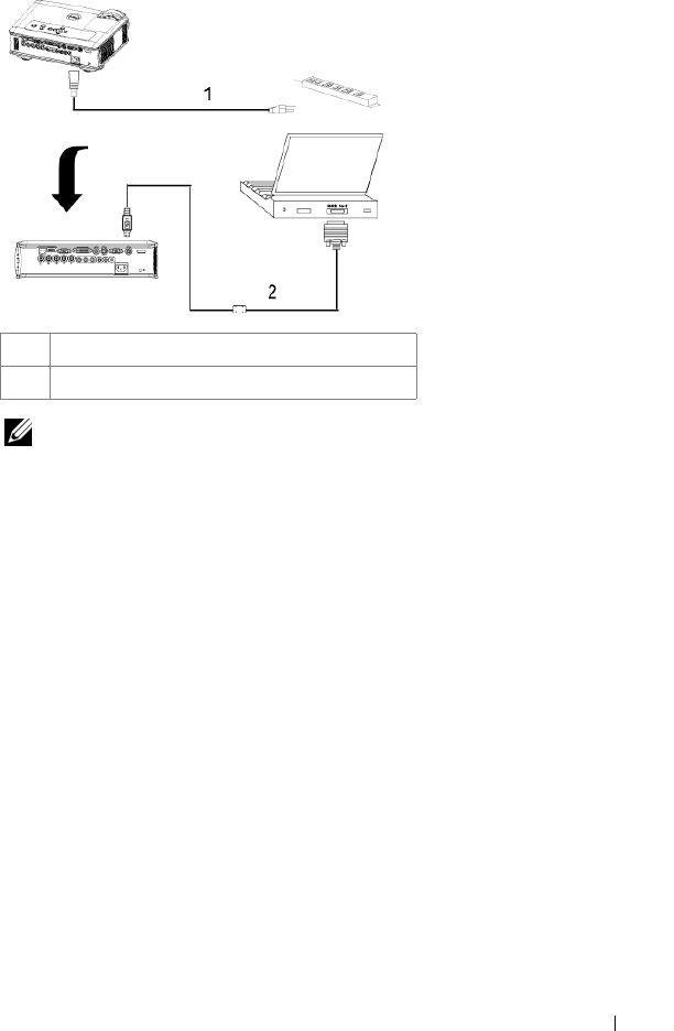
- Connecting to a Computer
- Connecting a Computer with an M1 to D-sub/USB Cable
- Connecting a Computer with a D-sub to D-sub Cable
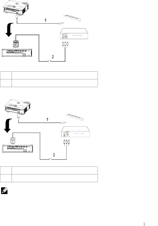
- Connecting to a DVD Player
- Connecting a DVD Player with an M1 to HDTV Cable
- Connecting a DVD Player with a D-sub to YPbPr Cable
- Connecting a DVD Player with a RCA to RCA Cable
- Connecting a DVD Player with an S-video Cable
- Connecting a DVD Player with a Composite Cable
- Connecting a DVD Player with a BNC to VGA cable
- Professional Installation Options: Installation for Driving Automatic Screen
- Installation for wired RS232 remote control: Connection with PC
- Connection with Commercial RS232 Control Box:
- Connecting to a Computer
- Using Your Projector
- Troubleshooting Your Projector
- Specifications
- Appendix: Glossary
- Index
Model XXX
www.dell.com | support.dell.com
Dell™ 5100MP Projector
User’s Guide

Notes, Notices, and Cautions
NOTE: A NOTE indicates important information that helps you make better use
of your projector.
NOTICE: A NOTICE indicates either potential damage to hardware or loss of
data and tells you how to avoid the problem.
CAUTION: A CAUTION indicates a potential for property damage, personal
injury, or death.
____________________
Information in this document is subject to change without notice.
© 2007-2008 Dell Inc. All rights reserved.
Reproduction in any manner whatsoever without the written permission of Dell Inc. is strictly
forbidden.
Trademarks used in this text: Dell and the DELL logo are trademarks of Dell Inc.; DLP and
DLP® logo are trademarks of Texas Instruments; Microsoft and Windows are either registered
trademarks or trademarks of Microsoft Corporation in the United States and/or other countries.
Other trademarks and trade names may be used in this document to refer to either the entities
claiming the marks and names or their products. Dell Inc. disclaims any proprietary interest in
trademarks and trade names other than its own.
____________________
May 2008 Rev. A01

Contents 3
Contents
1Your Dell Projector . . . . . . . . . . . . . . . . . . 6
About Your Projector . . . . . . . . . . . . . . . . . 7
2Connecting Your Projector . . . . . . . . . . . . 8
Connecting to a Computer . . . . . . . . . . . . . . 9
Connecting a Computer with an M1 to D-sub/USB
Cable . . . . . . . . . . . . . . . . . . . . . . 9
Connecting a Computer with a D-sub to D-sub Cable 10
Connecting to a DVD Player . . . . . . . . . . . 11
Connecting a DVD Player with an M1 to HDTV
Cable . . . . . . . . . . . . . . . . . . . . . . 11
Connecting a DVD Player with a D-sub to YPbPr
Cable . . . . . . . . . . . . . . . . . . . . . . 11
Connecting a DVD Player with a RCA to RCA Cable 12
Connecting a DVD Player with an S-video Cable . . 12
Connecting a DVD Player with a Composite Cable . 13
Connecting a DVD Player with a BNC to VGA cable 13
Professional Installation Options: Installation for
Driving Automatic Screen . . . . . . . . . . . . 14
Installation for wired RS232 remote control:
Connection with PC . . . . . . . . . . . . . . . 15
Connection with Commercial RS232 Control Box: . 16

4Contents
3Using Your Projector . . . . . . . . . . . . . . . . 17
Turning Your Projector On . . . . . . . . . . . . . . 17
Turning Your Projector Off . . . . . . . . . . . . . . 17
Adjusting the Projected Image . . . . . . . . . . . . 18
Raising the Projector Height . . . . . . . . . . . 18
Lowering the Projector Height . . . . . . . . . . 18
Adjusting the Projector Zoom and Focus . . . . . . . 19
Adjusting Projection Image Size . . . . . . . . . . . 20
Using the Control Panel . . . . . . . . . . . . . . . 21
Using the Remote Control . . . . . . . . . . . . . . 23
Using the On-Screen Display . . . . . . . . . . . . 26
Image Settings . . . . . . . . . . . . . . . . . 26
Audio Menu . . . . . . . . . . . . . . . . . . 28
Management Menu . . . . . . . . . . . . . . . 29
Language Menu . . . . . . . . . . . . . . . . 31
PIP Setting Menu . . . . . . . . . . . . . . . . 31
Network Settings Menu . . . . . . . . . . . . . 32
Factory Reset Menu . . . . . . . . . . . . . . 33
Computer Source Menu . . . . . . . . . . . . . 33
Video Source Menu . . . . . . . . . . . . . . . 34
RF Learning Connections . . . . . . . . . . . . 34
To Manage the Projector from Web Management 37
4Troubleshooting Your Projector . . . . . . . 43
Self-diagnostic for Video . . . . . . . . . . . . . . 46
Changing the Lamp . . . . . . . . . . . . . . . . . 46

www.dell.com | support.dell.com
6Your Dell Projector
1
Your Dell Projector
Your projector comes with all the items shown below. Ensure that you have all the
items, and contact Dell if anything is missing.
Package Contents
1.8 m power cord (3.0 m in Americas) 1.8 m M1 to D-sub/USB cable
2.0 m S-video cable 1.8 m Composite Video cable
1.8 m RCA to Audio cable 1.8 m mini pin to mini pin cable
1.8 m M1-A to HDTV cable Remote control

Your Dell Projector 7
About Your Projector
Documentation Batteries (2)
1Control panel
2Elevator button
3Remote control transceiver
4Lens
5Lens Cap
6Focus ring
7Zoom tab
Package Contents
(continued)

www.dell.com | support.dell.com
8Connecting Your Projector
2
Connecting Your Projector
1RJ45 network connector
2HDMI connector
3VGA input connector
4M1 signal in connector
5Video input connector
6S-video input connector
7VGA output connector
8RS232 connector
9IR receiver/ RF transceiver
10 Kensington lock hole
11 Power cord connector
12 12 Volt DC relay output
13 Audio output connector
14 Audio input connector
15 Component video input connector
16 BNC connector

Connecting Your Projector 11
Connecting to a DVD Player
Connecting a DVD Player with an M1 to HDTV Cable
Connecting a DVD Player with a D-sub to YPbPr Cable
NOTE: The D-sub to YPbPr cable is not provided by Dell. Consult a professional
installer for the cable.
1Power cord
2M1 to HDTV cable
1Power cord
2 D-sub to YPbPr cable

www.dell.com | support.dell.com
12 Connecting Your Projector
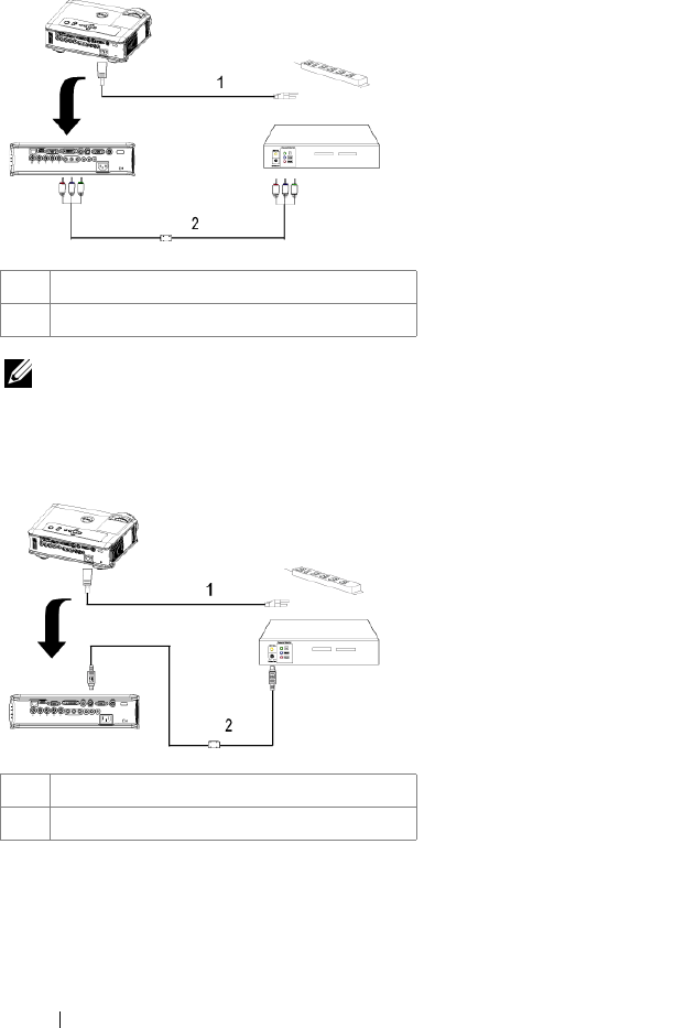
Connecting a DVD Player with a RCA to RCA Cable
NOTE: The RCA to RCA cable is not provided by Dell. Consult a professional
installer for the cable.
Connecting a DVD Player with an S-video Cable
1Power cord
2 RCA to RCA component cable
1Power cord
2 S-video cable

Connecting Your Projector 13
Connecting a DVD Player with a Composite Cable
Connecting a DVD Player with a BNC to VGA cable
NOTE: The BNC to VGA cable is not provided by Dell. Consult a professional
installer for the cable.
1Power cord
2 Composite video cable
1Power cord
2BNC to VGA cable

www.dell.com | support.dell.com
14 Connecting Your Projector
Professional Installation Options: Installation for Driving Automatic
Screen
NOTE: Use the dimension of 12V DC plug in 1.7mm(ID) x 4.00mm(OD) x 9.5mm
(shaft) to connect the automatic screen with the projector.
12V DC Plug
1Power cord
212V DC Plug
3 Automatic screen

Connecting Your Projector 15
Installation for wired RS232 remote control: Connection with PC
NOTE: The RS232 cable is not provided by Dell. Consult a professional installer
for the cable.
1Power cord
2 RS232 cable

www.dell.com | support.dell.com
16 Connecting Your Projector
Connection with Commercial RS232 Control Box:
NOTE: The RS232 cable is not provided by Dell. Consult a professional installer
for the cable.
1Power cord
2 RS232 cable
3 Commercial RS232 control box

Using Your Projector 17
3
Using Your Projector
Turning Your Projector On
NOTE: Turn on the projector before you turn on the source. The power button
light blinks blue until pressed.
1
Remove the lens cap.
2
Connect the power cord and appropriate signal cables. For information about
connecting the projector, see
page 8.
3
Press the power button (see
page 21 to locate the power button). The Dell logo
displays for 30 seconds.
4
Turn on your source (computer, DVD player, etc.). The projector automatically
detects your source
.
If the "Searching for signal..." message appears on the screen, ensure
that the appropriate cable(s) are securely connected.
If you have multiple sources connected to the projector, press the Source button
on the remote control or control panel to select the desired source.
Turning Your Projector Off
NOTICE: Do not unplug the projector before properly shutting down as
explained in the following procedure.
1
Press the power button.
2
Press the power button again. The cooling fans continue to operate for 90 seconds
and then go to standby mode.
3
To power off the projector quickly, press the Power button while the projectors
cooling fans are still running.
NOTE: Before you turn on the projector again, wait for 60 seconds to allow the
internal temperature to stabilize.
4
Disconnect the power cord from the electrical outlet.

www.dell.com | support.dell.com
18 Using Your Projector
NOTE: If you press the power button while the projector is running, the "Power
Off the Lamp?" message appears on the screen. To clear the message, press any
button on the control panel or ignore the message; the message disappears after 5
seconds.
Adjusting the Projected Image
Raising the Projector Height
1
Press the elevator button.
2
Raise the projector to the desired display angle, and then release the button to
lock the elevator foot into position.
3
Use the tilt adjustment wheel to fine-tune the display angle.
Lowering the Projector Height
1
Press the elevator button.
2
Lower the projector, and then release the button to lock the elevator foot into
position.
1Elevator button
2Elevator foot
3Tilt adjustment wheel

Using Your Projector 19
Adjusting the Projector Zoom and Focus
CAUTION: To avoid damaging the projector, ensure that the zoom lens and
elevator foot are fully retracted before moving the projector or placing the
projector in its carrying case.
1
Rotate the zoom tab to zoom in and out.
2
Rotate the focus ring until the image is clear. The projector focuses at distances
from 4.9 ft to 39.4 ft (1.5 m to 12 m).
1Zoom tab
2Focus ring

www.dell.com | support.dell.com
20 Using Your Projector
Adjusting Projection Image Size

Using Your Projector 21
Using the Control Panel
Screen
(Diagonal)
Max. 36.9"
(93.8cm)
83.7"
(212.5cm)
135.3"
(343.8cm)
189.5"
(481.3cm)
241.1"
(612.5cm)
295.3"
(750.0cm)
Min. 30.8"
(78.1cm)
69.7"
(177.1cm)
112.8"
(286.5cm)
157.9"
(401.0cm)
201.0"
(510.4cm)
246.1"
(625.0cm)
Screen
Size
Max.
(WxH)
29.5" X 22.1" 66.9" X 50.2" 108.3" X 81.2" 151.6" X 113.7" 192.9" X 144.7" 236.2" X 177.2"
(75.0cm X
56.3cm)
(170.0cm X
127.5cm)
(275.0cm X
206.3cm)
(385.0cm X
288.8cm)
(490.0cm X
367.5cm)
(600.0cm X
450.0cm)
Min.
(WxH)
24.6" X 18.5" 55.8" X 41.8" 90.2" X 67.7" 126.3" X 94.7" 160.8" X 120.6" 196.9" X 147.6"
(62.5cm X
46.9cm)
(141.7cm X
106.3cm)
(229.2cm X
171.9cm)
(320.8cm X
240.6cm)
(408.3cm X
306.3cm)
(500.0cm X
375.0cm)
Distance 4.9' (1.5m) 11.2' (3.4m) 18.0' (5.5m) 25.3' (7.7m) 32.2' (9.8m) 39.4' (12.0m)
* This graph is for user reference only.
1Power Turn the projector on and off. For more
information, see page 17.
2Volume Control Press to control the volume, then press or
buttons to decrease or increase the volume.
3Menu Press to activate the OSD. Use the directional
keys and Menu button to navigate through the
OSD.

www.dell.com | support.dell.com
22 Using Your Projector
4Source Press to toggle through S-video, Composite
Video, M1-D, D-sub, BNC, Component, HDMI
and M1 sources when multiple sources are
connected to the projector.
5Keystone adjustment Press to adjust image distortion caused by tilting
the projector. (±20 degrees)
6Enter Press to confirm the selection item.
7Auto adjust Press to synchronize the projector to the input
source.
Auto adjust does not operate if the on-screen
display (OSD) is displayed.
8LCD status display LCD display is for real time projector status.
9TEMP warning light
• If the TEMP light is solid orange, the projector
has overheated. The display automatically shuts
down. Turn the display on again after the
projector cools down. If the problem persists,
contact Dell.
• If the TEMP light is blinking orange, a projector
fan has failed and the projector automatically
shuts down. If the problem persists, contact
Dell.
10 LAMP warning light If the LAMP light is solid orange, replace the
lamp.
11 and buttons Press to adjust the OSD setting.
12 Keystone adjustment Press to adjust image distortion caused by tilting
the projector. (±20 degrees)
13Up and Down Press to select the OSD items.
14 Brightness and contrast
control
Press to control brightness and contrast, press
or to adjust brightness or contrast, then press
and buttons to adjust the value.

Using Your Projector 23
Using the Remote Control
1Power Turn the projector on and off. For more
information, see page 17.
2Press to adjust the OSD setting.
3 Laser Aim the remote control at the screen, press and
hold the laser button to activate the laser light.
4Volume Press to increase the volume.
5Mute Press to mute or un-mute the projector speaker.
6Volume Press to decrease the volume.
7Right click Mouse right click.

www.dell.com | support.dell.com
24 Using Your Projector
8Video mode The Dell 5100MP Micro-projector has preset
configurations that are optimized for displaying
data (PC Graphics) or video (movies, games,
etc.). Press Video Mode button to toggle between
PC mode, Movie mode, Game Mode, sRGB, or
User mode (for user to setup and save preferred
settings). Pressing the Video Mode button once
will show the current display mode. Pressing the
Video Mode button again will switch between
modes.
9Auto Adjust Press to synchronize the projector to the input
source. Auto Adjust does not operate if the OSD
(On-Screen Display) is displayed.
10 Blank screen Press to hide the image, press again to resume
display of the image.
11 Auto keystone Press to enable the auto correction for image
distortion due to tilting the projector.
12 LED light LED indicator.
13 Up button Press to select OSD items.
14 Enter button Press to confirm the selection.
15 Press to adjust the OSD setting.
16 Menu Press to activate the OSD.
17 Down button Press to select OSD items.
18 Page Press to move to previous page.
19 Page Press to move to next page.
20 PC/Mouse control The PC/Mouse control can be used to control
mouse movement. The mouse function is
enabled using the M1 cable to connect your
computer and the projector.
21 Left click Mouse left click.
22 Source Press to switch between Analog RGB, Digital
RGB, Composite, Component-i, S-video, and
Analog YPbPr sources.
23 Keystone correction Press to correct the image distortion.
24 PIP Press the PIP button to turn on/off the PIP
screen.

Using Your Projector 25
25 PIP Swap Press the PIP Swap button to swap between the
foreground and background.
1Laser Warning The remote control is equipped with a Class II
laser that emits laser radiation. To reduce the risk
of injury, do not look directly into the laser light,
and do not point the laser light into anyone's
eyes.
2Program button Initiate the Learning Mode on the remote for
switching the RF transmission channel by
pressing Prgm button.

www.dell.com | support.dell.com
26 Using Your Projector
Using the On-Screen Display
The projector has a multi-language On-Screen Display (OSD) that can be
displayed with or without an input source present.
In the Main Menu, press or to navigate through the tabs. Press Enter
button on the control panel or the remote control to select a submenu.
In the submenu, press or to make a selection. When an item is selected, the
color changes to dark blue. Use or on the control panel or the remote
control to make adjustments to a setting.
To back to the previous OSD, go to Back tab and press Enter button on the control
panel or the remote control.
To exit the OSD, go to Exit tab and press Enter button on the control panel or the
remote control.
Image Settings
3Wireless USB mouse
dongle
The wireless USB device for controlling PC or
Notebook mouse through the remote control.
4Remote cover The back cover of the remote control.
5Battery chamber The chamber of the battery.

Using Your Projector 27
BRIGHTNESS—Use
and to
adjust the
brightness of the image.
CONTRAST—Use
and
to control the
degree of difference between the brightest
and darkest parts of the picture. Adjusting
the contrast changes the amount of black
and white in the image.
COLOR TEMP.—Adjust the color temperature.
The higher the temperature, the screen
appears more blue; the lower the
temperature, the screen appears more red.
User mode activates the values in the "color
setting" menu.
USER COLOR—This mode allows manual
adjustment of red, green, and blue color
settings. Modifying these values will
automatically change the color temperature
to "user". Press the User Color, then go into the Color Setting Menu.
V. KEYSTONE—Adjust image distortion caused by tilting the projector.
H. KEYSTONE—Adjust image distortion caused by horizontal shifting of the
projector orientation.
AUTO KEYSTONE—Select On to enable the auto correction for vertical image
distortion due to tilting the projector. Select Off to disable the auto correction.
SEMI-AUTO KEYSTONE—Select On and press Enter to activate the Semi-Auto
keystone correction for image distortion. A specific image pattern will be present
on the screen once it's been activated and then complete the settings by following
below instructions.
• Adjust the projected image display to appropriate location on the screen.
• Use up, down, left or right button to choose one corner and press
Enter
key to
enter keystone correction mode.
• Use up, down, left or right button to move the angle and press
Enter
to confirm.
ZOOM—Press to digitally magnify an image to 10 times on the projection
screen and press to reduce the zoomed image.
ASPECT RATIO—Select an aspect ratio to adjust how the image appears.
•
1:1
— The input source displays without scaling.
Use 1:1 aspect ratio if you are using one of the following:
– VGA cable and the computer has a resolution less than SXGA+ (1400 x 1050)

www.dell.com | support.dell.com
28 Using Your Projector
– Component cable (720p, 576i/p, 480i/p)
–S-Video cable
– Composite cable
•
16:9
— The input source scales to fit the width of the screen.
•
4:3
— The input source scales to fit the screen.
Use 16:9 or 4:3 if you are using one of the following:
– Computer resolution greater than SXGA+
– Component cable (1080i/p)
VIDEO MODE—Select a mode to optimize the display image based on how the
projector is being used: Movie, Game, PC, sRGB (provides more accurate color
representation), and User (set your preferred settings). If you adjust the settings
for White Intensity or Degamma, the projector automatically switches to User.
WHITE INTENSITY—Setting 0 to maximize the color reproduction and 10 to
maximize the brightness.
DEGAMMA—Adjust between 1 and 4 to change the color performance of the display.
The default setting is 3.
Audio Menu
VOLUME—Press
to decrease the volume
and to increase the volume.
TREBLE—Control the higher frequencies of your
audio source.
Press to decrease the
treble and
p
ress to increase the treble
BASS—Control the lower frequencies of your
audio source. Press
to decrease the bass
and
press
to increase the bass.
MUTE—Allow to mute the volume.
AUDIO SOURCE—Select HDMI to have the
HDMI output source, and select Audio to have
the audio output source.

Using Your Projector 29
Management Menu
MENU LOCATION—Select the location of the
OSD on the screen.
PROJECTION MODE—Select how the image
appears:
• Front Projection-Desktop (the default).
• Rear Projection-Desktop-- The projector
reverses the image so you can project from
behind a translucent screen.
• Front Projection-Ceiling Mount-- The
projector turns the image upside down for
ceiling-mounted projection.
• Rear Projection-Ceiling Mount-- The
projector reverses and turns the image upside
down. You can project from behind a
translucent screen with a ceiling-mounted
projection.
SIGNAL TYPE—Show signal type RGB, YCbCr,
YPbPr.
LAMP HOUR—Display the operating hours
since the lamp timer reset.
LAMP RESET—After you install a new lamp,
select Yes to reset the lamp timer.
POWER SAVING—Select Yes to set the power saving delay period. The delay period is
the amount of time you want the projector to wait without signal input. After that
set time, the projector enters power saving mode and turns off the lamp. The
projector turns back on when it detects an input signal or you press the power
button. After two hours, the projector turns off and you need to press the power
button to turn the projector on.
OSD LOCK—
Select
Yes
to enable
OSD Lock
for hiding the OSD menu. (Or
pressing the Menu button on control for 15 seconds), and select
No
to
disable the
OSD Lock
for hiding the OSD menu. (Or pressing the Menu
button on control for 15 seconds again).
RF_CH LEARNING—
Refer to page 34.
ECO MODE—Select On to use the projector at a lower power level (250 Watts),
which may provide longer lamp life, quieter operating and dimmer luminance
output on the screen. Select Off to operate at normal power level (300 Watts).

www.dell.com | support.dell.com
30 Using Your Projector
AUTO SOURCE—Select On (the default) to autodetect the available input signals.
When the projector is on and you press SOURCE, it automatically finds the next
available input signal. Select Off to lock the current input signal. When Off is
selected and you press SOURCE, you select which input signal you want to use.
OSD TIMEOUT—Adjust the time delay of the OSD Timeout. The Default setting is
30 seconds.
TEST PATTERN—Select On to come up the built-in Test Pattern for self-testing on
focus and resolution.
PASSWORD ENABLE—Select On to set
one password for individual. Select
Off to disable the password
function.
CHANGE PASSWORD—Press to change the password to your preference.

Using Your Projector 31
Language Menu
Press or to select the preferred
language for the OSD.
PIP Setting Menu
NOTE 1: PIP Image is enabled only
when both the following types of signals
are connected to the projector.
Type 1: S-Video, Composite Video, M1-D,
and
Type 2: D-sub, BNC, Component, HDMI,
M1 signals.
NOTE 2: When swapping the
foreground and background displays, the smallest screen size of foreground
display will vary depending on different combinations of signal sources for
PIP.

www.dell.com | support.dell.com
32 Using Your Projector
PIP IMAGE —
Select
On
to enter
Options
to
select following settings. Select
Off
to
disable the picture-in-picture display
function.
PIP SOURCE —Use PIP Source to step through
the display source one by one for the
foreground display. The possible PIP source is
available in the OSD selection depending on
the current primary input source. The possible
combination of the sources refer to page 51.
PIP SIZE —Adjust the image size of the foreground display.
PIP X POSITION —Horizontally adjust the image position of the PIP display.
PIP Y POSITION —Vertically adjust the image position of the PIP display.
PBP IMAGE —Select On to enable the picture-by-picture display. Select Off to
disable the picture-by-picture function.
Network Settings Menu
DHCP —Select On to assign an IP address to
the projector from a DHCP server
automatically. Select Off to assign an IP
address manually.
IP ADDRESS—Press Enter to set up an IP
address. Press left or right button to select the
number position, up or down button to change
the number.
SUBNET MASK—Press Enter to set up an subnet
mask number. Press left or right button to
select the number position, up or down button
to change the number.
GATEWAY—Select to set the default gateway of
the network connected to the projector. Press
left or right button to select the number
position, up or down button to change the number.
DNS—Type in the IP address of DNS server on the network connected to the
projector. 12 numeric characters are used.
APPLY CHANGE—Press to confirm the settings.
RESET NETWORK SETTING—Press to the default setting.

Using Your Projector 33
Factory Reset Menu
FACTORY RESET—Select Yes to reset the
projector to its factory default settings. Reset
items include both computer image and video
image settings
Computer Source Menu
NOTE: This menu is only available connected to a computer.
FREQUENCY—Change the display data clock
frequency to match the frequency of your
computer graphics card. If you see a vertical
flickering bar, use Frequency control to
minimize the bars. This is a coarse adjustment.
TRACKING—Synchronize the phase of the
display signal with the graphic card. If you
experience an unstable or flickering image, use
the Tracking to correct it. This is a fine
adjustment.
NOTE: Adjust the Frequency first and then the Tracking.
HOR. POSITION—Press
to adjust the horizontal position of the image to the
left and to adjust the horizontal position of the image to the right.
VER. POSITION—Press
to adjust the vertical position of the image down and
to adjust the vertical position of the image up.

www.dell.com | support.dell.com
34 Using Your Projector
Video Source Menu
NOTE: This menu is only available with S-video, Video (composite) signal
connected.
SATURATION—Adjust a video source from black
and white to fully saturated color. Press to
decrease the amount of color in the image and
to increase the amount of color in the
image.
SHARPNESS—Press
to decrease the
sharpness and to increase the sharpness.
TINT—Press
to increase the amount of
green in the image and to increase the
amount of red in the image.
RF Learning Connections
Auto Learning to Change RF Channel Between
Remote Controller and Projector
• Power on the projector.
• Press the "Menu" button on control
panel, then enter to "
Management
--
>
RF_Ch Learning
" menu.
• Select
Yes
with the control buttons to
enter the
Learning Standby
mode. The
projector will switch to standby mode
for
RF Learning
and display the
RF
Learning
menu.
• Open the battery cover on the remote
control and press the
Prgm
button to
initiate the
RF Learning
process for the
remote control and projector.
Back to Factory Default for the RF Channel
• Select
Yes
on
RF Learning Setting
menu and then enter the
RF Reset to
Default
menu. Select
Reset to Default
Channel
, the projector will back to the
factory default channel.

Using Your Projector 35
•Press the
Prgm
button on the remote control for 5 seconds to reset the
transmitter to the factory default channel.
• The successful reset back to the default channel on both ends can be
confirmed when the remote control transmitter controls the projector.
Auto Learning to Change RF Channel Between Remote Controller and USB
Wireless Dongle
Step 1 Open the cover of the remote control.
Step 2 Push the dongle.
Step 3 Take out the dongle from the remote control.
Step 4 Plug the dongle in the USB port on your desktop or notebook
computer, the dongle will show red .
Step 5 Press the LED button on the dongle and it will flash "red" for
13 seconds.
Step 6 Press the Prgm button in the rear of the remote control, within
13 seconds to initate the RF Learning process.
• If the processes are successful, the dongle LED will
remain "red" and stop flashing.
• Checking the mouse function are enable by using the
remote control, if it has done, the dongle LED will show
a "green" signal.
Step 7 Using the remote control to manage your desktop or notebook
computer.

www.dell.com | support.dell.com
36 Using Your Projector

Using Your Projector 37
To Manage the Projector from Web Management
Configuring the Network Setting
If the projector is connected to a network, you can access the projector using
a web browser by configuring the network setting (TCP/IP). When using the
network function, the IP address should be unique. For configuring the
network setting, refer to Network Setting Menu in page 32.
Accessing Web Management
Use Internet Explorer 5.0 and above or Netscape Navigator 7.0 and above
and enter the IP address. You can now access
Web Management
and manage
the projector from a remote location.

www.dell.com | support.dell.com
38 Using Your Projector
Managing Properties
Home
Displays Group name, Projector name, Location, Contact, Lamp hours,
Firmware version, IP address, MAC address and Admin password
information.

Using Your Projector 39
Network Setting
See OSD section on page 32.
• Set up the Group Name, Projector Name, Location and Contact
information in this tab, press
Submit
to confirm the settings.
• Choose
DHCP
to assign an IP address to the projector from a
DHCP
server automatically, or
Manual
to assign an IP address
manually.

www.dell.com | support.dell.com
40 Using Your Projector
Projector Status and Control
The function is same as On Screen Display.
Manage the projector status, image control and audio control using
Projector Status and Control.

Using Your Projector 41
E-mail Alert
Set E-mail address, Owner, Subject and
Alert Condition
to send automatic
e-mail alerts to the preset administrator.

www.dell.com | support.dell.com
42 Using Your Projector
Password Setting
Use Password Setting to set up an administrator password to access the
Web
Management
. When enabling password for the first time, set the password
before enabling it. When the password function is enabled, the
administrator password will be required for accessing the
Web Management
.

Troubleshooting Your Projector 43
4
Troubleshooting Your Projector
If you experience problems with your projector, see the following troubleshooting
tips. If the problem persists, contact Dell.
Problem Possible Solution
No image appears on the
screen
• Ensure that the lens cap is removed and the
projector turned on.
• Ensure the external graphics port is enabled.
If you are using a Dell portable computer,
press . For other computers, see your
documentation.
• Ensure that all the cables are securely
connected. See "Connecting Your Projector"
on page 8."
• Ensure that the pins of the connectors are
not bent or broken.
• Ensure that the lamp is securely installed
(see "Changing the Lamp" on page 46").
• Run Self-diagnostic test. See "Self-diagnostic
for Video" on page 46. Ensure that the colors
of the test pattern are correct.

www.dell.com | support.dell.com
44 Troubleshooting Your Projector
Partial, scrolling, or
incorrectly displayed image
•Press the
Resync
button on the remote
control or the control panel.
•
If you are using a Dell portable computer, set
the resolution of the computer to XGA
(1024 x 768):
a
Right-lick the unused portion of your
Windows desktop, click
Properties
and
then select
Settings
tab.
b
Verify the setting is 1024 x 768 pixels for
the external monitor port.
c
Press .
If you experience difficulty in changing
resolutions or your monitor freezes, restart all
the equipment and the projector.
If you are not using a Dell portable computer,
see your documentation.
The screen does not display
your presentation
If you are using a portable computer, press
.
Image is unstable or flickering Adjust the tracking in the OSD Computer
Source tab.
Image has vertical flickering
bar
Adjust the frequency in the OSD Computer
Source tab.
Image color is not correct
• If your graphic card output signal is sync on
Green, and you would like to display VGA at
60Hz signal, please go into OSD select
Management, select Signal Type and then
select
RGB
.
• Run the Self-diagnostic test (see "
Self-
diagnostic for video
") for preliminary
diagnostic on image color problem. Ensure
that the colors of the test pattern are correct.
Image is out of focus 1
Adjust the focus ring on the projector lens.
2
Ensure that the projection screen is within
the required distance from the projector
(4.9 ft [1.5 m] to 39.4 ft [12 m]).
Problem
(continued)
Possible Solution
(continued)

Troubleshooting Your Projector 45
The image is stretched when
displaying a 16:9 DVD
The projector automatically detects a 16:9
DVD and adjusts the aspect ratio to full
screen with a 4:3 (letter-box) default setting.
If the image is still stretched, adjust the aspect
ratio as follows:
• If you are playing a 16:9 DVD, select 4:3
aspect ratio type on your DVD player (if
capable).
• If you cannot select 4:3 aspect ratio type on
your DVD player, select 4:3 aspect ratio in
the
Image Settings
menu in the OSD.
Image is reversed Select Management from the OSD and adjust
the projection mode.
Lamp is burned out or makes
a popping sound
When the lamp reaches its end of life, it may
burn out and may make a loud popping sound.
If this occurs, the projector does not turn back
on, and displays Lamp Defective in the LCD
display until the lamp is replaced. To replace
the lamp, see "Changing the Lamp" on
page 46.
LAMP light is solid orange If LAMP light is solid orange, replace the
lamp.
Interlock failed If the LAMP light is blinking orange, the lamp
cover is not closed properly. Close the lamp
cover properly. If the problem persists, contact
Dell.
TEMP light is solid orange The projector has overheated. The display
automatically shuts down. Turn the display on
again after the projector cools down. If the
problem persists, contact Dell.
TEMP light is blinking
orange
A projector fan has failed and the projector
will automatically shut down. If the problem
persists, contact Dell.
The remote control is not
operating smoothly or in very
limited range
The battery may be low. Check if the laser
beam transmitted from the remote is too dim.
If so, replace with 2 new AA batteries.
Problem
(continued)
Possible Solution
(continued)

www.dell.com | support.dell.com
46 Troubleshooting Your Projector
Self-diagnostic for Video
Dell 5100MP Projector provides self-diagnostic test of the projector video display
(for Video, S-video, Component-i). Use this advanced feature for preliminary self-
diagnostic on your projector when encountering a display problem for video.
1
After turning on the projector, press "+" and "-" buttons on the control panel
simultaneously for 3 seconds and release the buttons when screen goes blank.
2
Press "+" and "-" buttons again to exit the diagnostic mode.
3
While in Self-diagnostic mode, the screen will run a seven-color-cycle test as
following:
Red--> Green--> Blue--> White--> Watchet Blue--> Dark Green--> Yellow.
Ensure that the colors of the test pattern are correct. Contact Dell if the colors are
not displayed correctly.
Changing the Lamp
Replace the lamp when you see "Lamp is approaching the end of its useful life in
full power operation. Replacement suggested! www.dell.com/lamps" appears on
the screen. If this problem persists after replacing the lamp, contact Dell.
CAUTION: The lamp becomes very hot when in use. Do not attempt to replace
the lamp until the projector has been allowed to cool down for at least 30
minutes.
CAUTION: Do not touch the bulb or the lamp glass at any time. The bulb may
explode due to improper handling, including the touching of the bulb or the
lamp glass.
1
Turn off the projector and disconnect the power cord.
2
Let the projector cool for at least 30 minutes.
3
Loosen the 2 screws that secure the lamp cover, and remove the cover.
4
Loosen the 2 screws that secure the lamp.

Troubleshooting Your Projector 47
5
Pull up the lamp by its metal handle.
6
Reverse steps 1 through 5 to install the
new lamp.
7
Reset the lamp by usage time selecting
the left
Lamp Reset
icon in the OSD
Management
tab.
NOTE: Dell may require that lamps
replaced under warranty be returned to
Dell. Otherwise, contact your local
waste disposal agency for the address
of the nearest deposit site.
CAUTION: Lamp Disposal (for the US only)
LAMP(S) INSIDE THIS PRODUCT CONTAIN MERCURY AND MUST BE
RECYCLED OR DISPOSED OF ACCORDING TO LOCAL, STATE OR FEDERAL
LAWS. FOR MORE INFORMATION, GO TO WWW.DELL.COM/HG OR CONTACT
THE ELECTRONIC INDUSTRIES ALLIANCE AT WWW.EIAE.ORG. FOR LAMP
SPECIFIC DISPOSAL INFORMATION CHECK WWW.LAMPRECYCLE.ORG.

www.dell.com | support.dell.com
48 Specifications
5
Specifications
5
Light Valve Single-chip 0.95" SXGA+ DLP™
LVDS (low-voltage differential
signaling) technology
Brightness 3300 ANSI Lumens (Max.)
Contrast Ratio 2500:1 Typical (Full On/Full Off)
Uniformity 80% Typical (Japan Standard - JBMA)
Number of Pixels 1400 x 1050 (SXGA+)
Displayable Color 16.7M colors
Color Wheel Speed 100~127.5Hz (2X)
Projection Lens F/2.6~2.87, f=39.1~46.92 mm with
1.2x manual zoom lens
Projection Screen Size 30.8-295.3 inches (diagonal)
Projection Distance 4.9~39.4 ft (1.5 m~12 m)
Video Compatibility NTSC, NTSC 4.43, PAL, PAL-M, PAL-
N, SECAM, and HDTV (1080i/p, 720p,
576i/p, 480i/p) compatibility
Composite video, Component video
and S-video capability
H. Frequency 15 kHz- 100 kHz (Analog)
30 kHz- 64 kHz (Digital)
V. Frequency 43 Hz- 120 Hz (Analog)
43 Hz- 85 Hz (Digital)
Power Supply Universal 90-240V AC 50-60Hz with
PFC input
Power Consumption 400 watts typical, 335 watts in eco
mode

Specifications 49
Audio 2 speakers, 2 watts RMS
Noise Level 37dB(A) Full-on mode, 31dB(A) Eco-
mode
Weight 8.2 lbs (3.73 kgs)
Dimensions (W x H x D) External 13 x 10.3 x 4.5 ± 0.04 inches
(329.8 x 261.4 x 115.2 ± 1 mm)
Environmental Operating temperature: 5oC - 35oC
(41oF- 95oF)
Humidity: 80% maximum
Storage temperature: -20oC to 60oC
(-4oF to 140oF)
Humidity: 80% maximum
Regulatory FCC, CE, VCCI, UL, cUL, TüV- GS,
ICES-003, C-Tick, GOST, PCBC,
CCC, PSB, EZU, NOM, S-
TuV /A rg en ti na
Networking Protocol 10/100 Base-T
TCP/IP
ICMP
ARP
SNMP V1.0
SMTP
DHCP
HTTP
I/O Connectors Power: AC power input socket
Computer input: one M1-DA for
analog/digital/component, HDTV
input signals, one 15-pin D-sub for
analog input/ component, HDTV input
signals, one BNC R/G/B/H/V for analog
RGB input signals.
Computer output: one 15-pin D-sub

www.dell.com | support.dell.com
50 Specifications
NOTE: The actual operating life span of a projector lamp will vary according to
operating conditions and usage patterns. Usage of a projector in stressful
conditions which may include dusty environments, under high temperatures
and abrupt powering-off may result in a lamp's shortened operating life span or
possibly lamp failure. The lamp life specified for Dell's projectors refers to the
typical time under non-stressful operating conditions for more than 50% of a
sampling population to reduce to approximately 50% of the lamp's rated
brightness level. It is not the measure of time a lamp will cease light output.
Video input: 3 RCA connectors for
component video/ HDTV input, one
mini-DIN 4-pin S-video input, one
RCA jack for composite video input
Audio input: one phone jack (diameter
3.5mm)
DC jack 12 volt @ 200mA output,
relay control for automatic projection
screen control
One RJ45 connector for networking
One HDMI input
One mini-DIN RS232 for wired remote
projector control from PC
Lamp 300-watt user-replaceable 1700-hour
lamp (up to 2200 hours in eco mode)

Specifications 51
RS232 Pin Assignment
RS232 Protocol
• Communication Settings
• Command types
To pop up the OSD menu and adjust the settings.
• Control command Syntax (From PC to Projector)
[H][AC][SoP][CRC][ID][SoM][COMMAND]
•Example: Power ON Command (Send low byte firstly)
--> 0xBE, 0xEF, 0x10, 0x05, 0x00, 0xC6, 0xFF, 0x11, 0x11, 0x01, 0x00, 0x01
•Control Commands List
Go to support.dell.com to view the latest RS232 code.
PIP combination sources
NOTE: If two sources combination overpass the bandwidth of the scaler, the
projector will show the black image.
Connection settings Value
Baud Rate: 19200
Data Bits: 8
Parity None
Stop Bits 1
Source M1
RGB
M1
Component
VGA
Computer
VGA
Component
BNC
RGB
BNC
Component
RCA
Component
HDMI
S-Video PIP PIP PIP PIP PIP PIP PIP PIP
Composite PIP PIP PIP PIP PIP PIP PIP PIP
M1 Digital X X PIP PIP PIP PIP PIP PIP

www.dell.com | support.dell.com
52 Specifications
Compatibility Modes
Mode Resolution (ANALOG) (DIGITAL)
V. Frequency
(Hz)
H. Frequency
(KHz)
V. Frequency
(Hz)
H. Frequency
(KHz)
VGA 640X350 70 31.5 70 31.5
VGA 640X350 85 37.9 85 37.9
VGA 640X400 85 37.9 85 37.9
VGA 640X480 60 31.5 60 31.5
VGA 640X480 72 37.9 72 37.9
VGA 640X480 75 37.5 75 37.5
VGA 640X480 85 43.3 85 43.3
VGA 720X400 70 31.5 70 31.5
VGA 720X400 85 37.9 85 37.9
SVGA 800X600 56 35.2 56 35.2
SVGA 800X600 60 37.9 60 37.9
SVGA 800X600 72 48.1 72 48.1
SVGA 800X600 75 46.9 75 46.9
SVGA 800X600 85 53.7 85 53.7
XGA 1024X768 43.4 35.5 - -
XGA 1024X768 60 48.4 60 48.4
XGA 1024X768 70 56.5 70 56.5
XGA 1024X768 75 60 75 60
XGA 1024X768 85 68.7 - -
SXGA 1280X1024 60 63.98 60 63.98
SXGA 1280X1024 75 79.98 - -
SXGA 1280x1024 85 91.1 --
*SXGA+ 1400x1050 60 63.98 --
*UXGA 1600x1200 60 75 - -
MAC LC13* 640X480 66.66 34.98 - -
MAC II 13* 640X480 66.68 35 - -
MAC 16* 832X624 74.55 49.725 - -
MAC 19* 1024X768 75 60.24 - -
*MAC 1152X870 75.06 68.68 - -
MAC G4 640X480 60 31.35 - -

Specifications 53
NOTE: UXGA is not supported in the DVI (M1-to-DVI).
MAC G4 640X480 120 68.03 - -
MAC G4 640X480 120 97.09 - -
IMAC DV 640X480 117 60 - -
IMAC DV 800X600 95 60 --
IMAC DV 1024X768 75 60 --
IMAC DV 1152X870 75 68.49 --
IMAC DV 1280X960 75 75 --
IMAC DV 1280X1024 85 91.1 --
* Compressed computer image.

54 Contacting Dell
Contacting Dell
For customers in the United States, call 800-WWW-DELL (800-999-3355).
NOTE: If you do not have an active Internet connection, you can find contact
information on your purchase invoice, packing slip, bill, or Dell product catalog.
Dell provides several online and telephone-based support and service options.
Availability varies by country and product, and some services may not be
available in your area. To contact Dell for sales, technical support, or
customer service issues:
1
Visit
support.dell.com
.
2
Verify your country or region in the
Choose A Country/Region
drop-down
menu at the bottom of the page.
3
Click
Contact Us
on the left side of the page.
4
Select the appropriate service or support link based on your need.
5
Choose the method of contacting Dell that is convenient for you.

Appendix: Glossary 55
Appendix: Glossary
ANSI Lumens— A standard for measuring light output, used for comparing
projectors.
Aspect Ratio—The most popular aspect ratio is 4:3 (4 by 3). Early television and
computer video formats are in a 4:3 aspect ratio, which means that the width of
the image is 4/3 times the height.
Backlit (Backlight)—Refers to a remote control, or a projector control panel, that
has buttons and controls that are illuminated.
Bandwidth— The number of cycles per second (Hertz) expressing the difference
between the lower and upper limiting frequencies of a frequency band; also, the
width of a band of frequencies.
Brightness— The amount of light emitting from a display or projection display or
projection device. The brightness of projector is measured by ANSI lumens.
Color Temperature— A method of measuring the whiteness of a light source.
Metal halide lamps have a higher temperature compared to halogen or
incandescent lights.
Component Video—A method of delivering quality video in a format that
contains all the components of the original image. These components are referred
to as luma and chroma and are defined as Y'Pb'Pr' for analog component and
Y'Cb'Cr' for digital component. Component video is available on DVD players and
projectors.
Composite Video — The combined picture signal, including vertical and
horizontal blanking and synchronizing signals.
Compression— A function that deletes resolution lines from the image to fit in
the display area.
Compressed SVGA— To project an 800x600 image to a VGA projector, the
original 800x600 signal must be compressed down. The data displays all the
information with only two thirds of the pixels (307,000 vs 480,000). The resulting
image is SVGA page size but sacrifices some of the image quality. If you are using
an SVGA computers, connecting VGA to a VGA projector. provide better results.
Compressed SXGA— Found on XGA projectors, compressed SXGA handling
allows these projectors to handle up to 1280x1024 SXGA resolution.
Compressed XGA— Found on SVGA projectors, compressed XGA handling
allows these projectors to handle 1024x768 XGA resolution.

www.dell.com | support.dell.com
56 Appendix: Glossary
Contrast Ratio— Range of light and dark values in a picture, or the ratio between
their maximum and minimum values. There are two methods used by the
projection industry to measure the ratio:
1
Full On/Off
— measures the ratio of the light output of an all white image (full
on) and the light output of an all black (full off) image.
2
ANSI
— measures a pattern of 16 alternating black and white rectangles. The
average light output from the white rectangles is divided by the average light
output of the black rectangles to determine the
ANSI
contrast ratio.
Full On/Off contrast is always a larger number than ANSI contrast for the same
projector.
dB— decibel—A unit used to express relative difference in power or intensity,
usually between two acoustic or electric signals, equal to ten times the common
logarithm of the ratio of the two levels.
Diagonal Screen— A method of measuring the size of a screen or a projected
image. It measures from one corner to the opposite corner. A 9FT high, 12FT
wide, screen has a diagonal of 15FT. This document assumes that the diagonal
dimensions are for the traditional 4:3 ratio of a computer image as per the example
above.
DLP— Digital Light Processing—Reflective display technology developed by
Texas Instruments, using small manipulated mirrors. Light passes through a color
filter is sent to the DLP mirrors which arrange the RGB colors into a picture
projected onto screen, also known as DMD.
DMD— digital Micro- Mirror Device— Each DMD consists of thousands of
tilting, microscopic aluminum alloy mirrors mounted on a hidden yoke.
DVI— Digital Visual Interface— Defines the digital interface between digital
devices such as projectors and personal computers. For devices that support DVI, a
digital to digital connection can be made that eliminates the conversion to analog
and thereby delivers an unblemished image.
Focal Length— The distance from the surface of a lens to its focal point.
Frequency— It is the rate of repetition in cycles per seconds of electrical signals.
Measured in Hz.
Hz — Frequency of an alternating signal. See Frequency.
Keystone Correction— Device that will correct an image of the distortion
(usually a wide-top narrow-bottom effect) of a projected image caused by
improper projector to screen angle.
Laser Pointer— A small pen or cigar sized pointer that contains a small battery
powered laser, which can project a small, red (typically), high intensity beam of
light that is immediately very visible on the screen.

Appendix: Glossary 57
Maximum Distance— The distance from a screen the projector can be to cast an
image that is useable (bright enough) in a fully darkened room.
Maximum Image Size— The largest image a projector can throw in a darkened
room. This is usually limited by focal range of the optics.
Metal Halide Lamp— The type of lamp used in many medium and all high end
portable projectors. These lamps typically have a "half-life" of 1000-2000 hours.
That is they slowly lose intensity (brightness) as they are used, and at the "half-life"
point, they are half as bright as when new. These lamps output a very "hot"
temperature light, similar to mercury vapor lamps used in streetlights.. Their
whites are "extremely" white (with slight bluish cast.) and make Halogen lamp's
whites look very yellowish by comparison.
Minimum Distance— The closest position that a projector can focus an image
onto a screen.
NTSC— The United States broadcast standard for video and broadcasting.
PAL— A European and international broadcast standard for video and
broadcasting. Higher resolution than NTSC.
Power Zoom— A zoom lens with the zoom in and out controlled by a motor,
usually adjusted from the projector's control panel and also the remote control.
Reverse Image— Feature that allows you to flip the image horizontally. When
used in a normal forward projection environment text, graphics, etc, are
backwards. Reverse image is used for rear projection.
RGB— Red, Green, Blue— typically used to describe a monitor that requires
separate signals for each of the three colors.
S-Video—A video transmission standard that uses a 4-pin mini-DIN connector to
send video information on two signal wires called luminance (brightness, Y) and
chrominance (color, C). S-Video is also referred to as Y/C.
SECAM— A French and international broadcast standard for video and
broadcasting. Higher resolution than NTSC.
SVGA— Super Video Graphics Array— 800 x 600 pixels count.
SXGA— Super Ultra Graphics Array,—1280 x 1024 pixels count.
UXGA— Ultra Extended Graphics Array—1600 x 1200 pixels count.
VGA— Video Graphics Array—640 x 480 pixels count.
XGA— Extra Video Graphics Array— 1024 x 768 pixels count.

www.dell.com | support.dell.com
58 Appendix: Glossary
Zoom Lens— Lens with a variable focal length that allows operator to move the
view in or out making the image smaller or larger.
Zoom Lens Ratio— Is the ratio between the smallest and largest image a lens can
projector from a fixed distance. For example, a 1.4:1 zoom lens ratio means that a
10 foot image without zoom would be a 14 foot image with full zoom.

Index 59
Index
A
Adjusting the Projected Image 18
Adjusting the Projector Height
18
lower the projector
Elevator button 18
Elevator foot 18
Tilt adjustment wheel 18
Lowering the Projector Height
18
Adjusting the Projector Zoom and
Focus 19
Focus ring 19
Zoom tab 19
C
Changing the Lamp 46
Connecting the Projector
12V DC power cord 14
Automatic screen 14
BNC to VGA cable 13
Commercial RS232 control box
16
Composite video cable 13
Connecting a Computer with a
D-sub to D-sub Cable 10
Connecting a Computer with an
M1 to D-sub/USB Cable 9
Connecting a DVD Player with a
D-sub to YPbPr Cable 11
Connecting a DVD Player with
an M1 to HDTV Cable 11
Connecting to a DVD Player 11
Connection with Commercial
RS232 Control Box 16
Connection with PC 15
D-sub to D-sub cable 10
D-sub to YPbPr cable 11
Installation for Driving Auto-
matic Screen 14
M1 to HDTV cable 11
M1A to D-sub/USB cable 9
Power cord 9, 10, 11, 12, 13, 14,
15, 16
RCA to RCA component cable
12
RS232 cable 15, 16
To Computer 9
Connection Ports
12 Volt DC relay output 8
Audio input connector 8
Audio output connector 8
BNC connector 8
Component video input connec-
tor 8
HDMI connector 8
IR receiver/ RF transceiver 8
Kensington lock hole 8
M1 signal in connector 8
Power cord connector 8
RJ45 network connector 8
RS232 connector 8

60 Index
S-video input connector 8
VGA input connector 8
VGA output connector 8
Video input connector 8
Contacting Dell 54
Control Panel 21
D
Dell
Contacting 54
M
Main Unit 7
Control panel 7
Elevator button 7
Focus ring 7
Lens 7
Lens Cap 7
Remote control transceiver 7
Zoom tab 7
O
On-Screen Display
Audio Menu 28
Computer Source Menu 33
Factory Reset Menu 33
Image Settings Menu 26
Language Menu 31
Management Menu 29
Network Settings Menu 32
PIP Setting Menu 31
Video Source Menu 34
P
Phone numbers 54
Powering On/Off the Projector
Powering Off the Projector 17
Powering On the Projector 17
R
Remote Control 23
S
Specifications
Audio 49
Brightness 48
Color Wheel Speed 48
Compatibility Modes 52
Contrast Ratio 48
Dimensions 49
Displayable Color 48
Environmental 49
H. Frequency 48
I/O Connectors 49
Lamp 48
Light Valve 48
Networking Protocol 49
Noise Level 49
Number of Pixels 48
PIP combination sources 51
Power Consumption 49
Power Supply 48



