Dell Lasso Version 4 6 Users Manual 4.6 User's Guide
2014-11-13
: Dell Dell-Lasso-Version-4-6-Users-Manual-117165 dell-lasso-version-4-6-users-manual-117165 dell pdf
Open the PDF directly: View PDF
.
Page Count: 121 [warning: Documents this large are best viewed by clicking the View PDF Link!]
- Dell Lasso Version 4.6 User's Guide
- Introduction
- Installing And Uninstalling Lasso
- Security
- Using Lasso
- Prerequisites For Data Collection
- Running Lasso
- Lasso GUI — Fields And Descriptions
- Welcome to Lasso
- Your Company Information
- Your Company Contacts
- Your Hardware Environment
- Your Hardware Environment: Storage Arrays
- Your Hardware Environment: Fibre Channel Switches
- Your Hardware Environment: Ethernet Switches
- Your Hardware Environment: Tape Libraries
- Your Hardware Environment: Hosts
- Your Hardware Environment: Enclosures
- Your Hardware Environment: Enclosure Modules
- Your Hardware Environment: Management & Monitoring Software
- Your Hardware Environment: Wireless Controllers
- Device Collection
- Upload
- Confirmation
- Log Files
- Generated File Formats
- Viewing Reports
- Manual Collection
- Manually Collecting Data For Storage Arrays
- Manually Collecting Data For Attached Hosts
- Manually Collecting Data For Tape Library Device
- Manually Collecting Data For Ethernet and FCoE Switches
- Manually Collecting Data For Fibre Channel Switches
- Manually Collecting Data For Enclosures — M1000e
- Manually Collecting Data For Enclosure — VRTX
- Manually Collecting Data For HITKIT Appliance
- Manually Collecting Data For SAN HQ DEVICE
- Manually Collecting Data For SCVMM 2008 and 2012
- Manually Collecting Data For PowerConnect Controller
- Manually Collecting Integrated Server Information Within VRTX
- Collecting Data Using CLI
- Troubleshooting
- Troubleshooting EMC Package Installation
- Troubleshooting Unix Host Collection
- Troubleshooting MD Series
- Troubleshooting EqualLogic
- Troubleshooting Storage Processor
- Troubleshooting Switches
- Troubleshooting Ethernet Switch
- Troubleshooting Tape Library
- Troubleshooting Unix
- Troubleshooting Windows
- Troubleshooting Enclosures
- Troubleshooting HITKIT Collection
- Troubleshooting SAN HQ Device
- Troubleshooting PowerVault FluidFS NAS Collection
- Troubleshooting EqualLogic FluidFS NAS Collection
- Troubleshooting Celerra Collection
- Troubleshooting VMware Collection
- Troubleshooting PowerConnect Controller
- Troubleshooting Lasso Run As System Account
- Error Codes
- Use Case Scenario
- Frequently Asked Questions
- License

Dell Lasso
Version 4.6 User's Guide

Notes, Cautions, and Warnings
NOTE: A NOTE indicates important information that helps you make better use of your computer.
CAUTION: A CAUTION indicates either potential damage to hardware or loss of data and tells you
how to avoid the problem.
WARNING: A WARNING indicates a potential for property damage, personal injury, or death.
Copyright © 2014 Dell Inc. All rights reserved. This product is protected by U.S. and international copyright and
intellectual property laws. Dell™ and the Dell logo are trademarks of Dell Inc. in the United States and/or other
jurisdictions. All other marks and names mentioned herein may be trademarks of their respective companies.
2014 - 5
Rev. A00
Contents
1 Introduction................................................................................................................7
What Is New In Lasso 4.6 Release.........................................................................................................7
Key Features.......................................................................................................................................... 8
Support Matrix......................................................................................................................................11
Supported Operating Systems.......................................................................................................11
Supported Enclosures................................................................................................................... 14
Supported Management and Monitoring Software..................................................................... 14
Supported Switches.......................................................................................................................15
Supported Storage Devices........................................................................................................... 17
Work Flow............................................................................................................................................19
Contacting Dell....................................................................................................................................21
2 Installing And Uninstalling Lasso........................................................................23
Prerequisites........................................................................................................................................ 23
Installing Lasso.................................................................................................................................... 23
Installing Lasso Using GUI.............................................................................................................24
Installing Lasso Using CLI............................................................................................................. 24
Modifying Lasso Installation................................................................................................................25
Repairing Lasso Installation................................................................................................................ 25
Uninstalling Lasso................................................................................................................................25
Using GUI.......................................................................................................................................25
Using CLI........................................................................................................................................26
3 Security......................................................................................................................27
Passwords............................................................................................................................................27
Network Ports......................................................................................................................................27
4 Using Lasso.............................................................................................................. 29
Prerequisites For Data Collection.......................................................................................................29
Running Lasso.....................................................................................................................................30
Starting New Configuration..........................................................................................................30
Use Existing Configuration............................................................................................................32
Loading Configuration File............................................................................................................32
Import Device Configuration File................................................................................................. 33
Upload Existing Collection............................................................................................................33
Lasso GUI — Fields And Descriptions.................................................................................................34
Welcome to Lasso.........................................................................................................................34
Your Company Information..........................................................................................................35
Your Company Contacts.............................................................................................................. 36
Your Hardware Environment........................................................................................................ 37
Your Hardware Environment: Storage Arrays.............................................................................. 38
Your Hardware Environment: Fibre Channel Switches...............................................................40
Your Hardware Environment: Ethernet Switches.........................................................................41
Your Hardware Environment: Tape Libraries............................................................................... 42
Your Hardware Environment: Hosts.............................................................................................43
Your Hardware Environment: Enclosures....................................................................................45
Your Hardware Environment: Enclosure Modules...................................................................... 46
Your Hardware Environment: Management & Monitoring Software..........................................46
Your Hardware Environment: Wireless Controllers.....................................................................48
Device Collection..........................................................................................................................49
Upload........................................................................................................................................... 49
Confirmation................................................................................................................................. 50
Log Files...............................................................................................................................................50
Generated File Formats.......................................................................................................................50
Viewing Reports...................................................................................................................................51
5 Manual Collection.................................................................................................. 53
Manually Collecting Data For Storage Arrays.....................................................................................53
Manually Collecting Data For Celerra Device.............................................................................. 53
Manually Collecting Data For CLARiiON Device..........................................................................54
Manually Collecting Data For MDSeries Device...........................................................................55
Manually Collecting Data For EqualLogic Device........................................................................56
Manually Collecting Data For PowerVault Or EqualLogic Or Compellent FluidFS NAS
Device............................................................................................................................................ 57
Manually Collecting Data For Attached Hosts................................................................................... 57
Manually Collecting Data For Windows OS..................................................................................57
Collecting Storage Device Information For UNIX OS..................................................................58
Collecting Storage Device Information For VMware (ESX/ESXi OS)........................................... 59
Manually Collecting Data For Tape Library Device........................................................................... 60
Manually Collecting Data For PV136T, PV132T, TL2000, And TL4000 Tape Library Device.....60
Determining Service Port IP For ML6000 Data Collection......................................................... 60
Collecting Logs Manually For ML6000 Device............................................................................ 61
Collecting Logs Using Web Client................................................................................................ 61
Manually Collecting Data For Ethernet and FCoE Switches............................................................. 62
Manually Collecting Data For Cisco Ethernet Device..................................................................62
Manually Collecting Data For Cisco Nexus Device..................................................................... 63
Manually Collecting Data For Brocade or PowerConnect B-Series And M8428K Switches.....65
Manually Collecting Data For PowerConnect Ethernet Switches...............................................67
Manually Collecting Data For Force 10 Switches........................................................................ 69
Manually Collecting Data For Fibre Channel Switches......................................................................70
Manually Collecting Data For Brocade Device.............................................................................71
Manually Collecting Data For Cisco Device................................................................................. 71
Manually Collecting Data For McData Device..............................................................................72
Manually Collecting Data For McDataBlade Device.................................................................... 72
Manually Collecting Data For Enclosures — M1000e........................................................................73
Manually Collecting Data For Enclosure — VRTX..............................................................................73
Manually Collecting Data For HITKIT Appliance................................................................................ 73
Manually Collecting Data For SAN HQ DEVICE.................................................................................74
Manually Collecting Data For SCVMM 2008 and 2012..................................................................... 74
Manually Collecting Data For PowerConnect Controller..................................................................75
Manually Collecting Integrated Server Information Within VRTX..................................................... 75
6 Collecting Data Using CLI.....................................................................................77
Collecting For Single Device Using CLI..............................................................................................78
7 Troubleshooting..................................................................................................... 85
Troubleshooting EMC Package Installation.......................................................................................85
Troubleshooting Unsuccessful Lasso Catalog Download.......................................................... 85
Troubleshoot Unsuccessful Lasso Catalog Download Using Proxy...........................................86
Troubleshooting Unsuccessful EMC Package Download...........................................................86
Troubleshooting Unsuccessful EMC Package Installation.......................................................... 87
Troubleshooting Unix Host Collection.............................................................................................. 87
Allowing Root Access To Unix Server...........................................................................................87
Allowing Root Access Using Multi User Interface (MUI) On VMware......................................... 87
Troubleshooting MD Series................................................................................................................88
Troubleshooting EqualLogic.............................................................................................................. 89
Troubleshooting Storage Processor.................................................................................................. 89
Edit Privilege User On CX Array....................................................................................................90
Edit Privilege User On AX Array.................................................................................................... 90
Troubleshooting Switches..................................................................................................................90
Troubleshooting Ethernet Switch.......................................................................................................91
Troubleshooting Tape Library.............................................................................................................91
Troubleshooting Unix..........................................................................................................................91
Troubleshooting Windows..................................................................................................................91
Troubleshooting Enclosures...............................................................................................................92
Troubleshooting HITKIT Collection................................................................................................... 92
Troubleshooting SAN HQ Device.......................................................................................................92
Troubleshooting PowerVault FluidFS NAS Collection.......................................................................92
Troubleshooting EqualLogic FluidFS NAS Collection........................................................................92
Troubleshooting Celerra Collection.................................................................................................. 92
Troubleshooting VMware Collection.................................................................................................93
Troubleshooting PowerConnect Controller......................................................................................93
Troubleshooting Lasso Run As System Account............................................................................... 93
8 Error Codes.............................................................................................................. 95
9 Use Case Scenario................................................................................................ 107
10 Frequently Asked Questions............................................................................109
FAQ — About Lasso.......................................................................................................................... 109
FAQ — Passwords and Security.........................................................................................................111
FAQ — Dealing With Errors............................................................................................................... 112
11 License....................................................................................................................115
Dell: Export Compliance Disclaimer ................................................................................................115
Dell Software Disclaimer .................................................................................................................. 115
Dell Software Copyright ................................................................................................................... 116
GNU GENERAL PUBLIC ....................................................................................................................116
Preamble............................................................................................................................................116
GNU GENERAL PUBLIC LICENSE TERMS AND CONDITIONS FOR COPYING, DISTRIBUTION
AND MODIFICATION.........................................................................................................................117
END OF TERMS AND CONDITIONS.................................................................................................120
1
Introduction
Lasso is a Windows-based client and server utility that automates the collection of hardware, software,
and storage logs and configuration from servers, Storage Arrays, Fibre Channel switches, Ethernet and
FCoE Switches, Attached Hosts, Enclosures, Management and Monitoring Software, and Wireless
Controllers.
After Lasso collects the data, it parses the data into XML and HTML formats. The data is then packaged
along with the collected data and encrypted. The collected data is saved as a .zip file on the local system.
Optionally, you can enable Lasso to automatically upload the report to Dell Technical Support.
Dell uses this data as part of the Systems Maintenance Service (SMS) to determine hardware, software,
and firmware versions for compatibility, troubleshoot problems in storage devices, and upgrade of the
existing equipment. Lasso tracks and waits for completion of each process and notifies the user of any
failures during collection.
What Is New In Lasso 4.6 Release
• Support to collect, parse, and view SAN configuration report for FluidFS 3.0. The report includes the
following device features:
– System health and DNS HostName
– System overall space
– Type, resource, and remark attributes in CIFS share section
– Authentication provider information
– Arper client assignments
– NTP information
– Remote hosts
– NAL state information
– NAL NIC information
• Support to collect and parse integrated server information within VRTX chassis. The report includes
the following device features:
– Configuration information
– Status and log information
• Support to collect, parse, and view SAN configuration report for Oracle VM Server version 3.2.
• Support to collect, parse, and view SAN configuration report for PS6210 storage array.
• Support to collect, parse, and view SAN configuration report for PowerConnect Switches with iSCSI
information.
• Support to automatically detect the device type, validate, and collect the Ethernet and FCoE switches
information.
• Limited support to collect, parse, and view SAN configuration report for Dell Networking N4032F
switch.
7
• Support for:
– EqualLogic FS7500, FS7600, and FS7610.
– Oracle Linux 6.4 Operating system
– SAN HQ 3.0
– CML FS8600
• Support to collect host data without specifying attached storage array.
• Support to parse and view SAN configuration report for non-iSCSI NIC for hosts.
• Support to collect and parse Device ID, Vendor ID, Subdevice ID, and Subvendor ID for NIC and HBA
cards for Linux and VMware hosts..
• Enhancement for output messaging format by displaying the specific error codes and error messages
if the device is not reachable, protocols are not enabled, and validation is not successful.
• Support to import devices and credentials information from Microsoft Excel.
• Support to download EMC add-ons from remote FTP website either by using a proxy server or by
using the Add-ons option from Welcome to Lasso screen. The EMC CLARiiON and Celerra packages
are deleted from Lasso installation.
• Support to auto-refresh the validation and collection of logs on the GUI.
• Support for device validation in the CLI using -validate option.
• Support to display data collection progress in CLI using -SP option.
Key Features
The key features are:
• Collect, parse, and view the SAN configuration report for the following devices:
– FluidFS NAS storage model FS8600
– SFP attribute on EqualLogic Array
– RHEL version 5.9
– Linux Hitkit version 1.2
– NIC binding order on all windows Operating System
– Force 10 MXL 10/40/GbE swtich
• Collect and parse vSphere 5.1 SAN configurations report.
• Collect and parse data from devices in SAN environment for Windows 8 Management Station and
Windows 2012 Server.
• Collect, parse, and view the SAN configuration report for Cisco 5050 and 5548 FCoE models. The
report includes the following device features:
– Switch Properties
– Modules
– VLAN Table
– Port channel
– Spanning Tree
– Policy Map
– LLDP, LACP, and VPC
– Zones, VSAN, and Interface for Fibre Channel
• Parse and view SAN configuration report to analyze issues for followig FCoE switches:
8
– PowerConnect B8000 model switches
– Brocade 8000 models
• View SAS HBA card information in the SAN configurations report for MD-series storage connected to
Windows 2012 host.
– Collect and parse diagnostic information and logs from Windows 2012 server with or without
Hyper-V enabled.
• View PowerConnect switches front port stacking information for 7000, M6348, and 8000 series in
SAN configurations report.
• Collect, parse , and view the SAN configurations report for PowerConnect firmware version 4.2 and
5.0. The report includes the following device features:
– Slot Information
– Spanning Tree Active
– LLDP TLV
– LLDP Remote
• View SAN configuration report for DV Switches Information and DV Switch Port Information in the
VMware Hosts section.
• View SAN Configuration report for PowerVault MD3600F, MD3620F, and MD3660F models.
• Run Lasso under Local System Context user.
• View SAN Configuration report for Brocade 300 and 5300.
• Collect, parse, and view the SAN configuration report for Data Center Bridging (DCB) information on
the following switches:
– Power Connect
* PFC Information
* ClassOfService Traffic Class Group and dot1p-mapping
* Traffic Class Group
– Brocade Ethernet
* Global LLDP Information
* CEE Maps Information
* Interface QoS Information
* Interface DCB Information
* Interface Media Information
– Dell Force10
* PFC Summary
* ETS Summary
* Interfaces Configuration report
– Cisco Nexus
* PFC Information
* Policy Map
* LLDP Information
* LACP Information
• Run multiple instances of Lasso CLI simultaneously.
• Stop default upload of the report in the CLI using -nu option.
9
• Collect, parse, and view Force 10 switch model S4810 with firmware version Kaveri version 8.3.12.0.
• Lasso support for the latest EMC Reports/Grabs (ESX — 1.3.1, Unix — AIX 4.5.0, HP Unix 4.5.0, Linux
4.5.0, Windows Version 41).
• View Windows HIT Kit version 4.5 information in SAN configuration report.
• View PS Array Group information for Windows Hit Kit in SAN configuration report.
• View firmware versions for both Chassis Management Controller cards on M1000e appliance in SAN
Configuration report.
• Collect and parse Qlogic FC HBA information for Windows and Linux hosts attached to Compellent.
• Optional user name and password credentials when PowerConnect ethernet switch is configured.
• Data collection and parsing support for HITKIT for VMware.
• Encrypted password support while running Lasso in the CLI mode.
• Collect diagnostic information from the Group Lead and member, when member IP address is
provided.
• Option to automatically upload the report to Dell Technical Support site.
• Support for the PS 4110 and PS 6110 devices.
• Collect and parse Host Integration Tool Kit data in the EqualLogic SAN for Windows, Linux and,
vSphere hosts.
• Option to provide the Delta Service Request number and Project Manager ID and include in the XML
and HTML reports.
• Parser support for the following devices:
– EqualLogic FS7500
– Force 10 S50/S60/S4810 switches
– Xen server
– PowerVault NX3500
• Solution for error 904 (Collection of EQL Details Failed) for the EqualLogic Array.
• Parser support for MaxRequestHoldtime for all the Windows hosts in EqualLogic and MDSeries SAN.
• Collect and parse Broadcom NIC information when running in Host Bus Adapter (HBA) mode under
the control of Broadcom Advanced Server Program (BASP) software.
• Collect NAS Appliance information from the EQL group.
• Support for firmware version 5.2, 6.0, and 7.0 on Dell EqualLogic Arrays.
• Collect and parse the attributes ROM Level and Last Boot Time from EqualLogic Array.
• Support for Array ping test between the members within an EqualLogic Group.
• Collect and parse the Qlogic iSCSI adapter information from Windows, Linux, and VMware hosts
attached to Compellent.
• Collect Emulex information from Windows, Linux, and VMware hosts attached to Compellent.
• Collect and parse SAS HBA information from Windows and Linux (32-bit only) hosts attached to
PowerVault MD Series and Compellent.
• Validate user input for Ethernet Switch type in the related GUI pages.
• Include Collection Date - Collection Time - Build Version attributes in the HTML report.
• Enhance user interface in compliance with Dell's lucidity usability requirement.
• Validate the PC Ethernet Switch, when configured with only user name.
• Raw data collection and parsing for the PowerConnect ethernet switches in simple and normal mode.
• Correct parsing of service tag information for all the models of EqualLogic Arrays upon v5.1 Firmware
upgrade.
• Solution for error 105 (failed to retrieve completed collection from remote system) for the Windows
2008 R2 host attached to EqualLogic Array.
10

• Option to re-validate the devices when imported from an existing configuration.
• Use of Forced multi-threaded mode of execution for enhanced Lasso performance.
• Solution to parse EqualLogic Array if the EqualLogic IP Address last octet is single digit issue.
• Secure Site option in the Your Company Information window of the Lasso GUI to remove Customer
Identification Information (CII) from XML format of the collection.
• Raw data collection and parser support for the following devices:
– Cisco switches 3750E/3750X and 4948
– PowerConnect ethernet switches 7024/7048
– vSphere 5.0 hosts attached to EqualLogic and MD Series arrays
– Pirates 1GB - PS4100/PS6100
• Raw data collection support for Force10 (S50N/S481) Switches.
• Correct parsing of PowerConnect ethernet switches upon v4.1 Firmware upgrade.
• Display information only related to EqualLogic iSCSI volumes in vSphere iSCSI VMFS section.
• Collect and parse Hit Kit data for Linux Hosts in EqualLogic SAN.
• Include ehcmcli -d command output as part of Linux collection.
• Display the applicable attributes for non-configured Ethernet ports of EqualLogic Arrays.
• Raw data collection and limited parsing for PowerVault NX3500 and EqualLogic FS7500.
• Display the iSCSI network for different subnet masks.
• Collect the applicable attributes for vSphere Hosts for all possible path selection policies.
• Parse the attributes related to Port Channel for Power Connect and Cisco Switches.
• Report the updated version for vSphere host by Lasso.
• Parse all the iSCSI virtual machine network interface cards in the vSphere environment.
• Parse and display cluster name and Is Cluster member attributes for clustered windows host.
• Support for Power Connect 7024, 8024, 8024F, M8024F, M8024-k, M6220, M6348 with version 4.1
firmware.
• Solution for the Interface Name under iSCSINode for Linux Hosts in the XML format of collection
issue.
Support Matrix
This chapter lists the supported devices and operating systems for Dell Lasso.
Supported Operating Systems
This section lists the supported operating systems.
Table 1. Supported Operating Systems
Operating System Collection Protocol Port Used Latest Supported
Version
Microsoft
Windows Vista WMI 135 -
Windows Vista SP1 WMI 135 -
Windows 7 WMI 135 -
Windows 8 WMI 135 -
11

Operating System Collection Protocol Port Used Latest Supported
Version
Windows Server 2003
SP2
WMI 135 -
Windows Server 2003
R2 SP2
WMI 135 -
Windows Server 2008
SP2
WMI 135 -
Windows Server 2008
R2 SP2
WMI 135 -
Windows Server 2012 WMI 135 -
Windows Server 2012 R2 WMI 135 -
Linux
RedHat Enterprise Linux
6.4
SSH2 22 -
SLES 11 SP3 SSH2 22 -
Cent 6.0 SSH2 22 -
Solaris 10 - Update 8 SSH2 22 -
HP - UX SSH2 22 -
IBM AIX SSH2 22 -
Oracle Linux SSH2 22 -
Oracle VM Server SSH2 22 -
Virtualization
Microsoft Hyper-V
Server 2008 R2
WMI 135 -
Microsoft Hyper-V
Server 2012 R2
WMI 135 -
Microsoft Hyper-V
Server 2012
WMI 135 -
XenServer 6.0 SSH2 22 -
Vmware ESX 3.5 SSH2 22 -
Vmware ESX 4.0 SSH2 22 -
Vmware ESXi 4.0 SSH2 22 -
Vmware ESXi 4.1 SSH2 22 -
Vmware ESXi 5.0 SSH2 22 -
Vmware ESXi 5.1 SSH2 22 -
Vmware ESXi 5.5 SSH2 22 -
12

NOTE:
• WMI protocol uses multiple ports along with 135 to connect to the remote system.
• For Windows 2008 (R2), if the correct account (Administrator) is not specified during collection,
the registry on that remote host should be edited. Use the Windows 2008 configuration registry
script, or manually add the DWORD value in LocalAccountTokenFilterPolicy and set the data to 1
in HKEY_LOCAL_MACHINE\SOFTWARE\Microsoft\Windows\CurrentVersion\Policies\system
\key , then reboot. It is recommended to use the Administrator account to prevent the
modification and reboot.
NOTE:
– For adequate disk space to store a copy of all event logs and other system data, see
ftp://ftp.emc.com/pub/emcgrab/Windowsdirectory for more information.
–admin$ and c$ share must be enabled for remote commands to execute the program
embedded in Lasso.
– In case of EqualLogic and MD series SAN .Net framework 2.0 or later is required on the
remote Windows host for the successful Windows host collection.
– Windows Server Core is not supported.
This section lists the type of adapters used.
Table 2. Adapters
Adapter Models
Broadcom
NIC 5708
NIC 5709
NIC 5721
NIC 5722
NIC 55711
NIC 57710
NIC 57712
CNA BCM57810S
Brocade
CNA BR1010
CNA BR1020
Dell
SAS HBA H710
SAS HBA H810
SAS HBA PERC 5E
SAS HBA PERC 6E
13

Adapter Models
SAS HBA SAS 5E
SAS HBA SAS 6E
Emulex
FC HBA LPE11000
FC HBA LPE12000
Intel
NIC Pro1000
NIC X520
QLogic
iSCSI HBA QLA4050C
iSCSI HBA QLA4052C
iSCSI HBA QLE4060C
iSCSI HBA QLA4062C
FC HBA QLE2460, QLE2462
FC HBA QLE2560, QLE2562
Supported Enclosures
This section lists the supported enclosures.
Table 3. Supported Enclosures
Enclosures Collection Protocol Port Used Latest Supported
Version
M1000e SSH2 22 4.5
VRTX SSH2 22 1.0
Supported Management and Monitoring Software
This section lists the supported management and monitoring software.
Table 4. Supported Management and Monitoring Software
Management and
Monitoring Software Collection Protocol Port Used Latest Supported
Version
Dell
SANHQ WMI 135 3.0
VMware
HIT KIT for VMware SSH2 22 3.1
vCenter HTTPS 443/9443 5.1
Microsoft
14

Management and
Monitoring Software Collection Protocol Port Used Latest Supported
Version
SCVMM 2008 R2 WMI 135 2.0
SCVMM 2012 SP1 WMI 135 3.1
NOTE: WMI protocol uses multiple ports along with 135 to connect to the remote system.
Supported Switches
This section lists the supported switches.
Table 5. Supported Switches
Switches Models Collection
Protocol Port Used Latest Supported
Version
Dell
Networking N4032F (Limited
Support)
SSH2/Telnet 22/23 6.0
Dell PowerConnect
PowerConnect
2848, 2824, 2816 SSH2/Telnet 22/23 2.0
3524, 3524P, 3548 SSH2/Telnet 22/23 2.0
5424, 5448 SSH2/Telnet 22/23 2.0
5524, 5548 SSH2/Telnet 22/23 4.1
6224, 6248 SSH2/Telnet 22/23 3.3
7024, 7048, 7024F SSH2/Telnet 22/23 5.1
8024, 8024F SSH2/Telnet 22/23 5.1
8132, 8164F SSH2/Telnet 22/23 6.0
Dell Blade Series
PowerConnect
M6220 SSH2/Telnet 22/23 5.1
M6348 SSH2/Telnet 22/23 5.1
M8024 SSH2/Telnet 22/23 5.1
M8024-K SSH2/Telnet 22/23 5.1
M8428-K SSH2/Telnet 22/23 5.1
Dell Wireless Controllers Mobility Series
PowerConnect
W-6000 SSH2/Telnet,
SNMPv2
22/23, 161 6.3
W-620 SSH2/Telnet,
SNMPv2
22/23, 161 6.3
W-650 SSH2/Telnet,
SNMPv2
22/23, 161 6.3
15

Switches Models Collection
Protocol Port Used Latest Supported
Version
W-651 SSH2/Telnet,
SNMPv2
22/23, 161 6.3
W-3200 SSH2/Telnet,
SNMPv2
22/23, 161 6.3
W-3400 SSH2/Telnet,
SNMPv2
22/23, 161 6.3
W-7210, W-7220,
W-7240
SSH2/Telnet,
SNMPv2
22/23, 161 6.3
W-3600 SSH2/Telnet,
SNMPv2
22/23, 161 6.3
Dell Force10
Force10
C150 SSH2/Telnet 22/23 8.4
C300 SSH2/Telnet 22/23 8.4
S25N, S25P SSH2/Telnet 22/23 8.3
S50 SSH2/Telnet 22/23 8.3
S55 SSH2/Telnet 22/23 8.3
S60 SSH2/Telnet 22/23 8.3
S4810, S4820T SSH2/Telnet 22/23 9.1
S5000 SSH2/Telnet 22/23 9.0
S6000 SSH2/Telnet 22/23 9.0
Z9000 SSH2/Telnet 22/23 9.0
Dell Force10 (Blade)
Force10 MXL 10/40GB2 SSH2/Telnet 22/23 8.3
Dell Force10 (Core Switch)
Force10
E300 SSH2/Telnet 22/23 8.4
E1200i ExaScale SSH2/Telnet 22/23 8.4
E600i ExaScale SSH2/Telnet 22/23 8.4
E600 TeraScale SSH2/Telnet 22/23 8.4
Brocade
B8000 SSH2/Telnet 22/23 7.0
M5424 SSH2/Telnet 22/23 7.0
300 SSH2/Telnet 22/23 7.0
5100 SSH2/Telnet 22/23 7.0
5424 SSH2/Telnet 22/23 7.0
16

Switches Models Collection
Protocol Port Used Latest Supported
Version
6505 SSH2/Telnet 22/23 7.0
6520 SSH2/Telnet 22/23 7.0
SilkWorm 4424 SSH2/Telnet 22/23 5.3
200E SSH2/Telnet 22/23 6.2
McData Blade 4416 SSH2/Telnet 22/23 5.2
Cisco Catalyst
Catalyst
2960 SSH2/Telnet 22/23 -
3750G SSH2/Telnet 22/23 -
3750E SSH2/Telnet 22/23 12.2
4948 SSH2/Telnet 22/23 -
Cisco Nexus
Nexus
5010 SSH2/Telnet 22/23 5.0
5020 SSH2/Telnet 22/23 5.0
5448 SSH2/Telnet 22/23 5.0
Cisco MD S
MDS 9124 SSH2/Telnet 22/23 3.2
Supported Storage Devices
This section lists the supported storage devices.
Table 6. Supported Storage Devices
Storage Arrays Models Collection
Protocol Port Used Latest Supported
Version
Dell
EqualLogic
PS100 SNMPv2, SSH2/
Telnet, FTP
161, 22/23, 21 -
PS3000 SNMPv2, SSH2/
Telnet, FTP
161, 22/23, 21 -
PS4000 SNMPv2, SSH2/
Telnet, FTP
161, 22/23, 21 -
PS4100 SNMPv2, SSH2/
Telnet, FTP
161, 22/23, 21 -
PS4110 SNMPv2, SSH2/
Telnet, FTP
161, 22/23, 21 -
PSM4110 SNMPv2, SSH2/
Telnet, FTP
161, 22/23, 21 -
17

Storage Arrays Models Collection
Protocol Port Used Latest Supported
Version
PS5000 SNMPv2, SSH2/
Telnet, FTP
161, 22/23, 21 -
PS6000 SNMPv2, SSH2/
Telnet, FTP
161, 22/23, 21 -
PS6100 SNMPv2, SSH2/
Telnet, FTP
161, 22/23, 21 -
PS6110 SNMPv2, SSH2/
Telnet, FTP
161, 22/23, 21 -
PS6210 SNMPv2, SSH2/
Telnet, FTP
161, 22/23, 21 -
PS6500 SNMPv2, SSH2/
Telnet, FTP
161, 22/23, 21 -
PowerVault
MD3600f SMCLI Utility - 07.80.41.60
MD3000i SMCLI Utility - 07.80.41.60
MD3200i SMCLI Utility - 07.80.41.60
MD3220i SMCLI Utility - 07.80.41.60
MD3600i SMCLI Utility - 07.80.41.60
Dell - NAS
Compellent NAS FS8600 SSH2, FTP 22, 44421 3.0
EqualLogic NAS
FS7500 SSH2, FTP 22, 44421 3.0
FS7600 SSH2, FTP 22, 44421 3.0
FS7610 SSH2, FTP 22, 44421 3.0
PowerVault NAS
NX3500 SSH2, FTP 22, 44421 2.0
NX3600 SSH2, FTP 22, 44421 2.0
NX3610 SSH2, FTP 22, 44421 2.0
EMC
CLARiiON
CX3–10 NaviSphere CLI
Utility
- -
CX3–20 NaviSphere CLI
Utility
- -
CX3–40 NaviSphere CLI
Utility
- -
CX3–80 NaviSphere CLI
Utility
- -
CX4–120 NaviSphere CLI
Utility
- -
18

Storage Arrays Models Collection
Protocol Port Used Latest Supported
Version
CX4–240 NaviSphere CLI
Utility
- -
CX4–480 NaviSphere CLI
Utility
- -
CX4–960 NaviSphere CLI
Utility
- -
Celerra Storage
devices (NAS)
NX4 SSH2 22 -
NS 120 SSH2 22 -
NS 240 SSH2 22 -
NS 480 SSH2 22 -
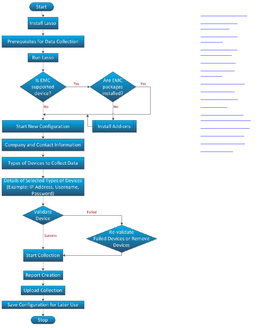
Work Flow
The following figure provides the steps to run Lasso, create and upload the report to Dell Technical
Support site, and save the configuration for later use.
19

See Also:
•Welcome To Lasso
•Your Company
Information
•Your Company
Contacts
•Your Hardware
Environment
•Storage Arrays
•Fibre Channel
Switches
•Ethernet Switches
•Tape Libraries
•Attached Hosts
•Enclosures
•Management and
Monitoring Software
•Wireless Controllers
•Device Collection
•Upload Collection
•Confirmation
20

Contacting Dell
NOTE: If you do not have an active Internet connection, you can find contact information on your
purchase invoice, packing slip, bill, or Dell product catalog.
Dell provides several online and telephone-based support and service options. Availability varies by
country and product, and some services may not be available in your area. To contact Dell for sales,
technical support, or customer service issues:
1. Visit dell.com/support
2. Select your support category.
3. Verify your country or region in the Choose a Country/Region drop-down menu at the top of page.
4. Select the appropriate service or support link based on your need.
21
22

2
Installing And Uninstalling Lasso
This section provides information to install, modify, repair, and uninstall Lasso. Lasso can be installed
using GUI or CLI mode.
Prerequisites
Before installing Lasso, make sure that the following prerequisites are met:
• The user account has Administrator privileges.
• The system has any of the following Windows (32 bit or 64 bit) operating system:
– Windows Vista
– Windows 7
– Windows 8
– Windows Server 2003
– Windows 2008 R2
– Windows 2003 R2
– Windows Server 2012
– Windows Server 2012 R2
– Windows Server 2008
NOTE: Windows Server Core is not supported.
Installing Lasso
You can install Lasso:
•Using GUI
•Using CLI
23
Installing Lasso Using GUI
To install Lasso:
1. Double click the .msi file.
The Welcome to the Dell Lasso Installation Wizard is displayed.
2. Click Next.
If you already have an earlier version of Lasso, then the message “A previous version of Lasso was
detected on your system. Continuing the installation will upgrade Lasso <current version> to Lasso
<latest version>.
Upgrading to the latest version of Lasso provides several benefits.
Would you like to proceed with the upgrade?“ window is displayed.
Click Upgrade to upgrade to the latest version. Else, click Cancel to exit installation.
The Dell Software License Agreement is displayed.
3. Click I accept the license agreement and click Next.
The Readme information is displayed.
4. Click Next.
The Destination Folder window is displayed.
5. Click Next to accept the default directory path or click Browse to specify another location, and click
Next.
The Security Level window is displayed.
6. Select one of the following options and click Next:
•Save Environment, Username, and Password — Saves all SAN configuration details, user name,
and password. It is recommended to use this option to run Lasso multiple times and avoid re-
entering configuration and security details.
•Save Environment and Username only — Saves all SAN configuration details and the user name.
The password is not saved.
•Save Environment only — Saves all SAN configuration details. The user name and password is not
saved. Select this option to skip saving any security related details.
•Do not save any information — Does not save any configuration details of the environment, user
name, and password. Select this option to save configuration and security details, or if the
location from where you run Lasso does not allow saving any details.
The Prerequisites window is displayed. The window provides the list of prerequisites that must be
met to enable Lasso to collect the data after installation is complete.
7. Click Next.
The Ready to Install the Application window is displayed.
8. Click Next to continue with the installation.
The Lasso has been successfully installed window is displayed.
9. Click Finish to close the installation wizard.
Installing Lasso Using CLI
To install or upgrade, at the command prompt, set the directory to LassoMSIPath and run the command:
msiexec /qn /i <LassoMSIName>/log install.txt
The installation messages are logged in the install.txt file.
24

NOTE: If msiexec is not recognized as an internal or external command, include %SystemDrive%:
\Windows\System32 (x86 bit operating system) or %SystemDrive%\Windows\SysWOW64 (x64 bit
operating system) to the path variable.
Modifying Lasso Installation
After installing Lasso, you can modify the components that are installed.
To modify the components:
1. Double-click on the .msi file.
The Application Maintenance window is displayed.
2. Select Modify and click Next.
The Ready to Modify the Application window is displayed.
3. Click Next.
The Updating System window is displayed.
4. Click Finish to exit Lasso.
Repairing Lasso Installation
You can also reinstall the corrupt files, registry keys, and shortcuts to the Lasso application.
To repair Lasso:
1. Double-click the .msi file.
The Application Maintenance window is displayed.
2. Select Repair and click Next.
The Ready to Repair the Application window is displayed.
3. Click Next.
The Updating System window is displayed.
4. Click Finish to exit Lasso.
Uninstalling Lasso
Lasso can be uninstalled using the GUI or the CLI option.
See also:
•Using GUI
•Using CLI
Using GUI
To uninstall Lasso using the GUI, use one of the following options:
•Start Menu
•Windows Add Or Remove Programs Wizard
25

From Start Menu
To uninstall Lasso from the Start Menu:
1. Click Start → Programs (or All Programs) → Dell → Lasso → Uninstall.
The Are you sure you want to uninstall this product prompt is displayed.
2. Click Yes to uninstall Lasso.
From Windows Add Or Remove Programs Wizard
To uninstall Lasso from the Windows Add or Remove Programs wizard on Windows operating systems:
1. Click Start → Control Panel → Add or Remove Programs.
NOTE: This option differs based on the operating system.
2. Select Dell Lasso and click Remove.
3. On the Are you sure you want to uninstall Dell Lasso? prompt, click Yes to uninstall Dell Lasso.
From the Application Maintenance Window
To uninstall Lasso from the Application Maintenance window:
1. Double-click the installed .msi file.
The Application Maintenance window is displayed.
2. Select the Remove option and click Next.
The Lasso Uninstall window is displayed.
3. Click Next.
The Updating System window is displayed.
4. Click Finish on the Lasso has been successfully uninstalled window.
Using CLI
To uninstall, run the command prompt as an administrator:
Using product code:
<LassoInstallDirectory>\UninstallLasso.cmd No {9F40479D-7D64-4396-9223-
F969691118A1} /log uninstall.txt
NOTE: Make sure to run the file outside the lasso installation directory.
26

3
Security
Lasso is designed to automate data collections from remote systems and depends on network access to
these systems.
You can run Lasso from a local system that is on the same subnet as the target remote systems.
For the successful remote data collection, make sure that there are no firewalls, group policies, security
enhanced Linux policies, or other security issues.
Passwords
To execute scripts for data collection from remote systems, administrator rights are required to login to
remote systems.
On local systems, during installation select the Save Environment, Username, and Password options to
store the password in an encrypted vault.
You can either create a new user ID dedicated for Lasso collection or change the password for the
current collection. The user id can be disabled or deleted after running Lasso.
Network Ports
Lasso requires network ports to execute the scripts for data collection.
The following table describes the scripts and the corresponding network ports:
Scripts Network Port
UNIX/VMware collections SSH (Port 22)
Switch collections SSH (Port 22) and Telnet (Port 23)
Tape collections SSH (Port 22) and Telnet (Port 23)
StorageProcessor collections Navisphere CLI (emc112310 lists ports 6389 and
80/443 or 2162/2163)
CAUTION: If the connection is denied, the
storage processor collection cannot be
performed.
27

Scripts Network Port
NOTE: When retrieving the completed
collection from the Storage Processor (SP) on
Windows 2003, Windows 2008, and Windows
Vista, the firewalls display the prompt to allow
this connection.
EqualLogic collection SNMP default port 161 (SNMP messages) and port
162 (SNMP traps)
NOTE: From EqualLogic array, SNMP should
be enabled with public access for inventory
collection.
Windows Collection WMI (Port 135)
EqualLogic FluidFS NAS collection SSH (Port 22), FTP (Port 44421)
PowerVault FluidFS NAS Collection SSH (Port 22), FTP (Port 44421)
Compellent FluidFS NAS Collection SSH (Port 22), FTP (Port 44421)
For more information on Windows Port usage, see Microsoft support site.
28

4
Using Lasso
Lasso compiles information for all the devices in the SAN. It also includes company and site contact
information. You can save this information as a configuration file (.xml format) for later use. Lasso collects
data for the selected devices and generates a report that can be uploaded to Dell Technical Support site.
This section provides information to use Lasso to collect data from the various storage devices in your
SAN.
Prerequisites For Data Collection
Before using Lasso to collect data, make sure that the following prerequisites are met:
• IP connectivity is available for the required devices.
• For data collection in XML and HTML format, Lasso requires .Net Framework 2.0 or later.
• For EqualLogic, and MD series, .Net framework 2.0 or later should be installed on the remote
Windows host.
• For EMC SAN, use a system that is not a Fibre Channel attached host.
• For EqualLogic, Compellent, and MD series devices, the SAN Surfer CLI (iSCSI) software should be
installed on the remote Windows, Linux, and VMware hosts to successfully collect iSCSI HBA
information.
• For a Compellent SAN, the SAN Surfer CLI (FC) should be installed on the remote Windows, Linux, and
VMware hosts to successfully collect Qlogic FC HBA information.
• For ESX/ESXi, the normal or sudo user should have PasswordAuthentication or Keyboard interactive
authentication enabled.
• For ESX/ESXi, the root user should have permitrootlogin enabled and the PasswordAuthentication or
Keyboard interactive authentication should be enabled.
• For PowerVault MD Series devices, Lasso should be run as an Administrator.
• For PowerVault MD Series devices, MD Storage Manager software should be installed in the system
running Lasso.
• For Compellent SAN, the HBAnyware CLI should be installed on the remote Windows, Linux, and
VMware host to successfully collect Emulex FC HBA collection.
NOTE: Lasso should be installed on a Windows system that has IP connectivity to all the devices
in the SAN environment.
• For SAN HQ, Dell EqualLogic SAN headquarters server version should be installed on the windows
host on which the SAN HQ collection needs to be performed.
• For PowerConnect Controller, make sure the following ports are enabled and they are accessible on
the controller:
– SSH: Port 22.
– Telnet: Port 23.
– SNMP: Port 161. To enable SNMP, in a browser, enter the <Controller IP Address> to
connect to the controller. In the Mobility Controller page, go to Configuration → SNMP and add
the SNMP community string.
29

NOTE: The community string is case- sensitive.
• For System Center Virtual Machine Manager (SCVMM), powershell must be enabled in target Windows
VMM host.
• For Broadcom 57810 CNA collection, Broadcom Advanced Server Program (BASP) Broadcom
Advanced Control Suite (BACS) management application must be installed on the remote windows
host.
NOTE: For Brocade collection, Brocade Command Line Utility (BCU) must be installed on the
remote windows host.
• For VRTX to collect the integrated server information, Lasso should be run as an administrator.
• For FluidFS 7600, make sure that FTP is enabled and you need to provide the CLI credential
information for FluidFS NAS version 3.0 collection or validation.
• For importing data from the excel sheet, use the Sample_DeviceConfig_Data.xltx file from C:
\Program Files (x86)\Dell\Lasso.
• Lasso MS should have connectivity to remote Dell FTP site (ftp.dell.com) directly or through proxy.
Running Lasso
You can run Lasso in the following modes:
• GUI
–Start a new configuration
–Use an existing configuration
–Load the configuration file
–Import Device Configuration File
–Upload an existing collection
• CLI
–Single Device Collection
Starting New Configuration
Use this option to create a new configuration and generate a report.
To collect data using GUI:
1. Click Start → Programs (or All Programs) → Dell → Lasso and click Lasso.
The Welcome to Lasso window is displayed.
2. Select Start with a new configuration and click Continue.
The Your Company Information window is displayed.
30

3. Select Enable Report Filtering to exclude Customer Identification Information (CII) in the report.
Click Yes in the confirmation message displayed to exclude the information. Else, click No.
Click Learn More link to display the window with the information about the data that is filtered. The
data that is filtered are:
• Network configuration information such as IP address, Gateway, Subnet Mask, and Domain.
• Host identification information such as host names.
• iSCSI configuration information such as Volume Names and IQN names.
NOTE: It is recommended to not select the Enable Report Filtering option, if the Lasso
collection is performed for technical support or proactive maintenance support.
Click Close to close the window.
Enter the required information in the Company Information and Dell Technical Support Information
section and click Continue.
The Your Company Contacts window is displayed.
4. Enter the required information and click Continue.
The Your Hardware Environment window is displayed.
5. Select the devices (one or multiple devices depending on your requirement and SAN) for which Lasso
must collect data and click Continue.
The device-specific Your Hardware Environment windows are displayed.
6. For each device, enter the required information. Click Continue until you complete providing
information for each selected device.
The Device Collection window is displayed.
7. Make sure that the displayed devices are the selected devices for which data must be collected and
click Start Collection.
The status bar displays the collection status.
8. Click the Clock icon next to each device to view the progress.
9. Click Continue once collection is complete.
The collected data is packaged and the Your Upload Options window is displayed.
10. You can select the following and click Continue.
• To access the collected data file, click Open Location. By default, it is saved in the user profile
directory. For example, c:\Users\<username>\Dell\Lasso\results\. For information on the
collected files, see Generated File Formats.
• To immediately upload the collection package to Dell, select Yes. Else, select No.
• To save the configuration details with a password for later use, select Yes. Else, select No.
Following actions are performed based on the selection:
• If you have selected Yes to upload the report, the collection uploads to Dell Technical Support
site.
• If you have selected No, the Save Lasso Configuration dialog box is displayed. Click Browse and
save the file in the required location with the password.
The Confirmation window is displayed.
11. To see the SAN configuration, select View Your SAN Configuration and click Finish.
Lasso tool is closed and the report is opened in the internet browser.
Related Links:
31

•Welcome To Lasso
•Your Company Information
•Your Company Contacts
•Your Hardware Environment
•Storage Arrays
•Fibre Channel Switches
•Ethernet Switches
•Tape Libraries
•Attached Hosts
•Enclosures
•Management and Monitoring Software
•Wireless Controllers
•Device Collection
•Upload Collection
•Confirmation
NOTE: Lasso does not support Tape Libraries in this release.
Use Existing Configuration
Before using this option, make sure that a configuration is saved in the Lasso installation directory.
NOTE: Loading configuration files from Lasso 3.8 and earlier may result in loss of some device
authentication information.
To use an existing configuration:
1. Click Start → Programs (or All Programs) → Dell → Lasso and click Lasso.
The Welcome to Lasso window is displayed.
2. Select Use an existing configuration.
A drop-down box with the available configurations is displayed.
3. Click Continue
A message requesting for password is displayed. Enter the password.
The Your Company Information window is displayed.
4. Edit the existing information or add new information. Perform the steps from 4 to step 11 mentioned
in the Starting New Configuration section.
Loading Configuration File
Use this option if the configuration file is located in a directory other than the Lasso user profile directory.
NOTE: Loading configuration files from Lasso 3.8 and earlier may result in loss of some device
authentication information.
32

To load an existing configuration:
1. Click Start → Programs (or All Programs) → Dell → Lasso and click Lasso.
The Welcome to Lasso window is displayed.
2. Select Load a configuration file and click Browse. Specify the file and click Continue.
A dialog box displays indicating that background validation is in progress.
The Your Company Information window is displayed.
3. Edit the information or add new information. Perform the steps from 4 to step 11 mentioned in the
Starting New Configuration section.
Import Device Configuration File
To import a device configuration file:
1. Click View Sample Data.
Sample_DeviceConfig_Data1.xlsx excel sheet is displayed
2. Enter the following details:
•IP/Hostname — Enter the IP address or hostname of the device.
•Domain — Enter the domain information (optional).
•Username — Enter the user name.
•Password — Enter the password.
•Enable/Root Password — Enter the password (optional).
•Community String — Enter the community string (optional).
•Device Type — Enter the device type.
•Device Model — Enter the device model (optional).
•Storage Type — Enter the storage array type (optional).
3. Save the excel sheet.
4. Click Browse, browse through for the excel sheet, select the excel sheet, and then click Open.
5. Click Continue.
File imported successfully message is displayed.
6. Click OK when the confirmation message is displayed.
Your Company Information page is displayed.
Upload Existing Collection
To upload an existing configuration:
1. Click Start → Programs (or All Programs) → Dell → Lasso and click Lasso.
The Welcome to Lasso window is displayed.
2. Select Upload an existing collection.
3. Select from the following geographical location:
•Europe, Middle East, or Asia
•All Other Countries
4. Select the Upload full collection option to upload the collection to Dell Technical Support site. Click
Browse to select the report to be uploaded.
For more information on the report formats, see Generated File Formats.
33

5. Select Authenticated Proxy option to upload the report using proxy.
Enter the following details:
•IP/Hostname — Enter the IP address or hostname of the proxy server (optional).
•Port — Enter the port number. Default port is 80.
•Username — Enter the user name (optional).
•Password — Enter the password (optional).
NOTE: IP/Hostname information is mandatory, if the port used is other than the default.
6. Click Continue.
A message is displayed indicating that uploading to Dell is in-progress.
7. Click Finish when the confirmation message is displayed to close the tool.
Lasso GUI — Fields And Descriptions
This section provides information about the fields that are available in the Lasso Graphical User Interface
(GUI) windows:
•Welcome To Lasso
•Your Company Information
•Your Company Contacts
•Your Hardware Environment
•Storage Arrays
•Fibre Channel Switches
•Ethernet Switches
•Tape Libraries
•Attached Hosts
•Enclosures
•Management and Monitoring Software
•Wireless Controllers
•Device Collection
•Upload Collection
•Confirmation
NOTE: Lasso does not support Tape Libraries in this release.
Welcome to Lasso
Use Lasso to collect configuration and diagnostics data for the storage devices in the SAN and upload the
report to Dell Technical Support site.
Select one of the following options and click Continue.
Field Description
Start with a new configuration Select this option to start with a new configuration.
Before saving the configuration, if you navigate
34

Field Description
back to select this option, then the configuration is
lost.
Use an existing configuration Select this option to use the configuration file
saved in the Lasso installation directory. From the
drop-down menu, select the required
configuration file.
Load a configuration file Select this option to use the configuration file
saved in a location other than the Lasso user
profile directory.
Click Browse to load the configuration file.
NOTE: If the configuration file has array
attached Windows-based hosts, a background
validation process is automatically run for a
few seconds using the host credentials that is
locally cached.
Import device configuration file Select this option to import the devices and
credential information from Microsoft Excel.
Upload an existing collection Select this option to upload the collected
information from the SAN to Dell Technical
Support.
Select your geographic location from the following
options:
• Europe, Middle East, or Asia
• All Other Countries
Select Upload full collection option to upload the
collection to Dell Technical Support site. Click
Browse to select the report to be uploaded.
Select Authenticated Proxy option to upload the
collection using proxy. Specify the following proxy
details:
•IP/ hostname
•Port number
•Username
•Password
NOTE: IP/Hostname is mandatory, if the port
used is other than default.
Your Company Information
In this page, provide your company information, Dell Technical Support information, and click Continue.
NOTE: Fields with an asterisk are mandatory.
35

Select the Enable Sensitive Data Filtering option to exclude Customer Identification Information (CII)
from the report.
NOTE: If this option is selected, only Company Name is mandatory.
Click the Learn More link to display the list of sensitive data that is filtered.
Company Information
Field Description
Company Name Enter your company information.
Installation Address Enter SAN location address.
City Enter the name of the city where the company is
located.
Postal Code Enter the postal code of the city where the
company is located.
Region From the drop-down menu, select one of the
following regions:
• North America
• EMEA
• APJ
• Latin America
Country From the drop-down menu, select the country
where the company is located.
Sub Region/State Enter the sub-region or state where the company
is located.
Dell Technical Support Information
Field Description
Case Number Enter service request number. This is optional
Dell PM Mail ID Enter Dell PM email ID. This is optional.
Click Previous to display the Welcome to Lasso page.
Your Company Contacts
In this page, provide the company contact details, edit the contact details, and click Continue.
NOTE: Fields with an asterisk are mandatory.
Your Company Contacts
To edit the information of the company contact, click Edit available next to the contact. Update the
required fields and click Update Contact to save the updates. Else, click Cancel.
36

To remove a contact, click Delete available next to the contact. Click Yes in the “Do you wish to delete
the Customer Contact information for <contact name>?” to remove. Else, click No.
Edit Contact Information
Field Description
Name Enter the company contact name.
Title Enter the designation of the contact.
Email Address Enter the E-mail address of the contact.
Primary Phone Number Enter the primary phone number of the contact.
Select the type of phone number entered from the
drop down list.
Secondary Phone Number Enter the secondary phone number of the contact.
Select the type of phone number entered from the
drop down list.
Click Save New Contact to save the entered information. Else, click Cancel. The saved contact is
displayed in the Your Company Contacts section.
Click Previous to display the Your Company Information page.
Your Hardware Environment
In this page, select the type of devices in your SAN environment for Lasso to collect the data and click
Continue.
Field Description
Storage Arrays Select this option to collect data for the storage
arrays.
Fibre Channel Switches Select this option to collect data for the fibre
channel switches.
Ethernet & FCoE Switches Select this option to collect data for the ethernet
and FCoE switches.
Tape Libraries Select this option to collect data for the tape
libraries.
Attached Hosts Select this option to collect data for the attached
hosts.
Enclosures Select this option to collect data for the
enclosure(s).
Management & Monitoring Software Select this option to collect data for the
management and monitoring software.
Wireless Controllers Select this option to collect data for the wireless
controllers.
NOTE: Lasso does not support Tape Libraries in this release.
37

To collect more details, the required device page is displayed for each selected device.
If previous configuration of Lasso is used and you want to add a specific device, then select the required
device option. If you remove an already selected device, then “ The option you have selected will result in
all <type of devices> being removed from the configuration. Do you wish to continue?” message is
displayed. Click Yes to remove the device. Else, click No.
Click Previous to display the Your Company Contacts page.
Your Hardware Environment: Storage Arrays
In this page, select the type of storage array(s) in your SAN environment, enter the details, and click
Continue.
Storage Arrays in your environment
Clicking the image next to the Storage Array provides the validation status. If validation is successful,
image is displayed. Else, image is displayed.
To edit the selected storage array, click Edit available next to the Storage Array. Update the required fields
and click Update Storage Array to save the updates. Else, click Cancel.
To delete a Storage Array, click Delete available next to the array.
To verify the storage array(s) from the existing user configuration, select the required storage array(s) and
click Revalidate Selected Storage Arrays.
Add/Modify Storage Array information
To add or modify the storage array, select the type of storage from the drop down list and enter
information in the required fields. Click Save New Storage Array to save. Else, click Cancel. The saved
array(s) is displayed in the Storage Arrays in your environment section and the validation starts for the
saved array.
Field Description
Type of Storage Array (Optional) Select from the following type of Storage Array(s):
•Celerra
•Compellent FluidFS NAS
•CLARiiON
•EqualLogic
•EQL FluidFS NAS
•MD Series
•PV FluidFS NAS
Celerra Enter the details for the following fields:
•CS IP/Hostname
•Username
•Password
38

Field Description
Compellent FluidFS NAS Enter the details for the following fields:
•Management IP
•Username
•Password
CLARiiON Enter the details for the following fields:
•SPA IP/Hostname
•SPB IP/Hostname
•Username
•Password
•Discover Array Attached Hosts- This option is
selected by default. if the Attached Hosts
device is selected in the Your Hardware
Environment page.
When this option is selected and if the user
credentials match with the discovered
Windows host, then the login credentials of the
host is not required. Lasso automatically
validates the credentials.
EqualLogic Enter the details for the following fields:
•Group/Mgmt IP
•Community String
•Username
•Password
•Gather Diagnostic Data — Select this option to
gather diagnostic data. If this option is selected,
then login credentials are required.
EQL FluidFS NAS Enter the details for the following fields:
•Management IP
•Username
•Password
MD Series Enter the details for the following fields:
•RAID Ctrl Mgmt 0 IP
•RAID Ctrl Mgmt 1 IP
PV FluidFS NAS Enter the details for the following fields:
•Management IP
•Username
•Password
Save as the default Username & Password for
additional arrays
Select this option to save the user name and
password authentication information as default for
the included arrays.
NOTE: This option is disabled when MD Series
type is selected.
39

Field Description
Use this as the default storage array type Select this option for the selected storage array to
be the default type.
Click Previous to display the Your Hardware Environment page.
To display Celerra and CLARiiON in Select from the following type of Storage Array(s) do the following:
Downloading and Displaying Celerra and CLARiiON Storage Arrays
To download and display Celerra and CLARiiON storage arrays, do the following:
1. Click Start → Programs (or All Programs) → Dell → Lasso and click Lasso.
The Welcome to Lasso window is displayed.
2. Click Add-ons.
Wait for the catalog to download from the Dell ftp site.
If there is any issue in downloading, check for the proxy settings, and then retry download.
3. Select EMC Plugin and click Download.
Once the download is success, click Cancel.
Your Hardware Environment: Fibre Channel Switches
In this page, select the type of fiber channel switch(es) in your SAN environment, enter the details, and
click Continue.
Switches in your environment
Clicking the image next to the switch provides the validation status. If validation is successful,
image is displayed. Else, image is displayed.
To edit the selected Fibre Channel Switch, click Edit available next to the switch. Update the required
fields and click Update Switch to save the updates. Else, click Cancel.
To delete a Fibre Channel Switch, click Delete available next to the switch(es).
To verify the Fibre Channel Switch(es) from the existing user configuration, select the required switch(es)
and click Revalidate Selected Fibre Channel Switches.
Add/Modify Switch Information
To add or modify the switch information, select the type of switch from the drop down list and enter the
data in the required fields. Click Save New Switch to save, display the information in the Switches in your
environment section, and start validation of the switch. Else, click Cancel.
Field Description
Type of Switch Select from the following type of switch(es):
•Brocade
•Cisco
•McData
40

Field Description
•McDataBlade
IP/Hostname Enter the IP address or host name of the selected
type of switch.
Username Enter the user name .
Password Enter the password .
Use this as the default switch type Select this option to make the selected type of
switch as the default.
Save as the default Username & Password for
additional switches
Select this option to save the user name and
password authentication information as default for
all the switches of the same type.
Click Previous to display the Your Hardware Environment page.
Your Hardware Environment: Ethernet Switches
In this page, select the type of Ethernet Switches in your SAN environment, enter the details, and click
Continue.
Switches in your environment
Clicking the image next to the Ethernet Switch provides the validation status. If validation is
successful, image is displayed. Else, image is displayed.
To edit the selected Ethernet Switch, click Edit available next to the Ethernet Switch. Update the required
fields and click Update Switch to save the updates. Else, click Cancel.
To delete a Ethernet Switch, click Delete available next to the Ethernet Switch.
To verify Ethernet Switch(es) from the existing user configuration, select the required switch(es), and click
Revalidate Selected Ethernet Switches.
Add/Modify Ethernet Switch information
To add or modify Ethernet Switch information, select the type of Ethernet Switch from the drop down list
and enter the data in the required fields. Click Save New Ethernet Switch to save, display the information
in the Switches in your environment section, and start validation of the Ethernet Switch. Else, click
Cancel.
Field Description
Type of Ethernet Switch Select from the following type of Ethernet
Switch(es):
•Auto-Detect — Select this option to
automatically detect the device type, validate,
and collect the Ethernet and FCoE switches
information.
•Cisco Ethernet
41

Field Description
•Cisco Nexus
•PowerConnect — Select this for all types of
PowerConnect Ethernet, B8000, and M8428K
switches.
•Brocade Ethernet — Select this for the Brocade
B-Series switches.
•Force10
IP/hostname Enter the IP address or the host name of the
switch.
Username Enter the user name.
Password Enter the password.
Enable Password Enter the password.
Use this as the default Ethernet switch type Select this option to make the selected type of
Ethernet switch as the default.
Save as the default Username & Password for
additional Ethernet switches
Select this option to save the user name and
password authentication as default for additional
ethernet switches.
NOTE: Username, Password, and Enable Password credentials are optional for Cisco Ethernet type
of Ethernet Switches.
Click Previous to display the Your Hardware Environment page.
Your Hardware Environment: Tape Libraries
NOTE: Lasso does not support Tape Libraries in this release.
In this page, select the type of Tape Library in your SAN environment, enter the details, and click
Continue.
Tape Libraries in your environment
Clicking the image next to the Tape Library provides the validation status. If validation is successful,
image is displayed. Else, image is displayed.
To edit the selected Tape Library, click Edit available next to the Tape Library. Update the required fields
and click Update Tape Library to save the updates. Else, click Cancel.
To delete a Tape Library, click Delete available next to the tape library.
To verify the tape devices from the existing user configuration, select the tape device and select
Revalidate Selected Tape Libraries option.
42

Add/Modify Tape Library Information
To add or modify Tape Library information, select the type of Tape Library from the drop down list and
enter the data in the required fields. Click Save New Tape Library to save, display the information in the
Tape Libraries in your environment section, and start validation of the Tape Library. Else, click Cancel.
Field Description
Type of Tape Library Select from the following type of Tape Library(s):
•ML6000
•PV132T
•PV136T
•TL2000
•TL4000
IP/hostname Enter the IP address or the host name for the
selected type of Tape Library.
Username Enter the user name.
Password Enter the password.
Save as the default Username & Password for
additional Tape Libraries
Select this option to save the user name and
password authentication information as default for
additional Tape Libraries.
NOTE: Only IP address or host name is required for TL2000 and TL 4000.
NOTE: Only IP address or host name and password required for ML6000.
Click Previous to display the Your Hardware Environment page.
Your Hardware Environment: Hosts
In this page, select the type of host operating system in your SAN environment, enter the details, and click
Continue.
Hosts in your environment
Clicking the image next to the host provides the validation status. If validation is successful, image
is displayed. Else, image is displayed.
To edit the selected host operating system, click Edit available next to the host. Update the required fields
and click Update Host to save the updates. Else, click Cancel.
To delete a host operating system, click Delete available next to the host.
To verify the hosts attached to storage arrays from the existing user configuration, select the hosts and
click Revalidate Selected Hosts.
43

Add/Modify Host information
To add or modify host information, select the type of host operating system from the drop down list and
enter the data in the required fields. Click Save New Host to save, display the information in the Hosts in
your environment section, and start validation of the host. Else, click Cancel.
Field Description
Type of Host OS Select from the following Type of Host OS:
•AIX
•HP-UX
•Linux
•Solaris
•VMware
•Windows
•Oracle VM Server
IP/hostname Enter the IP address or the host name for the
selected type of host operating system.
Username Enter the user name.
Password Enter the password.
Root Password Enter the root password.
Type of Storage Array Select from the following type of Storage Array(s):
•Celerra
•CLARiiON
•EqualLogic
•MD Series
•Compellent
When a storage array is selected, then the array
information related to the selected host OS is
collected.
Use this as the default host type Select this option to save the selected host type as
the default.
All of the hosts on my SAN can be accessed with
this Username & Password
Select this option if the user name and password is
the same for all the hosts in your SAN
environment.
Domain This field is displayed when the selected type of
host OS is Windows. Enter the domain
information.
Sudo User with admin rights The option is displayed when the host type
VMware or Linux and the storage array type
EqualLogic, MD Series, or Compellent is selected.
Select this option to collect the data using Sudo
user credentials.
44

Field Description
Enter the root password if the Sudo user is set for
target password.
Collect advance logs The option is displayed when the host type
VMware and the storage array type EqualLogic,
MD Series, or Compellent is selected. Select this
option to collect additional log information.
NOTE: Type of Storage Array is optional.
Click Previous to display the Your Hardware Environment page.
Your Hardware Environment: Enclosures
In this page, enter the details for the selected type of Enclosure in your SAN environment and click
Continue.
Enclosures in your environment
Clicking the image next to the enclosure provides the validation status. If validation is successful,
image is displayed. Else, image is displayed.
To edit the selected enclosure, click Edit available next to the enclosure. Update the required fields and
click Update Enclosure to save the updates. Else, click Cancel.
To delete, click Delete available next to the enclosure(s).
Add/Modify Enclosure information
To add or modify the enclosure information, enter the data in the required fields for the selected type of
enclosure. Click Save New Enclosure to save, display the information in the Enclosures in your
environment section, and start validation of the enclosure. Else, click Cancel.
Field Description
Type of Enclosure Select from the following type of Enclosure(s):
•M1000e
•VRTX
IP/Hostname Enter the IP address or host name of the selected
type of enclosure.
Username Enter the user name.
Password Enter the password.
Discover Integrated Servers Select this option to discover the integrated servers
through VRTX.
45

Field Description
Save as the default Username & Password for
additional Enclosures
Select this option to save the user name and
password authentication information for all the
enclosures.
Click Previous to display the Your Hardware Environment page.
Your Hardware Environment: Enclosure Modules
Enclosure Modules page is displayed only when the servers are discovered through VRTX.
In this page, select the iDRAC IP Address and click Edit to edit the details for the selected type of iDRAC in
your SAN environment and click Continue.
Enclosures Modules in your environment
Clicking the image next to the enclosure provides the validation status. If validation is successful,
image is displayed. Else, image is displayed.
To edit the selected iDRAC, click Edit available next to the iDRAC. Update the required fields and click
Update Server to save the updates. Else, click Cancel.
To delete, click Delete available next to the iDRAC(s).
Modify Server Information
To edit the iDRAC information, enter the data in the required fields for the selected type of iDRAC. Click
Update Server to save, display the information in the Enclosures Modules in your environment section,
and start validation of the enclosure. Else, click Cancel.
Field Description
IP/Hostname Enter the IP address or host name of the selected
type of enclosure.
Username Enter the user name.
Password Enter the password.
Use the default Server authentication Select this option to save the user name and
password authentication information for all the
iDRACs.
Click Previous to display the Your Hardware Environment page.
Your Hardware Environment: Management & Monitoring Software
In this page, enter the details for the selected type of software in your SAN environment and click
Continue.
46

Management & Monitoring Software in your environment
Clicking the image next to the software provides the validation status. If validation is successful,
image is displayed. Else, image is displayed.
To edit the selected software, click Edit available next to the software. Update the required fields and
click Update Software to save the updates. Else, click Cancel.
To delete a software, click Delete available next to the software(s).
To verify the software(s) from the existing user configuration, select the required software(s) and click
Revalidate Selected Management & Monitoring Software.
Add/Modify Management & Monitoring Software Information
To add or modify the software information, enter the data in the required fields for the selected type of
software. Click Save New Software to save, display the information in the Management & Monitoring
Software in your environment section, and start validation of the software. Else, click Cancel.
Field Description
Type of Software Select from the following type of Software(s):
• HIT Kit for VMware
• SAN HQ
• vCenter
• SCVMM
IP/hostname Enter the IP address or host name of the selected
type of software.
Username Enter the user name.
Password Enter the password.
Use this as the default software type Select this option to save the selected software
type as the default.
Collect ASM/VE logs Select this option to collect the ASM/VE logs for
VMware.
Domain This field is displayed when the selected type of
Software is SAN HQ and SCVMM.
Enter the domain information.
Save as the default Username & Password for
additional Software
Select this option to save the user name and
password authentication information as default for
the software.
Click Previous to display the Your Hardware Environment page.
47

Your Hardware Environment: Wireless Controllers
In this page, select the type of Wireless Controllers in your SAN environment, enter the details, and click
Continue.
Wireless Controllers in your environment
Clicking the image next to the Wireless Controllers provides the validation status. If validation is
successful, image is displayed. Else, image is displayed.
To edit the selected Wireless Controller, click Edit available next to the Wireless Controller. Update the
required fields and click Update Controller to save the updates. Else, click Cancel.
To delete a Wireless Controller, click Delete available next to the Wireless Controller.
To verify Wireless Controller(s) from the existing user configuration, select the required Controller(s), and
click Revalidate Selected Wireless Controllers.
Add/Modify Wireless Controller information
To add or modify Wireless Controller information, select the type of Wireless Controller from the drop
down list and enter the data in the required fields. Click Save New Controller to save, display the
information in the Wireless Controllers in your environment section, and start validation of the Wireless
Controller. Else, click Cancel.
Field Description
Type of Controller PowerConnect Controller — This type is selected
by default.
IP/hostname Enter the IP address or the host name of the
controller..
Community String Enter the community string.
Username Enter the user name.
Password Enter the password.
Enable Password Enter the password.
Save as the default Username & Password for
additional Wireless Controllers
Select this option to save the user name and
password authentication as default for additional
Wireless Controllers.
NOTE: The Username, Password, and Enable Password credentials are optional for type of Wireless
Controllers.
Click Previous to display the Your Hardware Environment page.
48

Device Collection
This page displays all the selected types of devices. The validated device has image next to the device
name. The devices that failed validation has image next to the device name. You can either re-
validate these devices or remove from the list.
NOTE: Validation of device is necessary for collection to be completed.
To validate the device before collection, click Edit next to the device. In the displayed device page, edit
the details and re-validate the device. Click the image next to the device to check the validation
status.
To delete a device, click Edit next to the device. In the displayed device page, click Delete available next
to the device.
After all the devices are verified and validated, click Start Collection to start the collection. Click the
image to check the status of the collection.
Click Cancel Collection to cancel the collection.
Click Continue to parse the data and generate XML and HTML output. The generated files are added to
the original collection .zip file. The data that is uploaded to the Dell Technical Support site is encrypted.
Upload
Use this page to upload the collected files to Dell Technical Support site.
To upload the collected files, the options are:
Options Description
Open Location Click to open the location where the collected files
are saved.
Upload Full Collection Select this option to automatically upload the
collection files to Dell Technical Support site.
NOTE: If this option is selected, the zip.gpg
file is uploaded.
Authenticated Proxy Select this option to upload the collection files to
Dell Technical Support site using proxy.
IP/Hostname Enter the IP address or hostname.
Port number Enter the port information.
Username Enter the user name.
Password Enter the password.
Select Yes in the “Would you like to automatically upload the collection package to Dell?” to
automatically upload the file to Dell Technical Support site. Else, select No.
49

In the “Lasso can save your usernames and passwords in an encrypted password vault for future re-use. If
the password vault is not used, no usernames or passwords will be saved and will require re-entry to run
the Lasso collection again. Would you like to save it?”, select Yes to save. Else, select No. If saved, the
vault is secured as a local file in the %USERPROFILE%\Dell\Lasso directory.
NOTE: The extent of information saved depends on the security level selected during the
installation of Lasso.
Click Continue to upload the file. The Confirmation page is displayed.
Confirmation
This page displays the status of the file upload.
If No is selected in the Upload page, instructions to upload the collection is displayed.
To view the HTML file created during parsing the data, select the View your SAN Configuration option.
Click Finish to open the report.
Log Files
The following log files are generated when using Lasso:
•Validate.log — When devices are validated.
•Collect.log — When data is collected.
The validation log file <DeviceCategory>_<DeviceType>_<IP>_validate.log is available at %USERPROFILE
%\Dell\Lasso\logs\ location.
The collection log file <DeviceCategory>_<DeviceType>_<IP>_validate.log is available at %USERPROFILE
%\Dell\Lasso\logs\ location.
The device log file for Lasso is available at %USERPROFILE%\Dell\Lasso\logs\ location and the Lasso user
interface log file is available at %USERPROFILE%\ Dell\ Lasso\ lasso.log location.
Generated File Formats
Lasso generates raw data files, TXT, XML, and HTML files:
•Raw Data Files — Lasso generates two types of raw data files:
– Raw data file with a .zip extension.
– Encrypted raw data file with a .gpg extension.
•TXT files — Lasso generates .txt file that contains the logs.
•XML and HTML files — Lasso parses the data collected into XML and HTML files.
The XML files are:
– An XML output file with an .xml extension.
– An encrypted XML output file with a .gpg extension.
The HTML files are:
– A HTML output file called SANconfiguration.html.
50

To access the XML and HTML files, go to USERPROFILE%\Dell\Lasso\results directory.
Viewing Reports
To view the report, perform any of the following:
• After Lasso collects the information, on the Confirmation page select View Your SAN Configuration
option and click Finish. Lasso tool is closed and the report is opened in the internet browser.
• Open the files that are saved at the default location c:\Users\<username>\Dell\Lasso\results\ or in the
specified location. For information about the file formats, see Generated File Formats.
51
52

5
Manual Collection
If you are not able to collect data using Lasso GUI, then you can manually collect the data. To perform
manual collection, login to the required device and run the device specific commands. You can manually
collect data for the following devices:
• Storage Arrays
• Fibre Channel Switches
• Ethernet and FCoE Switches
• Tape Libraries
• Attached Hosts
• Enclosures
• Management and Monitoring Software
• Wireless Controllers
NOTE: Lasso does not support Tape Libraries in this release.
Manually Collecting Data For Storage Arrays
You can collect the information for the following types of Storage Arrays:
• Celerra
• CLARiiON
• MD Series
• EqualLogic
• EQL FluidFS NAS
• PV FluidFS NAS
• Compellent FluidFS NAS
Manually Collecting Data For Celerra Device
Make sure that the following environment variables are set:.
•NAS_DB=/nas
•export NAS_DB
•PATH=$PATH:$NAS_DB/bin
•export PATH
53

To collect Celerra device information manually:
1. Using SSH, login to Celerra device as a root user.
2. Run the following command:
/nas/tools/collect_support_materials
The server and event log collection file (support_materials*.zip) is generated in the /nas/var/
emcsupport/ directory.
3. Run the following command:
/nas/tools/.get_spcollect
The raid group, volume access, host LUNs, storage groups and SP ports collection file
(SPCOLLECT.zip) is generated in the /nas/var/log/ directory.
4. Run the following command:
/nas/sbin/log_config -d
The collection file (log_config*.gz) is generated in the /nas/var/log/ directory. The file includes array
related additional information and used for troubleshooting purposes.
NOTE: The log_config -d command is functional only if you log in as root user to the
Celerra device.
Manually Collecting Data For CLARiiON Device
Before manually collecting, make sure that the following prerequisites are met:
• Navisphere CLI will not be installed by default on your system, you need to download it from remote
ftp site and install it. In case of successful installation from Add-ons option, Navishpere CLI grabs and
report executable will be available in %ALLUSERSPROFILE%\Dell\Lasso\Packages\EMCAddOn
\NavisphereCLI folder.
• Path of the Navisphere CLI is set to %ALLUSERSPROFILE%\Dell\Lasso\Packages\EMCAddOn
\NavisphereCLI before executing the commands.
To collect the information for CLARiiON manually:
1. Determine the agent revision version using one of the following commands:
•navicli -h SPAIPAddress/SPBIPAddress getagent
•naviseccli -user <username> -password <password> -scope 0 -h
SPAIPAddress/SPBIPAddress getagent
The version 6.x, where x is the release version of Navisphere CLI, is displayed.
2. Get SPcollect by using the following command.
• For releases 19 and later:
naviseccli -user <username> -password <password> -scope 0 -h
SPAIPAddress/SPBIPAdress spcollect
• For releases 6 to 18:
navicli -h SPAIPAddress/SPBIPAdress spcollect -messner
• For releases earlier than 6, Lasso does not support validation or collection .
54

3. Check the progress of SPcollect using the following command:
• For releases 19 and later:
naviseccli -user <username> -password <password> -scope 0 -h
SPAIPAddress/SPBIPAddress managefiles -list
• For releases 6 to 18:
navicli -h SPAIPAddress/SPBIPAddress managefiles -list
This command lists *data.zip files, where * is the current system date on the array. The command
spcollect initially creates *_runlog.txt file, that gets listed when this command is executed.
Continue to check the progress of the SPCollect (using this command) until *_runlog.txt is deleted
and corresponding *data.zip file is created.
Copy the created *data.zip file to the current working directory using one of the following
commands:
• For releases 19 and later:
naviseccli -user <username> -password <password> -scope 0 -h SPAIPAddress/
SPBIPAddress managefiles -retrieve -file <*data.zip>
• For releases 6 to 18:
navicli -h SPAIPAddress/SPBIPAddress managefiles -retrieve -file
<*data.zip>
4. Capture resume data using the following command:
• For releases 19 and later:
naviseccli -user <username> -password <password> -scope 0 -h SPAIPAddress/
SPBIPAddress getresume > ./SPIPAddress.resume.txt
• For releases 6 to 18:
navicli -h SPAIPAddress/SPBIPAddress getresume > ./SPIPAddress.resume.txt
This command copies the *resume.txt file to current working directory.
You may need to connect using Navisphere Manager and use the web GUI to collect the SPCollect.
To do this, connect to the SP using the IP Address in the web browser. Right-click on the SP and
select SPCollect. Use the File Transfer Manager to transfer the SPCollect to the system.
NOTE: When the collection of a Storage Array times out, go to the SAC.properties file in the
installation directory and increase the polls to be allowed. Example: total.polls.allowed
= 70 which is 50 by default.
Manually Collecting Data For MDSeries Device
To collect information for MD Series device manually:
1. Make sure that ModularDiskStorageManager (MDSM) software is installed on the system. By default, it
is installed in %SystemDrive%:\Program Files\Dell\MD Storage Manager\client\ location, but may
differ depending on the system.
2. Make sure that the path of MDSM software is set before executing the commands.
55

3. Run the following command:
SMcli -c "show storagearray profile;" <IPAddress of MD Array> >
<USERPROFILE Dir>\Results\Hostname.txt
The Hostname.txt file is generated at <USERPROFILE Dir>\Results\ location.
NOTE: When the validation or collection operation of a Storage Array times out, go to the
DasArray.properties file in the InstallDir and change or increase the timeout value.
Example:
•mdseries.timeout.value.collection = 200000 which is 120000 by default
•mdseries.timeout.value.collection = 60000 which is 60000 by default
4. Run the following command: SMcli.exe -c "save storageArray SupportData file=
\"<USERPROFILE Dir>\Results\Hostname.zip\";"<IP Address of MD Array> to save the
Hostname.zip file at the <USERPROFILE Dir>\Results\ location.
Manually Collecting Data For EqualLogic Device
To collect information for EqualLogic device manually:
1. Open a SSH session on the array.
2. Capture the output for each of the following commands to a .txt file.
•show - Provides high level information for the members, groups, volumes, pools, replication ,
and so on for the array. This information is required to run the following commands:
–member show – Lists the number of members in the array group, their version, status, and so
on.
–member select <MEMBERNAME> show – Lists network information for the respective
member.
–member select <MEMBERNAME> show controllers – Lists controller information for the
respective member.
–member select <MEMBERNAME> show disks – Lists disk information for the respective
member.
•grpparams show — Lists all group related information.
•volume select <VOLUMENAME> show — Lists information for the corresponding volume,
whose name is specified as part of the command.
•volume select <VOLUMENAME> show connections — Displays the connections and allows
you to know the connection of the volume to the related initiator, its connection uptime and
other details.
•“diag -b —n”— Collects the diagnostics information.
56

Manually Collecting Data For PowerVault Or EqualLogic Or Compellent
FluidFS NAS Device
To collect information for PowerVault or EqualLogic FluidFS NAS device manually:
1. For PowerVault FluidFS NAS device, log in to PV FluidFS NAS and for EqualLogic FluidFS NAS device,
log in to EQL FluidFS NAS using root privilege through SSH.
2. Run the command:
•diag start GeneralSystemDiagnostic for versions earlier than 2.0.
•system internal diagnostics run-general-diagnostic for version 3.0. To check the status of
diagnostics command, run the command: system internal diagnostics list --CSV.
The output file is generated in the FTP site at ftp://<IPaddress>:44421 location.
3. In Windows Explorer window, type ftp://<username>@<IPaddress>:44421. For example, ftp://
admin@10.10.25.21:44421.
4. Enter the password when prompted.
The contents of the ftp site is displayed. You can access the collection file (*.tar.gz) in the
diagnostics/archive/results__diagnostic. GeneralSystemDiagnostic _XXXX (timestamp) directory for
versions earlier than 2.0 and from ftp://172.25.172.10:44421/diagnostics/archive/
GeneralSystemDiagnostic/ for version 3.0.
Example of a collection file for versions earlier than 2.0: diagnostic.GeneralSystemDiagnostic.
25_07_2011-06_42_09.tar.gz
Example of a collection file for version 3.0: Summary.4084191070.21_03_2014-08_51_13.tar.gz
NOTE: On SAN consisting of many devices, you may need to increase the time out value. By
default, time out value for this device is 15 minutes. You can modify the value
nas.timeout.value (in milliseconds) in the NAS.properties file available in the Lasso install
directory.
Manually Collecting Data For Attached Hosts
You can collect the information manually for the following Attached Hosts:
• Windows
• Unix
• VMware
Manually Collecting Data For Windows OS
You can manually collect the information for the following:
• EMC SAN
• EqualLogic SAN
• MDSeries
• CLARiiON
• Celerra
• Compellent
57

NOTE: You can configure time out for Windows attached hosts using winhc.properties file. The
default property value is 15 minutes. Set the property for the following types of devices as:
• Compellent, MD Series, and EqualLogic — whc.eql.timeout.value = 1800000
• CLARiiON and Celerra — whc.emc.timeout.value = 900000
Collecting Storage Device Information From Windows OS For EMC SAN
1. Copy the appropriate EMCReport.exe file from the %ALLUSERSPROFILE%\Dell\Lasso\Packages
\EMCAddOn\Grabs_Reports to the target Windows system. .
This file can be seen only if you install EMC Plugin using Add-ons option.
NOTE: For 32–bit and 64–bit operating systems use Emcrpts_x86_v36.exe.
2. Log in as an administrator to the target Windows system.
3. Run the .exe file.
The output .zip file is generated in %SystemRoot%\EMCReports\Collection\zip\ directory.
Collecting Storage Device Information From Windows OS For EqualLogic SAN
1. Log in as administrator to the target Windows system.
NOTE: For 32–bit and 64–bit operating systems use DellCollector.exe. Before running
Dellcollector.exe, make sure that the Windows Management Instrumentation (WMI) service is
running.
2. Copy the DellCollector folder and ICSharpCode.SharpZipLib.dll from the <LassoInstallDir>\bin\ folder
to the target Windows system. Place the ICSharpCode.SharpZipLib.dll in the DellCollector folder.
3. Run the DellCollector.exe file.
The output .zip file is generated in <SystemRoot>\DellCollector\Collection\zip\ directory.
Collecting Storage Device Information For UNIX OS
Using any secure ftp client (example: scp):
1. Copy the appropriate dellcollector from the LassoInstallDir>\Bin directory to the target Unix system.
By default, the Lasso installation directory is <SystemDrive>\Dell\Lasso\Bin\.
2. Log in to the target Unix system by using the root privilege through SSH.
NOTE: Use dual mode authentication if SSH is not enabled for root.
3. Untar the script: tar xvf dellcollector_Linux*.tar.
4. Change directory to cd dellcollector/
5. Run the EMCGrab: /dellcollector.sh —autoexec.
6. Accept the license agreement.
The output is generated in the /tmp/emcgrab/outputs/ directory and you can copy it to the local
system by using the secure ftp client.
NOTE: When the collection operation of the host times out, go to the UnixHC.properties file in
the installation directory and change or increase the time-out value. Example: hc.timeout.value
= 3600000 which is 1800000 by default.
58

Collecting Storage Device Information From Unix OS For EMC SAN
Using any secure ftp client (example: scp):
1. Copy the appropriate EMCGrab file from the %ALLUSERSPROFILE%\Dell\Lasso\Packages\EMCAddon
\Grabs_Reports directory to the target Unix system.
The EMCGrab file can be seen only if you install EMC Plugin from Add-ons option.
2. Log in to the target Unix system by using the root privilege through SSH.
NOTE: Use dual mode authentication if SSH is not enabled for root.
3. Untar the script: tar xvf emcgrab*.tar.
4. Run EMCGrab: /emcgrab.sh —autoexec.
5. Accept the license agreement.
The output is generated in the /tmp/emcgrab/outputs/ directory and you can copy it to the local
system using the secure ftp client.
NOTE: When the collection operation of the host times out, go to the UnixHC.properties file in
the installation directory and change or increase the time-out value. Example: hc.timeout.value
= 3600000 which is 1800000 by default.
Collecting Storage Device Information From Unix OS For EqualLogic SAN
Using any secure ftp client (example: scp):
1. Copy the appropriate dellcollector from the LassoInstallDir>\Bin directory to the target Unix system.
By default, the Lasso installation directory is <SystemDrive>\Dell\Lasso\Bin\.
2. Log in to the target Unix system by using the root privilege through SSH.
NOTE: Use dual mode authentication if SSH is not enabled for root.
3. Untar the script: tar xvf dellcollector_Linux*.tar.
4. Change directory to cd dellcollector/
5. Run the EMCGrab: /dellcollector.sh —autoexec.
6. Accept the license agreement.
The output is generated in the /tmp/emcgrab/outputs/ directory and you can copy it to the local
system by using the secure ftp client.
NOTE: When the collection operation of the host times out, go to the UnixHC.properties file in
the installation directory and change or increase the time-out value. Example: hc.timeout.value
= 3600000 which is 1800000 by default.
Collecting Storage Device Information For VMware (ESX/ESXi OS)
1. Log in to the VMware server using root privilege through SSH
2. Run the following command:
vm-support -n
The output file is saved in the /root/ directory.
59

3. Copy the output file to the local system using any secure ftp client.
NOTE: When the collection operation of host times out, go to the UnixHC.properties file in the
InstallDir and change or increase the time out value. Example: hc.timeout.value =
3600000 which is 1800000 by default.
Manually Collecting Data For Tape Library Device
NOTE: Lasso does not support Tape Libraries in this release.
You can collect information for the following tape library devices using Lasso:
• PV136T
• PV132T
• TL2000
• TL4000
• ML6000
Manually Collecting Data For PV136T, PV132T, TL2000, And TL4000 Tape
Library Device
NOTE: Lasso does not support Tape Libraries in this release.
1. Connect to the tape library using:
telnet -f Lasso\Results\hostname.txt <hostname or IP address>
NOTE: On Windows 2000, use HyperTerminal and manually capture your telnet session.
2. Run the commands specific to the type of tape library:
• For PV132T or PV136T — supportDump or loggerDump
• For TL2000 or TL4000 — dumpall
Determining Service Port IP For ML6000 Data Collection
NOTE: Lasso does not support Tape Libraries in this release.
To determine service port IP:
1. Navigate to GUI panel of ML6000 library.
2. Log in to the web client. Enter the credentials admin for username and password for password.
3. In the home page, click the setup tab available in the tool bar.
4. Select the Network Management option.
5. Select the IP version 4 and click Next.
If the tape library is already assigned to a IP, the IP address is displayed. If not, assign a static or DHCP IP
to the tape library. The displayed IP address is called the Service Port IP.
60
Collecting Logs Manually For ML6000 Device
To manually collect logs:
1. Connect to the Service port IP address of ML6000 using SSH (putty), and providing the credentials
ilinkacc for user name and password for password.
2. Run the command cat/proc/net/arp and get the I/O mode IP address (The IP other than default
gateway).
3. Add Telnet to one of the I.O.Module IP addresses by running the command "telnet"
<I.O.Module IP>
4. Run the command supportDump.
Logs collected using the option Capture Snapshot gathers log files from the library are a super set
of the logs obtained by running the command supportDump.
From this super set, to locate the supportDumpinformation, save the super set to the local folder.
Extract the log files and the snap.gz file located in \var\ log\ < vendor_name>\ < IO_Module_name>
\ . Locate the file snap. This file contains the same information as the one when you run the
command supportDump.
Collecting Logs Using Web Client
To collect logs using web client:
1. Connect to the IPAddress of ML6000 in the web browser.
2. Log in using admin user credentials and navigate to Tools → Capture SnapShot .
3. Select the Download the file using the browser option and click Apply.
After the snapshot is captured, a popup window is displayed to save the snapshot (.tar)
61

Manually Collecting Data For Ethernet and FCoE Switches
To collect information for switches:
1. Connect to the switch using Telnet:
telnet -f %USERPROFILE%\Dell\Lasso\results\hostname.txt hostname
NOTE: On Windows 2000, use HyperTerminal and manually capture the telnet session.
2. After logging in, enter the command relevant to the type of switch.
•PowerConnect B-Series, Brocade B-Series, and M8428K:
– To run the commands, see List Of Commands For PowerConnect B-Series, Brocade B-Series,
and M8428K
•PowerConnect Ethernet:
– To run the commands, see List Of Commands For PowerConnect Ethernet
•Cisco Ethernet:
– terminal length 0
– To run the commands, see List Of Commands For Cisco Ethernet
•Cisco Nexus:
– terminal length 0
– show startup-config
– To run the sub-commands, see List Of Commands For Cisco Nexus
•Force 10 Switches
– terminal length 0
– To run the commands, see List Of Commands For Force 10 Switches.
Manually Collecting Data For Cisco Ethernet Device
To collect for Cisco Ethernet manually:
1. Log in to Cisco Ethernet switch through SSH/Telnet.
2. Run the following command to enter the required mode:
• Exec — enable
• Configuration — config
62

3. Run the following commands
•show running
•show vlan
•show flowcontrol
•show system mtu
•show vlan mtu
•show switch stack-ports
•show spanning-tree
•show interfaces status
•show mac address-table
•show version
•show env all
•show etherchannel
•show arp
•show switch
•show storm-control
•show interfaces mtu
•show switch stack-ring speed
•show switch stack-ring activity
•show etherchannel summary
•show environment
•show module
•show inventory
•show interfaces trunk
4. For CEE information, run the command show tech-support .
5. Capture the console output
NOTE: On a SAN consisting of many Cisco Ethernet switches, you may need to increase the
time out value. By default, the time out value for these switches is 3 minutes (in milliseconds).
This value (ciscoethernet.timeout) can be modified in the file ESC.properties located in the
Lasso install directory.
Manually Collecting Data For Cisco Nexus Device
Lasso provides support to Nexus 5020 and 5548 switches.
To collect manually:
1. Login to Cisco Nexus switch through SSH/Telnet
2. Run the command config.
63
3. Run the following commands
•show port-channel summary
•show hostname
•show version
•show running-config
•show environment
•show module
•show policy-map
•show spanning-tree
•show switchname
•show system uptime
•show system resources
•show vpc
•show vlan
•show clock
•show feature
•show fex
•show fex detail
•show hardware internal cpu-mac mgmt stats
•show interface
•show interface brief
•show interface fex-fabric
•show interface transceiver
•show interface flowcontrol
•show interface priority-flow-control
•show interface switchport
•show interface trunk
•show interface description
•show interface status
•show inventory
•show lldp neighbors
•show mac-list
•show mac-address-table
•show class-map
•show license usage
•show lacp neighbor
•show lacp port-channel
•show port-channel capacity
•show port-channel load-balance
•show port-channel usage
•show port-channel traffic
•show queuing interface
64

•show system internal ethpm info all
•show spanning-tree mst
•show lldp neighbors detail
•show lldp tlv-select
•show vsan
•show zone
•show flogi database
4. For CEE information, run the command show tech-support
5. Capture the console output
NOTE: On SAN having many Cisco Nexus switches, you may need to increase the time out
value. By default, the time out value for these switches is five minutes (in milliseconds). This
value (ciscofcoe.timeout) can be modified in the file ESC.properties located in the Lasso install
directory.
Manually Collecting Data For Brocade or PowerConnect B-Series And
M8428K Switches
To collect data for Brocade or PowerConnect B-Series and M8428K manually:
1. Log in to Brocade or Power Connect B-Series and M8428K FCoE switches through SSH/Telnet.
2. Run the command supportShow to display FC information.
65

3. To display CEE information, run the command show tech-support.
If the command fails, in the case of older switch firmware, then run the following commands:
•show running-config
•show startup-config
•show system
•show version
•show vlan brief
•show media
•show lldp
•show lldp neighbors
•show interface
•show interface switchport
•show port-channel
•show mac-address-table
•show spanning-tree brief
•show spanning-tree
•show cee maps
•show vlan fcoe
•show ip interface brief
•show interface switchport
•show lldp statictics
•show port-channel summary
•show mac-address-table count
•show spanning-tree mst brief
•show qos rcv-queue multicast all
•show qos interface all
•show fcoe-map
•fos switchshow
•fos cfgshow
•fos zoneshow
•chassisshow
4. Capture the console output .
NOTE: On SAN having many PowerConnect B-Series switches, you need to increase the time
out value. By default, time out value for these switches is 12 minutes (in milliseconds). This value
(powerconnectb-series.timeout) can be modified in the file ESC.properties located in the Lasso
install directory.
66
Manually Collecting Data For PowerConnect Ethernet Switches
To collect information for PowerConnect Ethernet manually:
1. Log in to Power Connect Ethernet switch through SSH/Telnet.
2. Run the command show tech-support to display CEE information. If the command fails, in the
case of older switch firmware, then run the following commands
•show running
•show vlan
•show spanning-tree
•show interfaces configuration
•show interfaces status
•show interface port-channel
•show system id
•show stack-port
•show storm-control
•show storm-control all
•show system
•show system flowcontrol
•show version
•show switch
•show arp
•show bridge address-table
•show mac address-table
•show port-aggregator vlan summary
•show port-aggregator port summary
•show switch stack-ports
•show switch stack-ports counter
•show switch stack-ports diag
•show nsf
•show switch stack-standby
•show checkpoint statistics
•Show Slot
•Show tacacs
•Show spanning-tree active
•Show spanning-tree blockedports
•Show lldp dcbx interface all
•Show lldp interface all
•Show lldp tlv-select interface all
•Show lldp remote-device all
•show classofservice dot1p-mapping
•show classofservice traffic-class-group
•show interfaces traffic-class-group
67

•show interfaces priority-flow-control
•show interfaces tengigabitethernet <InterfaceName> priority-flow-control
•show interfaces counters tengigabitethernet <InterfaceName>
•show lldp tlv-select interface tengigabitethernet <InterfaceName>
•show lldp interface tengigabitethernet <InterfaceName>
•show lldp dcbx interface tengigabitethernet <Interface Name> detail
3. Capture the console output
NOTE: On SAN having many PowerConnect Ethernet switches, you may need to increase the
time out value. By default, time out value for these switches is 3 minutes (in milliseconds). This
value (powerconnectethernet.timeout) can be modified in the file ESC.properties located in the
Lasso install directory.
68

Manually Collecting Data For Force 10 Switches
To collect information for Force 10 switches manually:
1. Log in to Force 10 switch through SSH/Telnet.
2. Run the following commands:
•show running
•show running-config logging
•show running-config ftp
•show running-config rip
•show logging history
•show configuration lock
•show debug
•show calender
•show vlan
•show spanning-tree 0 brief
•show spanning-tree msti
•show spanning-tree pvst
•show spanning-tree rstp brief
•show interfaces
•show interfaces status
•show interface port-channel
•show lldp neighbors
•show chassis
•show rpm
•show system
•show system-brief
•show bootvar
•show system stack-ports
•show storm-control unknown-unicast
•show storm-control broadcast
•show storm-control multicast
•show interfaces | grep "GigabitEthernet |Flowcontrol"
•show version
•show environment thermal-sensor
•show arp
•show mac-address-table
•show environment
•show inventory
•show vlan brief
•show dcb
•show iscsi
•show interfaces dcbx
•show interfaces ets summary
69

•show interfaces pfc summary
•show interfaces configured
•show inventory media
•show alarms
•show alarms threshold
•show processes cpu
•show memory
•show mac learning-limit
•show ip route all
•show ip route summary
•show ip ospf
•show ip traffic
•show ip rip database
•show cam-profile
•show cam-l2acl
•show cam-usage
•show cam-ipv4flow
•show ntp status
•show ntp association
•show interface port-channel brief
Manually Collecting Data For Fibre Channel Switches
To collect information, connect to the Fibre Channel switch using SSH or Telnet.
If you are using SSH, then:
1. Start putty and enter the hostname or IP address.
2. Enter Port as 22.
3. Select the protocol option as SSH and click Open.
70

4. In the displayed prompt, enter the login credentials to the switch.
If you are using Telnet to connect, then go to telnet -f %USERPROFILE%\Dell\Lasso
\results\hostname.txt hostname. Enter the commands relevant to the type of switch.
The commands to collect the data for the types of switches are:
•Brocade:
–supportShow
•McData:
–show all
– If this command fails, see List of commands
•McDataBlade:
– If the show allcommand fails. see List of commands
•Cisco:
–terminal length 0
–show running-config
–show flogi database
–show startup-config
Manually Collecting Data For Brocade Device
To collect manually:
1. Log in to Brocade Fibre channel switch through SSH
2. Run the command supportShow.
3. Capture the console output
NOTE: On SAN having many Brocade switches, you need to increase the default time out value
of 3 minutes (in milliseconds). This value (brocade.timeout) can be modified in the
FCSC.properties file located in the Lasso install directory.
Manually Collecting Data For Cisco Device
To collect manually:
1. Log in to Cisco Fibre channel switch through SSH
2. Run the commands
•do show running-config
•do show flogi database
•do show startup-config
•do show inventory
•do show vsan
•do show zone
•do show version
•do show interface brief
3. Capture the console output
71
Manually Collecting Data For McData Device
The following sub-commands are included in the show all command. In some older switch firmware,
the show all command may not work. In this case Lasso attempts a manual collection using the
commands:
•show ip ethernet
•show system
•show switch
•show port config
•show frus
•show zoning
•show port state
•show port info
•show port technology
•show port exit
•show loginserver
•show feature
•show security portbinding
•show security switchbinding
•show openTrunking config
•show thresholdAlerts alerts
•show fabric topology
•show fabric nodes
Manually Collecting Data For McDataBlade Device
The following sub-commands are included in the show all command. In some older switch firmware,
the show all command may not work. In this case Lasso attempts a manual collection using these
commands.
•show about
•show chassis
•show donor
•show interface
•show mem
•show perf
•show setup mfg
•show setup radius
•show setup services
•show setup snmp
•show setup system
•show version
•show config port
•show config switch
72

•show config zoning
•show fabric
•show topology
•show switch
•show domains
Manually Collecting Data For Enclosures — M1000e
To collect the data, connect to the M1000e using SSH or Telnet.
To collect manually:
1. Start putty and enter the hostname or IP address.
2. Enter the login credentials to the M1000e at the prompt.
3. Run the command: racdump.
4. Capture the console output.
NOTE: On SAN having many M1000e, you need to increase the default time out value of 5
minutes (in milliseconds). This value (enclosure.timeout.value) can be modified in the
Enclosure.properties file located in the Lasso install directory.
Manually Collecting Data For Enclosure — VRTX
To collect the data, connect to the VRTX using SSH or Telnet.
To collect manually:
1. Start putty and enter the hostname and IP address
2. Enter the login credentials to the VRTX at the prompt.
3. Run the command: racdump.
4. Capture the console output.
Manually Collecting Data For HITKIT Appliance
To collect manually:
1. Login to the HITKIT VM using root privilege through SSH.
2. Select the Diagnostics option in the Hitkit VMware
List of items is displayed.
3. Select Gather support Information from the list of items.
The output file is saved in the CIFS share — \\<share IP>\database\<logsfile.zip> file.
4. Run the command: net use \\<share IP>\database\USER:<share IP>\<username>
<password> to connect to the appliance from the local system.
5. Run the command: CMD /C MOVE /Y\\<share IP>\database\<logsfile.zip> “<User
selected path>” to copy the logs to the local system.
6. Run the command net use \\<share IP>\database /d to disconnect the appliance from the
local system.
73

Manually Collecting Data For SAN HQ DEVICE
To connect manually:
1. Log in as administrator to the target Windows system.
NOTE: For 32–bit and 64–bit operating systems, use SANHQCollector.exe. Before running
SANHQcollector.exe, make sure that the Windows Management Instrumentation (WMI) service
is running.
2. Copy the ICSharpCode.SharpZipLib.dll and SANHQCollector.exe config files from the
<LassoInstallDir>\bin\ folder to the target Windows system. The files can be found in the Lasso
installation directory in the \Dell\Lasso\Bin\ location.
3. Run the SANHQCollector.exe file. The Lassogrpx<timestamp>.zip file is created in
<SystemRoot>\temp\Dell\Lasso.
Manually Collecting Data For SCVMM 2008 and 2012
To collect manually:
1. Click Start → Run type cmd, press Enter.
2. To set the execution policy, run the following command: powershell Set-ExecutionPolicy
Unrestricted —Force.
3. Copy the SCVMMCollector.ps1 file from %LASSODIR%\bin folder to the target host having VMM
setup.
4. Run the command : powershell <dir>\SCVMMCollector.ps1 —User <domain\User Name> —
password<password> —outFolder<output folder absolute path> —psdFilePath <absolute path of PSD
file>.
Collection file is stored in the output directory.
Example:
• For SCVMM 2008:
powershell c:\temp\SCVMMCollector.ps1 -user AMERICAS\abc -password xyz -
outFolder c:\temp\collection.txt -psdFIlePath null
• For SCVMM 2012:
powershell c:\temp\SCVMMCollector.ps1 -user AMERICAS\abc -password $ervices1
-outFolder c:\temp\collection.txt -psdFIlePath %SCVMMINSTALLDIR%\psModules
\virtualmachinemanager\virtualmachinemanager.psd1
where%SCVMMINSTALLDIR% is the SCVMM installation directory.
74
Manually Collecting Data For PowerConnect Controller
To collect manually:
1. Log in to PowerConnect Controller through SSH/Telnet .
2. Run the following commands:
•show run
•show version
•show license verbose
•show license limits
•show log all
•show tech
•show ap active
•show aaa profile
•show aaa authentication all
•show firewall
•show keys all
•show vlan mapping
Manually Collecting Integrated Server Information Within
VRTX
To manually collect integrated server information within VRTX
1. Run the command prompt as an administrator.
2. Run cscript Integrate_Server_Collector.vbs in the Lasso installation directory.
3. Type the hostname, username, and password.
DSET report collection starts and the report will be copied to the desktop.
4. To view the report, unzip the .zip file using the password ’dell’.
75
76
6
Collecting Data Using CLI
Lasso is normally run from the shortcut that calls a batch file. This batch file launches the Java UI. Once
the environment is configured and validated, then Lasso Java UI calls individual scripts to automate the
collections. The Java UI process can be automated with Java CLI options.
To start Lasso using CLI, it requires JRE 1.6 or later installed in the system.
Create the configuration file using the GUI, before running Lasso using CLI.
To start collection, run the following command from <LassoInstallDir> path:
Lasso.cmd <options>
Where options are:
•-Q — quiet mode; not using GUI.
•-F<filename> — customer config xml file, absolute path.
•-P<password> — required to unlock password vault.
•-OF<Output Filename> — output filename for collection.
•-IP<Internet Protocol> — IP address of the device.
•-DT<Device Type> — device type.
•-UN<UserName> — user name of the device.
•-PD<Password> — password of the device.
•-RP<RootPassword> — root password of the host.
•-A — Advanced logs for HitKit/VMware collection.
•-B — HitKit collection for Basic mode (default).
•-ST<Storage Array> — type of storage array (optional).
•-SU<SudoUser> — sudo user.
•-D<DomainName> — domain name.
•-UX — upload xml collection only.
•-UZ — upload full collection.
•-Secured — secured CLI information.
•-deltaSR — delta service request number.
•-PMMail — Dell Support Contact.
•-GD — gather diagnostic data. To gather diagnostic data, include this argument for EqualLogic
collection. The value is False by default.
•-EP — enable password for Ethernet Switches. If the Ethernet switches are configured with enable
password, then –EP argument is mandatory in the command.
•-PI<Proxy IP/Hostname> — proxy server's host name or IP address.
•-PN<Proxy Port number> — proxy server's port number.
•-PU<Proxy Username> — proxy server's user name.
•-PP<Proxy Password> — proxy server's password.
77

•-RD-<Results directory path> — customize the results directory path.
•-NU — disable the report upload.
•-NA — report not archived.
•-CS — community string.
•-CN — company name.
•-IMPORT — to import the excel sheet.
•-VALIDATE — to validate the device type.
•-SP — to display data collection progress in CLI
NOTE: All options are case-insensitive.
NOTE: -UZ argument cannot be used when -Secured option is used.
While running Lasso in CLI mode, the -p<password> argument in the command is optional. When this
argument is not entered, the “Please enter the device password:” message is displayed. To start the
collection, enter the password.
NOTE: Authentication of proxy is optional. If proxy is entered, then IP address, port number, user
name, and password arguments are optional. If port number is not provided, then default port 80 is
used. If proxy user name is included and password is not included, then a prompt requesting for
password is displayed. If port number is other than default(80), then IP address is mandatory.
Following are examples of the commands to run lasso:
• The command to run Lasso:
lasso.cmd -Q -F<absolute path of customer config XML file> -P<Password to
unlock config XML file>
• The command to run with secure site option:
lasso.cmd -Q -F<absolute path of customer config XML file> —P<Password to
unlock config XML file> -Secured
• The command to run with input stream option:
lasso.cmd -Q -F<absolute path of customer config XML file>
• The command to run Lasso and disable upload of the report:
lasso.cmd -DT <device type> -IP <Internet Protocol> -Q -UN <User name> -PD
<Password> -NU
• The command to run Lasso and not archive old reports:
lasso.cmd -DT <device type> -IP <Internet Protocol> -Q -UN <User name> -PD
<Password> -NA
• The command to import the excel sheet:
lasso.cmd -Q -IMPORT<absolute path to excel sheet>
• The command to display data collection progress:
lasso.cmd -Q -IP <Internet Protocol> -DT <Device Type> -UN <User name> -PD
<Password> -SP <Display Progress>
Collecting For Single Device Using CLI
For single device collection, run the command:
lasso.cmd -Q -OF <O/P FileName> -IP <Device IP> -DT <DeviceType> -UN <User
Name> —PD <Password> -D <Domain Name> -Secured —RD <Results directory path>
78

NOTE:
•-OF argument is optional in the command.
• If password is not entered in the command, then the input stream is prompted to enter the
password.
•—RD argument is mandatory when running Lasso using System account.
The following table provides the device types supported by Lasso for single device collection
Devices Device Types Parameters Required
Storage Arrays CLARiiON -IP <IP/HostName>, -UN
<UserName>, -PD <Password>, -
DT CLARiiON
EqualLogic -IP <IP/HostName> -CS
<Community String>, -UN
<UserName>, -PD <Password>, -
DT EqualLogic
Celerra -IP <CS IP/HostName>, -UN
<UserName>, -PD <Password>, -
DT Celerra
MDSeries -IP <IP/HostName>, -DT
MDSeries
NAS EQLFluidFSNAS -IP <Mgmt IP>, -UN
<UserName>, -PD <Password>, -
DT EQLFluidFSNAS
PVFluidFSNAS -IP <Mgmt IP>, -UN
<UserName>, -PD <Password>, -
DT PVFluidFSNAS
CompellentFluidFSNAS -IP <Mgmt IP>, -UN
<UserName>, -PD <Password>, -
DT CompellentFluidFSNAS
Fibre Channel Switches Brocade -IP <IP/HostName>, -UN
<UserName>, -PD <Password>, -
DT Brocade
McData -IP <IP/HostName>, -UN
<UserName>, -PD <Password>, -
DT McData
McDataBlade -IP <IP/HostName>, -UN
<UserName>, -PD <Password>, -
DT McDataBlade
Cisco -IP <IP/HostName>, -UN
<UserName>, -PD <Password>, -
DT Cisco
79

Devices Device Types Parameters Required
Ethernet & FCoE Switches CiscoEthernet -IP <IP/HostName>, -UN
<UserName>, -PD <Password>, -
DT CiscoEthernet, -EP<Enable
Password>
CiscoNexus -IP <IP/HostName>, -UN
<UserName>, -PD <Password>, -
DT CiscoNexus or CiscoFCoE
PowerConnect -IP <IP/Hostname>, -
UN<UserName>, -
PD<Password>, -EP<Enable
Password> , -DT PowerConnect
Force10 -IP <IP/HostName>, -UN
<UserName>, -PD <Password>, -
DT Force10, -EP<Enable
Password>, -OF <O/P FileName>
BrocadeEthernet -IP <IP/Hostname>, -
UN<UserName>, -
PD<Password>, -DT
BrocadeEthernet
EthernetSwitch -IP <IP/Hostname>, -
UN<UserName>, -
PD<Password>, -DT
EthernetSwitch
NOTE: -EP is optional. If the PowerConnect Ethernet switch is
configured, then password is required for Lasso to perform the
collection.
NOTE: -EP is not required for PowerConnect B-Series and and
M8428K.
Tape Libraries PV132T -IP <IP/HostName>, -UN
<UserName>, -PD <Password>, -
DT PV132T
PV136T -IP <IP/HostName>, -UN
<UserName>, -PD <Password>, -
DT PV136T
TL2000 -IP <IP/HostName>, -DT TL2000
TL4000 -IP <IP/HostName>, -DT TL4000
ML6000 -IP <IP/HostName>, -PD
<Password>, -DT ML6000
NOTE: Lasso does not support Tape Libraries in this release.
80

Devices Device Types Parameters Required
Attached Hosts Windows -IP <IP/HostName>, -UN
<UserName>, -PD <Password>, -
DT Windows, -D <Domain>, -ST
<Storage Array Type>
Linux -IP <IP/HostName>, -UN
<UserName>, -PD <Password>, -
DT Linux, -RP <RootPassword>, -
SU, -ST <Storage Array Type>
Solaris -IP <IP/HostName>, -UN
<UserName>, -PD <Password>, -
DT Solaris, -ST <Storage Array
Type>
HP-UX -IP <IP/HostName>, -UN
<UserName>, -PD <Password>, -
DT HP-UX, -ST <Storage Array
Type>
AIX -IP <IP/HostName>, -UN
<UserName>, -PD <Password>, -
DT AIX, -ST <Storage Array Type>
VMware -IP <IP/HostName>, -UN
<UserName>, -PD <Password>, -
DT VMware, -RP
<RootPassword>, -A, -SU, -ST
<Storage Array Type>
Oracle VM Server -IP <IP/HostName>, -UN
<UserName>, -PD <Password>, -
DT OracleVMServer, -RP
<RootPassword>, -A, -SU, -ST
<Storage Array Type>
NOTE:
-A is used to collect advanced logs (VM support logs)
information.
NOTE: To provide the Sudo user credentials in Lasso for
collecting data from Linux or VMware, the switch -SU is
mandatory.
NOTE: -ST is optional and can have Celerra, CLARiiON,
EqualLogic, MD Series or Compellent types of storage array.
Enclosures M1000e -IP<IP/HostName>, -
UN<UserName>, -
PD<Password>, -DT M1000e
81

Devices Device Types Parameters Required
VRTX -IP<IP/HostName>, -
UN<UserName>, -
PD<Password>, -DT VRTX
Management and Monitoring
Software
HIT Kit for VMware -IP<IP/HostName>, -
UN<UserName>, -
PD<Password>, -A or -B, -DT
HITKITVM
SANHQ -IP<IP/HostName>, -
UN<UserName>, -
PD<Password>, -D<Domain>, -
DT SANHQ
VCenter -IP<IP/HostName>, -
UN<UserName>, -
PD<Password>, -DT VCENTER
SCVMM -IP<IP/HostName>, -
UN<UserName>, -
PD<Password>, -D<Domain>, -
DT SCVMM
Management and Monitoring
Software
PowerConnectController -IP<IP/HostName>, -
CS<Community String>, -
UN<UserName>, -
PD<Password>, -
EP<EnablePassword>, -DT
PowerConnectController
The following examples provide the command for single device collection for various devices.
•lasso.cmd -Q -IP <IP/HostName> -DT <Device Type> -ST <Storage Array Type> -UN
<UserName> -PD <Password> -CN <Company Name>
•lasso.cmd -Q -OF <OutputFileName> -IP <IP/HostName> -DT <Device Type> -UN
<UserName> -PD <Password>
•lasso.cmd -Q -IP <IP/HostName>,<IP/HostName> DT <Device Type> -UN <UserName>
-PD <Password>
•lasso.cmd -Q -IP <IP/HostName> -CS <Community String> -DT <Device Type>
•lasso.cmd -Q -IP <IP/HostName> -DT <Device Type> -UN <UserName> -PD
<Password>
•lasso.cmd -Q -IP <IP/HostName> -DT <Device Type> -UN <UserName> -PD
<Password> -Secured
•lasso.cmd –Q –DT <Device Type> –IP <IP/HostName> -CS <Community String> –UN
<UserName> –PD <Password> –Secured
•lasso.cmd -Q -IP <IP/HostName> -DT <Device Type> -ST <Storage Array Type> -UN
<UserName> -PD <Password> -SU
•lasso.cmd -Q -DT <Device Type> -IP <IP/HostName> -UN <UserName> -PD
<Password>
•lasso.cmd –Q –DT <Device Type> –IP <IP/HostName> –UN <UserName> –PD
<Password> –EP <Password>
82

•lasso.cmd -Q -DT <Device Type> -IP <IP/HostName> -UN <UserName> -PD
<Password> -A
•lasso.cmd -Q -DT <Device Type> -IP <IP/HostName> -UN <UserName> -PD
<Password> -B
•lasso.cmd -Q -DT <Device Type> -IP <IP/HostName> -UN <UserName> -PD
<Password> -RD c:\LassoReports\
•lasso.cmd -Q -IP <IP/HostName> -DT <Device Type> -CS <Community String> -PI
<Proxy IP/Hostname>
NOTE: The default proxy port number that is used is 80.
•lasso.cmd -Q -IP <IP/HostName> -DT <Device Type> -CS <Community String> -PI
<Proxy IP/Hostname > -PN <Proxy Port Number>
•lasso.cmd -Q -IP <IP/HostName> -DT <Device Type> -CS <Community String> -PI
<Proxy IP/Hostname > -PN <Proxy Port Number> -PU <Proxy UserName> -PP <Proxy
Password>
NOTE: Proxy password can be used a input stream and depends on -PU option.
Where options
•-Q is quiet mode and is mandatory for all devices.
•-OF is the output file name for collection and is optional for all devices.
NOTE: To validate the input values with special characters, type in double quotation marks (“”).
lasso.cmd -Q -DT “Cisco Ethernet” -IP XX.XX.XX.XX -UN admin -PD
“Sample*&^Pwd”
83
84

7
Troubleshooting
Lasso may receive errors when trying to automate validation and collection.
When a collection fails, click the Error Found icon and review the log. The error code and the description
are available at the end of the log.
Try to run the collection again. For this, select the required device and click Start Collection.
If the problem persists, try to run one of the commands related to the device type. To only collect the
data and not troubleshoot, see Manual Collection.
NOTE: When there are many Storage Arrays, Switches, and Attached Hosts, then run the collection
in multi threaded mode. For this, change the thread level value to 0 in the Parser.properties file
located in the InstallDir.
thread.level = 0 — Lasso runs in Forceful multi thread mode.
thread.level = 1 — Lasso runs in normal mode.
thread.level = -1 (default) — Lasso runs in system configuration.
Troubleshooting EMC Package Installation
For successful download and install of EMC Package, make sure FTP client is running on Lasso
management station and ftp.dell.com is reachable (check the FTP service on the same it should be
available and running) or check respective server FTP service status for which the URL is defined in
LassConfig.xml.
How to check target FTP server is available and running?
1. Using the browser, enter the ftp://ftp.dell.com/serviceability url.
2. Check for LassoCatalog.cab file.
If the file is not available, retry downloading the catalog file from lasso.
Related Topics:
•Troubleshooting Unsuccessful Lasso Catalog Download
•Troubleshooting Unsuccessful Catalog Download Using Proxy
•Troubleshooting Unsuccessful EMC Package Download
•Troubleshooting Unsuccessful EMC Package Install
Troubleshooting Unsuccessful Lasso Catalog Download
To troubleshoot unsuccessful Lasso catalog download:
1. Make sure that local ftp client is running:
85
a. Click Start → Run type cmd, press Enter.
b. Type ftp <server address>.
2. Make sure that ftp server is available and running:
a. Using the browser, enter the ftp://ftp.dell.com/serviceability url.
b. Check for LassoCatalog.cab file.
3. If the ftp server is not available:
a. Ping ftp server.
b. If the server is accessible, check the firewall settings to unblock the ftp port (port 20 and 21).
Troubleshoot Unsuccessful Lasso Catalog Download Using Proxy
To troubleshoot unsuccessful Lasso catalog download using proxy:
1. Make sure that local ftp client is running:
a. Click Start → Run type cmd, press Enter.
b. Type ftp <server address>.
2. Make sure that ftp server is available and running:
a. Using the browser, enter the ftp://ftp.dell.com/serviceability url.
b. Check for LassoCatalog.cab file.
3. If the ftp server is not available:
a. Ping ftp server.
b. If the server is accessible, check the firewall settings to unblock the ftp port (port 20 and 21).
4. Make sure that proxy server is reachable with port mentioned.
5. If the server is reachable, make sure that user name and password are valid.
Troubleshooting Unsuccessful EMC Package Download
To troubleshoot unsuccessful EMC package download:
1. Make sure that local ftp client is running:
a. Click Start → Run type cmd, press Enter.
b. Type ftp <server address>.
2. Make sure that ftp server is available and running:
a. Using the browser, enter the ftp://ftp.dell.com/serviceability url.
b. Check for LassoCatalog.cab file.
3. If the ftp server is not available:
a. Ping ftp server.
86

b. If the server is accessible, check the firewall settings to unblock the ftp port (port 20 and 21).
4. Make sure that proxy server is reachable with port mentioned.
5. If the server is reachable, make sure that user name and password are valid.
6. If the checksum validation is unsuccessful, retry package download.
Troubleshooting Unsuccessful EMC Package Installation
To troubleshoot unsuccessful EMC package installation:
1. Make sure that the files and folder permissions are in %allusersprofile%\Dell\Lasso.
2. Make sure that there is necessary disk space in %systemdrive%.
3. Make sure that no other installation process is in progress for the same EMC package.
Troubleshooting Unix Host Collection
To complete the Unix host collection, Lasso uses SSH. The EMCGrab or vm-support command requires
root level access.
The following are required for SSH connection/collection:
• Root credentials — Lasso uses this to connect to the system through SSH protocol.
• Normal user credentials and root password — Lasso uses this to connect to the system through the
SSH protocol.
• Sudo user credentials — Lasso uses this to connect to the system through the SSH protocol. The root
password is not required for Sudo user with admin rights.
NOTE: For EqualLogic and MD Series SAN, the Sudo user credentials are applicable only to Linux
and vSphere.
Allowing Root Access To Unix Server
To allow root access to a UNIX server, make the change directly to the configuration file. To do this:
1. Login to the system console (or SSH as user and type su to gain root access).
2. Edit the file /etc/ssh/sshd_config.
3. Change the setting from PermitRootLogin no to PermitRootLogin yes.
4. Change the setting from PasswordAuthentication no to PasswordAuthentication yes.
NOTE: In a few Unix systems, the PasswordAuthentication is set to yes by default.
5. Run the command service sshd restart.
Allowing Root Access Using Multi User Interface (MUI) On VMware
The Multi User Interface (MUI) on VMware ESX 3.0/4.0 can also be used to allow root access. When using
the MUI, do the following:
1. Select the ESX server in the VI Client
2. Select Configuration
3. Select Security Profile
4. Choose Properties
87

5. Select SSH Server and place a check in the box
6. Retry Lasso against this host
NOTE: In few UNIX systems including VMware ESX 3.0, SSH is disabled as root by default. This
default behavior prevents Lasso from executing the command through SSH remotely if root
credentials are used. For more information, see Prerequisites For Data Collection.
Troubleshooting MD Series
To troubleshoot MD Series, make sure that:
• MDSM software is installed in the system or you can download this from %SystemDrive%:\Program
Files\Dell\MD Storage Manager\client\ location. However, the location may vary depending on the
system.
• The path of MDSM software is defined before executing commands.
To troubleshoot:
MD Series validation:
Run the command SMcli -A <IPAddress of MD Series Array>. Example:SMcli -A
10.15.216.101
If the IP address is validated successfully, the SMcli executed successfully message is displayed. Else,
SMcli failed message is displayed.
NOTE: When a new MD Series array is added, the device is always validated. This assists in quick
connection to each Raid Core 0 IP or Raid Core 1 IP.
Click Validated or Error Found to view the validation status.
MD Series collection:
Before troubleshooting, also make sure that the RAID controller module firmware is compatible with the
MD Storage Manager software on the management station. If the RAID controller module firmware is
upgraded, then upgrade the MD Storage Manager software. Else, there may not be access to the storage
array.
1. Run the command SMcli -c “show storagearray profile;” < IPAddress of MD
Array><USERPROFILE Dir\Results\Hostname.txt>
The command output is generated in the Hostname.txt file in the USERPROFILE Dir\Results\ location.
2. Run the command SMcli -c "save storageArray SupportData file=\"USERPROFILE Dir\Results
\Hostname.zip\";" < IPAddress of MD Array>
The command output is generated in the Hostname.zip file in the USERPROFILE Dir\Results\
location.
NOTE: When the validation or collection operation of a Storage Array is timed out, then check
the DasArray.properties file in the InstallDir location and increase the timeout value.
For example: mdseries.timeout.value.collection = 200000. The value is 120000 by default.
To view the collection status, click Collected or Error Found.
88

Troubleshooting EqualLogic
For successful validation or collection, make sure that SNMP is enabled on the EqualLogic. To enable,
connect to the array using a browser and provide the <GROUP/Network Management IP Address>.
To troubleshoot:
1. In the EqualLogic Array UI, click Group Configuration.
2. Navigate to SNMP tab and add a SNMP community string.
NOTE: The string is case sensitive.
If validation or collection fails when the Group IP or Member IP of the array is provided, then make
sure that the IP is correct and available. If yes, to verify that the IP is listed:
a. Connect to the EqualLogic array using the browser and enter http://groupIPAddress in the URL.
The array GUI is displayed.
b. Click the Members tab and select the required member.
c. Click Network tab and verify that the Member IP provided is in the list.
Troubleshooting Storage Processor
The following section includes troubleshooting for Storage Processor validation and collection.
To troubleshoot:
Storage Processor validation
1. Connect to the storage processor using Navisphere Manager by entering http://
hostname_or_ipaddress/.
2. Check if the administrative access to the processor is available with the provided username and
password.
3. Make sure that NaviCLI.exe is installed in your system and available at the correct path. To verify this
run NaviCLI.exe at the command prompt.
If error is displayed, then verify that NaviCLI.exe is available in Navisphere install directory. If not,
reinstall Navisphere by selecting the option Install Classic CLI in Navisphere CLI Optional Features
page of the installer.
Storage Processor Collection
1. Use http://hostname_or_ipaddress/ to connect to SP through Navisphere Manager.
2. Right click SPA or SPB to check the SP event logs.
3. Clear all the old SP collection using File Transfer Manager.
4. Clear all listed Privileged Users to open access to all users.
NOTE: This is the default for CX arrays.
5. Add the entry for the system running Lasso to the array. This will limit access to only the listed users.
AX arrays have one entry by default. Therefore, SPCollects always fail on AX arrays unless the system
running Lasso is added as a privileged user.
6. Connect to Navisphere Manager manually and run the SPCollect.
89

7. Copy the collection to %USERPROFILE%\Dell\Lasso\results\
While troubleshooting collectio, to edit privilege user on:
• CX array, see Edit Privilege User on CX array.
• AX Array, see Edit Privilege User on AX Array.
Edit Privilege User On CX Array
To edit privileged users on CX array:
1. Use http://ip.address.of.sp to login to the setup of the array.
2. Expand the Array tree
3. Right-click on the SP and choose Properties.
4. Select the required Agent.
5. Clear any entry in the list. The access is now available to all or you can add the system that is running
Lasso in the form of username@host . Example: samus_aran@some.system
Edit Privilege User On AX Array
To edit privileged user on AX array:
1. Use http://ip.address.of.sp/Setup to login to the setup for the Array.
2. Select Set Privileged Users option or add the system that is running Lasso as username@host.
Example: samus_aran@some.system
NOTE: The list of available privileged users cannot be viewed but user is available on all AX
Arrays. Therefore, by default SPCollects will not work on the AX array unless an entry is
included.
Troubleshooting Switches
To reproduce the steps Lasso performs when automating Switch validation or collection, add SSH/Telnet
to each switch to make sure that the user name/password credentials are correct and the prompt
requesting for password change is not displayed.
MCData switches have different password databases for the web UI and CLI. If the CLI administrator
password cannot be used, a password reset may be needed. Refer to McData’s documentation for
password reset procedures for the procedure.
To add a user (newuser) to the authentication database using the CLI, run the following commands at the
prompt:
1. config security authentication user add newuser web cli
2. config security authentication user role newuser Administrator
3. config security authentication user show cli
The following table provides the list of user name, interfaces, and the user role:
Interface: CLI
Username Interfaces Role
Administrator Web, CLI Administrator
newuser Web, CLI Administrator
90

Troubleshooting Ethernet Switch
To reproduce the steps Lasso performs when automating Ethernet Switch validation or collections:
1. Add Telnet to each switch to make sure that username/password credentials are correct and the
prompt such as password change request is not displayed.
2. Enter the execute mode to make sure that the enabled password is available.
Troubleshooting Tape Library
NOTE: Lasso does not support Tape Libraries in this release.
To reproduce the steps Lasso performs when automating Tape Library validations or collections:
1. Add Telnet to each switch to make sure that username/password credentials are correct and the
prompt such as password change request is not displayed.
2. Test the actual command Lasso runs.
For the commands, see Manual Collection for Tape Libraries.
Troubleshooting Unix
Validation or collection uses the provided username and password to make a remote connection to the
target device and execute a simple command.
• If validation or collection fails for Lasso, error messages are displayed.
• If error is displayed on validation or collection, try running the Lasso commands.
• To test the command, use putty or other SSH client to login to the remote system. Use the same
credentials as Lasso. If a non-root id is used to login to the system, run su- to make sure that the root
password entered is correct. If root prompt is displayed, log out and close putty.
If you wish to collect the data manually, see Manual Unix Collection or Manual VMware Collection.
Troubleshooting Windows
Validation or collection uses the provided username and password to make a remote connection to the
target device and execute a simple command.
• If validation or collection fails for Lasso, error messages are displayed.
• If error is displayed on validation or collection, try running the Lasso commands.
To test the command:
1. From Start menu open the command prompt window.
2. At the prompt, change to the bin directory where Lasso is installed. To do this, enter:cd c:
\Program Files\Dell\Lasso\bin\.
91

3. For collection, copy from mkdir \\Device_Hostname\c$\temp\Dell\Lasso\EMCReports\ the
appropriate EMCReport to the remote system using the command copy EMCRPTS_*_V30.EXE \\
Device_Hostname \c$\ temp\ Dell\ Lasso\ EMCReports\.
The output should be the hostname of the system you are connecting to and the original prompt
should be displayed.
If errors are displayed, then the system cannot connect to the remote device.
If you wish to just collect data manually, see Manual Windows Collection
Troubleshooting Enclosures
To reproduce the steps Lasso performs when automating Enclosures validation or collection:
• Telnet or SSH to each Enclosure to make sure that user name/password credentials are correct
Troubleshooting HITKIT Collection
To complete the Hitkit software collection, Lasso uses SSH.
The root credentials are required for SSH connection. Lasso uses this to connect to the system through
SSH protocol.
Troubleshooting SAN HQ Device
To troubleshoot, check the server installation details of Dell EqualLogic SAN Headquarters device from
the registry entry: HKLM\SOFTWARES\EqualLogic\PerformanceMonitor.
Make sure that the value of the install type attribute is “Full” and logdir attribute has a value.
Troubleshooting PowerVault FluidFS NAS Collection
If validation fails when the Management IP of the array is provided for validation, make sure that the
provided IP is correct and available. Also make sure that the FTP connection to the Management IP is
established from the Windows host on which Lasso is installed.
Troubleshooting EqualLogic FluidFS NAS Collection
If validation fails when the Management IP of the array is provided for validation, make sure that the
provided IP is correct and available. Also, make sure that the FTP connection to the Management IP is
established from the Windows host on which Lasso is installed.
For more information, see Manual EqualLogic FluidFS NAS Collection
Troubleshooting Celerra Collection
To troubleshoot:
• Use http://hostname_or_ipaddress/ to connect to the Celerra control station.
• If you are not using root credentials, then verify that the user name has the State enabled, primary
group is nasadmin (operator), and groups are fullnas (nasadmin).
92

Troubleshooting VMware Collection
To display the error messaged received during collection, try to run the Lasso commands.
Lasso collection uses the provided user name and password to make a remote connection to the target
device and execute a command. If collection fails in Lasso, test the command using the following steps:
1. Use a secure telnet client like putty to login to vmware system using root privilege.
For steps to allow root access, see Allowing Root Access To Unix Server.
NOTE: If root access is not enabled through SSH, use dual mode authentication.
2. Run vm-support-n and use secure ftp client to transfer the collection created in the root user’s
home directory. The collection is transferred to the %USERPROFILE\ Dell\ Lasso\ results folder.
To collect the data manually and not troubleshoot, see Manual VMware Collection.
Troubleshooting PowerConnect Controller
For successful validation and collection, make sure that prerequisites are met. For more information on
prerequisites, see Prerequisites For Data Collection
Troubleshooting Lasso Run As System Account
When Lasso is run using the system account, the report is not saved in the default location. To
troubleshoot this:
1. Install PSExec.
2. Run CMD as Administrator.
3. Navigate to PSExec.
4. Enter the command psexec -I -s cmd.exe.
5. In the new console window that appears, run the command with -RD parameter.
93
94

8
Error Codes
The following table provides the error codes and the messages.
Error Code Error Message
0Operation completed normally.
1Unable to complete operation. Check the log file.
2Undefined device subtype. Check the log file.
3Undefined device type. Check the log file.
4Operation in progress.
5One or more collection failed.
This is applicable only in case of multiple device
collection and not for single device collection.
When you invoke Lasso in quiet mode (CLI) with a
customer configuration file, and if any one of the
device collection fails, Lasso will exit with this
error.
6Collection and upload failed.
If the collection failed and also the upload, Lasso
will exit with this error code.
7Upload unsuccessful.
9 Unknown option. Check the log file.
10 Parameter is already specified for the session.
Check the log file.
11 Operation timed-out.
20 UPLOAD_UNKNOWN_ERROR
Unknown error while uploading.
21 UPLOAD_OPTION_ERROR
Upload option provided is not found. Check the
option provided to upload the file.
22 UPLOAD_FILE_SIZE_ERROR
File size is large. Ensure that the file size does not
exceed the expected limit.
23 UPLOAD_CERTIFICATE_ERROR
95

Error Code Error Message
Certificate authentication failed. Ensure that the
client certificate is valid and able to authenticate to
the server.
24 UPLOAD_CHUNK_ERROR
Not able to split the file into chunks. Ensure that
the file size is not equivalent to zero KB.
25 UPLOAD_SERVER_ERROR
Not able to receive acknowledgement for the
chunk sent. Ensure that the server is responding to
the client's requests.
26 UPLOAD_INVALID_FILE_ERROR
File not found. Ensure that the file is available to
upload.
27 UPLOAD_TIMEOUT_ERROR
The upload has timed out. Check the network
connection.
28 UPLOAD_MODULE_INIT_FAILED
Failed during the module initialization.
29 UPLOAD_MODULE_PROXY_ERROR
Unable to reach Proxy server. Check the proxy
settings in the browser.
30 UPLOAD_MODULE_PROXY_UNSUPPORTED_AUT
H_SCHEME
Unsupported type of authentication scheme.
31 AUTHENTICATION_FAILED
Authentication for proxy has failed.
32 UPLOAD_MODULE_RETRY_SEND_CODE
Retry upload after the certificates are installed.
101 %emcExecutable% not found. The package is
either corrupt or not installed correctly. Try to
reinstall Lasso.
102 %dsetExecutable% not found.
103 Failed to determine remote system drive and
remote system root.
104 Failed to create temporary directory on remote
host.
96

Error Code Error Message
105 Failed to retrieve completed collection from
remote system.
Lasso is unable to copy the completed collection
from the remote system. Make sure that dot net
version 2.0 or later is installed on the remote
system to run Dell Collector and create the
collection file. Try to run Lasso again.
106 Failed to copy EMC Reports to remote host.
Lasso is unable to copy the script from the remote
system and the script may be suspended. Try to
reboot the remote host. If rebooting failed, try to
navigate to Task Manager on the remote host and
find an EMCReport process and terminate it.
107 Host collection execution failed.
Lasso is unable to copy the script from the remote
system and the script may be suspended. Try to
reboot the remote host. If reboot failed, try to
navigate to Task Manager on the remote host and
find the EMCReport process and terminate it.
108 Failed to retrieve completed collection from
remote host.
Lasso is unable to copy the completed collection
from the remote system. Try to run Lasso again. If
this error persists, check the %SystemRoot%
\EMCReports\collection\zip\ directory for a .zip file
in the remote host system.
109 Another collection process may already be running
on the host.
Wait for the process to complete. If the error
persists, then the remote script may be suspended.
Try to reboot the remote host system. If rebooting
failed, try to terminate the EMCReport.exe/
DellCollector.exe or emcgrab.sh/dellcollector.sh
process by navigating to Task Manager in
Windows or ps -elf in the remote host system.
110 WMIC service currently unavailable.
111 Execution of a process or a command on the
remote machine is unsuccessful.
113 Unable to access the remote folder.
114 Copying file to remote host was unsuccessful.
118 Copying HyperVRecognize.exe to remote host was
unsuccessful.
97

Error Code Error Message
119 Host collection execution failed during HyperV
Recognition.
Lasso is unable to copy the script from the remote
system and the script may be suspended. Try to
reboot the remote host. If rebooting failed, try to
navigate to Task Manager on the remote host and
find the HyperVRecognize process and terminate
it.
120 Failed to retrieve completed collection from
remote host.
Lasso is unable to copy the completed collection
from the remote system. Try to run Lasso again. If
the error persists, check for the .txt file in the
%SystemRoot%\temp\Dell\Lasso\HyperV\ sub
directories on the remote host system.
121 Failed to find debug log file in remote host.
Lasso is unable to find the debug log file in the
remote host. Try to run Lasso again. If the error
persists, check the %SystemRoot%\temp\Dell
\Lasso\DellCollector\ sub directories for a .txt file.
122 Failed to retrieve debug log file from remote host.
Lasso is unable to copy the debug log file from the
remote system. Try to run Lasso again. If the error
persists, check the %SystemRoot%\temp\Dell
\Lasso\DellCollector\ sub directories for a .txt file
in the remote host.
150 Unable to determine the switch model details.
151 DSET validation is not successful. Dell System E-
Support Tool is unable to connect to the system
using any of the supported protocols.
152 DSET validation is not successful. Unable to gather
Chassis or Storage data. Make sure that credentials
and namespace are correct.
153 DSET validation is not successful. DSET application
must be run with administrator or root privileges.
154 DSET validation is not successful. Exiting report
collection because of an internal error.
155 DSET validation is not successful. Unable to gather
Software or Logs data. Make sure that user name
and password are correct, and then retry.
156 DSET validation timeout.
98

Error Code Error Message
157 DSET validation is not successful. Validating Dell
System E-Support Tool is not successful because
of an unknown error code.
187 Unable to validate the device. Make sure that the
connection to the device is available through FTP
and then retry the operation.
188 Unable to validate the device. Make sure that
MDSM Software has valid permissions and then
retry the operation.
189 Unable to validate the device. Make sure that MD
Storage Manager version is supported for the
device and then retry the operation.
190 Unable to validate the device. Make sure that you
login as administrator and then retry the operation.
191 Unable to validate the device. Timed out during
validation.
192 Unable to validate the device. Make sure that the IP
address or hostname are correct and then retry the
operation.
193 Unable to validate the device. Make sure that the
connection to the device is available through SSH
and does not have active SSH console open, and
then retry the operation.
194 Unable to validate the device. Make sure that you
have provided CLI credentials and then retry the
operation.
195 Unable to validate the device. Make sure that the
connection to the device is available through
SNMP, IP address or hostname and community
string are correct and then retry the operation.
196 Unable to validate the device. Make sure that it is a
valid Group or Member or Network Management
IP address and then retry the operation.
197 Unable to validate the device. Make sure that the
firmware version is 4.3.0 or later.
198 Unable to validate the device. Make sure that the
connection to the device is available through SSH
or Telnet and does not have active SSH or Telnet
console is open, and then retry the operation.
199 Unable to validate the device. Make sure that the IP
address or hostname, user name, and password
are correct, and then retry the operation.
99

Error Code Error Message
200 plink.exe not found.
201 pscp.exe not found.
202 Lasso_grab.sh not found.
The error occurs when the package is either
corrupt or not installed correctly. Try to reinstall
Lasso.
203 EMC executable not found.
The error occurs when the package is either
corrupt or not installed correctly. Try to reinstall
Lasso.
204 VMware support logs not collected.
205 VMware execution failed.
The command vm-support failed for reason such
as the collection may have timed out. Try to
collect again or try to collect manually.
206 Failed to retrieve completed collection.
Check the remote host at the /tmp/Dell/Lasso/
[timestamp] location for the collection.
207 Failed to copy Dell Collector executable to remote
host.
The error could because of insufficient space or
insufficient privileges. Check the space and the
permissions in the /tmp folder.
208 Failed to copy Lasso_grab.sh to remote host.
Check the validation and run the collection again
or collect manually.
209 Failed to execute Lasso_grab.sh remotely.
The error occurs when the collection has timed
out. Check the validation and run the collection
again or collect manually.
210 Failed to determine name of collection file to
retrieve.
Check /tmp/Dell/Lasso/[timestamp] location for
the collection results.
221 Unable to copy Service Tag exe to the remote
system.
222 Dependent Exe's and DLL's not found.
224 Enclosure module host collection is not successful.
100

Error Code Error Message
223 SAN HQ server version not found.
295 Compellent Storage Client exe is not found.
Make sure that the Compellent Storage Client exe
is available in the bin folder.
297 Failed to get Service Tag Information.
Refer to Manual UNIX collection and Linux Service
Tag Collection.
300 NaviCLI.exe was not found.
The file should be in the C:\Program Files\EMC
\Navisphere CLI location by default. If file is not
found, run the installer again.
301 NaviCli version could not be determined.
Make sure that Navisphere CLI is installed. Run the
installer again. The installer will check and install.
302 Navisphere CLI command failed trying to retrieve
Agent Revision.
Verify that SP is accessible on the network, and the
firewalls are not blocking the access. See the
Troubleshooting section for more details.
303 Failed to retrieve completed SP Collect from SP.
Connect to SP through Navisphere Manager and
use the File Manager to get the SP Collect.
304 Failed to collect getall.
Make sure that the SP is available and running.
Also, connect to Navisphere Manager setup page
and restart the management server.
305 Failed to collect getlog.
Make sure that the SP is available and running.
Also, connect to Navisphere Manager setup page
and restart the management server.
306 NaviCLI getagent failed.
Make sure that the SP is available and running.
Also, connect to Navisphere Manager setup page
and restart the management server.
307 Failed to create .zip file out of getall and
getlog.
Manually, you may need to compress the getall
and getlog into a .zip file. Then include it in
another .zip file so Wrangler can read it.
101

Error Code Error Message
308 SP collection timed out.
Try the collection again. If the error persists, make
sure that you have the latest Navisphere CLI. To
verify this, run the installer. Also, try to collect the
SP Manually. Finally, make sure that the firewall is
not blocking Navisphere from retrieving the
collection. For more information, see Network
Ports.
309 Non-supported SP version found.
310 NaviSECCli.exe was not found.
The .exe should be in C:\Program Files\EMC
\Navisphere CLI by default. If it is not found in this
location, try to run the installer again.
311 No LUNs found on Storage Array.
Configure at least 1 LUN or Hot Spare. Else Dell
cannot parse the SPCollect.
312 Not a Valid SPA or SPB Identifier.
The IP address entered may not be the Storage
Processor A in an EMC array. Verify that the IP
address is SPA (and not SPB).
313 Export command is not supported.
314 Navisphere CLI command failed to determine
whether EMC Array is having Navisphere Express or
Navisphere Manager.
315 Upgrade of Celerra is in progress.
316 EMC Add-on upgrade is in progress. Unable to run
NaviCLI.exe.
397 One or more commands that were run as part of
device collection failed.
398 SPCollect could not be automated. However,
getall/getlog was collected. Wrangler can still
parse this data, but no Layered Application
information will be loaded. You may need to
manually connect to Navisphere Manager and
collect an SPCollect.
401 Unable to collect storage management
information on RAID controller module.
The storage management software in use is not
compatible with the firmware on the RAID
controller modules in the Storage Array.
102

Error Code Error Message
411 Switch collection was complete, but collection file
not found!
You may try to collect switch data manually.
412 Tape Library collection was complete, but
collection file not found!
You may try to collect tape library data manually.
NOTE: Lasso does not support Tape Libraries
in this release.
413 Switch collection file not moved properly!
You may try to collect switch manually.
415 Could not open connection to the Specified IP
Address!
416 Manually telnet to the device to make sure it is
responsive.
417 Collection timed out.
Try to run the collection when the system is not
loaded.
418 Switch collection failed.
You may try to collect switch manually.
420 Collection was not successful. Cannot start
SCVMM collector in the remote host.
422 Failed to retrieve diagnostic files from FTP Site.
423 Remote VMM script was not run because the user
cancelled the collection process.
424 Cannot run script as PSD file path not found.
450 Malformed URL found!
Error in connection or invalid host name.
489 I/O module does not have any IP that is used for
telnet session to be established.
498 Maximum SSH/Telnet remote sessions are active.
Close the active sessions and try to validate again
499 Authentication validation failed!
Try validation again, and check username and
password.
500 For information, see
•Troubleshooting
103

Error Code Error Message
•Manual Collection
501 Unable to bind to the Controller specified.
Verify the IP Address.
601 Vault password is incorrect.
602 Connection failed!
Make sure that the IP/device is valid and reachable.
700 Failed to copy Dell Collector to remote host.
The remote host may be preventing the copy of
the script. Lasso has tried to copy the script and it
is possible that the remote script is suspended. You
may need to reboot the remote host. If rebooting
fails, try to use the Task Manager on the remote
host and try to terminate the DellCollector
process.
701 Failed to copy dependant DLL which are used for
zipping the collection files on the remote host.
702 Host collection execution failed.
The remote host may be preventing the execution
of the script. Lasso has tried to copy the script and
it is possible that the remote script is suspended.
You may need to reboot the remote host. If
rebooting fails, try to use the Task Manager on the
remote host and try to terminate the DellCollector
process.
703 Failed to rename Collection File name on the
remote host.
704 Failed to move the Collection File from temp
directory to %System%\DellCollector directory on
the remote host.
705 Failed to delete the temporary folder from the
remote host.
706 Unable to find DellCollector.exe on the
Management Station.
Verify if this file is available after the installation of
Lasso in the Management Station
707 Host collection timed out.
708 QLogic SANSurferCLI is not found.
802 Another collection process may already be running
on the host.
803 Collection timed out for enclosure collection.
104

Error Code Error Message
805 Collection has failed for Enclosure due to incorrect
IP/hostname and credentials.
807 Another collection process may already be running
on the host
808 HitKit for VMware collection has timed out.
809 The IP/hostname and credentials provided for the
HITKIT type are not valid.
810 Collection has failed for the HITKIT type due to
wrong IP/hostname and credentials.
811 Unable to retrieve the collection files as the .zip file
does not exist.
812 Collection is not successful.
901 Overall host Validation was not successful.
902 Invalid operation requested.
903 Collection of one or more EqualLogic details failed.
904 Collection of EqualLogic details failed.
905 Unable to perform ping test. Access to
Management Network is restricted.
906 Compellent collection timed out
Compellent collection timed out because of no
response from array or the port to communicate
to array is not open.
907 Compellent log collection timed out
Incomplete Compellent collection. Time out
occurred while gathering logs from Compellent
Array.
908 Compellent collection timed out due to delay in
response
909 Unable to resolve the specified hostname. Make
sure that the hostname is correct, and then retry
the operation.
105
106

9
Use Case Scenario
Using Lasso GUI, collect data for devices such as PowerConnect switches, CLARiiON and EqualLogic
storage arrays in your SAN environment and upload the collection to Dell Technical Support.
To do this:
1. Before running Lasso, make sure:
• You have the following details for each device:
– PowerConnect Ethernet Switch — IP address, Username, and Password.
– CLARiiON — SPA IP address, SPB IP address, Username, and Password
– EqualLogic — Group IP address, Management IP address, and Member IP address.
• Prerequisites are met for data collection. For details, see Prerequisites For Data Collection.
2. Run Lasso. For details, see Running Lasso.
3. In the Welcome to Lasso page, select the Start with a new configuration option and click Continue.
4. In the Your Company Information page, enter your company details and click Continue.
5. In the Your Company Contacts page, enter your company contact details and click Continue.
6. In the Your Hardware Environment page, select Ethernet & FCoE Switches and Storage Arrays
options and click Continue.
7. In the Your Hardware Environment: Storage Arrays page, from the Type of Storage Array drop
down list, select the following storage arrays, enter the information for each array as mentioned in
the following table and click Save New Storage Array to validate and save the device:
Type of Storage Array Fields
CLARiiON •SPA IP/Hostname — 10.94.XXX.YYY
•SPB IP/Hostname — 10.94.XXX.YY
•Username — testuser
•Password — testpassword
EqualLogic •Group/Mgmt IP — 10.94.XXX.YY
•Community String — public
•Username — testuser
•Password —testpassword
NOTE: The table provides sample values for the fields.
If validation fails, edit the information for the device and update to re-validate. Click Continue.
107

8. In the Your Hardware Environment: Ethernet Switches page, from the Type of Ethernet Switch
drop down list, select PowerConnect switch, enter the following information and click Save New
Ethernet Switch to validate and save the device:
•IP/Hostname — 10.94.XXX.YY
•Username — testuser
•Password — testpassword
•Enable Password — enablepassword
If validation fails, edit the information for the device and update to re-validate the device. Click
Continue.
9. In the Device Collection page, all the selected devices are displayed. If there are devices that have
failed validation, edit and re-validate the devices or remove them from the list. For more details see
Device Collection.
10. Click Start Collection to start the data collection.
11. Click Continue to parse the data and generate the Lasso report. For more information on file
formats, see Generated File Formats.
12. In the Upload page, click Open Location to view the reports. Click Continue to upload the report to
Dell Technical Support site. For more details, see Upload Collection.
13. The Confirmation page displays the status of the file upload.
14. To view the HTML file created during parsing the data, select the View your SAN Configuration
option. Click Finish to open the report.
108

10
Frequently Asked Questions
This section has the following types of frequently asked questions:
•FAQ — About Lasso
•FAQ — Passwords and Security
•FAQ — Dealing with errors
FAQ — About Lasso
• What is Lasso?
– Lasso is a stand alone collection utility that automates the collection of all pertinent hardware and
software configuration details from the target SAN attached servers, Dell Storage Arrays, Fibre
Channel, and Ethernet and FCoE Switches.
• What is Wrangler?
– Wrangler is a program that gathers the data collected by Lasso, parse the data, and build a SAN
object that is uploaded to the Dell database accessed by Dell employees.
• What are the uses of Lasso?
– Lasso helps to automate data collection from a number of devices, and can decrease the overall
time taken to perform the collections. Example: Lasso can be used efficiently to collect data from
3 arrays, 4 switches, and 20 hosts. The collections are run in parallel and hence collected
efficiently.
NOTE: The data collection by Lasso can also be done manually.
NOTE: The configuration of the SAN environment will assist Lasso to collect the data
successfully.
.
• Which language is used to develop Lasso?
– The Lasso user interface and the collection logic is developed in Java. The parser component is in
C#.
• Which third party software is used by Lasso?
– Lasso uses open-source and free software to complete various tasks. Lasso also uses programs
such as GPG, GNU zip/unzip, EMCReport, and various EMCGrab scripts.
• Where should Lasso be installed?
– Lasso can be installed on any Windows OS that has IP connectivity to the SAN with the following
caveats:
* For EMC SANs, install on a computer that is not attached to the SAN.
NOTE: Use a workstation whose credentials match with the SAN server credentials. This
results in automatic discovery and validation of Windows Hosts and saves time.
* EqualLogic SANs are sometimes in an isolated network, and may require connecting a
computer to that network to run Lasso.
109

• How does Lasso operate?
– Lasso initiates scripts against all defined devices. The scripts collect specific information about the
devices. Lasso then captures the output of individual process separately for each device. This helps
to simultaneously complete the collection. If the time taken for manual login, copy collection
(example:EMCReports) for a host is 5minutes, Lasso can collect data against 10 hosts for the same
time.
NOTE: The limit for simultaneous processes is 10. The limit can be modified in the
LassoConfig.xml file.
• What is the time taken by Lasso to run?
– The time taken is approximately 30 minutes for a normal run. Many factors can modify the
estimated time. The approximate time is determined by adding the following:
* Time taken to input profile and environment information (dependent on the user).
* Time taken to copy EMCReports/emcgrab to the remote device (less than 2MB file size. It is
fast on a LAN but slow if remote).
* Time taken by the longest device. It is 5-10 for hosts, but may be over 20 minutes on a busy
host. For SPCollects, the time taken is approximately 10 minutes, but on a busy SP it is 30
minutes or higher. For switches, less than 5 minutes, but on large switches with error logs, may
be 20 minutes or higher.
* Time taken to copy the collection data from the remote device (may be fast on a LAN but slow
if remote).
* Time taken to zip and encrypt the data (may be less than a few minutes).
* Time taken to upload the data to Dell's FTP site (may be the longest time depending on the size
of the environment and the speed of the Internet connection).
Using the above guidelines, assuming that the profile and environment information is already
entered, all devices are on a LAN, the longest device takes 15 minutes, a few minutes to zip/
encrypt, and the Internet connection is fast, the entire collection should be completed in less than
30 minutes.
If there are environment specific settings that prevent remote execution of some of the scripts,
then troubleshooting may take more time.
• What is Navisphere CLI and where is it available?
– Lasso uses EMC's Navisphere CLI to initiate commands to CX and AX Storage Processors. Among
these commands are SPCollect, getall, and getlog. Navisphere CLI is available at http://
powerlink.emc.com and also provided with the Lasso package.
• What types of devices are supported by Lasso?
– For the list of supported types of devices and operating systems, see Support Matrix.
• What are the system requirements to run Lasso?
– For information on the system requirements to run Lasso, see Prerequisites For Data Collection.
• How can the timeout value for FC Switches be modified?
– On a SAN having many Brocade and McData switches, increase the timeout value. By default,
timeout value for the switch is 3 minutes (in milliseconds). This value can be modified in the file
FCSC.properties available in the Lasso install directory.
• How can the timeout value for Unix hosts be modified?
– On a SAN having Linux, Solaris, HP-UX, and AIX hosts, the collection process may exceed the
default timeout value of 30 minutes (in milliseconds). Therefore, increase the timeout value in
UnixHC.properties file, available in the Lasso install directory.
110
• How can the time out value for validating automatically discovered hosts be modified?
– On a SAN having many attached hosts, increase the timeout value for the successful completion
of automatic validation in:
*SAC.properties— while automatically discovering hosts attached to arrays.
*WinHC.properties— while validating already discovered hosts in the background. This happens
when the customer configuration file is open.
• What are the Storage Arrays supported by Lasso?
– Lasso collects data from the following Storage Arrays:
* CLARiiON
* EqualLogic
* Celerra
* Power Vault MD Series
* EqualLogic Fluid File System (NAS)
* PowerVault Fluid File System (NAS)
* Compellent Fluid FS NAS
• How to collect data from EqualLogic Storage Arrays?
– To collect data from EqualLogic Arrays in the SAN, install Lasso on a system that has access to the
array using the IP address. If the array is on a non-routable iSCSI network, then install Lasso on
one of the iSCSI server or add an additional system to the network to ensure connectivity.
FAQ — Passwords and Security
• Why is password mandatory?
– Lasso executes scripts that need access to administrative level resources. This requires remote
login to the systems to execute the scripts. Lasso does not save the entered passwords as it is
captured from the input and deleted after the connection. Blank password can also be used. The
processes (net use, putty, telnet and so on) that launch will prompt for the password . Enter the
password multiple times for each device. To avoid this, create a new user dedicated to run Lasso.
This user can be deleted after running Lasso. See Readme for more information.
• How to ensure that the password is secured?
– Search for a word or phrase used in your password in the c:\Program Files\Dell\Lasso file. Also,
create a specific user for Lasso that can be disabled after running Lasso.
• Why should administrative Windows password be used?
– The collection script EMCReports requires system access to obtain information about the system.
See the directory ftp://ftp.emc.com/pub/emcgrab/Windowsfor more information.
• Why should UNIX Root password be used?
– The collection script emcgrab requires root level system access to obtain information about the
system. See the directory ftp://ftp.emc.com/pub/emcgrab/Unixfor more information.
• What are the other options instead of using UNIX Root password?
– Enter a blank password, when prompted by the SSH session, before Lasso prompts this
authentication. The password may be entered several times for each UNIX host in the spawned
windows. Add a new user with root access, or change the password temporarily for the Lasso run.
It is not recommended to use central authentication scheme. Future versions of Lasso will allow
SSH from a normal user that can then "su" or "sudo" the script.
• How does Lasso provide security and privacy protection?
111

– Lasso creates a single .zip file that is 2048-bit encrypted (unless this option is disabled, or Lasso is
running in a non-exportable country). Only an authorized Dell representative with a valid Wrangler
processing utility can load the file and decrypt the contents. Lasso uploads the file to the Dell's ftp
site and provides high level of privacy protection and security. This site has "write-only" access to
Lasso and the public, and has no read access.
• Who can view the uploaded data collection?
– From version 2.9.0 and later, a "write-only" ftp site is used and "view" or "read" permission are not
available. The data can be uploaded, but no other collections can be viewed. Only a Dell Employee
with an administrative login can access the files, and only the Wrangler tool can decrypt these files.
• What network ports does Lasso use?
– For more information, see Network Ports
• What is Secure Site option?
– The Secure Site option is used to remove the Customer Identification Information (CII) such as
company name, company address, IP address, MAC address, iSCSI volume names, and Host
names from the Lasso output .xml file.
The customer sensitive data is replaced by tokens in the .XML file. Mapping between the tokens
and customer sensitive data is maintained in an encrypted .XML file. This data is secured when
the .XML file is uploaded to Dell's FTP site.
FAQ — Dealing With Errors
• What is the description of the error code?
– For information on the error code and descriptions, see Error Codes
• Why does the Switch password fail each time even though the login to the Switch Web UI is
successful?
– All Switch collections use SSH/Telnet user name and password. For McData switches, if a user
name is accepted with the Web UI, it does not automatically work with the CLI.. The access should
be granted specifically. To verify that the password enter is valid, telnet into the switch and try the
user name/password. To do this, go to Start → Run and enter telnet hostnameor ip address. If SSH
interface is used by lasso and fails, connect to the switch using putty and try the user name/
password to manually execute the command(s). See the documentation on the Switch for
instructions to configure the user name or see troubleshooting section for more information.
• How to troubleshoot device errors on collection?
– Make sure to validate the devices. If the devices are already validated and using a saved
configuration, then validate them again. The password may have changed. Click Error found icon
to view the log of the device. This will include the reason for the device to fail collection. Also see
the troubleshooting section for steps to run the collections using the CLI to verify or collect the
data manually.
• Why is the collection against a VMware ESX 3.0 server failing?
– To troubleshoot, see VMware Root Access
• Does Lasso work on a 64-bit system?
– Yes, Lasso can collect against a 64-bit system. Lasso version 3.5 and later can be installed and run
on a 64-bit system with limited support. For more information, see Readme.
• What is error code 398 and why is it only a warning?
– Error code 398 describes that a full SPCollect was not obtained from the Storage Processor. A full
getalland getlogis collected. Wrangler can process the data only for basic storage
configuration and layered application configurations is available. For information on complete SP
collect, see Manual Collection For CLARiiON.
112
• Why should Lasso be used when the time taken to troubleshoot problems is longer than manually
collecting the data with Lasso?
– Lasso automates the collection process. The data collected remotely is dependent on the network
configuration of the environment . If the access to the system running Lasso to the target devices
is blocked, then the scripts can not complete the collection. If all the devices are unavailable, then
run the collection scripts manually. Example: If the "admin$" share is disabled on Windows through
a Group Policy, then Lasso can not execute the EMCReports remotely and is a limitation in Lasso.
• How to troubleshoot a failed device?
– If the Lasso full collection is failing, then manually collect the remaining devices. If there are many
devices, then modify the security settings to resolve. Also, report the error for more assistance.
• How to run Lasso against a Meditech host that displayed a blue screen?
– A Meditech system is not Windows system. EMCReports fails when running on a Meditech system.
Lasso automatically runs the EMCReports and the issue can occur if run against a Meditech
system. Do not manually or using Lasso, run the EMCReports against a Meditech system. For more
details, see the ftp://ftp.emc.com/pub/emcgrab/Windows directory.
113
114
11
License
Various programs are used throughout Lasso, and may have different licenses.
Dell: Export Compliance Disclaimer
By downloading from Dell's Web site, you are agreeing that you will not use or otherwise export or
reexport, directly or indirectly, this Software and/or Technology except as authorized by U.S. law and the
laws of the jurisdiction in which the Software and/or Technology was obtained. The Software and/or
Technology may not be exported or reexported (i) to any U.S. embargoed country (currently Cuba, Iran,
Libya, North Korea, Sudan and Syria) or (ii) to an end-user or end-use prohibited by U.S. law or the laws of
the jurisdiction in which the Software and/or Technology was obtained. By downloading the Software
and/or Technology, you represent and warrant that you are not located in, under the control of, or a
national or resident of any such country and are not a prohibited end-user or engaged in a prohibited
end-use.
Dell Software Disclaimer
TO USERS OF DELL'S SERVICE & SUPPORT WEB SITE: DELL INC. ("DELL") DOES NOT WARRANT THE
FILES (INCLUDING ANY FIXES AND UPDATES) PROVIDED IN THE DOWNLOADABLE FILE LIBRARY
AREA(S) OF THE DELL SERVICE & SUPPORT WEB SITE (THE "SITE"). ALL FILES AVAILABLE FOR
DOWNLOAD (THE "FILES") FROM THE SITE ARE PROVIDED "AS IS." IN CONNECTION WITH THE FILES,
DELL MAKES NO WARRANTIES OF ANY KIND, EITHER EXPRESS OR IMPLIED, INCLUDING BUT NOT
LIMITED TO WARRANTIES OF MERCHANTABILITY, FITNESS FOR A PARTICULAR PURPOSE, OF TITLE, OR
OF NON-INFRINGEMENT OF THIRD PARTY RIGHTS. USE OF THE FILES BY A USER IS AT THE USER'S RISK
AND IS DEEMED ACCEPTANCE OF THESE TERMS. IN NO EVENT SHALL DELL BE LIABLE TO THE USER
FOR ANY DAMAGES ARISING FROM USE OF OR INABILITY TO USE THE FILES, INCLUDING ANY
DAMAGES AS A RESULT OF VIRUS INFECTION OR OTHER CONTAMINATION, INCLUDING ANY LOST
PROFITS, LOST SAVINGS, OR OTHER INCIDENTAL OR CONSEQUENTIAL DAMAGES, EVEN IF DELL HAS
BEEN ADVISED OF THE POSSIBILITY OF SUCH DAMAGES, OR FOR ANY CLAIM BY ANOTHER PARTY.
THE DRIVERS PROVIDED FOR DOWNLOAD ON DELL'S WEBSITE ARE THE LATEST ONES THAT HAVE
BEEN VALIDATED BY DELL. FOR ANY GIVEN HARDWARE COMPONENT, NEWER DRIVERS MAY EXIST ON
THE RESPECTIVE MANUFACTURER'S SITE. PLEASE NOTE THAT DELL HAS NOT VALIDATED ANY DRIVERS
NOT DIRECTLY AVAILABLE FROM DELL'S WEBSITE, AND CAN THEREFORE MAKE NO REPRESENTATIONS
AS TO THEIR EFFECTIVENESS, STABILITY, APPROPRIATENESS OR SAFETY . IF YOU WISH TO DOWNLOAD
AND INSTALL ANY NON-VALIDATED DRIVER, DELL STRONGLY RECOMMENDS THAT YOU MAKE A
BACKUP OF YOUR CURRENT WORKING CONFIGURATION SO THAT YOU HAVE SOME ABILITY TO
RETURN TO A KNOWN WORKING STATE IF THE NEW DRIVER FAILS TO FUNCTION PROPERLY OR
CAUSES SYSTEM PROBLEMS. ANY PROBLEMS ENCOUNTERED WITH NON-VALIDATED DRIVERS
SHOULD BE ADDRESSED TO THE RESPECTIVE MANUFACTURER(S) -- DELL WILL NOT HAVE
INFORMATION ON ANY NON-VALIDATED DRIVERS.
115
Dell Software Copyright
EACH ONE OF THE FILES (AS DEFINED IN THE "DISCLAIMER" SUBSECTION ABOVE) IS THE
COPYRIGHTED WORK OF EITHER DELL OR OF THE THIRD-PARTY VENDOR SUPPLYING THE
DOWNLOADABLE FILE. USE OF THE FILES IS SUBJECT TO COPYRIGHT LAWS OF THE UNITED STATES.
USE OF ANY OF THE FILES IN ANY MANNER THAT WOULD VIOLATE THE COPYRIGHT LAWS OF THE
UNITED STATES IS EXPRESSLY FORBIDDEN.
EMCGrab: ftp://ftp.emc.com/pub/emcgrab/Unix/Readme_EMCGrab_v3.8.txt
EMCReport: ftp://ftp.emc.com/pub/emcgrab/Windows/EMCRPTS_V28_README.TXT
GNU GENERAL PUBLIC
Version 2, June 1991
Copyright (C) 1989, 1991 Free Software Foundation, Inc. 51 Franklin St, Fifth Floor, Boston, MA
02110-1301 USA Everyone is permitted to copy and distribute verbatim copies of this license document,
but changing it is not allowed.
Preamble
The licenses for most software are designed to take away your freedom to share and change it. By
contrast, the GNU General Public License is intended to guarantee your freedom to share and change
free software--to make sure the software is free for all its users. This General Public License applies to
most of the Free Software Foundation's software and to any other program whose authors commit to
using it. (Some other Free Software Foundation software is covered by the GNU Library General Public
License instead.) You can apply it to your programs, too.
When we speak of free software, we are referring to freedom, not price. Our General Public Licenses are
designed to make sure that you have the freedom to distribute copies of free software (and charge for
this service if you wish), that you receive source code or can get it if you want it, that you can change the
software or use pieces of it in new free programs; and that you know you can do these things.
To protect your rights, we need to make restrictions that forbid anyone to deny you these rights or to ask
you to surrender the rights. These restrictions translate to certain responsibilities for you if you distribute
copies of the software, or if you modify it.
For example, if you distribute copies of such a program, whether gratis or for a fee, you must give the
recipients all the rights that you have. You must make sure that they, too, receive or can get the source
code. And you must show them these terms so they know their rights.
We protect your rights with two steps: (1) copyright the software, and (2) offer you this license which
gives you legal permission to copy, distribute and/or modify the software.
Also, for each author's protection and ours, we want to make certain that everyone understands that
there is no warranty for this free software. If the software is modified by someone else and passed on, we
want its recipients to know that what they have is not the original, so that any problems introduced by
others will not reflect on the original authors' reputations.
116
Finally, any free program is threatened constantly by software patents. We wish to avoid the danger that
redistributors of a free program will individually obtain patent licenses, in effect making the program
proprietary. To prevent this, we have made it clear that any patent must be licensed for everyone's free
use or not licensed at all.
The precise terms and conditions for copying, distribution and modification follow.
GNU GENERAL PUBLIC LICENSE
TERMS AND CONDITIONS FOR COPYING, DISTRIBUTION
AND MODIFICATION
1. This License applies to any program or other work which contains a notice placed by the copyright
holder saying it may be distributed under the terms of this General Public License. The "Program",
below, refers to any such program or work, and a "work based on the Program" means either the
Program or any derivative work under copyright law: that is to say, a work containing the Program or
a portion of it, either verbatim or with modifications and/or translated into another language.
(Hereinafter, translation is included without limitation in the term "modification".) Each licensee is
addressed as "you".
Activities other than copying, distribution and modification are not covered by this License; they are
outside its scope. The act of running the Program is not restricted, and the output from the Program
is covered only if its contents constitute a work based on the Program (independent of having been
made by running the Program). Whether that is true depends on what the Program does.
2. You may copy and distribute verbatim copies of the Program's source code as you receive it, in any
medium, provided that you conspicuously and appropriately publish on each copy an appropriate
copyright notice and disclaimer of warranty; keep intact all the notices that refer to this License and
to the absence of any warranty; and give any other recipients of the Program a copy of this License
along with the Program.
You may charge a fee for the physical act of transferring a copy, and you may at your option offer
warranty protection in exchange for a fee.
3. You may modify your copy or copies of the Program or any portion of it, thus forming a work based
on the Program, and copy and distribute such modifications or work under the terms of Section 1
above, provided that you also meet all of these conditions:
a. You must cause the modified files to carry prominent notices stating that you changed the files
and the date of any change.
b. You must cause any work that you distribute or publish, that in whole or in part contains or is
derived from the Program or any part thereof, to be licensed as a whole at no charge to all third
parties under the terms of this License.
c. If the modified program normally reads commands interactively when run, you must cause it,
when started running for such interactive use in the most ordinary way, to print or display an
announcement including an appropriate copyright notice and a notice that there is no warranty
(or else, saying that you provide a warranty) and that users may redistribute the program under
these conditions, and telling the user how to view a copy of this License. (Exception: if the
Program itself is interactive but does not normally print such an announcement, your work
based on the Program is not required to print an announcement.)
These requirements apply to the modified work as a whole. If identifiable sections of that work
are not derived from the Program, and can be reasonably considered independent and separate
works in themselves, then this License, and its terms, do not apply to those sections when you
distribute them as separate works. But when you distribute the same sections as part of a whole
which is a work based on the Program, the distribution of the whole must be on the terms of
117
this License, whose permissions for other licensees extend to the entire whole, and thus to
each and every part regardless of who wrote it.
Thus, it is not the intent of this section to claim rights or contest your rights to work written
entirely by you; rather, the intent is to exercise the right to control the distribution of derivative
or collective works based on the Program.
In addition, mere aggregation of another work not based on the Program with the Program (or
with a work based on the Program) on a volume of a storage or distribution medium does not
bring the other work under the scope of this License.
4. You may copy and distribute the Program (or a work based on it, under Section 2) in object code or
executable form under the terms of Sections 1 and 2 above provided that you also do one of the
following:
a. Accompany it with the complete corresponding machine-readable source code, which must be
distributed under the terms of Sections 1 and 2 above on a medium customarily used for
software interchange; or,
b. Accompany it with a written offer, valid for at least three years, to give any third party, for a
charge no more than your cost of physically performing source distribution, a complete
machine-readable copy of the corresponding source code, to be distributed under the terms of
Sections 1 and 2 above on a medium customarily used for software interchange; or,
c. Accompany it with the information you received as to the offer to distribute corresponding
source code. (This alternative is allowed only for noncommercial distribution and only if you
received the program in object code or executable form with such an offer, in accord with
Subsection b above.)
The source code for a work means the preferred form of the work for making modifications to
it. For an executable work, complete source code means all the source code for all modules it
contains, plus any associated interface definition files, plus the scripts used to control
compilation and installation of the executable. However, as a special exception, the source
code distributed need not include anything that is normally distributed (in either source or
binary form) with the major components (compiler, kernel, and so on) of the operating system
on which the executable runs, unless that component itself accompanies the executable.
If distribution of executable or object code is made by offering access to copy from a
designated place, then offering equivalent access to copy the source code from the same place
counts as distribution of the source code, even though third parties are not compelled to copy
the source along with the object code.
5. You may not copy, modify, sublicense, or distribute the Program except as expressly provided under
this License. Any attempt otherwise to copy, modify, sublicense or distribute the Program is void,
and will automatically terminate your rights under this License. However, parties who have received
copies, or rights, from you under this License will not have their licenses terminated so long as such
parties remain in full compliance.
6. You are not required to accept this License, since you have not signed it. However, nothing else
grants you permission to modify or distribute the Program or its derivative works. These actions are
prohibited by law if you do not accept this License. Therefore, by modifying or distributing the
Program (or any work based on the Program), you indicate your acceptance of this License to do so,
and all its terms and conditions for copying, distributing or modifying the Program or works based
on it.
7. Each time you redistribute the Program (or any work based on the Program), the recipient
automatically receives a license from the original licensor to copy, distribute or modify the Program
subject to these terms and conditions. You may not impose any further restrictions on the recipients'
exercise of the rights granted herein. You are not responsible for enforcing compliance by third
parties to this License.
8. If, as a consequence of a court judgment or allegation of patent infringement or for any other
reason (not limited to patent issues), conditions are imposed on you (whether by court order,
118
agreement or otherwise) that contradict the conditions of this License, they do not excuse you from
the conditions of this License. If you cannot distribute so as to satisfy simultaneously your
obligations under this License and any other pertinent obligations, then as a consequence you may
not distribute the Program at all. For example, if a patent license would not permit royalty-free
redistribution of the Program by all those who receive copies directly or indirectly through you, then
the only way you could satisfy both it and this License would be to refrain entirely from distribution
of the Program.
If any portion of this section is held invalid or unenforceable under any particular circumstance, the
balance of the section is intended to apply and the section as a whole is intended to apply in other
circumstances.
It is not the purpose of this section to induce you to infringe any patents or other property right
claims or to contest validity of any such claims; this section has the sole purpose of protecting the
integrity of the free software distribution system, which is implemented by public license practices.
Many people have made generous contributions to the wide range of software distributed through
that system in reliance on consistent application of that system; it is up to the author/donor to
decide if he or she is willing to distribute software through any other system and a licensee cannot
impose that choice.
This section is intended to make thoroughly clear what is believed to be a consequence of the rest
of this License.
9. If the distribution and/or use of the Program is restricted in certain countries either by patents or by
copyrighted interfaces, the original copyright holder who places the Program under this License may
add an explicit geographical distribution limitation excluding those countries, so that distribution is
permitted only in or among countries not thus excluded. In such case, this License incorporates the
limitation as if written in the body of this License.
10. The Free Software Foundation may publish revised and/or new versions of the General Public
License from time to time. Such new versions will be similar in spirit to the present version, but may
differ in detail to address new problems or concerns.
Each version is given a distinguishing version number. If the Program specifies a version number of
this License which applies to it and "any later version", you have the option of following the terms
and conditions either of that version or of any later version published by the Free Software
Foundation. If the Program does not specify a version number of this License, you may choose any
version ever published by the Free Software Foundation.
11. If you wish to incorporate parts of the Program into other free programs whose distribution
conditions are different, write to the author to ask for permission. For software which is copyrighted
by the Free Software Foundation, write to the Free Software Foundation; we sometimes make
exceptions for this. Our decision will be guided by the two goals of preserving the free status of all
derivatives of our free software and of promoting the sharing and reuse of software generally.
12. NO WARRANTY
BECAUSE THE PROGRAM IS LICENSED FREE OF CHARGE, THERE IS NO WARRANTY FOR THE
PROGRAM, TO THE EXTENT PERMITTED BY APPLICABLE LAW. EXCEPT WHEN OTHERWISE STATED
IN WRITING THE COPYRIGHT HOLDERS AND/OR OTHER PARTIES PROVIDE THE PROGRAM "AS IS"
WITHOUT WARRANTY OF ANY KIND, EITHER EXPRESSED OR IMPLIED, INCLUDING, BUT NOT
LIMITED TO, THE IMPLIED WARRANTIES OF MERCHANTABILITY AND FITNESS FOR A PARTICULAR
PURPOSE. THE ENTIRE RISK AS TO THE QUALITY AND PERFORMANCE OF THE PROGRAM IS WITH
YOU. SHOULD THE PROGRAM PROVE DEFECTIVE, YOU ASSUME THE COST OF ALL NECESSARY
SERVICING, REPAIR OR CORRECTION.
13. IN NO EVENT UNLESS REQUIRED BY APPLICABLE LAW OR AGREED TO IN WRITING WILL ANY
COPYRIGHT HOLDER, OR ANY OTHER PARTY WHO MAY MODIFY AND/OR REDISTRIBUTE THE
PROGRAM AS PERMITTED ABOVE, BE LIABLE TO YOU FOR DAMAGES, INCLUDING ANY GENERAL,
SPECIAL, INCIDENTAL OR CONSEQUENTIAL DAMAGES ARISING OUT OF THE USE OR INABILITY
TO USE THE PROGRAM (INCLUDING BUT NOT LIMITED TO LOSS OF DATA OR DATA BEING
119
RENDERED INACCURATE OR LOSSES SUSTAINED BY YOU OR THIRD PARTIES OR A FAILURE OF
THE PROGRAM TO OPERATE WITH ANY OTHER PROGRAMS), EVEN IF SUCH HOLDER OR OTHER
PARTY HAS BEEN ADVISED OF THE POSSIBILITY OF SUCH DAMAGES.
END OF TERMS AND CONDITIONS
How to Apply These Terms to Your New Programs
If you develop a new program, and you want it to be of the greatest possible use to the public, the best
way to achieve this is to make it free software which everyone can redistribute and change under these
terms.
To do so, attach the following notices to the program. It is safest to attach them to the start of each
source file to most effectively convey the exclusion of warranty; and each file should have at least the
"copyright" line and a pointer to where the full notice is found.
one line to give the program's name and a brief idea of what it does.> Copyright (C) <year> <name of
author>
This program is free software; you can redistribute it and/or modify it under the terms of the GNU
General Public License as published by the Free Software Foundation; either version 2 of the License, or
(at your option) any later version.
This program is distributed in the hope that it will be useful, but WITHOUT ANY WARRANTY; without even
the implied warranty of MERCHANTABILITY or FITNESS FOR A PARTICULAR PURPOSE. See the GNU
General Public License for more details.
You should have received a copy of the GNU General Public License along with this program; if not, write
to the Free Software Foundation, Inc., 51 Franklin St, Fifth Floor, Boston, MA 02110-1301 USA
Also add information on how to contact you by electronic and paper mail.
If the program is interactive, make it output a short notice like this when it starts in an interactive mode:
Gnomovision version 69, Copyright (C) year name of author
Gnomovision comes with ABSOLUTELY NO WARRANTY; for details type `show w'. This is free software,
and you are welcome to redistribute it under certain conditions; type `show c' for details.
The hypothetical commands `show w' and `show c' should show the appropriate parts of the General
Public License. Of course, the commands you use may be called something other than `show w' and
`show c'; they could even be mouse-clicks or menu items--whatever suits your program.
You should also get your employer (if you work as a programmer) or your school, if any, to sign a
"copyright disclaimer" for the program, if necessary. Here is a sample; alter the names:
Yoyodyne, Inc., hereby disclaims all copyright interest in the program `Gnomovision' (which makes
passes at compilers) written by James Hacker.
<signature of Ty Coon>, 1 April 1989
Ty Coon, President of Vice
120
This General Public License does not permit incorporating your program into proprietary programs. If
your program is a subroutine library, you may consider it more useful to permit linking proprietary
applications with the library. If this is what you want to do, use the GNU Library General Public License
instead of this License.
121