Dell Openmanage Baseboard Management Controller Version 4 Users Manual 4.4 User's Guide
2014-11-13
: Dell Dell-Openmanage-Baseboard-Management-Controller-Version-4-4-Users-Manual-118041 dell-openmanage-baseboard-management-controller-version-4-4-users-manual-118041 dell pdf
Open the PDF directly: View PDF
.
Page Count: 142 [warning: Documents this large are best viewed by clicking the View PDF Link!]
- Dell OpenManage Baseboard Management Controller Utilities 4.4
- User’s Guide
- Contents
- Introduction
- Configuring Your Managed System
- Using the BMC Management Utility
- Known Issues and Frequently Asked Questions
- BMC Management Utility Error Codes
- Terminal Mode Commands
- Escape Key Sequences
- Serial Port Console Redirection
- Index

Dell OpenManage Baseboard
Management Controller
Utilities 4.4
User’s Guide

Notes and Cautions
NOTE: A NOTE indicates important information that helps you make better use of
your computer.
CAUTION: A CAUTION indicates potential damage to hardware or loss of data if
instructions are not followed.
____________________
Information in this publication is subject to change without notice.
© 2010 Dell Inc. All rights reserved.
Reproduction of these materials in any manner whatsoever without the written permission of Dell Inc.
is strictly forbidden.
Trademarks used in this text: Dell™, the DELL™ logo, OpenManage™, PowerVault™,
PowerConnect™, and PowerEdge™ are trademarks of Dell Inc. Microsoft®, Windows®, Windows
Server®, and MS-DOS® are either trademarks or registered trademarks of Microsoft Corporation in
the United States and/or other countries. Red Hat® and Red Hat Enterprise Linux® are registered
trademarks of Red Hat, Inc. in the United States and/or other countries. SUSE™ is a registered
trademark of Novell, Inc. Intel® is a registered trademark of Intel Corporation in the U.S. and other
countries. UNIX® is a registered trademark of The Open Group.
Other trademarks and trade names may be used in this publication to refer to either the entities claiming
the marks and names or their products. Dell Inc. disclaims any proprietary interest in trademarks and
trade names other than its own.
December 2010

Contents 3
Contents
1 Introduction . . . . . . . . . . . . . . . . . . . . . . . . 9
What’s New . . . . . . . . . . . . . . . . . . . . . . . 10
BMC does not have any updates for this release. . . . 10
Supported Systems and Operating Systems. . . . . . . 10
BMC Configuration and Management Tasks . . . . . . 10
Configuring the BMC . . . . . . . . . . . . . . . . 10
Managing the System Using BMC . . . . . . . . . 11
BMC Action on Event . . . . . . . . . . . . . . . . 13
Basic BMC Alerting Over a LAN . . . . . . . . . . 13
IPMI Shell Over a LAN . . . . . . . . . . . . . . . 14
IPMI Shell Over the Serial Cable . . . . . . . . . . 16
SOL Proxy Over a LAN . . . . . . . . . . . . . . . 18
BMC Configuration and Management Tools . . . . . . 20
Using the Remote Access Configuration
Utility in x9xx systems. . . . . . . . . . . . . . . . 20
Using Deployment Toolkit. . . . . . . . . . . . . . 20
Using the BMC Management Utility . . . . . . . . 20
Using Server Administrator. . . . . . . . . . . . . 21
Other Documents You May Need . . . . . . . . . . . . 21
Obtaining Technical Assistance . . . . . . . . . . . . 23

4Contents
2 Configuring Your Managed System . . . . 25
BIOS Configuration. . . . . . . . . . . . . . . . . . . . 25
Configuring System BIOS in Dell
PowerEdge x8xx/x9xx Systems . . . . . . . . . . . 26
Configuring System BIOS in Dell
PowerEdge x9xx and xx0x Systems. . . . . . . . . 27
Configuring System BIOS in Dell
PowerEdge xx1x Systems. . . . . . . . . . . . . . 29
Using BIOS Console Redirection With
SOL Proxy . . . . . . . . . . . . . . . . . . . . . . 30
Baseboard Management Controller
Configuration. . . . . . . . . . . . . . . . . . . . . . . 31
Entering the Remote Access Configuration
Utility in x9xx systems. . . . . . . . . . . . . . . . 32
Remote Access Configuration Utility
Options . . . . . . . . . . . . . . . . . . . . . . . 32
Configuring Your BMC Using the Deployment
Toolkit Utility . . . . . . . . . . . . . . . . . . . . . . . 40
Installation and Setup for Microsoft
Windows PE Operating Systems . . . . . . . . . . 40
Creating a Bootable Windows PE 2005 ISO
Image . . . . . . . . . . . . . . . . . . . . . . . . 41
Creating a Bootable Windows PE 2.0 ISO
Image . . . . . . . . . . . . . . . . . . . . . . . . 43
Installation and Setup for Linux Operating
Systems . . . . . . . . . . . . . . . . . . . . . . . 44
Basic configuration . . . . . . . . . . . . . . . . . 45
Configuring Your BMC Using Server
Administrator. . . . . . . . . . . . . . . . . . . . . . . 48
Using Dell Remote Access Controller 5 . . . . . . 49

Contents 5
3 Using the BMC Management Utility . . . . 51
Installing the BMC Management Utility. . . . . . . . . 52
Installation Prerequisites. . . . . . . . . . . . . . 53
Installation Procedures . . . . . . . . . . . . . . . . . 53
Installing on Systems Running Supported
Windows Operating Systems. . . . . . . . . . . . 54
Uninstalling on Systems Running Supported
Windows Operating Systems. . . . . . . . . . . . 55
Installing on Systems Running Supported
Linux Enterprise Operating Systems . . . . . . . . 56
Uninstalling on Systems Running Supported
Linux Enterprise Operating Systems . . . . . . . . 57
IPMI Shell . . . . . . . . . . . . . . . . . . . . . . . . 57
Using IPMI Shell . . . . . . . . . . . . . . . . . . 59
IPMI Shell Command Syntax . . . . . . . . . . . . 59
IPMI Shell Global Options . . . . . . . . . . . . . 60
IPMI Shell Commands . . . . . . . . . . . . . . . 66
SOL Proxy . . . . . . . . . . . . . . . . . . . . . . . . 78
Using SOL Proxy . . . . . . . . . . . . . . . . . . 81
Using SOL proxy in command mode . . . . . . . . 91
Configuring the SOL Proxy Configuration
File . . . . . . . . . . . . . . . . . . . . . . . . . 93
IPMItool . . . . . . . . . . . . . . . . . . . . . . . . . 96
IPMItool Command for Dynamic Entry on the
DNS Server When DRAC is Not Present . . . . . . 102
4 Known Issues and Frequently
Asked Questions . . . . . . . . . . . . . . . . . . 109
Known Issues . . . . . . . . . . . . . . . . . . . . . . 109
General Issues . . . . . . . . . . . . . . . . . . . 109

6Contents
SOL Proxy Issues . . . . . . . . . . . . . . . . . 109
IPMI Shell Issues . . . . . . . . . . . . . . . . . 110
Frequently Asked Questions . . . . . . . . . . . . . . 110
A BMC Management Utility Error
Codes . . . . . . . . . . . . . . . . . . . . . . . . . . . . . 113
B Terminal Mode Commands . . . . . . . . . . 117
Configuring Terminal Mode . . . . . . . . . . . . 117
Using Terminal Mode . . . . . . . . . . . . . . . 118
Security Information . . . . . . . . . . . . . . . . . . 118
Syntax . . . . . . . . . . . . . . . . . . . . . . . . . 119
Command Length . . . . . . . . . . . . . . . . . 119
Character Support . . . . . . . . . . . . . . . . 119
Hex-ASCII Command Format. . . . . . . . . . . . . . 120
Text Command Format . . . . . . . . . . . . . . . . . 120
Examples . . . . . . . . . . . . . . . . . . . . . 121
C Escape Key Sequences . . . . . . . . . . . . . 129
D Serial Port Console Redirection . . . . . . 131
Serial Communication . . . . . . . . . . . . . . . . . 131
Console Redirection Via COM1 . . . . . . . . . . 131
Console Redirection Via COM2 . . . . . . . . . . 131
Serial Terminal Communication to
BMC or DRAC . . . . . . . . . . . . . . . . . . . 132

Contents 7
SPCR Table . . . . . . . . . . . . . . . . . . . . . . . . 132
Serial Console redirection With SOL Proxy. . . . . . . 133
Configuring Linux for Serial Redirection
During Boot . . . . . . . . . . . . . . . . . . . . . 133
Enabling Login to the Console After Boot . . . . . 135
Index . . . . . . . . . . . . . . . . . . . . . . . . . . . . . . 139

8Contents

Introduction 9
1
Introduction
The Dell systems’ Baseboard Management Controller (BMC) monitors the
system for critical events by communicating with various sensors on the
system board and sends alerts and logs events when certain parameters
exceed their preset thresholds. The BMC supports the industry-standard
Intelligent Platform Management Interface (IPMI) specification, enabling
you to configure, monitor, and recover systems remotely. The BMC provides
the following features:
• Access through the system’s serial port and integrated NIC
• Fault logging and SNMP alerting
• Access to the system event log (SEL) and sensor status
• Control of system functions including power on and power off
• Support that is independent of the system’s power or operating state
• Text console redirection for system setup, text-based utilities, and
operating system consoles
• Access to Linux Enterprise server serial console interfaces by using Serial
over LAN (SOL).
Dell provides several distinct utilities and programs for accessing the BMC to
perform management activities. The following BMC interfaces allow you to
configure and manage your system through the BMC:
• The BMC Management Utility allows remote, out-of-band LAN and/or
serial port power control, event log access, and console redirection.
• The Remote Access Configuration Utility in
x9xx
systems enables
configuring BMC in a pre-operating system environment.
• The Dell OpenManage Deployment Toolkit SYSCFG utility provides a
powerful command line configuration tool.
• Dell OpenManage Server Administrator allows remote, in-band access to
event logs, power control, and sensor status information and provides the
ability to configure the BMC.
• Command Line Interface (CLI) tools provide a command line tool for sensor
status information, System Event Log (SEL) access, and power control.

10 Introduction
Additionally, the BMC can be accessed by standard, off-the-shelf terminal or
terminal emulator utilities that allow access to sensor status information and
power control.
What’s New
BMC does not have any updates for this release.
Supported Systems and Operating Systems
BMC Management Utility supports new Dell systems running supported
Microsoft Windows and Linux systems by implementing the new IPMItool
commands to monitor your system’s power, view, and set the LCD status.
For the complete list of supported systems and operating systems, see the
readme.txt file in the root installation folder, or the Dell Systems Software
Support Matrix available on the Dell Support website at
support.dell.com/manuals.
NOTE: All references in this document to x9xx systems also apply to the
PowerVault NX1950, PowerVault 500, and PowerVault 600 systems. All references
to the PowerEdge 840 system also apply to the PowerVault 100 system.
NOTE: The new power monitoring features are not supported on IPMIsh and
SOLProxy.
BMC Configuration and Management Tasks
The following sections document the basic tasks needed to set up and
configure the BMC on a managed system in preparation for using the BMC
Management Utility. These basic tasks are:
•Configuring the BMC
•Managing the BMC
Configuring the BMC
To configure the BMC on a managed system in a pre-boot environment, you
can use:
• Dell Deployment Toolkit (DTK)
• Remote Access Configuration Utility in
x9xx
systems

Introduction 11
NOTE: The Remote Access Configuration Utility is called the BMC Setup Module in
Dell PowerEdge x8xx systems, iDRAC Configuration Utility in xx0x systems, and
iDRAC6 Configuration Utility in xx1x systems.
• Dell Remote Access Controller (DRAC) 5 graphical user interface (GUI)
• iDRAC6 Enterprise graphical user interface (GUI)
• Command Line Interface (CLI)
from a management station depending on the scope of your required
configuration tasks. Alternately, you can configure the BMC on a managed
system with a running operating system using the Server Administrator home
page GUI or CLI. See "Baseboard Management Controller Configuration" on
page 31 for more information.
Managing the System Using BMC
To manage the BMC in a pre-boot environment, or to access the BMC of a
system, you can use the BMC Management Utility. See "Using the BMC
Management Utility" on page 51. To configure the BMC on a system with a
running operating system or to perform everyday BMC management tasks,
you can use the GUI on the Server Administrator home page. See the Server
Administrator User’s Guide for more information about using Server
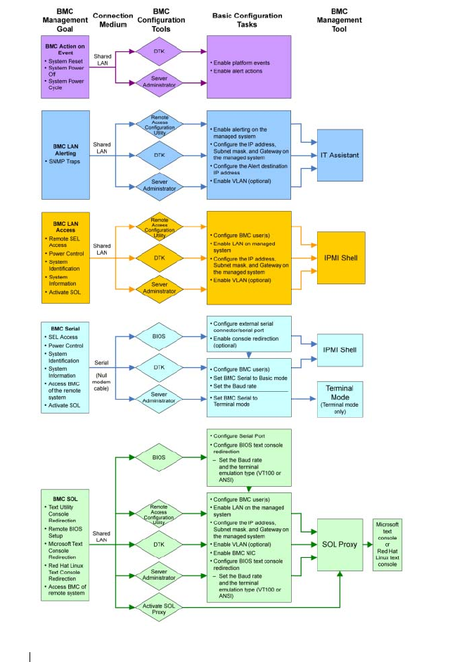
Administrator to manage your system’s BMC functions. Figure 1-1 shows the
configuration matrix for BMC.

12 Introduction
Figure 1-1. BMC Configuration Matrix

Introduction 13
BMC Action on Event
If you plan to use your system’s BMC to perform actions when events occur,
you must follow the BMC Action on Event configuration guidelines listed in
Tabl e 1 - 1 .
Basic BMC Alerting Over a LAN
If you plan to use your system’s BMC to send alerts (Platform Event Traps),
you must follow the BMC configuration guidelines listed in Table 1-2.
NOTE: The LAN-sharing depends on the NIC selection configuration option.
The available options are Shared and Failover. If you are using iDRAC6 Enterprise, the
additional option available is Dedicated. See the NIC Selection option in the table in
"Remote Access Configuration Utility Options" on page 32 for more information on
Shared, Failover, and Dedicated.
Table 1-1. BMC Action on Event Configuration Guidelines
Features Connection
Medium
BMC Configuration
Tools
Basic
Configuration
Tasks
Management
Tools
•System
Reset
•System
Power Off
•System
Power
Cycle
LAN
• Deployment Toolkit
(pre-operating system
environment)
• Server Administrator
•Enable
platform
events
•Enable alert
actions
NA

14 Introduction
IPMI Shell Over a LAN
Table 1-3 lists the actions you can perform, if you plan to use the BMC
Management Utility’s IPMI Shell or IPMItool to access your system’s BMC
over a LAN.
Table 1-2. BMC LAN Alerting Configuration Guidelines
Features Connection
Medium
BMC Configuration
Tools
Basic Configuration
Tasks
Management
Tools
Platform
Event Alerts
(SNMP
Traps)
LAN
•Remote Access
Configuration
Utility in
x9xx
systems
(pre-operating
system
environment)
•Deployment
Toolkit
(pre-operating
system
environment)
•Server
Administrator
1
Configure NIC
Selection to
select Shared,
Failover, or
Dedicated
NOTE: This option is
available only on
Dell PowerEdge
x9xx, xx0x, and xx1x
systems.
2
Configure the
IP address,
Subnet mask, and
Gateway on the
managed system
3
Configure the
VLAN (optional)
4
Enable alerting
5
Configure the
Alert destination
IP address
6
Configure the
Host Name
(optional)
IT Assistant

Introduction 15
Table 1-3. BMC LAN Access Configuration Guidelines
Features Connection
Medium
BMC Configuration
Tools
Basic Configuration
Tasks
Management
Tools
• Remote SEL
access
•Power control
•System
identification
•Sensor
information
LAN
• Remote Access
Configuration
Utility in
x9xx
systems
(pre-operating
system
environment)
• Deployment
Toolkit
(pre-operating
system
environment)
•Server
Administrator
1
Enable IPMI over
LAN on the
managed system
2
Configure NIC
selection to
select Shared,
Failover, or
Dedicated
NOTE: This
option is
available only on
Dell PowerEdge
x9xx, xx0x, and
xx1x systems.
3
Configure the
IP address,
Subnet mask,
and Gateway on
the managed
system
4
Configure IPMI
encryption key
(optional)
NOTE: This
option is
available only on
Dell PowerEdge
x9xx, xx0x, and
xx1x systems.
5
Configure VLAN
(optional)
6
Configure BMC
users
IPMI Shell

16 Introduction
IPMI Shell Over the Serial Cable
If you plan to use the BMC Management Utility’s IPMI Shell to access your
system’s BMC over a serial cable, you must follow the BMC configuration
guidelines listed in Table 1-4.
NOTE: Console redirection does not apply to BMC when using the serial interface.
Table 1-4. BMC Serial Configuration Guidelines
Features Connection
Medium
BMC Configuration
Tools
Basic
Configuration
Tasks
Management
Tools
•Interactive
mode
•Remote SEL
access
•Power control
•System
identification
•System
information
•Access the
BMC of the
remote system
Accessed
through
the serial
channel by
using a
null
modem
cable
•BIOS
(pre-operating
system
environment)
• Deployment
Toolkit
(pre-operating
system
environment)
•Server
Administrator
(to enable BMC
serial only)
1
Configure Serial
Port 1 to BMC
Serial
NOTE: This
option is
available only
on Dell
PowerEdge
x8xx systems.
2
Configure
External Serial
Connector to
Remote Access
NOTE: This
option is
available only
on Dell
PowerEdge
x9xx, xx0x, and
xx1x systems.
• IPMI Shell
(Basic
mode)
•Terminal
emulation
(Terminal
mode
only)

Introduction 17
•System
information
•Access the
BMC of the
remote system
3
Set Serial baud
rate to match
the rate to be
used by the
management
tool
4
Set BMC Serial
Connection
Mode to Basic
for IPMI Shell
or Terminal for
Terminal
emulation
5
Configure BMC
users
Table 1-4. BMC Serial Configuration Guidelines
(continued)
Features Connection
Medium
BMC Configuration
Tools
Basic
Configuration
Tasks
Management
Tools

18 Introduction
SOL Proxy Over a LAN
If you plan to use the BMC Management Utility’s SOL Proxy to access your
system’s console over a LAN, you must follow the BMC configuration
guidelines listed in Table 1-5.
Table 1-5. BMC SOL Configuration Guidelines
Features Connection
Medium
BMC Configuration
Tools
Basic Configuration
Tasks
Management
Tools
• Text Utility
console
redirection
•Remote
BIOS setup
•Microsoft
text console
redirection
•Linux text
console
redirection
LAN
•BIOS
(pre-operating
system
environment)
• Remote Access
Configuration
Utility in
x9xx
systems
(pre-operating
system
environment)
•Deployment
Toolkit
(pre-operating
system
environment)
•Server
Administrator
1
Configure Serial
Port 1 to BMC
NIC
NOTE: This
option is available
only on Dell
PowerEdge x8xx
systems.
2
Configure BIOS
console
redirection to
Serial Port 1.
NOTE: This option
is available only
on Dell
PowerEdge x9xx
systems.
3
Configure
Console
Redirection to On
with Console
Redirection via
COM2
NOTE: This option
is available only
on Dell
PowerEdge x9xx,
xx0x, and xx1x
systems.
•SOL Proxy
•IPMI Shell

Introduction 19
•Force a
reboot on a
remote
system and
activate
console
redirection
•Access
BMC of the
remote
system
4
Configure other
Console
Redirection
parameters, such
as baud rate,
emulation type,
and so on.
5
Enable IPMI over
LAN on the
managed system
6
Configure the
IP address,
Subnet mask, and
Gateway on the
managed system
7
Configure IPMI
encryption key
(optional)
NOTE: This
option is available
only on Dell
PowerEdge x9xx,
xx0x, and xx1x
systems.
8
Configure VLAN
(optional)
9
Configure BMC
users
Table 1-5. BMC SOL Configuration Guidelines
(continued)
Features Connection
Medium
BMC Configuration
Tools
Basic Configuration
Tasks
Management
Tools

20 Introduction
BMC Configuration and Management Tools
Using the Remote Access Configuration Utility in
x9xx
systems
The Remote Access Configuration Utility in x9xx systems provides basic
BMC setup and configuration functions that can be accessed during system
boot. Use the utility for initial BMC setup and configuration only.
For advanced configuration tasks, you must use the Deployment Toolkit
SYSCFG utility or Server Administrator Version 2.0 or later.
NOTE: The Remote Access Configuration Utility is called the BMC Setup Module in
Dell PowerEdge x8xx systems, iDRAC Configuration Utility in xx0x systems, and
iDRAC6 Configuration Utility in xx1x systems.
Using Deployment Toolkit
The Deployment Toolkit (DTK) SYSCFG utility provides a powerful
Microsoft Windows Preinstallation Environment (PE) and Linux
command-line interface for locally configuring your system’s BMC as part of
an initial deployment. Use the DTK SYSCFG utility to set all supported
BMC features. Additionally, you can use the Deployment Toolkit utilities to
capture and replicate system settings on similar systems. See "Configuring
Your BMC Using the Deployment Toolkit Utility" on page 40 for more
information on how to install and set up the DTK SYSCFG utility.
Using the BMC Management Utility
The BMC Management Utility provides a command-line interface to your
remote management station to manage BMC-supported functions. Use the
BMC Management Utility to manage your BMC from a remote management
station and as your managed system’s emergency management console.
The utility gives you the option of using either a command line interface
(IPMI Shell) or a SOL Proxy to access and manage the BMC. To use the
BMC Management Utility, you must perform the following tasks:
• Configure BMC using the Remote Access Configuration Utility in
x9xx
systems, the DTK SYSCFG utility, or Server Administrator.
• Install the BMC Management Utility on a management station.
See "Configuring Your Managed System" on page 25 for instructions on
configuring the BMC on a managed system in preparation for using the BMC
Management Utility.

Introduction 21
Using Server Administrator
The Server Administrator provides a convenient and easy-to-use GUI for
remotely configuring or managing your system’s BMC on a system running a
supported operating system. You can use the Server Administrator to
configure the most relevant BMC features, such as Platform Event Filter
(PEF) parameters and alert destinations. Additionally, Server Administrator
can be used as a command line interface. Server Administrator requires that
the system has an operating system installed and functioning. As a result,
Server Administrator is best suited for everyday BMC management tasks, and
is not an option for performing pre-boot setup or accessing the BMC as an
emergency management console. To use Server Administrator, you must
perform the following tasks:
• Install Server Administrator on the managed system.
• Access the Server Administrator home page remotely or locally from a
supported browser on a management station.
• Configure BMC remotely or locally on the managed system.
See the Dell OpenManage Server Administrator User’s Guide and Command
line Interface User’s Guide on the Dell Support website at
support.dell.com/manuals for more information about using Server
Administrator to configure and manage your system BMC.
Other Documents You May Need
In addition to this guide, you can access the following guides available on the
Dell Support website at support.dell.com/manuals. On the Manuals page,
click Software
Systems Management. Click on the appropriate product link
on the right-side to access the documents.
•The
Dell OpenManage Software Quick Installation Guide
provides an
overview of applications that you can install on your management station
(console) and on your managed systems and procedures for installing your
console and managed system applications on systems running supported
operating systems.
•The
Dell OpenManage Server Administrator User’s Guide
provides
additional information about using Server Administrator to manage your
system’s BMC.

22 Introduction
•The
Dell OpenManage Deployment Toolkit User’s Guide
provides
additional information about installing and using the DTK utilities.
•The
Dell OpenManage Deployment Toolkit Command Line Interface
Reference Guide
provides a complete list of all valid BMC-related
command-line options, suboptions, and arguments.
•The
Dell OpenManage IT Assistant User’s Guide
provides information
about how to monitor and manage a large number of client and server
systems on a local area network (LAN) or wide area network (WAN).
•The
Dell Remote Access Controller 5 User’s Guide
provides complete
information about installing and configuring a DRAC 5 and using
DRAC 5 to remotely access an inoperable system.
•The
Dell Systems Software Support Matrix
provides information about the
various Dell systems, the operating systems supported by these systems,
and the Dell OpenManage components that can be installed on these
systems.
• The Dell system
User’s Guide
provides supplemental information about
configuring your BIOS settings with the System Setup Program, as well as
instructions for configuring your system to use console redirection.
•The
Integrated Dell Remote Access Controller 6 (iDRAC6) Enterprise for
Blade Servers User Guide
provides information about configuring and
using an iDRAC6 for blade servers to remotely manage and monitor your
system and its shared resources through a network.
•The
Integrated Dell Remote Access Controller 6 (iDRAC6) User Guide
provides complete information about configuring and using an iDRAC6
for tower and rack servers to remotely manage and monitor your system
and its shared resources through a network.
•The
Command Line Reference Guide for iDRAC6 and CMC
provides
information about the RACADM subcommands, supported interfaces,
property database groups and object definitions for iDRAC6 and CMC.
•The
Glossary
provides information about the terms used in this document.
Additionally, the Dell OpenManage readme.txt file provides the latest
available information for the installation and operation of the programs and
utilities used to manage your system through the BMC. The readme is
available on the Dell Systems Management Tools and Documentation DVD
and on the Dell Support website at support.dell.com/manuals.

Introduction 23
Obtaining Technical Assistance
If at any time you do not understand a procedure described in this guide or if
your product does not perform as expected, help tools are available to assist
you. For more information about these help tools, see "Getting Help" in your
system's Installation and Troubleshooting Guide or the Hardware Owner’s
Manual.
Additionally, Dell Enterprise Training and Certification is available; see
www.dell.com/training for more information. This service may not be offered
in all locations.

24 Introduction

Configuring Your Managed System 25
2
Configuring Your Managed System
Before using the BMC Management Utility, configure certain items, such as
the necessary system BIOS, network, Intelligent Platform Management
Interface (IPMI) encryption key, and serial connection settings, depending on
the functionality to be performed, to enable access to the BMC.
NOTE: The IPMI encryption key is a public key that is used to generate an
encryption key for use between the firmware and the application.
In addition, to utilize the BMC Management Utility IPMI serial functions,
you must have a working connection between the management station and
the correct serial I/O port of the target BMC, using a null modem cable.
This section describes the basic procedures you must perform to prepare your
BMC to be accessed and managed using the BMC Management Utility.
The following procedures are described:
• BIOS Configuration
• Baseboard Management Controller Configuration
• Configuring your BMC with the Dell OpenManage Deployment ToolKit
(DTK) SYSCFG utility
• Configuring your BMC with Dell OpenManage Server Administrator
BIOS Configuration
For most configurations, you must configure the serial port settings and the
console redirection settings in your system BIOS before you can use the BMC
Management Utility. To configure the necessary system BIOS setting, your
must enter the System Setup Program. The BIOS settings can also be
configured using the Deployment Toolkit or the
Server Administrator.
NOTE: For more information about configuring BIOS settings, see your system
User’s Guide.

26 Configuring Your Managed System
Configuring System BIOS in Dell PowerEdge
x
8
xx/x
9
xx
Systems
1
Turn on or restart your system.
2
Press <
F2
> immediately after you see the following message:
<F2> = Setup
The
System Setup
screen appears.
NOTE: If the operating system begins to load before you press <F2>,
allow your system to boot, and then restart your system, and try again.
3
Use the up- and down
-
arrow keys to navigate to the
Integrated Devices
field and press <Enter>.
4
Use the up- and down- arrow keys to navigate to the
Serial Port 1
field and
press <Enter>.
5
Use the space bar to select the serial port option.
The options are
COM1
,
COM3
,
BMC Serial
,
BMC NIC
,
Off
, and
RAC
(if an optional RAC is installed in the system).
To use BMC, serial port 1 uses the
COM1
address and communication
can be through the serial port or the integrated shared NIC. RAC control
uses only the
COM1
address.
Off
and
COM3
are not available options
when Console Redirection is set to use serial port 1.
a
Select
BMC Serial
if you are planning to access the BMC through the
serial cable connection.
b
Select
BMC NIC
if you are using SOL proxy and are planning to
access the BMC over a shared LAN.
6
Press <Enter> to return to the
System Setup
screen.
7
Use the up- and down- arrow keys to navigate to the
Console Redirection
field and press <Enter>.
8
Use the up- and down- arrow keys to navigate to the
Console Redirection
option and then use the space bar to set the console redirection feature to
Serial Port 1
. Optionally, you can also enable
Redirection after Boot.
9
Use the up- and down- arrow keys to navigate to the
Failsafe Baud Rate
option and then use the space bar to set the console failsafe baud rate,
if applicable.

Configuring Your Managed System 27
10
Use the up- and down- arrow keys to navigate to the
Remote Terminal
Ty p e
option and then use the space bar to select either
VT 100/VT 200
or
ANSI
,
if applicable.
11
Press <Enter> to return to the
System Setup
screen.
12
Press <Esc> to exit the System Setup program. The
Exit
screen displays
the following options:
•
Save Changes and Exit
•
Discard Changes and Exit
•
Return to Setup
13
Choose the appropriate option and exit the system setup.
Configuring System BIOS in Dell PowerEdge
x
9
xx
and
xx
0
x
Systems
1
Turn on and restart your system.
2
Press <
F2
> immediately after you see the following message:
<F2> = Setup
The
System Setup
screen appears.
NOTE: If the operating system begins to load before you press <F2>,
allow your system to boot, and then restart your system, and try again.
3
Use the up- and down- arrow keys to navigate to the
Serial
Communication
field and press <Enter>.
4
Use the spacebar to select the appropriate serial communication option.
5
Press <Enter> to select the appropriate option for Console Redirection.
The following options are available:
On without Console Redirection:
COM1 and COM2 are enabled and
available for use by the operating system or applications. Console
redirection is disabled. This is the default option.
On with Console Redirection via COM1:
When BIOS console
redirection is enabled through COM1, the COM1 port is not available to
applications through the operating system.
On with Console Redirection via COM2:
When BIOS console
redirection is enabled through COM2, the COM2 port is not available to
applications through the operating system.

28 Configuring Your Managed System
Off:
COM1 and COM2 are both disabled and not available for use by the
operating system or applications. BIOS Console redirection is disabled.
NOTE: Select On with Console Redirection via COM2 to use Console
Redirection with SOL.
6
Use the up- and down- arrow keys to navigate to the
External Serial
Communication
field and press <Enter>.
7
Use the spacebar to select the appropriate external serial communication
option.
The available options are
COM1
,
COM2
, and
Remote Access.
The default option is
COM1
.
NOTE: Select Remote Access to access the BMC through the serial cable
connection. This option can be set to any value for using SOL and accessing
the BMC over LAN.
8
Press <Enter> to select.
9
If required, use the spacebar to navigate to and change the settings for
Redirection after Boot.
10
Use the up- and down- arrow keys to navigate to the
Failsafe Baud Rate
option and then use the space bar to set the console failsafe baud rate,
if applicable.
11
Use the up- and down- arrow keys navigate to the
Remote Terminal Type
option and then use the space bar to select either
VT 100/VT 200
or
ANSI,
if applicable.
12
Press <Enter> to return to the
System Setup
screen.
13
Press <Esc> to exit the System Setup program. The
Exit
screen displays
the following options:
•
Save Changes and Exit
•
Discard Changes and Exit
•
Return to Setup
NOTE: For most options, any changes that you make are recorded but do not take
effect until you restart the system.
NOTE: Press <F1> to display the help file for the System Setup program.

Configuring Your Managed System 29
Configuring System BIOS in Dell PowerEdge
xx
1
x
Systems
1
Turn on and restart your system.
2
Press <
F2
> immediately after you see the following message:
<F2> = Setup
The
System Setup
screen displays.
NOTE: If the operating system begins to load before you press <F2>,
allow your system to boot, and then restart your system, and try again.
3
Use the up- and down- arrow keys to navigate to the
Serial
Communication
field and press <Enter>.
4
Use the spacebar to select the appropriate serial communication option.
5
Press <Enter> to select the appropriate option for Console Redirection.
The following options are available:
On without Console Redirection:
COM1 and COM2 are enabled and
available for use by the operating system or applications. Console
redirection is disabled. This is the default option.
On with Console Redirection via COM1:
When BIOS console
redirection is enabled through COM1, the COM1 port is not available to
applications through the operating system.
On with Console Redirection via COM2:
When BIOS console
redirection is enabled through COM2, the COM2 port is not available to
applications through the operating system.
Off:
COM1 and COM2 are both disabled and not available for use by the
operating system or applications. BIOS Console redirection is disabled.
NOTE: Select On with Console Redirection via COM2 to use Console
Redirection with SOL.
6
Use the up- and down- arrow keys to navigate to the
Serial Port Address
Selection
field to select
COM1
or
COM2
.
7
Use the up- and down- arrow keys to navigate to the appropriate
External
Serial Connector
option.
The available options are
SerialDevice1
,
SerialDevice2
, and
Remote
Access Device.
NOTE: Use only SerialDevice2 for SOL.

30 Configuring Your Managed System
8
Use the up- and down- arrow keys to navigate to the
Failsafe Baud Rate
option and then use the space bar to set the console failsafe baud rate,
if applicable.
9
Use the up- and down- arrow keys to navigate to the
Remote Terminal
Ty p e
option and then use the space bar to select either
VT 100/VT 220
or
ANSI,
if applicable.
10
Use the up- and down- arrow keys to navigate to and change the settings
for
Redirection After Boot.
11
Press <Enter> to return to the
System Setup
screen.
12
Press <Esc> to exit the System Setup program. The
Exit
screen displays
the following options:
•Save Changes and Exit
•Discard Changes and Exit
•Return to Setup
NOTE: For most options, any changes that you make are recorded but do not take
effect until you restart your system.
NOTE: Press <F1> to display the help file for the System Setup program.
Using BIOS Console Redirection With SOL Proxy
Console redirection allows maintenance of a system from a remote location
by redirecting keyboard input and output through the serial port. Any
console-based feature or operating system can then be used to access the
server. DR-DOS, Linux (init 3) and Windows Special Administrative
Console (SAC) are examples of operating systems and consoles that can be
used to access the server.
By default, some operating systems, such as Windows Server 2003, are
automatically configured to send text console output to the BIOS. Manual
configuration of the Redirection after Boot feature through the system BIOS
may not be visible to the operating system. This results in both, the operating
system feature and the BIOS redirection feature, being enabled. Depending
on the operating system and its setup, the results may vary. Dell recommends
the following steps as good practice:
DR-DOS: Do not configure DR-DOS for serial console output. Enable
console redirection after reboot in system BIOS.

Configuring Your Managed System 31
Windows Special Administrative Console (SAC): Do not configure
Windows SAC for serial console redirection. Enable console redirection after
reboot in system BIOS.
Linux: Do not configure console redirection after rebooting the system BIOS.
Do the tasks listed in the "Installation and Setup for Linux Operating
Systems" on page 44, to configure Linux for console redirection.
NOTE: See "Escape Key Sequences" on page 129 for a list of keystrokes to be used for
BIOS Setup operations from a serial terminal.
Baseboard Management Controller Configuration
You can perform basic BMC configuration using the Remote Access
Configuration Utility in x9xx systems during system startup. See Figure 2-1.
For more advanced configuration options, see the instructions for the DTK
SYSCFG utility in the Deployment Toolkit User’s Guide.
NOTE: The Remote Access Configuration Utility in Dell PowerEdge x9xx systems is
called the BMC Setup Module in x8xx systems, iDRAC Configuration Utility in xx0x
systems and iDRAC6 Configuration Utility in xx1x systems. For more information on
the iDRAC Configuration Utility, see the Integrated Dell Remote Access Controller
User’s Guide available on the Dell Support website at support.dell.com/manuals.
Figure 2-1. Remote Access Configuration Utility in
x9xx
systems

32 Configuring Your Managed System
Entering the Remote Access Configuration Utility in
x9xx
systems
1
Turn on or restart your system.
2
Press <
Ctrl-E
> when prompted after POST.
If your operating system begins to load before you press <
Crtl-E
>, allow
the system to finish booting, and then restart your system and try again.
Remote Access Configuration Utility Options
Table 2-1 lists the Remote Access Configuration Utility options and shows
how to configure the BMC on a managed system. After entering all settings,
press <Esc> and select one of the following:
•
Save Changes and Exit—
Keep all entries made in the Remote Access
Configuration Utility.
•
Discard Changes and Exit
— Undo all entries made in the Remote Access
Configuration Utility.
•
Return to Setup
— Continue using the Remote Access Configuration
Utility.
Table 2-1. Remote Access Configuration Utility in
x9xx
systems
Option Description
iDRAC6 LAN
NOTE: This option is
available in the iDRAC6
Configuration Utility on
Dell PowerEdge xx1x
systems.
Enables or disables the iDRAC6 LAN. The LAN must be
enabled to permit use of iDRAC6 facilities, such as the Web
interface, telnet/SSH access to the SM-CLP command line
interface, console redirection, and virtual media.
IPMI Over LAN Enables or disables the out-of-band LAN channel access to
the shared network controller.
NOTE: When you select Off, the iDRAC will not accept IPMI
messages arriving over the LAN interface on Dell PowerEdge
xx1x systems.

Configuring Your Managed System 33
NIC Selection
NOTE: This option is
available only on Dell
PowerEdge x9xx, xx0x,
and xx1x systems.
Displays the configuration option.
•Shared
Select this option to share the network interface with the
host operating system. The remote access device network
interface is fully functional when the host operating system
is configured for NIC teaming.
The remote access device receives data through NIC 1 and
NIC 2, but transmits data only through NIC 1.
If NIC 1 fails, the remote access device will not be
accessible.
NOTE: The NIC 2 is not available on PowerEdge 1900
system.
•Failover
Select this option to share the network interface with the
host operating system. The remote access device network
interface is fully functional when the host operating system
is configured for NIC teaming.
The remote access device receives data through NIC 1 and
NIC 2, but transmits data only through NIC 1. If NIC 1
fails, the remote access device fails over to NIC 2 for all data
transmission.
The remote access device continues to use NIC 2 for data
transmission. If NIC 2 fails, the remote access device fails
over all data transmission back to NIC 1.
NOTE: This option cannot be selected on the PowerEdge 1900
system.
Table 2-1. Remote Access Configuration Utility in
x9xx
systems
(continued)
Option Description

34 Configuring Your Managed System
•Dedicated
Select this option to enable the remote access device to
utilize the dedicated network interface available on
iDRAC6 Enterprise. This interface is not shared with the
host operating system and routes the systems management
traffic to a separate physical network, enabling it to be
separated from the application traffic.
NOTE: This option is available only on systems with iDRAC6
Enterprise.
LAN Parameters
RMCP+ Encryption
Key
NOTE: This option is available only on PowerEdge x9xx,
xx0x,and xx1x systems.
The Key is used to encrypt the IPMI sessions.
The encryption key is entered as a maximum of 20 pairs of
ASCII hexadecimal characters representing 20 bytes.
For example,
01FA3BA6C812855DA001FA3BA6C812855DA0A0A0.
IP Address Source Displays whether the network controller will be assigned a
Static IP address or a DHCP address.
Ethernet IP Address The static IP address of the BMC. This field is limited to a
maximum value of 255.255.255.255.
The following IPv4 rules apply:
• IP addresses cannot be
127.xxx.xxx.xxx
, where
xxx
is
between
0-255
.
• The first octet must be between
1-223
(that is,
143.xxx.xxx.xxx
)
NOTE: IP address 169.254.0.2 subnet mask 255.255.0.0 is
returned when the BMC is unable to contact the DHCP server.
MAC Address This field is read-only.
Displays the network controller’s BMC MAC address.
Subnet Mask The subnet mask for the static IP address.
NOTE: IP address 169.254.0.2 subnet mask 255.255.0.0 is
returned when the BMC is unable to contact the DHCP server.
Table 2-1. Remote Access Configuration Utility in
x9xx
systems
(continued)
Option Description

Configuring Your Managed System 35
Default Gateway The IP gateway for the static IP address.
VLAN Enable Enables or disables the virtual LAN ID.
VLAN ID This field is read-only when VLAN Enable is set to off.
To enter a value, navigate to the VLAN ID field from
another field.
A valid value for the virtual LAN ID must be a number from
1 to 4094.
NOTE: If you enter a value outside the specified range, either 1
or 4094 is entered, whichever is closest.
VLAN This field is read-only when VLAN Enable is set to off.
Specifies the priority of the VLAN. The valid values range
from Priority 0 - Priority 7.
Register iDRAC6
Name
NOTE: This option is
available in the iDRAC6
Configuration Utility on
Dell PowerEdge xx1x
systems.
Select
On
to register the iDRAC6 name in the DNS service.
Select
Off
if you do not want users to find the iDRAC6 name
in DNS.
iDRAC6 Name
NOTE: This option is
available in the iDRAC6
Configuration Utility on
Dell PowerEdge xx1x
systems.
If
Register iDRAC6 Name
is set to
On
, press <
Enter
> to
edit the
Current DNS iDRAC6 Name
text field. Press
<
Enter
> when you have finished editing the iDRAC6
name. Press <
Esc
> to return to the previous menu. The
iDRAC6 name must be a valid DNS host name.
LAN Alert Enabled
Enables or disables LAN alerting.
Alert Policy Entry 1
Enables or disables the first alert destination.
Table 2-1. Remote Access Configuration Utility in
x9xx
systems
(continued)
Option Description

36 Configuring Your Managed System
Alert Destination 1 This field is read-only when LAN Alert Enabled is set to
off.
Enter the IP address of the first alert destination. Use the
Left or Right arrow keys to navigate to each octet. Use the
numeric keypad to enter each octet.
The following IPv4 rules apply:
• IP addresses cannot be
127.xxx.xxx.xxx
, where
xxx
is
between
0-255
.
• The first octet must be between
1-223
(i.e.
143.xxx.xxx.xxx
)
• The last octet must not be
0
or
255
(i.e.
xxx.xxx.xxx.0
or
xxx.xxx.xxx.255
)
Host Name String Specifies the managed system hostname used to correlate
Platform Event Traps to the system on which they originate.
Use alpha-numerics, but no symbols (except ’-’) or spaces.
Smart Card Logon Select Enabled to enable Smart Card logon. Enabling Smart
Card logon disables all CLI out-of-band interfaces. Select
Disabled to disable Smart Card logon. All command line out-
of-band interfaces are set to their default state. Select Enabled
with RACADM to enable Smart Card logon along with remote
RACADM. All other CLI out-of-band interfaces are disabled.
NOTE: This option is available only on xx0x and xx1x systems.
IPv6 Settings Specifies the LAN Configuration for IPv6.
NOTE: This option is available in the iDRAC6 Configuration
Utility on xx1x systems. See the Integrated Dell Remote Access
Controller User’s Guide available on the Dell Support website
at support.dell.com/manuals for more information.
Advanced LAN
Parameters
NOTE: This option is available only on systems with a DRAC
installed.
Dedicated NIC Configuration Options
NIC Enables or disables the NIC
Auto-Negotiate Enables or disables Auto-Negotiation of the LAN Speed.
Table 2-1. Remote Access Configuration Utility in
x9xx
systems
(continued)
Option Description

Configuring Your Managed System 37
LAN Speed Setting This field is read-only when Auto-Negotiate is set to
Enabled.
Sets the LAN Speed Setting to 10 or 100 Mbps
LAN Duplex Setting This field is read-only when Auto-Negotiate is set to
Enabled.
Sets the LAN communication method to Half or Full
Duplex.
DNS Configuration Options
DNS Servers from
DHCP
on = IP addresses of the DNS Servers are assigned by the
DHCP
off = IP addresses of the DNS Servers are set manually
DNS Server 1
This field is read-only when DNS Servers from DHCP is
set to on.
Enter the IP Address of DNS Server 1
The following IPv4 rules apply:
• IP addresses cannot be
127.xxx.xxx.xxx
, where
xxx
is
between
0-255
.
• The first octet must be between
1-223
(i.e.
143.xxx.xxx.xxx
)
• The last octet must not be
0
or
255
(i.e.
xxx.xxx.xxx.0
or
xxx.xxx.xxx.255
)
DNS Server 2
This field is read-only when DNS Servers from DHCP is
set to on.
Enter the IP Address of DNS Server 2
The following IPv4 rules apply:
• IP addresses cannot be
127.xxx.xxx.xxx
, where
xxx
is
between
0-255
.
• The first octet must be between
1-223
(i.e.
143.xxx.xxx.xxx
)
• The last octet must not be
0
or
255
(i.e.
xxx.xxx.xxx.0
or
xxx.xxx.xxx.255
)
Register RAC Name
on = You may enter the Current DNS RAC Name.
Table 2-1. Remote Access Configuration Utility in
x9xx
systems
(continued)
Option Description

38 Configuring Your Managed System
Register RAC Name
This field is read-only when Register RAC Name is set
to off.
Enter the Current DNS RAC Name using 1-32 alpha-
numerics, spaces, and symbols. Press <Enter> to save the
value. Press <Esc> to exit the field without saving.
Domain Name from
DHCP
Turns the domain name on or off.
Domain Name
This field is read-only when DNS Servers from DHCP
is set to on.
Enter the Domain Name using 1-64 alpha-numerics, spaces,
and symbols. Press <Enter> to save the value. Press <Esc>
to exit the field without saving.
Virtual Media
Configuration
NOTE: This option is available only on systems with a DRAC
installed.
Virtual Media
Attaches or detaches a virtual media drive.
Virtual Flash
Enables or disables virtual flash memory.
LCD Configuration Configures the virtual Keyboard Video Mouse (vKVM)
session status on LCD and the access level to the LCD.
LCD User Defined
String
Sets the line of user-defined text on the system LCD.
LCD System Power
Units
Sets the unit for the system power.
LCD Ambient Temp
Units
Sets the unit for the ambient temperature.
LCD Error Display
Sets the error display field.
LCD Front Panel
Access
Allows you to either View, or View and Modify, or Lock the
data on the LCD.
LCD Remote KVM
Indication
Enables or disables the vKVM session status on the LCD.
LAN User
Configuration
Enables setting the user name, user password, user privilege,
and enables user access for user ID=2.
Table 2-1. Remote Access Configuration Utility in
x9xx
systems
(continued)
Option Description

Configuring Your Managed System 39
NOTE: If the first integrated network interface controller (NIC 1) is used in an Ether
Channel team or link aggregation team, the BMC management traffic will not
function on PowerEdge x8xx systems. The NIC teaming option is supported on
PowerEdge x9xx, xx0x, and xx1x systems. For more information about network
teaming, see the documentation for the network interface controller.
Account Access
Enables or disables account privileges.
Account Privilege
Sets the account to:
Admin, User, Operator, or No Access
Account User Name
Sets the account user name.
Enter Password
Enter the password for this Account User. You must enter at
least one non-null character.
Confirm Password
Confirm the password you entered.
Reset To Default
Clears the BMC settings and resets the BMC setting to the
defaults.
CAUTION: Resetting to factory defaults will restore
remote non-volatile settings.
System Event Log
Menu
Enables viewing and clearing the System Event Log (SEL).
A popup box will indicate that the SEL is being read.
Total System Event
Log Entries
Displays the number of records in the SEL.
View System Event Log
Displays a record in the SEL, starting with the most recent
record. Enter a record number to view, using the Advance
to Entry field. Use the Right and Left arrow keys to scroll
up and down the SEL.
Clear System Event Log
Erases all records in the SEL.
Table 2-1. Remote Access Configuration Utility in
x9xx
systems
(continued)
Option Description

40 Configuring Your Managed System
Configuring Your BMC Using the Deployment
Toolkit Utility
The Dell OpenManage Deployment Toolkit SYSCFG utility includes a set of
Microsoft Windows PE and Linux-based utilities for configuring and
deploying Dell systems. The Deployment ToolKit (DTK) SYSCFG utility is
specifically designed to address all necessary BMC configuration tasks using a
powerful and comprehensive command-line interface. This utility runs on
PowerEdge 1435SC and all supported PowerEdge x7xx, x8xx, x9xx, xx0x, and
xx1x systems.
To use the BMC Management Utility, configure your managed system with
the SYSCFG utility by performing the following tasks:
• Obtain the latest version of DTK from
the Dell Support website at
support.dell.com
.
• Create a BMC configuration CD containing a bootable image, and the
SYSCFG utility.
•Configure BMC Users.
• Configure BMC SOL access.
• Configure BMC IPMI serial access.
Installation and Setup for Microsoft Windows PE Operating Systems
NOTE: See the Deployment Toolkit User’s Guide for additional information about
installing and using the utilities, and the Deployment Toolkit Command Line
Interface Reference Guide for a complete list of valid options, suboptions, and
arguments for using the SYSCFG.EXE to configure and manage your BMC.
The DTK components are provided as a self-extracting zip file on the Dell
Support website at support.dell.com. The self-extracting file can be opened
on any system running a Microsoft Windows operating system, or it can be
extracted at the Windows Command Prompt (cmd.exe) using the
PKUNZIP.EXE utility (not supplied with the Deployment Toolkit). By
default, the dtk-2.X-winpe-AXX.exe files are extracted to the root directory of
your local hard drive, for example, C:\. This location can be changed by giving
a different path when extracting the file. Perform the following steps to
extract the DTK components to a workstation running Windows:

Configuring Your Managed System 41
1
Download the DTK file
dtk-2.
X
-winpe-
A
XX
.exe
from the Dell Support
website at
support.dell.com
and save it on a system running a supported
Windows operating system.
2
After the zip file downloads, double-click the file.
3
Click
OK
.
4
Click
Unzip
.
By default, the DTK files are unzipped to
C:
\. The
SYSCFG.EXE
utility is
located in the
C:\Dell\Toolkit\Tools
directory. Dell-provided drivers are
located in the
C:\Dell\drivers
folder.
Creating a Bootable Windows PE 2005 ISO Image
NOTE: See "Creating a Bootable Windows PE 2.0 ISO Image" on page 43 for
information on creating a bootable CD for Windows PE 2.0.
Integration of DTK Directory Structure in the Windows PE Build
This task involves a five-step process:
1
Integrating DTK tools and scripts: Copy the folder
\Dell
that you
unzipped from the Dell-supplied zip file to
DellWinPEBuild
,
or extract
the Dell-supplied file directly into the Windows PE build.
2
Installing necessary drivers into Windows PE: Execute
\Dell\Drivers\DRIVERINST.BAT
with two required arguments:
•Path to
DellWinPEBuild
• Path where the Dell-provided drivers are located. These drivers can be
found in the DTK zip file under the
\Dell\drivers
folder.
3
Adding support for mass storage drivers into Windows PE:
NOTE: You must implement this step to ensure mass storage drivers are
installed into Windows PE.
In the
winpeoem.sif
file (available under
I386\SYSTEM32
in your
Windows PE directory), edit the following text to remove the semicolons
from the
Oem Driver Params
section and append the directory
names for the Dell
-m
ass storage drivers:
OemDriverRoot=""
OemDriverDirs=MRAID, PERC4IM, PERC5, SAS5

42 Configuring Your Managed System
NOTE: For your reference, a sample winpeoem.sif file is available under
\Dell\Toolkit\template\Configs.
4
Starting required services: The
mr2kserv
service should be installed and
started for RAID to function; the
racsvc
service should be installed and
started for RACADM to function. For details on how to start the required
services, see the sample
winbom.ini
file under
\Dell\Toolkit\template\Configs
.
NOTE: When booting the target system, ensure that the RAC and the
mr2kserv services are running.
5
Extracting the following files from your Windows Server 2003 product CD
to
\Dell\Toolkit\Tools
:
•rpcns4.dll
•rpcrt4.dll
• rpcss.dll
NOTE: The directory name should not have any spaces.
You can now customize the Windows PE according to your requirements.
Creating a Bootable CD
Use the following steps to create bootable media that can be used to
configure the BMC on a managed system:
1
Create a directory,
WinPE_OPKTools
, on your hard drive.
2
Insert the Windows OEM Preinstallation Kit (OPK) CD into your CD
drive.
3
Copy all CD files from the Windows PE directory to the
WinPE_OPKTools
directory.
4
Copy
factory.exe
and
netcfg.exe
from the
CD drive
\tools\x86 directory to
the
WinPE_OPKTools
directory.
5
Remove the CD from the CD drive.
6
Create and name a directory on your development system hard drive.
This is where the ISO file is stored.
7
Navigate to the
WinPE_OPKTools
directory through a command prompt.
8
Run the following command:
OSCDIMG -bETFSBOOT.COM -n <DELLWINPEBUILD>

Configuring Your Managed System 43
ETFSBOOT.COM is part of the OPK tools and makes the Windows PE
CD bootable. The following command line creates a bootable ISO image
called Dellx86winpe.iso:
C:\WINPE_OPKTOOLS\OSCDIMG -bETFSBOOT.com -n
c:\DELLWINPEBUILD
C:\FINALBUILD\Dellx86winpe.iso
9
Copy the SYSCFG.EXE utility to the root of the directory.
10
After you create an ISO image, you can use any CD
-
burning software to
burn the image onto a CD.
You are now ready to use your bootable CD to configure the BMC on a
managed system. See the
Deployment Toolkit User’s Guide
for additional
information.
Creating a Bootable Windows PE 2.0 ISO Image
If you are using Windows PE 2.0, download
Windows Administrative
Installation Kit (WAIK) from the Microsoft website. By default, WAIK is
copied to the
C:\Program Files\Windows AIK
directory.
Integration of DTK Directory Structure in Windows PE Build
DTK provides a script, VPE_driverinst.bat, to pre-install the Dell drivers into
a base Windows PE 2.0 image offline. Use the following steps to execute
this script:
1
Open a command prompt on your system and change the directory to the
location of VPE_driverinst.bat. For example:
cd C:\Dell\Drivers\winpe2.x
2
Execute VPE_driverinst.bat with two required arguments
<WINPEPATH>
and
<DTKPATH>
. For example:
VPE_driverinst.bat <WINPEPATH> <DTKPATH>
Where
<WINPEPATH>
is t he destinatio n p ath to create the dire ct ory
structure for Windows PE 2.0 and
<DTKPATH>
is the path to Dell
drivers in the extracted DTK toolkit. For example:
VPE_driverinst.bat C:\vistaPE_x86 C:\DELL\DRIVERS

44 Configuring Your Managed System
NOTE: <WINPEPATH> is passed as the destination to the WAIK command
copype.cmd. The destination folder C:\vistaPE_x86 is created as part of the
process, and should not already exist.
Creating a Bootable CD
Use the following steps to create bootable media:
1
Click
Start
, navigate to
All Programs
Microsoft Windows AIK
.
2
Click
Windows PE Tools Command Prompt
to open a command prompt
window.
3
Run the following command:
oscdimg -n -bc:\vistaPE_x86\etfsboot.com
c:\vistaPE_x86\ISO c:\vistaPE_x86\WinPE2.0.iso
This command creates a CD bootable ISO image called WinPE2.0.iso.
4
You can use any CD burning software to burn the image onto a CD.
You are now ready to use your bootable CD to configure the BMC on a
managed system. See the
Deployment Toolkit User’s Guide
for additional
information.
Installation and Setup for Linux Operating Systems
NOTE: See the Deployment Toolkit User’s Guide for additional information about
installing and using the utilities, and the Deployment Toolkit Command Line
Interface Reference Guide for a complete list of all valid options, suboptions, and
arguments for using the SYSCFG utility to configure and manage your BMC.
1
Obtain the ISO image of embedded Linux available on the Dell Support
website at
support.dell.com
.
2
Burn the ISO image using any commonly available CD burning software.
NOTE: When you create a bootable CD, this image is supplied to the CD burning
software along with the complete deployment directory structure, which includes
all necessary supporting files to perform the deployment.
3
The CD burning software creates an image of the self-bootable ISO image
and the deployment files on the CD.
4
Extract the contents of the ISO image to a folder on your hard drive.
5
Copy your custom scripts into the folder you created in step 4.

Configuring Your Managed System 45
NOTE: Your scripts should also take care of copying miscellaneous items to
unlock the CD, so that the CD can be mounted and ejected as required by the
operating system’s installation process.
6
In
/mnt/cdrom/isolinux.cfg
, the cd install section points to your
customized start-up script.
NOTE: The scripts that you copy into the CD will be copied to and run from the
RAM disk. This task is done to ensure the CD is not locked. Ensure that your
sample scripts have valid path names.
7
Copy the directory structure created in your work station, into the root
folder that you created in "step 4".
8
This folder contains the DTK CD files necessary for operating system
installation, and files required for replication.
9
Use the
isolinux
utility to burn the contents of the folder you created in
"step 7" to a CD and make it bootable.
10
Your ISO image is ready for booting.
Basic configuration
Before you can use the BMC Management Utility to remotely manage the
BMC on a managed system, you must perform some basic configuration
tasks. The Deployment Toolkit SYSCFG utility provides a powerful
command-line interface for performing the following configuration tasks:
• Configuring BMC users for the managed system
• Configuring the BMC IP address for IPMI LAN access and SOL access for
the managed system
• Configuring the BMC serial channel for IPMI serial access for the
managed system
NOTE: See the Deployment Toolkit User’s Guide for additional information about
installing and using the Deployment Toolkit utilities, and the Command Line
Interface Reference Guide for a complete list of valid options, suboptions, and
arguments for using the SYSCFG utility to configure and manage your BMC.
Configuring New BMC Users
The BMC is configured by default with user ID 2 set to username: root and
password: calvin. It is highly recommended that you change the user name
and password when deploying your system.

46 Configuring Your Managed System
1
Insert the bootable BMC configuration diskette or CD into the
appropriate drive of the system to be deployed and reboot the system.
2
To create a new user, at the command prompt, type:
syscfg username --userid=X --name=name
where
X
is a number between 2–10 and
name
is an ASCII string of 16 or
fewer characters.
Press <Enter> to execute the command line options.
3
To enable the new user ID, at the command prompt, type:
syscfg useraction --userid=X --action=enable
Press <Enter> to execute the command line options.
4
To set the password for a BMC user, at the command prompt, type:
syscfg passwordaction --action=setpassword --userid=X -
-password=password
where
password
is an ASCII string of 16 or fewer characters for both
PowerEdge
x8xx
and
x9xx
systems.
CAUTION: A password must be set for each BMC user. The BMC firmware does
not allow access to users with null user names or passwords.
Press <Enter> to execute the command-line options.
5
To configure BMC user privilege, at the command prompt, type:
syscfg lanuseraccess --usrprivlmt=bmcuserprivilege
where bmcuserprivilege=user, operator,
administrator, noaccess
Press <Enter> to execute the command-line options.
Configuring the BMC IP Address
1
Insert the Deployment Toolkit CD into the appropriate drive of the
system to be deployed and reboot the system.
2
To configure the BMC IP address source for the LAN channel to DHCP,
at the command prompt, type:
syscfg lcp --ipaddrsrc=dhcp
Press <Enter> to execute the command line options.

Configuring Your Managed System 47
For a complete list of valid options, suboptions, and arguments for
configuring the BMC LAN channel see the
Deployment Toolkit Command
Line Interface Reference Guide
.
3
To configure the BMC IP address source for the LAN channel to a static
IP address, at the command prompt, type:
syscfg lcp --ipaddrsrc=static --ipaddress=
XXX.XXX.XXX.XX
--subnetmask=XXX.XXX.XXX.X --gateway=
XXX.XXX.XXX.X
Press <Enter> to execute the command line options.
For a complete list of valid options, suboptions, and arguments for
configuring the BMC LAN channel see the
Deployment Toolkit Command
Line Interface Reference Guide
.
Configuring the BMC Serial Channel Access
1
Insert the bootable diskette or CD into the appropriate drive of the system
to be deployed, and reboot the system.
2
To configure the serial port for BMC, at the command prompt, type:
syscfg scp --connectionmode=basic --
msgcommbitrate=XXXXX
where
XXXXX
is the baud rate in bps.
Press <Enter> to execute the command line options.
3
To configure the terminal mode for BMC, at the command prompt, type:
syscfg scp --connectionmode=terminal --
msgcommbitrate=XXXXX
where
XXXXX
is the baud rate in bps.
Press <Enter> to execute the command line options.
For a complete list of valid options, suboptions, and arguments for
configuring the BMC serial channel, see the
Deployment Toolkit Command
Line Interface Reference Guide
.

48 Configuring Your Managed System
Configuring Your BMC Using Server
Administrator
You can also configure the BMC options using Server Administrator Version 5.3
or later, which is a one-to-one systems management software program that must
be installed on the managed system. Once installed, you can remotely access
Server Administrator from a management station with a supported browser to
perform BMC configuration tasks. See the Server Administrator User’s Guide for
more information about installing and using Server Administrator.
You can configure the BMC settings from either the Server Administrator
home page or from its command line interface. Users must have
Administrator privileges to access the BMC settings. Users logged in with
User or Power User group privileges can view the BMC information but
cannot change the settings.
See the Dell OpenManage Server Administrator Command Line Interface
User's Guide for information about configuring the BMC from the command line.
When using Server Administrator, you can click Help on the global
navigation bar for more detailed information about the specific window you
are viewing. Server Administrator help is available for all windows accessible
to the user based on user privilege level and the specific hardware and
software groups that Server Administrator discovers on the managed system.
The Server Administrator Instrumentation Service allows you to manage
BMC features, such as, general BMC information, configuration of the LAN
and serial port, BMC users, and BIOS setup. To use Server Administrator to
configure the BMC on a managed system, perform the following steps:
NOTE: You must be logged in with Admin privileges to configure the BMC settings.
1
Log in to the Server Administrator home page for the target system.
2
Click the
System
object.
3
Click the
Main System Chassis
object.
4
Click the
Remote Access
object.
5
The
BMC Information
window is displayed.
6
Click the
Configuration
tab.
Under the
Configuration
tab, you can configure LAN, Serial Port, and
Serial Over LAN.

Configuring Your Managed System 49
7
Click the
Users
tab.
Under the
Users
tab, you can modify the BMC user configuration.
CAUTION: A password must be set for each BMC user. The BMC firmware does
not allow access to users with null user names or passwords.
Configuring BIOS in Server Administrator
To configure BIOS in Server Administrator, complete the following steps:
1
Click the
System
object.
2
Click the
Main System Chassis
object.
3
Click the
BIOS
object.
4
Click the
Setup
tab.
In the
Setup
tab, you can configure
Console Redirection
and
Serial Port
communication
parameters.
Using Dell Remote Access Controller 5
The Dell Remote Access Controller (DRAC) 5 provides a Web-based
interface and RACADM (a command-line interface) that enables you to
configure the DRAC 5 properties and users, perform remote management
tasks, and troubleshoot a remote (managed) system for problems.
Configuring the Network and IPMI LAN Settings
NOTE: You must have Configure DRAC 5 permission to do the following steps.
NOTE: Most DHCP servers require a server to store a client identifier token in its
reservations table. The client (DRAC 5, for example) must provide this token during
DHCP negotiation. For RACs, the DRAC 5 supplies the client identifier option using a
one-byte interface number (0) followed by a six-byte MAC address.
NOTE: If your managed system DRAC is configured in Shared or Shared with Failover
mode and the DRAC is connected to a switch with Spanning Tree Protocol (STP)
enabled, network clients will experience a 20- to 30-second delay in connectivity
when the management station’s LOM link state changes during the STP convergence.
1
Access the DRAC 5 Web-based interface. See the
Dell Remote Access
Controller 5 User’s Guide
for more information.
2
Click
Remote Access
in the
System
tree.
3
Click the
Configuration
tab and then click
Network
.

50 Configuring Your Managed System
4
Configure the DRAC 5 NIC settings in the
Network Configuration
page.
Table 2-1 describes the Network Settings and IPMI Settings on the
Network Configuration
page.
5
Click
Apply Changes
when completed.
6
Click the appropriate
Network Configuration
page button to continue.
Adding and Configuring DRAC 5 Users
Create unique users with specific administrative permissions (or role-based
authority) to manage your system with the DRAC 5 and maintain system
security. For additional security, you can also configure alerts that are e-mailed
to specific users when a specific system event occurs.
NOTE: You must have Configure DRAC 5 permission to do the following steps.
1
Expand the System tree and click
Remote Access
.
2
Click the
Configuration
tab and then click
Users
. The
Users
page appears,
which includes each user’s State, RAC Privilege, IPMI LAN Privilege, and
IPMI Serial Privilege.
3
Click a user ID number in the User ID column.
4
Configure the user’s properties and privileges in the
User Configuration
page.
5
Click
Apply Changes
when completed.
6
Click the appropriate
User Configuration
page button to continue.
See the
Dell Remote Access Controller 5 User’s Guide
for more information on
the IPMI user privileges, DRAC group permissions, and the DRAC user
privilege settings.

Using the BMC Management Utility 51
3
Using the BMC Management Utility
The BMC Management Utility is a collection of software applications that
enable remote management and configuration of Dell systems equipped with
a BMC. The BMC Management Utility includes the following components:
• Command Line Interface (IPMI Shell and IPMItool)
Both IPMI Shell and IPMItool are scriptable console application programs
used for the control and management of remote systems using the IPMI
version 1.5 and later protocol. IPMI Shell supports both serial access and
LAN access to the BMC. IPMItool supports only LAN access to the BMC.
The IPMI Shell can be used either in the generic CLI mode or the
interactive mode. The interactive mode allows for a dedicated connection
to a server and availability of all commands from the operating system
CLI. Using the IPMI Shell in this mode improves usability and reduces
time and traffic required for connecting and authenticating. The IPMItool
can only be used in the CLI mode.
Both IPMI Shell and IPMItool allow administration of one or more
managed systems from a command line shell, rather than a graphical user
interface (GUI). Use the IPMI Shell or IPMItool to perform the
following tasks:
– System power management
– System identifier control
– Access to the event log
– Access to the system sensors
– Enable Serial-over-LAN for a remote managed system

52 Using the BMC Management Utility
• Serial-Over-LAN Proxy (SOL Proxy)
The SOL Proxy is a telnet daemon that allows LAN-based administration
of remote systems using the Serial Over LAN (SOL) and IPMI protocols.
Any standard telnet client application, such as HyperTerminal on
Microsoft Windows or telnet on Linux, can be used to access the daemon's
features. SOL can be used either in the menu mode or command mode.
The SOL protocol coupled with the remote system's BIOS console
redirection allows administrators to remotely view and change a managed
system’s BIOS settings over a LAN. The Linux serial console and
Microsoft's EMS/SAC interfaces can also be accessed over a LAN using
SOL.
CAUTION: All versions of the Microsoft Windows operating system include
Hilgraeve's HyperTerminal terminal emulation software. However, the included
version does not provide many functions required during console redirection.
Instead, you can use any terminal emulation software that supports VT100 or ANSI
emulation mode. One example of a full VT100 or ANSI terminal emulator that
supports console redirection on your system is Hilgraeve's HyperTerminal Private
Edition 6.1 or later.
NOTE: See your system’s User’s Guide for more information about console
redirection, including hardware and software requirements and instructions for
configuring host and client systems to use console redirection.
NOTE: HyperTerminal and telnet settings must be consistent with the settings on
the managed system. For example, the baud rates and terminal modes should
match.
NOTE: The Windows "telnet" command that is run from a MS-DOS prompt supports
ANSI terminal emulation, and the BIOS needs to be set for ANSI emulation to
display all the screens correctly.
NOTE: In future releases, IPMItool will replace IPMI Shell (IPMISH) and SOL Proxy
utilities.
Installing the BMC Management Utility
The BMC Management Utility is installed on a management station to
remotely connect to the managed system’s BMC. See Figure 3-1.

Using the BMC Management Utility 53
Installation Prerequisites
Before using the BMC Management Utility, you must perform at least the
basic BIOS and BMC configuration tasks described in "Configuring Your
Managed System" on page 25.
In addition, to access the BMC using the IPMI serial feature, you must have a
working connection between the management station and the correct serial
I/O port of the managed system’s BMC using a null modem cable.
Figure 3-1. Installing on a Management Station
Installation Procedures
The following installation procedures provide step-by-step instructions for
installing and uninstalling the BMC Management Utility for each supported
operating system:
• Installing/uninstalling on systems running supported Windows operating
systems
• Installing/uninstalling on systems running supported Linux operating
systems

54 Using the BMC Management Utility
Installing on Systems Running Supported Windows Operating Systems
To install the BMC Management Utility on a management station running
the Windows operating system, perform the following steps:
1
Log in with administrator privileges to the system where you want to
install the systems management software components.
2
Exit any open application programs and disable any virus-scanning software.
3
Insert the
Dell Systems Management Tools and Documentation
DVD into
your system's DVD drive.
If the DVD does not automatically start the setup program, click the
Start
button, click
Run
, and then type
x
:\windows\setup.exe
(where
x
is the
drive letter of your DVD drive).
The
Dell OpenManage Management Station Installation
screen appears.
4
Click
Install, Modify, Repair or Remove Management Station
.
The
Welcome to Install Wizard for Dell OpenManage Management
Station
screen appears.
5
Click
Next
.
A software license agreement appears.
6
Select
I accept the terms in the license agreement
,
if you agree.
The
Setup Type
screen appears.
7
Select
Custom Setup
and click
Next
.
The
Custom Setup
screen appears.
8
From the drop-down menu, which appears on the left side of BMC
Console, select
This feature, and all subfeatures will be installed on the
local hard drive
.
To accept the default directory path, click
Next
. Otherwise, click
Browse
and navigate to the directory where you want to install your software, and
then click
Next
.
The
Ready to Install the Program
screen appears.

Using the BMC Management Utility 55
9
Ensure that all information is correct and click
Install
.
The
Installing Dell OpenManage Management Station
screen appears
and displays the status of the installation.
10
When installation is complete, the
Install Wizard Completed
screen
appears. Click
Finish
.
NOTE: Enable the virus scanning software after installation.
See the Dell OpenManage Installation and Security User’s Guide for
additional information about installing the BMC Management Utility on a
management station.
By default, the installation program copies the files to the following directory:
C:\Program Files\Dell\SysMgt\bmc.
The SOL Proxy service does not auto-start after installation. To start the SOL
Proxy service after installation, you can reboot the system (SOL Proxy
automatically starts on a reboot). To restart the SOL Proxy service on
Windows systems, complete the following steps:
1
Right-click
My Computer
and click
Manage.
The
Computer
Management
window is displayed.
2
Click
Services and Applications
and then click
Services.
Available services
are displayed to the right.
3
Locate
DSM_BMU_SOLProxy
in the list of services and right-click to
start the service.
Uninstalling on Systems Running Supported Windows
Operating Systems
To uninstall the BMC Management Utility, use the Add/Remove Programs
utility in the Control Panel.

56 Using the BMC Management Utility
Installing on Systems Running Supported Linux Enterprise
Operating Systems
To install the BMC Management Utility on a management station running
the Linux operating system:
1
Log in as root to the system where you want to install the management
station components.
2
If required, mount the appropriate media supplied by Dell using the
command:
mount /mnt/cdrom
3
Install the BMC Management Utility with the following command for
SUSE Linux Enterprise server:
rpm -ivh /linux/bmc/osabmcutil9g-SUSE*.rpm
or for Red Hat Enterprise Linux, use the following command:
rpm -ivh /linux/bmc/osabmcutil9g-RHEL*.rpm
By default, the installation program copies the files to the following
locations:
/etc/init.d/SOLPROXY.cfg
/etc/SOLPROXY.cfg
/usr/sbin/dsm_bmu_solproxy32d
/usr/sbin/solconfig
/usr/sbin/ipmish
The SOL Proxy will start automatically during system startup.
Alternatively, you can go to directory
/etc/init.d
and use the following
commands to manage the SOL Proxy service:
solproxy status
dsm_bmu_solproxy32d start
dsm_bmu_solproxy32d stop
solproxy restart

Using the BMC Management Utility 57
Uninstalling on Systems Running Supported Linux Enterprise
Operating Systems
To uninstall the BMC Management Utility, perform the following steps:
1
Log in as
root
.
2
Enter either of the following commands to remove all the installed
packages from SUSE Linux Enterprise Server or Red Hat Enterprise
Linux.
rpm -e osabmcutil9g-SUSE*
rpm -e osabmcutil9g-RHEL*
If the BMC Management Utility has been uninstalled, you will receive a
success message.
IPMI Shell
IPMI Shell is a CLI console application and has no GUI. Its commands and
options are specified using command line arguments only.
IPMI Shell supports out-of-band (OOB) access (over a LAN or through the
serial port) to a single system at a time, however, multiple IPMI Shell sessions
can run simultaneously on the same managed system. See Figure 3-2.
IPMI Shell allows a user with user-level BMC privileges to:
• Display the current power status.
• Display the 16-byte system GUID of the managed system.
• Display information from the system’s field replaceable unit (FRU).
• Display the BMC firmware information.
• Display summary information about the event log.
• Display logged events.
• Display current status of platform sensors.
• Enable or disable SOL.

58 Using the BMC Management Utility
In addition to the operations that can be performed by a user with user-level
BMC user privileges, IPMI Shell allows a user with operator-level and
administrator-level BMC user privileges to:
• Power on, reset, or power cycle a managed system.
• Simulate a hard power off on a managed system (forcing the system to
turn off without shutting down the operating system).
• Clear the system event log (SEL).
• Turn the blinking system identification LED on or off.
To facilitate command scripting, upon successful execution, IPMI Shell
terminates with an exit code of zero, and will output the execution results in
a parsable format. If an error is encountered, the program exits with a non-
zero error code and outputs the error in a parsable format. See "BMC
Management Utility Error Codes" on page 113 for a complete list of possible
BMC Management Utility error codes.
Figure 3-2. IPMI Shell Diagram

Using the BMC Management Utility 59
Using IPMI Shell
To use IPMI Shell, perform the following steps:
On systems running a supported Microsoft Windows operating system:
1
Start a
Command Prompt
window.
2
Locate the
ipmish.exe
file. By default,
ipmish.exe
is located in the
directory:
C:\Program Files\Dell\SysMgt\bmc.
3
Enter IPMI Shell commands (see "IPMI Shell Command Syntax" on
page 59) to manage the remote system. See "IPMI Shell Commands" on
page 66 for a complete list of valid options, commands, subcommands,
and arguments.
On systems running a supported Linux operating system:
1
Start an operating system (OS) shell.
2
Enter IPMI Shell commands (see "IPMI Shell Command Syntax" on
page 59) to manage the remote system. See "IPMI Shell Commands" on
page 66 for a complete list of valid options, commands, subcommands,
and arguments.
NOTE: The IPMI Shell will be located in /usr/sbin.
IPMI Shell Command Syntax
The general syntax of IPMI Shell CLI commands is as follows:
ipmish [global-options] … command [; command] …
The general usage for a command is:
command [subcommand] [command option and argument] …
Both global options and command-specific options are always in the following
form:
-option argument
For example:
-help
-max 20
-u John

60 Using the BMC Management Utility
Arguments with embedded tabs or spaces must be enclosed in matching
double quotation marks ("). For example:
-user "John Smith"
Every command has one default action. The default action is typically, but
not always, the equivalent of reading and displaying the current setting or
status for the command.
IPMI Shell Global Options
IPMI Shell has the following global options:
Running IPMISH over LAN Option -ip
Synopsis
ipmish -ip bmc_ip_address | bmc_hostname -u username -
p password
[-k KG value] <command>
Description
This option is used to establish a connection to a remote managed system
using the LAN channel. The IP port specified in installation (default value is 623)
is used unless another port has been configured.
NOTE: This global option cannot be used independently to connect to the BMC.
One or more IPMISH commands must follow the option.
Options
-ip bmc_ip_address | bmc_hostname
Specifies the IP address or hostname of the remote managed system.
-u username
Specifies the BMC username.
-p password
Specifies the BMC user password.
-k KG value

Using the BMC Management Utility 61
Specifies the KG value in Hex format. The IPMI encryption key is a public
key used to generate an encryption key for use between firmware and
application. It is differentiated from a password, which is not public and is
used to access the firmware. The maximum value is 20 ASCII hex pairs with
no spaces between the pairs.
NOTE: Even number of hexadecimal characters is valid and odd number of
hexadecimal characters is invalid. For example, 123456AB67 is valid, and 123 is
invalid. Enter 00, 0000, and so on to disable encryption.
NOTE: The IPMI encryption key is available only on Dell x9xx,xx0x and xx1x systems.
Running IPMISH over Serial - Option -com
Synopsis
ipmish -com serial_port -baud baud_rate -flow
flow_control -u username -p password
The following attributes should be configured for IPMISH over serial to
function correctly.
NOTE: These options can be configured in BIOS Setup, as well as using
Dell OpenManage tools. Log on to Server Administrator and navigate to BIOS Setup.
• "External Serial Connector" must be configured and set to "Remote
Access" for PowerEdge
x9xx, xx0x,
and
xx1x
systems. This option is
available in the "Serial Communication" submenu in BIOS setup.
• Disable the "RAC serial Console" if you have a DRAC 5 card installed.
Log on to the DRAC GUI, navigate to Serial and deselect the "Enable
Serial console" checkbox.
• Set "Serial port 1" to "BMC Serial" for PowerEdge
x8xx
systems. This
option is available under the Integrated Devices menu in BIOS Setup.
The Serial communication connection mode for the BMC must be set to "Direct
Connect Basic Mode" for all systems. This can be configured using Server
Administrator. Log on to Server Administrator and navigate to Serial Port.
Description
This option establishes a connection to a remote managed system using the
serial channel.
NOTE: This global option cannot be used independently to connect to the BMC.
One or more IPMISH commands must follow the option.

62 Using the BMC Management Utility
Options
-com serial_port
Specifies the serial port used when establishing an IPMI session to the
managed system. For a system running Windows, the management station
port can be 1, 2, 3, and so on. For systems running Linux, the management
station port can be ttyS0, ttyS1, ttyS2, and so on.
-baud baud_rate
Specifies the communication baud rate over the serial channel.
The maximum reliably supported baud rates are:
• 19200 for PowerEdge
x
8
xx
systems
• 57600 for PowerEdge
x
9
xx
and
xx0x
systems without Dell Remote Access
Controller 5 (DRAC 5)
• 115200 for PowerEdge
x
9
xx
and
xx0x
systems with DRAC 5
• 115200 for PowerEdge
xx1x
systems
NOTE: The baud rate for serial channel should match the baud rate set in the
managed system.
-flow flow_control
Specifies the data flow control method. There are two flow control options:
cts (hardware flow control) and none (no flow control).
-u username
Specifies the BMC username.
-p password
Specifies the BMC user password.
IPMI Help Option -help
Synopsis
ipmish -help [command]

Using the BMC Management Utility 63
Description
This option displays the following information:
• A summary page for all commands
• A summary of all subcommands for a single command
• A detailed description of a command-subcommand combination
Options
-help subcommand
A command list and a capsule description of options are printed if no
argument is given. When there is an argument specifying a valid command,
the help option displays a detailed description of the command. See
Figure 3-3 and Figure 3-4.
Figure 3-3. IPMI Help Option Example 1

64 Using the BMC Management Utility
Figure 3-4. IPMISH Help option Example 2
IPMI Session Option -interactive
Synopsis
ipmish -interactive [-cfg <config_file>]
Description
This option invokes the interactive CLI mode. An IPMISH prompt appears
when entering interactive CLI mode. Type quit to exit the IPMISH prompt
and return to the CLI prompt.
NOTE: The command prompt responds with an error message in the interactive
mode, if a command is used before establishing an IPMI session with connect.
Options
-interactive
Invokes the interactive CLI mode.
-cfg <config_file>

Using the BMC Management Utility 65
Specifies the configuration file for BMU to start the CLI mode with. If a
configuration file is not specified, BMU operates with default configuration
settings.
NOTE: The -interactive option must be followed by connect for ipmish
to work.
See "Configuring the SOL Proxy Configuration File" on page 93 for more
information on configuration files.
Figure 3-5. IPMISH interactive option
The following line edit functions are supported during the interactive session:
1
Up and Down arrow keys to browse command history.
2
Left and Right arrow keys to move the input cursor.
3
Home and End keys to move the input cursor to the beginning or end of
the line.
4
Backspace key to move the input cursor back by one space.
The following line edit functions are supported for the SOL proxy menu
mode:
1
Left and Right arrow key to move the input cursor.
2
Home and End keys to move the input cursor to the beginning or end of
the line.
3
Backspace key to move the input cursor back by one space.

66 Using the BMC Management Utility
IPMI Shell Commands
Table 3-1 lists IPMI Shell commands with a brief description.
NOTE: The sol, sensor, and connect commands can be used in the IPMI
Shell interactive and non-interactive modes and the quit command can be used
only in the interactive mode.
identify
Synopsis
identify [on [-t seconds] | off]
Description
This command controls the identification LED on the front panel. See
Figure 3-6.
Table 3-1. IPMI Shell Commands
Command Description
identify Controls the identification LED on the front panel.
sysinfo Retrieves and displays managed system information.
power Controls the power state of the managed system.
sel Displays or deletes information from the SEL.
sol Enables Serial-over-LAN for the remote managed system.
sensor Displays current status of platform sensors.
LCD Displays information on and helps configure the LCD panel in
Dell
x
9
xx, xx0x,
and
xx
1
x
systems
.
powermonitor Displays information on and helps manage your system’s power.
connect Connects to the BMC of the remote managed system.
help Displays a command list with descriptions and syntax of options.
quit Exits the command prompt.

Using the BMC Management Utility 67
Subcommands
on
off
Turns the managed system’s front panel LED on or off. If the BMC supports
the IPMI extension Chassis Identify On command, then the identify on
command turns the LED on indefinitely until the identify off command is
used to turn the LED off.
NOTE: Acknowledgement or status check of the command is not displayed on the
command prompt. You should manually check the status on the system.
Options
-t seconds
Specifies how long the LED is on. It should be no longer than 255 seconds.
Default Subcommand
If a subcommand is not specified, this command acts the same as the identify
on command.
Figure 3-6. identify Option Example
sysinfo
Synopsis
sysinfo [fru | id]
Description
This command retrieves and displays the system information, including field
replaceable unit (FRU) and BMC information for the managed system. See
Figure 3-7 and Figure 3-8.

Using the BMC Management Utility 69
power
Synopsis
power status
power off [-force] | on | cycle | reset
Description
This command displays the current power status of the managed system,
turns the system on or off, or resets the system. See Figure 3-9.
Subcommands
•
status
— Displays the current power status of the system, the returned
value is
on
or
off
.
•
on
— Turns on the managed system.
•
off
— Issues a
"
graceful shutdown
"
IPMI command.
NOTE: This reboot feature mimics restarting the system using the server's power
button. A graceful shutdown of the server operating system may not be possible
when the server software stops responding, or if the local security policy of the
operating system does not allow a graceful shutdown. In these cases, specify a
forced reboot instead of graceful reboot of Windows.
•
cycle
— Turns off the system, pauses, then turns the system back on.
•
reset
— Pulses the system reset signal, regardless of the power state.
Options
-force
This option simulates pressing and holding the power button for four or more
seconds.
Default Subcommand
If a subcommand is not specified, this command functions the same as
power status.

70 Using the BMC Management Utility
Figure 3-9. Power Option Example
sel
Synopsis
sel status
sel get [[-begin index1] [-end index2 | -max count]] |
[-last n] [-format <oemlist|legacy>]
sel clear
Description
This command displays the system event log information, displays the
contents of the event log, and deletes all the event log records. See
Figure 3-10.
Subcommands
•
status
— Displays the total number of system event log records.
•
get
— Prints all or part of the event log.
•
clear
— Deletes all the records in the event log.

Using the BMC Management Utility 71
Options
-begin index1
Specifies the first record to display.
-end index2
Specifies the last record to display.
-max count
Specifies the maximum number of records to display.
If the value of the argument count is bigger than the total number of the
records, the last record displayed will be the last one in the event log.
-last n
Specifies the number of records to be displayed, starting from the last record
and counting backwards.
Default Subcommand
If a subcommand is not specified, this command acts the same as sel status.
Display Format
System event log records are displayed using either a tabular format (legacy)
or a vertical format (oemlist) consistent with the SEL log output found in
other Dell OpenManage products. The default is the oemlist format. The
column headers for the legacy format are: Ordinal Number, Date, Time,
Sensor Number, Sensor Type, and Brief Description. See Figure 3-10 for an
example of oemlist and legacy formatted SEL display.

72 Using the BMC Management Utility
Figure 3-10. sel Option Example
SOL
Synopsis
sol[enable |disable]
sol config [-baud baud_rate][-priv privilege_level]
[-retry count retry_count] [retry interval
retry_interval]
Description
This command allows you to configure sol session parameters of a remote BMC.
See Figure 3-11.
NOTE: The command prompt responds with an error message if a command is
used before establishing an IPMI session with connect.
Subcommands
•
enable
— Allows you to enable SOL of connected server.
•
disable
— Allows you to disable SOL of connected server.
•
config
— Allows you to configure SOL baud rate and privilege level.

Using the BMC Management Utility 73
Options
•-baud baud_rate
Specifies the communication baud rate over the serial channel, such as
9600 or 19200. It should be in conformity with the SOL baud rate of the
managed server.
•-priv privilege_level
Specifies minimum privilege levels required to establish an SOL session.
Possible values are User, Operator, and Administrator.
•-retry count retry_count
Specifies number of times the BMC will retry sending SOL packages if no
acknowledgement is received. The maximum and minimum values are 7
and 0, respectively.
•-retry interval retry_interval
Specifies the retry time interval that the BMC will wait before resending
SOL packets to the remote console. It is specified in 10 ms increments.
For example, if you set 100 as the value, the BMC will wait 1000 ms before
retrying to send SOL packages to the remote console. If you specify zero as
the value, the BMC will retry sending instantly, without any time intervals.
Figure 3-11. IPMISH SOL option

74 Using the BMC Management Utility
sensor
Synopsis
sensor [temp|fan|volt|discrete|numeric][-format
<oemlist|legacy>]
Description
This command displays the current status of platform sensors using one of
the two possible formats. See Figure 3-12.
OPTIONS
[temp|fan|volt|discrete|numeric]
Specifies the sensor group (temp, volt, fan, discrete, or numeric) for which
information is displayed. If you do not specify a sensor group, all sensors for
which there is information will be displayed.
-format <oemlist|legacy>
Use different formats to output the sensor data. Default format is oemlist. Legacy
format is displayed as below:
Sensor Name | Sensor Type | Sensor # | Status [| Value
| Units]
Subcommands
[temp | fan | volt | discrete | numeric]
Specifies the sensor group for which information is displayed. If no sensor
group is specified, information is displayed for all groups.

Using the BMC Management Utility 75
Figure 3-12. Sensor option example
connect
Synopsis
connect -ip bmc_ip_address | bmc_hostname [-u
username] [-p password] [-k IPMI encryption key value]
connect -com bmc_ip_address | bmc_hostname -u username
-p password
[-k KG value] <command>
Description
This command establishes an IPMI connection with the remote server in the
interactive mode to enable the user to perform server management activities.
The command remains active until the user quits the command prompt or
uses the command again to connect to a different server. See Figure 3-13.
Options
-ip bmc-ip-address|bmc_hostname
Specifies the out-of-band IP address or hostname of the remote managed
system.
-u username
Specifies the username to connect to the remote system.

76 Using the BMC Management Utility
-p password
Specifies the password to be used to connect to the remote managed system.
-k IPMI encryption key value
Specifies the KG value in Hex format. The IPMI encryption key is a public
key used to generate an encryption key for use between firmware and
application. It is differentiated from a password, which is not public and is
used to access the firmware. The maximum value is 20 ASCII hex pairs with
no spaces between the pairs.
NOTE: Even number of hexadecimal characters is valid and odd number of
hexadecimal characters is invalid. For example, 123456AB67 is valid, and 123 is
invalid. Enter 00, 0000, and so on to disable encryption.
Figure 3-13. IPMISH connect option
LCD
Synopsis
LCD info
Description
This command displays the status of the LCD display on a x9xx, xx0x, or xx1x
system. You can also configure the LCD display using this command.
Subcommands
•
info
— Displays information about the LCD display.
•
set
— Sets LCD display to either
none
,
default
,
other
. Choose
other
to set a string of your choice.
•
none
— Turns the LCD display off.
•
default
— Sets the default display on the LCD.

Using the BMC Management Utility 77
Default Subcommand
If a subcommand is not specified, this command functions the same as LCD
info.
powermonitor
Synopsis
powermonitor status
Description
This command displays the current power status of the managed system.
Subcommands
•
status
— Displays the current power status of the system.
The returned values denote energy consumption, peak power (in Watts),
and peak amperage.
•
clear peakpower
— Deletes the peak power value.
•
clear cumulativepower
— Deletes the cumulative power values.
Default Subcommand
If a subcommand is not specified, this command functions the same as power
status.
quit
Synopsis
quit
Description
This command exits the IPMI Shell interactive mode and returns to the
command mode.

78 Using the BMC Management Utility
help
Synopsis
help [command]
Description
This command lists commands and capsule descriptions with syntax for each
command. See Figure 3-14.
Argument
command
Specifies the command for which detailed description is required.
Figure 3-14. IPMISH help option
SOL Proxy
SOL Proxy is a simple telnet server. It allows a telnet client to interact with
the hardware-designated serial port of a remote managed system using the
LAN communication channel. See Figure 3-15. With SOL Proxy,
administrators can view and change the BIOS settings over a shared LAN. In
addition, you can also access your managed system’s BMC using SOL Proxy
using the Linux serial console and Microsoft’s EMS/SAC interfaces. SOL
Proxy does not support in-band or serial connection to the managed system’s
BMC.

Using the BMC Management Utility 79
When BIOS console redirection to serial port is enabled on the remote
managed system, any application that uses the BIOS to read from or write
to the system console will have its I/O redirected to the designated
serial I/O port. When SOL is activated, the BMC firmware reads any data
written to the serial port and transmits it to the SOL Proxy as LAN packets.
SOL Proxy then forwards the data to the telnet client as TCP/IP packets.
Conversely, any keyboard activity at the telnet client is sent to the BMC by
SOL Proxy. BMC then writes the packets to the system serial I/O port.
NOTE: See your system’s User’s Guide for more information about console
redirection, including hardware and software requirements and instructions for
configuring host and client systems to use console redirection.
Figure 3-15. SOL Proxy Diagram
The SOL Proxy communication scheme enables you to view and configure
the BIOS settings of a managed system, as well as to reset the managed
system remotely using a telnet client. SOL Proxy is installed as a daemon
service and automatically starts each time the system boots. SOL Proxy can
accommodate only one telnet session at a time.

80 Using the BMC Management Utility
You can use a variety of telnet clients to access SOL Proxy features.
For example:
• In a Windows environment, you can use a Command Prompt window as
your console. However, function keys such as <F1> and <F2> will not
operate correctly with this client except on systems running Windows
Server 2003.
• In a Windows environment, you can also use any telnet application that
supports VT100 or ANSI emulation mode (such as HyperTerminal) as
your console.
CAUTION: All versions of the Microsoft Windows operating system include
Hilgraeve's HyperTerminal terminal emulation software. However, the included
version does not provide many functions required during console redirection.
Instead, you can use any terminal emulation software that supports VT100 or ANSI
emulation mode. One example of a full VT100 or ANSI terminal emulator that
supports console redirection on your system is Hilgraeve's HyperTerminal Private
Edition 6.1 or later.
CAUTION: SOL Proxy supports only local user login and not Active Directory
login. Authentication errors will result in case of Active Directory logins.
NOTE: When using HyperTerminal, you must deselect the Wrap lines that
exceed terminal width check box to avoid console redirected data that may
appear to be corrupted or garbled. To deselect this feature, click File
Properties
Settings
ASCII Setup
Wrap lines that exceed terminal
width.
NOTE: See your system’s User’s Guide for more information about console
redirection, including hardware and software requirements and instructions for
configuring host and client systems to use console redirection.
• In a Linux environment, you can use a shell such as
csh
or
ksh
as your
console, or you can use any telnet application supporting VT100 or ANSI
emulation mode.
NOTE: Telnet settings must be consistent with the settings on the managed
system. For example, the baud rates and terminal modes should match.
You can also send the terminal break function while in console redirection.
The use of this functionality requires that the specific terminal program in
use has the ability to send the break function. For example, you can send the
break signal through the Linux telnet modules by typing:
Ctrl+]send brk<Enter>

Using the BMC Management Utility 81
The Linux SysRq function is one example of an advanced debugging feature
that is enabled by use of the break function. See the "BIOS Configuration" on
page 25 on how to use this feature. See the "Serial Console redirection With
SOL Proxy" on page 133 for more information on the SysRq feature.
To enable BIOS console redirection for use with SOLProxy:
•Configure the
Console redirection
attribute to
On with Console
Redirection via COM2
for Dell
x9xx
and
xx0x
. For
xx1x
systems, configure
the
Serial Communication
attribute to
On with Console Redirection via
COM2
. This option is available under the
Serial Communication
submenu in BIOS setup.
•Configure the
Console Redirection
attribute to
Serial Port1
for
PowerEdge
x8xx
systems. This option is available under the
Console
Redirection
menu in
BIOS Setup
. Set
Serial Port 1
to
BMC NIC
. This
option is available under the
Integrated Devices
menu in
BIOS Setup
.
Using SOL Proxy
Depending on the console you use, there are different steps for accessing SOL
Proxy. Throughout this section, the management station where the SOL
Proxy is running is referred to as the SOL Proxy Server.
Initiating the SOL Proxy session using the Windows Command Prompt:
To connect and use SOL Proxy:
1
Open a Command Prompt window on your management station.
2
Enter the
telnet
command in the command-line and provide the
IP address of the SOL Proxy server and the port number that you specified
in the SOL Proxy installation (the default value is 623). For example:
telnet 192.168.1.24 623
NOTE: The IP address and port number you provide should conform to the
ones defined in the SOL Proxy configuration file. For more details, see
"Configuring the SOL Proxy Configuration File" on page 93.
3
If you are prompted for a username, provide the operating system login
credentials of the system running the service:
DSM_BMU_SOLProxy
.

82 Using the BMC Management Utility
4
Provide a password when prompted. SOL Proxy will use this combination
of operating system username and password to authenticate you on the
SOL Proxy Server. The specific authentication scheme will depend on the
operating system configuration for the SOL Proxy Server. However,
if
localhost
or an IP address of 127.0.0.1 is used, it is assumed that the user
has login privileges to the current host, and is not prompted for a
username and password.
5
After authentication, a login successful message and the SOL Proxy main
menu prompt appear. You are ready to use SOL Proxy. By default, you will
be logged in the menu mode. See "SOL Proxy Main Menu" on page 83 for
further instructions.
The following line edit functions are supported during the SOLProxy session:
1
Up- and down- arrow keys to browse command history.
2
Left- and right- arrow keys to move the input cursor.
Using a Linux Shell
To connect and use SOL Proxy:
1
Open a Linux shell on your management station.
2
Enter the
telnet
command and provide the IP address of the SOL Proxy
Server and the port number you specified in SOL Proxy installation. For
example:
telnet 192.168.1.24 623
NOTE: The IP address and port number you provide should conform to the
ones defined in the SOL Proxy configuration file. For more details, see
"Configuring the SOL Proxy Configuration File" on page 93.
3
If you are prompted for a username, provide the operating system login
credentials of SOL Proxy Server.
4
Provide a password when prompted. SOL Proxy will use this combination
of operating system username and password to authenticate you on the
SOL Proxy Server. The specific authentication scheme will depend on the
operating system configuration for the SOL Proxy Server. However, if
localhost
or an IP address of 127.0.0.1 is used, it is assumed that the user
has login privileges to the current host, and is not prompted for a
username and password.

Using the BMC Management Utility 83
5
After authentication, a login successful message and the SOL Proxy main
menu prompt appear. You are ready to use SOL Proxy. See "SOL Proxy
Main Menu" on page 83 for further instructions.
SOL Proxy Main Menu
After the telnet connection with SOL Proxy is successfully established, you
are presented with the following choices. See Figure 3-16.
Figure 3-16. SOL Proxy Main Menu Example
The SOL Proxy main menu allows you to change the SOL settings of a
remote managed system’s BMC, reboot the remote BMC, or activate console
redirection.
When you select menu option 1, Connect to the Remote Server’s BMC, you
are prompted for the BMC IP address and BMC login. After you enter the
required information and make a successful connection, the internal state
SLP is changed to “connected.” If you select menu options 2, 3, or 4, and the
application state is not “connected,” you are prompted to connect to a BMC.

84 Using the BMC Management Utility
Menu option 2 allows you to enable, disable, and configure the SOL defaults,
including the minimum user privilege level required for activating SOL and
the communication baud-rate.
Menu options 3 and 4 allow you to establish a SOL remote console session
through the SOL Proxy main menu. Menu option 3 establishes a SOL session
without changing the remote system’s state. This option is ideal for connecting
to the Microsoft SAC/EMS or the Linux console. Menu option 4 reboots the
remote managed system and establishes a SOL session. This option is best
suited for performing BIOS setup and system configuration tasks.
To exit an active SOL session, use the <~><.> character sequence.
This sequence terminates SOL and returns you to the top-level menu.
Connecting to the Remote Managed System’s BMC
NOTE: While multiple SOL sessions can be active at the same time, only one
console redirection session can be active at any given time for a managed system.
1
Select option
1
in the main menu.
2
Enter the BMC IP address of the remote managed system.
3
Provide the BMC username and password for the BMC on the managed
system. The BMC username and password must be assigned and stored in
the BMC non-volatile storage. See "Configuring Your Managed System" on
page 25 for more information about configuring BMC users. Only one
SOL session with one BMC is permitted at one time.
The connection status displays on the main menu. See Figure 3-17.
4
Provide the IPMI encryption key if it was configured in the BMC.

Using the BMC Management Utility 85
Figure 3-17. Connecting to the Remote System’s BMC
Configuring the SOL for the Remote Managed System
Select option 2 in the main menu.
NOTE: You must be connected to the managed system’s BMC before you can
configure the SOL features. If SOL Proxy is not yet connected to the managed
system’s BMC, you are prompted for an IP address, a username/password
combination, and an IPMI encryption key. The IPMI encryption key value will be
ignored if no key was set at the BMC on the target server. See "Connecting to the
Remote Managed System’s BMC" on page 84 for more information.

86 Using the BMC Management Utility
The SOL configuration menu appears. According to the current SOL status,
the content of the SOL configuration menu varies:
• If SOL is already enabled, the current settings are displayed and you are
presented with three choices. See Figure 3-18.
Figure 3-18. Configuring the Serial-Over-LAN for the Remote System, Example 1
• If SOL is currently disabled, the options shown in Figure 3-19 are
displayed. Type
Y
to enable SOL or
N
to keep SOL disabled. See
Figure 3-19.

Using the BMC Management Utility 87
Figure 3-19. Configuring the Serial-Over-LAN for the Remote System, Example 2
• If SOL is enabled, two BMC settings are displayed:
– The communication baud-rate between the system serial port and the
BMC
– The minimum BMC user privilege level required for activating
console redirection
SOL Proxy displays a list of valid values for each feature, as well as the
current value of the feature enclosed in a pair of brackets. Select the
number before a value to set it as the new setting, and press <Enter> to
confirm your changes. The new SOL settings are then displayed.
See Figure 3-20.

88 Using the BMC Management Utility
Figure 3-20. SOL Settings, Example 3
Activating Console Redirection
Select option 3 in the main menu.
NOTE: You must be connected to the managed system’s BMC before you can
configure the SOL features. If SOL Proxy is not yet connected to the managed
system’s BMC, you are prompted for an IP address and a username/password
combination. See "Connecting to the Remote Managed System’s BMC" on page 84
for more information.
The remote managed system’s text console is redirected to your management
station. See Figure 3-21.
NOTE: BIOS Console Redirection must be enabled on the managed system and
correctly configured before SOL can be successfully activated. See "Configuring
Your Managed System" on page 25 for more information.

Using the BMC Management Utility 89
Figure 3-21. Console Redirection Example
Rebooting the Managed System and Activating Console Redirection
Select option 4 in the main menu.
NOTE: You must be connected to the managed system’s BMC before you can
configure the SOL features. If SOL Proxy is not yet connected to the managed
system’s BMC, you are prompted for an IP address, a username/password
combination, and an IPMI encryption key. The IPMI encryption key value will be
ignored if no key was set at the BMC on the target server. See "Connecting to the
Remote Managed System’s BMC" on page 84 for more information.
The power state of the remote managed system is confirmed. If power is on,
you are prompted to decide between a graceful or forceful shutdown.
NOTE: This reboot feature mimics restarting the system using the server's power
button. A graceful shutdown of the server operating system may not be possible
when the server software stops responding, or if the local security policy of the
operating system does not allow a graceful shutdown. In these cases, specify a
forced reboot instead of graceful reboot of Windows.
Next, the power state is monitored until the status changes to on. Console
redirection begins, and the remote managed system text console is redirected
to your management station. Use the escape character sequence <~><.>
to terminate console redirection and return to the top-level menu.

90 Using the BMC Management Utility
While the managed system reboots, you can enter the BIOS system setup
program to view or configure BIOS settings. See Figure 3-22.
NOTE: Before activating the console redirection, you must first enable the console
redirection features. See "Configuring Your Managed System" on page 25 for more
information.
Figure 3-22. Reboot Example
Getting Help
Select option 5 in the main menu to display detailed descriptions for each
option. See Figure 3-23.

Using the BMC Management Utility 91
Figure 3-23. Sample Help Screen
Exit
Select option 6 to end your telnet session and disconnect from SOL Proxy.
Using SOL proxy in command mode
By default, SOL Proxy is installed for use in the menu mode by the system. See
"Configuring the SOL Proxy Configuration File" on page 93 for instructions on
how to change the default settings to command mode.
Commands in SOL Proxy
SOL Proxy command mode is similar to the IPMI Shell interactive mode. In
addition to supporting all commands of the IPMI Shell interactive mode, the
SOL Proxy supports the following additional commands.

92 Using the BMC Management Utility
console
Synopsis
console
Description
This command allows users to establish an SOL session with the connected
server.
NOTE: BMU responds with an error message if console is used before establishing
an IPMI session with connect.
reboot
Synopsis
reboot[-force]
Description
This command allows you to control power configurations and establish an
SOL session in one atomic operation. It is equivalent to executing the menu
command of "Reboot and Activate Console Redirection". See Figure 3-24.
Options
-force
This option is used to force the system to shut down. If this option is omitted,
the "reboot" command is executed using a graceful shutdown.
Figure 3-24. reboot Option Example

Using the BMC Management Utility 93
Configuring the SOL Proxy Configuration File
Certain parameters, for IPMI Shell and SOL Proxy, must be correctly
configured in the SOL Proxy Configuration file, - SOLProxy.cfg, which is
located in the default installation BMC directory.
The parameters and their descriptions are as follows:
Comments
Any line starting with a “#” is treated as a comment. For example:
#The file is an example.
IP Address
Specifies the specific IP address used to connect to SOL Proxy. This item
defines what kind of connection can be accepted to establish a SOL Proxy
telnet session. There are three possible values:
•
INADDR_ANY
—
SOL proxy listens for input on any interface on the
server.
•
127.0.0.1
— SOL proxy listens for input on the localhost only.
•
IP address
—
SOL proxy listens for input on this IP address only.
For example:
ip=INADDR_ANY
Port Binding
Specifies the port at which the SOL Proxy listens for incoming connections.
By default, the port is set to 623 and can be modified by the user.
This item defines the port when you telnet SOL Proxy. If this item is absent,
623 is set as the default port. For example:
port=623
Session Timeout
Specifies the time in minutes before the SOL Proxy session times out.
If there is no keyboard activity for the specified timeout period, the telnet
session and the SOL session will be closed. The timeout value is specified in
minutes and can be changed during SOL Proxy installation. For example:

94 Using the BMC Management Utility
session_timeout=30
Power-off Timeout
Specifies the time in seconds before the SOL Proxy gives up polling for the
managed system's power status. If the SOL Proxy issues the power off
command and the system does not power off within the specified interval, the
SOL Proxy returns with a message, indicating that the SOL Proxy was unable
to power off the system due to the timeout interval.
NOTE: When Reboot and Activate Console Redirection is selected and power for
the remote managed system is on, a power off IPMI command is issued. The power
status is then continually monitored until the power status reports “off.” If power
status remains “on” longer than this timeout period, Reboot and Activate Console
Redirection reports an error and returns to the top-level menu. This timeout value is
specified in seconds and can be changed during SOL Proxy installation.
For example:
power_off_timeout=60
Retry Interval
Specifies the period of time in seconds that the BMC waits before it tries to
resend a packet. The retry_interval unit is half a second. Therefore, a value of
2 means that the software waits one second for the BMC to respond before it
tries to resend the packet, a value of 4 means that it waits two seconds, and so
on. For example:
retry_interval=2
Retry Count
Specifies the maximum number of times that the software tries to resend a
packet if it does not receive a response from the BMC. Before each retry, the
software waits for the interval specified by the retry_interval parameter. For
example:
retry_count=10
User Interface
Specifies the default settings for SOL Proxy startup. The user can edit and set
this comment in the command or menu mode. For example:
user_interface=menu

Using the BMC Management Utility 95
Sol Loss Silent
Specifies system behavior when one or more SOL packets are lost.
The possible values are 0 and 1. If it is set to 0 or is absent, the system will
print an error message on the screen each time an SOL packet is lost. If it is
set to 1, the system will not print error messages for loss of SOL packets.
For example:
sol_loss_silent=0 or 1
Sol Loss Threshold
Specifies number of SOL packets that can be lost before SOL deactivation.
The default value is 0, which means that the system will deactivate SOL,
if any SOL packets are lost. For example:
sol_loss_silent_threshold=0
Sdr Cache
Specifies whether the system probe information is saved. This information
enhances speed of providing sensor and System Event Log (SEL) data.
The possible values are on and off. Default value is on. For example:
sdr_cache=on
Sdrcache Path
Specifies path where the system probe information is saved. Default location
is the installed BMC directory on your hard drive. For example,
sdrcache_path=<specified path directory>
Max Session
Specifies the maximum number of concurrent SOL sessions possible.
This default value is 1; any value less than 1 will be ignored or treated as 1.
You cannot set more than 20 sessions. For example:
max_session=2
Logpath
Specifies the path for storing the log files. Two log files, solproxy.log and
solproxyipmi.log, are created at the specified path. For example,
logpath=<specified location for log file>

96 Using the BMC Management Utility
debug
Specifies if the debug data will be logged. The default is off.
debug=off
IPMItool
IPMItool is a CLI utility that helps in configuring and managing devices using the
IPMI version 1.5 and later protocol. IPMItool supports out-of-band (OOB) access
(over a LAN) to a single system at a time. However, multiple IPMItool sessions can
run simultaneously on the same managed system.
IPMItool allows a user with user-level BMC privileges to:
• Display the current power status.
• Display the 16-byte system GUID of the managed system.
• Display information from the system’s FRU.
• Display the BMC firmware information.
• Display summary information about the system event log.
• Display logged events.
• Display current status of platform sensors.
•Enable or disable SOL.
NOTE: See the IPMItool man page available on the World Wide Web for a
comprehensive list of features.
NOTE: While running ipmitool inband on Linux, if the OpenIPMI driver is not
running by default, it may cause commands to fail. To start the OpenIPMI drivers,
use the command service ipmi start. To set the system to start the
driver automatically during boot, use chkconfig ipmi on.
In addition to the operations that can be performed by a user with user-level
BMC user privileges, IPMItool allows a user with operator-level and
administrator-level BMC user privileges to:
• Power on, reset, or power cycle a managed system.
• Simulate a hard power off on a managed system (forcing the system to
turn off without shutting down the operating system).
• Clear the system event log (SEL).
• Turn the blinking system identification LED on or off.

Using the BMC Management Utility 97
To facilitate command scripting, upon successful execution, IPMItool
terminates with an exit code of zero, and will output the execution results in
a parsable format. If an error is encountered, the program exits with a non-
zero error code and outputs the error in a parsable format. See "BMC
Management Utility Error Codes" on page 113 for a complete list of possible
BMC Management Utility error codes.
The complete list of commands listed under delloem in Table 3-2 are
supported by the IPMItool.
delloem
The delloem commands provide information on Dell-specific features.
Table 3-2 lists the delloem subcommands with a brief description.
NOTE: The vFlash info Card command can be used only for in-band access.
Options for LCD
•lcd set {mode}|{lcdquallifier}|{errordisplay}
•
lcd set mode
: Allows you to set the LCD mode and user defined
string.
Table 3-2. delloem Subcommands
Command Description
lcd Displays information on and helps configure the LCD
panel in
Dell
x9xx, xx0x,
and
xx1x
systems.
powermonitor Displays power tracking statistics information.
sysinfo Displays information about your system.
sel Displays the system event log information.
sensor Displays information on and helps manage your
system’s sensors.
mac Displays information about the system NICs.
lan Displays the NIC selection mode information.
windbg Controls the debugging sessions.
vFlash info
Card
Displays the vFlash SD card properties.

98 Using the BMC Management Utility
Command Syntax:
ipmitool -I lanplus -H <ipaddress> -U <user> -P
<password> -k <kgkey> delloem lcd set mode
{none}|{modelname}|{ipv4address}|{macaddress}|{sy
stemname}|{servicetag}|{ipv6address}|{ambienttemp
}|{systemwatt}|{userdefined}|<text>{assettag}
NOTE: The kgkey (-k option in lanplus) is a string of 20 ASCII characters.
This feature is enhanced for xx1x systems to support the kgkey in hex. The
option is –x followed by a 40 character hex value. For the lanplus interface to
work, ensure that this kgkey is the same as what is set on the xx1x system.
Except for the default value, the 40 character hex kgkey should start with a
non–zero value. If you enter a value less than 40 characters or any non-hex
values, an error message displays.
•
lcd set lcdquallifier
: Allows you to set the unit for the
system Watt and ambient temperature modes.
Command Syntax:
ipmitool -I lanplus -H <ipaddress> -U <user> -P
<password> -k <kgkey> delloem lcd set
lcdquallifier
{watt}|{btuphr}|{celsius}|{fahrenheit}
•
lcd set errordisplay
: Allows you to set the error display.
Command Syntax:
ipmitool -I lanplus -H <ipaddress> -U <user> -P
<password> -k <kgkey> delloem lcd set errordisplay
{sel}|{simple}
•
info
: Displays information about the LCD display.
Command Syntax:
ipmitool -I lanplus -H <ipaddress> -U <user> -P
<password> -k <kgkey> delloem lcd info
•
lcd set vkvm:
To set the vKVM status,
Active
or
Inactive
.
Command Syntax:

Using the BMC Management Utility 99
ipmitool -I lanplus -H <ipaddress> -U <user> -P
<password> -k <kgkey> delloem lcd set vkvm
{active}|{inactive}
•
lcd set frontpanelaccess
: Sets the LCD mode to view and
modify, view only, or disabled.
Command Syntax:
ipmitool -I lanplus -H <ipaddress> -U <user> -P
<password> -k <kgkey> delloem lcd set
frontpanelaccess{viewandmodify}|{viewonly}|
{disabled}
•
lcd status
: To view the vKVM status (Active or Inactive) and to view
the front panel access mode (View and Modify, View Only, or Disabled) on
the LCD.
Command Syntax:
ipmitool -I lanplus -H <ipaddress> -U <user> -P
<password> -k <kgkey> delloem lcd status
Options for powermonitor
•
status
: Displays the current power status of the system. The returned
values denote energy consumption, peak power (in Watts), and peak
amperage (in Amperes).
•
clear peakpower
:
Resets the peak power value.
•
clear cumulativepower
: Resets the cumulative power values.
•
powersupplyrating
:
Gets the power rating for all the power supplies
attached in rated Watts.
Command Syntax:
ipmitool -I lanplus -H <ip-address> -U <user> -P
<password> -k <kgkey> delloem powermonitor
powersupplyrating
•
powerconsumption
: Displays the warning threshold, failure threshold,
system instantaneous headroom, and system peak headroom in Watts or
BTU/hr and the instantaneous current consumption in Amperes.
Command Syntax:

100 Using the BMC Management Utility
ipmitool -I lanplus -H <ip-address> -U <user> -P
<password> -k <kgkey> delloem powermonitor
powerconsumption <watt|btuphr>
The system peak headroom is applicable on systems with PMBus support.
The peak headroom is reported in BTU/hr or Watt. Peak Headroom (in
Watts) = Input Wattage to Power Supply
–
Peak Power drawn by the
system. For redundant power supplies, the minimum input wattage
between the two power supplies is taken. This value is not displayed in
modular systems. The system instantaneous headroom is applicable on
systems with PMBus support. The instantaneous headroom is reported in
BTU/hr or Watt. Instantaneous Headroom (in Watts) = Input Wattage
to the Power Supply
–
Instantaneous Power drawn by the system. For
redundant power supplies, the minimum input wattage between the two
power supplies is taken. This value is not displayed in modular systems.
•
getpowerbudget
: Displays the maximum power, minimum power,
and the power budget cap either in BTU/hr or Watt and is supported on
xx
1
x
systems supporting PMBus.
Command Syntax:
ipmitool -I lanplus -H <ipaddress> -U <user> -P
<password> -k <kgkey> delloem powermonitor
getpowerbudget <watt|btuphr>
•
setpowerbudget
: Allows you to set the power budget cap either in
BTU/hr, or Watt, or in percentage and is supported on
xx
1
x
systems
supporting PMBus.
Command Syntax:
ipmitool -I lanplus -H <ipaddress> -U <user> -P
<password> -k <kgkey> delloem powermonitor
setpowerbudget <val><watt|btuphr|percent>
NOTE: <val> should be a positive integer.
•
enablepowercap
: Enables set power cap.
•
disablepowercap
: Disables set power cap.
•
powerconsumptionhistory
: Allows you to get the average and peak
power consumption history in Watts or BTU/hr for the last minute, last
hour, last day, and the last week.

Using the BMC Management Utility 101
Command Syntax:
ipmitool -I lanplus -H <ipaddress> -U <user> -P
<password> -k <kgkey> delloem powermonitor
powerconsumptionhistory <watt|btuphr>
NOTE: The new power monitoring features are not supported on IPMIsh and
SOLProxy.
Default Subcommand
If you do not specify a subcommand, this command displays the current
power status of the system. The returned values denote energy consumption,
peak power (in Watts), and peak amperage (in Amperes).
Options for sysinfo
This command returns both FRU and BMC related information for your
system.
Options for sel
•
list
: Displays all contents of the event log.
•
first <count>
: Displays the first <count> (oldest) entries in the
SEL. If the count is zero, all entries are displayed.
•
last <count>
: Displays the last <count> (most recent) entries in
the SEL. If the count is zero, all entries are displayed.
Default Subcommand
If you do not specify a subcommand, this command is equivalent to the sel
list command.
Options for sensor
•
list
: Displays the complete list of sensors and thresholds in a wide table
format.
•
get <id>
: Displays information for sensors specified by the sensor ID
number.

102 Using the BMC Management Utility
Default Subcommand
If you do not specify a subcommand, this command is equivalent to the
sensor list command.
Options for mac
•
list
: Displays the number, MAC address, and status of all NICs. It also
displays the DRAC/iDRAC MAC address.
•
get <NIC number>
: Displays the MAC address and status of the
specified NIC number.
Default Subcommand
If you do not specify a subcommand, this command is equivalent to the mac
list command.
Options for lan
•
set <Mode>
: Allows you to set NIC selection mode. The selection
modes are
Shared
and
Failover
. If you are using iDRAC6 Enterprise, the
additional mode available is
Dedicated
.
•
get
: Displays the current NIC selection mode.
•
get active
: Displays the active NIC selection mode.
Options for windbg
•
start
: Starts the debugging session.
•
end
: Quits the debugging session.
IPMItool Command for Dynamic Entry on the DNS Server When DRAC is
Not Present
To create a dynamic entry on the DNS server when DRAC is not present, use
the following command:
ipmitool raw 0x18 0x58 0xe4 0x15
NOTE: You must enter a 21-byte hexadecimal number (a 8-byte input for the
PowerEdge 1435SC) for the DHCP name. If the DHCP name is less than 21 bytes (8
bytes for PowerEdge SC1435), pad the end with zeroes.
For example, to set the DNS server name to "foo":

Using the BMC Management Utility 103
ipmitool raw 0x18 0x58 0xe4 0x15 0x66 0x6f 0x6f 0x00
0x00 0x00 0x00 0x00 0x00 0x00 0x00 0x00 0x00 0x00 0x00
0x00 0x00 0x00 0x00 0x00 0x00
The ASCII character conversion chart is displayed in Table 3-3:
Table 3-3. ASCII Character Conversion Chart
Decimal Octal Hex Binary Value
000 000 000 00000000 NUL (Null character)
001 001 001 00000001 SOH (Start of Header)
002 002 002 00000010 STX (Start of Text)
003 003 003 00000011 ETX (End of Text)
004 004 004 00000100 EOT (End of Transmission)
005 005 005 00000101 ENQ (Enquiry)
006 006 006 00000110 ACK (Acknowledgment)
007 007 007 00000111 BEL (Bell)
008 010 008 00001000 BS (Backspace)
009 011 009 00001001 HT (Horizontal Tab)
010 012 00A 00001010 LF (Line Feed)
011 013 00B 00001011 VT (Vertical Tab)
012 014 00C 00001100 FF (Form Feed)
013 015 00D 00001101 CR (Carriage Return)
014 016 00E 00001110 SO (Shift Out)
015 017 00F 00001111 SI (Shift In)
016 020 010 00010000 DLE (Data Link Escape)
017 021 011 00010001 DC1 (XON) (Device Control 1)
018 022 012 00010010 DC2 (Device Control 2)
019 023 013 00010011 DC3 (XOFF) (Device Control 3)
020 024 014 00010100 DC4 (Device Control 4)
021 025 015 00010101 NAK (Negative Acknowledgement)
022 026 016 00010110 SYN (Synchronous Idle)

104 Using the BMC Management Utility
023 027 017 00010111 ETB (End of Transmission Block)
024 030 018 00011000 CAN (Cancel)
025 031 019 00011001 EM (End of Medium)
026 032 01A 00011010 SUB (Substitute)
027 033 01B 00011011 ESC (Escape)
028 034 01C 00011100 FS (File Separator)
029 035 01D 00011101 GS (Group Separator)
030 036 01E 00011110 RS (Request to Send) (Record Separator)
031 037 01F 00011111 US (Unit Separator)
032 040 020 00100000 SP (Space)
033 041 021 00100001 ! (Exclamation Mark)
034 042 022 00100010 " (Double Quote)
035 043 023 00100011 # (Number Sign)
036 044 024 00100100 $ (Dollar Sign)
037 045 025 00100101 % (Percent)
038 046 026 00100110 & (Ampersand)
039 047 027 00100111 ' (Single Quote)
040 050 028 00101000 ((Left/Opening Parenthesis)
041 051 029 00101001 ) (Right/Closing Parenthesis)
042 052 02A 00101010 * (Asterisk)
043 053 02B 00101011 + (Plus)
044 054 02C 00101100 , (Comma)
045 055 02D 00101101 - (Minus or Dash)
046 056 02E 00101110 . (Dot)
047 057 02F 00101111 / (Forward Slash)
048 060 030 00110000 0
049 061 031 00110001 1
Table 3-3. ASCII Character Conversion Chart
(continued)
Decimal Octal Hex Binary Value

Using the BMC Management Utility 105
050 062 032 00110010 2
051 063 033 00110011 3
052 064 034 00110100 4
053 065 035 00110101 5
054 066 036 00110110 6
055 067 037 00110111 7
056 070 038 00111000 8
057 071 039 00111001 9
058 072 03A 00111010 : (Colon)
059 073 03B 00111011 ; (Semicolon)
060 074 03C 00111100 < (Less Than)
061 075 03D 00111101 = (Equal Sign)
062 076 03E 00111110 > (Greater Than)
063 077 03F 00111111 ? (Question Mark)
064 100 040 01000000 @ (AT Symbol)
065 101 041 01000001 A
066 102 042 01000010 B
067 103 043 01000011 C
068 104 044 01000100 D
069 105 045 01000101 E
070 106 046 01000110 F
071 107 047 01000111 G
072 110 048 01001000 H
073 111 049 01001001 I
074 112 04A 01001010 J
075 113 04B 01001011 K
076 114 04C 01001100 L
Table 3-3. ASCII Character Conversion Chart
(continued)
Decimal Octal Hex Binary Value

106 Using the BMC Management Utility
077 115 04D 01001101 M
078 116 04E 01001110 N
079 117 04F 01001111 O
080 120 050 01010000 P
081 121 051 01010001 Q
082 122 052 01010010 R
083 123 053 01010011 S
084 124 054 01010100 T
085 125 055 01010101 U
086 126 056 01010110 V
087 127 057 01010111 W
088 130 058 01011000 X
089 131 059 01011001 Y
090 132 05A 01011010 Z
091 133 05B 01011011 [(Left/Opening Bracket)
092 134 05C 01011100 \ (Back Slash)
093 135 05D 01011101 ] (Right/Closing Bracket)
094 136 05E 01011110 ^ (Caret/Circumflex)
095 137 05F 01011111 _ (Underscore)
096 140 060 01100000 `
097 141 061 01100001 a
098 142 062 01100010 b
099 143 063 01100011 c
100 144 064 01100100 d
101 145 065 01100101 e
102 146 066 01100110 f
103 147 067 01100111 g
Table 3-3. ASCII Character Conversion Chart
(continued)
Decimal Octal Hex Binary Value

Using the BMC Management Utility 107
104 150 068 01101000 h
105 151 069 01101001 i
106 152 06A 01101010 j
107 153 06B 01101011 k
108 154 06C 01101100 l
109 155 06D 01101101 m
110 156 06E 01101110 n
111 157 06F 01101111 o
112 160 070 01110000 p
113 161 071 01110001 q
114 162 072 01110010 r
115 163 073 01110011 s
116 164 074 01110100 t
117 165 075 01110101 u
118 166 076 01110110 v
119 167 077 01110111 w
120 170 078 01111000 x
121 171 079 01111001 y
122 172 07A 01111010 z
123 173 07B 01111011 {(Left/Opening Brace)
124 174 07C 01111100 | (Vertical Bar)
125 175 07D 01111101 } (Right/Closing Brace)
126 176 07E 01111110 ~ (Tilde)
127 177 07F 01111111 DEL (Delete)
Table 3-3. ASCII Character Conversion Chart
(continued)
Decimal Octal Hex Binary Value

108 Using the BMC Management Utility

Known Issues and Frequently Asked Questions 109
4
Known Issues and Frequently
Asked Questions
This section discusses known issues with using the BMC Management Utility,
along with frequently asked questions.
Known Issues
General Issues
• You must assign a valid BMC user name and password before you can
connect to your system's BMC using the BMC Management Utility. If you
do not explicitly provide a valid BMC user name and password when using
the BMC Management Utility to log in to your system's BMC, the
BMC firmware will use a null user name and null password as defaults,
resulting in a "Login Not Authorized" error.
SOL Proxy Issues
• SOL Proxy on IP port 623 allows connections from a Web browser.
However, if you connect from a Web browser, SOL Proxy displays only
jumbled and unusable data. You must close the Web session and connect
through a telnet connection to run the application.
• Microsoft SAC does not implement hardware control flow. Therefore,
when console redirection is enabled with EMS SAC, you will see corrupted
data. As SAC does not implement hardware flow control, you are unable to
effectively use SOL Proxy to activate console redirection to EMS SAC.
This can result in corrupted screen output caused by missed characters.
Slower baud rates correct this situation and still provide good user
experience.

110 Known Issues and Frequently Asked Questions
IPMI Shell Issues
•If you type
ipmish
from any directory other than the directory where the
BMU is installed, you will receive a "command not found" error from
MS-DOS. This is because the BMU install directory is not included in the
system search path. You can execute IPMISH directly by specifying a
fully
-
qualified path or by first navigating to the BMC directory and then
executing the command. You may also manually add the BMU install
directory to the execution search path.
Frequently Asked Questions
Q: Do IPMI Shell commands correspond one-to-one to IPMI commands?
A: IPMI Shell provides only the most useful IPMI commands. It includes a
definitive set of commands that can accomplish the most common
management tasks. Therefore, IPMI Shell commands may not correspond
one-to-one to IPMI commands.
Q: Can I manage a system by accessing multiple IPMI instances
simultaneously?
A: Yes, you can manage a system by accessing multiple IPMI instances at the
same time as long as your system’s BMC supports more than one concurrent
connection.
Q: Can my SOL Proxy server handle multiple connections at a time?
A: Yes, each SOL Proxy server can handle a maximum of 20 SOL Proxy
connections simultaneously. However, by default only one session is
permitted. Edit solproxy.cfg, remove the comment tag and increase the
value of max_session.
Q: How do I unlock an SOL session occupied by another user?
A: Your system’s BMC only supports one SOL session at a time. You must
wait for the current user’s session to time out before you can access a new
SOL proxy session. See "Session Timeout" on page 93 for more information
about configuring the session timeout parameters.

Known Issues and Frequently Asked Questions 111
Q: Why can’t I connect to a console using the terminal emulation software
included with my Microsoft Windows operating system?
A: The version of HyperTerminal included with Windows does not provide
many functions required during console redirection. Either upgrade to
HyperTerminal Private Edition 6.1 or later, or select any other terminal
emulation software that supports full configuration of VT100 or ANSI
emulation mode.
Q. What is the Spanning Tree feature?
A. Most quality routers use the Rapid Spanning Tree Protocol (RSTP) to
optimize performance and remove loops. This can cause delays up to 30 seconds
or more whenever a NIC is reset. Resets are known to happen during BIOS
POST, driver initialization, and some network software installation and
configuration. The delay can cause errors when running IPMISH commands.
It can also cause a SOL proxy session to become inactivated. You can
configure your router to reduce or eliminate the delay by enabling the router
option edge-port (Dell PowerConnect) or port fast (Cisco). This will allow
the link to remain constant and handle the optimization in real time.
Q: I performed a Reboot and Activate Console Redirection command using
SOL Proxy, but the option to press <F2> to enter the BIOS setup never
appeared.
A: When the network switch has spanning-tree enabled, it takes as much as
30 to 40 seconds for the spanning-tree check to make sure there are no loops
in the network. During this time, packet forwarding by the switch is blocked.
Therefore, the software cannot communicate with the BMC until the
spanning tree check is complete. When the spanning tree feature is enabled
on a edge-port or port fast router, the network link can be broken for periods
of time in excess of 30 seconds while the router analyzes the network. This
situation can be identified partially when the link light is off. IPMISH
commands can timeout during this process. Disable spanning-tree on the
port fast router or enable the Spanning Tree Fast option and try performing a
Reboot and Activate Console Redirection command using SOL Proxy again.
You should now be able to enter BIOS setup by pressing <F2>.

112 Known Issues and Frequently Asked Questions
Q: Why do I see a connection time-out error message when I perform the
Power Reset command using the IPMISH command line tool?
A: The spanning-tree feature described in the previous Q&A can cause
problems during power management as well. Use the solution above to help
assure that power reset and other power management commands can
function without network timeouts.
Q: Why do some key and key combinations, such as <F10> and
<Ctrl><Alt><Del>, not work during console redirection?
A: Console redirection uses ANSI or VT 100/220 terminal emulation, which is
limited to basic ASCII characters. Function keys, arrow keys, and control keys
are not available in the ASCII character set, and most utilities require
function keys and control keys for ordinary operations. See "Escape Key
Sequences" on page 129 for more information on the same.
Q: Can you use terminal mode simultaneously with BIOS console
redirection?
A: Yes. BMC terminal mode can function simultaneously with BIOS console
redirection. You can escape between the BMC’s terminal mode and the BIOS
console redirection using the following Escape sequences:
Press <Esc><q> to switch the system serial port to the BIOS console
redirection text stream.
Press <Esc><(> to switch the system serial port to the BMC terminal mode
text stream.
NOTE: Because you are switching back and forth between two independently
active text streams, data may be lost.
See your system User’s Guide for more information about configuring and
using BIOS console redirection and see "Terminal Mode Commands" on
page 117 for more information about using Terminal Mode commands.

BMC Management Utility Error Codes 113
5
BMC Management Utility Error
Codes
The following is a list of error messages for the BMC Management Utility.
In case of a functional failure, an error message will be printed to stderr.
The text of the error message is listed in the Message column in Table 5-1.
Errors will always be printed in a parsable format such as:
Error (<hex-code>):<message>!
The following is an example:
Error(0xC1):Invalid Command!
Table 5-1. BMC Management Utility Error Codes
Code Classification Message Description IPMI
Error
A1h Connection
errors.
Connection timeout. BMC not responding.
Invalid authentication
type.
Authentication type
error.
A2h Communicati
on errors.
Communication error. Network stack or serial
communication error.
Data error. Data packet format
error.
0xC6,
0xC7,
0xC8,
0xCA
Not connected. Not connected to a
remote server yet.
A3h Authorization
errors.
Insufficient privilege
for command.
Insufficient privilege
level to execute
command.
0xD4
Login not authorized. Invalid BMC
username/password.
0x86

114 BMC Management Utility Error Codes
A5h Initialization
errors.
Authentication
failure.
Request for a session
from the local or
remote proxy was
rejected.
Access denied. Trying to access the
proxy from a forbidden
IP address.
Unknown language. Unknown language
code.
Invalid IP address. IP resolving error.
Session buffer limit
exceeded.
Length exceeds the
limit of telnet input.
A6h
A8h
Syntax errors. Command syntax
error.
Unable to parse
command.
Unrecognized
command.
Unrecognized
command.
Conflicting option. Conflicting option
(-last and -max).
Invalid parameter. Invalid parameter.
A7h Parameter
value errors.
Parameter out of
range.
Parameter out of range. 0xC9
Parameter out of
range (1-255).
The value is out of
range (1-255).
Parameter out of
range(1-65535)
The value is out of
range (1-65535).
Invalid data field. Invalid data field. 0xCC
Invalid index value. Index cannot be zero or
a negative number.
Table 5-1. BMC Management Utility Error Codes
(continued)
Code Classification Message Description IPMI
Error

BMC Management Utility Error Codes 115
First index larger than
the last.
The first index is larger
than the last.
First index larger than
total SEL records.
The first index is larger
than the total SEL
records.
A8h H/W or F/W
errors.
Unsupported
command.
Unsupported
operation.
0xC1
Sensor not present. Request sensor, data, or
record not present.
0xCB
Sensor command
error.
Command illegal for
specified sensor or
record type.
0xCD
Firmware error. Command response
could not be provided.
0xCE
Destination error. Cannot deliver request
to destination.
0xD3
Device error. Device specific (OEM)
errors.
0x01–0x
7E
A9h Processing
errors
(transient
errors that
may disappear
upon retry of
command).
BMC busy. BMC out of processing
resources.
0xC0
Destination timeout
error.
BMC timeout while
processing command
0xC3
BMC out of storage
space.
BMC out of storage
space required to
process command.
0xC4
Invalid reservation ID. Invalid reservation ID. 0xC5
Table 5-1. BMC Management Utility Error Codes
(continued)
Code Classification Message Description IPMI
Error

116 BMC Management Utility Error Codes
Duplicate command. Cannot execute
duplicated request.
0xCF
SDR busy. Sensor Data Record
Repository in update
mode.
0xD0
Device busy. Device in firmware
update mode.
0xD1
BMC unavailable. BMC initialization in
progress.
0xD2
Bad BMC state. Request not supported
in present BMC state.
0xD5
BMC out of sessions. No session slots are
available for connection
request.
0x81,
0x82,
0x83
AEh Unexpected
IPMI errors.
Invalid LUN. Invalid Logical Unit
Number (LUN) in
request.
0xC2
Unspecified error. Unspecified error. 0xFF
AFh Unknown
error
Unknown error. Unknown error.
Table 5-1. BMC Management Utility Error Codes
(continued)
Code Classification Message Description IPMI
Error

Terminal Mode Commands 117
6
Terminal Mode Commands
This appendix provides information about terminal mode commands.
Terminal mode allows you to directly connect to the system's Baseboard
Management Controller (BMC) using a serial port connection and execute
text-based commands. Two types of text commands are supported:
• A limited selection of text commands
• Standard binary Intelligent Platform Management Interface (IPMI)
hex-ASCII commands
Configuring Terminal Mode
NOTE: Terminal Mode can be configured through Server Administrator and the
Deployment Toolkit (DTK).
To configure Terminal Mode through Server Administrator, complete the
following steps:
1
Log in to the Server Administrator home page for the target system.
2
Click the
System
object.
3
Click the
Main System Chassis
object.
4
Click the
Remote Access
object.
5
The
BMC Information
window is displayed.
6
Click the
Configuration
tab.
In the
Configuration
tab, click
Serial Port
.
7
Click the
Terminal Mode Settings
button.
You can configure the Connection Mode Setting, Baud Rate, Flow Control,
and Channel Privilege Level Limit attributes on this screen.
• The Serial communication connection mode for the BMC must be set to
Direct Connect terminal Mode
for Dell PowerEdge
x
8
xx, x9xx,
xx0x
, and
xx1x
systems.
•
External Serial Connector
must be configured and set to
Remote Access
for PowerEdge
x
9
xx, xx0x
, and
xx
1
x
systems. This option is available under
the
Serial Communication
submenu in the BIOS Setup.

118 Terminal Mode Commands
•Disable the
RAC serial Console
if you have a DRAC 5 installed. Login to
the DRAC GUI, navigate to
Serial
from
Remote Access
, and disable
Enable Serial console
.
•Set
Serial Port 1
for PowerEdge
x8xx
systems. This option is available in
the
BIOS Setup
, in the
Integrated Devices
menu.
Using Terminal Mode
Use the Terminal Mode feature to perform the following tasks:
• Power the server on or off.
• Reset the server.
• Retrieve the server's health status.
• Configure and retrieve the server management subsystems boot options.
• Configure and retrieve the BMC's terminal mode configuration.
• Execute any platform supported binary command specified in the IPMI
specification using the hex-ASCII format.
NOTE: Many of the Terminal Mode features described in this section require an
extensive knowledge of IPMI. It is strongly recommended that Terminal Mode users
have an advanced understanding of IPMI before using the commands documented
in this section.
Security Information
Access to the BMC using terminal mode is governed by the proper setup of
user names and password. See "Configuring Your Managed System" on
page 25 for more information. A session must be established with the BMC
prior to accepting any terminal mode commands. A limited selection of text
commands and binary hex-ASCII commands that are assigned the lowest
IPMI privilege level are available prior to session establishment with the
BMC.
Since the terminal mode password is sent using clear text, it is highly
desirable that the terminal mode session takes place in a secure location over
a secure link by using a direct connection.

Terminal Mode Commands 119
Syntax
Terminal mode messages follow the general syntax below:
[<message data>]<newline sequence>
Each terminal mode message must be preceded with the left bracket "start”
character and must be ended with a right bracket “stop” character and the
appropriate input new-line sequence.
No input characters are accepted until the start character has been received.
NOTE: Hex-ASCII commands can either use upper or lower-case letters for ASCII
representations of hex digits.
Command Length
Terminal mode messages are limited to a maximum length of 122 characters.
This includes the left- and right-brackets, but not control characters.
Character Support
Terminal mode messages are composed of standard printable ASCII
characters. All other characters are treated as illegal characters.
Special Character Handling — <Esc> character
The <Esc> character deletes an entire message prior to submission to the
BMC for processing. If line editing is enabled, and the <Esc> key is followed
by an input newline sequence, the BMC responds by displaying an output
newline sequence. Otherwise, the BMC looks for the next start character.
Special Character Handling — <Delete> or <Backspace> character
The <Backspace> or <Delete> key deletes the last character entered if the
message has not been submitted to the BMC yet.
Special Character Handling — Line Continuation character
Long IPMI messages can be split across multiple lines by using the line
continuation "\" character followed immediately by an input newline
sequence. Line continuation character usage is supported for both text and
hex-ASCII commands.
Special Character Handling — Illegal characters
Any illegal characters received by the BMC clear the message in progress and
the BMC looks for the next start character.

120 Terminal Mode Commands
Hex-ASCII Command Format
Binary IPMI commands are sent and received as a series of case-insensitive
hex-ASCII pairs, where each is separated from the preceding pair by a single
space character. Table 6-1 lists the terminal mode requests to BMC and
Table 6-2 lists the terminal mode responses from BMC. The following is an
example of a binary IPMI request message:
[18 00 22]<newline sequence>
Text Command Format
Text commands do not support the bridging and sequence number fields
present in the hex-ASCII commands. In addition, text commands are
preceded by a prefix consisting of the string SYS. Table 6-3 lists the terminal
mode text commands and Table 6-4 lists the terminal mode configuration.
Table 6-1. Terminal Mode Request to BMC
Byte Explanation
1 [7:2] – Net Function (even)
[1:0] – Responder’s LUN
2 [7:2] – Requester’s Sequence Number
[1:0] – Bridge field
3 Command Number
4:N Data
Table 6-2. Terminal Mode Response from BMC
Byte Explanation
1 [7:2] – Net Function (odd)
[1:0] – Responder’s LUN
2 [7:2] – Requester’s Sequence Number
[1:0] – Bridge field
3 Command Number
4Completion Code
5:N Data

Terminal Mode Commands 121
Examples
Hex-ASCII command example (IPMI Reset Watchdog Cmd):
[18 00 22]<CR>
[1C 00 22 00]<CR-LF>
Text command example:
[SYS TMODE]<CR>
[OK TMODE]<CR-LF>
Table 6-3. Terminal Mode Text Commands
Command Switches Description
SYS PWD -U
USERNAME
<password>
-U activates a terminal mode session. USERNAME
corresponds to the ASCII text for the username.
<password> represents a printable password (up to
16 characters). If <password> is not provided, then a
Null password (all binary 0’s) is submitted. Passwords
are case sensitive.
Either the SYS PWD command or the Activate
Session IPMI message must be successfully executed
before any command or IPMI messages are accepted.
NOTE: A modem connection may be automatically
dropped if multiple bad passwords are entered.
-N
<password>
-N represents a Null username and <password>
represents a printable password (up to 16 characters).
If <password> is not provided, then a Null password
(all binary 0’s) is submitted. Passwords are case
sensitive.
Either the SYS PWD command or the Activate
Session IPMI message must be successfully executed
before any command or IPMI messages are accepted.
NOTE: A modem connection may be automatically
dropped if multiple bad passwords are entered.
-X -X immediately logs out any presently active session.
NOTE: Entering an invalid password with -U or -N does
not allow you to log on.

122 Terminal Mode Commands
SYS TMODE Used as a no-op confirm that Terminal Mode is active.
The BMC returns an OK response followed by TMODE.
SYS SET
BOOT XX
YY ZZ AA BB
Sets the boot flags to direct a boot to the specified
device following the next IPMI command or action
initiated reset or power-on. XX…BB represent five
hex-ASCII encoded bytes, which are the boot flags
parameter in the Boot Option Parameters.
Upon receiving this command, the BMC
automatically sets the valid bit in the boot options and
sets all the Boot Initiator Acknowledge data bits to 1b.
SYS SET
BOOTOPT
XX YY…NN
This is a text version of the IPMI Set System Boot
Options command. It allows any of the boot option
parameters to be set, not just the boot flags. XX
YY…NN represent the hex-ASCII encoding for the
data bytes that are passed in the Set System Boot
Options request.
XX — Parameter valid.
[7] — 1b = Mark parameter invalid/locked.
0b = Mark parameter valid/unlocked.
[6:0] — Boot option parameter selector .
YY…NN — Boot Option Parameter Data.
Passing 0-bytes of parameter data allows the parameter
valid bit to be changed without affecting the present
parameter setting.
Table 6-3. Terminal Mode Text Commands
(continued)
Command Switches Description

Terminal Mode Commands 123
SYS GET
BOOTOPT
XX YY ZZ
This is a text version of the IPMI Get System Boot
Options command. It allows any of the boot option
parameters to be retrieved.
XX YY ZZ represents the hex-ASCII for the data bytes
that are passed in the Get System Boot Options
request.
The BMC returns the data from the command in hex-
ASCII format.
XX—Parameter selector.
[7]—Reserved.
[6:0]—Boot option parameter selector.
YY—Set Selector.
[7:0]—Selects a particular block or set of
parameters under the given parameter selector.
Write as 00h if the parameter does not use a Set
Selector.
ZZ—Block Selector.
Selects a particular block within a set of
parameters
Write as 00h if the parameter does not use a Block
Selector.
NOTE: There are no IPMI-specified Boot Options
parameters that use the block selector. However, this
field is provided for consistency with other configuration
commands and as a placeholder for future extension of
the IPMI specification.
Table 6-3. Terminal Mode Text Commands
(continued)
Command Switches Description

124 Terminal Mode Commands
SYS SET
TCFG
Returns the Terminal Mode Configuration bytes
where XX and YY represent hex-ASCII encoding for
the volatile version of data bytes 1 and 2 as specified in
Table 6-4, and AA BB represent hex-ASCII encoding of
the non-volatile version.
V:XX <output termination sequence>
N:AA BB <output termination sequence>
-V XX YY Sets the volatile Terminal Mode Configuration. XX
and YY represent hex-ASCII encoding for data bytes 1
and 2 as specified in Table 6-4. The BMC returns the
same output as for SYS SET TCFG, above.
-N XX YY Sets the non-volatile Terminal Mode Configuration.
XX and YY represent hex-ASCII encoding for data
bytes 1 and 2 as specified in Table 6-4. The BMC
returns the same output as for SYS SET TCFG, above.
SYS RESET Directs the BMC to perform an immediate system
hard reset.
SYS POWER
OFF
Directs the BMC to perform an immediate system
power off.
SYS POWER
ON
Causes the BMC to initiate an immediate system
power on.
Table 6-3. Terminal Mode Text Commands
(continued)
Command Switches Description

Terminal Mode Commands 125
SYS
HEALTH
QUERY
Causes the BMC to return a high level version of the
system health status in terse format. The BMC returns
a string with the following format if the command is
accepted.
PWR:zzz H:xx T:xx V:xx PS:xx C:xx D:xx
S:xx O:xx
Where:
PWR is system POWER state.
H is overall Health.
T is Temperature.
V is Voltage.
PS is Power Supply subsystem.
C is cooling subsystem (Fans).
D is Hard Drive/RAID Subsystem.
S is physical Security.
O is Other (OEM).
zzz is: ON, OFF (soft-off or mechanical off), SLP
(sleep - used when sleep level cannot be
distinguished), S4, S3, S2, S1, ?? (unknown).
and xx is: ok, nc, cr, nr, uf, or ?? where:
ok = OK (monitored parameters within normal
operating ranges).
nc = non-critical ("warning": hardware
outside normal operating range).
cr = critical ("fatal": hardware exceeding
specified ratings).
nr = non-recoverable ("potential damage":
system hardware in jeopardy or damaged).
uf = unspecified fault (fault detected, but severity
unspecified).
?? = status not available/unknown (typically because
system power is OFF).
Table 6-3. Terminal Mode Text Commands
(continued)
Command Switches Description

126 Terminal Mode Commands
SYS
HEALTH
QUERY
-V Causes the BMC to return a high level version of the
system health status in multi-line verbose format. The
BMC returns a string of the following format:
SYS Health:xx<output termination sequence>.
Power: ON, OFF (soft-off or mechanical off), SLEEP
(sleep - used when can't distinguish sleep level), S4,
S3, S2, S1, Unknown.
Temperature:xx<output termination sequence>.
Voltage:xx<output termination sequence>.
PowerSystem:xx<output termination sequence>.
Cooling:xx<output termination sequence>.
Drives:xx<output termination sequence>.
Security:xx<output termination sequence>.
Other:xx<output termination sequence>.
Where xx is:
OK (monitored parameters within normal operating
ranges).
Non-critical (warning: hardware outside normal
operating range).
Critical (fatal: hardware exceeding specified ratings).
Non-recoverable (potential damage: system hardware
in jeopardy or damaged).
Unspecified fault (fault detected, but severity
unspecified).
Unknown (status not available/unknown (typically
because system power is OFF).
SYS
IDENTIFY
Causes the BMC to indicate the system’s location in a
rack of systems, for example, with a blinking LED or
beep. The BMC will indicate the system’s location
only for 15 seconds. This is a text version of the
optional Chassis Identify command.
Table 6-3. Terminal Mode Text Commands
(continued)
Command Switches Description

Terminal Mode Commands 127
SYS
IDENTIFY
-ON<XX> Causes the BMC to indicate the system’s location, for
example, with a blinking LED or beep for a specific
period of time.
XX is an optional hex-ASCII byte representing the
number of seconds the BMC is to cause the system to
identify itself. If XX is not provided, the BMC will
indicate the system’s location only for 15 seconds. This is
a text version of the optional Chassis Identify command.
SYS
IDENTIFY
-OFF Causes the BMC to stop indicating the system’s
location. This has no effect if the system is not
currently identifying itself. This is a text version of the
optional Chassis Identify command.
Table 6-4. Terminal Mode Configuration
Byte Explanation
1 [7:6]—Reserved.
[5]—Line Editing.
0b = Disable.
1b = Enable (Factory default).
[4]—Reserved.
[3:2]—Delete control (only applies when line editing is enabled).
00b = BMC outputs a <Delete> character when <Backspace> or
<Delete> is received.
01b = BMC outputs a <Backspace>< SP ><Backspace>
sequence when <Backspace> or
<Delete> is received (Factory default).
[1]—Echo control0b = No echo 1b = Echo (BMC echoes
characters it receives) (Factory default).
[0]—Handshaking—BMC outputs a [SYS]<newline> after
receiving each terminal mode IPMI message and is ready to accept
the next message.
0b = Disable.
1b = Enable (Factory default).
Table 6-3. Terminal Mode Text Commands
(continued)
Command Switches Description

128 Terminal Mode Commands
2 [7:4]—Output newline sequence (BMC to console). Selects what
characters the BMC uses as the <newline> sequence when the
BMC writes a line to the console in Terminal Mode.
0h = no termination sequence.
1h = <CR-LF> (Factory default)
2h = <NULL>
3h = <CR>
4h = <LF-CR>
5h = <LF>
All other = reserved
[3:0]—Input newline sequence (Console to BMC). Selects what
characters the console uses as the newline sequence when writing
to the BMC in Terminal Mode.
0h = reserved
1h = <CR> (Factory default)
2h = <NULL>
All other = reserved
Table 6-4. Terminal Mode Configuration
(continued)
Byte Explanation

Escape Key Sequences 129
7
Escape Key Sequences
Console redirection uses ANSI or VT100/220 terminal emulation, which are
limited to basic ASCII characters. There are no function keys, arrow keys, or
control keys in this character set. However, most BIOS software requires the
use of function keys and control keys for ordinary actions. Specific function
keys and escape keys can be emulated by using a special key sequence, called
an escape sequence, to represent a specific key.
Use the Escape sequences, listed in the following table, for keys while setting
console redirection in BIOS through serial port. These keys are also listed
during BIOS POST. Press the spacebar to pause and view the list. Supported
sequences are also listed in the history of the system’s telnet client.
Table 7-1. Escape sequences for specific keys
Key Supported sequences
F10 <Esc><0>
F12 <Esc><@>
<Ctrl><M> <Esc><Ctrl><M>
<Ctrl><H> <Esc><Ctrl><H>
<Ctrl><I> <Esc><Ctrl><I>
<Ctrl><J> <Esc><Ctrl><J>
<Alt><X> <Esc><X><X>
<Ctrl><Alt><Del> <Esc><R><Esc><r><Esc><R>

130 Escape Key Sequences

Serial Port Console Redirection 131
8
Serial Port Console Redirection
Serial Communication
For Dell PowerEdge x9xx, xx0x, and xx1x systems, serial console redirection
can be accomplished using COM1 or COM2.
Console Redirection Via COM1
To activate serial console redirection via COM1, you must configure the
following settings:
•Set
Serial Communication
Serial Communication
to
On with Console
Redirection via COM1
•Set
Serial Communication
External Serial Connector
to
COM1
Console Redirection Via COM2
Console Redirection via COM2 can be used to redirect either to the external
connector or to the remote access device, such as a BMC or DRAC 5/iDRAC6
Enterprise, for Serial Over LAN (SOL) communication.
To activate serial console redirection via COM2, you must configure the
following settings:
•Set
Serial Communication
Serial Communication
to
On with Console
Redirection via COM2
•Set
Serial Communication
External Serial Connector
to
COM2
NOTE: If the console redirection is used for SOL then the External Serial Connector
setting does not need to be configured.
When using COM2 for console redirection regardless of whether you redirect to
the external connector or for SOL, the BIOS reads the SOL baud rate from the
BMC and uses that setting to activate console redirection. SOL baud rate can
be configured using the Dell Deployment Toolkit, OMSA, DRAC, or the BMU.

132 Serial Port Console Redirection
Serial Terminal Communication to BMC or DRAC
Serial Terminal Mode allows you to directly connect to the BMC or DRAC
using a serial port connection and execute text-based commands. See
"Terminal Mode Commands" on page 117 for information about configuring
your BMC and DRAC for Serial Terminal Communication as well as available
Terminal Mode Commands.
In Terminal Mode, the BMC or the DRAC, if present, support Escape key
sequences that allow switching between the Serial Terminal Connection and
the connection to the system COM2 port. This can be combined with the
Console Redirection via COM2 (see "Console Redirection Via COM2" on
page 131) to switch between viewing the system console redirection and
communicating to BMC or DRAC to execute the terminal commands such
as system reset.
NOTE: For this combined functionality, Serial Communication baud rate and the
SOL baud rate must be set to the same value.
When in terminal mode, to switch the connection to the system COM2 port
use:
<Esc> +<Shift> <q>
When connected to the system COM2 port, to go back to the terminal mode
use:
<Esc> +<Shift> <9>
SPCR Table
The Serial Port Console Redirection (SPCR) table provides information about
how the system firmware and service processor use the out-of-band (OOB)
management port. For example, if the OOB Management port is a serial port,
the SPCR table contains information such as serial port number, baud terminal
type, and other settings used for OOB communication. The SPCR table is read
by the Special Administrative Console (SAC) for console redirection and
configures itself automatically during a bootable CD installation.
The SPCR table is automatically enabled if the system service processor
supports Emergency Management Services (EMS) such as console redirection.
If it is not configured automatically, you must configure SPCR to match BMC
settings by adding the following parameters to the unattend.txt file.

Serial Port Console Redirection 133
NOTE: The unattend.txt file is automatically created after installation.
[Data]
EMSPort
EMSBaudrate
Where,
EMSPort = Port used for serial communication. For example, COM1 or COM2.
EMSBaudrate = Configured baud rate for communication. The minimum
supported baud rate for supported Dell PowerEdge systems is 19200.
Serial Console redirection With SOL Proxy
Configuring Linux for Serial Redirection During Boot
The "SysRq key" is a key sequence that allows basic commands to be passed
directly to the kernel for debugging. Under some circumstances, it can also be
used to reboot remote managed systems. The serial console uses the RS-232
break function as the SysRq key. A "break" is a period of no transmission on
the serial line. To configure the "Sysrq" key in systems running Linux, follow
the instructions given below:
NOTE: The following instructions are specific to the Linux GRand Unified
Bootloader (GRUB). Similar changes would be necessary for using a different boot
loader.
CAUTION: In configuring the client VT100/VT220 emulation window, you must set
the window or application that is displaying the redirected console to 25 rows x 80
columns to ensure proper text display. Also, disable scrolling in the window
option. Otherwise, some text screens may be garbled.
Edit the file /etc/grub.conf, as follows. See the sample file that follows, which
shows the changes described in this procedure.
1
Add the following two new lines in the
general settings
section of the file:
serial --unit=0 --speed=19200
terminal --timeout=10 serial
2
Append two options to the kernel line:
kernel ............. console=ttyS0,19200

134 Serial Port Console Redirection
3
If the
/etc/grub.conf
contains a
splashimage
directive, you must
comment it out.
This sample file, using a baud rate of 19200, is an example. The following
maximum baud rates are allowed for BMC serial communication and SOL:
• 19200 for PowerEdge 1425SC
and
other
PowerEdge
x8xx
systems.
• 57600 for PowerEdge
x9xx
and
xx0x
systems without Dell Remote Access
Controller 5 (DRAC 5).
• 115200 for PowerEdge
x9xx
, and
xx0x
systems with DRAC 5.
• 115200 for PowerEdge
xx1x
systems.
Table 8-1. Sample File: /etc/grub.con
# grub.conf generated by anaconda
#
Note that you do not have to rerun grub after making
changes to this file
# NOTICE: You do not have a /boot partition. This means
that
# all kernel and initrd paths are relative to /,
e.g.
# root (hd0,0)
# kernel /boot/vmlinuz-version ro root=/dev/sdal
# initrd /boot/initrd-version.img
#boot=/dev/sda
default=0
timeout=10
#splashimage=(hd0,2)/grub/splash.xpm.gz
serial --unit=0 --speed=19200
terminal --timeout=10 serial
title Red Hat Linux Advanced Server (2.4.9-e.3smp)
root (hd0,0)
kernel /boot/vmlinuz-2.4.9-e.3smp ro root=/dev/sda1
hda=ide-scsi console=tty0 console=ttyS0,19200
initrd /boot/initrd-2.4.9-e.3smp.img
title Red Hat Linux Advanced Server-up (2.4.9-e.3
root (hd0,00)
kernel /boot/vmlinuz-2.4.9-e.3 ro root=/dev/sda1 s
initrd /boot/initrd-2.4.9-e.3.im

Serial Port Console Redirection 135
Additional information for editing the grub.conf:
1
You may need to disable GRUB's graphical interface and use the text-based
interface instead; otherwise, the GRUB screen will not be displayed in
BMU console redirection. To do so, comment out the line starting with
splashimage
.
2
If you have multiple options in GRUB and you want all of them to start a
console session through the BMU serial connection, add
console=
ttyS1,19200
to all options. The preceding example shows
console=
ttyS0,19200
added to only the first option.
Enabling Login to the Console After Boot
Edit the file /etc/inittab, as follows:
Add a new line to configure a getty on the COM1 serial port:
co:2345:respawn:/sbin/agetty -h -L 19200 ttyS0
vt100
See the sample file, which shows the addition of the new line.

136 Serial Port Console Redirection
Table 8-2. Sample File: /etc/innitab
#
# inittab This file describes how the INIT process
should set up
# the system in a certain run-level.
#
# Author: Miquel van Smoorenburg,
<miquels@drinkel.nl.mugnet.org
# Modified for RHS Linux by Marc Ewing and
Donnie Barnes
#
# Default runlevel. The runlevels used by RHS are:
# 0 - halt (Do NOT set initdefault to this)
# 1 - Single user mode
# 2 - Multiuser, without NFS (The same as 3, if you do
not have
# networking)
# 3 - Full multiuser mode
# 4 - unused
# 5 - X11
# 6 - reboot (Do NOT set initdefault to this)
#
id:3:initdefault:
# System initialization.
si::sysinit:/etc/rc.d/rc.sysinit
l0:0:wait:/etc/rc.d/rc 0
l1:1:wait:/etc/rc.d/rc 1
l2:2:wait:/etc/rc.d/rc 2
l3:3:wait:/etc/rc.d/rc 3
l4:4:wait:/etc/rc.d/rc 4
l5:5:wait:/etc/rc.d/rc 5
l6:6:wait:/etc/rc.d/rc 6

Serial Port Console Redirection 137
# Things to run in every runlevel.
ud::once:/sbin/update
# Trap CTRL-ALT-DELETE
ca::ctrlaltdel:/sbin/shutdown -t3 -r now
# When our UPS tells us power has failed, assume we have
a few
# minutes of power left. Schedule a shutdown for 2
minutes from now.
# This does, of course, assume you have power installed
and your
# UPS is connected and working correctly.
pf::powerfail:/sbin/shutdown -f -h +2 "Power Failure;
System Shutting Down"
# If power was restored before the shutdown kicked in,
cancel it.
pr:12345:powerokwait:/sbin/shutdown -c "Power Restored;
Shutdown Cancelled"
# Run gettys in standard runlevels
co:2345:respawn:/sbin/agetty -h -L 19200 ttyS0 vt100
1:2345:respawn:/sbin/mingetty tty1
2:2345:respawn:/sbin/mingetty tty2
3:2345:respawn:/sbin/mingetty tty3
4:2345:respawn:/sbin/mingetty tty4
5:2345:respawn:/sbin/mingetty tty5
6:2345:respawn:/sbin/mingetty tty6
# Run xdm in runlevel 5
# xdm is now a separate service
x:5:respawn:/etc/X11/prefdm -nodaemon
Table 8-2. Sample File: /etc/innitab
(continued)

138 Serial Port Console Redirection
Edit the file /etc/securetty, as follows:
Add a new line, with the name of the serial tty for COM1:
ttyS0
See the sample file, which shows the addition of the new line.
Table 8-3. Sample File: /etc/securetty
vc/1
vc/2
vc/3
vc/4
vc/5
vc/6
vc/7
vc/8
vc/9
vc/10
vc/11
tty1
tty2
tty3
tty4
tty5
tty6
tty7
tty8
tty9
tty10
tty11
ttyS0

Index 139
Index
A
ANSI, 52, 80, 111
B
baseboard management
controller, 31
Baseboard Management
Controller (BMC)
features, 9
management activities, 9
BMC, 31
BMC management tools
BMC Management Utility, 9
Server Administrator, 9
standard terminal or terminal
emulator utilities, 10
BMC Management Utility, 51,
113
installation prerequisites, 53
installing, 52
IPMI Shell, 51
SOL Proxy, 52
supported operating systems, 53
C
console redirection, 88
D
delloem, 78
deployment overview
network-based, 21
E
error codes
BMC Management Utility, 113
Escape key sequences, 129
F
FAQ, 109
frequently asked questions, 109
H
HyperTerminal, 52, 80
I
installation
BMC Management Utility, 52
installation prerequisites
BMC Management Utility, 53
IPMI Help Option Example 1, 63

140 Index
IPMI Shell, 57
command syntax, 59
commands, 66
diagram, 58
getting help, 62
global options, 60
IPMI help option, 62
management tasks, 57
serial channel session option, 64
using, 59
IPMI Shell diagram, 58
IPMItool, 96
K
known issues, 109
P
planning to use a BMC
BMC LAN access configuration
guidelines, 15
BMC LAN alerting configuration
guidelines, 13-14
BMC serial configuration
guidelines, 16
BMC SOL configuration
guidelines, 18
R
red hat linux, serial
redirection, 30
running a scripted deployment,
Windows PE
integrating DTK directory
structure, 41
S
sensor, 74
serial redirection, red hat
linux, 30
SOL, 72
SOL Proxy, 78
activating console redirection, 88
configuring the SOL for the
remote managed system, 85
connecting to the remote
managed system’s BMC, 84
getting help, 90
Main Menu, 83
rebooting the managed system
and activating console
redirection, 89
using, 81
using a Linux shell, 91
using a Red Hat Enterprise Linux
shell, 82
using the configuration file, 93
using the Windows command
prompt, 81
using Windows HyperTerminal
console, 82
SOL Proxy configuration file, 93
supported operating systems
BMC Management Utility, 53

Index 141
supported terminal emulation
software, 52, 80, 111
supporting documentation
other dell documents you might
need, 21
system setup
entering, 26, 32
T
telnet, 52, 78, 80
terminal emulation software
supported, 52, 80
terminal mode
commands, 117
U
using IPMI Shell, 59
using SOL Proxy, 81
V
VT100, 52, 80, 111
W
what’s new, 10

142 Index
