Dell Powerconnect B Rx4 Installation Manual Guide
2015-01-05
: Dell Dell-Powerconnect-B-Rx4-Installation-Manual-136607 dell-powerconnect-b-rx4-installation-manual-136607 dell pdf
Open the PDF directly: View PDF
.
Page Count: 240 [warning: Documents this large are best viewed by clicking the View PDF Link!]
- BigIron RX
- Contents
- About This Document
- Product Overview
- Installing a BigIron RX Series Switch
- In this chapter
- Installation precautions
- Installing a BigIron RX-4 switch
- Preparing the installation site
- Unpacking a BigIron RX-4 switch
- Chassis lifting guidelines for BigIron RX-4 switches
- Installing a BigIron RX-4 chassis in a rack
- Installing BigIron RX-4 modules
- Installing power supplies in a BigIron RX-4 chassis
- Connecting AC power to a BigIron RX-4 chassis
- Connecting DC power to a BigIron RX-4 chassis
- Final steps
- Installing a BigIron RX-8 switch
- Preparing the installation site
- Unpacking a BigIron RX-8 switch
- Chassis lifting guidelines for BigIron RX-8 switches
- Installing the BigIron RX-8 chassis in a rack
- Installing BigIron RX-8 modules
- Installing power supplies in the BigIron RX-8 chassis
- Connecting AC power to a BigIron RX-8 chassis
- Connecting DC power to a BigIron RX-8 chassis
- Final steps
- Installing a BigIron RX-16 switch
- Preparing the installation site
- Unpacking a BigIron RX-16 switch
- Chassis lifting guidelines for BigIron RX-16 switches
- Installing a BigIron RX-16 chassis in a rack
- Installing BigIron RX-16 modules
- Installing power supplies in a BigIron RX-16 chassis
- Connecting AC power to a BigIron RX-16 chassis
- Connecting DC power to a BigIron RX-16 chassis
- Final steps
- Installing a BigIron RX-32 switch
- Attaching a management station
- Powering-on the power source
- Verifying proper operation
- Using the Brocade Structured Cabling Components
- In this chapter
- Cable Cinch overview
- mRJ-21 procedures
- RJ-45 procedures
- Cable Cinch with one group of RJ-45 cables
- Cable Cinch with two groups of RJ-45 cables
- Cable Cinch with three groups of RJ-45 cables
- Cable Cinch with four groups of RJ-45 cables
- Cable Cinch with five groups of RJ-45 cables
- Cable Cinch with six groups of RJ-45 cables
- Cable Cinch with seven groups of RJ-45 cables
- Cable Cinch with eight groups of RJ-45 cables
- Connecting a BigIron RX Series Switch to a Network Device
- Managing the BigIron RX Series Chassis and Modules
- In this chapter
- Managing the BigIron RX Series chassis
- Managing the cooling system
- Managing the interface modules
- Configuring interface module boot parameters
- Synchronizing the interface module’s IronWare images between management and interface modules
- Specifying an immediate boot
- Changing priority of chassis slots for interface modules
- Disabling and reenabling power to the interface modules
- Disabling and reenabling power to the switch fabric modules
- Enabling and disabling management module CPU usage calculations
- Displaying management module CPU usage
- Enabling and disabling packet logging for management and interface modules
- Removing MAC address entries
- Maintaining a BigIron RX Series Switch
- Upgrading Software Images and Configuration Files
- In this chapter
- Software images required
- Software image naming conventions
- Displaying flash memory and version information
- Upgrading the BigIron RX Series software
- Changes to software images starting with version 02.5.00
- Command change
- Unified software image upgrade to upgrade release 02.6.00 and later
- Unified software image upgrade to upgrade release 02.2.01 to 02.5.00
- Upgrading software releases prior to release 02.2.01
- Basic tasks in the software upgrade process
- Upgrading the management module’s monitor and boot images
- Upgrading the management module’s IronWare image
- Upgrading the interface module’s monitor and boot images
- Upgrading the interface module’s IronWare image
- Rebooting the management module
- Upgrading the MBRIDGE FPGA on the management module
- Hitless Layer 2 OS upgrade
- Loading and saving configuration files
- Dynamic configuration loading
- Using SNMP to save and load configuration information
- Erasing image and configuration files
- File synchronization
- Scheduling a system reload
- Diagnostic error codes and remedies for TFTP transfers
- Hardware Specifications
- Regulatory Statements
- Caution and Danger Notices
- Software Specifications

53-1001811-01
January 31, 2010
53-1001811-01
*53-1001811-01*
BigIron RX
Installation Guide
Supporting BigIron RX running software release 02.7.02

ii BigIron RX Installation Guide
53-1001811-01
Notes, Cautions, and Warnings
NOTE
A NOTE indicates important information that helps you make better use of your computer.
CAUTION
See the safety and regulatory information that shipped with your system. For additional regulatory
information, see the Regulatory Compliance Homepage on www.dell.com at the following location:
www.dell.com/regulatory_compliance.
CAUTION
A CAUTION indicates potential damage to hardware or loss of data if instructions are not followed.
DANGER
A DANGER indicates a potential for property damage, personal injury, or death.
____________________
Information in this document is subject to change without notice.
© 2009 Dell Inc. All rights reserved.
Reproduction of these materials in any manner whatsoever without the written permission of Dell Inc. is strictly forbidden.
Trademarks used in this text: Dell, the DELL logo, Inspiron, Dell Precision, Dimension, OptiPlex, Latitude, PowerEdge, PowerVault, PowerApp, Dell
OpenManage and the YOURS IS HERE logo are trademarks of Dell Inc.; Intel, Pentium, and Celeron are registered trademarks of Intel Corporation
in the U.S. and other countries; Microsoft, Windows, Windows Server, MS-DOS and Windows Vista are either trademarks or registered trademarks
of Microsoft Corporation in the United States and/or other countries.
Other trademarks and trade names may be used in this document to refer to either the entities claiming the marks and names or their products.
Dell Inc. disclaims any proprietary interest in trademarks and trade names other than its own.
Regulatory Model Codes: Brocade DCX-4S, Brocade DCX

BigIron RX Installation Guide iii
53-1001811-01
Contents
About This Document
In this chapter . . . . . . . . . . . . . . . . . . . . . . . . . . . . . . . . . . . . . . . . . . . . ix
Audience . . . . . . . . . . . . . . . . . . . . . . . . . . . . . . . . . . . . . . . . . . . . . . . . ix
Supported hardware and software . . . . . . . . . . . . . . . . . . . . . . . . . . . ix
Document conventions. . . . . . . . . . . . . . . . . . . . . . . . . . . . . . . . . . . . . ix
Text formatting . . . . . . . . . . . . . . . . . . . . . . . . . . . . . . . . . . . . . . . . x
Notes, cautions, and danger notices . . . . . . . . . . . . . . . . . . . . . . x
Notice to the reader . . . . . . . . . . . . . . . . . . . . . . . . . . . . . . . . . . . . . . . x
Related publications . . . . . . . . . . . . . . . . . . . . . . . . . . . . . . . . . . . . . . . xi
Getting technical help or reporting errors . . . . . . . . . . . . . . . . . . . . . . xi
Web access . . . . . . . . . . . . . . . . . . . . . . . . . . . . . . . . . . . . . . . . . .xi
E-mail access . . . . . . . . . . . . . . . . . . . . . . . . . . . . . . . . . . . . . . . . .xi
Telephone access . . . . . . . . . . . . . . . . . . . . . . . . . . . . . . . . . . . . .xi
Chapter 1 Product Overview
In this chapter . . . . . . . . . . . . . . . . . . . . . . . . . . . . . . . . . . . . . . . . . . . . 1
Product overview. . . . . . . . . . . . . . . . . . . . . . . . . . . . . . . . . . . . . . . . . . 1
Hardware features . . . . . . . . . . . . . . . . . . . . . . . . . . . . . . . . . . . . . . . . 2
Chassis . . . . . . . . . . . . . . . . . . . . . . . . . . . . . . . . . . . . . . . . . . . . . . 2
Management modules . . . . . . . . . . . . . . . . . . . . . . . . . . . . . . . . . 8
Interface modules . . . . . . . . . . . . . . . . . . . . . . . . . . . . . . . . . . . .10
2-port 10 Gigabit Ethernet module. . . . . . . . . . . . . . . . . . . . . . . 11
16-port 10 Gigabit Ethernet oversubscribed module . . . . . . . .12
Gigabit Ethernet interface module (SFP) . . . . . . . . . . . . . . . . . . 14
48-port 1 Gigabit Ethernet interface module
(Mini RJ 21 Copper) . . . . . . . . . . . . . . . . . . . . . . . . . . . . . . . . . . .15
Switch fabric module . . . . . . . . . . . . . . . . . . . . . . . . . . . . . . . . . . 16
Power supplies . . . . . . . . . . . . . . . . . . . . . . . . . . . . . . . . . . . . . . . 17
Cooling system. . . . . . . . . . . . . . . . . . . . . . . . . . . . . . . . . . . . . . .18
LEDs . . . . . . . . . . . . . . . . . . . . . . . . . . . . . . . . . . . . . . . . . . . . . . .22
Rack mount kit. . . . . . . . . . . . . . . . . . . . . . . . . . . . . . . . . . . . . . .22
Supported software features . . . . . . . . . . . . . . . . . . . . . . . . . . . . . . .23
Chapter 2 Installing a BigIron RX Series Switch
In this chapter . . . . . . . . . . . . . . . . . . . . . . . . . . . . . . . . . . . . . . . . . . .25
Installation precautions . . . . . . . . . . . . . . . . . . . . . . . . . . . . . . . . . . .25
General precautions . . . . . . . . . . . . . . . . . . . . . . . . . . . . . . . . . .26
Power precautions . . . . . . . . . . . . . . . . . . . . . . . . . . . . . . . . . . . .26
iv BigIron RX Installation Guide
53-1001811-01
Installing a BigIron RX-4 switch . . . . . . . . . . . . . . . . . . . . . . . . . . . . .28
Preparing the installation site . . . . . . . . . . . . . . . . . . . . . . . . . . .29
Unpacking a BigIron RX-4 switch . . . . . . . . . . . . . . . . . . . . . . . .29
Chassis lifting guidelines for BigIron RX-4 switches . . . . . . . . .30
Installing a BigIron RX-4 chassis in a rack . . . . . . . . . . . . . . . . .30
Installing BigIron RX-4 modules . . . . . . . . . . . . . . . . . . . . . . . . .33
Installing power supplies in a BigIron RX-4 chassis . . . . . . . . .35
Connecting AC power to a BigIron RX-4 chassis . . . . . . . . . . . .36
Connecting DC power to a BigIron RX-4 chassis . . . . . . . . . . . .36
Final steps . . . . . . . . . . . . . . . . . . . . . . . . . . . . . . . . . . . . . . . . . . 37
Installing a BigIron RX-8 switch . . . . . . . . . . . . . . . . . . . . . . . . . . . . .38
Preparing the installation site . . . . . . . . . . . . . . . . . . . . . . . . . . .38
Unpacking a BigIron RX-8 switch . . . . . . . . . . . . . . . . . . . . . . . .38
Chassis lifting guidelines for BigIron RX-8 switches . . . . . . . . .39
Installing the BigIron RX-8 chassis in a rack . . . . . . . . . . . . . . .39
Installing BigIron RX-8 modules . . . . . . . . . . . . . . . . . . . . . . . . .42
Installing power supplies in the BigIron RX-8 chassis. . . . . . . .44
Connecting AC power to a BigIron RX-8 chassis . . . . . . . . . . . .45
Connecting DC power to a BigIron RX-8 chassis . . . . . . . . . . . .46
Final steps . . . . . . . . . . . . . . . . . . . . . . . . . . . . . . . . . . . . . . . . . . 47
Installing a BigIron RX-16 switch . . . . . . . . . . . . . . . . . . . . . . . . . . . . 47
Preparing the installation site . . . . . . . . . . . . . . . . . . . . . . . . . . . 47
Unpacking a BigIron RX-16 switch . . . . . . . . . . . . . . . . . . . . . . .48
Chassis lifting guidelines for BigIron RX-16 switches . . . . . . . .48
Installing a BigIron RX-16 chassis in a rack . . . . . . . . . . . . . . . .49
Installing BigIron RX-16 modules . . . . . . . . . . . . . . . . . . . . . . . .52
Installing power supplies in a BigIron RX-16 chassis . . . . . . . .54
Connecting AC power to a BigIron RX-16 chassis . . . . . . . . . . .55
Connecting DC power to a BigIron RX-16 chassis . . . . . . . . . . .56
Final steps . . . . . . . . . . . . . . . . . . . . . . . . . . . . . . . . . . . . . . . . . .57
Installing a BigIron RX-32 switch . . . . . . . . . . . . . . . . . . . . . . . . . . . . 57
Preparing the installation site . . . . . . . . . . . . . . . . . . . . . . . . . . . 57
Unpacking a BigIron RX-32 switch . . . . . . . . . . . . . . . . . . . . . . .58
Installing a BigIron RX-32 chassis in a rack. . . . . . . . . . . . . . . .59
Installing BigIron RX-32 modules . . . . . . . . . . . . . . . . . . . . . . . .62
BigIron RX-32 cable routing. . . . . . . . . . . . . . . . . . . . . . . . . . . . .67
Installing power supplies in a BigIron RX-32 chassis . . . . . . . .75
Connecting AC power to a BigIron RX-32 chassis . . . . . . . . . . . 77
Final steps . . . . . . . . . . . . . . . . . . . . . . . . . . . . . . . . . . . . . . . . . .77
Attaching a management station. . . . . . . . . . . . . . . . . . . . . . . . . . . .77
Attaching a PC or terminal to the Console port or
Ethernet port . . . . . . . . . . . . . . . . . . . . . . . . . . . . . . . . . . . . . . . .78
Attaching the management module’s Ethernet Port
to a network . . . . . . . . . . . . . . . . . . . . . . . . . . . . . . . . . . . . . . . . .79
Powering-on the power source . . . . . . . . . . . . . . . . . . . . . . . . . . . . . .79
Verifying proper operation . . . . . . . . . . . . . . . . . . . . . . . . . . . . . . . . .80
Observing the LEDs . . . . . . . . . . . . . . . . . . . . . . . . . . . . . . . . . . .80
Displaying the module status . . . . . . . . . . . . . . . . . . . . . . . . . . .85
BigIron RX Installation Guide v
53-1001811-01
Chapter 3 Using the Brocade Structured Cabling Components
In this chapter . . . . . . . . . . . . . . . . . . . . . . . . . . . . . . . . . . . . . . . . . . .89
Cable Cinch overview . . . . . . . . . . . . . . . . . . . . . . . . . . . . . . . . . . . . .89
mRJ-21 procedures. . . . . . . . . . . . . . . . . . . . . . . . . . . . . . . . . . . . . . .90
Cable Cinch with two mRJ-21 cables . . . . . . . . . . . . . . . . . . . . .90
Cable Cinch with three mRJ-21 cables. . . . . . . . . . . . . . . . . . . . 91
Cable Cinch with four mRJ-21 cables . . . . . . . . . . . . . . . . . . . . .91
Cable Cinch with five mRJ-21 cables . . . . . . . . . . . . . . . . . . . . .92
Cable Cinch with six mRJ-21 cables . . . . . . . . . . . . . . . . . . . . . .92
Cable Cinch with seven mRJ-21 cables . . . . . . . . . . . . . . . . . . .93
Cable Cinch with eight mRJ-21 cables . . . . . . . . . . . . . . . . . . . .93
RJ-45 procedures . . . . . . . . . . . . . . . . . . . . . . . . . . . . . . . . . . . . . . . .94
Cable Cinch with one group of RJ-45 cables . . . . . . . . . . . . . . .94
Cable Cinch with two groups of RJ-45 cables . . . . . . . . . . . . . .94
Cable Cinch with three groups of RJ-45 cables . . . . . . . . . . . . .95
Cable Cinch with four groups of RJ-45 cables . . . . . . . . . . . . . .95
Cable Cinch with five groups of RJ-45 cables . . . . . . . . . . . . . .96
Cable Cinch with six groups of RJ-45 cables . . . . . . . . . . . . . . .96
Cable Cinch with seven groups of RJ-45 cables . . . . . . . . . . . . 97
Cable Cinch with eight groups of RJ-45 cables . . . . . . . . . . . . . 97
Chapter 4 Connecting a BigIron RX Series Switch to a Network Device
In this chapter . . . . . . . . . . . . . . . . . . . . . . . . . . . . . . . . . . . . . . . . . . .99
Assigning passwords. . . . . . . . . . . . . . . . . . . . . . . . . . . . . . . . . . . . . .99
Configuring IP addresses . . . . . . . . . . . . . . . . . . . . . . . . . . . . . . . . .102
Support of sub-net masks. . . . . . . . . . . . . . . . . . . . . . . . . . . . .102
Assigning an IP address to a management interface . . . . . . .102
Assigning an IP address to an interface, virtual Interface,
or loopback. . . . . . . . . . . . . . . . . . . . . . . . . . . . . . . . . . . . . . . . .103
Enabling and disabling the interfaces . . . . . . . . . . . . . . . . . . .104
Understanding how the management port functions. . . . . . . . . . .105
Connecting a BigIron RX Series switch . . . . . . . . . . . . . . . . . . . . . .105
Installing a fiber optic module . . . . . . . . . . . . . . . . . . . . . . . . .106
Cabling a fiber optic module . . . . . . . . . . . . . . . . . . . . . . . . . . .107
Enhanced Digital Optical Monitoring . . . . . . . . . . . . . . . . . . . .107
Cleaning fiber optic modules . . . . . . . . . . . . . . . . . . . . . . . . . .108
Troubleshooting network connections . . . . . . . . . . . . . . . . . . .109
Testing network connectivity . . . . . . . . . . . . . . . . . . . . . . . . . . . . . .110
Pinging an IP address . . . . . . . . . . . . . . . . . . . . . . . . . . . . . . . .110
Tracing a route . . . . . . . . . . . . . . . . . . . . . . . . . . . . . . . . . . . . . .110
Using virtual cable testing to diagnose a cable . . . . . . . . . . . .111
Chapter 5 Managing the BigIron RX Series Chassis and Modules
In this chapter . . . . . . . . . . . . . . . . . . . . . . . . . . . . . . . . . . . . . . . . . .113
vi BigIron RX Installation Guide
53-1001811-01
Managing the BigIron RX Series chassis. . . . . . . . . . . . . . . . . . . . .113
Displaying chassis status and temperature readings . . . . . . .113
Displaying the Syslog configuration and static and
dynamic buffers . . . . . . . . . . . . . . . . . . . . . . . . . . . . . . . . . . . . .115
Managing the cooling system. . . . . . . . . . . . . . . . . . . . . . . . . . . . . .117
Configuring the cooling system. . . . . . . . . . . . . . . . . . . . . . . . .117
Manually setting the fan speed . . . . . . . . . . . . . . . . . . . . . . . .121
Monitoring the cooling system . . . . . . . . . . . . . . . . . . . . . . . . .122
Managing the interface modules. . . . . . . . . . . . . . . . . . . . . . . . . . .123
Configuring interface module boot parameters. . . . . . . . . . . .123
Synchronizing the interface module’s IronWare images between
management and interface modules . . . . . . . . . . . . . . . . . . . .123
Specifying an immediate boot. . . . . . . . . . . . . . . . . . . . . . . . . .125
Changing priority of chassis slots for interface modules . . . .129
Disabling and reenabling power to the interface modules . . .130
Disabling and reenabling power to the switch fabric modules130
Enabling and disabling management module CPU usage
calculations . . . . . . . . . . . . . . . . . . . . . . . . . . . . . . . . . . . . . . . . . . . .131
Displaying management module CPU usage . . . . . . . . . . . . . . . . .132
Enabling and disabling packet logging for management and interface
modules . . . . . . . . . . . . . . . . . . . . . . . . . . . . . . . . . . . . . . . . . . . . . . .133
Displaying a packet log . . . . . . . . . . . . . . . . . . . . . . . . . . . . . . .134
Removing MAC address entries . . . . . . . . . . . . . . . . . . . . . . . . . . . .135
Chapter 6 Maintaining a BigIron RX Series Switch
In this chapter . . . . . . . . . . . . . . . . . . . . . . . . . . . . . . . . . . . . . . . . . .137
Replacing a management module. . . . . . . . . . . . . . . . . . . . . . . . . .137
Removing a management module . . . . . . . . . . . . . . . . . . . . . .138
Installing a new management module . . . . . . . . . . . . . . . . . . .139
Replacing an interface module . . . . . . . . . . . . . . . . . . . . . . . . . . . .139
Removing an interface module. . . . . . . . . . . . . . . . . . . . . . . . .140
Installing a new interface module. . . . . . . . . . . . . . . . . . . . . . .141
Replacing a switch fabric module . . . . . . . . . . . . . . . . . . . . . . . . . .143
Removing a switch fabric module. . . . . . . . . . . . . . . . . . . . . . .144
Installing a new switch fabric module . . . . . . . . . . . . . . . . . . .144
Replacing a fiber-optic transceiver . . . . . . . . . . . . . . . . . . . . . . . . .145
Removing a fiber-optic transceiver . . . . . . . . . . . . . . . . . . . . . .145
Installing a new fiber-optic transceiver. . . . . . . . . . . . . . . . . . .146
Cabling a fiber-optic transceiver . . . . . . . . . . . . . . . . . . . . . . . .146
Replacing a power supply. . . . . . . . . . . . . . . . . . . . . . . . . . . . . . . . .147
Determining which power supply failed . . . . . . . . . . . . . . . . . .147
Replacing a power supply . . . . . . . . . . . . . . . . . . . . . . . . . . . . .147
BigIron RX Installation Guide vii
53-1001811-01
Replacing cooling system components . . . . . . . . . . . . . . . . . . . . . .150
Replacing fan assemblies in the BigIron RX- 32 . . . . . . . . . . .150
Replacing fan assemblies in the BigIron RX-16. . . . . . . . . . . .153
Replacing the fan assembly in the BigIron RX-4 and
BigIron RX-8 . . . . . . . . . . . . . . . . . . . . . . . . . . . . . . . . . . . . . . . .155
Replacing the air filters in a BigIron RX Series switch. . . . . . .158
Chapter 7 Upgrading Software Images and Configuration Files
In this chapter . . . . . . . . . . . . . . . . . . . . . . . . . . . . . . . . . . . . . . . . . .163
Software images required . . . . . . . . . . . . . . . . . . . . . . . . . . . . . . . .163
Software image naming conventions . . . . . . . . . . . . . . . . . . . . . . .165
Displaying flash memory and version information . . . . . . . . . . . . .166
Displaying flash information . . . . . . . . . . . . . . . . . . . . . . . . . . .166
Displaying version information . . . . . . . . . . . . . . . . . . . . . . . . . 171
Upgrading the BigIron RX Series software. . . . . . . . . . . . . . . . . . . . 174
Changes to software images starting with version 02.5.00. . 174
Command change . . . . . . . . . . . . . . . . . . . . . . . . . . . . . . . . . . . 176
Unified software image upgrade to upgrade release 02.6.00 and
later. . . . . . . . . . . . . . . . . . . . . . . . . . . . . . . . . . . . . . . . . . . . . . .177
Unified software image upgrade to upgrade release 02.2.01 to
02.5.00. . . . . . . . . . . . . . . . . . . . . . . . . . . . . . . . . . . . . . . . . . . .178
Upgrading software releases prior to release 02.2.01 . . . . . .179
Basic tasks in the software upgrade process . . . . . . . . . . . . .179
Upgrading the management module’s monitor and
boot images . . . . . . . . . . . . . . . . . . . . . . . . . . . . . . . . . . . . . . . .180
Upgrading the management module’s IronWare image . . . . .180
Upgrading the interface module’s monitor and boot images .181
Upgrading the interface module’s IronWare image. . . . . . . . .182
Rebooting the management module . . . . . . . . . . . . . . . . . . . .183
Upgrading the MBRIDGE FPGA on the management module 183
Hitless Layer 2 OS upgrade. . . . . . . . . . . . . . . . . . . . . . . . . . . .185
Loading and saving configuration files . . . . . . . . . . . . . . . . . . . . . .189
Replacing the startup configuration with the running
configuration . . . . . . . . . . . . . . . . . . . . . . . . . . . . . . . . . . . . . . .190
Replacing the running configuration with the startup
configuration . . . . . . . . . . . . . . . . . . . . . . . . . . . . . . . . . . . . . . .190
Logging changes to the startup-config file. . . . . . . . . . . . . . . .190
Copying a configuration file to or from a TFTP server . . . . . . .190
Making local copies of the startup configuration file . . . . . . .191
Dynamic configuration loading. . . . . . . . . . . . . . . . . . . . . . . . . . . . .191
Loading the configuration information into the running-config193
Using SNMP to save and load configuration information. . . . . . . .194
Erasing image and configuration files . . . . . . . . . . . . . . . . . . . . . . .195
File synchronization . . . . . . . . . . . . . . . . . . . . . . . . . . . . . . . . . . . . .195
File synchronization between the active and standby management
modules . . . . . . . . . . . . . . . . . . . . . . . . . . . . . . . . . . . . . . . . . . .195
File synchronization between the management and interface
modules . . . . . . . . . . . . . . . . . . . . . . . . . . . . . . . . . . . . . . . . . . .196
viii BigIron RX Installation Guide
53-1001811-01
Scheduling a system reload . . . . . . . . . . . . . . . . . . . . . . . . . . . . . . .198
Reloading at a specific time . . . . . . . . . . . . . . . . . . . . . . . . . . .198
Reloading after a specific amount of time. . . . . . . . . . . . . . . .198
Displaying the amount of time remaining before a scheduled
reload . . . . . . . . . . . . . . . . . . . . . . . . . . . . . . . . . . . . . . . . . . . . .199
Canceling a scheduled reload. . . . . . . . . . . . . . . . . . . . . . . . . .199
Diagnostic error codes and remedies for TFTP transfers. . . . . . . .199
Chapter 8 Hardware Specifications
In this chapter . . . . . . . . . . . . . . . . . . . . . . . . . . . . . . . . . . . . . . . . . .201
Hardware specifications . . . . . . . . . . . . . . . . . . . . . . . . . . . . . . . . . .201
Power specifications . . . . . . . . . . . . . . . . . . . . . . . . . . . . . . . . .201
Physical dimensions . . . . . . . . . . . . . . . . . . . . . . . . . . . . . . . . .203
Operating environment . . . . . . . . . . . . . . . . . . . . . . . . . . . . . . .204
Storage environment . . . . . . . . . . . . . . . . . . . . . . . . . . . . . . . .204
Safety agency approvals . . . . . . . . . . . . . . . . . . . . . . . . . . . . . .204
Electromagnetic approvals . . . . . . . . . . . . . . . . . . . . . . . . . . . .204
Port specifications . . . . . . . . . . . . . . . . . . . . . . . . . . . . . . . . . . . . . .205
Console port pin assignments . . . . . . . . . . . . . . . . . . . . . . . . .205
Management port pin assignments . . . . . . . . . . . . . . . . . . . . .206
Appendix A Regulatory Statements
U.S.A. . . . . . . . . . . . . . . . . . . . . . . . . . . . . . . . . . . . . . . . . . . . . . . . . .207
Industry Canada statement . . . . . . . . . . . . . . . . . . . . . . . . . . . . . . .207
Europe and Australia. . . . . . . . . . . . . . . . . . . . . . . . . . . . . . . . . . . . .207
Japan . . . . . . . . . . . . . . . . . . . . . . . . . . . . . . . . . . . . . . . . . . . . . . . . .207
Korea . . . . . . . . . . . . . . . . . . . . . . . . . . . . . . . . . . . . . . . . . . . . . . . . .208
Appendix B Caution and Danger Notices
Caution statements. . . . . . . . . . . . . . . . . . . . . . . . . . . . . . . . . . . . . .209
Danger notices . . . . . . . . . . . . . . . . . . . . . . . . . . . . . . . . . . . . . . . . .216
Appendix C Software Specifications
IEEE compliance . . . . . . . . . . . . . . . . . . . . . . . . . . . . . . . . . . . . . . . .223
RFC support. . . . . . . . . . . . . . . . . . . . . . . . . . . . . . . . . . . . . . . . . . . .223
General protocols. . . . . . . . . . . . . . . . . . . . . . . . . . . . . . . . . . . .223
BGP . . . . . . . . . . . . . . . . . . . . . . . . . . . . . . . . . . . . . . . . . . . . . . .224
OSPF . . . . . . . . . . . . . . . . . . . . . . . . . . . . . . . . . . . . . . . . . . . . . .224
RIP. . . . . . . . . . . . . . . . . . . . . . . . . . . . . . . . . . . . . . . . . . . . . . . .225
IP Multicast. . . . . . . . . . . . . . . . . . . . . . . . . . . . . . . . . . . . . . . . .225
Management . . . . . . . . . . . . . . . . . . . . . . . . . . . . . . . . . . . . . . .225
Internet drafts . . . . . . . . . . . . . . . . . . . . . . . . . . . . . . . . . . . . . . . . . .226

BigIron RX Installation Guide ix
53-1001811-01
About This Document
In this chapter
•Audience. . . . . . . . . . . . . . . . . . . . . . . . . . . . . . . . . . . . . . . . . . . . . . . . . . . . . . . ix
•Supported hardware and software. . . . . . . . . . . . . . . . . . . . . . . . . . . . . . . . . . ix
•Document conventions . . . . . . . . . . . . . . . . . . . . . . . . . . . . . . . . . . . . . . . . . . . ix
•Notice to the reader . . . . . . . . . . . . . . . . . . . . . . . . . . . . . . . . . . . . . . . . . . . . . x
•Related publications . . . . . . . . . . . . . . . . . . . . . . . . . . . . . . . . . . . . . . . . . . . . . xi
•Getting technical help or reporting errors . . . . . . . . . . . . . . . . . . . . . . . . . . . . xi
Audience
This document is designed for system administrators with a working knowledge of Layer 2 and
Layer 3 switching and routing.
If you are using a Brocade Layer 3 Switch, you should be familiar with the following protocols if
applicable to your network – IP, RIP, OSPF, BGP, ISIS, IGMP, PIM, DVMRP, and VRRP.
Supported hardware and software
The following hardware platforms are supported by this release of this guide:
•BigIron RX - 4
•BigIron RX - 8
•BigIron RX - 16
•BigIron RX - 32
Document conventions
This section describes text formatting conventions and important notice formats used in this
document.

xBigIron RX Installation Guide
53-1001811-01
Text formatting
The narrative-text formatting conventions that are used are as follows:
For readability, command names in the narrative portions of this guide are presented in bold: for
example, show version.
Notes, cautions, and danger notices
The following notices and statements are used in this manual. They are listed below in order of
increasing severity of potential hazards.
NOTE
A note provides a tip, guidance or advice, emphasizes important information, or provides a reference
to related information.
CAUTION
A Caution statement alerts you to situations that can be potentially hazardous to you or cause
damage to hardware, firmware, software, or data.
DANGER
A Danger statement indicates conditions or situations that can be potentially lethal or extremely
hazardous to you. Safety labels are also attached directly to products to warn of these conditions
or situations.
Notice to the reader
This document may contain references to the trademarks of the following corporations. These
trademarks are the properties of their respective companies and corporations.
bold text Identifies command names
Identifies the names of user-manipulated GUI elements
Identifies keywords
Identifies text to enter at the GUI or CLI
italic text Provides emphasis
Identifies variables
Identifies document titles
code text Identifies CLI output

BigIron RX Installation Guide xi
53-1001811-01
These references are made for informational purposes only.
Related publications
The following Brocade documents supplement the information in this guide:
•BigIron RX Series Configuration Guide.
•IronView MIB Reference Manual.
•IronView Network Manager User Guide.
NOTE
For the latest edition of these documents, which contain the most up-to-date information, refer to
Product Manuals at kp.foundrynet.com.
Getting technical help or reporting errors
Brocade is committed to ensuring that your investment in our products remains cost-effective. If
you need assistance, or find errors in the manuals, contact Brocade using one of the following
options:
Web access
Go to kp.foundrynet.com and log in to the Knowledge Portal (KP) to obtain more information about
a product, or to report documentation errors. To report errors, click on Cases > Create a New
Ticket. Make sure you specify the document title in the ticket description.
E-mail access
Send an e-mail to IPsupport@brocade.com
Telephone access
United States and Canada: 800-752-8061
International: +800-ATFIBREE (+800 28 34 27 33)
Refer to the Services & Support page on www.brocade.com for additional toll-free numbers that
may be available within your country.
Areas unable to access 800 numbers: +1-408-333-6061
Corporation Referenced trademarks and products
Phillips Screw Company, Inc Phillips
xii BigIron RX Installation Guide
53-1001811-01

BigIron RX Installation Guide 1
53-1001811-01
Chapter
1
Product Overview
In this chapter
•Product overview . . . . . . . . . . . . . . . . . . . . . . . . . . . . . . . . . . . . . . . . . . . . . . . . 1
•Hardware features. . . . . . . . . . . . . . . . . . . . . . . . . . . . . . . . . . . . . . . . . . . . . . . 2
•Supported software features . . . . . . . . . . . . . . . . . . . . . . . . . . . . . . . . . . . . . 23
Product overview
The BigIron RX Series switch provides high-performance L2/3 switching for the Enterprise, large
data centers, and grid computing topologies.
The BigIron RX Series switch provides the following benefits:
•240 Gbps full-duplex capacity per full slot and over 1.92 Terabit switching capacity for
wire-speed, non-blocking switching and routing of up to 1.14 Bpps throughput capacity.
•Non-blocking 10 GbE and 1 GbE port density of up to 64 non-blocking 10 Gigabit Ethernet or
384 Gigabit Ethernet ports within a 16-slot chassis and up to 192 10 Gigabit Ethernet or 1,152
Gigabit Ethernet ports in a standard 7-foot Telco rack.
•Ultra-low latency routing of up to 512,000 IPv4 routes in hardware.
•Support for a comprehensive set of standards-based routing protocols including RIP, IS-IS,
BGP4, and OSFP.
•Foundry Direct Routing (FDR) with rule-based ACLs provide wire-speed forwarding, filtering and
accelerated convergence.
•End-to-end QoS delivery with Advanced Bandwidth Management (ABM) features.
•The High availability (redundancy) of the following BigIron RX Series critical components are:
•Redundant management modules with Hitless Management Failover (HMF)
•Redundant switch fabric elements
•Redundant fans
•Interface modules with hot-pleadable optics
•Hot-swappable power supplies
•80 Gbps of cross-module link aggregation based on 802.3ad for reliant bandwidth scalability
between any two BigIron RX Series 10 Gigabit Ethernet switches.
•Built-in sFlow™ technology (RFC 3176) delivers scalable network monitoring, accounting and
billing at 10 Gbps speed using Layer 2-7 per-port information, offering detailed capacity
planning and security analysis solutions.
•A management (10/100/1000BaseTX Ethernet) port that can provide connectivity to your
existing management network.

2BigIron RX Installation Guide
53-1001811-01
Hardware features
1
Hardware features
The BigIron RX Series switches are composed of the following major hardware components:
•Chassis
•Management modules
•Interface modules
•Switch fabric module
•Power supplies
•Cooling system, which is composed of temperature sensors, fans, and fan control modules
•Rack mount kit
The following sections provide more information about these components.
Chassis
The BigIron RX Series chassis consists of the following four chassis:
•BigIron RX-4: Provides 4 interface slots
•BigIron RX-8: Provides 8 interface slots
•BigIron RX-16: Provides 16 interface slots
•BigIron RX-32: Provides 32 interface slots
The following figures illustrate the BigIron RX Series chassis:
FIGURE 1 BigIron RX-4 chassis
1 Interface slot 2 6 Switch fabric slot 1
2 Switch fabric slot 2 7 Interface slot 3
3 Switch fabric slot 3 8 Management slot 1
4 ESD connector 9 Management slot 2
5 Interface slot 1 10 Interface slot 4
7
6
5
1324
8910

BigIron RX Installation Guide 3
53-1001811-01
Hardware features 1
FIGURE 2 BigIron RX-8 chassis
1 Interface slot 1 10 Interface slot 7
2 Interface slot 2 11 Interface slot 8
3 Interface slot 3 12 Management slot 1
4 Interface slot 4 13 Management slot 2
5 Switch fabric slot 1 14 Power supply slot 1
6 Switch fabric slot 2 15 Power supply slot 2
7 Switch fabric slot 3 16 Power supply slot 3
8 Interface slot 5 17 Power supply slot 4
9 Interface slot 6 18 ESD connector
8
10
12
6
9
7
5
4
3
14 15
11
16 17
1 2
13
18

4BigIron RX Installation Guide
53-1001811-01
Hardware features
1
FIGURE 3 BigIron RX-16 chassis
1 Interface slot 1 13 Interface slot 13
2 Interface slot 2 14 Interface slot 14
3 Interface slot 3 15 Interface slot 15
4 Interface slot 4 16 Interface slot 16
5 Interface slot 5 17 Switch fabric slot 1
6 Interface slot 6 18 Switch fabric slot 2
7 Interface slot 7 19 Switch fabric slot 3
8 Interface slot 8 20 Switch fabric slot 4
9 Interface slot 9 21 Management slot 1
10 Interface slot 10 22 Management slot 2
11 Interface slot 11 23 ESD connector
12 Interface slot 12
12
13
14
15
16
17
18
19
20
21
22
23
1
2
3
4
5
6
7
8
9
10
11

BigIron RX Installation Guide 5
53-1001811-01
Hardware features 1
FIGURE 4 BigIron RX-32 chassis
1 Interface slot 1 19 Interface slot 19 37 Switch fabric slot 5
2 Interface slot 2 20 Interface slot 20 38 Switch fabric slot 6
3 Interface slot 3 21 Interface slot 21 39 Switch fabric slot 7
4 Interface slot 4 22 Interface slot 22 40 Switch fabric slot 8
5 Interface slot 5 23 Interface slot 23 41 Management slot 1
6 Interface slot 6 24 Interface slot 24 42 Management slot 2
7 Interface slot 7 25 Interface slot 25 43 Captive screws
Pwr
Active
Pwr
Active
Pwr
Active
Pwr
Active
Pwr
Active
Pwr
Active
Pwr
Active
Pwr
Active
AC OK
DC OK
ALM
AC OK
DC OK
ALM
AC OK
DC OK
ALM
AC OK
DC OK
ALM
AC OK
DC OK
ALM
AC OK
DC OK
ALM
AC OK
DC OK
ALM
AC OK
DC OK
ALM
357 91
2468 10
1133 35
34 36
41 12
13 15
14 16
17 19 21 23 37 39 25 27 29 31
18 20 22 24 38 42
43
44
45
43
40 26 28 30 32
46 47
48
52
49
50 51
6BigIron RX Installation Guide
53-1001811-01
Hardware features
1
BigIron RX-4
Upon shipment from the factory, the following components are installed in the BigIron RX-4 chassis
as described:
•Two switch fabric modules.
•A slot blank in each interface module slot. The slot blank covers a slot that does not currently
have a module installed in it, ensuring proper airflow within the chassis.
•A fan tray assembly, which is located in the front right side of the chassis. For more information
about the fans, refer to “Cooling system” on page 18.
•One power supply (AC or DC).
In the slots of the chassis you can install the following:
•Up to two management modules (one active and one redundant).
•Up to three switch fabric modules.
•Up to four interface modules.
•Up to three power supplies (AC or DC).
Before installing any modules or power supplies, you must remove the slot blank or blank power
supply faceplate, respectively.
BigIron RX-8
Upon shipment from the factory, the following components are installed in the BigIron RX-8 chassis
as described:
•Two switch fabric modules.
•A slot blank in each interface module slot. The slot blank covers a slot that does not currently
have a module installed in it, ensuring proper airflow within the chassis.
•A fan tray assembly, which is located in the front right side of the chassis. For more information
about the fans, refer to “Cooling system” on page 18.
•Two power supplies (AC or DC).
In the slots of the chassis you can install the following:
•Up to two management modules (one active and one redundant).
8 Interface slot 8 26 Interface slot 26 44 ESD strap connector
9 Interface slot 9 27 Interface slot 27 45 Power supply 1
10 Interface slot 10 28 Interface slot 28 46 Power supply 2
11 Interface slot 11 29 Interface slot 29 47 Power supply 3
12 Interface slot 12 30 Interface slot 30 48 Power supply 4
13 Interface slot 13 31 Interface slot 31 49 Power supply 5
14 Interface slot 14 32 Interface slot 32 50 Power supply 6
15 Interface slot 15 33 Switch fabric slot 1 51 Power supply 7
16 Interface slot 16 34 Switch fabric slot 2 52 Power supply 8
17 Interface slot 17 35 Switch fabric slot 3
18 Interface slot 18 36 Switch fabric slot 4
BigIron RX Installation Guide 7
53-1001811-01
Hardware features 1
•Up to three switch fabric modules.
•Up to eight interface modules.
•Up to four power supplies (AC or DC).
Before installing any modules or power supplies, you must remove the slot blank or blank power
supply faceplate, respectively.
BigIron RX-16
Upon shipment from the factory, the following components are installed in the BigIron RX-16
chassis as described:
•Three switch fabric modules.
•A slot blank in each interface module slot. The slot blank covers a slot that does not currently
have a module installed in it, ensuring proper airflow within the chassis.
•A fan tray assembly located in the front right side of the chassis. and two fan assemblies
located at the rear of the chassis. For more information about the fans, refer to “Cooling
system” on page 18.
•Four power supplies.
In the slots of the chassis you can install the following:
•Up to two management modules (one active and one redundant).
•Up to four switch fabric modules.
•Up to sixteen interface modules.
•Up to eight power supplies (AC or DC).
BigIron RX-32
Upon shipment from the factory, the following components are installed in the BigIron RX-32
chassis as described:
•One management module (shipped separately).
•Eight switch fabric modules (shipped separately).
•A slot blank in each interface module slot. The slot blank covers a slot that does not currently
have a module installed in it, ensuring proper airflow within the chassis.
•Ten fan assemblies located at the rear of the chassis, four for the upper card cage, four for the
lower card cage, and two for the power supplies.
•Five AC power supplies.
In the slots of the chassis you can install the following:
•Two management modules.
•Eight switch fabric modules.
•Up to 32 interface modules.
•Up to eight AC power supplies.
Before installing any modules or power supplies, you must remove the slot blank or blank power
supply faceplate, respectively (BigIron RX-4, -8, and 16). On the BigIron RX-32, before installing any
modules, you must remove the shipping panels covering the upper and lower card cages.

8BigIron RX Installation Guide
53-1001811-01
Hardware features
1
CAUTION
If you do not install a module in a slot, you must keep the slot blank in place. If you run the
chassis with an uncovered slot, the system may overheat.
Figure 1, Figure 2, Figure 3, and Figure 4 show the BigIron RX Series chassis and the slots into
which you install the various modules. You must install the primary power supplies and the
redundant power supplies as described in the figures.
Figure 1, Figure 2, Figure 3, and Figure 4 also show an electrostatic discharge (ESD) connector,
into which you can plug an ESD wrist strap to ground yourself while handling and installing
modules.
DANGER
For safety reasons, the ESD wrist strap should contain a 1 meg ohm series resistor.
The BigIron RX-16 and BigIron RX-32 chassis versions also include a grounding lug connector,
located on the rear panel (left side). The BigIron RX-4 and BigIron RX-8 have two threaded holes on
the right side of the chassis to accommodate the addition of a ground lug connector.
Management modules
The management module controls the BigIron RX Series hardware components, runs the
networking protocols, and provides the Real Time Operating System (RTOS).
Each BigIron RX Series chassis requires one management module and can accept a second one for
redundancy. A redundant management module works along with the active management module.
If the active module becomes unavailable, the redundant management module automatically
takes over the system operation, minimizing system downtime.
You can install management modules in dedicated slots marked M1 and M2. By default, the
system considers the module installed in the slot marked M1 to be the active management
module.
The BigIron RX-32 chassis uses a different management module than any of the other Brocade
products. You cannot use management modules designed for the BigIron RX-32 in any of the other
BigIron RX Series chassis or management modules designed for the BigIron RX-4, BigIron RX-8 or
BigIron RX-16 in the BigIron RX-32 chassis.
NOTE
The BigIron RX Series management module is dedicated, which means that you must install it in the
BigIron RX Series chassis only. If you attempt to install the BigIron RX Series management module
in another Brocade chassis or a management module intended for another Brocade chassis in the
BigIron RX Series chassis, the chassis and module will not function properly.
Additionally, the BigIron RX-32 chassis uses a different management module than any of the other
BigIron RX Series chassis. You cannot use management modules designed for the BigIron RX-32 in
any of the other Brocade device, because it will not function properly.
A management module is hot swappable, which allows you to remove and replace it without
powering down the system.

BigIron RX Installation Guide 9
53-1001811-01
Hardware features 1
Figure 5 shows the management module’s front panel.
FIGURE 5 Management module front panel
The front panel includes the following control features:
•Two PCMCIA slots
•A Console port
•A 10/100/1000 Ethernet port
•Six LEDs
PCMCIA slots
The PCMCIA slots support a flash PC card. The flash PC card provides storage space in addition to
the system’s flash memory. A flash PC card can store system files, including boot images, startup
configuration files, running configuration files, and so on. As a result, you can perform system
management tasks, such as copying files between flash PC cards, copying files between a flash PC
card and flash memory, and so on.
Console port
The Console port is a standard DB-9 serial connector through which you can attach a PC or
terminal to configure the BigIron RX Series system using the command line interface (CLI).
This port interfaces the control plane only and not the data plane.
10/100/1000 Ethernet port
The front panel includes a 10BaseT/100BaseTX/1000BaseTX auto-sensing, auto-negotiating
Ethernet port. This port has an RJ-45 unshielded twisted pair (UTP) connector.
Typical uses of this port include but are not limited to the following:
•Connecting a PC through which you can access the system through a Telnet or SSHv2
connection and configure, monitor, and manage the BigIron RX Series system.
•Connecting to the 10BaseT/100BaseTX/1000BaseTX port of a switch or router, for
connectivity to your existing management network. You can then access the BigIron RX Series
system and configure, monitor, and manage the system from a management station.
NOTE
The existing management network into which you can connect the 10/100/1000 Ethernet port
must be separate and isolated from the network over which user packets are switched and routed.
This port interfaces the control plane only and not the data plane.
Pwr
Active
10/100/1000
Port 1
Port 2
Console
RX-BI-MR

10 BigIron RX Installation Guide
53-1001811-01
Hardware features
1
LEDs
Table 1 describes the LEDs on the management module’s front panel.
Interface modules
You can install up to 32 BigIron RX Series interface modules in the BigIron RX Series chassis as
described:
•BigIron RX-4: Supports up to 4 interface modules
•BigIron RX-8: Supports up to 8 interface modules
•BigIron RX-16: Supports up to 16 interface modules
•BigIron RX-32: Supports up to 32 interface modules
NOTE
A BigIron RX Series interface module is dedicated, which means that you must install it in the BigIron
RX Series chassis only. If you attempt to install a BigIron RX Series interface module in another
Brocade chassis or an interface module intended for another Brocade chassis in the BigIron RX
Series chassis, the module will not boot up to become active. Interface modules can be shared
between BigIron RX-4, BigIron RX-8, BigIron RX-16, and BigIron RX-32.
The interface modules are hot swappable, which means you can remove and replace them without
powering down the system.
TABLE 1 Management module LEDs
LED Position State Meaning
Port 1
and
Port 2
Each adjacent to
the PCMCIA slot
that is
represents
On or blinking You have inserted a PCMCIA flash card in a slot or initiated
a task related to the file management system on a flash
card. As a result, the software is currently accessing the
flash card.
Off The software is not currently accessing a PCMCIA flash card
inserted in a slot.
Active Lower Left On The module is functioning as the active management
module.
Off The module is functioning as the redundant management
module.
Pwr Upper Left On The module is receiving power.
Off The module is not receiving power.
10/100/100
0 Ethernet
Port
Above and right
of RJ-45
connector
On (Green) A link is established with the remote port.
Off A link is not established with the remote port.
10/100/100
0 Ethernet
Port
Above and left of
RJ-45 connector
On or blinking
(Yellow)
The port is transmitting and receiving packets.
Off for an
extended period
The port is not transmitting or receiving packets.

BigIron RX Installation Guide 11
53-1001811-01
Hardware features 1
2-port 10 Gigabit Ethernet module
Figure 6 shows the 2-port 10 Gigabit Ethernet module’s front panel with XFP modules installed.
FIGURE 6 2-port 10 Gigabit Ethernet module front panel
The front panel includes the following control features:
•Four LEDs
•Two 10 Gigabit Ethernet XFP slots
LEDs
The module’s front panel includes two LEDs that indicate the status of each port.
Table 2 describes the LEDs on the 10 Gigabit Ethernet module’s front panel.
A two 10 Gigabit Ethernet module contain two physical ports, through which you can connect your
BigIron RX Series switch to other network devices at a speed of 10 Gigabits.
Into a physical port, you must insert a fiber-optic module provided by Brocade. The XFP-compliant
fiber-optic modules provide an optical transceiver or physical medium dependent (PMD) interface
for single mode fiber that can be used with the LAN physical layer (PHY).
The following optic modules versions are available from Brocade:
•Short wavelength (86 – 300 meters) – Brocade part number 10G-XFP-SR
•Long wavelength (10 kilometers) – Brocade part number 10G-XFP-LR
•Extra long wavelength (40 kilometers) – Brocade part number 10G-XFP-E=The front panel
includes the following control features:
•Eight LEDs
•Four 10 Gigabit Ethernet XFP slots
LEDs
The module’s front panel includes two LEDs that indicate the status of each port.
Table 3 describes the LEDs on the 10 Gigabit Ethernet module’s front panel.
TABLE 2 10 Gigabit Ethernet module LEDs
LED Position State Meaning
Link Left of each
Ethernet port
On A link is established with the remote port.
Off A link is not established with the remote port.
Active Left of each
Ethernet port
On or blinking The port is transmitting and receiving packets.
Off for an extended
period
The port is not transmitting or receiving
packets.

12 BigIron RX Installation Guide
53-1001811-01
Hardware features
1
10 Gigabit Ethernet ports
A 10 Gigabit Ethernet module contain four physical ports, through which you can connect your
BigIron RX Series switch to other network devices at a speed of 10 Gigabits.
Into a physical port, you must insert a fiber optic module provided by Brocade. The XFP-compliant
fiber optic modules provide an optical transceiver or physical medium dependent (PMD) interface
for single mode fiber that can be used with the LAN physical layer (PHY).
The following optic modules versions are available from Brocade:
•Short wavelength (86 – 300 meters) – Brocade part number 10G-XFP-SR
•Long wavelength (10 kilometers) – Brocade part number 10G-XFP-LR
•Extra long wavelength (40 kilometers) – Brocade part number 10G-XFP-ER
16-port 10 Gigabit Ethernet oversubscribed module
The 16 x 10GE oversubscribed module for the BigIron RX plugs into any port slot of the BigIron
switch and is compatible with all previous generations of card on that switch. It provides interfaces
to 16 X 10GE ports.
Figure 7 shows the 16-port 10 Gigabit Ethernet module’s front panel.
FIGURE 7 16-port 10 Gigabit Ethernet module front panel
The front panel includes the following control features:
•16 LEDs
•16 x 10 Gigabit Ethernet XFP slots
LEDs
The module’s front panel includes 16 LEDs that indicate the status of each port.
Table 4 describes the LEDs on the 10 Gigabit Ethernet module’s front panel.
TABLE 3 10 Gigabit Ethernet module LEDs
LED Position State Meaning
Link Left of each
Ethernet port
On A link is established with the remote port.
Off A link is not established with the remote port.
Active Left of each
Ethernet port
On or blinking The port is transmitting and receiving packets.
Off for an extended
period
The port is not transmitting or receiving
packets.

BigIron RX Installation Guide 13
53-1001811-01
Hardware features 1
The following optic modules versions are available from Brocade:
•Short wavelength (86 – 300 meters) – Brocade part number 10G-XFP-SR
•Long wavelength (10 kilometers) – Brocade part number 10G-XFP-LR
•Extra long wavelength (40 kilometers) – Brocade part number 10G-XFP-E=The front panel
includes the following control features:
•16 LEDs
•16 x 10 Gigabit Ethernet XFP slots
BigIron RX -16
•The BigIron RX -16 requires upgrading of the rear fan modules to NI-X-16-FAN-EXH-A modules.
If the BigIron RX -16 is not upgraded to support NI-X-16-FAN-EXH-A modules when 16x10G
modules are in the BigIron RX system, then the following syslog message will display:
SYSLOG: Mar 26 14:19:53:<12>R1, 48X1G modules in slots 10,11,13,16 shouldn't
be running without high speed fans.
This message will display at the time of bootup, or when the 1Gx48-T module is inserted in the
NetIron system.
NOTE
Syslog messages and traps are generated.
•This module is not shipped by default with the NetIron MLX-16. Please contact Brocade for
purchasing this module.
Hardware limitations
•Mirror (analyzer) ports cannot be assigned to the 16x10 card. You can monitor traffic on
16x10 ports.
•Brocade currently only support "strict" and "destination-weighted" scheduling schemes (qos
scheduler). Refer to the Configuring QoS chapter in the BigIron RX Configuration Guide for
more informaton.
10 Gigabit Ethernet ports
A 16 x 10 Gigabit Ethernet module contain 16 physical ports, through which you can connect the
BigIron RX Series switch to other network devices at a speed of 10 Gigabits.
You must insert a fiber optic module provided by Brocade into a physical port. The XFP-compliant
fiber optic modules provide an optical transceiver or physical medium dependent (PMD) interface
for single mode fiber that can be used with the LAN physical layer (PHY).
TABLE 4 10 Gigabit Ethernet module LEDs
LED Position State Meaning
Link Below each
Ethernet port
On A link is established with the remote port.
Off A link is not established with the remote port.
Active Below each
Ethernet port
On or blinking The port is transmitting and receiving packets.
Off for an extended period The port is not transmitting or receiving
packets.

14 BigIron RX Installation Guide
53-1001811-01
Hardware features
1
The following optic modules versions are available from Brocade:
•Short wavelength (86 – 300 meters) – Brocade part number 10G-XFP-SR
•Long wavelength (10 kilometers) – Brocade part number 10G-XFP-LR
•Extra long wavelength (40 kilometers) – Brocade part number 10G-XFP-ER
Gigabit Ethernet interface module (SFP)
The 24-port 1 Gigabit Ethernet mini-GBIC (or SFP) is auto-sensing, auto-negotiating Ethernet port
and will select the FE or GE mode of operation based on the link signal received.
NOTE
The device will be FE or GE capable, but will only display that is GE to indicate the maximum speed
capability of the module.
NOTE
The actual speed will be displayed once the link is seen and the port auto-senses the speed of the
SFP.
You can issue the show media command to display the type of optic installed and determine the
speed the port will run at when the link is received.
Figure 8 shows the 24-port 1 Gigabit Ethernet mini-GBIC (or SFP) module’s front panel.
FIGURE 8 24-port 1 Gigabit Ethernet SFP module front panel
The front panel includes the following control features:
•LEDs
•24 1-Gigabit Ethernet mini-GBIC (SFP) ports
1Port status LEDs
TABLE 5 Gigabit Ethernet module LEDs
Position State Meaning
Below each Ethernet
port
(left-side LED
supports port in top
row while right-side
LED supports port in
bottom row)
On or blinking The port is transmitting and receiving packets.
Off for an extended period The port is not transmitting or receiving packets.
1

BigIron RX Installation Guide 15
53-1001811-01
Hardware features 1
Gigabit Ethernet interface module (RJ-45)
Figure 9 shows the 24-port 1 Gigabit Ethernet module’s front panel.
FIGURE 9 24-port 1 Gigabit Ethernet module front panel
The front panel includes the following control features:
•LEDs
•24 1-Gigabit Ethernet ports
48-port 1 Gigabit Ethernet interface module
(Mini RJ 21 Copper)
The interface modules are hot swappable, which means you can remove and replace them without
powering down the system.
Figure 10 shows the 48-port GoC interface module’s front panel.
FIGURE 10 48-port GoC interface module front panel
TABLE 6 Gigabit Ethernet module LEDs
LED Position State Meaning
Link Left of each
Ethernet port
On A link is established with the remote port.
Off A link is not established with the remote port.
Active Left of each
Ethernet port
On or blinking The port is transmitting and receiving packets.
Off for an extended
period
The port is not transmitting or receiving
packets.
1 Ports 1 -6 5 Ports 25-30
2 Ports 7-12 6 Ports 31-36
3 Ports 13 -18 7 Ports 37-42
4 Ports 19 -24 8 Ports 43-48
1
6
7
12
13
18
19
24
25
30
31
36
37
42
43
48
1 2 3 4 5 6 7 8

16 BigIron RX Installation Guide
53-1001811-01
Hardware features
1
The front panel includes eight Mini RJ-21 Connectors that support six 10/100/1000 Gigabit
Ethernet ports each. Figure 10 shows the ports that are supported per RJ-21 connector. A cable
connects from the RJ-21 connector on the interface module to a Mini RJ-21 connector on a patch
panel. At the patch panel, the ports are broken out into individual RJ-45 connectors for each port.
Cables and patch panels that support this module are available through any Tyco International
distribution partner. Information about these products is available at the following URL:
www.ampnetconnect.com/foundrynetworks
Switch fabric module
The switch fabric module switches uses packets from one interface module installed in a chassis to
another. The BigIron RX Series switches can be configured with switch fabric modules as
described:
•BigIron RX-4: Accommodates three switch fabric elements with two required and one
redundant for a fully loaded system. It is shipped with two switch fabric elements. You must
purchase an additional switch fabric element if you want your BigIron RX-4 equipped for
redundancy.
•BigIron RX-8: Accommodates three switch fabric elements with two required and one
redundant for a fully loaded system. It is shipped with two switch fabric elements. You must
purchase an additional switch fabric element if you want your BigIron RX-8 equipped for
redundancy.
•BigIron RX-16: Accommodates four switch fabric elements with three required and one
redundant for a fully loaded system. It is shipped with three switch fabric elements. You must
purchase an additional switch fabric element if you want your BigIron RX-16 equipped for
redundancy.
•BigIron RX-32: Accommodates and is shipped with eight switch fabric elements. Use with fewer
than the minimum number could result in performance degradation.
NOTE
The switch fabric elements used for the BigIron RX-4 are a different part than those used on the
BigIron RX-8, BigIron RX-16, and BigIron RX-32.
Also, the switch fabric elements used for the BigIron RX-32 are different than those used on the
BigIron RX-4, BigIron RX-8, and BigIron RX-16.
NOTE
The BigIron RX Series switch fabric module is dedicated, which means that it functions properly in
the BigIron RX Series chassis only. If you attempt to install a BigIron RX Series switch fabric module
in another Brocade chassis or a switch fabric module intended for another Brocade chassis in the
BigIron RX Series chassis, the chassis and switch fabric module will not function properly.
Figure 11 shows the switch fabric module’s front panel.

BigIron RX Installation Guide 17
53-1001811-01
Hardware features 1
FIGURE 11 Switch fabric module front panel
The front panel includes two LEDs, which Table 7 describes.
Power supplies
The BigIron RX Series switches support the following power supply options:
•BigIron RX-4: Accommodates three power supplies (AC or DC) with one required and two
redundant. It is shipped with one power supply. You must purchase one or two additional
power supplies if you want your BigIron RX-4 equipped for redundancy.
•BigIron RX-8: Accommodates four power supplies (AC or DC) with two required and two
redundant. Because power is supplied over a common power bus, any power supply purchased
in addition to the two required will provide backup for any supply that fails. Equipping a BigIron
RX-8 with two additional power supplies provides full redundancy for both of the required
power supplies.
•BigIron RX-16: Accommodates eight power supplies (AC or DC) with four required and four
redundant. Because power is supplied over a common power bus, any power supply purchased
in addition to the four required will provide backup for any supply that fails. Equipping a BigIron
RX-16 with four additional power supplies provides full redundancy for all of the required power
supplies.
•BigIron RX-32: Accommodates eight power supplies (AC only at this time) with five required and
three redundant. Because power is supplied over a common power bus, any power supply
purchased in addition to the five required will provide backup for any supply that fails.
In the BigIron RX-8, BigIron RX-16 and BigIron RX-32, you install the power supplies (AC or DC) in
the slots along the bottom of the chassis. In the BigIron RX-4, the power supplies (AC or DC) are
installed in slots in the rear of the chassis.The installed power supplies provide power to all chassis
components, sharing the workload equally and reporting their status to the management module.
If the management module detects that one of these power supplies has failed or overheated, the
management module will redistribute the failed power supply’s workload to the remaining power
supplies.
TABLE 7 Switch fabric module LEDs
LED Position State Meaning
Pwr Above Active LED On The module is receiving power.
Off The module is not receiving power.
Active Below Pwr LED On The chassis switch fabric is active and ready
to switch user packets.
Off for an extended
period
The chassis switch fabric is not active and
cannot switch user packets.
Pwr
Active
BI-SWF

18 BigIron RX Installation Guide
53-1001811-01
Hardware features
1
Each power supply has three LEDs on its faceplate that provide status for the input power, output
power and notification of alarms sent. If the input power and output power LEDs are on (a steady
green), the power supply is providing power to the chassis components. The power supplies are hot
swappable, which means you can remove and replace them without powering down the system.
DANGER
The power supplies are hot swappable, which means they can be removed and replaced while
the BigIron RX Series chassis is powered on and running. However, Brocade recommends that
you disconnect a power supply from its power source before removing and replacing it. The
BigIron RX-4, -8, or -16 chassis can be running while a power supply is being removed and
replaced, but the power supply itself should not be connected to a power source. Otherwise, you
could be injured or the power supply or other parts of the device could be damaged. (In the
BigIron RX-32 chassis, you cannot unlatch and remove a power supply without first releasing the
cord retainer and removing the power cord.)
Cooling system
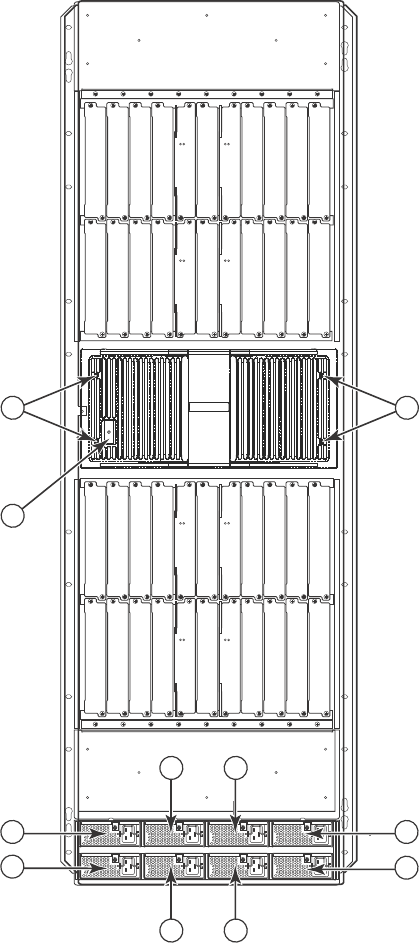
The cooling system of BigIron RX Series switches is configured as described:
•BigIron RX-4: Is equipped with a fan module containing two 4-speed fans.
•BigIron RX-8: Is equipped with a fan module containing four 4-speed fans.
•BigIron RX-16: Is equipped with three fan assemblies. The fan tray located in the lower front of
the chassis contains six 4-speed fans. There are two fan assemblies located in the rear of the
chassis. Each of these contain a 4-speed fan that pulls air through the chassis. The BigIron
RX-16 is equipped with eight controllers to support redundancy.
•BigIron RX-32: Is equipped with ten fan assemblies in the rear of the chassis. Each of these
contain a 4-speed fan that pulls air through the chassis. The bottom fan tray has two fans each
for cooling the power supplies.
As shown in Figure 12 and Figure 13, the fans are located in the front of the BigIron RX-4 and
BigIron RX-8 chassis. Figure 14 and Figure 15 show the front and rear locations of the fans on the
BigIron RX-16. Figure 16 shows the locations of all 10 fans at the rear of the BigIron RX-32 chassis.
NOTE
A new revision of the controller for the fan tray assemblies has been added for software release
02.2.01 and later. There is no visible change to the fan assemblies or the procedures for replacing
the assemblies. Earlier software versions will not recognize the new controller.

BigIron RX Installation Guide 19
53-1001811-01
Hardware features 1
FIGURE 12 Fan component locations for the BigIron RX-4
FIGURE 13 Fan component locations for the BigIron RX-8
1Fan module
1Fan module
1
1

20 BigIron RX Installation Guide
53-1001811-01
Hardware features
1
FIGURE 14 Front fan component locations for the BigIron RX-16
FIGURE 15 Rear fan component locations for the BigIron RX-16
1 Front fan assembly
1Fan modules
1
1

BigIron RX Installation Guide 21
53-1001811-01
Hardware features 1
FIGURE 16 Rear fan component locations for the BigIron RX-32
Upon system startup, the fans in the BigIron RX Series switches operate at high speed, then the
management module lowers the fan speed to low speed.
1 Fan module 1 6 Fan module 6
2 Fan module 2 7 Fan module 7
3 Fan module 3 8 Fan module 8
4 Fan module 4 9 Fan module 9
5 Fan module 5 10 Fan module 10
2
1
4
3
6
5
8
7
10
9

22 BigIron RX Installation Guide
53-1001811-01
Hardware features
1
By default, the BigIron RX Series switch polls the temperature sensor on each module every 60
seconds to get a temperature reading. Depending on the temperature readings for the modules,
the system can do the following:
•Leave the fan speed as is
•Increase the fan speed
•Decrease the fan speed
•Shut down a module to prevent damage
If the temperature of a module exceeds specified high temperature thresholds, the system
generates a Syslog message and SNMP trap. The system can also shut the module down if the
temperature exceeds the highest threshold.
LEDs
The BigIron RX-32 fan control modules include a bi-color LED, which indicates the status of the
fans. Table 8 describes the LED.
CAUTION
To avoid overheating of the BigIron RX Series chassis, do not remove more than one fan at a time.
Rack mount kit
The BigIron RX Series switches are shipped equipped for mounting in a standard 19-inch
(EIA310-D) rack as described:
•The BigIron RX-4 and BigIron RX-8 are equipped with built-in mounting brackets and are
shipped with mounting screws.
•The BigIron RX-16 and BigIron RX-32 switches ship with two L-shaped mounting brackets and
mounting screws.
Alternatively, you can use a mid-mount kit (ordered separately) to center-mount the BigIron RX
chassis using two L-shaped mounting brackets. The mid-mount kit comes with instructions for
installing the mounting brackets and mounting the device in a rack.
Contact Brocade for information about mid-mount kits.
In a rack, you can install the following number of BigIron RX Series chassis depending on the
model:
•BigIron RX-32 – 1 BigIron RX-32 chassis
TABLE 8 Fan control module LED
LED Position State Meaning
Fan control module
LED
Rear of chassis Off The fans are not receiving power.
Green The fans are working and responding to
controls from the fan control module.
Amber The fans are not working and not responding
to controls from the fan control module.
BigIron RX Installation Guide 23
53-1001811-01
Supported software features 1
•BigIron RX-16 – up to 3 BigIron RX-16 chassis
•BigIron RX-8 – up to 6 BigIron RX-8 chassis
•BigIron RX-4 – up to 10 BigIron RX-4 chassis
Supported software features
For a complete list of software features supported on the BigIron RX Series switch, refer to the
software release notes for this device. For information about configuring basic, non-protocol
software features supported on this device,refer to the BigIron RX Series Configuration Guide.
24 BigIron RX Installation Guide
53-1001811-01
Supported software features
1

BigIron RX Installation Guide 25
53-1001811-01
Chapter
2
Installing a BigIron RX Series Switch
In this chapter
•Installation precautions . . . . . . . . . . . . . . . . . . . . . . . . . . . . . . . . . . . . . . . . . 25
•Installing a BigIron RX-4 switch . . . . . . . . . . . . . . . . . . . . . . . . . . . . . . . . . . . 28
•Installing a BigIron RX-8 switch . . . . . . . . . . . . . . . . . . . . . . . . . . . . . . . . . . . 38
•Installing a BigIron RX-16 switch . . . . . . . . . . . . . . . . . . . . . . . . . . . . . . . . . . 47
•Installing a BigIron RX-32 switch . . . . . . . . . . . . . . . . . . . . . . . . . . . . . . . . . . 57
•Attaching a management station . . . . . . . . . . . . . . . . . . . . . . . . . . . . . . . . . . 77
•Powering-on the power source . . . . . . . . . . . . . . . . . . . . . . . . . . . . . . . . . . . . 79
•Verifying proper operation. . . . . . . . . . . . . . . . . . . . . . . . . . . . . . . . . . . . . . . . 80
Installation precautions
This chapter contains information on how to install a BigIron RX Series switch. Before proceeding,
please read the cautions and danger notices below that apply to the entire family of BigIron RX
Series switches.
DANGER
The procedures in this manual are for qualified service personnel.
DANGER
If the installation requires a different power cord than the one supplied with the device, make
sure you use a power cord displaying the mark of the safety agency that defines the regulations
for power cords in your country. The mark is your assurance that the power cord can be used
safely with the device.
Follow these precautions when installing a BigIron RX Series switch.

26 BigIron RX Installation Guide
53-1001811-01
Installation precautions
2
General precautions
DANGER
All fiber-optic interfaces use Class 1 Lasers.
CAUTION
Do not install the device in an environment where the operating ambient temperature might
exceed 40o C (104o F).
CAUTION
Make sure the air flow around the front, sides, and back of the device is not restricted.
CAUTION
If you do not install a module in a slot, you must keep the slot blank in place. If you run the
chassis with an uncovered slot, the system may overheat.
CAUTION
Never leave tools inside the chassis.
Power precautions
CAUTION
Use a separate branch circuit for each AC power cord, which provides redundancy in case one of
the circuits fails.
DANGER
Make sure to choose the appropriate circuit device, depending on the number of AC power
supplies installed in the chassis.
DANGER
Disconnect the power cord from all power sources to completely remove power from the device.

BigIron RX Installation Guide 27
53-1001811-01
Installation precautions 2
DANGER
Make sure that the power source circuits are properly grounded, then use the power cord
supplied with the device to connect it to the power source.
DANGER
If the installation requires a different power cord than the one supplied with the device, make
sure you use a power cord displaying the mark of the safety agency that defines the regulations
for power cords in your country. The mark is your assurance that the power cord can be used
safely with the device.
DANGER
Make sure the rack or cabinet housing the device is adequately secured to prevent it from
becoming unstable or falling over.
DANGER
Mount the devices you install in a rack or cabinet as low as possible. Place the heaviest device at
the bottom and progressively place lighter devices above.
CAUTION
Ensure that the device does not overload the power circuits, wiring, and over-current protection.
To determine the possibility of overloading the supply circuits, add the ampere (amp) ratings of all
devices installed on the same circuit as the device. Compare this total with the rating limit for the
circuit. The maximum ampere ratings are usually printed on the devices near the input power
connectors.
CAUTION
BigIron RX-4, -8, and -16 devices with DC power sources are intended for installation in restricted
access areas only. A restricted access area is where access can be gained only by service
personnel through the use of a special tool, lock and key, or other means of security, and is
controlled by the authority responsible for the location.
CAUTION
All devices with AC power sources (BigIron RX-32 only) are intended for installation in restricted
access areas only. A restricted access area is a location where access can be gained only by
service personnel through the use of a special tool, lock and key, or other means of security.

28 BigIron RX Installation Guide
53-1001811-01
Installing a BigIron RX-4 switch
2
CAUTION
For a DC system, the gauge of wire will be determined by the power source as well as the power
supply draw (refer to Table 9). Use a grounding wire of at least 6 American Wire Gauge (AWG). The
AWG wire should be attached to an agency-approved crimp connector (provided on the BigIron RX
Series chassis), crimped with the proper tool. The single crimp connector should allow for
securement to both ground screws on the enclosure. For BigIron RX-16, -8, and -4, use a
grounding wire of at least 6 AWG. For the grounding lug, use UL-listed Panduit crimp connector,
P/N LCD6-10A, and two 10-32, PPH screws to secure the crimp connector to chassis. The
grounding position is located on the side of chassis adjacent ground symbol.
CAUTION
For the DC input circuit to the system, make sure there is a UL-Listed 30 amp circuit breaker,
minimum -48Vdc, double pole, on the input to the terminal block. The input wiring for connection
to the product should be Listed copper wire, 8 AWG, marked VW-1, and rated minimum 9o C.
CAUTION
For a BigIron RX-32 AC system, use a ground wire of at least 6 American Wire Gauge (AWG). The
ground wire should have an agency-approved crimped connector (provided with the chassis)
attached to one end, with the other end attached to building ground. The connector must be
crimped with the proper tool, allowing it to be connected to both ground screws on the enclosure.
Installing a BigIron RX-4 switch
This section describes the steps you will perform to install a BigIron RX-4 switch:
•“Preparing the installation site”
•“Unpacking a BigIron RX-4 switch”
•“Chassis lifting guidelines for BigIron RX-4 switches”
TABLE 9 The American Wire Gauge (AWG) guidelines
AWG Ohms per 100 feet Maximum Amps for chassis wiring Maximum Amps for power
transmission
5 0.3133 118 47
6 0.3951 101 37
7 0.4982 89 30
8 0.6282 73 24
9 0.7921 64 19
10 0.9989 55 15
11 1.26 47 12
12 1.588 41 9.3

BigIron RX Installation Guide 29
53-1001811-01
Installing a BigIron RX-4 switch 2
•“Installing a BigIron RX-4 chassis in a rack”
•“Installing BigIron RX-4 modules”
•“Installing power supplies in a BigIron RX-4 chassis”
•“Connecting AC power to a BigIron RX-4 chassis”
•“Connecting DC power to a BigIron RX-4 chassis”
•“Final steps”
Preparing the installation site
Cabling infrastructure
Ensure that the proper cabling is installed in the site.
For information on cabling, refer to “Installing power supplies in a BigIron RX-4 chassis” on
page 35, “Attaching a management station” on page 77, and “Connecting a BigIron RX Series
switch” on page 105.
Installation location
Before installing the switch, plan its location and orientation relative to other devices and
equipment. For cooling purposes, allow a minimum of six inches of space between the sides, front,
and the back of the chassis and walls or other obstructions. If a chassis is installed within a
perforated enclosure, the perforations must have openings of at least 60 percent of the surface.
Unpacking a BigIron RX-4 switch
The BigIron RX-4 switch ships with several items. Review the list below, and verify the contents. If
any items are missing, contact the place of purchase:
•BigIron RX-4 chassis with the appropriate number of switch fabric modules already installed in
the slot marked SF and a slot blank installed in all other module slots.
NOTE
You must provide standard #12-24 pan-head screws for mounting the BigIron RX-4 chassis into a
rack.
•CD-ROM containing software images and the user documentation (including this guide).
•Warranty card.
•A 115V AC power cable for each AC power supply you purchase from Brocade.
Follow the steps given below to unpack a BigIron RX-4 chassis.
1. Move the pallet to a staging area as close to the installation site as possible.
2. Position the shipping carton with the arrows pointing up.
3. Remove the strap that secures the shipping carton to the pallet.
4. Remove the plastic cover and shipping carton.
5. Save the shipping carton, pallet, and packing materials in case you need to move or ship the
chassis at a later time.

30 BigIron RX Installation Guide
53-1001811-01
Installing a BigIron RX-4 switch
2
Chassis lifting guidelines for BigIron RX-4 switches
DANGER
A fully-populated BigIron RX-4, chassis is heavy. TWO OR MORE PEOPLE ARE REQUIRED WHEN
LIFTING, HANDLING, OR MOUNTING THESE DEVICES.
Follow these guidelines for lifting and moving a BigIron RX-4 chassis:
•Before lifting or moving the switch, disconnect all external cables.
Installing a BigIron RX-4 chassis in a rack
This section describes the following tasks:
•“Preparing to mount a BigIron RX-4 chassis in a rack”
•“Removing BigIron RX-4 extra shipment screws”
•“Mounting a BigIron RX-4 chassis in a rack”
•“Removing the slot blanks”
Preparing to mount a BigIron RX-4 chassis in a rack
Because of the weight of a fully loaded BigIron RX-4 chassis, Brocade recommends mounting a
chassis in a rack before installing the modules and AC power supplies if necessary.
In a standard 19-inch (EIA310-D) rack, you can install up to ten BigIron RX-4 chassis.
For each BigIron RX-4 chassis that you install in a rack, you must provide four standard #12-24
pan-head screws with which to mount and secure the chassis. Before performing this task, you
should have an assembled rack and a #2 Phillips-head screwdriver.
Removing BigIron RX-4 extra shipment screws
The BigIron RX-4 ships with two extra screws installed in the right side of the chassis. These screws
secure the fan tray, protecting it from damage during shipment. You must remove these screws
before installing the chassis. Figure 17 shows the location of the screws.

BigIron RX Installation Guide 31
53-1001811-01
Installing a BigIron RX-4 switch 2
To perform this task, you need a #2 Phillips-head screwdriver.
FIGURE 17 Removing the extra screws used for shipment
Mounting a BigIron RX-4 chassis in a rack
Follow the steps given below to mount a BigIron RX-4 chassis in a rack.
1. Determine the position of each chassis in the rack, for example, a chassis with the fewest
modules on top, a chassis with more modules than the top chassis in the middle, and a fully
populated chassis on the bottom.
2. Position two of the four screws for each chassis according to the spacings of the keyhole slots
on the mounting brackets as shown in Figure 18. Do not secure the screws completely; leave
approximately 1/4 inch of clearance between the back of the screw head and the rack.
FIGURE 18 Positioning the screws in a rack
1 Chassis front 3 Chassis rear
2Shipping screws
1 Unequal flange equipment rack 2 Network equipment rack
3
12
5" 3"
1 2

32 BigIron RX Installation Guide
53-1001811-01
Installing a BigIron RX-4 switch
2
3. Starting with the chassis that you want to mount in the lowest position in the rack, mount the
chassis in the rack as shown in Figure 19. With two or more people lifting the chassis, slip the
wide portion of each keyhole slot over the corresponding screw in the rack.
FIGURE 19 Mounting the BigIron RX-4 or BigIron RX-8 chassis in a rack
4. Slide the chassis down so that the screw heads are in the narrow portion of the keyhole slots.
5. Tighten the screws to secure the chassis in place.
NOTE
To provide better grounding of the chassis to the rack, attach the chassis to the rack using star
washers. Additionally, if any single hole grounding lugs are used star washers shall be used as a
means to prevent rotation of the lug.
6. Add additional screws as required.
7. Repeat step 2 through step 6 to mount each subsequent chassis in the same rack.
Removing the slot blanks
The BigIron RX-4 chassis ships with slot blanks installed in all module slots. The slot blank covers a
slot that does not currently have a module installed in it, ensuring proper airflow within the chassis.
If you plan to install a module in a particular slot, you must remove the slot blank.
CAUTION
If you do not install a module in a slot, you must keep the slot blank in place. If you run the
chassis with an uncovered slot, the system may overheat. Tighten the screws that secure the slot
blanks so that they remain in place when removing adjacent panels or modules.
1 Standard 19 inch rack
1

BigIron RX Installation Guide 33
53-1001811-01
Installing a BigIron RX-4 switch 2
Although the slot blanks are different in size, the procedure for removing them from the BigIron
RX-4 chassis is the same. Therefore, this section provides one procedure that applies to all slot
blanks.
You will need a flat-head screwdriver to perform this task.
Follow the steps given below to remove a slot blank.
1. Loosen the screws on either end of the slot blank by hand or with a flat-head screwdriver.
2. Pull the slot blank out of the chassis, and store it in a safe place for future use.
Installing BigIron RX-4 modules
This section provides one procedure that applies to all modules. The sequence for installing more
than one module is important to ensure proper fit. The recommended sequence for the BigIron
RX-4 chassis is to start with the lowest row, moving upwards, from right-to-left.
NOTE
The BigIron RX Series modules are dedicated, which means that you must install them in the BigIron
RX Series chassis only. For example, if you attempt to install the BigIron RX Series management
module in another Brocade chassis or a management module intended for another Brocade chassis
in the BigIron RX Series chassis, the chassis and module will not function properly.
Table 10 provides the chassis slot numbers into which you must install the modules. Markings for
the chassis slots appear at the base of the slots.
The BigIron RX-4 chassis ships with the required switch fabric modules installed.
CAUTION
If you do not install a module in a slot, you must leave the slot blank installed in the slot. If you
run the BigIron RX-4 chassis with an uncovered slot, the system may overheat.
If you are installing a redundant management module, refer to the Using a Redundant
Management Module chapter in the BigIron RX Configuration Guide for information about how the
redundant module works, optional software configurations that you can perform, and how to
manage the redundancy feature.
Before installing a module in the BigIron RX-4 chassis, have the following on hand:
TABLE 10 BigIron RX-4 module installation
BigIron RX-4 module Chassis slot number
Management modules Active module – M1 (left).
Redundant module – M2 (right).
Interface modules 1 – 4
Switch fabric modules SF1 – SF3

34 BigIron RX Installation Guide
53-1001811-01
Installing a BigIron RX-4 switch
2
•An ESD wrist strap with a plug for connection to the ESD connector on the BigIron RX-4 chassis.
DANGER
For safety reasons, the ESD wrist strap should contain a 1 meg ohm series resistor.
•A large flat-head screwdriver.
Follow the steps given below to install a module in the BigIron RX-4 chassis.
1. Put on the ESD wrist strap and ground yourself by inserting the plug into the ESD connector on
the chassis front.
2. Remove the module from its packaging.
3. With the ejectors in the outward position, insert the module into the appropriate chassis slot
and slide the card along the card guide until the ejectors on either side of the module move
close to the module front panel.
FIGURE 20 Installing a module in a BigIron RX-4 chassis
NOTE
When inserting the module into the chassis, make sure that the faceplate does not overlap
with the faceplate of an adjacent interface module.
4. Push the ejectors in until they are flush with the module front panel. This action will fully seat
the module in the backplane. Modules have a snug fit for maximum EMI protection.
NOTE
The installation instructions for installing modules shown in the following illustrations are
exactly the same for interface, management, and switch fabric modules.
5. Tighten the two screws at either end of the module front panel by pushing them in and turning
them clockwise. Then, tighten the screws further using the flat-head screwdriver.
1Interface module
1

BigIron RX Installation Guide 35
53-1001811-01
Installing a BigIron RX-4 switch 2
Installing power supplies in a BigIron RX-4 chassis
The BigIron RX-4 accommodates three power supplies (AC or DC) with one required and two
redundant. It is shipped with one power supply. You must purchase one or two additional power
supplies if you want your BigIron RX-4 equipped for redundancy. You need a small Phillips or
flat-head screwdriver to perform this task.
Follow the steps given below to install a power supply in the BigIron RX-4 chassis.
1. Remove the blank power supply faceplate, and expose the empty power supply slot.
2. Remove the power supply from its packaging.
3. Insert the power supply into the empty power supply slot, using the guides provided on either
side of the slot and slide the card along the card guide until the ejectors on either side of the
module move close to the module front panel.
NOTE
Empty power supply slots should be covered with slot blanks.
CAUTION
Carefully follow the mechanical guides on each side of the power supply slot and make sure the
power supply is properly inserted in the guides. Never insert the power supply upside down.
FIGURE 21 Installing a power supply in a BigIron RX-4 chassis
4. After the power supply is fully inserted, push the power supply front panel toward the back of
the chassis. This action causes the power supply connector to seat into the backplane
connector.
5. Push the ejectors in until they are flush with the face of the power supply. This action will fully
latch the power supply in the backplane.
6. Tighten the two screws at either end of the power supply front panel by pushing them in and
turning them clockwise. If desired, tighten the screws further using the flat-head screwdriver.
7. For information about connecting power to the chassis, refer to “Connecting AC power to a
BigIron RX-4 chassis” on page 36 or “Connecting DC power to a BigIron RX-4 chassis” on
page 36.
1 Power supply
1

36 BigIron RX Installation Guide
53-1001811-01
Installing a BigIron RX-4 switch
2
Connecting AC power to a BigIron RX-4 chassis
AC power is supplied through an AC power cord that is installed at the rear of the BigIron RX-4
chassis.
1. At the rear of the BigIron RX-4 chassis locate the power receptacle on the left side of the AC
power supply.
2. Lift the cord-retainer and connect a Brocade-supplied AC power cord to the power supply.
3. Snap the cord-retainer over the power plug to hold it in place.
FIGURE 22 Connecting a power cord to the power supply in a BigIron RX-4 chassis
DANGER
If the installation requires a different power cord than the one supplied with the device, make
sure you use a power cord displaying the mark of the safety agency that defines the regulations
for power cords in your country. The mark is your assurance that the power cord can be used
safely with the device.
4. For information about powering on the system, refer to “Powering-on the power source” on
page 79.
Connecting DC power to a BigIron RX-4 chassis
You can provide your own DC power source for the BigIron RX-4 chassis. This is supported through
use of a DC-to-DC power supply. DC power must be supplied at 48 V and 30 A. The DC-to-DC supply
provides the DC power to the chassis at 12 V and 100 A.
DANGER
The procedure in this section is for qualified service personnel.
1 Ground point 3 Cord retainer
2Power cord
1
2
3

BigIron RX Installation Guide 37
53-1001811-01
Installing a BigIron RX-4 switch 2
Follow the steps given below to connect a DC power source.
NOTE
The layout of the LEDs on your BigIron RX-4 DC power supply may be different from what is shown
in Figure 23, due to multiple vendors; but the function is the same.
1. Use a flat-blade screwdriver to remove the two screws holding the transparent cover over the
power supply lugs.
FIGURE 23 The BigIron RX-4 DC power supply
2. Use a Phillips head screwdriver to remove each of the power lugs.
3. Crimp #8 AWG power supply wire into the power lugs and reconnect the power lugs to the
power supply unit.
FIGURE 24 Crimping the power supply wire in the lug
4. Re-attach the transparent cover over the power supply lugs that was removed in Step 1.
5. Connect the wire to your DC power source making sure to connect the -48V cable to the
negative terminal on the power supply and the 0V cable to the positive terminal.
Final steps
Follow the steps listed below to complete the installation:
•“Attaching a management station”
•“Powering-on the power source”
•“Verifying proper operation”
1 Screws holding power lugs 2 Screws holding transparent cover
1 #8 AWG power supply wire
DC
IN
DC
OK
ALM
1
2
1

38 BigIron RX Installation Guide
53-1001811-01
Installing a BigIron RX-8 switch
2
Installing a BigIron RX-8 switch
This section describes the following tasks:
•“Preparing the installation site”
•“Unpacking a BigIron RX-8 switch”
•“Chassis lifting guidelines for BigIron RX-8 switches”
•“Installing the BigIron RX-8 chassis in a rack”
•“Installing BigIron RX-8 modules”
•“Installing power supplies in the BigIron RX-8 chassis”
•“Connecting AC power to a BigIron RX-8 chassis”
•“Connecting DC power to a BigIron RX-8 chassis”
•“Final steps”
Preparing the installation site
Cabling infrastructure
Ensure that the proper cabling is installed in the site.
For information on cabling, refer to “Installing power supplies in the BigIron RX-8 chassis” on
page 44, “Attaching a management station” on page 77, and “Connecting a BigIron RX Series
switch” on page 105.
Installation location
Before installing the switch, plan its location and orientation relative to other devices and
equipment. For cooling purposes, allow a minimum of six inches of space between the sides, front,
and the back of the chassis and walls or other obstructions. If a chassis is installed within a
perforated enclosure, the perforations must have openings of at least 60 percent of the surface.
Unpacking a BigIron RX-8 switch
The BigIron RX-8 switch ships with several items. Review the list below, and verify the contents. If
any items are missing, contact the place of purchase:
•BigIron RX-8 chassis with the appropriate number of switch fabric modules already installed in
the slot marked SF and a slot blank installed in all other module slots.
NOTE
You must provide standard #12-24 pan-head screws for mounting the BigIron RX Series chassis into
a rack.
•CD-ROM containing software images and the user documentation (including this guide).
•Warranty card.
•A 115V AC power cable for each AC power supply you purchase from Brocade.

BigIron RX Installation Guide 39
53-1001811-01
Installing a BigIron RX-8 switch 2
Follow the steps given below to unpack a BigIron RX-8 chassis.
1. Move the pallet to a staging area as close to the installation site as possible.
2. Position the shipping carton with the arrows pointing up.
3. Remove the strap that secures the shipping carton to the pallet.
4. Remove the plastic cover and shipping carton.
5. Save the shipping carton, pallet, and packing materials in case you need to move or ship the
chassis at a later time.
Chassis lifting guidelines for BigIron RX-8 switches
DANGER
A fully-populated BigIron RX-8, chassis is heavy. TWO OR MORE PEOPLE ARE REQUIRED WHEN
LIFTING, HANDLING, OR MOUNTING THESE DEVICES.
Follow these guidelines for lifting and moving a BigIron RX-8 chassis:
•Before lifting or moving the switch, disconnect all external cables.
•Do not attempt to lift a fully configured switch by yourself. Using a mechanical lift to maneuver
the switch into a rack is recommended. If a lift cannot be used, a minimum of four people must
lift the switch, and you must remove components from the chassis before lifting.
Installing the BigIron RX-8 chassis in a rack
This section describes the following tasks:
•“Preparing to mount a BigIron RX-8 chassis in a rack”
•“Removing BigIron RX-8 extra shipment screws”
•“Mounting a BigIron RX-8 chassis in a rack”
•“Removing the slot blanks”
Preparing to mount a BigIron RX-8 chassis in a rack
Because of the weight of a fully loaded BigIron RX-8 chassis, Brocade recommends mounting a
chassis in a rack before installing the modules and AC power supplies if necessary.
In a standard 19-inch (EIA310-D) rack, you can install up to six BigIron RX-8 chassis.
For each BigIron RX-8 chassis that you install in a rack, you must provide four standard #12-24
pan-head screws with which to mount and secure the chassis. Before performing this task, you
should have an assembled rack and a #2 Phillips-head screwdriver.
Removing BigIron RX-8 extra shipment screws
The BigIron RX-8 ships with two extra screws installed in the right side of the chassis. These screws
secure the fan tray, protecting it from damage during shipment. You must remove these screws
before installing the chassis. Figure 25 shows the location of the screws.

40 BigIron RX Installation Guide
53-1001811-01
Installing a BigIron RX-8 switch
2
To perform this task, you need a #2 Phillips-head screwdriver.
FIGURE 25 Removing the extra screws used for shipment
Mounting a BigIron RX-8 chassis in a rack
Follow the steps given below to mount a BigIron RX-8, chassis in a rack.
1. Determine the position of each chassis in the rack, for example, a chassis with the fewest
modules on top, a chassis with more modules than the top chassis in the middle, and a fully
populated chassis on the bottom.
2. Position two of the four screws for each chassis according to the spacings of the keyhole slots
on the mounting brackets as shown in Figure 26. Do not secure the screws completely; leave
approximately 1/4 inch of clearance between the back of the screw head and the rack.
FIGURE 26 Positioning the screws in a rack
1 Chassis front 3 Shipping screws
2Chassis rear
1 Unequal flange equipment rack 2 Network equipment rack
3
12
5" 3"
1 2

BigIron RX Installation Guide 41
53-1001811-01
Installing a BigIron RX-8 switch 2
3. Starting with the chassis that you want to mount in the lowest position in the rack, mount the
chassis in the rack as shown in Figure 27. With two or more people lifting the chassis, slip the
wide portion of each keyhole slot over the corresponding screw in the rack.
FIGURE 27 Mounting the BigIron RX-4 or BigIron RX-8 chassis in a rack
4. Slide the chassis down so that the screw heads are in the narrow portion of the keyhole slots.
5. Tighten the screws to secure the chassis in place.
NOTE
To provide better grounding of the chassis to the rack, attach the chassis to the rack using star
washers. Additionally, if any single hole grounding lugs are used star washers shall be used as a
means to prevent rotation of the lug.
6. Add additional screws as required.
7. Repeat step 2 through step 6 to mounteach subsequent chassis in the same rack.
Removing the slot blanks
The BigIron RX-8 chassis ships with slot blanks installed in all module slots. The slot blank covers a
slot that does not currently have a module installed in it, ensuring proper airflow within the chassis.
If you plan to install a module in a particular slot, you must remove the slot blank.
CAUTION
If you do not install a module in a slot, you must keep the slot blank in place. If you run the
chassis with an uncovered slot, the system may overheat. Tighten the screws that secure the slot
blanks so that they remain in place when removing adjacent panels or modules.
1Standard 19-inch rack
1

42 BigIron RX Installation Guide
53-1001811-01
Installing a BigIron RX-8 switch
2
Although the slot blanks are different in size, the procedure for removing them from the BigIron
RX-8 chassis is the same. Therefore, this section provides one procedure that applies to all slot
blanks.
You will need a flat-head screwdriver to perform this task.
Follow the steps given below to remove a slot blank.
1. Loosen the screws on either end of the slot blank by hand or with a flat-head screwdriver.
2. Pull the slot blank out of the chassis, and store it in a safe place for future use.
Installing BigIron RX-8 modules
This section provides one procedure that applies to all modules. The sequence for installing more
than one module is important to ensure proper fit. For the BigIron RX-8 chassis, starting from the
lowest row and moving upwards, install the modules right-to-left.
In the BigIron RX-8, install the modules right-to-left.
NOTE
The BigIron RX Series modules are dedicated, which means that you must install them in the BigIron
RX Series chassis only. For example, if you attempt to install the BigIron RX Series management
module in another Brocade chassis or a management module intended for another Brocade chassis
in the BigIron RX Series chassis, the chassis and module will not function properly.
Table 11 provides the chassis slot numbers into which you must install the modules. Markings for
the chassis slots appear at the base of the slots.
The BigIron RX-8 chassis ships with the required switch fabric modules installed.
CAUTION
If you do not install a module in a slot, you must leave the slot blank installed in the slot. If you
run the BigIron RX-8 chassis with an uncovered slot, the system may overheat.
If you are installing a redundant management module, refer to the Using a Redundant
Management Module chapter in the BigIron RX Series Configuration Guide for information about
how the redundant module works, optional software configurations that you can perform, and how
to manage the redundancy feature.
TABLE 11 BigIron RX-8 module installation
BigIron RX-8 module Chassis slot number
Management modules Active module – M1 (left).
Redundant module – M2 (right).
Interface modules 1 – 8
Switch fabric modules SF1 – SF3

BigIron RX Installation Guide 43
53-1001811-01
Installing a BigIron RX-8 switch 2
Before installing a module in the BigIron RX-8 chassis, have the following on hand:
•An ESD wrist strap with a plug for connection to the ESD connector on the BigIron RX-8 chassis.
DANGER
For safety reasons, the ESD wrist strap should contain a 1 meg ohm series resistor.
•A large flat-head screwdriver.
Follow the steps given below to install a module in the BigIron RX-8 chassis.
1. Put on the ESD wrist strap and ground yourself by inserting the plug into the ESD connector on
the chassis front.
2. Remove the module from its packaging.
3. With the ejectors in the outward position, insert the module into the appropriate chassis slot
and slide the card along the card guide until the ejectors on either side of the module move
close to the module front panel.
FIGURE 28 Installing a module in a BigIron RX-8 chassis
NOTE
When inserting the module into the chassis, make sure that the faceplate doesnot overlap with
the faceplate of an adjacent interface module.
4. Push the ejectors in until they are flush with the module front panel. This action will fully seat
the module in the backplane. Modules have a snug fit for maximum EMI protection.
NOTE
The installation instructions for installing modules shown in the following illustrations are
exactly the same for interface, management, and switch fabric modules.
5. Tighten the two screws at either end of the module front panel by pushing them in and turning
them clockwise. Then, tighten the screws further using the flat-head screwdriver.
1 Management module
1

44 BigIron RX Installation Guide
53-1001811-01
Installing a BigIron RX-8 switch
2
Installing power supplies in the BigIron RX-8 chassis
The BigIron RX-8 accommodates three power supplies (AC or DC) with one required and two
redundant. It is shipped with one power supply. You must purchase one or two additional power
supplies if you want your BigIron RX-8 equipped for redundancy.
Follow the steps given below to install a power supply in the BigIron RX-8 chassis.
1. Remove the blank power supply faceplate, and expose the empty power supply slot.
2. Remove the power supply from its packaging.
3. Insert the power supply into the empty power supply slot, using the guides provided on either
side of the slot.
CAUTION
Carefully follow the mechanical guides on each side of the power supply slot and make sure the
power supply is properly inserted in the guides. Never insert the power supply upside down.
FIGURE 29 Installing a power supply in a BigIron RX-8 chassis
4. For the BigIron RX-8 chassis, install a blank power supply faceplate into each slot that is empty
after all of the power supplies have been installed.
5. After the power supply is fully inserted, push the power supply front panel toward the back of
the chassis. This action causes the power supply connector to latch into the backplane
connector.
6. For the BigIron RX-8, gently pull the handle on the power supply front panel upward and toward
the top of the power supply front panel. This action locks the power supply in place.
1Power supply
1

BigIron RX Installation Guide 45
53-1001811-01
Installing a BigIron RX-8 switch 2
7. For information about connecting power to the chassis, refer to “Connecting AC power to a
BigIron RX-8 chassis” on page 45, or “Connecting DC power to a BigIron RX-8 chassis” on
page 46.
Connecting AC power to a BigIron RX-8 chassis
AC power is supplied through an AC power cord that is installed at the rear of the BigIron RX-8
chassis.
1. At the rear of the BigIron RX-8 chassis, locate the power receptacle where the power supplies
have been installed.
2. Lift the cord-retainer and connect a Brocade-supplied AC power cord to the power supply.
3. Snap the cord-retainer over the power plug to hold it in place.
FIGURE 30 Connecting a power cord to the power supply in a BigIron RX-8 chassis
DANGER
If the installation requires a different power cord than the one supplied with the device, make
sure you use a power cord displaying the mark of the safety agency that defines the regulations
for power cords in your country. The mark is your assurance that the power cord can be used
safely with the device.
4. For information about powering on the system, refer to “Powering-on the power source” on
page 79.
1 Lift handle 3 Power cord
2 Cord retainer 4 Ground point
1
2
3
4

46 BigIron RX Installation Guide
53-1001811-01
Installing a BigIron RX-8 switch
2
Connecting DC power to a BigIron RX-8 chassis
You can use a DC power source for the BigIron RX-8 chassis. This is supported through use of a
DC-to-DC power supply. DC power must be supplied at 48 V and 30 A. The DC-to-DC supply provides
the DC power to the chassis at 12 V and 100 A.
DANGER
The procedure in this section is for qualified service personnel.
Follow the steps given below to connect a DC power source.
1. Use a flat-blade screwdriver to remove the two screws holding the transparent cover over the
power supply lugs.
FIGURE 31 The BigIron RX-8 and BigIron RX-16 DC power supply
2. Use a Phillips head screwdriver to remove each of the power lugs.
3. Crimp #8 AWG power supply wire into the power lugs and reconnect the power lugs to the
power supply unit.
FIGURE 32 Crimping the power supply wire in the lug
4. Re-attach the transparent cover over the power supply lugs that was removed in Step 1.
5. Connect the wire to your DC power source, making sure to connect the -48V cable to the
negative terminal on the power supply and the 0V cable to the positive terminal as marked on
the power supply.
1 Screws holding power lugs 2 Screws holding transparent cover
1 #8 AWG power supply wire
DC OUT
2
1
ALM
DC IN
1
BigIron RX Installation Guide 47
53-1001811-01
Installing a BigIron RX-16 switch 2
Final steps
Follow the steps listed below to complete the installation:
•“Attaching a management station”
•“Powering-on the power source”
•“Verifying proper operation”
Installing a BigIron RX-16 switch
This section describes the following tasks:
•“Preparing the installation site”
•“Unpacking a BigIron RX-16 switch”
•“Chassis lifting guidelines for BigIron RX-16 switches”
•“Installing a BigIron RX-16 chassis in a rack”
•“Installing BigIron RX-16 modules”
•“Installing power supplies in a BigIron RX-16 chassis”
•“Connecting AC power to a BigIron RX-16 chassis”
•“Connecting DC power to a BigIron RX-16 chassis”
•“Final steps”
Preparing the installation site
Cabling infrastructure
Ensure that the proper cabling is installed in the site.
For information on cabling, refer to “Installing power supplies in a BigIron RX-16 chassis” on
page 54, “Attaching a management station” on page 77, and “Connecting a BigIron RX Series
switch” on page 105.
Installation location
Before installing the switch, plan its location and orientation relative to other devices and
equipment. For cooling purposes, allow a minimum of six inches of space between the sides, front,
and the back of the chassis and walls or other obstructions. If a chassis is installed within a
perforated enclosure, the perforations must have openings of at least 60 percent of the surface.
If you will be using a mechanical lift to move and install the chassis, make sure you allow enough
working room.

48 BigIron RX Installation Guide
53-1001811-01
Installing a BigIron RX-16 switch
2
Unpacking a BigIron RX-16 switch
The BigIron RX-16 switch ships with several items. Review the list below, and verify the contents. If
any items are missing, contact the place of purchase:
•BigIron RX-16 chassis with the appropriate number of switch fabric modules already installed
in the slot marked SF and a slot blank installed in all other module slots.
•Rack mount kit, including two L-shaped brackets and mounting screws.
NOTE
You must provide standard #12-24 pan-head screws for mounting the BigIron RX Series chassis into
a rack.
•CD-ROM containing software images and the user documentation (including this guide).
•Warranty card.
•A 115V AC power cable for each AC power supply you purchase from Brocade.
Follow the steps given below to unpack a BigIron RX-16 chassis.
1. Move the pallet to a staging area as close to the installation site as possible.
2. Position the shipping carton with the arrows pointing up.
3. Remove the strap that secures the shipping carton to the pallet.
4. Remove the plastic cover and shipping carton.
5. Save the shipping carton, pallet, and packing materials in case you need to move or ship the
chassis at a later time.
Chassis lifting guidelines for BigIron RX-16 switches
DANGER
A fully-populated BigIron RX-16 chassis is heavy. TWO OR MORE PEOPLE ARE REQUIRED WHEN
LIFTING, HANDLING, OR MOUNTING THESE DEVICES.
Follow these guidelines for lifting and moving a BigIron RX-16 chassis switch:
•Before lifting or moving the switch, disconnect all external cables.
•Do not attempt to lift a fully configured switch by yourself. Using a mechanical lift to maneuver
the switch into a rack is recommended. If a lift cannot be used, a minimum of four people must
lift the switch, and you must remove components from the chassis before lifting.

BigIron RX Installation Guide 49
53-1001811-01
Installing a BigIron RX-16 switch 2
Installing a BigIron RX-16 chassis in a rack
Preparing to mount a BigIron RX-16 chassis in a rack
Keep the following in mind when mounting a BigIron RX-16 chassis in a rack:
DANGER
A fully-populated BigIron RX-16 chassis is heavy. TWO OR MORE PEOPLE ARE REQUIRED WHEN
LIFTING, HANDLING, OR MOUNTING THESE DEVICES. Do not use the handles on the power
supply units to lift or carry chassis devices.
DANGER
Make sure the rack or cabinet housing the device is adequately secured to prevent it from
becoming unstable or falling over.
DANGER
Mount the devices you install in a rack or cabinet as low as possible. Place the heaviest device at
the bottom and progressively place lighter devices above.
Because of the weight of a fully loaded BigIron RX-16 chassis, Brocade recommends mounting a
chassis in a rack before installing the modules and AC power supplies.
In a standard 19-inch (EIA310-D) rack, you can install up to three BigIron RX-16 chassis.
For each BigIron RX-16 chassis that you install in a rack, you must provide four standard #12-24
pan-head screws with which to mount and secure the chassis. Before performing this task, you
should have an assembled rack and a #2 Phillips-head screwdriver.
This section describes the following tasks:
•“Attaching mounting brackets to a BigIron RX-16 chassis”
•“Mounting a BigIron RX-16 chassis in a rack”
•“Removing the slot blanks”
Attaching mounting brackets to a BigIron RX-16 chassis
The BigIron RX-16 chassis ships with a rack mount kit. The kit includes two L-shaped mounting
brackets and mounting screws.
The chassis sides have two sets of screw holes: one set for attaching the mounting brackets close
to the chassis front and another set for attaching the brackets toward the chassis center.
Attach the mounting brackets to the sides of the chassis as illustrated in Figure 33.
NOTE
The diagram shows locations for attaching the mounting brackets for either front-mount or
mid-mount of the BigIron RX-16 chassis.

50 BigIron RX Installation Guide
53-1001811-01
Installing a BigIron RX-16 switch
2
Mounting a BigIron RX-16 chassis in a rack
Follow the steps given below to mount a BigIron RX-16 chassis in a rack.
1. Determine the position of each chassis in the rack, for example, a chassis with the fewest
modules on top, a chassis with more modules than the top chassis in the middle, and a fully
populated chassis on the bottom.
2. Position the four screws for each chassis according to the spacings of the keyhole slots (the
ones with the narrow portion pointing upwards) on the mounting brackets as shown in
Figure 34. Do not secure the screws completely; leave approximately 1/4 inch of clearance
between the back of the screw head and the rack.
FIGURE 33 Positioning the screws in a rack
3. Starting with the chassis that you want to mount in the lowest position in the r ack, mount the
chassis in the rack as shown in Figure 34. With two or more people lifting the chassis, slip the
wide portion of each keyhole slot over the corresponding screw in the rack.
1 Unequal flange equipment rack 2 Network equipment rack
5" 3"
1 2

BigIron RX Installation Guide 51
53-1001811-01
Installing a BigIron RX-16 switch 2
FIGURE 34 Mounting the BigIron RX-16 or BigIron RX-32 chassis in a rack
4. Slide the chassis down so that the screw heads are in the narrow portion of the keyhole slots.
5. Tighten the screws to secure the chassis in place.
NOTE
To provide better grounding of the chassis to the rack, attach the chassis to the rack using star
washers. Additionally, if any single hole grounding lugs are used star washers shall be used as a
means to prevent rotation of the lug.
6. Repeat step 2 through step 5 to mount each subsequent chassis in the same rack.
Removing the slot blanks
The BigIron RX-16 chassis ships with slot blanks installed in all module slots. The slot blank covers
a slot that does not currently have a module installed in it, ensuring proper airflow within the
chassis. If you plan to install a module in a particular slot, you must remove the slot blank.
CAUTION
If you do not install a module in a slot, you must keep the slot blank in place. If you run the
chassis with an uncovered slot, the system may overheat. Tighten the screws that secure the slot
blanks so that they remain in place when removing adjacent panels or modules.
Although the slot blanks are different in size, the procedure for removing them from the BigIron RX
Series chassis is the same. Therefore, this section provides one procedure that applies to all slot
blanks.
You will need a flat-head screwdriver to perform this task.
Follow the steps given below to remove a slot blank.
1. Loosen the screws on either end of the slot blank by hand or with a flat-head screwdriver.
2. Pull the slot blank out of the chassis, and store it in a safe place for future use.

52 BigIron RX Installation Guide
53-1001811-01
Installing a BigIron RX-16 switch
2
Installing BigIron RX-16 modules
This section provides one procedure that applies to all modules. The sequence for installing more
than one module is important to ensure proper fit. For the BigIron RX-16 chassis, starting with the
lowest row, and moving upwards, install the modules left-to-right starting with the bottom row
NOTE
The BigIron RX Series modules are dedicated, which means that you must install them in the BigIron
RX Series chassis only. For example, if you attempt to install the BigIron RX Series management
module in another Brocade chassis or a management module intended for another Brocade chassis
in the BigIron RX Series chassis, the chassis and module will not function properly.
Table 12 provides the chassis slot numbers into which you must install the modules. Markings for
the chassis slots appear at the base of the slots.
The BigIron RX-16 chassis ships with the required switch fabric modules installed.
CAUTION
If you do not install a module in a slot, you must leave the slot blank installed in the slot. If you
run the BigIron RX-16 chassis with an uncovered slot, the system may overheat.
If you are installing a redundant management module, refer to the Using a Redundant
Management Module chapter in the BigIron RX Series Configuration Guide for information about
how the redundant module works, optional software configurations that you can perform, and how
to manage the redundancy feature.
Before installing a module in the BigIron RX-16 chassis, have the following on hand:
•An ESD wrist strap with a plug for connection to the ESD connector on the BigIron RX Series
chassis.
DANGER
For safety reasons, the ESD wrist strap should contain a 1 meg ohm series resistor.
•A large flat-head screwdriver.
Follow the steps given below to install a module in the BigIron RX-16 chassis.
1. Put on the ESD wrist strap and ground yourself by inserting the plug into the ESD connector on
the chassis front.
2. Remove the module from its packaging.
TABLE 12 BigIron RX-16 module installation
BigIron RX-16 module Chassis slot number
Management modules Active module – M1 (upper).
Redundant module – M2 (lower).
Interface modules 1 – 16
Switch Fabric modules SF1 – SF4

BigIron RX Installation Guide 53
53-1001811-01
Installing a BigIron RX-16 switch 2
3. With the ejectors in the outward position, insert the module into the appropriate chassis slot
and slide the card along the card guide until the ejectors on either side of the module move
close to the module front panel. Refer to special instructions, “Populating a BigIron RX-16
chassis” on page 53.
NOTE
When inserting the module into the chassis, make sure that the faceplate doesnot overlap with
the faceplate of an adjacent interface module.
4. Push the ejectors in until they are flush with the module front panel. This action will fully seat
the module in the backplane. Modules have a snug fit for maximum EMI protection.
FIGURE 35 Installing a module in a BigIron RX-16 chassis
NOTE
The installation instructions for installing modules shown in the following illustrations are
exactly the same for interface, management, and switch fabric modules.
5. Tighten the two screws at either end of the module front panel by pushing them in and turning
them clockwise. Then, tighten the screws further using the flat-head screwdriver.
Populating a BigIron RX-16 chassis
The sequence for installing more than one card is important to ensure proper fit in the BigIron
RX-16 chassis. Always fill the bottom slots in the BigIron RX-16 first. Begin by filling the slots from
the left side of the chassis, and working your way towards the right. Refer to “BigIron RX-16
chassis” on page 4 for slot locations.
NOTE
Any empty slots must contain slot blanks to ensure proper air flow within the chassis.
1Interface module
1

54 BigIron RX Installation Guide
53-1001811-01
Installing a BigIron RX-16 switch
2
Rules for populating a BigIron RX-16 chassis
1. Install a management module in management slot 2.
2. Install interface modules in interface slots 2, 4, 6, and 8.
3. Install switch fabric modules in the switch fabric slots 2 and 4.
4. Install interface modules in interface slots 10, 12, 14, and 16.
5. Install a management module in management slot 1.
6. Install interface modules in interface slots 1, 3, 5, and 7.
7. Install switch fabric modules in the switch fabric slots 1 and 3.
8. Install interface modules in interface slots 9,11,13, and 15.
Installing power supplies in a BigIron RX-16 chassis
Follow the steps given below to install a power supply in a BigIron RX-16 chassis.
1. Remove the blank power supply faceplate, and expose the empty power supply slot.
2. Remove the power supply from its packaging.
3. Insert the power supply into the empty power supply slot, using the guides provided on either
side of the slot.
FIGURE 36 Installing a power supply in a BigIron RX-16 chassis
1
1 Power supply 2 Release latch
1
2

BigIron RX Installation Guide 55
53-1001811-01
Installing a BigIron RX-16 switch 2
CAUTION
Carefully follow the mechanical guides on each side of the power supply slot and make sure the
power supply is properly inserted in the guides. Never insert the power supply upside down.
4. After the power supply is fully inserted, push the power supply front panel toward the back of
the chassis. This action causes the power supply connector to latch into the backplane
connector.
5. For information about connecting power to the chassis, refer to“Connecting AC power to a
BigIron RX-16 chassis” below.
6. For information about powering on the system, refer to “Powering-on the power source” on
page 79.
Connecting AC power to a BigIron RX-16 chassis
AC power is supplied through an AC power cord that is installed at the rear of the BigIron RX-16
chassis.
1. At the rear of the BigIron RX-16 chassis, locate the power receptacle where the power supplies
have been installed.
2. Lift the cord-retainer and connect a Brocade-supplied AC power cord to the power supply.
3. Snap the cord-retainer over the power plug to hold it in place.
FIGURE 37 Connecting a power cord to the power supply in a BigIron RX-16 chassis
1 Lift handle 4 Ground point
2 Cord retainer 5 Lift handles
3Power cord
1
2
3
4
5

56 BigIron RX Installation Guide
53-1001811-01
Installing a BigIron RX-16 switch
2
DANGER
If the installation requires a different power cord than the one supplied with the device, make
sure you use a power cord displaying the mark of the safety agency that defines the regulations
for power cords in your country. The mark is your assurance that the power cord can be used
safely with the device.
4. For information about powering on the system, refer to “Powering-on the power source” on
page 79.
Connecting DC power to a BigIron RX-16 chassis
You can use a DC power source for the BigIron RX-16 chassis. This is supported through use of a
DC-to-DC power supply. DC power must be supplied at 48 V and 30 A. The DC-to-DC supply provides
the DC power to the chassis at 12 V and 100 A.
DANGER
The procedure in this section is for qualified service personnel.
Follow the steps given below to connect a DC power source.
1. Use a flat-blade screwdriver to remove the two screws holding the transparent cover over the
power supply lugs.
FIGURE 38 The BigIron RX-8 and BigIron RX-16 DC power supply
2. Use a Phillips head screwdriver to remove each of the power lugs.
3. Crimp #8 AWG power supply wire into the power lugs and reconnect the power lugs to the
power supply unit.
1 Screws holding power lugs 2 Screws holding transparent cover
DC OUT
2
1
ALM
DC IN

BigIron RX Installation Guide 57
53-1001811-01
Installing a BigIron RX-32 switch 2
FIGURE 39 Crimping the power supply wire in the lug
4. Re-attach the transparent cover over the power supply lugs that was removed in Step 1.
5. Connect the wire to your DC power source, making sure to connect the -48V cable to the
negative terminal on the power supply and the 0V cable to the positive terminal as marked on
the power supply.
Final steps
Follow the steps listed below to complete the installation:
•“Attaching a management station”
•“Powering-on the power source”
•“Verifying proper operation”
Installing a BigIron RX-32 switch
This section describes the following tasks:
•“Preparing the installation site”
•“Unpacking a BigIron RX-32 switch”
•“Installing a BigIron RX-32 chassis in a rack”
•“Installing BigIron RX-32 modules”
•“BigIron RX-32 cable routing”
•“Installing power supplies in a BigIron RX-32 chassis”
•“Connecting AC power to a BigIron RX-32 chassis”
•“Final steps”
Preparing the installation site
Cabling infrastructure
Ensure that the proper cabling is installed in the site.
For information on cabling, refer to “BigIron RX-32 cable routing” on page 67, “Installing power
supplies in a BigIron RX-32 chassis” on page 75, “Attaching a management station” on page 77,
and “Connecting a BigIron RX Series switch” on page 105.
1 #8 AWG power supply wire
1

58 BigIron RX Installation Guide
53-1001811-01
Installing a BigIron RX-32 switch
2
Installation location
Before installing the switch, plan its location and orientation relative to other devices and
equipment. For cooling purposes, allow a minimum of six inches of space between the sides, front,
and the back of the chassis and walls or other obstructions. If a chassis is installed within a
perforated enclosure, the perforations must have openings of at least 60 percent of the surface.
Since you will be using a mechanical lift to move and install the chassis, make sure you allow
enough working room.
NOTE
Make sure your site provides 200-240 AC power.
Unpacking a BigIron RX-32 switch
The BigIron RX-32 switch ships with several items. Review the list below, and verify the contents. If
any items are missing, contact the place of purchase:
•BigIron RX-32 chassis with the card slots empty, and covered with upper and lower shipping
panels (refer to uncrating instructions next)
•The appropriate number of interface modules, switch fabric modules, management modules,
and power supplies shipped separately
•A total of 32 slot blanks shipped separately
•Rack mount kit, including two L-shaped brackets and mounting screws
NOTE
You must provide standard #12-24 pan-head screws for mounting the BigIron RX Series chassis into
a rack.
•Insertion or extraction tool for use with RJ-45 and fiber-optic connectors
•CD-ROM containing software images and the user documentation (including this guide)
•Warranty card
•A 220-240V AC power cable for each AC power supply you purchase from Brocade
Uncrating the BigIron RX-32 chassis
Before uncrating the chassis, the site should be prepared as described in “Preparing the
installation site” on page 57. You will need the following tools:
•A forklift or pallet jack to move the chassis while still on the pallet (at least 550-lb limit)
•A mechanical lift (at least 350-lb limit) for moving the chassis off the pallet. The ideal
configuration is a counterweight base material lift with a metal lift plate installed in place of
the forks. The metal plate should be no wider than 17 inches, so that it will fit between the rack
mount rails.
•A strap to stabilize the chassis while being moved on the mechanical lift
•A power drill
•A large Phillips screwdriver attachment
•A 7/16-inch socket wrench attachment

BigIron RX Installation Guide 59
53-1001811-01
Installing a BigIron RX-32 switch 2
The BigIron RX-32 chassis ships in a wooden crate, bolted to an inner pallet, and resting on an
outer pallet. Follow the steps given below to uncrate the chassis.
NOTE
To uncrate the BigIron RX-32 chassis, the crate must be in the upright (vertical) position.
1. Position the crate so that you have access to the front and the rear. There must be enough
space to the rear of the pallet to slide and remove the crate.
2. Use a power drill with Phillips and large blade screwdriver attachments to remove the bolts and
screws that hold the front shipping panel in place, as shown in Figure 40. Remove the front
shipping panel and set it aside.
FIGURE 40 Removing bolts and screws on the BigIron RX-32 chassis
3. Remove the remaining bolts and screws along the bottom of the crate that attach the crate to
the pallet.
4. Slide the sides, top, and back of the crate backwards as one unit until it clears the pallet.
5. Save the crate (including the shipping panel) in case the chassis needs to be shipped again.
Installing a BigIron RX-32 chassis in a rack
This section describes the following tasks:
•Preparing to Mount a BigIron RX-32 chassis in a Rack
•Attaching mounting brackets to a chassis

60 BigIron RX Installation Guide
53-1001811-01
Installing a BigIron RX-32 switch
2
•Mounting a BigIron RX-32 chassis in a rack
Preparing to mount a BigIron RX-32 chassis in a rack
Keep the following in mind when mounting a BigIron RX-32 chassis in a rack:
DANGER
Make sure the rack or cabinet housing the device is adequately secured to prevent it from
becoming unstable or falling over.
DANGER
Mount the devices you install in a rack or cabinet as low as possible. Place the heaviest device at
the bottom and progressively place lighter devices above.
Because of the weight of a fully loaded BigIron RX-32 chassis, Brocade recommends mounting the
chassis in a rack before installing the modules and AC power supplies.
In a standard 19-inch (EIA310-D) rack, you can install one BigIron RX-32 chassis.
For each BigIron RX-32 chassis that you install in a rack, you must provide eight standard #12-24
pan-head screws with which to mount and secure the chassis. Before performing this task, you
should have an assembled rack and a #2 Phillips-head screwdriver.
Attaching mounting brackets to a BigIron RX-16 or BigIron RX-32 chassis
The BigIron RX-16 and BigIron RX-32 chassis ship with a rack mount kit that contains two L-shaped
mounting brackets and mounting screws.
The chassis sides have two sets of screw holes: one set for attaching the mounting brackets close
to the chassis front, and another set for attaching the brackets toward the chassis center.
Attach the mounting brackets to the sides of the chassis as illustrated in “Mounting the BigIron
RX-16 or BigIron RX-32 chassis in a rack” on page 51.
NOTE
The diagram shows locations for attaching the mounting brackets for either front-mount or
mid-mount of the BigIron RX-16 chassis. Mounting brackets for the BigIron RX-32 chassis are
attached in the same manner.
Mounting a BigIron RX-32 chassis in a rack
Due to its larger size, the BigIron RX-32 chassis has some requirements different from the other
BigIron RX Series chassis. Use the following procedural changes when installing a BigIron RX-32
chassis:
•Only one BigIron RX-32 chassis can be mounted in a rack, positioned a low as possible.
•The empty BigIron RX-32 chassis weighs approximately 325 lbs. You must use a mechanical
device (such as a material lift or work positioner), and four people are required to guide the
chassis into place.

BigIron RX Installation Guide 61
53-1001811-01
Installing a BigIron RX-32 switch 2
Follow the steps given below to install a BigIron RX-32 chassis.
1. Ensure the rack is in its permanent location and is secured to the building. Ensure that the
installation site allows adequate clearance for both airflow, installation, and maintenance.
2. Move the pallet and chassis as close to the installation site as possible.
3. Use a power drill with a large Phillips screwdriver attachment to remove the four L-brackets that
attach the base of the chassis to the inner pallet. Refer to Figure 41.
FIGURE 41 Location of L-Brackets holding the BigIron RX-32 chassis
4. Using a mechanical lift equipped with a lift plate, position the lift plate as close to the front of
the chassis as possible. Adjust the lift plate height to be even with the bottom of the chassis.
5. Slide the chassis onto the lift plate.
DANGER
Four or more people are required to position the unpopulated chassis into the rack.
DANGER
Do not use the handles on the power supply units or fan modules to position the chassis.
6. Secure the chassis to the mechanical lift with a strap to prevent tipping.
7. Carefully move the chassis and position it in front of the rack where it is to be installed.
8. Remove the strap securing the chassis to the lift.
9. With two people in front and two people in back, slide the chassis into the rack.
1 Remove brackets that hold chassis to base (two brackets on either side of chassis)
1

62 BigIron RX Installation Guide
53-1001811-01
Installing a BigIron RX-32 switch
2
10. If you are installing the chassis in a four-post rack or cabinet, install a mounting screw and a
cage nut into each of the holes aligned with the threaded holes in the spacer bars. If you are
installing the chassis in an open-frame rack, install four standard #12-24 pan-head screws into
the keyhole mounting holes aligned with the rack.
11. Visually inspect the alignment of the chassis. If the chassis is installed properly in the rack, all
the mounting screws on one side of the rack should be aligned with the mounting screws on
the opposite side and the switch should be level.
12. Add all additional screws.
Installing BigIron RX-32 modules
The BigIron RX-32 ships with empty module slots, and upper and lower shipping panels installed.
CAUTION
If you do not install a module in a slot, you must leave the slot blank installed in the slot. If you
run the BigIron RX-32 chassis with an uncovered slot, the system may overheat.
NOTE
The BigIron RX Series modules are dedicated, which means that you must install them in the BigIron
RX Series chassis only. For example, if you attempt to install the BigIron RX Series management
module in another Brocade chassis or a management module intended for another Brocade chassis
in the BigIron RX Series chassis, the chassis and module will not function properly.
If you are installing a redundant management module, refer to Using a Redundant Management
Module chapter in the BigIron RX Series Configuration Guide for information about how the
redundant module works, optional software configurations that you can perform, and how to
manage the redundancy feature.
Before installing a module in the BigIron RX-32 chassis, have the following on hand:
•An ESD wrist strap with a plug for connection to the ESD connector on the BigIron RX-32
chassis.
DANGER
For safety reasons, the ESD wrist strap should contain a 1 meg ohm series resistor.
•A large flat-head screwdriver.
Follow the steps given below to install a module in the BigIron RX-32 chassis.
1. Put on the ESD wrist strap and ground yourself by inserting the plug into the ESD connector on
the chassis front.
2. Remove the module from its packaging.
3. Remove the two shipping panels by unscrewing the six captive screws holding each panel.
4. With the ejectors in the outward position, insert the module into the appropriate chassis slot
and slide the card along the card guide until the ejectors on either side of the module move
close to the module front panel. Refer to special instructions, “BigIron RX-32 cable routing” on
page 67.

BigIron RX Installation Guide 63
53-1001811-01
Installing a BigIron RX-32 switch 2
NOTE
When inserting the module into the chassis, make sure that the faceplate doesnot overlap with
the faceplate of an adjacent interface module.
5. Push the ejectors in until they are flush with the module front panel. This action will fully seat
the module in the backplane. Modules have a snug fit for maximum EMI protection.
FIGURE 42 Installing a module in a BigIron RX-32 chassis
NOTE
The installation instructions for installing modules shown in the following illustrations are
exactly the same for interface, management, and switch fabric modules.
6. Tighten the two screws at either end of the module front panel by pushing them in and turning
them clockwise. Then, tighten the screws further using the flat-head screwdriver.
Pwr
Activ e
Pwr
Acti ve
Pwr
Activ e
Pwr
Acti ve
Pwr
Activ e
Pwr
Activ e
Pwr
Acti ve
Pwr
Acti ve
Pwr
Acti ve

64 BigIron RX Installation Guide
53-1001811-01
Installing a BigIron RX-32 switch
2
BigIron RX-32 module installation details
NOTE
Do not insert interface modules running releases below 02.3.00 into slots 17 to 32 of a BigIron
RX-32 chassis. They should only be inserted into slots 1 to 16.
NOTE
Any empty slots must contain slot blanks to ensure proper air flow within the chassis.
NOTE
During the initially installation of the modules into a BigIron RX-32, Brocade recommends inserting
all the modules into the appropriate chassis slots before tightening the screws into the chassis.
When Populating the BigIron RX-32 chassis, the modules must be installed in the appropriate slots
as shown in Figure 43 as follows:
•Management Modules: management slots 1 and 2
•Switch Fabric Modules: switch fabric slots 1-8
•Interface Modules: Interface slots 1-32

BigIron RX Installation Guide 65
53-1001811-01
Installing a BigIron RX-32 switch 2
FIGURE 43 BigIron RX-32 chassis
1 Interface slot 1 27 Interface slot 27
2 Interface slot 2 28 Interface slot 28
3 Interface slot 3 29 Interface slot 29
4 Interface slot 4 30 Interface slot 30
5 Interface slot 5 31 nterface slot 31
6 Interface slot 6 32 nterface slot 32
7 Interface slot 7 33 Switch fabric slot 1
Pwr
Active
Pwr
Active
Pwr
Active
Pwr
Active
Pwr
Active
Pwr
Active
Pwr
Active
Pwr
Active
AC OK
DC OK
ALM
AC OK
DC OK
ALM
AC OK
DC OK
ALM
AC OK
DC OK
ALM
AC OK
DC OK
ALM
AC OK
DC OK
ALM
AC OK
DC OK
ALM
AC OK
DC OK
ALM
357 91
2468 10
1133 35
34 36
41 12
13 15
14 16
17 19 21 23 37 39 25 27 29 31
18 20 22 24 38 42
43
44
45
43
40 26 28 30 32
46 47
48
52
49
50 51

66 BigIron RX Installation Guide
53-1001811-01
Installing a BigIron RX-32 switch
2
Using the Insertion or Extraction tool
Due to the high density of cables that the BigIron RX-32 chassis can support, it may be difficult to
insert and remove the RJ-45 and optical connectors. An insertion or extraction tool has been
provided in the BigIron RX-32 accessory kit to make this task easier. Refer to Figure 44.
FIGURE 44 Insertion or extraction tool
Use the tool to grasp the boot or the plug of the modular connector at its narrow end (the end
closest to the attached cable), and insert the connector into the proper interface module. Grasping
the boot or plug at the wide end during insertion may cause the tool to be difficult to release and
remove.
8 Interface slot 8 34 Switch fabric slot 2
9 Interface slot 9 35 Switch fabric slot 3
10 Interface slot 10 36 Switch fabric slot 4
11 Interface slot 11 37 Switch fabric slot 5
12 Interface slot 12 38 Switch fabric slot 6
13 Interface slot 13 39 Switch fabric slot 7
14 Interface slot 14 40 Switch fabric slot 8
15 Interface slot 15 41 Management slot 1
16 Interface slot 16 42 Management slot 2
17 Interface slot 17 43 Captive screws
18 Interface slot 18 44 ESD strap connector
19 Interface slot 19 45 Power supply 1
20 Interface slot 20 46 Power supply 2
21 Interface slot 21 47 Power supply 3
22 Interface slot 22 48 Power supply 4
23 Interface slot 23 49 Power supply 5
24 Interface slot 24 50 Power supply 6
25 Interface slot 25 51 Power supply 7
26 Interface slot 26 52 Power supply 8
1 Hooked tab 2 Stepped tab
1
2

BigIron RX Installation Guide 67
53-1001811-01
Installing a BigIron RX-32 switch 2
When using the tool to extract the boot or plug of a modular connector, cover the entire length of
the boot or plug with the tool. Notice that one end of the tool has a "hook" side. Use this side to
compress the locking tab while you remove the connector.
BigIron RX-32 cable routing
BigIron RX-32 cable management is designed to ensure access to the power supplies at the bottom
of the chassis, and to keep the air inlet clear in the center of the chassis (this is essential for proper
cooling). Cable management hardware at the top, bottom and sides of the chassis will assist you in
channeling the cables in the proper direction.
In general, cables from the outer interface modules are routed horizontally and away from the
chassis. With the cable management upper cover swung open, cables from the remaining modules
in the upper half of the chassis are routed up, then outwards along the channels.
With the cable management lower cover swung open, the remaining modules in the lower half of
the chassis follow a similar path downwards, above the power supplies. Figure 45 diagrams the
cable routing, with the upper and lower covers removed for clarity.
FIGURE 45 BigIron RX-32 cable routing diagram

68 BigIron RX Installation Guide
53-1001811-01
Installing a BigIron RX-32 switch
2
Details of cable routing are as follows:
CAUTION
Be sure not to exceed the minimum recommended bend radius for the cables: 2 in. for MRJ-21
cables, and 1.5 in. for Category 5 (RJ-45) and fiber-optic cables.
Cable routing for the upper-left quadrant
Route slot cards in the numerical order starting with the cables of Slot Card #1.
1. Route slot cards #1 and #2 cables directly to the left through the side comb. Refer to
Figure 46.
FIGURE 46 Routing upper-left quadrant cables to the left
1 Upper left quadrant 3 Cables from slot #1
2 Side combs (18) 4 Cables from slot #2
2
4
1
3

BigIron RX Installation Guide 69
53-1001811-01
Installing a BigIron RX-32 switch 2
FIGURE 47 Routing upper-left quadrant cables up
2. Route slot card #3 and #4 cables up through Comb A. Refer to Figure 47.
3. Route slot card #5 and #6 cables up through Comb B.
4. Route slot card #7 and #8 cables up through Comb C.
1 Upper left quadrant 3 Comb B (Slot #5 and #6 cables)
2 Comb C (Slot #7 and #8 cables) 4 Comb A (Slot #3 and #4 cables)
1
2
3
4

70 BigIron RX Installation Guide
53-1001811-01
Installing a BigIron RX-32 switch
2
Cable routing for the upper-right quadrant
Route slot cards in the numerical order starting with the cables of Slot Card #15.
1. Route slot card #15 and #16 cables directly to the right through the side comb. Refer to
Figure 48.
FIGURE 48 Routing upper-right quadrant cables to the right
1 Upper right quadrant 3 Cables from slot #15
2 Side combs (18) 4 Cables from slot #16
2
1
3
4

BigIron RX Installation Guide 71
53-1001811-01
Installing a BigIron RX-32 switch 2
FIGURE 49 Routing upper-right quadrant cables up
2. Route slot card #13 and #14 cables up through Comb A. Refer to Figure 49.
3. Route slot card #11 and #12 cables up through Comb B.
4. Route slot card #9 and #10 cables up through Comb C.
1 Upper right quadrant 3 Comb B (Slot #11 and #12 cables)
2 Comb C (Slot #9 and #10 cables) 4 Comb A (Slot #13 and #14 cables)
1
2
3
4

72 BigIron RX Installation Guide
53-1001811-01
Installing a BigIron RX-32 switch
2
Cable routing for the lower-left quadrant
1. Route slot card #18 and #17 cables directly to the left through the side comb. Refer to
Figure 50.
FIGURE 50 Routing lower-left quadrant cables to the left
1 Lower left quadrant 3 Cables from slot #18
2 Cables from slot #17 4 Side combs (18)
1
2
3
4

BigIron RX Installation Guide 73
53-1001811-01
Installing a BigIron RX-32 switch 2
FIGURE 51 Routing lower-left quadrant cables down
2. Route slot card #20 and #19 cables down through Comb A. Refer to Figure 51.
3. Route slot card #22 and #21 cables down through Comb B.
4. Route slot card #24 and #23 cables down through Comb C.
1 Lower left quadrant 3 Comb B (Slot #21 and #22 cables)
2 Comb A (Slot #19 and #20 cables) 4 Comb C (Slot #23 and #24 cables)
2
3
4
1

74 BigIron RX Installation Guide
53-1001811-01
Installing a BigIron RX-32 switch
2
Cable routing for the lower-right quadrant
1. Route slot card #32 and #31 cables directly to the right through the side comb. Refer to
Figure 52.
FIGURE 52 Routing the lower-right quadrant cables to the right
1 Lower right quadrant 3 Cables from slot #32
2 Cables from slot #31 4 Side combs (18)
1
2
3
4

BigIron RX Installation Guide 75
53-1001811-01
Installing a BigIron RX-32 switch 2
FIGURE 53 Routing lower-right quadrant cables down
2. Route slot card #30 and #29 cables down through Comb A. Refer to Figure 53.
3. Route slot card #28 and #27 cables down Comb B.
4. Route slot card #26 and #25 cables down through Comb C.
Installing power supplies in a BigIron RX-32 chassis
DANGER
High Touch Current. Earth connection essential before connecting supply.
Follow the steps given below to install a power supply in a BigIron RX-32 chassis.
1. Remove the blank power supply faceplate, and expose the empty power supply slot.
2. Remove the power supply from its packaging.
3. Insert the power supply into the empty power supply slot, using the guides provided on either
side of the slot.
1 Lower right quadrant 3 Comb B (Slot #27 and #28 cables)
2 Comb A (Slot #29 and #30 cables) 4 Comb C (Slot #25 and #26 cables)
2
3
4
1

76 BigIron RX Installation Guide
53-1001811-01
Installing a BigIron RX-32 switch
2
FIGURE 54 Installing a power supply in a BigIron RX-32 chassis
CAUTION
Carefully follow the mechanical guides on each side of the power supply slot and make sure the
power supply is properly inserted in the guides. Never insert the power supply upside down.
4. Install a blank power supply faceplate into each slot that is empty after all of the power
supplies have been installed.
5. After the power supply is fully inserted, push the power supply front panel toward the back of
the chassis. This action causes the power supply connector to seat into the backplane
connector.
1 Power supply indicators 6 Latch handle locked
2AC OK 7Power supply blank cover
3 DC OK 8 Pull down on plunger to remove
4ALM 9Power supply
5 Latch handle open
Pwr
Active
Pwr
Active
Pwr
Active
Pwr
Activ e
Pwr
Active
Pwr
Active
Pwr
Active
Pwr
Activ e
AC O K
DC OK
ALM
5
6
7
8
9
1
2
3
4

BigIron RX Installation Guide 77
53-1001811-01
Attaching a management station 2
6. Gently pull the release latch on the power supply front panel upward and toward the top of the
power supply front panel. This action locks the power supply in place.
7. For information about connecting power to the chassis, refer to “Connecting AC power to a
BigIron RX-32 chassis” on page 77.
8. For information about powering on the system, refer to “Powering-on the power source” on
page 79.
Connecting AC power to a BigIron RX-32 chassis
AC power is supplied through an AC power cord that is installed in the front of each power supply in
the BigIron RX-32 chassis.
1. At the front of the BigIron RX-32 chassis, locate the power receptacle on the front panel of
each power supply that has been installed. Refer to Figure 55.
2. Lift the cord retainer and connect a Brocade-supplied AC power cord to the power supply.
3. Snap the cord retainer over the power plug to hold it in place.
FIGURE 55 BigIron RX-32 power supply receptacle and cord retainer
Final steps
You should complete the final step in the order in which they are listed:
•“Attaching a management station”
•“Powering-on the power source”
•“Verifying proper operation”
Attaching a management station
You can manage the BigIron RX Series system in the following ways:
•You can connect a PC or terminal to the management module’s serial (Console) port for a
direct connection. From this interface, you can configure the
10BaseT/100BaseTX/1000BaseTX Ethernet (management) port with an IP address and either
Telnet or SSH. This enables you to manage the device through the
10BaseT/100BaseTX/1000BaseTX Ethernet (management) port using either Telnet or SSH.
1 Cord retainer 2 Power receptacle
AC OK
DC OK
ALM
1
2

78 BigIron RX Installation Guide
53-1001811-01
Attaching a management station
2
•You can connect the BigIron RX Series switch to your existing management network and
manage the switch, along with other network devices, from a management station. To do this,
you must connect the management module’s 10BaseT/100BaseTX/1000BaseTX Ethernet
(management) port to an Ethernet network.
NOTE
The existing management network into which you can connect the 10/100 Ethernet port must be
separate and isolated from the network over which user packets are switched and routed. For
information about the management port’s functionality, refer to “Understanding how the
management port functions” on page 105.
For information about connecting a PC or terminal to the management module’s Console port or
management port, refer to “Attaching a PC or terminal to the Console port or Ethernet port” on
page 78. For information about connecting a management port to a network, refer to “Attaching the
management module’s Ethernet Port to a network” on page 79.
Attaching a PC or terminal to the Console port or
Ethernet port
The management module’s Console port (which has a male DB-9 serial connector), and
10BaseT/100Base TX Ethernet port (which has an RJ-45 UTP connector) allow you to attach a PC
or terminal. From the Console port, you can access the BigIron RX Series switch’s CLI directly from
the PC or terminal or through a Telnet connection to the PC or terminal. From the Ethernet port, you
can access the BigIron RX Series switch’s CLI or Web management interface directly from the PC or
terminal or through a Telnet connection to the PC or terminal.
Before performing this task, you need the following items:
•PC running a terminal emulation application or a terminal.
•If connecting the PC or terminal to the Console port, a straight-through EIA or TIA DB-9 serial
cable with one end terminated in a female DB-9 connector and the other end terminated in a
male or female DB-9 or DB-25 connector, depending on the specifications of your PC or
terminal. You can order the serial cable separately from Brocade or build your own cable. If you
prefer to build your own, refer to the pinout information in “Console port pin assignments” on
page 205.
•If connecting the PC or terminal to the Ethernet port, a Category 5 UTP crossover cable, which
you must supply. For information about the management port pin assignments, refer to
“Management port pin assignments” on page 206.
Follow the steps given below to attach a PC or terminal to the Console port or Ethernet port.
1. Connect a PC or terminal to the Console port or Ethernet port using the appropriate cable.
2. Open the terminal emulation program, and set the session parameters as follows:
•Baud: 9600 bps
•Data bits: 8
•Parity: None
•Stop bits: 1
•Flow control: None

BigIron RX Installation Guide 79
53-1001811-01
Powering-on the power source 2
Attaching the management module’s Ethernet Port
to a network
The management module’s 10BaseT/100BaseTX/1000BaseTX Ethernet (management) port
(RJ-45 UTP connector) allows you to connect the management port to a network. A management
station in your existing management network can then access a BigIron RX Series switch using the
IronView Network Manager.
To attach the management module’s Ethernet port to a network, you need a Category 5 UTP
straight-through cable (not supplied by Brocade). Connect one end of the straight-through cable to
the management port and the other end to the network.
Powering-on the power source
After you complete the hardware installation, you can power-on your power source.
1. Verify that all modules and power supplies are fully and properly installed and no module slots
are uncovered.
CAUTION
If you do not install a module in a slot, you must keep the slot blank in place. If you run the
chassis with an uncovered slot, the system may overheat.
2. If you are supplying a DC power source to a BigIron RX Series chassis, attach the power cables
to the DC power supply as described in the appropriate section:
• “Connecting DC power to a BigIron RX-4 chassis” on page 36
• “Connecting DC power to a BigIron RX-8 chassis” on page 46
•“Connecting DC power to a BigIron RX-16 chassis” on page 56
Connect the other end of the cables to the DC power source. Repeat this step for each installed
DC power supply. Then switch on the power source.
3. If your power source is AC, attach one end of a Brocade-supplied AC power cord to the AC
power supply as described in the appropriate section:
•“Connecting AC power to a BigIron RX-4 chassis” on page 36
•“Connecting AC power to a BigIron RX-8 chassis” on page 45
•“Connecting AC power to a BigIron RX-16 chassis” on page 55
•“Connecting AC power to a BigIron RX-32 chassis” on page 77

80 BigIron RX Installation Guide
53-1001811-01
Verifying proper operation
2
Insert the other end into a 115V or 120V wall outlet. Repeat this step for each installed AC
power supply.
DANGER
If the installation requires a different power cord than the one supplied with the device, make
sure you use a power cord displaying the mark of the safety agency that defines the regulations
for power cords in your country. The mark is your assurance that the power cord can be used
safely with the device.
CAUTION
If the wall outlet is not rated 115/120V and 20A, you must have an electrician rewire the outlet
and power source. Make sure you obtain a power cord displaying the mark of the safety agency
that defines the regulations for power cords in your country. The mark is your assurance that the
power cord can be used safely with the device.
NOTE
The BigIron RX Series switch is designed to provide uninterrupted service even when you insert or
remove the management modules and the interface modules. Therefore, the system does not have
a separate on/off power switch. To turn the system off, simply unplug the power cords.
NOTE
The wall outlet should be installed near the equipment and should be easily accessible.
4. Verify that the BigIron RX Series switch has initialized successfully. For information, refer to
“Verifying proper operation” on page 80.
Verifying proper operation
To verify the proper operation of the BigIron RX Series chassis after power on, you can do the
following:
•Observe the LEDs
•Display the status of the modules using the CLI
Observing the LEDs
After a BigIron RX Series chassis powers on, you can observe its LEDs to verify that it initialized
successfully. Table 13 outlines the LEDs, the desired state of each LED, possible abnormal states
of each LED, and what to do if an LED indicates an abnormal state.

BigIron RX Installation Guide 81
53-1001811-01
Verifying proper operation 2
TABLE 13 Desired and abnormal LED states after system power on
LED Desired state Meaning Abnormal
state
Meaning or action
Management module
Active The Active LED on
one of the installed
management
modules should be
on.
The module is
functioning as the
active management
module.
Off Neither of the management
modules is managing the switch
fabric and interface modules.
A problem could have occurred
during initialization. Check your
attached PC or terminal for
possible error messages.
Pwr On The module is
receiving power.
Off The module is not receiving power.
You can do the following:
•Make certain that the
module is installed properly.
For more information, refer to
“Installing BigIron RX-4
modules” on page 33,
“Installing BigIron RX-8
modules” on page 42,
“Installing BigIron RX-16
modules” on page 52, or
“Installing BigIron RX-32
modules” on page 62.
•If using AC power supplies,
see the entry for the AC
power supply LED in this
table for more information.
10/100/1000
Ethernet Port
On (Green) A link is established
with the remote port.
Off A link is not established with the
remote port. You can do the
following:
•Verify that the connection to
the other device has been
properly made. Also, make
certain that the other device
is powered on and operating
correctly.
•Try using a different cable.
10/100/1000
Ethernet Port
On or blinking
(Yellow)
The port is
transmitting and
receiving packets.
Off for an
extended
period
The port is not transmitting or
receiving packets.
You can check the other
10/100/1000 Ethernet port LED
to make sure a link is established
with the remote port. If not, take
the actions described in the
Meaning or Action column for the
other 10/100/1000 Ethernet port
LED.

82 BigIron RX Installation Guide
53-1001811-01
Verifying proper operation
2
Interface module
Pwr On The module is
receiving power.
Off The module is not receiving power.
You can do the following:
•Make certain that the
module is installed properly.
For more information, refer to
“Installing BigIron RX-4
modules” on page 33,
“Installing BigIron RX-8
modules” on page 42,
“Installing BigIron RX-16
modules” on page 52, or
“Installing BigIron RX-32
modules” on page 62.
•The module may not be
receiving enough power.
Brocade recommends
installing power supplies in a
fully redundant configuration
as described in “Installing
power supplies in a BigIron
RX-4 chassis” on page 35,
“Installing power supplies in
the BigIron RX-8 chassis” on
page 44, “Installing power
supplies in a BigIron RX-16
chassis” on page 54, or
“Installing power supplies in
a BigIron RX-32 chassis” on
page 75.
•Check the Pwr LED on the
management module. If it is
on, this module may be
holding the power from the
interface module.
•Enter the show chassis
command at any level of the
CLI to determine if the
management module
recognizes the presence of
all power sources.
•If using AC power supplies,
see the entry for the AC
power supply LED in this
table for more information.
Mgmt Act During
initialization:
steady blinking.
After initialization:
occasional
blinking.
The active
management
module’s processor
and the interface
module’s processor
are communicating.
Off for an
extended
period.
The interface module may be in
interactive mode. Check the
status of the module by entering
the show module command at any
CLI prompt.
TABLE 13 Desired and abnormal LED states after system power on (Continued)
LED Desired state Meaning Abnormal
state
Meaning or action

BigIron RX Installation Guide 83
53-1001811-01
Verifying proper operation 2
Link On A link is established
with the remote port.
Off At this stage of the installation,
you have not yet cabled the
interface module ports, so this
LED will be off.
After cabling this port, if this LED
is off, a link is not established with
the remote port. For more
information, refer to Table 16 on
page 109.
Active On or blinking The port is
transmitting and
receiving user packets.
Off for an
extended
period.
At this stage of the installation,
you have not yet cabled the
interface module ports, so this
LED will be off.
After cabling this port, if this LED
is off, the port is not transmitting
or receiving user packets. For
information about action you can
take to troubleshoot the problem,
refer to Table 16 on page 109.
Switch fabric module
Pwr On The module is
receiving power.
Off The module is not receiving power.
You can do the following:
•If using AC power supplies,
see the entry for the AC
power supply LED in this
table for more information.
Active On The switch fabric
module is active and
ready to switch user
packets.
Off for an
extended
period.
The switch fabric module is not
active and user packets are not
being switched from one interface
module to another.
You must replace the switch fabric
module. For information about
performing this task, refer to
“Replacing a switch fabric
module” on page 143.
Power supplies AC
AC OK Green (steady) The power supply is
receiving AC power
from an AC power
source.
Off The power supply is not receiving
power from an AC power source
You can do the following:
•Make sure that the power
supply cord is connected
securely to the wall outlet
and the power supply.
•Make sure that the wall
outlet is rated for 115/120V
and 20A. If it is not, obtain a
cable that is compatibly rated
for the outlet.
•Make sure that the wall
outlet has power.
TABLE 13 Desired and abnormal LED states after system power on (Continued)
LED Desired state Meaning Abnormal
state
Meaning or action

84 BigIron RX Installation Guide
53-1001811-01
Verifying proper operation
2
DC OK Green (steady) The power supply is
providing DC power to
the BigIron RX Series
chassis.
Off The power supply is not supplying
power to the chassis. If the AC OK
LED is lit Green, then there is a
problem with the power supply
and it must be replaced.
ALM ALM The power supply is in
normal operating
condition.
Amber The power supply is
malfunctioning.
Power supplies DC
DC IN Green (steady) The power supply is
receiving DC power
from a DC power
source.
Off The power supply is not receiving
power from a DC power source You
can do the following:
•Make sure that the power
supply cables are connected
securely to the power source
and the power supply.
•Make sure that the DC power
source is 48 VDC @ 30 A
(Operating voltage range is
40-60VDC).
•Make sure that the power
source has power.
DC OUT Green (steady) The power supply is
providing DC power to
the BigIron RX Series
chassis.
Off The power supply is not supplying
power to the chassis. If the DC IN
LED is lit Green, then there is a
problem with the power supply
and it must be replaced.
ALM Off The power supply is in
normal operating
condition.
Amber The power supply is
malfunctioning.
TABLE 13 Desired and abnormal LED states after system power on (Continued)
LED Desired state Meaning Abnormal
state
Meaning or action

BigIron RX Installation Guide 85
53-1001811-01
Verifying proper operation 2
If a problem persists after taking action described in this table, contact Brocade for technical
support.
Displaying the module status
After you have attached a PC or terminal to the management module’s Console port or Ethernet
port and the BigIron RX Series switch has initialized successfully, press Enter to display the
following CLI prompt in the terminal emulation window:
BigIron RX>
Fan control module (two LEDs on rear panel of chassis)
Unlabeled Green (steady) The fans are working
and responding to
controls from the fan
control module.
Off or amber The fans are not receiving power
(off), or the fans are not working
and not responding to controls
from the fan control module
(amber). You can do the following:
•If the LED is off, check the
power LED on the other
modules to make sure they
are receiving power.
If using a DC power source,
check your power source for
problems.
If using AC power supplies,
take the actions described in
the Meaning or Action
column for the AC power
supply LED. If these actions
do not resolve the problem,
check the LED on each power
supply or enter the show
chassis command at any CLI
prompt to determine if a
power supply has failed. If a
power supply has failed, you
need to replace it. For more
information, refer to
“Replacing a power supply”
on page 147.
•If the LED is amber, you need
to replace the fan module.
For information about
performing these tasks, see.
TABLE 13 Desired and abnormal LED states after system power on (Continued)
LED Desired state Meaning Abnormal
state
Meaning or action
86 BigIron RX Installation Guide
53-1001811-01
Verifying proper operation
2
If you do not see this prompt, do the following.
1. Make sure the cable is securely connected to your PC or terminal and the Console port or
Ethernet port.
2. Check the settings in your terminal emulation program. In addition to the session settings
listed in “Attaching a PC or terminal to the Console port or Ethernet port” on page 78, make
sure the terminal emulation session is running on the same serial port you attached to the
Console port.
If you see this prompt (BigIron RX>), you are now connected to the system and can display the
status of the modules using the CLI. Enter the following command at any CLI level:
Syntax: show module
The Status column shows the module status. A management module can have one of the following
statuses:
•ACTIVE – The module is currently the active management module.
•STANDBY – The module is currently the standby management module.
•COMING UP – The module is coming up as the standby module. This status occurs if the
standby management module becomes the active module, which is called a switchover.
The switch fabric module can have one of the following statuses:
•ACTIVE – The module is up and running.
•BAD – The management module cannot initialize the switch fabric module.
An interface module can have one of the following statuses:
•CARD_STATE_INIT – The system detects the module but the module is not up and running yet.
•CARD_STATE_BOOT – The module is booting.
•CARD_STATE_INTERACTIVE – The module is booting from interactive mode.
•CARD_STATE_LP_SYNC – The module’s IronWare images are synchronized between the
management module and interface module.
•CARD_STATE_SYNC – The system is currently synchronizing the module’s IronWare images
between the management module and interface module.
•CARD_STATE_SOFTWARE_LOADED – The module has loaded its IronWare image.
•CARD_STATE_POWER_OFF – The module does not have power.
•CARD_STATE_UP – The module is up and operating normally.
BigIron RX# show module
Module Status Ports Starting MAC
M1 (upper): BigIron RX Mgmt Module Active
M2 (lower):
F0: BigIron RX Switch Fabric Module Active
S1:
S2:
S3:
S4: BigIron RX 4-Port 10Gig Module CARD_STATE_UP 4 000c.db80.0000
S5: BigIron RX 4-Port 10Gig Module CARD_STATE_UP 4 000c.db80.0000
S6: BigIron RX 4-Port 10Gig Module CARD_STATE_UP 4 000c.db80.0000
S7:
S8:
BigIron RX Installation Guide 87
53-1001811-01
Verifying proper operation 2
•CARD_STATE_FAILED – The management module was unable to bring up an interface module
properly. If you observe this status, make certain that the interface module is installed
properly. For more information, refer to “Installing BigIron RX-4 modules” on page 33,
“Installing BigIron RX-8 modules” on page 42, “Installing BigIron RX-16 modules” on page 52,
or “Installing BigIron RX-32 modules” on page 62.
•CARD_DOWN_REASON_<explanation> – The module is in a nonfunctional state. This status
appears with an explanation for why the module is down, for example,
"CARD_DOWN_REASON_BOOT_FAILED.” If the explanation does not help you resolve the
problem, you can contact Brocade technical support and provide the explanation included with
this status.
88 BigIron RX Installation Guide
53-1001811-01
Verifying proper operation
2

BigIron RX Installation Guide 89
53-1001811-01
Chapter
3
Using the Brocade Structured Cabling Components
In this chapter
•Cable Cinch overview . . . . . . . . . . . . . . . . . . . . . . . . . . . . . . . . . . . . . . . . . . . 89
•mRJ-21 procedures . . . . . . . . . . . . . . . . . . . . . . . . . . . . . . . . . . . . . . . . . . . . . 90
•RJ-45 procedures . . . . . . . . . . . . . . . . . . . . . . . . . . . . . . . . . . . . . . . . . . . . . . 94
Cable Cinch overview
Use the following guidelines when using the Brocade Cable Cinch Clips with mRJ-21 or RJ-45
cables. The following sections will provide detailed instructions:
•“mRJ-21 procedures” on page 90
•“RJ-45 procedures” on page 94
Position the cable cinch with the open end to the left (no slot) as shown in Figure 56.
FIGURE 56 Cable CInch overview
1 Slot 1 5 Open end
2Slot 2 6Rear
3Slot 3 7Front
4Slot 4
123 45
6
7

90 BigIron RX Installation Guide
53-1001811-01
mRJ-21 procedures
3
mRJ-21 procedures
The following procedure demonstrates securing up to eight RJ-21 cables into the Cable CInch.
When securing fewer than the maximum cables, follow the procedure to secure the desired
number of cables and simply wrap the remaining Velcro strap around the Cable CInch. Use the
additional slots in the clip to secure groups of cables as required.
Cable Cinch with two mRJ-21 cables
To secure two mRJ-21 cables, place the Velcro strap through slot one and use the front and rear left
recesses as shown in Figure 57.
FIGURE 57 Two mRJ-21 cables

BigIron RX Installation Guide 91
53-1001811-01
mRJ-21 procedures 3
Cable Cinch with three mRJ-21 cables
Three mRJ-21 cables may be secured as shown in Figure 58.
FIGURE 58 Three mRJ-21 cables
Cable Cinch with four mRJ-21 cables
Four mRJ-21 cables may be secured as shown in Figure 59.
FIGURE 59 Four mRJ-21 cables

BigIron RX Installation Guide 93
53-1001811-01
mRJ-21 procedures 3
Cable Cinch with seven mRJ-21 cables
Seven mRJ-21 cables may be secured as shown in Figure 62.
FIGURE 62 Seven mRJ-21 cables
Cable Cinch with eight mRJ-21 cables
Eight mRJ-21 cables may be secured as shown in Figure 63.
FIGURE 63 Eight mRJ-21 cables

94 BigIron RX Installation Guide
53-1001811-01
RJ-45 procedures
3
RJ-45 procedures
Use the following guidelines when using the cable cinch clips with RJ-45 cables.
Cable Cinch with one group of RJ-45 cables
RJ-45 cables may be secured in groups of six. To secure up to six RJ-45 cables in one group, place
the Velcro strap through slot one and use the front left recesses as shown in Figure 64.
FIGURE 64 One group of RJ- 45 cables
Cable Cinch with two groups of RJ-45 cables
12 RJ-45 cables, in two groups, may be secured as shown in Figure 65.
FIGURE 65 12 RJ-45 cables in two groups

BigIron RX Installation Guide 95
53-1001811-01
RJ-45 procedures 3
Cable Cinch with three groups of RJ-45 cables
18 RJ-45 cables, in three groups, may be secured as shown in Figure 66.
FIGURE 66 18 RJ-45 cables in three groups
Cable Cinch with four groups of RJ-45 cables
24 RJ-45 cables, in four groups, may be secured as shown in Figure 67.
FIGURE 67 24 RJ-45 cables in four groups

96 BigIron RX Installation Guide
53-1001811-01
RJ-45 procedures
3
Cable Cinch with five groups of RJ-45 cables
30 RJ-45 cables, in five groups, may be secured as shown in Figure 68.
FIGURE 68 30 RJ-45 cables in five groups
Cable Cinch with six groups of RJ-45 cables
36 RJ-45 cables, in six groups, may be secured as shown in Figure 69.
FIGURE 69 36 RJ-45 cables in six groups

BigIron RX Installation Guide 97
53-1001811-01
RJ-45 procedures 3
Cable Cinch with seven groups of RJ-45 cables
42 RJ-45 cables, in seven groups, may be secured as shown in Figure 70.
FIGURE 70 42 RJ-45 cables in seven groups
Cable Cinch with eight groups of RJ-45 cables
48 RJ-45 cables, in eight groups, may be secured as shown in Figure 71.
FIGURE 71 48 RJ-45 cables in eight groups
98 BigIron RX Installation Guide
53-1001811-01
RJ-45 procedures
3

BigIron RX Installation Guide 99
53-1001811-01
Chapter
4
Connecting a BigIron RX Series Switch to a Network Device
In this chapter
•Assigning passwords . . . . . . . . . . . . . . . . . . . . . . . . . . . . . . . . . . . . . . . . . . . . 99
•Configuring IP addresses . . . . . . . . . . . . . . . . . . . . . . . . . . . . . . . . . . . . . . . 102
•Understanding how the management port functions. . . . . . . . . . . . . . . . . 105
•Connecting a BigIron RX Series switch . . . . . . . . . . . . . . . . . . . . . . . . . . . . 105
•Testing network connectivity. . . . . . . . . . . . . . . . . . . . . . . . . . . . . . . . . . . . . 110
Assigning passwords
DANGER
The procedures in this manual are for qualified service personnel.
When you create an enable and a user password, you must enter a minimum of eight characters
containing the following combinations:
•At least two upper case characters
•At least two lower case characters
•At least two numeric characters
•At least two special characters
When you create a password, the characters you type are masked.
For example, to create a password for the enable login:
BigIron RX(config)#enable password TesT12$!
Syntax: enable password <password>
To assign a password for a user account:
BigIron RX(config)#username sandy password [Enter]
Enter password: ********
Syntax: username <name> password [Enter]
Press the Enter key for [Enter]. Enter a password such as TesT12$! that contains the required
character combination.
NOTE
When you upgrade to Release 02.2.01 or later, the old passwords are still valid; however, users must
change their passwords to follow the new format to take advantage of this password enhancement.
100 BigIron RX Installation Guide
53-1001811-01
Assigning passwords
4
There are no new CLI commands for this feature.
Login lockout
The CLI provides up to three login attempts. If a user fails to login after three attempts, that user is
locked out (disabled). To re-enable the user, do one of the following:
•Rebooting the BigIron RX to re-enable all disabled users.
•Enable the user by entering the following command:
BigIron RX(config)#username sandy enable [Enter]
For example:
Syntax: username <name> enable [Enter]
Password history
The CLI will keep the last 15 passwords used by the user. A user will be prevented from changing
their password to one that has already been used. This is for security purposes so that users do not
use the same passwords multiple times.
Setting passwords to expire
You can set a user password to expire. Once a password expires, the administrator must assign a
new password to the user. To configure a user password to expire, enter the following:
BigIron RX(config)#username sandy expires 20
Syntax: username <name> expires <days>
Enter 1 – 365 for number of days. The default is 90 days.
For example:
The CLI contains the following access levels:
•User EXEC – The level you enter when you first start a CLI session. At this level, you can view
some system information but you cannot configure system or port parameters.
SSH@BigIron RX(config)#user sandy enable
SSH@BigIron RX(config)#show user
Username Password Encrypt Priv Status Expire Time
==============================================================================
sandy $1$Gz...uX/$wQ44fVGtsqbKWkQknzAZ6. enabled 0 enabled 90 days
SSH@BigIron RX(config)#username sandy expires 20
SSH@BigIron RX(config)#show user
Username Password Encrypt Priv Status Expire Time
===============================================================================
===
sandy $1$Gz...uX/$wQ44fVGtsqbKWkQknzAZ6. enabled 0 enabled 20 days

BigIron RX Installation Guide 101
53-1001811-01
Assigning passwords 4
•Privileged EXEC – This level is also called the Enable level and can be secured by a password.
You can perform tasks such as manage files on the management module’s flash memory or a
PCMCIA flash card in the management module’s slots 1 or 2, save the system configuration to
flash memory, and clear caches at this level.
•CONFIG – The configuration level. This level lets you configure the system’s IP address and
configure routing features. To access the CONFIG mode, you must already be logged into the
Privileged level of the EXEC mode.
NOTE
You cannot assign a password using the Web management interface. You can assign passwords
using the IronView Network Manager if an Enable password for a Super User is already configured
on the device.
You can set the following levels of Enable passwords:
•Super User – Allows complete read-and-write access to the system. This is generally for system
administrators and is the only password level that allows you to configure passwords.
NOTE
You must set a super user password before you can set other types of passwords.
•Port Configuration – Allows read-and-write access for specific ports but not for global
(system-wide) parameters.
•Read Only – Allows access to the Privileged EXEC mode and CONFIG mode but only with read
access.
To set passwords:
1. At the opening CLI prompt, enter the following command to change to the Privileged level of the
EXEC mode:
BigIron RX> enable
BigIron RX#
2. Access the CONFIG level of the CLI by entering the following command:
BigIron RX# configure terminal
BigIron RX(config)#
3. Enter the following command to set the super-user password:
BigIron RX(config)# enable super-user-password <text>
NOTE
You must set the super-user password before you can set other types of passwords.
4. Enter the following commands to set the port configuration and read-only passwords:
BigIron RX(config)# enable port-config-password <text>
BigIron RX(config)# enable read-only-password <text>
Syntax: enable super-user-password | read-only-password | port-config-password <text>
Passwords can be up to 48 characters long.

102 BigIron RX Installation Guide
53-1001811-01
Configuring IP addresses
4
Configuring IP addresses
The BigIron RX Series switches implement separate data and control planes. This architecture
affects how you assign IP addresses. Table 14 outlines the interfaces to which you can assign IP
addresses.
In this table, “in band” refers to an interface over which user packets are routed, while “out of
band” refers to an interface over which control packets related to system management are
forwarded.
This section describes the following:
•BigIron RX Series support of sub-net masks
•How to assign an IP address to a management interface
•How to assign an IP address to an interface or virtual interface over which user packets are
routed
Support of sub-net masks
The BigIron RX Series switch supports both classical IP network masks (Class A, B, and C sub-net
masks, and so on) and Classless Interdomain Routing (CIDR) network prefix masks.
•To enter a classical network mask, enter the mask in IP address format. For example, enter
“209.157.22.99 255.255.255.0” for an IP address with a Class-C sub-net mask.
•To enter a prefix number for a network mask, enter a forward slash ( / ) and the number of bits
in the mask immediately after the IP address. For example, enter “209.157.22.99/24” for an
IP address that has a network mask with 24 significant (“mask”) bits.
Assigning an IP address to a management interface
Instead of assigning a global IP address to the BigIron RX Series switch for system management
purposes, you now assign an IP address to the management interface. The IP address is assigned
to the active management module port. If the active management module becomes unavailable
and the redundant module becomes the active module, the IP address is assigned to the new
active management module port.
TABLE 14 Assigning IP addresses
Interface Associated physical port Out of band or
in band
Management interface Ethernet 10/100/1000 port on active or
redundant management module
Out of band
Any interface over which user packets
are routed
Any interface module port In band
Any virtual interface over which user
packets are routed
Any interface port In band
Loopback interface – In band

BigIron RX Installation Guide 103
53-1001811-01
Configuring IP addresses 4
For example, to assign the IP address 10.0.1.1 to the management interface, do the following:
1. At the opening CLI prompt, enter enable.
BigIron RX> enable
2. Enter the following command at the Privileged EXEC level prompt (for example, BigIron RX#),
then press Enter. This command erases the factory test configuration if still present:
BigIron RX# erase startup-config
CAUTION
Use the erase startup-config command only for new systems. If you enter this command on a
system you have already configured, the command erases the configuration. If you accidentally
erase the configuration on a configured system, enter the write memory command to save the
running configuration to the startup-config file.
3. Access the configuration level of the CLI by entering the following command:
BigIron RX# configure terminal Privileged EXEC Level
BigIron RX(config)# Global CONFIG Level
4. Configure the IP address and mask for the management interface by entering the following
commands:
BigIron RX(config)# interface management 1
BigIron RX(config-if-mgmt-1)# ip address 10.0.1.1 255.255.255.0
Syntax: enable [<password>]
Syntax: configure terminal
Syntax: interface management 1
Syntax: [no] ip address <ip-addr> <ip-mask>
Syntax: or
Syntax: [no] ip address <ip-addr>/<mask-bits>
Assigning an IP address to an interface, virtual Interface,
or loopback
As you have done with other Brocade devices, you must assign an IP address to each interface and
virtual interface over which user packets are routed. You can also assign an IP address to a
loopback interface, which is generally used for testing and diagnostic purposes.
You must use the serial connection to assign the first IP address. For subsequent addresses, you
also can use the CLI through Telnet or the Web management interface. You can use IronView
Network Manager Network Manager to assign IP addresses to virtual routing interfaces only.
By default, you can configure up to 24 IP interfaces on each interface, virtual interface, and
loopback interface.

104 BigIron RX Installation Guide
53-1001811-01
Configuring IP addresses
4
For example, to assign the IP address 192.22.3.44 and sub-net mask 255.255.255.0 to Ethernet
interface 1/1, do the following.
1. At the opening CLI prompt, enter enable.
BigIron RX> enable
2. Enter the following command at the Privileged EXEC level prompt, then press Enter. This
command erases the factory test configuration if still present:
BigIron RX# erase startup-config
CAUTION
Use the erase startup-config command only for new systems. If you enter this command on a
system you have already configured, the command erases the configuration. If you accidentally
erase the configuration on a configured system, enter the write memory command to save the
running configuration to the startup-config file.
3. Access the configuration level of the CLI by entering the following command:
BigIron RX# configure terminalPrivileged EXEC Level
BigIron RX(config)# Global CONFIG Level
4. Configure the IP address and sub-net mask for Ethernet interface 1/1 by entering the following
commands:
BigIron RX(config)# interface ethernet 1/1
BigIron RX(config-if-e10000-1/1)# ip address 192.22.3.44 255.255.255.0
Syntax: enable [<password>]
Syntax: configure terminal
Syntax: [no] ip address <ip-addr> <ip-mask> [secondary]
Syntax: or
Syntax: [no] ip address <ip-addr>/<mask-bits> [secondary]
Use the secondary parameter if you have already configured an IP address within the same sub-net
on the interface.
Enabling and disabling the interfaces
By default, all BigIron RX Series interfaces are disabled. To enable an interface, you must enter the
enable command at the appropriate interface configuration level of the CLI. For example, to enable
the management interface, enter the enable command at the management interface configuration
level of the CLI:
BigIron RX(config-if-mgmt-1)# enable
Syntax: enable
You can disable each of these interfaces using the disable command at the appropriate interface
configuration level of the CLI. For example, to disable the management port, enter the disable
command at the management interface configuration level of the CLI:
BigIron RX(config-if-mgmt-1)# disable

BigIron RX Installation Guide 105
53-1001811-01
Understanding how the management port functions 4
Syntax: disable
Understanding how the management port functions
You must be aware of how the BigIron RX Series system’s management port functions as described
in the following:
•The management port allows you to configure, monitor, and manage the BigIron RX Series
system only. As a result, this port has the same limited functionality as an IP host port.
•You cannot enable and run routing protocols on the management port.
•The management port supports static routes and directly connected routes, which are
installed in the management module’s routing table. However, these routes are not installed in
the interface module’s routing table. Therefore, the interface modules are not aware of the
management port’s static or directly connected routes.
•If you configure the redistribution of directly connected or static routes for a particular routing
protocol, the routing protocol will redistribute directly connected or static routes associated
with the interface module ports but not those associated with the management port.
•On a BigIron RX Series system running Layer 2 Switch code, the management port does not
support a default gateway. However, if you configure a default gateway for the management
port, the BigIron RX Series system will convert the default gateway into a static route.
•On a BigIron RX Series system running Layer 2 Switch code, the management port supports
multiple static routes. However, you cannot configure multiple static routes to the same
destination for a management port.
To display configuration information and statistics about the management port, you can enter the
show interface management 1 command at any CLI level.
Connecting a BigIron RX Series switch
You can connect a BigIron RX Series switch to another 10 Gigabit Ethernet network device. The
BigIron RX Series switch supports connections to other vendors’ as well as Brocade devices.
The 10 Gigabit Ethernet interface module includes four ports, into which you can install fiber optic
modules provided by Brocade. The SFP fiber optic modules provide an optical transceiver or a
physical medium dependent (PMD) interface for fiber that can be used with the LAN physical layer
(PHY).
Table 15 outlines the fiber optic modules (PMDs) provided by Brocade, the link distance associated
with each, the cabling needed to connect the BigIron RX Series switch to another network device,
and the part number associated with the module.
TABLE 15 Fiber optic modules and cabling
Fiber optic modules (PMD) Distance Fiber optic cabling Brocade part
number
Short wavelength
850 nm serial
86 meters
300 meters
50/125 micron multimode fiber (500 Mhz km)
50/125 micron multimode fiber (2000 Mhz km)
10G-XFP-SR

106 BigIron RX Installation Guide
53-1001811-01
Connecting a BigIron RX Series switch
4
NOTE
Cable installation and network configuration will affect overall transmission capability. The numbers
provided above represent the accepted recommendations of the various standards. For
network-specific recommendations, consult your local Brocade reseller or system engineer.
To connect a BigIron RX Series switch to another network device, you must do the following:
•Install the fiber optic modules
•Cable the fiber optic modules
The following sections provide information about performing these tasks as well as cleaning the
fiber optic connectors and troubleshooting network connections.
Installing a fiber optic module
You connect a BigIron RX Series switch to another network device using a fiber port, you must do
the following:
•Install a fiber optic module (SFP transceiver for Gigabit Ethernet ports or SFP-MSA transceiver
for 10-Gigabit Ethernet ports)
DANGER
All fiber optic interfaces use Class 1 Lasers.
NOTE
Refer to “Installation precautions” on page 25 for other hardware installation precautions.
Before installing a fiber optic module, have on hand an ESD wrist strap with a plug for connection to
the ESD connector on the BigIron RX Series chassis.
DANGER
For safety reasons, the ESD wrist strap should contain a 1 meg ohm series resistor.
To install a fiber optic module into an Ethernet port, do the following.
1. Put on the ESD wrist strap and ground yourself by inserting the plug into the ESD connector
located in the upper right corner of the chassis front.
2. Remove the module from its protective packaging.
3. Remove the metal cover from the port on the interface module’s control panel.
Long wavelength
1310 nm serial
10 km 9/125 micron single-mode fiber with LC
connectors
10G-XFP-LR
Extra long wavelength
1550 nm serial
40 km 9/125 micron single-mode fiber with LC
connectors
10G-XFP-ER
TABLE 15 Fiber optic modules and cabling (Continued)
Fiber optic modules (PMD) Distance Fiber optic cabling Brocade part
number
BigIron RX Installation Guide 107
53-1001811-01
Connecting a BigIron RX Series switch 4
4. Gently insert the fiber optic module into the port until the module clicks into place. The fiber
optic modules are keyed to prevent incorrect insertion.
Cabling a fiber optic module
To cable a fiber optic module, do the following.
1. Remove the protective covering from the fiber optic port connectors and store the covering for
future use.
2. Before cabling a fiber optic module, Brocade strongly recommends cleaning the cable
connectors and the port connectors. For more information, refer to “Cleaning fiber optic
modules” on page 108.
3. Gently insert the two cable connectors (a tab on each connector should face upward) into the
port connectors until the tabs lock into place.
Enhanced Digital Optical Monitoring
You can configure your BigIron RX Series switch to monitor XFPs and SFPs in the system either
globally or by specified port. If monitoring is enabled, console messages, syslog messages, and
SNMP traps are sent when XFP or SFP operating conditions warrant it.
Beginning with release 0 2.6.00, Digital Optical Monitoring will only support newly qualified
1Gigabyte optics. Digital Optical Monitoring for previous 1Gigabyte optics that do not include "OM"
after the model numbers will not be able to use this feature.
To configure all ports for optical monitoring, use the following command:
BigIron RX(config)# optical-monitor
To configure a specific port for optical monitoring, use the following command:
BigIron RX(config)# interface ethernet 1/1
BigIron RX(config-if-e10000-1/1)# optical-monitor
To configure a range of ports for optical monitoring, use the following command:
BigIron RX(config)# interface ethernet 1/1 to 1/2
BigIron RX(config-mif-e10000-1/1-1/2)# optical-monitor
Syntax: [no] optical-monitor <alarm-interval>
The optional <alarm-interval> variable sets the interval in minutes between which alarms or
messages are sent. The default interval is three minutes.
108 BigIron RX Installation Guide
53-1001811-01
Connecting a BigIron RX Series switch
4
You can view the optical monitoring information using the show optic command as displayed in the
following:
Syntax: show optic <slot>
The <slot> variable specifies the slot in the switch chassis that you want to monitor optical
information from.
Cleaning fiber optic modules
To avoid problems with the connection between the fiber optic module port and the fiber cable
connector, Brocade strongly recommends cleaning both connectors before making this connection.
In particular, dust can accumulate in either connector and cause problems such as reducing the
optic launch power.
To clean the fiber cable connectors, Brocade recommends using a fiber optic reel-type cleaner. You
can purchase this type of cleaner from the following Website:
http://www.fisfiber.com/
When not using a fiber optic module port connector, make sure to keep the protective covering on.
BigIron RX#show optic 4
Port Temperature Tx Power Rx Power Tx Bias Current Monitor
+----+-----------+--------------+--------------+---------------+-------+
4/1 30.8242 C -001.8822 dBm -002.5908 dBm 41.790 mA
Normal Normal Normal Normal
4/2 31.7070 C -001.4116 dBm -006.4092 dBm 41.976 mA
Normal Normal Normal Normal
4/3 30.1835 C -000.5794 dBm 0.000 mA
Normal Low-Alarm Normal Low-Alarm
4/4 0.0000 C 0.000 mA
Normal Normal Normal Normal

BigIron RX Installation Guide 109
53-1001811-01
Connecting a BigIron RX Series switch 4
Troubleshooting network connections
After you cable the fiber optic modules, you can observe certain LEDs to determine if the network
connections are functioning properly. Table 16 outlines the LEDs related to the network
connections, the desired state of each LED, possible abnormal states of each LED, and what to do
if an LED indicates an abnormal state.
If a problem persists after taking these actions, contact Brocade’s technical support.
TABLE 16 Network connection-related LED states
LED Desired
State
Meaning Abnormal
state
Meaning or action
Interface module
Link On A link is established
with the remote port.
Off A link is not established with the remote port.
You can do the following:
•Verify that the connection to the other
network device has been properly made.
Also, make certain that the other network
device is powered on and operating
correctly.
•Verify that the transmit port on a BigIron
RX Series switch is connected to the
receive port on the other network device,
and that the receive port on the BigIron
RX Series switch is connected to the
transmit port on the other network
device. If you are not certain, remove the
two cable connectors from the port
connector and reinsert them in the port
connector, reversing their order.
•Dust may have accumulated in the cable
connector or port connector. For
information about cleaning the
connectors, refer to “Cleaning fiber optic
modules” on page 108.
•If the other actions do not resolve the
problem, try using a different port or a
different cable.
Active On or
blinking
The port is
transmitting and
receiving user packets.
Off for an
extended
period.
The port is not transmitting or receiving user
packets. You can do the following:
•Check the Link LED to make sure the link
is still established with the remote port. If
not, take the actions described in the
Meaning or Action column for the Link
LED.
•Verify that the port has not been disabled
through a configuration change. You can
use the CLI. If you have configured an IP
address on the device, you also can use
the Web management interface or
IronView Network Manager.

110 BigIron RX Installation Guide
53-1001811-01
Testing network connectivity
4
Testing network connectivity
After you cable the fiber optic modules, you can test connectivity to other network devices by
pinging those devices. You also can perform trace routes.
To resolve problems that may arise with network connections:
•For the indicated port, verify that both ends of the cabling (at the Brocade device and the
connected device) are snug.
•Verify that the Brocade device and the connected device are both powered on and operating
correctly.
•Verify that you have used the correct cable type for the connection:
•For twisted-pair connections to an end node, use straight-through cabling.
•For fiber optic connections, verify that the transmit port on the device is connected to the
receive port on the connected device, and that the receive port on device is connected to
the transmit port on the connected device.
•Verify that the port has not been disabled through a configuration change. You can use the CLI.
If you have configured an IP address on the device, you also can use the Web management
interface or IronView Network Manager.
•For copper ports, you can test the cable using Virtual Cable Testing. Refer to “Using virtual
cable testing to diagnose a cable” on page 111.
•If the other procedures do not resolve the problem, try using a different port or a different
cable.
Pinging an IP address
To verify that a BigIron RX Series switch can reach another device through the network, enter a
command such as the following at any level of the CLI on the BigIron RX Series switch:
BigIron RX> ping 192.33.4.7
Syntax: ping <ip addr> | <hostname> [source <ip addr>] [count <num>] [timeout <msec>] [ttl
<num>] [size <byte>] [quiet] [numeric] [no-fragment] [verify] [data <1-to-4 byte hex>]
[brief]
NOTE
If you address the ping to the IP broadcast address, the device lists the first four responses to the
ping.
Tracing a route
To determine the path through which a BigIron RX Series switch can reach another network device,
enter a command such as the following at any level of the CLI on the BigIron RX Series switch:
BigIron RX> traceroute 192.33.4.7
Syntax: traceroute <host-ip-addr> [maxttl <value>] [minttl <value>] [numeric] [timeout <value>]
[source-ip <ip addr>]
The CLI displays trace route information for each hop as soon as the information is received.
Traceroute requests display all responses to a given TTL. In addition, if there are multiple equal-cost
routes to the destination, the Brocade device displays up to three responses by default.
BigIron RX Installation Guide 111
53-1001811-01
Testing network connectivity 4
Refer to the BigIron RX Series Configuration Guide for information about the command syntax.
Using virtual cable testing to diagnose a cable
BigIron RX devices support Virtual Cable Test (VCT) technology. VCT technology enables you to
diagnose a conductor (wire or cable) by sending a pulsed signal into the conductor, then examining
the reflection of that pulse. This method of cable analysis is referred to as Time Domain
Reflectometry (TDR). By examining the reflection, the Brocade device can detect and report cable
statistics such as, local and remote link pair, cable length, and link status.
Configuration notes
•This feature is supported on copper ports only. It is not supported on fiber ports.
•The port to which the cable is connected must be enabled when you issue the command to
diagnose the cable. If the port is disabled, the command is rejected.
•If the port is operating at 100 Mbps half-duplex, the TDR test on one pair will fail.
•If the remote pair is set to forced 100 Mbps, any change in MDI or MDIX may cause the device
to interpret the Multilevel Threshold-3 (MLT-3) as a reflected pulse, in which case, the device
will report a faulty condition. In this scenario, it is recommended that you run the TDR test a
few times for accurate results.
Command syntax
To diagnose a cable using TDR, enter commands such as the following at the Privileged EXEC level
of the CLI:
BigIron RX# phy cable-diag tdr 1
The above command diagnoses the cable attached to port 1.
Syntax: phy cable-diag tdr <slot-num/port-num>
Viewing the results of the cable analysis
To display the results of the cable analysis, enter a command such as the following at the Privileged
EXEC level of the CLI:
Syntax: show cable-diag tdr <slot-num/port-num>
Table 17 defines the fields shown in the command output.
BigIron RX#sh cable-diag tdr 1
Port Speed Local pair Pair Length Remote pair Pair status
--------- ----- ---------- ----------- ----------- -----------
01 1000M Pair A <50M Pair B Terminated
Pair B <50M Pair A Terminated
Pair C <50M Pair D Terminated
Pair D <50M Pair C Terminated

112 BigIron RX Installation Guide
53-1001811-01
Testing network connectivity
4
TABLE 17 Cable statistics
This line... Displays...
Port The interface that was tested.
Speed The port’s current line speed.
Local pair The local link name.
Pair Length The cable length when terminated, or the distance to the point of fault
when the line is not up.
Remote pair The remote link name.
Pair status The status of the link. This field displays one of the following:
•Terminated: The link is up
•Shorted: A short is detected in the cable
•Open: An opening is detected in the cable
•ImpedMis: The impedance is mismatched
•Failed: The TDR test failed

BigIron RX Installation Guide 113
53-1001811-01
Chapter
5
Managing the BigIron RX Series Chassis and Modules
In this chapter
•Managing the BigIron RX Series chassis . . . . . . . . . . . . . . . . . . . . . . . . . . . 113
•Managing the cooling system. . . . . . . . . . . . . . . . . . . . . . . . . . . . . . . . . . . . 117
•Managing the interface modules . . . . . . . . . . . . . . . . . . . . . . . . . . . . . . . . . 123
•Enabling and disabling management module CPU usage calculations . . 131
•Displaying management module CPU usage. . . . . . . . . . . . . . . . . . . . . . . . 132
•Enabling and disabling packet logging for management and interface modules 133
•Removing MAC address entries . . . . . . . . . . . . . . . . . . . . . . . . . . . . . . . . . . 135
Managing the BigIron RX Series chassis
DANGER
The procedures in this manual are for qualified service personnel.
This chapter contains information about refining the configuration of, monitoring, and managing
the BigIron RX Series hardware components
You can perform the following management tasks for the BigIron RX Series chassis:
•Display chassis status and temperatures of all hardware components
•Display the Syslog configuration and static and dynamic buffers
Displaying chassis status and temperature readings
You can display the following information related to the BigIron RX Series chassis:
•Slot power-on priority
•Status of the fans
•Temperature readings of the management, switch fabric, interface, and fan control modules
and the interval at which the system reads the temperature of these modules
•The MAC address of the BigIron RX Series chassis

114 BigIron RX Installation Guide
53-1001811-01
Managing the BigIron RX Series chassis
5
To display this information, enter the following command at any level of the CLI:
The display shows the following information:
TABLE 18 Chassis status and temperature information
This field... Displays...
Powers
Power
BigIron RX-4: 1 – 3
BigIron RX-8: 1 – 4
BigIron RX-16: 1 – 8
BigIron RX-32: 1 – 8
Indicates whether an AC power supply is installed in the specified power
supply slot and the status of the power supply, which can be one of the
following:
•Installed (OK) – The power supply is functioning properly and
supplying power to the chassis and installed modules.
•Failed – The power supply is not functioning and is not supplying
power to the chassis and installed modules.
•not present – There is no power supply installed in the slot.
Slot Power-On Priority The configured power-on priority of each interface modules installed in a
chassis slot.
Slot1 – Slot16
BigIron RX-4: Slot1 – Slot4
BigIron RX-8: Slot1 – Slot8
BigIron RX-16: Slot1 – Slot16
BigIron RX-32: Slot1 – Slot32
The priority of each chassis slot as configured by the lp-slot-priority
command. The priority can be 1 – 8, where 1 is the lowest priority and 8 is
the highest priority. (The default priority is 1.) If the supply of power to the
chassis falls below a minimum threshold, the chassis slots with the lowest
priority will likely lose power. For information about using the lp-slot-priority
command, refer to “Changing priority of chassis slots for interface
modules” on page 129.
Fans
Fan <number> Information about fans in the BigIron RX Series chassis.
BigIron RX# show chassis
*** BigIron RX-4 CHASSIS ***
---POWERS ---
AC Powers Are Used.
Power 1: Installed (OK)
Power 2: not present
Power 3: not present
Slot Power-On Priority:
Slot1 (pri=1)
Slot2 (pri=1)
Slot3 (pri=1)
Slot4 (pri=1)
--- FANS ---
Right Fan Tray: Fan 5: Status = OK, Speed = LOW (50%) (RPM 3333)
Right Fan Tray: Fan 6: Status = OK, Speed = LOW (50%) (RPM 3409)
--- TEMPERATURE READINGS ---
Active Mgmt Module: 32.500C 54.625C (CPU)
SNM1: 27.5C
SNM2: 30.5C
SNM3: 30.5C
LP2 Sensor1: 41.0C
Temperature Monitoring Poll Period is 60 seconds
--- MISC INFO ---
Backplane EEPROM MAC Address: 000a.80a0.2000

BigIron RX Installation Guide 115
53-1001811-01
Managing the BigIron RX Series chassis 5
Displaying the Syslog configuration and static and
dynamic buffers
For information about configuring Syslog, refer to the BigIron RX Series Configuration Guide
To display the Syslog parameters currently in effect on a BigIron RX Series switch, enter the
following command from any level of the CLI:
Syntax: show logging
The Syslog display shows the following configuration information, in the rows above the log entries
themselves.
Status The status of a fan can be one of the following:
•OK – The fan is functioning properly and is keeping the temperature of
each module within an acceptable temperature range.
•Failed – The fan is not functioning properly or the fan control module
cannot control the fan.
Speed The speed of a fan can be one of the following:
•Low – The fan is functioning at 50 percent of capacity.
•Medium – The fan is functioning at 75 percent of capacity.
•Medium-high – The fan is functioning at 90 percent of capacity.
•High – The fan is functioning at 100 percent of capacity.
Temperature Readings
Active and Standby Mgmt Module The temperature of the active and standby management modules.
Fan <number> The temperature of fan0 and fan1.
SNM<number> The temperature of the switch fabric module.
Temperature Monitoring Poll Period The interval at which the system reads the temperature sensor on the
management, switch fabric, interface, and fan control modules.
Misc Info
Backplane EEPROM MAC Address The MAC address of the BigIron RX Series chassis.
TABLE 19 Syslog buffer configuration
This field... Displays...
Syslog logging The state (enabled or disabled) of the Syslog buffer.
messages dropped The number of Syslog messages dropped due to user-configured filters.
By default, the software logs messages for all Syslog levels. You can
disable individual Syslog levels, in which case the software filters out
messages at those levels. Each time the software filters out a Syslog
message, this counter is incremented.
TABLE 18 Chassis status and temperature information (Continued)
This field... Displays...
BigIron RX> show logging
Syslog logging: enabled (0 messages dropped, 0 flushes, 0 overruns)
Buffer logging: level ACDMEINW, 7 messages logged
level code: A=alert C=critical D=debugging M=emergency E=error
I=informational N=notification W=warning
...

116 BigIron RX Installation Guide
53-1001811-01
Managing the BigIron RX Series chassis
5
Static and dynamic buffers
The software provides two separate buffers:
•Static – logs power supply failures, fan failures, and temperature warning or shutdown
messages
•Dynamic – logs all other message types
In the static log, new messages replace older ones, so only the most recent message is displayed.
For example, only the most recent temperature warning message will be present in the log. If
multiple temperature warning messages are sent to the log, the latest one replaces the previous
one. The static buffer is not configurable.
The message types that appear in the static buffer do not appear in the dynamic buffer. The
dynamic buffer contains up to the maximum number of messages configured for the buffer (50 by
default), then begins removing the oldest messages (at the bottom of the log) to make room for
new ones.
The static and dynamic buffers are both displayed when you display the log.
When you clear log entries, you can selectively clear the static or dynamic buffer, or you can clear
both. For example, to clear only the dynamic buffer, enter the following command at the Privileged
EXEC level:
BigIron RX# clear logging dynamic-buffer
flushes The number of times the Syslog buffer has been cleared by the clear
logging command. For information about clearing the Syslog buffer, refer
to “Static and dynamic buffers” on page 116.
overruns The number of times the dynamic log buffer has filled up and been
cleared to hold new entries. For example, if the buffer is set for 100
entries, the 101st entry causes an overrun. After that, the 201st entry
causes a second overrun.
level The message levels that are enabled. Each letter represents a message
type and is identified by the key (level code) below the value. If you
disable logging of a message level, the code for that level is not listed.
messages logged The total number of messages that have been logged since the software
was loaded.
level code The message levels represented by the one-letter codes.
TABLE 19 Syslog buffer configuration (Continued)
This field... Displays...
BigIron RX(config)# show logging
...
Static Log Buffer:
Aug 27 12:42:42:A:Power Supply 6, 1st right, failed
Dynamic Log Buffer (50 lines):
Aug 27 12:19:04:I:Interface ethernet3/4, state up
Aug 27 12:19:04:I:Interface ethernet6/3, state up
Aug 27 12:19:04:I:Interface ethernet3/2, state up
Aug 27 12:19:04:I:Interface ethernet6/1, state up
Aug 27 12:19:00:N:Module up in slot 6
Aug 27 12:19:00:N:Module up in slot 3
Aug 27 12:18:43:I:Warm start

BigIron RX Installation Guide 117
53-1001811-01
Managing the cooling system 5
Syntax: clear logging [dynamic-buffer | static-buffer]
You can specify the dynamic-buffer keyword to clear the dynamic buffer or the static-buffer keyword
to clear the static buffer. If you do not specify a buffer, both buffers are cleared.
Managing the cooling system
This section provides configuration, management, and monitoring information about the BigIron RX
Series cooling system.
Configuring the cooling system
The BigIron RX Series switch provides default settings for all cooling system parameters. Therefore,
no initial configuration of the cooling system is necessary. If desired, you can change the settings of
the following cooling system parameters:
•Low and high temperature thresholds for modules and fan speeds
•Interval at which the system polls the temperature sensors on the module for a reading
Changing temperature thresholds for modules and fan speeds
The BigIron RX Series cooling system includes fans that operate at speeds of low, medium,
medium-high, and high. In general, each fan speed, except for low, has a low and high temperature
threshold associated with it as shown in Figure 72. The low fan speed has a high temperature
threshold only.
FIGURE 72 Fan speeds and temperature thresholds
The low and high temperature thresholds enable the BigIron RX Series system to determine at
which speed the fans should operate. In general, the fans operate as follows:
•If the temperature of all modules falls between the low and high thresholds for a fan speed, the
fan continues to operate at that fan speed.
•If the temperature of a management module or the switch fabric module or an interface
modules exceeds the high threshold specified for a fan speed, the fan increases its speed to
the next higher speed. On the cards with two sensors, each is monitored individually and if
either exceeds the threshold limits, then the fan will increase. If the temperature of any of
these modules exceeds the high threshold for the high speed for three minutes (the actual
number of polls is determined by the setting of the temp-poll-period command), the system
shuts down the modules to prevent damage. (For information about temp-poll-period
command, refer to “Changing the temperature polling interval” on page 121.)
Operating
Temperature
Medium
Speed
Low Speed Med-High
Speed
High
Speed
50 55 60 65 70 75 80 85 90 95
High, 60 deg.
Low 57, deg. High, 70 deg.
Low, 67 deg. High, 80 deg.
Low, 77 deg. High, 85 deg.

118 BigIron RX Installation Guide
53-1001811-01
Managing the cooling system
5
•If the temperature of a management module, the switch fabric module, and all interface
modules falls below the low threshold for a fan speed, the fan decreases its speed to the next
lower speed. If the temperature of all modules falls below the high threshold for the low speed,
the fan operates at the low speed.
If the temperature of a management module or the switch fabric module or an interface modules
exceeds the high temperature threshold for any of the fan speeds, the system sends a warning
message to the system log and an SNMP trap. For information about viewing the warning
messages, refer to “Displaying temperature warnings” on page 122.
Table 20 outlines the default low and high temperature thresholds for each module and fan speed.
For information about checking the current settings of the low and high temperature thresholds for
modules and fan speeds, refer to “Displaying temperature thresholds for modules and fan speeds”
on page 120.
If desired, you can change the default low and high temperature thresholds for a particular module
and fan speed. For example, to change the low and high thresholds of the medium fan speed for
the management modules to 56 C and 72 C, respectively, enter the following command at the
global CONFIG level of the CLI:
BigIron RX(config)# fan-threshold mp med 56 72
TABLE 20 Default low and high temperature thresholds for modules and fan speeds
Fan speed Low temperature threshold High temperature threshold
Management module (active and standby)
High 77 C85 C
Medium-high 67C80 C
Medium 57 C70C
Low –1 C60 C
Management module CPU (on active and standby modules)
High 72 C85 C
Medium-high 67 C80 C
Medium 57C70C
Low –1C60 C
Interface modules
High 56C95 C
Medium-high 51 C60C
Medium 46 C55C
Low –1C50C
Switch fabric module
High 77C85C
Medium-high 67C80 C
Medium 57 C70 C
Low –1 C60C
BigIron RX Installation Guide 119
53-1001811-01
Managing the cooling system 5
Syntax: fan-threshold <module> [low <high-threshold>] [med <low-threshold> <high-threshold>]
[med-hi <low-threshold> <high-threshold>] [hi <low-threshold> <high-threshold>]
For the <module> parameter, you can specify the following:
•lp – Changes low and high temperature thresholds for the interface modules.
•mp – Changes low and high temperature thresholds for the active and standby management
modules.
•mp-cpu – Changes low and high temperature thresholds for the active and standby
management module’s CPU.
•switch fabric – Changes low and high temperature thresholds for the switch fabric module.
For the <low-threshold> and <high-threshold> parameters, you can specify any temperature in
Centigrade. However, when changing low and high temperature thresholds for a module’s fan
speeds, remember that the low temperature threshold of a higher fan speed must be lower than
the high temperature threshold of the lower fan speed. Brocade establishes this guideline to
ensure the fan speed stability.
For example, if you are changing the temperature thresholds for a management module’s high and
medium-high fans speeds, the BigIron RX Series system will accept the following values because
the low temperature threshold for the high speed (77 C) is lower than the high temperature
threshold (79 C) for the medium-high speed.
BigIron RX(config)# fan-threshold mp med-hi 67 79
BigIron RX(config)# fan-threshold mp hi 77 85
However, the BigIron RX Series system will not accept the following values because the low
temperature threshold being entered for the high speed (77× C) is higher than the high
temperature threshold (76× C) for the medium-high speed.
BigIron RX(config)# fan-threshold mp med-hi 67 76
BigIron RX(config)# fan-threshold mp hi 77 85
120 BigIron RX Installation Guide
53-1001811-01
Managing the cooling system
5
Displaying temperature thresholds for modules and fan speeds
To check the current settings of the low and high temperature thresholds for modules and fan
speeds, you can enter the following command at any level of the CLI:
Syntax: show fan-threshold
BigIron RX# show fan-threshold
=== Thermal Sensor Control Block (THERMAL_SENSOR_TEST_RULE_MP) ===
Fan Speed Low: -1 - 60
Fan Speed Med: 57 - 70
Fan Speed Med-Hi: 67 - 80
Fan Speed Hi: 77 - 85
state = 0 (FAN_STATE_LOW)
max_ts_shut_off_count = 3
shut_off_count = 0 0 0 0 0 0 0 0 0 0 0 0 0 0 0 0
=== Thermal Sensor Control Block (THERMAL_SENSOR_TEST_RULE_SNM) ===
Fan Speed Low: -1 - 60
Fan Speed Med: 57 - 70
Fan Speed Med-Hi: 67 - 80
Fan Speed Hi: 72 - 85
state = 0 (FAN_STATE_LOW)
max_ts_shut_off_count = 3
shut_off_count = 0 0 0 0 0 0 0 0 0 0 0 0 0 0 0 0
=== Thermal Sensor Control Block (THERMAL_SENSOR_TEST_RULE_LP) ===
Fan Speed Low: -1 - 50
Fan Speed Med: 46 - 55
Fan Speed Med-Hi: 51 - 60
Fan Speed Hi: 56 - 85
state = 0 (FAN_STATE_LOW)
max_ts_shut_off_count = 3
shut_off_count = 0 0 0 0 0 0 0 0 0 0 0 0 0 0 0 0
=== Thermal Sensor Control Block (THERMAL_SENSOR_TEST_RULE_STANDBY_MP) ===
Fan Speed Low: -1 - 60
Fan Speed Med: 57 - 70
Fan Speed Med-Hi: 67 - 80
Fan Speed Hi: 77 - 85
state = 0 (FAN_STATE_LOW)
max_ts_shut_off_count = 3
shut_off_count = 0 0 0 0 0 0 0 0 0 0 0 0 0 0 0 0
=== Thermal Sensor Control Block (THERMAL_SENSOR_TEST_RULE_MP_CPU) ===
Fan Speed Low: -1 - 60
Fan Speed Med: 57 - 70
Fan Speed Med-Hi: 67 - 80
Fan Speed Hi: 77 - 85
state = 0 (FAN_STATE_LOW)
max_ts_shut_off_count = 3
shut_off_count = 0 0 0 0 0 0 0 0 0 0 0 0 0 0 0 0
=== Thermal Sensor Control Block (THERMAL_SENSOR_TEST_RULE_STANDBY_MP_CPU) ===
Fan Speed Low: -1 - 60
Fan Speed Med: 57 - 70
Fan Speed Med-Hi: 67 - 80
Fan Speed Hi: 77 - 85
state = 0 (FAN_STATE_LOW)
max_ts_shut_off_count = 3
shut_off_count = 0 0 0 0 0 0 0 0 0 0 0 0 0 0 0 0

BigIron RX Installation Guide 121
53-1001811-01
Managing the cooling system 5
The display shows the following information:
Changing the temperature polling interval
By default, the BigIron RX Series system reads the temperature sensor on each module every 60
seconds. To change the interval at which the system reads the temperature sensors on each
module, enter a command such as the following at the global CONFIG level of the CLI:
BigIron RX(config)# temp-poll-period 120
Syntax: temp-poll-period <seconds>
For the <seconds> parameter, you can specify a value from 30 – 120. You can also specify 0,
which disables the system from polling the temperature sensor on each module.
Manually setting the fan speed
Typically, the management module, in conjunction with default settings of low and high
temperature thresholds, determines the speed of the two four-speed fans. (For information about
changing the low and high temperature thresholds, refer to “Changing temperature thresholds for
modules and fan speeds” on page 117.) If desired, you can manually set the speed of the fans. The
set-fan-speed command in the Privileged EXEC level of the CLI allows you to manually set the speed
of the fans.
For example, to set the speed of fan 0 to medium-high, enter the following command:
BigIron RX(config)# set-fan-speed med-hi
Syntax: set-fan-speed <fan-speed>
For the <fan-speed> parameter, you can specify the following:
auto – The system is adjusted by the monitoring system.
hi – The system sets the fan speed to high.
TABLE 21 Temperature threshold information for modules and fan speeds
This field... Displays...
Thermal Sensor Control Block
(THERMAL_SENSOR_TEST_RULE_<mod
ule>)
The temperature threshold information for the various modules. The
<module> parameter indicates the following:
•MP – The active management module
•STANDBY_MP – The standby management module
•SNM – The switch fabric module
•LP – An interface module
Fan Speed Low or Med or Med-Hi or Hi The current setting of the low and high temperature thresholds for the
low, medium, medium-high, and high fan speeds.
NOTE: As indicated in Table 20 on page 118, the low fan speed for
each module does not have a default low temperature
threshold value, nor can you configure this value. The “-1”
value that appears in the Fan Speed Low field for each module
is a Brocade internal value only.
State = 0 (FAN_STATE_LOW) For Brocade internal use only.
max_ts_shut_off_count
shut_off_count = 0 0 0 0 0 0 0 0 For Brocade internal use only.

122 BigIron RX Installation Guide
53-1001811-01
Managing the cooling system
5
low – The system sets the fan speed to low.
med – The system sets the fan speed to medium.
med-high – The system sets the fan speed to medium-high.
Monitoring the cooling system
You can monitor the following aspects of the BigIron RX Series cooling system:
•The temperature of the fan control modules
•The status and speed of the fans
•The temperature warnings sent to the system log and that generate an SNMP trap
Displaying fan tray status and speed
The CLI provides two commands that allow you to display the status and speed of the four-speed
fans in the BigIron RX Series chassis. To display this information, you can enter the following
command at any level of the CLI:
Syntax: show chassis
For information about all output generated by the show chassis command,refer to “Displaying
chassis status and temperature readings” on page 113.
Displaying temperature warnings
If the temperature of a module exceeds the high temperature threshold for any of the fan speeds,
the system sends a warning message to the system log and an SNMP trap. (For more information
about the low and high temperature thresholds, refer to “Changing temperature thresholds for
modules and fan speeds” on page 117.) This section describes how to view the system log. If you
have configured the BigIron RX Series system to use a Syslog server or SNMP trap receiver, refer to
the documentation for the server or receiver.
TABLE 22 Fan status and speed fields
This field... Displays...
Status The status can be one of the following:
•OK – The fan is functioning properly and is keeping the temperature of each module within
an acceptable temperature range.
•Failed – The fan is not functioning properly or the fan control module cannot control the
fan.
Speed The speed can be one of the following:
•LOW – The fan is functioning at 50 percent of capacity
•MEDIUM – The fan is functioning at 75 percent of capacity
•MEDIUM-HIGH – The fan is functioning at 90 percent of capacity
•HIGH – The fan is functioning at 100 percent of capacity
BigIron RX# show chassis
...
--- FANS ---
Right Fan Tray: Fan 5: Status = OK, Speed = LOW (50%) (RPM 3333)
Right Fan Tray: Fan 6: Status = OK, Speed = LOW (50%) (RPM 3488)...
BigIron RX Installation Guide 123
53-1001811-01
Managing the interface modules 5
To display the system log, enter the following command at any CLI level:
Syntax: show log
Managing the interface modules
This section contains the following information:
•Configuring interface module boot parameters
•Changing the priority of chassis slots for interface modules
•Disabling and reenabling power to the interface modules
Configuring interface module boot parameters
The Ethernet interface module has its own system software and boots after the management
module boots. By default, the following boot-related events occur:
•The BigIron RX Series system synchronizes or prompts you to synchronize the interface
modules’ IronWare images between the management module and the interface modules.
•The interface modules boot from a source specified by the management module (the default
source is a primary IronWare image in the interface modules’ flash memory).
If desired, you can change the following:
•Disable the synchronization of IronWare images between the management and all interface
modules. You can also initiate an immediate synchronization.
•Change the boot source of one or all interface modules.
Synchronizing the interface module’s IronWare images between
management and interface modules
An interface module can have two IronWare images: primary and secondary. These images contain
the layer 1 – 3 software that the interface modules run. These images reside in the interface
module’s flash memory. Either the primary or secondary image is run by the interface module from
this location.
If you copy the primary or secondary IronWare image to all interface modules using the copy
command with the all keyword, the management module makes a copy of the file and stores it in
its code flash under the names lp-primary-0 or lp-secondary-0. The images are stored in this
location only and are not run by the management module or the interface modules. If you copy the
primary or secondary IronWare image to a specified chassis slot using the copy command with the
<chassis-slot-number> parameter, the management module does not make a copy of the file.
If the management module has a copy of the primary or secondary IronWare image in its code
flash, by default, the BigIron RX Series system synchronizes or prompts you to synchronize the
interface modules’ IronWare images between the management module and the interface modules
during bootup. When the BigIron RX Series system synchronizes the IronWare images, the
management module copies the IronWare images from its code flash to the interface modules’
code flash (the interface modules’ default boot source).
BigIron RX# show log
124 BigIron RX Installation Guide
53-1001811-01
Managing the interface modules
5
The system allows you to manage synchronization of the IronWare images between management
and interface modules in the following situations:
•You are prompted to synchronize the IronWare images during bootup.
•You want to initiate an immediate synchronization; for example, you want an immediate update
of the IronWare images on one or all interface modules.
•You want to disable synchronization; for example, you have upgraded the IronWare image of
one interface module but want to continue running the older image on all other interface
modules.
The following section discuss how to manage the IronWare image synchronization in these
situations.
Synchronizing the interface modules’ IronWare images during bootup
By default, the BigIron RX Series system checks the IronWare images in the interface module’s
flash memory during boot to ensure they are the same as the IronWare images in the management
module’s flash memory. If an interface module does not have a IronWare image, the system
automatically downloads the image from the management module’s flash memory to the interface
module’s flash memory.
If an interface module has different IronWare images, the system prompts you to do the following:
•If you want to update the primary and secondary IronWare images in the interface module’s
flash memory with the images in the management module’s flash memory, enter the lp
cont-boot sync <slot-number> command at the Privileged EXEC prompt.
•If you want to retain the IronWare images in the interface module’s flash memory, enter the lp
cont-boot no-sync <slot-number> command at the Privileged EXEC prompt.
Specifying an immediate synchronization
You can immediately synchronize the IronWare images between the management module and one
or all interface modules. For example, to immediately synchronize the IronWare images between
the management module and all interface modules, enter the following command at the Privileged
EXEC level:
BigIron RX# lp sync all
Syntax: lp sync all | <slot-number>
The all keyword indicates that the immediate synchronization applies to all interface modules in the
BigIron RX Series chassis.
The <slot-number> parameter specifies the BigIron RX Series chassis slot number that contains
the interface module to which the immediate synchronization applies. You can specify 1 – 4 for
BigIron RX-4, 1 – 8 for BigIron RX-8 or 1 – 16 for BigIron RX-16.
Disabling or reenabling an automatic check and synchronization
By default, the BigIron RX Series system checks the IronWare images in the interface module’s
flash memory during bootup to ensure it is the same as the IronWare images in the management
module’s flash memory. For information about what the system does if the interface module does
not currently have a IronWare image or if the image is different from that of the management
module, refer to “Synchronizing the interface modules’ IronWare images during bootup” on
page 124.
BigIron RX Installation Guide 125
53-1001811-01
Managing the interface modules 5
To disable the automatic check and synchronization during bootup, enter the following command at
the global CONFIG level:
BigIron RX(config)# lp disable-lp-sync-check
Syntax: lp disable-lp-sync-check
Provided that you save this configuration by entering the write memory command, the system will
disable the automatic check and synchronization of the IronWare images starting with the next
software reload or system reset and each reload or reset after that.
To re-enable the automatic check and synchronization of the IronWare images during bootup, enter
the following command at the global CONFIG level:
BigIron RX(config)# no lp disable-lp-sync-check
Syntax: no lp disable-lp-sync-check
Changing the boot source
By default, the interface modules boot from the primary IronWare image located in the interface
modules’ flash memory. If desired, you can change the boot source of one or all interface modules
to one of the following sources:
•Management module
•PCMCIA flash card in slot 1 or 2
•Primary or secondary IronWare image in the management module’s flash memory
•Interface module
•Secondary IronWare image in interface module’s flash memory
•TFTP server
You can also specify an interactive boot, which allows you to enter a separate command after the
interface module comes up. The command specifies the source from which one or all interface
modules should boot.
When changing the boot source for one or all interface modules, you can specify one of the
following:
•An immediate boot for one interface module from a specified source.
•An automatic boot for one or all interface modules from a specified source starting with the
next software reload or system reset and each reload or reset after that.
The CLI command for specifying an immediate boot for one interface module is the same as that
for specifying an automatic boot for one or all modules. The only difference is the CLI level from
which you specify the command. You must specify the command for an immediate boot in the
Privileged EXEC level and the command for an automatic boot in the global CONFIG level.
The following sections explain how to specify an immediate boot and an automatic boot.
Specifying an immediate boot
You can specify an immediate boot for one interface module from a specified source by entering
the lp boot system command in the Privileged EXEC level. The entered command will override the
default or configured boot source one time only.
126 BigIron RX Installation Guide
53-1001811-01
Managing the interface modules
5
Specifying an immediate boot from the management module’s PCMCIA slots
For example, to specify an immediate boot for the interface module installed in slot 1 from the
management module’s PCMCIA slot 1, enter the following command at the Privileged EXEC level of
the CLI:
BigIron RX# lp boot system slot1 primary 1
Syntax: lp boot system slot1 | slot2 <filename> <slot-number>
The slot1 and slot2 keywords indicate the management module’s PCMCIA slot from which to boot
the interface module.
The <filename> parameter specifies the name of the image from which to boot the interface
module.
The <slot-number> parameter specifies the BigIron RX chassis slot number that contains the
interface module that will undergo an immediate boot. You can specify 1 – 4 for BigIron RX-4, 1 – 8
for BigIron RX-8 or 1 – 16 for BigIron RX-16.
Specifying an immediate boot from the management module’s flash memory
For example, to specify an immediate boot from the primary IronWare image in the management
module’s flash memory for the interface module installed in slot 1, enter the following command at
the Privileged EXEC level of the CLI:
BigIron RX# lp boot system mp primary 1
Syntax: lp boot system mp primary | secondary <slot-number>
The primary and secondary keywords specify the primary or secondary IronWare image in the
management module’s flash memory.
The <slot-number> parameter specifies the BigIron RX Series chassis slot number that contains
the interface module that will undergo an immediate boot. You can specify 1 – 4 for BigIron RX-4, 1
– 8 for BigIron RX-8 or 1 – 16 for BigIron RX-16.
Specifying an immediate boot from the interface module’s flash memory
For example, to specify an immediate boot from the primary IronWare image in the interface
module’s flash memory for the interface module installed in slot 1, enter the following command at
the Privileged EXEC level of the CLI:
BigIron RX# lp boot system flash primary 1
Syntax: lp boot system flash primary | secondary <slot-number>
The primary and secondary keywords specify the primary or secondary IronWare image in the
interface module’s flash memory.
The <slot-number> parameter specifies the BigIron RX Series chassis slot number that contains
the interface module that will undergo an immediate boot. You can specify 1 – 4 for BigIron RX-4, 1
– 8 for BigIron RX-8 or 1 – 16 for BigIron RX-16.
Specifying an immediate boot from a TFTP server
For example, to specify an immediate boot for the interface module installed in slot 1 from a TFTP
server, enter the following command at the Privileged EXEC level of the CLI:
BigIron RX Installation Guide 127
53-1001811-01
Managing the interface modules 5
BigIron RX# lp boot system tftp 123.123.123.123 primary 1
Syntax: lp boot system tftp <ip-address> <filename> <slot-number>
The <ip-address> parameter specifies the IP address of the TFTP server from which the interface
module will be booted.
The <filename> parameter specifies the name of the image from which to boot the interface
module.
The <slot-number> parameter specifies the BigIron RX Series chassis slot number that contains
the interface module that will undergo an immediate boot. You can specify 1 – 4 for BigIron RX-4, 1
– 8 for BigIron RX-8 or 1 – 16 for BigIron RX-16.
Specifying an immediate interactive boot
To specify an immediate interactive boot for the interface module installed in slot 1, enter the
following command at the Privileged EXEC level of the CLI:
BigIron RX# lp boot system interactive 1
Syntax: lp boot system interactive <slot-number>
The <slot-number> parameter specifies the BigIron RX Series chassis slot number that contains
the interface module that will undergo an immediate boot. You can specify 1 – 4 for BigIron RX-4, 1
– 8 for BigIron RX-8 or 1 – 16 for BigIron RX-16.
After you enter this command, the system enters the interface module’s monitor mode. For
example, to boot from the primary IronWare image in the interface module’s flash memory, enter
the following command at the monitor prompt:
LP MONITOR> boot system flash primary
Configuring an automatic boot
You can configure an automatic boot for one or all interface modules from a specified source by
entering the lp boot system command in the global CONFIG level. Provided that you save this
configuration by entering the write memory command, the system will implement the automatic
boot starting with the next software reload or system reset and each reload or reset after that.
Configuring an automatic boot from the management module’s PCMCIA slot
For example, to configure an automatic boot for all interface modules from the management
module’s PCMCIA slot 1, enter the following command at the global CONFIG level of the CLI:
BigIron RX(config)# lp boot system slot1 primary all
Syntax: lp boot system slot1 | slot2 <filename> all | <slot-number>
The slot1 and slot2 keywords indicate the management module’s PCMCIA slot from which to boot
the interface modules.
The <filename> parameter specifies the name of the image from which to boot the interface
modules.
128 BigIron RX Installation Guide
53-1001811-01
Managing the interface modules
5
The all | <slot-number> parameter specifies that the automatic boot applies to all interface
modules in the BigIron RX Series chassis or to an interface module in the specified chassis slot
number only. You can specify 1 – 4 for BigIron RX-4, 1 – 8 for BigIron RX-8 or 1 – 16 for BigIron
RX-16.
Configuring an automatic boot from the management module’s flash memory
For example, to configure an automatic boot from the primary IronWare image in the management
module’s flash memory for all interface modules, enter the following command at the global
CONFIG level of the CLI:
BigIron RX(config)# lp boot system mp primary all
Syntax: lp boot system mp primary | secondary all | <slot-number>
The primary and secondary keywords specify the primary or secondary IronWare image in the
management module’s flash memory.
The all | <slot-number> parameter specifies that the automatic boot applies to all interface
modules in the BigIron RX Series chassis or to an interface module in the specified chassis slot
number only. You can specify 1 – 4 for BigIron RX-4, 1 – 8 for BigIron RX-8 or 1 – 16 for BigIron
RX-16.
Configuring an automatic Bbot from the interface module’s flash memory
For example, to configure an automatic boot from the primary IronWare image in the interface
module’s flash memory for all interface modules, enter the following command at the global
CONFIG level of the CLI:
BigIron RX(config)# lp boot system flash primary all
Syntax: lp boot system flash primary | secondary all | <slot-number>
The primary and secondary keywords specify the primary or secondary IronWare image in the
interface module’s flash memory.
The all | <slot-number> parameter specifies that the automatic boot applies to all interface
modules in the BigIron RX Series chassis or to an interface module in the specified chassis slot
number only. You can specify 1 – 4 for BigIron RX-4, 1 – 8 for BigIron RX-8 or 1 – 16 for BigIron
RX-16.
Configuring an automatic boot from a TFTP server
For example, to configure an automatic boot for all interface modules from a TFTP server, enter the
following command at the global CONFIG level of the CLI:
BigIron RX(config)# lp boot system tftp 123.123.123.123 primary all
Syntax: lp boot system tftp <ip-address> <filename> all | <slot-number>
The <ip-address> parameter specifies the IP address of the TFTP server from which the interface
modules will be booted.
The <filename> parameter specifies the name of the image from which to boot the interface
modules.
BigIron RX Installation Guide 129
53-1001811-01
Managing the interface modules 5
The all | <slot-number> parameter specifies that the automatic boot applies to all interface
modules in the BigIron RX Series chassis or to an interface module in the specified chassis slot
number only. You can specify 1 – 4 for BigIron RX-4, 1 – 8 for BigIron RX-8 or 1 – 16 for BigIron
RX-16.
Configuring an automatic interactive boot
For example, to configure an automatic interactive boot for all interface modules, enter the
following command at the global CONFIG level of the CLI:
BigIron RX(config)# lp boot system interactive all
Syntax: lp boot system interactive all | <slot-number>
The all | <slot-number> parameter specifies that the automatic boot applies to all interface
modules in the BigIron RX Series chassis or to an interface module in the specified chassis slot
number only. You can specify 1 – 4 for BigIron RX-4, 1 – 8 for BigIron RX-8 or 1 – 16 for BigIron
RX-16.
After you enter this command, the system enters the interface module’s monitor mode. For
example, to boot from the primary IronWare image in the interface module’s flash memory, enter
the following command at the monitor prompt:
LP MONITOR> boot system flash primary
Changing priority of chassis slots for interface modules
You can prioritize the BigIron RX Series chassis slots in which the interface modules are installed.
The priority range is 1 – 8, where 1 is the lowest priority and 8 is the highest priority. You can set
one, some, or all chassis slots to the same priority or each chassis slot to a different priority. If you
assign the same priority to all slots, the lowest-number slot has the highest priority, while the
highest-numbered slot has the lowest priority.
By default, the priority of all chassis slots is 1, which is the lowest priority. If the supply of power to
the chassis falls below a minimum threshold, the chassis slots will likely lose power because of
their low priority. In this scenario for an BigIron RX-8 chassis, slot 8 will lose power first, then slot 7,
slot 6, and so on until slot 1 loses power.
For example, to set the priority of chassis slot 1 to the highest priority (8), enter the following
command:
BigIron RX(config)# lp-slot-priority 1 8
Syntax: lp-slot-priority <slot-number> <priority>
The <slot-number> parameter indicates that the chassis slot number for which you are changing
the priority. You can specify slots 1 – 4 for BigIron RX-4, 1 – 8 for BigIron RX-8 or 1 – 16 for BigIron
RX-16.
The <priority> parameter indicates that the priority of the chassis slot if the chassis loses power.
You can specify a value of 1 – 8, where 1 is the lowest priority and 8 is the highest priority. You can
set one, some, or all chassis slots to the same priority or each chassis slot to a different priority.

130 BigIron RX Installation Guide
53-1001811-01
Managing the interface modules
5
Disabling and reenabling power to the interface modules
If needed, you can disable power to a specified interface module and then reenable it. For example,
to disable power to the interface module in chassis slot 1, enter the following command at the
Privileged EXEC level of the CLI:
BigIron RX# power-off lp 1
Syntax: power-off lp <slot-number>
The <slot-number> parameter indicates the chassis slot number for which you are disabling the
power. You can specify slots 1 – 4 for BigIron RX-4, 1 – 8 for BigIron RX-8 or 1 – 16 for BigIron
RX-16.
For example, to reenable power to the interface module in chassis slot 1, enter the following
command at the Privileged EXEC level of the CLI:
BigIron RX# power-on lp 1
Syntax: power-on lp <slot-number>
The <slot-number> parameter indicates the chassis slot number for which you are re-enabling the
power. You can specify slots 1 – 4 for BigIron RX-4, 1 – 8 for BigIron RX-8 or 1 – 16 for BigIron
RX-16.
Disabling and reenabling power to the switch fabric modules
If needed, you can disable power to a specified switch fabric module and then reenable it. For
example, to disable power to the SFM, enter the following command at the Privileged EXEC level of
the CLI:
BigIron RX# power-off snm 1
Syntax: power-off snm <number>
The <number> parameter indicates the switch fabric module number for which you are disabling
the power. You can specify slots 0 – 4.
For example, to reenable power to the switch fabric module, enter the following command at the
Privileged EXEC level of the CLI:
BigIron RX# power-on snm 1
Syntax: power-on snm < number>
The < number> parameter indicates the SFM number for which you are reenabling the power. You
can specify 0 – 4.
NOTE
If you remove a SFM without powering off the SFM with the power-off command, the data in transit
is lost.

BigIron RX Installation Guide 131
53-1001811-01
Enabling and disabling management module CPU usage calculations 5
Enabling and disabling management module CPU usage
calculations
You can enable the BigIron RX Series system to perform usage averaging calculations on tasks
handled by the management module’s CPU. If you enable the calculation performance, you can
display usage averages for all tasks performed by the management module’s CPU for an interval of
up to 1 hour. You can display these statistics using the show cpu command. Typically, these
statistics are used for debugging purposes.
By default, the performance of the calculations is disabled. When disabled, you can use the show
cpu command without optional parameters to display usage averages for all tasks performed by
the management module’s CPU in the last 1 second.
To enable the performance of the usage averaging calculations, enter the following command at
the global CONFIG level of the CLI:
BigIron RX(config)# cpu-usage on
Syntax: cpu-usage on
To disable the performance of the usage averaging calculations, enter the following command at
the global CONFIG level of the CLI:
BigIron RX(config)# cpu-usage off
Syntax: cpu-usage off
NOTE
When finished gathering statistics for debugging purposes, Brocade recommends disabling the
usage averaging calculations, which are CPU-intensive and can affect the performance of the
management module.

132 BigIron RX Installation Guide
53-1001811-01
Displaying management module CPU usage
5
Displaying management module CPU usage
You can display the tasks handled by the management module and the amount of the
management module’s CPU used by each task. To do so, enter the following command at any level
of the CLI:
Syntax: show tasks
Examine the CPU Usage (%) field to determine the percentage of the management module’s CPU
used by each task.
NOTE
The total CPU usage may not add up to 100 percent. The total may not include resources used by
the management processes.
A problem could exist If the CPU usage is distributed unevenly to one task, other than the idle task,
for a prolonged period. If this situation occurs, contact Brocade’s technical support for assistance.
BigIron RX# show tasks
Task Name Pri State PC Stack Size CPU Usage(%) task id task vid
---------- --- ----- --------- -------- ----- --------- ------ -------
idle 0 run 00001904 040560a0 256 66 0 0
monitor 20 susp 0000c658 0404bd80 8192 0 0 0
int 16 susp 0000c658 04051f90 16384 0 0 0
timer 15 susp 0000c658 04055f90 16384 0 0 0
dbg 30 susp 0000c658 0404df10 8192 0 0 0
flash 17 susp 0000c658 0409cf98 8192 0 0 0
wd 31 susp 0000c658 0409af80 8192 0 0 0
boot 17 susp 0000c658 041dbe30 65536 0 0 0
main 3 susp 0000c658 2060cf38 65536 0 0 1
itc 6 susp 0000c658 20610af0 16384 0 0 1
tmr 5 susp 0000c658 206a7638 16384 0 0 1
ip_rx 5 susp 0000c658 206aef48 16384 0 0 1
scp 5 susp 0000c658 206b3638 16384 0 0 1
console 5 susp 0000c658 206bf628 32768 0 0 1
vlan 5 susp 0000c658 206c6628 16384 0 0 1
mac_mgr 5 susp 0000c658 206d5638 16384 0 0 1
mrp_mgr 5 susp 0000c658 206db638 16384 0 0 1
vsrp 5 susp 0000c658 206e1630 16384 0 0 1
snms 5 susp 0000c658 206e5638 16384 0 0 1
rtm 5 susp 0000c658 20756638 16384 0 0 1
ip_tx 5 run 0000c658 20763638 16384 0 0 1
mcast 5 susp 0000c658 20767638 16384 0 0 1
l4 5 susp 0000c658 2076b630 16384 0 0 1
stp 5 susp 0000c658 20970628 16384 0 0 1
gvrp_mgr 5 susp 0000c658 20979638 16384 0 0 1
snmp 5 susp 0000c658 20982638 32768 0 0 1
web 5 susp 0000c658 2098d638 32768 0 0 1
lacp 5 susp 0000c658 20991638 16384 0 0 1
hw_access 5 susp 0000c658 20996638 16384 0 0 1
telnet_0 5 run 0000c658 209db638 32768 0 0 1
BigIron RX Installation Guide 133
53-1001811-01
Enabling and disabling packet logging for management and interface modules 5
Enabling and disabling packet logging for management and interface
modules
You can enable the logging of packets transmitted, received, or both transmitted and received by a
management or interface module in the BigIron RX Series chassis. If you enable packet logging,
you can display the packet log using the show packet-logging command. (For information about
displaying the contents of the packet log, refer to “Displaying a packet log” on page 134). Typically,
the packet log is used for debugging purposes.
By default, packet logging is disabled for all management and interface modules. For example, to
enable packet logging of packets transmitted and received by the interface module installed in
chassis slot 1, enter the following command at the global CONFIG level of the CLI:
BigIron RX(config)# packet-logging 1 start 0
Syntax: packet-logging <slot-number> start <packet-direction>
For the <slot-number> parameter, you can specify 1 – 4 for BigIron RX-4, 1 – 8 for BigIron RX-8 or 1
– 16 for BigIron RX-16.
Specify the start keyword to start packet logging and write the log to the system’s memory. You
must also specify the direction of packets that you want logged by entering one of the following for
the <packet-direction> parameter:
•0 – Logs packets transmitted and received by the specified module.
•1 – Logs packets received by the specified module.
•2 – Logs packets transmitted by the specified module.
After enabling packet logging using the start keyword, you can optionally specify the flash keyword
to copy the packet log in the system’s memory to the management module’s flash memory. The
name of the packet log in the management module’s flash memory is pktlog.txt. For example, to
copy a log of packets transmitted and received by the interface module installed in chassis slot 1 to
the management module’s flash memory, enter the following command at the global CONFIG level
of the CLI:
BigIron RX(config)# packet-logging 1 flash 0
Syntax: packet-logging <slot-number> flash <packet-direction>
For the <slot-number> parameter, you can specify 1 – 4 for BigIron RX-4, 1 – 8 for BigIron RX-8 or 1
– 16 for BigIron RX-16.
You must specify the direction of packets that you want logged:
•0 – Logs packets transmitted and received by the specified module.
•1 – Logs packets received by the specified module.
•2 – Logs packets transmitted by the specified module.
For example, to disable packet logging for the interface module installed in chassis slot 1, enter the
following command at the global CONFIG level of the CLI:
BigIron RX(config)# packet-logging 1 stop
Syntax: packet-logging <slot-number> stop
For the <slot-number> parameter, you can specify 1 – 4 for BigIron RX-4, 1 – 8 for BigIron RX-8 or 1
– 16 for BigIron RX-16.

134 BigIron RX Installation Guide
53-1001811-01
Enabling and disabling packet logging for management and interface modules
5
Specify the stop keyword to stop packet logging.
NOTE
When finished gathering packet logging information for debugging purposes, Brocade recommends
disabling the generation of a packet log, which is CPU-intensive and can affect the performance of
the management module.
Displaying a packet log
You can use the following methods to display the contents of a packet log:
•You can use the show packet-logging command, which is discussed in this section.
•If you decided to write the log (pktlog.txt) to the management module flash memory, in addition
to using the show packet-logging command, you can access and view the log using flash
memory file management commands.
For example, to display a packet log for the interface module in chassis slot 1 that has been written
to the system’s memory, enter the following command at any CLI level:
Syntax: show packet-logging <slot-number> memory | flash pktlog.txt
For the <slot-number> parameter, you can specify 1 – 4 for BigIron RX-4, 1 – 8 for BigIron RX-8 or 1
– 16 for BigIron RX-16.
The memory | flash pktlog.txt keyword specifies that the packet log is written to the system’s
memory or to a file (pktlog.txt) written to the system’s flash memory.
BigIron RX# show packet-logging 1 memory
..Total 31 packet records...
-----------------------------------------------------------------------
--> TX
(Assist Header 0x11f: ver-0, priority-0, pkt_type-ARP packet)
(Foundry Header: fid-0x82, priority-3, sac-0, monitor-0, ipc_flag-0x1f,
reserved-0, pri_tagged-0, multicast_vid-0, protocol_type-0x2, us-0, brd-0,
dav-0, sav-0, dpv-0, sv-0, error-0, txa-0, sas-0, tagged-0, offset-16,
vlan_prio-0, cfi- 0, vlan_id-1)
011f0082 cf820010 000107c0 0060800b 020000e0 52ea1f00 000cdb80 32820806
00010800 06040002 000cdb80 32820101 010100e0 52ea1f00 01010102 5204ab10
-----------------------------------------------------------------------
--> RX
(Assist Header 0x0: ver-0, priority-0, pkt_type-IP packet)
(LP2MP_ALT_FDRY_HDR 10 bytes: data-8 bytes, source_port-130,
pkt_data_offset-30, virtual_src_int-130)
0000bfff cf808810 00012087 80824de9 4001000c db803282 00e052ea 1f000800
4500002c 28e40000 40014de9 01010102 01010101 08003916 abcd0001 61626364
-----------------------------------------------------------------------
==> TX
(Assist Header 0xf: ver-0, priority-0, pkt_type-IP packet)
(Foundry Header: fid-0x82, priority-3, sac-0, monitor-0, ipc_flag-0x1f,
reserved-0, pri_tagged-0, multicast_vid-0, protocol_type-0x1, us-0, brd-0,
dav-0, sav-0, dpv-0, sv-0, error-0, txa-0, sas-1, tagged-0, offset-16,
vlan_prio-0, cfi- 0, vlan_id-1)
000f0082 cf810090 000107c0 004c800b 020000e0 52ea1f00 000cdb80 32820800
4500002c 86a20000 4001f02a 01010101 01010102 00004116 abcd0001 61626364
-----------------------------------------------------------------------
...

BigIron RX Installation Guide 135
53-1001811-01
Removing MAC address entries 5
The display shows the following information:
Removing MAC address entries
You can remove learned MAC address entries from the BigIron RX Series system’s MAC address
table. You can remove the following:
•All MAC address entries
•All MAC address entries for a specified interface module
•All MAC address entries for a specified Ethernet port
•All MAC address entries for a specified VLAN
•A specified MAC address entry in all VLANs
For example, to remove entries for the MAC address 000d.cb80.00d in all VLANs, enter the
following command at the Privileged EXEC level of the CLI:
BigIron RX# clear mac-address 000d.cb80.00d0
Syntax: clear mac-address <mac-address> | ethernet <slot>/<port> | module <slot> | vlan
<number>
If you enter the clear mac-address command without any parameters, the software removes all
MAC entries.
Use the <mac-address> parameter to remove a specified MAC address from all VLANs. Specify the
MAC address in the following format: HHHH.HHHH.HHHH.
Use the ethernet <slot>/<port> parameter to remove all MAC addresses for a specified Ethernet
port. For the <slot> parameter, enter the number of the chassis slot in which the Ethernet interface
module is installed. For the <port> parameter, enter the Ethernet port for which to remove all MAC
addresses.
Use the module <slot> parameter to remove all MAC addresses for an interface module in a
specified chassis slot.
Use the vlan <number> parameter to remove all MAC addresses for a specified VLAN.
TABLE 23 Packet log fields
This field... Displays...
...Total <number> packet records... The total number of packets recorded in the packet log for a specified
module.
TX or RX TX indicates the packet was transmitted by the module, while RX indicates
the packet was received by the module.
Assist Header <number> A Brocade header associated with the packet
pkt_type The packet type, which can be one of the following:
•IP – An IP packet
•ARP – An ARP packet
•STP – An STP packet
•TCP – A TCP packet
•UDP – A UDP packet
•IPC packet – An interprocessor communication packet
•ITC packet – An intertask communication packet
<hexadecimal numbers> The contents of the packet
136 BigIron RX Installation Guide
53-1001811-01
Removing MAC address entries
5

BigIron RX Installation Guide 137
53-1001811-01
Chapter
6
Maintaining a BigIron RX Series Switch
In this chapter
•Replacing a management module . . . . . . . . . . . . . . . . . . . . . . . . . . . . . . . . 137
•Replacing an interface module. . . . . . . . . . . . . . . . . . . . . . . . . . . . . . . . . . . 139
•Replacing a switch fabric module. . . . . . . . . . . . . . . . . . . . . . . . . . . . . . . . . 143
•Replacing a fiber-optic transceiver. . . . . . . . . . . . . . . . . . . . . . . . . . . . . . . . 145
•Replacing a power supply . . . . . . . . . . . . . . . . . . . . . . . . . . . . . . . . . . . . . . . 147
•Replacing cooling system components . . . . . . . . . . . . . . . . . . . . . . . . . . . . 150
Replacing a management module
DANGER
The procedures in this manual are for qualified service personnel.
This chapter provides a recommended hardware maintenance schedule for a BigIron RX Series
switch. Procedures on how to replace the modules, AC power supply, and fan are also covered.
NOTE
The BigIron RX Series management, interface, and switch fabric modules are dedicated, which
means that you must install them in the BigIron RX Series chassis only. If you attempt to install the
BigIron RX Series modules in another Brocade chassis or a module intended for another Brocade
chassis in the BigIron RX Series chassis, the chassis and modules will not function properly.
You can remove a management module and replace it with a new one while the BigIron RX Series
chassis is powered on and running.
NOTE
The BigIron RX Series management module is dedicated, which means that you must install it in the
BigIron RX Series chassis only. If you attempt to install the BigIron RX Series management module
in another Brocade chassis or a management module intended for another Brocade chassis in the
BigIron RX Series chassis, the chassis and module will not function properly.
CAUTION
If hot removing or inserting a module, please allow a minimum of two seconds after a module (or
power supply or fan tray) has been removed before inserting a module in the same slot.

138 BigIron RX Installation Guide
53-1001811-01
Replacing a management module
6
NOTE
When a management switches over from active (remove active) to standby, it will send out the syslog
messages or traps such as PSU failure or LP/SNM removal.
This section provides information about the following tasks:
•Removing a management module
•Installing a new management module
Removing a management module
You can remove a management module while the BigIron RX Series chassis is powered on and
running.
NOTE
Before removing and replacing an active or standby management module, you need to understand
how these actions affect management module redundancy.
Before removing a management module from the BigIron RX Series chassis, have the following on
hand:
•An ESD wrist strap with a plug for connection to the ESD connector on the BigIron RX Series
chassis.
DANGER
For safety reasons, the ESD wrist strap should contain a 1 meg ohm series resistor.
•A large flat-head screwdriver.
Follow the steps given below to remove a management module from the BigIron RX Series chassis.
1. Put on the ESD wrist strap and ground yourself by inserting the plug into the ESD connector
located on the chassis front.
2. Using the flathead screwdriver if necessary, loosen the two screws on the ends of the module.
3. Pull the card ejectors towards you, and away from the module front panel. This action unseats
the module from the backplane.
4. Pull the module out of the chassis, and place in an anti-static bag for storage if desired.
5. Install a new module in the slot. For information about performing this task, refer to “Installing
a new management module”.
CAUTION
If you do not install a module in a slot, you must keep the slot blank in place. If you run the
chassis with an uncovered slot, the system may overheat.

BigIron RX Installation Guide 139
53-1001811-01
Replacing an interface module 6
Installing a new management module
You can install a management module while the BigIron RX Series chassis is powered on and
running.
NOTE
The BigIron RX Series management module is dedicated, which means that you must install it in the
BigIron RX Series chassis only. If you attempt to install the BigIron RX Series management module
in another Brocade chassis or a management module intended for another Brocade chassis in the
BigIron RX Series chassis, the chassis and module will not function properly.
Before installing a module into the BigIron RX Series chassis, have the following on hand:
•A new management module, which you can order from Brocade.
•An ESD wrist strap with a plug for connection to the ESD connector on the BigIron RX Series
chassis.
DANGER
For safety reasons, the ESD wrist strap should contain a 1 meg ohm series resistor.
•A large flat-head screwdriver.
Follow the steps given below to install a new management module in the BigIron RX Series chassis.
1. Put on the ESD wrist strap and ground yourself by inserting the plug into the ESD connector
located in the upper right corner of the chassis front.
2. Remove the module from its packaging.
3. Insert the module into the chassis slot, and slide the card along the card guide until the
ejectors on either side of the module move close to the module front panel.
4. Push the ejectors even closer until they are flush with the module front panel. This action will
fully seat the module in the backplane.
5. Tighten the two screws at either end of the module front panel by pushing them in and turning
them clockwise. If desired, tighten the screws further using the flat-head screwdriver.
Replacing an interface module
You can remove an interface module and replace it with a new one while the BigIron RX Series
chassis is powered on and running.
NOTE
A BigIron RX Series interface module is dedicated, which means that you must install it in the BigIron
RX Series chassis only. If you attempt to install a BigIron RX Series interface module in another
Brocade chassis or an interface module intended for another Brocade chassis in the BigIron RX
Series chassis, the chassis and interface module may not function properly.

140 BigIron RX Installation Guide
53-1001811-01
Replacing an interface module
6
CAUTION
If hot removing or inserting a module, please allow a minimum of two seconds after a module (or
power supply or fan tray) has been removed before inserting a module in the same slot.
This section provides information about the following tasks:
•Removing an interface module
•Installing a new interface module
Removing an interface module
You can remove an interface module while the BigIron RX Series chassis is powered on and
running.
Before removing an interface module from the BigIron RX Series chassis, you must disable the
module, which prevents the remaining interface modules in the chassis from dropping user
packets.
To perform this task, you must have the following on hand:
•An ESD wrist strap with a plug for connection to the ESD connector on the BigIron RX Series
chassis.
DANGER
For safety reasons, the ESD wrist strap should contain a 1 meg ohm series resistor.
•A large flat-head screwdriver.
Follow the steps given below to remove an interface module from the BigIron RX Series chassis.
1. Disable the module by entering the power-off lp <slot-number> command at the Privileged
EXEC level of the CLI. For the <slot-number> parameter, specify 1 – 4 for BigIron RX-4, 1 – 8 for
BigIron RX-8 or 1 – 16 for BigIron RX-16.
2. Put on the ESD wrist strap and ground yourself by inserting the plug into the ESD connector
located in the upper right corner of the chassis front.
3. Using the flathead screwdriver if necessary, loosen the two screws on the ends of the module.
4. Pull the card ejectors towards you, and away from the module front panel. This action unseats
the module from the backplane.
5. Pull the module out of the chassis, and place in an anti-static bag for storage if desired.
6. Install a new module in the slot. For information about performing this task, refer to “Installing
a new interface module”.
CAUTION
If you do not install a module in a slot, you must keep the slot blank in place. If you run the
chassis with an uncovered slot, the system may overheat.

BigIron RX Installation Guide 141
53-1001811-01
Replacing an interface module 6
Installing a new interface module
You can install a new interface module while the BigIron RX Series chassis is powered on and
running.
NOTE
A BigIron RX Series interface module is dedicated, which means that you must install it in a BigIron
RX Series chassis only. If you attempt to install a BigIron RX Series interface module in another
Brocade chassis or an interface module intended for another Brocade chassis in a BigIron RX Series
chassis, the chassis and interface module will not function properly.
Before installing one of these modules into the BigIron RX Series chassis, have the following on
hand:
•A new interface module, which you can order from Brocade.
•An ESD wrist strap with a plug for connection to the ESD connector on the BigIron RX Series
chassis.
DANGER
For safety reasons, the ESD wrist strap should contain a 1 meg ohm series resistor.
•A large flat-head screwdriver.
Follow the steps given below to install a new interface module in the BigIron RX Series chassis
1. Put on the ESD wrist strap and ground yourself by inserting the plug into the ESD connector
located in the upper right corner of the chassis front.
2. Remove the module from its packaging.
3. Insert the module into the chassis slot, and slide the card along the card guide until the
ejectors on either side of the module move close to the module front panel.
4. Push the ejectors in the directions shown in Figure 74 until they are flush with the module front
panel. This action will fully seat the module in the backplane.
5. Tighten the two screws at either end of the module front panel by pushing them in and turning
them clockwise. If desired, tighten the screws further using the flat-head screwdriver.
6. Go to config mode and set the module for interactive mode
7. BigIron RX(config)# lp boot system interactive <slot number>
8. Insert the new module (module should boot to interactive mode)
9. Load all required images for the line module that match the current version loaded on the
chassis
For example:
copy tftp lp <ip-addr> rlb02200k.bin monitor copy-boot <slot number>
copy tftp lp <ip-addr> rlp02200k.bin primary <slot number>
10. Go to config mode and turn off the module for interactive mode
BigIron RX(config)# no lp boot system interactive <slot number>
11. Exit config mode and reboot the module

142 BigIron RX Installation Guide
53-1001811-01
Replacing an interface module
6
BigIron RX# power-off lp <slot number>
BigIron RX# power-on lp <slot number>
FIGURE 73 Installing a module in a BigIron RX-4 chassis
FIGURE 74 Installing a module in a BigIron RX-8 chassis
1Interface module
1Interface module
1
1

BigIron RX Installation Guide 143
53-1001811-01
Replacing a switch fabric module 6
FIGURE 75 Installing a module in a BigIron RX-16 chassis
Replacing a switch fabric module
You can remove a switch fabric module while it is powered on and running and replace it with a new
one.
NOTE
A BigIron RX Series switch fabric module is dedicated, which means that it functions properly in the
BigIron RX Series chassis only. If you attempt to install a BigIron RX Series switch fabric module in
another Brocade chassis or a switch fabric module intended for another Brocade chassis in a BigIron
RX Series chassis, the chassis and switch fabric module will not function properly.
CAUTION
If hot removing or inserting a module, please allow a minimum of two seconds after a module (or
power supply or fan tray) has been removed before inserting a module in the same slot.
This section provides information about the following tasks:
•Removing a switch fabric module
•Installing a new switch fabric module
1Interface module
1

144 BigIron RX Installation Guide
53-1001811-01
Replacing a switch fabric module
6
Removing a switch fabric module
For a graceful shutdown of the links, Brocade recommends that you disable the switch fabric
module before removing it from the BigIron RX Series chassis by following the instructions below.
Before removing a switch fabric module from the BigIron RX Series chassis, have the following on
hand:
•An ESD wrist strap with a plug for connection to the ESD connector on the BigIron RX Series
chassis
DANGER
For safety reasons, the ESD wrist strap should contain a 1 meg ohm series resistor.
•A large flat-head screwdriver
Follow the steps given below to remove a switch fabric module from the BigIron RX Series chassis.
1. Disable the module by entering the power-off snm <slot-number> command at the Privileged
EXEC level of the CLI. For the <slot-number> parameter, specify 1 - 3 for BigIron RX-4, 1 - 3 for
BigIron RX-8, 1 - 4 for BigIron RX-16, or 1 - 8 for BigIron RX-32.
2. Put on the ESD wrist strap and ground yourself by inserting the plug into the ESD connector
located in the upper right corner of the chassis front.
3. Using the flathead screwdriver if necessary, loosen the two screws on the ends of the module.
4. Pull the card ejectors towards you, and away from the module front panel. This action unseats
the module from the backplane.
5. Pull the module out of the chassis, and place in an anti-static bag for storage if desired.
6. Install a new switch fabric module in the slot. For information about performing this task, refer
to “Installing a new switch fabric module” on page 144.
Installing a new switch fabric module
The switch fabric modules on the BigIron RX Series switches are hot-swappable. This means that
you can install a new switch fabric module without powering off the BigIron RX Series chassis.
NOTE
A BigIron RX Series switch fabric module is dedicated, which means that it functions properly in the
BigIron RX Series chassis only. If you attempt to install a BigIron RX Series switch fabric module in
another Brocade chassis or a switch fabric module intended for another Brocade chassis in the
BigIron RX Series chassis, the chassis and switch fabric module will not function properly.
Before installing a new switch fabric module into the BigIron RX Series chassis, have the following
on hand:
•A new switch fabric module, which you can order from Brocade

BigIron RX Installation Guide 145
53-1001811-01
Replacing a fiber-optic transceiver 6
•An ESD wrist strap with a plug for connection to the ESD connector on the BigIron RX Series
chassis
DANGER
For safety reasons, the ESD wrist strap should contain a 1 meg ohm series resistor.
•A large flat-head screwdriver
Follow the steps given below to install a new switch fabric module in a BigIron RX Series chassis.
1. Put on the ESD wrist strap and ground yourself by inserting the plug into an ESD connector
located on the chassis front.
2. Remove the new module from its packaging.
3. Insert the module into the chassis slot, and slide the card along the card guide until the
ejectors on either side of the module move close to the module front panel.
4. Push the ejectors even closer until they are flush with the module front panel. This action will
fully seat the module in the backplane.
5. Tighten the two screws at either end of the module front panel by pushing them in and turning
them clockwise. Then, tighten the screws further using the flat-head screwdriver.
Replacing a fiber-optic transceiver
You can remove an SFP or XFP transceiver from a port and replace it with a new one while the
BigIron RX Series chassis is powered on and running.
This section provides information about the following tasks:
•Removing the fiber-optic transceiver
•Installing a new fiber-optic transceiver
•Cabling a fiber-optic transceiver
Removing a fiber-optic transceiver
You can remove a SFP (also called a mini-GBIC) or an XFP transceiver from a port while the BigIron
RX Series chassis is powered on and running.
Before removing a fiber-optic transceiver, have the following on hand:
•An ESD wrist strap with a plug for connection to the ESD connector on the BigIron RX Series
chassis
DANGER
For safety reasons, the ESD wrist strap should contain a 1 meg ohm series resistor.
•The protective covering that you removed from the fiber-optic transceiver port when you initially
installed the module
•A small flathead screwdriver

146 BigIron RX Installation Guide
53-1001811-01
Replacing a fiber-optic transceiver
6
Follow the steps given below to remove a fiber-optic transceiver from a 10 Gigabit Ethernet port.
1. Put on the ESD wrist strap and ground yourself by inserting the plug into the ESD connector
located in the upper right corner of the chassis front.
2. Disconnect the two fiber cable connectors from the port connectors.
3. Insert the protective covering into the port connectors.
4. Pull down the latch on the front of the transceiver.
5. Pull the transceiver out of the port, and place it in an anti-static bag for storage, if desired.
6. Install a new fiber-optic transceiver in the port. For information about performing this task,
refer to “Installing a new fiber-optic transceiver” next.
Installing a new fiber-optic transceiver
You can install a new fiber-optic module (SFP or XFP transceiver) in each Gigabit Ethernet and 10
Gigabit Ethernet port while the BigIron RX Series chassis is powered on and running.
Before installing one of these modules into the port, have the following on hand:
•A new fiber-optic module, which you can order from Brocade
•An ESD wrist strap with a plug for connection to the ESD connector on the BigIron RX Series
chassis
DANGER
For safety reasons, the ESD wrist strap should contain a 1 meg ohm series resistor.
Follow the steps given below to install a fiber-optic module into a 10 Gigabit Ethernet port.
1. Put on the ESD wrist strap and ground yourself by inserting the plug into the ESD connector
located in the upper right corner of the chassis front.
2. Remove the new module from its protective packaging.
3. Gently insert the fiber-optic module into the port until the module clicks into place. The
fiber-optic modules are keyed to prevent incorrect insertion.
Cabling a fiber-optic transceiver
Follow the steps given below to cable a fiber-optic module.
1. Remove the protective covering from the fiber-optic port connectors and store the covering for
future use.
2. Before cabling a fiber-optic module, Brocade strongly recommends cleaning the cable
connectors and the port connectors. For more information,refer to “Cleaning fiber optic
modules” on page 108.
3. Gently insert the two cable connectors (a tab on each connector should face upward) into the
port connectors until the tabs lock into place.
4. Observe the link and active LEDs to determine if the network connections are functioning
properly. For more information about the LED indicators, refer to Table 16 on page 109.

BigIron RX Installation Guide 147
53-1001811-01
Replacing a power supply 6
Replacing a power supply
You can replace an power supply while the BigIron RX Series chassis is powered on and running.
The power supplies are located in slots along the bottom of the BigIron RX Series chassis.
CAUTION
If hot removing or inserting a module, please allow a minimum of 2 seconds after a module (or
power supply or fan tray) has been removed before inserting a module in the same slot.
This section provides information about the following topics:
•Determining which AC or DC power supply has failed, if necessary
•Replacing a AC or DC power supply
Determining which power supply failed
To determine which power supply has failed, enter the following command at any CLI command
prompt:
BigIron RX# show chassis
This command displays status information for the fans and power supplies, and temperature
readings for various components in the chassis. The power supplies are numbered in the display.
If the display indicates “Installed (Failed)” for any of the slots, the power supply installed in that
particular slot has failed or is not properly installed.
Replacing a power supply
To replace a power supply, you need the following:
•A new power supply (AC or DC), which you can order from Brocade
•A small flathead or Phillips screwdriver (BigIron RX-4 only)
DANGER
The power supplies are hot swappable, which means they can be removed and replaced while
the BigIron RX Series chassis is powered on and running. However, Brocade recommends that
you disconnect the power supply from its power source before removing and replacing the

148 BigIron RX Installation Guide
53-1001811-01
Replacing a power supply
6
supply. The BigIron RX Series chassis can be running while a power supply is being removed and
replaced, but the power supply itself should not be connected to a power source. Otherwise, you
could be injured or the power supply or other parts of the device could be damaged.
DANGER
The front panel of an power supplies include a handle that locks the power supply in the chassis.
This handle is a locking mechanism only and should not be used to lift and carry the power
supply. You may sustain physical injury or harm if you attempt to lift and carry a power supply
using the locking handle.
Follow the steps given below to replace a power supply.
1. Disconnect the power supply from its power source.
2. Disconnect the power cables from the power supply.
3. In the BigIron RX-4 use the screwdriver to loosen the two screws on both sides of the power
supply front panel. Then pull the ejectors forward until the power supply is pulled from its
connection to the backplane.
4. In the BigIron RX-8, BigIron RX-16, pull up on the plunger in front of the face plate and pull on
the handle toward you until the power supply is released.
5. On the BigIron RX-32, make sure the captured screw underneath the latch handle on the
power supply faceplate is loose. Pull down on the latch handle and curl your fingers over the
handle. Pull the handle straight out toward you to unlock the power supply from its position in
the chassis. Refer to Figure 76

BigIron RX Installation Guide 149
53-1001811-01
Replacing a power supply 6
FIGURE 76 Removing and replacing a BigIron RX-32 power supply
6. Continue to pull the power supply until it is removed from the chassis.
7. Insert the new power supply into the empty power supply slot, using the guides provided on
either side of the slot.
CAUTION
Carefully follow the mechanical guides on each side of the power supply slot and make sure the
power supply is properly inserted in the guides. Never insert the power supply upside down.
1 Power supply indicators 6 Latch handle locked
2AC OK 7Power supply blank cover
3 DC OK 8 Pull down on plunger to remove
4ALM 9Power supply
5Latch handle open
Pwr
Active
Pwr
Active
Pwr
Active
Pwr
Activ e
Pwr
Active
Pwr
Active
Pwr
Active
Pwr
Activ e
AC O K
DC OK
ALM
5
6
7
8
9
1
2
3
4

150 BigIron RX Installation Guide
53-1001811-01
Replacing cooling system components
6
8. After the power supply is fully inserted, push the power supply front panel toward the back of
the chassis until the power supply is fully seated.
9. For the BigIron RX-32, gently pull the handle on the power supply front panel upward and
toward the top of the power supply front panel. This action locks the power supply in place.
10. In the BigIron RX-4, use the screwdriver to secure the two screws on either side of the power
supply front panel.
11. Connect the AC power cord or DC power lugs to the power supply front panel.
12. Connect the power to its AC or DC source.
13. Observe the LEDs on the power supply front panel:
•For a DC Supply, the DC IN and DC OUT LEDs should be green which indicates the power
supply is providing power to the chassis components.
•For an AC Supply, the AC OK and DC OK LEDs should be green which indicates the power
supply is providing power to the chassis components.
•If the ALM LED is On (Amber) then the power supply has failed.
For information about troubleshooting this problem, refer to Table 13 on page 81.
Replacing cooling system components
The BigIron RX Series cooling systems are described in the following sections:
•“Replacing fan assemblies in the BigIron RX- 32” on page 150
•“Replacing fan assemblies in the BigIron RX-16” on page 153
•“Replacing the fan assembly in the BigIron RX-4 and BigIron RX-8” on page 155
You can replace a fan or a fan control module while the BigIron RX Series chassis is powered on
and running. The fans and fan control modules are located on rear panel of the BigIron RX Series
chassis.
CAUTION
If hot removing or inserting a module, please allow a minimum of 2 seconds after a module (or
power supply or fan tray) has been removed before inserting a module in the same slot.
The following sections provide more information about replacing these components.
Replacing fan assemblies in the BigIron RX- 32
CAUTION
Removal of rear fan modules allows access to buss bars and backplane. Avoid connect with
these parts. There is hazardous energy level at these locations.
The BigIron RX-32 has ten fan assemblies that pull air out. They are accessible from the rear of the
chassis. They are numbered as indicated in Figure 77.

BigIron RX Installation Guide 151
53-1001811-01
Replacing cooling system components 6
You can remove and replace a fan assembly while the BigIron RX-32 chassis is powered on and
running.
CAUTION
To avoid overheating of the BigIron RX-32 chassis, remove only one fan assembly at a time, and
replace it promptly. Wait for the LED on the fan assembly being replaced to turn green before
replacing another fan assembly. Do not remove all fans from the chassis at one time.
Before replacing a fan assembly, you need the following:
•A new fan assembly, which you can order from Brocade
•A small flathead screwdriver
•An ESD wrist strap with a plug for connection to the ESD connector on the front of the chassis.
DANGER
For safety reasons, the ESD wrist strap should contain a 1 meg ohm series resistor.
Follow the steps given below to replace a fan assembly.
1. Put on the ESD wrist strap and ground yourself by inserting the plug into the ESD connector on
the chassis.
2. Using the flathead screwdriver, remove the screws that secure the fan assembly face plate on
the rear of the chassis.
3. Remove the fan assembly from the chassis by grasping the handle on the face plate and
pulling the fan assembly toward you as shown in Figure 78. Pulling the fan assembly unseats
the fan connector from a chassis connector.
DANGER
The BigIron RX-32 fan assembly is heavy and will be off-balance as you remove it. Use both
hands on the handle.
DANGER
Be careful not to insert your fingers into the fan while removing it from the chassis. The fan may
still be spinning at a high speed.

152 BigIron RX Installation Guide
53-1001811-01
Replacing cooling system components
6
FIGURE 77 Removing a BigIron RX-32 fan assembly
4. Insert the new fan assembly into the fan slot and push the assembly in until the face plate is
flush with the chassis. Pushing the fan assembly in seats the fan connector with the chassis
connector.
5. Secure the fan assembly to the chassis by replacing and tightening the four screws on the card
cage fan assemblies and the two screws on the power supply fan assemblies.
6. Check the fan status LED in the lower left corner of the face plate. It will be red momentarily
when power is applied, then change to green when the fan comes up to speed.
1 Fan module 1 6 Fan module 6
2 Fan module 2 7 Fan module 7
3 Fan module 3 8 Fan module 8
4 Fan module 4 9 Fan module 9
5 Fan module 5 10 Fan module 10
2
1
4
3
6
5
8
7
10
9

BigIron RX Installation Guide 153
53-1001811-01
Replacing cooling system components 6
7. Access the CLI, and enter the show chassis command to verify that the fan is operating
normally.
Replacing fan assemblies in the BigIron RX-16
The BigIron RX-16 has three fan assemblies: one accessible from the front of the chassis and two
accessible from the rear. The front assembly pushes air into the chassis and the rear fans pull air
out.
You can remove and replace a fan assembly while the BigIron RX-16 chassis is powered on and
running.
CAUTION
To avoid overheating of the BigIron RX-16 chassis, remove only one fan assembly at a time, and
replace it promptly. Do not remove all fans from the chassis at one time.
To replace a fan, you need the following:
•A new fan assembly, which you can order from Brocade
•A small flathead screwdriver
•An ESD wrist strap with a plug for connection to the ESD connector on the BigIron RX Series
chassis
DANGER
For safety reasons, the ESD wrist strap should contain a 1 meg ohm series resistor.
Replacing the rear fan assemblies in the BigIron RX-16
Follow the steps given below to replace a fan assembly.
1. Put on the ESD wrist strap and ground yourself by inserting the plug into the ESD connector.
2. Using the flathead screwdriver, loosen the four captive screws that secure the fan (marked
“Fan A” or “Fan B”) to the chassis rear.
3. Remove the fan from the chassis by inserting your fingers underneath the fan enclosure and
pulling the enclosure toward you as shown in Figure 78. Pulling the enclosure unseats the fan
connector from a chassis connector.
DANGER
Be careful not to insert your fingers into the fan while removing it from the chassis. The fan may
still be spinning at a high speed.

154 BigIron RX Installation Guide
53-1001811-01
Replacing cooling system components
6
FIGURE 78 Removing a BigIron RX-16 rear fan assembly
4. Insert the new fan into the fan slot and push the enclosure in until the face plate is flush with
the chassis. Pushing the enclosure in seats the fan connector with the chassis connector.
5. Secure the fan to the chassis by tightening the four captive screws.
6. Access the CLI, and enter the show chassis command to verify that both fans are operating
normally.
Replacing the front fan assembly in the BigIron RX-16
Follow the steps given below to replace a fan.
1. Put on the ESD wrist strap and ground yourself by inserting the plug into the ESD connector
located in the upper right corner of the chassis rear.
2. Using the flathead screwdriver, loosen the four captive screws that secure the fan assembly to
the chassis front.
1 Power connector 3 Captive screws
2 Fan assembly
1
2
3

BigIron RX Installation Guide 155
53-1001811-01
Replacing cooling system components 6
3. Remove the fan assembly from the chassis by grabbing the handle on the fan assembly and
pulling it toward you as shown in Figure 79. Pulling the enclosure unseats the fan assembly
connector from a chassis connector.
DANGER
Be careful not to insert your fingers into the fan while removing it from the chassis. The fan may
still be spinning at a high speed.
FIGURE 79 Removing a BigIron RX-16 front fan assembly
4. Insert the new fan assembly into the fan slot and push the enclosure in until the face plate is
flush with the chassis. Pushing the enclosure in seats the fan connector with the chassis
connector.
5. Secure the fan to the chassis by tightening the four captive screws.
6. Access the CLI, and enter the show chassis command to verify that the fans are operating
normally.
Replacing the fan assembly in the BigIron RX-4 and
BigIron RX-8
The BigIron RX-4 and BigIron RX-8 have a fan assembly accessible from the front of the chassis.
The fan assembly pulls air out of the chassis.
1 Fan assembly
1

156 BigIron RX Installation Guide
53-1001811-01
Replacing cooling system components
6
NOTE
If you did not remove the extra shipment screws from the BigIron RX-4 and BigIron RX-8 chassis
during installation (refer to “Removing BigIron RX-4 extra shipment screws” on page 30), then you
will not be able to remove the fan tray assembly. In this case, you will have to remove the BigIron
RX-4 or BigIron RX-8 from the rack to remove the shipment screws.
You can remove and replace a fan assembly while the BigIron RX-4 and BigIron RX-8 chassis are
powered on and running.
To replace a fan, you need the following:
•A new fan assembly, which you can order from Brocade
•An ESD wrist strap with a plug for connection to the ESD connector on the BigIron RX Series
chassis
DANGER
For safety reasons, the ESD wrist strap should contain a 1 meg ohm series resistor.
Follow the steps given below to replace a fan assembly in the BigIron RX-4 and BigIron RX-8.
1. Put on the ESD wrist strap and ground yourself by inserting the plug into the ESD connector
located in the upper right corner of the chassis rear.
2. Push down on the latch release with your thumb.
3. Remove the fan assembly from the chassis by grabbing the handle on the fan assembly and
pulling it toward you as shown in Figure 80 and Figure 81. Pulling the enclosure unseats the
fan assembly connector from a chassis connector.
DANGER
Be careful not to insert your fingers into the fan while removing it from the chassis. The fan may
still be spinning at a high speed.

BigIron RX Installation Guide 157
53-1001811-01
Replacing cooling system components 6
FIGURE 80 Removing a fan from a BigIron RX-4 switch
FIGURE 81 Removing a fan from a BigIron RX-8 switch
4. Insert the new fan assembly into the fan slot and push the enclosure in until the face plate is
flush with the chassis. Pushing the enclosure in seats the fan connector with the chassis
connector.
5. Secure the fan to the chassis by tightening the four captive screws.
1 Latch release 2 Fan tray assembly
1 Latch release 2 Fan tray assembly
1
2
2
1

158 BigIron RX Installation Guide
53-1001811-01
Replacing cooling system components
6
6. Access the CLI, and enter the show chassis command to verify that the fans are operating
normally.
Replacing the air filters in a BigIron RX Series switch
Brocade recommends replacing the air filters in BigIron RX Series switches quarterly. Replacing the
filters regularly prevents the accumulation of dust on module components.
You can replace the air filters while the BigIron RX Series chassis is powered and running. To
perform this task, you need the following:
•A small Allen wrench
•Replacement air filters, which you can order from Brocade
Procedures for replacing the air filters are described in the following sections:
•“Replacing the air filters in the BigIron RX-32”
•“Replacing the air filter in the BigIron RX-16”
•“Replacing the air filter in the BigIron RX-4 or BigIron RX-8”
Replacing the air filters in the BigIron RX-32
The two air filters in the BigIron RX-32 chassis are located between the upper and lower card
cages. Follow the steps given below to replace the filters.
NOTE
The air filter for the BigIron RX-32 chassis is marked with a directional arrow to indicate proper
alignment for the direction of airflow in the chassis. The upper filter should be inserted with the
arrow pointing up, and the lower filter should be inserted with the arrow pointing down

BigIron RX Installation Guide 159
53-1001811-01
Replacing cooling system components 6
1. From the front of the chassis, remove the air inlet cover by unscrewing the four socket head
screws with an Allen wrench, as shown in Figure 82.
FIGURE 82 BigIron RX-32 air inlet panel
2. Remove the first filter by pulling it straight out, as shown in Figure 83.
3. Insert a new filter, being careful that it aligns within the narrow channel.
4. Repeat steps 2-3 with the second filter.
5. Replace the air inlet cover and screw in the four captive screws until they are securely attached
to the chassis.
1Captive screws
Pwr
Active
Pwr
Active
Pwr
Active
Pwr
Active
1 1

160 BigIron RX Installation Guide
53-1001811-01
Replacing cooling system components
6
FIGURE 83 Air filter removal and replacement for BigIron RX-32
Replacing the air filter in the BigIron RX-16
Follow the steps given below to replace the air filter in the BigIron RX-16.
1. Loosen the two screws in the front of the filter retainer.
2. Pull the filter retainer away from the chassis as shown in Figure 84.
1 Direction of airflow in chassis
Pwr
Activ e
Pwr
Acti ve
Pwr
Activ e
Pwr
Acti ve
Pwr
Activ e
Pwr
Activ e
Pwr
Acti ve
Pwr
Acti ve
1

BigIron RX Installation Guide 161
53-1001811-01
Replacing cooling system components 6
There is a hook on the back of the retainer that is attached to the grab-strap. As you pull the
retainer out, the filter is pulled along with it.
FIGURE 84 Air filter removal and replacement for BigIron RX-16
3. Attach the hook on the back of the filter retainer to the filter grab-strap.
4. Push the filter retainer into the chassis and tighten the two screws.
Replacing the air filter in the BigIron RX-4 or BigIron RX-8
Follow the steps given below to replace the air filter in the BigIron RX-4 or BigIron RX-8.
1. Loosen the two screws in the front of the filter retainer.
2. Pull the filter retainer away from the chassis as shown in Figure 85 or Figure 86.
1 Fan tray 4 Filter grap strap
2 Filter 5 Direction of airflow in chassis
3 Filter retainer
1
2
3
45

162 BigIron RX Installation Guide
53-1001811-01
Replacing cooling system components
6
FIGURE 85 Air filter removal and replacement for BigIron RX-4
FIGURE 86 Air filter removal and replacement for BigIron RX-8
3. Pull the air filter out of the chassis and discard.
4. Insert the replacement air filter by sliding it along the metal guides.
The filter is marked with an arrow. The arrow indicates how the filter should be installed in
regards to the direction of airflow in the chassis. Since air is pulled through the chassis, the
arrow must point right towards the fan tray.
Push the filter retainer into the chassis and tighten the two screws.
1 Direction of airflow in chassis 3 Filter retainer
2Filter 4Fan trap
1 Direction of airflow in chassis 3 Filter retainer
2Filter 4Fan trap
1
2
34
1
2
34

BigIron RX Installation Guide 163
53-1001811-01
Chapter
7
Upgrading Software Images and Configuration Files
In this chapter
•Software images required. . . . . . . . . . . . . . . . . . . . . . . . . . . . . . . . . . . . . . . 163
•Software image naming conventions. . . . . . . . . . . . . . . . . . . . . . . . . . . . . . 165
•Displaying flash memory and version information . . . . . . . . . . . . . . . . . . . 166
•Upgrading the BigIron RX Series software. . . . . . . . . . . . . . . . . . . . . . . . . . 174
•Loading and saving configuration files . . . . . . . . . . . . . . . . . . . . . . . . . . . . 189
•Dynamic configuration loading. . . . . . . . . . . . . . . . . . . . . . . . . . . . . . . . . . . 191
•Using SNMP to save and load configuration information . . . . . . . . . . . . . . 194
•Erasing image and configuration files . . . . . . . . . . . . . . . . . . . . . . . . . . . . . 195
•File synchronization. . . . . . . . . . . . . . . . . . . . . . . . . . . . . . . . . . . . . . . . . . . . 195
•Scheduling a system reload . . . . . . . . . . . . . . . . . . . . . . . . . . . . . . . . . . . . . 198
•Diagnostic error codes and remedies for TFTP transfers . . . . . . . . . . . . . . 199
Software images required
This chapter describes the software images required to operate a BigIron RX Series switch and how
to load them on the switch. The images required are described in Table 24.
DANGER
The procedures in this manual are for qualified service personnel
NOTE
<xxxxx> is a variable that refers to the release-specific information as described in "Software Image
Naming Conventions". Specific contents of this field are determined by release and are available in
the relevant release notes.
TABLE 24 Software image files
Module Image type Image name
Management Module Boot and Monitor rmb<xxxxx>
IronWare rmpr<xxxxx>
FPGA mbridge
Interface Module Boot and Monitor rlb<xxxxx>
IronWare rlp<xxxxx>

164 BigIron RX Installation Guide
53-1001811-01
Software images required
7
This section describes each of the software images required to operate a BigIron RX Series switch
as described in Table 24. Also, Figure 87 illustrates how each of the files are stored on the
management and interface modules.
FIGURE 87 Management and interface modules flash images
The software images are described in the following:
IronWare image
An IronWare image, also known as the software image, contains the application software, the
network protocols and features that define the characteristics of the device. IronWare images can
be loaded in the Primary or Secondary location of Code Flash on the modules. IronWare images are
named as described in Table 24. There is one IronWare image for the management module and
another for the interface module.
NOTE
The IronWare image for interface modules is loaded on both the interface and managment modules.
The reason for this redundancy is to verify that the same image is loaded on all the interface
modules. The management module does not run the interface module code, it only compares the
code with the code on the other interface modules. If the code is not the same, the files are
synchronized and updated to match the interface code on the management module.
Monitor image
A Monitor image, also known as the real time operating system, allows hardware to run multiple,
parallel, distributed functions. The Monitor Image delegates low-level functions to the smaller
processor on each interface module. Monitor images are loaded in the Code Flash and Boot Flash
on the interface and management modules. Monitor images are named as described in Table 24.
Boot image
The Boot image, which is packaged with the Monitor image, contains initialization instructions for
the hardware startup. Boot images are named as described in Table 24.
Code Flash
Primary Ironware Image:
rmpr <xxxxx>
rIp <xxxxx>
Secondary Ironware Image:
rmpr <xxxxx>
rIp <xxxxx>
Boot Image:
rmb <xxxxx>
rIb <xxxxx>
FPGA Image:
mbridge
Boot Flash
Monitor Image:
rmb <xxxxx>
rIb <xxxxx>
Management Module
Flash Memory
Interface Module
Flash Memory
Code Flash
Primary Ironware Image:
rIp <xxxxx>
Secondary Ironware Image:
rIp <xxxxx>
Boot Image:
rIb <xxxxx>
Boot Flash
Monitor Image:
rIb <xxxxx>

BigIron RX Installation Guide 165
53-1001811-01
Software image naming conventions 7
FPGA image
The FPGA image is named "MBRIDGE" and serves as the interface between the management
module and the backplane. It is loaded on the management module only.
Startup configuration file
The Startup Configuration file contains a default configuration that is loaded at the factory and
appended with commands for the user. It is loaded on the management module only.
Software image naming conventions
This section describes the alpha-numeric scheme used to define the names of the image files used
to operate a BigIron RX Series switch. Figure 88 illustrates the structure of the image names and
the paragraphs that follow describe what each of the fields in the image name represents.
FIGURE 88 Software naming syntax
To identify the software image, the naming conventions encode a specific meaning for each of the
variables in the following syntax:
R indicates the software image is used on BigIron RX Series switches.
A indicates the module type:
•If the value of A is m, the image supports a management module.
•If the value of A is l, the image supports an interface module.
B indicates the software type:
•If the value of B is r, the image contains management IronWare application software.
•If the value of B is p, the image contains interface IronWare application software.
•If the value of B is b, the image contains Boot-Monitor system software.
C is only used with IronWare management Images. it indicates:
•If the value of C is r, the image contains IronWare management application software.
RX Series Software
R A B [C]<XXYZZ>[x
]
Minor Release
Maintenance Release
Patch Release
m = management, l = line card module
b = boot, p = Ironware
Major Release
r = router (only used for IronWare Image)
166 BigIron RX Installation Guide
53-1001811-01
Displaying flash memory and version information
7
Release types
XX contains the major release number, for example, 01 or 02.
Y contains the minor release number, for example, 1 or 2.
ZZ contains the maintenance release number, for example, 00 or 01.
x = is an optional field; it indicates the patch release, for example, c.
Release number
To be supported, a BigIron RX Series chassis must have a software version number <XXYZZ>x that
is consistent across hardware modules and software types The following examples are the
software images for the first release of BigIron RX Series switches:
•rmb023000—BigIron RX Series MP boot-monitor image
•rmr023000—BigIron RX Series MP image
•rlb023000—BigIron RX Series LP boot-monitor image
•rlp023000—BigIron RX Series LP IronWare image
Displaying flash memory and version information
The IronWare image for the management module is loaded with the IronWare image for the
interface module in the Primary location on the code flash.
The switch IronWare image for the management module is loaded with the IronWare image for the
interface module in the Secondary location on the code flash.
The monitor image for the management module is loaded with the monitor image for the interface
module in the Monitor file on the code flash.
The monitor image for the management module is also on the boot flash.
Displaying flash information
You can display information concerning the contents of an BigIron RX Series switch using the show
flash command as shown in the following:
BigIron RX#show flash
====================================================================
Active Management Module (Top Slot)
Code Flash - Type MT28F128J3, Size 32 MB
o IronWare Image (Primary)
Version 2.5.0T143, Size 4141014 bytes, Check Sum a3c8
Compiled on Oct 19 2007 at 23:42:24 labeled as rmpr02500
o IronWare Image (Secondary)
Version 2.5.0T143, Size 4137876 bytes, Check Sum 662e
Compiled on Oct 15 2007 at 14:32:00 labeled as rmpr02500
o LP Kernel Image (Monitor for LP Image Type 0)
Version 2.5.0T155, Size 285248 bytes, Check Sum 5643
Compiled on Oct 19 2007 at 23:08:32 labeled as rlb02500
BigIron RX Installation Guide 167
53-1001811-01
Displaying flash memory and version information 7
o LP IronWare Image (Primary for LP Image Type 0)
Version 2.5.0T157, Size 2000853 bytes, Check Sum 1e45
Compiled on Oct 20 2007 at 00:05:04 labeled as rlp02500
o LP IronWare Image (Secondary for LP Image Type 0)
Version 2.5.0T157, Size 1999406 bytes, Check Sum 04f4
Compiled on Oct 10 2007 at 17:15:40 labeled as rlp02500
o Boot-Monitor Image
Version 2.5.0T145, Size 420184 bytes, Check Sum 5111
Compiled on Oct 19 2007 at 23:09:14 labeled as rmb02500
o Startup Configuration
Size 4344 bytes, Check Sum 26b1
Modified on 00:15:48 GMT+00 Tue Oct 23 2007
Boot Flash - Type AM29LV040B, Size 512 KB
o Boot-Monitor Image
Version 2.5.0T145, Size 420184 bytes, Check Sum 5111
Compiled on Oct 19 2007 at 23:09:14 labeled as rmb02500
~~~~~~~~~~~~~~~~~~~~~~~~~~~~~~~~~~~~~~~~~~~~~~~~~~~~~~~~~~~~~~~~~~~~
Standby Management Module (Bottom Slot)
Code Flash: Type MT28F128J3, Size 32 MB
o IronWare Image (Primary)
Version 2.5.0T143, Size 4141014 bytes, Check Sum a3c8
Compiled on Oct 19 2007 at 23:42:24 labeled as rmpr02500
o IronWare Image (Secondary)
Version 2.5.0T143, Size 4137876 bytes, Check Sum 662e
Compiled on Oct 15 2007 at 14:32:00 labeled as rmpr02500
o LP Kernel Image (Monitor for LP Image Type 0)
Version 2.5.0T155, Size 285248 bytes, Check Sum 5643
Compiled on Oct 19 2007 at 23:08:32 labeled as rlb02500
o LP IronWare Image (Primary for LP Image Type 0)
Version 2.5.0T157, Size 2000853 bytes, Check Sum 1e45
Compiled on Oct 20 2007 at 00:05:04 labeled as rlp02500
o LP IronWare Image (Secondary for LP Image Type 0)
Version 2.5.0T157, Size 1999406 bytes, Check Sum 04f4
Compiled on Oct 10 2007 at 17:15:40 labeled as rlp02500
o Boot-Monitor Image
Version 2.5.0T145, Size 420184 bytes, Check Sum 5111
Compiled on Oct 19 2007 at 23:09:14 labeled as rmb02500
o Startup Configuration
Size 4344 bytes, Check Sum 26b1
Modified on 00:15:48 GMT+00 Tue Oct 23 2007
Boot Flash: Type AM29LV040B, Size 512 KB
o Boot-Monitor Image
Version 2.5.0T145, Size 420184 bytes, Check Sum 5111
Compiled on Oct 19 2007 at 23:09:14 labeled as rmb02500
====================================================================
Line Card Slot 1
Code Flash: Type MT28F640J3, Size 16 MB
o IronWare Image (Primary)
Version 2.5.0T157, Size 2000853 bytes, Check Sum 1e45
168 BigIron RX Installation Guide
53-1001811-01
Displaying flash memory and version information
7
Compiled on Oct 20 2007 at 00:05:04 labeled as rlp02500
o IronWare Image (Secondary)
Version 2.5.0T157, Size 1999406 bytes, Check Sum 04f4
Compiled on Oct 10 2007 at 17:15:40 labeled as rlp02500
o Boot-Monitor Image
Version 2.5.0T155, Size 285248 bytes, Check Sum 5643
Compiled on Oct 19 2007 at 23:08:32 labeled as rlb02500
Boot Flash: Type AM29LV040B, Size 512 KB
o Boot-Monitor Image
Version 2.5.0T155, Size 285248 bytes, Check Sum 5643
Compiled on Oct 19 2007 at 23:08:32 labeled as rlb02500
====================================================================
Line Card Slot 17
Code Flash: Type MT28F640J3, Size 16 MB
o IronWare Image (Primary)
Version 2.5.0T157, Size 2000853 bytes, Check Sum 1e45
Compiled on Oct 20 2007 at 00:05:04 labeled as rlp02500
o IronWare Image (Secondary)
Version 2.5.0T157, Size 1999406 bytes, Check Sum 04f4
Compiled on Oct 10 2007 at 17:15:40 labeled as rlp02500
o Boot-Monitor Image
Version 2.5.0T155, Size 285248 bytes, Check Sum 5643
Compiled on Oct 19 2007 at 23:08:32 labeled as rlb02500
Boot Flash: Type AM29LV040B, Size 512 KB
o Boot-Monitor Image
Version 2.5.0T155, Size 285248 bytes, Check Sum 5643
Compiled on Oct 19 2007 at 23:08:32 labeled as rlb02500
====================================================================
Line Card Slot 31
Code Flash: Type MT28F640J3, Size 16 MB
o IronWare Image (Primary)
Version 2.5.0T157, Size 2000853 bytes, Check Sum 1e45
Compiled on Oct 20 2007 at 00:05:04 labeled as rlp02500
o IronWare Image (Secondary)
Version 2.5.0T157, Size 1999406 bytes, Check Sum 04f4
Compiled on Oct 10 2007 at 17:15:40 labeled as rlp02500
o Boot-Monitor Image
Version 2.5.0T155, Size 285248 bytes, Check Sum 5643
Compiled on Oct 19 2007 at 23:08:32 labeled as rlb02500
Boot Flash: Type AM29LV040B, Size 512 KB
o Boot-Monitor Image
Version 2.5.0T155, Size 285248 bytes, Check Sum 5643
Compiled on Oct 19 2007 at 23:08:32 labeled as rlb02500
====================================================================
All show flash done

BigIron RX Installation Guide 169
53-1001811-01
Displaying flash memory and version information 7
TABLE 25 Code flash and boot flash information
This field... Displays...
Management modules
<type> Management Module
(<location>)
The management module for which flash information is displayed.
The <type> parameter indicates an active or standby management module.
The <location> parameter indicates the top or bottom slot (M1 or M2,
respectively).
Code Flash The model number and size of the management module’s code flash.
IronWare Image (Primary or
Secondary)
Indicates the IronWare image installed in the primary or secondary location
in the management module’s code flash. The image name format is
described in “Software image naming conventions” on page 165. The
actual image name depends on the version of software you have running
on your BigIron RX Series switch.
The output displays the following information about the image:
•Version – “2.3.0Txxy” indicates the image version number. The “Txxy”
is used by Brocade for record keeping. The “xx” indicates the hardware
type, while the “y” indicates the image type.
•Size – The size, in bytes, of the image.
•Check sum – A unique ID for the image. If the contents of the image
change, the check sum changes also.
•Compilation date and time – The date and time that Brocade compiled
the image.
LP Kernel Image (Monitor for LP
Image Type 0)
Indicates the interface modules Boot-Monitor image stored in the
management module’s code flash. The management module stores these
images only; it does not run the images. The image name format is
described in “Software image naming conventions” on page 165. The
output displays the following information about the image:
•Version – “2.3.0Txxy” indicates the image version number. The “Txxy”
is used by Brocade for record keeping. The “xx” indicates the hardware
type, while the “y” indicates the image type.
•Size – The size, in bytes, of the image.
•Check sum – A unique ID for the image. If the contents of the image
change, the check sum changes also.
•Compilation date and time – The date and time that Brocade compiled
the image.
LP IronWare Image (Primary or
Secondary for Module Type 0)
Indicates the interface modules’ primary or secondary IronWare image
stored in the management module’s code flash if you copied the primary or
secondary IronWare image to all interface modules using the copy
command with the all keyword. The management module stores these
images only; it does not run the images. The image name format is
described in “Software image naming conventions” on page 165. The
output displays the following information about the image:
•Version – “2.3.0Txxy” indicates the image version number. The “Txxy”
is used by Brocade for record keeping. The “xx” indicates the hardware
type, while the “y” indicates the image type.
•Size – The size, in bytes, of the image.
•Check sum – A unique ID for the image. If the contents of the image
change, the check sum changes also.
•Compilation date and time – The date and time that Brocade compiled
the image.

170 BigIron RX Installation Guide
53-1001811-01
Displaying flash memory and version information
7
Boot-Monitor Image Indicates the monitor image installed in the management module’s code
flash. The image name format is described in “Software image naming
conventions” on page 165. The output displays the following information
about the image:
•Version – “2.3.0Txxy” indicates the image version number. The “Txxy”
is used by Brocade for record keeping. The “xx” indicates the hardware
type, while the “y” indicates the image type.
•Size – The size, in bytes, of the image.
•Check sum – A unique ID for the image. If the contents of the image
change, the check sum changes also.
•Compilation date and time – The date and time that Brocade compiled
the image.
Startup Configuration The output displays the following information about the startup
configuration, which is saved in the management module’s code flash:
•Size – Size, in bytes, of the startup configuration.
•Check sum – A unique ID for the file. If the contents of the file change,
the check sum changes also.
•Modification date and time – Date and time that the startup
configuration was last saved.
Boot Flash The model number and size of the management module’s boot flash.
Boot-Monitor Image Indicates the boot image installed in the management module’s boot flash.
The image name format is described in “Software image naming
conventions” on page 165. The output displays the following information
about the image:
•Version – “2.3.0Txxy” indicates the image version number. The “Txxy”
is used by Brocade for record keeping. The “xx” indicates the hardware
type, while the “y” indicates the image type.
•Size – The size, in bytes, of the image.
•Check sum – A unique ID for the image. If the contents of the image
change, the check sum changes also.
•Compilation date and time – The date and time that Brocade compiled
the image.
Interface Modules
Line Card Slot <number> The interface module for which flash information is displayed.
The <number> parameter indicates the number of the chassis slot, 1 – 16,
in which the interface module is installed.
Code Flash The model number and size of the interface module’s code flash.
IronWare Image (Primary or
Secondary)
Indicates the IronWare image installed in the primary or secondary location
in the interface module’s code flash. The image name format is described
in “Software image naming conventions” on page 165. The output displays
the following information about the image:
•Version – “2.3.0Txxy” indicates the image version number. The “Txxy”
is used by Brocade for record keeping. The “xx” indicates the hardware
type, while the “y” indicates the image type.
•Size – The size, in bytes, of the image.
•Check sum – A unique ID for the image. If the contents of the image
change, the check sum changes also.
•Compilation date and time – The date and time that Brocade compiled
the image.
TABLE 25 Code flash and boot flash information (Continued)
This field... Displays...

BigIron RX Installation Guide 171
53-1001811-01
Displaying flash memory and version information 7
Displaying version information
You can display version information for a BigIron RX Series switch using the show version command
as shown in the following:
BigIron RX#show version
==========================================================================
HW: BigIron RX Router
BI-RX-32-S Backplane (Serial #: Not Exist, Part #: Not Exist)
RX-BI-32-SFM Switch Fabric Module 1 (Serial #: PR40060023, Part #: Not Exist)
SBRIDGE Version: 6, CPLD Version: 2
FE 1: Type fe200, Version 2
FE 2: Type fe200, Version 2
FE 3: Type fe200, Version 2
FE 4: Type fe200, Version 2
FE 5: Type fe200, Version 2
FE 6: Type fe200, Version 2
RX-BI-32-SFM Switch Fabric Module 2 (Serial #: PR40060026, Part #: Not Exist)
SBRIDGE Version: 6, CPLD Version: 2
FE 1: Type fe200, Version 2
FE 2: Type fe200, Version 2
FE 3: Type fe200, Version 2
FE 4: Type fe200, Version 2
FE 5: Type fe200, Version 2
FE 6: Type fe200, Version 2
RX-BI-32-SFM Switch Fabric Module 3 (Serial #: PR40060039, Part #: Not Exist)
SBRIDGE Version: 6, CPLD Version: 2
FE 1: Type fe200, Version 2
FE 2: Type fe200, Version 2
FE 3: Type fe200, Version 2
FE 4: Type fe200, Version 2
FE 5: Type fe200, Version 2
FE 6: Type fe200, Version 2
RX-BI-32-SFM Switch Fabric Module 4 (Serial #: PR40060027, Part #: Not Exist)
SBRIDGE Version: 6, CPLD Version: 2
FE 1: Type fe200, Version 2
FE 2: Type fe200, Version 2
FE 3: Type fe200, Version 2
FE 4: Type fe200, Version 2
FE 5: Type fe200, Version 2
Boot Flash The model number and size of the interface module’s boot flash.
Boot-Monitor Image Indicates the boot image installed in the interface module’s boot flash. The
image name format is described in “Software image naming conventions”
on page 165. The output displays the following information about the
image:
•Version – “2.3.0Txxy” indicates the image version number. The “Txxy”
is used by Brocade for record keeping. The “xx” indicates the hardware
type, while the “y” indicates the image type.
•Size – The size, in bytes, of the image.
•Check sum – A unique ID for the image. If the contents of the image
change, the check sum changes also.
•Compilation date and time – The date and time that Brocade compiled
the image.
TABLE 25 Code flash and boot flash information (Continued)
This field... Displays...
172 BigIron RX Installation Guide
53-1001811-01
Displaying flash memory and version information
7
FE 6: Type fe200, Version 2
RX-BI-32-SFM Switch Fabric Module 5 (Serial #: PR40060009, Part #: Not Exist)
SBRIDGE Version: 6, CPLD Version: 2
FE 1: Type fe200, Version 2
FE 2: Type fe200, Version 2
FE 3: Type fe200, Version 2
FE 4: Type fe200, Version 2
FE 5: Type fe200, Version 2
FE 6: Type fe200, Version 2
RX-BI-32-SFM Switch Fabric Module 6 (Serial #: PR40060007, Part #: Not Exist)
SBRIDGE Version: 6, CPLD Version: 2
FE 1: Type fe200, Version 2
FE 2: Type fe200, Version 2
FE 3: Type fe200, Version 2
FE 4: Type fe200, Version 2
FE 5: Type fe200, Version 2
FE 6: Type fe200, Version 2
RX-BI-32-SFM Switch Fabric Module 7 (Serial #: PR40060037, Part #: Not Exist)
SBRIDGE Version: 6, CPLD Version: 2
FE 1: Type fe200, Version 2
FE 2: Type fe200, Version 2
FE 3: Type fe200, Version 2
FE 4: Type fe200, Version 2
FE 5: Type fe200, Version 2
FE 6: Type fe200, Version 2
RX-BI-32-SFM Switch Fabric Module 8 (Serial #: PR40060020, Part #: Not Exist)
SBRIDGE Version: 6, CPLD Version: 2
FE 1: Type fe200, Version 2
FE 2: Type fe200, Version 2
FE 3: Type fe200, Version 2
FE 4: Type fe200, Version 2
FE 5: Type fe200, Version 2
FE 6: Type fe200, Version 2
==========================================================================
SL M1: RX-BI-32-MR Management Module Active (Serial #: Not Exist, Part #: Not Ex
ist):
Boot : Version 2.5.0T145 Copyright (c) 1996-2007 Foundry Networks, Inc.
Compiled on Oct 19 2007 at 23:09:14 labeled as rmb02500
(420184 bytes) from boot flash
Monitor : Version 2.5.0T145 Copyright (c) 1996-2007 Foundry Networks, Inc.
Compiled on Oct 19 2007 at 23:09:14 labeled as rmb02500
(420184 bytes) from code flash
IronWare : Version 2.5.0T143 Copyright (c) 1996-2007 Foundry Networks, Inc.
Compiled on Oct 19 2007 at 23:42:24 labeled as rmpr02500
(4141014 bytes) from Primary
Board ID : 00 MBRIDGE32 Revision : 18
916 MHz Power PC processor (version 8003/0101) 166 MHz bus
512 KB Boot Flash (AM29LV040B), 32 MB Code Flash (MT28F128J3)
512 MB DRAM
Active Management uptime is 20 hours 53 minutes 45 seconds
==========================================================================
SL M2: RX-BI-32-MR Management Module Standby (Serial #: Not Exist, Part #: Not E
xist):
Boot : Version 2.5.0T145 Copyright (c) 1996-2007 Foundry Networks, Inc.
Compiled on Oct 19 2007 at 23:09:14 labeled as rmb02500
(420184 bytes) from boot flash
Monitor : Version 2.5.0T145 Copyright (c) 1996-2007 Foundry Networks, Inc.
Compiled on Oct 19 2007 at 23:09:14 labeled as rmb02500
BigIron RX Installation Guide 173
53-1001811-01
Displaying flash memory and version information 7
(420184 bytes) from code flash
IronWare : Version 2.5.0T143 Copyright (c) 1996-2007 Foundry Networks, Inc.
Compiled on Oct 19 2007 at 23:42:24 labeled as rmpr02500
(4141014 bytes) from Primary
Board ID : 00 MBRIDGE32 Revision : 18
916 MHz Power PC processor (version 8003/0101) 166 MHz bus
512 KB Boot Flash (AM29LV040B), 32 MB Code Flash (MT28F128J3)
512 MB DRAM
Standby Management uptime is 20 hours 53 minutes 45 seconds
==========================================================================
SL 1: RX-BI-24F 24-port 1 GbE Module (Serial #: SA40050108, Part #: 31520-000G)
Boot : Version 2.5.0T155 Copyright (c) 1996-2007 Foundry Networks, Inc.
Compiled on Oct 19 2007 at 23:08:32 labeled as rlb02500
(285248 bytes) from boot flash
Monitor : Version 2.5.0T155 Copyright (c) 1996-2007 Foundry Networks, Inc.
Compiled on Oct 19 2007 at 23:08:32 labeled as rlb02500
(285248 bytes) from code flash
IronWare : Version 2.5.0T157 Copyright (c) 1996-2007 Foundry Networks, Inc.
Compiled on Oct 20 2007 at 00:05:04 labeled as rlp02500
(2000853 bytes) from Primary
FAP 1 version: 2
FAP 2 version: 2
FAP 3 version: 0
FAP 4 version: 0
660 MHz Power PC processor 440GP (version 8020/0020) 330 MHz bus
512 KB Boot Flash (AM29LV040B), 16 MB Code Flash (MT28F640J3)
512 MB DRAM, 8 KB SRAM, 0 Bytes BRAM
LP Slot 1 uptime is 20 hours 53 minutes 45 seconds
==========================================================================
SL 15: RX-BI-48T 48-port 1 GbE mini-RJ21 Telco Module (Serial #: PR46050004, Par
t #: Not Exist)
Boot : Version 2.5.0T155 Copyright (c) 1996-2007 Foundry Networks, Inc.
Compiled on Oct 12 2007 at 23:05:00 labeled as rlb02500
(285154 bytes) from boot flash
Monitor : Version 2.5.0T155 Copyright (c) 1996-2007 Foundry Networks, Inc.
Compiled on Oct 19 2007 at 23:08:32 labeled as rlb02500
(285248 bytes) from code flash
IronWare : Version 2.5.0T157 Copyright (c) 1996-2007 Foundry Networks, Inc.
Compiled on Oct 20 2007 at 00:05:04 labeled as rlp02500
(2000853 bytes) from Primary
FAP 1 version: 2
FAP 2 version: 2
FAP 3 version: 2
FAP 4 version: 2
660 MHz Power PC processor 440GP (version 8020/0020) 330 MHz bus
512 KB Boot Flash (AM29LV040B), 16 MB Code Flash (MT28F640J3)
512 MB DRAM, 8 KB SRAM, 0 Bytes BRAM
LP Slot 15 uptime is 20 hours 53 minutes 45 seconds
==========================================================================
SL 32: RX-BI-24C 24-port 1 GbE Copper Module (Serial #: SA05061147, Part #: 3152
1-001C)
Boot : Version 2.5.0T155 Copyright (c) 1996-2007 Foundry Networks, Inc.
Compiled on Oct 19 2007 at 23:08:32 labeled as rlb02500
174 BigIron RX Installation Guide
53-1001811-01
Upgrading the BigIron RX Series software
7
(285248 bytes) from boot flash
Monitor : Version 2.5.0T155 Copyright (c) 1996-2007 Foundry Networks, Inc.
Compiled on Oct 19 2007 at 23:08:32 labeled as rlb02500
(285248 bytes) from code flash
IronWare : Version 2.5.0T157 Copyright (c) 1996-2007 Foundry Networks, Inc.
Compiled on Oct 20 2007 at 00:05:04 labeled as rlp02500
(2000853 bytes) from Primary
FAP 1 version: 2
FAP 2 version: 2
FAP 3 version: 0
FAP 4 version: 0
660 MHz Power PC processor 440GP (version 8020/0020) 330 MHz bus
512 KB Boot Flash (AM29LV040B), 16 MB Code Flash (MT28F640J3)
512 MB DRAM, 8 KB SRAM, 0 Bytes BRAM
LP Slot 32 uptime is 20 hours 53 minutes 46 seconds
==========================================================================
All show version done
Syntax: show version
Upgrading the BigIron RX Series software
This section describes the upgrade procedures required to operate a BigIron RX. Read this section
before you upgrade the BigIron RX software. It contains the following information:
•“Changes to software images starting with version 02.5.00”
•“Unified software image upgrade to upgrade release 02.6.00 and later”
•“Upgrading software releases prior to release 02.2.01”
•“Hitless Layer 2 OS upgrade”
•“Basic tasks in the software upgrade process”
•“Upgrading the management module’s monitor and boot images”
•“Upgrading the management module’s IronWare image”
•“Rebooting the management module”
•“Upgrading the MBRIDGE FPGA on the management module”
Changes to software images starting with version 02.5.00
Depending on the versions you are upgrading from or to, the procedures can be different. Follow
the procedures described in the following sections:
•“Special instructions for using interface modules in a 32-Slot chassis”
•“For interface modules running versions earlier than 02.3.00”
•“Separation of boot and monitor images”
•“Upgrading to version 02.5.00 (or later) from a pre- 02.5.00 version”
•“Downgrading from version 02.5.00 (or later) to a pre-02.5.00 version”
BigIron RX Installation Guide 175
53-1001811-01
Upgrading the BigIron RX Series software 7
Special instructions for using interface modules in a 32-Slot chassis
The BigIron RX-32 chassis introduced with this release can use interface modules in the BigIron RX
series that have older versions of the Multi-Service IronWare software installed on them. There are
however a couple of issues regarding older versions of the software that might be installed on
interface modules that you already own. They can work properly but must be installed as described
in the following:
For interface modules running versions earlier than 02.3.00
Under normal conditions, a back revision Interface module can be placed in a BigIron RX chassis
and the Management module will automatically upgrade it to the Interface module software
images that it has installed on the Management module. If you are running one of the versions of
Multi-Service IronWare software prior to 02.3.00, the automatic upgrade will only occur if the
Interface module is installed in slots 1 - 16 of the BigIron RX-32 chassis. If you install an Interface
module with a software version earlier than 02.3.00 in slots 17 - 32, it will not download a new
image and will cause instability in the BigIron RX system.
To avoid this problem, you must upgrade the software revision before installing an Interface
module in slots 17 - 32 of a BigIron RX-32 chassis using one of the methods described in
“Upgrading the interface module’s IronWare image”.
Separation of boot and monitor images
Beginning with version 02.5.00 and later of the Multi-Service IronWare software, the boot and
monitor images no longer need to be upgraded with each release.
•The Boot images no longer need to be upgraded with each release and in fact will almost never
need to be changed. This eliminates one extra step in the upgrade process, thus simplifying
the upgrade procedure, reducing the chance of operator error and leading to a faster upgrade
process.
•The Monitor image no longer needs to be upgraded with each release. In release 02.5.00, all
OS functions have been moved out of the Monitor image into the IronWare image. This has
simplified the Monitor image and it no longer needs to be upgraded every time, thus
eliminating another step in the upgrade process.
•The first version of the boot and monitor image supporting this separation is 02.5.00
Upgrading to version 02.5.00 (or later) from a pre- 02.5.00 version
The procedure for upgrading the software images to version 02.5.00 (or later) from a pre-02.5.00
version are the same as for previous versions. When performing this upgrade, you should upgrade
the Boot, Monitor, and IronWare images in addition to any FPGA images that need to be upgraded.
Follow the steps given below for this upgrade.
1. Determine the versions of the software images currently installed and running on the router.
Use the procedures described in “Displaying flash memory and version information” on
page 166. Using this procedure you can determine the images currently installed.
2. Upgrade the Management and Interface Modules IronWare Image with the Unified Image.
Use the procedures described in “Unified software image upgrade to upgrade release 02.6.00
and later”.

176 BigIron RX Installation Guide
53-1001811-01
Upgrading the BigIron RX Series software
7
3. Reboot the Management Module.
Use the procedures described in “Rebooting the management module” on page 183.
Downgrading from version 02.5.00 (or later) to a pre-02.5.00 version
The procedure for downgrading the software images from version 02.5.00 (or later) to a
pre-02.5.00 version are the same as for previous versions. When performing this upgrade, you
should upgrade the Boot, Monitor, and IronWare images in addition to any FPGA images that need
to be upgraded.
Follow the steps given below for this upgrade..
1. Determine the versions of the software images currently installed and running on the router.
Use the procedures described in “Displaying flash memory and version information” on
page 166.
2. Upgrade the Management and Interface Modules IronWare Image with the Unified Image.
Use the procedures described in “Unified software image upgrade to upgrade release 02.6.00
and later” on page 177.
3. If required for this release, upgrade the Managment module’s MBRIDGE FPGA image.
Use the procedures described in “Upgrading the MBRIDGE FPGA on the management module”
on page 183.
4. If required for this release, upgrade the Interface module’s FPGA images.
Use the procedures described in “Upgrading the MBRIDGE FPGA on the management module”
on page 183.
5. Reboot the Management Module.
Use the procedures described in “Rebooting the management module” on page 183.
Command change
Beginning with version 02.5.00 and later of the Multi-Service IronWare software, the copy tftp
image command has been changed to enable the user to upgrade the boot, monitor, and MBRIDGE
only when needed.
NOTE
The changes to the copy tftp image command will appear when upgrading to any version after
02.5.00.
New default behavior
•Without any options selected, the unified image will copy the MP monitor, LP monitor, and the
MP and LP applications to the primary location.
•The option to exclude copying the MBRIDGE and exclude copying the boot from the unified
image was removed.
•Unified images will now include two MBRIDGES; one for BigIron RX-16/8/4 (mbridge18.xsvf)
and one for the BigIron RX-32(mbridge32.xsvf).

BigIron RX Installation Guide 177
53-1001811-01
Upgrading the BigIron RX Series software 7
New options added
New option have been added to the copy tftp image command to enable the user to upgrade the
boot, monitor, and MBRIDGE only when needed.
Syntax: copy tftp image <TFTP-server-ip-addr> <image-name> [lp-boot | lp-sec | mp-boot | mp-sec
| mbridge]
The <TFTP-server-ip-addr> variable is the IP address for the TFTP server you are downloading the
image from.
The <image-name> variable is the name of the unified software image you want to download to the
switch.
The lp-boot parameter specifies that you want to download the new interface module boot image.
The lp-sec parameter specifies that interface image be copied to the secondary location in flash.
The mbridge parameter tells the BigIron RX to copy the MBRIDGE image. It will now include two
MBRIDGES; one for BigIron RX-16/8/4 (mbridge18.xsvf) and one for the BigIron
RX-32(mbridge32.xsvf).
The mp-boot parameter specifies that you want to download the new management module boot
image.
The mp-sec parameter specifies that management image be copied to the secondary location in
flash.
Unified software image upgrade to upgrade release 02.6.00 and later
BigIron RX software release 02.6.00 and later can be upgraded using the Unified Software Image
Upgrade procedure. When copying the image, you must load the lp-boot and mp-boot. You can set
parameters to limit the images being copied and to direct images to be copied to the secondary
image location to a later release by doing the following.
NOTE
Failure to load the lp-boot and mp-boot when copying the unified image will cause the LP to become
stuck in an interactive mode.
1. Copy the unified software image (rx02700.bin) from a TFTP server to the switch.
For example, to copy the entire unified software image, the lp-boot and the mp-boot from a
TFTP server at IP address 10.10.12.12, use the following command.
BigIron RX#copy tftp image 10.10.12.12 rx02500.bin lp-boot mp-boot
Syntax: copy tftp image <TFTP-server-ip-addr> <image-name> [lp-boot | lp-sec | mp-boot |
mp-sec | mbridge]
The <TFTP-server-ip-addr> variable is the IP address for the TFTP server you are downloading
the image from.
The <image-name> variable is the name of the unified software image you want to download
to the switch.

178 BigIron RX Installation Guide
53-1001811-01
Upgrading the BigIron RX Series software
7
The <image-name> variable is the name of the unified software image you want to download
to the switch. Image names are assigned as follows:
The lp-boot parameter specifies that you want to download the new interface module boot
image.
The lp-sec parameter specifies that interface image be copied to the secondary location in
flash.
The mbridge parameter tells the BigIron RX to copy the MBRIDGE image. It will now include
two MBRIDGES; one for BigIron RX-16/8/4 (mbridge21.xsvf) and one for the BigIron
RX-32(mbridge32.xsvf).
The mp-boot parameter specifies that you want to download the new management module
boot image. The mp-sec parameter specifies that management image be copied to the
secondary location in flash.
2. Reboot the management module using the reload command. (Refer to “Rebooting the
management module” on page 183.)
3. If you are using SSH v2, you must clear the crypto key using the crypto key zeroize command
after you upgrade. Then, regenerate a new crypto key using the crypto key generate command.
Unified software image upgrade to upgrade release 02.2.01 to 02.5.00
BigIron RX software release 02.2.01 to 02.5.00 can be upgraded using the Unified Software Image
Upgrade procedure. This new procedure removes the need to copy multiple images in separate
steps. In addition, you can set parameters to limit the images being copied and to direct images to
be copied to the secondary image location to a later release by doing the following.
1. Copy the unified software image (rx02700.bin) from a TFTP server to the switch.
For example, to copy the entire unified software image from a TFTP server at IP address
10.10.12.12, use the following command.
BigIron RX#copy tftp image 10.10.12.12 rx02500.bin
Syntax: copy tftp image <TFTP-server-ip-addr> <image-name> [lp-no-boot | lp-sec mp-no-boot
| mp-sec | no-mbridge]
The <TFTP-server-ip-addr> variable is the IP address for the TFTP server you are downloading
the image from.
The <image-name> variable is the name of the unified software image you want to download
to the switch. Image names are assigned as follows:
The lp-no-boot parameter specifies that you do not want to download the interface module
boot image.
TABLE 26 Image name
Device Image name Example
BigIron RX rxxxxxx.bin rx02700.bin
TABLE 27 Image name
Device Image name Example
BigIron RX rxxxxxx.bin rx02700.bin
BigIron RX Installation Guide 179
53-1001811-01
Upgrading the BigIron RX Series software 7
The lp-sec parameter specifies that interface image be copied to the secondary location in
flash.
The mp-no-boot parameter specifies that you do not want to download the management
module boot image.
The mp-sec parameter specifies that management image be copied to the secondary location
in flash.
The no-mbridge parameter tells the BigIron RX not to copy the MBRIDGE image.
2. Reboot the management module using the reload command. (Refer to “Rebooting the
management module” on page 183.)
3. If you are using SSH v2, you must clear the crypto key using the crypto key zeroize command
after you upgrade to Release 02.2.01. Then, regenerate a new crypto key using the crypto key
generate command.
Upgrading software releases prior to release 02.2.01
If your BigIron RX is running a release prior to Release 02.2.01, you must upgrade the management
module and interface module images separately. Follow the steps given below for this upgrade.
1. Upgrade the monitor and boot images on the management and interface modules. See the
following sections:
•“Upgrading the management module’s monitor and boot images” on page 180
•“Upgrading the management module’s IronWare image” on page 180
•“Upgrading the interface module’s monitor and boot images” on page 181
•“Upgrading the interface module’s IronWare image” on page 182
2. Upgrade the MBRIDGE FPGA. Refer to “Upgrading the MBRIDGE FPGA on the management
module” on page 183.
3. Reboot the management module. Refer to “Rebooting the management module” on page 183.
4. If you are using SSH v2, clear and regenerate a new crypto key.
Basic tasks in the software upgrade process
Follow the steps given below to upgrade all or some of the BigIron RX Series software images.
1. Determine the versions of the software images currently installed and running on the BigIron
RX Series system.
2. Copy the new software image from a source to a destination.
The source from which to copy the new image is usually a TFTP server to which the BigIron RX
Series system has access or a PCMCIA flash card inserted in the management module’s slot 1
or 2. The destination to which to copy the new image is either the management module’s code
flash or a flash card inserted in slot 1 or 2, or all or one specified interface module.
3. Reboot the management module.
For information about performing this task, Refer to “Rebooting the management module” on
page 183.

180 BigIron RX Installation Guide
53-1001811-01
Upgrading the BigIron RX Series software
7
Upgrading the management module’s monitor and
boot images
You can upgrade the management module’s monitor and boot images simultaneously.
NOTE
Brocade highly recommends that the interface monitor and boot images be upgraded at the same
time as the management’s module images to keep both code images synchronized on the same
version. The procedure for doing this is described in “Upgrading the interface module’s monitor and
boot images” on page 181.
Follow the steps given below to upgrade the management module’s monitor and boot images
simultaneously.
1. Place the new monitor and boot images on a TFTP server to which the BigIron RX Series system
has access or on a PCMCIA flash card inserted in slot 1 or 2.
2. Copy the new monitor and boot images to the BigIron RX Series. Enter one of the following
commands at the Privileged EXEC level of the CLI (example: BigIron RX#):
For information about the image name to specify, refer to Table 24.
3. Verify that the new monitor and boot images have been successfully copied to the flash or slot
1 or 2 by entering one of the following commands at the Privileged EXEC level of the CLI:
•show flash
•dir /<path-name>/ (if the destination is slot 1 or 2)
Check for the boot image, monitor image, and the date and time at which the new images were
built.
4. If you want to upgrade other software images, go to the appropriate upgrade section for
information. If you have completed upgrading the software images, you must reboot the
management module to complete the upgrade process. For more information,refer to
“Rebooting the management module” on page 183.
Upgrading the management module’s IronWare image
Perform the following steps to upgrade the management module’s IronWare image (primary or
secondary).
1. Place the new IronWare image on a TFTP server to which the BigIron RX Series system has
access or on a PCMCIA flash card inserted in slot 1 or 2.
TABLE 28 Command syntax for upgrading monitor and boot images on the management module
Command syntax Description
copy tftp flash <ip-addr> <image-name> monitor
copy-boot
Copies the latest monitor and boot images from the TFTP
server to flash.
copy slot1 | slot2 flash <image-name> monitor
copy-boot
Copies the latest monitor and boot images from a flash card
in slot 1 or 2 to flash.

BigIron RX Installation Guide 181
53-1001811-01
Upgrading the BigIron RX Series software 7
2. Copy the new IronWare image from the TFTP server or a flash card in slot 1 or 2 to the
management module’s code flash or a flash card in slot 1 or 2. To perform this step, enter one
of the following commands at the Privileged EXEC level of the CLI:
•copy tftp flash <ip-addr> <image-name> primary | secondary
•copy tftp slot1 | slot2 <ip-addr> <image-name> primary | secondary
•copy slot1 | slot2 flash <image-name> primary | secondary
•copy slot1 | slot2 slot1 | slot2 <image-name> <dest-name>
For information about the image name to specify, refer to Table 24.
3. Verify that the new IronWare image has been successfully copied to the specified destination
by entering one of the following commands at the Privileged EXEC level of the CLI:
•show flash (if the destination was code flash)
•dir /<path-name>/ (if the destination was slot 1 or 2)
Check for the primary or secondary image and the date and time that it was placed in the
directory.
4. If you want to upgrade other software images, go to the appropriate upgrade section for
information. If you have completed upgrading the software images, you must reboot the
management module to complete the upgrade process. For more information, refer to
“Rebooting the management module” on page 183.
Upgrading the interface module’s monitor and boot images
NOTE
We recommend that you perform this upgrade procedure from a PC or terminal that is directly
connected to the management module’s Console port. You can also perform this procedure through
a Telnet or SSHv2 session.
Follow the steps given below to upgrade an interface’s monitor and boot images simultaneously.
1. Place the new monitor and boot images on a TFTP server to which the BigIron RX Series system
has access or on a PCMCIA flash card inserted in slot 1 or 2.
2. Copy the new monitor and boot images to the BigIron RX Series. Enter one of the following
commands at the Privileged EXEC level of the CLI (example: BigIron RX#):
For information about the image name to specify, refer to Table 24.
3. Verify that the new images were successfully copied to code flash by entering the following
command at the Privileged EXEC level of the CLI:
•show flash
TABLE 29 Command syntax for upgrading the monitor and boot images on the interface module
Command syntax Description
copy tftp lp <ip-addr> <image-name>monitor all |
<slot-number>
Copies the latest monitor image from the TFTP server to all
interface modules or to the specified interface module
(slot-number).
copy tftp lp <ip-addr> <image-name>monitor
copy-boot all | <slot-number>
Copies the latest monitor and boot images from the TFTP
server to all interface modules or to the specified interface
module (slot-number).

182 BigIron RX Installation Guide
53-1001811-01
Upgrading the BigIron RX Series software
7
Check for the monitor image, boot image, and the date and time at which the new images were
built.
4. If you want to upgrade other software images, go to the appropriate upgrade section for
information. If you have completed upgrading the software images, you must reboot the
management module to complete the upgrade process. For more information, refer to
“Rebooting the management module” on page 183.
Upgrading the interface module’s IronWare image
Follow the steps given below to upgrade the IronWare image (primary or secondary) on all interface
modules or an interface module in a specified chassis slot.
1. Place the new IronWare image on a TFTP server to which the BigIron RX Series system has
access or on a PCMCIA flash card inserted in slot 1 or 2.
2. Copy the new IronWare image from the TFTP server or a flash card in slot 1 or 2 to all interface
modules or an interface module in a specified chassis slot. To perform this step, enter one of
the following commands at the Privileged EXEC level of the CLI (example: BigIron RX#):
•copy tftp lp <ip-addr> <image-name> primary | secondary all
•copy tftp lp <ip-addr> <image-name> primary | secondary <chassis-slot-number>
•copy slot1 | slot2 lp <image-name> primary | secondary all
•copy slot1 | slot2 lp <image-name> primary | secondary <chassis-slot-number>
For information about the image name to specify, refer to Table 24.
NOTE
If you copy the new IronWare image to all interface modules using the all keyword, the
management module makes a copy of the image (called lp-primary-0 or lp-secondary-0) and
stores it in its code flash, thereby synchronizing the new IronWare image on both the interface
and management modules.
If you copy the new IronWare image to a specified chassis slot, the management module does
not make a copy of the image or store it. In this case, the new IronWare image on the interface
module is unsynchronized or different from the IronWare image on the management module.
For more information about synchronizing the new IronWare image or retaining unsynchronized
versions of the IronWare image on the interface and management modules, refer to
“Rebooting the management module” on page 183.
3. Verify that the new IronWare image has been successfully copied by entering the following
command at any level of the CLI:
•show flash
Check for the IronWare image and the date and time at which the image was built.
If you want to upgrade other software images, go to the appropriate upgrade section for
information. If you have completed upgrading the software images, you must reboot the
management module to complete the upgrade process. For more information, refer to “Rebooting
the management module” on page 183.

BigIron RX Installation Guide 183
53-1001811-01
Upgrading the BigIron RX Series software 7
Rebooting the management module
After upgrading one or more software images on the management or interface modules, you must
reboot the management module. After the management module reboots, it in turn reboots the
interface modules.
To reboot the management module, enter one of the following commands:
•reload (this command boots from the default boot source, which is the primary code flash)
•boot system flash primary | secondary
During the management module reboot, the following synchronization events occur:
•If you have a standby management module, the active management module compares the
standby module’s monitor, primary, and secondary images to its own. If you have updated
these images on the active module, the active module automatically synchronizes the standby
module’s images with its own.
•If you copied the primary or secondary IronWare image to all interface modules using the copy
command with the all keyword, the management module made a copy of the image and stored
it in its code flash under the names lp-primary-0 or lp-secondary-0. By default, the BigIron RX
Series system checks the interface modules’ IronWare images, which reside in the code flash
of the interface modules and the management module to make sure they are the same in both
locations. (These IronWare images are stored on the management module only and are not run
by the management or interface modules.) If the IronWare images on the interface and
management modules are different, the system prompts you to do the following:
•If you want to update the IronWare images in the interface module’s code flash with the
images in the management module’s code flash, enter the lp cont-boot sync
<slot-number> command at the Privileged EXEC prompt.
•If you want to retain the IronWare images in the interface module’s code flash, enter the lp
cont-boot no-sync <slot-number> command at the Privileged EXEC prompt.
After the management module finishes booting, do the following:
•Enter the show module command at any CLI level, and verify that the status of all interface
modules is CARD_STATE_UP.
•Enter the show version command at any CLI level, and verify that all management and
interface modules are running the new software image version.
If you find that an interface module is in a waiting state or is running an older software image, then
you may have forgotten to enter the lp cont-boot sync <slot-number> command at the Privileged
EXEC prompt.
Upgrading the MBRIDGE FPGA on the management module
BigIron RX Series management modules contain an upgradable FPGA image called MBRIDGE.
The MBRIDGE image installed must be compatible with the software version you are running on the
BigIron RX Series. Refer to the Software Release Notes for compatibility information.
NOTE
You will not need to upgrade the MBRIDGE FPGA image with every Multi-Service software upgrade.
Only upgrade this image if specified in the release notes.
184 BigIron RX Installation Guide
53-1001811-01
Upgrading the BigIron RX Series software
7
Overview of tasks in the FPGA image upgrade process
Follow the steps given below to upgrade the MBRIDGE FPGA image on a BigIron RX Series
management module.
1. Determine the versions of the images currently installed on the BigIron RX Series management
module.
For information about performing this task, refer to “Determining the MBRIDGE image
versions” on page 184.
2. Copy the new image from a source to a destination.
The source from which to copy the new image is usually a TFTP server to which the BigIron RX
Series system has access or a flash card in the management module’s slot 1 or 2. The
destination to which to copy the new image is all or one specified interface module.
For information about performing this task, refer to “Upgrading the MBRIDGE FPGA image” on
page 185.
3. Reboot the interface module upon which you upgraded the MBRIDGE images.
Determining the MBRIDGE image versions
To display the versions of the MBRIDGE images currently installed on the Gigabit Ethernet modules,
enter the show version command at any level of the CLI:
BigIron RX>show version
HW: BigIron RX Switch
BI-RX-16-S Backplane (Serial #: SERI_BACK, Part #: BACK_PART_KAO)
RX-SFM3 Switch Fabric Module 1 (Serial #: Not Exist, Part #: 000)
==========================================================================
SL M2: BI-RX Management Module Active (Serial #: Not Exist, Part #: 31524-000A):
Boot : Version 2.2.0T145 Copyright (c) 1996-2003 Foundry Networks, Inc.
Compiled on Jul 18 2005 at 18:53:23 labeled as rmb02200
(342853 bytes) from boot flash
Monitor : Version 2.2.0T145 Copyright (c) 1996-2003 Foundry Networks, Inc.
Compiled on Jul 18 2005 at 18:53:23 labeled as rmb02200
(342853 bytes) from code flash
IronWare : Version 2.2.0T143 Copyright (c) 1996-2003 Foundry Networks, Inc.
Compiled on Jul 18 2005 at 19:36:07 labeled as rmpr02200
(5031659 bytes) from Primary
Board ID : 00 MBRIDGE Revision : 12
913 MHz Power PC processor (version 8003/0101) 166 MHz bus
512 KB Boot Flash (AM29LV040B), 32 MB Code Flash (MT28F128J3)
512 MB DRAM
Active Management uptime is 5 hours 12 minutes 39 seconds
The highlighted lines in the output indicate that the management module currently has MBRIDGE
Revision: 12 installed.

BigIron RX Installation Guide 185
53-1001811-01
Upgrading the BigIron RX Series software 7
Upgrading the MBRIDGE FPGA image
Follow the steps given below to upgrade one or more MBRIDGE FPGA images on a BigIron RX
Series management module.
1. Place the new MBRIDGE FPGA image on a TFTP server to which the BigIron RX Series system
has access or on a PCMCIA flash card inserted in slot 1 or 2.
2. Copy the MBRIDGE FPGA image from the TFTP server or a flash card in slot 1 or 2 to all
management modules or a management module in a specified chassis slot. To perform this
step, enter one of the following commands at the Privileged EXEC level of the CLI (example:
BigIron RX#):
•copy tftp mbridge <ip-addr> <image-name> MBRIDGE
•copy slot1 | slot2 mbridge <image-name> MBRIDGE
3. After the MBRIDGE upgrade is complete, the management module must be power-cycled.
4. Verify that the MBRIDGE images have been successfully copied to the specified interface
modules by entering the following command at any level of the CLI:
•show version
Check for the MBRIDGE image version numbers in the output.
Hitless Layer 2 OS upgrade
Version 02.3.00a and later of the Multi-Service IronWare software support hitless upgrade of the
operating system on a BigIron RX switch.
The hitless OS upgrade is designed to allow for upgrading the software in a system between two
patch releases of the OS, which support this functionality and have compatible data structures. A
hitless Layer 2 OS downgrade may also be supported if the current and target code releases have
compatible data structures.
NOTE
Hitess OS upgrade is not supported between major releases. It is supported only within a release.
For example Hitless OS Upgrade is available when upgrading from software release 02.7.00a to
02.7.00b. It is not available when upgrading from software release 02.6.00 to 02.7.00.
From time to time, it may become necessary when enhancing the software or adding new features
to change or add data structures making releases incompatible. In these cases, an upgrade or
downgrade will not be hitless, and will fall back to using the regular Brocade upgrade process –
relying on fast reboot.
The following guidance must be followed when performing a hitless OS upgrade or downgrade:
•Hitless upgrade or downgrade is not supported in 2.3.00.
• Hitless Layer 2 OS upgrade is supported between 2.3.00a and higher releases (unless
indicated otherwise in the target software’s release notes).
•Hitless upgrade maintains forwarding states and control plane functionality of the active
software from which you are upgrading (i.e. 2.3.00a to 2.4.00 would only maintain the
functionality supported by 2.3.00a).
•Hitless downgrades are recommended only between compatible patch releases of a feature
release such as between 2.3.00b to 2.3.00a (to ensure the higher release has no functional
enhancements that do not exist in the lower release).
186 BigIron RX Installation Guide
53-1001811-01
Upgrading the BigIron RX Series software
7
Using this feature, you can upgrade the Multi-Service IronWare software without a loss of service or
disruption in the following supported functions and protocols:
•All ports and links remain operational
•TOS-based QoS
•Layer-2 Switching
•Layer-2 Protocols:
•MRP
•STP
•VSRP
•RSTP
•MSTP
Considerations when using the feature
Consider the following when using this feature:
•You must have both active and standby management modules installed to use this feature.
•To avoid any disruptions of Layer-3 traffic to OSPF or BGP routes, the router must be configured
with OSPF Graceful Restart and BGP Graceful Restart features. In addition, the device’s OSFP
neighbors must have OSPF Graceful Restart Helper enabled.
•The total time it takes for the hitless upgrade process to finish varies between approximately 1
and 10 minutes. This depends on the size of the MAC table, the number of OSPF and BGP
neighbors and the size of the routing table. Router configuration is unavailable during the
entire hitless upgrade process. The message "---SW Upgrade In Progress - Please Wait---" is
printed at the console when configuration is attempted. Operational command of the router is
allowed during the upgrade process.
•The active management module changes from the initial active management module to the
standby management module during the hitless upgrade process. This makes it necessary to
have a connection to the console interface on both management modules.
•Upon being reset, the management and interface module CPUs are unable to send and receive
any packets. Once the management and interface modules are up and running, their CPUs are
able to send and receive packets, even before the hitless upgrade process is complete.
•Router configuration is not allowed to be changed during the entire hitless upgrade process.
•System-max parameter changes or other configuration changes that require a system reload
such as "cam-mode" and cam-profile" changes do not take effect upon hitless upgrade.
•FPGA images cannot be upgraded using the hitless upgrade process.
•This feature cannot be used to downgrade an image to an older major version than the version
that the device is currently running.
•If there are protocol dependencies between neighboring nodes, it is recommended that only
each node is upgraded: one node at a time.
•After hitless upgrade, the BigIron RX router will still have the same running configuration as it
does before the upgrade. A configuration that is not saved before hitless reload is not removed
and the existing startup configuration does not take effect. This behavior is the same as
displayed by the management module switchover feature.
BigIron RX Installation Guide 187
53-1001811-01
Upgrading the BigIron RX Series software 7
NOTES:
•Hitless upgrade is only supported from version 2600c or later 2600x patch releases and
hitless downgrade to version 2600c or later 2600x patch releases.
•Due to Internal changes introduced in patch release version 02.6.00c, hitless upgrade is not
supported on 02.6.00c and hitless downgrade is not supported from 02.6.00c.
•Due to Internal changes introduced in patch release version 02.3.00e, users cannot perform a
hitless upgrade from earlier 02.3.00 versions to 2.3.00f or higher versions.
•Due to Internal changes introduced in patch release version 02.3.00f, users cannot perform a
hitless upgrade from earlier 02.3.00 versions to 02.3.00g or higher versions.
•The hitless upgrade feature is not supported on release 02.5.00b to 02.5.00c for the BigIron
RX-32 only. It is supported on all other BigIron RX devices.
The hitless OS software process
Follow the steps given below to perform hitless upgrade of Multi-Service IronWare software.
1. Version 02.3.00 or later of the Multi-Service IronWare software is installed in flash memory to
the primary and secondary image on the active and standby management modules and
interface modules.
2. The hitless-reload command is executed on the active management module.
3. The hitless upgrade process is begun on the active management module which initiates the
upgrade process on the standby management module.
4. The standby management module is reset.
5. The active management module is reset and the standby management module assumes
control as the active module.
6. Active console control is lost to the previously active management module as it becomes the
standby management module.
7. The active management module initiates the upgrade process on all interface modules.
8. The router is now operating on the new Multi-Service IronWare software. The management
module that was initially configured as the standby management module is now the active
management module and the management module that was initially configured as the active
management module is now the standby.

188 BigIron RX Installation Guide
53-1001811-01
Upgrading the BigIron RX Series software
7
Figure 89 provides a detailed diagram of the Hitless reload process.
FIGURE 89 Management module (MP) and interface module (LP) hitless upgrade process
Performing a hitless OS software upgrade
To perform a hitlessLayer 2 OS software upgrade, you must perform the following tasks:
•Copy version 02.3.00 or later of the Multi-Service IronWare software to the primary and
secondary image on both the active and standby management modules and interface
modules.
•Setup a console connection to both the active and standby management modules. These
connections can be through a telnet, SSH, or serial console session.
•Type the hitless-reload command at the console of the active management module.
Loading the Multi-Service IronWare software onto the router
Hitless Layer 2 OS upgrade loads from the primary and secondary images on the Management
modules. The first step in performing a hitless Layer 2 OS upgrade is to copy the version 02.3.00 or
later images into the flash memory of the active and standby management modules.
For instructions for copying these files, refer to “Upgrading the management module’s monitor and
boot images” on page 180 and“Upgrading the management module’s monitor and boot images”
on page 180.
hitless-reload
command
performed at consol
eReset Standby MP
MP Sync Done
SW info
request/acknowledge
Reset Switchover
MP Sync Done
LP SW info reset
LP module up
LP module L2, L3, L4 done?
LP module L2, L3, L4
done response
Reset
Reset
Reset
Original
Active
MP
New
Active
MP LPs

BigIron RX Installation Guide 189
53-1001811-01
Loading and saving configuration files 7
Setting up consoles
Hitless Layer 2 OS upgrade is executed at the active management module. During the process of
upgrading the image, control of the router shifts to the standby management module. For this
reason, you need to have management sessions enabled on both the active and the standby
management modules. When the reload is complete, the management module that was in the
standby condition at the beginning will be in the active state. If you want the original management
module to be active, you must manually fail-over control to it.
Executing the hitless upgrade command
To begin the process of a hitless upgrade, use the following command:
BigIron RX(config)# hitless-reload mp primary lp primary
Syntax: hitless-reload mp [primary | secondary ] lp [primary | secondary]
The mp parameter specifies that the management module will be reloaded with either the primary
or secondary image as directed.
The lp parameter specifies that the interface module will be reloaded with either the primary or
secondary image as directed.
Verify the new software image
Enter the show version command at any CLI level, and verify that all management and interface
modules are running the new software image version.
Loading and saving configuration files
For easy configuration management, the BigIron RX Series switch supports both the download and
upload of configuration files between the switch and a TFTP server on the network. You can also
copy the startup configuration file locally between the management module’s code flash and a
PCMCIA flash card inserted in the management module’s slot 1 or 2.
You can upload either the startup configuration file or the running configuration to the TFTP server,
code flash, or a flash card for backup and use in booting the system.
•Startup configuration file – This file (startup-config) contains the configuration information
that is currently saved in the management module’s code flash. To display this file, enter the
show configuration command at any CLI prompt.
•Running configuration – This active configuration is in the system RAM but not yet saved to
code flash. These changes could represent a short-term requirement or general configuration
change. To display this configuration, enter the show running-config or write terminal
command at any CLI prompt.
Each device can have one startup configuration file and one running configuration. The startup
configuration file is shared by both flash modules. The running configuration resides in DRAM.

190 BigIron RX Installation Guide
53-1001811-01
Loading and saving configuration files
7
Replacing the startup configuration with the running
configuration
After you make configuration changes to the active system, you can save those changes by writing
them to code flash. When you write configuration changes to code flash, you replace the startup
configuration with the running configuration.
To replace the startup configuration with the running configuration, enter the following command
at any Enable or CONFIG command prompt:
BigIron RX# write memory
Replacing the running configuration with the startup
configuration
If you want to back out of the changes you have made to the running configuration and return to
the startup configuration, enter the following command at the Privileged EXEC level of the CLI:
BigIron RX# reload
When the system detects differences between the running and startup configurations, it prompts
you as follows:
Are you sure? (enter ‘y’ or ‘n’):
Enter y, and press the Enter key.
Logging changes to the startup-config file
You can configure a BigIron RX Series to generate a Syslog message when the startup-config file is
changed. The trap is enabled by default.
The following Syslog message is generated when the startup-config file is changed:
startup-config was changed
If the startup-config file was modified by a valid user, the following Syslog message is generated:
startup-config was changed by <username>
To disable or re-enable Syslog messages when the startup-config file is changed, use the following
command at the global CONFIG level of the CLI:
Syntax: [no] logging enable config-changed
Copying a configuration file to or from a TFTP server
To copy the startup-config or running-config file to or from a TFTP server, use one of the following
methods.
NOTE
You can name the configuration file when you copy it to a TFTP server. However, when you copy a
configuration file from the server to a BigIron RX Series, the file is always copied as “startup-config”
or “running-config”, depending on which type of file you saved to the server.

BigIron RX Installation Guide 191
53-1001811-01
Dynamic configuration loading 7
To initiate transfers of configuration files to or from a TFTP server, enter one of the following
commands at the Privileged EXEC level of the CLI:
•copy startup-config tftp <tftp-ip-addr> <filename> – Use this command to upload a copy of
startup-config from the BigIron RX Series to a TFTP server.
•copy running-config tftp <tftp-ip-addr> <filename> – Use this command to upload a copy of the
running configuration from the BigIron RX Series to a TFTP server.
•copy tftp startup-config <tftp-ip-addr> <filename> – Use this command to download a copy of
the startup-config from a TFTP server to a switch.
•copy tftp running-config <tftp-ip-addr> <filename> [overwrite] – Use this command to
download the running configuration from the system’s runtime memory to a TFTP server. The
running configuration is then appended to the current configuration of a BigIron RX Series.
Making local copies of the startup configuration file
You can copy the startup-config file in code flash to another location in code flash or to a PCMCIA
flash card inserted in a the management module’s slot 1 or 2.
For example, to make a backup copy of the startup-config file and save the backup file in code
flash, enter a command such as the following at the Privileged EXEC level in the CLI:
BigIron RX# cp startup-config startup-config.bak
Syntax: cp <source-file-name> <dest-file-name>
For example, to make a backup copy of the startup-config file and save the backup file on a flash
card in slot 2, enter a command such as the following at the Privileged EXEC level in the CLI:
BigIron RX# cp startup-config /slot2/backups/startup-config.bak
Syntax: cp [/<source-dir-path>]/<source-file-name> [/<dest-dir-path>]/<dest-file-name>
NOTE
These example assume that code flash has the current management focus.
Specify the <source-dir-path> parameter if the source file is in a file system that does not have
current management focus. The <source-file-name> specifies the name of the file you want to
copy.
Specify the <dest-dir-path> parameter if you want to copy the source file to a file system that does
not have current management focus. The <dest-file-name> specifies the name of the file you
copied to a new destination.
Dynamic configuration loading
You can load dynamic configuration commands (commands that do not require a reload to take
effect) from a file on a TFTP server into the BigIron RX Series switch’s running-config. You can make
configuration changes off-line, then load the changes directly into the device’s running-config,
without reloading the software.

192 BigIron RX Installation Guide
53-1001811-01
Dynamic configuration loading
7
Usage considerations
•Use this feature only to load configuration information that does not require a software reload
to take effect. For example, you cannot use this feature to change statically configured memory
(system-max command).
•Do not load port configuration information for secondary ports in a trunk group. Since all ports
in a trunk group use the port configuration settings of the primary port in the group, the
software cannot implement the changes to the secondary port.
Preparing the configuration file
A configuration file that you create must follow the same syntax rules as the startup-config file the
device creates.
•The configuration file is a script containing CLI configuration commands. The CLI reacts to
each command entered from the file in the same way the CLI reacts to the command if you
enter it. For example, if the command results in an error message or a change to the CLI
configuration level, the software responds by displaying the message or changing the CLI level.
•The software retains the running-config that is currently on the device, and changes the
running-config only by adding new commands from the configuration file. If the running config
already contains a command that is also in the configuration file you are loading, the CLI
rejects the new command as a duplicate and displays an error message. For example, if the
running-config already contains a command that configures ACL 1, the software rejects ACL 1
in the configuration file, and displays a message that ACL 1 is already configured.
•The file can contain global CONFIG commands or configuration commands for interfaces,
routing protocols, and so on. You cannot enter User EXEC or Privileged EXEC commands.
•The default CLI configuration level in a configuration file is the global CONFIG level. Thus, the
first command in the file must be a global CONFIG command or “ ! ”. The ! (exclamation point)
character means “return to the global CONFIG level”.
NOTE
You can enter text following “ ! “ as a comment. However, the “ ! ” is not a comment marker. It
returns the CLI to the global configuration level.
NOTE
The CLI changes to the global CONFIG level if you load the configuration as a startup-config file
instead of the running-config (using the copy tftp startup-config <ip-addr> <filename>
command or ncopy tftp <ip-addr> <from-name> startup-config command).
NOTE
If you copy-and-paste a configuration into a management session, the CLI ignores the “ ! “
instead of changing the CLI to the global CONFIG level. As a result, you might get different
results if you copy-and-paste a configuration instead of loading the configuration using TFTP.
•Make sure you enter each command at the correct CLI level. Since some commands have
identical forms at both the global CONFIG level and individual configuration levels, if the CLI’s
response to the configuration file results in the CLI entering a configuration level you did not
intend, then you can get unexpected results.
For example, if a trunk group is active on the device, and the configuration file contains a
command to disable STP on one of the secondary ports in the trunk group, the CLI rejects the
BigIron RX Installation Guide 193
53-1001811-01
Dynamic configuration loading 7
commands to enter the interface configuration level for the port and moves on to the next
command in the file you are loading. If the next command is a spanning-tree command whose
syntax is valid at the global CONFIG level as well as the interface configuration level, then the
software applies the command globally. Here is an example:
The configuration file contains these commands:
interface ethernet 4/2
no spanning-tree
The CLI responds like this:
BigIron RX(config)# interface ethernet 4/2
Error - cannot configure secondary ports of a trunk
BigIron RX(config)# no spanning-tree
BigIron RX(config)#
•If the file contains commands that must be entered in a specific order, the commands must
appear in the file in the required order. For example, if you want to use the file to replace an IP
address on an interface, you must first remove the old address using “no” in front of the ip
address command, then add the new address. Otherwise, the CLI displays an error message
and does not implement the command. Here is an example:
The configuration file contains these commands:
interface ethernet 3/1
ip address 10.10.10.1/24
The running-config already has a command to add an address to 3/1, so the CLI responds like
this:
BigIron RX(config)# interface ethernet 3/1
BigIron RX(config-if-e1000-3/1)# ip add 10.10.10.69/24
Error: can only assign one primary ip address per subnet
BigIron RX(config-if-e1000-3/1)#
To successfully replace the address, enter commands into the file as follows:
interface ethernet 3/1
no ip address 10.10.10.1/24
ip address 10.10.10.69/24
This time, the CLI accepts the command, and no error message is displayed:
BigIron RX(config)# interface ethernet 3/1
BigIron RX(config-if-e1000-3/1)# no ip add 10.10.10.1/24
BigIron RX(config-if-e1000-3/1)# ip add 10.10.10.69/24
BigIron RX-if-e1000-3/1)
•Always use the end command at the end of the file. The end command must appear on the last
line of the file, by itself.
Loading the configuration information into the running-config
You can load the configuration information from a TFTP server. To load the file from a TFTP server,
use either of the following commands:
•copy tftp running-config <ip-addr> <filename> [overwrite]
•ncopy tftp <ip-addr> <filename> running-config

194 BigIron RX Installation Guide
53-1001811-01
Using SNMP to save and load configuration information
7
Using SNMP to save and load configuration information
You can use a third-party SNMP management application such as HP OpenView to save and load a
BigIron RX Series switch’s configuration. Follow the steps given below to save and load
configuration information using HP OpenView.
NOTE
The syntax shown in this section assumes that you have installed HP OpenView in the “/usr”
directory.
1. Configure a read-write community string on the Brocade device, if one is not already
configured. To configure a read-write community string, enter the following command from the
global CONFIG level of the CLI:
snmp-server community <string> ro | rw
where <string> is the community string and can be up to 32 characters long.
2. On the Brocade device, enter the following command from the global CONFIG level of the CLI:
no snmp-server pw-check
This command disables password checking for SNMP set requests. If a third-party SNMP
management application does not add a password to the password field when it sends SNMP
set requests to a Brocade device, by default the Brocade device rejects the request.
3. From the command prompt in the UNIX shell, enter the following command:
/usr/OV/bin/snmpset -c <rw-community-string> <-ip-addr> 1.3.6.1.4.1.1991.1.1.2.1.5.0
ipaddress <tftp-ip-addr> 1.3.6.1.4.1.1991.1.1.2.1.8.0 octetstringascii <config-file-name>
1.3.6.1.4.1.1991.1.1.2.1.9.0 integer <command-integer>
where:
<rw-community-string> is a read-write community string configured on the Brocade device.
<fdry-ip-addr> is the Brocade device’s IP address.
<tftp-ip-addr> is the TFTP server’s IP address.
<config-file-name> is the configuration file name.
<command-integer> is one of the following:
20 – Upload the startup-config file from the Brocade device’s code flash to the TFTP server.
21 – Download a startup-config file from a TFTP server to the Brocade device’s code flash.
22 – Upload the running-config from the Brocade device’s code flash to the TFTP server.
23 – Download a configuration file from a TFTP server into the Brocade device’s
running-config.

BigIron RX Installation Guide 195
53-1001811-01
Erasing image and configuration files 7
NOTE
Command option 23 adds configuration information to the running-config on the device, and
does not replace commands. If you want to replace configuration information in the device,
use “no” forms of the configuration commands to remove the configuration information, then
use configuration commands to create the configuration information you want.
Erasing image and configuration files
To erase software images or configuration files, use the commands described below. These
commands are valid at the Privileged EXEC level of the CLI:
•erase flash primary erases the image stored in primary flash of the system.
•erase flash secondary erases the image stored in secondary flash of the system.
•erase startup-config erases the configuration stored in the startup configuration file; however,
the running configuration remains intact until system reboot.
File synchronization
This section provides details for synchronizing the files on the management and interface modules.
File synchronization between the active and standby management
modules
Each active and standby management module contains the following files that can be synchronized
between the two modules:
•Flash code – The flash code can include the following files:
•monitor, which contains the management module’s Real Time Operating System (RTOS).
•primary, which contains the management module’s primary IronWare image.
•secondary, which contains the management module’s secondary IronWare image.
(An IronWare image contains the layer 1 – 3 software run by the management module.) During
startup or switchover, the active module compares the standby module’s flash code to its own.
If differences exist, the active module synchronizes the standby module’s flash code with its
own. If you update the flash code on the active module, the active module automatically
synchronizes (without comparison) the standby module’s flash code with its own.
•System-config file – The flash code also includes the system-config file. During startup or
switchover, the active module compares the standby module’s system-config file to its own. If
differences exist, the active module synchronizes the standby module’s system-config file with
its own. When you save changes to the system-config file on the active module, the active
module automatically synchronizes (without comparison) the standby module’s system-config
file with its own.
•Running-config – The running-config file resides in the BigIron RX Series system memory.
The BigIron RX Series switches allow you to do the following related to file synchronization:
•Compare files on the active module with files on the standby module and immediately
synchronize any files that are different.
196 BigIron RX Installation Guide
53-1001811-01
File synchronization
7
•Immediately synchronize all files between the active and standby modules.
•Change the default automatic synchronization interval for the running-config file.
The following sections explain how to perform these tasks.
Comparing and synchronizing files
You can initiate a comparison of the flash code, system-config file, and running-config file on the
active management module with the same files on the standby module and synchronize the files
immediately if differences exist. When you synchronize the files, the active module copies its files
to the standby module, replacing the files on the standby module.
To compare and immediately synchronize files between the active and standby modules if
differences exist, enter the following command at the Privileged EXEC level of the CLI:
BigIron RX# sync-standby
Syntax: sync-standby
Synchronizing files without comparison
You can synchronize the flash code, system-config file, and running-config file immediately without
comparison. When you synchronize the files, the active module copies its files to the standby
module, replacing the files on the standby module.
To immediately synchronize the files between the active and standby modules, enter the following
command at the Privileged EXEC level of the CLI:
BigIron RX# force-sync-standby
Syntax: force-sync-standby
File synchronization between the management and interface modules
An interface module can have two IronWare images: primary and secondary. These images contain
the layer 1 – 3 software that the interface modules run. These images reside in the interface
module’s flash memory. Either the primary or secondary image is run by the interface module from
this location.
If you copy the primary or secondary IronWare image to all interface modules using the copy
command with the all keyword, the management module makes a copy of the file and stores it in
its code flash under the names lp-primary-0 or lp-secondary-0. The images are stored in this
location only and are not run by the management module or the interface modules. If you copy the
primary or secondary IronWare image to a specified chassis slot using the copy command with the
<chassis-slot-number> parameter, the management module does not make a copy of the file.
If the management module has a copy of the primary or secondary IronWare image in its code
flash, by default, the BigIron RX Series system synchronizes or prompts you to synchronize the
interface modules IronWare images between the management module and the interface modules
during bootup. When the BigIron RX Series synchronizes the IronWare images, the management
module copies the IronWare images from its code flash to the interface modules’ code flash (the
interface modules’ default boot source).
The system allows you to manage synchronization of the IronWare images between management
and interface modules in the following situations:
•You are prompted to synchronize the IronWare images during bootup.
BigIron RX Installation Guide 197
53-1001811-01
File synchronization 7
•You want to initiate an immediate synchronization; for example, you want an immediate update
of the IronWare images on one or all interface modules.
•You want to disable synchronization; for example, you have upgraded the IronWare image of
one interface module but want to continue running the older image on all other interface
modules.
The following section discuss how to manage the IronWare image synchronization in these
situations.
Synchronizing the interface modules IronWare images during bootup
By default, the BigIron RX Series checks the IronWare images in the interface module’s flash
memory during boot to ensure they are is the same as the IronWare images in the management
module’s flash memory. If an interface module does not have an IronWare image, the system
automatically downloads the image from the management module’s flash memory to the interface
module’s flash memory.
If an interface module has different IronWare images, the system prompts you to do the following:
•If you want to update the primary and secondary IronWare images in the interface module’s
flash memory with the images in the management module’s flash memory, enter the lp
cont-boot sync <slot-number> command at the Privileged EXEC prompt.
•If you want to retain the IronWare images in the interface module’s flash memory, enter the lp
cont-boot no-sync <slot-number> command at the Privileged EXEC prompt.
Specifying an immediate synchronization
You can immediately synchronize the IronWare images between the management module and one
or all interface modules. For example, to immediately synchronize the IronWare images between
the management module and all interface modules, enter the following command at the Privileged
EXEC level:
BigIron RX# lp sync all
Syntax: lp sync all | <slot-number>
The all keyword indicates that the immediate synchronization applies to all interface modules in the
BigIron RX Series.
The <slot-number> parameter specifies the BigIron RX Series slot number that contains the
interface module to which the immediate synchronization applies. You can specify 1 – 16.
Disabling or re-enabling an automatic check and synchronization
By default, the BigIron RX Series checks the IronWare images in the interface module’s flash
memory during bootup to ensure it is the same as the IronWare images in the management
module’s flash memory. For information about what the system does if the interface module does
not currently have a IronWare image or if the image is different from that of the management
module,refer to “Synchronizing the interface modules IronWare images during bootup” on
page 197.

198 BigIron RX Installation Guide
53-1001811-01
Scheduling a system reload
7
To disable the automatic check and synchronization during bootup, enter the following command at
the global CONFIG level:
BigIron RX(config)# lp disable-lp-sync-check
Syntax: lp disable-lp-sync-check
Provided that you save this configuration by entering the write memory command, the system will
disable the automatic check and synchronization of the IronWare images starting with the next
software reload or system reset and each reload or reset after that.
To re-enable the automatic check and synchronization of the IronWare images during bootup, enter
the following command at the global CONFIG level:
BigIron RX(config)# no lp disable-lp-sync-check
Syntax: no lp disable-lp-sync-check
Scheduling a system reload
In addition to reloading the BigIron RX Series system manually, you can configure the system to
reload itself at a specific time or after a specific amount of time has passed.
NOTE
The scheduled reload feature requires the system clock. You can use a Simple Network Time
Protocol (SNTP) server to set the clock or you can set the device clock manually.
Reloading at a specific time
To schedule a system reload for a specific time, use one of the following methods.
To schedule a system reload from the primary flash module for 6:00:00 AM, January 19, 2004,
enter the following command at the Privileged EXEC level of the CLI:
BigIron RX# reload at 06:00:00 01-19-04
Syntax: reload at <hh:mm:ss> <mm-dd-yy> [primary | secondary]
<hh:mm:ss> is the hours, minutes, and seconds.
<mm-dd-yy> is the month, day, and year.
primary | secondary specifies whether the reload is to occur from the primary code flash module or
the secondary code flash module. The default is primary.
Reloading after a specific amount of time
To schedule a system reload to occur after a specific amount of time has passed on the system
clock, use one of the following methods.
To schedule a system reload from the secondary flash one day and 12 hours later, enter the
following command at the Privileged EXEC level of the CLI:
BigIron RX# reload after 01:12:00 secondary
Syntax: reload after <dd:hh:mm> [primary | secondary]

BigIron RX Installation Guide 199
53-1001811-01
Diagnostic error codes and remedies for TFTP transfers 7
<dd:hh:mm> is the number of days, hours, and minutes.
primary | secondary specifies whether the reload is to occur from the primary code flash module or
the secondary code flash module.
Displaying the amount of time remaining before a scheduled
reload
To display how much time is remaining before a scheduled system reload takes place, use one of
the following methods.
To display how much time is remaining before a scheduled system reload, enter the following
command from any level of the CLI:
BigIron RX# show reload
Canceling a scheduled reload
To cancel a scheduled system reload, enter the following command at the Privileged EXEC level of
the CLI:
BigIron RX# reload cancel
Diagnostic error codes and remedies for TFTP transfers
If an error occurs with a TFTP transfer to or from a BigIron RX Series switch, one of the following
error codes are displayed.
TABLE 30 Diagnostic error codes
Error
code
Message Explanation and action
1 Flash read preparation failed. A flash error occurred during the download.
Retry the download. If it fails again, contact
customer support
2Flash read failed.
3 Flash write preparation failed.
4 Flash write failed.
5 TFTP session timeout. TFTP failed because of a time out.
Check IP connectivity and make sure the TFTP
server is running.
6 TFTP out of buffer space. The file is larger than the amount of space on the
device or TFTP server.
If you are copying an image file to flash, first copy
the other image to your TFTP server, then delete it
from flash. (Use the erase flash... CLI command at
the Privileged EXEC level to erase the image in the
flash.)
If you are copying a configuration file to flash, edit
the file to remove unneeded information, then try
again.

200 BigIron RX Installation Guide
53-1001811-01
Diagnostic error codes and remedies for TFTP transfers
7
7 TFTP busy, only one TFTP session can be active. Another TFTP transfer is active on another CLI
session, SNMP, or Web management session.
Wait, then retry the transfer.
8 File type check failed. You accidentally attempted to copy the incorrect
image code into the system.Retry the transfer
using the correct image.
16 TFTP remote - general error. The TFTP configuration has an error. The specific
error message describes the error.
Correct the error, then retry the transfer.
17 TFTP remote - no such file.
18 TFTP remote - access violation.
19 TFTP remote - disk full.
20 TFTP remote - illegal operation.
21 TFTP remote - unknown transfer ID.
22 TFTP remote - file already exists.
23 TFTP remote - no such user.
TABLE 30 Diagnostic error codes (Continued)
Error
code
Message Explanation and action

BigIron RX Installation Guide 201
53-1001811-01
Chapter
8
Hardware Specifications
In this chapter
•Hardware specifications . . . . . . . . . . . . . . . . . . . . . . . . . . . . . . . . . . . . . . . . 201
•Port specifications. . . . . . . . . . . . . . . . . . . . . . . . . . . . . . . . . . . . . . . . . . . . . 205
Hardware specifications
This section contains hardware specifications for the BigIron RX Series chassis:
Power specifications
This section contains the power specifications for the BigIron RX Series chassis.
The power supply frequency requirements for the BigIron RX -4, -8, and -16 chassis are as follows:
•AC Input Rating: 100 -240V, 50/60 Hz, 16.0 A Max Per Power Supply
•AC Operating Voltage Range: 90 - 264V, 50/60 Hz
•DC Input Rating: -48V, 30.0 A Max Per Power Supply
•DC Operating Range: -40 to -60 vdc
The power supply frequency requirements for the BigIron RX -32 chassis are as follows:
•AC Input Rating: 200 -240V, 50/60 Hz, 16.0 A Max Per Power Supply
•DC Input Rating: -48V, 60.0 A Max Per Power Supply
•DC Operating Range: -40 to -60V
Table 31 and Table 32 provide the maximum power calculations for the BigIron RX Series chassis.
TABLE 31 Maximum power calculations @ 100 VAC
BigIron RX Series
chassis
Current Amps Watts BTU per hour
BigIron RX-4 12 1217 4155
BigIron RX-8 24 2417 8249
BigIron RX-16 49 4905 16741
BigIron RX-32 N/A N/A N/A

202 BigIron RX Installation Guide
53-1001811-01
Hardware specifications
8
Table 34 lists the maximum power consumption, in watts, for BigIron RX Series modules.
TABLE 32 Maximum power calculations @ 200 VAC
BigIron RX Series
chassis
Current Amps Watts BTU per hour
BigIron RX-4 6 1217 4155
BigIron RX-8 12 2417 8249
BigIron RX-16 25 4905 16741
BigIron RX-32 57 11353 38746
TABLE 33 Maximum power calculations at 48 VDC
BigIron RX Series
chassis
Amps Watts BTUs per hour
BigIron RX-4 25 1217 4155
BigIron RX-8 50 2417 8249
BigIron RX-16 102 4905 16741
BigIron RX-32 N/A N/A N/A
TABLE 34 Wattage consumed by individual components
Component Maximum power consumption, in Watts
Management modules
Management (BigIron RX-4, -8, and
-16)
30W
Management (BigIron RX-32) 35W
Switch fabric
RX-BI-SFM1 (BigIron RX-4, -8, and -16) 19W
RX-BI-SFM3 (BigIron RX-4, -8, and -16) 53W
RX-BI-32-SFM (BigIron RX-32) 200W
Interface modules
4-port 10 Gigabit Ethernet interface
with fiber-optic modules installed
191W
2-port 10 Gigabit Ethernet interface
with fiber-optic modules installed
110W
24-port Gigabit Ethernet Fiber
Interface with fiber-optic modules
installed
101W
24-port Gigabit Ethernet Copper
Interface
102W
48-port Gigabit Ethernet Copper
Interface
210W
16-port 10 Gigabit Ethernet Interface 245W

BigIron RX Installation Guide 203
53-1001811-01
Hardware specifications 8
NOTE
The maximum power consumption table reflects the measured maximum power consumption of
different line card types. The chassis, cooling system, power distribution, as well as the algorithm
used in the system software for determining the power requirements are based on a conservative
requirement of 245W per line card, regardless of the actual mix of line cards types in a given chassis.
NOTE
The DC input PSU has a -40VDC to -60VDC operating range with -48VDC as the nominal input
voltage.
Physical dimensions
Table 35 provides the physical dimensions for the BigIron RX Series chassis.
* 362 lbs (164 kg) for a chassis loaded with blanks, with no power supplies, management
modules, switch fabric modules, nor interface modules.
Fans
BigIron RX-4 Fan Tray 66W
BigIron RX-8 Fan Tray 132W
BigIron RX-16 Front Fan Tray 202W
BigIron RX-16 Rear Fan Module (2 are
required)
144W
BigIron RX-32 Fan Modules (8 cooling
interface fans, 2 power supply fans, all
inclusive)
1150W
TABLE 35 BigIron RX Series physical dimensions
BigIron RX Series
chassis
Height Width Depth Weight (fully loaded)
BigIron RX-4 17.7 cm (6.96 in.) 44.3 cm (17.45 in.) 52.1 cm (20.53 in.) 35 kg (78 lbs)
BigIron RX-8 31 cm (12.21 in.) 44.3 cm (17.45 in.) 53.3 cm (21 in.) 60 kg (131 lbs)
BigIron RX-16 62.2 cm (24.47 in.) 43.7 cm (17.2 in.) 63.5 cm (25 in.) 107 kg (236 lbs)
BigIron RX-32 146.4 cm (57.64 in.) 44.3 cm (17.45 in.) 71.7 cm (28.22 in.) approx. 255 kg (561
lbs) *
TABLE 34 Wattage consumed by individual components (Continued)
Component Maximum power consumption, in Watts

204 BigIron RX Installation Guide
53-1001811-01
Hardware specifications
8
Operating environment
Table 36 provides the operating environment specifications for the BigIron RX Series chassis.
Storage environment
Table 37 provides the storage environment specifications for the BigIron RX Series chassis.
Safety agency approvals
•CAN/CSA-C22.2 No. 60950-1-03/UL60950-1 – Third Edition, Safety of Information Technology
Equipment
•EN 60825-1 Safety of Laser Products – Part 1: Equipment Classification, Requirements and
User’s Guide
•EN 60825-2 Safety of Laser Products – Part 2: Safety of Optical Fibre Communications
Systems
•EN 60950-1:2001\IEC 60950-1 Safety of Information Technology Equipment
Electromagnetic approvals
•FCC Part 15, Subpart B (Class A)
• EN 55022 (CE mark) (Class A)
• EN55024 (CE mark) (Immunity) for Information Technology Equipment
•ICES-003 Emission Certification (Interference Causing Equipment Standard) (Canada) (Class
A)
• AS/NZ 55022 (Australia) (Class A)
• VCCI (Japan) (Class A)
• EN 61000-3-2
• EN 61000-3-3
• EN 61000-6-1
TABLE 36 BigIron RX Series operating environment
Operating temperature Relative humidity Operating altitude
0 – 40 C (32 – 104 F) 5 to 90, at 40C (104 F),
non-condensing
0 – 2012 meters (0 – 6600 ft)
TABLE 37 BigIron RX series storage environment
Storage temperature Storage humidity Storage altitude
-25– 70C (-13–
158F)
95 maximum relative humidity,
non-condensing
(0 – 4500 meters (0 – 15,000 ft)

BigIron RX Installation Guide 205
53-1001811-01
Port specifications 8
Port specifications
This section provides pin assignments for the following ports:
•Management module’s Console port (serial connector)
•Management module’s management port (RJ-45 unshielded twisted pair (UTP) connector)
Console port pin assignments
The Console port is a standard male DB-9 connector, as shown in Figure 90. For information about
how you can use this port, refer to “Console port” on page 9.
FIGURE 90 Console port pin and signalling details
Most PC serial ports require a cable with a female DB-9 connector. However, terminal connections
will vary, requiring a cable with either a DB-9 or DB-25 connector, male or female.
Serial cable options between the BigIron RX Series chassis and a PC or terminal are shown in
Figure 91.
NOTE
As indicated in Figure 90 and Figure 91, some of the wires should not be connected. If you do
connect the wires that are labeled “Reserved”, you might get unexpected results with some
terminals.
5
96
1
Pin Assignment
DB-9 male
Pin Number Switch Signal
1 Reserved
2 TXD (output)
3 RXD (input)
4 Reserved
5 GND
6 Reserved
7 CTS (input)
8 RTS (output)
9 Reserved

206 BigIron RX Installation Guide
53-1001811-01
Port specifications
8
FIGURE 91 Console port pin assignments showing cable connection options to a terminal or PC
Management port pin assignments
The management port is an RJ-45 UTP connector. Table 38 describes the connector’s pin
assignments. For information about how you can use this port, refer to “10/100/1000 Ethernet
port” on page 9.
TABLE 38 Management port pin assignments
Pin number MDI-X ports
1TD+
2TD-
3RD+
4 Not used (10BaseT)
CMT (100BaseTX)
5 Not used (10BaseT)
CMT (100BaseTX)
6RD-
7 Not used (10BaseT)
CMT (100BaseTX)
8 Not used (10BaseT)
CMT (100BaseTX)
1
2
3
4
5
6
7
8
9
1
2
3
4
5
6
7
8
9
8
3
2
20
7
6
4
5
22
1
2
3
4
5
6
7
8
9
DB-9 to DB-9
Female Switch Terminal or PC
Reserved
Reserved
Reserved
Reserved
DB-9 to DB-25
Female Switch Terminal or PC
Reserved
Reserved
Reserved
Reserved

BigIron RX Installation Guide 207
53-1001811-01
Appendix
A
Regulatory Statements
U.S.A.
This equipment has been tested and found to comply with the limits for a Class A digital device
pursuant to Part 15 of the FCC Rules. These limits are designed to provide reasonable protection
against harmful interference when the equipment is operated in a commercial environment. This
equipment generates, uses, and can radiate radio frequency energy and, if not installed and used
in accordance with the instruction manual, may cause harmful interference to radio
communications. Operation of this equipment in a residential area is likely to cause harmful
interference in which case the user will be required to correct the interference at his own expense.
Industry Canada statement
This Class A digital apparatus complies with Canadian ICES-003.
Cet appareil numérique de la classe A est conforme à la norme NMB-003 du Canada.
Europe and Australia
This is a Class A product. In a domestic environment this product may cause radio interference in
which case the user may be required to take adequate measures.
Japan
English translation of above statement
This is Class A product based on the standard of the Voluntary Control Council For Interference by
Information Technology Equipment (VCCI). If this equipment is used in a domestic environment,
radio disturbance may arise. When such trouble occurs, the user may be required to take corrective
actions.

208 BigIron RX Installation Guide
53-1001811-01
Korea
A
Korea
English translation of above statement
This apparatus has radio wave acceptability registration as a Class A device, so sellers or users
should be aware of this. If it is sold or purchased incorrectly, it should be exchanged with a home
apparatus (Class B).

BigIron RX Installation Guide 209
53-1001811-01
Appendix
B
Caution and Danger Notices
Caution statements
The cautions and danger notices that appear in this manual are listed below in English, German,
French, and Spanish.
A caution calls your attention to a possible hazard that can damage equipment.
"Vorsicht" weist auf eine mögliche Beschädigung des Geräts hin. Sie finden die folgenden
Vorsichtshinweise in diesem Handbuch.
Une mise en garde attire votre attention sur un risque possible d'endommagement de
l'équipement. Ci-dessous, vous trouverez les mises en garde utilisées dans ce manuel.
Un mensaje de precaución le advierte sobre un posible peligro que pueda dañar el equipo. Las
siguientes son precauciones utilizadas en este manual.
CAUTION All devices with DC power supplies (BigIron RX-4, -8, and -16) are intended for
installation in restricted access areas only. A restricted access area is where access can
be gained only by service personnel through the use of a special tool, lock and key, or
other means of security, and is controlled by the authority responsible for the location.
VORSICHT Alle Geräte mit Direktstromquellen (BigIron RX-4, -8, and -16) sind nur zur Installation in
Sperrbereichen bestimmt. Ein Sperrbereich ist ein Ort, zu dem nur Wartungspersonal
mit einem Spezialwerkzeug, Schloss und Schlüssel oder einer anderen
Schutzvorrichtung Zugang hat. Er unterliegt außerdem der Kontrolle durch die für den
Standort verantwortliche Stelle.
MISE EN GARDE Tous les équipements dotés d'un bloc d'alimentation en courant continu (BigIron RX-4,
BigIron RX-8 et BigIron RX-16) sont conçus pour l'installation dans des zones à accès
réglementé uniquement. Une zone à accès réglementé est un local qui n'est accessible
que par le personnel d'entretien à l'aide d'un outil, verrou ou clé conçus à cet effet, ou
de tout autre accessoire de sécurité, et qui est contrôlé par l'autorité responsable de ce
local.
PRECAUCIÓN Todos aquellos dispositivos con fuentes de alimentación de CC (BigIron RX-4, -8, y -16)
están diseñados para su instalación en zonas de acceso restringido solamente. Una
zona de acceso restringido es un lugar al que sólo puede acceder personal de
mantenimiento haciendo uso de una herramienta especial, una llave y un candado, o
algún otro medio de seguridad, y que está controlado por la autoridad responsable.

210 BigIron RX Installation Guide
53-1001811-01
Caution statements
B
CAUTION For a DC system (BigIron RX-4, -8, and -16), use a grounding wire of at least 6 American Wire
Gauge (AWG). The 6 AWG wire should be attached to an agency-approved crimp connector
(provided on the BigIron RX-16 chassis), crimped with the proper tool. The crimp connector
should allow for securement to both ground screws on the enclosure. For the BigIron RX-8
and BigIron RX-4, use a grounding wire of at least 6 American Wire Gauge (AWG). For the
ground lug use a UL-listed Panduit crimp connector, P/N LCD6-10A, and two 10-32, PPH, 1/2
screws to secure crimp connector to chassis. The grounding position is located on the side of
the chassis adjacent to the ground symbol.
VORSICHT Für ein Gleichstromsystem (BigIron RX-4, -8 und -16) ist ein Erdleiter von mindestens 6 AWG
(amerikanische Norm für Drahtquerschnitte) zu verwenden. Der 6-AWG-Leiter sollte an einem
geprüften gecrimpten Anschluss (am BigIron RX-16 Chassis bereitgestellt) angebracht und mit
dem vorschriftsmäßigen Werkzeug gecrimpt werden. Der gecrimpte Anschluss sollte eine
Sicherung an beiden Erdungsschrauben am Gehäuse ermöglichen. Für BigIron RX-8 und
BigIron RX-4 ist ein Erdleiter von mindestens 6 AWG (American Wire Gauge) zu verwenden.
Für den Erdungskabelschuh ist ein UL-geprüfter Panduit-Crimp-Anschluss (Best.-Nr.
LCD6-10A) und zwei 10-32, PPH, 1/2-Schrauben zur Sicherung des Crimp-Anschlusses am
Chassis zu verwenden. Die Erdungsposition befindet sich seitlich am Chassis neben dem
Erdungssymbol.
MISE EN GARDE Pour un système à alimentation continue (BigIron RX-4, -8 et -16), utiliser un câble de mise à
la terre de calibre AWG 6 (13 mm²) au minimum. Le conducteur de 13 mm² doit être fixé à un
raccord à sertir agréé (directement présent sur le châssis du BigIron RX-16) à l'aide de la
pince à sertir appropriée. Le raccord à sertir doit pouvoir être raccordé aux deux vis de mise à
la terre du châssis. Pour les BigIron RX-8 et BigIron RX-4, utiliser un câble de mise à la terre
de calibre AWG 6 (13 mm²) au minimum. Pour la borne de mise à la terre, utiliser un raccord à
sertir Panduit agréé (réf. LCD6-10A). Pour fixer ce raccord au châssis, utiliser deux 1/2 vis
10-32 PPH. L'emplacement prévu pour la mise à la terre, identifié par le symbole international
correspondant, se trouve sur le côté du châssis.
PRECAUCIÓN Para un sistema de CC (BigIron RX-4, -8, y -16), utilice un conductor de tierra de al menos 6
CAE (Calibre de Alambre Estadounidense, American Wire Gauge o AWG en sus siglas en
inglés). El conductor de 6 CAE debe estar acoplado a un conector rizado homologado
(suministrado con el chasis BigIron RX-16), que haya sido rizado con la herramienta
apropiada. El conector rizado debe permitir el acoplamiento a los dos tornillos de tierra del
recinto. Para los sistemas BigIron RX-8 y BigIron RX-4, utilice un conductor de tierra de al
menos 6 CAE. Para el terminal de tierra, utilice un conector rizado Panduit homologado por
UL, P/N LCD6-10A, y dos tornillos 1/2, PPH, 10-32 para fijar el conector rizado al chasis. La
posición de conexión a tierra está situada en el lateral del chasis junto al símbolo de tierra.
CAUTION If the wall outlet is not rated 115/120V and 20A, you must have an electrician rewire the
outlet and power source. Make sure you obtain a power cord displaying the mark of the safety
agency that defines the regulations for power cords in your country. The mark is your
assurance that the power cord can be used safely with the device.

BigIron RX Installation Guide 211
53-1001811-01
Caution statements B
CAUTION For the DC input circuit to the system (BigIron RX-4, -8, and -16), make sure there is a 30
amp circuit breaker, minimum -48Vdc, double pole, on the input to the terminal block.
The input wiring for connection to the product should be copper wire, 8 AWG, marked
VW-1, and rated minimum 90 degrees Celcius.
VORSICHT Für den Eingangs-Gleichstromkreis zum System (BigIron RX-4, -8, and -16) ist ein 30 A
(Minimum), -48 V DC, doppelpolig, am Eingang zur Reihenklemme zu installieren. Bei
der Eingangsverdrahtung zum Anschluss des Produkts sollte es sich um einen 8
AWG-Kupferdraht (VW-1) und einer Mindestnenntemperatur von 32° handeln.
MISE EN GARDE Pour le circuit d'alimentation C.C du système, assurez-vous de la présence d'un
disjoncteur de 30 ampères, minimum -48 V C.C., double coupure, sur l'entrée vers le
bloc d'alimentation. Les câbles d'alimentation pour le produit doivent être en fils de
cuivre, 8 AWG (American Wire Gauge), marqués VW-1 et classés 90 degrés Celsius.
PRECAUCIÓN Para el circuito de entrada de CC al sistema (BigIron RX-4, -8, y -16), verifique que existe
un cortacircuitos catalogado de 30 amperios, como mínimo, -48 VCC, bipolar, en la
entrada al bloque terminal. El cableado de entrada para la conexión al producto deberá
ser de cable de cobre catalogado, 8 AWG, marcado con VW-1, y tener una capacidad
nominal mínima para 90 grados centígrados.
CAUTION Carefully follow the mechanical guides on each side of the power supply slot and make
sure the power supply is properly inserted in the guides. Never insert the power supply
upside down.
VORSICHT Beachten Sie mechanischen Führungen an jeder Seite des Netzteils, das
ordnungegemäß in die Führungen gesteckt werden muss. Das Netzteil darf niemals
umgedreht eingesteckt werden.
MISE EN GARDE Suivez attentivement les repères mécaniques de chaque côté du slot du bloc
d'alimentation et assurez-vous que le bloc d'alimentation est bien inséré dans les
repères. N'insérez jamais le bloc d'alimentation à l'envers.
PRECAUCIÓN Siga cuidadosamente las guías mecánicas de cada lado de la ranura del suministro de
energía y verifique que el suministro de energía está insertado correctamente en las
guías. No inserte nunca el suministro de energía de manera invertida.
CAUTION Be sure not to exceed the minimum recommended bend radius for the cables: 2 in. for
MRJ-21 cables, and 1.5 in. for Category 5 (RJ-45) and fiber-optic cables.

212 BigIron RX Installation Guide
53-1001811-01
Caution statements
B
CAUTION Do not add or remove a flash card while a file operation involving the flash card's slot is
in progress. Doing so can result in corruption of the flash card. If this occurs, you may
need to reformat the flash card to make it usable again. Reformatting the card erases
all data stored on the card.
VORSICHT Eine Flash-Karte darf nur dann eingesteckt oder herausgenommen werden, wenn keine
Dateifunktion läuft, die der Flash-Karte bedarf. Wenn dies nicht beachtet wird, kann
dies zur Korruption der Flash-Karte führen. Die Karte kann dann erst nach
Neuformattierung wieder benutzt werden. Bei Neuformattietung gehen alle auf der
Karte gespeicherten Daten verloren.
MISE EN GARDE N'ajoutez pas ou ne supprimez pas une carte mémoire au cours d'une opération de
fichier dans laquelle le slot de carte mémoire est impliqué. Vous risquez sinon de
corrompre la carte mémoire. Si cela se produit, vous devrez peut-être reformater la
carte mémoire pour qu'elle soit à nouveau utilisable. Le reformatage de la carte efface
toutes les données qui y sont stockées.
PRECAUCIÓN No añada ni quite una tarjeta flash mientras una operación de archivo que conlleve el
uso de una ranura de tarjeta flash se encuentre en uso. De hacerlo así se podría dar
lugar a la corrupción de la tarjeta flash. Si esto ocurriera, podría ser necesario que
vuelva a formatear la tarjeta flash para hacer que vuelva sea utilizable. Cuando se
formatea la tarjeta se borran todos los datos almacenados en la tarjeta.
CAUTION Do not install the device in an environment where the operating ambient temperature
might exceed 40 C (104 F).
VORSICHT Das Gerät darf nicht in einer Umgebung mit einer Umgebungsbetriebstemperatur von
über 40 C (104 F) installiert werden.
MISE EN GARDE N'installez pas le dispositif dans un environnement où la température d'exploitation
ambiante risque de dépasser 40 C (104 F).
PRECAUCIÓN No instale el instrumento en un entorno en el que la temperatura ambiente de operación
pueda exceder los 40 C (104 F).

BigIron RX Installation Guide 213
53-1001811-01
Caution statements B
CAUTION Ensure that the device does not overload the power circuits, wiring, and over-current
protection. To determine the possibility of overloading the supply circuits, add the ampere
(amp) ratings of all devices installed on the same circuit as the device. Compare this total
with the rating limit for the circuit. The maximum ampere ratings are usually printed on
the devices near the input power connectors.
VORSICHT Stromkreise, Verdrahtung und Überlastschutz dürfen nicht durch das Gerät überbelastet
werden. Addieren Sie die Nennstromleistung (in Ampere) aller Geräte, die am selben
Stromkreis wie das Gerät installiert sind. Somit können Sie feststellen, ob die Gefahr
einer Überbelastung der Versorgungsstromkreise vorliegt. Vergleichen Sie diese Summe
mit der Nennstromgrenze des Stromkreises. Die Höchstnennströme (in Ampere) stehen
normalerweise auf der Geräterückseite neben den Eingangsstromanschlüssen.
MISE EN GARDE Assurez-vous que le dispositif ne risque pas de surcharger les circuits d'alimentation, le
câblage et la protection de surintensité. Pour déterminer le risque de surcharge des
circuits d'alimentation, additionnez l'intensité nominale (ampères) de tous les dispositifs
installés sur le même circuit que le dispositif en question. Comparez alors ce total avec la
limite de charge du circuit. L'intensité nominale maximum en ampères est généralement
imprimée sur chaque dispositif près des connecteurs d'entrée d'alimentation.
PRECAUCIÓN Verifique que el instrumento no sobrecargue los circuitos de corriente, el cableado y la
protección para sobrecargas. Para determinar la posibilidad de sobrecarga en los
circuitos de suministros, añada las capacidades nominales de corriente (amp) de todos
los instrumentos instalados en el mismo circuito que el instrumento. Compare esta suma
con el límite nominal para el circuito. Las capacidades nominales de corriente máximas
están generalmente impresas en los instrumentos, cerca de los conectores de corriente
de entrada.
CAUTION Make sure the air flow around the front, sides, and back of the device is not restricted.
VORSICHT Stellen Sie sicher, dass an der Vorderseite, den Seiten und an der Rückseite der Luftstrom
nicht behindert wird.
MISE EN GARDE Vérifiez que rien ne restreint la circulation d'air devant, derrière et sur les côtés du
dispositif et qu'elle peut se faire librement.
PRECAUCIÓN Asegúrese de que el flujo de aire en las inmediaciones de las partes anterior, laterales y
posterior del instrumento no esté restringido.
CAUTION Make sure the flash card is empty or does not contain files you want to keep. Formatting
a flash card completely erases all files on the card.
VORSICHT Stellen Sie sicher, dass die Flash-Karte leer ist oder keine Dateien auf ihr gespeichert
sind, die Sie behalten möchten. Die Formattierung einer Flash-Karte löscht alle Dateien
auf der Karte.
MISE EN GARDE Vérifiez que la carte mémoire est vide ou ne contient pas de fichiers que vous voulez
conserver. Le reformatage de la carte mémoire efface tous les fichiers qui s'y trouvent.
PRECAUCIÓN Verifique que la tarjeta flash esté vacía o que no contenga archivos que desee conservar.
Al formatear una tarjeta flash todos los archivos de ésta se borran.
CAUTION Never leave tools inside the chassis.
VORSICHT Lassen Sie keine Werkzeuge im Chassis zurück.
MISE EN GARDE Ne laissez jamais d'outils à l'intérieur du châssis.
PRECAUCIÓN No deje nunca herramientas en el interior del chasis.

214 BigIron RX Installation Guide
53-1001811-01
Caution statements
B
CAUTION Once you start the formatting process, you cannot stop it. Even if you enter CTRL-C to stop
the CLI output and a new prompt appears, the formatting continues. Make sure you want
to format the card before you enter the command.
VORSICHT Wenn Sie mit dem Formattieren beginnen, können Sie diesen Prozess nicht anhalten.
Selbst wenn zum Anhalten der CLI-Ausgabe Strg-C drücken und eine neue Aufforderung
gezeigt wird, wird mit dem Formattieren fortgefahren. Stellen Sie sicher, dass Sie die
Karte formattieren wollen, bevor Sie den Befehl eingeben.
MISE EN GARDE Une fois le processus de formatage commencé, vous ne pouvez pas l'interrompre. Même
si vous appuyez sur CTRL-C pour arrêter la sortie CLI et si une nouvelle invite apparaît, le
formatage continue. Soyez bien sûr de vouloir formater la carte avant d'entrer la
commande.
PRECAUCIÓN Una vez que empiece con el proceso de formateado, no se puede detener. Incluso si pulsa
CTRL-C para detener la salida de CLI y aparece un nuevo indicador, el formateado
continuará. Esté seguro que desea formatear la tarjeta antes de introducir el comando.
CAUTION Use the erase startup-config command only for new systems. If you enter this command
on a system you have already configured, the command erases the configuration. If you
accidentally do erase the configuration on a configured system, enter the write memory
command to save the running configuration to the startup-config file.
VORSICHT Verwenden Sie den Befehl "Erase startup-config" (Löschen Startup-Konfig) nur für neue
Systeme. Wenn Sie diesen Befehl in ein bereits konfiguriertes System eingeben, löscht
der Befehl die Konfiguration. Falls Sie aus Versehen die Konfiguration eines bereits
konfigurierten Systems löschen, geben Sie den Befehl "Write Memory" (Speicher
schreiben) ein, um die laufende Konfiguration in der Startup-Konfig-Datei zu speichern.
MISE EN GARDE N'utilisez la commande erase startup-config que pour les nouveaux systèmes. Si vous
entrez cette commande sur un système que vous avez déjà configuré, elle efface la
configuration. Si vous effacez la configuration par accident sur un système configuré,
entrez la commande write memory pour enregistrer la configuration actuelle dans le
fichier startup-config.
PRECAUCIÓN Use el comando erase startup-config (borrar configuración de inicio) para sistemas
nuevos solamente. Si usted introduce este comando en un sistema que ya ha
configurado, el comando borrará la configuración. Si usted borra accidentalmente la
configuración en un sistema ya configurado, introduzca el comando write memory
(escribir memoria) para guardar la configuración en ejecución en el archivo startup-config.
CAUTION Removal of BigIron RX-32 rear fan modules allows access to bus bars and backplane.
Avoid contact with these parts. There are hazardous energy levels at these locations.
VORSICHT Durch die Entfernung der rückwärtigen BigIron RX-32 Ventilatormodule wird der Zugang zu
den Sammelschienen und der Rückwandplatine ermöglicht. Kontakt mit diesen Teilen
vermeiden. An diesen Stellen liegen gefährliche Stromstärken an.
MISE EN GARDE La dépose des modules de ventilation en face arrière du BigIron RX-32 permet d'accéder à
la distribution électrique et au fond de panier. Éviter tout contact avec ces éléments, car
les tensions électriques dans cette zone sont très élevées.
PRECAUCIÓN El desmontaje de los módulos del ventilador trasero del sistema BigIron RX-32 permite el
acceso a las barras del bus y a la placa posterior. Evite el contacto con estas piezas. Hay
niveles peligrosos de energía en tales lugares.

BigIron RX Installation Guide 215
53-1001811-01
Caution statements B
CAUTION To avoid overheating of the BigIron RX-16 chassis, remove only one fan assembly at a
time, and replace it promptly. Do not remove all fans from the chassis at one time.
VORSICHT Es darf nur ein Ventilatorblech zur Zeit entfernt werden, um ein Überhitzen des BigIron
RX-16 und -32 chassis Gehäuses zu vermeiden. Es dürfen nicht beide Ventilatorbleche
auf einmal entfernt werden.
MISE EN GARDE Pour éviter la surchauffe du châssis des BigIron RX-16 et BigIron RX-32, n'enlever qu'un
seul boîtier de ventilateur à la fois. Ne pas enlever les deux boîtiers du châssis en même
temps.
PRECAUCIÓN Para evitar el sobrecalentamiento del chasis BigIron RX-16 y -32, desmonte solamente
una bandeja de ventilador a la vez. No retire las dos bandejas de ventilador del chasis a
la vez.
CAUTION If hot removing or inserting a module, please allow a minimum of two seconds after a
module (or power supply or fan tray) has been removed before inserting a module in the
same slot.
CAUTION Use a separate branch circuit for each AC power cord, which provides redundancy in
case one of the circuits fails.
VORSICHT Es empfiehlt sich die Installation eines separaten Stromkreiszweiges für jede
Wechselstrom-Elektroschnur als Redundanz im Fall des Ausfalls eines Stromkreises.
MISE EN GARDE Utilisez un circuit de dérivation différent pour chaque cordon d’alimentation C.A.
Ainsi, il y aura un circuit redondant en cas de panne d’un des circuits.
PRECAUCIÓN Use un circuito derivado separado para cada cordón de alimentación de CA, con lo
que se proporcionará redundancia en caso de que uno de los circuitos falle.
CAUTION If you do not install a module in a slot, you must keep the slot blank in place. If you
run the chassis with an uncovered slot, the system may overheat. Tighten the screws
that secure the slot blanks so that they remain in place when removing adjacent
panels or modules.
VORSICHT Falls kein Modul im Steckplatz installiert wird, muss die Steckplatztafel angebracht
werden. Wenn ein Steckplatz nicht abgedeckt wird, läuft das System heiß.
MISE EN GARDE Si vous n’installez pas de module dans un slot, vous devez laisser le panneau du slot
en place. Si vous faites fonctionner le châssis avec un slot découvert, le système
surchauffera.
PRECAUCIÓN Si no instala un módulo en la ranura, deberá mantener el panel de ranuras en su
lugar. Si pone en funcionamiento el chasis con una ranura descubierta, el sistema
sufrirá sobrecalentamiento.

216 BigIron RX Installation Guide
53-1001811-01
Danger notices
B
Danger notices
A Danger notice calls your attention to a possible hazard that can cause injury or death. The
following are the Danger notices used in this manual.
"Gefahr" weist auf eine mögliche Gefährdung hin, die zu Verletzungen oder Tod führen können. Sie
finden die folgenden Warnhinweise in diesem Handbuch.
Un “danger” attire votre attention sur un risque possible de blessure ou de décès. Ci-dessous, vous
trouverez les Dangers utilisés dans ce manuel.
CAUTION All devices with AC power sources (BigIron RX-32 only) are intended for installation in
restricted access areas only. A restricted access area is a location where access can
be gained only by service personnel through the use of a special tool, lock and key, or
other means of security.
VORSICHT Alle Geräte mit Wechselstromquellen (BigIron RX-32 nur) sind nur zur Installation in
Sperrbereichen bestimmt. Ein Sperrbereich ist ein Ort, zu dem nur Wartungspersonal
mit einem Spezialwerkzeug, Schloss und Schlüssel oder einer anderen
Schutzvorrichtung Zugang hat.
MISE EN GARDE Tous les équipements dotés de sources d'alimentation électrique secteur (BigIron
RX-32 uniquement) sont destinés à être installés uniquement dans des zones à
accès réglementé. Une zone à accès réglementé est une zone dont l'accès n'est
possible qu'au personnel de service utilisant un verrou, une clé ou un outil spécial, ou
d'autres moyens de sécurité.
PRECAUCIÓN Todos aquellos dispositivos con fuentes de alimentación de CA (BigIron RX-32
solamente) están diseñados para su instalación en zonas de acceso restringido
solamente. Una zona de acceso restringido es un lugar al que sólo puede acceder
personal de mantenimiento haciendo uso de una herramienta especial, una llave y
un candado, o algún otro medio de seguridad.
CAUTION For a BigIron RX-32 AC system, use a ground wire of at least 6 American Wire Gauge
(AWG). The ground wire should have an agency-approved crimped connector
(provided with the chassis) attached to one end, with the other end attached to
building ground. The connector must be crimped with the proper tool, allowing it to be
connected to both ground screws on the enclosure.
VORSICHT Für ein Wechselstromsystem BigIron RX-32 ist ein Erdleiter von mindestens 6 AWG
(amerikanische Norm für Drahtquerschnitte) zu verwenden. An einem Ende des
Erdleiters sollte ein geprüfter gecrimpter Anschluss (mit Chassis bereitgestellt)
angebracht sein. Das andere Ende sollte an der Gebäudeerdung angeschlossen
werden. Der Anschluss muss mit dem richtigen Werkzeug gecrimpt werden, so dass
er an beiden Erdungsschrauben am Gehäuse angeschlossen werden kann.
MISE EN GARDE Pour un système à alimentation secteur BigIron RX-32, utiliser un câble de mise à la
terre de calibre AWG 6 (13 mm²) minimum. Ce fil de terre doit être équipé d'un côté
d'un connecteur à sertir agréé (fourni avec le châssis), et l'autre extrémité doit être
reliée à la terre du bâtiment. Ce connecteur doit être serti à l'aide de l'outil approprié
afin d'être raccordé aux deux vis de mise à la terre du boîtier.
PRECAUCIÓN Para un sistema de CA BigIron RX-32, utilice un conductor de tierra de al menos 6
CAE (Calibre de Alambre Estadounidense, American Wire Gauge o AWG en sus siglas
en inglés). El conductor de tierra debe tener un conector rizado homologado
(suministrado con el chasis) acoplado a un extremo, y el otro extremo debe estar
conectado a la tierra del edificio. El conector debe rizarse con la herramienta
apropiada, de manera que se conecte a los dos tornillos de tierra del recinto.

BigIron RX Installation Guide 217
53-1001811-01
Danger notices B
Una peligro le llama la atención sobre cualquier peligro posible que pueda ocasionar daños
personales o la muerte. A continuación se dan las Peligros utilizadas en este manual.
Danger notice The procedures in this manual are for qualified service personnel.
Gefahr Die Installation und Entfernung der Einheit dürfen nur von qualifiziertem Personal
ausgeführt werden.
Danger L'installation et la dépose de l'unité doivent être confiées uniquement à du
personnel qualifié.
Peligro La instalación y desinstalación de la unidad debe llevarse a cabo solamente por
personal cualificado.
Danger notice Before beginning the installation, refer to the precautions in "“Power precautions” on
page 26.
Gefahr Vor der Installation siehe Vorsichtsmaßnahmen unter " Power Precautions "
(Vorsichtsmaßnahmen in Bezug auf elektrische Ablagen) auf den Seiten page 26.
Danger Avant de commencer l'installation, consultez les précautions décrites dans " Power
Precautions " (Précautions quant à l'alimentation), page 26.
Peligro Antes de comenzar la instalación, consulte las precauciones en la sección " Power
Precautions" (Precauciones sobre corriente) que se encuentra en las páginas
page 26.
Danger notice Disconnect the power cord from all power sources to completely remove power from
the device.
Gefahr Ziehen Sie das Stromkabel aus allen Stromquellen, um sicherzustellen, dass dem
Gerät kein Strom zugeführt wird.
Danger Débranchez le cordon d'alimentation de toutes les sources d'alimentation pour
couper complètement l'alimentation du dispositif.
Peligro Para desconectar completamente la corriente del instrumento, desconecte el cordón
de corriente de todas las fuentes de corriente.
Danger notice If the installation requires a different power cord than the one supplied with the
device, make sure you use a power cord displaying the mark of the safety agency
that defines the regulations for power cords in your country. The mark is your
assurance that the power cord can be used safely with the device.
Gefahr Falls für die Installation ein anderes Stromkabel erforderlich ist (wenn das mit dem
Gerät gelieferte Kabel nicht passt), müssen Sie sicherstellen, dass Sie ein
Stromkabel mit dem Siegel einer Sicherheitsbehörde verwenden, die für die
Zertifizierung von Stromkabeln in Ihrem Land zuständig ist. Das Siegel ist Ihre
Garantie, dass das Stromkabel sicher mit Ihrem Gerät verwendet werden kann.
Danger Si l'installation nécessite un cordon d'alimentation autre que celui fourni avec le
dispositif, assurez-vous d'utiliser un cordon d'alimentation portant la marque de
l'organisation responsable de la sécurité qui définit les normes et régulations pour
les cordons d'alimentation dans votre pays. Cette marque vous assure que vous
pouvez utiliser le cordon d'alimentation avec le dispositif en toute sécurité.
Peligro Si la instalación requiere un cordón de corriente distinto al que se ha suministrado
con el instrumento, verifique que usa un cordón de corriente que venga con la marca
de la agencia de seguridad que defina las regulaciones para cordones de corriente
en su país. Esta marca será su garantía de que el cordón de corriente puede ser
utilizado con seguridad con el instrumento.

218 BigIron RX Installation Guide
53-1001811-01
Danger notices
B
Danger notice Make sure that the power source circuits are properly grounded, then use the power
cord supplied with the device to connect it to the power source.
Gefahr Stellen Sie sicher, dass die Stromkreise ordnungsgemäß geerdet sind. Benutzen Sie
dann das mit dem Gerät gelieferte Stromkabel, um es an die Srromquelle
anzuschließen.
Danger Vérifiez que les circuits de sources d'alimentation sont bien mis à la terre, puis
utilisez le cordon d'alimentation fourni avec le dispositif pour le connecter à la source
d'alimentation.
Peligro Verifique que circuitos de la fuente de corriente están conectados a tierra
correctamente; luego use el cordón de potencia suministrado con el instrumento
para conectarlo a la fuente de corriente.
Danger notice Make sure the rack or cabinet housing the device is adequately secured to prevent it
from becoming unstable or falling over.
Gefahr Stellen Sie sicher, dass das Gestell oder der Schrank für die Unterbringung des
Geräts auf angemessene Weise gesichert ist, so dass das Gestell oder der Schrank
nicht wackeln oder umfallen kann.
Danger Vérifiez que le bâti ou le support abritant le dispositif est bien fixé afin qu'il ne
devienne pas instable ou qu'il ne risque pas de tomber.
Peligro Verifique que el bastidor o armario que alberga el instrumento está asegurado
correctamente para evitar que pueda hacerse inestable o que caiga.
Danger notice Mount the devices you install in a rack or cabinet as low as possible. Place the
heaviest device at the bottom and progressively place lighter devices above.
Gefahr Montieren Sie die Geräte im Gestell oder Schrank so tief wie möglich. Platzieren Sie
das schwerste Gerät ganz unten, während leichtere Geräte je nach Gewicht (je
schwerer desto tiefer) darüber untergebracht werden.
Danger Montez les dispositifs que vous installez dans un bâti ou support aussi bas que
possible. Placez le dispositif le plus lourd en bas et le plus léger en haut, en plaçant
tous les dispositifs progressivement de bas en haut du plus lourd au plus léger.
Peligro Monte los instrumentos que instale en un bastidor o armario lo más bajos posible.
Ponga el instrumento más pesado en la parte inferior y los instrumentos
progresivamente más livianos más arriba.
Danger notice For safety reasons, the ESD wrist strap should contain a 1 meg ohm series resistor.
Gefahr Aus Sicherheitsgründen sollte ein EGB-Armband zum Schutz von elektronischen
gefährdeten Bauelementen mit einem 1 Megaohm-Reihenwiderstand ausgestattet
sein.
Danger Pour des raisons de sécurité, la dragonne ESD doit contenir une résistance de série
1 méga ohm.
Peligro Por razones de seguridad, la correa de muñeca ESD deberá contener un resistor en
serie de 1 mega ohmio.

BigIron RX Installation Guide 219
53-1001811-01
Danger notices B
Danger notice The power supplies are hot swappable, which means they can be removed and
replaced while the BigIron RX Series chassis is powered on and running. However,
Brocade recommends that you disconnect a power supply from its power source
before removing and replacing the supply. The BigIron RX-4, -8, or -16 chassis can be
running while a power supply is being removed and replaced, but the power supply
itself should not be connected to a power source. Otherwise, you could be injured or
the power supply or other parts of the device could be damaged.
Gefahr Die Wechselstrom-Netzteile können während des Betriebs des BigIron RX-Gehäuse
abgenommen und ausgetauscht werden. Allerdings empfiehlt Brocade, den Stecker
des Wechselstrom-Netzteils aus der Steckdose zu ziehen, bevor das Netzteil
abgenommen und ausgetauscht wird. Ein Netzteil kann während des Betriebs des
BigIron RX-4, -8, or -16 abgenommen und ausgetauscht werden. Allerdings sollte das
Netzteil nicht an eine Stromquelle angeschlossen sein. Bei NichtbeGefahr könnte
dies zu Verletzungen des Bedieners oder Beschädigung des Wechselstrom-Netzteils
oder anderer Geräteteile führen.
Danger Les alimentations électriques sont échangeables à chaud. Elles peuvent être
déposées et remplacées pendant que le châssis BigIron RX est allumé et en cours
de fonctionnement. Cependant, Brocade recommande de débrancher le bloc
d'alimentation C.A. du secteur avant d'enlever ou de remplacer le bloc
d'alimentation. Le châssis BigIron RX-4, BigIron RX-8 ou BigIron RX-16 peut
fonctionner pendant le retrait et le remplacement d'une alimentation électrique,
mais il est important que celle-ci ne soit pas raccordée à la source secteur. Faute de
déconnecter l'alimentation électrique du secteur, le personnel risque d'être blessé
ou d'endommager l'alimentation électrique ou d'autres composants.
Peligro Los suministros de corriente alterna pueden desmontarse y reemplazarse cuando el
chasis del BigIron RX está activado y en funcionamiento. No obstante, Brocade
recomienda que se desconecte el suministro de corriente alterna del tomacorriente
antes de desmontar y reemplazar el suministro. El chasis BigIron RX-4, -8, ó -16
puede estar en funcionamiento cuando un suministro de corriente esté siendo
desmontado y reemplazado, pero el suministro de corriente en sí no deberá estar
conectado a la corriente. De lo contrario, podría sufrir daños personales o el
suministro de corriente alterna u otras partes del dispositivo podrían sufrir
desperfectos.
Danger notice All fiber-optic interfaces use Class 1 Lasers.
Gefahr Alle Glasfaser-Schnittstellen verwenden Laser der Klasse 1.
Danger Toutes les interfaces en fibres optiques utilisent des lasers de classe 1.
Peligro Todas las interfaces de fibra óptica utilizan láser de clase 1.

220 BigIron RX Installation Guide
53-1001811-01
Danger notices
B
Danger notice The front panel of an AC power supply includes a handle that locks the power supply
in the chassis. This handle is a locking mechanism only and should not be used to lift
and carry the power supply. You may sustain physical injury or harm if you attempt to
lift and carry a power supply using the locking handle.
Gefahr Die Vorderabdeckung eines Wechselstrom-Netzteils verfügt über einen Griff, mit dem
das Netzteil im Gehäuse verriegelt werden kann. Dieser Griff dient nur der
Verriegelung. Mit ihm sollte das Netzteil weder angehoben noch getragen werden.
Anheben und Tragen eines Netzteils mit dem Verriegelungsgriff kann zu Verletzungen
führen.
Danger Le panneau avant d’un bloc d’alimentation C.A. comprend une poignée qui permet
de verrouiller le bloc d’alimentation dans le châssis. Cette poignée est un
mécanisme de verrouillage uniquement, elle ne doit pas être utilisée pour soulever et
transporter le châssis. Vous risquez d’être blessé si vous essayez de soulever et de
transporter un bloc d’alimentation avec la poignée de verrouillage.
Peligro El panel delantero de un suministro de corriente alterna incluye un mango que
bloquea el suministro de corriente al chasis. El mango es un mecanismo de bloqueo
solamente y no deberá usarse para alzar ni transportar el suministro de corriente. De
hacerlo así, podría sufrir daños personales.
Danger notice A fully-populated BigIron RX-4, -8, or -16 chassis is heavy. TWO OR MORE PEOPLE
ARE REQUIRED WHEN LIFTING, HANDLING, OR MOUNTING THESE DEVICES. When
lifting any heavy object, lift most of the weight with your legs rather than your back.
Keep your knees bent and your back nearly straight and avoid twisting your body as
you lift. Balance the load evenly and be sure that your footing is secure.
Gefahr Ein voll bestücktes BigIron RX-4, -8, or -16 Gehäuse ist schwer. ZUM ANHEBEN,
HANDHABEN ODER MONTIEREN DIESER GERÄTE SIND MINDESTENS ZWEI
PERSONEN ERFORDERLICH.
Danger Un châssis BigIron RX-4, BigIron RX-8 ou BigIron RX-16 entièrement équipé est
extrêmement lourd. POUR SOULEVER, MANIPULER OU MONTER CES ÉQUIPEMENTS,
DEUX PERSONNES AU MINIMUM SONT NÉCESSAIRES.
Peligro Un chasis BigIron RX-4, -8, ó -16 muy concurrido es muy pesado. SE REQUIEREN
DOS O MÁS PERSONAS CUANDO SE VAYA A ALZAR, MANEJAR O MONTAR ESTE
DISPOSITIVO.
Danger notice Four or more people are required to position the unpopulated BigIron RX-32 chassis
into the rack.
Danger notice The BigIron RX-32 fan assembly is heavy and will be off-balance as you remove it. Use
both hands on the handle.
Gefahr Die BigIron RX-32-Ventilatoreinheit ist schwer und kommt aus dem Gleichgewicht,
wenn sie entfernt wird. Den Griff mit beiden Händen anfassen.
Danger Le module de ventilation du BigIron RX-32 est lourd et peut déséquilibrer lors de la
dépose. Tenir la poignée à l'aide des deux mains.
Peligro La unidad del ventilador del sistema BigIron RX-32 es pesada y quedará
desequilibrada al desmontarla. Agarre el asa con las dos manos.

BigIron RX Installation Guide 221
53-1001811-01
Danger notices B
Danger notice Make sure to choose the appropriate circuit device depending on the number of AC
power supplies installed in the chassis.
Gefahr Je nach Anzahl der Wechselstrom-Netzteile im Gehäuse muss das passende
Stromgerät ausgewählt werden.
Danger Assurez-vous de choisir le dispositif de circuit approprié selon le nombre de blocs
d’alimentation C.A. installés dans le châssis.
Peligro Asegúrese de que elige el dispositivo de circuitos apropiado dependiendo del número
de suministros de corriente alterna instalados en el chasis.
Danger notice Be careful not to insert your fingers into the fan tray while removing it from the
chassis. The fan may still be spinning at a high speed.
Gefahr Die Finger dürfen nicht versehentlich in das Ventilatorblech gesteckt werden, wenn
dieses vom Gehäuse abgenommen wird. Der Ventilator kann sich unter Umständen
noch mit hoher Geschwindigkeit drehen.
Danger Faites attention de ne pas accidentellement insérer vos doigts dans le boîtier du
ventilateur lorsque vous l’enlevez du châssis. Il est possible que le ventilateur tourne
encore à grande vitesse.
Peligro Procure no insertar los dedos accidentalmente en la bandeja del ventilador cuando
esté desmontando el chasis. El ventilador podría estar girando a gran velocidad.
Danger notice To prevent damage to the chassis and components, never attempt to lift the chassis
using the fan or power supply handles. These handles were not designed to support the
weight of the chassis.
Gefahr Alle Geräte mit Wechselstromquellen sind nur zur Installation in Sperrbereichen
bestimmt. Ein Sperrbereich ist ein Ort, zu dem nur Wartungspersonal mit einem
Spezialwerkzeug, Schloss und Schlüssel oder einer anderen Schutzvorrichtung Zugang
hat.
Danger Pour éviter d’endommager le châssis et les composants, ne jamais tenter de soulever le
châssis par les poignées du ventilateur ou de l’alimentation. Ces poignées n’ont pas été
conçues pour supporter le poids du châssis.
Peligro Para prevenir daños al chasis y a los componentes, nunca intente levantar el chasis
usando las asas de la fuente de alimentación o del ventilador. Tales asas no han sido
diseñadas para soportar el peso del chasis.

222 BigIron RX Installation Guide
53-1001811-01
Danger notices
B
Danger notice Do not attempt to lift a fully-populated BigIron RX-32 chassis. It is extremely heavy.
REMOVE THE POWER SUPPLIES AND INTERFACE MODULES FIRST (management,
switch fabric, and all line cards). Use a mechanical lifting device to lift the chassis.
Four or more people are required to position the unpopulated chassis into the rack.
Gefahr Nicht versuchen, ein vollständig beladenes BigIron RX-32 Chassis anzuheben. Es ist
sehr schwer. ZUERST DIE STROMVERSORGUNGEN UND SCHNITTSTELLENMODULE
ENTFERNEN (Management, Switch-Fabric und alle Line-Cards). Das Chassis mit Hilfe
einer mechanischen Hebevorrichtung anheben. Mindestens vier Personen sind
erforderlich, um das unbeladene Chassis im Rack zu positionieren.
Danger Ne jamais tenter de soulever un châssis BigIron RX-32 entièrement équipé, car
il est alors extrêmement lourd. DÉPOSER AU PRÉALABLE LES ALIMENTATIONS
ÉLECTRIQUES ET LES MODULES D'INTERFACE (supervision, matrice de commutation
et cartes de lignes). Pour soulever le châssis, utiliser un appareil élévateur. Quatre
personnes au moins sont nécessaires pour positionner dans le rack le châssis vidé
de ses éléments.
Peligro No trate de levantar un chasis BigIron RX-32 totalmente poblado. Es
extremadamente pesado. QUITE PRIMERO LOS MÓDULOS DE INTERFAZ Y DE
ALIMENTACIÓN (administración, matriz de conmutación, y todas las tarjetas de
línea). Utilice un elevador mecánico para levantar el chasis. Hacen falta cuatro
personas o más para colocar el chasis no poblado en el interior del armazón.
Danger notice High Touch Current. Earth connection essential before connecting supply (BigIron
RX-32).
Gefahr Hoher Ableitstrom. Vor Anschluss ans Netz Schutzerdung herstellen.
Danger Courant de fuite élevé. Mise à la terre obligatoire avant la connexion de
l'alimentation (BigIron RX-32).
Peligro Alta tensión al tacto. La conexión a tierra es esencial antes de conectar la
alimentación (BigIron RX-32).
Danger notice The ports labeled BITS1, BITS2 are safety extra low voltage (SELV) circuits. SELV
circuits should only be connected to other SELV circuits. All interconnected
equipment should be located in the same building as the unit.
Gefahr Die Anschlüsse BITS1, BITS2 sind SELV (Safety Extra Low Voltage)- Stromkreise.
SELV-Stromkreise sollten nur an andere SELV-Stromkreise angeschlossen werden.
Alle mit einander verbundenen Geräte sollten sich im gleichen Gebäude wie die
Einheit befinden.
Danger Les ports marqués BITS1, BITS2 sont des circuits de sécurité à très basse
tension (SELV). Ces circuits doivent uniquement être connectés à d’autres circuits
SELV. Tous les équipements interconnectés via ces ports doivent se trouver dans le
même bâtiment que l’unité.
Peligro Los puertos que llevan las marcas BITS1, BITS2 son circuitos de bajo voltaje de
seguridad extra (SELV, por sus siglas en inglés). Los circuitos SELV sólo deben
conectarse a otros circuitos SELV. Todos los equipos interconectados deben estar
situados en el mismo edificio que la unidad.

BigIron RX Installation Guide 223
53-1001811-01
Appendix
C
Software Specifications
IEEE compliance
The BigIron RX Series switch supports the following standards:
•802.1d Bridging
•802.1q VLAN Tagging
•802.1w Rapid Spanning Tree (RSTP)
•802.1x User Authentication
•802.3, 10BaseT
•802.3ad Link Aggregation
•802.3ae 10000BaseX
•802.3u, 100BaseTX, 100BaseFX
•802.3z 1000BaseSX, 1000BaseLX
•802.3x Flow Control
RFC support
The following sections list the RFCs supported by the BigIron RX Series switch.
General protocols
•791 – Internet Protocol (IP)
•792 – Internet Control Message Protocol (ICMP)
•793 – Transmission Control Protocol (TCP)
•783 – Trivial File Transfer Protocol (TFTP)
•768 – User Datagram Protocol (UDP)
•826 – Ethernet Address Resolution Protocol (ARP)
•854, 855, and 857 – TELNET
•894 – IP over Ethernet
•903 – RARP
•906 – Bootstrap loading using TFTP
•919 – Broadcast Internet datagrams
•920 – Domain requirements
•922 – Broadcast Internet datagrams in the presence of subnets
•950 – Internet standard subnetting procedure
224 BigIron RX Installation Guide
53-1001811-01
RFC support
C
•951 – Bootstrap Protocol (BootP)
•1027 – Proxy ARP
•1042 – IP datagrams over IEEE 802 networks (for Ethernet)
•1122 and 1123 – Requirements for Internet Hosts (switches)
•1141 – Incremental updating of the Internet checksum
•1256 – ICMP Router Discovery Protocol (IRDP)
•1267 – Border Gateway Protocol version 3
•1321 – The MD5 Message-Digest Algorithm
•1340 – Assigned numbers (where applicable)
•1377 – The PPP OSI Network Layer Control Protocol (OSINLCP)
•1519 – Classless Inter-Domain Routing (CIDR): an Address Assignment and Aggregation
Strategy
•1541 and 1542 – Dynamic Host Configuration Protocol (DHCP)
•1591 – Domain Name System Structure and Delegation
•1812 – Requirements for IP version 4 switches
•2131 – Dynamic Host Configuration Protocol (BootP/DHCP Helper)
•2338 – Virtual Routing Redundancy Protocol (VRRP)
BGP
•1269 – Definitions of Managed Objects for the Border Gateway Protocol: Version 3
•1745 – OSPF interactions
•1771 – Border Gateway Protocol version 4 (BGPv4)
•1997 – BGP Communities Attributes
•2283 – Multiprotocol Extensions for BGP-4
•2385 – TCP MD5 Signature Option (for BGP4)
•2439 – BGP Route Flap Dampening
•2796 – BGP Route Reflection
•2842 – BGP Capability Advertisement
•2918 – Route Refresh Capability for BGP4
•3065 – BGP Confederations
OSPF
•1583 – Open Shortest Path First (OSPF)
•1587 – OSPF Not-So-Stubby Areas (NSSAs)
•1745 – OSPF Interactions
•1765 – OSPF Database Overflow
•1850 – Open Shortest Path First (OSPF) version2 MIB
•2154 – OSPF with Digital Signatures (Password, MD-5)
•2178 – Open shortest Path First (OSPF)
BigIron RX Installation Guide 225
53-1001811-01
RFC support C
•2328 – Open Shortest Path First (OSPF) version 2
•2370 – OSPF Opaque LSA Option
RIP
•1058 – Routing Information Protocol (RIP) version 1
•1723 – RIP version 2
•1812 – Requirements for IP version 4 switchess
IP Multicast
•1075 – Distance Vector Multicast Routing Protocol
•1112 – Internet Gateway Management Protocol (IGMP)
•2236 – Internet Group Management Protocol (IGMP) version 2
•2362 – IP Multicast PIM Sparse
•2336 – IGMP v2
Management
•1155 – Structure and Identification of Management Information (SMI)
•1157 – Simple Network Management Protocol (SNMP) version 1
•1212 – Concise MIB Definitions
•1215 – SNMP generic traps
•1398 – Ethernet-Like MIB
•1492 – An Access Control Protocol, Sometimes Called TACACS
•1493 – Bridge MIB (excluding filtering of objects)
•1657 – Definitions of Managed Objects for the Fourth Version of the Border Gateway Protocol
(BGP-4) using SMIv2
•1724 – RIP Version 2 MIB Extension
•1757 – Remote Monitoring (RMON) Groups 1,2,3,9
•1850 – OSPF Version 2 Management Information Base
•1905 – Protocol Operations for Version 2 of the Simple Network Management Protocol
(SNMPv2)
•1906 – Transport Mappings for Version 2 of the Simple Network Management Protocol
(SNMPv2)
•1966 – BGP Route Reflection
•2011 – SNMPv2 Management Information Base for the Internet Protocol using SMIv2
•2012 – SNMPv2 Management Information Base for the Transmission Control Protocol using
SMIv2
•2013 – SNMPv2 Management Information Base for the User Datagram Protocol using SMIv2
•2030 – Simple Network Time Protocol (SNTP)
•2068 – HTTP
226 BigIron RX Installation Guide
53-1001811-01
Internet drafts
C
•2096 – IP Forwarding MIB
•2138 – Remote Authentication Dial In User Server (RADIUS)
•2139 – RADIUS Accounting
•2233 – The Interfaces Group MIB using SMIv2
•2529 – Transmission of IPv6 over IPv4 Domains without Explicit Tunnels
•2570 – Introduction to Version 3 of the Internet-standard Network Management Framework
•2571 – An Architecture of Describing SNMP Management Frameworks
•2572 – Message Processing and Dispatching for the Simple Network Management Protocol
(SNMP)
•2574 – User-based Security (USM) for version 3 of the Simple Network Management Protocol
(SNMPv3)
•2575 – View-based Access Control Model (VACM) for the Simple Network Management
Protocol (SNMP)
•2578 – Structure of Management Information Version 2 (SMIv2)
•2580 – Conformance Statements for SMIv2
•2665 – Ethernet Like MIB (incorporates RFC 1398)
•2674– Definitions of Managed Objects for Bridges with Traffic Classes, Multicast Filtering and
Virtual LAN Extensions
•2787 – Definitions of Managed Objects for the Virtual Router Redundancy Protocol
•2869 – RADIUS Extensions
•2932 – IPv4 Multicast Routing MIB
•2933 – Internet Group Management Protocol MIB
•2934 – Protocol Independent Multicast MIB for IPv4
•3176 – InMon Corporation's sFlow: A Method for Monitoring Traffic in Switched and Routed
Networks
•3411 – Simple Network Management Protocol (SNMP) Management Frameworks
•3412 – Message Processing and Dispatching for the Simple Network Management Protocol
(SNMP)
•3414 – User-based Security Model (USM) for version 3 of the Simple Network Management
Protocol (SNMPv3)
•3415 – View-based Access Control Model (VACM) for the Simple Network Management
Protocol (SNMP)
•3418 – Management Information Base (MIB) for the Simple Network Management Protocol
(SNMP)
Internet drafts
In addition to the RFCs listed in “RFC support” on page 223, the BigIron RX Series switch supports
the following Internet drafts:
•ietf-idmr-dvmrp version 3.05, obsoletes RFC 1075
•draft-ietf-pim-dm-05 (V1)
•draft-ietf-pim-v2-dm-03 (V2)
BigIron RX Installation Guide 227
53-1001811-01
Internet drafts C
•The TACACS+ Protocol version 1.78
228 BigIron RX Installation Guide
53-1001811-01
Internet drafts
C
