Dell Update Packages Version 6 1 Owners Manual 6.1 User’s Guide
2014-11-13
: Dell Dell-Update-Packages-Version-6-1-Owners-Manual-117460 dell-update-packages-version-6-1-owners-manual-117460 dell pdf
Open the PDF directly: View PDF
.
Page Count: 72
- Getting Started With Dell Update Packages
- Using Dell Update Packages
- Command Line Interface Reference
- Rebuilding Packages
- Overview
- Dell-Qualified Path
- Dell-Enabled Path
- Dynamic Kernel Support
- Determining Whether Your Package Is Supported
- Setting Up a Test System for Rebuilding a Package
- Prerequisites for the Test System
- Rebuilding a Package to Add Kernel Support to a Single System
- Rebuilding the Package to Add Kernel Support for Multiple Kernel Versions
- Troubleshooting
- Glossary
- Index

Dell™ Update Packages for
Linux Operating Systems
User’s Guide

Notes and Cautions
NOTE: A NOTE indicates important information that helps you make better use of
your computer.
CAUTION: A CAUTION indicates potential damage to hardware or loss of data if
instructions are not followed.
____________________
Information in this document is subject to change without notice.
© 2009 Dell Inc. All rights reserved.
Reproduction of these materials in any manner whatsoever without the written permission of Dell Inc.
is strictly forbidden.
Trademarks used in this text: Dell, the DELL logo, and OpenManage are trademarks of Dell Inc.;
Microsoft and Windows are either trademarks or registered trademarks of Microsoft Corporation in
the United States and/or other countries; Intel is a registered trademark of Intel Corporation in the
United States and other countries; Red Hat and Red Hat Enterprise Linux are registered trademarks
of Red Hat, Inc. in the United States and other countries; SUSE is a registered trademark of Novell,
Inc. in the United States and other countries; VMware and ESX Server are registered trademarks or
trademarks of VMware, Inc. in the United States and/or other jurisdictions; Citrix and XenServer are
either trademarks or registered trademarks of Citrix Systems, Inc. in the United States and/or other
countries.
Other trademarks and trade names may be used in this document to refer to either the entities claiming
the marks and names or their products. Dell Inc. disclaims any proprietary interest in trademarks and
trade names other than its own.
April 2009

Contents 3
Contents
1 Getting Started With Dell
Update Packages . . . . . . . . . . . . . . . . . . . 7
Overview . . . . . . . . . . . . . . . . . . . . . . . . . . 7
Server Update Utility and DUPs . . . . . . . . . . . . . . 8
Update Options . . . . . . . . . . . . . . . . . . . . 8
Supported Operating Systems . . . . . . . . . . . . . . . 9
OpenIPMI Requirements. . . . . . . . . . . . . . . . . 10
Using DUPs in the DTK Pre-Operating
System Environment . . . . . . . . . . . . . . . . . . . 10
Dell-Qualified and Dell-Enabled Packages. . . . . . . 11
Before You Begin . . . . . . . . . . . . . . . . . . . . 11
How to Obtain DUPs from the Dell
Support Website . . . . . . . . . . . . . . . . . . 11
Installation Order of DUPs . . . . . . . . . . . . . 12
Important Tips to Remember for
Using DUPs . . . . . . . . . . . . . . . . . . . . . 13
Other Documents You Might Need . . . . . . . . . . . 13
Obtaining Technical Assistance . . . . . . . . . . . . 14

4Contents
2 Using Dell Update Packages . . . . . . . . . 15
Before You Begin. . . . . . . . . . . . . . . . . . . . . 15
Develop Your System Update Plan . . . . . . . . . 15
Acquiring DUPs . . . . . . . . . . . . . . . . . . . 16
Update Packages Component and
System Compatibility . . . . . . . . . . . . . . . . 16
Executing DUPs . . . . . . . . . . . . . . . . . . . 17
Verifying the Digital Signature . . . . . . . . . . . 19
Compatibility Concerns . . . . . . . . . . . . . . . 22
Effects of Applying the Updates
on a Running System . . . . . . . . . . . . . . . . 23
Delivering DUPs to Your Systems . . . . . . . . . . 24
Updating Many Systems . . . . . . . . . . . . . . 25
Confirming the Update . . . . . . . . . . . . . . . 25
Update and Rollback in Unified Server
Configurator Lifecycle Controller
Enabled (USC LCE) . . . . . . . . . . . . . . . . . . . . 26
Update in USC LCE . . . . . . . . . . . . . . . . . 26
Rollback in USC LCE . . . . . . . . . . . . . . . . 27
Typical Usage Scenarios. . . . . . . . . . . . . . . . . 28
Scenario One—Retasking a System . . . . . . . . 28
Scenario Two — BIOS Update
for 200 Systems . . . . . . . . . . . . . . . . . . . 30
3 Command Line Interface
Reference . . . . . . . . . . . . . . . . . . . . . . . . 33
Using the CLI . . . . . . . . . . . . . . . . . . . . . . . 33
CLI Options . . . . . . . . . . . . . . . . . . . . . 33
Exit Codes for CLI . . . . . . . . . . . . . . . . . . . . 36

Contents 5
4 Rebuilding Packages . . . . . . . . . . . . . . . . 39
Overview . . . . . . . . . . . . . . . . . . . . . . . . . 39
Dell-Qualified Path . . . . . . . . . . . . . . . . . . . 39
Dell-Enabled Path . . . . . . . . . . . . . . . . . . . . 39
Dynamic Kernel Support. . . . . . . . . . . . . . . . . 41
Determining Whether Your
Package Is Supported . . . . . . . . . . . . . . . . . . 42
Setting Up a Test System for
Rebuilding a Package . . . . . . . . . . . . . . . . . . 43
Scenario . . . . . . . . . . . . . . . . . . . . . . 43
Prerequisites for the Test System . . . . . . . . . . . . 44
Rebuilding a Package to Add Kernel
Support to a Single System . . . . . . . . . . . . . . . 46
Rebuilding the Package to Add Kernel
Support for Multiple Kernel Versions . . . . . . . . . . 46
Scenario . . . . . . . . . . . . . . . . . . . . . . 47
Deploying Custom Packages
Across the Environment . . . . . . . . . . . . . . 48
5 Troubleshooting. . . . . . . . . . . . . . . . . . . . 49
Known Issues . . . . . . . . . . . . . . . . . . . . . . 49
Diagnostic Tasks will not run while
a DUP reboot is pending . . . . . . . . . . . . . . 49
Abnormal termination of a DUP . . . . . . . . . . 49
Error while loading shared libraries . . . . . . . . 49
Insufficient free physical memory to
load the BIOS image . . . . . . . . . . . . . . . . 49

6Contents
Kernel panic while running storage
controller firmware update packages . . . . . . . 50
Loss of functionality while
renaming Linux DUPs . . . . . . . . . . . . . . . . 50
Messages . . . . . . . . . . . . . . . . . . . . . . . . 50
DUP Message Logs . . . . . . . . . . . . . . . . . . . 61
Messages Log . . . . . . . . . . . . . . . . . . . 61
Messages Log File . . . . . . . . . . . . . . . . . 61
Support Log File Example . . . . . . . . . . . . . . 62
Glossary . . . . . . . . . . . . . . . . . . . . . . . . . . . . . 65
Index . . . . . . . . . . . . . . . . . . . . . . . . . . . . . . . 69

Getting Started With Dell Update Packages 7
Getting Started With Dell Update
Packages
Overview
Dell™ Update Packages (DUPs) allow administrators to update a wide range
of system components simultaneously and apply scripts to similar sets of
Dell systems, to bring system software components up to the same
version levels.
By using DUPs, you can perform the following functions:
• Apply an individual update to a system by using an interactive command
line interface (CLI)
• Execute multiple updates for your system by using a script comprised
of non
-
interactive commands that you write using the CLI feature
• Leverage your operating system’s scheduling and software distribution
utilities to apply updates remotely to any number of servers
Each DUP (Dell Update Package) is designed to update a single software
component on your system. This product feature allows you to select and
apply just the updates that you want for your system, thus minimizing the
resources required to transport the DUP across your network.
DUPs improve your ability to update your systems effectively. For example,
each DUP contains pertinent information about when Dell issued the
package, which systems the DUP is designed to support, and what functional
enhancements are contained in the update or which problems were fixed.
Each DUP contains the execution logic to verify that the update will work on your
system. When using DUPs, you are not required to use any Dell OpenManage™
software applications, and you do not have to create alternative media. Each DUP
also carries a digital signature to ensure reliable and trusted authentication.
See "Verifying the Digital Signature" for more information.
You can use DUPs interactively, which is ideal for applying a limited number
of updates. When you execute a package interactively, it first displays
a scrollable view of the package release notes. You may view these notes

8Getting Started With Dell Update Packages
before optionally continuing with the execution of the package. You can also
use DUPs in non-interactive mode to facilitate rapid deployment for an
experienced user, to accommodate large environments with multiple systems,
or to process multiple updates per system.
This guide is designed to familiarize you with Linux DUPs so that you can
begin applying them to simplify the system software maintenance on your
Dell systems. The "Using Dell Update Packages" section of this guide provides
several sample scenarios for using DUPs.
Server Update Utility and DUPs
Dell OpenManage Server Update Utility (SUU) is a DVD–based application
that is used to identify and apply the latest updates to your system. It is both
a Graphical User Interface (GUI) and a Command Line Interface (CLI)
based application. SUU compares the versions of components currently
installed on your system with the update components packaged on the
Dell Server Updates DVD and then displays a comparison report of the
versions and provides the option of updating the components. You can use
SUU to update your system or view the updates available for any system listed
in the repository. The Dell Server Updates DVD is available as part of the
Dell OpenManage subscription service kit.
Linux DUPs can be downloaded from the Dell Support site at
support.dell.com. They are also available in the repository on the Dell Server
Updates DVD. The repository folder in the Dell Server Updates DVD contains
Windows and Linux DUPs, Catalog.xml (that contains information about
both Windows and Linux DUPs), and the DellSoftwareBundleReport.html.
SUU uses DUPs to update the system components.
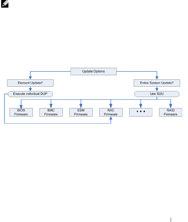
Update Options
You can update your system components using any one of the two options
listed below:
Element Update–To update an individual system software component
(element) to a specific version. Use DUP to perform element updates.

Getting Started With Dell Update Packages 9
System Update–To update all elements on your system. Dell recommends
that you use SUU to automatically:
• inventory the Dell firmware and drivers on that system
• compare the installed configuration with the content on the
Dell Server
Updates
DVD
• report on discrepancies and recommend updates, including any
prerequisites that may impact the update sequence
• update and (if needed) reboot the system
NOTE: See the Server Update Utility User's Guide available on the Dell Support
website at support.dell.com or on the Dell Systems Management Tools and
Documentation DVD for information on how SUU identifies and applies updates to
your entire system.
Figure 1-1 helps you choose between SUU and DUPs when performing
updates:
Figure 1-1. Choosing between SUU and DUPs
Supported Operating Systems
For a complete list of supported systems and operating systems, see the
Dell Systems Software Support Matrix located on the Dell Systems
Management Tools and Documentation DVD or on the Dell Support website
at support.dell.com. The Dell Systems Software Support Matrix has
information about the various Dell systems, the operating systems supported
by these systems, and the Dell OpenManage™ components that can be
installed on these systems.

10 Getting Started With Dell Update Packages
OpenIPMI Requirements
Certain DUPs may require the latest OpenIPMI Linux device drivers to be
installed on your system. If you are prompted during installation to obtain the
latest drivers, see the Dell Support website at support.dell.com, or visit the
support site for your Linux operating system to download the latest drivers.
Using DUPs in the DTK Pre-Operating System
Environment
The Dell OpenManage Deployment Toolkit (DTK) includes utilities, sample
scripts, and other tools for configuring and deploying Dell systems. DTK is
released in two versions: the Linux version is distributed as an Embedded
Linux-based ISO, and the Windows
®
Preinstallation Environment
(Windows PE) version is distributed as a package of Dell-provided content
with instructions on how to integrate with a standard Windows PE image.
Booting the CD created from the ISO image creates a Toolkit folder which
contains subdirectories with the necessary files to perform deployment tasks.
NOTE: Currently, DUPs are supported only in the DTK embedded Linux
environment.
The bootable DTK embedded Linux environment is required for bare-metal
(or pre-operating system) DUP execution and is bootable from many types of
media and does not require the local disk. It allows users to use Linux DUPs
for change management.
Users can boot to the system under the DTK embedded Linux Environment
and execute the package from either a network drive, a USB device
supporting Linux file systems, or a CD drive, with the following options:
Interactive Mode:
./packagename
Non-Interactive Mode:
./packagename -q
or
./packagename -q -r

Getting Started With Dell Update Packages 11
A successful update will return the exit code to either 0, 2 or 6.
NOTE: For dependencies and information on running DUPs in the Dell-provided
embedded Linux environment and in a customized embedded Linux environment
and for information on the required files and tools, see the Dell OpenManage
Deployment Toolkit User's Guide on the Dell Support website at support.dell.com.
The required minimum kernel version is 2.6.9-42.
Dell-Qualified and Dell-Enabled Packages
A DUP can be applied as a Linux operating system DUP for a system in one
of the following ways:
• The DUP that you are applying
matches
the Dell-qualified operating systems.
• The DUP that you are applying can be
enabled
to work with the running
kernels and operating systems in your environment. See "Dell-Enabled
Path" for more information.
Before You Begin
DUPs support Dell systems running the operating systems listed in the
"
Overview
"
section.
You must be able to log on to the system with an account
that has root (administrator) privileges.
How to Obtain DUPs from the Dell Support Website
1
Log on to
support.dell.com
.
2
Click
Drivers and Downloads.
3
Enter your service tag or choose your product model.
4
Select your product family and product line.
5
Select your
operating system, language, category, and the update
importance. A list of applicable updates are displayed.
6
Click
Download Now
.
7
You can also download a different file format from the column labeled
File Title
. Select a file format for your DUP and single-click its filename.
If you want to download more than one file type, you must do so one at
a time.
8
To complete the download of your file, follow the directions on the screen.

12 Getting Started With Dell Update Packages
Before installing DUPs, read the information provided, both online and in the
download package. Ensure that the updates you selected are both necessary
and appropriate for your system. You may also need to complete some or all of
the following steps:
1
Add executable privileges to the package filename. Type the following
command:
chmod +x
packagename
.bin
2
Verify that the package meets the prerequisites for performing an update.
To perform the check from the CLI, type the following command at the
command line prompt:
./packagename
.bin -c
3
Determine a methodology for performing the updates.
• Single update method: Run the DUP from the command line in
interactive mode to perform the update.
• Script method: Use this method if you have a requirement for running
one or more updates from a script on one or more systems in
non-interactive mode.
Installation Order of DUPs
If you are installing multiple DUPs, install the updates that require a reboot at the
end. Dell recommends the installation order as described in Table 1-1.
NOTE: If you have updated the BIOS, the changes to the BIOS do not take effect
until you reboot your system.
NOTE: To ensure a single reboot, you must install the ESM firmware update before
the BIOS update.
Table 1-1. Update Packages: Recommended Installation Order
Installation Order System Software Components
1 Linux device driver
2 Device firmware
3 ESM firmware
4 BIOS

Getting Started With Dell Update Packages 13
Important Tips to Remember for Using DUPs
• Prepare repair disks before you perform any updates.
• Download the currently installed version of drivers, BIOS, and firmware
so that you have a backup plan in case any issues arise.
• Ensure that you have a backup of operating system files or system
configuration files stored on a system other than the one you are updating.
• Ensure that the updates are planned for and performed by the system
administrator who knows which applications could be affected.
• Before updating all systems, perform the upgrade on one nonessential
system to test the update.
• Do not run other applications while executing DUPs.
• Do not shut down the system while an update is in progress.
• Ensure that the system reboots without power interruption after
performing a BIOS update.
• Do not close any terminal console windows used for performing the
DUP CLI execution, while DUP executions are in progress.
Other Documents You Might Need
• The
Dell OpenManage Server Administrator Compatibility Guide
under
Dell OpenManage Server Administrator on the Dell Support website at
support.dell.com
, or on the
Dell Systems Management Tools and
Documentation
DVD that came with your system. The guide summarizes
all systems management releases that precede the current release date.
NOTE: DUPs do not require the Dell OpenManage Server Administrator to be
installed on your system.
• The
Server Update Utility User's Guide
on the Dell Support website at
support.dell.com
or on the
Dell Systems Management Tools and
Documentation DVD
which provides information on how to identify and
apply updates to your system. Server Update Utility (SUU) is one of the
applications used to update your Dell system or to view updates available
for any supported system. SUU compares the versions of components
currently installed on your system with update components packaged on the
Dell Server Updates
DVD. It then displays a comparison report of the versions
and provides an option of updating the components.

14 Getting Started With Dell Update Packages
•The
Dell OpenManage Deployment Toolkit (DTK) User's Guide
on the
Dell Support website at
support.dell.com.
The guide provides information
on how to execute Linux DUPs in the Dell–provided or in the customized
embedded Linux environment including the required dependencies.
•The
Dell OpenManage IT Assistant User’s Guide
on the Dell Support
website at
support.dell.com
or on the
Dell Systems Management Tools and
Documentation
DVD. Dell OpenManage IT Assistant allows you to load
DUPs and System Update Sets into a central repository, then compare the
packages to the versions of the software currently running on your
enterprise systems. You can then decide whether to update systems that
are not in compliance, either immediately or according to a schedule you
define. You can use SUU with IT Assistant to update multiple systems in
a single session.
•The
Dell Systems Software Support Matrix
on the Dell Support website at
support.dell.com
or on the
Dell Systems Management Tools and
Documentation
DVD. This document has information about the various
Dell systems, the operating systems supported by these systems, and the
Dell OpenManage components that can be installed on these systems.
Obtaining Technical Assistance
If at any time you do not understand a procedure described in this guide, or if
your product does not perform as expected, different types of help are
available. For more information see "Getting Help" in your system's
Installation and Troubleshooting Guide or the Hardware Owner’s Manual.
Additionally, Dell Enterprise Training and Certification is available;
see www.dell.com/training for more information. This service might not be
offered in all locations.

Using Dell Update Packages 15
Using Dell Update Packages
Before You Begin
This section is designed to help you get the most out of Dell™ Update
Packages (DUPs). Updating the system software on your Dell systems should
be a key element of your company's overall change management policies and
procedures. Maintaining the system software on your Dell systems helps
ensure trouble-free operation.
Before you apply any update to your system, you may want to carefully plan
your update strategy, based on the conditions that are necessitating the
update. Many reasons may exist for making the decision to update your
Dell system, such as:
• Correcting a security concern
• Correcting a problem on your system, based on a recommendation from
Dell support personnel
• Updating a system software component to a minimum level required by
an application
• Gaining access to a new feature or improved performance
• Updating all system components as part of your company's periodic
maintenance process
Each of the preceding update situations entails different levels of urgency,
but all require a certain level of planning to ensure a successful update with
minimal disruption to your applications and users. The following subsections
help you develop the system update strategy that best fits your needs, your
company's policies and procedures, and the tools available to you.
Develop Your System Update Plan
You may want or need to update your system for many reasons, as mentioned in
the preceding section. This update requirement may be classified as either
planned or unplanned.

16 Using Dell Update Packages
Planned updates occur as a part of your regular cycle of maintaining your
systems with up-to-date BIOS, firmware, and drivers. Many IT organizations
establish a regular schedule for performing the updates, which are integrated
with the planned maintenance functions. The frequency of these updates
varies from company to company; however, it is not uncommon for
companies to adopt quarterly or semiannual update schedules. Irregular but
still planned updates may occur whenever a system is retasked with a new
application or the operating system is either upgraded or changed. Any time
that you have scheduled planned outage or downtime for your system may be
a good time to consider upgrading the system software components.
Unplanned updates typically occur as a result of applying a critical upgrade to
your system to avoid data loss, service interruption, or security threats.
You may, for example, be advised to apply an update in response to a call you
have placed to a Dell support professional. Although the urgency of applying
such an update is greater than a planned update, you know that you must apply
careful thought and consideration to ensure a successful update with minimal
disruption to your users. The key to success is always having a well-planned
strategy for all possible scenarios.
Acquiring DUPs
Dell provides a number of aids to help you determine whether or not your
system requires an update. You can locate the DUP for your system on the
Dell Support website at support.dell.com. For instructions, see "How to
Obtain DUPs from the Dell Support Website."
Update Packages Component and System Compatibility
After you locate your DUP, read the summary information to determine
whether or not you should download the update and apply it to your system.
You can run the DUP and read the summary information by using the
command line interface option --version. For more information on the
--version option, see "Command Line Interface Reference."
This information is provided to help you determine whether the update is
appropriate for your system and your specific environment.

Using Dell Update Packages 17
Executing DUPs
You can run DUPs from the console in both interactive and non-interactive
modes.
Interactive Mode
In the interactive mode, you issue a command, and the interface prompts
you for permission to continue executing the command. When you execute
a package interactively, it first displays a scrollable view of the release notes for
the package. You may view these notes before continuing with the execution of
the package.
The DUP may be executed from a local console attached to the target server
or from an administrator’s workstation by using a remote shell, such as ssh.
Once a package has been delivered to the target system, administrators can
execute the package in its simplest form by typing ./packagename.bin from the
working directory, where packagename is the model and component-specific
name of the package. This syntax assumes that the .bin file has the
appropriate permissions set and that a user account with root privileges
executes the update. Once underway, the DUP will echo its progress and
status to the console (stdout) and log its activity to /var/log/messages.
The following example shows the command for applying a BIOS DUP to
a Dell system in interactive mode:
chmod +x ./PE1650-BIOS-LX-A10.bin
./PE1650-BIOS-LX-A10.bin
The DUP application writes the following messages to the screen. Interactive
mode requires Y/N responses to continue with update and reboot.
Collecting inventory...
Running validation...
BIOS
The version of this Update Package is newer than the
currently installed version.
Software application name: BIOS
Package version: A10
Installed version: A9
Continue: Y/N?
Y
Y entered; update was forced by user

18 Using Dell Update Packages
Executing update...
WARNING: DO NOT STOP THIS PROCESS WHILE BIOS UPDATE IS
IN PROGRESS.
STOPPING MAY CAUSE YOUR SYSTEM TO BECOME UNSTABLE!
Update successful.
Would you like to reboot your system now?
N
The system should be restarted for the update to take
effect.
Version Information
One of the most informative commands uses the --version option.
An actual example that retrieves extensive version information for a DUP is
as follows:
[root@localhost 1027]# ./PE1650-BIOS-LX-A10.bin --
version
Dell Update Package 2.
x
Copyright (c) 2003-2004 Dell Inc. All rights reserved.
Release Title:
Dell Server System BIOS, A10
Release Date:
November 21, 2003
Release ID:
R60452
Supported System(s):
PowerEdge 1650
Prerequisite(s):
BIOS A05
Description:
PowerEdge 1650, BIOS, A10
Supported Device(s):
Server System BIOS

Using Dell Update Packages 19
Fixes / Enhancements:
* Added support for version 2.8 of the onboard RAID
controller (PERC3/Di) firmware.
* Corrected issues affecting the Preboot Execution
Environment (PXE).
* Corrected problems which cause the system to power
up at unexpected times.
* Corrected problems with the Remote BIOS Update
feature.
* Corrected issues in BIOS USB Support.
* Corrected issues in Embedded Server Management support.
Non-Interactive Mode
Non-interactive mode is essential when executing a script for applying DUPs
to multiple systems. When applying DUPs to multiple systems, you cannot
answer yes or no during script execution. Your script specifies -q for
non-interactive mode; often script writers add -f for force and -r for reboot if
a reboot is required for the type of update being performed.
In the following command example, the command applies a BIOS DUP
without any user confirmation, forces the execution in the case of a
downgrade from a more recent BIOS version, and reboots the system after the
DUP is applied. This command is executed provided the DUP satisfies all the
system and version requirements.
./PE2850-ESM_FRMW_LX_R92394.bin -q -f -r
For more information on the command line interface (CLI), see "Command
Line Interface Reference."
Verifying the Digital Signature
A digital signature is used to authenticate the identity of the signer of a file
and to certify that the original content of the file has not been modified since
it was signed.

20 Using Dell Update Packages
If you do not already have it installed on your system, you must install the
Gnu Privacy Guard (GPG) to verify a Linux DUP digital signature. To use the
standard verification procedure, perform the following steps:
1
Get the Dell Linux public GnuPG key, if you do not already have it.
You can download it by navigating to
lists.us.dell.com
and clicking the
Dell Public GPG key
link.
2
Import the public key to your gpg trust database by running the following
command:
gpg --import
<Public Key Filename>
NOTE: You must have your private key to complete the process.
3
To avoid a distrusted-key warning, validate the public key by its fingerprint
before you use it.
a
Type the following command:
gpg --edit-key 23B66A9D
b
Within the GPG key editor, type
fpr
. The following message appears:
pub 1024D/23B66A9D 2001-04-16 Dell, Inc.
(Product Group) <linux-security@dell.com>
Primary key fingerprint: 4172 E2CE 955A 1776
A5E6 1BB7 CA77 951D 23B6 6A9D
If the fingerprint of your imported key is the same as the key owner's,
you have a correct copy of the key. You can verify the key's owner in
person, over the phone, or by any other means that guarantees that
you are communicating with the key's true owner.
c
While still in the key editor, type
sign
.
d
Answer the list of trust-validation questions that appears and create
a passphrase to use as your secret key.
You must import and validate the public key only once.

Using Dell Update Packages 21
4
Obtain the Linux DUP and its associated signature file from the
Dell Support website at
support.dell.com/support/downloads
.
NOTE: Each Linux DUP has a separate signature file, which is shown on the
same web page as the DUP. You need both the DUP and its associated
signature file for verification. By default, the signature file is named the
same as the DUP filename with a .sign extension. For example, if a Linux
DUP is named PE1850-BIOS-LX-A02.BIN, its signature filename is
PE1850-BIOS-LX-A02.BIN.sign. To download the files, right-click the
download link and use the "Save Target As..." file option.
5
Verify the DUP:
gpg --verify
<Linux Update Package signature
filename> <Linux Update Package filename>
The following example illustrates the steps that you follow to verify a 1425SC
BIOS DUP:
1
Download the following two files from
support.dell.com
:
• PESC1425-BIOS-LX-A01.bin.sign
• PESC1425-BIOS-LX-A01.bin
2
Import the public key by running the following command line:
gpg --import <linux-security-publickey.txt>
The following output message appears:
gpg: key 23B66A9D: "Dell Computer Corporation
(Linux Systems Group) <linux-
security@dell.com>" not changed
gpg: Total number processed: 1
gpg: unchanged: 1

22 Using Dell Update Packages
3
Validate the Dell public key, if you haven’t done so previously, by typing
the following command:
gpg --edit-key 23B66A9D
At the command prompt, type the following commands:
fpr
sign
Answer the validation questions.
4
Verify the PESC1425 BIOS package digital signature by running the
following command:
gpg --verify PESC1425-BIOS-LX-A01.bin.sign
PESC1425-BIOS-LX-A01.bin
The following output message appears:
gpg: Signature made Thu 14 Apr 2005 04:25:37 AM
IST using DSA key ID 23B66A9D
gpg: Good signature from "Dell Computer
Corporation (Linux Systems Group) <linux-
security@dell.com>"
NOTE: If you have not validated the key as shown in step 3, you will receive
additional messages:
gpg: WARNING: This key is not certified with a
trusted signature!
gpg: There is no indication that the signature
belongs to the owner.
Primary key fingerprint: 4172 E2CE 955A 1776
A5E6 1BB7 CA77 951D 23B6 6A9D
Compatibility Concerns
DUPs are designed to confirm that all prerequisites are satisfied before applying
the update to your system. Each DUP checks to ensure the following:
• The logged-on user has root privileges.
• The DUP to be applied in the command is compatible with your target system.
• The DUP to be applied in the command is compatible with the operating
system running on your system.

Using Dell Update Packages 23
• The device associated with the DUP is present on your system.
• The minimum required versions of related system software are running on
your system.
DUPs are designed with built-in error handling capabilities to ensure that the
preceding requirements are validated. If the conditions are not met, no
update occurs. DUPs also check for dependencies between BIOS and certain
ESM packages. The application design allows you to create groups of DUPs
and apply them to a wide range of systems. Additionally, if you only want to
verify that a given package can be applied to your system, you can invoke the
package by using the following CLI command:
./
Packagename
.bin -c
This command executes the dependency rules within the DUP, issues any
warnings, exits without applying the update to your system, and writes the
results to the console. You can also use the DUP to set an exit code to perform
decisions within your scripts.
Effects of Applying the Updates on a Running System
System Reboot Required
Certain packages, such as those that update the system BIOS, require a
reboot for the new software to take effect. After you apply an update that
requires a reboot, you must restart the system to complete the update.
You have the option of choosing to defer the reboot until another time as long
as you do not turn off the system. This feature is primarily intended to allow
you to apply any number of updates together and perform the system reboot
after the last update has been applied. If this process is interrupted,
for example, through a power interruption, you must repeat the updates.
Therefore, Dell recommends that you schedule updates for a time when the
reboot can take place immediately after you apply the last update.
Impact on Users and Applications
Generally, you can apply the updates to a running system because they
consume few system resources. Be sure to read the information contained in
the DUP before applying the update to determine if applying the update may
cause a service interruption to your users or applications. When in doubt,
always apply updates at a time when no critical applications or users require
the system.

24 Using Dell Update Packages
Specifying the Order of Multiple Updates
When applying multiple updates at the same time, be sure to use the order
indicated in "Installation Order of DUPs." As previously noted in "System
Reboot Required," you may defer rebooting the system until after running the
last of multiple DUPs.
Saving Console Output
As the DUPs are executed, messages are printed to the console. To redirect
console output, use the following syntax with interactive commands:
./
packagename
.bin | tee -a
logname
.log
The | tee specifies the output from the DUP to be sent to both the console
and to a log file. The -a switch ensures that output is appended to a file,
protecting any previous log file output from being overwritten.
The following are two example commands that redirect output to a log file:
./PE2600-BIOS-LX-A01.bin | tee -a /var/bioslogs.log
./PE2600-BIOS-LX-A01.bin -q | tee -a
/var/bioslogs.log
If you run these commands in the order shown above, the first command
directs its interactive mode output to be appended to the log file. The second
command directs its non-interactive mode output to be appended to the end
of the same log file.
Delivering DUPs to Your Systems
The DUP application does not provide scheduling and delivery of the packages to
multiple systems. You must rely on third-party or native operating system
applications to accomplish script execution and distribution on multiple systems.
Using Software Distribution Applications With DUPs
Many IT organizations use internally developed or purchased software
distribution applications to remotely install and update software.

Using Dell Update Packages 25
Updating Many Systems
For large environments that consist of hundreds or perhaps thousands of
systems, remote software distribution applications provide the best solution.
Many of these tools can effectively leverage the DUP and provide the
convenience of installing and updating a variety of software, such as operating
systems and applications, in a heterogeneous environment.
Network file shares also are an effective method of making DUP accessible in
a distributed environment. When a DUP begins execution, it first copies the
contents of the package to a temporary location on the system’s local drive.
This process ensures that the update can be completed even if the connection
to the network share is lost for any reason.
Stand-alone Systems and Firewalls
For systems that are not connected to the Internet or that have firewalls
which block user downloads, you need to download your DUP from
support.dell.com by using a system that does have access to the Internet,
such as your desktop or portable computer. You can make DUP available to
your system by copying them onto removable media that your system supports
(such as CD, USB devices, tape, and so on).
Confirming the Update
To ensure that DUPs were applied to your system, review the console output
that was generated during execution. See "Troubleshooting" for detailed
information about the messages.
If you want to revert to a previous (older) version of the software after
updating to a newer version, you must download the appropriate DUP from
support.dell.com and install it. To install the previous version from a script,
use -q (unattended) mode. In addition, you must use the CLI -f option,
which forces the downgrade.
NOTE: If your system loses power during the update process, you must perform the
updates again.

26 Using Dell Update Packages
NOTE: DUPs for Linux can also be found in the repository on the Dell Server
Updates DVD that contains the updated BIOS, and firmware components for
Dell systems. The Dell OpenManage™ Server Update Utility (SUU) is an application
for identifying and applying updates to your system. You can use SUU to update your
Dell system or to view updates available for any system supported by SUU.
It compares the versions of components currently installed on your system with
update components packaged on the Dell Server Updates DVD and then displays
a comparison report of the versions and provides the option of updating the
components. See the Server Update Utility User's Guide available on the
Dell Support website at support.dell.com or on the Dell Systems Management Tools
and Documentation DVD for more information.
Update and Rollback in Unified Server
Configurator Lifecycle Controller
Enabled (USC LCE)
Dell Unified Server Configurator (USC) Lifecycle Controller Enabled (LCE)
is an embedded configuration utility that enables systems and storage
management tasks from an embedded environment throughout the system’s
life cycle.
Residing on an embedded flash memory card, USC LCE is similar to a BIOS
utility in that it can be started during the boot sequence and can function
independently of an installed operating system.
Using USC LCE, you can quickly identify, download, and apply system
updates without searching the Dell Support website at support.dell.com. You
can also configure your system BIOS and system devices (such as NIC, RAID,
and iDRAC), deploy an operating system, and run diagnostics to validate your
system and the attached hardware.
NOTE: Certain platforms or systems may not support the full set of features
provided by USC LCE.
Update in USC LCE
You can update your system BIOS, iDRAC firmware, power supply firmware,
and RAID and NIC firmware. Use the Platform Update wizard to display a
list of available updates for your system.

Using Dell Update Packages 27
You can define a location to search for available updates from the following
options:
– the Dell File Transfer Protocol (FTP) server (
ftp.dell.com
). You can
use a proxy server to access
ftp.dell.com
.
– a USB device. When accessing updates from a local USB device, the
USB device must be plugged in before selecting the
Platform Update
option in USC LCE.
NOTE: See the Dell Unified Server Configurator User Guide available on the
Dell Support website at support.dell.com for more information on updating the
platform.
After you select the updates you want to apply, USC LCE downloads and
applies the updates. If you decide to update any device in USC LCE, the
update package of the corresponding device is downloaded. After successfully
downloading, verifying, and extracting the DUPs, the corresponding devices
are updated. If the update fails, error messages are displayed.
Rollback in USC LCE
You can update any component, for example BIOS, in both USC LCE and
your operating system environment. After the update is successful in your
operating system environment using DUPs, you can enter USC LCE and
revert the component to the version that was previously installed before the
update occurred.
USC LCE supports platform firmware rollback to the previous version. If your
operating system has a non–functioning application because of a BIOS or
firmware flash, reboot to USC LCE and roll back to the previous version.
NOTE: Only BIOS and firmware can be rolled back. The USC LCE application, the
Dell Diagnostics application, and drivers needed for operating system installation
cannot be rolled back to an earlier version.
If you have updated your system’s BIOS or firmware only once, the rollback
feature offers the option of reverting to the factory-installed BIOS or firmware
images. If you have updated your BIOS or firmware to multiple versions, the
factory-installed images are overwritten and you cannot revert to them.
NOTE: Rollback is not supported in your operating system environment. To enable
rollback, ensure that you boot into USC LCE.

28 Using Dell Update Packages
Typical Usage Scenarios
Scenario One—Retasking a System
You are the system administrator for a large company. Your group requires an
additional system to support a new financial analysis package, and you have
access to a Dell system that is no longer in use, from another department
within the company. Because the Dell system has an older operating system
installed on it, you plan to upgrade the operating system before installing the
new financial application. You also plan to install the most current BIOS and
ESM firmware offered by Dell, as well as install the Dell OpenManage Server
Administrator systems management software.
To prepare the system to run the company's new financial software, perform
the following general steps:
1
Use the
Dell Systems Management Tools and Documentation
DVD that
came with the Dell system to install the most current version of the
Red Hat
®
Enterprise Linux
®
AS operating system.
2
Log on to
support.dell.com
, select
Drivers and Downloads
and enter the
Dell hardware service tag for the Dell system. Otherwise, you can also
select the
Model
.
3
Locate the BIOS and ESM firmware DUPs for the Dell system and
download them.
Additionally, download the Server Administrator application.
4
Start to verify the signature of the packages by first downloading the
following two files from
support.dell.com
:
• PE2850-BIOS-LX-A20.bin.sign
• PE2850-BIOS-LX-A20.bin

Using Dell Update Packages 29
5
Import the public key by running the following command line:
gpg --import <linux-security-publickey.txt>
The following output message appears:
gpg: key 23B66A9D: "Dell Computer Corporation
(Linux Systems Group) <linux-security@dell.com>"
not changed
gpg: Total number processed: 1
gpg: unchanged: 1
6
Verify the public key by typing the following command:
gpg --edit-key 23B66A9D
Then at the command prompt, type the following commands:
fpr
sig
n
7
Verify the PE2850 BIOS package digital signature by running the following
command:
gpg --verify PE2850-BIOS-LX-A02.bin.sign PE2850-
BIOS-LX-A02.bin
The following output message appears:
gpg: Signature made Thu 14 Apr 2005 04:25:37 AM
IST using DSA key ID 23B66A9D
gpg: Good signature from "Dell Computer
Corporation (Linux Systems Group) <linux-
security@dell.com>"
8
Copy the files that you downloaded to a directory where you want to store
all the packages for the Dell system, for example, to the
/home/updates/2850/bin
directory.

30 Using Dell Update Packages
9
Create a simple script that executes the following packages one-by-one in
this order:
• ESM system firmware
• BIOS
Use the CLI
-q
option on each line in the script for these packages so that
you can schedule the process by using the task manager. On each line of
the file, you also include
| tee -a /var/log/upgrade.log
to
check the results of the execution. Use the CLI
-r
option for the last line
(BIOS) of the script.
10
You analyze the log file, find that the packages installed successfully, and
note that the system was rebooted. You then install Server Administrator.
At this point, the Dell system is running the most current operating system,
system BIOS, and system firmware. You are now ready to install the financial
application for your division.
Scenario Two — BIOS Update for 200 Systems
You are the system administrator for a large business with over 500 stores.
Every store location has a Dell system that is used to manage the company’s
inventory and billing systems. About 200 of these stores are running on
Dell systems. The latest BIOS update available on support.dell.com is
designed to dynamically regulate the system's cooling fan speeds, which
allows the systems to run quieter and consume less energy. Because you
remotely manage these systems, you have invested in a software distribution
tool that allows you to schedule remote software installation and updates.
You also have a planned 4-hour service window each weekend when you can
perform any maintenance functions necessary on the company’s systems.
To roll out the BIOS update to the company’s Dell systems, you perform the
following general steps:
1
Log on to
support.dell.com
, select
Drivers and Downloads
and enter the
Dell hardware service tag for the Dell system. Otherwise, you can also
select the
Model
.
2
Select
BIOS
as the category.
3
Download the new BIOS DUP for the Dell system.
chmod +x
packagename
.bin

Using Dell Update Packages 31
4
Use the software distribution tool to create an update task that delivers the
BIOS DUP to all the systems in the network.
The update task is a script that invokes the BIOS DUP and uses the
CLI
-r -q > redirect_output.log
options to ensure that the system is
rebooted when necessary.
Because this BIOS DUP executes only on a Dell system, you can plan
on distributing this to all systems regardless of the system model type.
The DUP does not affect other systems.
5
Use the software distribution tool to schedule the BIOS update task to run
on all systems at 2:00 A.M. this coming Saturday, which falls within the
allotted 4-hour maintenance window.
6
On Sunday morning, you log in to your system and check the execution
results report within the software distribution tool and determine that
180 of your 200 systems successfully applied the BIOS update.
7
The attempted BIOS update on the remaining 20 systems returned the
information that the update was not required.
8
Log on to one of the 20 systems and check the BIOS package's
redirect_output.log
file.
You confirm that on these 20 systems, the BIOS version was already up–to–date
because these systems were those most recently purchased from Dell.
You have successfully completed the BIOS update process for the company.

32 Using Dell Update Packages

Command Line Interface Reference 33
Command Line Interface Reference
Using the CLI
This section provides information for using the command line interface (CLI)
for Dell™ Update Packages (DUPs).
CLI Options
You can display information about CLI options by typing the DUP name and
either -h or --help at a command line prompt. For example, type the
following command to get a help screen about the CLI options:
./
packagename
.bin -h or --help
The console displays all of the command line options and provides help for
each choice.
Table 3-1 provides a list of the CLI options, a description of each option,
and the command syntax.
Table 3-1. CLI Options: Usage
CLI Option CLI Task Description Command Syntax
(no option; run
command without
options)
Run commands in
interactive mode.
Apply the DUP in interactive
mode; if the DUP is valid and
can be applied, interacts with
the user, asking questions.
./packagename
.bin
-h or --help
Help option
Display command line options
and help information.
The --help option executes
before all other -- options.
NOTE: This option exits after
displaying the requested
information; no DUP verification
or updates occur.
./packagename
.bin
-h
./packagename
.bin
--help

34 Command Line Interface Reference
-c
Check option
Determine if the update can be
applied to the target system.
./packagename
.bin
-c
-f
Force option
Force a downgrade or update to
an older version.
The -q option is required when
using the -f option.
NOTE: Before downgrading the
software to a previous version,
see the documentation for the
previous version.
./
packagename
.bin
-q -f
--list
List package contents
option
Display all files that are
contained in the DUP.
NOTE: This option exits after
displaying the requested
information; no DUP verification
or updates occur.
./packagename
.bin
--list
-q
Run command in
non-interactive mode
Execute the DUP silently
without user intervention.
When -q is not specified, the
DUP is in the interactive mode.
./packagename
.bin
-q
-r
Reboot option
Reboot the system, if required,
after performing the update.
The reboot does not occur:
• If the DUP fails or is not
applicable to the target
system.
• If the DUP does not require
the target system to be
rebooted.
The -q option is required with
this option.
.
/packagename
.bin
-r -q
Table 3-1. CLI Options: Usage (continued)
CLI Option CLI Task Description Command Syntax

Command Line Interface Reference 35
--rebuild
Rebuild option
Automatically rebuild a DUP to
support Linux operating system
kernels in addition to the
supported kernels.
See "Rebuilding Packages."
.
/packagename
.bin
--rebuild
-v,--version
Display version option
Display the version, fixes,
enhancements, and release
date; lists systems to which the
DUP can be applied.
NOTE: This option exits after
displaying the requested
information; no DUP verification
or updates occur.
./packagename
.bin
-v
./packagename
.bin
--version
--extract
<path>
Extract all files contained in
the DUP to the path you
specify. If the directory
specified in the path does not
exist, it is created.
If the path contains spaces, use
quotation marks around the
<path> value.
NOTE: This option exits after
extracting the requested files; no
DUP verification or updates
occur.
./packagename
.bin
--extract /update
./packagename
.bin
--extract
"/update files"
Table 3-1. CLI Options: Usage (continued)
CLI Option CLI Task Description Command Syntax

36 Command Line Interface Reference
Exit Codes for CLI
After running DUPs, the exit codes described in Table 3-2 are set.
The exit codes help you determine and analyze the execution results after
you run DUPs.
Table 3-2. Exit Codes
Value Message Name Display Name Description
0 SUCCESSFUL Success The update was successful.
1 UNSUCCESSFUL
(FAILURE)
Unsuccessful An error occurred during the
update process; the update was
not successful.
2 REBOOT_REQUIRED Reboot
required
You must restart the system to
apply the updates.
3 DEP_SOFT_ERROR Soft
dependency
error
Some possible explanations are:
• You attempted to update to the
same version of the software.
• You tried to downgrade to a
previous version of the software.
To avoid receiving this error,
provide the /f option.

Command Line Interface Reference 37
4 DEP_HARD_ERROR Hard
dependency
error
The required prerequisite software
was not found on your system.
The update was unsuccessful
because the server did not meet
BIOS, driver, or firmware
prerequisites for the update to be
applied, or because no supported
device was found on the target
system. The DUP enforces this
check and blocks an update from
being applied if the prerequisite is
not met, preventing the server from
reaching an invalid configuration
state. The prerequisite can be met
by applying another DUP, if
available. In this case, the other
package should be applied before
the current one so that both
updates can succeed. A
DEP_HARD_ERROR cannot be
suppressed by using the /f switch.
5 QUAL_HARD_ERROR Qualification
error
The DUP is not applicable to
the system. Some possible
explanations are:
• The operating system is not
supported by the DUP.
• The system is not supported by
the DUP.
• The DUP is not compatible with
the devices found in your system.
A QUAL_HARD_ERROR cannot
be suppressed by using the /f
switch.
Table 3-2. Exit Codes (continued)
Value Message Name Display Name Description

38 Command Line Interface Reference
6 REBOOTING_SYSTEM Rebooting
system
The system is being rebooted.
7 RPM_VERIFY_FAILED RPM
verification has
failed
The Linux DUP framework uses
RPM verification to ensure the
security of all DUP dependent
Linux utilities. If security is
compromised, the framework
displays a message and an
RPM Verify Legend, and then exits
with exit code 9.
RPM produces output only if there
is a verification failure. The format
of the output is:
.SM5DLUGT 'utility
name'
For example, if the fmt command is
compromised, the framework
displays the message:
rpm verify failed:
.M...... /usr/bin/fmt
RPM Verify Output Legend:
.- Verification test passed
S- File Size differs
M- Mode differs (includes
permissions and file type)
5- MD5 sum differs
D- Device major/minor number
mismatch
L- ReadLink(2) path mismatch
U- User ownership differs
G- Group ownership differs
T- mTime differs
Table 3-2. Exit Codes (continued)
Value Message Name Display Name Description

Rebuilding Packages 39
Rebuilding Packages
Overview
When you download a Dell™ Update Package (DUP) from the Dell Support
website at support.dell.com, you want to apply it to a specific target system.
The DUP application checks for two general compatibility criteria between
a package and the target system to which you are applying it:
• Is the system on which you are trying to apply the DUP running
a Dell-supported Linux operating system?
• If the system on which you are trying to apply the DUP is running
a Dell–supported Linux operating system, is the system also running
a Dell–supported Linux kernel version?
Dell-Qualified Path
The Dell-qualified path can be described in the following steps:
1
You download a DUP from
support.dell.com.
2
The DUP meets all compatibility and dependency checks for the target
Dell system.
3
The supported version of the Linux operating system and kernel version
for which the DUP was created, match the running operating system
version and the running kernel version on the target system.
4
Continue applying the DUP to your system.
Dell-Enabled Path
The Dell-enabled path allows you to customize DUPs to run on target
systems that do not have supported operating systems or supported kernels.
When you try to apply a package to a system, if the operating system or kernel
is not supported, the DUP application displays a message to that effect.

40 Rebuilding Packages
The Dell-enabled path allows you to customize a DUP by using the
--rebuild option. The prerequisites for using the --rebuild option
are described in "Setting Up a Test System for Rebuilding a Package."
The Dell-enabled path is described by the flow diagram in Figure 4-1.
Figure 4-1. Dell-Enabled Path for Rebuilding Packages
The Dell-enabled path can be described in the following steps:
1
Download a DUP from
support.dell.com.
2
When you try to apply the DUP to your system, the DUP application
discovers that your target system does not have a Dell-supported operating
system.
3
The DUP allows you to rebuild a customized package for your
unsupported operating system and issues a disclaimer that this customized
package is not supported or warranted.
Dell
Supported
OS?
Dell
Supported
Kernel?
Continue Execution
packagename.bin
--CUSTOM
Use the --rebuild option to
customize the package
N
N
Y
Y

Rebuilding Packages 41
4
The DUP checks to make sure that the kernel, for the package you are
trying to apply to your target system, is supported. If the kernel is not
supported, you must follow the "Dynamic Kernel Support" procedures and
other procedures found later in this section to build a customized package.
NOTE: It is recommended that the --rebuild option be executed on a test system
having the same configuration.
5
When you have successfully built a custom package for the operating system
and kernel that are running on your target system, read the warning
messages before applying the package to your target system.
6
Specifically, the supported version of the Linux operating system and the
kernel version for which the package was created, match the running
operating system version and running kernel version on the target system.
7
Continue applying the package to your system.
Dynamic Kernel Support
The kernel-dependent driver built into the DUP must be compatible with the
kernel on the system to which you are applying the package.
When you download a DUP from support.dell.com, the packages contain
precompiled driver modules for a limited set of kernels and their
corresponding GNU C compiler (GCC) versions. If the kernel that is running
on the system(s) to which you want to apply the DUP is not one of the
supported kernels, then the package will not work on your system. You can
rebuild your package by using your running kernel source and binutils.rpm,
and then apply the rebuilt package to any target systems that have the same
running kernel, as the one where you rebuilt your package.
Customers typically run three or four different kernels across thousands of
servers on their network. Applying updates to systems running these different
kernel versions becomes difficult if you have to meet these prerequisites on
each server across the network. When building customized packages, you can
set up a test system for rebuilding packages that meets the prerequisites for
rebuilding packages. See "Prerequisites for the Test System."

42 Rebuilding Packages
Determining Whether Your Package Is Supported
Rebuilding a supported kernel does not require any prerequisites. In this case,
the standard DUP is used and the rebuild process completes successfully.
Rebuilding an unsupported kernel requires prerequisites. See "Prerequisites
for the Test System."
DUP execute on a given target system and can determine if the running
kernel is supported by the package you are trying to apply to your system.
In cases where the currently running kernel is not supported, the DUP
application tries to rebuild the package. If the prerequisites are not present
for an unsupported kernel, the rebuild fails and the DUP application issues
one of the following error messages:
Update Package is unable to build a device driver for
the running kernel because the required kernel source
files are not installed. See "Rebuilding Packages" in
the Update Packages User’s Guide for more information.
or
Update Package does not support the running kernel.
See "Rebuilding Packages" in the Update Packages
User’s Guide for more information.
The above messages indicate that the running kernel is not supported by the
DUP that you attempted to apply to your Dell system. You can proceed with
the update in one of the following ways:
• Install the prerequisites for compiling customized packages for the running
kernel directly on the system to which the package is being applied, rebuild
the package on the system, and then reapply the rebuilt package.
• Rebuild the package on a test system that meets the prerequisites for a test
system, and then distribute the update to systems that have the same
running kernel, model name, and configuration, across the network.

Rebuilding Packages 43
Setting Up a Test System for Rebuilding
a Package
Dell recommends using a test system that has the same running kernel as the
kernel that is running on the system in the production environment.
Scenario
The following scenario covers the major steps that you would follow in
determining that your downloaded package does not support the running
kernel on the Dell system to which you were trying to apply the package.
The scenario provides a high-level description of the steps for rebuilding the
package and distributing it to the systems on which you want to use the
rebuilt package.
1
Download the latest BIOS version from the Dell Support website at
support.dell.com
for a Dell system.
2
When trying to apply the package to the Dell system, you learn that the
precompiled package that you downloaded, does not support the kernel
version that is currently running on your system.
3
An inventory of your network’s production environment shows that the
same unsupported kernel is running on a total of 200 systems.
You decide to use the DUP
--rebuild
option to build a customized
package. The customized package will support an additional kernel.
4
Select a non–production
test
system on which to rebuild this package to
add support for this kernel.
5
On this test system, ensure that certain prerequisites are satisfied.
If the prerequisites are not satisfied, the
--rebuild
option will not
work. For more information on the prerequisites, see "Prerequisites for the
Test System."
Run the
--rebuild
option against the downloaded DUP to add support
for the running kernel. For example, type the following command:
./PE2850-ESM_FRMW_LX_R92394.bin --rebuild

44 Rebuilding Packages
6
Apply the rebuilt package to a test system to ensure that the package applies
without errors. For example, type the following command:
./PE2850--ESM_FRMW_LX_R92394.bin--CUSTOM
If package execution results in errors, correct the errors and rebuild and
reapply the package until you get satisfactory results.
7
Distribute the rebuilt package to all 200 of the target systems. You can
write a script to apply the package to all systems.
Prerequisites for the Test System
Prepare your test system to meet the following prerequisites for executing the
--rebuild command. If these prerequisites are met on the test system,
you can test the package on the test system, and then distribute and use the
rebuilt packages on Dell systems in a production environment.
The test system, or the system on which you are going to rebuild the package,
must meet the following six prerequisites:
1
Kernel match
: The kernel version on the test system must match the
kernel version running on the system to which the rebuilt package is to be
deployed (target system or production system).
To find out the kernel version that is running on your system, type the
following command:
uname -r
The system responds by displaying the kernel version, for example:
2.4.9-e.3smp
2
Kernel GCC compiler match recommended
: It is recommended that you
use the same GCC compiler version on both the test system and the
production system.
NOTE: The kernel source and binutils.rpm do not need to be present on the
production system.
3
Kernel source is installed
: The kernel source for the currently running
kernel version must be installed.
4
The binutils.rpm package is installed
: Ensure that at least some version of
binutils.rpm
is installed on the test system.

Rebuilding Packages 45
5
Dell OpenManage™ Server Administrator is not installed on the test
system
: Ensure that the Server Administrator is not installed on the
test
system. You cannot rebuild a package on a system that has Server
Administrator installed.
NOTE: It does not matter whether Server Administrator is installed on the
production systems to which the rebuilt packages are to be distributed and
applied. Server Administrator cannot be present on the system where the
packages are rebuilt.
6
Dell OpenManage Server Administrator device drivers are not built into
the kernel on the test system
: Ensure that the Server Administrator device
drivers have not been built into the kernel. The Server Administrator
device drivers are named
dcdbas
and
dell_rbu
. You cannot rebuild a
package on a system that has either or both of these device drivers built
into the kernel.
You can identify that a driver is built into a kernel by checking if both of
the following are true:
a
A directory for the driver exists in the
/sys/devices/platform
directory.
For the specific case of Server Administrator device drivers, type the
following command and see if either
dcdbas
or
dell_rbu
is listed:
ls /sys/devices/platform
b
A module is not loaded for the driver.
For the specific case of Server Administrator device drivers, type the
following commands to see if a module for either driver is loaded:
lsmod | grep -i dcdbas
lsmod | grep -i dell_rbu
When the test system matches all the prerequisites listed above, you can
rebuild the package.

46 Rebuilding Packages
Rebuilding a Package to Add Kernel Support to
a Single System
The following command rebuilds the package for the currently running
version of the kernel.
./packagename.
bin --rebuild
Depending on your system configuration, the rebuild takes between a few
seconds and a few minutes to complete. DUPs display any error messages
encountered while executing the rebuild command.
The /tmp directory requires 6 MB or more to execute the --rebuild
command. If the /tmp directory lacks space for the execution of the
--rebuild command, the following message is displayed:
Archive cannot be extracted. Please ensure that there
is enough space in the tmp folder.
When the rebuild is complete, an output package is created with the
suffix --CUSTOM. The rebuilt package name has the syntax:
packagename
.bin--CUSTOM
The package on which the --rebuild option was run remains unchanged.
Rebuilding the Package to Add Kernel Support for
Multiple Kernel Versions
Customers typically have three or four versions of a Linux kernel running
across larger networks. For each unsupported kernel, a package should be
rebuilt on similar test systems. The process for creating this package is
described by the following flow diagram in Figure 4-2:
Figure 4-2. Creating a Package That Supports Multiple Kernels
Test system
running
kernel
version (a)
Test system
running
kernel
version (c)
Output
package
containing
support for
kernel version
(a), (b), and (c)
Dell Update
Package from
support.dell.com
Test system
running
kernel
version (b)

Rebuilding Packages 47
The package can be built on one test system that supports kernel version (a).
The output from the rebuilt package for kernel (a) can be copied to another
system that is running kernel (b). The package can be rebuilt on the test
system running kernel (b), and then copied to the system running kernel (c).
The package can be rebuilt on test system c and the resulting output package
will have a package that contains support for kernel versions (a), (b), and (c).
Scenario
A customer has two thousand clusters where three different versions of
the kernel, versions (a), (b), and (c), are running. The customer wants
to perform an ESM upgrade. The customer downloads the
PE2850-ESM_FRMW_LX_R92394.bin package.
PE2850-ESM_FRMW_LX_R92394.bin does not support kernels (a), (b),
and (c). To build a package that supports these three additional kernels,
the customer performs the following steps:
1
Downloads package
PE2850-ESM_FRMW_LX_R92394.bin
from
support.dell.com
on the test system running kernel version (a).
2
Types the following command to build support for kernel version (a):
./PE2850-ESM_FRMW_LX_R92394.bin --rebuild
If the package rebuild is successful, then a new package named
PE2850-ESM_FRMW_LX_R92394.bin--CUSTOM
is created on the
test system running kernel version (a).
3
Copies the
PE2850-ESM_FRMW_LX_R92394.bin--CUSTOM
file using
one of the system utilities such as scp, rcp, ftp, to the system running
kernel version (b).
4
Types the following command to build support for kernel version (b):
./PE2850-ESM_FRMW_LX_R92394.bin--CUSTOM --rebuild
The output package is
PE2850-ESM_FRMW_LX_R92394.bin--
CUSTOM
.
By using steps 3 and 4 iteratively, you can add additional support for as many
kernels you want.

48 Rebuilding Packages
Deploying Custom Packages Across the Environment
These modified custom packages rebuilt for a custom environment can be
deployed across the network. The execution behavior of the rebuilt packages
will not be modified. DUPs would still check for compatibility of the package
with the system to which it is being applied, and for all other prerequisites that
must be met for successful package execution as discussed in the "Using Dell
Update Packages" and "Command Line Interface Reference" sections.

Troubleshooting 49
Troubleshooting
Known Issues
The following are known issues and corrective actions for Dell
™
Update
Packages (DUPs) for Linux operating systems:
Diagnostic Tasks will not run while a DUP reboot is pending
It is recommended that you complete any pending updates with a reboot
prior to running diagnostic tasks.
Abnormal termination of a DUP
When a DUP stop abruptly due to a power outage or abnormal termination,
perform the following steps:
1
Remove the lock file.
2
Type the following command:
rm -f /var/lock/.spsetup
3
Run the DUP again to reapply the update.
Error while loading shared libraries
Install the compatibility libraries from your Linux distribution if the
following error is displayed: Error while loading shared
libraries: libstdc++.so.5: Cannot open shared object
file: No such file or directory. To install the compatibility
libraries, use the following command: RPM -ih compat-libstdc++-
33-3.2.3-47.3.i386.rpm
Insufficient free physical memory to load the BIOS image
BIOS updates require enough free physical memory to load the entire BIOS
image into the physical memory. If there is insufficient free physical memory
available on the system to load the BIOS image, the DUP for BIOS may fail.
In this instance, the BIOS can be updated using the diskette method, by
running the DUP after adding more memory, or by running the DUP
immediately after a reboot.

50 Troubleshooting
Kernel panic while running storage controller firmware
update packages
Linux systems running one or more applications that interact with
SCSI devices in certain ways are known to cause a kernel panic situation.
Therefore, it is recommended that you stop Dell OpenManage™ Server
Administrator and Dell OpenManage Server Administrator Storage
Management Service before running storage controller firmware DUPs.
Loss of functionality while renaming Linux DUPs
Linux DUPs can be executed even if they are renamed, but some
functionality is lost. Renamed Linux DUPs with extensions that are in the
Linux MIME (Multimedia Internet Message Extensions) database could fail
to execute from various X-Windows desktops, for example GNOME. In this
case the desktop issues a file open error message indicating that the DUP
cannot be opened. This occurs if a DUP with an uppercase ".BIN" extension is
renamed to one having a lowercase ".bin" extension. The ".bin" extension has
an entry in the Linux MIME database which leads to the file open error.
NOTE: The readme.txt file, which is available on the Dell Support website at
support.dell.com, provides the latest information regarding known issues.
Messages
Table 5-1 provides descriptions and solutions to messages that you may
receive when running DUPs.
Table 5-1. Update Packages Message Information
Message Description/Solution
This Update Package is not
compatible with your system
Your system: <Model NameN>
System(s) supported by this
package: <Model NameN>
Select a compatible DUP, and try the
update again.
This Update Package cannot be
executed under the current
operating system.
DUPs support Linux operating systems
and kernels supported by the --
rebuild option as explained in
"Rebuilding Packages."

Troubleshooting 51
This Update Package is not
compatible with any of
the devices detected in
your system.
Select a compatible DUP for the
device(s) you want to update, and
try again.
The prerequisite software
version for this update was
not found. Software
application name: <name>
Current version: <version>
Required version: <version>
The DUP you selected cannot be
installed because a prerequisite
requirement was not met. Install the
appropriate prerequisite software
version, and try the update again.
You must use the -f option to
continue with the update in
the non-interactive mode.
The version of this DUP is either older
than or the same as the version
installed. To apply the DUP, you must
force execution.
The software to be updated was
not found. Install the
following software, and then
retry the update. Software
name: <name> Required version:
<version>
Your system does not contain the
software that matches the DUP.
The version of this Update
Package is newer than the
currently installed version.
Software application name:
<name> Package version:
<version> Installed version:
<version>
This message confirms the version of
the currently installed software before
the update is performed.
(Using the interactive mode) Type Y or
N when prompted to continue.
(Using the CLI) Specify the -f option.
The version of this Update
Package is older than the
currently installed version.
Software application name:
<name> Package version:
<version> Installed version:
<version>
The DUP you selected cannot be
installed because a newer version of the
software already exists on the system.
To install the older version:
(Using the interactive mode) Type Y or
N when prompted to continue.
(Using the CLI) Specify the -f option.
Table 5-1. Update Packages Message Information (continued)
Message Description/Solution

52 Troubleshooting
The version of this Update
Package is the same as the
currently installed version.
<version> Software application
name: <name> Package version:
<version> Installed version:
<version>
The DUP you selected cannot be
installed because the same version of
the software already exists on the
system.
(Using the interactive mode) Type Y or
N when prompted to continue.
(Using the CLI) Specify the -f option.
This package is not compatible
with the version of Server
Agent on your system. You must
upgrade to Server
Administrator before running
this package.
Use an alternative update method from
support.dell.com.
This update package requires
an OpenIPMI driver. Currently
no OpenIPMI driver is
installed on the system.
The DUP you selected cannot be
installed because you do not have an
OpenIPMI driver installed on your
system.
In order to assist in the
<update|install>, you can
download and install a version
of the OpenIPMI driver that
meets the minimum version
requirement from the Dell
Support website at
support.dell.com. The minimum
version required is <version>.
Download and install the minimum
required OpenIPMI driver from the
Dell Support website.
This Update Package requires a
newer version of the OpenIPMI
driver than is currently
installed on the system, which
is version <version>.
The OpenIPMI driver that is currently
installed on your system does not meet
the minimum version requirements of
the selected DUP.
Table 5-1. Update Packages Message Information (continued)
Message Description/Solution

Troubleshooting 53
Kernel source for the running
kernel is not installed, and
the currently installed
OpenIPMI driver RPM was
installed without the kernel
source for the running kernel.
In order to install OpenIPMI
driver modules for the running
kernel that meet the minimum
version requirement, you must
install kernel source for the
running kernel, and then use
DKMS (see man page for dkms)
to install and build OpenIPMI
driver modules for the running
kernel. To install kernel
source for the running kernel,
install the <filename> RPM
that is applicable to the
running kernel.
Install the kernel source for your
running kernel, and then use the
Dynamic Kernel Module Support
(DKMS) framework to install and build
the OpenIPMI driver modules for the
running kernel.
You must install the kernel source by
installing the .rpm file required by your
kernel.
For information on using DKMS, see
the man page for DKMS.
Kernel source for the running
kernel is installed, but the
currently installed OpenIPMI
driver RPM was installed
without the kernel source for
the running kernel. In order
to install OpenIPMI driver
modules for the running kernel
that meet the minimum version
requirement, use DKMS (see man
page for dkms) to install and
build OpenIPMI driver modules
for the running kernel.
Use DKMS to install and build the
OpenIPMI driver modules required by
your running kernel.
For information on using DKMS,
see the man page for DKMS.
Table 5-1. Update Packages Message Information (continued)
Message Description/Solution

54 Troubleshooting
You must reboot the system for
the update to take effect.
If you shut down or power off the
system after performing an update, you
will lose the update.
After performing a BIOS update, do not
power off the system. Reboot the
system for the update to take effect.
An Update Package is already
running. Wait until it is
complete before proceeding
with another update.
You can run only one DUP at a time.
WARNING: DO NOT STOP THIS
PROCESS OR INSTALL OTHER DELL
PRODUCTS WHILE <BIOS|FRMW>
UPDATE IS IN PROGRESS. THESE
ACTIONS MAY CAUSE YOUR SYSTEM
TO BECOME UNSTABLE.
Do not interrupt DUP execution.
Cannot find utilities on the
system to execute package.
The package must have certain utilities
to execute.
Make sure the following
utilities are in the
path:<path>
The utilities named must be in the path
mentioned in the message.
File already exists. The package is attempting to overwrite
an existing file.
Rebuilding package
<package_name> to support
kernel version "kernel.x".
This process may take several
minutes to complete...
The DUP application is rebuilding
the package to support a different
kernel version.
No specific kernel version
specified! Building support
for current kernel...
Unable to determine current system
kernel. The DUP application attempts
to rebuild the package.
Cannot create directory
/extract directory. Please
ensure that there is
enough space.
Extracting the package to this
path requires more disk space than
is available.
Table 5-1. Update Packages Message Information (continued)
Message Description/Solution

Troubleshooting 55
Cannot create temporary file
"filename"
The package cannot create the
temporary file for a technical reason,
such as lack of disk space, permissions,
or a pre-existing file.
Unable to create Temp Files.
Please ensure that there is
enough space in the tmp
folder.
The package cannot create the
temporary file for a technical reason,
such as lack of disk space, permissions,
or a pre-existing file.
Archive cannot be extracted.
Please ensure that there
is enough space in the
tmp folder.
There may be insufficient space for
the archive.
Please provide a directory
name to extract to.
Provide a directory name for the
extracted files.
ROOT directory cannot be used
for extraction.
Create a directory for your extracted
files.
Successfully extracted to
"/extractdir"
The package contents were extracted to
the directory you designated.
Cannot find utilities on the
system to extract package.
Make sure the following
utilities are on the path:
<path>
Locate the listed utilities and add their
directory to your Path.
Rebuilding Package Failed -
Error creating driver support
directory.
The package could not be rebuilt
because the support directory could not
be created.
Rebuilding Package Failed -
Error copying kernel modules.
The package could not be rebuilt
because the kernel modules could not
be copied.
Rebuilding Package Failed -
Error re-creating archive.
The package could not be rebuilt
because the archive could not be
recreated.
Table 5-1. Update Packages Message Information (continued)
Message Description/Solution

56 Troubleshooting
Rebuilding Package Failed -
Uninstallation of driver was
unsuccessful.
The package could not be rebuilt
because the driver could not be
uninstalled.
Package has been rebuilt
successfully.
The package rebuild was successful.
Rebuilding Package Failed -
Error creating output package.
Ensure that the directory from which
the package rebuild option is being
executed is writable.
Rebuilding Package Failed -
Error creating wrapper files.
The required wrapper files could not be
created.
Output package: The name of the output package is:
Package execution requires
'root' user privileges.
Log in with root privileges, and try the
update again.
Successfully extracted to
<target_directory>.
The package is being extracted to the
following directory.
Rebuilding package
packagename.bin to support
’uname -r’.
DUP is rebuilding the packages to
support the running kernel.
This process may take several
minutes to complete.
Wait for the process to complete.
Rebuilding Package Failed -
Unable to extract package
contents.
Unable to extract the contents of the
package.
Rebuilding Package Failed -
Server Administrator device
driver (HAPI) is already
installed on the system.
Package can be rebuilt only on
a system that does not have
Server Administrator device
driver (HAPI) installed.
Packages cannot be rebuilt on a system
that has the HAPI device driver
installed.
Unable to Install Dell
Instrumentation Driver (HAPI).
The package cannot install the HAPI
driver.
Table 5-1. Update Packages Message Information (continued)
Message Description/Solution

Troubleshooting 57
Rebuilding Package Failed -
RPM Installation failed with
error code=<RPM Install Error
Return code>
Provides the RPM error code that
prevented the package from being
rebuilt.
packagename.bin: Rebuilding
Package failed - Unable to
extract package contents.
Ensure that there is enough space in the
/tmp directory.
packagename.bin: Rebuilding
Package - Kernel <kernel-
version> is already supported
by this package.
You do not need to rebuild this package
because you have already customized
the package for your kernel. You will
only receive this message if you
previously used the --rebuild option
and then ran the rebuilt package.
packagename.bin: Rebuilding
Package Failed - RPM
Installation failed with error
code=<LSB_Compliant RPM
Install Error Return code>
Check the LSB Compliant RPM error
return codes to determine the exact
reason for failure.
packagename.bin: Rebuilding
Package Failed - Error
creating driver support
directory.
Ensure that enough space is available in
the /tmp directory.
packagename.bin: Rebuilding
Package Failed - Error copying
kernel modules.
Ensure that enough space is available in
the /tmp directory.
packagename.bin: Rebuilding
Package Failed - Error
recreating archive.
Ensure that enough space is available in
the /tmp directory.
packagename.bin: Rebuilding
Package Failed - Uninstall of
driver was unsuccessful.
The driver could not be uninstalled.
packagename.bin: Rebuilding
Package Failed - Error
creating files.
Ensure that enough space is available in
the /tmp directory.
Table 5-1. Update Packages Message Information (continued)
Message Description/Solution

58 Troubleshooting
Package has been rebuilt
successfully. Output package:
packagename.bin:--CUSTOM.
Package is ready for distribution and
execution on production systems with
the same running kernel as the system
on which it was rebuilt.
Package has been rebuilt
successfully.
Package is ready for distribution and
execution on production systems with
the same running kernel as the system
on which it was rebuilt.
packagename.bin: Rebuilding
Package failed - Unable to
extract package contents.
Ensure that enough space is available in
the /tmp directory.
packagename.bin: Rebuilding
Package failed - Server
Administrator is installed on
the system.
Packages cannot be rebuilt on a system
that has Server Administrator installed.
Uninstall Server Administrator from the
system before using the --rebuild
option.
The installed operating system
version is not supported by
this Update Package. To
customize this package, see
"Rebuilding Packages" in the
Update Package User’s Guide.
In no event shall Dell Inc. be
held liable for any direct,
indirect, incidental, special,
or consequential damages
suffered during or after
package customization and
execution.
The prerequisites for rebuilding the
package are present on your system, but
if you apply the customized package to
your system and it causes problems, you
cannot hold Dell Inc. responsible.
Unable to build a device
driver for the running kernel
because the build environment
is not installed. See
"Rebuilding Packages" in the
Update Package User’s Guide.
Follow the steps in "Rebuilding
Packages" to create the prerequisites for
customizing packages.
Table 5-1. Update Packages Message Information (continued)
Message Description/Solution

Troubleshooting 59
The running kernel is not
supported. See "Rebuilding
Packages" in the Update
Package User’s Guide.
See the "Rebuilding Packages" section.
You may be able to customize your
package to support the kernel you are
running.
In no event shall Dell Inc. be
held liable for any direct,
indirect, incidental, special,
or consequential damages
suffered during or after
package customization and
execution.
Fully consider this statement before
executing a customized package that
was enabled by the --rebuild
option.
packagename.bin: Rebuilding
Package failed - Server
Administrator is already
installed on the system.
Packages cannot be rebuilt on a system
that has Server Administrator installed.
Uninstall Server Administrator from the
system before using the --rebuild
option.
Attempt to update BIOS or
firmware to the same version.
Update was unnecessary and not
applied.
Re-application of BIOS or firmware
DUP serves no purpose.
Inventory operation exceeded
specified timeout.
Inventory operations have time-out
limits as defined in the package’s
PIEConfig.xml file. Time-out
durations are in seconds. If an operation
times out, the remainder of the package
update is cancelled.
Execution operation exceeded
specified timeout
Execution update operations have
time-out limits as defined in the
package. Time-out durations are in
seconds. If an operation times out,
the remainder of the package update
is cancelled.
/var/lock directory must
exist.
Create this system directory to ensure
that package updates do not execute
concurrently.
Table 5-1. Update Packages Message Information (continued)
Message Description/Solution

60 Troubleshooting
Unable to build a device
driver for the running kernel
because it is not supported on
your system.
Select a compatible DUP and try again.
The Intel IMB driver is
currently loaded. Please
unload the driver before
executing.
Unload the
Intel
®
IMB driver before
installing the selected DUP.
Warning: The shell less
command is not available.
When viewing Release Notes,
press space to continue
viewing notes, q to continue
DUP processing.
Continue to view the release notes, or
install the less command from operating
system CDs, and re-execute the package
interactively.
Press 'q' to exit DUP
(--version).
Press 'q' to continue with DUP
execution (dup dup execution).
The Linux DUP framework uses the
Linux utility, less, to display the release
notes relevant to the specific firmware
or driver release managed by the DUP.
When viewing release notes, DUP
prompts when executed with the below
options:
--version: Press 'q' to exit
DUP (--version)
All other DUP execution: Press 'q'
to continue with DUP
execution
(dup dup execution).
Warning: Screen widths of less
than <numeric value> can
distort the information view.
To optionally correct this, answer
<N>o to stop package execution.
Widen the terminal window to the
required size and then re-execute the
package interactively.
Table 5-1. Update Packages Message Information (continued)
Message Description/Solution

Troubleshooting 61
DUP Message Logs
Logging occurs when you run a command for a DUP. The logs maintain
information about all update activities. DUPs write to the Messages log.
If you install the same package more than once on the same system, the log
is appended.
Messages Log
Messages log files reside in the following default location:
/var/log/dell/updatepackage/log
The messages log file includes the following information:
• Date and time the DUP was launched
• Package release ID number
• The full path and filename of the support log generated by the command
•DUP type
• DUP version
• Framework version of the DUP
• Version that was previously installed on the system
• Version that the command is trying to apply to the system
• Exit code that results from execution of the command
• Whether a reboot was performed
NOTE: The support log files are intended for use by Dell support personnel.
Dell encourages you to redirect the DUP output to a file of your choice.
Messages Log File
Message logs are informational messages that you can view in one of the
messages files in the /var/log directory. The messages files in the /var/log
directory contain messages about a wide range of events on the system.
Therefore, you must scan through the log file to find the messages that are
relevant to DUPs. The following two messages are from two different dates.
The example dated September 10 is an example of a command that qualifies
for successful execution, but requires a reboot. The example dated September
19 is an example of a command failure.

62 Troubleshooting
Sep 10 00:14:54 localhost spsetup.bin[8088]: Package
Release ID=R54734 Package Description=Dell ESM
Firmware, A22 Previous version=1.63 New Version=1.63
Support Log path=
/var/log/dell/updatepackage/log/support/R54734.log
Exit code = 2 (Reboot required)
Sep 19 17:27:05 7708sk1 spsetup.bin[7835]: Package
Release ID=R57025 Package Description=Dell ESM
Firmware, A24 Support Log path=
/var/log/dell/updatepackage/log/support/R57025.log
Exit code = 1 (Failure)
Support Log File Example
=====> Dell Update Package application started <=====
Command:-q -f
Date:Wed Nov 8 15:24:18 CST 2007
=====================================================
Release ID: R136685
Update Package version: 5.4 (BLD_31)
Collecting inventory...
<?xml version="1.0"?>
<SVMInventory lang="en">
<Device componentID="159" display="BIOS">
<Application componentType="BIOS" version="A19"
display="BIOS"/>
</Device>
<System systemID="121"/>
<OperatingSystem majorVersion="2.4" minorVersion=
"21" spMajorVersion="0" spMinorVersion="0"/>
</SVMInventory>

Troubleshooting 63
Running validation...
BIOS
Application: BIOS
Previous version: A19
New version: A21
The version of this Update Package is newer than the
currently installed version.
Software application name: BIOS
Package version: A21
Installed version: A19
Executing update...
WARNING: DO NOT STOP THIS PROCESS OR INSTALL OTHER
DELL PRODUCTS WHILE UPDATE IS IN PROGRESS.
THESE ACTIONS MAY CAUSE YOUR SYSTEM TO BECOME
UNSTABLE!
The system should be restarted for the update to take
effect.
================> Update Result <====================
Update ready to be applied at reboot
Application: BIOS
Previous version: A19
New version: A21
=====================================================
Exit code = 2 (Reboot required)
<?xml version="1.0" encoding="UTF-8"?>

64 Troubleshooting
<SoftwareComponent schemaVersion="1.0" packageID=
"R136685" releaseID="R136685" dateTime="2006-10-
06T06:36:59-05:00" releaseDate="October 06, 2006"
vendorVersion="A21" dellVersion="A21" packageType=
"LLXP" xmlGenVersion="1.0.2378">
...
...
</SoftwareComponent>
Wed Nov 8 15:24:40 CST 2006

Glossary 65
Glossary
The following list defines or identifies technical terms, abbreviations,
and acronyms used in this guide.
BIOS
Acronym for basic input/output system. Your system's BIOS contains programs
stored on a flash memory chip. The BIOS controls the following:
• Communications between the microprocessor and peripheral devices,
such as the keyboard and the video adapter
• Miscellaneous functions, such as system messages
CLI
Abbreviation for command line interface. A command line interface or CLI is
a method of interacting with a computer where commands are entered as lines
of text and the output is also received as text.
CLI mode
The method by which you can install Dell™ Update Packages (DUPs) from
a script in silent/unattended mode.
Dell OpenManage™ Server Administrator
Server Administrator provides easy-to-use management and administration of
local and remote systems through a comprehensive set of integrated management
services. It resides solely on the system being managed and is accessible both
locally and remotely from the Server Administrator home page. Remotely
monitored systems may be accessed by dial
-
in, LAN, or wireless connections.
Server Administrator ensures the security of its management connections through
role
-
based access control (RBAC), authentication, and industry
-
standard secure
socket layer (SSL) encryption.

66 Glossary
DTK
Acronym for Dell OpenManage Deployment Toolkit. DTK includes a set of
utilities for configuring and deploying Dell systems and is designed for users who
need to build scripted installations to deploy large numbers of servers in a reliable
fashion without having to dramatically change their current deployment
processes. In addition to the command line utilities used to configure various
system features, DTK also provides sample scripts and configuration files to
perform common deployment tasks and documentation. These files and scripts
describe the use of DTK in Microsoft
®
Windows
®
Preinstallation Environment
(Windows PE) and embedded Linux environments.
device driver
A program that allows the operating system or some other program to interface
correctly with a peripheral device, such as a printer.
digital signature
A digital signature is used to authenticate the identity of the signer of a document
and to certify that the original content is unchanged. It is an encryption scheme
for authenticating digital information and is implemented using techniques from
the field of public-key cryptography.
ESM
Abbreviation for Embedded Systems Management.
firmware
Software (programs or data) that has been written onto read-only memory
(ROM). Firmware can boot and operate a device. Each controller contains
firmware that helps provide the controller's functionality.
GCC
The GNU Compiler Collection (GCC) is a set of programming language
compilers produced by the GNU Project. It is a free software distributed by the
Free Software Foundation (FSF) and is a key component of the GNU toolchain.
GNU
GNU is a free software operating system. It's name is a recursive acronym for
"GNU's Not Unix", which was chosen because its design is Unix-like, but it
contains no actual UNIX code. The GNU system, combined with a third-party
kernel called Linux, is one of the most widely used operating systems in the world,
commonly known as simply "Linux".

Glossary 67
GNU Privacy Guard
The GNU Privacy Guard (GnuPG or GPG) is a free software replacement for
the PGP suite of cryptographic software, released under the GNU General
Public License.
interactive mode
The method by which you can install DUPs interactively through the CLI.
In interactive mode, the text interface asks the user to confirm choices, such as
whether to reboot the system now, or whether to apply the package even though
the version number is the same as the one that is presently installed on the system.
ITA
Acronym for Dell OpenManage IT Assistant. ITA provides a central point of
access to monitor and manage systems on a local area network (LAN) or wide area
network (WAN). It helps you to identify the groups of systems that you want to
manage remotely and provides a consolidated view of all systems, giving you a
central launch point for managing these systems.
kernel
The term "kernel" refers to the lowest level of any operating system that provides
a hardware abstraction layer, disk and filesystem control, multi-tasking,
load-balancing, networking and security enforcement. A kernel is not a complete
operating system. A complete system built around the Linux kernel is commonly
known as the Linux operating system.
non-interactive mode
The method by which you can install DUPs non
-
interactively through the CLI.
In non
-
interactive mode, the text interface executes commands without user
intervention. If a command does not execute, the output is written to standard
output (the Linux terminal). Non
-
interactive mode is required for executing scripts.
OpenIPMI
Acronym for Open Source Intelligent Platform Management Interface.
The Intelligent Platform Management Interface (IPMI) specification defines
a set of common interfaces to computer hardware and firmware, which system
administrators can utilize to monitor the system health and manage the system.
OpenIPMI consists of two main parts: a device driver that goes into the Linux
kernel, and a user-level library that provides a higher-level abstraction of IPMI and
generic services that can be used on any operating system.
passphrase
A string of characters longer than a password that is used to create a digital signature.

68 Glossary
pre-operating system environment
A shell environment used to configure system hardware before a major operating
system, such as Microsoft Windows or Linux, is installed.
rebuild
The
--rebuild
option is a process that modifies a DUP so that the package
can support operating systems and/or running kernels for Linux operating systems
beyond those that were supported and tested for the original DUP that you
downloaded from
support.dell.com
.
repository
Repository is a database on the
Dell Server Updates
DVD that contains the
updated BIOS, firmware, and driver components for Dell systems. The repository
organizes these components into sets of updates for each supported system that,
when applied, updates at one time all system components that require updates.
Alternately, you can browse the repository for updatable systems and components
without running the update application. You can access the repository for
Windows and Linux systems on the
Dell Server Updates
DVD.
SUU
Acronym for Dell OpenManage Server Update Utility. SUU is one of the
applications used for identifying and applying updates to your system. You can
use SUU to update your Dell system or to view the updates available for any system
supported by SUU. SUU compares the versions of components currently installed
on your system with update components packaged on the
Dell Server Updates
DVD. It then displays a comparison report of the versions and provides the option
of updating the components.
System Software Component
Software elements requiring update to a desired software version for efficient
patch management. The following list includes components which are updated:
• System BIOS
• System firmware, also known as Embedded Server Management (ESM)
firmware
• Dell Remote Access Controller (DRAC) firmware
• PowerEdge™ Expandable RAID Controller (PERC) firmware and device drivers
• Network interface card (NIC) drivers
For the current list, see the Dell Support website at
support.dell.com
.

Index 69
Index
B
BIOS update for 200 systems
usage scenario, 30
C
Catalog.xml, 8
CLI
-c, 23, 34
Check, 34
exit codes, 36
--extract, 35
-f, 25, 34, 51-52
Force, 34
--h, 33
-h, 33
non-interactive mode, 34
-q, 25, 30, 34
-r, 34
-r -q, 31
reboot, 34
rebuild, 35
-v, 35
--version, 35
conditions that may require
update, 15
D
delivering Update Packages to
your systems, 24
Dell-enabled path, 39
Dell-qualified path, 39
determining whether your
package is supported, 42
developing system update
strategy, 15
digital signature, verify, 19-22,
28
DKMS, 53
dynamic kernel support, 41
E
executing Update Packages, 17
exit codes, 36
H
HAPI, 56
Help option, 33

70 Index
I
Important tips
using Update Packages, 13
K
key, verify, 20, 22
M
message logs for Update
Packages, 61
messages, 50
N
non-interactive mode, 34
O
obtaining Update Packages, 11
P
public key, verify, 20, 22
R
rebuilding a package
Dell-enabled path, 39
Dell-qualified path, 39
determining whether your package
is supported, 42
dynamic kernel support, 41
setting up a test system, 43
to add kernel support for multiple
kernel versions, 46
rebuilding a package to add
kernel support to a single
system, 46
RPM, 38
S
Server Administrator
documentation, 13
setting up a test system for
rebuilding a package, 43
signature, verify, 19-22, 28
specifying order of multiple
updates, 24
standalone systems and
firewalls, 25
strategy for running Update
Packages, 12
system reboot required after
installing some Update
Packages, 23

Index 71
T
troubleshooting
known issues, 49
typical usage scenarios
BIOS update for 200 systems, 30
Retasking a System, 28
U
Update and Rollback in Unified
Server Configurator
Lifecycle Controller
Enabled, 26
Update Options, 8
element update, 8
system update, 9
Update Packages
acquiring, 16
applying on a running system, 23
before you begin, 15
CLI commands, 23, 33
CLI reference information, 33
delivering to your systems, 24
executing, 17
information provided about
updates, 12
message information, 50
message logs, 61
messages, 25
resolving compatibility
concerns, 22
some require system reboot, 23
standalone systems, 25
supported installation order of
Update Packages, 12
supported order of installation, 24
system and user requirements, 11
troubleshooting, 50
unattended mode, 25
updating many systems, 25
verifying the digital
signature, 19-22, 28
verifying the update, 25
updating many systems, 25
using Update Packages
important tips, 13
V
verify
digital signature, 19-22, 28
public key, 20, 22
update, 25

Index 72