Dell PC6224P User Manual To The 43342ac8 1b03 4ece A839 0fdc6261a4b0
User Manual: Dell PC6224P to the manual
Open the PDF directly: View PDF
.
Page Count: 1
- Introduction
- Using Dell™ OpenManage™ Switch Administrator
- Cable and Port Information
- Hardware Description
- Configuring Dell PowerConnect
- Overview
- Starting the CLI
- General Configuration Information
- Booting the Switch
- Configuration Overview
- Advanced Configuration
- Software Download and Reboot
- Boot Menu Functions
- Start Operational Code
- Change the Baud Rate
- Retrieve Event Log using XMODEM
- Load New Operational Code Using XMODEM
- Display Operational Code Vital Product Data
- Abort Boot Code Update
- Update Boot Code
- Delete Backup Image
- Reset the System
- Restore Configuration to Factory Defaults
- Activate Backup Image
- Password Recovery Procedure
- Reformat and Restore File System
- Sample Configuration Process
- Configuring System Information
- Overview
- Defining General Device Information
- Configuring SNTP Settings
- Managing Logs
- Defining IP Addressing
- Running Cable Diagnostics
- Managing Device Security
- Access Profile
- Authentication Profiles
- Select Authentication
- Password Management
- Local User Database
- Line Passwords
- Enable Password
- TACACS+ Settings
- RADIUS Global Configuration
- RADIUS Server Configuration
- RADIUS Accounting Server Configuration
- RADIUS Accounting Server Statistics
- RADIUS Server Statistics
- Authorization Network RADIUS
- Telnet Server
- Denial of Service
- Captive Portal
- Defining SNMP Parameters
- File Management
- Defining Advanced Settings
- Defining Stacking
- Trap Manager
- sFlow
- Industry Standard Discovery Protocol
- iSCSI Optimization
- Configuring Switching Information
- Overview
- Configuring Network Security
- Configuring Ports
- Configuring Traffic Mirroring
- Configuring Address Tables
- Configuring GARP
- Configuring the Spanning Tree Protocol
- Configuring VLANs
- Configuring Voice VLAN
- Aggregating Ports
- Managing Multicast Support
- IGMP Snooping
- MRouter Status
- MLD Snooping
- Configuring the Link Layer Discovery Protocol (LLDP)
- Configuring Link Layer Discovery Protocol (LLDP) for Media Endpoint Devices
- Creating Link Dependencies
- Dynamic ARP Inspection
- DHCP Snooping
- DHCP Relay
- Viewing Statistics and Remote Monitoring
- Configuring Routing
- Overview
- ARP
- IP
- OSPF
- OSPF Configuration
- Area Configuration
- Stub Area Summary
- Area Range Configuration
- Interface Statistics
- Interface Configuration
- Neighbor Table
- Neighbor Configuration
- Link State Database
- Virtual Link Configuration
- Virtual Link Summary
- Route Redistribution Configuration
- Route Redistribution Summary
- Nonstop Forwarding OSPF Graceful Restart
- BOOTP/DHCP Relay Agent
- IP Helper
- RIP
- Router Discovery
- Router
- VLAN Routing
- VRRP
- Tunnels
- Loopbacks
- Configuring IPv6
- Overview
- Global Configuration
- Interface Configuration
- Interface Summary
- IPv6 Statistics
- IPv6 Neighbor Table
- DHCPv6
- OSPFv3
- OSPFv3 Configuration
- OSPFv3 Area Configuration
- OSPFv3 Stub Area Summary
- OSPFv3 Area Range Configuration
- OSPFv3 Interface Configuration
- OSPFv3 Interface Statistics
- OSPFv3 Neighbors
- OSPFv3 Neighbor Table
- OSPFv3 Link State Database
- OSPFv3 Virtual Link Configuration
- OSPFv3 Virtual Link Summary
- OSPFv3 Route Redistribution Configuration
- OSPFv3 Route Redistribution Summary
- Nonstop Forwarding OSPFv3 Graceful Restart
- IPv6 Routes
- Configuring Quality of Service
- Configuring IP Multicast
- Overview
- Multicast
- Distance Vector Multicast Routing Protocol
- Internet Group Management Protocol
- Multicast Listener Discovery
- MLD Global Configuration
- MLD Routing Interface Configuration
- MLD Routing Interface Summary
- MLD Routing Interface Cache Information
- MLD Routing Interface Source List Information
- MLD Traffic
- MLD Proxy Configuration
- MLD Proxy Configuration Summary
- Interface Membership Information
- Interface Membership Information—Detailed
- Protocol Independent Multicast
- Getting Help
www.dell.com | support.dell.com
Dell™ PowerConnect™ 6200 Series
User’s Guide
Model PC6224, PC6248, PC6224P, PC6248P, and PC6224F

Notes, Cautions, and Warnings
A NOTE indicates important information that helps you make better use of your computer.
A CAUTION indicates potential damage to hardware or loss of data if instructions are not followed.
WARNING: A WARNING indicates a potential for property damage, personal injury, or death.
____________________
Information in this document is subject to change without notice.
© 2011 Dell Inc. All rights reserved.
Reproduction of these materials in any manner whatsoever without the written permission of Dell Inc. is strictly forbidden.
Trademarks used in this text: Dell, the DELL logo, PowerEdge, PowerConnect, and OpenManage are trademarks of Dell Inc.; Microsoft and
Windows are either trademarks or registered trademarks of Microsoft Corporation in the United States and/or other countries; sFlow is a
registered trademark of InMon Corporation. Cisco is a registered trademark of Cisco Systems, Inc. and/or its affiliates in the United States and
certain other countries.
Other trademarks and trade names may be used in this document to refer to either the entities claiming the marks and names or their products.
Dell Inc. disclaims any proprietary interest in trademarks and trade names other than its own.
Model PC6224, PC6248, PC6224P, PC6248P, and PC6224F
March 2011 Rev. A04

3
Contents
1 Introduction
System Features . . . . . . . . . . . . . . . . . . . . . . . . . . . . . . . . . 20
Switching Features . . . . . . . . . . . . . . . . . . . . . . . . . . . . . . . 23
Port-Based Features . . . . . . . . . . . . . . . . . . . . . . . . . . . . 25
Virtual Local Area Network Supported Features. . . . . . . . . . . . . . 26
Spanning Tree Protocol Features. . . . . . . . . . . . . . . . . . . . . . 28
Link Aggregation Features . . . . . . . . . . . . . . . . . . . . . . . . . 29
IP Phone and Access Point Support Features . . . . . . . . . . . . . . . 29
Routing Features . . . . . . . . . . . . . . . . . . . . . . . . . . . . . . . . . 31
MAC Address Supported Features . . . . . . . . . . . . . . . . . . . . . 32
IPv4 Routing Features. . . . . . . . . . . . . . . . . . . . . . . . . . . . 33
IPv6 Routing Features. . . . . . . . . . . . . . . . . . . . . . . . . . . . 33
IPv6 . . . . . . . . . . . . . . . . . . . . . . . . . . . . . . . . . . . . . . . . 34
OSPFv3 . . . . . . . . . . . . . . . . . . . . . . . . . . . . . . . . . . . 35
Quality of Service Features . . . . . . . . . . . . . . . . . . . . . . . . . . . 35
Multicast Features . . . . . . . . . . . . . . . . . . . . . . . . . . . . . . . . 36
IPv4 Multicast Features. . . . . . . . . . . . . . . . . . . . . . . . . . . 36
IPv6 Multicast Features. . . . . . . . . . . . . . . . . . . . . . . . . . . 36
Security Features . . . . . . . . . . . . . . . . . . . . . . . . . . . . . . 37
Additional Documentation. . . . . . . . . . . . . . . . . . . . . . . . . . . . 38
2 Using Dell™ OpenManage™ Switch Administrator
Setting the IP Address of the Switch . . . . . . . . . . . . . . . . . . . . . . 40
Setting DHCP on the Management Interface. . . . . . . . . . . . . . . . 40
Setting a Static Address on the Management Interface . . . . . . . . . . 40
Starting the Application . . . . . . . . . . . . . . . . . . . . . . . . . . . . . 41
Understanding the Interface . . . . . . . . . . . . . . . . . . . . . . . . . . . 41
Using the Switch Administrator Buttons . . . . . . . . . . . . . . . . . . . . 44
Information Buttons. . . . . . . . . . . . . . . . . . . . . . . . . . . . . 44

4
Device Management Buttons. . . . . . . . . . . . . . . . . . . . . . . . 44
Check Boxes . . . . . . . . . . . . . . . . . . . . . . . . . . . . . . . . 45
Defining Fields . . . . . . . . . . . . . . . . . . . . . . . . . . . . . . . . . . 45
Accessing the Switch Through the CLI . . . . . . . . . . . . . . . . . . . . . 45
Console Connection. . . . . . . . . . . . . . . . . . . . . . . . . . . . . 46
Telnet Connection. . . . . . . . . . . . . . . . . . . . . . . . . . . . . . 46
Using the CLI . . . . . . . . . . . . . . . . . . . . . . . . . . . . . . . . . . . 46
Command Mode Overview . . . . . . . . . . . . . . . . . . . . . . . . . 46
User EXEC Mode . . . . . . . . . . . . . . . . . . . . . . . . . . . . . . 47
Privileged EXEC Mode . . . . . . . . . . . . . . . . . . . . . . . . . . . 47
Global Configuration Mode . . . . . . . . . . . . . . . . . . . . . . . . . 48
Interface Configuration Mode . . . . . . . . . . . . . . . . . . . . . . . 48
3 Cable and Port Information
Overview . . . . . . . . . . . . . . . . . . . . . . . . . . . . . . . . . . . . . 49
Ethernet Interface . . . . . . . . . . . . . . . . . . . . . . . . . . . . . . . . 50
SFP Interfaces . . . . . . . . . . . . . . . . . . . . . . . . . . . . . . . . . . 51
Bay 1 and Bay 2 Interfaces . . . . . . . . . . . . . . . . . . . . . . . . . . . 52
Serial Cable Connection . . . . . . . . . . . . . . . . . . . . . . . . . . . . . 52
Connecting the Switch to a Terminal . . . . . . . . . . . . . . . . . . . . 52

5
Power Connection . . . . . . . . . . . . . . . . . . . . . . . . . . . . . . . . 53
4 Hardware Description
Overview . . . . . . . . . . . . . . . . . . . . . . . . . . . . . . . . . . . . . 55
Front Panel . . . . . . . . . . . . . . . . . . . . . . . . . . . . . . . . . . . . 56
Rear Panel . . . . . . . . . . . . . . . . . . . . . . . . . . . . . . . . . . . . 59
Console (RS-232) Port . . . . . . . . . . . . . . . . . . . . . . . . . . . . . . 61
Physical Dimensions. . . . . . . . . . . . . . . . . . . . . . . . . . . . . . . 61
Power Supplies . . . . . . . . . . . . . . . . . . . . . . . . . . . . . . . . . 62
Ventilation System . . . . . . . . . . . . . . . . . . . . . . . . . . . . . . . . 62
Stacking . . . . . . . . . . . . . . . . . . . . . . . . . . . . . . . . . . . . . 62
Stacking Standby . . . . . . . . . . . . . . . . . . . . . . . . . . . . . . 63
LED Definitions . . . . . . . . . . . . . . . . . . . . . . . . . . . . . . . . . . 64
SFP Port LEDs . . . . . . . . . . . . . . . . . . . . . . . . . . . . . . . . 64
SFP+ Port LEDs . . . . . . . . . . . . . . . . . . . . . . . . . . . . . . . 65
XFP Module Port LEDs . . . . . . . . . . . . . . . . . . . . . . . . . . . 65
10/100/1000 Base-T Port LEDs . . . . . . . . . . . . . . . . . . . . . . . 65
System LEDs . . . . . . . . . . . . . . . . . . . . . . . . . . . . . . . . 67
Stacking LEDs . . . . . . . . . . . . . . . . . . . . . . . . . . . . . . . . 68
5 Configuring Dell PowerConnect
Overview . . . . . . . . . . . . . . . . . . . . . . . . . . . . . . . . . . . . . 71
Starting the CLI . . . . . . . . . . . . . . . . . . . . . . . . . . . . . . . . . . 72
General Configuration Information . . . . . . . . . . . . . . . . . . . . . . . 74
Terminal Connection Configuration. . . . . . . . . . . . . . . . . . . . . 74
Baud Rate . . . . . . . . . . . . . . . . . . . . . . . . . . . . . . . . . . 74
Other Configuration Requirements . . . . . . . . . . . . . . . . . . . . . 74
Booting the Switch. . . . . . . . . . . . . . . . . . . . . . . . . . . . . . . . 75
Configuration Overview . . . . . . . . . . . . . . . . . . . . . . . . . . . . . 81
Easy Setup Wizard . . . . . . . . . . . . . . . . . . . . . . . . . . . . . 81

6
Advanced Configuration . . . . . . . . . . . . . . . . . . . . . . . . . . . . . 87
CLI Basics . . . . . . . . . . . . . . . . . . . . . . . . . . . . . . . . . . 87
6200 Series CLI Reference Guide . . . . . . . . . . . . . . . . . . . . . . 88
Security Management and Password Configuration. . . . . . . . . . . . 91
Software Download and Reboot. . . . . . . . . . . . . . . . . . . . . . . . . 94
Software Download Through XModem. . . . . . . . . . . . . . . . . . . 94
Software Download Through TFTP Server . . . . . . . . . . . . . . . . . 94
Update Bootcode . . . . . . . . . . . . . . . . . . . . . . . . . . . . . . 97
Boot Menu Functions . . . . . . . . . . . . . . . . . . . . . . . . . . . . . . 97
Start Operational Code . . . . . . . . . . . . . . . . . . . . . . . . . . . 98
Change the Baud Rate . . . . . . . . . . . . . . . . . . . . . . . . . . . 99
Retrieve Event Log using XMODEM . . . . . . . . . . . . . . . . . . . . 99
Load New Operational Code Using XMODEM . . . . . . . . . . . . . . 100
Display Operational Code Vital Product Data . . . . . . . . . . . . . . 100
Abort Boot Code Update . . . . . . . . . . . . . . . . . . . . . . . . . 101
Update Boot Code. . . . . . . . . . . . . . . . . . . . . . . . . . . . . 101
Delete Backup Image . . . . . . . . . . . . . . . . . . . . . . . . . . . 102
Reset the System . . . . . . . . . . . . . . . . . . . . . . . . . . . . . 103
Restore Configuration to Factory Defaults . . . . . . . . . . . . . . . . 103
Activate Backup Image . . . . . . . . . . . . . . . . . . . . . . . . . . 103
Password Recovery Procedure . . . . . . . . . . . . . . . . . . . . . 104
Reformat and Restore File System . . . . . . . . . . . . . . . . . . . . 104
Sample Configuration Process . . . . . . . . . . . . . . . . . . . . . . . . 105
Switch Setup Requirements . . . . . . . . . . . . . . . . . . . . . . . 105
Initial Connection . . . . . . . . . . . . . . . . . . . . . . . . . . . . . 105
Device Default Settings. . . . . . . . . . . . . . . . . . . . . . . . . . 111
Enabling Remote Management . . . . . . . . . . . . . . . . . . . . . . 111
Configuring Secure Management Access (HTTPS) . . . . . . . . . . . 114
6 Configuring System Information
Overview . . . . . . . . . . . . . . . . . . . . . . . . . . . . . . . . . . . . 115
Defining General Device Information . . . . . . . . . . . . . . . . . . . . . 116
Asset . . . . . . . . . . . . . . . . . . . . . . . . . . . . . . . . . . . 116
System Health. . . . . . . . . . . . . . . . . . . . . . . . . . . . . . . 118
Versions . . . . . . . . . . . . . . . . . . . . . . . . . . . . . . . . . . 119
System Resources . . . . . . . . . . . . . . . . . . . . . . . . . . . . 120

7
Time Zone Configuration . . . . . . . . . . . . . . . . . . . . . . . . . 122
Summer Time Configuration . . . . . . . . . . . . . . . . . . . . . . . 123
Clock Detail . . . . . . . . . . . . . . . . . . . . . . . . . . . . . . . . 125
Reset . . . . . . . . . . . . . . . . . . . . . . . . . . . . . . . . . . . 126
Configuring SNTP Settings . . . . . . . . . . . . . . . . . . . . . . . . . . 127
SNTP Global Settings . . . . . . . . . . . . . . . . . . . . . . . . . . . 128
SNTP Authentication . . . . . . . . . . . . . . . . . . . . . . . . . . . 129
SNTP Server . . . . . . . . . . . . . . . . . . . . . . . . . . . . . . . 132
Managing Logs . . . . . . . . . . . . . . . . . . . . . . . . . . . . . . . . . 135
Global Settings . . . . . . . . . . . . . . . . . . . . . . . . . . . . . . 136
RAM Log Table . . . . . . . . . . . . . . . . . . . . . . . . . . . . . . 138
Log File . . . . . . . . . . . . . . . . . . . . . . . . . . . . . . . . . . 139
Remote Log Server Settings . . . . . . . . . . . . . . . . . . . . . . . 140
Defining IP Addressing . . . . . . . . . . . . . . . . . . . . . . . . . . . . 143
Domain Name Server (DNS) . . . . . . . . . . . . . . . . . . . . . . . 144
Default Domain Name . . . . . . . . . . . . . . . . . . . . . . . . . . 145
Host Name Mapping . . . . . . . . . . . . . . . . . . . . . . . . . . . 146
Dynamic Host Name Mapping . . . . . . . . . . . . . . . . . . . . . . 148
ARP Table . . . . . . . . . . . . . . . . . . . . . . . . . . . . . . . . . 149
IPv6 Management Features . . . . . . . . . . . . . . . . . . . . . . . 150
Running Cable Diagnostics . . . . . . . . . . . . . . . . . . . . . . . . . . 152
Integrated Cable Test for Copper Cables . . . . . . . . . . . . . . . . . 152
Optical Transceiver Diagnostics . . . . . . . . . . . . . . . . . . . . . 154
Managing Device Security . . . . . . . . . . . . . . . . . . . . . . . . . . 157
Access Profile . . . . . . . . . . . . . . . . . . . . . . . . . . . . . . 157
Authentication Profiles . . . . . . . . . . . . . . . . . . . . . . . . . . 162
Select Authentication. . . . . . . . . . . . . . . . . . . . . . . . . . . 166
Password Management . . . . . . . . . . . . . . . . . . . . . . . . . 169
Local User Database . . . . . . . . . . . . . . . . . . . . . . . . . . . 171
Line Passwords . . . . . . . . . . . . . . . . . . . . . . . . . . . . . . 174
Enable Password . . . . . . . . . . . . . . . . . . . . . . . . . . . . . 175
TACACS+ Settings . . . . . . . . . . . . . . . . . . . . . . . . . . . . 176
RADIUS Global Configuration. . . . . . . . . . . . . . . . . . . . . . . 180
RADIUS Server Configuration . . . . . . . . . . . . . . . . . . . . . . 182
RADIUS Accounting Server Configuration . . . . . . . . . . . . . . . . 185
RADIUS Accounting Server Statistics . . . . . . . . . . . . . . . . . . 187
RADIUS Server Statistics . . . . . . . . . . . . . . . . . . . . . . . . . 189

8
Authorization Network RADIUS . . . . . . . . . . . . . . . . . . . . . 191
Telnet Server . . . . . . . . . . . . . . . . . . . . . . . . . . . . . . . 191
Denial of Service . . . . . . . . . . . . . . . . . . . . . . . . . . . . . 193
Captive Portal . . . . . . . . . . . . . . . . . . . . . . . . . . . . . . . . . 195
CP Global Configuration . . . . . . . . . . . . . . . . . . . . . . . . . 196
CP Configuration . . . . . . . . . . . . . . . . . . . . . . . . . . . . . 197
CP Web Customization . . . . . . . . . . . . . . . . . . . . . . . . . . 200
Local User. . . . . . . . . . . . . . . . . . . . . . . . . . . . . . . . . 203
User Group . . . . . . . . . . . . . . . . . . . . . . . . . . . . . . . . 205
Interface Association . . . . . . . . . . . . . . . . . . . . . . . . . . . 207
CP Status . . . . . . . . . . . . . . . . . . . . . . . . . . . . . . . . . 208
CP Activation and Activity Status. . . . . . . . . . . . . . . . . . . . . 210
Interface Activation Status . . . . . . . . . . . . . . . . . . . . . . . . 211
Interface Capability Status . . . . . . . . . . . . . . . . . . . . . . . . 212
Client Summary . . . . . . . . . . . . . . . . . . . . . . . . . . . . . . 213
Client Detail . . . . . . . . . . . . . . . . . . . . . . . . . . . . . . . . 213
CP Interface Client Status . . . . . . . . . . . . . . . . . . . . . . . . 214
CP Client Status . . . . . . . . . . . . . . . . . . . . . . . . . . . . . . 215
Defining SNMP Parameters . . . . . . . . . . . . . . . . . . . . . . . . . . 218
SNMP v1 and v2 . . . . . . . . . . . . . . . . . . . . . . . . . . . . . 218
SNMP v3 . . . . . . . . . . . . . . . . . . . . . . . . . . . . . . . . . 218
SNMP Global Parameters . . . . . . . . . . . . . . . . . . . . . . . . 218
SNMP View Settings . . . . . . . . . . . . . . . . . . . . . . . . . . . 220
Access Control Group . . . . . . . . . . . . . . . . . . . . . . . . . . 223
SNMPv3 User Security Model (USM) . . . . . . . . . . . . . . . . . . 225
Communities . . . . . . . . . . . . . . . . . . . . . . . . . . . . . . . 229
Notification Filter . . . . . . . . . . . . . . . . . . . . . . . . . . . . . 232
Notification Recipients . . . . . . . . . . . . . . . . . . . . . . . . . . 234
File Management. . . . . . . . . . . . . . . . . . . . . . . . . . . . . . . . 238
File System . . . . . . . . . . . . . . . . . . . . . . . . . . . . . . . . 238
Active Images. . . . . . . . . . . . . . . . . . . . . . . . . . . . . . . 239
File Download . . . . . . . . . . . . . . . . . . . . . . . . . . . . . . . 240
File Upload . . . . . . . . . . . . . . . . . . . . . . . . . . . . . . . . 242
Copy Files . . . . . . . . . . . . . . . . . . . . . . . . . . . . . . . . . 244
Defining Advanced Settings . . . . . . . . . . . . . . . . . . . . . . . . . . 246
Auto Configuration . . . . . . . . . . . . . . . . . . . . . . . . . . . . 246

9
Defining Stacking . . . . . . . . . . . . . . . . . . . . . . . . . . . . . . . 249
Overview . . . . . . . . . . . . . . . . . . . . . . . . . . . . . . . . . 249
Synchronizing the Running Configuration between the Master and
Standby Units . . . . . . . . . . . . . . . . . . . . . . . . . . . . . . . 249
Configuring Stacking . . . . . . . . . . . . . . . . . . . . . . . . . . . 250
Trap Manager . . . . . . . . . . . . . . . . . . . . . . . . . . . . . . . . . 262
Trap Flags . . . . . . . . . . . . . . . . . . . . . . . . . . . . . . . . . 262
OSPFv2 Trap Flags . . . . . . . . . . . . . . . . . . . . . . . . . . . . 264
OSPFv3 Trap Flags . . . . . . . . . . . . . . . . . . . . . . . . . . . . 267
Trap Log . . . . . . . . . . . . . . . . . . . . . . . . . . . . . . . . . . 270
sFlow . . . . . . . . . . . . . . . . . . . . . . . . . . . . . . . . . . . . . . 271
sFlow Agent Summary . . . . . . . . . . . . . . . . . . . . . . . . . . 272
sFlow Receiver Configuration . . . . . . . . . . . . . . . . . . . . . . 273
sFlow Sampler Configuration . . . . . . . . . . . . . . . . . . . . . . . 275
sFlow Poll Configuration . . . . . . . . . . . . . . . . . . . . . . . . . 277
Industry Standard Discovery Protocol. . . . . . . . . . . . . . . . . . . . . 279
ISDP Global Configuration . . . . . . . . . . . . . . . . . . . . . . . . 279
Cache Table . . . . . . . . . . . . . . . . . . . . . . . . . . . . . . . . 281
Interface Configuration . . . . . . . . . . . . . . . . . . . . . . . . . . 282
ISDP Statistics . . . . . . . . . . . . . . . . . . . . . . . . . . . . . . 284
iSCSI Optimization . . . . . . . . . . . . . . . . . . . . . . . . . . . . . . . 286
iSCSI Optimization Global Configuration . . . . . . . . . . . . . . . . . 286
Configuring iSCSI Optimization Using CLI Commands . . . . . . . . . . 287
7 Configuring Switching Information
Overview . . . . . . . . . . . . . . . . . . . . . . . . . . . . . . . . . . . . 289
Configuring Network Security. . . . . . . . . . . . . . . . . . . . . . . . . 290
Dot1x Authentication . . . . . . . . . . . . . . . . . . . . . . . . . . . 290
Authenticated Users . . . . . . . . . . . . . . . . . . . . . . . . . . . 296
Port Security . . . . . . . . . . . . . . . . . . . . . . . . . . . . . . . 297
IP ACL Configuration . . . . . . . . . . . . . . . . . . . . . . . . . . . 300
IP ACL Rule Configuration . . . . . . . . . . . . . . . . . . . . . . . . 302
MAC ACL Configuration. . . . . . . . . . . . . . . . . . . . . . . . . . 306
MAC ACL Rule Configuration . . . . . . . . . . . . . . . . . . . . . . . 308
IPv6 Access Control Lists . . . . . . . . . . . . . . . . . . . . . . . . . 311
IPv6 ACL Rule Configuration . . . . . . . . . . . . . . . . . . . . . . . 314

10
ACL Bind Configuration . . . . . . . . . . . . . . . . . . . . . . . . . . 316
Configuring Ports. . . . . . . . . . . . . . . . . . . . . . . . . . . . . . . . 319
Global Parameters . . . . . . . . . . . . . . . . . . . . . . . . . . . . 319
Port Configuration. . . . . . . . . . . . . . . . . . . . . . . . . . . . . 321
Protected Port Configuration . . . . . . . . . . . . . . . . . . . . . . . 324
LAG Configuration. . . . . . . . . . . . . . . . . . . . . . . . . . . . . 326
Storm Control . . . . . . . . . . . . . . . . . . . . . . . . . . . . . . . 329
Configuring Traffic Mirroring . . . . . . . . . . . . . . . . . . . . . . . . . 332
Port Mirroring . . . . . . . . . . . . . . . . . . . . . . . . . . . . . . 332
Flow Based Mirroring. . . . . . . . . . . . . . . . . . . . . . . . . . . 334
Configuring Address Tables . . . . . . . . . . . . . . . . . . . . . . . . . . 336
Static Address Table . . . . . . . . . . . . . . . . . . . . . . . . . . . 336
Dynamic Address Table. . . . . . . . . . . . . . . . . . . . . . . . . . 338
Configuring GARP . . . . . . . . . . . . . . . . . . . . . . . . . . . . . . . 341
GARP Timers . . . . . . . . . . . . . . . . . . . . . . . . . . . . . . . 341
Configuring the Spanning Tree Protocol . . . . . . . . . . . . . . . . . . . 344
STP Global Settings . . . . . . . . . . . . . . . . . . . . . . . . . . . . 344
STP Port Settings . . . . . . . . . . . . . . . . . . . . . . . . . . . . . 348
STP LAG Settings . . . . . . . . . . . . . . . . . . . . . . . . . . . . . 350
Rapid Spanning Tree . . . . . . . . . . . . . . . . . . . . . . . . . . . 353
MSTP Settings . . . . . . . . . . . . . . . . . . . . . . . . . . . . . . 354
MSTP Interface Settings . . . . . . . . . . . . . . . . . . . . . . . . . 357
Configuring VLANs . . . . . . . . . . . . . . . . . . . . . . . . . . . . . . . 360
VLAN Membership . . . . . . . . . . . . . . . . . . . . . . . . . . . . 360
Double VLAN . . . . . . . . . . . . . . . . . . . . . . . . . . . . . . . 364
VLAN Port Settings . . . . . . . . . . . . . . . . . . . . . . . . . . . . 368
VLAN LAG Settings . . . . . . . . . . . . . . . . . . . . . . . . . . . . 370
Bind MAC to VLAN . . . . . . . . . . . . . . . . . . . . . . . . . . . . 372
Bind IP Subnet to VLAN. . . . . . . . . . . . . . . . . . . . . . . . . . 375
Protocol Group . . . . . . . . . . . . . . . . . . . . . . . . . . . . . . 377
GVRP Parameters. . . . . . . . . . . . . . . . . . . . . . . . . . . . . 381
Configuring Voice VLAN . . . . . . . . . . . . . . . . . . . . . . . . . . . . 384
Aggregating Ports . . . . . . . . . . . . . . . . . . . . . . . . . . . . . . . 386
LACP Parameters . . . . . . . . . . . . . . . . . . . . . . . . . . . . . 386
LAG Membership . . . . . . . . . . . . . . . . . . . . . . . . . . . . . 388
Assigning Ports to LAGs and LACPs Using CLI Commands . . . . . . . 390

11
LAG Hash Configuration . . . . . . . . . . . . . . . . . . . . . . . . . 390
LAG Hash Summary. . . . . . . . . . . . . . . . . . . . . . . . . . . . 391
Managing Multicast Support . . . . . . . . . . . . . . . . . . . . . . . . . 393
Multicast Global Parameters . . . . . . . . . . . . . . . . . . . . . . . 393
Bridge Multicast Group . . . . . . . . . . . . . . . . . . . . . . . . . . 394
Bridge Multicast Forward. . . . . . . . . . . . . . . . . . . . . . . . . 398
IGMP Snooping. . . . . . . . . . . . . . . . . . . . . . . . . . . . . . . . . 399
General IGMP Snooping . . . . . . . . . . . . . . . . . . . . . . . . . 400
Global Querier Configuration . . . . . . . . . . . . . . . . . . . . . . . 403
VLAN Querier . . . . . . . . . . . . . . . . . . . . . . . . . . . . . . . 404
VLAN Querier Status . . . . . . . . . . . . . . . . . . . . . . . . . . . 406
MFDB IGMP Snooping Table . . . . . . . . . . . . . . . . . . . . . . . 407
MRouter Status. . . . . . . . . . . . . . . . . . . . . . . . . . . . . . . . . 409
MLD Snooping . . . . . . . . . . . . . . . . . . . . . . . . . . . . . . . . . 410
MLD Snooping General . . . . . . . . . . . . . . . . . . . . . . . . . . 410
MLD Snooping Global Querier Configuration. . . . . . . . . . . . . . . 412
MLD Snooping VLAN Querier . . . . . . . . . . . . . . . . . . . . . . . 414
FMLD Snooping VLAN Querier Status . . . . . . . . . . . . . . . . . . 416
MFDB MLD Snooping Table . . . . . . . . . . . . . . . . . . . . . . . 417
Configuring the Link Layer Discovery Protocol (LLDP) . . . . . . . . . . . . 419
LLDP Configuration . . . . . . . . . . . . . . . . . . . . . . . . . . . . 419
LLDP Statistics . . . . . . . . . . . . . . . . . . . . . . . . . . . . . . 422
LLDP Connections. . . . . . . . . . . . . . . . . . . . . . . . . . . . . 425
Configuring Link Layer Discovery Protocol (LLDP) for Media Endpoint Devices 427
LLDP-MED Global Configuration . . . . . . . . . . . . . . . . . . . . . 427
LLDP-MED Interface Configuration. . . . . . . . . . . . . . . . . . . . 429
LLDP-MED Local Device Information. . . . . . . . . . . . . . . . . . . 431
LLDP-MED Remote Device Information . . . . . . . . . . . . . . . . . 433
Creating Link Dependencies. . . . . . . . . . . . . . . . . . . . . . . . . . 437
Link Dependency Summary. . . . . . . . . . . . . . . . . . . . . . . . 437
Dynamic ARP Inspection. . . . . . . . . . . . . . . . . . . . . . . . . . . . 440
DAI Global Configuration . . . . . . . . . . . . . . . . . . . . . . . . . 440
DAI Interface Configuration . . . . . . . . . . . . . . . . . . . . . . . 441
DAI VLAN Configuration . . . . . . . . . . . . . . . . . . . . . . . . . 443
DAI ACL Configuration . . . . . . . . . . . . . . . . . . . . . . . . . . 444
DAI ACL Rule Configuration. . . . . . . . . . . . . . . . . . . . . . . . 445

12
DAI Statistics . . . . . . . . . . . . . . . . . . . . . . . . . . . . . . . 447
DHCP Snooping . . . . . . . . . . . . . . . . . . . . . . . . . . . . . . . . 448
DHCP Snooping Configuration . . . . . . . . . . . . . . . . . . . . . . 449
DHCP Snooping Interface Configuration . . . . . . . . . . . . . . . . . 450
DHCP Snooping VLAN Configuration . . . . . . . . . . . . . . . . . . . 453
DHCP Snooping Persistent Configuration . . . . . . . . . . . . . . . . 454
DHCP Snooping Static Bindings Configuration. . . . . . . . . . . . . . 456
DHCP Snooping Dynamic Bindings Summary . . . . . . . . . . . . . . 458
DHCP Snooping Statistics . . . . . . . . . . . . . . . . . . . . . . . . 459
DHCP Relay. . . . . . . . . . . . . . . . . . . . . . . . . . . . . . . . . . . 461
DHCP Relay Global Configuration . . . . . . . . . . . . . . . . . . . . 461
DHCP Relay Interface Configuration . . . . . . . . . . . . . . . . . . . 462
DHCP Relay Interface Statistics . . . . . . . . . . . . . . . . . . . . . 464
DHCP Relay VLAN Configuration . . . . . . . . . . . . . . . . . . . . . 465
8 Viewing Statistics and Remote Monitoring
Overview . . . . . . . . . . . . . . . . . . . . . . . . . . . . . . . . . . . . 469
Table Views . . . . . . . . . . . . . . . . . . . . . . . . . . . . . . . . . . 470
Interface Statistics . . . . . . . . . . . . . . . . . . . . . . . . . . . . 470
Etherlike Statistics . . . . . . . . . . . . . . . . . . . . . . . . . . . . 472
GVRP Statistics . . . . . . . . . . . . . . . . . . . . . . . . . . . . . . 473
EAP Statistics . . . . . . . . . . . . . . . . . . . . . . . . . . . . . . . 476
Utilization Summary. . . . . . . . . . . . . . . . . . . . . . . . . . . . 477
Counter Summary . . . . . . . . . . . . . . . . . . . . . . . . . . . . . 479
RMON. . . . . . . . . . . . . . . . . . . . . . . . . . . . . . . . . . . . . . 481
RMON Statistics . . . . . . . . . . . . . . . . . . . . . . . . . . . . . 481
RMON History Control Statistics . . . . . . . . . . . . . . . . . . . . . 484
RMON History Table . . . . . . . . . . . . . . . . . . . . . . . . . . . 487
RMON Event Control . . . . . . . . . . . . . . . . . . . . . . . . . . . 489
RMON Event Log . . . . . . . . . . . . . . . . . . . . . . . . . . . . . 491
RMON Alarms. . . . . . . . . . . . . . . . . . . . . . . . . . . . . . . 492
Charts. . . . . . . . . . . . . . . . . . . . . . . . . . . . . . . . . . . . . . 497
Ports Statistics . . . . . . . . . . . . . . . . . . . . . . . . . . . . . . 497
LAG Statistics . . . . . . . . . . . . . . . . . . . . . . . . . . . . . . . 498

13
9 Configuring Routing
Overview . . . . . . . . . . . . . . . . . . . . . . . . . . . . . . . . . . . . 501
ARP . . . . . . . . . . . . . . . . . . . . . . . . . . . . . . . . . . . . . . . 502
ARP Create . . . . . . . . . . . . . . . . . . . . . . . . . . . . . . . . 502
ARP Table Configuration . . . . . . . . . . . . . . . . . . . . . . . . . 504
IP . . . . . . . . . . . . . . . . . . . . . . . . . . . . . . . . . . . . . . . . 507
IP Configuration . . . . . . . . . . . . . . . . . . . . . . . . . . . . . . 507
IP Statistics . . . . . . . . . . . . . . . . . . . . . . . . . . . . . . . . 508
IP Interface Configuration . . . . . . . . . . . . . . . . . . . . . . . . 512
OSPF . . . . . . . . . . . . . . . . . . . . . . . . . . . . . . . . . . . . . . 515
OSPF Configuration . . . . . . . . . . . . . . . . . . . . . . . . . . . . 515
Area Configuration . . . . . . . . . . . . . . . . . . . . . . . . . . . . 520
Stub Area Summary. . . . . . . . . . . . . . . . . . . . . . . . . . . . 524
Area Range Configuration . . . . . . . . . . . . . . . . . . . . . . . . 525
Interface Statistics . . . . . . . . . . . . . . . . . . . . . . . . . . . . 527
Interface Configuration . . . . . . . . . . . . . . . . . . . . . . . . . . 530
Neighbor Table . . . . . . . . . . . . . . . . . . . . . . . . . . . . . . 535
Neighbor Configuration . . . . . . . . . . . . . . . . . . . . . . . . . . 536
Link State Database. . . . . . . . . . . . . . . . . . . . . . . . . . . . 539
Virtual Link Configuration . . . . . . . . . . . . . . . . . . . . . . . . . 541
Virtual Link Summary . . . . . . . . . . . . . . . . . . . . . . . . . . . 547
Route Redistribution Configuration . . . . . . . . . . . . . . . . . . . . 548
Route Redistribution Summary . . . . . . . . . . . . . . . . . . . . . . 550
Nonstop Forwarding OSPF Graceful Restart . . . . . . . . . . . . . . . 551
BOOTP/DHCP Relay Agent . . . . . . . . . . . . . . . . . . . . . . . . . . . 553
BOOTP/DHCP Relay Agent Configuration . . . . . . . . . . . . . . . . 554
IP Helper . . . . . . . . . . . . . . . . . . . . . . . . . . . . . . . . . . . . 555
IP Helper Global Configuration . . . . . . . . . . . . . . . . . . . . . . 556
IP Helper Interface Configuration . . . . . . . . . . . . . . . . . . . . 558
IP Helper Statistics . . . . . . . . . . . . . . . . . . . . . . . . . . . . 560
RIP . . . . . . . . . . . . . . . . . . . . . . . . . . . . . . . . . . . . . . . 562
RIP Configuration . . . . . . . . . . . . . . . . . . . . . . . . . . . . . 563
RIP Interface Configuration. . . . . . . . . . . . . . . . . . . . . . . . 565
RIP Interface Summary . . . . . . . . . . . . . . . . . . . . . . . . . . 567
RIP Route Redistribution Configuration. . . . . . . . . . . . . . . . . . 569
RIP Route Redistribution Summary . . . . . . . . . . . . . . . . . . . . 572

14
Router Discovery. . . . . . . . . . . . . . . . . . . . . . . . . . . . . . . . 573
Router Discovery Configuration . . . . . . . . . . . . . . . . . . . . . 573
Router Discovery Status . . . . . . . . . . . . . . . . . . . . . . . . . 575
Router. . . . . . . . . . . . . . . . . . . . . . . . . . . . . . . . . . . . . . 576
Route Table . . . . . . . . . . . . . . . . . . . . . . . . . . . . . . . . 576
Best Routes Table. . . . . . . . . . . . . . . . . . . . . . . . . . . . . 578
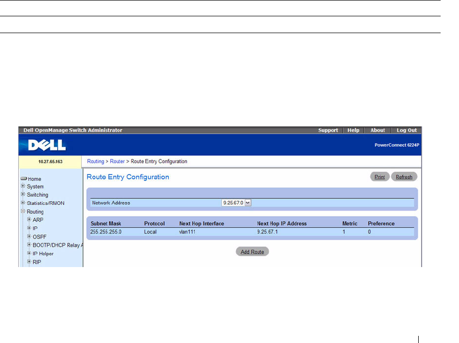
Route Entry Configuration. . . . . . . . . . . . . . . . . . . . . . . . . 579
Configured Routes . . . . . . . . . . . . . . . . . . . . . . . . . . . . 582
Route Preferences Configuration. . . . . . . . . . . . . . . . . . . . . 583
VLAN Routing. . . . . . . . . . . . . . . . . . . . . . . . . . . . . . . . . . 585
VLAN Routing Summary . . . . . . . . . . . . . . . . . . . . . . . . . 585
VRRP . . . . . . . . . . . . . . . . . . . . . . . . . . . . . . . . . . . . . . 587
VRRP Configuration . . . . . . . . . . . . . . . . . . . . . . . . . . . . 588
VRRP Router Configuration . . . . . . . . . . . . . . . . . . . . . . . . 589
VRRP Virtual Router Status . . . . . . . . . . . . . . . . . . . . . . . . 594
VRRP Virtual Router Statistics . . . . . . . . . . . . . . . . . . . . . . 597
Tunnels . . . . . . . . . . . . . . . . . . . . . . . . . . . . . . . . . . . . . 599
Tunnels Configuration. . . . . . . . . . . . . . . . . . . . . . . . . . . 600
Tunnels Summary . . . . . . . . . . . . . . . . . . . . . . . . . . . . . 602
Loopbacks . . . . . . . . . . . . . . . . . . . . . . . . . . . . . . . . . . . 604
Loopbacks Configuration . . . . . . . . . . . . . . . . . . . . . . . . . 604
Loopbacks Summary . . . . . . . . . . . . . . . . . . . . . . . . . . . 608
10 Configuring IPv6
Overview . . . . . . . . . . . . . . . . . . . . . . . . . . . . . . . . . . . . 611
Global Configuration . . . . . . . . . . . . . . . . . . . . . . . . . . . . . . 612
Interface Configuration . . . . . . . . . . . . . . . . . . . . . . . . . . . . 614
Interface Summary . . . . . . . . . . . . . . . . . . . . . . . . . . . . . . . 618
IPv6 Statistics . . . . . . . . . . . . . . . . . . . . . . . . . . . . . . . . . 618
IPv6 Neighbor Table . . . . . . . . . . . . . . . . . . . . . . . . . . . . . . 624
DHCPv6 . . . . . . . . . . . . . . . . . . . . . . . . . . . . . . . . . . . . . 626
DHCPv6 Global Configuration. . . . . . . . . . . . . . . . . . . . . . . 626
DHCPv6 Pool Configuration . . . . . . . . . . . . . . . . . . . . . . . . 627

15
Prefix Delegation Configuration . . . . . . . . . . . . . . . . . . . . . 630
DHCPv6 Pool Summary . . . . . . . . . . . . . . . . . . . . . . . . . . 631
DHCPv6 Interface Configuration . . . . . . . . . . . . . . . . . . . . . 632
DHCPv6 Server Bindings Summary. . . . . . . . . . . . . . . . . . . . 636
DHCPv6 Statistics . . . . . . . . . . . . . . . . . . . . . . . . . . . . . 637
OSPFv3 . . . . . . . . . . . . . . . . . . . . . . . . . . . . . . . . . . . . . 639
OSPFv3 Configuration. . . . . . . . . . . . . . . . . . . . . . . . . . . 639
OSPFv3 Area Configuration . . . . . . . . . . . . . . . . . . . . . . . . 643
OSPFv3 Stub Area Summary . . . . . . . . . . . . . . . . . . . . . . . 648
OSPFv3 Area Range Configuration . . . . . . . . . . . . . . . . . . . . 649
OSPFv3 Interface Configuration . . . . . . . . . . . . . . . . . . . . . 651
OSPFv3 Interface Statistics. . . . . . . . . . . . . . . . . . . . . . . . 654
OSPFv3 Neighbors . . . . . . . . . . . . . . . . . . . . . . . . . . . . 657
OSPFv3 Neighbor Table . . . . . . . . . . . . . . . . . . . . . . . . . . 660
OSPFv3 Link State Database . . . . . . . . . . . . . . . . . . . . . . . 661
OSPFv3 Virtual Link Configuration . . . . . . . . . . . . . . . . . . . . 663
OSPFv3 Virtual Link Summary . . . . . . . . . . . . . . . . . . . . . . 666
OSPFv3 Route Redistribution Configuration . . . . . . . . . . . . . . . 668
OSPFv3 Route Redistribution Summary . . . . . . . . . . . . . . . . . 669
Nonstop Forwarding OSPFv3 Graceful Restart. . . . . . . . . . . . . . 671
IPv6 Routes . . . . . . . . . . . . . . . . . . . . . . . . . . . . . . . . . . . 674
IPv6 Route Entry Configuration . . . . . . . . . . . . . . . . . . . . . . 674
IPv6 Route Table . . . . . . . . . . . . . . . . . . . . . . . . . . . . . 675
IPv6 Route Preferences. . . . . . . . . . . . . . . . . . . . . . . . . . 677
Configured IPv6 Routes . . . . . . . . . . . . . . . . . . . . . . . . . . 678
11 Configuring Quality of Service
Overview . . . . . . . . . . . . . . . . . . . . . . . . . . . . . . . . . . . . 681
Differentiated Services . . . . . . . . . . . . . . . . . . . . . . . . . . . . 682
DiffServ Overview. . . . . . . . . . . . . . . . . . . . . . . . . . . . . 682
Defining DiffServ . . . . . . . . . . . . . . . . . . . . . . . . . . . . . 682
Diffserv Configuration. . . . . . . . . . . . . . . . . . . . . . . . . . . 683
Class Configuration . . . . . . . . . . . . . . . . . . . . . . . . . . . . 684
Class Criteria . . . . . . . . . . . . . . . . . . . . . . . . . . . . . . . 686
Policy Configuration . . . . . . . . . . . . . . . . . . . . . . . . . . . 691
Policy Class Definition . . . . . . . . . . . . . . . . . . . . . . . . . . 694
Service Configuration. . . . . . . . . . . . . . . . . . . . . . . . . . . 700

16
Service Detailed Statistics . . . . . . . . . . . . . . . . . . . . . . . . 701
Class of Service . . . . . . . . . . . . . . . . . . . . . . . . . . . . . . . . 703
Mapping Table Configuration . . . . . . . . . . . . . . . . . . . . . . . 703
Interface Configuration . . . . . . . . . . . . . . . . . . . . . . . . . . 707
Interface Queue Configuration . . . . . . . . . . . . . . . . . . . . . . 708
Auto VoIP . . . . . . . . . . . . . . . . . . . . . . . . . . . . . . . . . . . . 711
Auto VoIP Global Configuration. . . . . . . . . . . . . . . . . . . . . . 711
Auto VoIP Interface Configuration . . . . . . . . . . . . . . . . . . . . 712
12 Configuring IP Multicast
Overview . . . . . . . . . . . . . . . . . . . . . . . . . . . . . . . . . . . . 715
Multicast . . . . . . . . . . . . . . . . . . . . . . . . . . . . . . . . . . . . 716
Multicast Global Configuration . . . . . . . . . . . . . . . . . . . . . . 716
Multicast Interface Configuration . . . . . . . . . . . . . . . . . . . . 719
Multicast Route Table. . . . . . . . . . . . . . . . . . . . . . . . . . . 720
Multicast Admin Boundary Configuration . . . . . . . . . . . . . . . . 721
Multicast Admin Boundary Summary . . . . . . . . . . . . . . . . . . 723
Multicast Static MRoute Configuration. . . . . . . . . . . . . . . . . . 723
Multicast Static MRoute Summary . . . . . . . . . . . . . . . . . . . . 725
Distance Vector Multicast Routing Protocol . . . . . . . . . . . . . . . . . 727
DVMRP Global Configuration . . . . . . . . . . . . . . . . . . . . . . . 727
DVMRP Interface Configuration . . . . . . . . . . . . . . . . . . . . . 728
DVMRP Configuration Summary . . . . . . . . . . . . . . . . . . . . . 730
Next Hop Summary . . . . . . . . . . . . . . . . . . . . . . . . . . . . 732
Prune Summary . . . . . . . . . . . . . . . . . . . . . . . . . . . . . . 733
Route Summary . . . . . . . . . . . . . . . . . . . . . . . . . . . . . . 734
Internet Group Management Protocol. . . . . . . . . . . . . . . . . . . . . 736
IGMP Global Configuration . . . . . . . . . . . . . . . . . . . . . . . . 736
Routing Interface . . . . . . . . . . . . . . . . . . . . . . . . . . . . . 737
Proxy Interface . . . . . . . . . . . . . . . . . . . . . . . . . . . . . . 745
Multicast Listener Discovery . . . . . . . . . . . . . . . . . . . . . . . . . 753
MLD Global Configuration . . . . . . . . . . . . . . . . . . . . . . . . 753
MLD Routing Interface Configuration . . . . . . . . . . . . . . . . . . 754
MLD Routing Interface Summary . . . . . . . . . . . . . . . . . . . . . 755
MLD Routing Interface Cache Information . . . . . . . . . . . . . . . . 758

17
MLD Routing Interface Source List Information . . . . . . . . . . . . . 759
MLD Traffic . . . . . . . . . . . . . . . . . . . . . . . . . . . . . . . . 760
MLD Proxy Configuration . . . . . . . . . . . . . . . . . . . . . . . . . 762
MLD Proxy Configuration Summary . . . . . . . . . . . . . . . . . . . 763
Interface Membership Information . . . . . . . . . . . . . . . . . . . . 764
Interface Membership Information—Detailed . . . . . . . . . . . . . . 766
Protocol Independent Multicast . . . . . . . . . . . . . . . . . . . . . . . . 767
PIM Global Configuration . . . . . . . . . . . . . . . . . . . . . . . . . 768
PIM Global Status. . . . . . . . . . . . . . . . . . . . . . . . . . . . . 769
PIM Interface Configuration . . . . . . . . . . . . . . . . . . . . . . . 770
Interface Summary . . . . . . . . . . . . . . . . . . . . . . . . . . . . 772
Candidate RP Configuration . . . . . . . . . . . . . . . . . . . . . . . 773
Static RP Configuration . . . . . . . . . . . . . . . . . . . . . . . . . . 775
SSM Range Configuration . . . . . . . . . . . . . . . . . . . . . . . . 777
BSR Candidate Configuration. . . . . . . . . . . . . . . . . . . . . . . 779
BSR Candidate Summary . . . . . . . . . . . . . . . . . . . . . . . . . 780
13 Getting Help
Obtaining Assistance . . . . . . . . . . . . . . . . . . . . . . . . . . . . . 784
Online Services . . . . . . . . . . . . . . . . . . . . . . . . . . . . . . 784
Automated Order-Status Service . . . . . . . . . . . . . . . . . . . . . 785
Support Service . . . . . . . . . . . . . . . . . . . . . . . . . . . . . . 785
Dell Enterprise Training and Certification. . . . . . . . . . . . . . . . . . . 785
Problems With Your Order . . . . . . . . . . . . . . . . . . . . . . . . . . . 785
Product Information . . . . . . . . . . . . . . . . . . . . . . . . . . . . . . 786
Returning Items for Warranty Repair or Credit . . . . . . . . . . . . . . . . 786
Before You Call. . . . . . . . . . . . . . . . . . . . . . . . . . . . . . . . . 786
Contacting Dell. . . . . . . . . . . . . . . . . . . . . . . . . . . . . . . . . 788

18

Introduction 19
1
Introduction
This section describes the switch user-configurable features. For a list of all features, see the software
version release notes.
NOTE: Before proceeding, read the release notes for this product. Release notes are provided with the
firmware available on the Dell Support website, support.dell.com.
The Dell™ PowerConnect™ 6200 series are standalone Layer 2 and 3 switches that extend the Dell
PowerConnect LAN switching product range. These switches include the following features:
• 1U form factor, rack-mountable chassis design.
• Support for all data-communication requirements for a multi-layer switch, including layer 2
switching, IPv4 routing, IPv6 routing, IP multicast, quality of service, security, and system
management features.
• High availability with hot swappable stack members.
The Dell PowerConnect 6224 switch supports 24 1000Base-T copper ports and 4 "combo" ports for
RJ-45 or SFP interfaces. The Dell PowerConnect 6224P adds support for power-over-Ethernet (PoE)
capability.
The Dell PowerConnect 6224F switch supports 24 1000Base-FX SFP ports and 4 "combo" ports for
RJ-45 or SFP interfaces.
The Dell PowerConnect 6248 supports 48 1000Base-T copper ports and 4 "combo" ports for RJ-45 or
SFP interfaces. The Dell PowerConnect 6248P adds support for PoE capability.
The topics covered in this section include:
•System Features
• Switching Features
• Routing Features
•IPv6
• Quality of Service Features
•Multicast Features
• Additional Documentation

20 Introduction
System Features
sFlow
sFlow is the standard for monitoring high-speed switched and routed networks. sFlow Version 5
technology is built into network equipment and gives complete visibility into network activity, enabling
effective management and control of network resources.
CDP Interoperability
Allows the PowerConnect switch to interoperate with Cisco™ devices running CDP.
Industry Standard Discovery Protocol (ISDP) is a proprietary Layer 2 network protocol which inter-
operates with Cisco network equipment and is used to share information between neighboring devices
(routers, bridges, access servers, and switches).
Auto Config
Auto Config is a software feature which provides for the configuration of a switch automatically when
the device is initialized and no configuration file is found on the switch. Auto Config is accomplished in
three phases:
1.
Configuration or assignment of an IP address for the device
2.
Assignment of a TFTP server
3.
Obtaining a configuration file for the device from the TFTP server
Captive Portal
Blocks clients from accessing the network until user verification has been established. Verification can be
configured to allow access for both guest and authenticated users. Authenticated users must be validated
against a database of authorized Captive Portal users before access is granted.
SNMP Alarms and Trap Logs
The system logs events with severity codes and timestamps. The events are sent as SNMP traps to a trap
recipient list.
For information about SNMP Alarms and Traps, see "Defining SNTP Global Parameters."
Web Based Management
You can manage the system from any web browser. The switch contains an embedded web server that
serves HTML pages you can use to monitor and configure the system.
Configuration File Download
The switch’s configuration file includes both system-wide and port-specific device configuration data.
You can display configuration files through command-line interface (CLI) commands.
For information about downloading configuration files, see "Downloading Files."

Introduction 21
Software Download
Software download enables storage of backup firmware images. For information about downloading the
software, see "Software Download and Reboot
.
"
Trivial File Transfer Protocol (TFTP)
The PowerConnect 6200 Series switches support boot image, firmware, and configuration upload or
download through TFTP.
Remote Monitoring (RMON)
RMON is a standard Management Information Base (MIB) that defines current and historical MAC-
layer statistics and control objects, allowing real-time information to be captured across the entire
network.
Simple Network Management Protocol (SNMP) Versions 1, 2, and 3
The system is fully manageable using a combination of MIB variables, whose combined values represent
all facets of the system state, and the SNMP protocol to examine and possibly modify these values.
SNMP v1/v2c/v3 over the UDP/IP transport protocol is supported.
Command Line Interface
Command Line Interface (CLI) syntax and semantics conform as much as possible to common industry
practice. CLI is composed of mandatory and optional elements. Context-sensitive help provides format
and value ranges allowed for current commands, and the CLI interpreter provides command and
keyword completion.
Syslog
Syslog is a protocol that allows event notifications to be sent to a set of desired remote servers where they
can be stored, examined, and acted upon.
For information about Syslog, see "Managing Logs."
SNTP
The Simple Network Time Protocol (SNTP) assures accurate network switch clock time synchronization
up to the millisecond. Time synchronization is performed by a network SNTP server.
For more information about SNTP, see "Configuring SNTP Settings."
Real Time Clock
The Real Time Clock feature allows the user to set the time and date for the switch.
For information about Real Time Clock, see "Clock Detail."

22 Introduction
Configurable CX-4/Stacking Modules
This feature allows the stacking and CX-4 plug-in modules to be configured to either role (Ethernet or
Stacking). By default, the module will function according to its module ID. Upon changing the role of a
module, a reboot will be required for the change to take effect.
Non-stop Forwarding
This feature enables a stack to continue forwarding packets when the stack management unit fails due to
a power failure, hardware failure, or software fault.

Introduction 23
Switching Features
IPv6 Access Control Lists
An IPv6 ACL consists of a set of rules which are matched sequentially against a packet. When a packet
meets the match criteria of a rule, the specified rule action (Permit/Deny) is taken and the additional
rules are not checked for a match.
Access Control List (ACL) Outbound Support
This feature enables binding an ACL (IP, MAC, or IPv6) in outbound direction on physical, LAG, and
VLAN interfaces.
IP Source Guard (IPSG)
IP source guard (IPSG) is a security feature that filters IP packets based on the source ID. The source ID
may either be source IP address or a source IP address source MAC address pair. IPSG is disabled by
default.
DHCP Snooping
DHCP Snooping is a security feature that monitors DHCP messages between a DHCP client and DHCP
server. It filters harmful DHCP messages and builds a bindings database of (MAC address, IP address,
VLAN ID, port) tuples that are specified as authorized. DHCP snooping can be enabled globally and on
specific VLANs. Ports within the VLAN can be configured to be trusted or untrusted. DHCP servers
must be reached through trusted ports.
DHCP L2 Relay
This feature permits L3 Relay agent functionality in L2 switched networks.
Dynamic ARP Inspection
Dynamic ARP Inspection (DAI) is a security feature that rejects invalid and malicious ARP packets. The
feature prevents a class of man-in-the-middle attacks, where an unfriendly station intercepts traffic for
other stations by poisoning the ARP caches of its unsuspecting neighbors. The miscreant sends ARP
requests or responses mapping another station's IP address to its own MAC address.
Dynamic ARP Inspection relies on DHCP Snooping.
MLD Snooping
In IPv4, Layer 2 switches can use IGMP Snooping to limit the flooding of multicast traffic by
dynamically configuring Layer 2 interfaces so that multicast traffic is forwarded to only those interfaces
associated with IP multicast address.
In IPv6, MLD snooping performs a similar function. With MLD snooping, IPv6 multicast data is
selectively forwarded to a list of ports intended to receive the data (instead of being flooded to all of the
ports in a VLAN). This list is constructed by snooping IPv6 multicast control packets.

24 Introduction
IGMP Snooping
Internet Group Management Protocol (IGMP) Snooping is a feature that allows a switch to forward
multicast traffic intelligently on the switch. Multicast IP traffic is traffic that is destined to a host group.
Host groups are identified by class D IP addresses, which range from 224.0.0.0 to 239.255.255.255. Based
on the IGMP query and report messages, the switch forwards traffic only to the ports that request the
multicast traffic. This prevents the switch from broadcasting the traffic to all ports and possibly affecting
network performance.
Port Mirroring
Port mirroring monitors and mirrors network traffic by forwarding copies of incoming and outgoing
packets from up to four source ports to a monitoring port.
Broadcast Storm Control
When Layer 2 frames are forwarded, broadcast, unknown unicast, and multicast frames are flooded to all
ports on the relevant virtual local area network (VLAN). The flooding occupies bandwidth, and loads all
nodes connected on all ports. Storm control limits the amount of broadcast, unknown unicast, and
multicast frames accepted and forwarded by the switch.

Introduction 25
Port-Based Features
Jumbo Frames Support
Jumbo frames enable transporting data in fewer frames to ensure less overhead, lower processing time,
and fewer interrupts.
Auto-MDI/MDIX Support
The switch supports auto-detection between crossed and straight-through cables.
Media-Dependent Interface (MDI) is the standard wiring for end stations, and the standard wiring for
hubs and switches is known as Media-Dependent Interface with Crossover (MDIX).
Auto Negotiation
Auto negotiation allows the switch to advertise modes of operation. The auto negotiation function
provides the means to exchange information between two switches that share a point-to-point link
segment, and to automatically configure both switches to take maximum advantage of their transmission
capabilities.
The PowerConnect 6200 Series enhances auto negotiation by providing port advertisement. Port
advertisement allows the system administrator to configure the port speeds advertised.
For information about auto negotiation, see "Port Configuration" or "LAG Configuration."
Flow Control Support (IEEE 802.3x)
Flow control enables lower speed switches to communicate with higher speed switches by requesting
that the higher speed switch refrains from sending packets. Transmissions are temporarily halted to
prevent buffer overflows.
For information about configuring flow control for ports or LAGs, see "Port Configuration" or "LAG
Configuration."
Head of Line Blocking Prevention
Head of Line (HOL) blocking prevention prevents traffic delays and frame loss caused by traffic
competing for the same egress port resources. HOL blocking queues packets, and the packets at the head
of the queue are forwarded before packets at the end of the queue.
Back Pressure Support
On half-duplex links, a receiver may prevent buffer overflows by occupying the link so that it is
unavailable for additional traffic.

26 Introduction
Alternate Store and Forward (ASF)
The Alternate Store and Forward (ASF) feature reduces latency for large packets. When ASF is enabled,
the memory management unit (MMU) can forward a packet to the egress port before it has been entirely
received on the Cell Buffer Pool (CBP) memory. AFS, which is also known as cut-through mode, is
configurable through the command-line interface. For information about how to configure the AFS
feature, see the
CLI Reference Guide
, which is located on the Dell Support website at
www.support.dell.com/manuals.
Link Dependency Features
The link dependency feature provides the ability to enable or disable one or more ports based on the
state of the link of one or more ports.
For information about Link Dependency, see "Creating Link Dependencies."
Virtual Local Area Network Supported Features
VLAN Support
VLANs are collections of switching ports that comprise a single broadcast domain. Packets are classified
as belonging to a VLAN based on either the VLAN tag or a combination of the ingress port and packet
contents. Packets sharing common attributes can be groups in the same VLAN.
For information about configuring VLANs, see "Configuring VLANs."
Port-Based VLANs
Port-based VLANs classify incoming packets to VLANs based on their ingress port. When a port uses
802.1X port authentication, packets can be assigned to a VLAN based on the result of the 802.1X
authentication a client uses when it accesses the switch. This feature is useful for assigning traffic to
Guest VLANs or Voice VLANs.
For information about configuring VLANs, see "Configuring VLANs."
IEEE 802.1v Protocol-Based VLANs
VLAN classification rules are defined on data-link layer (Layer 2) protocol identification. Protocol-based
VLANs are used for isolating Layer 2 traffic for differing Layer 3 protocols.
For information about defining Protocol-Based VLANs, see "Protocol Group."
Full 802.1Q VLAN Tagging Compliance
IEEE 802.1Q defines an architecture for virtual bridged LANs, the services provided in VLANs, and the
protocols and algorithms involved in the provision of these services.

Introduction 27
GVRP Support
GARP VLAN Registration Protocol (GVRP) provides IEEE 802.1Q-compliant VLAN pruning and
dynamic VLAN creation on 802.1Q trunk ports. When GVRP is enabled, the switch registers and
propagates VLAN membership on all ports that are part of the active spanning tree protocol topology.
For information about configuring GVRP, see "GVRP Parameters."
Protected Ports (Private VLAN Edge)
Private VLAN Edge (PVE) ports are a Layer 2 security feature that provides port-based security between
ports that are members of the same VLAN. It is an extension of the common VLAN. Traffic from
protected ports is sent only to the uplink ports and cannot be sent to other ports within the VLAN.
Subnet-based VLAN
This feature allows incoming untagged packets to be assigned to a VLAN and traffic class based on the
source IP address of the packet.
For information about configuring Subnet-based VLANs, see "Bind IP Subnet to VLAN."
MAC-based VLAN
This feature allows incoming untagged packets to be assigned to a VLAN and traffic class based on the
source MAC address of the packet.
For information about configuring MAC-based VLANs, see "Bind MAC to VLAN."
Double VLANs
The Double VLAN feature allows the use of a second tag on network traffic. The additional tag helps
differentiate between customers in the Metropolitan Area Networks (MAN) while preserving individual
customer’s VLAN identification when they enter their own 802.1Q domain.
Protocol-based VLANs
In a protocol-based VLAN, traffic is bridged through specified ports based on the VLAN’s protocol. User-
defined packet filters determine if a particular packet belongs to a particular VLAN. Protocol-based
VLANs are most often used in situations where network segments contain hosts running multiple
protocols.

28 Introduction
Spanning Tree Protocol Features
Spanning Tree Now Supports IEEE 802.1Q-2005
This version of the IEEE Multiple Spanning Tree Protocol corrects problems associated with the previous
version, provides for faster transition-to-forwarding, and incorporates new features for a port (restricted
role and restricted TCN).
Spanning Tree Enhancements
•
Loop Guard
— This feature prevents a port from erroneously transitioning from blocking state to
forwarding when the port stops receiving BPDUs. The port is marked as being in loop-inconsistent
state. In this state, the port does not forward packets. The possible values are Enable or Disable.
•
TCN Guard
— Enabling the TCN Guard feature restricts the port from propagating any topology
change information received through that port. This means that even if a port receives a BPDU with
the topology change flag set to true, the port will not flush its MAC address table and send out a BPDU
with a topology change flag set to true.
•
Auto Edge
— Enabling the Auto Edge feature allows the port to become an edge port if it does not see
BPDUs for some duration.
•
BPDU Filter
— When enabled, this feature filters the BPDU traffic on this port when STP is enabled
on this port.
•
BPDU Flood
— When enabled, the BPDU Flood feature floods the BPDU traffic arriving on this port
when STP is disabled on this port.
Spanning Tree Protocol (STP) per Switch
802.1d STP is a standard requirement of Layer 2 switches that allows bridges to automatically prevent
and resolve L2 forwarding loops.
For information about configuring Spanning Tree Protocol, see "Configuring the Spanning Tree
Protocol."
IEEE 802.1w Rapid Spanning Tree
Rapid Spanning Tree Protocol (RSTP) detects and uses network topologies to enable faster spanning tree
convergence after a topology change, without creating forwarding loops.
For information about configuring Rapid Spanning Tree Protocol, see "Rapid Spanning Tree."
Multiple Spanning Tree
Multiple Spanning Tree (MSTP) operation maps VLANs to spanning tree instances. Packets assigned to
various VLANs are transmitted along different paths within MSTP Regions (MST Regions). Regions are
one or more interconnected MSTP bridges with identical MSTP settings. The MSTP standard lets
administrators assign VLAN traffic to unique paths.
For information about configuring Multiple Spanning Tree, see "MSTP Settings."

Introduction 29
Spanning Tree Root Guard
Spanning Tree Root Guard is used to prevent the root of a Spanning Tree instance from changing
unexpectedly. The priority of a Bridge ID can be set to zero but another Bridge ID with a lower mac
address could also set its priority to zero and take over root.
Bridge Protocol Data Unit Guard
Spanning Tree BPDU Guard is used to disable the port in case a new device tries to enter the already
existing topology of STP. Thus devices, which were originally not a part of STP, are not allowed to
influence the STP topology.
Link Aggregation Features
Link Aggregation
Up to eight ports can combine to form a single Link Aggregated Group (LAG). This enables fault
tolerance protection from physical link disruption, higher bandwidth connections and improved
bandwidth granularity.
A LAG is composed of ports of the same speed, set to full-duplex operation.
For information about configuring LAGs, see "LAG Configuration."
Link Aggregation and LACP
Link Aggregate Control Protocol (LACP) uses peer exchanges across links to determine, on an ongoing
basis, the aggregation capability of various links, and continuously provides the maximum level of
aggregation capability achievable between a given pair of systems. LACP automatically determines,
configures, binds, and monitors the binding of ports to aggregators within the system.
For information about LACP, see "LACP Parameters."
IP Phone and Access Point Support Features
Power Over Ethernet (PoE) Configuration
The PowerConnect 6200 supports PoE configuration for power threshold, SNMP traps, and PoE legacy
device support.
Link Layer Discovery Protocol (LLDP) for Media Endpoint Devices
The Link Layer Discovery Protocol for Media Endpoint Devices (LLDP-MED) provides an extension to
the LLDP standard for network configuration and policy, device location, Power over Ethernet
management, and inventory management.
For information about configuring LLDP-MED, see "Configuring Link Layer Discovery Protocol (LLDP)
for Media Endpoint Devices."

Introduction 31
Routing Features
VLAN Routing
The PowerConnect 6200 Series software supports VLAN routing. You can also configure the software to
allow traffic on a VLAN to be treated as if the VLAN were a router port.
Routing Information Protocol (RIP)
The route configuration and route preference features have the following changes:
• You can configure static reject routes (see Static Reject Routes).
• The default values for route preferences have changed.
• OSPF Type-1 and OSPF Type-2 routes are now classified as OSPF External routes.
OSPF Configuration
The Maximum Paths field allows OSPF to report a maximum of 4 paths for a given destination.
The following fields have been added for OSPF configuration options:
•Opaque LSA Status
•AS_OPAQUE LSA Count
•AS_OPAQUE LSA Checksum
•External LSDB Limit
• AutoCost Reference Bandwidth
• Default Passive Setting
•Stub Area Type of Service
•NSSA Information
The OSPF Link State Database
page has been updated to display external LSDB table information and
AS opaque LSDB table information (in addition to OSPF link state information).
IP Configuration
The switch IP configuration settings have been enhanced to allow you to enable or disable the generation
of the following types of ICMP messages:
•ICMP Echo Replies
•ICMP Redirects
• ICMP Rate Limit Interval
• ICMP Rate Limit Burst Size

32 Introduction
IP Interface Configuration
IP interface configuration includes the ability to configure the bandwidth, Destination Unreachable
messages, and ICMP Redirect messages.
IP Helper
Provides the ability to relay various protocols to servers on a different subnet.
VRRP Route Interface Tracking
Extends the capability of the Virtual Router Redundancy Protocol (VRRP) to allow tracking of specific
route/interface IP state within the router that can alter the priority level of a virtual router for a VRRP
group.
The exception to this is, if that VRRP group is the IP address owner, its priority is fixed at 255 and can
not be reduced through tracking process.
MAC Address Supported Features
MAC Address Support
The switch supports up to 32K Media Access Control (MAC) addresses and reserves two MAC addresses
for system use.
Self-Learning MAC Addresses
The switch enables MAC addresses to be automatically learned from incoming packets.
Automatic Aging for MAC Addresses
MAC addresses that have not seen any traffic for a given period are aged out, which prevents the bridging
table from overflowing.
For information about configuring the MAC Address age-out period, see "Dynamic Address Table."
Static MAC Entries
User-defined MAC entries are stored in the Bridging Table with the self-learned addresses.
For information about configuring the static MAC addresses, see "Static Address Table."
VLAN-Aware MAC-based Switching
Packets arriving from an unknown source address are sent to the CPU and added to the Hardware Table.
Future packets addressed to or from this address are more efficiently forwarded.

Introduction 33
MAC Multicast Support
Multicast service is a limited broadcast service that allows one-to-many and many-to-many connections.
In Layer 2 multicast services, a single frame addressed to a specific multicast address is received, and
copies of the frame to be transmitted on each relevant port are created.
For information about configuring MAC Multicast Support, see "Managing Multicast Support."
IPv4 Routing Features
Address Resolution Protocol
The PowerConnect 6200 Series uses the ARP protocol to associate a layer 2 MAC address with a layer 3
IPv4 address. Additionally, the administrator can statically add entries in to the ARP table.
Open Shortest Path First
The Open Shortest Path First (OSPF) Routing protocol defines two area types: regular OSPF area and
OSPF stub area. OSPF internal and external route information may be propagated throughout the
regular OSPF area; it is capable of supporting transit traffic and virtual links.
BOOTP/DHCP Relay Agent
The BootP protocol allows a device to solicit and receive configuration data and parameters from a
suitable server. DHCP is an extension to BootP allowing additional setup parameters to be received from
a network server upon system startup. Notably, while BootP stops operating once an IP address is
obtained, DHCP service is an on-going process. For example, the IP address assigned to the system has a
‘lease time’ that may expire, and can be renewed on the fly.
Routing Information Protocol
The routing protocol used within an autonomous Internet system is referred to as an interior gateway
protocol (IGP). RIP is an IGP that is designed to work with moderate-size networks.
Virtual Routing Redundancy Protocol
Virtual Routing Redundancy Protocol (VRRP) is used to provide hosts with redundant routers in the
network topology without any need for the hosts to reconfigure or know that there are multiple routers.
IPv6 Routing Features
IPv6 6 to 4 Auto Tunnels
Automatically formed IPv4 6 to 4 tunnels for carrying IPv6 traffic. The automatic tunnel IPv4
destination address is derived from the 6 to 4 IPv6 address of the tunnel nexthop. There is support the
functionality of a 6 to 4 border router that connects a 6 to 4 site to a 6 to 4 domain. It sends/receives
tunneled traffic from routers in a 6 to 4 domain that includes other 6 to 4 border routers and 6 to 4 relay
routers.

34 Introduction
DHCPv6
DHCPv6 incorporates the notion of the “stateless” server, where DHCPv6 is not used for IP address
assignment to a client, rather it only provides other networking information such as DNS, Network Time
Protocol (NTP), and/or Session Initiation Protocol (SIP) information.
OSPFv3
OSPFv3 provides a routing protocol for IPv6 networking. OSPFv3 is a new routing component based on
the OSPF version 2 component. In dual stack IPv6, you can configure and use both OSPF and OSPFv3
components.
IPv6 Routes
Since IPv4 and IPv6 can coexist on a network, the router on such a network needs to forward both traffic
types. Given this coexistence, the PowerConnect 6200 Series maintains two routing tables, rto and rto6,
which are both capable of forwarding over the same set of interfaces. IPv6 interfaces are managed in a
manner similar to IPv4 interfaces.
IPv6
IPv6 Route Configuration Enhancements
The route configuration and route preference features have the following changes:
You can configure static reject routes.
The default values for route preferences have changed as follows:
• OSPFv3 Intra — 110
• OSPFv3 Inter — 110
• OSPFv3 External — 110
OSPF Type-1 and OSPF Type-2 routes are now classified as OSPF External routes.

Introduction 35
OSPFv3
The OSPFv3 Configuration page has been updated with the following changes:
• AutoCost Reference Bandwidth field
• Default Passive Setting field
• Maximum Paths increased from 2 to 4
• Passive Mode field
Quality of Service Features
Voice VLAN
The Voice VLAN feature enables switch ports to carry voice traffic with defined priority. The priority
level enables the separation of voice and data traffic coming onto the port. A primary benefit of using
Voice VLAN is to ensure that the sound quality of an IP phone is safeguarded from deteriorating when
the data traffic on the port is high. The system uses the source MAC address of the traffic traveling
through the port to identify the IP phone data flow.
Auto VoIP
Provides ease of use for the user in setting up VoIP for IP phones on a switch. This is accomplished by
enabling a VoIP profile that a user can select on a per port basis.
Class of Service Rate Limiting
The Class of Service interface configuration feature has been enhanced to allow outbound rate limiting
on specified ports.
Differentiated Services IPv6 Support
Extends the existing QoS ACL and DiffServ functionality by providing support for IPv6 packet
classification. Ethernet IPv6 packets are distinguished from IPv4 packets by a unique Ethertype value (all
IPv6 classifiers include the Ethertype field).
Quality of Service (QoS) Support
To overcome unpredictable network traffic and optimize performance, you can apply Quality of Service
(QoS) throughout the network. QoS ensures that the network traffic is prioritized according to a specific
criteria. Your switch supports two types of QoS: Differentiated Services and Class of Service.
• The QoS Differentiated Services (DiffServ) feature allows traffic to be classified into streams and
given certain QoS treatment in accordance with defined per-hop behaviors.
• The Class Of Service (CoS) queueing feature lets you directly configure certain aspects of switch
queuing. This provides the desired QoS behavior for different types of network traffic when the
complexities of DiffServ are not required.

36 Introduction
Multicast Features
IPv4 Multicast Features
Updated IPv4 Multicast Routing Support
The Multicast package code has been extensively re-engineered and furnished with the following:
• PIM-DM advanced to RFC 3973
• PIM-SM advanced to RFC 4601, pim-sm-bsr-05, draft-ietf-pim-mib-v2-03
• DVMRP advanced to draft-ietf-idmr-dvmrp-v3-10.txt, draft-ietf-idmr-dvmrp-mib-11.txt
Distance Vector Multicast Routing Protocol
Distance Vector Multicast Routing Protocol (DVMRP) exchanges probe packets with all DVMRP-
enabled routers, establishing two way neighboring relationships and building a neighbor table. It
exchanges report packets and creates a unicast topology table, which is used to build the multicast
routing table. This multicast route table is then used to route the multicast packets.
Internet Group Management Protocol
The Internet Group Management Protocol (IGMP) is used by IPv4 systems (hosts and routers) to report
their IP multicast group memberships to any neighboring multicast routers. The PowerConnect 6200
Series performs the "multicast router part" of the IGMP protocol, which means it collects the
membership information needed by the active multicast routing.
Protocol Independent Multicast-Dense Mode
Protocol Independent Multicast (PIM) is a standard multicast routing protocol that provides scalable
inter-domain multicast routing across the Internet, independent of the mechanisms provided by any
particular unicast routing protocol. The Protocol Independent Multicast-Dense Mode (PIM-DM)
protocol uses an existing Unicast routing table and a Join/Prune/Graft mechanism to build a tree. PIM-
DM creates source-based shortest-path distribution trees, making use of reverse path forwarding (RPF).
Protocol Independent Multicast-Sparse Mode
Protocol Independent Multicast-Sparse Mode (PIM-SM) is used to efficiently route multicast traffic to
multicast groups that may span wide area networks, and where bandwidth is a constraint. PIM-SM uses
shared trees by default and implements source-based trees for efficiency. This data threshold rate is used
to toggle between trees.
IPv6 Multicast Features
Protocol Independent Multicast IPv6 Support
PIM-DM and PIM-SM support IPv6 routes.

Introduction 37
MLD/MLDv2 (RFC2710/RFC3810)
MLD is used by IPv6 systems (listeners and routers) to report their IP multicast addresses memberships
to any neighboring multicast routers. The implementation of MLD v2 is backward compatible with
MLD v1.
MLD protocol enables the IPv6 router to discover the presence of multicast listeners, the nodes that
want to receive the multicast data packets, on its directly attached interfaces. The protocol specifically
discovers which multicast addresses are of interest to its neighboring nodes and provides this information
to the multicast routing protocol that make the decision on the flow of the multicast data packets.
Security Features
Access Control Lists (ACL)
Access Control Lists (ACLs) ensure that only authorized users have access to specific resources while
blocking off any unwarranted attempts to reach network resources. ACLs are used to provide traffic flow
control, restrict contents of routing updates, decide which types of traffic are forwarded or blocked, and
above all provide security for the network.
For information about defining ACLs, see "IP ACL Configuration" and "MAC ACL Configuration."
Dot1x Authentication (802.1x)
Dot1x authentication enables the authentication of system users through an external server. Only
authenticated and approved system users can transmit and receive data. Supplicants are authenticated
through the Remote Authentication Dial In User Service (RADIUS) server using the Extensible
Authentication Protocol (EAP). Also supported are PEAP, EAP-TTL, EAP-TTLS, and EAP-TLS. MAC-
based authentication allows multiple supplicants connected to the same port to each authenticate
individually. For example, a system attached to the port might be required to authenticate in order to
gain access to the network, while a VoIP phone might not need to authenticate in order to send voice
traffic through the port.
For information about enabling and configuring 802.1X port authentication, see
"Dot1x
Authentication."
Locked Port Support
The locked port feature limits access on a port to users with specific MAC addresses. These addresses are
manually defined or learned on that port. When a frame is seen on a locked port, and the frame source
MAC address is not tied to that port, the protection mechanism is invoked.
For information about enabling locked port security, see
"Port Security."
Password Management Security
Password management provides increased network security and improved password control. Passwords
for SSH, Telnet, HTTP, HTTPS, and SNMP access are assigned security features.
For more information about password management, see "Password Management."

38 Introduction
TACACS+
TACACS+ provides centralized security for validation of users accessing the switch. TACACS+ provides
a centralized user management system, while still retaining consistency with RADIUS and other
authentication processes.
RADIUS Client
RADIUS is a client/server-based protocol in which the server maintains a user database that contains user
authentication information, such as user name, password, and accounting information.
SSH/SSL
Secure Shell (SSH) is a protocol that provides a secure, remote connection to a device. This connection
provides functionality that is similar to an inbound telnet connection.
Secure Sockets Layer (SSL) protocol provides a means of abstracting an encrypted connection between
two stations. Once established, such a connection is virtually no different to use than an unsecured
connection.
Additional Documentation
The following documents for the PowerConnect PowerConnect 6200 Series switches are available on the
Dell Support website at
www.support.dell.com/manuals
:
•
Getting Started Guide
—provides information about the switch models in the series, including front
and back panel features. It also describes the installation and initial configuration procedures.
•
CLI Reference Guide
—provides information about the command-line interface (CLI) commands
used to configure and manage the switch and stack. The document provides in-depth CLI
descriptions, syntax, default values, and usage guidelines.
•
Configuration Guide
—
provides examples of how to use the PowerConnect 6200 Series in a typical
network. It describes the advantages of specific functions that the PowerConnect 6200 Series
provides and includes information about configuring those functions using the command line
interface (CLI).

Using Dell™ OpenManage™ Switch Administrator 39
2
Using Dell™ OpenManage™ Switch
Administrator
The topics covered in this section include:
• Setting the IP Address of the Switch
• Starting the Application
• Understanding the Interface
• Using the Switch Administrator Buttons
• Defining Fields
• Accessing the Switch Through the CLI
•Using the CLI

40 Using Dell™ OpenManage™ Switch Administrator
Setting the IP Address of the Switch
Two methods for setting the IP address are to use DHCP or to statically assign the address. See the
section titled "Accessing the Switch Through the CLI" on page 45 to start the CLI.
Setting DHCP on the Management Interface
1.
Ty p e
enable
at the console> prompt, and press <Enter>.
2.
At the console# prompt, type
config
and press <Enter>.
3.
At the console(config)# prompt, type
ip address dhcp
and press <Enter>.
4.
Ty p e
exit
.
5.
At the console# prompt, type
show ip interface management
and press <Enter>.
Setting a Static Address on the Management Interface
1.
Ty p e
enable
at the console> prompt, and press <Enter>.
2.
At the console# prompt, type
config
and press <Enter>.
3.
Ty p e
ip address none.
4.
To configure an ip address of 10.256.24.64, with a netmask of 255.255.248.0, and a gateway of
10.256.24.1, type the following:
ip address 10.256.24.64 255.255.248.0
ip default-gateway 10.256.24.1
5.
Ty p e
exit
.
6.
At the console# prompt, type
show ip interface management
and press <Enter>.

Using Dell™ OpenManage™ Switch Administrator 41
Starting the Application
1.
Open a web browser.
2.
Enter the switch’s IP address (as defined in the CLI) in the address bar and press <Enter>.
For information about assigning an IP address to a switch, see "Configuration Overview."
3.
When the
Login
window displays, enter a user name and password.
NOTE: The switch is not configured with a default password, and you can configure the switch without
entering a password when you connect to the CLI by using the console port. Passwords are both case
sensitive and alpha-numeric. For information about recovering a lost password, see "Password Recovery
Procedure."
4.
Click
OK
.
5.
The
Dell OpenManage
Switch Administrator
home page displays.
Understanding the Interface
The home page contains the following views:
•
Tree view
— Located on the left side of the home page, the tree view provides an expandable view of
features and their components.
•
Device view
— Located on the right side of the home page, the device view is used to display such
things as a view of the device, an information or table area, and/or configuration instructions.

Using Dell™ OpenManage™ Switch Administrator 43
Table 2-1. Interface Components
Component Name
1. The tree view contains a list of various device features. The branches in the
tree view can be expanded to view all the components under a specific
feature, or retracted to hide the feature's components. By dragging the
vertical bar to the right, you can expand the tree area to view a full name of a
component.
2. The device view provides information about device ports, current
configuration and status, table information, and feature components.
The port coloring indicates if a port is currently active. Green indicates the
port is enabled, red indicates that an error has occurred on the port, and blue
indicates that the link is disabled.
NOTE: The LED status does not appear in the device view. You can only
determine LED status by looking at the actual switch. For information
about LEDs, see "LED Definitions."
Depending on which option you select, the area at the bottom of the device
view displays other device information and/or dialogs for configuring
parameters.
3.
The components list contains a list of feature components. You can also view
components by expanding a feature in the tree view.
4. The information buttons provide access to information about the switch and
access to Dell Support. For more information, see "Information Buttons."

44 Using Dell™ OpenManage™ Switch Administrator
Using the Switch Administrator Buttons
Information Buttons
Device Management Buttons
Table 2-2. Information Buttons
Button Description
Support Opens the Dell Support page at support.dell.com
Help Online help that contains information to assist in configuring and managing
the switch. The online help pages are context sensitive. For example, if the
IP Addressing page is open, the help topic for that page displays if you click
Help.
About Contains the version and build number and Dell copyright information.
Log Out Logs out of the application.
Table 2-3. Device Management Buttons
Button Description
Apply Changes Applies set changes to the device.
Add Adds information to tables or dialogs.
Telnet Starts a Telnet session.
Query Queries tables.
Show All Displays the
device tables.
Left arrow/Right
arrow
Moves information between lists.
Refresh Refreshes device information.
Reset All Counters Clears statistic counters.
Print Prints the Network Management System page and/or table information.
Draw Creates statistics charts on-the-fly.

Using Dell™ OpenManage™ Switch Administrator 45
Check Boxes
Defining Fields
User-defined fields can contain 1–159 characters, unless otherwise noted on the Dell OpenManage
Switch Administrator Web page.
All characters may be used except for the following:
•\
•/
•:
•*
•?
•<
•>
•|
Accessing the Switch Through the CLI
The switch can be managed over a direct connection to the console port or through a Telnet connection.
NOTE: If you are managing a stack, ensure the serial interface cable is attached to the Master switch of the stack.
Using the CLI is similar to entering commands on a Linux system. If access is through a Telnet
connection, ensure the device has an IP address defined and that the workstation used to access the
device is connected to the device prior to using CLI commands.
For information about configuring an initial IP Address, see "Configuration Overview."
Table 2-4. Check Boxes
Check Box Type Description
Add Hyperlink that takes you to a configuration page.
Remove Removes the selected item.
General selection To enable a configuration item, i.e., adjust sensitivity of log files, select
match criteria for diffserv, select ACL rule parameters.

46 Using Dell™ OpenManage™ Switch Administrator
Console Connection
See "Serial Cable Connection" on page 52 for a description of the required console cable.
1.
Turn on the switch (or stack) and wait until the startup is complete.
NOTE: If you are installing a
stack
of switches, connect the terminal to the Master Switch. This switch lights
the Master Switch LED. When a stack is powered up for the first time, the switches elect the Master Switch, which
may occupy any location in the stack. If you connect the terminal to a subordinate switch, you cannot use the CLI
through the subordinate’s serial interface.
2.
If the admin has not configured a login authentication method, then the
console>
prompt displays
when the switch boots up. Otherwise, the user is presented with the
User:
login prompt.
NOTE: The following steps assume that the admin user and password is configured on the system.
3.
Ty p e
admin
at the prompt, and press <Enter>.
The
Password
: prompt now displays.
4.
Enter the password, which displays as asterisks (*).
The
console#
prompt now displays.
5.
Configure the device and enter the necessary commands to complete the required tasks.
6.
When finished, exit the session with the
quit
or
exit
command.
Telnet Connection
Telnet is a terminal emulation TCP/IP protocol. ASCII terminals can be virtually connected to the local
device through a TCP/IP protocol network. Telnet is an alternative to a local login terminal where a
remote login is required.
Your switch supports up to four simultaneous Telnet sessions. All CLI commands can be used over a
telnet session.
Using the CLI
Command Mode Overview
The CLI is divided into command modes. Each command mode has a specific command set. Entering a
question mark at the console prompt displays a list of commands available for that particular command
mode.
In each mode, a specific command is used to navigate from one command mode to another.
During the CLI session initialization, the CLI mode is the User EXEC mode. Only a limited subset of
commands are available in the
User EXEC mode. This level is reserved for tasks that do not change the
switch configuration and is used to access configuration sub-systems. Privileged EXEC mode may
require a password if the enable password is configured. See "Security Management and Password
Configuration" on page 91 for more information on setting up enable passwords.

Using Dell™ OpenManage™ Switch Administrator 47
The
Privileged EXEC mode provides access to the device global configuration. For specific global
configurations within the device, enter the next level, Global Configuration mode. A password is not
required.
The
Global Configuration mode manages the device configuration on a global level.
The Interface Configuration mode configures the device at the physical interface level. Interface
commands, which require subcommands, have another level called the Subinterface Configuration
mode.
User EXEC Mode
The user EXEC level prompt consists of the host name followed by the angle bracket (>). For example:
console>
NOTE: The default host name is console unless it has been modified during initial configuration.
The user EXEC commands permit connecting to remote devices, changing terminal settings on a
temporary basis, performing basic tests, and listing system information.
To list the user EXEC commands, enter a question mark at the command prompt.
Privileged EXEC Mode
Privileged access can be protected to prevent unauthorized access and ensure operating parameters.
Passwords are case-sensitive, and each character of the password displays on screen as an asterisk.
To access and list the Privileged EXEC Mode commands:
1.
At the prompt type
enable
and press <Enter>.
2.
If a password prompt displays, enter the password and press <Enter>.
The Privileged EXEC mode prompt displays as the device host name followed by #. For example:
console#
3.
To list the Privileged EXEC commands, type a question mark at the command prompt.
4.
To return from Privileged EXEC Mode to User EXEC Mode, type the
exit
command or press
<Ctrl><Z> keys.
The following example illustrates accessing privileged EXEC mode and then returning to the User
EXEC mode:
console>enable
Enter Password: ******
console#
console#exit
console>

48 Using Dell™ OpenManage™ Switch Administrator
Use the exit command to move back to a previous mode. For example, you can move from Interface
Configuration mode to Global Configuration mode, and from Global Configuration mode to Privileged
EXEC mode.
Global Configuration Mode
Global Configuration commands apply to system features, rather than to a specific protocol or interface.
To access Global Configuration mode:
1.
At the Privileged EXEC Mode prompt, type
configure
and press <Enter>. The Global
Configuration Mode displays as the device host name, followed by (config) and the number sign #.
console(config)#
2.
To list the Global Configuration commands, enter a question mark at the command prompt.
3.
To return from Global Configuration mode to Privileged EXEC mode, type the
exit
command or use
the <Ctrl><Z> command.
The following example illustrates how to access
Global Configuration Mode
and return to the
Privileged
EXEC Mode
:
console#
console#configure
console(config)#exit
console#
Interface Configuration Mode
Interface configuration commands modify specific IP interface settings, including bridge-group,
description, and so forth. The
Interface Configuration modes are:
•
VLAN
— Contains commands to create and configure a VLAN as a whole, for example, to create a
VLAN and apply an IP address to the VLAN.
•
Port Channel
— Contains commands for configuring Link Aggregation Groups (LAG).
•
Ethernet
—
Contains commands for managing Ethernet port configuration.
•
Loopback
—Contains commands for managing Loopback interface configuration.
•
Tunnel
—Contains commands for managing Tunnel interface configuration.

Cable and Port Information 49
3
Cable and Port Information
Overview
This section describes the switch’s physical interfaces and provides information about cable
connections.
Stations are connected to the switch’s ports through the physical interface ports on the front panel.
For each station, the appropriate mode (Half-Duplex, Full-Duplex, Auto) is set.
The topics covered in this section include:
• Ethernet Interface
•SFP Interfaces
• Bay 1 and Bay 2 Interfaces
• Serial Cable Connection
• Power Connection

50 Cable and Port Information
Ethernet Interface
The switching port can connect to stations wired in standard RJ-45 Ethernet station mode.
Figure 3-1. RJ-45 Connector

52 Cable and Port Information
Bay 1 and Bay 2 Interfaces
The Dell™ PowerConnect™ 6200series switches support dual 10 Gb slot interfaces. These interfaces can
operate at 10 Gbps when supporting optional SFP+, CX4, XFP, and 10GBase-T modules.
Figure 3-3. Bay 1 and Bay 2 PowerConnect 6200 Series 10 Gb Slots
Serial Cable Connection
You can use the supplied serial cable (null-modem) to connect the switch to a terminal for initial setup
and configuration (You can also use a computer running terminal emulation software). The switch’s
serial cable is a female to female DB-9 crossover cable.
Connecting the Switch to a Terminal
1.
Connect the serial cable to the terminal (console) ASCII DTE RS-232.
2.
Connect the serial cable to the switch’s serial port.
3.
If you are configuring a stack, connect the interface cable to the serial port of the Master switch.
Figure 3-4. Serial Connection to Switch
Serial Connector to Console

Cable and Port Information 53
Power Connection
1.
Using a 5-foot (1.5 m) standard power cable with safety ground connected, connect the power cable to
the AC main socket located on the rear panel.
2.
Connect the power cable to a grounded AC outlet.
3.
If you are using a redundant DC power supply, such as the RPS600 or EPS470, connect the DC power
cable to the DC socket located on the rear panel.
4.
Confirm that the device is connected and operating correctly by examining the LEDs on the front
panel.
For a complete explanation of the LEDs, see LED Definitions
Figure 3-5. AC Power Connection to PowerConnect 6200 Series
To AC power
source
To DC power
source

54 Cable and Port Information

Hardware Description 55
4
Hardware Description
Overview
This section contains information about device characteristics and modular hardware configurations
for the PowerConnect 6200 Series. The topics covered in this section include:
•Front Panel
•Rear Panel
• Console (RS-232) Port
• Physical Dimensions
• Power Supplies
• Ventilation System
•Stacking
• LED Definitions

56 Hardware Description
Front Panel
The PowerConnect 6224 front panels provides 24 10/100/1000M Base-T RJ-45 ports with four RJ-45/SFP
combo ports that have an auto-sensing mode for speed, flow control, and duplex mode.
Figure 4-1. PowerConnect 6224 with 24 10/100/1000 Base-T Ports
The PowerConnect 6248 front panel provides 48 10/100/1000M Base-T RJ-45 ports and four RJ-45/SFP
combo ports.
Figure 4-2. PowerConnect 6248 with 48 10/100/1000M Base-T Ports
Combo Ports
10/100/1000Base-T Auto-sensing
Full Duplex RJ-45 Ports
Combo Ports
10/100/1000M Base-T Auto-sensing
Full-Duplex RJ-45 Ports

Hardware Description 57
The PowerConnect 6224F front panel provides 24 10/100/1000M Base-FX SFP ports and four RJ-45/SFP
combo ports.
Figure 4-3. PowerConnect 6224F with 24 SFP Ports
The PowerConnect 6224P front panel provides 24 10/100/1000M Base-T RJ-45 ports and four RJ-45/SFP
combo ports.
Figure 4-4. PowerConnect 6224P with 24 10/100/1000 Base-T Ports
SFP Ports Combo Ports
Combo Ports10/100/1000Base-T Auto-sensing
Full Duplex RJ-45 Ports

58 Hardware Description
The PowerConnect 6248P front panel provides 44 10/100/1000 Base-T RJ-45 ports and four RJ-45/SFP
combo ports.
Figure 4-5. PowerConnect 6248P with 48 10/100/1000 Base-T Ports
• The switch automatically detects crossed and straight-through cables on RJ-45 ports.
• RJ-45 ports support half- and full-duplex mode 10/100/1000 Mbps.
• The pinhole reset button is on the front panel.
• SFP/SFP+ ports support both SX and LX modules.
SFP/SFP+ transceivers are sold separately. Figure 4-12 shows an example 10 GE SFP+ module.
Combo Ports
10/100/1000Base-T Auto-sensing
Full Duplex RJ-45 Ports

Hardware Description 59
Rear Panel
Each PowerConnect 6200 series switch provides an RS-232 maintenance port, on the rear.
This serial connection can be used to manage an entire stack.
Dual 10Gbps expansion slots are also mounted on the rear of the switch. The left slot (Bay 1) can
support a plug-in Dual 10GbE XFP module, a CX4 module, or a stacking module. The right slot (Bay 2)
can support a plug-in Dual 10GbE XFP module, a 10GBase-T module, or a CX4 module.
Figure 4-6. PowerConnect 6224, 6248, and 6224F Rear Panel
Figure 4-7. PowerConnect 6224P and 6248P Rear Panel
Dual 10G slots for XFP,
CX4, or 10Gbase-T
modules.
RS-232
management port
DC power AC power
Dual 10G slots for
XFP, CX4, or
stacking modules
RS-232
management port
Dual 10G slots for
XFP, CX4, or
stacking modules
DC power AC power
Dual 10G slots for XFP,
CX4, or 10Gbase-T
modules.

60 Hardware Description
Figure 4-8. Stacking Module
Figure 4-9. XFP Module
Figure 4-10. 10 GbE CX4 Module
Figure 4-11. 10GBase-T Module
Figure 4-12. SFP+ Module

Hardware Description 61
Console (RS-232) Port
The console (RS-232) port is used only for management through a serial interface. This port provides a
direct connection to the switch and is used to access the CLI from a console terminal connected to an
EIA/TIA-232 port.
NOTE: The console port supports asynchronous data of eight data bits, one stop bit, no parity bit, and no flow control.
The default baud rate is 9600 bps.
NOTE: If you are installing a
stack
of switches, you need to assemble and cable the stack before powering up and
configuring it. When a stack is powered up for the first time, the switches elect a Master Switch, which may
occupy any location in the stack. Connect the terminal to the Master Switch. If you connect the terminal to a
subordinate switch, you will not be able to use the CLI.
Physical Dimensions
The 6200 series switches have the following physical dimensions:
• 440 x 460 x 44 mm (W x D x H).
• 17.32 x 18.11 x 1.73 inch (W x D x H).

62 Hardware Description
Power Supplies
The 6200 series switches have one internal power supply which requires standard AC. For non-PoE
switches, you can also attach a redundant DC power supply, such as the PowerConnect RPS-600. For PoE
switches, you can attach a PowerConnect EPS-470. You can verify operation by observing the LEDs. See
"System LEDs" for information.
Ventilation System
Three fans cool the PowerConnect 6224. The PowerConnect 6248 has four fans. You can verify operation
by observing the LEDs. See "System LEDs" on page 67 for information on the LEDs.
Stacking
You can stack up to 12 PowerConnect 6224 and/or 6248 switches, supporting up to 576 front panel ports.
Create a stack by connecting adjacent units using the stacking ports on the left side of the switch rear.
See Figure 4-13.
1.
Connect one of the short stacking cables into either of the stacking ports of the top switch and the
switch directly below it. Install a separately purchased stacking module in rear "Bay 1" of each of the
switches in the stack.
2.
For each switch in the stack, connect one of the short stacking cables from stacking port one on the
switch to stacking port two on the next switch.
3.
If necessary, use a separately purchased, long (3 meter) stacking cable to connect the switches. Repeat
this process until all of the devices are connected.
4.
Use the remaining stacking cable to connect the remaining free ports, one each on the top and bottom
switches.

Hardware Description 63
Figure 4-13. Connecting a Stack of PowerConnect 6200 Series Switches
In Figure 4-13, the stack has the following physical connections between the switches:
• Unit 1 and Unit 2 are connected through the XG1 ports on each switch.
• Unit 2 and Unit 3 are connected through the XG2 ports on each switch.
• Unit 1 and Unit 4 are connected through the XG2 port on Unit 1 and the XG1 port on Unit 4.
The resulting ring topology allows the entire stack to function as a single switch with
resilient fail-over
capabilities.
Stacking Standby
The stacking feature supports a “Standby” or backup unit that will assume the Master unit role if the
Master unit in the stack fails. As soon as a Master failure is detected in the stack, the Standby unit
initializes the control plane and enables all other stack units with the current configuration. The Standby
unit maintains a synchronized copy of the running configuration for the stack.
The Standby unit is preconfigured in the stack; however, you can use the CLI to select a different stack
member as Standby. See the CLI Reference Guide for more information.
Unit 1
Unit 2
Unit 3
Unit 4
XG1 Port XG2 Port

64 Hardware Description
LED Definitions
The front panel contains light emitting diodes
(LEDs) that indicate the status of links, power supplies,
fans, system diagnostics, and the stack.
Figure 4-14. Front Panel LEDs
SFP Port LEDs
Figure 4-15 illustrates the SFP port LEDs that are above each SFP port.
Figure 4-15. SFP Port LEDs
Table 4-1 contains SFP port LED definitions.
Table 4-1. SFP Port LEDs Definitions
LED Color Definition
LNK/ACT Solid Green The port is linked.
Flashing Green The port is sending and/or receiving network
traffic.
Off The port is not linked.

Hardware Description 65
SFP+ Port LEDs
The following table contains SFP+ port LED definitions for the PowerConnect 6200 Series switches.
XFP Module Port LEDs
The XFP connectors are on the XFP module when it is inserted in the PowerConnect 6200 Series. The
following table contains XFP port LED definitions.
10/100/1000 Base-T Port LEDs
Each 10/100/1000 Base-T port has two LEDs. The following figure illustrates the 10/100/100 Base-T port
LEDs.
Table 4-2. SFP+ Port LEDs Definitions
LED Color Definition
LNK/ACT Solid Green The port is linked.
Flashing Green The port is sending and/or receiving network
traffic.
Off The port is not linked.
Table 4-3. XFP Module Port LEDs Definitions
LED Color Definition
XFP Green The port is linked.
Flashing Green The port is sending and/or receiving network
traffic.
Off The port is not linked.

66 Hardware Description
Figure 4-16. 10/100/1000 Base-T Port LEDs
The following table contains 10/100/1000 Base-T port LED definitions.
Table 4-5 contains 10/100/1000 Base-T port LED definitions for the PowerConnect 6224P and 6248P.
Table 4-4. 10/100/1000 Base-T Port Definitions (6224, 6248, and 6224F)
LED Color Definition
Link/Activity Green The port is operating at 1000 Mbps.
Amber The port is operating at 10/100
Mbps.
Solid Link but no activity.
Blinking Link and activity.
Off No link.
Duplex Green Full-duplex mode.
Off Half-duplex mode.
Table 4-5. 10/100/1000 Base-T Port Definitions (6224P and 6248P)
LED Color Definition
Speed/Link/Act Green Solid The port is operating at 1000 Mbps.
Green Blinking The port is operating at 10/100
Mbps.
Off No link.
FDX Green Solid The PoE powered device is detected
and is operating at normal load.
Speed LEDs Link/Duplex/Activity
LEDs
Port 1
Port 2
Link/Activity Duplex

Hardware Description 67
System LEDs
The system LEDs, located on the right side of the front panel, provide information about the power
supplies, fans, thermal conditions, and diagnostics. Figure 4-17 illustrates the System LEDs.
Figure 4-17. System LEDs
Table 4-6 contains the System LED definitions.
Green Blinking The port is operating at transitional
mode. The PoE powered device is
being detected, or is faulty.
Amber Solid An overload or short has occurred on
the powered device.
Amber Blinking The powered device power
conception exceeds the predefined
power allotment.
Off No powered device is detected.
Table 4-6. System LED Definitions
LED Color Definition
DIAG Flashing Green A diagnostics test is in progress.
Green The diagnostics test was successfully completed.
Red The diagnostics test failed.
RPS Green Redundant Power Supply (RPS) is present and operating
correctly.
Red Redundant Power Supply is present, but has failed.
Table 4-5. 10/100/1000 Base-T Port Definitions (6224P and 6248P)
LED Color Definition

68 Hardware Description
Stacking LEDs
The Stacking LEDs, located on the right side of the front panel, provide information about the location
and status of the switch in the stack. Figure 4-18 illustrates the Stacking LEDs. Table 4-7 contains
Stacking LED definitions.
Figure 4-18. Stacking LEDs
Off Redundant Power Supply is not present.
PWR Green Power Supply is operating correctly.
Red Power Supply has failed.
FAN Green Fans are operating correctly.
Red One or more fans have failed.
Temp Green System temperature is below threshold limit.
Red System temperature has exceeded threshold limit.
Table 4-7. Stacking LED Definitions
LED Color Definition
All LEDs OFF The unit is operating as a standalone switch.
MASTER Green The unit is the Master Switch in the stack.
Off The unit is not the Master Switch in the stack.
Unit 7–12 Green The stack ID is in the range of 7 to 12.
Off The stack ID is in the range of 1 to 6.
1/7 Green The unit is the 1st or 7th switch in the stack.
Off The unit is not the 1st or 7th switch in the stack.
2/8 Green The unit is the 2nd or 8th switch in the stack.
Table 4-6. System LED Definitions
LED Color Definition

Hardware Description 69
Off The unit is not the 2nd or 8th switch in the stack.
3/9 Green The unit is the 3rd or 9th switch in the stack.
Off The unit is not the 3rd or 9th switch in the stack.
4/10 Green The unit is the 4th or 10th switch in the stack.
Off The unit is not the 4th or 10th switch in the stack.
5/11 Green The unit is the 5th or 11th switch in the stack.
Off The unit is not the 5th or 11th switch in the stack.
6/12 Green The unit is the 6th or 12th switch in the stack.
Off The unit is not the 6th or 12th switch in the stack.
Table 4-7. Stacking LED Definitions
LED Color Definition

70 Hardware Description

Configuring Dell PowerConnect 71
5
Configuring Dell PowerConnect
Overview
This chapter describes the initial switch configuration. Topics covered include:
•Starting the CLI
• General Configuration Information
• Booting the Switch
• Configuration Overview
• Advanced Configuration
• Software Download and Reboot
• Boot Menu Functions
• Sample Configuration Process
After completing all external connections, connect a terminal to the switch to monitor the boot
process and other procedures.
If you are installing a
stack
of switches, connect the terminal to the Master Switch. When a stack is powered
up for the first time, the switches elect the Master Switch, which may occupy any location in the stack. This
switch lights the Master Switch LED. If you connect the terminal to a subordinate switch, you will not be able
to use the CLI.
Then, follow the order of installation and configuration procedures illustrated in Figure 5-1. For the
initial configuration, perform the standard switch configuration. Performing other functions is
described later in this section.
NOTE: Before proceeding, read the release notes for this product. You can download the release notes from
the Dell Support website at support.dell.com/manuals.

72 Configuring Dell PowerConnect
Starting the CLI
To begin running the CLI, perform the following steps:
NOTE: The following steps are for use on the console line only.
1.
Start the switch and wait until the startup procedure is complete. The
Easy Setup Wizard
welcome
message now displays.
NOTE: If you are using the autoconfig feature, do not use the Easy Setup Wizard.
2.
Configure the switch using the
Easy Setup Wizard
and enter the necessary commands to complete the
required tasks.
3.
When finished, exit the session with the
quit
or
exit
command.
The switch can be managed over a direct connection to the switch console port, or through a Telnet
connection. You can access the switch without a user account if you’re directly connected to the switch.
However, to access the switch through Telnet, at least one user account must be defined. Also, if access is
through a Telnet connection, the switch must have a defined IP address, corresponding management
access granted, and a workstation connected to the switch before using CLI commands.

Configuring Dell PowerConnect 73
Figure 5-1. Installation and Configuration Flow Chart
Connect Switch and
Console
Power on
Choose option 2
Boot menu
(Special functions)
Loading program from
flash to RAM
Initial Configuration: IP
Address, Subnetmask,
Users Basic Security
configuration
Wizard Configuration
Process
Advanced Configuration:
IP Address from DHCP,
IP Address from bootp,
Security management
Standard
Switch
Installation
Reboot
Advanced
Switch
Installation
Yes
No
Suspend Bootup
Enter Wizard
Hardware
Setup
No
Yes

74 Configuring Dell PowerConnect
General Configuration Information
The PowerConnect 6200 Series switches are delivered with binary files containing the switch operating
system and ASCII configuration files that are used to define the relationship of the switch to its network
environment. The configuration process consists of adjusting the ASCII configuration files so that each
switch fits into its unique network topology.
Terminal Connection Configuration
Your switch requires the following terminal connection parameters for configuration:
•no parity
•one stop bit
• 8 data bits
• no flow control
Baud Rate
The baud rates can be manually changed to any of the following values:
•2400
•4800
• 9600 (default baud rate)
• 19200
• 38400
• 57600
• 115200
The following is an example configuration for changing the default baud rate using CLI commands:
console#configure
console(config)#line console
console(config-line)#speed 115200
NOTE: Remember to set the baud rate on the terminal emulator software on your workstation to match the speed of
the switch.
Other Configuration Requirements
The following is required for downloading embedded software and configuring the switch:
• ASCII terminal (or emulation) connected to the serial port (cross-cable) in the rear of the unit
• Assigned IP address for the switch for switch remote control use with Telnet, SSH, and so forth

Configuring Dell PowerConnect 75
Booting the Switch
When the power is turned on with the local terminal already connected, the switch goes through Power
On Self Test (POST). POST runs every time the switch is initialized and checks hardware components to
determine if the switch is fully operational before completely booting.
If a critical problem is detected, the program flow stops. If POST passes successfully, a valid executable
image is loaded into RAM.
POST messages are displayed on the terminal and indicate test success or failure.
To boot the switch, perform the following steps:
1.
Ensure that the serial cable is connected to the terminal.
2.
Connect the power supply to the switch.
3.
Turn on th e s wi t c h.
As the switch boots, the boot test first counts the switch memory availability and then continues to
boot.
4.
During boot, you can use the
Boot
menu, if necessary to run special procedures. To enter the
Boot
menu, press
2
within the first ten seconds after the following message appears.
Select an option. If no selection in 10 seconds then
operational code will start.
1 - Start operational code.
2 - Start Boot Menu.
Select (1, 2):2
For information about the Boot menu, see "Boot Menu Functions." The following text is an example of
the entire displayed POST:
CPU Card ID: 0x508541
Mounting TFFS System ...
Device details...
volume descriptor ptr (pVolDesc): 0x1ae4898
XBD device block I/O handle: 0x10001
auto disk check on mount: NOT ENABLED
volume write mode: copyback (DOS_WRITE)
max # of simultaneously open files: 22

76 Configuring Dell PowerConnect
file descriptors in use: 0
# of different files in use: 0
# of descriptors for deleted files: 0
# of obsolete descriptors: 0
current volume configuration:
- volume label: NO LABEL ; (in boot sector: )
- volume Id: 0x0
- total number of sectors: 61,076
- bytes per sector: 512
- # of sectors per cluster: 4
- # of reserved sectors: 1
- FAT entry size: FAT16
- # of sectors per FAT copy: 60
- # of FAT table copies: 2
- # of hidden sectors: 4
- first cluster is in sector # 136
- Update last access date for open-read-close = FALSE
- directory structure: VFAT
- file name format: 8-bit (extended-ASCII)
- root dir start sector: 121
- # of sectors per root: 15
- max # of entries in root: 240
FAT handler information:
------------------------
- allocation group size: 2 clusters
- free space on volume: 20,733,952 bytes

Configuring Dell PowerConnect 77
Boot Menu 3.2.0.1
Select an option. If no selection in 10 seconds then
operational code will start.
1 - Start operational code.
2 - Start Boot Menu.
Select (1, 2):2
Boot Menu Version: 3.2.0.1
Options available
1 - Start operational code
2 - Change baud rate
3 - Retrieve event log using XMODEM
4 - Load new operational code using XMODEM
5 - Display operational code vital product data
6 - Abort boot code update
7 - Update boot code
8 - Delete backup image
9 - Reset the system
10 - Restore configuration to factory defaults (delete config files)
11 - Activate Backup Image
12 - Password Recovery Procedure
[Boot Menu]
The boot process runs approximately 60 seconds.
The auto-boot message that appears at the end of POST (see the last lines) indicates that no problems
were encountered during boot. To return to operational code from the [Boot Menu] prompt, press 1.
The following output displays an example configuration. Items such as addresses, versions, and dates
may differ for each switch.
Operational Code Date: Tue May 26 14:12:20 2009

78 Configuring Dell PowerConnect
Uncompressing.....
Target Name: vxTarget
Attached IPv4 interface to motetsec unit 0
Adding 70447 symbols for standalone.
CPU: Broadcom SBC8548. Processor #0.
Memory Size: 0x20000000. BSP version 2.0/2.
Created: May 26 2009, 13:11:31
ED&R Policy Mode: deployed
WDB Comm Type: WDB_COMM_END
WDB: Ready.
remLib: Not initialized.
remLib: Not initialized.
CFI Probe: Found 2x16 devices in x16 mode
volume descriptor ptr (pVolDesc): 0x706d770
XBD device block I/O handle: 0x10001
auto disk check on mount: NOT ENABLED
volume write mode: copyback (DOS_WRITE)
max # of simultaneously open files: 52
file descriptors in use: 0
# of different files in use: 0
# of descriptors for deleted files: 0
# of obsolete descriptors: 0
current volume configuration:
- volume label: NO LABEL ; (in boot sector: )
- volume Id: 0x0

Configuring Dell PowerConnect 79
- total number of sectors: 124,408
- bytes per sector: 512
- # of sectors per cluster: 4
- # of reserved sectors: 1
- FAT entry size: FAT16
- # of sectors per FAT copy: 122
- # of FAT table copies: 2
- # of hidden sectors: 8
- first cluster is in sector # 260
- Update last access date for open-read-close = FALSE
- directory structure: VFAT
- file name format: 8-bit (extended-ASCII)
- root dir start sector: 245
- # of sectors per root: 15
- max # of entries in root: 240
FAT handler information:
------------------------
- allocation group size: 4 clusters
- free space on volume: 44,380,160 bytes
PCI unit 0: Dev 0xb624, Rev 0x12, Chip BCM56624_B1, Driver BCM56624_B0
SOC unit 0 attached to PCI device BCM56624_B1
Adding BCM transport pointers
Configuring CPUTRANS TX
Configuring CPUTRANS RX
st_state(0) = 0x0
st_state(1) = 0x2

80 Configuring Dell PowerConnect
<186> JAN 01 00:00:15 0.0.0.0-1 UNKN[536870176]: bootos.c(218) 1 %
Event(0xaaaaaaaa)
Instantiating RamCP: as rawFs, device = 0x20001
Formatting RamCP: for DOSFS
Instantiating RamCP: as rawFs, device = 0x20001
Formatting...OK.
(Unit 1 - Waiting to select management unit)>
Applying Global configuration, please wait ...
Applying Interface configuration, please wait ...
console>
After the switch boots successfully, a prompt appears and you can use the local terminal to begin
configuring the switch. However, before configuring the switch, ensure that the software version installed
on the switch is the latest version. If it is not the latest version, download and install the latest version.
See "Software Download and Reboot."

Configuring Dell PowerConnect 81
Configuration Overview
Before configuring the switch, obtain the following information from the network administrator:
• Is the network setup for the autoconfig feature?
If the network is setup for autoconfig, manual configuration of the switch is not necessary (skip the
procedures in this section).
• IP subnet mask for the network
• Default gateway (next hop router) IP address for configuring the default route
There are two types of configuration:
•
Initial
configuration consists of configuration functions with basic security considerations.
•
Advanced
configuration includes dynamic IP configuration and more advanced security
considerations.
NOTE: After making any configuration changes, the new configuration must be saved before rebooting. To save the
configuration, enter:
console#copy running-config startup-config
Easy Setup Wizard
An Easy Setup Wizard displays when the system boots up without a configuration or with only the
default factory configuration. The Easy Setup Wizard is designed to guide you through some initial steps
to set up basic system configuration and security and to make the switch manageable. The Easy Setup
Wizard requires that the initial administrator account be setup when turning up the switch. This
administrative account setup by the wizard has the highest privilege level (level 15).
The Easy Setup Wizard guides you in the basic initial configuration of a newly installed switch so that it
can be immediately deployed, functional, and completely manageable through the Web, CLI, and the
remote Dell Network Manager. After the initial set up, you may enter the system to set up more
advanced configuration.
The system is setup with default management VLAN ID=1. The initial turn-up must be done through
the serial interface.
The wizard sets up the following configuration on the switch:
• Establishes the initial privileged user account with a valid password. The wizard configures one
privileged user account during the set up. The initial account is given the highest privilege level (level
15).
• Enables CLI login and HTTP/HTTPS access to use the local authentication setting only. You may
return later to configure Radius or TACACS+.
• Sets up the IP address for the management VLAN.

82 Configuring Dell PowerConnect
• Sets up the SNMP community string to be used by the SNMP manager at a given IP address. You may
choose to skip this step if SNMP management is not used for this switch. If it is configured, the default
access level is set to the highest available access for the SNMP management interface. Initially only
SNMPv1/2c is activated. SNMPv3 is disabled until you return to configure security access for SNMPv3
(for example, engine ID, view, etc.). The SNMP community string may include spaces. The wizard
requires the use of quotation marks when you want to enter spaces in the community string. Although
spaces are allowed in the community string, their use is discouraged. The default community string
contains no spaces.
• Allows you to specify the management server IP or permit SNMP access from all IP addresses.
• Sets up the default gateway IP address.
If you do not use the wizard initially, the session defaults to the CLI mode. The set-up wizard continues
to display each time you login until a configuration is saved. Once saved, the wizard option is only
presented again if you reset the switch to the factory-default settings.
Since a switch may be powered on in the field without a serial connection, the switch waits 60 seconds
for you to respond to a set-up prompt if the switch has not yet been configured. If there is no response,
the switch continues normal operation using the default factory configuration. The next time the system
reboots you are given another opportunity to run the set-up wizard.
Functional Flow
The following functional flow diagram illustrates the procedures for the Easy Setup Wizard.

Configuring Dell PowerConnect 83
Figure 5-2. Setup Wizard Flow Chart
Transfer to CLI mode
Copy to Config
DHCP?
Request user name,
password
No
Yes
Does the user want
to use setup wizard? No Transfer to CLI mode
No
Did the user
previously save a startup
configuration?
Yes Transfer to CLI mode
Yes
Is SNMP Management
Required?
Yes
Yes
Save Setup? Discard Changes and Restart Wizard
Request IP Address, Network
Mask, Default Gateway IP
Request SNMP
Community String &
Server IP Address
No
No

84 Configuring Dell PowerConnect
Example of an Easy Setup Wizard Session
This section describes an Easy Setup Wizard session. See the state diagram (Figure 5-2) for the general
flow. The values used by the following session are examples only. Please request the actual values from
your network adminstrator(s):
• IP address for the management VLAN is 192.168.2.1:255.255.255.0.
• The user name is
admin
, and password is
password
.
• The network management system IP address is 192.168.2.1.
• The default gateway is 192.168.1.1.
• The SNMP community string to be used is
public
The setup wizard configures the initial values as defined above. After you complete the wizard, the
system is configured as follows:
• SNMPv1/2c is enabled and the community string is set up as defined above. SNMPv3 is disabled.
• The admin user account is set up as defined.
• A network management system is configured. From this management station, you can access the
SNMP, HTTP, and CLI interfaces. You may also choose to allow all IP addresses to access these
management interfaces by choosing the (0.0.0.0) IP address.
• An IP address is configured for the default management VLAN (1).
• A default gateway address is configured.
NOTE: In the example below, the possible user options are enclosed in [ ]. Also, where possible, the default value is
provided in { }. If you enter <Return> with no options defined, the default value is accepted. Help text is in
parentheses.
The following example contains the sequence of prompts and responses associated with running an
example Dell Easy Setup Wizard session, using the input values listed above.
Unit 1 - Waiting to select management unit)>
Applying Global configuration, please wait ...
Welcome to Dell Easy Setup Wizard
The Setup Wizard guides you through the initial switch configuration,
and gets you up and running as quickly as possible. You can skip the
setup wizard, and enter CLI mode to manually configure the switch. You
must respond to the next question to run the setup wizard within 60
seconds, otherwise the system will continue with normal operation using
the default system configuration. Note: You can exit the setup wizard
at any point by entering [ctrl+z].
Would you like to run the setup wizard (you must answer this question
within 60 seconds)? [Y/N] y
Step 1:

Configuring Dell PowerConnect 85
The system is not setup for SNMP management by default. To manage the
switch using SNMP (required for Dell Network Manager) you can:
o Set up the initial SNMP version 2 account now.
o Return later and setup other SNMP accounts. (For more information on
setting up an SNMP version 1 or 3 account, see the user documentation).
Would you like to setup the SNMP management interface now? [Y/N] y
To setup the SNMP management account you must specify the management
system IP address and the "community string" or password that the
particular management system uses to access the switch. The wizard
automatically assigns the highest access level [Privilege Level 15] to
this account. You can use Dell Network Manager or other management
interfaces to change this setting, and to add additional management
system later. For more information on adding management systems, see
the user documentation.
To add a management station:
Please enter the SNMP community string to be used.
{public}:
public<Enter>
Please enter the IP address of the Management System (A.B.C.D) or
wildcard (0.0.0.0) to manage from any Management Station.
{0.0.0.0}:
192.168.2.1<Enter>
Step 2:
Now we need to setup your initial privilege (Level 15) user account.
This account is used to login to the CLI and Web interface. You may
setup other accounts and change privilege levels later. For more
information on setting up user accounts and changing privilege levels,
see the user documentation.
To setup a user account:
Please enter the user name: admin<Enter>
Please enter the user password: ********<Enter>
Please reenter the user password: ********<Enter>
Step 3:

86 Configuring Dell PowerConnect
Next, an IP address is setup. The IP address is defined on the default
VLAN (VLAN #1), of which all ports are members. This is the IP address you
use to access the CLI, Web interface, or SNMP interface for the switch.
Optionally you may request that the system automatically retrieve an IP
address from the network via DHCP (this requires that you have a DHCP
server running on the network).
To setup an IP address:
Please enter the IP address of the device (A.B.C.D) or enter "DHCP"
(without the quotes) to automatically request an IP address from the
network DHCP server.
192.168.2.1<Enter>
Please enter the IP subnet mask (A.B.C.D or /nn):
255.255.255.0<Enter>
Step 4:
Finally, set up the gateway. Please enter the IP address of the gateway
from which this network is reachable
192.168.1.1<Enter>
This is the configuration information that has been collected:
SNMP Interface = "public"@192.168.2.1
User Account setup = admin
Password = **********
Management IP address = 192.168.2.1 255.255.255.0
Gateway = 192.168.1.1
Step 5:
If the information is correct, please select (Y) to save the
configuration, and copy to the start-up configuration file. If the
information is incorrect, select (N) to discard configuration and
restart the wizard: [Y/N]
y<Enter>
Thank you for using the Dell Easy Setup Wizard. You will now enter CLI
mode.
.....
console>

Configuring Dell PowerConnect 87
Advanced Configuration
CLI Basics
The help command in the User EXEC mode and privileged EXEC mode displays the keyboard short
cuts. Following is the sample display of the help command:
Console>help
HELP:
Special keys:
DEL, BS .... delete previous character
Ctrl-A .... go to beginning of line
Ctrl-E .... go to end of line
Ctrl-F .... go forward one character
Ctrl-B .... go backward one character
Ctrl-D .... delete current character
Ctrl-U, X .. delete to beginning of line
Ctrl-K .... delete to end of line
Ctrl-W .... delete previous word
Ctrl-T .... transpose previous character
Ctrl-P .... go to previous line in history buffer
Ctrl-R .... rewrites or pastes the line
Ctrl-N .... go to next line in history buffer
Ctrl-Y .... print last deleted character
Ctrl-Z .... return to root command prompt
Ctrl-Q .... enables serial flow
Ctrl-S .... disables serial flow
Tab, <SPACE> command-line completion
Exit .... go to next lower command prompt
? .... list choices

88 Configuring Dell PowerConnect
Context Sensitive Help
Use the ? command to get context sensitive help in the CLI. It can be used to get the list of possible sub-
commands or to list possible commands starting with some partially entered commands. The ?
command when specified on an empty line provides the list of commands possible for the given level in
the command tree. The ? can also be used within a command input to return the list of parameters that
are required to fully complete the command. Parameters that are already provided by the user is left out
of the command list so that only the missing parameters are listed.
Interface Naming Convention
In an industry-standard CLI implementation, there is an accepted convention for naming interfaces on
the CLI. The convention for naming interfaces on Dell devices are as follows:
•
Unit#/Interface ID
— each interface is identified by the
Unit#
followed by a
/
symbol and then the
Interface ID
(see below). For example,
2/g10
identifies gigabit port 10 within the second unit of a
stack.
•
Unit#
— the unit number is used only in a stacking solution where a number of switches are stacked
to form a virtual device. In this case, the
unit number
identifies the physical device identifier within
the stack.
•
Interface ID
— is formed by the interface type followed by the interface number. There is currently a
predefined list of
interface types
(see below). If additional interface types are to be defined, they must
be registered with Dell. For example,
1/xg10
identifies the 10-gigabit port 10 on the first unit.
•
Interface Types
— the following interface types are defined in the switches:
•
xg
— 10 Gb Ethernet port (for example, 1/
xg2
is the 10 Gb Ethernet port 2).
6200 Series CLI Reference Guide
For detailed information on all the CLI commands available, see the
CLI Reference Guide.
This section provides summary information about such common tasks as:
• Modifying Switching Port Default Settings
• Retrieving an IP Address From a DHCP Server
• Configuring an Initial Console Password
• Configuring an Initial Telnet Password
• Configuring an Initial HTTP Password
• Configuring an Initial HTTPS Password
Modifying Switching Port Default Settings
When configuring/receiving IP addresses through DHCP and BOOTP, the configuration received from
these servers includes the IP address, and may include subnet mask and default gateway.

Configuring Dell PowerConnect 89
When you first log in, the CLI enters the root of the command hierarchy. To go to a different level of the
command hierarchy, enter commands such as configure, which causes the CLI to enter the
config
sub
tree. To go back to the previous level in the command hierarchy, use the exit command.
SwitchA#configure
SwitchA(config)#exit
SwitchA#
The following examples show the system prompts used by the PowerConnect 6200 Series switches:
•
SwitchA>
— indicates that the host name is
SwitchA
and the CLI in the
User EXEC mode
.
•
SwitchA#
— this prompt is similar to the above prompt except that the # indicates that the CLI is in
a privileged EXEC mode (not in the User EXEC mode).
•
SwitchA(config)#
— indicates that the CLI is currently in the
global configuration
mode of the
command hierarchy. Enter this mode by typing
configure
at the privileged EXEC mode.
•
SwitchA(config-if)#
— this prompt indicates that the CLI is currently in the
interface
configuration
mode. Enter this by typing
interface range ethernet
,
interface range port-channel
, or
interface range
vlan
from the global configuration mode. In this case, there is no specific reference to an interface so
the system is operating on a generic set of interfaces.
•
SwitchA(config-if-1/xg1)#
— indicates that the CLI is in interface configuration mode for the 10
gigabit Ethernet interface 1.
Switching Port Default Settings
The following table describes the switch port default settings.
Table 5-1. Port Default Settings
Function Default Setting
Port speed and mode 1G Auto-negotiation
Port forwarding state Enabled
Head of line blocking prevention On (Enabled)
Flow Control On
Back Pressure Off

90 Configuring Dell PowerConnect
The following is an example for changing the port description on port 1/ g1 using CLI commands:
console(config)#interface ethernet 1/g1
console(config-if-1/g1)#description 100
Retrieving an IP Address From a DHCP Server
When using the DHCP protocol to retrieve an IP address, the switch acts as a DHCP client.
To retrieve an IP address from a DHCP server, perform the following steps:
1.
Select and connect any port to a DHCP server or to a subnet that has a DHCP server on it, in order to
retrieve the IP address.
NOTE: You do not need to delete the switch configuration to retrieve an IP address for the DHCP server.
2.
Enter the following commands to use the selected port for receiving the IP address.
• Assigning Dynamic IP Addresses for the management interface:
console#config
console(config)#ip address dhcp
The interface receives the IP address automatically.
3.
To verify the IP address, enter the
show ip interface
command at the system prompt as shown in the
following examples.
console#show ip interface
Management Interface:
IP Address..................................... 10.240.4.125
Subnet Mask.................................... 255.255.255.0
Default Gateway................................ 10.240.4.1
Burned In MAC Address.......................... 00:10:18:82:04:35
Network Configuration Protocol Current......... DHCP
Management VLAN ID............................. 1
Routing Interfaces:
Netdir Multi

Configuring Dell PowerConnect 91
Interface IP Address IP Mask Bcast CastFwd
---------- --------------- --------------- -------- --------
vlan1 192.168.10.10 255.255.255.0 Disable Disable
vlan2 0.0.0.0 0.0.0.0 Enable Disable
loopback2 0.0.0.0 0.0.0.0 Disable Disable
Review Copy
Security Management and Password Configuration
System security is handled through the AAA (Authentication, Authorization, and Accounting)
mechanism that manages user access rights, privileges, and management methods. AAA uses both local
and remote user databases. Data encryption is handled through the SSH mechanism.
The system is delivered with no default password configured; all passwords are user-defined. If a user-
defined password is lost, a password recovery procedure can be invoked from the Boot menu. The
procedure is applicable for the local terminal only and allows a one-time access to the switch from the
local terminal with no password entered.
Configuring Security Passwords
The security passwords can be configured for the following services:
•Console
•Telnet
•SSH
•HTTP
•HTTPS
NOTE: When creating a user name, the default priority is 1, which allows access but not configuration rights. A
priority of 15 must be set to enable access and configuration rights to the switch.

92 Configuring Dell PowerConnect
Configuring an Initial Console Password
To configure an initial console password, enter the following commands:
console(config)#aaa authentication login default line
console(config)#aaa authentication enable default line
console(config)#line console
console(config-line)#login authentication default
console(config-line)#enable authentication default
console(config-line)#password secret123
• When initially logging on to a switch through a console session, enter
secret123
at the password
prompt.
• When changing a switch’s mode to enable, enter
secret123
at the password prompt.
Configuring an Initial Telnet Password
To configure an initial Telnet password, enter the following commands:
console(config)#aaa authentication login networkList line
console(config)#aaa authentication enable networkList line
console(config)#line telnet
console(config-line)#login authentication networkList
console(config-line)#enable authentication networkList
console(config-line)#password pass1234
• When initially logging onto a switch through a Telnet session, enter
pass1234
at the password
prompt.
• When changing a switch mode to enable, enter
pass1234
.
Configuring an Initial HTTP Password
To configure an initial HTTP password, enter the following commands:
console(config)#ip http authentication local
console(config)#username admin password user1234 level 15

Configuring Dell PowerConnect 93
Configuring an Initial HTTPS Password
To configure an initial HTTPS password, enter the following commands:
console(config)#ip https authentication local
NOTE: You should generate a new crypto certificate each time you upgrade (install a new version of) the control
software application on the switch.
Enter the following commands once when configuring to use an HTTPS session over a console, a Telnet,
or an SSH session.
NOTE: In the Web browser enable SSL 2.0 or greater for the page content to appear.
console#configure
console(config)#crypto certificate 1 generate
console(config-crypto-cert)#country US
console(config-crypto-cert)#email support@broadcom.com
console(config-crypto-cert)#location Morrisville
console(config-crypto-cert)#organization-name NWSoft
console(config-crypto-cert)#organization-unit CustOp
console(config-crypto-cert)#state NC
console(config-crypto-cert)#key-generate
console(config-crypto-cert)#exit
console(config)#
NOTE: HTTP and HTTPS services require level 15 access and connect directly to the configuration level access.

94 Configuring Dell PowerConnect
Software Download and Reboot
Software Download Through XModem
This section contains instructions for downloading switch software (system and boot images) using
XModem, which is a data transfer protocol for updating back-up configuration files.
NOTE: You must be connected to the serial console interface when doing this because xmodem download won’t
work elsewhere.
To download a software image file using XModem:
Specify the source file path to begin the transfer process.
The following is an example of the information that appears:
console#copy xmodem image
Mode........................................... XMODEM
Data Type...................................... Code
Destination Filename........................... image2
Management access will be blocked for the duration of the transfer
Are you sure you want to start? (y/n) y
console#boot system image2
Software Download Through TFTP Server
This section contains instructions for downloading switch software (system and boot images) through a
TFTP server. The TFTP server must be available on the network before downloading the software.
The switch boots and runs when decompressing the system image from the flash memory area where a
copy of the system image is stored.
NOTE: You must run the boot system command to activate the newly downloaded image.
On the next boot, the switch decompresses and runs the currently active system image unless chosen
otherwise.
To download an image through the TFTP server:
1.
Ensure that an IP address is configured on and pings can be sent to a TFTP server.
2.
Ensure that the file to be downloaded is saved on the TFTP server (the
.stk
file).
3.
Enter the command
show version
to verify which software version is currently running on the
switch.

Configuring Dell PowerConnect 95
The following is an example of the information that appears:
console>show version
Image Descriptions
image1 : default image
image2 :
Images currently available on Flash
--------------------------------------------------------------------
unit image1 image2 current-active next-active
--------------------------------------------------------------------
1 7.10.19.22 7.16.23.35 image2 image2
4.
Enter the command
copy tftp://{tftp address}/{file name} image
to copy a new
system image to the switch.
When the new image is downloaded, it is saved in the area allocated for the other copy of system image
(image2, as given in the example). The following is an example of the information that appears:
console#copy tftp://10.254.24.64/pc62xxr0v34.stk image
Mode........................................... TFTP
Set TFTP Server IP............................. 10.254.24.64
TFTP Path...................................... ./
TFTP Filename.................................. PC6224v3.2.1.0.stk
Data Type...................................... Code
Destination Filename........................... image
Management access will be blocked for the duration of the transfer
Are you sure you want to start? (y/n) y

96 Configuring Dell PowerConnect
5.
Select the image for the next boot by entering the
boot system
command. After this command,
enter the command
show version
to verify that the copy indicated as a parameter in the
boot
system
command is selected for the next boot.
The following is an example of the information that appears:
console#boot system image2
Activating image image2 ..
console>show version
Image Descriptions
image1 : default image
image2 :
Images currently available on Flash
--------------------------------------------------------------
unit image1 image2 current-active next-active
--------------------------------------------------------------
1 3.2.1.0 3.2.1.1 image1 image2
If the image for the next boot is not selected by entering the
boot system
command, the system
boots from the currently active image (image1, as given in the example).
6.
Enter the command
reload
. The following message displays:
console#reload
Management switch has unsaved changes.
Are you sure you want to continue? (y/n)
7.
Enter
y
. The following message then displays.
Configuration Not Saved!
Are you sure you want to reload the stack? (y/n)
8.
Enter
y
to reboot the switch.

Configuring Dell PowerConnect 97
Update Bootcode
Use the update bootcode command to update the bootcode on all switches. For each switch, the
bootcode is extracted from the next-active image and programmed to flash. To update the bootcode for
one switch, specify the unit in the command (as shown in the following example).
To show the boot code that’s on a switch, use the show boot-version command. The version number
shows during the boot process.
1.
Enter the following command
:
console#update bootcode
Update bootcode and reset (Y/N)?
2.
Enter
y
to reboot the switch.
Boot Menu Functions
You can perform many configuration tasks through the Boot menu, which can be invoked after the first
part of the POST is completed.
To di s play the Boot menu, during the boot process, press 2 within ten seconds after the following
message displays:
Boot Menu Version: 3.2.0.1
Select an option. If no selection in 10 seconds then
operational code will start.
1 - Start operational code.
2 - Start Boot Menu.
Select (1, 2):

98 Configuring Dell PowerConnect
The Boot menu displays and contains the following configuration functions:
1 - Start operational code
2 - Change baud rate
3 - Retrieve event log using XMODEM
4 - Load new operational code using XMODEM
5 - Display operational code vital product data
6 - Abort boot code update
7 - Update boot code
8 - Delete backup image
9 - Reset the system
10 - Restore configuration to factory defaults (delete config files)
11 - Activate Backup Image
12 - Password Recovery Procedure
13 - Reformat and restore file system
The following sections describe the Boot menu options.
Start Operational Code
Use option 1 to resume loading the operational code.
To relaunch the boot process from the Boot menu, select 1 on the Boot menu and press <Enter>.
The following prompt displays:
Operational Code Date: Tue Apr 29 10:15:36 2008
Uncompressing.....
50% 100%
|||||||||||||||||||||||||||||||||||||||||||||||||||

Configuring Dell PowerConnect 99
Change the Baud Rate
Use option 2 to change the baud rate of the serial interface.
To change the baud rate from the Boot menu:
1.
On the
Boot
menu, select
2
and press <Enter>.
The following prompt displays:
[Boot Menu]2
Select baud rate:
1 - 1200
2 - 2400
3 - 4800
4 - 9600
5 - 19200
6 - 38400
7 - 57600
8 - 115200
0 - no change
NOTE: The selected baud rate takes effect immediately.
2.
The boot process resumes.
Retrieve Event Log using XMODEM
Use option 3 to retrieve the event log and download it to your ASCII terminal.
To retrieve the event log from the Boot menu:
1.
On the
Boot
menu, select
3
and press <Enter>.
The following prompt displays:
[Boot Menu] 3
Sending event log, start XMODEM receive.....
File asciilog.bin Ready to SEND in binary mode
Estimated File Size 169K, 1345 Sectors, 172032 Bytes
Estimated transmission time 3 minutes 20 seconds
Send several Control-X characters to cancel before transfer starts.
2.
The boot process resumes.

100 Configuring Dell PowerConnect
Load New Operational Code Using XMODEM
Use option 4 when a new software version must be downloaded to replace corrupted files, update, or
upgrade the system software.
To download software from the Boot menu:
1.
On the
Boot
menu, select
4
and press <Enter>.
The following prompt displays:
[Boot Menu] 4
Ready to receive the file with XMODEM/CRC....
Ready to RECEIVE File xcode.bin in binary mode
Send several Control-X characters to cancel before transfer starts.
2.
When using HyperTerminal, click
Transfer
on the
HyperTerminal
menu bar.
3.
From the
Transfer
menu, click
Send File
.
The
Send File
window displays.
4.
Enter the file path for the file to be downloaded.
5.
Ensure the protocol is defined as Xmodem.
6.
Click
Send
.
The software is downloaded. Software downloading takes several minutes. The terminal emulation
application, such as HyperTerminal, may display the loading process progress.
Display Operational Code Vital Product Data
Use option 5 to view boot image information.
To display boot image information from the Boot menu:
1.
On the
Boot
menu, select
5
and press <Enter>.
The following prompt displays:
[Boot Menu] 5
The following image is in the Flash File System:
File Name......................................image1
CRC............................................0xb017 (45079)
Target Device..................................0x00508541
Size...........................................0x8ec50c (9356556)
Number of Components...........................2
Operational Code Size..........................0x7ec048 (8306760)

Configuring Dell PowerConnect 101
Operational Code Offset........................0x74 (116)
Operational Code FLASH flag....................1
Operational Code CRC...........................0x9B4D
Boot Code Version..............................1
Boot Code Size.................................0x100000 (1048576)
Boot Code Offset...............................0x7ec0bc (8306876)
Boot Code FLASH flag...........................0
Boot Code CRC..................................0x1CB8
VPD - rel 3 ver 1 maint_lvl 0 build_num 4
Timestamp - Thu Jun 8 12:51:44 2009
File - pc62xxr0v3.2.1.0.stk
2.
The boot process resumes.
Abort Boot Code Update
Use option 6 to abort a boot code update initiated by the user. A user can initiate a boot code update by
selecting option 7 on the boot menu or by entering a CLI command. This sets a flag and causes the
system to reboot. When the boot code starts, the system reads the flag and determines that a boot code
update has been requested, and pauses for user response. The boot code update proceeds if there is no
user response within 10 seconds. During that interval, the user can enter the boot menu and select
option 6 to cancel the boot code update and continue rebooting.
Update Boot Code
Use option 7 to update the boot code in the flash memory. This option is only valid after loading new
boot code using Boot Menu option 4. User action is confirmed with a Y/N question before executing the
command.
To download software from the Boot menu:
1.
On the
Boot
menu, select
7
and press <Enter>.
The following prompt displays:
Do you wish to update Boot Code? (y/n) y
Validating image2....OK
Extracting boot code from image...CRC valid
Erasing Boot Flash.....Done.
Wrote 0x10000 bytes.

102 Configuring Dell PowerConnect
Wrote 0x20000 bytes.
Wrote 0x30000 bytes.
Wrote 0x40000 bytes.
Wrote 0x50000 bytes.
Wrote 0x60000 bytes.
Wrote 0x70000 bytes.
Wrote 0x80000 bytes.
Wrote 0x90000 bytes.
Wrote 0xa0000 bytes.
Wrote 0xb0000 bytes.
Wrote 0xc0000 bytes.
Wrote 0xd0000 bytes.
Wrote 0xe0000 bytes.
Wrote 0xf0000 bytes.
Wrote 0x100000 bytes.
Validating Flash.....Passed
Flash update completed.
2.
The boot process resumes.
Delete Backup Image
Use option 8 to delete the backup image from the flash memory. User action is confirmed with a Y/N
question before executing the command.
To delete the backup image from the Boot menu:
1.
On the
Boot
menu, select
8
and press <Enter>.
The following prompt displays:
Are you SURE you want to delete backup image : image2 ? (y/n):y
Backup image deleted...
[Boot Menu]
2.
The boot process resumes.

Configuring Dell PowerConnect 103
Reset the System
Use option 9 to reboot and reset the system to its default setting. User action is confirmed with a Y/N
question before executing the command.
To reset the system from the Boot menu:
1.
On the
Boot
menu, select
9
and press <Enter>.
The following prompt displays:
[Boot Menu] 9
Are you SURE you want to reset the system? (y/n):y
2.
The boot process starts over.
Restore Configuration to Factory Defaults
Use option 10 to load using the system default configuration and to boot without using the current
startup configuration. Selecting 10 from the Boot Menu restores system defaults and deletes the
configuration files. Boot Sequence can then be started by selecting 1 from the Boot Menu.
To download software from the Boot menu:
1.
On the
Boot
menu, select
10
and press <Enter>.
The following prompt displays:
Are you SURE you want to delete the configuration? (y/n):y
2.
The boot process resumes.
Activate Backup Image
Use option 11 to activate the backup image. The active image becomes the backup when this option is
selected.
To activate the backup image:
1.
From the
Boot
menu, select
11
and press <Enter>.
The following message displays:
Backup image - image2 activated.
2.
The boot process resumes.

104 Configuring Dell PowerConnect
Password Recovery Procedure
Use option 12 when a password is lost. This allows the switch to boot one time without prompting for a
console password. Note that the
enable
password is not prompted for in this mode.
To recover a lost password for the local terminal only:
1.
From the
Boot
menu, select
12
and press <Enter>.
The password is deleted.
2.
The boot process resumes.
3.
To ensure switch security, reconfigure passwords for applicable management methods.
Reformat and Restore File System
Use option 13 to format the flash file system if file corruption is observed. Certain critical files are copied
from flash to RAM, the flash file system is invalidated and formatted. Then, the files are copied from
RAM back to flash and the switch is rebooted. The following files are copied:
•image1
•image2
•startup-config
•vpd.bin
•hpc_broad.cfg
• boot.dim
1.
From the
Boot
menu, select
13
and press <Enter>.
The following messages display as the file system in RAM is formatted:
Instantiating /RamDisk/ as rawFs, device = 0x20001
Formatting /RamDisk/ for DOSFS
Instantiating /RamDisk/ as rawFs, device = 0x20001
Formatting.../RamDisk/: file system is marked clean, skipping check
OK.
Then, the file system is copied from flash memory to RAM:
copying file /DskVol/files/image1 -> /RamDisk/image1
copying file /DskVol/files/image2 -> /RamDisk/image2
copying file /DskVol/files/startup-config -> /RamDisk/startup-config
...
2.
The system reboots.

Configuring Dell PowerConnect 105
Sample Configuration Process
This section provides the basic steps required to establish a remote network management connection
with the switch. This section does not explain the various configurations available on the switch or the
relevant commands.
This section also describes accessing a switch for the first time with the default configuration and
definitions. If a previously entered configuration causes problems, the startup-configuration file —
which is the configuration of switch when powered up — should be erased and the switch rebooted. See
"Device Default Settings."
Switch Setup Requirements
The following components are required for the purpose of this example:
• PowerConnect 6200 Series switch
• A workstation with the following components installed:
– Network adapter card
– ASCII terminal application (for example, Microsoft
®
Windows
®
HyperTerminal or Procomm
Plus™ Terminal)
– A browser application
• One Null Modem F2F cable
• Straight or cross UTP (category 5) cable(s)
Initial Connection
1.
Using the RS-232 port, connect the switch to the workstation.
2.
Set the serial console with the following settings and select the appropriate COM port.
The sample screen uses the HyperTerminal.

106 Configuring Dell PowerConnect
Figure 5-3. HyperTerminal Properties Window
NOTE: 9600 is the default baud rate for a new switch. The switch may have another baud rate. If using the
default baud rate does not result in viewing the switch terminal, try another baud rate.
3.
Use F2F null modem cable to connect the workstation to the switch.
If you are configuring a
stack
, connect the workstation to the Master Switch.
4.
Connect the switch power cord and power up the switch. The system begins the boot process. When
the following displays, you can enter the
Boot
menu by selecting
2
, if necessary, to run special
procedures.
Select an option. If no selection in 10 seconds then operational code
will start.
1 - Start operational code.
2 - Start Boot Menu.
Select (1, 2):2
If you do not enter the Boot menu, the system continues operation by decompressing the code into
RAM. The code starts running from the RAM and the list of available port numbers and their states (up
or down) are displayed.
NOTE: The following screen is an example configuration. Items such as addresses, versions, and dates may differ
for each switch.

Configuring Dell PowerConnect 107
current volume configuration:
- volume label: NO LABEL ; (in boot sector: )
- volume Id: 0x0
- total number of sectors: 124,408
- bytes per sector: 512
- # of sectors per cluster: 4
- # of reserved sectors: 1
- FAT entry size: FAT16
- # of sectors per FAT copy: 122
- # of FAT table copies: 2
- # of hidden sectors: 8
- first cluster is in sector # 260
- Update last access date for open-read-close = FALSE
- directory structure: VFAT
- file name format: 8-bit (extended-ASCII)
- root dir start sector: 245
- # of sectors per root: 15
- max # of entries in root: 240
FAT handler information:
------------------------
- allocation group size: 4 clusters
- free space on volume: 44,380,160 bytes
Boot Menu Version: 3.2.0.1
Select an option. If no selection in 10 seconds then
operational code will start.

108 Configuring Dell PowerConnect
1 - Start operational code.
2 - Start Boot Menu.
Select (1, 2):
Operational Code Date: Tue May 26 14:12:20 2009
Uncompressing.....
Target Name: vxTarget
Attached IPv4 interface to motetsec unit 0
Adding 70447 symbols for standalone.
CPU: Broadcom SBC8548. Processor #0.
Memory Size: 0x20000000. BSP version 2.0/2.
Created: May 26 2009, 13:11:31
ED&R Policy Mode: deployed
WDB Comm Type: WDB_COMM_END
WDB: Ready.
remLib: Not initialized.
remLib: Not initialized.
CFI Probe: Found 2x16 devices in x16 mode
volume descriptor ptr (pVolDesc): 0x706d770
XBD device block I/O handle: 0x10001
auto disk check on mount: NOT ENABLED
volume write mode: copyback (DOS_WRITE)
max # of simultaneously open files: 52
file descriptors in use: 0
# of different files in use: 0

Configuring Dell PowerConnect 109
# of descriptors for deleted files: 0
# of obsolete descriptors: 0
current volume configuration:
- volume label: NO LABEL ; (in boot sector: )
- volume Id: 0x0
- total number of sectors: 124,408
- bytes per sector: 512
- # of sectors per cluster: 4
- # of reserved sectors: 1
- FAT entry size: FAT16
- # of sectors per FAT copy: 122
- # of FAT table copies: 2
- # of hidden sectors: 8
- first cluster is in sector # 260
- Update last access date for open-read-close = FALSE
- directory structure: VFAT
- file name format: 8-bit (extended-ASCII)
- root dir start sector: 245
- # of sectors per root: 15
- max # of entries in root: 240
FAT handler information:
------------------------
- allocation group size: 4 clusters
- free space on volume: 44,380,160 bytes

110 Configuring Dell PowerConnect
PCI unit 0: Dev 0xb624, Rev 0x12, Chip BCM56624_B1, Driver BCM56624_B0
SOC unit 0 attached to PCI device BCM56624_B1
Adding BCM transport pointers
Configuring CPUTRANS TX
Configuring CPUTRANS RX
st_state(0) = 0x0
st_state(1) = 0x2
<186> JAN 01 00:00:15 0.0.0.0-1 UNKN[536870176]: bootos.c(218) 1 %
Event(0xaaaaaaaa)
Instantiating RamCP: as rawFs, device = 0x20001
Formatting RamCP: for DOSFS
Instantiating RamCP: as rawFs, device = 0x20001
Formatting...OK.
(Unit 1 - Waiting to select management unit)>
Applying Global configuration, please wait ...
Applying Interface configuration, please wait ...
console>

Configuring Dell PowerConnect 111
Device Default Settings
To return to device default settings use delete startup-config command at the privileged
mode prompt (#), and reboot the device. Once device reloads – it is set with the default settings.
console>
console>enable
console#delete startup-config
Startup file was deleted
console#reload
Management switch has unsaved changes.
Are you sure you want to continue? (y/n) y
Configuration Not Saved!
Are you sure you want to reload the stack? (y/n) y
Reloading all switches..
Enabling Remote Management
1.
Enter the
enable
command at the console to enter the Privileged EXEC screen mode as follows:
console>enable
console#
2.
Connect the management station to the switch through one of the Ethernet ports, or through a
network connected to the switch, using a CAT5 Cable.
This example uses port
1/xg1
.
3.
Ensure (on the serial console) that the interface status changed to “up” and that the STP status is
forwarding (after 30 seconds), as shown below:
console#
01-Jan-2000 01:43:03 %LINK-I-Up: Vlan 1
01-Jan-2000 01:43:03 %LINK-I-Up: 1/xg1
01-Jan-2000 01:43:34 %STP-I-PORTSTATUS: Port 1/xg1: STP status
Forwarding

112 Configuring Dell PowerConnect
4.
Enable DHCP on the management interface.
a.
Enter the
config
command at the console to enter the Configuration mode as follows:
console#config
b.
Use the following command to set the IP address to DHCP and return to Privileged Exec mode:
console(config)#ip address dhcp
console(config)#exit
5.
If the management station is a member of a remote network, and is not directly connected to the
interface, configure a static route.
The configured IP address must belong to the same subnet as one of the switch IP interfaces. In this
example the static address is 192.168.20.100.
console(config)#ip route 192.168.10.10 255.255.255.0 192.168.20.1
200
6.
Ping the management station from the switch to ensure that connectivity has been achieved.
Wait 30 seconds for the port to be in STP forwarding mode before pinging the management station. In
this example, the Management station IP is 50.1.1.2.
console>ping 50.1.1.2
64 bytes from 50.1.1.2: icmp_seq=1. time=0 ms
64 bytes from 50.1.1.2: icmp_seq=2. time=0 ms
64 bytes from 50.1.1.2: icmp_seq=3. time=0 ms
64 bytes from 50.1.1.2: icmp_seq=4. time=0 ms
----50.1.1.2 PING Statistics----
4 packets transmitted, 4 packets received, 0% packet loss
round-trip (ms) min/avg/max = 0/0/0
7.
Define a user name and password to allow privileged level 15 switch access for a remote user (HTTP
and HTTPS).
In this example, the user name
Dell
, the password is
Dell1234
, and the privilege level is 15. Privilege
levels range from 1
–
15, with 15 being the highest level. Level 15 access is the only level of access for the
Web interface.
console#config
console(config)#username Dell password Dell1234 level 15
console(config)#ip http authentication local
console(config)#ip https authentication local

Configuring Dell PowerConnect 113
console(config)#crypto certificate generate key_generate
Generating RSA private key, 1024 bit long modulus
console(config)#ip https server
8.
Define a user name and password to allow access for a local user—console, Telnet, or Web Server, for
example. The enable password for console, telnet, and SSH is
tommy123
,
bobby123
, and
jones123
,
respectively.
In this example, the user name is
Dell
, the password is
Dell1234
, and the privilege level is
15
.
console(config)#username Dell password Dell1234 level 15
console(config)#aaa authentication login default local
console(config)#aaa authentication enable default line
console(config)#line console
console(config-line)#login authentication default
console(config-line)#enable authentication default
console(config-line)#password tommy123
console(config-line)#exit
console(config)#line telnet
console(config-line)#login authentication default
console(config-line)#enable authentication default
console(config-line)#password bobby123
console(config-line)#exit
console(config)#line ssh
console(config-line)#login authentication default
console(config-line)#enable authentication default
console(config-line)#password jones123
console(config-line)#exit
9.
Save the
running-config
file to the
startup-config
file.
This ensures that the configuration just completed is the same if the switch is rebooted.
console(config)#exit
console#copy running-config startup-config

114 Configuring Dell PowerConnect
The switch is now configured and can be managed through the different options such as Telnet, Web
browser interface, and others.
Configuring Secure Management Access (HTTPS)
When managing the switch securely through the standard Web browser, the SSL (Secure Socket Layer)
security protocol is used.
To manage the switch securely through the standard Web browser, perform the following:
1.
In order to configure the switch to allow HTTPS server, and to create a security key, use the commands
ip https
server
and
crypto certificate 1 generate
:
console#configure
console(config)#crypto certificate 1 generate
Generating RSA private key, 1024 bit long modulus
console(config)#ip https server
console(config)#
2.
Configure the management station the same as for a regular HTTP connection.
3.
Connect to the switch through HTTPS by typing the address
https://device IP address
in
the browser window (
https
must be typed).
The
Security Alert
window displays.
4.
Click
Yes
to confirm accept the security certification (if it is not authenticated by a third party).
The
Login Screen
displays.
5.
Enter the assigned user name and password.
The switch Dell OpenManage™ Switch Administrator displays.

Configuring System Information 115
6
Configuring System Information
Overview
Use the menus listed on the System page to define the switch’s relationship to its environment. To
display the System page, click System in the tree view. The System menu page contains links to the
following features:
• Defining General Device Information
• Configuring SNTP Settings
• Managing Logs
• Defining IP Addressing
• Running Cable Diagnostics
• Managing Device Security
• Captive Portal
• Defining SNMP Parameters
•File Management
• Defining Advanced Settings
•Defining Stacking
•Trap Manager
•sFlow
• Industry Standard Discovery Protocol
• iSCSI Optimization

116 Configuring System Information
Defining General Device Information
The General menu page contains links to pages that allow you to configure device parameters. Use this
page to access the following features:
•Asset
• System Health
•Versions
•System Resources
• Time Zone Configuration
• Summer Time Configuration
•Clock Detail
• Reset
Asset
Use the Asset page fields to configure and view general device information.
To di s play the Asset page, click System
→
General
→
Asset in the tree view.
Figure 6-1. Asset

Configuring System Information 117
The Asset page contains the following fields:
•
System Name (0
–
255 characters) —
Use to assign device system name.
•
System Contact (0
–
255 characters) —
Use to assign the
contact person’s name.
•
System Location (0
–
255 characters)
— Use to specify a system location.
•
Banner motd (message of the day)
— Enter the message that appears on the GUI banner (if enabled).
•
Banner motd acknowledge
— Enable to display the GUI banner motd in the GUI banner.
•
Sys Object ID
— The assigned System Object ID.
•
MAC Address
— Displays the MAC address of the switch.
•
Sys Uptime
— Displays the number of days, hours, and minutes since the last restart.
•
Date
— Displays the current system date. The format is month, day, year (MM/DD/YY). For example,
11/01/05 is November 01, 2005.
•
Time
— Displays the current system time. The format is hour, minute, second (HH:MM:SS). For
example, 20:12:03 is 8:12:03 PM.
•
Unit No.
— Displays the switch’s position in the stack.
•
Service Tag
— Displays the service reference number used when servicing the device.
•
Asset Tag (0
–
16 characters)
— Displays the user-defined device reference.
•
Serial No.
— Displays the device serial number.
Defining System Information
1.
Open the
Asset
page.
2.
Define the following fields:
System Name
,
System Contact
,
System Location
, and
Asset Tag
.
3.
Click
Apply Changes
.
The system parameters are applied, and the device is updated.
Initiating a Telnet Session
1.
Open the
Asset
page.
NOTE: The appropriate telnet parameters are set prior to initiating the telnet session. See “Configuring an
Initial Telnet Password“ for information. If the client has a Microsoft® Windows® environment, the program
must be configured for telnet. If the client has a Unix environment, the telnet program must exist in the path.
2.
Click
Telnet
.
The prompt appears, indicating that the system is ready to receive input.
Configuring Device Information Using CLI Commands
For information about the CLI commands that perform this function, see the following chapters in the
CLI Reference Guide
:

118 Configuring System Information
• System Management Commands
• SNMP Commands
• Clock Commands
The following table summarizes the equivalent CLI commands you use to configure device information.
System Health
Use the Health page to view physical device information, including information about the switch’s
power and ventilation sources.
To di s play the Health page, click System
→
General
→
Health in the tree view.
Figure 6-2. Health
The Health page contains the following fields:
•
Unit No.
— Displays the unit’s position in the stack.
Table 6-1. Device Configuration Commands
CLI Command Description
asset-tag Use to specify the switch asset tag.
banner motd Controls the display of message-of-the-day banners.
banner motd acknowledge Use to require that a banner be acknowledged by the user.
set description Use to associate a text description with a switch in the stack.
show boot-version Use to display the boot image version details.
show system Use to display system information.
show system ID Use to display the system identity information.
snmp-server contact Sets up a system contact (sysContact) string.
snmp-server location Sets the system location string.

Configuring System Information 119
•
Power Supply
Status
— Displays the power supply status.
– — The power supply is operating normally.
– — The power supply is not operating normally.
–
Not Present
— The power supply is currently not present.
•
Temperatur e
— Displays the temperature at which the device is currently running.
Viewing System Health Information Using CLI Commands
For information about the CLI commands that perform this function, see the
System Management
Commands
chapter in the
CLI Reference Guide
. The following table summarizes the equivalent CLI
commands you use to view system health information.
Versions
Use the Versions page to view information about the software versions currently running.
To di s play the Versions page, click System
→
General
→
Versions in the tree view.
Figure 6-3. Versions
The Versions page contains the following fields:
•
Unit No.
— Displays the unit’s number in the stack.
•
Boot Version
— Displays the version of the boot code.
•
Image1 Version
— Displays the version number of one of the two available software images.
•
Image2 Version
— Displays the version number of the other of the two available software images.
Table 6-2. System Health Commands
CLI Command Description
show system Use to display system information.
show system power Displays the power supply status.
show system temperature Displays the system temperature and fan status.

120 Configuring System Information
•
Current-Active
— Displays the currently active software image.
•
Next-Active
— Displays the software image which will be loaded the next time the switch is rebooted.
Displaying Device Versions Using CLI Commands
For information about the CLI commands that perform this function, see the
System Management
Commands
chapter in the
CLI Reference Guide
: The following table summarizes the equivalent CLI
commands you use to display device versions information.
System Resources
Use the System Resources page to view information about memory usage and task utilization.
To di s play the System Resources page, click System
→
General
→
System Resources in the tree view.
Table 6-3. Device Versions Commands
CLI Command Description
show boot-version Displays the boot image version details.
show version Displays the system version.

Configuring System Information 121
Figure 6-4. System Resources
The System Resources page contains the following fields:
•
Total Memory
— Displays the total memory present on the switch.
•
Available Memory
— Displays the available memory (Free for allocation) present on the switch.
•
Tas k Name
— Name of the active task running on the switch.
•
Utilization (%)
— Percentage of CPU utilized by the corresponding task in the last:
–Five seconds
– One minute
–Five minutes

122 Configuring System Information
Displaying System Resources Using CLI Commands
For information about the CLI commands that perform this function, see the
System Management
Commands
chapter in the
CLI Reference Guide
. The following table summarizes the equivalent CLI
commands you use to display system resources information.
Time Zone Configuration
Use the Time Zone Configuration to configure the time zone difference from Coordinated Universal
Time (UTC).
To di s play the Time Zone Configuration page, click System
→
General
→
Time Zone Configuration in
the tree view.
Figure 6-5. Time Zone Configuration
The Time Zone Configuration page contains the following fields:
•
Hours-offset
— Set the hours difference from UTC. (Range: -12 to +13)
•
Minutes-offset
— Set the minutes difference from UTC. (Range: 0
–
59)
•
Zone
— Set the acronym of the time zone. (Range: 0
–
4 characters)
Defining the Time Zone Parameters
1.
Open the
Time Zone Configuration
page.
2.
Define the
fields as needed.
3.
Click
Apply Changes
.
Table 6-4. System Resources Commands
CLI Command Description
show memory cpu Checks the total and available RAM space on the switch.
show process cpu Checks the CPU utilization for each process currently running on the
switch.

Configuring System Information 123
The time zone settings are modified, and the device is updated.
Configuring Time Zone Settings Using CLI Commands
For information about the CLI commands that perform this function, see the
Clock Commands
chapter
in the
CLI Reference Guide
. The following table summarizes the equivalent CLI commands you use to
configure time zone settings.
Summer Time Configuration
Use the Summer Time Configuration page to specify a defined summer time duration and offset.
To di s play the Summer Time Configuration page, click System
→
General
→
Summer Time
Configuration in the tree view.
Figure 6-6. Summer Time Configuration
The fields on the Summer Time Configuration page change when you select or clear the Recurring
check box. The Summer Time Configuration page contains the following fields:
•
Recurring
— Select the check box to indicate that the configuration is to be repeated every year.
Table 6-5. Time Zone Settings Commands
CLI Command Description
clock timezone Sets the offset to Coordinated Universal Time.
no clock timezone Resets the time zone settings.

124 Configuring System Information
•
Location
— This field displays only when the Recurring check box is selected. The summer time
configuration is predefined for the United States and European Union. To set the summer time for a
location other than the USA or EU, select None.
•
Start Week
— Select the starting week number. This field displays only when the Recurring check box
is selected.
•
Start Day
— Select the starting day number. This field displays only when the Recurring check box is
selected.
•
Start Month
— Select the starting month.
•
Start Time
— Select the starting time in hh:mm format.
•
Start Date
— Select the starting date. This field displays only when the Recurring check box is cleared.
•
Start Year
— Select the starting year. This field displays only when the Recurring check box is cleared.
•
End Week
— Select the ending week number. This field displays only when the Recurring check box is
selected.
•
End Day
— Select the ending day number. This field displays only when the Recurring check box is
selected.
•
End Month
— Select the ending month.
•
End Time
— Select the ending time in hh:mm format.
•
End Date
— Select the ending date. This field displays only when the Recurring check box is cleared.
•
End Year
. — Select the ending year. This field displays only when the Recurring check box is cleared.
•
Offset
— Set the number of minutes to add during summer time in the range 0 to 1440.
•
Zone
— Set the acronym of the time zone to be displayed when summer time is in effect.
Defining the Summer Time Parameters
1.
Open the
Summer Time Configuration
page.
2.
Define the
fields as needed.
3.
Click
Apply Changes
.
The summer time settings are modified, and the device is updated.
Configuring Summer Time Parameters Using CLI Commands
For information about the CLI commands that perform this function, see the
Clock Commands
chapter
in the
CLI Reference Guide
. The following table summarizes the equivalent CLI commands you use to
configure summer time parameters.

Configuring System Information 125
Clock Detail
Use the Clock Detail page to set the time and date or view information about the current time, time
zone, and summer time settings.
To di s play the Clock Detail page, click System
→
General
→
Clock Detail in the tree view.
Figure 6-7. Clock Detail
The Clock Detail page provides information about the following clock features:
•
Current Time
— This section allows you to set the current time and date.
•
Time Zone
— This section displays the time zone settings.
•
Summertime
— This section displays the summer time settings.
Displaying Clock Detail Using CLI Commands
For information about the CLI commands that perform this function, see the
Clock Commands
chapter
in the
CLI Reference Guide
. The following table summarizes the equivalent CLI commands you use to
display clock detail information.
Table 6-6. Summer Time Parameters Commands
CLI Command Description
clock summer-time recurring Sets the summertime offset to UTC recursively every year.
clock summer-time date Sets the summertime offset to UTC.
no clock summer-time Resets the recurring summertime configuration.

126 Configuring System Information
Reset
Use the Reset page to reset the device.
To di s play the Reset page, click System
→
General
→
Reset in the tree view.
Figure 6-8. Reset
The Reset page contains the following fields:
•
Reset Unit No.
— Use to select the device in the stack that needs to be reset.
Resetting the Device
1.
Open the
Reset
page.
2.
Click
Reset Unit No.
3.
Select either
Individual Unit
or
All.
4.
Click
Apply Changes
button.
5.
When the confirmation message displays, click
OK
.
The selected device is reset. After the device is reset, enter a user name and password.
Table 6-7. Clock Detail Commands
CLI Command Description
clock set Sets the current date and time.
show clock Displays the time and date of the system clock.

Configuring System Information 127
Configuring SNTP Settings
The device supports the Simple Network Time Protocol (SNTP). SNTP assures accurate network device
clock time synchronization up to the millisecond. Time synchronization is performed by a network
SNTP server. The device operates only as an SNTP client and cannot provide time services to other
systems.
Time sources are established by Stratums. Stratums define the accuracy of the reference clock. The
higher the stratum (where zero is the highest), the more accurate the clock. The device receives time
from stratum 1 and above since it is itself a stratum 2 device.
The following is an example of stratums:
•
Stratum 0
— A real time clock is used as the time source, for example, a GPS system.
•
Stratum 1 —
A server that is directly linked to a Stratum 0 time source is used. Stratum 1 time servers
provide primary network time standards.
•
Stratum 2 —
The time source is distanced from the Stratum 1 server over a network path. For
example, a Stratum 2 server receives the time over a network link, through NTP, from a Stratum 1
server.
Information received from SNTP servers is evaluated based on the time level and server type.
SNTP time definitions are assessed and determined by the following time levels:
•
T1
— Time at which the original request was sent by the client.
•
T2 —
Time at which the original request was received by the server.
•
T3
— Time at which the server sent a reply.
•
T4 —
Time at which the client received the server's reply.
The device can poll Unicast and Broadcast server types for the server time.
Polling for Unicast information is used for polling a server for which the IP address is known. SNTP
servers that have been configured on the device are the only ones that are polled for synchronization
information. T1 through T4 are used to determine server time. This is the preferred method for
synchronizing device time because it is the most secure method. If this method is selected, SNTP
information is accepted only from SNTP servers defined on the device using the SNTP Servers page.
Broadcast information is used when the server IP address is unknown. When a Broadcast message is sent
from an SNTP server, the SNTP client listens to the message. If Broadcast polling is enabled, any
synchronization information is accepted, even if it has not been requested by the device. This is the least
secure method.
The device retrieves synchronization information, either by actively requesting information or at every
poll interval. If Unicast and Broadcast polling are enabled, the information is retrieved in this order:
• Information from servers defined on the device is preferred. If Unicast polling is not enabled or if no
servers are defined on the device, the device accepts time information from any SNTP server that
responds.

128 Configuring System Information
• If more than one Unicast device responds, synchronization information is preferred from the device
with the lowest stratum.
• If the servers have the same stratum, synchronization information is accepted from the SNTP server
that responded first.
MD5 (Message Digest 5) Authentication safeguards device synchronization paths to SNTP servers. MD5
is an algorithm that produces a 128-bit hash. MD5 is a variation of MD4, and increases MD4 security.
MD5 verifies the integrity of the communication, authenticates the origin of the communication.
The SNTP menu page contains links to pages that allow you to configure SNTP parameters.
To di s play the SNTP page, click System
→
SNTP in the tree view.
Use this page to go to the following features:
•SNTP Global Settings
• SNTP Authentication
•SNTP Server
SNTP Global Settings
Use the SNTP Global Settings
page
to view and adjust SNTP parameters.
To display the SNTP Global Settings
page, click System
→
SNTP
→
Global Settings in the tree view.
Figure 6-9. SNTP Global Settings
The SNTP Global Settings page contains the following fields:
•
SNTP Client —
Use drop-down list to enable or disable the client. If the client is disabled, some of the
fields below are also disabled.
•
Poll Interval —
Defines the interval (in seconds) at which the SNTP server is polled for Unicast
information. The range is 60–1024 seconds.

Configuring System Information 129
•
Receive Broadcast Servers Update —
If enabled, listens to the SNTP servers for Broadcast server time
information on the selected interfaces. The device is synchronized whenever an SNTP packet is
received, even if synchronization was not requested.
•
Receive Unicast Servers Update —
If enabled, polls the SNTP servers defined on the device for
Unicast server time information.
Defining SNTP Global Parameters
1.
Open the
SNTP Global Settings
page.
2.
Define the
fields as needed.
3.
Click
Apply Changes
.
The SNTP global settings are modified, and the device is updated.
Defining SNTP Global Parameters Using CLI Commands
For information about the CLI commands that perform this function, see the
Clock Commands
chapter
in the
CLI Reference Guide
. The following table summarizes the equivalent CLI commands you use to
define SNTP global parameters.
SNTP Authentication
The SNTP Authentication page lets you enable SNTP authentication between the device and an SNTP
server, and to select the desired SNTP server. Use the SNTP Authentication page to enable or disable
SNTP authentication, to modify the authentication key for a selected encryption key ID, to designate
the selected authentication key as a trusted key, and to remove the selected encryption key ID.
Click System
→
SNTP
→
Authentication in the tree view to display the SNTP Authentication page.
Table 6-8. SNTP Global Parameters Commands
CLI Command Description
sntp broadcast client enable Use to enable a Simple Network Time Protocol (SNTP) Broadcast
client.
sntp client poll timer Use to set the polling time for the SNTP client.
sntp server Use to configure the device to use SNTP to request and accept SNTP
traffic from a specified server.

130 Configuring System Information
Figure 6-10. SNTP Authentication
The SNTP Authentication page contains the following fields:
•
SNTP Authentication —
If enabled, requires authenticating an SNTP session between the device and
an SNTP server.
•
Authentication
—
Type of authentication. System supports MD5 only.
•
Encryption Key ID —
Contains a list of user-defined key IDs used to authenticate the SNTP server
and device. Possible field values are 1–4294767295.
•
Authentication Key (1
–
8 Characters)
— Displays the key used for authentication.
•
Trust ed Key —
Check to specify the encryption key used (Unicast) or uncheck to authenticate the
SNTP server (Broadcast).
•
Remove Encryption Key ID —
Check to remove the selected authentication key.
Adding an SNTP Authentication Key
1.
Open the
SNTP Authentication
page.
2.
Click
Add
.
The
Add Authentication Key
page displays:

Configuring System Information 131
Figure 6-11. Add Authentication Key
3.
Define the
fields as needed.
4.
Click
Apply Changes
.
The SNTP authentication key is added, and the device is updated.
Displaying the Authentication Key Table
1.
Open the
SNTP Authentication
page.
2.
Click
Show
All
.
The
Authentication Key Table
page displays:
Figure 6-12. Authentication Key Table
Removing an Authentication Key
1.
Open the
SNTP Authentication
page.
2.
Click
Show
All
.
The
Authentication Key Table
page displays.
3.
Select an
Authentication Key Table
entry by checking its the
Remove
check box.
4.
Click
Apply Changes
.
The entry is removed, and the device is updated.

132 Configuring System Information
Defining SNTP Authentication Settings Using CLI Commands
For information about the CLI commands that perform this function, see the
Clock Commands
chapter
in the
CLI Reference Guide
. The following table summarizes the equivalent CLI commands you use to
define SNTP authentication settings.
SNTP Server
Use the SNTP Server
page
to view and modify information for enabling SNTP servers, and to add new
SNTP servers.
To di s play the SNTP Server
page, click System
→
SNTP
→
SNTP Server in the tree view.
Figure 6-13. SNTP Servers
The SNTP Servers page contains the following fields:
•
SNTP Server —
Selects user-defined SNTP server IP address from a drop-down menu. Up to eight
SNTP servers can be defined by using the
Add
button.
•
Encryption Key ID —
Specifies user-defined key ID used to communicate between the SNTP server
and device. The encryption key ID is defined in the
SNTP Authentication
page.
Table 6-9. SNTP Authentication Settings Commands
CLI Command Description
sntp authenticate Use to require server authentication for received Network Time
protocol (NTP) traffic.
sntp authentication-key Use to define an authentication key for SNTP.
sntp trusted-key Use to authenticate the identity of a system to which SNTP will
synchronize.

Configuring System Information 133
•Priority (1
–
8) — Specifies the priority of this server entry in determining the sequence of servers to
which SNTP requests are sent. Values are 1 to 8, and the default is 1. Servers with lowest numbers have
priority.
•
Status
— Displays the operating SNTP server status. The possible field values are:
–
Up —
The SNTP server is currently operating normally.
–
Down —
Indicates that a SNTP server is currently not available. For example, the SNTP server is
currently not connected or is currently down.
–
In progress —
The SNTP server is currently sending or receiving SNTP information.
–
Unknown
— The progress of the SNTP information currently being sent is unknown. For
example, the device is currently looking for an interface.
•
Last Response
— Displays the last time a response was received from the SNTP server.
•
Remove SNTP Server
— Removes a specified SNTP server from the
SNTP Servers
list when checked.
Adding an SNTP Server
1.
Open the
SNTP Servers
page.
2.
Click
Add.
The
Add SNTP Server
page displays.
Figure 6-14. Add SNTP Server
3.
Define the fields as needed.
4.
Click
Apply Changes
.
The SNTP server is added, and the device is updated.
Displaying the SNTP Servers Table
1.
Open the
SNTP Servers
page.
2.
Click
Show All.
The
SNTP Servers Table
page displays.

134 Configuring System Information
Figure 6-15. SNTP Servers Table
Modifying an SNTP Server
1.
Open the
SNTP Servers
page.
2.
Click
Show All.
The
SNTP Servers Table
opens.
3.
Click
Edit
next to the
SNTP Server
entry you wish to modify.
4.
Modify the
relevant fields.
5.
Click
Apply Changes
.
The SNTP server information is updated.
Removing the SNTP Server
1.
Open the
SNTP Servers
page.
2.
Click
Show
All.
The
SNTP Servers Table
opens.
3.
Select an
SNTP Server
entry.
4.
Check the
Remove
check box.
5.
Click
Apply Changes
.
The entry is removed, and the device is updated.
Defining SNTP Servers Using CLI Commands
For information about the CLI commands that perform this function, see the
Clock Commands
chapter
in the
CLI Reference Guide
. The following table summarizes the equivalent CLI commands you use to
define SNTP servers.

Configuring System Information 135
Managing Logs
The switch may generate messages in response to events, faults, or errors occurring on the platform as
well as changes in configuration or other occurrences. These messages are stored both locally on the
platform and forwarded to one or more centralized points of collection for monitoring purposes as well as
long term archival storage. Local and remote configuration of the logging capability includes filtering of
messages logged or forwarded based on severity and generating component.
The
in-memory
log stores messages in memory based upon the settings for message component and
severity. On stackable systems, this log exists only on the top of stack platform. Other platforms in the
stack forward their messages to the top of stack log. Access to in-memory logs on other than the top of
stack platform is not supported.
The
persistent
log is stored in persistent storage. Two types of persistent logs may be configured.
• The first log type is the
system startup log
. The system startup log stores the first N messages received
after system reboot. This log always has the log full operation attribute set to stop on full and can store
up to 32 messages.
•The second log type is the
system operation log
. The system operation log stores the last N messages
received during system operation. This log always has the log full operation attribute set to overwrite.
This log can store up to 1000 messages.
Either the system startup log or the system operation log stores a message received by the log subsystem
that meets the storage criteria, but not both. On system startup, if the startup log is configured, it stores
messages up to its limit. The operation log, if configured, then begins to store the messages.
The system keeps up to three versions of the persistent logs, named <FILE>0.txt, <FILE>1.txt, and
<FILE>2.txt. Upon system startup, <FILE>2.txt is removed, <FILE>1.txt is renamed <FILE>2.txt,
<FILE>0.txt is renamed <FILE>1.txt, <FILE>0.txt is created and logging begins into <FILE>0.txt.
(Replace <FILE> in the above example to specify olog for the operation log and slog for the startup
log.)
The local persistent logs can be retrieved by using the CLI, xmodem over the local serial cable, and
TFTP.
To di s play the Logs menu page, click System
→
Logs in the tree view. Use this page access the following
features:
• Global Settings
Table 6-10. SNTP Servers Commands
CLI Command Description
show sntp configuration Displays the SNTP configuration.
show sntp status Displays the SNTP status.
sntp server Configures the SNTP server to use SNTP to request and accept NTP
traffic from it.

136 Configuring System Information
•RAM Log Table
•Log File
• Remote Log Server Settings
Global Settings
Use the Global Settings page to enable logs globally, and to define log parameters. The Severity log
messages are listed from the highest severity to the lowest.
To di s play the Global Settings page, click System
→
Logs
→
Global Settings in the tree view.
Figure 6-16. Global Settings
The Global Settings page contains the following fields:
•
Logging
— Enables device global logs for Cache, File, and Server Logs. All logs which are printed to
the console are saved to the log files. The possible field values are:
–
Enable —
Enables saving logs in Cache (RAM), File (FLASH), and an External Server.
–
Disable
— Disables saving logs. It is not possible to disable logging of logs that are printed to
console.
Severity
Use the check boxes in this section to adjust the sensitivity of the console, persistent memory, and log
files.
When you select a specific level, all of the levels above it are automatically selected. For example, if you
select Error, the system automatically selects Error, Critical, Alert, and Emergency. If you deselect Error,
all of the levels below (for example, Error, Warning, Notice, Informational, Debug) are deselected.

Configuring System Information 137
•
Emergency
— The highest level warning level. If the device is down or not functioning properly, an
emergency log is saved to the device.
•
Alert
— The second highest warning level. An alert log is saved if there is a serious device malfunction,
such as all device features being down.
•
Critical —
The third highest warning level. A critical log is saved if a critical device malfunction
occurs, for example, two device ports are not functioning, while the rest of the device ports remain
functional.
•
Error
— A device error has occurred, such as if a port is offline.
•
Warning —
The lowest level of a device warning.
•
Notice
— Provides the network administrators with device information.
•
Informational
— Provides device information.
•
Debug —
Provides detailed information about the log. Debugging should only be entered by qualified
support personnel.
The check boxes appear under the following three columns:
•
Console —
Logs sent to the console.
•
RAM Logs —
Logs sent to the (Cache) RAM.
•
Log File
— Logs sent to the File (FLASH).
Enabling Logs
1.
Open the
Global Settings
page.
2.
Select
Enable
in the
Logging
drop-down menu.
3.
Use the check boxes to select log type and severity.
NOTE: When you select a severity level, all higher severity levels are automatically selected.
4.
Click
Apply Changes
.
The log settings are saved, and the device is updated.
Enabling Global Logs Using CLI Commands
For information about the CLI commands that perform this function, see the
Syslog Command
chapter
in the
CLI Reference Guide.
The following table summarizes the equivalent CLI commands you use to
enable global logs.
Table 6-11. Global Logs Commands
CLI Command Description
logging Enables logging.
show logging Displays the state of logging and the syslog messages stored in the
internal buffer.

138 Configuring System Information
RAM Log Table
Use the RAM Log Table page to view information about specific RAM (cache) log entries, including the
time the log was entered, the log severity, and a description of the log.
To di s play the RAM Log Table, click System
→
Logs
→
RAM Log in the tree view.
Figure 6-17. RAM Log Table
The RAM Log Table contains the following fields:
•
Log Index
— Indicates the Log Number within the Log RAM Table.
•
Severity
— The log severity.
•
Log Time
— The time at which the log was entered in the Log RAM Table.
•
Component
— The component being logged.
•
Description
— The log description.
Removing Log Information
1.
Open the
RAM Log Table
page.
2.
Click
Clear Log
.
The log information is removed from the log file table, and the device is updated.
Displaying Log Information Using CLI Commands
For information about the CLI commands that perform this function, see the
Syslog Commands
chapter
in the
CLI Reference Guide
. The following table summarizes the equivalent CLI commands you use to
remove log information.

Configuring System Information 139
Log File
The Log File contains information about specific log entries, including the time the log was entered, the
log severity, and a description of the log.
To di s play the Log File, click System
→
Logs
→
Log File in the tree view.
Figure 6-18. Log File
The Log File Table page contains the following fields:
•
Log Index
— The Log Number within the
Log File Table
.
•
Severity
— The log severity.
•
Log Time
— The time at which the log was entered in the
Log File Table
.
•
Component
— The component being logged.
•
Description
— The log description.
Removing Log Information
1.
Open the
Log File Table
page.
2.
Click
Clear Log
.
The log information is removed from the log file table, and the device is updated.
Table 6-12. Log Information Commands
CLI Command Description
clear logging Use to clear messages from the logging buffer.
show logging Displays the state of logging and the syslog messages stored in the
internal buffer.

140 Configuring System Information
Removing Log Information Using CLI Commands
For information about the CLI commands that perform this function, see the
Syslog Commands
chapter
in the
CLI Reference Guide
. The following table summarizes the equivalent CLI commands you use to
remove log information.
Remote Log Server Settings
Use the Remote Log Server Settings page to view the available log servers, to define new log servers, and
to set the severity of the log events sent to the server.
To di s play the Remote Log Server Settings page, click System
→
Logs
→
Remote Log Server.
Figure 6-19. Remote Log Server Settings
Table 6-13. Log File Commands
CLI Command Description
clear logging file Use to clear messages from the logging file.
show logging file Displays the state of logging and the syslog messages stored in the
logging file.

Configuring System Information 141
The Remote Log Server Settings page contains the following fields:
•
Log Server —
Server to which logs can be sent.
•
UDP Port (1
–
65535) —
Sets the UDP port from which the logs are sent. The default value is 514.
•
Facility —
A user-defined application from which system logs are sent to the remote server. Only one
facility can be assigned to a single server. If a second facility level is assigned, the first facility level is
overridden. All applications defined for a device use the same facility on a server. The possible field
values are from
Local 0
to
Local 7
.
•
Description
— Sets the server description. The maximum length is 64 characters.
•
Severity
— Selects the log severity. Selecting a severity level automatically selects all higher severity
levels.
•
Remove Log Server
— Removes a server from the
Log Server
list. Checking the check box removes the
server from the list. Leaving the box unchecked maintains the server in the list.
The Remote Log Server Settings page also contains a severity list. The severity definitions are the same
as the severity definitions on the RAM Log Table page.
Sending Logs to a Server
1.
Open the
Remote Log Server Settings
page.
2.
Define the
UDP Port
,
Facility
, and
Description
fields.
3.
Select the log type and log severity by using the
Log Parameters
check boxes.
NOTE: When you select a severity level, all higher severity levels are automatically selected.
4.
Click
Apply Changes
.
The log settings are saved, and the device is updated.
Adding a New Server
1.
Open the
Remote Log Server Settings
page.
2.
Click
Add
to display the
Add Remote Log Server
page.
NOTE: Before adding a new server, determine the IP address of the remote log server.

142 Configuring System Information
Figure 6-20. Add Remote Log Server Settings
3.
Complete the fields in the dialog and click
Apply Changes
.
The
Remote Log Server Settings
page displays the server in the
Log Server
list only after you go back
to the
Remote Log Server Settings
page.
Viewing/Removing a Log Server
1.
Open the
Remote Log Server Settings
page.
2.
Click
Show All
to display the
Remote Log Servers Table
page
.
Figure 6-21. Show All Log Servers
3.
To remove a server, check the corresponding
Remove
check box.
4.
Click
Apply Changes
.

Configuring System Information 143
The server is removed, and the device is updated.
Working with Remote Server Logs Using CLI Commands
For information about the CLI commands that perform this function, see the
Syslog Commands
chapter
in the
CLI Reference Guide
. The following table summarizes the equivalent CLI commands you use to
work with remote server logs.
Defining IP Addressing
Use the IP Addressing page to assign management interface and default gateway IP addresses, negotiate
with the Domain Name System, set a Default Domain Name, perform Host Name Mapping, and define
ARP and DHCP parameters for the interfaces.
To di s play the IP Addressing page, click System
→
IP Addressing in the tree view. Use this page to go to
the following features:
• Domain Name Server (DNS)
• Default Domain Name
•Host Name Mapping
• Dynamic Host Name Mapping
•ARP Table
• IPv6 Management Features
Table 6-14. Remote Server Logs Commands
CLI Command Description
logging facility Use to set the facility for logging messages.
logging
<host>
Logs messages to the specified syslog server.

144 Configuring System Information
Domain Name Server (DNS)
The Domain Name System converts user-defined domain names into IP addresses. Each time a domain
name is assigned, this service translates the name into a numeric IP address. Domain Name System
servers maintain domain name databases and their corresponding IP addresses.
Use the Domain Name Server (DNS) page to enable and activate specific DNS servers.
To di s play the Domain Name Server page, click System
→
IP Addressing
→
Domain Name Server in the
tree view.
Figure 6-22. Domain Name Server
The Domain Name Server (DNS) page contains the following fields:
•
DNS Status —
Enables or disables translating DNS names into IP addresses.
•
DNS Server —
Contains a list of DNS servers. DNS servers are added in the
Add DNS Server
page.
•
Remove —
When selected, removes the selected DNS server.
Adding a DNS Server
1.
Open the
Domain Name Server (DNS)
page
.
2.
Click
Add
.
The
Add DNS Server
page displays:

Configuring System Information 145
Figure 6-23. Add DNS Server
3.
Define the relevant fields.
4.
Click
Apply Changes
.
The new DNS server is defined, and the device is updated.
Configuring DNS Servers Using CLI Commands
For information about the CLI commands that perform this function, see the
IP Addressing Commands
chapter in the
CLI Reference Guide
. The following table summarizes the equivalent CLI commands you
use to configure DNS servers.
Default Domain Name
Use the Default Domain Name
page
to view and define default DNS domain names.
To di s play the Default Domain Name
page, click System
→
IP Addressing
→
Default Domain Name.
Figure 6-24. Default Domain Name
Table 6-15. DNS Servers Commands
CLI Command Description
ip domain-lookup Use to enable IP DNS-based host name-to-address translation.
ip name-server Configures available name servers.

146 Configuring System Information
The Default Domain Name page contains the following field:
•
Default Domain Name (0
–
255 characters) —
Contains the user-defined default domain name. When
configured, the default domain name is applied to all unqualified host names.
Defining DNS Domain Names Using CLI Commands
For information about the CLI commands that perform this function, see the
IP Addressing Commands
chapter in the
CLI Reference Guide
. The following table summarizes the equivalent CLI commands you
use to define DNS domain names.
Host Name Mapping
Use the Host Name Mapping page to assign an IP address to a static host name. The Host Name
Mapping page provides one IP address per host.
To di s play the Host Name Mapping page, click System
→
IP Addressing
→
Host Name Mapping.
Figure 6-25. Host Name Mapping
The Host Name Mapping page contains the following fields:
•
Host Name —
Contains a list of host names. Host names are defined on the
Add Static Host Name
Mapping
page. Each host provides one IP address.
•
IP Address —
Provides an IP address that is assigned to the specified host name.
•
Remove Host Name —
Removes the host name IP mapping when checked.
Table 6-16. DNS Domain Names Commands
CLI Command Description
ip domain-name Use to define a default domain name to complete unqualified host
names.

Configuring System Information 147
Adding Host Domain Names
1.
Open the
Host Name Mapping
page.
2.
Click
Add
.
The
Add Static Host Name Mapping
page displays
:
Figure 6-26. Add Static Host Name Mapping
3.
Define the relevant fields.
4.
Click
Apply Changes
.
The IP address is mapped to the host name, and the device is updated.
Displaying the Static Host Name Mapping Table
1.
Open the
Host Name Mapping
page.
2.
Click
Show
All
.
The
Static Host Name Mapping Table
displays:
Figure 6-27. Static Host Name Mapping Table
Removing a Host Name From IP Address Mapping
1.
Open the
Host Name Mapping
page.
2.
Click
Show
All
.
The
Host Name Mapping Table
opens.

148 Configuring System Information
3. Select a
Host Name Mapping Table
entry.
4.
Check the
Remove
check box.
5.
Click
Apply Changes
.
The Host Name Mapping Table entry is removed, and the device is updated.
Mapping an IP Address to Domain Host Names Using CLI Commands
For information about the CLI commands that perform this function, see the
IP Addressing Commands
chapter in the
CLI Reference Guide
. The following table summarizes the equivalent CLI commands you
use.
Dynamic Host Name Mapping
Use the Dynamic Host Name Mapping page to view dynamic host entries the switch has learned.
To di s play the Dynamic Host Name Mapping page, click System
→
IP Addressing
→
Dynamic Host
Name Mapping in the tree view.
Figure 6-28. Dynamic Host Name Mapping
The Dynamic Host Name Mapping page contains the following fields:
•
Host Name
— Contains a list of host names.
•
Total Time —
Total time of the dynamic entry.
•
Elapsed Time —
Elapsed time of the dynamic entry.
•
Address —
IP address of dynamic entry.
•
Remove
— Select the entry to remove from the table, and then click
Apply Changes
to remove the
selected entry from the Host Name IP Mapping list.
Table 6-17. Host Name Mapping Command
CLI Command Description
ip host Use to configure static host name-to-address mapping in the host
cache.

Configuring System Information 149
Click Clear All Entries to remove all Host Name IP Mapping entries from the table.
Viewing Dynamic Host Entries Using CLI Commands
For information about the CLI commands that perform this function, see the
IP Addressing Commands
chapter in the
CLI Reference Guide
. The following table summarizes the equivalent CLI commands you
use.
ARP Table
Use the ARP Table page to view ARP parameters for IP interfaces. The ARP table displays the correlation
between each MAC address and its corresponding IP address.
To di s play the ARP Table page, click System
→
IP Addressing
→
ARP in the tree view.
Figure 6-29. ARP Table
The ARP Table page contains the following fields:
•
IP Address
— The station IP address, which is associated with the MAC address filled in below.
•
MAC Address
— The station MAC address, which is associated in the ARP table with the IP address.
Table 6-18. Dynamic Host Entries Commands
CLI Command Description
show hosts Displays dynamic host entries that the switch has learned.

150 Configuring System Information
Viewing the ARP Table Using CLI Commands
For information about the CLI commands that perform this function, see the
IP Addressing Commands
chapter in the
CLI Reference Guide
. The following table summarizes the equivalent CLI commands you
use.
IPv6 Management Features
The PowerConnect 6200 Series switch software includes several enhancements to the IPv6 management
feature. You can assign either an IPv4 or IPv6 address to the management interface. In previous software
releases, the management port supported IPv6 addresses, but only when the switch received its IPv6
addressing and gateway definitions through auto-configuration when connected to an IPv6 router on the
management network. Support for host name mapping to a host with an IPv6 address is also present.
To di s play the IPv6 Management Interface page, click System
→
IP Addressing
→
IPv6 Address
Management in the tree view.
Figure 6-30. IPv6 Address Management
The IPv6 Address Management page contains the following fields:
•
IPv6 Mode
—Enables or disables IPv6 mode on the management interface.
•
Network Configuration Protocol
— Specify whether to use DHCP for dynamic IPv6 address
assignment. If you select None, you can configure a static IPv6 address.
Table 6-19. ARP Table Commands
CLI Command Description
show arp switch Use to display the entries in the ARP table.

Configuring System Information 151
•
IPv6 Stateless Address AutoConfig Mode
— Enable or disable IPv6 auto address configuration on the
interface. When IPv6 AutoConfig Mode is enabled, automatic IPv6 address configuration and gateway
configuration is allowed by processing the Router Advertisements received on the management
interface.
•
DHCPv6 Client DUID
— This is a read-only field that contains a unique ID generated from the
MAC address when the DHCPv6 client is enabled. To get the value for this field, set the network
protocol to DHCP.
•
Change IPv6 Gateway
— Select this option to allow the IPv6 Gateway field to be edited.
•
IPv6 Gateway
— Enter the IPv6 gateway address (do not include a prefix). Use an IPv6 global or link-
local address format.
•
Add IPv6 Address
— To add an IPv6 address, select Add so you can specify an address in the New IPv6
Address field.
•
New IPv6 Address
— If
Add
is selected from the Add IPv6 Address field, enter an IPv6 prefix/length in
this field.
•
EUI Flag
— Select True if the last 64 bits are to be derived from the MAC address. For example, you
can enter 2001::/64 and have the EUI Flag (True) use the 64-bit address calculated from the MAC
address.
Displaying IPv6 Address Management Information
1.
Open the
IPv6 Address Management
page.
2.
Click
Show All
to display the
IPv6 Management Summary
page.
Figure 6-31. IPv6 Management Summary
3.
To remove an IPv6 Address, select the Remove option associated with the address, and click
Apply
Changes
.
Viewing IPv6 Management Information Using CLI Commands
For information about the CLI commands that perform this function, see the
IP Addressing Commands
chapter in the
CLI Reference Guide
. The following table summarizes the equivalent CLI commands you
use.

152 Configuring System Information
Running Cable Diagnostics
Use the Diagnostics menu page to perform virtual cable tests for copper and fiber optics cables.
To di s play the Diagnostics page, click System
→
Diagnostics in the tree view.
Use this page to go to the following feature:
• Integrated Cable Test for Copper Cables
• Optical Transceiver Diagnostics
Integrated Cable Test for Copper Cables
Use the Integrated Cable Test for Copper Cables page to perform tests on copper cables. Cable testing
provides information about where errors occurred in the cable, the last time a cable test was performed,
and the type of cable error which occurred. The tests use Time Domain Reflectometry (TDR)
technology to test the quality and characteristics of a copper cable attached to a port. Cables up to 120
meters long can be tested. Cables are tested when the ports are in the down state, with the exception of
the Approximated Cable Length test.
To di s play the Integrated Cable Test for Copper Cables page, click System
→
Diagnostics
→
Integrated
Cable Test in the tree view.
Table 6-20. Ipv6 Management Information Commands
CLI Command Description
ipv6 address Use to display the entries in the ARP table.
ipv6 enable Enables IPv6 on the management interface.
ipv6 gateway Configures an IPv6 gateway for the management interface.

Configuring System Information 153
Figure 6-32. Integrated Cable Test for Copper Cables
The Integrated Cable Test for Copper Cables page contains the following fields:
•
Interface —
The interface to which the cable is connected.
•
Test Result —
The cable test results. Possible values are:
–
No Cable
— There is not a cable connected to the port.
–
Open Cable
— The cable is open.
–
Short Cable
— A short has occurred in the cable.
–
OK
— The cable passed the test.
–
Fiber Cable
— A fiber cable is connected to the port.
•
Cable Fault Distance
— The distance from the port where the cable error occurred.
•
Last Update
— The last time the port was tested.
•
Cable Length
— The approximate cable length. This test can only be performed when the port is up
and operating at 1 Gbps.
Performing a Cable Test
1.
Ensure that both ends of the copper cable are connected to a device.
2.
Open the
Integrated Cable Test for Copper Cables
page.
3.
Click
Run Test
.
The copper cable test is performed, and the results are displayed on the
Integrated Cable Test for
Copper Cables
page.
Displaying Integrated Cable Test Results Table
1.
Open the
Integrated Cable Test for Copper Cables
page.

154 Configuring System Information
2.
Click
Show All
.
3.
Select the desired unit from the drop-down menu.
The web page displays the
Integrated Cable Test Results Table
page showing the results of previous
tests for every port on the selected unit.
Figure 6-33. Integrated Cable Test Results Table
Optical Transceiver Diagnostics
Use the Optical Transceiver Diagnostics page to perform tests on Fiber Optic cables.
To di s play the Optical Transceiver Diagnostics page, click System
→
Diagnostics
→
Optical Transceiver
Diagnostics in the tree view.
NOTE: Optical transceiver diagnostics can be performed only when the link is present.

Configuring System Information 155
Figure 6-34. Optical Transceiver Diagnostics
The Optical Transceiver Diagnostics page contains the following fields:
•
Interface
— The port IP address on which the cable is tested.
•
Temperatur e
— The temperature (C) at which the cable is operating.
•
Voltage
— The voltage at which the cable is operating.
•
Current
— The current at which the cable is operating.
•
Output Power —
The rate at which the output power is transmitted.
•
Input Power
— The rate at which the input power is transmitted.
•
Transmitter Fa ult —
Indicates if a fault occurred during transmission.
•
Loss of Signal
— Indicates if a signal loss occurred in the cable.
•
Data Ready
— Indicates the transceiver has achieved power up and data is ready.
NOTE: Finisar transceivers do not support the transmitter fault diagnostic testing. Fiber Optic analysis feature works
only on SFPs that support the digital diagnostic standard SFF-4872.
Displaying Optical Transceiver Diagnostics Test Results Table
1.
Open the
Optical Transceiver Diagnostics
page.
2.
Click
Show All
.
3.
Select the desired unit from the drop-down menu.

156 Configuring System Information
Figure 6-35. Optical Transceiver Diagnostics Table
The test runs and displays the Optical Transceiver Diagnostics Table page.
Performing Fiber Optic Cable Tests Using CLI Commands
For information about the CLI commands that perform this function, see the
PHY Diagnostics
Commands
chapter in the
CLI Reference Guide
. The following table summarizes the equivalent CLI
commands you use to perform cable tests.
Table 6-21. Cable Tests Commands
CLI Command Description
show copper-ports cable-length Use to display the estimated copper cable length attached to a port.
show copper-ports-tdr Use to display the last TDR (Time Domain Reflectometry) tests on
specified ports.
show fiber-ports optical-transceiver Use to display the optical transceiver diagnostics.
test copper-port tdr Use to diagnose with TDR technology the quality and characteristics
of a copper cable attached to a port.

Configuring System Information 157
Managing Device Security
Use the Management Security menu page to set management security parameters for port, user, and
server security.
To di s play the Management Security page, click System
→
Management Security in the tree view. Use
this page to go to the following features:
• Access Profile
• Authentication Profiles
• Select Authentication
•Password Management
•Local User Database
•Line Passwords
• Enable Password
• TACACS+ Settings
• RADIUS Global Configuration
• RADIUS Server Configuration
• RADIUS Accounting Server Statistics
• RADIUS Server Statistics
•Authorization Network RADIUS
•Telnet Server
• Denial of Service
Access Profile
Use the
Access Profile page to define a profile and rules for accessing the device. You can limit access to
specific management functions, to specific ingress interfaces, and/or to source IP address and/or source
IP subnets. The feature has been modified to include TFTP in the list of management access methods.
Management access can be separately defined for each type of management access method, including,
Web (HTTP), Secure web (HTTPS), Telnet, SSH, TFTP, and SNTP.
To di s play the Access Profile page, click System
→
Management Security
→
Access Profiles in the tree
view.
When you add a profile or a rule from the Access Profile page, the Management Method field on the
Add Profile and Add Rule pages now contains the TFTP option. Select the TFTP option to limit the
user’s access method to TFTP.

158 Configuring System Information
Figure 6-36. Access Profile
The Access Profile page contains the following fields:
•
Access Profile —
Shows the Access Profile.
•
Current Active Access Profile —
Shows profile that is activated.
•
Set Active Access Profile
— Activates the access profile.
•
Remove
Profile
— When checked, removes an access profile from the
Access Profile
list.
NOTE: Assigning an access profile to an interface implies that access through other interfaces is denied. If an
access profile is not activated, the device can be accessed by all.
Displaying the Access Profile
1.
Open the
Access Profile
page.
2.
Click
Show All
to display the
Profile Rules Table
page.

Configuring System Information 159
Figure 6-37. Profile Rules Table
Adding an Access Profile
1.
Open the
Access Profile
page.
2.
Click
Add Profile
.
The
Add an Access Profile
page displays.
Figure 6-38. Add an Access Profile
3.
Enter the profile name in the
Access Profile Name
text box.
4.
Complete the fields:

160 Configuring System Information
Management Method
—
Select from the dropdown box. The policy is restricted by the management
chosen.
Interface
—
Choose the check box for the interface if the policy should have a rule
based on the interface. Interface can be a physical interface, a LAG, or a VLAN.
Source IP
Address
—
Select the
Source IP Address
check box if the policy should have a rule based on
the IP address of the client sending the management traffic. Fill in the source IP address and mask
details in the fields provided. Note that Mask can be given in two formats: either dotted IP format (for
example, 255.255.255.0) or prefix length (for example, 32)
Action
—
Choose the action to be performed when the rules selected above are matched. Use the
dropdown box and choose Permit or Deny to permit or deny access.
Rule Priority
—
Configure priorities to the rules. The rules are validated against the incoming
management request in the ascending order of their priorities. If a rule matches, action is performed
and rules below are ignored. For example, if you configure Source IP 10.10.10.10 with priority 1 to
Permit, and configure Source IP 10.10.10.10 with priority 2 to Deny, then access is permitted if the
profile is active, and the second rule is ignored.
5.
Click
Apply Changes
.
The new access profile is added, and the device is updated.
Activating an Access Profile
1.
Open the
Access Profile
page.
2.
Check
Set Access Profile Active
.
3.
Click
Apply Changes
.
The access profile is enabled for the device.
Adding Rules to an Access Profile
1.
Open the
Access Profile
page.
The
Access Profile
field shows the profile to which rules are added when the
Add An Access Profile
Rule
page is displayed.
2.
Click
Add Rule
.
The
Add An Access Profile Rule
page displays.

Configuring System Information 161
Figure 6-39. Add An Access Profile Rule
3.
Complete the fields in the dialog:
Management Method
—
Select from the dropdown box. The policy is restricted by the management
chosen.
Interface
—
Choose the check box for the interface if the policy should have a rule based on the
interface. Interface can be a physical interface, a LAG, or a VLAN.
Source IP
—
Select the
Source IP Address
check box if the policy should have a rule based on the IP
address of the client originating the management traffic. Fill in the source IP address and Mask details
in the text boxes provided. Note that Mask can be given in two formats - either dotted IP format (for
example, 255.255.255.0) or prefix length (for example, 32).
Action
—
Choose the action to be performed when the rules selected above are matched. Use the
dropdown box and choose Permit or Deny to permit or deny access.
Rule Priority
—
Configure priorities to the rules. The rules are validated against the incoming
management request in the ascending order of their priorities. If a rule matches, action is performed
and rules below are ignored. For example, if you configure Source IP 10.10.10.10 with priority 1 to
Permit, and configure Source IP 10.10.10.10 with priority 2 to Deny, then access is permitted if the
profile is active, and the second rule is ignored.
4.
Click
Apply Changes
.
The rule is added to the access profile, and the device is updated.

162 Configuring System Information
Removing a Rule
1.
Open the
Access Profile
page.
2.
Click
Show All
to display the
Profile Rules Table
page.
3.
Select a rule.
4.
Check the
Remove
check box.
5.
Click
Apply Changes
.
The rule is removed, and the device is updated.
Defining Access Profiles Using CLI Commands
For information about the CLI commands that perform this function, see the
Management ACL
Commands
chapter in the
CLI Reference Guide
. The following table summarizes the equivalent CLI
commands you use to define access profiles.
Authentication Profiles
User authentication occurs locally and on an external server. Use the Authentication Profiles page to
select the user authentication method on the device.
To di s play the Authentication Profiles page, click System
→
Management Security
→
Authentication
Profiles in the tree view.
Table 6-22. Access Profiles Commands
CLI Command Description
management access-class Defines which management access-list is used.
management access-list Defines a management access-list, and enters the access-list for
configuration.
permit (management) Defines a permit rule.
show management access-class Displays the active management access-list.
show management access-list Displays management access-lists.

Configuring System Information 163
Figure 6-40. Authentication Profiles
The Authentication Profiles page contains the following fields:
Authentication Profile Name
Displays lists to which user-defined authentication profiles are added. Use the radio buttons to apply the
authentication profile to govern either Login or Enable part of the switch’s operations, and to select one
of two available lists:
•
Login
— Allows you to login to the switch. Options are
defaultList
,
networkList
and any user-defined
login authentication profiles.
•
Enable
— Enables privilege mode.
Authentication Method
•
Optional Methods —
User authentication methods. Possible options are:
–
None
— No user authentication occurs.
–
Local
— User authentication occurs at the device level; the device checks the user name and
password for authentication.
–
RADIUS
— User authentication occurs at the RADIUS server. For more information about
RADIUS servers, see "RADIUS Global Configuration."
–
TACACS+
— User authentication occurs at the TACACS+ server. For more information about
TACACS+ servers, see "TACACS+ Settings."
–
Line
— The line password is used for user authentication.
–
Enable
— The enable password is used for authentication.

164 Configuring System Information
NOTE: User authentication occurs in the order the methods are selected. If an error occurs during the
authentication, the next selected method is used. For example, if
Local
then
RADIUS
options are selected,
the user is authenticated first locally and then through an external
RADIUS
server.
•
Selected Methods
— The selected authentication method.
•
Remove
— Removes the selected profile.
Adding an Authentication Profile
1.
Open the
Authentication Profiles
page.
2.
Click
Add
to display the
Add Authentication Profile
page.
Figure 6-41. Add Authentication Profile
3.
Enter the profile name of 1 to 12 characters in the
Profile Name
field.
NOTE: The profile name should not include spaces.
4.
Click
Apply Changes
.
A profile is created. You can activate an authentication profile using the
System
→
Management
Security
→
Select Authentication
web page.
Modifying Authentication Profiles
1.
Open the
Authentication Profiles
page.
2.
Select an element from the list in the
Authentication Profile Name
field.
3.
Select one or more
Optional Methods
by using the arrows.
4.
Click
Apply Changes
.

Configuring System Information 165
The user authentication profile is updated to the device.
Removing an Authentication Profiles Entry
1.
Open the
Authentication Profiles
page.
2.
Click
Show All
.
The
Authentication Profiles
Table opens.
Figure 6-42. Authentication Profiles Table
3.
Check the
Remove
check box next to the profile to be removed.
4.
Click
Apply Changes
.
The entry is removed.
Configuring an Authentication Profile Using CLI Commands
For information about the CLI commands that perform this function, see the
AAA Commands
chapter
in the
CLI Reference Guide
: The following table summarizes the equivalent CLI commands you use.
Table 6-23. Authentication Profile Configuration Commands
CLI Command Description
aaa authentication enable Sets authentication for accessing higher privilege levels.
aaa authentication login Defines login authentication.
enable authentication Specifies the authentication method list when accessing a higher
privilege level from a remote telnet or console.
show authentication methods Shows information about authentication methods.

166 Configuring System Information
Select Authentication
After authentication profiles are defined, you
can apply them to management access
methods. For
example, console users can be authenticated by Authentication Profile List 1, while Telnet users are
authenticated by Authentication Profile List 2.
To di s play the Select Authentication page, click System
→
Management Security
→
Select
Authentication in the tree view.
Figure 6-43. Select Authentication
The Select Authentication page contains the following fields:
•
Console —
Authentication profiles used to authenticate console users.
•
Telnet
— Authentication profiles used to authenticate Telnet users.
•
Secure Telnet (SSH
) — Authentication profiles used to authenticate Secure Shell (SSH) users. SSH
provides clients secure and encrypted remote connections to a device.
•
Secure HTTP and HTTP
— Authentication method used for Secure HTTP access and HTTP access,
respectively. Possible field values are:
–
None
— No authentication method is used for access.
–
Local
— Authentication occurs locally.
–
RADIUS
— Authentication occurs at the RADIUS server.

Configuring System Information 167
–
TACACS+
— Authentication occurs at the TACACS+ server.
–
Local, None
— Authentication first occurs locally.
–
RADIUS, None
— Authentication first occurs at the RADIUS server. If authentication cannot be
verified, no authentication method is used. Authentication cannot be verified if the remote server
cannot be contacted to verify the user. If the remote server can be contacted, then the response
from the remote server is always honored.
–
TACACS+, None
— Authentication first occurs at the TACACS+ server. If authentication
cannot be verified, no authentication method is used. Authentication cannot be verified if the
remote server cannot be contacted to verify the user. If the remote server can be contacted, then
the response from the remote server is always honored.
–
Local, RADIUS
— Authentication first occurs locally. If authentication cannot be verified locally,
the RADIUS server authenticates the management method. If the RADIUS server cannot
authenticate the management method, the session is blocked.
–
Local, TACACS+
— Authentication first occurs locally. If authentication cannot be verified
locally, the TACACS+ server authenticates the management method. If the TACACS+ server
cannot authenticate the management method, the session is blocked.
–
RADIUS, Local
— Authentication first occurs at the RADIUS server. If authentication cannot be
verified at the RADIUS server, the session is authenticated locally. If the session cannot be
authenticated locally, the session is blocked.
–
TACACS+, Local
— Authentication first occurs at the TACACS+ server. If authentication
cannot be verified at the TACACS+ server, the session is authenticated locally. If the session
cannot be authenticated locally, the session is blocked.
–
Local, RADIUS, None —
Authentication first occurs locally. If authentication cannot be verified
locally, the RADIUS server authenticates the management method. If the RADIUS server cannot
authenticate the management method, the session is permitted.
–
RADIUS, Local, None —
Authentication first occurs at the RADIUS server. If authentication
cannot be verified at the RADIUS server, the session is authenticated locally. If the session cannot
be authenticated locally, the session is permitted.
–
Local, TACACS+, None —
Authentication first occurs locally. If authentication cannot be
verified locally, the TACACS+ server authenticates the management method. If the TACACS+
server cannot authenticate the management method, the session is permitted.
–
TACACS+, Local, None —
Authentication first occurs at the TACACS+ server. If
authentication cannot be verified at the TACACS+ server, the session is authenticated locally. If
the session cannot be authenticated locally, the session is permitted.
Using a RADIUS Server for Authentication
If you use a RADIUS server to authenticate users, you must configure user attributes in the user database
on the RADIUS server. The user attributes include the user name, password, and privilege level.
NOTE: To set the privilege level, use the Service-Type attribute. Do not us any vendor-specific attribute value pairs.

168 Configuring System Information
The following example shows an entry in the FreeRADIUS /etc/raddb/users file that allows a
user (name:
admin
) to log onto the switch with read/write privileges, which is equivalent to privilege level
15.
The values for the Service-Type attribute are as follows:
•
NAS-Prompt-User
indicates the user should be provided a command prompt on the NAS, from
which nonprivileged commands can be executed.
•
Administrative-User
indicates the user should be granted access to the administrative
interface to the NAS, from which privileged commands can be executed.
Applying an Authentication Method List to Console Sessions
1.
Open the
Select Authentication
page.
2.
Select an authentication profile in the
Console
field.
3.
Click
Apply Changes
.
Console sessions are assigned an authentication method List.
Applying an Authentication Profile to Telnet Sessions
1.
Open the
Select Authentication
page.
2.
Select an authentication profile in the
Telnet
field.
3.
Click
Apply Changes
.
Console sessions are assigned authentication profiles.
Applying an Authentication Profile to Secure Telnet (SSH) Sessions
1.
Open the
Select Authentication
page.
2.
Select an authentication profile in the
Secure Telnet (SSH)
field.
3.
Click
Apply Changes
.
Secure Telnet (SSH) sessions are assigned authentication profiles.
Assigning HTTP Sessions an Authentication Sequence
1.
Open the
Select Authentication
page.
admin Auth-Type := Local,
User-Password == "pass1234"
Service-Type = NAS-Prompt-User
enable Auth-Type := Local,
User-Password == "pass5678"
Service-Type = Administrative-User

Configuring System Information 169
2.
Under
HTTP
, select an authentication method in the
Optional Methods
field and click the right
arrow button.
The selected authentication method moves to the
Selected Methods
field.
3.
Repeat until the desired authentication sequence is displayed in the
Selected Methods
field.
4.
Click
Apply Changes
.
HTTP sessions are assigned the authentication sequence.
Assigning Access Methods, Authentication Profiles, or Sequences Using CLI Commands
For information about the CLI commands that perform this function, see the AAA Commands chapter
in the
CLI Reference Guide
: The following table summarizes the equivalent CLI commands you use.
Assigning Secure HTTP Sessions an Authentication Sequence
1.
Open the
Select Authentication
page.
2.
Under
Secure HTTP
, select an authentication method in the
Optional Methods
field and click the
right arrow button.
The selected authentication method moves to the
Selected Methods
field.
3.
Repeat until the desired authentication sequence is displayed in the
Selected Methods
field.
4.
Click
Apply Changes
.
Secure HTTP sessions are assigned the authentication sequence.
Password Management
Password management provides increased network security and improved password control. Passwords
for SSH, Telnet, HTTP, HTTPS, and SNMP access are assigned security features, including:
• Defining minimum password lengths (the minimum password length is 8 when password length-
checking is enabled)
• Password expiration
Table 6-24. Access Method and Authentication Profile Commands
CLI Command Description
enable authentication Specifies the authentication method list when accessing a higher
privilege level from a remote telnet or console.
ip http authentication Specifies authentication methods for http.
ip https authentication Specifies authentication methods for https.
login authentication Specifies the login authentication method list for a remote telnet or
console.
show authentication methods Shows information about authentication methods.

170 Configuring System Information
• Preventing frequent password reuse
• Locking out users out after failed login attempts
To di s play the Password Management page, click System
→
Management Security
→
Password
Management in the tree view.
Figure 6-44. Password Management
The Password Management page contains the following fields:
•
Password Minimum Length (8
–
64)
— Indicates the minimum password length, when checked. For
example, the administrator can define that all line passwords must have at least 10 characters. If you
clear the check box and apply the changes, no minimum password length is required. This means that
users can be created without a password.
•
Enable Password Aging (1
–
365)
— Indicates the amount of time that elapses before a password is aged
out, when checked. The field value is from 1 to 365 days. The password aging feature functions only if
the switch clock is synchronized to an SNTP server. See the "Clock Commands" section in the
CLI
Reference Guide
for additional information.
•
Consecutive Passwords Before Reuse (1–10)
— Indicates the amount of times a password is changed,
before the password can be reused. The possible field values are 1 to 10.
NOTE: The user is notified to change the password prior to expiry. The Web users do not see this notification.
•
Enable Login Attempts (1
–
5)
— When selected, enables locking a user out of the device when a faulty
password is used a defined number of times. For example, if the number of login attempts has been
defined as five and the user attempts to log on five times with an incorrect password, the device locks
the user out on the sixth attempt. When this happens, a super user must re-enable the user account.
The field range is 1 to 5 attempts.
Defining Password Constraints
1.
Open the
Password Management
page.
2.
Define the relevant fields.

Configuring System Information 171
3.
Click
Apply Changes
.
The password constraints are defined, and the device is updated.
Defining Password Constraints Using CLI Commands
For information about the CLI commands that perform this function, see the
Password Management
Commands
chapter in the
CLI Reference Guide
. The following table summarizes the equivalent CLI
commands you use.
Local User Database
Use the
Local User Database page to define passwords, access rights for users and reactivate users whose
accounts have been suspended.
To di s play the Local User Database
page, click System
→
Management Security
→
Local User Database
in the tree view.
Table 6-25. Password Constraints Commands
CLI Command Description
passwords aging Implements aging on the passwords such that users are required to
change passwords when they expire.
passwords history Enables the administrator to set the number of previous passwords
that are stored to ensure that users do not reuse their passwords too
frequently.
passwords lock-out Enables the administrator to strengthen the security of the switch by
enabling the user lockout feature. When a lockout count is configured,
a user who is logging in must enter the correct password within that
count.
passwords min-length Enables the administrator to enforce a minimum length required for a
password.
show passwords configuration Displays the configuration parameters for password configuration.

172 Configuring System Information
Figure 6-45. Local User Database
The Local User Database page contains the following fields:
•
User Name
— List of users.
•
Access Level
— User access level. The lowest user access level is
1 (
readonly
),
and
15
(readwrite) is the
highest. To suspend a user’s access, set level to 0 (only a level 15 user has this ability).
•
Password (8
–
64 characters)
— User-defined password.
•
Confirm Password —
Confirms the user-defined password.
•
Remove
— When selected, removes users from the local user database.
Assigning Access Rights to a User
1.
Open the
Local User Database
page.
2.
Select a user in the
User Name
field.
3.
Define the fields as needed.
4.
Click
Apply Changes
.
The user’s access rights and passwords are defined, and the device is updated.
Adding a User to the Local User Database
1.
Open the
Local User Database
page.
2.
Click
Add
to display the
Add User
page.
The
Add a New User
page is displayed.

Configuring System Information 173
Figure 6-46. Add a New User
3.
Complete the fields.
4.
Click
Apply Changes
.
The new user is defined, and the device is updated.
NOTE: You can define as many as eight local users on the device.
Displaying Users on the Local User Database
1.
Open the
Local User Database
page.
2.
Click
Show All
to display the
Local User Table
page.
All members of the local user database are displayed.
Figure 6-47. Local User Table
Removing Users From the Local User Database
1.
Open the
Local User Database
page.
2.
Click
Show All
to display the
Local User Table
page.
3.
Select a
User Name
.
4.
Check
Remove
.
5.
Click
Apply Changes
.
The user is removed, and the device is updated.

174 Configuring System Information
Assigning Users With CLI Commands
For information about the CLI commands that perform this function, see the AAA Commands chapter
in the
CLI Reference Guide
. The following table summarizes the equivalent CLI commands you use.
Line Passwords
Use the Line Password page to define line passwords for management methods.
To di s play the Line Password page, click System
→
Management Security
→
Line Password in the tree
view.
Figure 6-48. Line Password
The Line Password page contains the following fields:
•
Line Mode —
Drop-down menu specifies device access through a Console, Telnet, or Secure Telnet
(SSH) session.
•
Line Password (8
–
64 characters) —
The line password for accessing the device through a console,
Telnet, or Secure Telnet session. The password appears in the ***** format.
•
Confirm Password
(8
–
64 characters)
— Confirms the new line password. The password appears in
the ***** format.
Defining Line Passwords
1.
Open the
Line Password
page.
2.
Select device access through a Console, Telnet, or Secure Telnet (S SH) session.
Table 6-26. Users Commands
CLI Command Description
password Specifies a user password
username Establishes a username-based authentication system.
show user accounts Displays information about the local user database.

Configuring System Information 175
3.
Define the
Line Password
field for the type of session you use to connect to the device.
4.
Confirm the
Line Password
.
5.
Click
Apply Changes
.
The line password for the type of session is defined, and the device is updated.
Assigning Line Passwords Using CLI Commands
For information about the CLI commands that perform this function, see the
AAA Commands
chapter
in the
CLI Reference Guide
. The following table summarizes the equivalent CLI commands you use.
Enable Password
Use the Enable Password page to set a local password to control access to normal and privilege levels.
To di s play the Enable Password page, click System
→
Management Security
→
Enable Password in the
tree view.
Figure 6-49. Enable Password
The Enable Password page contains the following fields:
•
Enable Password (8
–
64 characters) —
The Enable password for controlling access to normal and
privilege levels. The password appears in the ***** format.
•
Confirm Enable Password
— Confirms the new Enable password. The password appears in the *****
format.
Defining Enable Passwords
1.
Open the
Enable Password
page.
2.
Specify the Enable
password.
Table 6-27. Line Passwords Commands
CLI Command Description
password Specifies the password for a line (console, telnet, or SSH).

176 Configuring System Information
3.
Confirm the Enable password.
4.
Click
Apply Changes
.
The Enable password is set.
Defining Enable Passwords Using CLI Commands
For information about the CLI commands that perform this function, see the AAA Commands chapter
in the
CLI Reference Guide.
The following table summarizes the equivalent CLI commands you use.
TACACS+ Settings
The device provide Terminal Access Controller Access Control System (TACACS+) client support.
TACACS+ provides centralized security for validation of users accessing the device.
TACACS+ provides a centralized user management system, while still retaining consistency with
RADIUS and other authentication processes. TACACS+ provides the following services:
•
Authentication —
Provides authentication during login and through user names and user-defined
passwords.
•
Authorization —
Performed at login. Once the authentication session is completed, an authorization
session starts using the authenticated user name. The TACACS+ server checks the user privileges.
The TACACS+ protocol ensures network security through encrypted protocol exchanges between the
device and TACACS+ server.
The TACACS+ Settings page contains both user-defined and the default TACACS+ settings for the
inband management port.
To di s play the TACACS+ Settings page, click System
→
Management Security
→
TACACS+ in the tree
view.
Table 6-28. Enable Passwords Commands
CLI Command Description
enable password Sets a local password to control access to the normal level.

Configuring System Information 177
Figure 6-50. TACACS+ Settings
The TACACS+ Settings page contains the following fields:
•
Host Name / IP Address —
Specifies the TACACS+ Server.
•
Priority (0
–
65535) —
Specifies the order in which the TACACS+ servers are used. The default is 0.
•
Authentication Port (0
–
65535) —
The port number through which the TACACS+ session occurs.
The default is port 49.
•
Key String (0
–
128 Characters) —
Defines the authentication and encryption key for TACACS+
communications between the device and the TACACS+ server. This key must match the encryption
used on the TACACS+ server. Check
Use Default
to use the default value.
•
Timeout for Reply (1
–
30) —
The amount of time that passes before the connection between the
device and the TACACS+ server times out. The field range is from 1 to 30 seconds. Check
Use
Default
to select the factory-default value.
•
Status —
The connection status between the device and the TACACS+ server. The possible field
values are:
–
Connected —
There is currently a connection between the device and the TACACS+ server.
–
Not Connected —
There is not currently a connection between the device and the TACACS+
server.
The fields in the Default Parameters section of the page contain values that are automatically applied to
new TACACS+ servers.
•
Key String (0
–
128 Characters) —
Enter the default authentication and encryption key for TACACS+
communication between the device and the TACACS+ server.

178 Configuring System Information
•
Timeout for Reply (1
–
30) —
Enter the global user configuration time that passes before the
connection between the device and the TACACS+ times out.
Defining TACACS+ Parameters
1.
Open the
TACACS+ Settings
page.
2.
Define the fields as needed.
3.
Click
Apply Changes
.
The TACACS+ settings are updated to the device.
Adding a TACACS+ Server
1.
Open the
TACACS+ Settings
page.
2.
Click
Add
.
The
Add TACACS+ Host
page displays.
Figure 6-51. Add TACACS+ Host
3.
Define the fields as needed.
4.
Click
Apply Changes
.
The TACACS+ server is added, and the device is updated.
Displaying a TACACS+ Servers List
1.
Open the
TACACS+ Settings
page.
2.
Click
Show All
.
The
TACACS+ Servers Table
opens
.

Configuring System Information 179
Figure 6-52. TACACS+ Servers Table
Removing a TACACS+ Server from the TACACS+ Servers List
1.
Open the
TACACS+ Settings
page.
2.
Click
Show All
.
The
TACACS+ Servers Table
opens
.
3.
Select a
TACACS+ Servers Table
entry.
4.
Select the
Remove
check box.
5.
Click
Apply Changes
.
The TACACS+ server is removed, and the device is updated.
Configuring TACACS+ Servers Using CLI Commands
For information about the CLI commands that perform this function, see the
TACACS+ Commands
chapter in the
CLI Reference Guide
. The following table summarizes the equivalent CLI commands you
use.
Table 6-29. TACACS+ Servers Commands
CLI Command Description
key Specifies the authentication and encryption key for all TACACS
communications between the device and the TACACS server.
port Specifies a server port number.
priority Specifies the order in which servers are used.
show tacacs Displays TACACS+ server settings and statistics.
tacacs-server host Specifies a TACACS+ server host.
tacacs-server key Sets the authentication and encryption key for all TACACS+
communications between the switch and the TACACS+ daemon.
tacacs-server timeout Sets the interval for which the switch waits for a server host to reply.
timeout Specifies the timeout value in seconds.

180 Configuring System Information
RADIUS Global Configuration
The Remote Authorization Dial-In User Service (RADIUS) client on the PowerConnect 6200 Series
switch supports multiple, named RADIUS servers. The RADIUS authentication and accounting server
groups can contain one or more configured authentication servers that share the same RADIUS server
name.
If you configure multiple RADIUS servers with the same RADIUS Server Name, designate one server as
the primary and the other(s) as the backup server(s). The switch attempts to use the primary server first,
and if the primary server does not respond, the switch attempts to use one of the backup servers with the
same RADIUS Server Name.
The software also supports RADIUS Attribute 4, which is the configuration of a NAS-IP Address. The
network access server (NAS) IP address is only used in Access-Request packets.
In some networks, the RADIUS server is responsible for assigning traffic to a particular VLAN. The
RADIUS enhancements include the Authorization Network RADIUS feature that allows the switch to
accept VLAN assignment by the RADIUS server.
The RADIUS server maintains a user database, which contains per-user authentication information.
RADIUS servers provide a centralized authentication method for:
•Telnet Access
• Web Access
• Console to Switch Access
• Access Control Port (802.1x)
To di s play the
RADIUS Global Configuration
page, click System
→
Management Security
→
RADIUS
Global Configuration in the tree view.
Figure 6-53. RADIUS Global Configuration
The RADIUS Global Configuration page contains the following fields:

Configuring System Information 181
•
Configured Authentication Servers
— The number of RADIUS authentication servers configured on
the system. The value can range from 0 to 32.
•
Configured Accounting Servers
— The number of RADIUS accounting servers configured on the
system. The value can range from 0 to 32.
•
Named Authentication Server Groups
— The number of authentication server groups configured on
the system. An authentication server group contains one or more configured authentication servers
that share the same RADIUS server name.
•
Named Accounting Server Groups
— The number of accounting server groups configured on the
system. An accounting server group contains one or more configured authentication servers that share
the same RADIUS server name.
•
Max Number of Retransmits
— The value of the maximum number of times a request packet is
retransmitted. The valid range is 1-10. Consideration to maximum delay time should be given when
configuring RADIUS max retransmit and RADIUS timeout. If multiple RADIUS servers are
configured, the max retransmit value on each will be exhausted before the next server is attempted. A
retransmit will not occur until the configured timeout value on that server has passed without a
response from the RADIUS server. Therefore, the maximum delay in receiving a response from the
RADIUS application equals the sum of (retransmit times timeout) for all configured servers. If the
RADIUS request was generated by a user login attempt, all user interfaces will be blocked until the
RADIUS application returns a response.
•
Timeout Duration
— The timeout value, in seconds, for request retransmissions. The valid range is 1 -
30. See the Max Number of Retransmits field description for more information about configuring the
timeout duration.
•
Accounting Mode
— Use the menu to select whether the RADIUS accounting mode is enabled or
disabled on the current server.
•
RADIUS Attribute 4 (NAS-IP Address)
— To set the network access server (NAS) IP address for the
RADIUS server, select the option and enter the IP address of the NAS in the available field. The
address should be unique to the NAS within the scope of the RADIUS server. The NAS IP address is
only used in Access-Request packets.
Configuring Global RADIUS Settings Using CLI Commands
For information about the CLI commands that perform this function, see the
RADIUS Commands
chapter in the
CLI Reference Guide
. The following table summarizes the equivalent CLI commands you
use.

182 Configuring System Information
RADIUS Server Configuration
From the RADIUS Server Configuration page, you can add a new RADIUS server, configure settings for
a new or existing RADIUS server, and view RADIUS server status information. The RADIUS client on
the switch supports up to 32 named authentication and accounting servers.
To access the RADIUS Server Configuration page, click System
→
Management Security
→
RADIUS
Server Configuration in the tree view.
Figure 6-54. RADIUS Server Configuration
The RADIUS Server Configuration page contains the following fields:
•
RADIUS Server Host Address
— Use the drop-down menu to select the IP address of the RADIUS
server to view or configure. Click
Add
to display the Add RADIUS Server page used to configure
additional RADIUS servers.
Table 6-30. RADIUS Global Commands
CLI Command Description
radius-server attribute Sets the network access server (NAS) IP address for the RADIUS
server.
radius-server retransmit Specifies the number of times the software searches the list of
RADIUS server hosts.
radius-server timeout Sets the interval for which a switch waits for a server host to reply.
show radius-servers Displays the RADIUS server settings.

Configuring System Information 183
•
Port
— Identifies the authentication port the server uses to verify the RADIUS server authentication.
The port is a UDP port, and the valid range is 1-65535. The default port for RADIUS authentication is
1812.
•
Secret
— Shared secret text string used for authenticating and encrypting all RADIUS
communications between the device and the RADIUS server. This secret must match the RADIUS
encryption.
•
Apply
— The Secret will only be applied if this box is checked. If the box is not checked, anything
entered in the Secret field will have no affect and will not be retained. This field is only displayed if the
user has READWRITE access.
•
Primary Server
— Sets the selected server to the Primary (
Enable
) or Secondary (
Disable
) server. If
you configure multiple RADIUS servers with the same RADIUS Server Name, designate one server as
the primary and the other(s) as the backup server(s). The switch attempts to use the primary server
first, and if the primary server does not respond, the switch attempts to use one of the backup servers
with the same RADIUS Server Name.
•
Message Authenticator
— Enable or disable the message authenticator attribute for the selected
server.
•
Secret Configured
— Indicates whether the shared secret for this server has been configured.
•
Status
— Indicates whether the selected RADIUS server is currently serving as the active RADIUS
server If more than one RADIUS server is configured with the same name, the switch selects one of the
servers to be the active server from the group of servers with the same name. The status and can be one
of the following:
–
Active
— When the switch sends a RADIUS request to the named server, the request is directed
to the server selected as the active server. Initially the primary server is selected as the active server.
If the primary server fails, one of the other servers becomes the active server. If the primary server
is not configured, the active server is the most recently configured RADIUS server.
–
Inactive
— The server is a backup RADIUS server.
–
RADIUS Server Name
— Shows the RADIUS server name.
To change the name, enter up to 32 alphanumeric characters. Spaces, hyphens, and underscores are also
permitted. If you do not assign a name, the server is assigned the default name Default-RADIUS-Server.
You can use the same name for multiple RADIUS Authentication servers. RADIUS clients can use
RADIUS servers with the same name as backups for each other.
Adding a RADIUS Server
1.
Open the
RADIUS Server Configuration
page.
2.
Click
Add
.
The
Add RADIUS Server
page displays.

184 Configuring System Information
Figure 6-55. Add RADIUS Server
3.
Enter an IP address and name for the RADIUS server to add.
4.
Click
Apply Changes
.
The new RADIUS server is added, and the device is updated.
Viewing RADIUS Server Status and Removing a Named Server
1.
Open the
RADIUS Server Configuration
page.
2.
Click
Show All
.
The
RADIUS Named Server Status
page displays.
Figure 6-56. RADIUS Server Status
3.
To remove a named server, select the check box in the
Remove
column.
4.
Click
Apply Changes
.
The RADIUS server is removed from the list.
Configuring RADIUS Server Settings Using CLI Commands
For information about the CLI commands that perform this function, see the
RADIUS Commands
chapter in the
CLI Reference Guide
. The following table summarizes the equivalent CLI commands you
use.

Configuring System Information 185
RADIUS Accounting Server Configuration
From the RADIUS Accounting Server Configuration page, you can add a new RADIUS accounting
server, configure settings for a new or existing RADIUS accounting server, and view RADIUS accounting
server status information. The RADIUS client on the switch supports up to 32 named authentication
and accounting servers.
To access the RADIUS Server Configuration page, click System
→
Management Security
→
RADIUS
Accounting Server Configuration
in the tree view.
Figure 6-57. RADIUS Accounting Server Configuration
The RADIUS Accounting Server Configuration page contains the following fields:
Table 6-31. RADIUS Server Commands
CLI Command Description
auth-port Sets the port number for authentication requests of the designated
radius server.
key Sets the authentication and encryption key for all RADIUS
communications between the switch and the RADIUS daemon.
msgauth Enables the message authenticator attribute to be used for the
RADIUS Authenticating server being configured.
name Assigns a name to a RADIUS server.
primary Specifies that a configured server should be the primary server in the
group of authentication servers which have the same server name.
radius-server host Specifies a RADIUS server host and enter RADIUS Configuration
mode.
show radius-servers Displays the RADIUS server settings.

186 Configuring System Information
•
RADIUS Accounting Server Host Address
— Use the drop-down menu to select the IP address of the
accounting server to view or configure. Click
Add
to display the
Add RADIUS Accounting Server
page
used to configure additional RADIUS servers.
•
Port
— Identifies the authentication port the server uses to verify the RADIUS accounting server
authentication. The port is a UDP port, and the valid range is 1-65535. The default port for RADIUS
accounting is 1813.
•
Secret
— Specifies the shared secret to use with the specified accounting server. This field is only
displayed if you are logged into the switch with READWRITE access.
•
Apply
— The Secret will only be applied if this box is checked. If the box is not checked, anything
entered in the Secret field will have no affect and will not be retained. This field is only displayed if you
are logged into the switch with READWRITE access.
•
Secret Configured
— Indicates whether the shared secret for this server has been configured.
•
RADIUS Accounting Server Name
— Enter the name of the RADIUS accounting server. The name
can contain from 1 to 32 alphanumeric characters. Hyphens, and underscores are also permitted.
You can use the same name for multiple RADIUS accounting servers. RADIUS clients can use
accounting servers with the same name as backups for each other.
Adding a RADIUS Accounting Server
1.
Open the
RADIUS Accounting Server Configuration
page.
2.
Click
Add
.
The
Add RADIUS Accounting Server
page displays.
Figure 6-58. Add RADIUS Accounting Server
3.
Enter an IP address and name for the RADIUS accounting server to add.
4.
Click
Apply Changes
.
The new RADIUS server is added, and the device is updated.
Viewing RADIUS Accounting Server Status and Removing a Accounting Named Server
1.
Open the
RADIUS Accounting Server Configuration
page.
2.
Click
Show All
.
The
RADIUS Named Accounting Server Status
page displays.

Configuring System Information 187
Figure 6-59. RADIUS Accounting Server Status
3.
To remove a named accounting server, select the check box in the
Remove
column.
4.
Click
Apply Changes
.
The RADIUS accounting server is removed from the list.
Configuring RADIUS Accounting Server Settings Using CLI Commands
For information about the CLI commands that perform this function, see the
RADIUS Commands
chapter in the
CLI Reference Guide
. The following table summarizes the equivalent CLI commands you
use.
RADIUS Accounting Server Statistics
Use the RADIUS Accounting Server Statistics page to view statistical information for each RADIUS
accounting server configured on the system.
To access the RADIUS Accounting Server Statistics page, click System
→
Management Security
→
RADIUS
Accounting Server Statistics
in the tree view.
Table 6-32. RADIUS Accounting Server Commands
CLI Command Description
acct-port Sets the port number for the designated radius accounting server.
key Sets the authentication and encryption key for all RADIUS
communications between the switch and the RADIUS daemon.
name Assigns a name to a RADIUS accounting server.
radius-server acct Specifies a RADIUS accounting server host and enter RADIUS Server
Configuration mode.
show radius-servers Displays the RADIUS accounting server settings.

188 Configuring System Information
Figure 6-60. RADIUS Accounting Server Statistics
The RADIUS Accounting Server Statistics page contains the following fields:
•
RADIUS Accounting Server Host Address
— Use the drop-down menu to select the IP address of the
RADIUS accounting server for which to display statistics.
•
Round Trip Time
— Displays the time interval, in hundredths of a second, between the most recent
Accounting-Response and the Accounting-Request that matched it from this RADIUS accounting
server.
•
Accounting Requests
— The number of RADIUS Accounting-Request packets sent to this server. This
number does not include retransmissions.
•
Accounting Retransmissions
— The number of RADIUS Accounting-Request packets retransmitted
to this server.
•
Accounting Responses
— Displays the number of RADIUS packets received on the accounting port
from this server.
•
Malformed Accounting Responses
— Displays the number of malformed RADIUS Accounting-
Response packets received from this server. Malformed packets include packets with an invalid length.
Bad authenticators and unknown types are not included as malformed accounting responses.
•
Bad Authenticators
— Displays the number of RADIUS Accounting-Response packets that contained
invalid authenticators received from this accounting server.
•
Pending Requests
— The number of RADIUS Accounting-Request packets destined for this server
that have not yet timed out or received a response.
•
Timeouts
— The number of accounting timeouts to this server.
•
Unknown Types
— The number of RADIUS packets of unknown type which were received from this
server on the accounting port.

Configuring System Information 189
•
Packets Dropped
— The number of RADIUS packets received from this server on the accounting port
and dropped for some other reason.
Viewing RADIUS Accounting Server Statistics Using CLI Commands
For information about the CLI commands that perform this function, see the
RADIUS Commands
chapter in the
CLI Reference Guide
. The following table summarizes the equivalent CLI commands you
use.
RADIUS Server Statistics
Use the RADIUS Server Statistics page to view statistical information for each RADIUS server
configured on the system.
To access the RADIUS Server Statistics page, click System
→
Management Security
→
RADIUS Server
Statistics
in the tree view.
Figure 6-61. RADIUS Server Statistics
The RADIUS Server Statistics page contains the following fields:
•
RADIUS Server Host Address
— Use the drop-down menu to select the IP address of the RADIUS
server for which to display statistics.
Table 6-33. RADIUS Accounting Server Statistics Command
CLI Command Description
show radius-servers statistics accounting Shows the statistics for an authentication server.

190 Configuring System Information
•
Round Trip Time
— The time interval, in hundredths of a second, between the most recent Access-
Reply/Access-Challenge and the Access-Request that matched it from this RADIUS authentication
server.
•
Access Requests
— The number of RADIUS Access-Request packets sent to this server. This number
does not include retransmissions.
•
Access Retransmissions
— The number of RADIUS Access-Request packets retransmitted to this
server.
•
Access Accepts
— The number of RADIUS Access-Accept packets, including both valid and invalid
packets, that were received from this server.
•
Access Rejects
— The number of RADIUS Access-Reject packets, including both valid and invalid
packets, that were received from this server.
•
Access Challenges
— The number of RADIUS Access-Challenge packets, including both valid and
invalid packets, that were received from this server.
•
Malformed Access Responses
— The number of malformed RADIUS Access-Response packets
received from this server. Malformed packets include packets with an invalid length. Bad
authenticators or signature attributes or unknown types are not included as malformed access-
responses.
•
Bad Authenticators
— The number of RADIUS Access-Response packets containing invalid
authenticators or signature attributes received from this server.
•
Pending Requests
— The number of RADIUS Access-Request packets destined for this server that
have not yet timed out or received a response.
•
Timeouts
— The number of authentication timeouts to this server.
•
Unknown Types
— The number of RADIUS packets of unknown type which were received from this
server on the authentication port.
•
Packets Dropped
— The number of RADIUS packets received from this server on the authentication
port and dropped for some other reason.
Viewing RADIUS Server Statistics Using CLI Commands
For information about the CLI commands that perform this function, see the
RADIUS Commands
chapter in the
CLI Reference Guide
. The following table summarizes the equivalent CLI commands you
use.
Table 6-34. RADIUS Server Statistics Command
CLI Command Description
show radius-servers statistics
authentication
Shows the statistics for an authentication server.

Configuring System Information 191
Authorization Network RADIUS
In some networks, the RADIUS server is responsible for assigning traffic to a particular VLAN. From the
Authorization Network RADIUS page, you can enable the switch to accept VLAN assignment by the
RADIUS server.
To di s play the Authorization Network RADIUS
page, click System Management
→
Security
→
Authorization Network RADIUS in the tree view.
Figure 6-62. Authorization Network RADIUS
The Authorization Network RADIUS page contains the following field:
•
Admin Mode
— Enables or disables the ability of the switch to accept VLAN assignment from the
RADIUS server.
Enabling VLAN Assignments by the RADIUS Server Using CLI Commands
For information about the CLI commands that perform this function, see the
RADIUS Commands
chapter in the
CLI Reference Guide
. The following table summarizes the equivalent CLI commands you
use.
Telnet Server
Use the
Telnet Server
page to enable or disable telnet service on the switch or to modify the telnet port.
To di s play the Telnet Ser ver page, click System
→
Management Security
→
Telnet Server.
Table 6-35. RADIUS Network Authorization Command
CLI Command Description
aaa authorization network default radius Enables the switch to accept VLAN assignment by the RADIUS server.

192 Configuring System Information
Figure 6-63. Telnet Server
The Telnet Server page contains the following fields:
•
New Telnet Sessions
— Controls the administrative mode for inbound telnet sessions. If you set the
mode to Block, new telnet sessions are not allowed, but existing sessions are not interrupted. The
default value is Allow.
•
Telnet Port Number
— Port number on which telnet session can be initiated. This port will be used for
new inbound Telnet session on the switch. After you modify the telnet server port, new inbound telnet
sessions use the new port and existing telnet sessions are not affected.
Modifying Telnet Server Settings
1.
Open the
Telnet Server Configuration
page.
2.
Configure the relevant fields.
3.
Click
Apply Changes
.
The settings are saved, and the device is updated.
Configuring the Telnet Server Using CLI Commands
For information about the CLI commands that perform this function, see the
Telnet Server Commands
chapter in the
CLI Reference Guide
. The following table summarizes the equivalent CLI commands you
use.
Table 6-36. Telnet Server Commands
CLI Command Description
ip telnet server disable Enables/disables the Telnet service on the switch.
ip telnet port Configures the Telnet service port number on the switch.
show ip telnet Displays the status of the Telnet server and the Telnet service port
number.

Configuring System Information 193
Denial of Service
Denial of Service refers to the exploitation of a variety of vulnerabilities which would interrupt the
service of a host or make a network unstable. Use the Denial of Service page to configure settings to help
prevent denial of service attacks.
To di s play the Denial of Service page, click System
→
Management Security
→
Denial of Service in the
tree view.
Figure 6-64. Denial of Service
The Denial of Service page contains the following fields:
•
Denial of Service SIP=DIP
— Enabling SIP=DIP DoS prevention causes the switch to drop packets
that have a source IP address equal to the destination IP address.
•
Denial of Service First Fragment
— Enabling First Fragment DoS prevention causes the switch to
drop packets that have a TCP header smaller than the configured minimum TCP header size (Min
TCP Hdr Size).
•
Denial of Service Min TCP Hdr Size
— Specify the minimum TCP header size allowed. If First
Fragment DoS prevention is enabled, the switch will drop packets that have a TCP header smaller then
this configured value.
•
Denial of Service TCP Fragment
— Enabling TCP Fragment DoS prevention causes the switch to
drop packets that have an IP fragment offset equal to one.
•
Denial of Service TCP Flag
— Enabling TCP Flag DoS prevention causes the switch to drop packets
that meet any of the following conditions:
– TCP flag SYN set and TCP source port less than 1024
– TCP control flags set to 0 and TCP sequence number set to 0
– TCP flags FIN, URG, and PSH set and TCP sequence number set to 0

194 Configuring System Information
– Both TCP flags SYN and FIN set
•
Denial of Service L4 Port
— Enabling L4 Port DoS prevention causes the switch to drop packets that
have the TCP/UDP source port equal to TCP/UDP destination port.
•
Denial of Service ICMP
— Enabling ICMP DoS prevention causes the switch to drop ICMP packets
that have a type set to ECHO_REQ (ping) and a size greater than the configured ICMP packet size
(ICMP Pkt Size).
•
Denial of Service Max ICMP Pkt Size
— Specify the maximum ICMP packet size to allow. If ICMP
DoS prevention is enabled, the switch will drop ICMP ping packets that have a size greater then this
configured value.
Configuring Denial of Service Settings
1.
Open the
Denial of Service
page.
2.
Specify the desired settings.
3.
Click
Apply Changes
.
The device is updated with the new settings.
Configuring Denial of Service Settings Using CLI Commands
For information about the CLI commands that perform this function, see the
Denial of Service
Commands
chapter in the
CLI Reference Guide
. The following table summarizes the equivalent CLI
commands you use to configure Denial of Service.
Table 6-37. Denial of Service Configuration Commands
CLI Command Description
dos-control firstfrag Enables Minimum TCP Header Size Denial of Service protection.
dos-control icmp Enables Maximum ICMP Packet Size Denial of Service protections.
dos-control l4port Enables L4 Port Denial of Service protection.

Configuring System Information 195
Captive Portal
The Captive Portal (CP) feature allows you to block clients directly connected to the switch from
accessing the network until user verification has been established. You can configure CP verification to
allow access for both guest and authenticated users. Authenticated users must be validated against a
database of authorized Captive Portal users before access is granted. The database can be stored locally
on the switch or on a RADIUS server.
When a port is enabled for Captive Portal, all the traffic coming onto the port from the unauthenticated
clients are dropped except for the ARP, DHCP, DNS and NETBIOS packets. These packets are allowed to
be forwarded by the switch so that the unauthenticated clients can get an IP address and be able to
resolve the hostname or domain names. Data traffic from authenticated clients goes through as
expected. If an unauthenticated client opens a web browser and tries to connect to network, the Captive
Portal redirects all the HTTP/HTTPS traffic from unauthenticated clients to the authenticating server
on the switch. A Captive portal web page is sent back to the unauthenticated client and the client can
authenticate and based upon the authentication the client is given access to the port.
NOTE: For information about the CLI commands you use to view and configure Captive Portal settings, refer to the
Captive Portal Commands chapter in the CLI Reference Guide.
The Captive Portal folder contains links to the following pages that help you view and configure system
Captive Portal settings:
• CP Global Configuration
• CP Configuration
• CP Web Customization
•Local User
dos-control sipdip Enables Source IP Address = Destination IP Address (SIP=DIP)
Denial of Service protection.
dos-control tcpflag Enables TCP Flag Denial of Service protections.
dos-control tcpfrag Enables TCP Fragment Denial of Service protection.
ip icmp echo-reply Enables or disables the generation of ICMP Echo Reply messages.
ip icmp error-interval Limits the rate at which IPv4 ICMP error messages are sent.
ip icmp unreachables Enables the generation of ICMP Destination Unreachable messages.
ip icmp redirects Enables the generation of ICMP Redirect messages.
ipv6 icmp error-internal Limits the rate at which ICMPv6 error messages are sent.
ipv6 unreachables Enables the generation of ICMPv6 Destination Unreachable messages.
show dos-control Displays Denial of Service configuration information.
Table 6-37. Denial of Service Configuration Commands
CLI Command Description

196 Configuring System Information
•User Group
• Interface Association
•CP Status
• CP Activation and Activity Status
• Interface Activation Status
• Interface Capability Status
• Client Summary
• Client Detail
•CP Interface Client Status
• CP Client Status
CP Global Configuration
From the CP Global Configuration page, you can control the administrative state of the CP feature and
configure global settings that affect all captive portals configured on the switch.
To configure the global CP settings, click System
→
Captive Portal
→
Global Configuration.
Figure 6-65. CP Global Configuration
The CP Global Configuration page contains the following fields:
•
Captive Portal
— Enable or disable the CP feature on the switch.
•
CP Global Operational Status
— Shows whether the CP feature is enabled.
•
CP Global Disable Reason
— If CP is disabled, this field displays the reason, which can be one of the
following:
–None
– Administrator Disabled

Configuring System Information 197
–No IPv4 Address
– Routing Enabled, but no IPv4 routing interface
•
Additional HTTP Port
— HTTP traffic uses port 80, but you can configure an additional port for
HTTP traffic. Enter a port number between 0-65535 (excluding ports 80, 443, and the configured
switch management port).
•
Additional HTTP Secure Port
— HTTP traffic over SSL (HTTPS) uses port 443, but you can
configure an additional port for HTTPS traffic. Enter a port number between 0-65535 (excluding ports
80, 443, and the configured switch management port).
•
Authentication Timeout
— To access the network through a portal, the client must first enter
authentication information on an authentication Web page. Enter the number of seconds to keep the
authentication session open with the client. When the timeout expires, the switch disconnects any
active TCP or SSL connection with the client.
CP Configuration
From the CP Configuration page, you can view summary information about captive portals on the
system, add a captive portal, and configure existing captive portals.
The switch supports 10 CP configurations. CP configuration 1 is created by default and can not be
deleted. Each captive portal configuration can have unique guest or group access modes and a
customized acceptance use policy that displays when the client connects.
To view summary information about existing captive portals, or to add or delete a captive portal, click
System
→
Captive Portal
→
Configuration.

198 Configuring System Information
Figure 6-66. CP Configuration
The CP Configuration page contains the following fields:
•
Configuration Name
— If multiple CP configurations exist on the system, select the CP configuration
to view or configure. Use the
Add
button to add a new CP configuration to the switch.
•
Captive Portal
— Use this field to enable or disable the selected CP configuration.
•
Protocol Mode
— Choose whether to use HTTP or HTTPS as the protocol for the portal to use during
the verification process.
–
HTTP
— Does not use encryption during verification
–
HTTPS
— Uses the Secure Sockets Layer (SSL), which requires a certificate to provide
encryption. The certificate is presented to the user at connection time.
•
Verification Mode
— Select the mode for the CP to use to verify clients:
–
Guest
— The user does not need to be authenticated by a database.
–
Local
— The switch uses a local database to authenticated users.
–
RADIUS
— The switch uses a database on a remote RADIUS server to authenticate users.
NOTE: To configure authorized users on the local or remote RADIUS database, see "Local User" on page 203.
•
Enable Redirect Mode
— Select this option to specify that the CP should redirect the newly
authenticated client to the configured URL. If this option is clear, the user sees the welcome page after
a successful verification.
•
Redirect URL
— Specify the URL to which the newly authenticated client is redirected if the URL
Redirect Mode is enabled.

Configuring System Information 199
•
RADIUS Auth Server
— If the verification mode is RADIUS, click the drop-down menu and select the
name of the RADIUS server used for client authentications. The switch acts as the RADIUS client and
performs all RADIUS transactions on behalf of the clients. To configure RADIUS server information,
go to the
Management Security
→
RADIUS Server Configuration
page
.
•
User Group
— If the Verification Mode is Local or RADIUS, assign an existing User Group to the
captive portal or create a new group. All users who belong to the group are permitted to access the
network through this portal. The User Group list is the same for all CP configurations on the switch.
•
Session Timeout
— Enter the number of seconds to wait before terminating a session. A user is logged
out once the session timeout is reached. If the value is set to 0 then the timeout is not enforced. The
default value is 0. The range is 0 to 86400 seconds.
Removing a Captive Portal Configuration
1.
To remove a CP configuration, select the CP configuration to remove from the Configuration Name
menu.
2.
Select the
Remove
option at the bottom of the page.
3.
Click
Apply Changes
.
Adding a Captive Portal Configuration
1.
Open the
Captive Portal Configuration
page.
2.
Click
Add
.
The
Add CP Configuration page
displays:
Figure 6-67. Add CP Configuration
3.
Enter a name for the new CP configuration.
4.
Click
Apply Changes
.
The CP configuration is added, and the device is updated.
Displaying the CP Configuration Summary
1.
Open the Captive Portal
Configuration
page.
2.
Click
Show
All
.
The
CP Summary
page displays:

200 Configuring System Information
Figure 6-68. CP Summary
3.
To remove a CP configuration, select the
Remove
option in the CP configuration row and click
Apply
Changes
.
CP Web Customization
When a client connects to the access point, the user sees a Web page. The CP Web Customization page
allows you to customize the appearance of that page with specific text and images. To display the CP
Web Customization page, click System
→
Captive Portal
→
Web Customization.
To configure the portal users in a remote RADIUS server, see "Configuring Users in a Remote RADIUS
Server" on page 205.

Configuring System Information 201
Figure 6-69. CP Web Customization
The CP Web Customization page contains the following fields:
•
Captive Portal ID
— The drop-down menu lists each CP configured on the switch. To view
information about the clients connected to the CP, select it from the list.
•
Branding Image
— Select the name of the image file to display on the top left corner of the page. This
image is used for branding purposes, such as the company logo.
•
Fonts
— Enter the name of the font to use for all text on the CP page.
•
Browser Title
— Enter the text to display on the client’s Web browser title bar or tab.

202 Configuring System Information
•
Page Title
— Enter the text to use as the page title. This is the text that identifies the page.
•
Separator Color
— Enter the hexadecimal color code to use as the separator above and below the login
area and acceptance use policy. Press the ... button for a color pick list. The sample account
information is updated with the colors you choose.
•
Foreground Color
— Enter the hexadecimal color code to use as the foreground color in the login area.
Press the ... button for a color pick list. The sample account information is updated with the colors you
choose.
•
Background Color
— Enter the hexadecimal color code to as the background color in the login area.
Press the ... button for a color pick list. The sample account information is updated with the colors you
choose.
•
Account Image
— Select the image that will display on the Captive Portal page above the login field.
The image display area is 55H X 310W pixels. Your image will be resized to fit the display area. Click
Download Image
, then browse to and select an image on your local system (or accessible from your
local system) to download to the switch.
•
Account Title
— Enter the summary text to display that instructs users to authenticate.
•
User Label
— Enter the text to display next to the field where the user enters the username.
•
Password Label
— Enter the text to display next to the field where the user enters the password.
•
Button Label
— Enter the text to display on the button the user clicks to connect to the network.
•
Acceptance Use Policy
— Enter the text to display in the Acceptance Use Policy field. The acceptance
use policy instructs users about the conditions under which they are allowed to access the network.
The policy can contain up to 128 characters.
•
Acceptance Message
— Enter the text to display next to the box that the user must select to indicate
that he or she accepts the terms of use.
•
Instructional Text
— Enter the detailed text to display that instructs users to authenticate. This text
appears under the button.
•
Denied Message
— Enter the text to display when the user does not provide valid authentication
information. This message displays after the user clicks the button to connect to the network.
•
Resource Message
— Enter the text to display when the system has rejected authentication due to
system resource limitations. This message displays after the user clicks the button to connect to the
network.
•
Timeout Message
— Enter the text to display when the system has rejected authentication because
the authentication transaction took too long. This could be due to user input time, or a timeout due to
the overall transaction.
•
Busy Message
— Enter the text to display when the user does not provide valid authentication
information. This message displays after the user clicks the button to connect to the network.
•
No Accept Message
— Enter the text to display when the user did not accept the acceptance use
policy. This message displays after the user clicks the button to connect to the network.

Configuring System Information 203
•
Welcome Title
— Enter the title to display to greet the user after he or she successfully connects to the
network.
•
Welcome Text
— Enter the optional text to display to further identify the network to be access by the
CP user. This message displays under the Welcome Title.
Previewing and Resetting the CP Web Page
To preview the custom CP Web page, click Preview.
To reset the CP Web page to the default settings, click Clear.
Local User
You can configure a portal to accommodate guest users and authorized users. Guest users do not have
assigned user names and passwords. Authorized users provide a valid user name and password that must
first be validated against a local database or RADIUS server. Authorized users can gain network access
once the switch confirms the user’s credentials.
The Local User page allows you to add authorized users to the local database, which can contain up to
1024 user entries. You can also add and delete users from the local database from the Local User page.
To view and configure CP users in the local database, click System
→
Captive Portal
→
Local User.
The following figure shows the Local User page after a user has been added. If no users have been added
to the switch, many of the fields do not display on the screen.
Figure 6-70. Local User Configuration
The Local User page contains the following fields:
•
Local User Name
— Enter the name of the user.

204 Configuring System Information
•
Password
— Enter a password for the user. The password length can be from 8 to 64 characters.
•
User Group
— Assign the user to at least one User Group. New users are assigned to the 1-Default user
group by default.
•
Session Timeout
— Enter the number of seconds a user is permitted to remain connected to the
network. Once the Session Timeout value is reached, the user is logged out automatically. A value of 0
means that the user does not have a Session Timeout limit.
Removing a Local User
1.
Select the user from the
Local User Name
field.
2.
Select the
Remove
option at the bottom of the page.
3.
Click
Apply Changes
to remove the user.
Adding a Local User
1.
Open the
Local User
page.
2.
Click
Add
.
The
Add Local User
page displays:
Figure 6-71. Add Local User
3.
Enter a name for the new user. The name is 1 to 31 alphanumeric characters.
4.
Enter a password for the new user. The password is 8-64 characters in length.
5.
Click
Apply Changes
.
The local user is added, and the device is updated.
If no user is added, a No User Exists message is shown in the web page instead of the empty controls.
Displaying the Local User Summary Page
1.
Open the
Local User
page.
2.
Click
Show All
.
The
CP Local User Summary
page displays:

Configuring System Information 205
Figure 6-72. CP Local User Summary
3.
To remove a configured user, select the
Remove
option in the appropriate row, and then click
Apply
Changes
.
Configuring Users in a Remote RADIUS Server
You can use a remote RADIUS server client authorization. You must add all users to the RADIUS server.
The local database does not share any information with the remote RADIUS database.
The following table indicates the RADIUS attributes you use to configure authorized captive portal
clients. The table indicates both RADIUS attributes and vendor-specific attributes (VSA). VSAs are
denoted in the Attribute column and are comma delimited (vendor id, attribute id).
User Group
You can assign Local Users to User Groups that you create. If the Verification Mode is Local or RADIUS,
you assign a User Group to a CP Configuration. All users who belong to the group are permitted to
access the network through this portal. The User Group list is the same for all CP configurations on the
switch.
To view and configure User Groups, click System
→
Captive Portal
→
User Group.
Table 6-38. Captive Portal User RADIUS Attributes
Attribute Number Description Range Usage Default
User-Name 1 User name to be authorized 1-32 characters Required None
User-Password 2 User password 8-64 characters Required None
Session-Timeout 27 Logout once session timeout is
reached (seconds). If the
attribute is 0 or not present then
use the value configured for the
captive portal.
Integer (seconds) Optional 0
Idle-Timeout 28 Logout once idle timeout is
reached (seconds). If the
attribute is 0 or not present then
use the value configured for the
captive portal.
Integer (seconds) Optional 0

206 Configuring System Information
Figure 6-73. User Group
The User Group page contains the following fields:
•
Group Name
— The menu contains the name of all of the groups configured on the system. The
Default user group is configured by default. New users are assigned to the 1-Default user group by
default. To delete a user group, select the name of the group from the Group Name menu, select the
Remove
option, and then click
Apply Changes
.
•
Rename
— To rename a Group Name, click the check box, type a new group name from 1 to 31
alphanumeric characters in the
Rename
field, then click
Apply Changes
.
Adding a User Group
1.
Open the
User Group
page.
2.
Click
Add
.
The
Add Local User
page displays:
Figure 6-74. Add User Group
3.
Enter a name for the new group.
4.
Click
Apply Changes
.
The group is added, and the device is updated.

Configuring System Information 207
Displaying the User Group Page
1.
Open the
User Group
page.
2.
Click
Show All
.
The
User Group Summary
page displays:
Figure 6-75. CP User Group Summary
3.
To remove a configured group, select the
Remove
option in the appropriate row, and then click
Apply
Changes
.
Interface Association
From the Interface Association page, you can associate a configured captive portal with specific
interfaces. The captive portal feature only runs on the interfaces that you specify. A captive portal can
have multiple interfaces associated with it, but an interface can be associated to only one CP at a time.
To view the Interface Association page, click System
→
Captive Portal
→
Interface Association.
Figure 6-76. CP Interface Association
The Interface Association page contains the following fields:

208 Configuring System Information
•
CP Configuration
— Lists the captive portals configured on the switch by number and name.
•
Interface List
— Lists the interfaces available on the switch that are not currently associated with a
captive portal.
Use the following steps to associate one or more interfaces with a captive portal:
1.
Select the desired captive portal from the
CP Configuration
list.
2.
Select the interface or interfaces from the Interface list. To select more than one interface, hold
CTRL
and click multiple interfaces.
3.
Click
Apply Changes
.
NOTE: When you associate an interface with a captive portal, the interface is removed from the Interface List.
Each interface can be associated with only one captive portal at a time.
Use the following steps to remove an interface from the Associated Interfaces list for a captive portal:
1.
Select the desired captive portal from the
CP Configuration
list.
2.
In the Associated Interfaces field, select the interface or interfaces to remove. To select more than one
interface, hold
CTRL
and click multiple interfaces.
3.
Click
Delete
.
4.
The interface is removed from the Associated Interface list and appears in the Interface List.
CP Status
The CP Status page contains a variety of information about the CP feature. From the CP Status page,
you can access information about the CP activity and interfaces.
To view captive portal status information, click System
→
Captive Portal
→
Status.

Configuring System Information 209
Figure 6-77. CP Status
The CP Status page contains the following fields:
•
CP Global Operational Status
— Shows whether the CP feature is enabled.
•
CP Global Disable Reason
— Indicates the reason for the CP to be disabled, which can be one of the
following:
–None
– Administratively Disabled
–No IPv4 Address
– Routing Enabled, but no IPv4 routing interface
•
Authenticated Users
— Shows the number of users currently authenticated to all captive portal
instances on this switch.
•
System Supported Users
— Shows the number of authenticated users that the system can support.
•
Supported Local Users
— Shows the number of entries that the Local User database supports.
•
Configured Local Users
— Shows the number of entries configured as local Users.
•
CP IP Address
— Shows the captive portal IP address
•
Configured Captive Portals
— Shows the number of captive portals configured on the switch.
•
Supported Captive Portals
— Shows the number of supported captive portals in the system.
•
Active Captive Portals
— Shows the number of captive portal instances that are operationally enabled.

210 Configuring System Information
CP Activation and Activity Status
The CP Activation and Activity Status page provides information about each CP configured on the
switch.
The CP Activation and Activity Status page has a drop-down menu that contains all captive portals
configured on the switch. When you select a captive portal, the activation and activity status for that
portal displays.
To view activation and activity information, click System
→
Captive Portal
→
Activation and Activity
Status.
Figure 6-78. CP Activation and Activity Status
The CP Activation and Activity Status page contains the following fields:
•
CP Configuration
— Select the CP configuration with the information to view.
•
Operational Status
— Indicates whether the captive portal is enabled or disabled.
•
Disable Reason
— If the captive portal is disabled, then this field indicates the reason. The portal
instance may be disabled for the following reasons:
– None — CP is enabled.
– Administrator Disabled
– RADIUS Authentication mode enabled, but RADIUS server is not defined.
– Not associated with any interfaces.
– The associated interfaces do not exist or do not support the CP capability.
•
Blocked Status
— Indicates whether authentication attempts to the captive portal are currently
blocked.
Use the Block and Unblock buttons to control the blocked status. If the CP is blocked, users cannot
gain access to the network through the CP. Use this function to temporarily protect the network during
unexpected events, such as denial of service attacks.

Configuring System Information 211
•
Authenticated Users
— Shows the number of users that successfully authenticated to this captive
portal and are currently using the portal.
The following buttons are available on the CP Activation and Activity page:
•
Block
—Click Block to prevent users from gaining access to the network through the selected captive
portal.
•
Unblock
—If the Blocked Status of the selected captive portal is Blocked, click Unblock to allow access
to the network through the captive portal.
Interface Activation Status
The Interface Activation Status page shows information for every interface assigned to a captive portal
instance.
To view interface activation status information, click System
→
Captive Portal
→
Interface Activation
Status.
Figure 6-79. Interface Activation Status
The Interface Activation Status page contains the following fields:
•
Configuration Name
— Select the CP configuration with the information to view.
•
Operational Status
— Shows whether the portal is active on the specified interface.
•
Disable Reason
— If the selected CP is disabled on this interface, this field indicates the reason, which
can be one of the following:
– Interface Not Attached
– Disabled by Administrator
•
Blocked Status
— Indicates whether the captive portal is temporarily blocked for authentications.
•
Authenticated Users
— Displays the number of authenticated users using the captive portal instance
on this interface.

212 Configuring System Information
Interface Capability Status
The Interface Capability Status page contains information about interfaces that can have CPs
associated with them. The page also contains status information for various capabilities. Specifically, this
page indicates what services are provided through the CP to clients connected on this interface. The list
of services is determined by the interface capabilities.
To view interface activation status information, click System
→
Captive Portal
→
Interface Capability
Status.
Figure 6-80. Interface Capability Status
The Interface Capability Status page contains the following fields:
•
Interface —
Select the interface with the information to view.
•
Bytes Received Counter
— Shows whether the interface supports displaying the number of bytes
received from each client.
•
Bytes Transmitted Counter
— Shows whether the interface supports displaying the number of bytes
transmitted to each client.
•
Packets Received Counter
— Shows whether the interface supports displaying the number of packets
received from each client.
•
Packets Transmitted Counter
— Shows whether the interface supports displaying the number of
packets transmitted to each client.
•
Session Timeout
— Shows whether the interface supports client session timeout. This attribute is
supported on all interfaces.
•
Idle Timeout
— Shows whether the interface supports a timeout when the user does not send or
receive any traffic.

Configuring System Information 213
Client Summary
Use the Client Summary page to view summary information about all authenticated clients that are
connected through the captive portal. From this page, you can manually force the captive portal to
disconnect one or more authenticated clients. The list of clients is sorted by client MAC address.
To view information about the clients connected to the switch through the captive portal, click System
→
Captive Portal
→
Client Connection Status.
Figure 6-81. Client Summary
The Client Summary page contains the following fields:
•
MAC Address
— Identifies the MAC address of the client (if applicable).
•
IP Address
— Identifies the IP address of the client (if applicable).
•
User
— Displays the user name (or Guest ID) of the connected client.
•
Protocol
— Shows the current connection protocol, which is either HTTP or HTTPS.
•
Verification
— Shows the current account type, which is Guest, Local, or RADIUS.
To force the captive portal to disconnect an authenticated client, select the Remove check box next to
the client MAC address and click Apply Changes. To disconnect all clients from all captive portals, click
Delete All.
Client Detail
The Client Detail page shows detailed information about each client connected to the network through
a captive portal.
To view detailed information about the clients connected to the switch through the captive portal, click
System
→
Captive Portal
→
Client Detail.

214 Configuring System Information
Figure 6-82. Client Detail
The Client Detail page contains the following fields:
•
MAC Address —
The menu lists each associated client by MAC address. To view status information
for a different client, select its MAC address from the list.
•
Client IP Address
— Identifies the IP address of the client (if applicable).
•
CP Configuration
— Identifies the CP configuration the client is using.
•
Protocol
— Shows the current connection protocol, which is either HTTP or HTTPS.
•
Session Time
— Shows the amount of time that has passed since the client was authorized.
•
User Name
— Displays the user name (or Guest ID) of the connected client.
•
Interface
— Identifies the interface the client is using.
•
Verification
— Shows the current account type, which is Guest, Local, or RADIUS.
CP Interface Client Status
Use the Interface Client Status page to view clients that are authenticated to a specific interface.
To view statistical information for clients connected to the switch through the captive portal, click
System
→
Captive Portal
→
Interface Client Status.

Configuring System Information 215
Figure 6-83. Interface - Client Status
The Interface Client Status page contains the following fields:
•
Interface
— The drop-down menu lists each interface on the switch. To view information about the
clients connected to a CP on this interface, select it from the list.
•
MAC Address
— Identifies the MAC address of the client.
•
IP Address
— Identifies the IP address of the client.
•
CP Configuration
— Identifies the captive portal the client used to access the network.
•
Protocol
— Shows the current connection protocol, which is either HTTP or HTTPS.
•
Verification
— Shows the current account type, which is Guest, Local, or RADIUS.
CP Client Status
Use the Client Status page to view clients that are authenticated to a specific CP configuration.
To view information about clients connected to the switch through the a specific captive portal, click
System
→
Captive Portal
→
Client Status.
Figure 6-84. CP - Client Status
The CP - Client Status page contains the following fields:

216 Configuring System Information
•
Configuration Name
— The drop-down menu lists each CP configured on the switch. To view
information about the clients connected to the CP configuration, select the CP configuration name
from the list.
•
MAC Address
— Identifies the MAC address of the client.
•
IP Address
— Identifies the IP address of the client.
•
Interface
— Identifies the interface the client used to access the network.
•
Protocol
— Shows the current connection protocol, which is either HTTP or HTTPS.
•
Verification
— Shows the current account type, which is Guest, Local, or RADIUS.
Configuring Captive Portal Settings Using CLI Commands
For information about the CLI commands that perform this function, see the Captive Portal
Commands
chapter in the
CLI Reference Guide
. The following table summarizes the equivalent CLI commands you
use to configure Captive Portal.
Table 6-39. Captive Portal Configuration Commands
CLI Command Description
authentication timeout Configures the authentication timeout.
captive-portal Enables the captive portal configuration mode.
http port Configures an additional HTTP port for captive portal to monitor.
https port Configures an additional HTTPS port for captive portal to monitor.
show captive-portal Displays the status of captive portal.
show captive-portal status Reports the status of all captive portal instances in the system.
block Blocks all traffic for a captive portal configuration.
configuration Enables the captive portal instance mode.
enable Globally enables captive portal.
group Configures the group number for a captive portal configuration.
interface Associates an interface with a captive portal configuration.
locale Associates an interface with a captive portal configuration.
name Configures the name for a captive portal configuration.
protocol Configures the protocol mode for a captive portal configuration.
redirect Enables the redirect mode for a captive portal configuration.
redirect-url Configures the redirect URL for a captive portal configuration.
session-timeout Configures the session timeout for a captive portal configuration.
verification Configures the verification mode for a captive portal configuration.

Configuring System Information 217
captive-portal client deauthenticate Deauthenticates a specific captive portal client.
show captive-portal client status Displays client connection details or a connection summary for
connected captive portal users.
show captive-portal configuration client
status
Displays the clients authenticated to all captive portal configurations
or a to specific configuration.
show captive-portal interface client status Displays information about clients authenticated on all interfaces or a
specific interface.
show captive-portal interface configuration
status
Displays the clients authenticated to all captive portal configurations
or a to specific configuration.
clear captive-portal users Deletes all captive portal user entries.
no user Deletes a user from the local user database.
show captive-portal user Displays all configured users or a specific user in the captive portal
local user database.
user idle-timeout Sets the session idle timeout value for a captive portal user.
user name Modifies the user name for a local captive portal user.
Table 6-39. Captive Portal Configuration Commands
(continued)
CLI Command Description

218 Configuring System Information
Defining SNMP Parameters
Simple Network Management Protocol
(SNMP) provides a method for managing network devices. The
device supports SNMP version 1, SNMP version 2, and SNMP version 3.
NOTE: By default, SNMPv2 is automatically enabled on the device. To enable SNMPv3, a local engine ID must be
defined for the device. The local engineID is by default set to the switch MAC address, however when the switch
operates in a stacking mode, it is important to manually configure the local engineID for the stack. This local
engineID must be defined so that it is unique within the network. It is important to do this because the default
engineID in a stack is the MAC address of the master unit, which may change if the master unit fails and another
unit takes over the stack. For information on how to configure the local engine ID, see "SNMP Global Parameters."
SNMP v1 and v2
The SNMP agent maintains a list of variables, which are used to manage the device. The variables are
defined in the
Management Information Base
(MIB). The MIB presents the variables controlled by the
agent. The SNMP agent defines the MIB specification format, as well as the format used to access the
information over the network. Access rights to the SNMP agent are controlled by access strings.
SNMP v3
SNMP v3 also applies access control and a new traps mechanism to SNMPv1 and SNMPv2 PDUs. In
addition, the
User Security Model (USM) is defined for SNMPv3 and includes:
•
Authentication
— Provides data integrity and data origin authentication.
•
Privacy
— Protects against disclosure of message content. Cipher-Bock-Chaining
(CBC) is used for
encryption. Either authentication is enabled on an SNMP message, or both authentication and privacy
are enabled on an SNMP message. However privacy cannot be enabled without authentication.
•
Timeliness
— Protects against message delay or message redundancy. The SNMP agent compares
incoming message to the message time information.
•
Key Management
— Defines key generation, key updates, and key use.
The device supports SNMP notification filters based on Object IDs (OID). OIDs are used by the system
to manage device features. SNMP v3 supports the following features:
•Security
•Feature Access Control
•Traps
Authentication or Privacy Keys are modified in the SNMPv3 User Security Model (USM).
Use the SNMP page to define SNMP parameters. To display the SNMP page, click System
→
SNMP in
the tree view.
SNMP Global Parameters
Use the Global Parameters
page
to enable SNMP and Authentication notifications.

Configuring System Information 219
To di s play the Global Parameters
page, click System
→
SNMP
→
Global Parameters in the
tree view.
Figure 6-85. Global Parameters
The Global Parameters page contains the following parameters:
•
Local Engine ID (6
–
32 hexadecimal characters) —
Sets local SNMP engine ID.
•
Use Default
— Configures the device to use the default SNMP EngineID.
•
SNMP Traps —
Enables or disables the device sending SNMP notifications.
•
Authentication Trap —
Enables or disables the device sending SNMP traps when authentication fails.
Setting Local SNMP Engine ID
1.
Open the
Global Parameters
page
.
2.
Type desired hexadecimal ID into the
Local Engine ID
field.
3.
Click
Apply Changes
.
The new Local Engine ID is set, and the device is updated.
Using Default SNMP Engine ID
1.
Open the
Global Parameters
page
.
2.
Click the
Use Default
check box.
3.
Click
Apply Changes
.
The default SNMP engine ID, based on the MAC address, is created and the device is updated.
Enabling SNMP Traps
1.
Open the
Global Parameters
page
.
2.
Select
Enable
in the
SNMP Traps
field.
3.
Click
Apply Changes
.

220 Configuring System Information
SNMP notifications are enabled, and the device is updated.
Enabling Authentication Trap
1.
Open the
Global Parameters
page
.
2.
Select
Enable
in the
Authentication trap
field.
3.
Click
Apply Changes
.
Authentication notifications are enabled, and the device is updated.
Enabling SNMP Notifications Using CLI Commands
For information about the CLI commands that perform this function, see the
SNMP Commands
chapter
in the
CLI Reference Guide
. The following table summarizes the equivalent CLI commands you use to
enable SNMP notifications.
SNMP View Settings
Use this page to create views that define which features of the device are accessible, and which are
blocked. You can create a view that includes or excludes OIDs corresponding to interfaces.
Use the SNMP View Settings page to define SNMP views.
To di s play the SNMP View Settings page, click System
→
SNMP
→
View Settings in the tree view.
Table 6-40. SNMP Notifications Commands
CLI Command Description
show snmp engineID Displays the SNMP engine ID.
show snmp engineid Displays the SNMP engine ID.
show trapflags Shows the status of the configurable SNMP traps.
snmp-server enable traps Enables SNMP traps globally or enables specific SNMP traps.
snmp-server engineID local Specifies the Simple Network Management Protocol (SNMP) engine
ID on the local switch.

Configuring System Information 221
Figure 6-86. SNMP View Settings
The SNMP View Settings page contains the following fields:
•
View Name
— Contains a list of user-defined views. A view name can contain a maximum of 30
alphanumeric characters.
•
OID Subtree
— Specifies a valid SNMP OID string that can include meta characters like *.
•
View Type —
Specifies whether the objectIDs in the view are included or excluded.
•
Remove
—
Check to remove displayed view type.
Adding a View
1.
Open the
SNMP View Settings
p
age
.
2.
Click
Add
.
The
Add View
page displays:
Figure 6-87. Add View

222 Configuring System Information
3.
Define the
relevant
fields.
4.
Click
Apply Changes
.
The SNMP view is added, and the device is updated.
Displaying the View Table
1.
Open the
SNMP View Settings
p
age
.
2.
Click
Show All
.
The
View Table
page displays:
Figure 6-88. View Table
Removing SNMP Views
1.
Open the
SNMP View Settings
p
age
.
2.
Click
Show All
.
The
View Table
page displays.
3.
Select an SNMP view.
4.
Check the
Remove
check box.
5.
Click
Apply Changes
.
The SNMP view is removed, and the device is updated.
Defining SNMP Views Using CLI Commands
For information about the CLI commands that perform this function, see the
SNMP Commands
chapter
in the
CLI Reference Guide
. The following table summarizes the equivalent CLI commands you use to
define SNMP views.

Configuring System Information 223
Access Control Group
Use the Access Control Group page to view information for creating SNMP groups, and to assign SNMP
access privileges. Groups allow network managers to assign access rights to specific device features or
features aspects.
To di s play the Access Control Group page, click System
→
SNMP
→
Access Control in the
tree view.
Figure 6-89. Access Control Group
The Access Control Group page contains the following fields:
•
Group Name
— Contains a list of user-defined groups to which access control rules are applied. A
group name can contain a maximum of 30 alphanumeric characters.
•
Security Model —
Defines the SNMP version attached to the group. The possible field values are:
–
SNMPv1
— SNMPv1 is defined for the group.
–
SNMPv2
— SNMPv2 is defined for the group.
–
SNMPv3
— SNMPv3 User Security Model (USM) is defined for the group.
•
Security Level
— The security level attached to the group. Security levels apply to SNMPv3 groups
only. The possible field values are:
–
noauth no priv
— Neither Authentication nor Privacy security levels are assigned to the group.
Table 6-41. SNMP Views Commands
CLI Command Description
show snmp views Displays the configuration of views.
snmp-server view Creates or updates an SNMP server view entry.

224 Configuring System Information
–
auth nopriv
— Authenticates SNMP messages without encrypting them.
–
auth priv
— Authenticates SNMP messages and encrypts them.
•
Context Prefix (1
–
30)
— This field permits the user to specify the context name by entering the first 1
to 30 characters of the context name.
•
Operation
— Defines group access rights. The possible field values are:
–
Read
— Select a view that restricts management access to viewing the contents of the agent. If no
view is selected, all objects except the community-table, SNMPv3 user and access tables can be
viewed.
–
Write
— Select a view that permits management read-write access to the contents of the agent.
–
Notify
— Select a view that permits sending SNMP traps or informs.
Adding SNMP Groups
1.
Open the
Access Control
Configuration
page.
2.
Click
Add
.
The
Add an Access Control Configuration
page displays
:
Figure 6-90. Add an Access Control Configuration
3.
Define the fields as needed.
4.
Click
Apply Changes
.
The group is added, and the device is updated.
Displaying the Access Table
1.
Open the
Access Control
Configuration
page.
2.
Click
Show All
.
The
Access Table
page displays:

Configuring System Information 225
Figure 6-91. Access Table
Removing a Group
1.
Open the
Access Control Configuration
page.
2.
Click
Show All
.
The
Access Table
opens.
3.
Select a group.
4.
Check
Remove
.
5.
Click
Apply Changes
.
The group is removed, and the device is updated.
Defining SNMP Access Control Using CLI Commands
For information about the CLI commands that perform this function, see the
SNMP Commands
chapter
in the
CLI Reference Guide
. The following table summarizes the equivalent CLI commands you use to
define SNMP Access Control.
SNMPv3 User Security Model (USM)
Use the SNMPv3 User Security Model (USM) page to assign system users to SNMP groups and to
define the user authentication method.
To di s play the SNMPv3 User Security Model (USM) page, click System
→
SNMP
→
User Security
Model in the
tree view.
Table 6-42. SNMP Access Control Commands
CLI Command Description
snmp-server group Configures a new SNMP group or a table that maps SNMP users to
SNMP views.
snmp-server community-group Maps SNMP v1 and v2 security models to the group name.
show snmp groups Displays the configuration of groups.

226 Configuring System Information
Figure 6-92. SNMPv3 User Security Model (USM)
The SNMPv3 User Security Model (USM) page contains the following fields:
•
User Name
— Contains a list of user-defined user names.
•
Group Name
— Contains a list of user-defined SNMP groups. SNMP groups are defined in the
Access
Control Group
page.
•
Engine ID
— Selects whether the selected user is associated to a local or to a specified remote
SNMPv3 enabled device.
– Remote Engine ID — Indicates that the user is configured on a remote SNMPv3 enabled device.
•
Authentication Method
— Specifies the authentication method used to authenticate users. The
possible field values are:
–
None
— No user authentication is used.
–
MD5 —
Users are authenticated using the HMAC-MD5-96 authentication level. The user should
specify a password.
–
SHA —
Users are authenticated using the HMAC-SHA-96 authentication level. The user should
enter a password.
•
Password
— Modifies the user defined password for the group. Passwords can contain a maximum of
32 characters. Passwords are defined only if the authentication method is MD5 or SHA Password. You
define the password on the
Add Local User
page.
•
Privacy
— Specifies whether or not the authentication key is to be used. Choose one of the following
values:
–
None —
Do not use an authentication key.

Configuring System Information 227
–
des
— Use a CBC-DES Symmetric Encryption Password for the authentication key.
–
des-key
— Use an HMAC-MD5-96 Authentication Pre-generated key.
•
Authentication Key(MD5-16; SHA-20 HEX character pairs) —
Specify the authentication key. An
authentication key is defined only if the authentication method is MD5 or SHA.
•
Remove
— Removes the specified user from the specified group when checked.
Adding SNMPv3 Local Users to a Group
1.
Open the
SNMPv3 User Security Model
page.
2.
Click
Add
Local User
.
The
Add Local User
page displays:
Figure 6-93. Add Local User
3.
Define the
relevant
fields.
4.
Click
Apply Changes
.
5.
The user is added to the group, and the device is updated.
Adding SNMPv3 Remote Users to a Group
1.
Open the
SNMPv3 User Security Model
page.
2.
Click
Add Remote User
.
The
Add Remote User
page displays:

228 Configuring System Information
Figure 6-94. Add Remote User
3.
Define the
relevant
fields.
4.
Click
Apply Changes
.
5.
The user is added to the group, and the device is updated.
Viewing the User Security Model Table
1.
Open the
SNMPv3 User Security Model (USM)
page.
2.
Click
Show All
.
The
User Security Model Table
displays:
Figure 6-95. User Security Model Table
Removing a User Security Model Table Entry
1.
Open the
User Security Model
page.
2.
Click
Show All
.
The
User Security Model Table
page displays.
3.
Select an entry.

Configuring System Information 229
4.
Check the
Remove
check box.
5.
Click
Apply Changes
.
The entry is removed, and the device is updated.
Defining SNMP Users Using CLI Commands
For information about the CLI commands that perform this function, see the
SNMP Commands
chapter
in the
CLI Reference Guide.
The following table summarizes the equivalent CLI commands you use to
define SNMP users.
Communities
Access rights are managed by defining communities on the SNMPv1, 2 Community page. When the
community names are changed, access rights are also changed. SNMP Communities are defined only for
SNMP v1 and SNMP v2.
To di s play the SNMPv1, 2 Community page, click System
→
SNMP
→
Communities in the tree view.
Figure 6-96. SNMPv1, 2 Community
The SNMPv1, 2 Community page contains the following fields:
Table 6-43. SNMP Users Commands
CLI Command Description
show snmp users Displays the configuration of users.
snmp-server user Configures a new SNMP Version 3 user.

230 Configuring System Information
•
Community String —
Contains a list of user-defined community strings that act as a password and are
used to authenticate the SNMP management station to the device. A community string can contain a
maximum of 20 characters.
•
SNMP Management Station
— Contains a list of management station IP address for which
community strings have been defined.
•
Basic
— Enables
SNMP Basic mode for the selected community. The possible field values are:
–
Access Mode
— Defines the access rights of the community. The possible field values are:
•
Read-Only
— Community has read only access to the MIB objects configured in the view.
•
Read-Write
— Community has read/modify access to the MIB objects configured in the view.
•
Super User
— Community has read/modify access to all MIB objects.
–
View Name —
Contains a list of user-defined SNMP views.
•
Advanced
— Contains a list of user-defined groups. When SNMP Advanced mode is selected, the
SNMP access control rules comprising the group are enabled for the selected community. The
Advanced mode also enables SNMP groups for specific SNMP communities. The SNMP Advanced
mode is defined only with SNMPv3.
•
Remove
— When checked, removes a community.
Adding a New Community
1.
Open the
SNMPv1, 2 Community
page.
2.
Click
Add
.
The
Add SNMPv1,2 Community
page displays:
Figure 6-97. Add SNMPv1,2 Community
3.
Complete the
relevant
fields.

Configuring System Information 231
In addition to the fields in the
SNMPv1, 2 Community
page, the
Add SNMPv1,2 Community
page
contains the
All (0.0.0.0)
field, which indicates that the community can be used from any
management station.
4.
Click
Apply Changes
.
The new community is saved, and the device is updated.
Displaying Communities
1.
Open the
SNMPv1, 2 Community
page.
2.
Click
Show All
.
The
Basic and Advanced Table
page displays.
Figure 6-98. Basic and Advanced Table
Removing Communities
1.
Open the
SNMPv1, 2 Community
page.
2.
Click
Show All
.
The
Basic and Advanced Table
page displays.
3.
Select a community and check the
Remove
check box.
4.
Click
Apply Changes
.
The community entry is removed, and the device is updated.

232 Configuring System Information
Configuring Communities Using CLI Commands
For information about the CLI commands that perform this function, see the
SNMP Commands
chapter
in the
CLI Reference Guide
. The following table summarizes the equivalent CLI commands you use to
configure SNMP communities.
Notification Filter
Use the Notification Filter page to set filtering traps based on OIDs. Each OID is linked to a device
feature or a feature aspect. The Notification Filter page also allows you to filter notifications.
To di s play the Notification Filter page, click System
→
SNMP
→
Notification Filters in the
tree view
.
Figure 6-99. Notification Filter
The Notification Filter page contains the following fields:
•
Notification Filter Name —
Contains a list of user-defined notification filters. A notification filter
name can contain a maximum of 30 characters.
•
New Object Identifier Tree —
Displays the OID configured for the selected filter. This field can be
edited.
•
Filter Typ
e — Indicates whether informs or traps are sent regarding the OID to the trap recipients.
Table 6-44. SNMP Communities Commands
CLI Command Description
show snmp Displays the SNMP status.
snmp-server community Sets up the community access string to permit access to SNMP
protocol.
snmp-server community-group Maps SNMP v1 and v2 security models to the group name.

Configuring System Information 233
–
Excluded —
Restricts sending OID traps or informs.
–
Included —
Sends OID traps or informs.
Adding SNMP Filters
1.
Open the
Notification Filter
page.
2.
Click
Add
.
The
Add Filter
page displays:
Figure 6-100. Add Filter
3.
Define the relevant
fields.
4.
Click
Apply Changes
.
The new filter is added, and the device is updated.
Displaying the Filter Table
1.
Open the
Notification Filter
page.
2.
Click
Show All
.
The
Filter Table
page appears, which displays all of the filters configured for the selected filter name:
Figure 6-101. Show Notification

234 Configuring System Information
Removing a Filter
1.
Open the
Notification Filter
page.
2.
Click
Show All
.
The
Show Notification
page displays.
3.
Select the
Filter Table
entry.
4.
Check
Remove
.
The filter entry is removed, and the device is updated.
Configuring Notification Filters Using CLI Commands
For information about the CLI commands that perform this function, see the
SNMP Commands
chapter
in the
CLI Reference Guide
. The following table summarizes the equivalent CLI commands you use to
configure notification filters.
Notification Recipients
Use the Notification Recipients page
to view information for defining filters that determine whether
traps are sent to specific users, and the trap type sent. SNMP notification filters provide the following
services:
• Identifying Management Trap Targets
•Trap Filtering
• Selecting Trap Generation Parameters
• Providing Access Control Checks
To di s play the Notification Recipients page, click System
→
SNMP
→
Notification Recipient in the tree
view.
Table 6-45. Notification Filters Configuration Commands
CLI Command Description
show snmp filters Displays the configuration of filters.
snmp-server filter Creates or updates an SNMP server filter entry.

Configuring System Information 235
Figure 6-102. Notification Recipients
The Notification Recipients page contains the following fields:
•
Recipient IP —
Contains a user-defined list of notification recipients IP addresses.
•
Notification Type —
The type of notification sent. The possible field values are:
–
Trap
— Traps are sent.
–
Inform —
Informs are sent.
•
SNMPv1,2 —
SNMP versions 1 or 2 are enabled for the selected recipient. The possible field values
are:
–
Community String —
Displays the community string to be sent with the notification.
–
Notification Version —
Determines the notification version. The possible field values are:
•
SNMP V1 —
SNMP version 1 traps are sent. If Inform is selected as the Notification Type,
SNMPv1 cannot be selected.
•
SNMP V2 —
SNMP version 2 traps or informs are sent.
•
SNMPv3 —
SNMP version 3 is enabled for the selected recipient. The possible field values are:
–
User Name —
Select the existing user to generate notifications.
–
Security Level —
The security level attached to notifications. The possible field values are:
•
NoAu NoPriv —
The packet is neither authenticated nor encrypted.

236 Configuring System Information
•
Auth NoPriv —
The packet is authenticated.
•
Auth Priv —
The packet is both authenticated and encrypted.
•
UDP Port (1
–
65535) —
UDP port used to send notifications. The default is 162.
•
Filter Name —
Check this check box to apply a user-defined SNMP filter (selected from the drop-
down menu) to notifications.
•
Timeout (1
–
300) —
Amount of time (seconds) the device waits before resending informs. The default
is 15 seconds.
•
Retries (1
–
255) —
Maximum number of times the device resends an inform request. The default is 3.
Adding a New Notification Recipient
1.
Open the
Notification Recipients
page.
2.
Click
Add.
The
Notification Recipients
page displays
:
Figure 6-103. Add Notification Recipient
3.
Define the relevant
fields.
4.
Click
Apply Changes
.
The notification recipient is added, and the device is updated.

Configuring System Information 237
Displaying the Notification Recipients Tables
1.
Open
Notification Recipients
page.
2.
Click
Show All
.
The
Notification Recipient Tables page opens:
Figure 6-104. Notification Recipient Tables
Removing Notification Recipients
1.
Open the
Notification Recipients
page.
2.
Click
Show All
.
The
Notification Recipient Tables
page open.
3.
Select the
Remove
check box for one or more notification recipients in the
SNMPV1,2 Notification
Recipient
and/or
SNMPv3 Notification Recipient Tables
.
4.
Click
Apply Changes
.
The recipients are removed, and the device is updated.
Defining SNMP Notification Recipients Using CLI Commands
For information about the CLI commands that perform this function, see the
SNMP Commands c
hapter
in the
CLI Reference Guide
. The following table summarizes the equivalent CLI commands you use to
define SNMP notification recipients.

238 Configuring System Information
File Management
Use the File Management
menu page to manage device software, the image file, and the configuration
files. In addition to a TFTP server, the file management feature has been enhanced to allow file uploads
and downloads by using an HTTP session (in other words, by using your web browser).
Configuration file transfers are also permitted by using Secure Copy (SCP) and SSH File Transfer
Protocol (SFTP).
The system handles two versions of the software image. The system running an older software version
will ignore (not load) a configuration file created by the newer software version. When a configuration
file created by the newer software version is discovered by the system running an older version of the
software, the system will display an appropriate warning to the user.
File System
Use the File System page to view a list of the files on the device.
To di s play the File System page, click System
→
File Management
→
File System in the tree view.
Figure 6-105. File System
Table 6-46. SNMP Notification Recipients Commands
CLI Command Description
show snmp Displays the SNMP status.
snmp-server host Specifies the recipient of SNMP notifications.
snmp-server v3-host Specifies the recipient of SNMPv3 notifications.

Configuring System Information 239
The File System page contains the following fields:
•
File Name —
A text field listing the names of the files on the file system.
•
Image Description —
A field 0-128 characters in length that displays an image description of the file.
•
Size —
Displays the size of the specified file in bytes.
•
Remove —
Select to remove the specified file.
•
Flash Memory Details —
Displays Flash Memory availability details, in terms of total bytes of memory
used, and memory (in bytes) available.
Displaying the File System Using CLI Commands
For information about the CLI command that performs this function, see the
Configuration and Image
File Commands
chapter in the
CLI Reference Guide
. The following table displays the equivalent CLI
command you use to display system files.
Active Images
Use the Active Images
page to set the boot image.
To di s play the File System page, click System
→
File Management
→
Active Images in the tree view.
Figure 6-106. Active Images
The Active Images page contains the following fields:
•
Unit —
The unit on which the active image is running.
•
Active Image —
The name of the current active image.
Table 6-47. File System Command
CLI Command Description
filedescr Adds a description to a file.
show bootvar Displays the active system image file that the switch loads at startup.
show dir Lists all the files available on the flash file system.

240 Configuring System Information
•
Version —
The version of the current active image.
•
After Reset —
From the menu, select the image that should be active after the next reset.
•
Version —
Displays the version of the image after reset.
Setting the Boot Image Using CLI Commands
For information about the CLI command that performs this function, see the
Configuration and Image
File Commands
chapter in the
CLI Reference Guide
. The following table shows the equivalent CLI
command you use to configure the boot image.
File Download
Use the File Download page to download image (binary) files, SSH and SSL certificates, and
configuration (ASCII), files from the server to the device.
To di s play the File Download page, click System
→
File Management
→
File Download in the tree view.
Figure 6-107. File Download
The File Download page contains the following fields:
File Type — Select the type of file to be downloaded. Possible filetypes are:
•
Firmware
— Downloads the active image.
Table 6-48. Set Boot Image Command
CLI Command Description
boot system Specifies the system image that the switch loads at startup.

Configuring System Information 241
•
SSH-1 RSA Key File
—
SSH-1 Rivest-Shamir-Adleman (RSA) Key File
•
SSH-2 RSA Key PEM File
—
SSH-2 Rivest-Shamir-Adleman (RSA) Key File (PEM Encoded)
•
SSH-2 DSA Key PEM Fil
e
—
SSH-2 Digital Signature Algorithm (DSA) Key File (PEM Encoded)
NOTE: To download SSH key files, SSH must be administratively disabled and there can be no active SSH
sessions.
•
SSL Trusted Root Certificate PEM File
—
SSL Trusted Root Certificate File (PEM Encoded)
•
SSL Server Certificate PEM File
—
SSL Server Certificate File (PEM Encoded)
•
SSL DH Weak Encryption Parameter PEM File
—
SSL Diffie-Hellman Weak Encryption Parameter
File (PEM Encoded)
•
SSL DH Strong Encryption Parameter PEM File
—
SSL Diffie-Hellman Strong Encryption
Parameter File (PEM Encoded)
•
Configuration
— Choose this option to update the switch’s configuration. If the file has errors the
update will be stopped. If
File Type - Configuration
and
Transfer Mode - HTTP
are selected, the
Destination File Name
field is also displayed.
•
Transfer Mode —
Select the file transfer mode for the configuration to download. The options are:
–
TFTP
— Trivial File Transfer Protocol
–
SFTP
— SSH File Transfer Protocol
–
SCP
— Secure Copy
–
HTTP
— Download files of various types to the switch using an HTTP session (in other words, by
using your web browser).
•
Server Address
— Specify the TFTP/SFTP/SCP server IP address from which the configuration files
are downloaded.
•
Source File Name —
Name of the file on the TFTP/SFTP/SCP server. The name can be from 1 to 32
characters.
•
Transfer File Path
— Specify the path of the file to be downloaded from the TFTP/SFTP/SCP server.
•
User Name
— Name of the user on the server. Used for authentication in case of SFTP/SCP server.
•
Password
— Password of the user on the server. Used for authentication in case of SFTP/SCP server.
•
Destination File Name
— The destination file to which to the configuration file is downloaded.
Possible values are:
–
Startup Configuration
— Downloads the startup configuration files.
–
Backup Configuration
— Downloads the backup configuration files.
•
Select File
— Used in case of HTTP download. Enter the path and filename or browse for the file you
want to download. You may enter up to 80 characters.
Click Apply Changes to initiate the file download.
NOTE: HTTP File Download is not available by using the CLI.

242 Configuring System Information
Downloading Files
1.
Open the
File Download From Server
page.
2.
Verify the IP address of the server and ensure that the software image or boot file to be downloaded is
available on the server.
3.
Complete the
Server Address
and
Source File Name
(full path without server IP address) fields.
4.
If you are downloading a configuration file, select the
Destination File Name
.
5.
Click
Apply Changes
.
NOTE: After you start a file download, the page refreshes and a transfer status field appears to indicate the
number of bytes transferred. The Web interface is blocked until the file download is complete.
6.
The software is downloaded to the device.
Downloading Files Using CLI Commands
For information about the CLI commands that perform this function, see the
Configuration and Image
Files Commands
chapter in the
CLI Reference Guide
. The following table summarizes the equivalent
CLI commands you use to download files.
File Upload
Use the File Upload to Server page to upload configuration (ASCII), image (binary), operational log,
and startup log files from the device to the server.
To di s play the File Upload to Server page, click System
→
File Management
→
File Upload in the tree
view.
Table 6-49. Downloading Files Commands
CLI Command Description
copy Copies files from a source to a destination.

Configuring System Information 243
Figure 6-108. File Upload to Server
The File Upload to Server page contains the following fields:
•
File Type —
Select the type of file to be uploaded. Possible filetypes are:
–
Firmware
— Uploads the active image.
–
Configuration
— Uploads the configuration file. If
File Type - Configuration
is selected, the
Transfer File Name
field is also displayed.
–
Startup Log
— Uploads the startup log file.
–
Operational Log
— Uploads the operational log.
•
Transfer Mode —
Select the transfer mode to upload the file to the server. The options are:
–
TFTP
— Trivial File Transfer Protocol
–
SFTP
— SSH File Transfer Protocol
–
SCP
— Secure Copy
–
HTTP
— Hypertext Transfer Protocol
Upload
Upload contains the following fields:
•
Server Address
— The server IP address to which the selected file is uploaded.
•
Destination File Name —
The name which the file will have after it is uploaded. The name can be
1
–
32 characters.
•
User Name
— Name of the user on the server. Used for authentication in case of SFTP/SCP server.
•
Password
— Password of the user on the server. Used for authentication in case of SFTP/SCP server.
•
Transfer File Name —
Select the source configuration file to upload. Valid field values are:

244 Configuring System Information
–
Running Configuration
— Uploads the running configuration file.
–
Startup Configuration
— Uploads the startup configuration files.
–
Backup Configuration
— Uploads the backup configuration files.
Uploading Files
1.
Open the
File Upload to Server
page.
2.
Define the applicable fields in the page.
3.
Click
Apply Changes
.
NOTE: After you start a file upload, the page refreshes and a transfer status field appears to indicate the
number of bytes transferred. The Web interface is blocked until the file upload is complete.
4.
The software is uploaded to the server.
Uploading Files Using CLI Commands
For information about the CLI commands that perform this function, see the
Configuration and Image
Files Commands
chapter in the
CLI Reference Guide
. The following table summarizes the equivalent
CLI commands you use to upload files.
Copy Files
The Copy Files page not only provides a method for copying files within the file system, but also to and
from remote servers. You can also backup images to local or remote systems or restore images from local
or remote systems.
To di s play the Copy Files page, click System
→
File Management
→
Copy Files in the tree view.
Table 6-50. Uploading Files Commands
CLI Command Description
copy Copies files from a source to a destination.

Configuring System Information 245
Figure 6-109. Copy Files
The Copy Files page contains the following fields:
•
Copy Master Firmware —
Specifies that a software image file should be copied.
•
Destination —
The destination unit(s) (within the stack) to which the file is copied. Select from the
menu one of the following values:
–
All —
All units in the stack.
–
Unit —
Specified unit within the stack, unit 1 for example.
•
Copy Configuration —
Specifies that a configuration file should be copied.
•
Source —
The configuration source file from which the file is copied. Select from the menu one of the
following possible values:
–
Running Config —
Uploads the running configuration file.
–
Startup Config —
Uploads the startup configuration file.
–
Backup Config —
Uploads the backup configuration file.
•
Destination —
The destination configuration file to which the file is copied. Select from the menu
one of the following:
–
Startup Config —
The startup configuration file.
–
Backup Config —
The backup configuration file.
•
Restore Configuration Factory Default —
Select the radio button and click
Apply Changes
to restore
all configuration structures to the defaults.

246 Configuring System Information
Copy Files Using CLI Commands
For information about the CLI command that perform this function, see the
Configuration and Image
Files Commands
chapter in the
CLI Reference Guide
. The following table summarizes the equivalent
CLI command you use to copy files from one location to another.
Defining Advanced Settings
Use Advanced Settings to set miscellaneous global attributes of the device. The changes to these
attributes are applied only after the device is reset. Click System
→
Advanced Settings in the tree view to
display the Advanced Settings page.
The Advanced Settings page contains a link for configuring Auto Configuration.
Auto Configuration
The Auto Configuration feature enables the configuration of a switch automatically when the device is
turned on and, during the boot process, no configuration file is found in device storage. By
communicating with a DHCP server, obtains an IP address for the switch and an IP address for a TFTP
server. Auto Configuration attempts to download a configuration file from the TFTP server and install it
on the switch.
The DHCP server that the switch communicates with must provide the following information:
• The IP address and subnet mask (option 1) to be assigned to the switch.
• The IP address of a default gateway (option 3), if needed for IP communication.
• The identification of the TFTP server from which to obtain the boot file. This is given by any of the
following fields, in the priority shown (highest to lowest):
– The sname field of the DHCP reply.
– The hostname of the TFTP server (option 66). Either the TFTP address or name is specified—not
both—in most network configurations. If a TFTP hostname is given, a DNS server is required to
translate the name to an IP address.
– The IP address of the TFTP server (option 150).
– The address of the TFTP server supplied in the siaddr field.
– The name of the configuration file (boot file or option 67) to be downloaded from the TFTP
server. The boot file name must have a file type of *.cfg.
Table 6-51. Copy Command
CLI Command Description
copy Copies files from a source to a destination.

Configuring System Information 247
• The IP addresses of DNS name servers (option 6). The IP addresses of DNS name servers should be
returned from the DHCP server only if the DNS server is in the same LAN as the switch performing
Auto Configuration. A DNS server is needed to resolve the IP address of the TFTP server if only the
“sname” or option 66 values are returned to the switch.
After obtaining IP addresses for both the switch and the TFTP server, the Auto Configuration feature
attempts to download a host-specific configuration file using the boot file name specified by the DHCP
server. If the switch fails to obtain the file, it will retry indefinitely.
Use the Auto Configuration page to enable the switch to be automatically configured when it is
initialized and cannot find a configuration file. With Auto Configuration enabled, the switch obtains an
IP address and downloads a configuration file from a TFTP server.
NOTE: The Auto Configuration process requires the DHCP client on the switch to be enabled by default. The Auto
Configuration feature also depends upon the configuration of other devices in the network, including a DHCP or
BOOTP server, a TFTP server and, if necessary, a DNS server.
To di s play the Auto Configuration page, click System
→
Advanced Settings
→
Auto Configuration in the
tree view.
Figure 6-110. Auto Configuration
The Auto Configuration page contains the following fields:
•
Auto Configuration Mode —
Enables (Start) or disables (Stop) the Auto Configuration feature on
the switch. Select Start to initiate sending a request to a DHCP server to obtain an IP address of a
server and the configuration file name. If it obtains the server address, Auto Configuration proceeds to
search for and download a configuration file from the server. If successful, it applies the configuration
file to the switch. After starting the Auto Configuration process, you can monitor the status of the
process by the messages in the Auto Configuration State and Retry Count fields.
•
Auto Save Mode
— Specifies whether to save the automatically downloaded configuration file to the
startup configuration.
–
Enable
— Automatically saves the configuration file to the startup configuration.

248 Configuring System Information
–
Disable
— Uses the configuration file as the running configuration only. When the switch reboots,
it will load the configuration from the startup configuration file.
•
Retry Count
— Indicates the number of times to attempt the auto configuration process during boot
up. The number of times the switch has attempted to contact the TFTP server during the current
Auto Configuration session.
•
Auto Configuration State —
Shows the current state of the Auto Configuration process.
Configuring Auto Configuration Using CLI Commands
For information about the CLI commands that perform this function, see the
Utility Commands - Auto
Config
chapter in the
CLI Reference Guide
. The following table summarizes the equivalent CLI
commands you use to configure Auto Configuring.
Table 6-52. Auto Configuration Commands
CLI Command Description
boot host auto-save Enables/disables automatically saving the downloaded configuration
on the switch.
boot host dhcp Enables/disables Auto Config on the switch.
boot host retry-count Set the number of attempts to download a configuration.
show boot Displays the current status of the Auto Config process.

Configuring System Information 249
Defining Stacking
Overview
A stack is created by daisy-chaining stacking links on adjacent units. A stack of units is manageable as a
single entity when the units are connected together. If a unit cannot detect a stacking partner on a port
enabled for stacking, the unit automatically operates as a standalone unit. If a stacking partner is
detected, the switch always operates in stacking mode. One unit in the stack is designated as the Master
unit. The Master manages all the units in the stack. A second switch is designated as the Standby unit,
which becomes the Master if the Master unit is unavailable. The Standby unit can either be user-
configurable or automatically selected by the software.
NOTE: The terms "Master" and "Manager/Management Unit" are used interchangeably in this section.
When units are in a stack, the following activities occur:
• All units are checked for software version consistency.
• The switch Control Plane is only active on the Master.
• The switch Data Plane is active on all units in the stack, including the Master.
• The Master and Standby switches keep the running configuration in synchronization while the stack
operates.
Synchronizing the Running Configuration between the Master and Standby Units
The Master unit synchronizes its running configuration with the Standby unit every two minutes
(120 seconds) when a standby unit is configured in the stack. This enables the Standby unit to take over
the stack operation with minimal interruption if the Master unit becomes unavailable.
The running-config synchronization also occurs when the administrator saves the running configuration
to the startup configuration on the Master unit and when the administrator designates a new switch as
the Master either by using the Web interface or the movemanagement CLI command.
If a Master unit failure is detected in the stack, the following activities occur:
• The Standby unit initializes the control plane and enables all other stack units with the current
running configuration.
• During failover all the ports are brought down and brought up to avoid possible loops and get new
master software applications to a consistent state.
• A log entry and a trap are generated when the stack failover is detected.
The stack comes up with the default configuration in the following cases:
• When the stack is cold started (powered ON).
• When the administrator selects a new Master unit and that unit was not previously configured or
automatically selected as the Standby unit.

250 Configuring System Information
Configuring Stacking
Use the Stacking menu to set the stacking characteristics of the device. The changes to these attributes
are applied only after the device is reset. Click System
→
Stacking in the tree view to display the Stacking
page. Use this page to go to the following features:
• Stacking Standby
• Unit Configuration
• Stack Summary
• Supported Switches
• Stack Port Summary
• Stack Port Counters
• Stack Port Diagnostics
• Nonstop Forwarding
• Checkpoint Statistics
Stacking Standby
You can now select a unit in the stack to be the Standby switch. The unit configured as the Standby
switch becomes the stack manager if the current manager fails. To remove the selected unit as the
Standby switch, click Delete.
Unit Configuration
Use the Unit Configuration page to define general device parameters.
To di splay the Unit Configuration page, click System
→
Stacking
→
Unit Configuration in the tree view.

Configuring System Information 251
Figure 6-111. Unit Configuration
The Unit Configuration page contains the following fields:
•
Switch ID —
Specifies unit to be configured.
•
Change Switch ID to
—
Changes the unit number of the selected unit.
•
Management Status —
Shows whether the selected unit is a Management Unit or a Stack Member.
•
Unit Type
— Specify whether the select unit is the Management Unit (Stack Master), a Stack
Member, or the Standby Switch.
•
Hardware Management Preference —
Management preference by hardware configuration to be
considered for selection as Management unit.
•
Admin Management Preference —
Determines whether this unit is capable of becoming the master
switch. Values range from
Disable
(the unit cannot support Master Switch function) to
Preference 15
.
The higher value means that the unit is more desirable than another unit with lower value for running
the management function. An additional value is
Unassigned
, which means that preference is not
configured, and election of the Master is left to the stack units.
•
Preconfigured Model Identifier —
A 16-byte character string to identify the pre-configured model of
the selected unit.

252 Configuring System Information
•
Plugged-in Model Identifier —
A 16-byte character string to identify the plugged-in model of the
selected unit.
•
Switch Status —
Displays the status of the selected unit. The possible values are:
–
OK
—
The unit is in place and functioning.
–
Unsupported
—
The unit is in place, but can not function as a member of the stack.
–
Code Mismatch
—
The software of the switch does not match the master unit software.
–
Config Mismatch
—
The configuration of the switch does not match the master unit
configuration.
–
Not Present
—
The selected unit is not present.
•
Switch Description —
80-byte data field used to identify the device.
Expected Code Type — Displays the expected code identifier.
•
Detected Code Version —
Running code version release number and version number.
•
Detected Code in Flash —
Release number and version number of the code detected in flash.
•
Up Time —
Displays how long the unit has been running since its last reset.
•
Remove Switch —
Select this option to remove switch from the stack.
Stack Summary
Use the Stack Summary page to view a summary of switches participating in the stack.
To di s play the Stack Summary page, click System
→
Stacking
→
Stack Summary in the tree view.
Figure 6-112. Stack Summary
The Stacking Summary page contains the following fields:
•
Switch ID
— ID of the unit. The maximum number of units allowed in the stack is 12.
•
Management Status
— This field indicates whether the switch is currently operating as the
management switch, the standby switch, or a stack member.

Configuring System Information 253
•
Standby Status
— This field identifies the switch that is configured as the Standby Unit. Possible
values are:
– OPR Standby — Indicates that this unit is operating as the Standby Unit and the configured
Standby Unit is not part of the stack.
– CFG Standby — Indicates that the unit is configured as the Standby Unit. The unit configured as
the Standby switch becomes the stack manager if the current manager fails.
– Blank — Indicates that the switch is not configured as the Standby Unit.
•
Unit Type
— This field indicates whether the switch is configured as the management switch, the
standby switch, or a stack member.
•
Pre-configured Model Identifier
— This field displays the 16-character field assigned by the device
manufacturer to identify the pre-configured device.
•
Plugged-in Model Identifier
— This field displays the 16-character field assigned by the device
manufacturer to identify the plugged-in device.
•
Switch Status
— Indicates the unit status. There are five possible state values:
– OK — The unit is in place and functioning properly.
– Unsupported — The unit is not allowed to stack.
– Code Mismatch — The software image in this unit does not match that being used in the master
switch of the stack.
– Config Mismatch — The configuration file in this unit does not match that being used in the
master switch of the stack.
– Not Present — The unit is not there.
•
Firmware Version
— Indicates the detected version of code on this unit.
Viewing Stack Summary Using CLI Commands
For information about the CLI commands that perform this function, see the
System Management
Commands
chapter in the CLI Reference Guide. The following table summarizes the equivalent CLI
commands you use to view Stack Summary information.

254 Configuring System Information
Supported Switches
Use the Supported Switches page to view information regarding each type of supported switch for
stacking, and information regarding the supported switches.
To display the Supported Switches page, click System
→
Stacking
→
Supported Switches in the tree view.
Figure 6-113. Supported Switches
The Supported Switches page contains the following fields:
•
Supported Switches —
Drop-down list permits selection of switches supported.
•
Switch Index
—
Specifies the index into the database of the supported switch types.
•
Switch Type —
Hardware ID given to the switch.
•
Switch Model ID —
Displays a 16-byte character string to identify the model of the supported switch.
•
Description —
Displays a 256-byte data field used to identify the device.
Table 6-53. Stack Summary Commands
CLI Command Description
show switch Displays information about all units in the stack.
switch priority Configures the ability of the switch to become the Management
Switch.
switch renumber Changes the identifier for a switch in the stack.
member Configures the switch as a member of a stack.
movemanagement Moves the Management Switch functionality from one switch to
another.
standby Configures the standby in the stack.

Configuring System Information 255
•
Management Preference —
Determines whether this unit is capable of becoming the master switch. If
the value is set to zero then the unit cannot support Master Switch function. The higher value means
that the unit is more desirable than another unit with lower value for running the management
function. The device manufacturer sets the initial value of this field.
•
Expected Code Type —
Displays the release number and version number of the code expected.
Viewing Supported Switch Characteristics
1.
Open the
Supported Switches
page.
2.
Select desired switch from the
Supported Switch
drop-down list.
Viewing Supported Switches Using CLI Commands
For information about the CLI commands that perform this function, see the
System Management
Commands
chapter in the CLI Reference Guide. The following table summarizes the equivalent CLI
commands you use to view supported switches information.
Stack Port Summary
Use the Stack Port Summary page to view the stackable ports present. This screen displays the unit, the
stackable interface, the configured mode of the interface, the running mode as well as the link status and
link speed of the stackable port.
To di s play the Stack Port Summary page, click System
→
Stacking
→
Stack Port Summary in the tree
view.
Table 6-54. Viewing Supported Switches Commands
CLI Command Description
show supported switchtype Displays information about all supported switch types.

256 Configuring System Information
Figure 6-114. Stack Port Summary
The Stack Port Summary page contains the following fields:
•
Unit
— ID number of the unit.
•
Interface —
Identifies the stack interface assigned to the unit.
•
Configured Stack Mode
— Indicates whether or not each unit is able to participate in the stack.
•
Running Stack Mode
— Indicates whether or not each unit is actually participating in the stack.
•
Link Status
— Indicates whether or not the stack interface for each unit is operating.
•
Link Speed (Gb/s)
— Indicates the nominal speed of each unit’s link.
Viewing Stack Port Summary Using CLI Commands
For information about the CLI commands that perform this function, see the
System Management
Commands
chapter in the CLI Reference Guide. The following table summarizes the equivalent CLI
commands you use to view Stack Port information.
Stack Port Counters
Use the Stack Port Counters page to view the transmitted and received statistics, including data rate and
error rate.
To di s play the Stack Port Counters page, click System
→
Stacking
→
Stack Point Counters in the tree
view.
Table 6-55. Stack Port Commands
CLI Command Description
stack-port Configures ports as either stack ports, or as Ethernet ports.
show stack-port Displays summary stack-port information for all interfaces.

Configuring System Information 257
Figure 6-115. Stack Port Counters
The Stack Port Counters page contains the following fields:
•
Unit —
Indicates the subordinate switch being viewed.
•
Interface —
Indicates the name of the interface.
•
Data Rate (Mb/s) —
Indicates the speed at which the data is transmitted.
•
Transmit Error Rate (Errors/sec) —
Indicates the number of errors transmitted per second.
•
Total Errors —
Total number of errors transmitted.
•
Data Rate (Mb/s) —
Indicates the speed at which the data is received.
•
Receive Error Rate (Errors/sec) —
Indicates the number of errors received per second.
•
Total Errors —
Total number of errors received.
Viewing Stack Port Counters
1.
Open the
Stack Port Counters
page.
Viewing Stack Port Counters Using CLI Commands
For information about the CLI commands that perform this function, see the
System Management
Commands
chapter in the CLI Reference Guide. The following table summarizes the equivalent CLI
commands you use to view Stack Port Counters information.
Table 6-56. Stack Port Counters Command
CLI Command Description
show stack-port counters Displays summary data counter information for all interfaces.

258 Configuring System Information
Stack Port Diagnostics
The Stack Port Diagnostics page is intended for Field Application Engineers (FAEs) and developers only.
Nonstop Forwarding
Overview
When switches are members of a stack, packet forwarding rules, protocol configurations, and state
information are controlled by a designated stack management unit. Typically, when the management
unit fails due to a power failure, hardware failure, or software fault, neighbor routers detect that the
management unit is down or restarting. Neighbor routers may recalculate route topology to avoid the
restarting router, which can result in instability and degrade performance in the network.
The Nonstop Forwarding (NSF) feature enables stacked switches to continue to forward packets along
known routes during a management unit restart. A designated backup management unit assumes
control.
When NSF is enabled, the management and backup units perform data “checkpointing”, whereby the
management unit communicates routing information for neighbors and clients to the backup unit. This
enables the backup unit to assume control of forwarding policy on the stack using the same protocols and
data that the management unit used. The OSPFv2 and OSPFv3 protocols can be enabled to participate
in the checkpointing service so that current routing information is available to the backup unit (see
"Nonstop Forwarding OSPF Graceful Restart" on page 551 and "Nonstop Forwarding OSPFv3 Graceful
Restart" on page 671).
Enabling and Disabling NSF
You can use the NSF Summary page to enable nonstop forwarding feature on the stack, view operational
status information, and to initiate a warm restart of the management unit.
When nonstop forwarding is enabled, if the management unit of a stack fails, the backup unit takes over
as the master without clearing the hardware tables of any of the surviving units. Data traffic continues to
be forwarded in hardware while the management functions initialize on the backup unit.
NSF is enabled by default on platforms that support it. The administrator may wish to disable NSF in
order to redirect the CPU resources consumed by data checkpointing.
To display this page, click System → Stacking → NSF → NSF Summary in the navigation menu.

Configuring System Information 259
Figure 6-116. NSF Summary
• Admin Status — Select the administrative mode for the interface. When enabled, the stack selects a
backup unit to receive checkpointed data from applications on the management unit.
• Operation Status — Indicates whether NSF is operational on the stack, which may differ from the
Admin Status setting. If a unit that does not support NSF is connected to the stack, then NSF is
disabled on all stack members. When a unit that does not support NSF is disconnected from the stack
and all other units support NSF, and NSF is administratively enabled, then NSF operation resumes.
• Last Startup Reason — The type of activation that caused the software to start the last time. The
possible values are:
– Power-On — The switch re-booted. This could have been caused by a power cycle or an
administrative "Reload" command.
– Administrative Move — The administrator issued a command for the stand-by manager to take
over.
– Warm-Auto-Restart — The primary management card restarted due to a failure, and the system
executed a nonstop forwarding failover.
– Cold-Auto-Restart — The system switched from the active manager to the backup manager and
was unable to maintain user data traffic. This is usually caused by multiple failures occurring close
together.
• Time Since Last Restart — Time since the current management card became the active management
card. For the backup management unit, the value is set to 0d 00:00:00.
• Restart In Progress — Indicates whether a restart is in progress. A restart is not considered complete
until all hardware tables have been fully reconciled.
• Warm Restart Ready — Indicates whether the initial full checkpoint has finished.

260 Configuring System Information
• Backup Configuration Age — Indicates the time since the running configuration was last copied to the
backup unit.
Click Initiate Failover to start a warm restart. On a warm restart, the backup unit becomes the
management unit without clearing its hardware tables (on a cold restart, hardware tables are cleared).
Applications apply checkpointed data from the former management unit to the backup unit as the
original management unit reboots.
If the system is not ready for a warm restart, for example because no backup unit has been elected or one
or more members of the stack do not support nonstop forwarding, the command fails with a warning
message.
Click Submit if you have updated the NSF Admin Status. If you want the switch to retain the new
setting across a power cycle, you must perform a save.
Click Refresh to redisplay the page with the latest status values from the switch.
Configure Nonstop Forwarding Using CLI Commands
For information about the CLI commands that perform this function, see the System Management
Commands
chapter in the
CLI Reference Guide
. The following table summarizes the equivalent CLI
commands you use to configure NSF.
Checkpoint Statistics
Use the Checkpoint Statistics page to display information about the protocol and routing data that the
management unit shares with the backup unit. To display this page, click System → Stacking → NSF →
Checkpoint Statistics.
Table 6-57. Nonstop Forwarding Commands
CLI Command Description
[no] nsf Enables or disables NSF on the stack.
show nsf Displays global and per-unit information on NSF configuration on the
stack.
initiate failover Forces the backup unit to take over as the management unit and
performs a “warm restart” of the stack.

Configuring System Information 261
Figure 6-117. Checkpoint Statistics
• Messages Checkpointed — The number of messages sent from master unit to backup unit.
• Bytes Checkpointed — How much data has been sent from master unit to the backup unit.
• Time Since Counters Cleared — The amount of time since the counters have been reset.
• Message Rate Interval — The number of seconds between measurements.
• Message Rate — The number of messages sent in the last measurement interval.
• Highest Message Rate — The highest number of messages that have been sent in a measurement
interval.
Click Clear Statistics to reset all statistics to their default values.
Viewing Checkpoint Statistics Using CLI Commands
For information about the CLI commands that perform this function, see the
System Management
Commands
chapter in the
CLI Reference Guide
. The following table summarizes the equivalent CLI
commands you use to view checkpoint statistices.
Table 6-58. Checkpoint Statistics Commands
CLI Command Description
show checkpoint statistics Displays general information about the checkpoint service operation.
clear checkpoint statistics Clears all checkpoint statistics to their inital values.

262 Configuring System Information
Trap Manager
Use the Trap Manager menus to configure traps flags and view the trap log. Click System
→
Trap
Manager in the tree view to display the Trap Manager page. Use this page to go to the following features:
•Trap Flags
• OSPFv2 Trap Flags
• OSPFv3 Trap Flags
•Trap Log
Trap Flags
The Trap Flags page is used to specify which traps you want to enable or disable. When the condition
identified by an active trap is encountered by the switch, a trap message is sent to any enabled SNMP
Trap Receivers, and a message is written to the trap log.
To access the Trap Flags page, click System
→
Trap Manager
→
Trap Flags in the navigation tree.
Figure 6-118. Trap Flags

Configuring System Information 263
The Trap Flags page contains the following fields:
•Switch Traps
–
Authentication
— Enable or disable activation of authentication failure traps by selecting the
corresponding line on the pull-down entry field. The factory default is enabled.
–
Link Up/Down
— Enable or disable activation of link status traps by selecting the corresponding
line on the pull-down entry field. The factory default is enabled.
–
Multiple Users
— Enable or disable activation of multiple user traps by selecting the
corresponding line on the pull-down entry field. The factory default is enabled. This trap is
triggered when the same user ID is logged into the switch more than once at the same time (either
via telnet or the serial port).
–
Spanning Tree
— Enable or disable activation of spanning tree traps by selecting the
corresponding line on the pull-down entry field. The factory default is enabled.
• QOS Traps
–
ACL Traps
— Enable or disable activation of ACL traps by selecting the corresponding line on the
pull-down entry field. The factory default is enabled.
•Multicast Traps
–
DVMRP Traps
— Enable or disable activation of DVMRP traps by selecting the corresponding
line on the pull-down entry field. The factory default is disabled.
–
PIM Traps
— Enable or disable activation of PIM traps by selecting the corresponding line on the
pull-down entry field. The factory default is disabled.
• Captive Portal Traps
–
Captive Portal Trap Mode
— Displays the captive portal trap mode status. Enable or disable by
selecting the corresponding line on the pull-down entry field. The factory default is disabled.
–
Client Authentication Failure Traps
— When enabled, the SNMP agent sends a trap when a
client unsuccessfully attempts to authenticate with a captive portal.
–
Client Connection Traps
— When enabled, the SNMP agent sends a trap when a client
authenticates with and connects to a captive portal.
–
Client Database Full Traps
— When enabled, the SNMP agent sends a trap each time an entry
cannot be added to the client database because it is full.
–
Client Disconnection Traps
— When enabled, the SNMP agent sends a trap when a client
disconnects from a captive portal.
Configure Trap Flags Using CLI Commands
For information about the CLI commands that perform this function, see the
SNMP Commands
chapter
in the
CLI Reference Guide
. The following table summarizes the equivalent CLI commands you use to
configure trap flags.

264 Configuring System Information
OSPFv2 Trap Flags
The OSPFv2 Trap Flags page is used to specify which OSPFv2 traps you want to enable or disable.
When the condition identified by an active trap is encountered by the switch, a trap message is sent to
any enabled SNMP Trap Receivers, and a message is written to the trap log.
To access the OSPFv2 Trap Flags page, click System
→
Trap Manager
→
OSPFv2 Trap Flags in the
navigation tree.
Table 6-59. Trap Flag Commands
CLI Command Description
snmp-server enable traps Enables SNMP traps globally or enables specific SNMP traps.
show trapflags Shows the status of the configurable SNMP traps.
show trapflags captive-portal Shows the status of captive portal trapflags.

Configuring System Information 265
Figure 6-119. OSPFv2 Trap Flags
The OSPFv2 Trap Flags page contains the following fields:
•Error Traps
–
Authentication Failure
— Signifies that a packet has been received on a non-virtual interface from
a router with an authentication key or authentication type that conflicts with this router's
authentication key or authentication type. The factory default is disabled.
–
Bad Packet
— Signifies that an OSPF packet has been received on a non-virtual interface that
cannot be parsed. The factory default is disabled.
–
Configuration Error
— Signifies that a packet has been received on a non-virtual interface from a
router with configuration parameters that conflict with this router's configuration parameters. The
factory default is disabled.

266 Configuring System Information
– Virtual Authentication Failure — Signifies that a packet has been received on a virtual interface
from a router with an authentication key or authentication type that conflicts with this router's
authentication key or authentication type. The factory default is disabled.
–
Virtual Bad packet
— Signifies that an OSPF packet has been received on a virtual interface that
cannot be parsed. The factory default is disabled.
–
Virtual Link Configuration Error
— Signifies that a packet has been received on a virtual
interface from a router with configuration parameters that conflict with this router's configuration
parameters. The factory default is disabled.
•LSA Traps
–
LSA Max Age
— Signifies that one of the LSA in the router link-state database has aged to
MaxAge. The factory default is disabled.
–
LSA Originate
— Signifies that a new LSA has been originated by this router. This trap should not
be invoked for simple refreshes of LSAs (every 30 minutes), but only when an LSA is (re)originated
due to a topology change. This trap does not include LSAs that are being flushed because they
have reached MaxAge. The factory default is disabled.
•LSDB Overflow Traps
–
LSDB Overflow
— Signifies that the number of LSAs in the router link-state database has
exceeded OSPF External LSDB Limit. The factory default is disabled.
–
LSDB Approaching Overflow
— Signifies that the number of LSAs in the router link-state
database has exceeded ninety percent of OSPF External LSDB Limit. The factory default is
disabled.
•Retransmit Traps
–
Retransmit Packets
— Signifies that an OSPF packet has been retransmitted on a non- virtual
interface. All packets that may be retransmitted are associated with an LSDB entry. The LS type,
LS ID, and Router ID are used to identify the LSDB entry. The factory default is disabled.
–
Virtual Link Retransmit Packets
— Signifies that an OSPF packet has been retransmitted on a
virtual interface. All packets that may be retransmitted are associated with an LSDB entry. The LS
type, LS ID, and Router ID are used to identify the LSDB entry. The factory default is disabled.
• State Change Traps
–
Interface State Change
— Signifies that there has been a change in the state of a non-virtual
OSPF interface. This trap should be generated when the interface state regresses (e.g., goes from
Dr to Down) or progresses to a terminal state (i.e., Point-to-Point, DR Other, Dr, or Backup). The
factory default is disabled.
–
Neighbor State Change
— Signifies that there has been a change in the state of a non-virtual
OSPF neighbor. This trap should be generated when the neighbor state regresses (e.g., goes from
Attempt or Full to 1-Way or Down) or progresses to a terminal state (e.g.,2-Way or Full). When a
neighbor transitions from or to Full on non-broadcast multi-access and broadcast networks, the
trap should be generated by the designated router. A designated router transitioning to Down will
be noted by OSPF Interface State Change. The factory default is disabled.

Configuring System Information 267
–
Virtual Link Interface State Change
— Signifies that there has been a change in the state of an
OSPF virtual interface. This trap should be generated when the interface state regresses (e.g., goes
from Point- to-Point to Down) or progresses to a terminal state (i.e., Point-to-Point). The factory
default is disabled.
–
Virtual Neighbor State Change
— Signifies that there has been a change in the state of an OSPF
virtual neighbor. This trap should be generated when the neighbor state regresses (e.g., goes from
Attempt or Full to 1-Way or Down) or progresses to a terminal state (e.g., Full). The factory
default is disabled.
Configuring OSPFv2 Traps Using CLI Commands
For information about the CLI command that performs this function, see the
SNMP Commands
chapter
in the
CLI Reference Guide
. The following table shows the equivalent CLI command you use to
configure OSPFv2 traps.
OSPFv3 Trap Flags
The OSPFv3 Trap Flags page is used to specify which OSPFv3 traps you want to enable or disable.
When the condition identified by an active trap is encountered by the switch, a trap message is sent to
any enabled SNMP Trap Receivers, and a message is written to the trap log.
To access the OSPFv3 Trap Flags page, click System
→
Trap Manager
→
OSPFv3 Trap Flags in the
navigation tree.
Table 6-60. OSPFv2 Trap Command
CLI Command Description
snmp-server enable traps ospf Enables OSPF traps.

268 Configuring System Information
Figure 6-120. OSPFv3 Trap Flags
The OSPFv3 Trap Flags page contains the following fields:
•Error Traps
–
Bad Packet
— Signifies that an OSPF packet has been received on a non-virtual interface that
cannot be parsed. The factory default is disabled.
–
Configuration Error
— Signifies that a packet has been received on a non-virtual interface from a
router with configuration parameters that conflict with this router's configuration parameters. The
factory default is disabled.
–
Virtual Bad packet
— Signifies that an OSPF packet has been received on a virtual interface that
cannot be parsed. The factory default is disabled.
–
Virtual Link Configuration Error
— Signifies that a packet has been received on a virtual
interface from a router with configuration parameters that conflict with this router's configuration
parameters. The factory default is disabled.
•LSA Traps

Configuring System Information 269
–
LSA Max Age
— Signifies that one of the LSA in the router link-state database has aged to
MaxAge. The factory default is disabled.
–
LSA Originate
— Signifies that a new LSA has been originated by this router. This trap should not
be invoked for simple refreshes of LSAs (every 30 minutes), but only when an LSA is (re)originated
due to a topology change. This trap does not include LSAs that are being flushed because they
have reached MaxAge. The factory default is disabled.
•LSDB Overflow Traps
–
LSDB Overflow
— Signifies that the number of LSAs in the router link-state database has
exceeded OSPF External LSDB Limit. The factory default is disabled.
–
LSDB Approaching Overflow
— Signifies that the number of LSAs in the router link-state
database has exceeded ninety percent of OSPF External LSDB Limit. The factory default is
disabled.
•Retransmit Traps
–
Retransmit Packets
— Signifies that an OSPF packet has been retransmitted on a non- virtual
interface. All packets that may be retransmitted are associated with an LSDB entry. The LS type,
LS ID, and Router ID are used to identify the LSDB entry. The factory default is disabled.
–
Virtual Link Retransmit Packets
— Signifies that an OSPF packet has been retransmitted on a
virtual interface. All packets that may be retransmitted are associated with an LSDB entry. The LS
type, LS ID, and Router ID are used to identify the LSDB entry. The factory default is disabled.
• State Change Traps
–
Interface State Change
— Signifies that there has been a change in the state of a non-virtual
OSPF interface. This trap should be generated when the interface state regresses (e.g., goes from
Dr to Down) or progresses to a terminal state (i.e., Point-to-Point, DR Other, Dr, or Backup). The
factory default is disabled.
–
Neighbor State Change
— Signifies that there has been a change in the state of a non-virtual
OSPF neighbor. This trap should be generated when the neighbor state regresses (e.g., goes from
Attempt or Full to 1-Way or Down) or progresses to a terminal state (e.g.,2-Way or Full). When a
neighbor transitions from or to Full on non-broadcast multi-access and broadcast networks, the
trap should be generated by the designated router. A designated router transitioning to Down will
be noted by OSPF Interface State Change. The factory default is disabled.
–
Virtual Link Interface State Change
— Signifies that there has been a change in the state of an
OSPF virtual interface. This trap should be generated when the interface state regresses (e.g., goes
from Point- to-Point to Down) or progresses to a terminal state (i.e., Point-to-Point). The factory
default is disabled.
–
Virtual Neighbor State Change
— Signifies that there has been a change in the state of an OSPF
virtual neighbor. This trap should be generated when the neighbor state regresses (e.g., goes from
Attempt or Full to 1-Way or Down) or progresses to a terminal state (e.g., Full). The factory
default is disabled.

270 Configuring System Information
Configuring OSPFv3 Traps Using CLI Commands
For information about the CLI command that performs this function, see the
SNMP Commands
chapter
in the
CLI Reference Guide
. The following table shows the equivalent CLI command you use to
configure OSPFv3 traps.
Trap Log
The Trap Log page is used to view entries that have been written to the trap log.
To access the Trap Log page, click System
→
Trap Manager
→
Trap L og in the navigation tree.
Figure 6-121. Trap Logs
The Trap Log page contains the following fields:
•
Number of Traps Since Last Reset
— The number of traps generated since the trap log entries were
last cleared.
Table 6-61. OSPFv3 Trap Command
CLI Command Description
snmp-server enable traps ospfv3 Enables OSPFv3 traps.

Configuring System Information 271
•
Trap L og Capacity
— The maximum number of traps stored in the log. If the number of traps exceeds
the capacity, the entries will overwrite the oldest entries.
•
Number of Traps Since Log Last Viewed
— The number of traps that have occurred since the traps
were last displayed. Displaying the traps by any method (terminal interface display, Web display etc.)
will cause this counter to be cleared to 0.
•
Log
— The sequence number of this trap.
•
System Up Time
— The time at which this trap occurred, expressed in days, hours, minutes and
seconds since the last reboot of the switch.
•
Trap
— Information associated with the trap.
View the Trap Log Using CLI Commands
For information about the CLI commands that perform this function, see the
Syslog Commands
chapter
in the
CLI Reference Guide
. The following table shows the equivalent CLI command you use to show
trap logs.
sFlow
sFlow® is the standard for monitoring high-speed switched and routed networks. sFlow technology is
built into network equipment and gives complete visibility into network activity, enabling effective
management and control of network resources.
The sFlow monitoring system consists of an sFlow Agent (embedded in a switch or router or in a
standalone probe) and a central sFlow Collector. The sFlow Agent uses sampling technology to capture
traffic statistics from the device it is monitoring. sFlow datagrams are used to immediately forward the
sampled traffic statistics to an sFlow Collector for analysis.
The sFlow Agent uses two forms of sampling: statistical packet-based sampling of switched or routed
Packet Flows, and time-based sampling of counters.
Advantages of using sFlow include the following:
• It is possible to monitor all ports of the switch continuously with no impact on the distributed
switching performance.
• Very little memory/CPU is required. Samples are not aggregated into a flow-table on the switch; they
are forwarded immediately over the network to the sFlow collector.
• The system is tolerant to packet loss in the network (statistical model means loss is equivalent to slight
change in sampling rate).
Table 6-62. Trap Log Commands
CLI Command Description
show logging Displays the state of logging and the syslog messages stored in the
internal buffer.

272 Configuring System Information
• The sFlow collector can receive data from multiple switches, providing a real-time synchronized view
of the whole network.
• The collector can analyze traffic patterns for whatever protocols are found in the headers (e.g. TCP/IP,
IPX, Ethernet, AppleTalk…), which means there is no need for a layer 2 switch to decode and
understand all protocols.
sFlow Agent Summary
Packet Flow Sampling and Counter Sampling are performed by sFlow Instances associated with
individual data sources within the sFlow Agent. Packet Flow Sampling and Counter Sampling are
designed as part of an integrated system. Both types of samples are combined in sFlow datagrams. Packet
Flow Sampling will cause a steady, but random, stream of sFlow datagrams to be sent to the sFlow
Collector. Counter samples may be taken opportunistically in order to fill these datagrams.
In order to perform Packet Flow Sampling, an sFlow Sampler Instance is configured with a Sampling
Rate. The Packet Flow sampling process results in the generation of Packet Flow Records. In order to
perform Counter Sampling, the sFlow Poller Instance is configured with a Polling Interval, The Counter
Sampling process results in the generation of Counter Records. The sFlow Agent collects Counter
Records and Packet Flow Records and sends them in the form of sFlow datagrams to sFlow Collectors.
To access the sFlow Agent Summary page, click System
→
sFlow
→
Agent Summary in the navigation
tree.
Figure 6-122. sFlow Agent Summary
The sFlow Agent Summary page contains the following fields:
•
Version
— Uniquely identifies the version and implementation of this MIB. The version string must
have the following structure: MIB Version; Organization; Software Revision where:
– MIB Version — 1.3, the version of this MIB.
– Organization — Dell Corp.
– Revision — 1.0
•
Agent Address
— The IP address associated with this agent.

Configuring System Information 273
Configuring and Viewing sFlow Settings Using CLI Commands
For information about the CLI commands that perform this function, see the
Flow Commands
chapter
in the
CLI Reference Guide
. The following table summarizes the equivalent CLI commands you use to
configure and view sFlow settings.
sFlow Receiver Configuration
Use the sFlow Receiver Configuration page to configure the sFlow Receiver.
To access the sFlow Receiver Configuration page, click System
→
sFlow
→
Receiver Configuration in the
navigation tree.
Figure 6-123. sFlow Receiver Configuration
The sFlow Receiver Configuration page contains the following fields:
•
Receiver Index
— Selects the receiver for which data is to be displayed or configured. The allowed
range is 1 to 8.
Table 6-63. sFlow Settings Commands
CLI Command Description
show sflow agent Displays the sflow agent information.

274 Configuring System Information
•
Receiver Owner String
— The entity making use of this sFlowRcvrTable entry. The empty string
indicates that the entry is currently unclaimed and the receiver configuration is reset to the default
values. An entity wishing to claim an sFlowRcvrTable entry must ensure that the entry is unclaimed
before trying to claim it. The entry is claimed by setting the owner string. The entry must be claimed
before any changes can be made to other sampler objects.
•
Receiver Timeout
— The time (in seconds) remaining before the sampler is released and stops
sampling. A management entity wanting to maintain control of the sampler is responsible for setting a
new value before the old one expires. The allowed range is 0 to 4294967295 seconds. A value of zero
sets the selected receiver configuration to its default values.
•
Receiver Maximum Datagram Size
— The maximum number of data bytes that can be sent in a
single sample datagram. The manager should set this value to avoid fragmentation of the sFlow
datagrams. The default value is 1400. The allowed range is 200 to 9116.)
•
Receiver Address
— The IP address of the sFlow collector. If set to 0.0.0.0 no sFlow datagrams will be
sent.
•
Receiver Port
— The destination port for sFlow datagrams. The allowed range is 1 to 65535).
•
Receiver Datagram Version
— The version of sFlow datagrams that should be sent.
Displaying the sFlow Receiver Summary Table
1.
Open the
sFlow Receiver Configuration
p
age.
2.
Click
Show All
.
The
sFlow Receiver Summary
page displays:
Figure 6-124. sFlow Receiver Summary
Viewing sFlow Receiver Information Using CLI Commands
For information about the CLI commands that perform this function, see the
sFlow Commands
chapter
in the
CLI Reference Guide
. The following table summarizes the equivalent CLI commands you use to
configure and view sFlow settings.

Configuring System Information 275
sFlow Sampler Configuration
The sFlow Agent collects a statistical packet-based sampling of the switched flows and sends them to the
configured receivers. A data source configured to collect flow samples is called a sampler.
Packet Flow Sampling
The Packet Flow Sampling mechanism carried out by each sFlow instance ensures that any packet
observed at a Data Source has an equal chance of being sampled, irrespective of the Packet Flow(s) to
which it belongs.
Packet Flow Sampling is accomplished as follows:
• When a packet arrives on an interface, the Network Device makes a filtering decision to determine
whether the packet should be dropped.
• If the packet is not filtered (dropped), a destination interface is assigned by the switching/routing
function.
• At this point, a decision is made on whether or not to sample the packet. The mechanism involves a
counter that is decremented with each packet. When the counter reaches zero, a sample is taken.
When a sample is taken, the counter that indicates how many packets to skip before taking the next
sample is reset. The value of the counter is set to a random integer where the sequence of random
integers used over time is the Sampling Rate.
To access the sFlow Sampler Configuration page, click System
→
sFlow
→
Sampler Configuration in the
navigation tree.
Table 6-64. sFlow Receiver Commands
CLI Command Description
sflow destination Configures sFlow collector parameters (owner string, receiver timeout,
ip address, and port).

276 Configuring System Information
Figure 6-125. sFlow Sampler Configuration
The sFlow Sampler Configuration page contains the following fields:
•
Sampler DataSource
— The sFlow data source for this sFlow sampler. This Agent supports physical
ports only.
•
Receiver Index
— The sFlow Receiver for this sFlow sampler. If set to zero, no packets will be sampled.
Only active receivers can be set. If a receiver expires, then all samplers associated with the receiver will
also expire. The allowed range is 1 to 8.
•
Sampling Rate
— The statistical sampling rate for packet sampling from this source. A sampling rate
of zero (0) disables sampling. The allowed range is 1024 to 65536.
•
Maximum Header Size
— The maximum number of bytes that should be copied from a sampled
packet. The allowed range is 20 to 256.
Displaying the sFlow Sampler Summary Table
1.
Open the
sFlow Sampler Configuration
p
age
.
2.
Click
Show All
.
The
sFlow Sampler Summary
page displays:

Configuring System Information 277
Figure 6-126. sFlow Sampler Summary
Configuring and Viewing sFlow Settings Using CLI Commands
For information about the CLI commands that perform this function, see the
sFlow Commands
chapter
in the
CLI Reference Guide
. The following table summarizes the equivalent CLI commands you use to
configure and view sFlow settings.
sFlow Poll Configuration
The sFlow agent collects time-based sampling of network interface statistics and sends them to the
configured sFlow receivers. A data source configured to collect counter samples is called a poller.
Counter Sampling
The primary objective of Counter Sampling is to efficiently, periodically export counters associated with
Data Sources. A maximum Sampling Interval is assigned to each sFlow instance associated with a Data
Source.
Counter Sampling is accomplished as follows:
The sFlow Agent keeps a list of counter sources being sampled. When a Packet Flow Sample is
generated, the sFlow Agent examines the list and adds counters to the sample datagram, least recently
sampled first. Counters are only added to the datagram if the sources are within a short period, i.e. five
seconds, of failing to meet the required Sampling Interval. Periodically, i.e. every second, the sFlow Agent
examines the list of counter sources and sends any counters that need to be sent to meet the sampling
interval requirement.
Table 6-65. sFlow Settings Commands
CLI Command Description
sflow sampling Enables a new sflow sampler instance for this data source if rcvr_idx is
valid.
show sflow sampling Displays the sFlow sampling instances created on the switch.
show sflow polling Displays the sFlow polling instances created on the switch.

278 Configuring System Information
To access the sFlow Poll Configuration page, click System
→
sFlow
→
Poll Configuration in the
navigation tree.
Figure 6-127. sFlow Poll Configuration
The sFlow Poll Configuration page contains the following fields:
•
Poll DataSource
— The sFlow Sampler data source for this flow sampler. This Agent supports physical
ports only.
•
Receiver Index
— The sFlowReceiver for this sFlow Counter Poller. If set to zero, the poller
configuration is set to the default and the poller is deleted. Only active receivers can be set. If a receiver
expires, then all pollers associated with the receiver will also expire. The allowed range is 1 to 8.
•
Poll Interval
— The maximum number of seconds between successive samples of the counters
associated with this data source. The range is 0 to 86400 seconds.
Displaying the sFlow Poller Summary Table
1.
Open the
sFlow Poll Configuration
p
age
.
2.
Click
Show All
.
The
sFlow Poll Summary
page displays:
Figure 6-128. sFlow Poll Summary

Configuring System Information 279
Configuring and Viewing sFlow Settings Using CLI Commands
For information about the CLI commands that perform this function, see the
sFlow Commands
chapter
in the
CLI Reference Guide
. The following table summarizes the equivalent CLI commands you use to
configure and view sFlow settings.
Industry Standard Discovery Protocol
The Industry Standard Discovery Protocol (ISDP) is a proprietary Layer 2 network protocol that inter-
operates with Cisco
→
devices running the Cisco Discovery Protocol (CDP). ISDP is used to share
information between neighboring devices. The switch software participates in the CDP protocol and is
able to both discover and be discovered by other CDP-supporting devices.
The ISDP menu contains links to the following pages:
• ISDP Global Configuration
•Cache Table
• Interface Configuration
• ISDP Statistics
ISDP Global Configuration
From the ISDP Global Configuration page, you can configure the ISDP settings for the switch, such as
the administrative mode.
To access the ISDP Global Configuration page, click System
→
ISDP
→
Global Configuration in the
navigation tree.
Table 6-66. sFlow Poll Configuration Commands
CLI Command Description
sflow polling Enables a new sflow poller instance for the data source if rcvr_idx is
valid.
sflow polling (Interface Mode) Enable a new sflow poller instance for this data source if rcvr_idx is
valid.

280 Configuring System Information
Figure 6-129. ISDP Global Configuration
The ISDP Global Configuration page contain the following fields:
•
ISDP Mode
— Use this field to enable or disable the Industry Standard Discovery Protocol on the
switch.
•
ISDP V2 Mode
— Use this field to enable or disable the Industry Standard Discovery Protocol v2 on
the switch.
•
Message Interval
— Specifies the ISDP transmit interval. The range is (5–254). Default value is 30
seconds.
•
Hold Time Interval
— The receiving device holds ISDP message during this time period. The range is
(10–255). Default value is 180 seconds.
•
Neighbors Table Last Time Changed
— Indicates when the Neighbors table entry was last modified.
•
Device ID
— The Device ID advertised by this device. The format of this Device ID is characterized
by the value of Device ID Format object.
•
Device ID Format Capability
— Indicates the Device ID format capability of the device.
–
serialNumber
— Indicates that the device uses serial number as the format for its Device ID.
–
macAddress
— Indicates that the device uses layer 2 MAC address as the format for its Device ID.
–
other
— Indicates that the device uses its platform specific format as the format for its Device ID.
•
Device ID Format
— Indicates the Device ID format of the device.
–
serialNumber
— Indicates that the value is in the form of an ASCII string containing the device
serial number.
–
macAddress
— Indicates that the value is in the form of Layer 2 MAC address.

Configuring System Information 281
–
other
— Indicates that the value is in the form of a platform specific ASCII string containing info
that identifies the device. For example: ASCII string contains serialNumber appended/prepended
with system name.
Configuring ISDP Using CLI Commands
For information about the CLI commands that perform this function, see the
CDP Interoperability
Commands
chapter in the
CLI Reference Guide
. The following table summarizes the equivalent CLI
commands you use to configure ISDP.
Cache Table
From the ISDP Cache Table page, you can view information about other devices the switch has
discovered through the ISDP.
To access the ISDP Cache Table page, click System
→
ISDP
→
Cache Table in the navigation tree.
Figure 6-130. ISDP Cache Table
The ISDP Cache Table page contain the following fields:
•
Device ID
— Displays the string with Device ID which is reported in the most recent ISDP message.
•
Interface
— Displays the interface that this neighbor is attached to.
Table 6-67. ISDP Commands
CLI Command Description
isdp advertise-v2 Enables the sending of ISDP version 2 packets from the device.
isdp enable Enables ISDP on the switch.
isdp holdtime Configures the hold time for ISDP packets that the switch transmits.
isdp timer Sets period of time between sending new ISDP packets.
show isdp Displays global ISDP settings.

282 Configuring System Information
•
IP Address
— The (first) network-layer address that is reported in the Address TLV of the most
recently received ISDP message.
•
Version
— Displays the Version string for the neighbor.
•
Holdtime
— Displays the ISDP holdtime for the neighbor.
•
Capability
— Displays the ISDP Functional Capabilities for the neighbor.
•
Platform
— Displays the ISDP Hardware Platform for the neighbor.
•
Port ID
— Displays the ISDP port ID string for the neighbor.
•
Protocol Version
— Displays the ISDP Protocol Version for the neighbor.
•
Last Time Changed
— Displays when entry was last modified.
Viewing ISDP Cache Table Information CLI Commands
For information about the CLI commands that perform this function, see the CDP Interoperability
Commands chapter in the
CLI Reference Guide
. The following table summarizes the equivalent CLI
commands you use to view and configure ISDP.
Interface Configuration
From the ISDP Interface Configuration page, you can configure the ISDP settings for each interface.
If ISDP is enabled on an interface, it must also be enabled globally in order for the interface to transmit
ISDP packets. If the ISDP mode on the ISDP Global Configuration page is disabled, the interface will
not transmit ISDP packets, regardless of the mode configured on the interface.
To access the ISDP Interface Configuration page, click System
→
ISDP
→
Interface Configuration in
the navigation tree.
Table 6-68. ISDP Cache Commands
CLI Command Description
clear isdp table Clears entries in the ISDP table.
show isdp entry Displays ISDP entries.
show isdp neighbors Displays the list of neighboring devices.

Configuring System Information 283
Figure 6-131. ISDP Interface Configuration
The ISDP Interface Configuration page contain the following fields:
•
Interface
— Select the interface with the ISDP mode status to configure or view.
•
ISDP Mode
— Use this field to enable or disable the Industry Standard Discovery Protocol on the
selected interface.
Displaying the ISDP Interface Summary Table
1.
Open the
ISDP Interface Configuration
p
age
.
2.
Click
Show All
.
The
ISDP Interface Summary
page displays:
Figure 6-132. ISDP Interface Summary
Configuring and Viewing ISDP Interfaces Using CLI Commands
For information about the CLI commands that perform this function, see the CDP Interoperability
Commands chapter in the
CLI Reference Guide
. The following table summarizes the equivalent CLI
commands you use to configure ISDP.

284 Configuring System Information
ISDP Statistics
From the ISDP Statistics page, you can view information about the ISDP packets sent and received by
the switch.
To access the ISDP Statistics page, click System
→
ISDP
→
Statistics in the navigation tree.
Figure 6-133. ISDP Statistics
Table 6-69. ISDP Interface Commands
CLI Command Description
isdp enable (Interface Mode) Enables ISDP on an interface.
show isdp interface Displays ISDP settings for the specified interface.

Configuring System Information 285
The ISDP Statistics page contain the following fields:
•
Packets Received
— Displays the number of all ISDP protocol data units (PDUs) received.
•
Packets Transmitted
— Displays the number of all ISDP PDUs transmitted.
•
ISDPv1 Packets Received
— Displays the number of v1 ISDP PDUs received.
•
ISDPv1 Packets Transmitted
— Displays the number of v1 ISDP PDUs transmitted.
•
ISDPv2 Packets Received
— Displays the number of v2 ISDP PDUs received.
•
ISDPv2 Packets Transmitted
— Displays the number of v2 ISDP PDUs transmitted.
•
Bad Header
— Displays the number of ISDP PDUs that were received with bad headers.
•
Checksum Error
— Displays the number of ISDP PDUs that were received with checksum errors.
•
Transmission Failure
— Displays the number of ISDP PDUs transmission failures.
•
Invalid Format Packets Received
— Displays the number of ISDP PDUs that were received with an
invalid format.
•
Table Full
— Displays the number of times the system tried to add an entry to the ISDP table but was
unsuccessful because the table was full.
•
ISDP IP Address Table Full
— Displays the number of times the system tried to add an entry to the
ISDP IP Address table but was unsuccessful because the table was full.
Displaying ISDP Statistics Using CLI Commands
For information about the CLI commands that perform this function, see the CDP Interoperability
Commands chapter in the
CLI Reference Guide
. The following table summarizes the equivalent CLI
commands you use to view ISDP.
Table 6-70. ISDP Statistics Commands
CLI Command Description
clear isdp counters Clears the ISDP counters.
show isdp traffic Displays ISDP statistics.

286 Configuring System Information
iSCSI Optimization
The Internet Small Computer System Interface (iSCSI) Optimization feature enables the switch to
detect the presence of EqualLogic (EQL) storage arrays on the network and automatically configure the
software to enhance the flow of storage traffic to the iSCSI device.
iSCSI optimization uses LLDP snooping to detect the presence and the removal of EQL arrays on the
network. In LLDP advertisements, these devices are distinguished by a 29-byte System Description TLV
that contains the value "Dell Equalogic Storage Array".
When the iSCSI optimization feature is enabled, the switch takes the following actions:
• Flow control is globally enabled (if it is not already enabled).
• Jumbo frames are globally enabled on all ports and port-channels (the MTU is globally set to 9216).
When an EQL device is identified, the software performs the following EQL-specific logic:
• Spanning Tree Port Fast mode is enabled on the interface identified by LLDP. In Port Fast mode, the
port is automatically placed in the "Forwarding" state when the port link is up, without waiting for
Spanning Tree convergence to complete.
• Unicast storm control is disabled on the interface identified by LLDP.
• RSTP is globally enabled.
By default, iSCSI Optimization is globally disabled and Flow Control is globally enabled.
iSCSI Optimization Global Configuration
Use the iSCSI Optimizations-Global Parameters page to enable and disable the feature.
To access the iSCSI Optimization Global Configuration page, click System → iSCSI → Global
Configuration in the navigation tree.

Configuring System Information 287
Figure 6-134. iSCSI Sessions
When you change the status to Enable, the following message displays:
Configuring iSCSI Optimization Using CLI Commands
For information about the CLI commands that perform this function, see the iSCSI Commands chapter
in the
CLI Reference Guide
:
The following table summarizes the equivalent CLI commands you use to configure iSCSI
Optimization.
Table 6-71. iSCSI Optimization Commands
CLI Command Description
iscsi enable Globally enables iSCSI awareness.
show iscsi Displays whether iSCSI is enabled or disabled.

288 Configuring System Information

Configuring Switching Information 289
7
Configuring Switching Information
Overview
This section provides all system operations and general information for network security, ports,
address tables, GARP, VLANs, Spanning Tree, Port Aggregation, and Multicast Support. The topics
covered in this section include:
• Configuring Network Security
• Configuring Ports
• Configuring Traffic Mirroring
• Configuring Address Tables
• Configuring GARP
• Configuring the Spanning Tree Protocol
• Configuring VLANs
• Configuring Voice VLAN
• Aggregating Ports
• Managing Multicast Support
• IGMP Snooping
•MRouter Status
• MLD Snooping
• Configuring the Link Layer Discovery
Protocol (LLDP)
• Creating Link Dependencies
•Dynamic ARP Inspection
• DHCP Snooping
•DHCP Relay

290 Configuring Switching Information
Configuring Network Security
Use the Network Security menu page to set network security through port-based authentication, locked
ports, DHCP Filtering configuration, and access control lists.
To di s play the Network Security page, click Switching
→
Network Security in the tree view.
The Network Security menu page contains links to the following features:
• Dot1x Authentication
• Authenticated Users
• Port Security
• IP ACL Configuration
• MAC ACL Configuration
• IPv6 Access Control Lists
• ACL Bind Configuration
Dot1x Authentication
IEEE 802.1X port-based network access control configuration is performed on the Dot1x Authentication
page. MAC-based authentication allows multiple supplicants connected to the same port to each
authenticate individually. For example, a system attached to the port might be required to authenticate
in order to gain access to the network, while a VoIP phone might not need to authenticate in order to
send voice traffic through the port.
The 802.1X network has three components:
•
Authenticators
— Specifies the port that is authenticated before permitting system access.
•
Supplicants
— Specifies host connected to the authenticated port requesting access to the system
services.
•
Authentication Server
— Specifies the external server, for example, the RADIUS server that performs
the authentication on behalf of the authenticator, and indicates whether the user is authorized to
access system services.
Use the Dot1x Authentication
page
to configure the 802.1X administrative mode on the switch and to
configure general 802.1X parameters for a port.
To di s play the Dot1x Authentication
page, click Switching
→
Network Security
→
Dot1x Authentication
in the tree view.

Configuring Switching Information 291
Figure 7-1. Dot1x Authentication
The Dot1x Authentication page contains the following fields:
Global Parameters
•
Administrative Mode
— Permits 802.1X port-based authentication on the switch. The possible field
values are:
–
Enable
— Enables 802.1X authentication on the switch.
–
Disable
— Disables 802.1X authentication on the switch.
•
Authentication Method
— Selects the Authentication method used. The possible field values are:
–
Unconfigured
— Indicates that an authentication method has not been selected.

292 Configuring Switching Information
–
None
— Indicates that no authentication method is used.
–
RADIUS
— Indicates that authentication occurs at the RADIUS server.
Interface Parameters
•
Interface
— Selects the Unit and Port to be affected.
•
Guest VLAN
— Enables or disables the guest VLAN mode on this interface. To enable the guest
VLAN, select the VLAN ID to use as the guest VLAN. All VLANs configured on the system are
included in the menu.
•
Unauthenticated VLAN
— Allows or prohibits unauthenticated traffic on the port. To allow
unauthenticated traffic on the port, select the ID of the VLAN to assign to supplicants that fail 802.1X
authentication.
•
Admin Interface Control
— Defines the port authorization state. The possible field values are:
–
Automode
— Automatically detects the mode of the interface.
–
Authorized —
Places the interface into an authorized state without being authenticated. The
interface sends and receives normal traffic without client port-based authentication.
–
Unauthorized
—
Denies the selected interface system access by moving the interface into
unauthorized state. The switch cannot provide authentication services to the client through the
interface.
–
MAC-based
— Allows multiple hosts to authenticate on the interface. The hosts are distinguished
by their MAC addresses.
•
Current Interface Control
— Displays the current port authorization state.
•
Periodic Re-Authentication
— Reauthenticates the selected port periodically, when enabled.
•
Re-Authentication Period
— Indicates the time span in which the selected port is reauthenticated.
The possible field range is
300–4294967295
seconds. The field default is 3600 seconds.
•
Re-Authenticate Now
— Forces immediate port reauthentication, when selected.
•
Authentication Server Timeout
— Defines the amount of time that lapses before the switch resends a
request to the authentication server. The possible field range is 1–65535 seconds. The field default is
30 seconds.
•
Resending EAP Identity Request
— Defines the amount of time that lapses before EAP requests are
resent. The possible field range is 1–65535 seconds. The field default is 30 seconds.
•
Quiet Period
— Defines the amount of time that the switch remains in the quiet state following a
failed authentication exchange. The possible field range is 0–65535 seconds. The field default is 60
seconds.
•
Supplicant Timeout
— Defines the amount of time that lapses before EAP requests are resent to the
user. The possible field range is 1–65535 seconds. The field default is 30 seconds.
•
Max EAP Requests
— Defines the maximum number of times the switch can send an EAP request
before restarting the authentication process if it does not receive a response. The possible field range is
1–10. The field default is 2 retries.

Configuring Switching Information 293
•
Max Users
— Set the maximum number of clients supported on the port when MAC-based 802.1X
authentication is enabled on the port. The number of users allowed to authenticate per port ranges
from 1 to 16.
•
Termination Ca use
— Displays the reason for termination.
•
MAC Authentication Bypass
— Enable this feature to provide 802.1x unaware clients controlled
access to the network using the MAC address of the device as an identifier. The known and allowable
MAC address and corresponding access rights must be configured in the authentication server. MAC
Authentication Bypass only works when the port control mode of the port is MAC based.
• When supplicants connect to the port, information about that supplicant is displayed in a table below
the configuration fields. The supplicant table contains the following information:
•
Logical Port
— The port to which the supplicant is connected.
•
Supplicant MAC Address
— The MAC-address of the supplicant
•
Authenticator PAE
— Current state of the authenticator PAE state machine. Possible values are
Initialize, Disconnected, Connecting, Authenticating, Authenticated, Aborting, Held,
ForceAuthorized, and ForceUnauthorized.
•
Backend PAE
— Current state of the backend authentication state machine. Possible values are
Request, Response, Success, Fail, Timeout, Idle, and Initialize.
•
VLAN Assigned
— The VLAN assigned to the client by the RADIUS server. When VLAN assignments
are disabled, the RADIUS server does not assign any VLAN to the port, and this field is set to 0.
•
VLAN Name
— This feature is an extension of the Dot1x Option 81 feature added in PowerConnect
Release 2.1. A VLAN name is accepted as an alternative to a number when RADIUS indicates the
Tunnel-Private-Group-ID for a supplicant. Because this option is a text string, it can also be used for a
VLAN name. To support this feature, ensure that VLAN names are unique.
•
Username
— The username representing the identity of the Supplicant. This field shows the username
when the Admin Interface Control is Automode or MAC-based. If the port is Authorized, it shows the
username of the current user. If the port is unauthorized it shows the last user that was authenticated
successfully.
•
Filter ID
— The Filter Id assigned to the client by the RADIUS server. This field is not applicable
when the Filter-Id feature is disabled on the RADIUS server and client.
Displaying the Dot1x Authentication Table
1.
Open the
Dot1x Authentication
page.
2.
Click
Show All
.
The
Dot1x Authentication
Tab le
page opens, displaying the left side of the table:

294 Configuring Switching Information
Figure 7-2. Dot1x Authentication Table
3.
Use the horizontal scroll bar or click the right arrow at the bottom of the screen to display the right side
of the table.
4.
Use the
Unit
drop-down menu to view the
Dot1x Authentication Table
for other units in the stack, if
they exist.
Re-Authenticating One Port
1.
Open the
Dot1x Authentication
page.
2.
Click
Show All
.
The
Dot1x Authentication
Tab le
displays.
3.
Check
Edit
to select the Unit/Port to re-authenticate.
4.
Check
Reauthenticate Now
.
5.
Click
Apply Changes
.
The specified port is re-authenticated, and the device is updated.
Re-Authenticating Multiple Ports in the Dot1x Authentication Table
1.
Open the
Dot1x Authentication
page.
2.
Click
Show All
.
The
Dot1x Authentication
Tab le
displays.
3.
Check
Edit
to select the Units/Ports to re-authenticate.
4.
To re-authenticate on a periodic basis, set
Periodic Re-Authentication
to Enable, and specify a
Re-
Authentication Period
for all desired ports.
5.
To re-authenticate immediately, check
Reauthenticate Now
for all ports to be re-authenticated.
6.
Click
Apply Changes
.
Specified ports are re-authenticated (either immediately or periodically), and the device is updated.

Configuring Switching Information 295
Changing Administrative Port Control
1.
Open the
Dot1x Authentication
page.
2.
Click
Show All
.
The
Dot1x Authentication
Tab le
displays.
3.
Scroll to the right side of the table and select the
Edit
check box for each port to configure. Change
Admin Port Control
to
Authorized
,
Unauthorized
, or
Automode
as needed for chosen ports. Only
MAC-Based
and
Automode
actually uses dot1x to authenticate.
Authorized
and
Unauthorized
are
manual overrides.
4.
Click
Apply Changes
.
Admin Port Control is updated for the specified ports, and the device is updated.
Enabling Dot1x Authentication Using CLI Commands
For information about the CLI commands that perform this function, see the following chapter in the
CLI Reference Guide
:
• 802.1X Commands
The following table summarizes the equivalent CLI commands you use to enable dot1x authentication.

296 Configuring Switching Information
Authenticated Users
The Authenticated Users page is used to display lists of ports that have authenticated users.
To di s play the Authenticated Users page, click Switching
→
Network Security
→
Authenticated Users in
the tree view.
Table 7-1. 802.1x Authentication Commands
CLI Command Description
dot1x mac-auth-bypass Enables MAB on an interface.
dot1x max-req Sets the maximum number of times the switch sends an EAP-request
frame to the client before restarting the authentication process.
dot1x max-users Sets the maximum number of clients supported on the port when
MAC-based 802.1X authentication is enabled on the port.
dot1x port-control Enables manual control of the authorization state of the port.
dot1x re-authenticate Manually initiates a re-authentication of all 802.1x-enabled ports or a
specified 802.1X enabled port.
dot1x re-authentication Enables periodic re-authentication of the client.
dot1x system-auth-control Enables 802.1X globally.
dot1x timeout quiet-period Sets the number of seconds the switch remains in the quiet state
following a failed authentication attempt
dot1x timeout re-authperiod Sets the number of seconds between re-authentication attempts.
dot1x timeout server-timeout Sets the number of seconds the switch waits for a response from the
authentication server before resending the request.
dot1x timeout supp-timeout Sets the number of seconds the switch waits for a response to an EAP-
request frame from the client before retransmitting the request.
dot1x timeout tx-period Sets the number of seconds the switch waits for a response to an EAP-
request/identify frame from the client before resending the request.
show dot1x Displays 802.1X status for the switch or the specified interface.
show dot1x ethernet Shows the status of MAC Authentication Bypass.
dot1x guest-vlan Sets the guest VLAN on a port.
dot1x unauth-vlan Specifies the unauthenticated VLAN on a port.

Configuring Switching Information 297
Figure 7-3. Network Security Authenticated Users
The Authenticated Users page contains the following fields:
•
Port
— Displays the port used for authentication.
•
User Name
— Specifies a user from the list of users authorized via the RADIUS Server.
Displaying Authenticated Users Using CLI Commands
For information about the CLI commands that perform this function, see the following chapter in the
CLI Reference Guide
:
• 802.1X Commands
Port Security
The Port Security page is used to enable security on a per-port basis. When a port is locked, only packets
with allowable source MAC addresses can be forwarded. All other packets are discarded. A MAC address
can be defined as allowable by one of two methods: dynamically or statically.
To di s play the Port Security page, click Switching
→
Network Security
→
Port Security in the tree view.
Table 7-2. 802.1x Authenticated Users Commands
CLI Command Description
show dot1x clients Displays detailed information about the users who have successfully
authenticated on the system or on a specified port.
show dot1x users Displays active 802.1X authenticated users for the switch.

298 Configuring Switching Information
Figure 7-4. Network Security Port Security
The Port Security page contains the following fields:
•
Interface
— Displays the unit and port or the LAG on which the locked port security is enabled.
•
Set Port
— Enables locking the port or LAG. When a port is locked, all the current addresses that had
been dynamically learned by the switch on that port are removed from the list. When the port is
unlocked, they are removed from the static list.
•
Traps
— Enables or disables sending a trap when a packet is received on a locked port or LAG.
•
Trap Frequency
— Specifies the time interval in seconds between successive traps. The valid range is 1
to 1000000 seconds.
•
Max Learned Addresses
— Specifies the Max Learned Addresses count. Valid range is 0 to 100.
Defining a Locked Port
1.
Open the
Port Security
page.
2.
Select an interface type and number.
3.
Select
Locked
on the
Set Port
drop-down menu.
4.
Complete the remaining fields.
5.
Click
Apply Changes
.
The locked port/LAG is added to the Port Security table, and the device is updated.
Viewing the Port Security Table
1.
Open the
Port Security
page.
2.
Click
Show All.
The
Port Security Table
displays.

Configuring Switching Information 299
Figure 7-5. Port Security Table
3.
Use the
Unit
drop-down menu to view the
Port Security Table
for other units in the stack, if they exist.
Defining Multiple Locked Ports
1.
Open the
Port Security
page.
2.
Click
Show All.
The
Port Security Table
displays.
3.
Click
Edit
for each port whose parameters are to be changed.
4.
Fields can now be edited as needed for these ports.
5.
Click
Apply Changes
.
The changes are made to the Port Security table, and the device is updated.
Configuring Port Security with CLI Commands
For information about the CLI commands that perform this function, see the following chapter in the
CLI Reference Guide
:
• Address Table Commands
The following table summarizes the equivalent CLI commands you use to configure port security.
Table 7-3. Port Security Commands
CLI Command Description
port security (no port security) Disables the learning of new addresses on an interface. To enable new
address learning, use the no form of the port security command.
port security max Configures the maximum addresses that can be learned on the port
while the port is in port security mode.
show ports security Displays the port-lock status.

300 Configuring Switching Information
IP ACL Configuration
Access control lists (ACL) allow network managers to define classification actions and rules for specific
ingress ports. Your switch supports up to 100 ACLs. However, the hardware resources are limited and may
not be able to fully support 100 completely populated ACLs.
Packets can be filtered on ingress or egress. If the filter rules match, then some actions can be taken,
including dropping the packet or disabling the port. For example, a network administrator defines an
ACL rule that says port number 20 can receive TCP packets. However, if a UDP packet is received the
packet is dropped.
ACLs are composed of access control entries (ACE), or rules, that consist of the filters that determine
traffic classifications. The total number of rules that can be defined for each ACL is 127.
Use the IP ACL Configuration page to add or remove IP-based ACLs.
To di s play the IP ACL Configuration page, click Switching
→
Network Security
→
Access Control Lists
→
IP Access Control Lists
→
Configuration in the tree view.
Figure 7-6. IP ACL Configuration
The IP ACL Configuration page contains the following fields:
•
IP ACL Name
— Specifies user-defined name for the ACL.
•
Remove
— Removes the IP ACL selected in the IP ACL field.
Adding an IP-based ACL
1.
Open the
IP ACL Configuration
page.
2.
Click
Add
.
The
Add IP ACL
page displays.

Configuring Switching Information 301
Figure 7-7. Add IP ACL
3.
Enter the desired
ACL Name
in the related entry field.
4.
Click
Apply Changes
.
The IP-based ACL is added, and the device is updated.
Removing an IP-based ACL
1.
Open the
IP ACL Configuration
page, and select the ACL to be deleted from the
IP
ACL
drop-down
menu.
2.
Check the
Remove
ACL check box.
3.
Click
Apply Changes
.
The IP-based ACL is removed, and the device is updated.
Displaying IP ACLs
1.
Open the
IP ACL Configuration
page.
2.
Click
Show All
.
All IP ACLs and their related data display in the
IP ACL Table
.
Figure 7-8. IP ACL Table
Adding an IP-based ACL Using CLI Commands
For information about the CLI commands that perform this function, see the following chapter in the
CLI Reference Guide
:
• ACL Commands

302 Configuring Switching Information
The following table summarizes the equivalent CLI commands you use to configure an IP-based ACL.
IP ACL Rule Configuration
Use the IP ACL Rule Configuration page to define rules for IP-based ACLs. The access list definition
includes rules that specify whether traffic matching the criteria is forwarded normally or discarded.
Additionally, you can specify to assign traffic to a particular queue, filter on some traffic, change VLAN
tag, shut down a port, and/or redirect the traffic to a particular port.
NOTE: There is an implicit "deny all" rule at the end of an ACL list. This means that if an ACL is applied to a packet
and if none of the explicit rules match, then the final implicit "deny all" rule applies and the packet is dropped.
To di s play the IP ACL Rule Configuration page, click Switching
→
Network Security
→
Access Control
Lists
→
IP Access Control Lists
→
Rule Configuration in the tree view.
Table 7-4. IP ACL Commands
CLI Command Description
access-list Creates an Access Control List
show ip access-lists Displays access lists applied on interfaces and all rules that are defined
for the access lists.

Configuring Switching Information 303
Figure 7-9. IP ACL - Rule Configuration (Standard)
The IP ACL Rule Configuration page contains the following fields:
•
IP ACL Name
— Specifies an existing IP ACL. To set up a new IP ACL use the "IP ACL
Configuration" page.
•
Rule ID
— Selects or creates user-defined ACLs. Enter an existing Rule ID, or create a new one by
selecting Create from the drop-down menu and entering the desired new Rule ID in the field next to
it. The new ID is created once Apply Changes is clicked. Up to 127 rules can be created for each ACL.
•
Action
— Selects the ACL forwarding action. Choose from the drop-down menu options to apply a
forwarding action. Possible values are:
–
Permit
— Forwards packets which meet the ACL criteria.
–
Deny
— Drops packets which meet the ACL criteria.
•
Assign Queue ID
— Click the check box to apply this criteria, then enter an identifying number from
0 to 6.

304 Configuring Switching Information
•
Redirect Interface
— Select from the drop-down list of interfaces one that packets meeting this rule
can be redirected to.
•
Mirror Interface
— Select from the drop-down list of interfaces one that packets meeting this rule can
be mirrored to.
•
Logging
— Enables logging for a particular ACL when the check box is selected. Logging is supported
for Deny action only.
•
Match Every
— Requires a packet to match the criteria of this ACL. Click the check box to apply this
criteria. Match Every is exclusive to the other filtering rules, so if checked, the other rules on the screen
aren’t accessible.
•
Protocol
— Requires a packet’s protocol to match the protocol listed here. Click the check box to
apply this criteria, then select one of the following:
–
Select from List
— Select from the drop-down list of protocols on which the rule can be based.
–
Match to Value
— Click to add a user-defined Protocol ID used to match packets to the rule.
•
Source IP Address
— Requires a packet’s source port IP address to match the address listed here. Click
the check box and enter an address to apply this criteria.
•
Wild Card Mask
— Specifies the source IP address wildcard mask. Wild card masks determines which
bits are used and which bits are ignored. A wild card mask of 255.255.255.255 indicates that no bit is
important. A wildcard of 0.0.0.0 indicates that all of the bits are important. This field is required when
Source IP Address
is checked.
•
Source L4 Port
— Requires a packet’s TCP/UDP source port to match the port listed here. Click the
check box to apply this criteria, then select one of the following from the drop-down menu:
–
Select From List
— Click to select from a list of source ports on which the rule can be based.
–
Match to Port
— Click to add a user-defined Port ID by which packets are matched to the rule.
•
Destination IP Address
— Requires a packet’s destination port IP address to match the address listed
here. Click the check box and enter an address to apply this criteria.
•
Wild Card Mask
— Specifies the Destination IP address wildcard mask. This field is required when
Destination IP Address
is checked.
•
Destination L4 Port
— Requires a packet’s TCP/UDP destination port to match the port listed here.
Click the check box to apply this criteria, then select one of the following:
–
Select From List
— Select from a list of destination ports on which the rule can be based.
–
Match to Port
— Click to add a user-defined Port ID by which packets are matched to the rule.
Service Type Fields
Select one of the following three Match fields to use in matching packets to ACLs:
•
IP DSCP
— Matches the packet DSCP value to the rule. Either the DSCP value or the IP Precedence
value is used to match packets to ACLs.
–
Select From List
— Select from a list of DSCP keyword values.

Configuring Switching Information 305
–
Match to Port
— Click to add a user-defined Port ID.
•
IP Precedence
— Matches the packet IP Precedence value to the rule when checked. Enter the IP
Precedence value to match. Either the DSCP value or the IP Precedence value is used to match packets
to ACLs.
•
IP TOS Bits
— Matches on the Type of Service bits in the IP header when checked.
–
TOS Bits
— Requires the bits in a packet’s TOS field to match the two-digit hexadecimal number
entered here.
–
TOS Mask
— Specifies the bit positions used for comparison against the IP TOS field in a packet.
•
Remove
— Removes a Rule ID when
Remove
is checked and
Apply Changes
is clicked.
Modifying an IP-based Rule
NOTE: Rules can be modified only when the ACL to which they belong is not bound to an interface.
1.
Open the
IP ACL Rule Configuration
page.
2.
Select the desired ACL from the
IP ACL
drop-down menu.
3.
Select the desired rule from the
Rule ID
drop-down menu.
4.
Modify the remaining fields as needed.
5.
Click
Apply Changes
.
The IP-based rule is modified, and the device is updated.
Adding a New Rule to an IP-based ACL
1.
Open the
IP ACL Rule Configuration
page.
2.
Select the desired ACL from the
IP ACL
drop-down menu.
3.
Select
Create Rule
from the
Rule ID
drop-down menu and enter a new ID number.
4.
Define the remaining fields as needed.
5.
Click
Apply Changes
.
The new rule is assigned to the specified IP-based ACL.
Defining an IP-based ACL Rule Using CLI Commands
For information about the CLI commands that perform this function, see the following chapter in the
CLI Reference Guide
:
• ACL Commands
The following table summarizes the equivalent CLI commands you use to configure an IP-based ACL
rule.

306 Configuring Switching Information
MAC ACL Configuration
The MAC ACL Configuration page allows network administrators to define a MAC-based ACL. For an
explanation of ACLs, see "IP ACL Configuration."
To di s play the MAC ACL Configuration page, click Switching
→
Network Security
→
Access Control
Lists
→
MAC Access Control Lists
→
Configuration in the tree view.
Figure 7-10. MAC ACL Configuration
The MAC ACL Configuration page contains the following fields:
•
MAC ACL Name
— User-defined ACL name.
•
Rename MAC ACL
— To rename the MAC ACL, select the check box and enter a new MAC ACL
name in the field.
•
Remove
— Click this field, then click the Apply Changes button to delete the MAC ACL listed in the
MAC ACL field.
Adding a MAC-based ACL
1.
Open the
MAC ACL Configuration
page.
2.
Click
Add
to display the
Add MAC ACL
page.
Table 7-5. IP Access Rule Command
CLI Command Description
access-list Use this command to specify rules for the IP access list.
show ip access-lists Displays an Access Control List (ACL) and all of the rules that are
defined for the ACL.

Configuring Switching Information 307
Figure 7-11. Add MAC ACL
3.
Enter the desired MAC
ACL Name
in the entry field.
4.
Click
Apply Changes
.
The MAC-based ACL is added, and the device is updated.
Removing a MAC-based ACL
1.
Open the
MAC ACL Configuration
page, and select the ACL to be removed from the
MAC ACL
drop-down menu.
2.
Select the
Remove
check box.
3.
Click
Apply Changes
.
The MAC-based ACL is removed, and the device is updated.
Displaying MAC ACLs
1.
Open the
MAC ACL Configuration
page.
2.
Click
Show All
.
All MAC ACLs and their related data are displayed on screen.
Figure 7-12. MAC ACL Table
Configuring MAC-based ACLs Using CLI Commands
For information about the CLI commands that perform this function, see the following chapter in the
CLI Reference Guide
:
• ACL Commands
The following table summarizes the equivalent CLI commands you use to define a MAC ACL.

308 Configuring Switching Information
MAC ACL Rule Configuration
Use the MAC ACL Rule Configuration page to define rules for MAC-based ACLs. The access list
definition includes rules that specify whether traffic matching the criteria is forwarded normally or
discarded. A default 'deny all' rule is the last rule of every list.
To di s play the MAC ACL Rule Configuration page, click Switching
→
Network Security
→
Access
Control Lists
→
MAC Access Control Lists
→
Rule Configuration in the tree view.
Figure 7-13. MAC ACL - Rule Configuration
The MAC ACL Rule Configuration page contains the following fields:
•
MAC ACL Name
— Specifies an existing MAC ACL. To set up a new MAC ACL use the MAC ACL
Configuration page.
Table 7-6. MAC ACL Commands
CLI Command Description
mac access-list Configures conditions required to allow traffic based on MAC
addresses.
show mac access-lists Displays a MAC access list and all of the rules that are defined for the
ACL.

Configuring Switching Information 309
•
Rule Id
— Selects or creates a user-defined ACLs. Enter an existing Rule ID, or create a new one by
selecting Create from the drop-down menu and entering the desired new Rule ID in the field next to
it. The new ID is created once Apply Changes is clicked.
•
Action
— Selects the ACL forwarding action, which can be one of the following values:
–
Permit
— Forwards packets which meet the ACL criteria.
–
Deny
— Drops packets which meet the ACL criteria.
•
Assign Queue ID
— Click the check box to apply this criteria, then enter an identifying number from
0 to 6.
•
Redirect Interface
— Select from the drop-down list of interfaces one that packets meeting this rule
can be redirected to.
•
Mirror Interface
— Select from the drop-down list an interface that packets meeting this rule can be
mirrored to.
•
Logging
— Click the check box to enable logging for this ACL. This feature is supported for the Deny
action only.
•
Match Every
— Requires a packet to match the criteria of this ACL. Click the check box to apply this
criteria.
•
Class of Service
— Requires a packet’s CoS to match the CoS value listed here. Click the check box
and enter a CoS value between 0 and 7 to apply this criteria.
•
Secondary CoS
— Requires a packet’s secondary CoS to match the CoS value listed here. Click the
check box and enter a CoS value between 0 and 7 to apply this criteria.
•
Destination MAC Address
— Requires a packet’s destination port MAC address to match the address
listed here. Click the check box and enter an address to apply this criteria.
•
Destination MAC Mask
— Enter the MAC Mask associated with the Destination MAC to match.
•
EtherType
— Requires a packet’s EtherType to match the EtherType listed here. Click the check box
and select from a list or enter the EtherType ID:
–
Select from List
— Select desired EtherType from the drop-down menu.
–
Match to Value
— Enter the desired port number to match.
•
Source MAC Address
— Requires a packet’s source port MAC address to match the address listed
here. Click the check box and enter an address to apply this criteria.
•
Source MAC Mask
— If desired, enter the MAC mask for the source MAC address to match.
•
Vlan Id
— Requires a packet’s VLAN ID to match the ID listed here. Click the check box and enter
the VLAN ID to apply this criteria. Possible field values are 1–4095.
•
Remove
— Removes the MAC ACL Rule when
Remove
is checked and
Apply Changes
is clicked.
Modifying a MAC-based Rule
NOTE: Rules can be modified only when the ACL to which they belong is not bound to an interface.

310 Configuring Switching Information
1.
Open the
MAC ACL Rule Configuration
page.
2.
Select the desired ACL from the
MAC ACL
drop-down menu.
3.
Select the desired rule from the
Rule ID
drop-down menu.
4.
Modify the remaining fields as needed.
5.
Click
Apply Changes
.
The MAC-based rule is modified, and the device is updated.
Adding a New Rule to a MAC-based ACL
1.
Open the
MAC ACL Rule Configuration
page.
2.
Select the desired ACL from the
MAC ACL
drop-down menu.
3.
Specify
Create New Rule
for
Rule ID
.
4.
Enter a new ID number.
5.
Define the remaining fields as needed.
6.
Click
Apply Changes
.
The new rule is assigned to the specified MAC-based ACL.
Removing a Rule From a MAC-based ACL
1.
Select an ACL.
2.
Select a rule from the
Rule ID
drop-down menu.
3.
Check the
Remove
check box.
4.
Click
Apply Changes
.
The MAC-based ACL is removed, and the device is updated.
Configuring MAC-based ACLs Rules Using CLI Commands
For information about the CLI commands that perform this function, see the following chapter in the
CLI Reference Guide
:
• ACL Commands
The following table summarizes the equivalent CLI commands you use to define a MAC ACL.

Configuring Switching Information 311
IPv6 Access Control Lists
An IPv6 ACL consists of a set of rules which are matched sequentially against a packet. When a packet
meets the match criteria of a rule, the specified rule action (Permit/Deny) is taken and the additional
rules are not checked for a match. On this menu the interfaces to which an IPv6 ACL applies must be
specified, as well as whether it applies to inbound or outbound traffic. Rules for the IPv6 ACL are
specified/created using the IPv6 ACL Rule Configuration menu.
First, you use the IPv6 ACL Configuration page to define the IP ACL type and assign an ID to it. Then,
you use the IPv6 ACL Rule Configuration page to create rules for the ACL. Finally, you use the ACL
Interface Configuration and/or ACL Interface/VLAN Summary pages to assign the ACL by its ID
number to a port or VLAN. You can use the IPv6 ACL Table page to view the configurations. See
"Displaying IPv6 ACLs" on page 313.
IPv6 ACL Configuration
Use the IPv6 ACL Configuration page to add or remove IP-based ACLs. To display the IP ACL
Configuration page, click Switching
→
Network Security
→
Access Control Lists
→
IPv6 Access Control
Lists
→
IPv6 ACL Configuration in the tree view.
Table 7-7. MAC ACL Commands
CLI Command Description
deny|permit Use the deny command to deny traffic if the conditions defined in the
deny statement are matched. Use the permit command in Mac-Access-
List Configuration mode to allow traffic if the conditions defined in
the permit statement are matched.
show mac access-list Displays a MAC access list and all of the rules that are defined for the
ACL.

312 Configuring Switching Information
Figure 7-14. IPv6 ACL Configuration
The IPv6 ACL Configuration page contains the following fields:
•
IPv6 ACL Name
— Specify an IPv6 ACL name string which includes alphanumeric characters only.
The name must start with an alphabetic character. This field displays the name of the currently
selected IPv6 ACL if any ACLs have already been created.
•
Rename
— To rename an existing IPv6 ACL, select this option, enter a new name in the text field, and
click
Apply Changes
. The changes are applied to the ACL that is selected in the IPv6 ACL Name field.
•
Remove
— To remove an existing IPv6 ACL, select the ACL from the IPv6 ACL Name menu, select
the remove option, and click
Apply Changes
.
Adding an IPv6-based ACL
1.
Open the
IPv6 ACL Configuration
page.
2.
Click
Add
.
The
Add IPv6 ACL
page displays.
Figure 7-15. Add IPv6 ACL
3.
Enter a name for the IPv6 ACL.
4.
Click
Apply Changes
.

Configuring Switching Information 313
Displaying IPv6 ACLs
1.
Open the
IPv6 ACL Configuration
page.
2.
Click
Show All
.
All IP ACLs and their related data display in the
IPv6 ACL Table
.
Figure 7-16. IPv6 ACL Table
The Summary page has the following fields:
•
IPv6 ACL Name
— Describes the number ranges for IPv4 ACL standard versus extended. The range
for a standard IP ACL is 1-99. For an extended IP ACL, the ID range is 101-199.
•
Rules
— Shows the number of rules currently configured for the IP ACL.
•
Direction
— Shows the direction of packet traffic affected by the IP ACL, which can be Inbound or
blank.
•
Interface
— Shows the interfaces to which the IP ACL applies.
•
VLAN ID
— The VLAN(s) to which the IPv6 ACL applies.
Configuring an IPv6 ACL by Using CLI Commands
For information about the CLI commands that perform this function, see the following chapter in the
CLI Reference Guide
:
• ACL Commands
The following table summarizes the equivalent CLI commands you use to configure an IPv6 ACL.
Table 7-8. IPv6 ACL Commands
CLI Command Description
ipv6 access-list Creates an IPv6 Access Control List (ACL) consisting of classification
fields defined for the IP header of an IPv6 frame.
show ipv6 access-lists Displays an IPv6 access list (and the rules defined for it).

314 Configuring Switching Information
IPv6 ACL Rule Configuration
Use the IPv6 ACL Rule Configuration page to define rules for IPv6-based ACLs. The access list
definition includes rules that specify whether traffic matching the criteria is forwarded normally or
discarded. Additionally, you can specify to assign traffic to a particular queue, filter on some traffic,
change VLAN tag, shut down a port, and/or redirect the traffic to a particular port. By default, no specific
value is in effect for any of the IPv6 ACL rules.
There is an implicit “deny all” rule at the end of an ACL list. This means that if an ACL is applied to a
packet and if none of the explicit rules match, then the final implicit “deny all” rule applies and the
packet is dropped.
To display the IPv6 ACL Rule Configuration page, click Switching
→
Network Security
→
Access Control
Lists
→
IPv6 Access Control Lists
→
Rule Configuration in the navigation menu.
Figure 7-17. IPv6 ACL - Rule Configuration
The IPv6 ACL Configuration page contains the following fields:
•
IPv6 ACL Name
— Select the ACL you want to configure.

Configuring Switching Information 315
•
Rule ID
— Select an existing Rule ID to modify or select Create Rule to configure a new ACL Rule. To
create a new rule, enter a rule ID from 1–127 in the available field. New rules cannot be created if the
maximum number of rules has been reached. For each rule, a packet must match all the specified
criteria in order to be true against that rule and for the specified rule action (Permit/Deny) to take
place.
•
Action
— Specify what action should be taken if a packet matches the rule’s criteria. The choices are
Permit or Deny.
•
Assign Queue ID
— Specifies the hardware egress queue identifier used to handle all packets
matching this IPv6 ACL rule. Valid range of Queue IDs is 0 to 6.
•
Redirect Interface
— Specifies the egress interface where the matching traffic stream is forced,
bypassing any forwarding decision normally performed by the device. This field cannot be set if a
Mirror Interface is already configured for the ACL rule.
•
Mirror Interface
— Specifies the egress interface where the matching traffic stream is copied, in
addition to it being forwarded normally by the device. This field cannot be set if a Redirect Interface is
already configured for the ACL rule.
•
Logging
— When set to True, logging is enabled for this ACL rule (subject to resource availability in
the device). If the Access List Trap Flag is also enabled, this will cause periodic traps to be generated
indicating the number of times this rule was activated during the current report interval. A fixed 5
minute report interval is used for the entire system. A trap is not issued if the ACL rule hit count is
zero for the current interval. This field is visible for a Deny action.
•
Match Every
— Select True or False from the menu.
• True signifies that all packets will match the selected IPv6 ACL and rule and will be either permitted or
denied. In this case, since all packets match the rule, the option of configuring other match criteria will
not be offered. To configure specific match criteria for the rule, remove the rule and re-create it, or re-
configure 'Match Every' to 'False' for the other match criteria to be visible.
•
Protocol
— There are two ways to configure IPv6 protocol.
– Specify an integer ranging from 1 to 255 after selecting protocol keyword “other”. This number
represents the IP protocol.
– Select name of a protocol from the existing list of Internet Protocol (IP), Transmission Control
Protocol (TCP), User Datagram Protocol (UDP), Internet Control Message Protocol (ICMP) and
Internet Group Management Protocol (IGMP).
•
Source Prefix/PrefixLength
— Specify IPv6 Prefix combined with IPv6 Prefix length of the network or
host from which the packet is being sent. Prefix length can be in the range (0 to 128).
•
Source L4 Port
— Specify a packet's source layer 4 port as a match condition for the selected IPv6 ACL
rule. Source port information is optional. Source port information can be specified in two ways:
– Select keyword “other” from the drop down menu and specify the number of the port in the range
from 0 to 65535.

316 Configuring Switching Information
– Select one of the keyword from the list: DOMAIN, ECHO, FTP, FTPDATA, HTTP, SMTP, SNMP,
TELNET, TFTP, and WWW. Each of these values translates into its equivalent port number,
which is used as both the start and end of the port range.
•
Destination Prefix/Prefix Length
— Enter up to a 128-bit prefix combined with the prefix length to be
compared to a packet's destination IP address as a match criteria for the selected IPv6 ACL rule. The
prefix length can be in the range 0 to 128.
•
Destination L4 Port Number
— Specify a packet's destination layer 4 port number match condition
for the selected IPv6 ACL rule. This is an optional configuration.
•
Destination L4 Port Keyword
— Specify the destination layer 4 port match conditions for the selected
IPv6 ACL rule. The possible values are DOMAIN, ECHO, FTP, FTPDATA, HTTP, SMTP, SNMP,
TELNET, TFTP, and WWW. Each of these values translates into its equivalent port number, which is
used as both the start and end of the port range. This is an optional configuration.
•
Flow Label
— A 20-bit number that is unique to an IPv6 packet that is used by end stations to signify
QoS handling in routers. The flow label can specified within the range 0 to 1048575.
•
IPv6 DSCP Service
— Specify the IP DiffServ Code Point (DSCP) value, which is defined as the high-
order six bits of the Service Type octet in the IPv6 header. This is an optional configuration. Enter an
integer from 0 to 63. The IPv6 DSCP can be selected from one of the DSCP keywords in the menu. To
specify a DSCP by its numeric value, select the Other option in the menu, and a text box displays for
entering the numeric value.
Configuring an IPv6 ACL Rule by Using CLI Commands
For information about the CLI commands that perform this function, see the following chapter in the
CLI Reference Guide
:
• ACL Commands
The following table summarizes the equivalent CLI commands you use to configure IPv6 ACL rules.
ACL Bind Configuration
When an ACL is bound to an interface, all the rules that have been defined are applied to the selected
interface. Use the ACL Bind Configuration page to assign ACL lists to ACL Priorities and Interfaces.
From the Web interface, you can configure the ACL rule in the ingress or egress direction so that the
ACLs implement security rules for packets entering or exiting the port. You can apply ACLs to any
physical (including 10 Gb) interface, LAG, or routing port.
Table 7-9. IPv6 ACL Rule Command
CLI Command Description
ipv6 access-list Creates an IPv6 Access Control List (ACL) consisting of classification
fields defined for the IP header of an IPv6 frame.
show ipv6 access-lists Displays an IPv6 access list (and the rules defined for it).

Configuring Switching Information 317
NOTE: Binding an ACL in the egress direction is not supported by the PowerConnect 6200 Series switches. IP ACLs
may be bound to an Ethernet interface in the egress direction.
To di s play the ACL Bind Configuration page, click Switching
→
Network Security
→
Access Control
Lists
→
Binding Configuration in the tree view.
Figure 7-18. ACL Bind Configuration
The ACL Bind Configuration page contains the following fields:
•
Interface
— Radio buttons permit selection of interface by Unit/port, LAG, or VLAN.
•
Select an ACL
— Selects the ACL type to which incoming packets are matched. Packets can be
matched to IP-based, MAC-based, or IPv6-based ACLs. Valid combinations of ACLs that can be
bound to any interface or VLAN are:
IP and MAC ACLs can be bound together to an interface or VLAN but not to IPv6 ACLs.
•
Direction
— Specifies the packet filtering direction for ACL. Binding ACL for Interface and LAGs are:
– IPv4 ACLs can be bound in both inbound and outbound.
– MAC and IPv6 ACLs can be bound only in the inbound direction on the PowerConnect 6200
Series switches.
– VLANs
—
IPv4, MAC, and IPv6 ACLs can only be bound in the inbound direction on the
PowerConnect 6200 Series switches.
– Assign ACL Priority — Assigns the priority of this ACL. If more than one ACL is applied to an
interface, then the match criteria for the highest priority ACLs are checked first.

318 Configuring Switching Information
Assigning an ACL to an Interface
1.
Open the
ACL Bind Configuration
page.
2.
In the
Interface
field, specify the Unit and Port, LAG, or VLAN to configure.
3.
Select the IP, IPv6, or MAC ACL in the
Select an ACL
field.
NOTE: Whenever an ACL is assigned on a port, LAG, or VLAN, flows from that ingress interface that do not
match the ACL are matched to the default rule, which is Drop unmatched packets.
4.
Specify the priority in
Assign ACL Priority
.
5.
Click
Apply Changes
.
The ACL is attached to the specified interface(s).
Removing an Interface from an ACL
1.
Open the
ACL Bind Configuration
page.
2.
Click
Show All
.
3.
In the Interface field, specify the Unit and Port, LAG, or VLAN to view the ACL bindings for that
interface.
4.
Select the
Remove
check box for one or more ACLs to remove.
5.
Click
Apply Changes
.
The specified ACL(s) are removed from the interface.
Assigning ACL Membership Using CLI Commands
For information about the CLI commands that perform this function, see the following chapter in the
CLI Reference Guide
:
• ACL Commands
The following table summarizes the equivalent CLI commands you use to bind an IPv6 ACL to an
interface or VLAN ID.
Table 7-10. IPv6 ACL Bind Configuration Commands
CLI Command Description
ipv6 traffic-filter This command either attaches a specific IPv6 Access Control List
(ACL) to an interface or associates it with a VLAN ID in a given
direction.
ip access-group Applies an IP based egress ACL on an Ethernet interface or a group of
interfaces.

Configuring Switching Information 319
Configuring Ports
The Ports menu page provides links for configuring port functionality, including advanced features such
as storm control and port mirroring, and for performing virtual port tests.
To display the page, click Switching
→
Ports in the tree view. The Ports menu page contains links to the
following features:
• Global Parameters
• Port Configuration
• Protected Port Configuration
• LAG Configuration
• Storm Control
Global Parameters
Use the Global Parameters to configure Flow Control. Flow Control allows traffic from one switch to be
throttled for a specified period of time, and is defined for switches that are directly connected. Flow
Control can only be set for ports configured as full-duplex mode of operation. Since ports set to auto
negotiate may not be added as LAG members, LAG member ports cannot have flow control configured
to auto.
NOTE: Flow Control is incompatible with head of line blocking prevention mode. The switch can operate in either
mode, but not at the same time.
To di s play the Global Parameters page, click Switching
→
Ports
→
Global Parameters in the tree view.
Figure 7-19. Global Port Parameters
The Global Parameters page contains the following field:
•
Flow Control
— Select enabled or disabled from the drop-down menu. This command affects all ports
in the stack. The default value is enabled.
–
Enable
— Turns on the ingress back pressure mechanism of the switch.
–
Disable
— Restores the switch operation to head of line blocking prevention.

320 Configuring Switching Information
Enabling Ingress Backpressure
1.
Open the
Ports Global Parameters
page.
2.
Select Enable from the drop-down menu in the
Flow Control
field.
3.
Click
Apply Changes
.
4.
Ingress backpressure is now enabled.
Configuring Flow Control Using CLI Commands
For information about the CLI commands that perform this function, see the following chapter in the
CLI Reference Guide
:
• Ethernet Configuration Commands
The following table summarizes the equivalent CLI commands for this feature.
Table 7-11. Port Configuration Commands
CLI Command Description
flowcontrol Enables flow control.
show interfaces configuration Displays the configuration for all configured interfaces.

Configuring Switching Information 321
Port Configuration
Use the Port Configuration page to define port parameters.
To di s play the Port Configuration page, click Switching
→
Ports
→
Port Configuration in the tree view.
Figure 7-20. Port Configuration
The Port Configuration page contains the following fields:
•
Port
— Specifies the Unit and Port for which port parameters are defined.
•
Description (0–64 Characters)
— Provides a brief interface description, such as Ethernet.
•
Admin Status
— Enables (Up) or disables (Down) traffic forwarding through the port.
•
Current Port Status
— Specifies whether the port is currently operational or non-operational.
•
Current Port Speed
— Displays the actual synchronized port speed (bps).
•
Admin Port Speed
— Forces the port speed to the selected 10M 100Mvalue.
•
Maximum Frame Size (1518–9216)
— Specifies the threshold beyond which packets exceeding this
size are dropped. Default is 1518.

322 Configuring Switching Information
•
Admin Duplex
— Specifies the port duplex mode.
–
Full
— Indicates that the interface supports transmission between the switch and the client in
both directions simultaneously.
–
Half
— Indicates that the interface supports transmission between the switch and the client in
only one direction at a time.
•
Current Duplex Mode
— Displays the synchronized port duplex mode.
•
Auto Negotiation
— Enables Auto Negotiation on the port. Auto Negotiation is a protocol between
two link partners that enables a port to advertise its transmission rate, duplex mode, and flow control
abilities to its partner.
•
Current Auto Negotiation
— Displays the current Auto Negotiation setting.
–
1000 Full
— Indicates that the port is advertising a 1000 mbps speed and full-duplex mode
setting.
–
10000 Full
— Indicates that the port is advertising a 10000 mbps speed and full-duplex mode
setting.
•
LAG
— Displays LAG number if this port is a member of a LAG.
•
Current Flow Control
— Indicates the current Flow Control settings. Possible field values are:
–
Active
— Flow Control is active.
–
Inactive
— Flow Control is inactive.
•
Transceiver Firmware Version
— Displays firmware part number of port transceiver, if available. Valid
only for SFX7101 transceivers on 10GBase-T non-stacking ports.
•
Image Firmware Version
— Displays the version of the image on the firmware.
•
Firmware Update Status
— Indicates the statue of the firmware on the switch:
–
Up-to-date
— The firmware status is current.
–
Outdated
— The firmware status is not current.
•
Max. Cable Length
— Displays the maximum cable length determined by current power backoff level.
Defining Port Parameters
1.
Open the
Port Configuration
page.
2.
Select a unit and port in the
Unit
and
Port
fields.
3.
Define the available fields on the screen.
4.
Click
Apply Changes
.
The port parameters are saved to the switch.
Displaying the Port Table
1.
Open the
Port Configuration
page.

Configuring Switching Information 323
2.
Click
Show All
.
The
Port Configuration Table
displays.
Figure 7-21. Port Configuration Table
3.
Use the
Unit
drop-down menu to view the
Port Configuration Table
for other units in the stack, if
they exist.
Copying Port Configuration Settings
1.
Open the
Port Configuration
page.
2.
Click
Show All
.
The
Port Configuration Table
displays.
3.
Specify the Unit and Port you are copying from in
Copy Parameters From
.
4.
Click
Copy To
for each Port to receive these parameters.
5.
Click
Apply Changes
.
The Port Configuration settings are copied, and the device is updated.
Modifying Port Configuration Settings for Multiple Ports
1.
Open the
Port Configuration
page.
2.
Click
Show All
.
The
Port Configuration Table
displays.
3.
Click
Edit
for each Port to modify.
4.
Edit the Port Configuration fields as needed.
5.
Click
Apply Changes
.
The Port Configuration settings are modified, and the device is updated.

324 Configuring Switching Information
Configuring Ports with CLI Commands
For information about the CLI commands that perform this function, see the following chapter in the
CLI Reference Guide
:
• Ethernet Configuration Commands
The following table summarizes the equivalent CLI commands for this feature.
Protected Port Configuration
Use the Protected Port Configuration page to specify a Layer 2 security feature, Private VLAN Edge
(PVE) ports, that provides port-based security between ports that are members of the same VLAN.
Traffic from protected ports is sent only to the uplink ports and cannot be sent to other ports within the
VLAN.
To di s play the Port Configuration page, click Switching
→
Ports
→
Protected Port Configuration in the
tree view.
Table 7-12. Port Configuration Commands
CLI Command Description
description Adds a description to an interface.
duplex Configures the full/half-duplex operation of a given Ethernet interface
when not using auto-negotiation.
interface ethernet Enters the interface configuration mode to configure an Ethernet type
interface.
interface range ethernet Enters the interface configuration mode to configure multiple
Ethernet type interfaces.
mtu Enables jumbo frames on an interface by adjusting the maximum size
of a packet or maximum transmission unit (MTU).
negotiation Enables auto-negotiation operation for the duplex parameters of a
given interface.
speed Configures the speed of a given Ethernet interface when not using
auto-negotiation.
show interfaces advertise Displays information about auto negotiation advertisement.
show interfaces configuration Displays the configuration for all configured interfaces.
show interfaces description Displays the description for all configured interfaces.
show interfaces detail Displays the detail for all configured interfaces.
show interfaces status Displays the status for all configured interfaces.
shutdown Disables interfaces.

Configuring Switching Information 325
Figure 7-22. Protected Port Configuration
The Protected Port Configuration page contains the following fields:
•
Port
— Specifies the Unit and Port for which port parameters are defined.
•
Protected Group ID
— Drop-down menu used to assign a port to Group 0, 1, or 2.
•
Remove Group Name
— Check this box to disassociate the selected port from the protected group.
Displaying the Protected Port Table
1.
Open the
Protected Port Configuration
page.
2.
Click
Show All
.
The
Protected Ports Summary
table displays.
Figure 7-23. Protected Port Summary Table
3.
Select the
Remove
check box and click
Apply Changes
to disassociate a port from a protected group.

326 Configuring Switching Information
4.
Use the
Unit
drop-down menu to view the
Protected Port Summary
table for other units in the stack,
if they exist.
Adding Protected Port Groups
1.
Open the
Protected Port Configuration
page.
2.
Click
Add
.
The
Add Protected Group
displays.
Figure 7-24. Add Protected Port
3.
Use the drop-down menu to assign the numeric designation 0, 1, or 2 to the
Protected Group ID
.
4.
Enter a
Protected Group Name (1–32 characters)
.
5.
Click
Apply Changes
.
The Protected Group settings are copied, and the device is updated.
Configuring Protected Ports With CLI Commands
For information about the CLI commands that perform this function, see the following chapter in the
CLI Reference Guide
:
• Switchport Protected Commands
The following table summarizes the equivalent CLI commands for this feature.
LAG Configuration
Link Aggregation allows one or more full-duplex Ethernet links to be aggregated together to form a Link
Aggregation Group (LAG). The switch can treat LAG as if it were a single link.
Table 7-13. Protected Port Commands
CLI Command Description
show switchport protected Displays protected group/port information.
switchport protected Configure a protected port.
switchport protected name Configures a name for a protected group

Configuring Switching Information 327
To di s play the LAG Configuration page, click Switching
→
Ports
→
LAG Configuration in the tree view.
Figure 7-25. LAG Configuration
The LAG Configuration page contains the following fields:
•
LAG
— Contains a list of LAG numbers.
•
LAG Type
— The port types that comprise the LAG.
•
Description (0–64 Characters)
— Description of the port.
•
Admin Status
— Enables or disables traffic forwarding through the selected LAG.
•
Current LAG Status
— Indicates whether the selected LAG is Up or Down.
Defining LAG Parameters
1.
Open the
LAG Configuration
page.
2.
Select a LAG in the
LAG
field.
3.
Define the available fields on the screen.
4.
Click
Apply Changes
.
The LAG parameters are saved to the switch.
Displaying the LAG Configuration Table
1.
Open the
LAG Configuration
page.
2.
Click
Show All
.
3.
The
LAG Configuration Table
displays.

328 Configuring Switching Information
Figure 7-26. LAG Configuration Table
Editing LAG Parameters
1.
Open the
LAG Configuration
page.
2.
Click
Show All
.
3.
The
LAG Configuration Table
displays.
4.
Check
Edit
for all LAGs to be modified.
5.
Admin Status
and
Description
can now be edited as needed.
6.
Click
Apply Changes
.
The LAG parameters are saved to the switch.
Configuring LAGs with CLI Commands
For information about the CLI commands that perform this function, see the following chapter in the
CLI Reference Guide
:
• Port Channel Commands
The following table summarizes the equivalent CLI commands for this feature.

Configuring Switching Information 329
Storm Control
A broadcast storm is the result of an excessive number of broadcast messages simultaneously transmitted
across a network by a single port. Forwarded message responses can overload network resources and/or
cause the network to time out.
Your switch measures the incoming broadcast/multicast/unknown unicast packet rate per port and
discards packets when the rate exceeds the defined value. Storm control is enabled per interface, by
defining the packet type and the rate at which the packets are transmitted.
Use the Storm Control page to enable and configure storm control.
To di s play the Storm Control interface, click Switching
→
Ports
→
Storm Control in the tree view.
Figure 7-27. Storm Control
Table 7-14. LAG Commands
CLI Command Description
channel-group Configure a port-to-port channel.
description Adds a description to a LAG .
hashing-mode Sets the hashing algorithm on trunk ports.
interface port-channel Configure a port-channel type and enters port-channel configuration
mode.
interface range port-channel Use this command in Global Configuration mode to execute a
command on multiple port channels at the same time.
show interfaces port-channel Shows port-channel information.
shutdown Disables an LAG.

330 Configuring Switching Information
The Storm Control page contains the following fields:
•
Port
— Specifies the
Unit
and
Port
for which storm control is enabled.
•
Storm Control Mode
— Specifies the mode of broadcast affected by storm control.
–
Broadcast
— If the rate of L2 broadcast traffic ingressing on an interface increases beyond the
configured threshold, the traffic will be dropped.
–
Multicast
— If the rate of L2 multicast traffic ingressing on an interface increases beyond the
configured threshold, the traffic will be dropped.
–
Unknown Unicast
— If the rate of unknown L2 unicast (destination lookup failure) traffic
ingressing on an interface increases beyond the configured threshold, the traffic will be dropped.
•
Storm Control Admin Mode
— Enables or Disables Storm Control.
•
Storm Control Rate Threshold (0–100%)
— Specifies the maximum rate at which unknown packets
are forwarded. The range is a percent of the total threshold.
Defining Storm Control Port Parameters
1.
Open the
Storm Control
interface.
2.
Edit the fields on the screen.
3.
Click
Apply Changes
.
The storm control port parameters are saved to the switch.
Displaying the Storm Control Settings Table
1.
Open the
Storm Control
interface.
2.
Click
Show All
.
The
Storm Control Settings Table
displays.
Figure 7-28. Storm Control Settings Table
3.
Use the
Unit
drop-down menu to view the
Storm Control Settings Table
for other units in the stack, if
they exist.

Configuring Switching Information 331
Modifying Broadcast Control
1.
Open the
Storm Control
interface.
2.
Click
Show All
.
The
Storm Control Settings Table
displays.
3.
Check
Edit
for each port that
Broadcast Control
is to be modified.
4.
Edit
Broadcast Control
as needed.
5.
Click
Apply Changes
.
The storm control port parameters are saved to the switch.
Configuring Storm Control with CLI Commands
For information about the CLI commands that perform this function, see the following chapter in the
CLI Reference Guide
:
• Ethernet Configuration Commands
The following table summarizes the equivalent CLI commands for this feature.
Table 7-15. Storm Control Commands
CLI Command Description
storm-control broadcast Enables broadcast storm recovery mode for a specific interface.
storm-control multicast Enables multicast storm recovery mode for an interface.
storm-control unicast Enables unknown unicast storm control for an interface.
show storm-control Display the configuration of storm control.

332 Configuring Switching Information
Configuring Traffic Mirroring
Traffic mirroring allows the user to configure the switch to send copies of packets on a port that is being
mirrored to the mirroring port. The mirroring can be port-based or flow-based.
Use the Traffic Mirroring menu page to define port mirroring sessions and configure flow-based
mirroring.
To display this page, click Switching
→
Traffic Mirroring in the tree view. The Traffic Mirroring menu
page contains links to the following features:
• Port Mirroring
• Flow Based Mirroring
Port Mirroring
Port mirroring selects the network traffic for analysis by a network analyzer. This is done for specific ports
of the switch. As such, many switch ports are configured as source ports and one switch port is configured
as a destination port. You have the ability to configure how traffic is mirrored on a source port. Packets
that are received on the source port, that are transmitted on a port, or are both received and transmitted,
can be mirrored to the destination port.
The packet that is copied to the destination port is in the same format as the original packet on the wire.
This means that if the mirror is copying a received packet, the copied packet is VLAN tagged or untagged
as it was received on the source port. If the mirror is copying a transmitted packet, the copied packet is
VLAN tagged or untagged as it is being transmitted on the source port.
To di s play the Port Mirroring page, click Switching
→
Traffic Mirroring
→
Port Mirroring in the tree
view.
Figure 7-29. Port Mirroring

Configuring Switching Information 333
The Port Mirroring page contains the following fields:
•
Session
— Specifies the monitoring session.
•
Admin Mode
— Enables or Disables the port mirroring.
•
Destination Port
— Select the port to which port traffic may be copied.
•
Reset Session
— Allows you to reset the port monitoring session.
•
Source Port
— Lists the source ports that have been added from the Add Source Port page.
•
Ty p e
— Shows the type traffic monitored on the source port.
Adding a Port Mirroring Session
NOTE: A Port will be removed from a VLAN or LAG when it becomes a destination mirror.
1.
Open the
Port Mirroring
page.
2.
Click
Add
to display the
Add Source Port
page.
Figure 7-30. Add Source Port
3.
Configure the following fields:
Session
— Select the session to monitor.
Source Port
—Select the unit and port from which traffic is mirrored. Up to four source ports can be
mirrored to a destination port.
Ty p e
— Specifies the type of traffic monitored. Possible field values are:
TX
— Monitors transmitted packets only.
RX
— Monitors received packets only.
TX and RX
— Monitors transmitted and received packets.
4.
Click
Apply Changes
.
The new port mirroring session is enabled for the unit and port, and the device is updated. The source
port appears in the Source Port table on the Port Mirroring page.

334 Configuring Switching Information
Modifying a Port Mirroring Session
1.
Open the
Port Mirroring
page.
2.
Modify the fields.
3.
Click
Apply Changes
.
The port mirroring session fields are modified, and the device is updated.
Removing a Port Mirroring Session
1.
Open the
Port Mirroring
page.
2.
Select the
Reset Session
check box.
3.
Click
Apply Changes
.
The port mirroring session is removed, and the device is updated.
Configuring a Port Mirroring Session Using CLI Commands
For information about the CLI commands that perform this function, see the following chapter in the
CLI Reference Guide
:
• Port Monitor Commands
The following table summarizes the equivalent CLI commands for this feature.
Flow Based Mirroring
The flow based mirroring feature builds upon the DiffServ component in QoS. In QoS, the user creates
traffic classes to define match criteria, then policies to define the action to be taken on that traffic class.
Flow based mirroring allows the user to copy certain types of traffic to a single destination port. This
provides flexibility—instead of mirroring all ingress or egress traffic on a port, the switch can mirror a
subset of that traffic. You can configure the switch to mirror flows based on Layer 2, Layer 3, and Layer 4
information.
Use the Flow Based Mirroring page to specify flow-based mirroring ports.
To di splay the Flow Based Mirroring page, click Switching
→
Traffic Mirroring
→
Flow Based Mirroring
in the tree view.
Table 7-16. Port Monitor Commands
CLI Command Description
monitor session Configure a probe port and a monitored port for monitor session (port
monitoring).
show monitor session Displays status of port monitoring.

Configuring Switching Information 335
Figure 7-31. Flow Based Mirroring
The Flow Based Mirroring page contains the following fields:
•
Policy Name
— Selects policy to associate with a traffic class. Policy Name is defined using the
DiffServ "Policy Configuration" web page.
•
Member Classes
— Selects the traffic class associated with this policy. Member Class is defined using
the DiffServ "Class Configuration" web page.
•
Copy to Interface
— When checked, this feature permits packets to be copied to either a unit/port or
LAG.
Mirroring to a Destination Port
1.
Open the
Flow Based Mirroring
page.
2.
Specify
Policy Name
and
Member Class
, and select the destination unit and port to be affected in
Copy to Interface
.
3.
Click
Apply Changes
.
The flow-based mirroring details are copied to the specified port, and the device is updated.
Configuring Flow-based Mirroring Using CLI Commands
For information about the CLI commands that perform this function, see the following chapter in the
CLI Reference Guide
:
• QOS Commands
The following table summarizes the equivalent CLI commands for this feature.

336 Configuring Switching Information
Configuring Address Tables
MAC addresses are stored in either the static or dynamic address table. Static addresses are defined by
you. Dynamic addresses are learned by the system, and are erased after a time-out. A packet addressed to
a destination stored in one of the tables is forwarded immediately to the ports. The static and dynamic
address tables can be sorted by Interface, VLAN ID, or VLAN Name. In addition, addresses can be added
to the static and dynamic address tables.
To di s play the Address Tables menu page, click Switching
→
Address Tables in the tree view. The Address
Tabl es menu page contains links to the following features:
• Static Address Table
• Dynamic Address Table
Static Address Table
The Static Address Table page contains a list of static MAC addresses. A static address can be added and
removed from the Static MAC Address Table.
To di s play the Static Address page, click Switching
→
Address Tables
→
Static Address Table in the tree
view.
Figure 7-32. Static MAC Address
The Static MAC Address page contains the following fields:
•
Interface
— Specifies the Unit and Port or LAG to which the static MAC address is applied. To view
addresses for a different Unit/Port or LAG, change the Interface listed here.
•
VLAN ID - MAC Address
— Specifies VLAN ID attached to the MAC Address and the MAC
address(es) included in the current static address list.
NOTE: Only MAC addresses assigned to the specified interface and VLAN are displayed.
•
Status
— Specifies status of the MAC address. Possible values are:
–
Permanent
— The MAC address is permanent.
–
Secure
— Guarantees that a locked port MAC address is not deleted.
–
Delete on Reset
— The MAC address is deleted when the switch is reset.
Table 7-17. Flow-based Mirroring Commands
CLI Command Description
diffserv Sets the DiffServ operational mode to active.
policy-map Establishes a new DiffServ policy
mirror Mirrors all the data that matches a policy to the specified destination
port.

Configuring Switching Information 337
–
Delete on Timeout
— The MAC address is deleted when a timeout occurs.
Adding a Static MAC Address
1.
Open the
Static MAC Address
page
.
2.
Click
Add
.
The
Add Static MAC Address
page displays.
Figure 7-33. Adding Static MAC Address
3.
Complete the fields as needed.
4.
Click
Apply Changes
.
The new static address is added to the
Static MAC Address Table
, and the device is updated.
Modifying a Static Address in the Static MAC Address Table
1.
Open the
Static MAC Address
page.
2.
Modify the fields.
3.
Click
Apply Changes
.
The static MAC address is modified, and the device is updated.
Displaying the Static MAC Address Table
1.
Open the
Static MAC Address
page.
2.
Click
Show All
.
The
Static MAC Address Table
displays all existing static MAC addresses.

338 Configuring Switching Information
Figure 7-34. Static MAC Address Table
Removing a Static Address from the Static Address Table
1.
Open the
Static MAC Address
page.
2.
Click
Show All
to display the
Static MAC Address Table
.
3.
Check the
Remove
check box for the address to be removed.
4.
Click
Apply Changes
.
The static address is deleted, and the device is updated.
Configuring Static Address Parameters Using CLI Commands
For information about the CLI commands that perform this function, see the following chapter in the
CLI Reference Guide
:
• Address Table Commands
The following table summarizes the equivalent CLI commands for this feature.
Dynamic Address Table
The Dynamic Address Table page contains fields for querying information in the dynamic address table,
including the interface type, MAC addresses, VLAN, and table sorting key. Packets forwarded to an
address stored in the address table are forwarded directly to those ports.
The Dynamic Address Table also contains information about the aging time before a dynamic MAC
address is removed from the table.
To di s play the Dynamic Address Table, click Switching
→
Address Tables
→
Dynamic Address Table in
the tree view.
Table 7-18. Static Address Table Commands
CLI Command Description
bridge address Adds a static MAC-layer station source address to the bridge table.
show bridge address-table static Displays static entries in the bridge-forwarding database.

Configuring Switching Information 339
Figure 7-35. Dynamic Address Table
The Dynamic Address Table contains the following fields:
•
Address Aging (10–1000000)
— Specifies aging time in seconds before a dynamic MAC address is
erased. The default value is 300 seconds.
•
Clear Table
— Clears all dynamic MAC address data from the table when checked and
Apply Changes
is clicked.
•
The
Dynamic Address Table
can be queried by:
–
Interface
— Specifies Unit and Port queried for an address.
–
LAG
— Specifies the LAG queried for an address.
–
MAC Address
— Specifies the MAC address queried for an address.
–
VLAN ID
— Specifies the VLAN number (to which the MAC address is attached) that is queried
for an address.
•The
Current Address Table
contains dynamic address parameters by which packets are directly
forwarded to the ports. The
Current Address Table
contains the following fields:

340 Configuring Switching Information
•
VLAN ID
— Displays the VLAN Tag value.
•
MAC Address
— Displays the MAC address.
•
Interface
— Displays the port number.
Defining the Aging Time
1.
Open the
Dynamic Address Table
page.
2.
Define the
Address Aging
field.
3.
Click
Apply Changes
.
The aging time is modified, and the device is updated.
Querying the Dynamic Address Table
1.
Open the
Dynamic Address Table
page.
2.
Define the parameter by which to query the
Dynamic Address Table
.
Entries can be queried by
Interface
,
LAG
,
MAC Address
, or
VLAN ID
.
3.
Click
Query
to query the Dynamic Address Table.
Removing Data From the Dynamic Address Table
1.
Open the
Dynamic Address Table
page.
2.
Check
Clear Table
.
3.
Click
Apply Changes
.
The
Dynamic Address Table is cleared of all data.
Querying and Sorting Dynamic Addresses Using CLI Commands
For information about the CLI commands that perform this function, see the following chapter in the
CLI Reference Guide
:
• Address Table Commands
The following table summarizes the equivalent CLI commands for this feature.
Table 7-19. Dynamic Address Table Commands
CLI Command Description
show bridge address-table Displays dynamically created entries in the bridge forwarding database.
bridge aging-time Sets the aging time of the address.
clear bridge Removes any learned entries from the forwarding database.

Configuring Switching Information 341
Configuring GARP
Generic Attribute Registration Protocol (GARP) is a general-purpose protocol that registers any network
connectivity or membership-style information. GARP defines a set of switches interested in a given
network attribute, such as VLAN or multicast address. The GARP Timers page is accessible from the
GARP menu page.
To di s play the GARP menu page, click Switching
→
GARP in the tree view.
GARP Timers
The GARP Timers page contains fields for enabling GARP on the switch.
To di s play the GARP Timers page, click Switching
→
GARP
→
GARP Timers in the tree view.
Figure 7-36. GARP Timers
The GARP Timers page contains the following fields:
•
Interface
— Specifies the Unit and Port or LAG on which the GARP timer is enabled.
•
GARP Join Timer (10–100)
— Displays time, in centiseconds, that PDUs are transmitted. The
possible field value is 10-100. The default value is 100 centisecs.
•
GARP Leave Timer (30–600
) — Displays time lapse, in centiseconds, that the switch waits before
leaving its GARP state. Leave time is activated by a Leave All Time message sent/received, and
cancelled by the Join message received. Leave time must be greater than or equal to three times the
join time. The possible field value is 30–600. The default value is 60 centisecs.
•
GARP Leave All Timer (200–6000)
— Displays time lapse, in centiseconds, that all switches wait
before leaving the GARP state. The leave all time must be greater than the leave time
.
The possible
field value is 200–6000. The default value is 1000 centisecs.

342 Configuring Switching Information
Defining GARP Timers
1.
Open the
GARP Timers
page.
2.
Complete the fields.
3.
Click
Apply Changes
.
The parameters are copied to the selected ports or LAGs in the GARP Timers Table, and the device is
updated.
Displaying Parameters in the GARP Timers Table
1.
Open the
GARP Timers
page.
2.
Click
Show All
.
The
GARP Timers Table
displays.
Figure 7-37. GARP Timers Table
3.
Use the
Unit
drop-down menu to view the
GARP Timers Table
for other units in the stack, if they
exist.
Copying GARP Timers Settings
1.
Open the
GARP Timers
page.
2.
Click
Show All
.
The
GARP Timers Table
displays.
3.
Specify the Unit and Port you are copying from in
Copy Parameters From
.
4.
Click
Copy To
for each Interface to receive these parameters.
5.
Click
Apply Changes
.
The GARP Timers settings are copied, and the device is updated.

Configuring Switching Information 343
Modifying GARP Timers Settings for Multiple Ports
1.
Open the
GARP Timers
page.
2.
Click
Show All
.
The
GARP Timers Table
displays.
3.
Click
Edit
for each Interface to modify.
4.
Edit the GARP Timers fields as needed.
5.
Click
Apply Changes
.
The GARP Timers settings are modified, and the device is updated.
Defining GARP Timers Using CLI Commands
For information about the CLI commands that perform this function, see the following chapter in the
CLI Reference Guide
:
• GVRP Commands
The following table summarizes the equivalent CLI commands for this feature.
Table 7-20. GARP Timer Commands
CLI Command Description
garp timer Adjusts the GARP application join, leave, and leaveall GARP timer
values.
show gvrp configuration Displays GVRP configuration information, including timer values,
whether GVRP and dynamic VLAN creation is enabled, and which
ports are running GVRP.

344 Configuring Switching Information
Configuring the Spanning Tree Protocol
The Spanning Tree Protocol (STP) provides a tree topology for any arrangement of bridges. STP also
provides one path between end stations on a network, eliminating loops. Spanning tree versions
supported include Classic STP, Multiple STP, and Rapid STP.
Classic STP provides a single path between end stations, avoiding and eliminating loops. For information
on configuring Classic STP, see "STP Global Settings."
Multiple Spanning Tree Protocol (MSTP) supports multiple instances of Spanning Tree to efficiently
channel VLAN traffic over different interfaces. Each instance of the Spanning Tree behaves in the
manner specified in IEEE 802.1w, Rapid Spanning Tree (RSTP), with slight modifications in the working
but not the end effect (chief among the effects, is the rapid transitioning of the port to ‘Forwarding’).
The difference between the RSTP and the traditional STP (IEEE 802.1d) is the ability to configure and
recognize full-duplex connectivity and ports which are connected to end stations, resulting in rapid
transitioning of the port to ‘Forwarding’ state and the suppression of Topology Change Notification.
These features are represented by the parameters ‘pointtopoint’ and ‘edgeport’. MSTP is compatible to
both RSTP and STP. It behaves appropriately to STP and RSTP bridges. A MSTP bridge can be
configured to behave entirely as a RSTP bridge or a STP bridge.
To di s play the Spanning Tree menu page, click Switching
→
Spanning Tree in the tree view. This
Spanning Tree page contains links to the following STP procedures:
•STP Global Settings
•STP Port Settings
•STP LAG Settings
• Rapid Spanning Tree
• MSTP Settings
•MSTP Interface Settings
STP Global Settings
The STP Global Settings page contains fields for enabling STP on the switch.
To di s play the STP Global Settings page, click Switching
→
Spanning Tree
→
Global Settings in the tree
view.

Configuring Switching Information 345
Figure 7-38. Spanning Tree Global Settings
The STP Global Settings page contains the following fields:
•
Spanning Tree Status
— Enables or disables RSTP, STP, or MSTP on the switch.
•
STP Operation Mode
— Specifies the STP mode by which STP is enabled on the switch. Possible
field values are:
Classic STP
,
Rapid STP, and Multiple STP
.
•
BPDU Flooding
— Specifies Bridge Protocol Data Unit (BPDU) packet handling when the spanning
tree is disabled on an interface. The possible field values are
Enable
or
Disable
. The default value is
Disable
.
•
Port Fast
— Enables Port Fast mode for all ports on the switch when checked. If Port Fast mode is
enabled for a port, the Port State is automatically placed in the Forwarding state when the port link is
up. Port Fast mode optimizes the time it takes for the STP protocol to converge. STP convergence can
take 30-60 seconds in large networks.
•
Port Fast BPDU Filter
— Specifies BPDU Filter Mode on all ports which are enabled for Port Fast
Mode. Possible values are
Enable
and
Disable
. The default value is
Disable
.
•
Loop Guard
—
Enables
or
disables
Loop Guard on all the ports.

346 Configuring Switching Information
•
BPDU Protection —
Disables a port in case a new switch tries to enter the already existing topology of
STP. This keeps switches not originally part of an STP from influencing the STP topology.
If set to Enable, when a BPDU is received on an edge port, that port is disabled. Once the port has
been disabled it requires manual-intervention to be re-enabled.
Bridge Settings
•
Priority
— Specifies the bridge priority value. When switches or bridges are running STP, each are
assigned a priority. After exchanging BPDUs, the switch with the lowest priority value becomes the
root bridge. Valid values are from 0–61440. The default value is 32768.
•
Max Age
— Specifies the switch maximum age time, which indicates the amount of time in seconds a
bridge waits before implementing a topological change. Valid values are from 6 to 40 seconds. The
default value is 20 seconds.
•
Forward Delay
— Specifies the switch forward delay time, which indicates the amount of time in
seconds a bridge remains in a listening and learning state before forwarding packets. Valid values are
from 4 to 30 seconds.The default value is 15 seconds.
•
Maximum Hops
— Configure the maximum number of hops for the spanning tree. Valid values are
from 6 to 40. The default value is 20.
•
Spanning Tree Tx Hold Count
— Configure the Bridge Tx Hold Count parameter for the spanning
tree. Valid values are from 1 to 10 seconds. The default value is 6 seconds.
Designated Root Status
•
Bridge ID
— Displays the bridge ID.
•
Root Bridge ID
— Specifies the root bridge ID.
•
Root Port
— Displays port number that offers the lowest-cost path from this bridge to the root bridge.
It is significant when the bridge is not the root. The default is zero.
•
Root Path Cost
— Displays the cost of the path from this bridge to the root.
•
Topology Changes Counts
— Displays the total amount of STP state changes that have occurred.
•
Last Topology Change
— Displays the total amount of time since the last topographic change. The
time is displayed in day/hour/minute/second format, for example, 5 hours 10 minutes and 4 seconds.
Configuring Spanning Tree Global Settings Using CLI Commands
For information about the CLI commands that perform this function, see the following chapter in the
CLI Reference Guide
:
• Spanning Tree Commands
The following table summarizes the equivalent CLI commands for this feature.

Configuring Switching Information 347
Table 7-21. Spanning Tree Global Commands
CLI Command Description
spanning-tree Enables spanning-tree functionality.
spanning-tree bpdu flooding Allows flooding of BPDUs received on nonspanning-tree ports to all
other non-spanning-tree ports.
spanning-tree bpdu-protection Enables BPDU protection on a switch.
spanning-tree forward-time Configures the spanning-tree bridge forward time, which is the
amount of time a port remains in the listening and learning states
before entering the forwarding state.
spanning-tree loopguard Enables loop guard on all ports.
spanning-tree max-age Configures the spanning-tree bridge maximum age.
spanning-tree max-hops Sets the MSTP Max Hops parameter to a new value for the common
and internal spanning tree.
spanning-tree mode Configures the spanning-tree protocol type.
spanning-tree portfast bpdufilter default Discards BPDUs received on spanningtree ports in portfast mode.
spanning-tree portfast default Enables Portfast mode on all ports.
spanning-tree priority Configures the spanning-tree priority.
spanning-tree transmit hold-count Set the maximum number of BPDUs that a bridge is allowed to send
within a hello time window (2 seconds).
show spanning-tree Display the spanning-tree configuration.
show spanning-tree summary Display spanning tree settings and parameters for the switch.

348 Configuring Switching Information
STP Port Settings
Use the STP Port Settings page to assign STP properties to individual ports.
To di s play th e STP Port Settings page, click Switching
→
Spanning Tree
→
STP Port Settings in the tree
view.
Figure 7-39. STP Port Settings
The STP Port Settings page contains the following fields:
•
Select a Port
— Specifies the Unit and Port on which STP is enabled.
•
STP
— Enables or disables STP on the port.
•
Port Fast
— Enables Port Fast mode for the port when checked. If Port Fast mode is enabled for a port,
the
Port State
is automatically placed in the
Forwarding
state when the port link is up. STP
convergence can take 30–60 seconds in large networks.
•
Port State
—Indicates the current STP state of a port. If enabled, the port state determines what
forwarding action is taken on traffic. Possible port states are:
–
Disabled
— STP is currently disabled on the port. The port forwards traffic while learning MAC
addresses.

Configuring Switching Information 349
–
Blocking
— The port is currently blocked and cannot be used to forward traffic or learn MAC
addresses.
–
Listening
— The port is currently in the listening mode. The port cannot forward traffic nor can it
learn MAC addresses.
–
Learning
— The port is currently in the learning mode. The port cannot forward traffic, however,
it can learn new MAC addresses.
–
Forwarding
— The port is currently in the forwarding mode. The port can forward traffic and learn
new MAC addresses.
•
STP Root Guard
— Prevents the root of a Spanning Tree instance from changing unexpectedly. When
a root bridge has root guard enabled and a superior BPDU arrives, that port is moved to a root-
inconsistent state, which equates to the listening state. The root bridge is enforced.
•
Role
— Displays the role this port has in the STP topology. The port role will be one of the following
values: Root Port, Designated Port, Alternate Port, Backup Port, Master Port or Disabled Port.
•
Speed
— Displays speed at which the port is operating.
•
Path Cost
— Specifies the port contribution to the root path cost. The path cost is adjusted to a
higher or lower value, and is used to forward traffic when a path is being rerouted. A value of zero
means the path cost is set according to the port's speed. The possible values are 0 to 200000000. The
default value is 0.
•
Priority
— Specifies priority value of the port. The priority value influences the port choice when a
bridge has two ports connected in a loop. The possible values are 0 to 240. The default value is 128.
•
External Path Cost
— Specifies the External Path Cost to a new value for the specified port in the
spanning tree. Enter 0 to set the external path cost value automatically on the basis of Link Speed. The
possible values are 0 to 200000000. The default value is 0.
•
Loop Guard
— Prevents a port from erroneously transitioning from blocking state to forwarding when
the port stops receiving BPDUs. The port is marked as being in loop-inconsistent state. In this state,
the port does not forward packets. The possible values are
Enable
or
Disable
.
•
TCN Guard
— Enabling the TCN Guard feature restricts the port from propagating any topology
change information received through that port. This means that even if a port receives a BPDU with
the topology change flag set to true, the port will not flush its MAC address table and send out a BPDU
with a topology change flag set to true.
•
Auto Edge
— Enabling the Auto Edge feature allows the port to become an edge port if it does not see
BPDUs for some duration.
•
Designated Bridge ID
— Displays the ID of the designated bridge.
•
Designated Port ID
— Displays the ID of the selected port.
•
Designated Cost
— Displays cost of the port participating in the STP topology. Ports with a lower cost
are less likely to be blocked if STP detects loops.
•
LAG
— Displays LAG to which the port is attached.

350 Configuring Switching Information
Displaying the STP Port Table and Configuring STP Port Settings
1.
Open the
STP Port Settings
page.
2.
Click
Show All
.
The
STP Port Table
displays.
Figure 7-40. STP Port Table
3.
Use the
Unit
drop-down menu to view the
STP Port Table
for other units in the stack, if they exist.
4.
To change the STP settings for one or more ports, select the Edit option for the port(s), configure the
desired settings, and then click
Apply Changes
.
Configuring Spanning Tree Port Settings Using CLI Commands
For information about the CLI commands that perform this function, see the following chapter in the
CLI Reference Guide
:
• Spanning Tree Commands
The following table summarizes the equivalent CLI commands for this feature.
STP LAG Settings
Use the STP LAG Settings page to assign STP aggregating ports parameters.
Table 7-22. Spanning Tree Port Commands
CLI Command Description
spanning-tree cost Configures the spanning-tree path cost for a port.
spanning-tree disable Disables spanningtree on a specific port.
spanning-tree guard Selects whether loop guard or root guard is enabled on an interface.
spanning-tree auto-portfast Sets the port to auto portfast mode.
spanning-tree portfast Enables spanning-tree portfast mode
spanning-tree port-priority Configures port priority.
spanning-tree tcnguard Prevent a port from propagating topology change notifications.

Configuring Switching Information 351
To di splay the STP LAG Settings page, click Switching
→
Spanning Tree
→
STP LAG Settings in the tree
view.
Figure 7-41. STP LAG Settings
The STP LAG Settings page contains the following fields:
•
Select a LAG
— Specifies the LAG number for which you want to modify STP settings.
•
STP
— Enables or disables STP on the LAG. Default is enable.
•
Port Fast
— Enables Port Fast mode for the LAG. If Port Fast mode is enabled for a LAG, the
Port
State
is automatically placed in the
Forwarding
state when the LAG is up. Port Fast mode optimizes
the time it takes for the STP protocol to converge. STP convergence can take 30–60 seconds in large
networks.
•
Port State
— Displays current STP state of a LAG. If enabled, the LAG state determines what
forwarding action is taken on traffic. If the bridge discovers a malfunctioning LAG, the LAG is placed
in the
Broken
state. Possible LAG states are:
–
Disabled
— STP is currently disabled on the LAG. The LAG forwards traffic while learning MAC
addresses.
–
Blocking
— The LAG is blocked and cannot be used to forward traffic or learn MAC addresses.
–
Listening
— The LAG is in the listening mode and cannot forward traffic or learn MAC addresses.

352 Configuring Switching Information
–
Learning
— The LAG is in the learning mode and cannot forward traffic, but it can learn new
MAC addresses.
–
Forwarding
— The LAG is currently in the forwarding mode, and it can forward traffic and learn
new MAC addresses.
–
Broken
— The LAG is currently malfunctioning and cannot be used for forwarding traffic.
•
STP Root Guard
— Enables or disables STP Root Guard. The default is disable.
•
Role
— Displays the role this port has in the STP topology.
•
Path Cost
— Specifies amount the LAG contributes to the root path cost. The path cost is adjusted to
a higher or lower value, and is used to forward traffic when a path is being rerouted. The range is
0–200000000. The default is 0.
•
Priority
— Specifies priority value of the LAG. The priority value influences the LAG choice when a
bridge has two looped ports. The priority value is between 0–240. The default value is 128.
•
External Path Cost
— Specifies the External Path Cost to a new value for the specified port in the
spanning tree. Enter 0 to set the external path cost value automatically on the basis of Link Speed. The
default value is 0.
•
Loop Guard
— Prevents a LAG from erroneously transitioning from blocking state to forwarding when
the LAG stops receiving BPDUs. The LAG is marked as being in loop-inconsistent state. In this state,
the LAG does not forward packets. The possible values are Enable or Disable.
•
TCN Guard
— Enabling the TCN Guard feature restricts the LAG from propagating any topology
change information received through that LAG. This means that even if a LAG receives a BPDU with
the topology change flag set to true, the port will not flush its MAC address table and send out a BPDU
with a topology change flag set to true.
•
Auto Edge
— Enabling the Auto Edge feature allows the LAG to become an edge port if it does not
see BPDUs for some duration.
•
Designated Bridge ID
— Displays designated bridge ID.
•
Designated Port ID
— Displays designated port ID.
•
Designated Cost
— Displays cost of the port participating in the STP topology. Ports with a lower cost
are less likely to be blocked if STP detects loops.
Displaying the STP LAG Table and Configuring STP LAG Settings
1.
Open the
STP LAG Settings
page.
2.
Click
Show All
.
The
STP LAG Table
displays.

Configuring Switching Information 353
Figure 7-42. STP LAG Table
3.
To change the STP settings for one or more LAGs, select the Edit option for the LAG(s), configure the
desired settings, and then click
Apply Changes
.
Defining STP LAG Settings Using CLI Commands
See "Configuring Spanning Tree Port Settings Using CLI Commands" on page 350.
Rapid Spanning Tree
Rapid Spanning Tree Protocol (RSTP) detects and uses network topologies that allow a faster
convergence of the spanning tree without creating forwarding loops.
To di s play the Rapid Spanning Tree page, click Switching
→
Spanning Tree
→
Rapid Spanning Tree in
the tree view.
Figure 7-43. Rapid Spanning Tree
The Rapid Spanning Tree page contains the following fields:
•
Interface
— Determines if RSTP is enabled on a Unit/Port or on a LAG. Click Unit/Port or LAG to
specify the type of interface, then select the Unit/Port or LAG to configure from the drop-down menu.
•
State
— Displays the spanning tree state for the port.
•
Role
— Displays the spanning tree role for the port in the STP topology.

354 Configuring Switching Information
•
Mode
— Displays the administrative mode and if its enabled or disabled.
•
Fast Link Operational Status
— Indicates if Fast Link is enabled or disabled for the port or LAG. If
Fast Link is enabled for a port, the port is automatically placed in the forwarding state. This setting can
be changed from the "STP Port Settings" or "STP LAG Settings" page.
•
Point to Point Operational Status
— Displays the Point-to-Point operating state.
To establish communications over a point-to-point link, the originating PPP first sends Link Control
Protocol (LCP) packets to configure and test the data link. After a link is established and optional
facilities are negotiated as needed by the LCP, the originating PPP sends Network Control Protocols
(NCP) packets to select and configure one or more network layer protocols. When each of the chosen
network layer protocols has been configured, packets from each network layer protocol can be sent over
the link. The link remains configured for communications until explicit LCP or NCP packets close the
link, or until some external event occurs. This is the actual switch port link type.
Displaying the Rapid Spanning Tree (RSTP) Table
1.
Open the
Rapid Spanning Tree (RSTP)
page.
2.
Click
Show All
.
The
Rapid Spanning Tree Table
displays.
Figure 7-44. Rapid Spanning Tree Table
3.
Use the
Unit
drop-down menu to view the
Rapid Spanning Tree Table
for other units in the stack, if
they exist.
Configuring RSTP Ports Using CLI Commands
See "Configuring Spanning Tree Port Settings Using CLI Commands" on page 350.
MSTP Settings
The Multiple Spanning Tree Protocol (MSTP) supports multiple instances of Spanning Tree to
efficiently channel VLAN traffic over different interfaces. MSTP is compatible with both RSTP and STP;
a MSTP bridge can be configured to behave entirely as a RSTP bridge or a STP bridge.

Configuring Switching Information 355
To display the MSTP Settings page, click Switching
→
Spanning Tree
→
MSTP Settings in the tree view.
Figure 7-45. MSTP Settings
The MSTP Settings page contains the following fields divided into two sections, Global Settings and
Instance Settings:
•
Region Name (1–32 characters) —
Specifies a user-defined MST region name.
•
Revision (0–65535) —
Specifies unsigned 16-bit number that identifies the revision of the current
MST configuration. The revision number is required as part of the MST configuration. Default is 0.
•
Max Hops (1–40) —
Specifies the total number of hops that occur in a specific region before the
BPDU is discarded. Once the BPDU is discarded, the port information is aged out. Default is 20.
•
Instance ID —
Specifies the ID of the spanning tree instance. The field range is 1–15, and default is 1.
•
Included VLANs
— Maps the selected VLANs to the selected instance. Every VLAN belongs to one
instance only.
•
Priority (0–61440) —
Specifies the switch priority for the selected spanning tree instance. The default
value is 32768.
•
Bridge ID
— Indicates the bridge ID of the selected instance.

356 Configuring Switching Information
•
Root Bridge ID
of the root bridge which is the one with the lowest path cost.
•
Root Port —
Indicates the root port of the selected instance.
•
Root Path Cost —
Indicates the path cost of the selected instance.
Modifying MSTP Settings:
1.
Open the
MSTP Settings
page.
2.
Modify the fields in the
Global Settings
and
Instance Settings
sections as needed.
3.
Click
Apply Changes
.
The MSTP parameters are modified, and the device is updated.
Displaying the MSTP VLAN to Instance Mapping Table
1.
Open the
MSTP Settings
page.
2.
Click
Show All
.
The
MSTP Settings Table
displays.
Figure 7-46. MSTP Settings Table
3.
To modify the Instance ID for one or more VLANs, check
Edit
for the desired VLANs.
4.
Make needed changes to Instance IDs. Enter a value of 0 to remove the VLAN-to-Instance mapping.
5.
Click Apply Changes.
The Instance IDs are modified for the selected VLANs, and the device is updated.
Defining MST Instances Using CLI Commands
For information about the CLI commands that perform this function, see the following chapter in the
CLI Reference Guide
:
• Spanning Tree Commands
The following table summarizes the equivalent CLI commands for this feature.

Configuring Switching Information 357
MSTP Interface Settings
Use the MSTP Interface Settings page to assign MSTP settings to specific interfaces.
To di s play the MSTP Interface Settings page, click Switching
→
Spanning Tree
→
MSTP Interface
Settings in the tree view.
Figure 7-47. MSTP Interface Settings
The MSTP Interface Settings page contains the following fields:
•
Instance ID —
Selects the MSTP instances configured on the switch. Possible field range is 1–15.
•
Interface —
Selects either a Unit/Port or LAG for this MSTP instance.
Table 7-23. MST
CLI Command Description
instance Maps VLANS to an MST instance.
name Define the configuration name for an MST instance.
revision Identifies the configuration revision number of an MST instance.
spanning-tree max-hops Sets the MSTP Max Hops parameter to a new value for the common
and internal spanning tree.
spanning-tree mst configuration Enables configuring an MST region by entering the multiple spanning-
tree (MST) mode.
spanning-tree mst priority Sets the switch priority for the specified spanning-tree instance.

358 Configuring Switching Information
•
Port State —
Indicates whether the port is enabled or disabled in the specific instance.
•
Port Type —
Indicates whether MSTP treats the port as a point-to-point port or a port connected to a
hub and whether the port is internal to the MST region or a boundary port. If the port is a boundary
port, it also indicates whether the switch on the other side of the link is working in RSTP or STP mode
•
Role —
Indicates the port role assigned by the STP algorithm in order to provide to STP paths. The
possible field values are:
–
Root
— Provides the lowest cost path to forward packets to root switch.
–
Designated
— Indicates the port or LAG through which the designated switch is attached to the
LAN.
–
Alternate
— Provides an alternate path to the root switch from the interface.
–
Backup
— Provides a backup path to the designated LAN. Backup ports occur only when two
ports are connected in a loop by a point-to-point link. Backup ports also occur when a LAN has two
or more connections connected to a shared segment.
–
Disabled
— Indicates the port is not participating in the Spanning Tree.
•
Priority —
Defines the interface priority for the specified instance. The priority range is 0–240 in steps
of 16. The default value is 128.
•
Path Cost (0–200000000)
— Indicates the port contribution to the Spanning Tree instance. The range
should always be 0–200,000,000. The default value is determined by the port’s speed. The default
value is:
–Port Channel-20,000
– 1000 mbps (giga)-20,000
– 100 mbps-200,000
– 10 mbps-2,000,000
•
Designated Bridge ID —
Displays the bridge ID number that connects the link or shared LAN to the
root.
•
Designated Port ID —
Displays the port ID number on the designated bridge that connects the link or
the shared LAN to the root.
•
Designated Cost —
Displays cost of the path from the link or the shared LAN to the root.
Assigning MSTP Interface Settings
1.
Open the
MSTP Interface Settings
page.
2.
Select an
Instance ID
from the drop-down menu.
3.
Specify
Port
or
LAG
, then select the interface from the related drop-down menu.
4.
Specify
Interface Priority
and
Path Cost
.
5.
Click
Apply Changes
.
The interface settings are saved, and the device is updated.

Configuring Switching Information 359
Displaying the MSTP Interface Settings Table
1.
Open the
MSTP Settings
page.
2.
Click
Show All
.
The
MSTP Interface Table
displays.
Figure 7-48. MSTP Interface Table
3.
Use the
Unit
drop-down menu to view the
MSTP Interface Table
for other units in the stack, if they
exist.
4.
To modify the port priority or path cost for one or more interfaces, check
Edit
for the desired
interfaces.
5.
Make the needed changes to the values in the
Port Priority
or
Path Cost
columns.
6.
Click Apply Changes.
The fields are modified for the selected Interfaces, and the device is updated.
Defining MSTP Interfaces Using CLI Commands
For information about the CLI commands that perform this function, see the following chapter in the
CLI Reference Guide
:
• Spanning Tree Commands
Configuring MST Port Settings Using CLI Commands
For information about the CLI commands that perform this function, see the following chapter in the
CLI Reference Guide
:
• Spanning Tree Commands
The following table summarizes the equivalent CLI commands for this feature.

360 Configuring Switching Information
Configuring VLANs
Adding Virtual LAN (VLAN) support to a Layer 2 switch offers some of the benefits of both bridging and
routing. Like a bridge, a VLAN switch forwards traffic based on the Layer 2 header, which is fast, and like
a router, it partitions the network into logical segments, which provides better administration, security
and management of multicast traffic.
A VLAN is a set of end stations and the switch ports that connect them. You may have many reasons for
the logical division, such as department or project membership. The only physical requirement is that
the end station and the port to which it is connected both belong to the same VLAN.
Each VLAN in a network has an associated VLAN ID, which appears in the IEEE 802.1Q tag in the Layer
2 header of packets transmitted on a VLAN. An end station may omit the tag, or the VLAN portion of
the tag, in which case the first switch port to receive the packet may either reject it or insert a tag using
its default VLAN ID. A given port may handle traffic for more than one VLAN, but it can only support
one default VLAN ID.
To di s play the VLAN menu page, click Switching
→
VLAN in the tree view. This VLAN page contains
links to the following features:
• VLAN Membership
• Double VLAN
• VLAN Port Settings
• VLAN LAG Settings
•Bind MAC to VLAN
•Bind IP Subnet to VLAN
•Protocol Group
• GVRP Parameters
VLAN Membership
Use the VLAN Membership page to define VLAN groups stored in the VLAN membership table. Your
switch supports up to 4094 VLANs. However, you can actually create only 4092 VLANs because:
• VLAN 1 is the default VLAN of which all ports are members, and
• VLAN 4095 is designated as the "Discard VLAN."
Table 7-24. MST Port Commands
CLI Command Description
spanning-tree mst 0 external-cost Sets the external cost for the common spanning tree.
spanning-tree mst cost Configure the path cost for multiple spanning tree (MST) calculations.
spanning-tree mst port-priority Configures port priority.

Configuring Switching Information 361
Valid VLANs that can be created are 2–4093. VLAN 4094 is reserved.
To di s play the VLAN Membership page, click Switching
→
VLAN
→
VLAN Membership in the tree
view.
Figure 7-49. VLAN Membership
The VLAN Membership page is divided into two sections. The top section contains fields that define
the entire VLAN’s membership. The bottom section contains tables that define membership settings for
specific Ports and LAGs on this VLAN. Following are the VLAN Membership fields:
•
Show VLAN
— Selects the VLAN to display. Use either the
VLAN ID
or
VLAN Name
drop-down
menu to select the VLAN.
•
VLAN Name (0–32)
— Indicates the user-defined VLAN name. This field is defined using the
Add
button. Valid names can range from 0–32 characters in length.
•
Status
—Indicates the VLAN type. Possible values are:

362 Configuring Switching Information
–
Dynamic
— Indicates the VLAN was dynamically created through GVRP.
–
Static
— Indicates the VLAN is user-defined and may be modified.
–
Default
— Indicates the VLAN is the default VLAN.
•
Remove VLAN
— Removes the displayed VLAN from the VLAN Membership Table when checked.
The VLAN Membership tables display which Ports and LAGs are members of the VLAN, and whether
they’re tagged (T), untagged (U), or forbidden (F). The tables have two rows: Static and Current. Only
the Static row is accessible from this page. The Current row is updated either dynamically through
GVRP or when the Static row is changed and Apply Changes is clicked.
There are two tables in this section of the page:
•
Ports
— Displays and assigns VLAN membership to ports. To assign membership, click in
Static
for a
specific port. Each click toggles between U, T, and blank. See the following table for definitions.
•
LAGs
— Displays and assigns VLAN membership to LAGs. To assign membership, click in
Static
for a
specific LAG. Each click toggles between U, T, and blank. See the following table for definitions.
Adding New VLANs
1.
Open the
VLAN Membership
page.
2.
Click
Add
.
The
Add VLAN
page displays.
Table 7-25. VLAN Port Membership Definitions
Port Control Definition
T Tagged: the interface is a member of a VLAN. All packets forwarded by the
interface are tagged. The packets contain VLAN information.
U Untagged: the interface is a VLAN member. Packets forwarded by the
interface are untagged.
F Forbidden: indicates that the interface is forbidden from becoming a
member of the VLAN.
Blank Blank: the interface is not a VLAN member. Packets associated with the
interface are not forwarded.

Configuring Switching Information 363
Figure 7-50. Add VLAN
3.
Enter a new VLAN ID and VLAN Name.
4.
Click
Apply Changes
.
The new VLAN is added, and the device is updated.
Assigning VLAN Membership to a Port or LAG
1.
Open the
VLAN Membership
page.
2.
Select a VLAN from the
VLAN ID
or
VLAN Name
drop-down menu.
3.
In the
VLAN Port Membership Table
, assign a value by clicking in the
Static
row for a specific
Port/LAG. Each click toggles between U, T, and blank (not a member).
4.
Click
Apply Changes
.
The Port or LAG is assigned to the VLAN with the selected designation, the
Current
row is updated
with the designation, and the device is updated.
Modifying VLAN Membership Groups
1.
Open the
VLAN Membership
page.
2.
Select a VLAN from the
VLANID
or
VLAN Name
drop-down menu.
3.
Modify the fields as needed.
4.
In the
VLAN Port Membership Table
, change a Port or LAG value by clicking in the
Static
row for
that Port/LAG. Each click toggles between U, T, and blank (not a member).
5.
Click
Apply Changes
.
The VLAN membership information is modified, the
Current
row is updated with any changes in
designation, and the device is updated.
Removing a VLAN
1.
Open the
VLAN Membership
page.
2.
Select a VLAN from the
VLAN ID
or
VLAN Name
drop-down menu.
3.
Check the
Remove VLAN
check box.
4.
Click
Apply Changes
.

364 Configuring Switching Information
The selected VLAN is removed, and the device is updated.
Configuring VLAN Membership Using CLI Commands
For information about the CLI commands that perform this function, see the following chapter in the
CLI Reference Guide
:
• Virtual LAN Routing Commands
The following table summarizes the equivalent CLI commands for this feature.
Double VLAN
The Double VLAN feature allows the use of a second tag on network traffic. The additional tag helps
differentiate between customers in the Metropolitan Area Networks (MAN) while preserving individual
customer’s VLAN identification when they enter their own 802.1Q domain.
With the introduction of this second tag, you do not need to divide the 4k VLAN ID space to send traffic
on an Ethernet-based MAN.
With Double VLAN Tunneling enabled, every frame that is transmitted from an interface has a DVLAN
Tag attached while every packet that is received from an interface has a tag removed (if one or more tags
are present).
Use the Double VLAN Global Configuration page to specify the Double VLAN configuration for all the
ports.
To access the Double VLAN Global Configuration page, click Switching
→
VLAN
→
Double VLAN
→
Global Configuration from the navigation tree.
Table 7-26. VLAN Membership Commands
CLI Command Description
name Configures a name to a VLAN.
show interfaces switchport Displays switchport configuration.
show vlan Displays VLAN information.
switchport forbidden vlan Forbids adding specific VLANs to a port.
switchport general allowed vlan Adds or removes VLANs from a port in General mode.
switchport trunk allowed vlan Adds or removes VLANs from a port in general mode.
vlan Creates a VLAN.
vlan database Enters the VLAN database configuration mode.
vlan makestatic Changes a dynamically created VLAN to a static VLAN.

Configuring Switching Information 365
Figure 7-51. Double VLAN Global Configuration
The Double VLAN Global Configuration page contains the following fields:
•
EtherType
— The two-byte hex Ethertype to be used as the first 16 bits of the Double VLAN tag:
–
802.1Q
— Commonly used tag representing 0x8100. This value is supported by several network
equipment manufacturers. If a double-tagged frame with the first Ethertype value set to 802.1Q is
forwarded to hardware which does not support Double VLAN (or the corresponding configuration
is not set), it will be misinterpreted as a regular, single-tagged frame.
–
vMAN
— Commonly used tag representing 0x88A8, defined for the Virtual Metropolitan Area
Network. This value is often used to indicate double-tagged frames. If a double-tagged frame with
an Ethertype value set to vMAN is forwarded to hardware without Double VLAN support (or when
Double VLAN is not configured), it will be dropped due to unknown Ethertype. This outcome
may be more efficient, and cause less harm than when the 802.1Q Ethertype value is used for
double-tagged frames. When presented with a double-tagged frame with an 802.1Q Ethertype
value, the switch that does not support double-tagging may attempt to process the double-tagged
frame with the incorrect assumption that frame contains only a single VLAN tag.
–
Custom
— Use this to specify that double-tagged frames will use a custom Ethertype. A custom
Ethertype may be used to make the switch interoperable with specific or non-standard equipment
that does not support 802.1 or vMAN values of Ethertype in double-tagged frames. For more
information, refer to the list of registered Ethertype values for common protocols.
•
Custom Type
— If
Custom
is selected in the Ethertype field, enter a custom Ethertype value in any
range from 0 to 65535.
Use the Double VLAN Interface Configuration page to enable or disable Double VLAN mode on a
physical port or LAG.
To access the Double VLAN Interface Configuration page, click Switching
→
VLAN
→
Double VLAN
Interface Configuration from the navigation tree.

366 Configuring Switching Information
Figure 7-52. Double VLAN Interface Configuration
The Double VLAN Interface Configuration page contains the following fields:
•
Interface
— Select the port or LAG for which you want to display or configure data.
•
Interface Mode
— Enables or disables double VLAN tagging on the selected interface. The default
value is
Disable
.
Assigning Double VLAN Tags
1.
Open the
Double VLAN Global Configuration
page.
2.
Select the
Ethertype
from the drop-down menu.
3.
Click
Apply Changes
.
4.
Open the
Double VLAN Interface Configuration
page.
5.
Select the port to which you want to assign settings from the
Interface
drop-down menu.
6.
Select the
Interface Mode
from the drop-down menu.
7.
Click
Apply Changes
.
The Double VLAN settings are defined, and the device is updated.
Displaying the Double VLAN Port Parameters Table
1.
Open the
Double VLAN Interface Configuration
page.
2.
Click
Show All
.
The
Double VLAN Port Parameters Table
displays.

Configuring Switching Information 367
Figure 7-53. Double VLAN Port Parameters Table
Copying Double VLAN Parameters
1.
Open the
Double VLAN Interface Configuration
page.
2.
Click
Show All
.
The
Double VLAN Port Parameters Table
displays.
3.
Specify the Port you are copying from in
Copy Parameters From
.
4.
Click
Copy To
for each Interface to receive these parameters.
5.
Click
Apply Changes
.
The Double VLAN port settings are copied, and the device is updated.
Modifying Settings for Multiple Ports
1.
Open the
Double VLAN Interface Configuration
page.
2.
Click
Show All
.
The
Double VLAN Port Parameters Table
displays.
3.
Click
Edit
for each Port to modify.
4.
Edit fields as needed.
5.
Click
Apply Changes
.
The Double VLAN port settings are modified, and the device is updated.
Configuring Double VLAN Tagging Using CLI Commands
For information about the CLI commands that perform this function, see the following chapter in the
CLI Reference Guide
:
• VLAN Commands
The following table summarizes the equivalent CLI commands for this feature.

368 Configuring Switching Information
VLAN Port Settings
In a port-based VLAN, untagged traffic is bridged through specified ports based on the receiving ports
PVID. Port-based VLANs can help optimize network traffic patterns because broadcast, multicast, and
unknown unicast packets are sent only to ports that are members of the VLAN. Packets that are received
with a VLAN tag uses that VLAN ID for the switching process.
Use the VLAN Port Settings page to identify a port as part of a VLAN, as well as to define and modify
VLAN port parameters.
To di s play the VLAN Port Settings page, click Switching
→
VLAN
→
Port Settings in the tree view.
Figure 7-54. VLAN Port Settings
The VLAN Port Settings page contains the following fields:
•
Ports
— Specifies the Unit and Port included in the VLAN.
•
Port VLAN Mode
— Indicates the port mode. Possible values are:
Table 7-27. Double VLAN Commands
CLI Command Description
dvlan-tunnel ethertype Configures the EtherType for the interface.
mode dvlan-tunnel Enables Double VLAN tunneling on the specified interface
show dvlan-tunnel Displays all interfaces enabled for Double VLAN Tunneling.
show dvlan-tunnel interface Displays detailed information about Double VLAN Tunneling for the
specified interface.

Configuring Switching Information 369
–
General
— The port belongs to VLANs, and each VLAN is user-defined as tagged or untagged
(full 802.1Q mode).
–
Access
— The port belongs to a single untagged VLAN. When a port is in Access mode, the packet
types which are accepted on the port (packet type) cannot be designated. It is also not possible to
enable/disable ingress filtering on an access port.
–
Trunk
— The port belongs to more than one VLAN, and all ports are tagged (except for an
optional single native VLAN).
•
PVID (1–4093) | 4095
— Assigns a VLAN ID to untagged packets. Possible values are 1–4093 or 4095.
•
Frame Type
— Specifies frame type accepted on the port. Default is
Admit All
. Possible values are:
–
Admit Tag Only
—Indicates that only tagged frames are accepted on the port.
–
Admit All
—Indicates that both tagged and untagged frames are accepted on the port.
•
Ingress Filtering
— Enables or disables Ingress filtering on the port. Ingress filtering discards frames
where the VLAN tag does not match the port VLAN membership.
Assigning Port Settings
1.
Open the
VLAN Port Settings
page.
2.
Select the port to which you want to assign settings from the
Unit
and
Port
drop-down menus.
3.
Complete the remaining fields on the page.
4.
Click
Apply Changes
.
The VLAN port settings are defined, and the device is updated.
Displaying the VLAN Port Table
1.
Open the
VLAN Port Settings
page.
2.
Click
Show All
.
The
VLAN Port Table
displays.
Figure 7-55. VLAN Port Table

370 Configuring Switching Information
NOTE: If an Access port is chosen, the packet types that are accepted on the port (packet type) cannot be
designated. It is also not possible to enable or disable ingress filtering on an access port.
3.
Use the
Unit
drop-down menu to view the
VLAN Port Table
for other units in the stack, if they exist.
Modifying Settings for Multiple Ports
1.
Open the
VLAN Port Settings
page.
2.
Click
Show All
.
The
VLAN Port Table
displays.
3.
Click
Edit
for each Port to modify.
4.
Edit fields as needed.
5.
Click
Apply Changes
.
The VLAN port settings are modified, and the device is updated.
Configuring VLAN Ports Using CLI Commands
For information about the CLI commands that perform this function, see the following chapter in the
CLI Reference Guide
:
• VLAN Commands
The following table summarizes the equivalent CLI commands for this feature.
VLAN LAG Settings
Use the VLAN LAG Settings page to map a LAG to a VLAN. Untagged packets entering the switch are
tagged with the LAGs ID specified by the PVID.
To di s play the VLAN LAG Settings page, click Switching
→
VLAN
→
LAG Settings in the tree view.
Table 7-28. VLAN Port Configuration Commands
CLI Command Description
switchport access vlan Configures the VLAN ID when the interface is in access mode.
switchport general acceptable-frame-type
tagged-only
Discards untagged frames at ingress.
switchport general ingress-filtering disable Disables port ingress filtering.
switchport general pvid Configures the PVID when the interface is in general mode.
switchport mode Configures the VLAN membership mode of a port.

Configuring Switching Information 371
Figure 7-56. VLAN LAG Settings
The VLAN LAG Settings page contains the following fields:
•
LAG
— Specifies the LAG number included in the VLAN.
•
Port VLAN Mode
— Indicates the Port VLAN mode for the LAG. Possible values are:
–
General
— The LAG belongs to VLANs, and each VLAN is user-defined as tagged or untagged
(full 802.1Q mode).
–
Access
— The LAG belongs to a single, untagged VLAN.
•
Trunk
— The LAG belongs to more than one VLAN, and all ports are tagged (except for an optional
single native VLAN).
•
PVID (1–4093)| 4095
— Assigns a VLAN ID to untagged packets. The possible field values are
1–4093 or 4095.
•
Frame Type
— Specifies packet type accepted by the LAG. Admit Tag Only is the default. Possible
values are:
–
Admit Tag Only
— The LAG only accepts tagged packets.
–
Admit All
— Tagged and untagged packets are both accepted by the LAG.
•
Ingress Filtering
— Enables or disables Ingress filtering by the LAG. Ingress filtering discards packets
where the VLAN tag does not match the LAG VLAN membership.
Assigning VLAN LAG Settings
1.
Open the
VLAN LAG Settings
page.
2.
Select a LAG from the
LAG
drop-down menu
3.
Complete the remaining fields on the page.
4.
Click
Apply Changes
.

372 Configuring Switching Information
The VLAN LAG parameters are defined, and the device is updated.
Displaying the VLAN LAG Table
1.
Open the
VLAN LAG Settings
page.
2.
Click
Show All
.
The
VLAN LAG Table
displays.
Figure 7-57. VLAN LAG Table
Modifying Settings for Multiple LAGs
1.
Open the
VLAN LAG Settings
page.
2.
Click
Show All
.
The
VLAN LAG Table
displays.
3.
Click
Edit
for each LAG to modify.
4.
Edit fields as needed.
5.
Click
Apply Changes
.
The VLAN LAG settings are modified, and the device is updated.
Assigning LAGs to VLAN Groups Using CLI Commands
See "Configuring VLAN Ports Using CLI Commands" on page 370.
Bind MAC to VLAN
Use the Bind MAC to VLAN page to map a MAC entry to the VLAN table. After the source MAC
address and the VLAN ID are specified, the MAC to VLAN configurations are shared across all ports of
the switch. The MAC to VLAN table supports up to 128 entries.

Configuring Switching Information 373
To di s play the Bind MAC to VLAN page, click Switching
→
VLAN
→
Bind MAC to VLAN in the tree
view.
Figure 7-58. Bind MAC to VLAN
The Bind MAC to VLAN page contains the following fields:
•
MAC Address
— Specifies MAC Address for a VLAN.
•
Bind to VLAN (1–4093)
— Specifies VLAN to which the MAC is to be bound.
Assigning Bind MAC to VLAN Settings
1.
Open the
Bind MAC to VLAN
page.
2.
Enter the MAC Address to bind to the VLAN.
3.
Enter the VLAN to which the MAC Address is to be bound.
4.
Click
Apply Changes
.
The listed MAC Address and VLAN are now bound, and the device is updated.
Displaying the VLAN LAG Table
1.
Open the
Bind MAC to VLAN
page.
2.
Click
Show All
.
The
MAC - VLAN Bind Table
displays.

374 Configuring Switching Information
Figure 7-59. MAC - VLAN Bind Table
Modifying VLAN for Multiple MAC Addresses
1.
Open the
Bind MAC to VLAN
page.
2.
Click
Show All
.
The
MAC - VLAN Bind Table
displays.
3.
Click
Edit
for each MAC Address with a VLAN to modify.
4.
Edit the
Bind to VLAN
fields.
5.
Click
Apply Changes
.
The MAC to VLAN settings are modified, and the device is updated.
Removing a MAC - VLAN Entry
1.
Open the
Bind MAC to VLAN
page.
2.
Click
Show All
.
The
MAC - VLAN Bind Table
displays.
3.
Check
Remove
for each entry to remove.
4.
Click
Apply Changes
.
The entry/entries are removed, and the device is updated.
Binding a MAC to a VLAN Using CLI Commands
For information about the CLI commands that perform this function, see the following chapter in the
CLI Reference Guide
:
• VLAN Commands
The following table summarizes the equivalent CLI commands for this feature.

Configuring Switching Information 375
Bind IP Subnet to VLAN
An IP Subnet to VLAN mapping is defined by configuring an entry in the IP Subnet to VLAN table, an
entry is specified through a source IP address, network mask, and the desired VLAN ID. The IP Subnet
to VLAN configurations are shared across all ports of the switch. There can be up to 64 entries configured
in this table.
Use the Bind IP Subnet to VLAN page to assign an IP Subnet to a VLAN.
To di s play the Bind IP Subnet to VLAN page, click Switching
→
VLAN
→
Bind IP Subnet to VLAN in
the tree view.
Figure 7-60. Bind IP Subnet to VLAN
The Bind IP Subnet to VLAN page contains the following fields:
•
IP Address —
Specifies packet source IP address.
•
Subnet Mask —
Specifies packet source IP subnet mask.
•
Bind to VLAN (1–4093) —
Specifies VLAN to which the IP Address is assigned.
Binding an IP Subnet to a VLAN
1.
Open the
Bind IP Subnet to VLAN
page.
2.
Enter the IP Address to bind to the VLAN.
3.
Enter the IP Subnet associated with the IP address.
Table 7-29. MAC - VLAN Binding Commands
CLI Command Description
vlan association mac Associates a MAC address to a VLAN.
show vlan association mac Displays the VLAN associated with a specific configured MAC address.

376 Configuring Switching Information
4.
Enter the VLAN ID to which the IP address and subnet mask are assigned.
5.
Click
Apply Changes
.
The listed VLAN and IP Subnet are now bound, and the device is updated.
Displaying the IP Subnet - VLAN Bind Table
1.
Open the
Bind IP Subnet to VLAN
page.
2.
Click
Show All
.
3.
The
IP Subnet - VLAN Bind Table
displays.
Figure 7-61. IP Subnet - VLAN Bind Table
Modifying the VLAN Bound to Multiple IP Addresses
1.
Open the
Bind IP Subnet to VLAN
page.
2.
Click
Show All
.
The
IP Subnet - VLAN Bind Table
displays.
3.
Click
Edit
for each entry to modify.
4.
Edit the fields as needed.
5.
Click
Apply Changes
.
The Bind to VLAN settings are modified, and the device is updated.
Removing a VLAN - IP Subnet Entry
1.
Open the
Bind IP Subnet to VLAN
page.
2.
Click
Show All
.
The
IP Subnet - VLAN Bind Table
displays.
3.
Check
Remove
for each entry to remove.
4.
Click
Apply Changes
.
The entry/entries are removed, and the device is updated.

Configuring Switching Information 377
Binding IP Subnets to VLANs Using CLI Commands
For information about the CLI commands that perform this function, see the following chapter in the
CLI Reference Guide
:
• VLAN Commands
The following table summarizes the equivalent CLI commands for this feature.
Protocol Group
In a protocol-based VLAN, traffic is bridged through specified ports based on the VLAN’s protocol. User-
defined packet filters determine if a particular packet belongs to a particular VLAN. Protocol-based
VLANs are most often used in situations where network segments contain hosts running multiple
protocols.
Use the Protocol Group page to configure which EtherTypes go to which VLANs, and then enable
certain ports to use these settings.
To di s play the Protocol Group page, click Switching
→
VLAN
→
Protocol Group in the tree view.
Table 7-30. IP Subnet - VLAN Binding Commands
CLI Command Description
vlan association subnet Associates an IP subnet to a VLAN
show vlan association subnet Displays the VLAN associated with a specific configured IP subnet.

378 Configuring Switching Information
Figure 7-62. Protocol Group
The Protocol Group page contains the following fields:
•
Protocol Group
— Displays the name associated with the protocol group ID (up to 16 characters).
Create a new group by clicking the
Add
button.
•
Protocol
— Specifies protocols (in hexadecimal format in the range 0x0600 to 0xffff) associated with
this group. Enter up to 16 protocols using comma separated list.
•
VLAN ID (1–4093)
— Specifies VLAN ID associated with this group.
•
Interface
— Selects the interface(s) to add or remove from this group. Highlight the interfaces to be in
the protocol group and click the right arrow. Interfaces displayed in right-hand column are part of the
protocol group.
•
Remove Protocol Group
— Removes the protocol group displayed on screen when checked and
Apply
Changes
is clicked. To remove multiple groups at the same time, click
Show All
and use the
Remove
check boxes on the
Protocol Group Table.

Configuring Switching Information 379
Adding a Protocol Group
1.
Open the
Protocol Group
page.
2.
Click
Add
.
The
Add Protocol Group
page displays.
Figure 7-63. Add Protocol Group
3.
Enter a new Protocol Group Name and a VLAN ID to associate with this group.
4.
Return to the Protocol Group page.
5.
Select the Protocol Group that you added, then select the protocol.
6.
In the first Interface column, click to highlight the interfaces to be added to the protocol group. (To
select multiple interfaces, press <Shift> (to select contiguous interfaces) or <Ctrl> (non-contiguous
interfaces) when clicking.)
7.
Click the right arrow.
Selected interfaces move to the second column. All interfaces in this column are part of the protocol
group.
8.
Click
Apply Changes
.
The protocol group is added, and the device is updated.
Modifying VLAN Protocol Group Settings
1.
Open the
Protocol Group
page.
2.
Specify the protocol to be modified from the Protocol Group ID drop-down menu.
3.
Change Protocol or VLAN ID as needed.
4.
To add an Interface to the group, click to highlight the desired interface in the first column. (To select
multiple interfaces, press <Shift> (to select contiguous interfaces) or <Ctrl> (non-contiguous
interfaces) when clicking.)
5.
Click the right arrow.
Selected interface moves to the second column. All interfaces in this column are part of the protocol
group.
6.
To remove an Interface from the group, click to highlight the desired interface in the second column.
7.
Click the left arrow.
Selected interface is removed from the second column.

380 Configuring Switching Information
8.
Click
Apply Changes
.
The VLAN protocol group parameters are modified, and the device is updated.
Removing Multiple Protocols From the Protocol Group Table
1.
Open the
Protocol Group
page.
2.
Click
Show All
.
The
Protocol Group Table
displays.
Figure 7-64. Protocol Group Table
3.
Check
Remove
for the protocol groups you want to remove.
4.
Click
Apply Changes
.
The protocol is removed, and the device is updated.
Configuring VLAN Protocol Groups Using CLI Commands
For information about the CLI commands that perform this function, see the following chapter in the
CLI Reference Guide
:
• VLAN Commands
The following table summarizes the equivalent CLI commands for this feature.
Table 7-31. VLAN Protocol Group Commands
CLI Command Description
vlan protocol group Adds protocol-based VLAN groups to the system.
vlan protocol group add protocol Adds a protocol to a protocol-based VLAN.
vlan protocol group name Adds a group name to a protocol-based VLAN
vlan protocol group remove Removes a protocol-base VLAN group.

Configuring Switching Information 381
GVRP Parameters
The GARP VLAN Registration Protocol provides a mechanism that allows networking switches to
dynamically register (and de-register) VLAN membership information with the MAC networking
switches attached to the same segment, and for that information to be disseminated across all
networking switches in the bridged LAN that support GVRP.
The operation of GVRP relies upon the services provided by the Generic Attribute Registration Protocol
(GARP). GVRP can create up to 1024 VLANs.
Use the GVRP Global Parameters page to enable GVRP globally. You can also enable GVRP on a per-
interface basis.
To di splay the GVRP Global Parameters page, click Switching
→
VLAN
→
GVRP Parameters in the tree
view.
Figure 7-65. GVRP Global Parameters
The GVRP Global Parameters page contains the following fields:
•
GVRP Global Status
— Enables or disables GVRP on the switch. GVRP is disabled by default.
•
Interface
— Specifies the Unit and Port or LAG for which GVRP is enabled.
•
GVRP State
— Enables or disables GVRP on the specified interface.
•
Dynamic VLAN Creation
— Enables or disables VLAN creation through GVRP.
•
GVRP Registration
— Enables or disables GVRP Registration.
Enabling GVRP On the Switch
1.
Open the
GVRP Global Parameters
page.

382 Configuring Switching Information
2.
Select
Enable
in the
GVRP Global Status
field.
3.
Click
Apply Changes
.
GVRP is enabled on the switch.
Enabling VLAN Registration Through GVRP
1.
Open the
GVRP Global Parameters
page.
2.
Select
Enable
in the
GVRP Global Status
field for the desired interface.
3.
Select
Enable
in the
GVRP Registration
field.
4.
Click
Apply Changes
.
GVRP VLAN Registration is enabled on the port, and the device is updated.
Displaying the GVRP Port Parameters Table
1.
Open the
GVRP Global Parameters
page.
2.
Click
Show All
.
The
GVRP Port Parameters Table
displays.
Figure 7-66. GVRP Port Parameters Table
3.
Use the
Unit
drop-down menu to view the
GVRP Port Parameters Table
for other units in the stack, if
they exist.
Copying GVRP Parameters
1.
Open the
GVRP Global Parameters
page.
2.
Click
Show All
.
The
GVRP Port Parameters Table
displays.

Configuring Switching Information 383
3.
Specify the Port or LAG you are copying from in
Copy Parameters From
.
4.
Click
Copy To
for each Interface/LAG to receive these parameters.
5.
Click
Apply Changes
.
The GVRP Port Parameter settings are copied, and the device is updated.
Modifying GVRP Parameters for Multiple Ports
1.
Open the
GVRP Global Parameters
page.
2.
Click
Show All
.
The
GVRP Port Parameters Table
displays.
3.
Click
Edit
for each Interface/LAG to modify.
4.
Edit the GVRP Port Parameter fields as needed.
5.
Click
Apply Changes
.
The GVRP Port Parameter settings are modified, and the device is updated.
Configuring GVRP Using CLI Commands
For information about the CLI commands that perform this function, see the following chapter in the
CLI Reference Guide
:
• GVRP Commands
The following table summarizes the equivalent CLI commands for this feature.
Table 7-32. GVRP Commands
CLI Command Description
clear gvrp statistics Clears all the GVRP statistics information.
garp timer Adjusts the GARP application join, leave, and leaveall GARP timer
values.
gvrp enable (global) Enables GVRP globally.
gvrp enable (interface) Enables GVRP on an interface.
gvrp registration-forbid De-registers all VLANs, and prevents dynamic VLAN registration on
the port.
gvrp vlan-creation-forbid Enables or disables dynamic VLAN creation.
show gvrp configuration Displays GVRP configuration information,
including timer values,
whether GVRP and dynamic VLAN creation is enabled, and
which ports are running GVRP
show gvrp error-statistics Displays GVRP error statistics.
show gvrp statistics Displays GVRP statistics.

384 Configuring Switching Information
Configuring Voice VLAN
The Voice VLAN feature enables switch ports to carry voice traffic with defined priority. The priority
level enables the separation of voice and data traffic coming onto the port. A primary benefit of using
Voice VLAN is to ensure that the sound quality of an IP phone is safeguarded from deteriorating when
the data traffic on the port is high. The system uses the source MAC address of the traffic traveling
through the port to identify the IP phone data flow.
The Voice VLAN feature supports a configurable voice VLAN DSCP parameter. This allows you to set
the DSCP value. This value is later retrieved by LLDP when the LLDPDU is transmitted if LLDP has
been enabled on the port and the required TLV is configured for the port.
Use the Voice VLAN Configuration
page to configure and view voice VLAN settings that apply to the
entire system and to specific interfaces.
To display the page, click Switching
→
Voice VLAN
→
Configuration
in the tree view.
Figure 7-67. Voice VLAN Configuration
The Voice VLAN Configuration page contains the following fields:
•
Voice VLAN Admin Mode
— Select the administrative mode for Voice VLAN for the switch from the
drop-down menu. The default is disable.
•
Port
— Select the interface to view or configure.
•
Voice VLAN Interface Mode
—Select the Voice VLAN mode for selected interface. The default is
disable. The mode can be one of the following:
–
Disable
— Disable voice VLAN on the port.

Configuring Switching Information 385
–
None
— Allow the IP phone to use its own configuration to send untagged voice traffic.
–
VLAN ID
— Configure VLAN tagging for the voice traffic. The VLAN ID range is 1–4093.
–
dot1p
— Configure Voice VLAN 802.1p priority tagging for voice traffic. The priority tag range is
0–7.
–
Untagged
— Configure the phone to send untagged voice traffic.
•
DSCP Value
— Configures the Voice VLAN DSCP value for the port. The default value is 46.
•
CoS Override Mode
— Select the Cos Override mode for selected interface. The default is disable.
•
Operational State
— This is the operational status of the voice VLAN on the given interface.
•
Authentication Mode
— Enable or disable 802.1X authentication on the voice VLAN. When voice
VLAN authentication is disabled, VoIP devices may use the voice VLAN without authenticating.
NOTE: IEEE 802.1X must be enabled on the switch before you disable voice VLAN authentication. Voice VLAN
authentication can be disabled in order to allow VoIP phones that do not support authentication to send and
receive unauthenticated traffic on the Voice VLAN.
Configuring Voice VLAN Settings
1.
Open the
Voice VLAN Configuration
page.
2.
Configure the settings for the system or for each port.
3.
Click
Apply Changes
.
The system parameters are applied, and the device is updated.
Configuring Voice VLAN Using CLI Commands
For information about the CLI commands that perform this function, see the following chapter in the
CLI Reference Guide:
• Voice VLAN Commands
The following table summarizes the equivalent CLI commands for this feature.
Table 7-33. Voice VLAN Commands
CLI Command Description
voice vlan Enables the voice VLAN capability on the switch.
voice vlan (interface) Enables the voice VLAN capability on the interface
show voice vlan Displays various properties of the voice VLAN.

386 Configuring Switching Information
Aggregating Ports
Link Aggregation allows one or more full-duplex (FDX) Ethernet links to be aggregated together to form
a Link Aggregation Group (LAG). This allows the networking switch to treat the LAG as if it is a single
link.
Static LAGs are supported. When a port is added to a LAG as a static member, it neither transmits nor
receives LACPDUs.
To di s play the Link Aggregation menu page, click Switching
→
Link Aggregation in the tree view. The
Link Aggregation page contains links to the following features:
• LACP Parameters
•LAG Membership
• LAG Hash Configuration
• LAG Hash Summary
LACP Parameters
Link Aggregation is initiated and maintained by the periodic exchanges of LACPDUs. Use the LACP
Parameters page to configure LACP LAGs.
To di s play the LACP Parameters page, click Switching
→
Link Aggregation
→
LACP Parameters in the
tree view.
Figure 7-68. LACP Parameters
The LACP Parameters page is divided into two sections: Global Parameters and Port Parameters.
Following are the fields on this page:

Configuring Switching Information 387
Global Parameters
•
LACP System Priority (1–65535)
— Indicates the LACP priority value for global settings. The default
value is 1.
Port Parameters
•
Interface
— Specifies the unit and port number to which timeout and priority values are assigned.
•
LACP Port Priority (1–65535)
— Specifies LACP priority value for the specified port. The default
value is 1.
•
LACP Timeout
— Specifies Administrative LACP timeout. Possible values are:
–
Short
— Specifies a short timeout value.
–
Long
— Specifies a long timeout value. This is the default.
Defining Link Aggregation Parameters
1.
Open the
LACP Parameters
page.
2.
Complete the fields as needed.
3.
Click
Apply Changes
.
The parameters are defined, and the device is updated.
Displaying the LACP Parameters Table
1.
Open the
LACP Parameters
page.
2.
Click
Show All
.
The
LACP Parameters Table
displays.
Figure 7-69. LACP Parameters Table
3.
Use the
Unit
drop-down menu to view the
LACP Parameters Table
for other units in the stack, if they
exist.

388 Configuring Switching Information
Modifying LACP Parameters for Multiple Ports
1.
Open the
LACP Parameters
page.
2.
Click
Show All
.
The
LACP Parameters Table
displays.
3.
Click
Edit
for each Port to modify.
4.
Edit the fields as needed.
5.
Click
Apply Changes
.
The LACP Parameter settings are modified, and the device is updated.
Configuring LACP Parameters Using CLI Commands
For information about the CLI commands that perform this function, see the following chapter in the
CLI Reference Guide
:
• LACP Commands
The following table summarizes the equivalent CLI commands for this feature.
LAG Membership
Your switch supports 48 LAGs per system, and eight ports per LAG. Use the LAG Membership page to
assign ports to LAGs and LACPs.
To di s play the LAG Membership page, click Switching
→
Link Aggregation
→
LAG Membership in the
tree view.
Table 7-34. LACP Commands
CLI Command Description
lacp port-priority Configures the priority value for physical ports.
lacp system-priority Configures the system LACP priority.
lacp timeout Assigns an administrative LACP timeout.
show lacp ethernet Displays LACP information for Ethernet ports.
show lacp port-channel Displays LACP information for a port-channel.

Configuring Switching Information 389
Figure 7-70. LAG Membership
The LAG Membership page contains a table with the following fields:
•
LACP
— Aggregates a LAG port to LACP membership. For ports with a number in the LAG row, you
can click in the
LACP
row to toggle LACP "on." Each click toggles between L (LACP) and blank (no
LACP).
•
LAG
— Adds a port to a LAG, and indicates the specific LAG to which the port belongs. Each click
toggles through the LAG numbers, 1–48, and then back to blank (no LAG assigned).
Adding a Port to a LAG
1.
Open the
LAG Membership
page.
2.
Click in the
LAG
row to toggle the port to the desired LAG.
The LAG number displays for that port. The LAG number increases each time you click until the
number reaches 48 and then returns to blank (no LAG assigned).
3.
Click
Apply Changes
.
The port is assigned to the selected LAG, and the device is updated.
Adding a LAG Port to an LACP
1.
Open the
LAG Membership
page.
2.
Click in the
LACP
row to toggle the desired LAG port to
L
.
NOTE: The port must be assigned to a LAG before it can be aggregated to an LACP.
3.
Click
Apply Changes
.
The LAG port is aggregated to the LACP, and the device is updated.

390 Configuring Switching Information
Assigning Ports to LAGs and LACPs Using CLI Commands
For information about the CLI commands that perform this function, see the following chapter in the
CLI Reference Guide
:
• Port Channel Commands
The following table summarizes the equivalent CLI commands for this feature.
LAG Hash Configuration
Use the LAG HASH algorithm to set the traffic distribution mode on the aggregator link. You can set the
HASH type for each trunk.
To di s play the LAG Hash Configuration page, click Switching
→
Link Aggregation
→
LAG Hash
Configuration in the tree view.
Figure 7-71. LAG Hash Configuration
The LAG Hash Configuration page contains the following fields:
•
LAG
— The drop-down menu lists the LAG numbers.
•
Hash Algorithm Type
— The HASH algorithm for unicast traffic flows can be one of the following
types:
– Source MAC, VLAN, EtherType, SourceModule and Port Id
– Destination MAC, VLAN, EtherType, SourceModule and Port Id
– Source IP and Source TCP/UDP Port (default)
– Destination IP and Destination TCP/UDP Port
Table 7-35. LAG Membership Commands
CLI Command Description
channel-group Associates a port with a port-channel.

Configuring Switching Information 391
– Source/Destination MAC, VLAN, EtherType, source MODID/port
– Source/Destination IP and source/destination TCP/UDP port
Configuring the LAG Hash
1.
Open the
LAG Hash Configuration
page.
2.
Select the LAG to configure and the hash algorithm to assign to the LAG.
3.
Click
Apply Changes
.
The parameters are modified, and the device is updated.
Configuring the LAG Hash Using CLI Commands
For information about the CLI commands that perform this function, see the following chapter in the
CLI Reference Guide
:
• Port Channel Commands
The following table summarizes the equivalent CLI commands for this feature.
LAG Hash Summary
The LAG Hash Summary page lists the channels on the system and their assigned hash algorithm type.
To di splay the LAG Hash Summary page, click Switching
→
Link Aggregation
→
LAG Hash Summary in
the tree view.
Table 7-36. LAG Hash Commands
CLI Command Description
hashing-mode Sets the hashing algorithm on trunk ports.
no hashing-mode Sets the hashing algorithm on trunk ports to default (3).

392 Configuring Switching Information
Figure 7-72. LAG Hash Summary
The LAG Hash Summary page contains a table with the following fields:
•
LAGs
— Lists the LAG numbers.
•
Hash Algorithm Type
— Shows the type of HASH algorithm for unicast traffic flows that is associated
with the LAG.
Viewing the LAG Hash Algorithm Summary Using CLI Commands
For information about the CLI commands that perform this function, see the following chapter in the
CLI Reference Guide
:
• Port Channel Commands
The following table summarizes the equivalent CLI commands for this feature.
Table 7-37. LAG Hash Summary Command
CLI Command Description
show interfaces port-channel Displays port-channel information.

Configuring Switching Information 393
Managing Multicast Support
The Layer 2 Multicast Forwarding Database is used by the switch to make forwarding decisions for
packets that arrive with a multicast destination MAC address. By limiting multicasts to only certain ports
in the switch, traffic is prevented from going to parts of the network where that traffic is unnecessary.
When a packet enters the switch, the destination MAC address is combined with the VLAN ID and a
search is performed in the Layer 2 Forwarding database. If no match is found, then the packet is either
flooded to all ports in the VLAN or discarded, depending on the switch configuration. If a match is
found, then the packet is forwarded only to the ports that are members of that multicast group.
To display the Multicast Support menu page, click Switching
→
Multicast Support in the tree view. This
Multicast Support page contains links to the following features:
• Multicast Global Parameters
•Bridge Multicast Group
• Bridge Multicast Forward
• IGMP Snooping
• MRouter Status
• MLD Snooping
Multicast Global Parameters
Use the Multicast Global Parameters page to enable bridge multicast filtering or IGMP Snooping on the
switch. Parameters for these features can be modified from the Bridge Multicast Forward and IGMP
Snooping web pages.
To di s play the Multicast Global Parameters page, click Switching
→
Multicast Support
→
Global
Parameters in the tree view.
Figure 7-73. Multicast Global Parameters

394 Configuring Switching Information
The Multicast Global Parameters page contains the following field:
•
Bridge Multicast Filtering
— Enables or disables bridge Multicast filtering. The default value is
disabled.
•
IGMP Snooping Status
— Enables or disables IGMP snooping. The default value is disabled.
•
MLD Snooping Status
— Enables or disables MLD snooping. The default value is disabled.
Enabling Bridge Multicast Filtering on the Switch
1.
Open the
Multicast Global Parameters
page.
2.
Select
Enable
in the
Bridge Multicast Filtering
field.
3.
Click
Apply Changes
.
Bridge Multicast is enabled on the switch.
Enabling Multicast Forwarding and/or IGMP Snooping Using CLI Commands
For information about the CLI commands that perform this function, see the following chapter in the
CLI Reference Guide
:
• Multicast Commands
The following table summarizes the equivalent CLI commands for this feature.
Bridge Multicast Group
Use the Bridge Multicast Group page to create new multicast service groups or to modify ports and
LAGs assigned to existing multicast service groups. Attached interfaces display in the Port and LAG
tables, and reflect the manner in which each is joined to the Multicast group.
To di s play the Bridge Multicast Group page, click Switching
→
Multicast Support
→
Bridge Multicast
Group in the tree view.
Table 7-38. Multicast Commands
CLI Command Description
bridge multicast filtering Enables filtering of Multicast addresses.
ip igmp snooping Enable Internet Group Management Protocol (IGMP) snooping
globally or on an interface.
ipv6 mld snooping Enables MLD Snooping globally or on an interface.
show ip mcast Displays the system-wide multicast information.
show ip igmp snooping interface Displays IGMP snooping configuration.

Configuring Switching Information 395
Figure 7-74. Bridge Multicast Group
The Bridge Multicast Group page contains the following fields:
•
VLAN ID
— Selects the VLAN to add a multicast group to or to modify ports on an existing multicast
group.
•
Bridge Multicast Address
— Identifies the multicast group MAC address/IP address associated with
the selected VLAN ID. Use the
Add
button to associate a new address with a VLAN ID.
•
Remove
— Removes a Bridge Multicast address when checked.
Port and LAG Member Tables
The Bridge Multicast Group tables display which Ports and LAGs are members of the multicast group,
and whether they’re static (S), dynamic (D), or forbidden (F). The tables have two rows: Static and
Current. Only the Static row is accessible from this page. The Current row is updated when the Static
row is changed and Apply Changes is clicked.
The Bridge Multicast Group page contains two editable tables:
•
Unit and Ports
— Displays and assigns multicast group membership to ports. To assign membership,
click in
Static
for a specific port. Each click toggles between S, F, and blank. See the following table for
definitions.

396 Configuring Switching Information
•
LAGs
— Displays and assigns multicast group membership to LAGs. To assign membership, click in
Static
for a specific LAG. Each click toggles between S, F, and blank. See the following table for
definitions.
The following table contains definitions for port/LAG IGMP management settings.
Adding Bridge Multicast Addresses
1.
Open the
Bridge Multicast Group
page.
2.
Click
Add
.
The
Add Bridge Multicast Group
page displays.
Figure 7-75. Add Bridge Multicast Group
Table 7-39. Port/LAG IGMP Management Settings
Port Control Definition
D Dynamic: Indicates that the port/LAG was dynamically joined to the Multicast group
(displays in the
Current
row).
S Static: Attaches the port to the Multicast group as a static member in the
Static
row.
Displays in the
Current
row once Apply Changes is clicked.
F Forbidden: Indicates that the port/LAG is forbidden entry into the Multicast group in the
Static
row. Displays in the
Current
row once Apply Changes is clicked.
Blank Blank: Indicates that the port is not attached to a Multicast group.

Configuring Switching Information 397
3.
Select the
VLAN ID
from the drop-down menu.
4.
Define the
New Bridge Multicast
IP or MAC
address.
5.
In the
Bridge Multicast Group
tables, assign a setting by clicking in the
Static
row for a specific
port/LAG. Each click toggles between S, F, and blank. (not a member).
6.
Click
Apply Changes
.
The bridge multicast address is assigned to the multicast group, ports/LAGs are assigned to the group
(with the
Current
rows being updated with the
Static
settings), and the device is updated.
Assigning an Interface to an existing Multicast Group
1.
Open the
Bridge Multicast Group
page.
2.
Select the
VLAN ID
from the drop-down menu.
The associated
Bridge Multicast Address
displays.
3.
In the
Bridge Multicast Group
tables, assign a setting by clicking in the
Static
row for a specific
port/LAG. Each click toggles between S, F, and blank (not a member).
4.
Click
Apply Changes
.
The interface is assigned to the multicast group, the
Current
row is updated with the
Static
setting,
and the device is updated.
Removing a Bridge Multicast Group
1.
Open the
Bridge Multicast Group
page.
2.
Select the
VLAN ID
associated with the bridge multicast group to be removed from the drop-down
menu.
The
Bridge Multicast Address
and the assigned ports/LAGs display.
3.
Check the
Remove
check box.
4.
Click
Apply Changes
.
The selected bridge multicast group is removed, and the device is updated.
Managing Bridge Multicast Groups Using CLI Commands
For information about the CLI commands that perform this function, see the following chapter in the
CLI Reference Guide
:
• Address Table Commands
The following table summarizes the equivalent CLI commands for this feature.

398 Configuring Switching Information
Bridge Multicast Forward
Use the Bridge Multicast Forward page to enable attaching ports or LAGs to a switch that is attached to
a neighboring Multicast switch. Once IGMP Snooping is enabled, multicast packets are forwarded to the
appropriate port or VLAN.
To di splay the Bridge Multicast Forward page, click Switching
→
Multicast Support
→
Bridge Multicast
Forward in the tree view.
Figure 7-76. Bridge Multicast Forward
The Bridge Multicast Forward page contains the following field and two editable tables:
•
VLAN ID
— Selects the VLAN to be affected.
•
Forwarding Mode
— Specifies the multicast forwarding mode for the selected VLAN. Possible values
are:
–
Forward Unregistered
— Permits the forwarding of IPv4 multicast packets with a destination
address that does not match any of the groups announced in earlier IGMP Membership Reports.
–
Forward All
— Permits registered and unregistered multicast packets to forward.
–
Filter Unregistered
— Prohibits the forwarding of IPv4 multicast packets with a destination
address that does not match any of the groups announced in earlier IGMP Membership Reports.
Table 7-40. Bridge Multicast Groups Commands
CLI Command Description
bridge multicast address Register MAClayer Multicast addresses to the bridge table and adds
ports to the group statically.
bridge multicast forbidden address Forbids adding a specific Multicast address to specific ports.
show bridge multicast address-table Displays Multicast MAC address table information.

Configuring Switching Information 399
Changing the Bridge Multicast Forwarding Mode.
1.
Open the
Bridge Multicast Forward
page.
2.
Select the
VLAN ID
from the drop-down menu.
3.
Select the
Forwarding Mode
to assign the VLAN from the drop-down menu.
4.
Click
Apply Changes
.
The VLAN is updated with the
Forwarding Mode
setting, and the device is updated.
Configuring Bridge Multicast Forwarding Using CLI Commands
For information about the CLI commands that perform this function, see the following chapter in the
CLI Reference Guide
:
• Address Table Commands
The following table summarizes the equivalent CLI commands for this feature.
IGMP Snooping
Internet Group Management Protocol (IGMP) Snooping is a feature that allows a switch to forward
multicast traffic intelligently on the switch. Multicast IP traffic is traffic that is destined to a host group.
Host groups are identified by class D IP addresses, which range from 224.0.0.0 to 239.255.255.255. Based
on the IGMP query and report messages, the switch forwards traffic only to the ports that request the
multicast traffic. This prevents the switch from broadcasting the traffic to all ports and possibly affecting
network performance.
When a packet with a broadcast or multicast destination address is received, the switch will forward a
copy into each of the remaining network segments in accordance with the IEEE MAC Bridge standard.
Eventually, the packet is made accessible to all nodes connected to the network.
This approach works well for broadcast packets that are intended to be seen or processed by all connected
nodes. In the case of multicast packets, however, this approach could lead to less efficient use of network
bandwidth, particularly when the packet is intended for only a small number of nodes. Packets will be
flooded into network segments where no node has any interest in receiving the packet.
Allowing switches to snoop IGMP packets is a creative effort to solve this problem. The switch uses the
information in the IGMP packets as they are being forwarded throughout the network to determine
which segments should receive packets directed to the group address.
Table 7-41. Bridge Multicast Forwarding Commands
CLI Command Description
bridge multicast forbidden forward-
unregistered
Forbids forwarding-unregistered-multicast-addresses.
bridge multicast forward-all Enables forwarding of all Multicast packets.
bridge multicast forward-unregistered Enable the forwarding of unregistered multicast addresses.

400 Configuring Switching Information
To di s play the IGMP Snooping page, click Switching
→
Multicast Support
→
IGMP Snooping in the
tree view. Use this page to go to the following features:
• General IGMP Snooping
• Global Querier Configuration
• VLAN Querier
• VLAN Querier Status
• MFDB IGMP Snooping Table
General IGMP Snooping
Use the General IGMP snooping page to add IGMP members.
To di splay the General IGMP snooping page, click Switching
→
Multicast Support
→
IGMP Snooping
→
General in the tree view.
Figure 7-77. General IGMP Snooping
The General IGMP snooping page contains the following fields:
•
Interface —
Selects the Unit and Port, LAG, or VLAN to be affected.
•
Auto-Learn
— Enables or disables Auto-Learn on the switch.
•
Host Timeout
— Specifies time before an IGMP snooping entry is aged out. The default time is 260
seconds.
•
Multicast Router Timeout
— Specifies time before aging out a Multicast router entry. The default
value is 300 seconds.

Configuring Switching Information 401
•
Leave Timeout
— Specifies time, in seconds, after a port leave message is received before the entry is
aged out. Enter an amount of time for the timeout period, or click
Immediate Leave
to specify an
immediate timeout. The default timeout is 10 seconds.
Enabling IGMP Snooping on an Interface
1.
Open the
General
IGMP
snooping page.
2.
Select the unit and port, LAG, or VLAN to configure from the
Interface
field.
3.
Complete the fields on the page as needed.
4.
Click
Apply Changes
.
IGMP snooping is enabled on the selected interface.
Displaying the IGMP Snooping Table
1.
Open the
IGMP Snooping
page.
2.
Click
Show All
.
The
IGMP Snooping Table
displays.
Figure 7-78. IGMP Snooping Table
3.
Use the
Unit
drop-down menu to view the
IGMP Snooping Table
for other units in the stack, if they
exist.
Modifying IGMP Snooping Settings for Multiple Ports, LAGs, or VLANs
1.
Open the
General
IGMP
snooping page.
2.
Click
Show All
.
The
IGMP Snooping Table
displays.
3.
Click
Edit
for each Port, LAG, or VLAN to modify.
4.
Edit the IGMP Snooping fields as needed.

402 Configuring Switching Information
5.
Click
Apply Changes
.
The IGMP Snooping settings are modified, and the device is updated.
Copying IGMP Snooping Settings to Multiple Ports, LAGs, or VLANs
1.
Open the
General
IGMP
snooping
page.
2.
Click
Show All
.
The
IGMP
Snooping Table
displays.
3.
Click
Copy Parameters From
.
4.
Select a Unit/Port, LAG, or VLAN to use as the source of the desired parameters.
5.
Click
Copy To
for the Unit/Ports, LAGs, or VLANs that these parameters will be copied to.
6.
Click
Apply Changes
.
The IGMP Snooping settings are modified, and the device is updated.
Configuring General IGMP Snooping Settings with CLI Commands
For information about the CLI commands that perform this function, see the following chapter in the
CLI Reference Guide:
• IGMP Snooping Commands
The following table summarizes the equivalent CLI commands for this feature.
Table 7-42. IGMP Snooping Commands
CLI Command Description
ip igmp snooping (Interface) Enables Internet Group Management Protocol (IGMP) snooping on a
specific VLAN.
ip igmp snooping host-time-out Configures the host-time-out.
ip igmp snooping leave-time-out Configures the leave-time-out.
ip igmp snooping mrouter-time-out Configures the mrouter-time-out.
show ip igmp snooping groups Displays Multicast groups learned by IGMP snooping.
show ip igmp snooping interface Displays IGMP snooping configuration.
ip igmp snooping (VLAN) In VLAN Config mode, enables IGMP snooping on a particular VLAN
or on all interfaces participating in a VLAN.
ip igmp snooping fast-leave Enables or disables IGMP Snooping fast-leave mode on a selected
VLAN.
ip igmp snooping groupmembership-
interval
Sets the IGMP Group Membership Interval time on a VLAN.

Configuring Switching Information 403
Global Querier Configuration
Use the Global Querier Configuration page to configure the parameters for the IGMP Snooping
Querier.
To di s play the Global Querier Configuration page, click Switching
→
Multicast Support
→
IGMP
Snooping
→
Global Querier Configuration in the tree view.
Figure 7-79. Global Querier Configuration
The Global Querier Configuration page contains the following fields:
•
IP Addres
s— Specifies the Snooping Querier IP Address which will be used as the source address in
periodic IGMP queries. This address is used when no address is configured for the VLAN on which the
query is being sent.
•
Snooping Querier Admin Mode
— Enables or disables the administrative mode for IGMP Snooping
for the switch.
•
IGMP Version
— Specifies the version of IGMP protocol used in periodic IGMP queries.
•
Query Interval (1–1800)
— Specifies the time interval in seconds between periodic queries sent by the
Snooping Querier. The default value is 60.
•
Expiry Interval (60–300)
— Specifies the time interval in seconds after which the last querier
information is removed. The default value is 60.
ip igmp snooping maxresponse Sets the IGMP Maximum Response time on a particular VLAN.
ip igmp snooping mcrtrexpiretime Sets the Multicast Router Present Expiration time.
Table 7-42. IGMP Snooping Commands
(continued)
CLI Command Description

404 Configuring Switching Information
Configuring IGMP Snooping Querier Settings with CLI Commands
For information about the CLI commands that perform this function, see the following chapter in the
CLI Reference Guide:
• IGMP Snooping Querier Commands
The following table summarizes the equivalent CLI commands for this feature.
VLAN Querier
Use the VLAN Querier page to specify the IGMP Snooping Querier settings for individual VLANs.
To di s play the VLAN Querier page, click Switching
→
Multicast Support
→
IGMP Snooping
→
VLAN
Querier in the tree view.
Figure 7-80. VLAN Querier
Table 7-43. IGMP Snooping Querier Global Commands
CLI Command Description
ip igmp snooping querier Enables/disables IGMP Snooping Querier on the system (Global
Configuration mode) or on a VLAN.
ip igmp snooping querier election
participate
Enables the Snooping Querier to participate in the Querier Election
process when it discovers the presence of another Querier in the
VLAN.
ip igmp snooping querier query-interval Sets the IGMP Querier Query Interval time.
ip igmp snooping querier timer expiry Sets the IGMP Querier timer expiration period.
ip igmp snooping querier version Sets the IGMP version of the query that the snooping switch is going
to send periodically.
show igmp snooping querier Displays IGMP Snooping Querier information.

Configuring Switching Information 405
The VLAN Querier page contains the following fields:
•
VLAN ID
— Specifies the VLAN for the IGMP Snooping Querier configuration.
•
VLAN Mode
— Enables or disables the IGMP Snooping Querier on the VLAN selected in the VLAN
ID field.
•
Querier Election Participate Mode
— Enables or disables the IGMP participation in election mode by
the Snooping Querier. When this mode is disabled, upon seeing another querier of same version in the
VLAN, the Snooping Querier transitions to non-querier state. When this mode is enabled, the
Snooping Querier participates in querier election, where in the lowest IP address wins the querier
election and operates as the querier in that VLAN. The other querier transitions to non-querier state.
•
Snooping Querier VLAN Address
— Specifies the Snooping Querier address to be used as source
address in periodic IGMP queries sent on the specified VLAN.
Adding a New VLAN and Configuring its VLAN Querier Settings
1.
Open the
VLAN Querier
page.
2.
Click
Add
.
The page refreshes, and the
Add VLAN
page displays.
Figure 7-81. Add VLAN Querier
3.
Enter the VLAN ID and, if desired, an optional VLAN name.
4.
Complete the fields on the page as needed.
5.
Click
Apply Changes
.
The VLAN Querier settings are modified, and the device is updated.
Displaying the VLAN Querier Summary Table
1.
Open the
VLAN Querier
page.
2.
Click
Show All
.
The
VLAN Querier Summary Table
displays.

406 Configuring Switching Information
Figure 7-82. VLAN Querier Summary Table
Configuring VLAN Querier Settings with CLI Commands
See "Configuring IGMP Snooping Querier Settings with CLI Commands" on page 404.
VLAN Querier Status
Use the VLAN Querier Status page to view the IGMP Snooping Querier settings for individual VLANs.
To di s play the VLAN Querier Status page, click Switching
→
Multicast Support
→
IGMP Snooping
→
VLAN Querier Status in the tree view.
Figure 7-83. IGMP Snooping VLAN Querier Status
The VLAN Querier Status page contains the following fields:
•
VLAN ID
— Identifies the VLAN.
•
VLAN Mode
— Shows whether the IGMP Snooping Querier is enabled or disabled on the VLAN.

Configuring Switching Information 407
•
Querier Election Participate Mode
— Shows whether the mode is enabled or disabled. When this
mode is disabled, upon seeing another querier of same version in the VLAN, the Snooping Querier
transitions to non-querier state. When this mode is enabled, the Snooping Querier participates in
querier election, where in the lowest IP address wins the querier election and operates as the querier in
that VLAN. The other querier transitions to non-querier state.
•
Snooping Querier VLAN Address
— Identifies the Snooping Querier address to be used as source
address in periodic IGMP queries sent on the VLAN.
•
Operational State
— Displays the operational state of the IGMP Snooping Querier on the specified
VLAN. It can be in any of the following states:
–
Querier
— The Snooping switch that is the Querier in the VLAN. The Snooping switch will send
out periodic queries with a time interval equal to the configured querier Query Interval. If the
Snooping switch sees a better querier in the VLAN, it transitions to non-querier mode.
–
Non-Querier
— The Snooping switch is in Non-Querier mode in the VLAN. If the querier Expiry
Interval timer is expires, the Snooping switch will transition into querier mode.
–
Disabled
— The Snooping Querier is not operational on the VLAN. The Snooping Querier
transitions to disabled mode when 1) IGMP Snooping is not operational on the VLAN, 2) the
querier address is not configured or 3) the network management address is not configured.
•
Operational Version
— Displays the operational IGMP protocol version of the querier.
•
Last Querier Address
— Displays the IP address of the last querier from which a query was snooped on
the VLAN.
•
Last Querier Version
— Displays the IGMP protocol version of the last querier from which a query was
snooped on the VLAN.
•
Operational Max Response Time
— Displays the maximum response time to be used in the queries
that are sent by the Snooping Querier.
Viewing VLAN Querier Status with CLI Commands
See "Configuring IGMP Snooping Querier Settings with CLI Commands" on page 404.
MFDB IGMP Snooping Table
Use the MFDB IGMP Snooping Table page to view the MFDB IGMP Snooping Table and Forbidden
Ports settings for individual VLANs.
To di s play the MFDB IGMP Snooping Table page, click Switching
→
Multicast Support
→
IGMP
Snooping
→
MFDB IGMP Snooping Table in the tree view.

408 Configuring Switching Information
Figure 7-84. MFDB IGMP Snooping Table
The MFDB IGMP Snooping Table page contains the following fields:
•
VLAN
— Displays the VLAN ID associated with an IGMP group entry in the MFDB table.
•
MAC Address
— Displays the MAC Address associated with an IGMP group entry in the MFDB table.
•
Ty p e
— Displays the type of the entry.
Static
entries are those that are configured by the user.
Dynamic
entries are added to the table as a result of a learning process or protocol.
•
Description
— The text description of this multicast table entry. Possible values are
Management
Configured
,
Network Configured
and
Network Assisted
.
•
Ports
— The list of interfaces designated for forwarding (Fwd:) for a corresponding MFDB entry.
The Forbidden Ports section of the page contains the following fields:
•
VLAN
— Displays the VLAN ID associated with an IGMP group entry in the MFDB table.
•
MAC Address
— Displays the MAC Address associated with an IGMP group entry in the MFDB table.
•
Ports
— The list of interfaces that are designated for filtering (Flt:) for a corresponding MFDB entry.
Viewing the MFDB IGMP Snooping Table with CLI Commands
For information about the CLI commands that perform this function, see the following chapter in the
CLI Reference Guide:
• IGMP Snooping Commands
The following table summarizes the equivalent CLI commands for this feature.
Table 7-44. MFDB IGMP Snooping Commands
CLI Command Description
show ip igmp snooping groups Displays the Multicast groups learned by IGMP snooping.

Configuring Switching Information 409
MRouter Status
Use the MRouter Status page to display the status of dynamically learned multicast router interfaces.
To access this page, click Switching
→
Multicast Support
→
MRouter Status in the navigation tree.
Figure 7-85. MRouter Status
The MRouter Status page contains the following fields:
•
Interface
— Select the interface for which you want to display the status.
•
VLAN ID —
Displays the dynamically learned multicast router interfaces.
Viewing Mrouter Status with CLI Commands
For information about the CLI commands that perform this function, see the following chapter in the
CLI Reference Guide:
• IGMP Snooping
The following table summarizes the equivalent CLI commands for this feature.
Table 7-45. Mrouter Status Command
CLI Command Description
show ip igmp snooping mrouter Displays information on dynamically learned Multicast router
interfaces.

410 Configuring Switching Information
MLD Snooping
In IPv4, Layer 2 switches can use IGMP snooping to limit the flooding of multicast traffic by dynamically
configuring Layer-2 interfaces so that multicast traffic is forwarded to only those interfaces associated
with an IP multicast address. In IPv6, MLD snooping performs a similar function. With MLD snooping,
IPv6 multicast data is selectively forwarded to a list of ports that want to receive the data instead of being
flooded to all ports in a VLAN. This list is constructed by snooping IPv6 multicast control packets.
MLD is a protocol used by IPv6 multicast routers to discover the presence of multicast listeners (nodes
wishing to receive IPv6 multicast packets) on its directly-attached links and to discover which multicast
packets are of interest to neighboring nodes. MLD is derived from IGMP; MLD version 1 (MLDv1) is
equivalent to IGMPv2, and MLD version 2 (MLDv2) is equivalent to IGMPv3. MLD is a subprotocol of
Internet Control Message Protocol version 6 (ICMPv6), and MLD messages are a subset of ICMPv6
messages.
The switch can snoop on both MLDv1 and MLDv2 protocol packets and bridge IPv6 multicast data
based on destination IPv6 multicast MAC addresses. The switch can be configured to perform MLD
snooping and IGMP snooping simultaneously.
MLD Snooping General
Use the MLD Snooping General page to add MLD members.
To access this page, click Switching
→
Multicast Support
→
MLD Snooping
→
General in the navigation
tree.
Figure 7-86. MLD Snooping General
The MLD Snooping General page contains the following fields:
• Interface — Specifies the Unit and Port or the LAG on which MLD Snooping should be enabled.

Configuring Switching Information 411
• Auto Learn — Enable or Disable the ability of the switch to automatically learn about dynamic MLD
ports.
• Host Timeout — Specifies time (in seconds) before an MLD snooping entry is aged out. The range is
from 2 to 3600 seconds. The default time is 260 seconds.
• Multicast Router Timeout — Specifies time (in seconds) before aging out a Multicast router entry.
The range is 1 to 3600 seconds. The default value is 300 seconds.
• Leave Timeout — Specifies the amount of time (in seconds) after a port leave message is received
before the entry is aged out. Enter value for the timeout period, or click Immediate Leave to specify an
immediate timeout. The range is from 1 to 3599 seconds. The default timeout is 10 seconds.
Displaying the MLD Snooping Table
1.
Open the MLD Snooping
General
page.
2.
Click
Show All
.
The
MLD Snooping Table
displays.
Figure 7-87. MLD Snooping Table
Copying MLD Snooping Settings to Multiple Ports, LAGs, or VLANs
1.
Open the
General
MLD
snooping
page.
2.
Click
Show All
.
The
MLD
Snooping Table
displays.
3.
Click
Copy Parameters From
.
4.
Select a Unit/Port, LAG, or VLAN to use as the source of the desired parameters.
5.
Click
Copy To
for the Unit/Ports, LAGs, or VLANs that these parameters will be copied to.
6.
Click
Apply Changes
.
The MLD Snooping settings are modified, and the device is updated.

412 Configuring Switching Information
Configuring MLD Snooping with CLI Commands
For information about the CLI commands that perform this function, see the following chapter in the
CLI Reference Guide:
• IPv6 MLD Snooping Commands
The following table summarizes the equivalent CLI commands for this feature.
MLD Snooping Global Querier Configuration
Use the
MLD Snooping
Global Querier Configuration page to configure the parameters for the MLD
Snooping Querier.
To di s play the Global Querier Configuration page, click Switching
→
Multicast Support
→
MLD
Snooping
→
Global Querier Configuration in the tree view.
Table 7-46. MLD Snooping Commands
CLI Command Description
ipv6 mld snooping immediate-leave Enables or disables MLD Snooping immediate-leave admin mode on a
selected interface or VLAN.
ipv6 mld snooping groupmembership-
interval
Sets the MLD Group Membership Interval time on a VLAN or
interface.
ipv6 mld snooping maxresponse Sets the MLD Maximum Response time for an interface or VLAN.
ipv6 mld snooping mcrtexpiretime Sets the Multicast Router Present Expiration time.
ipv6 mld snooping (Global) Enables MLD Snooping on the system (Global Config Mode).
ipv6 mld snooping (Interface) Enables MLD Snooping on an interface.
ipv6 mld snooping (VLAN) Enables MLD Snooping on a particular VLAN and all interfaces
participating in that VLAN.
show ipv6 mld snooping Displays MLD Snooping information.
show ipv6 mld snooping groups Displays the MLD Snooping entries in the MFDB table.

Configuring Switching Information 413
Figure 7-88. MLD Snooping Global Querier Configuration
The
MLD Snooping
Global Querier Configuration page contains the following fields:
•
IP Address
— Specifies the Snooping Querier IPv6 Address which will be used as the source address in
periodic MLD queries. This address is used when no address is configured for the VLAN on which the
query is being sent.
•
Snooping Querier Admin Mode
— Enables or disables the administrative mode for MLD Snooping
for the switch.
•
MLD Version
— Specifies the version of MLD protocol used in periodic MLD queries.
•
Query Interval (1–1800)
— Specifies the time interval in seconds between periodic queries sent by the
Snooping Querier. The default value is 60.
•
Expiry Interval (60–300)
— Specifies the time interval in seconds after which the last querier
information is removed. The default value is 60.
Configuring Global Querier MLD Snooping Settings with CLI Commands
For information about the CLI commands that perform this function, see the following chapter in the
CLI Reference Guide:
• IPv6 MLD Snooping Querier Commands
The following table summarizes the equivalent CLI commands for this feature.

414 Configuring Switching Information
MLD Snooping VLAN Querier
Use the
MLD Snooping
VLAN Querier page to specify the MLD Snooping Querier settings for
individual VLANs.
To di s play the
MLD Snooping
VLAN Querier page, click Switching
→
Multicast Support
→
MLD
Snooping
→
VLAN Querier in the tree view.
Figure 7-89. MLD Snooping VLAN Querier
The
MLD Snooping
VLAN Querier page contains the following fields:
•
VLAN ID
— Specifies the VLAN for the MLD Snooping Querier configuration.
Table 7-47. MLD Snooping Querier Commands
CLI Command Description
ipv6 mld snooping querier Enables MLD Snooping Querier on the system or on a VLAN.
ipv6 mld snooping querier address Sets the global MLD Snooping Querier address on the system or on a
VLAN.
ipv6 mld snooping querier election
participate
Enables the Snooping Querier to participate in the Querier Election
process when it discovers the presence of another Querier in the
VLAN.
ipv6 mld snooping querier query-interval Sets the MLD Querier Query Interval time.
ipv6 mld snooping querier timer expiry Sets the MLD Querier timer expiration period.
show ipv6 mld snooping querier Displays MLD Snooping Querier information.
show ipv6 mld snooping groups Displays the MLD Snooping entries in the MFDB table.

Configuring Switching Information 415
•
VLAN Mode
— Enables or disables the MLD Snooping Querier on the VLAN selected in the VLAN
ID field.
•
Querier Election Participate Mode
— Enables or disables the MLD participation in election mode by
the Snooping Querier. When this mode is disabled, upon seeing another querier of same version in the
VLAN, the Snooping Querier transitions to non-querier state. When this mode is enabled, the
Snooping Querier participates in querier election, where in the lowest IP address wins the querier
election and operates as the querier in that VLAN. The other querier transitions to non-querier state.
•
Snooping Querier VLAN Address
— Specifies the Snooping Querier address to be used as source
address in periodic MLD queries sent on the specified VLAN.
Adding a New VLAN and Configuring the VLAN Querier Settings
1.
Open the MLD Snooping
VLAN Querier
page.
2.
Click
Add
.
The page refreshes, and the
Add VLAN
page displays.
Figure 7-90. Add VLAN Querier
3.
Enter the VLAN ID and, if desired, an optional VLAN name.
4.
Complete the fields on the page as needed.
5.
Click
Apply Changes
.
The VLAN Querier settings are modified, and the device is updated.
Displaying the MLD Snooping VLAN Querier Summary Table
1.
Open the MLD Snooping
VLAN Querier
page.
2.
Click
Show All
.
The
VLAN Querier Summary Table
displays.

416 Configuring Switching Information
Figure 7-91. VLAN Querier Summary Table
Configuring VLAN Querier Settings with CLI Commands
See "Configuring IGMP Snooping Querier Settings with CLI Commands" on page 404.
FMLD Snooping VLAN Querier Status
Use the VLAN Querier Status page to view the MLD Snooping Querier settings for individual VLANs.
To di s play the VLAN Querier Status page, click Switching
→
Multicast Support
→
MLD Snooping
→
VLAN Querier Status in the tree view.
Figure 7-92. MLD Snooping VLAN Querier Status
The
MLD Snooping
VLAN Querier Status page contains the following fields:
•
VLAN ID
— Identifies the VLAN.
•
VLAN Mode
— Shows whether the MLD Snooping Querier is enabled or disabled on the VLAN.

Configuring Switching Information 417
•
Querier Election Participate Mode
— Shows whether the mode is enabled or disabled. When this
mode is disabled, upon seeing another querier of same version in the VLAN, the Snooping Querier
transitions to non-querier state. When this mode is enabled, the Snooping Querier participates in
querier election, where in the lowest IP address wins the querier election and operates as the querier in
that VLAN. The other querier transitions to non-querier state.
•
Snooping Querier VLAN Address
— Identifies the Snooping Querier address to be used as source
address in periodic MLD queries sent on the VLAN.
•
Operational State
— Displays the operational state of the MLD Snooping Querier on the specified
VLAN. It can be in any of the following states:
–
Querier
— The Snooping switch that is the Querier in the VLAN. The Snooping switch will send
out periodic queries with a time interval equal to the configured querier Query Interval. If the
Snooping switch sees a better querier in the VLAN, it transitions to non-querier mode.
–
Non-Querier
— The Snooping switch is in Non-Querier mode in the VLAN. If the querier Expiry
Interval timer is expires, the Snooping switch will transition into querier mode.
–
Disabled
— The Snooping Querier is not operational on the VLAN. The Snooping Querier
transitions to disabled mode when 1) MLD Snooping is not operational on the VLAN, 2) the
querier address is not configured or 3) the network management address is not configured.
•
Operational Version
— Displays the operational MLD protocol version of the querier.
•
Last Querier Address
— Displays the IP address of the last querier from which a query was snooped on
the VLAN.
•
Last Querier Version
— Displays the MLD protocol version of the last querier from which a query was
snooped on the VLAN.
•
Operational Max Response Time
— Displays the maximum response time to be used in the queries
that are sent by the Snooping Querier.
Viewing VLAN Querier Status with CLI Commands
For information about the CLI commands that perform this function, see the following chapter in the
CLI Reference Guide:
• IPv6 MLD Snooping Querier Commands
The following table summarizes the equivalent CLI commands for this feature.
MFDB MLD Snooping Table
Use the MFDB MLD Snooping Table page to view the MFDB MLD Snooping Table settings for
individual VLANs.
Table 7-48. IPv6 Command
CLI Command Description
show ipv6 mld snooping querier Displays MLD Snooping Querier information.

418 Configuring Switching Information
To di s play the MFDB MLD Snooping Table page, click Switching
→
Multicast Support
→
MLD
Snooping
→
MFDB MLD Snooping Table in the tree view.
Figure 7-93. MFDB MLD Snooping Table
The MFDB MLD Snooping Table page contains the following fields:
•
VLAN
— Displays the VLAN ID associated with an MLD group entry in the MFDB table.
•
MAC Address
— Displays the MAC Address associated with an MLD group entry in the MFDB table.
•
Ty p e
— Displays the type of entry. Static entries are those that are configured by the user. Dynamic
entries are added to the table as a result of a learning process or protocol.
•
Description
— The text description of this multicast table entry. Possible values are
Management
Configured
,
Network Configured
and
Network Assisted
.
•
Ports
— The list of interfaces that are designated for forwarding (Fwd:) for a corresponding MFDB
entry.
Viewing the MFDB MLD Snooping Table with CLI Commands
For information about the CLI commands that perform this function, see the following chapter in the
CLI Reference Guide:
• IPv6 MLD Snooping Querier Commands
The following table summarizes the equivalent CLI commands for this feature.
Table 7-49. MFDB MLD Snooping Commands
CLI Command Description
show ipv6 mld snooping groups Displays the MLD Snooping entries in the MFDB table.

Configuring Switching Information 419
Configuring the Link Layer Discovery Protocol (LLDP)
The IEEE 802.1AB defined standard, Link Layer Discovery Protocol (LLDP), allows stations residing on
an 802 LAN to advertise major capabilities and physical descriptions. This information is viewed by a
network manager to identify system topology and detect bad configurations on the LAN.
LLDP is a one-way protocol; there are no request/response sequences. Information is advertised by
stations implementing the transmit function, and is received and processed by stations implementing
the receive function. The transmit and receive functions can be enabled/disabled separately per port. By
default, both transmit and receive are enabled on all ports. The application is responsible for starting
each transmit and receive state machine appropriately, based on the configured status and operational
state of the port.
The LLDP menu page contains links to the following features:
• LLDP Configuration
•LLDP Statistics
•LLDP Connections
LLDP Configuration
Use the LLDP Configuration page to specify LLDP parameters. Parameters that affect the entire system
as well as those for a specific interface can be specified here.
To di s play the LLDP Configuration page, click Switching
→
LLDP
→
LLDP Configuration in the tree
view.

420 Configuring Switching Information
Figure 7-94. LLDP Configuration
The LLDP Configuration page contains the following fields:
Global Settings
•
Transmit Interval (1–32768)
— Specifies the interval at which frames are transmitted. The default is
30 seconds.
•
Hold Multiplier (2–10)
— Specifies multiplier on the transmit interval to assign to TTL. Default is 4.
•
Re-Initialization Delay (1–10)
— Specifies delay before a re-initialization. Default is 2 seconds.
•
Notification Interval (5–3600)
— Limits the transmission of notifications. The default is 5 seconds.
Port Settings
•
Interface
— Specifies the port to be affected by these parameters.
•
Transmit Mode
— Enables or disables the transmit function. The default is disabled.
•
Receive Mode
— Enables or disables the receive function. The default is disabled.
•
Transmit Management Information
— Enables or disables transmission of management address
instance. Default is disabled.
•
Notification Mode
— Enables or disables remote change notifications. The default is disabled.

Configuring Switching Information 421
•
Included TLVs
— Selects TLV information to transmit. Choices include System Name, System
Capabilities, System Description, and Port Description.
Modifying the LLDP Configuration
1.
Open the
LLDP Configuration
page.
2.
Define the fields as needed.
3.
Click
Apply Changes
.
LLDP parameters are saved to the switch.
Displaying the LLDP Interface Settings Table
1.
Open the
LLDP Configuration
page.
2.
Click
Show All
.
The
LLDP Interface Settings Table
displays.
Figure 7-95. LLDP Interface Settings Table
3.
Use the
Unit
drop-down menu to view the
LLDP Interface Settings Table
for other units in the stack,
if they exist.
Copying LLDP Interface Settings
1.
Open the
LLDP Configuration
page.
2.
Click
Show All
.
The
LLDP Interface Settings Table
displays.
3.
Specify the Unit and Port you are copying from in
Copy Parameters From
.
4.
Click
Copy To
for each Unit/Port to receive these parameters.
5.
Click
Apply Changes
.
The LLDP Interface settings are copied, and the device is updated.

422 Configuring Switching Information
Modifying LLDP Interface Settings for Multiple Ports
1.
Open the
LLDP Configuration
page.
2.
Click
Show All
.
The
LLDP Interface Settings Table
displays.
3.
Click
Edit
for each Unit/Port to modify.
4.
Edit the LLDP Interface fields as needed.
5.
Click
Apply Changes
.
The LLDP Interface settings are modified, and the device is updated.
Configuring LLDP with CLI Commands
For information about the CLI commands that perform this function, see the following chapter in the
CLI Reference Guide
:
• LLDP Commands
The following table summarizes the equivalent CLI commands for this feature.
LLDP Statistics
Use the LLDP Statistics page to view LLPD-related statistics.
To di s play the LLDP Statistics page, click Switching
→
LLDP
→
LLDP Statistics in the tree view.
Table 7-50. LLDP Commands
CLI Command Description
lldp notification Enables remote data change notifications.
lldp notification-interval Limits how frequently remote data change notifications are sent.
lldp receive Enables the LLDP receive capability.
lldp timers Sets the timing parameters for local data transmission on ports enabled
for LLDP.
lldp transmit Enables the LLDP advertise capability.
lldp transmit-mgmt Specifies that transmission of the local system management address
information in the LLDPDUs is included.
lldp transmit-tlv Specifies which optional TLVs in the 802.1AB basic management set
will be transmitted in the LLDPDUs.
show lldp Displays the current LLDP configuration summary.

Configuring Switching Information 423
Figure 7-96. LLDP Statistics

424 Configuring Switching Information
The LLDP Statistics page displays the following statistics:
System-wide Statistics
•
Last Update
— Displays the value of system up time the last time a remote data entry was created,
modified, or deleted.
•
Total Inserts
— Displays the number of times a complete set of information advertised by a remote
switch has been inserted into the table.
•
Total Deletes
— Displays the number of times a complete set of information advertised by a remote
switch has been deleted from the table.
•
Total Drops
— Displays the number of times a complete set of information advertised by a remote
switch could not be inserted due to insufficient resources.
•
Total Ageouts
— Displays the number of times any remote data entry has been deleted due to TTL
(Time-to-Live) expiration.
Port Statistics
•
Interface
— Displays the Unit and Port to which the statistics on that line apply.
•
Transmit Total
— Displays the total number of LLDP frames transmitted on the indicated port.
•
Receive Total
— Displays the total number of valid LLDP frames received on the indicated port.
•
Discards
— Displays the number of LLDP frames received on the indicated port and discarded for any
reason.
•
Errors —
Displays the number of invalid LLDP frames received on the indicated port.
•
Ageouts
— Displays the number of times a remote data entry on the indicated port has been deleted
due to TTL expiration.
•
TLV Discards
— Displays the number of LLDP TLVs (Type, Length, Value sets) received on the
indicated port and discarded for any reason by the LLDP agent.
•
TLV Unknowns
— Displays the number of LLDP TLVs received on the indicated port for a type not
recognized by the LLDP agent.
Use the Unit drop-down menu to view the LLDP Statistics for other units in the stack, if they exist.
Use the Clear Statistics button to reset all LLDP Statistics to zero.
Displaying LLDP Statistics with the CLI Command
For information about the CLI commands that perform this function, see the following chapter in the
CLI Reference Guide
:
• LLDP Commands
The following table summarizes the equivalent CLI commands for this feature.

Configuring Switching Information 425
LLDP Connections
Use the LLDP Connections page to view the list of ports with LLDP enabled. Basic connection details
are displayed.
To di splay the LLDP Connections page, click Switching
→
LLDP
→
LLDP Connections in the tree view.
Figure 7-97. LLDP Connections Table
The LLDP Connections page displays the following port details:
•
Local Interface
— Designates a unit and port in the stack.
•
Chassis ID
— Identifies the 802 LAN device's chassis.
•
Port ID
— Identifies the port number from which the LLDPDU is transmitted.
•
System Name
— Identifies the system name associated with the remote device.
Use the Unit drop-down menu to view the LLDP Connections for other units in the stack, if they exist.
Use the Clear Table button to delete all information from the LLDP Connections table.
Table 7-51. LLDP Statistics Commands
CLI Command Description
show lldp statistics Displays the current LLDP traffic statistics.
clear lldp statistics Resets all LLDP statistics.

426 Configuring Switching Information
Viewing Details about the LLDP Connections
1.
Open the
LLDP Connections
page.
2.
Click the interface in the
Local Interface
field to view details about that device.
The
LLDP Connections - Detailed
page for the device displays.
Figure 7-98. Detailed LLDP Connections
3.
Use the
Back
button to return to the
LLDP Connections
page.
Viewing LLDP Connections with the CLI Command
For information about the CLI commands that perform this function, see the following chapter in the
CLI Reference Guide
:
• LLDP Commands
The following table summarizes the equivalent CLI commands for this feature.

Configuring Switching Information 427
Configuring Link Layer Discovery Protocol (LLDP) for Media
Endpoint Devices
The IEEE 802.1AB standard, which describes the Link Layer Discovery Protocol (LLDP), formalizes the
discovery and capability retrieval of elements in a data network in a LAN/MAN environment. The
information exchanged is stored in MIBs, and the information is accessible by a network management
system (NMS) like SNMP. This framework is extensible and allows advanced utilization is areas like VoIP
networks.
The Link Layer Discovery Protocol for Media Endpoint Devices (LLDP-MED) provides an extension to
the LLDP standard for network configuration and policy, device location, Power over Ethernet
management, and inventory management.
LLDP-MED uses LLDP's organizationally-specific TLV extensions and defines new TLVs that make it
easier for a VoIP deployment in a wired or wireless LAN/MAN environment. It also makes mandatory a
few optional TLVs from LLDP and recommends not transmitting some TLVs.
Since LLDP-MED uses the framework of LLDP, it is bound by the same requirements of the original
specification. The frame format, restrictions and implications are all preserved.
The TLVs only communicate information; these TLVs do not automatically translate into configuration.
An external application may query the MED MIB and take management actions in configuring
functionality.
The LLDP-MED menu page contains links to the following features:
• LLDP Configuration
• LLDP-MED Interface Configuration
• LLDP-MED Local Device Information
• LLDP-MED Remote Device Information
LLDP-MED Global Configuration
Use the LLDP-MED Global Configuration page to change or view the LLDP-MED parameters that
affect the entire system.
Table 7-52. LLDP Connections Commands
CLI Command Description
show lldp interface Displays the current LLDP interface state.
show lldp local-device Displays the LLDP local data
show lldp remote-device Displays the LLDP remote data
clear lldp remote data Deletes all data from the remote data table.

428 Configuring Switching Information
To di s play the LLDP-MED Global Configuration page, click Switching
→
LLDP
→
LLDP-MED
→
LLDP-MED Global Configuration in the tree view.
Figure 7-99. LLDP-MED Global Configuration
The LLDP-MED Global Configuration page contains the following fields:
•
Fast Start Repeat Count
— Specifies the number of LLDP PDUs that will be transmitted when the
protocol is enabled. The range is from (1 to 10). Default value of fast repeat count is 4.
•
Device Class
— Specifies local device's MED Classification. There are four different kinds of devices,
three of them represent the actual end points (classified as Class I Generic [IP Communication
Controller etc.], Class II Media [Conference Bridge etc.], Class III Communication [IP Telephone
etc.]). The fourth device is Network Connectivity Device, which is typically a LAN Switch/Router,
IEEE 802.1 Bridge, IEEE 802.11 Wireless Access Point, and so on.
Modifying the LLDP-MED Global Configuration
1.
Open the
LLDP Configuration
page.
2.
Enter a new value for the Fast Start Repeat Count.
3.
Click
Apply Changes
.
LLDP-MED parameters are saved to the switch.
Configuring LLDP-MED Global Settings with CLI Commands
For information about the CLI commands that perform this function, see the following chapter in the
CLI Reference Guide:
• LLDP Commands
The following table summarizes the equivalent CLI commands for this feature.

Configuring Switching Information 429
LLDP-MED Interface Configuration
Use the LLDP-MED Interface Configuration page to specify LLDP-MED parameters that affect a
specific interface.
To di s play the LLDP-MED Interface Configuration page, click Switching
→
LLDP
→
LLDP-MED
→
LLDP-MED Interface Configuration in the tree view.
Figure 7-100. LLDP-MED Interface Configuration
The LLDP-MED Interface Configuration page contains the following fields:
•
Interface
— Specifies the list of ports on which LLDP-MED - 802.1AB can be configured. Select the
All
option list to configure all interfaces on the system with the same LLDP-MED settings.
•
LLDP-MED Mode
— Specifies the Link Layer Data Protocol-Media End Point (LLDP-MED) mode
for the selected interface. Enabling MED effectively enables the transmit and receive function of
LLDP.
Table 7-53. LLDP-MED Global Commands
CLI Command Description
lldp med faststartrepeatcount Sets the value of the fast start repeat count.
show lldp med Displays a summary of the current LLDP MED configuration.
lldp med confignotification Enables sending the topology change notifications.
lldp med transmit-tlv Spruciest which optional TLVs in the LLDP MED set are transmitted
in the LLDPDUs.

430 Configuring Switching Information
•
Config Notification Mode
— Specifies the LLDP-MED topology notification mode for the selected
interface.
•
Transmit TLVs
— Specifies which optional type length values (TLVs) in the LLDP-MED will be
transmitted in the LLDP PDUs frames for the selected interface.
–
MED Capabilities
— To transmit the capabilities TLV in LLDP frames.
–
Network Policy
— To transmit the network policy TLV in LLDP frames.
–
Location Identification
— To transmit the location TLV in LLDP frames.
–
Extended Power via MDI - PSE
— To transmit the extended PSE TLV in LLDP frames.
–
Extended Power via MDI - PD
— To transmit the extended PD TLV in LLDP frames.
–
Inventory
— To transmit the inventory TLV in LLDP frames.
Modifying the LLDP-MED Interface Configuration
1.
Open the
LLDP Configuration
page.
2.
Specify the unit and select a port to configure, or select All to configure all ports with the same
settings.
3.
Configure the LLDP-MED settings for the interface or interfaces
4.
Click
Apply Changes
.
LLDP-MED parameters are saved to the switch.
NOTE: If you configured All ports, the settings you applied will not display after the page updates. Select a specific
interface or click Show All to view interface LLDP-MED settings.
Displaying the Interface Summary
1.
Open the
LLDP-MED Interface Configuration
page.
2.
Click
Show
All
.
The
LLDP-MED Interface Summary
page displays and provides summary LLDP-MED information
for all interfaces:
Figure 7-101. LLDP-MED Interface Summary
Configuring LLDP-MED Interface Settings with CLI Commands
For information about the CLI commands that perform this function, see the following chapter in the
CLI Reference Guide:
• LLDP Commands
The following table summarizes the equivalent CLI commands for this feature.

Configuring Switching Information 431
LLDP-MED Local Device Information
Use the LLDP-MED Local Device Information page to view the advertised LLDP local data for each
port.
To di s play the LLDP-MED Local Device Information page, click Switching
→
LLDP
→
LLDP-MED
→
LLDP-MED Local Device Information in the tree view.
Figure 7-102. LLDP-MED Local Device Information
The LLDP-MED Local Device Information page contains the following fields:
•
Port
— Select the unit and port to display the LLDP local data advertised by the port. The port drop-
down list contains only the ports with LLDP-MED enabled.
Table 7-54. LLDP MED Interface Commands
CLI Command Description
lldp med Enables/disables LLDP-MED on an interface.
lldp med confignotification Enables sending the topology change notification.
lldp med transmit-tlv Specifies which optional TLVs in the LLDP MED set are transmitted
in the LLDPDUs.
show lldp med interface Displays a summary of the current LLDP MED configuration for a
specific interface.

432 Configuring Switching Information
•
Network Policies Information
— If a network policy TLV is present in the LLDP frames, the following
information displays:
–
Network Application
— Specifies the type of media application the local device advertises in the
policy. A port may receive one or more types, which include the following:
• unknown
•voicesignaling
•guestvoice
• guestvoicesignalling
•softphonevoice
• videoconferencing
• streammingvideo
• videosignalling
–
Vlan Id
— Specifies the VLAN ID associated with a particular policy type.
–
Priority
— Specifies the priority associated with a particular policy type.
–
DSCP
— Specifies the DSCP associated with a particular policy type.
–
Unknown Bit Status
— Specifies the unknown bit associated with a particular policy type.
–
Tagged Bit Status
— Specifies the tagged bit associated with a particular policy type.
•
Inventory
— If an inventory TLV is present in LLDP frames, the following information displays:
–
Hardware Revisions
— Specifies hardware version.
–
Firmware Revisions
— Specifies Firmware version.
–
Software Revisions
— Specifies Software version.
–
Serial Number
— Specifies serial number.
–
Manufacturer Name
— Specifies manufacturers name.
–
Model Name
— Specifies model name.
–
Asset ID
— Specifies asset id.
•
Location Information
— If a location TLV is present in LLDP frames, the following information
displays:
–
Sub Type
— Specifies type of location information.
–
Location Information
— Specifies the location information as a string for given type of location
id.
•
Extended PoE
— If the local device is a PoE device, the following information displays:
–
Device Type
— Specifies power device type.
•
Extended PoE PSE
— If an extended PSE TLV is present in LLDP frame, the following information
displays:

Configuring Switching Information 433
–
Available
— Specifies available power sourcing equipment's power value in tenths of watts on the
port of local device.
–
Source
— Specifies power source of this port.
–
Priority
— Specifies PSE port power priority.
•
Extended PoE PD
— If an extended PD TLV is present in LLDP frame, the following information
displays:
–
Required
— Specifies required power device power value in tenths of watts on the port of local
device.
–
Source
— Specifies power source of this port.
–
Priority
— Specifies PD port power priority.
Viewing LLDP-MED Local Device Information with CLI Commands
For information about the CLI commands that perform this function, see the following chapter in the
CLI Reference Guide:
• LLDP Commands
The following table summarizes the equivalent CLI commands for this feature.
LLDP-MED Remote Device Information
Use the LLDP-MED Remote Device Information page to view the advertised LLDP data advertised by
remote devices.
To dis play the LLDP-MED Remote Device Information page, click Switching
→
LLDP
→
LLDP-MED
→
LLDP-MED Remote Device Information in the tree view.
Table 7-55. LLDP-MED Local Device Information Command
CLI Command Description
show lldp med local-device Displays the advertised LLDP local data.

434 Configuring Switching Information
Figure 7-103. LLDP-MED Remote Device Information
The LLDP-MED Remote Device Information page contains the following fields:
•
Local Interface
— Specifies the list of all the ports on which LLDP-MED is enabled.
•
Capability Information
— Specifies the supported and enabled capabilities that was received in MED
TLV on this port.
–
Supported Capabilities
— Specifies supported capabilities that was received in MED TLV on this
port.
–
Enabled Capabilities
— Specifies enabled capabilities that was received in MED TLV on this
port.
–
Device Class
— Specifies device class as advertised by the device remotely connected to the port.
•
Network Policy Information
—If a network policy TLV is received in the LLDP frames on this port,
the following information displays:
–
Network Application
— Specifies the type of media application that the local device advertises in
the policy. A port may receive one or more application types, which include the following types:
• unknown
•voicesignaling
•guestvoice
• guestvoicesignalling

Configuring Switching Information 435
•softphonevoice
• videoconferencing
• streammingvideo
• videosignalling
–
Vlan Id
— Specifies the VLAN ID associated with a particular policy type.
–
Priority
— Specifies the priority associated with a particular policy type.
–
DSCP
— Specifies the DSCP associated with a particular policy type.
–
Unknown Bit Status
— Specifies the unknown bit associated with a particular policy type.
–
Tagged Bit Status
— Specifies the tagged bit associated with a particular policy type.
•
Inventory
— If an inventory TLV is present in LLDP frames, the following information displays:
–
Hardware Revisions
— Specifies the hardware version of the remote device.
–
Firmware Revisions
— Specifies the firmware version of the remote device.
–
Software Revisions
— Specifies the software version of the remote device.
–
Serial Number
— Specifies the serial number of the remote device.
–
Manufacturer Name
— Specifies the manufacturer’s name of the remote device.
–
Model Name
— Specifies the model name of the remote device.
–
Asset ID
— Specifies the asset ID of the remote device.
•
Location Information
— If a location TLV is present in LLDP frames, the following information
displays:
–
Sub Type
— Specifies type of location information.
–
Location Information
— Specifies the location information as a string for given type of location
id.
•
Extended PoE
— Specifies if remote device is a PoE device.
–
Device Type
— Specifies remote device's PoE device type connected to this port.
•
Extended PoE PSE
— If an extended PSE TLV is received in the LLDP frame on this port, the
following information displays:
–
Available
— Specifies the remote ports PSE power value in tenths of watts.
–
Source
— Specifies the remote port’s PSE power source.
–
Priority
— Specifies the remote ports PSE power priority.
•
Extended PoE PD
— If an extended PD TLV is received in the LLDP frame on this port, the following
information displays:
–
Required
— Specifies the remote port's PD power requirement.
–
Source
— Specifies the remote port's power source.
–
Priority
— Specifies the remote port's PD power priority.

436 Configuring Switching Information
Viewing LLDP-MED Remote Device Information with CLI Commands
For information about the CLI commands that perform this function, see the following chapter in the
CLI Reference Guide:
• LLDP Commands
The following table summarizes the equivalent CLI commands for this feature.
Table 7-56. LLDP-MED Remote Device Information Commands
CLI Command Description
show lldp med remote-device Displays the current LLDP MED remote data.

Configuring Switching Information 437
Creating Link Dependencies
The link dependency feature provides the ability to enable or disable one or more ports based on the link
state of one or more different ports. With link dependency enabled on a port, the link state of that port is
dependent on the link state of another port. For example, if port A is dependent on port B and the switch
detects a link loss on port B, the switch automatically brings down the link on port A. When the link is
restored to port B, the switch automatically restores the link to port A.
You can create a maximum of 72 dependency groups. The ports participating in the Link Dependency
can be across all the Stack Units (Manager/Member unit).
The Link Dependency feature supports the following scenarios:
• Port dependent on port — If a port loses the link, the switch brings down the link on another port.
• Port dependent on LAG — If all ports in a channel-group lose the link, the switch brings down the link
on another port.
• LAG dependent on port — If a port loses the link, the switch brings down all links in a channel-group.
• Multiple port command — If a group of ports lose their link, the switch brings down the link on
another group of ports.
• Overlapping ports — Overlapping ports on different groups will be brought down only if both
dependent ports lose the link.
The Link Dependency menu page contains a link to the Link Dependency Summary page.
Link Dependency Summary
Use the Link Dependency Summary page to view all link dependencies on the system and to access the
Link Dependency Configuration page. You can create a maximum of 16 dependency groups. The page
displays the groups whether they have been configured or not.
To di s play the Link Dependency Summary page, click Switching
→
Link Dependency
→
Link
Dependency Summary in the tree view.

438 Configuring Switching Information
Figure 7-104. Link Dependency Summary
The Link Dependency Summary page contains the following fields:
•
Group ID
— The ID number of the group.
•
Member Ports
— The list of member ports belonging to the group.
•
Ports Depended On
— The list of ports upon which the group depends.
•
Remove
— A check box for removing the configuration for a group.
•
Modify
— A link for modifying the configuration of a group. Click the Modify link to access the
configuration page for the group.
Modifying a Link Dependency Group
1.
Open the
Link Dependency Summary
page.
2.
From the Group ID row for the Link Dependency group to configure, click the
Modify
link.
The
Link Dependency Group Configuration
page displays.

Configuring Switching Information 439
Figure 7-105. Link Dependency Group Configuration
3.
To add a port to the
Member Ports
column, click the port in the
Available Ports
column, and then
click the << button to the left of the
Available Ports
column. Ctrl + click to select multiple ports.
4.
To add a port to the
Ports Depended On
column, click the port in the
Available Ports
column, and
then click the >> button to the right of the
Available Port
s column.
5.
Click
Apply Changes
.
The Link Dependency settings for the group are modified, and the device is updated.
6.
Click
Show All
to return to the
Link Dependency Summary
page.
Removing All Ports From a Link Dependency Group
1.
Open the
Link Dependency Summary
page.
2.
From the Group ID row for the Link Dependency group to remove, select the
Remove
check box.
3.
Click
Apply Changes
.
The all ports are removed from the Link Dependency group, and the device is updated.
Configuring Link Dependency Groups With CLI Commands
For information about the CLI commands that perform this function, refer to the following chapter in
the
CLI Reference Guide
:
• Link Dependency Commands
The following table summarizes the equivalent CLI commands for this feature.

440 Configuring Switching Information
Dynamic ARP Inspection
Dynamic ARP Inspection (DAI) is a security feature that rejects invalid and malicious ARP packets. DAI
prevents a class of man-in-the-middle attacks, where an unfriendly station intercepts traffic for other
stations by poisoning the ARP caches of its unsuspecting neighbors. The miscreant sends ARP requests
or responses mapping another station’s IP address to its own MAC address.
DAI relies on DHCP snooping. DHCP snooping listens to DHCP message exchanges and builds a
binding database of valid {MAC address, IP address, VLAN, and interface} tuples.
When DAI is enabled, the switch drops ARP packets whose sender MAC address and sender IP address
do not match an entry in the DHCP snooping bindings database. You can optionally configure additional
ARP packet validation.
The Dynamic ARP Inspection menu page contains links to the following features:
• DAI Global Configuration
• DAI Interface Configuration
• DAI VLAN Configuration
• DAI ACL Configuration
• DAI ACL Rule Configuration
•DAI Statistics
DAI Global Configuration
Use the DAI Configuration page to configure global DAI settings.
To display the DAI Configuration page, click Switching
→
Dynamic ARP Inspection
→
Global
Configuration in the navigation tree.
Table 7-57. Link Dependency Commands
CLI Command Description
link-dependency group Enters the link-dependency mode to configure a link-dependency
group.
add ethernet Adds member Ethernet port(s) to the dependency list.
add port-channel Adds member port-channels to the dependency list.
depends-on ethernet Adds the dependent Ethernet ports list.
depends-on port-channel Adds the dependent port-channels list.
show link-dependency Shows the link dependencies configured on a particular group.

Configuring Switching Information 441
Figure 7-106. Dynamic ARP Inspection Global Configuration
The Dynamic ARP Inspection Global Configuration page contains the following fields:
•
Validate Source MAC
— Select the DAI Source MAC Validation Mode for the switch. If you select
Enable, Sender MAC validation for the ARP packets will be enabled. The default is Disable.
•
Validate Destination MAC
—Select the DAI Destination MAC Validation Mode for the switch. If you
select Enable, Destination MAC validation for the ARP Response packets will be enabled. The default
is Disable.
•
Va l ida te I P
—Select the DAI IP Validation Mode for the switch. If you select Enable, IP Address
validation for the ARP packets will be enabled. The default is Disable.
Configuring Dynamic ARP Inspection Global Settings With CLI Commands
For information about the CLI commands that perform this function, refer to the following chapter in
the
CLI Reference Guide
:
• Dynamic ARP Inspection Commands
The following table summarizes the equivalent CLI commands for this feature.
DAI Interface Configuration
Use the DAI Interface Configuration page to select the DAI Interface for which information is to be
displayed or configured.
Table 7-58. Dynamic ARP Inspection Global Commands
CLI Command Description
ip arp inspection validate Enables additional validation checks like source MAC address
validation, destination MAC address validation or IP address validation
on the received ARP packets.
show ip arp inspection Displays the Dynamic ARP Inspection configuration on all the DAI
enabled interfaces.

442 Configuring Switching Information
To display the DAI Interface Configuration page, click Switching
→
Dynamic ARP Inspection
→
DAI
Interface Configuration in the navigation tree.
Figure 7-107. Dynamic ARP Inspection Interface Configuration
The Dynamic ARP Inspection Interface Configuration page contains the following fields:
•
Port
— Select the port or LAG for which data is to be displayed or configured.
•
Trust State
— Indicates whether the interface is trusted for Dynamic ARP Inspection. If you select
Enable, the interface is trusted. ARP packets coming to this interface will be forwarded without
checking. If you select Disable, the interface is not trusted. ARP packets coming to this interface will
be subjected to ARP inspection. The default is Disable.
•
Rate Limit
— Specify the rate limit value for Dynamic ARP Inspection. If the incoming rate exceeds
the Rate Limit value for consecutively burst interval seconds, ARP packets will be dropped. Use the
corresponding check box to set No Limit. The default is 15 packets per second (pps).
•
Burst Interval
— Specify the burst interval for rate limiting on this interface. If the Rate Limit is None,
then Burst Interval has no meaning and shows as N/A (Not Applicable). The default is 1 second.
Configuring Dynamic ARP Inspection Interfaces With CLI Commands
For information about the CLI commands that perform this function, refer to the following chapter in
the
CLI Reference Guide
:
• Dynamic ARP Inspection Commands
The following table summarizes the equivalent CLI commands for this feature.

Configuring Switching Information 443
DAI VLAN Configuration
Use the DAI VLAN Configuration page to select the DAI-capable VLANs for which information is to be
displayed or configured.
To display the DAI VLAN Configuration page, click Switching
→
Dynamic ARP Inspection
→
VLAN
Configuration in the navigation tree.
Figure 7-108. Dynamic ARP Inspection VLAN Configuration
The Dynamic ARP Inspection VLAN Configuration page contains the following fields:
•
VLAN ID
— Select the VLAN ID for which information is to be displayed or configured.
•
Dynamic ARP Inspection
— Select whether Dynamic ARP Inspection is Enabled or Disabled on this
VLAN. The default is Disable.
•
Logging Invalid Packets
— Select whether Dynamic ARP Inspection logging is Enabled or Disabled
on this VLAN. The default is Disable.
•
ARP ACL Name
— The name of the ARP Access List. A VLAN can be configured to use this ARP
ACL containing rules as the filter for ARP packet validation. The name can contain 1-31 alphanumeric
characters.
Table 7-59. Dynamic ARP Inspection Interface Commands
CLI Command Description
ip arp inspection limit Configures the rate limit and burst interval values for an interface.
ip arp inspection trust Configures an interface as trusted for Dynamic ARP Inspection.
show ip arp inspection interfaces Displays the Dynamic ARP Inspection configuration on all the DAI
enabled interfaces.

444 Configuring Switching Information
•
Static Flag
— Use this flag to determine whether the ARP packet needs validation using the DHCP
snooping database, in case the ARP ACL rules do not match. If Enabled, then the ARP Packet will be
validated by the ARP ACL Rules only. If Disabled, then the ARP Packet needs further validation by
using the DHCP Snooping entries. The default is Disable.
Configuring Dynamic ARP Inspection VLANs With CLI Commands
For information about the CLI commands that perform this function, refer to the following chapter in
the
CLI Reference Guide
:
• Dynamic ARP Inspection Commands
The following table summarizes the equivalent CLI commands for this feature.
DAI ACL Configuration
Use the DAI ARP ACL Configuration page to add or remove DAI ARP ACLs.
To display the DAI ARP ACL Configuration page, click Switching
→
Dynamic ARP Inspection
→
ACL
Configuration in the navigation tree.
Figure 7-109. Dynamic ARP Inspection ARP ACL Configuration
The Dynamic ARP Inspection ARP ACL Configuration page contains the following field:
Table 7-60. Dynamic ARP Inspection VLAN Commands
CLI Command Description
ip arp inspection filter Configures the ARP ACL to be used for a single VLAN or a range of
VLANs to filter invalid ARP packets.
ip arp inspection vlan Enables Dynamic ARP Inspection on a single VLAN or a range of
VLANs.
show ip arp inspection vlan Displays the Dynamic ARP Inspection configuration on all the VLANs
in the given VLAN range.

Configuring Switching Information 445
•
ARP ACL Name
— Use this field to create a new ARP ACL for Dynamic ARP Inspection. The name
can be 1 to 31 alphanumeric characters in length.
Displaying the DAI ACL Summary Table and Removing an Entry
1.
Open the
DAI ACL Configuration
page.
2.
Click
Show All
.
The
Dynamic ARP Inspection ACL Summary
table displays.
Figure 7-110. Dynamic ARP Inspection ACL Summary
3.
To remove an ARP ACL from the list, select the Remove option in the appropriate row, and then click
Apply Changes
.
Configuring Dynamic ARP Inspection DAI ACL With CLI Commands
For information about the CLI commands that perform this function, refer to the following chapter in
the
CLI Reference Guide
:
• Dynamic ARP Inspection Commands
The following table summarizes the equivalent CLI commands for this feature.
DAI ACL Rule Configuration
Use the DAI ARP ACL Rule Configuration page to add or remove DAI ARP ACL Rules.
To display the DAI ARP ACL Rule Configuration page, click Switching
→
Dynamic ARP Inspection
→
ACL Rule Configuration in the navigation tree.
Table 7-61. Dynamic ARP Inspection DAI ACL Commands
CLI Command Description
arp access-list Creates an ARP ACL.
show arp access-list Displays the configured ARP ACLs with the rules.

446 Configuring Switching Information
Figure 7-111. Dynamic ARP Inspection Rule Configuration
The Dynamic ARP Inspection Rule Configuration page contains the following fields:
•
ARP ACL Name
— Select the ARP ACL for which information is to be displayed or configured.
•
Sender IP Address
— To create a new rule for the selected ARP ACL, enter in this field the Sender IP
Address match value for the ARP ACL.
•
Sender MAC Address
— To create a new rule for the selected ARP ACL, enter in this field the Sender
MAC Address match value for the ARP ACL.
Displaying the DAI ACL Rule Summary Table
1.
Open the
DAI ACL Rule Configuration
page.
2.
Click
Show All
.
The
Dynamic ARP Inspection ACL Rule Summary
table displays.
Figure 7-112. Dynamic ARP Inspection Rule Summary
Configuring Dynamic ARP Inspection Rule With CLI Commands
For information about the CLI commands that perform this function, refer to the following chapter in
the
CLI Reference Guide
:
• Dynamic ARP Inspection Commands

Configuring Switching Information 447
The following table summarizes the equivalent CLI commands for this feature.
DAI Statistics
Use the DAI Statistics page to display the statistics per VLAN.
To display the DAI Statistics page, click Switching
→
Dynamic ARP Inspection
→
Statistics in the
navigation tree.
Figure 7-113. Dynamic ARP Inspection Statistics
The Dynamic ARP Inspection Statistics page contains the following fields:
•
VLAN ID
— Select the DAI-enabled VLAN ID for which to display statistics.
•
DHCP Drops
— The number of ARP packets that were dropped by DAI because there was no
matching DHCP snooping binding entry found.
•
ACL Drops
— The number of ARP packets that were dropped by DAI because there was no matching
ARP ACL rule found for this VLAN and the static flag is set on this VLAN.
•
DHCP Permits
— The number of ARP packets that were forwarded by DAI because there was a
matching DHCP snooping binding entry found.
•
ACL Permits
— The number of ARP packets that were permitted by DAI because there was a
matching ARP ACL rule found for this VLAN.
Table 7-62. Dynamic ARP Inspection Rule Command
CLI Command Description
permit ip host mac host Configures a rule for a valid IP address and MAC address combination
used in ARP packet validation.

448 Configuring Switching Information
•
Bad Source MAC
— The number of ARP packets that were dropped by DAI because the sender MAC
address in the ARP packet did not match the source MAC in the Ethernet header.
•
Bad Dest MAC
— The number of ARP packets that were dropped by DAI because the target MAC
address in the ARP reply packet did not match the destination MAC in the Ethernet header.
•
Invalid IP
— The number of ARP packets dropped by DAI because the sender IP address in the ARP
packet or target IP address in the ARP reply packet is not valid. Invalid addresses include 0.0.0.0,
255.255.255.255, IP multicast addresses, class E addresses (240.0.0.0/4), and loopback addresses
(127.0.0.0/8).
•
Forwarded
— The number of valid ARP packets forwarded by DAI.
•
Dropped
— The number of not valid ARP packets dropped by DAI.
Viewing Dynamic ARP Inspection Statistics With CLI Commands
For information about the CLI commands that perform this function, refer to the following chapter in
the
CLI Reference Guide
:
• Dynamic ARP Inspection Commands
The following table summarizes the equivalent CLI commands for this feature.
DHCP Snooping
DHCP snooping is a security feature that monitors DHCP messages between a DHCP client and DHCP
servers to filter harmful DHCP messages and to build a bindings database of MAC address, IP address,
VLAN ID, and port tuples that are considered authorized. You can enable DHCP snooping globally, per-
interface, and on specific VLANs, and configure ports within the VLAN to be trusted or untrusted.
DHCP servers must be reached through trusted ports.
DHCP snooping enforces the following security rules:
• DHCP packets from a DHCP server (DHCPOFFER, DHCPACK, DHCPNAK,
DHCPRELEASEQUERY) are dropped if received on an untrusted port.
• DHCPRELEASE and DHCPDECLINE messages are dropped if for a MAC address in the snooping
database, but the binding’s interface is other than the interface where the message was received.
• On untrusted interfaces, the switch drops DHCP packets whose source MAC address does not match
the client hardware address. This feature is a configurable option.
Table 7-63. Dynamic ARP Inspection Command
CLI Command Description
show ip arp inspection statistics Displays the statistics of the ARP packets processed by Dynamic ARP
Inspection.
clear counters ip arp inspection Resets the statistics for Dynamic ARP Inspection on all VLANs.

Configuring Switching Information 449
The hardware identifies all incoming DHCP packets on ports where DHCP snooping is enabled. DHCP
snooping is enabled on a port if (a) DHCP snooping is enabled globally, and (b) the port is a member of
a VLAN where DHCP snooping is enabled. On untrusted ports, the hardware traps all incoming DHCP
packets to the CPU. On trusted ports, the hardware forwards client messages and copies server messages
to the CPU so that DHCP snooping can learn the binding.
To di s play the DHCP Snooping page, click Switching
→
DHCP Snooping in the tree view.
The DHCP Snooping menu page contains links to the following features:
• DHCP Snooping Configuration
• DHCP Snooping Interface Configuration
• DHCP Snooping VLAN Configuration
• DHCP Snooping Persistent Configuration
• DHCP Snooping Static Bindings Configuration
• DHCP Snooping Dynamic Bindings Summary
• DHCP Snooping Statistics
DHCP Snooping Configuration
Use the DHCP Snooping Configuration page to control the DHCP Snooping mode on the switch and to
specify whether the sender MAC Address for DHCP Snooping must be validated.
To access the DHCP Snooping Configuration page, click Switching
→
DHCP Snooping
→
Global
Configuration in the navigation tree.
Table 7-64. DHCP Snooping
Destination UDP Port 67 (from client) Destination UDP Port 68 (from server)
Trusted Port Forward in hardware Copy to CPU (Complete the tentative binding for a
given DHCP client, based on the MAC address.)
Untrusted Port Trap to CPU (enforcement) Trap to CPU (error logging)

450 Configuring Switching Information
Figure 7-114. DHCP Snooping Configuration
The DHCP Snooping Configuration page contains the following fields:
•
DHCP Snooping Mode
— Enables or disables the DHCP Snooping feature. The default is Disable.
•
MAC Address Validation
— Enables or disables the validation of sender MAC Address for DHCP
Snooping. The default is Enable.
Configuring DHCP Snooping With CLI Commands
For information about the CLI commands that perform this function, refer to the following chapter in
the
CLI Reference Guide
:
• DHCP Snooping Commands
The following table summarizes the equivalent CLI commands for this feature.
DHCP Snooping Interface Configuration
Use the DHCP Snooping Interface Configuration page to configure the DHCP Snooping settings on
individual interfaces.
The hardware rate limits DHCP packets sent to the CPU from untrusted interfaces to 64 Kbps. There is
no hardware rate limiting on trusted interfaces.
Table 7-65. DHCP Snooping Configuration Commands
CLI Command Description
ip dhcp snooping Enables DHCP snooping globally or on a specific VLAN.
ip dhcp snooping verify mac-address Enables the verification of the source MAC address with the client
MAC address in the received DHCP message.
show ip dhcp snooping Displays the DHCP snooping global and per port configuration.

Configuring Switching Information 451
To prevent DHCP packets from being used as a DoS attack when DHCP snooping is enabled, the
snooping application enforces a rate limit for DHCP packets received on untrusted interfaces. DHCP
snooping monitors the receive rate on each interface separately. If the receive rate exceeds the
configuration limit, DHCP snooping brings down the interface. The port must be administratively
enabled from the Switching
→
Ports
→
Port Configuration page (or the no shutdown CLI command)
to further work with the port. You can configure both the rate and the burst interval.
The DHCP snooping application processes incoming DHCP messages. For DHCPRELEASE and
DHCPDECLINE messages, the application compares the receive interface and VLAN with the client’s
interface and VLAN in the binding database. If the interfaces do not match, the application logs the
event and drops the message. For valid client messages, DHCP snooping compares the source MAC
address to the DHCP client hardware address. Where there is a mismatch, DHCP snooping logs and
drops the packet. You can disable this feature using the DHCP Snooping Interface Configuration page
or by using the no ip dhcp snooping verify mac-address command. DHCP snooping
forwards valid client messages on trusted members within the VLAN. If DHCP relay and/or DHCP server
co-exist with the DHCP snooping, the DHCP client message will be sent to the DHCP relay and/or
DHCP server to process further.
To access the DHCP Snooping Interface Configuration page, click Switching
→
DHCP Snooping
→
Interface Configuration in the navigation tree.
Figure 7-115. DHCP Snooping Interface Configuration
The DHCP Snooping Interface Configuration page contains the following fields:
•
Port
— Select the interface for which data is to be displayed or configured.
•
Trust State
— If it is enabled, the DHCP snooping application considers the port as trusted. The
default is Disable.

452 Configuring Switching Information
•
Logging Invalid Packets
— If it is enabled, the DHCP snooping application logs invalid packets on
this interface. The default is Disable.
•
Rate Limit
— Specifies the rate limit value for DHCP snooping purposes. If the incoming rate of
DHCP packets exceeds the value of this object for consecutively burst interval seconds, the port will be
shutdown. If this value is None, there is no limit. The default is 15 packets per second (pps). The Rate
Limit range is 0 to 300.
•
No Limit
— Specifies the value of Rate Limit which is -1. If the rate limit is -1, burst interval has no
meaning and is therefore disabled.
•
Burst Interval
— Specifies the burst interval value for rate limiting purposes on this interface. If the
rate limit is None, the burst interval has no meaning and displays it as “N/A”. The default is 1 second.
The Burst Interval range is 1 to 15.
Displaying the DHCP Snooping Interface Summary Table
1.
Open the
DHCP Snooping Interface Configuration
page.
2.
Click
Show All
.
The
DHCP Snooping Interface Summary
table displays.
Figure 7-116. DHCP Snooping Interface Summary
Configuring DHCP Snooping Interfaces With CLI Commands
For information about the CLI commands that perform this function, refer to the following chapter in
the
CLI Reference Guide
:
• DHCP Snooping Commands
The following table summarizes the equivalent CLI commands for this feature.

Configuring Switching Information 453
DHCP Snooping VLAN Configuration
The DHCP snooping application does not forward server messages because they are forwarded in
hardware.
DHCP snooping forwards valid DHCP client messages received on non-routing VLANs. The message is
forwarded on all trusted interfaces in the VLAN.
DHCP snooping can be configured on switching VLANs and routing VLANs. When a DHCP packet is
received on a routing VLAN, the DHCP snooping application applies its filtering rules and updates the
bindings database. If a client message passes filtering rules, the message is placed into the software
forwarding path, where it may be processed by the DHCP relay agent, the local DHCP server, or
forwarded as an IP packet.
DHCP snooping is disabled globally and on all VLANs by default. Ports are untrusted by default.
To access the DHCP Snooping VLAN Configuration page, click Switching
→
DHCP Snooping
→
VLAN
Configuration in the navigation tree.
Figure 7-117. DHCP Snooping VLAN Configuration
The DHCP Snooping VLAN Configuration page contains the following fields:
Table 7-66. DHCP Snooping Interface Configuration Commands
CLI Command Description
ip dhcp snooping limit Controls the maximum rate of DHCP messages.
ip dhcp snooping log-invalid Enables logging of DHCP messages filtered by the DHCP Snooping
application.
ip dhcp snooping trust Configure a port as trusted for DHCP snooping.
show ip dhcp snooping interfaces Displays the DHCP Snooping status of the interfaces.

454 Configuring Switching Information
•
VLAN ID
— Select the VLAN for which information to be displayed or configured for the DHCP
snooping application.
•
DHCP Snooping Mode
— Enables or disables the DHCP snooping feature on the selected VLAN.
The default is Disable.
Displaying the DHCP Snooping VLAN Summary Table
1.
Open the
DHCP Snooping VLAN Configuration
page.
2.
Click
Show All
.
The
DHCP Snooping VLAN Summary
table
displays.
Figure 7-118. DHCP Snooping VLAN Summary
Configuring DHCP Snooping VLANs With CLI Commands
For information about the CLI commands that perform this function, refer to the following chapter in
the
CLI Reference Guide
:
• DHCP Snooping Commands
The following table summarizes the equivalent CLI commands for this feature.
DHCP Snooping Persistent Configuration
Use the DHCP Snooping Persistent Configuration page to configure the persistent location of the
DHCP snooping database. This location can be local or remote on a given IP machine. For more
information about DHCP bindings and the DHCP Snooping database, see "DHCP Snooping Static
Bindings Configuration" on page 456.
To access the DHCP Snooping Persistent Configuration page, click Switching
→
DHCP Snooping
→
Persistent Configuration in the navigation tree.
Table 7-67. DHCP Snooping VLAN Commands
CLI Command Description
ip dhcp snooping Enables DHCP snooping globally or on a specific VLAN.

Configuring Switching Information 455
Figure 7-119. DHCP Snooping Persistent Configuration
The DHCP Snooping Persistent Configuration page contains the following fields:
•
Store Locally
— Choose whether to store the DHCP snooping database locally in flash or on a remote
system:
–
Local
— Select the Local check box to store the
DHCP binding database in the flash memory on
the switch
.
–
Remote
— Check the Remote check box to store the
DHCP binding database on a remote
server
.
•
Remote IP Address
— Enter the Remote IP address on which the snooping database will be stored
when the Remote check box is selected.
•
Remote File Name
— Enter the Remote filename to store the database when the Remote check box is
selected.
•
Write Delay
— Enter the maximum write time to write the database into the local or remote location.
The write delay range is 15 to 86400 seconds.
Configuring the DHCP Snooping Persistent Database With CLI Commands
For information about the CLI commands that perform this function, refer to the following chapter in
the
CLI Reference Guide
:
• DHCP Snooping Commands
The following table summarizes the equivalent CLI commands for this feature.

456 Configuring Switching Information
DHCP Snooping Static Bindings Configuration
Use the DHCP Snooping Static Bindings Configuration page to add static DHCP bindings to the
binding database.
The DHCP snooping application uses DHCP messages to build and maintain the binding’s database.
The binding’s database only includes data for clients on untrusted ports. DHCP snooping creates a
tentative binding from DHCP DISCOVER and REQUEST messages. Tentative bindings tie a client to a
port (the port where the DHCP client message was received). Tentative bindings are completed when
DHCP snooping learns the client’s IP address from a DHCP ACK message on a trusted port. DHCP
snooping removes bindings in response to DECLINE, RELEASE, and NACK messages. The DHCP
snooping application ignores the ACK messages as a reply to the DHCP Inform messages received on
trusted ports. You can also enter static bindings into the binding database.
The DHCP binding database is persisted on a configured external server or locally in flash, depending on
the user configuration. A row-wise checksum is placed in the text file that is going to be stored in the
remote configured server. On reloading, the switch reads the configured binding file to build the DHCP
snooping database. When the switch starts and the calculated checksum value equals the stored
checksum, the switch reads entries from the binding file and populates the binding database. A
checksum failure or a connection problem to the external configured server will cause the switch to loose
the bindings and will cause a host’s data loss if DAI is enabled.
When a switch learns of new bindings or when it loses bindings, the switch immediately updates the
entries in the database. The switch also updates the entries in the binding file. The frequency at which
the file is updated is based on a configurable delay, and the updates are batched.
If the absolute lease time of the snooping database entry expires, then that entry will be removed. You
should take care of the system time to be consistent across the reboots. Otherwise, the snooping entries
will not expire properly. If a host sends a DHCP release while the switch is rebooting then, when the
switch receives the DHCP discovery or request, the client’s binding will go to the tentative binding as
shown in the following figure.
Table 7-68. DHCP Snooping Persistent Database Commands
CLI Command Description
ip dhcp snooping database Configures the persistent location of the DHCP snooping database.
ip dhcp snooping database write-delay Configures the interval in seconds at which the DHCP Snooping
database will be stored in persistent storage.
show ip dhcp snooping database Displays the DHCP snooping configuration related to the database
persistence.

Configuring Switching Information 457
Figure 7-120. States of Client Binding
To access the DHCP Snooping Static Bindings Configuration page, click Switching
→
DHCP
Snooping
→
Static Bindings Configuration in the navigation tree.
Figure 7-121. DHCP Snooping Static Bindings Configuration
The DHCP Snooping Static Bindings Configuration page contains the following fields:
•
Interface
— Select the interface to add a binding into the DHCP snooping database.
•
MAC Address
— Specify the MAC address for the binding to be added. This is the Key to the binding
database.
•
VLAN ID
— Select the VLAN from the list for the binding rule. The range of the VLAN ID is 1 to
4093.
No Binding
Tentative
Binding
Complete
Binding
RELEASE, NACK
DISCOVER
ACK
DISCOVER,
REQUEST DECLINE,
NACK

458 Configuring Switching Information
•
IP Address
— Specify a valid IP address for the binding rule.
Displaying the DHCP Snooping Static Bindings Summary Table
1.
Open the
DHCP Snooping Static Bindings Configuration
page.
2.
Click
Show All
.
The
DHCP Snooping Static Bindings Summary
table
displays.
Figure 7-122. DHCP Snooping Static Bindings Summary
Configuring DHCP Snooping Static Bindings With CLI Commands
For information about the CLI commands that perform this function, refer to the following chapter in
the
CLI Reference Guide
:
• DHCP Snooping Commands
The following table summarizes the equivalent CLI commands for this feature.
DHCP Snooping Dynamic Bindings Summary
The DHCP Snooping Dynamic Bindings Summary lists all the DHCP snooping dynamic binding
entries learned on the switch ports.
To access the DHCP Snooping Dynamic Bindings Summary page, click Switching
→
DHCP Snooping
→
Dynamic Bindings Summary in the navigation tree.
Table 7-69. DHCP Snooping Static Bindings Configuration Commands
CLI Command Description
ip dhcp snooping binding Configures a static DHCP Snooping binding.

Configuring Switching Information 459
Figure 7-123. DHCP Snooping Dynamic Bindings Summary
The DHCP Snooping Dynamic Bindings Summary page contains the following fields:
•
Interface
— Displays the interface.
•
MAC Address
— Displays the MAC address.
•
VLAN ID
— Displays the VLAN ID.
•
IP Address
— Displays the IP address.
•
Lease Time
— Displays the remaining Lease time for the dynamic entries.
•
Remove
— Select to remove the particular binding entry.
Viewing DHCP Snooping Dynamic Bindings Summary Information With CLI Commands
For information about the CLI commands that perform this function, refer to the following chapter in
the
CLI Reference Guide
:
• DHCP Snooping Commands
The following table summarizes the equivalent CLI commands for this feature.
DHCP Snooping Statistics
The DHCP Snooping Statistics page displays DHCP snooping interface statistics.
To access the DHCP Snooping Statistics page, click Switching
→
DHCP Snooping
→
Statistics in the
navigation tree.
Table 7-70. DHCP Snooping Dynamic Bindings Summary Commands
CLI Command Description
show ip dhcp snooping binding Displays the DHCP snooping binding entries.
clear ip dhcp snooping binding Clears all DHCP Snooping entries.

460 Configuring Switching Information
Figure 7-124. DHCP Snooping Statistics
The DHCP Snooping Statistics page contains the following fields:
•
Interface
— Select the untrusted and snooping-enabled interface for which statistics are to be
displayed.
•
MAC Verify Failures
— The number of DHCP messages that were filtered on an untrusted interface
because of source MAC address and client MAC address mismatch.
•
Client Ifc Mismatch
— The number of DHCP release and Deny messages received on the different
ports than previously learned.
•
DHCP Server Msgs Received
— The number of DHCP server messages received on untrusted ports.
Viewing DHCP Snooping Statistics With CLI Commands
For information about the CLI commands that perform this function, refer to the following chapter in
the
CLI Reference Guide
:
• DHCP Snooping Commands
The following table summarizes the equivalent CLI commands for this feature.
Table 7-71. DHCP Snooping Statistics Commands
CLI Command Description
show ip dhcp snooping statistics Displays the DHCP snooping filtration statistics.
clear ip dhcp snooping statistics clears all DHCP Snooping statistics.

Configuring Switching Information 461
DHCP Relay
When a DHCP client and server are in the same IP subnet, they can directly connect to exchange IP
address requests and replies. However, having a DHCP server on each subnet can be expensive and is
often impractical. Alternatively, network infrastructure devices can be used to relay packets between a
DHCP client and server on different subnets. Such a device, a Layer 3 Relay agent, is generally a router
that has IP interfaces on both the client and server subnets and can route between them. However, in
Layer 2 switched networks, there may be one or more infrastructure devices (for example, a switch)
between the client and the L3 Relay agent/DHCP server. In this instance, some of the client device
information required by the L3 Relay agent may not be visible to it. In this case, an L2 Relay agent can be
used to add the information that the L3 Relay Agent and DHCP server need to perform their roles in
address and configuration and assignment.
Before it relays DHCP requests from clients, the switch can add a Circuit ID and a Remote ID. These
provide information about the circuit and port number connected to the client. This information is
added as suboptions in the DHCP Option 82 packets (see sections 3.1 and 3.2 of RFC3046). The switch
removes this option from packets that it relays from L3 Relay agents/DHCP servers to clients.
These sub-options may be used by the DHCP server to affect how it treats the client, and also may be
used by the relay agent to limit broadcast replies to the specific circuit or attachment point of the client.
The Switching
→
DHCP Relay page provides links to the following pages:
• DHCP Relay Global Configuration
• DHCP Relay Interface Configuration
•DHCP Relay Interface Statistics
• DHCP Relay VLAN Configuration
DHCP Relay Global Configuration
Use this page to enable or disable the switch to act as a DHCP Relay agent. This functionality must also
be enabled on each port you want this service to operate on (see DHCP Relay Interface Configuration).
The switch can also be configured to relay requests only when the VLAN of the requesting client
corresponds to a service provider’s VLAN ID that has been enabled with the L2 DHCP relay
functionality (see DHCP Relay VLAN Configuration).
To access this page, click Switching
→
DHCP Relay
→
Global Configuration in the tree view.

462 Configuring Switching Information
Figure 7-125. DHCP Relay Global Configuration
If you enable or disable the DHCP Relay feature, click Apply Changes to submit the changes to system.
Configuring DHCP Relay With CLI Commands
For information about the CLI commands that perform this function, refer to the following chapter in
the
CLI Reference Guide
:
• L2 DHCP Relay Agent Commands
The following table summarizes the equivalent CLI commands for this feature.
DHCP Relay Interface Configuration
Use this page to enable L2 DHCP relay on individual ports.
NOTE: L2 DHCP relay must also be enabled globally on the switch.
To access this page, click Switching
→
DHCP Relay
→
Interface Configuration in the tree view.
Table 7-72. DHCP Relay Global Commands
CLI Command Description
dhcp l2relay Enables the Layer 2 DHCP Relay agent for an interface.

Configuring Switching Information 463
Figure 7-126. DHCP Relay Interface Configuration
The DHCP Relay Interface Configuration page contains the following fields:
•
Interface —
Select the slot/port to configure this feature on.
•
DHCP Relay Mode
— Enable or disable L2 Relay mode on the selected interface.
•
DHCP Relay Trust Mode
— Enable or disable L2 Relay Trust Mode on the selected interface.
Trusted interfaces usually connect to other agents or servers participating in the DHCP interaction
(e.g. other L2 or L3 Relay Agents or Servers). When enabled in Trust Mode, the interface always
expects to receive DHCP packets that include Option 82 information. If Option 82 information is not
included, then these packets are discarded.
Untrusted interfaces are generally connected to clients. DHCP packets arriving on an untrusted
interface are never expected to carry Option 82 and are discarded if they do.
Displaying the DHCP Relay Interface Summary Table
1.
Open the
DHCP Relay Interface
Configuration
page.
2.
Click
Show All
.
The
DHCP Relay Interface
Summary
table
displays.

464 Configuring Switching Information
Figure 7-127. DHCP Relay Interface Summary
Configuring DHCP Relay With CLI Commands
For information about the CLI commands that perform this function, refer to the following chapter in
the
CLI Reference Guide
:
• L2 DHCP Relay Agent Commands
The following table summarizes the equivalent CLI commands for this feature.
DHCP Relay Interface Statistics
Use this page to display statistics on DHCP Relay requests received on a selected port. To access this
page, click Switching
→
DHCP Relay
→
Interface Statistics in the tree view.
Figure 7-128. DHCP Relay Interface Statistics
Table 7-73. DHCP Relay Interface Configuration Commands
CLI Command Description
dhcp l2relay Enables the Layer 2 DHCP Relay agent for an interface.
dhcp l2relay trust Configures an interface to trust a received DHCP Option 82.

Configuring Switching Information 465
The DHCP Relay Interface Statistics page contains the following fields:
•
Interface
— Select the slot/port to configure this feature on.
•
Untrusted Server Msgs With Option-82
— If the selected interface is configured in untrusted mode,
this field shows the number of messages received on the interface from a DHCP server that contained
Option 82 data.These messages are dropped.
•
Untrusted Client Msgs With Option-82
— If the selected interface is configured in untrusted mode,
this field shows the number of messages received on the interface from a DHCP client that contained
Option 82 data.These messages are dropped.
•
Trusted Server Msgs Without Option-82
— If the selected interface is configured in trusted mode,
this field shows the number of messages received on the interface from a DHCP server that did not
contain Option 82 data. These messages are dropped.
•
Trusted Client Msgs Without Option-82
— If the selected interface is configured in trusted mode,
this field shows the number of messages received on the interface from a DHCP client that did not
contain Option 82 data. These messages are dropped.
Use the buttons on the page to perform the following:
•Click
Clear
to set statistics for this port to their initial values.
•Click
Clear All
to set statistics for all ports to their initial values.
Viewing DHCP Relay Statistics With CLI Commands
For information about the CLI commands that perform this function, refer to the following chapter in
the
CLI Reference Guide
:
• L2 DHCP Relay Agent Commands
The following table summarizes the equivalent CLI commands for this feature.
DHCP Relay VLAN Configuration
You can enable L2 DHCP relay on a particular VLAN. The VLAN is identified by a service VLAN ID (S-
VID), which a service provider uses to identify a customer’s traffic while traversing the provider network
to multiple remote sites. The switch uses the VLAN membership of the switch port client (the customer
VLAN ID, or C-VID) to perform a lookup a corresponding S-VID.
Table 7-74. DHCP Relay Statistics Configuration Command
CLI Command Description
show dhcp l2relay stats Displays statistics for L2 DHCP relay.
clear dhcp l2relay statistics Clears all dhcp L2 relay statistics.

466 Configuring Switching Information
If the S-VID is enabled for DHCP Relay, then the packet can be forwarded. If the C-VID does not
correspond to an S-VID that is enabled for DHCP Relay, then the switch will not relay the DHCP request
packet.
To access this page, click Switching
→
DHCP Relay
→
VLAN Configuration in the tree view.
Figure 7-129. DHCP Relay VLAN Configuration
The DHCP Relay VLAN Configuration page contains the following fields:
•
VLAN ID
— Select a VLAN ID from the list for configuration. This is an S-VID (as indicated by the
service provider) that identifies a VLAN that is authorized to relay DHCP packets through the provider
network.
•
DHCP Relay Mode
— Enable or disable the selected VLAN for DHCP Relay services. The default is
Disable
.
•
DHCP Relay Circuit-Id
— When enabled, if a client sends a DHCP request to the switch and the
client is in a VLAN that corresponds to the selected S-VID, the switch adds the client’s interface
number to the Circuit ID sub-option of Option 82 in the DHCP request packet. The default is
Disable
.
This enables the switch to reduce the broadcast domain to which the server replies are switched when
the broadcast bit is set for DHCP packets. When this bit is set, the server is required to echo the
Option-82 in replies. Since the circuit-id field contains the client interface number, the L2 relay agent
can forward the response to the requesting interface only, rather to all ports in the VLAN).
•
DHCP Relay Remote-Id
— When a string is entered here, if a client sends a DHCP request to the
switch and the client is in a VLAN that corresponds to the selected S-VID, then the switch adds the
string to the Remote-ID sub-option of Option 82 in the DHCP request packet. The range is 0-128
alphanumeric characters. The default is
NULL
string.
This sub-option can be used by the server for parameter assignment. The content of this option is
vendor-specific.

Configuring Switching Information 467
Displaying the DHCP Relay VLAN Summary Table
1.
Open the
DHCP Relay VLAN
Configuration
page.
2.
Click
Show All
.
The
DHCP Relay VLAN
Summary
table
displays.
Figure 7-130. DHCP Relay VLAN Summary
Configuring DHCP Relay With CLI Commands
For information about the CLI commands that perform this function, refer to the following chapter in
the
CLI Reference Guide
:
• L2 DHCP Relay Agent Commands
The following table summarizes the equivalent CLI commands for this feature.
Table 7-75. DHCP Relay VLAN Configuration Commands
CLI Command Description
dhcp l2relay circuit-id Enables user to set the DHCP Option 82 Circuit ID for a VLAN.
dhcp l2relay remote-id Enables user to set the DHCP Option 82 Remote ID for a VLAN.
dhcp l2relay vlan Enables the L2 DHCP Relay agent for a set of VLANs.

468 Configuring Switching Information

Viewing Statistics and Remote Monitoring 469
8
Viewing Statistics and Remote Monitoring
Overview
This section explains the RMON options available from the Statistics/RMON menu page. These
options include viewing statistics in table form, editing and viewing RMON statistics, and charting
Port and LAG statistics. The Statistics/RMON menu page provides access to these options through
the following menu pages:
•Table Views
•RMON
•Charts
NOTE: CLI commands are not available for all the Statistics/RMON pages.
Remote Monitoring (RMON) allows the network administrator to get an idea of the network’s
performance and status through remote access. Four monitoring groups (defined as part of the
RMON standard) are supported:
• Statistics
•History
•Alarms
•Events

470 Viewing Statistics and Remote Monitoring
Table Views
The Table Views menu page contains links to web pages that display statistics in table form. To display
this page, click Statistics/RMON
→
Table Views in the tree view. Following are the web pages accessible
from this menu page:
• Interface Statistics
•Etherlike Statistics
•GVRP Statistics
•EAP Statistics
• Utilization Summary
• Counter Summary
Interface Statistics
Use the Interface Statistics
page to display statistics for both received and transmitted packets. The
fields for both received and transmitted packets are identical.
To display the page, click Statistics/RMON
→
Table Views
→
Interface Statistics in the tree view.
Figure 8-1. Interface Statistics

Viewing Statistics and Remote Monitoring 471
The Interface Statistics page contains the following fields:
•
Interface
— Select physical interface (unit, port) or LAG interface for which statistics is displayed.
•
Refresh Rate
— Specifies amount of time that passes before statistics are refreshed. The possible field
values are No Refresh, 15, 30 and 60 seconds. Default is No Refresh.
Received Statistics
•
Total Bytes (Octets)
— Displays the total number of octets received on the selected interface.
•
Unicast Packets
— Displays the total number of Unicast packets received on the selected interface.
•
Multicast Packets
— Displays the total number of Multicast packets received on the selected
interface.
•
Broadcast Packets
— Displays the total number of Broadcast packets received on the selected
interface.
•
Packets with Errors
— Displays the total number of packets with errors received on the selected
interface.
Transmit Statistics
•
Total Bytes (Octets)
— Displays the total number of octets transmitted on the selected interface.
•
Unicast Packets
— Displays the total number of Unicast packets transmitted on the selected interface.
•
Multicast Packets
— Displays the total number of Multicast packets transmitted on the selected
interface.
•
Broadcast Packets
— Displays the total number of Broadcast packets transmitted on the selected
interface.
Displaying Interface Statistics
1.
Open the
Interface Statistics
page.
2.
Specify an interface.
Statistics for specified interface display.
Viewing Interface Statistics Using CLI Commands
For information about the CLI commands that perform this function, see the following chapter in the
CLI Reference Guide
:
• Ethernet Configuration Commands
The following table summarizes the equivalent CLI commands for this feature.
Table 8-1. Interface Statistics Commands
CLI Command Description
show interfaces counters Display traffic seen by the interface.

472 Viewing Statistics and Remote Monitoring
Etherlike Statistics
Use the Etherlike Statistics page to display interface statistics.
To display the page, click Statistics/RMON
→
Table Views
→
Etherlike Statistics in the tree view.
Figure 8-2. Etherlike Statistics
The Etherlike Statistics page contains the following fields:
•
Interface
— Select physical interface (unit, port) or LAG interface for which statistics is displayed.
•
Refresh Rate
— Specifies amount of time that passes before statistics are refreshed. The possible field
values are No Refresh, 15, 30 and 60 seconds. Default is No Refresh.
•
Frame Check Sequence (FCS) Errors
— Displays number of FCS errors received on the selected
interface.
•
Signal Collision Frames
— Displays number of signal collision frame errors received on the selected
interface.
•
Late Collisions
— Displays number of late collisions received on the selected interface.
•
Excessive Collisions
— Displays number of excessive collisions received on the selected interface.
•
Internal MAC Transmit Errors
— Displays number of internal MAC transmit errors on the selected
interface.

Viewing Statistics and Remote Monitoring 473
•
Oversize Packets
— Displays the total number of packets received that were longer than 1518 octets
(excluding framing bits, but including FCS octets) and were otherwise well formed.
•
Internal MAC Receive Errors
— Displays number of internal MAC received errors on the selected
interface.
•
Received Pause Frames
— Displays number of received paused frames on the selected interface.
•
Transmitted Pause Frames
— Displays number of transmitted paused frames on the selected interface.
Displaying Etherlike Statistics for an Interface
1.
Open the
Etherlike Statistics
page.
2.
Specify an interface.
Statistics for the specified interface display.
Viewing Interface Statistics Using CLI Commands
For information about the CLI commands that perform this function, see the following chapter in the
CLI Reference Guide
:
• Ethernet Configuration Commands
The following table summarizes the equivalent CLI commands for this feature.
GVRP Statistics
Use the
GVRP Statistics page to display switch statistics for GVRP.
To display the page, click Statistics/RMON
→
Table Views
→
GVRP Statistics in the tree view.
Table 8-2. Interface Commands
CLI Command Description
show statistics ethernet Displays detailed statistics for a specific port or for the entire switch.

474 Viewing Statistics and Remote Monitoring
Figure 8-3. GVRP Statistics

Viewing Statistics and Remote Monitoring 475
The GVRP Statistics page contains the following fields:
•
Interface
— Select physical interface (unit, port) or LAG interface for which statistics will be
displayed.
•
Refresh Rate
— Specifies amount of time that passes before statistics are refreshed. The possible field
values are No Refresh, 15, 30, and 60 seconds. Default is No Refresh.
GVRP Statistics Table Attribute (Counters) - Received and Transmitted
•
Join Empty
— Displays switch GVRP Join Empty statistics.
•
Empty
— Displays switch GVRP Empty statistics.
•
Leave Empty
— Displays switch GVRP Leave Empty statistics.
•
Join In
— Displays switch GVRP Join In statistics.
•
Leave In
— Displays switch GVRP Leave In statistics.
•
Leave All
— Displays switch GVRP Leave All statistics.
Error Statistics - Received
•
Invalid Protocol ID
— Displays switch GVRP Invalid Protocol ID statistics.
•
Invalid Attribute Type
— Displays switch GVRP Invalid Attribute Type statistics.
•
Invalid Attribute Value
— Displays switch GVRP Invalid Attribute Value statistics.
•
Invalid Attribute Length
— Displays switch GVRP Invalid Attribute Length statistics.
•
Invalid Event
— Displays switch GVRP Invalid Event statistics.
Displaying GVRP Statistics for an Interface
1.
Open the
GVRP Statistics
page.
2.
Select an interface in the Interface field.
GVRP Statistics display for the specified interface.
Viewing GVRP Statistics Using CLI Commands
For information about the CLI commands that perform this function, see the following chapter in the
CLI Reference Guide
:
• GVRP Commands
The following table summarizes the equivalent CLI commands for this feature.
Table 8-3. GVRP Statistics Commands
CLI Command Description
show gvrp statistics Displays GVRP statistics.

476 Viewing Statistics and Remote Monitoring
EAP Statistics
Use the EAP Statistics page to display information about EAP packets received on a specific port. For
more information about EAP, see "Dot1x Authentication."
To di s play the EAP Statistics page, click Statistics/RMON
→
Table Views
→
EAP Statistics in the tree
view
.
Figure 8-4. EAP Statistics
The EAP Statistics page contains the following fields:
•
Interface
— Specifies the interface which is polled for statistics.
•
Refresh Rate
— Specifies amount of time that passes before statistics are refreshed. The possible field
values are No Refresh, 15, 30, and 60 seconds. Default is No Refresh.
•
Frames Received
— Displays the number of valid EAPOL frames received on the port.
•
Frames Transmitted
— Displays the number of EAPOL frames transmitted through the port.
•
Start Frames Received
— Displays the number of EAPOL Start frames received on the port.
•
Log off Frames Received
— Displays the number of EAPOL Log off frames that have been received
on the port.
•
Respond ID Frames Received
— Displays the number of EAP Respond ID frames that have been
received on the port.

Viewing Statistics and Remote Monitoring 477
•
Respond Frames Received
— Displays the number of valid EAP Respond frames received on the port.
•
Request ID Frames Received
— Displays the number of EAP Request ID frames that have been
received on the port.
•
Request Frames Transmitted
— Displays the number of EAP Request frames transmitted through the
port.
•
Request ID Frames Transmitted
— Displays the number of EAP Requested ID frames transmitted
through the port.
•
Invalid Frames Received
— Displays the number of unrecognized EAPOL frames received on this
port.
•
Length Error Frames Received
— Displays the number of EAPOL frames with an invalid Packet Body
Length received on this port.
•
Last Frames Version
— Displays the protocol version number attached to the most recently received
EAPOL frame.
•
Last Frames Source
— Displays the source MAC Address attached to the most recently received
EAPOL frame.
Displaying EAP statistics for an Interface
1.
Open the
EAP Statistics
page.
2.
Select an interface in the
Interface
field.
The EAP statistics for the selected interface display.
Viewing EAP Statistics Using CLI Commands
For information about the CLI commands that perform this function, see the following chapter in the
CLI Reference Guide
:
• 802.1X Commands
The following table summarizes the equivalent CLI commands for this feature.
Utilization Summary
Use the
Utilization Summary
page to display interface utilization statistics.
To display the page, click Statistics/RMON
→
Table Views
→
Utilization Summary in the tree view.
Table 8-4. EAP Statistics Commands
CLI Command Description
show dot1x statistics Displays 802.1x statistics for the specified interface.

478 Viewing Statistics and Remote Monitoring
Figure 8-5. Utilization Summary
The Utilization Summary page contains the following fields:
•
Unit
— Specifies the unit for which statistics are displayed.
•
Refresh Rate
— Specifies amount of time that passes before statistics are refreshed. The possible field
values are No Refresh, 15, 30, and 60 seconds. Default is No Refresh.
•
Interface
— Specifies the interface for which statistics are displayed.
•
Interface Status
— Displays status of the interface.
•
Interface Utilization %
— Displays network interface utilization percentage based on the duplex
mode of the interface. The range of this reading is from 0 to 200%. The maximum reading of 200% for
a full-duplex connection indicates that 100% of bandwidth of incoming and outgoing connections is
used by the traffic travelling through the interface. The maximum reading for a half-duplex
connection is 100%.
•
Unicast Received
%
— Displays percentage of Unicast packets received on the interface.
•
Non Unicast Packets Received %
— Displays percentage of non-Unicast packets received on the
interface.

Viewing Statistics and Remote Monitoring 479
•
Error Packets Received
%
— Displays number packets with errors received on the interface.
Viewing Interface Utilization Statistics Using CLI Commands
For information about the CLI commands that perform this function, see the following chapter in the
CLI Reference Guide
:
• RMON Commands
The following table summarizes the equivalent CLI commands for this feature.
Counter Summary
Use the
Counter Summary
page to display interface utilization statistics in numeric sums as opposed to
percentages.
To display the page, click Statistics/RMON
→
Table Views
→
Counter Summary in the tree view.
Table 8-5. Utilization Summary Commands
CLI Command Description
show rmon statistics Displays RMON Ethernet Statistics.

480 Viewing Statistics and Remote Monitoring
Figure 8-6. Counter Summary
The Counter Summary page contains the following fields:
•
Unit
— Specifies the unit for which statistics are displayed.
•
Refresh Rate
— Specifies amount of time that passes before statistics are refreshed. The possible field
values are No Refresh, 15, 30, and 60 seconds. Default is No Refresh.
•
Interface
— Specifies the interface for which statistics are displayed.
•
Interface Status
— Displays status of the interface.
•
Received Unicast Packets
— Displays number of received Unicast packets on the interface.
•
Transmit Unicast Packets
— Displays number of transmitted Unicast packets from the interface.
•
Received Non Unicast Packets
— Displays number of received non-Unicast packets on the interface.
•
Transmit Non Unicast Packets
— Displays number of transmitted non-Unicast packets from the
interface.
•
Received Errors
— Displays number of received errors on the interface.
•
Transmit Errors
— Displays number of transmitted errors from the interface.

Viewing Statistics and Remote Monitoring 481
Setting Refresh Rate
1.
Open the
Counter Summary
page.
2.
Select the
Refresh Rate
from the drop-down menu.
Statistics refresh for the displayed interfaces at the selected frequency.
Viewing Numeric Port Utilization Statistics Using CLI Commands
For information about the CLI commands that perform this function, see the following chapter in the
CLI Reference Guide
:
• RMON Commands
The following table summarizes the equivalent CLI commands for this feature.
RMON
Remote monitoring (RMON) allows the network administrator to get an idea of the network’s
performance and status through remote access.
To di s play the RMON menu page, click Statistics/RMON
→
RMON in the tree view. The RMON menu
page contains links to the following features:
•RMON Statistics
•RMON History Control Statistics
•RMON History Table
•RMON Event Control
•RMON Event Log
•RMON Alarms
RMON Statistics
Use the RMON Statistics page to display details about switch use such as packet processing statistics
and errors that have occurred on the switch.
To display the page, click Statistics/RMON
→
RMON
→
Statistics in the tree view.
Table 8-6. Numeric Port Utilization Statistics Commands
CLI Command Description
show rmon statistics Displays RMON Ethernet Statistics.

482 Viewing Statistics and Remote Monitoring
Figure 8-7. RMON Statistics
The RMON Statistics page contains the following fields:
•
Interface
— Specifies whether statistics are shown for a Unit or a LAG as well as which Unit/LAG is
displayed.
•
Refresh Rate
— Specifies amount of time that passes before statistics are refreshed. The possible field
values are No Refresh, 15, 30, and 60 seconds. Default is No Refresh.
•
Drop Events
— Displays number of dropped events that have occurred on the interface since the
switch was last refreshed.
•
Received Bytes (Octets)
— Displays number of octets received on the interface since the switch was
last refreshed. This number includes bad packets and FCS octets, but excludes framing bits.
•
Received Packets
— Displays number of packets received on the interface, including bad packets,
multicast and broadcast packets, since the switch was last refreshed.

Viewing Statistics and Remote Monitoring 483
•
Broadcast Packets Received
— Displays number of good broadcast packets received on the interface
since the switch was last refreshed. This number does not include multicast packets.
•
Multicast Packets Received
— Displays number of good multicast packets received on the interface
since the switch was last refreshed.
•
CRC & Align Errors
— Displays number of CRC and Align errors that have occurred on the interface
since the switch was last refreshed.
•
Undersize Packets
— Displays number of undersized packets (less than 64 octets) received on the
interface since the switch was last refreshed.
•
Oversize Packets
— Displays number of oversized packets (over 1518 octets) received on the interface
since the switch was last refreshed.
•
Fragments
— Displays number of fragments (packets with less than 64 octets, excluding framing bits,
but including FCS octets) received on the interface since the switch was last refreshed.
•
Jabbers
— Displays number of packets received that were more than 1,518 octets long and had a FCS
during the sampling session.
•
Collisions
— Displays number of collisions received on the interface since the switch was last
refreshed.
•
Frames of
64
Bytes
— Displays number of 64-byte frames received on the interface since the switch
was last refreshed.
•
Frames of
65 to 127
Bytes
— Displays number of 65- to127-byte frames received on the interface since
the switch was last refreshed.
•
Frames of
128 to 255
Bytes
— Displays number of 128- to 255-byte frames received on the interface
since the switch was last refreshed.
•
Frames of
256 to 511
Bytes
— Displays number of 256- to 511-byte frames received on the interface
since the switch was last refreshed.
•
Frames of
512 to 1023
Bytes
— Displays number of 512- to 1023-byte frames received on the interface
since the switch was last refreshed.
•
Frames of
1024 to 1518
Bytes
— Displays number of 1024- to 1518-byte frames received on the
interface since the switch was last refreshed.
Viewing Interface Statistics
1.
Open the
RMON Statistics Group
page.
2.
Select an interface in the
Interface
field.
Statistics for the selected interface display.
Viewing RMON Statistics Using CLI Commands
For information about the CLI commands that perform this function, see the following chapter in the
CLI Reference Guide
:

484 Viewing Statistics and Remote Monitoring
• RMON Commands
The following table summarizes the equivalent CLI commands for this feature.
RMON History Control Statistics
Use the RMON History Control page to maintain a history of statistics on each port. For each interface
(either a physical port or a port-channel), you can define how many buckets exist, and the time interval
between each bucket snapshot.
To display the page, click Statistics/RMON
→
RMON
→
History Control in the tree view.
Figure 8-8. RMON History Control
The RMON History Control page contains the following fields:
•
History Entry
— Selects entry number on the
RMON History Control Table
.
•
Source Interface
— Specifies interface from which the history samples are taken.
•
Owner (0–20 characters)
— Indicates RMON station or user that requested the RMON information.
•
Max No. of Samples to Keep (1–65535)
— Sets the number of historical buckets for this interface.
•
Current No. of Samples in List
— Displays the current number of samples taken.
Table 8-7. RMON Commands
CLI Command Description
show rmon statistics Displays RMON Ethernet Statistics.

Viewing Statistics and Remote Monitoring 485
•
Sampling Interval (1–3600)
— Sets the frequency at which samplings are taken from the ports. The
possible values are from 1 to 3600 seconds. The default is 1800 seconds (30 minutes).
•
Remove
— Removes the
RMON
History Control Table
entry displayed when checked.
Adding a History Control Entry
1.
Open the
RMON History Control
page.
2.
Click
Add
.
The
Add History Entry
page displays.
Figure 8-9. Add History Entry
3.
Complete the fields on this page and click
Apply Changes
.
The entry is added to the
RMON History Control Table
.
Displaying the RMON History Control Table
1.
Open the
RMON History Control
page.
2.
Click
Show All
.
The
RMON History Control Table
displays.

486 Viewing Statistics and Remote Monitoring
Figure 8-10. RMON History Control Table
Removing a History Control Table Entry
1.
Open the
RMON History Control
page.
2.
Select the
Remove
check box in the row of the history entry to remove.
3.
Click
Apply Changes
.
The table entry is removed, and the device is updated.
Viewing RMON History Control Using CLI Commands
For information about the CLI commands that perform this function, see the following chapter in the
CLI Reference Guide
:
• RMON Commands
The following table summarizes the equivalent CLI commands for this feature.

Viewing Statistics and Remote Monitoring 487
RMON History Table
Use the RMON History Table page to display interface-specific statistical network samplings. Each table
entry represents all counter values compiled during a single sample.
To dis play the RMON History Table page, click Statistics/RMON
→
RMON
→
History Table in the tree
view.
Figure 8-11. RMON History Table
The RMON History Table page contains the following fields:
•
History Entry No.
— Selects the history entry number to display on the RMON
History Table
.
•
Owner
— Displays RMON statistics group owner name, if available.
•
Source Interface
— Indicates the Interface or LAG where the statistics are being collected.
•
Max No. of Samples to Keep
— Determines the length of the list in the History table for each History
Entry No.
•
Sampling Interval
— Sets the time in seconds between successive samples.
•
Sample No.
— Indicates the specific sample the information in the table reflects.
Table 8-8. RMON History Control Commands
CLI Command Description
rmon collection history Enables a Remote Monitoring (RMON) MIB history statistics group
on an interface.

488 Viewing Statistics and Remote Monitoring
•
Drop Events
— Displays the total number of events in which packets were dropped by the port due to
lack of resources. Note that this number is not necessarily the number of packets dropped; it is just the
number of times this condition has been detected.
•
Received Bytes (Octets)
— Displays the total number of octets of data (including those in bad
packets) received on the network (excluding framing bits but including Frame Check Sequence (FCS)
octets).
•
Received Packets
— Displays the total number of packets received (including bad packets, broadcast
packets, and multicast packets) during the sampling interval.
•
Broadcast Packets
— Displays the total number of good packets received that were directed to the
broadcast address. Note that this does not include multicast packets.
•
Multicast Packets
— Displays the total number of good packets received that were directed to a
multicast address. Note that this number does not include packets directed to the broadcast address.
•
CRC Align Errors
— Displays the total number of packets received that had a length (excluding
framing bits, but including FCS octets) of between 64 and 1518 octets, inclusive, but had either a bad
FCS with an integral number of octets, (FCS Error) or a bad FCS with a non-integral number of octets
(Alignment Error).
•
Undersize Packets
— Displays the total number of packets received that were less than 64 octets long
(excluding framing bits, but including FCS octets) and were otherwise well formed.
•
Oversize Packets
— Displays the total number of packets received that were longer than 1518 octets
(excluding framing bits, but including FCS octets) and were otherwise well formed.
•
Fragments
— Displays the total number of packets received that were less than 64 octets in length
(excluding framing bits but including (FCS) with an integral number of octets (FCS Error) or a bad
FCS with a non-integral number of octets (Alignment Error).
•
Jabbers
— Displays the total number of packets received that were longer than 1518 octets (excluding
framing bits, but including FCS octets), and had either a bad Frame Check Sequence (FCS) with an
integral number of octets (FCS Error), or a bad FCS with a non-integral number of octets (Alignment
Error).
•
Collisions
— Displays the best estimate of the total number of collisions on this Ethernet segment.
•
Utilization
— Estimates the main physical layer network usage on an interface during the session
sampling. The value is reflected hundredths of percent.
Viewing Statistics for a Specific History Entry
1.
Open the
RMON History Table
page.
2.
Select an entry in the
History Entry No.
field.
The entry’s statistics display on screen.

Viewing Statistics and Remote Monitoring 489
Viewing RMON History Table Using CLI Commands
For information about the CLI commands that perform this function, see the following chapter in the
CLI Reference Guide
:
• RMON Commands
The following table summarizes the equivalent CLI commands for this feature.
RMON Event Control
Use the RMON Events Control page to define RMON events. Events are used by RMON alarms to
force some action when a threshold is crossed for a particular RMON counter. The event information can
be stored in a log and/or sent as a trap to a trap receiver.
To display the page, click Statistics/RMON
→
RMON
→
Event Control in the tree view.
Figure 8-12. RMON Event Control
The RMON Event Control page contains the following fields:
•
Event Entry
— Selects the event.
•
Community
— Specifies the community to which the event belongs.
Table 8-9. RMON History Table Command
CLI Command Description
show rmon collection history Displays interface-specific statistical network samplings
show rmon history Displays RMON Ethernet Statistics history.

490 Viewing Statistics and Remote Monitoring
•
Description
— Describes the user-defined event.
•
Event Type
— Selects the event type. Possible values are:
–
Log
— Event type is a log entry.
–
Trap
— Event type is a trap.
–
Log and Trap
— Event type is both a log entry and a trap.
–
None
— There is no event.
•
Time
— Displays the time when the event occurred.
•
Owner
— Lists the switch or user that defined the event.
•
Remove
— Removes the event from the Events Table when checked.
Adding an RMON Event
1.
Open the
RMON Event Control
page.
2.
Click
Add
.
The
Add an Event Entry
page displays.
Figure 8-13. Add an Event Entry
3.
Complete the fields on this page.
4.
Click
Apply Changes
.
The
event is added to the
RMON Event Table
, and the device is updated.
Modifying an RMON Event
1.
Open the
RMON Event Control
page.
2.
Click
Show All
to display the
Event Control Table
page.
3.
Select the
Edit
check box in for the event entry to change.
4.
Modify the fields on the page as needed.
5.
Click
Apply Changes
.

Viewing Statistics and Remote Monitoring 491
The
RMON
Events Table
entry is modified, and the device is updated.
Displaying the RMON Event Control Table
1.
Open the
RMON Event Control
page.
2.
Click
Show All
.
The
Event Control Table
displays.
Figure 8-14. Event Control Table
Removing RMON Event Entries
1.
Open the
RMON Event Control
page.
2.
Choose the event to remove from the drop-down menu in the
Event Entry
field and check
Remove.
3.
Click
Apply Changes
.
The table entry is removed, and the device is updated.
Defining Switch Events Using CLI Commands
For information about the CLI commands that perform this function, see the following chapter in the
CLI Reference Guide
:
• RMON Commands
The following table summarizes the equivalent CLI commands for this feature.
RMON Event Log
Use the RMON Event Log page to display a list of RMON events.
To display the page, click Statistics/RMON
→
RMON
→
Events Log in the tree view.
Table 8-10. RMON Event Control Command
CLI Command Description
rmon event Configures events.

492 Viewing Statistics and Remote Monitoring
Figure 8-15. RMON Event Log
The RMON Event Log page contains the following fields:
•
Event
— Displays the RMON Events Log entry number.
•
Log No.
— Displays the log number.
•
Log Time
— Displays the time when the log entry was entered.
•
Description
— Describes the log entry.
Viewing the RMON Event Table Using CLI Commands
For information about the CLI commands that perform this function, see the following chapter in the
CLI Reference Guide
:
• RMON Commands
The following table summarizes the equivalent CLI commands for this feature.
RMON Alarms
Use the RMON Alarms page to set network alarms. Alarms occur when certain thresholds are crossed for
the configured RMON counters. The alarm triggers an event to occur. The events can be configured as
part of the RMON Events group. For more information about events, see
"
RMON Event Log."
To display the page, click Statistics/RMON
→
RMON
→
Alarms in the tree view.
Table 8-11. RMON Table Event Command
CLI Command Description
show rmon events Displays the RMON event table.

Viewing Statistics and Remote Monitoring 493
Figure 8-16. RMON Alarms
The RMON Alarms page contains the following fields:
•
Alarm Entry
— Selects a specific alarm from the drop-down menu.
•
OID
— Specifies the Object Identifier.
•
Counter Value —
Displays the number of selected events counted.
•
Sample Type
— Displays the sampling method for the selected variable and comparing the value
against the thresholds. The possible field values are:
–
Delta
— Subtracts the last sampled value from the current value. The difference in the values is
compared to the threshold.
–
Absolute
— Compares the values directly with the thresholds at the end of the sampling interval.
This is the default.
•
Rising Threshold (0–2147483647)
— Displays the rising counter value that triggers the rising
threshold alarm. The rising threshold is presented on top of the graph bars. Each monitored variable is
designated a color. The default is 100.
•
Rising Event
— Displays the mechanism in which the alarms are reported, including a log, a trap, or
both. When a log is selected, there is no saving mechanism either in the switch or in the management
system. However, if the switch is not being reset, the event remains in the switch Log table. If a trap is
selected, an SNMP trap is generated and reported through the Trap mechanism. The trap can be saved
using the same mechanism.

494 Viewing Statistics and Remote Monitoring
•
Falling Threshold (0–2147483647)
— Displays the falling counter value that triggers the falling
threshold alarm. The falling threshold is graphically presented on top of the graph bars. Each
monitored variable is designated a color. The default is 20.
•
Falling Event
— Displays the mechanism in which the alarms are reported, including a log, a trap, or
both. When a log is selected, there is no saving mechanism either in the switch or in the management
system. However, if the switch is not being reset, the event remains in the switch Log table. If a trap is
selected, an SNMP trap is generated and reported through the Trap mechanism. The trap can be saved
using the same mechanism.
•
Startup Alarms
— Displays the type of event. Options are rising, rising-falling, and falling.
•
Interval (0–2147483647)
— Displays alarm interval time. The default is 100.
•
Owner
— Displays switch or user that defined the alarm.
•
Remove
— Removes an RMON Alarm when checked.
Adding an Alarm Table Entry
1.
Open the
RMON Alarms
page.
2.
Click
Add.
The
Add an Alarm Entry
page displays.
Figure 8-17. Add an Alarm Entry
3.
Complete the fields on this page as needed.
4.
Click
Apply Changes
.
The RMON alarm is added, and the device is updated.

Viewing Statistics and Remote Monitoring 495
Displaying the Alarm Table
1.
Open the
RMON Alarms
page.
2.
Click
Show All.
The left side of the
RMON Alarms Table
displays.
Figure 8-18. RMON Alarms Table
3.
Click the right arrow at the bottom of the screen to view the right side of the table.
Removing One Alarm Table Entry
1.
Open the
RMON Alarms
page.
2.
Select an entry in the
Alarm Entry
drop-down menu.
3.
Check the
Remove
check box and click
Apply Changes
.
The entry is removed, and the device is updated.
Removing Multiple Alarm Table Entries
1.
Open the
RMON Alarms
page.
2.
Click
Show All.
The
RMON Alarms Table
displays.
3.
Check
Remove
for each Alarm Entry to remove.
4.
Click
Apply Changes
.
The entries are removed, and the device is updated.
Defining Switch Alarms Using CLI Commands
For information about the CLI commands that perform this function, see the following chapter in the
CLI Reference Guide
:
• RMON Commands
The following table summarizes the equivalent CLI commands for this feature.

496 Viewing Statistics and Remote Monitoring
Table 8-12. Alarm Configuration Commands
CLI Command Description
rmon alarm Configures alarm conditions.
show rmon alarm display alarm configuration.
show rmon alarm-table Displays the alarms summary table.

Viewing Statistics and Remote Monitoring 497
Charts
The Chart menu page contains links to web pages that allow you to chart statistics on a graph. To display
the Charts menu page, click Statistics/RMON
→
Charts in the tree view. The Charts menu page
contains links to the following features:
•Ports Statistics
•LAG Statistics
Ports Statistics
Use the Ports Statistics
page to chart port-related statistics on a graph.
To display the page, click Statistics/RMON
→
Charts
→
Ports in the tree view.
Figure 8-19. Ports Statistics
The Ports Statistics page contains the following fields:
•
Unit No.
— Selects the port to be displayed.
•
Interface Statistics
— Selects Interface Statistics when clicked, and specifies the type of interface
statistics to graph from the drop-down menu. The default is Received Rate (MFrame Bits/sec).
•
Etherlike Statistics
— Selects Etherlike Statistics when clicked, and specifies the type of etherlike
statistics to graph from the drop-down menu. The default is Frame Check Sequence (FCS) Errors.
•
RMON Statistics
— Selects RMON Statistics when clicked, and specifies the type of RMON statistics
to graph from the drop-down menu. The default is Drop Events.

498 Viewing Statistics and Remote Monitoring
•
GVRP Statistics
— Selects GVRP Statistics when clicked, and specifies the type of GVRP statistics to
graph from the drop-down menu. The default is Join Empty - Receive.
•
Refresh Rate
— Selects the amount of time that passes before statistics are refreshed. The possible
field values are No Refresh, 15, 30 and 60 seconds. The default rate is No Refresh.
Displaying Port Statistics
1.
Open the
Ports Statistics
page.
2.
Select the port for which statistics will be charted.
3.
Click the radio button associated with the statistics to chart.
4.
Select the type of statistics from the related drop-down menu.
5.
Select the desired refresh rate from the
Refresh Rate
drop-down menu.
6.
Click
Draw
.
The selected statistics are charted on the graph.
Viewing Port Statistics Using CLI Commands
For information about the CLI commands that perform this function, see the following chapters in the
CLI Reference Guide
:
• System Management Commands
• RMON Commands
• GVRP Commands
The following table summarizes the equivalent CLI commands for this feature.
LAG Statistics
Use the LAG Statistics page to chart LAG-related statistics on a graph.
To display the page, click Statistics/RMON
→
Charts
→
LAGs in the tree view.
Table 8-13. Port Statistics Commands
CLI Command Description
show interfaces counters Display traffic seen by the interface.
show statistics ethernet Displays detailed statistics for a specific port or for the entire switch.
show rmon statistics Displays RMON Ethernet Statistics.
show gvrp statistics Displays GVRP statistics.

Viewing Statistics and Remote Monitoring 499
Figure 8-20. LAG Statistics
The LAG Statistics page contains the following fields:
•
Interface Statistics
— Selects Interface Statistics when clicked, and specifies the type of interface
statistics to graph from the drop-down menu. The default is Received Rate.
•
Etherlike Statistics
— Selects Etherlike Statistics when clicked, and specifies the type of etherlike
statistics to graph from the drop-down menu. The default is Frame Check Sequence Errors.
•
RMON Statistics
— Selects RMON Statistics when clicked, and specifies the type of RMON statistics
to graph from the drop-down menu. The default is Drop Events.
•
GVRP Statistics
— Selects GVRP Statistics when clicked, and specifies the type of GVRP statistics to
graph from the drop-down menu. The default is Join Empty - Receive.
•
Refresh Rate
— Selects the amount of time that passes before statistics are refreshed. The possible
field values are No Refresh, 15, 30 and 60 seconds. The default rate is 15 seconds.
Displaying LAG Statistics
1.
Open the
LAG Statistics
page.

500 Viewing Statistics and Remote Monitoring
2.
Click the radio button associated with the statistics to chart.
3.
Select the type of statistics from the related drop-down menu.
4.
Select the desired refresh rate from the
Refresh Rate
drop-down menu.
5.
Click
Draw
.
The selected statistics are charted on the graph.
Viewing LAG Statistics Using CLI Commands
For information about the CLI commands that perform this function, see the following chapters in the
CLI Reference Guide
:
• System Management Commands
• RMON Commands
• GVRP Commands
The following table summarizes the equivalent CLI commands for this feature.
The following table summarizes the equivalent CLI commands for this feature.
Table 8-14. LAG Statistics Commands
CLI Command Description
show interfaces counters Display traffic seen by the interface.
show statistics ethernet Displays detailed statistics for a specific port or for the entire switch.
show rmon statistics Displays RMON Ethernet Statistics.
show gvrp statistics Displays GVRP statistics.

Configuring Routing 501
9
Configuring Routing
Overview
The PowerConnect 6200 Series supports the IP routing feature. Use the Routing menu page to
configure routing on VLANs.
The Routing
menu page contains links to the following features:
NOTE: CLI commands are not available for all the Routing pages.
When a packet enters the switch, the destination MAC address is checked to see if it matches any of
the configured routing interfaces. If it does, then the device searches the host table for a matching
destination IP address. If an entry is found, then the packet is routed to the host. If there is not a
matching entry, then the switch performs a longest prefix match on the destination IP address. If an
entry is found, then the packet is routed to the next hop. If there is no match, then the packet is
routed to the next hop specified in the default route. If there is no default route configured, then the
packet is passed to the PowerConnect 6200 Series software to be handled appropriately.
The routing table can have entries added either statically by the administrator or dynamically
through RIP or OSPF. The host table can have entries added either statically by the administrator or
dynamically through ARP.
•ARP
•IP
•OSPF
•BOOTP/DHCP Relay Agent
•IP Helper
•RIP
• Router Discovery
•Router
• VLAN Routing
•VRRP
• Tunnels
• Loopbacks

502 Configuring Routing
ARP
The PowerConnect 6200 Series uses the ARP protocol to associate a layer 2 MAC address with a layer 3
IPv4 address. Additionally, the administrator can statically add entries into the ARP table.
ARP is a necessary part of the internet protocol (IP) and is used to translate an IP address to a media
(MAC) address, defined by a local area network (LAN) such as Ethernet. A station needing to send an IP
packet must learn the MAC address of the IP destination, or of the next hop router, if the destination is
not on the same subnet. This is achieved by broadcasting an ARP request packet, to which the intended
recipient responds by unicasting an ARP reply containing its MAC address. Once learned, the MAC
address is used in the destination address field of the layer 2 header prepended to the IP packet.
The ARP cache is a table maintained locally in each station on a network. There are no specific
requirements for the construction or maintenance of this cache, but at a minimum it needs to contain
the information learned from processing ARP protocol packets, which for Ethernet are denoted by an
0x0806 EtherType field. ARP cache entries are learned by examining the source information in the ARP
packet payload fields, regardless of whether it is an ARP request or response. Thus, when an ARP request
is broadcast to all stations on a LAN segment or virtual LAN (VLAN), every recipient has the opportunity
to store the sender’s IP and MAC address in their respective ARP cache. The ARP response, being
unicast, is normally seen only by the requestor, who stores the sender information in its ARP cache.
Newer information always replaces existing content in the ARP cache.
The ARP cache can have between 256 and 896 entries When multiple network interfaces are supported
by a device, as is typical of a router, either a single ARP cache is used for all interfaces, or a separate cache
is maintained per interface. While the latter approach is useful when network addressing is not unique
per interface, this is not the case for Ethernet MAC address assignment so a single ARP cache is
employed.
Devices can be moved in a network, which means the IP address that was at one time associated with a
certain MAC address is now found using a different MAC, or may have disappeared from the network
altogether (i.e., it has been reconfigured, disconnected, or powered off). This leads to stale information
in the ARP cache unless entries are updated in reaction to new information seen on the network,
periodically refreshed to determine if an address still exists, or removed from the cache if the entry has
not been identified as a sender of an ARP packet during the course of an ageout interval, usually
specified through configuration.
The ARP menu page contains links to web pages that configure and display ARP detail. To display this
page, click Routing
→
ARP in the tree view. Following are the web pages accessible from this menu page:
•ARP Create
• ARP Table Configuration
ARP Create
Use the ARP Create
page to add an entry to the Address Resolution Protocol table.
To display the page, click Routing
→
ARP
→
ARP Create in the tree view.

Configuring Routing 503
Figure 9-1. ARP Create
The ARP Create page contains the following fields:
•
IP Address
— Enter the IP address you want to add. It must be the IP address of a device on a subnet
attached to one of the switch's existing routing interfaces.
•
MAC Address
— The unicast MAC address of the device. Enter the address as six two-digit
hexadecimal numbers separated by colons, for example 00:06:29:32:81:40.
Adding an Entry to the ARP Table
1.
Open the
ARP Create
page.
2.
Specify the addresses to be associated.
3.
Click
Apply Changes
.
The addresses are now in the ARP cache.
Adding Entries to the ARP Table Using CLI Commands
For information about the CLI command that performs this function, see the following chapter in the
CLI Reference Guide
:
• ARP Commands
The following table summarizes the equivalent CLI commands for this feature.
Table 9-1. ARP Create Commands
CLI Command Description
arp Creates an Address Resolution Protocol (ARP) entry.
ip proxy-arp Enables proxy ARP on a router interface.

504 Configuring Routing
ARP Table Configuration
Use this page to change the configuration parameters for the Address Resolution Protocol Table. You can
also use this screen to display the contents of the table.
To display the page, click Routing
→
ARP
→
ARP Table Configuration in the tree view.
Figure 9-2. ARP Table Configuration
The ARP Table Configuration page contains the following fields:
•
Age Time (secs)
— Enter the value you want the switch to use for the ARP entry ageout time. You
must enter a valid integer, which represents the number of seconds it takes for an ARP entry to age out.
The range for this field is 15 to 21600 seconds. The default value for Age Time is 1200 seconds.
•
Response Time
(secs) — Enter the value you want the switch to use for the ARP response timeout.
You must enter a valid integer, which represents the number of seconds the switch waits for a response
to an ARP request. The range for this field is 1 to 10 seconds. The default value for Response Time is 1
second.
•
Retries
— Enter an integer which specifies the maximum number of times an ARP request is retried.
The range for this field is 0 to 10. The default value for Retries is 4.
•
Cache Size
— Enter an integer which specifies the maximum number of entries for the ARP cache.
The range for this field is 256 to 896 . The default value for Cache Size is 896.

Configuring Routing 505
•
Dynamic Renew
— This controls whether the ARP component automatically attempts to renew ARP
Entries of type Dynamic when they age out. The default setting is Enable.
•
Total Entry Count
— Total number of Entries in the ARP table.
•
Peak Total Entries
— Highest value reached by Total Entry Count. This counter value is restarted
whenever the ARP table Cache Size value is changed.
•
Active Static Entries
— Total number of Active Static Entries in the ARP table.
•
Configured Static Entries
— Total number of Configured Static Entries in the ARP table.
•
Maximum Static Entries
— Maximum number of Static Entries that can be defined.
•
Remove from Table
— Allows you to remove certain entries from the ARP Table. The choices listed
specify the type of ARP Entry to be deleted:
– All Dynamic Entries
– All Dynamic and Gateway Entries
– Specific Dynamic Gateway Entry
– Specific Static Entry
The ARP Table displays at the bottom of the page, and contains the following fields:
•
IP Address
— The IP address of a device on a subnet attached to one of the switch's routing interfaces.
•
MAC Address
— The unicast MAC address for the device. The format is six two-digit hexadecimal
numbers separated by colons, for example 00:06:29:32:81:40.
•
VLAN ID
— The routing interface associated with the ARP entry.
•
Ty p e
— The type of the ARP entry.
•
Age
— Age since the entry was last refreshed in the ARP Table. The format is hh:mm:ss.
Configuring ARP Table
1.
Open the
ARP Table Configuration
page.
2.
Change parameters as needed.
3.
Click
Apply Changes
.
Changes are saved, and the ARP table is updated.
Configuring ARP Table with CLI Commands
For information about the CLI commands that perform this function, see the following chapter in the
CLI Reference Guide
:
• ARP Commands
The following table summarizes the equivalent CLI commands for this feature.

506 Configuring Routing
Table 9-2. ARP Table Commands
CLI Command Description
arp cachesize Configures the maximum number of entries in the ARP cache.
arp dynamicrenew Enables the ARP component to automatically renew dynamic ARP
entries when they age out.
arp purge Causes the specified IP address to be removed from the ARP cache.
arp resptime
Configures the ARP request response timeout.
arp retries Configures the ARP count of maximum request for retries.
arp timeout Configures the ARP entry age-out time.
clear arp-cache Removes all ARP entries of type dynamic from the ARP cache.
clear arp-cache management Removes all entries from the ARP cache learned from the management
port.
show arp Displays the Address Resolution Protocol (ARP) cache.
show arp brief Displays the brief Address Resolution Protocol (ARP) table
information.

Configuring Routing 507
IP
The IP menu page contains links to web pages that configure and display IP routing data. To display this
page, click Routing
→
IP in the tree view. Following are the web pages accessible from this menu page:
• IP Configuration
•IP Statistics
• IP Interface Configuration
IP Configuration
Use the IP Configuration
page to configure routing parameters for the switch as opposed to an interface.
The IP configuration settings allow you to enable or disable the generation of various types of ICMP
messages.
To display the page, click Routing
→
IP
→
Configuration in the tree view.
Figure 9-3. IP Configuration
The IP Configuration page contains the following fields:
•
Default Time to Live
— The default value inserted into the Time-To-Live field of the IP header of
datagrams originated by the switch, if a TTL value is not supplied by the transport layer protocol.
•
Routing Mode
— Select Enable or Disable from the drop-down menu. You must enable routing for
the switch before you can route through any of the interfaces. Routing is also enabled or disabled per
VLAN interface. The default value is Disable.
•
ICMP Echo Replies
—Select Enable to allow the switch to generate ECHO reply messages. Select
Disable to prevent the switch from generating ICMP echo replies.

508 Configuring Routing
•
ICMP Redirects
— Select Enable to allow the switch to generate ICMP redirect messages. Select
Disable to prevent the switch from generating ICMP redirect messages. The ICMP Redirect feature is
also configurable on each interface.
•
ICMP Rate Limit Interval
— To control the ICMP error packets, you can specify the number of
ICMP error packets that are allowed per burst interval. By default, the rate limit is 100 packets per
second, i.e. the burst interval is 1000 milliseconds. To disable ICMP rate limiting, set this field to zero.
The valid rate interval range is 0 to 2147483647 milliseconds.
•
ICMP Rate Limit Burst Size
— To control the ICMP error packets, you can specify the number of
ICMP error packets that are allowed per burst interval. By default, the rate limit is 100 packets.
•
Maximum Next Hops
— The maximum number of hops supported by the switch. This is a compile-
time constant.
Configuring IP Routing Parameters
1.
Open the
IP Configuration
page.
2.
Change parameters as needed.
3.
Click
Apply Changes
.
Changes are saved, and routing parameters are updated.
Configuring IP Routing Parameters with CLI Command
For information about the CLI commands that perform this function, see the following chapters in the
CLI Reference Guide:
• IP Routing Commands
• VLAN Commands
The following table summarizes the equivalent CLI commands for this feature.
IP Statistics
The statistics reported on the IP Statistics page are as specified in RFC 1213.
To display the page, click Routing
→
IP
→
Statistics in the tree view.
Table 9-3. IP Configuration Commands
CLI Command Description
ip icmp error-interval Limits the rate at which IPv4 ICMP error messages are sent.
ip redirects Enables the generation of ICMP Redirect messages.
ip routing Globally enables IPv4 routing on the router.
show ip brief Displays all the summary information of the IP.
show ip protocols Displays the parameters and current state of the active routing
protocols.

Configuring Routing 509
Figure 9-4. IP Statistics
The IP Statistics page contains the following fields:
•
IpInReceives
— The total number of input datagrams received from interfaces, including those
received in error.
•
IpInHdrErrors
— The number of input datagrams discarded due to errors in their IP headers,
including bad checksums, version number mismatch, other format errors, time-to-live exceeded, errors
discovered in processing their IP options, etc.
•
IpInAddrErrors
— The number of input datagrams discarded because the IP address in their IP
header's destination field was not a valid address to be received at this entity. This count includes
invalid addresses (for example, 0.0.0.0) and addresses of unsupported Classes (for example, Class E).
For entities which are not IP Gateways and therefore do not forward datagrams, this counter includes
datagrams discarded because the destination address was not a local address.
•
IpForwDatagrams
— The number of input datagrams for which this entity was not their final IP
destination, as a result of which an attempt was made to find a route to forward them to that final
destination. In entities which do not act as IP Gateways, this counter includes only those packets
which were Source-Routed through this entity, and the Source-Route option processing was successful.
•
IpInUnknownProtos
— The number of locally-addressed datagrams received successfully but
discarded because of an unknown or unsupported protocol.

510 Configuring Routing
•
IpInDiscards
— The number of input IP datagrams for which no problems were encountered to
prevent their continued processing, but which were discarded (for example, for lack of buffer space).
Note that this counter does not include any datagrams discarded while awaiting re-assembly.
•
IpInDelivers
— The total number of input datagrams successfully delivered to IP user-protocols
(including ICMP).
•
IpOutRequests
— The total number of IP datagrams which local IP user-protocols (including ICMP)
supplied to IP in requests for transmission. Note that this counter does not include any datagrams
counted in ipForwDatagrams.
•
IpOutDiscards
— The number of output IP datagrams for which no problem was encountered to
prevent their transmission to their destination, but which were discarded (for example, for lack of
buffer space). Note that this counter would include datagrams counted in ipForwDatagrams if any
such packets met this (discretionary) discard criterion.
•
IpOutNoRoutes
— The number of IP datagrams discarded because no route could be found to
transmit them to their destination. Note that this counter includes any packets counted in
ipForwDatagrams which meet this `no-route' criterion and any datagrams which a host cannot route
because all of its default gateways are down.
•
IpReasmTimeout
— The maximum number of seconds which received fragments are held while they
are awaiting reassembly at this entity.
•
IpReasmReqds
— The number of IP fragments received which needed to be reassembled at this entity.
•
IpReasmOKs
— The number of IP datagrams successfully re-assembled.
•
IpReasmFails
— The number of failures detected by the IP re-assembly algorithm (for whatever
reason: timed out, errors, and so on). Note that this is not necessarily a count of discarded IP fragments
since some algorithms can lose track of the number of fragments by combining them as they are
received.
•
IpFragOKs
— The number of IP datagrams that have been successfully fragmented at this entity.
•
IpFragFails
— The number of IP datagrams that have been discarded because they needed to be
fragmented at this entity but could not be, for example, because their Don't Fragment flag was set.
•
IpFragCreates
— The number of IP datagram fragments that have been generated as a result of
fragmentation at this entity.
•
IpRoutingDiscards
— The number of routing entries which were chosen to be discarded even though
they are valid. One possible reason for discarding such an entry could be to free-up buffer space for
other routing entries.
•
IcmpInMsgs
— The total number of ICMP messages which the entity received. Note that this counter
includes all those counted by icmpInErrors.
•
IcmpInErrors
— The number of ICMP messages which the entity received but determined as having
ICMP-specific errors (bad ICMP checksums, bad length, etc.).
•
IcmpInDestUnreachs
— The number of ICMP Destination Unreachable messages received.
•
IcmpInTimeExcds
— The number of ICMP Time Exceeded messages received.

Configuring Routing 511
•
IcmpInParmProbs
— The number of ICMP Parameter Problem messages received.
•
IcmpInSrcQuenchs
— The number of ICMP Source Quench messages received.
•
IcmpInRedirects
— The number of ICMP Redirect messages received.
•
IcmpInEchos
— The number of ICMP Echo (request) messages received.
•
IcmpInEchoReps
— The number of ICMP Echo Reply messages received.
•
IcmpInTimestamps
— The number of ICMP Timestamp (request) messages received.
•
IcmpInTimestampReps
— The number of ICMP Timestamp Reply messages received.
•
IcmpInAddrMasks
— The number of ICMP Address Mask Request messages received.
•
IcmpInAddrMaskReps
— The number of ICMP Address Mask Reply messages received.
•
IcmpOutMsgs
— The total number of ICMP messages which this entity attempted to send. Note that
this counter includes all those counted by icmpOutErrors.
•
IcmpOutErrors
— The number of ICMP messages which this entity did not send due to problems
discovered within ICMP such as a lack of buffers. This value should not include errors discovered
outside the ICMP layer such as the inability of IP to route the resultant datagram. In some
implementations there may be no types of error which contribute to this counter's value.
•
IcmpOutDestUnreachs
— The number of ICMP Destination Unreachable messages sent.
•
IcmpOutTimeExcds
— The number of ICMP Time Exceeded messages sent.
•
IcmpOutParmProbs
— The number of ICMP Parameter Problem messages sent.
•
IcmpOutSrcQuenchs
— The number of ICMP Source Quench messages sent.
•
IcmpOutRedirects
— The number of ICMP Redirect messages sent. For a host, this object is always
zero, since hosts do not send redirects.
•
IcmpOutEchos
— The number of ICMP Echo (request) messages sent.
•
IcmpOutEchoReps
— The number of ICMP Echo Reply messages sent.
•
IcmpOutTimestamps
— The number of ICMP Timestamp (request) messages.
•
IcmpOutTimestampReps
— The number of ICMP Timestamp Reply messages sent.
•
IcmpOutAddrMasks
— The number of ICMP Address Mask Request messages sent.
•
IcmpOutAddrMaskReps
— The number of ICMP Address Mask Reply messages sent.
Refreshing IP Statistics
1.
Open the
IP Statistics
page.
2.
Click
Refresh
.
The screen displays with the present state of the data in the switch.

512 Configuring Routing
Displaying IP Statistics Using CLI Commands
For information about the CLI command that performs this function, see the following chapter in the
CLI Reference Guide:
• IP Routing Commands
The following table summarizes the equivalent CLI commands for this feature.
IP Interface Configuration
Use the IP Interface Configuration
page to update IP interface data for this switch. The IP interface
configuration includes the ability to configure the bandwidth, Destination Unreachable messages, and
ICMP Redirect messages.
To display the page, click Routing
→
IP
→
Interface Configuration in the tree view.
Figure 9-5. IP Interface Configuration
The IP Interface Configuration page contains the following fields:
•
Interface
— Select the interface to configure from the drop-down menu. The drop-down menu
contains loopback interfaces and VLANs created from the
Switching
→
VLAN
→
VLAN Membership
→
Add
page.
Table 9-4. IP Statistics Command
CLI Command Description
show ip stats Displays IP statistical information

Configuring Routing 513
•
IP Address
— Enter the IP address for the interface.
•
Subnet Mask
— Enter the subnet mask for the interface. This is also referred to as the subnet/network
mask, and defines the portion of the interface's IP address that is used to identify the attached
network.
•
Routing Mode
— Setting this enables or disables routing for an interface. The default value is
Enable
.
•
Forward Net Directed Broadcasts
— Select how network directed broadcast packets should be
handled. If you select
Enable
from the drop-down menu network directed broadcasts are forwarded. If
you select
Disable
they are dropped. The default value is
Disable
.
•
Active State
— The state of the specified interface is either
Active
or
Inactive
. An interface is
considered active if the link is up and it is in forwarding state.
•
MAC Address
— The burned-in physical address of the specified interface. The format is six two-digit
hexadecimal numbers separated by colons, for example 00:06:29:32:81:40. This value is valid for
physical interfaces. For logical interfaces, such as VLAN routing interfaces, the field displays the
system MAC address.
•
Encapsulation Type
— Select the link layer encapsulation type for packets transmitted from the
specified interface from the drop-down menu. The possible values are
Ethernet
and
SNAP
. The
default is
Ethernet
.
•
Proxy ARP
— Select to
Disable
or
Enable
proxy ARP for the specified interface from the drop-down
menu.
•
Local Proxy ARP
— Select to
Disable
or
Enable
Local Proxy ARP for the specified interface from the
drop-down menu.
•
IP MTU
— Specifies the maximum transmission unit (MTU) size of IP packets sent on an interface.
Valid range is (68 to 9198). The default value is 1500.
•
Bandwidth
— Specifies the configured bandwidth on this interface for the OSPF link cost calculation.
This setting does not affect the actual speed of an interface, and the speed of the interface is
communicated to higher level protocols. The valid range is (1 to 10000000).
•
Destination Unreachables
— Select Enable to allow the interface to generate ICMP Destination
Unreachable messages on this interface. Select Disable to prevent the interface from generating ICMP
Destination Unreachable messages on this interface. By default, the Destination Unreachables mode is
Enable.
•
ICMP Redirects
— Select Enable to allow the interface to generate ICMP redirect messages. Select
Disable to prevent the interface from generating ICMP redirect messages. The ICMP Redirect feature
is also configurable globally. If the ICMP Redirect feature is enabled on the interface, it must be
enabled globally in order for the interface to generate ICMP redirect messages.
Modifying an IP Interface
1.
Open the
IP Interface Configuration
page.
2.
Change values as needed.

514 Configuring Routing
3.
Click
Apply Changes
.
Changes are saved, and the IP Interface is updated.
IP Interface Configuration CLI Commands
For information about the CLI commands that perform this function, see the following chapters in the
CLI Reference Guide:
• IP Addressing Commands
• IP Routing Commands
• ARP Commands
The following table summarizes the equivalent CLI commands for this feature.
Table 9-5. IP Interface Configuration Commands
CLI Command Description
routing Enables IPv4 and IPv6 routing for an interface.
encapsulation Configures the link layer encapsulation type for the packet.
ip address Configures an IP address on an interface.
ip mtu Sets the IP Maximum Transmission Unit (MTU) on a routing
interface.
ip netdirbcast Enables the forwarding of network-directed broadcasts.
show ip interface Displays all pertinent information about the IP interface.

Configuring Routing 515
OSPF
The Open Shortest Path First (OSPF) routing protocol is an Interior Gateway Protocol (IGP). Every
OSPF router builds a shortest path tree of all the routers and networks in the domain. Routing
information is propagated in Link State Update packets both periodically and in the event of network
topology changes. This information is received, assimilated and stored in the OSPF databases of
individual routers. An integral piece of information in the database exchange is the number and IP
Addresses of the interfaces that are associated with the router. OSPF treats secondary IP Addresses as
stub networks attached to the router. Hence though these networks are advertised in the OSPF routing
domain, neighbor adjacencies are never established on secondary addresses. It is also important to note
here that all secondary IP Addresses must be in the same area as the primary IP Address so that they get
advertised by OSPF. This is always true in the case of the PowerConnect 6200 Series
software
implementation because the area configuration is on a per interface basis as against a per network basis.
The OSPF menu page contains links to web pages that configure and display OSPF parameters and data.
To di splay this p age, click Routing
→
OSPF in the tree view. Following are the web pages accessible from
this menu page:
• OSPF Configuration
• Area Configuration
• Stub Area Summary
• Area Range Configuration
• Interface Statistics
• Interface Configuration
• Neighbor Table
• Neighbor Configuration
•Link State Database
• Virtual Link Configuration
• Virtual Link Summary
• Route Redistribution Configuration
• Route Redistribution Summary
• Nonstop Forwarding OSPF Graceful Restart
OSPF Configuration
Use the OSPF Configuration
page to enable OSPF on a router and to configure the related OSPF
settings.
To display the page, click Routing
→
OSPF
→
Configuration in the tree view.

516 Configuring Routing
Figure 9-6. OSPF Configuration
The OSPF Configuration page contains the following fields:
•
Router ID
— The 32-bit integer in dotted decimal format that uniquely identifies the router within
the autonomous system (AS). If you want to change the Router ID you must first disable OSPF. After
you set the new Router ID, you must re-enable OSPF to have the change take effect. The default value
is 0.0.0.0, although this is not a valid Router ID.
•
OSPF Admin Mode
— Select Enable or Disable from the drop-down menu. If you select Enable
OSPF is activated for the switch. The default value is Disable. You must configure a Router ID before
OSPF can become operational.
NOTE: Once OSPF is initialized on the router, it remains active until the router is reset.
•
ASBR Mode
— Reflects whether the ASBR mode is Enabled or Disabled. Enable implies that the
router is an autonomous system border router. Router automatically becomes an ASBR when it is
configured to redistribute routes learnt from other protocol.

Configuring Routing 517
•
RFC 1583 Compatibility
— Select Enable or Disable from the drop-down menu to specify the
preference rules that are used when choosing among multiple AS-external-LSAs advertising the same
destination. If you select Enable, the preference rules are those defined by RFC 1583. If you select
Disable, the preference rules are those defined in Section 16.4.1 of the OSPF-2 standard (RFC 2328),
which prevent routing loops when AS-external-LSAs for the same destination have been originated
from different areas. The default value is Enable. To prevent routing loops, you should select Disable,
but only if all OSPF routers in the routing domain are capable of operating according to RFC 2328.
•
ABR Status
— The values of this are Enabled or Disabled. Enabled implies that the router is an area
border router. Disabled implies that it is not an area border router.
•
Opaque LSA Status
— Set this parameter to Enable if OSPF should store and flood opaque LSAs. An
opaque LSA is used for flooding user-defined information within an OSPF router domain.
•
Exit Overflow Interval
— Enter the number of seconds that, after entering overflow state, the router
should wait before attempting to leave overflow state. This allows the router to again originate non-
default AS-external-LSAs. If you enter 0, the router does not leave Overflow State until restarted. The
range is 0 to 2147483647 seconds.
•
SPF DelayTime
— Enter the number of seconds, Delay time (in seconds) is the time between when
OSPF receives a topology change and when it starts an SPF calculation. It can be an integer from 0 to
65535. The default time is 5 seconds. A value of 0 means that there is no delay; that is, the SPF
calculation is started immediately.
•
SPF HoldTime
— Enter the number of seconds, minimum time (in seconds) between two
consecutive SPF calculations.It can be an integer from 0 to 65535. The default time is 10 seconds. A
value of 0 means that there is no delay; that is, two SPF calculations can be done, one immediately
after the other.
•
External LSA Count
— The number of external (LS type 5) LSAs (link state advertisements) in the
link state database.
•
External LSA Checksum
— The sum of the LS checksums of the external LSAs (link state
advertisements) contained in the link-state database. This sum can be used to determine if there has
been a change in a router's link state database, and to compare the link-state databases of two routers.
This value is in hexadecimal.
•
AS_OPAQUE LSA Count
— Shows the number of opaque LSAs with domain wide flooding scope.
•
AS_OPAQUE LSA Checksum
— Shows the sum of the LS checksums of the opaque LSAs with
domain wide flooding scope. This sum can be used to determine if there has been a change in a
router's link state database, and to compare the link-state databases of two routers. This value is in
hexadecimal.
•
New LSAs Originated
— In any given OSPF area, a router originates several LSAs. Each router
originates a router-LSA. If the router is also the Designated Router for any of the area's networks, it
originates network-LSAs for those networks. This value represents the number of LSAs originated by
this router.
•
LSAs Received
— The number of LSAs (link state advertisements) received that were determined to
be new instantiations. This number does not include newer instantiations of self-originated LSAs.

518 Configuring Routing
•
External LSDB Limit
— The maximum number of AS-External-LSAs that can be stored in the
database. A value of -1 implies there is no limit on the number that can be saved. The valid range of
values is -1 to 2147483647.
•
Default Metric
— Sets a default for the metric of redistributed routes.This field displays the default
metric if one has already been set or blank if not configured earlier. The valid values are 1 to 16777214.
Enter 0 to unconfigure.
•
Maximum Paths
— Configure the maximum number of paths that OSPF can report to a given
destination. The valid values are 1 to 4.
•
AutoCost Reference Bandwidth
— This field configures the value that OSPF uses in calculating the
default metric for an interface. OSPF calculates the link cost of each interface as Cost = (Reference
Bandwidth in Mbps) / (Interface Bandwidth). For example, setting this value to 1000 Mbps would
cause all 1-Gbps interfaces to have a default cost of 1000/1000 = 1. For 100 Mbps interfaces, the
default cost would be 1000/100 = 10.
•
Default Passive Setting
— Enable this setting to make all interfaces on the switch operate in passive
mode passive. Configuring this field overwrites any present interface level passive mode setting. OSPF
does not form adjacencies on passive interfaces, but it does advertise attached networks as stub
networks. Interfaces are not passive by default. It is common to configure an OSPF interface to be
passive when OSPF must advertise the subnets configured on the interface, but routers on the subnet
belong to other OSPF domains, such as an OSPFv3 router at the end of a 6to4 tunnel.
Default Route Advertise
•
Default Information Originate
— Enable or Disable Default Route Advertise.
•
Always
— Sets the router advertise 0.0.0.0/0.0.0.0 when set to True.
•
Metric
— Specifies the metric of the default route. The valid values are 1 to 16777214. Enter 0 to
unconfigure.
•
Metric Type
— Sets the metric type of the default route. Options are External Type 1 and External
Type 2. External Type 2 is the default.
Modifying an OSPF Configuration
1.
Open the
OSPF Configuration
page.
2.
Change values as needed.
3.
Click
Apply Changes
.
Changes are saved, and the OSPF Interface is updated.
OSPF Configuration CLI Commands
For information about the CLI commands that perform this function, see the following chapter in the
CLI Reference Guide:
• OSPF Commands
The following table summarizes the equivalent CLI commands for this feature.

Configuring Routing 519
Table 9-6. OSPF Global Commands
CLI Command Description
auto-cost Changes the reference bandwidth used in computing link cost.
bandwidth Changes the bandwidth used in computing link cost.
capability opaque Enables Opaque Capability on the router.
clear ip ospf Resets specific OSPF states.
default-information originate Controls the advertisement of default routes.
default-metric Sets a default for the metric of distributed routes.
distance ospf Sets the route preference value of OSPF in the router.
enable Resets the default administrative mode of OSPF in the router (active).
exit-overflow-interval Configures the exit overflow interval for OSPF.
external-lsdb-limit Configures the external LSDB limit for OSPF.
ip ospf mtu-ignore Disables OSPF maximum transmission unit (MTU) mismatch
detection.
maximum-paths Sets the number of paths that OSPF can report for a given destination.
passive-interface default Enables the global passive mode by default for all interfaces.
router-id Sets a 4-digit dotted-decimal number uniquely identifying the router
OSPF ID.
router ospf Enters Router OSPF mode.
show ip ospf Displays information relevant to the OSPF router.
show ip ospf abr Displays the internal OSPF routing table entries to Area Border
Routers (ABR).
show ip ospf asbr Displays the internal OSPF routing table entries to Autonomous
System Boundary Routes (ASBR).
show ip ospf statistics Displays information about recent Shortest Path First (SPF)
calculations.
timers spf Configures the SPF delay and hold time.
trapflags Enables OSPF traps.
1583compatibility Enables OSPF 1583 compatibility.

520 Configuring Routing
Area Configuration
The OSPF Area Configuration
page lets you create a Stub area configuration and NSSA once you’ve
enabled OSPF on an interface through Routing
→
OSPF
→
Interface Configuration. At least one router
must have OSPF enabled for this web page to display.
To display the page, click Routing
→
OSPF
→
Area Configuration in the tree view. If a Stub Area has
been created, the fields in the Stub Area Information are available. If a NSSA has been created, the fields
in the NSSA Area Information are available.
Figure 9-7. OSPF Area Configuration
The OSPF Area Configuration page displays the following fields:
•
Area
— Select the area to be displayed from the drop-down menu. When an area is selected, fields in
the Stub Area Information are displayed.
•
Area ID
— The OSPF area. An Area ID is a 32-bit integer in dotted decimal format that uniquely
identifies the area to which a router interface connects.
•
External Routing
— A definition of the router's capabilities for the area, including whether or not AS-
external-LSAs are flooded into/throughout the area. If the area is a stub area, then these are the
possible options for which you may configure the external routing capability, otherwise the only option
is Import External LSAs.
•
SPF Runs
— The number of times that the intra-area route table has been calculated using this area's
link-state database. This is typically done using Dijkstra's algorithm.
•
Area Border Router Count
— The total number of area border routers reachable within this area. This
is initially zero, and is calculated in each SPF Pass.
•
Area LSA Count
— The total number of link-state advertisements in this area's link-state database,
excluding AS External LSAs.

Configuring Routing 521
•
Area LSA Checksum
— The 32-bit unsigned sum of the link-state advertisements' LS checksums
contained in this area's link-state database. This sum excludes external (LS type 5) link-state
advertisements. The sum can be used to determine if there has been a change in a router's link state
database, and to compare the link-state database of two routers. This value is in hexadecimal.
Stub Area Information:
•
Import Summary LSAs
— Select Enable or Disable from the drop-down menu. If you select Enable
summary LSAs is imported into stub areas.
•
Ty pe o f S e r v ic e
— Specifies the parameters for the type of service requested. The parameters may be
utilized by networks to define the handling of the datagram during transport The type of service is
associated with the stub metric. The switch supports Normal only
•
Metric Value
— Enter the metric value you want applied for the default route advertised into the stub
area. Valid values range from 1 to 16,777,215.
NSSA Area Information:
•
Import Summary LSAs
— Select Enable or Disable from the drop-down menu. If you select Enable
summary LSAs is imported into stub areas.
•
Originate Default Route
—Enable or disable this field to set the default information origination
configuration for the specified NSSA.
•
Metric Value
— Set the Metric value for NSSA. The valid range of values is (1 to 16777214).
•
Metric Type
— Select the type of metric specified in the Metric Value field, which can be one of the
following:
–
Default
— The default metric value.
–
Comparable Cost
— External Type 1 metrics that are comparable to the OSPF metric.
–
Non-comparable Cost
— External Type 2 metrics that are assumed be larger than the cost of the
OSPF metric
•
Translator Role
— Configure the NSSA Translator Role as always/candidate.
•
Translator Stability Interval
— Configure the Translator Stability Interval for the selected NSSA.
•
No-Redistribute Mode
— Configure the route redistribution for the selected NSSA.
•
Translator State
— Displays the current state of the Translator.
Configuring an OSPF Area
1.
Open the
OSPF Area Configuration
page.
2.
Specify an area to configure.
3.
Specify values in the remaining fields as needed.
4.
Click
Apply Changes
.
The OSPF area is defined and configured.

522 Configuring Routing
Displaying an OSPF Area Configuration
1.
Open the
OSPF Area Configuration
page.
2.
Select the OSPF area to display from the drop-down menu.
The OSPF area configuration is displayed for this area.
Deleting an OSPF Area Configuration
Use these steps to delete NSSA configuration or Stub area configuration.
1.
Open the
OSPF Area Configuration
page.
2.
Select the OSPF area configuration to delete from the drop-down menu.
The configuration displays.
3.
Click
Delete
.
The OSPF area configuration is removed.
Configuring OSPF Area CLI Commands
For information about the CLI commands that perform this function, see the following chapter in the
CLI Reference Guide:
• OSPF Commands
The following table summarizes the equivalent CLI commands for this feature.

Configuring Routing 523
Table 9-7. OSPF Area Configuration Commands
CLI Command Description
area default-cost Configures the monetary default cost for the stub area.
area nssa Configures the specified area ID to function as an NSSA.
area nssa default-info-originate Configures the metric value and type for the default route advertised
into the NSSA.
area nssa no-redistribute Configures the NSSA Area Border router (ABR) so that learned
external routes are not redistributed to the NSSA.
area nssa no-summary Configures the NSSA so that summary LSAs are not advertised into
the NSSA.
area nssa translator-role Configures the translator role of the NSSA.
area nssa translator-stab-intv Configures the translator stability interval of the NSSA.
area stub Creates a stub area for the specified area ID.
area stub no-summary Prevents Summary LSAs from being advertised into the NSSA.
show ip ospf area Displays information about the identified OSPF area.
show ip ospf range Displays information about the area ranges for the specified area-id.

524 Configuring Routing
Stub Area Summary
The OSPF Stub Area Summary page displays OSPF stub area detail.
To display the page, click Routing
→
OSPF
→
Stub Area Summary in the tree view.
Figure 9-8. OSPF Stub Area Summary
The OSPF Stub Area Summary page displays the following fields:
•
Area ID
— The Area ID of the stub area.
•
Ty pe o f S e r v ic e
— The type of service associated with the stub metric. The switch supports
Normal
only.
•
Metric Value
— The metric value for the default route advertised into the area.
•
Import Summary LSAs
— Whether the import of Summary LASs is enabled or disabled.
Displaying OSPF Stub Area CLI Command
For information about the CLI command that performs this function, see the following chapter in the
CLI Reference Guide:
• OSPF Commands
The following table summarizes the equivalent CLI commands for this feature.
Table 9-8. OSPF Area Configuration Commands
CLI Command Description
show ip ospf stub table Displays the OSPF stub table.

Configuring Routing 525
Area Range Configuration
Use the OSPF Area Range Configuration
page to configure and display an area range for a specified
NSSA.
To display the page, click Routing
→
OSPF
→
Area Range Configuration in the tree view.
Figure 9-9. OSPF Area Range Configuration
The OSPF Area Range Configuration page contains the following fields:
•
Area ID
— Select the area for which data is to be configured from the drop-down menu.
•
IP Address
— Enter the IP Address for the address range for the selected area.
•
Subnet Mask
— Enter the Subnet Mask for the address range for the selected area.
•
LSDB Type
— Select the type of Link Advertisement associated with the specified area and address
range. The default type is 'Network Summary.'
•
Advertisement
— Select Enable or Disable from the drop-down menu. If you selected Enable the
address range is advertised outside the area through a Network Summary LSA. The default is Enable.
•
Add
— Check the Add check box if you wish to add an area range.
OSPF Area Range Table
•
Area ID
— Displays the OSPF area.
•
IP Address
— Displays the IP address of an address range for the area.
•
Subnet Mask
— Displays the subnet mask of an address range for the area.
•
LSDB Type
— Displays the link advertisement type for the address range and area.
•
Advertisement
— Displays the advertisement mode for the address range and area.
•
Remove
— Removes the specified area entry.

526 Configuring Routing
Defining an OSPF Area Range
1.
Open the
OSPF Area Range Configuration
page.
2.
Enter Area ID, IP Address, Subnet Mask, LSDB Type and Advertisement.
3.
Click the
Add
check box.
4.
Click
Apply Changes
.
The OSPF area range is defined and configured. All configured OSPF area ranges are displayed in the
table on the
OSPF Area Range Configuration
page.
Removing an OSPF Area Range Configuration
1.
Open the
OSPF Area Range Configuration
page.
2.
Select the
Remove
check box in the row of the
Area ID
to be deleted.
3.
Click
Apply Changes
.
The address range is removed from the area configuration.
OSPF Area Range Configuration CLI Command
For information about the CLI commands that perform this function, see the following chapter in the
CLI Reference Guide:
• OSPF Commands
The following table summarizes the equivalent CLI commands for this feature.
Table 9-9. OSPF Area Range Configuration Commands
CLI Command Description
area range Creates a specified area range for a specified NSSA.

Configuring Routing 527
Interface Statistics
Use the OSPF Interface Statistics
page to display statistics for the selected interface. The information is
displayed only if OSPF is enabled.
To display the page, click Routing
→
OSPF
→
Interface Statistics in the tree view.
Figure 9-10. OSPF Interface Statistics
The OSPF Interface Statistics page contains the following fields:
•
Interface
— Select the interface for which data is to be displayed from the drop-down menu.

528 Configuring Routing
•
OSPF Area ID
— The OSPF area to which the selected router interface belongs. An OSPF Area ID is
a 32-bit integer in dotted decimal format that uniquely identifies the area to which the interface
connects.
•
Area Border Router Count
— The total number of area border routers reachable within this area. This
is initially zero, and is calculated in each SPF Pass.
•
AS Border Router Count
— The total number of Autonomous System border routers reachable within
this area. This is initially zero, and is calculated in each SPF Pass.
•
IP Address
— The IP address of the interface.
•
Interface Events
— The number of times the specified OSPF interface has changed its state, or an
error has occurred.
•
Virtual Events
— The number of state changes or errors that have occurred on this virtual link.
•
Neighbor Events
— The number of times this neighbor relationship has changed state, or an error has
occurred.
•
External LSA Count
— The number of external (LS type 5) link-state advertisements in the link-state
database.
•
Sent Packets
— The number of OSPF packets transmitted on the interface.
•
Received Packets
— The number of valid OSPF packets received on the interface.
•
Discards
— The number of received OSPF packets discarded because of an error in the packet or an
error in processing the packet.
•
Bad Version
— The number of received OSPF packets whose version field in the OSPF header does
not match the version of the OSPF process handling the packet.
•
Source Not On Local Subnet
— The number of received packets discarded because the source IP
address is not within a subnet configured on a local interface.
•
Virtual Link Not Found
— The number of received OSPF packets discarded where the ingress
interface is in a non-backbone area and the OSPF header identifies the packet as belonging to the
backbone, but OSPF does not have a virtual link to the packet's sender.
•
Area Mismatch
— The number of OSPF packets discarded because the area ID in the OSPF header is
not the area ID configured on the ingress interface.
•
Invalid Destination Address
— The number of OSPF packets discarded because the packet's
destination IP address is not the address of the ingress interface and is not the AllDrRouters or
AllSpfRouters multicast addresses.
•
Wrong Authentication Type
— The number of packets discarded because the authentication type
specified in the OSPF header does not match the authentication type configured on the ingress
interface.
•
Authentication Failure
— The number of OSPF packets dropped because the sender is not an existing
neighbor or the sender's IP address does not match the previously recorded IP address for that
neighbor.

Configuring Routing 529
•
No Neighbor at Source Address
— The number of OSPF packets dropped because the sender is not an
existing neighbor or the sender's IP address does not match the previously recorded IP address for that
neighbor.
•
Invalid OSPF Packet Type
— The number of OSPF packets discarded because the packet type field in
the OSPF header is not a known type.
•
Hellos Ignored
— The number of received Hello packets that were ignored by this router from the new
neighbors after the limit has been reached for the number of neighbors on an interface or on the
system as a whole.
•
Hellos Sent
— The number of Hello packets sent on this interface by this router.
•
Hellos Received
— The number of Hello packets received on this interface by this router.
•
DD Packets Sent
— The number of Database Description packets sent on this interface by this router.
•
DD Packets Received
— The number of Database Description packets received on this interface by
this router.
•
LS Requests Sent
— The number of LS Requests sent on this interface by this router.
•
LS Requests Received
— The number of LS Requests received on this interface by this router.
•
LS Updates Sent
— The number of LS updates sent on this interface by this router.
•
LS Updates Received
— The number of LS updates received on this interface by this router.
•
LS Acknowledgements Sent
— The number of LS acknowledgements sent on this interface by this
router.
•
LS Acknowledgements Received
— The number of LS acknowledgements received on this interface
by this router.
Displaying OSPF Interface Statistics
1.
Open the
OSPF Interface Statistics
page.
2.
Select the interface for which data is to be displayed from the drop-down menu.
Statistics for this interface display.
Displaying OSPF Interface Statistics Using CLI Commands
For information about the CLI command that performs this function, see the following chapter in the
CLI Reference Guide:
• OSPF Commands
The following table summarizes the equivalent CLI commands for this feature.
Table 9-10. OSFP Interface Statistics Command
CLI Command Description
show ip ospf interface stats Displays the statistics for a specific interface.

530 Configuring Routing
Interface Configuration
Use the OSPF Interface Configuration
page to configure an OSPF interface.
To display the page, click Routing
→
OSPF
→
Interface Configuration in the tree view.
Figure 9-11. OSPF Interface Configuration
The OSPF Interface Configuration page contains the following fields:
•
Interface
— Select the interface for which data is to be displayed or configured from the drop-down
menu.
•
IP Address
— Displays the address of the VLAN Interface.
•
Subnet Mask
— Displays the subnet mask of the VLAN Interface.
•
OSPF Admin Mode
— You may select
Enable
or
Disable
from the drop-down menu. The default
value is
Disable
. You can configure OSPF parameters without enabling OSPF Admin Mode, but they
have no effect until Admin Mode is enabled. The following information is displayed only if the Admin
Mode is enabled:
State
,
Designated Router,
Backup Designated Router
,
Number of Link Events
,
LSA
Ack Interval
, and
Metric Cost
. For OSPF to be fully functional, you must enter a valid IP Address and
Subnet Mask through the IP Interface Configuration page.

Configuring Routing 531
NOTE: Once OSPF is initialized on the router, it remains initialized until the router is reset.
•
OSPF Area ID
— Enter the 32-bit integer in dotted decimal format that uniquely identifies the OSPF
area to which the selected router interface connects. If you assign an Area ID which does not exist, the
area is created with default values.
•
Advertise Secondaries
— Select
Enable
or
Disable
from the drop-down menu to indicate the
advertiseability of all secondary addresses. By default all the secondary addresses would be advertised
on an interface enabled for OSPF.
•
Router Priority
— Enter the OSPF priority for the selected interface. The priority of an interface is
specified as an integer from 0 to 255. The default is 1, which is the highest router priority. A value of 0
indicates that the router is not eligible to become the designated router on this network.
•
Retransmit Interval
— Enter the OSPF retransmit interval for the specified interface. This is the
number of seconds between link-state advertisements for adjacencies belonging to this router
interface. This value is also used when retransmitting database descriptions and link-state request
packets. Valid values range from 0 to 3600 seconds (1 hour). The default is 5 seconds.
•
Hello Interval
— Enter the OSPF hello interval for the specified interface in seconds. This parameter
must be the same for all routers attached to a network. Valid values range from 1 to 65,535. The default
is 10 seconds.
•
Dead Interval
— Enter the OSPF dead interval for the specified interface in seconds. This specifies
how long a router waits to see a neighbor router's Hello packets before declaring that the router is
down. This parameter must be the same for all routers attached to a network. This value should a
multiple of the Hello Interval (for example 4). Valid values range from 1 to 65535. The default is 40.
•
LSA Ack Interval
— The number of seconds between LSA Acknowledgment packet transmissions,
which must be less than the Retransmit Interval.
•
Interface Delay Interval
— Enter the OSPF Transit Delay for the specified interface. This specifies
the estimated number of seconds it takes to transmit a link state update packet over the selected
interface. Valid values range from 1 to 3600 seconds (1 hour). The default value is 1 second.
•
MTU Ignore
— Disables OSPF MTU mismatch detection on receiving packets. The default value is
Disable.
•
Passive Mode
— Enable this mode to make the interface passive to prevent OSPF from forming an
adjacency on an interface. OSPF advertises networks attached to passive interfaces as stub networks.
Interfaces are not passive by default. It is common to configure an OSPF interface to be passive when
OSPF must advertise the subnets configured on the interface, but routers on the subnet belong to
other OSPF domains, such as an OSPFv3 router at the end of a 6to4 tunnel.
•
Network Type
— Sets the OSPF network type on the interface to broadcast or point-to-point.
–
Broadcast
—
OSPF only selects a designated router and originates network LSAs for broadcast
networks.
The default network type for Ethernet interfaces is broadcast.

532 Configuring Routing
–
Point-to-Point
— When there are only two routers on the network, OSPF can operate more
efficiently by treating the network as a point-to-point network. For point-to-point networks, OSPF
does not elect a designated router or generate a network link state advertisement (LSA). Both
endpoints of the link must be configured to operate in point-to-point mode.
•
Authentication Type
— You may select an authentication type other than
None
by clicking on the
Modify
button. You then see a new web page, where you can select the authentication type from the
drop-down menu. Possible values are:
–
None
— This is the initial interface state. If you select this option from the drop-down menu on
the second screen and click
Apply Changes
, you are returned to the first screen, and no
authentication protocols are run.
–
Simple
— If you select
Simple
, you are prompted to enter an authentication key. This key is
included, in the clear, in the OSPF header of all packets sent on the network. All routers on the
network must be configured with the same key.
–
Encrypt
— If you select
Encrypt
, you are prompted to enter both an authentication key and an
authentication ID. Encryption uses the MD5 Message-Digest algorithm. All routers on the
network must be configured with the same key and ID.
•
AuthKey
— Enter the OSPF Authentication Key for the specified interface. If you do not choose to use
authentication you will not be prompted to enter a key. If you choose 'simple' authentication you
cannot use a key of more than 8 octets. If you choose 'encrypt' the key may be up to 16 octets long. The
key value will only be displayed if you are logged on with Read/Write privileges, otherwise it will be
displayed as asterisks.
•
AuthKeyID
— Enter the ID to be used for authentication. You will only be prompted to enter an ID
when you select
Encrypt
as the authentication type. The ID is a number between 0 and 255, inclusive.
•
State
— If the OSPF admin mode is enabled, this field shows the current state of the selected router
interface. If the OSPF admin mode is disabled, this field is blank. Possible values are:
–
Down
— This is the initial interface state. In this state, the lower-level protocols have indicated
that the interface is unusable. In this state, interface parameters are set to their initial values. All
interface timers are disabled, and there are no adjacencies associated with the interface.
–
Loopback
— In this state, the router's interface to the network is looped back either in hardware
or software. The interface is unavailable for regular data traffic. However, it may still be desirable
to gain information on the quality of this interface, either through sending ICMP pings to the
interface or through something like a bit error test. For this reason, IP packets may still be
addressed to an interface in Loopback state. To facilitate this, such interfaces are advertised in
router- LSAs as single host routes, whose destination is the IP interface address.
–
Waiting
— The router is trying to determine the identity of the (Backup) Designated Router for
the network by monitoring received Hello Packets. The router is not allowed to elect a Backup
Designated Router or a Designated Router until it transitions out of Waiting state. This prevents
unnecessary changes of (Backup) Designated Router.

Configuring Routing 533
–
Designated Router
— This router is itself the Designated Router on the attached network.
Adjacencies are established to all other routers attached to the network. The router must also
originate a network-LSA for the network node. The network- LSA contains links to all routers
(including the Designated Router itself) attached to the network.
–
Backup Designated Router
— This router is the Backup Designated Router on the attached
network. It is promoted to Designated Router if the present Designated Router fails. The router
establishes adjacencies to all other routers attached to the network. The Backup Designated
Router performs slightly different functions during the Flooding Procedure, as compared to the
Designated Router.
–
Other Designated Router
— The interface is connected to a broadcast or NBMA network on
which other routers have been selected to be the Designated Router and Backup Designated
Router either. The router attempts to form adjacencies to both the Designated Router and the
Backup Designated Router.
•
Designated Router
— The identity of the Designated Router for this network, in the view of the
advertising router. The Designated Router is identified here by its router ID. The value 0.0.0.0 means
that there is no Designated Router. This field is only displayed if the OSPF admin mode is enabled.
•
Backup Designated Router
— The identity of the Backup Designated Router for this network, in the
view of the advertising router. The Backup Designated Router is identified here by its router ID. Set to
0.0.0.0 if there is no Backup Designated Router. This field is only displayed if the OSPF admin mode is
enabled.
•
Number of Link Events
— This is the number of times the specified OSPF interface has changed its
state. This field is only displayed if the OSPF admin mode is enabled.
•
Local Link LSAs
— The number of opaque LSAs whose flooding scope is the link on this interface.
•
Local Link LSA Checksum
— The sum of the checksums of local link LSAs for this link.
•
Metric Cost
— Enter the value on this interface for the cost TOS (type of service). The range for the
metric cost is between 1 and 65,535. Metric Cost is only configurable/displayed if OSPF is initialized
on the interface.
Configuring an OSPF Interface
1.
Open the
OSPF Interface Configuration
page.
2.
Specify an interface to configure.
3.
Specify values in the remaining fields as needed.
4.
Click
Apply Changes
.
The OSPF interface is configured.
Displaying an OSPF Interface Configuration
1.
Open the
OSPF Interface Configuration
page.
2.
Select the VLAN interface for which data is to be displayed from the drop-down menu.

534 Configuring Routing
Configuration data for this interface display.
Configuring an OSPF Interface using CLI Commands
For information about the CLI commands that perform this function, see the following chapter in the
CLI Reference Guide:
• OSPF Commands
The following table summarizes the equivalent CLI commands for this feature.
Table 9-11. OSPF Interface Configuration Commands
CLI Command Description
ip ospf area Enables OSPFv2 and sets the area ID of an interface.
ip ospf authentication Sets the OSPF Authentication Type and Key for the specified
interface.
ip ospf cost Configures the cost on an OSPF interface.
ip ospf dead-interval Sets the OSPF dead interval for the specified interface.
ip ospf hello-interval Sets the OSPF hello interval for the specified interface.
ip ospf network Configure OSPF to treat an interface as a point-to-point rather than
broadcast interface.
ip ospf priority Sets the OSPF priority for the specified router interface.
ip ospf retransmit-interval Sets the OSPF retransmit Interval for the specified interface.
ip ospf transmit-delay Sets the OSPF Transit Delay for the specified interface.
network area Enables OSPFv2 on an interface and sets its area ID if the IP address of
an interface is covered by this network command.
passive-interface Sets the interface or tunnel as passive.
show ip ospf interface Displays the information for the IFO object or virtual interface tables.
show ip ospf interface brief Displays brief information for the IFO object or virtual interface
tables.

Configuring Routing 535
Neighbor Table
Use the OSPF Neighbor Table
page to display the OSPF neighbor table list. When a particular neighbor
ID is specified, detailed information about a neighbor is given. The information below is only displayed if
OSPF is enabled.
To display the page, click Routing
→
OSPF
→
Neighbor Table in the tree view.
Figure 9-12. OSPF Neighbor Table
The OSPF Neighbor Table page displays the following fields:
•
Interface
— Select the interface for which data is to be displayed from a drop-down menu.
•
Router ID
— A 32-bit integer in dotted decimal format representing the neighbor interface.
•
IP Address
— The IP address of the neighboring router's interface to the attached network. It is used
as the destination IP address when protocol packets are sent as unicasts along this adjacency. Also used
in router-LSAs as the Link ID for the attached network if the neighboring router is selected to be
designated router. The Neighbor IP address is learned when Hello packets are received from the
neighbor. For virtual links, the Neighbor IP address is learned during the routing table build process.
•
Neighbor Interface Index
— An interface identifying the neighbor interface index.
Displaying the OSPF Neighbor Table Using CLI Commands
For information about the CLI command that performs this function, see the following chapter in the
CLI Reference Guide:
• OSPF Commands
The following table summarizes the equivalent CLI commands for this feature.

536 Configuring Routing
Neighbor Configuration
Use the OSPF Neighbor Configuration
page to display the OSPF neighbor configuration for a selected
neighbor ID. When a particular neighbor ID is specified, detailed information about a neighbor is given.
The information below is only displayed if OSPF is enabled and the interface has a neighbor. The IP
address is the IP address of the neighbor.
To display the page, click Routing
→
OSPF
→
Neighbor Configuration in the tree view.
Figure 9-13. OSPF Neighbor Configuration
The OSPF Neighbor Configuration page contains the following fields:
•
Interface
— Select the VLAN interface on which routing is enabled from the drop-down menu.
•
Neighbor IP Address
— Select the IP Address of the neighbor for which data is to be displayed.
•
Router ID
— A 32-bit integer in dotted decimal format that identifies the neighbor router.
•
Options
— The optional OSPF capabilities supported by the neighbor. The OSPF Options field is
present in OSPF Hello packets, Database Description packets, and all link-state advertisements. The
Options field enables OSPF routers to support (or not support) optional capabilities, and to
Table 9-12. OSPF Neighbor Table Commands
CLI Command Description
show ip ospf neighbor Displays information about OSPF neighbors.

Configuring Routing 537
communicate their capability level to other OSPF routers. Through this mechanism, routers of
differing capabilities can be mixed within an OSPF routing domain. The Options value is a bitmap,
and it signifies the capability of the neighbor.
•
Router Priority
— Displays the OSPF priority for the specified neighbor. The priority of a neighbor is a
priority integer from 0 to 255. A value of 0 indicates that the router is not eligible to become the
designated router on this network.
•
State
— The state of a neighbor can be the following:
–
Down
— This is the initial state of a neighbor conversation. It indicates that there has been no
recent information received from the neighbor. On NBMA networks, Hello packets may still be
sent to Down neighbors, although at a reduced frequency.
–
Attempt
— This state is only valid for neighbors attached to NBMA networks. It indicates that no
recent information has been received from the neighbor, but that an effort should be made to
contact the neighbor (sending the neighbor Hello packets at intervals of Hello Interval).
–
Init
— In this state, a Hello packet has recently been seen from the neighbor. However,
bidirectional communication has not yet been established with the neighbor (i.e., the router itself
did not appear in the neighbor's Hello packet). All neighbors in this state (or greater) are listed in
the Hello packets sent from the associated interface.
–
2-Way
— In this state, communication between the two routers is bidirectional. This has been
assured by the operation of the Hello Protocol. This is the most advanced state short of beginning
adjacency establishment. The (Backup) Designated Router is selected from the set of neighbors in
state 2-Way or greater.
–
Exchange Start
— This is the first step in creating an adjacency between the two neighboring
routers. The goal of this step is to decide which router is the master, and to decide upon the initial
DD sequence number. Neighbor conversations in this state or greater are called adjacencies.
–
Exchange
— In this state, the router is describing its entire link state database by sending
Database Description packets to the neighbor. In this state, Link State Request Packets may also
be sent asking for the neighbor's more recent LSAs. All adjacencies in Exchange state or greater are
used by the flooding procedure. These adjacencies are fully capable of transmitting and receiving
all types of OSPF routing protocol packets.
–
Loading
— In this state, Link State Request packets are sent to the neighbor asking for the more
recent LSAs that have been discovered (but not yet received) in the Exchange state.
–
Full
— In this state, the neighboring routers are fully adjacent. These adjacencies appear in router-
LSAs and network-LSAs.
•
Events
— The number of times this neighbor relationship has changed state, or an error has occurred.
•
Permanence
— This variable displays the status of the entry. Dynamic and permanent see how the
neighbor became known.
•
Hellos Suppressed
— This indicates whether Hellos are being suppressed to the neighbor.
•
Retransmission Queue Length
— The current length of the retransmission queue.

538 Configuring Routing
Displaying OSPF Neighbor Configuration
1.
Open the
OSPF Neighbor Configuration
page.
2.
Select the interface and the IP address to display.
The neighbor configuration displays.
Displaying OSPF Neighbor Configuration Using CLI Commands
For information about the CLI command that performs this function, see the following chapter in the
CLI Reference Guide:
• OSPF Commands
The following table summarizes the equivalent CLI commands for this feature.
Table 9-13. OSPF Neighbor Detail Command
CLI Command Description
show ip ospf neighbor Displays information about OSPF neighbors.

Configuring Routing 539
Link State Database
Use the OSPF Link State Database
page to display OSPF link state, external LSDB table, and AS
opaque LSDB table information.
To display the page, click Routing
→
OSPF
→
Link State Database in the tree view.
Figure 9-14. OSPF Link State Database
The OSPF Link State Database page displays the following fields:
•
Router ID
— The 32-bit integer in dotted decimal format that uniquely identifies the router within
the autonomous system (AS). The Router ID is set on the IP Configuration page. If you want to
change the Router ID you must first disable OSPF. After you set the new Router ID, you must re-
enable OSPF to have the change take effect. The default value is 0.0.0.0, although this is not a valid
Router ID.
•
Area ID
— The ID of an OSPF area to which one of the router interfaces is connected. An Area ID is a
32-bit integer in dotted decimal format that uniquely identifies the area to which an interface is
connected.
•
LSA Type
— The format and function of the link state advertisement. Possible values are:
–Router Links
– Network Links

540 Configuring Routing
– Network Summary
– ASBR Summary
–AS-external
•
LS ID
— The Link State ID identifies the piece of the routing domain that is being described by the
advertisement. The value of the LS ID depends on the advertisement's LS type.
•
Age
— The time since the link state advertisement was first originated, in seconds.
•
Sequence
— The sequence number field is a signed 32-bit integer. It is used to detect old and
duplicate link state advertisements. The larger the sequence number, the more recent the
advertisement.
•
Checksum
— The checksum is used to detect data corruption of an advertisement. This corruption
can occur while an advertisement is being flooded, or while it is being held in a router's memory. This
field is the checksum of the complete contents of the advertisement, except the LS age field.
•
Options
— The Options field in the link state advertisement header indicates which optional
capabilities are associated with the advertisement. Possible values are:
–
Q
— This enables support for QoS Traffic Engineering.
–
E
— This describes the way AS-external-LSAs are flooded.
–
MC
— This describes the way IP multicast datagrams are forwarded according to the standard
specifications.
–
O
— This describes whether Opaque-LSAs are supported.
–
V
— This describes whether OSPF++ extensions for VPN/COS are supported.
Displaying the OSPF Link State Database Using CLI Commands
For information about the CLI command that performs this function, see the following chapter in the
CLI Reference Guide:
• OSPF Commands
The following table summarizes the equivalent CLI commands for this feature.
Table 9-14. OSPF Link State Database Commands
CLI Command Description
show ip ospf database Displays information about the link state database when OSPF is
enabled.
show ip ospf database database-summary Displays the number of each type of LSA in the database for each area
and for the router.

Configuring Routing 541
Virtual Link Configuration
Use the Virtual Link Configuration
page to create or configure virtual interface information for a
specific area and neighbor. A valid OSPF area must be configured before this page can be displayed.
To display the page, click Routing
→
OSPF
→
Virtual Link Configuration in the tree view.
Figure 9-15. OSPF Virtual Link Configuration - Create
The OSPF Virtual Link Configuration pages contain the following fields:
•
Virtual Link (Area ID - Neighbor Router ID)
— Select the virtual link for which you want to display
or configure data. It consists of the Area ID and Neighbor Router ID. To create a new virtual link,
select
Create New Virtual Link
from the drop-down menu to define a new virtual link. When
Create
New Virtual Link
is selected, the following fields appear:
–
Area ID
— The 32-bit integer in dotted decimal format that uniquely identifies the area to which
a router interface connects.
– Neighbor Router ID — The 32-bit integer in dotted decimal format that uniquely identifies the
neighbor router that is part of the virtual link.
•
Hello Interval
— Enter the OSPF hello interval for the specified interface in seconds. This parameter
must be the same for all routers attached to a network. Valid values range from 1 to 65535. The default
is 10 seconds.

542 Configuring Routing
•
Dead Interval
— Enter the OSPF dead interval for the specified interface in seconds. This specifies
how long a router waits to see a neighbor router's Hello packets before declaring that the router is
down. This parameter must be the same for all routers attached to a network. This value should a
multiple of the Hello Interval (for example, 4). Valid values range from 1 to 65535. The default is 40
seconds.
•
Interface Delay Interval
(secs)
— The OSPF Transit Delay for the virtual link in units of seconds. It
specifies the estimated number of seconds it takes to transmit a link state update packet over this
interface.
•
State
— The current state of the selected Virtual Link. One of:
–
Down
— This is the initial interface state. In this state, the lower-level protocols have indicated
that the interface is unusable. In this state, interface parameters are set to their initial values. All
interface timers are disabled, and there are no adjacencies associated with the interface.
–
Waiting
— The router is trying to determine the identity of the (Backup) Designated Router by
monitoring received Hello Packets. The router is not allowed to elect a Backup Designated Router
or a Designated Router until it transitions out of Waiting state. This prevents unnecessary changes
of (Backup) Designated Router.
–
Point-to-Point
— The interface is operational, and is connected either to the virtual link. On
entering this state the router attempts to form an adjacency with the neighboring router. Hello
Packets are sent to the neighbor every HelloInterval seconds.
–
Designated Router
— This router is itself the Designated Router on the attached network.
Adjacencies are established to all other routers attached to the network. The router must also
originate a network-LSA for the network node. The network- LSA contains links to all routers
(including the Designated Router itself) attached to the network.
–
Backup Designated Router
— This router is itself the Backup Designated Router on the attached
network. It is promoted to Designated Router if the present Designated Router fails. The router
establishes adjacencies to all other routers attached to the network. The Backup Designated
Router performs slightly different functions during the Flooding Procedure, as compared to the
Designated Router.
–
Other Designated Router
— The interface is connected to a broadcast or NBMA network on
which other routers have been selected to be the Designated Router and Backup Designated
Router either. The router attempts to form adjacencies to both the Designated Router and the
Backup Designated Router.
•
Neighbor State
— The state of the Virtual Neighbor Relationship.
•
Retransmit Interval
— Enter the OSPF retransmit interval for the specified interface. This is the
number of seconds between link-state advertisements for adjacencies belonging to this router
interface. This value is also used when retransmitting database descriptions and link-state request
packets. Valid values range from 0 to 3600 seconds (1 hour). The default is 5 seconds.
•
Authentication Type
— You may select an authentication type other than none by clicking on the
Configure Authentication
button. You then see a new screen, where you can select the authentication
type from the drop-down menu. The choices are:

Configuring Routing 543
–
None
— This is the initial interface state. If you select this option from the drop-down menu on
the second screen and click
Apply Changes,
you are returned to the first screen.
–
Simple
— If you select Simple you are prompted to enter an authentication key. This key is
included, in the clear, in the OSPF header of all packets sent on the network. All routers on the
network must be configured with the same key.
–
Encrypt
— If you select Encrypt you are prompted to enter both an authentication key and an
authentication ID. Encryption uses the MD5 Message-Digest algorithm. All routers on the
network must be configured with the same key and ID.
•
Authentication Key
— Enter the OSPF Authentication Key for the specified interface. If you do not
choose to use authentication you are not prompted to enter a key. If you choose Simple authentication
you cannot use a key of more than 8 characters. If you choose Encrypt the key may be up to 16
characters long. The key value is only displayed if you are logged on with Read/Write privileges,
otherwise it is displayed as asterisks.
•
Authentication ID
— Enter the ID to be used for authentication. You are only prompted to enter an
ID when you select Encrypt as the authentication type. The ID is a number between 0 and 255,
inclusive.
Defining a New Virtual Link
1.
Open the
OSPF Virtual Link Configuration
page.
2.
Select
Create New Virtual Link
from the
Virtual Link (Area ID - Neighbor Router ID)
drop-down
menu.
3.
Specify the neighbor router ID for the new virtual link.
4.
Click
Apply Changes
.
The remaining fields display when the Virtual Link is created.

544 Configuring Routing
Figure 9-16. OSPF Virtual Link Configuration
5.
Click
Configure Authentication
to modify authentication.
The following page appears:

Configuring Routing 545
Figure 9-17. OSPF Virtual Link Authentication Configuration
6.
Select values for
Authentication Type
and
Authentication Key
.
7.
Click
Apply Changes
when finished.
Configuring Virtual Link Data
1.
Open the
OSPF Virtual Link Configuration
page.
2.
Specify the area ID and neighbor router ID to configure.
3.
Enter data into the fields as needed.
4.
Click
Configure Authentication
to modify authentication.
5.
Click
Apply Changes
when finished.
The virtual link data for the specified IDs is configured, and the device is updated.
Displaying Virtual Link Data
1.
Open the
OSPF Virtual Link Configuration
page.
2.
Specify the area ID and neighbor router ID to display.
The virtual link data for these IDs displays.
Removing a Virtual Link
1.
Open the
OSPF Virtual Link Configuration
page.
2.
Specify the Area ID and Neighbor Router ID associated with the virtual link to be removed.

546 Configuring Routing
The related virtual link data displays.
3.
Click
Delete
.
The virtual link is removed, and the device is updated.
Configuring Virtual Link Data Using CLI Commands
For information about the CLI commands that perform this function, see the following chapter in the
CLI Reference Guide:
• OSPF Commands
The following table summarizes the equivalent CLI commands for this feature.
Table 9-15. OSPF Virtual Link Commands
CLI Command Description
area virtual-link Creates the OSPF virtual interface for the specified area-id and
neighbor router.
area virtual-link authentication Configures the authentication type and key for the OSPF virtual
interface identified by the area ID and neighbor ID.
area virtual-link dead-interval Configures the dead interval for the OSPF virtual interface on the
virtual interface identified by area-id and neighbor router.
area virtual-link hello-interval Configures the hello interval for the OSPF virtual interface on the
virtual interface identified by the area ID and neighbor ID.
area virtual-link retransmit-interval Configures the retransmit interval for the OSPF virtual interface on
the virtual interface identified by the area ID and neighbor ID.
area virtual-link transmit-delay Configures the transmit delay for the OSPF virtual interface on the
virtual interface identified by the area ID and neighbor ID.
show ip ospf virtual-link Displays the OSPF Virtual Interface information for a specific area and
neighbor.

Configuring Routing 547
Virtual Link Summary
Use the OSPF Virtual Link Summary
page to display all of the configured virtual links.
To display the page, click Routing
→
OSPF
→
Virtual Link Summary in the tree view.
Figure 9-18. OSPF Virtual Link Summary
The OSPF Virtual Link Summary page contains the following fields:
•
Area ID
— The Area ID portion of the virtual link identification for which data is to be displayed. The
Area ID and Neighbor Router ID together define a virtual link.
•
Neighbor Router ID
— The neighbor portion of the virtual link identification. Virtual links may be
configured between any pair of area border routers with interfaces to a common (non-backbone) area.
•
Hello Interval (secs)
— The OSPF hello interval for the virtual link in units of seconds. The value for
hello interval must be the same for all routers attached to a network.
•
Dead Interval (secs)
— The OSPF dead interval for the virtual link in units of seconds. This specifies
how long a router waits to see a neighbor router's Hello packets before declaring that the router is
down. This parameter must be the same for all routers attached to a common network, and should be
a multiple of the Hello Interval (i.e. 4).
•
Retransmit Interval (secs)
— The OSPF retransmit interval for the virtual link in units of seconds.
This specifies the time between link-state advertisements for adjacencies belonging to this router
interface. This value is also used when retransmitting database descriptions and link-state request
packets.

548 Configuring Routing
•
Iftransit Delay Interval (secs)
— The OSPF Transit Delay for the virtual link in units of seconds. It
specifies the estimated number of seconds it takes to transmit a link state update packet over this
interface.
Displaying the Virtual Link Summary Using CLI Commands
For information about the CLI command that performs this function, see the following chapter in the
CLI Reference Guide:
• OSPF Commands
The following table summarizes the equivalent CLI commands for this feature.
Route Redistribution Configuration
Use the OSPF Route Redistribution Configuration
page to configure redistribution in OSPF for routes
learned through various protocols. You can choose to redistribute routes learned from all available
protocols or from selected ones.
To display the page, click Routing
→
OSPF
→
Route Redistribution Configuration in the tree view.
Figure 9-19. OSPF Route Redistribution Configuration
The OSPF Route Redistribution Configuration page contains the following fields:
•
Source
— A protocol configured for OSPF to redistribute the routes learned through this protocol.
Only source routes that have been configured for redistribution by OSPF are available. Possible values
are Static, Connected, and RIP.
Table 9-16. OSPF Virtual Link Summary Command
CLI Command Description
show ip ospf virtual-link brief Displays the OSPF Virtual Interface information for all areas in the
system.

Configuring Routing 549
•
Metric
— Sets the metric value for redistributed routes. This field displays a metric value if the source
was preconfigured. The valid values are 0 to 16777214.
•
Metric Type
— Select the OSPF metric type of redistributed routes from the drop-down menu.
•
Tag
— Sets the tag field in routes redistributed. This field displays a tag value if the source was
preconfigured, otherwise 0 is displayed. The valid values are 0 to 4294967295.
•
Subnets
— Select whether the subnetted routes should be redistributed or not from the drop-down
menu.
•
Distribute List
— Selects the Access List that filters the routes to be redistributed by the destination
protocol. Only permitted routes are redistributed. If this command refers to a non-existent access list,
all routes are permitted. The drop-down menu lists the ACLs configured from the
Switching
→
Network Security
→
Access Control Lists
→
IP Access Control Lists
pages. When used for route
filtering, the only fields in an access list that get used are:
– Source IP Address and netmask
– Destination IP Address and netmask
– Action (permit or deny)
All other fields (source and destination port, precedence, tos, and so on.) are ignored.
The source IP address is compared to the destination IP address of the route. The source IP netmask in
the access list rule is treated as a wildcard mask, indicating which bits in the source IP address must
match the destination address of the route.
NOTE: A 1 in the mask indicates a Don’t Care in the corresponding address bit.
When an access list rule includes a destination IP address and netmask (an extended access list), the
destination IP address is compared to the network mask of the route destination. The destination
netmask in the access list serves as a wildcard mask, indicating which bits in the route’s destination
mask are significant for the filtering operation.
•
Redistribute
— Enables or disables the redistribution for the selected source protocol. This field has to
be enabled in order to be able to configure any of the route redistribution attributes.
Creating an OSPF Route Redistribution Source
When no redistributions are configured, the system displays only Create in the Configured Source field
and possible sources in the Available Source fields. When you select an Available Source, enter
configuration data, and click Apply Changes, the item displays in the Configure Source drop-down list
and is removed from the Available Source drop-down list.
1.
Open the
OSPF Route Redistribution Configuration
page.
2.
Specify
Create
in the Configured Source field.
3.
Select Static, Connected, or RIP from the Available Source field.
4.
Click
Apply Changes
when finished.
The route redistribution data is configured, and the device is updated.

550 Configuring Routing
Modifying OSPF Route Redistribution Data
1.
Open the
OSPF Route Redistribution Configuration
page.
2.
Select a source from the Configured Source drop-down.
3.
Enter data in the fields as needed.
4.
Click
Apply Changes
when finished.
The route redistrbution data is configured, and the device is updated.
Configuring OSPF Route Redistribution Data using CLI Command
For information about the CLI command that performs this function, see the following chapter in the
CLI Reference Guide:
• OSPF Commands
The following table summarizes the equivalent CLI commands for this feature.
Route Redistribution Summary
Use the OSPF Route Redistribution Summary
page to display OSPF Route Redistribution
configurations.
To display the page, click Routing
→
OSPF
→
Route Redistribution Summary in the tree view.
Figure 9-20. OSPF Route Redistribution Summary
Table 9-17. OSPF Route Redistribution Configuration Commands
CLI Command Description
redistribute Configures OSPF protocol to allow redistribution of routes from the
specified source protocol/routers.
distribute-list out Specifies the access list to filter routes received from the source
protocol.

Configuring Routing 551
The OSPF Route Redistribution Summary page contains the following fields:
•
Source
— The Source Route to be redistributed by OSPF.
•
Redistribute
— Specify whether to allow the routes learned through this protocol to be redistributed.
•
Metric
— The Metric of redistributed routes for the given Source Route. Displays 0 when not
configured.
•
Metric Type
— The OSPF metric type of redistributed routes.
•
Tag
— The tag field in routes redistributed. This field displays the tag value if the source was
preconfigured, otherwise 0 is displayed.
•
Subnets
— Specify whether the subnetted routes should be redistributed (
Enable
) or not (
Disable
).
•
Distribute List
— The access list that filters the routes to be redistributed by the destination protocol.
Displays 0 when not configured.
•
Redistribute
— Redistribute among other VLANs in the domain.
Displaying the Route Redistribution Summary Using CLI Commands
For information about the CLI command that performs this function, see the following chapter in the
CLI Reference Guide:
• OSPF Commands
The following table summarizes the equivalent CLI commands for this feature.
Nonstop Forwarding OSPF Graceful Restart
The OSPF protocol can be configured to perform a “graceful restart” in conjunction with the nonstop
forwarding feature (see "Nonstop Forwarding" on page 258) for stacked switches. When OSPF graceful
restart is enabled and the management unit in a stack fails, the hardware can continue to forward packets
using OSPF routes while a backup switch takes over management unit responsibility.
Graceful restart uses the concept of “helpful neighbors”. A fully adjacent router enters helper mode when
it receives a link state announcement (LSA) from the restarting management unit indicating its
intention of performing a graceful restart. In helper mode, a switch continues to advertise to the rest of
the network that they have full adjacencies with the restarting router, thereby avoiding announcement of
a topology change and and the potential for flooding of LSAs and shortest-path-first (SPF) runs (which
determine OSPF routes). Helpful neighbors continue to forward packets through the restarting router.
The restarting router relearns the network topology from its helpful neighbors.
Graceful restart can be enabled for either planned or unplanned restarts, or both. A planned restart is
initiated by the operator (see "Enabling and Disabling NSF" on page 258). The operator may initiate a
failover in order to take the management unit out of service (for example, to address a partial hardware
Table 9-18. OSPF Route Redistribution Summary Command
CLI Command Description
show ip ospf Displays OSPF route redistribution summary data.

552 Configuring Routing
failure), to correct faulty system behavior which cannot be corrected through less severe management
actions, or other reasons. An unplanned restart is an unexpected failover caused by a fatal hardware
failure of the management unit or a software hang or crash on the management unit.
To configure the OSPF graceful restart feature, click Routing
→
OSPF
→
NSF OSPF Summary in the
navigation tree.
Figure 9-21. NSF OSPF Summary
• Support Mode — Enables or disables OSPF to perform graceful restarts. The following options are
available:
– Planned—OSPF will perform a graceful restart for planned restarts. A planned restart is a failover
initiated by the administrator (see
"Enabling and Disabling NSF
" on page 258).
– Always—OSPF will perform a graceful restart for all planned and unplanned warm restart events.
– Disable—OSPF will not perform graceful restarts.
• Restart Interval — The grace period during which a neighboring router will be in the helper state after
receiving notice that the management unit is performing a graceful restart.
• Restart Status — Displays the restart status of OSPF Helper feature. The possible values are:
–Not Restarting
–Planned Restart
– Unplanned Restart
• Restart Age (secs) — Displays the amount of time since the last restart occurred.
• Restart Exit Reason — Displays how the master unit on the stack last started up. The possible values
are:
– Not Attempted—Graceful restart has not been attempted.
– In Progress—Restart is in progress.
– Completed—The previous graceful restart completed successfully.

Configuring Routing 553
– Timed Out—The previous graceful restart timed out.
– Topology Changed—The previous graceful restart terminated prematurely because of a topology
change.
If you change the Support Mode, click Submit to save your change.
Click Refresh to redisplay the page with the latest values from the switch.
Enabling the NSF OSPF Graceful Restart Using CLI Commands
For information about the CLI command that performs this function, see the following chapter in the
CLI Reference Guide:
• OSPF Commands
The following table summarizes the equivalent CLI commands for this feature.
BOOTP/DHCP Relay Agent
BootP/DHCP Relay Agent enables BootP/DHCP clients and servers to exchange BootP/DHCP messages
across different subnets. The relay agent receives the requests from the clients, and checks the valid hops
and giaddr fields. If the number of hops is greater than the configured, the agent assumes the packet is
looped through the agents and discards the packet. If giaddr field is zero the agent must fill in this field
with the IP address of the interface on which the request was received. The agent unicasts the valid
packets to the next configured destination. The server responds with a unicast BOOTREPLY addressed
to the relay agent closest to the client as indicated by giaddr field. Upon reception of the BOOTREPLY
from the server, the agent forwards this reply as broadcast or unicast on the interface form where the
BOOTREQUEST was arrived. This interface can be identified by giaddr field.
T he PowerConnect 6200 Series DHCP component also supports DHCP relay agent options to identify
the source circuit when customers are connected to the Internet with high-speed modem. The relay
agent inserts these options when forwarding the request to the server and removes them when sending
the reply to the clients.
If an interface has more than one IP address, the relay agent should use the primary IP address
configured as its relay agent IP address.
Table 9-19. NSF OSPF Graceful Restart Command
CLI Command Description
nsf Enables non-stop forwarding.
nsf helper Enables helpful neighbor functionality for the OSPF protocol.
nsf helper strict-lsa-checking Requires that an OSPF helpful neighbor exit helper mode whenever a
topology change occurs.
show ip ospf Displays information relevant to the OSPF router.
show ip ospf neighbor This command displays information about OSPF neighbors.

554 Configuring Routing
The BOOTP/DHCP Relay Agent menu page contains links to web pages that configure and display
BOOTP/DHCP relay agent. To display this page, click Routing
→
BOOTP/DHCP Relay Agent in the
tree view. Following are the web pages accessible from this menu page:
• BOOTP/DHCP Relay Agent Configuration
BOOTP/DHCP Relay Agent Configuration
Use the BOOTP/DHCP Relay Agent Configuration
page to configure and display a BOOTP/DHCP
relay agent.
To display the page, click Routing
→
BOOTP/DHCP Relay Agent
→
Configuration in the tree view.
Figure 9-22. BOOTP/DHCP Relay Agent Configuration
The BOOTP/DHCP Relay Agent Configuration page contains the following fields:
•
Maximum Hop Count
— Enter the maximum number of hops a client request can take before being
discarded.
•
Server IP Address
— Enter either the IP address of the BOOTP/DHCP server or the IP address of the
next BOOTP/DHCP Relay Agent.
•
Admin Mode
— Select Enable or Disable from the drop-down menu. When you select Enable,
BOOTP/DHCP requests are forwarded to the IP address you entered in the Server IP address field.
•
Minimum Wait Time (secs)
— Enter a time in seconds. This value is compared to the time stamp in
the client's request packets, which should represent the time since the client was powered up. Packets
are only forwarded when the time stamp exceeds the minimum wait time.
•
Circuit ID Option Mode
— Select Enable or Disable from the drop-down menu. If you select Enable,
the relay agent adds Option 82 header packets to the DHCP Request packets before forwarding them
to the server, and strips them off while forwarding the responses to the client.

Configuring Routing 555
Configuring BOOTP/DHCP
1.
Open the
BOOTP/DHCP Configuration
page.
2.
Enter data in the fields as needed.
3.
Click
Apply Changes
when finished.
The BOOTP/DHCP data is configured, and the device is updated.
Configuring BOOTP/DHCP using CLI Commands
For information about the CLI commands that perform this function, see the following chapter in the
CLI Reference Guide:
• DHCP and BOOTP Relay Commands
The following table summarizes the equivalent CLI commands for this feature.
IP Helper
The IP Helper feature allows the switch to forward certain configured UDP broadcast packets to a
particular IP address. This allows various applications, such as the DHCP relay agent, to reach servers on
non-local subnets, even if the application was designed to assume a server is always on a local subnet and
uses broadcast packets (with either the limited broadcast address 255.255.255.255, or a network directed
broadcast address) to reach the server.
You can configure relay entries both globally and on specific routing interfaces. Each relay entry maps an
ingress interface and destination UDP port number to a single IPv4 address (the helper address). You can
configure multiple relay entries for the same interface and UDP port, in which case the relay agent relays
matching packets to each server address. Interface configuration takes priority over global configuration.
In other words, if the destination UDP port of a packet matches any entry on the ingress interface, the
packet is handled according to the interface configuration. If the packet does not match any entry on the
ingress interface, the packet is handled according to the global IP helper configuration.
Table 9-20. BOOTP and DHCP Commands
CLI Command Description
bootpdhcprelay cidridoptmode Enables the circuit ID option and remote agent ID mode for
BootP/DHCP Relay on the system.
bootpdhcprelay maxhopcount Configures the maximum allowable relay agent hops for BootP/DHCP
Relay on the system.
bootpdhcprelay minwaittime Configures the minimum wait time in seconds for BootP/DHCP Relay
on the system.
show bootpdhcprelay Shows the the BootP/DHCP Relay information.

556 Configuring Routing
IP Helper Global Configuration
Use the IP Helper Global Configuration page to add, show, or delete UDP Relay and Helper IP
configuration
To display the page, click Routing
→
IP Helper
→
Global Configuration in the tree view.
Figure 9-23. IP Helper Global Configuration
The IP Helper Global Configuration page contains the following fields:
•
UDP Relay Mode
— Use the menu to enable or disable the UDP relay mode. You must enable the
UDP Relay Mode to relay any other protocols for which an IP helper address has been configured. By
default UDP Relay Mode is Enabled.
•
UDP Destination Port
— Identifies destination UDP port number of UDP packets to be relayed.
Table 9-21 lists UDP Port allocations.

Configuring Routing 557
•
Server Address —
The IPv4 address of the server to which packets are relayed for the specific UDP
Destination Port.
•
Hit Count —
The number of times a packet has been forwarded or discarded according to this entry.
•
Remove —
Removes the specified
UDP Relay
when selected and
Apply Changes
is pressed.
Adding an IP Helper Entry
1.
Open the IP Helper
Global Configuration
page
.
Table 9-21. UDP Port Allocations
UDP Port Number Acronym Application
7 Echo Echo
11 SysStat Active User
15 NetStat NetStat
17 Quote Quote of the day
19 CHARGEN Character Generator
20 FTP-data FTP Data
21 FTP FTP
37 Time Time
42 NAMESERVER Host Name Server
43 NICNAME Who is
53 DOMAIN Domain Name Server
69 TFTP Trivial File Transfer
111 SUNRPC Sun Microsystems Rpc
123 NTP Network Time
137 NetBiosNameService NT Server to Station Connections
138 NetBiosDatagramService NT Server to Station Connections
139 NetBios SessionServiceNT Server to
Station Connections
161 SNMP Simple Network Management
162 SNMP-trap Simple Network Management
Traps
513 who Unix Rwho Daemon
514 syslog System Log
525 timed Time Daemon

558 Configuring Routing
2.
Click
Add
to display the
Add Helper IP Address page
:
Figure 9-24. Add Helper IP Address
3.
Select a UDP Destination port name from the menu or enter the UDP Destination Port ID. Select the
Default Set to configure for the relay entry for the default set of protocols.
NOTE: If the DefaultSet option is specified, the device by default forwards UDP Broadcast packets for the
following services: IEN-116 Name Service (port 42), DNS (port 53), NetBIOS Name Server (port 137), NetBIOS
Datagram Server (port 138), TACACS Server (Port 49), and Time Service (port 37).
4.
Enter the IP address of the server to which the packets with the given UDP Destination Port will be
relayed.
5.
Click
Apply Changes
.
The UDP/Helper Relay is added and the device is updated.
Configuring IP Helper Global Settings Using CLI Commands
For information about the CLI commands that perform this function, see the following chapter in the
CLI Reference Guide:
• IP Helper Commands
The following table summarizes the equivalent CLI commands for this feature.
IP Helper Interface Configuration
Use the IP Helper Interface Configuration page to add, show, or delete UDP Relay and Helper IP
configuration for a specific interface.
To display the page, click Routing
→
IP Helper
→
Interface Configuration in the tree view.
Table 9-22. IP Helper Global Commands
CLI Command Description
ip helper-address (global configuration) Configures the relay of certain UDP broadcast packets received on any
interface.
ip helper enable Enables relay of UDP packets.
show ip helper-address Displays the IP helper address configuration.

Configuring Routing 559
Figure 9-25. IP Helper Interface Configuration
The IP Helper Interface Configuration page contains the following fields:
•
Source IP Interface
— Select the interface to use for UDP/Helper relays. Select All to configure relay
entries on all available interfaces.
•
UDP Destination Port
— Identifies destination UDP port number of UDP packets to be relayed. For a
list of UDP Port allocations, see Table 9-21.
•
Server Address —
The IPv4 address of the server to which packets are relayed for the specific UDP
Destination Port.
•
IsDiscard
— If True, packets arriving on the given interface with the given destination UDP port are
discarded rather than relayed. Discard entries are used to override global IP helper address entries
which otherwise might apply to a packet.
•
Hit Count —
The number of times a packet has been forwarded or discarded according to this entry.
•
Remove
— Select this option and click
Apply Changes
to remove the relay from the selected source IP
interface.
Adding an IP Helper Entry to an Interface
1.
Open the IP Helper
Interface Configuration
page
.
2.
Click
Add
to display the
Interface Configuration Add page
:

560 Configuring Routing
Figure 9-26. Add Helper IP Address
3.
Select the interface to use for the relay.
4.
Select a UDP Destination port name from the menu or enter the UDP Destination Port ID. Select the
Default Set to configure for the relay entry for the default set of protocols.
NOTE: If the DefaultSet option is specified, the device by default forwards UDP Broadcast packets for the
following services: IEN-116 Name Service (port 42), DNS (port 53), NetBIOS Name Server (port 137), NetBIOS
Datagram Server (port 138), TACACS Server (Port 49), and Time Service (port 37).
5.
Choose whether to discard (True) or keep (False)
packets arriving on the given interface with the
given destination UDP port.
6.
Enter the IP address of the server to which the packets with the given UDP Destination Port will be
relayed.
7.
Click
Apply Changes
.
The UDP/Helper Relay is added to the interface and the device is updated.
Configuring IP Helper Interfaces Using CLI Commands
For information about the CLI commands that perform this function, see the following chapter in the
CLI Reference Guide:
• IP Helper Commands
The following table summarizes the equivalent CLI commands for this feature.
IP Helper Statistics
Use the IP Helper Statistics page to view UDP Relay Statistics for the switch.
To display the page, click Routing
→
IP Helper
→
Statistics in the tree view.
Table 9-23. IP Helper Interface Commands
CLI Command Description
ip helper-address (interface configuration) Configures the relay of certain UDP broadcast packets received on a
specific interface.

Configuring Routing 561
Figure 9-27. IP Helper Statistics
The IP Helper Statistics page contains the following fields:
•
DHCP Client Messages Received
— The number of valid messages received from a DHCP client.
The count is only increased if IP helper is enabled globally, the ingress routing interface is up, and the
packet passes a number of validity checks, such as having a TTL >1 and having valid source and
destination IP addresses.
•
DHCP Client Messages Relayed
— The number of DHCP client messages relayed to a server. If a
message is relayed to multiple servers, the count is increased once for each server.
•
DHCP Server Messages Received
— The number of DHCP responses received from the DHCP server.
This count only includes messages that the DHCP server unicasts to the relay agent for relay to the
client.
•
DHCP Server Messages Relayed
— Specifies the number of DHCP server messages relayed to a client.
•
UDP Client Messages Received
— The number of valid UDP packets received. This count includes
DHCP messages and all other protocols relayed. Conditions are similar to those for the first statistic in
this table.
•
UDP Client Messages Relayed
— The number of UDP packets relayed. This count includes DHCP
messages relayed as well as all other protocols. The count is increased for each server to which a packet
is sent.
•
DHCP Client Messages Hop Count Exceeded Max
— The number of DHCP client messages
received whose hop count is larger than the maximum allowed. The maximum hop count is a
configurable value.A log message is written for each such failure. The DHCP relay agent does not relay
these packets.

562 Configuring Routing
•
DHCP Pkts Rcvd Too Early
— The number of DHCP client messages received whose secs field is less
than the minimum value. The minimum secs value is a configurable value. A log message is written for
each such failure. The DHCP relay agent does not relay these packets.
•
Received DHCP Client Messages With Giaddr As Local Address
— The number of DHCP client
messages received whose gateway address, giaddr, is already set to an IP address configured on one of
the relay agents own IP addresses. In this case, another device is attempting to spoof the relay agents
address. The relay agent does not relay such packets. A log message gives details for each occurrence.
•
UDP Pkts With Expired TTL
— The number of packets received with TTL of 0 or 1 that might
otherwise have been relayed.
•
UDP Pkts Discarded
— The number of packets ignored by the relay agent because they match a
discard relay entry.
Viewing IP Helper Statistics Using CLI Commands
For information about the CLI commands that perform this function, see the following chapter in the
CLI Reference Guide:
• IP Help Commands
The following table summarizes the equivalent CLI commands for this feature.
RIP
Routing Information Protocol (RIP) is an Interior Gateway Protocol (IGP) based on the Bellman-Ford
algorithm and targeted at smaller networks (network diameter no greater than 15 hops). The routing
information is propagated in RIP update packets that are sent out both periodically and in the event of a
network topology change. On receipt of a RIP update, depending on whether the specified route exists or
does not exist in the route table, the router may modify, delete or add the route to its route table. Route
preferences are conveyed through a configurable metric that indicates the distance for each destination.
The RIP menu page contains links to web pages that configure and display RIP parameters and data. To
display this page, click Routing
→
RIP in the tree view. Following are the web pages accessible from this
menu page:
• RIP Configuration
• RIP Interface Summary
• RIP Interface Configuration
Table 9-24. IP Helper Statistics Commands
CLI Command Description
show ip helper statistics Displays the number of DHCP and other UDP packets processed and
relayed by the UDP relay agent.
clear ip helper statistics Resets (to 0) the statistics displayed in show ip helper statistics.

Configuring Routing 563
• RIP Route Redistribution Configuration
• RIP Route Redistribution Summary
RIP Configuration
Use the RIP Configuration
page to enable and configure or disable RIP in Global mode. To display the
page, click Routing
→
RIP
→
Configuration in the tree view.
Figure 9-28. RIP Configuration
The RIP Configuration page contains the following fields:
•
RIP Admin Mode
— Select Enable or Disable from the drop-down menu. If you select Enable, RIP is
enabled for the switch. The default is Disable.
•
Split Horizon Mode
— Select None, Simple, or Poison Reverse from the drop-down menu. The
default is Simple. Split horizon is a technique for avoiding problems caused by including routes in
updates sent to the router from which the route was originally learned. The options are:
–
None
— No special processing for this case.
–
Simple
— A route is not included in updates sent to the router from which it was learned.
–
Poison Reverse
— A route is included in updates sent to the router from which it was learned, but
the metric is set to infinity.
•
Auto Summary Mode
— Select Enable or Disable from the drop-down menu. If you select Enable,
groups of adjacent routes are summarized into single entries, in order to reduce the total number of
entries. The default is Enable.
•
Host Routes Accept Mode
— Select Enable or Disable from the drop-down menu. If you select
Enable, the router accepts host routes. The default is Enable.

564 Configuring Routing
•
Global Route Changes
— Displays the number of route changes made to the IP Route Database by
RIP. This does not include the refresh of a route's age.
•
Global Queries
— Displays the number of responses sent to RIP queries from other systems.
•
Default Information Originate
— Enable or Disable Default Route Advertise.
•
Default Metric
— Sets a default for the metric of redistributed routes.This field displays the default
metric if one has already been set, or blank if not configured earlier. Valid values are 1 to 15.
Configuring RIP
1.
Open the
RIP Configuration
page.
2.
Enter data in the fields as needed.
3.
Click
Apply Changes
when finished.
RIP is configured, and the device is updated.
Configuring RIP Using CLI Commands
For information about the CLI commands that perform this function, see the following chapter in the
CLI Reference Guide:
• Routing Information Protocol (RIP) Commands
The following table summarizes the equivalent CLI commands for this feature.
Table 9-25. RIP Global Configuration Commands
CLI Command Description
auto-summary Enables the RIP auto-summarization mode.
default-information originate Controls the advertisement of default routes.
default-metric Sets a default for the metric of distributed routes.
distance rip Sets the route preference value of RIP in the router.
enable Resets the default administrative mode of RIP in the router (active).
hostroutesaccept Enables the RIP hostroutesaccept mode.
router rip Enters Router RIP mode.
show ip rip Displays information relevant to the RIP router.
split-horizon Sets the RIP split horizon mode.

Configuring Routing 565
RIP Interface Configuration
Use the RIP Interface Configuration
page to enable and configure or to disable RIP on a specific
interface.
To display the page, click Routing
→
RIP
→
Interface Configuration in the tree view.
Figure 9-29. RIP Interface Configuration
The RIP Interface Configuration page contains the following fields:
•
Interface
— Select the interface for which data is to be configured from the drop-down menu.
•
Send Version
— RIP Version that router sends with its routing updates. The default is RIP-2. Possible
values are:
–
RIP-1
— send RIP version 1 formatted packets through broadcast.
–
RIP-1c
— RIP version 1 compatibility mode. Send RIP version 2 formatted packets through
broadcast.
–
RIP-2
— send RIP version 2 packets using multicast.
–
None
— no RIP control packets are sent.
•
Receive Version
— RIP Version of the routing updates that the router must accept. The default is
Both. Possible values are:
–
RIP-1
— accept only RIP version 1 formatted packets.
–
RIP-2
— accept only RIP version 2 formatted packets.
–
Both
— accept packets in either format.
•
None
— no RIP control packets is accepted.

566 Configuring Routing
•
RIP Admin Mode
— Select Enable or Disable from the drop-down menu. Before you enable RIP
version 1 or version 1c on an interface, you must first enable network directed broadcast mode on the
corresponding interface. The default value is Disable.
•
Authentication Type
— You may select an authentication type other than None by clicking the
Modify
button. You then see a new screen, where you can select the authentication type from the
drop-down menu. Possible values are:
–
None
— This is the initial interface state. If you select this option from the drop-down menu on
the second screen and click
Apply Changes
, you are returned to the first screen without any
authentication protocols being run.
–
Simple
— If you select Simple you are prompted to enter an authentication key. This key is
included, in the clear, in the RIP header of all packets sent on the network. All routers on the
network must be configured with the same key.
–
Encrypt
— If you select Encrypt you are prompted to enter both an authentication key and an
authentication ID. Encryption uses the MD5 Message-Digest algorithm. All routers on the
network must be configured with the same key and ID.
•
IP Address
— Displays the IP Address of the router interface.
•
Link State
— Specifies whether the RIP interface is up or down.
•
Bad Packets Received
— Displays the number of RIP packets that were found to be invalid or corrupt.
This explicitly does NOT include full updates sent containing new information.
•
Bad Routes Received
— Displays the number of routes, in valid RIP packets, which were ignored for
any reason, for example, the number of triggered RIP updates actually sent on this interface. This
explicitly does NOT include full updates sent containing new information.
•
Updates Sent
— Displays the number of Route updates sent.
Configuring the RIP Interface
1.
Open the
RIP Interface Configuration
page.
2.
Specify the interface for which data is to be configured.
3.
Enter data into the fields as needed:
–
Send Version
— From the drop-down box, select
None
,
RIP-1
,
RIP-1c
, or
RIP2
.
–
Receive Version
— From the drop-down box select
None
,
RIP-1
,
RIP-2
, or
Both.
–
RIP Admin Mode
— Select
Enable
or
Disable
.
–
Authentication Type
— Click the
Modify
button to configure different Authentication Types.
4.
Click
Apply Changes
when finished.
The RIP interface is configured, and the device is updated.
Selecting an Authentication Method
1.
Open the
RIP Interface Configuration
page.

Configuring Routing 567
2.
Specify the interface for which the authentication method is to be configured.
3.
Click
Modify
.
The Authentication Method page displays.
4.
Specify the Authentication Type (None, Simple, or Encrypt) from the drop-down menu.
5.
If you specify Simple or Encrypt as the Authentication Type, additional fields appear. Enter the
Authentication Key (Simple or Encrypt) and Authentication Key ID (Encrypt).
6.
Click
Apply Changes
.
7.
The authentication method is updated, and the device is updated.
Configuring the RIP Interface with the CLI Commands
For information about the CLI commands that perform this function, see the following chapter in the
CLI Reference Guide:
• Routing Information Protocol (RIP) Commands
The following table summarizes the equivalent CLI commands for this feature.
RIP Interface Summary
Use the RIP Interface Summary
page to display RIP configuration status on an interface.
To display the page, click Routing
→
RIP
→
Interface Summary in the tree view.
Table 9-26. RIP Interface Configuration Commands
CLI Command Description
ip rip Enables RIP on a router interface.
ip rip authentication Sets the RIP Version 2 Authentication Type and Key for the specified
interface.
ip rip receive version Configures the interface to allow RIP control packets of the specified
version(s) to be received.
ip rip send version Configures the interface to allow RIP control packets of the specified
version to be sent.
show ip rip interface Displays information related to a particular RIP interface.

568 Configuring Routing
Figure 9-30. RIP Interface Summary
The RIP Interface Summary page displays the following fields:
•
Interface
— The interface, such as the routing-enabled VLAN on which RIP is enabled.
•
IP Address
— The IP Address of the router interface.
•
Send Version
— Specifies the RIP version to which RIP control packets sent from the interface
conform. The default is RIP-2. Possible values are:
–
RIP-1
— RIP version 1 packets are sent using broadcast.
–
RIP-1c
— RIP version 1 compatibility mode. RIP version 2 formatted packets are transmitted
using broadcast.
–
RIP-2
— RIP version 2 packets are sent using multicast.
–
None
— RIP control packets are not transmitted.
•
Receive Version
— Specifies which RIP version control packets are accepted by the interface. The
default is Both. Possible values are:
–
RIP-1
— only RIP version 1 formatted packets are received.
–
RIP-2
— only RIP version 2 formatted packets are received.
–
Both
— packets are received in either format.
–
None
— no RIP control packets are received.
•
RIP Admin Mode
— Specifies whether RIP is Enabled or Disabled on the interface.
•
Link State
— Specifies whether the RIP interface is up or down.
Displaying RIP Interface Summary Using CLI Commands
For information about the CLI command that performs this function, see the following chapter in the
CLI Reference Guide:
• Routing Information Protocol (RIP) Commands
The following table summarizes the equivalent CLI commands for this feature.

Configuring Routing 569
RIP Route Redistribution Configuration
Use the RIP Route Redistribution Configuration
page to configure the RIP Route Redistribution
parameters. The allowable values for each fields are displayed next to the field. If any invalid values are
entered, an alert message is displayed with the list of all the valid values.
Static Reject Routes
A static reject route is a static route to discard the packets to a particular destination, thereby forcing a
black-hole routing behavior for a particular set of IP prefixes. Static reject routes can help prevent a
routing loop in the network if a default route is configured on a router. Static reject routes also help
protect against a DOS attack on a router with unwanted destination addresses.
NOTE: Static reject routes are not redistributed by OSPF or RIP.
Starting with software release 3.0, you can select Static Reject as a route type from the Route Type field
on the following pages under the Routing
→
Router menu:
• Route Entry Configuration
• Configured Routes
NOTE: For a static reject route, the next hop interface value is Null0. Packets to the network address specified in
static reject routes are intentionally dropped.
To display the page, click Routing
→
RIP
→
Route Redistribution Configuration in the tree view.
Figure 9-31. RIP Route Redistribution Configuration
The RIP Route Redistribution Configuration page contains the following fields:
Table 9-27. RIP Interface Summary Command
CLI Command Description
show ip rip interface brief Displays general information for each RIP interface.

570 Configuring Routing
•
Source
— Select the type of source route to configure for redistribution by RIP. Possible values are:
–
Static
–
Connected
–
OSPF
•
Metric
— Sets the metric value to be used as the metric of redistributed routes. This field displays the
metric if the source was pre-configured and can be modified. The valid values are 1 to 15.
•
Distribute List
— Select the Access List that filters the routes to be redistributed by the destination
protocol. Only permitted routes are redistributed.
The drop-down menu lists the ACLs configured through the pages under
Switching
→
Network
Security
→
Access Control Lists
→
IP Access Control Lists
. When used for route filtering, the only
fields in an access list that get used are:
– Source IP Address and netmask
– Destination IP Address and netmask
– Action (Permit or Deny)
All other fields (source and destination port, precedence, tos, etc.) are ignored.
The source IP address is compared to the destination IP address of the route. The source IP netmask in
the access list rule is treated as a wildcard mask, indicating which bits in the source IP address must
match the destination address of the route.
NOTE:
A 1 in the mask indicates a Don’t Care in the corresponding address bit.
When an access list rule includes a destination IP address and netmask (an extended access list), the
destination IP address is compared to the network mask of the destination of the route. The
destination netmask in the access list serves as a wildcard mask, indicating which bits in the route’s
destination mask are significant for the filtering operation.
•
Redistribute
— Enables or disables the redistribution for the selected source protocol. This field has to
be enabled in order to be able to configure any of the route redistribution attributes.
Creating a Configured Source
1.
Open the
RIP Route Redistribution Configuration
page.
2.
Select an Available Source to configure.
3.
Specify values for the remaining fields.
4.
Click
Apply Changes
.
The specified Source is now configured, and the device is updated.
Modifying a Configured Source
1.
Open the
RIP Route Redistribution Configuration
page.

Configuring Routing 571
2.
Select the Configured Source to modify.
3.
Change values on this screen as needed.
4.
Click
Apply Changes
Specified changes are saved, and the device is updated.
Configuring RIP Route Redistribution using CLI Command
For information about the CLI commands that perform this function, see the following chapter in the
CLI Reference Guide:
• Routing Information Protocol (RIP) Commands
The following table summarizes the equivalent CLI commands for this feature.
Table 9-28. RIP Route Redistribution Commands
CLI Command Description
redistribute Configures OSPF protocol to allow redistribution of routes from the
specified source protocol/routers.
distribute-list out Specifies the access list to filter routes received from the source
protocol.

572 Configuring Routing
RIP Route Redistribution Summary
Use the RIP Route Redistribution Summary
page to display Route Redistribution configurations.
To display the page, click Routing
→
RIP
→
Route Redistribution Summary in the tree view.
Figure 9-32. RIP Route Redistribution Summary
The RIP Route Redistribution Summary page contains the following fields:
•
Source
— The source route to be redistributed by RIP.
•
Metric
— The metric of redistributed routes for the given source route. Displays 0 when not
configured.
•
Redistribute
— Shows whether route redistribution is enabled for the source.
•
Distribute Lis
t — The access list that filters the routes to be redistributed by the destination protocol.
If the distribute list is not configured, the field is blank.
•
Match
— Shows the list of routes redistributed when OSPF is selected as the source, which can be any
of the following:
–
Match Internal
— Shows whether redistribution of OSPF internal routes is enabled.
–
Match External Type 1
— Shows whether the redistribution of OSPF external type 1 routes is
enabled.
–
Match External Type 2
— Shows whether the redistribution of OSPF external type 2 routes is
enabled.
–
Match NSSA External Type 1
— Shows whether the redistribution of OSPF NSSA external type 1
routes is enabled.
–
Match NSSA External Type 2
— Shows whether the redistribution of OSPF NSSA external type 2
routes is enabled.

Configuring Routing 573
Displaying RIP Route Redistribution Summary Using CLI Commands
For information about the CLI command that performs this function, see the following chapter in the
CLI Reference Guide:
• Routing Information Protocol (RIP) Commands
The following table summarizes the equivalent CLI commands for this feature.
Router Discovery
The Router Discovery protocol is used by hosts to identify operational routers on the subnet. Router
Discovery messages are of two types: “Router Advertisements” and “Router Solicitations.” The protocol
mandates that every router periodically advertise the IP Addresses it is associated with. Hosts listen for
these advertisements and discover the IP Addresses of neighboring routers.
The Router Discovery menu page contains links to web pages that configure and display Router
Discovery data. To display this menu, click Routing
→
Router Discovery in the tree view. Following are
the web pages accessible from this menu page:
• Router Discovery Configuration
•Router Discovery Status
Router Discovery Configuration
Use the Router Discovery Configuration
page to enter or change Router Discovery parameters.
To display the page, click Routing
→
Router Discovery
→
Configuration in the tree view.
Table 9-29. RIP Route Redistribution Summary Command
CLI Command Description
show ip rip Displays IP RIP redistribution summary data.

574 Configuring Routing
Figure 9-33. Router Discovery Configuration
The Router Discovery Configuration page contains the following fields:
•
VLAN Interface
— Select the router interface for which data is to be configured.
•
Advertise Mode
— Select Enable or Disable from the drop-down menu. If you select Enable, Router
Advertisements are transmitted from the selected interface.
•
Advertise Address
— Enter the IP Address to be used to advertise the router.
•
Maximum Advertise Interval (secs)
— Enter the maximum time (in seconds) allowed between router
advertisements sent from the interface.
•
Minimum Advertise Interval (secs)
— Enter the minimum time (in seconds) allowed between router
advertisements sent from the interface.
•
Advertise Lifetime (secs)
— Enter the value (in seconds) to be used as the lifetime field in router
advertisements sent from the interface. This is the maximum length of time that the advertised
addresses are to be considered as valid router addresses by hosts.
•
Preference Level
— Specify the preference level of the router as a default router relative to other
routers on the same subnet. Higher numbered addresses are preferred. You must enter an integer.
Configuring Router Discovery
1.
Open the
Router Discovery Configuration
page.
2.
Select the router interface to be configured.
3.
Configure data as needed for the remaining fields.
4.
Click
Apply Changes
Specified configuration changes are saved, and the device is updated.

Configuring Routing 575
Configuring Router Discovery Using CLI Commands
For information about the CLI commands that perform this function, see the following chapter in the
CLI Reference Guide:
• Router Discovery Protocol Commands
The following table summarizes the equivalent CLI commands for this feature.
Router Discovery Status
Use the Router Discovery Status
page to display Router Discovery data for each port.
To display the page, click Routing
→
Router Discovery
→
Status in the tree view.
Figure 9-34. Router Discovery Status
The Router Discovery Status page displays the following fields:
•
Interface
— The router interface for which data is displayed.
Table 9-30. Router Discovery Commands
CLI Command Description
ip irdp Enables Router Discovery on an interface.
ip irdp address Configures the address that the interface uses to send the router
discovery advertisements.
ip irdp holdtime Configures the value, in seconds, of the holdtime field of the router
advertisement sent from this interface.
ip irdp maxadvertinterval Configures the maximum time, in seconds, allowed between sending
router advertisements from the interface.
ip irdp minadvertinterval Configures the minimum time, in seconds, allowed between sending
router advertisements from the interface.
ip irdp preference Configures the preference of the address as a default router address
relative to other router addresses on the same subnet.

576 Configuring Routing
•
Advertise Mode
— The values are Enable or Disable. Enable denotes that Router Discovery is enabled
on that interface.
•
Advertise Address
— The IP Address used to advertise the router.
•
Maximum Advertise Interval (secs)
— The maximum time (in seconds) allowed between router
advertisements sent from the interface.
•
Minimum Advertise Interval (secs)
— The minimum time (in seconds) allowed between router
advertisements sent from the interface.
•
Advertise Lifetime (secs)
— The value (in seconds) used as the lifetime field in router advertisements
sent from the interface. This is the maximum length of time that the advertised addresses are to be
considered as valid router addresses by hosts.
•
Preference Level
— The preference level of the router as a default router relative to other routers on
the same subnet. Higher numbered addresses are preferred.
Displaying Router Discovery Status Using CLI Commands
For information about the CLI command that performs this function, see the following chapter in the
CLI Reference Guide:
• Router Discovery Protocol Commands
The following table summarizes the equivalent CLI commands for this feature.
Router
The Router menu page contains links to web pages that configure and display route tables. To display
this page, click Routing
→
Router in the tree view. Following are the web pages accessible from this menu
page:
•Route Table
• Best Routes Table
• Route Entry Configuration
• Configured Routes
• Route Preferences Configuration
Route Table
Use the Router Route Table
page to display the route table configuration.
Table 9-31. Router Discovery Status Command
CLI Command Description
show ip irdp Displays the router discovery information for all interfaces, or for a
specified interface.

Configuring Routing 577
To display the page, click Routing
→
Router
→
Route Table in the tree view.
Figure 9-35. Router Route Table
The Router Route Table page displays the following fields:
• Total Number of Routes — The total number of routes in the route table.
•
Network Address
— The IP route prefix for the destination.
•
Subnet Mask
— Also referred to as the subnet/network mask, this indicates the portion of the IP
interface address that identifies the attached network.
•
Protocol
— This field tells which protocol created the specified route. The possibilities are one of the
following:
–Local
– Static
–Default
–OSPF Intra
–OSPF Inter
–OSPF Type-1
–OSPF Type-2
–RIP
•
Next Hop Interface
— The outgoing router interface to use when forwarding traffic to the destination.
•
Next Hop IP Address
— The outgoing router IP address to use when forwarding traffic to the next
router (if any) in the path towards the destination. The next router is always one of the adjacent
neighbors or the IP address of the local interface for a directly attached network.
Displaying the Router Route Table Using CLI Commands
For information about the CLI command that performs this function, see the following chapter in the
CLI Reference Guide:

578 Configuring Routing
• IP Routing Commands
The following table summarizes the equivalent CLI commands for this feature.
Best Routes Table
Use the Router Best Routes Table
page to display the best routes from the routing table.
To display the page, click Routing
→
Router
→
Best Routes Table in the tree view.
Figure 9-36. Router Best Routes Table
The Router Best Routes Table page displays the following fields:
•
Total Number of Routes
— The total number of routes in the route table.
•
Network Address
— The IP route prefix for the destination.
•
Subnet Mask
— Also referred to as the subnet/network mask, this indicates the portion of the IP
interface address that identifies the attached network.
•
Protocol
— This field tells which protocol created the specified route. The possibilities are one of the
following:
–Local
– Static
–Default
–OSPF Intra
–OSPF Inter
Table 9-32. Router Route Table Commands
CLI Command Description
show ip route Displays the routing table.
show ip route summary Shows the number of all routes, including best and non-best routes.

Configuring Routing 579
–OSPF Type-1
–OSPF Type-2
–RIP
•
Next Hop Interface
— The outgoing router interface to use when forwarding traffic to the destination.
•
Next Hop IP Address
— The outgoing router IP address to use when forwarding traffic to the next
router (if any) in the path towards the destination. The next router is always one of the adjacent
neighbors or the IP address of the local interface for a directly attached network.
Displaying the Best Routes Table Using CLI Commands
For information about the CLI command that performs this function, see the following chapter in the
CLI Reference Guide:
• IP Routing Commands
The following table summarizes the equivalent CLI commands for this feature.
Route Entry Configuration
Use the Router Route Entry Configuration
page to add new and configure router routes.
To display the page, click Routing
→
Router
→
Route Entry Configuration in the tree view.
Figure 9-37. Router Route Entry Configuration
The Router Route Entry Configuration page contains the following fields:
Table 9-33. Best Routes Table Command
CLI Command Description
show ip route preferences Displays detailed information about the route preferences.

580 Configuring Routing
•
Network Address
— Specify the IP route prefix for the destination from the drop-down menu. In order
to create a route, a valid routing interface must exist and the next hop IP Address must be on the same
network as the routing interface. Routing interfaces are created on the
IP Interface Configuration
page. Valid next hop IP Addresses can be viewed on the
Route Table
page.
•
Subnet Mask
— Also referred to as the subnet/network mask, this indicates the portion of the IP
interface address that identifies the attached network.
•
Protocol
— This field tells which protocol created the specified route. Possible values are:
–Local
– Static
–Default
–OSPF Intra
–OSPF Inter
–OSPF Type-1
–OSPF Type-2
–RIP
•
Next Hop Interface
— The outgoing router interface to use when forwarding traffic to the destination.
•
Next Hop IP Address
— The outgoing router IP address to use when forwarding traffic to the next
router (if any) in the path towards the destination. The next router is always one of the adjacent
neighbors or the IP address of the local interface for a directly attached network. When creating a
route, the next hop IP must be on the same network as the routing interface. Valid next hop IP
Addresses can be seen on the 'Route Table' page.
•
Metric
— Administrative cost of the path to the destination. If no value is entered, default is 1. The
range is 0–255.This field is present only when creating a static route.
•
Preference
— Specifies a preference value for the configured next hop.
Adding a Router Route
1.
Open the
Router Route Entry Configuration
page.
2.
Click
Add Route
.
The screen refreshes and the
Router Route Entry Configuration
page displays new fields as shown in
Figure 9-38.

Configuring Routing 581
Figure 9-38. Add Route - Default Route Type
3.
Next to
Route Type,
use the drop-down box to add a
Default
route or a
Static
route.
If you select Static, the page refreshes and new fields appear, as Figure 9-39 shows.
Default
— Enter the default gateway address in the
Next Hop IP Address
field.
Static
— Enter values for
Network Address
,
Subnet Mask
,
Next Hop IP Address
, and
Preference
.
Figure 9-39. Route Entry Configuration - Add Static Route Type
4.
Click
Apply Changes
.
The new route is added, and you are redirected to the Configured Routes page.
Adding a Router Route Using CLI Commands
For information about the CLI command that performs this function, see the following chapter in the
CLI Reference Guide:
• IP Routing Commands
The following table summarizes the equivalent CLI commands for this feature.

582 Configuring Routing
Configured Routes
Use the Configured Routes
page to display the routes that have been configured.
To display the page, click Routing
→
Router
→
Configured Routes in the tree view.
Figure 9-40. Configured Routes
The Configured Routes page displays the following fields:
•
Network Address
— The IP route prefix for the destination.
•
Subnet Mask
— Also referred to as the subnet/network mask, this indicates the portion of the IP
interface address that identifies the attached network.
•
Next Hop IP
— The outgoing router interface to use when forwarding traffic to the destination.
•
Preference
— Displays the preferences configured for the added routes.
•
Remove
— Use this check box to remove a configured route.
Adding a Router Route
1.
Open the
Configured Routes
page.
2.
Click
Add
.
The
Router Route Entry Configuration
page displays, as Figure 9-38 shows.
3.
Next to
Route Type,
use the drop-down box to add a
Default
route or a
Static
route.
Table 9-34. Router Route Configuration Commands
CLI Command Description
ip route Configures a static route. Use the no form of the command to delete
the static route.
ip route default Configures the default route. Use the no form of the command to
delete the default route.

Configuring Routing 583
Default
— Enter the default gateway address in the
Next Hop IP Address
field. Figure 9-38 shows the
fields that display when the
Route Type
value is Default.
Static
— Enter values for
Network Address
,
Subnet Mask
,
Next Hop IP Address
, and
Preference
.
Figure 9-39 shows the fields that display when the
Route Type
value is Static.
4.
Click
Apply Changes
.
The new route is added, and you are returned to the Configured Routes page.
Displaying Configured Routes Using CLI Commands
For information about the CLI command that performs this function, see the following chapter in the
CLI Reference Guide:
• IP Routing Commands
The following table summarizes the equivalent CLI commands for this feature.
Route Preferences Configuration
Use the Router Route Preferences Configuration
page to configure the default preference for each
protocol (for example 60 for static routes). These values are arbitrary values that range from 1 to 255, and
are independent of route metrics. Most routing protocols use a route metric to determine the shortest
path known to the protocol, independent of any other protocol.
The best route to a destination is chosen by selecting the route with the lowest preference value. When
there are multiple routes to a destination, the preference values are used to determine the preferred
route. If there is still a tie, the route with the best route metric is chosen. To avoid problems with
mismatched metrics (i.e. RIP and OSPF metrics are not directly comparable), you must configure
different preference values for each of the protocols.
Static Reject Routes
A static reject route is a static route to discard the packets to a particular destination, thereby forcing a
black-hole routing behavior for a particular set of IP prefixes. Static reject routes can help prevent a
routing loop in the network if a default route is configured on a router. Static reject routes also help
protect against a DOS attack on a router with unwanted destination addresses.
NOTE: Static reject routes are not redistributed by OSPF or RIP.
You can select Static Reject as a route type from the Route Type field on the following pages under the
Routing
→
Router menu:
• Route Entry Configuration
• Configured Routes
Table 9-35. IP Configured Routes Command
CLI Command Description
show ip route Displays the routing table.

584 Configuring Routing
NOTE: For a static reject route, the next hop interface value is Null0. Packets to the network address specified in
static reject routes are intentionally dropped.
To display the page, click Routing
→
Router
→
Route Preferences Configuration in the tree view.
Figure 9-41. Router Route Preferences Configuration
The Router Route Preferences Configuration page contains the following fields:
•
Local
— This field displays the local route preference value.
•
Static
— The static route preference value in the router. The default value is 1. The range is 1 to 255.
•
OSPF Intra
— The OSPF intra route preference value in the router. The default value is 110.
•
OSPF Inter
— The OSPF inter route preference value in the router. The default value is 110.
•
OSPF External
— The OSPF External route preference value in the router (OSPF External are OSPF
Type-1 and OSPF Type-2 routes). The default value is 110.
•
RIP
— The RIP route preference value in the router. The default value is 120.
Configuring Route Preferences
1.
Open the
Route Preferences Configuration
page.
2.
Define the applicable fields on this page
3.
Click
Apply Changes
.
The route preferences are configured, and the device is updated.
Configuring Route Preferences Using CLI Command
For information about the CLI command that performs this function, see the following chapter in the
CLI Reference Guide:
• OSPF Commands

Configuring Routing 585
The following table summarizes the equivalent CLI commands for this feature.
VLAN Routing
You can configure PowerConnect 6200 Series software with some VLANs that support routing. You can
also configure the software to allow traffic on a VLAN to be treated as if the VLAN were a router port.
When a port is enabled for bridging (default) rather than routing, all normal bridge processing is
performed for an inbound packet, which is then associated with a VLAN. Its MAC Destination Address
(MAC DA) and VLAN ID are used to search the MAC address table. If routing is enabled for the VLAN,
and the MAC DA of an inbound unicast packet is that of the internal bridge-router interface, the packet
is routed. An inbound multicast packet is forwarded to all ports in the VLAN, plus the internal bridge-
router interface, if it was received on a routed VLAN.
Since a port can be configured to belong to more than one VLAN, VLAN routing might be enabled for all
of the VLANs on the port or for only some of the VLANs on the port. VLAN Routing can be used to
allow more than one physical port to reside on the same subnet. It could also be used when a VLAN
spans multiple physical networks, or when additional segmentation or security is required. This section
shows how to configure the PowerConnect 6200 Series
software to support VLAN routing. A port can be
either a VLAN port or a router port, but not both. However, a VLAN port may be part of a VLAN that is
itself a router port.
The VLAN Routing menu page contains a link to a web page that displays VLAN Routing parameters
and data. To display this page, click Routing
→
VLAN Routing in the tree view. The following web page is
accessible from this menu page:
• VLAN Routing Summary
VLAN Routing Summary
Use the VLAN Routing Summary page to display the VLAN routing summary.
To display the page, click Routing
→
VLAN Routing
→
Summary in the tree view.
Table 9-36. Route Preference Commands
CLI Command Description
ip route Configures a static reject route.
ip route distance Sets the default distance (preference) for static routes.

586 Configuring Routing
Figure 9-42. VLAN Routing Summary
The VLAN Routing Summary page displays the following fields:
•
VLAN ID
— The ID of the VLAN whose data is displayed in the current table row.
•
MAC Address
— The MAC Address assigned to the VLAN Routing Interface.
•
IP Address
— The configured IP address of the VLAN Routing Interface.
NOTE: If a VLAN is created and the IP address is not configured, the web page by default shows an IP address of
0.0.0.0. To configure the IP address, go to the Routing
→
IP
→
Interface Configuration page. See "IP Interface
Configuration" on page 512.
•
Subnet Mask
— The configured subnet mask of the VLAN Routing Interface. This is 0.0.0.0 when the
VLAN Routing Interface is first configured and must be entered on the
Routing
→
IP
→
Interface
Configuration
page.
Displaying the VLAN Routing Summary Using CLI Commands
For information about the CLI commands that perform this function, see the following chapters in the
CLI Reference Guide:
• IP Addressing Commands
• Virtual LAN Routing Commands
The following table summarizes the equivalent CLI commands for this feature.
Table 9-37. VLAN Routing Summary Commands
CLI Command Description
interface vlan Enters the interface configuration (VLAN) mode.
interface range vlan Enters the interface configuration mode to configure multiple VLANs.
name Configures a name to a VLAN.
show ip vlan Displays the VLAN routing information for all VLANs with routing
enabled.
vlan routing Enables routing on a VLAN.

Configuring Routing 587
VRRP
The Virtual Router Redundancy (VRRP) protocol is designed to handle default router failures by
providing a scheme to dynamically elect a backup router. The driving force was to minimize “black hole”
periods due to the failure of the default gateway router during which all traffic directed towards it is lost
until the failure is detected. Though static configuration of default routes is popular, such an approach is
susceptible to a single point of failure when the default router fails. VRRP advocates the concept of a
“virtual router” associated with one or more IP Addresses that serve as default gateways. In the event that
the VRRP Router controlling these IP Addresses (formally known as the Master) fails, the group of IP
Addresses and the default forwarding role is taken over by a Backup VRRP Router.
The VRRP Router Configuration feature enables interface and route tracking. Use VRRP tracking to
ensure the best VRRP router is Master for the group.
VRRP interface tracking monitors a specific interface IP state within the router. Depending on the state
of the tracked interface, the feature can alter the VRRP priority level of a virtual router for a VRRP group.
An exception to the priority level change is that if the VRRP group is the IP address owner, its priority is
fixed at 255 and cannot be reduced through the tracking process.
VRRP route tracking monitors the reachability of an IP route. A tracked route is considered up when a
routing table entry exists for the route and the route is accessible. To configure route tracking, make
VRRP a best route client of RTO. When a tracked route is added or deleted, change the priority.
The VRRP menu page contains links to web pages that configure and display parameters and data. To
display this page, click Routing
→
VRRP in the tree view. Following are the web pages accessible from this
menu page:
• VRRP Configuration
• VRRP Router Configuration
• VRRP Virtual Router Status
• VRRP Virtual Router Statistics

588 Configuring Routing
VRRP Configuration
Use the VRRP Configuration
page to enable or disable the administrative status of a virtual router.
To display the page, click Routing
→
VRRP
→
Router Configuration in the tree view.
Figure 9-43. VRRP Configuration
The VRRP Configuration page contains the following field:
•
Admin Mode
— Select
Enable
from the drop-down menu to administratively enable VRRP on the
system.
Configuring VRRP Global Settings Using CLI Commands
For information about the CLI commands that perform this function, see the following chapters in the
CLI Reference Guide:
• Virtual Router Redundancy Protocol Commands
The following table summarizes the equivalent CLI commands for this feature.
Table 9-38. VRRP Global Commands
CLI Command Description
ip vrrp Enables the administrative mode of VRRP for the router.
show ip vrrp Displays whether VRRP functionality is enabled or disabled on the
switch.

Configuring Routing 589
VRRP Router Configuration
Use the VRRP Configuration
page to configure a virtual router.
To display the page, click Routing
→
VRRP
→
Router Configuration in the tree view.
Figure 9-44. VRRP Router Configuration
The VRRP Router Configuration page contains the following fields:
•
VRID and Interface
— Select
Create
from the drop-down menu to configure a new Virtual Router, or
select one of the existing Virtual Routers, listed by interface number and VRID.
•
VRID
— This field is only configurable if you are creating new Virtual Router, in which case enter the
VRID in the range 1 to 255.
•
Interface
— This field is only configurable if you are creating new Virtual Router, in which case select
the interface for the new Virtual Router from the drop-down menu.
•
Pre-empt Mode
— Select Enable or Disable from the drop-down menu. If you select Enable, a backup
router preempts the master router if it has a priority greater than the master virtual router's priority
provided the master is not the owner of the virtual router IP address. The default is Enable.
•
Configured Priority
— Enter the priority value to be used by the VRRP router in the election for the
master virtual router. If the Virtual IP Address is the same as the interface IP Address, the priority gets
set to 255 no matter what you enter. If you enter a priority of 255 when the Virtual and interface IP
Addresses are not the same, the priority gets set to the default value of 100.

590 Configuring Routing
•
Priority
— The operational priority of the VRRP router, which is relative to the configured priority and
depends on the priority decrements configured through tracking process. The priority and configured
priority are the same unless a tracked event (for example a tracked interface is down) has occurred to
change the value.
•
Advertisement Interval
— Enter the time, in seconds, between the transmission of advertisement
packets by this virtual router. Enter a number between 1 and 255. The default value is 1 second.
•
Interface IP Address
— Indicates the IP Address associated with the selected interface.
•
IP Address
— Enter the IP Address associated with the Virtual Router. The default is 0.0.0.0, which
you must change prior to pressing
Create
.
•
Authentication Type
— Select the type of Authentication for the Virtual Router from the drop-down
menu. The default is None. The choices are:
–
0-None
— No authentication is performed.
–
1-Simple
— Authentication is performed using a text password.
•
Authentication Data
— If you selected simple authentication, enter the password.
•
Status
— Select active or inactive from the drop-down menu to start or stop the operation of the
Virtual Router. The default is inactive.
Creating a new Virtual Router
1.
Open the
Virtual Router Configuration
page.
2.
Select
Create
from the VRID and Interface drop-down menu.
3.
Specify the VRID and the interface for the new virtual router.
4.
Define the remaining fields as needed.
5.
Click
Apply Changes
.
The new virtual router is saved, and the device is updated.
The configuration is saved, and the device is updated.
Configuring a Secondary IP Address
If you wish to configure a Secondary VRRP address, first configure one IP address (the primary address)
for the VR. You can then add multiple Secondary addresses to that interface.
1.
Open the
Router Configuration
page. Because you first configured the primary address, now the
Secondary IP Address
button appears at the bottom of the page.
2.
Click the
Secondary IP Address
button.
The
Virtual Router Secondary Address
page displays.

Configuring Routing 591
Figure 9-45. Virtual Router Secondary Address
3.
In the
Secondary Address
field, select
Create
to add a new secondary IP address, or select an existing
secondary IP address to modify.
4.
In the
IP Address
field, enter the secondary IP address.
5.
Click
Apply Changes
.
Configuring VRRP Interface Tracking
1.
Open the
VRRP Router Configuration
page.
2.
Click
Track Interface
.
The VRRP
Interface Tracking Configuration
page displays. From this page, you can add a new
interface to track or remove a tracked interface.
Figure 9-46. VRRP Interface Tracking Configuration
3.
Click
Add
.
The page refreshes, and the configuration fields appear.

592 Configuring Routing
Figure 9-47. Add VRRP Interface Tracking
4.
Complete the fields as necessary.
The Add VRRP Interface Tracking page contains the following fields.
•
Interface
— The interface associated with the Virtual Router ID.
•
Virtual Router ID
— The Virtual Router ID.
•
Track Interface
— Select an interface for the VRRP router to track.
•
Priority Decrement
— When a tracked interface goes down, the priority decrement specifies the
amount that the router priority will be decreased. The valid range is 1 to 254. The default value is
10.
5.
Click
Apply Changes
to update the switch.
Configuring VRRP Route Tracking
1.
Open the VRRP
Router Configuration
page.
2.
Click
Track Route
.
The
VRRP Route Tracking Configuration
page displays. From this page, you can add a new route to
track or remove a tracked route.
Figure 9-48. VRRP Route Tracking Configuration
3.
To add a VRRP tracking route, click
Add
.
The page refreshes, and the configuration fields appear.

Configuring Routing 593
Figure 9-49. Add VRRP Route Tracking
4.
Complete the fields as necessary.
The
Add VRRP Route Trackin
g page contains the following fields.
•
Interface
— The interface associated with the Virtual Router ID.
•
Virtual Router ID
— The Virtual Router ID.
•
Track Route pfx
— Enter the destination prefix for the route to be tracked. Specify the prefix in
dotted decimal format, for example 192.168.10.0
•
Track Route pfxlen
— Enter the prefix length for the route to track.
•
Priority Decrement
— When a tracked route becomes unreachable, the priority decrement
specifies the amount that the router priority will be decreased. The valid range is 1 to 254. The
default value is 10.
5.
Click
Apply Changes
to update the switch.
Configuring a Virtual Router Using CLI Commands
For information about the CLI commands that perform this function, see the following chapter in the
CLI Reference Guide:
• Virtual Router Redundancy Protocol Commands
The following table summarizes the equivalent CLI commands for this feature.

594 Configuring Routing
VRRP Virtual Router Status
Use the Virtual Router Status
page to display virtual router status.
To display the page, click Routing
→
VRRP
→
Virtual Router Status in the tree view.
Figure 9-50. Virtual Router Status
The Virtual Router Status page displays the following fields:
•
VRID
— Virtual Router Identifier.
Table 9-39. VRRP Configuration Commands
CLI Command Description
ip vrrp authentication Sets the authorization details value for the virtual router configured on
a specified interface.
ip vrrp ip Sets the virtual router IP address value for an interface.
ip vrrp mode Enables the virtual router configured on an interface. Enabling the
status field starts a virtual router.
ip vrrp preempt Sets the preemption mode value for the virtual router configured on a
specified interface.
ip vrrp priority Sets the priority value for the virtual router configured on a specified
interface.
ip vrrp timers advertise Sets the frequency, in seconds, that an interface on the specified virtual
router sends a virtual router advertisement.
ip vrrp track interface Alters the priority of the VRRP router based on the availability of its
interfaces.
ip vrrp track ip route Tracks route reachability.
vrrp track interface Alters the priority of the VRRP router based on the availability of its
interfaces.
vrrp track ip route Tracks route reachability.

Configuring Routing 595
•
VLANID
- Indicates the interface associate with the VRID.
•
Priority
— The priority value used by the VRRP router in the election for the master virtual router.
•
Pre-empt Mode
–
Enable
— If the Virtual Router is a backup router it preempts the master router if it has a priority
greater than the master virtual router's priority provided the master is not the owner of the virtual
router IP address.
–
Disable
— If the Virtual Router is a backup router it does not preempt the master router even if its
priority is greater.
•
Advertisement Interval (secs)
— The time, in seconds, between the transmission of advertisement
packets by this virtual router.
•
Virtual IP Address
— The IP Address associated with the Virtual Router.
•
Interface IP Address
— The actual IP Address associated with the interface used by the Virtual Router.
•
Owner
— Set to True if the Virtual IP Address and the Interface IP Address are the same, otherwise set
to False. If this parameter is set to True, the Virtual Router is the owner of the Virtual IP Address, and
always wins an election for master router when it is active.
•
VMAC Address
— The virtual MAC Address associated with the Virtual Router, composed of a 24-bit
organizationally unique identifier, the 16-bit constant identifying the VRRP address block and the 8-
bit VRID. The Virtual MAC address is 00:00:5e:00:01:XX where XX is the VRID.
•
Auth Type
— The type of authentication in use for the Virtual Router
– None — Specifies that the authentication type is none.
– Simple — Specifies that the authentication type is a simple text password.
•
State
— The current state of the Virtual Router:
–Initialize
–Master
–Backup
•
Status
— The current status of the Virtual Router:
–Inactive
–Active
•
Secondary IP Address
— A secondary VRRP address configured for the primary VRRP.
Displaying Virtual Router Status Using CLI Commands
For information about the CLI commands that perform this function, see the following chapter in the
CLI Reference Guide:
• Virtual Router Redundancy Protocol Commands
The following table summarizes the equivalent CLI commands for this feature.

596 Configuring Routing
Table 9-40. Virtual Router Status Commands
CLI Command Description
show ip vrrp interface Displays all configuration information and VRRP router statistics of a
virtual router configured on a specific interface.
show ip vrrp interface brief Displays information about each virtual router configured on the
switch.

Configuring Routing 597
VRRP Virtual Router Statistics
Use the Virtual Router Statistics
page to display statistics for a specified virtual router.
To display the page, click Routing
→
VRRP
→
Virtual Router Statistics in the tree view.
Figure 9-51. Virtual Router Statistics
The Virtual Router Statistics page contains the fields listed below. Many of the fields display only when
there is a valid VRRP configuration.
•
Router Checksum Errors
— The total number of VRRP packets received with an invalid VRRP
checksum value.
•
Router Version Errors
— The total number of VRRP packets received with an unknown or
unsupported version number.
•
Router VRID Errors
— The total number of VRRP packets received with an invalid VRID for this
virtual router.
•
VRID and VLAN ID
— Select the existing Virtual Router, listed by interface number and VRID, for
which you want to display statistical information.
•
VRID
— the VRID for the selected Virtual Router.
•
VLAN ID
— The interface for the selected Virtual Router.
•
Up Time
— The time, in days, hours, minutes and seconds, that has elapsed since the virtual router
transitioned to the initialized state.

598 Configuring Routing
•
State Transitioned to Master
— The total number of times that this virtual router's state has
transitioned to Master.
•
Advertisement Received
— The total number of VRRP advertisements received by this virtual router.
•
Advertisement Interval Errors
— The total number of VRRP advertisement packets received for which
the advertisement interval was different than the one configured for the local virtual router.
•
Authentication Failure
— The total number of VRRP packets received that did not pass the
authentication check.
•
IP TTL Errors
— The total number of VRRP packets received by the virtual router with IP TTL
(Time-To-Live) not equal to 255.
•
Zero Priority Packets Received
— The total number of VRRP packets received by the virtual router
with a priority of 0.
•
Zero Priority Packets Sent
— The total number of VRRP packets sent by the virtual router with a
priority of 0.
•
Invalid Type Packets Received
— The number of VRRP packets received by the virtual router with an
invalid value in the Type field.
•
Address List Errors
— The total number of packets received for which the address list does not match
the locally configured list for the virtual router.
•
Invalid Authentication Type
— The total number of packets received with an unknown
authentication type.
•
Authentication Type Mismatch
— The total number of packets received with an authentication type
different to the locally configured authentication method.
•
Packet Length Errors
— The total number of packets received with a packet length less than the
length of the VRRP header.
Displaying Virtual Router Statistics
1.
Open the
Virtual Router Statistics
page.
2.
Select the virtual router for which you want to display statistical information from the
VRID
and
VLANID
field. This information displays only if there is a valid VRRP configuration.
Displaying Virtual Router Statistics Using CLI Commands
For information about the CLI command that performs this function, see the following chapter in the
CLI Reference Guide:
• Virtual Router Redundancy Protocol Commands
The following table summarizes the equivalent CLI commands for this feature.

Configuring Routing 599
Tunnels
The PowerConnect 6200 Series
switches support
the creation, deletion, and management of tunnel
interfaces. These are dynamic interfaces that are created and deleted through user-configuration. Each
switch also supports the functionality of a 6to4 border router that connects a 6to4 site to a 6to4 domain.
It sends and receives tunneled traffic from routers in a 6to4 domain that includes other 6to4 border
routers and 6to4 relay routers.
There are two classes of tunnels that facilitate the transition of IPv4 networks to IPv6 networks:
configured and automatic. The distinction is that configured tunnels are explicitly configured with a
destination or endpoint of the tunnel. Automatic tunnels, in contrast, infer the endpoint of the tunnel
from the destination address of packets routed into the tunnel.
The PowerConnect 6200 Series supports point-to-point tunnels. Point-to-point interfaces provide for
routing based only on the interface (an explicit next-hop address need not be specified), and allow for
the definition of unnumbered interfaces.
The Tunn el s menu page contains links to web pages that configure and display tunnel parameters and
data. To display this page, click Routing
→
Tunnels in the tree view. Following are the web pages
accessible from this menu page:
• Tunnels Configuration
• Tunnels Summary
Table 9-41. VRRP Interface Statistics Command
CLI Command Description
show ip vrrp interface stats Displays the statistical information about each virtual router
configured on the switch.

600 Configuring Routing
Tunnels Configuration
Use the Tunnels Configuration
page to create, configure, or delete a tunnel.
To display the page, click Routing
→
Tunnels
→
Configuration in the tree view.
Figure 9-52. Tunnels Configuration
The Tunnels Configuration page contains the following fields:
•
Tunnel
— Use the drop-down menu to select from the list of currently configured tunnel IDs.
Create
is also a valid choice if the maximum number of tunnel interfaces has not been created.
•
Tunnel ID
— When Create is chosen from the tunnel selector this list of available tunnel IDs becomes
visible. You must select a tunnel ID to associate with the new tunnel and click
Apply Changes
before
the remaining fields on the page display.
•
Mode
— Selector for the Tunnel mode, which can be one of the following:
–
6-in-4-configured
— The 6in4 tunnel mode is configured rather than automatic.
–
6-to-4
— 6to4 tunnels are automatically formed IPv4 tunnels carrying IPv6 traffic. The automatic
tunnel's IPv4 destination address is derived from the 6to4 IPv6 address of the tunnel's nexthop.
The switch supports the functionality of a 6to4 border router that connects a 6to4 site to a 6to4
domain. It sends/receives tunneled traffic from routers in a 6to4 domain that includes other 6to4
border routers and 6to4 relay routers.
•
Link Local Only Mode
— Enable IPv6 on this interface using the Link Local address. This option is
only configurable prior to specifying an explicit IPv6 address.
•
IPv6 Address
—Select an IPv6 address for the selected Tunnel interface.
Add
is also a valid choice if
the maximum number of addresses has not been configured.
•
IPv6 Address
— When
Add
is chosen from the IPv6 Address drop-down menu, this IPv6 address input
field becomes visible. The Address must be entered in the format prefix/length.
You also have the option to specify the 64-bit extended unique identifier (EUI-64).
•
IPv6 Prefix Length
— Specify the IPv6 prefix length.

Configuring Routing 601
•
Source
— Select the desired source, IPv4 Address or Interface. If Address is selected, the source
address for this tunnel must be entered in dotted decimal notation. If Interface is selected the source
interface for this tunnel must be selected. The address associated with the selected interface is used as
the source address.
•
Destination Address
— The IPv4 destination address for this tunnel in dotted decimal notation.
Creating a New Tunnel
1.
Open the
Tunnels Configuration
page.
2.
Select
Create
from the
Tunnel
drop-down menu.
3.
Specify an ID to use in the
Tunnel ID
field.
4.
Click
Apply Changes
.
The Tunnel ID field is removed, and the remaining tunnel fields display.
Figure 9-53. Tunnels Configuration - Entry
5.
Configure the fields as needed.
6.
Enter desired values in the remaining fields.
7.
Click
Apply Changes
.
The new tunnel is saved, and the device is updated.
Modifying an Existing Tunnel
1.
Open the
Tunnels Configuration
page.
2.
Specify the tunnel to modify in the
Tunnel
drop-down menu.
3.
Change field values as desired in the remaining fields.

602 Configuring Routing
4.
Click
Apply Changes
.
The new configuration is saved, and the device is updated.
Removing a Tunnel
1.
Open the
Tunnels Configuration
page.
2.
Specify the tunnel to remove in the
Tunnel
drop-down menu.
3.
Click
Delete Tunnel
.
The tunnel is deleted, and the device is updated.
Configuring a Tunnel using CLI Commands
For information about the CLI command that performs this function, see the following chapter in the
CLI Reference Guide:
• Tunnel Interface Commands
The following table summarizes the equivalent CLI commands for this feature.
Tunnels Summary
Use the Tu nnel s S um mary
page to display a summary of configured tunnels. To display the page, click
Routing
→
Tunnels
→
Summary in the tree view.
Table 9-42. Tunnel Commands
CLI Command Description
interface tunnel Enables the interface configuration mode for a tunnel.
tunnel destination Specifies the destination transport address of the tunnel.
tunnel mode ipv6ip Specifies the mode of the tunnel.
tunnel source Specifies the source transport address of the tunnel, either explicitly or
by reference to an interface.

Configuring Routing 603
Figure 9-54. Tunnels Summary
The Tunn el s Sum m ar y page contains the following fields:
•
Tunnel ID
— The Tunnel ID.
•
Tunnel Mode
— The corresponding mode of the Tunnel.
•
IPv6 Mode
— Shows whether IPv6 is enabled on the tunnel.
•
Source
— The corresponding Tunnel Source Address. In the case where an interface has been
configured both the interface and the address are displayed. If the source interface has no address
configured then nothing is displayed in place of the address.
•
Destination
— The corresponding Tunnel Destination Address.
•
Tunnel ID
— The Tunnel ID.
•
IPv6 Address
— The IPv6 Address(es) of the Tunnel.
IPv6 Address State — Shows whether the address is active.
Displaying Tunnels Summary Using CLI Commands
For information about the CLI command that performs this function, see the following chapter in the
CLI Reference Guide:
• Tunnel Interface Commands
The following table summarizes the equivalent CLI commands for this feature.
Table 9-43. Tunnel Summary Command
CLI Command Description
show interface tunnel Displays the parameters related to tunnel such as tunnel mode, tunnel
source address and tunnel destination address.

604 Configuring Routing
Loopbacks
The PowerConnect 6200 Series provides for the creation, deletion, and management of loopback
interfaces. They are dynamic interfaces that are created and deleted through user-configuration. The
PowerConnect 6200 Series supports multiple loopback interfaces.
A loopback interface is always expected to be up. As such, it provides a means to configure a stable IP
address on the device that may be referred to by other switches. This interface provides the source
address for sent packets and can receive both local and remote packets. It is typically used by routing
protocols.
The loopback does not behave like the network port on Switching systems. In particular, there are no
neighbors on a loopback interface. It is a pseudo-device for assigning local addresses so that the router
can be communicated with by this address, which is always up and can receive traffic from any of the
existing active interfaces. Thus, given reachability from a remote client, the address of the loopback can
be used to communicate with the router through various services such as telnet and SSH. In this way, the
address on a loopback behaves identically to any of the local addresses of the router in terms of the
processing of incoming packets.
The Loopbacks menu page contains links to web pages that configure and display loopback parameters
and data. To display this page, click Routing
→
Loopbacks in the tree view. Following are the web pages
accessible from this menu page:
• Loopbacks Configuration
• Loopbacks Summary
Loopbacks Configuration
Use the Loopbacks Configuration
page to create, configure, or remove loopback interfaces. You can also
set up or delete a secondary address for a loopback.
To display the page, click Routing
→
Loopbacks
→
Configuration in the tree view.
Figure 9-55. Loopback Configuration
The Loopbacks Configuration pages contain the following fields:

Configuring Routing 605
•
Loopback
— Use the drop-down menu to select from the list of currently configured loopback
interfaces. Create is also a valid choice if the maximum number of loopback interfaces has not been
created.
•
Loopback ID
— When Create is selected in the Loopback field, this list of available loopback ID's
displays.
•
Protocol
— Select IPv4 or IPv6 to configure the corresponding attributes on the loopback interface.
The protocol selected affects the fields that are displayed on this page.
•
Link Local Only Mode
— Enable IPv6 on this interface using the Link Local address. This option only
displays when the Protocol specified is IPv6, and is only configurable prior to specifying an explicit IPv6
address.
•
IPv6 Address
— Select list of configured IPv6 addresses for the selected Loopback interface. Add is
also a valid choice if the maximum number of addresses has not been configured. This option only
displays when the Protocol specified is IPv6.
•
IPv6 Address
— When Add is chosen from the IPv6 Address selector this IPv6 address input field
becomes visible. Enter the address in the format of prefix/length. This option only displays when the
Protocol specified is IPv6.
•
EU164
— You also have the option to specify the 64-bit extended unique identifier (EUI-64). This
option only displays when the Protocol specified is IPv6.
•
IPv4 Address
— The primary IPv4 address for this interface in dotted decimal notation. This option
only displays when the Protocol specified is IPv4.
•
IPv4 Subnet Mask
— The primary IPv4 subnet mask for this interface in dotted decimal notation.
This option only displays when the Protocol specified is IPv4.
The following fields display when a primary address is configured. You can configure multiple secondary
addresses.
•
Secondary Address
— Select a configured IPv4 secondary address for the selected Loopback interface
from the drop-down menu. A new address can be entered in the Secondary IP Address field by
selecting Add Secondary IP Address here (if the maximum number of secondary addresses has not
been configured). A primary address must be configured before a secondary address can be added.
•
Secondary IP Address
— The secondary IP address for this interface in dotted decimal notation. This
input field is visible only when Add Secondary is selected.
•
Secondary Subnet Mask
— The secondary subnet mask for this interface in dotted decimal notation.
This input field is visible only when Add Secondary is selected.
Creating a New Loopback (IPv4)
1.
Open the
Loopbacks Configuration
page.
2.
Select
Create
from the
Loopback
drop-down menu.
3.
Specify an ID to use in the
Loopback ID
field.
4.
Click
Apply Changes
.

606 Configuring Routing
The Loopback ID field goes away, and the remaining loopback fields display.
Figure 9-56. Loopbacks Configuration - IPv4 Entry
5.
Enter
IPv4
in the
Protocol
field.
6.
Enter desired values in the remaining fields.
7.
Click
Submit
.
The new loopback is saved, and the webpage reappears showing secondary address configuration fields.
Figure 9-57. Loopback Configuration - Add Secondary Address
8.
Complete the
Secondary Address
,
Secondary IP Address
, and
Secondary Subnet Mask
fields.
9.
Click the
Add Secondary
button. The secondary address is saved, and the webpage reappears showing
the primary and secondary loopback addresses.

Configuring Routing 607
Creating a New Loopback (IPv6)
1.
Open the
Loopbacks Configuration
page.
2.
Select
Create
from the
Loopback
drop-down menu.
3.
Specify an ID to use in the
Loopback ID
field.
4.
Click Apply Changes.
The Loopback ID field goes away, and the remaining loopback fields display.
Figure 9-58. Loopbacks Configuration - IPv6 Entry
5.
Choose
IPv6
from the drop-down box in the
Protocol
field.
6.
Add the
IPv6 Address
.
7.
Enter desired values in the remaining fields.
8.
Click
Submit
.
The new loopback is saved, and the device is updated.
Configuring an Existing Loopback
1.
Open the
Loopback Configuration
page.
2.
Specify the loopback to configure in the
Loopback
drop-down menu.
3.
Change field values as desired in the remaining fields.
4.
Click
Apply Changes
.
The new configuration is saved, and the device is updated.
Removing a Loopback
1.
Open the
Loopback Configuration
page.

608 Configuring Routing
2.
Specify the loopback to remove in the
Loopback
drop-down menu.
3.
Click
Delete Loopback
.
The loopback is deleted, and the device is updated.
Removing a Secondary Address
1.
Open the
Loopback Configuration
page.
2.
Specify the loopback to be affected.
3.
Specify the secondary address to be removed.
4.
Click
Delete Selected Secondary
.
The secondary address is deleted, and the device is updated.
Configuring a Loopback using CLI Commands
For information about the CLI commands that perform this function, see the following chapters in the
CLI Reference Guide:
• Loopback Interface Commands
• IP Addressing Commands
• IPv6 Routing Commands
The following table summarizes the equivalent CLI commands for this feature.
Loopbacks Summary
Use the Loopbacks Summary
page to display a summary of configured loopbacks.
To display the page, click Routing
→
Loopbacks
→
Summary in the tree view.
Table 9-44. Loopback Commands
CLI Command Description
interface loopback Enters the Interface Loopback configuration mode.
ip address Configures an IP address on an interface.
ipv6 address Configures an IPv6 address on an interface (including tunnel and
loopback interfaces).

Configuring Routing 609
Figure 9-59. Loopbacks Summary
The Loopbacks Summary page displays the following fields:
•
Loopback Interface
— The ID of the configured loopback interface.
•
Addresses
— A list of the addresses configured on the loopback interface.
Displaying the Loopbacks Summary Using CLI Commands
For information about the CLI command that performs this function, see the following chapter in the
CLI Reference Guide:
• Loopback Interface Commands
The following table summarizes the equivalent CLI commands for this feature.
Table 9-45. Loopback Summary Command
CLI Command Description
show interface loopback Displays information about configured loopback interfaces.

610 Configuring Routing

Configuring IPv6 611
10
Configuring IPv6
Overview
The IPv6
menu page contains links to the following features:
• Global Configuration
• Interface Configuration
• Interface Summary
•IPv6 Statistics
•IPv6 Neighbor Table
•DHCPv6
•OSPFv3
•IPv6 Routes
IPv6 is the next generation of the Internet Protocol. With 128-bit addresses, versus 32-bit addresses
for IPv4, IPv6 solves the address depletion issues seen with IPv4 and removes the requirement for
Network Address Translation (NAT), which is used in IPv4 networks to reduce the number of
globally unique IP addresses required for a given network. Its aggregate addresses can dramatically
reduce the size of the global routing table through well known address combinations. Security is
more integrated and network configuration is simplified yet more flexible.
On the PowerConnect 6200 Series, IPv6 coexists with IPv4. As with IPv4, IPv6 routing can be
enabled on loopback and VLAN interfaces. Each L3 routing interface can be used for IPv4, IPv6, or
both. IP protocols running over L3 (for example, UDP and TCP) do not change with IPv6. For this
reason, a single CPU stack is used for transport of both IPv4 and IPv6, and a single sockets interface
provides access to both. Routing protocols are capable of computing routes for one or both IP
versions.

612 Configuring IPv6
Global Configuration
Use the Global Configuration
page to enable IPv6 forwarding on the router, enable the forwarding of
IPv6 unicast datagrams, and configure global IPv6 settings.
To display the page, click IPv6
→
Global Configuration in the tree view.
Figure 10-1. IPv6 Global Configuration
The IPv6 Global Configuration page contains the following fields:
•
IPv6 Unicast Routing
— Globally enable or disable IPv6 unicast routing on the router. The default is
Disable.
•
IPv6 Forwarding
— Enable or disable forwarding of IPv6 frames on the router. The default is Enable.
•
IPv6 Hop Limit
— Specifies the TTL value for the router.
•
ICMPv6 Rate Limit Error Interval
— To control the ICMPv6 error packets, specify the number of
ICMP error packets that are allowed per burst interval. The default Rate Limit is 100 packets per
second. In other words, the burst interval is 1000 milliseconds. To disable ICMP Rate Limiting, set this
value to zero. The Error Interval range is 0–2147483647.
•
ICMPv6 Rate Limit Burst Size
— To control the ICMPv6 error packets, specify the number of ICMP
error packets that are allowed per burst interval. The default Burst Size is 100 packets. The valid Burst
Size must be in the range of 1 to 200.
Configuring IPv6 Parameters
1.
Open the
IPv6 Global Configuration
page.
2.
Enable or disable unicast routing from the drop-down menu.
3.
Enable or disable IPv6 frames forwarding from the drop-down menu.
4.
Click
Apply Changes
.
Settings are saved, and the device is updated.

Configuring IPv6 613
Configuring IPv6 Using CLI Commands
For information about the CLI commands that perform this function, see the following chapter in the
CLI Reference Guide
:
• IPv6 Routing Commands
The following table summarizes the equivalent CLI commands for this feature.
Table 10-1. IPv6 Routing Global Commands
CLI Command Description
ipv6 forwarding Enables IPv6 forwarding on a router.
ipv6 icmp error-interval Limits the rate at which ICMP error messages are sent.
ipv6 unicast-routing Enables forwarding of IPv6 unicast datagrams.
show ipv6 brief Displays the IPv6 status of forwarding mode and IPv6 unicast routing
mode.

614 Configuring IPv6
Interface Configuration
Use the Interface Configuration
page to configure IPv6 interface parameters. This page has been
updated to include the IPv6 Destination Unreachables field.
To display the page, click IPv6
→
Interface Configuration in the tree view.
Figure 10-2. IPv6 Interface Configuration
The IPv6 Interface Configuration page contains the following fields:
•
Interface
— Selects the interface to be configured. When the selection is changed, a screen refresh
occurs, causing all fields to be updated for the newly selected interface. Shows only routing-enabled
interfaces and tunnels.
•
IPv6 Mode
— When IPv6 mode is enabled, interface is capable of IPv6 operation without a global
address. In this case, an EUI-64 based link-local address is used. This selector lists the two options for
IPv6 mode:
Enable
and
Disable
. Default value is
Disable
.

Configuring IPv6 615
•
IPv6 Prefix
— Choose to
Add
or
Delete
an IPv6 prefix on this interface. If adding a prefix, specify that
prefix in the following
IPv6 Prefix
field. Checking
Delete
causes deletion of a displayed IPv6 Prefix.
•
IPv6 Prefix
— Specifies the IPv6 prefix for an interface. When the selection is changed, the screen is
refreshed and valid lifetime, preferred lifetime, on-link flag, and autonomous flag fields are updated for
the selected IPv6 address.
•
EUI-64
— If checked, specifies 64-bit unicast prefix.
•
IPv6 Prefix Length
— Specifies the IPv6 prefix length.
•
Va l id L if e ti me b y Pr efi x
— The value, in seconds, to be placed in the
Valid Lifet im e
field of the
Prefix
Information
option in a router advertisement. The prefix is valid for on-link determination for this
length of time. Hosts that generate an address from this prefix using stateless address auto-
configuration can use those addresses for this length of time. An auto-configured address older than
the preferred lifetime but younger than the valid lifetime are considered to be deprecated addresses. As
defined by RFC 2462, a deprecated address is an address assigned to an interface whose use is
discouraged, but not forbidden. A deprecated address should no longer be used as a source address in
new communications, but packets sent from or to deprecated addresses are delivered as expected. A
deprecated address may continue to be used as a source address in communications where switching to
a preferred address causes hardship to a specific upper-layer activity (for example, an existing TCP
connection). The valid range is from 0 to 4,294,967,295 seconds.
•
Preferred Lifetime by Prefix
— The value, in seconds, to be placed in the
Preferred Lifetime
in the
Prefix Information
option in a router advertisement. Addresses generated from a prefix using stateless
address autoconfiguration remain preferred for this length of time. As defined by RFC 2462, a
preferred address is “an address assigned to an interface whose use by upper layer protocols is
unrestricted. Preferred addresses may be used as the source (or destination) address of packets sent
from (or to) the interface.” The range is from 0 to 4,294,967,295 seconds.
•
Onlink Flag by Prefix
— Specifies the selected prefix that can be used for on-link determination.
Default value is Enable. This selector lists the two options for on-link flag: Enable and Disable.
•
Autonomous Flag by Prefix
— Specifies the selected prefix that can be used for autonomous address
configuration. Default value is Disable. This selector lists the two options for autonomous flag: Enable
and Disable.
•
Current State by Prefix
— Interface Operational status for selected IPv6 prefix.
•
Routing Mode
— Specifies the routing mode of an interface. This selector lists the two options for
routing mode: Enable and Disable. Default value is Disable.
•
IPv6 Routing Operational Mode
— Displays the operational state of an interface.
•
Interface Maximum Transmit Unit
— Specifies the maximum transmit unit on an interface. If the
value is 0 then this interface is not enabled for routing. It is not valid to set this value to 0 if routing is
enabled. The valid range of MTU is 1280 to 1500.
•
Router Duplicate Address Detection Transmits
— Specifies the number of duplicate address
detections transmits on an interface. DAD transmits values must be in the range of 0 to 600.

616 Configuring IPv6
•
Router Advertisement NS Interval
— Specifies retransmission time field of router advertisement sent
from the interface. A value of 0 means the interval is not specified for this router. The range of
neighbor solicit interval is 1000 to 4294967295.
•
Router Lifetime Interval
— Specifies the router advertisement lifetime field sent from the interface.
This value must be greater than or equal to the maximum advertisement interval. 0 means do not use
the router as the default router. The range of router lifetime is 0 to 9000.
•
Router Advertisement Reachable Time
— Specifies the router advertisement time to consider
neighbor reachable after the neighbor discovery (ND) confirmation. The range of reachable time is 0
to 3600000.
•
Router Advertisement Interval
— Specifies the maximum time allowed between sending router
advertisements from the interface. The default value is 600. the range of maximum advertisement
interval is 4 to 1800.
•
Router Advertisement Managed Config Flag
— Specifies the router advertisement managed address
configuration flag. When true, the end nodes use DHCPv6. When false, the end nodes auto configure
the addresses. The default value of managed flag is Disable.
•
Router Advertisement Other Config Flag
— Specifies the router advertisement other stateful
configuration flag. The default value of other config flag is Disable.
•
Router Advertisement Suppress Flag
— Specifies the router advertisement suppression on an
interface. The default value of suppress flag is Disable.
•
IPv6 Destination Unreachables
— Indicates whether the interface sends (Enabled) or suppresses
(Disabled) ICMPv6 unreachable messages. This field also applies to tunnels.
Configuring IPv6 Interface
1.
Open the
IPv6 Interface Configuration
page.
2.
Modify the fields as needed.
3.
Click
Apply Changes
.
The IPv6 interface modifications are saved, and the device is updated.
Configuring IPv6 Interface with the CLI Commands
For information about the CLI commands that perform this function, see the following chapter in the
CLI Reference Guide
:
• IPv6 Routing Commands
The following table summarizes the equivalent CLI commands for this feature.

Configuring IPv6 617
Table 10-2. IPv6 Interface Routing Commands
CLI Command Description
ipv6 address Configures an IPv6 address on an interface (including tunnel and
loopback interfaces).
ipv6 enable Enables IPv6 routing on an interface (including tunnel and loopback
interfaces) that has not been configured with an explicit IPv6 address.
ipv6 host Defines static host name-to- ipv6 address mapping in the host cache.
ipv6 mtu Sets the maximum transmission unit (MTU) size, in bytes, of IPv6
packets on an interface.
ipv6 nd dad attempts Sets the number of duplicate address detection probes transmitted
while doing neighbor discovery.
ipv6 nt managed-config-flag Sets the “managed address configuration” flag in router
advertisements.
ipv6 nd ns-interval Sets the interval between router advertisements for advertised
neighbor solicitations.
ipv6 nd other-config-flag Sets the “other stateful configuration” flag in router advertisements
sent from the interface.
ipv6 nd prefix Sets the IPv6 prefixes to include in the router advertisement.
ipv6 nd ra-interval Sets the transmission interval between router advertisements.
ipv6 nd ra-lifetime Sets the value that is placed in the Router Lifetime field of the router
advertisements sent from the interface.
ipv6 nd reachable-time Sets the router advertisement time to consider a neighbor reachable
after neighbor discovery confirmation.
ipv6 nd suppress-ra Suppresses router advertisement transmission on an interface.
show ipv6 traffic Shows traffic and statistics for IPv6 and ICMPv6.
show ipv6 vlan Displays IPv6 VLAN routing interface addresses.

618 Configuring IPv6
Interface Summary
Use the Interface Summary
page to display settings for all IPv6 interfaces.
To display the page, click IPv6
→
Interface Summary in the tree view.
Figure 10-3. IPv6 Interface Summary
The IPv6 Interface Summary page contains the following fields:
•
Interface
— Specifies the interface whose settings are displayed in the current table row.
•
Routing Mode
— Specifies routing mode of the interface.
•
Admin Mode
— Specifies administrative mode of the interface.
•
Operational Mode
— Specifies operational mode of the interface.
•
IPv6 Prefix/PrefixLength
— Specifies configured IPv6 addresses on the interface.
•
State
— Specifies whether the interface is active or not.
Displaying IPv6 Interface Summary Using CLI Commands
For information about the CLI commands that perform this function, see the following chapter in the
CLI Reference Guide
:
• IPv6 Routing Commands
The following table summarizes the equivalent CLI commands for this feature.
IPv6 Statistics
Use the IPv6 Statistics
page to display IPv6 traffic statistics for one or all interfaces.
Table 10-3. IPv6 Interface Summary Commands
CLI Command Description
show ipv6 interface Shows the usability status of IPv6 interfaces.

Configuring IPv6 619
To display the page, click IPv6
→
IPv6 Statistics in the tree view.
Figure 10-4. IPv6 Statistics
The IPv6 Statistics page contains the following fields:
•
Interface
— Selects the interface for which statistics are displayed. When the selection is changed, a
screen refresh occurs, causing all fields to be updated for the newly selected interface.
IPv6 Statistics
•
Total Datagrams Received
— The total number of input datagrams received by the interface,
including those received in error.

620 Configuring IPv6
•
Received Datagrams Locally Delivered
— The total number of datagrams successfully delivered to
IPv6 user-protocols (including ICMP). This counter is incremented at the interface to which these
datagrams were addressed, which might not be necessarily the input interface for some of the
datagrams.
•
Received Datagrams Discarded Due To Header Errors
— The number of input datagrams discarded
due to errors in their IPv6 headers, including version number mismatch, other format errors, hop count
exceeded, errors discovered in processing their IPv6 options, etc.
•
Received Datagrams Discarded Due To MTU
— The number of input datagrams that could not be
forwarded because their size exceeded the link MTU of outgoing interface.
•
Received Datagrams Discarded Due To No Route
— The number of input datagrams discarded
because no route could be found to transmit them to their destination.
•
Received Datagrams With Unknown Protocol
— The number of locally-addressed datagrams received
successfully but discarded because of an unknown or unsupported protocol. This counter is
incremented at the interface to which these datagrams were addressed which might not be necessarily
the input interface for some of the datagrams.
•
Received Datagrams Discarded Due To Invalid Address
— The number of input datagrams discarded
because the IPv6 address in their IPv6 header's destination field was not a valid address to be received
at this entity. This count includes invalid addresses (for example, ::0) and unsupported addresses (for
example, addresses with unallocated prefixes). For entities which are not IPv6 routers and therefore do
not forward datagrams, this counter includes datagrams discarded because the destination address was
not a local address.
•
Received Datagrams Discarded Dut To Truncated Data
— The number of input datagrams discarded
because datagram frame didn't carry enough data.
•
Received Datagrams Discarded Other
— The number of input IPv6 datagrams for which no problems
were encountered to prevent their continued processing, but which were discarded (for example, for
lack of buffer space). Note that this counter does not include any datagrams discarded while awaiting
re-assembly.
•
Received Datagrams Reassembly Required
— The number of IPv6 fragments received which needed
to be reassembled at this interface. Note that this counter is incremented at the interface to which
these fragments were addressed which might not be necessarily the input interface for some of the
fragments.
•
Datagrams Successfully Reassembled
— The number of IPv6 datagrams successfully reassembled.
Note that this counter is incremented at the interface to which these datagrams were addressed which
might not be necessarily the input interface for some of the fragments.
•
Datagrams Failed To Reassemble
— The number of failures detected by the IPv6 reassembly
algorithm (for whatever reason: timed out, errors, etc.). Note that this is not necessarily a count of
discarded IPv6 fragments since some algorithms (notably the algorithm in RFC 815) can lose track of
the number of fragments by combining them as they are received. This counter is incremented at the
interface to which these fragments were addressed which might not be necessarily the input interface
for some of the fragments.

Configuring IPv6 621
•
Datagrams Forwarded
— The number of output datagrams which this entity received and forwarded
to their final destinations. In entities which do not act as IPv6 routers, this counter includes only those
packets which were Source-Routed through this entity, and the Source-Route processing was
successful. Note that for a successfully forwarded datagram the counter of the outgoing interface is
incremented.
•
Datagrams Locally Transmitted
— The number of datagrams which this entity has successfully
transmitted from this output interface.
•
Datagrams Transmit Failed
— The number of datagrams which this entity failed to transmit
successfully.
•
Datagrams Successfully Fragmented
— The number of IPv6 datagrams that have been successfully
fragmented at this output interface.
•
Datagrams Failed To Fragment
— The number of output datagrams that could not be fragmented at
this interface.
•
Datagrams Fragments Created
— The number of output datagram fragments that have been
generated as a result of fragmentation at this output interface.
•
Multicast Datagrams Received
— The number of multicast packets received by the interface.
•
Multicast Datagrams Transmitted
— The number of multicast packets transmitted by the interface.
ICMPv6 Statistics
•
Total ICMPv6 Messages Received
— The total number of ICMP messages received by the interface
which includes all those counted by ipv6IfIcmpInErrors. Note that this interface is the interface to
which the ICMP messages were addressed which may not be necessarily the input interface for the
messages.
•
ICMPv6 Messages With Errors Received
— The number of ICMP messages which the interface
received but determined as having ICMP-specific errors (bad ICMP checksums, bad length, etc.)
•
ICMPv6 Destination Unreachable Messages Received
— The number of ICMP Destination
Unreachable messages received by the interface.
•
ICMPv6 Messages Prohibited Administratively Received
— The number of ICMP destination
unreachable/communication administratively prohibited messages received by the interface.
•
ICMPv6 Time Exceeded Messages Received
— The number of ICMP Time Exceeded messages
received by the interface.
•
ICMPv6 Parameter Problem Messages Received
— The number of ICMP Parameter Problem
messages received by the interface.
•
ICMPv6 Packet Too Big Messages Received
— The number of ICMP Packet Too Big messages
received by the interface.
•
ICMPv6 Echo Request Messages Received
— The number of ICMP Echo (request) messages
received by the interface.
•
ICMPv6 Echo Reply Messages Received
— The number of ICMP Echo Reply messages received by
the interface.

622 Configuring IPv6
•
ICMPv6 Router Solicit Messages Received
— The number of ICMP Router Solicit messages received
by the interface.
•
ICMPv6 Router Advertisement Messages Received
— The number of ICMP Router Advertisement
messages received by the interface.
•
ICMPv6 Neighbor Solicit Messages Received
— The number of ICMP Neighbor Solicit messages
received by the interface.
•
ICMPv6 Neighbor Advertisement Messages Received
— The number of ICMP Neighbor
Advertisement messages received by the interface.
•
ICMPv6 Redirect Messages Received
— The number of ICMPv6 Redirect messaged received by the
interface.
•
ICMPv6 Group Membership Query Messages Received
— The number of ICMPv6 Group
Membership Query messages received by the interface.
•
ICMPv6 Group Membership Response Messages Received
— The number of ICMPv6 Group
Membership Response messages received by the interface.
•
ICMPv6 Group Membership Reduction Messages Received
— The number of ICMPv6 Group
Membership Reduction messages received by the interface
•
Total ICMPv6 Messages Transmitted
— The total number of ICMP messages which this interface
attempted to send. Note that this counter includes all those counted by icmpOutErrors.
•
ICMPv6 Messages Not Transmitted Due To Error
— The number of ICMP messages which this
interface did not send due to problems discovered within ICMP such as a lack of buffers. This value
should not include errors discovered outside the ICMP layer such as the inability of IPv6 to route the
resultant datagram. In some implementations there may be no types of error which contribute to this
counter's value.
•
ICMPv6 Destination Unreachable Messages Transmitted
— The number of ICMP Destination
Unreachable Messages sent by the interface.
•
ICMPv6 Messages Prohibited Administratively Transmitted
— Number of ICMP destination
unreachable/communication administratively prohibited messages sent.
•
ICMPv6 Time Exceeded Messages Transmitted
— The number of ICMP Time Exceeded messages
sent by the interface.
•
ICMPv6 Parameter Problem Messages Transmitted
— The number of ICMP Parameter Problem
messages sent by the interface.
•
ICMPv6 Packet Too Big Messages Transmitted
— The number of ICMP Packet Too Big messages
sent by the interface.
•
ICMPv6 Echo Request Messages Transmitted
— The number of ICMP Echo (request) messages sent
by the interface.
•
ICMPv6 Echo Reply Messages Transmitted
— The number of ICMP Echo Reply messages sent by
the interface.

Configuring IPv6 623
•
ICMPv6 Router Solicit Messages Transmitted
— The number of ICMP Router Solicitation messages
sent by the interface.
•
ICMPv6 Router Advertisement Messages Transmitted
— The number of ICMP Router
Advertisement messages sent by the interface.
•
ICMPv6 Neighbor Solicit Messages Transmitted
— The number of ICMP Neighbor Solicitation
messages sent by the interface.
•
ICMPv6 Neighbor Advertisement Messages Transmitted
— The number of ICMP Neighbor
Advertisement messages sent by the interface.
•
ICMPv6 Redirect Messages Transmitted
— The number of Redirect messages sent.
•
ICMPv6 Group Membership Query Messages Transmitted
— The number of ICMPv6 Group
Membership Query messages sent.
•
ICMPv6 Group Membership Response Messages Transmitted
— The number of ICMPv6 Group
Membership Response messages sent.
•
ICMPv6 Group Membership Reduction Messages Transmitted
— The number of ICMPv6 Group
Membership Reduction messages sent.
•
ICMPv6 Duplicate Address Detects
— The number of duplicate Addressees detected by the
interface.
Displaying IPv6 Statistics
1.
Open the
IPv6 Statistics
page.
2.
Select the interface to be displayed from the
Interface
drop-down menu.
Statistics for the selected interface display.
Displaying IPv6 and ICMPv6 Statistics Using CLI Commands
For information about the CLI commands that perform this function, see the following chapter in the
CLI Reference Guide
:
• IPv6 Routing Commands
The following table summarizes the equivalent CLI commands for this feature.
Table 10-4. IPv6 Statistics Commands
CLI Command Description
show ipv6 traffic Displays IPv6 statistics.
clear ipv6 statistics Clears IPv6 statistics for all interfaces or for a specific interface,
including loopback and tunnel interfaces.

624 Configuring IPv6
IPv6 Neighbor Table
Use the IPv6 Neighbor Table
page to display IPv6 neighbor details for a specified interface.
To display the page, click IPv6
→
IPv6 Neighbor Table in the tree view.
Figure 10-5. IPv6 Neighbor Table
The IPv6 Neighbor Table page contains the following fields:
•
Interface
— Selects the interface for which neighbor state information is displayed.
•
Interface
— Specifies the interface whose settings are displayed in the current table row.
•
IPv6 Address
— Specifies the IPv6 address of neighbor or interface.
•
MAC Address
— Specifies MAC address associated with an interface.
•
IsRtr
—Indicates whether the neighbor is a router. If the neighbor is a router, the value is TRUE. If the
neighbor is not a router, the value is FALSE.
•
Neighbor State
— Specifies the state of the neighbor cache entry. Following are the states for dynamic
entries in the IPv6 neighbor discovery cache:
–
Incmp
— Address resolution is being performed on the entry. A neighbor solicitation message has
been sent to the solicited-node multicast address of the target, but the corresponding neighbor
advertisement message has not yet been received.

Configuring IPv6 625
–
Reachable
— Positive confirmation was received within the last Reachable Time milliseconds that
the forward path to the neighbor was functioning properly. While in REACH state, the device
takes no special action as packets are sent.
–
Stale
— More than ReachableTime milliseconds have elapsed since the last positive confirmation
was received that the forward path was functioning properly. While in STALE state, the device
takes no action until a packet is sent.
–
Delay
— More than ReachableTime milliseconds have elapsed since the last positive confirmation
was received that the forward path was functioning properly. A packet was sent within the last
DELAY_FIRST_PROBE_TIME seconds. If no reachability confirmation is received within
DELAY_FIRST_PROBE_TIME seconds of entering the DELAY state, send a neighbor
solicitation message and change the state to PROBE.
–
Probe
— A reachability confirmation is actively sought by resending neighbor solicitation
messages every RetransTimer milliseconds until a reachability confirmation is received.
•
Last Updated
— Time since the address was confirmed to be reachable.
Displaying IPv6 Neighbor Table
1.
Open the
IPv6 Neighbor Table
page.
2.
Select the interface to be displayed from the
Interface
drop-down menu.
Neighbor details for the selected interface display.
Displaying IPv6 Neighbor Table Using CLI Commands
For information about the CLI commands that perform this function, see the following chapter in the
CLI Reference Guide
:
• IPv6 Routing Commands
The following table summarizes the equivalent CLI commands for this feature.
Table 10-5. IPv6 Neighbor Table Commands
CLI Command Description
show ipv6 neighbors Displays information about IPv6 neighbors.
clear ipv6 neighbors Clears all entries in the IPv6 neighbor table or an entry on a specific
interface.

626 Configuring IPv6
DHCPv6
DHCP is generally used between clients (for example hosts) and servers (for example routers) for the
purpose of assigning IP addresses, gateways, and other networking definitions such as DNS, NTP, and/or
Session Initiation Protocol (SIP) parameters. However, IPv6 natively provides for auto configuration of IP
addresses through IPv6 Neighbor Discovery Protocol (NDP) and the use of Router Advertisement
messages. Thus, the role of DHCPv6 within the network is different than that of DHCPv4 in that it is
less relied upon for IP address assignment.
There is a list of DHCP options that is commonly supported by DHCPv4 that need to be supported also
by DHCPv6, and must be configured.
NOTE: The most important DHCP option to configure is the DNS Server option, which is configured on the IPv6
→
DHCPv6
→
Pool Configuration web page.
The DHCPv6 menu page contains links to web pages that define and display DHCPv6 parameters and
data. To display this page, click IPv6
→
DHCPv6 in the tree view. Following are the web pages accessible
from this menu page:
• DHCPv6 Global Configuration
• DHCPv6 Pool Configuration
• Prefix Delegation Configuration
• DHCPv6 Pool Summary
• DHCPv6 Interface Configuration
• DHCPv6 Server Bindings Summary
•DHCPv6 Statistics
DHCPv6 Global Configuration
Use the DHCPv6 Global Configuration
page to configure DHCPv6 global parameters. To display the
page, click IPv6
→
DHCPv6
→
Global Configuration in the tree view.
Figure 10-6. DHCPv6 Global Configuration

Configuring IPv6 627
The DHCPv6 Global Configuration page contains the following fields:
•
DHCPv6 Admin Mode
— Specifies DHCPv6 operation on the switch. Possible values are Enable and
Disable; the default value is Disable.
•
Relay Option
— Specifies Relay Agent Information Option value. The values allowed are between 32
to 65535, and represent the value exchanged between the relay agent and the server. Each value has a
different meaning, of which 1 to 39 are standardized. The default value, 32, means
OPTION_INFORMATION_REFRESH_TIME.
•
Remote-id Sub-option
— Lets you specify a number to represent the Relay Agent Information Option
Remote-ID Sub-option type. The values allowed are between 1 and 65535. The default value is 1.
Configuring DHCPv6 Global Parameters
1.
Open the
DHCPv6 Global Configuration
page.
2.
Modify the fields as needed.
3.
Click
Apply Changes
.
The DHCPv6 parameter modifications are saved, and the device is updated.
Configuring DHCPv6 Global Parameters Using CLI Commands
For information about the CLI commands that perform this function, see the following chapter in the
CLI Reference Guide
:
• DHCPv6 Commands
The following table summarizes the equivalent CLI commands for this feature.
DHCPv6 Pool Configuration
DHCP for IPv6 clients are connected to a server which is configured to use parameters from a pool that
you set up. The pool is identified with a pool name, and contains IPv6 addresses and domain names of
DNS servers.
Use the Pool Configuration
page to create a pool and/or configure pool parameters.
To display the page, click IPv6
→
DHCPv6
→
Pool Configuration in the tree view.
Table 10-6. DHCPv6 Global Commands
CLI Command Description
service dhcpv6 Enables DHCPv6 configuration on the router.
show ipv6 dhcp Displays the DHCPv6 server name and status.

628 Configuring IPv6
Figure 10-7. Pool Configuration - Create
The Pool Configuration page contains the following fields:
•
Pool Name
— Drop-down menu that lists all the pool names configured. When
Create
is selected,
fields on the page are cleared of data, in preparation for new pool information.
•
Pool Name
— Displays the pool selected from the previous field, or provides entry of a unique name
for a DHCPv6 pool when Create is selected. A maximum of 31 alphanumeric characters can be
entered.
•
DNS Server Address
— Drop-down menu that specifies the IPv6 address of a DNS server within a
particular DHCPv6 pool. When
Add
is selected from the menu, the following field is cleared of data,
in preparation for a new address.
•
DNS Server Address
— Displays the selected DNS server address from the previous field. Enter a new
DNS server address here when Add is selected in the previous field. Click
Delete
to remove an address
from this pool. The address is deleted when
Apply Changes
is clicked.
•
Domain Name
— Drop-down menu that specifies the list of domain names configured within a
particular DHCPv6 pool. When
Add
is selected from the menu, the following field is cleared of data,
in preparation for a new name.
•
Domain Name
— Displays the selected DNS domain name from the previous field. Enter a new DNS
domain name here when Add is selected in the previous field. A maximum of 255 alphanumeric
characters can be entered. Click
Delete
to remove a domain name from this pool. The name is deleted
when
Apply Changes
is clicked.
•
Delete Pool
— Check this box to delete the displayed pool. The pool is deleted when
Apply Changes
is clicked.

Configuring IPv6 629
Creating a DHCPv6 Pool
1.
Open the
Pool Configuration
page.
2.
Select Create from the Pool Name drop-down menu.
3.
Enter a new name in the Pool Name field.
4.
Specify an existing DNS Server Address to associate with this pool, or create a new one.
5.
Specify an existing Domain Name to associate with this pool, or create a new one.
6.
Click
Apply Changes
.
The new pool is saved, and the device is updated. If a new DNS server address or domain name was
specified, it is also saved.
Modifying DHCPv6 Pool Parameters
1.
Open the
Pool Configuration
page.
2.
Select the pool for which parameters are changing from the drop-down Pool Name menu.
3.
Change or set up a new DNS Server Address for the specified pool.
4.
Change or set up a new Domain Name for the specified pool.
5.
Click
Apply Changes
.
The DHCPv6 Pool parameter modifications are saved, and the device is updated.
Deleting a DHCPv6 Pool or Parameter
1.
Open the
Pool Configuration
page.
2.
Select the pool to be affected from the drop-down Pool Name menu.
3.
Click the Delete box if deleting the DNS Server Address for this pool.
4.
Click the Delete box if deleting the Domain Name for this pool.
5.
Click the Delete Pool box if deleting the entire pool.
6.
Click
Apply Changes
.
The pool or its parameter setting is deleted, and the device is updated.
Configuring DHCPv6 Pool Parameters Using CLI Commands
For information about the CLI commands that perform this function, see the following chapter in the
CLI Reference Guide
:
• DHCPv6 Commands
The following table summarizes the equivalent CLI commands for this feature.

630 Configuring IPv6
Prefix Delegation Configuration
Use the Prefix Delegation Configuration
page to configure a delegated prefix for a pool. At least one
pool must be created using DHCPv6 Pool Configuration before a delegated prefix can be configured.
To display the page, click IPv6
→
DHCPv6
→
Prefix Delegation Configuration in the tree view.
Figure 10-8. Prefix Delegation Configuration
The Prefix Delegation Configuration page contains the following fields:
•
Pool Name
— Specifies all the pool names configured. Select the pool to configure.
•
Delegated Prefix
— Drop-down menu that specifies the delegated IPv6 prefix to associate with the
specified pool. Select
Add
to define a new delegated prefix for this pool.
•
Delegated Prefix
— Displays selected delegated prefix or allows entry of new one.
•
DUID List
- Drop-down menu that selects the client's unique DUID value. Select
Add
to define a new
DUID value for this pool.
•
DUID
- Displays selected DUID value or allows entry of new one.
•
Va l id L if e tim e
— Specifies the valid lifetime in seconds for delegated prefix.
Table 10-7. DHCPv6 Pool Configuration Commands
CLI Command Description
dns-server Sets the ipv6 DNS server address which is provided to a DHCPv6
client by the DHCPv6 server.
domain-name Sets the DNS domain name which is provided to a DHCPv6 client by
the DHCPv6 server.
ipv6 dhcp pool Enters IPv6 DHCP Pool Configuration mode.

Configuring IPv6 631
•
Prefer Lifetime
— Specifies the prefer lifetime in seconds for delegated prefix.
•
Delete
— Deletes the displayed pool prefix delegation configuration when checked and
Apply
Changes
is clicked.
Configuring a delegated prefix to a Pool
1.
Open the
Prefix Delegation Configuration
page.
2.
Select the pool to be configured.
3.
Specify the delegated prefix.
4.
Modify the remaining fields as needed.
5.
Click
Apply Changes
.
The delegated prefix and parameters are saved, and the device is updated.
Configuring a delegated prefix Using CLI Commands
For information about the CLI commands that perform this function, see the following chapter in the
CLI Reference Guide
:
• DHCPv6 Commands
The following table summarizes the equivalent CLI commands for this feature.
DHCPv6 Pool Summary
Use the Pool Summary
page to display settings for all DHCPv6 Pools. At least one pool must be created
using DHCPv6 Pool Configuration before the Pool Summary displays.
To display the page, click IPv6
→
DHCPv6
→
Pool Summary in the tree view.
Table 10-8. DHCPv6 Prefix Delegation Command
CLI Command Description
prefix-delegation Defines Multiple IPv6 prefixes within a pool for distributing to specific
DHCPv6 Prefix delegation clients.

632 Configuring IPv6
Figure 10-9. Pool Summary
The Pool Summary page contains the following fields:
•
Pool Name
— Selects the pool to display.
•
DNS Server
— Displays the IPv6 address of the associated DNS server.
•
Domain Name
— Displays the DNS domain name.
•
Host IP Address
— Displays the IPv6 address and mask length for the delegated prefix.
•
DUID
— Identifier used to identify the client's unique DUID value.
•
Va l id L if e tim e
— Displays the valid lifetime in seconds for delegated prefix.
•
Prefer Lifetime
— Displays the preferred lifetime in seconds for delegated prefix.
Displaying the Pool Summary Using CLI Commands
For information about the CLI commands that perform this function, see the following chapter in the
CLI Reference Guide
:
• DHCPv6 Commands
The following table summarizes the equivalent CLI commands for this feature.
DHCPv6 Interface Configuration
Use the DHCPv6 Interface Configuration
page to configure a DHCPv6 interface.
To display the page, click IPv6
→
DHCPv6
→
Interface Configuration in the tree view.
Table 10-9. DHCPv6 Pool Summary Command
CLI Command Description
show ipv6 dhcp pool Displays the configured DHCP pool.

Configuring IPv6 633
Figure 10-10. DHCPv6 Interface Configuration
The fields that display on the DHCPv6 Interface Configuration pages depend on the value selected in
the Interface Mode field. The following list describes all the possible fields on the page:
•
Interface
— Select the interface for which you are configuring DHCPv6 server functionality.
•
Interface Mode
— Configure the DHCPv6 mode as either Server or Relay. DHCPv6 server and
DHCPv6 relay functions are mutually exclusive.
•
Pool Name
— Selects the DHCPv6 pool containing stateless and/or prefix delegation parameters. This
field displays when the Interface Mode is Server.
•
Rapid Commit
— Rapid commit is an optional parameter. Specified to allow abbreviated exchange
between the client and server. This field displays when the Interface Mode is Server.
•
Preference
— Selects the preference value used by clients to determine preference between multiple
DHCPv6 servers. The values allowed are between 0 to 4294967295. This field displays when the
Interface Mode is Server.
•
Delete
— Check this box and click
Apply Changes
to delete this configuration. This field displays
when the Interface Mode is Server or Relay.
•
Relay Interface
— Selects the interface to reach a relay server. This field displays when the Interface
Mode is Relay.
•
Destination IP Address
— Selects the IPv6 address of the DHCPv6 relay server. This field displays
when the Interface Mode is Relay.
•
Remote ID
— Selects the relay agent information option. the Remote ID needs to be derived from the
DHCPv6 server DUID and the relay interface number, or it can be specified as a user-defined string.
This field displays when the Interface Mode is Relay.
Configuring a DHCPv6 Interface for Relay Interface Mode
1.
Open the
DHCPv6 Interface Configuration
page.
2.
Specify the desired Interface, and select
Relay
from the
Interface Mode
drop down menu.
The following screen appears:

634 Configuring IPv6
Figure 10-11. DHCPv6 Interface Configuration - Relay
3.
Modify the fields as needed.
4.
Click
Apply Changes
.
The DHCPv6 interface configuration is saved, and the device is updated.
Configuring a DHCPv6 Interface for Server Interface Mode
1.
Open the
DHCPv6 Interface Configuration
page.
2.
Specify the desired Interface, and select
Server
from the
Interface Mode
drop down menu.
The following screen appears:
Figure 10-12. DHCPv6 Interface Configuration - Server
3.
Modify the fields as needed.
4.
Click
Apply Changes
.

Configuring IPv6 635
The DHCPv6 interface configuration is saved, and the device is updated.
Configuring a DHCPv6 Interface Using CLI Commands
For information about the CLI commands that perform this function, see the following chapter in the
CLI Reference Guide
:
• DHCPv6 Commands
The following table summarizes the equivalent CLI commands for this feature.
Table 10-10. DHCPv6 Interface Configuration Commands
CLI Command Description
ipv6 dhcp relay Configures an interface for DHCPv6 relay functionality.
ipv6 dhcp relay-agent-info-opt Configures a number to represent the DHCPv6 Relay Agent
Information Option.
ipv6 dhcp relay-agent-info-remote-id-
subopt
Configures a number to represent the DHCPv6 the “remote-id” sub-
option.
ipv6 dhcp server Configures DHCPv6 server functionality on an interface.
show ipv6 dhcp interface Displays DHCPv6 information for all relevant interfaces or a specified
interface.

636 Configuring IPv6
DHCPv6 Server Bindings Summary
Use the Server Bindings Summary
page to display all DHCPv6 server bindings.
To display the page, click IPv6
→
DHCPv6
→
Bindings Summary in the tree view.
Figure 10-13. Server Bindings Summary
The Server Bindings Summary page contains the following fields:
•
Client Address
— Specifies the IPv6 address of the client associated with the binding.
•
Client Interface
— Specifies the interface number where the client binding occurred.
•
Client DUID
— Specifies client's DHCPv6 unique identifier.
•
Prefix
- Specifies the type of prefix associated with this binding.
•
Expiry Time
— Specifies the number of seconds until the prefix associated with a binding expires.
•
Va l id L if e tim e
— Specifies the valid lifetime value in seconds of the prefix associated with a binding.
•
Prefer Lifetime
— Specifies the preferred lifetime value in seconds of the prefix associated with a
binding.
Displaying Server Bindings Using CLI Commands
For information about the CLI commands that perform this function, see the following chapter in the
CLI Reference Guide
:
• DHCPv6 Commands
The following table summarizes the equivalent CLI commands for this feature.
Table 10-11. DHCPv6 Binding Commands
CLI Command Description
show ipv6 dhcp binding Displays the configured DHCP pool.

Configuring IPv6 637
DHCPv6 Statistics
Use the DHCPv6 Statistics
page to display DHCPv6 statistics for one or all interfaces.
To display the page, click IPv6
→
DHCPv6
→
Statistics in the tree view.
Figure 10-14. DHCPv6 Statistics
The DHCPv6 Statistics page displays the following fields:
•
Interface
— Select the interface for which data is to be displayed or configured. On selecting
All
, data
is shown for all interfaces.
Messages Received
This section specifies the aggregate of all interface level statistics for received messages:
•
DHCPv6 Solicit Packets Received
— Specifies the number of Solicits.
•
DHCPv6 Request Packets Received
— Specifies the number of Requests.
•
DHCPv6 Confirm Packets Received
— Specifies the number of Confirms.

638 Configuring IPv6
•
DHCPv6 Renew Packets Received
— Specifies the number of Renews.
•
DHCPv6 Rebind Packets Received
— Specifies the number of Rebinds.
•
DHCPv6 Release Packets Received
— Specifies the number of Releases.
•
DHCPv6 Decline Packets Received
— Specifies the number of Declines.
•
DHCPv6 Inform Packets Received
— Specifies the number of Informs.
•
DHCPv6 Relay-forward Packets Received
— Specifies the number of Relay forwards.
•
DHCPv6 Relay-reply Packets Received
— Specifies the number of Relay Replies.
•
DHCPv6 Malformed Packets Received
— Specifies the number of Malformed Packets.
•
Received DHCPv6 Packets Discarded
— Specifies the number of Packets Discarded.
•
Total DHCPv6 Packets Received
— Specifies the total number of Packets Received.
Messages Sent
This section specifies the aggregate of all interface level statistics for messages sent:
•
DHCPv6 Advertisement Packets Transmitted
— Specifies the number of Advertisements.
•
DHCPv6 Reply Packets Transmitted
— Specifies the number of Replies.
•
DHCPv6 Reconfig Packets Transmitted
— Specifies the number of Reconfigurations.
•
DHCPv6 Relay-forward Packets Transmitted
— Specifies the number of Relay forwards.
•
DHCPv6 Relay-reply Packets Transmitted
— Specifies the number of Relay Replies.
•
Total DHCPv6 Packets Sent
— Specifies the total number of Packets Transmitted.
•
Clear
— Resets the interface packet counters.
Displaying DHCPv6 Statistics
1.
Open the
DHCPv6 Statistics
page.
2.
Select the interface to be displayed from the Interface drop-down menu.
DHCPv6 statistics display for the selected interface.
Displaying DHCPv6 Statistics Using CLI Commands
For information about the CLI commands that perform this function, see the following chapter in the
CLI Reference Guide
:
• DHCPv6 Commands
The following table summarizes the equivalent CLI commands for this feature.

Configuring IPv6 639
OSPFv3
OSPFv3 is the Open Shortest Path First routing protocol for IPv6. It is similar to OSPFv2 in its concept
of a link state database, intra/inter area, and AS external routes and virtual links. It differs from its IPv4
counterpoint in a number of respects, including the following: peering is done through link-local
addresses; the protocol is link rather than network centric; and addressing semantics have been moved to
leaf LSAs, which eventually allow its use for both IPv4 and IPv6. Point to point links are also supported in
order to enable operation over tunnels.
It is possible to enable OSPF and OSPFv3 at the same time. OSPF works with IPv4 and OSPFv3 works
with IPv6.
The OSPFv3 menu page contains links to web pages that define and display OSPFv3 parameters and
data. To display this page, click IPv6
→
OSPFv3 in the tree view.
Following are the web pages accessible from this menu page:
• OSPFv3 Configuration
• OSPFv3 Area Configuration
• OSPFv3 Stub Area Summary
• OSPFv3 Area Range Configuration
• OSPFv3 Interface Configuration
•OSPFv3 Interface Statistics
•OSPFv3 Neighbors
•OSPFv3 Neighbor Table
•OSPFv3 Link State Database
• OSPFv3 Virtual Link Configuration
• OSPFv3 Virtual Link Summary
• OSPFv3 Route Redistribution Configuration
• OSPFv3 Route Redistribution Summary
• Nonstop Forwarding OSPFv3 Graceful Restart
OSPFv3 Configuration
Use the OSPFv3 Configuration
page to activate and configure OSPFv3 for a switch.
Table 10-12. DHCPv6 Statistics Commands
CLI Command Description
show ipv6 dhcp statistics Displays the DHCPv6 server name and status.
clear ipv6 dhcp Clears DHCPv6 statistics for all interfaces or for a specific interface.

640 Configuring IPv6
To display the page, click IPv6
→
OSPFv3
→
Configuration in the tree view.
Figure 10-15. OSPFv3 Configuration
The OSPFv3 Configuration page contains the following fields:
•
Router ID
— The 32-bit integer in dotted decimal format that uniquely identifies the router within
the autonomous system (AS). If you want to change the Router ID you must first disable OSPFv3.
After you set the new Router ID, you must re-enable OSPFv3 to have the change take effect. The
default value is 0.0.0.0, although this is not a valid Router ID, and must be changed before you press
the
Apply Changes
button.
•
OSPFv3 Admin Mode
— Select Enable or Disable from the drop-down menu. If you select Enable,
OSPFv3 is activated for the switch. The default value is Enable. You must configure a Router ID before
OSPFv3 becomes operational. This can also be done by issuing the CLI command,
router-id
, in
the IPv6 router OSPF mode.
NOTE: Once OSPFv3 is initialized on the router, it remains initialized until the router is reset.
•
ASBR Mode
— Reflects whether the ASBR mode is enabled or disabled. Enable implies that the
router is an autonomous system border router. Router automatically becomes an ASBR when it is
configured to redistribute routes learned from other protocol.

Configuring IPv6 641
•
ABR Status
— The values of this are Enable or Disable. The field displays only when a valid
configuration exists. Enabled implies that the router is an area border router. Disabled implies that it is
not an area border router.
•
Exit Overflow Interval
— Enter the number of seconds that, after entering overflow state, the router
should wait before attempting to leave overflow state. This allows the router to again originate non-
default AS-external-LSAs. If you enter 0, the router does not leave Overflow State until restarted. The
range is 0 to 2147483647 seconds.
•
External LSA Count
— The number of external (LS type 5) LSAs (link state advertisements) in the
link state database.
•
External LSA Checksum
— The sum of the LS checksums of the external LSAs (link state
advertisements) contained in the link-state database. This sum can be used to determine if there has
been a change in a router's link state database, and to compare the link-state databases of two routers.
•
New LSAs Originated
— In any given OSPFv3 area, a router originates several LSAs. Each router
originates a router-LSA. If the router is also the Designated Router for any of the area's networks, it
originates network-LSAs for those networks. This value represents the number of LSAs originated by
this router.
•
LSAs Received
— The number of LSAs (link state advertisements) received that were determined to
be new instantiations. This number does not include newer instantiations of self-originated LSAs.
•
External LSDB Limit
— The maximum number of AS-External-LSAs that can be stored in the
database. A value of -1 implies there is no limit on the number that can be saved. The valid range of
values is -1 to 2147483647.
•
Default Metric
— Sets a default for the metric of redistributed routes. This field displays the default
metric if one has already been set or blank if not configured earlier. Valid values are 1 to 16777214.
•
Maximum Paths
— Configure the maximum number of paths that OSPFv3 can report to a given
destination. Valid values are 1 to 4.
•
AutoCost Reference Bandwidth
— This field configures the value that OSPFv3 uses in calculating the
default metric for an interface. OSPF calculates the link cost of each interface as:
Cost = (Reference Bandwidth in Mbps) / (Interface Bandwidth).
For example, setting this value to 1000 Mbps would cause all 1-Gbps interfaces to have a default cost
of 1000/1000 = 1. For 100 Mbps interfaces, the default cost would be 1000/100 = 10.
•
Default Passive Setting
— Select whether OSPFv3 interfaces default to passive mode. In passive
mode, interfaces do not send OSPF routing updates. This setting is disabled by default, so that all
interfaces default to non-passive mode. If enabled, then all interfaces default to passive mode, and the
network manager can selectively enable interfaces to send OSPF routing updates.
•
Default Route Advertise:
Use this section to configure the parameters for Default Route
Advertisements into OSPF domain.
•
Default Information Originate
— Enable or disable Default Route Advertise.

642 Configuring IPv6
NOTE: The values for Always, Metric, and Metric Type can only be configured after Default Information Originate is
set to Enable.
If Default Information Originate is set to Enable and values for Always, Metric, and Metric Type are
already configured, then setting Default Information Originate back to disable sets the Always, Metric,
and Metric Type values to default.
•
Always
— Sets the router advertise ::/0 when set to True.
•
Metric
— Specifies the metric of the default route. Valid values are 0 to 16777214.
Metric Type — Sets the metric type of the default route. Valid values are External Type 1 and External
Ty p e 2 .
Configuring OSPFv3
1.
Open the
OSPFv3 Configuration
page.
2.
Modify the fields as needed.
3.
Click
Apply Changes
.
The OSPFv3 configuration is saved, and the device is updated.
Configuring OSPFv3 Using CLI Commands
For information about the CLI commands that perform this function, see the following chapter in the
CLI Reference Guide
:
• OSPFv3 Commands
The following table summarizes the equivalent CLI commands for this feature.

Configuring IPv6 643
OSPFv3 Area Configuration
Use the OSPFv3 Area Configuration
page to create and configure an OSPFv3 area.
To display the page, click IPv6
→
OSPFv3
→
Area Configuration in the tree view.
Table 10-13. OSPFv3 Global Configuration Commands
CLI Command Description
default-information originate Controls the advertisement of default routes.
default-metric Sets a default for the metric of distributed routes.
distance ospf Sets the route preference value of OSPF in the router.
enable Resets the default administrative mode of OSPF in the router (active).
exit-overflow-interval Configures the exit overflow interval for OSPF.
external-lsdb-limit Configures the external LSDB limit for OSPF.
ipv6 router ospf Enters Router OSPFv3 Configuration mode.
maximum-paths Sets the number of paths that OSPF can report for a given destination.
passive-interface default Enables the global passive mode by default for all interfaces.
router-id Sets a 4-digit dotted-decimal number uniquely identifying the Router
OSPF ID.
show ipv6 ospf Displays information relevant to the OSPF router.
show ipv6 ospf abr Displays the internal OSPFv3 routes to reach Area Border Routers
(ABR).
show ipv6 ospf asbr Displays the internal OSPFv3 routes to reach Autonomous System
Boundary Routes (ASBR).
trapflags Enables OSPF traps

644 Configuring IPv6
Figure 10-16. OSPFv3 Area Configuration
The OSPFv3 Area Configuration page contains the following fields:
•
Area ID
— The OSPFv3 area. An Area ID is a 32-bit integer in dotted decimal format that uniquely
identifies the area to which a router interface connects.
•
External Routing
— A definition of the router's capabilities for the area, including whether or not AS-
external-LSAs are flooded into/throughout the area. If the area is a stub area, then these are the
possible options for which you may configure the external routing capability, otherwise the only option
is Import External LSAs.
•
SPF Runs
— The number of times that the intra-area route table has been calculated using this area's
link-state database. This is typically done using Dijkstra's algorithm.
•
Area Border Router Count
— The total number of area border routers reachable within this area. This
is initially zero, and is calculated in each SPF Pass.
•
Area LSA Count
— The total number of link-state advertisements in this area's link-state database,
excluding AS External LSAs.
•
Area LSA Checksum
— The 32-bit unsigned sum of the link-state advertisements' LS checksums
contained in this area's link-state database. This sum excludes external (LS type 5) link-state
advertisements. The sum can be used to determine if there has been a change in a router's link state
database, and to compare the link-state database of two routers. This value is in hexadecimal.
Configuring OSPFv3 Area
1.
Open the
OSPFv3 Area Configuration
page.
2.
Modify the fields as needed.
3.
Click
Apply Changes
.
The configuration is saved and the device is updated.

Configuring IPv6 645
The web page reappears with
Create Stub Area
and
NSSA Create
buttons.
Figure 10-17. OSPFv3 Area Configuration - Create Stub Area and NSSA Create
Configuring OSPFv3 Stub Area
1.
Open the
OSPFv3 Area Configuration
page.
2.
Modify the fields as needed.
3.
Click
Apply Changes
.
The web page reappears with
Create Stub Area
and
NSSA Create
buttons. See Figure 10-17.
4.
Click
Create Stub Area.
The
Stub Area Information
fields display.
Figure 10-18. OSPFv3 Stub Area Configuration
5.
Complete the remaining fields.
6.
Click
Apply Changes
.
The Stub Area information is saved and the device is updated.
Configuring OSPFv3 NSSA Area
1.
Open the
OSPFv3 Area Configuration
page.

646 Configuring IPv6
2.
Modify the fields as needed.
3.
Click
Apply Changes
.
The web page reappears with
Create Stub Area
and
NSSA Create
buttons. See Figure 10-17.
4.
Click
NSSA Create
on the
OSPFv3 Area Configuration
web page.
The web page reappears showing options for NSSA configuration.
Figure 10-19. OSPFv3 Area Configuration - NSSA
5.
Complete the remaining fields.
6.
Click
Apply Changes
.
The NSSA information is saved and the device is updated.
Deleting OSPFv3 Stub Area Information
1.
Open the
OSPFv3 Area Configuration
page with configured Stub Area information.
2.
Click
Delete Stub Area
.
3.
Click
Apply Changes
.
Deleting OSPFv3 NSSA Information
1.
Open the
OSPFv3 Area Configuration
page with configured NSSA information.
2.
Click
NSSA Delete
.
3.
Click
Apply Changes
.

Configuring IPv6 647
Configuring OSPFv3 Area Using CLI Commands
For information about the CLI commands that perform this function, see the following chapter in the
CLI Reference Guide
:
• OSPFv3 Commands
The following table summarizes the equivalent CLI commands for this feature.
Table 10-14. OSPFv3 Area Configuration Commands
CLI Command Description
area default-cost Configures the monetary default cost for the stub area.
area nssa Configures the specified areaid to function as an NSSA.
area nssa default-info-originate Configures the metric value and type for the default route advertised
into the NSSA.
area nssa no-redistribute Configures the NSSA ABR so that learned external routes will not be
redistributed to the NSSA.
area nssa no-summary Configures the NSSA so that summary LSAs are not advertised into
the NSSA.
area nssa translator-role Configures the translator role of the NSSA.
area nssa translator-stab-intv Configures the translator stability interval of the NSSA.
area stub Creates a stub area for the specified area ID.
area stub no-summary Disables the import of Summary LSAs for the stub area identified by
areaid.
show ipv6 ospf area Displays information about the area.

648 Configuring IPv6
OSPFv3 Stub Area Summary
Use the OSPFv3 Stub Area Summary
page to display OSPFv3 stub area detail.
To display the page, click IPv6
→
OSPFv3
→
Stub Area Summary in the tree view.
Figure 10-20. OSPFv3 Stub Area Summary
The OSPFv3 Stub Area Summary page displays the following fields:
•
Area ID
— The Area ID of the Stub area.
•
Metric Value
— The metric value applied to the default route advertised into the area.
•
Import Summary LSAs
— Whether the import of Summary LSAs is enabled or disabled.
Displaying the OSPFv3 Stub Area Summary Using CLI Commands
For information about the CLI commands that perform this function, see the following chapter in the
CLI Reference Guide
:
• OSPFv3 Commands
The following table summarizes the equivalent CLI commands for this feature.
Table 10-15. OSPFv3 Stub Area Summary Command
CLI Command Description
show ipv6 ospf stub table Displays the OSPF stub table.

Configuring IPv6 649
OSPFv3 Area Range Configuration
Use the OSPFv3 Area Range Configuration
page to configure OSPFv3 area ranges.
To display the page, click IPv6
→
OSPFv3
→
Area Range Configuration in the tree view.
Figure 10-21. OSPFv3 Area Range Configuration
The OSPFv3 Area Range Configuration page contains the following fields:
•
Area ID
— Selects the area for which data is to be configured.
•
IPv6 Prefix/Prefix Length
— Enter the IPv6 Prefix/Prefix Length for the address range for the selected
area.
•
LSDB Type
— Select the type of Link Advertisement associated with the specified area and address
range. The default type is Network Summary.
•
Advertisement
— Select Enable or Disable from the drop-down menu. If you selected Enable, the
address range is advertised outside the area through a Network Summary LSA. The default is Enable.
•
Create New Area Range
— Click this check box to create a new OSPFv3 area range using the values
you specified.
•
Area ID
— The OSPFv3 area.
•
IPv6 Prefix
— The IPv6 Prefix of an address range for the area.
•
LSDB Type
— The Link Advertisement type for the address range and area.
•
Advertisement
— The Advertisement mode for the address range and area.
•
Delete
— Click this check box to delete the specified OSPFv3 area range.
Configuring OSPFv3 Area Range
1.
Open the
OSPFv3 Area Range Configuration
page.
2.
Modify the fields as needed.
3.
Click
Apply Changes
.

650 Configuring IPv6
The OSPFv3 area range is saved, and the device is updated.
Configuring OSPFv3 Area Range Using CLI Commands
For information about the CLI commands that perform this function, see the following chapter in the
CLI Reference Guide
:
• OSPFv3 Commands
The following table summarizes the equivalent CLI commands for this feature.
Table 10-16. OSPFv3 Area Range Command
CLI Command Description
area range Creates an area range for a specified NSSA.
show ipv6 ospf range Displays information about the area ranges for the specified area
identifier.

Configuring IPv6 651
OSPFv3 Interface Configuration
Use the OSPFv3 Interface Configuration
page to create and configure OSPFv3 interfaces. This page has
been updated to include the Passive Mode field.
To display the page, click IPv6
→
OSPFv3
→
Interface Configuration in the tree view.
Figure 10-22. OSPFv3 Interface Configuration
The OSPFv3 Interface Configuration page contains the following fields:
•
Interface
— Select the interface for which data is to be displayed or configured.
•
IPv6 Address
— The IPv6 address of the interface.
•
OSPFv3 Admin Mode
— You may select Enable or Disable from the drop-down menu. The default
value is Disable. You can configure OSPFv3 parameters without enabling OSPFv3 Admin Mode, but
they have no effect until you enable Admin Mode. The following information is displayed only if the
Admin Mode is enabled: State, Designated Router, Backup Designated Router, Number of Link
Events, LSA Ack Interval, and Metric Cost. For OSPFv3 to be fully functional, the interface must have
a valid IPv6 Prefix/Prefix Length. This can be done through the CLI using the
ipv6 address
command in the interface configuration mode.
NOTE: Once OSPFv3 is initialized on the router, it remains initialized until the router is reset.

652 Configuring IPv6
•
OSPFv3 Area ID
— Enter the 32-bit integer in dotted decimal format that uniquely identifies the
OSPFv3 area to which the selected router interface connects. If you assign an Area ID which does not
exist, the area is created with default values.
•
Router Priority
— Enter the OSPFv3 priority for the selected interface. The priority of an interface is
specified as an integer from 0 to 255. The default is 1, which is the highest router priority. A value of 0
indicates that the router is not eligible to become the designated router on this network.
•
Retransmit Interval
— Enter the OSPFv3 retransmit interval for the specified interface. This is the
number of seconds between link-state advertisements for adjacencies belonging to this router
interface. This value is also used when retransmitting database descriptions and link-state request
packets. Valid values range from 0 to 3600 seconds (1 hour). The default is 5 seconds.
•
Hello Interval
— Enter the OSPFv3 hello interval for the specified interface in seconds. This
parameter must be the same for all routers attached to a network. Valid values range from 1 to 65,535.
The default is 10 seconds.
•
Dead Interval
— Enter the OSPFv3 dead interval for the specified interface in seconds. This specifies
how long a router waits to see a neighbor router's Hello packets before declaring that the router is
down. This parameter must be the same for all routers attached to a network. This value should be a
multiple of the Hello Interval (for example 4). Valid values range from 1 to 165535. The default is 40.
•
LSA Ack Interval
— Displays the number of seconds between LSA Acknowledgment packet
transmissions, which must be less than the Retransmit Interval.
•
Interface Delay Interval
— Enter the OSPFv3 Transit Delay for the specified interface. This specifies
the estimated number of seconds it takes to transmit a link state update packet over the selected
interface. Valid values range from 1 to 3600 seconds (1 hour). The default value is 1 second.
•
MTU Ignore
— Disables OSPFv3 MTU mismatch detection on receiving packets. The default value is
Disable.
• Passive Mode — When you enable passive mode on an OSPFv3 interface, you disable sending OSPFv3
routing updates on the interface. An OSPFv3 adjacency will not be formed on a passive interface.
Interfaces are not passive by default.
•
Interface Type
— Enter the interface type, which can either be set to broadcast mode or point to point
mode. The default interface type is broadcast.
•
State
— The current state of the selected router interface. The State is displayed only if the OSPFv3
admin mode is enabled. This field can have one of the following values:
–
Down
— This is the initial interface state. In this state, the lower-level protocols have indicated
that the interface is unusable. In this state, interface parameters are set to their initial values. All
interface timers are disabled, and there are no adjacencies associated with the interface.
–
Loopback
— In this state, the router's interface to the network is looped back either in hardware
or software. The interface is unavailable for regular data traffic. However, it may still be desirable
to gain information on the quality of this interface, either through sending ICMP pings to the

Configuring IPv6 653
interface or through something like a bit error test. For this reason, IP packets may still be
addressed to an interface in Loopback state. To facilitate this, such interfaces are advertised in
router- LSAs as single host routes, whose destination is the IP interface address.
–
Waiting
— The router is trying to determine the identity of the (Backup) Designated Router for
the network by monitoring received Hello Packets. The router is not allowed to elect a Backup
Designated Router or a Designated Router until it transitions out of Waiting state. This prevents
unnecessary changes of (Backup) Designated Router.
•
Designated Router
— This router is itself the Designated Router on the attached network.
Adjacencies are established to all other routers attached to the network. The router must also originate
a network-LSA for the network node. The network- LSA contains links to all routers (including the
Designated Router itself) attached to the network.
•
Backup Designated Router
— This router is itself the Backup Designated Router on the attached
network. It is promoted to Designated Router if the present Designated Router fails. The router
establishes adjacencies to all other routers attached to the network. The Backup Designated Router
performs slightly different functions during the Flooding Procedure, as compared to the Designated
Router.
•
Other Designated Router
— The interface is connected to a broadcast or NBMA network on which
other routers have been selected to be the Designated Router and Backup Designated Router either.
The router attempts to form adjacencies to both the Designated Router and the Backup Designated
Router.
•
Metric Cost
— Enter the value on this interface for the cost TOS (type of service). The range for the
metric cost is between 1 and 65,535. Metric Cost is only configurable if OSPFv3 is initialized on the
interface.
Configuring an OSPFv3 Interface
1.
Open the
OSPFv3 Interface Configuration
page.
2.
Select the Interface on which you want OSPFv3 configured.
3.
Modify the remaining fields as needed.
4.
Click
Apply Changes
.
The interface is configured for OSPFv3, and the device is updated.
Configuring an OSPFv3 Interface Using CLI Commands
For information about the CLI commands that perform this function, see the following chapter in the
CLI Reference Guide
:
• OSPFv3 Commands
The following table summarizes the equivalent CLI commands for this feature.

654 Configuring IPv6
OSPFv3 Interface Statistics
Use the OSPFv3 Interface Statistics
page to display OSPFv3 interface statistics. Information is only
displayed if OSPF is enabled. Several fields have been added to this page.
To display the page, click IPv6
→
OSPFv3
→
Interface Statistics in the tree view.
Table 10-17. OSPFv3 Interface Commands
CLI Command Description
ipv6 ospf Enables OSPF on a router interface or loopback interface.
ipv6 ospf areaid Sets the OSPF area to which the specified router interface belongs.
ipv6 ospf cost Configures the cost on an OSPF interface.
ipv6 ospf dead-interval Sets the OSPF dead interval for the specified interface.
ipv6 ospf hello-interval Sets the OSPF hello interval for the specified interface.
ipv6 ospf mtu-ignore Disables OSPF maximum transmission unit (MTU) mismatch
detection.
ipv6 ospf network Changes the default OSPF network type for the interface.
ipv6 ospf priority Sets the OSPF priority for the specified router interface.
ipv6 ospf retransmit-interval Sets the OSPF retransmit interval for the specified interface.
ipv6 ospf transmit-delay Sets the OSPF Transmit Delay for the specified interface.
passive-interface Sets the interface or tunnel as passive.
show ipv6 ospf interface Displays the information for the IFO object or virtual interface tables.
show ipv6 ospf interface brief Displays brief information for the IFO object or virtual interface
tables.
show ipv6 ospf interface vlan Displays OSPFv3 configuration and status information for a specific
vlan

Configuring IPv6 655
Figure 10-23. OSPFv3 Interface Statistics
The OSPFv3 Interface Statistics page displays the following fields:
•
Interface
— Select the interface for which data is to be displayed.
•
OSPFv3 Area ID
— The OSPF area to which the selected router interface belongs. An OSPF Area ID
is a 32-bit integer in dotted decimal format that uniquely identifies the area to which the interface
connects.
•
Area Border Router Count
— The total number of area border routers reachable within this area. This
is initially zero, and is calculated in each SPF Pass.
•
AS Border Router Count
— The total number of Autonomous System border routers reachable within
this area. This is initially zero, and is calculated in each SPF Pass.
•
Area LSA Count
— The total number of link-state advertisements in this area's link-state database,
excluding AS External LSAs.
•
IPv6 Address
- The IP address of the interface.

656 Configuring IPv6
•
Interface Events
— The number of times the specified OSPF interface has changed its state, or an
error has occurred.
•
Virtual Events
— The number of state changes or errors that have occurred on this virtual link.
•
Neighbor Events
— The number of times this neighbor relationship has changed state, or an error has
occurred.
•
External LSA Count
— The number of external (LS type 5) link-state advertisements in the link-state
database.
•
Sent packets
— The number of OSPFv3 packets transmitted on the interface.
•
Received packets
— The number of valid OSPFv3 packets received on the interface.
•
Discards
— The number of received OSPFv3 packets discarded because of an error in the packet or an
error in processing the packet.
•
Bad Version
— The number of received OSPFv3 packets whose version field in the OSPFv3 header
does not match the version of the OSPFv3 process handling the packet.
•
Virtual Link Not Found
— The number of received OSPFv3 packets discarded where the ingress
interface is in a non-backbone area and the OSPFv3 header identifies the packet as belonging to the
backbone, but OSPFv3 does not have a virtual link to the packet's sender.
•
Area Mismatch
— The number of OSPFv3 packets discarded because the area ID in the OSPFv3
header is not the area ID configured on the ingress interface.
•
Invalid Destination Address
— The number of OSPFv3 packets discarded because the packet's
destination IP address is not the address of the ingress interface and is not the AllDrRouters or
AllSpfRouters multicast addresses.
•
No Neighbor at Source Address
— The number of OSPFv3 packets dropped because the sender is not
an existing neighbor or the sender's IP address does not match the previously recorded IP address for
that neighbor.
•
Invalid OSPF Packet Type
— The number of OSPFv3 packets discarded because the packet type field
in the OSPFv3 header is not a known type.
•
Hellos Ignored
— The number of received Hello packets that were ignored by this router from the new
neighbors after the limit has been reached for the number of neighbors on an interface or on the
system as a whole.
•
Hellos Sent
— The number of Hello packets sent on this interface by this router.
•
Hellos Received
— The number of Hello packets received on this interface by this router.
•
DD Packets Sent
— The number of Database Description packets sent on this interface by this router.
•
DD Packets Received
— The number of Database Description packets received on this interface by
this router.
•
LS Requests Sent
— The number of LS Requests sent on this interface by this router.
•
LS Requests Received
— The number of LS Requests received on this interface by this router.
•
LS Updates Sent
— The number of LS updates sent on this interface by this router.

Configuring IPv6 657
•
LS Updates Received
— The number of LS updates received on this interface by this router.
•
LS Acknowledgements Sent
— The number of LS acknowledgements sent on this interface by this
router.
•
LS Acknowledgements Received
— The number of LS acknowledgements received on this interface
by this router.
Displaying OSPFv3 Interface Statistics
1.
Open the
OSPFv3 Interface Statistics
page.
2.
Select the interface to display from the
Interface
drop-down menu.
Statistics for the interface display.
Displaying OSPFv3 Interface Statistics Using CLI Commands
For information about the CLI commands that perform this function, see the following chapter in the
CLI Reference Guide
:
• OSPFv3 Commands
The following table summarizes the equivalent CLI commands for this feature.
OSPFv3 Neighbors
Use the OSPFv3 Neighbors
page to display the OSPF neighbor configuration for a selected neighbor ID.
When a particular neighbor ID is specified, detailed information about that neighbor is given. Neighbor
information only displays if OSPF is enabled and the interface has a neighbor. The IP address is the IP
address of the neighbor.
To display the page, click IPv6
→
OSPFv3
→
Neighbors in the tree view.
Table 10-18. OSPFv3 Interface Statistics Commands
CLI Command Description
show ipv6 ospf interface stats Displays the statistics for a specific interface.

658 Configuring IPv6
Figure 10-24. OSPFv3 Neighbors
The OSPFv3 Neighbors page contains the following fields:
•
Interface
— Selects the interface for which data is to be displayed or configured.
•
Neighbor Router ID
— Selects the IP Address of the neighbor for which data is to be displayed.
•
Area ID
— A 32-bit integer in dotted decimal format that identifies the neighbor router.
•
Options
— The optional OSPF capabilities supported by the neighbor. The neighbor's optional OSPF
capabilities are also listed in its Hello packets. This enables received Hello Packets to be rejected (i.e.,
neighbor relationships do not even start to form) if there is a mismatch in certain crucial OSPF
capabilities.
•
Router Priority
— Displays the OSPF priority for the specified neighbor. The priority of a neighbor is a
priority integer from 0 to 255. A value of 0 indicates that the router is not eligible to become the
designated router on this network.
•
Dead Timer Due in (secs)
— If Hello packets do not arrive, specifies amount of time elapsed before
neighbor is declared dead.
•
State
— The state of a neighbor can be the following:
–
Down
— This is the initial state of a neighbor conversation. It indicates that there is no recent
information received from the neighbor. On NBMA networks, Hello packets may still be sent to
Down neighbors, although at a reduced frequency.

Configuring IPv6 659
–
Attempt
— This state is only valid for neighbors attached to NBMA networks. It indicates that no
recent information has been received from the neighbor, but that a more concerted effort should
be made to contact the neighbor. This is done by sending the neighbor Hello packets at intervals of
Hello Interval.
–
Init
— In this state, a Hello packet has recently been seen from the neighbor. However,
bidirectional communication has not yet been established with the neighbor (i.e., the router itself
did not appear in the neighbor's Hello packet). All neighbors in this state (or greater) are listed in
the Hello packets sent from the associated interface.
–
2-Way
— In this state, communication between the two routers is bidirectional. This has been
assured by the operation of the Hello Protocol. This is the most advanced state short of beginning
adjacency establishment. The (Backup) Designated Router is selected from the set of neighbors in
state 2-Way or greater.
–
Exchange Start
— This is the first step in creating an adjacency between the two neighboring
routers. The goal of this step is to decide which router is the master, and to decide upon the initial
DD sequence number. Neighbor conversations in this state or greater are called adjacencies.
–
Exchange
— In this state the router is describing its entire link state database by sending Database
Description packets to the neighbor. In this state, Link State Request Packets may also be sent
asking for the neighbor's more recent LSAs. All adjacencies in Exchange state or greater are used
by the flooding procedure. These adjacencies are fully capable of transmitting and receiving all
types of OSPF routing protocol packets.
–
Loading
— In this state, Link State Request packets are sent to the neighbor asking for the more
recent LSAs that have been discovered (but not yet received) in the Exchange state.
–
Full
— In this state, the neighboring routers are fully adjacent. These adjacencies now appears in
router-LSAs and network-LSAs.
•
Events
— The number of times this neighbor relationship has changed state, or an error has occurred.
•
Retransmission Queue Length
— The current length of the retransmission queue.
Displaying OSPFv3 Neighbors
1.
Open the
OSPFv3 Neighbors
page.
2.
Select the interface to display from the
Interface
drop-down menu.
3.
Select the
Neighbor Router ID
to display.
Statistics for the selected interface
Neighbor ID
display.
Displaying OSPFv3 Neighbors Using CLI Commands
For information about the CLI commands that perform this function, see the following chapter in the
CLI Reference Guide
:
• OSPFv3 Commands
The following table summarizes the equivalent CLI commands for this feature.

660 Configuring IPv6
OSPFv3 Neighbor Table
Use the OSPFv3 Neighbor Table
page to display the OSPF neighbor table list. When a particular
neighbor ID is specified, detailed information about a neighbor is given. The neighbor table is only
displayed if OSPF is enabled.
To display the page, click IPv6
→
OSPFv3
→
Neighbor Table in the tree view.
Figure 10-25. OSPFv3 Neighbor Table
The OSPFv3 Neighbor Table page displays the following fields:
•
Interface
— Selects the interface for which data is to be displayed or configured.
•
Neighbor Router ID
— A 32-bit integer in dotted decimal format representing the neighbor interface.
•
Priority
— The priority of this neighbor in the designated router election algorithm. A value of 0
indicates that the neighbor is not eligible to become the designated router on this network.
Table 10-19. OSPFv3 Neighbor Command
CLI Command Description
show ipv6 ospf neighbor Displays information about OSPF neighbors.

Configuring IPv6 661
•
IntlfID
— The Interface ID that the neighbor advertises in its Hello packets on this link.
•
Interface
— The slot/port that identifies the neighbor interface index.
•
State
— State of the relationship with this neighbor.
•
Dead Time
— Number of seconds since last Hello was received from adjacent neighbors. Set this value
to 0 for neighbors in a state less than or equal to Init.
Displaying the OSPFv3 Neighbor Table
1.
Open the
OSPFv3 Neighbor Table
page.
2.
Select the interface to display from the
Interface
drop-down menu.
The OSPF neighbor table for the selected interface displays.
Displaying the OSPFv3 Neighbor Table Using CLI Commands
For information about the CLI commands that perform this function, see the following chapter in the
CLI Reference Guide
:
• OSPFv3 Commands
The following table summarizes the equivalent CLI commands for this feature.
OSPFv3 Link State Database
Use the OSPFv3 Link State Database
page to display the link state and external LSA databases. The
OSPFv3 Link State Database
page has been updated to display external LSDB table information in
addition to OSPFv3 link state information.
To display the page, click IPv6
→
OSPFv3
→
Link State Database in the tree view.
Table 10-20. OSPFv3 Neighbor Table Commands
CLI Command Description
show ipv6 ospf neighbor Displays information about OSPF neighbors.

662 Configuring IPv6
Figure 10-26. OSPFv3 Link State Database
The OSPFv3 Link State Database page displays the following fields:
•
Adv. Router
— The 32-bit integer in dotted decimal format that uniquely identifies the router within
the autonomous system (AS). The Router ID is set on the OSPFv3 Configuration page.
•
Area ID
— The ID of an OSPF area to which one of the router interfaces is connected. An Area ID is a
32-bit integer in dotted decimal format that uniquely identifies the area to which an interface is
connected.
•
LSA Type
— The format and function of the link state advertisement. The types, which are defined in
RFC 2740 section A.4, can be any of the following:
–Router-LSA
– Network-LSA
– Inter-Area-Prefix-LSA
– Inter-Area-Router-LSA
– AS-External-LSA
–Type-7-LSA
–Link-LSA

Configuring IPv6 663
– Intra-Area-Prefix-LSA
•
Link ID
— The Link State ID identifies the piece of the routing domain that is being described by the
advertisement. The value of the LS ID depends on the advertisement's LS type.
•
Age
— The time since the link state advertisement was first originated, in seconds.
•
Sequence
— The sequence number field is a signed 32-bit integer. It is used to detect old and
duplicate link state advertisements. The larger the sequence number, the more recent the
advertisement.
•
Checksum
— The checksum is used to detect data corruption of an advertisement. This corruption
can occur while an advertisement is being flooded, or while it is being held in a router's memory. This
field is the checksum of the complete contents of the advertisement, except the LS age field.
•
Options
— The Options field in the link state advertisement header indicates which optional
capabilities are associated with the advertisement. The options are:
– V6 — When clear, the link is excluded from IPv6 routing calculations.
– E — Describes how AS-external-LSAs are flooded
– MC — Describes whether IP multicast datagrams are forwarded according to the specifications in
– N — Describes how Type-7 LSAs are handled
– R — Shows whether the originator is an active router. The R option is the router bit, and when it is
clear, routes that pass through the advertising node cannot be computed.
– DC — Describes how the system handles demand circuits.
•
Rtr Opt.
— Shows router-specific options.
Displaying OSPFv3 Link State Database Using CLI Commands
For information about the CLI commands that perform this function, see the following chapter in the
CLI Reference Guide
:
• OSPFv3 Commands
The following table summarizes the equivalent CLI commands for this feature.
OSPFv3 Virtual Link Configuration
Use the OSPFv3 Virtual Link Configuration
page to define a new or configure an existing virtual link.
To display this page, a valid OSPFv3 area must be defined through the OSPFv3 Area Configuration page.
Table 10-21. OSPFv3 Link State Database Commands
CLI Command Description
show ipv6 ospf database Displays information about the link state database when OSPFv3 is
enabled.
show ipv6 ospf database database-summary Displays the number of each type of LSA in the database and the total
number of LSAs in the database.

664 Configuring IPv6
To display the page, click IPv6
→
OSPFv3
→
Virtual Link Configuration in the tree view.
Figure 10-27. OSPFv3 Virtual Link Configuration
The OSPFv3 Virtual Link Configuration page contains the following fields:
•
Create New Virtual Link
— Select this option from the drop-down menu to define a new virtual link.
The area portion of the virtual link identification is fixed: you are prompted to enter the Neighbor
Router ID on a new screen.
•
Virtual Link (Area ID - Neighbor Router ID)
— Select the virtual link for which you want to display
or configure data. It consists of the Area ID and Neighbor Router ID.
•
Hello Interval
(secs)
— Enter the OSPF hello interval for the specified interface in seconds. This
parameter must be the same for all routers attached to a network. Valid values range from 1 to 65,535.
The default is 10 seconds.
•
Dead Interval
(secs)
— Enter the OSPF dead interval for the specified interface in seconds. This
specifies how long a router waits to see a neighbor router's Hello packets before declaring that the
router is down. This parameter must be the same for all routers attached to a network. This value
should be a multiple of the Hello Interval (for example 4). Valid values range from 1 to 2147483647.
The default is 40.

Configuring IPv6 665
•
Interface Delay Interval
(secs)
— Enter the OSPF Transit Delay for the specified interface. This
specifies the estimated number of seconds it takes to transmit a link state update packet over the
selected interface. Valid values range from 1 to 3600 seconds (1 hour). The default value is 1 second.
•
State
— The current state of the selected Virtual Link. One of:
–
Down
— This is the initial interface state. In this state, the lower-level protocols have indicated
that the interface is unusable. In this state, interface parameters are set to their initial values. All
interface timers are disabled, and there are no adjacencies associated with the interface.
–
Waiting
— The router is trying to determine the identity of the (Backup) Designated Router by
monitoring received Hello Packets. The router is not allowed to elect a Backup Designated Router
or a Designated Router until it transitions out of Waiting state. This prevents unnecessary changes
of (Backup) Designated Router.
–
Point-to-Point
— The interface is operational, and is connected either to the virtual link. On
entering this state the router attempts to form an adjacency with the neighboring router. Hello
Packets are sent to the neighbor every HelloInterval seconds.
–
Designated Router
— This router is itself the Designated Router on the attached network.
Adjacencies are established to all other routers attached to the network. The router must also
originate a network-LSA for the network node. The network- LSA contains links to all routers
(including the Designated Router itself) attached to the network.
–
Backup Designated Router
— This router is itself the Backup Designated Router on the attached
network. It is promoted to Designated Router if the present Designated Router fails. The router
establishes adjacencies to all other routers attached to the network. The Backup Designated
Router performs slightly different functions during the Flooding Procedure, as compared to the
Designated Router.
–
Other Designated Router
— The interface is connected to a broadcast or NBMA network on
which other routers have been selected to be the Designated Router and Backup Designated
Router either. The router attempts to form adjacencies to both the Designated Router and the
Backup Designated Router.
•
Neighbor State
— The state of the Virtual Neighbor Relationship.
•
Retransmit Interval
— Enter the OSPF retransmit interval for the specified interface. This is the
number of seconds between link-state advertisements for adjacencies belonging to this router
interface. This value is also used when retransmitting database descriptions and link-state request
packets. Valid values range from 1 to 3600 seconds (1 hour). The default is 5 seconds.
•
Metric
— The metric value used by the virtual link.
•
Delete
— Removes the specified virtual link from the router configuration.
Creating a New Virtual Link
1.
Open the
OSPFv3 Virtual Link Configuration
page.
2.
Select
Create New Virtual Link
from the drop-down menu to define a new virtual link.
3.
Enter the
Neighbor Router ID
.

666 Configuring IPv6
4.
Click
Create
.
The new link is created, and you are returned to the Virtual Link Configuration page.
Configuring a Virtual Link
1.
Open the
OSPFv3 Virtual Link Configuration
page.
2.
Select the virtual link to configure.
3.
Modify the remaining fields as needed.
4.
Click
Apply Changes
.
5.
The virtual link is configured for OSPFv3, and the device is updated.
Configuring an OSPFv3 Virtual Link using CLI Commands
For information about the CLI commands that perform this function, see the following chapter in the
CLI Reference Guide
:
• OSPFv3 Commands
The following table summarizes the equivalent CLI commands for this feature.
OSPFv3 Virtual Link Summary
Use the OSPFv3 Virtual Link Summary
page to display virtual link data by Area ID and Neighbor
Router ID.
To display the page, click IPv6
→
OSPFv3
→
Virtual Link Summary in the tree view.
Table 10-22. OSPFv3 Virtual Link Configuration Command
CLI Command Description
area virtual-link Creates the OSPF virtual interface for the specified
areaid
and
neighbor
.
area virtual-link dead-interval Configures the dead interval for the OSPF virtual interface on the
virtual interface identified by
areaid
and
neighbor
.
area virtual-link hello-interval Configures the hello interval for the OSPF virtual interface on the
virtual interface identified by
areaid
and
neighbor
.
area virtual-link retransmit-interval Configures the retransmit interval for the OSPF virtual interface on
the virtual interface identified by
areaid
and
neighbor
.
area virtual-link transmit-delay Configures the transmit delay for the OSPF virtual interface on the
virtual interface identified by
areaid
and
neighbor
.
show ipv6 ospf virtual-link Displays the OSPF Virtual Interface information for a specific area and
neighbor.

Configuring IPv6 667
Figure 10-28. OSPFv3 Virtual Link Summary
The OSPFv3 Virtual Link Summary page displays the following fields:
•
Area ID
— The Area ID portion of the virtual link identification for which data is to be displayed. The
Area ID and Neighbor Router ID together define a virtual link.
•
Neighbor Router ID
— The neighbor portion of the virtual link identification. Virtual links may be
configured between any pair of area border routers having interfaces to a common (non-backbone)
area.
•
Hello Interval
(secs)
— The OSPF hello interval for the virtual link in units of seconds. The value for
hello interval must be the same for all routers attached to a network.
•
Dead Interval
(secs)
— The OSPF dead interval for the virtual link in units of seconds. This specifies
how long a router waits to see a neighbor router's Hello packets before declaring that the router is
down. This parameter must be the same for all routers attached to a common network, and should be
a multiple of the Hello Interval (i.e. 4).
•
Retransmit Interval (secs)
— The OSPF retransmit interval for the virtual link in units of seconds.
This specifies the time between link-state advertisements for adjacencies belonging to this router
interface. This value is also used when retransmitting database descriptions and link-state request
packets.

668 Configuring IPv6
•
Interface Delay Interval (secs)
— The OSPF Transit Delay for the virtual link in units of seconds. It
specifies the estimated number of seconds it takes to transmit a link state update packet over this
interface.
Displaying OSPFv3 Virtual Link Summary Using CLI Commands
For information about the CLI commands that perform this function, see the following chapter in the
CLI Reference Guide
:
• OSPFv3 Commands
The following table summarizes the equivalent CLI commands for this feature.
OSPFv3 Route Redistribution Configuration
Use the OSPFv3 Route Redistribution Configuration
page to configure route redistribution.
To display the page, click IPv6
→
OSPFv3
→
Route Redistribution Configuration in the tree view.
Figure 10-29. OSPFv3 Route Redistribution Configuration
The OSPFv3 Route Redistribution Configuration page contains the following fields:
•
Source Protocol
— Select the type of source routes to configure for redistribution by OSPF. Valid
values are Static and Connected.
•
Metric
— Sets the metric value to be used as the metric of redistributed routes. This field displays the
metric if the source was pre-configured and can be modified. Valid values are 0 to 16777214.
•
Metric Type
— Sets the OSPF metric type of redistributed routes.
Table 10-23. OSPFv3 Virtual Link Summary Commands
CLI Command Description
show ipv6 ospf virtual-link brief Displays the OSPFV3 Virtual Interface information for all areas in the
system.

Configuring IPv6 669
•
Tag
— Sets the tag field in routes redistributed. This field displays the tag if the source was pre-
configured, otherwise 0 is displayed. Valid values are 0 to 4294967295.
•
Redistribute
— Enables or disables the redistribution for the selected source protocol. This field has to
be enabled in order to be able to configure any of the route redistribution attributes.
Configuring OSPFv3 Route Redistribution
1.
Open the
OSPFv3 Route Redistribution Configuration
page.
2.
Specify
Create
to set up a new configured source. Specify
Connected
or
Static
to modify an existing
configured source.
3.
Set up or modify the remaining fields as needed.
4.
Click
Apply Changes
.
The selected route redistribution is configured for OSPFv3, and the device is updated.
Configuring OSPFv3 Route Redistribution Using CLI Commands
For information about the CLI commands that perform this function, see the following chapter in the
CLI Reference Guide
:
• OSPFv3 Commands
The following table summarizes the equivalent CLI commands for this feature.
OSPFv3 Route Redistribution Summary
Use the OSPFv3 Route Redistribution Summary
page to display route redistribution settings by source.
To display the page, click IPv6
→
OSPFv3
→
Route Redistribution Summary in the tree view.
Table 10-24. OSPFv3 Route Redistribution Commands
CLI Command Description
redistribute Configures the OSPFv3 protocol to allow redistribution of routes from
the specified source protocol/routers.
distribute-list out Specifies the access list to filter routes received from the source
protocol.

670 Configuring IPv6
Figure 10-30. OSPFv3 Route Redistribution Summary
The OSPFv3 Route Redistribution Summary page displays the following fields:
•
Source
— The Source Route to be Redistributed by OSPF.
•
Redistribute
— Specify whether to allow the routes learned through this protocol to be redistributed.
•
Metric
— The Metric of redistributed routes for the given Source Route. Displays nothing when not
configured.
•
Metric Type
— The OSPF metric type of redistributed routes.
•
Tag
— The tag field in routes redistributed. This field displays the tag if the source was pre-configured,
otherwise 0.

Configuring IPv6 671
Displaying OSPFv3 Route Redistribution Summary Using CLI Commands
For information about the CLI commands that perform this function, see the following chapter in the
CLI Reference Guide
:
• OSPFv3 Commands
The following table summarizes the equivalent CLI commands for this feature.
Nonstop Forwarding OSPFv3 Graceful Restart
The OSPFv3 protocol can be configured to perform a “graceful restart” in conjunction with the nonstop
forwarding feature (see "Nonstop Forwarding" on page 258) for stacked switches. When OSPFv3 graceful
restart is enabled and the management unit in a stack fails, the hardware can continue to forward packets
using OSPFv3 routes while a backup switch takes over management unit responsibility.
Graceful restart uses the concept of “helpful neighbors”. A fully adjacent router enters helper mode when
it receives a link state announcement (LSA) from the restarting management unit indicating its
intention of performing a graceful restart. In helper mode, a switch continues to advertise to the rest of
the network that they have full adjacencies with the restarting router, thereby avoiding announcement of
a topology change and and the potential for flooding of LSAs and shortest-parth-first (SPF) runs (which
determine OSPFv3 routes). Helpful neighbors continue to forward packets through the restarting router.
The restarting router relearns the network topology from its helpful neighbors.
Graceful restart can be enabled for either planned or unplanned restarts, or both. A planned restart is
initiated by the operator (see "Enabling and Disabling NSF" on page 258). The operator may initiate a
failover in order to take the management unit out of service (for example, to address a partial hardware
failure), to correct faulty system behavior which cannot be corrected through less severe management
actions, or other reasons. An unplanned restart is an unexpected failover caused by a fatal hardware
failure of the management unit or a software hang or crash on the management unit.
To configure the OSPFv3 graceful restart feature, click IPv6
→
OSPFv3
→
NSF OSPFv3 Summary in the
navigation tree.
Table 10-25. OSPFv3 Route Redistribution Summary Command
CLI Command Description
show ipv6 ospf Displays OSPFv3 route redistribution summary data.

672 Configuring IPv6
Figure 10-31. NSF OSPFv3 Summary
• Support Mode — Enables or disables OSPFv3 to perform graceful restarts. The following options are
available:
– Planned—OSPFv3 will perform a graceful restart for planned restarts. A planned restart is a
failover initiated by the administrator (see
"Enabling and Disabling NSF
" on page 258).
– Always—OSPFv3 will perform a graceful restart for all planned and unplanned warm restart
events.
– Disable—OSPFv3 will not perform graceful restarts.
• Restart Interval — The grace period during which a neighboring router will be in the helper state after
receiving notice that the management unit is performing a graceful restart.
• Restart Status — Displays the restart status of OSPFv3 Helper feature. The possible values are:
–Not Restarting
–Planned Restart
– Unplanned Restart
• Restart Age (secs) — Displays the ammount of time since the last restart occured.
• Restart Exit Reason — Displays how the master unit on the stack last started up. The possible values
are:
– Not Attempted—Graceful restart has not been attempted.
– In Progress—Restart is in progress.
– Completed—The previous gracefull restart completed successfully.
– Timed Out—The previous graceful restart timed out.
– Topology Changed—The previous graceful restart terminated prematurely because of a topology
change.
If you change the Support Mode, click Submit to save your change.

Configuring IPv6 673
Click Refresh to redisplay the page with the latest values from the switch.
Enabling the NSF OSPFv3 Graceful Restart Using CLI Commands
For information about the CLI command that performs this function, see the following chapter in the
CLI Reference Guide:
• OSPFv3 Commands
The following table summarizes the equivalent CLI commands for this feature.
Table 10-26. NSF OSPFv3 Graceful Restart Command
CLI Command Description
nsf Enables non-stop forwarding.
nsf helper Enables helpful neighbor functionality for the OSPFv3 protocol.
nsf helper strict-lsa-checking Requires that an OSPFv3 helpful neighbor exit helper mode whenever
a topology change occurs.
show ipv6 ospf Displays information relevant to the OSPFv3 router.
show ipv6 ospf neighbor This command displays information about OSPFv3 neighbors.

674 Configuring IPv6
IPv6 Routes
The IPv6 Routes menu page contains links to web pages that define and display IPv6 Routes parameters
and data. To display this page, click IPv6
→
IPv6 Routes in the tree view. Following are the web pages
accessible from this menu page:
• IPv6 Route Entry Configuration
•IPv6 Route Table
• IPv6 Route Preferences
• Configured IPv6 Routes
IPv6 Route Entry Configuration
Use the IPv6 Route Entry Configuration
page to configure information for IPv6 routes.
To display the page, click IPv6
→
IPv6 Routes
→
IPv6 Route Entry Configuration in the tree view.
Figure 10-32. IPv6 Route Entry Configuration
The IPv6 Route Entry Configuration page contains the following fields:
•
IPv6 Network Prefix/PrefixLength
— Enter a valid IPv6 Network Address and Prefix.
•
Next Hop IPv6 Address
— Enter an IPv6 Next Hop Address. If the Next Hop IPv6 Address specified is
a Link-local IPv6 Address, specify the Interface for the Link-local IPv6 Next Hop Address. Select
Global or Link-local from the drop-down menu to apply to this address.
•
Preference
— Enter a Preference Value for the given route. Valid values are 1 to 255, with the default
as 1.
Configuring IPv6 Route Entry
1.
Open the
IPv6 Route Entry Configuration
page.

Configuring IPv6 675
2.
Modify the fields as needed.
3.
Click
Apply Changes
.
The route entry is configured for IPv6, and the device is updated.
Configuring Route Entry the CLI Command
For information about the CLI commands that perform this function, see the following chapter in the
CLI Reference Guide
:
• IPv6 Routing Commands
The following table summarizes the equivalent CLI commands for this feature.
IPv6 Route Table
Use the IPv6 Route Table
page to display all active IPv6 routes and their settings.
To display the page, click IPv6
→
IPv6 Routes
→
IPv6 Route Table in the tree view.
Table 10-27. IPv6 Route Commands
CLI Command Description
ipv6 route Configures an IPv6 static route

676 Configuring IPv6
Figure 10-33. IPv6 Route Table
The IPv6 Route Table page displays the following fields:
•
Routes Displayed
— Select to view either the Configured Routes, Best Routes, or All Routes from the
drop-down menu.
•
Number of Routes
— Displays the total number of active routes/best routes in the route table for the
type of route selected.
•
IPv6 Prefix/Prefix Length
— Displays the Network Prefix and Prefix Length for the Active Route.
•
Protocol
— Displays the Type of Protocol for the Active Route.
•
Next Hop Interface
— Displays the Interface over which the Route is Active.
•
Next Hop IP Address
— Displays the Next Hop IPv6 Address for the Active Route.
Displaying the IPv6 Route Table
1.
Open the
IPv6 Route Table
page.
2.
Select the type of routes to display from the
Routes Displayed
field.
The selected routes display.

Configuring IPv6 677
Displaying the IPv6 Route Table Using CLI Commands
For information about the CLI commands that perform this function, see the following chapter in the
CLI Reference Guide
:
• IPv6 Routing Commands
The following table summarizes the equivalent CLI commands for this feature.
IPv6 Route Preferences
Use the IPv6 Route Preferences
page to configure the default preference for each protocol. These values
are arbitrary values in the range of 1 to 255 and are independent of route metrics. Most routing protocols
use a route metric to determine the shortest path known to the protocol, independent of any other
protocol. The best route to a destination is chosen by selecting the route with the lowest preference
value. When there are multiple routes to a destination, the preference values are used to determine the
preferred route. If there is still a tie, the route with the best route metric is chosen. To avoid problems
with mismatched metrics you must configure different preference values for each of the protocols.
To display the page, click IPv6
→
IPv6 Routes
→
IPv6 Route Preferences in the tree view.
Figure 10-34. IPv6 Route Preferences
The IPv6 Route Preferences page contains the fields shown below. In each case, the lowest values
indicate the highest preference.
•
Local
— This field displays the local route preference value.
•
Static
— The static route preference value in the router. The default value is 1. The range is 1 to 255.
Table 10-28. IPv6 Route Table Command
CLI Command Description
show ipv6 route Displays the IPv6 routing table.
show ipv6 route summary Displays a summary of the routing table.

678 Configuring IPv6
•
OSPF Intra
— The OSPF intra route preference value in the router. The default value is 110.
•
OSPF Inter
— The OSPF inter route preference value in the router. The default value is 110.
•
OSPF External
— The OSPF External route preference value in the router (OSPF Type-1 and OSPF
Type-2 routes). The default value is 110.
Configuring IPv6 Route Preferences
1.
Open the
IPv6 Route Preferences
page.
2.
Configure the default preference for each protocol.
3.
Click
Apply Changes
.
Route preferences are configured for IPv6, and the device is updated.
Configuring IPv6 Route Preference Using CLI Commands
For information about the CLI commands that perform this function, see the following chapter in the
CLI Reference Guide
:
• IPv6Routing Commands
The following table summarizes the equivalent CLI commands for this feature.
Configured IPv6 Routes
Use the Configured IPv6 Routes
page to display selected IPv6 routes.
To display the page, click IPv6
→
IPv6 Routes
→
Configured IPv6 Routes in the tree view.
Table 10-29. IPv6 Route Preference Command
CLI Command Description
ipv6 route distance Sets the default distance (preference) for static routes.
show ipv6 route preference Shows the preference value associated with the type of route.

Configuring IPv6 679
Figure 10-35. Configured IPv6 Routes
The Configured IPv6 Routes
page contains the following fields:
•
Routes Displayed
— Select to view either the Configured Routes, Best Routes or All Routes.
When the Configured Routes option is selected, the following fields appear:
•
IPv6 Prefix/Prefix Length
— Displays the Network Prefix and Prefix Length for the Configured Route.
•
Next Hop IP
— Displays the Next Hop IPv6 Address for the Configured Route.
•
Next Hop Interface
— Displays the Next Hop Interface for the Configured Route.
•
Preference
— Displays the Route Preference of the Configured Route.
•
Delete
— Click this box and the Refresh button to delete the displayed route.
When the Best Routes or All Routes options are select, the following fields appear:
•
Number of Routes
— Displays the number of Best Routes or All Routes.
•
IPv6 Prefix/Prefix Length
— Displays the Network Prefix and Prefix Length for the Configured Route.
•
Protocol
— Displays the protocol in use for the Configured routes.
•
Next Hop Interface
— Displays the Next Hop Interface for the Configured Route.
•
Next Hop IP
Address — Displays the Next Hop IPv6 Address for the Configured Route.

680 Configuring IPv6
Displaying IPv6 Routes
1.
Open the
Configured IPv6 Routes
page.
2.
Select the routes to view from the
Routes Displayed
drop-down menu.
The selected routes and their configurations display.
Displaying Configured IPv6 Routes Using CLI Commands
For information about the CLI commands that perform this function, see the following chapter in the
CLI Reference Guide
:
• IPv6 Routing Commands
The following table summarizes the equivalent CLI commands for this feature.
Table 10-30. IPv6 Configured Routers Commands
CLI Command Description
show ipv6 route Displays the IPv6 routing table.

Configuring Quality of Service 681
11
Configuring Quality of Service
Overview
The Quality of Service menu page contains links to the following pages:
• Differentiated Services
•Class of Service
•Auto VoIP
In a typical switch, each physical port consists of one or more queues for transmitting packets on the
attached network. Multiple queues per port are often provided to give preference to certain packets
over others based on user-defined criteria. When a packet is queued for transmission in a port, the
rate at which it is serviced depends on how the queue is configured and possibly the amount of
traffic present in the other queues of the port. If a delay is necessary, packets get held in the queue
until the scheduler authorizes the queue for transmission. As queues become full, packets have no
place to be held for transmission and get dropped by the switch.
QoS is a means of providing consistent, predictable data delivery by distinguishing between packets
that have strict timing requirements from those that are more tolerant of delay. Packets with strict
timing requirements are given “special treatment” in a QoS capable network. With this in mind, all
elements of the network must be QoS-capable. The presence of at least one node which is not QoS-
capable creates a deficiency in the network path and the performance of the entire packet flow is
compromised.

682 Configuring Quality of Service
Differentiated Services
DiffServ Overview
The QoS feature contains Differentiated Services (DiffServ) support that allows traffic to be classified
into streams and given certain QoS treatment in accordance with defined per-hop behaviors.
Standard IP-based networks are designed to provide “best effort” data delivery service. “Best effort”
service implies that the network delivers the data in a timely fashion, although there is no guarantee that
it will. During times of congestion, packets may be delayed, sent sporadically, or dropped. For typical
Internet applications, such as e-mail and file transfer, a slight degradation in service is acceptable and in
many cases unnoticeable. Conversely, any degradation of service has undesirable effects on applications
with strict timing requirements, such as voice or multimedia.
Defining DiffServ
To use DiffServ for QoS, the web pages accessible from the Differentiated Services menu page must first
be used to define the following categories and their criteria:
1.
Class: create classes and define class criteria
2.
Policy: create policies, associate classes with policies, and define policy statements
3.
Service: add a policy to an inbound interface
Packets are classified and processed based on defined criteria. The classification criteria is defined by a
class. The processing is defined by a policy's attributes. Policy attributes may be defined on a per-class
instance basis, and it is these attributes that are applied when a match occurs. A policy can contain
multiples classes. When the policy is active, the actions taken depend on which class matches the packet.
Packet processing begins by testing the class match criteria for a packet. A policy is applied to a packet
when a class match within that policy is found.
The Differentiated Services menu page contains links to the various Diffserv configuration and display
features.
To display the page, click Quality of Service
→
Differentiated Services in the tree view. The
Differentiated Services menu page contains links to the following features:
• Diffserv Configuration
• Class Configuration
•Class Criteria
• Policy Configuration
• Policy Class Definition
• Service Configuration
• Service Detailed Statistics

Configuring Quality of Service 683
Diffserv Configuration
Use the
Diffserv Configuration page to display DiffServ General Status Group information, which
includes the current administrative mode setting as well as the current and maximum number of rows in
each of the main DiffServ private MIB tables.
To di s play the
page, click Quality of Service
→
Differentiated Services
→
Diffserv Configuration in the
tree view.
Figure 11-1. Diffserv Configuration
The Diffserv Configuration page contains the following fields:
Diffserv Admin Mode — Turns admin mode on and off. While disabled, the DiffServ configuration is
retained and can be changed, but it is not active. While enabled, Differentiated Services are active.
MIB Table
•
Class Table
— Displays the current and maximum number of rows of the class table.
•
Class Rule Table
— Displays the current and maximum number of rows of the class rule table.
•
Policy Table
— Displays the current and maximum number of rows of the policy table.
•
Policy Instance Table
— Displays the current and maximum number of rows of the policy instance
table.
•
Policy Attributes Table
— Displays the current and maximum number of rows of the policy attributes
table.
•
Service Table
— Displays the current and maximum number of rows of the service table.

684 Configuring Quality of Service
Changing Diffserv Admin Mode
1.
Open the
Diffserv Configuration
page.
2.
Tu r n
Diffserv Admin Mode
on or off by selecting Enable or Disable from the drop-down menu.
3.
Click
Apply Changes
.
The Diffserv Admin Mode is changed, and the device is updated.
Displaying MIB Tables Using CLI Commands
For information about the CLI commands that perform this function, see the following chapter in the
CLI Reference Guide:
• QoS Commands
The following table summarizes the equivalent CLI commands for this feature.
Class Configuration
Use the
Diffserv Class Configuration page to add a new Diffserv class name, or to rename or delete an
existing class.
To display the
page, click Quality of Service
→
Differentiated Services
→
Class Configuration in the tree
view.
Table 11-1. DiffServ Configuration Commands
CLI Command Description
diffserv Sets the DiffServ operational mode to active.
show diffserv Displays the DiffServ General Status information.

Configuring Quality of Service 685
Figure 11-2. Diffserv Class Configuration
The Diffserv Class Configuration page contains the following fields:
•
Class Name
— Selects a class name to rename or delete. Click
Add
to set up a new class name.
•
Rename
— Renames the class displayed
when the box is checked and a new name is entered.
•
Class Type
— Lists the class types. Currently the hardware supports only the
Class Type
value
All
.
– All — All the various match criteria defined for the class should be satisfied for a packet match.
All
signifies the logical
AND
of all the match criteria.
•
Protocol
— Indicates how to interpret Layer 3. This field displays the types of packets supported by
DiffServ. The Layer 3 Protocol option is available only when you select Class Type. Options are:
–
IPv4
— A class where the match criteria is based on fields in an IPv4 packet.
–
IPv6
— A class where the match criteria is based on fields in an IPv6 packet.
The protocol is chosen on the A
dd DiffServ Class
page. See "Adding a DiffServ Class
" on page 685
.
•
Remove
— Deletes the displayed class name when checked and
Apply Changes
is clicked.
Adding a DiffServ Class
1.
Open the
Diffserv Class Configuration
page.
2.
Click
Add
.
The
Add DiffServ Class
page displays

686 Configuring Quality of Service
Figure 11-3. Add DiffServ Class
Enter a name for the class and select the protocol to use for class match criteria.
3.
Click
Apply Changes
.
The new class is added and the device is updated.
Adding a Class Configuration Using CLI Commands
For information about the CLI commands that perform this function, see the following chapter in the
CLI Reference Guide:
• QoS Commands
The following table summarizes the equivalent CLI commands for this feature.
Class Criteria
Use the
Diffserv Class Criteria page to define the criteria to associate with a DiffServ class. As packets
are received, these DiffServ classes are used to prioritize packets.
To di s play the
page, click Quality of Service
→
Differentiated Services
→
Class Criteria in the tree view.
Table 11-2. Class Configuration Commands
CLI Command Description
class-map Defines a new DiffServ class of type
match-all
,
match-any,
or
match-
access-group
. For now, only
match-all
is available in the CLI.
class-map rename Changes the name of a DiffServ class.

Configuring Quality of Service 687
Figure 11-4. Diffserv Class Criteria IPv4
The Diffserv Class Criteria page contains the following fields:
•
Class Name
— Selects the class name for which you are specifying criteria.
•
Class Type
— Displays the class type. The only configurable class type supported is
All
.
Match Attributes (IPv4)
Use the following fields to match IPv4 packets to a class. Click the check box for each field to be used as
a criterion for a class, and enter data in the related field. You can have multiple match criteria in a class.
The logic is a Boolean “logical-and” for this criteria.
•
Source IP Address
— Requires a packet’s source port IP address to match the address listed here.
•
Subnet Mask
— The subnet mask of the source IP address. This field is required when
Source IP
Address
is checked.
•
Destination IP Address
— Requires a packet’s destination port IP address to match the address listed
here.

688 Configuring Quality of Service
•
Subnet Mask
— The subnet mask of the destination IP address. This field is required when
Destination IP Address
is checked.
•
Source L4 Port
— Requires a packet’s TCP/UDP source port to match the port listed here. Select one
of the following options:
–
Select From List
— Click to select from a list of well known source ports to which packets are
matched.
–
Match to Port
— Click to add a user-defined Port ID to which packets are matched. Range is 0-
65535.
•
Destination L4 Port
— Requires a packet’s TCP/UDP destination port to match the port listed here.
Select one of the following:
–
Select From List
— Select from a list of well known destination ports to which packets are
matched.
–
Match to Port
— Click to add a user-defined Port ID to which packets are matched. Range is 0-
65535.
•
Protocol
— Requires a packet’s protocol to match the protocol listed here. Select one of the following:
–
Select from List
— Select from the drop-down list of protocols.
–
Match to Protocol ID
— Enter a protocol ID to which packets are matched. Range is 0-255.
•
EtherType
— Requires a frames’ Ethertype to match the Ethertype listed here. Select one of the
following:
–
Select from List
— Select from the drop-down list of EtherTypes.
–
Match to Value
— Enter an Ethertype ID to which packets are matched. Range is 0600-FFFF.
•
Class of Service
— Requires a packet’s Class of Service (CoS) for incoming packets to match the CoS
entered here. Range is 0-7.
•
Source MAC Address
— Requires a packet’s Source MAC Address for incoming packets to match the
address entered here.
•
Source MAC Mask
— Specifies the Source MAC address wildcard mask. Wild card masks determine
which bits are used and which bits are ignored. A wild card mask of 00.00.00.00.00.00 indicates that no
bit is important. A wildcard of FF:FF:FF:FF:FF:FF indicates that all bits are important. This field is
required when
Source MAC Address
is checked.
•
Destination MAC Address
— Requires a packet’s Destination MAC Address for incoming packets to
match the address entered here.
•
Destination MAC Mask
— Specifies the Destination MAC address wildcard mask. Wild card masks
determine which bits are used and which bits are ignored. A wild card mask of 00.00.00.00.00.00
indicates that no bit is important. A wildcard of FF:FF:FF:FF:FF:FF indicates that all bits are
important. This field is required when
Destination MAC Address
is checked.
•
VLAN ID
— Requires a packet’s VLAN ID for incoming packets to match the VLAN ID entered here.
Range is 0-4095.

Configuring Quality of Service 689
•
Reference Class
— Selects a class to start referencing for criteria. Select the
Add Diffserv Class
check
box, then select a previously configured Diffserv class from the related drop-down menu.
Figure 11-5. Diffserv Class Criteria IPv6
Match Attributes (IPv6)
Use the following fields to match IPv6 packets to a class. For other fields not listed here, see the
description in "Match Attributes (IPv4)" on page 687. Click the check box for each field to be used as a
criterion for a class, and enter data in the related field. You can have multiple match criteria in a class.
The logic is a Boolean “logical-and” for this criteria.
•
Source IPv6 Prefix
— Requires a packet’s source port IPv6 address to match the address listed here.
Enter the address in the format: aaaa:aaaa:aaaa:aaaa.
•
Source IPv6 Prefix Length
— Prefix Length can be entered in the range of 0-128.
•
Destination IPv6 Prefix
— Requires a packet’s destination port IPv6 address to match the address
listed here. Enter the address in the format: aaaa:aaaa:aaaa:aaaa.
•
Destination IPv6 Prefix Length
— Prefix Length can be entered in the range of 0 to 128.
•
IPv6 Flow Label
— Flow label is a 20-bit number that is unique to an IPv6 packet, used by end
stations to signify quality-of-service handling in routers. The flow label of the incoming packet must
match this value. Range is 0-1048575.

690 Configuring Quality of Service
Service Type Criteria
Click to select one of the following three Match fields to use in matching packets to class criteria:
•
IP DSCP
— Matches the packet’s DSCP to the class criteria’s when selected. Either select the DSCP
type from the drop-down menu or enter a DSCP value to match. Valid range is 0-63.
•
Match Every
— Requires a packet to match every criterion when
Match Every
is checked.
Configuring Class Criteria with CLI Commands
For information about the CLI commands that perform this function, see the following chapter in the
CLI Reference Guide:
• QoS Commands
The following table summarizes the equivalent CLI commands for this feature.
Table 11-3. Class Configuration Commands
CLI Command Description
class Creates an instance of a class definition within the specified policy for
the purpose of defining treatment of the traffic class through
subsequent policy attribute statements.

Configuring Quality of Service 691
Policy Configuration
Use the
Diffserv Policy Configuration page to associate a collection of classes with one or more policy
statements.
To di s play the
page, click Quality of Service
→
Differentiated Services
→
Policy Configuration in the
tree view.
Figure 11-6. Diffserv Policy Configuration
The Diffserv Policy Configuration page contains the following fields:
•
Policy Name
— Selects the policy name to be associated with the class(es).
•
Rename Policy
— Renames a policy when box is checked, a new name is entered, and
Apply Changes
is clicked.
•
Class List
— Configures class association for the policy.
–
Add a Class
— Associates the class selected in the drop-down menu to a policy.
–
Remove a Class
— Removes the selected class from the policy.
•
Remove
— Deletes the selected policy name from the device.
Associating a Class to a Policy or Removing the Association
1.
Open the
Diffserv Policy Configuration
page.
2.
Select the
Policy Name
to associate with the class.
3.
In
Class List
field
,
select the check box, then click the
Add a Class
or
Remove a Class
radio button
and select the
class
from the related drop down menu

692 Configuring Quality of Service
Use
Add a Class
to associate a class with this policy. Use
Remove a Class
to remove the class from this
policy.
4.
Select the class to be affected from the relevant drop-down menu.
5.
Click
Apply Changes
.
The modified policy is saved, and the device is updated.
Renaming a Policy
1.
Open the
Diffserv Policy Configuration
page
.
2.
Select the
Policy Name
to be renamed.
3.
Rename policy by checking
Rename Policy
and entering the new name in the adjacent field.
The modified policy name is saved, and the device is updated.
Adding a New Policy Name
1.
Open the
Diffserv Policy Configuration
page
.
2.
Click
Add
.
The
Add Diffserv Policy
page displays.
Figure 11-7. Add Diffserv Policy
3.
Enter the new
Policy Name
.
4.
Click
Apply Changes
.
The new policy is saved, and the device is updated.
Displaying the Policy Summary
1.
Open the
Policy Configuration
page
.
2.
Click
Show All.
The
Diffserv Policy Summary
page displays all policy names, their policy types, and their member
classes.

Configuring Quality of Service 693
Figure 11-8. Diffserv Policy Summary
Removing a Policy Configuration
1.
Open the
Diffserv Policy Configuration
page.
2.
Select the policy name to be deleted from the
Policy Name
drop-down menu.
3.
Check the
Remove
check box.
4.
Click
Apply Changes
.
The associated policy configuration is removed, and the device is updated.
Defining Policy Configurations Using CLI Commands
For information about the CLI commands that perform this function, see the following chapter in the
CLI Reference Guide:
• QoS Commands
The following table summarizes the equivalent CLI commands for this feature.
Table 11-4. Policy Configuration Commands
CLI Command Description
policy-map Establishes a new DiffServ policy
show policy-map Displays all configuration information for the specified policy.
show policy-map interface Displays policy-oriented statistics information for the specified
interface and direction

694 Configuring Quality of Service
Policy Class Definition
Use the
Diffserv Policy Class Definition page to associate a class to a policy, and to define attributes for
that policy-class instance.
To di s play the
page, click Quality of Service
→
Differentiated Services
→
Policy Class Definition in the
tree view.
Figure 11-9. Diffserv Policy Class Definition
The Diffserv Policy Class Definition page contains the following fields:
•
Policy Name
— Selects the policy to associate with a member class from a drop-down menu.
•
Member Classes
— Selects the member class to associate with this policy name from a drop-down
menu.
•
Drop Packets
— Select this field to drop packets for this policy-class.
•
Assign Queue
— Assigns the packets of this policy-class to a queue. The valid range is 0–6.
•
Traffic Conditioning
— Assigns a type of traffic conditioning when checked and a condition is
selected from the drop-down menu. This field affects how traffic that matches this policy-class is
treated. Choose from
None
,
Marking
, and
Policing
. When
Marking
or
Policing
is selected, the screen
changes to display related fields.
–
None
: Specifies no traffic conditioning occurs during packet processing. This is the default.
–
Marking
: Allows you to mark one of the following fields in the packet: IP DSCP, IP Precedence, or
Class of Service. For information on the fields that display when
Marking
is selected, see "Packet
Marking Traffic Condition."

Configuring Quality of Service 695
–
Policing
: Allows you to configure how policing is performed, as well as configure what happens to
packets that are considered conforming and non-conforming. For more information on the fields
that display when
Policing
is selected, see "Policing Traffic Condition."
•
Redirect Interface
— Displays whether Redirect Interface applies to this policy-class, and specifies the
interface or LAG used.
•
Flow Based Mirroring
— Displays whether Flow Based Mirroring applies to this policy-class, and
specifies the interface or LAG used.
Defining a Policy-Class Instance
1.
Open the
Diffserv Policy Class Definition
page.
2.
Select a policy and member class to associate.
3.
Specify attributes to apply to this policy-class instance using the remaining fields on the page.
4.
Click
Apply Changes
.
The policy-class is defined, and the device is updated.
Packet Marking Traffic Condition
When Marking is chosen as the Traffic Condition, the following Packet Marking page displays.
Figure 11-10. Policy Class Definition - Packet Marking
The Diffserv Policy - Packet Marking page contains the following fields:
•
Policy Name
— Displays the policy associated with a member class.
•
Member Classes
— Displays the member class associated with this policy name.

696 Configuring Quality of Service
You have the option of marking one of the following fields in the packet:
•
IP DSCP
— Selects the IP DSCP to mark. Select from the drop down menu or enter directly in the
User Value field.
•
IP Precedence
— Selects the specified IP Precedence queue number to mark.
•
Class of Service
— Selects the specified Class of Service queue number to mark.
Configuring Packet Marking for a Policy Class Instance
1.
Select
Marking
from the
Traffic Conditioning
drop-down menu on the
Diffserv Policy Class
Definition
page.
The
Packet Marking
page displays.
2.
Select IP DSCP, IP Precedence, or Class of Service to mark for this policy-class.
3.
Select or enter a value for this field.
4.
Click
Apply Changes
.
The policy-class is defined, and the device is updated.
Policing Traffic Condition
When Policing is chosen as the Traffic Condition, the following Diffserv Policy - Policing page displays.
Figure 11-11. Policy Class Definition - Policing
The Diffserv Policy - Policing page contains the following fields:
•
Policy Name
— Displays the policy for which policing is being configured.
•
Class Name
— Displays the member class associated with this policy name.
•
Policing Style
— Displays the style of policing being used.

Configuring Quality of Service 697
•
Color Mode
— Selects the type of color policing used. Choose Color Blind or Color Aware from the
drop-down menu.
•
Conform Action Selector
— Selects what happens to packets that are considered conforming (below
the police rate). Options are Send, Drop, Mark CoS, Mark IP DSCP, Mark IP Precedence.
•
Violate Action
— Selects what happens to packets that are considered non-conforming (above the
police rate). Options are Send, Drop, Mark CoS, Mark IP DSCP, Mark IP Precedence.
Configuring Policing for a Policy-Class Instance
1.
Select
Policing
from the
Traffic Conditioning
drop-down menu on the
Diffserv Policy Class
Definition
page.
The
Diffserv Policy - Policing
page displays.
2.
Check to select one or more policing criteria to use for this policy-class.
3.
Select or enter a value for each field selected.
4.
Click
Apply Changes
.
The following
Policy Rate Configuration
page displays.
Figure 11-12. Policy Rate Configuration
5.
Enter the desired criteria values for Committed Rate and/or Committed Burst Size.
6.
Click
Apply Changes.
Policing is configured for the specified policy-class instance, and the device is updated.
Defining Policy Classes Using CLI Commands
For information about the CLI commands that perform this function, see the following chapter in the
CLI Reference Guide:
• QoS Commands
The following table summarizes the equivalent CLI commands for this feature.

698 Configuring Quality of Service
Table 11-5. Policy Class Configuration Commands
CLI Command Description
assign-queue Modifies the queue ID to which the associated traffic stream is
assigned.
conform-color Specifies for each outcome, the only possible actions are drop, set-cos-
transmit, set-sec-cos-transmit, setdscp-transmit, set-prec-transmit, or
transmit
drop Use the drop policy-class-map configuration command to specify that
all packets for the associated traffic stream are to be dropped at ingress.
mark cos Marks all packets for the associated traffic stream with the specified
class of service value in the priority field of the 802.1p header.
mark ip-dscp Marks all packets for the associated traffic stream with the specified IP
DSCP value.
mark ip-precedence Marks all packets for the associated traffic stream with the specified IP
precedence value.
match class-map Adds add to the specified class definition the set of match conditions
defined for another class.
match cos Adds to the specified class definition a match condition for the Class
of Service value.
match destination-address mac Adds to the specified class definition a match condition based on the
destination MAC address of a packet.
match dstip Adds to the specified class definition a match condition based on the
destination IP address of a packet.
match dstip6 adds to the specified class definition a match condition based on the
destination IPv6 address of a packet.
match dstl4port Adds to the specified class definition a match condition based on the
destination layer 4 port of a packet using a single keyword, or a numeric
notation.
match ethertype Adds to the specified class definition a match condition based on the
value of the ethertype.
match ip6flowlbl Adds to the specified class definition a match condition based on the
IPv6 flow label of a packet.
match ip dscp Adds to the specified class definition a match condition based on the
value of the IP DiffServ Code Point (DSCP) field in a packet.
match ip precedence Adds to the specified class definition a match condition based on the
value of the IP.
match ip tos Adds to the specified class definition a match condition based on the
value of the IP TOS field in a packet.

Configuring Quality of Service 699
match protocol Adds to the specified class definition a match condition based on the
value of the IP Protocol field in a packet using a single keyword
notation or a numeric value notation.
match source-address mac Adds to the specified class definition a match condition based on the
source MAC address of the packet.
match srcip Adds to the specified class definition a match condition based on the
source IP address of a packet.
match srcip6 Adds to the specified class definition a match condition based on the
source IPv6 address of a packet.
match srcl4port Adds to the specified class definition a match condition based on the
source layer 4 port of a packet using a single keyword, a numeric
notation, or a numeric range notation.
match vlan Adds to the specified class definition a match condition based on the
value of the layer 2 VLAN Identifier field.
mirror Mirrors all the data that matches the class defined to the destination
port specified
police-simple Establishes the traffic policing style for the specified class.
redirect Specifies that all incoming packets for the associated traffic stream are
redirected to a specific egress interface (physical port or port-channel).
show class-map Displays all configuration information for the specified class.
Table 11-5. Policy Class Configuration Commands
(continued)
CLI Command Description

700 Configuring Quality of Service
Service Configuration
Use the
Diffserv Service Configuration page to activate a policy on a port.
To di s play the
page, click Quality of Service
→
Differentiated Services
→
Service Configuration in the
tree view.
Figure 11-13. Diffserv Service Configuration
The Diffserv Service Configuration page contains the following fields:
•
Interface
— Selects the interface (Unit/Port, LAG, or All) to be affected from drop-down menus.
•
Policy In
— Selects the policy to be associated with the port from a drop-down menu.
Activating a Policy on a Port
1.
Open the
Diffserv Service Configuration
page.
2.
Select the interface from the drop-down menus.
3.
Select the policy from the drop-down menu.
4.
Click
Apply Changes
.
The policy is activated on the interface, and the device is updated.
Displaying Diffserv Service Summary
1.
Open the
Diffserv Service Configuration
page.
2.
Click
Show All
.
The Diffserv Service Summary page displays.

Configuring Quality of Service 701
Figure 11-14. Diffserv Service Summary
Assigning a Policy to a Port Using CLI Commands
For information about the CLI commands that perform this function, see the following chapter in the
CLI Reference Guide:
• QoS Commands
The following table summarizes the equivalent CLI commands for this feature.
Service Detailed Statistics
Use the
Diffserv Service Detailed Statistics page to display packet details for a particular port and class.
To di s play the
page, click Quality of Service
→
Differentiated Services
→
Service Detailed Statistics in
the tree view.
Table 11-6. Service Configuration Command
CLI Command Description
service-policy Attaches a policy to an interface in a particular direction.
show diffserv service interface ethernet in Displays policy service information for the specified interface and
direction.
show diffserv service interface port-channel
in
Displays policy service information for the specified interface and
direction.
show service-policy Displays a summary of policy-oriented statistics information for all
interfaces in the specified direction.

702 Configuring Quality of Service
Figure 11-15. Diffserv Service Detailed Statistics
The Diffserv Service Detailed Statistics page contains the following fields:
•
Counter Mode Selector
— Type of statistics to display. Packets is the only available type.
•
Interface
— Selects the Unit and Port or LAG for which service statistics are to display.
•
Direction
— Selects the direction of packets for which service statistics are to display.
•
Policy Name
— Displays the policy associated with the selected interface.
•
Operational Status
— Displays whether the policy is active or not on this interface.
•
Member Classes
— Selects the member class for which octet statistics are to display.
•
Offered Packets
— Displays how many packets match the policy.
•
Discarded Packets
— Displays how many packets are dropped by the policy.
Displaying Service Statistics
1.
Open the
Diffserv Service Detailed Statistics
page.
2.
Complete the fields as needed.
Packet statistics display for the specified interface, direction, and class.
Configuring Service Statistics Using CLI Commands
For information about the CLI command that performs this function, see the following chapter in the
CLI Reference Guide:
• QoS Commands
The following table summarizes the equivalent CLI commands for this feature.

Configuring Quality of Service 703
Class of Service
The Class of Service (CoS) queueing feature lets you directly configure certain aspects of switch
queueing. This provides the desired QoS behavior for different types of network traffic when the
complexities of DiffServ are not required. The priority of a packet arriving at an interface can be used to
steer the packet to the appropriate outbound CoS queue through a mapping table. CoS queue
characteristics that affect queue mapping, such as minimum guaranteed bandwidth, transmission rate
shaping, etc., are user-configurable at the queue (or port) level.
Seven queues per port are supported. Although the hardware supports eight queues, one queue is always
reserved for internal use by the stacking subsystem.
To display the page, click Quality of Service
→
Class of Service in the tree view. The Class of Service
menu page contains links to the following features:
• Mapping Table Configuration
• Interface Configuration
• Interface Queue Configuration
Mapping Table Configuration
Each port in the switch can be configured to trust one of the packet fields (802.1p, IP Precedence, or IP
DSCP), or to not trust any packet’s priority designation (untrusted mode). If the port is set to a trusted
mode, it uses a mapping table appropriate for the trusted field being used. This mapping table indicates
the CoS queue to which the packet should be forwarded on the appropriate egress port(s). Of course, the
trusted field must exist in the packet for the mapping table to be of any use, so there are default actions
performed when this is not the case. These actions involve directing the packet to a specific CoS level
configured for the ingress port as a whole, based on the existing port default priority as mapped to a
traffic class by the current 802.1p mapping table.
Alternatively, when a port is configured as untrusted, it does not trust any incoming packet priority
designation and uses the port default priority value instead. All packets arriving at the ingress of an
untrusted port are directed to a specific CoS queue on the appropriate egress port(s), in accordance with
the configured default priority of the ingress port. This process is also used for cases where a trusted port
mapping is unable to be honored, such as when a non-IP packet arrives at a port configured to trust the
IP DSCP value.
Use the
Mapping Table Configuration page to define how class of service is assigned to a packet.
To di s play the
page, click Quality of Service
→
Class of Service
→
Mapping Table Configuration in the
tree view.
Table 11-7. DiffServ Statistics Commands
CLI Command Description
show diffserv service brief Displays all interfaces in the system to which a DiffServ policy has
been attached.

704 Configuring Quality of Service
The Trust Mode selected on the Mapping Table Configuration page affects how the page displays and
the fields accessible from the page. There are three trust modes available from here:
• Untrusted (None)
• CoS(802.1P)
•IP DSCP
CoS(802.1P) is the default mode, so this is the page that displays when Mapping Table Configuration is
selected from the Class of Service menu page.
Figure 11-16. Mapping Table Configuration
—
CoS (802.1P)
CoS (802.1P) Trust Mode
The CoS (802.1P) Mapping Table Configuration page contains the following fields:
•
Interface
— Selects the interface to which the class of service configuration is applied. Select a unit
and port or LAG, or select Global to apply the class of configuration to all the interfaces.
•
Trust M ode
— Selects the trust mode to apply.
CoS (802.1P)
is the default.

Configuring Quality of Service 705
•
Class of Service
— Lists each class of service on a separate line, so a separate queue can be assigned to
each class of service.
•
Queue
— Selects a queue for each
Class of Service
from the drop-down menu. Default queues are
displayed initially.
•
Restore Defaults
— Restores default queue values when checked and
Apply Changes
is clicked.
Configuring CoS (802.1P) Trust Mode
1.
Open the
Mapping Table Configuration
page.
2.
Select the unit and port or LAG
to be affected, or select Global to apply the settings to all interfaces.
3.
Select a
Trust M ode
.
4.
Select a
Queue
to associate with each
Class of Service
.
5.
Click
Apply Changes
.
Changes made are applied to the selected interfaces, and the device is updated.
Restoring Queue Defaults
1.
Open the
Mapping Table Configuration
page.
2.
Click the
Restore Defaults
check box.
3.
Click
Apply Changes
.
Queues are returned to their defaults for each Class of Service, and the device is updated.
Configuring the IP DSCP Table
To access the DSCP Queue Mapping Table, click Quality of Service
→
Class of Service
→
Mapping
Table Configuration in the tree view, and then click the DSCP Table link.

706 Configuring Quality of Service
Figure 11-17. DSCP Queue Mapping Table
The DSCP Queue Mapping Table page contains the following fields:
•
DSCP In
— Check to select as a criterion, and enter which DiffServ Code Point in the packet to use.
This field determines to which queue the packet is sent.
•
Queue ID
— Selects the queue to which the packet is sent.
Restoring Queue Defaults
1.
Open the
DSCP Queue Mapping Table
page.
2.
Click the
Restore Defaults
check box.
3.
Click
Apply Changes
.
Queue values are returned to their defaults, and the device is updated.
Mapping Table Configuration Using CLI Commands
For information about the CLI commands that perform this function, see the following chapter in the
CLI Reference Guide:
• QoS Commands

Configuring Quality of Service 707
The following table summarizes the equivalent CLI commands for this feature.
Interface Configuration
Use the
Interface Configuration page to specify ports individually for CoS configuration and to apply an
interface shaping rate to the selected ports.
To display the Interface Configuration page, click Quality of Service
→
Class of Service
→
Interface
Configuration in the tree view.
Figure 11-18. Interface Configuration
The Interface Configuration page contains the following fields:
•
Interface
— Selects the interface to be affected by the
Interface Shaping Rate
. Select
Unit/Port
, or
LAG
to be affected from the drop-down menu. Select
Global
to specify all interfaces.
Table 11-8. Mapping Table Configuration Commands
CLI Command Description
classofservice dotlp-mapping Maps an 802.1p priority to an internal traffic class for a switch.
classofservice ip-dscp-mapping Maps an IP DSCP value to an internal traffic class.
classofservice trust Sets the class of service trust mode of an interface.
show classofservice dotlp-mapping Displays the current Dot1p (802.1p) priority mapping to internal
traffic classes for a specific interface.
show classofservice ip-dscp-mapping Displays the current IP DSCP mapping to internal traffic classes for a
specific interface.
show classofservice trust Displays the current trust mode setting for a specific interface.
show interfaces cos-queue Displays the class-of-service queue configuration for the specified
interface.

708 Configuring Quality of Service
•
Interface Shaping Rate
— Sets the cap on how much traffic can leave a port. The specified value
represents the maximum negotiated bandwidth in kilobit per second (Kbps). The range is 0 - Infinity
or 64 to 4294967295 kbps.
•
Restore to Defaults
— Restores the default interface shaping rate to the selected interfaces when
checked.
Defining Interface Configuration
1.
Open the
Interface Configuration
page.
2.
Select the unit and port or LAG
to be affected, or select Global to apply the settings to all interfaces.
3.
Enter an
Interface Shaping Rate
to apply to these ports.
4.
Click
Apply Changes
.
The new
Interface Shaping Rate
is applied to the selected interface(s) and the device is updated.
Restoring Default Shaping Rate
1.
Open the
Interface Configuration
page.
2.
Click the
Restore to Defaults
check box.
3.
Click
Apply Changes
.
All ports are restored to the default shaping rate, and the device is updated.
Defining Interface Configuration Using CLI Commands
For information about the CLI commands that perform this function, see the following chapter in the
CLI Reference Guide:
• QoS Commands
The following table summarizes the equivalent CLI commands for this feature.
Interface Queue Configuration
Use the
Interface Queue Configuration page to define what a particular queue does by configuring
switch egress queues. User-configurable parameters control the amount of bandwidth used by the queue,
the queue depth during times of congestion, and the scheduling of packet transmission from the set of
all queues on a port. Each port has its own CoS queue-related configuration.
The configuration process is simplified by allowing each CoS queue parameter to be configured globally
or per-port. A global configuration change is automatically applied to all ports in the system.
Table 11-9. Interface Configuration Commands
CLI Command Description
traffic-shape Specifies the maximum transmission bandwidth limit for the interface
as a whole.

Configuring Quality of Service 709
To di s play the
Interface Queue Configuration page, click Quality of Service
→
Class of Service
→
Interface Queue Configuration in the tree view.
Figure 11-19. Interface Queue Configuration
The Interface Queue Configuration page contains the following fields:
•
Interface
— Specifies the
Interface
(Unit/Port, LAG, or Global) that’s being configured.
•
Queue ID
— Selects the queue to be configured from the drop-down menu.
•
Minimum Bandwidth
— Selects a percentage of the maximum
negotiated bandwidth for the port.
Specify a percentage from 0 to 100, in increments of 5.
•
Scheduler Type
— Selects the type of queue processing from the drop-down menu. Options are
Weighted
and
Strict
. Defining on a per-queue basis allows the user to create the desired service
characteristics for different types of traffic.
–
Weighted
— Weighted round robin associates a weight to each queue. This is the default.
–
Strict
— Strict priority services traffic with the highest priority on a queue first.
•
Queue Management Type
— Displays the type of packet management used for all packets, which is
Taildrop. All packets on a queue are safe until congestion occurs. At this point, any additional packets
queued are dropped.
Configuring an Interface Queue
1.
Open the
Interface Queue Configuration
page.
2.
Select the port to be affected from the
Interface
Unit
and
Port
drop-down menus.
3.
Use the remaining fields to configure the queue and its settings for this port.
4.
Click
Apply Changes
.

710 Configuring Quality of Service
The queue is configured, and the device is updated.
Displaying Interface Queue Settings
1.
Open the
Interface Queue Configuration
page.
2.
Click
Show All
.
The
Interface Queue Status
page displays.
3.
Select
Unit / Port
,
LAG
, or
Global
.
Figure 11-20. Interface Queue Status
Configuring an Interface Queue Using CLI Commands
For information about the CLI commands that perform this function, see the following chapter in the
CLI Reference Guide:
• QoS Commands
The following table summarizes the equivalent CLI commands for this feature.
Table 11-10. Interface Queue Configuration Commands
CLI Command Description
cos-queue min-bandwidth Specifies the minimum transmission bandwidth for each interface
queue.
cos-queue strict Activates the strict priority scheduler mode for each specified queue.

Configuring Quality of Service 711
Auto VoIP
Voice over Internet Protocol (VoIP) allows you to make telephone calls using a computer network over a
data network like the Internet. With the increased prominence of delay-sensitive applications (voice,
video, and other multimedia applications) deployed in networks today, proper QoS configuration will
ensure high-quality application performance. The Auto VoIP feature is intended to provide an easy
classification mechanism for voice packets so that they can be prioritized above data packets in order to
provide better QoS.
The Auto VoIP feature explicitly matches VoIP streams in Ethernet switches and provides them with a
better class of service than ordinary traffic. If you enable the Auto VoIP feature on an interface, the
interface scans incoming traffic for the following call-control protocols:
• Session Initiation Protocol (SIP)
•H.323
• Skinny Client Control Protocol (SCCP)
When a call-control protocol is detected the switch assigns the traffic in that session to the highest CoS
queue, which is generally used for time-sensitive traffic.
To display the page, click Quality of Service
→
Auto VoIP in the tree view. The Auto VoIP menu page
contains links to the following pages:
• Auto VoIP Global Configuration
• Auto VoIP Interface Configuration
Auto VoIP Global Configuration
Use the Auto VoIP Configuration page to configure the Auto VoIP settings on the switch.
To display the Auto VoIP Configuration page, click Quality of Service
→
Auto VoIP
→
Global
Configuration in the navigation menu.
Figure 11-21. Auto VoIP Configuration

712 Configuring Quality of Service
The Auto VoIP Configuration page contains the following fields:
•
Auto VoIP Mode
— Enables or Disables Auto VoIP mode. The default is Disable.
•
Traffic Class
— Displays the traffic class used for VoIP traffic.
Configuring Auto VoIP Using CLI Commands
For information about the CLI commands that perform this function, see the following chapter in the
CLI Reference Guide:
• QoS Commands
The following table summarizes the equivalent CLI commands for this feature.
Auto VoIP Interface Configuration
Use the Auto VoIP Interface Configuration page to configure the Auto VoIP settings for each interface.
To display the Auto VoIP Configuration page, click Quality of Service
→
Auto VoIP
→
Interface
Configuration in the navigation menu.
Figure 11-22. Auto VoIP Interface Configuration
The Auto VoIP Interface Configuration page contains the following fields:
•
Interface
— Lists the interfaces, Unit and Port or LAG, on which Auto VoIP can be configured.
•
Auto VoIP Mode
— Use the mode setting to either Enable or Disable the Auto VoIP mode on the
selected interface. The default is Disable.
•
Traffic Class
—Displays the traffic class used for VoIP traffic.
Table 11-11. Auto VoIP Configuration Commands
CLI Command Description
switchport voice detect auto Enables the VoIP Profile on all the interfaces of the switch.

Configuring Quality of Service 713
Viewing the Auto VoIP Summary Table
1.
Open the
Auto VoIP Interface Configuration
page.
2.
Click
Show All
.
The
Auto VoIP Summary
page opens.
Figure 11-23. Auto VoIP Summary
Configuring Auto VoIP Interfaces Using CLI Commands
For information about the CLI commands that perform this function, see the following chapter in the
CLI Reference Guide:
• QoS Commands
The following table summarizes the equivalent CLI commands for this feature.
Table 11-12. AutoVoIP Interface Commands
CLI Command Description
switchport voice detect auto Enables the VoIP Profile on all the specified interface.
show switchport voice Displays the status of auto-voip on an interface or all interfaces.

714 Configuring Quality of Service

Configuring IP Multicast 715
12
Configuring IP Multicast
Overview
This chapter describes how to configure IPv4 and IPv6 multicast features on the PowerConnect 6200
Series.
To di splay the IPv4 Multicast menu page, click IPv4 Multicast in the tree view. The IPv4 Multicast
menu page contains links to the following features:
•Multicast
• Distance Vector Multicast Routing Protocol
• Internet Group Management Protocol
• Protocol Independent Multicast
To di splay the IPv6 Multicast menu page, click IPv6 Multicast in the tree view. The IPv6 Multicast
menu page contains links to the following features:
•Multicast
• Multicast Listener Discovery
• Protocol Independent Multicast
Multicast protocols are used to deliver Multicast packets from one source to multi receivers. They
facilitate better bandwidth utilization, less host and router processing, making them ideal for usage
in applications like video or audio conferencing, Whiteboard tools, stock distribution tickers etc.
Multicast applications send one copy of a packet, and address it to a group of receivers (Multicast
Group Address) rather than to a single receiver (unicast address). Multicast depends on the network
to forward the packets to only those networks and hosts that need to receive them.
Multicast capable/enabled routers forward multicast packets based on the routes in the Multicast
Routing Information Base (MRIB). These routes are created in the MRIB during the process of
building multicast distribution trees by the Multicast Protocols running on the router. Different IP
Multicast routing protocols use different techniques to construct these multicast distribution trees.
If Multicast traffic is to be routed through a part of a network that does not support multicasting
(routers which are not multicast capable) then the multicast packets are encapsulated in an IP
datagram and sent as a unicast packet. When the multicast router at the remote end of the tunnel
receives the packet, the router strips off the IP encapsulation and forwards the packet as an IP
Multicast packet. This process of encapsulating multicast packets in IP is called tunneling.

716 Configuring IP Multicast
Multicast
The IPv4 Multicast menu page contains links to web pages that define and display Multicast parameters
and data. To display this page, click IPv4 Multicast
→
Multicast in the tree view. Following are the web
pages accessible from this menu page:
• Multicast Global Configuration
• Multicast Interface Configuration
• Multicast Static MRoute Configuration
• Multicast Static MRoute Summary
• Multicast Admin Boundary Configuration
• Multicast Admin Boundary Summary
NOTE: The IPv6 Multicast menu contains a link to the IPv6 Multicast Route Table.
Multicast Global Configuration
Use the Multicast Global Configuration
page to configure the administrative status of Multicast
Forwarding in the router, and to display global multicast parameters.
To display the page, click IPv4 Multicast
→
Multicast
→
Global Configuration in the tree view.
Figure 12-1. Multicast Global Configuration

Configuring IP Multicast 717
The Multicast Global Configuration page contains the following fields:
•
Admin Mode
— Select Enable or Disable to set the administrative status of Multicast Forwarding in
the router. The default is Disable.
•
Protocol State
— The operational state of the multicast forwarding module.
•
Table Maximum Entry Count
— The maximum number of entries in the IP Multicast routing table.
•
Protocol
— The multicast routing protocol presently activated on the router, if any.
•
Tab le E n t r y Count
— The number of multicast route entries currently present in the Multicast route
table.
Configuring Multicast Forwarding Administrative Mode
1.
Open the
Multicast Global Configuration
page.
2.
Select Enable or Disable for the
Admin Mode
.
3.
Click
Apply Changes
.
The multicast global configuration is saved, and the device is updated.
Configuring/Displaying Multicast Forwarding Parameters Using CLI Commands
For information about the CLI commands that perform this function, see the following chapter in the
CLI Reference Guide:
• Multicast Commands
The following table summarizes the equivalent CLI commands for this feature.
Table 12-1. Multicast Global Commands
CLI Command Description
ip multicast Sets the administrative mode of the IP multicast forwarder in the
router to active.
ip mroute Creates a static multicast route for a source range.
ip multicast Set the administrative mode of the IP multicast forwarder in the router
to active.
ip pimsm bsr-candidate Configures the router to announce its candidacy as a bootstrap router
(BSR).
ip pimsm register-threshold Configures the Register Threshold rate for the RP router to switch to
the shortest path.
ip pimsm rp-address Statically configures the RP address for one or more multicast groups.
ip pimsm rp-candidate Configures the router to advertise itself as a PIM candidate rendezvous
point (RP) to the bootstrap router (BSR).

718 Configuring IP Multicast
ip pimsm spt-threshold Configures the Data Threshold rate for the last hop router to switch to
the shortest path.
ip pimsm ssm Defines the Source Specific Multicast (SSM) range of IP multicast
addresses.
show ip mcast Displays the system-wide multicast information.
show ip mcast boundary Displays all the configured administrative scoped multicast
boundaries.
show ip mcast interface Displays the multicast information for the specified interface.
show ip mcast mroute Displays a summary or all the details of the multicast table.
show ip mcast mroute group Displays the multicast configuration settings such as flags, timer
settings, incoming and outgoing interfaces, RPF neighboring routers,
and expiration times of all the entries in the multicast mroute table
containing the groupipaddr value.
show ip mcast mroute source Displays the multicast configuration settings such as flags, timer
settings, incoming and outgoing interfaces, RPF neighboring routers,
and expiration times of all the entries in the multicast mroute table
containing the sourceipaddr or sourceipaddr | groupipaddr pair
value(s).
show ip mcast mroute static Displays all the static routes configured in the static mcast table if it is
specified or display the static route associated with the particular
sourceipaddr.
show ip pimsm bsr Displays the bootstrap router (BSR) information.
show ip pimsm interface Displays interface config parameters.
show ip pimsm rphash Displays which rendezvous point (RP) is being selected for a specified
group.
show ip pimsm rp mapping Displays all group-to-RP mappings of which the router is aware (either
configured or learned from the bootstrap router (BSR)).
Table 12-1. Multicast Global Commands
(continued)
CLI Command Description

Configuring IP Multicast 719
Multicast Interface Configuration
Use the Multicast Interface Configuration
page to configure the TTL threshold of a multicast interface.
You must configure at least one router interface before fields display on this page.
To display the page, click IPv4 Multicast
→
Multicast
→
Interface Configuration in the tree view.
Figure 12-2. Multicast Interface Configuration
The Multicast Interface Configuration page contains the following fields:
•
Interface
— Select the routing interface you want to configure from the drop-down menu.
•
TTL Threshold
— Enter the TTL threshold below which a multicast data packet is not forwarded
from the selected interface. Enter a number between 0 and 255. If you enter 0, all multicast packets for
the selected interface are forwarded. You must configure at least one router interface to see this field.
Configuring a Multicast Interface
1.
Open the
Multicast Interface Configuration
page.
2.
Select the interface to configure from the
Interface
drop-down menu.
3.
Enter the desired
TTL Threshold
.
4.
Click
Apply Changes
.
The multicast interface configuration is saved, and the device is updated.
Configuring a Multicast Interface Using CLI Commands
For information about the CLI command that performs this function, see the following chapter in the
CLI Reference Guide:
• Multicast Commands
The following table summarizes the equivalent CLI commands for this feature.

720 Configuring IP Multicast
Multicast Route Table
Use the Multicast Route Table page is used to display MRoute data.
To display the page, click IPv4 Multicast
→
Multicast
→
Multicast Route Table or IPv6 Multicast
→
Multicast
→
Multicast Route Table.
Figure 12-3. Multicast Route Table
The Multicast Route Table page contains the following fields:
•
Group IP
— The destination group IP address.
•
Source IP
— The IP address of the multicast packet source that, combined with the Group IP,
identifies an multicast route table entry.
•
Incoming Interface
— The incoming interface on which multicast packets for this source/group arrive.
Table 12-2. Multicast Interface Configuration Commands
CLI Command Description
ip multicast ttl-threshold Applies a
ttlvalue
to a routing interface.
show ip mcast interface Displays the multicast information for the specified interface.

Configuring IP Multicast 721
•
Outgoing Interfaces
— The list of outgoing interfaces on which multicast packets for this
source/group are forwarded.
•
Up Time
— The time in hours:minutes:seconds since the entry was created.
•
Expiry Time
— The time in hours:minutes:seconds before this entry ages out and is removed from the
table.
•
RPF Neighbor
— The IP address of the Reverse Path Forwarding neighbor.
•
ProtocolFlags
— The multicast routing protocol which created this entry. The possibilities are:
–
PIM-DM
–
PIM-SM
–
DVMRP
•
Flags
— The value displayed in this field is valid if the multicast routing protocol running is PIM-SM.
The possible values are RPT or SPT. For other protocols a “------” (no value) is displayed.
Viewing the Multicast Route Table Using CLI Commands
For information about the CLI command that performs this function, see the following chapter in the
CLI Reference Guide:
• Multicast Commands
The following table summarizes the equivalent CLI commands for this feature.
Multicast Admin Boundary Configuration
The definition of an administratively scoped boundary is a way to stop the ingress and egress of multicast
traffic for a given range of multicast addresses on a given routing interface. Use the Multicast Admin
Boundary Configuration
page to configure a new or existing administratively scoped boundary. To see
this page, you must have configured a valid routing interface and multicast.
To display the page, click IPv4 Multicast
→
Multicast
→
Admin Boundary Configuration in the tree
view.
Table 12-3. Multicast Table Command
CLI Command Description
show ip mcast mroute Displays a summary or all the details of the multicast table.
show bridge multicast address-table count Displays statistical information about the entries in the multicast
address table.
show ip mcast mroute group Displays the multicast configuration settings of entries in the multicast
mroute table.
show ip mcast mroute source Displays the multicast configuration settings of entries in the multicast
mroute table.

722 Configuring IP Multicast
Figure 12-4. Multicast Admin Boundary Configuration
The Multicast Admin Boundary Configuration page contains the following fields:
•
Interface
— Select the router interface for which the administratively scoped boundary is to be
configured.
•
Group IP
— Enter the multicast group address for the start of the range of addresses to be excluded.
The address must be in the range of 239.0.0.0 through 239.255.255.255.
•
Group Mask
— Enter the mask to be applied to the multicast group address. The combination of the
mask and the Group IP gives the range of administratively scoped addresses for the selected interface.
Configuring an Admin Boundary Using CLI Commands
For information about the CLI command that performs this function, see the following chapter in the
CLI Reference Guide:
• Multicast Commands
The following table summarizes the equivalent CLI commands for this feature.
Table 12-4. Multicast Admin Boundary Configuration Command
CLI Command Description
ip mcast boundary Adds an administrative scope multicast boundary.

Configuring IP Multicast 723
Multicast Admin Boundary Summary
Use the Multicast Admin Boundary Summary
page to display existing administratively scoped
boundaries.
To display the page, click IPv4 Multicast
→
Multicast
→
Admin Boundary Summary in the tree view.
Figure 12-5. Multicast Admin Boundary Summary
The Multicast Admin Boundary Summary page displays the following fields:
•
Interface
— The router interface to which the administratively scoped address range is applied.
•
Group IP
— The multicast group address for the start of the range of addresses to be excluded.
•
Group Mask
— The mask that is applied to the multicast group address. The combination of the mask
and the Group IP gives the range of administratively scoped addresses for the selected interface.
Displaying the Multicast Admin Boundary Summary Using CLI Commands
For information about the CLI command that performs this function, see the following chapter in the
CLI Reference Guide:
• Multicast Commands
The following table summarizes the equivalent CLI commands for this feature.
Multicast Static MRoute Configuration
Use the Multicast Static MRoute Configuration
page to configure a new static entry in the Mroute
table or to modify an existing entry.
Table 12-5. Multicast Admin Boundary Summary Command
CLI Command Description
show ip mcast boundary Displays the system-wide multicast information.

724 Configuring IP Multicast
To display the page, click IPv4 Multicast
→
Multicast
→
Static MRoute Configuration in the tree view.
Figure 12-6. Multicast Static Routes Configuration
The Multicast Static MRoute Configuration page contains the following fields:
•
Source IP
— Enter the IP Address that identifies the multicast packet source for the entry you are
creating.
•
Source Mask
— Enter the subnet mask to be applied to the Source IP address.
•
RPF Next Hop
— Enter the IP address of the neighbor router on the path to the source.
•
Preference
— Enter the preference with which the static mroute to be considered against other
matching static mroute entry for a given source. The values should range from 1 to 255.
Configuring a Static Route
1.
Open the
Static Routes
page.
2.
Modify the fields as needed.
3.
Click
Apply Changes
.
The new or modified static route is saved, and the device is updated.
Configuring a Static Route the CLI Commands
For information about the CLI commands that perform this function, see the following chapter in the
CLI Reference Guide:
• Multicast Commands
The following table summarizes the equivalent CLI commands for this feature.

Configuring IP Multicast 725
Multicast Static MRoute Summary
Use the Multicast Static Routes Summary
page to display static routes and their configurations.
To display the page, click IPv4 Multicast
→
Multicast
→
Static MRoute Summary in the tree view.
Figure 12-7. Multicast Static Routes Summary
The Multicast Static MRoute Summary page displays the following fields:
•
Source IP
— The IP Address that identifies the multicast packet source for this route.
•
Source Mask
— The subnet mask applied to the Source IP address.
•
RPF Address
— The IP address of the RPF neighbor.
•
Preference
— Enter the preference with which the static mroute to be considered against other
matching static mroute entry for a given source. The values should range from 1 to 255.
Displaying the Static Routes Summary Using CLI Commands
For information about the CLI command that performs this function, see the following chapter in the
CLI Reference Guide:
• Multicast Commands
The following table summarizes the equivalent CLI commands for this feature.
Table 12-6. Multicast Static Route Configuration Commands
CLI Command Description
ip mroute Creates a static multicast route for a source range.

726 Configuring IP Multicast
Table 12-7. Multicast Static Route Summary Command
CLI Command Description
show ip mcast mroute static Displays all the static routes configured in the static mcast table.

Configuring IP Multicast 727
Distance Vector Multicast Routing Protocol
Distance Vector Multicast Routing Protocol (
DVMRP) exchanges probe packets with all its DVMRP
enabled routers, it establishes two way neighboring relationships, and it builds a neighbor table. It
exchanges report packets and creates a unicast topology table, with which it builds the multicast routing
table. This table is used to route the multicast packets. Since every DVMRP router uses the same unicast
routing protocol, routing loops are avoided.
The DVMRP menu page contains links to web pages that define and display DVMRP parameters and
data. To display this page, click IPv4 Multicast
→
DVMRP in the tree view.
The following web pages are accessible from this menu page:
• DVMRP Global Configuration
• DVMRP Interface Configuration
• DVMRP Configuration Summary
• Next Hop Summary
• Prune Summary
• Route Summary
DVMRP Global Configuration
Use the DVMRP Global Configuration
page to configure global DVMRP settings.
To display the page, click IPv4 Multicast
→
DVMRP
→
Global Configuration in the tree view.
Figure 12-8. DVMRP Global Configuration
The DVMRP Global Configuration page contains the following fields:
•
Admin Mode
— Select Enable or Disable from the drop-down menu. This sets the administrative
status of DVMRP to active or inactive. The default is Disable.
•
Version
— The current value of the DVMRP version string.

728 Configuring IP Multicast
•
Total Number of Routes
— The number of routes in the DVMRP routing table.
•
Reachable Routes
— The number of routes in the DVMRP routing table that have a non-infinite
metric.
Setting the DVMRP Admin Mode
1.
Open the
DVMRP Global Configuration
page.
2.
Set
Admin Mode
to Enable or Disable, to turn DVMRP on or off.
3.
Click
Apply Changes
.
The DVMRP configuration is saved, and the device is updated.
Configuring DVMRP Using CLI Commands
For information about the CLI commands that perform this function, see the following chapter in the
CLI Reference Guide:
• DVMRP Commands
The following table summarizes the equivalent CLI commands for this feature.
DVMRP Interface Configuration
Use the DVMRP Interface Configuration
page to configure a DVMRP interface. You must configure at
least one router interface before you configure a DVMRP interface. Otherwise you see a message telling
you that no router interfaces are available, and the configuration screen is not displayed.
To display the page, click IPv4 Multicast
→
DVMRP
→
Interface Configuration in the tree view.
Table 12-8. DVMRP Global Commands
CLI Command Description
ip dvmrp S
ets the administrative mode of DVMRP in the router to active.
show ip dvmrp Displays the system-wide information for DVMRP.
ip dvmrp trapflags Enables the DVMRP trap mode.

Configuring IP Multicast 729
Figure 12-9. DVMRP Interface Configuration
The DVMRP Interface Configuration page contains the following fields:
•
Interface
— Select the interface for which data is to be configured. You must configure at least one
router interface before you configure a DVMRP interface.
•
Interface Mode
— Select Enable or Disable from the drop-down menu to set the administrative mode
of the selected DVMRP routing interface.
•
Interface Metric
— Enter the DVMRP metric for the selected interface. This value is sent in DVMRP
messages as the cost to reach this network. Valid values are from 1 to 31.
Configuring a DVMRP Interface
1.
Open the
DVMRP Interface Configuration
page.
2.
Select the interface to configure from the
Interface
field.
3.
Modify the remaining fields as needed.
4.
Click
Apply Changes
.
The interface configuration is saved, and the device is updated.
Configuring a DVMRP Interface Using CLI Commands
For information about the CLI commands that perform this function, see the following chapter in the
CLI Reference Guide:
• DVMRP Commands
The following table summarizes the equivalent CLI commands for this feature.
Table 12-9. DVMRP Interface Commands
CLI Command Description
ip dvmrp metric Configures the metric for an interface.

730 Configuring IP Multicast
DVMRP Configuration Summary
Use the DVMRP Configuration Summary
page to display or print the DVMRP configuration and data
for a selected interface. You must configure at least one router interface before you can display data for a
DVMRP interface. Otherwise you see a message telling you that no router interfaces are available, and
the configuration summary screen is not displayed.
To display the page, click IPv4 Multicast
→
DVMRP
→
Configuration Summary in the tree view.
Figure 12-10. DVMRP Configuration Summary
The DVMRP Configuration Summary page contains the following fields:
•
Interface
— Select the interface for which data is to be displayed. You must configure at least one
router interface before you can display data for a DVMRP interface.
Interface Parameters
•
Interface Mode
— Displays the administrative mode of the selected DVMRP routing interface, either
Enable or Disable.

Configuring IP Multicast 731
•
Protocol State
— Displays the operational state of the DVMRP protocol on the selected interface,
either Operational or Non-operational.
•
Local Address
— Displays the IP address used as a source address in packets sent from the selected
interface.
•
Interface Metric
— Displays the metric used to calculate distance vectors for the selected interface.
Interface Statistics
•
Generation ID
— Displays the DVMRP generation ID used by the router for the selected interface.
This value is reset every time an interface is (re)started and is placed in prune messages. A change in
generation ID informs the neighbor routers that any previous information about this router should be
discarded.
•
Received Bad Packets
— The number of invalid packets received on the selected interface.
•
Received Bad Routes
— The number of invalid routes received on the selected interface.
•
Sent Routes
— The number of routes sent on the selected interface.
Neighbor Parameters
•
Neighbor IP
— The IP address of the neighbor whose information is displayed.
•
State
— The state of the specified neighbor router on the selected interface, either active or down.
•
Neighbor Uptime
— The DVMRP uptime for the specified neighbor on the selected interface. This is
the time since the neighbor entry was learned.
•
Neighbor Expiry Time
— The DVMRP expiry time for the specified neighbor on the selected
interface. This is the time left before this neighbor entry ages out, and is not applicable if the neighbor
router's state is down.
•
Generation ID
— The DVMRP generation ID for the specified neighbor on the selected interface.
•
Major Version
— The DVMRP Major Version for the specified neighbor on the selected interface.
•
Minor Version
— The DVMRP Minor Version for the specified neighbor on the selected interface.
•
Capabilities
— The DVMRP capabilities of the specified neighbor on the selected interface.
•
Received Routes
— The number of routes received for the specified neighbor on the selected
interface.
•
Received Bad Packets
— The number of invalid packets received for the specified neighbor on the
selected interface.
•
Received Bad Routes
— The number of invalid routes received for the specified neighbor on the
selected interface.
Displaying DVMRP Configuration Summary Using CLI Commands
For information about the CLI commands that perform this function, see the following chapter in the
CLI Reference Guide:
• DVMRP Commands

732 Configuring IP Multicast
The following table summarizes the equivalent CLI commands for this feature.
Next Hop Summary
Use the Next Hop Summary
page to display or print the next hop summary by Source IP.
To display the page, click IPv4 Multicast
→
DVMRP
→
Next Hop Summary in the tree view.
Figure 12-11. Next Hop Summary
The Next Hop Summary page displays the following fields:
•
Source IP
— Displays the IP address used with the source mask to identify the source network for this
table entry.
•
Source Mask
— Displays the network mask used with the source IP address.
•
Next Hop Interface
— Displays the outgoing interface for this next hop.
•
Ty p e
— Displays the next hop type. Leaf means that no downstream dependent neighbors exist on the
outgoing interface. Otherwise, the type is Branch.
Table 12-10. DVMRP Configuration Summary Commands
CLI Command Description
show ip dvmrp interface Displays the interface information for DVMRP on the specified
interface.
show ip dvmrp neighbor Displays the neighbor information for DVMRP.

Configuring IP Multicast 733
Displaying the Next Hop Summary Using CLI Commands
For information about the CLI commands that perform this function, see the following chapter in the
CLI Reference Guide:
• DVMRP Commands
The following table summarizes the equivalent CLI commands for this feature.
Prune Summary
Use the Prune Summary
page to display or print the prune summary by Group IP.
To display the page, click IPv4 Multicast
→
DVMRP
→
Prune Summary in the tree view.
Figure 12-12. Prune Summary
The Prune Summary page displays the following fields:
•
Group IP
— The group address which has been pruned.
•
Source IP
— The address of the source or source network which has been pruned.
Table 12-11. DVMRP Next Hop Command
CLI Command Description
show ip dvmrp nexthop D
isplays the next hop information on outgoing interfaces for
routing multicast datagrams.

734 Configuring IP Multicast
•
Source Mask
— The subnet mask to be combined with the source IP address to identify the source or
source network which has been pruned.
•
Expiry Time (secs)
— The amount of time remaining before this prune should expire at the upstream
neighbor. If no prune messages have been received from downstream neighbors, this is set to value of
the default prune lifetime timer, otherwise it is set to the smallest received value or the default timer,
whichever is less.
Displaying the Prune Summary Using CLI Commands
For information about the CLI command that performs this function, see the following chapter in the
CLI Reference Guide:
• DVMRP Commands
The following table summarizes the equivalent CLI commands for this feature.
Route Summary
Use the Route Summary
page to display or print the DVMRP route summary.
To display the page, click IPv4 Multicast
→
DVMRP
→
Route Summary in the tree view.
Figure 12-13. Route Summary
The Route Summary page displays the following fields:
Table 12-12. DVMRP Prune Summary Command
CLI Command Description
show ip dvmrp prune Displays the table that lists the router’s upstream prune information.

Configuring IP Multicast 735
•
Source Address
- The network address that is combined with the source mask to identify the sources
for this entry.
•
Source Mask
— The subnet mask to be combined with the source address to identify the sources for
this entry.
•
Upstream Neighbor
— The address of the upstream neighbor (for example, RPF neighbor) from
which IP datagrams from these sources are received.
•
Interface
— The interface on which IP datagrams sent by these sources are received. A value of 0
typically means the route is an aggregate for which no next-hop interface exists.
•
Metric
— The distance in hops to the source subnet.
•
Expiry Time
— The minimum amount of time remaining before this entry is aged out.
•
Up Time
— The time since the route represented by this entry was learned by the router.
Displaying the DVMRP Route Summary Using CLI Commands
For information about the CLI command that performs this function, see the following chapter in the
CLI Reference Guide:
• DVMRP Commands
The following table summarizes the equivalent CLI commands for this feature.
Table 12-13. DVMRP Route Summary Command
CLI Command Description
show ip dvmrp route Displays the multicast routing information for DVMRP.

736 Configuring IP Multicast
Internet Group Management Protocol
The Internet Group Management Protocol (IGMP) is used by IPv4 systems (hosts and routers) to report
their IP multicast group memberships to any neighboring multicast routers. The PowerConnect 6200
Series performs the multicast router role of the IGMP protocol, which means it collects the membership
information needed by the active multicast routing. The currently supported multicast routing protocols
in the PowerConnect 6200 Series are DVMRP, PIM-DM, and PIM-SM.
The PowerConnect 6200 Series supports IGMP Version 3. Version 3 adds support for source filtering,
which is the ability for a system to report interest in receiving packets only from specific source addresses,
as required to support Source-Specific Multicast [SSM], or from all but specific source addresses, sent to
a particular multicast address. Version 3 is designed to be interoperable with Versions 1 and 2.
The IGMP menu page contains links to web pages that define and display IGMP parameters and data.
To display this page, click IPv4 Multicast
→
IGMP in the tree view.
Following are the web pages accessible from this menu page:
• IGMP Global Configuration
• Routing Interface
• Proxy Interface
IGMP Global Configuration
Use the IGMP Global Configuration
page to set IGMP on the system to active or inactive.
To display the page, click IPv4 Multicast
→
IGMP
→
Global Configuration in the tree view.
Figure 12-14. IGMP Global Configuration
The IGMP Global Configuration page contains the following field:
•
Admin Mode
— Select Enable or Disable from the drop-down menu to set the administrative status
of IGMP in the router to active or inactive. The default is Disable.
Setting the IGMP Mode
1.
Open the
IGMP Global Configuration
page.

Configuring IP Multicast 737
2.
Set
Admin Mode
to Enable or Disable, to turn IGMP on or off.
3.
Click
Apply Changes
.
The IGMP configuration is saved, and the device is updated.
Setting IGMP Mode Using CLI Commands
For information about the CLI commands that perform this function, see the following chapter in the
CLI Reference Guide:
• IGMP Commands
The following table summarizes the equivalent CLI commands for this feature.
Routing Interface
The Routing Interface menu page contains links to web pages that configure and display IGMP routing
parameters and data. To display this page, click IPv4 Multicast
→
IGMP
→
Routing Interface in the tree
view. Following are the web pages accessible from this menu page:
• IGMP Interface Configuration
• IGMP Configuration Summary
•IGMP Cache Information
•IGMP Interface
IGMP Interface Configuration
Use the IGMP Interface Configuration
page to configure and/or display router interface parameters.
You must configure at least one valid routing interface before you can access this page and configure IP
Multicast IGMP.
To display the page , cli ck IPv4 Multicast
→
IGMP
→
Routing Interface
→
Interface Configuration in the
tree view.
Table 12-14. IGMP Global Commands
CLI Command Description
ip igmp Sets the administrative mode of IGMP in the system to active.
show ip igmp Displays system-wide IGMP information.

738 Configuring IP Multicast
Figure 12-15. IGMP Interface Configuration
The IGMP Interface Configuration page contains the following fields:
•
Interface
— Select the interface for which data is to be displayed or configured from the drop-down
menu.
•
Interface Mode
— Select Enable or Disable from the drop-down menu to set the administrative status
of IGMP on the selected interface. The default is Disable.
•
Version
— Enter the version of IGMP you want to configure on the selected interface. Valid values are
1 to 3, and the default value is 3. This field is configurable only when IGMP interface mode is enabled.
•
Robustness
— Enter the robustness value. This variable allows tuning for the expected packet loss on a
subnet. If you expect the subnet to be lossy, you should enter a higher number for this parameter.
IGMP is robust to (robustness variable-1) packet losses. Valid values are from 1 to 255. The default
value is 2.
•
Query Interval (secs)
— Enter the frequency in seconds at which IGMP host-query packets are to be
transmitted on this interface. Valid values are from 1 to 3600. The default value is 125.
•
Query Max Response Time (1/10 of a second)
— Enter the maximum query response time to be
advertised in IGMPv2 queries on this interface, in tenths of a second. The default value is 100. Valid
values are from 0 to 255.
•
Startup Query Interval (secs)
— Enter the number of seconds between the transmission of startup
queries on the selected interface. The valid values are from 1 to 300. The default value is 31.
•
Startup Query Count
— Enter the number of queries to be sent on startup. The valid values are from
1 to 20. The default value is 2.

Configuring IP Multicast 739
•
Last Member Query Interval (1/10 of a second)
— Enter the last member query interval in tenths of a
second. This is the maximum response time to be inserted into group-specific queries sent in response
to leave group messages, and is also the amount of time between group-specific query messages. Valid
values are from 0 to 255. The default value is 10. This value is not used for IGMP version 1.
•
Last Member Query Count
— Enter the number of queries to be sent on receiving a leave group
report. Valid values are from 1 to 20. The default value is 2.
Configuring an IGMP Routing Interface
1.
Open the
IGMP Interface Configuration
page.
2.
Select the interface to configure from the
Interface
field.
3.
Modify the remaining fields as needed.
4.
Click
Apply Changes
.
The interface configuration is saved, and the device is updated.
Configuring an IGMP Routing Interface Using CLI Commands
For information about the CLI commands that perform this function, see the following chapter in the
CLI Reference Guide:
• IGMP Commands
The following table summarizes the equivalent CLI commands for this feature.
Table 12-15. IGMP Interface Configuration Commands
CLI Command Description
ip igmp last-member-query-count Sets the number of Group-Specific Queries sent before the router
assumes that there are no local members on the interface.
ip igmp last-member-query-interval Configures the Maximum Response Time inserted in Group-Specific
Queries which are sent in response to Leave Group messages.
ip igmp query-interval Configures the query interval for the specified interface. The query
interval determines how fast IGMP Host-Query packets are
transmitted on this interface.
ip igmp query-max-response-time Configures the maximum response time interval for the specified
interface.
ip igmp robustness Configures the robustness that allows tuning of the interface.
ip igmp startup-query-count Sets the number of queries sent out on startup—at intervals equal to
the startup query interval for the interface.
ip igmp startup-query-interval Sets the interval between general queries sent at startup on the
interface.
ip igmp version Configures the version of IGMP for an interface.

740 Configuring IP Multicast
IGMP Configuration Summary
Use the IGMP Configuration Summary
page to display IGMP routing parameters and data. You must
configure at least one IGMP router interface to access this page.
To display the page, click IPv4 Multicast
→
IGMP
→
Routing Interface
→
Configuration Summary in
the tree view.
Figure 12-16. IGMP Configuration Summary
The IGMP Configuration Summary page displays the following fields:
•
Interface
— Select the interface for which data is to be displayed.
Interface Parameters
•
Interface Mode
— The administrative status of IGMP on the selected interface.
•
IP Address
— The IP address of the selected interface.
•
Subnet Mask
— The subnet mask for the IP address of the selected interface.
•
Protocol State
— The operational state of IGMP on the selected interface.
•
Version
— The version of IGMP configured on the selected interface.

Configuring IP Multicast 741
•
Query Interval (secs)
— The frequency at which IGMP host-query packets are transmitted on the
selected interface.
•
Query Max Response Time (1/10 of a second)
— The maximum query response time advertised in
IGMPv2 queries sent from the selected interface.
•
Robustness
— The robustness parameter for the selected interface. This variable allows tuning for the
expected packet loss on a subnet. If a subnet is expected to be lossy, the robustness variable may be
increased. IGMP is robust to (robustness variable-1) packet losses.
•
Startup Query Interval (secs)
— The interval at which startup queries are sent on the selected
interface.
•
Startup Query Count
— The number of queries to be sent on startup.
•
Last Member Query Interval (1/10 of a second)
— The last member query interval is the maximum
response time inserted into group-specific queries sent in response to leave group messages, and is also
the amount of time between group-specific query messages. This value may be tuned to modify the
leave latency of the network. A reduced value results in reduced time to detect the loss of the last
member of a group. This value is not used for IGMP version 1.
•
Last Member Query Count
— The number of queries to be sent on receiving a leave group report.
Interface Statistics
•
Querier
— The address of the IGMP querier on the IP subnet to which the selected interface is
attached.
•
Querier Status
— Indicates whether the selected interface is in querier or non querier mode.
•
Querier Up Time (secs)
— The time in seconds since the IGMP interface querier was last changed.
•
Querier Expiry Time (secs)
— The time in seconds remaining before the other querier present timer
expires. If the local system is the querier, this is zero.
•
Wrong Version Queries
— The number of queries that have been received on the selected interface
with an IGMP version that does not match the IGMP version configured for the interface, over the
lifetime of the entry. IGMP requires that all routers on a LAN be configured to run the same version of
IGMP. Therefore, a configuration error is indicated if any queries are received with the wrong version
number.
•
Number of Joins
— The number of times a group membership has been added on the selected
interface; that is, the number of times an entry for this interface has been added to the cache table.
This gives an indication of the amount of IGMP activity on the interface.
•
Number of Groups
— The current number of entries for the selected interface in the cache table.
Displaying the IGMP Routing Configuration Using CLI Commands
For information about the CLI command that performs this function, see the following chapter in the
CLI Reference Guide:
• IGMP Commands
The following table summarizes the equivalent CLI commands for this feature.

742 Configuring IP Multicast
IGMP Cache Information
Use the IGMP Cache Information
page to display cache parameters and data for an IP multicast group
address. You must configure at least one IGMP router interface to access this page. Also, group
membership reports must have been received on the selected interface for data to display here.
To display th e page, click IPv4 Multicast
→
IGMP
→
Routing Interface
→
Cache Information in the tree
view.
Figure 12-17. IGMP Cache Information
The IGMP Cache Information page displays the following fields:
•
Interface
— Select the interface for which data is to be displayed.
•
Multicast Group IP
— Select the IP multicast group address for which data is to be displayed. If no
group membership reports have been received on the selected interface you cannot make this
selection, and none of the data on this page displays.
•
Last Reporter
— The IP address of the source of the last membership report received for the IP
Multicast group address on the selected interface.
•
Up Time
— The time elapsed since this entry was created.
•
Expiry Time
— The minimum amount of time remaining before this entry ages out.
Table 12-16. IGMP Configuration Summary Command
CLI Command Description
show ip igmp interface Displays the IGMP information for the specified interface.

Configuring IP Multicast 743
•
Version 1 Host Timer
— The time remaining until the local router assumes that there are no longer
any IGMP version 1 members on the IP subnet attached to this interface. When an IGMPv1
membership report is received, this timer is reset to the group membership timer. While this timer is
non-zero, the local router ignores any IGMPv2 leave messages for this group that it receives on the
selected interface. This field is displayed only if the interface is configured for IGMP version 1.
•
Version 2 Host Timer
— The time remaining until the local router assumes that there are no longer
any IGMP version 2 members on the IP subnet attached to this interface. When an IGMPv2
membership report is received, this timer is reset to the group membership timer. While this timer is
non-zero, the local router ignores any IGMPv1 and IGMPv3 leave messages for this group that it
receives on the selected interface. This field is displayed only if the interface is configured for IGMP
version 2.
•
Compatibility
— This parameter shows group compatibility mode (v1, v2 and v3) for this group on
the specified interface.
•
Filter Mode
— The source filter mode (Include/Exclude/NA) for the specified group on this interface.
When NA mode is active the field is blank.
Displaying Cache Information Using CLI Commands
For information about the CLI command that performs this function, see the following chapter in the
CLI Reference Guide:
• IGMP Commands
The following table summarizes the equivalent CLI commands for this feature.
IGMP Interface
Use the IGMP Interface
page to display detailed membership information for an interface. You must
configure at least one IGMP router interface to access this page. Also, group membership reports must
have been received on the selected interface for data to display here.
To display the page, click IPv4 Multicast
→
IGMP
→
Routing Interface
→
in the tree view.
Table 12-17. IGMP Cache Information Command
CLI Command Description
show ip igmp groups Displays the registered multicast groups on the interface.

744 Configuring IP Multicast
Figure 12-18. IGMP Interface
The IGMP Interface
page displays the following fields:
•
Multicast Group IP
— Select the IP multicast group address for which data is to be displayed. If no
group membership reports have been received on the selected interface, you cannot make this
selection, and none of the remaining fields are displayed.
•
Interface
— The interface on which multicast packets are forwarded.
•
Group Compatibility Mode
— The group compatibility mode (v1, v2 and v3) for this group on the
specified interface.
•
Source Filter Mode
— The source filter mode (Include/Exclude/NA) for the specified group on this
interface.
•
Source Hosts
— The source addresses which are members of this multicast address.
•
Expiry Time
— The expiry time interval against each source address which are members of this
multicast group. This is the amount of time after which the specified source entry is aged out.
Displaying IGMP Interface Detailed Membership
1.
Open the
IGMP Interface
Detailed Membership Info
page.
2.
Select the interface to display from the
Interface
drop-down menu.
3.
Select the desired
Multicast Group IP
.
Detailed membership information for this interface and multicast group IP displays.

Configuring IP Multicast 745
Displaying IGMP Interface Detailed Membership Using CLI Commands
For information about the CLI command that performs this function, see the following chapter in the
CLI Reference Guide:
• IGMP Commands
The following table summarizes the equivalent CLI commands for this feature.
Proxy Interface
The purpose of IGMP Proxy is to enable a multicast router to learn multicast group membership
information and be able to forward multicast packets based upon the group membership information.
The IGMP Proxy is capable of functioning only in certain topologies that do not require Multicast
Routing Protocols (i.e. DVMRP, PIM-DM, and PIM-SM) and that have a tree-like topology, as there is no
support for features like spanning tree to correct packet route loops.
The Proxy Interface menu page contains links to web pages that define and display Proxy Interface
parameters and data. To display this page, click IPv4 Multicast
→
IGMP
→
Proxy Interface in the tree
view. Following are the web pages accessible from this menu page:
• IGMP Proxy Interface Configuration
• IGMP Proxy Configuration Summary
• IGMP Proxy Interface Membership Info
• IGMP Proxy Interface Membership Info Detailed
IGMP Proxy Interface Configuration
The IGMP Proxy is used by IGMP Router (IPv4 system) to enable the system to issue IGMP host
messages on behalf of hosts that the system discovered through standard IGMP router interfaces. Thus,
this feature acts as proxy to all hosts residing on its router interfaces.
Use the IGMP Proxy Interface Configuration
page to configure IGMP proxy for an interface. You must
have configured at least one router interface before configuring or displaying data for an IGMP proxy
interface, and it should not be an IGMP routing interface.
To display the page, click IPv4 Multicast
→
IGMP
→
Proxy Interface
→
Interface Configuration in the
tree view.
Table 12-18. IGMP Interface Detailed Membership Command
CLI Command Description
show ip igmp interface membership Displays the list of interfaces that have registered in the multicast
group.

746 Configuring IP Multicast
Figure 12-19. IGMP Proxy Interface Configuration
The IGMP Proxy Interface Configuration page contains the following fields:
•
Interface
— Select the port for which data is to be displayed or configured from the drop-down menu.
You must have configured at least one router interface before configuring or displaying data for an
IGMP Proxy interface and it should not be a IGMP routing interface. This field is configurable only
when interface mode is disabled.
•
Interface Mode
— Select Enable or Disable from the drop-down menu to set the administrative status
of IGMP Proxy on the selected interface. The default is Disable. Routing, IGMP, and Multicast global
admin modes should be enabled to enable IGMP Proxy interface mode.
•
Unsolicited Report Interval
— Enter the unsolicited time interval value in seconds. The Unsolicited
Report Interval is the time between repetitions of a host's initial report of membership in a group. Valid
values are from 1 to 260. The default value is 1.
Configuring IGMP Proxy Interface
1.
Open the
IGMP Proxy Interface Configuration
page.
2.
Select the interface to display from the
Interface
drop-down menu.
3.
Modify the remaining fields as needed.
4.
Click
Apply Changes
.
The proxy interface configuration is saved, and the device is updated.
Configuring IGMP Proxy Interface Using CLI Commands
For information about the CLI commands that perform this function, see the following chapter in the
CLI Reference Guide:
• IGMP Proxy Commands
The following table summarizes the equivalent CLI commands for this feature.

Configuring IP Multicast 747
IGMP Proxy Configuration Summary
Use the IGMP Proxy Configuration Summary
page to display proxy interface configurations by
interface. You must have configured at least one router interface configured before data displays on this
page.
To display the page, click IPv4 Multicast
→
IGMP
→
Proxy Interface
→
Configuration Summary in the
tree view.
Table 12-19. IGMP Proxy Global Commands
CLI Command Description
ip igmp-proxy Enables the IGMP Proxy on the router.
ip igmp-proxy unsolicited-report-interval Sets the unsolicited report interval for the IGMP Proxy router.

748 Configuring IP Multicast
Figure 12-20. IGMP Proxy Configuration Summary
The IGMP Proxy Configuration Summary page displays the following fields:
•
Interface
— Displays the interface on which IGMP proxy is enabled. There can be only one IGMP
Proxy interface.
•
IP Address
— The IP address of the IGMP Proxy interface.
•
Subnet Mask
— The subnet mask for the IP address of the IGMP Proxy interface.
•
Admin Mode
— The administrative status of IGMP Proxy on the selected interface.
•
Operational Mode
— The operational state of IGMP Proxy interface.

Configuring IP Multicast 749
•
Number of Groups
— The current number of multicast group entries for the IGMP Proxy interface in
the cache table.
•
Version
— The version of IGMP configured on the IGMP Proxy interface.
•
Unsolicited Report Interval
— The Unsolicited Report Interval is the time between repetitions of a
host's initial report of membership in a group. Default: 1 second.
•
Version 1 Querier Timeout
— The older IGMP version 1 querier timeout value in seconds. The Older
Version Querier Interval is the time-out for transitioning a host back to IGMPv3 mode once an older
version query is heard. When an older version query is received, hosts set their Older Version Querier
Present Timer to Older Version Querier Interval.
•
Version 2 Querier Timeout
— The older IGMP version 2 querier timeout value in seconds.
•
Proxy Start Frequency
— The number of times the proxy was brought up.
•
Proxy Interface Statistics
— The Queries Received, Reports Received/Sent, Leaves Received/Sent
Displaying IGMP Proxy Interface Configurations Using CLI Commands
For information about the CLI commands that perform this function, see the following chapter in the
CLI Reference Guide:
• IGMP Proxy Commands
The following table summarizes the equivalent CLI commands for this feature.
IGMP Proxy Interface Membership Info
Use the IGMP Proxy Interface Membership Info
page to display interface membership data for a
specific IP multicast group address. You must have configured at least one router interface before you can
display interface membership information, and it should not be an IGMP routing interface. Also, if no
group membership reports have been received on the selected interface, no data displays on this page.
To display the page, click IPv4 Multicast
→
IGMP
→
Proxy Interface
→
Interface Membership Info in
the tree view.
Table 12-20. IGMP Proxy Interface Summary Commands
CLI Command Description
show ip igmp-proxy Displays a summary of the host interface status parameters.

750 Configuring IP Multicast
Figure 12-21. IGMP Proxy Interface Membership Info
The IGMP Proxy Interface Membership Info page displays the following fields:
•
Interface
— Displays the interface on which IGMP proxy is enabled.
•
Multicast Group IP
— Select the IP multicast group address for which data is to be displayed. If no
group membership reports have been received on the selected interface you cannot make this
selection, and none of the following data displays.
•
Last Reporter
— The IP address of the source of the last membership report received for the IP
Multicast group address on the IGMP Proxy interface.
•
Up Time (secs)
— The time elapsed since this entry was created.
•
State
— The state of the host entry. A Host can be in one of the state. Non-member state - does not
belong to the group on the interface. Delaying member state - host belongs to the group on the
interface and report timer running. The report timer is used to send out the reports. Idle member state
- host belongs to the group on the interface and no report timer running.
•
Number of Sources
— The number of source hosts present in the selected multicast group.
Displaying IGMP Proxy Interface Membership Info Using CLI Commands
For information about the CLI command that performs this function, see the following chapter in the
CLI Reference Guide:
• IGMP Proxy Commands
The following table summarizes the equivalent CLI commands for this feature.

Configuring IP Multicast 751
IGMP Proxy Interface Membership Info Detailed
Use the IGMP Proxy Interface Membership Info Detailed
page to display detailed interface
membership data. You must have configured at least one router interface before you can display detailed
interface membership information, and it should not be an IGMP routing interface. Also, if no group
membership reports have been received on the selected interface you cannot display data.
To display the page, click IPv4 Multicast
→
IGMP
→
Proxy Interface
→
Interface Membership Info
Detailed in the tree view.
Figure 12-22. IGMP Proxy Interface Membership Info Detailed
The IGMP Proxy Interface Membership Info Detailed page contains the following fields:
•
Interface
— Select the interface for which data is to be displayed.
•
Multicast Group IP
— Select the IP multicast group address for which data is to be displayed. If no
group membership reports have been received on the selected interface, you are not able to make this
selection, and none of the non-configurable data is displayed.
•
Source IP
— This parameter shows source addresses that are members of this multicast address.
•
Last Reporter
— The IP address of the source of the last membership report received for the selected
interface’s IP Multicast group address.
Table 12-21. IGMP Proxy Interface Membership Command
CLI Command Description
show ip igmp-proxy Displays a summary of the host interface status parameters.
show ip igmp-proxy groups Displays a table of information about multicast groups that IGMP
Proxy reported.

752 Configuring IP Multicast
•
Up Time (secs)
— Displays the up time since the entry was created in the cache table.
•
State
— The state of the host entry. A host can be in one of the following states:
–
Non-member State
— Does not belong to the group on the interface.
–
Delaying Member State
— Host belongs to the group on the interface and report timer is running.
The report timer is used to send out the reports.
–
Idle Member State
— Host belongs to the group on the interface and no report timer is running.
•
Filter Mode
— The group filter mode (Include/Exclude/None) for the specified group on the IGMP
Proxy interface.
Displaying Detailed IGMP Proxy Interface Membership Info
1.
Open the
IGMP Proxy Interface Membership Info Detailed
page.
2.
Select the interface to display from the
Interface
drop-down menu.
3.
Select the desired
Multicast Group IP
.
Detailed membership data for this interface and multicast group IP displays.
Displaying Detailed IGMP Proxy Interface Membership Info Using CLI Commands
For information about the CLI command that performs this function, see the following chapter in the
CLI Reference Guide:
• IGMP Proxy Commands
The following table summarizes the equivalent CLI commands for this feature.
Table 12-22. IGMP Proxy Interface Membership Detail Commands
CLI Command Description
show ip igmp-proxy interface Displays a detailed list of the host interface status parameters.
show ip igmp-proxy groups detail Displays complete information about multicast groups that IGMP
Proxy has reported.

Configuring IP Multicast 753
Multicast Listener Discovery
Multicast Listener Discovery (MLD) protocol enables IPv6 routers to discover the presence of multicast
listeners, the nodes who wish to receive the multicast data packets, on its directly-attached interfaces.
The protocol specifically discovers which multicast addresses are of interest to its neighboring nodes and
provides this information to the active multicast routing protocol that makes decisions on the flow of
multicast data packets.
The Multicast router sends General Queries periodically to request multicast address listeners
information from systems on an attached network. These queries are used to build and refresh the
multicast address listener state on attached networks. Multicast listeners respond to these queries by
reporting their multicast addresses listener state and their desired set of sources with Current-State
Multicast address Records in the MLD2 Membership Reports. The Multicast router also processes
unsolicited Filter-Mode-Change records and Source-List-Change Records from systems that want to
indicate interest in receiving or not receiving traffic from particular sources.
The FASTPATH implementation of MLD v2 supports the multicast router portion of the protocol (i.e.,
not the listener portion). It is backward-compatible with MLD v1.
MLD Global Configuration
Use the MLD Global Configuration page to administratively enable and disable the MLD service.
To display the page, click IPv6 Multicast
→
MLD
→
Global Configuration in the tree view.
Figure 12-23. MLD Global Configuration
The MLD Global Configuration page contains the following field:
•
Admin Mode
— Select Enable or Disable to set the MLD administrative status. The default is disable.
Click
Apply Changes
to send the updated configuration to the router. Configuration changes take
effect immediately. These changes will not be retained across a power cycle unless a save is performed.

754 Configuring IP Multicast
Configuring MLD Global Settings Using CLI Commands
For information about the CLI command that performs this function, see the following chapter in the
CLI Reference Guide:
• IPv6 Routing Commands
The following table summarizes the equivalent CLI commands for this feature.
MLD Routing Interface Configuration
Use the MLD Routing Interface Configuration page to enable selected IPv6 router interfaces to
discover the presence of multicast listeners, the nodes who wish to receive the multicast data packets, on
its directly attached interfaces. To access this page, click IPv6 Multicast
→
MLD
→
Routing Interface
→
Interface Configuration in the navigation tree.
Figure 12-24. MLD Routing Interface Configuration
The MLD Routing Interface Configuration page contains the following fields:
•
Interface
— From the drop-down menu, select the VLAN routing interface to be configuration.
•
Interface Mode
— Select
Enable
or
Disable
to set the administrative status of MLD on the selected
interface. The default is
Disable
.
•
Version
— Select the MLD version.
Table 12-23. IPv6 MLD Global Commands
CLI Command Description
ipv6 mld router Enables MLD in the router in global configuration mode and for a
specific interface in interface configuration mode.

Configuring IP Multicast 755
•
Query Interval
— Specify the number of seconds between MLD general queries. Valid values are 1 to
3600. The default value is 125.
•
Query Max Response Time (secs)
— Enter the maximum query response time to be advertised in
MLDv2 queries on this interface, in ms. The default value is 10000. Valid values are 0 to 65535
milliseconds (ms).
•
Last Member Query Interval
— Enter the maximum response time inserted into group-specific
queries sent in response to leave group messages. This value is also the amount of time between group-
specific query messages. This value may be tuned to modify the leave latency of the network. Valid
values are 0 to 65535 milliseconds (ms). The default is 1000.
•
Last Member Query Count
— The number of queries to be sent on receiving a leave group report.
Valid values are 1 to 20. The default is 2.
Configuring MLD Routing Interfaces Using CLI Commands
For information about the CLI command that performs this function, see the following chapter in the
CLI Reference Guide:
• IPv6 Routing Commands
The following table summarizes the equivalent CLI commands for this feature.
MLD Routing Interface Summary
Use the MLD Routing Interface Summary page to display information and statistics on a selected
MLD-enabled interface. You must configure at least one IGMP router interface to access this page.
To access this page, click IPv6 Multicast
→
MLD
→
Routing Interface
→
Interface Summary in the
navigation tree.
Table 12-24. IPv6 MLD Routing Interface Commands
CLI Command Description
ipv6 mld last-member-query-count Sets the number of listener-specific queries sent before the router
assumes that there are no local members on the interface.
ipv6 mld last-member-query-interval Sets the last member query interval for the MLD interface, which is
the value of the maximum response time parameter in the
groupspecific queries sent out of this interface.
ipv6 mld query-interval Sets the MLD router's query interval for the interface.
ipv6 mld query-max-response-time Sets MLD querier's maximum response time for the interface.
ipv6 mld router Enables MLD in the router in global configuration mode and for a
specific interface in interface configuration mode.

756 Configuring IP Multicast
Figure 12-25. MLD Routing Interface Summary
The MLD Routing Interface Summary page contains the following fields:
•
Interface
— Select the VLAN for which data is to be displayed.
Interface Parameters
•
Global Admin Mode
— Displays whether MLD has been globally enabled or disabled.
•
Interface Mode
— Displays whether the administrative status of MLD on the selected interface is
enabled or disabled.
•
Operational Mode
— Displays the operational state of MLD on the selected interface, regardless of
the administrative setting.
•
Version
— Displays the version of MLD configured on the selected interface.
•
Query Interval
— Displays the interval in seconds at which MLD host-query packets are transmitted
on the selected interface.
•
Query Max Response Time
— Displays the maximum query response time in milliseconds (ms)
advertised in MLDv2 queries from the selected interface.

Configuring IP Multicast 757
•
Robustness
— Displays the robustness parameter for the selected interface. This value allows tuning
for the expected packet loss on a subnet. If a subnet is expected to be lossy, increase the robustness
variable. MLD is robust to (robustness variable - 1) packet losses.
•
Startup Query Interval
— Displays the interval in seconds at which startup queries are sent on the
selected interface.
•
Startup Query Count
— Displays the number of queries to be sent upon startup.
•
Last Member Query Interval
— Displays the maximum response time, in milliseconds, inserted into
group-specific queries sent in response to leave group messages. This value is also the amount of time
between group-specific query messages. This value may be tuned to modify the leave latency of the
network. This value may be tuned to modify the leave latency of the network. A reduced value results
in reduced time to detect the loss of the last member of a group.
NOTE: This value is not used for MLD version 1.
•
Last Member Query Count
— The number of queries to be sent on receiving a leave group report.
Interface Statistics
•
Querier Status
— Displays whether the selected router interface is currently the MLD querier. If
another interface on the network has a lower source IP address, it becomes the querier.
•
Querier
— The address of the MLD querier on the IP subnet to which the selected interface is
attached.
•
Querier Up Time
— The time in hours:minutes:seconds since the MLD interface querier was last
changed.
•
Querier Expiry Time
— The time in hours:minutes:seconds remaining before the other querier
present timer expires. If the local system is the querier, this will be zero.
•
Wrong Version Queries Received
— The number of queries that have been received on the selected
interface with an MLD version that does not match the MLD version configured for the interface, over
the lifetime of the entry. MLD requires that all routers on a LAN be configured to run the same version
of MLD. Therefore, a configuration error is indicated if any queries are received with the wrong version
number.
•
Number of Joins Received
— The number of times a group membership has been added on the
selected interface; that is, the number of times an entry for this interface has been added to the cache
table. This gives an indication of the amount of MLD activity on the interface.
•
Number of Groups
— The current number of entries for the selected interface in the cache table.
Click Refresh to display the latest information from the router.
Displaying IPv6 MLD Routing Interface Summary Information Using CLI Commands
For information about the CLI command that performs this function, see the following chapter in the
CLI Reference Guide:
• IPv6 Routing Commands

758 Configuring IP Multicast
The following table summarizes the equivalent CLI commands for this feature.
MLD Routing Interface Cache Information
The MLD Routing Interface Cache Information page displays cache parameters and data for an IP
multicast group address that has been reported to operational MLD routing interfaces. You must
configure at least one MLD router interface to access this page. Also, group membership reports must
have been received on the selected interface in order for data to be displayed here. To access this page,
click IPv6 Multicast
→
MLD
→
Routing Interface
→
Cache Information in the navigation tree.
Figure 12-26. MLD Routing Interface Cache Information
The MLD Routing Interface Cache Information page contains the following fields:
•
Multicast Group IP
— Select the IP multicast group address for which data is to be displayed. Only if
group membership reports have been received on the selected interface can you make this selection,
and the data on this page displays.
•
Interface
— Select the MLD routing interface for which data is displayed.
•
Last Reporter
— The IP Address of the source of the last membership report received for this IP
Multicast group address on the selected interface.
•
Up Time
— The time elapsed in hours:minutes:seconds since this entry was created.
Table 12-25. IPv6 MLD Interface Summary Commands
CLI Command Description
show ipv6 mld interface Displays MLD related information for an interface.

Configuring IP Multicast 759
•
Expiry Time
— The cache timer value which indicates the remaining lifetime in
hours:minutes:seconds for each entry.
•
Version1 Host Timer
— The time in hours:minutes:seconds remaining until the local router assumes
that there are no longer any MLD version 1 members on the IP subnet attached to this interface.
When an MLDv1 membership report is received, this timer is reset to the group membership timer.
•
Compatibility
— The compatibility mode (V1, V2) for this multicast group on the specified interface.
•
Filter Mode
— The source filter mode for the specified multicast group on this interface. Possible
values are
Include, Exclude
and
NA
. When
NA
mode is active, this field is blank.
Displaying IPv6 MLD Routing Cache Information Using CLI Commands
For information about the CLI command that performs this function, see the following chapter in the
CLI Reference Guide:
• IPv6 Routing Commands
The following table summarizes the equivalent CLI commands for this feature.
MLD Routing Interface Source List Information
The MLD Routing Interface Source List Information page displays detailed membership information
for an interface. You must configure at least one MLD router interface to access this page. Also, group
membership reports must have been received on the selected interface in order for data to be displayed
here. To access this page, click IPv6 Multicast
→
MLD
→
Routing Interface
→
Source List Information
in the navigation tree.
Table 12-26. IPv6 MLD Routing Cache Information Command
CLI Command Description
show ipv6 mld groups Displays information about multicast groups that MLD reported.

760 Configuring IP Multicast
Figure 12-27. MLD Routing Interface Source List Information
The MLD Routing Interface Source List Information page contains the following fields:
•
Multicast Group IP
— Select the IP multicast group address for which data is to be displayed. Only if
group membership reports have been received on the selected interface can you make this selection,
and the data on this page displays.
•
Interface
— Select the MLD routing interface for which data is displayed.
•
Group Compatibility Mode
— The compatibility mode (V1, V2) for this multicast group on the
specified interface.
•
Source Filter Mode
— The source filter mode for the specified multicast group on this interface.
Possible values are
Include, Exclude
and
NA
. When
NA
mode is active, this field is blank.
•
Source Hosts
— The source addresses which are members of this multicast address.
•
Expiry Time
— The expiry time interval in hours:minutes:seconds for each source address that is a
member of this multicast group. This is the length of time after which the specified source entry is
aged. out.
MLD Traffic
The MLD Traffic page displays summary statistics on the MLD messages sent to and from the router.
To access this page, click IPv6 Multicast
→
MLD
→
Routing Interface
→
MLD Traffic in the navigation
tree.

Configuring IP Multicast 761
Figure 12-28. MLD Traffic
The MLD Traffic page contains the following fields:
•
Valid MLD Packets Received
— The total number of valid MLD packets received by the router.
•
Va l id ML D Pa c ke t s S en t
— The total number of valid MLD packets sent from the router
•
Querier Received
— The total number of MLD packets sent as the MLD querier.
•
Querier Sent
— The total number of MLD packets sent as the MLD querier.
•
Reports Received
— The total number of MLD reports received.
•
Reports Sent
— The total number of MLD reports received.
•
Leaves Received
— The total number of MLD Leave messages received.
•
Leaves Sent
— The total number of MLD Leave messages received.
Click Refresh to display the latest information from the router.
Click Clear Traffic to reset all counters to their default values.
Displaying IPv6 MLD Traffic Information Using CLI Commands
For information about the CLI command that performs this function, see the following chapter in the
CLI Reference Guide:
• IPv6 Routing Commands
The following table summarizes the equivalent CLI commands for this feature.
Table 12-27. MLD Routing Traffic Command
CLI Command Description
show ipv6 mld traffic Displays MLD statistical information for the router.

762 Configuring IP Multicast
MLD Proxy Configuration
When you configure an interface in MLD proxy mode, it acts as a proxy multicast host that sends MLD
membership reports on one interface for MLD Membership reports received on all other MLD-enabled
router interfaces.
Use the MLD Proxy Interface Configuration page to enable and disable ports as MLD proxy interfaces.
To display this page, click IPv6 Multicast
→
MLD
→
Proxy Interface
→
Interface Configuration in the
navigation tree.
Figure 12-29. MLD Proxy Interface Configuration
The MLD Proxy Interface Configuration page contains the following fields:
•
Interface
— Select the interface for which data is to be displayed or configured from the menu. You
must have configured at least one router interface before configuring or displaying data for an MLD
Proxy interface and it should not be a MLD routing interface.
•
Interface Mode
— Select enable or disable from the menu to set the administrative status of MLD
Proxy on the selected interface. The default is disable. Routing, MLD and Multicast global admin
modes should be enabled to enable MLD Proxy interface mode.
•
Unsolicited Report Interval
— Enter the unsolicited time interval value in seconds. The Unsolicited
Report Interval is the time between repetitions of a host's initial report of membership in a group. Valid
values are from (1 to 260). The default value is 1.
Click Apply Changes to send the updated configuration to the switch. Configuration changes take effect
immediately. These changes will not be retained across a power cycle unless a save is performed.
Configuring MLD Proxy Global Settings Using CLI Commands
For information about the CLI command that performs this function, see the following chapter in the
CLI Reference Guide:
• IPv6 Routing Commands
The following table summarizes the equivalent CLI commands for this feature.

Configuring IP Multicast 763
MLD Proxy Configuration Summary
Use the MLD Proxy Configuration Summary page to view configuration and statistics on MLD proxy-
enabled interfaces. To display this page, click IPv6 Multicast
→
MLD
→
Proxy Interface
→
Configuration
Summary in the navigation tree.
Figure 12-30. MLD Proxy Configuration Summary
The MLD Proxy Configuration Summary page contains the following fields:
Table 12-28. IPv6 MLD Proxy Global Commands
CLI Command Description
ipv6 mld-proxy Enables MLD Proxy on the router.
ipv6 mld-proxy reset-status Resets the host interface status parameters of the MLD Proxy router.
ipv6 mld-proxy unsolicit-rprt-interval Sets the unsolicited report interval for the MLD Proxy router.

764 Configuring IP Multicast
•
Interface
— Select the interface on which MLD proxy is enabled and for which data is to be displayed.
•
IPv6 Address
— The IPv6 address of the MLD Proxy interface.
•
Prefix Length
— Displays the prefix length for the IPv6 address of the MLD Proxy interface.
•
Admin Mode
— The administrative status of MLD Proxy on the selected interface.
•
Operational Mode
— The operational state of MLD Proxy interface.
•
Number of Multicast Groups
— The current number of multicast group entries for the MLD Proxy
interface in the cache table.
•
Version
— The version of MLD configured on the MLD Proxy interface.
•
Unsolicited Report Interval
— The Unsolicited Report Interval in seconds is the time between
repetitions of a host's initial report of membership in a group.
•
Version 1 Querier Timeout
— The older MLD version 1 querier timeout value in
hours:minutes:seconds. The Older Version Querier Interval is the time-out for transitioning a host
back to MLD mode once an older version query is heard. When an older version query is received,
hosts set their Older Version Querier Present Timer to Older Version Querier Interval.
•
Proxy Start Frequency
— The number of times the proxy was brought up.
Click Refresh to refresh the data on the screen with the present state of the data in the router.
Click Clear Statistics to clear the MLD Proxy Interface statistics and reset the counters to their original
values.
Displaying IPv6 MLD Proxy Summary Information Using CLI Commands
For information about the CLI command that performs this function, see the following chapter in the
CLI Reference Guide:
• IPv6 Routing Commands
The following table summarizes the equivalent CLI commands for this feature.
Interface Membership Information
The Interface Membership Information page lists each IP multicast group for which the MLD proxy
interface has received membership reports. To display this page, click IPv6 Multicast
→
MLD
→
Proxy
interface
→
Interface Membership Info in the navigation tree.
Table 12-29. IPv6 MLD Proxy Summary Command
CLI Command Description
show ipv6 mld-proxy Displays a summary of the host interface status parameters.

Configuring IP Multicast 765
Figure 12-31. Interface Membership Information
The Interface Membership Information page contains the following fields:
•
Interface
— Displays the interface on which MLD proxy is enabled.
•
Multicast Group IP
— Select the IP multicast group address for which data is to be displayed. If no
group membership reports have been received on the selected interface you will not be able to make
this selection, and none of the non-configurable data will be displayed.
•
Last Reporter
— The IP address of the source of the last membership report received for the IP
Multicast group address on the MLD Proxy interface.
•
Uptime
— The time elapsed since this entry was created. Displayed in hours:minutes:seconds.
•
State
— The state of the host entry. A host can be in one of the following states:
–
Non-member
. Does not belong to the group on the interface.
–
Delaying Member
. Host belongs to the group on the interface and report timer is running. The
report timer is used to send out the reports.
–
Idle Member
. Host belongs to the group on the interface and no report timer is running.
•
Filter Mode
— The group filter mode for the specified group on the MLD Proxy interface. Possible
values are
Include
,
Exclude
, or
None
.
•
Number of Sources
— The number of source hosts present in the selected multicast group.
Click Refresh to refresh the data on the screen with the present state of the data in the router.
Displaying IPv6 MLD Membership Information Using CLI Commands
For information about the CLI command that performs this function, see the following chapter in the
CLI Reference Guide:
• IPv6 Routing Commands
The following table summarizes the equivalent CLI commands for this feature.

766 Configuring IP Multicast
Interface Membership Information—Detailed
The Interface Membership Information—Detailed page provides additional information on the IP
multicast groups for which the MLD proxy interface has received membership reports. To display this
page, click IPv6 Multicast
→
MLD
→
Proxy Interface
→
Interface Membership Info Detailed in the
navigation tree.
Figure 12-32. Interface Membership Information—Detailed
The Interface Membership Information — Detailed page contains the following fields:
•
Interface
— Select the interface on which MLD proxy is enabled for which data is to be displayed.
•
Multicast Group IP
— Select the IP multicast group address for which data is to be displayed. If no
group membership reports have been received on the selected MLD Proxy interface you will not be
able to make this selection, and none of the non-configurable data will be displayed.
•
Source Address
— This parameter shows source addresses which are members of this multicast
address.
•
Expiry Time
— Displays the expiry time in hours:minutes:seconds since the entry was created in the
cache table.
•Click Refresh to refresh the data on the screen with the present state of the data in the router.
DisplayingIPv6 MLD Membership Detailed Information Using CLI Commands
For information about the CLI command that performs this function, see the following chapter in the
CLI Reference Guide:
• IPv6 Routing Commands
Table 12-30. IPv6 MLD Membership Information Command
CLI Command Description
show ipv6 mld-proxy groups Displays information about multicast groups that the MLD Proxy
reported.

Configuring IP Multicast 767
The following table summarizes the equivalent CLI commands for this feature.
Protocol Independent Multicast
Protocol Independent Multicast-Dense Mode (PIM-DM) protocol is a simple, protocol-independent
multicast routing protocol. It uses an existing Unicast routing table and a Join/Prune/Graft mechanism
to build a tree. PIM-DM creates source-based shortest-path distribution trees that make use of RPF. It
cannot be used to build a shared distribution tree, as is the case in PIM-SM. PIM-DM assumes that
when a sender starts sending data, all downstream routers and hosts want to receive a multicast
datagram. PIM-DM initially floods multicast traffic throughout the network. Routers that do not have
any downstream neighbors prune back the unwanted traffic. In addition to PRUNE messages, PIM-DM
makes use of graft and assert messages. Graft messages are used whenever a new host wants to join the
group. Assert messages are used to shutoff duplicate flows on the same multi-access network.
There are two versions of PIM-DM. Version 2 doesn’t use the IGMP message; instead, it uses a message
that is encapsulated in IP package, with protocol number 103. In Version 2, Hello message is introduced
in place of query message.
PIM-DM is appropriate for:
• Densely distributed receivers
• Few senders -to- many receivers (due to frequent flooding)
• High volume of multicast traffic
• Constant stream of traffic
Protocol Independent Multicast-Sparse Mode (
PIM-SM) is used to efficiently route multicast traffic to
multicast groups that may span wide area networks and where bandwidth is a constraint. PIM-SM uses
shared trees by default and implements source-based trees for efficiency. This data threshold rate is used
to toggle between trees. PIM-SM assumes that no hosts want the multicast traffic unless they specifically
ask for it. It creates a shared distribution tree centered on a defined rendezvous point (RP) from which
source traffic is relayed to the receivers. Senders first send the multicast data to the RP, which in turn
sends the data down the shared tree to the receivers. Shared trees centered on a RP do not necessarily
provide the shortest/optimal path. In such cases, PIM-SM provides a means to switch to more efficient
source-specific trees.
The PIM menu page contains links to web pages that define and display PIM-DM and PIM-SM
parameters and data.
Only one PIM protocol can be enabled on the switch at a time.
To display the PIM
page, click IPv4 Multicast
→
PIM or IPv6 Multicast
→
PIM in the tree view.
Following are the web pages accessible from this menu page:
Table 12-31. IPv6 MLD Membership Detailed Information Command
CLI Command Description
show ipv6 mld-proxy groups detail Displays information about multicast groups that MLD Proxy
reported.

768 Configuring IP Multicast
• PIM Global Configuration
•PIM Global Status
• PIM Interface Configuration
• Interface Summary
• Candidate RP Configuration
• Static RP Configuration
• SSM Range Configuration
• BSR Candidate Configuration
• BSR Candidate Summary
PIM Global Configuration
Use the PIM Global Configuration
page to configure the administrative status of PIM-DM or PIM-SM
on the switch.
To display the page, click IPv4 Multicast
→
PIM
→
Global Configuration or IPv6 Multicast
→
PIM
→
Global Configuration in the navigation tree.
Figure 12-33. PIM Global Configuration
The PIM Global Configuration page contains the following fields:
•
PIM Protocol
— Select PIM-DM or PIM-SM. Only one PIM protocol can be enabled on the switch at
a time. If you select PIM-SM, additional fields appear.
•
Admin Mode
— Select Enable or Disable from the drop-down menu to set the administrative status
of PIM on the system. The default is Disable.
•
Data Threshold Rate
— If PIM-SM is selected as the protocol, enter the minimum source data rate in
K bits/second above which the last-hop router switches to a source-specific shortest path tree. The
valid values are from 0 to 2000 K bits/sec. The default value is 0. This field is not available for PIM-
DM.

Configuring IP Multicast 769
•
Register Threshold Rate
— If PIM-SM is selected as the protocol, enter the minimum source data rate
in K bits/second above which the Rendezvous Point router switches to a source-specific shortest path
tree. The valid values are from 0 to 2000 K bits/sec. The default value is 0. This field is not available for
PIM-DM.
Configuring PIM Using CLI Commands
For information about the CLI command that performs this function, see the following chapters in the
CLI Reference Guide:
• PIM-DM Commands
• PIM-SM Commands
The following table summarizes the equivalent CLI commands for this feature.
PIM Global Status
Use the PIM Global Status
page to view the administrative status of PIM-DM or PIM-SM on the
switch.
To display the page, click IPv4 Multicast
→
PIM
→
Global Status or IPv6 Multicast
→
PIM
→
Global
Status in the tree view.
Figure 12-34. PIM Global Status
The PIM Global Status page contains the following fields:
•
PIM Protocol
— Select PIM-DM or PIM-SM. Only one PIM protocol can be enabled on the switch at
a time. If you select PIM-SM, additional fields appear.
Table 12-32. PIM Global Configuration Commands
CLI Command Description
ip pimdm Enables the administrative mode of PIM-DM in the router.
ip pimsm Enables the administrative mode of PIM-SM in the router.

770 Configuring IP Multicast
•
Admin Mode
— Displays the administrative status of the selected PIM protocol on the system.
•
Data Threshold Rate
— If PIM-SM is selected as the protocol, shows the minimum source data rate in
Kbps above which the last-hop router switches to a source-specific shortest path tree.
•
Register Threshold Rate
— If PIM-SM is selected as the protocol, shows the minimum source data
rate in Kbps above which the Rendezvous Point router switches to a source-specific shortest path tree.
Viewing Global PIM Settings Using CLI Commands
For information about the CLI command that performs this function, see the following chapter in the
CLI Reference Guide:
• PIM-DM or PIM-SM Commands
The following table summarizes the equivalent CLI commands for this feature.
PIM Interface Configuration
Use the PIM Interface Configuration
page to configure specific interfaces with PIM.
To display the page , cli ck IPv4 Multicast
→
PIM
→
Interface Configuration or IPv6 Multicast
→
PIM
→
Interface Configuration in the tree view.
Figure 12-35. PIM Interface Configuration
The PIM Interface Configuration page contains the following fields:
Table 12-33. PIM Global Settings Summary Commands
CLI Command Description
show ip pimdm Displays system-wide information for PIM-DM.
show ip pimsm Displays the system-wide information for PIM-SM.

Configuring IP Multicast 771
•
Interface
— Select the interface for which data is to be displayed or configured. You must have
configured at least one router interface before configuring or displaying data for a PIM interface,
otherwise an error message is displayed.
•
Admin Mode
— Select Enable or Disable from the drop-down menu to set the administrative status
of PIM for the selected interface. The default is Disable.
•
Hello Interval
— Enter the number of seconds between PIM hello messages transmitted from the
selected interface. The default value is 30. Valid values are 0 to 65535 seconds.
•
Join Prune Interval
— Enter the frequency at which PIM Join/Prune messages are transmitted on this
PIM interface. The valid values are from (0 to 65535). The default value is 60.
•
BSR Border —
Indicates whether this interface is enabled or disables to act as a border for all PIM
bootstrap messages. Bootstrap messages do not cross the BSR border.
•
DR Priority —
The Designated Router priority value. The router with the highest priority value is
elected as the Designated Router. A shared-media such as Ethernet may have multiple PIM-SM
routers connected to it. A single one of these routers, the DR, acts on behalf of directly connected
hosts with respect to the PIM protocol. This field is applicable for PIM-SM only. The valid values are 0
to 2147483647.
Configuring PIM for an Interface
1.
Open the
PIM Interface Configuration
page.
2.
Select the interface to configure from the
Interface
field.
3.
Modify the remaining fields as needed.
4.
Click
Apply Changes
.
The interface configuration is saved, and the device is updated.
Configuring PIM for an Interface Using CLI Commands
For information about the CLI commands that perform this function, see the following chapter in the
CLI Reference Guide:
• PIM-DM or PIM-SM Commands
The following table summarizes the equivalent CLI commands for this feature.
Table 12-34. PIM Interface Commands
CLI Command Description
ip pimdm mode Sets administrative mode of PIM-DM on an interface to enabled.
ip pimsm mode Sets to enabled the administrative mode of PIM-SM multicast routing
on a routing interface.

772 Configuring IP Multicast
Interface Summary
Use the PIM Interface Summary
page to display a PIM interface and its settings.
To display the page, click IPv4 Multicast
→
PIM
→
Interface Summary or IPv6 Multicast
→
PIM
→
Interface Summary in the tree view.
Figure 12-36. PIM Interface Summary
The PIM Interface Summary page contains the following fields:
•
Interface
— Select the interface for which data is to be displayed. There must be configured at least
one router interface before displaying data for a PIM interface, otherwise an error message displays.
Interface Parameters fields are:
•
Admin Mode
— Displays the administrative status of PIM for the selected interface.
•
Protocol State
— The operational state of the PIM protocol on this interface.
•
IP Address
— The IP address of the selected interface.
•
Hello Interval
— The frequency (in seconds) at which PIM hello messages are transmitted on the
selected interface.
•
Join/Prune Interval
— The frequency (in seconds) at which PIM Join/Prune messages are transmitted
on this PIM interface.
•
DR Priority
— Indicates the DR priority on the PIM interface. This field is supported in PIM-SM only.

Configuring IP Multicast 773
•
BSR Border
— Specifies the BSR border mode on the PIM interface. This field is not supported for
PIM-DM.
•
Designated Router
— The designated router on the selected PIM interface. For point-to-point
interfaces, this is 0.0.0.0.
Interface Neighbors fields are:
•
Neighbor Count
— The number of PIM neighbors on the selected interface.
•
Neighbor IP
— The IP address of the PIM neighbor for which this entry contains information.
•
Up Time
(hh:mm:ss) — The time since this PIM neighbor (last) became a neighbor of the local router.
•
Expiry Time
(hh:mm:ss) — The minimum time remaining before this PIM neighbor is aged out.
Displaying PIM Interface Summary Using CLI Commands
For information about the CLI command that performs this function, see the following chapter in the
CLI Reference Guide:
• PIM-DM or PIM-SM Commands
The following table summarizes the equivalent CLI commands for this feature.
Candidate RP Configuration
The Candidate RP is configured on the Add Candidate RP page. Use the Candidate RP Configuration
page to display and delete the configured rendezvous points (RPs) for each port using PIM.
To access the page, click IPv4 Multicast
→
PIM
→
Candidate RP Configuration or IPv6 Multicast
→
PIM
→
Candidate RP Configuration.
Table 12-35. PIM Interface Summary Commands
CLI Command Description
show ip pimdm interface Displays interface information for PIM-DM on the specified interface.
show ip pimsm interface Displays interface information for PIM-SM on the specified interface.

774 Configuring IP Multicast
Figure 12-37. Candidate RP Configuration
The Candidate RP Configuration page contains the following fields:
•
RP Interface
— Displays the interface for which the Candidate RP data is to be displayed. Slot 0 is the
base unit.
•
Group Address
— Displays the group address transmitted in Candidate-RP-Advertisements.
•
Group Mask
— (IPv4) Displays the group address mask transmitted in Candidate-RP-Advertisements
to fully identify the scope of the group which the router supports if it is elected as a Rendezvous Point.
•
Prefix Length
— (IPv6) Displays the group address prefix length transmitted in Candidate-RP-
Advertisements to fully identify the scope of the group which the router will support if it is elected as a
Rendezvous Point.
•
Remove
— Select this option and click
Apply Changes
to remove the specified Candidate RP Address
for the PIM router.
After entering all required data, click Apply Changes to configure an interface as a PIM candidate.
Configuring the Candidate RP Using CLI Commands
For information about the CLI commands that perform this function, see the following chapter in the
CLI Reference Guide:
• PIM Commands
The following table summarizes the equivalent CLI commands for this feature.

Configuring IP Multicast 775
Adding a Candidate RP
Use the Add Candidate RP page to add PIM Candidate rendezvous points (RPs) for each IP multicast
group.
1.
Open the
Candidate RP Configuration
page.
2.
Click
Add
.
The
Add Candidate RP
page displays.
Figure 12-38. Add Candidate RP
3.
Select the interface for which the Candidate RP is to be configured.
4.
Enter the group address transmitted in Candidate-RP-Advertisements.
5.
Enter the prefix length transmitted in Candidate-RP-Advertisements to fully identify the scope of the
group which the router supports if elected as a Rendezvous Point.
6.
Click
Apply Changes
.
The new Candidate RP is added, and the device is updated.
Static RP Configuration
Use the PIM Static RP Configuration
page to display or remove the configured RP. The page also allows
adding new static RPs by clicking the Add button.
To access the page, click IPv4 Multicast
→
PIM
→
Static RP Configuration or IPv6 Multicast
→
PIM
→
Static RP Configuration.
Table 12-36. PIM Candidate RP Configuration Commands
CLI Command Description
ipv6 pimsm rp-candidate Configures the router to advertise itself as a PIM candidate rendezvous
point (RP) to the bootstrap router (BSR).

776 Configuring IP Multicast
Figure 12-39. Static RP Configuration
The Static RP Configuration page contains the following fields:
•
RP Address
— Select the slot and port for which data is to be displayed. Slot 0 is the base unit.
•
Group Address
— Specify the group address transmitted in Candidate-RP-Advertisements in
Prefix/Length format.
•
Group Mask
— (IPv4) The Group Mask of the RP to be created or deleted.
•
Prefix Length
— (IPv6) Specify the group address prefix length transmitted in Candidate-RP-
Advertisements to fully identify the scope of the group which the router will support if elected as a
Rendezvous Point.
•
Remove
— Select this box to remove the specified static RP IP Address for the PIM router.
After entering all required data, click Apply Changes to configure an interface as a PIM candidate.
Adding a Static RP
Use the Add Static RP page to add the specified static rendezvous point (RP) for the PIM router.
1.
Open the
Static RP Configuration
page.
2.
Click
Add
.
The
Add Static RP
page displays.

Configuring IP Multicast 777
Figure 12-40. Add Static RP
3.
Enter the IP address of the RP for the group range.
4.
Enter the group address of the RP.
5.
Enter the group mask of the RP.
6.
Check the
Override
option to configure the static RP to override the dynamic (candidate) RPs learned
for same group ranges.
7.
Click
Apply Changes
.
The new Static RP is added, and the device is updated.
Configuring the Candidate RP Using CLI Commands
For information about the CLI commands that perform this function, see the following chapter in the
CLI Reference Guide:
• PIM Commands
The following table summarizes the equivalent CLI commands for this feature.
SSM Range Configuration
Use this page to display or remove the the Source Specific Multicast (SSM) group IP address and group
mask for the PIM router.
To display the page, click IPv4 Multicast
→
PIM
→
SSM Range Configuration or IPv6 Multicast
→
PIM
→
SSM Candidate Configuration.
Table 12-37. PIM Candidate RP Configuration Commands
CLI Command Description
ipv6 pimsm rp-address Statically configures the RP address for one or more multicast groups.

778 Configuring IP Multicast
Figure 12-41. SSM Range Configuration
The SSM Range Configuration page contains the following fields:
•
SSM Group Address
— Displays the Source-Specific Multicast (SSM) group IP address.
•
SSM Group Mask
— (IPv4) Displays the SSM group ip-address mask.
•
SSM Prefix Length
— (IPv6) Displays the source-specific multicast group Prefix Length.
•
Remove
— Select this option and click
Apply Changes
to remove the specified SSM Group IP
Addresses for the PIM router.
To configure the SSM Range, click the Add button to display the SSM Range Configuration page. Enter
values for the SSM Group Address and SSM Group Mask, click Apply Changes, then the Back button.
Adding an SSM Range
Use the Add SSM Range page to add the Source-Specific Multicast (SSM) Group IP Address and Group
Mask (IPv4) or Prefix Length (IPv6) for the PIM router.
1.
Open the
SSM Range Configuration
page.
2.
Click
Add
.
The
Add SSM Range
page displays.

Configuring IP Multicast 779
Figure 12-42. Add SSM Range
3.
Click the Add Default SSM Range check box to add the default SSM Range. The default SSM Range
is ff3x::/32.
4.
Enter the
SSM Group IP Address.
5.
Enter the SSM Group Mask (IPv4) or SSM Prefix Length (IPv6).
6.
Click
Apply Changes
.
The new SSM Range is added, and the device is updated.
Configuring the SSM Range Using CLI Commands
For information about the CLI commands that perform this function, see the following chapter in the
CLI Reference Guide:
• PIM Commands
The following table summarizes the equivalent CLI commands for this feature.
BSR Candidate Configuration
Use this page to configure information to be used if the interface is selected as a bootstrap router.
To display the page, click IPv4 Multicast
→
PIM
→
BSR Candidate Configuration or IPv6 Multicast
→
PIM
→
BSR Candidate Configuration.
Table 12-38. PIM SSM Range Configuration Command
CLI Command Description
ipv6 pimsm ssm Defines the Source Specific Multicast (SSM) range of multicast
addresses.

780 Configuring IP Multicast
Figure 12-43. BSR Candidate Configuration
The BSR Candidate Configuration page contains the following fields:
•
Interface
— Select the interface for which data is to be displayed.
•
Hash Mask Length
— The CBSR hash mask length to be advertised in bootstrap messages if this
interface is elected as the bootstrap router. This hash mask length will be used in the hash algorithm
for selecting the RP for a particular group. The valid values are from 0 to 128.The default value is 126.
•
Priority
— The priority value for the local interface as a candidate bootstrap router. The valid values
are from 0 to 255.The default value is 0.
Configuring the BSR Candidate Using CLI Commands
For information about the CLI commands that perform this function, see the following chapter in the
CLI Reference Guide:
• PIM Commands
The following table summarizes the equivalent CLI commands for this feature.
BSR Candidate Summary
Use this page to display information about the configured BSR candidates. To display this page, click
IPv4 Multicast
→
PIM
→
BSR Candidate Summary or IPv6 Multicast
→
PIM
→
BSR Candidate
Summary.
Table 12-39. PIM BSR Candidate Configuration Commands
CLI Command Description
ipv6 pimsm bsr-candidate Configures the router to announce its candidacy as a bootstrap router
(BSR).

Configuring IP Multicast 781
Figure 12-44. BSR Candidate Summary
The BSR Candidate Summary page contains the following fields:
•
BSR Address
— Displays the IP address of the elected bootstrap router (BSR).
•
BSR Priority
— Displays the priority value of the elected BSR.
•
BSR Hash Mask Length
— Displays the mask length of the elected BSR.
•
BSR Expiry Time
— Time (in hours, minutes, and seconds) in which the learned elected BootStrap
Router (BSR) expires.
Viewing the BSR Candidate Summary Using CLI Commands
For information about the CLI commands that perform this function, see the following chapter in the
CLI Reference Guide:
• PIM-DM or PIM-SM Commands
The following table summarizes the equivalent CLI commands for this feature.
Table 12-40. PIM BSR Candidate Configuration Commands
CLI Command Description
show ipv6 pimsm bsr Displays the bootstrap router (BSR) information.

782 Configuring IP Multicast

Getting Help 783
13
Getting Help
This section contains information about getting help for questions about the PowerConnect 6200
Series switches. The topics covered in this section include:
• Obtaining Assistance
• Dell Enterprise Training and Certification
•Problems With Your Order
• Product Information
• Returning Items for Warranty Repair or Credit
• Before You Call
•Contacting Dell

784 Getting Help
Obtaining Assistance
If you experience a problem with your computer, you can complete the following steps to diagnose and
troubleshoot the problem:
1.
Fill out the "Diagnostics Checklist" on page 787.
2.
Use Dell's extensive suite of online services available at Dell Support (
support.dell.com
) for help with
installation and troubleshooting procedures. See "Online Services" on page 784 for a more extensive
list of Dell Support online.
3.
If the preceding steps have not resolved the problem, see "Contacting Dell" on page 788.
NOTE: Call Dell Support from a telephone near or at the computer so that the support staff can assist you with any
necessary procedures.
NOTE: Dell's Express Service Code system may not be available in all countries.
When prompted by Dell's automated telephone system, enter your Express Service Code to route the
call directly to the proper support personnel.
For instructions on using the Dell Support, see "Support Service" on page 785.
NOTE: Some of the following services are not always available in all locations outside the continental U.S. Call your
local Dell representative for information on availability.
Online Services
You can learn about Dell products and services on the following websites:
www.dell.com
www.dell.com/ap
(Asian/Pacific countries only)
www.dell.com/jp (Japan only)
www.euro.dell.com
(Europe only)
www.dell.com/la
(Latin American and Caribbean countries)
www.dell.ca
(Canada only)
You can access Dell Support through the following websites and e-mail addresses:
• Dell Support websites
support.dell.com
support.jp.dell.com
(Japan only)
support.euro.dell.com
(Europe only)

Getting Help 785
• Dell Support e-mail addresses
mobile_support@us.dell.com
support@us.dell.com
la-techsupport@dell.com (Latin America and Caribbean countries only)
apsupport@dell.com
(Asian/Pacific countries only)
• Dell Marketing and Sales e-mail addresses
apmarketing@dell.com
(Asian/Pacific countries only)
sales_canada@dell.com (Canada only)
• Anonymous file transfer protocol (FTP)
ftp.dell.com
Log in as user:
anonymous
, and use your e-mail address as your password.
Automated Order-Status Service
To check on the status of any Dell products that you have ordered, you can go to support.dell.com, or
you can call the automated order-status service. A recording prompts you for the information needed to
locate and report on your order. For the telephone number to call for your region, see "Contacting Dell"
on page 788.
Support Service
Dell's support service is available 24 hours a day, 7 days a week, to answer your questions about Dell
hardware. Our support staff use computer-based diagnostics to provide fast, accurate answers.
To contact Dell's support service, see "Before You Call" on page 786 and then see the contact information
for your region.
Dell Enterprise Training and Certification
Dell Enterprise Training and Certification is available; see www.dell.com/training for more information.
This service may not be offered in all locations.
Problems With Your Order
If you have a problem with your order, such as missing parts, wrong parts, or incorrect billing, contact
Dell for customer assistance. Have your invoice or packing slip handy when you call. For the telephone
number to call for your region, see "Contacting Dell" on page 788.

786 Getting Help
Product Information
If you need information about additional products available from Dell, or if you would like to place an
order, visit the Dell website at www.dell.com. For the telephone number to call for your region or to speak
to a sales specialist, see "Contacting Dell" on page 788.
Returning Items for Warranty Repair or Credit
Prepare all items being returned, whether for repair or credit, as follows:
1.
Call Dell to obtain a Return Material Authorization Number, and write it clearly and prominently on
the outside of the box.
For the telephone number to call for your region, see
"Contacting Dell
" on page 788.
2.
Include a copy of the invoice and a letter describing the reason for the return.
3.
Include a copy of the Diagnostics Checklist (see "Diagnostics Checklist" on page 787), indicating the
tests that you have run and any error messages reported by the Dell Diagnostics.
4.
Include any accessories that belong with the item(s) being returned (such as power cables, media such
as CDs and diskettes, and guides) if the return is for credit.
5.
Pack the equipment to be returned in the original (or equivalent) packing materials.
You are responsible for paying shipping expenses. You are also responsible for insuring any product
returned, and you assume the risk of loss during shipment to Dell. Collect On Delivery (C.O.D.)
packages are not accepted.
Returns that are missing any of the preceding requirements will be refused at Dell’s receiving dock and
returned to you.
Before You Call
NOTE: Have your Express Service Code ready when you call. The code helps Dell’s automated-support telephone
system direct your call more efficiently.
Remember to fill out the Diagnostics Checklist (see "Diagnostics Checklist" on page 787). If possible,
turn on your computer before you call Dell for assistance and call from a telephone at or near the
computer. You may be asked to type some commands at the keyboard, relay detailed information during
operations, or try other troubleshooting steps possible only at the computer itself. Ensure that the
computer documentation is available.
WARNING: Before working inside your switch, follow the safety instructions in the Safety, Environmental, and
Regulatory Information that shipped with your system.

Getting Help 787
Diagnostics Checklist
Name:
Date:
Address:
Phone number:
Service Tag (bar code on the back or bottom of the computer):
Express Service Code:
Return Material Authorization Number (if provided by Dell support technician):
Operating system and version:
Devices:
Expansion cards:
Are you connected to a network? Yes No
Network, version, and network adapter:
Programs and versions:
See your operating system documentation to determine the contents of the system’s start-up files. If the computer
is connected to a printer, print each file. Otherwise, record the contents of each file before calling Dell.
Error message, beep code, or diagnostic code:
Description of problem and troubleshooting procedures you performed:

788 Getting Help
Contacting Dell
For customers in the United States, call 800-WWW.DELL (800.999.3355).
NOTE: If you do not have an active Internet connection, you can find contact information on your purchase invoice,
packing slip, bill, or Dell product catalog.
Dell provides several online and telephone-based support and service options. Availability varies by
country and product, and some services may not be available in your area. To contact Dell for sales,
technical support, or customer service issues:
1.
Visit support.dell.com.
2.
Click your country/region at the bottom of the page. For a full listing of country/region click
All
.
3.
Click
All Support
from Support menu.
4.
Select the appropriate service or support link based on your need.
5.
Choose the method of contacting Dell that is convenient for you.


