Dell Compellent Fs8600 Storage Manager 2016 R3 Administrator’s Guide User Manual Sc2000 Administrator En Us
User Manual: Dell dell-compellent-fs8600 - Dell Storage Manager 2016 R3 Administrator’s Guide
Open the PDF directly: View PDF
.
Page Count: 844 [warning: Documents this large are best viewed by clicking the View PDF Link!]
- Dell Storage Manager 2016 R3 Administrator’s Guide
- About This Guide
- Introduction to Storage Manager
- Storage Manager Overview
- Getting Started
- Use the Client to Connect to the Data Collector
- Next Steps
- Add Storage Manager Users
- Add Storage Centers to Storage Manager
- Configure Storage Center Volumes
- Add Servers to your Storage Centers
- Add PS Groups to Storage Manager
- Add FluidFS Clusters to Storage Manager
- Configure Email Notifications
- Set up Remote Storage Centers and Relication QoS
- Configure Replications and Live Volumes
- Prepare for Disaster Recovery
- Storage Management
- Storage Center Overview
- Storage Center Deployment
- Supported Operating Systems for Storage Center Automated Setup
- Discover and Configure Uninitialized SCv2000 Series Storage Centers (iSCSI)
- Open the Discover and Configure Uninitialized Storage Centers Wizard From the Dell Storage Manager Client Welcome Screen
- Open the Discover and Configure Uninitialized Storage Centers Wizard from the Dell Storage Manager Client
- Discover and Select an Uninitialized Storage Center
- Set System Information
- Set Administrator Information
- Configure iSCSI Fault Domains
- Confirm the Storage Center Configuration
- Initialize the Storage Center
- Inherit Settings
- Configure Time Settings
- Configure SMTP Server Settings
- Review the SupportAssist System State Information Collection and Storage Agreement
- Provide Contact Information
- Update Storage Center
- Set Default Storage Profile (SCv2000 Series Controllers Only)
- Complete Configuration and Perform Next Steps
- Discover and Configure Uninitialized SCv2000 Series Storage Centers (Fibre Channel/SAS)
- Open the Discover and Configure Uninitialized Storage Centers Wizard From the Dell Storage Manager Client Welcome Screen
- Open the Discover and Configure Uninitialized Storage Centers Wizard from the Dell Storage Manager Client
- Discover and Select an Uninitialized Storage Center
- Set System Information
- Set Administrator Information
- Confirm the Storage Center Configuration
- Initialize the Storage Center
- Review Redundant Paths
- Inherit Settings
- Configure Time Settings
- Configure SMTP Server Settings
- Review the SupportAssist System State Information Collection and Storage Agreement
- Provide Contact Information
- Update Storage Center
- Set Default Storage Profile (SCv2000 Series Controllers Only)
- Complete Configuration and Perform Next Steps
- Discover and Configure Uninitialized SCv3000 Series Storage Centers
- Open the Discover and Configure Uninitialized Storage Centers Wizard From the Dell Storage Manager Client Welcome Screen
- Open the Discover and Configure Uninitialized Storage Centers Wizard from the Dell Storage Manager Client
- Discover and Select an Uninitialized Storage Center
- Set System Information
- Set Administrator Information
- Confirm the Storage Center Configuration
- Initialize the Storage Center
- Enter Key Management Server Settings
- Create a Storage Type
- Configure Ports
- Inherit Settings
- Configure Time Settings
- Configure SMTP Server Settings
- Review the SupportAssist System State Information Collection and Storage Agreement
- Provide Contact Information
- Update Storage Center
- Complete Configuration and Perform Next Steps
- Discover and Configure Uninitialized SC5020 and SC7020 Storage Centers
- Open the Discover and Configure Uninitialized Storage Centers Wizard From the Dell Storage Manager Client Welcome Screen
- Open the Discover and Configure Uninitialized Storage Centers Wizard from the Dell Storage Manager Client
- Discover and Select an Uninitialized Storage Center
- Set System Information
- Set Administrator Information
- Confirm the Storage Center Configuration
- Initialize the Storage Center
- Enter Key Management Server Settings
- Create a Storage Type
- Configure Ports
- Inherit Settings
- Configure Time Settings
- Configure SMTP Server Settings
- Review the SupportAssist System State Information Collection and Storage Agreement
- Provide Contact Information
- Update Storage Center
- Complete Configuration and Perform Next Steps
- Set Up a localhost or VMware Host
- Storage Center Administration
- Storage Center Server Administration
- Server Management Options
- Managing Servers on a Storage Center
- Managing Servers Centrally on the Servers View
- Server Types That Can Be Centrally Managed
- Storage Manager Server Agent for Windows Servers
- IPMI Support for NAS Appliances
- Registering Servers with Storage Manager
- Organizing and Removing Registered Servers
- Updating Server Information
- Managing Server Data Collection and Reporting Settings
- Creating Server Volumes and Datastores
- Assigning/Creating Virtual Servers on Storage Centers
- Manually Mapping a Windows Server to a Storage Center Server
- Managing NAS Appliances Powered by Windows Storage Server
- Installing and Using the Server Agent on a Windows Server
- Space Recovery on Windows
- Managing Virtual Volumes With Storage Manager
- Configuring VVols in Storage Manager
- VMware Virtual Volume Concepts
- Setting Up VVols Operations on Storage Manager
- VASA Provider
- Managing Storage Containers
- Creating VVol Datastores
- Create a Datastore or Storage Container and Map it to VMware vSphere
- View VVol and Datastore Information
- Protocol Endpoint Monitoring
- PS Series Storage Array Administration
- About Groups
- About Volumes
- Create a Volume
- Modify a Volume
- Create a Volume Folder
- Edit a Volume Folder
- Delete a Volume Folder
- Move a Volume to a Folder
- Move Multiple Volumes to a Folder
- Rename a Volume
- Clone a Volume
- Modify Volume Access Settings
- Set a Volume Online or Offline
- Add Access Policy Groups to a Volume
- Add Access Policies to a Volume
- Create a Basic Access Point
- Delete a Volume
- Restore a Volume from the Recycle Bin
- Empty the Recycle Bin
- Permanently Delete a Volume in the Recycle Bin
- About Snapshots
- Managing Replication Schedules
- About Access Policies
- Monitoring a PS Series Group
- Dell Fluid Cache for SAN Cluster Administration
- Required Components and Privileges for Fluid Cache Clusters
- Adding, Deleting, and Removing Fluid Cache Clusters
- Fluid Cache Volumes
- Managing Fluid Cache Clusters
- Remove a Cache Device from a Fluid Cache Cluster
- Reactivate a Cache Device Attached to a Fluid Cache Cluster
- Remove a Cache Server from a Fluid Cache Cluster
- Remove a Storage Center from a Fluid Cache cluster
- Reconnect a Fluid Cache Cluster to a Storage Center
- Add a Cache Server to a Fluid Cache Cluster
- Add a Cache Device to a Fluid Cache Cluster
- Add a Storage Center to a Fluid Cache Cluster
- Change the License for a Fluid Cache cluster
- Change the Name of a Fluid Cache Cluster
- Send Fluid Cache Cluster Information Using Dell SupportAssist
- Put a Fluid Cache Cluster into Maintenance Mode
- Take a Fluid Cache Cluster Out of Maintenance Mode
- Shut Down a Fluid Cache Cluster
- Create a Sub-Cluster
- Enable Server Load Equalizing for Storage Center Volumes
- Troubleshooting
- Unable to Recreate a Fluid Cache Cluster After a Hardware Failure
- Cache Node is Not Listed
- Unable to Select a Specific Caching Mode
- Fluid Cache License File is Invalid
- Option to Create Cluster Not Available
- Unable to Add a Volume to a Fluid Cache Cluster
- Event Messages Are Not Being Delivered
- Storage Center is Not Available
- Fluid Cache Server is Not Available
- Information Displays Differently Between Storage Centers and Fluid Cache Clusters
- Verify That All Parts of the Fluid Cache Cluster are Communicating with Each Other
- Verify the Data Path is Working
- The Cluster in the Fluid Cache Clusters Display is Marked Red
- Problems Configuring Server Clusters Defined on a Storage Center with Dell Fluid Cache for SAN
- Storage Center Maintenance
- Managing Storage Center Settings
- Viewing and Modifying Storage Center Information
- Modifying Storage Center Network Settings
- Configuring Storage Center User Preferences
- Configuring Storage Center Data Settings
- Configuring Storage Center Secure Console Settings
- Configuring Storage Center SMTP Settings
- Configuring Storage Center SNMP Settings
- Configuring Storage Center Time Settings
- Configuring Filters to Restrict Administrative Access
- Configuring a Storage Center to Inherit Settings
- Managing Storage Center Users and Groups
- User Privilege Levels
- User Groups
- User Account Management and Authentication
- Managing Local Storage Center Users
- Managing Local Storage Center User Groups
- Enabling Directory Services Authentication
- Managing Directory Service Users
- Managing Directory User Groups
- Managing Local Storage Center User Password Requirements
- Managing Front-End IO Ports
- Grouping Fibre Channel IO Ports Using Fault Domains
- Grouping iSCSI IO Ports Using Fault Domains
- Grouping SAS IO Ports Using Fault Domains
- Managing Disks and Disk Folders
- Disk Management for SC7020, SC5020, and SCv3000
- Disk Management on SCv2000 Series Controllers
- Scan for New Disks
- Create a Disk Folder
- Delete Disk Folder
- Modify a Disk Folder
- Manage Unassigned Disks
- Enable or Disable the Disk Indicator Light
- Release a Disk
- Cancel Releasing a Disk
- Delete a Disk
- Restore a Disk
- Replace a Failed Disk
- Managing Secure Data
- Managing Data Redundancy
- Managing Disk Enclosures
- Add an Enclosure
- Remove an Enclosure
- Replace an Enclosure
- Rename a Disk Enclosure
- Set an Asset Tag for a Disk Enclosure
- Delete an Enclosure
- Mute an Enclosure Alarm
- Unmute an Enclosure Alarm
- Clear the Swap Status for an Enclosure Cooling Fan
- Clear the Swap Status for an Enclosure IO Module
- Clear the Swap Status for an Enclosure Power Supply
- Replace a Failed Power Supply
- Clear the Under Voltage Status for a Power Supply
- Clear the Swap Status for a Temperature Sensor
- Clear the Minimum and Maximum Recorded Values for Temperature Sensor
- Replace a Failed Cooling Fan Sensor
- Enable or Disable the Disk Indicator Light
- Clear the Swap Status for a Disk
- Managing Storage Center Controllers
- Updating Storage Center
- Shutting Down and Restarting a Storage Center
- Managing Field Replaceable Units (FRU)
- Managing Storage Center Settings
- Viewing Storage Center Information
- Viewing Summary Information
- Storage Center Summary Plugins
- Viewing Summary Information for a Storage Center
- Viewing Summary Information for Multiple Storage Centers
- Using the Status Plugin
- Using the Storage Summary Plugin
- Using the Front End IO Summary Plugin
- Using the Current Alerts Plugin
- Using the Replication Validation Plugin
- Using the Top 10 Fastest Growing Volumes Plugin
- Using the Current Threshold Alerts Plugin
- Viewing Detailed Storage Usage Information
- Viewing Historical IO Performance
- Viewing Current IO Performance
- Configuring Chart Options
- Configure the Storage Center Data Gathering Schedule
- Exporting Usage Data
- Monitoring Storage Center Hardware
- Viewing Summary Information
- SMI-S
- FluidFS v6 Cluster Management
- How FS8x00 Scale-Out NAS Works
- FluidFS System Management for FS Series Appliances
- NAS Access
- Management Access
- Seamless Session Failover
- Using the Dell Storage Manager Client or CLI to Connect to the FluidFS Cluster
- Managing Secured Management
- Add a Secured Management Subnet
- Change the Secured Management Subnet Interface
- Change the Prefix for the Secured Management Subnet
- Change the VLAN Tag for the Secured Management Subnet
- Change the VIP for the Secured Management Subnet
- Change the NAS Controller IP Addresses for the Secured Management Subnet
- Enable or Disable Secured Management
- Managing the FluidFS Cluster Name
- Accept the End-User License Agreement
- Managing the System Time
- Managing the FTP Server
- Managing SNMP
- Managing the Health Scan Throttling Mode
- Managing the Operation Mode
- Managing Client Connections
- Shutting Down and Restarting NAS Controllers
- Managing NAS Appliance and NAS Controller Blinking
- FluidFS Networking
- Managing the Default Gateway
- Managing DNS Servers and Suffixes
- Managing Static Routes
- Managing the Client Networks
- View the Client Networks
- Create a Client Network
- Change the Prefix for a Client Network
- Change the VLAN Tag for a Client Network
- Change the Client VIPs for a Client Network
- Change the NAS Controller IP Addresses for a Client Network
- Delete a Client Network
- View the Client Network MTU
- Change the Client Network MTU
- View the Client Network Bonding Mode
- Change the Client Network Bonding Mode
- About Multichannel
- Viewing the Fibre Channel WWNs
- Managing iSCSI SAN Connectivity
- Add or Remove an iSCSI Port
- Add or Remove an iSCSI Fabric
- Change the VLAN Tag for an iSCSI Fabric
- Change the NAS Controller IP Addresses for an iSCSI Fabric
- FluidFS Account Management and Authentication
- Account Management and Authentication
- Default Administrative Accounts
- Default Local User and Local Group Accounts
- Managing Administrator Accounts
- Managing Local Users and Groups Using MMC
- Managing Local Users
- Managing Local Groups
- Managing Active Directory
- Managing LDAP
- Reduce the Number of Subtrees for Searches
- Enable LDAP Authentication
- Change the LDAP Base DN
- Add or Remove LDAP Servers
- Enable or Disable LDAP on Active Directory Extended Schema
- Enable or Disable Authentication for the LDAP Connection
- Enable or Disable TLS Encryption for the LDAP Connection
- Disable LDAP Authentication
- Managing NIS
- Managing User Mappings Between Windows and UNIX/Linux Users
- FluidFS NAS Volumes, Shares, and Exports
- Managing the NAS Pool
- View Internal Storage Reservations
- View the Size of the NAS Pool
- Expand the Size of the NAS Pool
- Set the Metadata Tier
- Enable or Disable the NAS Pool Used Space Alert
- Enable or Disable the NAS Pool Unused Space Alert
- About Multitenancy
- Create a New Tenant
- Moving a NAS Volume Between Tenants
- Managing NAS Volumes
- File Security Styles
- Thin and Thick Provisioning for NAS Volumes
- Choosing a Strategy for NAS Volume Creation
- Examples of NAS Volume Creation
- NAS Volumes Storage Space Terminology
- Managing the Storage Profile for a NAS Cluster or Pool
- Configuring NAS Volumes
- Organizing NAS Volumes in Storage Manager Using Folders
- Cloning a NAS Volume
- Managing SMB Shares
- Configuring SMB Shares
- Enable or Disable SMB Message Signing
- Enable or Disable SMB Message Encryption
- Viewing and Disconnecting SMB Connections
- Using SMB Home Shares
- Changing the Owner of an SMB Share
- Managing ACLs or SLPs on an SMB Share
- Accessing an SMB Share Using Windows
- Show Dot Files to SMB Client
- Branch Cache
- Configuring Branch Cache
- Accessing an SMB Share Using UNIX or Linux
- Managing NFS Exports
- Global Namespace
- Using FTP
- Using Symbolic Links
- Managing Quota Rules
- About Data Reduction
- FluidFS Data Protection
- FluidFS Monitoring
- Monitoring NAS Appliance Hardware
- View the Status of the Interfaces
- View the Status of the Disks
- View the Status of a Backup Power Supply
- View the Status of the Fans
- View the Status of the Power Supplies
- Viewing the Status of FluidFS Cluster Services
- Viewing the Status of Background Processes
- Viewing FluidFS Cluster NAS Pool Trends
- Viewing FluidFS Cluster Storage Usage
- Viewing NAS Volume Storage Usage
- Viewing FluidFS Cluster Traffic Statistics
- Monitoring NAS Appliance Hardware
- FluidFS Maintenance
- Connecting Multiple Data Collectors to the Same Cluster
- Adding and Removing FluidFS Clusters in Storage Manager
- Organizing FluidFS Clusters Using Folders
- Adding a Storage Center to a FluidFS Cluster
- Adding and Deleting NAS Appliances in a FluidFS Cluster
- Detaching, Attaching, and Replacing a NAS Controller
- Managing Service Packs
- Managing Firmware Updates
- Restoring the NAS Volume Configuration
- Restoring Local Users
- Restoring Local Groups
- Reinstalling FluidFS from the Internal Storage Device
- FS Series VAAI Plugin
- FluidFS Troubleshooting
- FluidFS v5 Cluster Management
- FS8x00 Scale-Out NAS with FluidFS Overview
- FluidFS System Management for FS Series Appliances
- Using the Dell Storage Manager Client or CLI to Connect to the FluidFS Cluster
- Managing Secured Management
- Add a Secured Management Subnet
- Enable or Disable Secured Management
- Change the Secured Management Subnet Interface
- Change the Netmask or Prefix for the Secured Management Subnet
- Change the VLAN Tag for the Secured Management Subnet
- Change the VIPs for the Secured Management Subnet
- Change the NAS Controller IP Addresses for the Secured Management Subnet
- Delete the Secured Management Subnet
- Managing the FluidFS Cluster Name
- Managing Licensing
- Managing the System Time
- Managing the FTP Server
- Managing SNMP
- Managing the Health Scan Throttling Mode
- Managing the Operation Mode
- Managing Client Connections
- Display the Distribution of Clients Between NAS Controllers
- View Clients Assigned to a NAS Controller
- Assign or Unassign a Client to a NAS Controller
- Manually Migrate Clients to Another NAS Controller
- Fail Back Clients to Their Assigned NAS Controller
- Rebalance Client Connections Across NAS Controllers
- View Open Files
- Shutting Down and Restarting NAS Controllers
- Managing NAS Appliance and NAS Controller Blinking
- FluidFS Networking
- Managing the Default Gateway
- Managing DNS Servers and Suffixes
- Managing Static Routes
- Managing the Client Networks
- View the Client Networks
- Create a Client Network
- Change the Netmask or Prefix for a Client Network
- Change the VLAN Tag for a Client Network
- Change the Client VIPs for a Client Network
- Change the NAS Controller IP Addresses for a Client Network
- Delete a Client Network
- View the Client Network MTU
- Change the Client Network MTU
- View the Client Network Bonding Mode
- Change the Client Network Bonding Mode
- Viewing the Fibre Channel WWNs
- FluidFS Account Management and Authentication
- Account Management and Authentication
- Default Administrative Accounts
- Default Local User and Local Group Accounts
- Managing Administrator Accounts
- Managing Local Users and Groups Using MMC
- Managing Local Users
- Managing Local Groups
- Managing Active Directory
- Managing LDAP
- Reduce the Number of Subtrees for Searches
- Enable LDAP Authentication
- Change the LDAP Base DN
- Add or Remove LDAP Servers
- Enable or Disable LDAP on Active Directory Extended Schema
- Enable or Disable Authentication for the LDAP Connection
- Enable or Disable TLS Encryption for the LDAP Connection
- Disable LDAP Authentication
- Managing NIS
- Managing User Mappings Between Windows and UNIX/Linux Users
- FluidFS NAS Volumes, Shares, and Exports
- Managing the NAS Pool
- Managing NAS Volumes
- File Security Styles
- Thin and Thick Provisioning for NAS Volumes
- Choosing a Strategy for NAS Volume Creation
- Examples of NAS Volume Creation
- NAS Volumes Storage Space Terminology
- Managing the Storage Profile for a NAS Cluster or Pool
- Configuring NAS Volumes
- Organizing NAS Volumes in Storage Manager Using Folders
- Cloning a NAS Volume
- Managing SMB Shares
- Configuring SMB Shares
- Enable or Disable SMB Message Signing
- Enable or Disable SMB Message Encryption
- Viewing and Disconnecting SMB Connections
- Using SMB Home Shares
- Changing the Owner of an SMB Share
- Managing ACLs or SLPs on an SMB Share
- Accessing an SMB Share Using Windows
- Show Dot Files to SMB Client
- Branch Cache
- Configuring Branch Cache
- Accessing an SMB Share Using UNIX or Linux
- Managing NFS Exports
- Global Namespace
- Using FTP
- Using Symbolic Links
- Managing Quota Rules
- About Data Reduction
- FluidFS Data Protection
- FluidFS Monitoring
- Monitoring NAS Appliance Hardware
- View a Diagram of the Rear View of a NAS Appliance
- View a Diagram of the Front View of a NAS Appliance
- View a Diagram of the Rear View of a NAS Controller
- View the Status of the Interfaces
- View the Status of the Disks
- View the Status of a Backup Power Supply
- View the Status of the Fans
- View the Status of the Power Supplies
- Viewing the Status of FluidFS Cluster Services
- Viewing the Status of Background Processes
- Viewing FluidFS Cluster NAS Pool Trends
- Viewing FluidFS Cluster Storage Usage
- Viewing NAS Volume Storage Usage
- Viewing FluidFS Cluster Traffic Statistics
- Viewing NAS Controller Traffic Statistics
- Viewing NAS Controller Load Balancing Statistics
- Monitoring NAS Appliance Hardware
- FluidFS Maintenance
- Connecting Multiple Data Collectors to the Same Cluster
- Adding and Removing FluidFS Clusters in Storage Manager
- Organizing FluidFS Clusters Using Folders
- Adding a Storage Center to a FluidFS Cluster
- Adding and Deleting NAS Appliances in a FluidFS Cluster
- Detaching, Attaching, and Replacing a NAS Controller
- Managing Service Packs
- Managing Firmware Updates
- Restoring the NAS Volume Configuration
- Restoring Local Users
- Restoring Local Groups
- Reinstalling FluidFS from the Internal Storage Device
- FS Series VAAI Plugin
- FluidFS Troubleshooting
- Storage Center Disaster Recovery
- Remote Storage Centers and Replication QoS
- Storage Center Replications and Live Volumes
- Storage Center Replications
- Replication Types
- Replication Requirements
- Replication Behavior When a Destination Volume Fails
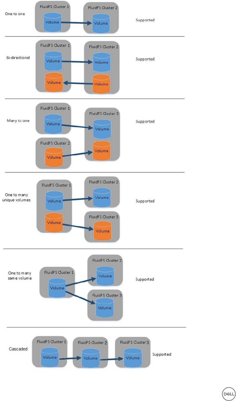
- Replicating a Single Volume to Multiple Destinations
- Replication on SCv2000 Series Controllers
- Replication Icons
- Simulating Replications
- Replicating Volumes
- Migrating Volumes to Another Storage Center
- Modifying Replications
- Monitoring Replications
- Managing Cross-Platform Replication
- Portable Volume Disks
- Storage Center Live Volumes
- Behavior of Volume QoS Settings in Live Volume Operations
- Live Volume Requirements
- Live Volume Types
- Live Volume Icon
- Live Volumes Roles
- Automatic Failover for Live Volumes
- Managed Replications for Live Volumes
- Creating Live Volumes
- Modifying Live Volumes
- Modifying Live Volumes with Automatic Failover
- Monitoring Live Volumes
- Storage Center Replications
- Storage Center DR Preparation and Activation
- Remote Data Collector
- Remote Data Collector Management
- Remote Data Collector Requirements
- Dell Storage Manager Virtual Appliance Requirements
- Installing and Configuring a Remote Data Collector
- Disconnecting and Reconnecting a Remote Data Collector
- Using a Remote Data Collector to Activate Disaster Recovery
- Log in to the Remote Data Collector
- Create a User
- Use a Remote Data Collector to Prepare for Disaster Recovery
- Use a Remote Data Collector to Test Activate Disaster Recovery
- Use a Remote Data Collector to Restore a Failed Volume for a Restore Point
- Use a Remote Data Collector to Activate Disaster Recovery
- Use a Remote Data Collector to Delete Test DR Volumes
- Reconnect a Remote Data Collector to a Storage Center
- Enabling Email Notifications for the Remote Data Collector
- Storage Replication Adapter for VMware SRM
- Where to Find Dell SRA Deployment Instructions
- Dell SRA Limitations
- Dell SRA Software Requirements for VMware SRM
- VMware SRM and Storage Manager Prerequisites
- Dell SRA with Stretched Storage and vMotion
- Storage Manager SRA Configurations
- Selecting the Snapshot Type to Use for SRM 5.x and 6.x Volume Failover
- Storage Center Monitoring and Reporting
- Storage Center Threshold Alerts
- Storage Center Reports
- Storage Center Chargeback
- Configure Chargeback or Modify Chargeback Settings
- Configuring Chargeback Departments
- Perform a Manual Chargeback Run
- Viewing Chargeback Runs
- View a Chart of Department Costs for a Chargeback Run
- View the Results of the Chargeback Run in Table Format
- View Cost and Storage Savings Realized by Dynamic Capacity for a Chargeback Run
- View Cost and Storage Savings Realized by Using Data Instant Snapshots for a Chargeback Run
- View Cost Savings Realized by Using Data Progression for a Chargeback Run
- Working with Charts
- Exporting Chargeback Data
- Storage Manager Log Monitoring
- Storage Manager Maintenance
- Data Collector Management
- Using the Data Collector Manager
- Using the Storage Manager Data Collector Website
- Updating Data Collector Properties
- Managing Data Collector Service Properties
- Configuring Network Settings
- Configuring Security Settings
- Configuring Directory Service Settings
- Configuring SMTP Server Settings
- Configuring Reporting Limit Settings
- Configuring SMI-S Settings
- Managing Available Storage Centers
- Managing Available PS Series Groups
- Managing Available FluidFS Clusters
- Managing Available Fluid Cache Clusters
- Managing Users
- Managing Password Requirements
- Viewing Log Entries
- Gathering and Exporting Troubleshooting Information
- Managing the Storage Manager Virtual Appliance
- Migrating the Primary Data Collector
- Migrating a Microsoft SQL Server Database
- Uninstalling the Data Collector
- Deleting Old Data Collector Databases
- Storage Manager User Management
- Storage Manager User Privileges
- Authenticating Users with an External Directory Service
- Managing Local Users with the Data Collector Manager
- Update the Information Displayed on the Users Tab
- Create a User
- Configure or Modify the Email Address of a User
- Change the Privileges Assigned to a User
- Change the Preferred Language for a Storage Manager User
- Force the User to Change the Password
- Change the Password for a User
- Set Storage Center Mappings for a Reporter User
- Delete a User
- Delete a Storage Center Mapping for a User
- Unlock a Local User Account
- Managing Local User Password Requirements
- Managing User Settings with the Dell Storage Manager Client
- Dell SupportAssist Management
- Data Collector Management

Dell Storage Manager 2016 R3
Administrator’s Guide

Notes, Cautions, and Warnings
NOTE: A NOTE indicates important information that helps you make better use of your computer.
CAUTION: A CAUTION indicates either potential damage to hardware or loss of data and tells you how to avoid the
problem.
WARNING: A WARNING indicates a potential for property damage, personal injury, or death.
Copyright © 2017 Dell Inc. or its subsidiaries. All rights reserved. Dell, EMC, and other trademarks are trademarks of Dell Inc. or its
subsidiaries. Other trademarks may be trademarks of their respective owners.
2017–08
Rev. D

Contents
About This Guide..............................................................................................................37
How to Find Information................................................................................................................................................... 37
Contacting Dell................................................................................................................................................................. 37
Revision History................................................................................................................................................................37
Audience.......................................................................................................................................................................... 38
Related Publications......................................................................................................................................................... 38
Storage Manager Documents.....................................................................................................................................38
Storage Center Documents........................................................................................................................................38
FluidFS Cluster Documents........................................................................................................................................ 39
Fluid Cache Cluster Documents................................................................................................................................. 39
Dell TechCenter..........................................................................................................................................................39
Part I: Introduction to Storage Manager........................................................................... 41
1 Storage Manager Overview........................................................................................... 43
Storage Manager Components.........................................................................................................................................43
Management Compatibility...............................................................................................................................................43
Software and Hardware Requirements.............................................................................................................................44
Data Collector Requirements......................................................................................................................................44
Dell Storage Manager Client Requirements................................................................................................................ 45
Server Agent Requirements....................................................................................................................................... 46
Default Ports Used by Storage Manager.......................................................................................................................... 46
Data Collector Ports................................................................................................................................................... 46
Dell Storage Manager Client Ports..............................................................................................................................47
Server Agent Ports.....................................................................................................................................................48
IPv6 Support....................................................................................................................................................................48
Storage Manager Features...............................................................................................................................................48
Storage Management Features.................................................................................................................................. 48
Disaster Recovery Features........................................................................................................................................49
Monitoring and Reporting Features............................................................................................................................50
Dell Storage Manager Client Overview..............................................................................................................................51
2 Getting Started............................................................................................................. 53
Use the Client to Connect to the Data Collector.............................................................................................................. 53
Next Steps....................................................................................................................................................................... 55
Add Storage Manager Users...................................................................................................................................... 55
Add Storage Centers to Storage Manager................................................................................................................. 55
Congure Storage Center Volumes............................................................................................................................ 55
Add Servers to your Storage Centers.........................................................................................................................56
Add PS Groups to Storage Manager.......................................................................................................................... 56
Add FluidFS Clusters to Storage Manager..................................................................................................................56
Congure Email Notications..................................................................................................................................... 56
Set up Remote Storage Centers and Relication QoS..................................................................................................56
3

Congure Replications and Live Volumes................................................................................................................... 56
Prepare for Disaster Recovery....................................................................................................................................56
Part II: Storage Management........................................................................................... 57
3 Storage Center Overview..............................................................................................59
How Storage Virtualization Works.................................................................................................................................... 59
Storage Center Hardware Components..................................................................................................................... 59
Disk Management...................................................................................................................................................... 60
Volumes...................................................................................................................................................................... 61
Storage Types ............................................................................................................................................................ 61
Data Progression........................................................................................................................................................ 63
Low Space Modes......................................................................................................................................................63
Storage Center Operation Modes.............................................................................................................................. 65
Storage Proles..........................................................................................................................................................65
Storage Proles for Standard Storage Types..............................................................................................................65
Storage Proles for Flash Optimized Storage............................................................................................................. 66
Storage Virtualization for SCv2000 Series Controllers................................................................................................67
User Interface for Storage Center Management.............................................................................................................. 68
Summary Tab............................................................................................................................................................. 69
Storage Tab................................................................................................................................................................69
Hardware Tab..............................................................................................................................................................71
IO Usage Tab...............................................................................................................................................................71
Charting Tab............................................................................................................................................................... 72
Alerts Tab................................................................................................................................................................... 72
Logs Tab..................................................................................................................................................................... 73
4 Storage Center Deployment.......................................................................................... 75
Supported Operating Systems for Storage Center Automated Setup ..............................................................................75
Discover and Congure Uninitialized SCv2000 Series Storage Centers (iSCSI)............................................................... 75
Open the Discover and Congure Uninitialized Storage Centers Wizard From the Dell Storage Manager Client
Welcome Screen........................................................................................................................................................ 75
Open the Discover and Congure Uninitialized Storage Centers Wizard from the Dell Storage Manager Client......... 75
Discover and Select an Uninitialized Storage Center...................................................................................................76
Set System Information.............................................................................................................................................. 77
Set Administrator Information.....................................................................................................................................77
Congure iSCSI Fault Domains................................................................................................................................... 77
Conrm the Storage Center Conguration................................................................................................................. 78
Initialize the Storage Center........................................................................................................................................78
Inherit Settings........................................................................................................................................................... 78
Congure Time Settings............................................................................................................................................. 78
Congure SMTP Server Settings............................................................................................................................... 78
Review the SupportAssist System State Information Collection and Storage Agreement...........................................79
Provide Contact Information.......................................................................................................................................79
Update Storage Center.............................................................................................................................................. 79
Set Default Storage Prole (SCv2000 Series Controllers Only)..................................................................................80
Complete Conguration and Perform Next Steps...................................................................................................... 80
4

Discover and Congure Uninitialized SCv2000 Series Storage Centers (Fibre Channel/SAS)...........................................81
Open the Discover and Congure Uninitialized Storage Centers Wizard From the Dell Storage Manager Client
Welcome Screen......................................................................................................................................................... 81
Open the Discover and Congure Uninitialized Storage Centers Wizard from the Dell Storage Manager Client..........81
Discover and Select an Uninitialized Storage Center.................................................................................................. 82
Set System Information..............................................................................................................................................82
Set Administrator Information.....................................................................................................................................83
Conrm the Storage Center Conguration.................................................................................................................83
Initialize the Storage Center....................................................................................................................................... 83
Review Redundant Paths........................................................................................................................................... 83
Inherit Settings...........................................................................................................................................................83
Congure Time Settings.............................................................................................................................................84
Congure SMTP Server Settings............................................................................................................................... 84
Review the SupportAssist System State Information Collection and Storage Agreement...........................................84
Provide Contact Information...................................................................................................................................... 85
Update Storage Center.............................................................................................................................................. 85
Set Default Storage Prole (SCv2000 Series Controllers Only)..................................................................................86
Complete Conguration and Perform Next Steps...................................................................................................... 86
Discover and Congure Uninitialized SCv3000 Series Storage Centers............................................................................86
Open the Discover and Congure Uninitialized Storage Centers Wizard From the Dell Storage Manager Client
Welcome Screen........................................................................................................................................................ 86
Open the Discover and Congure Uninitialized Storage Centers Wizard from the Dell Storage Manager Client......... 86
Discover and Select an Uninitialized Storage Center...................................................................................................87
Set System Information..............................................................................................................................................88
Set Administrator Information.....................................................................................................................................88
Conrm the Storage Center Conguration.................................................................................................................88
Initialize the Storage Center....................................................................................................................................... 88
Enter Key Management Server Settings.................................................................................................................... 89
Create a Storage Type................................................................................................................................................89
Congure Ports..........................................................................................................................................................89
Inherit Settings............................................................................................................................................................91
Congure Time Settings..............................................................................................................................................91
Congure SMTP Server Settings................................................................................................................................91
Review the SupportAssist System State Information Collection and Storage Agreement........................................... 91
Provide Contact Information...................................................................................................................................... 92
Update Storage Center.............................................................................................................................................. 92
Complete Conguration and Perform Next Steps.......................................................................................................92
Discover and Congure Uninitialized SC5020 and SC7020 Storage Centers....................................................................93
Open the Discover and Congure Uninitialized Storage Centers Wizard From the Dell Storage Manager Client
Welcome Screen........................................................................................................................................................ 93
Open the Discover and Congure Uninitialized Storage Centers Wizard from the Dell Storage Manager Client......... 93
Discover and Select an Uninitialized Storage Center.................................................................................................. 93
Set System Information..............................................................................................................................................94
Set Administrator Information.................................................................................................................................... 95
Conrm the Storage Center Conguration.................................................................................................................95
5

Initialize the Storage Center....................................................................................................................................... 95
Enter Key Management Server Settings.................................................................................................................... 95
Create a Storage Type................................................................................................................................................96
Congure Ports..........................................................................................................................................................96
Inherit Settings........................................................................................................................................................... 97
Congure Time Settings.............................................................................................................................................98
Congure SMTP Server Settings............................................................................................................................... 98
Review the SupportAssist System State Information Collection and Storage Agreement...........................................98
Provide Contact Information...................................................................................................................................... 98
Update Storage Center.............................................................................................................................................. 99
Complete Conguration and Perform Next Steps...................................................................................................... 99
Set Up a localhost or VMware Host................................................................................................................................. 99
Set Up a localhost from Initial Setup.......................................................................................................................... 99
Set Up a VMware Host from Initial Setup................................................................................................................. 100
Set Up a VMware vCenter Host from Initial Setup.................................................................................................... 101
5 Storage Center Administration.....................................................................................103
Adding and Organizing Storage Centers......................................................................................................................... 103
Storage Center User Privileges and User Groups......................................................................................................103
User Privilege Levels.................................................................................................................................................103
Adding and Removing Storage Centers.................................................................................................................... 104
Organizing Storage Centers......................................................................................................................................106
Managing Volumes..........................................................................................................................................................107
Attributes That Determine Volume Behavior............................................................................................................. 107
Volume Icons............................................................................................................................................................ 108
Creating Volumes......................................................................................................................................................108
Modifying Volumes.................................................................................................................................................... 112
Copying Volumes....................................................................................................................................................... 117
Migrating Volumes With Live Migrate........................................................................................................................ 119
Creating and Managing Volume Folders....................................................................................................................125
Creating and Managing Volume Snapshots...............................................................................................................126
Mapping Volumes to Servers.................................................................................................................................... 129
Deleting Volumes and Volume Folders.......................................................................................................................132
Managing Data Reduction...............................................................................................................................................133
Data Eligible for Data Reduction................................................................................................................................133
Supported Hardware Platforms.................................................................................................................................134
Compression.............................................................................................................................................................134
Deduplication............................................................................................................................................................ 135
View Amount of Space Saved by Data Reduction.....................................................................................................135
Change the Default Data Reduction Prole...............................................................................................................136
Pause or Resume Data Reduction.............................................................................................................................136
Disable Data Reduction for a Volume.........................................................................................................................137
Managing Snapshot Proles............................................................................................................................................137
Default Snapshot Proles..........................................................................................................................................137
Non-Consistent and Consistent Snapshot Proles....................................................................................................137
Creating and Applying Snapshot Proles...................................................................................................................138
6

Modifying Snapshot Proles..................................................................................................................................... 139
Managing Expiration Rules for Remote Snapshots....................................................................................................140
Managing Storage Proles...............................................................................................................................................141
Create a Storage Prole (Storage Center 7.2.1 and Earlier)........................................................................................ 141
Create a Storage Prole (Storage Center 7.2.10 and Later)........................................................................................141
Apply a Storage Prole to One or More Volumes...................................................................................................... 142
Apply a Storage Prole to a Server........................................................................................................................... 142
Delete a Storage Prole............................................................................................................................................ 142
Managing QoS Proles....................................................................................................................................................143
Create a QoS Prole................................................................................................................................................. 143
Edit a QoS Prole......................................................................................................................................................143
Delete a QoS Volume Prole..................................................................................................................................... 143
Apply a QoS Prole to a Volume................................................................................................................................144
Remove a Group QoS Prole From a Volume............................................................................................................144
Importing Volumes from an External Storage Array.........................................................................................................144
Oine Import............................................................................................................................................................144
Online Import............................................................................................................................................................ 144
Connect to an External Device (iSCSI)..................................................................................................................... 144
PS Series Storage Array Import Requirements..........................................................................................................145
Storage Center Import Requirements....................................................................................................................... 145
PowerVault MD Series Import Requirements............................................................................................................ 145
Supported Server Operating Systems for Online Import........................................................................................... 145
Performing an Oine Import from an External Device.............................................................................................. 146
6 Storage Center Server Administration..........................................................................147
Server Management Options.......................................................................................................................................... 147
Managing Storage Center Server Objects.................................................................................................................147
Managing Servers Centrally Using Storage Manager................................................................................................ 148
Managing Servers on a Storage Center.......................................................................................................................... 148
Creating Servers....................................................................................................................................................... 148
Modifying Servers.....................................................................................................................................................153
Mapping Volumes to Servers.................................................................................................................................... 156
Creating and Managing Server Folders..................................................................................................................... 158
Deleting Servers and Server Folders.........................................................................................................................159
Managing Servers Centrally on the Servers View........................................................................................................... 159
Server Types That Can Be Centrally Managed..........................................................................................................159
Storage Manager Server Agent for Windows Servers.............................................................................................. 160
IPMI Support for NAS Appliances.............................................................................................................................160
Registering Servers with Storage Manager...............................................................................................................160
Organizing and Removing Registered Servers........................................................................................................... 161
Updating Server Information.....................................................................................................................................163
Managing Server Data Collection and Reporting Settings.........................................................................................164
Creating Server Volumes and Datastores .................................................................................................................164
Assigning/Creating Virtual Servers on Storage Centers............................................................................................166
Manually Mapping a Windows Server to a Storage Center Server............................................................................ 167
Managing NAS Appliances Powered by Windows Storage Server............................................................................ 168
7

Installing and Using the Server Agent on a Windows Server...........................................................................................169
Download the Server Agent......................................................................................................................................169
Install and Register the Server Agent........................................................................................................................169
Manage the Server Agent with Server Agent Manager............................................................................................. 171
Uninstalling the Server Agent....................................................................................................................................173
Space Recovery on Windows..........................................................................................................................................173
Guidelines for Space Recovery..................................................................................................................................173
General Space Recovery Requirements.................................................................................................................... 173
Space Recovery Requirements for Virtual Environments...........................................................................................174
Enabling Automated Space Recovery........................................................................................................................174
Running Manual Space Recovery for a Volume......................................................................................................... 176
Viewing Space Recovery Results.............................................................................................................................. 176
7 Managing Virtual Volumes With Storage Manager........................................................179
Conguring VVols in Storage Manager............................................................................................................................179
Requirements and Recommendations for Conguring VVols in Storage Manager.....................................................179
Safeguarding VVols Data...........................................................................................................................................179
VMware Virtual Volume Concepts.................................................................................................................................. 180
Setting Up VVols Operations on Storage Manager.......................................................................................................... 181
Virtual Volumes Restrictions...................................................................................................................................... 181
VASA Provider................................................................................................................................................................ 182
VASA Provider Restrictions.......................................................................................................................................182
Register the VASA Provider...................................................................................................................................... 182
Unregister a VASA Provider...................................................................................................................................... 182
Using Storage Manager Certicates With VASA Provider.........................................................................................183
Managing Storage Containers.........................................................................................................................................184
How Storage Container Options Aect vCenter Advertised Capabilities...................................................................184
Data Reduction Options for VVols.............................................................................................................................184
Create Storage Containers Using the Storage View..................................................................................................188
Edit Storage Containers............................................................................................................................................189
Delete Storage Containers........................................................................................................................................ 189
View Storage Container Information......................................................................................................................... 189
Creating VVol Datastores................................................................................................................................................190
Create a Datastore or Storage Container and Map it to VMware vSphere .....................................................................190
View VVol and Datastore Information.............................................................................................................................. 191
Protocol Endpoint Monitoring......................................................................................................................................... 192
8 PS Series Storage Array Administration.......................................................................195
About Groups................................................................................................................................................................. 195
Adding PS Series Groups.......................................................................................................................................... 196
Organizing PS Series Groups.................................................................................................................................... 197
Remove a PS Series Group.......................................................................................................................................198
Launch Group Manager............................................................................................................................................ 199
About Volumes............................................................................................................................................................... 199
Create a Volume....................................................................................................................................................... 201
Modify a Volume....................................................................................................................................................... 201
8

Create a Volume Folder............................................................................................................................................ 202
Edit a Volume Folder................................................................................................................................................ 202
Delete a Volume Folder............................................................................................................................................ 202
Move a Volume to a Folder.......................................................................................................................................203
Move Multiple Volumes to a Folder.......................................................................................................................... 203
Rename a Volume.................................................................................................................................................... 203
Clone a Volume........................................................................................................................................................ 204
Modify Volume Access Settings...............................................................................................................................204
Set a Volume Online or Oine..................................................................................................................................204
Add Access Policy Groups to a Volume.................................................................................................................... 205
Add Access Policies to a Volume..............................................................................................................................205
Create a Basic Access Point.....................................................................................................................................205
Delete a Volume....................................................................................................................................................... 205
Restore a Volume from the Recycle Bin................................................................................................................... 206
Empty the Recycle Bin.............................................................................................................................................206
Permanently Delete a Volume in the Recycle Bin......................................................................................................206
About Snapshots............................................................................................................................................................207
Create a Snapshot....................................................................................................................................................207
Create a Snapshot Schedule.................................................................................................................................... 207
Modify Snapshot Properties.....................................................................................................................................208
Control Snapshot Space Borrowing ........................................................................................................................ 208
Set a Snapshot Online or Oine.............................................................................................................................. 208
Restore a Volume from a Snapshot..........................................................................................................................209
Delete a Snapshot....................................................................................................................................................209
Managing Replication Schedules....................................................................................................................................209
Create an Hourly Replication Schedule.....................................................................................................................209
Create a Daily Replication Schedule.......................................................................................................................... 210
Schedule a Replication to Run Once......................................................................................................................... 210
Edit a Replication Schedule........................................................................................................................................211
Enable or Disable a Replication Schedule................................................................................................................... 211
Delete a Replication Schedule....................................................................................................................................211
About Access Policies..................................................................................................................................................... 212
Create a Local CHAP Account.................................................................................................................................. 212
Edit a Local CHAP Account...................................................................................................................................... 212
Modify Target Authentication....................................................................................................................................213
Set the iSCSI Discovery Filter................................................................................................................................... 213
Create an Access Policy Group................................................................................................................................. 213
Edit an Access Policy Group......................................................................................................................................213
Delete an Access Policy Group..................................................................................................................................214
Create an Access Policy............................................................................................................................................214
Edit an Access Policy................................................................................................................................................215
Delete an Access Policy............................................................................................................................................ 216
Monitoring a PS Series Group......................................................................................................................................... 217
View Logs................................................................................................................................................................. 217
View Event Logs....................................................................................................................................................... 217
9

View Audit Logs........................................................................................................................................................ 217
View Outbound Replications..................................................................................................................................... 217
View Inbound Replications.........................................................................................................................................217
View Replication History........................................................................................................................................... 218
View Alerts................................................................................................................................................................218
9 Dell Fluid Cache for SAN Cluster Administration..........................................................219
Required Components and Privileges for Fluid Cache Clusters....................................................................................... 219
Adding, Deleting, and Removing Fluid Cache Clusters....................................................................................................220
Create a Fluid Cache Cluster....................................................................................................................................220
Delete a Fluid Cache Cluster..................................................................................................................................... 221
Remove a Fluid Cache Cluster.................................................................................................................................. 221
Add an Existing Fluid Cache Cluster..........................................................................................................................221
Fluid Cache Volumes...................................................................................................................................................... 222
Limitations for Fluid Cache Volumes.........................................................................................................................222
Managing Fluid Cache Volumes................................................................................................................................222
Managing Fluid Cache Clusters...................................................................................................................................... 223
Remove a Cache Device from a Fluid Cache Cluster................................................................................................223
Reactivate a Cache Device Attached to a Fluid Cache Cluster.................................................................................223
Remove a Cache Server from a Fluid Cache Cluster................................................................................................ 224
Remove a Storage Center from a Fluid Cache cluster.............................................................................................. 224
Reconnect a Fluid Cache Cluster to a Storage Center............................................................................................. 224
Add a Cache Server to a Fluid Cache Cluster...........................................................................................................224
Add a Cache Device to a Fluid Cache Cluster...........................................................................................................224
Add a Storage Center to a Fluid Cache Cluster........................................................................................................ 225
Change the License for a Fluid Cache cluster.......................................................................................................... 225
Change the Name of a Fluid Cache Cluster............................................................................................................. 225
Send Fluid Cache Cluster Information Using Dell SupportAssist...............................................................................225
Put a Fluid Cache Cluster into Maintenance Mode...................................................................................................225
Take a Fluid Cache Cluster Out of Maintenance Mode.............................................................................................226
Shut Down a Fluid Cache Cluster.............................................................................................................................226
Create a Sub-Cluster................................................................................................................................................226
Enable Server Load Equalizing for Storage Center Volumes........................................................................................... 227
Troubleshooting..............................................................................................................................................................227
Unable to Recreate a Fluid Cache Cluster After a Hardware Failure..........................................................................227
Cache Node is Not Listed.........................................................................................................................................227
Unable to Select a Specic Caching Mode...............................................................................................................227
Fluid Cache License File is Invalid............................................................................................................................. 228
Option to Create Cluster Not Available.....................................................................................................................228
Unable to Add a Volume to a Fluid Cache Cluster.....................................................................................................228
Event Messages Are Not Being Delivered................................................................................................................ 228
Storage Center is Not Available................................................................................................................................228
Fluid Cache Server is Not Available.......................................................................................................................... 228
Information Displays Dierently Between Storage Centers and Fluid Cache Clusters...............................................228
Verify That All Parts of the Fluid Cache Cluster are Communicating with Each Other............................................. 228
Verify the Data Path is Working................................................................................................................................229
10

The Cluster in the Fluid Cache Clusters Display is Marked Red................................................................................ 229
Problems Conguring Server Clusters Dened on a Storage Center with Dell Fluid Cache for SAN.........................229
10 Storage Center Maintenance......................................................................................231
Managing Storage Center Settings................................................................................................................................. 231
Viewing and Modifying Storage Center Information.................................................................................................. 231
Modifying Storage Center Network Settings............................................................................................................232
Conguring Storage Center User Preferences......................................................................................................... 234
Conguring Storage Center Data Settings............................................................................................................... 236
Conguring Storage Center Secure Console Settings.............................................................................................. 238
Conguring Storage Center SMTP Settings.............................................................................................................239
Conguring Storage Center SNMP Settings............................................................................................................ 240
Conguring Storage Center Time Settings...............................................................................................................242
Conguring Filters to Restrict Administrative Access............................................................................................... 242
Conguring a Storage Center to Inherit Settings............................................................................................................245
Managing Storage Center Users and Groups................................................................................................................. 245
User Privilege Levels................................................................................................................................................ 245
User Groups.............................................................................................................................................................245
User Account Management and Authentication.......................................................................................................246
Managing Local Storage Center Users..................................................................................................................... 246
Managing Local Storage Center User Groups.......................................................................................................... 250
Enabling Directory Services Authentication..............................................................................................................253
Managing Directory Service Users........................................................................................................................... 256
Managing Directory User Groups............................................................................................................................. 259
Managing Local Storage Center User Password Requirements.................................................................................261
Managing Front-End IO Ports........................................................................................................................................ 263
Front-End Connectivity Modes................................................................................................................................ 263
Fault Domains.......................................................................................................................................................... 264
Failover Behavior......................................................................................................................................................265
Rebalancing Front-End Ports................................................................................................................................... 265
Managing Front-End IO Port Hardware....................................................................................................................265
Converting Front-End Ports to Virtual Port Mode....................................................................................................269
Grouping Fibre Channel IO Ports Using Fault Domains................................................................................................... 270
Create a Fibre Channel Fault Domain........................................................................................................................270
Rename a Fibre Channel Fault Domain......................................................................................................................271
Delete a Fibre Channel Fault Domain.........................................................................................................................271
Grouping iSCSI IO Ports Using Fault Domains.................................................................................................................271
iSCSI VLAN Tagging Support.................................................................................................................................... 271
Creating iSCSI Fault Domains...................................................................................................................................272
Modifying iSCSI Fault Domains.................................................................................................................................274
Conguring NAT Port Forwarding for iSCSI Fault Domains.......................................................................................277
Conguring CHAP for iSCSI Fault Domains..............................................................................................................279
Grouping SAS IO Ports Using Fault Domains...................................................................................................................281
Create a SAS Fault Domain....................................................................................................................................... 281
Delete a SAS Fault Domain........................................................................................................................................281
Managing Disks and Disk Folders.................................................................................................................................... 281
11

Disk Management for SC7020, SC5020, and SCv3000........................................................................................... 282
Disk Management on SCv2000 Series Controllers................................................................................................... 282
Scan for New Disks..................................................................................................................................................282
Create a Disk Folder................................................................................................................................................. 282
Delete Disk Folder.................................................................................................................................................... 283
Modify a Disk Folder.................................................................................................................................................283
Manage Unassigned Disks........................................................................................................................................283
Enable or Disable the Disk Indicator Light.................................................................................................................284
Release a Disk.......................................................................................................................................................... 284
Cancel Releasing a Disk............................................................................................................................................284
Delete a Disk............................................................................................................................................................ 284
Restore a Disk.......................................................................................................................................................... 285
Replace a Failed Disk................................................................................................................................................285
Managing Secure Data...................................................................................................................................................286
How Secure Data Works.......................................................................................................................................... 286
Congure Key Server............................................................................................................................................... 286
Congure Rekey Interval for Disk Folder...................................................................................................................287
Rekey a Disk Folder.................................................................................................................................................. 287
Rekey a Disk ............................................................................................................................................................ 287
Copy Volumes to Disk Folder....................................................................................................................................288
Create Secure Data Disk Folder................................................................................................................................288
Managing Data Redundancy.......................................................................................................................................... 289
Managing RAID........................................................................................................................................................ 289
Managing Storage Types..........................................................................................................................................290
Managing Disk Enclosures.............................................................................................................................................. 291
Add an Enclosure...................................................................................................................................................... 291
Remove an Enclosure............................................................................................................................................... 291
Replace an Enclosure............................................................................................................................................... 292
Rename a Disk Enclosure......................................................................................................................................... 292
Set an Asset Tag for a Disk Enclosure...................................................................................................................... 293
Delete an Enclosure..................................................................................................................................................293
Mute an Enclosure Alarm......................................................................................................................................... 293
Unmute an Enclosure Alarm..................................................................................................................................... 293
Clear the Swap Status for an Enclosure Cooling Fan................................................................................................293
Clear the Swap Status for an Enclosure IO Module..................................................................................................294
Clear the Swap Status for an Enclosure Power Supply............................................................................................ 294
Replace a Failed Power Supply.................................................................................................................................294
Clear the Under Voltage Status for a Power Supply.................................................................................................294
Clear the Swap Status for a Temperature Sensor.....................................................................................................294
Clear the Minimum and Maximum Recorded Values for Temperature Sensor...........................................................295
Replace a Failed Cooling Fan Sensor........................................................................................................................295
Enable or Disable the Disk Indicator Light.................................................................................................................295
Clear the Swap Status for a Disk............................................................................................................................. 295
Managing Storage Center Controllers............................................................................................................................ 295
Add a Controller....................................................................................................................................................... 296
12

Replace a Failed Controller.......................................................................................................................................296
Enable or Disable a Controller Indicator Light........................................................................................................... 296
Replace a Failed Cooling Fan Sensor........................................................................................................................296
Congure Back-End Ports........................................................................................................................................297
Managing IO Card Changes......................................................................................................................................297
Add a UPS to a Storage Center............................................................................................................................... 298
Updating Storage Center............................................................................................................................................... 299
Update Storage Center Software.............................................................................................................................299
Using the Storage Center Update Utility.................................................................................................................. 299
Shutting Down and Restarting a Storage Center........................................................................................................... 300
Shut Down All Controllers in Storage Center............................................................................................................300
Restart All Controllers in a Storage Center................................................................................................................301
Shut Down a Controller.............................................................................................................................................301
Restart a Controller.................................................................................................................................................. 301
Reset a Controller to Factory Default........................................................................................................................301
Managing Field Replaceable Units (FRU)....................................................................................................................... 302
Managing FRU Tickets.............................................................................................................................................302
11 Viewing Storage Center Information...........................................................................303
Viewing Summary Information........................................................................................................................................303
Storage Center Summary Plugins.............................................................................................................................303
Viewing Summary Information for a Storage Center................................................................................................ 304
Viewing Summary Information for Multiple Storage Centers....................................................................................305
Using the Status Plugin............................................................................................................................................306
Using the Storage Summary Plugin..........................................................................................................................308
Using the Front End IO Summary Plugin...................................................................................................................310
Using the Current Alerts Plugin..................................................................................................................................311
Using the Replication Validation Plugin......................................................................................................................312
Using the Top 10 Fastest Growing Volumes Plugin....................................................................................................312
Using the Current Threshold Alerts Plugin................................................................................................................ 312
Viewing Detailed Storage Usage Information...................................................................................................................313
View Storage Usage by Tier and RAID Type.............................................................................................................. 313
View Storage Usage by Volumes...............................................................................................................................313
View Historical Storage Usage.................................................................................................................................. 314
View a Data Progression Pressure Report.................................................................................................................315
Viewing Historical IO Performance..................................................................................................................................316
Using the IO Usage Tab............................................................................................................................................ 316
Viewing Current IO Performance.................................................................................................................................... 318
Using the Charting Tab............................................................................................................................................. 318
Conguring Chart Options.............................................................................................................................................. 319
Conguring User Settings for Charts....................................................................................................................... 320
Conguring Chart Settings...................................................................................................................................... 320
Congure the Storage Center Data Gathering Schedule.................................................................................................321
Exporting Usage Data.................................................................................................................................................... 322
Export Storage Usage Data......................................................................................................................................322
Export IO Usage Data.............................................................................................................................................. 322
13

Monitoring Storage Center Hardware.............................................................................................................................324
Monitoring a Storage Center Controller....................................................................................................................324
Monitoring a Storage Center Disk Enclosure............................................................................................................ 326
Monitoring SSD Endurance...................................................................................................................................... 328
Viewing UPS Status.................................................................................................................................................330
12 SMI-S.........................................................................................................................331
Dell SMI-S Provider.........................................................................................................................................................331
Supported Management Solutions............................................................................................................................331
Supported SMI-S 1.6 Proles.................................................................................................................................... 331
Setting Up SMI-S...........................................................................................................................................................332
Verify SMI-S Prerequisites....................................................................................................................................... 332
Enable SMI-S for the Data Collector........................................................................................................................ 332
Using the Dell SMI-S Provider with Microsoft SCVMM 2012......................................................................................... 332
Verify SCVMM 2012 Prerequisites............................................................................................................................333
Limitations for SCVMM 2012................................................................................................................................... 333
Modify the SCVMM 2012 Management Server Registry to Allow HTTPS............................................................... 333
Prepare the SCVMM 2012 Server for Indications.....................................................................................................334
Use SCVMM 2012 to Discover the Dell SMI-S Provider...........................................................................................334
Part III: FluidFS v6 Cluster Management........................................................................ 337
13 How FS8x00 Scale-Out NAS Works.......................................................................... 339
FS8x00 Scale-Out NAS Terminology..............................................................................................................................339
Key Features of the Scale-Out NAS...............................................................................................................................340
Overview of the FS8x00 Hardware................................................................................................................................342
Internal Backup Power Supply..................................................................................................................................342
Internal Storage........................................................................................................................................................342
Internal Cache..........................................................................................................................................................342
Overview of the FS8600 Architecture........................................................................................................................... 342
Storage Center.........................................................................................................................................................343
SAN Network...........................................................................................................................................................343
Internal Network...................................................................................................................................................... 343
LAN/Client Network................................................................................................................................................ 343
Data Caching and Redundancy...................................................................................................................................... 344
File Metadata Protection................................................................................................................................................344
Load Balancing and High Availability...............................................................................................................................344
Failure Scenarios...................................................................................................................................................... 344
Ports Used by the FluidFS Cluster................................................................................................................................. 345
14 FluidFS System Management for FS Series Appliances............................................. 347
NAS Access................................................................................................................................................................... 347
Management Access......................................................................................................................................................347
Seamless Session Failover..............................................................................................................................................347
View Open Files........................................................................................................................................................347
Filter Open Files........................................................................................................................................................347
Using the Dell Storage Manager Client or CLI to Connect to the FluidFS Cluster...........................................................348
14

Connect to the FluidFS Cluster Using the Dell Storage Manager Client................................................................... 348
Reconnect to the FluidFS Cluster............................................................................................................................ 348
Connect to the FluidFS Cluster CLI Using a VGA Console....................................................................................... 348
Connect to the FluidFS Cluster CLI Through SSH Using a Password.......................................................................348
Connect to the FluidFS Cluster CLI Using SSH Key Authentication......................................................................... 349
Managing Secured Management................................................................................................................................... 349
Add a Secured Management Subnet....................................................................................................................... 350
Change the Secured Management Subnet Interface............................................................................................... 350
Change the Prex for the Secured Management Subnet......................................................................................... 351
Change the VLAN Tag for the Secured Management Subnet...................................................................................351
Change the VIP for the Secured Management Subnet............................................................................................. 351
Change the NAS Controller IP Addresses for the Secured Management Subnet......................................................351
Enable or Disable Secured Management.................................................................................................................. 352
Managing the FluidFS Cluster Name..............................................................................................................................352
View the FluidFS Cluster Name................................................................................................................................352
Rename the FluidFS Cluster.....................................................................................................................................353
Accept the End-User License Agreement...................................................................................................................... 353
Managing the System Time............................................................................................................................................353
View and Congure Time Settings........................................................................................................................... 354
Managing the FTP Server..............................................................................................................................................354
Access the FTP Server............................................................................................................................................ 354
Enable or Disable the FTP Server.............................................................................................................................354
Managing SNMP........................................................................................................................................................... 355
Obtain SNMP MIBs and Traps................................................................................................................................. 355
Change the SNMP Version...................................................................................................................................... 355
Change the SNMP Read-Only Community.............................................................................................................. 355
Change the SNMP Trap System Location or Contact..............................................................................................356
Add or Remove SNMP Trap Recipients....................................................................................................................356
Enable or Disable SNMP Traps.................................................................................................................................356
Managing the Health Scan Throttling Mode.................................................................................................................. 356
Change the Health Scan Settings............................................................................................................................ 357
Managing the Operation Mode.......................................................................................................................................357
View or Change the Operation Mode....................................................................................................................... 357
Managing Client Connections.........................................................................................................................................357
Display the Distribution of Clients Between NAS Controllers....................................................................................358
View Clients Assigned to a NAS Controller...............................................................................................................358
Assign or Unassign a Client to a NAS Controller.......................................................................................................358
Manually Migrate Clients to Another NAS Controller................................................................................................358
Fail Back Clients to Their Assigned NAS Controller.................................................................................................. 358
Rebalance Client Connections Across NAS Controllers............................................................................................ 359
Shutting Down and Restarting NAS Controllers.............................................................................................................359
Shut Down the FluidFS Cluster................................................................................................................................359
Start Up the FluidFS Cluster.................................................................................................................................... 359
Reboot a NAS Controller..........................................................................................................................................360
Managing NAS Appliance and NAS Controller Blinking...................................................................................................360
15

Enable or Disable NAS Appliance Blinking................................................................................................................ 360
Enable or Disable NAS Controller Blinking................................................................................................................ 360
Validate Storage Connections................................................................................................................................... 361
15 FluidFS Networking................................................................................................... 363
Managing the Default Gateway......................................................................................................................................363
View the Default Gateway........................................................................................................................................363
Change the Default Gateway................................................................................................................................... 363
Managing DNS Servers and Suxes..............................................................................................................................363
View DNS Servers and Suxes............................................................................................................................... 364
Add or Remove DNS Servers and Suxes...............................................................................................................364
Change the Order of Preference for DNS Servers and Suxes............................................................................... 364
Managing Static Routes.................................................................................................................................................364
View the Static Routes............................................................................................................................................ 365
Add a Static Route...................................................................................................................................................365
Change the Gateway for a Static Route...................................................................................................................365
Delete a Static Route............................................................................................................................................... 366
Managing the Client Networks.......................................................................................................................................366
View the Client Networks........................................................................................................................................ 366
Create a Client Network...........................................................................................................................................366
Change the Prex for a Client Network....................................................................................................................367
Change the VLAN Tag for a Client Network.............................................................................................................367
Change the Client VIPs for a Client Network............................................................................................................367
Change the NAS Controller IP Addresses for a Client Network................................................................................ 367
Delete a Client Network........................................................................................................................................... 368
View the Client Network MTU................................................................................................................................. 368
Change the Client Network MTU.............................................................................................................................368
View the Client Network Bonding Mode.................................................................................................................. 368
Change the Client Network Bonding Mode..............................................................................................................369
About Multichannel..................................................................................................................................................369
Viewing the Fibre Channel WWNs................................................................................................................................. 369
Managing iSCSI SAN Connectivity................................................................................................................................. 370
Add or Remove an iSCSI Port.........................................................................................................................................370
Add or Remove an iSCSI Fabric......................................................................................................................................370
Change the VLAN Tag for an iSCSI Fabric...................................................................................................................... 371
Change the NAS Controller IP Addresses for an iSCSI Fabric......................................................................................... 371
16 FluidFS Account Management and Authentication.....................................................373
Account Management and Authentication..................................................................................................................... 373
Default Administrative Accounts.....................................................................................................................................373
Administrator Account..............................................................................................................................................374
Support Account...................................................................................................................................................... 374
Enable or Disable Dell SupportAssist........................................................................................................................ 375
CLI Account............................................................................................................................................................. 375
Default Local User and Local Group Accounts................................................................................................................375
Managing Administrator Accounts..................................................................................................................................375
16

View Administrators..................................................................................................................................................376
Add an Administrator................................................................................................................................................376
Assign NAS Volumes to a Volume Administrator....................................................................................................... 377
Change the Permission Level of an Administrator.....................................................................................................377
Change the Email Address of an Administrator......................................................................................................... 377
Change an Administrator Password..........................................................................................................................378
Delete an Administrator............................................................................................................................................ 378
Managing Local Users and Groups Using MMC..............................................................................................................378
Managing Local Users.................................................................................................................................................... 379
Add a Local User...................................................................................................................................................... 379
Change the Primary Local Group to Which a Local User Is Assigned........................................................................379
Change the Secondary Local Groups to Which a Local User Is Assigned................................................................. 380
Enable or Disable a Local User................................................................................................................................. 380
Set the Password Policy for a Local User.................................................................................................................380
Change a Local User Password.................................................................................................................................381
Delete a Local User................................................................................................................................................... 381
Managing Local Groups...................................................................................................................................................381
View Local Groups.................................................................................................................................................... 381
Add a Local Group.....................................................................................................................................................381
Change the Users Assigned to a Local Group...........................................................................................................382
Delete a Local Group................................................................................................................................................ 383
Managing Active Directory............................................................................................................................................. 384
Enable Active Directory Authentication.................................................................................................................... 384
Modify Active Directory Authentication Settings......................................................................................................385
Modify Active Directory Controller Settings............................................................................................................. 385
Disable Active Directory Authentication................................................................................................................... 385
View Open Files....................................................................................................................................................... 385
Filter Open Files....................................................................................................................................................... 386
Managing LDAP............................................................................................................................................................. 386
Reduce the Number of Subtrees for Searches.........................................................................................................386
Enable LDAP Authentication.....................................................................................................................................387
Change the LDAP Base DN......................................................................................................................................387
Add or Remove LDAP Servers..................................................................................................................................387
Enable or Disable LDAP on Active Directory Extended Schema............................................................................... 388
Enable or Disable Authentication for the LDAP Connection..................................................................................... 388
Enable or Disable TLS Encryption for the LDAP Connection.................................................................................... 388
Disable LDAP Authentication....................................................................................................................................389
Managing NIS................................................................................................................................................................ 389
Enable or Disable NIS Authentication....................................................................................................................... 389
Change the NIS Domain Name................................................................................................................................ 389
Add or Remove NIS Servers.................................................................................................................................... 390
Change the Order of Preference for NIS Servers.....................................................................................................390
Managing User Mappings Between Windows and UNIX/Linux Users............................................................................390
User Mapping Policies..............................................................................................................................................390
User Mapping Policy and NAS Volume Security Style.............................................................................................. 390
17

Managing the User Mapping Policy...........................................................................................................................391
Managing User Mapping Rules................................................................................................................................. 391
17 FluidFS NAS Volumes, Shares, and Exports............................................................... 393
Managing the NAS Pool................................................................................................................................................. 393
View Internal Storage Reservations................................................................................................................................393
View the Size of the NAS Pool.......................................................................................................................................393
Expand the Size of the NAS Pool...................................................................................................................................393
Set the Metadata Tier....................................................................................................................................................394
Enable or Disable the NAS Pool Used Space Alert......................................................................................................... 394
Enable or Disable the NAS Pool Unused Space Alert..................................................................................................... 395
About Multitenancy........................................................................................................................................................395
Using Multitenancy With Existing Features.............................................................................................................. 395
Enable Multitenancy.................................................................................................................................................396
Disable Multitenancy................................................................................................................................................396
Multitenancy – System Administration Access.........................................................................................................396
Multitenancy – Tenant Administration Access.......................................................................................................... 397
Multitenancy – NAS Volume Administration Access.................................................................................................397
Create a New Tenant..................................................................................................................................................... 398
Create Tenant – Step 1.............................................................................................................................................398
Create Tenant – Step 2............................................................................................................................................398
Create Tenant – Step 3............................................................................................................................................398
Create Tenant – Step 4............................................................................................................................................398
Create Tenant – Step 5............................................................................................................................................399
Create Tenant – Step 6............................................................................................................................................399
Moving a NAS Volume Between Tenants....................................................................................................................... 399
Managing NAS Volumes.................................................................................................................................................399
File Security Styles...................................................................................................................................................400
Thin and Thick Provisioning for NAS Volumes..........................................................................................................400
Choosing a Strategy for NAS Volume Creation........................................................................................................ 400
Examples of NAS Volume Creation........................................................................................................................... 401
NAS Volumes Storage Space Terminology............................................................................................................... 402
Managing the Storage Prole for a NAS Cluster or Pool.......................................................................................... 402
Conguring NAS Volumes........................................................................................................................................ 403
Organizing NAS Volumes in Storage Manager Using Folders....................................................................................407
Cloning a NAS Volume............................................................................................................................................. 408
Managing SMB Shares...................................................................................................................................................409
Conguring SMB Shares...........................................................................................................................................410
Enable or Disable SMB Message Signing.................................................................................................................. 412
Enable or Disable SMB Message Encryption.............................................................................................................413
Viewing and Disconnecting SMB Connections..........................................................................................................413
Using SMB Home Shares..........................................................................................................................................413
Changing the Owner of an SMB Share.....................................................................................................................415
Managing ACLs or SLPs on an SMB Share...............................................................................................................416
Accessing an SMB Share Using Windows.................................................................................................................418
Show Dot Files to SMB Client...................................................................................................................................419
18

Branch Cache........................................................................................................................................................... 419
Conguring Branch Cache........................................................................................................................................419
Accessing an SMB Share Using UNIX or Linux.........................................................................................................420
Managing NFS Exports.................................................................................................................................................. 420
Conguring NFS Exports.......................................................................................................................................... 421
Accessing an NFS Export.........................................................................................................................................424
Global Namespace......................................................................................................................................................... 424
Global Namespace Limitations..................................................................................................................................424
Additional Documentation........................................................................................................................................ 424
Using FTP...................................................................................................................................................................... 424
FTP User Authentication..........................................................................................................................................425
FTP Limitations........................................................................................................................................................ 425
Enable or Disable FTP.............................................................................................................................................. 425
Using Symbolic Links......................................................................................................................................................425
Limitations on Using Symbolic Links.........................................................................................................................425
File Access............................................................................................................................................................... 426
Managing Quota Rules................................................................................................................................................... 426
About Data Reduction....................................................................................................................................................426
Date Reduction Age-Based Policies and Archive Mode............................................................................................ 427
Data Reduction Considerations.................................................................................................................................427
Conguring Data Reduction......................................................................................................................................427
Viewing Data Reduction Savings.............................................................................................................................. 429
18 FluidFS Data Protection..............................................................................................431
Managing Antivirus......................................................................................................................................................... 431
Supported Antivirus Applications.............................................................................................................................. 431
Conguring Antivirus Scanning................................................................................................................................ 432
Managing Snapshots......................................................................................................................................................432
Dedicated FluidFS Replay Proles............................................................................................................................ 432
Creating On-Demand Snapshots..............................................................................................................................432
Managing Scheduled Snapshots.............................................................................................................................. 433
Modifying and Deleting Snapshots........................................................................................................................... 434
Restoring Data from a Snapshot.............................................................................................................................. 435
Managing NDMP........................................................................................................................................................... 436
Backup and Restore – NDMP.................................................................................................................................. 437
Incremental Backups................................................................................................................................................439
NDMP Two-Way Backup..........................................................................................................................................439
Handling Hard Links................................................................................................................................................. 440
Backing Up NAS Volume Data Using NDMP............................................................................................................. 441
NDMP Environment Variables...................................................................................................................................441
Supported DMA Servers.......................................................................................................................................... 443
Conguring NDMP...................................................................................................................................................443
Specifying NAS Volumes Using the DMA................................................................................................................. 444
NDMP Exclude File Under Paths Using FluidFS....................................................................................................... 445
Viewing NDMP Jobs and Events..............................................................................................................................446
Managing Replication.....................................................................................................................................................446
19

How Replication Works............................................................................................................................................ 447
Target NAS Volumes................................................................................................................................................ 449
Managing Replication Partnerships.......................................................................................................................... 449
Replicating NAS Volumes......................................................................................................................................... 452
Monitoring Replication Progress and Viewing Replication Events.............................................................................455
Recovering an Individual NAS Volume......................................................................................................................456
Using Replication for Disaster Recovery...................................................................................................................456
File Access Notication..................................................................................................................................................459
19 FluidFS Monitoring.....................................................................................................461
Monitoring NAS Appliance Hardware..............................................................................................................................461
View the Status of the Interfaces............................................................................................................................. 461
View the Status of the Disks.....................................................................................................................................461
View the Status of a Backup Power Supply.............................................................................................................. 461
View the Status of the Fans.....................................................................................................................................462
View the Status of the Power Supplies.................................................................................................................... 462
Viewing the Status of FluidFS Cluster Services........................................................................................................462
Viewing the Status of Background Processes.......................................................................................................... 462
Viewing FluidFS Cluster NAS Pool Trends................................................................................................................ 462
Viewing FluidFS Cluster Storage Usage................................................................................................................... 463
Viewing NAS Volume Storage Usage....................................................................................................................... 463
Viewing FluidFS Cluster Trac Statistics................................................................................................................. 463
20 FluidFS Maintenance.................................................................................................465
Connecting Multiple Data Collectors to the Same Cluster..............................................................................................465
Adding and Removing FluidFS Clusters in Storage Manager.......................................................................................... 465
View FluidFS Clusters Managed by Storage Manager..............................................................................................465
Add the FluidFS Cluster to Storage Manager...........................................................................................................465
Remove a FluidFS Cluster From Storage Manager...................................................................................................466
Organizing FluidFS Clusters Using Folders..................................................................................................................... 466
Create a FluidFS Cluster Folder................................................................................................................................466
Rename a FluidFS Cluster Folder............................................................................................................................. 466
Change the Parent Folder for a FluidFS Cluster Folder............................................................................................ 466
Move a FluidFS Cluster into a FluidFS Cluster Folder...............................................................................................466
Delete a FluidFS Cluster Folder.................................................................................................................................467
Adding a Storage Center to a FluidFS Cluster.................................................................................................................467
Adding and Deleting NAS Appliances in a FluidFS Cluster.............................................................................................. 468
Add NAS Appliances to a FluidFS Cluster.................................................................................................................468
Delete a NAS Appliance From the FluidFS Cluster....................................................................................................470
Detaching, Attaching, and Replacing a NAS Controller...................................................................................................470
Detach a NAS Controller.......................................................................................................................................... 470
Attach a NAS Controller............................................................................................................................................471
Replace a NAS Controller..........................................................................................................................................471
Managing Service Packs................................................................................................................................................ 472
View the Upgrade History........................................................................................................................................ 472
Receive Email Notications for Available Updates.................................................................................................... 472
20

Install a Service Pack to Update the FluidFS Software.............................................................................................472
Managing Firmware Updates..........................................................................................................................................474
Restoring the NAS Volume Conguration.......................................................................................................................474
NAS Volume Conguration Backups.........................................................................................................................474
Restore the NAS Volume Conguration....................................................................................................................474
Restoring Local Users.....................................................................................................................................................475
Local Users Conguration Backups.......................................................................................................................... 475
Restore Local Users................................................................................................................................................. 475
Restoring Local Groups.................................................................................................................................................. 476
Local Groups Conguration Backups........................................................................................................................476
Restore Local Groups............................................................................................................................................... 476
Reinstalling FluidFS from the Internal Storage Device.....................................................................................................476
21 FS Series VAAI Plugin................................................................................................ 479
Enable or Disable the FS Series VAAI Plugin...................................................................................................................479
Installation Instructions...................................................................................................................................................479
Plugin Verication.......................................................................................................................................................... 480
Removal Instructions......................................................................................................................................................480
22 FluidFS Troubleshooting.............................................................................................481
Viewing the Event Log.................................................................................................................................................... 481
View the Event Log...................................................................................................................................................481
View Details About an Event in the Event Log.......................................................................................................... 481
Sort the Event Log....................................................................................................................................................481
Search the Event Log............................................................................................................................................... 481
Running Diagnostics.......................................................................................................................................................482
Run Diagnostics on a FluidFS Cluster.......................................................................................................................482
Run Embedded System Diagnostics on a NAS Controller.........................................................................................483
Conguring the BMC Network.......................................................................................................................................484
BMC Network Conguration Procedure...................................................................................................................484
Launching the iBMC Virtual KVM...................................................................................................................................484
Troubleshooting Common Issues....................................................................................................................................485
Troubleshoot Active Directory Issues........................................................................................................................485
Troubleshoot Backup Issues..................................................................................................................................... 486
Troubleshoot SMB Issues......................................................................................................................................... 487
Troubleshoot NFS Issues..........................................................................................................................................490
Troubleshoot NAS File Access and Permissions Issues.............................................................................................494
Troubleshoot Networking Problems......................................................................................................................... 495
Troubleshoot Replication Issues................................................................................................................................496
Troubleshoot System Issues..................................................................................................................................... 498
Part IV: FluidFS v5 Cluster Management........................................................................ 501
23 FS8x00 Scale-Out NAS with FluidFS Overview........................................................ 503
How FS8x00 Scale-Out NAS Works.............................................................................................................................. 503
FS8x00 Scale-Out NAS Terminology............................................................................................................................. 503
Key Features of the Scale-Out NAS...............................................................................................................................504
21

Overview of the FS8x00 Hardware................................................................................................................................506
Internal Backup Power Supply................................................................................................................................. 506
Internal Storage....................................................................................................................................................... 506
Internal Cache..........................................................................................................................................................506
Overview of the FS8600 Architecture........................................................................................................................... 506
Storage Center.........................................................................................................................................................507
SAN Network...........................................................................................................................................................507
Internal Network...................................................................................................................................................... 507
LAN/Client Network................................................................................................................................................ 507
Data Caching and Redundancy...................................................................................................................................... 508
File Metadata Protection................................................................................................................................................508
Load Balancing and High Availability...............................................................................................................................508
Failure Scenarios...................................................................................................................................................... 508
24 FluidFS System Management for FS Series Appliances.............................................. 511
Using the Dell Storage Manager Client or CLI to Connect to the FluidFS Cluster............................................................ 511
Connect to the FluidFS Cluster Using the Dell Storage Manager Client.....................................................................511
Reconnect to the FluidFS Cluster..............................................................................................................................511
Connect to the FluidFS Cluster CLI Using a VGA Console........................................................................................ 512
Connect to the FluidFS Cluster CLI Through SSH Using a Password........................................................................512
Connect to the FluidFS Cluster CLI Using SSH Key Authentication.......................................................................... 512
Managing Secured Management.................................................................................................................................... 513
Add a Secured Management Subnet........................................................................................................................ 513
Enable or Disable Secured Management...................................................................................................................514
Change the Secured Management Subnet Interface................................................................................................ 514
Change the Netmask or Prex for the Secured Management Subnet...................................................................... 515
Change the VLAN Tag for the Secured Management Subnet...................................................................................515
Change the VIPs for the Secured Management Subnet........................................................................................... 515
Change the NAS Controller IP Addresses for the Secured Management Subnet......................................................515
Delete the Secured Management Subnet................................................................................................................. 516
Managing the FluidFS Cluster Name...............................................................................................................................516
View the FluidFS Cluster Name................................................................................................................................ 516
Rename the FluidFS Cluster......................................................................................................................................516
Managing Licensing.........................................................................................................................................................517
View License Information.......................................................................................................................................... 517
Accept the End-User License Agreement................................................................................................................. 517
Managing the System Time.............................................................................................................................................517
View or Set the Time Zone Using FluidFS v5 or Earlier............................................................................................. 517
Managing the FTP Server...............................................................................................................................................519
Access the FTP Server.............................................................................................................................................519
Enable or Disable the FTP Server............................................................................................................................. 519
Managing SNMP............................................................................................................................................................ 519
Obtain SNMP MIBs and Traps................................................................................................................................. 520
Change the SNMP Read-only Community...............................................................................................................520
Change the SNMP Trap System Location or Contact.............................................................................................. 520
Add or Remove SNMP Trap Recipients.....................................................................................................................521
22

Enable or Disable SNMP Traps..................................................................................................................................521
Managing the Health Scan Throttling Mode................................................................................................................... 521
Change the Health Scan Settings.............................................................................................................................521
Managing the Operation Mode...................................................................................................................................... 522
View or Change the Operation Mode.......................................................................................................................522
Managing Client Connections........................................................................................................................................ 522
Display the Distribution of Clients Between NAS Controllers....................................................................................522
View Clients Assigned to a NAS Controller...............................................................................................................522
Assign or Unassign a Client to a NAS Controller.......................................................................................................523
Manually Migrate Clients to Another NAS Controller................................................................................................523
Fail Back Clients to Their Assigned NAS Controller.................................................................................................. 523
Rebalance Client Connections Across NAS Controllers............................................................................................ 523
View Open Files....................................................................................................................................................... 524
Shutting Down and Restarting NAS Controllers............................................................................................................. 524
Shut Down the FluidFS Cluster................................................................................................................................ 524
Start Up the FluidFS Cluster.................................................................................................................................... 525
Reboot a NAS Controller..........................................................................................................................................525
Managing NAS Appliance and NAS Controller Blinking...................................................................................................525
Enable or Disable NAS Appliance Blinking.................................................................................................................525
Enable or Disable NAS Controller Blinking................................................................................................................ 525
Validate Storage Connections.................................................................................................................................. 526
25 FluidFS Networking................................................................................................... 527
Managing the Default Gateway...................................................................................................................................... 527
View the Default Gateway........................................................................................................................................527
Change the Default Gateway................................................................................................................................... 527
Managing DNS Servers and Suxes..............................................................................................................................527
View DNS Servers and Suxes............................................................................................................................... 528
Add or Remove DNS Servers and Suxes...............................................................................................................528
Change the Order of Preference for DNS Servers and Suxes............................................................................... 528
DNS Settings Dialog Box..........................................................................................................................................529
Managing Static Routes.................................................................................................................................................529
View the Static Routes............................................................................................................................................ 529
Add a Static Route...................................................................................................................................................530
Change the Gateway for a Static Route...................................................................................................................530
Delete a Static Route............................................................................................................................................... 530
Managing the Client Networks.......................................................................................................................................530
View the Client Networks......................................................................................................................................... 531
Create a Client Network........................................................................................................................................... 531
Change the Netmask or Prex for a Client Network.................................................................................................531
Change the VLAN Tag for a Client Network............................................................................................................. 531
Change the Client VIPs for a Client Network........................................................................................................... 532
Change the NAS Controller IP Addresses for a Client Network................................................................................532
Delete a Client Network........................................................................................................................................... 532
View the Client Network MTU................................................................................................................................. 532
Change the Client Network MTU.............................................................................................................................533
23

View the Client Network Bonding Mode.................................................................................................................. 533
Change the Client Network Bonding Mode..............................................................................................................533
Viewing the Fibre Channel WWNs................................................................................................................................. 533
26 FluidFS Account Management and Authentication....................................................535
Account Management and Authentication.....................................................................................................................535
Default Administrative Accounts.................................................................................................................................... 535
Administrator Account............................................................................................................................................. 536
Support Account......................................................................................................................................................536
Enable or Disable Dell SupportAssist........................................................................................................................ 537
CLI Account............................................................................................................................................................. 537
Default Local User and Local Group Accounts................................................................................................................537
Managing Administrator Accounts..................................................................................................................................537
View Administrators................................................................................................................................................. 538
Add an Administrator................................................................................................................................................538
Assign NAS Volumes to a Volume Administrator...................................................................................................... 539
Change the Permission Level of an Administrator.................................................................................................... 539
Change the Email Address of an Administrator........................................................................................................ 539
Change an Administrator Password......................................................................................................................... 540
Delete an Administrator............................................................................................................................................540
Managing Local Users and Groups Using MMC............................................................................................................. 540
Managing Local Users.....................................................................................................................................................541
Add a Local User.......................................................................................................................................................541
Change the Primary Local Group to Which a Local User Is Assigned........................................................................ 541
Change the Secondary Local Groups to Which a Local User Is Assigned.................................................................. 541
Enable or Disable a Local User................................................................................................................................. 542
Set the Password Policy for a Local User.................................................................................................................542
Change a Local User Password................................................................................................................................542
Delete a Local User.................................................................................................................................................. 543
Managing Local Groups..................................................................................................................................................543
View Local Groups................................................................................................................................................... 543
Add a Local Group....................................................................................................................................................543
Change the Users Assigned to a Local Group.......................................................................................................... 544
Delete a Local Group................................................................................................................................................545
Managing Active Directory.............................................................................................................................................545
Enable Active Directory Authentication....................................................................................................................545
Modify Active Directory Authentication Settings......................................................................................................547
Modify Active Directory Controller Settings............................................................................................................. 547
Disable Active Directory Authentication....................................................................................................................547
View Open Files........................................................................................................................................................547
Managing LDAP............................................................................................................................................................. 548
Reduce the Number of Subtrees for Searches.........................................................................................................548
Enable LDAP Authentication.................................................................................................................................... 548
Change the LDAP Base DN..................................................................................................................................... 549
Add or Remove LDAP Servers................................................................................................................................. 549
Enable or Disable LDAP on Active Directory Extended Schema............................................................................... 549
24

Enable or Disable Authentication for the LDAP Connection..................................................................................... 550
Enable or Disable TLS Encryption for the LDAP Connection....................................................................................550
Disable LDAP Authentication................................................................................................................................... 550
Managing NIS................................................................................................................................................................. 551
Enable or Disable NIS Authentication........................................................................................................................551
Change the NIS Domain Name................................................................................................................................. 551
Add or Remove NIS Servers..................................................................................................................................... 551
Change the Order of Preference for NIS Servers.....................................................................................................552
Managing User Mappings Between Windows and UNIX/Linux Users............................................................................552
User Mapping Policies..............................................................................................................................................552
User Mapping Policy and NAS Volume Security Style.............................................................................................. 552
Managing the User Mapping Policy..........................................................................................................................553
Managing User Mapping Rules.................................................................................................................................553
27 FluidFS NAS Volumes, Shares, and Exports...............................................................555
Managing the NAS Pool.................................................................................................................................................555
View Internal Storage Reservations......................................................................................................................... 555
View the Size of the NAS Pool.................................................................................................................................555
Expand the Size of the NAS Pool.............................................................................................................................555
Set the Metadata Tier..............................................................................................................................................556
Enable or Disable the NAS Pool Used Space Alert................................................................................................... 556
Enable or Disable the NAS Pool Unused Space Alert............................................................................................... 556
Managing NAS Volumes.................................................................................................................................................557
File Security Styles...................................................................................................................................................557
Thin and Thick Provisioning for NAS Volumes..........................................................................................................558
Choosing a Strategy for NAS Volume Creation........................................................................................................ 558
Examples of NAS Volume Creation.......................................................................................................................... 558
NAS Volumes Storage Space Terminology............................................................................................................... 559
Managing the Storage Prole for a NAS Cluster or Pool.......................................................................................... 560
Conguring NAS Volumes.........................................................................................................................................561
Organizing NAS Volumes in Storage Manager Using Folders................................................................................... 565
Cloning a NAS Volume............................................................................................................................................. 566
Managing SMB Shares...................................................................................................................................................567
Conguring SMB Shares..........................................................................................................................................568
Enable or Disable SMB Message Signing................................................................................................................. 569
Enable or Disable SMB Message Encryption............................................................................................................ 570
Viewing and Disconnecting SMB Connections......................................................................................................... 570
Using SMB Home Shares.........................................................................................................................................570
Changing the Owner of an SMB Share.................................................................................................................... 572
Managing ACLs or SLPs on an SMB Share.............................................................................................................. 573
Accessing an SMB Share Using Windows................................................................................................................ 575
Show Dot Files to SMB Client.................................................................................................................................. 575
Branch Cache.......................................................................................................................................................... 576
Conguring Branch Cache....................................................................................................................................... 576
Accessing an SMB Share Using UNIX or Linux.........................................................................................................576
Managing NFS Exports.................................................................................................................................................. 577
25

Conguring NFS Exports..........................................................................................................................................577
Setting Permissions for an NFS Export.....................................................................................................................581
Accessing an NFS Export......................................................................................................................................... 581
Global Namespace.......................................................................................................................................................... 581
Global Namespace Limitations................................................................................................................................. 582
Additional Documentation........................................................................................................................................ 582
Using FTP...................................................................................................................................................................... 582
FTP User Authentication..........................................................................................................................................582
FTP Limitations........................................................................................................................................................ 582
Enable or Disable FTP.............................................................................................................................................. 583
Using Symbolic Links......................................................................................................................................................583
Limitations for Using Symbolic Links........................................................................................................................ 583
File Access...............................................................................................................................................................583
Managing Quota Rules...................................................................................................................................................584
Quota Types.............................................................................................................................................................584
User and Group Quotas........................................................................................................................................... 584
Conicts Between Group Quotas and User Quotas................................................................................................. 584
Quotas and Mixed Security Style NAS Volumes.......................................................................................................584
Conguring Quota Rules.......................................................................................................................................... 585
About Data Reduction....................................................................................................................................................588
Date Reduction Age-Based Policies and Archive Mode............................................................................................589
Data Reduction Considerations................................................................................................................................ 589
Conguring Data Reduction.....................................................................................................................................590
Viewing Data Reduction Savings...............................................................................................................................591
28 FluidFS Data Protection............................................................................................ 593
Managing Antivirus........................................................................................................................................................ 593
Supported Anti-Virus Applications............................................................................................................................593
Conguring AntiVirus Scanning................................................................................................................................594
Excluding Files and Directory Paths from Scans.......................................................................................................596
Viewing Antivirus Events..........................................................................................................................................596
Managing Snapshots..................................................................................................................................................... 596
Dedicated FluidFS Replay Proles............................................................................................................................ 597
Creating On-Demand Snapshots..............................................................................................................................597
Managing Scheduled Snapshots.............................................................................................................................. 597
Modifying and Deleting Snapshots...........................................................................................................................598
Restoring Data from a Snapshot.............................................................................................................................. 599
Disabling Self-Restore....................................................................................................................................................600
Managing NDMP............................................................................................................................................................ 601
Incremental Backups.................................................................................................................................................601
NDMP Two-Way Backup.......................................................................................................................................... 601
Handling Hard Links................................................................................................................................................. 602
Backing Up NAS Volume Data Using NDMP............................................................................................................ 603
NDMP Environment Variables..................................................................................................................................603
Supported DMA Servers..........................................................................................................................................605
Conguring NDMP.................................................................................................................................................. 605
26

Specifying NAS Volumes Using the DMA.................................................................................................................606
NDMP Include/Exclude Path................................................................................................................................... 607
Viewing NDMP Jobs and Events..............................................................................................................................607
Managing Replication.....................................................................................................................................................608
How Replication Works............................................................................................................................................ 609
Target NAS Volumes..................................................................................................................................................611
Managing Replication Partnerships............................................................................................................................611
Replicating NAS Volumes..........................................................................................................................................614
Monitoring Replication Progress and Viewing Replication Events..............................................................................616
Recovering an Individual NAS Volume.......................................................................................................................616
Demote a Target NAS Volume...................................................................................................................................617
Using Replication for Disaster Recovery....................................................................................................................617
File Access Notication..................................................................................................................................................620
29 FluidFS Monitoring.................................................................................................... 621
Monitoring NAS Appliance Hardware..............................................................................................................................621
View a Diagram of the Rear View of a NAS Appliance.............................................................................................. 621
View a Diagram of the Front View of a NAS Appliance.............................................................................................622
View a Diagram of the Rear View of a NAS Controller............................................................................................. 622
View the Status of the Interfaces.............................................................................................................................623
View the Status of the Disks....................................................................................................................................623
View the Status of a Backup Power Supply............................................................................................................. 623
View the Status of the Fans.....................................................................................................................................624
View the Status of the Power Supplies.................................................................................................................... 624
Viewing the Status of FluidFS Cluster Services..............................................................................................................624
Viewing the Status of Background Processes................................................................................................................ 624
Viewing FluidFS Cluster NAS Pool Trends...................................................................................................................... 624
Viewing FluidFS Cluster Storage Usage......................................................................................................................... 624
Viewing NAS Volume Storage Usage............................................................................................................................. 625
Viewing FluidFS Cluster Trac Statistics....................................................................................................................... 625
Viewing NAS Controller Trac Statistics........................................................................................................................625
Viewing NAS Controller Load Balancing Statistics..........................................................................................................626
30 FluidFS Maintenance.................................................................................................627
Connecting Multiple Data Collectors to the Same Cluster.............................................................................................. 627
Adding and Removing FluidFS Clusters in Storage Manager.......................................................................................... 627
View FluidFS Clusters Managed by Storage Manager.............................................................................................. 627
Add the FluidFS Cluster to Storage Manager........................................................................................................... 627
Remove a FluidFS Cluster From Storage Manager...................................................................................................628
Organizing FluidFS Clusters Using Folders..................................................................................................................... 628
Create a FluidFS Cluster Folder................................................................................................................................628
Rename a FluidFS Cluster Folder............................................................................................................................. 628
Change the Parent Folder for a FluidFS Cluster Folder............................................................................................ 628
Move a FluidFS Cluster into a FluidFS Cluster Folder............................................................................................... 628
Delete a FluidFS Cluster Folder................................................................................................................................ 629
Adding a Storage Center to a FluidFS Cluster................................................................................................................ 629
27

Adding and Deleting NAS Appliances in a FluidFS Cluster.............................................................................................. 630
Add NAS Appliances to a FluidFS Cluster.................................................................................................................630
Delete a NAS Appliance from the FluidFS Cluster.................................................................................................... 632
Detaching, Attaching, and Replacing a NAS Controller...................................................................................................632
Detach a NAS Controller.......................................................................................................................................... 632
Attach a NAS Controller...........................................................................................................................................632
Replace a NAS Controller.........................................................................................................................................633
Managing Service Packs................................................................................................................................................ 634
View the Upgrade History........................................................................................................................................ 634
Receive Email Notications for Available Upgrades.................................................................................................. 634
Install a Service Pack to Update the FluidFS Software.............................................................................................634
Managing Firmware Updates......................................................................................................................................... 636
Restoring the NAS Volume Conguration...................................................................................................................... 636
NAS Volume Conguration Backups........................................................................................................................ 636
Restore the NAS Volume Conguration....................................................................................................................637
Restoring Local Users.....................................................................................................................................................637
Local Users Conguration Backups.......................................................................................................................... 637
Restore Local Users..................................................................................................................................................637
Restoring Local Groups.................................................................................................................................................. 638
Local Groups Conguration Backups........................................................................................................................638
Restore Local Groups...............................................................................................................................................638
Reinstalling FluidFS from the Internal Storage Device.................................................................................................... 639
31 FS Series VAAI Plugin.................................................................................................641
Enable or Disable the FS Series VAAI Plugin................................................................................................................... 641
Installation Instructions................................................................................................................................................... 641
Plugin Verication.......................................................................................................................................................... 642
Removal Instructions......................................................................................................................................................642
32 FluidFS Troubleshooting............................................................................................ 643
Viewing the Event Log................................................................................................................................................... 643
View the Event Log..................................................................................................................................................643
View Details About an Event in the Event Log..........................................................................................................643
Sort the Event Log...................................................................................................................................................643
Search the Event Log...............................................................................................................................................643
Running Diagnostics.......................................................................................................................................................644
Run FluidFS Diagnostics on a FluidFS Cluster.......................................................................................................... 644
Run Embedded System Diagnostics on a NAS Controller.........................................................................................645
Conguring the BMC Network...................................................................................................................................... 646
BMC Network Conguration Procedure.................................................................................................................. 646
Launching the iBMC Virtual KVM...................................................................................................................................646
Troubleshooting Common Issues.................................................................................................................................... 647
Troubleshoot Active Directory Issues........................................................................................................................647
Troubleshoot Backup Issues..................................................................................................................................... 648
Troubleshoot SMB Issues.........................................................................................................................................649
Troubleshoot NFS Issues..........................................................................................................................................652
28

Troubleshoot NAS File Access and Permissions Issues.............................................................................................656
Troubleshoot Networking Problems..........................................................................................................................657
Troubleshoot Replication Issues............................................................................................................................... 658
Troubleshoot System Issues.....................................................................................................................................660
Part V: Storage Center Disaster Recovery..................................................................... 663
33 Remote Storage Centers and Replication QoS.......................................................... 665
Connecting to Remote Storage Centers........................................................................................................................ 665
Connecting Storage Centers Using Fibre Channel................................................................................................... 665
Connecting Storage Centers Using iSCSI................................................................................................................ 665
Creating and Managing Replication Quality of Service Denitions..................................................................................667
Create a QoS Denition............................................................................................................................................667
Rename a QoS Denition......................................................................................................................................... 667
Change the Link Speed for a QoS Denition............................................................................................................ 667
Enable or Disable Bandwidth Limiting for a QoS Denition.......................................................................................668
Modify the Bandwidth Limit Schedule for a QoS Denition......................................................................................668
Delete a QoS Denition............................................................................................................................................668
34 Storage Center Replications and Live Volumes..........................................................669
Storage Center Replications...........................................................................................................................................669
Replication Types..................................................................................................................................................... 669
Replication Requirements.........................................................................................................................................670
Replication Behavior When a Destination Volume Fails..............................................................................................671
Replicating a Single Volume to Multiple Destinations.................................................................................................671
Replication on SCv2000 Series Controllers.............................................................................................................. 672
Replication Icons...................................................................................................................................................... 672
Simulating Replications.............................................................................................................................................672
Replicating Volumes................................................................................................................................................. 673
Migrating Volumes to Another Storage Center.........................................................................................................675
Modifying Replications............................................................................................................................................. 676
Monitoring Replications............................................................................................................................................ 678
Managing Cross-Platform Replication............................................................................................................................ 679
Cross-Platform Replication Requirements................................................................................................................ 679
Managing Replications Between PS Series Groups and Storage Centers.................................................................679
Managing Replication Schedules...............................................................................................................................681
Portable Volume Disks....................................................................................................................................................683
Portable Volume Requirements................................................................................................................................ 683
Portable Volume Process......................................................................................................................................... 684
Types of Portable Volume Disks............................................................................................................................... 684
Requirements for Dell USB Disks..............................................................................................................................684
Requirements for Dell RD1000 Disk Bays................................................................................................................. 684
Portable Volume Nodes............................................................................................................................................685
Using Portable Volume Disks to Transfer Replication Data....................................................................................... 685
Managing Replication Baselines and Portable Volume Disks..................................................................................... 687
Storage Center Live Volumes..........................................................................................................................................691
Behavior of Volume QoS Settings in Live Volume Operations................................................................................... 691
29

Live Volume Requirements........................................................................................................................................691
Live Volume Types....................................................................................................................................................692
Live Volume Icon......................................................................................................................................................692
Live Volumes Roles.................................................................................................................................................. 692
Automatic Failover for Live Volumes........................................................................................................................ 694
Managed Replications for Live Volumes................................................................................................................... 697
Creating Live Volumes..............................................................................................................................................699
Modifying Live Volumes........................................................................................................................................... 700
Modifying Live Volumes with Automatic Failover......................................................................................................705
Monitoring Live Volumes.......................................................................................................................................... 706
35 Storage Center DR Preparation and Activation..........................................................709
How Disaster Recovery Works....................................................................................................................................... 709
Step 1: A Volume is Replicated to a DR Site..............................................................................................................709
Step 2: The Source Site Goes Down.........................................................................................................................710
Step 3: An Administrator Activates Disaster Recovery.............................................................................................. 710
Step 4: Connectivity is Restored to the Source Site.................................................................................................. 711
Step 5: An Administrator Restores the Source Volume.............................................................................................. 711
Disaster Recovery Administration Options...................................................................................................................... 712
Preparing for Disaster Recovery......................................................................................................................................713
Saving and Validating Restore Points........................................................................................................................ 713
Predening Disaster Recovery Settings for Replications........................................................................................... 714
Test Activating Disaster Recovery.............................................................................................................................715
Activating Disaster Recovery.......................................................................................................................................... 717
Types of Disaster Recovery Activation for Live Volumes........................................................................................... 717
Disaster Recovery Activation Limitations.................................................................................................................. 718
Planned vs Unplanned Disaster Recovery Activation.................................................................................................718
Disaster Recovery Activation Procedures..................................................................................................................718
Activating Disaster Recovery for PS Series Group Replications.......................................................................................721
Restarting Failed Replications.........................................................................................................................................722
Restart Replication for Multiple Restore Points........................................................................................................ 722
Restart a Replication for a Single Restore Point....................................................................................................... 722
Restoring Replications and Live Volumes........................................................................................................................723
Volume Restore Options...........................................................................................................................................723
Volume Restore Limitations...................................................................................................................................... 723
Restoring a Live Volume and a Managed Replication................................................................................................723
Volume Restore Procedures..................................................................................................................................... 723
Deleting Restore Points..................................................................................................................................................725
36 Remote Data Collector.............................................................................................. 727
Remote Data Collector Management..............................................................................................................................727
Remote Data Collector Requirements.............................................................................................................................727
Conguration Requirements..................................................................................................................................... 727
Software Requirements............................................................................................................................................728
Dell Storage Manager Virtual Appliance Requirements................................................................................................... 728
Installing and Conguring a Remote Data Collector........................................................................................................ 728
30

Install a Remote Data Collector.................................................................................................................................728
Install a Virtual Appliance as a Remote Data Collector.............................................................................................. 730
Disconnecting and Reconnecting a Remote Data Collector............................................................................................732
Temporarily Disconnect a Remote Data Collector..................................................................................................... 732
Reconnect a Remote Data Collector to a Storage Center.........................................................................................732
Remove a Remote Data Collector.............................................................................................................................732
Using a Remote Data Collector to Activate Disaster Recovery....................................................................................... 733
Log in to the Remote Data Collector........................................................................................................................ 733
Create a User........................................................................................................................................................... 734
Use a Remote Data Collector to Prepare for Disaster Recovery............................................................................... 734
Use a Remote Data Collector to Test Activate Disaster Recovery............................................................................ 735
Use a Remote Data Collector to Restore a Failed Volume for a Restore Point.......................................................... 735
Use a Remote Data Collector to Activate Disaster Recovery....................................................................................735
Use a Remote Data Collector to Delete Test DR Volumes.........................................................................................735
Reconnect a Remote Data Collector to a Storage Center........................................................................................ 735
Enabling Email Notications for the Remote Data Collector........................................................................................... 736
37 Storage Replication Adapter for VMware SRM.......................................................... 737
Where to Find Dell SRA Deployment Instructions........................................................................................................... 737
Dell SRA Limitations........................................................................................................................................................737
Dell SRA Software Requirements for VMware SRM....................................................................................................... 737
VMware SRM and Storage Manager Prerequisites.........................................................................................................737
Dell SRA with Stretched Storage and vMotion...............................................................................................................738
Storage Manager SRA Congurations............................................................................................................................738
Primary Data Collector Only Conguration............................................................................................................... 738
Remote Data Collector Conguration.......................................................................................................................739
Selecting the Snapshot Type to Use for SRM 5.x and 6.x Volume Failover.....................................................................740
Limitations for Selecting the Snapshot Type for SRM Failover................................................................................. 740
Change the Snapshot Type Used for SRM Volume Failover..................................................................................... 740
Part VI: Storage Center Monitoring and Reporting..........................................................741
38 Storage Center Threshold Alerts............................................................................... 743
Conguring Threshold Denitions...................................................................................................................................743
Setting Up Threshold Denitions.............................................................................................................................. 743
Assigning Storage Objects to Threshold Denitions..................................................................................................746
Assigning Threshold Denitions to Storage Objects..................................................................................................746
Viewing Threshold Alerts for Threshold Denitions...................................................................................................748
Viewing and Deleting Threshold Alerts............................................................................................................................748
View Current and Historical Threshold Alerts............................................................................................................748
Filter Threshold Alerts by Storage Center.................................................................................................................748
Filter Threshold Alerts by Threshold Denition Properties.........................................................................................749
View the Threshold Denition that Generated an Alert.............................................................................................749
Delete Historical Threshold Alerts.............................................................................................................................749
Conguring Volume Advisor Movement Recommendations........................................................................................... 749
Threshold Denitions That Support Volume Advisor.................................................................................................749
General Volume Advisor Requirements.....................................................................................................................750
31

Additional Requirements for the Volume Latency Threshold Denition.....................................................................750
Types of Volume Movement Recommendations.......................................................................................................750
Creating Threshold Denitions to Recommend Volume Movement..........................................................................752
Moving a Volume Based on a Recommendation.......................................................................................................754
Export Threshold Alert Data to a File..............................................................................................................................756
Conguring Email Notications for Threshold Alerts...................................................................................................... 756
Congure SMTP Server Settings............................................................................................................................. 757
Congure an Email Address for Your User Account.................................................................................................. 757
Congure Email Notication Settings for Your User Account................................................................................... 757
Performing Threshold Queries........................................................................................................................................758
View Saved Queries................................................................................................................................................. 758
Create a Threshold Query........................................................................................................................................ 758
Run a Saved Threshold Query.................................................................................................................................. 759
Export the Results of a Threshold Query..................................................................................................................759
Edit a Saved Threshold Query.................................................................................................................................. 759
39 Storage Center Reports............................................................................................. 761
Chargeback Reports....................................................................................................................................................... 761
Storage Center Automated Reports................................................................................................................................761
Displaying Reports..........................................................................................................................................................762
View a Storage Center Automated Report............................................................................................................... 762
View a Chargeback Report.......................................................................................................................................762
Working with Reports.....................................................................................................................................................763
Update the List of Reports.......................................................................................................................................763
Navigate Through the Pages of a Report................................................................................................................. 763
Print a Report...........................................................................................................................................................764
Save a Report to the Client Computer..................................................................................................................... 764
Delete a Report........................................................................................................................................................ 764
Conguring Automated Report Generation.................................................................................................................... 764
Set Up Automated Reports for All Storage Centers (Global Settings)...................................................................... 764
Set Up Automated Reports for an Individual Storage Center....................................................................................766
Testing Automated Reports Settings..............................................................................................................................766
Congure Storage Manager to Email Reports.................................................................................................................767
Congure SMTP Server Settings............................................................................................................................. 767
Congure an Email Address for Your User Account.................................................................................................. 767
Congure Email Notication Settings for Your User Account....................................................................................767
40 Storage Center Chargeback...................................................................................... 769
Congure Chargeback or Modify Chargeback Settings..................................................................................................769
Assign Storage Costs for Global Disk Classes...........................................................................................................770
Assign Storage Costs for Storage Center Disk Tiers..................................................................................................771
Conguring Chargeback Departments............................................................................................................................772
Setting Up Departments...........................................................................................................................................772
Managing Department Line Items.............................................................................................................................773
Assigning Volumes to Chargeback Departments.......................................................................................................774
Perform a Manual Chargeback Run................................................................................................................................ 777
32

Viewing Chargeback Runs.............................................................................................................................................. 777
View a Chart of Department Costs for a Chargeback Run........................................................................................777
View the Results of the Chargeback Run in Table Format........................................................................................ 778
View Cost and Storage Savings Realized by Dynamic Capacity for a Chargeback Run.............................................778
View Cost and Storage Savings Realized by Using Data Instant Snapshots for a Chargeback Run...........................778
View Cost Savings Realized by Using Data Progression for a Chargeback Run........................................................ 778
Working with Charts.......................................................................................................................................................779
Zoom in on an Area of the Chart.............................................................................................................................. 779
Return to the Normal Zoom Level of the Chart........................................................................................................ 779
Save the Chart as a PNG Image...............................................................................................................................779
Print the Chart......................................................................................................................................................... 779
Exporting Chargeback Data............................................................................................................................................779
Export Chargeback Run Data................................................................................................................................... 779
Export Chargeback Run Data for a Single Department.............................................................................................780
41 Storage Manager Log Monitoring............................................................................... 781
Storage Alerts................................................................................................................................................................. 781
Status Levels for Alerts and Indications.....................................................................................................................781
Viewing Storage System Alerts................................................................................................................................. 781
Send Storage Center Alerts and Indications to the Data Collector Immediately........................................................ 784
Events............................................................................................................................................................................784
Storage Manager Event Types................................................................................................................................. 784
Viewing Storage Manager Events............................................................................................................................ 785
Conguring Email Alerts for Storage Manager Events.............................................................................................. 787
Storage Logs.................................................................................................................................................................. 788
Sending Storage Center Logs to Storage Manager.................................................................................................. 788
Viewing Storage Logs............................................................................................................................................... 791
Audit Logs...................................................................................................................................................................... 793
Viewing Audit Logs...................................................................................................................................................793
Export Monitoring Data..................................................................................................................................................794
Congure Data Collection Schedules............................................................................................................................. 795
Part VII: Storage Manager Maintenance......................................................................... 797
42 Data Collector Management......................................................................................799
Using the Data Collector Manager................................................................................................................................. 799
Starting the Data Collector Manager........................................................................................................................799
Managing the Data Collector Service.......................................................................................................................800
Using the Storage Manager Data Collector Website...................................................................................................... 800
Access the Data Collector Website from Data Collector Manager............................................................................ 801
Access the Data Collector Website Using the Website Address................................................................................801
Updating Data Collector Properties.................................................................................................................................801
Managing Data Collector Service Properties.............................................................................................................801
Conguring Network Settings..................................................................................................................................805
Conguring Security Settings.................................................................................................................................. 806
Conguring Directory Service Settings.....................................................................................................................807
Conguring SMTP Server Settings.......................................................................................................................... 807
33

Conguring Reporting Limit Settings....................................................................................................................... 808
Conguring SMI-S Settings..................................................................................................................................... 809
Managing Available Storage Centers........................................................................................................................809
Managing Available PS Series Groups.......................................................................................................................810
Managing Available FluidFS Clusters..........................................................................................................................811
Managing Available Fluid Cache Clusters.................................................................................................................. 812
Managing Users........................................................................................................................................................813
Managing Password Requirements........................................................................................................................... 813
Viewing Log Entries.................................................................................................................................................. 814
Gathering and Exporting Troubleshooting Information.............................................................................................. 815
Managing the Storage Manager Virtual Appliance.......................................................................................................... 816
Congure Virtual Appliance Settings.........................................................................................................................816
View Diagnostic Information for the Virtual Appliance...............................................................................................818
Migrating the Primary Data Collector..............................................................................................................................819
Migrating a Microsoft SQL Server Database..................................................................................................................820
Uninstalling the Data Collector....................................................................................................................................... 820
Deleting Old Data Collector Databases...........................................................................................................................820
Clean up a MySQL Database....................................................................................................................................820
Clean up a Microsoft SQL Database........................................................................................................................ 820
Clean an Embedded Database on the File System.................................................................................................... 821
43 Storage Manager User Management.........................................................................823
Storage Manager User Privileges................................................................................................................................... 823
Reporter Privileges...................................................................................................................................................823
Volume Manager Privileges...................................................................................................................................... 823
Administrator Privileges............................................................................................................................................824
Authenticating Users with an External Directory Service................................................................................................824
Conguring an External Directory Service................................................................................................................ 824
Grant Access to Directory Service Users and Groups...............................................................................................827
Revoke Access for Directory Service Users and Groups.......................................................................................... 830
Managing Local Users with the Data Collector Manager.................................................................................................831
Update the Information Displayed on the Users Tab..................................................................................................831
Create a User............................................................................................................................................................831
Congure or Modify the Email Address of a User.....................................................................................................832
Change the Privileges Assigned to a User................................................................................................................832
Change the Preferred Language for a Storage Manager User..................................................................................832
Force the User to Change the Password................................................................................................................. 832
Change the Password for a User..............................................................................................................................832
Set Storage Center Mappings for a Reporter User...................................................................................................832
Delete a User........................................................................................................................................................... 833
Delete a Storage Center Mapping for a User............................................................................................................833
Unlock a Local User Account................................................................................................................................... 833
Managing Local User Password Requirements...............................................................................................................833
Congure Local Storage Manager User Password Requirements.............................................................................833
Apply Password Requirements to Storage Center Users.......................................................................................... 834
Reset Password Aging Clock....................................................................................................................................834
34

Require Users to Change Passwords........................................................................................................................835
Managing User Settings with the Dell Storage Manager Client...................................................................................... 835
Change User Password............................................................................................................................................835
Congure Email Settings..........................................................................................................................................835
Change the Preferred Language.............................................................................................................................. 835
Congure Charting Options..................................................................................................................................... 835
Congure Client Options..........................................................................................................................................836
44 Dell SupportAssist Management................................................................................837
Data Types that Can Be Sent Using Dell SupportAssist..................................................................................................837
Enabling Dell SupportAssist............................................................................................................................................ 837
Enable Dell SupportAssist to Send Diagnostic Data Automatically for All Managed Storage Centers........................837
Enable Dell SupportAssist to Send Diagnostic Data Automatically for a Single Storage Center................................ 838
Manually Sending Diagnostic Data Using Dell SupportAssist.......................................................................................... 839
Manually Send Diagnostic Data for Multiple Storage Centers...................................................................................839
Send Diagnostic Data for a Single Storage Center Using Dell SupportAssist ...........................................................839
Save Storage Center Dell SupportAssist Data to a File.............................................................................................840
Saving SupportAssist Data to a USB Flash Drive ........................................................................................................... 841
USB Flash Drive Requirements................................................................................................................................. 841
Prepare the USB Flash Drive.....................................................................................................................................841
Save SupportAssist Data to the USB Flash Drive Using Storage Manager................................................................841
Troubleshooting SupportAssist USB Issues.............................................................................................................. 842
Managing Dell SupportAssist Settings............................................................................................................................842
Edit Dell SupportAssist Contact Information (Storage Center 6.6 or Later Only)......................................................842
Congure Automatic Update Using SupportAssist................................................................................................... 843
Congure a Proxy Server for Dell SupportAssist...................................................................................................... 843
Apply Dell SupportAssist Settings to Multiple Storage Centers................................................................................ 844
35

36

About This Guide
This guide describes how to use Storage Manager to manage and monitor your storage infrastructure.
For information about installing and conguring required Storage Manager components, see the Dell Storage Manager Installation
Guide.
How to Find Information
To Find Action
A description of a eld or option in the user
interface
In Storage Manager, click Help.
Tasks that can be performed from a particular
area of the user interface 1. In Storage Manager, click Help.
2. See the Related Tasks section at the bottom of the topic.
A term in a .pdf le Using Adobe Acrobat or Adobe Reader:
• To nd a matching term, press Control+F, type the search term, then press
Enter.
• To nd all matching terms, press Control+Shift+F, type the term in the search
eld, then click Search.
Contacting Dell
Go to www.dell.com/support.
Revision History
Document number: 680–017–026
Revision Date Description
A January 2017 Initial release
B April 2017 Update for Dell Storage Manager 2016 R3.10
C June 2017 Update for SC5020
D August 2017 Update for Dell Storage Manager 2016 R3.20
About This Guide 37

Audience
Storage administrators make up the target audience for this document. The intended reader has a working knowledge of storage and
networking concepts.
Related Publications
The following documentation is available for Dell storage components managed using Storage Manager.
Storage Manager Documents
•Dell Storage Manager Installation Guide
Contains installation and setup information.
•Dell Storage Manager Administrator’s Guide
Contains in-depth feature conguration and usage information.
•Dell Storage Manager Web UI Administrator’s Guide
Contains instructions and information for managing
Dell storage devices using the Dell Storage Manager Web UI.
•Dell Storage Manager Release Notes
Provides information about Storage Manager releases, including new features and enhancements, open issues, and resolved
issues.
•Dell Storage Manager Online Help
Provides context-sensitive help for the Client, Data Collector Manager, and Server Agent.
•Dell Storage REST API Getting Started Guide
Contains command examples and usage instructions for the Dell Storage REST API.
•Dell Storage API PowerShell SDK Getting Started Guide
Contains setup instructions and examples for the Dell Storage API for PowerShell.
Storage Center Documents
•Storage Center Release Notes
Contains information about features and open and resolved issues for a particular product version.
•Storage Center Deployment Guide
Provides cabling instructions for Storage Center controllers, switches, and enclosures and provides instructions for conguring a
new Dell Storage Center.
•Storage Center Software Update Guide
Describes how to update Storage Center software from an earlier version to the current version.
•Storage Center Update Utility Administrator’s Guide
Describes how to update Storage Center software on Storage Center controllers. Updating Storage Center software using the
Storage Center Update Utility is intended for use only by sites that cannot update Storage Center using the standard update
options available through Dell Storage Manager.
•Storage Center Command Utility Reference Guide
Provides instructions for using the Storage Center Command Utility. The Command Utility provides a command-line interface
(CLI) to enable management of Storage Center functionality on Windows, Linux, Solaris, and AIX platforms.
•Storage Center Command Set for Windows PowerShell
Provides instructions for getting started with Windows PowerShell cmdlets and scripting objects that interact with the Storage
Center via the PowerShell interactive shell, scripts, and hosting applications. Help for individual cmdlets is available online.
38

FluidFS Cluster Documents
•Dell FluidFS Version 6.0 FS8600 Appliance Pre-Deployment Requirements
Provides a checklist that assists in preparing to deploy an FS8600 appliance prior to a Dell installer or certied business partner
arriving on site to perform an FS8600 appliance installation. The target audience for this document is Dell installers and certied
business partners who perform FS8600 appliance installations.
•Dell FluidFS Version 6.0 FS8600 Appliance Deployment Guide
Provides information about deploying an FS8600 appliance, including cabling the appliance to the Storage Center(s) and the
network, and deploying the appliance using the Storage Manager software. The target audience for this document is Dell
installers and certied business partners who perform FS8600 appliance installations.
•Dell FluidFS 6.0 FS8600 Appliance CLI Reference Guide
Provides information about the FS8600 appliance command-line interface. The target audience for this document is customers.
•Dell FS8600 Appliance FluidFS Version 6.0 Software Update Guide
Provides information about upgrading the FluidFS software from version 2.0 to 3.0. The target audience for this document is
customers.
•Dell FluidFS Version 6.0 Release Notes
Provides information about FluidFS releases, including new features and enhancements, open issues, and resolved issues. The
target audience for this document is customers.
•Dell FS8600 Appliance Service Guide
Provides information about FS8600 appliance hardware, system component replacement, and system troubleshooting. The
target audience for this document is Dell installers and certied business partners who perform FS8600 appliance hardware
service.
•Dell NAS Appliance SFP+ Replacement Procedure
Provides information about replacing SFP+ transceivers on an inactive system. The target audience for this document is Dell
installers and certied business partners who perform FS8600 appliance hardware service.
•Dell FluidFS FS8600 Appliance 1Gb to 10Gb Upgrade Procedure
Provides information about upgrading a Fibre Channel FS8600 appliance from 1Gb Ethernet client connectivity to 10Gb Ethernet
client connectivity. The target audience for this document is Dell installers and certied business partners who perform FS8600
appliance hardware service.
Fluid Cache Cluster Documents
•Dell Fluid Cache for SAN Deployment Guide for VMware ESXi Systems
Describes the process of deploying Fluid Cache for SAN, including system requirements, installation procedures, and
troubleshooting. Includes additional procedures specic to conguring Fluid Cache clusters in VMware environments.
•Dell Fluid Cache for SAN Deployment Guide for Linux Systems
Describes the process of deploying Fluid Cache for SAN, including system requirements, installation procedures, and
troubleshooting. Includes requirements specic to supported Linux distributions.
•Dell Fluid Cache for SAN Release Notes
Documents known issues and lists the most current software and hardware requirements.
Dell TechCenter
Provides technical white papers, best practice guides, and frequently asked questions about Dell Storage products. Go to: http://
en.community.dell.com/techcenter/storage/
About This Guide 39

40

Part
I
Introduction to Storage Manager
This section provides an overview of Storage Manager and describes how to get started.
Introduction to Storage Manager 41

42

1
Storage Manager Overview
Storage Manager allows you to monitor, manage, and analyze Storage Centers, FluidFS clusters, PS Series Groups, and Fluid Cache
clusters from a centralized management console. The Storage Manager Data Collector stores data and alerts it gathers from Storage
Centers and FluidFS clusters in an external database or an embedded database. Dell Storage Manager Client connects to the Data
Collector to perform monitoring and administrative tasks.
Storage Manager Components
Storage Manager consists of the following components.
Table 1. Storage Manager Components
Component Description Setup Documentation
Primary Storage Manager
Data Collector
Service that gathers reporting data and
alerts from Storage Center SANs
Dell Storage Manager Installation Guide
Dell Storage Manager Client Windows-based application that
connects to the Storage Manager Data
Collector to provide a centralized
management console for one or more
storage devices
Dell Storage Manager Installation Guide
Dell Storage Manager Web UI Web application that connects to the
Storage Manager Data Collector to
provide a centralized management
console for one or more storage
devices
Dell Storage Manager Installation Guide
Remote Storage Manager
Data Collector
Storage Manager Data Collector that is
connected to the primary Storage
Manager Data Collector and can be
used to activate a disaster recovery
site if the primary Storage Manager
Data Collector becomes unavailable
Dell Storage Manager Administrator’s Guide
Storage Manager Server
Agent
Service for Windows that allows
Storage Manager to free volume
storage space from expired snapshots
that would otherwise remain locked by
Windows
Dell Storage Manager Administrator’s Guide
Management Compatibility
Storage Manager manages Dell storage products and also provides management integration for Microsoft and VMware products.
Storage Manager is compatible with the products listed in the following table.
Storage Manager Overview 43

Product Versions
Dell Storage Center Storage Center versions 6.5–7.2
PS Series group rmware 7.0–9.1
Dell FluidFS 4.0–6.0
Microsoft System Center Virtual Machine Manager (SCVMM) 2012, 2012 SP1, 2012 R2, and 2016
VMware vCenter Site Recovery Manager (SRM) 5.5, 5.8, 6.0, 6.1.1, and 6.5
Dell Storage Replication Adapter (SRA) 16.3.10
CITV 4.0 and later
Software and Hardware Requirements
The following sections list the requirements for the Storage Manager Data Collector, Dell Storage Manager Client, and Storage
Manager Server Agent.
Data Collector Requirements
The following table lists the Storage Manager Data Collector requirements.
NOTE: For best results, install the Data Collector on a Windows Server VM on a traditional volume sourced from shared
storage. Do not use a VVol for the Data Collector VM.
Component Requirements
Operating system Any of the following 64-bit operating systems with the latest service packs:
• Windows Server 2008 R2
• Windows Server 2012
• Windows Server 2012 R2
• Windows Server 2016
NOTE: 32-bit operating systems are not supported, and Windows Server Core is not supported.
Windows User
Group
Administrators
CPU 64-bit (x64) microprocessor with two or more cores
The Data Collector requires four cores for environments with 100,000 or more Active Directory members or
groups
Memory Varies based on size of the storage environment
• 4 GB: 1–5 storage arrays or 1–3000 total volumes
• 8 — 32GB: 6–10 storage arrays or 3001 or more total volumes or 100,000 or more Active Directory
members or groups
Disk space At least 20 GB; additional space is required to manage FluidFS cluster software updates
Software Microsoft .NET Framework 4.0 Full
Web browser Any of the following web browsers:
• Internet Explorer 11
• Firefox
• Google Chrome
• Microsoft Edge
44 Storage Manager Overview

Component Requirements
NOTE: Other web browsers might work but are not ocially supported.
External database One of the following databases:
• Microsoft SQL Server 2008 R2
• Microsoft SQL Server 2008 R2 Express (limited to 10 GB)
• Microsoft SQL Server 2012
• Microsoft SQL Server 2012 Express (limited to 10 GB)
• Microsoft SQL Server 2014
• Microsoft SQL Server 2014 Express (limited to 10 GB)
• Microsoft SQL Server 2016
• MySQL 5.5
• MySQL 5.6
• MySQL 5.7
NOTE: The embedded database stored on the le system can be used instead of an external
database. However, the embedded database is limited to 64 GB and retains only the last 30 days of
data. The embedded database is not recommended for a production environment.
Dell Storage Manager Client Requirements
The following table lists the requirements for the Dell Storage Manager Client.
Component Requirements
Operating system Any of the following 32-bit or 64-bit operating systems (with the latest service packs):
• Windows 8
• Windows 8.1
• Windows 10
Any of the following 64-bit operating systems:
• Windows Server 2008 R2
• Windows Server 2012
• Windows Server 2012 R2
• Windows Server 2016
• Red Hat Enterprise Linux 6.7
• Red Hat Enterprise Linux 7
• Red Hat Enterprise Linux 7.1
• Red Hat Enterprise Linux 7.2
• Red Hat Enterprise Linux 7.3
• SUSE Linux Enterprise 12
• Oracle Linux 6.5
• Oracle Linux 7.0
NOTE: Windows Server Core is not supported.
CPU 32-bit (x86) or 64-bit (x64) microprocessor
NOTE: Linux versions of the Dell Storage Manager Client support only 64-bit microprocessors.
Software Microsoft .NET Framework 4.0 (Windows only)
Linux VM Access
Client
• VMware vSphere Web Client
• Hyper-V Manager
Storage Manager Overview 45

Component Requirements
Web browser Any of the following web browsers:
• Internet Explorer 11
• Firefox
• Google Chrome
• Microsoft Edge
NOTE: Other web browsers might work but are not ocially supported.
Server Agent Requirements
The following table lists the requirements for the Storage Manager Server Agent for Windows-based servers.
Component Requirements
Operating system Any of the following 64-bit operating systems (with the latest service packs):
• Windows Server 2008 R2 (full or core installation)
• Windows Storage Server 2008 R2
• Windows Server 2012 (full or core installation)
• Windows Server 2012 R2 (full or core installation)
CPU 64-bit (x64) microprocessor
Microsoft .NET
Framework
4.0 Full
Default Ports Used by Storage Manager
The Storage Manager components use network connections to communicate with each other and with other network resources.
The following tables list the default network ports used by the Storage Manager Data Collector, Dell Storage Manager Client, and
Storage Manager Server Agent. Many of the ports are congurable.
NOTE: Some ports might not be needed for your conguration. For details, see the Purpose column in each table.
Data Collector Ports
The following tables list the ports used by the Storage Manager Data Collector.
Inbound Data Collector Ports
The Data Collector accepts connections on the following ports.
Port Protocol Name Purpose
514 UDP syslog Receiving logs forwarded from Storage Center SANs
3033 TCP Web Server Port Receiving:
• Communication from all clients, including the Dell Storage Manager
Client and Dell Storage Replication Adapter (SRA)
• Alerts from FluidFS clusters
• Alerts from Fluid Cache clusters
3034 TCP Web Server Port Receiving vCenter/ESXi communication for VASA and VVol
provisioning and administration
8080 TCP Legacy Web Services
Port
Receiving:
• Storage Manager Server Agent communication
46 Storage Manager Overview

Port Protocol Name Purpose
• Alerts forwarded from Storage Center SANs
7342 TCP Legacy Client Listener
Port
• Communicating with the remote Data Collector
• Providing automatic update functionality for previous versions of
the Dell Storage Manager Client
5989 TCP SMI-S over HTTPS Receiving encrypted SMI-S communication
Outbound Data Collector Ports
The Data Collector initiates connections to the following ports.
Port Protocol Name Purpose
25 TCP SMTP Sending email notications
443 TCP SSL • Communicating with managed Storage Center SANs
• Sending diagnostic data with Dell SupportAssist
514 UDP syslog Forwarding Storage Center logs to syslog servers
1199 TCP SIMS RMI Communicating with managed PS Series groups
1433 TCP Microsoft SQL Server Connecting to an external Microsoft SQL Server database
3033 TCP SSL Communicating with managed Storage Center SANs
3306 TCP MySQL Connecting to an external MySQL database
6774 TCP Fluid Cache Communicating with Fluid Cache servers
8080 TCP VMware SDK Communicating with VMware servers
27355 TCP Server Agent Socket
Listening Port
Storage Manager Server Agent communication
35451 TCP FluidFS Communicating with managed FluidFS clusters
44421 TCP FluidFS diagnostics Retrieving diagnostics from managed FluidFS clusters
Dell Storage Manager Client Ports
The following table lists the ports used by the Dell Storage Manager Client.
Inbound Dell Storage Manager Client Port
The Dell Storage Manager Client does not use any inbound ports.
Outbound Dell Storage Manager Client Port
The Dell Storage Manager Client initiates connections to the following port.
Port Protocol Name Purpose
3033 TCP Web Server Port Communicating with the Storage Manager Data Collector
Storage Manager Overview 47

Server Agent Ports
The following tables list the ports used by the Storage Manager Server Agent.
Inbound Server Agent Port
The Server Agent accepts connections on the following port.
Port Protocol Name Purpose
27355 TCP Server Agent Socket Listening Port Receiving communication from the Data
Collector
Outbound Server Agent Port
The Server Agent initiates connections to the following port.
Port Protocol Name Purpose
8080 TCP Legacy Web Services Port Communicating with the Data Collector
IPv6 Support
The Storage Manager Data Collector can use IPv6 to accept connections from the Dell Storage Manager Client and to communicate
with managed Storage Center SANs.
To use IPv6, assign IPv6 addresses as described in the following table.
IPv6 Connection Requirements
Dell Storage Manager Client to Data Collector • Dell Storage Manager Client computer must have an IPv6
address.
• Data Collector server must have both an IPv4 address and
an IPv6 address.
Data Collector to Storage Center • Data Collector server must have both an IPv4 address and
an IPv6 address.
• Storage Center SAN must have both an IPv4 address and an
IPv6 address on the management interface.
Storage Manager Features
Storage Manager provides the following features.
Storage Management Features
Storage Manager provides the following storage management features.
Storage Center Management
Storage Manager allows you to centrally manage your Dell Storage Centers. For each Storage Center, you can congure volumes,
Snapshot Proles, and Storage Proles. You can also present congured storage to servers by dening server objects and mapping
volumes to them.
Related links
Storage Center Administration
48 Storage Manager Overview

VVols
Storage Manager supports the VMware virtual volumes (VVols) framework. VMware administrators use vCenter to create virtual
machines and VVols. When properly congured, you can use Storage Manager to manage and view VVols, storage containers,
datastores, and other aspects of VMware infrastructure.
Related links
Managing Virtual Volumes With Storage Manager
PS Group Management
Storage Manager allows you to centrally manage your PS Groups. For each PS Group, you can congure volumes, snapshots, and
replications between a PS Group and Storage Center. You can also congure access policies to grant volume access to hosts.
FluidFS Cluster Management
Storage Manager allows you to centrally manage your FluidFS clusters and monitor FluidFS cluster status and performance. A
FluidFS cluster is a scale-out NAS solution consisting of FS8600 NAS appliances, the Fluid File System (FluidFS), and Storage
Center. FluidFS, a scale-out le system, provides high performance, highly scalable, and ecient le storage for Windows, UNIX, and
Linux clients. Combined with Storage Center, FluidFS provides a unied block and le storage solution.
Related links
FluidFS v5 Cluster Management
Dell Fluid Cache for SAN Cluster Management
Storage Manager allows you to centrally manage your Dell Fluid Cache for SAN clusters and monitor Dell Fluid Cache for SAN cluster
status and performance. Dell Fluid Cache for SAN is a server-side caching accelerator that makes high speed PCIe SSDs a shared,
distributed cache resource. Fluid Cache is deployed on clusters of PowerEdge servers within a SAN, connected by RoCE-enabled
network adapters. Combined with Storage Center, Dell Fluid Cache for SAN provides reduced IO latency.
Related links
Dell Fluid Cache for SAN Cluster Administration
Servers
Storage Manager allows you to manage the storage allocated to each server and provides Storage Center integration with Windows
and VMware servers. There are two ways that servers can be managed: adding them to Storage Centers and registering them to the
Storage Manager Data Collector.
Related links
Storage Center Server Administration
SMI-S
Storage Manager supports the Storage Management Initiative Specication (SMI‑S), a standard interface specication developed by
the Storage Networking Industry Association (SNIA). SMI-S allows Storage Manager to interoperate with storage management
software and hardware from other vendors.
Related links
SMI-S
Disaster Recovery Features
Storage Manager allows you to plan and implement a disaster recovery strategy for your Storage Center volumes.
Remote Storage Centers and Quality of Service
Storage Centers can be connected to each other by Fibre Channel or iSCSI to allow data to be copied between them. Storage
Manager allows you to coordinate connected Storage Centers to distribute copies of your data to remote sites, ensuring that your
data is protected and available even if one site goes down.
Replication Quality of Service (QoS) denitions allow you to control when and how much bandwidth is used for communication
between Storage Centers.
Storage Manager Overview 49

Related links
Remote Storage Centers and Replication QoS
Replications and Live Volumes
As part of an overall Disaster Recovery Plan, replication copies volume data from one managed storage system to another managed
storage system to safeguard data against local or regional data threats. If the source storage system or source site becomes
unavailable, you can activate the destination volume to regain access to your data.
A Live Volume is a pair of replicating volumes that can be mapped and active at the same time. Similar to a conventional replication,
the primary (source) volume on a primary storage system replicates to a secondary (destination) volume on a secondary storage
system. However, both the primary volume and secondary volume can accept writes.
Related links
Storage Center Replications and Live Volumes
Disaster Recovery Activation
If you congure replications, Live Volumes, or both, you can use Storage Manager to prepare for and perform disaster recovery.
Storage Manager allows you to predene your disaster recovery plans, including which servers the recovery volumes will be mapped
to. In the event of a real disaster, you can use Storage Manager to activate your disaster recovery plans, making your data available
to the resources that need it as soon as possible.
Related links
Storage Center DR Preparation and Activation
Remote Data Collector
A remote Data Collector is installed at a remote site and connected to the primary Data Collector to provide access to disaster
recovery options when the primary Data Collector is unavailable. In the event that the primary Data Collector is down, you can
connect to the remote Data Collector at another site to perform Disaster Recovery.
Related links
Remote Data Collector
Dell Storage Replication Adapter for VMware SRM
Storage Manager includes the Dell Storage Replication Adapter (SRA), which allows sites to manage disaster recovery for VMware
infrastructure using the VMware vCenter Site Recovery Manager.
Related links
Storage Replication Adapter for VMware SRM
Monitoring and Reporting Features
Storage Manager provides the following reporting and monitoring features.
Threshold Alerts
The Threshold Alerts feature provides centralized administration and monitoring of threshold alert denitions. The types of usage
metrics that can be monitored are IO, storage, and replication usage. Storage Manager collects the usage data from the managed
Storage Centers. Storage objects on the Storage Centers are assigned to threshold denitions and each threshold denition contains
one or more threshold values. When the value of a monitored metric reaches a threshold value, an alert occurs.
Related links
Storage Center Threshold Alerts
Reports
The Reports feature allows a user to view Storage Center and Chargeback reports generated by Storage Manager. Storage Manager
can be congured to generate the reports on a scheduled basis.
Related links
Storage Center Reports
Chargeback
The Chargeback feature monitors storage consumption and calculates data storage operating costs. Chargeback can be congured
to charge for storage based on the amount of allocated space or the amount of congured space. When cost is based on allocated
50 Storage Manager Overview

space, Chargeback can be congured to charge based on storage usage, which is the amount of space used, or storage
consumption, which is the dierence in the amount of space used since the last Chargeback run.
Related links
Storage Center Chargeback
Log Monitoring
The Log Monitoring feature provides a centralized location to view Storage Center alerts, indications, and logs collected by the
Storage Manager Data Collector and system events logged by Storage Manager.
Related links
Storage Manager Log Monitoring
Performance Monitoring
The Performance Monitoring feature provides access to summary information about the managed Storage Centers and historical/
current IO performance information. Use this information to monitor the health and status of Storage Centers.
Related links
Viewing Storage Center Information
Dell Storage Manager Client Overview
The Dell Storage Manager Client is a Windows-based program that allows you to connect to the Storage Manager Data Collector
and centrally manage your Storage Centers, PS Groups, and FluidFS clusters.
Figure 1. Dell Storage Manager Client Window
The left pane, which is comprised of the View pane and Views, can be resized by dragging the right border to the left or right.
The following table describes the primary elements of the Dell Storage Manager Client.
Callout Client Elements Description
1 Top pane Contains the following options:
•Edit Data Collector Settings: When clicked, opens a dialog box that allows you to
view and modify Data Collector settings.
•Edit User Settings: When clicked, opens a dialog box that allows you to view and
modify your account settings.
•Help: When clicked, displays the Storage Manager Online Help in a web browser.
•Support: When clicked, displays the Dell Support website in a web browser.
Storage Manager Overview 51

Callout Client Elements Description
•About: When clicked, opens a dialog box that displays the software version of the
Dell Storage Manager Client.
2View pane Displays options specic to the view that is currently selected. For example, when the
Storage view is selected, the view pane displays the Storage Centers, PS Groups, and
FluidFS clusters that have been added to Storage Manager.
3 Views Displays the view buttons. The views are:
•Storage: When selected, allows you to view, monitor, and congure managed
Storage Centers, PS Groups, and FluidFS clusters.
•Servers: When selected, allows you to register servers to the Data Collector and
perform server actions, such as space recovery.
•Replications & Live Volumes: When selected, allows you to congure replications,
Live Volumes, Quality of Service denitions, and manage disaster recovery.
•Monitoring: When selected, allows you to view and acknowledge alerts,
indications, and logs.
•Threshold Alerts: When selected, allows you to run threshold queries and dene
threshold alerts.
•Chargeback: When selected, allows you to congure and run Chargeback in order
to bill organizations based on storage usage.
•Reports: When selected, allows you to view automated reports and Chargeback
reports.
4 Right pane Displays management and monitoring options for the view that is selected in the views
pane.
52 Storage Manager Overview

2
Getting Started
Start the Dell Storage Manager Client and connect to the Data Collector. When you are nished, consider the suggested next steps.
For instructions on setting up a new Storage Center, see Storage Center Deployment.
Use the Client to Connect to the Data Collector
Start the Dell Storage Manager Client and use it to connect to the Data Collector. By default, you can log on as a local Storage
Manager user. If the Data Collector is congured to use an external directory service, you can log on as an Active Directory or
OpenLDAP user. If Kerberos authentication is congured, you can log on automatically using your Windows session credentials
without typing them manually. You can also connect directly to a Storage Center with the Dell Storage Manager Client. For more
information, see the Dell Storage Center Storage Client Administrator’s Guide (Storage Center 6.6 or later).
Prerequisites
• The Dell Storage Manager Client must be installed on the computer you are using. For installation instructions, see the Storage
Manager Installation Guide.
• If the Data Collector is not congured to use an external Active Directory or OpenLDAP directory service, you must know the
user name and password for a local Storage Manager user account.
• If you want to log on as an Active Directory or OpenLDAP user, the Data Collector must be congured to use an external Active
Directory or OpenLDAP directory service, and your directory user account or directory user group must be added to a Storage
Manager user group.
• If you want to log on automatically using your Windows session credentials, the Data Collector must be congured to use
Kerberos authentication with an external Active Directory or OpenLDAP directory service.
Steps
1. Start the Storage Manager Client application. The Dell Storage Manager Client appears.
2. If the Dell Storage Manager Client welcome screen displays, select a language from the Display Language drop-down menu
then click Log in to a Storage Center or Data Collector.
The Dell Storage Manager Client login page appears.
Getting Started 53

Figure 2. Dell Storage Manager Client Login
3. To change the language displayed in the Dell Storage Manager Client, select a language from the Display Language drop-down
menu.
4. Type the user name and password in the User Name and Password elds.
5. Specify your credentials.
• If you want to log on as a local Storage Manager user, Active Directory user, or OpenLDAP user, type the user name and
password in the User Name and Password elds.
– For OpenLDAP, the user name format is supported (example: user).
– For Active Directory, the user name (example: user), User Principal Name (example: user@domain), and NetBIOS ID
(example: domain\user) user name formats are supported.
• If you want to log on automatically using your Windows session credentials, select the Use Windows Credentials check box.
6. In the Host/IP eld, type the host name or IP address of the server that hosts the Data Collector. If the Data Collector and
Client are installed on the same system, you can type localhost instead.
7. If you changed the Web Server Port during installation, type the updated port in the Web Server Port eld.
8. Click Log In. The Client connects to the Data Collector and displays the Storage view.
NOTE: If the Display Language does not match the preferred language of the user, a warning message appears.
54 Getting Started

Figure 3. Dell Storage Manager Client Storage View
Related links
Authenticating Users with an External Directory Service
Managing Local Users with the Data Collector Manager
Next Steps
This section describes some basic tasks that you may want to perform after your rst log on to Storage Manager. These tasks are
conguration dependent and not all tasks will be required at all sites.
Add Storage Manager Users
The Data Collector controls user access to Storage Manager functions and associated Storage Centers based on the privileges
assigned to users: Reporter, Volume Manager, or Administrator. New users, as well as the associated Storage Centers, are created
and managed only by the Data Collector Manager. If you want to allow other members of your organization to use Storage Manager,
use the Data Collector Manager to grant them access. You can grant access using either of the following methods:
• Create local Storage Manager users.
•Congure the Data Collector to authenticate users using an external Active Directory or OpenLDAP directory service, and then
grant access to specic directory users and/or user groups.
Related links
Storage Manager User Management
Add Storage Centers to Storage Manager
Use the Dell Storage Manager Client to add Storage Centers to Storage Manager.
Related links
Adding and Organizing Storage Centers
Congure Storage Center Volumes
After you have added Storage Centers to Storage Manager, you can start creating and managing volumes. You can also manage
Snapshot Proles and Storage Proles.
Related links
Managing Volumes
Managing Snapshot Proles
Managing Storage Proles
Getting Started 55

Add Servers to your Storage Centers
Use Storage Manager to add servers that use Storage Center volumes to your Storage Centers. To enable additional functionality,
such as the ability to display operating system and connectivity information, and to manage the volumes or datastores mapped to
the servers, register these servers to the Storage Manager Data Collector. Before you register Windows servers, you must rst
install the Storage Manager Server Agent.
Related links
Storage Center Server Administration
Add PS Groups to Storage Manager
Use the Dell Storage Manager Client to add PS Groups to Storage Manager.
Add FluidFS Clusters to Storage Manager
If you have one or more FluidFS clusters, add them to Storage Manager during the FluidFS cluster deployment process.
Related links
Adding and Removing FluidFS Clusters in Storage Manager
Congure Email Notications
Storage Manager can send emails to notify you when threshold alerts are exceeded, automated reports are ready, and Storage
Manager events occur. To enable email notications, congure SMTP settings for the Data Collector, add your email address to your
Storage Manager user account, and then choose the events for which you want to be notied.
Related links
Conguring Email Alerts for Storage Manager Events
Conguring Email Notications for Threshold Alerts
Congure Storage Manager to Email Reports
Set up Remote Storage Centers and Relication QoS
If you want to protect your data by replicating volumes from one Storage Center to another, set up connectivity between your
Storage Centers. Create Replication Quality of Service (QoS) denitions on each Storage Center to control how much bandwidth is
used to transmit data to remote Storage Centers.
Related links
Remote Storage Centers and Replication QoS
Congure Replications and Live Volumes
To make sure that your data is protected even if one site goes down, congure replications and Live Volumes to mirror volumes to
remote Storage Centers.
Related links
Storage Center Replications and Live Volumes
Prepare for Disaster Recovery
If you congure replications or Live Volumes, you can predene disaster recovery settings to simplify the disaster recovery process.
You can also install a remote Data Collector at another site to allow access to Storage Manager disaster recovery options when the
primary Data Collector is unavailable.
Related links
Preparing for Disaster Recovery
Remote Data Collector
56 Getting Started

Part
II
Storage Management
This section describes how to use Storage Manager to administer, maintain, and monitor Storage Centers and PS Series groups.
Storage Management 57

58

3
Storage Center Overview
Storage Center is a storage area network (SAN) that provides centralized, block-level storage that can be accessed by Fibre
Channel, iSCSI, or Serial Attached SCSI (SAS).
How Storage Virtualization Works
Storage Center virtualizes storage by grouping disks into pools of storage called Storage Types, which hold small chunks (pages) of
data. Block-level storage is allocated for use by dening volumes and mapping them to servers. The Storage Type and Storage Prole
associated with the volume determines how a volume uses storage.
Storage Center combines the following features to provide virtualized storage.
• Disk Management: Sorts disks into disk folders and assigns a Storage Type based on the disk types.
• Volumes: Allocate storage for use.
• Storage Types: Dene a datapage size and redundancy levels for the disk folder.
• Data Progression: Moves pages between tiers and drive types, as well as among multiple RAID levels within the same tier.
• Storage Proles: Denes how data progression moves pages between tiers.
Storage Center Hardware Components
Dell Storage Center consists of one or two controllers, switches, and may include one or more disk enclosures.
Controllers
A Storage Center controller provides the central processing capability for the Storage Center Operating System and managing RAID
storage. A Storage Center can be congured with a single controller or a pair of controllers. In a dual-controller Storage Center
conguration, the two controllers must be the same model.
IO cards in the controller provide communication with disk enclosures and servers that use the storage. Controllers provide two
types of IO ports:
•Front-end ports: Hosts, servers, or Network Attached Storage (NAS) appliances access storage by connecting to controller
Fibre Channel IO cards, FCoE IO cards, or iSCSI IO through one or more network switches. SAS ports, designated as front-end
ports, can be connected directly to a server on SCv2000 series storage systems. Ports for these connections are located on the
back of the controller, but are congured as front-end ports.
•Back-end ports: Enclosures, which hold the physical drives that provide back-end storage, connect directly to the controller.
Fibre Channel and SAS transports are supported through ports designated as back-end ports. Back-end ports are in their own
private network between the controllers and the drive enclosures.
Switches
Switches provide robust connectivity to servers, allowing for the use of multiple controllers and redundant transport paths. Cabling
between controller IO cards, switches, and servers is referred to as front-end connectivity.
Enclosures
Enclosures house and control drives that provide storage. Enclosures are connected directly to controller IO cards. These
connections are referred to as back-end connectivity.
Fibre Channel Switched Bunch of Disks (SBOD) and Serial Advanced Technology Attachment (SATA) enclosures are supported for
existing Storage Centers and for controller migrations only.
Storage Center Overview 59

Disk Management
Storage Center manages both physical disks and the data movement within the virtual disk pool. Disks are organized physically,
logically, and virtually.
•Physically: Disks are grouped by the enclosure in which they reside, as shown in the Enclosures folder.
•Logically: Disks are grouped by class in disk folders. Storage Center enclosures may contain any combination of disk classes.
•Virtually: All disk space is allocated into tiers. The fastest disks reside in Tier 1 and slower drives with lower performance reside in
Tier 3. Data that is accessed frequently remains on Tier 1, and data that has not been accessed for the last 12 progression cycles
is gradually migrated to Tiers 2 and 3. Data is promoted to a higher tier after three days of consistent activity. Disk tiering is
shown when you select a Storage Type.
Disk Folders
A disk folder contains both managed and spare drives. Managed drives are used for data storage. Spare drives are held in reserve to
automatically replace a drive if a drive fails. By default, the Assigned disk folder is the parent disk folder for all drives. Drives are
further grouped by class in subordinate folders.
Disk Classes
Disks are classied based on their performance characteristics. Each class is shown in a separate folder within the Assigned disk
folder.
•Hard Disk Drives (HDDs): For HDDs, the disk classication describes its spindle speed and can be any of three disk types.
– 7K (7200 RPM)
– 10K
– 15K
•Solid State Drives (SSDs): SSDs are dierentiated by read or write optimization.
– Write-intensive (SLC SSD)
– Mixed-Use (MU SSD)
– Read-intensive (MLC SSD)
Disk Management for SC7020, SC5020, and SCv3000
Storage Center manages disks for SC7020 , SC5020, and SCv3000 storage systems automatically. When conguring one of those
storage systems, Storage Center manages the disks into folders based on function of the disk. FIPS capable drives are managed into
a separate folder than other disks. When Storage Center detects new disks, it manages the disk into the appropriate folder.
Storage Center disables the automatic disk management function when a user creates a new disk folder. Deleting the user-created
disk folder enables the automatic disk management function. The automatic disk management function will not automatically
manage any disk that has been previously released by Storage Center. If you are attempting to manage a previously released disk,
you must manually manage the disk into the appropriate folder.
Disk Management on SCv2000 Series Controllers
Storage Centers with SCv2000 series controllers manage disks automatically, limiting the disk management options. After adding
disks, Storage Center recognizes the new disks, creates a new disk folder if necessary, then manages the disks in the disk folder. If a
disk is intentionally down for testing purposes, then is deleted, you can restore the disk to manage the disk again in a disk folder.
The following disk management options are not available with SCv2000 series controllers:
• Creating disk folders
• Adding disks to disk folders
• Managing disk spares
Related links
Restore a Disk
60 Storage Center Overview

Drive Spares
Drive spares are drives that Storage Center reserves to replace a drive when one fails. When a drive fails, Storage Center restripes
the data across the remaining drives using the spare drive as a replacement for the failed drive.
Storage Center designates at least one drive spare for each disk class. For SCv2000 series, SC7020, SC5020, and SCv3000 storage
systems, Storage Center groups drives into groups of no more than 21 drives. Storage Center designates one drive in each group of
drives as a spare drive. For example, a disk class containing 21 drives will have 20 managed drives and one spare drive. A disk class
with 22 drives will have 20 managed drives and two spare drives. Storage Center designates the one additional drive as a spare
drive. Storage Center designates the largest drives in the disk class as spare drives.
Volumes
A Storage Center volume is a logical unit of storage that can represent more logical space than is physically available on the Storage
Center. Before data can be written to a volume, it must be mapped to a server, then formatted as a drive. Depending on the
conguration of the server, data can be written to the volume over iSCSI or Fibre Channel.
The Storage Type and Storage Prole selected when the volume is created determines how a volume behaves. The Storage Type
sets the datapage size and redundancy levels. The Storage Prole determines how Data Progression moves pages on the volume
between tiers and RAID levels.
Storage Types
A Storage Type is a pool of storage with a single datapage size and specied redundancy levels. Storage Center assesses the disks
available in a disk folder and presents the applicable Storage Type options. Once the determination is made, it cannot be changed
without assistance from Dell Technical Support, even when disk types change.
NOTE: SCv2000 series controllers manage Storage Types automatically by assigning each disk class to a new Storage
Type. SSD Storage Types have a 512 K datapage size and HDD Storage Types have a 2 MB datapage size.
Disk Types
The types of disks present in Storage Center dene whether a system is considered Standard or Flash Optimized. This classication
further determines how Data Progression moves data between tiers.
A minimum of six SSDs are required for a Flash Optimized array. When two types of SSDs are present, the array must contain at
least six of each type.
Storage Type Disk Classes
Standard • Write-intensive SSDs + HDDs
• HDDs (7K, 10K, 15K)
Flash Optimized • Write-intensive SSDs
• Write-intensive SSDs + Read-intensive SSDs
• Write-intensive SSDs + Read-intensive SSDs + HDDs
Datapage Size
By default, data is migrated between tiers and RAID levels in 2 MB blocks. Data can be moved in smaller or larger blocks to meet
specic application requirements. These blocks are referred to as datapages.
•2 MB: Default datapage size, this selection is appropriate for most applications.
•512 KB: Appropriate for applications with high performance needs, or in environments in which snapshots are taken frequently
under heavy IO. Selecting this size increases overhead and reduces the maximum available space in the Storage Type. Flash
Optimized storage types use 512 KB by default.
•4 MB: Appropriate for systems that use a large amount of disk space with infrequent snapshots.
CAUTION: Before changing the datapage setting, contact Dell Technical Support to discuss the impact on
performance and for advice about how to ensure that system resources remain balanced.
Storage Center Overview 61

Redundancy
Redundancy levels provide fault tolerance for a drive failure.
•Non-redundant: Uses RAID 0 in all classes, in all tiers. Data is striped but provides no redundancy. If one drive fails, all data is lost.
Do not use non-redundant storage for a volume unless the data has been backed up elsewhere.
•Single-redundant: Protects against the loss of any one drive. Single-redundant tiers can contain any of the following types of
RAID storage.
– RAID 10 (each drive is mirrored)
– RAID 5-5 (striped across 5 drives)
– RAID 5-9 (striped across 9 drives)
•Dual-redundant: Protects against the loss of any two drives. Dual-redundant tiers can contain any of the following types of RAID
storage.
– RAID 10 Dual-Mirror (data is written simultaneously to three separate drives)
– RAID 6-6 (4 data segments, 2 parity segments for each stripe)
– RAID 6-10 (8 data segments, 2 parity segments for each stripe)
Redundancy options may be restricted depending on the drive size. For example, there may be instances when a tier must be dual-
redundant and cannot be non-redundant or single-redundant. These restrictions are described in Redundancy Level
Recommendations and Requirements
Redundancy Level Recommendations and Requirements
Drive size is used to determine the redundancy level to apply to a tier of drives.
If any drive in a tier surpasses a threshold size, a specic redundancy level can be applied to the tier containing that drive. The
following tables describe HDD and SSD redundancy level defaults and requirements for Storage Center 7.1. If a redundancy level is
required, theStorage Center operating system sets the level and it cannot be changed.
NOTE: Dual redundancy is the default redundancy level for all drives in SCv3000 series, SC7020, and SC5020 storage
systems. Single redundancy is the default redundancy level for other models of Storage Centers.
Table 2. HDD Redundancy Recommendations and Requirements
Drive Size Redundancy Level
Up to 966 GB For most models of Storage Centers, single redundancy is the
default when adding drives of this size to a new or existing page
pool.
NOTE: For drives of this size, dual-redundant the default
redundancy level for SCv3000 series, SC7020, and
SC5020 storage systems.
967 GB up to a maximum 1.93 TB Dual redundancy is the default when adding drives of this size to
a new or existing page pool.
1.94 TB and higher Dual redundancy is required when adding drives of this size to a
new page pool.
NOTE: For SCv3000 series, SC7020, and SC5020
storage systems, dual redundancy is required when
adding drives of this size to new or existing page pools.
2.79 TB and higher Dual redundancy is required when adding drives of this size to an
existing page pool.
62 Storage Center Overview

Table 3. SSD Redundancy Recommendations and Requirements
Drive Size Redundancy Level
Up to 1.7 TB for WI and RI For most models of Storage Centers, single redundancy is the
default when adding drives of this size to a new or existing page
pool.
NOTE: For drives of this size, dual-redundant the default
redundancy level for SCv3000 series, SC7020, and
SC5020 storage systems.
1.8 TB up to 3.9 TB for WI and RI Dual redundancy is the default when adding drives of this size to
a new or existing page pool.
4 TB and higher for WI and RI Dual redundancy is required when adding drives of this size to a
new or existing page pool.
Data Progression
Storage Center uses Data Progression to move data within a virtualized storage environment. Data Progression moves data between
tiers and drive types, as well as among multiple RAID levels within the same tier, for a constant balance of performance and cost.
How Data Progression Works
Once every 24 hours, Storage Center assesses disk use and moves data to disk space that is more ecient for the data usage. By
default, Data Progression runs each day at 7 PM system time, but the timing of the run can be changed in the Storage Center
settings. Data Progression behavior is determined by the Storage Prole applied to each volume.
NOTE: With SCv2000 series controllers, Data Progression moves data between RAID types and restripes RAID, but does
not move data between storage tiers.
Data Progression and Snapshots
Storage Center also uses Data Progression to move snapshots. When a snapshot is created, either as scheduled or manually, the
data is frozen and moved to the tier specied by the Storage Prole to hold snapshots.
Snapshots can occur as a scheduled event according to the Snapshot Prole, manually by creating a snapshot, or on demand by
Storage Center to move data o of Tier 1 in a Flash Optimized storage type.
Low Space Modes
A Storage Center enters Conservation Mode when free space becomes critically low and enters Emergency Mode when the system
can no longer operate because there is not enough free space.
Conservation Mode
A Storage Center enters Conservation Mode when free space becomes critically low. Immediate action is necessary to avoid entering
Emergency Mode.
NOTE: Because of Conservation Mode’s proximity to the emergency threshold, do not use it as a tool to manage storage
or to plan adding disks to the Storage Center.
In Conservation Mode, Dell Storage Manager Client responds with the following actions:
• Generates a Conservation Mode alert.
• Expires Snapshots at a faster rate than normal.
• Prevents new volume creation.
Storage Center Overview 63

Emergency Mode
Storage Center enters Emergency Mode when the system can no longer operate because it does not have enough free space.
In Emergency Mode, Dell Storage Manager Client responds with the following actions:
• Generates an Emergency Mode alert.
• Expires Snapshots at a faster rate than normal.
• Prevents new volume creation.
• Volumes are taken oine. Data cannot be written to or read from volumes.
To support recovery eorts, volumes can respond to Space Recovery requests from the server or Storage Manager to release
unused blocks of data.
CAUTION: Because Emergency Mode prevents all server IO, Emergency Mode is service aecting. Administrators must
take special care to continually monitor free space on the Storage Center and add or free up space as needed to avoid
reaching the Emergency Mode threshold.
Troubleshoot Conservation or Emergency Mode
To resolve conservation or emergency mode, reclaim consumed disk space.
About this task
Perform each step, then wait a few minutes and check available disk space.
Steps
1. Delete any unnecessary volumes and then empty the recycle bin.
2. Expire unnecessary Snapshots.
3. If applicable, run a manual space recovery on Windows server volumes.
Next steps
If these steps do not resolve conservation or emergency mode, contact Dell Technical Support.
Preventing Low Space Modes
Manage disk space to prevent a Storage Center from entering Conservation or Emergency mode.
Prevent low space issues using these tips:
• Empty the recycle bin regularly.
• Lower the frequency of snapshots or set snapshots to expire earlier.
• Change the storage prole to a more space ecient prole. Available proles might include Low Priority (Tier 3) and Maximize
Eciency.
•Congure a threshold denition to create an alert when space starts to get low.
• Run Space Recovery on Windows volumes through the Storage Manager Server Agent.
• Migrate volumes from a pagepool with a full tier to a dierent pagepool with more free space.
• Delete any unnecessary volumes.
• If Data Reduction is licensed, enable Compression or Deduplication with Compression on some volumes.
Related links
Empty the Recycle Bin
Apply a Storage Prole to One or More Volumes
Conguring Threshold Denitions
Space Recovery on Windows
64 Storage Center Overview

Storage Center Operation Modes
Storage Center operates in four modes: Installation, Pre-production, Normal, and Maintenance.
Name Description
Install Storage Center is in Install mode before completing the setup wizard for the Storage Center.
Once setup is complete, Storage Center switches to Pre-Production mode.
Pre-Production During Pre-production mode, Storage Center suppresses alerts sent to support so that support is
not alerted to expected test scenarios caused by testing. Use the Pre-production mode to
perform tests on the Storage Center before placing it into a production environment. After
passing tests, manually change the operational mode from Pre-production to Normal mode.
Normal Normal mode is the operation mode used when the Storage Center is in a production
environment. Storage Center does not suppress alerts in this mode.
Maintenance When Storage Center is in Maintenance mode, it suppresses alerts sent to support in the same
way when it is in Pre-production mode. Switch to Maintenance mode before performing
maintenance on the Storage Center that may trigger alerts to support.
Related links
Change the Operation Mode of a Storage Center
Storage Proles
Storage Proles control how Storage Center manages volume data. For a given volume, the selected Storage Prole dictates which
disk tier accepts initial writes, as well as how data progression moves data between tiers to balance performance and cost.
Predened Storage Proles are the most eective way to manage data in Storage Center. The Storage Proles available are
determined by the Storage Type.
The ability to select Storage Proles is controlled by user settings. Storage Proles may not be visible to all users. If your user volume
defaults allow you to select a Storage Prole, the Storage tab displays them under the Storage Proles node.
Storage Proles for Standard Storage Types
The table below summarizes the Storage Proles available for Standard storage types. Each prole is described in more detail
following the table.
Name Initial Write Tier Tier (T) and RAID Levels Progression
Recommended (All Tiers) 1 Writes: T1 RAID 10 Snapshots:
RAID 5/RAID 6
Yes - to all Tiers
High Priority (Tier 1) 1 Writes: T1 RAID 10 Snapshots:
T1 RAID 5/RAID 6
No
Medium Priority (Tier 2) 2 Writes: T2 RAID 10 Snapshots:
T2 RAID 5/RAID 6
No
Low Priority (Tier 3) 3 Writes: T3 RAID 10 Snapshots:
T3 RAID 5/RAID 6
No
NOTE: The Recommended, High Priority, and Medium Priority proles are not available for the Flash Optimized Storage
Type.
Recommended (All Tiers)
The Recommended Storage Prole is available only when Data Progression is licensed. Cost and performance are optimized when all
volumes use the Recommended Storage Prole. The Recommended prole allows automatic Data Progression between and across
all storage tiers based on data type and usage.
When a volume uses the Recommended Prole, all new data is written to Tier 1 RAID level 10 storage. Data Progression moves less
active data to Tier 1 RAID5/ RAID 6 or a slower tier based on how frequently the data is accessed. In this way, the most active
Storage Center Overview 65

blocks of data remain on high-performance drives, while less active blocks automatically move to lower-cost, high-capacity SAS
drives.
Because SSDs are automatically assigned to Storage Tier 1, proles that include Storage Tier 1 allow volumes to use SSD storage. If
you have volumes that contain data that is not accessed frequently, and do not require the performance of Tier 1 SSDs, use a
Medium or Low Priority Prole or create and apply a new prole that does not include Storage Tier 1.
High Priority (Tier 1)
The High Priority Storage Prole provides the highest performance by storing data on Tier 1. It is ecient in terms of using RAID 5
or 6, but it uses more expensive media to store the data. A volume created using the High Priority prole stores written data on Tier
1 RAID 10. Snapshot data is stored on Tier 1 RAID 5/RAID 6. Storage Center does not migrate data to lower storage tiers unless Tier 1
storage becomes full.
If Data Progression is not licensed, the default Storage Prole is High Priority. Without Data Progression, you must congure
volumes to use a specic tier of storage, because data will not migrate between tiers.
Medium Priority (Tier 2)
The Medium Priority Storage Prole provides a balance between performance and cost eciency. A volume created using the
Medium Priority prole stores written data on Tier 2 RAID 10. Snapshot data is stored on Tier 2 RAID 5/RAID 6. Storage Center
does not migrate data to other storage tiers unless Tier 2 storage becomes full.
Low Priority (Tier 3)
The Low Priority prole provides the most cost ecient storage. Creating a volume using the Low Priority prole stores written
data on Tier 3 RAID 10. Snapshot data is stored on Tier 3 RAID 5/6. Storage Center does not migrate data to higher tiers of storage
unless Tier 3 storage becomes full.
Storage Proles for Flash Optimized Storage
The table below summarizes Storage Proles available for Flash Optimized storage types. Each prole is described in more detail
following the table.
Name Initial Write Tier Tier (T) and RAID Levels Progression
Low Priority (Tier 3) 3 Writes: T3 RAID 10 snapshots:
T3 RAID 5/6
No
Flash Optimized with
Progression (Tier 1 to All Tiers)
1 Writes: T1 RAID 10 snapshots:
T2/T3 RAID 5/6
Yes to all tiers
Write Intensive (Tier 1) 1 Writes: T1 RAID 10 snapshots:
T1 RAID 10
No
Flash Only with Progression
(Tier 1 to Tier 2)
1 Writes: T1 RAID 10 snapshots:
T2 RAID 5
Yes to Tier 2 only
Low Priority with Progression
(Tier 3 to Tier 2)
3 Writes: T3 RAID 10 snapshots:
T3 RAID 5/6 or T2 RAID 5
Yes to Tier 2 only
Low Priority (Tier 3)
The Low Priority prole provides the most cost ecient storage. Creating a volume using the Low Priority prole stores written
data on Tier 3 RAID 10. Snapshot data is stored on Tier 3 RAID 5/6. Storage Center does not migrate data to higher tiers of storage
unless Tier 3 storage becomes full.
Flash Optimized with Progression (Tier 1 to All Tiers)
The Flash Optimized with Progression Storage Prole provides the most ecient storage for an enclosure containing both read-
intensive and write-intensive SSDs. When a storage type uses this prole, all new data is written to write-intensive Tier 1 drives.
Snapshot data is moved to Tier 2, and less-active data progresses to Tier 3.
66 Storage Center Overview

If Tier 1 lls to within 95% of capacity, Storage Center creates a space management snapshot and moves it immediately to Tier 2 to
free up space on Tier 1. The space management snapshot is moved immediately and does not wait for a scheduled Data Progression.
Space management snapshots are marked as Created On Demand and cannot be modied manually or used to create View
Volumes. Space management snapshots coalesce into the next scheduled or manual snapshot. Storage Center creates only one on
demand snapshot per volume at a time.
Write Intensive (Tier 1)
The Write Intensive Storage Prole directs all initial writes to write-intensive SSDs on Tier 1 (RAID 10). The data does not progress
to any other tier. This prole is useful for storing transaction logs and temporary database les.
Flash Only with Progression (Tier 1 to Tier 2)
The Flash Only with Progression Storage Prole performs initial writes on high-performance Tier 1 drives. Less active data
progresses to Tier 2, but remains on SSDs. This prole is useful for storing volumes with data that requires optimal read performance,
such as golden images, linked clones, and some databases.
Low Priority with Progression (Tier 3 to Tier 2)
The Low Priority with Progression Storage Prole directs initial writes to less expensive Tier 3 (RAID 10) drives, and then allows
frequently accessed data to progress to Tier 2. This prole is useful for migrating large amounts of data to Storage Center without
overloading Tier 1 SSDs.
Storage Virtualization for SCv2000 Series Controllers
SCv2000 series controllers manage many storage virtualization options automatically.
Disk Management on SCv2000 Series Controllers
Storage Centers with SCv2000 series controllers manage disks automatically, limiting the disk management options. After adding
disks, Storage Center recognizes the new disks, creates a new disk folder if necessary, then manages the disks in the disk folder. If a
disk is intentionally down for testing purposes, then is deleted, you can restore the disk to manage the disk again in a disk folder.
The following disk management options are not available with SCv2000 series controllers:
• Creating disk folders
• Adding disks to disk folders
• Managing disk spares
Related links
Restore a Disk
Storage Types for SCv2000 Series Controllers
SCv2000 series controllers create a Storage Type for each disk class, and manage Storage Types automatically.
SCv2000 series controllers manage Storage Types automatically in the following ways:
• Storage Types are created automatically for each disk class
• Storage Types have a 2MB page size
• Storage Types cannot be modied
• Non-redundant Storage Types are not allowed
Storage Center Overview 67

RAID Tiering for SCv2000 Series Controllers
RAID Tiering for SCv2000 series controllers moves data between RAID 10 and RAID 5/6. It does not move data between Storage
Tiers. RAID Tiering happens at 7 PM everyday. Data progression runs until it completes or reaches the maximum run time.
Storage Proles for SCv2000 Series Controllers
The following table summarizes the Storage Proles available to SCv2000 series controllers.
Name Initial Write Tier Tier (T) and RAID Levels RAID Tiering
Balanced 1 Writes: T1 RAID 10
Snapshots: T1 RAID 5/6
Between RAID types only
Maximize Performance 1 Writes: T1 RAID 10
Snapshots: T1 RAID 10
No
Maximize Eciency 1Writes: T1 RAID 5/6
Snapshots: T1 RAID 5/6
No
Balanced
The Balanced Storage Prole balances eciency and performance for any volume using that Storage Prole.
When a volume uses the Balanced Storage Prole, all new data is written to Tier 1. When Storage Center creates a snapshot, Data
Progression moves snapshot data from RAID 10 to RAID 5/6.
Maximize Performance
Maximize Performance keeps new data and snapshot data on RAID 10 to increase performance. Maximize Performance is useful
for volumes with important and frequently used data.
Maximize Eciency
Maximize Eciency writes new data to RAID 5/6 and keeps snapshot data on RAID 5/6. Use Maximize Eciency for volumes
with less-important data and infrequently used data.
User Interface for Storage Center Management
Most storage conguration and management for an individual Storage Center is performed from the Storage view in the Dell
Storage Manager Client. Select a Storage Center in the Storage navigation pane to view and manage it.
The following tabs appear in the display pane when a Storage Center is selected:
• Summary Tab
• Storage Tab
• Hardware Tab
• IO Usage Tab
• Charting Tab
68 Storage Center Overview

Summary Tab
The Summary tab displays a customizable dashboard that summarizes Storage Center information. The Summary tab is displayed by
default when a Storage Center is selected from the Storage navigation tree.
Figure 4. Summary Tab
Related links
Managing Storage Center Settings
Viewing Summary Information
Storage Tab
The Storage tab of the Storage view allows you to view and manage storage on the Storage Center. This tab is made up of two
elements: the navigation pane and the right pane.
Figure 5. Storage Tab
Call Out Name
1 Navigation pane
2 Right pane
Storage Center Overview 69

Navigation Pane
TheStorage tab navigation pane shows the following nodes:
•Storage Center: Shows a summary of current and historical storage usage on the selected Storage Center.
•Volumes: Allows you to create and manage volumes and volume folders on the selected Storage Center, as well as create a local
recovery from a volume snapshot. You can also create storage containers, which are used with virtual volumes.
•Servers: Allows you to create and manage physical and virtual servers, server clusters, and server folders on the selected
Storage Center.
•Remote Storage Centers: Allows you to create and view iSCSI connections to remote Storage Centers for which you have
access.
•Disks: Allows you to view and manage disks and disk folders on the selected Storage Center.
•Portable Volumes: Allows you to view and manage portable volumes, which are used to transport initial replication data to
remote Storage Centers. This option is useful when transferring the initial replication data over the network would be too slow.
•Storage Types: Allows you to view the Storage Types prepared on the selected Storage Center.
•Snapshot Proles: Allows you to view, modify, and create Snapshot Proles for the selected Storage Center, and apply
Snapshot Proles to one or more volumes.
•Storage Proles: Allows you to view and create Storage proles dened on the selected Storage Center. This node appears only
if Allow Storage Prole Selection is enabled in the Storage Center user preferences.
•QoS Proles: Allows you to dene Quality of Service Proles for volumes or groups of volumes on the selected Storage Center.
This node appears only if Allow QoS Prole Selection is enabled in the Storage Center user preferences.
Right Pane
The right pane shows information and conguration options for the node or object selected in the navigation pane. The information
and conguration options displayed for each node is described in the online help.
Related links
Adding and Organizing Storage Centers
Managing Storage Center Settings
Managing Volumes
Managing Snapshot Proles
Managing Servers on a Storage Center
Managing Storage Proles
Managing QoS Proles
70 Storage Center Overview

Hardware Tab
The Hardware tab of the Storage view displays status information for the Storage Center hardware and allows you to perform
hardware-related tasks.
Figure 6. Hardware Tab
Related links
Monitoring Storage Center Hardware
Managing Disk Enclosures
Shutting Down and Restarting a Storage Center
IO Usage Tab
The IO Usage tab of the Storage view displays historical IO performance statistics for the selected Storage Center and associated
storage objects.
Figure 7. Storage View IO Usage Tab
Related links
Viewing Historical IO Performance
Storage Center Overview 71

Charting Tab
The Charting tab of the Storage view displays real-time IO performance statistics for the selected storage object.
Figure 8. Charting Tab
Related links
Viewing Current IO Performance
Alerts Tab
The Alerts tab displays alerts for the Storage Center.
Figure 9. Alerts Tab
72 Storage Center Overview

Logs Tab
The Logs tab displays logs from the Storage Center.
Figure 10. Logs Tab
Storage Center Overview 73

74

4
Storage Center Deployment
Use the Discover and Congure Uninitialized Storage Centers or Congure Storage Center wizard to set up a Storage Center to
make it ready for volume creation and storage management. After conguring a Storage Center, you can set up a localhost, or a
VMware vSphere or vCenter host.
Supported Operating Systems for Storage Center Automated Setup
Setting up a Storage Center requires 64-bit versions of the following operating systems:
• Red Hat Enterprise Linux 6 or later
• SUSE Linux Enterprise 12 or later
• Windows Server 2008 R2 or later
Discover and Congure Uninitialized SCv2000 Series Storage Centers
(iSCSI)
When setting up the system, use the Discover and Congure Uninitialized Storage Centers wizard to nd new SCv2000 series
Storage Centers. The wizard helps set up a Storage Center to make it ready for volume creation.
Open the wizard from the Dell Storage Manager Client welcome screen or from the Dell Storage Manager Client.
Open the Discover and Congure Uninitialized Storage Centers Wizard From the Dell Storage
Manager Client Welcome Screen
Open the wizard directly from the welcome screen to discover and congure a Storage Center.
Prerequisites
• Client must be running on a system with a 64-bit operating system.
• The Dell Storage Manager Client must be run using Windows Administrator privileges.
Steps
1. Open the Dell Storage Manager Client welcome screen.
2. Click Discover and Congure Uninitialized Storage Centers.
The Discover and Congure Uninitialized Storage Centers wizard opens.
Open the Discover and Congure Uninitialized Storage Centers Wizard from the Dell Storage
Manager Client
Open the wizard from the Dell Storage Manager Client to discover and congure a Storage Center.
Prerequisites
• The Dell Storage Manager Client must be running on a system with a 64-bit operating system.
• The Dell Storage Manager Client must be run using Windows Administrator privileges.
• The client must be connected to a Storage Manager Data Collector.
Steps
1. Click the Storage view.
2. In the Storage pane, click Storage Centers.
3. In the Summary tab, click Discover and Congure Uninitialized Storage Centers .
Storage Center Deployment 75

The Discover and Congure Uninitialized Storage Centers wizard appears.
Discover and Select an Uninitialized Storage Center
The rst page of the Discover and Congure Uninitialized Storage Centers wizard provides a list of prerequisite actions and
information required before setting up a Storage Center.
Prerequisites
• The host server, on which the Storage Manager software is installed, must be on the same subnet or VLAN as the Storage
Center.
• Temporarily disable any rewall on the host server that is running the Storage Manager.
• Layer 2 multicast must be allowed on the network.
• Make sure that IGMP snooping is disabled on the switch ports connected to the Storage Center.
Steps
1. Make sure that you have the required information that is listed on the rst page of the wizard. This information is needed to
congure the Storage Center.
2. Click Next. The Select a Storage Center to Initialize page appears and lists the uninitialized Storage Centers discovered by the
wizard.
NOTE: If the wizard does not discover the Storage Center that you want to initialize, perform one of the following
actions:
• Make sure that the Storage Center hardware is physically attached to all necessary networks.
• Click Rediscover.
• Click Troubleshoot Storage Center Hardware Issue to learn more about reasons why the Storage Center is not
discoverable.
• Follow the steps in Deploy the Storage Center Using the Direct Connect Method.
3. Select the Storage Center to initialize.
4. (Optional) Click Enable Storage Center Indicator to turn on the indicator light for the selected Storage Center. You can use the
indicator to verify that you have selected the correct Storage Center.
5. Click Next.
6. If the Storage Center is partially congured, the Storage Center login pane appears. Enter the management IPv4 address and
the Admin password for the Storage Center, then click Next to continue.
Deploy the Storage Center Using the Direct Connect Method
Use the direct connect method to manually deploy the Storage Center when it is not discoverable.
1. Use an Ethernet cable to connect the computer running the Storage Center System Manager to the management port of the
top controller.
2. Cable the bottom controller to the management network switch.
3. Click Discover and Congure Uninitialized Storage Centers. The Discover and Congure Uninitialized Storage Centers
wizard opens.
4. Fill out the information the initial conguration pages and stop when the Conrm Conguration page is displayed.
5. At this point, recable the management port of the top controller to the management network.
6. Connect the computer to the same subnet or VLAN as the Storage Center.
a. Click Next.
b. If the cable is not properly connected or the host cannot access the controller, an Error setting up connection message is
displayed. Correct the connection, and click OK.
c. If the deployment wizard is closed, click Discover and Congure Uninitialized Storage Centers to relaunch the deployment
wizard.
d. Type Admin in the User Name eld, type the password entered on the Set Administrator Information page in the
Password eld, and click Next.
76 Storage Center Deployment

Set System Information
The Set System Information page allows you to enter Storage Center and storage controller conguration information to use when
connecting to the Storage Center using Storage Manager.
1. Type a descriptive name for the Storage Center in the Storage Center Name eld.
2. Type the system management IPv4 address for the Storage Center in the Virtual Management IPv4 Address eld.
The management IPv4 address is the IP address used to manage the Storage Center and is dierent from a storage controller
IPv4 address.
3. Type an IPv4 address for the management port of each storage controller.
NOTE: The storage controller IPv4 addresses and management IPv4 address must be within the same subnet.
4. Type the subnet mask of the management network in the Subnet Mask eld.
5. Type the gateway address of the management network in the Gateway IPv4 Address eld.
6. Type the domain name of the management network in the Domain Name eld.
7. Type the DNS server addresses of the management network in the DNS Server and Secondary DNS Server elds.
8. Click Next.
Set Administrator Information
The Set Administrator Information page allows you to set a new password and an email address for the Admin user.
1. Enter a new password for the default Storage Center administrator user in the New Admin Password and Conrm Password
elds.
2. Enter the email address of the default Storage Center administrator user in the Admin Email Address eld.
3. Click Next.
• For a Fibre Channel or SAS storage system, the Conrm Conguration page appears.
• For an iSCSI storage system, the Congure iSCSI Fault Domains page appears.
Congure iSCSI Fault Domains
For a Storage Center with iSCSI front-end ports, use the Congure Fault Tolerance page and the Fault Domain pages to enter
network information for the fault domains and ports.
1. (Optional) On the Congure Fault Tolerance page, click More information about fault domains or How to set up an iSCSI
network to learn more about these topics.
2. Click Next.
NOTE: If any iSCSI ports are down, a dialog box appears that allows you to uncongure these ports. Unconguring
the down iSCSI ports will prevent unnecessary alerts.
3. On the Congure iSCSI HBA Fault Domain 1 page, enter network information for the fault domain and its ports.
NOTE: Make sure that all the IP addresses for iSCSI Fault Domain 1 are in the same subnet.
4. Click Next.
5. On the Congure iSCSI HBA Fault Domain 2 page, enter network information for the fault domain and its ports. Then click
Next.
NOTE: Make sure that all the IP addresses for iSCSI Fault Domain 2 are in the same subnet.
6. Click Next.
Storage Center Deployment 77

Conrm the Storage Center Conguration
Make sure that the conguration information shown on the Conrm Conguration page is correct before continuing.
1. Verify that the Storage Center settings are correct.
2. If the conguration information is correct, click Apply Conguration.
If the conguration information is incorrect, click Back and provide the correct information.
NOTE: After you click the Apply Conguration button, the conguration cannot be changed until after the Storage
Center is fully congured.
Initialize the Storage Center
The Storage Center sets up the controller using the information provided on the previous pages.
1. The Storage Center performs system setup tasks. The Initialize Storage Center page displays the status of these tasks.
To learn more about the initialization process, click More information about Initialization.
• If one or more of the system setup tasks fails, click Troubleshoot Initialization Error to learn how to resolve the issue.
• If the Conguring Disks task fails, click View Disks to see the status of the drives detected by the Storage Center.
• If any of the Storage Center front-end ports are down, the Storage Center Front-End Ports Down dialog box opens. Select
the ports that are not connected to the storage network, then click OK.
2. When all of the Storage Center setup tasks are complete, click Next.
Inherit Settings
Use the Inherit Settings page to copy settings from a Storage Center that is already congured.
Prerequisites
You must be connected through a Data Collector.
Steps
1. Select the Storage Center whose settings you want to copy.
2. Place a check next to each setting that you want to inherit, or click Select All to inherit all settings.
3. Click Next.
If you chose to inherit time and SMTP settings from another Storage Center, the Time Settings and SMTP Server Settings
pages are skipped in the wizard.
Congure Time Settings
Congure an NTP server to set the time automatically, or set the time and date manually.
1. From the Region and Time Zone drop-down menus, select the region and time zone used to set the time.
2. Select Use NTP Server and type the host name or IPv4 address of the NTP server, or select Set Current Time and set the
time and date manually.
3. Click Next.
Congure SMTP Server Settings
If you have an SMTP server, congure the SMTP email settings to receive information from the Storage Center about errors,
warnings, and events.
1. By default, the Enable SMTP Email checkbox is selected and enabled. If you do not have an SMTP server you can disable
SMTP email by clearing the Enable SMTP Email checkbox.
2. Alternatively, if you have an SMTP server, congure the SMTP server settings.
a. In the Recipient Email Address eld, enter the email address where the information will be sent.
b. In the SMTP Mail Server eld, enter the IP address or fully qualied domain name of the SMTP mail server. Click Test
Server to verify connectivity to the SMTP server.
78 Storage Center Deployment

c. (Optional) In the Backup SMTP Mail Server eld, enter the IP address or fully qualied domain name of a backup SMTP
mail server. Click Test Server to verify connectivity to the backup SMTP server.
d. If the SMTP server requires emails to contain a MAIL FROM address, specify an email address in the Sender Email Address
eld.
e. (Optional) In the Common Subject Line eld, enter a subject line to use for all emails sent by the Storage Center.
f. Congure how the Storage Center identies itself to the SMTP server:
• To use SMTP, type the Storage Center fully qualied domain name in the Hello Message (HELO) eld.
• To use ESMTP, select the Send Extended Hello (EHLO) check box, then type the Storage Center fully qualied domain
name in the Extended Hello Message (EHLO) eld.
g. If the SMTP server requires clients to authenticate before sending email, select the Use Authorized Login (AUTH LOGIN)
check box, then type a user name and password in the Login ID and Password elds.
3. Click Next.
Review the SupportAssist System State Information Collection and Storage Agreement
The SupportAssist System State Information Collection and Storage page displays the text of the SupportAssist data agreement
and allows you to accept or opt out of using SupportAssist.
1. To allow SupportAssist to collect diagnostic data and send this information to Dell Technical Support, select By checking this
box, you accept the above terms.
2. Click Next.
3. If you did not select By checking this box, you accept the above terms, the SupportAssist Recommended pane opens.
• Click No to return to the SupportAssist Data Collection and Storage page and accept the agreement.
• Click Yes to opt out of using SupportAssist and proceed to the Update Storage Center page.
Provide Contact Information
Enter contact information for technical support to use when sending support-related communications from SupportAssist.
1. Specify the contact information.
2. To receive SupportAssist email messages, select Yes, I would like to receive emails from SupportAssist when issues arise,
including hardware failure notications.
3. Select the preferred contact method, language, and available times.
4. Type a shipping address where replacement Storage Center components can be sent.
5. Click Next.
Update Storage Center
The Storage Center attempts to contact the SupportAssist Update Server to check for updates. If you are not using SupportAssist,
you must use the Storage Center Update Utility to update the Storage Center operating system before continuing.
• If no update is available, the Storage Center Up to Date page appears. Click Next.
• If an update is available, the current and available Storage Center versions are listed.
a. Click Install to update to the latest version.
b. If the update fails, click Retry Update to try to update again.
c. When the update is complete, click Next.
• If the SupportAssist Data Collection and Storage Agreement was not accepted, the Storage Center cannot check for updates.
– To proceed without checking for an update, click Next.
– To accept the agreement and check for an update:
a. Click Accept SupportAssist Data Collection and Storage Agreement to review the agreement.
b. Select By checking this box you accept the above terms.
c. Click Next. The Storage Center attempts to contact the SupportAssist Update Server to check for updates.
• The Setup SupportAssist Proxy Settings dialog box appears if the Storage Center cannot connect to the Dell SupportAssist
Update Server. If the site does not have direct access to the Internet but uses a web proxy, congure the proxy settings:
Storage Center Deployment 79

a. Select Enabled.
b. Enter the proxy settings.
c. Click OK. The Storage Center attempts to contact the SupportAssist Update Server to check for updates.
Congure the Storage Center Update Utility
The Storage Center Update Utility is used to update Storage Centers that are not connected to the SupportAssist update server.
Congure Storage Center to use the Storage Center Update Utility if SupportAssist is not enabled.
Prerequisites
SupportAssist must be disabled.
About this task
If Storage Center is unable to check for an update, the Unable to Check for Update page appears.
Steps
1. Click Use Update Utility server and setup conguration.
The Congure Update Utility dialog box appears.
2. In the Update Utility Host or IP Address eld, type the host name or IP address of the Storage Center Update Utility.
3. In the Update Utility Port eld, type the port of the Storage Center Update Utility.
Storage Center checks for an update on the Storage Center Update Utility then applies the update if necessary.
NOTE: If Storage Center failed to connect to the Update Utility, the Edit Update Utility Conguration dialog box
appears.
Set Default Storage Prole (SCv2000 Series Controllers Only)
The storage prole determines the RAID types used when creating a volume.
1. Select a prole from the Default Storage Prole drop-down menu.
NOTE: It is recommended to use the Maximize Eciency storage prole if you plan to import data to this Storage
Center.
2. (Optional) To allow a dierent storage prole to be selected when creating a volume, place a check next to Allow Storage
Prole selection when creating a volume.
3. Click Next.
Complete Conguration and Perform Next Steps
The Storage Center is now congured. The Conguration Complete page provides links to a Dell Storage Manager Client tutorial and
wizards to perform the next setup tasks.
1. (Optional) Click one of the Next Steps to congure a localhost, congure a VMware host, or create a volume.
When you have completed the step, you are returned to the Conguration Complete page. After you are out of the wizard,
continue to Step 2.
2. Click Finish to exit the wizard.
Related links
Create a Server from the localhost
Create a Server from a VMware vSphere Host
Create a Server from a VMware vCenter Host
Creating Volumes
Congure Embedded iSCSI Ports
Congure the embedded Ethernet ports on the Storage Center for use as iSCSI ports.
Prerequisites
The storage system must be an SC4020.
80 Storage Center Deployment

Steps
1. Congure the fault domain and ports (embedded fault domain 1 or Flex Port Domain 1).
NOTE: The Flex Port feature allows both Storage Center system management trac and iSCSI trac to use the
same physical network ports. However, for environments where the Storage Center system management ports are
mixed with network trac from other devices, separate the iSCSI trac from management trac using VLANs.
a. Enter the target IPv4 address, subnet mask, and gateway for the fault domain.
b. Enter an IPv4 address for each port in the fault domain.
NOTE: Make sure that all the IP addresses for the fault domain are in the same subnet.
2. Congure the fault domain and ports (embedded fault domain 2 or Flex Port Domain 2).
a. Enter the target IPv4 address, subnet mask, and gateway for the fault domain.
b. Enter an IPv4 address for each port in the fault domain.
NOTE: Make sure that all the IP addresses for the fault domain are in the same subnet.
3. Click OK.
Discover and Congure Uninitialized SCv2000 Series Storage Centers
(Fibre Channel/SAS)
When setting up the system, use the Discover and Congure Uninitialized Storage Centers wizard to nd new SCv2000 series
Storage Centers. The wizard helps set up a Storage Center to make it ready for volume creation.
Open the wizard from the Dell Storage Manager Client welcome screen or from the Dell Storage Manager Client.
Open the Discover and Congure Uninitialized Storage Centers Wizard From the Dell Storage
Manager Client Welcome Screen
Open the wizard directly from the welcome screen to discover and congure a Storage Center.
Prerequisites
• Client must be running on a system with a 64-bit operating system.
• The Dell Storage Manager Client must be run using Windows Administrator privileges.
Steps
1. Open the Dell Storage Manager Client welcome screen.
2. Click Discover and Congure Uninitialized Storage Centers.
The Discover and Congure Uninitialized Storage Centers wizard opens.
Open the Discover and Congure Uninitialized Storage Centers Wizard from the Dell Storage
Manager Client
Open the wizard from the Dell Storage Manager Client to discover and congure a Storage Center.
Prerequisites
• The Dell Storage Manager Client must be running on a system with a 64-bit operating system.
• The Dell Storage Manager Client must be run using Windows Administrator privileges.
• The client must be connected to a Storage Manager Data Collector.
Steps
1. Click the Storage view.
2. In the Storage pane, click Storage Centers.
3. In the Summary tab, click Discover and Congure Uninitialized Storage Centers .
The Discover and Congure Uninitialized Storage Centers wizard appears.
Storage Center Deployment 81

Discover and Select an Uninitialized Storage Center
The rst page of the Discover and Congure Uninitialized Storage Centers wizard provides a list of prerequisite actions and
information required before setting up a Storage Center.
Prerequisites
• The host server, on which the Storage Manager software is installed, must be on the same subnet or VLAN as the Storage
Center.
• Temporarily disable any rewall on the host server that is running the Storage Manager.
• Layer 2 multicast must be allowed on the network.
• Make sure that IGMP snooping is disabled on the switch ports connected to the Storage Center.
Steps
1. Make sure that you have the required information that is listed on the rst page of the wizard. This information is needed to
congure the Storage Center.
2. Click Next. The Select a Storage Center to Initialize page appears and lists the uninitialized Storage Centers discovered by the
wizard.
NOTE: If the wizard does not discover the Storage Center that you want to initialize, perform one of the following
actions:
• Make sure that the Storage Center hardware is physically attached to all necessary networks.
• Click Rediscover.
• Click Troubleshoot Storage Center Hardware Issue to learn more about reasons why the Storage Center is not
discoverable.
• Follow the steps in Deploy the Storage Center Using the Direct Connect Method.
3. Select the Storage Center to initialize.
4. (Optional) Click Enable Storage Center Indicator to turn on the indicator light for the selected Storage Center. You can use the
indicator to verify that you have selected the correct Storage Center.
5. Click Next.
6. If the Storage Center is partially congured, the Storage Center login pane appears. Enter the management IPv4 address and
the Admin password for the Storage Center, then click Next to continue.
Set System Information
The Set System Information page allows you to enter Storage Center and storage controller conguration information to use when
connecting to the Storage Center using Storage Manager.
1. Type a descriptive name for the Storage Center in the Storage Center Name eld.
2. Type the system management IPv4 address for the Storage Center in the Virtual Management IPv4 Address eld.
The management IPv4 address is the IP address used to manage the Storage Center and is dierent from a storage controller
IPv4 address.
3. Type an IPv4 address for the management port of each storage controller.
NOTE: The storage controller IPv4 addresses and management IPv4 address must be within the same subnet.
4. Type the subnet mask of the management network in the Subnet Mask eld.
5. Type the gateway address of the management network in the Gateway IPv4 Address eld.
6. Type the domain name of the management network in the Domain Name eld.
7. Type the DNS server addresses of the management network in the DNS Server and Secondary DNS Server elds.
8. Click Next.
82 Storage Center Deployment

Set Administrator Information
The Set Administrator Information page allows you to set a new password and an email address for the Admin user.
1. Enter a new password for the default Storage Center administrator user in the New Admin Password and Conrm Password
elds.
2. Enter the email address of the default Storage Center administrator user in the Admin Email Address eld.
3. Click Next.
• For a Fibre Channel or SAS storage system, the Conrm Conguration page appears.
• For an iSCSI storage system, the Congure iSCSI Fault Domains page appears.
Conrm the Storage Center Conguration
Make sure that the conguration information shown on the Conrm Conguration page is correct before continuing.
1. Verify that the Storage Center settings are correct.
2. If the conguration information is correct, click Apply Conguration.
If the conguration information is incorrect, click Back and provide the correct information.
NOTE: After you click the Apply Conguration button, the conguration cannot be changed until after the Storage
Center is fully congured.
Initialize the Storage Center
The Storage Center sets up the controller using the information provided on the previous pages.
1. The Storage Center performs system setup tasks. The Initialize Storage Center page displays the status of these tasks.
To learn more about the initialization process, click More information about Initialization.
• If one or more of the system setup tasks fails, click Troubleshoot Initialization Error to learn how to resolve the issue.
• If the Conguring Disks task fails, click View Disks to see the status of the drives detected by the Storage Center.
• If any of the Storage Center front-end ports are down, the Storage Center Front-End Ports Down dialog box opens. Select
the ports that are not connected to the storage network, then click OK.
2. When all of the Storage Center setup tasks are complete, click Next.
Review Redundant Paths
For a Storage Center with Fibre Channel or SAS front-end ports, the Fault Tolerance page displays an example fault domain topology
based on the number of controllers and type of front-end ports. The Review Redundant Paths page displays information about the
fault domains created by the Storage Center.
1. (Optional) On the Fault Tolerance page, click More information about fault domains to learn more about fault domains.
2. Click Next.
NOTE: If there are down SAS or Fibre Channel HBA ports, a dialog box appears that allows you to uncongure down
ports. Unconguring the down SAS or Fibre Channel HBA ports will prevent unnecessary alerts.
3. On the Review Redundant Paths page, make sure that all the information about the fault domains is correct.
4. Click Next.
Inherit Settings
Use the Inherit Settings page to copy settings from a Storage Center that is already congured.
Prerequisites
You must be connected through a Data Collector.
Storage Center Deployment 83

Steps
1. Select the Storage Center whose settings you want to copy.
2. Place a check next to each setting that you want to inherit, or click Select All to inherit all settings.
3. Click Next.
If you chose to inherit time and SMTP settings from another Storage Center, the Time Settings and SMTP Server Settings
pages are skipped in the wizard.
Congure Time Settings
Congure an NTP server to set the time automatically, or set the time and date manually.
1. From the Region and Time Zone drop-down menus, select the region and time zone used to set the time.
2. Select Use NTP Server and type the host name or IPv4 address of the NTP server, or select Set Current Time and set the
time and date manually.
3. Click Next.
Congure SMTP Server Settings
If you have an SMTP server, congure the SMTP email settings to receive information from the Storage Center about errors,
warnings, and events.
1. By default, the Enable SMTP Email checkbox is selected and enabled. If you do not have an SMTP server you can disable
SMTP email by clearing the Enable SMTP Email checkbox.
2. Alternatively, if you have an SMTP server, congure the SMTP server settings.
a. In the Recipient Email Address eld, enter the email address where the information will be sent.
b. In the SMTP Mail Server eld, enter the IP address or fully qualied domain name of the SMTP mail server. Click Test
Server to verify connectivity to the SMTP server.
c. (Optional) In the Backup SMTP Mail Server eld, enter the IP address or fully qualied domain name of a backup SMTP
mail server. Click Test Server to verify connectivity to the backup SMTP server.
d. If the SMTP server requires emails to contain a MAIL FROM address, specify an email address in the Sender Email Address
eld.
e. (Optional) In the Common Subject Line eld, enter a subject line to use for all emails sent by the Storage Center.
f. Congure how the Storage Center identies itself to the SMTP server:
• To use SMTP, type the Storage Center fully qualied domain name in the Hello Message (HELO) eld.
• To use ESMTP, select the Send Extended Hello (EHLO) check box, then type the Storage Center fully qualied domain
name in the Extended Hello Message (EHLO) eld.
g. If the SMTP server requires clients to authenticate before sending email, select the Use Authorized Login (AUTH LOGIN)
check box, then type a user name and password in the Login ID and Password elds.
3. Click Next.
Review the SupportAssist System State Information Collection and Storage Agreement
The SupportAssist System State Information Collection and Storage page displays the text of the SupportAssist data agreement
and allows you to accept or opt out of using SupportAssist.
1. To allow SupportAssist to collect diagnostic data and send this information to Dell Technical Support, select By checking this
box, you accept the above terms.
2. Click Next.
3. If you did not select By checking this box, you accept the above terms, the SupportAssist Recommended pane opens.
• Click No to return to the SupportAssist Data Collection and Storage page and accept the agreement.
• Click Yes to opt out of using SupportAssist and proceed to the Update Storage Center page.
84 Storage Center Deployment

Provide Contact Information
Enter contact information for technical support to use when sending support-related communications from SupportAssist.
1. Specify the contact information.
2. To receive SupportAssist email messages, select Yes, I would like to receive emails from SupportAssist when issues arise,
including hardware failure notications.
3. Select the preferred contact method, language, and available times.
4. Type a shipping address where replacement Storage Center components can be sent.
5. Click Next.
Update Storage Center
The Storage Center attempts to contact the SupportAssist Update Server to check for updates. If you are not using SupportAssist,
you must use the Storage Center Update Utility to update the Storage Center operating system before continuing.
• If no update is available, the Storage Center Up to Date page appears. Click Next.
• If an update is available, the current and available Storage Center versions are listed.
a. Click Install to update to the latest version.
b. If the update fails, click Retry Update to try to update again.
c. When the update is complete, click Next.
• If the SupportAssist Data Collection and Storage Agreement was not accepted, the Storage Center cannot check for updates.
– To proceed without checking for an update, click Next.
– To accept the agreement and check for an update:
a. Click Accept SupportAssist Data Collection and Storage Agreement to review the agreement.
b. Select By checking this box you accept the above terms.
c. Click Next. The Storage Center attempts to contact the SupportAssist Update Server to check for updates.
• The Setup SupportAssist Proxy Settings dialog box appears if the Storage Center cannot connect to the Dell SupportAssist
Update Server. If the site does not have direct access to the Internet but uses a web proxy, congure the proxy settings:
a. Select Enabled.
b. Enter the proxy settings.
c. Click OK. The Storage Center attempts to contact the SupportAssist Update Server to check for updates.
Congure the Storage Center Update Utility
The Storage Center Update Utility is used to update Storage Centers that are not connected to the SupportAssist update server.
Congure Storage Center to use the Storage Center Update Utility if SupportAssist is not enabled.
Prerequisites
SupportAssist must be disabled.
About this task
If Storage Center is unable to check for an update, the Unable to Check for Update page appears.
Steps
1. Click Use Update Utility server and setup conguration.
The Congure Update Utility dialog box appears.
2. In the Update Utility Host or IP Address eld, type the host name or IP address of the Storage Center Update Utility.
3. In the Update Utility Port eld, type the port of the Storage Center Update Utility.
Storage Center checks for an update on the Storage Center Update Utility then applies the update if necessary.
NOTE: If Storage Center failed to connect to the Update Utility, the Edit Update Utility Conguration dialog box
appears.
Storage Center Deployment 85

Set Default Storage Prole (SCv2000 Series Controllers Only)
The storage prole determines the RAID types used when creating a volume.
1. Select a prole from the Default Storage Prole drop-down menu.
NOTE: It is recommended to use the Maximize Eciency storage prole if you plan to import data to this Storage
Center.
2. (Optional) To allow a dierent storage prole to be selected when creating a volume, place a check next to Allow Storage
Prole selection when creating a volume.
3. Click Next.
Complete Conguration and Perform Next Steps
The Storage Center is now congured. The Conguration Complete page provides links to a Dell Storage Manager Client tutorial and
wizards to perform the next setup tasks.
1. (Optional) Click one of the Next Steps to congure a localhost, congure a VMware host, or create a volume.
When you have completed the step, you are returned to the Conguration Complete page. After you are out of the wizard,
continue to Step 2.
2. Click Finish to exit the wizard.
Related links
Create a Server from the localhost
Create a Server from a VMware vSphere Host
Create a Server from a VMware vCenter Host
Creating Volumes
Discover and Congure Uninitialized SCv3000 Series Storage Centers
When setting up the system, use the Discover and Congure Uninitialized Storage Centers wizard to nd new SCv3000 series
Storage Centers. The wizard helps set up a Storage Center to make it ready for volume creation.
Open the Discover and Congure Uninitialized Storage Centers Wizard From the Dell Storage
Manager Client Welcome Screen
Open the wizard directly from the welcome screen to discover and congure a Storage Center.
Prerequisites
• Client must be running on a system with a 64-bit operating system.
• The Dell Storage Manager Client must be run using Windows Administrator privileges.
Steps
1. Open the Dell Storage Manager Client welcome screen.
2. Click Discover and Congure Uninitialized Storage Centers.
The Discover and Congure Uninitialized Storage Centers wizard opens.
Open the Discover and Congure Uninitialized Storage Centers Wizard from the Dell Storage
Manager Client
Open the wizard from the Dell Storage Manager Client to discover and congure a Storage Center.
Prerequisites
• The Dell Storage Manager Client must be running on a system with a 64-bit operating system.
• The Dell Storage Manager Client must be run using Windows Administrator privileges.
• The client must be connected to a Storage Manager Data Collector.
86 Storage Center Deployment

Steps
1. Click the Storage view.
2. In the Storage pane, click Storage Centers.
3. In the Summary tab, click Discover and Congure Uninitialized Storage Centers .
The Discover and Congure Uninitialized Storage Centers wizard appears.
Discover and Select an Uninitialized Storage Center
The rst page of the Discover and Congure Uninitialized Storage Centers wizard provides a list of prerequisite actions and
information required before setting up a Storage Center.
Prerequisites
• The host server, on which the Storage Manager software is installed, must be on the same subnet or VLAN as the Storage
Center.
• Temporarily disable any rewall on the host server that is running the Storage Manager.
• Layer 2 multicast must be allowed on the network.
• Make sure that IGMP snooping is disabled on the switch ports connected to the Storage Center.
Steps
1. Make sure that you have the required information that is listed on the rst page of the wizard. This information is needed to
congure the Storage Center.
2. Click Next. The Select a Storage Center to Initialize page appears and lists the uninitialized Storage Centers discovered by the
wizard.
NOTE: If the wizard does not discover the Storage Center that you want to initialize, perform one of the following
actions:
• Make sure that the Storage Center hardware is physically attached to all necessary networks.
• Click Rediscover.
• Click Troubleshoot Storage Center Hardware Issue to learn more about reasons why the Storage Center is not
discoverable.
• Follow the steps in Deploy the Storage Center Using the Direct Connect Method.
3. Select the Storage Center to initialize.
4. (Optional) Click Enable Storage Center Indicator to turn on the indicator light for the selected Storage Center. You can use the
indicator to verify that you have selected the correct Storage Center.
5. Click Next.
6. If the Storage Center is partially congured, the Storage Center login pane appears. Enter the management IPv4 address and
the Admin password for the Storage Center, then click Next to continue.
Deploy the Storage Center Using the Direct Connect Method
Use the direct connect method to manually deploy the Storage Center when it is not discoverable.
1. Use an Ethernet cable to connect the computer running the Storage Center System Manager to the management port of the
top controller.
2. Cable the bottom controller to the management network switch.
3. Click Discover and Congure Uninitialized Storage Centers. The Discover and Congure Uninitialized Storage Centers
wizard opens.
4. Fill out the information the initial conguration pages and stop when the Conrm Conguration page is displayed.
5. At this point, recable the management port of the top controller to the management network.
6. Connect the computer to the same subnet or VLAN as the Storage Center.
a. Click Next.
b. If the cable is not properly connected or the host cannot access the controller, an Error setting up connection message is
displayed. Correct the connection, and click OK.
c. If the deployment wizard is closed, click Discover and Congure Uninitialized Storage Centers to relaunch the deployment
wizard.
Storage Center Deployment 87

d. Type Admin in the User Name eld, type the password entered on the Set Administrator Information page in the
Password eld, and click Next.
Set System Information
The Set System Information page allows you to enter Storage Center and storage controller conguration information to use when
connecting to the Storage Center using Storage Manager.
1. Type a descriptive name for the Storage Center in the Storage Center Name eld.
2. Type the system management IPv4 address for the Storage Center in the Virtual Management IPv4 Address eld.
The management IPv4 address is the IP address used to manage the Storage Center and is dierent from a storage controller
IPv4 address.
3. Type an IPv4 address for the management port of each storage controller.
NOTE: The storage controller IPv4 addresses and management IPv4 address must be within the same subnet.
4. Type the subnet mask of the management network in the Subnet Mask eld.
5. Type the gateway address of the management network in the Gateway IPv4 Address eld.
6. Type the domain name of the management network in the Domain Name eld.
7. Type the DNS server addresses of the management network in the DNS Server and Secondary DNS Server elds.
8. Click Next.
Set Administrator Information
The Set Administrator Information page allows you to set a new password and an email address for the Admin user.
1. Enter a new password for the default Storage Center administrator user in the New Admin Password and Conrm Password
elds.
2. Enter the email address of the default Storage Center administrator user in the Admin Email Address eld.
3. Click Next.
• For a Fibre Channel or SAS storage system, the Conrm Conguration page appears.
• For an iSCSI storage system, the Congure iSCSI Fault Domains page appears.
Conrm the Storage Center Conguration
Make sure that the conguration information shown on the Conrm Conguration page is correct before continuing.
1. Verify that the Storage Center settings are correct.
2. If the conguration information is correct, click Apply Conguration.
If the conguration information is incorrect, click Back and provide the correct information.
NOTE: After you click the Apply Conguration button, the conguration cannot be changed until after the Storage
Center is fully congured.
Initialize the Storage Center
The Storage Center sets up the controller using the information provided on the previous pages.
1. The Storage Center performs system setup tasks. The Initialize Storage Center page displays the status of these tasks.
To learn more about the initialization process, click More information about Initialization.
• If one or more of the system setup tasks fails, click Troubleshoot Initialization Error to learn how to resolve the issue.
• If the Conguring Disks task fails, click View Disks to see the status of the drives detected by the Storage Center.
• If any of the Storage Center front-end ports are down, the Storage Center Front-End Ports Down dialog box opens. Select
the ports that are not connected to the storage network, then click OK.
2. When all of the Storage Center setup tasks are complete, click Next.
88 Storage Center Deployment

Enter Key Management Server Settings
Specify key management server settings, such as hostname and port.
1. In the Hostname eld, type the host name or IP address of the key management server.
2. In the Port eld, type the number of a port with open communication with the key management server.
3. In the Timeout eld, type the amount of time in seconds after which the Storage Center should stop attempting to reconnect
to the key management server after a failure.
4. To add alternate key management servers, type the host name or IP address of another key management server in the
Alternate Hostnames area, and then click Add.
5. If the key management server requires a user name to validate the Storage Center certicate, enter the name in the Username
eld.
6. If the key management server requires a password to validate the Storage Center certicate, enter the password in the
Password eld.
7. Click Browse next to the Root CA Certicate. Navigate to the location of the root CA certicate on your computer and select
it.
8. Click Browse next to the certicate elds for the controllers. Navigate to the location of the controller certicates on your
computer and select them.
9. Click Next.
Create a Storage Type
Select the datapage size and redundancy level for the Storage Center.
1. Select a datapage size.
•Standard (2 MB Datapage Size): Default datapage size, this selection is appropriate for most applications.
•High Performance (512 KB Datapage Size): Appropriate for applications with high performance needs, or in environments
in which snapshots are taken frequently under heavy IO. Selecting this size increases overhead and reduces the maximum
available space in the Storage Type. Flash Optimized storage types use 512 KB by default.
•High Density (4 MB Datapage Size): Appropriate for systems that use a large amount of disk space and take snapshots
infrequently.
2. Modify the redundancy for each tier as needed.
• For single-redundant RAID levels, select Redundant.
• For dual-redundant RAID levels, select Dual Redundant.
3. To have the system attempt to keep existing drives on the same redundancy level when adding new drives, select the Attempt
to maintain redundancy when adding or removing disks check box.
4. Click Next.
Congure Ports
Set up Fibre Channel, iSCSI and SAS ports.
1. Select the check box of each type of port you want to congure. You must select at least one type to continue.
NOTE: If a port type is grayed out, no ports of that type have been detected.
2. Click Next.
Congure Fibre Channel Ports
For a Storage Center with Fibre Channel front-end ports, the Review Fault Domains page displays information about the fault
domains that were created by the Storage Center.
Prerequisites
One port from each controller within the same fault domain must be cabled.
Storage Center Deployment 89

NOTE: If the Storage Center is not cabled correctly to create fault domains, the Cable Ports page opens and explains the
issue. Click Refresh after cabling more ports.
Steps
1. Review the fault domains that have been created.
2. (Optional) Click Copy to clipboard to copy the fault domain information.
3. (Optional) Review the information on the Zoning, Hardware, and Cabling Diagram tabs.
NOTE: The ports must already be zoned.
4. Click Next.
Congure iSCSI Ports
For a Storage Center with iSCSI front-end ports, enter network information for the fault domains and ports.
Prerequisites
One port from each controller within the same fault domain must be cabled.
NOTE: If the Storage Center is not cabled correctly to create fault domains, the Cable Ports page opens and explains the
issue. Click Refresh after cabling more ports.
Steps
1. On the Set IPv4 Addresses for iSCSI Fault Domain 1 page, enter network information for the fault domain and its ports.
NOTE: Make sure that all the IP addresses for iSCSI Fault Domain 1 are in the same subnet.
2. Click Next.
3. On the Set IPv4 Addresses for iSCSI Fault Domain 2 page, enter network information for the fault domain and its ports. Then
click Next.
NOTE: Make sure that all the IP addresses for iSCSI Fault Domain 2 are in the same subnet.
4. Click Next.
5. Review the fault domain information.
6. (Optional) Click Copy to clipboard to copy the fault domain information.
7. (Optional) Review the information on the Hardware and Cabling Diagram tabs.
8. Click Next.
Congure SAS Ports
For a Storage Center with SAS front-end ports, the Review Fault Domains page displays information about the fault domains that
were created by the Storage Center.
Prerequisites
• One port from each controller within the same fault domain must be cabled.
• The ports for each fault domain must be cabled to the same server.
NOTE: If the Storage Center is not cabled correctly to create fault domains, the Cable Ports page opens and explains the
issue. Click Refresh after cabling more ports.
Steps
1. Review the fault domains that have been created.
2. (Optional) Click Copy to clipboard to copy the fault domain information.
3. (Optional) Review the information on the Hardware and Cabling Diagram tabs.
4. Click Next.
90 Storage Center Deployment

Inherit Settings
Use the Inherit Settings page to copy settings from a Storage Center that is already congured.
Prerequisites
You must be connected through a Data Collector.
Steps
1. Select the Storage Center whose settings you want to copy.
2. Place a check next to each setting that you want to inherit, or click Select All to inherit all settings.
3. Click Next.
If you chose to inherit time and SMTP settings from another Storage Center, the Time Settings and SMTP Server Settings
pages are skipped in the wizard.
Congure Time Settings
Congure an NTP server to set the time automatically, or set the time and date manually.
1. From the Region and Time Zone drop-down menus, select the region and time zone used to set the time.
2. Select Use NTP Server and type the host name or IPv4 address of the NTP server, or select Set Current Time and set the
time and date manually.
3. Click Next.
Congure SMTP Server Settings
If you have an SMTP server, congure the SMTP email settings to receive information from the Storage Center about errors,
warnings, and events.
1. By default, the Enable SMTP Email checkbox is selected and enabled. If you do not have an SMTP server you can disable
SMTP email by clearing the Enable SMTP Email checkbox.
2. Alternatively, if you have an SMTP server, congure the SMTP server settings.
a. In the Recipient Email Address eld, enter the email address where the information will be sent.
b. In the SMTP Mail Server eld, enter the IP address or fully qualied domain name of the SMTP mail server. Click Test
Server to verify connectivity to the SMTP server.
c. (Optional) In the Backup SMTP Mail Server eld, enter the IP address or fully qualied domain name of a backup SMTP
mail server. Click Test Server to verify connectivity to the backup SMTP server.
d. If the SMTP server requires emails to contain a MAIL FROM address, specify an email address in the Sender Email Address
eld.
e. (Optional) In the Common Subject Line eld, enter a subject line to use for all emails sent by the Storage Center.
f. Congure how the Storage Center identies itself to the SMTP server:
• To use SMTP, type the Storage Center fully qualied domain name in the Hello Message (HELO) eld.
• To use ESMTP, select the Send Extended Hello (EHLO) check box, then type the Storage Center fully qualied domain
name in the Extended Hello Message (EHLO) eld.
g. If the SMTP server requires clients to authenticate before sending email, select the Use Authorized Login (AUTH LOGIN)
check box, then type a user name and password in the Login ID and Password elds.
3. Click Next.
Review the SupportAssist System State Information Collection and Storage Agreement
The SupportAssist System State Information Collection and Storage page displays the text of the SupportAssist data agreement
and allows you to accept or opt out of using SupportAssist.
1. To allow SupportAssist to collect diagnostic data and send this information to Dell Technical Support, select By checking this
box, you accept the above terms.
2. Click Next.
3. If you did not select By checking this box, you accept the above terms, the SupportAssist Recommended pane opens.
Storage Center Deployment 91

• Click No to return to the SupportAssist Data Collection and Storage page and accept the agreement.
• Click Yes to opt out of using SupportAssist and proceed to the Update Storage Center page.
Provide Contact Information
Enter contact information for technical support to use when sending support-related communications from SupportAssist.
1. Specify the contact information.
2. To receive SupportAssist email messages, select Yes, I would like to receive emails from SupportAssist when issues arise,
including hardware failure notications.
3. Select the preferred contact method, language, and available times.
4. Type a shipping address where replacement Storage Center components can be sent.
5. Click Next.
Update Storage Center
The Storage Center attempts to contact the SupportAssist Update Server to check for updates. If you are not using SupportAssist,
you must use the Storage Center Update Utility to update the Storage Center operating system before continuing.
• If no update is available, the Storage Center Up to Date page appears. Click Next.
• If an update is available, the current and available Storage Center versions are listed.
a. Click Install to update to the latest version.
b. If the update fails, click Retry Update to try to update again.
c. When the update is complete, click Next.
• If the SupportAssist Data Collection and Storage Agreement was not accepted, the Storage Center cannot check for updates.
– To proceed without checking for an update, click Next.
– To accept the agreement and check for an update:
a. Click Accept SupportAssist Data Collection and Storage Agreement to review the agreement.
b. Select By checking this box you accept the above terms.
c. Click Next. The Storage Center attempts to contact the SupportAssist Update Server to check for updates.
• The Setup SupportAssist Proxy Settings dialog box appears if the Storage Center cannot connect to the Dell SupportAssist
Update Server. If the site does not have direct access to the Internet but uses a web proxy, congure the proxy settings:
a. Select Enabled.
b. Enter the proxy settings.
c. Click OK. The Storage Center attempts to contact the SupportAssist Update Server to check for updates.
Complete Conguration and Perform Next Steps
The Storage Center is now congured. The Conguration Complete page provides links to a Dell Storage Manager Client tutorial and
wizards to perform the next setup tasks.
1. (Optional) Click one of the Next Steps to congure a localhost, congure a VMware host, or create a volume.
When you have completed the step, you are returned to the Conguration Complete page. After you are out of the wizard,
continue to Step 2.
2. Click Finish to exit the wizard.
Related links
Create a Server from the localhost
Create a Server from a VMware vSphere Host
Create a Server from a VMware vCenter Host
Creating Volumes
92 Storage Center Deployment

Discover and Congure Uninitialized SC5020 and SC7020 Storage
Centers
When setting up the system, use the Discover and Congure Uninitialized Storage Centers wizard to nd new SC5020 or SC7020
Storage Centers. The wizard helps set up a Storage Center to make it ready for volume creation.
Open the Discover and Congure Uninitialized Storage Centers Wizard From the Dell Storage
Manager Client Welcome Screen
Open the wizard directly from the welcome screen to discover and congure a Storage Center.
Prerequisites
• Client must be running on a system with a 64-bit operating system.
• The Dell Storage Manager Client must be run using Windows Administrator privileges.
Steps
1. Open the Dell Storage Manager Client welcome screen.
2. Click Discover and Congure Uninitialized Storage Centers.
The Discover and Congure Uninitialized Storage Centers wizard opens.
Open the Discover and Congure Uninitialized Storage Centers Wizard from the Dell Storage
Manager Client
Open the wizard from the Dell Storage Manager Client to discover and congure a Storage Center.
Prerequisites
• The Dell Storage Manager Client must be running on a system with a 64-bit operating system.
• The Dell Storage Manager Client must be run using Windows Administrator privileges.
• The client must be connected to a Storage Manager Data Collector.
Steps
1. Click the Storage view.
2. In the Storage pane, click Storage Centers.
3. In the Summary tab, click Discover and Congure Uninitialized Storage Centers .
The Discover and Congure Uninitialized Storage Centers wizard appears.
Discover and Select an Uninitialized Storage Center
The rst page of the Discover and Congure Uninitialized Storage Centers wizard provides a list of prerequisite actions and
information required before setting up a Storage Center.
Prerequisites
• The host server, on which the Storage Manager software is installed, must be on the same subnet or VLAN as the Storage
Center.
• Temporarily disable any rewall on the host server that is running the Storage Manager.
• Layer 2 multicast must be allowed on the network.
• Make sure that IGMP snooping is disabled on the switch ports connected to the Storage Center.
Steps
1. Make sure that you have the required information that is listed on the rst page of the wizard. This information is needed to
congure the Storage Center.
2. Click Next. The Select a Storage Center to Initialize page appears and lists the uninitialized Storage Centers discovered by the
wizard.
Storage Center Deployment 93

NOTE: If the wizard does not discover the Storage Center that you want to initialize, perform one of the following
actions:
• Make sure that the Storage Center hardware is physically attached to all necessary networks.
• Click Rediscover.
• Click Troubleshoot Storage Center Hardware Issue to learn more about reasons why the Storage Center is not
discoverable.
• Follow the steps in Deploy the Storage Center Using the Direct Connect Method.
3. Select the Storage Center to initialize.
4. (Optional) Click Enable Storage Center Indicator to turn on the indicator light for the selected Storage Center. You can use the
indicator to verify that you have selected the correct Storage Center.
5. Click Next.
6. If the Storage Center is partially congured, the Storage Center login pane appears. Enter the management IPv4 address and
the Admin password for the Storage Center, then click Next to continue.
Deploy the Storage Center Using the Direct Connect Method
Use the direct connect method to manually deploy the Storage Center when it is not discoverable.
1. Use an Ethernet cable to connect the computer running the Storage Center System Manager to the management port of the
top controller.
2. Cable the bottom controller to the management network switch.
3. Click Discover and Congure Uninitialized Storage Centers. The Discover and Congure Uninitialized Storage Centers
wizard opens.
4. Fill out the information the initial conguration pages and stop when the Conrm Conguration page is displayed.
5. At this point, recable the management port of the top controller to the management network.
6. Connect the computer to the same subnet or VLAN as the Storage Center.
a. Click Next.
b. If the cable is not properly connected or the host cannot access the controller, an Error setting up connection message is
displayed. Correct the connection, and click OK.
c. If the deployment wizard is closed, click Discover and Congure Uninitialized Storage Centers to relaunch the deployment
wizard.
d. Type Admin in the User Name eld, type the password entered on the Set Administrator Information page in the
Password eld, and click Next.
Set System Information
The Set System Information page allows you to enter Storage Center and storage controller conguration information to use when
connecting to the Storage Center using Storage Manager.
1. Type a descriptive name for the Storage Center in the Storage Center Name eld.
2. Type the system management IPv4 address for the Storage Center in the Virtual Management IPv4 Address eld.
The management IPv4 address is the IP address used to manage the Storage Center and is dierent from a storage controller
IPv4 address.
3. Type an IPv4 address for the management port of each storage controller.
NOTE: The storage controller IPv4 addresses and management IPv4 address must be within the same subnet.
4. Type the subnet mask of the management network in the Subnet Mask eld.
5. Type the gateway address of the management network in the Gateway IPv4 Address eld.
6. Type the domain name of the management network in the Domain Name eld.
7. Type the DNS server addresses of the management network in the DNS Server and Secondary DNS Server elds.
8. Click Next.
94 Storage Center Deployment

Set Administrator Information
The Set Administrator Information page allows you to set a new password and an email address for the Admin user.
1. Enter a new password for the default Storage Center administrator user in the New Admin Password and Conrm Password
elds.
2. Enter the email address of the default Storage Center administrator user in the Admin Email Address eld.
3. Click Next.
• For a Fibre Channel or SAS storage system, the Conrm Conguration page appears.
• For an iSCSI storage system, the Congure iSCSI Fault Domains page appears.
Conrm the Storage Center Conguration
Make sure that the conguration information shown on the Conrm Conguration page is correct before continuing.
1. Verify that the Storage Center settings are correct.
2. If the conguration information is correct, click Apply Conguration.
If the conguration information is incorrect, click Back and provide the correct information.
NOTE: After you click the Apply Conguration button, the conguration cannot be changed until after the Storage
Center is fully congured.
Initialize the Storage Center
The Storage Center sets up the controller using the information provided on the previous pages.
1. The Storage Center performs system setup tasks. The Initialize Storage Center page displays the status of these tasks.
To learn more about the initialization process, click More information about Initialization.
• If one or more of the system setup tasks fails, click Troubleshoot Initialization Error to learn how to resolve the issue.
• If the Conguring Disks task fails, click View Disks to see the status of the drives detected by the Storage Center.
• If any of the Storage Center front-end ports are down, the Storage Center Front-End Ports Down dialog box opens. Select
the ports that are not connected to the storage network, then click OK.
2. When all of the Storage Center setup tasks are complete, click Next.
Enter Key Management Server Settings
Specify key management server settings, such as hostname and port.
1. In the Hostname eld, type the host name or IP address of the key management server.
2. In the Port eld, type the number of a port with open communication with the key management server.
3. In the Timeout eld, type the amount of time in seconds after which the Storage Center should stop attempting to reconnect
to the key management server after a failure.
4. To add alternate key management servers, type the host name or IP address of another key management server in the
Alternate Hostnames area, and then click Add.
5. If the key management server requires a user name to validate the Storage Center certicate, enter the name in the Username
eld.
6. If the key management server requires a password to validate the Storage Center certicate, enter the password in the
Password eld.
7. Click Browse next to the Root CA Certicate. Navigate to the location of the root CA certicate on your computer and select
it.
8. Click Browse next to the certicate elds for the controllers. Navigate to the location of the controller certicates on your
computer and select them.
9. Click Next.
Storage Center Deployment 95

Create a Storage Type
Select the datapage size and redundancy level for the Storage Center.
1. Select a datapage size.
•Standard (2 MB Datapage Size): Default datapage size, this selection is appropriate for most applications.
•High Performance (512 KB Datapage Size): Appropriate for applications with high performance needs, or in environments
in which snapshots are taken frequently under heavy IO. Selecting this size increases overhead and reduces the maximum
available space in the Storage Type. Flash Optimized storage types use 512 KB by default.
•High Density (4 MB Datapage Size): Appropriate for systems that use a large amount of disk space and take snapshots
infrequently.
2. Modify the redundancy for each tier as needed.
• For single-redundant RAID levels, select Redundant.
• For dual-redundant RAID levels, select Dual Redundant.
3. To have the system attempt to keep existing drives on the same redundancy level when adding new drives, select the Attempt
to maintain redundancy when adding or removing disks check box.
4. Click Next.
Congure Ports
Use the Congure Fault Tolerance pages to congure the system ports.
1. Select Congure Fault Domains next to Fibre Channel, SAS or iSCSI to set up fault domains for those ports. If the system has
both Fibre Channel and iSCSI ports, select Congure Fault Domains next to both port types.
2. Click Next.
Congure Fibre Channel Ports (Congure Storage Center Wizard)
Create a Fibre Channel fault domain to group FC ports for failover purposes.
1. On the rst Congure Fibre Channel Fault Tolerance page, select a transport mode: Virtual Port or Legacy.
2. Select the method for creating fault domains:
•Generate Fault Domain Conguration – One of the following fault domains is created, depending on system conguration
and mode selected:
Transport Mode One Controller Two Controllers
Virtual Port Two controller ports Two controller ports, one on each controller
Legacy One controller port Four controller ports, two on each controller
•Specify Number of Fault Domains – Set the number of fault domains to create.
3. Click Next.
NOTE: If you selected Generate Fault Domain Conguration, proceed to step 5.
4. If you selected Specify Number of Fault Domains, congure each fault domain.
a. In the Name eld, type a name for the fault domain.
b. (Optional) In the Notes eld, type notes for the fault domain.
c. In the Ports table, select the Fibre Channel ports to add to the fault domain. All FC ports in the fault domain should be
connected to the same FC fabric.
d. Click Next. If you are conguring more than one fault domain, repeat these steps for each domain.
5. On the nal Congure Fibre Channel Fault Tolerance page, review the fault domain setup.
6. (Optional) To change the fault domain setup, select from the following options:
• Click Create Fault Domain to create a new fault domain.
• Click Edit Fault Domain to edit the current fault domain.
• Click Remove to delete a fault domain.
7. Click Next.
96 Storage Center Deployment

• If you are setting up iSCSI fault domains, the Congure iSCSI Fault Domain page opens.
• If you are setting up SAS back-end ports but not iSCSI fault domains, the Congure Back-End Ports page opens.
• If you are not setting up iSCSI fault domains or SAS back-end ports, the Inherit Settings or Time Settings page opens.
Congure iSCSI Ports (Congure Storage Center Wizard)
Create an iSCSI fault domain to group ports for failover purposes.
1. On the rst Congure iSCSI Fault Tolerance page, select the number of fault domains to create, and then click Next.
2. On the next Congure iSCSI Fault Tolerance page, congure the rst fault domain:
a. In the Name eld, type a name for the fault domain.
b. (Optional) In the Notes eld, type notes for the fault domain.
c. In the Target IPv4 Address eld, type an IP address to assign to the iSCSI control port.
d. In the Subnet Mask eld, type the subnet mask for the IP address.
e. In the Gateway IPv4 Address eld, type the IP address for the iSCSI network default gateway.
f. In the Ports table, select the iSCSI ports to add to the fault domain. All iSCSI ports in the fault domain should be connected
to the same Ethernet network.
g. Click Next. If you are conguring more than one fault domain, repeat these steps for each fault domain.
3. On the nal Congure iSCSI Fault Tolerance page, review the fault domain setup.
4. (Optional) To change the fault domain setup, select from the following options:
• Click Create Fault Domain to create a new fault domain.
• Click Edit Fault Domain to edit the current fault domain.
• Click Remove to delete a fault domain.
5. Click Next.
• If you are setting up SAS back-end ports, the Congure Back-End Ports page opens.
• If you are not setting up SAS back-end ports, the Inherit Settings or Time Settings page opens.
Congure SAS Ports
For a Storage Center with SAS front-end ports, the Review Fault Domains page displays information about the fault domains that
were created by the Storage Center.
Prerequisites
• One port from each controller within the same fault domain must be cabled.
• The ports for each fault domain must be cabled to the same server.
NOTE: If the Storage Center is not cabled correctly to create fault domains, the Cable Ports page opens and explains the
issue. Click Refresh after cabling more ports.
Steps
1. Review the fault domains that have been created.
2. (Optional) Click Copy to clipboard to copy the fault domain information.
3. (Optional) Review the information on the Hardware and Cabling Diagram tabs.
4. Click Next.
Inherit Settings
Use the Inherit Settings page to copy settings from a Storage Center that is already congured.
Prerequisites
You must be connected through a Data Collector.
Steps
1. Select the Storage Center whose settings you want to copy.
2. Place a check next to each setting that you want to inherit, or click Select All to inherit all settings.
3. Click Next.
Storage Center Deployment 97

If you chose to inherit time and SMTP settings from another Storage Center, the Time Settings and SMTP Server Settings
pages are skipped in the wizard.
Congure Time Settings
Congure an NTP server to set the time automatically, or set the time and date manually.
1. From the Region and Time Zone drop-down menus, select the region and time zone used to set the time.
2. Select Use NTP Server and type the host name or IPv4 address of the NTP server, or select Set Current Time and set the
time and date manually.
3. Click Next.
Congure SMTP Server Settings
If you have an SMTP server, congure the SMTP email settings to receive information from the Storage Center about errors,
warnings, and events.
1. By default, the Enable SMTP Email checkbox is selected and enabled. If you do not have an SMTP server you can disable
SMTP email by clearing the Enable SMTP Email checkbox.
2. Alternatively, if you have an SMTP server, congure the SMTP server settings.
a. In the Recipient Email Address eld, enter the email address where the information will be sent.
b. In the SMTP Mail Server eld, enter the IP address or fully qualied domain name of the SMTP mail server. Click Test
Server to verify connectivity to the SMTP server.
c. (Optional) In the Backup SMTP Mail Server eld, enter the IP address or fully qualied domain name of a backup SMTP
mail server. Click Test Server to verify connectivity to the backup SMTP server.
d. If the SMTP server requires emails to contain a MAIL FROM address, specify an email address in the Sender Email Address
eld.
e. (Optional) In the Common Subject Line eld, enter a subject line to use for all emails sent by the Storage Center.
f. Congure how the Storage Center identies itself to the SMTP server:
• To use SMTP, type the Storage Center fully qualied domain name in the Hello Message (HELO) eld.
• To use ESMTP, select the Send Extended Hello (EHLO) check box, then type the Storage Center fully qualied domain
name in the Extended Hello Message (EHLO) eld.
g. If the SMTP server requires clients to authenticate before sending email, select the Use Authorized Login (AUTH LOGIN)
check box, then type a user name and password in the Login ID and Password elds.
3. Click Next.
Review the SupportAssist System State Information Collection and Storage Agreement
The SupportAssist System State Information Collection and Storage page displays the text of the SupportAssist data agreement
and allows you to accept or opt out of using SupportAssist.
1. To allow SupportAssist to collect diagnostic data and send this information to Dell Technical Support, select By checking this
box, you accept the above terms.
2. Click Next.
3. If you did not select By checking this box, you accept the above terms, the SupportAssist Recommended pane opens.
• Click No to return to the SupportAssist Data Collection and Storage page and accept the agreement.
• Click Yes to opt out of using SupportAssist and proceed to the Update Storage Center page.
Provide Contact Information
Enter contact information for technical support to use when sending support-related communications from SupportAssist.
1. Specify the contact information.
2. To receive SupportAssist email messages, select Yes, I would like to receive emails from SupportAssist when issues arise,
including hardware failure notications.
3. Select the preferred contact method, language, and available times.
98 Storage Center Deployment

4. Type a shipping address where replacement Storage Center components can be sent.
5. Click Next.
Update Storage Center
The Storage Center attempts to contact the SupportAssist Update Server to check for updates. If you are not using SupportAssist,
you must use the Storage Center Update Utility to update the Storage Center operating system before continuing.
• If no update is available, the Storage Center Up to Date page appears. Click Next.
• If an update is available, the current and available Storage Center versions are listed.
a. Click Install to update to the latest version.
b. If the update fails, click Retry Update to try to update again.
c. When the update is complete, click Next.
• If the SupportAssist Data Collection and Storage Agreement was not accepted, the Storage Center cannot check for updates.
– To proceed without checking for an update, click Next.
– To accept the agreement and check for an update:
a. Click Accept SupportAssist Data Collection and Storage Agreement to review the agreement.
b. Select By checking this box you accept the above terms.
c. Click Next. The Storage Center attempts to contact the SupportAssist Update Server to check for updates.
• The Setup SupportAssist Proxy Settings dialog box appears if the Storage Center cannot connect to the Dell SupportAssist
Update Server. If the site does not have direct access to the Internet but uses a web proxy, congure the proxy settings:
a. Select Enabled.
b. Enter the proxy settings.
c. Click OK. The Storage Center attempts to contact the SupportAssist Update Server to check for updates.
Complete Conguration and Perform Next Steps
The Storage Center is now congured. The Conguration Complete page provides links to a Dell Storage Manager Client tutorial and
wizards to perform the next setup tasks.
1. (Optional) Click one of the Next Steps to congure a localhost, congure a VMware host, or create a volume.
When you have completed the step, you are returned to the Conguration Complete page. After you are out of the wizard,
continue to Step 2.
2. Click Finish to exit the wizard.
Related links
Create a Server from the localhost
Create a Server from a VMware vSphere Host
Create a Server from a VMware vCenter Host
Creating Volumes
Set Up a localhost or VMware Host
After conguring a Storage Center, you can set up block-level storage for a localhost, VMware vSphere host, or VMware vCenter.
Set Up a localhost from Initial Setup
Congure a localhost to access block-level storage on the Storage Center. It is recommended that you perform this procedure for
each host that is connected to the Storage Center.
Prerequisites
• Client must be running on a system with a 64-bit operating system.
• The Dell Storage Manager Client must be run by a Dell Storage Manager Client user with the Administrator privilege.
Storage Center Deployment 99

• The Storage Center must be added to Storage Manager using a Storage Center user with the Administrator or Volume Manager
privilege.
• On a Storage Center with Fibre Channel IO ports, congure the Fibre Channel zoning.
Steps
1. On the Conguration Complete page of the Discover and Congure Storage Center wizard, click Congure this host to
access a Storage Center.
The Set up localhost on Storage Center wizard appears.
2. Click Next.
• If the Storage Center has iSCSI ports and the host is not connected to an iSCSI interface, the Log into Storage Center via
iSCSI page appears. Select the target fault domains, and then click Next.
• In all other cases, the Verify localhost Information page appears.
3. Select an available port, and then click Next. The server denition is created on the Storage Center.
The Host Setup Successful page displays the best practices that were set by the wizard and best practices that were not set.
Make a note of any best practices that were not set. It is recommended that these updates be applied manually before starting
I/O to the Storage Center.
4. (Optional) To create a volume after nishing host setup, select the Launch wizard to create a volume for this host checkbox.
5. Click Finish.
Set Up a VMware Host from Initial Setup
Congure a VMware vSphere host to access block-level storage on the Storage Center.
Prerequisites
• Client must be running on a system with a 64-bit operating system.
• The Dell Storage Manager Client must be run by a Dell Storage Manager Client user with the Administrator privilege.
• The Storage Center must be added to Storage Manager using a Storage Center user with the Administrator or Volume Manager
privilege.
• On a Storage Center with Fibre Channel IO ports, congure the Fibre Channel zoning before starting this procedure.
• To congure a host to access block-level storage on a Storage Center with SAS HBAs, you must connect to the Storage Center
through a Dell Storage Manager Data Collector.
• To download the correct SAS HBA driver for an ESXi host, go to www.vmware.com/resources/compatibility and search for
Dell mpt3sas 04.00.00.00.1. Click the Dell 12GB/s HBA external link, and download the mpt3sas version
04.00.00.00.1vmw driver.
• To update the SAS HBA driver on an ESXi host, see www.dell.com/Support/Article/us/en/19/HOW11081.
•Congure only one ESXi host at a time.
Steps
1. On the Conguration Complete page of the Discover and Congure Storage Center wizard, click Congure VMware
vSphere to access a Storage Center.
The Set up VMware Host on Storage Center wizard appears.
2. Enter the IP address or host name, the user name, and password of the VMware host.
3. Click Next.
• If the Storage Center has iSCSI ports and the host is not connected to any interface, the Log into Storage Center via
iSCSI page appears. Select the target fault domains, and then click Log In.
• In all other cases, the Verify vCenter Information page appears.
4. Select an available port, and then click Next. The server denition is created on the Storage Center.
The Host Setup Successful page displays the best practices that were set by the wizard and best practices that were not set.
Make a note of any best practices that were not set by the wizard. It is recommended that these updates be applied manually
before starting I/O to the Storage Center.
5. (Optional) To create a volume after nishing host setup, select the Launch wizard to create a volume for this host checkbox.
6. Click Finish.
100 Storage Center Deployment

Set Up a VMware vCenter Host from Initial Setup
Congure a VMware vCenter host to access block-level storage on the Storage Center.
Prerequisites
• Client must be running on a system with a 64-bit operating system.
• The Dell Storage Manager Client must be run by a Dell Storage Manager Client user with the Administrator privilege.
• The Storage Center must be added to Storage Manager using a Storage Center user with the Administrator or Volume Manager
privilege.
• On a Storage Center with Fibre Channel IO ports, congure the Fibre Channel zoning before starting this procedure.
• To congure a host to access block-level storage on a Storage Center with SAS HBAs, you must connect to the Storage Center
through a Dell Storage Manager Data Collector.
• To download the correct SAS HBA driver for an ESXi host, go to www.vmware.com/resources/compatibility and search for
Dell mpt3sas 04.00.00.00.1. Click the Dell 12GB/s HBA external link, and download the mpt3sas version
04.00.00.00.1vmw driver.
• To update the SAS HBA driver on an ESXi host, see www.dell.com/Support/Article/us/en/19/HOW11081.
•Congure only one ESXi host or server object at a time.
Steps
1. On the Conguration Complete page of the Discover and Congure Storage Center wizard, click Congure VMware
vSphere to access a Storage Center.
The Set up VMware Host on Storage Center wizard appears.
2. Enter the IP address or host name, the user name, and password of the vCenter Server.
3. Click Next.
The Verify vCenter Information page appears and displays the VMware hosts that are connected or partially connected.
4. Click Next.
5. Enter the IP address or host name, the user name, and password of a VMware host.
6. Select an available port, and then click Next. The server denition is created on the Storage Center.
The Host Setup Successful page displays the best practices that were set by the wizard and best practices that were not set.
Make a note of any best practices that were not set by the wizard. It is recommended that these updates be applied manually
before starting I/O to the Storage Center.
7. (Optional) To create a volume after nishing host setup, select the Launch wizard to create a volume for this host checkbox.
8. Click Finish.
Storage Center Deployment 101

102

5
Storage Center Administration
Storage Center provides centralized, block-level storage that can be accessed by Fibre Channel, iSCSI, or SAS.
Adding and Organizing Storage Centers
An individual Storage Manager user can view and manage only the Storage Centers that have been mapped to his or her account.
This restriction means that the Storage Centers that are visible to one Storage Manager user are not necessarily visible to another
user.
When a Storage Manager user adds a Storage Center, he or she must provide credentials for a Storage Center user. The privilege
level and user group(s) assigned to the Storage Center user determine the access that is allowed in the Dell Storage Manager Client.
• The rst time a Storage Center is added to Storage Manager Data Collector, you must specify a Storage Center user account
that has the Administrator privilege. When the Storage Center is subsequently added for other Storage Manager users, you can
specify Storage Center user accounts of any privilege level.
• If your Storage Manager user account has the Reporter privilege, you must specify a Storage Center user account that has the
Reporter privilege.
NOTE: A Storage Manager Administrator can also use the Data Collector Manager to grant Storage Center access to
a Storage Manager user with the Reporter privilege.
• Manage a Storage Center using one Data Collector only. Issues can occur if a Storage Center is managed by multiple Data
Collectors.
Storage Center User Privileges and User Groups
Storage Center groups determine which storage objects can be viewed by the Storage Center user, and the privilege level denes
what the user can do.
NOTE: Storage Center user privileges and Storage Manager user privileges share the same names, but they are not the
same. Storage Center user privileges control access to Storage Center functionality, and Storage Manager user
privileges control access to Storage Manager functionality. A user may have a dierent role in Storage Manager than in
Storage Center. This role dierence aects small details of that user’s access.
Related links
Storage Manager User Privileges
User Privilege Levels
Each user is assigned a single privilege level. Storage Center has three levels of user privilege.
Privilege Level Allowed Access
Administrator Read and write access to the entire Storage Center (no
restrictions). All Administrators have the same predened
privileges. Only Administrators can manage users and user
groups.
Volume Manager Read and write access to the folders associated with the
assigned user groups. Users with this privilege level can create
volumes in the allowed volume folders and map them to existing
servers in the allowed server folders.
Reporter Read-only access to the folders associated with the assigned
user group(s).
Storage Center Administration 103

Adding and Removing Storage Centers
Use the Dell Storage Manager Client to add or remove Storage Centers.
NOTE: For user interface reference information, click Help.
Add a Storage Center
Add a Storage Center to Storage Manager to manage and monitor the Storage Center from the Dell Storage Manager Client.
Prerequisites
• You must have the user name and password for a Storage Center user account.
– The rst time a Storage Center is added to Storage Manager, you must specify a Storage Center user account that has the
Administrator privilege. When the Storage Center is subsequently added for other Storage Manager users, you can specify
Storage Center user accounts of any privilege level.
– If your Storage Manager user account has the Reporter privilege, you must specify a Storage Center user account that has
the Reporter privilege.
NOTE: Storage Manager users with Reporter level privileges have limited access to Storage Manager. To grant a
Reporter Storage Manager user more privileges, add Storage Center mappings to that user in Storage Manager
Data Collector Manager. Only Administrator level Storage Manager users can set mapping for users.
• The Storage Manager Data Collector must have connectivity to the Storage Center management interface.
• The Storage Center certicate must contain the host name or management IP address that is used to add the Storage Center to
Storage Manager. For instructions on regenerating an SSL certicate, see the Storage Center Administrator’s Guide.
Steps
1. Click the Storage view.
2. In the Storage pane, select Storage Centers.
3. In the Summary tab, click Add Storage Center. The Add Storage Center wizard appears.
• If one or more Storage Centers are mapped to another user, the dialog box displays a list of available Storage Centers.
Figure 11. Available Storage Centers page
• If no Storage Centers are mapped to another user, the dialog box allows you to enter a new Storage Center.
104 Storage Center Administration

Figure 12. Add Storage Center page
4. (Conditional) If the dialog box is displaying a list of Storage Centers, select a Storage Center from the list or add a new one.
• To add a Storage Center that does not appear in the list, make sure the Add a new Storage Center to the Data Collector
check box is selected, then click Next.
• To add a Storage Center that appears in the list, clear the Add a new Storage Center to the Data Collector check box,
select the appropriate Storage Center, then click Next.
5. Enter Storage Center login information.
•Hostname or IP Address: (New Storage Center only) Enter the host name or IP address of a Storage Center controller. For
a dual-controller Storage Center, enter the IP address or host name of the management controller.
•User Name and Password: Enter the user name and password for a Storage Center user.
NOTE: If you specify a Storage Center user with the Reporter or Volume Manager privilege, access to the
Storage Center from Storage Manager is restricted based on the privilege and user group(s) assigned to the
Storage Center user.
•Folder: Select the parent folder for the Storage Center.
6. (Optional) Congure the Storage Center to use settings applied to another Storage Center by selecting the Inherit settings
from existing Storage Center check box. If this check box is selected, after the wizard closes the Inherit Settings wizard
appears.
7. Click Finish.
• If the Inherit settings from existing Storage Center check box was not selected, the Storage Center is added to Storage
Manager.
• If the Inherit settings from existing Storage Center check box was selected, the Inherit Settings dialog box appears.
8. (Inherit settings only) Choose the Storage Center settings to inherit.
a. Select the Storage Center from which you want to inherit settings, then click Next. The wizard advances to the next page.
b. Select the check box for each category of settings that you want to inherit. For user interface reference information, click
Help.
c. When you are done, click Finish.
• If passwords are not congured for the Dell SupportAssist proxy, Secure Console proxy, or SMTP server, the dialog box
closes.
• If a password for the Dell SupportAssist proxy, Secure Console proxy, or SMTP server is congured, you are prompted to
re-enter the required password(s).
d. Enter the required password(s) to complete the wizard.
Related links
Set Storage Center Mappings for a Reporter User
Storage Center Administration 105

Reconnect to a Storage Center
If Storage Manager cannot communicate with or log in to a Storage Center, Storage Manager marks the Storage Center as down.
Reconnect to the Storage Center to provide the updated connectivity information or credentials.
1. Click the Storage view.
2. In the Storage pane, select the Storage Center.
3. In the Summary tab, click Reconnect to Storage Center. The Reconnect to Storage Center dialog box appears.
4. Enter Storage Center logon information.
•Hostname or IP Address: Enter the host name or IP address of a Storage Center controller. For a dual-controller Storage
Center, enter the IP address or host name of the management controller.
•User Name and Password: Enter the user name and password for a Storage Center user.
NOTE: If you specify a Storage Center user with the Reporter or Volume Manager privilege, access to the
Storage Center from Storage Manager is restricted based on the privilege and user group(s) assigned to the
Storage Center user.
5. Click OK.
Remove a Storage Center
Remove a Storage Center when you no longer want to manage it from Storage Manager.
About this task
NOTE: When a Storage Center is removed from all Storage Manager users with the Administrator or Volume Manager
privilege, it is automatically removed from Storage Manager users with the Reporter privilege.
Steps
1. Click the Storage view.
2. In the Storage pane, select the Storage Center you want to remove.
3. In the Summary tab, click Delete. The Delete Objects dialog box appears.
4. Click OK.
Organizing Storage Centers
Use folders to group Storage Centers in the Dell Storage Manager Client.
NOTE: For user interface reference information, click Help.
Create a Storage Center Folder
Use folders to group and organize Storage Centers.
1. Click the Storage view.
2. In the Storage pane, select Storage Centers.
3. In the Summary tab, click Create Folder. The Create Folder dialog box opens.
4. In the Name eld, type a name for the folder.
5. In the Parent eld, select a parent folder.
6. Click OK.
Move a Storage Center Into a Folder
A Storage Center can be added to a folder at any time.
1. Click the Storage view.
2. In the Storage pane, select the Storage Center you want to move.
3. In the Summary tab, click Move. The Select Folder dialog box appears.
4. Select a parent folder.
5. Click OK.
106 Storage Center Administration

Rename a Storage Center Folder
Use the Edit Settings dialog box to change the name of a Storage Center folder.
1. Click the Storage view.
2. In the Storage pane, select the Storage Center folder you want to modify.
3. In the Summary tab, click Edit Settings. The Edit Settings dialog box opens.
4. In the Name eld, type a name for the folder.
5. Click OK.
Move a Storage Center Folder
Use the Edit Settings dialog box to move a Storage Center folder.
1. Click the Storage view.
2. In the Storage pane, select the Storage Center folder you want to modify.
3. In the Summary tab, click Edit Settings. The Edit Settings dialog box opens.
4. In the Parent area, select the Storage Centers node or a parent folder.
5. Click OK.
Delete a Storage Center Folder
Delete a Storage Center folder if it is no longer needed.
Prerequisites
The Storage Center folder must be empty.
Steps
1. Click the Storage view.
2. In the Storage pane, select the Storage Center folder you want to delete.
3. In the Summary tab, click Delete. The Delete Objects dialog box appears.
4. Click OK.
Managing Volumes
A Storage Center volume is a logical unit of storage that servers can access over a network. You can allocate more logical space to a
volume than is physically available on the Storage Center.
Attributes That Determine Volume Behavior
When a volume is created, attributes are associated with the volume to control its behavior.
Attribute Description
Storage Type Species the disk folder, tier redundancy, and data page size of
the storage used by the volume.
Storage Prole Controls the RAID type, storage tiers, and data progression
behavior for pages used by the volume.
Snapshot Prole Describes when to take periodic snapshots (also known as
point-in-time copies) for one or more volumes and the time at
which snapshots are deleted (expired).
QoS Prole Species a prole to apply to volumes, to potentially limit I/Os
that the volumes can perform, and also denes their relative
priority during times of congestion.
Storage Center Administration 107

Related links
Managing Storage Proles
Managing Snapshot Proles
Managing QoS Proles
Volume Icons
The following table describes the volume icons that appear in the Storage tab navigation pane.
Icon Description
The volume is not mapped to any servers.
The volume is mapped to one or more servers.
The volume is the source for a replication to a remote Storage Center.
NOTE: This icon is also displayed for volumes that have been congured to Copy, Mirror, or Migrate in
the Storage Center Manager. These operations are not available in the Dell Storage Manager Client.
The volume is the destination for a replication from a remote Storage Center.
The volume is currently the primary or secondary volume in a Live Volume.
The volume is the source or destination of Live Migration.
The volume was created from a Secure Data Storage Type.
Creating Volumes
Create volumes to present servers a logical unit of storage on a Storage Center.
NOTE: For user interface reference information, click Help.
Create a Volume Using Single-Step Dialog
If you need a small number of volumes, you can create them one at a time.
Prerequisites
The options for Volume QoS Prole and Group QoS Prole appear on the dialog box only if Allow QoS Prole Selection has been
selected on the Storage Center Preferences.
Steps
1. Select a Storage Center from the Storage view. (Data Collector connected Storage Manager Client only)
2. Click the Storage tab.
3. In the Storage tab navigation pane, select Volumes.
4. In the right pane, click Create Volume. The Create Volume dialog box appears.
5. In the Name eld, type a name for the volume.
6. In the Size eld, type a size for the volume in kilobytes (KB), megabytes (MB), gigabytes (GB), or terabytes (TB).
7. In the Volume Folder pane, select the parent folder for the volume.
8. (Optional) Congure the remaining volume attributes as needed.
• To schedule snapshot creation and expiration for the volume, apply one or more Snapshot Proles by clicking Change across
from Snapshot Proles.
• To map the volume to a server, click Change across from Server.
• If Chargeback is enabled, select the department to charge for storage costs associated with the volume by clicking Change
across from Chargeback Department.
• If Data Reduction is enabled on the Storage Center, select Compression or Deduplication with Compression to enable
Data Reduction on the volume.
• To use specic disk tiers and RAID levels for volume data, select the appropriate Storage Prole from the Storage Prole
drop-down menu. Using the Recommended Storage Prole allows the volume to take full advantage of data progression.
108 Storage Center Administration

• If more than one Storage Type is dened on the Storage Center, select the Storage Type to provide storage from the
Storage Type drop-down menu.
• To set a Volume QoS Prole, either accept the default QoS Prole or click Change across from Volume QoS Prole. Then
select a Volume QoS prole from the resulting list, and click OK.
• To set a Group QoS Prole, click Change across from Group QoS Prole. Then select a Group QoS prole from the
resulting list, and click OK.
• To adjust the Read/Write Cache, enter the desired size of the cache.
• To congure Replications and Live Volumes if they are licensed, select Replications and Live Volumes.
9. Click OK.
Create a Volume Using the Multiple-step Wizard
The multiple-step wizard is the default method of creating volumes for SCv2000 series controllers .
1. Select a Storage Center from the Storage view. (Data Collector connected Storage Manager Client only)
2. Click the Storage tab.
3. In the Storage tab navigation pane, select Volumes.
4. In the right pane, click Create Volume.
The Create Volume wizard appears.
5. In the Volume Identication page, specify the name, notes, and folder for the volume being created.
a. In the name eld, type the desired name of the volume.
b. (Optional) In the notes eld, type any notes associated with the volume.
c. In the volume folder pane, specify the desired location of the volume.
d. (Optional) To create a new folder, click Create Folder.
The Create Volume Folder dialog box appears.
6. Click Next.
The Specify Capacity page appears.
7. In the Specify Capacity page, specify the size of the volume and optionally set threshold denitions.
a. In the size eld, type the desired size of the volume.
b. (Optional) To select threshold denitions, click Select Threshold Denition. This option is not available on SCv2000 series
controllers.
The Set Threshold Alert Denitions dialog box appears.
8. Click Next.
(Optional) The Storage Options page appears. If no options are available, the wizard will not display this page.
9. In the Storage Options page, specify the Storage Type, Storage Prole, QoS Proles, Data Reduction Prole, and Disk Folder
for the volume.
NOTE: Storage options vary based on the features the Storage Center supports.
10. Click Next.
The Set Snapshot Proles page appears.
11. Select a Snapshot Prole.
• (Optional) To create a new Snapshot Prole, click Create New Snapshot Prole.
12. Click Next.
The Map to Server page appears.
13. Select a server. Click Create Server to create a new server and map it to the new volume. You can also create the volume
without mapping a server if you choose. To select this option, click Yes to the No Server Specied dialog. To select from a more
detailed list of options, click Advanced Mapping.
14. Click Next.
The Replication Tasks page appears. This step appears only if Replication is licensed.
15. Set the Replication options for the new volume.
• To create the volume without setting up a replication, select No Replication or Live Volume.
Storage Center Administration 109

• To create a volume as a replication, select Replication Volume to Another Storage Center.
• To create the volume as a Live Volume, select Create as Live Volume.
16. Click Next.
The Volume Summary page appears.
17. Click Finish.
Create Multiple Volumes Simultaneously Using Single-Step Dialog
If you need to create many volumes, you can streamline the process by creating multiple volumes at a time.
1. Select a Storage Center from the Storage view. (Data Collector connected Storage Manager Client only)
2. Click the Storage tab.
3. In the Storage tab navigation pane, select Volumes.
4. In the right pane, click Create Multiple Volumes. The Create Volume dialog box appears.
5. Use the Create Volume dialog box to congure the base volume parameters.
a. In the Volume Count eld, type the number of volumes to create.
b. In the Base Volume Name eld, type a base name for the volumes. Each volume is named with a combination of the base
name and the volume number.
c. In the Size eld, type a size for the volumes in kilobytes (KB), megabytes (MB), gigabytes (GB), or terabytes (TB).
d. In the Volume Folder pane, select the parent folder for the volumes.
e. In the Notes eld, type any notes you want to associate with these volumes.
f. (Optional) Congure the remaining volume attributes as needed.
• To schedule snapshot creation and expiration for the volume, apply one or more Snapshot Proles by clicking Change
across from Snapshot Proles.
• To map the volume to a server, click Change across from Server.
• If Chargeback is enabled, select the department to charge for storage costs associated with the volume by clicking
Change across from Chargeback Department.
• If Data Reduction is enabled on the Storage Center, select Compression or Deduplication with Compression to enable
Data Reduction on the volume.
• To use specic disk tiers and RAID levels for volume data, select the appropriate Storage Prole from the Storage
Prole drop-down menu. Using the Recommended Storage Prole allows the volume to take full advantage of data
progression.
• If more than one Storage Type is dened on the Storage Center, select the Storage Type to provide storage from the
Storage Type drop-down menu.
• To set a Volume QoS Prole, either accept the default QoS Prole or click Change across from Volume QoS Prole.
Then select a Volume QoS prole from the resulting list, and click OK.
• To set a Group QoS Prole, click Change across from Group QoS Prole. Then select a Group QoS prole from the
resulting list, and click OK.
• To adjust the Read/Write Cache, enter the desired size of the cache.
• To congure Replications and Live Volumes if they are licensed, select Replications and Live Volumes.
g. Click OK. The Create Multiple Volumes dialog box appears and displays the volume you created in the previous step.
6. Use the Create Multiple Volumes dialog box to create additional volumes.
• To add a volume based on a previous volume, select the volume from the list, then click Clone Selected Volume.
• To manually dene another volume, click Add Volume.
• To modify an individual volume, select the volume from the list, then click Edit Volume.
• To remove an individual volume, select the volume from the list, then click Remove Volume.
7. When you are nished, click OK.
110 Storage Center Administration

Create Multiple Volumes Simultaneously Using the Multiple-step Wizard
If you need to create many volumes, you can streamline the process by creating multiple volumes at a time. The multiple-step wizard
is the default way to create volumes for the SCv2000 series controllers, and the only method available for direct connect SCv2000
series controllers to create multiple volumes simultaneously.
1. Select a Storage Center from the Storage view. (Data Collector connected Storage Manager Client only)
2. Click the Storage tab.
3. In the Storage tab navigation pane, select Volumes.
4. In the right pane, click Create Multiple Volumes.
The Create Multiple Volumes wizard appears.
5. In the Volume Identication page, specify the number of volumes to create, a base name, and notes, and select a folder for the
volumes.
a. In the volume count eld, type the number of volumes.
b. In the base volume name eld, type the base name for the volumes. Each volume is named with a combination of the base
name and the volume number.
c. (Optional) In the notes eld, type any notes associated with the volumes.
d. In the volume folder pane, specify the desired location of the volumes. All volumes created will by default be placed in this
folder. You can change this setting in the summary page before the wizard actually creates the volumes.
e. (Optional) To create a new folder, click Create New Folder.
The Create Volume Folder dialog box appears.
6. Click Next.
The Specify Capacity page appears.
7. In the Specify Capacity page, specify the size of the volumes and optionally set threshold denitions.
a. In the size eld, type the desired size of the volumes in bytes, kilobytes (KB), gigabytes (GB), or terabytes (TB).
b. (Optional) To select threshold denitions, click Select Threshold Denition. This option is not available for SCv2000 series
controllers.
The Set Threshold Alert Denitions dialog box appears.
8. Click Next.
The Storage Options pane appears.
9. In the Storage Options page, specify the storage options for the volumes.
• To schedule snapshot creation and expiration for the volume, apply one or more Snapshot Proles by clicking Change across
from Snapshot Proles.
• To map the volume to a server, click Change across from Server.
• If Chargeback is enabled, select the department to charge for storage costs associated with the volume by clicking Change
across from Chargeback Department.
• If Data Reduction is enabled on the Storage Center, select Compression or Deduplication with Compression to enable
Data Reduction on the volume.
• To use specic disk tiers and RAID levels for volume data, select the appropriate Storage Prole from the Storage Prole
drop-down menu. Using the Recommended Storage Prole allows the volume to take full advantage of data progression.
• If more than one Storage Type is dened on the Storage Center, select the Storage Type to provide storage from the
Storage Type drop-down menu.
• To set a Volume QoS Prole, either accept the default QoS Prole or click Change across from Volume QoS Prole. Then
select a Volume QoS prole from the resulting list, and click OK.
• To set a Group QoS Prole, click Change across from Group QoS Prole. Then select a Group QoS prole from the
resulting list, and click OK.
• To adjust the Read/Write Cache, enter the desired size of the cache.
• To congure Replications and Live Volumes if they are licensed, select Replications and Live Volumes.
NOTE: The storage options vary based on the features the Storage Center supports.
10. Click Next.
Storage Center Administration 111

The Set Snapshot Proles page appears.
11. Select a Snapshot Prole.
• (Optional) To create a new Snapshot Prole, click Create New Snapshot Prole.
12. Click Next.
The Map to Server page appears.
13. Select a server. For more detailed options, click Advanced Mapping. To create a volume without selecting a server, click Yes to
the No Server Specied dialog. To create a new server, click New Server.
14. Click Next. The Replication Tasks page appears. This step appears only if Replication is licensed. If Live Volume is licensed,
those options are visible as well. These features are not available for all controllers. For clarication, see the replication licensing
requirements for your system.
• To create the volumes without setting up a replication, select No Replication or Live Volume.
• To create a volume as a replication, select Replicate Volume to Another Storage Center.
• To create the volume as a Live Volume, select Create as Live Volume .
15. Click Next.
The Volume Summary pane appears.
16. Review the table of new volume settings.
• To manually dene another volume, click Add Volume.
• To modify a previous volume, select the volume from the list, then click Edit Volume.
• To add a volume based on a previous volume, select the volume from the list, then click Clone Volume.
• To remove a previous volume, select the volume from the list, then click Remove Volume.
17. When you are nished, click Finish.
Modifying Volumes
You can rename, move, or expand a volume after it has been created. You can also modify advanced volume attributes if needed.
NOTE: For user interface reference information, click Help.
Edit Multiple Volumes
The Edit Multiple Volume dialog box allows you to edit the settings for multiple volumes.
1. Select a Storage Center from the Storage view. (Data Collector connected Storage Manager Client only)
2. Click the Storage tab.
3. In the right pane, click the Volumes node.
4. Click Edit Multiple Volumes.
The Edit Multiple Volumes wizard opens.
5. Select the volume you want to edit.
6. Click Next.
7. Modify the volume settings as needed.
For more information on the volume settings, click Help.
8. Click Next.
9. Review the changes.
10. Click Finish.
The Edit Multiple Volumes wizard modies the volumes then displays a results page.
11. Click Finish.
Rename a Volume
A volume can be renamed without aecting its availability.
1. Select a Storage Center from the Storage view. (Data Collector connected Storage Manager Client only)
2. Click the Storage tab.
112 Storage Center Administration

3. In the Storage tab navigation pane, select the volume you want to modify.
4. In the right pane, click Edit Settings. The Edit Volume dialog box opens.
5. In the Name eld, type a new name for the volume.
6. When you are nished, click OK.
Move a Volume to a Dierent Volume Folder
Volumes can be organized by placing them in folders.
1. Select a Storage Center from the Storage view. (Data Collector connected Storage Manager Client only)
2. Click the Storage tab.
3. In the Storage tab navigation pane, select the volume you want to modify.
4. In the right pane, click Move to Folder. The Move to Folder dialog box opens.
5. In the navigation pane, select a new parent volume folder.
6. When you are nished, click OK.
Move Multiple Volumes to a Dierent Volume Folder
Right-click a selection of volumes to move them to a dierent folder.
1. Select a Storage Center from the Storage view. (Data Collector connected Storage Manager Client only)
2. Click the Storage tab.
3. In the Storage tab navigation pane, select the Volumes node or the volume folder that contains the volumes.
4. In the right pane, select the volumes that you want to move.
• To select contiguous volumes, select the rst volume, then hold down Shift and select the last volume.
• To select individual volumes, hold down Control while selecting them.
5. Right-click one of the selected volumes, then select Move to Folder. The Move to Folder dialog box opens.
6. In the navigation pane, select a new parent volume folder.
7. When you are nished, click OK.
Expand a Volume
Expand the size of a volume if more space is needed.
About this task
NOTE: Fluid Cache volumes cannot be expanded.
Steps
1. Select a Storage Center from the Storage view. (Data Collector connected Storage Manager Client only)
2. Click the Storage tab.
3. In the Storage tab navigation pane, select the volume you want to expand.
4. In the right pane, click Expand Volume. The Expand Volume dialog box opens.
5. Type a new size for the volume, then click OK.
Related links
Limitations for Fluid Cache Volumes
Enable or Disable Read/Write Caching for a Volume
Read and write caching generally improves performance. To improve performance, disable write caching on volumes that use SSD
storage.
About this task
NOTE: Read cache and write cache cannot be enabled for Fluid Cache volumes.
Storage Center Administration 113

Steps
1. Select a Storage Center from the Storage view. (Data Collector connected Storage Manager Client only)
2. Make sure Allow Cache Selection is enabled for volumes in the Storage Center user preferences.
a. In the Summary tab, click Edit Settings. The Edit Settings dialog box opens.
b. Click the Preferences tab.
c. Make sure the Allow Cache Selection check box is selected.
d. Click OK.
3. Click the Storage tab.
4. In the Storage tab navigation pane, select the volume you want to modify.
5. In the right pane, click Edit Settings. The Edit Volume dialog box opens.
6. Enable or disable the cache options as needed. These options are described in the online help.
• Select or clear the Read Cache check box.
For volumes using SSD storage, test applications before enabling or disabling read cache.
• Select or clear the Write Cache check box.
To improve performance, disable write caching on volumes that use SSD storage for most applications.
7. When you are nished, click OK.
Related links
Limitations for Fluid Cache Volumes
Assign Snapshot Proles to a Volume
Assign one or more Snapshot Proles to a volume if you want snapshots to be created on an automated schedule.
1. Select a Storage Center from the Storage view. (Data Collector connected Storage Manager Client only)
2. Click the Storage tab.
3. In the Storage tab navigation pane, select the volume you want to modify.
4. In the right pane, click Edit Settings. The Edit Volume dialog box opens.
5. Select the appropriate Snapshot Proles.
a. Next to Snapshot Proles, click Change. The Select Snapshot Proles dialog box opens.
b. In the top pane of the dialog box, select the Snapshot Proles to assign to the volume.
c. When you are nished, click OK. The Select Snapshot Proles dialog box closes.
6. Click OK to close the Edit Volume dialog box.
Assign Snapshot Proles to Multiple Volumes
Snapshot Proles can be assigned to multiple volumes in one operation.
1. Select a Storage Center from the Storage view. (Data Collector connected Storage Manager Client only)
2. Click the Storage tab.
3. In the Storage tab navigation pane, select the volume you want to modify.
4. In the right pane, select the volumes that you want to modify.
• To select contiguous volumes, select the rst volume, then hold down Shift and select the last volume.
• To select individual volumes, hold down Control while selecting them.
5. Right-click the selection, then select Set Snapshot Proles. The Set Snapshot Proles dialog box opens.
6. In the upper table, select the check box for each Snapshot Prole you want to assign to the volume.
7. To remove the Snapshot Proles that were previously assigned to the volume, select the Replace Existing Snapshot Proles
check box.
8. When you are nished, click OK.
114 Storage Center Administration

Assign a Dierent Storage Prole to a Volume
The Storage Prole determines the RAID type and storage tiers used by the volume.
1. Select a Storage Center from the Storage view. (Data Collector connected Storage Manager Client only)
2. Click the Storage tab.
3. In the Storage tab navigation pane, select the volume you want to modify.
4. In the right pane, click Storage Prole. The Set Storage Prole dialog box opens.
5. From the Storage Prole drop-down menu, select a Storage Prole.
6. When you are nished, click OK.
Assign a Dierent Storage Prole to Multiple Volumes
The Storage Prole determines the RAID type and storage tiers used by the volume. A Storage Prole can be assigned to multiple
volumes in one operation.
1. Select a Storage Center from the Storage view. (Data Collector connected Storage Manager Client only)
2. Click the Storage tab.
3. In the Storage tab navigation pane, select the Volumes node or the volume folder that contains the volumes.
4. In the right pane, select the volumes that you want to modify.
• To select contiguous volumes, select the rst volume, then hold down Shift and select the last volume.
• To select individual volumes, hold down Control while selecting them.
5. Right-click the selection, then select Set Storage Prole. The Set Storage Prole dialog box opens.
6. From the Storage Prole drop-down menu, select a Storage Prole.
7. When you are nished, click OK.
Force Writes to the Lowest Storage Tier for a Volume
The Import to lowest tier option forces all data written to the volume to the lowest storage tier congured for the volume. Enabling
this option decreases performance for the volume.
Prerequisites
The volume must use a Standard storage type. The Import to lowest tier option is not available for Flash-Optimized storage types.
Steps
1. Select a Storage Center from the Storage view. (Data Collector connected Storage Manager Client only)
2. Click the Storage tab.
3. In the Storage tab navigation pane, select the volume you want to modify.
4. In the right pane, click Edit Settings. The Edit Volume dialog box appears.
5. Click Edit Advanced Volume Settings. The Edit Advanced Volume Settings dialog box appears.
6. Select the Import to lowest tier check box.
7. Click OK to close the Edit Advanced Volume Settings dialog box, then click OK to close the Edit Volume dialog box.
Associate a Chargeback Department with a Volume
If Chargeback is enabled, you can assign a Chargeback Department to the volume to make sure the department is charged for the
storage used by the volume.
1. Click the Storage view.
2. In the Storage pane, select a Storage Center.
3. Click the Storage tab.
4. In the Storage tab navigation pane, select the volume you want to modify.
5. In the right pane, click Edit Settings. The Edit Volume dialog box appears.
6. Next to Chargeback Department, click Change. The Add Chargeback Department dialog box appears.
7. Select the appropriate department, then click OK.
Storage Center Administration 115

8. Click OK to close the Edit Volume dialog box.
Congure a Space Consumption Limit for a Volume
Set a space consumption limit to specify the maximum space that can be used on the volume.
1. Select a Storage Center from the Storage view. (Data Collector connected Storage Manager Client only)
2. Click the Storage tab.
3. In the Storage tab navigation pane, select the volume you want to modify.
4. In the right pane, click Edit Settings. The Edit Volume dialog box appears.
5. Click Edit Advanced Volume Settings. The Edit Advanced Volume Settings dialog box appears.
6. Congure the Space Consumption Limit options.
a. Select Enabled.
b. In the eld, type the maximum space that can be used on the volume in kilobytes (KB), megabytes (MB), gigabytes (GB), or
terabytes (TB).
7. Click OK to close the Edit Advanced Volume Settings dialog box, then click OK to close the Edit Volume dialog box.
Congure an OpenVMS Unique Disk ID for a Volume
Congure an OpenVMS Unique Disk ID to identify the volume to servers running the OpenVMS operating system. You may need to
reset this value when recovering a volume from a snapshot. For example, if you map a volume to a server, create a snapshot, and
then mount a new view volume to the server, the new view volume has a new disk ID. To allow the server to recognize it as the same
volume, you must modify the disk ID to match the original value.
1. Select a Storage Center from the Storage view. (Data Collector connected Storage Manager Client only)
2. Click the Storage tab.
3. In the Storage tab navigation pane, select the volume you want to modify.
4. In the right pane, click Edit Settings. The Edit Volume dialog box appears.
5. Click Edit Advanced Volume Settings. The Edit Advanced Volume Settings dialog box appears.
6. In the OpenVMS Unique Disk ID eld, type a new disk ID.
7. Click OK to close the Edit Advanced Volume Settings dialog box, then click OK to close the Edit Volume dialog box.
Congure Related View Volume Maximums for a Volume
For a given volume, you can congure the maximum number of view volumes, including the original volume, that can be created for
volumes that share the same snapshot. You can also congure the maximum combined size for these volumes.
Prerequisites
Consult with Dell Technical Support before changing these limits.
Steps
1. Select a Storage Center from the Storage view. (Data Collector connected Storage Manager Client only)
2. Click the Storage tab.
3. In the Storage tab navigation pane, select the volume you want to modify.
4. In the right pane, click Edit Settings. The Edit Volume dialog box appears.
5. Click Edit Advanced Volume Settings. The Edit Advanced Volume Settings dialog box appears.
6. In the Maximum Volume Count eld, type the maximum number of view volumes, including the original volume, that can be
created for volumes that share the same snapshot history as this volume.
7. In the Maximum Congured Volume Space, type the maximum combined size for all view volumes, including the original
volume, that share the same snapshot history as this volume in kilobytes (KB), megabytes (MB), gigabytes (GB), or terabytes
(TB). To disable this limit, select the Unlimited check box.
8. Click OK to close the Edit Advanced Volume Settings dialog box, then click OK to close the Edit Volume dialog box.
116 Storage Center Administration

Copying Volumes
Copy a volume to create an identical volume for back-up or reuse of the data.
The destination volume of a copy, mirror, or migrate must meet the following requirements:
• Must not be mapped to a server.
• Must be the same size or larger than the source volume.
• Cannot be active on another controller.
Copy a Volume
Copying a volume copies the data from a source volume to a destination volume. Changes made to the source volume during the
copy process are also made to the destination volume.
1. Select a Storage Center from the Storage view. (Data Collector connected Storage Manager Client only)
2. Click the Storage tab.
3. In the Storage tab navigation pane, select a volume.
4. In the right pane, select Local Copy → Copy Volume. The Copy Volume dialog box opens.
5. Select an existing volume or create a new volume for the destination volume.
• To select an existing volume, select a volume from the Destination Volume table.
• To create a new volume for the destination volume, click Create Volume.
6. (Optional) Select Copy Snapshots.
7. From the Priority drop-down menu, select a priority level for the copy operation.
8. (Optional) Select Schedule Start Time to set a time for the copy to be created.
9. Click OK.
Related links
Create a Volume Using Single-Step Dialog
Creating Volumes
Create a Mirroring Volume
A mirroring volume is a copy of a volume that also dynamically changes to match the source volume. The source and destination
volumes are continuously synchronized.
1. Select a Storage Center from the Storage view. (Data Collector connected Storage Manager Client only)
2. Click the Storage tab.
3. In the Storage tab navigation pane, select a volume.
4. In the right pane, select Local Copy → Mirror Volume. The Mirror Volume dialog box opens.
5. Select an existing volume or create a new volume for the destination volume.
• To select an existing volume, select a volume from the Destination Volume table.
• To create a new volume for the destination volume, click Create Volume.
6. (Optional) Select Copy Snapshots.
7. From the Priority drop-down menu, select a priority level for the copy operation.
8. (Optional) Select Schedule Start Time to set a time for the copy to be created.
9. Click OK.
Related links
Create a Volume Using Single-Step Dialog
Creating Volumes
Storage Center Administration 117

Migrate a Volume
Migrating a volume copies a source volume with its server to volume mappings to a destination volume. After migrating the volume,
the destination volume is mapped to all servers previously mapped to the source volume.
1. Select a Storage Center from the Storage view. (Data Collector connected Storage Manager Client only)
2. Click the Storage tab.
3. In the Storage tab navigation pane, select a volume.
4. In the right pane, select Local Copy → Migrate Volume. The Migrate Volume dialog box opens.
5. Select an existing volume or create a new volume for the destination volume.
• To select an existing volume, select a volume from the Destination Volume table.
• To create a new volume for the destination volume, click Create Volume.
6. (Optional) Click Copy Snapshots to also copy the snapshots from the source volume.
7. From the Priority drop-down menu, select a priority level for the copy operation.
8. (Optional) Select a post-migrate action.
•Do Nothing – Migrates the volume without any post-migration actions
•Delete Source – Deletes the source volume after migrating
•Reverse Mirror – Mirrors the destination volume to the source volume
9. (Optional) Select Schedule Start Time to set a time for the copy to be created.
10. Click OK.
Related links
Create a Volume Using Single-Step Dialog
Creating Volumes
View Copy/Mirror/Migrate Information
The Summary tab for a volume in a copy, mirror, or migrate relationship displays information for any copy, mirror, or migrate
relationship involving the selected volume. Copy and migrate information appears in the Summary tab only during the copy or
migrate operation.
Prerequisites
The volume must be in a copy, mirror, migrate relationship.
Steps
1. Select a Storage Center from the Storage view. (Data Collector connected Storage Manager Client only)
2. Click the Storage tab.
3. In the Storage tab navigation pane, select a volume.
The Copy/Mirror/Migrate area in the Volume Summary tab displays information for any copy, mirror, or migrate relationship
involving the selected volume.
Change the Priority of a Copy, Mirror, or Migrate Operation
The priority of a copy, mirror, or migrate operation determines the importance of the operation and determines when the operation
will take place in relation to other copy, mirror, or migrate operations.
Prerequisites
The volume must be a source volume in a copy, mirror, or migrate operation.
Steps
1. Select a Storage Center from the Storage view. (Data Collector connected Storage Manager Client only)
2. Click the Storage tab.
3. In the Storage tab navigation pane, select a source volume currently in a copy, mirror, or migrate relationship.
4. In the Copy/Mirror/Migrate area, right-click a copy, mirror, or migrate relationship.
5. Click Set Priority.
The Set Priority dialog box appears.
6. From the Priority drop-down menu, select a priority.
118 Storage Center Administration

7. Click OK.
Delete a Copy, Mirror or Migrate Relationship
Delete a copy, mirror, or migrate relationship to prevent the source volume from copying to the destination volume. Deleting a
relationship deletes the relationship from the source and destination volumes.
Prerequisites
The volume must be involved in a copy, mirror, or migrate relationship.
Steps
1. Select a Storage Center from the Storage view. (Data Collector connected Storage Manager Client only)
2. Click the Storage tab.
3. In the Storage tab navigation pane, select a volume.
4. From the Copy/Mirror/Migrate table, select a copy, mirror, or migrate relationship.
5. Click Delete Copy/Mirror/Migrate.
The Delete conrmation dialog box appears.
6. Click OK.
Migrating Volumes With Live Migrate
Live Migration moves a volume from one Storage Center to another Storage Center with no down time.
Live Migrate Requirements
To create Live Migrations, the requirements listed in the following table must be met.
Requirement Description
Storage Center version The source and destination Storage Centers must have version
7.1 or later.
NOTE: Dell recommends that both Storage Centers are
running the same version of Storage Center operating
system.
Storage Center license No additional license is necessary.
Storage Manager conguration The source and destination Storage Centers must be added to
Storage Manager.
Storage Center communication The source and destination Storage Centers must be connected
using Fibre Channel or iSCSI, and each Storage Center must be
dened on the other Storage Center.
• On the source Storage Center, the destination Storage
Center must be dened as a remote Storage Center.
• On the destination Storage Center, the source Storage
Center must be dened as a remote Storage Center.
Replication QoS denitions Replication Quality of Service (QoS) denitions must be dened
on the source Storage Center.
Server The source and destination Storage Centers must be mapped to
a server.
Live Migration Roles
Live Migrations have two roles: source and destination. These roles determine the active volume that is servicing I/O. The roles can
be swapped one time, either automatically or manually.
In the following examples, the server sends an I/O request that modies the source volume. The changes to the source volume are
replicated to the destination Storage Center over Fibre Channel or iSCSI.
Storage Center Administration 119

Before Live Migration
Before a Live Migration, the server sends I/O requests only to the volume to be migrated.
Figure 13. Example of Conguration Before Live Migration
1. Server 2. Server I/O request to volume over Fibre Channel or iSCSI
3. Volume to be migrated
Live Migration Before Swap Role
In the following diagram, the source Storage Center is on the left and the destination Storage Center is on the right.
Figure 14. Example of Live Migration Conguration Before Swap Role
1. Server 2. Server I/O request to destination volume (forwarded to
source Storage Center by destination Storage Center)
3. Source volume 4. Replication over Fibre Channel or iSCSI
5. Destination volume
120 Storage Center Administration

Live Migration After Swap Role
In the following diagram, a role swap has occurred. The destination Storage Center is on the left and the new source Storage Center
is on the right.
Figure 15. Example of Live Migration Conguration After Swap Role
1. Server 2. Server I/O request to destination volume (forwarded to
source Storage Center by destination Storage Center)
3. Destination volume 4. New source volume
Live Migration After Complete
In the following diagram, the Live Migration is complete. The server sends I/O requests only to the migrated volume.
Figure 16. Example of Live Migration Conguration After Complete
1. Server 2. Old destination volume
3. Migrated volume 4. Server I/O request to migrated volume over Fibre
Channel or iSCSI
Creating Live Migrations
Create a Live Migration to move a volume to another Storage Center.
NOTE: For user interface reference information, click Help.
Storage Center Administration 121

Create a Live Migration for a Single Volume
Use Live Migration to move a volume from one Storage Center to another Storage Center with limited or no downtime.
Prerequisites
• The volume to be migrated must be mapped to a server.
• The volume cannot be part of a replication, Live Volume, or Live Migration.
About this task
NOTE: Live Migration is not supported on SCv2000 series storage systems.
Steps
1. Select a Storage Center from the Storage view. (Data Collector connected Storage Manager Client only)
2. Click the Storage tab.
3. In the Storage tab navigation tree, select the volume.
4. In the right pane, click Live Migrate Volume.
• If one or more Replication Quality of Service (QoS) denitions exist on the source Storage Center, the Create Live
Migration wizard opens.
• If a Replication QoS denition has not been created, the Create Replication QoS wizard opens. Use this wizard to create a
QoS denition before you create a live migration for the volume.
5. Select a destination Storage Center for the live migration, then click Next.
NOTE: If Fibre Channel or iSCSI connectivity is not congured between the local and remote Storage Centers, a
dialog box opens. Click Yes to congure iSCSI connectivity between the Storage Centers.
6. (Optional) Modify Live Migration default settings.
• In the Replication Attributes area, congure options that determine how replication behaves.
• In the Destination Volume Attributes area, congure storage options for the destination volume and map the destination
volume to a server.
• In the Live Migration Attributes area, enable or disable automatic role swap. When automatic role swap is enabled, Live
Migrate swaps the roles immediately after the volume is synced. When it is disabled, you may swap the roles manually any
time after the volume is synced.
7. Click Create.
Live Migration begins to migrate the volume to the destination Storage Center.
Create a Live Migration for Multiple Volumes
Use Live Migration to move multiple volumes from one Storage Center to another Storage Center with limited or no downtime.
Prerequisites
• The volumes to be migrated must be mapped to a server.
• The volumes cannot be part of a replication, Live Volume, or Live Migration.
About this task
NOTE: Live Migration is not supported on SCv2000 series storage systems.
Steps
1. Select a Storage Center from the Storage view. (Data Collector connected Storage Manager Client only)
2. Click the Storage tab.
3. In the Storage tab navigation pane, select the Volumes node or the volume folder that contains the volumes.
4. In the right pane, select the volumes that you want to migrate.
5. Right-click the volumes, and then select Live Migrate Volume.
• If one or more Replication Quality of Service (QoS) denitions exist on the source Storage Center, the Create Live
Migration wizard opens.
• If a Replication QoS denition has not been created, the Create Replication QoS wizard opens. Use this wizard to create a
QoS denition before you create a live migration for the volume.
6. Select a destination Storage Center for the live migration, then click Next.
122 Storage Center Administration

NOTE: If Fibre Channel or iSCSI connectivity is not congured between the local and remote Storage Centers, a
dialog box opens. Click Yes to congure iSCSI connectivity between the Storage Centers.
7. (Optional) Modify Live Migration default settings.
• In the Replication Attributes area, congure options that determine how replication behaves.
• In the Destination Volume Attributes area, congure storage options for the destination volume and map the destination
volume to a server.
• In the Live Migration Attributes area, enable or disable automatic role swap. When automatic role swap is enabled, Live
Migrate swaps the roles immediately after the volume is synced. When it is disabled, you may swap the roles manually any
time after the volume is synced.
8. Click Next.
9. Verify the volumes and attributes for the Live Migration. To change any of the attributes, select a volume and then click Edit
Settings.
10. Click Create.
Live Migration begins to migrate the volumes to the destination Storage Center.
Modifying Live Migrations
Modify a Live Migration if you want to swap the primary Storage Center, change Live Migration properties, or delete the Live
Migration.
Swap the Source Storage Center for a Live Migration
If you did not elect to swap roles automatically, you must swap roles before completing a Live Migration.
Prerequisites
The Live Migration must be in the Ready to Be Swapped state.
Steps
1. Click the Replications & Live Volumes view.
2. On the Live Migrations tab, select the Live Migration you want to modify, and then click Swap Source Storage Center.
The Swap Source Storage Center dialog box opens.
3. Click OK to swap the source Storage Center for the Live Migration.
Cancel a Live Migration Source Storage Center Swap
Cancel a swap of the source Storage Center to keep the current source and destination Storage Center.
Prerequisites
The Live Migration must be in the Swapping state.
Steps
1. Click the Replications & Live Volumes view.
2. On the Live Migrations tab, select the Live Migration whose swap you want to cancel, and then click Cancel Swap of Source
Storage Center.
The Cancel Swap of Source Storage Center dialog box opens.
3. Click OK.
The swap is cancelled.
NOTE: If the swap has completed, an error message displays. Click OK.
Allow a Live Migration to Automatically Swap Roles
Live Migrations can be congured to swap source and destination volumes automatically when the volumes are in sync.
Prerequisites
The Live Migration must be in the Syncing or Ready to Be Swapped state.
Steps
1. Click the Replications & Live Volumes view.
2. On the Live Migrations tab, select the Live Migration you want to modify, and then click Edit Settings.
The Edit Live Migration dialog box opens.
3. Select the Automatically Swap Roles After In Sync checkbox, and then click OK.
Storage Center Administration 123

Complete a Live Migration
Complete a Live Migration to stop server I/O requests to the old source Storage Center and send all I/O requests only to the
destination Storage Center. The old destination Storage Center is now the new source Storage Center. You can complete a single
Live Migration or multiple Live Migrations at one time.
Prerequisites
• Swap roles must be complete for the Live Migration.
• The Live Migration must be in the Ready to be Completed state.
Steps
1. Click the Replications & Live Volumes view.
2. On the Live Migrations tab, select the Live Migrations you want to complete.
3. Click Complete.
The Complete Live Migration dialog box opens.
4. Verify the Live Migrations to complete, and then click Finish.
The Live Migration completes. The server stops sending I/O requests to the volume on the old source Storage Center and the
Live Migration is removed from the Live Migrations tab. The old source volume receives a new device ID and all mappings are
removed.
Enable or Disable Deduplication for a Live Migration
Deduplication reduces the amount of data transferred and enhances the storage eciency of the remote Storage Center.
Deduplication copies only the changed portions of the snapshot history on the source volume, rather than all data captured in each
snapshot.
Prerequisites
The Live Migration must be in either the Syncing or the Ready to be Swapped state.
Steps
1. Click the Replications & Live Volumes view.
2. On the Live Migrations tab, select the Live Migration you want to modify, and then click Edit Settings.
The Edit Live Migration dialog box opens.
3. Select or clear the Deduplication checkbox, then click OK.
Change the Source Replication QoS Node for a Live Migration
Select a dierent QoS node to change how the Live Migration uses bandwidth.
Prerequisites
The Live Migration must be in either the Syncing or the Ready to be Swapped state.
Steps
1. Click the Replications & Live Volumes view.
2. On the Live Migrations tab, select the Live Migration you want to modify, and then click Edit Settings.
The Edit Live Migration dialog box opens.
3. From the Source Replication QoS Node drop-down menu, select the QoS denition that will be used to control bandwidth
usage between the local and remote Storage Centers.
4. Click OK.
Delete a Live Migration
Use the Live Migrations tab to delete a Live Migration whose source and destination Storage Center have not been swapped.
Prerequisites
The Live Migration must be in one of the following states:
• Syncing
• Ready to be Swapped
• Error
124 Storage Center Administration

About this task
NOTE: It is recommended to delete a Live Migration only when both the source and destination Storage Centers show
their status as Up and are connected to Dell Storage Manager.
Steps
1. Click the Replications & Live Volumes view.
2. On the Live Migrations tab, select the Live Migration you want to delete.
3. Click Delete.
The Delete dialog box opens.
4. Click OK to delete the Live Migration.
Viewing Live Migration Volumes
View the source or destination volume of a Live Migration in the Storage tab or IO Usage tab to see more information about the
volume.
View the Source Volume of a Live Migration
View more information about the source volume of a Live Migration in the Storage tab or IO Usage tab.
1. Click the Replications & Live Volumes view.
2. On the Live Migrations tab, select the Live Migration whose source volume you want to view.
3. Click Source Volume, then select one of the following options:
•Show In Storage Tab - Displays the source volume in the Storage tab.
•Show In IO Usage Tab - Displays the source volume in the IO Usage tab.
View the Destination Volume of a Live Migration
View more information about the destination volume of a Live Migration in the Storage tab or IO Usage tab.
1. Click the Replications & Live Volumes view.
2. On the Live Migrations tab, select the Live Migration whose destination volume you want to view.
3. Click Destination Volume, then select one of the following options:
•Show In Storage Tab - Displays the source volume in the Storage tab.
•Show In IO Usage Tab - Displays the source volume in the IO Usage tab.
Creating and Managing Volume Folders
Use volume folders to organize volumes or to restrict access to volumes.
NOTE: For user interface reference information, click Help.
Create a Volume Folder
Create a volume folder either to organize volumes or to restrict access to volumes.
1. Select a Storage Center from the Storage view. (Data Collector connected Storage Manager Client only)
2. Click the Storage tab.
3. In the Storage tab navigation pane, select Volumes.
4. In the right pane, click Create Volume Folder. The Create Volume Folder dialog box opens.
5. In the Name eld, type a name for the folder.
6. In the Parent eld, select a parent folder.
7. When you are nished, click OK.
Storage Center Administration 125

Rename a Volume Folder
Use the Edit Settings dialog box to rename a volume folder.
1. Select a Storage Center from the Storage view. (Data Collector connected Storage Manager Client only)
2. Click the Storage tab.
3. In the Storage tab navigation pane, select the volume folder you want to rename.
4. In the right pane, click Edit Settings. The Edit Settings dialog box opens.
5. In the Name eld, type a new name for the volume folder.
6. Click OK.
Move a Volume Folder
Use the Edit Settings dialog box to move a volume folder. Folders can be nested in other folders.
1. Select a Storage Center from the Storage view. (Data Collector connected Storage Manager Client only)
2. Click the Storage tab.
3. In the Storage tab navigation pane, select the volume folder you want to move.
4. In the right pane, click Edit Settings. The Edit Settings dialog box opens.
5. In the Parent eld, select the appropriate parent folder.
6. Click OK.
Associate a Chargeback Department with a Volume Folder
If Chargeback is enabled, you can assign a Chargeback Department to a folder to make sure the department is charged for the
storage used by all volumes in the folder.
1. Click the Storage view.
2. In the Storage pane, select a Storage Center.
3. Click the Storage tab.
4. In the Storage tab navigation pane, select the volume folder you want to modify.
5. In the right pane, click Edit Settings. The Edit Settings dialog box appears.
6. Next to Chargeback Department, click Change. The Add Chargeback Department dialog box appears.
7. Select the appropriate department, then click OK.
8. Click OK to close the Edit Settings dialog box.
Creating and Managing Volume Snapshots
Use snapshots to create a point-in-time copy (PITC) of one or more volumes.
NOTE: For user interface reference information, click Help.
Manually Create a Snapshot for a Volume
Create a manual snapshot if you need a copy of the data for this point in time and you do not want to create a snapshot schedule.
1. Select a Storage Center from the Storage view. (Data Collector connected Storage Manager Client only)
2. Click the Storage tab.
3. In the Storage tab navigation pane, select the volume.
4. In the right pane, click Create Snapshot.
• The Create Snapshot dialog box appears.
• If the volume is associated with one or more Consistent Snapshot Proles, a conrmation dialog box appears.
5. If a conrmation dialog box appears:
• Click Yes to create snapshots for all volumes associated with the consistent Snapshot Prole.
126 Storage Center Administration

• Click No to create a snapshot for the selected volume only.
6. In the Expire Time eld, type the number of minutes, hours, days, or weeks to keep the snapshot before deleting it. If you do
not want the snapshot to expire, select Do Not Expire.
7. (Optional) In the Description eld, type a description of the snapshot. The default descriptive text is "Manually Created."
8. Click OK.
View Snapshots on a Volume
View the Snapshots tab to see information about snapshots, such as Freeze Time, Expiration Time, size, and description. You can
also view the snapshots on a volume in a tree view.
1. Select a Storage Center from the Storage view. (Data Collector connected Storage Manager Client only)
2. Click the Storage tab.
3. In the Storage tab navigation pane, select the volume.
4. In the right pane, click the Snapshots tab.
5. Click Select View to choose Table View or Tree View.
• Table View displays all of the information for a snapshot on one screen. This information includes Freeze Time, Expire Time,
Size, Create Volume, and Snapshot Prole.
• Tree View displays a single eld for each snapshot: Freeze Time, Expire Time, Size, or Description. To change the eld
displayed, click Select Display Field and then select a new eld.
Assign Snapshot Proles to a Volume
Assign one or more Snapshot Proles to a volume if you want snapshots to be created on an automated schedule.
1. Select a Storage Center from the Storage view. (Data Collector connected Storage Manager Client only)
2. Click the Storage tab.
3. In the Storage tab navigation pane, select the volume you want to modify.
4. In the right pane, click Edit Settings. The Edit Volume dialog box opens.
5. Select the appropriate Snapshot Proles.
a. Next to Snapshot Proles, click Change. The Select Snapshot Proles dialog box opens.
b. In the top pane of the dialog box, select the Snapshot Proles to assign to the volume.
c. When you are nished, click OK. The Select Snapshot Proles dialog box closes.
6. Click OK to close the Edit Volume dialog box.
Create a Local Recovery Volume from a Snapshot
Create a recovery volume from a snapshot if you need to access data that is contained in the snapshot. A volume created from a
snapshot accesses the same data as the original volume. The volume created from the snapshot does not consume more space than
the original volume. It will consume more space when new data is written to the new volume.
Prerequisites
QoS Prole options are shown only if Allow QoS Prole Selection has been enabled on the Storage Center Preferences dialog box
(Storage Center version 7.0 or later).
Steps
1. Select a Storage Center from the Storage view. (Data Collector connected Storage Manager Client only)
2. Click the Storage tab.
3. In the Storage tab navigation pane, select the volume.
4. In the right pane, click the Snapshots tab.
5. Right-click the snapshot from which you want to create a local recovery volume, then select Create Volume from Snapshot.
The Create Volume from Snapshot dialog box opens.
6. Select the snapshot from which you want to create a local recovery volume, then click Create Volume from Snapshot. The
Create Volume from Snapshot dialog box opens.
7. (Optional) Modify default settings for the recovery volume as needed.
• To change the volume name, modify the Name eld.
Storage Center Administration 127

• To change the parent folder for the volume, select a folder in the Volume Folder pane.
• To schedule snapshot creation and expiration for the volume, apply one or more Snapshot Proles by clicking Change across
from Snapshot Proles.
• To add a Volume QoS prole to be applied to the volume, click Change across from Volume QoS Prole. When the list of
dened QoS proles opens, select a prole, then click OK. You can also apply the Default QoS Prole to a volume.
• To add a Group QoS prole to be applied to the volume, click Change across from Group QoS Prole. When the list of
dened QoS proles opens, select a prole, then click OK.
8. Map the recovery volume to the server from which the data will be accessed.
a. Click Change across from Server. The Select Server dialog box appears.
b. Select the server, then click OK. The Select Server dialog box closes.
c. (Optional) Click Advanced Mapping to congure LUN settings, restrict mapping paths, or present the volume as read-only.
9. Click OK to create the local recovery volume.
Pause Snapshot Creation for a Volume
Pause snapshot creation for a volume to temporarily prevent Snapshot Proles from creating automatic snapshots for the volume.
When snapshot creation is paused, the Create Snapshot option is not available when you right-click any volume on the Storage
Center.
1. Select a Storage Center from the Storage view. (Data Collector connected Storage Manager Client only)
2. Click the Storage tab.
3. In the Storage tab navigation pane, select the Snapshot Prole you want to pause.
4. In the bottom right pane, select the Volumes tab.
5. Right-click the volume for which you want to pause snapshot creation. Select Edit Settings. The Edit Volume Settings dialog
box appears.
6. In the Snapshot Proles area, select the Snapshot Creation Paused check box.
7. Click OK.
Pause Snapshot Expiration for a Volume
Pause snapshot expiration for a volume to temporarily prevent Snapshot Proles from expiring snapshots for the volume. When
snapshot expiration is paused, the Create Snapshot and Delete options are not available when you right-click any volume on the
Storage Center.
1. Select a Storage Center from the Storage view. (Data Collector connected Storage Manager Client only)
2. In the Storage tab navigation pane, select the Snapshot Prole you want to pause.
3. In the bottom right pane, select the Volumes tab.
4. Right-click the volume for which you want to pause snapshot expiration. Select Edit Settings. The Edit Volume Settings dialog
box appears.
5. In the Snapshot Proles area, select the Snapshot Expiration Paused check box.
6. Click OK.
Allow the Most Recent Snapshot for a Volume to be Expired
If you do not need to keep at least one snapshot for a given volume at all times, you can allow the most recent volume snapshot to
be expired by a Snapshot Prole.
1. Select a Storage Center from the Storage view. (Data Collector connected Storage Manager Client only)
2. Click the Storage tab.
3. In the Storage tab navigation pane, select the volume.
4. In the right pane, click Edit Settings. The Edit Volume dialog box appears.
5. Click Edit Advanced Volume Settings. The Edit Advanced Volume Settings dialog box appears.
6. Select the Allow Snapshots to coalesce into active Snapshot check box.
7. Click OK to close the Edit Advanced Volume Settings dialog box, then click OK to close the Edit Volume dialog box.
128 Storage Center Administration

Expire a Snapshot Manually
If you no longer need a snapshot and you do not want to wait for it to be expired based on the Snapshot Prole, you can expire it
manually.
1. Select a Storage Center from the Storage view. (Data Collector connected Storage Manager Client only)
2. Click the Storage tab.
3. In the Storage tab navigation pane, select the volume you want to modify.
4. Click the Storage tab.
5. In the Storage tab navigation pane, select the volume for which you want to expire a snapshot.
6. In the right pane, click the Snapshots tab.
7. Right-click the snapshot you want to expire, then select Expire. The Expire dialog box opens.
NOTE: To expire multiple snapshots simultaneously, hold down Shift while you select the snapshots, then right-click
a selected snapshot and select Expire.
8. Select the snapshot you want to expire, then click Expire. The Expire dialog box opens.
9. Click OK to expire the selected snapshot.
Related links
Managing Snapshot Proles
Mapping Volumes to Servers
Mapping a volume to a server allows the server to access the volume.
NOTE: For user interface reference information, click Help.
Map a Volume to a Server
Map a volume to a server to allow the server to use the volume for storage.
1. Select a Storage Center from the Storage view. (Data Collector connected Storage Manager Client only)
2. Click the Storage tab.
3. In the Storage tab navigation pane, select the volume you want to map to a server.
4. In the right pane, click Map Volume to Server. The Map Volume to Server wizard opens.
5. Select the server to which you want to map the volume, then click Next. The wizard advances to the next page.
6. (Optional) Click Advanced Mapping to congure LUN settings, restrict mapping paths, or present the volume as read-only.
7. When you are done, click Finish.
Map Multiple Volumes to a Server
Multiple volumes can be mapped to a server in a single operation.
1. Select a Storage Center from the Storage view. (Data Collector connected Storage Manager Client only)
2. Click the Storage tab.
3. In the Storage tab navigation pane, select the Volumes node or the folder that contains the volumes.
4. In the right pane, select the volumes that you want to map.
• To select contiguous volumes, select the rst volume, then hold down Shift and select the last volume.
• To select individual volumes, hold down Control while selecting them.
5. In the right pane, click Map Volume to Server. The Map Volume to Server wizard opens.
6. Select the server to which you want to map the volumes, then click Next. The wizard advances to the next page.
7. (Optional) Click Advanced Mapping to restrict mapping paths or present the volumes as read-only.
8. When you are done, click Finish.
Storage Center Administration 129

Unmap a Volume from a Server
Unmap a volume from a server if the server no longer needs to access the volume.
1. Select a Storage Center from the Storage view. (Data Collector connected Storage Manager Client only)
2. Click the Storage tab.
3. In the Storage tab navigation pane, select the volume you want to unmap from a server.
4. In the right pane, click Remove Mappings. The Remove Mappings dialog box opens.
5. Select the server(s) to unmap from the volume, then click OK. If the volume is the destination of a replication and you selected
the mapping to the source Storage Center, a conrmation dialog box appears.
6. If a conrmation dialog box appears:
• Click OK to remove the mapping to the source Storage Center, which might interfere with the replication.
• Click Cancel to keep the mapping to the source Storage Center.
Unmap Multiple Volumes from Servers
Multiple volumes can be unmapped from servers in a single operation.
1. Select a Storage Center from the Storage view. (Data Collector connected Storage Manager Client only)
2. Click the Storage tab.
3. In the Storage tab navigation pane, select the Volumes node or the folder that contains the volumes.
4. In the right pane, use shift+click and/or control+click to select multiple volumes.
5. Right-click the selection, then select Remove Mappings. The Remove Mappings dialog box appears.
6. Select the volume/server mappings to remove, then click OK. If a volume is the destination of a replication and you selected the
mapping to the source Storage Center, a conrmation dialog box appears.
7. If a conrmation dialog box appears:
• Click OK to remove the mapping to the source Storage Center, which might interfere with the replication.
• Click Cancel to keep the mapping to the source Storage Center.
Promote a Volume Mapping from a Server to a Server Cluster
If a volume is mapped to a server that belongs to a server cluster, you can promote the mapping to the server cluster so that it is
mapped on all servers in the cluster.
1. Select a Storage Center from the Storage view. (Data Collector connected Storage Manager Client only)
2. Click the Storage tab.
3. In the Storage tab navigation pane, select the volume.
4. In the right pane, click the Mappings tab.
5. In the right pane, select the server for which you want to promote the mapping, then click Promote to Cluster. The Promote
to Cluster dialog box appears.
6. Click OK.
Demote a Mapping from a Server Cluster to an Individual Server
If a volume is mapped to a server cluster, you can demote the mapping so that it is mapped to one of the servers that belongs to the
cluster.
1. Select a Storage Center from the Storage view. (Data Collector connected Storage Manager Client only)
2. Click the Storage tab.
3. In the Storage tab navigation pane, select the volume.
4. In the right pane, click the Mappings tab.
5. In the right pane, select the server for which you want to demote the mapping, then click Demote from Cluster. The Demote
from Cluster dialog box opens.
6. Click OK.
130 Storage Center Administration

Deploy a Bootable Volume Image to a New Server
Copy a bootable volume image and map it to a new server to streamline the server deployment process.
1. Select a Storage Center from the Storage view. (Data Collector connected Storage Manager Client only)
2. Click the Storage tab.
3. In the Storage tab navigation pane, select the volume you want to copy.
4. In the right pane, click Create Boot from SAN Copy. The Create Boot from SAN Copy dialog box opens.
5. (Optional) Modify default settings for the volume copy as needed.
• To change the volume name, modify the Name eld.
• To change the parent folder for the volume, select a folder in the Volume Folder pane.
• To schedule snapshot creation and expiration for the volume, apply one or more Snapshot Proles by clicking Change across
from Snapshot Proles.
6. Map the recovery volume to the server that will boot from it.
a. Click Change across from Server. The Select Server dialog box appears.
b. Select the server, then click OK. The Select Server dialog box closes.
c. (Optional) Click Advanced Mapping to congure LUN settings, restrict mapping paths, or present the volume as read-only.
7. When you are nished, click OK.
Change the LUN Used by a Volume/Server Mapping
The logical unit number identies the volume to the server operating system.
1. Select a Storage Center from the Storage view. (Data Collector connected Storage Manager Client only)
2. Click the Storage tab.
3. In the Storage tab navigation pane, select the volume.
4. In the right pane, click the Mappings tab.
5. In the right pane, select the server for which you want to modify mapping settings, then click Edit Settings. The Edit Settings
wizard opens.
6. Click Continue. The wizard advances to the next page.
7. Congure the LUN settings:
• To specify a specic LUN number, clear the Use next available LUN check box, then type the LUN in the LUN to use when
mapping to Volume eld.
• To assign the next unused LUN for the server, select the Use next available LUN check box.
• To make the volume bootable, select the Map volume using LUN 0 check box.
8. When you are nished, click OK.
Specify Which Controller Processes IO for a Volume/Server Mapping
For dual-controller Storage Centers, you can manually specify which controller processes IO for a volume/server mapping. By
default, the Storage Center automatically chooses a controller.
1. Select a Storage Center from the Storage view. (Data Collector connected Storage Manager Client only)
2. Click the Storage tab.
3. In the Storage tab navigation pane, select the volume.
4. In the right pane, click the Mappings tab.
5. In the right pane, select the server for which you want to modify mapping settings, then click Edit Settings. The Edit Settings
wizard appears.
6. Click Continue. The wizard advances to the next page.
7. Clear the Allow the Storage Center to automatically determine the best Controller to activate Volume on check box.
8. From the Activate Volume on Controller drop-down menu, select the controller that should process IO for the volume/server
mapping.
9. When you are nished, click OK.
Storage Center Administration 131

Limit the Number of Paths That Can Be Used for a Volume/Server Mapping
You can specify the maximum number of paths used by servers that support multipath IO.
1. Select a Storage Center from the Storage view. (Data Collector connected Storage Manager Client only)
2. In the Storage tab navigation pane, select the volume.
3. In the right pane, click the Mappings tab.
4. In the right pane, select the server for which you want to modify mapping settings, then click Edit Settings. The Edit Settings
wizard opens.
5. Click Continue. The wizard advances to the next page.
6. Use the arrows next to the Maximum number of paths per Server eld to increase or decrease the path limit.
7. When you are nished, click OK.
Change a Volume/Server Mapping to Read-Only
To prevent a server from writing to a volume, change the volume/server mapping to read-only.
1. Select a Storage Center from the Storage view. (Data Collector connected Storage Manager Client only)
2. In the Storage tab navigation pane, select the volume.
3. In the right pane, click the Mappings tab.
4. In the right pane, select the server for which you want to modify mapping settings, then click Edit Settings. The Edit Settings
wizard opens.
5. Click Continue. The wizard advances to the next page.
6. Select the The volume should be presented as read-only to the server check box.
7. When you are nished, click OK.
Deleting Volumes and Volume Folders
Delete volumes and volume folders when they are no longer needed.
NOTE: For user interface reference information, click Help.
Delete a Volume
By default, a deleted volume is moved to the Recycle Bin.
About this task
CAUTION: You can recover a volume from the Recycle Bin, but after the Recycle Bin is emptied, data on that volume
cannot be recovered.
Steps
1. Select a Storage Center from the Storage view. (Data Collector connected Storage Manager Client only)
2. Click the Storage tab.
3. In the Storage tab navigation pane, select the volume you want to delete.
4. In the right pane, click Delete. The Delete dialog box opens.
CAUTION: Do not select Skip Recycle Bin and permanently delete volumes unless you want to immediately delete
the volume without saving the metadata in the Recycle Bin. This option permanently deletes the volume, preventing
you from recovering the data.
5. Click OK to delete the volume. The volume is marked for deletion and moved to the Recycle Bin.
Restore a Volume from the Recycle Bin
Restore a volume from the Recycle Bin if you need to retain the volume instead of deleting it.
1. Select a Storage Center from the Storage view. (Data Collector connected Storage Manager Client only)
2. Click the Storage tab.
132 Storage Center Administration

3. In the Storage tab navigation pane, select the volume in the Recycle Bin that you want to restore.
4. In the right pane, click Restore Volume. The volume is moved from the Recycle Bin to its previous location.
Empty the Recycle Bin
Empty the Recycle Bin if you are sure you want to delete the recycled volume(s).
About this task
CAUTION: After the Recycle Bin is emptied, data on a recycled volume(s) cannot be recovered.
Steps
1. Select a Storage Center from the Storage view. (Data Collector connected Storage Manager Client only)
2. Click the Storage tab.
3. In the Storage tab navigation pane, select Recycle Bin.
4. In the right pane, click Empty Recycle Bin. The Empty Recycle Bin dialog box opens.
5. Click OK to conrm that you want to permanently delete all volumes in the Recycle Bin.
Delete a Volume Folder
A volume folder must be empty before it can be deleted. If the deleted volumes from the folder are in the Recycle Bin, the volume
folder is not considered empty and cannot be deleted.
1. Click the Storage view.
2. In the Storage pane, select a Storage Center.
3. Click the Storage tab.
4. In the Storage tab navigation pane, select the volume folder you want to move.
5. In the right pane, click Delete. The Delete dialog box opens.
6. Click OK to delete the folder.
Managing Data Reduction
Data Reduction uses compression and deduplication to decrease the amount of disk space used by volume data. Compression
reduces the amount of space used by a volume by encoding data. Deduplication nds duplicate pages and removes them, conserving
the disk space that would be used by additional copies. When deduplication is used, compression is also applied to a volume.
NOTE: Data Reduction is available in Storage Center version 7.0 or later.
Data Eligible for Data Reduction
To reduce the impact of Data Reduction on read and write operations, a limited amount of data is eligible for compression and
deduplication. Data Reduction Input limits the type of data that is eligible for Data Reduction. The following options are available for
Data Reduction Input.
•Inaccessible Snapshot Pages – Allows Data Reduction to process data frozen by a snapshot and made inaccessible by new data
written over the original data in the snapshot.
•All Snapshot Pages – Allows Data Reduction to process data frozen by a snapshot.
Change the Data Reduction Input
Change the Data Reduction Input for a volume to change the type of data that compression and deduplication reduces.
Prerequisites
Data Reduction must be applied to the volume.
Steps
1. Select a Storage Center from the Storage view. (Data Collector connected Storage Manager Client only)
2. Click the Storage tab.
3. In the Storage tab navigation pane, select a volume.
4. In the right pane, click Edit Settings. The Edit Volume dialog box opens.
Storage Center Administration 133

5. Click Edit Advanced Volume Settings.
The Edit Advanced Volume Settings dialog box opens.
6. From the Data Reduction Input drop-down menu, select a Data Reduction input.
•Inaccessible Snapshot Pages – Data frozen by a snapshot that has become inaccessible because other data has been
written over it
•All Snapshot Pages – Data frozen by a snapshot
7. Click OK to close the Edit Advanced Volume Settings dialog box.
8. Click OK.
Supported Hardware Platforms
The following controller series support Data Reduction:
• SCv3000 Series (Supports Compression only)
• SC4020
• SC5020
• SC7020
• SC8000
• SC9000
Compression
Compression reduces the amount of space used by a volume by encoding data. Compression runs daily with Data Progression. To
change the time at which compression runs, reschedule Data Progression. Compression does not run with an on-demand Data
Progression.
When compressed data is read, it is temporarily uncompressed in memory until the read is complete. When compression is disabled,
pages are permanently uncompressed during the next compression cycle, and the original compressed page is deleted as time and
resources permit. When a volume is deleted or a snapshot is coalesced, the related compressed data is also deleted.
Deleted data might create gaps in the compressed page, which can be lled with new compressed data. In addition, compressed
pages are defragmented during Data Progression to remove gaps and use space more eciently.
The Compression Savings amount is determined by comparing the total amount of space saved from all compressed pages to the
total amount of used space that is eligible for compression. For example, if compression saves 1 GB on a volume with 10 GB of used
space that is eligible for compression, the amount saved is 10 percent.
Apply Data Compression to a Volume
Apply Data Compression to a volume to reduce disk space usage for that volume.
1. Select a Storage Center from the Storage view. (Data Collector connected Storage Manager Client only)
2. Click the Storage tab.
3. In the Storage tab navigation pane, select a volume.
4. In the right pane, click Edit Settings. The Edit Volume dialog box opens.
5. From the Data Reduction Prole drop-down list, select Compression.
6. Click OK.
Related links
Creating Volumes
Modifying Volumes
134 Storage Center Administration

Deduplication
Deduplication reduces the space used by a volume by identifying and deleting duplicate pages. Deduplication requires SSD drives.
Apply Deduplication With Compression to a Volume
Apply Deduplication with Compression to reduce the size of the volume. Deduplication and compression run during daily Data
Progression.
Prerequisites
Allow Data Reduction Selection must be enabled in the Preferences tab of the Edit Storage Center Settings dialog box.
About this task
NOTE: The amount of space saved by Data Reduction is determined by the amount of data eligible for Data Reduction on
the volume compared to the total amount of space used by that data on disk after Data Reduction.
Steps
1. Select a Storage Center from the Storage view. (Data Collector connected Storage Manager Client only)
2. Click the Storage tab.
3. In the Storage tab navigation pane, select a volume.
4. In the right pane, click Edit Settings. The Edit Volume dialog box opens.
5. From the Data Reduction Prole drop-down menu, select Deduplication with Compression.
View Amount of Space Saved by Data Reduction
The total amount of space saved by Data Reduction depends on the amount of data eligible for Data Reduction and the type of data
being processed. Certain types of data will be reduced more eectively than others. The amount of volume data eligible for Data
Reduction is determined by the size of the data frozen by snapshots, and the Data Reduction Input setting.
Data Savings Ratios
System Data Reduction Ratio and System Data Eciency Ratio show the data savings on the Storage Center using the available disk
space-saving features.
System Data Reduction Ratio
Compares the amount of space that would used by pages that are eligible for compression and deduplication to the amount of space
actually used by those pages after Storage Center applies Data Reduction.
System Data Eciency Ratio
Indicates the eciency of compression, deduplication, RAID, and Thin Provisioning
View Amount of Space Saved for a Storage Type
Storage Center determines the total percentage of space saved for all volumes in a Storage Type by comparing the amount of space
processed by Data Reduction to the amount of space used after Data Reduction.
1. Select a Storage Center from the Storage view. (Data Collector connected Storage Manager Client only)
2. Click the Storage tab.
3. In the Storage tab navigation pane, expand Storage Types.
4. Select a Storage Type. The space saved by Data Reduction is displayed at the bottom of the Summary tab.
View Amount of Space Saved by Data Reduction on a Volume
The percentage of space saved by Data Reduction for a volume is an estimate found by comparing the total amount of space saved
by compression and deduplication with the total amount of space processed by Data Reduction in the volume.
1. Select a Storage Center from the Storage view. (Data Collector connected Storage Manager Client only)
2. Click the Storage tab.
Storage Center Administration 135

3. In the Storage tab navigation pane, select a volume.
4. In the right pane, click the Statistics tab. The amount of space saved by Data Reduction on that volume is displayed at the
bottom of the Statistics tab.
Change the Default Data Reduction Prole
The default Data Reduction prole determines what type of Data Reduction is applied to new volumes created by that Storage
Manager user. Allow Data Reduction Selection allows the Data Reduction options to appear when creating volumes.
1. Select a Storage Center from the Storage view. (Data Collector connected Storage Manager Client only)
2. In the Summary tab, click Edit Settings. The Edit Storage Center Settings dialog box opens.
3. Click the Preferences tab.
4. From the Data Reduction Prole drop-down list, select the default Data Reduction prole.
• Select Compression to apply compression to all new volumes.
• Select Deduplication with Compression to apply deduplication and compression to all new volumes.
Pause or Resume Data Reduction
Pause Data Reduction on a volume to prevent deduplication and/or compression from running during Data Progression. After
pausing Data Reduction, compression and deduplication stop running on new data but the existing data is not uncompressed.
Pausing Data Reduction on a volume pauses deduplication and/or compression on all view volumes created from the original volume.
Pause or Resume Data Reduction for a Volume
Pausing Data Reduction for a volume prevents compression and deduplication from happening until Data Reduction is resumed.
1. Select a Storage Center from the Storage view. (Data Collector connected Storage Manager Client only)
2. Click the Storage tab.
3. In the Storage tab navigation pane, expand Volumes.
4. Select a volume.
5. In the right pane, click Edit Settings. The Edit Volume dialog box opens.
6. Pause or resume Data Reduction on the volume.
• To pause Data Reduction, select the Data Reduction Paused checkbox.
• To resume Data Reduction, clear the Data Reduction Paused checkbox.
7. Click OK.
Pause or Resume Data Reduction for all Volumes
Pausing Data Reduction from the Storage Center Edit Settings dialog box pauses compression and deduplication for all volumes in
that Storage Center.
About this task
NOTE: Pause Data Reduction cannot be applied to other Storage Centers from the Storage Center Edit Settings dialog
box using inherit settings.
Steps
1. Select a Storage Center from the Storage view. (Data Collector connected Storage Manager Client only)
2. In the Summary tab, click Edit Settings. The Edit Storage Center Settings dialog box opens.
3. Click the Storage tab.
4. Pause or resume Data Reduction on all volumes.
• To pause Data Reduction, select the Pause Data Reduction check box.
• To resume Data Reduction, clear the Pause Data Reduction check box.
5. Click OK.
136 Storage Center Administration

Disable Data Reduction for a Volume
Disabling Data Reduction on a volume permanently uncompresses the reduced data starting the next Data Progression cycle.
1. Select a Storage Center from the Storage view. (Data Collector connected Storage Manager Client only)
2. Click the Storage tab.
3. In the Storage tab navigation pane, select the volume you want to modify.
4. In the right pane, click Edit Settings. The Edit Volume dialog box opens.
5. From the Data Reduction Prole drop-down menu, select None.
6. Click OK.
Managing Snapshot Proles
A Snapshot Prole is a collection of rules describing when to take periodic snapshots for one or more volumes and the time at which
snapshots are deleted (expired).
A snapshot is a point-in-time copy (PITC) of one or more volumes. Storage Center snapshots dier from traditional snapshots/
PITCs because blocks of data or pages are frozen and not copied. No user data is moved, making the process ecient in both time
taken to complete the snapshot, and space used by snapshots.
NOTE: If two or more snapshots are scheduled to be created at the same time for a given volume, the Storage Center
creates only one snapshot. The snapshot that has the longest expiration time is created, and the other scheduled
snapshots are ignored.
Default Snapshot Proles
By default, Storage Center provides two standard Snapshot Proles that cannot be deleted.
•Daily: Creates a snapshot every day at 12:01 AM, and expires the snapshot in one week.
•Sample: Applies three schedule rules:
– Creates a snapshot every 12 hours between 12:05 AM and 6 PM, expiring in ve days.
– Creates a snapshot on the rst day of every month at 11:30 PM, expiring in 26 weeks.
– Creates a snapshot every Saturday at 11:30 PM, expiring in 5 weeks.
Non-Consistent and Consistent Snapshot Proles
When a snapshot is taken for a volume, IO is halted to allow the operation to take place. A consistent Snapshot Prole halts IO to all
associated volumes until a snapshot is taken for each volume, ensuring that the snapshots contain data for the same time period. A
non-consistent Snapshot Prole creates snapshots for associated volumes without guaranteeing that the snapshots will nish at the
same time, which is less resource intensive.
Consistent Snapshot Prole Non-Consistent Snapshot Prole
Halts IO across all volumes as a group Halts IO for each volume independently of other volumes.
Resource intensive Less resource intensive — depends on the amount of data
written since the previous snapshot
Number of volumes limited based on storage controller.
• SC8000, SC9000, and SC7020: 100
• SC5020: 50
• SC4020: 40
• SCv2000 and SCv3000: 25
No limit to the number of volumes to which the Snapshot Prole
is attached
Snapshots are taken of all volumes simultaneously Choose between Standard (one volume at a time) or Parallel (all
volumes simultaneously)
Storage Center Administration 137

Consistent Snapshot Prole Non-Consistent Snapshot Prole
Can set an Alert if snapshots cannot be completed within a
dened time. Snapshots not completed before alert is generated
are not taken. (This suspension can lead to incomplete groups of
snapshots across volumes.)
All snapshots are taken
Can delete incomplete group of snapshots All snapshots are taken
Can be converted to Non-Consistent Snapshot Prole Can be converted to Consistent Snapshot Prole
Creating and Applying Snapshot Proles
To create and expire snapshots automatically, create a Snapshot Prole and apply it to one or more volumes or servers.
NOTE: For user interface reference information, click Help.
Create a Snapshot Prole
Create a Snapshot Prole to dene automated snapshot creation and expiration schedules that can be applied to volumes.
1. Select a Storage Center from the Storage view. (Data Collector connected Storage Manager Client only)
2. Click the Storage tab.
3. In the Storage tab navigation pane, select Snapshot Proles.
4. In the right pane, click Create Snapshot Prole. The Create Snapshot Prole dialog box opens.
5. In the Name eld, type a name for the Snapshot Prole.
6. Add a rule to the Snapshot Prole.
a. Click Add Rule. The Add Rule dialog box opens.
b. From the drop-down menu, select the frequency at which the rule runs.
c. Congure the date(s) and time(s) at which you want snapshots to be created.
d. In the Expiration eld, type the length of time to keep snapshots before deleting them.
e. Click OK. The Add Rule dialog box closes.
7. (Optional) Create additional rules as necessary.
8. From the Snapshot Creation Method drop-down menu, select an option to control how snapshots triggered by the Snapshot
Prole are created.
•Standard – When selected, takes snapshots in series for all volumes associated with the snapshot.
•Parallel – When selected, takes snapshots simultaneously for all volumes associated with the snapshot.
•Consistent – When selected, halts IO and takes snapshots for all volumes associated with the snapshot. Provides options
for timing out snapshot creation and expiring incomplete snapshots.
9. When you are nished, click OK.
Apply a Snapshot Prole to One or More Volumes
To add snapshot creation and expiration schedules to a volume, associate a Snapshot Prole with the volume.
1. Select a Storage Center from the Storage view. (Data Collector connected Storage Manager Client only)
2. Click the Storage tab.
3. In the Storage tab navigation pane, select the Snapshot Prole.
4. In the right pane, click Apply to Volumes. The Apply to Volumes dialog box opens.
5. Select the volumes to which you want to apply the Snapshot Prole. To select individual volumes in a volume folder, expand the
folder and select each volume individually.
6. (Optional) To remove existing Snapshot Proles from the selected volumes, select Replace existing Snapshot Proles.
7. Click OK.
138 Storage Center Administration

Apply a Snapshot Prole to a Server
To add snapshot creation and expiration schedules to all volumes mapped to a server, associate a Snapshot Prole with the server.
1. Select a Storage Center from the Storage view. (Data Collector connected Storage Manager Client only)
2. Click the Storage tab.
3. In the Storage tab navigation pane, select the Snapshot Prole.
4. In the right pane, click Apply to Server. The Apply to Server dialog box opens.
5. Select the server to which you want to apply the Snapshot Prole. To select individual servers in a server cluster, expand the
cluster and select each server individually.
NOTE: If you apply a Snapshot Prole to a server cluster, the Snapshot Prole is applied only to the volumes that
are mapped directly to the server cluster. Volumes that are mapped exclusively to servers that belong to the cluster
are not aected.
6. (Optional) To remove existing Snapshot Proles from the selected server, select Replace existing Snapshot Proles.
7. Click OK.
Create a Snapshot for all Volumes Associated with a Snapshot Prole
You can create a snapshot for all volumes associated with a Snapshot Prole instead of manually creating a snapshot for each
volume.
1. Select a Storage Center from the Storage view. (Data Collector connected Storage Manager Client only)
2. Click the Storage tab.
3. In the Storage tab navigation pane, select the Snapshot Prole.
4. In the right pane, click Create Snapshot. The Create Snapshot dialog box opens.
5. Click New Snapshot. The New Snapshot dialog box opens.
6. In the Expire Time eld, type the number of minutes, hours, days, or weeks to keep the snapshot before deleting it. If you do
not want the snapshot to expire, select Do Not Expire.
7. (Optional) In the Description eld, type a description of the snapshot. The default descriptive text is "Manually Created."
8. Click OK.
Modifying Snapshot Proles
Modify a Snapshot Prole to change the automated snapshot creation and expiration schedules that are applied to the associated
volumes. Changes to a Snapshot Prole aect only new snapshots taken with the modied Snapshot Prole. Existing snapshots are
not changed.
NOTE: For user interface reference information, click Help.
Rename a Snapshot Prole
Use the Edit Snapshot Prole dialog box to rename a Snapshot Prole.
1. Select a Storage Center from the Storage view. (Data Collector connected Storage Manager Client only)
2. Click the Storage tab.
3. In the Storage tab navigation pane, select the Snapshot Prole that you want to modify.
4. In the right pane, click Edit Settings. The Edit Snapshot Prole dialog box opens.
5. In the Name eld, type a new name for the Snapshot Prole.
6. Click OK.
Modify Rules for a Snapshot Prole
Snapshot Prole rules determine when snapshots are created and expired.
1. Select a Storage Center from the Storage view. (Data Collector connected Storage Manager Client only)
2. Click the Storage tab.
Storage Center Administration 139

3. In the Storage tab navigation pane, select the Snapshot Prole that you want to modify.
4. In the right pane, click Edit Settings. The Edit Snapshot Prole dialog box opens.
5. (Optional) Add a rule to the Snapshot Prole.
a. Click Add Rule. The Add Rule dialog box appears.
b. From the drop-down menu, select the frequency at which the rule runs.
c. Congure the dates and times at which you want snapshots to be created.
d. In the Expiration eld, type the length of time to keep snapshots before deleting them.
e. Click OK. The Add Rule dialog box closes.
6. (Optional) Modify the existing rules as needed.
• To modify a rule, select the rule, then click Edit Rule.
• To remove a rule, select the rule, then click Remove Rule.
7. Click OK.
Change the Snapshot Creation Method for a Snapshot Prole
The snapshot creation method controls how snapshots triggered by the Snapshot Prole are created.
1. Select a Storage Center from the Storage view. (Data Collector connected Storage Manager Client only)
2. Click the Storage tab.
3. In the Storage tab navigation pane, select the Snapshot Prole that you want to modify.
4. In the right pane, click Edit Settings. The Edit Snapshot Prole dialog box opens.
5. From the Snapshot Creation Method drop-down menu, select an option to control how snapshots triggered by the Snapshot
Prole are created.
•Standard – When selected, takes snapshots in series for all volumes associated with the snapshot.
•Parallel – When selected, takes snapshots simultaneously for all volumes associated with the snapshot.
•Consistent – When selected, halts IO and takes snapshots for all volumes associated with the snapshot. Provides options
for timing out snapshot creation and expiring incomplete snapshots.
6. Click OK.
Delete a Snapshot Prole
A Snapshot Prole cannot be deleted if it is being used by any volumes.
1. Select a Storage Center from the Storage view. (Data Collector connected Storage Manager Client only)
2. Click the Storage tab.
3. In the Storage tab navigation pane, select the Snapshot Prole.
4. Make sure the Snapshot Prole is not in use by any volumes.
5. In the right pane, click Delete. The Delete dialog box opens.
6. Click OK.
Managing Expiration Rules for Remote Snapshots
By default, Snapshot Proles applied to remote volumes have the same rules for expiration as for local volumes. However, you can
specify dierent expiration rules for remote volumes if needed.
NOTE: For user interface reference information, click Help.
Create Snapshot Prole Expiration Rules for Remote Snapshots
Create remote expiration rules for a Snapshot Prole if you want the remote snapshots to expire on a dierent schedule than the
local snapshots.
1. Select a Storage Center from the Storage view. (Data Collector connected Storage Manager Client only)
2. Click the Storage tab.
3. In the Storage tab navigation pane, select the Snapshot Prole.
4. In the Schedule Rules pane, right-click the schedule and select Edit Remote Snapshot Expiration. The Edit Remote Snapshot
Expiration dialog box appears.
140 Storage Center Administration

5. Congure the remote snapshot expiration rule.
a. Select the remote Storage Center(s) for which you want to specify an expiration rule for the snapshots.
b. In the Remote Expiration eld, type the number of minutes, hours, days, or weeks to keep the remote snapshot before
deleting it.
c. Click OK.
Modify a Snapshot Prole Expiration Rule for Remote Snapshots
Modify a remote expiration rule for a Snapshot Prole to change the time at which remote snapshots are expired.
1. Select a Storage Center from the Storage view. (Data Collector connected Storage Manager Client only)
2. Click the Storage tab.
3. In the Storage tab navigation pane, select the Snapshot Prole.
4. In the right pane, click the Remote Expiration Rules tab.
5. Right-click the remote expiration rule and select Edit Remote Snapshot Expiration. The Edit Remote Snapshot Expiration
dialog box appears.
6. Congure the remote snapshot expiration rule.
a. In the Remote Expiration eld, type the number of minutes, hours, days, or weeks to keep the remote snapshot before
deleting it.
b. Click OK.
Managing Storage Proles
Storage Proles describe the RAID level and tiers on which data is stored.
NOTE: For user interface reference information, click Help.
Create a Storage Prole (Storage Center 7.2.1 and Earlier)
Create a Storage Prole to specify custom RAID level and tier settings that can be applied to one or more volumes.
Prerequisites
In the Storage Center User Volume Defaults, the Allow Storage Prole selection check box must be selected.
About this task
NOTE: SCv2000 series controllers cannot create Storage Proles.
Steps
1. Select a Storage Center from the Storage view. (Data Collector connected Storage Manager Client only)
2. Click the Storage tab.
3. From the Storage Center Actions menu, select Storage Prole → . The Create Storage Prole dialog box opens.
4. Congure the Storage Prole.
a. In the Name eld, type a name for the Storage Prole.
b. From the RAID Type Used drop-down menu, select the RAID level(s) used for volumes associated with the Storage Prole.
c. In the Storage Tiers area, select the Storage Tiers (disk classes) that can be used for volumes associated with the Storage
Prole.
5. Click OK.
Create a Storage Prole (Storage Center 7.2.10 and Later)
Create a Storage Prole to specify custom RAID level and tier settings that can be applied to one or more volumes.
Prerequisites
In the Storage Center User Volume Defaults, the Allow Storage Prole selection check box must be selected.
Storage Center Administration 141

About this task
NOTE: SCv2000 series controllers cannot create Storage Proles.
Steps
1. Select a Storage Center from the Storage view. (Data Collector connected Storage Manager Client only)
2. Click the Storage tab.
3. From the Storage Center Actions menu, select Storage Prole → . The Create Storage Prole dialog box opens.
4. Congure the Storage Prole.
a. In the Name eld, type a name for the Storage Prole.
b. (Optional) In the Notes eld, type other information about the Storage Prole.
c. From the Write Tier drop-down menu, select the Storage Tiers (disk classes) that can be used for volumes associated with
the Storage Prole.
d. From the Write RAID Type drop-down menu, select the RAID level to be used for volumes associated with the Storage
Prole.
e. From the Tier 1 Snapshot RAID Type drop-down menu, select the RAID level to be used for snapshot data in tier 1.
f. From the Tier 2 Snapshot RAID Type drop-down menu, select the RAID level to be used for snapshot data in tier 2.
g. From the Tier 3 Snapshot RAID Type drop-down menu, select the RAID level to be used for snapshot data in tier 3.
5. Click OK.
Apply a Storage Prole to One or More Volumes
Apply a Storage Prole to a volume to specify the RAID level and tiers used by the volume.
1. Select a Storage Center from the Storage view. (Data Collector connected Storage Manager Client only)
2. Click the Storage tab.
3. In the Storage tab navigation pane, select the Storage Prole.
4. In the right pane, click Apply to Volume(s). The Apply to Volume(s) dialog box appears.
5. Select the volume(s) to which you want to apply the Storage Prole.
6. Click OK.
Apply a Storage Prole to a Server
Apply a Storage Prole to a server to specify the RAID level and tiers used by all volumes that are mapped to the server.
1. Select a Storage Center from the Storage view. (Data Collector connected Storage Manager Client only)
2. Click the Storage tab.
3. In the Storage tab navigation pane, select the Storage Prole.
4. In the right pane, click Apply to Server. The Apply to Server dialog box appears.
5. Select the server to which you want to apply the Storage Prole.
6. Click OK.
Delete a Storage Prole
Delete a Storage Prole if it is no longer needed.
Prerequisites
• In your Storage Center User Volume Defaults, the Allow Storage Prole selection check box must be selected.
• The Storage Prole cannot be applied to any volumes.
Steps
1. Select a Storage Center from the Storage view. (Data Collector connected Storage Manager Client only)
2. Click the Storage tab.
3. In the Storage tab navigation pane, select the Storage Prole.
4. In the right pane, click Delete. The Delete dialog box appears.
142 Storage Center Administration

5. Click OK.
Related links
User Interface for Storage Center Management
Managing QoS Proles
QoS proles describe QoS settings that can be applied to volumes.
By dening QoS proles to apply to volumes, you potentially limit I/Os that the volumes can perform, and also dene their relative
priority during times of congestion.
You can also dene a group QoS prole that can be applied to multiple volumes to limit the I/Os that the volumes can do in
aggregate.
Create a QoS Prole
QoS proles include a set of attributes that control the QoS behavior for any volume to which it is applied.
Prerequisites
• To enable users to set QoS proles for a Storage Center, the Allow QoS Prole Selection option must be selected on the
Preferences → Edit Storage Center Settings table.
• To enable QoS proles to be enforced, the QoS Limits Enabled and Server Load Equalizer Enabled options must be selected on
the Edit Storage Center Settings → Storage page.
Steps
1. Select a Storage Center from the Storage view. (Data Collector connected Storage Manager Client only)
2. In the Storage tab navigation tab, right-click QoS Proles and select Create QoS Prole.
The Create QoS Prole dialog box opens.
3. Congure the QoS prole.
a. In the Name eld, type a name for the QoS prole.
b. Select a prole type: either Volume QoS Prole or Group QoS Prole.
c. (Optional for volume QoS proles only) In the Relative Priority eld, type a number to identify the priority compared to
other QoS proles,
d. (Optional for volume QoS proles only) Select Enable Latency Threshold Alert, then type a value in microseconds for the
latency alert threshold.
e. (Optional) Select Limit by IOPS, then type a value for the maximum IO per second allowed.
f. (Optional) Select Limit by Bandwidth, then type a value for maximum MB per second allowed.
4. Click OK.
Edit a QoS Prole
Modify the QoS prole to change the attributes that control the QoS for any volume or group to which it is applied.
1. Select a Storage Center from the Storage view. (Data Collector connected Storage Manager Client only)
2. In the Storage tab navigation tab, right-click QoS Proles and select Edit Settings.
The Edit QoS Prole dialog box opens.
3. Where allowed, modify the values. The prole type eld cannot be modied.
4. Click OK.
Delete a QoS Volume Prole
Delete a QoS prole for a volume.
Prerequisites
Only QoS proles that are not currently in use by any volume can be deleted. The Default QoS Volume prole cannot be deleted even
if there are no volumes assigned to it. Group QoS Proles can be removed or reassigned; however, Volume QoS proles can be
reassigned only.
Storage Center Administration 143

Steps
1. Select a Storage Center from the Storage view. (Data Collector connected Storage Manager Client only)
2. In the Storage tab navigation tab, expand QoS Proles and select the prole to be deleted.
3. Right-click the prole and select Delete.
A conrmation dialog box opens to request approval for the deletion.
4. Click OK.
Apply a QoS Prole to a Volume
Apply a previously dened QoS prole to a volume.
Prerequisites
The QoS prole must already exist.
Steps
1. Select a Storage Center from the Storage view. (Data Collector connected Storage Manager Client only)
2. Expand the QoS Proles navigation tree. Right-click the name of the QoS prole.
3. Select Apply to Volumes.
The Apply to Volumes dialog box opens.
4. Select the checkbox next to each volume to which you want to apply the QoS prole.
5. Click OK.
Remove a Group QoS Prole From a Volume
Remove a Group QoS prole previously associated with one or more volumes.
1. Select a Storage Center from the Storage view. (Data Collector connected Storage Manager Client only)
2. Expand the QoS Prole navigation tree and then expand the Group QoS Proles navigation tree.
3. Right-click the Group QoS prole to be removed and select Remove Group Prole from Volume.
A dialog box opens to show the volumes associated with the QoS prole.
4. Select the checkbox next to each volume from which you want to remove the QoS prole.
5. Click OK.
Importing Volumes from an External Storage Array
Storage Center can import volumes from an EqualLogic PS Series Storage Array or an MD Series Storage Array. There are two
methods for importing data from an external device, oine and online. Oine import copies the data from the source volume to the
destination volume. Online import maps the destination volume to the server and accepts IO during the import.
Oine Import
Oine import migrates a Volume from the source to the destination. The volume must then be mapped to the server after the
import.
Online Import
Online import creates a destination volume, maps it to the server, then migrates the data to the destination volume. IO from the
server continues to both the destination and source volumes during the import. Importing using the Online method can take longer
than oine due to IO continuing to the volume from the server.
Connect to an External Device (iSCSI)
After cabling an external device to Storage Center using iSCSI, congure Storage Center to communicate with the external device.
Prerequisites
The external device must be connected to the controller using iSCSI.
144 Storage Center Administration

Steps
1. Select a Storage Center from the Storage view. (Data Collector connected Storage Manager Client only)
2. Click the Storage tab.
3. From the Storage tab navigation pane, select an iSCSI fault domain from the Fault Domains node.
4. Click Create Remote Connection.
The Create Remote Connection dialog box appears.
5. In the Remote IPv4 Address eld, type the IPv4 address of the external device.
6. From the iSCSI Network Type drop-down menu, select the general speed of the network.
7. Click Finish.
A conrmation dialog box appears.
8. Click OK.
PS Series Storage Array Import Requirements
A PS Series storage array must meet the following requirements to import data to a Storage Center storage system.
Component Requirement
PS Series Firmware Version 6.0.11 or higher
Connectivity iSCSI
Network Low-Latency, High-Bandwidth
Volume Settings • Limit access to the volume by Storage Center IP or iSCSI initiator name.
• Enable Allow simultaneous connections from initiators with dierent IQNs in the
volume advanced settings.
• Stop all IO from the server to the volume.
Storage Center Import Requirements
A Storage Center storage system must meet the following requirements to import data from a PS Series storage array.
Component Requirement
Storage Center OS version Version 6.7 or higher
Connectivity iSCSI
Network Low-Latency, High-Bandwidth
PowerVault MD Series Import Requirements
A PowerVault MD Series must meet the following requirements to import data to a Storage Center storage system.
Component Requirement
Hardware Platforms MD3 series
Firmware Version 08.25.09
Supported Server Operating Systems for Online Import
Performing an online import of volumes from an EqualLogic PS Series Storage Array requires one of the following server operating
systems.
• Red Hat Enterprise Linux 6.7
• Red Hat Enterprise Linux 7
• SUSE Linux Enterprise 11 or 12
• Oracle Linux 6.5
Storage Center Administration 145

• Oracle Linux 7.0
• VMware ESXi 5.5 or later
• Windows Server 2008 R2 or later
Performing an Oine Import from an External Device
Importing data from an external device copies data from the external device to a new destination volume in Storage Center.
Complete the following task to import data from an external device.
Prerequisites
• An external device must be connected into the Storage Center
• The destination volume must be unmapped from the server
About this task
NOTE: Before importing data from an external device, follow the instructions in the
Thin Import Data Migration Guide
located on Dell TechCenter.
Steps
1. Select a Storage Center from the Storage view. (Data Collector connected Storage Manager Client only)
2. Click the Storage tab.
3. From the External Devices node in the Storage tab navigation pane, select an external device.
4. Click Oine Import from External Device.
The Oine Import from External Device dialog box appears.
5. Modify the Destination Volume Attributes as needed.
NOTE: For more information, click Help.
6. (Optional) Create a new Replication quality of service (QoS) denition.
a. Click Create QoS Node.
The Create Replication QoS dialog box appears.
b. In the Name eld, type a name for the QoS denition.
c. In the Link Speed eld, specify the speed of the link in megabits per second (Mbps) or gigabits per second (Gbps).
d. Select the Bandwidth Limited check box, then click Finish.
7. Click OK.
Related links
Create a Storage Prole (Storage Center 7.2.1 and Earlier)
Create a Snapshot Prole
Create a QoS Denition
Managing Volumes
146 Storage Center Administration

6
Storage Center Server Administration
Storage Manager allows you to allocate storage on each Storage Center for the servers in your environment. Servers that are
connected to Storage Centers can also be registered to Storage Manager to streamline storage management and to run Space
Recovery for Windows servers.
Server Management Options
To present storage to a server, a corresponding server object must be added to the Storage Center. You can manage servers
individually for each Storage Center and/or centrally manage servers by registering them to Storage Manager.
Managing Storage Center Server Objects
Storage Center server objects are managed individually for each Storage Center from the Storage tabon the Storage view.Storage
Centers have no knowledge about the servers other than the operating system, which must be manually specied.
Figure 17. Storage Tab Servers Node
Storage Center Server Administration 147

Managing Servers Centrally Using Storage Manager
Servers that are registered to Storage Manager are managed from the Servers view. Registered servers are centrally managed
regardless of which Storage Centers they are connected to.
Figure 18. Servers View
The following additional features are available for servers that are registered to Storage Manager:
• Storage Manager gathers operating system and connectivity information from registered servers.
• Storage Manager can automatically add a corresponding Storage Center server object for each registered server.
• Storage Center volumes can be created, mounted, and formatted on the servers directly from the Dell Storage Manager Client.
• When creating a volume for a Windows or VMware server, Storage Manager can recommend a Storage Center to host the
volume based on capacity and performance.
• Storage Manager can schedule and run Space Recovery on Windows volumes through the Storage Manager Server Agent.
Managing Servers on a Storage Center
Use the Servers subtab of the Storage tab to create and manage server objects for each Storage Center.
Related links
Creating Servers
Modifying Servers
Mapping Volumes to Servers
Creating and Managing Server Folders
Deleting Servers and Server Folders
Creating Servers
Create a server to allow a Storage Center to pass IO through the ports on that server. After a server is created, volumes can be
mapped to it.
NOTE: For user interface reference information, click Help.
Create a Physical Server
Create a physical server object to represent a physical server in your environment.
1. Make sure the server HBAs have connectivity to the Storage Center HBAs.
•iSCSI – Congure the iSCSI initiator on the server to use the Storage Center HBAs as the target.
148 Storage Center Server Administration

•Fibre Channel – Congure Fibre Channel zoning to allow the server HBAs and Storage Center HBAs to communicate.
•SAS (SCv2000 series controllers only) – Directly connect the controller to a server using SAS ports congured as front-end
connections.
2. Select a Storage Center from the Storage view. (Data Collector connected Storage Manager Client only)
3. Click the Storage tab.
4. Select Servers in the Storage tab navigation pane.
5. In the right pane, click Create Server. The Create Server dialog box appears.
Figure 19. Create Server Dialog Box
6. Congure the server attributes. These attributes are described in the online help.
a. Enter a name for the server in the Name eld.
b. To add the server to a server folder, click Change, select a folder, and click OK.
c. Select the operating system for the server from the Operating System drop-down menu.
d. To generate Storage Center alerts when connectivity is lost between the Storage Center and the server, select Alert On
Lost Connectivity.
e. To generate Storage Center alerts when the Storage Center only has partial connection to the server, select Alert On
Partial Connectivity.
f. Select or dene one or more HBAs for the server.
• If one or more server HBAs are visible to the Storage Center, select them in the Host Bus Adapters table.
• If a server HBA is not visible to the Storage Center, click Manually Add HBA to dene it manually. For SAS front-end
connections, use the SAS device name as the world wide name (WWN) to manually add the HBA.
NOTE: IP addresses can be added for HBAs that will be installed on the server in the future. When the HBA that
uses that IP address is installed, it will be congured and ready to use.
7. Click OK.
Related links
Congure Front-End IO Ports (SAS and Fibre Channel)
Congure Front-End IO Ports (iSCSI)
Create a Virtual Server
Create a virtual server object to represent a virtual machine in your environment.
Prerequisites
The server that hosts the virtual server must be added as a physical server.
Storage Center Server Administration 149

Steps
1. Make sure the server HBAs have connectivity to the Storage Center HBAs.
•iSCSI – Congure the iSCSI initiator on the server to use the Storage Center HBAs as the target.
•Fibre Channel – Congure Fibre Channel zoning to allow the server HBAs and Storage Center HBAs to communicate.
•SAS (SCv2000 series controllers only) – Directly connect the controller to a server using SAS ports congured as front-end
connections.
2. Select a Storage Center from the Storage view. (Data Collector connected Storage Manager Client only)
3. Click the Storage tab.
4. Select the server that hosts the virtual server in the Storage tab navigation pane.
5. In the right pane, click Create Virtual Server. The Create Virtual Server dialog box opens.
Figure 20. Create Virtual Server Dialog Box
6. Congure the server attributes. These attributes are described in the online help.
a. Enter a name for the server in the Name eld.
b. To add the server to a server folder, click Change, select a folder, and click OK.
c. Select the operating system for the server from the Operating System drop-down menu.
d. To generate Storage Center alerts when connectivity is lost between the Storage Center and the server, select Alert On
Lost Connectivity.
e. To generate Storage Center alerts when the Storage Center only has partial connection to the server, select Alert On
Partial Connectivity.
f. Select or dene one or more HBAs for the server.
• If one or more server HBAs are visible to the Storage Center, select them in the Host Bus Adapters table.
• If a server HBA is not visible to the Storage Center, click Manually Add HBA to dene it manually. For SAS front-end
connections, use the SAS device name as the world wide name (WWN) to manually add the HBA.
NOTE: IP addresses can be added for HBAs that will be installed on the server in the future. When the HBA that
uses that IP address is installed, it will be congured and ready to use.
7. Click OK.
Related links
Congure Front-End IO Ports (SAS and Fibre Channel)
Congure Front-End IO Ports (iSCSI)
150 Storage Center Server Administration

Create a Server Cluster
Create a server cluster object to represent a cluster of servers in your environment.
1. Select a Storage Center from the Storage view. (Data Collector connected Storage Manager Client only)
2. Click the Storage tab.
3. Select Servers in the Storage tab navigation pane.
4. In the right pane, click Create Server Cluster. The Create Server Cluster dialog box opens.
Figure 21. Create Server Cluster Dialog Box
5. Congure the server cluster attributes. These attributes are described in the online help.
a. Enter a name for the server in the Name eld.
b. To add the server cluster to a server folder, click Change, select a folder, and click OK.
c. From the Operating System drop-down menu, select the operating system for the cluster.
NOTE: All servers in a server cluster must be running the same operating system.
d. To generate Storage Center alerts when connectivity is lost between the Storage Center and the server(s), select Alert On
Lost Connectivity.
6. Add servers to the server cluster.
• To add an existing server to the cluster, click Add Server to Cluster, select the server to add, and then click OK.
• To dene a new server, click Create New Server, congure the server attributes, and then click OK. For user interface
reference information, click Help.
• To add an existing server to the cluster, select the servers from the servers list.
• To dene a new server, click New Server, congure the server attributes, and then click OK.
7. Click OK.
Create a Server from the localhost
Congure a localhost to access block level storage on the Storage Center.
Prerequisites
• Client must be running on a system with a 64-bit operating system.
• The local host must be running a supported Windows or Linux operating system.
• The Dell Storage Manager Client must be run by a user with the Administrator privilege.
• The Storage Center must be added to Storage Manager using a Storage Center user with the Administrator or Volume Manager
privilege.
• On a Storage Center with Fibre Channel IO ports, congure Fibre Channel zoning before starting this procedure.
Storage Center Server Administration 151

Steps
1. Select a Storage Center from the Storage view. (Data Collector connected Storage Manager Client only)
2. Click the Storage tab.
3. In the Storage tab, click Servers.
4. Click Create Server from localhost.
The Set up localhost for Storage Center wizard opens.
• If the Storage Center has iSCSI ports and the host is not connected to any interface, the Log into Storage Center via
iSCSI page appears. Select the target fault domains, and then click Log In.
• In all other cases, proceed to the next step.
5. On the Verify localhost Information page, verify that the information is correct. Then click Create Server.
The server denition is created on the Storage Center for the connected and partially connected initiators.
6. The Host Setup Successful page displays the best practices that were set by the wizard and best practices that were not set.
Make a note of any best practices that were not set by the wizard. It is recommended that these updates are applied manually
before starting IO to the Storage Center.
7. (Optional) Place a check next to Create a Volume for this host to create a volume after nishing host setup.
8. Click Finish.
Create a Server from a VMware vSphere Host
Congure a VMware vSphere host to access block level storage on the Storage Center.
Prerequisites
• Client must be running on a system with a 64-bit operating system.
• The Dell Storage Manager Client must be run by a user with the Administrator privilege.
• The Storage Center must be added to Storage Manager using a Storage Center user with the Administrator or Volume Manager
privilege.
• On a Storage Center with Fibre Channel IO ports, congure Fibre Channel zoning before starting this procedure.
About this task
NOTE: Block level storage cannot be set up for a VMware cluster on a Storage Center with SAS IO ports.
Steps
1. Select a Storage Center from the Storage view. (Data Collector connected Storage Manager Client only)
2. Click the Storage tab.
3. In the Storage tab, click Servers.
4. Click Create Server from a VMware vSphere or vCenter.
The Set Up VMware Host on Storage Center wizard appears.
5. Enter the IP address or hostname, the user name and password. Then click Next.
• If the Storage Center has iSCSI ports and the host is not connected to any interface, the Log into Storage Center via
iSCSI page appears. Select the target fault domains, and then click Log In.
• In all other cases, the Verify vSphere Information page appears. Proceed to the next step.
6. Select an available port, and then click Create Server.
The server denition is created on the Storage Center.
7. The Host Setup Successful page displays the best practices that were set by the wizard and best practices that were not set.
Make a note of any best practices that were not set by the wizard. It is recommended that these updates are applied manually
before starting IO to the Storage Center.
8. (Optional) Place a check next to Create a Volume for this host to create a volume after nishing host setup.
9. Click Finish.
152 Storage Center Server Administration

Create a Server from a VMware vCenter Host
Congure a VMware vCenter cluster to access block level storage on the Storage Center.
Prerequisites
• Client must be running on a system with a 64-bit operating system.
• The Dell Storage Manager Client must be run by a user with the Administrator privilege.
• The Storage Center must be added to Storage Manager using a Storage Center user with the Administrator or Volume Manager
privilege.
• On a Storage Center with Fibre Channel IO ports, congure Fibre Channel zoning before starting this procedure.
About this task
NOTE: This wizard does not support servers connected to the Storage Center over SAS.
Steps
1. Select a Storage Center from the Storage view. (Data Collector connected Storage Manager Client only)
2. Click the Storage tab.
3. In the Storage tab, click Servers.
4. Click Create Server from a VMware vSpehere or vCenter.
The Set Up VMware Host on Storage Center wizard appears.
5. Enter the IP address or hostname, the user name and password. Then click Next.
• If the Storage Center has iSCSI ports and the host is not connected to any interface, the Log into Storage Center via
iSCSI page appears. Select the target fault domains, and then click Log In.
• In all other cases, the Verify vCenters Information page appears. Proceed to the next step.
6. Select an available port, and then click Create Servers.
The server denition is created on the Storage Center.
7. The Host Setup Successful page displays the best practices that were set by the wizard and best practices that were not set.
Make a note of any best practices that were not set by the wizard. It is recommended that these updates are applied manually
before starting IO to the Storage Center.
8. (Optional) Place a check next to Create a Volume for this host to create a volume after nishing host setup.
9. Click Finish.
Modifying Servers
Modify a server to change its attributes, apply a Snapshot Prole, and add or remove HBAs.
Apply One or More Snapshot Proles to a Server
Associate a Snapshot Prole with a server to add snapshot creation and expiration schedules to all volumes that are currently
mapped to a server. Volumes that are subsequently mapped to the server do not inherit the snapshot creation and expiration
schedules.
1. Select a Storage Center from the Storage view. (Data Collector connected Storage Manager Client only)
2. Click the Storage tab.
3. Select the server in the Storage tab navigation pane.
4. In the right pane, click Apply Snapshot Proles to Server. The Apply to Server dialog box opens.
5. Select the Snapshot Proles to assign to the server from the top pane of the dialog box.
6. To remove existing Snapshot Proles from each volume mapped to the server, select Replace existing Snapshot Proles.
7. When you are nished, click OK.
Storage Center Server Administration 153

Add a Server to a Server Cluster
You can add a server object to a server cluster at any time.
1. Select a Storage Center from the Storage view. (Data Collector connected Storage Manager Client only)
2. Click the Storage tab.
3. In the Storage tab navigation pane, select the server you want to add to a cluster.
4. In the right pane, click Add Server to Cluster. The Add Server to Cluster dialog box opens.
5. Select the server cluster to which you want to add the server and click OK.
Remove a Server from a Server Cluster
You can remove a server object from a server cluster at any time.
1. Select a Storage Center from the Storage view. (Data Collector connected Storage Manager Client only)
2. Click the Storage tab.
3. Select the server to remove in the Storage tab navigation pane.
4. In the right pane, click Remove Server from Cluster. The Remove Server from Cluster dialog box opens.
5. Click OK.
6. In the Storage tab navigation pane, select the server you want to add to a cluster.ct the server in the Storage tab navigation
pane.
Convert a Physical Server to a Virtual Server
If you migrated a physical server to a virtual machine, change the physical server object to a virtual server object and select the host
physical server.
1. Select a Storage Center from the Storage view. (Data Collector connected Storage Manager Client only)
2. Click the Storage tab.
3. Select the server in the Storage tab navigation pane.
4. In the right pane, click Convert to Virtual Server. The Convert to Virtual Server dialog box opens.
5. Select the server or server cluster that hosts the virtual server, then click OK.
Convert a Virtual Server to a Physical Server
If you migrated a virtual machine to a physical server, modify the corresponding virtual server object accordingly.
1. Select a Storage Center from the Storage view. (Data Collector connected Storage Manager Client only)
2. Click the Storage tab.
3. Select the server in the Storage tab navigation pane.
4. In the right pane, click Convert to Physical Server. The Convert to Physical Server dialog box appears.
5. Click OK.
Rename a Server
A server object can be renamed at any time, and the name does not need to match the host name or IP address of the server.
1. Select a Storage Center from the Storage view. (Data Collector connected Storage Manager Client only)
2. Click the Storage tab.
3. Select the server in the Storage tab navigation pane.
4. In the right pane, click Edit Settings. The Edit Settings dialog box opens.
5. Enter a name for the server in the Name eld.
6. Click OK.
154 Storage Center Server Administration

Change the Operating System of a Server
If you installed a new operating system or upgraded the operating system on a server, update the corresponding server object
accordingly.
1. Select a Storage Center from the Storage view. (Data Collector connected Storage Manager Client only)
2. Click the Storage tab.
3. Select the server in the Storage tab navigation pane.
4. In the right pane, click Edit Settings. The Edit Settings dialog box opens.
5. Select the operating system for the server from the Operating System drop-down menu.
6. Click OK.
Move a Server to a Dierent Server Folder
For convenience, server objects can be organized by folders.
1. Select a Storage Center from the Storage view. (Data Collector connected Storage Manager Client only)
2. Click the Storage tab.
3. Select the server in the Storage tab navigation pane.
4. In the right pane, click Edit Settings. The Edit Settings dialog box opens.
5. Select the folder to which to move the server in the Server Folder navigation tree.
6. Click OK.
Add One or More HBAs to a Server
To map a volume to a server, the Storage Center must be able to communicate with at least one HBA on the server.
1. Make sure the server HBA(s) has connectivity to the Storage Center HBA(s).
•iSCSI – Congure the iSCSI initiator on the server to use the Storage Center HBA(s) as the target.
•Fibre Channel – Congure Fibre Channel zoning to allow the server HBA(s) and Storage Center HBA(s) to communicate.
•SAS (SCv2000 series controllers only) – Directly connect the controller to a server using the SAS front-end connections.
2. Select a Storage Center from the Storage view. (Data Collector connected Storage Manager Client only)
3. Click the Storage tab.
4. Select the server in the Storage tab navigation pane.
5. In the right pane, click Add HBAs to Server. The Add HBAs to Server dialog box opens.
6. Select or dene one or more HBAs for the server.
• If one or more server HBAs are visible to the Storage Center, select them in the Select HBA(s) to add to server table.
• If a server HBA is not visible to the Storage Center, click Manually Add HBA to dene it manually.
NOTE: For SAS front-end ports, use the SAS device name as the world wide name to manually add the HBA.
7. When you are nished, click OK.
Related links
Congure Front-End IO Ports (SAS and Fibre Channel)
Congure Front-End IO Ports (iSCSI)
Remove One or More HBAs from a Server
If a server HBA has been repurposed and is no longer used to communicate with the Storage Center, remove it from the server
object.
1. Select a Storage Center from the Storage view. (Data Collector connected Storage Manager Client only)
2. Click the Storage tab.
3. Select the server in the Storage tab navigation pane.
4. In the right pane, click Remove HBAs from Server. The Remove HBAs from Server dialog box opens.
Storage Center Server Administration 155

5. Select the HBAs that you want to remove.
6. When you are nished, click OK. If the HBA is used by one or more mapped volumes, a conrmation dialog box opens.
Figure 22. Remove HBAs from Server Conrmation Dialog Box
7. If a conrmation dialog box opens:
• Click Cancel to keep the HBA.
• Click OK to remove the HBA, which might interfere with the mapped volume.
Mapping Volumes to Servers
Map a volume to a server to allow the server to use the volume for storage.
Map a Volume to a Server
Map an existing volume to a server to allow the server to use it.
1. Select a Storage Center from the Storage view. (Data Collector connected Storage Manager Client only)
2. Click the Storage tab.
3. Select the server in the Storage tab navigation pane.
4. In the right pane, click Map Volume to Server. The Map Volume to Server wizard opens.
5. In the Volume navigation tree, select the volume you want to map, then click Next. The wizard advances to the next page.
6. (Optional) Click Advanced Options to congure LUN settings, restrict mapping paths, or present the volume as read-only.
7. When you are done, click Finish.
Unmap One or More Volumes From a Server
If a server no longer uses a volume, you can unmap the volume from the server.
1. Select a Storage Center from the Storage view. (Data Collector connected Storage Manager Client only)
2. Click the Storage tab.
3. Select the server from which to unmap volumes in the Storage tab navigation pane.
4. In the right pane, click Remove Mappings. The Remove Mappings dialog box opens.
5. Select the volumes to unmap from the server.
6. Click OK.
156 Storage Center Server Administration

Create a Volume and Map it to a Server
If a server requires additional storage and you do not want to use an existing volume, you can create and map a volume to the server
in a single operation.
1. Select a Storage Center from the Storage view. (Data Collector connected Storage Manager Client only)
2. Click the Storage tab.
3. Select the server on which to map a new volume in the Storage tab navigation pane.
4. In the right pane, click Create Volume. The Create Volume dialog box opens.
5. Enter a name for the volume in the Name eld.
6. Select a unit of storage from the drop-down menu and enter the size for the volume in the Size eld. The available storage units
are kilobytes (KB), megabytes (MB), gigabytes (GB), and terabytes (TB).
7. In the Volume Folder pane, select the parent folder for the volume.
8. (Optional) Congure the remaining volume attributes as needed.
• To schedule snapshot creation and expiration for the volume, apply one or more Snapshot Proles by clicking Change across
from Snapshot Proles.
• To congure LUN settings, restrict mapping paths, or present the volume as read-only, click Advanced Mapping.
• If Chargeback is enabled, select the department to charge for storage costs associated with the volume by clicking Change
across from Chargeback Department.
• To disable read cache on the volume, clear the Enabled checkbox next to Read Cache.
• To disable write cache on the volume, clear the Enabled checkbox next to Write Cache.
• Select Enabled across from Compression to enable Data Compression.
• To use specic disk tiers and RAID levels for volume data, select the appropriate Storage Prole from the Storage Prole
drop-down menu. Using the Recommended Storage Prole allows the volume to take full advantage of data progression.
• If more than one Storage Type is dened on the Storage Center, select the Storage Type to provide storage from the
Storage Type drop-down menu.
9. Click OK. The volume is created and mapped to the server.
Related links
Modifying Volumes
Create Multiple Volumes Simultaneously and Map Them to a Server
If a server requires additional storage and you do not want to use existing volumes, you can create and map multiple volumes to the
server in a single operation.
1. Select a Storage Center from the Storage view. (Data Collector connected Storage Manager Client only)
2. Click the Storage tab.
3. Select the server on which to map new volumes in the Storage tab navigation pane.
4. In the right pane, click Create Multiple Volumes. The Create Volume dialog box opens.
5. Enter a name for the volume in the Name eld.
6. Select a unit of storage from the drop-down menu and enter the size for the volume in the Size eld. The available storage units
are kilobytes (KB), megabytes (MB), gigabytes (GB), and terabytes (TB).
7. In the Volume Folder pane, select the parent folder for the volume.
8. (Optional) Congure the remaining volume attributes as needed.
• To schedule snapshot creation and expiration for the volume, apply one or more Snapshot Proles by clicking Change across
from Snapshot Proles.
• To congure LUN settings, restrict mapping paths, or present the volume as read-only, click Advanced Mapping.
• If Chargeback is enabled, select the department to charge for storage costs associated with the volume by clicking Change
across from Chargeback Department.
• To disable read cache on the volume, clear the Enabled checkbox next to Read Cache.
• To disable write cache on the volume, clear the Enabled checkbox next to Write Cache.
• Select Enabled across from Compression to enable Data Compression.
Storage Center Server Administration 157

• To use specic disk tiers and RAID levels for volume data, select the appropriate Storage Prole from the Storage Prole
drop-down menu. Using the Recommended Storage Prole allows the volume to take full advantage of data progression.
• If more than one Storage Type is dened on the Storage Center, select the Storage Type to provide storage from the
Storage Type drop-down menu.
9. Click OK. The Create Multiple Volumes dialog box appears and displays the newly created volume.
10. Use the Create Multiple Volumes dialog box to create additional volumes.
• To manually dene another volume, click Add Volume.
• To add a volume based on a previous volume, select the volume from the list and click Add Volume w/ Attributes of
Selected.
• To modify a previous volume, select it from the list and click Edit Volume.
• To remove a previous volume, select it from the list and click Remove Volume.
11. Click OK. The volumes are created and mapped to servers.
Related links
Modifying Volumes
Creating and Managing Server Folders
Use server folders to group and organize servers dened on the Storage Center.
NOTE: For user interface reference information, click Help.
Create a Server Folder
Create a server folder to group servers together.
1. Click the Servers view.
2. Select a server folder in the Servers pane.
3. In the right pane, click Create Server Folder. The Create Server Folder dialog box opens.
4. Enter a name for the folder in the Name eld.
5. Select a parent folder for the new folder in the Parent navigation tree.
6. Click OK.
Rename a Server Folder
Select a dierent name for a server folder.
1. Click the Servers view.
2. In the Servers pane, select the server folder.
3. In the right pane, click Edit Settings. The Edit Folder dialog box opens.
4. Enter a new name for the folder in the Name eld.
5. Click OK.
Move a Server Folder
Use the Edit Settings dialog box to move a server folder.
1. Click the Servers view.
2. In the Servers pane, select the server folder.
3. In the right pane, click Edit Settings. The Edit Folder dialog box opens.
4. Select a new parent folder in the Parent navigation tree.
5. Click OK.
158 Storage Center Server Administration

Deleting Servers and Server Folders
Delete servers and server folders when they no longer utilize storage on the Storage Center.
NOTE: For user interface reference information, click Help.
Delete a Server
Delete a server if it no longer utilizes storage on the Storage Center. When a server is deleted, all volume mappings to the server are
also deleted.
1. Select a Storage Center from the Storage view. (Data Collector connected Storage Manager Client only)
2. Click the Storage tab.
3. Select the server to delete in the Storage tab navigation pane.
4. In the right pane, click Delete. The Delete dialog box opens.
5. Click OK.
Delete a Server Folder
Delete a server folder if it is no longer needed.
Prerequisites
The server folder must be empty.
Steps
1. Click the Servers view.
2. In the Servers pane, select the server folder.
3. In the right pane, click Delete. The Delete Objects dialog box opens.
4. Click OK.
Managing Servers Centrally on the Servers View
Use the Servers view to register servers to Storage Manager, provision storage for registered servers, and run Space Recovery for
registered Windows servers.
Server Types That Can Be Centrally Managed
Servers running Windows and VMware operating systems, as well as Dell NAS appliances, can be registered to Storage Manager.
Server Type Supported Versions/Models
Windows • Windows Server 2008 R2 (full or core installation)
• Windows Server 2012 (full or core installation)
• Windows Server 2012 R2 (full or core installation)
• Windows Server 2016 (full or core installation)
NOTE: The Storage Manager Server Agent must be
installed on a Windows server before it can be
registered.
VMware • ESXi 5.5 and 6.0
• vCenter Server 4.1–6.0
Dell NAS Appliances Dell NAS Server (requires the Server Agent)
Storage Center Server Administration 159

Storage Manager Server Agent for Windows Servers
To register a Windows server to Storage Manager, the Storage Manager Server Agent must be installed on the server. The Server
Agent allows Storage Manager to communicate with the Windows server to retrieve information, streamline storage management
for the server, and perform Space Recovery.
The Server Agent is required for Windows servers only. Other supported server types do not require the Server Agent.
IPMI Support for NAS Appliances
The Dell NAS appliances include Intelligent Platform Management Interface (IPMI) cards. Storage Manager communicates with the
IPMI card to retrieve fan speed, temperature, voltage, and power supply information. The IPMI card also allows Storage Manager to
clear the System Event Log (SEL), power o the server, and reset the server.
The IPMI card must be properly congured to allow Storage Manager to communicate with it. For IPMI conguration, see the
documentation for your NAS product:
Product Documentation
Dell NAS Server •Storage Center NAS Storage Solution Setup Guide
•Storage Center NAS Storage Solution User Guide
Registering Servers with Storage Manager
Register a physical or virtual server with Storage Manager to streamline the storage provisioning process and to enable Space
Recovery for Windows servers.
Register a Windows-Based Server
Register the Storage Manager Server Agent on a Windows server to manage it on the Servers view.
Prerequisites
The Storage Manager Server Agent must be installed and running on the server.
Steps
1. Click the Servers view.
2. Select the Servers folder in the Servers pane.
3. In the right pane, click Register Server and select Add Windows Server Agent. The Register Server dialog box appears.
4. Enter the host name or IP address of a Windows server in the Host or IP Address eld.
NOTE: If the server is a member of a server cluster, enter the host name or IP address of a server, not a server
cluster.
5. Enter the port number of the socket listening port on the Server Agent in the Port eld.
6. Congure automatic management settings for the Storage Center(s) to which the server is connected.
• To automatically create and manage the server on the Storage Center(s), select the Auto Manage Storage Centers check
box.
• To automatically create and manage virtual machines hosted by the server on the Storage Center(s), select Auto Manage
Virtual Machines On Storage Centers.
NOTE: If the server has physical iSCSI HBAs, Storage Manager may not automatically recognize the WWNs for
the server. In this situation, congure the iSCSI HBA(s) to target the Storage Center, create a server on the
Storage Center, then manually map the Storage Center server to the Server Agent.
7. Select a parent folder for the server in the Folder navigation tree.
8. Click OK.
Related links
Install and Register the Server Agent
Manually Mapping a Windows Server to a Storage Center Server
160 Storage Center Server Administration

Register a VMware vCenter Server
Register a VMware vCenter Server to manage it on the Servers view.
1. Click the Servers view.
2. Select the Servers folder in the Servers pane.
3. In the right pane, click Register Server and select Add VMware vCenter Server.
The Register Server dialog box opens.
4. In the Host or IP Address eld, enter the host name or IP address of a vCenter Server
5. Type the user name and password of an administrator on the vCenter Server in the User Name and User Password elds.
6. Select a parent folder for the server in the Folder navigation tree.
7. Congure automatic management settings for the Storage Center for Storage Centers to which the server is connected.
• To automatically create and manage the server on the Storage Center, select the Auto Manage Storage Centers checkbox.
• To automatically create and manage virtual machines hosted by the server on the Storage Center, select Auto Manage
Virtual Machines On Storage Centers.
8. To register a VASA provider, select the Register VASA Provider check box. You must register a VASA provider if you intend to
use VMware virtual volumes in your environment.
a. Select the version of VASA (VMware vSphere APIs for Storage Awareness) to be used: either VASA 1 or VASA 2.
b. The URL of the VASA Provider is generated automatically based on the host’s conguration. The format for the URL is:
VASA 1.0: https://host ID:3034/vasa-provider/vasa1/vasa-version.xml
VASA 2.0: https://host ID:3034/vasa-provider/vasa2/vasa-version.xml
The host ID is either the IP address or the Fully-Qualied Domain Name (FQDN) of the host on which the Data Collector is
installed.
CAUTION: The host must use an FQDN known by DNS so that IP address changes do not cause vCenter to lose
connection to the VASA provider. If FQDN use is not possible, IP address changes will not automatically be
known by vCenter, and unregistering and reregistering the VASA provider will be required after each change. For
this reason, nonphysical address locked DHCP addressing is discouraged.
c. Type the user name and password of the Storage Manager associated with the VASA provider.
CAUTION: The user name for the VASA Provider should be a service account, not a user account. If a user
account is specied in this eld, and later the user is deleted, the VASA information could be lost.
9. Click OK.
NOTE: After a Storage Manager upgrade, the VASA version number displayed in vCenter is not updated unless the VASA
provider is unregistered and subsequently reregistered with that vCenter.
NOTE: In the event of network access issue to the external database, after operations are restored, the VASA provider
will need to be unregistered and reregistered to continue with operations. Network access issues could result if there is
not sucient networking gear, or if a battery pack was not used in the event of a switching outage.
Organizing and Removing Registered Servers
Use server folders to organize servers into groups. You can also use server folders to apply Space Recovery settings to multiple
Windows servers.
Create a Server Folder
Create a server folder to group servers together.
1. Click the Servers view.
2. Select a server folder in the Servers pane.
3. In the right pane, click Create Server Folder. The Create Server Folder dialog box opens.
4. Enter a name for the folder in the Name eld.
Storage Center Server Administration 161

5. Select a parent folder for the new folder in the Parent navigation tree.
6. Click OK.
Rename a Server Folder
Select a dierent name for a server folder.
1. Click the Servers view.
2. In the Servers pane, select the server folder.
3. In the right pane, click Edit Settings. The Edit Folder dialog box opens.
4. Enter a new name for the folder in the Name eld.
5. Click OK.
Move a Server Folder
Use the Edit Settings dialog box to move a server folder.
1. Click the Servers view.
2. In the Servers pane, select the server folder.
3. In the right pane, click Edit Settings. The Edit Folder dialog box opens.
4. Select a new parent folder in the Parent navigation tree.
5. Click OK.
Move a Server to a Dierent Folder
Use the Edit Settings dialog box to move a server to a dierent folder.
1. Click the Servers view.
2. In the Servers pane, select the server that you want to move.
3. In the right pane, click Edit Settings. The Edit Settings dialog box appears.
4. In the Folder navigation tree, select a folder.
5. Click OK.
Enable or Disable Automatic Management of Storage Center Server Objects
You can congure Storage Manager to automatically create and manage the server and hosted virtual servers on the Storage
Centers to which it is connected.
1. Click the Servers view.
2. Select the server to edit in the Servers pane.
3. In the right pane, click Edit Settings. The Edit Settings dialog box appears.
4. Congure automatic management settings for the Storage Centers to which the server is connected.
• To automatically create and manage the server on the Storage Centers, select the Auto Manage Storage Centers check
box.
• To automatically create and manage virtual machines hosted by the server on the Storage Centers, select Auto Manage
Virtual Machines On Storage Centers.
5. Click OK.
Delete a Registered Server
Remove a registered server from the Servers view if you no longer want to manage it from Storage Manager. If Auto Manage
Storage Centers is enabled for the server, deleting it removes the HBAs from the corresponding Storage Center server objects.
1. Click the Servers view.
2. In the Servers pane, select the server.
3. In the right pane, click Delete. The Delete Objects dialog box appears.
4. Click OK.
162 Storage Center Server Administration

Delete a Server Folder
Delete a server folder if it is no longer needed.
Prerequisites
The server folder must be empty.
Steps
1. Click the Servers view.
2. In the Servers pane, select the server folder.
3. In the right pane, click Delete. The Delete Objects dialog box opens.
4. Click OK.
Updating Server Information
You can retrieve current information from servers and scan for new volumes on servers.
Retrieve Current Information from a Server
You can trigger Storage Manager to refresh the data that is displayed for the server.
1. Click the Servers view.
2. Select a server in the Servers pane. The Summary tab appears.
3. In the right pane, click Update Information. The Update Information dialog box appears.
4. Click OK.
Scan for New Volumes on a Server
If volumes have been added to a server, scan the server to display them on the Server view.
1. Click the Servers view.
2. Select a server in the Servers pane. The Summary tab appears.
3. In the right pane, click Rescan for Volumes. The Rescan for Volumes dialog box appears.
4. Click OK.
Retrieve Current Information from all of the Servers
Trigger Storage Manager to refresh the data that is displayed for all servers. If Auto Manage Storage Centers is enabled one or
more servers, this action adds corresponding server objects to the associated Storage Centers.
1. Click the Servers view.
2. Select the root Servers folder in the Servers pane. The Summary tab for all servers appears.
3. In the right pane, click Update Information on Servers. The Update Information on Servers dialog box appears.
NOTE: This process can take a several minutes to nish.
4. Click OK.
Scan for New Volumes on all of the Servers
If volumes have been added to multiple servers, scan all servers to display the volumes on the Servers view.
1. Click the Servers view.
2. Select the Servers folder in the Servers pane. The Summary tab for all servers appears.
3. In the right pane, click Rescan for Volumes on Servers. The Rescan for Volumes on Servers dialog box appears.
4. Click OK.
Storage Center Server Administration 163

Change the Connection Timeout for a Windows Server
You can congure the maximum time in seconds that Storage Manager waits for a response for queries sent to the Server Agent.
1. Click the Servers view.
2. In the Servers pane, select a Windows server.
3. In the right pane, click Edit Settings. The Edit Settings dialog box appears.
4. In the Connection Timeout eld, type a new timeout in seconds.
• The default is 300 seconds.
• The minimum value is 180 seconds.
• The maximum value is 1200 seconds.
5. Click OK.
Managing Server Data Collection and Reporting Settings
Data collection and reporting settings apply to all servers added to the Server view.
Automatically Retrieve Information for All Registered Servers
If automated updating is enabled, information is updated every 30 minutes.
1. Click the Servers view.
2. In the Servers pane, click Servers Properties . The Edit Settings dialog box opens.
3. Select the Allow Automated Update Information check box.
When the Allow Automated Update Information check box is selected, the information displayed for all of the registered
servers is updated every 30 minutes.
4. Click OK.
Congure Reporting Settings for All Registered Servers
You can specify the number of days for which data is gathered for all servers.
1. Click the Servers view.
2. In the Servers pane, click Servers Properties . The Edit Settings dialog box opens.
3. In the Days For Reporting eld, enter the number of days of data to gather from registered servers.
4. Click OK.
Creating Server Volumes and Datastores
Creating a volume on a Windows server or creating a datastore on a VMware server automatically creates a Storage Center volume
and maps it to the server in one operation.
Related links
Create a Datastore or Storage Container and Map it to VMware vSphere
Create a Volume and Map it to a Windows Server
You can create a volume, map it to a Windows server, format it, and mount it on the server in one operation.
1. Click the Servers view.
2. In the Servers pane, select the Windows server on which to create the volume.
3. In the right pane, click Create Volume. The Create Volume dialog box appears.
4. Enter a name for the volume, which is displayed as the disk label in Windows, in the Label eld.
5. Select a unit of storage from the drop-down menu and enter the size for the volume in the Total Space eld. The available
storage units are kilobytes (KB), megabytes (MB), gigabytes (GB), and terabytes (TB).
6. Select the smallest amount of disk space that can be allocated for a le in the Allocation Size drop-down menu. The default
allocation value is dependent on the size of the volume.
164 Storage Center Server Administration

7. Select how to format the volume from the Format Type drop-down menu:
•GPT: Formats the volume using the GUID Partition Table disk partitioning scheme.
•MBR: Formats the volume using the master boot record disk partitioning scheme.
8. Specify how to mount the volume in the Drive or Mount Point area:
•Use Next Available Drive Letter: The volume is mounted on the server using the next unused drive letter.
•Assign to Drive Letter: The volume is mounted on the server using the drive letter selected from the drop-down menu. To
update the list of drive letters that are available on the server, click Refresh.
•Mount to Empty NTFS Folder: The volume is mounted to an empty folder on the server. The path to the folder must be
entered in the text eld. To verify the path entered is valid, click Verify mount point is available.
9. Select the Storage Center on which to create the volume.
• To manually choose a Storage Center, select it from the Storage Center drop‑down menu.
• To automatically choose a Storage Center based on capacity and performance, click Recommend a Storage Center. The
recommended Storage Center appears in the Storage Center drop-down menu.
10. If you want to specify a custom LUN, restrict mapping paths, congure multipathing, or make the volume read-only, click
Advanced Mapping.
11. To congure settings for the Storage Center volume that will be created, click Volume Settings. In the Volume Settings dialog
box that appears, modify the options as needed, then click OK.
• To specify the name of the volume, type a name in the Name eld.
• To specify the folder in which the volume will be created, select a folder from the Volume Folder area.
• To add notes to the volume, type notes in the Notes eld.
• To schedule snapshot creation and expiration for the volume, apply one or more Snapshot Proles by clicking Change across
from Snapshot Proles.
• If Chargeback is enabled, select the department to charge for storage costs associated with the volume by clicking Change
across from Chargeback Department.
• To enable caching for reads on the volume, select the Enabled check box across from Read Cache.
• To enable caching for writes on the volume, select the Enabled check box across from Write Cache.
• To enable compression on eligible data in the volume, select the Enable check box across from Compression.
• To use specic tiers and RAID levels for volume data, select the appropriate Storage Prole from the Storage Prole drop-
down menu. Using the Recommended Storage Prole allows the volume to take full advantage of data progression.
• If more than one Storage Type is dened on the Storage Center, select the Storage Type to provide storage from the
Storage Type drop-down menu.
12. Click OK.
Create an RDM and Map it to a VMware Virtual Machine
You can create a volume, map it to a VMware virtual machine, and create a raw device mapping to the virtual machine in one
operation.
Prerequisites
In order for the Create RDM Volume option to appear in Storage Manager, the virtual machine must be powered on. If Storage
Manager determines that the VM is not powered on, the Create RDM Volume menu option is not displayed.
Steps
1. Click the Servers view.
2. Click the plus sign (+) next to the vSphere host, on which the virtual machine is located, to display the Virtual Machines node.
3. Click the plus sign (+) next to the Virtual Machines node to display the virtual machine.
4. Select the virtual machine on which to create the datastore.
5. Click Create RDM Volume.
6. Enter a name for the datastore in the Volume Name eld.
7. Select the unit of storage from the drop-down menu and enter the size of the datastore in the Total Space eld.
8. Select the Storage Center on which to create the volume.
• To manually choose a Storage Center, select it from the Storage Center drop‑down menu.
Storage Center Server Administration 165

• To automatically choose a Storage Center based on capacity and performance, click Recommend a Storage Center. The
recommended Storage Center appears in the Storage Center drop-down menu.
9. To congure advanced volume mapping options, click Advanced Mapping.
10. To congure the volume creation settings, click Volume Settings. In the Volume Settings dialog box appears, modify the
options as needed, then click OK.
• To specify the name of the volume, type a name in the Name eld.
• To specify the folder in which the volume will be created, select a folder from the Volume Folder area.
• To add notes to the volume, type notes in the Notes eld.
• To schedule snapshot creation and expiration for the volume, apply one or more Snapshot Proles by clicking Change across
from Snapshot Proles.
• If Chargeback is enabled, select the department to charge for storage costs associated with the volume by clicking Change
across from Chargeback Department.
• To enable caching for reads on the volume, select the Enabled check box across from Read Cache.
• To enable caching for writes on the volume, select the Enabled check box across from Write Cache.
• To enable compression on eligible data in the volume, select the Enable check box across from Compression.
• To use specic tiers and RAID levels for volume data, select the appropriate Storage Prole from the Storage Prole drop-
down menu. Using the Recommended Storage Prole allows the volume to take full advantage of data progression.
11. If more than one Storage Type is dened on the Storage Center, select the Storage Type to provide storage from the Storage
Type drop-down menu.
12. Click OK.
Expand a Datastore
Expand a VMware datastore if it is running out of space.
1. Click the Servers view.
2. Select the datastore in the Servers pane.
3. In the right pane, click Expand Datastore. The Expand Datastore dialog box appears.
4. In the New Size eld, type a new size for the datastore.
5. Click OK.
Delete a Volume or Datastore
Delete a volume or datastore if it is no longer needed by the server. Volumes that are not hosted on a Storage Center cannot be
deleted.
1. Click the Servers view.
2. Select the volume or datastore to delete in the Servers pane.
3. In the right pane, click Delete. The Delete Objects dialog box appears.
4. Click OK.
Assigning/Creating Virtual Servers on Storage Centers
Virtual machines that are not automatically managed on a Storage Center must be manually assigned to server objects on the
Storage Center(s) that provide storage.
Assign a Virtual Machine to a Storage Center server object
If a virtual server object has already been created on the Storage Center, assign the virtual server to that object.
1. Click the Servers view.
2. In the Servers pane, select the virtual machine that needs to be assigned to a Storage Center.
3. In the right pane, click Assign to Virtual Server on Storage Center. The Assign SC Server to Virtual Machine dialog box
appears.
4. Select the Storage Center on which to assign the server.
5. Click Next.
166 Storage Center Server Administration

6. Select the server on the Storage Center to assign to the virtual machine.
7. Click Finish.
Create a Storage Center Server Object for a Virtual Machine
If there is no virtual server object on the Storage Center, create one for the virtual machine.
1. Click the Servers view.
2. In the Servers pane, select the virtual machine that needs to be created on a Storage Center.
3. In the right pane, click Create Virtual Server on Storage Center. The Create SC Server for Virtual Machine dialog box
appears.
4. Select the Storage Center on which to create the server.
5. Click Next.
6. Enter a name for the server in the Server Name eld.
7. Select the operating system of the server from the Server Operating System eld.
8. Click Finish.
Manually Mapping a Windows Server to a Storage Center Server
If the WWNs of a server are not correctly associated with the appropriate Storage Center server objects, you can manually create
the mappings.
Add a Mapping Between a Windows Server and a Storage Center Server
If Storage Manager did not automatically recognize the WWNs of a Windows server when it was registered, manually associate the
server with a Storage Center server.
1. Click the Servers view.
2. Select a Windows server in the Servers pane. The Summary tab appears.
3. In the right pane, click Edit Settings. The Edit Settings dialog box appears.
4. Click Add in the Manual Storage Center Server Mapping area. The Select Storage Center dialog box appears.
5. Select the Storage Center to which you want to map a server and click OK. The Select Server dialog box appears.
6. Select the server object on the Storage Center to map to and click OK.
7. Click OK. The server mapping is added and the Edit Settings dialog box reappears.
8. Click OK.
Remove a Mapping Between a Windows Server and a Storage Center Server
If a Windows server no longer uses storage on a manually mapped Storage Center, you can remove the association.
1. Click the Servers view.
2. Select a Windows server in the Servers pane. The Summary tab appears.
3. In the right pane, click Edit Settings. The Edit Settings dialog box appears.
4. Select the mapping to remove in the Manual Storage Center Server Mapping area.
5. Click Remove. The Delete Objects dialog box appears.
6. Click OK. The server mapping is removed and the Edit Settings dialog box reappears.
7. Click OK.
Storage Center Server Administration 167

Managing NAS Appliances Powered by Windows Storage Server
The Servers view displays operating system and HBA connectivity information about Dell NAS appliances powered by Windows
Storage Server. If the IPMI card is correctly congured, you can view hardware status, clear the system event log, and control the
power.
View Operating System Information about a Windows-Based NAS Appliance
The Summary tab displays information about the NAS server software and hardware.
1. Click the Servers view.
2. In the Servers pane, select a Windows-based NAS appliance. The Summary tab appears.
The Summary tab displays information about the appliance operating system, connected Storage Centers, HBA ports, volumes,
and Space Recovery history.
View HBA Connectivity Information for a Windows-Based NAS Appliance
The Connectivity tab displays information about the HBAs installed in the appliance. For each HBA, the Storage Center Server
Ports pane displays the corresponding Storage Center server objects.
1. Click the Servers view.
2. In the Servers pane, select a Windows-based NAS appliance. The Summary tab appears.
3. Click the Connectivity tab.
View Hardware Health Information for a Windows-Based NAS Appliance
The IPMI card in the Windows-based NAS appliance provides hardware monitoring and remote management functionality.
Prerequisites
• The IPMI card in the appliance must be congured.
• IPMI card information must be congured in Storage Manager.
Steps
1. Click the Servers view.
2. In the Servers pane, select a Windows-based NAS appliance. The Summary tab appears.
3. Click the IPMI tab.
The IPMI tab displays IPMI alerts, fan speed, temperature, voltage, and power supply information.
Clear the System Event Log (SEL) for a Windows-based NAS appliance
If the IPMI card is congured correctly, you can remotely clear the system event log.
Prerequisites
• The IPMI card in the appliance must be congured.
• IPMI card information must be congured in Storage Manager.
Steps
1. Click the Servers view.
2. In the Servers pane, select a Windows-based NAS appliance. The Summary tab appears.
3. Click the IPMI tab.
4. Click Clear SEL. The Clear SEL dialog box appears.
5. Click OK. The system event log is cleared.
Shut Down a Windows-Based NAS Appliance
If the IPMI card is congured correctly, you can remotely shut down a Windows-based NAS appliance.
Prerequisites
• The IPMI card in the appliance must be congured.
168 Storage Center Server Administration

• IPMI card information must be congured in Storage Manager.
Steps
1. Click the Servers view.
2. In the Servers pane, select a Windows-based NAS appliance. The Summary tab appears.
3. Click the IPMI tab.
4. Click Power O. The Power O dialog box appears.
5. Click OK. The appliance is powered o.
Reset the Power for a Windows-Based NAS Appliance
If the IPMI card is congured correctly, you can remotely reset power for a Windows-based NAS appliance.
Prerequisites
• The IPMI card in the appliance must be congured.
• IPMI card information must be congured in Storage Manager.
Steps
1. Click the Servers view.
2. In the Servers pane, select a Windows-based NAS appliance. The Summary tab appears.
3. Click the IPMI tab.
4. Click Power Reset. The Power Reset dialog box appears.
5. Click OK. The appliance power is reset.
Installing and Using the Server Agent on a Windows Server
To register a Windows server to Storage Manager, the Storage Manager Server Agent must be installed on the server. The Server
Agent allows Storage Manager to communicate with the Windows server to retrieve information, streamline storage management
for the server, and perform Space Recovery.
Download the Server Agent
Download the Server Agent Installer .msi le from the Data Collector website. If you are installing the Server Agent on a full
installation of Windows Server, perform this task from the server. If you are installing the Server Agent on a core installation of
Windows Server, download the Server Agent on another computer and then transfer the le to the server.
1. Navigate to the following address in a web browser to access the Data Collector website:
Variable Description
Data_Collector_Server The host name or IP address of the Data Collector server.
Web_Server_Port The web server port of the Data Collector server. The default
is 3033.
2. If a certicate warning appears, acknowledge the warning to continue to the Data Collector website.
3. Click Download (.msi) in the Server Agent Installer row and save the installer to the Windows server or virtual machine.
Install and Register the Server Agent
Install the Storage Manager Server Agent on a Windows server to collect information and display information about the server. If you
are using Microsoft Hyper-V virtualization, the Server Agent can be installed on the host server and virtual machines running
Windows. If you are using VMware virtualization, the Server Agent can be installed on virtual machines running Windows.
Storage Center Server Administration 169

Install the Server Agent on a Server Core Installation of Windows Server
Install Microsoft .NET Framework 2.0, open the required TCP ports, install the Server Agent, and register the Server Agent to the
Data Collector.
Prerequisites
• The Server Agent must be downloaded.
• The server must meet the requirements listed in Server Agent Requirements.
• The server must have network connectivity to the Storage Manager Data Collector.
• The rewall on the server must allow TCP port 27355 inbound and TCP port 8080 outbound.
Steps
1. Run the following command to install Microsoft .NET Framework 2.0.
2. Transfer the Server Agent Installer .msi le to the server.
3. From the directory that contains the Server Agent Installer .msi le, run the following command to install the Server Agent.
The InstallShield Wizard appears.
4. Complete the wizard to install the Server Agent.
5. On the last page of the wizard, select the Launch Server Agent Manager check box, then click Finish. The Properties dialog
box appears.
6. Register the Server Agent with the Storage Manager Data Collector.
NOTE: Server Agents can also be registered using the Server view in the Dell Storage Manager Client.
a. Specify the address and port of the Storage Manager Data Collector.
•Host/IP Address: Enter the host name or IP address of the Data Collector.
•Web Services Port: Enter the Legacy Web Service Port of the Data Collector. The default is 8080.
b. (Optional) Congure Storage Manager to automatically add the server to the Storage Center(s) to which it has connectivity.
• To automatically add the server, select the Automatically Manage on Storage Center check box.
• To automatically add virtual machines hosted by the server, select the Automatically Manage Virtual Machines on
Storage Center check box.
NOTE: If the server has physical iSCSI HBAs, Storage Manager may not automatically recognize the WWNs for
the server. In this situation, congure the iSCSI HBA(s) to target the Storage Center, create a server on the
Storage Center, then manually map the Storage Center server to the Server Agent.
c. Click OK.
Related links
Register a Windows-Based Server
Default Ports Used by Storage Manager
Manually Mapping a Windows Server to a Storage Center Server
Install the Server Agent on a Full Installation of Windows Server
Install the Server Agent and register it to the Data Collector.
Prerequisites
• The Server Agent must be downloaded.
• The server must meet the requirements listed in Server Agent Requirements.
• The server must have network connectivity to the Storage Manager Data Collector.
• The rewall on the server must allow TCP port 27355 inbound and TCP port 8080 outbound.
• If you are installing the Server Agent on a NAS server, the IPMI card must be congured.
Steps
1. Double-click the downloaded Server Agent Installer .msi le.
• If a Security Warning dialog appears, click Run to start the installation.
170 Storage Center Server Administration

• The InstallShield Wizard appears.
2. Complete the wizard to install the Server Agent.
3. On the last page of the wizard, select the Launch Server Agent Manager check box, then click Finish. The Properties dialog
box appears.
4. Register the Server Agent with the Storage Manager Data Collector.
NOTE: Server Agents can also be registered using the Server view in the Dell Storage Manager Client.
a. Specify the address and port of the Storage Manager Data Collector.
•Host/IP Address: Enter the host name or IP address of the Data Collector.
•Web Services Port: Enter the Legacy Web Service Port of the Data Collector. The default is 8080.
b. (Optional) Congure Storage Manager to automatically add the server to the Storage Center(s) to which it has connectivity.
• To automatically add the server, select the Automatically Manage on Storage Center check box.
• To automatically add virtual machines hosted by the server, select the Automatically Manage Virtual Machines on
Storage Center check box.
NOTE: If the server has physical iSCSI HBAs, Storage Manager may not automatically recognize the WWNs for
the server. In this situation, congure the iSCSI HBA(s) to target the Storage Center, create a server on the
Storage Center, then manually map the Storage Center server to the Server Agent.
c. If the Server Agent is installed on a NAS server, enter the IPMI conguration settings in the following elds:
•IPMI IP Address: Enter the IP address of the IPMI card.
•IPMI User Name: Enter the IPMI user name.
•IPMI Password: Enter the IPMI password.
d. Click OK.
Related links
Register a Windows-Based Server
Default Ports Used by Storage Manager
Manually Mapping a Windows Server to a Storage Center Server
Manage the Server Agent with Server Agent Manager
Use the Server Agent Manager to manage and congure the Server Agent service.
Figure 23. Server Agent Manager Dialog Box
The following table lists the objects in the Server Agent window.
Callout Name
1 Minimize/Close
2 Status Message Area
Storage Center Server Administration 171

Callout Name
3 Control Buttons
4 Version and Port
5 Commands
Start the Server Agent Manager
Under normal conditions, the Server Agent Manager is minimized to the Windows system tray.
To open the Server Agent Manager, perform either of the following actions on the server:
• If the Server Agent Manager is minimized, double-click the Server Agent Manager icon in the Windows system tray.
• If the Server Agent Manager is not running, start the Storage Manager Server Agent Manager application.
• If the Server Agent is installed on a server core installation of Windows Server, run the following command:
"c:\Program Files (x86)\Compellent Technologies\Enterprise Services Agent
\ServerAgentManager.exe"
The Server Agent Manager window appears.
Change the Listening Port of the Server Agent Service
If the default Server Agent listening port (27355) is already in use on the server, you can specify a custom port.
1. In Server Agent Manager, click Properties. The Properties dialog box appears.
2. Enter the port number in the Socket Listening Port eld.
3. Click OK.
Modify the Connection to the Data Collector
If the Data Collector port, host name, or IP address has changed, use the Server Agent Manager to update the information.
1. In Server Agent Manager, click Properties. The Properties dialog box appears.
2. Specify the address and port of the Storage Manager Data Collector.
•Host/IP Address: Enter the host name or IP address of the Data Collector.
•Web Services Port: Enter the Legacy Web Service Port of the Data Collector. The default is 8080.
3. If the Server Agent is installed on a NAS server, enter the conguration settings of IPMI in the following elds:
•IPMI IP Address: Enter the IP address of the IPMI card.
•IPMI User Name: Enter the IPMI user name.
•IPMI Password: Enter the IPMI password.
4. Click OK. The Properties dialog box closes.
Update the Server Agent to Match the Data Collector Version
If the Data Collector is updated to a new version, use the Server Agent Manager to update the Server Agent to a matching version.
1. In the Windows system tray, double-click the Server Agent icon. The Server Agent Manager window appears.
2. Click CHECK FOR UPGRADE. The Server Agent contacts the Data Collector to determine if an update is available.
If a new Server Agent is available, the Upgrade Available dialog box appears.
3. Click OK. The Storage Manager website opens in the default browser and prompts you to download the updated Server Agent
install le.
4. Save the Server Agent setup le to a local disk on the Windows server.
5. Double-click on the setup le. If the Open File - Security Warning dialog box appears, click Run.
A Server Agent upgrade dialog box appears that asks if you want to continue.
6. Click Yes. The install wizard appears.
7. Complete the install wizard to update the Server Agent.
172 Storage Center Server Administration

Uninstalling the Server Agent
Uninstall the Server Agent if you no longer need to run Space Recovery or automate storage management for the server.
Uninstall the Server Agent on a Full Installation of Windows Server
Use the Windows Programs and Features control panel item to uninstall the Storage Manager Server Agent application.
Uninstall the Server Agent on a Core Installation of Windows Server
Use the wmic command to determine the PackageCache path for the Server Agent, then uninstall the Server Agent by running the
msiexec command.
1. Run the following command to display information about the installed applications.
2. In the output of the command, locate the entry for the Server Agent.
Example:
3. Record the path listed for the PackageCache.
4. Run the following command to initiate the uninstall. Replace <PackageCache> with the package cache path you recorded in
the previous step.
A conrmation dialog box appears.
5. Click Yes. The Storage Manager Server Agent dialog box appears.
6. Select Automatically close applications and attempt to restart them after setup is complete, then click OK.
Space Recovery on Windows
Space Recovery uses the Storage Manager Server Agent to nd and recover unused disk space as reported by Windows. The
amount of space that can be recovered depends on the frequency and expiration of Storage Center snapshots. In general, more
frequent Storage Center snapshots with shorter expiration times result in more recoverable space. To be eligible for release, a
snapshot must be expired with no Storage Center View Volumes attached.
Guidelines for Space Recovery
For best results, follow these guidelines for running Space Recovery:
• Schedule Space Recovery to run once per week during o hours.
Instead of running Space Recovery immediately on any volume, maximize the amount of space recovered by scheduling Space
Recovery to run once per week. If you run Space Recovery more frequently, note that Data Progression must run on the Storage
Center prior to Space Recovery in order to recover unused space.
• View storage trends on volumes running Space Recovery to see progressive results.
• Regularly-scheduled Space Recovery operations gradually result in more space recovery. To see the progressive results of Space
Recovery, view the storage trends of volumes running Space Recovery.
General Space Recovery Requirements
The following tables lists the Space Recovery requirements for a Windows server:
Component Requirement
Operating system Any of the following operating systems (with latest service
packs):
• Windows Server 2008 R2 (full or core installation)
• Windows Storage Server 2008 R2
• Windows Server 2012 (full or core installation)
• Windows Server 2012 R2 (full or core installation)
Storage Center Server Administration 173

Component Requirement
• Windows Server 2016 (full or core installation)
Software Storage Manager Server Agent
Disk/Volume • Only disks initialized as Basic (either MBR or GPT) are
supported. Dynamic disks are not supported.
• Only NTFS les systems supported.
• Cluster shared volumes and volumes that were striped or
mirrored by Windows mirroring utilities are not supported.
NOTE: Live Volumes are not supported.
Related links
Server Agent Requirements
Space Recovery Requirements for Virtual Environments
The following table lists the virtual environments supported by the Space Recovery feature:
Environment Supported Congurations for Windows Virtual Machines
VMware The virtual machine must be running one of the supported
Windows Server operating systems and congured to access
the Storage Center volume in one of the following ways:
• Direct map LUN using the Microsoft iSCSI Software Initiator.
• Raw Device Mappings (RDMs) in physical mode mapped
through vSphere. (RDMs in virtual mode do not work with
Space Recovery.)
Microsoft Hyper-V The virtual machine must be running one of the supported
Windows Server operating systems and congured to access
the Storage Center volume in one of the following ways:
• Direct map LUN using the Microsoft iSCSI Software Initiator.
• Pass-through disk using SCSI adapter on Hyper-V guest.
(LUNs mapped using IDE adapter show up as virtual ATA
devices and will not work with Space Recovery.)
Enabling Automated Space Recovery
Automated Space Recovery can be enabled for all registered servers, all servers in a folder, individual servers, and/or individual server
volumes. When Automated Space Recovery is enabled, the time of day to perform Space Recovery can be specied.
Globally Enable Automated Space Recovery
To allow Automated Space Recovery to run, it must be enabled globally.
1. Click the Servers view.
2. In the Servers pane, click Servers Properties . The Edit Settings dialog box opens.
3. Select the Automated Space Recovery check box.
4. In the Space Recovery Time of Day eld, enter the time of day to perform automated Space Recovery.
5. Click OK.
174 Storage Center Server Administration

Globally Disable Automated Space Recovery
If you want to prevent Automated Space Recovery from running without changing the Space Recovery settings for individual
folders, servers, and volumes, disable Space Recovery globally.
1. Click the Servers view.
2. In the Servers pane, click Servers Properties . The Edit Settings dialog box appears.
3. Clear the Automated Space Recovery check box.
4. Click OK.
Enable Automated Space Recovery for a Server Folder
You can enable Automated Space Recovery for all servers contained by a server folder.
Prerequisites
For Space Recovery to run, Automated Space Recovery must be enabled globally.
Steps
1. Click the Servers view.
2. Make sure automated Space Recovery is globally enabled under Servers Properties .
3. In the Servers pane, select a server folder.
4. In the right pane, click Edit Settings. The Edit Settings dialog box appears.
5. Select the Allow Automated Space Recovery check box.
6. To set a default Space Recovery schedule, select the Volumes Use Default Space Recovery Schedule check box, then specify
the schedule in the Space Recovery Schedule elds.
7. Click OK.
Related links
Globally Enable Automated Space Recovery
Enable Automated Space Recovery for a Windows Server
When you enable Automated Space Recovery for a server, Space Recovery is enabled for all volumes that are hosted by a Storage
Center.
Prerequisites
• Automated Space Recovery must be enabled globally.
• If the server is a member of one or more folders, the Allow Automated Space Recovery check box must be selected for each
parent folder.
Steps
1. Click the Servers view.
2. Make sure automated Space Recovery is enabled globally under Servers Properties and on the parent server folder(s).
3. Select the Windows server in the Servers pane.
4. In the right pane, click Edit Settings. The Edit Settings dialog box appears.
5. Select the Allow Automated Space Recovery check box.
6. To set a default Space Recovery schedule, select the Volumes Use Default Space Recovery Schedule check box, then specify
the schedule in the Space Recovery Schedule elds.
•Daily: Space recovery is performed every day at the time specied in Enabling Automated Space Recovery.
•Weekly: Space recovery is performed every week, on day of the week selected from the drop-down menu that appears,
and at the time specied in Enabling Automated Space Recovery.
•Monthly: Space recovery is performed every month, on day of the month specied in the eld that appears or the last day
of the month if selected, at the time specied in Enabling Automated Space Recovery.
7. Click OK.
Storage Center Server Administration 175

Related links
Globally Enable Automated Space Recovery
Enable Automated Space Recovery for a Server Folder
Specify a Space Recovery Schedule for an Individual Windows Volume
When you enable Automated Space Recovery for a server, Space Recovery is enabled for all volumes that are hosted by a Storage
Center.
Prerequisites
• Automated Space Recovery must be enabled globally.
• If the server is a member of one or more folders, the Allow Automated Space Recovery check box must be selected for each
parent folder.
• The Allow Automated Space Recovery check box must be selected for the parent Windows server.
Steps
1. Click the Servers view.
2. Make sure automated Space Recovery is enabled globally under Servers Properties , on the parent server folder(s), and the
parent server.
3. Select a Windows volume in the Servers pane.
4. In the right pane, click Edit Settings. The Edit Settings dialog box appears.
5. Make sure the Allow Automated Space Recovery check box is selected.
6. Select the Set Automated Space Recovery Schedule check box.
7. Select how often to perform Space Recovery from the Space Recovery Schedule drop‑down.
•Daily: Space recovery is performed every day at the time specied in Enabling Automated Space Recovery.
•Weekly: Space recovery is performed every week, on day of the week selected from the drop-down menu that appears,
and at the time specied in Enabling Automated Space Recovery.
•Monthly: Space recovery is performed every month, on day of the month specied in the eld that appears or the last day
of the month if selected, at the time specied in Enabling Automated Space Recovery.
8. Click OK.
Related links
Globally Enable Automated Space Recovery
Enable Automated Space Recovery for a Server Folder
Enable Automated Space Recovery for a Windows Server
Running Manual Space Recovery for a Volume
Space recovery can be performed manually on Windows server volumes.
1. Click the Servers view.
2. Select the volume on which to run space recovery in the Servers pane.
3. In the right pane, click Run Space Recovery. The Run Space Recovery dialog box appears.
4. Click OK.
Viewing Space Recovery Results
The Space Recovery History tab displays a log of past Space Recovery runs.
1. Click the Servers view.
2. Select Servers in the Servers pane.
3. In the right pane, click the Space Recovery History tab.
176 Storage Center Server Administration

Send Space Recovery Reports by Email
Use the Manage Events tab to congure Storage Manager to send Space Recovery Reports to your email address.
1. In the top pane of the Dell Storage Manager Client, click Edit User Settings.
2. Click the Manage Events tab.
3. Select the Space Recovery Report check box.
4. Click OK.
Storage Center Server Administration 177

178

7
Managing Virtual Volumes With Storage Manager
VVols is VMware’s storage management and integration framework, which is designed to deliver a more ecient operational model
for attached storage. This framework encapsulates the les that make up a virtual machine (VM) and natively stores them as objects
on an array. The VVols architecture enables granular storage capabilities to be advertised by the underlying storage. These storage
policies can be created for vSphere Storage Policy-Based Management.
Conguring VVols in Storage Manager
Running VVols in a Dell Storage environment requires the following software and rmware:
• VMware vSphere 6 and later
• Storage Manager 2016 R1
• Storage Center version 7.0
Requirements and Recommendations for Conguring VVols in Storage Manager
The following requirements and recommendations apply to setting up Storage Manager to use VVols:
• Storage Manager must be installed on a clustered hypervisor of choice with high-availability (HA) enabled.
• Fault Tolerance is recommended.
• Storage Manager must not be deployed or moved to a VVol datastore on the managed Storage Area Network (SAN). The
Storage Manager Data Collector must be installed and remain on a traditional SAN volume
• Install Storage Manager on a separate management cluster.
• VVols is supported with the iSCSI and Fibre Channel interfaces only. FCoE and Front End SAS are not supported for VVols.
• The network card must support the Secondary LUNID feature. For more information, search for “IO Devices” with the
“Secondary LUNID” in the VMware Compatibility Guide.
For additional information, see the VMware Compatibility Guide, available from:http://www.vmware.com/resources/compatibility/
search.php
Safeguarding VVols Data
A critical component of the total VVols solution is VVols the VM metadata.VMware's ESXi reads and writes this metadata on a per-
VVol basis during control plane operations, such as power-on, power-o, and snapshots.
The Dell Storage Manager Data Collector stores this VVols metadata written by the VASA provider in a database.
During Storage Manager deployment time (installation or migration) and during VASA provider registration, the production user is
reminded to use an external database.
Use of the internal database is a consideration for lab deployments only. Depending upon the protection model used in deployment,
failure to use the external database could result in the loss of some or all VVols metadata when Storage Manager is uninstalled or
deleted. Use of the external database negates this risk during uninstall or delete.
The external database is expected to be deployed in a highly available manner including redundant switching connectivity.
Lab Experimentation Use of VVols
In a preproduction lab environment, it is conceivable that a user may experiment with VVols and choose to purge all data on the array
and restart with the intention of redeploying another VVols lab environment for experimentation purposes.
Managing Virtual Volumes With Storage Manager 179

The proper steps for purging data in a LAB environment only are:
1. Using VMware vCenter — Delete all respective VVols VMs
2. Using Storage Center—Perform Purge
In the event the order is reversed (by accident), VVols metadata lingers in the database even if Storage Manager is uninstalled. This
metadata must be deleted to ensure a robust operating environment if a new lab environment is to be set up and intended to use
VVols. Failure to do so results in failures to some VVols VM operations to reference incorrect metadata.
If the order is reversed, contact Dell Technical Support to work through the purge process.
VMware Virtual Volume Concepts
The following gure shows the virtual volumes (VVols) model dened by VMware.
The VVol framework introduces these components:
• VASA provider — A VASA provider (VP) is a software component that acts as a storage awareness service for vSphere. Storage
vendors develop VASA providers to work with their specic storage arrays.
• Protocol endpoint (PE) — A protocol endpoint is the connection used for VVol storage, and the means by which you can access
VVol storage containers. The protocol endpoint is also where access controls are placed and initiators are queried to ensure that
they are permitted access to the storage containers and virtual volumes. Protocol endpoints are created and presented by
Storage Manager when a VMware ESXi 6.0 server type is created in Storage Manager.
vSphere recognizes them as protocol endpoints after the VASA provider is registered and a Storage Container is created using
Storage ManagerStorage Manager.
• Storage container — A storage container is a quantity of storage made available for the placement of virtual volumes-based
VMs. Each array has at least one storage container. Each storage container has one or more protocol endpoints associated with
it.
180 Managing Virtual Volumes With Storage Manager

NOTE: Storage containers are not supported outside of the virtual volumes context.
You must use Storage Manager to create storage containers.
Setting Up VVols Operations on Storage Manager
To set up and run operations for virtual volumes (VVols) in Storage Manager, you must:
• Register VMware vCenter Server in Storage Manager.
• Register VMware vCenter Server in Storage Center either by using Auto manage Storage Center option in Storage Manager or
by manually adding vCenter server in Storage Center.
• Register the VASA provider on a vCenter server
• Create storage containers that are used to store the VVols objects created by the vCenter administrator
• Use Storage Manager to create datastores of type VVOL, which are mapped to the storage containers on the array using
Storage Manager
• Use vCenter to create VVol-backed VMs
Storage Manager provides Summary and Storage views that provide information about storage containers, datastores, VVols, and
protocol endpoints. These objects are managed using Storage Manager. Protocol endpoints are created automatically by Storage
Manager and cannot be modied in any way.
Related links
Managing Storage Containers
VASA Provider
Virtual Volumes Restrictions
Volume operations on virtual volumes (VVols) are restricted to specic operations.
Storage administrators use Storage Manager to create storage container backed vSphere datastores, also known as datastores of
type VVOL. From within the vSphere web client these VVol datastores look no dierent from VMFS or NFS datastores. However,
virtual machines stored within or on these VVol datastores are stored as virtual volumes on the array, organized within the storage
container. Many of the same operations that can be performed again traditional volumes can be performed against virtual volumes.
These volume operations are supported for VVols:
• Show
• Create Snapshot
• Set Snapshot Proles
• Set Threshold Denitions
These volume operations are not supported for VVols:
• Edit Name
• Edit Properties
• Map Volume to Server
• Expand Volume
• Convert to Live Volume
• Delete
• Migrate
• Copy
• Mirror
• Replicate
Managing Virtual Volumes With Storage Manager 181

Thick provisioning is not supported for operations such as creating or cloning a VVol VM. Only thin provisioning is supported.
VASA Provider
The VASA provider enables support for VMware VVols operations.
A VASA provider is a software interface between the vSphere vCenter server and vendor storage arrays. Dell provides its own VASA
provider that enables vCenter to work with Dell storage. This VASA provider supports the VMware VASA 2.0 API specications.
When the VASA provider is registered, vCenter can be used to create and manage VVols on the Storage Center.
You must congure the VASA provider if you intend to use VVols in your environment.
VASA Provider Restrictions
The following restrictions apply to the VASA provider:
• Storage Manager can have VASA provider registered to only one vCenter.
• All ESXi and vCenter requests to the VASA provider are mapped to a single Storage Manager user.
Register the VASA Provider
You can register the VASA provider on a vCenter server, and manage it from the Servers view of Storage Center.
Register the VASA provider using either of these methods
• When initially registering a vCenter Server in the Storage Manager client, select the Register VASA Provider option.
• For a vCenter Server that is already registered, select Edit Settings and then select the Register VASA Provider option.
Related links
Register a VMware vCenter Server
Unregister a VASA Provider
Unregister a VASA provider to remove it from vCenter.
Prerequisites
CAUTION: The VASA provider must be unregistered before you to initiate any of these tasks:
• Any action related to uninstallation, migration, upgrade, reinstalling of Storage Manager on same host with same IP address
• Uninstalling Storage Manager with the intention of reinstalling on another host
• Changing the Storage Manager FQDN
• Changing the Storage Manager IP address
Unregistering VASA will aects control plane operations on virtual volume VMs and datastores which are in use. It does not
aect data transfer between an ESXi host and the respective SAN storage.
Unregistering the VASA provider results in powered-o VVol VMs being shown as inaccessible and datastores as inactive. To
avoid prolonged control plane down time, minimize the period where the VASA provider remains unregistered. After re-
reregistration, there could be a delay for powered-o VMs and datastores to recover from being inaccessible and inactive
respectively.
Steps
1. Click the Servers view.
2. Select the Servers folder in the Servers pane.
3. Right-click the icon for the vCenter Server, and select Edit Settings.
The Edit VMware vCenter Server Settings dialog box opens.
4. Click Unregister VASA Provider.
182 Managing Virtual Volumes With Storage Manager

5. Click OK.
Using Storage Manager Certicates With VASA Provider
When you run the Register VASA Provider wizard, the URL of the VASA provider is automatically generated. This URL identies the
host on which the Data Collector is installed. The host is identied as either an IP address or Fully-Qualied Domain Name (FQDN).
Depending on how you installed or upgraded Storage Manager or if you changed the host for the Data Collector, you might need to
take additional steps to update the certicates.
New Installation of Dell Storage Manager 2016 R2
If Storage Manager is registered with a name lookup service such as DNS server or Active Directory server, Storage Manager
certicates are generated based on its FQDN. Any IP address changes do not aect certicates. If you change the FQDN, Storage
Manager must be manually restarted if it is a Windows-based installation. It is automatically rebooted for the Virtual Appliance
installation. If you were using the VASA provider before the IP changes, you must unregister and then register VASA Provider
manually.
Upgrade of Dell Storage Manager 2016 R1 to Dell Storage Manager 2016 R2
In Dell Storage Manager 2016 R1, certicates are based on IP addresses. After an upgrade to Dell Storage Manager 2016 R2, the
existing certicates remain unchanged. If you need to modify the IP address of the host, the certicates would need to be updated,
as described in the following table.
IP Change Action Required
IP changes on Windows-based Storage Manager If Storage Manager is not registered with a name lookup service such as DNS
server or Active Directory, then Storage Manager and VASA certicates are
based on the IP address of the Windows host. Before the IP address of the
Windows host is changed, you must rst unregister the VASA Provider. Then
modify the IP address of the Windows host. Then manually restart Storage
Manager to regenerate certicates based on the new IP address. After the
restart, you must re-register the VASA Provider.
IP changes on the Virtual Appliance On a Dell Storage Manager Virtual Appliance, network changes such as IP
address happen through the Storage Manager Web UI and hence Storage
Manager is aware of the changes. You must rst unregister and the VASA
Provider, then make the changes to the IP address. After the changes are
done, Storage Manager restarts itself to regenerate certicates based on the
new IP address. You then must re-register the VASA Provider.
Switch from an IP Address to an FQDN on
DellStorage Manager 2016 R2
To switch the certicates to use the FQDN instead of the IP address of the
host, you must rst unregister and the VASA Provider. Then register the
Storage Manager host with a name lookup service. Then congure the
networking properties on the host. Then follow the Dell Storage Manager 2016
R1 procedure for deleting existing certicates and restart the Storage Manager.
After the restart, re-register the VASA Provider.
FQDN changes on Windows or Virtual Appliance If certicates are already using FQDN and you want to change the FQDN,
unregister VASA Provider rst. Then make changes to the name lookup service
or Storage Manager host (or both) for the new FQDN. Then follow the old
procedure for deleting certicates and restart Storage Manager. Re-register
VASA Provider after Storage Manager is running.
NOTE: Failure to unregister the VASA Provider before making changes
in name lookup service results in initialization errors on vCenter for
certain services and causes VASA registration to fail.
Switching from FQDN to IP Address on
DellStorage Manager 2016 R2
If you want to stop using FQDN and go back to using IP addresses, unregister
the VASA Provider rst. Then make changes to the name lookup service or
Managing Virtual Volumes With Storage Manager 183

IP Change Action Required
Storage Manager host (or both) to remove FQDN conguration. Restart
Storage Manager for the changes to take eect and register VASA Provider
again.
NOTE: Failure to unregister the VASA Provider before making changes
in name lookup service results in initialization errors on vCenter for
certain services and causes VASA registration to fail.
Managing Storage Containers
You can create and use storage containers to organize VMware virtual volumes (VVols) in your environment.
A storage container is a pool of storage that is used in a VMware environment that supports VVols. Storage containers can be
created using the following methods:
• From the Storage view in the Navigation pane of Storage Manager, select Volumes. Use the Create Storage Container function
to create the storage container and specify its settings.
• From the Servers view in the Navigation pane of Storage Manager, select Servers. Use the Create Datastore function to create
a datastore of the type VVOL. When you create a datastore using this function, you can also create a new storage container to
be associated with the datastore, or map to an existing storage container to be associated with the datastore.
NOTE: This is the recommended method.
After a storage container has been created, you can use vCenter to create a datastore and map it (mount it) to the storage
container. Then the datastore can be used to create VVol-based VMs.
Details about storage containers and VVols shown in the Summary tab when you select the Severs node.
How Storage Container Options Aect vCenter Advertised Capabilities
The creation of a storage container includes specifying options such as the use of compression, deduplication, encryption, and
snapshots and Storage Center Storage Proles. When the storage container creation completes. these options are advertised as
capabilities to vCenter. The following VASA version 2.0 system storage capabilities are supported by Storage Manager, and are
shown on the vCenter Summary tab are shown under Capability Sets and in Default Proles in vCenter for individual datastores.
• compression
• dedupe
• encryption
• snapshotCapable
•SCstorageProle
NOTE: These capabilities apply only to VVol datastores. They do not apply to legacy VMFS datastores.
A VMware administrator can use storage capabilities to create VM Storage Policies in vCenter.
Related links
Create a Datastore or Storage Container and Map it to VMware vSphere
Data Reduction Options for VVols
You can specify data reduction options when creating storage containers. These options are advertised (made available) to the
VMware administrator during VM Storage Prole creation.
When you use Storage Manager to create storage containers, you can optionally set these data reduction options:
•Deduplication Allowed
•Compression Allowed
184 Managing Virtual Volumes With Storage Manager

Specifying one or both of these options indicates the data reduction preferences for VMs that are then created.
You can also specify options for Data Reduction Input:
• None
• Compression
• Deduplication with Compression
These options are presented as checkboxes on the Create Storage Container wizard.
NOTE: Even if the Compression Allowed and Deduplication Allowed checkboxes are selected, selecting the None prole
option results in no action being taken.
You can also select the Default Data Reduction Prole, if one has been specied using the User Preferences.
After a storage administrator creates a storage container with data reduction options specied, these options are advertised (shown
as being selected) on the VM Storage Prole wizard when a VMware administrator creates a storage prole. If you edit the storage
container’s Data Reduction option, you also change the advertised capabilities that are visible in the VM Storage Prole.
For information about using VM Storage Proles, see the VMware vCenter documentation.
Factors That Aect Data Reduction Operation
When a new virtual volume is created, it can use any Data Reduction type supported by the storage container. The preference for
the Data Reduction type on the virtual volume is inuenced by either:
• The VM Storage Prole, if one is established and used
• The default Data Reduction Prole set for the storage center
The following factors aect how Data Reduction options are applied:
• If no VM Storage Policy is chosen, the Data Reduction type defaults to the value selected by the Default Data Reduction
Prole.
• Editing an existing storage container’s properties to change the value of the Default Data Reduction Prole does not aect
existing virtual volumes. This change applies only to new volumes created afterward.
• If an existing volume has an enabled feature that is now disabled, the volume itself does not change. In the VM Storage Prole,
the volume would now appear to be noncompliant. To bring the volume back into compliance, you can apply a compliant policy to
the volume.
NOTE: The VM Storage Prole takes precedence when compatible storage exists.
NOTE: VM storage policies are applied only to data and cong VVols and not to memory and swap VVols.
NOTE: When modifying VM storage policies especially for compression and deduplication, apply the VMware
administrator policies to all volumes associated with VM. If these same changes are not applied to all volumes, some
portion of the VM could be compressed while other portions could be uncompressed.
NOTE: The advertised capabilities only apply to VVols datastores and are not supported on legacy VMFS datastores.
NOTE: Any change to a storage container's Data Reduction prole might cause future fast cloned VMs to be created
with mismatched Data Reduction proles for the cong and data VVols. A fast clone VM shares history with the VM from
which it was created. Hence its data VVols inherit the settings of the data VVols of the original VM. There is another side
eect of this shared history — if a user applies a VM Storage Policy to the original VM, the same changes apply to the
data VVols of the fast clone VM and conversely.
NOTE: When applying a VM Storage Policy containing rules for the ScStorageProle capability, the vCenter
administrator can ignore the datastore compatibility warning Datastore does not satisfy required
properties.. The VASA provider overrides the datastore's congured value and applies the user-provided value of
ScStorageProle for VVols of the VM.
Managing Virtual Volumes With Storage Manager 185

Expected Behaviors for Data Reduction Scenarios
The settings specied in both the storage container Data Reduction options and in the VMware Storage Prole determine the results
of VM and VVol creation. If the storage container Data Reduction settings conict with the settings in the VM Storage Prole,
creation of VMs and virtual volumes could fail.
The following table describes the expected behavior for new VM creation with the Compression option.
Table 4. Expected Behavior for New VM Creation with Compression
VM Storage Policy = None
Specied
VM Storage Policy =
Compression Enabled
VM Storage Policy =
Compression Disabled
Storage Container
Compression Enabled
Volumes created with Default
Data Reduction prole value
from storage container
Volumes created with
Compression Data Reduction
Prole
Volumes created with the Data
Reduction Prole set to None
Storage Container
Compression Disabled
Volumes created with Default
Data Reduction prole
value from storage container
VM creation fails because user
is trying to set an unsupported
capability
Volumes created with the Data
Reduction Prole set to None
The following table describes the expected behavior for new VM creation with the Deduplication option.
Table 5. Expected Behavior for New VM Creation with Deduplication
VM Storage Policy = None
Specied
VM Storage Policy =
Deduplication Enabled
VM Storage Policy =
Deduplication Disabled
Storage Container
Deduplication Enabled
Volumes created with Default
Data Reduction prole value
from storage container
Volumes created with Dedup
with Compression Data
Reduction Prole
Volumes created with the Data
Reduction Prole set to None
Storage Container
Deduplication Disabled
Volumes created with Default
Data Reduction prole
value from storage container
VM creation fails because user
is trying to set an unsupported
capability
Volumes created with the Data
Reduction Prole set to None
The following table describes the expected behavior for existing VMs when a vCenter user changes the associated VM policy. This
table assumes that both Compression and Deduplication are enabled on the storage container.
Table 6. Expected Behavior for VM Storage Policy Update on Existing VMs
Old VM Storage Policy New VM Storage Policy Expected Behavior
Compression Enabled Compression Disabled Data Reduction Prole of associated VVols changes from Compression to
None. Data is uncompressed at the next data progression cycle.
Compression Disabled/
None Specied
Compression Enabled Data Reduction Prole of associated VVols changes from None to
Compression. Data is compressed at the next data progression cycle.
Deduplication Disabled Deduplication Enabled Data Reduction Prole of associated VVols changes to Deduplication with
Compression. Data is deduplicated at the next data progression cycle.
Deduplication Enabled Deduplication Disabled Data Reduction Prole of associated VVols changes from Deduplication with
Compression to None. Data is rehydrated at the next data progression cycle.
The following table describes the expected behavior for existing VMs when a storage administrator selects or clears the
Compression and Deduplication checkboxes on a storage container.
186 Managing Virtual Volumes With Storage Manager

Table 7. Expected Behavior for Compression and Deduplication Checkboxes on Storage Container
Old Checkbox Value New Checkbox Value Expected Behavior
Compression Enabled Compression Disabled Data Reduction Prole of existing volumes remains unchanged.
Compliance check warns that the VM is not compliant with storage container.
Clone/Fast Clone of VM to the same storage container follows rules of Table
4. Expected Behavior for New VM Creation with Compression and might fail if
the VM Storage Policy is now noncompliant.
New volumes are created with the Data Reduction Prole set to None.
Compression Disabled Compression Enabled Data Reduction Prole of existing volumes remains unchanged.
Clone/Fast Clone of VM to the same storage container follows rules of Table
4. Expected Behavior for New VM Creation with Compression and does not
fail.
New volumes are created with the Data Reduction Prole according to Table
4. Expected Behavior for New VM Creation with Compression.
Deduplication Disabled Deduplication Enabled Data Reduction Prole of existing volumes remains unchanged.
Clone/Fast Clone of VM to the same storage container follows rules of Table
5. Expected Behavior for New VM Creation with Deduplication and does not
fail.
New volumes are created with the Data Reduction Prole according to Table
5. Expected Behavior for New VM Creation with Deduplication.
Deduplication Enabled Deduplication Disabled Data Reduction Prole of existing VVols remains unchanged.
Compliance check warns that the VM is not compliant with the storage
container.
Clone/Fast Clone of VM to the same storage container follows rules of Table
5. Expected Behavior for New VM Creation with Deduplication and might fail
if the VM Storage Policy is now noncompliant.
New volumes are created with the Data Reduction Prole based on Table 4.
Expected Behavior for New VM Creation with Compression if Compression is
enabled or with the Data Reduction Prole set to None.
The following table describes the expected behavior for datastores related to migration.
Table 8. Expected Behavior Related to Migration
Source Datastore Destination Datastore Expected Behavior
Storage Container Deduplication =
Supported
Storage Container Deduplication
= Supported
Destination VM Storage Policy =
Deduplication Enabled
Migration succeeds. The volume on the
destination is created with the
Deduplication with Compression Data
Reduction Prole.
Storage Container Deduplication =
Supported
Storage Container Deduplication = Not
Supported
Destination VM Storage Policy =
Deduplication Enabled
Migration fails because the source VM
Storage Policy is invalid on the destination.
Managing Virtual Volumes With Storage Manager 187

Source Datastore Destination Datastore Expected Behavior
Storage Container Deduplication =
Supported
Default Data Reduction Policy on
Container = Deduplication with
Compression
Storage Container Deduplication = Not
Supported
Destination VM Storage Policy = None
Specied
Migration succeeds. The volumes on the
destination inherit the destination storage
container's default Data Reduction Prole.
Storage Container Compression =
Supported
Storage Container Compression = Not
Supported
VM Storage Policy = Compression
Enabled
Migration fails because the source VM
Storage Policy is invalid on the destination.
Storage Container Compression =
Supported
Default Data Reduction Policy on
Container = Compression
Storage Container Compression = Not
Supported
VM Storage Policy = None Specied
Migration succeeds. The volumes on the
destination inherit the destination storage
container's default Data Reduction Prole.
Create Storage Containers Using the Storage View
Create a storage container to dene storage options for virtual volumes (VVols).
About this task
NOTE: Storage Center supports a maximum of 50 storage containers per Storage System.
NOTE: If you use this method to create a storage container, the resulting storage container will be empty and will not
have any VVols datastores associated with it. If you use the Create Datastore method instead, you can create a new
storage container at the same time and associate the new datatore to the storage container.
Steps
1. Select a Storage Center from the Storage view. (Data Collector connected Storage Manager Client only)
2. Click the Storage tab.
3. In the navigation pane, select Volumes.
4. In the right pane, click Create Storage Container.
The Create Storage Container dialog box opens.
5. Specify the required information:
a. In the Name eld, type the name of the storage container.
b. In the Size eld, type the size and select the unit of measurement.
c. To specify the volume folder as the location for the new storage container, click Change
d. In the Storage Type eld, select a storage type from the drop-down list.
e. Select whether to enable Compression Allowed.
f. Select whether to enable Deduplication Allowed.
g. Select whether to enable Use Encryption.
h. Select whether to enable Snapshots
i. To select storage proles that are allowed, click Change next to Allowed Storage Proles
j. In the Default Snapshot Prole eld, select a snapshot prole from the drop-down list.
k. In the Default Data Reduction Prole eld, select from the drop-down menu to specify a default Data Reduction prole.
l. (Optional) To specify the storage proles that are allowed, click Change to open the Select Storage Proles dialog box, and
select from the available storage proles.
m. In the Default Data Reduction Input eld, select a default value: All snapshot pages or inaccessible snapshot pages
6. Click OK.
188 Managing Virtual Volumes With Storage Manager

Edit Storage Containers
Edit the settings of a storage container to modify its values and related proles.
1. Select a Storage Center from the Storage view. (Data Collector connected Storage Manager Client only)
2. Click the Storage tab.
3. In the navigation pane, select Volumes, then select the storage container you want to modify.
4. In the right pane, click Edit Settings.
The Edit Storage Container dialog box opens.
5. Modify the elds as required.
6. Click OK.
Delete Storage Containers
A storage container can be deleted if it is not being used.
About this task
NOTE: The Delete Storage Container task fails if you try to delete a storage container while any virtual volumes are
associated with it.
Steps
1. Select a Storage Center from the Storage view. (Data Collector connected Storage Manager Client only)
2. Click the Storage tab.
3. In the navigation pane, select Volumes.
4. Right-click the name of the storage container to be deleted.
5. Click Delete.
The Delete conrmation box opens.
6. Click OK.
View Storage Container Information
The Storage Manager views show information about components related to virtual volumes (VVols).
Storage containers appear in the Storage Center Storage view along with volumes. To view details about a storage container, click
the name of the storage container.
When viewing information about a storage container, you can select the Summary, Volumes, Charts, and Historical Usage tabs.
The example shows the Summary information for a storage container.
Managing Virtual Volumes With Storage Manager 189

Creating VVol Datastores
Storage containers must rst be dened on the Storage Center before vCenter can use the storage container. After a storage
container is created, vCenter is able to create VVol-based VMs in the storage container. When you use the Create Datastore action
using Storage Manager, you create datastores of the type VVOL and specify the storage container to hold the datastore.
Create a Datastore or Storage Container and Map it to VMware
vSphere
You can create a volume, map it to a VMware ESX environment, and mount it to the cluster in one operation.
1. Click the Servers view.
2. In the Servers pane, select the VMware ESXi cluster or host on which to create the datastore.
3. In the right pane, click Create Datastore. The Create Datastore dialog box opens.
4. Enter a name for the datastore in the Name eld.
5. Select a datastore type: either:
• VVol Datastore
• Standard Datastore (VMFS)
6. Click Next.
7. If you selected a VMFS datastore, continue with these steps:
a. Select a unit of storage from the drop-down menu and enter the size for the volume in the Total Space eld. The available
storage units are kilobytes (KB), megabytes (MB), gigabytes (GB), and terabytes (TB).
b. Select the size limit for virtual disks within the datastore from the Max File Size drop‑down.
c. To choose a Storage Center on which to create the volume, select it from the Storage Center drop‑down menu
d. To specify the folder in which the volume is created, select a folder from the Volume Folder area.
e. To add notes to the volume, type notes in the Notes eld.
f. To select a snapshot prole, select from the proles listed in the drop-down menu.
g. To specify a Data Reduction Prole, select one from the drop‑down menu.
h. To use specic tiers and RAID levels for volume data, select the appropriate Storage Prole from the Storage Prole drop-
down menu.
190 Managing Virtual Volumes With Storage Manager

i. If you want to specify a custom LUN, restrict mapping paths, congure multipathing, or make the volume read-only, click
Advanced Mapping.
8. If you selected a VVOL datastore, continue with these steps:
a. Choose an option for using a storage container: either:
• Use Existing New Storage Container– if you select this option, a list of existing storage containers opens. Select a
storage container and click Finish.
• Create a New Storage Container
b. To choose a Storage Center on which to create the volume, select it from the Storage Center drop‑down menu
c. Select a unit of storage from the drop-down menu and enter the size for the datastore in the Size eld. The available
storage units are bytes, kilobytes (KB), megabytes (MB), gigabytes (GB), and terabytes (TB).
d. To select a snapshot prole, select from the proles listed in the drop-down menu.
e. If more than one Storage Type is dened on the Storage Center, select the Storage Type to provide storage from the
Storage Type drop-down menu.
f. To specify the Storage Proles that are allowed to be used on the volume, click Change. A list of Storage Proles opens.
From this list. Select one or more Storage Proles from the Storage Prole drop-down menu.
g. In the Default Storage Prole drop-down menu, select a Storage Prole to be used as the default.
h. To specify the folder in which the volume is created, select a folder from the Volume Folder area.
9. To create a new storage container, provide the following information,
a. In the Name eld, type the name of the storage container.
b. In the Size eld, type the size and select the unit of measurement.
c. Click Change to specify the volume folder as the location for the new storage container.
d. In the Storage Type eld, select a storage type from the drop-down list.
e. Select whether to enable Compression Allowed.
f. Select whether to enable Deduplication Allowed.
g. Select whether to enable Use Encryption.
h. Select whether to enable Snapshots
i. Click Change next to Allowed Storage Proles to select storage proles that are allowed.
j. In the Default Snapshot Prole eld, select a snapshot prole from the drop-down list.
k. In the Default Data Reduction Prole eld, select from the drop-down menu to specify a default Data Reduction prole.
l. (Optional) To specify the storage proles that are allowed, click Change to open the Select Storage Proles dialog box, and
select from the available storage proles.
m. In the Default Data Reduction Input eld, select a default value: All snapshot pages or inaccessible snapshot pages
10. Complete the datastore creation task by clicking Finish.
Related links
Creating Server Volumes and Datastores
View VVol and Datastore Information
The Summary view for a datastore shows details about the datastore.
Select the Servers node in Storage Manager and then select the datastores in the Storage Center hierarchy. To view details about a
datastore, click the datastore name.
The following example shows the Summary view of a datastore.
Managing Virtual Volumes With Storage Manager 191

If the datastore was created with the type VVOL, the VVols tab identies the virtual volumes stored in the storage container.
Protocol Endpoint Monitoring
You can view details about protocol endpoints that are associated with virtual volumes (VVols).
Protocol endpoints are automatically created when an ESXi 6.0 server is created in Storage Manager. Storage Manager exposes
protocol endpoints in the Storage view. You can use Storage Manager to view protocol endpoint details for vSphere hosts.
The following example shows the protocol endpoints summary information displayed byStorage Manager.
192 Managing Virtual Volumes With Storage Manager

If the host contains VVols, the Storage view for that host includes the following details about the protocol endpoints:
• Device ID
• Connectivity status
• Server HBA
• Mapped Via
• LUN Used
• Read Only (Yes or No)
Managing Virtual Volumes With Storage Manager 193

194

8
PS Series Storage Array Administration
PS Series storage arrays optimize resources by automating performance and network load balancing. Additionally, PS Series storage
arrays oer all-inclusive array management software, host software, and free rmware updates.
To manage PS Series storage arrays using Dell Storage Manager, the storage arrays must be running PS Series rmware version 7.0
or later.
About Groups
A PS Series group is a fully functional iSCSI storage area network (SAN).
You create a group when you congure one or more PS Series arrays and connect them to an IP network. In this virtualized storage
system, the arrays become group members and share conguration data. A member belongs to a storage pool, and is congured
with a specic RAID policy. Each member cooperates with other members to enable the virtualization of disk storage, controllers,
caches, and network connections. Because the virtualization technology masks the underlying complexity of the storage
conguration, client servers see the group as a single entity, giving you a centralized view of the storage data.
Figure 24. PS Series Group depicts PS Series groups. Table 9. PS Series Group explains the callouts used in the gure.
Figure 24. PS Series Group
Table 9. PS Series Group
Callout Description
1 PS Series group
Storage area network (SAN) comprising one or more PS Series arrays connected to an IP network. Arrays are
high-performance (physical) block storage devices.
2 PS Series members
One or more PS Series arrays represented as individual members within a pool to which it provides storage
space to utilize.
3 PS Series storage pools
Containers for storage resources (disk space, processing power, and network bandwidth). A pool can have one
or more members assigned to it.
PS Series Storage Array Administration 195

A group can provide both block and le access to storage data. Access to block-level storage requires direct iSCSI access to PS
Series arrays (iSCSI initiator). Access to le storage requires the FS Series NAS appliance using NFS or SMB protocols and the Dell
FluidFS scale-out le system.
With storage data management features, you can:
• Manage a group through several built-in mechanisms such as ssh, serial line, telnet, and web-based user interfaces. You do not
need an external management station or management software.
•Congure the system to alert you to management activity or problems through log les, SNMP traps, and email notication
• Add more arrays (up to 16) to a group to increase capacity and performance
• Secure data and management access with authorization and authentication mechanisms
• Protect storage data with replication and snapshots
Adding PS Series Groups
When PS Series groups are added to the Storage Manager Data Collector, they are associated with specic Storage Manager users.
These users can view and manage only the PS Series groups to which they are mapped. PS Series groups that are visible to one
Storage Manager user are not necessarily visible to another user.
When a Storage Manager user adds PS Series groups, they must provide credentials for a PS Series groups user account. The
permission level assigned to a PS Series group user account determines the access that is allowed in the Dell Storage Manager
Client.
NOTE: A Storage Manager user with Reporter privileges cannot add PS Series groups to Storage Manager. To add PS
Series groups to a user with Reporter privileges, log in to the Storage Manager Data Collector using a Storage Manager
user with Administrator or Volume Manager privileges and map the PS Series groups to that reporter user on the Users &
User Groups tab.
Add a PS Series Group
Add a PS Series group to Storage Manager to manage and monitor the PS Series group from the Dell Storage Manager Client.
Prerequisites
• You must have the user name and password for a PS Series group account.
• The Storage Manager Data Collector must have connectivity to the PS Series group management interface.
Steps
1. Click the Storage view.
2. In the Storage pane, select the PS Groups node.
3. In the Summary tab, click Add PS Group. The Add PS Group wizard opens.
4. (Optional) Create a folder for the PS Series group.
a. Click Create Folder.
b. In the Name eld, type a name for the folder.
c. In the Parent eld, select the PS Groups node or a parent folder.
d. Click OK.
5. Enter PS Series group login information.
•Hostname or IP Address — Type the group or management IP address of the PS Series group.
NOTE: Do not type the member IP address in this eld.
•User Name and Password — Type the user name and password for a PS Series group user account.
•Folder — Select the PS Groups node or the folder to which to add the PS Series group.
NOTE: If you specify a PS Series group user account with Pool administrator or Volume administrator permissions,
access to the PS Series group from Storage Manager is restricted based on the PS Series group user account
permissions. You cannot add a PS Series group to Storage Manager using a user account with read-only account
permissions.
6. Click Finish.
196 PS Series Storage Array Administration

Reconnect to a PS Series Group
If Storage Manager cannot communicate with a PS Series group, Storage Manager marks the PS Series group as down. You can
reconnect to a PS Series group that is marked as down.
1. Click the Storage view.
2. In the Storage pane, select the down PS Series group.
3. Right-click on the PS Series group and select Reconnect to PS Group. The Reconnect PS Group dialog box opens.
4. Enter PS Series group login information.
•Hostname or IP Address — Type the host name or IP address of a PS Series group.
•User Name and Password — Type the user name and password for a PS Series group user.
5. Click OK.
Congure Which Plugins Appear on the Summary Tab
Each summary plugin can be individually enabled or disabled.
1. Click the Storage view.
2. In the Storage pane, select a PS Series group.
3. On the Summary tab, click Select Summary Plugins. The Edit Summary Settings dialog box appears.
4. Select the checkboxes of the plugins to display and clear the checkboxes of the plugins to hide.
5. Click OK.
Reorder Plugins on the Summary Tab
The summary plugins can be reordered using the arrow buttons on the Edit Summary Settings dialog box.
1. Click the Storage view.
2. In the Storage pane, select a PS Series group.
3. On the Summary tab, click Select Summary Plugins. The Edit Summary Settings dialog box appears.
4. Reorder the summary plugins as needed.
• To move a plugin up one level, click once.
• To move a plugin down one level, click once.
• To move a plugin to the top, click once.
• To move a plugin to the bottom, click once.
5. Click OK.
Organizing PS Series Groups
Use folders to organize PS Series groups in Storage Manager.
Create a PS Group Folder
Use folders to group and organize PS Series groups.
1. Click the Storage view.
2. In the Storage pane, select the PS Groups node.
3. In the Summary tab, click Create Folder. The Create Folder dialog box opens.
4. In the Name eld, type a name for the folder.
5. In the Parent eld, select the PS Groups node or a parent folder.
6. Click OK.
PS Series Storage Array Administration 197

Move a PS Series Group Into a Folder
A PS Series group can be moved to a PS Group folder at any time.
1. Click the Storage view.
2. In the Storage pane, select the PS Series group to move.
3. In the Summary tab, click Move. The Select Folder dialog box opens.
4. Select the folder to which to move the PS Series group.
5. Click OK.
Rename a PS Group Folder
Edit the settings of a PS Group folder to change the name of the folder.
1. Click the Storage view.
2. In the Storage pane, select the PS Group folder to modify.
3. In the Summary tab, click Edit Settings. The Edit PS Group Folder Settings dialog box opens.
4. In the Name eld, type a name for the folder.
5. Click OK.
Move a PS Group Folder
Edit the settings of a PS Group folder to move the folder.
1. Click the Storage view.
2. In the Storage pane, select the PS Series group folder to move.
3. In the Summary tab, click Edit Settings. The Edit PS Group Folder Settings dialog box opens.
4. In the Parent area, select the PS Groups node or a parent folder.
5. Click OK.
Delete a PS Group Folder
Delete a PS Group folder if it is no longer needed.
Prerequisites
The PS Group folder must be empty to be deleted.
Steps
1. Click the Storage view.
2. In the Storage pane, select the PS Group folder to delete.
3. In the Summary tab, click Delete. The Delete PS Group Folders dialog box opens.
4. Click OK.
Remove a PS Series Group
Remove a PS Series group when you no longer want to manage it from Storage Manager.
About this task
NOTE: When a PS Series group is removed from all Storage Manager users with the Administrator or Volume Manager
privilege, it is automatically removed from Storage Manager users with the Reporter privilege.
Steps
1. Click the Storage view.
2. In the Storage pane, select the PS Series group to remove.
3. In the Summary tab, click Delete. The Delete PS Groups dialog box opens.
4. Click OK.
198 PS Series Storage Array Administration

Launch Group Manager
To manage a PS Series group using the Group Manager GUI, launch Group Manager from the PS Series group Summary tab.
1. Click the Storage view.
2. In the Storage pane, select a PS Series group.
3. In the Summary tab, click Launch Group Manager. Group Manager opens in the default web browser.
4. Enter the user name and password for the PS Series group.
5. Click Log In.
About Volumes
Volumes provide the storage allocation structure within the PS Series group.
To access storage in a PS Series group, you allocate portions of a storage pool to volumes. You can create a volume on a single group
member or one that spans multiple group members. You assign each volume a name, size, and a storage pool. The group
automatically load balances volume data across pool members.
Figure 25. PS Series Volumes
Table 10. PS Series Volumes
Callout Description
1 PS Series group
Storage area network (SAN) comprising one or more PS Series arrays connected to an IP network. Arrays are
high-performance (physical) block storage devices.
2 PS Series members
Each PS Series array is a member in the group and is assigned to a storage pool.
3 PS Series storage pools
Containers for storage resources (disk space, processing power, and network bandwidth).
PS Series Storage Array Administration 199

Callout Description
4 PS Series single-member pool
A PS Series array represented as a member within a pool to which it is assigned.
5 PS Series multimember pool
Multiple PS Series arrays represented as individual members within a pool to which it is assigned.
6 Storage space
Space received from PS Series arrays to allocate data as needed through various structures (volumes,
snapshots, thin provisioning, replicas, containers, SMB/NFS, quotas, and local users and groups).
7 Volume
Provides the structure for the PS Series group.
8 Snapshot collections
A collection of snapshots within the PS Series group.
9 Snapshots
A point-in-time copy of data from a volume or container. Snapshots can be created manually or automatically
on a schedule.
10 Thin-provisioned volume (oine)
Thin provisioning allocates space based on how much is actually used, but gives the impression the entire
volume size is available. (For example, a volume with 100GB storage can be allocated to use only 20GB, while
the rest is available for other uses within the storage pool.) An oine volume indicates that it can no longer be
accessed by the iSCSI initiator until it has been set online.
For each volume, the group generates an iSCSI target name, which you cannot modify. An iSCSI target name includes a prex, a
string, and the volume name. Initiators use the target name to connect to a volume. For example:
iqn.2001-05.com.equallogic:7-8b0900-6d0000000-001ebbc5d80sf0k0-db3
where:
prex: iqn.2001-05.com.equallogic
string: 7-8b0900-6d0000000-001ebbc5d80sf0k0
volume name: db3
Each volume appears on the network as an iSCSI target. Hosts with iSCSI initiators use the volume's target name to connect to the
volume.
Each iSCSI volume supports a set of features and capabilities:
• Snapshots — To protect volume data from mistakes, viruses, or database corruption, you can use snapshots.
• Replication — To protect against disasters, you can replicate volume data from one group to another.
• Thin Provisioning — To manage storage capacity utilization on demand, you can use thin provisioning.
• Clones — To create a master or boot image, full system backup, or transfer a system to another person, you can use cloning.
• Volume Undelete — To restore mistakenly deleted volumes, you might be able to use volume undelete.
NOTE: The system permanently deletes volumes after 7 days, and sometimes sooner.
• Volume Folders — To organize volumes into folders for quick visual reference, you can use volume folders.
• Control Access to iSCSI Initiators — To protect your volumes from unauthorized and uncoordinated access by iSCSI initiators,
you can use access control policies.
• Control Access to Hosts (servers) — To prevent inadvertent corruption of the volume caused by multiple hosts writing to it in an
uncoordinated manner, enable multihost access to a volume.
200 PS Series Storage Array Administration

Create a Volume
Create a volume to present a local unit of storage on a PS Series group.
1. Click the Storage view.
2. In the Storage pane, select a PS Series group.
3. Click the Storage tab.
4. In the Storage tab navigation pane, select Volumes.
5. In the right pane, click Create Volume. The Create Volume dialog box opens.
6. In the Name eld, type a name for the volume.
7. In the Volume Folder pane, select the Volumes node or a parent folder for the volume.
8. In the Notes eld, type any notes to associate with this volume.
9. In the Size eld, type a size for the volume in megabytes (MB), gigabytes (GB), or terabytes (TB).
10. (Optional) Congure the remaining volume attributes as needed.
• To change the amount of space reserved for volume snapshots, type a percentage in the Snapshot Reserve eld.
• To copy ACL settings from an existing volume, click Copy ACL, select a volume from the dialog box, and click OK.
• To change the storage pool assignment, click Change, select a storage pool from the dialog box, and click OK.
• To change the sector size of the volume, select a size from the Sector Size area.
• To enable thin provisioning, select the Thin Provisioned Volume checkbox:
– In the Minimum Volume Reserve eld, type the minimum reserve percentage of the volume.
– In the In-Use Warning Limit eld, type the in-use space warning limit percentage of the volume.
– To generate an warning event message when the in-use warning limit is exceeded, select the Generate initiator error
when in-use warning limit is exceeded. checkbox.
– In the Maximum In-Use Space eld, type the maximum in-use space percentage of the volume.
– To set the volume oine when the maximum in-use space is exceeded, select the Set oine when maximum in-use
space is exceeded checkbox.
11. Click OK.
Modify a Volume
You can rename, move, or expand a volume after it has been created. You can also modify advanced volume attributes if needed.
1. Click the Storage view.
2. In the Storage pane, select a PS Series group.
3. Click the Storage tab.
4. In the Storage tab navigation pane, expand the Volumes node and select a volume.
5. In the right pane, click Edit Settings. The Edit Volume dialog box opens.
6. In the Name eld, type a name for the volume.
7. In the Volume Folder pane, select the Volumes node or a parent folder for the volume.
8. In the Notes eld, type any notes to associate with this volume.
9. In the Size eld, type a size for the volume in megabytes (MB), gigabytes (GB), or terabytes (TB).
10. (Optional) Congure the remaining volume attributes as needed.
• To change the amount of space reserved for volume snapshots, type a percentage in the Snapshot Reserve eld.
• To change the warning threshold for snapshot space, type a percentage in the Snapshot Space Warning Percent
Threshold eld.
• In the Thin Provisioning Modes area:
– To enable thin provisioning, select the Thin Provisioned Volume checkbox:
– In the Minimum Volume Reserve eld, type the minimum reserve percentage of the volume.
PS Series Storage Array Administration 201

– In the In-Use Warning Limit eld, type the in-use space warning limit percentage of the volume.
– To generate an warning event message when the in-use warning limit is exceeded, select the Generate initiator error
when in-use warning limit is exceeded. checkbox.
– In the Maximum In-Use Space eld, type the maximum in-use space percentage of the volume.
– To set the volume oine when the maximum in-use space is exceeded, select the Set oine when maximum in-use
space is exceeded checkbox.
• In the Volume iSCSI Settings area:
– Type a value in the Public Alias eld to specify a public alias for the volume.
– Select the Allow simultaneous connections from initiators with dierent IQNs checkbox if your environment supports
multiple initiators accessing a volume.
11. Click OK.
Create a Volume Folder
Create a volume folder to organize volumes on a PS Series group.
Prerequisites
To use volume folders in Storage Manager, the PS Series group members must be running PS Series rmware version 8.0 or later.
Steps
1. Click the Storage view.
2. In the Storage pane, select a PS Series group.
3. Click the Storage tab.
4. In the Storage tab navigation pane, select the Volumes node.
5. In the right pane, click Create Volume Folder. The Create Volume Folder dialog box opens.
6. In the Name eld, type a name for the folder.
7. (Optional) In the Notes eld, type a description for the folder.
8. Click OK.
Edit a Volume Folder
Create a volume folder to organize volumes on a PS Series group.
Prerequisites
To use volume folders in Storage Manager, the PS Series group members must be running PS Series rmware version 8.0 or later.
Steps
1. Click the Storage view.
2. In the Storage pane, select a PS Series group.
3. Click the Storage tab.
4. In the Storage tab navigation pane, expand the Volumes node.
5. Select the volume folder to edit.
6. In the right pane, click Edit Settings. The Edit Volume Folder Settings dialog box opens.
7. In the Name eld, type a name for the folder.
8. (Optional) In the Notes eld, type a description for the folder.
9. Click OK.
Delete a Volume Folder
Delete a volume folder if it is no longer needed.
Prerequisites
The volume folder must be empty to be deleted.
202 PS Series Storage Array Administration

Steps
1. Click the Storage view.
2. In the Storage pane, select a PS Series group.
3. Click the Storage tab.
4. In the Storage tab navigation pane, expand the Volumes node.
5. Select the volume folder to delete.
6. In the right pane, click Delete. The Delete dialog box opens.
7. Click OK.
Move a Volume to a Folder
Individual volumes can be organized by moving them to volume folders.
Prerequisites
To use volume folders in Storage Manager, the PS Series group members must be running PS Series rmware version 8.0 or later.
Steps
1. Click the Storage view.
2. In the Storage pane, select a PS Series group.
3. Click the Storage tab.
4. In the Storage tab navigation pane, select the volume to move.
5. In the right pane, click Move to Folder. The Move to Folder dialog box opens.
6. In the navigation pane, select a new volume folder.
7. Click OK.
Move Multiple Volumes to a Folder
Multiple volumes can organized by moving a selection of volumes to a volume folder.
Prerequisites
To use volume folders in Storage Manager, the PS Series group members must be running PS Series rmware version 8.0 or later.
Steps
1. Click the Storage view.
2. In the Storage pane, select a PS Series group.
3. Click the Storage tab.
4. In the Storage tab navigation pane, select the Volumes node or the volume folder that contains the volumes that you want to
move.
5. In the right pane, select the volumes to move.
• To select a group of volumes, select the rst volume, then hold down Shift and select the last volume.
• To select individual volumes, hold down Control while selecting them.
6. Right-click the selected volumes, then select Move to Folder. The Move to Folder dialog box opens.
7. In the navigation pane, select a new volume folder.
8. Click OK.
Rename a Volume
A volume can be renamed without aecting its availability.
1. Click the Storage view.
2. In the Storage pane, select a PS Series group.
3. Click the Storage tab.
4. In the Storage tab navigation pane, select the volume to modify.
5. In the right pane, click Edit Settings. The Edit Volume dialog box opens.
6. In the Name eld, type a new name for the volume.
PS Series Storage Array Administration 203

7. Click OK.
Clone a Volume
Clone a volume to create a copy of the volume.
1. Click the Storage view.
2. In the Storage pane, select a PS Series group.
3. Click the Storage tab.
4. In the Storage tab navigation pane, select a volume to clone.
5. In the right pane, click Clone. The Clone Volume dialog box opens.
6. In the Name eld, type a name for the clone.
7. Click OK.
Modify Volume Access Settings
The read-write permission for a volume can be set to read-only or read-write. In addition, access to the volume from multiple
initiators with dierent IQNs can be enabled or disabled.
1. Click the Storage view.
2. In the Storage pane, select a PS Series group.
3. Click the Storage tab.
4. In the Storage tab navigation pane, select a volume.
5. In the Summary tab, click Set Access Type. The Set Access Type dialog box opens.
6. Select the read-write permission for the volume.
•Set Read-Write — You can add to, edit, and delete the contents of the volume.
•Set Read-Only — You cannot add to, edit, or delete the contents of the volume.
NOTE: Set a volume oine before changing the permission of the volume to read-only.
7. If your environment supports multiple initiators with dierent IQNs accessing a volume, select the Allow simultaneous
connections from initiators with dierent IQNs checkbox. This option is disabled by default.
8. Click OK.
Set a Volume Online or Oine
When you create a volume, the PS Series group sets the volume online by default. An iSCSI initiator on a computer can discover or
connect to an online volume.
About this task
To make a volume inaccessible to iSCSI initiators, set the volume oine. When a volume is set oine, the PS Series group closes all
current iSCSI connections to the volume.
Steps
1. Click the Storage view.
2. In the Storage pane, select a PS Series group.
3. Click the Storage tab.
4. In the Storage tab navigation pane, select a volume.
5. If the volume is oine, click Set Online to set the volume online.
If the volume is online, click Set Oine to set the volume oine.
6. Click OK.
204 PS Series Storage Array Administration

Add Access Policy Groups to a Volume
To control volume access for a group of servers, add one or more access policy groups to a volume.
1. Click the Storage view.
2. In the Storage pane, select a PS Series group.
3. Click the Storage tab.
4. In the Storage tab navigation pane, select a volume.
5. In the right pane, click Add Access Policy Groups. The Add Access Policy Groups to Volume dialog box opens.
6. In the Access Policy Groups area, select the access policy groups to apply to the volume.
7. In the Access Policy Group Targets area, select whether the access policy groups apply to volumes and snapshots, volumes
only, or snapshots only.
8. Click OK.
Add Access Policies to a Volume
To control volume access for individual servers, add one or more access policies to a volume.
1. Click the Storage view.
2. In the Storage pane, select a PS Series group.
3. Click the Storage tab.
4. In the Storage tab navigation pane, select a volume.
5. In the right pane, click Add Access Policies. The Add Access Policies to Volume dialog box opens.
6. In the Access Policies area, select the access policies to apply to the volume.
7. In the Access Policy Targets area, select whether the access policies apply to volumes and snapshots, volumes only, or
snapshots only.
8. Click OK.
Create a Basic Access Point
A basic access point can be used to control access to a volume.
1. Click the Storage view.
2. In the Storage pane, select a PS Series group.
3. Click the Storage tab.
4. In the Storage tab navigation pane, select a volume.
5. In the right pane, click Create Basic Access Point. The Create Basic Access Point dialog box opens.
6. (Optional) In the Description eld, type a description for the basic access point.
7. In the CHAP Account eld, type the user name of the CHAP account that a computer must supply to access the volume.
8. In the iSCSI Initiator eld, type the iSCSI initiator name of a computer to which you want to provide access to the volume.
9. In the IPv4 Address eld, type the IPv4 address of a computer to which you want to provide access to the volume.
10. In the Target Type area, select whether the basic access point applies to the volume and snapshots, the volume only, or
snapshots only.
11. Click OK.
Delete a Volume
Delete a volume from a PS Series group when you no longer need the volume.
Prerequisites
A volume must be oine to be deleted.
PS Series Storage Array Administration 205

Steps
1. Click the Storage view.
2. In the Storage pane, select a PS Series group.
3. Click the Storage tab.
4. In the Storage tab navigation pane, expand the Volumes node and select the volume to delete.
5. Click Delete. The Delete dialog box opens.
6. Click OK.
• If the volume does not contain data, the volume is permanently deleted.
• If the volume does contain data, the volume is moved to the recycle bin.
Restore a Volume from the Recycle Bin
If you need to access a recently deleted volume, you can restore the volume from the recycle bin.
About this task
A volume in the recycle bin is permanently deleted at the date and time listed in the Purge Time column.
Steps
1. Click the Storage view.
2. In the Storage pane, select a PS Series group.
3. Click the Storage tab.
4. In the Storage tab navigation pane, expand the Volumes node and expand the Recycle Bin node.
5. Select the volume to restore from the Recycle Bin node and click Restore Volume. A Restore Volume dialog box opens.
6. To change the name of the volume when it is restored, type a new name in the Name eld.
7. Click OK.
Empty the Recycle Bin
Empty the recycle bin to permanently delete all of the volumes in the recycle bin.
1. Click the Storage view.
2. In the Storage pane, select a PS Series group.
3. Click the Storage tab.
4. In the Storage tab navigation pane, expand the Volumes node and select the Recycle Bin node.
5. Click Empty Recycle Bin. The Empty Recycle Bin dialog box opens.
6. Click OK.
Permanently Delete a Volume in the Recycle Bin
Instead of deleting all of the volumes in the recycle bin, you can delete a single volume in the recycle bin.
About this task
A volume in the recycle bin is permanently deleted at the date and time listed in the Purge Time column.
Steps
1. Click the Storage view.
2. In the Storage pane, select a PS Series group.
3. Click the Storage tab.
4. In the Storage tab navigation pane, expand the Volumes node and expand the Recycle Bin node.
5. Select the volume to permanently delete from the Recycle Bin node and click Delete. A Delete dialog box opens.
6. Click OK.
206 PS Series Storage Array Administration

About Snapshots
Snapshots enable you to capture volume data at a specic point in time without disrupting access to the volume.
A snapshot represents the contents of a volume at the time of creation. If needed, a volume can be restored from a snapshot.
Creating a snapshot does not prevent access to a volume, and the snapshot is instantly available to authorized iSCSI initiators.
Similar to volumes, snapshots appear on the network as iSCSI targets, and can be set online and accessed by hosts with iSCSI
initiators.
You can create a snapshot of a volume at the current time, or you can set up schedules to automatically create snapshots on a
regular basis.
If you accidentally delete data, you can set a snapshot online and retrieve the data. If a volume is corrupted, you can restore the
volume from a snapshot.
NOTE: Generally, snapshots will not be deleted unless you take action to delete them. In some instances, however,
snapshots can be deleted by the system. For example, when a new snapshot is taken and not enough snapshot reserve
space is available for the new snapshot and the previous one, the older one will be deleted. A snapshot can also be
deleted during snapshot borrowing if you run out of borrowable space.
Create a Snapshot
You can create a snapshot of a single volume at the current time. Snapshot creation occurs immediately, with no impact on volume
availability or performance.
1. Click the Storage view.
2. In the Storage pane, select a PS Series group.
3. Click the Storage tab.
4. In the Storage tab navigation pane, select a volume.
5. In the right pane, click Create Snapshot. The Create Snapshot dialog box opens.
6. (Optional) In the Description eld, type a description for the snapshot.
7. To set the snapshot online after it is created, select the Set snapshot online checkbox.
8. To give read-write permissions to the snapshot, select the Make snapshot read-write checkbox.
9. Click OK.
Create a Snapshot Schedule
To specify how often to create snapshots of a volume, create a snapshot schedule.
1. Click the Storage view.
2. In the Storage pane, select a PS Series group.
3. Click the Storage tab.
4. In the Storage tab navigation pane, select a volume.
5. In the right pane, click Create Schedule. The Create Schedule dialog box opens.
6. In the Name eld, type a name for the schedule.
7. In the Frequency drop-down list, select the frequency with which the schedule runs.
8. In the Schedule Type area, select the Snapshot Schedule option.
9. In the Start and End Dates area, select the date and time for the schedule to start and the date and time for the schedule to
end.
10. In the Snapshot Settings area, type the maximum number of snapshots to keep.
11. Click OK.
PS Series Storage Array Administration 207

Modify Snapshot Properties
After a snapshot is created, you can modify the settings of the snapshot.
1. Click the Storage view.
2. In the Storage pane, select a PS Series group.
3. Click the Storage tab.
4. In the Storage tab navigation pane, expand the Volumes node and select a volume that contains a snapshot.
5. From the Snapshots tab, select a snapshot to modify.
6. Click Edit Settings. The Modify Snapshot Properties dialog box opens.
7. In the Name eld, type a name for the snapshot.
8. (Optional) In the Description eld, type a description for the snapshot.
9. In the Snapshot iSCSI Settings area, type a value in the Public Alias eld to specify a public alias for the snapshot.
10. In the Shared Access area, select the Allow simultaneous connections from initiators with dierent IQNs checkbox if your
environment supports multiple initiators accessing a volume.
11. In the Read-Write Permissions area, set the read-write permissions for the snapshot.
12. Click OK.
Control Snapshot Space Borrowing
You can control whether or not a volume is allowed to borrow space for snapshots. Snapshot space borrowing enables you to
temporarily increase the available snapshot space for a volume by borrowing space from other sources. Borrowing can help prevent
the oldest snapshots from potentially being deleted when the allocated snapshot reserve of a volume is depleted.
1. Click the Storage view.
2. In the Storage pane, select a PS Series group.
3. Click the Storage tab.
4. In the Storage tab navigation pane, select a volume.
5. In the right pane, click Edit Snapshot Policy. The Edit Snapshot Policy dialog box opens.
6. Select the action to perform when creating a snapshot exceeds the snapshot reserve.
•Set volume oine — This option sets the volume and snapshots oine.
•Delete oldest snapshot — This option deletes the oldest snapshots to free up space for new snapshots.
7. If the Delete oldest snapshot option is selected, you can select the Borrow snapshot space as needed checkbox to enable the
PS Series group to borrow space for snapshots.
8. Click OK.
Set a Snapshot Online or Oine
When you create a snapshot, the PS Series group sets the snapshot oine by default. An iSCSI initiator on a computer cannot
discover or connect to an oine snapshot. To make a snapshot accessible to iSCSI initiators, set the snapshot online.
1. Click the Storage view.
2. In the Storage pane, select a PS Series group.
3. Click the Storage tab.
4. In the Storage tab navigation pane, select a volume that contains a snapshot.
5. From the Snapshots tab, select a snapshot.
6. If the snapshot is oine, click Set Online to set the snapshot online.
If the snapshot is online, click Set Oine to set the snapshot oine.
7. Click OK.
208 PS Series Storage Array Administration

Restore a Volume from a Snapshot
You can restore a volume to the state of a snapshot.
1. Click the Storage view.
2. In the Storage pane, select a PS Series group.
3. Click the Storage tab.
4. In the Storage tab navigation pane, select a volume that contains a snapshot.
5. From the Snapshots tab, select a snapshot to restore.
6. Click Restore Volume. The Restore Volume dialog box opens.
7. To set the volume online after it is restored, select the Set volume online after restore is complete checkbox.
8. Click OK.
Delete a Snapshot
Delete a snapshot when you no longer need it.
Prerequisites
A snapshot must be oine to be deleted.
Steps
1. Click the Storage view.
2. In the Storage pane, select a PS Series group.
3. Click the Storage tab.
4. In the Storage tab navigation pane, select a volume that contains a snapshot.
5. From the Snapshots tab, select a snapshot.
6. Click Delete. The Delete Snapshot dialog box opens.
7. Click OK.
Managing Replication Schedules
Replication schedules set when replications from a PS Series group run on a daily, hourly, or one-time basis. They also determine the
number of snapshots the destination storage system retains for the replication.
Create an Hourly Replication Schedule
An hourly replication schedule determines how often a PS Series group replicates data to the destination volume at a set time or
interval each day.
1. Click the Storage view.
2. In the Storage pane, select a PS Series group.
3. Click the Storage tab.
4. From the Storage tab navigation pane, select a volume.
The volume must be the source of a replication relationship.
5. Click Create Schedule.
The Create Schedule dialog box opens.
6. Click the Enable Schedule checkbox.
7. In the Name eld, type a name for the schedule.
8. From the Frequency drop-down menu, select Hourly Schedule.
9. Select the Replication Schedule radio button.
10. From the Start Date drop-down menu, select the start date of the schedule.
11. To enable an end date for the schedule, select the checkbox next to End Date then select a date from the End Date drop-down
menu.
PS Series Storage Array Administration 209

12. Specify when to start the replication.
• To start the replication at a set time each day, select At specic time, then select a time of day.
• To repeat the replication over a set amount of time, select Repeat Interval, then select how often to start the replication
and the start and end times.
13. From the Replica Settings eld, type the maximum number of replications the schedule can initiate.
Create a Daily Replication Schedule
A daily replication schedule determines how often a PS Series group replicates data to the destination volume at a set time or interval
on specied days.
1. Click the Storage view.
2. In the Storage pane, select a PS Series group.
3. Click the Storage tab.
4. From the Storage tab navigation pane, select a volume.
The volume must be the source of a replication relationship.
5. Click Create Schedule.
The Create Schedule dialog box opens.
6. Click the Enable Schedule checkbox.
7. In the Name eld, type a name for the schedule.
8. From the Frequency drop-down menu, select Daily Schedule.
9. Select the Replication Schedule radio button.
10. From the Start Date drop-down menu, select the start date of the schedule.
11. To enable an end date for the schedule, select the checkbox next to End Date then select a date from the End Date drop-down
menu.
12. In the Run every eld, specify the how often to run the replication.
13. Specify the when to start the replication.
• To start the replication at a set time each day, select At specic time, then select a time of day.
• To repeat the replication over a set amount of time, select Repeat Interval, then select how often to start replication and
the start and end times.
14. From the Replica Settings eld, type the maximum number of replications the schedule can initiate.
Schedule a Replication to Run Once
Create a schedule for one replication to replicate the volume at a future date and time.
1. Click the Storage view.
2. In the Storage pane, select a PS Series group.
3. Click the Storage tab.
4. From the Storage tab navigation pane, select a volume.
The volume must be the source of a replication relationship.
5. Click Create Schedule.
The Create Schedule dialog box opens.
6. Click the Enable Schedule checkbox.
7. In the Name eld, type a name for the schedule.
8. From the Frequency drop-down menu, select Run Once.
9. From the Date eld, select the start date of the replication.
10. In the Time eld, specify the start time of the replication.
11. From the Replica Settings eld, type the maximum number of replications the schedule can initiate.
210 PS Series Storage Array Administration

Edit a Replication Schedule
After creating a replication schedule, edit it to change how often the schedule initiates replications.
1. Click the Storage view.
2. In the Storage pane, select a PS Group.
3. Click the Storage tab.
4. From the Storage tab navigation pane, select a volume.
The volume must be the source of a replication relationship.
5. From the Schedules tab, select the replication schedule to edit.
6. Click Edit.
The Edit Schedule dialog box appears.
7. Modify the schedule settings as needed.
NOTE: For more information on the schedule settings, click Help.
8. Click OK.
Enable or Disable a Replication Schedule
After creating a replication schedule, enable or disable the schedule to allow the schedule to initiate replications or prevent the
schedule from initiating replications.
1. Click the Storage view.
2. In the Storage pane, select a PS Group.
3. Click the Storage tab.
4. From the Storage tab navigation pane, select a volume.
The volume must be the source of a replication relationship.
5. From the Schedules tab, select the replication schedule to enable or disable.
6. Click Edit.
The Edit Schedule dialog box appears.
• To enable the replication schedule, select the Enable Schedule checkbox.
• To disable the replication schedule, clear the Enable Schedule checkbox.
7. Click OK.
Delete a Replication Schedule
Delete a replication schedule to prevent it from initiating replications after the schedule is no longer needed.
1. Click the Storage view.
2. In the Storage pane, select a PS Group.
3. Click the Storage tab.
4. From the Storage tab navigation pane, select a volume.
The volume must be the source of a replication relationship.
5. From the Schedules tab, select the replication schedule to delete.
6. Click Delete.
A conrmation dialog box appears.
7. Click OK.
PS Series Storage Array Administration 211

About Access Policies
In earlier versions of the PS Series rmware, security protection was accomplished by individually conguring an access control
record for each volume to which you wanted to secure access. Each volume supported up to 16 dierent access control records,
which together constituted an access control list (ACL). However, this approach did not work well when large numbers of volumes
were present. To address that issue, PS Series groups incorporated access policies and access policy groups that can be applied to
one or more volumes.
Each access policy lets you specify one or more of the following authentication methods:
• CHAP user name (Challenge Handshake Authentication Protocol)
• IP address
• iSCSI initiator name
You can assign up to four access policies or access policy groups to a volume. The access policies or access policy groups assigned
to a volume determine which hosts have access to that volume. In addition, you can allow or disallow volume access from multiple
initiators, depending on your conguration needs.
An access policy or access policy group can apply to the volume, its snapshots, or both. For example, you can authorize computer
access to a volume and its snapshots or to the volume only.
Create a Local CHAP Account
Use local CHAP accounts to make sure that only authorized users can access a PS Series group.
1. Click the Storage view.
2. In the Storage pane, select a PS Series group.
3. Click the Storage tab.
4. In the Storage tab navigation pane, select the Access node.
5. In the right pane, click Create Local CHAP Account. The Create Local CHAP Account dialog box opens.
6. In the Username eld, type the CHAP user name.
7. In the Password eld, type a password (otherwise known as a CHAP secret).
8. To enable the local CHAP account, select the Enable checkbox.
9. Click OK.
Edit a Local CHAP Account
Edit a local CHAP account to change the username/password and enable/disable the CHAP account.
1. Click the Storage view.
2. In the Storage pane, select a PS Series group.
3. Click the Storage tab.
4. In the Storage tab navigation pane, select the Access node.
5. In the Local CHAP Accounts area, select the local CHAP account to editt.
6. Click Edit. The Edit Local CHAP Account dialog box opens.
7. In the Username eld, type the CHAP user name.
8. In the Password eld, type a password (otherwise known as a CHAP secret).
9. To enable the local CHAP account, select the Enable checkbox.
To disable the local CHAP account, clear the Enable checkbox.
10. Click OK.
212 PS Series Storage Array Administration

Modify Target Authentication
A PS Series group automatically enables target authentication using a default user name and password. If needed, you can change
these credentials.
1. Click the Storage view.
2. In the Storage pane, select a PS Series group.
3. Click the Storage tab.
4. In the Storage tab navigation pane, select the Access node.
5. In the right pane, click Modify Target Authentication. The Modify Target Authentication dialog box opens.
6. In the Username eld, type a target authentication user name.
7. In the Password eld, type a target authentication password (otherwise known as a CHAP secret).
8. Click OK.
Set the iSCSI Discovery Filter
You can prevent computers from discovering unauthorized targets by enabling the iSCSI discovery lter. If you enable the iSCSI
discovery lter, initiators discover only those targets for which they have the correct access credentials.
1. Click the Storage view.
2. In the Storage pane, select a PS Series group.
3. Click the Storage tab.
4. In the Storage tab navigation pane, select the Access node.
5. In the right pane, click Set iSCSI Filter. The Set iSCSI Filter dialog box opens.
6. To enable the iSCSI discovery lter, select the Prevent unauthorized host from discovery targets checkbox.
To disable the iSCSI discovery lter, clear the Prevent unauthorized host from discovery targets checkbox.
7. Click OK.
Create an Access Policy Group
Access policy groups combine individual access policies together so that they can be managed as a single entity.
1. Click the Storage view.
2. In the Storage pane, select a PS Series group.
3. Click the Storage tab.
4. In the Storage tab navigation pane, select the Access node.
5. In the right pane, click Create Access Policy Group. The Create Access Policy Group dialog box opens.
6. In the Name eld, type a name for the access policy group.
7. (Optional) In the Description eld, type a description for the access policy group.
8. In the Access Policies area, click Add to add access policies to the access policy group.
To remove an access policy from the access policy group, select the access policy and click Remove.
9. Click OK.
Edit an Access Policy Group
After an access policy group is created, you can edit the settings of the access policy group.
1. Click the Storage view.
2. In the Storage pane, select a PS Series group.
3. Click the Storage tab.
4. In the Storage tab navigation pane, expand the Access node and select an access policy group.
5. In the right pane, click Edit Settings. The Edit Access Policy Group dialog box opens.
PS Series Storage Array Administration 213

6. In the Name eld, type a name for the access policy group.
7. (Optional) In the Description eld, type a description for the access policy group.
8. In the Access Policies area, click Add to add access policies to the access policy group.
To remove an access policy from the access policy group, select the access policy and click Remove.
9. Click OK.
Add Volumes to an Access Policy Group
You can select the volumes that you want to associate with an access policy group.
1. Click the Storage view.
2. In the Storage pane, select a PS Series group.
3. Click the Storage tab.
4. In the Storage tab navigation pane, expand the Access node and select an access policy group.
5. In the right pane, click Add Volumes. The Add Volumes to Access Policy Group dialog box opens.
6. In the Volumes area, select the checkboxes of the volumes to associate with the access policy group.
7. In the Access Policy Group Targets area, select whether the access policy group applies to volumes and snapshots, volumes
only, or snapshots only.
8. Click OK.
Remove Volumes From an Access Policy Group
You can select the volumes that you want to unassociate from an access policy group.
1. Click the Storage view.
2. In the Storage pane, select a PS Series group.
3. Click the Storage tab.
4. In the Storage tab navigation pane, expand the Access node and select an access policy group.
5. In the right pane, click Remove Volumes. The Remove Volumes from Access Policy Group dialog box opens.
6. Select the checkboxes of the volumes to unassociate from the access policy group.
7. Click OK.
Delete an Access Policy Group
You can delete an access policy group if it is not in use.
1. Click the Storage view.
2. In the Storage pane, select a PS Series group.
3. Click the Storage tab.
4. In the Storage tab navigation pane, expand the Access node and select the access policy group to delete.
5. In the right pane, click Delete. The Delete Access Policy Group dialog box opens.
6. Click OK.
Create an Access Policy
Access policies associate one or more authentication methods to available volumes.
1. Click the Storage view.
2. In the Storage pane, select a PS Series group.
3. Click the Storage tab.
4. In the Storage tab navigation pane, select the Access node.
5. In the right pane, click Create Access Policy. The Create Access Policy dialog box opens.
6. In the Name eld, type a name for the access policy.
7. (Optional) In the Description eld, type a description for the access policy.
214 PS Series Storage Array Administration

8. In the Access Points area, click Create to create an access point.
• To edit an access point, select the access point and click Edit. The Edit Access Point dialog box opens.
• To remove an access point from the access policy, select the access point and click Remove
9. Click OK.
Edit an Access Policy
After an access policy is created, you can edit the settings of the access policy.
1. Click the Storage view.
2. In the Storage pane, select a PS Series group.
3. Click the Storage tab.
4. In the Storage tab navigation pane, expand the Access node and select an access policy.
5. In the right pane, click Edit Settings. The Edit Access Policy dialog box opens.
6. In the Name eld, type a name for the access policy group.
7. (Optional) In the Description eld, type a description for the access policy group.
8. In the Access Policies area, click Create to create an access point.
• To edit an access point, select the access point and click Edit. The Edit Access Point dialog box opens.
• To remove an access point from the access policy, select the access point and click Remove.
9. Click OK.
Create an Extended Access Point
Extended access points dene the resources that represent the access policy.
1. Click the Storage view.
2. In the Storage pane, select a PS Series group.
3. Click the Storage tab.
4. In the Storage tab navigation pane, expand the Access node and select an access policy.
5. In the right pane, click Edit Settings. The Edit Access Policy dialog box opens.
6. In the Access Points area, click Create. The Create Access Point dialog box opens.
7. (Optional) In the Description eld, type a description for the basic access point.
8. In the CHAP Account eld, type the user name of the CHAP account that a computer must supply to access a volume.
9. In the iSCSI Initiator eld, type the iSCSI initiator name of a computer to which you want to provide access to a volume.
10. In the text box in the IPv4 Addresses area, type the IPv4 addresses of the iSCSI initiators to which you want to provide access
and then click + Add. You can enter a single IP address or a range of IP addresses. IP addresses can also be entered in a comma
separated list.
To remove an IPv4 address from the IPv4 Address area, select the address and click – Remove.
11. Click OK.
Edit an Extended Access Point
After an extended access point is dened, you can edit the settings of the access point.
1. Click the Storage view.
2. In the Storage pane, select a PS Series group.
3. Click the Storage tab.
4. In the Storage tab navigation pane, expand the Access node and select an access policy.
5. In the right pane, click Edit Settings. The Edit Access Policy dialog box opens.
6. In the Access Points area, select the access point to edit and click Edit. The Edit Access Point dialog box opens.
7. (Optional) In the Description eld, type a description for the basic access point.
8. In the CHAP Account eld, type the user name of the CHAP account that a computer must supply to access a volume.
9. In the iSCSI Initiator eld, type the iSCSI initiator name of a computer to which you want to provide access to a volume.
PS Series Storage Array Administration 215

10. In the text box in the IPv4 Addresses area, type the IPv4 addresses of the iSCSI initiators to which you want to provide access
and then click + Add. You can enter a single IP address or a range of IP addresses. IP addresses can also be entered in a comma
separated list.
To remove an IP address from the IPv4 Address area, select the address and click – Remove.
11. Click OK.
Delete an Extended Access Point
You can delete an extended access point if it is no longer needed.
1. Click the Storage view.
2. In the Storage pane, select a PS Series group.
3. Click the Storage tab.
4. In the Storage tab navigation pane, expand the Access node and select an access policy.
5. In the right pane, click Edit Settings. The Edit Access Policy dialog box opens.
6. In the Access Points area, select the access point to delete and click Remove.
7. Click OK.
Add Volumes to an Access Policy
You can select the volumes that you want to associate with an access policy.
1. Click the Storage view.
2. In the Storage pane, select a PS Series group.
3. Click the Storage tab.
4. In the Storage tab navigation pane, expand the Access node and select an access policy.
5. In the right pane, click Add Volumes. The Add Volumes to Access Policy dialog box opens.
6. In the Volumes area, select the checkboxes of the volumes to associate with the access policy.
7. In the Access Policy Targets area, select whether the access policy applies to volumes and snapshots, volumes only, or
snapshots only.
8. Click OK.
Remove Volumes From an Access Policy
You can select the volumes that you want to unassociate from an access policy.
1. Click the Storage view.
2. In the Storage pane, select a PS Series group.
3. Click the Storage tab.
4. In the Storage tab navigation pane, expand the Access node and select an access policy.
5. In the right pane, click Remove Volumes. The Remove Volumes from Access Policy dialog box opens.
6. Select the checkboxes of the volumes to unassociate from the access policy.
7. Click OK.
Delete an Access Policy
You can delete an access policy if it is not in use.
1. Click the Storage view.
2. In the Storage pane, select a PS Series group.
3. Click the Storage tab.
4. In the Storage tab navigation pane, expand the Access node and select the access policy to delete.
5. In the right pane, click Delete. The Delete Access Policy dialog box opens.
6. Click OK.
216 PS Series Storage Array Administration

Monitoring a PS Series Group
Storage Manager provides access to logs, replications, and alerts for the managed PS Series group.
View Logs
You can view logs for the last day, last 3 days, last 5 days, last week, last month, or a specied period of time.
1. Click the Storage view.
2. In the Storage pane, select a PS Series group.
3. Click the Monitoring tab.
4. In the Monitoring tab navigation pane, select the Logs node.
5. Select the date range of the log data to display.
View Event Logs
You can view event logs for the last day, last 3 days, last 5 days, last week, last month, or a specied period of time.
1. Click the Storage view.
2. In the Storage pane, select a PS Series group.
3. Click the Monitoring tab.
4. In the Monitoring tab navigation pane, select the Event Logs node.
5. Select the date range of the event log data to display.
View Audit Logs
You can view audit logs for the last day, last 3 days, last 5 days, last week, last month, or a specied period of time.
1. Click the Storage view.
2. In the Storage pane, select a PS Series group.
3. Click the Monitoring tab.
4. In the Monitoring tab navigation pane, select the Audit Logs node.
5. Select the date range of the audit log data to display.
View Outbound Replications
You can view outbound replications for a PS Series group.
1. Click the Storage view.
2. In the Storage pane, select a PS Series group.
3. Click the Monitoring tab.
4. In the Monitoring tab navigation pane, select the Outbound Replication node.
Information about outbound replications is displayed in the right pane.
View Inbound Replications
You can view inbound replications for a PS Series group.
1. Click the Storage view.
2. In the Storage pane, select a PS Series group.
3. Click the Monitoring tab.
4. In the Monitoring tab navigation pane, select the Inbound Replication node.
Information about inbound replications is displayed in the right pane.
PS Series Storage Array Administration 217

View Replication History
You can view the replication history for a PS Series group.
1. Click the Storage view.
2. In the Storage pane, select a PS Series group.
3. Click the Monitoring tab.
4. In the Monitoring tab navigation pane, select the Replication History node.
Information about past replications is displayed in the right pane.
View Alerts
You can view the current alerts for a PS Series group.
1. Click the Storage view.
2. In the Storage pane, select a PS Series group.
3. Click the Alerts tab.
Information about the PS Series group alerts is displayed in the right pane.
218 PS Series Storage Array Administration

9
Dell Fluid Cache for SAN Cluster Administration
Dell Fluid Cache for SAN is a server-side caching accelerator that makes high speed PCIe SSDs a shared, distributed cache resource.
Fluid Cache is deployed on clusters of PowerEdge servers within a SAN, connected by RoCE-enabled network adapters.
Required Components and Privileges for Fluid Cache Clusters
To deploy a Fluid Cache cluster, one or more Storage Centers and Storage Manager are required plus connection to Fluid Cache
servers with cache devices. Administrator privileges are required to create a cluster, but other user types can perform certain tasks.
The following tables describes how these components and privileges interact.
Component Function
Cache Servers One to nine PowerEdge servers
• To make the cluster fully redundant, use at least three
servers.
• To use write-back caching, at least two cache devices must
be present in the cluster and installed in separate servers.
• To use write-through caching, at least one cache device
must be present in the cluster.
Storage Center Provides the back-end storage (the SAN) to the Fluid Cache
cluster
Switches • One dedicated switch connecting all the cache servers
• One or more Fibre Channel and/or iSCSI switches
connecting the Storage Centers (the SAN) to the network
of systems using the SAN
• One or more switches that provide management access
through the cache server switch and the Storage Center
switch(es)
Network adapters • Network adapters must support RoCE (RDMA over
Converged Ethernet) for inter-cluster communication
Storage Manager Provides management and reporting functionality, including:
• Adding Fluid Cache servers to a Fluid Cache cluster
• Assigning Storage Centers to a Fluid Cache cluster
• Monitoring the Fluid Cache cluster
Storage Manager version 2014 R2 or later required
The following are Fluid Cache privileges and are distinct from Storage Manager privileges of the same names.
Privilege Fluid Cache Cluster Function
Administrator Has full access to all new API methods on the Fluid Cache API
objects
Volume Manager Can create Storage Center volumes and edit Fluid Cache options
on the volume's mapping to the cluster. It cannot do any
conguration on the cluster as a whole
Dell Fluid Cache for SAN Cluster Administration 219

Privilege Fluid Cache Cluster Function
Reporter Can only get data from the Data Collector. It cannot congure or
modify the Fluid Cache cluster
Adding, Deleting, and Removing Fluid Cache Clusters
The following tasks describe how to add Fluid Cache clusters and how to remove them.
NOTE: For user interface reference information, click Help.
Create a Fluid Cache Cluster
Use Storage Manager to create a Fluid Cache cluster.
Prerequisites
• At least one cache server must be installed, cabled, and able to communicate with a Storage Center.
– To make the cluster fully redundant, use at least three servers.
– To use write-back caching, at least two cache devices must be present in the cluster and installed in separate servers.
– To use write-through caching, at least one cache device must be present in the cluster.
• Your Storage Manager user account must have the Administrator or Volume Manager privilege. In addition, you must have admin
(root) access to at least one of the cache servers.
• The Fluid Cache license le must reside on the system running the Dell Storage Manager Client and is used to create the cluster,
or a share available to it.
• At least one Storage Center must be added to Storage Manager.
Steps
1. Click the Storage view.
2. In the Storage pane, select Dell Storage.
3. In the Summary tab, click Congure Fluid Cache Cluster. The Congure Fluid Cache Cluster wizard appears and displays the
Discover Fluid Cache Servers page.
4. Complete the Discover Fluid Cache Servers page.
a. In the Host or IP Address eld, type the management host name or IP address of any available cache server.
b. The Port eld is auto-populated with the default Fluid Cache communication port; change only if the Fluid Cache Server
software has been congured to use a dierent port.
c. In the User Name eld, type the name of an administrator or root account on the cache server.
d. In the User Password eld, type the password for the cache server administrator or root account.
e. Click Next. The Select Servers page appears.
5. By default, all available servers are selected. Clear the check box next to unwanted cache servers or click Unselect All and
select one or more cache servers to be included. (Click Select All to use all available servers again.)
NOTE: To make the cluster fully redundant, use at least three servers.
6. Click Next. The Cluster Settings page appears.
7. Complete the Cluster Settings page.
a. Enter a name for the cluster in the Name eld.
b. Click Browse next to the License File eld. The Select Fluid Cache License File dialog box appears.
c. Browse to the location of the license le, select the le, and click Save.
d. Verify that the license le and path displayed are correct and click Next. The Select Devices page appears.
8. By default, all available cache devices are selected. Clear the check box next to unwanted cache devices or click Unselect All
and select cache devices to be included. (Click Select All to use all available cache devices again.)
• To use write-back caching, at least two cache devices must be present in the cluster and installed in separate servers.
• To use write-through caching, at least one cache device must be present in the cluster.
220 Dell Fluid Cache for SAN Cluster Administration

CAUTION: Any data stored on the PCIe SSDs will be lost when selected to be used as cache devices.
9. Click Next. The Select Storage Centers page appears.
10. Select one or more Storage Centers to include in the Fluid Cache Cluster and click Finish.
NOTE: You must have Administrator credentials for the Storage Center in order to add it to a Fluid Cache cluster.
11. Add a volume to the cluster.
12. Click Finish.
Related links
Add a Volume to a Fluid Cache Cluster
Storage Center Administration
Delete a Fluid Cache Cluster
Use Storage Manager to completely delete a Fluid Cache cluster you no longer want to manage. This will delete all conguration of
the cluster so that the individual resources of the cluster are freed for other purposes.
1. Remove the volume mapped to the cluster.
2. Delete the cluster.
a. Click the Storage view.
b. In the Storage pane, expand Fluid Cache Clusters if necessary and select the Fluid Cache cluster.
c. In the Summary tab, click Delete. The Delete Fluid Cache Cluster dialog box appears.
d. Click OK.
Related links
Remove a Cache Server from a Fluid Cache Cluster
Remove a Fluid Cache Cluster
Use Storage Manager to remove a Fluid Cache cluster you want to manage through a dierent Data Collector. This will disconnect
the cluster from the current Data Collector while keeping the cluster intact so that it can be added to a dierent Data Collector.
1. Click the Storage view.
2. In the Storage pane, expand Fluid Cache Clusters if necessary and select the Fluid Cache cluster.
3. In the Summary tab, click Remove. The Remove Fluid Cache Cluster dialog box appears.
4. Click OK.
Add an Existing Fluid Cache Cluster
Use Storage Manager to add an existing Fluid Cache cluster. This is for an instance when the cluster was created on a dierent Data
Collector and then removed, or if it was removed accidentally.
1. Click the Storage view.
2. In the Storage pane, select Dell Storage.
3. In the Summary tab, click Congure Fluid Cache Cluster. The Congure Fluid Cache Cluster wizard appears and displays the
Discover Fluid Cache Servers page.
4. Complete the Discover Fluid Cache Servers page.
a. In the Host or IP Address eld, type the management host name or IP address of any available cache server.
b. The Port eld is auto-populated with the default Fluid Cache communication port; change only if the Fluid Cache Server
software has been congured to use a dierent port.
c. In the User Name eld, type the name of an administrator or root account on the cache server.
d. In the User Password eld, type the password for the cache server administrator or root account.
e. Click Next. If the cluster exists, a dialog box appears asking if you want to add this pre-existing Fluid Cache cluster.
5. Click OK.
Dell Fluid Cache for SAN Cluster Administration 221

Fluid Cache Volumes
A Fluid Cache volume extends a normal Storage Center volume to be contained across the cache devices in a Fluid Cache cluster as
well as permanently stored in the Storage Center volume.
Limitations for Fluid Cache Volumes
There are a number of considerations before utilizing a volume in a Fluid Cache cluster:
• Fluid Cache volumes cannot be expanded
• Fluid Cache volume Read and Write Cache options are not available
• Fluid Cache volumes cannot be the source or destination of Live Volumes
• Fluid Cache volumes cannot be the destination of a replication
• Fluid Cache volumes cannot be part of a synchronous replication or simulation thereof
Managing Fluid Cache Volumes
The following tasks describe how to add and remove volumes from Fluid Cache clusters.
Add a Volume to a Fluid Cache Cluster
Use Storage Manager to add a volume to a Fluid Cache cluster. Volumes used in a Fluid Cache cluster cannot be expanded, so the
creation of volumes must be thought out ahead of time to ensure the space necessary is available.
1. Click the Storage view.
2. In the Storage pane, expand Storage Centers if necessary and select the Storage Center containing the volume to include in
the cluster.
3. In the Storage tab, expand the Storage Center and expand Volumes.
4. Select a volume and click Map Volume to Server. The Map Volume to Server dialog box appears.
5. Select a server to include in the cluster and click Next.
6. Select Enable Fluid Cache and select a Host Cache Policy (Write Back is selected by default).
•Write Back: In addition to caching reads, write-back mode allows the caching of writes without incurring the penalty of
waiting for the disk to acknowledge the writes. Write-back caching requires a PCIe SSD on two or more cache servers in
the cluster. (If there is only one cache device, Write Back is unavailable.)
•Write Through: Forces writes to both the cache and the disk simultaneously. Warm reads and read-after writes are
accelerated but writes are not. Write-through caching requires only one PCIe SSD on one of the cache servers in the
cluster.
•Bypass (rarely used): Generally used only if the cache devices are not available or not functioning. This setting would be
used temporarily until the situation is rectied.
7. (Optional) Select Keep cached data on the node that accessed the data. Selecting this check box may result in a
performance improvement since all data is kept on the local cache device(s). If this box is not checked, cache data is evenly
distributed across all cache devices.
8. Click Finish
Remove a Volume From a Fluid Cache Cluster
Use Storage Manager to remove a volume from a Fluid Cache cluster while maintaining the cluster and the volume.
1. Click the Storage view.
2. In the Storage pane, expand Storage Centers if necessary and select the Storage Center with the mapped volume.
3. In the Storage tab, expand Volumes, select the volume to be removed and click Remove Mappings. The Remove Mappings
[ volume name ] dialog box appears.
4. Select the volume to unmap and click OK.
222 Dell Fluid Cache for SAN Cluster Administration

Delete a Volume From a Fluid Cache Cluster
Use Storage Manager to completely delete a volume from a Fluid Cache cluster while maintaining just the cluster.
1. Click the Storage view.
2. In the Storage pane, expand Fluid Cache Clusters if necessary and select the cluster with the mapped volume to delete.
3. In the Cache tab, expand Volumes, select the volume to be deleted and click Delete. The Delete dialog box appears.
4. (Optional) Select Do you want to delete the Storage Center volume associated with the selected Fluid Cache volumes? to
also delete the volume on the Storage Center.
CAUTION: If you select this option, it will delete the logical volume from the Storage Center and all the data
contained in that volume will be permanently lost.
5. Click OK.
Reactivate a Volume on a Fluid Cache Cluster
Use Storage Manager to reconnect to a volume in a failed state from a Fluid Cache cluster while maintaining the cluster and the
volume.
1. Click the Storage view.
2. In the Storage pane, expand Fluid Cache Clusters if necessary and select the cluster with the questionable volume.
3. In the Volumes pane of the Summary tab, double-click the volume to be reactivated and click Reactivate Volume. The
Reactivate Volume dialog box appears.
4. Click OK.
Managing Fluid Cache Clusters
Use Storage Manager to modify an existing Fluid Cache cluster.
NOTE: For user interface reference information, click Help.
Remove a Cache Device from a Fluid Cache Cluster
Use Storage Manager to remove a device that you no longer want as part of a Fluid Cache cluster.
1. Click the Storage view.
2. In the Storage pane, expand Fluid Cache Clusters if necessary and select the Fluid Cache cluster.
3. In the Cache or Summary tab, expand Servers if necessary, and expand the server housing the device if necessary. Select the
device to be removed and click Remove Device from Cluster. The Delete dialog box appears.
4. Click OK.
Reactivate a Cache Device Attached to a Fluid Cache Cluster
Use Storage Manager to reactivate a Fluid Cache cluster cache device.
1. Click the Storage view.
2. In the Storage pane, expand Fluid Cache Clusters if necessary and select the Fluid Cache cluster.
3. In the Cache or Summary tab, expand Servers if necessary, and expand the server housing the device if necessary. Select the
device to be reactivated and click Reactivate Device. The Reactivate Device dialog box appears.
4. Click OK.
Dell Fluid Cache for SAN Cluster Administration 223

Remove a Cache Server from a Fluid Cache Cluster
Use Storage Manager to remove a cache server from a Fluid Cache cluster while keeping the cluster.
1. Click the Storage view.
2. In the Storage pane, expand Fluid Cache Clusters if necessary, click the Fluid Cache cluster and in the right pane, select the
Cache or Summary tab, and click Remove Server from Cluster. The Remove Server from Cluster dialog box appears.
NOTE: When updating cache servers, do not remove multiple cache servers from the Fluid Cache cluster at one
time. To avoid data loss, remove and update the cache servers separately.
3. Click OK.
Remove a Storage Center from a Fluid Cache cluster
Use Storage Manager to remove a Storage Center from a Fluid Cache cluster while keeping the cluster.
1. Click the Storage view.
2. In the Storage pane, expand Fluid Cache Clusters if necessary and select the Fluid Cache cluster.
3. In the Cache or Summary tab, expand Storage Centers if necessary, select the Storage Center to be removed and click
Remove Storage Center from Cluster. The Remove Storage Center from Cluster dialog box appears.
4. Click OK.
NOTE: The Storage Center cannot be removed if the cluster has volumes mapped to it.
Reconnect a Fluid Cache Cluster to a Storage Center
Use Storage Manager to reconnect a Storage Center to a Fluid Cache.
1. Click the Storage view.
2. In the Storage pane, expand Fluid Cache Clusters if necessary and select the Fluid Cache cluster.
3. In the Cache tab, select Storage Centers and click Reconnect Host Cache Cluster to Storage Center.
Add a Cache Server to a Fluid Cache Cluster
Use Storage Manager to add a cache server to a Fluid Cache cluster while keeping the cluster.
1. Click the Storage view.
2. In the Storage pane, expand Fluid Cache Clusters if necessary and select the Fluid Cache cluster.
3. In the Cache tab, select Servers and click Add Servers to Cluster. The Add Servers to Cluster wizard starts.
4. All available cache servers are listed. Select the row of the cache server to be added. Only one server can be added at a time.
5. Enter the User Name and User Password for the server administrator or root account.
6. Click Next. When the server is added, the Select Devices page appears.
7. By default, all available cache devices are selected. Clear the check box next to unwanted cache devices or click Unselect All
and select the cache device(s) to be added. (Click Select All to use all available cache devices again.)
8. Click Finish.
9. (Optional) Repeat all steps for each server to be added to the cluster.
Add a Cache Device to a Fluid Cache Cluster
Use Storage Manager to add a cache device to a Fluid Cache cluster while keeping the cluster.
1. Click the Storage view.
2. In the Storage pane, expand Fluid Cache Clusters if necessary and select the Fluid Cache cluster.
3. In the Cache tab, select Servers and click Add Devices to Cluster. The Add Devices to Cluster dialog box appears.
224 Dell Fluid Cache for SAN Cluster Administration

4. By default, all available cache devices are selected. Clear the check box next to unwanted cache devices or click Unselect All
and select the cache device(s) to be added. (Click Select All to use all available cache devices again.)
5. Click OK.
Add a Storage Center to a Fluid Cache Cluster
Use Storage Manager to add a Storage Center to a Fluid Cache cluster while keeping the cluster.
1. Click the Storage view.
2. In the Storage pane, expand Fluid Cache Clusters if necessary and select the Fluid Cache cluster.
3. In the Cache tab, select Storage Centers and click Assign Storage Centers. The Assign Storage Centers dialog box appears.
4. Select the Storage Center(s) to be added.
5. Click OK.
Change the License for a Fluid Cache cluster
Use Storage Manager to change the license for a Fluid Cache cluster.
1. Click the Storage view.
2. In the Storage pane, expand Fluid Cache Clusters if necessary and select the Fluid Cache cluster.
3. Click Edit Settings. The Edit Settings dialog box appears.
4. Click Submit License. The Submit License dialog box appears.
5. Click Browse. Navigate to the location of the new license le, select it, and click Save.
6. Click OK.
Change the Name of a Fluid Cache Cluster
Use Storage Manager to edit the name of an existing Fluid Cache cluster while keeping the cluster.
1. Click the Storage view.
2. In the Storage pane, expand Fluid Cache Clusters if necessary and select the Fluid Cache cluster.
3. Click Edit Settings. The Edit Settings dialog box appears.
4. Enter a new name for the cache cluster.
5. Click OK.
Send Fluid Cache Cluster Information Using Dell SupportAssist
Use Storage Manager to send Fluid Cache cluster information to technical support using Dell SupportAssist.
1. Click the Storage view.
2. In the Storage pane, expand Fluid Cache Clusters if necessary and select the Fluid Cache cluster.
3. Click Edit Settings. The Edit Settings dialog box appears.
4. Click Dell SupportAssist, and then click Send Dell SupportAssist Data Now. The Send Dell SupportAssist Now dialog box
appears.
5. Click OK.
Put a Fluid Cache Cluster into Maintenance Mode
Use Storage Manager to enable maintenance mode on a Fluid Cache cluster. This will eectively put the cache into bypass mode,
stopping all caching. Used when SSDs need to be replaced or other work done on the cache server.
1. Click the Storage view.
2. In the Storage pane, expand Fluid Cache Clusters if necessary and select the Fluid Cache cluster.
3. Click Edit Settings. The Edit Settings dialog box appears.
4. Select Maintenance Mode. The Enable Maintenance Mode [ cluster name ] dialog box appears.
Dell Fluid Cache for SAN Cluster Administration 225

5. Click OK.
NOTE: Some decreased performance will be experienced.
Take a Fluid Cache Cluster Out of Maintenance Mode
Use Storage Manager to disable maintenance mode on a Fluid Cache cluster.
1. Click the Storage view.
2. In the Storage pane, expand Fluid Cache Clusters if necessary and select the Fluid Cache cluster.
3. Click Edit Settings. The Edit Settings dialog box appears.
4. Clear Maintenance Mode. The Disable Maintenance Mode [ cluster name ] dialog box appears.
5. Click OK.
Shut Down a Fluid Cache Cluster
Use Storage Manager to shut down a Fluid Cache cluster.
1. Click the Storage view.
2. In the Storage pane, expand Fluid Cache Clusters if necessary and select the Fluid Cache cluster.
3. Click Shutdown. The Shutdown dialog box appears.
4. Click Yes.
CAUTION: All cached volumes and their data become inaccessible when the Fluid Cache cluster is shut down, unless
they're remapped to another cluster rst.
If you do not remap the volumes before shutting down, call Dell Technical Support for help remapping a shut down cluster.
NOTE: Volumes mapped to a Fluid Cache cluster that's been shut down can't be remapped anywhere other than a
Fluid Cache cluster.
Create a Sub-Cluster
Use Storage Manager to map a volume to a group of Fluid Cache servers to support a shared data application such as a cluster le
system or clustered application.
About this task
NOTE: Performance may be reduced if running a non-clustered application on a sub-cluster.
Steps
1. Click the Storage view.
2. In the Storage pane, expand Storage Center if necessary and select the Storage Center that is mapped to the existing Fluid
Cache cluster.
3. In the Storage tab, expand Servers, select a Fluid Cache cluster and click Create Server Cluster. The Create Server Cluster
dialog box appears.
4. (Optional) Change the Name from the default and add any notes.
5. Select the check box next to servers to be included in the cluster or click Select All to include all listed servers. (Click Unselect
All to deselect all servers again.)
6. Click OK.
Related links
Create a Server Cluster
226 Dell Fluid Cache for SAN Cluster Administration

Enable Server Load Equalizing for Storage Center Volumes
Server load equalizing dynamically adjusts queue depth for volumes experiencing high IOPS to minimize the performance impact on
other volumes. Enable load equalizing on a Storage Center that hosts Fluid Cache volumes to prevent cache ushing operations from
adversely aecting performance for other volumes.
About this task
NOTE: Enable load equalizing only for environments using Fluid Cache clusters, or if directed by Dell Technical Support.
Steps
1. Click the Storage view.
2. In the Storage pane, select the Storage Center.
3. In the Summary tab, click Edit Settings. The Edit Settings dialog box appears.
4. Click the Storage tab.
5. Select the Server Load Equalizer Enabled check box.
6. Click OK.
Troubleshooting
Follow the advice in one of the following topics to help determine the cause of an issue or solve an issue.
Unable to Recreate a Fluid Cache Cluster After a Hardware Failure
Use Storage Manager to completely delete a Fluid Cache cluster that has failed before trying to remake the cluster.
NOTE: Clean up Storage Manager and the Storage Centers after a hardware failure before recreating a Fluid Cache
cluster. The Delete option will not appear unless the Fluid Cache cluster has been fully removed from Storage Manager.
Related links
Remove a Fluid Cache Cluster
Delete a Fluid Cache Cluster
Cache Node is Not Listed
The node was not selected in the Select Servers window when creating the Fluid Cache cluster or the network switch may not be
congured correctly.
1. Make sure the node is selected.
2. If the node is still not listed, review the settings for the network switch and consult your switch documentation.
Related links
Create a Fluid Cache Cluster
Unable to Select a Specic Caching Mode
The required number of nodes or PCIe SSDs may not be available.
Keep in mind that while a cache device or cache server may have been previously congured, it may have since failed or is impacted
by a network failure.
• For write-back caching, ensure that there is a minimum of two nodes with PCIe SSDs on dierent servers in the Fluid Cache
cluster.
• For write-through caching, ensure that there is at least one node with a PCIe SSD.
• Ensure the cluster is not in maintenance mode.
Dell Fluid Cache for SAN Cluster Administration 227

Fluid Cache License File is Invalid
Verify that the license didn’t expire or that a system change caused the license to be invalidated.
• The Fluid Cache license status can be veried on either the Fluid Cache clusters’ Events tab or Cache tab.
• An evaluation license is valid for only 90 days. Contact your Dell sales representative to purchase a Dell Fluid Cache for SAN
license.
Option to Create Cluster Not Available
All of the prerequisites for creating a Fluid Cache Cluster must be satised before the option to do so appears.
• Must be running Storage Manager 6.5.1 or later.
• Must have a Storage Center attached that can support Fluid Cache.
• Must have a minimum of one Fluid Cache server congured for use with Fluid Cache.
• Must be running Dell Fluid Cache for SAN 2.0 later.
Unable to Add a Volume to a Fluid Cache Cluster
To verify the issue, check to see that both of the following items are true.
• Make sure all the Fluid Cache servers are on the same network as the Storage Center that is serving the volume.
• Make sure that the volume is not in use on another server or cluster.
Event Messages Are Not Being Delivered
The Storage Manager Data Collector is responsible for receiving alert messages and transmitting them to congured users. When
setting up Storage Manager on a multi-homed system, make sure to set messaging to use a NIC that is on the same network as the
Fluid Cache server(s), or congure routing on the cache server to be able to get to the address on the NIC the Storage Manager
Data Collector was congured to use.
Storage Center is Not Available
If you receive an error that you don’t have a Storage Center or you don’t see any Storage Centers, make sure that the Storage
Center(s) is running version 6.5.1 or later.
Fluid Cache Server is Not Available
If you do not see a Fluid Cache server that you expect to be listed, click the Rescan button as the server may not have been
discovered by the other servers in the cluster.
Information Displays Dierently Between Storage Centers and Fluid Cache Clusters
The Fluid Cache Clusters display shows information from the Fluid Cache server perspective while the Storage Centers display
shows information from the Storage Center perspective. If there is a communication issue between the Fluid Cache servers and the
Storage Center, they may each show that condition dierently.
There is some latency in gathering information from the Fluid Cache servers by both Data Collector and the Storage Center as well
as from the Dell Storage Manager Client gathering information from Data Collector. It could take several minutes for all parts of the
system to synchronize and show a consistent view.
Verify That All Parts of the Fluid Cache Cluster are Communicating with Each Other
If the Dell Storage Manager Client displays a "reconnect" message in the Fluid Cache display for a Fluid Cache cluster it means that
Storage Manager is no longer able to communicate with the Fluid Cache cluster through the management network.
• Verify that the network is operational between the Data Collector server and the Fluid Cache servers using a network tool such
as ping.
• If ping works but a reconnect to that address continues to fail, make sure that the Fluid Cache software is operational on the
server.
228 Dell Fluid Cache for SAN Cluster Administration

If the Storage Manager client displays a red mark over the cluster in the Storage Centers view of the cluster, it means that the
Storage Center is reporting that it cannot communicate with the cluster servers over the management network.
• Verify that the network is operational between the cluster servers and the Storage Center by using a network tool such as ping.
• Note that it may take several minutes for the Storage Center to report the cluster status (down or up).
Verify the Data Path is Working
The Storage Centers server view is present if the Storage Center is able to see data connections to the cluster. The HBAs will be
have a red mark if there are problems.
The Fluid Cache Clusters server view will show the HBAs from the Fluid Cache Servers perspective. Depending on the server and its
operating system, conditions such as connectivity may not be visible from this view.
When checking for data connectivity, always check the Storage Centers view rst.
The Cluster in the Fluid Cache Clusters Display is Marked Red
Take the following into consideration when troubleshooting this problem.
• Make sure the cluster is not in Maintenance mode.
• Storage Manager will give the cluster a red mark if it is having trouble communicating with the Fluid Cache servers or if the Fluid
Cache servers report problems back to Storage Manager. The Cache tab for the cluster in the Fluid Cache Clusters display may
have some text to indicate the issue being experienced. Also check the events for clues as to what is causing the issue.
• Expand the tabs for each of the servers, volumes, and storage centers for the cluster in the Fluid Cache Clusters display.
Additional red marks on a server, cache device, volume, or Storage Center may help determine why the cluster has a red mark.
Problems Conguring Server Clusters Dened on a Storage Center with Dell Fluid Cache for
SAN
When a Storage Center is assigned to a Fluid Cache cluster, the Fluid Cache cluster has to follow the same requirements as normal
server clusters dened on the Storage Center. Servers in the Fluid Cache cluster are automatically mapped to an existing Storage
Center server through their HBAs or created anew if no previous Storage Center server exists.
Since server clusters dened on a Storage Center must have the same operating system, all servers in the Fluid Cache cluster must
also have the same operating system. If a Storage Center server with matching HBAs was previously created on the Storage Center
prior to the assignment and it was dened with a dierent operating system on the Storage Center, than the Fluid Cache cluster will
not be able to assign the Storage Center to the Fluid Cache cluster.
When a Fluid Cache cluster has servers that are part of a Storage Center server cluster, the Storage Center server cluster becomes
a sub-cluster under the Fluid Cache cluster when the Storage Center gets assigned to the Fluid Cache cluster. To maintain cluster
rules, if a server in the Fluid Cache cluster is part of a Storage Center server cluster, than all Fluid Cache servers from the Storage
Center server cluster must be in the Fluid Cache cluster.
Dell Fluid Cache for SAN Cluster Administration 229

230

10
Storage Center Maintenance
Storage Manager can manage Storage Center settings, users and user groups, and apply settings to multiple Storage Centers.
Managing Storage Center Settings
Storage Manager can manage settings for individual Storage Centers and apply these settings to multiple Storage Centers.
Related links
Viewing and Modifying Storage Center Information
Modifying Storage Center Network Settings
Conguring Storage Center User Preferences
Conguring Storage Center Data Settings
Conguring Storage Center Secure Console Settings
Conguring Storage Center SMTP Settings
Conguring Storage Center SNMP Settings
Conguring Storage Center Time Settings
Conguring Filters to Restrict Administrative Access
Viewing and Modifying Storage Center Information
Storage Manager provides options for changing default properties for each individual Storage Center that is managed by Storage
Manager.
NOTE: For user interface reference information, click Help.
Rename a Storage Center
Rename a Storage Center when the purpose of the Storage Center has changed or the name no longer applies.
1. Select a Storage Center from the Storage view. (Data Collector connected Storage Manager Client only)
2. In the Summary tab, click Edit Settings. The Edit Storage Center Settings dialog box opens.
3. Click the General tab.
4. In the Name eld, type a new name.
5. Click OK.
Rename an Individual Controller
The controller name can be changed without aecting the name of the Storage Center.
1. Select a Storage Center from the Storage view. (Data Collector connected Storage Manager Client only)
2. Click the Hardware tab.
3. In the Hardware tab navigation pane, select the controller.
4. In the right pane, click Edit Settings. The Edit Settings dialog box appears.
5. In the Name eld, type a new name for the controller.
6. Click OK.
Storage Center Maintenance 231

Change the Operation Mode of a Storage Center
Change the operation mode of a Storage Center before performing maintenance or install software updates to isolate alerts from
those events.
1. Select a Storage Center from the Storage view. (Data Collector connected Storage Manager Client only)
2. In the Summary tab, click Edit Settings. The Edit Storage Center Settings dialog box opens.
3. Click the General tab.
4. In the Operation Mode eld select Normal or Maintenance. Selecting Install or Maintenance isolates alerts from those that
would occur during normal operation.
5. Click OK.
Related links
Storage Center Operation Modes
View Storage Center License Information
Storage Manager displays Storage Center license information but does not allow you to modify it.
1. Select a Storage Center from the Storage view. (Data Collector connected Storage Manager Client only)
2. In the Summary tab, click Edit Settings. The Edit Storage Center Settings dialog box opens.
3. Click the License tab to display license information.
4. Click OK.
Apply a New License to a Storage Center
If you add applications, or increase the number of disks licensed for your Storage Center, you may need to apply a new license.
Storage Manager supports submitting multiple licences in a zip le.
Prerequisites
• The Storage Center must be added to Storage Manager using a Storage Center user with the Administrator privilege.
• You must be able to access a Storage Center license le from the computer from which you are running the Dell Storage
Manager Client.
About this task
NOTE: Applying the Flex Port license requires the Storage Center to restart. After the restart, Storage Center creates a
fault domain for the ex port.
Steps
1. Select a Storage Center from the Storage view. (Data Collector connected Storage Manager Client only)
2. In the Summary tab, click Edit Settings. The Edit Storage Center Settings dialog box opens.
3. Click the License tab.
4. Click Submit License File. A dialog box appears.
5. Browse to and select a Storage Center license le, then click Open. The dialog box closes.
6. Click Apply.
7. After the license is applied, click OK.
Modifying Storage Center Network Settings
The shared management IP, controller management interfaces, and iDRAC can be managed using Storage Manager.
NOTE: For user interface reference information, click Help.
232 Storage Center Maintenance

Modify the Storage Center Shared Management IP Address(es)
In a dual-controller Storage Center, the shared management IP address is hosted by the leader under normal circumstances. If the
leader fails, the peer takes over the management IP, allowing management access when the normal leader is down. An IPv6
management IP address can also be assigned.
Prerequisites
If the Storage Center is added to Storage Manager using a host name, the new IP address must be added to the DNS A or AAAA
record for the Storage Center to avoid connectivity issues.
About this task
NOTE: A single-controller Storage Center does not have a shared management IP address by default, but it can be
congured to facilitate a future transition to dual controllers.
Steps
1. Select a Storage Center from the Storage view. (Data Collector connected Storage Manager Client only)
2. In the Summary tab, click Edit Settings. The Edit Storage Center Settings dialog box opens.
3. Click the General tab.
4. In the Management IPv4 Address eld, type an IPv4 address to use as the management IP.
5. (Optional) In the IPv6 Management IP eld, type an IPv6 address to use as the management IP.
6. Click OK.
Modify Management Interface Settings for a Controller
The IP address, net mask, and gateway can be modied for the controller management interface.
1. Select a Storage Center from the Storage view. (Data Collector connected Storage Manager Client only)
2. Click the Hardware tab.
3. In the Hardware tab navigation pane, select the controller.
4. In the right pane, click Edit Settings. The Edit Settings dialog box appears.
5. Modify the management interface settings.
a. In the IP Address eld, type a new IP address for the controller management interface.
b. In the IP Net Mask eld, type a network mask for the controller management interface.
c. In the IP Gateway eld, type the default route for the network.
6. Click OK.
Modify DNS Settings for a Controller
Storage Manager allows you to specify a primary DNS server, secondary DNS server, and the name of the domain to which the
Storage Center belongs.
1. Select a Storage Center from the Storage view. (Data Collector connected Storage Manager Client only)
2. Click the Hardware tab.
3. In the Hardware tab navigation pane, select the controller.
4. In the right pane, click Edit Settings. The Edit Settings dialog box appears.
5. Modify the DNS settings.
a. In the DNS Server eld, type the IP address of a DNS server on the network.
b. (Optional) In the Secondary DNS Server eld, type the IP address of a backup DNS server on the network.
c. In the Domain Name eld, type the name of the domain to which the Storage Center belongs.
6. Click OK.
Storage Center Maintenance 233

Modify iDRAC Interface Settings for a Controller
The iDRAC interface provides out-of-band management for the controller. When you reach the Conguration Complete screen:
1. Scroll down to Advanced Steps.
2. Click the Modify BMC Settings link.
3. The Edit BMC Settings dialog box opens.
4. Specify the iDRAC interface settings for the bottom controller and the top controller.
a. In the BMC IP Address eld, type an IP address for the iDRAC interface.
b. In the BMC Net Mask eld, type the network mask.
c. In the BMC Gateway IPv4 Address eld, type the default route for the iDRAC.
5. Click OK.
Conguring Storage Center User Preferences
Storage Center user preferences establish defaults for the Storage Center user account that was used to add the Storage Center to
Storage Manager. Storage Manager honors these preferences.
NOTE: For user interface reference information, click Help.
Set the Default Size for New Volumes
The default volume size is used when a new volume is created unless the user species a dierent value.
1. Select a Storage Center from the Storage view. (Data Collector connected Storage Manager Client only)
2. In the Summary tab, click Edit Settings. The Edit Storage Center Settings dialog box opens.
3. Click the Preferences tab.
4. In the Volume Size eld, type a default size for new volumes in kilobytes (KB), megabytes (MB), gigabytes (GB), or terabytes
(TB).
5. Click OK.
Set the Default Base Volume Name for New Volumes
The default base name is used as the name for a new volume unless the user species a dierent name. If one or volumes with the
base name already exist, a number is appended to the base name to create the new volume name.
1. Select a Storage Center from the Storage view. (Data Collector connected Storage Manager Client only)
2. In the Summary tab, click Edit Settings. The Edit Storage Center Settings dialog box opens.
3. Click the Preferences tab.
4. In the Base Volume Name eld, type a name to use as a base for new volumes. The default base is New Volume.
5. Click OK.
Set Default Data Reduction Settings for New Volumes
The default data reduction settings are used when a new volume is created unless the user changes them. You can prevent the
default data reduction settings from being changed during volume creation by clearing the Allow Data Reduction Selection check
box.
1. Select a Storage Center from the Storage view. (Data Collector connected Storage Manager Client only)
2. In the Summary tab, click Edit Settings. The Edit Storage Center Settings dialog box opens.
3. Click the Preferences tab.
4. Congure data reduction defaults.
• In the Data Reduction Prole drop-down menu, set the data reduction prole default for new volumes.
• Select the Allow Data Reduction Selection check box to allow users to enable or disable data reduction when creating
volumes.
5. Click OK.
234 Storage Center Maintenance

Set Default Cache Settings for New Volumes
The default cache settings are used when a new volume is created unless the user changes them. You can prevent the default cache
settings from being changed during volume creation by clearing the Allow Cache Selection check box.
1. Select a Storage Center from the Storage view. (Data Collector connected Storage Manager Client only)
2. In the Summary tab, click Edit Settings. The Edit Storage Center Settings dialog box opens.
3. Click the Preferences tab.
4. Select or clear the Read Cache and Write Cache check boxes to set the default cache settings for new volumes.
5. Select or clear the Allow Cache Selection check box to allow or prevent users from conguring cache settings when creating
volumes.
6. Click OK.
Set the Default Snapshot Options for New Volumes
The default snapshot options are used when a new volume is created unless the user changes them.
1. Select a Storage Center from the Storage view. (Data Collector connected Storage Manager Client only)
2. In the Summary tab, click Edit Settings. The Edit Storage Center Settings dialog box opens.
3. Click the Preferences tab.
4. Choose default Snapshot Proles.
a. In the Snapshot area, click Change. The Select Snapshot Proles dialog box appears.
b. In the top pane, select the Snapshot Proles to assign to new volumes by default.
c. Click OK. The Select Snapshot Proles dialog box closes.
5. In the Minimum Snapshot Interval eld, the number of minutes that must pass after a snapshot is taken before a subsequent
snapshot can be taken.
6. Click OK.
Allow or Disallow Advanced Volume Mapping Settings
Advanced volume mapping options include LUN conguration, mapping path options, and making the volume read-only.
1. Select a Storage Center from the Storage view. (Data Collector connected Storage Manager Client only)
2. In the Summary tab, click Edit Settings. The Edit Storage Center Settings dialog box opens.
3. Click the Preferences tab.
4. Select or clear the Allow Advanced Mapping check box to enable or disable advanced volume mapping options.
5. Click OK.
Set the Default Operating System for New Servers
The default operating system is used for new servers unless the user selects a dierent option. For convenience, choose the
operating system that is most common in your environment.
1. Select a Storage Center from the Storage view. (Data Collector connected Storage Manager Client only)
2. In the Summary tab, click Edit Settings. The Edit Storage Center Settings dialog box opens.
3. Click the Preferences tab.
4. From the Operating System drop-down menu, select the default operating system for new servers.
5. Click OK.
Set the Default Storage Prole for New Volumes
The default Storage Prole is used when a new volume is created unless the user selects a dierent Storage Prole. You can prevent
the Storage Prole from being changed during volume creation by clearing the Allow Storage Prole Selection check box.
1. Select a Storage Center from the Storage view. (Data Collector connected Storage Manager Client only)
2. In the Summary tab, click Edit Settings. The Edit Storage Center Settings dialog box opens.
3. Click the Preferences tab.
Storage Center Maintenance 235

4. From the Storage Prole drop-down menu, select the Storage Prole to use as the default for new volumes.
5. To allow users to select a Storage Prole when creating a volume, select Allow Storage Prole Selection.
6. Click OK.
Set the Default Storage Type for New Volumes
The default Storage Type is used when a new volume is created unless the user selects a dierent Storage Type. You can prevent the
Storage Type from being changed during volume creation by clearing the Allow Storage Type Selection check box.
1. Select a Storage Center from the Storage view. (Data Collector connected Storage Manager Client only)
2. In the Summary tab, click Edit Settings. The Edit Storage Center Settings dialog box opens.
3. Click the Preferences tab.
4. From the Storage Type drop-down menu, select the Storage Type to use as the default for new volumes.
5. To allow users to select a Storage Type when creating a volume, select Allow Storage Type selection.
6. Click OK.
Set Default Volume QoS Prole
Specify the default Volume QoS Proles to be used for new volumes.
1. Select a Storage Center from the Storage view. (Data Collector connected Storage Manager Client only)
2. In the Summary tab, click Edit Settings. The Edit Storage Center Settings dialog box opens.
3. Click the Preferences tab.
4. Click Change next to Quality of Service Prole section.
The Select Volume QoS Prole dialog box opens, which shows all QoS proles that have been dened.
5. Select one of the proles by clicking its name.
6. Click OK.
Allow QoS Prole Selection
To enable users to select QoS Proles, set the option to enabled.
1. Select a Storage Center from the Storage view. (Data Collector connected Storage Manager Client only)
2. In the Summary tab, click Edit Settings. The Edit Storage Center Settings dialog box opens.
3. Click the Preferences tab.
4. In the Quality of Service Prole section, select the Allow QoS Prole Selection checkbox.
5. Click OK.
Conguring Storage Center Data Settings
You can congure cache, Data Progression, snapshot, and RAID stripe width settings for the Storage Center.
NOTE: For user interface reference information, click Help.
Set Storage Center Cache Options
Global Storage Center cache settings override cache settings for individual volumes. Read cache improves read performance by
anticipating the next read and holding it in volatile memory. Write cache increases write performance by holding written data in
volatile memory until it can be safely stored on disk.
Prerequisites
The Storage Center must be added to Storage Manager using a Storage Center user with the Administrator privilege.
Steps
1. Select a Storage Center from the Storage view. (Data Collector connected Storage Manager Client only)
2. In the Summary tab, click Edit Settings. The Edit Storage Center Settings dialog box opens.
3. Click the Storage tab.
4. Select or clear the Read Cache Enabled and Write Cache Enabled check boxes.
236 Storage Center Maintenance

5. Click OK.
Schedule or Limit Data Progression
Schedule when Data Progression runs and limit how long it is allowed to run.
Prerequisites
The Storage Center must be added to Storage Manager using a Storage Center user with the Administrator privilege.
Steps
1. Select a Storage Center from the Storage view. (Data Collector connected Storage Manager Client only)
2. In the Summary tab, click Edit Settings. The Edit Storage Center Settings dialog box opens.
3. Click the Storage tab.
4. In the Data Progression Start Time eld, select or type the time at which Data Progression starts running daily.
5. From the Data Progression Max Run Time drop-down menu, select the maximum time period that Data Progression is allowed
to run.
6. Click OK.
Set RAID Stripe Width
The RAID stripe width controls the number of disks across which RAID data is striped. The stripe widths for RAID 5 and RAID 6 are
independently congured.
Prerequisites
The Storage Center must be added to Storage Manager using a Storage Center user with the Administrator privilege.
Steps
1. Select a Storage Center from the Storage view. (Data Collector connected Storage Manager Client only)
2. In the Summary tab, click Edit Settings. The Edit Storage Center Settings dialog box opens.
3. Click the Storage tab.
4. From the RAID 5 Stripe Width drop-down menu, select a stripe width of 5 or 9 disks.
5. From the RAID 6 Stripe Width drop-down menu, select a stripe width of 6 or 10 disks.
6. Click OK.
Congure an iSNS Server
Set the host name or IP address of the Internet Storage Name Service (iSNS) server on your network.
Prerequisites
The Storage Center must be added to Storage Manager using a Storage Center user with the Administrator privilege.
Steps
1. Select a Storage Center from the Storage view. (Data Collector connected Storage Manager Client only)
2. In the Summary tab, click Edit Settings. The Edit Storage Center Settings dialog box opens.
3. Click the Storage tab.
4. In the iSNS Server Host or IP Address eld, type the host name or IP address of an iSNS server that provides name services
for initiators and targets on your network.
5. Click OK.
Apply Data Settings to Multiple Storage Centers
Data settings that are assigned to a single Storage Center can be applied to other Storage Centers.
Prerequisites
The Storage Center must be added to Storage Manager using a Storage Center user with the Administrator privilege.
Steps
1. Click the Storage view.
2. In the Storage pane, select the Storage Center that has the settings you want to apply to other Storage Centers.
Storage Center Maintenance 237

3. In the Summary tab, click Edit Settings. The Edit Settings dialog box appears.
4. Click the Storage tab.
5. Select the Apply these settings to other Storage Centers check box.
6. Click Apply. The Select Storage Center dialog box appears.
7. Select the check box for each Storage Center to which you want to apply the settings.
8. When you are nished, click OK.
Conguring Storage Center Secure Console Settings
The secure console allows support personnel to access the Storage Center console without connecting through the serial port.
NOTE: Do not modify the secure console conguration without the assistance of Dell Technical Support.
Enable Secure Console Access
Enable the secure console to allow support personnel to access the Storage Center console without connecting through the serial
port.
Prerequisites
The Storage Center must be added to Storage Manager using a Storage Center user with the Administrator privilege.
Steps
1. Select a Storage Center from the Storage view. (Data Collector connected Storage Manager Client only)
2. In the Summary tab, click Edit Settings. The Edit Storage Center Settings dialog box opens.
3. Click the Secure Console tab.
4. Select the Enable secure console access check box.
5. In the Reservation Server Host or IP Address (Storage Center 6.6 or later) or Secure Console Server Host or IP Address
eld (Storage Center 6.5 or earlier), type the host name or IP address of a secure console server provided by Dell Technical
Support.
6. In the Session Time to Live eld (Storage Center 6.6 or later), enter the time, in minutes, hours, or days, to keep the session
active.
NOTE: The maximum time to live is 72 hours.
7. If a SOCKS proxy is required to allow the Storage Center to communicate with the secure console server specied in the
previous step, congure the Proxy Settings.
a. From the Proxy Type drop-down menu, select SOCKS4 or SOCKS5.
b. In the IP Address eld, type the IP address of the proxy server.
c. In the Port eld, type the port used by the proxy server.
d. If the proxy server requires authentication, complete the User Name and Password elds.
8. Click OK.
Restart the Storage Center Secure Console Server
Troubleshooting an issue may require restarting the secure console server.
Prerequisites
The Storage Center must be added to Storage Manager using a Storage Center user with the Administrator privilege.
Steps
1. Select a Storage Center from the Storage view. (Data Collector connected Storage Manager Client only)
2. In the Summary tab, click Edit Settings. The Edit Storage Center Settings dialog box opens.
3. Click the Secure Console tab.
4. Click Restart Service. A conrmation dialog box appears.
5. Click OK to conrm.
6. Click OK.
238 Storage Center Maintenance

Apply Secure Console Settings to Multiple Storage Centers
Secure Console settings that are assigned to a single Storage Center can be applied to other Storage Centers.
Prerequisites
The Storage Center must be added to Storage Manager using a Storage Center user with the Administrator privilege.
Steps
1. Click the Storage view.
2. In the Storage pane, select the Storage Center that has the settings you want to apply to other Storage Centers.
3. In the Summary tab, click Edit Settings. The Edit Settings dialog box appears.
4. Click the Secure Console tab.
5. Select the Apply these settings to other Storage Centers check box.
6. Click Apply. The Select Storage Center dialog box appears.
7. Select the check box for each Storage Center to which you want to apply the settings.
8. When you are nished, click OK.
• If the Secure Console proxy password is not congured or was modied, the dialog box closes.
• If the Secure Console proxy password was congured previously and not modied, the Secure Console Proxy password
dialog box appears.
9. (Proxy password only) In the Password eld, type the password for the proxy, then click OK.
Conguring Storage Center SMTP Settings
SMTP server settings can be congured individually for each Storage Center or applied to multiple Storage Centers.
NOTE: For user interface reference information, click Help.
Congure Storage Center SMTP Server Settings
Congure SMTP settings to allow the Storage Center to send alert message emails to users who have specied a recipient address
in their contact properties.
Prerequisites
The Storage Center must be added to Storage Manager using a Storage Center user with the Administrator privilege.
Steps
1. Select a Storage Center from the Storage view. (Data Collector connected Storage Manager Client only)
2. In the Summary tab, click Edit Settings. The Edit Storage Center Settings dialog box opens.
3. Click the SMTP Server tab.
4. Congure the SMTP server settings.
a. Select the Enable SMTP Email check box.
b. In the SMTP Mail Server eld, enter the IP address or fully qualied domain name of the SMTP email server. Click Test
Server to verify connectivity to the SMTP server.
c. (Optional) In the Backup SMTP Server eld, enter the IP address or fully qualied domain name of a backup SMTP email
server. Click Test Server to verify connectivity to the SMTP server.
d. If the SMTP server requires emails to contain a MAIL FROM address, specify an email address in the Sender Email Address
eld.
e. (Optional) In the Common Subject Line eld, enter a subject line to use for all emails sent by the Storage Center.
f. Congure how the Storage Center identies itself to the SMTP server:
• To use SMTP, type the Storage Center fully qualied domain name in the Hello Message (HELO) eld.
• To use ESMTP, select the Send Extended Hello (EHLO) check box, then type the Storage Center fully qualied domain
name in the Extended Hello Message (EHLO) eld.
g. If the SMTP server requires clients to authenticate before sending email, select the Use Authorized Login (AUTH LOGIN)
check box, then type a user name and password in the Login ID and Password elds.
5. Click OK.
Storage Center Maintenance 239

Apply SMTP Settings to Multiple Storage Centers
SMTP settings that are assigned to a single Storage Center can be applied to other Storage Centers.
Prerequisites
The Storage Center must be added to Storage Manager using a Storage Center user with the Administrator privilege.
Steps
1. Click the Storage view.
2. In the Storage pane, select the Storage Center that has the settings you want to apply to other Storage Centers.
3. In the Summary tab, click Edit Settings. The Edit Settings dialog box appears.
4. Click the SMTP Server tab.
5. Select the Apply these settings to other Storage Centers check box.
6. Click Apply. The Select Storage Center dialog box appears.
7. Select the check box for each Storage Center to which you want to apply the settings.
8. When you are nished, click OK.
• If a password is not congured or was modied, the dialog box closes.
• If a password was congured previously and not modied, the SMTP Server Password dialog box appears.
9. (Password only) In the Password eld, type the password for SMTP, then click OK.
Conguring Storage Center SNMP Settings
SNMP allows the Storage Center to be monitored over the network.
NOTE: For user interface reference information, click Help.
Congure SNMP Settings for a Storage Center (Storage Center Version 7.0 and Later)
Congure SNMP if you want to monitor the Storage Center with a network management system.
Prerequisites
To use SNMP v3, the Storage Center must use Storage Center version 7.0 or later. The Storage Center must be added to Storage
Manager using a Storage Center user with the Administrator privilege.
Steps
1. Select a Storage Center from the Storage view. (Data Collector connected Storage Manager Client only)
2. In the Summary tab, click Edit Settings. The Edit Storage Center Settings dialog box opens.
3. Click the SNMP Server tab.
4. From the SNMP Version drop-down menu, select the version of SNMP to be congured.
The contents of the dialog box change depending on the version selected.
5. If you selected SNMP v1 or v2, set the community strings that allow access to the Storage Center SNMP agent.
a. In the Read Only Community String eld, type a password for allowing network management systems to read from the
Storage Center SNMP agent.
b. In the Read Write Community String eld, type a password for allowing network management systems to read from or
write to the Storage Center SNMP agent.
6. If you selected SNMP v3, specify the users of SNMP v3 by selecting an existing user or creating a new one.
To create a new user:
a. Click Create SNMP v3 User.
The Create SNMP v3 User window opens.
b. In the Name eld, type a user name.
c. In the Password eld, type a password.
d. Select an authentication method from the Authentication Type drop-down menu.
e. Select an encryption type from the Encryption Type drop-down menu.
f. Click OK.
240 Storage Center Maintenance

g. Select the user from the SNMP v3 Settings table.
7. Specify settings for the network management system to which Storage Center will send SNMP traps.
a. Click Create Trap Destination.
The Create SNMP Trap Destination dialog box opens.
b. In the Trap Destination eld, type the host name or IP address of the network management system that is collecting trap
information
c. From the Type drop-down menu, select the notication type and the SNMP version of the trap or inform to be sent.
d. In the Port eld, type the port number of the network management system.
e. To create an SNMP v1 or v2 trap, in the Community String eld, type a password used to allow the Storage Center SNMP
agent to communicate with the network management system.
f. To create an SNMP v3 trap, select a user from the SNMP v3 User drop-down menu.
g. If you selected SNMP v1 or v2, to apply the changes to SNMP settings to other Storage Centers, check Apply these
settings to other Storage Centers.
h. Click OK.
8. If the SNMP Running status is No, click Start SNMP.
9. When you are nished, click OK.
Congure SNMP Settings for a Storage Center (Storage Center 6.7 and Earlier)
Congure SNMP if you want to monitor the Storage Center with a network management system.
Prerequisites
The Storage Center must be added to Storage Manager using a Storage Center user with the Administrator privilege. SNMP v1 and
v2 are supported in Storage Center 6.7 and earlier. SNMP v3 is not.
Steps
1. Select a Storage Center from the Storage view. (Data Collector connected Storage Manager Client only)
2. In the Summary tab, click Edit Settings. The Edit Storage Center Settings dialog box opens.
3. Click the SNMP Server tab.
4. Set the community strings that allow access to the Storage Center SNMP agent.
a. In the Read Only Community String eld, type a password for allowing network management systems to read from the
Storage Center SNMP agent.
b. In the Read Write Community String eld, type a password for allowing network management systems to read from or
write to the Storage Center SNMP agent.
5. If the Agent Running status is Not Running, click Start Agent.
6. If the Storage Center supports SNMP v1 or v2, specify settings for the network management system to which Storage Center
will send SNMP traps.
a. In the Trap Community String eld, type a password used to allow the Storage Center SNMP agent to communicate with
the Network Management System.
b. In the Trap Destination eld, type host name or IP address of the Network Management System that is collecting trap
information.
c. From the Trap Type drop-down menu, select the trap type to use.
d. Click Start Trap.
7. When you are nished, click OK.
Apply SNMP Settings to Multiple Storage Centers
SNMP settings that are assigned to a single Storage Center can be applied to other Storage Centers.
Prerequisites
The Storage Center must be added to Storage Manager using a Storage Center user with the Administrator privilege.
Steps
1. Click the Storage view.
2. In the Storage pane, select the Storage Center that has the settings you want to apply to other Storage Centers.
3. In the Summary tab, click Edit Settings. The Edit Settings dialog box appears.
Storage Center Maintenance 241

4. Click the SNMP Server tab.
5. Select the Apply these settings to other Storage Centers check box.
6. Click Apply. The Select Storage Center dialog box appears.
7. Select the check box for each Storage Center to which you want to apply the settings.
8. When you are nished, click OK.
Conguring Storage Center Time Settings
Date and time settings can be congured individually for each Storage Center or applied to multiple Storage Centers.
NOTE: For user interface reference information, click Help.
Set the Date and Time for a Storage Center
Select the time zone, then set the date and time or congure the Storage Center to synchronize with an NTP server.
Prerequisites
The Storage Center must be added to Storage Manager using a Storage Center user with the Administrator privilege.
Steps
1. Select a Storage Center from the Storage view. (Data Collector connected Storage Manager Client only)
2. In the Summary tab, click Edit Settings. The Edit Storage Center Settings dialog box opens.
3. Click the Time Settings tab.
4. From the Region drop-down menu, select the region where the Storage Center is located.
5. From the Time Zone drop-down menu, select the time zone where the Storage Center is located.
6. Set the date and time.
• To set the date and time manually, make sure the Use NTP Server check box is cleared, then set the date and time in the
Current Time elds.
• To congure the Storage Center to synchronize the date and time with a Network Time Protocol server, select the Use
NTP Server check box, then type the host name or IP address of an NTP server in the Server Host or IP Address eld.
7. Click OK.
Apply Date and Time Settings to Multiple Storage Centers
Date and time settings that are assigned to a single Storage Center can be applied to other Storage Centers.
Prerequisites
The Storage Center must be added to Storage Manager using a Storage Center user with the Administrator privilege.
Steps
1. Click the Storage view.
2. In the Storage pane, select the Storage Center that has the settings you want to apply to other Storage Centers.
3. In the Summary tab, click Edit Settings. The Edit Settings dialog box appears.
4. Click the Time tab.
5. Select the Apply these settings to other Storage Centers check box.
6. Click Apply. The Select Storage Center dialog box appears.
7. Select the check box for each Storage Center to which you want to apply the settings.
8. When you are nished, click OK.
Conguring Filters to Restrict Administrative Access
Access lters can be created to selectively allow administrative access to a Storage Center based on IP address, user privilege level,
or user name. When one or more access lters are dened, administrative connections that do not match an access lter are denied.
• Storage Manager does not allow you to create an access lter policy that would reject your current administrative connection.
• Access lters apply to new administrative connections only; existing administrative connections are not aected.
242 Storage Center Maintenance

NOTE: For user interface reference information, click Help.
Create an Access Filter for a Storage Center
Create an access lter to explicitly allow administrative connections from a user privilege level, specic user, IP address, or range of
IP addresses.
Prerequisites
The Storage Center must be added to Storage Manager using a Storage Center user with the Administrator privilege.
Steps
1. Select a Storage Center from the Storage view. (Data Collector connected Storage Manager Client only)
2. In the Summary tab, click Edit Settings. The Edit Storage Center Settings dialog box opens.
3. Click the IP Filtering tab.
4. Click Create Filter. The Create IP Filter dialog box opens.
5. Select the Storage Center user or user privilege level to allow.
• To allow access to a Storage Center user privilege level, select User Privilege Level, then select a privilege level from the
drop-down menu.
• To allow access to an individual Storage Center user, select Specic User, then select a user from the drop-down menu.
6. Specify which source IP addresses to allow.
NOTE: If network address translation (NAT) is enabled in your network environment, be sure to specify the IP
address(es) visible to the Storage Center.
• To allow all source IP addresses, select All Hosts.
• To allow access to a specic IP address, select Single IP Address, then type the IP address in the eld.
• To allow access to a range of IP addresses, select Range of IP Addresses, then type the rst and last IP addresses in the
elds.
7. When you are nished, click OK.
Modify an Access Filter for a Storage Center
Modify an access lter to change the users or IP addresses it allows.
Prerequisites
The Storage Center must be added to Storage Manager using a Storage Center user with the Administrator privilege.
Steps
1. Select a Storage Center from the Storage view. (Data Collector connected Storage Manager Client only)
2. In the Summary tab, click Edit Settings. The Edit Storage Center Settings dialog box opens.
3. Click the IP Filtering tab.
4. Select the access lter that you want to modify, then click Modify Filter. The Modify IP Filter dialog box appears.
5. Modify the access lter settings as needed. For user interface reference information, click Help.
6. (Optional) Modify the allowed Storage Center user or user privilege level.
• To allow access to a Storage Center user privilege level, select User Privilege Level, then select a privilege level from the
drop-down menu.
• To allow access to an individual Storage Center user, select Specic User, then select a user from the drop-down menu.
7. (Optional) Modify the allowed source IP addresses.
NOTE: If network address translation (NAT) is enabled in your network environment, be sure to specify the IP
address(es) visible to the Storage Center.
• To allow all source IP addresses, select All Hosts.
• To allow access to a specic IP address, select Single IP Address, then type the IP address in the eld.
• To allow access to a range of IP addresses, select Range of IP Addresses, then type the rst and last IP addresses in the
elds.
8. When you are nished, click OK.
Storage Center Maintenance 243

Delete an Access Filter for a Storage Center
Delete an access lter if it is no longer needed or you want to revoke administrative access to the users and IP addresses that the
lter matches.
Prerequisites
The Storage Center must be added to Storage Manager using a Storage Center user with the Administrator privilege.
Steps
1. Select a Storage Center from the Storage view. (Data Collector connected Storage Manager Client only)
2. In the Summary tab, click Edit Settings. The Edit Storage Center Settings dialog box opens.
3. Click the IP Filtering tab.
4. Select the access lter that you want to delete, then click Delete Filter. The Delete IP Filter dialog box opens.
5. Click OK to conrm deletion, then click OK to close the Edit Settings dialog box.
View and Delete Access Violations for a Storage Center
View access violations to determine who has unsuccessfully attempted to log in. A maximum of 100 access violations are recorded
and displayed for a Storage Center.
Prerequisites
The Storage Center must be added to Storage Manager using a Storage Center user with the Administrator privilege.
Steps
1. Select a Storage Center from the Storage view. (Data Collector connected Storage Manager Client only)
2. In the Summary tab, click Edit Settings. The Edit Storage Center Settings dialog box opens.
3. Click the IP Filtering tab.
4. Click Show Access Violations. The Show Access Violations dialog box appears.
5. (Optional) Delete access violations.
a. Select the corresponding check box for each violation that you want to delete.
b. Click Delete Selected Violations. A conrmation dialog box opens.
c. Click OK to close the conrmation dialog box, then click OK to close the Show Access Violations dialog box.
6. Click OK to close the Edit Storage Center Settings dialog box.
Apply Access Filtering Settings to Multiple Storage Centers
Access ltering settings that are assigned to a single Storage Center can be applied to other Storage Centers.
Prerequisites
The Storage Center must be added to Storage Manager using a Storage Center user with the Administrator privilege.
Steps
1. Click the Storage view.
2. In the Storage pane, select the Storage Center that has the settings you want to apply to other Storage Centers.
3. In the Summary tab, click Edit Settings. The Edit Settings dialog box appears.
4. Click the IP Filtering tab.
5. Select the Apply these settings to other Storage Centers check box.
6. Click Apply. The Select Storage Center dialog box appears.
7. Select the check box for each Storage Center to which you want to apply the settings.
8. When you are nished, click OK.
244 Storage Center Maintenance

Conguring a Storage Center to Inherit Settings
A Storage Center can be congured to inherit settings from another Storage Center to save time and ensure that Storage Centers
are congured consistently.
Prerequisites
The Storage Center must be added to Storage Manager using a Storage Center user with the Administrator privilege.
About this task
NOTE: For user interface reference information, click Help.
Steps
1. Select a Storage Center from the Storage view. (Data Collector connected Storage Manager Client only)
2. In the right pane, click Inherit Settings. The Inherit Settings wizard opens.
3. Select the Storage Center from which you want to inherit settings, then click Next. The wizard advances to the next page.
4. Select the check box for each category of settings that you want to inherit. For user interface reference information, click Help.
5. When you are done, click Finish.
• If you modied passwords for the Dell SupportAssist proxy, Secure Console proxy, or SMTP server (or if passwords are not
congured), the dialog box closes.
• If a password for the Dell SupportAssist proxy, Secure Console proxy, or SMTP server was congured previously and not
modied, you are prompted to reenter the required passwords.
6. Enter the required password(s) to complete the wizard.
Managing Storage Center Users and Groups
Storage Center users have access to folders, volumes, views, and commands depending on their privilege level and the user groups
to which they belong. User accounts can be created locally and/or exist externally in a directory service.
User Privilege Levels
Each user is assigned a single privilege level. Storage Center has three levels of user privilege.
Privilege Level Allowed Access
Administrator Read and write access to the entire Storage Center (no
restrictions). All Administrators have the same predened
privileges. Only Administrators can manage users and user
groups.
Volume Manager Read and write access to the folders associated with the
assigned user groups. Users with this privilege level can create
volumes in the allowed volume folders and map them to existing
servers in the allowed server folders.
Reporter Read-only access to the folders associated with the assigned
user group(s).
User Groups
User groups grant access to volume, server, and disk folders.
• Users with the Administrator privilege have access to all folders and cannot be added to user groups.
• Users with the Volume Manager or Reporter privilege must be associated with one or more user groups, and can access only the
volume, server, and disk folders made available to them.
Storage Center Maintenance 245

User Account Management and Authentication
Storage Center access is granted using either of the following methods:
•Local users and user groups: User accounts can be created and maintained on the Storage Center.
•External directory service: In environments that use Active Directory or OpenLDAP, Storage Center can authenticate directory
users. Access can be granted to individual directory users and directory user groups. These users access the Storage Center
using their domain credentials.
Managing Local Storage Center Users
Storage Manager can create, manage, and delete local Storage Center users.
NOTE: For user interface reference information, click Help.
Create a Local Storage Center User
Create a local Storage Center user to assign privileges to a new user.
Prerequisites
The Storage Center must be added to Storage Manager using a Storage Center user with the Administrator privilege.
Steps
1. Select a Storage Center from the Storage view. (Data Collector connected Storage Manager Client only)
2. In the Summary tab, click Edit Settings. The Edit Storage Center Settings dialog box opens.
3. Click the Users and User Groups tab.
4. On the Local Users subtab, click Create Local User. The Create Local User dialog box opens.
5. In the Name eld, type a name for the user.
NOTE: To avoid user name conicts with directory service users, do not use the @ or \ characters in local user
names.
6. From the Privilege drop-down menu, select the privilege level to assign to the user.
•Administrator: When selected, the local user has full access to the Storage Center.
•Volume Manager: When selected, the local user has read and write access to volumes, servers, and disks in the folders
associated with the assigned user groups.
•Reporter: When selected, the local user has read-only access to volumes, servers, and disks in the folders associated with
the assigned user groups.
7. (Storage Center 6.7 and below) From the Session Timeout drop-down menu, select the maximum length of time that the local
user can be idle while logged in to the Storage Center System Manager before the connection is terminated.
8. From the Preferred Language drop-down menu, select a language. That language will be used for email alerts.
9. (Volume Manager and Reporter only) Add one or more local user groups to the local user.
a. In the Local User Groups area, click Change. The Select Local User Groups dialog box opens.
b. (Optional) To create a new local user group, click Create Local User Group, then complete the Create Local User Group
wizard. For user interface reference information, click Help.
c. Select the check box for each local user group you want to associate with the local user.
d. When you are nished, click OK. The Select Local User Groups dialog box closes.
10. Specify and conrm a password for the user in the Password and Conrm Password elds.
11. (Optional) Specify more information about the user in the Details area.
12. When you are nished, click OK. The Create Local User dialog box closes.
13. Click OK to close the Edit Settings dialog box.
246 Storage Center Maintenance

Congure the Default User Preferences for New Storage Center Users
The default user preferences are applied to new Storage Center users. The preferences can be individually customized further after
the user is created.
Prerequisites
The Storage Center must be added to Storage Manager using a Storage Center user with the Administrator privilege.
Steps
1. Select a Storage Center from the Storage view. (Data Collector connected Storage Manager Client only)
2. In the Summary tab, click Edit Settings. The Edit Storage Center Settings dialog box opens.
3. Click the Users and User Groups tab.
4. On the Local Users subtab, click Congure Default User Preferences. The Congure Default User Preferences dialog box
opens.
5. Modify the user preferences as needed, then click OK.
NOTE: For user interface reference information, click Help.
6. When you are nished, click OK. The Congure Default User Preferences dialog box closes.
7. Click OK to close the Edit Storage Center Settings dialog box.
Related links
Congure Preferences for a Local Storage Center User
Increase the Privilege Level for a Local Storage Center User
The privilege level can be increased for local users that have the Volume Manager or Reporter privilege. The privilege level for a user
cannot be decreased.
Prerequisites
The Storage Center must be added to Storage Manager using a Storage Center user with the Administrator privilege.
Steps
1. Select a Storage Center from the Storage view. (Data Collector connected Storage Manager Client only)
2. In the Summary tab, click Edit Settings. The Edit Storage Center Settings dialog box opens.
3. Click the Users and User Groups tab.
4. On the Local Users subtab, select the user, then click Edit Settings. The Edit Local User Settings dialog box opens.
5. From the Privilege drop-down menu, select the privilege level to assign to the user.
•Administrator – When selected, the local user has full access to the Storage Center.
•Volume Manager – When selected, the local user has read and write access to the folders associated with the assigned
user groups.
•Reporter – When selected, the local user has read-only access to the folders associated with the assigned user groups.
6. When you are nished, click OK. The local user Edit Local User Settings dialog box closes.
7. Click OK to close the Edit Storage Center Settings dialog box.
Change the Preferred Language for a Storage Center User
The preferred language for a Storage Center user determines the languages used in email alerts and automated reports from the
Storage Center.
Prerequisites
The Storage Center must support the preferred language.
Steps
1. Select a Storage Center from the Storage view. (Data Collector connected Storage Manager Client only)
2. In the Summary tab, click Edit Settings. The Edit Storage Center Settings dialog box opens.
3. Click the Users and User Groups tab.
4. On the Local Users subtab, select the user, then click Edit Settings. The Edit Local User Settings dialog box opens.
Storage Center Maintenance 247

5. From the Preferred Language drop-down menu, select a language.
6. Click OK.
Change the Session Timeout for a Local Storage Center User
The session timeout controls the maximum length of time that the local user can be idle while logged in to the Storage Center
System Manager before the connection is terminated.
Prerequisites
• The Storage Center must be running Storage Center OS version 6.7 or below.
• The Storage Center must be added to Storage Manager using a Storage Center user with the Administrator privilege.
Steps
1. Select a Storage Center from the Storage view. (Data Collector connected Storage Manager Client only)
2. In the Summary tab, click Edit Settings. The Edit Storage Center Settings dialog box opens.
3. Click the Users and User Groups tab.
4. On the Local Users subtab, select the user, then click Edit Settings. The Edit Local User Settings dialog box opens.
5. From the Session Timeout drop-down menu, select the maximum length of time that the local user can be idle while logged in
to the Storage Center System Manager before the connection is terminated.
6. When you are nished, click OK. The local user Edit Settings dialog box closes.
7. Click OK to close the Edit Storage Center Settings dialog box.
Enable or Disable Access for a Local Storage Center User
When a local Storage Center user is disabled, the user is not allowed to log in.
Prerequisites
The Storage Center must be added to Storage Manager using a Storage Center user with the Administrator privilege.
Steps
1. Select a Storage Center from the Storage view. (Data Collector connected Storage Manager Client only)
2. In the Summary tab, click Edit Settings. The Edit Storage Center Settings dialog box opens.
3. Click the Users and User Groups tab.
4. On the Local Users subtab, select the user, then click Edit Settings. The Edit Local User Settings dialog box opens.
5. Enable or disable access for the local user.
• To enable access, select the Enabled check box.
• To disable access, clear the Enabled check box.
6. When you are nished, click OK. The local user Edit Settings dialog box closes.
7. Click OK to close the Edit Storage Center Settings dialog box.
Modify Local Group Membership for a Local Storage Center User
User groups grant access to volume, server, and disk folders for users with the Volume Manager or Reporter privilege level.
Prerequisites
The Storage Center must be added to Storage Manager using a Storage Center user with the Administrator privilege.
Steps
1. Select a Storage Center from the Storage view. (Data Collector connected Storage Manager Client only)
2. In the Summary tab, click Edit Settings. The Edit Storage Center Settings dialog box opens.
3. Click the Users and User Groups tab.
4. On the Local Users subtab, select the user, then click Edit Settings. The Edit Local User Settings dialog box opens.
5. Modify local group membership for the user.
a. In the Local User Groups area, click Change. The Select Local User Groups dialog box opens.
b. (Optional) To create a new local user group, click Create Local User Group, then complete the Create Local User Group
wizard. For user interface reference information, click Help.
248 Storage Center Maintenance

c. Select the check box for each local user group you want to associate with the local user.
d. To remove the local user from a local group, clear the check box for the group.
e. When you are nished, click OK. The Select Local User Groups dialog box closes.
6. When you are nished, click OK. The Edit Local User Settings dialog box closes.
7. Click OK to close the Edit Storage Center Settings dialog box.
Congure Preferences for a Local Storage Center User
By default, each Storage Center user inherits the default user preferences. If necessary, the preferences can be individually
customized for a user.
Prerequisites
The Storage Center must be added to Storage Manager using a Storage Center user with the Administrator privilege.
Steps
1. Select a Storage Center from the Storage view. (Data Collector connected Storage Manager Client only)
2. In the Summary tab, click Edit Settings. The Edit Storage Center Settings dialog box opens.
3. Click the Users and User Groups tab.
4. On the Local Users subtab, select the user, then click Edit Settings. The Edit Local User Settings dialog box opens.
5. Click Congure User Preferences. The Congure User Preferences dialog box opens.
6. Modify the user preferences as needed, then click OK.
NOTE: For user interface reference information, click Help.
7. When you are nished, click OK. The Edit Local User Settings dialog box closes.
8. Click OK to close the Edit Storage Center Settings dialog box.
Related links
Congure the Default User Preferences for New Storage Center Users
Modify Descriptive Information About a Local Storage Center User
The descriptive information about a local user includes his or her real name, department, title, location, telephone numbers, email
address(es), and notes.
Prerequisites
The Storage Center must be added to Storage Manager using a Storage Center user with the Administrator privilege.
Steps
1. Select a Storage Center from the Storage view. (Data Collector connected Storage Manager Client only)
2. In the Summary tab, click Edit Settings. The Edit Storage Center Settings dialog box opens.
3. Click the Users and User Groups tab.
4. On the Local Users subtab, select the user, then click Edit Settings. The Edit Local User Settings dialog box opens.
5. Modify the Real Name eld as necessary.
6. Modify the elds in the Details area as necessary, then click OK.
NOTE: For user interface reference information, click Help.
7. When you are nished, click OK. The Edit Local User Settings dialog box closes.
8. Click OK to close the Edit Storage Center Settings dialog box.
Change the Password for a Local Storage Center User
Changing the password for a local Storage Center user through Storage Manager automatically updates any Storage Center
mappings that were made using the user’s credentials.
Prerequisites
The Storage Center must be added to Storage Manager using a Storage Center user with the Administrator privilege.
Storage Center Maintenance 249

Steps
1. Select a Storage Center from the Storage view. (Data Collector connected Storage Manager Client only)
2. In the Summary tab, click Edit Settings. The Edit Storage Center Settings dialog box opens.
3. Click the Users and User Groups tab.
4. On the Local Users subtab, select the user, then click Change Password. The Change Password dialog box opens.
5. Enter the old password.
6. Enter and conrm a new password for the local user, then click OK.
Delete a Local Storage Center User
Delete a Storage Center user if he or she no longer requires access. The local user that was used to add the Storage Center to
Storage Manager cannot be deleted. The last user with the Administrator privilege cannot be deleted because Storage Center
requires at least one Administrator.
Prerequisites
The Storage Center must be added to Storage Manager using a Storage Center user with the Administrator privilege.
Steps
1. Select a Storage Center from the Storage view. (Data Collector connected Storage Manager Client only)
2. In the Summary tab, click Edit Settings. The Edit Storage Center Settings dialog box opens.
3. Click the Users and User Groups tab.
4. On the Local Users subtab, select the user, then click Delete. The Delete dialog box opens.
5. Click OK to conrm, then click OK to close the Edit Storage Center Settings dialog box.
Restore a Deleted Local Storage Center User
A new password must be provided when restoring a deleted user. If you are restoring a deleted user with the Volume Manager or
Reporter privilege, the user must be added to one or more local user groups.
Prerequisites
The Storage Center must be added to Storage Manager using a Storage Center user with the Administrator privilege.
Steps
1. Select a Storage Center from the Storage view. (Data Collector connected Storage Manager Client only)
2. In the Summary tab, click Edit Settings. The Edit Storage Center Settings dialog box opens.
3. Click the Users and User Groups tab.
4. On the Local Users subtab, click Restore Deleted User. The Restore Deleted User wizard opens.
5. Select the local user that you want to restore, then click Next. The wizard advances to the next page.
6. (Volume Manager and Reporter only) Add the local user to one or more local user groups.
a. In the Local User Groups area, click Change. The Select Local User Groups dialog box opens.
b. (Optional) To create a new local user group, click Create Local User Group, then complete the Create Local User Group
wizard. For user interface reference information, click Help.
c. Select the check box for each local user group you want to associate with the local user.
d. When you are nished, click OK. The Select Local User Groups dialog box closes.
7. Enter and conrm a new password for the local user in the New Password and Conrm Password elds.
8. Modify the remaining user settings as needed.
NOTE: For user interface reference information, click Help.
9. When you are nished, click Finish to close the wizard, then click OK to close the Edit Storage Center Settings dialog box.
Managing Local Storage Center User Groups
User groups grant access to volume, server, and disk folders.
NOTE: For user interface reference information, click Help.
250 Storage Center Maintenance

Create a Local User Group
Create a local Storage Center user group to grant access to specic volume, server, and disk folders.
Prerequisites
The Storage Center must be added to Storage Manager using a Storage Center user with the Administrator privilege.
About this task
To create a user group:
Steps
1. Select a Storage Center from the Storage view. (Data Collector connected Storage Manager Client only)
2. In the Summary tab, click Edit Settings. The Edit Storage Center Settings dialog box opens.
3. Click the Users and User Groups tab.
4. On the Local User Groups subtab, click Create Local User Group. The Create Local User Group wizard opens.
5. Add volume folders to the local user group.
a. If you need to create a volume folder, click Create Volume Folder, then complete the elds in the Create Volume Folder
dialog box.
b. In the upper table, select the volume folder(s) you want to add to the local user group, then click Add Volume Folders. The
volume folders move from the upper table to the lower table.
c. When you are nished, click Next. The wizard advances to the next page.
6. Add server folders to the local user group.
a. If you need to create a server folder, click Create Server Folder, then complete the elds in the Create Server Folder
dialog box.
b. In the upper table, select the server folder(s) you want to add to the local user group, then click Add Server Folders. The
server folders move from the upper table to the lower table.
c. When you are nished, click Next. The wizard advances to the next page.
7. Add disk folders to the local user group.
a. In the upper table, select the disk folder(s) you want to add to the local user group, then click Add Disk Folders. The disk
folders move from the upper table to the lower table.
b. When you are nished, click Next. The wizard advances to the next page.
8. In the Name eld, type a name for the local user group, then click Finish.
9. Click OK to close the Edit Settings dialog box.
Manage User Membership for a Local Storage Center User Group
Local Storage Center users and directory users that have been individually granted access can be added to local Storage Center user
groups.
Prerequisites
The Storage Center must be added to Storage Manager using a Storage Center user with the Administrator privilege.
Steps
1. Select a Storage Center from the Storage view. (Data Collector connected Storage Manager Client only)
2. In the Summary tab, click Edit Settings. The Edit Storage Center Settings dialog box opens.
3. Click the Users and User Groups tab.
4. On the Local User Groups subtab, select the local user group, then click Manage Users. The Manage Users dialog box opens.
5. Manage user membership for the user group.
• To add users, select the user(s) you want to add in the upper table, then click Add Users. The users move from the upper
table to the lower table.
• To remove users, select the user(s) you want to remove in the lower table, then click Remove Users. The users move from
the upper table to the lower table.
6. When you are nished, click OK to close the Manage Users dialog box.
7. Click OK to close the Edit Settings dialog box.
Storage Center Maintenance 251

Manage Directory User Group Membership for a Local Storage Center User Group
Add a directory user group to a local user group to grant access to all directory users in the directory user group.
Prerequisites
• The Storage Center must be congured to authenticate users with an external directory service.
• The directory user group(s) you want to add to a local Storage Center user group must have been granted Volume Manager or
Reporter access to the Storage Center.
• The Storage Center must be added to Storage Manager using a Storage Center user with the Administrator privilege.
Steps
1. Select a Storage Center from the Storage view. (Data Collector connected Storage Manager Client only)
2. In the Summary tab, click Edit Settings. The Edit Settings dialog box appears.
3. Click the Users and User Groups tab.
4. On the Local User Groups subtab, select the local user group, then click Manage Directory User Groups. The Manage
Directory User Groups dialog box appears.
5. Manage directory user group membership for the user group.
• To add directory user groups, select the directory user group(s) you want to add in the upper table, then click Add Directory
User Groups. The directory user group(s) move from the upper table to the lower table.
• To remove directory user groups, select the directory user group(s) you want to remove in the lower table, then click
Remove Directory User Groups. The directory user groups move from the upper table to the lower table.
6. When you are nished, click OK to close the Manage Directory User Groups dialog box.
7. Click OK to close the Edit Settings dialog box.
Manage Folder Access Granted by a Local Storage Center User Group
The folders that are associated with a local Storage Center user group determine the access that is granted by the user group.
Prerequisites
The Storage Center must be added to Storage Manager using a Storage Center user with the Administrator privilege.
Steps
1. Select a Storage Center from the Storage view. (Data Collector connected Storage Manager Client only)
2. In the Summary tab, click Edit Settings. The Edit Storage Center Settings dialog box opens.
3. Click the Users and User Groups tab.
4. On the Local User Groups subtab, select the local user group, then click Manage Folders. The Manage Folders dialog box
opens.
5. Manage volume folders for the local user group.
a. If you need to create a volume folder, click Create Volume Folder, then complete the elds in the Create Volume Folder
dialog box.
b. To add a volume folder, select the volume folder(s) you want to add in the upper table, then click Add Volume Folders. The
volume folders move from the upper table to the lower table.
c. To remove a volume folder, select the volume folder(s) you want to remove from the local user group in the lower table,
then click Remove Volume Folders. The volume folders move from the lower table to the upper table.
d. When you are nished, click Next. The wizard advances to the next page.
6. Manage server folders for the local user group.
a. If you need to create a server folder, click Create Server Folder, then complete the elds in the Create Server Folder
dialog box.
b. To add a server folder, select the server folder(s) you want to add in the upper table, then click Add Server Folders. The
server folders move from the upper table to the lower table.
c. To remove a server folder, select the server folder(s) you want to remove from the local user group in the lower table, then
click Remove Server Folders. The server folders move from the lower table to the upper table.
d. When you are nished, click Next. The wizard advances to the next page.
7. Manage disk folders for the local user group.
a. Add or remove a disk folder.
252 Storage Center Maintenance

• To add a disk folder, select the disk folder(s) you want to add in the upper table, then click Add Disk Folders. The disk
folders move from the upper table to the lower table.
• To remove a disk folder, select the disk folder(s) you want to remove from the local user group in the lower table, then
click Remove Disk Folders. The disk folders move from the lower table to the upper table.
b. When you are done, click Finish. The wizard closes.
8. Click OK to close the Edit Settings dialog box.
Delete a Local Storage Center User Group
Delete a local Storage Center user group if it is no longer needed.
Prerequisites
The Storage Center must be added to Storage Manager using a Storage Center user with the Administrator privilege.
Steps
1. Select a Storage Center from the Storage view. (Data Collector connected Storage Manager Client only)
2. In the Summary tab, click Edit Settings. The Edit Storage Center Settings dialog box opens.
3. Click the Users and User Groups tab.
4. On the Local User Groups subtab, select the local user group, then click Delete. The Delete dialog box opens.
5. Click OK to conrm deletion, then click OK to close the Edit Settings dialog box.
Enabling Directory Services Authentication
Before you can grant Storage Center access to directory users and directory user groups, you must rst congure Storage Center to
communicate with one or more Active Directory/OpenLDAP servers. If you use Kerberos authentication, you must also congure
Storage Center to communicate with the Kerberos Key Distribution Center (KDC).
• An Active Directory or OpenLDAP directory service must be deployed in your environment.
• Storage Center must have network connectivity to the directory service.
• You must be familiar with the Active Directory/OpenLDAP conguration of the directory service.
• Storage Center requires credentials from a directory service user that is allowed to query the directory service and who has
sucient privileges to perform a bind operation.
• (Active Directory only) Joining the controller to the domain requires credentials from a directory service user who is an
administrator and who has sucient privileges to create a computer record in the directory.
• (Active Directory only) To join the controller to the domain, forward and reverse DNS records for the Storage Center must be
created in the domain. For a single-controller Storage Center system, create DNS records for the controller IP address. For a
dual-controller Storage Center system, create DNS records for the management IP address.
• (OpenLDAP only) To use password authentication with OpenLDAP, an SSL certicate is required to communicate with the
directory service using SSL/TLS.
Discover Directory Service Settings Automatically (Storage Center 6.6 or Later Only)
Use the Congure Directory Service Automatic Discovery wizard to allow the Storage Center to discover available directory services
automatically.
1. Select a Storage Center from the Storage view. (Data Collector connected Storage Manager Client only)
2. In the Summary tab, click Edit Settings. The Edit Storage Center Settings dialog box opens.
3. Click the Directory Services tab.
4. Click Congure Directory Services Automatic Discovery.
The Storage Center automatically discovers directory server settings and displays the settings in the Congure Directory
Service Automatic Discovery wizard.
5. (Optional) Clear the check box next to any setting you want to change, and then type a new value into that eld.
• In the URI eld, type the uniform resource identier (URI) for one or more servers to which Storage Center connects.
NOTE: Use the fully qualied domain name (FQDN) of the servers.
Example URIs for two servers:
Storage Center Maintenance 253

ldap://server1.example.com ldap://server2.example.com:1234
NOTE: Adding multiple servers ensures continued authorization of users in the event of a resource outage. If
Storage Center cannot establish contact with the rst server, Storage Center attempts to connect to the
remaining servers in the order listed.
• In the Directory Server Connection Timeout eld, enter the maximum time (in minutes) that Storage Center waits while
attempting to connect to an Active Directory server. This value must be greater than zero.
• In the Base DN eld, type the base distinguished name for the LDAP server. The Base DN is the starting point when
searching for users.
• In the Storage Center Hostname eld, type the fully qualied domain name (FQDN) of the Storage Center.
– For a single-controller Storage Center system, this is the fully qualied host name for the controller IP address.
– For a dual-controller Storage Center system, this is the fully qualied host name for the management IP address.
• In the LDAP Domain eld, type the LDAP domain to search.
6. (Optional) Click Test Server to verify that the Storage Center can communicate with the specied directory servers using the
selected protocol.
7. (Optional) If Transport Layer Security (TLS) is enabled, upload a Certicate Authority PEM le.
a. Click Upload Certicate Authority PEM.
b. Browse to the location of the PEM le, select the le, and click Open. The Upload TLS Certicate dialog box opens.
NOTE: If you select the wrong PEM le, click Upload Certicate in the Upload TLS Certicate dialog box to
select a new le.
c. Click OK to upload the certicate.
8. Click Next. The Kerberos Settings page opens.
9. (Optional) Select the Enabled check box to enable Kerberos authentication.
10. To change any of the Kerberos settings, clear the Auto-Discover check box, and then type a new value into that eld.
•Kerberos Domain Realm: Kerberos domain realm to authenticate against. In Windows networks, this is the domain name in
uppercase characters.
•KDC Hostname or IP Address: Fully qualied domain name (FQDN) or IP address of the Key Distribution Center (KDC) to
which Storage Center will connect.
•Password Renew Rate (Days): Number of days before the keytab is regenerated. The default value is 0, which equates to a
password renew rate of 14 days.
11. Click Next. The Join Domain page opens.
12. Enter the user name and password of a domain administrator.
13. Click Next. The Summary page opens.
14. If you want to change any setting, click Back to return to the previous page. When all settings are correct, click Finish.
Congure Directory Services Manually (Storage Center 6.6 or Later Only)
Use the Directory Service Manual Conguration wizard to enter directory service settings manually. Use manual conguration for
OpenLDAP or special Active Directory sites.
1. Select a Storage Center from the Storage view. (Data Collector connected Storage Manager Client only)
2. In the Summary tab, click Edit Settings. The Edit Storage Center Settings dialog box opens.
3. Click the Directory Services tab.
4. Click Congure Directory Services Manually.
The Directory Service Manual Conguration wizard opens.
5. From the Directory Type drop-down menu, select Active Directory or OpenLDAP.
6. Enter the settings for the directory server.
• In the URI eld, type the uniform resource identier (URI) for one or more servers to which Storage Center connects.
NOTE: Use the fully qualied domain name (FQDN) of the servers.
254 Storage Center Maintenance

Example URIs for two servers:
ldap://server1.example.com ldap://server2.example.com:1234
NOTE: Adding multiple servers ensures continued authorization of users in the event of a resource outage. If
Storage Center cannot establish contact with the rst server, Storage Center attempts to connect to the
remaining servers in the order listed.
• In the Base DN eld, type the base distinguished name for the LDAP server. The Base DN is the starting point when
searching for users.
• In the Relative Base eld, type the Relative Base information. A Relative Base is a list of Relative Distinguished Names
(RDN) prepended to the Base DN, indicating where the controller should be joined to the domain. An RDN contains an
attribute and a value, such as:
OU=SAN Controllers
OU is the attribute, and SAN Controllers is the value.
The following special characters used within an RDN value must be escaped using a backslash:
, + " \ < > ; = / CR and LF
For example:
Relative Base: OU=SAN Controllers
(No escapes necessary)
Relative Base: OU=SAN\+Controllers
(The plus character is escaped)
Relative Base: OU=Buildings A\,B\,C,OU=SAN \+Controllers
(Commas and plus sign are escaped except for the comma
separating the RDNs.)
• In the Storage Center Hostname eld, type the fully qualied domain name (FQDN) of the Storage Center.
– For a single-controller Storage Center system, this is the fully qualied host name for the controller IP address.
– For a dual-controller Storage Center system, this is the fully qualied host name for the management IP address.
• In the LDAP Domain eld, type the LDAP domain to search.
• In the Authentication Bind DN eld, type the Distinguished Name or User Principal Name of the user that the Storage
Center uses to connect to and search the LDAP server.
• In the Authentication Bind Password eld, type the password for the authentication bind Distinguished Name.
7. (Optional) Click Test Server to verify that the Storage Center can communicate with the specied directory server(s) using the
selected protocol.
8. (Optional) If Transport Layer Security (TLS) is enabled, upload a Certicate Authority PEM le.
a. Click Upload Certicate.
b. Browse to the location of the PEM le, select the le, and click Open. The Upload TLS Certicate dialog box opens.
c. Click OK to upload the certicate.
9. Click Next. The Join Domain page opens.
10. Enter the user name and password of a domain administrator.
11. Click Next. The Summary page opens.
12. If you want to change any setting, click Back to return to the previous page. When all settings are correct, click Finish.
Storage Center Maintenance 255

Managing Directory Service Users
Directory service users can be individually granted access to a Storage Center.
NOTE: For user interface reference information, click Help.
Grant Access to a Directory User
Grant access to a directory user to allow the user to log in to the Storage Center using his or her directory credentials.
Prerequisites
• The Storage Center must be congured to authenticate users with an external directory service.
• The Storage Center must be added to Storage Manager using a Storage Center user with the Administrator privilege.
Steps
1. Select a Storage Center from the Storage view. (Data Collector connected Storage Manager Client only)
2. In the Summary tab, click Edit Settings. The Edit Storage Center Settings dialog box opens.
3. Click the Users and User Groups tab.
4. On the Directory Users subtab, click Actions → Grant Access to Directory User. The Grant Access to Directory User dialog
box opens.
5. In the Name eld, type the directory user name assigned to the user. The following formats are supported:
•username@domain
•domain\username
6. In the Distinguished Name eld, type the distinguished name for the user.
Example: CN=Firstname Lastname,CN=Users,DC=example,DC=com
7. From the Privilege drop-down menu, select the privilege level to assign to the user.
•Administrator: When selected, the local user has full access to the Storage Center.
•Volume Manager: When selected, the local user has read and write access to the folders associated with the assigned user
groups.
•Reporter: When selected, the local user has read-only access to the folders associated with the assigned user groups.
8. (Storage Center version 6.7 and below) From the Session Timeout drop-down menu, select the maximum length of time that
the local user can be idle while logged in to the Storage Center System Manager before the connection is terminated.
9. (Volume Manager and Reporter only) Add one or more local user groups to the local user.
a. In the Local User Groups area, click Change. The Select Local User Groups dialog box appears.
b. (Optional) To create a new local user group, click Create Local User Group, then complete the Create Local User Group
wizard. For user interface reference information, click Help.
c. Select the check box for each local user group you want to associate with the local user.
d. When you are nished, click OK. The Select Local User Groups dialog box closes.
10. (Optional) Specify more information about the user in the Details area. For user interface reference information, click Help.
11. When you are nished, click OK. The Grant Access to Directory User dialog box closes.
12. Click OK to close the Edit Settings dialog box.
Increase the Privilege Level for a Directory Service User
The privilege level can be increased for directory service users that have the Volume Manager or Reporter privilege. The privilege
level for a user cannot be decreased.
Prerequisites
The Storage Center must be added to Storage Manager using a Storage Center user with the Administrator privilege.
Steps
1. Select a Storage Center from the Storage view. (Data Collector connected Storage Manager Client only)
2. In the Summary tab, click Edit Settings. The Edit Storage Center Settings dialog box opens.
3. Click the Users and User Groups tab.
256 Storage Center Maintenance

4. On the Directory Users subtab, select the user, then click Edit Settings. The Edit Settings dialog box opens.
5. From the Privilege drop-down menu, select the privilege level to assign to the user.
•Administrator – When selected, the local user has full access to the Storage Center.
•Volume Manager – When selected, the local user has read and write access to the folders associated with the assigned
user groups.
•Reporter – When selected, the local user has read-only access to the folders associated with the assigned user groups.
6. When you are nished, click OK. The local user Edit Settings dialog box closes.
7. Click OK to close the Storage Center Edit Settings dialog box.
Change the Session Timeout for a Directory Service User
The session timeout controls the maximum length of time that the local user can be idle while logged in to the Storage Center
System Manager before the connection is terminated.
Prerequisites
• The Storage Center must be running Storage Center version 6.7 or below.
• The Storage Center must be added to Storage Manager using a Storage Center user with the Administrator privilege.
Steps
1. Select a Storage Center from the Storage view. (Data Collector connected Storage Manager Client only)
2. In the Summary tab, click Edit Settings. The Edit Storage Center Settings dialog box opens.
3. Click the Users and User Groups tab.
4. On the Directory Users subtab, select the user, then click Edit Settings. The Edit Settings dialog box opens.
5. From the Session Timeout drop-down menu, select the maximum length of time that the local user can be idle while logged in
to the Storage Center System Manager before the connection is terminated.
6. When you are nished, click OK. The local user Edit Settings dialog box closes.
7. Click OK to close the Storage Center Edit Settings dialog box.
Enable or Disable Access for a Directory Service User
When a directory service user is disabled, the user is not allowed to log in.
Prerequisites
The Storage Center must be added to Storage Manager using a Storage Center user with the Administrator privilege.
Steps
1. Select a Storage Center from the Storage view. (Data Collector connected Storage Manager Client only)
2. In the Summary tab, click Edit Settings. The Edit Storage Center Settings dialog box opens.
3. Click the Users and User Groups tab.
4. On the Directory Users subtab, select the user, then click Edit Settings. The Edit Settings dialog box appears.
5. Enable or disable access for the directory service user.
• To enable access, select the Enabled check box.
• To disable access, clear the Enabled check box.
6. When you are nished, click OK. The local user Edit Settings dialog box closes.
7. Click OK to close the Edit Storage Center Settings dialog box.
Modify Local Group Membership for a Directory Service User
User groups grant access to volume, server, and disk folders for users with the Volume Manager or Reporter privilege level.
Prerequisites
• The directory service user must have been individually granted access to the Storage Center. Users that have been granted
access based on a directory group inherit local group membership from the directory group settings.
• The Storage Center must be added to Storage Manager using a Storage Center user with the Administrator privilege.
Storage Center Maintenance 257

Steps
1. Select a Storage Center from the Storage view. (Data Collector connected Storage Manager Client only)
2. In the Summary tab, click Edit Settings. The Edit Storage Center Settings dialog box opens.
3. Click the Users and User Groups tab.
4. On the Directory Users subtab, select the user, then click Edit Settings. The Edit Settings dialog box opens.
5. Modify local group membership for the user.
a. In the Local User Groups area, click Change. The Select Local User Groups dialog box opens.
b. (Optional) To create a new local user group, click Create Local User Group, then complete the Create Local User Group
wizard. For user interface reference information, click Help.
c. Select the check box for each local user group you want to associate with the local user.
d. To remove the local user from a local group, clear the check box for the group.
e. When you are nished, click OK. The Select Local User Groups dialog box closes.
6. When you are nished, click OK. The local user Edit Settings dialog box closes.
7. Click OK to close the Storage Center Edit Settings dialog box.
Congure Preferences for a Directory Service User
By default, each Storage Center user inherits the default user preferences. If necessary, the preferences can be individually
customized for a user.
Prerequisites
The Storage Center must be added to Storage Manager using a Storage Center user with the Administrator privilege.
Steps
1. Select a Storage Center from the Storage view. (Data Collector connected Storage Manager Client only)
2. In the Summary tab, click Edit Settings. The Edit Storage Center Settings dialog box opens.
3. Click the Users and User Groups tab.
4. On the Directory Users subtab, select the user, then click Edit Settings. The Edit Settings dialog box opens.
5. Click Congure User Preferences. The Congure User Preferences dialog box opens.
6. Modify the user preferences as needed, then click OK.
NOTE: For user interface reference information, click Help.
7. When you are nished, click OK. The local user Edit Settings dialog box closes.
8. Click OK to close the Storage Center Edit Settings dialog box.
Modify Descriptive Information About a Directory Service User
The descriptive information about a local user includes his or her real name, department, title, location, telephone numbers, email
address(es), and notes.
Prerequisites
The Storage Center must be added to Storage Manager using a Storage Center user with the Administrator privilege.
Steps
1. Select a Storage Center from the Storage view. (Data Collector connected Storage Manager Client only)
2. In the Summary tab, click Edit Settings. The Edit Storage Center Settings dialog box opens.
3. Click the Users and User Groups tab.
4. On the Directory Users subtab, select the user, then click Edit Settings. The Edit Settings dialog box opens.
5. Click Congure User Preferences. The Congure User Preferences dialog box opens.
6. Modify the Real Name eld as necessary.
7. Modify the elds in the Details area as necessary, then click OK.
NOTE: For user interface reference information, click Help.
8. When you are nished, click OK. The local user Edit Settings dialog box closes.
9. Click OK to close the Storage Center Edit Settings dialog box.
258 Storage Center Maintenance

Delete a Directory Service User
Delete a directory service user if he or she no longer requires access. The user that was used to add the Storage Center to Storage
Manager cannot be deleted. The last user with the Administrator privilege cannot be deleted because Storage Center requires at
least one Administrator.
Prerequisites
The Storage Center must be added to Storage Manager using a Storage Center user with the Administrator privilege.
Steps
1. Select a Storage Center from the Storage view. (Data Collector connected Storage Manager Client only)
2. In the Summary tab, click Edit Settings. The Edit Storage Center Settings dialog box opens.
3. Click the Users and User Groups tab.
4. On the Directory Users subtab, select the user, then click Delete. The Delete dialog box opens.
5. Click OK to conrm, then click OK to close the Edit Settings dialog box.
Restore a Deleted Directory Service User
If you are restoring a deleted user with the Volume Manager or Reporter privilege, the user must be added to one or more local user
groups.
Prerequisites
The Storage Center must be added to Storage Manager using a Storage Center user with the Administrator privilege.
Steps
1. Select a Storage Center from the Storage view. (Data Collector connected Storage Manager Client only)
2. In the Summary tab, click Edit Settings. The Edit Storage Center Settings dialog box opens.
3. Click the Users and User Groups tab.
4. On the Directory Users subtab, click Actions → Restore Deleted User. The Restore Deleted User wizard opens.
5. Select the directory service user that you want to restore, then click Next. The wizard advances to the next page.
6. (Volume Manager and Reporter only) Add the local user to one or more local user groups.
a. In the Local User Groups area, click Change. The Select Local User Groups dialog box opens.
b. (Optional) To create a new local user group, click Create Local User Group, then complete the Create Local User Group
wizard. For user interface reference information, click Help.
c. Select the check box for each local user group you want to associate with the local user.
d. When you are nished, click OK. The Select Local User Groups dialog box closes.
7. Modify the remaining user settings as needed.
NOTE: For user interface reference information, click Help.
8. When you are nished, click Finish to close the wizard, then click OK to close the Edit Settings dialog box.
Managing Directory User Groups
Granting access to a directory user group grants access to all directory users that belong to the group.
NOTE: For user interface reference information, click Help.
Grant Access to a Directory User Group
Grant access to a directory user group to allow directory users in the group to log in to the Storage Center.
Prerequisites
• The Storage Center must be congured to authenticate users with an external directory service.
• The Storage Center must be added to Storage Manager using a Storage Center user with the Administrator privilege.
Storage Center Maintenance 259

Steps
1. Select a Storage Center from the Storage view. (Data Collector connected Storage Manager Client only)
2. In the Summary tab, click Edit Settings. The Edit Storage CenterSettings dialog box opens.
3. In the Summary tab, click Edit Settings. The Edit Storage Center Settings dialog box opens.
4. Click the Users and User Groups tab.
5. On the Directory User Groups subtab, click Grant Access to Directory User Groups. The Grant Access to Directory User
Groups dialog box opens.
6. In the Display Name eld, type a name to identify the directory user group.
7. In the Distinguished Name eld, type the distinguished name for the directory user group.
Example: CN=Groupname,CN=Users,DC=example,DC=com
8. From the Privilege drop-down menu, select the privilege level to assign to the user group.
•Administrator: When selected, directory users in the group have full access to the Storage Center.
•Volume Manager: When selected, directory users in the group have read and write access to the folders associated with
the assigned user groups.
•Reporter: When selected, directory users in the group have read-only access to the folders associated with the assigned
user groups.
9. (Volume Manager and Reporter only) Add one or more local user groups to the directory user group.
a. In the Local User Groups area, click Change. The Select Local User Groups dialog box appears.
b. (Optional) To create a new local user group, click Create Local User Group, then complete the Create Local User Group
wizard. For user interface reference information, click Help.
c. Select the check box for each local user group you want to associate with the directory user group.
d. When you are nished, click OK. The Select Local User Groups dialog box closes.
10. When you are nished, click OK. The Grant Access to Directory User Groups dialog box closes.
11. Click OK to close the Edit Settings dialog box.
Increase the Privilege Level for a Directory User Group
The privilege level can be increased for directory service groups that have the Volume Manager or Reporter privilege. The privilege
level for a directory service group cannot be decreased.
Prerequisites
The Storage Center must be added to Storage Manager using a Storage Center user with the Administrator privilege.
Steps
1. Select a Storage Center from the Storage view. (Data Collector connected Storage Manager Client only)
2. In the Summary tab, click Edit Settings. The Edit Storage Center Settings dialog box opens.
3. Click the Users and User Groups tab.
4. On the Directory User Groups subtab, select the directory user group, then click Edit Settings. The Edit Settings dialog box
opens.
5. From the Privilege drop-down menu, select the privilege level to assign to the user group.
•Administrator – When selected, directory users in the group have full access to the Storage Center.
•Volume Manager – When selected, directory users in the group have read and write access to the folders associated with
the assigned user groups.
•Reporter – When selected, directory users in the group have read-only access to the folders associated with the assigned
user groups.
6. When you are nished, click OK. The Edit Settings dialog box closes.
7. Click OK to close the Edit Storage Center Settings dialog box.
Modify Local Group Membership for a Directory User Group
Local user groups grant access to volume, server, and disk folders for directory user groups with the Volume Manager or Reporter
privilege level.
Prerequisites
The Storage Center must be added to Storage Manager using a Storage Center user with the Administrator privilege.
260 Storage Center Maintenance

Steps
1. Select a Storage Center from the Storage view. (Data Collector connected Storage Manager Client only)
2. In the Summary tab, click Edit Settings. The Edit Storage Center Settings dialog box opens.
3. Click the Users and User Groups tab.
4. On the Directory User Groups subtab, select the directory user group, then click Edit Settings. The Edit Settings dialog box
appears.
5. Modify local group membership for the directory user group.
a. In the Local User Groups area, click Change. The Select Local User Groups dialog box appears.
b. (Optional) To create a new local user group, click Create Local User Group, then complete the Create Local User Group
wizard. For user interface reference information, click Help.
c. Select the check box for each local user group you want to associate with the directory user group.
d. To remove the directory user group from a local group, clear the check box for the local group.
e. When you are nished, click OK. The Select Local User Groups dialog box closes.
6. When you are nished, click OK. The Edit Settings dialog box closes.
7. Click OK to close the Edit Storage Center Settings dialog box.
Delete a Directory User Group
Delete a directory user group if you no longer want to allow access to the directory users that belong to the group.
Prerequisites
The Storage Center must be added to Storage Manager using a Storage Center user with the Administrator privilege.
Steps
1. Select a Storage Center from the Storage view. (Data Collector connected Storage Manager Client only)
2. In the Summary tab, click Edit Settings. The Edit Storage Center Settings dialog box opens.
3. Click the Users and User Groups tab.
4. On the Directory User Groups subtab, select the directory user group, then click Delete. The Delete dialog box opens.
5. Click OK to conrm.
6. Click OK to close the Edit Storage Center Settings dialog box.
Managing Local Storage Center User Password Requirements
Setting password requirements for local Storage Center users increases the password security for all Storage Center local users.
Congure Local Storage Center User Password Requirements
Set local user password requirements to increase the complexity of local user passwords and improve the security of the Storage
Center.
About this task
NOTE: For user interface reference information, click Help.
Steps
1. Select a Storage Center from the Storage view. (Data Collector connected Storage Manager Client only)
2. In the Summary tab, click Edit Settings. The Edit Storage Center Settings dialog box opens.
3. Click the Password Conguration tab.
4. Select the Enabled check box.
5. Congure the password requirements as necessary.
• To set the number of previous passwords that Storage Center checks against when validating a password, type a value in
the History Retained eld. To disable previous password validation, type 0.
• To set the minimum number of characters in a new password, type a value in the Minimum Length eld. To match the
Storage Center minimum password length, set the value to 1.
• To set the number of login failures that lock out an account, type a number in the Account Lockout Threshold eld. To
disable the account lockout threshold, type 0.
Storage Center Maintenance 261

NOTE: Only administrator-level accounts can unlock other Storage Center accounts. Have more than one
Storage Center administrator-level account so that other Storage Center accounts can be unlocked.
• To require new passwords to follow complexity standards, select the Complexity Enabled checkbox. To disable the
password complexity requirement, clear the Complexity Enabled checkbox.
• To set the number of days before a user can change his or her password, type a value in the Minimum Age eld. To disable
the minimum age requirement, type 0.
• To set the number of days after which a password expires, type a value in the Maximum Age eld. To disable the maximum
age requirement, type 0.
• To set the number of days before a password expires when the expiration warning message is issued, type a value in the
Expiration Warning Time eld. To disable the expiration warning message, type 0.
• To specify the password expiration warning message that a user receives, type a warning message in the Expiration
Warning Message. The expiration warning message is blank if this eld is left empty.
6. Click OK.
Reset the Password Aging Clock
The password aging clock determines when a password expires based on the minimum and maximum age requirements. Reset the
password aging clock to start the password aging clock from the current date and time.
Prerequisites
Password Conguration must be enabled.
Steps
1. Select a Storage Center from the Storage view. (Data Collector connected Storage Manager Client only)
2. In the Summary tab, click Edit Settings. The Edit Storage Center Settings dialog box opens.
3. Click the Password Conguration tab.
4. Select the Reset Aging Clock check box.
5. Click OK.
Apply Password Requirements to Other Storage Centers
The password requirements set on a Storage Center can also be applied to another Storage Center managed by Storage Manager.
1. Select a Storage Center from the Storage view. (Data Collector connected Storage Manager Client only)
2. In the Summary tab, click Edit Settings. The Edit Settings dialog box opens.
3. Click the Apply these settings to other Storage Centers check box.
4. Click OK. The Select Storage Center dialog box opens.
5. Select a Storage Center.
• To select an individual Storage Center, place a check next to a Storage Center.
• To select all Storage Centers, click Select All.
• To deselect all Storage Centers, click Unselect All.
6. Click OK.
Require Users to Change Passwords
The new password requirements apply to new user passwords only. Require users to change passwords at next login so the
password complies with the new password requirements.
Prerequisites
Password Conguration must be enabled.
Steps
1. Select a Storage Center from the Storage view. (Data Collector connected Storage Manager Client only)
2. In the Summary tab, click Edit Settings. The Edit Storage CenterSettings dialog box opens.
3. In the Summary tab, click Edit Settings. The Edit Storage Center Settings dialog box opens.
4. Click the Password Conguration tab.
5. Select the Requires Password Change check box.
262 Storage Center Maintenance

6. Click OK.
Managing Front-End IO Ports
Front-end ports connect an Storage Center directly to a server using SAS connections or to the Ethernet networks and Fibre
Channel (FC) fabrics that contain servers that use storage. iSCSI, FC, or SAS IO ports can be designated for use as front-end ports.
NOTE: For Storage Manager clients connected to an SCv2000 series controller with a Data Collector: If an SCv2000
series controller is connected to a server with a SAS front end, nothing related to that SAS connection will be visible in
the servers view of Storage Manager.
Front-End Connectivity Modes
Storage Center uses either legacy mode, virtual port mode, or ALUA port mode to transport data to servers that use SAN storage. In
legacy mode, front-end IO ports are congured in pairs of primary and reserved ports. In virtual port mode, all ports are active, and if
one port fails the load is distributed between the remaining ports within the same fault domain. In ALUA port mode, volumes are
mapped using two paths, active and passive.
NOTE: In Legacy mode, reserve ports and primary ports reside on separate controllers, providing controller-level failover
only. Legacy mode does not provide port-level failover.
The front-end connectivity mode is congured independently for Fibre Channel and iSCSI. Both transport types can be congured to
use the same mode or dierent modes to meet the needs of the network infrastructure. For example, a Storage Center can be
congured to use virtual port mode for iSCSI and legacy mode for FC.
• The front-end connectivity mode for FC and iSCSI ports is initially selected during Storage Center deployment.
• After deployment, the front-end FC and/or iSCSI ports can be changed from legacy mode to virtual port mode.
– After FC and/or iSCSI ports are congured for virtual port mode, they cannot be changed back to legacy mode.
NOTE: Dell strongly recommends using virtual port mode unless the network environment does not meet the
requirements for virtual port mode.
• The front-end connectivity mode for SAS front-end is always ALUA port mode and cannot be changed.
Virtual Port Mode
Virtual port mode provides port and controller redundancy by connecting multiple active ports to each Fibre Channel or Ethernet
switch.
In virtual port mode, each physical port has a WWN (World Wide Name), and is also assigned an additional virtual WWN. Servers
target only the virtual WWNs. During normal conditions, all ports process IO. In the event of a port or controller failure, a virtual
WWN will move to another physical WWN in the same fault domain. When the failure is resolved and ports are rebalanced, the
virtual port returns to the preferred physical port.
Virtual port mode provides the following advantages over legacy mode:
•Increased performance: Because all ports are active, additional front-end bandwidth is available without sacricing redundancy.
•Improved redundancy: Ports can fail over individually instead of by controller.
•Simplied iSCSI conguration: Each fault domain has an iSCSI control port that coordinates discovery of the iSCSI ports in the
domain. When a server targets the iSCSI port IP address, it automatically discovers all ports in the fault domain.
ALUA Port Mode
Asymmetric Logical Unit Access (ALUA) provides port and controller redundancy for SAS front-end connections.
Volumes mapped to a server using SAS front-end also have port and controller redundancy. Volumes mapped over SAS are mapped
to both controllers. The volume mapping is Active/Optimized on one controller and Standby on the other controller. If the port or
controller fails on the active controller, the paths to the other controller become Active/Optimized. The mapping on the rst
controller switches to Standby. When the port or controller recovers, the mapping to the rst controller returns to Active/Optimized
and the mapping to the second controller returns to Standby status.
Storage Center Maintenance 263

Legacy Mode
Legacy mode provides controller redundancy for a dual-controller Storage Center by connecting multiple primary and reserved ports
to each Fibre Channel or Ethernet switch.
In legacy mode, each primary port on a controller is paired with a corresponding reserved port on the other controller. During normal
conditions, the primary ports process IO and the reserved ports are in standby mode. If a controller fails, the primary ports fail over to
the corresponding reserved ports on the other controller. This approach ensures that servers connected to the switch do not lose
connectivity if one of the controllers fails. For optimal performance, the primary ports should be evenly distributed across both
controllers. When possible, front-end connections should be made to separate controller IO cards to improve redundancy.
Fault Domains
Front-end ports are categorized into fault domains that identify allowed port movement when a controller reboots or a port fails.
Failure modes and port activity depend on whether the Storage Center is congured for Legacy mode, ALUA port mode, or Virtual
port mode.
Fault Domains for SCv2000 Series Controllers
When used on SCv2000 series controllers, Storage Center handles all fault domain creation and modication.
Fault domain behavior on SCv2000 series controllers:
• Fault domains are automatically generated.
• There are always two fault domains for IO in Fibre Channel and iSCSI congurations, not including replication-only domains.
• Fault domains are automatically created for Flex/Embedded Ethernet ports.
• Four fault domains are created for front-end SAS ports.
NOTE: Fault domains cannot be modied by users with SCv2000 series controllers.
Fault Domains for Front-End SAS Ports for SC4020 Controllers
Users can select the number of fault domains to create for front-end SAS ports on SC4020 controllers.
Fault domain behavior on SC4020 controllers:
• Storage Manager generates the SAS fault domains by pairing un-used front-end SAS ports into fault domains. If all SAS front-
end ports are already included in fault domains, fault domains cannot be created.
– Storage Center uses one port from each controller.
– The paired ports have the same port number.
• Users can modify fault domain names and notes about the fault domain.
• Users can delete SAS fault domains.
• Users cannot add, move or remove ports within SAS fault domains.
Fault Domains in Virtual Port Mode
In virtual port mode, fault domains group front-end ports that are connected to the same Fibre Channel fabric or Ethernet network.
All ports in a fault domain are available for IO. If a port fails, IO is routed to another port in the fault domain.
The following requirements apply to fault domains in virtual port mode:
• Fault domains are created for each front-end Fibre Channel fabric or Ethernet network.
• A fault domain must contain a single type of transport media (FC or iSCSI, but not both).
CAUTION: For iSCSI only, servers initiate IO to iSCSI ports through the control port of the fault domain. If an iSCSI
port moves to a dierent fault domain, its control port changes. This change disrupts any service initiated through
the previous control port. If an iSCSI port moves to a dierent fault domain, you must recongure the server-side
iSCSI initiators before service can be resumed.
• For each fault domain, it is a best practice to connect at least two cables from each controller to the Fibre Channel fabric or
Ethernet network.
264 Storage Center Maintenance

Fault Domains in Legacy Mode
In Legacy Mode, each pair of primary and reserved ports are grouped into a fault domain. The fault domain determines which ports
are allowed to fail over to each other.
The following requirements apply to fault domains in legacy mode on a dual-controller Storage Center:
• A fault domain must contain one type of transport media (FC or iSCSI, but not both).
• A fault domain must contain one primary port and one reserved port.
• The reserved port must be located on a dierent controller than the primary port.
NOTE: For a single-controller Storage Center, only one fault domain is required for each transport type (FC or iSCSI)
because there are no reserved ports.
Failover Behavior
Legacy mode, ALUA port mode, and virtual port mode behave dierently during failure conditions because they use dierent
mechanisms to provide fault tolerance.
Scenario Virtual Port Mode Legacy Mode ALUA Port Mode
Normal operating
conditions
All ports are active and pass IO. • Primary ports pass IO.
• Reserved ports remain in a
standby mode until a
controller failure.
• Active/Optimized ports pass
IO.
• Standby ports remain in a
standby mode until a
controller or port failure.
A controller fails in a dual-
controller Storage Center
Virtual ports on the failed
controller move to physical ports
on the functioning controller.
Primary ports on the failed
controller fail over to reserved
ports on the functioning
controller.
Active/Optimized ports on the
failed controller fail over to
Standby ports on the functioning
controller.
A single port fails (single-
or dual-controller Storage
Center)
An individual port fails over to
another port in the fault domain.
The port does not fail over
because there was no controller
failure. If a second path is
available, MPIO software on the
server provides fault tolerance.
The port fails over to the
Standby port on the functioning
controller.
Rebalancing Front-End Ports
If a controller has been added or taken oine, ports can become unbalanced. If local ports are unbalanced, you are prompted to
balance the ports by a message at the top of the Summary tab.
About this task
NOTE: Front-end ports are automatically rebalanced when using SCv2000 series controllers. Manual port rebalance is
not necessary.
Steps
1. Select a Storage Center from the Storage view. (Data Collector connected Storage Manager Client only)
2. Click the Summary tab.
3. In the banner message, click Rebalance Ports. The Rebalance Ports dialog box appears to display progress, and closes when
the rebalance operation is compete.
Managing Front-End IO Port Hardware
Front-end FC and iSCSI ports can be renamed and monitored with threshold denitions. iSCSI ports can be assigned network
conguration and tested for network connectivity.
For a Storage Center in virtual port mode, the Hardware tab displays a virtual port for each physical port. For physical ports, the
physical identity, speed, and hardware are given. For virtual ports, the current and preferred physical ports are shown.
Storage Center Maintenance 265

NOTE: For user interface reference information, click Help.
Rename a Front-End IO Port
Set a display name for a physical or virtual IO port to make it more identiable.
1. Select a Storage Center from the Storage view. (Data Collector connected Storage Manager Client only)
2. Click the Hardware tab.
3. In the Hardware tab navigation pane, expand Controllers→ controller name→ IO Ports→transport type, then select the IO port.
4. In the right pane, click Edit Settings. The Edit Settings dialog box opens.
5. In the Name eld, type a descriptive name for the IO port.
6. Click OK.
Reset a Front-End IO Port Name to the WWN
Reset a physical or virtual IO port name to the World Wide Name if you no longer need the descriptive name dened by an
administrator.
1. Select a Storage Center from the Storage view. (Data Collector connected Storage Manager Client only)
2. Click the Hardware tab.
3. In the Hardware tab navigation pane, expand Controllers→ controller name→ IO Ports→transport type, then select the IO port.
4. In the right pane, click Edit Settings. The Edit Settings dialog box appears.
5. Click Reset name to WWN.
6. Click OK.
Change the Preferred Physical IO Port for a Virtual IO Port
Under normal operating conditions, a FC or iSCSI virtual port is hosted by its preferred physical port.
Prerequisites
The fault domain must be congured for virtual port mode.
• If a Storage Center has IO ports with dierent performance characteristics, you may want to congure a virtual port to use a
particular physical port.
• If a physical port is removed from a Storage Center, the corresponding virtual port must be assigned to a dierent physical port.
• A single physical port can be the preferred port for multiple virtual ports.
Steps
1. Select a Storage Center from the Storage view. (Data Collector connected Storage Manager Client only)
2. Click the Hardware tab.
3. In the Hardware tab navigation pane, expand Controllers→ controller name→ IO Ports→transport type→physical IO port, then
select the virtual IO port.
4. In the right pane, click Edit Settings. The Edit Settings dialog box appears.
5. From the Preferred Parent drop-down menu, select the WWN of the physical IO port that should host the virtual port when
possible.
6. Click OK.
Set or Modify the IP Address and Gateway for a Single iSCSI Port
Servers target the iSCSI port IP address to initiate iSCSI connections to the Storage Center.
1. Select a Storage Center from the Storage view. (Data Collector connected Storage Manager Client only)
2. Click the Hardware tab.
3. In the Hardware tab navigation pane, expand Controllers→controller_name→ IO Ports→ iSCSI, then select the iSCSI IO port.
4. In the right pane, click Edit Settings. The Edit Settings dialog box opens.
5. In the IPv4 Address eld, type the new IPv4 address for the iSCSI I/O port.
6. Click OK.
266 Storage Center Maintenance

Test Network Connectivity for an iSCSI Port
Test connectivity for an iSCSI I/O port by pinging a port or host on the network.
About this task
NOTE: If multiple virtual fault domains (VLANs) are associated with the port, the physical fault domain is used for ping
tests issued from the Hardware tab. To test network connectivity for a VLAN, initiate a ping test from a physical port in a
fault domain on the Storage tab.
Steps
1. Select a Storage Center from the Storage view. (Data Collector connected Storage Manager Client only)
2. Click the Hardware tab.
3. In the Hardware tab navigation pane, expand Controllers→
controller_name
→ IO Ports→ iSCSI, then select the iSCSI I/O
port.
4. In the right pane, click Ping Address. The Ping Address dialog box opens.
5. If the port uses an IPv4 address, in the IPv4 Address eld, type the IP address of the host to which you want to test
connectivity.
6. If the port uses either an IPv4 or IPv6 address, in the IP Address eld, type the IP address of the host to which you want to
test connectivity.
7. From the Ping Size drop-down menu, select a size in bytes for the ping packets, not including overhead. If you select Other,
type a value between 1 and 17000 bytes in the eld below the menu.
NOTE: The Ping Size drop-down menu might not appear depending on the hardware I/O cards used by the Storage
Center.
8. Click OK. A message displays the results of the test.
NOTE: If the physical or virtual port is located on a Chelsio iSCSI card, the rst ping test to a specic IP address
fails and displays the error SendPing: No ARP entry for nn.nn.nn.nn, sending ARP now. Try
again later. Run the ping test again to verify connectivity.
9. Click OK to close the message.
Related links
Test Network Connectivity for an iSCSI Port in a Fault Domain
Set Threshold Alert Denitions for a Front-End IO Port
Congure one or more Threshold Alert Denitions for an IO port if you want to be notied when an IO port reaches specic
bandwidth or latency thresholds.
1. Select a Storage Center from the Storage view. (Data Collector connected Storage Manager Client only)
2. Click the Hardware tab.
3. In the Hardware tab navigation pane, expand Controllers→ controller name→ IO Ports→transport type, then select the IO port.
4. In the right pane, click Set Threshold Alert Denitions. The Set Threshold Alert Denitions dialog box opens.
5. Select the alert denition for which you want to congure a threshold alert, then click Create Threshold Denition. The Create
Threshold Denition dialog box appears.
6. Congure the threshold denition attributes as needed, then click OK. These attributes are described in the online help.
7. From the Available Alert Denitions table, select the new Threshold Alert Denition.
8. (Optional) To remove the Threshold Alert Denition, hold Ctrl and click the selected Threshold Alert Denitions.
9. Click OK to close the Set Threshold Alert Denitions dialog box.
Congure Front-End IO Ports (SAS and Fibre Channel)
On SCv2000 series controllers, ports must be congured before they can be used as front-end ports. After Storage Manager
congures the port, it is also added to a fault domain.
Prerequisites
• The Storage Center must be a SCv2000 series storage system.
Storage Center Maintenance 267

• The port cannot be already congured.
Steps
1. Select a Storage Center from the Storage view. (Data Collector connected Storage Manager Client only)
2. Click the Hardware tab.
3. In the Hardware tab navigation pane, expand Controllers→ controller name→ IO Ports, then select an uncongured SAS or
Fibre Channel IO port
4. In the right pane, click Congure Port.
Congure Front-End IO Ports (iSCSI)
On SCv2000 series controllers, ports must be congured before they can be used as front-end ports. After Storage Manager
congures the port, it is also added to a fault domain.
Prerequisites
• The Storage Center must be a SCv2000 series storage system.
• The port cannot be already congured.
Steps
1. Select a Storage Center from the Storage view. (Data Collector connected Storage Manager Client only)
2. Click the Hardware tab.
3. In the Hardware tab navigation pane, expand Controllers → controller name → IO Ports → iSCSI, then select an iSCSI IO
port.
4. In the right pane, click Congure Port. The Congure Port dialog box opens.
5. In the IPv4 Address eld, type a new IP address for the iSCSI IO port.
6. Click OK.
Storage Manager congures the IO port and adds it to the iSCSI fault domain.
Uncongure Front-End IO Ports
On SCv2000 series controllers, when a port is down and will not be used, uncongure the port.
Prerequisites
• The Storage Center must be a SCv2000 series storage system.
• The port must be down.
Steps
1. Select a Storage Center from the Storage view. (Data Collector connected Storage Manager Client only)
2. Click the Hardware tab.
3. In the Hardware tab navigation pane, expand Controllers→ controller name→ IO Ports, then select a down IO port.
4. In the right pane, click Uncongure Port. The Uncongure Port conrmation dialog box opens.
5. Click OK.
Storage Manager uncongures the port.
Deleting a Fault Domain
When converting a storage system from Legacy to Virtual mode or if more fault domains were set up than needed, it might be
necessary to delete fault domains. The option to delete the fault domain appears when all the ports are moved.
Move a Port
Before deleting a fault domain, move all the ports from the fault domain to another fault domain. If you cannot move the ports, the
fault domain cannot be deleted until you contact Dell Technical Support.
Prerequisites
Another fault domain must be available to move the port to.
Steps
1. Select a Storage Center from the Storage view. (Data Collector connected Storage Manager Client only)
2. In the Storage tab navigation pane, expand Fault Domains → ISCSI then select a Fault Domain.
268 Storage Center Maintenance

3. Click Edit Settings.
4. Select a port in the fault domain.
5. Click Move Port.
The Move Port dialog box opens.
6. From the New Fault Domain drop-down menu, select the Fault Domain to which the port will be moved.
NOTE: If the port to be moved is in a dierent subnet than the destination fault domain, modify the IPv4 Address
eld so that the port's new address is in the same subnet as the destination fault domain.
Delete a Fault Domain
Once all ports have been moved from a fault domain, you may delete the fault domain by following these steps.
Prerequisites
The fault domain does not include any ports.
Steps
1. Select a Storage Center from the Storage view. (Data Collector connected Storage Manager Client only)
2. In the Storage tab navigation pane, expand Fault Domains → ISCSI then select a fault domain.
3. Click Edit Settings → Remove Fault Domain.
NOTE: The option Delete Fault Domain will appear when the prerequisites have been met.
4. Click OK to remove the fault domain.
Remove Port from Fault Domain
This process removes a port if it is unnecessary or if you want to move it to a dierent fault domain. An error will occur if the port
being removed is the last port in the fault domain.
1. Select a Storage Center from the Storage view. (Data Collector connected Storage Manager Client only)
2. In the Storage tab navigation pane, expand Fault Domains → ISCSI then select a Fault Domain.
3. Click Edit Settings.
4. Click Remove Ports from Fault Domain.
5. Select the ports to be removed.
6. Click OK.
Converting Front-End Ports to Virtual Port Mode
Using the Convert to Virtual Port Mode tool converts all front-end iSCSI or Fibre Channel IO ports to virtual port mode. After the
conversion is complete, the ports can not be converted back to legacy mode.
Convert Fibre Channel Ports to Virtual Port Mode
Use the Convert to Virtual Port Mode tool to convert all Fibre Channel ports on the Storage Center controllers to virtual port mode.
Prerequisites
The Fibre Channel ports must be in legacy port mode.
About this task
NOTE: This operation cannot be undone. After the ports are converted to virtual port mode, they cannot converted back.
Steps
1. Select a Storage Center from the Storage view. (Data Collector connected Storage Manager Client only)
2. Click the Storage tab.
3. From the Storage tab navigation pane, expand Fault Domains then select the Fibre Channel folder.
4. Click Convert to Virtual Port Mode.
The Convert to Virtual Port Mode conrmation dialog box appears.
5. Click OK.
Storage Center Maintenance 269

Convert iSCSI Ports to Virtual Port Mode
Use the Convert to Virtual Port Mode tool to convert all iSCSI ports on the Storage Center controllers to virtual port mode.
Prerequisites
The iSCSI ports must be in legacy port mode.
About this task
NOTE: This operation cannot be undone. After the ports are converted to virtual port mode, they cannot be converted
back.
Steps
1. Select a Storage Center from the Storage view. (Data Collector connected Storage Manager Client only)
2. Click the Storage tab.
3. From the Storage tab navigation pane, expand Fault Domains then select the iSCSI folder.
4. Click Convert to Virtual Port Mode.
The Convert to Virtual Port Mode dialog box opens.
5. In the Domain eld of each fault domain you want to convert, type a new IP address to use as the primary port for each iSCSI
fault domain.
6. Click OK.
Grouping Fibre Channel IO Ports Using Fault Domains
Front-end ports are categorized into fault domains that identify allowed port movement when a controller reboots or a port fails.
Ports that belong to the same fault domain can fail over to each other because they have connectivity to the same resources.
NOTE: For user interface reference information, click Help.
Create a Fibre Channel Fault Domain
Create a Fibre Channel fault domain to group FC ports for failover purposes.
Prerequisites
The FC ports that will be added to the fault domain must be uncongured. Ports that are already added to a fault domain or
designated as back-end ports cannot be added to a new fault domain.
• In virtual port mode, all FC ports that are connected to the same FC fabric should be added to the same fault domain.
• In legacy mode, each pair of primary and reserved ports connected to the same FC fabric should be added to a unique fault
domain. The primary port should be located on a dierent controller than the secondary port.
About this task
NOTE: Fibre Channel ports must be congured in Virtual Port Mode when using SCv2000 series controllers. Legacy
Mode is not supported.
Steps
1. Select a Storage Center from the Storage view. (Data Collector connected Storage Manager Client only)
2. Click the Storage tab.
3. In the Storage tab navigation pane, expand Fault Domains, then select Fibre Channel.
4. In the right pane, click Create Fault Domain. The Create Fault Domain dialog box opens.
5. In the Name eld, type a name for the fault domain.
6. In the Ports table, select the Fibre Channel ports to add to the fault domain. All FC ports in the fault domain should be
connected to the same FC fabric.
7. Click OK.
270 Storage Center Maintenance

Rename a Fibre Channel Fault Domain
The fault domain name allows administrators to identify the fault domain.
1. Select a Storage Center from the Storage view. (Data Collector connected Storage Manager Client only)
2. Click the Storage tab.
3. In the Storage tab navigation pane, expand Fault Domains → Fibre Channel, then select the fault domain.
4. In the right pane, click Edit Settings. The Edit Settings dialog box opens.
5. In the Name eld, type a name for the fault domain.
6. Click OK.
Delete a Fibre Channel Fault Domain
Delete a Fibre Channel fault domain if all ports have been removed and it is no longer needed.
Prerequisites
• The Storage Center Fibre Channel front-end IO ports must be congured for legacy mode. In virtual port mode, fault domains
cannot be deleted.
• The fault domain must contain no FC ports.
Steps
1. Select a Storage Center from the Storage view. (Data Collector connected Storage Manager Client only)
2. Click the Storage tab.
3. In the Storage tab navigation pane, expand Fault Domains→ Fibre Channel, then select the fault domain.
4. In the right pane, click Delete. The Delete Fault Domain dialog box appears.
5. Click OK.
Grouping iSCSI IO Ports Using Fault Domains
Front-end ports are categorized into fault domains that identify allowed port movement when a controller reboots or a port fails.
Ports that belong to the same fault domain can fail over to each other because they have connectivity to the same resources.
iSCSI VLAN Tagging Support
iSCSI ports in a fault domain can be congured to use a VLAN ID. For each Storage Center, one of two levels of VLAN functionality
is available depending on the Storage Center OS version, Storage Center controller model, and iSCSI hardware. Basic VLAN
functionality is referred to as single-VLAN tagging, and enhanced VLAN functionality is referred to as multi-VLAN tagging.
Single-VLAN Tagging
If a Storage Center supports single-VLAN tagging, a maximum of 1 VLAN ID can be congured for each iSCSI IO port. An iSCSI IO
port can belong to only one fault domain, and all ports in the same fault domain use the same VLAN ID.
Single VLAN tagging is supported by all Storage Center versions compatible with Storage Manager.
Multi-VLAN Tagging
If a Storage Center supports multi-VLAN tagging, a maximum of 64 VLAN IDs can be congured for each iSCSI IO port. An iSCSI IO
port can belong to up to 64 fault domains—one for each VLAN.
Multi-VLAN tagging is supported by Storage Centers that meet the multi-VLAN tagging requirements.
Storage Center Maintenance 271

Multi-VLAN Tagging Requirements
The following table lists the requirements that a Storage Center must meet to support multi-VLAN tagging.
Requirement Description
Storage Center OS Version 6.5 or later must be installed on the Storage Center.
Storage Center controller model The Storage Center must have SC8000, SC9000, SC4020,
SC5020, SC7020, or CT-SC040 model controllers.
Storage Center iSCSI IO card hardware Chelsio T3/T5 10G iSCSI cards must be installed in the Storage
Center.
Storage Center front-end connectivity mode The Storage Center iSCSI ports must be congured for virtual
port mode. Legacy mode is not supported.
Types of iSCSI Fault Domains
When a Storage Center meets the multi-VLAN tagging requirements, two types of iSCSI fault domains can be created.
•Physical – The rst fault domain congured for a given set of iSCSI ports.
– Physical fault domains do not require a VLAN ID, but can be congured to use a VLAN ID.
– Physical fault domains support iSCSI replication to and from remote Storage Centers.
•Virtual – Subsequent VLAN fault domains congured for the same set of iSCSI ports are referred to as virtual fault domains.
– Virtual fault domains must be assigned a VLAN ID.
– Virtual fault domains do not support iSCSI replication.
– Virtual fault domains do not support IPv6.
Creating iSCSI Fault Domains
Create an iSCSI fault domain to group ports that can fail over to each other because they have connectivity to the same resources.
NOTE: For user interface reference information, click Help.
Create a Physical iSCSI Fault Domain
Create a physical iSCSI fault domain to group physical ports for failover purposes.
Prerequisites
• In virtual port mode, all iSCSI ports that are connected to the same iSCSI network should be added to the same fault domain.
• In legacy mode, each pair of primary and reserved ports that are connected to the same iSCSI network should be added to a
unique fault domain. The primary port should be located on a dierent controller than the secondary port.
• Physical ports cannot be selected and added to a fault domain if they are already added to another fault domain.
• Each iSCSI port that you want to add to the fault domain must be assigned an IP address, subnet mask, and gateway in the
same network as the iSCSI control port for the fault domain.
About this task
NOTE: iSCSI ports must be congured in virtual port mode when using SCv2000 series controllers. Legacy mode is not
supported.
Steps
1. Select a Storage Center from the Storage view. (Data Collector connected Storage Manager Client only)
2. Click the Storage tab.
3. In the Storage tab navigation pane, expand Fault Domains, then select iSCSI.
4. In the right pane, click Create Fault Domain. The Create Fault Domain dialog box opens.
5. In the Name eld, type a name for the fault domain.
6. (Virtual port mode only) Congure an IP address and gateway for the iSCSI control port in the fault domain. Servers target this
IP address using iSCSI initiators, and the Storage Center redirects individual iSCSI connections to the appropriate virtual port.
272 Storage Center Maintenance

a. In the Target IPv4 Address eld, type an IP address to assign to the iSCSI control port.
b. In the Subnet Mask eld, type the subnet mask for the well-known IP address.
c. In the Gateway IPv4 Address eld, type the IP address for the iSCSI network default gateway.
7. (Optional) In the Target IPv6 Address eld, type an IP address to assign to the iSCSI control port.
8. (Optional) If necessary, assign a VLAN ID to the fault domain.
NOTE: If the Storage Center does not meet the multi-VLAN tagging requirements, a VLAN ID cannot be specied at
this time. Instead, modify the fault domain after it is created to add a VLAN ID.
a. Select the Physical option if you want to create a physical fault domain, that is, a fault domain that consists of physical
ports.
b. Select the Virtual option if you want to create a fault domain that consists of virtual ports.
c. Select the VLAN Tagged check box if you want to create a tagged fault domain that consist of physical ports.
d. In the VLAN ID eld, type a VLAN ID for the fault domain. Allowed values are 1–4096.
e. (Optional) To assign a priority level to the VLAN, type a value from 0–7 in the Class of Service Priority eld. 0 is best
eort, 1 is the lowest priority, and 7 is the highest priority.
9. In the Ports table, select the iSCSI ports to add to the fault domain. All iSCSI ports in the fault domain should be connected to
the same Ethernet network.
If creating a physical fault domain, physical ports appear in the list only if they are not assigned to any fault domain yet.
10. Click OK.
Next steps
(Optional) Congure VLANs for the iSCSI ports in the fault domain by creating a virtual fault domain for each VLAN. Base the virtual
fault domains on the physical fault domain.
Related links
Set or Modify the IP Address and Gateway for a Single iSCSI Port
Create a Virtual iSCSI Fault Domain
Add a VLAN ID to a Physical iSCSI Fault Domain
iSCSI VLAN Tagging Support
Create a Virtual iSCSI Fault Domain
To add a VLAN ID to iSCSI ports that are already in use, use an existing iSCSI fault domain as the basis for a new VLAN iSCSI fault
domain.
Prerequisites
• The Storage Center must meet the multi-VLAN tagging requirements.
• Virtual fault domains do not support IPv6.
Steps
1. Select a Storage Center from the Storage view. (Data Collector connected Storage Manager Client only)
2. Click the Storage tab.
3. In the Storage tab navigation pane, expand Fault Domains→ iSCSI, then select the fault domain.
4. In the right pane, click Create VLAN Copy. The Create VLAN dialog box opens.
5. In the Name eld, type a name for the fault domain.
6. Congure an IP address and gateway for the iSCSI control port in the fault domain. Servers target this IP address using iSCSI
initiators, and the Storage Center redirects individual iSCSI connections to the appropriate virtual port.
a. In the Target IPv4 Address eld, type an IP address to assign to the iSCSI control port.
b. In the Subnet Mask eld, type the subnet mask for the well known IP address.
c. In the Gateway IPv4 Address eld, type the IP address for the iSCSI network default gateway.
7. Congure VLAN tagging.
a. In the VLAN ID eld, type VLAN ID for the fault domain. Allowed values are 1–4096.
b. (Optional) To assign a priority level to the VLAN, type a value from 0–7 in the Class of Service Priority eld. 0 is best
eort, 1 is the lowest priority, and 7 is the highest priority.
Storage Center Maintenance 273

8. Assign a VLAN IP address to each selected port in the Ports table by editing the corresponding eld in the VLAN IP Address
column. Each port must have an IP address in the same network as the iSCSI control port, which is specied in the Well Known
IP Address eld.
9. Click OK.
Related links
Create a Virtual iSCSI Fault Domain
iSCSI VLAN Tagging Support
Multi-VLAN Tagging Requirements
Modifying iSCSI Fault Domains
Modify an iSCSI fault domain to change its name, modify network settings for iSCSI ports in the domain, add or remove iSCSI ports,
or delete the fault domain.
NOTE: For user interface reference information, click Help.
Rename an iSCSI Fault Domain
The fault domain name allows administrators to identify the fault domain.
1. Select a Storage Center from the Storage view. (Data Collector connected Storage Manager Client only)
2. Click the Storage tab.
3. In the Storage tab navigation pane, expand Fault Domains → iSCSI, then select the fault domain.
4. In the right pane, click Edit Settings. The Edit Settings dialog box opens.
5. In the Name eld, type a name for the fault domain.
6. Click OK.
Modify iSCSI Fault Domain Control Port Network Settings
Congure an IP address and gateway for the iSCSI control port in the fault domain. Servers target this IP address using iSCSI
initiators, and the Storage Center redirects individual iSCSI connections to the appropriate virtual port.
Prerequisites
The Storage Center iSCSI ports must be congured for virtual port mode.
Steps
1. Select a Storage Center from the Storage view. (Data Collector connected Storage Manager Client only)
2. Click the Storage tab.
3. In the Storage tab navigation pane, expand Fault Domains → iSCSI, then select the fault domain.
4. In the right pane, click Edit Settings. The Edit Settings dialog box opens.
5. In the Target IPv4 Address eld, type an IP address to assign to the iSCSI control port.
6. In the Subnet Mask eld, type the subnet mask for the well-known IP address.
7. In the Gateway IPv4 Address eld, type the IP address for the iSCSI network default gateway.
8. (Optional) If IPv6 is supported, in the Target IPv6 Address eld, type an IP address to assign to the iSCSI control port.
9. Click OK.
Add a VLAN ID to a Physical iSCSI Fault Domain
Add a VLAN ID to an existing iSCSI fault domain if the ports in the fault domain are connected to a tagged network.
Prerequisites
The Storage Center iSCSI ports must be congured for virtual port mode.
Steps
1. Select a Storage Center from the Storage view. (Data Collector connected Storage Manager Client only)
2. Click the Storage tab.
3. In the Storage tab navigation pane, expand Fault Domains → iSCSI, then select the fault domain.
274 Storage Center Maintenance

4. In the right pane, click Edit Settings. The Edit Settings dialog box opens.
5. Select the VLAN Tagged check box.
6. In the VLAN ID eld, type a VLAN ID for the fault domain. Allowed values are 1–4096.
7. (Optional) To assign a priority level to the VLAN, type a value from 0-7 in the Class of Service Priority eld. 0 is best eort, 1 is
the lowest priority, and 7 is the highest priority.
8. Click OK.
Related links
iSCSI VLAN Tagging Support
Modify the MTU for an iSCSI Fault Domain
The Maximum Transmission Unit (MTU) species the largest packet size supported by the iSCSI network.
1. Select a Storage Center from the Storage view. (Data Collector connected Storage Manager Client only)
2. Click the Storage tab.
3. In the Storage tab navigation pane, expand Fault Domains → iSCSI, then select the fault domain.
4. In the right pane, click Edit Settings. The Edit Settings dialog box opens.
5. From the MTU drop-down menu, select the largest packet size supported by the iSCSI network.
6. Click OK.
Modify the TCP Port for an iSCSI Fault Domain
By default, iSCSI ports accept iSCSI connections on TCP port 3260. Modify the port as needed to integrate with iSCSI network
infrastructure.
1. Select a Storage Center from the Storage view. (Data Collector connected Storage Manager Client only)
2. Click the Storage tab.
3. In the Storage tab navigation pane, expand Fault Domains → iSCSI, then select the fault domain.
4. In the right pane, click Edit Settings. The Edit Settings dialog box opens.
5. Click Edit Advanced Port Settings. The Edit Port Settings dialog box opens.
6. In the Port Number eld, type the TCP port to use for iSCSI trac.
7. Click OK to close the Edit Port Settings dialog box, then click OK to close the Edit Settings dialog box.
Modify the iSCSI Window Size for an iSCSI Fault Domain
The window size species the amount of data that can be in transit at any given time.
1. Select a Storage Center from the Storage view. (Data Collector connected Storage Manager Client only)
2. Click the Storage tab.
3. In the Storage tab navigation pane, expand Fault Domains → iSCSI, then select the fault domain.
4. In the right pane, click Edit Settings. The Edit Settings dialog box opens.
5. Click Edit Advanced Port Settings. The Edit Port Settings dialog box opens.
6. In the Window Size eld, type a value for the window size.
• Allowed values are 16 KB to 32 MB.
• The window size must be divisible by 16 KB.
7. Click OK to close the Edit Port Settings dialog box, then click OK to close the Edit Settings dialog box.
Modify Digest Settings for an iSCSI Fault Domain
The iSCSI digest settings determine whether iSCSI error detection processing is performed.
1. Select a Storage Center from the Storage view. (Data Collector connected Storage Manager Client only)
2. Click the Storage tab.
3. In the Storage tab navigation pane, expand Fault Domains → iSCSI, then select the fault domain.
4. In the right pane, click Edit Settings. The Edit Settings dialog box opens.
Storage Center Maintenance 275

5. Click Edit Advanced Port Settings. The Edit Port Settings dialog box opens.
6. In the Digest Settings area, enable or disable iSCSI digest settings as needed. These options are described in the online help.
7. Click OK to close the Edit Port Settings dialog box, then click OK to close the Edit Settings dialog box.
Modify Timeout Settings for an iSCSI Fault Domain
iSCSI timeout settings determine how the Storage Center handles idle connections.
1. Select a Storage Center from the Storage view. (Data Collector connected Storage Manager Client only)
2. Click the Storage tab.
3. In the Storage tab navigation pane, expand Fault Domains → iSCSI, then select the fault domain.
4. In the right pane, click Edit Settings. The Edit Settings dialog box opens.
5. Click Edit Advanced Port Settings. The Edit Port Settings dialog box opens.
6. In the Timeout Settings area, modify the timeout values as needed. These options are described in the online help.
7. Click OK to close the Edit Port Settings dialog box, then click OK to close the Edit Settings dialog box.
Add Ports to an iSCSI Fault Domain
After you connect additional iSCSI ports to an existing iSCSI network, add the iSCSI ports to the fault domain that corresponds to
the network.
Prerequisites
• If the fault domain is physical, the iSCSI ports that will be added to the fault domain must not belong to a fault domain.
• If the fault domain is physical, each iSCSI port that you want to add to the fault domain must be assigned an IP address, subnet
mask, and gateway in the same network as the iSCSI control port for the fault domain.
• If the fault domain is virtual, the iSCSI ports you want to add to the fault domain must support the Multi-VLAN Tagging feature.
Steps
1. Select a Storage Center from the Storage view. (Data Collector connected Storage Manager Client only)
2. Click the Storage tab.
3. In the Storage tab navigation pane, expand Fault Domains → iSCSI, then select the fault domain.
4. In the right pane, click Add Ports to Fault Domain. The Add Ports to Fault Domain dialog box opens.
5. In the Select the ports to add table, select the iSCSI ports to add to the fault domain. All iSCSI ports in the fault domain should
be connected to the same Ethernet network.
6. (Virtual fault domain only) Assign a VLAN IP address to each selected port by editing the corresponding eld in the VLAN IP
Address column. Each port must have an IP address in the same network as the iSCSI control port.
7. Click OK.
Related links
Set or Modify the IP Address and Gateway for a Single iSCSI Port
iSCSI VLAN Tagging Support
Test Network Connectivity for an iSCSI Port in a Fault Domain
Test connectivity for an iSCSI physical or virtual I/O port by pinging a port or host on the network.
Prerequisites
The Storage Center must be running version 6.5 or later.
Steps
1. Select a Storage Center from the Storage view. (Data Collector connected Storage Manager Client only)
2. Click the Storage tab.
3. In the Storage tab navigation pane, expand Fault Domains → iSCSI, then select the fault domain.
4. In the right pane, right-click the physical port for which you want to test connectivity, then select Ping Address. The Ping
Address dialog box opens.
5. Type the IP address of the host to which you want to test connectivity.
• If the host uses either IPv4 or IPv6 addressing, type the IP address of the host to which you want to test connectivity in the
IP Address eld.
276 Storage Center Maintenance

• If the host uses IPv4 addressing only, type the IPv4 address in the IPv4 Address eld.
6. From the Ping Size drop-down menu, select a size in bytes for the ping packets, not including overhead. If you select Other,
type a value between 1 and 17000 bytes in the eld below the menu.
NOTE: The Ping Size drop-down menu might not appear depending on the hardware I/O cards used by the Storage
Center.
7. Click OK. A message displays the results of the test.
NOTE: If the physical port is located on a Chelsio iSCSI card, the rst ping test to a specic IP address fails and
displays the error SendPing: No ARP entry for nn.nn.nn.nn, sending ARP now. Try again later. Run
the ping test again to verify connectivity.
8. Click OK to close the message.
Related links
Test Network Connectivity for an iSCSI Port
Remove Ports from an iSCSI Fault Domain
Before you repurpose one or more front-end iSCSI ports, remove them from the fault domains to which they belong.
1. Select a Storage Center from the Storage view. (Data Collector connected Storage Manager Client only)
2. Click the Storage tab.
3. In the Storage tab navigation pane, expand Fault Domains → iSCSI, then select the fault domain.
4. In the right pane, click Remove Ports from Fault Domain. The Remove Ports from Fault Domain dialog box appears.
5. Select the check box for each iSCSI port that you want to remove from the fault domain, then click OK.
Delete an iSCSI Fault Domain
Delete an iSCSI fault domain if all ports have been removed and it is no longer needed.
Prerequisites
• The Storage Center iSCSI front-end IO ports must be congured for legacy mode. In virtual port mode, fault domains cannot be
deleted.
• The fault domain must contain no iSCSI ports.
Steps
1. Select a Storage Center from the Storage view. (Data Collector connected Storage Manager Client only)
2. Click the Storage tab.
3. In the Storage tab navigation pane, expand Fault Domains→ iSCSI, then select the fault domain.
4. In the right pane, click Delete. The Delete Fault Domain dialog box appears.
5. Click OK.
Conguring NAT Port Forwarding for iSCSI Fault Domains
Port forwarding allows iSCSI initiators (servers or remote Storage Centers) located on a public network or dierent private network
to communicate with Storage Center iSCSI ports on a private network behind a router that performs Network Address Translation
(NAT).
For each Storage Center iSCSI control port and physical port, the router performing NAT must be congured to forward connections
destined for a unique public IP address and TCP port pair to the private IP address and TCP port for the iSCSI port. These port
forwarding rules must also be congured in parallel on the Storage Center fault domains to make sure that iSCSI target control port
redirection functions correctly. Fault domains can only be modied by administrators.
NOTE: If Storage Center iSCSI ports are congured for legacy mode, the port forwarding rules do not need to be dened
on the Storage Center because there is no control port redirection.
Storage Center Maintenance 277

iSCSI NAT Port Forwarding Requirements for Virtual Port Mode
The following requirements must be met to congure NAT port forwarding for an iSCSI fault domain in virtual port mode.
• For each Storage Center iSCSI control port and virtual port, a unique public IP address and TCP port pair must be reserved on
the router that performs NAT.
• The router that performs NAT between the Storage Center and the public network must be congured to forward connections
destined for each public IP address and port pair to the appropriate Storage Center private target iSCSI IP address and private
port (by default, TCP port 3260).
iSCSI NAT Port Forwarding Example Conguration
In this example, a router separates the Storage Center on a private network (192.168.1.0/24) from a server (iSCSI initiator) on the
public network (1.1.1.60). To communicate with Storage Center iSCSI target ports on the private network, the server connects to a
public IP address owned by the router (1.1.1.1) on ports 9000 and 9001. The router forwards these connections to the appropriate
private IP addresses (192.168.1.50 and 192.168.1.51) on TCP port 3260.
Figure 26. iSCSI NAT Port Forwarding Diagram
1 iSCSI initiator (server or remote Storage Center)
2 Router performing NAT/port forwarding
3 Storage Center
Congure NAT Port Forwarding for an iSCSI Fault Domain
Congure NAT port forwarding for a fault domain to make sure that control port redirection works correctly.
Prerequisites
When the router that performs NAT and port forwarding receives inbound iSCSI connections destined for the specied public IP and
public port, it forwards the connections to the private Storage Center iSCSI IP address and private port (by default, TCP port 3260).
• The Storage Center iSCSI ports must be congured for virtual port mode.
• For each Storage Center iSCSI control port and virtual port, a unique public IP address and TCP port pair must be reserved on
the router that performs NAT.
• The router that performs NAT between the Storage Center and the public network must be congured to forward connections
destined for each public IP address and port pair to the appropriate Storage Center private iSCSI IP address and appropriate port
(by default, TCP 3260).
Steps
1. Select a Storage Center from the Storage view. (Data Collector connected Storage Manager Client only)
2. Click the Storage tab.
3. In the Storage tab navigation pane, expand Fault Domains → iSCSI, then select the fault domain.
4. In the right pane, click Congure NAT Port Forwarding. The Congure NAT Port Forwarding dialog box opens.
5. In the Port Forwarding Conguration area, congure port forwarding information for a Storage Center iSCSI port.
a. Click Add. The Create iSCSI NAT Port Forward dialog box opens.
b. From the Port Name drop-down menu, select the iSCSI control port or a physical port.
• Control ports are labeled with the name of the fault domain.
• Physical ports are labeled with a WWN.
c. In the Public IPv4 Address eld, type the IPv4 address that iSCSI initiators (servers and remote Storage Centers)
communicate with on the public network to reach the Storage Center iSCSI port.
d. In the Public Port eld, type the TCP port that iSCSI initiators communicate with on the public network to reach the
Storage Center iSCSI port.
278 Storage Center Maintenance

e. Click OK. The Create iSCSI NAT Port Forward dialog box closes.
6. Repeat the preceding steps for each additional iSCSI control port and physical port in the fault domain.
7. In the Public Networks/Initiators area, dene an iSCSI initiator IP address or subnet that requires port forwarding to reach the
Storage Center because it is separated from the Storage Center by a router performing NAT.
a. Click Add. The Create iSCSI NAT Initiator Conguration dialog box opens.
b. In the Public IPv4 Address eld, type the IPv4 address for the iSCSI initiator or subnet for which NAT port forwarding is
required.
c. In the Subnet Mask eld, type the subnet mask for the iSCSI initiator IP address or subnet.
8. Repeat the preceding steps for each additional iSCSI initiator IP address or subnet that requires port forwarding.
9. Click OK. The Congure NAT Port Forwarding dialog box closes.
Modify NAT Port Forwarding for an iSCSI Fault Domain
Modify NAT port forwarding to change the port forwarding conguration or change the iSCSI initiators and subnets that require port
forwarding.
Prerequisites
• The Storage Center iSCSI ports must be congured for virtual port mode.
• For each Storage Center iSCSI control port and virtual port, a unique public IP address and TCP port pair must be reserved on
the router that performs NAT.
Steps
1. Select a Storage Center from the Storage view. (Data Collector connected Storage Manager Client only)
2. Click the Storage tab.
3. In the Storage tab navigation pane, expand Fault Domains → iSCSI, then select the fault domain.
4. In the right pane, click Congure NAT Port Forwarding. The Congure NAT Port Forwarding dialog box opens.
5. In the Port Forwarding Conguration area, modify port forwarding information for a Storage Center iSCSI port.
• To add port forwarding information for an iSCSI port, click Add.
• To modify port forwarding information for an iSCSI port, select the port, then click Edit.
• To delete port forwarding information for an iSCSI port, select the port, then click Remove.
6. In the Public Networks/Initiators area, add or modify iSCSI initiator IP addresses or subnets that require port forwarding to
reach the Storage Center because it is separated from the Storage Center by a router performing NAT.
• To add an iSCSI initiator IP address or subnet, click Add.
• To modify an iSCSI initiator IP address or subnet, select it, then click Edit.
• To delete an iSCSI initiator IP address or subnet, select it, then click Remove.
7. Click OK. The Congure NAT Port Forwarding dialog box closes.
Conguring CHAP for iSCSI Fault Domains
When Challenge Handshake Authentication Protocol (CHAP) authentication is enabled, the Storage Center challenges each iSCSI
initiator in the fault domain for a shared secret (password). When CHAP is enabled it applies to all servers and remote Storage
Centers that connect to the fault domain.
NOTE: When CHAP is enabled for an iSCSI fault domain, all iSCSI initiators in the fault domain (servers and Storage
Centers) must be congured to use CHAP. All iSCSI initiators that are not congured to use CHAP are no longer able to
communicate with the Storage Center iSCSI ports in the fault domain.
Congure CHAP for Servers in an iSCSI Fault Domain
When Challenge Handshake Authentication Protocol (CHAP) authentication is enabled, the Storage Center challenges each iSCSI
initiator for a shared secret (password). Servers must provide the correct shared secret to access Storage Center volumes.
1. Select a Storage Center from the Storage view. (Data Collector connected Storage Manager Client only)
2. Click the Storage tab.
3. In the Storage tab navigation pane, expand Fault Domains → iSCSI, then select the fault domain.
4. In the right pane, click Congure CHAP. The Congure CHAP dialog box opens.
Storage Center Maintenance 279

5. Select the CHAP Enabled check box.
6. Dene the CHAP conguration for each server in the fault domain that initiates iSCSI connections to the Storage Center.
a. Click Add. The Add Remote CHAP Initiator dialog box opens.
b. In the iSCSI Name eld, type the iSCSI name of the remote initiator.
c. In the Remote CHAP Name eld, type the CHAP name of the remote initiator.
d. (Bidirectional CHAP only) In the Local CHAP Secret eld, type the shared secret that the Storage Center (target) must
provide when challenged by the remote initiator. This secret is required if bidirectional CHAP is enabled on the remote iSCSI
initiator.
e. In the Remote CHAP Secret eld, type the shared secret that the remote initiator must provide when challenged by the
Storage Center (target).
f. Click OK to close the Add Remote CHAP Initiator dialog box.
7. Click OK to close the Congure CHAP dialog box.
8. Congure each remote iSCSI initiator to use the shared secrets that you dened.
Modify CHAP Settings for a Server in an iSCSI Fault Domain
Modify CHAP settings for a server to change one or more shared secrets for the server.
1. Select a Storage Center from the Storage view. (Data Collector connected Storage Manager Client only)
2. Click the Storage tab.
3. In the Storage tab navigation pane, expand Fault Domains → iSCSI, then select the fault domain.
4. In the right pane, click Congure CHAP. The Congure CHAP dialog box opens.
5. In the Remote CHAP Conguration table, select a CHAP conguration, then click Edit. The Edit Remote CHAP Initiator
dialog box appears.
6. Modify the options as needed, then click OK. The Edit Remote CHAP Initiator dialog box closes.
7. Click OK to close the Congure CHAP dialog box.
Remove CHAP Settings for a Server in an iSCSI Fault Domain
Remove CHAP settings for a server to prevent it from targeting the Storage Center while CHAP is enabled for the fault domain.
1. Select a Storage Center from the Storage view. (Data Collector connected Storage Manager Client only)
2. Click the Storage tab.
3. In the Storage tab navigation pane, expand Fault Domains → iSCSI, then select the fault domain.
4. In the right pane, click Congure CHAP. The Congure CHAP dialog box opens.
5. In the Remote CHAP Conguration table, select a CHAP conguration, then click Remove. The CHAP conguration is
removed from the table.
6. Click OK to close the Congure CHAP dialog box.
Enable Bidirectional CHAP for iSCSI Replication in a Fault Domain
When bidirectional CHAP is enabled for iSCSI replication, the source Storage Center (initiator) challenges the destination Storage
Center (target) for a shared secret.
Prerequisites
CHAP must be enabled for the fault domain.
Steps
1. Select a Storage Center from the Storage view. (Data Collector connected Storage Manager Client only)
2. Click the Storage tab.
3. In the Storage tab navigation pane, expand Fault Domains → iSCSI, then select the fault domain.
4. In the right pane, click Congure CHAP. The Congure CHAP dialog box opens.
5. Type a shared secret in the Bidirectional CHAP Secret eld.
6. Click OK.
280 Storage Center Maintenance

Related links
Congure an iSCSI Connection for Remote Storage Systems
Grouping SAS IO Ports Using Fault Domains
Front-end ports are categorized into fault domains that identify allowed port movement when a controller reboots or a port fails.
Ports that belong to the same fault domain can fail over to each other because they have connectivity to the same resources.
NOTE: For user interface reference information, click Help.
Create a SAS Fault Domain
Create a SAS fault domain to group SAS ports for failover purposes on SC4020 controllers.
1. Select a Storage Center from the Storage view. (Data Collector connected Storage Manager Client only)
2. Click the Storage tab.
3. In the Storage tab navigation pane, right-click Fault Domains and select Create SAS Fault Domain.
4. In the Name eld, type a name for the fault domain.
5. In the Ports table, select the SAS ports to add to the fault domain.
When pairing SAS ports into the fault domain:
• Use one port from each controller.
• Make sure the paired ports have the same port number and are connected to the same server.
6. Click OK.
Delete a SAS Fault Domain
Delete a SAS fault domain if it is no longer needed.
1. Select a Storage Center from the Storage view. (Data Collector connected Storage Manager Client only)
2. Click the Storage tab.
3. In the Storage tab navigation pane, expand Fault Domains→ SAS, then select the fault domain.
4. In the right pane, click Delete. The Delete Fault Domain dialog box appears.
5. Click OK.
Managing Disks and Disk Folders
Manage disks by adding new disks and organizing disks in disk folders.
Add disks and enclosures to accommodate greater data needs. The supported number of enclosures attached to Storage Center
depends on the controller and enclosure being used.
When adding disks be aware of the following.
• After disks are added, additional space may not be immediately available. Make sure to allow enough time for Storage Manager to
allocate space for writes.
• Create a new disk folder only to address specic application program requirements. Creating a second disk folder may cause
storage to be used ineciently.
• Data cannot be written to unassigned disks.
• The Assigned disk folder was created during initial conguration of the Storage Center. Managing unassigned disks means
moving the disk to a managed disk folder.
• When Storage Manager detects self-encrypting drives (SEDs) that are Federal Information Processing Standard (FIPS) 140-2
certied, it formats the drives for Secure Data use.
– If Self-Encrypting Drives is licensed, Storage Manager can manage disks in a Secure Data folder.
– If Self-Encrypting Drives is not licensed, disks will be treated as unsecured drives, but may be upgraded to Secure Data status
if a license is purchased in the future.
Storage Center Maintenance 281

Disk Management for SC7020, SC5020, and SCv3000
Storage Center manages disks for SC7020 , SC5020, and SCv3000 storage systems automatically. When conguring one of those
storage systems, Storage Center manages the disks into folders based on function of the disk. FIPS capable drives are managed into
a separate folder than other disks. When Storage Center detects new disks, it manages the disk into the appropriate folder.
Storage Center disables the automatic disk management function when a user creates a new disk folder. Deleting the user-created
disk folder enables the automatic disk management function. The automatic disk management function will not automatically
manage any disk that has been previously released by Storage Center. If you are attempting to manage a previously released disk,
you must manually manage the disk into the appropriate folder.
Disk Management on SCv2000 Series Controllers
Storage Centers with SCv2000 series controllers manage disks automatically, limiting the disk management options. After adding
disks, Storage Center recognizes the new disks, creates a new disk folder if necessary, then manages the disks in the disk folder. If a
disk is intentionally down for testing purposes, then is deleted, you can restore the disk to manage the disk again in a disk folder.
The following disk management options are not available with SCv2000 series controllers:
• Creating disk folders
• Adding disks to disk folders
• Managing disk spares
Related links
Restore a Disk
Scan for New Disks
Scanning for disks recognizes new disks and allows them to be assigned to a disk folder.
1. Select a Storage Center from the Storage view. (Data Collector connected Storage Manager Client only)
2. Click the Storage tab.
3. In the Storage tab navigation pane, click the Disks node.
4. Click Scan For Disks. After the scan completes, a conrmation dialog box appears.
5. Click OK.
Create a Disk Folder
Creating a disk folder also manages unassigned disks into the new disk folder and sets the tier redundancy.
About this task
NOTE: Having multiple disk folders may cause storage to be used ineciently.
Steps
1. Select a Storage Center from the Storage view. (Data Collector connected Storage Manager Client only)
2. Click the Storage tab.
3. In the Storage tab navigation pane, click the Disks node.
4. Click Create Disk Folder. The Create Disk Folder dialog box appears displaying all unmanaged disks and designates spare disks.
5. Type a name in the Name eld.
6. To select the disks to be managed, click Change.
7. To modify the tier redundancy, click the Create Storage Type check box then modify the redundancy for each tier as needed.
• For single redundant RAID levels, select Redundant.
• For dual-redundant RAID levels, select Dual Redundant.
8. Click OK.
282 Storage Center Maintenance

Related links
Create Secure Data Disk Folder
Delete Disk Folder
Delete a disk folder if all disks have been released from the folder and the folder is not needed.
Prerequisites
The disk folder does not contain disks.
Steps
1. Select a Storage Center from the Storage view. (Data Collector connected Storage Manager Client only)
2. Click the Storage tab.
3. In the Storage tab navigation pane, expand the Disks node.
4. Select a disk folder.
5. Click Delete. The Delete Folder dialog box appears.
6. Click OK.
Modify a Disk Folder
The disk folder Edit Settings dialog box allows you to change the name of the folder, add notes, or change the Storage Alert
Threshold.
1. Select a Storage Center from the Storage view. (Data Collector connected Storage Manager Client only)
2. Click the Storage tab.
3. In the Storage tab navigation pane, expand the Disks node then select a disk folder.
4. Click Edit Settings. The Edit Settings dialog box appears.
5. Modify the following attributes as needed.
• To change the name of the disk folder, type a name into the Name eld.
• To add notes to the disk folder, type text into the Notes eld.
• To change the percent of remaining data that initiates a threshold warning, select a value from the Storage Alert Threshold
drop-down menu.
• If the folder is a Secure Data disk folder, enable or disable the Rekey option by clicking the Rekey checkbox.
• If the folder is a Secure Data disk folder, specify a rekey interval by typing a value in the eld.
6. Click OK.
Manage Unassigned Disks
Manage Unassigned Disks assigns disks to an existing disk folder. A RAID rebalance is required to complete managing disks.
1. Select a Storage Center from the Storage view. (Data Collector connected Storage Manager Client only)
2. Click the Storage tab.
3. In the Storage tab navigation pane, select the Disks node.
4. Click Manage Unassigned Disks. The Manage Unassigned Disks dialog box appears.
5. From the Disk Folder drop-down menu, select a disk folder.
6. To change which disks will be assigned, click Change.
7. To schedule a RAID rebalance select one of the following options.
• To start a RAID rebalance after creating the disk folder, select Perform RAID rebalance immediately.
• To schedule a RAID rebalance for a later time, select Schedule RAID rebalance then select a date and time.
8. To skip the RAID rebalance, select I will start RAID rebalance later.
NOTE: To use all available space, perform a RAID rebalance.
9. Click OK.
Storage Center Maintenance 283

Enable or Disable the Disk Indicator Light
The drive bay indicator light identies a drive bay so it can be easily located in an enclosure.
1. Select a Storage Center from the Storage view. (Data Collector connected Storage Manager Client only)
2. Click the Hardware tab.
3. In the Hardware tab navigation pane, expand the enclosure and select Disks.
4. In the right pane, select the disk, then click Indicator On/O.
Release a Disk
Release a disk before removing it from an enclosure. The disk is fully released after performing a RAID rebalance.
About this task
NOTE: Do not release disks from a disk folder unless the remaining disks have enough free space for the re-striped data.
Steps
1. Select a Storage Center from the Storage view. (Data Collector connected Storage Manager Client only)
2. Click the Storage tab.
3. In the Storage tab navigation pane, expand the Disks node then a disk folder.
4. Click a disk.
5. Click Release Disks. The Release Disk(s) dialog box appears showing the disks to be released.
6. Schedule a RAID rebalance.
• To start a RAID rebalance after releasing the disk, select Perform RAID rebalance immediately.
• To schedule a RAID rebalance, select Schedule RAID rebalance then select a date and time.
7. To skip the RAID rebalance, select I will start RAID rebalance later.
8. Click OK.
Cancel Releasing a Disk
After releasing a disk, the data remains on the disk until the RAID rebalance is complete. Cancel releasing a disk if the RAID rebalance
has not completed and the data is still on the disk. Canceling the release reassigns the disk to the disk folder to which it was
previously assigned.
1. Select a Storage Center from the Storage view. (Data Collector connected Storage Manager Client only)
2. Click the Storage tab.
3. In the Storage tab navigation pane, expand the Disks node.
4. Expand a disk folder, then select a disk marked for release.
5. Click Cancel Release Disk. The Cancel Release Disk(s) dialog box appears.
6. Click OK.
Delete a Disk
Deleting a disk removes that disk object from Dell Storage Manager. Before deleting the disk object, you must release the disk,
moving the data o the disk.
Prerequisites
• The disk failed and it does not have any allocated blocks.
• The disk was removed from the enclosure.
• If the disk was in an enclosure that has been removed, that enclosure object must be deleted rst.
Steps
1. Select a Storage Center from the Storage view. (Data Collector connected Storage Manager Client only)
2. Click the Storage tab.
284 Storage Center Maintenance

3. In the Storage tab navigation pane, click Disks.
4. Expand a disk folder, then select a disk.
5. Click Delete. The Delete Disk dialog box appears.
6. Click OK.
Related links
Restore a Disk
Restore a Disk
After a disk fails, Storage Center does not allow that disk to be managed again. If the disk is down for testing purposes then deleted,
the disk can be restored so that Storage Center can manage the disk again.
Prerequisites
• The Storage Center must be running version 6.6 or later
• The disk must have been down, removed from the enclosure, then deleted.
Steps
1. Select a Storage Center from the Storage view. (Data Collector connected Storage Manager Client only)
2. Click the Storage tab.
3. In the Storage tab navigation pane, expand the Disks node then the unassigned disk folder.
4. Click a disk.
5. Click Restore Disk.
The Restore Disk dialog box appears.
6. Click OK.
Storage Center restores the disk and adds it to a disk folder.
Replace a Failed Disk
The Replace Failed Disk wizard identies a disk and provides steps to replace the disk.
Prerequisites
The disk must be down
Steps
1. Select a Storage Center from the Storage view. (Data Collector connected Storage Manager Client only)
2. Expand the Disks section of the navigation pane.
3. Select the failed disk. Click Replace Disk.
The Replace Failed Disk wizard appears.
4. Click Next once the failed disk is located.
5. Follow the instructions to physically remove the failed disk from the enclosure. Click Next.
6. Insert the new disk into the enclosure, following all instructions. Click Next.
Storage Center attempts to recognize the replacement disk.
7. If the disk replacement succeeded, Storage Center conrms this. It also displays information about the new disk.
8. Click Finish to close the wizard.
Storage Center Maintenance 285

Managing Secure Data
Secure Data provides data-at-rest encryption with key management for self-encrypting drives (SED). The Self-Encrypting Drives
feature must be licensed to use Secure Data.
How Secure Data Works
Using Secure Data to manage SEDs requires an external key management server. If a key management server has not been
congured or is unavailable, Storage Center allows SEDs to be managed; however, it will not secure the SEDs until the key
management server is available and congured, at which point they will be secured.
NOTE: Create a backup for the key management server before removing an SED and after managing an SED.
Each FIPS disk in Storage Center has an internal Media Encryption Key (MEK). The key resides on the disk, providing encryption for
data written to the disk and decryption for data as it is read from the disk. Destroying the key makes any data on the disk
immediately and permanently unreadable, a process referred to as a crypto erase. When you add an SED to, or release an SED from a
Secure Data folder, the MEK is destroyed and a new key is generated. Creating a new key allows the disk to be reused, although all
previous data is lost.
WARNING: Managing a FIPS SED and assigning it to a Secure Data folder destroys the encryption key on the disk, which
makes any previous data on the disk unreadable.
Not to be confused with the MEK, the Storage Center manages a separate set of keys for providing data-at-rest encryption. These
keys are referred to as authority credentials. The purpose of these keys is to protect the theft of any number of drives. If a secured
drive from a Secure Data folder is removed from the system such that power is removed, the drive will be locked and customer data
will be unreadable.
WARNING: Storage Center will not be able to manage a previously-managed drive as an SED if the key has been deleted
from the drive or the key management server.
Authenticating to the drive using the authority credential is the only means of unlocking the drive while preserving customer data,
which can only be obtained by successfully authenticating to the related key management server through a secure channel.
Use the Copy Volumes to Disk Folder operation to copy volumes from a Secure Data folder to another folder. The destination folder
can be either a secure folder or a nonsecure folder.
To protect data at rest, all SEDs in a Secure Data disk folder lock when power is removed (lock on reset enabled). When power is
removed from the drive, the drive cannot be unlocked without an authority credential.
When replicating from a Secure Data volume to a non-Secure Data folder, that volume is no longer secure after it leaves the Secure
Data folder. When replicating a non-Secure Data volume to a Secure Data folder, that volume is not secure until it replicates to the
Secure Data folder and Data Progression runs.
Congure Key Server
Before managing SEDs in a Secure Data folder, congure communication between Storage Center and the key management server.
Prerequisites
The Storage Center must have the Self-Encrypting Drives license.
Steps
1. Select a Storage Center from the Storage view. (Data Collector connected Storage Manager Client only)
2. In the Summary tab, click Edit Settings. The Edit Storage Center Settings dialog box opens.
3. Click the Secure Data tab.
4. In the Hostname eld, type the host name or IP address of the key management server.
5. In the Port eld, type the number of a port with open communication with the key management server.
6. In the Timeout eld, type the amount of time in seconds after which Storage Center should stop attempting to reconnect to
the key management server after a failure.
286 Storage Center Maintenance

7. To add alternate key management servers, type the host name or IP address of another key management server in the
Alternate Hostnames area. Then click Add.
8. If the key management server requires a user name to validate the Storage Center certicate, type the name in the Username
eld.
9. If the key management server requires a password to validate the Storage Center certicate, type the password in the
Password eld.
10. Congure the key management server certicates.
a. Click Congure Key Management Server Certicates. The Congure Key Management Server Certicates dialog box
opens.
b. Click Browse next to the Root CA Certicate. Navigate to the location of the root CA certicate on your computer and
select it.
c. Click Browse next to the certicate elds for the controller(s). Navigate to the location of the controller certicates on your
computer and select them.
d. Click OK.
11. Click OK.
After you congure the key server, the Server Connectivity status is shown as Up on the Edit Storage Center Settings dialog box.
Congure Rekey Interval for Disk Folder
Specify a rekey interval for a Secure Disk folder. When that interval has been reached, a rekey is triggered on each disk in the folder.
1. Select a Storage Center from the Storage view. (Data Collector connected Storage Manager Client only)
2. Click the Storage tab.
3. Click the Disks node.
4. Right-click the name of a Secure Disk folder and select Edit Settings.
The Edit Disk Folder Settings dialog box opens.
5. If the Rekey option is not enabled, select the checkbox to enable it.
6. Type a value in the Rekey interval eld to specify the amount of time after which a rekey will be triggered on each disk in the
folder.
7. Click OK.
Rekey a Disk Folder
Perform an on-demand rekey of a Secure Disk folder.
Prerequisites
The disk or disk folder must be enabled as Secure Disk.
Steps
1. Select a Storage Center from the Storage view. (Data Collector connected Storage Manager Client only)
2. Click the Storage tab.
3. Click the Disks node.
4. Right-click the name of a Secure Disk folder or a specic disk and select Rekey Disk Folder.
A conrmation box opens.
5. Click OK.
Rekey a Disk
Perform an on-demand rekey of a Secure Disk.
Prerequisites
The disk or disk folder must be enabled as Secure Disk disk.
Steps
1. Select a Storage Center from the Storage view. (Data Collector connected Storage Manager Client only)
2. Click the Storage tab.
Storage Center Maintenance 287

3. Click the Disks node.
4. Right-click the name of a Secure Disk disk and select Rekey Disk.
A conrmation box opens.
5. Click OK.
Copy Volumes to Disk Folder
Copy volumes from one Secure Disk folder to another folder. The target folder can be either a secure folder or a nonsecure folder.
1. Select a Storage Center from the Storage view. (Data Collector connected Storage Manager Client only)
2. Click the Storage tab.
3. Click the Disks node.
4. Right-click the name of a Secure Disk folder and select Copy Volumes to Disk Folder.
The Copy Volumes to Disk Folder dialog box opens.
5. Choose the source volume by selecting the checkbox next to the name of the disk folder.
6. Use the drop-down menu to select the destination disk folder.
7. ClickOK.
Create Secure Data Disk Folder
A Secure Data folder can contain only SEDs that are FIPS certied. The Create Disk folder dialog box shows the Secure Data folder
option if Storage Manager recognizes unmanaged SEDs and has the Self-Encrypting Drives license.
1. Select a Storage Center from the Storage view. (Data Collector connected Storage Manager Client only)
2. Click the Storage tab.
3. Click the Disks node.
4. Click Create Disk Folder.
The Create Disk Folder dialog box opens. The dialog box displays all unmanaged disks and designates spare disks.
5. Select the Create as a Secure Data folder checkbox.
NOTE: All non-SEDs must be removed from the Unmanaged Disks table before creating a Secure Data folder.
6. Type a name in the Name eld.
7. To change which disks will be managed, click Change.
8. To modify the tier redundancy, select the Create Storage Type checkbox and then modify the redundancy for each tier as
needed.
• For single-redundant RAID levels, select Redundant.
• For dual-redundant RAID levels, select Dual Redundant.
9. Click OK.
288 Storage Center Maintenance

Managing Data Redundancy
Manage data redundancy by modifying tier redundancy, creating Storage Types, or rebalancing RAID.
Managing RAID
Modifying tier redundancy, or adding or removing disks can cause data to be unevenly distributed across disks. A RAID rebalance
redistributes data over disks in a disk folder.
Rebalance RAID
Rebalancing RAID redistributes data over the disks according to the Storage Type. Rebalance the RAID after releasing a disk from a
disk folder, a disk fails, or adding a disk.
1. Select a Storage Center from the Storage view. (Data Collector connected Storage Manager Client only)
2. Click the Storage tab.
3. In the Storage tab navigation pane, select the Disks node.
4. Click Rebalance RAID. The RAID Rebalance dialog box appears. If a RAID rebalance is needed, the dialog box shows RAID
rebalance options.
5. Select Perform RAID Rebalance immediately.
6. Click OK.
Cancel a RAID Rebalance
Cancel a RAID rebalance to stop an on-going RAID rebalance. After canceling, Storage Manager will still recommend a RAID
rebalance.
About this task
NOTE: The RAID rebalance stops after completing the current rebalance pass.
Steps
1. Select a Storage Center from the Storage view. (Data Collector connected Storage Manager Client only)
2. Click the Storage tab.
3. In the Storage tab navigation pane, select the Disks node.
4. Click Rebalanace RAID. The RAID Rebalance dialog box appears.
5. Click Stop Rebalancing. After rebalance stops, a conrmation dialog box appears.
6. Click OK.
Schedule a RAID Rebalance
Schedule a RAID rebalance to rebuild the data on all of the disks at a later date.
1. Select a Storage Center from the Storage view. (Data Collector connected Storage Manager Client only)
2. Click the Storage tab.
3. In the Storage tab navigation pane, select the Disks node.
4. Click Rebalanace RAID. The RAID Rebalance dialog box appears. If a RAID rebalance is needed, the dialog box shows RAID
rebalance options.
5. Select Schedule RAID rebalance.
6. Select a date and time.
7. Click OK.
Storage Center Maintenance 289

Check the Status of a RAID Rebalance
The RAID Rebalance displays the status of an in-progress RAID rebalance and indicates whether a rebalance is needed.
1. Select a Storage Center from the Storage view. (Data Collector connected Storage Manager Client only)
2. Click the Storage tab.
3. In the Storage tab navigation pane, click the Disks node.
4. Select Rebalance RAID. The RAID Rebalance dialog box shows the status of a RAID rebalance.
Managing Storage Types
Storage Types determine how Data Progression moves data within a disk folder. Each disk folder has a corresponding Storage Type.
NOTE: Modifying tier redundancy requires a RAID rebalance to be completed, and should not be performed unless
sucient free disk space is available within the disk folder.
Create a Storage Type
Creating a Storage Type sets the redundancy level for each tier and assigns the Storage Type to a disk folder.
Prerequisites
SCv2000 does not support creating new Storage Types.
About this task
NOTE: Do not assign multiple Storage Types to one disk folder. Data Progression may not perform as intended with
multiple Storage Types assigned to one disk folder.
Steps
1. Select a Storage Center from the Storage view. (Data Collector connected Storage Manager Client only)
2. Click the Storage tab.
3. In the Storage tab navigation pane, click Storage Types.
4. Click Create Storage Type. The Create Storage Type dialog box opens.
5. Select a disk folder from the Disk Folder drop-down menu.
6. Select a redundancy type.
• To create a redundant Storage Type, select Redundant.
• To create a non-redundant Storage Type, select Non-Redundant.
7. For redundant Storage Types, modify the redundancy for each tier as needed.
• For single-redundant RAID levels, select Redundant.
• For dual-redundant RAID levels, select Dual Redundant.
8. Select a Datapage Size.
9. Click OK.
Modify Tier Redundancy
Modify tier redundancy to change the redundancy level for each tier in a Storage Type. After modifying tier redundancy, a RAID
rebalance is required to move data to the new RAID levels.
About this task
NOTE: Do not modify tier redundancy if there is insucient space in the tier for a RAID rebalance.
Steps
1. Select a Storage Center from the Storage view. (Data Collector connected Storage Manager Client only)
2. Click the Storage tab.
3. In the Storage tab navigation pane, expand Storage Types then click a Storage Type.
4. Click Modify Tier Redundancy. The Modify Tier Redundancy dialog box opens.
5. Modify the redundancy for each tier as needed.
• For single-redundant RAID levels, select Redundant.
290 Storage Center Maintenance

• For dual-redundant RAID levels, select Dual Redundant.
6. Click OK. A RAID rebalance starts.
Managing Disk Enclosures
Storage Manager can rename an enclosure, set an asset tag, clear the swap status for replaceable hardware modules in a disk
enclosure, mute alarms, reset the temperature sensors, and delete an enclosure from a Storage Center.
Add an Enclosure
This step-by-step wizard guides you through adding a new enclosure to the system.
Prerequisites
This wizard is available only for SCv2000 series and SCv3000 series arrays. This procedure can be performed without a controller
outage.
Steps
1. Select a Storage Center from the Storage view. (Data Collector connected Storage Manager Client only)
2. Click the Hardware tab.
3. In the navigation pane, select Enclosures.
4. Click Add Enclosure.
The Add New Enclosure wizard opens.
5. Conrm the details of your current install, and click Next to validate the cabling.
If the cabling is wrong, an error message displays. You can proceed to the next step once the error is corrected and validated.
6. If prompted, select the enclosure type and click Next.
7. Follow the instructions to insert disks into the new enclosure and turn on the enclosure. Click Next when nished.
8. If displayed, follow the instructions to disconnect the A side chain cable from an existing enclosure.
9. Click Next.
10. Connect the A side chain cables to the new enclosure by following the displayed instructions. Click Next to validate the cabling.
If the enclosure cannot be detected, an error will appear. You can proceed to the next step once the cabling is validated.
11. If displayed, follow the instructions to disconnect the B side chain cables from the existing enclosure.
12. Click Next.
13. Connect the B side chain cables to the new enclosure by following the displayed instructions.
14. Click Next to validate the cabling.
If the enclosure cannot be detected, an error will appear. You can proceed to the next step once the cabling is validated.
15. Click Finish to exit the wizard.
Remove an Enclosure
This step-by-step wizard guides you through removing an enclosure to the system without a controller outage.
Prerequisites
• This wizard is only available for the SCv2000 series controllers.
• The option will display only if Storage Center has the ability to remove enclosures and data has been removed from all disks in the
selected enclosure.
Steps
1. Select a Storage Center from the Storage view. (Data Collector connected Storage Manager Client only)
2. Click the Hardware tab.
3. Expand the Enclosures section in the navigation pane. Select the enclosure you want to remove.
4. Click Remove Enclosure.
The Remove Enclosure wizard appears.
5. Conrm the details of your current install, and click Next.
6. Locate the enclosure in the Storage Center and click Next.
Storage Center Maintenance 291

7. Follow the directions to disconnect the A side chain cables connecting the enclosure to the Storage Center. Click Next.
8. Reconnect the A side chain cables by following the directions to exclude the enclosure. Click Next.
9. Follow the directions to disconnect the B side chain cables connecting the enclosure to the Storage Center. Click Next.
10. Reconnect the B side chain cables by following the directions to exclude the enclosure. Click Next to validate the cabling and
delete the enclosure.
If the cabling is invalid, an error message appears. You can proceed to the next step once the error is corrected and validated.
11. Click Finish to exit the wizard.
Replace an Enclosure
The Replace Enclosure wizard guides you through replacing an enclosure in the storage system.
Prerequisites
• Requires a controller outage
• Available only for the SCv2000 series controller
• Available only if data has been released from all disks in the selected enclosure and the situation allows the replacement of an
enclosure
Steps
1. Select a Storage Center from the Storage view. (Data Collector connected Storage Manager Client only)
2. Click the Hardware view.
3. Expand Enclosures in the navigation pane. Select the enclosure you want to replace.
4. Click Replace Enclosure.
The Replace Enclosure wizard appears.
5. Click Next to accept the warning of service interruption.
6. Follow the instruction for locating the enclosure in the rack.
7. Click Next.
8. Follow all instructions to remove disks from the enclosure.
9. Click Next.
10. Disconnect the enclosure from the Storage Center.
11. Click Next.
12. Add disks to your enclosure by following the instructions.
13. Click Next.
14. Follow the instructions to connect the A-side chain.
15. Click Next.
The wizard checks that the enclosure is connected.
16. Follow the instructions to connect the B-side chain.
17. Click Next.
The wizard validates the cabling.
18. Click Finish to exit the wizard.
Rename a Disk Enclosure
Change the display name of a disk enclosure to dierentiate it from other disk enclosures.
1. Select a Storage Center from the Storage view. (Data Collector connected Storage Manager Client only)
2. Click the Hardware tab.
3. In the Hardware tab navigation pane, select an enclosure.
4. In the right pane, click Edit Settings. The Edit Settings dialog box appears.
5. In the Name eld, type a new name for the enclosure.
6. Click OK.
292 Storage Center Maintenance

Set an Asset Tag for a Disk Enclosure
An enclosure asset tag can be used to identify a specic component for company records. Storage Manager allows you to set an
asset tag for enclosures that support it.
1. Select a Storage Center from the Storage view. (Data Collector connected Storage Manager Client only)
2. Click the Hardware tab.
3. In the Hardware tab navigation pane, select the enclosure.
4. In the right pane, click Edit Settings. The Edit Settings dialog box appears.
5. In the Asset Tag eld, type an asset tag for the enclosure.
6. Click OK.
Delete an Enclosure
Delete an enclosure if it will be physically removed from the Storage Center.
Prerequisites
• All data must be moved o the enclosure by releasing the disks and rebalancing RAID.
• The enclosure must be down.
Steps
1. Select a Storage Center from the Storage view. (Data Collector connected Storage Manager Client only)
2. Click the Hardware tab.
3. In the Hardware tab navigation pane, select the enclosure.
4. In the right pane, click Delete Enclosure. The Delete Enclosure dialog box appears.
NOTE: If there are no disks currently in that enclosure, the dialog will not appear. The enclosure will be removed
without a request for conrmation.
5. Click OK.
Mute an Enclosure Alarm
Mute an enclosure alarm to prevent it from sounding.
1. Select a Storage Center from the Storage view. (Data Collector connected Storage Manager Client only)
2. Click the Hardware tab.
3. In the Hardware tab navigation pane, select Audible Alarms under the enclosure.
4. In the right pane, right-click the audible alarm, then select Request Mute.
Unmute an Enclosure Alarm
Unmute an enclosure alarm to allow it to sound.
1. Select a Storage Center from the Storage view. (Data Collector connected Storage Manager Client only)
2. Click the Hardware tab.
3. In the Hardware tab navigation pane, select Audible Alarms under the enclosure.
4. In the right pane, right-click the audible alarm, then select Request Mute O.
Clear the Swap Status for an Enclosure Cooling Fan
Clear the swap status for an enclosure cooling fan to acknowledge that it has been replaced.
1. Select a Storage Center from the Storage view. (Data Collector connected Storage Manager Client only)
2. Click the Hardware tab.
3. In the Hardware tab navigation pane, select Cooling Fan Sensors.
Storage Center Maintenance 293

4. In the right pane, select the cooling fan, then click Request Swap Clear.
Clear the Swap Status for an Enclosure IO Module
Clear the swap status for an enclosure IO module to acknowledge that it has been replaced.
1. Select a Storage Center from the Storage view. (Data Collector connected Storage Manager Client only)
2. Click the Hardware tab.
3. In the Hardware tab navigation pane, select I/O Modules.
4. In the right pane, select the IO module, then click Request Swap Clear.
Clear the Swap Status for an Enclosure Power Supply
Clear the swap status for an enclosure power supply to acknowledge that it has been replaced.
1. Select a Storage Center from the Storage view. (Data Collector connected Storage Manager Client only)
2. Click the Hardware tab.
3. In the Hardware tab navigation pane, select Power Supplies.
4. In the right pane, select the power supply, then click Request Swap Clear.
Replace a Failed Power Supply
This step-by-step wizard guides you through replacing a failed power supply in an enclosure in the Storage Center.
Prerequisites
This wizard is only available for the SCv2000 series, and can be completed without a controller outage.
Steps
1. Select a Storage Center from the Storage view. (Data Collector connected Storage Manager Client only)
2. Expand Enclosures in the navigation pane. Select the enclosure with the failed power supply, then select Power Supply.
3. Click Replace Power Supply.
The Replace Failed Power Supply wizard appears.
4. Refer to the graphic in the wizard to locate the failed power supply. Click Next.
5. Follow the instructions to remove the failed power supply. Click Next.
6. Follow the instructions to insert the replacement power supply. Click Next to verify the replacement.
If this verication fails, an error message appears. You can proceed to the next step once the error is corrected and validated.
7. Click Finish to exit the wizard.
Clear the Under Voltage Status for a Power Supply
Clear the under voltage status for an enclosure power supply to acknowledge that you are aware of it.
1. Select a Storage Center from the Storage view. (Data Collector connected Storage Manager Client only)
2. Click the Hardware tab.
3. In the Hardware tab navigation pane, select Power Supplies.
4. In the right pane, select the power supply, then click Request DC Undervoltage Clear.
Clear the Swap Status for a Temperature Sensor
The swap status for a temperature sensor is set when the component that contains the sensor is replaced.
1. Select a Storage Center from the Storage view. (Data Collector connected Storage Manager Client only)
2. Click the Hardware tab.
3. In the Hardware tab navigation pane, select Temperature Sensors.
4. In the right pane, right-click the sensor, then click Request Swap Clear.
294 Storage Center Maintenance

Clear the Minimum and Maximum Recorded Values for Temperature Sensor
Clear the minimum and maximum recorded values for a temperature sensor to reset them.
1. Select a Storage Center from the Storage view. (Data Collector connected Storage Manager Client only)
2. Click the Hardware tab.
3. In the Hardware tab navigation pane, select Temperature Sensors.
4. In the right pane, right-click the sensor, then click Request Min/Max Temps Clear.
Replace a Failed Cooling Fan Sensor
This step-by-step wizard guides you through replacing a failed cooling fan sensor in an enclosure in the Storage Center without a
controller outage.
Prerequisites
This wizard is only available for the SCv2000 series.
Steps
1. Select a Storage Center from the Storage view. (Data Collector connected Storage Manager Client only)
2. Expand Enclosures in the navigation pane. Select the enclosure with the failed cooling fan sensor, then select Temperature
Sensor.
3. Click Replace Failed Cooling Fan Sensor.
The Replace Failed Cooling Fan Sensor wizard appears.
4. Refer to the graphic in the wizard to locate the failed cooling fan sensor. Click Next.
5. Follow the instructions to remove the power supply from the enclosure. Click Next.
6. Follow the instructions to insert the replacement power supply. Click Next to verify the replacement.
If this verication fails, an error message appears. You can proceed to the next step once the error is corrected and validated.
7. Click Finish to exit the wizard.
Enable or Disable the Disk Indicator Light
The drive bay indicator light identies a drive bay so it can be easily located in an enclosure.
1. Select a Storage Center from the Storage view. (Data Collector connected Storage Manager Client only)
2. Click the Hardware tab.
3. In the Hardware tab navigation pane, expand the enclosure and select Disks.
4. In the right pane, select the disk, then click Indicator On/O.
Clear the Swap Status for a Disk
Clear the swap status for a disk to acknowledge that it has been replaced.
1. Select a Storage Center from the Storage view. (Data Collector connected Storage Manager Client only)
2. Click the Hardware tab.
3. In the Hardware tab navigation pane, select Disks.
4. In the right pane, select the disk, then click Request Swap Clear.
Managing Storage Center Controllers
Storage Manager can help you manage and maintain the controllers in your Storage Center.
Storage Manager can walk you through adding a controller, replacing a failed controller, replacing a failed cooling fan sensor, and
replacing a power supply.
Storage Center Maintenance 295

Add a Controller
This step-by-step wizard guides you through adding a new controller to the storage system.
1. Select a Storage Center from the Storage view. (Data Collector connected Storage Manager Client only)
2. Click the Hardware tab.
3. In the navigation pane, select Controllers .
4. Click Add Controller.
The Add New Controller wizard appears.
5. Conrm the details of your current install, and click Next.
6. Insert the controller into the existing enclosure. Click Next to validate the install.
7. Click Finish to exit the wizard.
Replace a Failed Controller
This step-by-step wizard guides you through replacing a failed controller in the Storage Center without an additional controller
outage.
Prerequisites
This wizard is only available for the SCv2000 series controllers
Steps
1. Select a Storage Center from the Storage view. (Data Collector connected Storage Manager Client only)
2. Click the Hardware tab.
3. Expand Controllers in the navigation pane. Select the failed controller.
4. Click Replace Failed Controller.
The Replace Failed Controller wizard appears.
5. Refer to the graphic in the wizard to located the failed controller. Click Next.
6. Follow the instructions to remove the battery from the failed controller. Click Next.
7. Follow the instructions to remove the failed controller from the Storage Center. Click Next.
8. Insert the battery from the failed controller into the new controller. Click Next.
9. Follow the instructions to insert the new controller into the Storage Center. Click Next to validate the installation.
If the installation fails, an error message appears. You can proceed to the next step once the error is corrected and validated.
10. Click Finish to exit the wizard.
Enable or Disable a Controller Indicator Light
Enable a controller indicator light to assist in locating the controller in the rack.
Prerequisites
• The controller must be running Storage Center version 6.7 or higher
• SC8000 or SC9000 storage controllers only
Steps
1. Select a Storage Center from the Storage view. (Data Collector connected Storage Manager Client only)
2. Click the Hardware tab, then select a controller.
3. In the right pane, click Indicator On.
4. To disable the controller indicator light, click Indicator O.
Replace a Failed Cooling Fan Sensor
This step-by-step wizard guides you through replacing a failed cooling fan sensor in an enclosure in the Storage Center without a
controller outage.
Prerequisites
This wizard is only available for the SCv2000 series.
296 Storage Center Maintenance

Steps
1. Select a Storage Center from the Storage view. (Data Collector connected Storage Manager Client only)
2. Expand Enclosures in the navigation pane. Select the enclosure with the failed cooling fan sensor, then select Temperature
Sensor.
3. Click Replace Failed Cooling Fan Sensor.
The Replace Failed Cooling Fan Sensor wizard appears.
4. Refer to the graphic in the wizard to locate the failed cooling fan sensor. Click Next.
5. Follow the instructions to remove the power supply from the enclosure. Click Next.
6. Follow the instructions to insert the replacement power supply. Click Next to verify the replacement.
If this verication fails, an error message appears. You can proceed to the next step once the error is corrected and validated.
7. Click Finish to exit the wizard.
Congure Back-End Ports
Use the Generate Default Back End Port Conguration dialog box to congure back-end ports on CT-SC040 or SC8000 controllers.
After conguring the ports, they can be used to connect enclosures.
Prerequisites
• Supports only CT-SC040, SC8000, or SC9000 controllers.
• Back-end ports have not been previously congured during Storage Center conguration.
• An enclosure must be connected to the ports.
Steps
1. Select a Storage Center from the Storage view. (Data Collector connected Storage Manager Client only)
2. Click the Storage tab.
3. In the Storage tab navigation pane, click Fault Domains.
4. Click Generate Default Back End Port Conguration.
The Generate Default Back End Port Conguration dialog box appears and displays the status of all SAS ports.
5. Click Finish to congure all SAS ports with a status of Up as back-end ports.
Managing IO Card Changes
The Congure IO Card Changes wizard simplies the task of moving, replacing, upgrading, or repurposing IO cards in Storage Center
controllers. The wizard is used to congure IO card hardware changes on a per-port basis after physical IO card changes have been
made. The wizard is typically used when upgrading IO cards or controllers.
For each local port, you can specify:
• Whether to link an IO card to an existing conguration
• Whether the IO card is new hardware
• Whether to delete the conguration for a removed IO card
The wizard guides you through the following actions:
• Associating IO cards with existing port congurations
• Indicating which IO cards are new hardware
• Deleting congurations for IO cards that have been removed
Before using the wizard, you should be aware of the following:
• Changes should be performed by a certied installer or with the assistance of Dell Technical Support.
• At least one back-end port must remain in its original location.
• A controller restart is required to implement changes.
• Do not rebalance any ports until controller(s) have been replaced and all hardware conguration changes are complete.
Storage Center Maintenance 297

Plan a Hardware Change
Upon boot, the Storage Center searches back-end targets for the conguration. Because a controller cannot boot without
conguration information, back-end access must be maintained during the controller replacement procedure. This can be done in
two ways:
• Keep at least one common back-end slot/port dened and connected in the same manner on the new hardware conguration as
it was on the old hardware conguration.
• Connect the back-end to a port that is undened on the new hardware conguration. Storage Center is able to detect iSCSI
targets and acquire the boot conguration from the drives even though the slot/port is marked as undened.
When the appropriate back-end slot/port is identied, record this information on the Port Usage Work Sheet and continue the
upgrade process.
Change the Hardware
Changing hardware follows these general tasks. Refer to upgrade documentation for the specic change for more detailed
instructions.
1. Power down and unplug the controller. This reduces downtime by facilitating re-cabling. In a dual-controller Storage Center, the
second controller takes on all functions of the Storage Center, preventing a system outage.
2. Record/tag the cabling for the aected card.
3. Disconnect the cables on the IO card.
4. Replace, move, or remove the IO card(s) and reconnect as recorded on the Port Usage Work Sheet.
5. Plug in and power on the controller.
Manage IO Card Changes
After a change to an IO card in a Storage Center controller, the Congure IO Card Changes wizard applies old port congurations to
the new or modied ports. Changes can include replacing an IO card, moving the IO card to a dierent PCI slot, and removing an IO
card. Use the Congure IO Card Changes wizard to apply existing IO card port conguration settings to new or modied IO card
ports.
1. Select a Storage Center from the Storage view. (Data Collector connected Storage Manager Client only)
2. In the notication banner of the Summary tab, click Congure IO Card Change. The Congure IO Card Changes wizard
appears.
NOTE: If the controller must be restarted to move congurations to the other controller, the Congure IO Card
Changes wizard shows the option to restart the controller.
3. (Optional) Click Restart Controller.
4. Click Next.
5. From the Fibre Channel, iSCSI, or SAS table, identify ports that have been modied.
6. From the Card Location drop-down menu, select a port conguration.
7. Click Finish.
Add a UPS to a Storage Center
An uninteruptable power supply (UPS) provides power redundancy to a Storage Center. When a UPS is added to a Storage Center,
the status of the UPS appears in Storage Manager.
1. Select a Storage Center from the Storage view. (Data Collector connected Storage Manager Client only)
2. In the right pane, select Actions → UPS → Create UPS.
The Create UPS dialog box opens.
3. In the IPv4 Address eld, type the IP address of the UPS.
4. In the Community String eld, type the community string congured on the UPS. The default is Public.
5. From the UPS Type drop-down menu, select the brand of the UPS.
6. Click OK.
298 Storage Center Maintenance

Updating Storage Center
Update a Storage Center to the latest version using the Dell Storage Manager Client connected directly to the Storage Center, or
connected to a Data Collector. Updating using the Dell Storage Manager Client requires SupportAssist to be enabled or the Storage
Center Update Utility. For more information on the Storage Center Update Utility, see Using the Storage Center Update Utility.
The Dell Storage Manager Client displays the current update status of all Storage Centers managed by the Data Collector in the
Summary tab.
Update Storage Center Software
Update Storage Center software with the Dell Storage Manager Client connected directly to a Storage Center, or to a Data
Collector.
Prerequisites
• SupportAssist must be enabled or the Storage Center Update Utility is congured.
• This option is available for Storage Center version 6.6 and later.
About this task
The type of update will determine the options displayed in the dialogs below.
Steps
1. Select a Storage Center from the Storage view. (Data Collector connected Storage Manager Client only)
2. In the Summary tab, click Actions → System → Check for Update.
The Update Storage Center dialog box appears and checks for an update.
3. Select an Update Action:
• Select Download and Install Now to download and apply the update immediately.
• Select Download Now and Install Later to download the update right away and install later.
4. Select an Installation Type:
• To apply all updates including those aecting service, select Apply all updates.
• To apply non-service aecting updates to required components, select Apply required components — Non-Service
Aecting.
• To apply all updates to required components, select Apply required components — Service Aecting.
• To apply only non-service aecting updates, select Apply non-service aecting updates.
NOTE: Service-aecting installation types require a controller outage. Service will be interrupted.
5. Click OK.
6. (Optional) If you select Apply all updates and Download and Install now, the Download and Install Update Conrmation
dialog appears. Enter the Storage Center Administrator Username and Password to continue.
The Update Storage Center dialog appears. This dialog displays details of the installation process and updates those details
every 30 seconds. This is also displayed as a blue message bar in the Summary tab, and in the update status column of the
Storage Center details. In case of an update failure, click Retry to restart the interrupted process.
7. Click OK.
If the update is service aecting, the connection between Storage Manager and Storage Center will be lost.
Using the Storage Center Update Utility
The Storage Center Update Utility acts as an update server for Storage Centers without an internet connection or with Dell
SupportAssist disabled. To use the Storage Center Update Utility to update Storage Center software, install the utility, load an update
package, and start the service. Then, if the Storage Center is congured to use the Storage Center Update Utility, manually check
for an update and update the Storage Center software. If a Storage Center is congured to use the Storage Center Update Utility,
you must check for updates manually.
For more information on installing and setting up the Storage Center Update Utility, see the Dell Storage Center Update Utility
Administrator’s Guide.
Storage Center Maintenance 299

NOTE: The Dell Storage Center Update Utility supports updating Storage Centers from version 6.6 or higher.
Congure Storage Center to Use the Storage Center Update Utility
If the Storage Center is not connected to the internet, congure it to use the Storage Center Update Utility when checking for
updates. Before Storage Center can receive an update from the Storage Center Update Utility, a Storage Center distro must be
loaded and the Storage Center Update Utility service must be running.
Prerequisites
• SupportAssist must be disabled.
• The Storage Center Update Utility must be setup.
• The Storage Center must be running version 6.6 or higher.
• To update a Storage Center, the Storage Center Update Utility must be running.
Steps
1. Click the Storage view.
2. In the Storage pane, select a Storage Center.
3. Click Edit Settings.
The Edit Storage Center Settings dialog box appears.
4. Click the Dell SupportAssist tab.
5. Under Congure Update for updating Storage Center, select the Enabled check box.
6. In the Update Utility Host or IP Address eld, type the IP address of the Storage Center Update Utility.
7. In the Update Utility Port eld, type the port of the Storage Center Update Utility.
8. Click OK.
Shutting Down and Restarting a Storage Center
Shutting down or restarting a Storage Center aects all controllers. Controllers can also be shut down or restarted individually.
NOTE: For user interface reference information, click Help.
Shut Down All Controllers in Storage Center
Shutting down a Storage Center creates a system outage, during which time no IO is processed. Use this process only as directed,
for example to replace hardware, to move the Storage Center to another location, or to shut down for data center power
maintenance.
Prerequisites
• An outage must be scheduled so that halting IO does not impact your network.
• IO to the controllers must be halted.
Steps
1. Select a Storage Center from the Storage view. (Data Collector connected Storage Manager Client only)
2. In the right pane, click Actions→ System→ Shutdown/Restart. The Shutdown/Restart dialog box appears.
3. From the rst drop-down menu, select Shutdown.
4. Click OK.
5. After the controllers have shut down, shut down the disk enclosures by physically turning o the power supplies.
Next steps
After the outage is complete, see the Owner’s Manual for your controller for instructions on how to start the controllers in the
proper order.
Related links
Set Storage Center Cache Options
300 Storage Center Maintenance

Restart All Controllers in a Storage Center
If the Storage Center has dual-controllers, the controllers can be restarted in sequence or simultaneously.
1. Select a Storage Center from the Storage view. (Data Collector connected Storage Manager Client only)
2. In the right pane, click Actions→ System→ Shutdown/Restart. The Shutdown/Restart dialog box appears.
3. From the rst drop-down menu, select Restart.
4. (Dual-controller only) From the Restart options drop-down menu, choose how you want the controllers to restart.
• To restart the controllers one after the other, avoiding an outage, select Restart in Sequence.
• To restart the controllers at the same time, causing an outage, select Restart Simultaneously.
5. Click OK.
Shut Down a Controller
If the Storage Center has dual-controllers, the remaining controller continues to process IO. If the Storage Center has only one
controller, shutting it down creates an outage.
1. Select a Storage Center from the Storage view. (Data Collector connected Storage Manager Client only)
2. Click the Hardware tab, then select the controller.
3. In the right pane, click Shutdown/Restart Controller. The Shutdown/Restart Controller dialog box appears.
4. From the drop-down menu, select Shutdown.
5. Click OK.
Restart a Controller
If the Storage Center has dual-controllers, the remaining controller continues to process IO. If the Storage Center has only one
controller, restarting it down creates an outage.
1. Select a Storage Center from the Storage view. (Data Collector connected Storage Manager Client only)
2. Click the Hardware tab, then select the controller.
3. In the right pane, click Shutdown/Restart Controller. The Shutdown/Restart Controller dialog box appears.
4. From the drop-down menu, select Restart.
5. Click OK.
Reset a Controller to Factory Default
Reset a controller to apply the factory default settings, erase all data stored on the controller, and erase all data on the drives.
Prerequisites
• The Storage Center must be an SCv2000 or SCv3000 series controllers.
• The controller must be running Storage Center version 6.7 or later.
About this task
CAUTION: Resetting the controller to factory defaults erases all information on the controller and all data on the drives.
Steps
1. Select a Storage Center from the Storage view. (Data Collector connected Storage Manager Client only)
2. From the Actions drop-down menu, select System → Reset to Factory Defaults.
The Reset Storage Center to Factory Defaults dialog box appears.
3. In the Factory Reset Token eld, type the text above the Factory Reset Token eld exactly as it appears in the dialog box.
4. In the Storage Center Administrator Username eld type the username of a Storage Center user with administrator-level
privileges.
5. In the Storage Center Administrator Password eld type the password of a Storage Center user with administrator-level
privileges.
Storage Center Maintenance 301

6. To restart the controller after the reset, select Power on the Storage Center after resetting to factory defaults.
7. Click OK.
The Storage Center resets to the factory default settings.
Managing Field Replaceable Units (FRU)
The FRU Manager maintains the status of FRUs and issues action tickets when a unit needs to be replaced. Storage Manager
displays FRU tickets that contain specic information on each FRU, and provides the ability to close tickets.
NOTE: The FRU Manager supports only SCv2000 series storage systems.
Managing FRU Tickets
FRU Manager maintains FRU tickets for disks. Storage Manager can display information on FRU tickets, and can also close FRU
tickets.
NOTE: If FRUs and FRU Manager are not enabled, Storage Manager will not display options or tickets.
View a FRU Ticket
To view the status of a replacement Field Replacement Unit (FRU) view the FRU ticket from the Alerts tab.
1. Select a Storage Center from the Storage view. (Data Collector connected Storage Manager Client only)
2. Click the Alerts tab.
3. Select a FRU ticket.
4. Click View FRU Ticket.
The FRU Ticket Information dialog appears.
Close a FRU Ticket
Close a FRU ticket if the FRU ticket is not needed.
1. Select a Storage Center from the Storage view. (Data Collector connected Storage Manager Client only)
2. Click the Alerts tab.
3. Select a FRU ticket.
4. Click Close FRU Ticket.
The Close FRU Ticket dialog appears.
5. Click OK to close the ticket.
302 Storage Center Maintenance

11
Viewing Storage Center Information
Storage Manager provides access to summary information about managed Storage Centers, including historical IO performance and
hardware status. Use this information to monitor the health and status of a Storage Center.
Viewing Summary Information
Storage Center summary plugins provide summary information for individual Storage Centers. The summary plugins can also be used
to compare multiple Storage Centers.
Storage Center Summary Plugins
The following plugins can be congured to appear on the Summary tab and Comparison tab.
Summary Plugin Description
System Status Displays a summary of disk space and alerts for a Storage
Center.
Storage Summary Displays a a bar chart that shows the disk space on a Storage
Center and a graph that shows available disk space, used disk
space, and the low disk space alert threshold for a Storage
Center.
Frond End IO Summary Displays a graph that shows front end IO from a Storage Center
to the servers for the past four weeks.
Current Alerts Displays a table that shows all of the storage objects that
currently have an alert status for a Storage Center.
Replication Validation Displays a table that shows replications and the corresponding
replication statuses for a Storage Center.
Top 10 Fastest Growing Volumes Displays a table that shows the fastest growing volumes on a
Storage Center.
Current Threshold Alerts Displays a table that shows all of the current threshold alerts for
a Storage Center.
Viewing Storage Center Information 303

Viewing Summary Information for a Storage Center
When a Storage Center is selected from the Storage pane, information about the Storage Center is displayed on the panes of the
Summary tab.
Figure 27. Summary Tab
View Summary Plugins for a Storage Center
Use the Summary tab to view the summary plugins that are currently enabled.
1. Select a Storage Center from the Storage view. (Data Collector connected Storage Manager Client only)
2. Click the Summary tab.
Related links
Using the Status Plugin
Using the Storage Summary Plugin
Using the Front End IO Summary Plugin
Using the Current Alerts Plugin
Using the Replication Validation Plugin
Using the Top 10 Fastest Growing Volumes Plugin
Using the Current Threshold Alerts Plugin
Congure Which Plugins Appear on the Summary Tab
Each summary plugin can be individually enabled or disabled.
1. Select a Storage Center from the Storage view. (Data Collector connected Storage Manager Client only)
2. On the Summary tab, click Select Summary Plugins. The Edit Summary Settings dialog box appears.
3. Select the check boxes of the plugins to display and clear the check boxes of the view plugins to hide.
4. Click OK to save changes to the plugins of the Summary tab.
Reorder Plugins on the Summary Tab
The summary plugins can be reordered as needed.
1. Select a Storage Center from the Storage view. (Data Collector connected Storage Manager Client only)
2. On the Summary tab, click Select Summary Plugins. The Edit Summary Settings dialog box appears.
3. Reorder the summary plugins as needed.
• To move a plugin up one level, press Move Up once.
• To move a plugin down one level, press Move Down once.
304 Viewing Storage Center Information

• To move a plugin to the top, press Move to Top once.
• To move a plugin to the bottom, press Move to Bottom once.
4. Click OK to save changes to the plugins of the Summary tab.
Viewing Summary Information for Multiple Storage Centers
Storage Manager provides two ways to view summary information for multiple Storage Centers. When the Storage Centers node or
a Storage Center folder is selected, the Summary tab provides general summary information, and the Comparison tab allows you to
compare the Storage Centers using a specic summary plugin.
View General Summary Information for Multiple Storage Centers
General summary information includes aggregate storage usage information and summary information for each Storage Center.
1. Click the Storage view.
2. In the Storage pane, select a Storage Center folder or the Storage Centers node.
3. Click the Summary tab.
Figure 28. Storage Centers Summary Tab
Use a Summary Plugin to Compare Storage Centers
Storage Center summary information can be compared using the summary plugins.
1. Select a Storage Center from the Storage view. (Data Collector connected Storage Manager Client only)
2. Click the Comparison tab.
Viewing Storage Center Information 305

Figure 29. Storage View Comparison Tab
3. From the drop-down menu in the top right corner, select the summary plugin that you want to use to compare the Storage
Centers.
Related links
Using the Status Plugin
Using the Storage Summary Plugin
Using the Front End IO Summary Plugin
Using the Current Alerts Plugin
Using the Replication Validation Plugin
Using the Top 10 Fastest Growing Volumes Plugin
Using the Current Threshold Alerts Plugin
Using the Status Plugin
The Status plugin displays Storage Center disk space information and the status of alerts.
• Use the top part of the Status view to compare the amount of used disk space with amount of free disk space on a Storage
Center.
• Use the bottom part of the Status plugin to view a summary of alerts on a Storage Center.
Figure 30. Status Plugin
Status Information
The top portion of the Status plugin displays information about disk space usage.
Field/Option Description
Congured Space Total size for all user-visible volumes.
Available Space Total amount of disk space available on all of the disks of a
Storage Center.
306 Viewing Storage Center Information

Field/Option Description
Free Space Amount of disk space available for use by a Storage Center,
displayed in units of data and as a percentage of Available Space.
Used Space Amount of disk space used by a Storage Center, displayed in
units of data and as a percentage of Available Space.
Alert Information
The top portion of the Status plugin displays information about the alerts for a Storage Center.
The alert icons indicate the highest active alert level.
Alert Icon Description
Indicates no unacknowledged alerts for a category
Indicates that the highest unacknowledged alert level is Warning
Indicates that the highest unacknowledged alert level is Error
The following types of alerts are summarized on the Status plugin.
Alert Type Description
Current Alerts Displays the total number of Storage Center alerts and the
number of alerts for the each of following categories:
• Storage Alerts
• Disk Alerts
• Hardware Alerts
• System Alerts
• Connectivity Alerts
The Current Alerts status icon indicates the highest
unacknowledged alert level for the categories under Current
Alerts.
Threshold Alerts Displays the total number of Storage Manager threshold alerts
and the number of alerts for each of the following categories:
• IO Alerts
• Storage Alerts
• Replication Alerts
The Threshold Alerts status icon indicates the highest active
alert level for the categories under Threshold Alerts.
Replication Restore Point Alerts Displays the total number of restore point alerts.
Viewing More Detailed Status Information
The Status plugin provides shortcuts to areas that display more detailed information.
Display More Information About Disk Space
Click More Details, which is located to the right of the disk space information, to display the Storage tab for the selected Storage
Center.
Display More Information About the Current Alerts
Click Current Alerts to display the Storage Center Alerts tab on the Monitoring view.
Display More Information about the Replication Restore Point Alerts
Click Replication Restore Point Alerts to display the Reports Points tab on the Replications & Live Volumes view.
Viewing Storage Center Information 307

Display More Information about the Threshold Alerts
Click Threshold Alerts to display the Denitions tab on the Threshold Alerts view.
Using the Storage Summary Plugin
The Storage Summary plugin displays a bar chart that shows detailed information about disk space on a Storage Center and a graph
that shows the past four weeks of disk space usage for a Storage Center.
Figure 31. Storage Summary Plugin
Use this graph to compare the amount of used disk space to the amount of available disk space on a Storage Center. In addition, use
this graph to compare the used disk space to the alert threshold for disk space. An alarm occurs if the amount of used disk space
reaches the alert threshold value.
Storage Summary Bar Chart
Use the bar chart to view available disk space, allocated disk space, used disk space, free disk space, and Savings vs RAID 10. In
addition, the amount of congured disk space and oversubscribed disk space is displayed below the bar chart.
The following information is displayed in the bar chart on the Storage Summary plugin:
Field/Option Description
Congured Space Total size for all user-visible volumes.
Oversubscribed Space Congured Space minus the Available Space.
Available Space Total amount of disk space available on the disks of a Storage
Center.
Free Space Amount of disk space available for use by a Storage Center,
displayed in units of data and as a percentage of Available Space.
Allocated Space Amount of disk space allocated on the disks, displayed in units of
data and as a percentage of Available Space.
Used Space Amount of disk space used by a Storage Center, displayed in
units of data and as a percentage of Available Space.
Savings vs RAID 10 Amount of disk space saved by eective use of RAID 5/6 and/or
Data Reduction compared to possible disk space savings from
RAID 10.
Manipulating the Storage Summary Bar Chart
You can change the zoom level of the chart, save it as an image, or print it.
Zoom in on an Area of the Bar Chart
Zoom in if you want to view more details.
1. Use the mouse to select an area of the bar chart in which to zoom.
a. Click and hold the right or left mouse button on the bar chart.
b. Drag the mouse to the right to select an area of the bar chart.
2. Release the mouse button to zoom into the selected area of the bar chart.
308 Viewing Storage Center Information

Return to the Normal View of the Bar Chart
If you have changed the zoom level of the chart, you can return to the normal view.
1. Click and hold the right or left mouse button on the bar chart.
2. Drag the mouse to the left to return to the normal zoom level of the bar chart.
Save the Chart as a PNG Image
Save the chart as an image if you want to use it elsewhere, such as in a document or an email.
1. Right-click the bar chart and select Save As. The Save dialog box appears.
2. Select a location to save the image and enter a name for the image in the File name eld.
3. Click Save to save the bar chart.
Print the Bar Chart
Print the chart if you want a paper copy.
1. Right-click the bar chart and select Print. The Page Setup dialog box appears.
2. Select the paper size to print to from the Size drop-down menu.
3. Select the Landscape radio button to allow the entire bar chart to print.
4. Click OK. The Print dialog box appears.
5. Select the printer to use from the Name drop-down menu.
6. Click OK. The bar chart is printed to the selected printer.
Storage History Information
The following information is displayed about past disk space usage on the Storage Summary plugin:
Field/Option Description
Available Space Total amount of disk space available on all of the disks of a
Storage Center.
Used Space Amount of disk space used by a Storage Center.
Alert Threshold Space Low disk space threshold for a Storage Center.
Manipulating the Storage History Graph
You can change the zoom level of the graph, save it as an image, or print it.
Zoom in on an Area of the Graph
Zoom in if you want to view more details.
1. Use the mouse to select an area of the graph in which to zoom.
a. Click and hold the right or left mouse button on the graph.
b. Drag the mouse to the right to select an area of the graph.
2. Release the mouse button to zoom into the selected area of the graph.
Return to the Normal View of the Graph
If you have changed the zoom level of the graph, you can return to the normal view.
1. Click and hold the right or left mouse button on the graph.
2. Drag the mouse to the left to return to the normal zoom level of the graph.
Viewing Storage Center Information 309

Save the Graph as a PNG Image
Save the graph as an image if you want to use it elsewhere, such as in a document or an email.
1. Right-click the graph and select Save As. The Save dialog box appears.
2. Select a location to save the image and enter a name for the image in the File name eld.
3. Click Save to save the graph.
Print the Graph
Print the graph if you want a paper copy.
1. Right-click the graph and select Print. The Page Setup dialog box appears.
2. Select the paper size to print to from the Size drop-down menu.
3. Select the Landscape radio button to allow the entire graph to print.
4. Click OK. The Print dialog box appears.
5. Select the printer to use from the Name drop-down menu.
6. Click OK. The graph is printed to the selected printer.
Using the Front End IO Summary Plugin
The Front End IO Summary plugin displays two graphs that show the past four weeks of front end IO activity, which is measured in
MB per second and IO operations per second.
Figure 32. Front End IO Summary Plugin
Use the Storage Center FE MB Report to view read, write, and total front end activity measured in MB/sec and use the FE IO
Report to view read, write, and total front end activity measured in IO/sec.
Zoom in on an Area of the Graph
Zoom in if you want to view more details.
1. Use the mouse to select an area of the graph in which to zoom.
a. Click and hold the right or left mouse button on the graph.
b. Drag the mouse to the right to select an area of the graph.
2. Release the mouse button to zoom into the selected area of the graph.
Return to the Normal View of the Graph
If you have changed the zoom level of the graph, you can return to the normal view.
1. Click and hold the right or left mouse button on the graph.
2. Drag the mouse to the left to return to the normal zoom level of the graph.
310 Viewing Storage Center Information

Save the Graph as a PNG Image
Save the graph as an image if you want to use it elsewhere, such as in a document or an email.
1. Right-click the graph and select Save As. The Save dialog box appears.
2. Select a location to save the image and enter a name for the image in the File name eld.
3. Click Save to save the graph.
Print the Graph
Print the graph if you want a paper copy.
1. Right-click the graph and select Print. The Page Setup dialog box appears.
2. Select the paper size to print to from the Size drop-down menu.
3. Select the Landscape radio button to allow the entire graph to print.
4. Click OK. The Print dialog box appears.
5. Select the printer to use from the Name drop-down menu.
6. Click OK. The graph is printed to the selected printer.
Using the Current Alerts Plugin
The Current Alerts plugin displays a table that lists alerts for a Storage Center and associated storage objects.
Figure 33. Current Alerts Plugin
Use this plugin to monitor and acknowledge Storage Center alerts.
Related links
Viewing Storage System Alerts
Acknowledge an Alert
Alerts can be acknowledged to indicate to the Storage Center that you have read the alert message and are aware of the problem.
Unacknowledged alerts displays a status of No in the Acknowledge eld.
1. Select the unacknowledged alert(s) to acknowledge.
2. Right-click the selected alert(s) and select Acknowledge. The Acknowledge Alert dialog box appears.
NOTE: The Acknowledge option does not appear if one of the selected alerts is already acknowledged.
3. Click OK to acknowledge the selected alert(s).
The Acknowledged status of the selected alert(s) changes to Yes.
Update the List of Alerts
Update the list of alerts to view the most recent information.
Click Refresh to update the list of alerts.
Viewing Storage Center Information 311

Using the Replication Validation Plugin
The Replication Validation plugin displays a table that lists replications and corresponding statuses. Use this plugin to monitor the
status of replications from the current Storage Center to a destination Storage Center.
Figure 34. Replication Validation Plugin
Related links
Saving and Validating Restore Points
Test Activating Disaster Recovery
Activating Disaster Recovery
Using the Top 10 Fastest Growing Volumes Plugin
The Top 10 Fastest Growing Volumes plugin displays a table that lists the volumes on a Storage Center that are growing at the
fastest rate. Use this plugin to monitor the growth of the ten fastest growing volumes a Storage Center.
Figure 35. Top 10 Fastest Growing Volumes Plugin
Related links
Replicating Volumes
Modifying Live Volumes
Using the Current Threshold Alerts Plugin
The Current Threshold Alerts plugin displays a table that lists active threshold alerts for a Storage Center and associated storage
objects. Use this plugin to monitor current threshold alerts for a Storage Center.
Figure 36. Current Threshold Alerts Plugin
Related links
Viewing and Deleting Threshold Alerts
Display the Threshold Denition for an Alert
If you want to view the threshold denition that generated an alert in detail, you can go to the denition directly from the alert.
1. Select the alert for which you want to display the threshold denition.
2. Right-click the alert and select Go to Denition, or double-click the alert.
The threshold denition of the selected alert is displayed on the Denitions tab of the Threshold Alerts view.
312 Viewing Storage Center Information

Related links
Conguring Threshold Denitions
Update the List of Threshold Alerts
Refresh the list of threshold alerts to see an updated list of alerts.
Click Refresh to update the list of alerts.
Viewing Detailed Storage Usage Information
Detailed storage usage information is available for each Storage Type that is congured for a Storage Center.
View Storage Usage by Tier and RAID Type
Storage usage by tier and RAID type is displayed for each Storage Type.
1. Select a Storage Center from the Storage view. (Data Collector connected Storage Manager Client only)
2. Click the Storage tab.
3. In the Storage tab navigation pane, expand Storage Type, then select the individual storage type you want to examine.
4. Click the Summary subtab to view storage usage by tier and RAID type.
Figure 37. Storage Tab Storage Type Node
View Storage Usage by Volumes
Storage usage by volume is displayed for each Storage Type.
1. Select a Storage Center from the Storage view. (Data Collector connected Storage Manager Client only)
2. Click the Storage tab.
3. In the Storage tab navigation pane, expand Storage Type, then select the individual storage type you want to examine.
4. Click the Volumes subtab to view storage usage by volume.
Viewing Storage Center Information 313

Figure 38. Storage Type Volumes Subtab
View Historical Storage Usage
Allocated space and used space over time is displayed for each Storage Type.
1. Select a Storage Center from the Storage view. (Data Collector connected Storage Manager Client only)
2. Click the Storage tab.
3. In the Storage tab navigation pane, expand Storage Type, then select the individual storage type you want to examine.
4. Click the Historical Usage subtab to view allocated space and used space over time.
Figure 39. Storage Type historical Usage Tab
5. (Optional) Change the time span of the graph by clicking Last Week, Last Month, Last Year, or Custom.
314 Viewing Storage Center Information

View a Data Progression Pressure Report
For each storage type, the data progression pressure report displays how space is allocated, consumed, and scheduled to move
across dierent RAID types and storage tiers. Use the data progression pressure report to make decisions about the types of disks to
add to a Storage Center.
1. Select a Storage Center from the Storage view. (Data Collector connected Storage Manager Client only)
2. Click the Storage tab.
3. In the Storage tab navigation pane, expand Storage Type, then select the individual storage type that you want to examine.
4. Click the Pressure Report subtab to view the data progression pressure report. By default, the most recent data gathered from
the Storage Center is displayed.
5. (Optional) To view a previously generated data progression report, select a report from the drop-down menu. Reports are
identied by the date and time at which they were generated.
Figure 40. Storage Type Pressure Report Tab
The data progression pressure report displays the following information for each tier.
Pressure Report
Column
Description
RAID Level Level in the tier.
Disk Track Type of track — either Fast or Standard.
Chart Bar chart displaying allocated space and space consumed.
Disk Allocated Space reserved for volumes.
Disk Used From the amount of space allocated, the amount that is in use by volumes.
Pressure Up In the next data progression cycle, the amount that will be moved up. Indicated in the bar chart by a green
bar and up arrow.
Pressure Down In the next data progression cycle, the amount that will be moved down. Indicated in the bar chart by an
orange bar and a down arrow.
Volume Allocated Amount of space reserved for use by volumes after RAID is applied.
Volume Used Amount of space used by volumes after RAID is applied.
Viewing Storage Center Information 315

Pressure Report
Column
Description
Saved as RAID 10 Amount of space saved by moving less-accessed data to RAID 5 rather than using RAID 10 for all data.
Viewing Historical IO Performance
The IO Usage tab is used to view and monitor historical IO performance statistics for a Storage Center and associated storage
objects. The Comparison View on the IO Usage tab is used to display and compare historical IO usage data from multiple storage
objects.
Using the IO Usage Tab
Use the IO Usage tab to view historical IO usage data for a Storage Center or associated storage object, and to compare IO usage
data from multiple storage objects.
NOTE: For user interface reference information, click Help.
View Historical IO Usage Data for a Storage Center
Select a Storage Center on the IO Usage tab to view historical IO usage data.
1. Select a Storage Center from the Storage view. (Data Collector connected Storage Manager Client only)
2. Click the IO Usage tab.
3. Select a Storage Center object from the IO Usage navigation pane.
The IO Charts tab displays a chart that shows the historical IO usage data of the Storage Center.
4. To refresh the displayed IO usage data, click Refresh on the IO Usage navigation pane.
View Historical IO Usage Data for a Storage Object
Select a specic object in the IO Usage tab navigation pane to view historical IO usage data for the object.
1. Select a Storage Center from the Storage view. (Data Collector connected Storage Manager Client only)
2. Click the IO Usage tab.
3. Select a storage object from the IO Usage navigation pane.
4. Depending on the type of storage objects selected in Step 4 one or both of the following tabs appear:
•IO Charts: Displays charts that shows historical IO usage data.
– If a Storage Center is selected, the IO Charts tab displays IO usage data for the front end and back end connections of
the Storage Center.
– If a storage object is selected that has other storage objects assigned to it, the IO Charts tab displays calculated
averages of the IO usage data for all of the objects assigned to the selected storage object.
– If a storage object is selected that does not have storage objects assigned to it, the IO Charts tab displays the IO usage
data of the selected storage object.
•Most Active Report: Displays a table that shows the minimum, maximum, average, and standard deviation values of the
historical IO usage data.
The Most Active Report tab is displayed only if the selected storage object is one of the following container objects:
– Volumes or a volume folder
– Servers or a server folder
– Remote Storage Centers
– Disks or disk speed folder
5. To refresh the displayed IO usage data, click Refresh on the IO Usage navigation pane.
316 Viewing Storage Center Information

Change the Period of Data to Display on the IO Usage Tab
You can display data for the last day, last 3 days, last 5 days, last week, last month, or a custom time period.
1. Select a Storage Center from the Storage view. (Data Collector connected Storage Manager Client only)
2. Click the IO Usage tab.
3. Click one of the following buttons to change the period of IO usage data to display:
•Last Day: Displays the past 24 hours of IO usage data.
•Last 3 Days: Displays the past 72 hours of IO usage data.
•Last 5 Days: Displays the past 120 hours of IO usage data.
•Last Week: Displays the past 168 hours of IO usage data.
•Last Month: Displays IO usage data for the past month.
•Custom: Displays options that allow you to specify the start time and the end time of the IO usage data to display.
4. If you clicked Custom, perform the following tasks to specify the start time and end time of the IO usage data to display.
To specify the start time:
a. Select Other from the Start Time drop-down menu.
b. Select the start date of the time period to display from the date drop-down menu calendar.
c. Specify the start time of the time period in the time eld.
To set the start time to the beginning of the day, select the Start of Day check box.
d. Click Update to display IO usage data using the specied start time.
To specify the end time:
a. Clear the Use Current check box.
b. Select the stop date of the time period to display from the date drop-down menu calendar.
c. Specify the stop time of the time period in the time eld.
To set the stop time to the end of the day, select the End of Day check box.
d. Click Update to display IO usage data using the specied end time.
Display the Comparison View
Use the Comparison View to compare historical IO usage for storage objects.
1. Click the Storage view.
2. Select a Storage Center from the Storage pane.
3. Click IO Usage tab.
4. Click Select View on the IO Usage navigation pane.
5. Select Comparison View from the drop-down menu.
The options on the IO Usage navigation pane are replaced with Comparison View options.
6. Select the check boxes of the storage objects to compare from the IO Usage navigation pane.
NOTE: The Comparison View cannot compare more than 10 objects at one time.
7. Click Update.
The Total IO/Sec and Total MB/Sec charts appear by default and display the total IO usage for writes and reads, in IO/sec and
MB/Sec, for the selected storage objects.
8. Select the check boxes of additional charts to display:
NOTE: The charts that can be displayed depend on the storage objects that were selected in Step 6.
•Write IO/Sec: Displays writes, in IO/sec, for the selected storage objects in a single chart.
•Read IO/Sec: Displays reads, in IO/sec, for the selected storage objects in a single chart.
•Write MB/Sec: Displays writes, in MB/sec, for the selected storage objects in a single chart.
•Read MB/Sec: Displays reads, in MB/sec, for the selected storage objects in a single chart.
Viewing Storage Center Information 317

•Read Latency: Displays read latencies, in ms, for the selected storage objects in a single chart.
•Write Latency: Displays write latencies, in ms, for the selected storage objects in a single chart.
•Xfer Latency: Display data transfer latencies, in ms, for the selected servers or remote Storage Centers in a single chart.
•Avg IO Size: Displays average IO sizes for the selected storage objects in a single chart.
•IO Pending: Displays pending IOs for the selected storage objects in a single chart.
9. Click Update.
Viewing Current IO Performance
The Charting tab is used to view and monitor current IO performance statistics for a Storage Center and associated storage objects.
The Comparison View on the Charting tab is used to display and compare IO usage data from multiple storage objects.
Using the Charting Tab
Use the Charting tab to view current IO usage data for a Storage Center or associated storage object and compare IO usage data
for multiple storage objects.
NOTE: For user interface reference information, click Help.
View Current IO Usage Data for a Storage Center
Select a Storage Center on the Charting tab to view current IO usage data.
1. Select a Storage Center from the Storage view. (Data Collector connected Storage Manager Client only)
2. Click the Charting tab.
3. Select the Storage Center from the Charting navigation pane.
The IO Charts tab displays a chart that shows the IO usage data for the Storage Center.
4. To refresh the IO usage data, click Refresh on the Charting navigation pane.
5. To stop collecting IO usage data from the Storage Center, click the Stop button. To resume collecting IO usage data, click the
Start button.
View Current IO Usage Data for a Storage Object
Select a specic object in the Charting tab navigation pane to view current IO usage data for the object.
1. Select a Storage Center from the Storage view. (Data Collector connected Storage Manager Client only)
2. Click the Charting tab.
3. Select a storage object from the from the Charting navigation pane.
4. Depending on the type of storage objects selected in the previous step, one or both of the following tabs appear:
•IO Charts: Displays charts that shows IO usage data.
– If a Storage Center is selected, the IO Charts tab displays IO usage data for the front end and back end connections of
the Storage Center.
– If a storage object is selected that has other storage objects assigned to it, the IO Charts tab displays calculated
averages of the IO usage data for all of the objects assigned to the selected storage object.
– If a storage object is selected that does not have storage objects assigned to it, the IO Charts tab displays the IO usage
data of the selected storage object.
•Most Active Report: Displays a table that shows the minimum, maximum, average, and standard deviation values of the IO
usage data, which the Storage Manager collects every 5 minutes by default.
The Most Active Report tab is displayed only if the selected storage object is one of the following container objects:
– Volumes or a volume folder
– Servers or a server folder
– Remote Storage Centers
318 Viewing Storage Center Information

– Disks or disk speed folder
5. To refresh the IO usage data, click Refresh on the Charting navigation pane.
6. To stop collecting IO usage data from the Storage Center, click the Stop button. To resume collecting IO usage data, click the
Start button.
Change the Period of Data to Display on the Charting Tab
You can display data for the last 5 minutes, last 15 minutes, last 30 minutes, or last hour.
1. Select a Storage Center from the Storage view. (Data Collector connected Storage Manager Client only)
2. Click the Charting tab.
3. Select the period of the IO usage data to display on the Charting tab from the Show Last drop-down menu.
•5 Minutes: Displays the past 5 minutes of IO usage data.
•15 Minutes: Displays the past 15 minutes of IO usage data.
•30 Minutes: Displays the past 30 minutes of IO usage data.
•1 Hour: Displays the past 60 minutes of IO usage data.
Display the Comparison View on the Charting tab
Use the Comparison View to compare current IO usage for storage objects.
1. Select a Storage Center from the Storage view. (Data Collector connected Storage Manager Client only)
2. Click Charting tab.
3. Click Select View on the Charting navigation pane.
4. Select Comparison View from the drop-down menu.
The options on the Charting navigation pane are replaced with Comparison View options.
5. Select the check boxes of the storage objects to compare from the Charting navigation pane.
NOTE: The Comparison View cannot compare more than 10 objects at one time.
6. Click Update.
The Total IO/Sec and Total MB/Sec charts appear by default and display the total IO usage for writes and reads, in IO/sec and
MB/Sec, for the selected storage objects.
7. Select the check boxes of additional charts to display:
NOTE: The charts that can be displayed depend on the storage objects that were selected in Step 6.
•Write IO/Sec: Displays writes, in IO/sec, for the selected storage objects in a single chart.
•Read IO/Sec: Displays reads, in IO/sec, for the selected storage objects in a single chart.
•Write MB/Sec: Displays writes, in MB/sec, for the selected storage objects in a single chart.
•Read MB/Sec: Displays reads, in MB/sec, for the selected storage objects in a single chart.
•Read Latency: Displays read latencies, in ms, for the selected storage objects in a single chart.
•Write Latency: Displays write latencies, in ms, for the selected storage objects in a single chart.
•Xfer Latency: Display data transfer latencies, in ms, for the selected servers or remote Storage Centers in a single chart.
•Avg IO Size: Displays average IO sizes for the selected storage objects in a single chart.
•IO Pending: Displays pending IOs for the selected storage objects in a single chart.
8. Click Update.
Conguring Chart Options
User Settings aect the charts on the Summary, IO Usage, and Charting tabs, and the Chart Settings aect the charts on the IO
Usage and Charting tabs.
Related links
Conguring User Settings for Charts
Conguring Chart Settings
Viewing Storage Center Information 319

Conguring User Settings for Charts
Modify the User Settings for your user account to display alerts on the charts and change the chart colors.
NOTE: For user interface reference information, click Help.
Display Alerts on Charts
You can congure charts to display the relationships between the reported data and the congured threshold alerts and Storage
Center alerts.
1. In the top pane of the Dell Storage Manager Client, click Edit User Settings. The Edit User Settings dialog box appears.
2. In the Charting Options area of the General tab, select the check box(es) of the alert(s) to display on charts:
•Show threshold alert levels on charts: Displays a horizontal line parallel to the X axis that shows the relationship between
the reported data and the threshold level. The default is to hide threshold alerts.
•Show Storage Center alerts on charts: Displays a vertical line parallel to the Y axis that shows the relationship between the
reported data and Storage Center alerts. The default is to hide Storage Center alerts.
NOTE: Charts display only alerts relating to controller failures or remote Storage Center failures.
3. Click OK.
Customize Chart Colors
You can choose the background color, gridline color, and crosshair color for charts.
1. In the top pane of the Dell Storage Manager Client, click Edit User Settings. The Edit User Settings dialog box appears.
2. Click on the General tab. The following colors are displayed in the Charting Options area:
•Background Color: Color of the background behind the chart.
•Gridline Color: Color of the gridlines in the chart.
•Crosshair Color: Color of the crosshairs in the chart.
3. To customize a color, click the Change link located to the right of the current color swatch. The Select Color dialog box
appears.
• To select a color from a list of color swatches, click the Swatches tab, and click on a color to select it.
• To select a color based on an HSB value, click the HSB tab, then enter the HSB value by specifying hue (H), saturation (S),
and brightness (B) values.
• To select a color based on an RGB value, click the RGB tab, then enter the RGB value by specifying red (R), green (G), and
blue (B) values.
4. Click OK to close the Select Color dialog box.
5. Click OK. The customized color settings will appear the next time a chart is updated.
Display Data Point Sliders on Charts
Chart sliders display specic data for a selected data point. When chart sliders are enabled, a table displays the specic data values
for the selected data point.
1. In the top pane of the Dell Storage Manager Client, click Edit User Settings. The Edit User Settings dialog box appears.
2. Click on the General tab.
3. Under Charting Options, select the Show sliders on charts check box.
4. Click OK.
Conguring Chart Settings
The chart conguration options include displaying threshold and Storage Center alerts on charts and changing the colors of charts.
NOTE: For user interface reference information, click Help.
320 Viewing Storage Center Information

Combine Usage Data into One Chart
You can combine IO usage data into a single chart with multiple Y axes.
1. Select a Storage Center from the Storage view. (Data Collector connected Storage Manager Client only)
2. Click the IO Usage or Charting tab.
3. Select the Combine Charts check box to combine the IO usage data into a single chart with multiple Y axes.
Scale Usage Data in a Chart
You can change the scale for MB/Sec, IO/Sec, and Latency.
1. Select a Storage Center from the Storage view. (Data Collector connected Storage Manager Client only)
2. Click the IO Usage or Charting tab.
3. Select the check box of the usage metric to scale.
• To scale the MB/Sec metric, select the Set MB/Sec Scale check box.
• To scale the IO/Sec metric, select the Set IO/Sec Scale check box.
• To scale the latency metric, select the Set Latency Scale check box.
4. Enter a value in the selected usage metric eld to scale the Y axis.
5. Press Enter. The data in the chart scales to t the new Y axis.
Select the Usage Data to Display in a Chart
You can show or hide usage data for a chart.
1. Select a Storage Center from the Storage view. (Data Collector connected Storage Manager Client only)
2. Click the IO Usage or Charting tab.
3. Select a Storage Center or storage object from the IO Usage or Charting navigation pane.
4. Select the check boxes of the usage metrics to display in the chart and clear the check boxes of the usage metrics to not
display in the chart.
NOTE: Reducing the number of usage metrics to display reduces the time required to update the IO Chart tab.
Congure the Storage Center Data Gathering Schedule
You can congure the intervals at which Storage Manager gathers IO Usage, Replication Usage, and Storage Usage data from
managed Storage Centers.
1. In the top pane of the Dell Storage Manager Client, click Edit Data Collector Settings. The Edit Data Collector Settings dialog
box appears.
2. Click the Schedules tab.
3. Click Edit. The Schedules dialog box opens.
4. Congure the data collection schedules, in the Storage Center Report Gathering Settings area, by performing the following
steps:
• To change how often IO usage data is collected, select a dierent period of time from the IO Usage drop-down menu.
• To change how often replication usage data is collected, select a dierent period of time from the Replication Usage drop-
down menu.
• To change how often storage usage data is collected, select a dierent period of time from the Storage Usage drop-down
menu.
If Daily is selected from the Storage Usage drop-down menu, the time of day that storage usage data is collected can be
selected from the Storage Usage Time drop-down menu.
5. Click OK.
Viewing Storage Center Information 321

Exporting Usage Data
You can export Storage Usage and IO Usage data to CSV, Text, Excel, HTML, XML, or PDF.
Export Storage Usage Data
You can export storage usage data for Storage Centers, volumes, and servers.
1. Select a Storage Center from the Storage view. (Data Collector connected Storage Manager Client only)
2. Click the Storage tab.
3. Click Save Storage Usage Data on the Storage navigation pane.
The Save Storage Usage Data dialog box appears.
Figure 41. Save Storage Usage Dialog Box
4. Specify the storage usage data to export by selecting or clearing the check boxes in the Storage Center Storage Usage,
Volume Storage Usage, and Server Storage Usage areas of the dialog box.
By default, all of the storage usage data is selected to be exported.
5. Specify how to display the size data in the output by selecting one of the following radio buttons:
•Save size data as text (easy for reading): Displays size data using the units that are the most appropriate for the displayed
values. For example, 2097152 megabytes is displayed as 2 TB.
•Save size data as MB (easy for sorting): Displays size data in megabytes, without a unit of measure label. For example, 2
TB is displayed as 2097152 (megabytes).
6. Select a le type for the output: CSV (.csv), Text (.txt), Excel (.xls), HTML (.htm), XML (.xml), or PDF (.pdf).
7. Click Browse to specify the le name and location to save the le.
8. Click OK.
Export IO Usage Data
You can export IO usage data for the most active volumes, servers. and disks. You can also export IO usage data for Storage
Centers, volumes, servers, disks, controllers, and storage proles.
1. Select a Storage Center from the Storage view. (Data Collector connected Storage Manager Client only)
2. Click the IO Usage or Charting tab.
3. Click Save IO Usage Data on the IO Usage or Charting navigation pane.
322 Viewing Storage Center Information

The Save IO Usage Data dialog box appears.
Figure 42. Save IO Usage Data Dialog Box
4. Specify the type of IO usage data to export by selecting one of the following radio buttons:
•Save ’Most Active Report’ IO Usage Information
•Save Chart IO Usage Information
5. If you selected the Save ’Most Active Report’ IO Usage Information radio button, select the check boxes of the IO usage data
to export:
•Volume Most Active: Exports IO usage data for the volumes.
•Server Most Active: Exports IO usage data for the servers.
•Disk Most Active: Exports IO usage data for the disks.
•Remote Storage Center IO Usage: Exports IO usage data for remote Storage Centers.
6. If you selected the Save Chart IO Usage Information radio button:
a. Select the storage object from which to export IO usage data from the Select Object Type drop-down menu.
b. If you selected an object other than a Storage Center, select the check boxes of the storage objects from which you want
to export IO usage data.
• To select all of the storage objects, click Select All.
• To deselect all of the storage objects, click Unselect All.
7. Select a le type for the output: CSV (.csv), Text (.txt), Excel (.xls), HTML (.htm), XML (.xml), or PDF (.pdf).
8. Click Browse to specify the le name and location to save the le.
9. Click OK.
Viewing Storage Center Information 323

Monitoring Storage Center Hardware
Use the Hardware tab of the Storage view to monitor Storage Center hardware.
Figure 43. Hardware Tab
Related links
Monitoring a Storage Center Controller
Monitoring a Storage Center Disk Enclosure
Monitoring SSD Endurance
Viewing UPS Status
Managing Disk Enclosures
Shutting Down and Restarting a Storage Center
Monitoring a Storage Center Controller
The Hardware tab displays status information for the controller(s) in a Storage Center.
NOTE: For user interface reference information, click Help.
View Summary Information for All Controllers in a Storage Center
The Controllers node on the Hardware tab displays summary information for all controllers in a Storage Center.
1. Select a Storage Center from the Storage view. (Data Collector connected Storage Manager Client only)
2. Click the Hardware tab.
3. In the Hardware tab navigation pane, select Controllers.
4. Use the tabs in the right pane to view summary information for the controllers and controller components.
View Summary Information for a Controller
The controller node on the Hardware tab displays summary information for the controller, including name, version, status, and
network settings.
1. Select a Storage Center from the Storage view. (Data Collector connected Storage Manager Client only)
2. Click the Hardware tab.
3. In the Hardware tab navigation pane, select the controller. The right pane displays controller summary information.
324 Viewing Storage Center Information

View a Diagram of a Controller
The Hardware tab displays a diagram of the back of a controller selected from the Hardware tab navigation pane.
1. Select a Storage Center from the Storage view. (Data Collector connected Storage Manager Client only)
2. Click the Hardware tab.
3. In the Hardware tab navigation pane, expand the Controllers node then select a controller. The right pane displays a diagram of
the controller
The hardware view indicates failed components with a red overlay.
4. To view more information about hardware components, mouse over a hardware component. A tool tip appears and displays
information including the name and status of the hardware component.
5. To adjust the zoom on the controller diagram, change the position of the zoom slider located to the right of the controller
diagram.
• To zoom in, click and drag the zoom slider up.
• To zoom out, click and drag the zoom slider down.
6. To move the controller diagram in the Controller View tab, click and drag the controller diagram.
View IO Port Information and Status for a Controller
The controller node on the Hardware tab displays summary and status information for all Fibre Channel, iSCSI, and SAS ports on IO
cards installed in the controller.
1. Select a Storage Center from the Storage view. (Data Collector connected Storage Manager Client only)
2. Click the Hardware tab.
3. In the Hardware tab navigation pane, expand the Controllers node, expand the node for a specic controller, then select IO
Ports. The right pane displays summary and status information for all IO port types present in the controller.
4. To view more detailed information for a particular protocol, select Fibre Channel, iSCSI, or SAS in the Hardware tab navigation
pane.
Locate a Port in the Controller Diagram
The Hardware tab displays the location of a port in the controller diagram when that port is selected from the Hardware tab
navigation pane.
1. Select a Storage Center from the Storage view. (Data Collector connected Storage Manager Client only)
2. Click the Hardware tab.
3. In the Hardware tab navigation pane, expand the Controllers node, expand the node for a specic controller, then select IO
Ports.
4. Select an IO port from the Fibre Channel, iSCSI, or SAS nodes. The Port View tab in the right pane highlights the selected
port in the controller diagram.
View Fan Status for a Controller
The Fan Sensors node on the Hardware tab displays summary and status information for fans in the controller.
1. Select a Storage Center from the Storage view. (Data Collector connected Storage Manager Client only)
2. Click the Hardware tab.
3. In the Hardware tab navigation pane, expand the Controllers node, expand the node for a specic controller, then click Fan
Sensor. The right pane displays summary and status information for the fans in the controller.
View Power Supply Status for a Controller
The Power Supply node on the Hardware tab displays summary and status information for power supplies in the controller.
1. Select a Storage Center from the Storage view. (Data Collector connected Storage Manager Client only)
2. Click the Hardware tab.
3. In the Hardware tab navigation pane, expand the Controllers node, expand the node for a specic controller, then click Power
Supply. The right pane displays summary and status information for the power supplies in the controller.
Viewing Storage Center Information 325

View Temperature Information for a Controller
The Temperature Sensor node on the Hardware tab displays summary and status information for temperature sensors in the
controller.
1. Select a Storage Center from the Storage view. (Data Collector connected Storage Manager Client only)
2. Click the Hardware tab.
3. In the Hardware tab navigation pane, expand the Controllers node, expand the node for a specic controller, then click
Temperature Sensor. The right pane displays summary and status information for temperature sensors in the controller.
View Voltage Sensor Status for a Controller
The Voltage Sensor node on the Hardware tab displays status information for voltage sensors in the controller.
1. Select a Storage Center from the Storage view. (Data Collector connected Storage Manager Client only)
2. Click the Hardware tab.
3. In the Hardware tab navigation pane, expand the Controllers node, expand the node for a specic controller, then click Voltage
Sensor. The right pane displays status information for voltage sensors in the controller.
View Cache Card Status for a Controller
The Cache Card node on the Hardware tab displays status information for the cache card in the controller.
1. Select a Storage Center from the Storage view. (Data Collector connected Storage Manager Client only)
2. Click the Hardware tab.
3. In the Hardware tab navigation pane, expand the Controllers node, expand the node for a specic controller, then click Cache
Card. The right pane displays summary and status information for cache card in the controller.
Monitoring a Storage Center Disk Enclosure
The Hardware tab displays status information for the disk enclosure(s) in a Storage Center.
NOTE: For user interface reference information, click Help.
View Summary Information for All Enclosures in a Storage Center
The Enclosures node on the Hardware tab displays summary information for all disk enclosures in a Storage Center.
1. Select a Storage Center from the Storage view. (Data Collector connected Storage Manager Client only)
2. Click the Hardware tab.
3. In the Hardware tab navigation pane, select Enclosures.
4. Use the tabs in the right pane to view summary information for the enclosures and enclosure components.
View Summary Information for an Enclosure
The enclosure node on the Hardware tab displays summary information for the enclosure.
1. Select a Storage Center from the Storage view. (Data Collector connected Storage Manager Client only)
2. Click the Hardware tab.
3. In the Hardware tab navigation pane, select an enclosure. The right pane displays summary information.
View a Diagram of an Enclosure
The Hardware tab displays a graphical representation of an enclosure selected from the Hardware tab navigation pane.
1. Select a Storage Center from the Storage view. (Data Collector connected Storage Manager Client only)
2. Click the Hardware tab.
3. In the Hardware tab navigation pane, expand the Enclosures node.
4. Select an enclosure. The Enclosure View tab in the right pane displays a front and back diagram of the selected enclosure.
326 Viewing Storage Center Information

The hardware view indicates failed components with a red overlay.
5. To view more information about hardware components, mouse over a hardware component. A tool tip appears and displays
information including the name and status of the hardware component.
6. To adjust the zoom on the enclosure diagram, change the position of the zoom slider located to the right of the enclosure
diagram.
• To zoom in, click and drag the zoom slider up.
• To zoom out, click and drag the zoom slider down.
7. To move the enclosure diagram in the Enclosure View tab, click and drag the enclosure diagram.
View Alarm Status for an Enclosure
The Audible Alarms node on the Hardware tab displays alarm status for the enclosure.
1. Select a Storage Center from the Storage view. (Data Collector connected Storage Manager Client only)
2. Click the Hardware tab.
3. In the Hardware tab navigation pane, select Audible Alarms. The right pane displays summary information.
View Disk Status for an Enclosure
The Disks node in the Hardware tab displays the statuses of all disks in the enclosure.
1. Select a Storage Center from the Storage view. (Data Collector connected Storage Manager Client only)
2. Click the Hardware tab.
3. In the Hardware tab navigation pane, expand the Enclosure node then the node for a specic enclosure.
4. Click the Disks node. The right pane displays the status of all disks in the enclosure.
Locate a Disk in the Enclosure Diagram
The Hardware tab shows the location of a disk selected from the Disks tab in the right pane.
1. Select a Storage Center from the Storage view. (Data Collector connected Storage Manager Client only)
2. Click Hardware tab.
3. In the Hardware tab navigation pane, expand the Enclosures node, then the node for a specic enclosure.
4. Click the Disks node. The right pane displays the disks in the enclosure in the Disks tab.
5. Select a disk from the Disks tab. The Disk View tab highlights the disk in the enclosure diagram.
NOTE: Storage Manager groups disks in an SC280 enclosure into drawers. If the enclosure is an SC280, you must
expand a drawer to select a disk.
View Cooling Fan Status for an Enclosure
The Cooling Fan Sensors node on the Hardware tab displays cooling fan status for the enclosure.
1. Select a Storage Center from the Storage view. (Data Collector connected Storage Manager Client only)
2. Click the Hardware tab.
3. In the Hardware tab navigation pane, expand the Enclosures node, then the node for a specic enclosure.
4. Select Cooling Fan Sensors. The right pane displays summary information.
Locate a Cooling Fan Sensor in the Enclosure Diagram
The Hardware tab highlights the location of a cooling fan sensor in the enclosure diagram.
1. Select a Storage Center from the Storage view. (Data Collector connected Storage Manager Client only)
2. Click the Hardware tab.
3. In the Hardware tab navigation pane, expand the Enclosures node, then the node for a specic enclosure.
4. Click the Cooling Fan Sensors node. The right pane lists the cooling fan sensors in that enclosure.
5. Select a cooling fan sensor from the Cooling Fans tab. The Fan View tab highlights the selected fan in the enclosure diagram.
Viewing Storage Center Information 327

View IO Module Status for an Enclosure
The I/O Modules node on the Hardware tab displays IO module status for the enclosure.
1. Select a Storage Center from the Storage view. (Data Collector connected Storage Manager Client only)
2. Click the Hardware tab.
3. In the Hardware tab navigation pane, expand the Enclosures node, then the node for a specic enclosure.
4. Click I/O Modules. The right pane displays status information for the IO module selected from the I/O Modules tab.
Locate an IO Module in the Enclosure Diagram
The Hardware tab highlights the location of an IO module in the enclosure diagram.
1. Select a Storage Center from the Storage view. (Data Collector connected Storage Manager Client only)
2. Click the Hardware tab.
3. In the Hardware tab navigation pane, expand the Enclosures node then, the node for a specic enclosure.
4. Select the I/O Modules node. The right pane lists the IO modules in the enclosure.
5. Select an IO module from the I/O Modules tab. The IO Module View tab highlights the selected IO module in the enclosure
diagram.
View Power Supply Status for an Enclosure
The Power Supplies node on the Hardware tab displays power supply status for the enclosure.
1. Select a Storage Center from the Storage view. (Data Collector connected Storage Manager Client only)
2. Click the Hardware tab.
3. In the Hardware tab navigation pane, expand the Enclosures node, then the node for a specic enclosure.
4. Click Power Supplies. The right pane displays status information for the power supply selected from the Power Supplies tab.
Locate a Power Supply in the Enclosure Diagram
The Hardware tab highlights the location of a power supply in the enclosure diagram.
1. Select a Storage Center from the Storage view. (Data Collector connected Storage Manager Client only)
2. Click the Hardware tab.
3. In the Hardware tab navigation pane, expand the Enclosures node, then the node for a specic enclosure.
4. Select the Power Supplies node. The right pane lists the power supplies in the enclosure.
5. Select a power supply from the Power Supplies tab. The Power Supply View tab highlights the selected power supply in the
enclosure diagram.
View Temperatures for an Enclosure
The Temperature Sensor node on the Hardware tab displays temperatures for the enclosure.
1. Select a Storage Center from the Storage view. (Data Collector connected Storage Manager Client only)
2. Click the Hardware tab.
3. In the Hardware tab navigation pane, expand the Enclosures node, then the node for a specic enclosure.
4. Click Temperature Sensor. The right pane displays temperature sensor information.
Monitoring SSD Endurance
The lifespan of a Solid State Drive (SSD) is determined by how much data is written to it. The endurance level for an SSD is
displayed as a percentage that indicates the amount of wear life remaining. Some SSDs track and report endurance status and some
do not.
A fresh drive starts with an endurance level of 100%, and the endurance level decreases as data is written to the drive. A Storage
Center triggers an alert when it determines that an SSD will reach its endurance limit within 120 days.
328 Viewing Storage Center Information

NOTE: For user interface reference information, click Help.
View Current Endurance and Endurance History for an SSD
The current endurance level for an SSD is displayed as a percentage. The endurance level for an SSD is also recorded over time and
can be displayed in a graph.
1. Select a Storage Center from the Storage view. (Data Collector connected Storage Manager Client only)
2. Click the Storage tab.
3. In the Storage tab navigation pane, select the SSD.
4. View endurance information for the SSD.
• To view the current endurance level for the SSD, see the Endurance value displayed in the right pane.
• To view endurance history information for the SSD, click the Endurance History subtab.
View the Current Endurance Level for All SSDs in a Disk Folder
If a disk folder contains SSDs, the summary table displays the percentage of wear life remaining for each SSD and a corresponding
endurance chart.
1. Select a Storage Center from the Storage view. (Data Collector connected Storage Manager Client only)
2. Click the Storage tab.
3. In the Storage tab navigation pane, select the disk folder.
4. On the Disks subtab, locate the Endurance and Endurance Chart columns in the table.
Figure 44. SSD Endurance
The Endurance Chart column shows a wear gauge that indicates the amount of wear life remaining and when an alert will be
sent. The gauge indicators are:
•Red: Fail zone calculated from disk data that estimates when 120 days remain in the life of the disk. An alert is sent when
the wear life moves from the green zone to the red zone.
•Green: Safe operating zone.
•Black Tick Mark: Current Endurance level, in which the far right position indicates 100% endurance (new disk, no wear) and
the far left position indicates 0% (end of life). This is also shown as the Endurance percentage in the Endurance column.
Viewing Storage Center Information 329

Viewing UPS Status
A UPS provides power redundancy to a Storage Center with the use of a backup battery.
If the power to a Storage Center is cut o, the UPS immediately switches over to the battery giving a Storage Center administrator
time to properly power down the Storage Center or x the power issue. When the UPS switches to the battery, it sends an on
battery message to the Storage Center. The Storage Center registers the battery message as an alert, turns o write cache, and
ushes the cache to disk. The Storage Center continues to operate in this way until it shuts down or the UPS sends an online
message allowing it to return to normal operations.
NOTE: For user interface reference information, click Help.
Related links
Add a UPS to a Storage Center
View Summary Information for All UPS Units that Serve the Storage Center
The UPS node on the Hardware tab displays summary information for the UPS units that provide backup power for the Storage
Center.
Prerequisites
A UPS unit must have been congured for the Storage Center.
Steps
1. Select a Storage Center from the Storage view. (Data Collector connected Storage Manager Client only)
2. Click the Hardware tab.
3. In the Hardware tab navigation pane, select UPS. The right pane displays summary information.
View Summary Information for a UPS Unit that Serves the Storage Center
The Hardware tab displays summary information for the UPS units that provide backup power for the Storage Center.
Prerequisites
A UPS must have been congured for the Storage Center.
Steps
1. Select a Storage Center from the Storage view. (Data Collector connected Storage Manager Client only)
2. Click the Hardware tab.
3. In the Hardware tab navigation pane, under the UPS node, select the name of a UPS unit. The right pane displays summary
information.
330 Viewing Storage Center Information

12
SMI-S
The Storage Management Initiative Specication (SMI-S) is a standard interface specication developed by the Storage Networking
Industry Association (SNIA). Based on the Common Information Model (CIM) and Web-Based Enterprise Management (WBEM)
standards, SMI-S denes common protocols and data models that enable interoperability between storage vendor software and
hardware.
Dell SMI-S Provider
The Dell SMI-S Provider is included with the Storage Manager Data Collector. You can congure SMI-S during initial Data Collector
installation or post-installation by modifying the Data Collector Manager properties. When SMI-S is enabled and congured, the Data
Collector automatically installs and manages the Dell SMI-S Provider; no additional installation is required.
Supported Management Solutions
Storage Manager SMI-S is compatible with the following combinations of Microsoft System Center Virtual Machine Manager
(SCVMM) 2012 and Microsoft Server versions.
• SCVMM 2012 running on Windows Server 2008 R2
• SCVMM 2012 SP1 running on Windows Server 2012 (requires HTTPS)
• SCVMM 2012 R2 running on Windows Server 2012 (requires HTTPS)
• SCVMM 2012 R2 running on Windows Server 2012 R2 (requires HTTPS)
• SCVMM 2016 R2 running on Windows Server 2016 (requires HTTPS)
Supported SMI-S 1.6 Proles
An SMI-S prole describes the management interfaces for a storage subsystem.
The Dell SMI-S provider packaged with Storage Manager supports the following SMI-S 1.6 proles:
• Access Points
• Array
• Block Services
• Block Server Performance
• Copy Services
• Disk Drive Lite
• Extent Composition
• FC Target Ports
• Health
• iSCSI Target Ports
• Job Control
• Masking and Mapping
• Multiple Computer System
• Physical Package
• Replication Services
SMI-S 331

• Server
• Software
• Thin Provisioning
Setting Up SMI-S
To set up SMI-S, enable SMI-S for the Data Collector, then add the required SMI-S user. HTTPS is the default protocol for the SMI-
S provider.
1. Verify SMI-S Prerequisites
2. Enable SMI-S for the Data Collector
Verify SMI-S Prerequisites
Before you congure SMI-S, make sure the required software is installed on the server that hosts the Storage Manager Data
Collector and open the required ports.
1. Make sure the following Microsoft software is installed:
• Microsoft .NET Framework 4.0 Full
• Windows PowerShell 3.0
2. Use Windows PowerShell to open the required ports.
a. Start the Windows PowerShell application.
b. Run the following commands to open the required ports:
•netsh advfirewall firewall add rule name="CIM-XML" dir=in protocol=TCP
localport=5988-5989 action=allow
•netsh advfirewall firewall add rule name="CIM-XML" dir=out protocol=TCP
localport=5990 action=allow
c. If you congured the Data Collector to use the SLP protocol, run the following commands to open the SLP ports:
•netsh advfirewall firewall add rule name="SLP-udp" dir=in protocol=UDP
localport=427 action=allow
•netsh advfirewall firewall add rule name="SLP-udp" dir=out protocol=UDP
localport=427 action=allow
Enable SMI-S for the Data Collector
Use the Storage Manager Data Collector Manager to enable SMI-S.
1. Start the Storage Manager Data Collector Manager application. The Storage Manager Login screen appears.
2. Enter the user name and password of a user that has the Administrator privilege, then click LOGIN. The Data Collector
Manager window appears and displays the General Information tab.
3. Click the SMI-S tab.
4. Enable SMI-S.
a. Select the Enabled check box. When enabled, the Data Collector installs and starts the Dell SMI-S Provider.
b. Click Apply Changes.
5. Click OK to close the Data Collector properties.
Using the Dell SMI-S Provider with Microsoft SCVMM 2012
Complete the following tasks to allow Microsoft System Center Virtual Machine Manager (SCVMM) 2012 to discover the Dell SMI-S
provider:
1. Verify SCVMM 2012 Prerequisites
2. Limitations for SCVMM 2012
3. (HTTPS only) Modify the SCVMM 2012 Management Server Registry to Allow HTTPS
332 SMI-S

4. Use SCVMM 2012 to Discover the Dell SMI-S Provider
Verify SCVMM 2012 Prerequisites
Verify that the following requirements are met before you to use Microsoft SCVMM 2012 to discover the Dell SMI-S provider and
Storage Centers.
• Microsoft SCVMM 2012 server and the Storage Manager Data Collector must be installed on separate servers, and both servers
must be members of the same Active Directory domain.
• SMI-S must be enabled and congured for the Storage Manager Data Collector.
• The Storage Centers you want to manage with SMI-S must be added to the Storage Manager and mapped to the SMI-S user.
Limitations for SCVMM 2012
Review the following limitations before you use Microsoft SCVMM 2012 to discover the Dell SMI-S provider and Storage Centers.
Thin Provisioning
The SCVMM 2012 console limits the maximum volume size at creation time to the available capacity of the storage pool. Storage
Center thin provisioning does not have this restriction. This limitation can also cause the SCVMM 2012 console to display an error for
"Allocated Storage" if allocated storage exceeds the available physical storage.
To create a volume that is larger than the available storage pool, use the PowerShell cmdlet New-SCStorageLogicalUnit
instead of the SCVMM 2012 console.
Adding Server WWNs
If a WWN is not associated with a Storage Center server object, SMI-S creates one new server object for each available WWN. If a
server has more than one WWN, SMI-S creates one server object for each WWN instead of creating one server object with multiple
WWNs.
If a server has more than one WWN, create the server object manually instead of allowing SMI-S to automatically create the
object(s).
Volume Names
SCVMM 2012 does not allow spaces or special characters such as underscores or dashes in volume names. However, volumes that
have been created prior to discovery can include spaces in their names.
When creating LUNs using SCVMM 2012, do not include spaces in volume names.
Storage Center Controller Failover
In the event of a Storage Center controller failover, some operations may appear to fail in SCVMM due to timeouts. For instance, if
controller failover occurs when creating a volume in SCVMM, the volume is created successfully on the Storage Center but the
operation appears to fail in SCVMM.
In the event of a Storage Center controller failover, refresh the Dell SMI-S Provider in SCVMM. Refreshing the provider after failover
helps ensure that the information in SCVMM remains accurate.
Modify the SCVMM 2012 Management Server Registry to Allow HTTPS
If you congured the Data Collector to use HTTPS for SMI-S connections, certicate errors can occur when SCVMM 2012 imports
the Dell SMI-S Provider certicate. To prevent these errors, edit the registry on the SCVMM 2012 management server.
About this task
WARNING: Serious problems might occur if you modify the registry incorrectly. For added protection, back up the
registry before you modify it.
SMI-S 333

Steps
1. Start the Registry Editor application.
2. If the User Account Control dialog box appears, click Yes to continue. The Registry Editor window appears.
3. Disable CN verication for the storage provider certicate.
a. In Registry Editor, navigate to the following folder:
•Windows Server 2008R2: Select HKEY_LOCAL_MACHINE→ SOFTWARE→ Microsoft→ Storage Management.
•Windows Server 2012: Select HKEY_LOCAL_MACHINE→ Software→ Microsoft→ Windows→ CurrentVersion→
Storage Management.
b. If the DisableHttpsCommonNameCheck entry does not exist, select Edit→ New→ DWORD (32-bit) Value, and then type
DisableHttpsCommonNameCheck to create it.
c. Double-click DisableHttpsCommonNameCheck.
d. In the Value data box, type 1, then click OK.
4. If the server that hosts SCVMM is running Windows Server 2012, disable client certicate checking.
a. In Registry Editor, select HKEY_LOCAL_MACHINE→ Software→ Microsoft → Windows→ CurrentVersion→ Storage
Management.
b. Double-click EnableHTTPListenerClientCerticateCheck.
c. In the Value data box, type 0, then click OK.
5. If the server that hosts SCVMM is running Windows Server 2012 or Windows Server 2008R2 with January 2012 Microsoft
Security Update KB2585542 installed, perform the following steps to modify the registry.
a. In Registry Editor, select HKEY_LOCAL_MACHINE→ System→ CurrentControlSet→ Control→ SecurityProviders→
SCHANNEL.
b. If the SendExtraRecord entry does not exist, select Edit→ New→ DWORD (32-bit) Value, and then type
SendExtraRecord to create it.
c. Double-click SendExtraRecord.
d. In the Value data box, type 2, then click OK.
NOTE: For more information, see http://support.microsoft.com/kb/2643584.
6. Close Registry Editor.
Prepare the SCVMM 2012 Server for Indications
If you are using the Dell SMI-S Provider with SCVMM 2012 running on Windows Server 2012 or later, congure the SCVMM server
to accept SMI-S indications.
About this task
These steps are not required for SCVMM 2012 running on Windows Server 2008R2.
Steps
1. Make sure the Windows Standards-Based Storage Management feature is installed.
2. In Windows PowerShell, run the following command to open the required ports:
netsh advfirewall firewall add rule name="CIM-XML" dir=in protocol=TCP localport=5990
action=allow
3. In Windows PowerShell, run the following command to allow the Network Service to bind to the HTTPS port:
netsh http add urlacl url=https://*:5990/ user="NT AUTHORITY\NETWORK SERVICE"
Use SCVMM 2012 to Discover the Dell SMI-S Provider
The Add Storage Devices wizard allows you to add the Dell SMI-S Provider.
About this task
Depending on the conguration of your Storage Centers, it can take several minutes to discover the Dell SMI-S provider.
Steps
1. Start the Microsoft SCVMM 2012 Administrator Console.
2. Select and open the Fabric workspace.
3. On the Home tab, click Add Resources, then select Add Storage Devices. The Add Storage Devices wizard appears.
334 SMI-S

4. Complete the Specify the IP address or FQDN of the storage provider wizard page.
a. In the IP address/FQDN and port eld, enter the IP address or the FQDN of the Storage Manager server, which hosts the
Dell SMI-S provider, followed by the connection port. The default port for HTTP is 5988, and the default port for HTTPS is
5989.
For example, enter hostname.example.com:5989 where hostname.example.com is the FQDN of the Storage Manager
server and 5989 is the default HTTPS port.
b. Check the Use secure connection check box to use a secure connection. By default, this check box is selected.
c. In the Run As account eld, specify the SMI-S user account and password that you added to the Dell SMI-S Provider. By
default, Run As accounts that are assigned to the Storage Device category are listed.
NOTE: If no Run As accounts exist, select Create Run As Account in the Select a Run As Account dialog.
5. Complete the Gather Information wizard page. SCVMM 2012 automatically attempts to discover and import the storage device
information.
a. If you selected the Use Secure connection option, the Import Certicate dialog appears. Review the certicate
information and click Import.
When the discovery process succeeds, the discovered storage arrays, storage pools, manufacturer, model, and capacity are
listed on the page.
NOTE: If an error appears, make sure you have modied the registry of the SCVMM 2012 server to allow HTTPS
connections. See Modify the SCVMM 2012 Management Server Registry to Allow HTTPS.
b. When the process completes, click Next.
6. Complete the Select Storage Pools wizard page to select storage pools you want SCVMM 2012 to manage.
a. Under a storage array, select the storage pool that you want SCVMM 2012 to manage.
b. In the Classication column, select the storage classication you want to assign to the storage array.
NOTE: To create a new classication, click New Classication and enter a name and description for the
classication.
c. Select storage arrays and associated classications for all storage pools you want SCVMM 2012 to manage.
d. When you have nished selecting storage pools, click Next.
7. Conrm all settings on the Summary Page and click Finish
8. Verify the newly discovered storage information.
NOTE: It can take several minutes for SCVMM 2012 to discover storage pools. Use the Jobs view to monitor
discovery process.
a. On the Home tab of the Fabric workspace, click Fabric Resources.
b. Expand the Storage node, and verify any of the following:
• To view the storage pools that are assigned to a classication, click Classications and Pools. Expand the classication
where you added storage; expand a storage pool to view logical unit information for the storage pool.
• To view storage provider information, click Providers. You can view the storage provider name, management address,
managed arrays, and the provider status.
• To view discovered storage arrays, click Arrays. You can view the name of the array, total and used capacity, the number
of managed storage pools, the provider name and port, and the provider status.
SMI-S 335

336

Part
III
FluidFS v6 Cluster Management
This section describes how to use Storage Manager to manage FluidFS clusters running version 6.x.
NOTE: FluidFS Cluster Management contains two separate sections, one for FluidFS v6 and one for FluidFS v5 because
the GUI procedures are dierent between these two versions.
FluidFS v6 Cluster Management 337

338

13
How FS8x00 Scale-Out NAS Works
Dell FS8x00 scale-out NAS leverages the Dell Fluid File System (FluidFS) and Storage Centers to present le storage to Microsoft
Windows, UNIX, and Linux clients. The FluidFS cluster supports the Windows, UNIX, and Linux operating systems installed on a
dedicated server or installed on virtual systems deploying Hyper-V or VMware virtualization.
The Storage Centers present a certain amount of capacity (NAS pool) to the FluidFS cluster. This NAS pool is then divided into NAS
volumes, which in turn are used to create SMB shares and NFS exports.
Figure 45. NAS Storage
To the client, the FluidFS cluster presents itself as a single le server, hosting multiple SMB shares and NFS exports, with a single IP
address and namespace. Clients connect to the FluidFS cluster using their respective operating system's NAS protocols:
• UNIX and Linux users access les through the NFS protocol
• Windows users access les through the SMB protocol
• Users can also access les through the FTP and FTPS protocols
The FluidFS cluster serves data to all clients concurrently.
FS8x00 Scale-Out NAS Terminology
The following table denes terminology related to FS8x00 scale-out NAS.
Term Description
Fluid File System (FluidFS) Dell’s high-performance, scalable le system software installed on NAS controllers.
Appliance (NAS appliance) A rack-mounted 2U chassis that contains two hot-swappable NAS controllers in an active-active
conguration in a FluidFS cluster. Cache data is mirrored between the paired NAS controllers
within the NAS appliance.
Controller (NAS controller) The two primary components of a NAS appliance, each of which functions as a separate
member in the FluidFS cluster.
Peer controller The NAS controller with which a specic NAS controller is paired in a NAS appliance.
How FS8x00 Scale-Out NAS Works 339

Term Description
Standby controller A NAS controller that is installed with the FluidFS software but is not part of a FluidFS cluster.
For example, a new or replacement NAS controller from the Dell factory is considered a standby
controller.
Backup power supplies Each NAS controller contains a backup power supply that provides backup battery power in the
event of a power failure.
FluidFS cluster One to six FS8x00 scale-out NAS appliances congured as a FluidFS cluster.
Storage Center Up to eight Storage Centers that provide the NAS storage capacity.
Storage Manager Multisystem management software and user interface required for managing the FluidFS cluster
and Storage Centers(s).
FS8x00 Scale-out NAS A fully congured, highly available, and scalable FluidFS cluster, providing NAS (SMB and NFS)
services. The cluster comprises NAS appliances, storage provided by one or more Storage
Centers and Storage Manager.
FTP File Transport Protocol, used to transfer les to and from the FluidFS cluster.
NAS pool The sum of all storage provided by up to eight Storage Centers minus space reserved for
internal system use.
NAS volume A virtualized volumes that consumes storage space in the NAS pool. Administrators can create
SMB shares and NFS exports on a NAS volume and share them with authorized users.
LAN or client network The network through which clients access SMB shares or NFS exports. This network is also
used by the storage administrator to manage the FluidFS cluster.
Client VIP One or more virtual IP addresses that clients use to access SMB shares and NFS exports hosted
by the FluidFS cluster.
SMB Share A directory in a NAS volume that is shared on the network using the Server Message Block
(SMB) protocol.
NFS export A directory in a NAS volume that is shared on the network using the Network File System (NFS)
protocol.
Network Data Management
Protocol (NDMP)
Protocol used for NDMP backup and restore operations.
Replication Copies NAS volume data between two FluidFS clusters or between two NAS volumes.
Replication partners FluidFS clusters participating in a replication operation.
Snapshot An image of all the NAS volume data frozen as read-only at a specic point in time.
Key Features of the Scale-Out NAS
The following table summarizes key features of scale-out NAS.
Feature Description
Shared back-end infrastructure The Storage Center SAN and scale-out NAS leverage the same virtualized disk pool.
File management Storage Center SAN and scale-out NAS management and reporting using Storage Manager.
High-performance, scale-out NAS Support for a single namespace spanning up to four NAS appliances (eight NAS controllers).
Capacity scaling Ability to scale a single namespace up to 4-PB capacity with up to eight Storage Centers.
Connectivity options Oers 1GbE and 10GbE copper and optical options for connectivity to the client network.
340 How FS8x00 Scale-Out NAS Works

Feature Description
Highly available and active-active
design
Redundant, hot-swappable NAS controllers in each NAS appliance. Both NAS controllers in a
NAS appliance process I/O.
Multitenancy Multitenancy enables a single physical FluidFS cluster to be connected to several separated
environments and manage each environment individually.
Automatic load balancing Automatic balancing of client connections across network ports and NAS controllers, as well
as back-end I/O across Storage Center volumes.
Multiprotocol support Support for SMB (on Windows), NFS (on UNIX and Linux), and FTP/FTPS protocols with
ability to share user data across all protocols.
Client authentication Controls access to les using local and remote client authentication, including LDAP, Active
Directory, and NIS.
Quota rules Control client space usage.
File security style Choice of le security mode for a NAS volume (UNIX, Windows, or Mixed).
Storage Center Data progression Automatic migration of inactive data to less-expensive drives.
Storage Center Dynamic capacity Thin-provisions the block-level storage allocated to the NAS pool and NAS volumes and
consumes space only when writes occur.
Cache mirroring The write cache is mirrored between NAS controllers, which ensures a high-performance
response to client requests and maintains data integrity in the event of a NAS controller
failure.
Journaling mode In the event of a NAS controller failure, the cache in the peerg NAS controller is written to
storage and the peer NAS controller continues to write directly to storage, which protects
against data loss.
Backup power supply Maintains data integrity in the event of a power failure by keeping a NAS controller online long
enough to write the cache to the internal storage device.
NAS volume thin clones Clones NAS volumes without needing to physically copy the data set.
Deduplication Policy-driven post-process deduplication technology that eliminates redundant data at rest.
Compression LZPS (Level Zero Processing System) compression algorithm that intelligently shrinks data at
rest.
Metadata protection Metadata is constantly checksummed and stored in multiple locations on both the FS Series
appliance and within the Storage Centers for data consistency and protection.
Snapshots Redirect-on-write snapshots that are user-accessible over the network.
Replication NAS volume-level, snapshot-based, asynchronous replication to remote FluidFS clusters to
enable disaster recovery.
NDMP backup Snapshot-based, asynchronous, two-way backup (direct NDMP), or three-way backup
(remote NDMP) over Ethernet to certied third-party backup solutions.
Antivirus scanning SMB antivirus scanning ooading using certied third-party, Internet Content Adaptation
Protocol (ICAP)-enabled antivirus solutions.
Monitoring Built-in performance monitoring and capacity planning.
How FS8x00 Scale-Out NAS Works 341

Overview of the FS8x00 Hardware
Scale-out NAS consists of one to six FS8x00 appliances congured as a FluidFS cluster. Each NAS appliance is a rack-mounted 2U
chassis that contains two hot-swappable NAS controllers in an active-active conguration. In a NAS appliance, the second NAS
controller with which one NAS controller is paired is called the peer controller. Scale-out NAS supports expansion, that is, you can
start with one NAS appliance and add NAS appliances to the FluidFS cluster as needed to increase performance.
NAS appliance numbers start at 1 and NAS controller numbers start at 0. Appliance 1 contains Controller 0 and Controller 1, Appliance
2 contains Controller 2 and Controller 3, and so on. To identify the physical hardware displayed in Storage Manager, you must match
the service tag shown in Storage Manager with the service tag printed on a sticker on the front-right side of the NAS appliance.
The following FS8x00 appliance congurations are available. All NAS appliances in a FluidFS cluster must use the same conguration
—mixing 1GbE and 10GbE, or Fibre Channel and iSCSI, is not supported.
• 1Gb Ethernet client connectivity with 8Gb Fibre Channel back‑end connectivity to the Storage Center
• 10Gb Ethernet client connectivity with 8Gb Fibre Channel back‑end connectivity to the Storage Center
• 10Gb Ethernet client connectivity with 10Gb Ethernet iSCSI back‑end connectivity to the Storage Center
NOTE: There are two RAM congurations for the 10GbE models - 24GB and 48GB, which should not be mixed in the
same appliance, but can be mixed in the cluster.
Internal Backup Power Supply
Each NAS controller is equipped with an internal backup power supply (BPS) that protects data during a power failure. The BPS
provides continuous power to the NAS controllers for a minimum of 5 minutes in case of a power failure and has sucient battery
power to allow the NAS controllers to safely shut down. In addition, the BPS provides enough time for the NAS controllers to write
all data from the cache to nonvolatile internal storage.
The NAS controllers regularly monitor the BPS battery status, which requires the BPS to maintain a minimum level of power for
normal operation. To ensure the BPS battery status is accurate, the NAS controllers routinely undergo battery calibration cycles.
During a battery calibration cycle, the BPS goes through charge and discharge cycles; therefore, battery error events during this
process are expected. A battery calibration cycle takes up to 7 days to complete. If a NAS controller starts a battery calibration cycle,
and the peer NAS controller BPS has failed, the NAS controllers enter journaling mode. Entering this mode might impact
performance, so you should repair a failed BPS as soon as possible.
Internal Storage
Each NAS controller has an internal storage device that is used only for the FluidFS images and for a cache storage ooad location
in the event of a power failure. The internal hard drive does not provide the NAS storage capacity.
Internal Cache
Each NAS controller has an internal cache that provides fast reads and reliable writes.
Overview of the FS8600 Architecture
Scale-out NAS consists of these components:
• Hardware
– FluidFS cluster
– Storage Center
• NAS appliance network interface connections
– SAN network
– Internal network
– LAN/client network
The following gure shows an overview of the scale-out FS8600 architecture.
342 How FS8x00 Scale-Out NAS Works

Figure 46. FS8600 Architecture
Storage Center
The Storage Center provides the FS8600 scale-out NAS storage capacity; the FS8600 cannot be used as a standalone NAS
appliance. Storage Centers eliminate the need to have separate storage capacity for block and le storage. In addition, Storage
Center features, such as Dynamic Capacity and Data Progression, are automatically applied to NAS volumes.
SAN Network
The FS8600 shares a back-end infrastructure with the Storage Center. The SAN network connects the FS8600 to the Storage
Center and carries the block-level trac. The FS8600 communicates with the Storage Center using either the iSCSI or Fibre
Channel protocol, depending on which NAS appliance conguration you purchased.
Internal Network
The internal network is used for communication between NAS controllers. Each of the NAS controllers in the FluidFS cluster must
have access to all other NAS controllers in the FluidFS cluster to achieve the following goals:
• Provide connectivity for FluidFS cluster creation
• Act as a heartbeat mechanism to maintain high availability
• Enable internal data transfer between NAS controllers
• Enable cache mirroring between NAS controllers
• Enable balanced client distribution between NAS controllers
LAN/Client Network
The LAN/client network is used for client access to the SMB shares, NFS exports, and the FTP landing directory. It is also used by
the storage administrator to manage the FluidFS cluster. The FluidFS cluster is assigned one or more virtual IP addresses (client
VIPs) on the client network that allow clients to access the FluidFS cluster as a single entity. The client VIP also enables load
balancing between NAS controllers, and ensures failover in the event of a NAS controller failure.
How FS8x00 Scale-Out NAS Works 343

If client access to the FluidFS cluster is not through a router (in other words, a at network), dene one client VIP per NAS
controller. If clients access the FluidFS cluster through a router, dene a client VIP for each client interface port per NAS controller.
Data Caching and Redundancy
New and modied les are rst written to the cache, and then cache data is immediately mirrored to the peer NAS controller
(mirroring mode). Data caching provides high performance, while cache mirroring between peer NAS controllers ensures data
redundancy. Cache data is ultimately transferred to permanent storage asynchronously through optimized data-placement schemes.
When cache mirroring is not possible, such as a single NAS controller failure or when the BPS battery status is low, NAS controllers
write directly to storage (journaling mode).
File Metadata Protection
The FluidFS cluster has several built-in measures to store and protect le metadata (which includes information such as name,
owner, permissions, date created, date modied, and a soft link to the le’s storage location).
• All metadata updates are recorded constantly to storage to avoid potential corruption or data loss in the event of a power failure.
• Metadata is replicated on two separate volumes.
• Metadata is managed through a separate caching scheme.
• Checksums protect the metadata and directory structure. A background process continuously checks and xes incorrect
checksums.
Load Balancing and High Availability
For availability and performance, client connections are load balanced across the available NAS controllers. Both NAS controllers in a
NAS appliance operate simultaneously. If one NAS controller in a NAS appliance fails, clients fail over automatically to the peer
controller. When failover occurs, some SMB clients will automatically reconnect to the peer NAS controller. In other cases, an SMB
application might fail and you must restart it. NFS clients experience a temporary pause during failover, but client network trac
resumes automatically.
Failure Scenarios
The FluidFS cluster can tolerate a single NAS controller failure without impact to data availability and without data loss. If one NAS
controller in a NAS appliance becomes unavailable (for example, because the NAS controller failed, is turned o, or is disconnected
from the network), the NAS appliance status is degraded. Although the FluidFS cluster is still operational and data is available to
clients, you cannot perform most conguration modications, and performance might decrease because data is no longer cached.
The impact to data availability and data integrity of a multiple NAS controller failure depends on the circumstances of the failure
scenario. Detach a failed NAS controller as soon as possible, so that it can be safely taken oine for service. Data access remains
intact as long as one of the NAS controllers in each NAS appliance in a FluidFS cluster is functional.
The following table summarizes the impact to data availability and data integrity of various failure scenarios.
Scenario System Status Data Integrity Comments
Single NAS controller failure Available, degraded Unaected • Peer NAS controller enters journaling mode
• Failed NAS controller can be replaced while
keeping the le system online
Sequential dual‑NAS controller
failure in single NAS appliance
cluster
Unavailable Unaected Sequential failure assumes enough time is
available between NAS controller failures to
write all data from the cache to disk (Storage
Center or nonvolatile internal storage)
344 How FS8x00 Scale-Out NAS Works

Scenario System Status Data Integrity Comments
Simultaneous dual-NAS
controller failure in single NAS
appliance cluster
Unavailable Lose data in cache Data that has not been written to disk is lost
Sequential dual‑NAS controller
failure in multiple NAS
appliance cluster, same NAS
appliance
Unavailable Unaected Sequential failure assumes enough time is
available between NAS controller failures to
write all data from the cache to disk (Storage
Center or nonvolatile internal storage)
Simultaneous dual‑NAS
controller failure in multiple
NAS appliance cluster, same
NAS appliance
Unavailable Lose data in cache Data that has not been written to disk is lost
Dual‑NAS controller failure in
multiple NAS appliance cluster,
separate NAS appliances
Available, degraded Unaected • Peer NAS controller enters journaling mode
• Failed NAS controller can be replaced while
keeping the le system online
Ports Used by the FluidFS Cluster
You might need to adjust your rewall settings to allow trac on the network ports used by the FluidFS cluster. For a list of ports
used by the FluidFS cluster, see the Dell Fluid File System Support Matrix.
How FS8x00 Scale-Out NAS Works 345

346

14
FluidFS System Management for FS Series
Appliances
This section contains information about basic FluidFS cluster system management. These tasks are performed using the Dell Storage
Manager Client.
NAS Access
FluidFS v6.x supports the Unicode /UTF-8 encoding, allowing concurrent access from any UTF-8 compatible client. All NAS
interfaces expect UTF-8 characters for le, folder/directory, share, and other names.
Consequently, all names are internally maintained and managed in UTF-8 format. While individual le and directory names are each
limited to 255 bytes, the number of characters might be further limited, due to the variable-width nature of the UTF-8 encoding.
Management Access
Management data items, such as volume names, share names, directory names, user names, description elds, and so on, are all
maintained in UTF-8 format.
For CLI access, UTF-8 terminal applications, such as XTERM, should be used. Terminal applications that do not support UTF-8
characters, such as KTERM, are not recommended.
Seamless Session Failover
Seamless session failover decreases the client connection timeout. With seamless session failover, you can easily move a connection
between cluster controllers. This feature sends a connection reset packet to the dropped client to immediately terminate a session
with a failed controller. The client will then reestablish the session with the new controller and the connection will resume.
View Open Files
You can view up to 1,000 open les.
1. In the Storage view, select a FluidFS cluster
2. Click the File System tab.
3. the File System view, select Client Activity.
4. Click the Open Files tab. The Open Files Display Filter panel displays a list of the open les.
Filter Open Files
You can lter open les by le sux, user, protocol, or maximum number of open les to display.
1. In the Storage view, select a FluidFS cluster.
2. Click the File System tab.
3. In the File System view, select Client Activity.
4. Click the Open Files tab.
5. In the Open Files Display Filter panel, ll in one or more of the elds listed (File Sux, User, Protocol, or Maximum Open Files to
Display).
6. Click Apply Filter/Refresh. The panel displays a new list of open les.
FluidFS System Management for FS Series Appliances 347

Using the Dell Storage Manager Client or CLI to Connect to the
FluidFS Cluster
As a storage administrator, you can use either the Dell Storage Manager Client or command-line interface (CLI) to connect to and
manage the FluidFS cluster. By default, the FluidFS cluster is accessed through the client network.
Connect to the FluidFS Cluster Using the Dell Storage Manager Client
Log in to the Dell Storage Manager Client to manage the FluidFS cluster.
Prerequisites
The Storage Manager user account must have the Administrator privilege to view, manage, or add FluidFS clusters in the Dell
Storage Manager Client.
Steps
1. Start the Dell Storage Manager Client application. The Dell Storage Manager Client opens.
2. If the Dell Storage Manager Client welcome page opens, click Log in to a Storage Center or Data Collector.
3. In the User Name eld, type the DSM Data Collector user name.
4. In the Password eld, type the DSM Data Collector password.
5. In the Host/IP eld, type the host name or IP address of the server that hosts the Data Collector. If the Data Collector and
Client are installed on the same system, you can type localhost instead.
6. If you changed the web server port during installation, type the updated port in the Web Server Port eld.
7. Click Log In. The Dell Storage Manager Client connects to the Data Collector and displays the Storage view, including FluidFS
clusters.
Reconnect to the FluidFS Cluster
If Storage Manager cannot communicate with or log in to a FluidFS cluster, Storage Manager marks the FluidFS cluster as down.
Reconnect to the FluidFS cluster to provide the updated connectivity information or credentials.
1. Click the Storage button.
2. In the Storage view, select a FluidFS cluster.
3. Click the Summary tab.
4. Click Reconnect to FluidFS Cluster. The Reconnect to FluidFS Cluster dialog box opens.
5. In the User Name eld, type the FluidFS cluster administrator user name. The default user name is Administrator.
6. In the Password eld, type the FluidFS cluster administrator password. The default password is Stor@ge!.
7. Click OK.
Connect to the FluidFS Cluster CLI Using a VGA Console
Log in to the CLI using a VGA console to manage the FluidFS cluster. Connect a monitor to a NAS controller’s VGA port and connect
a keyboard to one of the NAS controller’s USB ports.
1. From the command line, enter the following user-id at the rst login as prompt:
cli
2. Type the FluidFS cluster administrator user name at the next login as prompt. The default user name is Administrator.
3. Type the FluidFS cluster administrator password at the
user_name
’s password prompt. The default password is Stor@ge!. You
are logged in to the CLI and a Welcome window opens. The window lists the available commands in the main menu.
Connect to the FluidFS Cluster CLI Through SSH Using a Password
Log in to the CLI through SSH to manage the FluidFS cluster.
1. Use either of the following options:
348 FluidFS System Management for FS Series Appliances

• From Windows using an SSH client, connect to a client VIP. From the command line, enter the following command at the
login as prompt:
cli
• From a UNIX/Linux system, enter the following command from a prompt:
ssh cli@client_vip_or_name
2. Type the FluidFS cluster administrator user name at the login as prompt. The default user name is Administrator.
3. Type the FluidFS cluster administrator password at the
user_name
’s password prompt. The default password is Stor@ge!. You
are logged in to the CLI and a Welcome window opens. The window lists the available commands in the main menu.
Connect to the FluidFS Cluster CLI Using SSH Key Authentication
You can grant trust to a specic machine and user by performing an SSH key exchange.
1. Generate an RSA SSH key.
NOTE: The following example uses the ssh-keygen utility. The steps to generate an RSA SSH key can vary by
operating system. See the documentation for the respective operating system for more information.
a. Log in to a UNIX/Linux workstation for which you want to use SSH key authentication.
b. From the command line, enter the following command:
ssh-keygen -t rsa
c. Press Enter at the Enter le in which to save the key (/home/
user_name
/.ssh/id_rsa) prompt.
d. Press Enter at the Enter passphrase (empty for no passphrase) prompt and again at the Enter same passphrase again
prompt. An SSH key is generated at /home/user_name/.ssh/id_rsa.pub.
2. Copy the SSH key to your clipboard.
3. Log in to the FluidFS cluster CLI through SSH using a password.
4. Enter the following command, pasting in the copied SSH key:
system administrators passwordless-access add-ssh-keys Administrator add-ssh-keys
ssh_key
Now you can use the following command to log in to the FluidFS cluster from the workstation without needing a password:
ssh fluidfs_administrator_user_name@client_vip_or_name
You can also use the following format to run commands from the workstation without needing a password:
ssh fluidfs_administrator_user_name@client_vip_or_name cli_command
Managing Secured Management
By default, all FluidFS cluster management ports are open on all subnets, along with the other ports needed for client access
(SMB/NFS/FTP), replication, and NDMP. Secured management, when enabled, exclusively limits all management trac to one
specic subnet. The subnet on which secured management is enabled also has the necessary ports open for client access,
replication, FTP, and NDMP trac. Other subnets will not have any of the management ports listening on them, making them
available only for client access, replication, and NDMP trac. This setup prevents users on client (data) access subnets from
accessing any FluidFS cluster management functions.
In FluidFS, the management ports listed in the following table do not participate in SMB/NFS communication, but are exposed on
the client network by default. When you enable secured management, you can expose the management ports on a management
subnet only.
Service Port
Web Services 80
Secure Web Services 443
FTP 44421
FluidFS System Management for FS Series Appliances 349

Service Port
FTP (Passive) 44430–44439
SSH 22
Storage Manager communication 35451
Secured management can be enabled only after the system is deployed. To make a subnet secure:
• It must exist prior to enabling the secured management feature.
• It can reside on the client network (subnet-level isolation of management trac) or the LOM (Lights Out Management) Ethernet
port (physical isolation of management trac). The LOM Ethernet port is located on the lower-right side of the back panel of a
NAS controller.
• It must be the subnet that you log in from.
Add a Secured Management Subnet
The subnet on which you enable secured management must exist prior to enabling the secured management feature.
1. In the Storage view, select a FluidFS cluster.
2. Click the File System tab.
3. In the File System view, select Cluster Connectivity, and then click the Management Network tab.
4. In the Management Network panel, click Edit Settings.
The Modify Administrative Network dialog box opens.
5. From the State drop-down list, select a state to be used for the management network.
• Select Restricted for management functionality to be blocked on other subnets
• Select Unrestricted for management functionality to be available on all subnets.
6. To change the prex of the network, type a prex length in the Prex eld.
7. In the Network ID eld, type the ID for the network that you want to modify.
8. Add one or more management VIPs through which the administrator manages the FluidFS cluster.
a. In the Virtual IP eld, type a management virtual IP address.
b. In the box for the Controller IP Address eld, type a controller IP address and click Add. Repeat this step for each
controller.
9. To specify a VLAN tag, type a VLAN tag in the VLAN Tag eld. When a VLAN spans multiple switches, the VLAN tag is used to
specify which ports and interfaces to send broadcast packets to.
10. From the Interface drop-down list, select the interface on which the secured management subnet is located.
• Select Admin to use the LOM Ethernet port for physical isolation of management trac. You must also connect a network
cable to the LOM Ethernet port of each controller in the rst (or only) appliance.
• Select Client for subnet-level isolation of management trac.
11. Click OK.
Change the Secured Management Subnet Interface
Change the interface on which the secured management subnet is located.
1. In the Storage view, select a FluidFS cluster.
2. Click the File System tab.
3. In the File System view, select Cluster Connectivity, and then click the Management Network tab.
4. In the Management Network panel, click Edit Settings. The Modify Administrative Network dialog box opens.
5. From the Interface drop-down list, select the interface on which the secured management subnet is located.
• Select Admin to use the LOM Ethernet port for physical isolation of management trac. You must also connect a network
cable to the LOM Ethernet port of each controller in the rst (or only) appliance..
• Select Client for subnet-level isolation of management trac.
6. Click OK.
350 FluidFS System Management for FS Series Appliances

Change the Prex for the Secured Management Subnet
Change the prex for the secured management subnet.
1. the Storage view, select a FluidFS cluster.
2. Click the File System tab.
3. In the File System view, select Cluster Connectivity, and then click the Management Network tab.
4. In the Management Network panel, click Edit Settings. The Modify Administrative Network dialog box opens.
5. In the Prex eld, type a prex for the secured management subnet.
6. Click OK.
Change the VLAN Tag for the Secured Management Subnet
When a VLAN spans multiple switches, the VLAN tag is used to specify which ports and interfaces to send broadcast packets to.
1. In the Storage view, select a FluidFS cluster.
2. Click the File System tab.
3. In the File System view, select Cluster Connectivity, and then click the Management Network tab.
4. In the Management Network panel, click Edit Settings. The Modify Administrative Network dialog box opens.
5. In the VLAN Tag eld, type a VLAN tag for the secured management subnet.
6. Click OK.
Change the VIP for the Secured Management Subnet
Change the secured management subnet VIP through which an administrator manages the FluidFS cluster.
1. In the Storage view, select a FluidFS cluster.
2. Click the File System tab.
3. In the File System view, select Cluster Connectivity, and then click the Management Network tab.
4. In the Management Network panel, click Edit Settings. The Modify Administrative Network dialog box opens.
5. To change a management VIP:
a. In the Virtual IP Address eld, type a management virtual IP address.
NOTE: A secured management subnet has a single management VIP.
6. Click OK.
Change the NAS Controller IP Addresses for the Secured Management Subnet
To change the NAS controller IP addresses for the secured management subnet when, for example, you go from an unsecured to a
secured environment or you physically relocate your equipment:
1. In the Storage view, select a FluidFS cluster.
2. Click the File System tab.
3. In the File System view, select Cluster Connectivity, and then click the Management Network tab.
4. In the Management Network panel, click Edit Settings. The Modify Administrative Network dialog box opens.
5. The Controller IP Addresses are displayed.
6. You can add or remove controller IP addresses by clicking Add or Remove.
7. Click OK.
FluidFS System Management for FS Series Appliances 351

Enable or Disable Secured Management
Enable secured management to exclusively limit management trac to one specic subnet.
Prerequisites
• The subnet on which you enable secured management must exist before you enable the secured management feature.
• The FluidFS cluster must be managed by Storage Manager using the subnet on which secured management will be enabled. To
manage the FluidFS cluster on the secured management subnet, remove the FluidFS cluster from Storage Manager and then re-
add the FluidFS cluster to Storage Manager using the secured management subnet management VIP.
About this task
After enabling secured management, if you are connected to Storage Manager through the secured management subnet, your
management session is temporarily interrupted while the change takes eect. During this time, the following message is displayed in
Storage Manager:
Communication with the cluster was interrupted in process of issuing a command that performs
modification to the cluster.
After the change takes eect, your management session will resume automatically. Management sessions on all other subnets are
disconnected.
Disable secured management to allow management trac from any subnet.
Steps
1. In the Storage view, select a FluidFS cluster.
2. Click the File System tab.
3. In the File System view, select Cluster Connectivity and then click the Management Network tab.
4. In the Management Network panel, click Edit Settings.
The Modify Administrative Network dialog box opens.
5. Enable or disable secured management.
From the State drop-down list:
• To enable secured management, select Restricted or Unrestricted.
• To disable secured management, select Disabled.
6. Click OK.
Managing the FluidFS Cluster Name
The FluidFS cluster name is a unique name used to identify the FluidFS cluster in Storage Manager and the name that clients use to
access the FluidFS cluster. This name is also the FluidFS cluster NetBIOS name.
If clients access the FluidFS cluster by name (instead of IP address), you must add an entry in the DNS server that associates the
FluidFS cluster name to the FluidFS cluster client VIPs. If you are using multiple client VIPs, add all client VIPs to the DNS server and
associate them with the same FluidFS cluster name (known as round-robin DNS). This association enables client load balancing
between client VIPs.
View the FluidFS Cluster Name
View the current FluidFS cluster name that is displayed in Storage Manager and the name that clients use to access the FluidFS
cluster.
1. In the Storage view, select a FluidFS cluster.
2. Click the Summary tab. The FluidFS cluster name is displayed below the tab.
352 FluidFS System Management for FS Series Appliances

Rename the FluidFS Cluster
Changing the FluidFS cluster name changes the FluidFS cluster name that is displayed in Storage Manager and the name that clients
use to access the FluidFS cluster.
Prerequisites
After changing the FluidFS cluster name, you must also make the following adjustments:
• Change the FluidFS cluster name on the DNS server.
• If the FluidFS cluster is joined to an Active Directory domain, leave and then rejoin the FluidFS cluster to the Active Directory
domain. If the FluidFS cluster is joined to Active Directory using the old FluidFS cluster name, it might aect the ability of Active
Directory users to access the system.
Steps
1. Click the Storage view, select a FluidFS cluster.
2. Click the Summary tab.
3. In the FluidFS Cluster Status panel, click Edit FluidFS Cluster Settings. The Edit FluidFS Cluster Settings dialog box opens.
4. In the Name eld, type the new name for the FluidFS cluster.
5. Click OK.
Accept the End-User License Agreement
You must accept the end-user license agreement (EULA) before using the system. The EULA is initially accepted during deployment,
and the EULA approver name and title can be changed at any time.
1. In the Storage view, select a FluidFS cluster.
2. Click the File System tab.
3. In the File System view, select Cluster Maintenance.
4. Click the License tab.
5. In the License panel, click Accept License Agreement. The Accept License Agreement dialog box opens.
6. Read the EULA.
7. In the Approver Name eld, type your name.
8. In the Approver Title eld, type your title.
9. Click OK.
Managing the System Time
Setting the system time accurately is critical for the proper functioning of the system. Setting the system time enables:
• Windows clients to mount the le system
• Scheduled activities, such as snapshot and replication tasks, to occur at the appropriate time
• The correct time to be recorded in the Event Log
• Time synchronization between the Active Directory authentication server and the FluidFS cluster, which is necessary for Active
Directory authentication
You can set the system time using either of the following options:
•Manually set the time – Manually set the time for the FluidFS cluster.
•Automatically synchronize the time with an NTP server – Network Time Protocol (NTP) synchronizes clocks over a network.
If the FluidFS cluster is part of a Windows network, the Active Directory server should serve as the NTP server. If the FluidFS
cluster is not part of a Windows network, congure it to synchronize with a local NTP server (if such a server exists) or with an
NTP server on the Internet.
FluidFS System Management for FS Series Appliances 353

View and Congure Time Settings
Provide the correct time information for the FluidFS system. An NTP server is mandatory for working with Active Directory. An NTP
server is recommended for accurate snapshot and replication scheduling and for event logging. For this procedure, the time
information is copied from the Storage Center setup.
1. In the Storage view, select a FluidFS cluster.
2. Click the File System tab.
3. In the File System view, select Cluster Connectivity, and then click the General tab.
4. In the Time panel, click Edit Settings.
5. Select a time zone from the Time Zone drop-down list.
6. Add or remove NTP servers. In the NTP Servers eld:
• To add an NTP server, type the host name or IP address of an NTP server in the NTP Servers eld and then click Add.
• To remove an NTP server, select an NTP server from the NTP Servers list and then click Remove.
7. If the time displayed in the Time eld is correct, click OK.
8. To change the current time, clear the Set Time Using NTP Enabled checkbox.
9. From the Time drop-down lists, select the date and time.
10. Click OK.
Managing the FTP Server
The FluidFS cluster includes an FTP server that provides a storage location for the following types of system les:
• Diagnostic results les
• License le
• SNMP MIBs and traps
• Service pack les
• Other les for technical support use
Access the FTP Server
The FTP server can be accessed at:
ftp://fluidfs_administrator_user_name@client_vip_or_name:44421/
Example: ftp://Administrator@172.22.69.32:44421/
You will be prompted for the FluidFS cluster administrator password.
Enable or Disable the FTP Server
You can enable or disable the FTP server. The FTP server must be enabled if you want to manually upload service packs without
using Storage Manager.
1. In the Storage view, select a FluidFS cluster.
2. Click the File System tab.
3. In the File System view, select Cluster Maintenance.
4. Click the Protocols tab.
5. In the FTP Accessibility for Support panel, click Edit Settings. The Modify FTP Accessibility for Support Settings dialog box
opens.
6. Enable or disable the FTP server:
• To enable the FTP server, select the FTP Enabled checkbox.
• To disable the FTP server, clear the FTP Enabled checkbox.
7. Click OK.
354 FluidFS System Management for FS Series Appliances

Managing SNMP
Simple Network Management Protocol (SNMP) is one way to monitor the health of the system and generate alert messages
(SNMP traps) for system problems. To use SNMP, the FluidFS cluster-specic Management Information Bases (MIBs) and traps
must be compiled into a customer-provided SNMP management station. The MIBs are databases of information that is specic to
the FluidFS cluster.
FluidFS supports SNMP v3 (read requests) and v2, but does not support using both versions at the same time. SNMP v3 requires
user authentication.
Obtain SNMP MIBs and Traps
The SNMP MIBs and traps for the FluidFS cluster are available for download from the FluidFS cluster FTP server.
Prerequisites
The FTP server must be enabled.
Steps
1. In the Storage view, select a FluidFS cluster.
2. Click the File System tab.
3. In the File System view, select Cluster Maintenance.
4. Click the SNMP tab, and click the Download MIB File link.
5. Use the browser dialog box to begin the download process.
6. Click .
Optionally, you can also download the SNMP MIBs and traps from:
ftp://fluidfs_administrator_user_name@client_vip_or_name:44421/mibs/
Change the SNMP Version
1. In the Storage view, select a FluidFS cluster.
2. Click the File System tab.
3. In the File System view, select Cluster Maintenance.
4. Click the SNMP tab.
5. In the SNMP MIB Access panel, click Edit Settings. The Modify SNMP MIB Access dialog box opens.
6. In the Read Version eld, type the version you want to change SNMP to.
7. In the Trap Version eld, type the version you want to change SNMP to.
8. Click OK.
Change the SNMP Read-Only Community
Change the read-only community for devices reading SNMP variables from the FluidFS cluster. By default, the read-only community
is FluidFS.
1. In the Storage view, select a FluidFS cluster.
2. Click the File System tab.
3. In the File System view, select Cluster Maintenance.
4. Click the SNMP tab.
5. In the SNMP MIB Access panel, click Edit Settings. The Modify SNMP MIB Access dialog box opens.
6. In the Read Only Community eld, type a read-only community name.
7. Click OK.
FluidFS System Management for FS Series Appliances 355

Change the SNMP Trap System Location or Contact
Change the system location or contact person for FluidFS cluster-generated SNMP traps. By default, the SNMP trap system
location and contact person are unknown.
1. In the Storage view, select a FluidFS cluster.
2. Click the File System tab.
3. In the File System view, select Cluster Maintenance.
4. Click the SNMP tab.
5. In the SNMP Trap panel, click Modify SNMP Trap. The Modify SNMP Trap Settings dialog box opens.
6. Change the SNMP trap system location or contact:
• To specify a description for the location of the FluidFS cluster, type a location in the System Location eld.
• To specify the name of the SNMP contact person, type a contact name in the System Contact eld.
7. Click OK.
Add or Remove SNMP Trap Recipients
Add or remove hosts that receive the FluidFS cluster-generated SNMP traps.
1. In the Storage view, select a FluidFS cluster.
2. Click the File System tab.
3. In the File System view, select Cluster Maintenance.
4. Click the SNMP tab.
5. In the SNMP Trap panel, click Modify SNMP Trap. The Modify SNMP Trap Settings dialog box opens.
6. Add or remove SNMP trap recipients:
• To add an SNMP trap recipient, type a host name or IP address in the Trap Recipients eld and click Add.
• To remove an SNMP trap recipient, select an SNMP trap recipient and click Remove.
7. Click OK.
Enable or Disable SNMP Traps
Enable or disable SNMP traps by category (NAS Volumes, Access Control, Performance & Connectivity, Hardware, System, or
Auditing). For enabled SNMP traps, specify the severity of events for which to send SNMP traps.
1. In the Storage view, select a FluidFS cluster.
2. Click the File System tab.
3. In the File System view, select Cluster Maintenance.
4. Click the SNMP tab.
5. In the Events to Send SNMP Traps panel, click Edit Settings. The Modify Events Filtering dialog box opens.
6. In the dialog box, select all checkboxes that apply to enable those traps.
7. To disable any SNMP traps, clear the appropriate checkbox.
8. Select the severity of the events (Major or All) from the drop-down lists.
9. Click OK.
Managing the Health Scan Throttling Mode
Health scan throttling has three modes:
•Normal (default mode) – Health scan is running and scanning the le system to identify potential errors.
•Maintenance – Health scan is running in high priority and scanning the le system to identify potential errors.
•O – Health scan is o and will not run.
356 FluidFS System Management for FS Series Appliances

NOTE: Keep the health scan throttling mode set to Normal unless specically directed otherwise by Dell Technical
Support.
Change the Health Scan Settings
If enabled, the Health Scan background process will scan the le system to identify potential errors..
1. In the Storage view, select a FluidFS cluster
2. Click the File System tab.
3. In the File System view, select Cluster Maintenance.
4. Click the Internal tab.
5. In the Advanced panel, click Modify Health Scan Settings. The Modify Health Scan Settings dialog box opens.
6. To enable health scan, select the Enabled checkbox.
7. To disable health scan, clear the Enabled checkbox.
8. From the Scanning Mode drop-down list, select Normal or Intensive.
9. Click OK.
Managing the Operation Mode
The FluidFS cluster has three operation modes:
•Normal – System is serving clients using SMB and NFS protocols and operating in mirroring mode.
•Write-Through – System is serving clients using SMB and NFS protocols, but is forced to operate in journaling mode. This mode
of operation might have an impact on write performance. It is recommended when, for example, you have repeated electric
power failures.
•No Service – System is not serving clients using SMB or NFS protocols and allows limited management capabilities. This mode
must be selected before replacing a NAS appliance.
View or Change the Operation Mode
Changing the operation mode might aect the accessibility and performance of SMB shares and NFS exports.
1. In the Storage view, select a FluidFS cluster.
2. Click the File System tab.
3. In the File System view, select Cluster Maintenance.
4. Click the Internal tab.
5. In the Advanced panel, click Modify Operation Mode. The Modify Operation Mode dialog box opens.
6. Select a new operation mode (Normal, Write-Through, or No Service).
7. Click OK.
Managing Client Connections
The following options are available for managing client connections:
• Display the distribution of clients between NAS controllers
• Assign a client to a NAS controller
• Manually migrate clients to another NAS controller
• Fail back clients to their assigned NAS controller
• Rebalance client connections across NAS controllers
FluidFS System Management for FS Series Appliances 357

Display the Distribution of Clients Between NAS Controllers
Display the current distribution of clients between NAS controllers.
1. In the Storage view, select a FluidFS cluster.
2. Click the File System tab.
3. In the File System view, select Cluster Connectivity.
4. Click the Clients and Routers tab. The Filters panel displays the NAS controller and interface to which each client is connected.
View Clients Assigned to a NAS Controller
View clients that are currently assigned to a particular NAS controller.
1. In the Storage view, select a FluidFS cluster.
2. Click the File System tab.
3. In the File System view, select Cluster Connectivity.
4. Click the Clients and Routers tab. The panel displays the NAS controller and interface to which each client is connected.
Assign or Unassign a Client to a NAS Controller
You can permanently assign one or more clients to a particular NAS controller. For eective load balancing, do not manually assign
clients to NAS controllers, unless specically directed to do so by Dell Technical Support. Assigning a client to a NAS controller
disconnects the client’s connection. Clients will then automatically reconnect to the assigned NAS controller.
1. In the Storage view, select a FluidFS cluster.
2. Click the File System tab.
3. In the File System view, select Cluster Connectivity.
4. Click the Clients and Routers tab and select a client or router IP.
5. In the Filters panel, click Pin. The Pin Client to NAS Controller dialog box opens.
6. To assign a client to a NAS controller:
a. From the Pin Client to drop-down list, select the NAS controller to which to assign the client.
b. From the Use Client Interface drop-down list, select the client interface on the NAS controller to which to assign the client.
7. Click OK.
Manually Migrate Clients to Another NAS Controller
You can manually migrate clients between NAS controllers if, for example, the network load on the NAS controllers is not balanced.
Migrating a client to another NAS controller disconnects the client’s connection. Clients will then automatically reconnect to the NAS
controller to which they were migrated.
1. In the Storage view, select a FluidFS cluster.
2. Click the File System tab.
3. In the File System view, select Cluster Connectivity.
4. In the Filters panel, select a client and then click Move. The Move Client to NAS Controller dialog box opens.
5. From the Move Client to drop-down list, select the NAS controller to which to migrate the client.
6. Click OK.
Fail Back Clients to Their Assigned NAS Controller
You must fail back client connections to their original NAS controller when a NAS controller that was down becomes available. Failing
back client connections disconnects only the client connections that failed over due to the original NAS controller failure. Those
clients will then automatically reconnect to the assigned NAS controller.
1. In the Storage view, select a FluidFS cluster.
2. Click the File System tab.
358 FluidFS System Management for FS Series Appliances

3. In the File System view, select Cluster Connectivity.
4. In the Filters panel, click Failback. The Failback Clients dialog box opens.
5. Click OK.
Rebalance Client Connections Across NAS Controllers
Rebalancing client connections evenly distributes connections across all the available NAS controllers.
About this task
You must rebalance client connections in the following situations:
• After FluidFS cluster hardware changes (for example, adding a NAS appliance)
• When a NAS controller that was down becomes available
Rebalancing client connections disconnects all client connections. Clients will then automatically reconnect to the FluidFS cluster.
Steps
1. In the Storage view, select a FluidFS cluster.
2. Click the File System tab.
3. In the File System view, select Cluster Connectivity.
4. In the Filters panel, click Rebalance. The Rebalance Clients dialog box opens.
5. Click OK.
Shutting Down and Restarting NAS Controllers
In some cases, you must temporarily shut down a FluidFS cluster or reboot a NAS controller.
Shut Down the FluidFS Cluster
In some cases, you might need to temporarily shut down all NAS controllers in a FluidFS cluster. For example, you might need to shut
down the controllers if you are moving the NAS hardware to a dierent location. When a FluidFS cluster is shut down, NAS volume
data is no longer available to clients, and clients are disconnected.
Prerequisites
Schedule a maintenance window and inform clients that the resources hosted by the FluidFS cluster will be unavailable.
CAUTION: Follow the procedure exactly to prevent data inconsistency.
Steps
1. Change the FluidFS cluster operation mode to No Service:
a. In the File System view, select Cluster Maintenance.
b. Click the Internal tab
c. In the Advanced panel, click Modify Operation Mode. The Modify Operation Mode dialog box opens.
d. Select No Service and click OK.
2. Press and release the recessed power button at the back of each NAS controller to shut down the controllers.
NOTE: Do not hold the power button down.
Start Up the FluidFS Cluster
Start up a FluidFS cluster to resume operation after shutting down all NAS controllers in a FluidFS cluster.
Prerequisites
Before turning on the system, ensure that all cables are connected and all components are connected to a power source.
Steps
1. If previously shut down, turn the Storage Centers back on before starting the FluidFS cluster.
2. Press and release the recessed power button at the back of each NAS controller to turn on the controllers. Wait about 15
minutes for the cluster to come up and be manageable.
FluidFS System Management for FS Series Appliances 359

3. Change the FluidFS cluster operation mode to Normal:
a. In the File System view, select Cluster Management.
b. Click the Internal tab.
c. In the Advanced panel, click Modify Operation Mode. The Modify Operation Mode dialog box opens.
d. Select Normal and then click OK.
Reboot a NAS Controller
Only one NAS controller can be rebooted in a NAS appliance at a time. Rebooting a NAS controller disconnects client connections
while clients are being transferred to other NAS controllers. Clients will then automatically reconnect to the FluidFS cluster.
1. In the Storage view, select a FluidFS cluster.
2. Click the Hardware tab.
3. In the Appliances panel, select a controller.
4. Click Reboot. The Reboot dialog box opens.
5. Click OK.
Managing NAS Appliance and NAS Controller Blinking
You can make the system identication button on a NAS appliance or NAS controller blink to easily locate that particular NAS
appliance or NAS controller within a rack. The system identication button for a NAS appliance is located on the front panel and is
labeled . The system identication button for a NAS controller is located on the back panel and is labeled .
Enable or Disable NAS Appliance Blinking
When NAS appliance blinking is enabled, the system identication button blinks so you can easily locate the NAS appliance within a
rack.
1. In the Storage view, select a FluidFS cluster.
2. Click the Hardware tab.
3. In the Appliances panel, select a NAS appliance.
4. Right-click on the appliance name and select Blink from the list box. The Blink dialog box opens.
5. Enable or disable NAS appliance blinking:
• To enable NAS appliance blinking, select Blink this appliance.
• To disable NAS appliance blinking, select Stop blinking this appliance.
6. Click OK.
Enable or Disable NAS Controller Blinking
When NAS controller blinking is enabled, the system identication button blinks so you can easily locate the NAS controller within a
rack.
1. In the Storage view, select a FluidFS cluster.
2. Click the Hardware tab.
3. In the Controllers panel, select a NAS controller.
4. Right-click on the controller and select Blink from the list box. The Blink dialog box opens.
5. Enable or disable NAS controller blinking:
• To enable NAS controller blinking, select Blink controller in slot 1 or Blink controller in slot 2.
• To disable NAS controller blinking, clear Blink controller in slot 1 or Blink controller in slot 2.
6. Click OK.
360 FluidFS System Management for FS Series Appliances

Validate Storage Connections
Validating storage connections gathers the latest server denitions on the FluidFS cluster and makes sure that matching server
objects are dened on the Storage Centers providing the storage for the FluidFS cluster.
1. In the Storage view, select a FluidFS cluster.
2. Click the Hardware tab.
3. In the toolbar, click Actions→ Storage Centers→ Validate Storage Connections. The Validate Storage Connections dialog box
opens.
4. Click OK.
FluidFS System Management for FS Series Appliances 361

362

15
FluidFS Networking
This section contains information about managing the FluidFS cluster networking conguration. These tasks are performed using the
Dell Storage Manager Client.
Managing the Default Gateway
The default gateway enables client access across subnets. Only one default gateway can be dened for each type of IP address
(IPv4 or IPv6). If client access is not through a router (a at network), a default gateway does not need to be dened.
View the Default Gateway
View the current default gateway.
1. In the Storage view, select a FluidFS cluster.
2. Click the File System tab.
3. In the File System view, select Cluster Connectivity.
4. Click the Client Network tab. The Static Route panel displays the default gateway.
Change the Default Gateway
Change the default gateway if it changes for the network.
1. In the Storage view, select a FluidFS cluster.
2. Click the File System tab.
3. In the File System view, select Cluster Connectivity, and click the Client Network tab.
4. In the Static Route panel, click Congure Default Gateway. The Congure Default Gateway dialog box opens.
5. In the Default IPv
n
Gateway eld, type a new default gateway IP address.
To provide a default gateway for IPv4 and IPv6 addresses, you need a client subnet of the appropriate type that contains the
default gateway.
6. Click OK.
Managing DNS Servers and Suxes
Domain Name Service (DNS) is a networking service that enables users to locate computers by providing name-to-IP address and IP
address-to-name resolution services. You can congure one or more external DNS servers (external to the FluidFS cluster but within
the site) to be used for name resolution. A DNS sux species a DNS domain name without the host part of the name (for example,
west.example.com rather than computer1.west.example.com).
If clients access the FluidFS cluster by name, you must add an entry in the DNS server that associates the FluidFS cluster name to
the FluidFS cluster client VIPs. If you are using multiple client VIPs, add all client VIPs to the DNS server and associate them with the
same FluidFS cluster name (known as round-robin DNS). This association enables client load balancing between client VIPs. In
addition, you must congure DNS if you are using Active Directory, and the DNS servers must be the same DNS servers that your
Active Directory domain controllers use.
FluidFS Networking 363

View DNS Servers and Suxes
View the current DNS servers providing name resolution services for the FluidFS cluster and the associated DNS suxes.
1. In the Storage view, select a FluidFS cluster.
2. Click the File System tab.
3. In the File System view, select Client Accessibility. The DNS panel displays the DNS servers and suxes.
Add or Remove DNS Servers and Suxes
Add one or more DNS servers to provide name resolution services for the FluidFS cluster and add associated DNS suxes. Adding
multiple DNS servers and suxes ensures continued name resolution services in the event of a DNS server failure. If the FluidFS
cluster cannot establish contact with the preferred server, it will attempt to connect to the remaining servers in order. Remove a
DNS server or DNS sux if it is no longer available or used.
1. In the Storage view, select a FluidFS cluster.
2. Click the File System tab.
3. In the File System view, select Client Accessibility.
4. In the DNS panel, click Edit Settings. The Edit DNS Settings dialog box opens.
5. To add a DNS server, type the IP address of a DNS server in the DNS Servers IP Addresses eld and then click Add.
6. To remove a DNS server, select it from the DNS Server IP Addresses eld and click Remove.
7. To add a DNS sux, type the DNS sux in the DNS Suxes eld and then click Add.
8. To remove a DNS sux, select it from the DNS Suxes eld and click Remove.
9. Click OK.
Change the Order of Preference for DNS Servers and Suxes
Change the order of preference for a DNS server or DNS sux. If the FluidFS cluster cannot establish contact with the preferred
server, it will attempt to connect to the remaining servers in order.
1. In the Storage view, select a FluidFS cluster.
2. Click the File System tab.
3. In the File System view, select Client Accessibility.
4. In the DNS panel, click Edit Settings. The Edit DNS Settings dialog box opens.
5. DNS servers are listed in descending order of preference.
• To increase the order of preference for a DNS server, select a DNS server and click Up.
• To decrease the order of preference for a DNS server, select a DNS server and click Down.
6. DNS suxes are listed in descending order of preference.
• To increase the order of preference for a DNS sux, select a DNS sux and click Up.
• To decrease the order of preference for a DNS sux, select a DNS sux and click Down.
7. Click OK.
Managing Static Routes
To minimize hops between routers, static routes are recommended in routed networks when the FluidFS cluster has multiple direct
paths to various routers. Static routes allow you to congure the exact paths through which the system communicates with various
clients on a routed network.
Consider the network shown in the following gure. The system can have only one default gateway. Assume that router X is
designated as the default gateway. Packets that are sent to clients in subnet Y are routed to router X, and are then sent back
(through the switch) to router Y. These packets travel through router X needlessly, reducing the throughput to all subnets in the
network.
364 FluidFS Networking

Figure 47. Routed Network
The solution is to dene, in addition to a default gateway, a specic gateway for certain subnets by conguring static routes. To
congure these routes, you must describe each subnet in your network and identify the most suitable gateway to access that
subnet.
Static routes do not have to be designated for the entire network—a default gateway is most suitable when performance is not an
issue. You can select when and where to use static routes to best meet performance needs.
View the Static Routes
View the current static routes.
1. In the Storage view, select a FluidFS cluster.
2. Click the File System tab.
3. In the File System view, select Cluster Connectivity.
4. Click the Client Network tab. The Static Route panel displays the static routes.
Add a Static Route
When adding a static route, you must specify the subnet properties and the gateway through which to access this subnet.
1. In the Storage view, select a FluidFS cluster.
2. Click the File System tab.
3. In the File System view, select Cluster Connectivity.
4. Click the Client Network tab.
5. In the Static Route panel, click Create Static Route. The Create Static Route dialog box opens.
6. In the Target Network IP Address eld, type a network IP address (for example, 192.0.2.27).
7. In the Netmask or Prex Length eld, type a netmask (for example, 255.255.255.0).
8. In the Gateway IP Address eld, type the gateway IP address through which to access the subnet (for example, 192.0.2.30).
9. Click OK.
Change the Gateway for a Static Route
Change the gateway through which to access the subnet for a static route.
1. In the Storage view, select a FluidFS cluster.
2. Click the File System tab.
3. In the File System view, select Cluster Connectivity.
4. Click the Client Network tab.
5. In the Static Route panel, click Congure Default Gateway. The Congure Default Gateway dialog box opens.
FluidFS Networking 365

6. In the Default Gateway IPv
n
Address eld, type the gateway IP address through which to access the subnet (for example,
192.0.2.25).
7. Click OK.
Delete a Static Route
Delete a static route to send trac for a subnet through the default gateway instead of a specic gateway.
1. In the Storage view, select a FluidFS cluster.
2. Click the File System tab.
3. In the File System view, select Cluster Connectivity.
4. Click the Client Network tab.
5. In the Static Route panel, click Delete Default Gateway. The Delete Default Gateway dialog box opens.
6. Click OK.
Managing the Client Networks
The client networks dene the client VIPs through which clients access SMB shares and NFS exports. To ensure eective load
balancing, use the following recommendations to determine the number of client VIPs to dene:
• If client access to the FluidFS cluster is not through a router (in other words, a at network), dene one client VIP per FluidFS
cluster.
• If clients access the FluidFS cluster through a router, dene a client VIP for each client interface port per NAS controller.
Related links
LAN/Client Network
LAN/Client Network
View the Client Networks
View the current client networks.
1. In the Storage view, select a FluidFS cluster.
2. Click the File System tab.
3. In the File System view, select Cluster Connectivity.
4. Click the Client Network tab. The Client Network panel displays the client networks.
Create a Client Network
Create a client network on which clients will access SMB shares and NFS exports.
1. In the Storage view, select a FluidFS cluster.
2. Click the File System tab.
3. In the File System view, select Cluster Connectivity.
4. Click the Client Network tab.
5. In the Client Network panel, click Create Client Network. The Create Client Network dialog box opens.
6. In the Netmask or Prex Length eld, type a netmask or prex for the client network.
7. In the VLAN Tag eld, type a VLAN tag.
When a VLAN spans multiple switches, the VLAN tag species which ports and interfaces to send broadcast packets to.
8. Add an IP address for each NAS controller:
a. Select a NAS controller and click Edit Settings. The Edit Controller IP Address dialog box opens.
b. In the IP Address eld, type an IP address for the NAS controller.
c. Click OK.
d. Repeat these steps for each NAS controller.
366 FluidFS Networking

9. In the Comment eld, type any additional information.
10. Click OK.
Change the Prex for a Client Network
Change the prex for a client network.
1. In the Storage view, select a FluidFS cluster.
2. Click the File System tab.
3. In the File System view, select Cluster Connectivity.
4. Click the Client Network tab.
5. In the Client Network panel, select a client network and then click Edit Settings. The Edit Client Network Settings dialog box
opens.
6. In the Prex Length eld, type a prex for the client network.
7. Click OK.
Change the VLAN Tag for a Client Network
Change the VLAN tag for a client network. When a VLAN spans multiple switches, the VLAN tag is used to specify which ports and
interfaces to send broadcast packets to.
1. In the Storage view, select a FluidFS cluster.
2. Click the File System tab.
3. Click the Client Network tab.
4. In the Client Network panel, select a client network and then click Edit Settings. The Edit Client Network Settings dialog box
opens.
5. In the VLAN Tag eld, type a VLAN tag for the client network.
6. Click OK.
Change the Client VIPs for a Client Network
Change the client VIPs through which clients will access SMB shares and NFS exports.
1. Click the Storage view and select a FluidFS cluster.
2. Click the File System tab.
3. In the File System tab navigation pane, expand Tenants and select a tenant.
4. Select Client Accessibility.
5. In the right pane, select the DNS and Public IPs tab. In the Public IPs pane, click Edit Settings. The Edit Public IPs Settings
dialog box appears.
6. To add a client VIP:
a. In the VIP area, enter a client virtual IP address in the box next to Add, and then click Add.
b. Click OK.
7. To remove a client VIP:
a. Select a client VIP.
b. Click Remove.
NOTE: A client network must have at least one client VIP.
8. Click OK.
Change the NAS Controller IP Addresses for a Client Network
Change the NAS controller IP addresses for a client network.
1. In the Storage view, select a FluidFS cluster.
2. Click the File System tab.
FluidFS Networking 367

3. In the File System view, select Cluster Connectivity.
4. Click the Client Network tab.
5. In the Client Network panel, click Edit Settings. The Edit Client Network Settings dialog box opens.
6. In the NAS Controllers IP Addresses eld, select a NAS controller and then click Edit Settings. The Edit Controller IP Address
dialog box opens.
7. In the IP Address eld, type an IP address for the NAS controller.
8. Click OK.
Delete a Client Network
Delete a client network if clients no longer need to access SMB shares and NFS exports on that network. You cannot delete the
Primary subnet.
1. In the Storage view, select a FluidFS cluster.
2. Click the File System tab.
3. In the File System view, select Cluster Connectivity.
4. Click the Client Network tab.
5. In the Client Network panel, select a client network and then click Delete. The Delete dialog box opens.
6. Click OK.
View the Client Network MTU
View the current maximum transmission unit (MTU) of the client network.
1. In the Storage view, select a FluidFS cluster.
2. Click the File System tab.
3. In the File System view, select Cluster Connectivity.
4. Click the Network Interfaces tab. The Client Interface panel displays the MTU.
Change the Client Network MTU
Change the maximum transmission unit (MTU) of the client network to match your environment.
1. In the Storage view, select a FluidFS cluster.
2. Click the File System tab.
3. In the File System view, select Cluster Connectivity.
4. Click the Network Interfaces tab.
5. In the Client Interfaces panel, click Edit Settings. The Modify Client Interface Settings dialog box opens.
6. In the MTU eld, type a new MTU. If your network hardware supports jumbo frames, use 9000; otherwise, use 1500.
7. Click OK.
View the Client Network Bonding Mode
View the current bonding mode (Adaptive Load Balancing or Link Aggregation Control Protocol) of the client network interface.
1. In the Storage view, select a FluidFS cluster.
2. Click the File System tab.
3. In the File System view, select Cluster Connectivity.
4. Click the Network Interfaces tab.
5. The Client Interface panel displays the bonding mode.
368 FluidFS Networking

Change the Client Network Bonding Mode
Change the bonding mode (Adaptive Load Balancing or Link Aggregation Control Protocol) of the client network interface to match
your environment.
Prerequisites
• If you have ALB, use one client VIP per client port in the FluidFS cluster.
• If you have LACP, use one client VIP per NAS controller in the FluidFS cluster.
Steps
1. In the Storage view, select a FluidFS cluster.
2. Click the File System tab.
3. In the File System view, select Cluster Connectivity.
4. Click the Network Interfaces tab.
5. In the Client Interface panel, click Edit Settings. The Modify Client Interface Settings dialog box opens.
6. From the Mode drop-down list, select a bonding mode (ALB or LACP).
7. Click OK.
About Multichannel
Multichannel is a feature of the SMB 3.0 protocol which allows the client to bind a single session to multiple connections. This
feature supports default tenants only. Multichannel provides the following benets:
Increased Throughput – The le server can simultaneously transmit more data using multiple connections for high speed network
adapters or multiple network adapters.
Network Fault Tolerance – When using multiple network connections at the same time, the clients can continue to work
uninterrupted despite the loss of a network connection.
Automatic Conguration – SMB Multichannel automatically discovers the existence of multiple available network interfaces and
dynamically adds connections as required.
Multichannel can be enabled and disabled from the CLI using the command CLI > (tenant) internal protocols-settings SMB-settings
edit.
Multichannel Requirements
Multichannel requires the following:
Hardware – On both the client and the server, multichannel requires multiple NICs or a NIC congured with RSS (Receive Side
Scaling).
Operating System – FluidFS v6 supports multichannel on Windows 8 or Windows Server 2012 and later.
By default, the Windows client opens one connection per non-RSS NIC and up to four connections per RSS capable NIC.
Viewing the Fibre Channel WWNs
Storage Manager displays the NAS controller World Wide Names (WWNs) needed for updating fabric zoning on your Fibre Channel
switch.
1. In the Storage view, select a FluidFS cluster.
2. Click the Hardware tab.
3. In the Hardware view, expand Appliances → NAS appliance ID → NAS controller ID, then select Interfaces. The WWNs for
the NAS controller are displayed in the right pane in the Fibre Channel list.
FluidFS Networking 369

Managing iSCSI SAN Connectivity
iSCSI SAN subnets (Storage Center fault domains) or "fabrics" are the network connections between the FluidFS cluster and the
Storage Center. The SAN network consists of two subnets, named SAN and SANb. The FluidFS cluster iSCSI SAN conguration can
be changed after deployment if your network changes.
Add or Remove an iSCSI Port
Add a Storage Center iSCSI control port for each connected subnet (Storage Center fault domain).At least one iSCSI port must
remain congured. If only one iSCSI port is congured, you will not be able to remove it.
1. In the Storage view, select a FluidFS cluster.
2. Click the NAS Pool tab.
3. Click the Network tab.
4. To add an iSCSI port:
a. Click Add iSCSI Ports. The Add iSCSI Portal dialog box opens.
b. Fill in the IP Address and Description elds.
c. Click OK.
5. To remove a port:
a. Select the port in the iSCSI Portals panel and then click Delete. The Remove iSCSI Portal dialog box opens.
b. Click OK.
6. Click OK.
Add or Remove an iSCSI Fabric
The FluidFS cluster requires two iSCSI subnets (Storage Center fault domains) or "fabrics."
1. In the Storage view, select a FluidFS cluster.
2. Click the NAS Pool tab.
3. Click the Network tab.
4. To add an iSCSI fabric:
a. In the iSCSI Fabrics panel, click Add iSCSI Fabric. The Add iSCSI Fabric dialog box opens.
b. In the Appliance ID eld, select an ID from the drop-down list.
c. In the Interface eld, select an interface from the drop-down list.
d. Type in the appropriate information in the Netmask and VLAN Tag elds.
e. To add the controller IP addresses, select a controller from the list of controllers and then click Edit Settings. The Edit
Controller IP Address dialog box opens.
f. In the IP Address eld, type in the address for the controller and then click OK.
g. Repeat these steps for each controller.
h. Click OK to close the Edit dialog box.
5. Click OK.
6. To remove a fabric:
a. In the iSCSI Fabrics panel, select the appliance and then click Delete. The Delete dialog box opens.
b. Click OK.
370 FluidFS Networking

Change the VLAN Tag for an iSCSI Fabric
Change the VLAN tag for an iSCSI fabric. When a VLAN spans multiple switches, the VLAN tag species which ports and interfaces
to send broadcast packets to.
1. In the Storage view, select a FluidFS cluster.
2. Click the NAS Pool tab.
3. Click the Network tab.
4. In the iSCSI Fabrics panel, select an appliance and then click Edit Settings. The Modify Settings for Fabric SAN dialog box
opens.
5. In the VLAN Tag eld, type the new VLAN tag for the iSCSI fabric.
6. Click OK.
Change the NAS Controller IP Addresses for an iSCSI Fabric
Change the NAS controller IP addresses for an iSCSI fabric.
1. In the Storage view, select a FluidFS cluster.
2. Click the Network tab.
3. In the iSCSI Fabrics panel, select an appliance and then click Edit Settings. The Modify Settings for Fabric SAN dialog box
opens.
4. Select a controller from the list of controllers and then click Edit Settings. The Edit Controller IP Address dialog box opens.
5. In the IP Address eld, type in the address for the controller and then click OK to close the Edit dialog box.
6. Click OK.
FluidFS Networking 371

372

16
FluidFS Account Management and Authentication
This section contains information about managing FluidFS cluster accounts and authentication. These tasks are performed using the
Dell Storage Manager Client.
Account Management and Authentication
FluidFS clusters include two types of access:
• Administrator-level access for FluidFS cluster management
• Client-level access to SMB shares, NFS exports, and FTP folder
Administrator accounts control administrator-level access. Users and groups control client-level access to SMB shares and NFS
exports.
The FluidFS cluster supports administrator-level and client-level authentication for both local and remote users and groups:
•Local users and groups – User and group identities dened and managed on and by the FluidFS system. Local management is
useful when you have only a limited number of users and groups. In addition, authentication does not depend on external servers.
•External users and groups – User and group identities dened and managed on and by an external repository. External
management is useful when managing access of many users and groups to many dierent resources, but depends on the
availability of the external database. FluidFS supports the following external identity repositories:
–Active Directory – Congure the FluidFS cluster to access an Active Directory database to authenticate Windows users.
NOTE: Active Directory can also be used as an LDAP database for UNIX/Linux users.
–NIS or LDAP – Congure the FluidFS cluster to access an NIS or LDAP database to authenticate UNIX and Linux users.
NOTE:
• Local and external users can be used simultaneously.
• If you congure Active Directory and either NIS or LDAP, you can set up mappings between the Windows users in Active
Directory and the UNIX and Linux users in LDAP or NIS to allow one set of credentials to be used for both types of data
access.
Default Administrative Accounts
The FluidFS cluster has the following built-in administrative accounts, each of which serves a particular purpose.
Login Name Purpose SSH
Access
Enabled by
Default
SSH
Access
Allowed
VGA Console
Access
Enabled by
Default
VGA
Console
Access
Allowed
Default Password
Administrator FluidFS cluster
management (not a
UNIX or Linux user)
Yes Yes Yes Yes Stor@ge!
support FluidFS cluster
troubleshooting
(regular UNIX or Linux
user)
No Yes No Yes None (must be set
by Administrator)
FluidFS Account Management and Authentication 373

Login Name Purpose SSH
Access
Enabled by
Default
SSH
Access
Allowed
VGA Console
Access
Enabled by
Default
VGA
Console
Access
Allowed
Default Password
enableescalationaccess Enable escalation
account
No No Yes Yes
escalation FluidFS cluster
troubleshooting when
unable to log in with
support account
No Yes No Yes
cli Gateway to
command– line
interface access
Yes (can
bypass
password
using SSH
key)
Yes (can
bypass
password
using SSH
key)
N/A N/A N/A
Administrator Account
The Administrator account is used for FluidFS cluster management and provides access to Storage Manager and the FluidFS CLI.
This account cannot be removed or renamed, and has write permissions on all NAS volumes, folders, and les.
Support Account
The support account is used by Dell Technical Support when accessing the FluidFS system. The support account and password are
managed by the system administrator.
CAUTION: Operations performed as the support user are for advanced remote troubleshooting to resolve critical system
issues only. Misuse of this account can damage the FluidFS cluster and its data.
NOTE: For strict security, enable the support account just before a remote troubleshooting session and disable it
immediately after the troubleshooting session.
Enable or Disable the Support Account
Enable the support account to allow remote troubleshooting. When troubleshooting is complete, disable the support account.
1. In the Storage view, select a FluidFS cluster.
2. Click the File System tab.
3. In the File System view, select Cluster Maintenance.
4. Click the Support tab.
5. In the Local Support User panel, click Modify Local Support User Settings. The Modify Local Support User Settings dialog
box opens.
6. Enable or disable SupportAssist:
• To enable SupportAssist, select the SSH Access to Local Support User checkbox.
• To disable SupportAssist, clear the SSH Access to Local Support User checkbox.
7. Click OK.
Change the Support Account Password
Change the support account password to a new, strong password after each troubleshooting session is concluded.
1. In the Storage view, select a FluidFS cluster.
2. Click the File System tab.
3. In the File System view, select Cluster Maintenance.
4. Click the Support tab.
5. In the Local Support User panel, click Change Local Support User Password. The Change Local Support User Password
dialog box opens.
374 FluidFS Account Management and Authentication

6. In the Password eld, type a password. The password must be between 8 and 14 characters long and contain three of the
following elements: a lowercase character, an uppercase character, a digit, or a special character (such as +, ?, or ∗).
7. In the Conrm Password eld, retype the password.
8. Click OK.
Enable or Disable Dell SupportAssist
You can enable Storage Client to send the FluidFS cluster diagnostics using Dell SupportAssist.
1. In the Storage view, select a FluidFS cluster.
2. Click the File System tab.
3. In the File System view, select Cluster Maintenance.
4. Click the Support tab.
5. In the Support Assist panel, click Modify Support Assist Settings. The Modify Support Assist Settings dialog box opens.
6. Enable or disable SupportAssist:
• To enable SupportAssist, select the Support Assistance Enabled checkbox.
• To disable SupportAssist, clear the Support Assistance Enabled checkbox.
7. Click OK.
CLI Account
The cli account is used with an administrator account to access the command-line interface of the FluidFS cluster.
Default Local User and Local Group Accounts
The FluidFS cluster has the following built-in local user and local group accounts, each of which serves a particular purpose.
Account Type Account Name Purpose
Local User Administrator Account used for FluidFS cluster management
Local User nobody Account used for guest users
Local Group Administrators • Accommodates the Administrator account, and all other (local and
remote) administrator users
• BUILTIN domain group fully compatible with the Windows
Administrators group
Local Group nobody_group Accommodates the nobody account
Local Group Local Users Accommodates local user accounts
Local Group Users BUILTIN domain group fully compatible with the Windows Users group
Local Group Backup Operators BUILTIN domain group fully compatible with the Windows Backup
Operators group
Managing Administrator Accounts
You can create both local FluidFS administrators and make remote users (AD/LDAP/NIS) FluidFS administrators. System alerts will
be sent to the email address specied for the administrator.
When creating an administrator, you specify an administrator permission level. The permission level denes the set of actions that are
allowed by the administrator. Permission levels are predened in the system as follows:
•NAS Cluster Administrator – The administrator can manage any aspect of the FluidFS cluster.
•NAS Volume Administrator – The following table summarizes which settings a volume administrator can change for the NAS
volumes to which they are assigned. They can also view, but not change, the rest of the FluidFS cluster conguration.
FluidFS Account Management and Authentication 375

NAS Volume Setting Volume Administrator Allowed to Change
Setting?
NAS volume name Yes
NAS volume folder to which the NAS volume is assigned Yes
Access time granularity Yes
Permissions interoperability Yes
Report zero disk usage Yes
Data reduction Yes
NAS volume space settings and alert thresholds Yes
SMB shares and NFS exports Yes
Snapshots and snapshot schedules Yes
Restore NAS volume from snapshot Yes
Restore NAS volume conguration Yes
Quotas Yes
NAS volume clones No
Replication No
View Administrators
View the current list of administrator accounts.
1. In the Storage view, select a FluidFS cluster.
2. Click the File System tab.
3. In the File System view, select Cluster Maintenance.
4. Click the Mail & Administrators tab. The Administrators panel displays the current list of administrators.
Add an Administrator
Add an administrator account to manage the FluidFS cluster using the Dell Storage Manager Client and CLI. You can dene only
those administrators with permission levels that are hierarchically lower than your own.
Prerequisites
Before you can create a local administrator, you must create a local user who will become an administrator.
Steps
1. In the Storage view, select a FluidFS cluster.
2. Click the File System tab.
3. In the File System view, select Client Accessibility.
4. Click the Local Users and Groups tab.
5. In the Local Users panel, click Create. The Create Local User dialog box opens.
6. Select a user to become an administrator:
a. In the File System view, select Cluster Maintenance.
b. Click the Mail & Administrators tab.
c. In the Administrators panel, click Grant Administration Privilege. The Grant Administration Privilege dialog box opens.
d. Click Select User. The Select User dialog box opens.
e. From the Domain drop-down list, select the domain to which the user belongs.
f. In the User eld, type either the full name of the user or the beginning of the user name.
g. To change the maximum number of search results to return, select the maximum number of search results from the Max
Results drop-down list
376 FluidFS Account Management and Authentication

h. Click Search.
i. Select a user from the search results and click OK.
j. Click OK.
7. Select the Global Administration Permission Enabled checkbox.
8. In the Email Address eld, type an email address for the administrator.
9. Click OK.
Assign NAS Volumes to a Volume Administrator
By default, new volume administrators cannot manage any NAS volumes. After a volume administrator is created, you can change
the NAS volumes that can be managed by the volume administrator.
1. In the Storage view, select a FluidFS cluster.
2. Click the File System tab.
3. In the File System view, select a NAS volume.
4. In the toolbar, click Edit Settings. The Edit NAS Volume Settings dialog box opens.
5. Click Administrators. A list of all administrators displays.
6. Select a volume administrator from the list and click Add.
7. In a system with multitenancy enabled, if the tenant administrators should not be allowed to access the NAS volume, clear the
Tenant Administrators Access Enabled checkbox.
8. Click OK.
Change the Permission Level of an Administrator
Change the permission level of an administrator account.
1. In the Storage view, select a FluidFS cluster.
2. Click the File System tab.
3. In the File System view, select Cluster Maintenance.
4. Click the Mail & Administrators tab. The Administrators panel displays the current list of administrators.
5. In the Administrators panel, select an administrator and click Edit Settings. The Edit Settings dialog box opens.
6. From the Privilege drop-down list, select the permission level of the administrator:
•NAS Cluster Administrator – These administrators can manage any aspect of the FluidFS cluster.
•NAS Volume Administrator – These administrators can only view the FluidFS cluster conguration and manage the NAS
volumes to which they are assigned.
7. Click OK.
Change the Email Address of an Administrator
Change the email address to which system alerts are sent for an administrator account.
1. In the Storage view, select a FluidFS cluster.
2. Click the File System tab.
3. In the File System view, select Cluster Maintenance.
4. Click the Mail & Administrators tab.
5. In the Administrators panel, select an administrator and click Edit Settings. The Modify Mail Settings dialog box opens.
6. In the Email Address eld, type an email address for the administrator.
7. Click OK.
FluidFS Account Management and Authentication 377

Change an Administrator Password
You can change the password for a local administrator account only. The password for remote administrators is maintained in the
external database.
1. In the Storage view, select a FluidFS cluster.
2. Click the File System tab.
3. In the File System view, select Client Accessibility.
4. Click the Local Users and Groups tab.
5. Select an administrator and click Change Password. The Change Password dialog box opens.
6. In the Password eld, type a password for the administrator.
7. In the Conrm Password eld, retype the password for the administrator.
8. Click OK.
Delete an Administrator
Delete an administrator account when it is no longer used for FluidFS cluster management. The built-in Administrator account
cannot be deleted.
1. In the Storage view, select a FluidFS cluster.
2. Click the File System tab.
3. In the File System view, select Client Accessibility.
4. Click the Local Users and Groups tab.
5. Select an administrator and click Delete. The Delete dialog box opens.
6. Click OK.
Managing Local Users and Groups Using MMC
You can manage local users and groups using the Microsoft Management Console (MMC) with the Local Users and Groups snap-in.
To gain administrative access to the cluster, log in to Windows as a member of Domain Admins or as a member of Administrators
group on the cluster.
Prerequisites
The following limitations apply when managing FluidFS local users and groups using MMC:
• Renaming users and groups is not supported.
• The primary group cannot be deleted from the membership list.
• A local group cannot be deleted if it contains member users.
• Saving the following elds of user accounts is not supported:
– User prole settings
– Home folder settings
–User must change password at next logon checkbox
–User cannot change password checkbox
About this task
To manage local users and groups, connect to the FluidFS cluster by using the client VIP address in the address bar of Windows
Explorer. Log in with the administrator account and then connect to MMC.
Steps
1. Select Start → Run.
2. Type mmc and click OK. The Console 1 - [Console Root] window opens.
3. Select File → Add/Remove Snap-in.
4. Select Local Users and Groups and click Add.
378 FluidFS Account Management and Authentication

5. In the Local Users and Groups window, select Another computer and type the FluidFS cluster name (as congured in the
DNS). Alternatively, you can use the client VIP.
6. Click Finish. The new local users and groups tree is displayed in the Console Root window.
7. Select Users or Groups.
8. Select a local user or group, and select an action from the Actions pane.
Managing Local Users
You can create local users that can access SMB shares and NFS exports, or that will become a FluidFS cluster administrator. You
might want to create local users in the following cases:
• You do not have remote users (AD/LDAP/NIS)
• Both SMB/NFS will be used, but you have a remote user repository (AD/LDAP/NIS) relevant for only one protocol and a small
number of users using the other protocol
When prompted to authenticate to access an SMB share, local users must use the following format for the user name:
client_vip_or_name\local_user_name.
Add a Local User
Add a local user account.
Prerequisites
The local group to which the local user will be assigned must have been created already.
Steps
1. In the Storage view, select a FluidFS cluster.
2. Click the File System tab.
3. In the File System view, select Client Accessibility.
4. Click the Local Users and Groups tab.
5. In the Local Users pane, click Create . The Create Local User dialog box opens.
6. In the Local User eld, type a name for the local user. The user name can contain only the following characters: letters,
numbers, underscores, hyphens, spaces, and periods. Also, a period cannot be used as the last character.
7. From the Primary Local Group drop-down list, select the primary group to which the local user is assigned.
8. In the Password eld, type a password for the local user.
9. In the Conrm Password eld, retype the password for the local user.
10. (Optional) Congure the remaining local user attributes as needed. These options are described in the online help.
• To enable the local user, select the Allow Access Enabled checkbox.
• To add or remove secondary groups for the local user, use the Add and Remove buttons.
• To choose a User ID, uncheck the Automatically Generate User ID box, and enter a value in the User ID eld. This value
should be between 1001 and 100,000.
11. Click OK.
Change the Primary Local Group to Which a Local User Is Assigned
The primary group to which a local user belongs determines the quota for the user.
1. In the Storage view, select a FluidFS cluster.
2. Click the File System tab.
3. In the File System view, select Client Accessibility.
4. Click the Local Users and Groups tab.
5. Select a local user and click Edit Settings. The Edit Settings dialog box opens.
6. From the Primary Local Group drop-down list, select the group to assign the local user to.
7. Click OK.
FluidFS Account Management and Authentication 379

Change the Secondary Local Groups to Which a Local User Is Assigned
Secondary groups determine Windows (SMB share) permissions.
1. In the Storage view, select a FluidFS cluster.
2. Click the File System tab.
3. In the File System view, select Client Accessibility.
4. Click the Local Users and Groups tab.
5. Select a local user and click Edit Settings. The Edit Settings dialog box opens.
6. To add a secondary local group to assign the local user to:
a. In the Additional Groups area, click Add. The Select Group dialog box opens.
b. From the Domain drop-down list, select the domain to assign the local group to.
c. In the Group eld, type either the full name of the local group or the beginning of the local group name.
d. (Optional) Congure the remaining local group search options as needed. These options are described in the online help.
To change the maximum number of search results to return, select the maximum number of search results from the Max
Results drop-down list.
e. Click Search.
f. Select a local group from the search results.
g. Click OK.
7. To remove a secondary local group to which the local user is assigned, select the local group in the Additional Groups area and
click Remove.
8. Click OK.
Enable or Disable a Local User
Disabling a local user prevents the local user from accessing SMB shares and NFS exports.
1. In the Storage view, select a FluidFS cluster.
2. Click the File System tab.
3. In the File System view, select Client Accessibility.
4. Click the Local Users and Groups tab.
5. Select a local user and click Edit Settings. The Edit Local User Settings dialog box opens.
6. Enable or disable the local user:
• To enable the local user, select the Allow Access Enabled checkbox.
• To disable the local user, clear the Allow Access Enabled checkbox.
7. Click OK.
Set the Password Policy for a Local User
When password expiration is enabled, local users are forced to change their passwords after the specied number of days.
1. In the Storage view, select a FluidFS cluster.
2. Click the File System tab.
3. In the File System view, select Client Accessibility.
4. Click the Local Users and Groups tab.
5. Select a user in the Local Users area, and then click Edit Settigns. The Edit Local User Settings dialog box opens.
6. Enable or disable local user password expiration:
• To enable local user and administrator password expiration, clear the Password Never Expires checkbox.
• To disable local user and administrator password expiration, select the Password Never Expires checkbox.
7. If password expiration is enabled, in the Time for password expiration (days) eld, type the number of days after which the
password will expire.
8. Click OK.
380 FluidFS Account Management and Authentication

Change a Local User Password
Change the password for a local user account.
1. Click the Storage view and select a FluidFS cluster.
2. Click the File System tab, expand Environment and select Authentication.
3. Select a local user and click Change Password. The Change Password dialog box appears.
4. In the Password eld, type a new password for the local user. The password must be at least seven characters long and contain
three of the following elements: a lowercase character, an uppercase character, a digit, or a special character (such as +, ?, or
∗).
5. In the Conrm Password eld, retype the password for the local user.
6. Click OK.
Delete a Local User
Delete a local user account when the user no longer needs to access SMB shares and NFS exports, or manage the FluidFS cluster
(in the case of an administrator based on a local user).
Prerequisites
If the local user has an associated administrator account, you must delete the administrator account before deleting the local user
account.
Steps
1. In the Storage view, select a FluidFS cluster.
2. Click the File System tab.
3. In the File System view, select Client Accessibility.
4. Click the Local Users and Groups tab.
5. Select a local user and click Delete. The Delete dialog box opens.
6. Click OK.
Managing Local Groups
Create local groups to apply quota rules to multiple users. You can assign local users, remote users, remote user groups, and external
computers to one or more local groups. The primary group to which a user belongs determines the quota for the user.
View Local Groups
View the current local groups.
1. In the Storage view, select a FluidFS cluster.
2. Click the File System tab.
3. In the File System view, select Client Accessibility.
4. Click the Local Users and Groups tab.
The Local Groups list displays the local groups.
Add a Local Group
Add a local group containing local users, remote users, or remote user groups.
1. In the Storage view, select a FluidFS cluster.
2. Click the File System tab.
3. In the File System view, select Client Accessibility.
4. Click the Local Users and Groups tab.
5. In the Local Group area, click Create. The Create Local Group dialog box opens.
FluidFS Account Management and Authentication 381

6. In the Local Group eld, type a name for the local group.
7. In the Local Users area, select the local users that should be assigned to the local group:
a. Click Add. The Select User dialog box opens.
b. From the Domain drop-down list, select the domain to which the local user is assigned.
c. In the User eld, type either the full name of the local user or the beginning of the local user name.
d. (Optional) Congure the remaining local user search options as needed. These options are described in the online help.
To change the maximum number of search results to return, select the maximum number of search results from the Max
Results drop-down list.
e. Click Search.
f. Select a local user from the search results.
g. Click OK.
8. In the External Users area, select the individual remote users that should be assigned to the local group:
a. Click Add. The Select User dialog box opens.
b. From the Domain drop-down list, select the domain to which the remote user is assigned.
c. In the User eld, type either the full name of the remote user or the beginning of the remote user name.
d. (Optional) Congure the remaining remote user search options as needed. These options are described in the online help.
To change the maximum number of search results to return, select the maximum number of search results from the Max
Results drop-down list.
e. Click Search.
f. Select a remote user from the search results.
g. Click OK.
9. In the External Groups area, select the remote user groups that should be assigned to the local group:
a. Click Add. The Select Group dialog box opens.
b. From the Domain drop-down list, select the domain to which the remote user group is assigned.
c. In the Group eld, type either the full name of the remote user group or the beginning of the remote user group name.
d. (Optional) Congure the remaining remote user group search options as needed. These options are described in the online
help.
To change the maximum number of search results to return, select the maximum number of search results from the Max
Results drop-down list.
e. Click Search.
f. Select a remote user group from the search results.
g. Click OK.
10. In the External Computers area, select the external computer account that should be assigned to the local group:
a. Click Add. The Select Computer Accounts dialog box opens.
b. From the Domain drop-down list, select the domain to which the external computer account is assigned.
c. In the Computer Account eld, type either the full name of the external computer account or the beginning of the external
computer account name.
d. (Optional) Congure the remaining remote user group search options as needed. These options are described in the online
help.
To change the maximum number of search results to return, select the maximum number of search results from the Max
Results drop-down list.
e. Click Search.
f. Select an external computer account from the search results.
g. Click OK.
Change the Users Assigned to a Local Group
Modify which local users, remote users, or remote user groups are assigned to a local group.
1. In the Storage view, select a FluidFS cluster.
2. Click the File System tab.
3. In the File System view, select Client Accessibility.
4. Click the Local Users and Groups tab.
382 FluidFS Account Management and Authentication

5. Select a group and click Edit Settings. The Edit Local User Group Settings dialog box opens.
6. To assign local users to the local group:
a. In the Local Users area, click Add. The Select User dialog box opens.
b. From the Domain drop-down list, select the domain to which the local user is assigned.
c. In the User eld, type either the full name of the local user or the beginning of the local user name.
d. (Optional) Congure the remaining local user search options as needed. These options are described in the online help.
To change the maximum number of search results to return, select the maximum number of search results from the Max
Results drop-down list.
e. Click Search.
f. Select a local user from the search results.
g. Click OK.
7. To assign individual remote users to the local group:
a. In the External Users area, click Add. The Select User dialog box opens.
b. From the Domain drop-down list, select the domain to which the remote user is assigned.
c. In the User eld, type either the full name of the remote user or the beginning of the remote user name.
d. (Optional) Congure the remaining remote user search options as needed. These options are described in the online help.
To change the maximum number of search results to return, select the maximum number of search results from the Max
Results drop-down list.
e. Click Search.
f. Select a remote user from the search results.
g. Click OK.
8. To assign remote user groups to the local group:
a. In the External Groups area, click Add. The Select Group dialog box opens.
b. From the Domain drop-down list, select the domain to which the remote user group is assigned.
c. In the Group eld, type either the full name of the remote user group or the beginning of the remote user group name.
d. (Optional) Congure the remaining remote user group search options as needed. These options are described in the online
help.
To change the maximum number of search results to return, select the maximum number of search results from the Max
Results drop-down list.
e. Click Search.
f. Select a remote user group from the search results.
g. Click OK.
9. To remove users or groups from the local group, select a user or group in the relevant area (Local Users, External Users, or
External Groups) and click Remove.
10. To assign external computers to the local group:
a. In the External Computers area, select the external computer that should be assigned to the local group.
b. Click Add. The Select Computer Accounts dialog box opens.
c. From the Domain drop-down list, select the domain to which the remote user group is assigned.
d. In the User eld, type either the full name of the remote user or the beginning of the remote user name.
e. (Optional) Congure the remaining remote user group search options as needed. These options are described in the online
help.
To change the maximum number of search results to return, select the maximum number of search results from the Max
Results drop-down list.
11. Click OK.
Delete a Local Group
Delete a local group if it is no longer used.
Prerequisites
Before a local group can be deleted, you must remove its members.
FluidFS Account Management and Authentication 383

Steps
1. In the Storage view, select a FluidFS cluster.
2. Click the File System tab.
3. In the File System view, select Client Accessibility.
4. Click the Local Users and Groups tab.
5. Select a group and click Delete. The Delete dialog box opens.
6. Click OK.
Managing Active Directory
In environments that use Active Directory (AD), you can congure the FluidFS cluster to join the Active Directory domain and
authenticate Windows clients using Active Directory for access to SMB shares. The FluidFS cluster supports mixed mode and native
mode Active Directory congurations.
Enable Active Directory Authentication
Join the FluidFS cluster to an Active Directory domain to allow it to communicate with the directory service. By default, the FluidFS
cluster uses the domain controller returned by Active Directory. Alternatively, you can designate a domain controller if you want to
ensure that the FluidFS cluster uses a specic domain controller. Adding multiple domain controllers ensures continued
authentication of users in the event of a domain controller failure. If the FluidFS cluster cannot establish contact with the preferred
server, it will attempt to connect to the remaining servers in order.
Prerequisites
Starting with FluidFS v6, NAS administrators can join the FluidFS cluster to any organizational units inside an Active Directory
domain.
• An Active Directory directory service must be deployed in your environment.
• The FluidFS cluster must have network connectivity to the directory service.
• You must be familiar with the Active Directory conguration.
• The FluidFS cluster requires credentials from an Active Directory account for the join operation. The join operation is the only
time these credentials are required. They are not stored or cached by the FluidFS cluster.
Use one of the following options for the account used to join the FluidFS cluster to the domain:
– Use a Domain Admin account (preferred method).
– Use an account that has been delegated the "join a computer to the domain" privilege, as well as being delegated full control
over all computer objects in the domain.
– If both of the previous options are unavailable, the minimum requirements for an account are as follows:
* An Organizational Unit (OU) admin that has been delegated the "join a computer to the domain" privilege, as well as
being delegated full control over objects within that OU, including computer objects.
* Before joining the FluidFS cluster to the domain, a computer object must be created by the OU admin for the FluidFS
cluster; privileges to administer are provided in the OU. The FluidFS cluster computer object name, and the NetBIOS
name used when joining it, must match. When creating the FluidFS cluster computer object, in the User or Group eld
under permissions to join it to the domain, select the OU admin account. Then, the FluidFS cluster can be joined using
the OU admin credentials.
• FluidFS clusters need read access for the tokenGroups attribute for all users. The default conguration of Active Directory for all
domain computers is to allow read access to the tokenGroups attribute. If the permission is not given, Active Directory domain
users that are in nested groups or OUs encounter Access Denied errors, and users that are not in nested OUs or groups are
permitted access.
• The Active Directory server and the FluidFS cluster must use a common source of time.
• You must congure the FluidFS cluster to use DNS. The DNS servers you specify must be the same DNS servers that your
Active Directory domain controllers use.
Steps
1. In the Storage view, select a FluidFS cluster.
2. Click the File System tab.
3. In the File System view, select Client Accessibility.
384 FluidFS Account Management and Authentication

4. Click the Directory Services tab.
5. Click Edit Settings. The Edit Active Directory Settings dialog box opens.
6. Select a domain controller from the Preferred Domain Controllers list, or enter a domain controller IP Address and click Add.
7. Click OK.
Modify Active Directory Authentication Settings
You cannot directly modify the settings for Active Directory authentication. You must remove the FluidFS cluster from the Active
Directory domain and then re-add it to the Active Directory domain.
1. In the Storage view, select a FluidFS cluster.
2. Click the File System tab.
3. In the File System view, select Client Accessibility.
4. Click the Directory Services tab.
5. Click Leave. The Leave Domain dialog box opens.
6. Click OK.
7. Click Join. The Join Domain dialog box opens.
8. Congure the options as needed.
9. Click OK.
Modify Active Directory Controller Settings
The system selects which domain controllers to use automatically, based on the sites dened in Active Directory. You can override
this automatic selection and specify a list of preferred domain controllers.
1. In the Storage view, select a FluidFS cluster.
2. Click the File System tab.
3. In the File System view, select Client Accessibility.
4. Click the Directory Services tab.
5. Click Edit Settings. The Edit Active Directory Settings dialog box opens.
6. Type a domain controller in the box below Preferred Domain Controller and click Add or Remove.
7. Click OK.
Disable Active Directory Authentication
Remove the FluidFS cluster from an Active Directory domain if you no longer need the FluidFS cluster to communicate with the
directory service.
1. In the Storage view, select a FluidFS cluster.
2. Click the File System tab.
3. In the File System view, select Client Accessibility.
4. Click the Directory Services tab.
5. Click Leave . The Leave Active Directory Domain dialog box opens.
6. Click OK.
View Open Files
You can view up to 1,000 open les.
1. In the Storage view, select a FluidFS cluster.
2. Click the File System tab.
3. In the File System view, select Client Activity.
4. Click Open Files. The Open Files dialog box opens.
The bottom portion of the dialog box displays a list of the currently open les.
FluidFS Account Management and Authentication 385

Filter Open Files
You can lter open les by le name, user, protocol, or maximum number of open les to display.
1. In the Storage view, select a FluidFS cluster.
2. Click the File System tab.
3. In the File System view, select Client Activity.
4. Click Open Files. The Open Files dialog box opens.
5. In the top portion of the dialog box, ll in one or more of the elds (File name, User, Protocol, Number of Files to Display).
6. Click Apply Filter/Refresh.
The dialog box displays a list of the currently open les that match the lters.
Managing LDAP
In environments that use Lightweight Directory Access Protocol (LDAP), you can congure the FluidFS cluster to authenticate UNIX
and Linux clients using LDAP for access to NFS exports. The LDAP database can be provided by either an LDAP server or Active
Directory.
The FluidFS clusters supports the following LDAP congurations:
•Anonymous LDAP – The connection from the FluidFS cluster to the LDAP servers is not authenticated. The data is sent in plain
text.
•Authenticated LDAP – The connection from the FluidFS cluster to the LDAP servers is authenticated using a user name and
password. The data is sent in plain text.
•LDAP over TLS/SSL – The connection from the FluidFS cluster to the LDAP servers is authenticated and encrypted. To validate
the certicate used by the LDAP server, you must export the SSL certicate from the LDAP server and upload it to the FluidFS
cluster.
Reduce the Number of Subtrees for Searches
FluidFS allows you to narrow the number of subtrees in an LDAP tree used for searching.
1. In the Storage view, select a FluidFS cluster.
2. Click the File System tab.
3. In the File System view, select Client Accessibility.
4. Click the Directory Services tab.
5. In the NFS USer Repository (NIS or LDAP) area, click Edit Settings. The Edit Active Directory Settings dialog box opens.
6. Select the LDAP radio button.
7. In the Filtered Branches eld, type the LDAP name to be used for searching and then click Add.
8. To use LDAP on Active Directory extended schema:
a. fFor the Extended Schema eld, select Enabled.
9. To use LDAP over TLS to encrypt all communications with the LDAP server:
a. For the LDAP over TLS eld, select Enabled.
10. To install an LDAP certicate:
a. For the Install LDAP Certicate eld, select Enabled.
b. In the LDAP certicate eld, specify a certicate.
c. Click Upload Certicate.
11. To use non-anonymous LDAP bind:
a. For the Non-Anonymous LDAP bind eld, select Enabled.
b. In the Bind DN and Bind Password elds, type the appropriate information.
12. Click OK.
386 FluidFS Account Management and Authentication

Enable LDAP Authentication
Congure the FluidFS cluster to communicate with the LDAP directory service. Adding multiple LDAP servers ensures continued
authentication of users in the event of an LDAP server failure. If the FluidFS cluster cannot establish contact with the preferred
server, it will attempt to connect to the remaining servers in order.
1. In the Storage view, select a FluidFS cluster.
2. Click the File System tab.
3. In the File System view, select Client Accessibility.
4. Click the Directory Services tab.
5. Click Edit Settings in the NFS User Repository section. The Edit External User Database dialog box opens.
6. Select LDAP.
7. In the Base DN eld, type an LDAP base distinguished name to represent where in the directory to begin searching for users.
The name is usually in this format: dc=domain, dc=com.
8. In the LDAP Servers text eld, type the host name or IP address of an LDAP server and click Add. Repeat this step for any
additional LDAP servers.
9. (Optional) Congure the remaining LDAP attributes as needed. These options are described in the online help.
• To indicate that Active Directory provides the LDAP database, select the Extended Schema checkbox.
• To authenticate the connection from the FluidFS cluster to the LDAP server, select the Non-Anonymous LDAP bind
checkbox. Then, type the LDAP bind distinguished name used to authenticate the connection in the Bind DN eld and type
the LDAP bind password in the Bind Password eld.
• To encrypt the connection from the FluidFS cluster to the LDAP server using TLS, select the LDAP over TLS checkbox.
• To validate the certicate used by the LDAP server, select the Install LDAP Certicate checkbox. Then, click Upload
Certicate and select the LDAP SSL certicate to upload to the FluidFS cluster.
10. Click OK.
Change the LDAP Base DN
The LDAP base distinguished name represents where in the directory to begin searching for users.
1. In the Storage view, select a FluidFS cluster.
2. Click the File System tab.
3. In the File System view, select Client Accessibility.
4. Click the Directory Services tab.
5. Click Edit Settings in the NFS User Repository section. The Edit External User Database dialog box opens.
6. In the Base DN eld, type an LDAP base distinguished name. The name is usually in this format: dc=domain, dc=com.
7. Click OK.
Add or Remove LDAP Servers
At least one LDAP server must be congured.
1. In the Storage view, select a FluidFS cluster.
2. Click the File System tab.
3. In the File System view, select Client Accessibility.
4. Click the Directory Services tab.
5. Click Edit Settings in the NFS User Repository section. The Edit External User Database dialog box opens.
6. Add or remove LDAP servers:
• To add an LDAP server, type the host name or IP address of an LDAP server in the LDAP Servers text eld and click Add.
• To remove an LDAP server, select an LDAP server and click Remove.
7. Click OK.
FluidFS Account Management and Authentication 387

Enable or Disable LDAP on Active Directory Extended Schema
Enable the extended schema option if Active Directory provides the LDAP database.
1. In the Storage view, select a FluidFS cluster.
2. Click the File System tab.
3. In the File System view, select Client Accessibility.
4. Click the Directory Services tab.
5. Click Edit Settings in the NFS User Repository section. The Edit External User Database dialog box opens.
6. Enable or disable LDAP on Active Directory extended schema:
• To have Active Directory provide the LDAP database, select the Use LDAP on Active Directory Extended Schema
checkbox.
• To have an LDAP server provide the LDAP database, clear the Use LDAP on Active Directory Extended Schema
checkbox.
7. Click OK.
Enable or Disable Authentication for the LDAP Connection
Enable authentication for the connection from the FluidFS cluster to the LDAP server if the LDAP server requires authentication.
1. In the Storage view, select a FluidFS cluster.
2. Click the File System tab.
3. In the File System view, select Client Accessibility.
4. Click the Directory Services tab.
5. Click Edit Settings in the NFS User Repository section. The Edit External User Database dialog box opens.
6. Enable or disable authentication for the LDAP connection:
• To enable authentication for the LDAP connection, select the Non-Anonymous LDAP bind checkbox. Then, type the LDAP
bind distinguished name used to authenticate the connection in the Bind DN eld and type the LDAP bind password in the
Bind Password eld.
• To disable authentication for the LDAP connection, clear the Use Non-Anonymous LDAP bind checkbox.
7. Click OK.
Enable or Disable TLS Encryption for the LDAP Connection
Enable TLS encryption for the connection from the FluidFS cluster to the LDAP server to avoid sending data in plain text. To validate
the certicate used by the LDAP server, you must export the LDAP SSL certicate and upload it to the FluidFS cluster.
1. In the Storage view, select a FluidFS cluster.
2. Click the File System tab.
3. In the File System view, select Client Accessibility.
4. Click the Directory Services tab.
5. Click Edit Settings in the NFS User Repository section. The Edit External User Database dialog box opens.
6. Enable or disable TLS encryption for the LDAP connection:
• To enable TLS encryption for the LDAP connection, select the LDAP over TLS checkbox.
• To disable TLS encryption for the LDAP connection, clear the LDAP over TLS checkbox.
7. If TLS encryption is enabled, enable or disable LDAP certicate validation.
• To enable LDAP certicate validation, select the Install LDAP Certicate checkbox. Then, click Upload Certicate and
browse to and select the LDAP SSL certicate to upload to the FluidFS cluster.
• To disable LDAP certicate validation, clear the Install LDAP Certicate checkbox.
8. Click OK.
388 FluidFS Account Management and Authentication

Disable LDAP Authentication
Disable LDAP authentication if you no longer need the FluidFS cluster to communicate with the directory service.
1. In the Storage view, select a FluidFS cluster.
2. Click the File System tab.
3. In the File System view, select Client Accessibility.
4. Click the Directory Services tab.
5. Click Edit Settings in the NFS User Repository section. The Edit External User Database dialog box opens.
6. Select None.
7. Click OK.
Managing NIS
In environments that use Network Information Service (NIS), you can congure the FluidFS cluster to authenticate clients using NIS
for access to NFS exports.
Enable or Disable NIS Authentication
Congure the FluidFS cluster to communicate with the NIS directory service. Adding multiple NIS servers ensures continued
authentication of users in the event of a NIS server failure. If the FluidFS cluster cannot establish contact with the preferred server,
it will attempt to connect to the remaining servers in order.
1. In the Storage view, select a FluidFS cluster.
2. Click the File System tab.
3. In the File System view, select Client Accessibility.
4. Click the Directory Services tab.
5. Click Edit Settings in the NFS User Repository section. The Edit External User Database dialog box opens.
6. Enable or disable NIS:
• To disable NIS, select the None checkbox.
• To enable NIS, select the NIS checkbox.
7. In the NIS Domain Name eld, type a NIS domain name.
8. In the NIS Servers text eld, type the host name or IP address of a NIS server and click Add. Repeat this step for any additional
NIS servers.
9. NIS servers are listed in descending order of preference:
• To increase the order of preference for a NIS server, select a NIS server and click Up.
• To decrease the order of preference for a NIS server, select a NIS server and click Down.
10. Click OK.
Change the NIS Domain Name
The NIS domain name species which domain to query in the NIS directory service.
1. In the Storage view, select a FluidFS cluster.
2. Click the File System tab.
3. In the File System view, select Client Accessibility.
4. Click the Directory Services tab.
5. Click Edit Settings in the NFS User Repository section. The Edit External User Database dialog box opens.
6. In the NIS Domain Name eld, type a NIS domain name.
7. Click OK.
FluidFS Account Management and Authentication 389

Add or Remove NIS Servers
At least one NIS server must be congured.
1. In the Storage view, select a FluidFS cluster.
2. Click the File System tab.
3. In the File System view, select Client Accessibility.
4. Click the Directory Services tab.
5. Click Edit Settings in the NFS User Repository section. The Edit External User Database dialog box opens.
6. Add or remove NIS servers:
• To add a NIS server, type the host name or IP address of a NIS server in the NIS Servers text eld and click Add.
• To remove a NIS server, select an NIS server and click Remove.
7. Click OK.
Change the Order of Preference for NIS Servers
If the FluidFS cluster cannot establish contact with the preferred server, it will attempt to connect to the remaining servers in order.
1. In the Storage view, select a FluidFS cluster.
2. Click the File System tab.
3. In the File System view, select Client Accessibility.
4. Click the Directory Services tab.
5. Click Edit Settings in the NFS User Repository section. The Edit External User Database dialog box opens.
6. NIS servers are listed in descending order of preference:
• To increase the order of preference for a NIS server, select a NIS server and click Up.
• To decrease the order of preference for a NIS server, select a NIS server and click Down.
7. Click OK.
Managing User Mappings Between Windows and UNIX/Linux Users
You can dene mappings between Windows users in Active Directory and UNIX/Linux users in LDAP or NIS. The mapping ensures
that a Windows user inherits the UNIX/Linux user permissions and a UNIX/Linux user inherits the Windows user permissions,
depending on the direction of the mapping and the NAS volume security style.
User Mapping Policies
The user mapping policies include automatic mapping and mapping rules.
•Automatic mapping – Automatically map all Windows users in Active Directory to the identical UNIX/Linux users in LDAP or NIS,
and map all UNIX/Linux users to the identical Windows users. Automatic mapping is disabled by default.
•Mapping rules – Dene mappings between specic Windows users in Active Directory and the identical UNIX/Linux users in
LDAP or NIS. These specic mapping rules take precedence over automatic mapping. You can select the direction of the
mapping, which can go in one direction or both.
– Mapping is allowed in one direction:
* Windows user to a UNIX/Linux user
* UNIX/Linux user to a Windows user
– Mapping is allowed in both directions between a Windows user and a UNIX/Linux user.
User Mapping Policy and NAS Volume Security Style
User mapping permissions depend on the le security style for the NAS volume:
•NTFS security style – Permissions are controlled by Windows and NTFS. The UNIX/Linux user will adhere to the permissions of
the corresponding Windows user, regardless of the UNIX/Linux permission settings.
390 FluidFS Account Management and Authentication

•UNIX security style – Permissions are based on the UNIX/Linux permissions. The Windows user will adhere to the permissions
of the corresponding UNIX/Linux user.
•Mixed security style – Both UNIX/Linux and Windows permissions are used. Each user can override the other user's permission
settings; therefore, be careful when using the Mixed security style.
Managing the User Mapping Policy
Congure the FluidFS cluster mapping policy to automatically map all users or to allow mappings between specic users only.
Automatically Map Windows and UNIX/Linux Users
Automatically map all Windows users in Active Directory to the identical UNIX/Linux users in LDAP or NIS, and map all UNIX/Linux
users to the identical Windows users. Mapping rules will override automatic mapping.
1. In the Storage view, select a FluidFS cluster.
2. Click the File System tab.
3. In the File System view, select Client Accessibility.
4. Click the Mapping Policy tab.
5. Click Edit Settings. The Edit Mapping Policy Settings dialog box opens.
6. Select Automatically map SMB and NFS users with the same name.
7. Click OK.
Map Windows and UNIX/Linux Users by Mapping Rules Only
Only allow mappings between specic Windows users in Active Directory and the identical UNIX/Linux users in LDAP or NIS.
1. In the Storage view, select a FluidFS cluster.
2. Click the File System tab.
3. In the File System view, select Client Accessibility.
4. Click the Mapping Policy tab.
5. Click Edit Settings. The Create Manual Mapping dialog box opens.
6. Select a mapping rule.
7. Click OK.
Managing User Mapping Rules
Manage mapping rules between specic users. Mapping rules override automatic mapping.
Create a User Mapping Rule
Create a mapping rule between a specic Windows user in Active Directory and the identical UNIX/Linux user in LDAP or NIS.
Mapping rules override automatic mapping.
1. In the Storage view, select a FluidFS cluster.
2. Click the File System tab.
3. In the File System view, select Client Accessibility.
4. Click the Mapping Policy tab.
5. Click Edit Settings. The Create Manual Mapping dialog box opens.
6. In the SMB User area, click Select User. The Select User dialog box opens.
7. Select a Windows user:
a. From the Domain drop-down list, select the domain to which the user is assigned.
b. In the User eld, type either the full name of the user or the beginning of the user name.
c. (Optional) Congure the remaining user search options as needed. These options are described in the online help.
To change the maximum number of search results to return, select the maximum number of search results from the Max
Results drop-down list.
d. Click Search.
FluidFS Account Management and Authentication 391

e. Select a user from the search results.
f. Click OK.
8. In the NFS User area, click Select User. The Select User dialog box opens.
9. Select a UNIX/Linux user:
a. From the Domain drop-down list, select the domain to which the user is assigned.
b. In the User eld, type either the full name of the user or the beginning of the user name.
c. (Optional) Congure the remaining user search options as needed. These options are described in the online help.
To change the maximum number of search results to return, select the maximum number of search results from the Max
Results drop-down list.
d. Click Search.
e. Select a user from the search results.
f. Click OK.
10. Select the direction of the user mapping:
• The two users will have identical le access permissions (via any protocol)
• Enable Unix To Windows Mapping
• Enable Windows To Unix Mapping
11. Click OK.
Change the Direction of Mapping for a User Mapping Rule
Change the direction of mapping between a specic Windows user in Active Directory and the identical UNIX/Linux user in LDAP or
NIS.
1. In the Storage view, select a FluidFS cluster.
2. Click the File System tab.
3. In the File System view, select Client Accessibility.
4. Click the Mapping Policy tab.
5. Click Edit Settings. The Create Manual Mapping dialog box opens.
6. Select the direction of the user mapping:
• The two users will have identical le access permissions (via any protocol)
• Map NFS user to SMB user
• Map SMB user to NFS user
7. Click OK.
Delete a User Mapping Rule
Delete a mapping rule between a specic Windows user in Active Directory and the identical UNIX/Linux user in LDAP or NIS.
1. In the Storage view, select a FluidFS cluster.
2. Click the File System tab.
3. In the File System view, select Client Accessibility.
4. Click the Mapping Policy tab.
5. Click Edit Setttings. The Create Manual Mapping dialog box opens.
6. Select a user mapping rule and click Delete. The Delete dialog box opens.
7. Click OK.
392 FluidFS Account Management and Authentication

17
FluidFS NAS Volumes, Shares, and Exports
This section contains information about managing the FluidFS cluster from the client perspective. These tasks are performed using
the Dell Storage Manager Client.
Managing the NAS Pool
When conguring a FluidFS cluster, you specify the amount of raw Storage Center space to allocate to the FluidFS cluster (NAS
pool). The maximum size of the NAS pool is:
• 2 PB with one Storage Center.
• 4 PB with eight Storage Centers
The usable size of the NAS pool depends on how much space the system deducts from the NAS pool for internal use. On average,
the system deducts approximately 400 GB per NAS appliance for internal use. The exact amount of internal space varies by
conguration, but it is roughly calculated as follows per FluidFS cluster:
(256 GB ∗ number of NAS appliances) + (4 GB ∗ number of Storage Center volumes) + 20 GB + 0.5% of the total NAS pool + (100
GB * number of NAS appliances, if data reduction is enabled)
View Internal Storage Reservations
View information about the space that the system deducts from the NAS pool for internal use.
1. In the Storage view, select a FluidFS cluster.
2. Click the File System tab.
3. In the File System view, select Cluster Maintenance.
4. Click the Internal tab.
The Internal Storage Reservations panel displays the internal storage reservations.
View the Size of the NAS Pool
View the current congured size of the NAS pool.
1. In the Storage view, select a FluidFS cluster.
2. Click the Summary tab.
The NAS Pool Status panel displays the congured size of the NAS pool.
Expand the Size of the NAS Pool
You can increase the size of the NAS pool as your NAS storage space requirements increase, without aecting the services to the
clients. However, you cannot decrease the size of the NAS pool.
Prerequisites
The Storage Centers must have enough capacity to allocate more storage space to the FluidFS cluster.
The maximum size of the NAS pool is:
• 2 PB with one Storage Center
FluidFS NAS Volumes, Shares, and Exports 393

• 4 PB with two Storage Centers
Steps
1. In the Storage view, select a FluidFS cluster.
2. Click the Summary tab.
3. In the right pane, click Actions → Storage Centers → Expand NAS Pool. The Expand NAS Pool dialog box opens.
4. In the NAS Pool Size eld, type a new size for the NAS pool in gigabytes (GB) or terabytes (TB).
NOTE: The new size is bound by the size displayed in the Minimum New Size eld and the Maximum New Size eld.
5. Click OK. If the container has more than one storage type, a drop-down list will appear.
6. From the Storage Type drop-down list, select the type of storage pool, which includes a single data page size and a specied
redundancy level.
7. Click OK.
The Expand NAS Pool dialog box displays the status of the process.
Set the Metadata Tier
Metadata tiering provides the ability to store data and metadata in dierent storage tiers or LUNs. Metadata tiering allows storing of
metadata items on faster disks, beneting workloads which are metadata-oriented but require low-cost disks for most of their data.
This feature is disabled by default, and can be enabled at any time during system operation. Metadata tiering is disabled when the
system is updated from an older version of the rmware.
About this task
When creating or expanding a NAS pool, administrators can select the percentage of the FluidFS NAS pool capacity to be allocated
for the metadata tier. For example, High Priority (Tier 1) stores approximately 12.5 percent of the storage for FluidFS in the metadata
tier whereas Low Priority (Tier 3) stores approximately 3 percent of the storage for FluidFS in the metadata tier.
Steps
1. In the Storage view, select a FluidFS cluster.
2. Click the NAS Pool tab.
3. In the Storage Subsystems panel, click Change Storage Prole.
The Select Storage Prole window opens.
4. Select a storage prole and NAS pool percentage to allocate for metadata.
5. Click OK.
Enable or Disable the NAS Pool Used Space Alert
You can enable or disable an alert that is triggered when a specied percentage of the NAS pool space has been used.
1. In the Storage view, select a FluidFS cluster.
2. Click the Summary tab.
3. In the Summary panel, click Edit NAS Pool Settings.
The Edit NAS Pool Settings dialog box opens.
4. Enable or disable the NAS pool used space alert:
• To enable the NAS pool used space alert, select the Used Space Alert checkbox.
• To disable the NAS pool used space alert, clear the Used Space Alert checkbox.
5. If the Used Space Alert checkbox is enabled, in the Used Space Threshold eld, type a number (from 0 to 100) to specify the
percentage of used NAS pool space that triggers an alert.
6. Click OK.
394 FluidFS NAS Volumes, Shares, and Exports

Enable or Disable the NAS Pool Unused Space Alert
You can enable or disable an alert that is triggered when the remaining unused NAS pool space is below a specied size.
1. In the Storage view, select a FluidFS cluster.
2. Click the Summary tab.
3. In the Summary panel, click Edit NAS Pool Settings.
The Set NAS Pool Space Settings dialog box opens.
4. Enable or disable the NAS pool unused space alert:
• To enable the NAS pool used space alert, select the Unused Space Alert checkbox.
• To disable the NAS pool used space alert, clear the Unused Space Alert checkbox.
5. If the Unused Space Alert checkbox is enabled, in the Unused Space Threshold eld, type a number (from 0 to 100) to specify
the percentage of unused NAS pool space that triggers an alert.
6. Click OK.
About Multitenancy
Multitenancy enables a single physical FluidFS cluster to be partitioned into several separate service entities (tenants) and manage
each one individually. FluidFS v6 supports up to 100 tenants. When multitenancy is enabled, the user interface is optimized and
includes the tenants view.
Network connections – Each tenant utilizes exclusive IP addresses (virtual IPs). Users who have access to the tenant’s VIP can
only see that tenant’s NFS exports, SMB shares, and so on.
Authentication and user repositories – Each tenant utilizes its own authentication and user repositories. Each tenant can dene
and use the following settings:
• DNS conguration – The DNS conguration of the default tenant serves the cluster services (such as NTP).
• Active Directory – Each tenant can join a dierent Active Directory. Two tenants can also join the same Active Directory (with
separate tenant computer objects in Active Directory).
• LDAP or NIS
• Local users and groups
• User mapping
Reusing of same name in dierent tenants – Multitenancy supports using the same SMB share name and the same local user or
group name.
Volume Replication – Administrators can dene between which tenants volume replication is allowed.
Managing tenants – FluidFS v6 adds a new type of administrator called tenant administrators. A tenant administrator has the ability
to:
• See (but not update) all of the general cluster settings
• Manage tenants they have been granted Tenant Administrator access to, including all the NAS volumes that belong to those
tenants
• Receive email events that are relevant to the entire cluster and to the tenants they have been granted Tenant Administrator
access to, such as power-down events
Using Multitenancy With Existing Features
Multitenancy interoperates with the following existing FluidFS features:
Antivirus – SMB shares are isolated to their tenant. If any shares have antivirus enabled, they utilize the virus scanners that are
dened at the clusterwide level.
FluidFS NAS Volumes, Shares, and Exports 395

File Access Notications – File access notications are set at a clusterwide level in FluidFS v6. If multitenancy is in use, only one
tenant can utilize the external audit server feature. Separation of le access notications between dierent tenants requires multiple
FluidFS clusters. Alternatively, you can use SACL auditing, which is separated between tenants for le access notications.
NDMP Backup – You can back up any of the volumes using any of the VIPs (or physical controller IPs), regardless of multitenancy.
Separation of NDMP between dierent tenants requires multiple FluidFS clusters.
Replication and Disaster Recovery – The cluster administrator has the ability to create a partner relationship between the tenants
on the source system and the tenants on the remote system.
Enable Multitenancy
System administrators can enable multitenancy using Dell Storage Manager or the CLI. When multitenancy is enabled, the system
administrator can no longer see or control tenants’ contents. A tenant’s content can be managed only by the tenant administrator.
1. In the Storage view, select a FluidFS cluster.
2. In the FluidFS cluster status section of the Summary panel, click Edit FluidFS Cluster Settings.
The Edit FluidFS Cluster Settings dialog box opens.
3. Select the Multitenancy Enabled checkbox.
4. Click OK.
Disable Multitenancy
Tenant administrators can disable multitenancy using Dell Storage Manager or the CLI.
Prerequisites
Multitenancy can be disabled when only the default tenant exists; that is, to disable multitenancy, all tenants except for the default
tenant must be deleted. A tenant can be deleted only when all NAS volumes on that tenant have been deleted. NAS volumes can be
deleted only when all SMB shares and NFS exports have been deleted from the volume.
Steps
1. In the Storage view, select a FluidFS cluster.
2. In the FluidFS cluster status section of the Summary panel, click Edit FluidFS Cluster Settings.
The Edit FluidFS Cluster Settings dialog box opens.
3. Clear the Multitenancy Enabled checkbox.
4. Click OK.
Multitenancy – System Administration Access
About this task
This procedure grants cluster administrator access to a user.
Steps
1. In the Storage view, select a FluidFS cluster.
2. Click the File System tab.
3. In the File System view, select Cluster Maintenance.
4. Click the Mail & Administrators tab.
5. Click Grant Administration Privilege.
The Grant Administration Privilege dialog box opens.
6. Select the Global Administration Permission Enabled checkbox.
When this checkbox is enabled, the user that you select has permission to manage anything on the cluster.
7. Click Next.
The Select User dialog box opens.
8. Select a user and domain from the User and Domain drop-down lists.
9. Click OK.
396 FluidFS NAS Volumes, Shares, and Exports

Multitenancy – Tenant Administration Access
A tenant administrator manages his or her tenants’ content. Tenant can be managed by multiple tenant administrators, and tenant
administrators can manage multiple tenants. A tenant administrator can create or delete tenants, delegate administration per tenant,
and view space consumption of all tenants.
About this task
This procedure grants tenant administrator access to a user.
Steps
1. In the Storage view, select a FluidFS cluster.
2. Click the File System tab.
3. In the File System view, select Cluster Maintenance.
4. Click the Mail & Administrators tab.
5. In the Administrators panel, click Edit Settings.
The Modify Mail Settings dialog box opens.
6. Select a user and clear the Global Administration Permissions checkbox.
7. Click OK.
Next steps
NOTE:
• Users must be added to the administrators list before they can be made a tenant administrator or a volume administrator.
• Only the following users can be administrators:
– Users in the Active Directory domain or UNIX domain of the default tenant
– Local users of the default tenant or any other tenant
1. In the Storage view, select a FluidFS cluster.
2. Click the File System tab.
3. In the File System view, select the tenant you want to delegate as Tenant Administrator, and click Edit Settings.
4. In the Edit Settings dialog box, select the Administrators tab.
5. Select the user that you want to designate as Tenant Administrator for the selected tenant, and click the Add button.
6. Click OK.
Multitenancy – NAS Volume Administration Access
You must have cluster administrator permissions to dene new volume administrators.
Steps
1. In the Storage view, select a FluidFS cluster.
2. Click the File System tab.
3. In the File System view, select NAS Volumes.
4. In the NAS Volumes panel, select a NAS volume.
5. Click Edit Settings.
The Edit NAS Volume Settings dialog box opens.
6. Select an administrator from the list and click Add.
7. Click OK.
FluidFS NAS Volumes, Shares, and Exports 397

Next steps
NOTE:
• Users must be added to the administrators list before they can be made a tenant administrator or a volume administrator.
• Only the following users can be administrators:
– Users in the Active Directory domain or UNIX domain of the default tenant
– Local users of the default tenant or any other tenant
Create a New Tenant
1. In the Storage view, select a FluidFS cluster.
2. Click the File System tab.
3. In the File System view, select Tenants.
4. Click Create Tenant.
The Create Tenant wizard opens and guides you through the following steps:
a. Create Tenant
b. Public IPs
c. DNS
d. Limits
e. Active Directory
f. NFS User Repository
Create Tenant – Step 1
The tenant value must be a valid tenant name The name can contain letters, numbers, underscores, and hyphens.
1. In the Create Tenant window, type a tenant name in the Tenant eld.
2. Click Next.
Create Tenant – Step 2
1. In the Create Tenant window, click Public IPs.
NOTE: For FluidFS, a Public IP is the same thing as a VIP, the terms are used interchangeably.
2. Type one or more virtual IP addresses for le access in the VIP eld. If you have clients coming from behind a router, you should
dene one VIP for each physical network port. if the clients are not coming from behind a router, you can use only one VIP.
3. Click Add or Remove.
4. Click Next.
Create Tenant – Step 3
1. In the Create Tenant window, click DNS.
2. Type one or more DNS Server IP addresses in the DNS Server IP Addresses eld.
3. Click Next.
4. Type DNS suxes in the DNS Sux eld.
5. Click Add or Remove.
6. Click Next.
Create Tenant – Step 4
1. In the Create Tenant window, click Limits.
398 FluidFS NAS Volumes, Shares, and Exports

NOTE: Setting any of these limits is optional.
2. Select the Restrict Tenant Capacity Enabled checkbox.
3. Type a tenant capacity limit in gigabytes (GB).
4. Select the Restrict Number of NAS Volumes in Tenant Enabled checkbox.
5. Type the maximum number of NAS volumes for this tenant.
6. Select the Restrict Number of NFS Exports in Tenant Enabled checkbox.
7. Type the maximum number of NFS exports for this tenant.
8. Select the Restrict Number of SMB Shares in Tenant Enabled checkbox.
9. Type the maximum number of SMB shares for this tenant.
10. Click Next.
Create Tenant – Step 5
1. In the Create Tenant window, click Active Directory.
2. Specify the Active Directory fully qualied domain name to be used for authentication of SMB and NFS users.
3. Type a domain name in the Domain eld.
4. (Optional) Specify the organizational unit in the AD domain where the computer account for this tenant should be created.
5. (Optional) Type the organizational unit in the Organizational Unit eld.
6. Provide credentials to perform this operation:
a. Type your user name.
b. Type your password.
7. Click Next.
Create Tenant – Step 6
1. In the Create Tenant window, click NFS User Repository.
2. Specify the type of NFS user repository to use for searching UIDs and GIDs by enabling one of the following choices: None,
NIS, or LDAP.
3. Click Finish.
Moving a NAS Volume Between Tenants
1. In the Storage view, select a FluidFS cluster
2. Click the File System tab.
3. In the File System view, expand Volumes, and select a volume.
4. Click Move to Tenant.
5. Click OK.
Managing NAS Volumes
A NAS volume is a subset of the NAS pool in which you create SMB shares and/or NFS exports to make storage space available to
clients. NAS volumes have specic management policies controlling their space allocation, data protection, security style, and so on.
You can either create one large NAS volume consuming the entire NAS pool or divide the NAS pool into multiple NAS volumes. In
either case you can create, resize, or delete these NAS volumes.
NAS volume availability depends on the availability of the Storage Centers. If a Storage Center is oine, storage center LUNs will not
be available for the FluidFS cluster, and access to the shares and/or exports will be lost. Correct the Storage Center problem to
resume service.
The following NAS features can be congured on each NAS volume:
• File security styles
FluidFS NAS Volumes, Shares, and Exports 399

• Quota rules
• Data reduction
• Snapshots
• NDMP backup
• Replication
File Security Styles
The Windows and UNIX/Linux operating systems use dierent mechanisms for resource access control. Therefore, you assign each
NAS volume a le security style (NTFS, UNIX, or Mixed) that controls the type of access controls (permission and ownership) for
the les and directories that clients create in the NAS volume.
A NAS volume supports the following security styles:
•UNIX – Controls le access using UNIX permissions. A client can change permissions only by using the chmod and chown
commands on the NFS mount point.
•NTFS – Controls le access by Windows permissions. A client can change the permission and ownership using Windows (File
Properties → Security tab).
•Mixed – Supports both NTFS and UNIX security styles. If you choose this option, the default security of a le or directory is the
last one set. Permissions and access rights from one method to another are automatically translated. (For example, if a Windows
administrator sets up le access permissions on a le through an SMB share, a Linux user can access the le system through
NFS and change all the le permissions.) Therefore, this option is not recommended in production environments, except where
you are not concerned about le access security and just need some NAS volume space to store les temporarily.
Both NTFS and UNIX security styles allow multiprotocol le access. The security style determines only the method of storing and
managing the le access permissions information within the NAS volume.
If you need to access the same set of les from both Windows and UNIX or Linux, the best way to implement multiprotocol access is
by setting up individual user mapping rules or by enabling automatic user mapping. Ownership and access permissions are
automatically translated based on user mapping settings and le access credentials.
Modifying the le security style of a NAS volume aects only those les and directories created after the modication.
Thin and Thick Provisioning for NAS Volumes
In addition to the thin provisioning applied to the NAS pool, NAS volumes can be thin‑provisioned. With thin provisioning (the
default), storage space is consumed on the Storage Centers only when data is physically written to the NAS volume, not when the
NAS volume is initially allocated. Thin provisioning oers the exibility to modify NAS volumes to account for future increases in
usage. However, because it is possible for the storage space used by the NAS volumes to exceed the Storage Center space
allocated to the NAS pool, you must monitor available capacity on the Storage Centers to ensure that the FluidFS cluster always has
sucient free space available. You can also specify a portion of the NAS volume (reserved space) that is dedicated to the NAS
volume (no other volumes can take the space). The total reserved space of all NAS volumes cannot exceed the available capacity of
the NAS pool.
If a le is deleted from a thin-provisioned NAS volume, the free space as seen in Storage Manager increases. The freed-up capacity
is also visible and available to clients in the SMB shares or NFS exports. However, the Storage Center does not report any capacity
freed up in the NAS pool unless you enable the SCSI Unmap feature.
Thick provisioning allows you to allocate storage space on the Storage Centers statically to a NAS volume (no other volumes can
take the space). Thick provisioning is appropriate if your environment requires guaranteed space for a NAS volume.
Choosing a Strategy for NAS Volume Creation
When you dene multiple NAS volumes, you can apply dierent management policies — such as data reduction, data protection, le
security style, and quotas — based on your needs.
Consider the following factors to help choose the right strategy based on your environment’s requirements:
•General requirements
– NAS volumes can be created, resized (increased or decreased), or deleted.
400 FluidFS NAS Volumes, Shares, and Exports

– A single NAS volume can contain NFS exports, SMB shares, or a combination of NFS exports and SMB shares.
– The minimum size of a NAS volume is 20 MB. (If the volume has already been used, the minimum size should be more than
the used space or reserved space, whichever is highest.)
•Business requirements – A company or application requirement for separation or for using a single NAS volume must be
considered. NAS volumes can be used to allocate storage for departments on demand, using the threshold mechanism to notify
administrators when they approach the end of their allocated free space.
•Data reduction – Each NAS volume can have a dedicated data reduction policy to best suit the type of data it stores.
•Snapshots – Each NAS volume can have a dedicated snapshot scheduling policy to best protect the type of data it stores.
•Security style – In multiple-protocol environments, it might be benecial to separate the data and dene NAS volumes with
UNIX security style for UNIX/Linux-based clients and NTFS security style for Windows-based clients. This separation enables
the administrator to match the security style with business requirements and various data access patterns. The security style can
also be set to Mixed, which supports both POSIX security and Windows ACLs on the same NAS volume. When a NAS volume is
created, the default le permissions is set to Windows. The settings should be edited immediately after the NAS volume has been
created.
•Quotas – Dierent quota policies can be applied to dierent NAS volumes, allowing the administrator to focus on managing
quotas when it is appropriate.
•Replication schedules – Dierent volumes can have dierent replication schedules and policies.
•Auditing SACL SMB Access – Dierent volumes can have dierent policies for handling the auditing of SACL SMB accesses.
Examples of NAS Volume Creation
This section includes examples that show how NAS volumes can be created to meet the needs of an organization with the
departments and NAS volume requirements described in the following table.
Department Security
Style
Snapshots Replication NDMP
Backup
Number of
SMB/NFS
Clients
Read/Write
Mix
Hourly
Change % of
Existing Data
Post
Production
UNIX Hourly No Weekly 20 20/80 1%
Administration
and Finance
NTFS No No Weekly 10 50/50 None
Broadcast Mixed No No Weekly 10 90/10 None
Press NTFS Daily No No 5 10/90 5%
Marketing NTFS Daily Yes No 5 50/50 None
An average read/write mix is 20/80. An average hourly change rate for existing data is less than 1 percent.
Example 1
Create NAS volumes based on departments. The administrator breaks up storage and management into functional groups. In this
example, the departmental requirements are dierent and support the design to create NAS volumes along department lines.
•Advantages
– The NAS volumes are easier to manage because they are set up logically.
– The NAS volumes are created to match the exact needs of the department.
•Disadvantage – The NAS volumes become harder to manage if the number of departments in the organization increases.
Example 2
Group departments that have similar security requirements into NAS volumes. The administrator creates three NAS volumes: one for
UNIX, one for NTFS, and one for mixed.
•Advantages – The NAS volumes work separately between Windows and Linux.
•Disadvantage – Unwanted services could be provided to certain departments. For example, when the SMB volume is backed up
weekly for the administration and nance departments, the press and marketing departments also get backups even though
they do not require them.
FluidFS NAS Volumes, Shares, and Exports 401

Example 3
NAS volumes can be created based on a feature (snapshots, replication, NDMP backup, and so on).
•Advantages – The NAS volumes are created to match the exact needs for each feature.
•Disadvantage – User mapping is required. A user needs to choose one security style (either NTFS or UNIX) and then, based on
the security style chosen, the correct mapping for other users is set.
NAS Volumes Storage Space Terminology
Storage Manager displays storage space details for individual NAS volumes and for all NAS volumes collectively. The following table
denes terminology used in Storage Manager related to NAS volume storage space.
Term Description
Size Maximum size of a NAS volume dened by the storage administrator
Used space Storage space occupied by writes to the NAS volume (user data and snapshots)
Reserved space A portion of a thin-provisioned NAS volume that is dedicated to the NAS volume (no other volumes
can take the space). The amount of reserved space is specied by the storage administrator.
Reserved space is used before unreserved space.
Unreserved space A portion of a thin-provisioned NAS volume that is not reserved (other volumes can take the
space). To calculate the amount of unreserved space for a NAS volume, use: (NAS volume size) –
(NAS volume reserved space)
Unused space Storage space that is physically currently available for the NAS volume. To calculate the amount of
available space for a NAS volume, use: (unused NAS volume reserved space) + (NAS volume
unreserved space
Overcommitted space Storage space allotted to a thin-provisioned volume over and above the actually available physical
capacity of the NAS pool. To calculate the amount of overcommitted space for a NAS volume, use:
(Total volume space) – (NAS pool capacity)
With thin provisioning, storage space is consumed only when data is physically written to the NAS
volume, not when the NAS volume is initially allocated. More storage space can be allocated to the
NAS volumes than has been allocated in the NAS pool itself.
Snapshot space Storage space occupied by snapshots of a NAS volume
Data reduction saving Storage space reclaimed as a result of data reduction processing
Managing the Storage Prole for a NAS Cluster or Pool
Storage Center Storage Proles control how Storage Center manages volume data. The selected Storage Prole dictates which
storage tier accepts initial writes, as well as how data progression moves pages between storage tiers to balance performance and
cost.
For more information about Storage Proles, see the Storage Manager Administrator’s Guide.
View the Storage Prole for the NAS Cluster or Pool
View the Storage Center Storage Proles congured for the NAS cluster or pool. A unique Storage Prole can be congured for
each Storage Center that provides storage for the FluidFS cluster.
In the Storage view, select a FluidFS cluster.
402 FluidFS NAS Volumes, Shares, and Exports

The Storage Prole for each Storage Center appears in the Storage Subsystems area.
Change the Storage Prole for the NAS Cluster or Pool
Change the Storage Center Storage Proles congured for the NAS cluster or pool. A unique Storage Prole can be congured for
each Storage Center that provides storage for the FluidFS cluster.
1. In the Storage view, select a FluidFS cluster.
2. Click the NAS Pool tab.
3. In the Storage Subsystems panel, click Change Storage Prole.
4. Locate the Storage Center for which you want to change the Storage Prole.
5. From the Storage Prole drop-down list, select a Storage Prole.
6. Click OK.
Conguring NAS Volumes
Congure NAS volumes to manage the volumes and volume alerts.
Optimize NAS Volumes for Use as VMware vSphere Datastores
When you congure a NAS volume to use VM- (virtual machine) consistent snapshots, each snapshot creation (scheduled, manual,
replication, NDMP and so on) automatically creates an additional snapshot on the VMware server.
About this task
When enabled, if the VMware servers are dened, the NAS volume is aware that it is being used as a repository for a VM datastore.
The NAS volume creation is synchronized with relevant VM snapshot creation in order to keep VMware data stored on the NAS
volume in a consistent state.
NOTE: VM application awareness cannot be used on NAS volumes that use the global namespace feature.
Steps
1. In the Storage view, select a FluidFS cluster.
2. Click the File System tab.
3. In the File System view, expand NAS Volumes and then select a NAS volume.
4. In the NAS Volumes panel, click Edit Settings.
The Edit NAS Volume Settings dialog box opens.
5. Click the Advanced tab.
6. Enable or disable VM-consistent snapshots:
• To enable VM-consistent snapshots, select the Optimize NAS Volume for use as VMware vSphere Datastore checkbox.
• To disable VM-consistent snapshots, clear the Optimize NAS Volume for use as VMware vSphere Datastore checkbox.
7. Click OK.
Restrict Snapshot Access
You can restrict a user’s ability to access snapshot les or folders on a NAS volume.
1. In the Storage view, select a FluidFS cluster.
2. Click the File System tab.
3. In the File System view, expand NAS Volumes and then select a NAS volume.
4. In the NAS Volumes panel, click Edit Settings.
The Edit NAS Volume Settings dialog box opens.
5. Click the Data Protection tab.
6. Enable or disable a user’s access to snapshot contents:
• To enable a user’s access to a NAS volume snapshot, select the Access to Snapshot Contents checkbox.
• To disable a user’s access to a NAS volume snapshot, clear the Access to Snapshot Contents checkbox.
7. Click OK.
FluidFS NAS Volumes, Shares, and Exports 403

NOTE: Snapshot les and folders will continue to be accessible by backup operators and local administrators even if
Access to Snapshot Contents is enabled.
View NAS Volumes
View the current NAS volumes.
1. In the Storage view, select a FluidFS cluster.
2. Click the File System tab.
3. In the File System view, expand NAS Volumes and then select a NAS volume.
The NAS Volumes panel displays all the current NAS volumes.
Create a NAS Volume
Create a NAS volume to allocate storage that can be shared on the network. When a NAS volume is created, default values are
applied.
1. In the Storage view, select a FluidFS cluster.
2. Click the File System tab.
3. In the File System view, select NAS volume.
4. In the NAS Volumes panel, click Create NAS Volume.
The Create NAS Volume dialog box opens.
NOTE: The default security style is Windows for newly created NAS volumes. To change the security style, select
Edit Settings and then click the Interoperability tab.
5. In the Name eld, type a unique name for the NAS volume.
6. In the Size eld, type a size for the NAS volume in megabytes (MB), gigabytes (GB), or terabytes (TB).
NOTE: A NAS volume must have a minimum size of 20 MB.
7. In the Folder panel, select a parent folder for the NAS volume.
8. Click OK.
Rename a NAS Volume
Rename a NAS volume.
1. In the Storage view, select a FluidFS cluster.
2. Click the File System tab.
3. In the File System view, expand NAS Volumes and then select a NAS volume.
4. In the NAS Volumes panel, click Edit Settings.
The Edit NAS Volume Settings dialog box opens.
5. In the Name eld, type a new name for the NAS volume.
6. Click OK.
NOTE: Renaming a NAS volume impacts current NFS clients. Those clients receive stale NFS le handle error
messages. You must unmount and then remount the NFS mount point with the new name of the volume.
Change Access Time Granularity for a NAS Volume
Change the access time granularity settings of a NAS volume to change the interval at which le-access timestamps are updated.
1. In the Storage view, select a FluidFS cluster.
2. Click the File System tab.
3. In the File System view, expand NAS Volumes and then select a NAS volume.
4. In the NAS Volumes panel, click Edit Settings.
The Edit NAS Volume Settings dialog box opens.
5. Click Advanced Settings.
404 FluidFS NAS Volumes, Shares, and Exports

6. In the Update File Access Time area, select the interval at which le-access timestamps are updated by selecting the
appropriate option: Always, Every Five Minutes, Once an Hour, and Once a Day.
7. Click OK.
Change Permissions Interoperability for a NAS Volume
Change the permissions interoperability (le security style) settings of a NAS volume to change the le access security style for the
NAS volume. Modifying the le security style of a NAS volume aects only the les and directories created after the modication.
1. In the Storage view, select a FluidFS cluster.
2. Click the File System tab.
3. In the File System view, expand NAS Volumes and then select a NAS volume.
4. In the NAS Volumes panel, click Edit Settings.
The Edit NAS Volume Settings dialog box opens.
5. In the Interoperability area, select the le permissions interoperability for the NAS volume.
6. Click OK.
Change the Space Settings of a NAS Volume
Change the space settings of a NAS volume, including provisioning, size, and reserved space.
1. In the Storage view, select a FluidFS cluster.
2. Click the File System tab.
3. In the File System view, expand NAS Volumes and then select a NAS volume.
4. In the NAS Volumes panel, click Edit Settings.
The Edit NAS Volume Settings dialog box opens.
5. From the Space Provisioning drop-down list, select the space provisioning type (Thick or Thin). These options are described in
the online help.
6. In the Size eld, type a new size for the NAS volume in megabytes (MB), gigabytes (GB), or terabytes (TB).
NOTE: The new size must be larger than the space used by the NAS volume.
7. (For thin NAS volumes) In the Reserved Space eld, type the size of the storage that is statically allocated to the NAS volume
in megabytes (MB), gigabytes (GB), or terabytes (TB).
NOTE: The reserved space must be smaller than the congured size of the NAS volume.
8. Click OK.
SCSI Unmap
When the SCSI Unmap featured is enabled, deleted pages are returned to the storage pool as block or le storage.
1. In the Storage view, select a FluidFS cluster.
2. Click the File System tab.
3. In the NAS Pool Advanced Status area, click Edit Space Reclaming Settings.
4. To enable SCSI Unmap, select the Enable SCSI Unmap (TRIM) checkbox.
5. Click OK.
Enable or Disable a NAS Volume Used Space Alert
You can enable an alert that is triggered when a specied percentage of the NAS volume space has been used.
1. In the Storage view, select a FluidFS cluster.
2. Click the File System tab.
3. In the File System view, expand NAS Volumes and then select a NAS volume.
4. In the NAS Volumes panel, click Edit Settings.
The Edit NAS Volume Settings dialog box opens.
5. Click Space.
FluidFS NAS Volumes, Shares, and Exports 405

6. Enable or disable a NAS volume used space alert:
• To enable a NAS volume used space alert, select the Used Space Alert checkbox.
• To disable a NAS volume used space alert, clear the Used Space Alert checkbox.
7. If a NAS volume used space alert is enabled, in the Used Space Threshold eld, type a number (from 0 to 100) to specify the
percentage of used NAS volume space that triggers an alert.
8. Click OK.
Enable or Disable a NAS Volume Unused Space Alert
You can enable an alert that is triggered when the remaining unused NAS volume space is below a specied size. This alert is for
notication purposes only. The user is responsible for maintaining the space.
1. In the Storage view, select a FluidFS cluster.
2. Click the File System tab.
3. In the File System view, expand NAS Volumes and then select a NAS volume.
4. In the NAS Volumes panel, click Edit Settings.
The Edit NAS Volume Settings dialog box opens.
5. Click Space.
6. Enable or disable a NAS volume unused space alert:
• To enable a NAS volume unused space alert, select the Unused Space Enabled checkbox.
• To disable a NAS volume unused space alert, clear the Unused Space Enabled checkbox.
7. If a NAS volume unused space alert is enabled, in the Unused Space Alert eld, type a size in megabytes (MB), gigabytes (GB),
or terabytes (TB) to specify the unused NAS volume space that triggers an alert.
8. Click OK.
Enable or Disable a NAS Volume Snapshot Space Consumption Threshold Alert
You can enable an alert that is triggered when a specied percentage of the NAS volume space has been used for snapshots.
1. In the Storage view, select a FluidFS cluster.
2. Click the File System tab.
3. In the File System view, expand NAS Volumes and then select a NAS volume.
4. In the NAS Volumes panel, click Edit Settings.
The Edit NAS Volume Settings dialog box opens.
5. Click Space.
6. Enable or disable a NAS volume snapshot space consumption threshold alert:
• To enable a NAS volume snapshot space consumption threshold alert, select the Snapshot Space Aler checkbox.
• To disable a NAS volume snapshot space consumption threshold alert, clear the Snapshot Space Aler checkbox.
7. If a NAS volume snapshot space consumption threshold alert is enabled, in the Snapshot Space Threshold eld, type a number
(from 0 to 100) to specify the percentage of used NAS volume snapshot space that triggers an alert.
8. Click OK.
NOTE: Snapshot space is not available for NAS volumes with les processed by data reduction.
Delete a NAS Volume
After deleting a NAS volume, the storage space used by the deleted volume is reclaimed by the NAS pool. Deleting a NAS volume
deletes all the les and directories as well as its properties, that is, SMB shares and NFS exports, snapshots denitions, and so on.
After it is deleted, the NAS volume cannot be restored unless it is redened and restored from an external backup.
Prerequisites
• Before a NAS volume can be deleted, you must remove its SMB shares, NFS exports, replications, quota rules, NAS volume
clones, and any other reference to the NAS volume.
• Ensure that the NAS volume is not mounted and warn aected clients that the data will be deleted.
406 FluidFS NAS Volumes, Shares, and Exports

Steps
1. In the Storage view, select a FluidFS cluster.
2. Click the File System tab.
3. In the File System view, expand NAS Volumes and then select a NAS volume.
4. In the NAS Volumes panel, click Delete.
The Delete dialog box opens.
5. Click OK.
Organizing NAS Volumes in Storage Manager Using Folders
By default, Storage Manager displays NAS volumes in alphabetical order. To customize the organization of NAS volumes in Storage
Manager, you can create folders to group NAS volumes.
Create a NAS Volume Folder
Add folders to organize NAS volumes.
1. In the Storage view, select a FluidFS cluster.
2. Click the File System tab.
3. In the File System view, expand NAS Volumes and then select a NAS volume.
4. In the NAS Volumes panel, click Create NAS Volume Folder.
The Create NAS Volume Folder dialog box opens.
5. In the Name eld, type a name for the folder.
6. In the Parent Folder area, select a parent folder.
7. Click OK.
Rename a NAS Volume Folder
Rename a NAS volume folder.
1. In the Storage view, select a FluidFS cluster.
2. Click the File System tab.
3. In the File System view, expand NAS Volumes and then select a NAS volume.
4. Click Edit Settings.
The Edit NAS Volume Folder Settings dialog box opens.
5. In the Name eld, type a new name for the folder.
6. Click OK.
Change the Parent Folder for a NAS Volume Folder
Change the parent folder for a NAS volume folder.
1. In the Storage view, select a FluidFS cluster.
2. Click the File System tab.
3. In the File System view, expand NAS Volumes and then select a NAS volume.
4. Click Edit Settings.
The Edit NAS Volume Folder Settings dialog box opens.
5. In the Parent Folder area, select a parent folder.
6. Click OK.
Move a NAS Volume Into a NAS Volume Folder
To group a NAS volume with other NAS volumes, move it into a NAS volume folder.
1. In the Storage view, select a FluidFS cluster.
2. Click the File System tab.
FluidFS NAS Volumes, Shares, and Exports 407

3. In the File System view, expand NAS Volumes and then select a NAS volume.
4. Click Edit Settings.
The Edit NAS Volume Folder Settings dialog box opens.
5. In the Folder area, select a parent folder.
6. Click OK.
Delete a NAS Volume Folder
Delete a NAS volume folder if you no longer want to group NAS volumes.
1. In the Storage view, select a FluidFS cluster.
2. Click the File System tab.
3. In the File System view, expand NAS Volumes and then select a NAS volume.
4. Click Delete.
The Delete dialog box opens.
5. Click OK.
If the folder contains NAS volumes, they are moved into the (default) root parent folder of the NAS volume folder.
Cloning a NAS Volume
Cloning a NAS volume creates a writable copy of the NAS volume. This copy is useful to test against non-production data sets in a
test environment without impacting the production le system environment. Most operations that can be performed on NAS
volumes can also be performed on clone NAS volumes, such as resizing, deleting, and conguring SMB shares, NFS exports,
snapshots, replication, NDMP, and so on.
The clone NAS volume is created from a snapshot (base snapshot) taken on the original NAS volume (base volume). No space is
consumed by the clone NAS volume until new data is stored or it is modied.
NAS Volume Clone Defaults
Clone NAS volumes have the following default values:
• The volumes have the same size as their base volumes, are thin-provisioned, and have a reserved space of 0 (and therefore
consume no space).
• Quota usage is copied from the base snapshot of the base volume.
• Quota rules have the default denitions (as with a new NAS volume). Directory quotas have the same denitions as the base
volume at the time of the snapshot.
• The volumes have the same permissions on folders (including the root directory) as the base volumes.
• The volumes have the same security style and access time granularity denitions as the base volumes.
• No SMB shares, NFS exports, or snapshot schedules are dened.
NAS Volume Clone Restrictions
The following restrictions exist with clone NAS volumes:
• You cannot create a clone NAS volume of a clone NAS volume (nested clones) unless a clone NAS volume is replicated to
another FluidFS cluster and then cloned.
• You cannot delete a base volume until all of its clone NAS volumes have been deleted.
• A snapshot cannot be deleted as long as clone NAS volumes are based on it.
• Restoring to an older snapshot fails if it would result in a base snapshot being deleted.
• You can replicate a clone NAS volume only after the base volume is replicated. If the base snapshot in the base volume is
removed, and a clone NAS volume exists on the replication target FluidFS cluster, replication between NAS volumes will stop. To
resume replication, the cloned NAS volume on the target FluidFS cluster must be deleted.
• You cannot create a clone NAS volume from a replication source NAS volume snapshot (a snapshot with a name starting with
rep_) or NDMP snapshot. However, you can create a clone NAS volume of a replication target NAS volume.
• Before creating a clone NAS volume, data reduction and the snapshot space consumption threshold alert must be disabled on
the base volume (previously deduplicated data is allowed).
408 FluidFS NAS Volumes, Shares, and Exports

• Data reduction cannot be enabled on a clone NAS volume.
• After a NAS volume is cloned, data reduction cannot be reenabled until all clone NAS volumes have been deleted.
• A clone NAS volume contains user and group recovery information, but not the NAS volume conguration.
• Clone NAS volumes count toward the total number of NAS volumes in the FluidFS cluster.
View NAS Volume Clones
View the current NAS volume clones.
1. In the Storage view, select a FluidFS cluster.
2. Click the File System tab.
3. In the File System view, expand NAS Volumes and then select a NAS volume.
4. Click the Snapshots & Clones tab.
The Cloned NAS Volume panel displays the current NAS volume clones.
Create a NAS Volume Clone
Cloning a NAS volume creates a writable copy of the NAS volume.
Prerequisites
• The snapshot from which the clone NAS volume will be created must already exist.
• Data reduction must be disabled on the base volume.
• The snapshot space consumption threshold alert must be disabled on the base volume.
Steps
1. In the Storage view, select a FluidFS cluster.
2. Click the File System tab.
3. In the File System view, expand NAS Volumes and then select a NAS volume.
4. Click the Snapshots & Clones tab and then select a snapshot.
5. Click Create Cloned NAS Volume .
The Create Cloned NAS Volume dialog box opens.
6. In the NAS Volume Name eld, type a name for the NAS volume clone.
7. In the Folder area, select a parent folder for the NAS volume clone.
8. Click OK.
Delete a NAS Volume Clone
Delete a NAS volume clone if it is no longer used.
1. In the Storage view, select a FluidFS cluster.
2. Click the File System tab.
3. In the File System view, expand NAS Volumes and then select a NAS volume.
4. Click the Snapshots & Clones tab and then select a clone.
5. Click Delete.
The Delete dialog box opens.
6. Click OK.
Managing SMB Shares
Server Message Block (SMB) shares provide an eective way of sharing les across a Windows network with authorized clients.
The FluidFS cluster supports SMB protocol versions 1.0, 2.0, 2.1, 3.0, and 3.1.1.
When you rst create an SMB share, access is limited as follows:
• The Administrator account has full access.
• If you are using Active Directory, the AD domain administrator has full access.
FluidFS NAS Volumes, Shares, and Exports 409

To assign other users access to an SMB share, you must log in to the SMB share using one of these administrator accounts and set
access permissions and ownership of the SMB share.
Share-Level Permissions
The default share-level permissions (SLP) for a new share is full control for authenticated users. This control can be modied either:
• Using the MMC tool
• In the Storage Manager Security tab of the Edit Settings panel
Conguring SMB Shares
View, add, modify, and delete SMB shares.
View All SMB Shares on the FluidFS Cluster
View all current SMB shares for the FluidFS cluster.
1. In the Storage view, select a FluidFS cluster.
2. Click the File System tab.
3. In the File System view, select SMB Shares.
The SMB Shares panel displays the current shares.
View SMB Shares on a NAS Volume
View the current SMB shares for a NAS volume.
1. Click the Storage view and select a FluidFS cluster.
2. Click the File System tab.
3. In the File System view, expand NAS Volumes , and select a NAS volume.
4. Click the SMB Shares tab.
The SMB Shares panel displays the current shares.
Create an SMB Share
Create an SMB share to share a directory in a NAS volume using the SMB protocol. When an SMB share is created, default values
are applied for some settings. To change the defaults, you must modify the SMB share.
1. In the Storage view, select a FluidFS cluster.
2. Click the File System tab.
3. In the File System view, select SMB Shares.
4. In the SMB Shares panel, click Create SMB share.
The Select NAS Volume dialog box opens.
5. Select a NAS volume on which to create an SMB share and click OK.
The Create SMB Share dialog box opens.
6. In the Share Name eld, type a name for the SMB share.
7. In the Path eld, specify the directory that you want to share:
NOTE: A share path must be less than 512 characters long. Fewer characters are accepted if the name is entered in
Unicode, because Unicode characters take up a variable amount of bytes, depending on the specic character.
• To share the root of the NAS volume, leave the Path eld set to the default value of /.
• To specify an existing directory to share, type the path to the directory in the Path eld.
• To browse to an existing directory to share:
410 FluidFS NAS Volumes, Shares, and Exports

Click Select Folder. The Select Folder dialog box opens and displays the top-level folders for the NAS volume. Locate the
folder to share, select the folder, and click OK.
– To drill down to a particular folder and view the subfolders, double-click the folder name.
– To view the parent folders of a particular folder, click Up.
• To specify a new directory to share, type the path to the directory to create in the Path eld and select the Create Folder If
It Does Not Exist checkbox.
• To browse existing directories and create a new directory to share:
Click Select Folder. The Select Folder dialog box opens and displays the top-level folders for the NAS volume. Navigate to
the folder in which to create the new folder and click Create Folder. The Create Folder dialog box opens. In the Folder
Name eld, type a name for the folder, then click OK to close the Create Folder dialog box. Select the new folder and click
OK.
– To drill down to a particular folder and view the subfolders, double-click the folder name.
– To view the parent folders of a particular folder, click Up.
8. (Optional) Congure the remaining SMB share attributes as needed. These options are described in the online help.
• Type descriptive text for the benet of administrators in the Notes eld. This text is not displayed to SMB clients.
• To prevent clients accessing the share from being able to view the names of folders and les in the share to which they do
not have access, select the Access Based Enumeration checkbox.
9. Click OK.
Delete an SMB Share
If you delete an SMB share, the data in the shared directory is no longer shared but it is not removed.
1. In the Storage view, select a FluidFS cluster.
2. Click the File System tab.
3. In the File System view, select SMB Shares.
4. In the SMB Shares panel, select an SMB share and click Delete.
The Delete dialog box opens.
5. Click OK.
Set Share-Level Permissions for an SMB Share
Administrators can set initial permissions for an SMB share without having to log in to the share using Windows and setting the
folder security properties.
About this task
This procedure grants users share-level permission (full control, modify, or read) for an SMB share.
Steps
1. In the Storage view, select a FluidFS cluster.
2. Click the File System tab.
3. In the File System view, select SMB Shares.
4. In the SMB Shares panel, select an SMB share and click Edit Settings.
The Edit Settings dialog box opens.
5. Click Share Security.
The Edit SMB Share Settings dialog box opens.
6. Click the Add, Edit, or Remove link below the permissions table.
The Select Account dialog box opens.
7. Provide the required information and then click OK.
Enable or Disable Access-Based Share Enumeration for an SMB Share
When SLP access-based share enumeration is enabled, if a particular user or group does not have share-level permissions for a
specic SMB share, the SMB share and its folders and les will not be visible to the user or group. When SLP access-based share
FluidFS NAS Volumes, Shares, and Exports 411

enumeration is disabled, the SMB share and its folders and les will be visible to users and groups regardless of whether they have
permissions for the SMB share.
1. In the Storage view, select a FluidFS cluster.
2. Click the File System tab.
3. In the File System view, select SMB Shares.
4. In the SMB Shares panel, select an SMB share and click Edit Settings.
The Edit Settings dialog box opens.
5. Click Content.
6. Enable or disable access-based share enumeration:
• To enable access-based share enumeration, select the Access Based Enumeration checkbox.
• To disable access-based share enumeration, clear the Access Based Enumeration checkbox.
7. Click OK.
Enable or Disable AES-Based Encryption for an SMB Share
Encryption requires SMBv3 or later. If you are using SMB versions earlier than v3, access to encryption-enabled shares will be
denied.
About this task
This procedure enables or disables Advanced Encryption Standard (AES)-based encryption on an SMB share.
Steps
1. In the Storage view, select a FluidFS cluster.
2. Click the File System tab.
3. In the File System view, select SMB Shares.
4. In the SMB Shares panel, select an SMB share and click Edit Settings.
The Edit Settings dialog box opens.
5. Click Advanced.
6. In the AES-based Encryption eld, select or clear the Enable checkbox.
7. Click OK.
Enable or Disable SMB Message Signing
To help prevent attacks that modify SMB packets in transit, the SMB protocol supports the digital signing of SMB packets. SMB2
protocol 3.1.1 dialect adds pre-authentication integrity, cipher negotiation, AES-128-GCM cipher, and cluster dialect fencing. Pre-
authentication integrity improves protection from an attacker in tampering with SMB2’s connection establishment and
authentication of messages. The cipher can be negotiated during connection establishment. In addition to AES-128-CCM cipher used
at SMB 3.0.x, Windows 10 (and Windows Server 2016) added AES-128-GCM cipher in SMB 3.1.1. The GCM mode oers a signicant
performance gain.
1. In the Storage view, select a FluidFS cluster.
2. Click the File System tab.
3. In the File System view, select Client Accessibility.
4. Click the Protocols tab.
5. In the SMB Protocol panel, click Edit Settings.
The Edit Settings dialog box opens.
6. Enable or disable required message signing:
• To enable required message signing, select the SMB Signing Enforcement checkbox.
• To disable required message signing, clear the SMB Signing Enforcement checkbox.
7. Click OK.
412 FluidFS NAS Volumes, Shares, and Exports

Enable or Disable SMB Message Encryption
SMBv3 adds the capability to make data transfers secure by encrypting data in ight. This encryption protects against tampering
and eavesdropping attacks.
1. In the Storage view, select a FluidFS cluster.
2. Click the File System tab.
3. In the File System view, select Client Accessibility.
4. Click the Protocols tab.
5. In the SMB Protocol panel, click Edit Settings.
The Edit Settings dialog box opens.
6. Enable or disable message encryption:
• To enable message encryption, select the SMB Encryption Enforcement checkbox.
• To disable message encryption, clear the SMB Encryption Enforcement checkbox.
7. Click OK.
Viewing and Disconnecting SMB Connections
You can view active and idle SMB client connections and disconnect individual SMB connections.
Display SMB Connections
To display active and idle SMB connections:
1. In the Storage view, select a FluidFS cluster.
2. Click the File System tab.
3. In the File System view, select Client Activity.
4. Click the Sessions tab.
5. In the Sessions Display Filter panel, use the All Protocols drop-down list to display the SMB and NFS connections.
6. Display the SMB connections:
• To limit the display to SMB connections, select SMB from the drop-down list in the Protocol lter.
• To limit the display to active SMB connections, select None from the drop-down list in the Session idle more than lter.
• To limit the display to idle SMB connections, select a value from the drop-down list in the Session idle more than lter.
7. Click Apply Filter/Refresh.
Disconnect an SMB Connection
To disconnect a particular SMB connection:
1. In the Storage view, select a FluidFS cluster.
2. Click the File System tab.
3. In the File System view, select Client Activity.
4. Click the Sessions tab.
5. In the Sessions Display Filter panel, use the All Protocols drop-down list to display the SMB and NFS connections.
6. Right-click on a connection and click Disconnect.
The Disconnect dialog box opens.
7. Click OK.
Using SMB Home Shares
The FluidFS cluster enables you to create a share for a user that is limited to that user. For example, when a user "jsmith" connects
to the FluidFS cluster, jsmith will be presented with any available general shares, as well as a share labeled "jsmith" that is visible only
to jsmith.
FluidFS NAS Volumes, Shares, and Exports 413

Automatic Creation of Home Share Folders
Automatic creation of home share folders automatically creates folders for users when they log in for the rst time. The ownership of
the home share is automatically assigned to the user, and the domain administrator is automatically granted full access to the share.
About this task
This procedure enables the automatic creation of home share folders.
Steps
1. In the Storage view, select a FluidFS cluster.
2. Click the File System tab.
3. In the File System view, select SMB Shares.
4. In the SMB Shares panel, click Edit SMB Home Share Settings.
The Set SMB Home Share dialog box opens.
5. Select the Enabled checkbox for the SMB Home Share option.
6. Select the Enabled checkbox for Create Folder.
7. Click OK.
Manual Creation of Home Share Folders
Manual creation of home share folders can be accomplished with a script (user-created), batch le, or PowerShell cmdlet that is
written by the storage administrator. Alternatively, the storage administrator can manually create these folders to provide stronger
access controls to the storage administrator. The storage administrator can decide whether some or all of the users will be given a
home share.
Managing ACLs on an SMB Share Folder
When a new share root folder is created from Storage Manager on NTFS and mixed security styles, the folder is assigned the default
ACL. You can view and modify the owner, SACL, and DACL for root folders of SMB shares using Storage Manager.
Congure SMB Home Shares
Enable SMB home shares to create a share for a client that is limited to that particular client.
1. Create an SMB share containing a user-based directory tree:
a. In the Storage view, select a FluidFS cluster.
b. Click the File System tab.
c. In the File System view, select SMB Shares.
d. In the SMB Shares panel, click Edit SMB Home Share Settings.
The Set SMB Home Share dialog box opens.
e. Select the Enabled checkbox for the SMB Home Share option.
f. Click Change in the NAS Volume area.
The Select NAS Volume dialog box opens.
g. Select the NAS volume on which the SMB home shares are located and click OK.
h. In the Initial path eld, specify a folder that is the root of all the users’ folders (for example, /users).
NOTE: A folder name must be less than 100 characters long and cannot contain the following characters: >, ", \,
|, ?, and *
• To specify an existing folder, type the path to the folder in the Initial path eld.
• To browse for an existing folder:
Click Select Folder. The Select Folder dialog box opens and displays the top-level folders for the NAS volume. Locate
and select the folder, and then click OK.
– To drill down to a particular folder and view the subfolders, double-click the folder name.
– To view the parent folders of a particular folder, click Up.
• To browse existing directories and create a new folder:
414 FluidFS NAS Volumes, Shares, and Exports

Click Select Folder. The Select Folder dialog box opens and displays the top-level folders for the NAS volume. Navigate
to the folder in which to create the new folder and click Create Folder. The Create Folder dialog box opens. In the
Folder Name eld, type a name for the folder, then click OK to close the Create Folder dialog box. Select the new
folder and click OK.
– To drill down to a particular folder and view the subfolders, double-click the folder name.
– To view the parent folders of a particular folder, click Up.
i. From the Folder template drop-down list, select the form that the user’s folders should take:
• Select /Domain/User if you want the user’s folders to take the form initial_path / domain / user_name.
• Select /User if you want the user’s folders to take the form initial_path / user_name.
j. (Optional) Congure the remaining SMB home shares attributes as needed. These options are described in the online help.
• To prevent clients accessing the share from being able to view the names of folders and les in the share to which they
do not have access, click the Content tab and select the Access Based Enumeration checkbox.
• To enable virus scanning for SMB home shares, click the Antivirus Scanners tab and select the Virus Scan checkbox.
• To exempt directories from antivirus scanning, select the Folders Filtering Enabled checkbox and specify the directories
in the Directories excluded from scan list.
• To exempt le extensions from antivirus scanning, select the File Extension Filtering Enabled checkbox and specify the
extensions in the Extensions excluded from scan list.
• To deny access to les larger than the specied antivirus scanning le size threshold, select the Deny un-scanned large
les checkbox.
• To change the maximum size of les that are included in antivirus scanning, type a size in the Virus scan le size
threshold eld in kilobytes (KB), megabytes (MB), gigabytes (GB), or terabytes (TB).
k. Click OK.
If you did not enable automatic folder creation, perform steps 2 and 3.
2. Give ownership of the SMB home shares to the account that will create the folders (either using a user-created script or
manually) for each user’s home share.
a. Using Windows Explorer, connect to the SMB home share initial path.
b. In the security setting of the SMB share, click Advanced and change the owner to Domain Admins, a specic domain
administrator, or a FluidFS cluster administrator account.
c. Disconnect from the SMB home share and reconnect to it as the account that has ownership of it.
3. Using Windows Explorer, for each user that you want to be given a home share, create a folder for them that conforms to the
folder template you selected previously.
Changing the Owner of an SMB Share
When an SMB share is created, the owner of the SMB share must be changed before setting any access control lists (ACLs) or
share-level permissions (SLP), or attempting to access the SMB share. The following methods can be used to initially change the
owner of an SMB share:
• Use an Active Directory domain account that has its primary group set as the Domain Admins group.
• Use the FluidFS cluster Administrator account (used if not joined to Active Directory or Domain Admin credentials are not
available).
Change the Owner of an SMB Share Using an Active Directory Domain Account
The Active Directory domain account must have its primary group set as the Domain Admins group to change the owner of an SMB
share. These steps might vary slightly depending on which version of Windows you are using.
1. Open Windows Explorer and in the address bar type: \\client_vip_or_name. A list of all SMB shares is displayed.
2. Right-click the required SMB share (folder) and select Properties. The Properties dialog box opens.
3. Click the Security tab and then click Advanced. The Advanced Security Settings dialog box opens.
4. Click the Owner tab and then click Edit. The Advanced Security Settings dialog box opens.
5. Click Other users or groups. The Select User or Group dialog box opens.
6. Select the domain admin user account that is used to set ACLs for this SMB share or select the Domain Admins group. Click
OK.
7. Ensure that Replace owner on subcontainers and objects is selected and click OK.
FluidFS NAS Volumes, Shares, and Exports 415

8. Click the Permissions tab and follow Microsoft’s best practices to assign ACL permissions for users and groups to the SMB
share.
Change the Owner of an SMB Share Using the FluidFS Cluster Administrator Account
If the FluidFS cluster is not joined to Active Directory, use the Administrator account to change the owner of an SMB share. These
steps might vary slightly depending on which version of Windows you are using.
1. Start the Map network drive wizard.
2. In Folder type: \\client_vip_or_name\smb_share_name
3. Select Connect using dierent credentials.
4. Click Finish.
5. When prompted, type the Administrator credentials and click OK.
6. Right-click the mapped SMB share (folder) and select Properties. The Properties dialog box opens.
7. Click the Security tab and then click Advanced. The Advanced Security Settings dialog box opens.
8. Click the Owner tab and then click Edit. The Advanced Security Settings dialog box opens.
9. Click Other users or groups. The Select User or Group dialog box opens.
10. Select the domain admin user account that is used to set ACLs for this SMB share or select the Domain Admins group.
Alternatively, the FluidFS cluster Administrator account can be used. Click OK.
11. Ensure that Replace owner on subcontainers and objects is selected and click OK.
12. After the owner is set, unmap the network drive.
13. Remap the network drive as the account that has ownership of it, as set previously.
14. Click the Permissions tab of the Advanced Security Settings dialog box and follow Microsoft’s best practices to assign ACL
permissions for users and groups to the SMB share.
Managing ACLs or SLPs on an SMB Share
The FluidFS cluster supports two levels of access control to SMB shares, les, and folders:
•Access control lists (ACLs): Govern access to specic les and folders. The administrator can control a wide range of
operations that users and groups can perform.
•Share-level permissions (SLPs): Govern access to entire shares. The administrator controls only read, change, or full access to
an entire share.
SLPs are limited because they only address full control, modify, and read rights for any given user or group at the SMB share level.
ACLs control many more operations than only read/change/full access. Use the default setting for SLP (authenticated users has full
control) and use ACLs to control access to the SMB share, unless a specic requirement for SLPs cannot be accomplished using
ACLs.
A Windows administrator should follow the best practices dened by Microsoft for ACLs and SLPs.
NOTE: Do not attempt to create an SMB share using MMC. Use MMC only to set SLPs.
Automatic ACL to UNIX Word 777 Mapping
When les with Windows ACLs are displayed from NFS clients, the FluidFS mapping algorithm shows a translated UNIX access
mode. Perfect translation is not possible, so a heuristic is used to translate from the rich Windows ACL to the 9 bits of the UNIX
word. However, when some special SIDs are used inside ACL (for example, creator-owner ACE), the mapping can be inaccurate. For
some applications, NFS clients must see the exact mapping or a mapping for more permissive access. Otherwise, the NFS
applications might not perform denied operations.
FluidFS versions 5 or later provide an option that causes all objects with SMB ACLs to be presented with UNIX Word 777 from NFS
clients (for display only). This option, which is disabled by default, can be congured under NAS Volume settings.
1. In the Storage view, select a FluidFS cluster.
2. Click the File System tab.
416 FluidFS NAS Volumes, Shares, and Exports

3. In the File System view, select a NAS volume.
4. Click Edit Settings.
5. In the Edit NAS Volume Settings panel, click Interoperability.
6. Select the Display ACL to UNIX 777 to NFS Clients Enabled checkbox.
NOTE: Actual data-access checks in FluidFS are still made against the original security ACLs.
This feature applies only to NAS volumes with Windows or mixed security style (for les with Windows ACLs).
Setting ACLs on an SMB Share
To set ACLs, use Windows Explorer procedures. When dening an ACL for a local user account, you must use this format:
client_vip_or_name\local_user_name
Setting SLPs on an SMB Share Using MMC
To set SLPs, you can use the Microsoft Management Console (MMC) with the Shared Folder snap-in to set permissions.
Administrators can use a predened MMC le (.msc) from the Windows Server 2003/2008/2012 Start menu and add a Shared
Folder snap-in to connect to the FluidFS cluster.
About this task
The MMC does not let you chose which user to connect with a remote computer. By default, it forms the connection through the
user logged in to the machine. To connect through a dierent user:
• If the FluidFS cluster that you are trying to manage is joined to an Active Directory, log in to the management station with
domain\Administrator.
• Before using MMC, connect to the FluidFS cluster by using the client VIP address in the address bar of Windows Explorer. Log in
with the administrator account and then connect to MMC.
NOTE: You might need to reset the local administrator password rst.
Steps
1. Click Start → Run.
2. Type mmc and click OK. The Console 1 - [Console Root] window opens.
3. Select File → Add/Remove Snap-in.
4. Select Shared Folders and click Add.
5. In the Shared Folders window, select Another computer and type the FluidFS cluster name (as congured in the DNS).
Alternatively, you can use a client VIP.
6. Click Finish. The new shares tree is displayed in the Console Root window.
7. Right-click the required SMB share and select Properties.
8. In the Share Properties window, click the Share Permission tab to set SLPs.
Displaying Security Audit Events
Storage Manager displays a centralized view of the security audit events generated in volumes where SACL events are congured.
1. In the Storage view, select a FluidFS cluster.
2. Click the File System tab and select Client Activity.
3. Click the SACL Auditing Events tab.
4. In the Events panel, select which security audit events that you want to display.
Audit SACL Access
Set Audit SACL (System Access Control List) Access to enable the type of auditing to be performed when an object (a le or
directory with SACL entries) is accessed. If SACL access is not enabled for a NAS volume, then even if a le or directory has SACL
FluidFS NAS Volumes, Shares, and Exports 417

entries, the access does not generate an auditing event. Generated events for a NAS volume can be limited to successes, failures, or
both.
1. In the Storage view, select a FluidFS cluster.
2. Click the File System tab.
3. In the File System view, expand NAS Volumes and select a NAS volume.
4. In the NAS Volumes panel, click Edit Settings.
The Edit NAS Volume Settings dialog box opens.
5. Click Data protection.
6. In the SACL Audit on File Access Events area, select On Success, On Failure, or both.
7. Click OK.
View Audit SACL Access
You can view SACL (System Access Control List) access to ensure that an auditing event is generated when a le or directory is
accessed. To view Audit SACL Access:
1. In the Storage view, select a FluidFS cluster.
2. Click the File System tab.
3. In the File System view, expand NAS Volumes and select a NAS volume.
4. In the NAS Volumes panel, click Edit Settings.
The Edit NAS Volume Settings dialog box opens.
5. Click the Data Protection tab.
The Auditing panel displays the SACL access settings for the volume.
Accessing an SMB Share Using Windows
Microsoft Windows oers several methods for connecting to SMB shares. To access an SMB share, the client must be a valid user
(local or remote) and provide a valid password.
Option 1 - net use Command
Run the net use command from a command prompt:
net use drive_letter: \\client_vip_or_name\smb_share_name
Option 2 - UNC path
Use the UNC path.
1. From the Start menu, select Run. The Run window opens.
2. Type the path to the SMB share that you want to connect to:
\\client_vip_or_name\smb_share_name
3. Click OK.
Option 3 - Map the Share as a Network Drive
Map the share as a network drive.
1. Open Windows Explorer and choose Tools → Map Network Drive. The Map Network Drive dialog box opens.
2. From the Drive drop-down list, select any available drive.
3. Either type the path to the SMB share that you want to connect to in the Folder eld or browse to the SMB share:
\\client_vip_or_name\smb_share_name
4. Click Finish.
418 FluidFS NAS Volumes, Shares, and Exports

Option 4 - Network
Connect to the share using the Windows Network. This option does not map the share.
1. From the Start menu, select Computer. The Computer window opens.
2. Click Network.
3. Locate the NAS appliance and double-click it.
4. From the SMB shares list, select the SMB share that you want to connect to.
Show Dot Files to SMB Client
You can enable or disable the show dot les setting for each SMB share. By default, the setting is enabled, which means les with
names that start with a dot character (period) are shown to SMB clients. When disabled, les that start with a dot are shown with a
hidden ag set to SMB clients of all versions (SMB, SMB2) that access the specic share. This setting applies to all les and folders
in the system, regardless of the creation origin.
1. In the Storage view, select a FluidFS cluster.
2. Click the File System tab.
3. In the File System view, select SMB Shares.
4. In the SMB Shares panel, select an SMB share and click Edit Settings.
The Edit SMB Share Settings dialog box opens.
5. Click Content.
6. Enable or disable showing les with names starting with a dot:
• To enable showing les with names starting with a dot, select the Show les with name starting with a dot checkbox.
• To disable showing les with names starting with a dot, clear the Show les with name starting with a dot checkbox.
7. Click Apply, then click OK.
Branch Cache
Branch cache, when properly congured in both the client computers and the FluidFS cluster, signicantly improves performance for
consecutive reads from dierent clients on the same network communicating with FluidFS cluster over WAN.
To optimize WAN bandwidth when users access content on remote servers, branch cache reads content from the main oce and
caches the content at branch oce locations, allowing client computers at branch oces to retrieve the data locally. When branch
cache is congured, Windows branch cache clients rst retrieve content from the storage system and then cache the content on a
computer within the branch oce. If another branch-cache-enabled client in the branch oce requests the same content, the
storage system rst authenticates and authorizes the requesting user. The storage system then determines whether the cached
content is still up to date and, if it is, sends the client metadata about the cached content. The client then uses the metadata to
retrieve content directly from the local host of the cache, if such data exists locally. The client then uses the metadata to retrieve
content directly from the cache of the local host.
Branch cache has the following limitations:
• FluidFs will not calculate hash for les smaller than 64 KB or larger than 256 MB.
• The hash calculation will not be performed on read-only, full, or replication destination volumes.
Conguring Branch Cache
Branch cache must be properly congured on each client that supports branch cache on the branch oce site.
About this task
On Windows 7 or 8, set the appropriate group policies: Computer Conguration → Policies → Administrative Templates →
Network → Turn on BranchCache → Enabled.
On Windows 8.1, you can also congure branch cache using PowerShell cmdlets such as Enable-BCHostedClient -ServerNames
hosted_cache_server_name.
FluidFS NAS Volumes, Shares, and Exports 419

Branch cache is disabled by default. This procedure enables (or disables) branch cache.
Steps
1. In the Storage view, select a FluidFS cluster.
2. Click the File System tab.
3. In the File System view, select SMB Shares.
4. In the SMB Shares panel, select an SMB share and click Edit Settings.
The Edit SMB Share Settings dialog box opens.
5. Click Advanced.
6. Select or clear the Enable branch cache checkbox.
7. Click Apply → OK.
For more information about branch cache conguration, refer to the technet article located at http://
technet.microsoft.com/en-us/library/hh848392.aspx.
Accessing an SMB Share Using UNIX or Linux
Mount the SMB share from a UNIX or Linux operating system using one of the following commands:
# mount -t smbfs -o user_name=user_name,password=password//client_vip_or_name/
smb_share_name/local_folder
# smbmount //client_vip_or_name/smb_share_name/local_folder -o user_name=user_name
Managing NFS Exports
Network File System (NFS) exports provide an eective way of sharing les across a UNIX or Linux network with authorized clients.
After creating NFS exports, NFS clients then need to mount each NFS export. The FluidFS cluster fully supports NFS protocol
version 3 and all requirements of NFS protocol versions 4.0 and 4.1.
•Supported NFSv4 features:
– File and byte-range locking
NOTE: Starting with FluidFS v6, if the multitenancy feature is enabled, NAS administrators can congure NFSv4
to switch from mandatory to advisory byte-range locks at the tenant level using the CLI.
– Kerberos v5 security using an AD server
– AUTH_SYS legacy weak authentication
– UID translation using an LDAP server (UNIX or AD) or a NIS server
– UTF-8 le and directory names
•Unsupported NFSv4 features:
– Delegation of le locks to clients
– Full interoperability between NFSv3 and NFSv4 (for example, conict resolution for locks from clients using dierent
protocols)
– Antivirus scanning and result caching
– LIPKEY and SPKM-3 security (not mandatory in NFSv4.1)
– Kerberos UNIX server
420 FluidFS NAS Volumes, Shares, and Exports

Conguring NFS Exports
View, add, modify, and delete NFS exports, and control the maximum NFS protocol level that the cluster will support.
View All NFS Exports on a FluidFS Cluster
View all current NFS exports for a FluidFS cluster.
1. Click the Storage view and select a FluidFS cluster.
2. Click the File System tab.
3. In the File System tab navigation pane, select NFS Exports. The NFS exports are displayed in the right pane.
View NFS Exports on a NAS Volume
To view the current NFS exports for a NAS volume:
1. Click the Storage view and select a FluidFS cluster.
2. Click the File System tab.
3. In the File System tab navigation pane, expand NAS Volumes and select a NAS volume.
4. Click the NFS Exports tab. The NFS exports are displayed.
Add an NFS Export
Create an NFS export to share a directory in a NAS volume using the NFS protocol. When an NFS export is added, default values are
applied for some settings. To change the defaults, you must modify the NFS export.
1. Click the Storage view and select a FluidFS cluster.
2. Click the File System tab.
3. In the File System tab navigation pane, select NFS Exports.
4. Click Create NFS export. The Create NFS export dialog box appears.
5. Select a NAS volume on which to create an NFS export and click OK. The Create NFS export dialog box appears.
6. In the Folder Path eld, specify the directory that you want to share:
NOTE: A folder name must be less than 100 characters long and cannot contain the following characters: >, ", \, |, ?,
and *.
• To share the root of the NAS volume, leave the Folder Path eld set to the default value of /.
• To use an existing directory to share, type the path to the directory in the Folder Path eld.
• To browse to an existing directory to share:
Click Select Folder. The Select Folder dialog box appears and displays the top-level folders for the NAS volume. Locate the
folder to share, select the folder, and click OK.
– To drill down to a particular folder and view the subfolders, double-click the folder name.
– To view the parent folders of a particular folder, click Up.
• To view a new directory to share, type the path to the directory to create in the Folder Path eld and select the Create
Folder If It Does Not Exist check box.
• To browse existing directories and create a new directory to share:
Click Select Folder. The Select Folder dialog box appears and displays the top-level folders for the NAS volume. Navigate
into the folder in which to create the new folder and click Create Folder. The Create Folder dialog box appears. In the
Folder Name eld, type a name for the folder, then click OK to close the Create Folder dialog box. Select the new folder
and click OK.
– To drill down to a particular folder and view the subfolders, double-click the folder name.
– To view the parent folders of a particular folder, click Up.
7. (Optional) Congure the remaining NFS export attributes as needed. These options are described in the online help.
• Type descriptive text for the benet of administrators in the Notes eld. This text is not displayed to NFS clients.
FluidFS NAS Volumes, Shares, and Exports 421

• To change the client access settings for the NFS export, use the Add, Remove, and Edit buttons.
8. Click OK.
Change the Folder Path for an NFS Export
Change the path to the directory that you want to share for an NFS export.
1. Click the Storage view and select a FluidFS cluster.
2. Click the File System tab.
3. In the File System tab navigation pane, select NFS Exports.
4. In the right pane, select an NFS export and click Edit Settings. The Edit NFS Export Settings dialog box appears.
5. In the Folder Path eld, specify the directory that you want to share:
NOTE: A folder name must be less than 100 characters long and cannot contain the following characters: >, ", \, |, ?,
and *
• To share the root of the NAS volume, set the Folder Path eld to /.
• To use an existing directory to share, type the path to the directory in the Folder Path eld.
• To browse to an existing directory to share:
Click Select Folder. The Select Folder dialog box appears and displays the top-level folders for the NAS volume. Locate the
folder to share, select the folder, and click OK.
– To drill down to a particular folder and view the subfolders, double-click the folder name.
– To view the parent folders of a particular folder, click Up.
• To browse existing directories and create a new directory to share:
Click Select Folder. The Select Folder dialog box appears and displays the top-level folders for the NAS volume. Navigate
to the folder in which to create the new folder and click Create Folder. The Create Folder dialog box appears. In the Folder
Name eld, type a name for the folder, then click OK to close the Create Folder dialog box. Select the new folder and click
OK.
– To drill down to a particular folder and view the subfolders, double-click the folder name.
– To view the parent folders of a particular folder, click Up.
6. Click OK.
Change the Client Authentication Methods for an NFS Export
Change the authentication method(s) that clients use to access an NFS export.
1. Click the Storage view and select a FluidFS cluster.
2. Click the File System tab.
3. In the File System tab navigation pane, select NFS Exports.
4. In the right pane, select an NFS export and click Edit Settings. The Edit NFS Export Settings dialog box appears.
5. In the middle area, select the check boxes for one or more authentication methods (UNIX Style, Kerberos v5, Kerberos v5
Integrity, or Kerberos v5 Privacy) that clients are allowed to use to access an NFS export. These options are described in the
online help.
6. Click OK.
Change the Client Access Permissions for an NFS Export
Change the permissions for clients accessing an NFS export.
1. Click the Storage view and select a FluidFS cluster.
2. Click the File System tab.
3. In the File System tab navigation pane, select NFS Exports.
4. In the right pane, select an NFS export and click Edit Settings. The Edit NFS Exports Settings dialog box appears.
5. To add access permissions for clients accessing the NFS export:
a. Click Add. The Add Access Permission dialog box appears.
422 FluidFS NAS Volumes, Shares, and Exports

b. In the Client Machine Trust area, select an option to specify which client machines (All Clients, Single Client, Client
Machines in a Network, or Client Machines in a Netgroup) are allowed to access the NFS export. These options are
described in the online help.
c. Specify whether clients have read and write access or read-only access to the NFS export.
• To allow read and write access, select the Allow Access for check box.
• To allow read-only access, clear the Allow Access for check box.
d. From the Trust Users drop-down menu, select which client accounts (All but root, Everybody, or Nobody) are allowed to
access the NFS export. These options are described in the online help.
e. Click OK.
6. To change access permissions for clients accessing the NFS export:
a. Select an entry in the Access Details list and click Edit. The Edit Access Permission dialog box appears.
b. In the Client Machine Trust area, select an option to specify which client machines (All Clients, Single Client, Client
Machines in a Network, or Client Machines in a Netgroup) are allowed to access the NFS export. These options are
described in the online help.
c. Specify whether clients have read and write access or read-only access to the NFS export.
• To allow read and write access, select the Allow Access for check box.
• To allow read-only access, clear the Allow Access for check box.
d. From the Trust Users drop-down menu, select which clients (All but root, Everybody, or Nobody) are allowed to access
the NFS export. These options are described in the online help.
e. Click OK.
7. To remove access permissions for clients accessing the NFS export, select an entry in the Access Details list and click Remove.
8. Click OK.
NOTE: The option
Trust everybody
is not allowed for
All Clients
and must be combined with a restriction to a single
client, a network, or a netgroup.
Enable or Disable Secure Ports for an NFS Export
Requiring secure ports limits client access to an NFS export to ports lower than 1024.
1. Click the Storage view and select a FluidFS cluster.
2. Click the File System tab.
3. In the File System tab navigation pane, select NFS Exports.
4. In the right pane, select an NFS export and click Edit Settings. The Edit NFS Export Settings dialog box appears.
5. Enable or disable secure ports.
• To enable secure ports, select the Require Secure Port check box.
• To disable secure ports, clear the Require Secure Port check box.
6. Click OK.
Delete an NFS Export
If you delete an NFS export, the data in the shared directory is no longer shared but it is not removed.
1. Click the Storage view and select a FluidFS cluster.
2. Click the File System tab.
3. In the File System tab navigation pane, select NFS Exports.
4. In the right pane, select an NFS export and click Delete. The Delete dialog box appears.
5. Click OK.
View or Select the Latest NFS Version Supported
NFS v4 is enabled or disabled on a systemwide basis. By default, NFS v4 is disabled, which forces clients to use NFS v3 and earlier.
You might want to use earlier versions if you have clients that are incompatible with NFSv4.
1. Click the Storage view and select a FluidFS cluster.
2. Click the File System tab, and select Client Accessibility.
FluidFS NAS Volumes, Shares, and Exports 423

3. In the right pane, click the Protocols tab, and then click Edit Settings. The Edit NFS Protocol Settings dialog box appears.
4. For the Maximum NFS Protocol Supported eld, click the down-arrow and select the version of NFS that you want to use.
The options are NFSv3, NFSv4.0, and NFS v4.1.
5. Click OK.
Setting Permissions for an NFS Export
To assign users access to an NFS export, you must log in to the NFS export using a trusted client machine account and set access
permissions and ownership of the NFS export using the chmod and chown commands on the NFS mount point.
Accessing an NFS Export
Clients use the mount command to connect to NFS exports on UNIX or Linux systems.
NOTE: The parameters shown in the command lines are recommended parameters. See the mount command manual
page in the respective operating system for more information and other options.
Global Namespace
Global namespace is a virtual view of shared folders in an organization. This feature allows the Administrator to provide a single point
of access for data that is hosted on two or more separate servers.
Global namespace is enabled by default, and can be congured using the CLI. See the Dell FluidFS Version 5.0 FS8600 Appliance CLI
Reference Guide for more information about global namespace commands.
Global Namespace Limitations
• Global namespace is supported on SMB2.x, SMB3.x, and NFSv4.x clients only.
• Global namespace cannot be congured on these volumes:
– NAS volume that reached full capacity
– Replication destination NAS volume (or by any other read-only NAS volume)
• NFSv4 redirection targets support NFSv4 protocol (the remote NAS server supports NFSv4, enabling NFSv4 redirections).
• SMB shares cannot be dened on the redirection folder directly. An SMB share is dened on a local folder that contains the
redirection folder. The redirection folder cannot be dened on SMB shared folder (even when empty).
• Redirection folders cannot be set on non-empty directories.
• NAS virtual volume backup, restore, replication, and snapshot operations are not supported on the remote target data. It is
supported only on the redirection folders (including the redirection data information) that reside inside the local volume data.
• After the NFSv4 or SMB client is redirected to the remote server and establishes the remote connection, the client continues
further communication with the remote server.
Additional Documentation
For more information about conguring namespace aggregation, see:
•http://en.community.dell.com/techcenter/extras/m/white_papers/20442194
•http://en.community.dell.com/techcenter/extras/m/white_papers/20442085
Using FTP
File Transfer Protocol (FTP) is used to exchange les between computer accounts, transfer les between an account and a desktop
computer, or to access online software archives. FTP is disabled by default. Administrators can enable or disable FTP support, and
specify the landing directory (volume, path) on a per-system basis.
FTP user access to a le is dened by le permissions. FTP anonymous users are treated as nobody. Access permission is denied or
granted, depending on the le’s ACLs or UNIX access mode. FTP access respects and interoperates with SMB/NFS le permissions:
ACLs, NFSv4 ACLs, UNIX word, SID owner, and UID ownership. FTP access to a le also considers SMB/NFSv4 open le state and
byte-range locks. It breaks oplocks when needed.
424 FluidFS NAS Volumes, Shares, and Exports

FTP User Authentication
FTP users can authenticate themselves when connecting to the FTP site or to use anonymous access (if allowed by the FTP site).
When authenticated using a user name and password, the connection is encrypted. Anonymous users authenticate using
anonymous as the user name and a valid email address as the password.
FTP Limitations
• The number of concurrent FTP sessions is limited to 800 sessions per NAS appliance.
• Idle FTP connections time out and close after 900 seconds (15 minutes).
• The FTP client does not follow symbolic links, NFS referrals, or SMB wide-links.
• FTP changes in directory structure (create new le, delete, rename) trigger SMB change notications.
• FTP access triggers le-access notication events (the File Access Notication feature).
• FTP presents the underlying le system as case sensitive.
• File names have the following limitations:
– Are case sensitive
– Cannot be longer than 255 characters
– Cannot contain any of the following characters:
* . and ..
* @Internal&Volume!%File
– Cannot have a sux of four, or multiple of three, characters between two ~ signs (for example, ~1234~ and ~123123~)
Enable or Disable FTP
1. In the Storage view, select a FluidFS cluster.
2. Click the File System tab.
3. In the File System view, select Client Accessibility.
4. Click the Protocols tab.
5. Scroll down to FTP Protocol and click Edit Settings. The Modify FTP Settings dialog box opens
6. Enable or disable FTP:
• To enable FTP, select the Enable FTP checkbox.
• To disable FTP, clear the Enable FTP checkbox.
7. This dialog box also displays Landing Volume and Landing Directory elds. To change the landing volume or landing directory,
click Select next to each eld.
8. Click OK.
Using Symbolic Links
A symbolic link is a special type of le that contains a reference to another le or directory in the form of an absolute or relative path
and that aects path name resolution. Symbolic links operate transparently for most operations: programs that read or write to les
named by a symbolic link behave as if operating directly on the target le. The symbolic link contains a text string that is
automatically interpreted and followed by the operating system as a path to another le or directory.
Local le system symbolic links are available in NTFS starting with Windows Vista and Windows Server 2008, but the symbolic links
over SMB are available only with SMB2.
Limitations on Using Symbolic Links
When using symbolic links, note the following limitations:
• SMB1, FTP, and NFS do not support symbolic links.
FluidFS NAS Volumes, Shares, and Exports 425

• Symbolic links are limited to 2,000 bytes.
• User and directory quotas do not apply to symbolic links.
• FluidFS space counting does not count symbolic link data as regular le data.
• Symbolic links are not followed when accessed from snapshot view. They appear as regular les or folders.
• If a relative symbolic link was moved to another location, it might become invalid.
• Cloning SMB symbolic links is not supported.
File Access
Symbolic links are enabled by default. You cannot congure symbolic links in FluidFS, but you can access them using the following
Microsoft tools:
•mklink – Basic utility used to create both symbolic and hard links (hard links are not supported over SMB, but locally only)
•fsutil – File system utility that enables working with reparse points and modifying symbolic links policy
For more information about symbolic links, go to https://msdn.microsoft.com/en-us/library/windows/desktop/aa365680%28v=vs.
85%29.aspx.
Managing Quota Rules
Quota rules allow you to control the amount of NAS volume space that a user or group can utilize. Quotas are congured on a per
NAS volume basis.
When a user reaches a specied portion of the quota size (soft quota limit), an alert is sent to the storage administrator. When the
maximum quota size (hard quota limit) is reached, users cannot write data to the SMB shares and NFS exports on the NAS volume,
but no alert is generated.
About Data Reduction
The FluidFS cluster supports two types of data reduction:
•Data deduplication – Uses algorithms to eliminate redundant data, leaving only one copy of the data to be stored. The FluidFS
cluster uses variable-size block level deduplication as opposed to le level deduplication or xed-size block level deduplication.
•Data compression – Uses algorithms to reduce the size of stored data.
When using data reduction, note the following limitations:
• The minimum le size to be considered for data reduction processing is 65 KB.
• Because quotas are based on logical rather than physical space consumption, data reduction does not aect quota calculations.
• If you disable data reduction, data remains in its reduced state during subsequent read operations by default. You have the option
to enable rehydrate-on-read when disabling data reduction, which causes a rehydration (the reversal of data reduction) of data
on subsequent read operations. You cannot rehydrate an entire NAS volume in the background, although you could accomplish
this task by reading the entire NAS volume.
• Cross-volume deduplication is not supported at this time.
• Data reduction does not support base clone and cloned volumes.
Table 11. Data Reduction Enhancements in FluidFS v6.0
FluidFS v6.0 or later FluidFS v5.0 or earlier
Data reduction is enabled on a per-NAS-cluster basis. Data reduction is enabled on a per-NAS-volume basis.
Data reduction supports deduplication of les that are created
or reside on dierent domains.
Data reduction is applied per NAS controller, that is, the same
chunks of data that are owned by the dierent NAS controllers
are not considered duplicates.
426 FluidFS NAS Volumes, Shares, and Exports

FluidFS v6.0 or later FluidFS v5.0 or earlier
The distributed dictionary service detects when it reaches
almost full capacity and doubles in size (depending on available
system storage).
The dictionary size is static and limits the amount of unique data
referenced by the optimization engine.
Date Reduction Age-Based Policies and Archive Mode
By default, data reduction is applied only to les that have not been accessed or modied for 30 days to minimize the impact of data
reduction processing on performance. The number of days after which data reduction is applied to les is congurable using Storage
Manager.
The default number of days is set to 30. When using FluidFS v5 or earlier, you can change the default to as low as 5 days, and you
can start data reduction processing immediately (archive mode). Starting with FluidFS v6, there is no archive mode available. You can
set the Exclude Files Accessed in the Last and Exclude Files Modied in the Last defaults to 1 day instead of using archive mode.
For more information about enabling and disabling archive mode, see the Dell FluidFS FS8600 Appliance CLI Reference Guide.
Data Reduction Considerations
Consider the following factors when enabling data reduction:
• Data reduction processing has a 5-20% impact on the performance of read operations on reduced data. It does not have any
impact on write operations or read operations on normal data.
• Storage Center data progression is impacted. After data reduction processing, the Storage Centermigrate reduced data up to
Tier 1 disks.
• Increased internal trac during data reduction processing.
• Data is rehydrated for antivirus scanning.
• Data is rehydrated before being replicated to a target NAS volume. If replication is already congured, the data being reduced
was already replicated
• You cannot enable data reduction on a clone NAS volume.
• Data reduction stops automatically when a NAS volume has less than 5 GB of unused space. Therefore, a NAS volume resize can
inadvertently stop data reduction.
Conguring Data Reduction
Data reduction must be enabled at the system level and congured on a per NAS volume basis.
Enable or Disable Data Reduction on the FluidFS Cluster
Data reduction must be enabled at the system level before it will run on NAS volumes on which data reduction is enabled. To
minimize the impact of data reduction processing on system performance, schedule data reduction to run during o-peak times.
1. In the Storage view, select a FluidFS cluster.
2. Click the File System tab.
3. In the File System view, NAS Pool Advanced Status area, click Edit Data Reduction Settings.
The Edit Data Reduction Settings dialog box opens.
4. Enable or disable data reduction on the FluidFS cluster:
• To enable data reduction on the FluidFS cluster, select the Enable Data Reduction Optimization checkbox.
• To disable data reduction on the FluidFS cluster, clear the Enable Data Reduction Optimization checkbox.
5. Enter the Data Reduction Optimization Start Time.
6. Enter the number of hours to run data reduction in the Data Reduction Optimization Runtimeeld.
7. Click OK.
Enable Data Reduction on a NAS Volume
Data reduction is enabled on a per NAS volume basis.
Prerequisites
Data reduction must be enabled at the system level before it can run on individual NAS volumes.
FluidFS NAS Volumes, Shares, and Exports 427

Steps
1. In the Storage view, select a FluidFS cluster.
2. Click the File System tab.
3. In the File System view, expand NAS Volumes and select a NAS volume.
4. In the NAS Volume panel, click Edit Settings.
The Edit NAS Volume Settings dialog box opens.
5. Click Data Reduction.
6. Select the Data Reduction Enabled checkbox.
7. For the Data Reduction Method eld, select the type of data reduction (Deduplication or Deduplication and Compression) to
perform.
Deduplication and compression will usually save more space, but more resources will be used during data reduction and during
reads of data that was compressed, possibly reducing performance.
8. (Optional) Congure the remaining data reduction attributes as needed. These options are described in the online help.
• To change the number of days after which data reduction is applied to les that have not been accessed, type the number
of days in the Exclude Files Accessed in the Last eld. The number of days must be at least 1.
• To change the number of days after which data reduction is applied to les that have not been modied, type the number of
days in the Exclude Files Modied in the Last eld. The number of days must be at least 1.
9. Click OK.
Change the Data Reduction Type for a NAS Volume
Change the data reduction type (Deduplication or Deduplication and Compression) for a NAS volume.
1. In the Storage view, select a FluidFS cluster.
2. Click the File System tab.
3. In the File System view, expand NAS Volumes and select a NAS volume.
4. In the NAS Volume panel, click Edit Settings.
The Edit NAS Volume Settings dialog box opens.
5. Click Data Reduction.
6. For the Data Reduction Method eld, select the type of data reduction (Deduplication or Deduplication and Compression) to
perform.
Deduplication and compression will usually save more space, but more resources will be used during data reduction and during
reads of data that was compressed, possibly reducing performance.
7. Click OK.
Change the Candidates for Data Reduction for a NAS Volume
Change the number of days after which data reduction is applied to les that have not been accessed or modied for a NAS volume.
1. In the Storage view, select a FluidFS cluster.
2. Click the File System tab.
3. In the File System view, expand NAS Volumes and select a NAS volume.
4. In the NAS Volume panel, click Edit Settings.
The Edit NAS Volume Settings dialog box opens.
5. Specify when to apply data reduction for les:
• To change the number of days after which data reduction is applied to les that have not been accessed, type the number
of days in the Exclude Files Accessed in the Last eld. The number of days must be at least 1.
• To change the number of days after which data reduction is applied to les that have not been modied, type the number of
days in the Exclude Files Modied in the Last eld. The number of days must be at least 1.
6. Click OK.
428 FluidFS NAS Volumes, Shares, and Exports

Disable Data Reduction on a NAS Volume
By default, after disabling data reduction on a NAS volume, data remains in its reduced state during subsequent read operations. You
have the option to enable rehydrate-on-read when disabling data reduction, which causes a rehydration (the reversal of data
reduction) of data on subsequent read operations.
1. In the Storage view, select a FluidFS cluster.
2. Click the File System tab.
3. In the File System view, expand NAS Volumes and select a NAS volume.
4. In the NAS Volumes panel, click Edit Settings.
The Edit NAS Volume Settings dialog box opens.
5. Clear the Data Reduction checkbox.
6. Click OK.
Viewing Data Reduction Savings
Storage Manager displays data reduction savings for individual NAS volumes and for the FluidFS cluster.
View Data Reduction Savings for a FluidFS Cluster
View the amount (in megabytes) and percentage of storage space reclaimed for a FluidFS cluster as a result of data reduction
processing.
1. In the Storage view, select a FluidFS cluster.
2. Click the File System tab.
The FluidFS NAS Pool Status panel displays the data reduction savings.
View Data Reduction Savings for a NAS Volume
View the amount (in megabytes) of storage space reclaimed for a NAS volume as a result of data reduction processing.
1. In the Storage view, select a FluidFS cluster.
2. Click the File System tab.
3. In the File System view, expand NAS Volumes and select a NAS volume.
The NAS Volume Status panel displays the data reduction savings.
FluidFS NAS Volumes, Shares, and Exports 429

430

18
FluidFS Data Protection
This section contains information about protecting FluidFS cluster data. Data protection is an important and integral part of any
storage infrastructure. These tasks are performed using the Dell Storage Manager Client.
Managing Antivirus
The FluidFS cluster antivirus service provides real-time antivirus scanning of les stored in SMB shares. The antivirus service applies
only to SMB shares; NFS is not supported. The scan operation is transparent to the client, subject to the availability of an antivirus
server.
Files are scanned when a client tries to read or execute the le.
The antivirus service consists of two components:
• Antivirus servers — one or more network-accessible computers running a supported third-party, ICAP-enabled antivirus
application to provide the antivirus scanning service to the FluidFS cluster.
• A FluidFS cluster antivirus scanning policy species le extensions and directories to exclude from scans, an antivirus scanning
le size threshold, and whether to allow or deny access to les larger than the le size threshold.
When an SMB share client requests a le from the FluidFS cluster, the cluster passes the le to an antivirus server for scanning and
then takes one of the following actions:
• If the le is virus-free, the FluidFS cluster permits client access. The FluidFS cluster does not scan that le again, providing it
remains unmodied since the last check.
• If the le is infected, the FluidFS cluster denies client access. The client does not know that the le is infected. Therefore:
– A le access returns a system-specic file not found state for a missing le, depending on the client's computer.
– An access denial might be interpreted as a le permissions problem.
Figure 48. Antivirus Scanning
Only storage administrators can recover an uninfected version of the le, or access and process the infected le. To gain access to
an infected le, you must connect to the SMB share through another SMB share on which the antivirus service is disabled.
Otherwise, the FluidFS cluster recognizes the le as infected, and denies access. You can also access the le through an NFS
export, because NFS does not support antivirus scanning.
File transfers between the FluidFS cluster and the anti-virus server are not encrypted, so communication should be protected or
restricted.
Supported Antivirus Applications
For the latest list of supported antivirus applications, see the Dell Fluid File System Support Matrix.
FluidFS Data Protection 431

Conguring Antivirus Scanning
To perform antivirus scanning, you must add an antivirus server and then enable antivirus scanning for each SMB share.
NOTE: If any of the external services are congured with IPv6 link-local addresses, the monitor will always show these
services asUnavailable.
Managing Snapshots
Snapshots are read-only, point-in-time copies of NAS volume data. Storage administrators can restore a NAS volume from a
snapshot if needed. In addition, clients can easily retrieve les in a snapshot, without storage administrator intervention.
Snapshots use a redirect-on-write method to track NAS volume changes. That is, snapshots are based on a change set. When the
rst snapshot of a NAS volume is created, all snapshots created after the baseline snapshot contain changes from the previous
snapshot.
Various policies can be set for creating a snapshot, including when a snapshot is to be taken and how long to keep snapshots. For
example, mission-critical les with high churn rates might need to be backed up every 30 minutes, whereas archival shares might
only need to be backed up daily.
If you congure a NAS volume to use VM-consistent snapshots, each snapshot creation operation such as scheduled, manual,
replication, or NDMP automatically creates a snapshot on the VMware server. This feature enables you to restore the VMs to the
state they were in before the NAS volume snapshot was taken.
Because snapshots consume space on the NAS volume, ensure that you monitor available capacity on the NAS volume and schedule
and retain snapshots in a manner that ensures that the NAS volume always has sucient free space available for both user data and
snapshots. Also, to be informed when snapshots are consuming signicant NAS volume space, enable a snapshot consumption alert.
The FluidFS cluster automatically deletes one or more snapshots for a NAS volume in the following cases:
• If you delete a NAS volume, the FluidFS cluster deletes all of the snapshots for the NAS volume.
• If you restore a NAS volume from a snapshot, the FluidFS cluster deletes all the snapshots created after the snapshot from
which you restored the NAS volume.
Dedicated FluidFS Replay Proles
For FluidFS deployments, Storage Manager creates a dedicated FluidFS replay that is automatically assigned to FluidFS LUNs
(storage volumes). The prole setting defaults to Daily, and the retention policy is to delete after 25 hours.
Creating On-Demand Snapshots
Create a NAS volume snapshot to take an immediate point-in-time copy of the data.
1. In the Storage view, select a FluidFS cluster.
2. Click the File System tab.
3. In the File System view, expand NAS Volumes and select a NAS volume.
4. In the NAS Volume Status panel, click the Snapshots & Clones tab.
5. In the Snapshot area, click Create.
The Create Snapshot dialog box opens.
6. In the Snapshot eld, type a name for the snapshot.
7. (Optional) Congure the remaining snapshot attributes as needed. These options are described in the online help.
• To retain the snapshot indenitely, clear the Snapshot Expiration Enabled checkbox.
• To expire the snapshot in the future, select the Snapshot Expiration Enabled checkbox and specify a day and time on
which to expire the snapshot.
8. Click OK.
432 FluidFS Data Protection

Managing Scheduled Snapshots
You can create a schedule to generate snapshots regularly. To minimize the impact of snapshot processing on system performance,
schedule snapshots during o-peak times. Snapshots created by a snapshot schedule are named using this format
<snapshot_schedule_name>_YYYY_MM_DD__HH_MM
Create a Snapshot Schedule for a NAS Volume
Create a NAS volume snapshot schedule to take a scheduled point-in-time copy of the data.
1. In the Storage view, select a FluidFS cluster.
2. Click the File System tab.
3. In the File System view, expand NAS Volumes and select a NAS volume.
4. Click the Snapshot & Clones tab.
5. In the Snapshot Schedules area, click Create.
The Create Snapshot Schedule dialog box opens.
6. In the Snapshot Schedule eld, type a name for the snapshot schedule.
7. Specify when to create snapshots:
• To create a snapshot based on a period of time, select the Take snapshot every option and type the frequency in minutes,
hours, days, or weeks.
• To create a snapshot based on day and time, select the Take snapshot on option and select the days and times.
8. (Optional) Congure the remaining snapshot schedule attributes as needed. Replication provides three dierent snapshot
retention policies: Identical (default), No history, and Archive with Retention Period in Days. These options are described in the
online help.
• To retain all snapshots that are created by the snapshot schedule indenitely, clear the Take snapshot every option.
• To expire the snapshots that are created by the snapshot schedule in the future, select the Retain each snapshot for
option and specify the retention period for snapshots in minutes, hours, days, or weeks in the adjacent elds.
9. Click OK.
Change the Snapshot Frequency for a Snapshot Schedule
Change how often to create snapshots for a snapshot schedule.
1. Click the Storage view and select a FluidFS cluster.
2. Click the File System tab.
3. In the File System view, expand NAS Volumes and select a NAS volume.
4. In the NAS Volume Status panel, click the Snapshots & Clones tab.
5. Select a snapshot schedule and click Edit Settings.
The Edit Snapshot Schedule dialog box opens.
6. Specify when to create snapshots:
• To create a snapshot based on a period of time, select the Take snapshot every option and type the frequency in minutes,
hours, days, or weeks.
• To create a snapshot based on day and time, select the Take snapshot on option and select the days and times.
7. Click OK.
Change the Retention Policy for a Snapshot Schedule
Specify whether to retain all snapshots that are created by a snapshot schedule or expire the snapshots after a period of time.
1. In the Storage view, select a FluidFS cluster.
2. Click the File System tab.
3. In the File System view, expand NAS Volumes and select a NAS volume.
4. In the NAS Volume Status panel, click the Snapshots & Clones tab.
5. Select a snapshot schedule and click Edit Settings.
FluidFS Data Protection 433

The Edit Settings dialog box opens.
6. Specify the retention policy.
NOTE: Replication using current snapshot – This option of the “archive” retention policy aects setting up a new
replication of a volume. You can replicate using the current snapshot, rather than replicating from all the previous
snapshots.
7. Click OK.
Delete a Snapshot Schedule
Delete a snapshot schedule if you no longer want to take a scheduled point-in-time copy of the data.
1. In the Storage view, select a FluidFS cluster.
2. Click the File System tab.
3. In the File System view, expand NAS Volumes and select a NAS volume.
4. In the NAS Volume Status panel, click the Snapshots & Clones tab and then select a snapshot schedule.
5. Select a snapshot schedule and click Delete.
The Delete dialog box opens.
6. Click OK.
Modifying and Deleting Snapshots
Manage snapshots that were created on demand or by a schedule.
Rename a Snapshot
To rename a snapshot:
1. In the Storage view, select a FluidFS cluster.
2. Click the File System tab.
3. In the File System view, expand NAS Volumes and select a NAS volume.
4. In the NAS Volume Status panel, click the Snapshots & Clones tab.
5. Select a snapshot and click Edit Settings.
The Edit Snapshot Settings dialog box opens.
6. In the Name eld, type a new name for the snapshot.
7. Click OK.
Change the Retention Policy for a Snapshot
Specify whether to retain the snapshot indenitely or expire the snapshot after a period of time.
1. In the Storage view, select a FluidFS cluster.
2. Click the File System tab.
3. In the File System view, expand NAS Volumes and select a NAS volume.
4. In the NAS Volume Status panel, click the Snapshots & Clones tab.
5. Select a snapshot and click Edit Settings.
The Edit Snapshot Settings dialog box opens.
6. Specify the retention policy:
• To retain the snapshot indenitely, clear the Snapshot Expiration Enable checkbox.
• To expire the snapshot in the future, select the Snapshot Expiration Enable checkbox and specify a day and time on which
to expire the snapshot.
7. Click OK.
434 FluidFS Data Protection

Delete a Snapshot
Delete a snapshot if you no longer need the point-in-time copy of the data.
1. In the Storage view, select a FluidFS cluster.
2. Click the File System tab.
3. In the File System view, expand NAS Volumes and select a NAS volume.
4. In the NAS Volume Status panel, click the Snapshots & Clones tab.
5. Select a snapshot and click Delete.
The Delete dialog box opens.
6. Click OK.
Restoring Data from a Snapshot
You can restore data in two ways:
•Restore individual les: After a snapshot is created, the FluidFS cluster creates a client-accessible snapshots directory
containing a copy of the les included in the snapshot. Clients can easily restore individual les from a snapshot using copy and
paste, without storage administrator intervention. This method is useful for the day-to-day restore activities of individual les.
•Restore a NAS volume from a snapshot: The storage administrator can restore an entire NAS volume by rolling the state back
to the time of an existing snapshot. This method is useful in the case of an application error or virus attacks.
Snapshots retain the same security style as the active le system. Therefore, even when using snapshots, clients can access only
their own les based on existing permissions. The data available when accessing a specic snapshot is at the level of the specic
share and its subdirectories, ensuring that users cannot access other parts of the le system.
View Available Snapshots
View snaphots available for restoring data.
1. In the Storage view, select a FluidFS cluster.
2. Click the File System tab.
3. In the File System view, expand NAS Volumes and select a NAS volume.
4. In the NAS Volume Status panel, click the Snapshots & Clones tab.
The Snapshots list displays the snapshots.
Restore a NAS Volume From a Snapshot
The storage administrator can restore an entire NAS volume from a snapshot. The restored NAS volume will contain all the NAS
volume data that existed at the time the snapshot was created. Each le in the restored NAS volume will have the properties, such
as permission and time, that existed when you (or a schedule) created the snapshot.
Prerequisites
After you restore a NAS volume from a snapshot:
• The FluidFS cluster deletes any snapshots that were created after the snapshot from which you restored the NAS volume.
Snapshots created before the snapshot from which you restored the NAS volume are not aected.
• Current SMB clients of the NAS volume are automatically disconnected.
• Current NFS clients of the NAS volume receive stale NFS file handle error messages. You must unmount and then
remount the NFS exports.
CAUTION: The restore operation cannot be undone. Any data created or changed between the time of the snapshot and
when the restore operation is completed is permanently erased. You should restore a NAS volume from a snapshot only if
you rst understand all the repercussions of the restore operation.
Steps
1. In the Storage view, select a FluidFS cluster.
2. Click the File System tab.
FluidFS Data Protection 435

3. In the File System view, expand NAS Volumes and select a NAS volume.
4. In the NAS Volume Status panel, click the Snapshots & Clones tab.
5. Select a snapshot and click Restore NAS Volume.
The Restore NAS Volume dialog box opens.
6. Click OK.
Option 1 – Restore Files Using UNIX, Linux, or Windows
This restore option allows clients to restore a le from a snapshot using copy and paste.
1. Access the NFS export or SMB share.
2. Access the .snapshots directory.
3. Find the snapshot according to its time of creation.
4. Copy the le to its original location.
Option 2 – Restore Files Using Windows Only
Snapshots integrate into the Shadow Copies and previous versions features of Windows. This restore option allows clients to restore
a le using previous versions.
1. Right-click the le and then select Properties.
2. Click the Previous Versions tab.
A list displays the available previous versions of the le.
3. Select the version to restore and then click Restore.
Disabling Self-Restore
1. In the Storage view, select a FluidFS cluster.
2. Click the File System tab.
3. In the File System view, expand NAS Volumes and select a NAS volume.
4. Click Edit Settings.
The Edit NAS Volume Settings dialog box opens.
5. Click Data Protection.
6. To allow or prevent user access to snapshot content:
• To allow user access to snapshot content, select the Access to Snapshot Contents checkbox.
• To prevent user access to snapshot content, clear the Access to Snapshot Content checkbox.
7. Click OK.
Managing NDMP
The FluidFS cluster supports Network Data Management Protocol (NDMP), which is an open standard protocol that facilitates
backup operations for network attached storage, including FluidFS cluster NAS volumes. NDMP should be used for longer-term data
protection, such as weekly backups with long retention periods.
The FluidFS cluster supports remote and three-way backup architecture implementations, wherein a supported, external Data
Management Application (DMA) server mediates the data transfer between the FluidFS cluster and the storage device. The FluidFS
cluster supports full, dierential, and incremental NDMP Level Based Backup (levels 0-9), Full, Incremental/Dierential Token Based
Backup, and Direct Access Recovery (DAR). The FluidFS cluster supports NDMP versions 2, 3, and 4 (default mode).
The FluidFS cluster includes an NDMP server that is responsible for the following operations:
• Processing all NDMP backup and restore requests sent from DMA servers
• Sending all NDMP replies and notication messages to DMA servers
• Transferring data over the network to or from remote NDMP tape or data servers
436 FluidFS Data Protection

The NDMP server handles all communications with the DMA servers and other NDMP devices through an XDR encoded TCP
(Transmission Control Protocol) data stream.
The NDMP server supports two backup types:
•dump: Generates inode-based NDMP le history
•tar: Generates path-based NDMP le history
The backup type is controlled by the NDMP environment variable TYPE. Both backup types support the same functionalities, but
the tar backup type might be able to process the information more eciently for certain DMA servers.
Backup and Restore – NDMP
Table 12. Backup and Restore Applications lists the supported backup and restore applications.
Table 12. Backup and Restore Applications
Application Supported Version
CommVault Simpana 10.x, 11.x
Dell Quest NetVault 10.x, 11.x
EMC Networker 8.x
IBM Tivoli Storage Manager 6.3
Symantec BackupExec 2014, 2015
Symantec NetBackup 7.x
Refer to the application documentation for the minimal revision/service pack supporting Dell FluidFS systems.
Table 13. Supported Tape Libraries lists the supported tape libraries for 2–way NDMP backup (Fibre Channel connections only).
Table 13. Supported Tape Libraries
Supplier Models
Dell TL-2000, TL-4000, ML-6000
Table 14. NDMP Agent Characteristics lists the supported range for each of the NDMP characteristics.
Table 14. NDMP Agent Characteristics
Functionality Supported Range
NDMP version v2, v3, v4
DMA address type IPv4 only
DMA servers congured Up to 10
Concurrent NDMP sessions Up to 10
DMA user-name length 1–63 bytes (accepts Unicode)
DMA password length 1–32 characters
Maximum number of include paths for an NDMP job 32
Maximum number of exclude paths for an NDMP job 32
NOTE: Your environment should allow ICMP (ping) trac between the FluidFS controllers’ private IP addresses (not the
access VIPs) and the backup server.
FluidFS Data Protection 437

Table 15. Supported NDMP Environment Variables describes the NDMP environmental variables that are supported by FluidFS. Refer
to the Data Management Application (DMA) documentation for a listing of the variables supported by DMA. If DMA does not set any
of the variables, the NDMP server operates with the default value.
Table 15. Supported NDMP Environment Variables
Variable Name Description Default
TYPE Species the type of backup/restore application. Valid values are dump and
tar, and are case sensitive.
dump – NDMP server generates inode-based le history.
tar – NDMP server generates le-based le history.
dump
FILESYSTEM Species the path to be used for backup. The path must be a directory. Not applicable
LEVEL Species the dump level for the backup operation. Valid values are 0 to 9.0
HIST Species how le history is to be generated. The supported values are d, f,
y, and n.
d species that node/dir format le history will be generated.
f species that le-based le history will be generated.
y species that the default le history type (which is the node/dir format) will
be generated.
n species that no le history will be generated.
Y
DIRECT Species whether the restore is a Direct Access Retrieval. Valid values are Y
and N.
Y
UPDATE Species whether the dump level and dump time for a backup operation
should be updated on the NDMP server so that subsequent backups can
reference the dump level from previous backups. Valid values Y and N.
Y
EXCLUDE Species a pattern for le or directory names that are not to be backed up.
The pattern is a comma-separated list of le or directory names, up to 32.
Each name will be used to match to nodes encountered during backup. A
name can contain an asterisk (*)as the wildcard character. The comma (,) or
backslash (\ )characters in a name should be escaped with a backslash.
No default
RECURSIVE Species whether the restore should be recursive or not. Valid values are Y
and N. If this variable is set to N, only the les that are the immediate children
of the restore target are restored.
Y
RESTORE_OVERWRITE Species whether the restore operation should overwrite existing les with
the backup data. Valid values are Y and N.
Y
LISTED_INCREMENTAL Controls behavior similar to the listed incremental option of the tar
application. This variable species whether an additional directory listing is
added to the backup stream during incremental backup so that the recovery
operation can handle les and directories deleted between the incremental
backups.
During backup, if this variable is set, an additional directory listing is added to
the backup data stream. Because of the additional process required, this
addition could aect the backup data stream size and performance.
N
438 FluidFS Data Protection

Variable Name Description Default
During recovery, if this variable is set and if the backup data stream was
generated with this variable turned on, the NDMP server handles deleting
les and directories that are deleted between incremental backups.
Setting this variable requires additional processing time and enlarges the
backup data stream size (how much it changes depends on the number of
elements in the backup data set). If this feature is not important to the end
user, it should not be set.
BASE_DATE Used by TSM for token-based backup, as an alternative to using the LEVEL
environment variable.
When BASE_DATE is set to 00, a full backup is performed.
After a full backup completes, a token can be retrieved by retrieving the
DUMP_DATE environment variable. This token can then be passed in later
backups as the value of BASE_DATE. The backup performed in this case is
an incremental backup relative to the time when the token was generated.
When BASE_DATE is set to -1, token-based backup is disabled.
-1
DEREF_HARD_LINK Controls whether hard link les data content are backed up for all instances
of the same le. Valid values are Y and N.
N
Incremental Backups
Each time a backup is performed, the NDMP server stores the timestamp for the backup. When the NDMP server performs an
incremental backup, it uses the timestamp stored for the previous full or incremental backup to determine if a directory or le needs
to be included.
Both supported backup types (dump and tar) support incremental backup. The algorithm for traversing the backup target directory
is the same. However, because inode-based le history generation has dierent requirements to support DAR, the backup data
stream generated is dierent:
•dump: Each directory visited will be backed up and a le history entry will be generated. It does not matter whether the directory
has changed.
•tar: Backs up and generates a le history entry only for the directories that have changed.
Therefore, the amount of data backed up using a tar backup will be less than that of a dump backup. The size dierence depends on
the number of directories in the backup data set.
NDMP Two-Way Backup
FluidFS supports two-way NDMP congurations where the tape device is directly attached to the data host, either physically or
through a fast internal network. The data service and the tape service both reside on the same NDMP server, and the data
connection is internal to the NDMP server. Both data and tape control commands are communicated through one control
connection from the DMA to the NDMP server.
NOTE: Solutions with iSCSI do not support the direct-attach NDMP feature.
FluidFS Data Protection 439

Figure 49. Two-Way Conguration
NOTE: If a controller loses the connectivity to the tape, the NDMP session assigned to the controller will fail.
Conguring and Adjusting NDMP Two-Way Backup
Tape Connectivity
You must dene the zoning so that the FC-attached tape drive can be seen by the HBAs on all NAS controllers. Drives must be
available through every HBA port so that you can choose which port to use for each backup, and balance the load between HBA
ports.
NOTE: The Linux multipathing driver does not support character devices; tape devices cannot be multipathed. You must
choose a specic SCSI device, which uses a specic HBA port for each backup job.
Adding a Tape Device
1. Click the Storage view and select a FluidFS cluster.
2. Click the File System tab.
3. In the File System view, click Cluster Connectivity.
4. Click the Backup tab and scroll down to Tape Devices.
5. Click Create Tape Devices.
The Create Tape Devices dialog box opens.
6. Select an ID from Physical ID and type a name for the tape device in the Name eld. Rescan if required.
7. Click OK.
Handling Hard Links
NDMP backup handles hard link les in the most ecient way by default. That is, the hard link les’ data content will be backed up
only once. After the backup operation encounters the rst hard link le and backs up its content, the backup process remembers the
inode number of that le. Subsequently, when the backup operation encounters les with the same inode number, only the header is
backed up. When this backup data stream is restored, the hard link les will be recovered as hard link les.
This mode of backup could create a problem in the case of a selective restore when the selected les or directories to be restored
contain hard link les that are not the rst instance encountered during backup. In this case, the restore fails and an NDMP message
is sent to the DMA server indicating the rst instance of the le that should also be included in the selective restore.
440 FluidFS Data Protection

To work around this problem, change the behavior during backup. If a backup is started with the DEREF_HARD_LINK environment
variable set to Y, the backup will back up all instances of the hard link les as if they were regular les, rather than just backing up
the rst instance of the hard link les. In this case, a selective restore will always have the le data. The disadvantage of this option is
that backups might take longer and more space is required to back up a data set with hard link les.
Backing Up NAS Volume Data Using NDMP
The FluidFS cluster does not use a dedicated IP address for backup operations; any congured client network address can be used.
Data is sent over Ethernet. Multiple NDMP backup and restore sessions can run at the same time with a maximum of 48 sessions
per NAS controller. To minimize the impact of NDMP backup processing on system performance, schedule NDMP operations during
o-peak times.
About this task
After you congure NDMP in a FluidFS cluster, the NDMP server monitors the client network for backup requests from the DMA
servers. The DMA server then accesses (mounts) the NAS volumes that it intends to back up and initiates the backup operations.
Figure 50. NDMP Backups
Keep the following considerations in mind when backing up NAS volume data using NDMP:
• NDMP does not provide high availability (HA). If a backup session is interrupted due to connection loss, the session is terminated.
• Manually deleting the temporary snapshot for the current backup session is not allowed and will immediately terminate the
session.
• If a backup session is terminated with an error, the temporary snapshot might be left in place, and the system will delete the
snapshot automatically.
The following steps outline the process for backing up NAS volume data with NDMP:
Steps
1. The DMA server creates a connection to the FluidFS cluster IP address.
2. The NDMP server on the FluidFS cluster creates a temporary snapshot of each NAS volume that the DMA server designated
for backup. Alternatively, when performing a backup of replication target NAS volumes, the FluidFS cluster does not create a
dedicated NDMP snapshot. Instead, it uses the base replica snapshot from the last successful replication.
Temporary NDMP snapshots are named using the following format: ndmp_backup_session_id_controller_number
3. The NDMP server copies the NAS volume data to the DMA server.
4. After receiving the data, the DMA server moves the data to a storage device, such as a local disk or tape device.
5. After the backup completes, the NDMP server deletes the temporary snapshots.
NDMP Environment Variables
NDMP environment variables control the behavior of the NDMP server for each backup and restore session.
To determine whether the DMA server supports setting these environment variables, refer to the documentation for your DMA
server. If the DMA server cannot set a particular environment variable, the NDMP server operates with the default value.
The following table summarizes the supported environment variables.
FluidFS Data Protection 441

Environment Variable Description Used In Default Value
TYPE Species the type of backup and restore application. The valid values
are:
•dump – NDMP server generates inode-based le history
•tar – NDMP server generates le-based le history
Backup
and
Restore
dump
FILESYSTEM Species the path to be used for the backup. The path must be a
directory.
Backup None
LEVEL Species the dump level for the backup operation. The valid values
are 0 to 9.
Backup 0
HIST Species how le history is to be generated. The valid values are:
•d – Species that node/dir-format le history will be generated
•f – Species that le-based le history will be generated
•y – Species that the default le history type (which is the
node/dir format) will be generated
•n – Species that no le history will be generated
Backup y
DIRECT Species whether the restore is a Direct Access Retrieval. The valid
values are Y and N.
Backup
and
Restore
Y
UPDATE Species whether the dump level and dump time for a backup
operation should be updated on the NDMP server so that subsequent
backups can reference the dump level from previous backups. The
valid values are Y and N.
Backup Y
EXCLUDE Species a pattern for matching to directory and le names that are
not to be backed up. This environment variable is a list of strings
separated by commas. Each entry is matched against nodes
encountered during backup. The string can contain an asterisk (*) as
the wildcard character, but the asterisk must be the rst or last
character of the pattern. A maximum of 32 comma-separated strings
are supported.
Backup No exclude
pattern is
specied by
default
RECURSIVE Species whether the restore should be recursive. The valid values
are Y and N. If this environment variable is set to N, only les that are
the immediate children of the restore target are restored.
Restore Y
RESTORE_OVERWRITE Species whether the restore operation should overwrite existing les
with the backup data. The valid values are Y and N.
Restore Y
LISTED_INCREMENTAL Species whether an additional directory listing is added to the
backup stream during incremental backup so that the restore
operation can handle les and directories deleted between the
incremental backups. This environment variable controls behavior
similar to the listed incremental option of the tar application.
The valid values are Y and N.
During backup, if this variable is set to Y, an additional directory listing
is added to the backup data stream. Because of the additional
processing required, this option could impact the backup data stream
size and performance.
During restore, if this variable is set to Y and the backup data stream
was generated with this variable set to Y, the NDMP server will
handle deleting les and directories that are deleted between
incremental backups. Setting this variable to Y requires additional
processing time and increases the backup data stream size (the size
of the increase depends on the number of elements in the backup
Backup
and
Restore
N
442 FluidFS Data Protection

Environment Variable Description Used In Default Value
data set). If this feature is not important in your environment, this
variable should not be set.
BASE_DATE Species whether a token-based backup is performed. Token-based
backup is used by Tivoli Storage Manager as an alternative to
backups using the LEVEL environment variable. The valid values are:
•-1 – Species that token-based backup is disabled
•0 – Species that a token-based backup is performed. After the
backup completes, a token can be retrieved by using the
DUMP_DATE environment variable. This token can then be
passed in a subsequent backup as the value of BASE_DATE. The
backup performed in this case will be an incremental backup
relative to the time when the token was generated.
Backup -1
DEREF_HARD_LINK Species whether hard link les’ data content is backed up for all
instances of the same le. The valid values are Y and N.
Backup N
Supported DMA Servers
For the latest list of supported DMA servers, see the Dell Fluid File System Support Matrix.
Conguring NDMP
Before you can begin an NDMP backup, you must add a DMA server and congure the NDMP user name, password, and client port.
Add or Remove a DMA Server
Congure one or more DMA servers from which the NDMP server can service NAS volume backup requests. Any number of DMA
servers can perform backups at any point in time.
Prerequisites
• The DMA server must be network accessible.
• The DMA server must run a supported NDMP backup application.
Remove a DMA server if it is no longer needed for NDMP backups.
Steps
1. In the Storage view, select a FluidFS cluster.
2. Click the File System tab.
3. In the File System view, click Cluster Connectivity.
4. Click the Backup tab.
5. In the NDMP pane, click Edit Settings.
The Edit NDMP Settings dialog box opens.
6. In the DMA Servers Hosts eld, type the IP address of a DMA server.
• To add a DMA server, click Add.
• To remove a DMA server, click Remove.
Repeat this step for any additional DMA servers.
7. Click OK.
Change the NDMP Password
A user name and password are required when conguring an NDMP server in the DMA. The default password is randomized and
must be changed prior to using NDMP.
1. In the Storage view, select a FluidFS cluster.
2. Click the File System tab.
FluidFS Data Protection 443

3. In the File System view, click Cluster Connectivity.
4. Click the Backup tab.
5. In the NDMP pane, click Change Backup User Password.
The Change Backup User Password dialog box opens.
6. In the Password eld, type an NDMP password. The password must be at least seven characters long and contain three of the
following elements: a lowercase character, an uppercase character, a digit, or a special character (such as +, ?, or ∗).
7. In the Conrm Password eld, retype the NDMP password.
8. Click OK.
Change the NDMP User Name
A user name and password are required when conguring an NDMP server in the DMA. By default, the user name is backup_user.
You can change this user name if needed.
1. In the Storage view, select a FluidFS cluster.
2. Click the File System tab.
3. In the File System view, click Cluster Connectivity.
4. Click the Backups tab.
5. In the NDMP pane, click Edit Settings.
The Edit NDMP Settings dialog box opens.
6. In the Backup User eld, type a new NDMP user name.
7. Click OK.
Change the NDMP Client Port
By default, the NDMP server monitors port 10000 for incoming connections. You can change the client port to match the port used
by the DMA.
1. In the Storage view, select a FluidFS cluster.
2. Click the File System tab.
3. In the File System view, click Cluster Connectivity.
4. Click the Backup tab.
5. In the NDMP pane, click Edit Settings.
The Edit NDMP Settings dialog box opens.
6. In the NDMP Port eld, type a new client port.
7. Click OK.
Specifying NAS Volumes Using the DMA
To perform backup and restore operations, the DMA server must be congured to be able to access the FluidFS cluster.
On each DMA server, you must congure the following components:
• Client VIP (or a DNS name) that the DMA server accesses. If you change the client VIP, you must also make the appropriate
change on the DMA servers.
NOTE: NDMP has no load balancing built in. A single DMA backing up 10 NAS volumes from a single client VIP forces
all 10 sessions on the same NAS controller. Therefore, use DNS round-robin to provide load balancing by specifying
the DNS name of the FluidFS cluster in the DMA.
• NDMP user name and password (default user name is backup_user)
• Port that the NDMP server monitors for incoming connections (default port is 10000)
(Optional) In addition, some DMA servers require more information, such as the host name of the FluidFS cluster, OS type, product
name , and vendor name.
• Host name of the FluidFS cluster, which uses the following format:controller_number.FluidFS_cluster_name
• OS type – Dell Fluid File System
444 FluidFS Data Protection

• Product – Compellent FS8600
• Vendor – Dell
Most backup applications automatically list the available NAS volumes to back up. Otherwise, you can manually type in the NAS
volume path. The FluidFS cluster exposes backup NAS volumes at the following path:
/NAS_volume_name
To improve data transfer speed, increase the number of concurrent backup jobs to more than one per NAS controller, distributing
the load across the available NAS controllers.
NDMP Exclude File Under Paths Using FluidFS
When you dene a backup using DMA, you can select specic directories from the virtual NAS volume to include in, or exclude from,
backup jobs.
Requirements
The following requirements must be met to include or exclude NDMP paths:
• The path specied can be a directory or a le. If the path is a directory, all child elements of that directory will be included in (or
excluded from) the backup.
Each path specied is a child of the backup root directory and must start with a forward slash (/).
• The maximum number of paths that you can include or exclude is 32.
• Each path can be a maximum of 128 bytes long.
• The rst or the last element of the path can contain a wildcard character (*).
• If both include and exclude paths are dened, the NDMP server will rst check for include, then check for exclude.
1. In the Storage view, select a FluidFS cluster.
2. Click the File System tab.
3. In the File System view, expand NAS Volumes and select a NAS volume.
4. Click Edit Settings.
The Edit NAS Volume Settings dialog box opens.
5. Select Data Protection.
6. Select or clear the NDMP Exclude Files Under Paths checkbox.
7. Specify a path to exclude and click Add.
NDMP Exclude Files Matching the Patterns Using FluidFS
Conguring DMA clients with data-exclusion patterns might not work with a few backup vendors such as BackupExec and
Netbackup. FluidFS v5.0.x adds options for handling exclude paths and patterns, which will be skipped when executing NDMP
backup on the NAS volume.
This option can be congured at the NAS volume level, and is available under NAS Volume Settings.
1. In the Storage view, select a FluidFS cluster.
2. Click the File System tab.
3. Select a NAS volume and click Edit Settings.
4. In the Edit NAS Volume Settings panel, click Data Protection.
5. Select the NDMP Exclude Files Matching the Patterns Enabled checkbox.
6. Specify a pattern to exclude and click Add.
FluidFS Data Protection 445

Viewing NDMP Jobs and Events
All NDMP jobs and events can be viewed using Storage Manager.
View Active NDMP Jobs
View all NDMP backup and restore operations being processed by the FluidFS cluster.
1. In the Storage view, select a FluidFS cluster.
2. Click the File System tab.
3. In the File System view, click Cluster Connectivity.
4. Select Backup.
The NDMP Sessions area displays the NDMP jobs.
Managing Replication
Replication copies NAS volume data from the local (source) FluidFS cluster to a dierent NAS volume on the local FluidFS cluster or
to a remote (target) FluidFS cluster.
The following gure shows an overview of remote replication between NAS volumes on dierent FluidFS clusters.
Figure 51. Remote Replication
The following gure shows an overview of local replication between NAS volumes on a single FluidFS cluster or to a dierent NAS
volume on the local FluidFS cluster.
Figure 52. Local Replication
Replication can be used in various scenarios to achieve dierent levels of data protection.
446 FluidFS Data Protection

Replication Scenarios Description
Fast backup and restore Maintains full copies of data for protection against data loss, corruption, or user mistakes
Remote data access Applications can access mirrored data in read-only mode, or in read-write mode if NAS
volumes are promoted or cloned
Online data migration Minimizes downtime associated with data migration
Disaster recovery Mirrors data to remote locations for failover during a disaster
Conguring replication is a three-step process:
• Add a replication partnership between two FluidFS clusters.
• Add replication for a NAS volume.
• Run replication on demand or schedule replication.
How Replication Works
Replication leverages snapshots. The rst time you replicate a NAS volume, the FluidFS cluster copies the entire contents of the
NAS volume. For subsequent replication operations, the FluidFS cluster copies only the data that changed since the previous
replication operation started. This design allows for faster replication, ecient use of system resources, and saves storage space
while keeping data consistent. Replication is asynchronous, meaning that each source NAS volume can have a unique schedule for
replicating data to the target NAS volume.
The amount of time replication takes depends on the amount of data in the NAS volume and the amount of data that has changed
since the previous replication operation.
When replicating a NAS volume to another FluidFS cluster, the other FluidFS cluster must be set up as a replication partner. Each
FluidFS cluster can have multiple replication partners, enabling you to replicate dierent NAS volumes to dierent partners,
depending on operational requirements. However, each individual NAS volume can be replicated to only one target NAS volume on
one replication partner. The following gure summarizes which replication scenarios are supported.
FluidFS Data Protection 447

Figure 53. Replication Scenarios
448 FluidFS Data Protection

After a partner relationship is established, replication between the partners can be bidirectional. One system could hold target NAS
volumes for the other system as well as source NAS volumes to replicate to that other system.
A replication policy can be set up to run according to a set schedule or on demand. Replication management ows through a secure
SSH tunnel from system to system over the client network.
To access or recover data, you can promote a target NAS volume to a recovery NAS volume and grant clients access to the recovery
NAS volume data. The recovery NAS volume will appear as if it is a local NAS volume.
Target NAS Volumes
A target NAS volume is a read-only copy of the source NAS volume that resides on the target FluidFS cluster. The target NAS
volume holds identical system conguration information (quota rules, snapshot policy, security style, and so on) as the source NAS
volume. You can promote target NAS volumes to recovery NAS volumes temporarily or permanently and grant clients access to
recovery NAS volume data.
The following considerations apply to target NAS volumes:
• Unlike source NAS volumes, you cannot create snapshots of target NAS volumes.
• The target FluidFS cluster must have enough free space to store the target NAS volumes.
• The system retains only the current replica of the source NAS volumes. To roll back to a previous point in time, you must use
snapshots.
• You can either replicate the source NAS volume to an existing NAS volume or to a new target NAS volume. If you replicate to an
existing NAS volume, the NAS volume must not contain any data you want to retain. Any data residing on the NAS volume will be
overwritten and cannot be recovered.
• Target NAS volumes count toward the total number of NAS volumes in the FluidFS cluster.
Managing Replication Partnerships
When replicating a NAS volume to another FluidFS cluster, the other FluidFS cluster must be set up as a replication partner. This
setup is a bidirectional replication trust; source NAS volumes and target NAS volumes can be located on either system.
Add a Replication Partnership
Add a replication partner before conguring replication.
Prerequisites
• Both the source and target FluidFS clusters must be managed by the same Storage Manager Data Collector.
• The target FluidFS cluster should be at the same or later FluidFS version than the source FluidFS cluster.
• The source and target FluidFS clusters must be able to communicate with each other so that replication operations can occur.
• Verify that the FluidFS replication ports are open on your rewall to allow replication between the source and target FluidFS
clusters. The list of required ports can be found in theDell Fluid File System Support Matrix. FluidFS supports using a single port
for replication if both replication partners are running FluidFS v5 or later.
• The target FluidFS cluster has enough space to replicate the data from the source FluidFS cluster.
Steps
1. In the Storage view, select a FluidFS cluster.
2. Click the File System tab.
3. In the File System view, click Replications.
4. Cick the Remote Clusters tab, then click Add Remote Cluster.
The Add Remote Cluster wizard starts.
5. Select the remote FluidFS cluster and click OK.
Valid port numbers are 10560 or 3260.
FluidFS Data Protection 449

Change the Local or Remote Networks for a Replication Partnership
Change the local or remote replication network or IP address for a replication partnership. NAS volumes can be replicated only
between tenants that are mapped on the local and remote FluidFS clusters.
1. In the Storage view, select a FluidFS cluster.
2. Click the File System tab.
3. In the File System view, click Replications.
4. Click the Remote Clusters tab, select a remote cluster, and then click Edit Settings.
The Edit Remote NAS Cluster Settings dialog box opens.
5. Click Add.
The Add Tenants Mapping for Replication dialog box opens.
6. Select a tenant from the Local FluidFS Cluster drop-down list.
7. Select a tenant from the Remote FluidFS Cluster drop-down list.
8. Click OK.
Delete a Replication Partnership
When you delete a replication partnership, the replication relationship between the source and target FluidFS clusters is discontinued.
When deleting a replication partnership, ensure that both systems are up and running. If both systems are up, the replication
partnership is deleted on both systems. If one of the systems is down or unreachable, the partnership is deleted only on the system
that is up. After the other system comes back up, the partnership must be deleted on that system as well.
Prerequisites
Replications between the replication partners must be deleted.
Steps
1. In the Storage view, select a FluidFS cluster.
2. Click the File System tab.
3. In the File System view, click Replications.
4. Click the Remote Clusters tab.
5. Select a remote FluidFS cluster and click Delete.
The Delete dialog box opens.
6. Click OK.
Replication Throttling
Replication throttling can ne-tune network bandwidth usage for replication of a pair of NAS volumes between two clusters.
Users can limit FluidFS replication bandwidth usage by:
• Lowering bandwidth usage during work hours and increasing bandwidth consumption during nighttime
• Increasing bandwidth usage during weekends
How Replication Throttling Works
Replication throttling:
• Creates a new system entity named QoS node and denes bandwidth allocation in KBps
•Denes usage percentage per hour of the week
• Binds a QoS (Quality of Service) node (network level) of outgoing trac to a replication. The average network usage should not
exceed the bandwidth allocation in a minute timeframe. The default is not to limit the bandwidth for replication.
Limitations
The following limitations apply to replication throttling:
• The maximum number of active outgoing replications is 10. If more than 10 replications are active, they are queued.
450 FluidFS Data Protection

• The maximum number of active incoming replications is 100. If more than 100 replications are active, they are queued.
• The maximum number of replication partners is 100.
• The maximum number of replicated NAS volumes or containers (source and target) on a cluster is 1024.
• The maximum number of replication schedules per system is 1024.
Dene a QoS Node
Create a QoS (Quality of Service) denition to bind a QoS node (network level) of outgoing trac to a replication.
1. In the Storage view, select a FluidFS cluster.
2. Click the File System tab.
3. In the File System view, click Replications.
4. Click the Replication QoS Nodes tab.
5. Click Create QoS Node.
The Create Replication QoS Node dialog box opens.
6. Type a name and choose the bandwidth limit for the node in KB/s.
7. Click OK.
The Edit Replication QoS Schedule dialog box opens.
8. Drag the mouse to select an area, right-click on it, and choose the percentage of the bandwidth limit to allow in these day and
hour combinations.
9. Click OK.
Change a QoS Node
Change a QoS (Quality of Service) node (network level) of outgoing trac bound to a replication.
1. In the Storage view, select a FluidFS cluster.
2. Click the File System tab.
3. In the File System view, click Replications.
4. Click the Replication QoS Nodes tab.
5. Right-click on a QoS and select Edit Settings.
The Edit Replication QoS Settings dialog box opens.
6. Change the name and/or the bandwidth limit for the node in KB/s.
7. Click OK.
The Edit Replication QoS Schedule dialog box opens.
8. Drag the mouse to select an area, right-click on it, and choose the percentage of the bandwidth limit to allow in these day and
hour combinations.
9. Click OK.
Congure Replication Throttling
Use replication throttling to ne-tune network bandwidth usage for replication of a pair of NAS volumes between two clusters.
1. In the Storage view, select a FluidFS cluster.
2. Click the File System tab.
3. In the File System view, click Replications.
4. Click the Replication NAS Volumes tab, select a replication, and then right-click.
5. Select Replication Actions.
6. From the drop-down list, select Edit Replication QoS.
7. Select the Enable QoS checkbox and then select a predened QoS node from the drop-down list.
8. Click OK.
FluidFS Data Protection 451

Change Replication Throttling
To disable replication throttling on a QoS node:
1. In the Storage view, select a FluidFS cluster.
2. Click the File System tab.
3. In the File System view, click Replications.
4. Click the Replication NAS Volumes tab, select a replication, and then right-click.
5. Select Replication Actions.
6. From the drop-down list, select Edit Replication QoS.
7. Clear the Enable QoS checkbox to disable using a QoS node.
8. Click OK.
Single Port Replication
With single-port replication, communication for all involved components uses only one port. The single port infrastructure supports
communication over IPv4 and IPv6, and is opened on all controller IPs and client VIPs.
Single port replication provides the following features:
• Trusted cluster establishment
• File system communication using a single common replication port
• Replication management communication using a single common replication port
Replicating NAS Volumes
You can perform manual and scheduled replication operations, and pause, resume, delete, and monitor replication.
One-to-Many and Cascaded Replications
Starting with FluidFS v6, replication supports one-to-many and cascaded replications.
This feature creates more complicated replication formations. For example, this feature supports:
• Multiple disaster recoveries for the same NAS volume
• Distribution of the same data to multiple destinations around the world
• Cascading the data from the production cluster to another cluster and replicating from this cluster to reduce the load on the
production cluster
One-to-Many
One-to-many replication connects a source NAS volume to multiple destination NAS volumes. A NAS volume can be connected as
the source NAS volume in more than one replication pair at the same time. The destination NAS volumes can be on dierent
clusters. One-to-many replications are independent and can be run in parallel.
Limitation
When using one-to-many replication, the destination NAS volume can consume more space than the source NAS volume because it
will have more snapshots.
Cascaded
A NAS volume that is the destination of one replication can serve as the source NAS volume for another replication. The replication
data can be cascaded from a NAS volume to a second NAS volume and from it to a third NAS volume and so on. Multiple NAS
volumes that are connected in a cascaded replication can also include one-to-many replications.
Limitation
452 FluidFS Data Protection

When using cascaded replication for replications that are not alike, a replication can be limited when the dierent replication is not a
cascaded replication.
Display One-to-Many and Cascaded Replications
About this task
A NAS administrator can determine that one-to-many and cascaded replications is congured by noticing the following change for a
volumes:
• The same NAS volume is in the replication source list and replication destination list
•NAS volume status has a new possible status: source and destination
• A table of both replications and status for each replication instead of only one or the other
Steps
1. In the Storage view, select a FluidFS cluster.
2. Click the File System tab.
3. In the File System view, expandReplications and then select a cluster.
The right pane displays the NAS volumes that are dened as the source and destination of the replication.
Add Replication for a NAS Volume
Adding replication creates a replication relationship between a source NAS volume and a target NAS volume. After adding replication,
you can set up a replication policy to run according to a set schedule or on demand.
1. In the Storage view, select a FluidFS cluster.
2. Click the File System tab.
3. In the File System view, expand NAS Volumes and select a NAS volume.
4. Click Create Replication. The Create Replication wizard starts.
If Inline Data Reduction for Replication Optimization is enabled, NAS volume replication will try to optimize network utilization
by reducing the amount of data copied. Dell recommends either Conditional Compression or Deduplication and Conditional
Compression as the inline data reduction method because it dynamically enables compression for in-ight data based on system
utilization. This option is completely independent of normal FluidFS data reduction (dedupe and compression). Data that is
already reduced is rehydrated and then reduced in-ight on its way to the remote destination.
5. Select a remoteFluidFS cluster, a policy from Snapshot Retention Policy at the destination, and a node from Limit Replication
Bandwidth According to QoS node (if enabled), and then click Next.
The Select Remote NAS Volume page opens.
6. Specify a target NAS volume using one of the following options:
• Select an existing NAS volume on the target FluidFS cluster.
• Create a NAS volume on the target FluidFS cluster.
Click Create Remote Volume. The Create NAS Volume dialog box opens. In the Name eld, type a name for the NAS
volume. In the Size eld, type a size for the NAS volume that is the same size or larger than the source NAS volume. In the
Folder eld, select a parent folder for the NAS volume. Click OK to close the dialog box, then select the newly created NAS
volume.
7. Click Finish.
Delete Replication for a NAS Volume
Deleting replication for a NAS volume is similar to disabling replication for a NAS volume in that it does not disrupt replication
operations for other NAS volumes or the replication partnership between the source and target FluidFS clusters. After deleting
replication, the target NAS volume becomes a standalone, writable NAS volume. You can delete replication from either the source or
target FluidFS cluster.
Prerequisites
• The target NAS volume must be promoted to a standalone NAS volume.
• You must remove replication schedules for the replication.
FluidFS Data Protection 453

Steps
1. In the Storage view, select a FluidFS cluster.
2. Click the File System tab.
3. In the File System view, expand NAS Volumes and select a NAS volume.
4. Click the Replications tab.
5. In the Replication Status area, click Delete.
The Delete dialog box opens.
6. Click OK.
Run Replication On Demand
After a replication is created, you can replicate a NAS volume on demand. You can run replication only from the source FluidFS
cluster.
1. In the Storage view, select a FluidFS cluster.
2. Click the File System tab.
3. In the File System view, expand NAS Volumes and select a NAS volume.
4. Click the Replications tab.
5. In the Replication Status area, click Manual Start.
The Start Manual Replication dialog box opens.
6. Click OK.
Schedule Replication
After a replication is created, you can schedule replication for a NAS volume to run regularly. You can schedule replication only from
the source FluidFS cluster.
1. In the Storage view, select a FluidFS cluster.
2. Click the File System tab.
3. In the File System view, expand NAS Volumes and select a NAS volume.
4. Click the Replication tab.
5. In the Replication Schedules area, click Create. T
he Create Replication Schedule dialog box opens.
6. In the Schedule Name eld, type a name for the replication schedule.
7. Specify when to run replication:
• To run replication based on a period of time, select the Replicate every checkbox and type the frequency in minutes, hours,
days, or weeks.
• To run replication based on day and time, select the Replicate on checkbox and select one or more days and times.
8. Click OK.
Change a Replication Schedule
Change the frequency that replication runs for a replication schedule.
1. In the Storage view, select a FluidFS cluster.
2. Click the File System tab.
3. In the File System view, expand NAS Volumes and select a NAS volume.
4. Click the Replication tab.
5. Select a replication schedule and click Edit Settings.
The Edit Replication Schedule Settings dialog box opens.
6. Specify when to run replication:
• To run replication based on a period of time, select the Replicate every checkbox and type the frequency in minutes, hours,
days, or weeks.
454 FluidFS Data Protection

• To run replication based on day and time, select the Replicate on checkbox and select one or more days and times.
7. Click OK.
Delete a Replication Schedule
Delete a replication schedule if you no longer want replication to run regularly. You can delete a replication schedule only from the
source FluidFS cluster.
1. In the Storage view, select a FluidFS cluster.
2. Click the File System tab.
3. In the File System view, expand NAS Volumes and select a NAS volume.
4. Click the Replications tab.
5. Select a replication schedule and click Delete.
The Delete dialog box opens.
6. Click OK.
Pause Replication
When you pause replication, any replication operations for the NAS volume that are in progress are suspended. While replication is
paused, scheduled replications do not take place. If you require multiple replications to be paused, perform the following steps for
each replication. You can pause replication only from the source FluidFS cluster.
1. In the Storage view, select a FluidFS cluster.
2. Click the File System tab.
3. In the File System view, expand NAS Volumes and select a NAS volume.
4. Click the Replications tab.
5. In the Replication Status area, click Pause .
The Pause Replication dialog box opens.
6. Click OK.
Resume Replication
When you resume replication, any replication operations that were in progress at the time the operation was paused will resume. In
addition, any replication schedules will resume at their next scheduled time. Replication can be resumed for individual NAS volumes.
You can resume replication only from the source FluidFS cluster.
1. In the Storage view, select a FluidFS cluster.
2. Click the File System tab.
3. In the File System view, expand NAS Volumes and select a NAS volume.
4. Click the Replications tab.
5. In the Replication Status area, click Resume .
The Resume Replication dialog box opens.
6. Click OK.
Monitoring Replication Progress and Viewing Replication Events
The progress of replication operations and events related to replication can be viewed using Storage Manager.
Monitor Replication Progress
Monitor the progress of all replication operations being processed for the FluidFS cluster.
1. In the Storage view, select a FluidFS cluster.
2. Click the File System tab.
3. In the File System view, select Replications.
4. Click the Replications tab.
The Replication Status area displays the progress for each replication.
FluidFS Data Protection 455

View Replication Events
Events related to replication can be viewed using Storage Manager.
1. In the Storage view, select a FluidFS cluster.
2. Click the File System tab.
3. In the File System view, select Replications.
4. Click the Replication Events tab.
The replication events are displayed.
You can search for specic replication events by typing search text in the box at the bottom of the Replications panel.
Recovering an Individual NAS Volume
You can access or restore data from a target NAS volume if needed.
Promote a Target NAS Volume
Promoting a target NAS volume to a recovery NAS volume makes the target NAS volume writable, and clients can manually fail over
to it. This operation can be performed regardless of whether the source NAS volume is available. The recovery NAS volume's data
will be complete up to the point in time of the most recent successful replication. When you promote a target NAS volume, any
replication operations for the NAS volume that are in progress are suspended. You can promote a target NAS volume from either the
source or target FluidFS cluster.
1. In the Storage view, select a FluidFS cluster.
2. Click the File System tab.
3. In the File System view, expand NAS Volumes and select a NAS volume.
4. Click the Replications tab.
5. In the Replication Status area, click Promote Destination.
The Promote Destination dialog box opens.
6. Click OK.
Demote a Target NAS Volume
Demote the target NAS volume to resume the original replication operations. When you demote a target NAS volume, all data written
to the recovery NAS volume while it was temporarily promoted will be lost. You can demote a target NAS volume only from the
source FluidFS cluster.
1. In the Storage view, select a FluidFS cluster.
2. Click the File System tab.
3. In the File System viewe, expand NAS Volumes and select a NAS volume.
4. Click the Replications tab.
5. Select Demote Destination.
The Demote Destination dialog box opens.
6. Click OK.
Using Replication for Disaster Recovery
You can create a disaster recovery conguration in which you replicate data from a primary FluidFS cluster to a target FluidFS cluster
that you can fail over to if the primary FluidFS cluster stops responding because of an unexpected failure (hardware, disk, and so on).
The target FluidFS cluster could either be used solely for backup for the primary site, or it could have its own NAS volumes sharing
data at the target site. In a bi-directional conguration, both FluidFS clusters can act as a failover target for each other.
After you have xed the reason that caused the original FluidFS cluster to fail, you can manually fail back to the original conguration
in which clients access data on the source NAS volume, which in turn replicates to the target NAS volume. Depending on time and
bandwidth considerations, failing back to the source NAS volume might take a considerable amount of time to complete.
456 FluidFS Data Protection

The following considerations apply when using replication for disaster recovery:
• If the original source NAS volume is no longer available, you can congure the recovery NAS volume to replicate to another NAS
volume in the original source FluidFS cluster. However, if the original source NAS volume is available, fail back to it. Failing back to
the original source NAS volume usually takes less time than failing back to a new NAS volume. If the FluidFS clusters have a
common snapshot, they only need to synchronize the data that changed after that snapshot was created. If no common
snapshot is available, or if replicating to a new NAS volume, all data must be synchronized.
• A single FluidFS cluster cannot contain two sets of SMB home shares. Consider the example that Cluster A and Cluster B both
have SMB home shares, for dierent sites or user bases. Cluster A and Cluster B both serve as replication destinations for each
other’s NAS volume that contains the SMB home shares. If the administrator tries to fail over Cluster A’s NAS volume that
contains SMB home shares to Cluster B, Cluster B rejects this operation because it already has SMB home shares dened on it.
Managing the DNS Conguration for Single NAS Volume Failover
For single NAS volume failover, it is important that the environment is set up to properly migrate clients of the NAS volumes you are
failing over, without disrupting the clients of other NAS volumes you are not failing over.
When a NAS volume is failed over from one FluidFS cluster to another, the IP addresses that are used to access it change from
Cluster A’s IP addresses to Cluster B’s IP addresses. You can facilitate this change using DNS. It is recommended to set up a DNS
entry to correlate to each NAS volume, and change the DNS entry for single NAS volumes when they are failed over.
For example, suppose Marketing and Sales have their own NAS volumes, each with an SMB share on the NAS volumes named
marketing_share and sales_share respectively. A DNS entry named FluidFSmarketing, is created for Marketing and another DNS
entry for Sales named FluidFSsales is created. Both NAS volumes point to the same set of client VIPs on source Cluster A.
Marketing can access the Marketing NAS volume or SMB share using \\FluidFS marketing\marketing, and Sales can access the
Sales NAS volume or SMB share using \\FluidFSsales\sales.
Initially, both DNS entries FluidFSmarketing and FluidFS sales point to the same set of client VIPs. At this point, both the marketing
and sales SMB shares can be accessed from either one of the DNS names, FluidFSmarketing or FluidFS sales. When you want to
fail over a single NAS volume (for example Marketing) change the DNS entries for FluidFSmarketing to resolve to the client VIPs
on Cluster B.
Maintain a table to track which DNS entries are used to access each NAS volume. This helps when performing failover and setting
up group policies.
Setting Up and Performing Disaster Recovery
This section contains a high-level overview of setting up and performing disaster recovery. In these instructions, Cluster A is the
source FluidFS cluster containing the data that must be backed up and Cluster B is the target FluidFS cluster, which backs up the
data from source cluster A.
Prerequisites
• Cluster B is installed, but has no NAS volumes congured.
• Cluster A and Cluster B are at the same FluidFS version.
• Cluster B has dierent network settings (client, SAN, internal, and so on) than source Cluster A, however, Cluster A and Cluster
B must be able to communicate with each other so that replication operations can occur.
• Cluster B has enough space to replicate all data from Cluster A.
Phase 1 — Build up the replication partnership between Cluster A and Cluster B
Set up replication between Cluster A and Cluster B.
1. From Cluster A, set up a replication partnership between Cluster A and Cluster B.
2. Create a regular replication schedule so that the target volumes in Cluster B always have an up-to-date replication copy for
Cluster A.
The replication policy must be a one-to-one match on a volume basis, for example:
Source volume A1 (Cluster A) to target volume B1 (Cluster B)
Source volume A2 (Cluster A) to target volume B2 (Cluster B)
FluidFS Data Protection 457

NOTE: If NFS exports are used, the NAS volume names of the source and target should be the same, as the export
path name includes the NAS volume name. This is not relevant for SMB shares.
…………………………
Source volume An (Cluster A) to target volume Bn (Cluster B)
3. Ensure that at least one successful replication has occurred for all the source volumes in Cluster A.
If the replication fails, x the problems encountered and restart the replication process.
4. Record all Cluster A settings for future use. Replication restore is not a complete BMR (bare metal restore). Settings such as
network conguration (client, SAN, and internal) cannot be backed up and restored using the replication method. Note all
Cluster A settings (for use when restoring Cluster A) including network conguration, cluster wide settings such as cluster
name, alert settings, and so on for future use. If the system restore operation fails to restore these settings, you can manually
restore the Cluster A settings back to their original values.
Phase 2 — Cluster A fails and clients request failover to target Cluster B
If Cluster A stops responding because of an unexpected failure, fail over to Cluster B.
1. From Cluster B, promote the target volumes in Cluster B. This transforms the original target volumes (B1, B2, .. Bn) to
standalone NAS volumes and makes them writable.
2. Delete the replication policies for the original source volumes (A1, A2, .., An).
3. Apply the source volume conguration from the original source volumes in Cluster A to the target volumes in Cluster B.
4. Restore the users and groups conguration from Cluster A. This restores the Cluster B users and groups to Cluster A settings.
5. Ensure that Cluster B is used to temporarily serve client requests during the failover time.
a. Choose one of the following options:
• IP address-based failovers: Change the IP addresses for Cluster B to match the IP addresses used by Cluster A. Existing
client connections might break and might need to be re-established.
• DNS-based failovers: Point the DNS names from your DNS server to Cluster B instead of Cluster A.
Ensure that the DNS server on Cluster B is the same as the DNS server or in the same DNS farm as the DNS server of
Cluster A. Existing client connections might break and might need to be re-established. You must unmount and re-mount
the NFS exports on the clients.
b. (Single NAS volume failovers) Manually update the DNS entry for the NAS volume that was failed over. This redirects clients
that are accessing this volume from Cluster A to Cluster B, while other clients keep accessing other volumes using the same
DNS name. Client systems might need to refresh their DNS cache.
c. (Single NAS volume failovers) To force SMB and NFS clients to Cluster B, you must delete the SMB shares and NFS
exports on Cluster A. This forces the SMB and NFS clients to reconnect, at such time they are connected to Cluster B.
After restoring the source volume’s conguration on Cluster B, all of the SMB shares and NFS exports will be present on the
target volume (on Cluster B), so no SMB share/NFS export conguration information is lost.
The failed over volume can now be accessed using the exact same DNS name and SMB share/NFS export name as it was
when hosted on Cluster A, except now it is hosted on Cluster B.
d. Join Cluster B to the AD server or LDAP/NIS.
Ensure that the AD server and LDAP server are in the same AD/LDAP farm or same server.
Phase 3 — Restore Cluster A and fail back from Cluster B to Cluster A
After you have xed the reason that caused Cluster A to fail, fail back over to Cluster A.
1. Fix the reason that caused Cluster A to fail and if required reinstall FluidFS.
2. Rebuild the FluidFS cluster:
• IP address-based failovers: Use the settings for Cluster A that you recorded earlier, but change the IP addresses for Cluster
A to match the IP addresses originally used by Cluster B.
• DNS-based failovers: Use the settings for Cluster A that you recorded earlier.
3. From Cluster B, set up a replication partnership between Cluster B and Cluster A.
4. Congure replication for all the promoted recovery volumes in Cluster B, and specify that they replicate back to the original
source volumes in Cluster A.
The replication policy must be a one-to-one match on a volume basis, for example:
458 FluidFS Data Protection

Source volume B1 (Cluster B) to target volume A1 (Cluster A)
Source volume B2 (Cluster B) to target volume A2 (Cluster A)
…………………………
Source volume Bn (Cluster B) to target volume An (Cluster A)
5. Manually perform replication on the promoted recovery volumes in Cluster B (B1, B2, .., Bn). Proceed to the next step when
replication completes.
If the replication fails, x the problems encountered and restart the replication process. Ensure that all the NAS volumes are
successfully replicated to Cluster A.
6. From Cluster A, promote the original source volumes (A1, A2, .., An).
7. From Cluster B, delete replication for the promoted recovery volumes (B1, B2, .., Bn) and apply the source volume conguration
from Cluster B to Cluster A. Repeat this procedure to delete all the replication policies and bring all target volumes in Cluster A
to standalone NAS volumes.
8. From Cluster A, restore the users and groups conguration from Cluster B. This restores the Cluster A users and groups
conguration to Cluster B settings.
NOTE: If the system conguration restore fails, manually set the system back to the original settings (use the
settings for Cluster A that you recorded earlier).
9. Start using Cluster A to serve client requests.
a. Choose one of the following options:
• IP address-based failovers: Change the IP addresses for Cluster A to match the IP addresses originally used by Cluster A
and change the IP addresses for Cluster B to match the IP addresses originally used by Cluster B. Existing client
connections might break and might need to be re-established.
• DNS-based failovers: Point the DNS names from your DNS server to Cluster A instead of Cluster B.
Ensure that the DNS server on Cluster A is the same as the DNS server or in the same DNS farm as the DNS server of
Cluster B. Existing client connections might break and might need to be re-established. You must unmount and re-mount
the NFS Exports on the client.
b. (Single NAS volume failovers) Manually update the DNS entry for the NAS volume that was failed over. This redirects clients
that are accessing this volume from Cluster B to Cluster A, while other clients keep accessing other volumes using the same
DNS name. Client systems might need to refresh their DNS cache.
c. (Single NAS volume failovers) To force SMB and NFS clients to Cluster A, you must delete the SMB shares and NFS
exports on Cluster B. This forces the SMB and NFS clients to reconnect, at such time they are connected to Cluster A.
After restoring the source volume’s conguration on Cluster A, all of the SMB shares and NFS exports will be present on the
target volume (on Cluster A), so no SMB share/NFS export conguration information is lost.
The failed over volume can now be accessed using the exact same DNS name and SMB share/NFS export name as it was
when hosted on Cluster B, except now it is hosted on Cluster A.
d. Join Cluster A to the AD server or LDAP/NIS.
e. From Cluster A, congure replication between the original source volumes (A1, A2, .., An) and the original target volumes
(B1, B2, .., Bn) to prepare for the next disaster recovery.
File Access Notication
File access notication occurs when both systemwide le access auditing conguration is enabled and le operation matches any
active (enabled) precongured le access notication policy for the volume. Auditing events are generated after permissions check
for the le operation and before the actual execution of the operation.
About this task
NOTE: Third-party software is required to provide auditing capabilities. The following third-party software applications
are supported:
• Varonis DataAdvantage
• Dell Quest ChangeAuditor
See the FluidFS Support Matrix for the latest supported third-party software applications.
FluidFS Data Protection 459

Steps
1. In the Storage view, select a FluidFS cluster.
2. Click the File System tab.
3. In the File System view, expand Environment and then click Data Protection.
4. In the Data Protection panel, click the Auditing tab.
5. Click Edit Settings.
The Modify File Access Notication dialog box opens.
6. Select the File Access Notication Enabled checkbox.
7. Provide the information for the Subscriber Name and Auditing Server Hosts elds.
8. Click OK.
460 FluidFS Data Protection

19
FluidFS Monitoring
This section contains information about monitoring the FluidFS cluster. These tasks are performed using the Dell Storage Manager
Client.
Monitoring NAS Appliance Hardware
Storage Manager displays an interactive, graphical representation of the front and rear views of NAS appliances.
Storage Manager also displays the status of the following NAS appliance and NAS controller hardware components:
• Interfaces
• Disks
• Backup power supplies
• Fans
• Power supplies
• Temperature of the components
View the Status of the Interfaces
View the status of the interfaces in a NAS controller.
1. In the Storage view, select a FluidFS cluster.
2. Click the Hardware tab.
3. In the Hardware view, expand Appliances to select an appliance ID and a controller ID.
4. Select Interfaces.
The status of each interface is displayed.
View the Status of the Disks
View the status of the disks in the internal storage device in a NAS controller.
1. Click the Storage view and select a FluidFS cluster.
2. Click the Hardware tab.
3. In the Hardware tab navigation pane, expand Appliances→
Appliance ID
→
Controller ID
, then select Disks. The status of each
disk is displayed in the right pane.
View the Status of a Backup Power Supply
View the status of a backup power supply in a NAS controller.
1. In the Storage view, select a FluidFS cluster.
2. Click the Hardware tab.
3. In the Hardware view, expand Appliances to select an appliance ID and a controller ID.
4. Select Backup Power Supply.
The status of the backup power supply is displayed.
FluidFS Monitoring 461

View the Status of the Fans
View the status of the fans in a NAS appliance.
1. In the Storage view, select a FluidFS cluster.
2. Click the Hardware tab.
3. In the Hardware view, expand Appliances and select an appliance ID.
4. Select Fans.
The status of each fan is displayed.
View the Status of the Power Supplies
View the status of the power supplies in a NAS appliance.
1. In the Storage view, select a FluidFS cluster.
2. Click the Hardware tab.
3. In the Hardware view, expand Appliances and select an appliance ID.
4. Select Power Supply.
The status of each power supply is displayed.
Viewing the Status of FluidFS Cluster Services
Storage Manager displays the status of services congured on a FluidFS cluster (such as Active Directory, LDAP, DNS, and NTP).
1. In the Storage view, select a FluidFS cluster.
2. Click the Summary tab.
The FluidFS Cluster Status section displays the status of each service.
NOTE: If any of the external services are congured with IPv6 link-local addresses, the monitor will always show these
services as Unavailable.
Viewing the Status of Background Processes
Some operations take time to perform and do not complete immediately, such as detaching a NAS controller. In these cases, you can
monitor the progress of operations in Storage Manager.
1. In the Storage view, select a FluidFS cluster.
2. Click the File System tab.
3. In the File System view, click Cluster Maintenance.
4. Click the Internal tab.
The status of each background process is displayed.
Viewing FluidFS Cluster NAS Pool Trends
Storage Manager displays statistics about the NAS pool for a FluidFS cluster, including total capacity, unused reserved space, unused
unreserved space, and used space.
1. In the Storage view, select a FluidFS cluster.
2. Click the File System tab.
The NAS Pool Trends section displays the NAS pool trends.
462 FluidFS Monitoring

Viewing FluidFS Cluster Storage Usage
Storage Manager displays a line chart that shows storage usage over time for a FluidFS cluster, including total capacity, unused
reserved space, unused unreserved space, and used space.
1. In the Storage view, select a FluidFS cluster.
2. Click the Summary tab.
The Summary view displays the FluidFS cluster storage usage.
Viewing NAS Volume Storage Usage
Storage Manager displays a line chart that shows storage usage over time for a particular NAS volume, including NAS volume size,
used space, snapshot space, unused reserved space, and unused unreserved space.
1. In the Storage view, select a FluidFS cluster.
2. Click the File System tab.
3. In the File System view, expand NAS Volumes and select a NAS volume.
4. Click the Capacity Trends and Statistics tab.
The NAS volume storage usage chart is displayed.
Viewing FluidFS Cluster Trac Statistics
Storage Manager displays line charts that show trac statistics over time for a FluidFS cluster.
1. In the Storage view, select a FluidFS cluster.
2. Click the Performance tab.
The trac statistics chart is displayed.
3. (Optional) Customize the display as needed. These options are described in the online help.
• To view the statistics of a dierent timeframe, select one of the following time period options: Last Day, Last Week, Last
Month, or Last Year.
• To change the data metrics to display, select one or more of the following options:
–Total MB/Sec: Displays all read and write trac in megabytes per second
–SMB Write MB/Sec: Displays SMB write trac in megabytes per second
–SMB Read MB/Sec: Displays SMB read trac in megabytes per second
–Replication Write MB/Sec: Displays replication write trac in megabytes per second
–Replication Read MB/Sec: Displays replication read trac in megabytes per second
–NDMP Write MB/Sec: Displays NDMP write trac in megabytes per second
–NDMP Read MB/Sec: Displays NDMP read trac in megabytes per second
–NFS Write MB/Sec: Displays NFS write trac in megabytes per second
–NFS Read MB/Sec: Displays NFS read trac in megabytes per second
–NFSWrite IO/Sec: Displays NFS write I/O operations per second
–NFS Read IO/Sec: Displays NFS read I/O operations per second
–SMB Write IO/Sec: Displays SMB write I/O operations per second
–SMB Read IO/Sec: Displays SMB read I/O operations per second
FluidFS Monitoring 463

464

20
FluidFS Maintenance
This section contains information about performing FluidFS cluster maintenance operations. These tasks are performed using the
Dell Storage Manager Client.
Connecting Multiple Data Collectors to the Same Cluster
You can have multiple data collectors connected to the same FluidFS cluster.
About this task
To designate the Primary data collector and/or whether it receives events:
Steps
1. In the Storage view, select a FluidFS cluster.
2. Click the Summary tab
3. In the FluidFS Cluster Status area, click Edit FluidFS Cluster Settings.
4. In the General panel, select or clear the Primary Data Collector Enabled checkbox.
5. Select or clear the Receive Events checkbox.
6. Click OK.
Adding and Removing FluidFS Clusters in Storage Manager
Use Storage Manager to view, add, or remove FluidFS clusters.
View FluidFS Clusters Managed by Storage Manager
View FluidFS clusters that have been added to Storage Manager.
In the Storage view, select FluidFS clusters.
The FluidFS clusters that have been added to Storage Manager are displayed in the right pane.
Add the FluidFS Cluster to Storage Manager
Add the FluidFS cluster to manage using Storage Manager.
Prerequisites
The FluidFS cluster must be mounted in a rack, cabled, and deployed.
Steps
1. In the Storage view, select Dell Storage.
2. Click Add FluidFS Cluster.
The Add FluidFS Cluster dialog box opens.
3. Complete the elds in the Register FluidFS w/ Storage Manager section:
a. In the Hostname eld, type the host or cluster name or a client VIP of the FluidFS cluster.
b. In the User Name eld, type the name of a FluidFS cluster administrator.
c. In the Password eld, type the password for the FluidFS cluster administrator.
d. In the Folder panel, select the parent folder for the FluidFS cluster.
4. Click Finish.
The FluidFS cluster is added to the list in Storage Manager.
FluidFS Maintenance 465

Remove a FluidFS Cluster From Storage Manager
Remove a FluidFS cluster if you no longer want to manage it using Storage Manager. For example, you might want to move the
FluidFS cluster to another Storage Manager Data Collector.
1. Click the Storage view and select a FluidFS cluster.
2. Click the Summary tab.
3. In the right pane, click Delete. The Delete dialog box appears.
4. Click OK.
Organizing FluidFS Clusters Using Folders
By default Storage Manager displays FluidFS clusters in alphabetical order. To customize the organization of FluidFS clusters in
Storage Manager, create folders to group FluidFS clusters.
Create a FluidFS Cluster Folder
Add folders to organize FluidFS clusters.
1. In the Storage view, select FluidFS Clusters.
2. Click Create Folder.
The Create Folder dialog box opens.
3. In the Name eld, type a name for the folder.
4. In the Parent panel, select a parent folder.
5. Click OK.
Rename a FluidFS Cluster Folder
Rename a FluidFS cluster folder.
1. In the Storage view, select a FluidFS cluster folder.
2. In the Summary tab, click Edit Summary Settings. The Edit FluidFS Cluster Folder Settings dialog box appears..
3. In the Name eld, type a new name for the folder.
4. Click OK.
Change the Parent Folder for a FluidFS Cluster Folder
Change the parent folder for a FluidFS cluster folder.
1. In the Storage view, select a FluidFS cluster folder.
2. Click the Summary tab and click Edit Settings.
The Edit FluidFS Cluster Folder Settings dialog box opens.
3. In the Parent eld, select a parent folder.
4. Click OK.
Move a FluidFS Cluster into a FluidFS Cluster Folder
Move a FluidFS cluster into a folder to group it with other FluidFS clusters.
1. In the Storage view, select a FluidFS cluster.
2. Click the Summary tab.
3. In the right pane, click Move. The Select Folder dialog box appears.
4. Select a parent folder.
5. Click OK.
466 FluidFS Maintenance

Delete a FluidFS Cluster Folder
Delete a FluidFS cluster folder if it is not being used.
Prerequisites
The folder must be empty.
Steps
1. In the Storage view, select a FluidFS cluster folder.
2. Click the Summary tab.
3. Click Delete.
The Delete dialog box opens.
4. Click OK.
Adding a Storage Center to a FluidFS Cluster
The back-end storage for a FluidFS cluster can be provided by one or two Storage Centers.
Prerequisites
The Storage Center must be added to Storage Manager and have front-end connectivity to the FluidFS cluster.
About this task
If a FluidFS cluster uses only one Storage Center, you might want to add another Storage Center to provide storage for the FluidFS
cluster if:
• The Storage Center that currently provides storage for the FluidFS cluster is running out of space.
• You want to spread out the storage load.
• You want to allocate more storage to the NAS pool than is supported by a single Storage Center.
Steps
1. In the Storage view, select a FluidFS cluster.
2. Click the Summary tab.
3. Click Actions→ Storage Centers→ Add Storage Centers.
The Add Storage Center wizard starts and opens the Select Storage Centers (only supported Storage Centers shown)
page.
4. Select the additional Storage Center to provide storage for the FluidFS cluster and then clickNext.
5. (iSCSI only) Select two fault domains on the Select iSCSI Fault Domains from Storage Center page and click Next.
6. (iSCSI only) To congure the IP addresses for SAN / eth30, use the Congure IP Addresses for NAS Controller iSCSI HBAs
page. This page displays the existing values that were congured during deployment. To use the existing values, click Next. To
change the values:
a. Select a NAS controller and click Edit Settings.
The Edit Controller IP Address dialog box opens.
b. In the IP Address eld, type an IP address for the NAS controller.
c. Click OK.
d. Repeat the preceding steps for each NAS controller.
e. To specify a VLAN tag, type a VLAN tag in the VLAN Tag eld.
When a VLAN spans multiple switches, the VLAN tag is used to specify to which ports and interfaces to send broadcast
packets.
f. Click Next.
7. (iSCSI only) To congure the IP addresses for SANb / eth31, use the Congure IP Addresses for NAS Controller iSCSI HBAs
page. This page displays the existing values that were congured during deployment. To use the existing values, click Next. To
change the values:
a. Select a NAS controller and click Edit Settings.
The Edit Controller IP Address dialog box opens.
FluidFS Maintenance 467

b. In the IP Address eld, type an IP address for the NAS controller.
c. Click OK.
d. Repeat the preceding steps for each NAS controller.
e. To specify a VLAN tag, type a VLAN tag in the VLAN Tag eld.
When a VLAN spans multiple switches, the VLAN tag is used to specify to which ports and interfaces to send broadcast
packets.
f. Click Next.
8. To verify connectivity between the FluidFS cluster and the Storage Center, use the Connectivity Report page. The NAS
controller ports must show the status asUp before you can complete the wizard. If you click Finish and the NAS controller ports
do not have theUp status, an error will be displayed.
• (iSCSI NAS appliances) When the Connectivity Report initially appears, iSCSI logins might still be occurring in the
background, causing some or all of the FluidFS cluster iSCSI initiators to show the status Not Found/Disconnected. If
you see this status, wait 30 seconds, then click Refresh to update the Connectivity Report. When the iSCSI logins are
complete and the Connectivity Report has been refreshed, the status for each FluidFS cluster iSCSI initiator shows as Up.
• (Fibre Channel NAS appliances) When the Connectivity Report initially appears, the FluidFS cluster HBAs show the status
Not Found/Disconnected. You must record the WWNs and manually update fabric zoning on the Fibre Channel
switch. Then, click Refresh to update the Connectivity Report. When the zoning is congured correctly and the
Connectivity Report has been refreshed, the status for each FluidFS cluster HBA shows as Up.
9. Click Finish.
NOTE: The Storage Center that was just added is not providing storage space to the FluidFS cluster yet. After
adding a Storage Center, you must expand the NAS pool to get the new Storage Center to provide block-level
storage for the NAS pool.
10. Expand the NAS pool.
When the expand NAS pool process is complete, the Storage Center tab will display both Storage Centers and the Volume
Status should show as Up.
Adding and Deleting NAS Appliances in a FluidFS Cluster
FluidFS supports up to four NAS appliances for each FluidFS cluster.
Add NAS Appliances to a FluidFS Cluster
You can add a NAS appliance (two NAS controllers) to a FluidFS cluster to increase processing power. Adding a NAS appliance
allows additional client connections and evenly redistributes client connections and FluidFS cluster operations among more NAS
controllers contributing their resources.
Prerequisites
• The additional NAS appliance is mounted in a rack and cabled, and the NAS controllers are in standby mode and powered on. A
NAS controller is on and in standby mode if the power LED is ashing green at around two ashes per second.
• NAS appliance service tags are recorded.
• New client VIP IP addresses are available to be added to the new NAS appliance. To ensure eective load balancing, use the
following recommendations to determine the number of client VIPs to dene:
– If client access to the FluidFS cluster is not through a router (in other words, a at network), dene one client VIP per
FluidFS cluster.
– If clients access the FluidFS cluster through a router, dene a client VIP for each client interface port per NAS controller.
• New NAS controller IP addresses are available to be added to the new NAS appliance. Verify that there are two additional IP
addresses available per NAS appliance.
About this task
For high availability reasons, you must add NAS appliances as NAS controller pairs. You cannot add a single NAS controller. Only one
NAS appliance can be added at a time up to a maximum of four NAS appliances (eight NAS controllers).
Adding a NAS appliance is a seamless operation that does not interrupt current FluidFS cluster operations. After the NAS appliance is
successfully added, new client connections are automatically distributed to all NAS controllers, ensuring that there is ecient load
balancing between all NAS controllers.
468 FluidFS Maintenance

NOTE: Due to the complexity and precise timing required, schedule a maintenance window to add the NAS appliance(s).
Steps
1. (Directly cabled internal network only) If the FluidFS cluster contains a single NAS appliance, with a direct connection on the
internal network, re-cable the internal network as follows.
a. Cable the new NAS appliance(s) to the internal switch.
b. Remove just one of the internal cables from the original NAS appliance.
c. Connect a cable from each NAS controller port vacated in Step b to the internal switch.
d. Remove the second internal cable from the original NAS appliance.
e. Connect a cable from each NAS controller port vacated in Step d to the internal switch.
2. In the Storage view, select a FluidFS cluster.
3. Click the Hardware tab.
4. In the Hardware tab navigation pane, select Appliances.
5. In the right pane, click Add Appliances. The Add Appliances wizard appears and displays the Select Appliances to Add page.
6. Select the NAS appliance to add to the FluidFS cluster.
a. In the top pane, select the NAS appliance.
b. Click Add Appliance. The selected NAS appliance is moved to the bottom pane.
c. ClickNext.
7. (iSCSI only) Complete the Congure IP Addresses for NAS Controller iSCSI HBAs page to congure the IP addresses for
SAN / eth30.
a. Select a NAS controller and click Edit Settings. The Edit Controller IP Address dialog box appears.
b. In the IP Address eld, type an IP address for the NAS controller.
c. Click OK. Repeat the preceding steps for each NAS controller.
d. To specify a VLAN tag, type a VLAN tag in the VLAN Tag eld. When a VLAN spans multiple switches, the VLAN tag is
used to specify to which ports and interfaces to send broadcast packets.
e. Click Next.
8. (iSCSI only) Complete the Congure IP Addresses for NAS Controller iSCSI HBAs page to congure the IP addresses for
SANb / eth31.
a. Select a NAS controller and click Edit Settings. The Edit Controller IP Address dialog box appears.
b. In the IP Address eld, type an IP address for the NAS controller.
c. Click OK. Repeat the preceding steps for each NAS controller.
d. To specify a VLAN tag, type a VLAN tag in the VLAN Tag eld. When a VLAN spans multiple switches, the VLAN tag is
used to specify to which ports and interfaces to send broadcast packets.
e. Click Next. The Congure Client Network page displays.
9. If needed, add additional client VIPs through which the clients will access SMB shares and NFS exports.
a. In the Virtual IP Addresses area, click Add. The Add Client IP Address dialog box appears.
b. In the IP Address eld, type a client VIP IP address.
c. Click OK.
10. Add an IP address for each new NAS controller. Repeat the following steps for each NAS controller.
a. Select a NAS controller and click Edit Settings. The Edit Controller IP Address dialog box appears.
b. In the IP Address eld, type an IP address for the NAS controller.
c. Click OK.
11. (Optional) Congure the remaining client network attributes as needed.
• To change the netmask of the client network, type a new netmask in the Netmask eld.
• To specify a VLAN tag, type a VLAN tag in the VLAN Tag eld.
12. Click Next. After you are nished conguring each client network, the Connectivity Report page displays.
NOTE: Adding the appliance to the cluster can take approximately 15 minutes.
13. Use the Connectivity Report page to verify connectivity between the FluidFS cluster and the Storage Center. The NAS
controller ports must show the status Up before you can complete the wizard. If you click Finish and the NAS controller ports
do not have the status Up, an error will be displayed.
• For iSCSI NAS appliances, when the Connectivity Report initially appears, iSCSI logins might still be occurring in the
background, causing some or all of the FluidFS cluster iSCSI initiators to show the status Not Found/Disconnected. If this
FluidFS Maintenance 469

happens, wait 30 seconds, then click Refresh to update the Connectivity Report. When the iSCSI logins are complete and
the Connectivity Report has been refreshed, the status for each FluidFS cluster iSCSI initiator shows Up.
• For Fibre Channel NAS appliances, when the Connectivity Report initially appears, the FluidFS cluster HBAs show the status
Not Found/Disconnected. You must record the WWNs and manually update fabric zoning on the Fibre Channel switch.
Then, click Refresh to update the Connectivity Report. When the zoning is congured correctly and the Connectivity
Report has been refreshed, the status for each FluidFS cluster HBA shows Up.
14. Click Finish.
Delete a NAS Appliance From the FluidFS Cluster
If an attempt to add a NAS appliance to a FluidFS cluster fails, the entry for the NAS appliance must be deleted from the FluidFS
cluster before you can reattempt to add the NAS appliance or add a dierent NAS appliance.
1. In the Storage view, select a FluidFS cluster.
2. Click the Hardware tab.
3. In the Hardware view, expand Appliances and select the appliance ID.
4. Click Delete.
The Delete dialog box opens.
5. Click OK.
Detaching, Attaching, and Replacing a NAS Controller
Use these procedures to replace a failed NAS controller.
Detach a NAS Controller
Detach a NAS controller only if the NAS controller needs to be replaced with a new NAS controller. After you detach a NAS
controller, it resets to its factory defaults and powers o, if possible. Otherwise, you must reinstall the FluidFS software to reset the
NAS controller to its factory defaults.
About this task
Only one NAS controller can be detached from a NAS appliance at a time. Detaching a NAS controller disconnects client connections
while clients are being transferred to other NAS controllers. Clients will then automatically reconnect to the FluidFS cluster. While a
NAS controller is detached from the FluidFS cluster, SMB shares and NFS exports remain available (although performance might
decrease because data is no longer cached); however, most FluidFS cluster conguration changes are not allowed.
CAUTION: Detach a NAS controller only under the direction of Dell Technical Support.
Steps
1. In the Storage view, select a FluidFS cluster.
2. Click the Hardware tab.
3. In the Hardware view, expand Appliances to select an appliance ID and a NAS controller ID.
4. Click Detach.
The Detach dialog box opens.
5. Click OK.
The Detach dialog box displays the progress of the detach process. If you close the dialog box, the process will continue to run
in the background.
The NAS controller is detached when the state of the NAS controller changes to Detached. (Click the Hardware tab→
Appliances→ Controller to display the state of the controller.)
470 FluidFS Maintenance

Attach a NAS Controller
Attach a new NAS controller when replacing an existing NAS controller. After it is attached, the new NAS controller inherits the
FluidFS cluster conguration settings of the existing NAS controller.
Prerequisites
Verify that the NAS controller being attached is in standby mode and powered on. A NAS controller is on and in standby mode if the
power LED is ashing green at around two ashes per second.
Steps
1. In the Storage view, select a FluidFS cluster.
2. Click the Hardware tab.
3. In the Hardware view, expand Appliances to select an appliance ID and a NAS controller ID.
4. Click Attach.
The Attach dialog box opens.
5. Click OK.
The Attach dialog box displays the progress of the attach process . If you close the dialog box, the process will continue to run
in the background.
The NAS controller is attached when the state of the NAS controller changes to Formatted. (Click the System tab→
Appliances→ Controller to display the state of the controller.)
6. (Fibre Channel only) After the attach operation completes, record the new WWNs and manually update fabric zoning on the
Fibre Channel switch.
Replace a NAS Controller
In the event of a failure where a NAS controller cannot be brought back online (for example, a malfunctioning NAS controller), you
must remove the existing NAS controller from the FluidFS cluster and replace it with a dierent NAS controller.
Prerequisites
Before replacing the NAS controller ensure that the existing NAS controller is veried as failed by Dell Technical Support.
About this task
While a NAS controller is detached from the FluidFS cluster, SMB shares and NFS exports remain available (although performance
might decrease because data is no longer cached); however, most FluidFS cluster conguration changes are not allowed. Therefore,
it is important to replace a failed NAS controller as soon as possible.
NOTE: Only replace a NAS controller under the direction of Dell Technical Support.
Steps
1. Detach the existing NAS controller.
2. Ensure that all cables are labeled.
3. Disconnect all cables from the back of the existing NAS controller.
4. Remove the existing NAS controller from the NAS appliance chassis.
a. Press the controller release button to disengage the controller handle.
b. Push the controller handle down until the controller disengages from the appliance.
c. Use the controller handle to pull the controller out of the appliance.
5. Insert the new NAS controller in the NAS appliance chassis.
a. Ensure that the controller cover is closed.
b. Align the controller with the appropriate slot in the appliance.
c. Push the controller into the appliance until the controller seats into place.
d. Push the handle toward the front of the appliance until it locks.
6. Reconnect all cables to the same ports on the new NAS controller. The NAS controller automatically powers on if at least one
power supply is connected to a power source.
7. Attach the new NAS controller.
FluidFS Maintenance 471

Managing Service Packs
The FluidFS cluster uses a service pack methodology to upgrade the FluidFS software. Service packs are cumulative, meaning that
each service pack includes all xes and enhancements provided in earlier service packs.
View the Upgrade History
View a list of service pack upgrades that have been installed on the FluidFS cluster.
1. In the Storage view, select a FluidFS cluster.
2. Click the File System tab.
3. In the File System tab navigation pane, select Cluster Maintenance.
4. In the right pane, click the Software Versions tab. The upgrade history for the FluidFS cluster is displayed.
Receive Email Notications for Available Updates
Storage Manager can send an email to notify you when a FluidFS service pack update is available. Storage Manager will send only
one alert email for every 24 hour period.
Prerequisites
Storage Manager must be congured to send diagnostic data using Dell SupportAssist.
Steps
1. Congure the SMTP settings for the Data Collector.
a. In the top pane of the Dell Storage Manager Client, click Edit Data Collector Settings. The Edit Data Collector Settings
dialog box appears.
b. Click the SMTP Server tab.
c. In the From Email Address eld, enter the email address to display as the sender of emails from the Data Collector.
d. In the Host or IP Address eld, enter the host name or IP address of the SMTP server.
e. If the port number of the SMTP server is not 25, enter the correct port number in the Port eld.
f. If the SMTP server requires authentication, select the Authentication check box, then enter the username and password in
the SMTP User Name and SMTP User Password elds.
g. Click OK.
2. Congure an email address for your Storage Manager user account.
a. In the top pane of the Dell Storage Manager Client, click Edit User Settings. The General tab of the Edit User Settings
dialog box appears.
b. Enter the email address of the current user in the Email Address eld.
c. Select the format for emails to the current user from the Email Format drop-down menu.
d. To send a test message to the email address, click Test Email and click OK.
e. Verify that the test message is sent to the specied email address.
f. Click OK.
3. Congure email notications for the New Data Collector event to receive email notications for available FluidFS service pack
upgrades.
a. In the top pane of the Dell Storage Manager Client, click Edit User Settings. The Edit User Settings dialog box appears.
b. Click the Manage Events tab.
c. Select the check box for the New Data Collector event.
d. Click OK.
Install a Service Pack to Update the FluidFS Software
Use the Upgrade FluidFS Cluster wizard to update the FluidFS software. Each FluidFS service pack le is downloaded only once
and cached locally on the Storage Manager Data Collector at: C:\Program Files (x86)\Compellent Technologies\Compellent
Enterprise Manager\msaservice\etc\appupgrades. The same service pack le is used to update each FluidFS cluster, but only one
FluidFS cluster can be updated at a time.
472 FluidFS Maintenance

Prerequisites
• Contact Dell Technical Support to make service packs available for download to the FluidFS cluster.
• The Storage Manager Data Collector must have enough disk space to store the service pack. If there is not enough space to
store the service pack, a message will be displayed shortly after the download starts. You can delete old service packs to free up
space if needed.
• Installing a service pack causes the NAS controllers to reboot during the installation process. This might cause interruptions in
SMB and NFS client connections. In addition, active NDMP jobs are terminated. Therefore, schedule a maintenance window to
perform service pack installations.
• Ensure that all NAS controllers are powered on and their State is Formatted (the State is displayed at System tab→
Appliances→ Controllers). You cannot upgrade the FluidFS software if a NAS controller is down or detached.
• The Storage Center(s) providing the storage for the FluidFS cluster must be added to Storage Manager.
About this task
WARNING: The service pack installation process is irreversible. The FluidFS cluster cannot revert to a previous version
once updated.
Steps
1. Click the Storage view.
2. In the Storage pane, select a FluidFS cluster.
3. Click the File System tab, and click Maintenance.
4. In the right pane, click the Software Versions tab.
5. In the Software Versions Installed & Available for Upgrade section, click Look for Software Upgrade.
6. The Upgrade FluidFS Cluster wizard appears and displays a message indicating whether an update is available for the FluidFS
cluster. If an update is available, proceed to the next step. If no update is available (for example, the FluidFS cluster is already at
the latest version), click Finish to exit the wizard.
7. Click Next to upload, but not install, the service pack on the FluidFS cluster. The progress of the upload process is displayed.
When the upload process is complete, the following message is displayed: The upgrade package has been
delivered to the FluidFS Cluster.
NOTE: You can manually cancel the upload process by clicking Cancel Operation, and then clicking Yes when
prompted Do you want to cancel the upgrade? This removes the partially uploaded service pack. To restart the
upload process, click Retry Delivery.
NOTE: The upload process is a long-running operation. If you close the wizard, the upload process will continue to
run in the background. At a later time you can click Check for Upgrade again to re-enter the wizard and view the
upload progress.
The following table describes the steps that occur during the upload process.
Step Description
Check for Update The Update FluidFS Cluster wizard checks for the latest FluidFS version available.
Download Package The FluidFS service pack is downloaded to the Data Collector.
Verify Package Integrity The checksum of the downloaded FluidFS service pack is re-computed to verify the
integrity of the service pack.
Upload Package to FluidFS The FluidFS service pack is uploaded to a NAS controller in the FluidFS cluster.
Register Package Storage Manager waits for FluidFS to register that the package has arrived and make the
service pack available for installation.
8. Click Finish when you are ready to install the service pack. The progress of the installation process is displayed.
NOTE: During the installation process, communication with the FluidFS cluster will be interrupted. This might result
in a communication error. However, the installation process will continue to run in the background.
FluidFS Maintenance 473

NOTE: The installation process is a long-running operation. If you close the wizard, the installation process will
continue to run in the background. You can view the installation progress using the File System tab→Maintenance →
Internal→ Background Processes tab.
Managing Firmware Updates
Firmware is automatically updated on NAS controllers during service pack updates and after a failed NAS controller is replaced. After
a rmware update is complete, the NAS controller reboots. It is important that you do not remove a NAS controller when a rmware
update is in progress. Doing so corrupts the rmware. A rmware update is in progress if both the rear power-on LED and cache
active/o-load LED repeatedly blink amber 5 times and then blink green 5 times. If you connect a monitor to a NAS controller VGA
port during a rmware update, the following message is displayed: Executing firmware updates for TopHat system.
Restoring the NAS Volume Conguration
Restoring the NAS volume conguration provides an eective way to restore the following NAS volume settings without having to
manually recongure them:
• SMB shares
• NFS exports
• Snapshot schedules
• Quota rules
This is useful in the following circumstances:
• After recovering a system
• After recovering a NAS volume
• When failing over to a replication target NAS volume
NAS Volume Conguration Backups
Whenever a change in the NAS volume's conguration is made, it is automatically saved in a format that allows you to restore it later.
The conguration is stored and encrypted in the .clusterConfig folder, which is located in the NAS volume's root folder. This
folder can be backed up, either individually, or with the NAS volume's user data, and later restored.
The conguration of a NAS volume can be restored on another NAS volume on the same system or on another system.
A NAS volume conguration backup can be made available to be restored using the following methods:
• The storage administrator can manually copy the .clusterConfig folder to the NAS volume from its backup or from another
NAS volume. When using a backup from another system, the restore operation works only if the saved conguration was taken
from a system using the same FluidFS version.
• The storage administrator can copy the .clusterConfig folder to the NAS volume from its backup or from another NAS
volume using an NDMP restore. When using a backup from another system, the restore operation works only if the saved
conguration was taken from a system using the same FluidFS version.
• The .clusterConfig folder is automatically copied to target NAS volumes during replication.
Restore the NAS Volume Conguration
When you restore a NAS volume conguration, it overwrites and replaces the existing conguration. Clients that are connected to
the FluidFS cluster are disconnected. Clients will then automatically reconnect to the FluidFS cluster.
1. Ensure the .clusterConfig folder has been copied to the root folder of the NAS volume on which the NAS volume
conguration will be restored. One way to access the root folder of a NAS volume is to open Windows Explorer and in the
address bar type: \\<client_VIP_or_name>\C$\<NAS_volume>\.
2. In the Storage view, select a FluidFS cluster
3. Click the File System tab.
4. In the File System tab navigation pane, expand NAS Volumes and select a NAS volume.
474 FluidFS Maintenance

5. In the right pane, click Restore Settings. The Restore Settings dialog box appears.
6. Select the settings to restore from backup:
• To restore SMB shares, select the SMB Shares check box.
• To restore NFS exports, select the NFS Exports check box.
• To restore snapshot schedules, select the Snapshot Scheduling check box.
• To restore quota rules, select the Quota Rules check box.
7. Click OK.
Restoring Local Users
Restoring the local users conguration provides an eective way to restore all local users without having to manually recongure
them. This is useful in the following circumstances:
• After recovering a system
• When failing over to a replication target NAS volume
Local Users Conguration Backups
Whenever a change in the local users conguration is made, it is automatically saved in a format that allows you to restore it later.
The conguration is stored and encrypted in the .clusterConfig folder, which is located in the NAS volume's root folder. This
folder can be backed up, either individually, or with the NAS volume's user data, and later restored.
A local users conguration backup can be made available to be restored using the following methods:
• The storage administrator can manually copy the .clusterConfig folder to a NAS volume in the system from its backup or
from another system. When using a backup from another system, the restore operation works only if the saved conguration
was taken from a system using the same FluidFS version.
• The storage administrator can copy the .clusterConfig folder to a NAS volume in the system from its backup or from
another system using an NDMP restore. When using a backup from another system, the restore operation works only if the
saved conguration was taken from a system using the same FluidFS version.
• The .clusterConfig folder is automatically copied to target NAS volumes during replication.
Restore Local Users
Local users can be restored by restoring the conguration stored on the most current NAS volume in the FluidFS cluster and
restoring it on the same system or on another system.
About this task
When you restore the local users conguration, it overwrites and replaces the existing conguration. Clients that are currently
connected to the FluidFS cluster are disconnected. Clients will then automatically reconnect.
Steps
1. Ensure the .clusterConfig folder has been copied to the root folder of a NAS volume on the system on which to restore
local users. One way to access the root folder of a NAS volume is to open Windows Explorer and in the address bar type: \
\<client_VIP_or_name>\C$\<NAS_volume>\.
2. In the Storage view, select a FluidFS cluster.
3. Click the File System tab and select Client Accessibility.
4. In the right pane, click the Local Users and Groups tab.
5. Click Restore. The Restore Local Users from Replication Source dialog box appears.
6. From the Backup Source drop-down menu, select the backup from which to restore local users.
7. Click OK.
FluidFS Maintenance 475

Restoring Local Groups
Restoring the local groups conguration provides an eective way to restore all local groups without having to manually recongure
them. This is useful in the following circumstances:
• After recovering a system
• When failing over to a replication target NAS volume
Local Groups Conguration Backups
Whenever a change in the local groups conguration is made, it is automatically saved in a format that allows you to restore it later.
The conguration is stored and encrypted in the .clusterConfig folder, which is located in the NAS volume's root folder. This
folder can be backed up, either individually, or with the NAS volume's user data, and later restored.
A local groups conguration backup can be made available to be restored using the following methods:
• The storage administrator can manually copy the .clusterConfig folder to a NAS volume in the system from its backup or
from another system. When using a backup from another system, the restore operation works only if the saved conguration
was taken from a system using the same FluidFS version.
• The storage administrator can copy the .clusterConfig folder to a NAS volume in the system from its backup or from
another system using an NDMP restore. When using a backup from another system, the restore operation works only if the
saved conguration was taken from a system using the same FluidFS version.
• The .clusterConfig folder is automatically copied to target NAS volumes during replication.
Restore Local Groups
Local groups can be restored by restoring the conguration stored on the most current NAS volume in the FluidFS cluster and
restoring it on the same system or on another system.
About this task
When you restore the local groups conguration, it overwrites and replaces the existing conguration. Clients that are currently
connected to the FluidFS cluster are disconnected. Clients will then automatically reconnect.
Steps
1. Ensure the.clusterConfig folder has been copied to the root folder of a NAS volume on the system on which to restore
local groups. One way to access the root folder of a NAS volume is to open Windows Explorer and in the address bar type: \
\client_vip_or_name\C$\nas_volume\
2. In the Storage view, select a FluidFS cluster.
3. Click the File System tab.
4. In the File System view, select a tenant and then select Client Accessibility.
5. Click the Local Users and Groups tab.
6. Click Restore.
The Restore Local Users from Replication Source dialog box opens.
7. From the Backup Source drop-down list, select the backup from which to restore local groups.
8. Click OK.
Reinstalling FluidFS from the Internal Storage Device
Each NAS controller contains an internal storage device from which you can reinstall the FluidFS factory image. If you experience
general system instability or a failure to boot, you might have to reinstall the image on one or more NAS controllers.
Prerequisites
• If the NAS controller is still an active member in the FluidFS cluster, you must rst detach it.
• Connect a monitor to a NAS controller’s VGA port and connect a keyboard to one of the NAS controller’s USB ports.
CAUTION: Only reinstall the FluidFS software under the direction of Dell Technical Support.
476 FluidFS Maintenance

WARNING: Reinstalling the FluidFS software on all NAS controllers will revert your system to factory defaults. All data on
the FluidFS cluster will be unrecoverable after performing the procedure.
Steps
1. Press and release the recessed power button at the back of the NAS controller to shut down the NAS controller.
NOTE: Power o only the NAS controller on which you are reinstalling the FluidFS software. Do not power o the
remaining NAS controllers. Powering o a NAS controller disconnects client connections while clients are being
transferred to other NAS controllers. Clients will then automatically reconnect to the FluidFS cluster.
2. Press and release the recessed power button at the back of the NAS controller to turn on the NAS controller.
3. When you see the F11 = BIOS Boot Manager prompt, press F11.
4. Select the boot device USB Flash Disk.
5. Select Reinstall Dell FluidFS
<FluidFS_release_to_install>
.
NOTE: Reinstall the NAS controller to FluidFS version 2.0 only if you are redeploying the NAS controller in a FluidFS
version 2.0 cluster.
6. Conrm the action by typing resetmysystem (version 3.0) or resetmysystem -v2 (version 2.0) and pressing Enter.
7. Once the reinstallation completes, the NAS controller will reboot into standby mode.
8. After reinstalling FluidFS, attach the NAS controller to a FluidFS cluster.
FluidFS Maintenance 477

478

21
FS Series VAAI Plugin
The VAAI plugin allows ESXi hosts to ooad some specic storage-related tasks to the underlying FluidFS appliances. The plugin
supports the following VAAI NAS Primitives:
•Full File Clone– Ooad the creation of a virtual disk full clone
•Fast File Clone (Native Snapshot) – Ooad the creation of a virtual disk linked clone
•Extended Statistics – Query for space usage on FS series datastores
Installing the plugin enables VAAI NAS primitives for all datastores residing on FS Series v4 or later systems, adding the following
functionalities:
1. Virtual machine cloning from vCenter will request FS Series appliances to generate a full copy of the corresponding machine.
2. The creation of virtual machine linked clones will be ooaded to FS series appliances.
The plugin is provided in a zip le that can be downloaded from the FTP server ftp://<FluidFS_Cluster_public IP>:44421/vaai_plugin:
• A depot – FluidFSNASVAAI_For_Esx_v5.5.zip le
Enable or Disable the FS Series VAAI Plugin
Allows the NAS administrator to enable or disable the VAAI plugin accessibility for security enhancements. VAAI plugin is enabled by
default.
1. In the Storage view, select a FluidFS cluster.
2. Click the File System tab.
3. In the File System tab navigation pane, select Cluster Connectivity.
a. Choose the External Servers tab.
4. In the VAAI area, click Edit Settings in the VAAI area.
5. The Modify VAAI Settings dialog box appears.
6. To enable VAAI, select the VAAI Enabled checkbox.
7. To disable VAAI, clear the VAAI Enabled checkbox.
8. Click OK.
Installation Instructions
The FS Series VAAI plugin supports ESXi versions 5.5, 5.5U1, 5.5U2, and 6.0.
Prerequisites
NOTE: The FS Series VAAI plugin should be installed on each relevant ESXi host and requires a reboot.
Steps
1. Connect to FS Series via FTP on port 44421 using administrative credentials.
2. Download the VAAI plugin zip le located inside the /vaai_plugin folder.
3. Transfer the le to the /tmp/ folder of the ESXi host.
4. Install the plugin:
~ # esxcli software vib install -d /tmp/FluidFSNASVAAI_For_Esx_v6.0.zip
5. Reboot the ESXi host.
FS Series VAAI Plugin 479

Plugin Verication
To check if the VAAI plugin is installed in an ESXi host, type the following command in the ESXi console:# esxcli software
vib list | grep Dell_FluidFSNASVAAI
When running versions earlier than FluidFS v5.0.300109, a positive reply should return Dell_FluidFSNASVAAI 1.1.0-301
DELL VMwareAccepted 2015-05-17
When running versions 5.0.300109 or later, a positive reply should return: Dell_FluidFSNASVAAI 1.1.0–301 DELL
VMwareAccepted 2016–07–29
To verify that an FS Series datastore has VAAI enabled use the command vmkfstools –P in the ESXi host console. The following
example illustrates the query and output for a datastore named FSseries_datastore residing on a FS Series v4 or later system:
~ # vmkfstools -Ph /vmfs/volumes/FSseries_Datastore/
NFS-1.00 file system spanning 1 partitions
File system label (if any): FSseries_Datastore
Mode: public
Capacity 200 GB, 178.3 GB available, file block size 4 KB, max file size 16777216 TB
UUID: 1cec81cb-6db87d1c-0000-000000000000
Partitions spanned (on "notDCS"):
nfs:FSseries_Datastore
NAS VAAI Supported: YES
Is Native Snapshot Capable: YES
Removal Instructions
To remove the VAAI plugin from an ESXi host:
1. Execute the following command in the ESXi host console:
~ # esxcli software vib remove -n Dell_FluidFSNASVAAI
2. Reboot the ESXi host.
480 FS Series VAAI Plugin

22
FluidFS Troubleshooting
This section contains information about troubleshooting problems with the FluidFS cluster. These tasks are performed using the Dell
Storage Manager Client.
Viewing the Event Log
A FluidFS cluster generates events when normal operations occur and also when problems occur. Events allow you to monitor the
FluidFS cluster, detect and solve problems. Events are logged to the Event Log.
View the Event Log
View events contained in the Event Log.
1. Click the Storage view and select a FluidFS cluster.
2. Click the Events tab. The events are displayed.
3. (Optional) Customize the events display as needed. These options are described in the online help.
• To View events for a dierent timeframe select one of the time period options.: Last Day, Last 3 Days, Last 5 Days, Last
Week, Last Month, or Custom. If you select Custom, specify the Start Time and End Time of the events data to display
and then click Update.
• To change the maximum number of events to display, select the maximum number of events (100, 500, or 1000) from the
Max Count drop-down menu.
• To lter the events based on severity, select a severity from the Severity Above drop-down menu. Options available are
Inform, Warning, Error, and Exception.
View Details About an Event in the Event Log
View detailed information for an event contained in the Event Log.
1. Click the Storage view and select a FluidFS cluster.
2. Click the Events tab.
3. Select an event. The event details are displayed in the bottom pane.
Sort the Event Log
Sort events contained in the Event Log by column heading.
1. Click the Storage view and select a FluidFS cluster.
2. Click the Events tab.
3. Click the column headings of the table to sort the events.
Search the Event Log
Search events contained in the Event Log for a specied string.
1. Click the Storage view and select a FluidFS cluster.
2. Click the Events tab.
3. In the Search eld, type the text to search for.
4. Select search parameters as needed:
• To make the search case-sensitive, select the Match Case check box.
FluidFS Troubleshooting 481

• To prevent the search from wrapping, clear the Wrap check box.
NOTE: By default, when a search reaches the bottom of the list and Find Next is clicked, the search wraps
around to the rst match in the list. When a search reaches the top of the list and Find Previous is clicked, the
search wraps around to the last match in the list.
• To match whole phrases within the events, select the Full Match check box.
• To highlight all of the matches of the search, select the Highlight check box.
5. Click Find Next or Find Previous to search for the text you entered.
• If a match is found, the rst event with matching text is selected from the list of events.
• If a match is not found, an Error dialog box appears and it displays the text that could not be found.
Running Diagnostics
Running diagnostics helps you detect problems with the FluidFS cluster. The diagnostic options available for the FluidFS cluster are:
•FluidFS diagnostics: Used to diagnose software issues.
•Embedded system diagnostics: Used to diagnose hardware issues.
Run Diagnostics on a FluidFS Cluster
FluidFS diagnostics can be run while the FluidFS cluster is online and serving data.
About this task
The following FluidFS diagnostic options are available:
•File System: Collects information on the core le system activities, resource consumption, and status.
•General System: Collects general information about the FluidFS cluster status and settings.
•FTP : Collects information for FTP. Submenu for FTP:
– Authentication
– File Access
•HDFS : Collects Diagnostics on the HDFS activities
•NDMP : Collects Diagnostics on the NDMP activities
•Network : Collects Network information while tracking Client attempts to connect the cluster. Once the diagnostic is running,
ask the client to reattempt the connection.
•NFS : Collects Diagnostics on the NFS activities. Submenu for NFS:
– NFS3, NFS4
– Interoperability
– Kerberos
– Other
– Slow Access
•Performance: Monitors the FluidFS cluster performance while running a basic benchmark and collecting statistics. If possible,
run this diagnostic when activity on the FluidFS cluster is minimal.
•SMB : Collects Diagnostics on the SMB activities. Submenu for SMB:
– Antivirus
– Authentication
– File Access
– Interoperability
– Other
– Slow Access
To run diagnostics, follow this procedure.
482 FluidFS Troubleshooting

NOTE: For some of the options, there are parameters that might be required, such as Client/IP, User path.
Steps
1. In the Storage view, select a FluidFS cluster.
2. Click the File System tab.
3. In the File System tab navigation pane, select Cluster Maintenance.
4. In the right pane, click the Support tab.
5. In the Diagnostic Tools area, click Run Diagnostic. The Run Diagnostic wizard opens.
6. Select the type of diagnostic to run.
7. Select the secondary type (authentication or le access).
8. Click Next. The Run Diagnostics dialog box opens.
9. Select a Tenant from the drop-down list.
10. Enter the Client IP Address.
11. Enter or change the User Path.
12. Click Next.
13. Specify how you want to access the diagnostic les (NFS, SMB, or FTP).
14. Select the les to send to SupportAssist (summary les only, or summary and log les). Click Run.
15. After the diagnostics have been run, Storage Manager will send diagnostic data using Dell SupportAssist.
Run Embedded System Diagnostics on a NAS Controller
The embedded system diagnostics (also known as Enhanced Pre-boot System Assessment (ePSA) diagnostics) provide a set of
options for particular device groups or devices.
Prerequisites
Connect a monitor to a NAS controller VGA port and connect a keyboard to one of the NAS controller USB ports.
About this task
The embedded system diagnostics allow you to:
• Run tests automatically or in an interactive mode
• Repeat tests
• Display or save test results
• Run thorough tests to introduce additional test options to provide extra information about the failed device(s)
• View status messages that inform you whether tests are completed successfully
• View error messages that inform you of problems encountered during testing
If a major component or device in the system does not operate properly, running the embedded system diagnostics might indicate
component failure. To run embedded system diagnostics, a NAS controller must be oine, which means it is not serving data.
The following table summarizes the embedded system diagnostics menu options.
Menu Description
Conguration Displays the conguration and status information of all detected devices.
Results Displays the results of all tests that are executed.
System Health Provides the current overview of the system performance.
Event Log Displays a time-stamped log of the results of all tests run on the system. This is displayed if at least one
event description is recorded.
Steps
1. Press and release the recessed power button at the back of the NAS controller to shut down the NAS controller.
FluidFS Troubleshooting 483

NOTE: Power o only the NAS controller on which you are running the embedded system diagnostics. Do not power
o the remaining NAS controllers. Powering o a NAS controller disconnects client connections while their clients
are being transferred to other NAS controllers. Clients will then automatically reconnect to the FluidFS cluster.
2. Press and release the recessed power button at the back of the NAS controller to turn on the NAS controller.
3. When you see the F10 = Launch Dell Embedded Diagnostics Module prompt, press F10. The ePSA Pre-boot System
Assessment window is displayed, listing all devices detected in the system. The diagnostics starts executing the tests on all the
detected devices.
4. After you are nished running the embedded system diagnostics, select Exit to exit the diagnostics and reboot the NAS
controller.
Conguring the BMC Network
You can congure the baseboard management controller (BMC) local area network (LAN) port to provide KVM (keyboard, video,
and mouse) service for the FluidFS controller serial console I/O. The BMC KVM service enables the administrator or support
engineer to access the FluidFS console I/O to troubleshoot various issues over a computer network.
The FluidFS appliance hardware provides a special physical port known as the Lights-Out Management (LOM) port. This port
provides a standard TCP connection to a switch.
As of FluidFS v4, the interconnect network is an IPv6-only network. The BMC network conguration is no longer dependent on the
interconnect subnet.
You can congure a dierent IP address for each controller in the cluster. However, the network and default gateway are shared
among all controllers. If you check/uncheck the “Enabled” checkbox, you are enabling/disabling the BMC network on all controllers.
BMC Network Conguration Procedure
Follow this procedure to congure the BMC network:
Steps
1. In the Storage view, select the FluidFS cluster that you want to congure.
2. Click the File System tab.
3. In the File System panel, select Cluster Connectivity, and then click the Management Network tab.
4. In the BMC area, and click Modify BMC Network Settings. The Modify BMC Network Settings dialog box opens.
5. Enter the controller IP address.
After you set the controller IP, verify that the netmask and default gateway are correct. Modify them if needed.
6. Click OK.
Next steps
NOTE:
You cannot add or delete a controller IP address, you can only edit the IP address for a controller.
Launching the iBMC Virtual KVM
The iBMC (Integrated Baseboard Management Controller) virtual KVM (keyboard, video, and mouse) allows you to view and manage
the NAS controller console remotely over a network.
Prerequisites
• To use the iBMC virtual KVM, you must use a computer with a web browser and JAVA enabled.
• Before connecting to the iBMC virtual KVM, determine the iBMC password. If the FluidFS cluster is congured, the iBMC
password is synchronized with the support account password.
484 FluidFS Troubleshooting

Steps
1. Connect a network cable to the LOM (Lights Out Management) Ethernet port on a NAS controller. The LOM Ethernet port is
located on the lower right side of the back panel of a NAS controller.
2. Connect a Windows client to the iBMC.
a. Connect a Windows client to the same network used for the LOM Ethernet port.
b. Open a web browser. In the address bar of the web browser, type the iBMC IP address of the NAS controller. The iBMC
login page appears.
c. In the Username eld, type ADMIN.
d. In the Password eld, type the iBMC password.
e. Click OK. The iBMC Properties page appears.
3. Launch the iBMC virtual KVM.
a. In the navigation pane, expand vKVM & vMedia and click Launch.
b. In the right pane, click Launch Java KVM Client. The Video Viewer appears and displays the FluidFS cluster console.
Troubleshooting Common Issues
This section contains probable causes of and solutions to common problems encountered when using a FluidFS cluster.
Troubleshoot Active Directory Issues
This section contains probable causes of and solutions to common Active Directory problems.
Group Quota For an Active Directory User Does Not Work
Description A group quota rule is dened for an Active Directory group; however, when a group member consumes
space, the actual usage of the group does not grow and the group limitation is not enforced.
Cause Quota enforcement is performed based on the UID and GID of the le (UNIX) or the SID and the GSID of
the primary group of the user (NTFS), if dened.
For Active Directory users, the Primary Group setting is not mandatory, and if not dened, the used
space is not accounted to any group. For group quota to be eective with Active Directory users, their
primary group must be assigned.
Workaround To set up the primary group for an Active Directory user:
1. Open the Active Directory management.
2. Right-click on the user and select Properties.
3. Select the Member Of tab.
4. The group you need must be listed. Click the group and then click Set Primary Group.
Now quotas takes eect for the user's group.
Active Directory User Authentication Fails
Description A valid Active Directory user fails to authenticate.
Cause Probable causes might be:
• The user is trying to authenticate using an incorrect password.
• The user is locked or disabled in Active Directory.
• The Active Directory domain controllers are oine or unreachable.
• The FluidFS cluster system time and Active Directory clock are out of sync.
Workaround 1. Check the FluidFS cluster Event Log for errors.
2. Verify that the user is not disabled or locked in Active Directory.
3. Verify that the domain controllers are online and reachable using the network.
FluidFS Troubleshooting 485

4. The FluidFS cluster and Active Directory server must use a common source of time. Congure NTP
and verify the system time is in sync with the domain controller time.
Active Directory Conguration Issues
Description Unable to add Active Directory users and groups to SMB shares.
Cause Probable causes might be:
• Unable to ping the domain using a FQDN.
• DNS might not be congured.
• NTP might not be congured.
Workaround When conguring the FluidFS cluster to connect to an Active Directory domain:
1. Ensure that you use a FQDN and not the NetBIOS name of the domain or IP address of the domain
controller.
2. Ensure that the user has permissions to add systems to the domain.
3. Use the correct password.
4. Congure DNS.
5. The FluidFS cluster and Active Directory server must use a common source of time. Congure NTP
and verify the system time is in sync with the domain controller time.
6. If multiple NAS appliances are used, ensure that you set dierent NetBIOS names. The system
defaults to SMB Storage as the name.
Troubleshoot Backup Issues
This section contains probable causes of and solutions to common NDMP problems.
Troubleshooting Snapshots
Description Snapshot creation and deletion fails.
Cause Probable causes might be:
• There are many client I/O requests waiting to be serviced, including a request to remove a large
directory.
• There are many snapshot creation/deletion requests being currently processed.
• Another snapshot request for the NAS volume is currently being executed.
• The total number of snapshots reached the system limit.
• The wrong IP address was specied in the backup job.
Workaround • For a manual request failure, retry taking or deleting the snapshot after a minute or two.
• If the request originated from the snapshot scheduler, wait another cycle or two. If the failure
persists, try taking or deleting the snapshot manually on the same NAS volume.
• If the system is under a heavy workload, wait until the workload decreases and reissue the snapshot
request.
• Check the snapshot schedule. A very dense snapshot schedule has a negative impact on the overall
performance of the system. The accumulated snapshot rate must not exceed 20 snapshots per hour
per system.
• Check the total number of snapshots in the system. If the number is in the thousands, delete a few
snapshots and retry.
• Ensure the client VIP is specied in the backup job.
• Check if a recent delete of a big volume (TB) was executed. If so, wait for some time and retry the
activity.
486 FluidFS Troubleshooting

Troubleshooting an NDMP Internal Error
Description Backup or restore fails with an internal error.
Cause NDMP internal errors are indicators of a le system not being accessible or a NAS volume not being
available.
Workaround If the backup application cannot connect to a FluidFS cluster:
1. Verify that NDMP is enabled.
2. Verify that the backup application IP address is congured in NDMP.
If the backup appliance can connect to a FluidFS cluster, but cannot log in:
1. Use the default user name “backup_user” congured in Storage Manager for the NDMP client while
setting up the NDMP backup/restore in your backup application.
2. Use the password congured in Storage Manager for the NDMP client while setting up the NDMP
backup/restore in your backup application.
If the backup application can log into the FluidFS cluster, but no NAS volumes are available for backup,
verify that the FluidFS cluster has NAS volumes created on it.
Troubleshoot SMB Issues
This section contains probable causes of and solutions to common SMB problems.
Access to SMB File Denied Due to Unavailable AV Server
Description When a le on an SMB share is opened by a client application, the FluidFS cluster sends the le to an
anti-virus server to be scanned.
If no anti-virus server is available, access to the le and to the whole SMB share is disallowed.
Cause Because the anti-virus servers are not available on the FluidFS cluster, les cannot be opened on an anti-
virus enabled SMB share.
Workaround Ensure that the problem appears only on anti-virus enabled SMB shares, while clients accessing other
SMB shares do not experience such problems.
Check the status of the anti-virus servers and the network path between the FluidFS cluster and the
anti-virus servers.
Access to SMB File/Folder Denied Due to Permissions
Description SMB access to a le or folder is denied.
Cause A client without sucient permissions performs an operation on a le/folder.
Workaround Check the permissions on the le/folder and set the required permissions.
SMB ACL Corruption
Description SMB ACLs are corrupt.
Cause • ACLs were accidentally changed by a user or script.
• ACLs are corrupted after an anti-virus application accidentally quarantined corresponding les.
• ACLs got corrupted after data recovery by a backup application due to compatibility issues.
• ACLs got corrupted after migrating data from a dierent location by using a third-party application,
for example, RoboCopy.
FluidFS Troubleshooting 487

Workaround Check the current ACL setting in the Windows client. Redene the ACLs for the les by using a Windows
client the same way you initially dened it. Verify that you set the ACLs as the owner of the les,
directories, and SMB shares. If you cannot redene your ACLs because you currently do not have
permissions, perform the following steps:
1. Restore the les from snapshots or a backup.
2. If you have migrated the data from a dierent location, for example, using the RoboCopy
application, there is a good chance you can restore ACLs by copying only ACLs metadata, instead of
re-copying the whole data.
3. If all le system ACLs are corrupted you can restore all data from a NAS replication partner.
SMB Client Clock Skew
Description SMB client clock skew errors.
Cause The client clock must be within 5 minutes of the Active Directory clock.
Workaround Congure the client to clock-synch with the Active Directory server (as an NTP server) to avoid clock
skews errors.
SMB Client Disconnect on File Read
Description The SMB client is disconnected on le read.
Cause Extreme SMB workload during NAS controller failover.
Workaround The client needs to reconnect and open the le again.
SMB Client Incorrect Password Login Failure
Description An SMB client fails to log in.
Cause The client supplied the wrong password upon connection.
Workaround 1. Interactive clients can retry with the correct password.
2. Applications and servers might need special attention as the user/password, which is usually set in a
script or conguration le, has probably expired.
SMB Delete On Close Denial
Description Files are deleted while they are in use.
Cause If multiple users are working on the same le and one user deletes the opened le, it is marked for
deletion, and is deleted after it is closed. Until then, the le appears in its original location but the system
denies any attempt to open it.
Workaround Notify the client who tried to open the le that the le has been deleted.
SMB File Sharing Conict
Description SMB le access is denied due to a sharing conict.
Cause When a le is opened using the SMB protocol, the opening application communicates the sharing mode
that must be used while this le is open.
This sharing mode describes what other clients' activities are allowed on this le, while it is open.
This denition is sent by the application and the client cannot control/congure it.
Once there is a violation of the sharing denition, the client receives an access denied error and an event
is issued.
488 FluidFS Troubleshooting

Workaround This is an informative event. The administrator may contact the locking client and request to close the
application referencing this le.
It could be that the application that opened the le did not shut down gracefully. It is recommended to
reboot the client if possible.
SMB Locking Inconsistency
Description The SMB service is interrupted due to SMB interlocking issues.
Cause There are various SMB client interlocking scenarios.
Workaround The system recovers itself automatically, an event is issued when recovered.
SMB Maximum Connections Reached
Description The maximum number of SMB connections per NAS controller has been reached.
Cause Each NAS appliance is limited to a certain number of connections.
Workaround • If the system is in an optimal state (all NAS controllers are online) and the number of SMB clients
accessing one of the NAS controllers reaches the maximum, consider adding another NAS appliance.
• If the system is in optimal state (all NAS controllers are online) but the clients are signicantly
unbalanced between NAS controllers, rebalance the clients using Storage Manager.
• If the system is in a degraded state (one or more NAS controllers are down) and the SMB clients are
connected to the remaining NAS controller, wait until the system returns to optimal or decrease the
number of SMB clients using the system.
SMB Share Does Not Exist
Description Client attempts to connect to a nonexistent SMB share.
Cause • Spelling mistake on client side.
• Client is accessing the wrong server.
Workaround List the available SMB shares and verify that all SMB shares are displayed and nothing has changed
unintentionally.
Verify that you can access the problematic SMB share using a Windows client:
1. Click Run.
2. Enter the client access VIP and share name: \\<client_VIP_or_name>
\<SMB_share_name>
SMB Share Name Truncated In Event After Mapping SMB Share
Description After a client maps a SMB share, the following event is generated and the SMB share name is truncated
in the event. In this example, the SMB share name is share1_av.
SMB client connection failure. Un-available share \
\172.22.151.106\share1_a
Cause This is a known issue with Windows. Windows attempts to map the SMB share by its name and also by
the name truncated by one character.
Workaround This event can be safely ignored.
SMB Path Share Not Found
Description Client accessed a share that refers to a nonexistent directory in the NAS volume.
Cause This error usually occurs in one of the following scenarios:
FluidFS Troubleshooting 489

• The FluidFS cluster is restored from a backup or remote replication. During restore time, the directory
structure is not complete and a few directories might not exist.
• When a client with an authorization to access a higher directory in the same path deletes or alters a
directory that is being mounted by another client. When multiple clients are accessing the same data
set, it is recommended to apply a strict permission level to avoid this scenario.
Workaround 1. If the FluidFS cluster is being restored, communicate the current status to the client and instruct
the client to wait for the restore process to complete.
2. In the case of another client deleting or altering a directory, there are three options:
• Restore the problematic path from a backup.
• Manually create the missing directories to enable access. Clients receive errors when trying to
access existing data in a deleted path.
• Remove the SMB share and communicate this to the client.
3. List all available SMB shares on the FluidFS cluster and identify the problematic SMB share. It must
have an indication that it is not accessible.
SMB Write to Read Only NAS Volume
Description A client tries to modify a le on a read-only NAS volume.
Cause A NAS volume is set to read-only when it is the target of a replication.
The most frequent reason for this event is either:
• The client meant to access the target system for read purposes, but also tried to modify a le by
mistake.
• The client accessed the wrong system due to similarity in name/IP address.
• The client accessed a NAS volume that was made a replication target without the client’s knowledge.
Workaround • Refer the client to the correct NAS volume.
• In order to write to the NAS volume, replication must be terminated rst so the NAS volume becomes
standalone.
Troubleshoot NFS Issues
This section contains probable causes of and solutions to common NFS problems.
Cannot Mount NFS Export
Description When attempting to mount an NFS export, the mount command fails due to various reasons such as:
• Permission denied.
• FluidFS cluster is not responding due to port mapper failure - RPC timed out or input/output error.
• FluidFS cluster is not responding due to program not registered.
• Access denied.
• Not a directory.
Cause • The client connects using NFS/UDP and there is a rewall in the way.
• The client is not in the NFS export list, the FluidFS cluster could not recognize the client system
through NIS, or the FluidFS cluster does not accept the identity the client provided.
• The FluidFS cluster is down or has internal le system problems.
• The mount command got through to the port mapper, but the rpc.mountd NFS mount daemon was
not registered.
• The client system’s IP address, IP range, domain name, or netgroup is not in the NFS export list for
the NAS volume it is trying to mount from the FluidFS cluster.
• Either the remote path or the local path is not a directory.
• The client does not have root authority or is not a member of the system group. NFS mounts and
unmounts are only allowed for root users and members of the system group.
490 FluidFS Troubleshooting

Workaround If the issue is due to NFS/UDP and rewall, check whether the client mounts using UDP (this is usually
the default) and there is a rewall in the path. If a rewall exists, add an appropriate exception to the
rewall.
If the issue is due to permissions:
• Verify the path you provided is correct.
• Check that you are trying to mount as root.
• Check that the system's IP address, IP range, domain name, or netgroup is in the NFS exports list.
If the FluidFS cluster is not responding due to a port mapper failure:
• Check the FluidFS cluster status.
• Check the network connection by trying to NFS mount from some other system.
• Verify whether other clients experience the same problem.
If the FluidFS cluster is not responding due to the program not being registered, check if the port mapper
on your client is up.
If the issue is due to access denied:
• Get a list of the FluidFS cluster exported le systems using the command:
showmount -e <client_VIP_or_name>
• Check the system name or netgroup name is not in the user list for the le system.
• Check the le systems related to the NFS export through Storage Manager.
If the issue is due to the directory, check the spelling in your command and try to run the mount
command on both directories.
NFS Export Does Not Exist
Description Attempted to mount an export that does not exist.
Cause This failure is commonly caused by spelling mistakes on the client system or when accessing the wrong
server.
Workaround 1. Check the available NFS exports on the FluidFS cluster; verify that all the required exports exist.
2. On the problematic client, verify that the relevant export is available to this client:
% showmount -e <client_VIP_or_name>
Export list for <client_VIP_or_name>:
/abc 10.10.10.0
/xyz 10.10.10.0
If the NFS export is available, review the NFS export name spelling in the relevant mount command
on the client. It is recommended to copy and paste the NFS export name from the showmount
output to the mount command.
NFS File Access Denied
Description This event is issued when an NFS client does not have enough permissions for the le on a NAS volume.
Cause File ownership is UID/UNIX and the user is not privileged to access the le, or, le ownership is SID/ACL
and after translation to UID/UNIX the permissions do not allow access to the le.
Workaround • For native access (when a SMB client accesses SID/ACL le or NFS client accesses UID/UNIX le)
change the permissions to allow access.
• For non-native access, translation rules are involved and it is recommended to contact Dell Technical
Support.
FluidFS Troubleshooting 491

NFS Insecure Access to Secure Export
Description A client tries to access a secure export from an insecure port.
Cause The secure NFS export requirement means that the accessing clients must use a well-known port (below
1024), which usually means that they must be root (uid=0) on the client.
Workaround Identify the relevant NFS export and verify that it is set as secure (requires secure client port).
• If the NFS export must remain secure, see the NFS client documentation in order to issue the mount
request from a well-known port (below 1024).
• If a secure NFS export is not required (for example, the network is not public), ensure that the export
is insecure and retry accessing it.
NFS Mount Fails Due to Export Options
Description This event is issued when an NFS mount fails due to export options.
Cause The export list lters client access by IP address, network, or netgroup, and screens the accessing client.
Workaround 1. Verify the relevant NFS export details. Write down all existing options so that you are able to revert
to them.
2. Remove IP address/client restrictions on the NFS export and retry the mount. If the mount
succeeds, verify that the IP address or domain is explicitly specied, or that it is part of the dened
network or netgroups. Once the mount succeeds, adjust the original options accordingly.
Pay attention to pitfall scenarios, where the network netmask is not intuitive, for example,
192.175.255.254 is part of 192.168.0.0/12 but not of 192.168.0.0/16.
NFS Mount Fails Due to Netgroup Failure
Description This event is issued when a client fails to mount an NFS export because the required netgroup
information cannot be attained.
Cause This error is usually the outcome of a communication error between the FluidFS cluster and the NIS/
LDAP server. It can be a result of a network issue, directory server overload, or a software malfunction.
Workaround Repeat the below process for each congured NIS/LDAP server, each time leaving just a single NIS/
LDAP used, starting with the problematic server.
1. Inspect the NIS/LDAP server logs and see whether the reason for the error is reported in the logs.
2. Network tests: Try pinging the FluidFS cluster from a client located in the same subnet as the NIS/
LDAP server. Try pinging the NIS/LDAP server from a client located in the same subnet as the
FluidFS cluster.
If packet loss is evident on one of the above network tests, resolve the network issues in the
environment.
3. Using a Linux client located in the same subnet as the FluidFS cluster and congured to use the
same directory server, query the netgroup details from the NIS/LDAP server using the relevant
commands. Ensure that the reply is received in a timely manner (up to 3 seconds).
You can temporarily work around the problem by removing the netgroup restriction on the NFS export
and/or by dening an alternative directory server. Identify the relevant NFS export and the options
dened for it, while focusing on the netgroup denition. Document the used netgroup in order to restore
it once the issue is solved and remove the netgroup limitation.
NFS Mount Path Does Not Exist
Description A client tries to mount a mount path that does not exists on a NAS volume.
Cause This error usually occurs in one of the following scenarios:
• The FluidFS cluster is restored from a backup or remote replication. During restore time, the directory
structure is not complete and a few directories might not exist.
492 FluidFS Troubleshooting

• When a client with an authorization to access a higher directory in the same path deletes or alters a
directory that is being mounted by another client. When multiple clients are accessing the same data
set, it is recommended to apply a strict permission scheme to avoid this scenario.
Workaround 1. If the FluidFS cluster is being restored, communicate the current status to the client and instruct
the client to wait for the restore process to complete.
2. In the case of another client deleting or altering a directory, there are three options:
• Restore the problematic path from a backup.
• Manually create the missing directories to enable the mount. Clients receive errors when trying
to access existing data in a deleted path.
• Remove the NFS export and communicate this to the client.
3. List all available NFS exports on the FluidFS cluster and identify the problematic NFS export. It must
have an indication that it is not accessible.
NFS Owner Restricted Operation
Description An NFS client is not permitted to perform the requested action to the specic le.
Cause An NFS client attempted a chmod or chgrp operation while not being the owner of the le.
Workaround This is a minor, user-level issue. Frequent events of this type might indicate a malicious attempt to access
restricted data.
NFS Write to Read-Only Export
Description An NFS client tries to perform modications on a read-only NFS export.
Cause An NFS export can be dened as a read-only NFS export. A client accessing a read-only NFS export
cannot perform write operations or modify included les.
Workaround This event, by itself, does not require any administrative intervention.
NFS Write To Read-Only NAS Volume
Description A client tries to modify a le on a read-only NAS volume.
Cause A NAS volume is set to read-only when it is the target of a replication.
The most frequent reason for this event is either:
• The client meant to access the target system for read purposes, but also tries to modify a le by
mistake.
• The client accesses the wrong system due to similarity in name/IP address.
• The client is accessing a NAS volume that was made a replication target without the client’s
knowledge.
Workaround • Refer the client to the correct NAS volume.
• In order to write to the NAS volume, replication must be terminated rst so the NAS volume becomes
standalone.
NFS Write to Snapshot
Description An NFS client tries to modify a le located in a snapshot.
Cause NAS volume snapshots cannot be modied by design.
Workaround Inform the client that snapshot data cannot be modied. A snapshot is an exact representation of the
NAS volume data at the time of its creation.
FluidFS Troubleshooting 493

NFS Access Denied to a File or Directory
Description A client cannot access the NFS le or directory despite the fact that the user belongs to the group
owning the NFS object and the group members are permitted to perform the operation.
Cause NFS servers (versions 2 and 3) use the Remote Procedure Call (RPC) protocol for authentication of NFS
clients. Most RPC clients have a limitation, by design, of up to 16 groups passed to the NFS server. If a
user belongs to more than 16 UNIX groups, as supported by some UNIX types, some of the groups are
not passed and are not checked by the NFS server and therefore the client's access might be denied.
Workaround A possible way to verify this problem is to use newgrp to temporarily change the primary group of the
user and thus ensure it is passed to the server.
The simple workaround, although not always feasible, is to remove the user from unnecessary groups,
leaving only 16 groups or less.
Troubleshoot NAS File Access and Permissions Issues
This section contains probable causes of and solutions to common NAS le access and permissions problems.
Cannot Change the Ownership of a File or a Folder
Description Every le on the FluidFS cluster is owned by either a UNIX or NTFS user. Inability to change ownership is
treated dierently, depending on whether the access is native or non-native.
Cause The user is not authorized to perform the ownership change.
Workaround An authorized user must perform this action.
Cannot Modify NAS Files
Description A user or an application cannot modify a le.
Cause • The client cannot modify a le due to lack of permissions on the le.
• The NAS volume has reached full capacity and the le system denies any write requests, including
overwrites.
• The NAS volume is a target in a replication and is read-only.
Workaround 1. If the problem appears only on some les, this is a permission issue. Verify that the user account has
modify permissions on the le or use a dierent user account.
2. If the problem is related to a specic NAS volume, verify there is enough free space on the NAS
volume or expand it, and verify that the accessed NAS volume is not a target of a replication.
Mixed File Ownership Denied
Description Both the le owner and group owner must be from the same identity type (UNIX vs. NTFS). An attempt
to set dierent identity types was detected.
Cause It is impossible to change only the le owner ID to UID if the original le ownership is SID/GSID.
Workaround To change the le ownership to UNIX style ownership, set UID and GID at same time.
Problematic SMB Access From a UNIX/Linux Client
Description A UNIX/Linux client is trying to mount a FluidFS cluster SMB share using SMB (using /etc/fstab or
directly using smbmount).
Cause A UNIX/Linux client is trying to access the le system using the smbclient command, for example:
494 FluidFS Troubleshooting

smbclient //<FluidFS_cluster_name>/<SMB_share> -U user%password -c ls
Workaround It is recommended that you use the NFS protocol interfaces to access the FluidFS cluster le system
from UNIX/Linux clients. To work around this issue:
1. Ensure that the administrator creates NFS exports to the same locations that you use to access
using SMB and connect to them using the mount command from UNIX/Linux clients.
2. Use NFS-based interfaces to access the FluidFS cluster. For example, from the NAGIOS Linux
management system, use the /check_disk command instead of the /check_disk_smb
command.
Strange UID and GID Numbers on Dell NAS System Files
Description New les created from Ubuntu 7.x clients get the UID and GID of 4294967294 (nfsnone).
Cause By default, Ubuntu 7.x NFS clients do not specify RPC credentials on their NFS calls. As a result, les
created from these clients, by any user, are owned by 4294967294 (nfsnone) UID and GID.
Workaround To force UNIX credentials on NFS calls, add the sec=sys option to the FluidFS cluster mounts in the
Ubuntu fstab le.
Troubleshoot Networking Problems
This section contains probable causes of and solutions to common networking problems.
Name Server Unresponsive
Description All NIS, LDAP, or DNS servers are unreachable or not responding.
Workaround For each server:
1. Ping the server from a client on the FluidFS cluster subnet and verify that it responds.
2. Issue a request to the server from a client on the FluidFS cluster subnet and verify that it responds.
3. Check the server logs to see what is causing the server not to respond to requests.
Troubleshooting DNS Congurations
Description Clients are unable to connect to the FluidFS cluster using the system name and/or unable to resolve host
names.
Cause Probable causes might be:
• Client IP address information is not set correctly.
• The FluidFS cluster is not congured to use the correct DNS server.
• DNS records are incorrect.
Workaround 1. Verify that the client IP address information is set correctly.
2. Verify that the FluidFS cluster is congured to use the correct DNS server.
3. Contact the DNS server administrator to verify the DNS record creation.
RX and TX Pause Warning Messages
Description The following warning messages might be displayed when Storage Manager reports connectivity in a Not
Optimal state:
Rx_pause for eth(x) on node1 is off.
FluidFS Troubleshooting 495

Tx_pause for eth(x) on node 1 is off.
Cause Flow control is not enabled on the switch(es) connected to a FluidFS cluster controller.
Workaround See the switch vendor's documentation to enable ow control on the switch(es).
Troubleshoot Replication Issues
This section contains probable causes of and solutions to common replication problems.
Replication Conguration Error
Description Replication between the source and target NAS volumes fails because the source and target FluidFS
cluster topologies are incompatible.
Cause The source and target systems are incompatible for replication purposes.
Workaround Verify that both the source and target have the same number of NAS controllers.
Replication Target FluidFS Cluster is Busy
Description Replication between the source NAS volume and the target NAS volume fails because the target FluidFS
cluster is not available to serve the required replication.
Cause Replication fails because the target FluidFS cluster is not available to serve the required replication.
Workaround Verify the replication status on the target FluidFS cluster.
Replication Target File System is Busy
Description Replication between the source NAS volume and the target NAS volume fails because the target FluidFS
cluster le system is temporarily unavailable to serve the required replication.
Cause Replication fails because the target FluidFS cluster is temporarily unavailable to serve the required
replication.
Workaround The replication continues automatically when the le system releases part of the resources. Verify that
the replication continues automatically after a period of time (an hour).
Replication Target is Down
Description Replication between the source NAS volume and the target NAS volume fails because the target NAS
volume is down.
Cause Replication fails because the le system of the target NAS volume is down.
Workaround Check whether the le system is down in the target system. If the FluidFS cluster le system is not
responding, you must start the le system on the target FluidFS cluster. The replication continues
automatically after the le system starts.
Replication Target is Not Optimal
Description Replication between the source NAS volume and the target NAS volume fails because the target NAS
volume is not optimal.
Cause Replication fails because the le system of the target NAS volume is not optimal.
Workaround Check the system status of the target system to understand why the le system is not optimal. The
replication continues automatically after the le system recovers.
496 FluidFS Troubleshooting

Replication Target Volume is Busy Reclaiming Space
Description Replication between the source NAS volume and the target NAS volume fails because the target NAS
volume is busy freeing up space.
Cause Replication fails because the target NAS volume is busy freeing up space.
Workaround The replication continues automatically when the space is available. Verify that the replication
automatically continues after a period of time (an hour).
Replication Target Volume is Detached
Description Replication between the source NAS volume and the target NAS volume fails because the target NAS
volume is detached from the source NAS volume.
Cause Replication fails because the target NAS volume was previously detached from the source NAS volume.
Workaround Perform the detach action on the source NAS volume. If required, reattach both NAS volumes in a
replication relation.
Replication Disconnection
Description Replication between the source NAS volume and the target NAS volume fails because the connection
between the source and target systems is lost.
Cause Network infrastructure connection issue between the source and the target.
Workaround Check whether the replication is automatically restored. If the replication is not automatically restored,
check the network communication between the source FluidFS cluster and the target FluidFS cluster.
Network communication can be checked by using a third-party system in the same subnet that can ping
both the source and target FluidFS clusters. Also, verify that the FluidFS replication ports are open on
your rewall to allow replication between the source and target FluidFS cluster.
Replication Incompatible Versions
Description Replication between the source NAS volume and the target NAS volume fails because the FluidFS
version of the source FluidFS cluster is higher than the FluidFS version of the target cluster.
Cause Replication fails because the FluidFS version of the source FluidFS cluster is higher than the FluidFS
version of the target FluidFS cluster.
Workaround Upgrade the FluidFS version of the target FluidFS cluster to match the FluidFS version of the source
FluidFS cluster.
Replication Internal Error
Description Replication between the source and the target NAS volumes fails due to an internal error.
Workaround Contact Dell Technical Support to resolve this issue.
Replication Target Does Not Have Enough Space
Description Replication between the source NAS volume and target NAS volume fails because there is not enough
space in the target NAS volume.
Cause Replication fails because there is not enough space in the target NAS volume.
Workaround Increase the space of the target NAS volume.
FluidFS Troubleshooting 497

Replication Source FluidFS Cluster is Busy
Description Replication between the source NAS volume and the target NAS volume fails because the le system of
the source NAS volume is busy replicating other NAS volumes.
Cause Replication fails because the le system of the source NAS volume is busy replicating other NAS
volumes.
Workaround The replication continues automatically when the le system releases part of the resources. Verify that
the replication automatically continues after a period of time (an hour).
Replication Source is Down
Description Replication between the source NAS volume and the target NAS volume fails because the le system of
source NAS volume is down.
Cause The le system of the source NAS volume is down.
Workaround Check whether the FluidFS cluster is down in the source system. If the FluidFS cluster is down, you must
start the le system on the source FluidFS cluster. The replication continues automatically when the le
system starts.
Replication Source is Not Optimal
Description Replication between the source and the target NAS volumes fails because the le system of the source
NAS volume is not optimal.
Cause Replication fails because the le system of the source is not optimal.
Workaround Check the le system status of the source system to understand why the le system is not optimal.
Replication Source Volume Is Busy Reclaiming Space
Description Replication between the source NAS volume and the target NAS volume fails because the source NAS
volume is busy reclaiming space.
Cause Replication failed because the source NAS volume is busy reclaiming space.
Workaround The replication continues automatically when space is available. Verify that the replication automatically
continues after a period of time (an hour).
Troubleshoot System Issues
This section contains probable causes of and solutions to common system problems.
NAS System Time Is Wrong
Description Scheduled tasks are running at the wrong times. The date and time of Event Log messages is wrong.
Cause • The time on the FluidFS cluster is incorrect.
• No NTP server is dened for the FluidFS cluster.
• The NTP server servicing the FluidFS cluster is either down or has stopped providing NTP services.
• There are network problems communicating with the NTP server.
Workaround 1. If you manually congured the NAS system clock, verify that the time is set correctly in Storage
Manager.
2. Identify the FluidFS cluster NTP server from Storage Manager. Record the host name(s) or IP
address(es) for further reference.
3. If no NTP server is dened, dene one. It is recommended synchronizing the NAS system clock
with the NTP server used by the Active Directory domain controller. This avoids time dierence
498 FluidFS Troubleshooting

issues and possible authentication problems. In many cases the domain controller is also the NTP
server.
4. Verify that the NTP server is up and provides the NTP service.
5. Check the network path between the FluidFS cluster and the NTP server, using ping, for example.
Verify that the response time is in the millisecond range.
Troubleshooting System Shutdown
Description During a system shutdown using Storage Manager, the system does not stop and the NAS controllers do
not shut down after 20 minutes.
Cause The system shutdown procedure is comprised of two separate processes:
• Stopping the le system
• Powering down the NAS controllers
The le system might take a long time to clean the cache to storage either due to lot of data, or due to
an intermittent connection to the storage. During the powering down stage, the issue could be due to
the OS kernel hanging on the NAS controller or failing to sync its state to the local drive.
Workaround • If the le system has stopped and if one of the NAS controllers is still up, you can physically power
down the NAS controller using the power button.
• If the le system has not stopped, you must let it continue stopping. The le system reaches a 10
minute timeout, ushes its cache to local storage, and continues the shutdown process.
NAS Volume Security Violation
Description NAS volume security violation.
Cause Selecting a security style for a NAS volume dictates the dominant protocol to be used to set permissions
on les in the NAS volume: NFS for UNIX security style NAS volumes and SMB for NTFS security style
NAS volumes.
Consequently, this makes some operations invalid:
• Setting UNIX permissions for a le in an NTFS security style NAS volume.
• Setting UID/GID ownership for a le in an NTFS security style NAS volume.
• Setting an ACL for a le in a UNIX security style NAS volume.
• Changing the read-only ag for a le in a UNIX security style NAS volume.
• Setting SID/GSID ownership for a le in a UNIX security style NAS volume.
The NAS volume security style must reect the main protocol used to access its les.
Workaround If a user frequently needs to perform a cross-protocol security related activity, split the data into separate
NAS volumes based on the main access protocol.
Attach Operation Fails
Description The operation to attach the NAS controller to the FluidFS cluster fails.
Workaround • Connect a keyboard and monitor to the NAS controller that failed the attach operation, and view the
error message to determine why the attach operation failed.
• Verify that while the NAS controller was detached, the IP assigned to it on the client network was
not allocated to another host. While the NAS controller is detached, it loses its identity, including IP
addresses. When it is attached, its identity is applied back to the NAS controller, including the IP
addresses.
• Verify that the default gateway is in the Primary subnet. If the default gateway is not in the Primary
subnet, change the default gateway. For attach to succeed, the default gateway must be able to be
pinged.
• After an attach operation fails, the NAS controller must manually be reset to standby mode.
FluidFS Troubleshooting 499

Controller Taking Long Time to Boot Up After Service Pack Upgrade
Description The NAS controller takes a long time to boot up after upgrading the service pack of the NAS controller
rmware.
Cause The upgrade process can take up to 60 minutes to complete.
Workaround • Connect a keyboard and monitor to the NAS controller that is taking a long time to boot up.
• If the system is booting, and is at the boot phase, let the upgrades nish. This can take up to 60
minutes to complete.
• Do not reboot the NAS controller manually if it is in the boot phase.
500 FluidFS Troubleshooting

Part
IV
FluidFS v5 Cluster Management
This section describes how to use Storage Manager to manage FluidFS clusters running version 5.x.
NOTE: FluidFS Cluster Management contains two separate sections, one for FluidFS v6 and one for FluidFS v5 because
the GUI procedures are dierent between these two versions.
FluidFS v5 Cluster Management 501

502

23
FS8x00 Scale-Out NAS with FluidFS Overview
This section contains an overview of FS8x00 scale-out Network Attached Storage (NAS).
How FS8x00 Scale-Out NAS Works
Dell FS8x00 scale-out NAS leverages the Dell Fluid File System (FluidFS) and Storage Centers to present le storage to Microsoft
Windows, UNIX, and Linux clients. The FluidFS cluster supports the Windows, UNIX, and Linux operating systems installed on a
dedicated server or installed on virtual systems deploying Hyper-V or VMware virtualization.
The Storage Centers present a certain amount of capacity (NAS pool) to the FluidFS cluster. This NAS pool is then divided into NAS
volumes, which in turn are used to create SMB shares and NFS exports.
Figure 54. NAS Storage
To the client, the FluidFS cluster presents itself as a single le server, hosting multiple SMB shares and NFS exports, with a single IP
address and namespace. Clients connect to the FluidFS cluster using their respective operating system's NAS protocols:
• UNIX and Linux users access les through the NFS protocol
• Windows users access les through the SMB protocol
• Users can also access les through the anonymous FTP protocol
The FluidFS cluster serves data to all clients concurrently.
FS8x00 Scale-Out NAS Terminology
The following table denes terminology related to FS8x00 scale-out NAS.
Term Description
Fluid File System (FluidFS) Dell’s high-performance, scalable le system software installed on NAS controllers.
Appliance (NAS appliance) A rack-mounted 2U chassis that contains two hot-swappable NAS controllers in an active-active
conguration in a FluidFS cluster. Cache data is mirrored between the paired NAS controllers
within the NAS appliance.
FS8x00 Scale-Out NAS with FluidFS Overview 503

Term Description
Controller (NAS controller) The two primary components of a NAS appliance, each of which functions as a separate
member in the FluidFS cluster.
Peer controller The NAS controller with which a specic NAS controller is paired in a NAS appliance.
Standby controller A NAS controller that is installed with the FluidFS software but is not part of a FluidFS cluster.
For example, a new or replacement NAS controller from the Dell factory is considered a standby
controller.
Backup power supplies Each NAS controller contains a backup power supply that provides backup battery power in the
event of a power failure.
FluidFS cluster One to four FS8x00 scale-out NAS appliances congured as a FluidFS cluster.
Storage Center Up to eight Storage Centers that provide the NAS storage capacity.
Storage Manager Multisystem management software and user interface required for managing the FluidFS cluster
and Storage Centers(s).
FS8x00 Scale-out NAS A fully congured, highly available, and scalable FluidFS cluster, providing NAS (SMB and NFS)
services. The cluster comprises NAS appliances, storage provided by one or more Storage
Centers and Storage Manager.
FTP File Transport Protocol, used to transfer les to and from the FluidFS cluster.
NAS pool The sum of all storage provided by up to two Storage Centers minus space reserved for internal
system use.
NAS volume A virtualized volumes that consumes storage space in the NAS pool. Administrators can create
SMB shares and NFS exports on a NAS volume and share them with authorized users.
LAN or client network The network through which clients access SMB shares or NFS exports. This network is also
used by the storage administrator to manage the FluidFS cluster.
Client VIP One or more virtual IP addresses that clients use to access SMB shares and NFS exports hosted
by the FluidFS cluster.
SMB Share A directory in a NAS volume that is shared on the network using the Server Message Block
(SMB) protocol.
NFS export A directory in a NAS volume that is shared on the network using the Network File System (NFS)
protocol.
Network Data Management
Protocol (NDMP)
Protocol used for NDMP backup and restore operations.
Replication Copies NAS volume data between two FluidFS clusters or between two NAS volumes.
Replication partners FluidFS clusters participating in a replication operation.
Snapshot An image of all the NAS volume data frozen as read-only at a specic point in time.
Key Features of the Scale-Out NAS
The following table summarizes key features of scale-out NAS.
Feature Description
Shared back-end infrastructure The Storage Center SAN and scale-out NAS leverage the same virtualized disk pool.
File management Storage Center SAN and scale-out NAS management and reporting using Storage
Manager.
504 FS8x00 Scale-Out NAS with FluidFS Overview

Feature Description
High-performance, scale-out NAS Support for a single namespace spanning up to four NAS appliances (eight NAS
controllers).
Capacity scaling Ability to scale a single namespace up to 4-PB capacity with two Storage Centers.
Connectivity options Oers 1GbE and 10GbE copper and optical options for connectivity to the client
network.
Highly available and active-active design Redundant, hot-swappable NAS controllers in each NAS appliance. Both NAS controllers
in a NAS appliance process I/O.
Automatic load balancing Automatic balancing of client connections across network ports and NAS controllers, as
well as back-end I/O across Storage Center volumes.
Multiprotocol support Support for SMB (on Windows), NFS (on UNIX and Linux), and FTP protocols with
ability to share user data across both protocols.
Client authentication Controls access to les using local and remote client authentication, including LDAP,
Active Directory, and NIS.
Quota rules Control client space usage.
File security style Choice of le security mode for a NAS volume (UNIX, Windows, or Mixed).
Storage Center Data progression Automatic migration of inactive data to less-expensive drives.
Storage Center Dynamic capacity Thin-provisions the block-level storage allocated to the NAS pool and NAS volumes and
consumes space only when writes occur.
Cache mirroring The write cache is mirrored between NAS controllers, which ensures a high-
performance response to client requests and maintains data integrity in the event of a
NAS controller failure.
Journaling mode In the event of a NAS controller failure, the cache in the remaining NAS controller is
written to storage and the NAS controller continues to write directly to storage, which
protects against data loss.
Backup power supply Maintains data integrity in the event of a power failure by keeping a NAS controller
online long enough to write the cache to the internal storage device.
NAS volume thin clones Clones NAS volumes without needing to physically copy the data set.
Deduplication Policy-driven post-process deduplication technology that eliminates redundant data at
rest.
Compression A variant of LZ77 compression algorithm that intelligently shrinks data at rest.
Metadata protection Metadata is constantly checksummed and stored in multiple locations on both the FS
Series appliance and within the Storage Centers for data consistency and protection.
Snapshots Redirect-on-write snapshots that are user-accessible over the network.
Replication NAS volume-level, snapshot-based, asynchronous replication to remote FluidFS clusters
to enable disaster recovery.
NDMP backup Snapshot-based, asynchronous, two-way backup (direct NDMP), or three-way backup
(remote NDMP) over Ethernet to certied third-party backup solutions.
Antivirus scanning SMB antivirus scanning ooading using certied third-party, Internet Content
Adaptation Protocol (ICAP)-enabled antivirus solutions.
Monitoring Built-in performance monitoring and capacity planning.
FS8x00 Scale-Out NAS with FluidFS Overview 505

Overview of the FS8x00 Hardware
Scale-out NAS consists of one to four FS8x00 appliances congured as a FluidFS cluster. Each NAS appliance is a rack-mounted 2U
chassis that contains two hot-swappable NAS controllers in an active-active conguration. In a NAS appliance, the second NAS
controller with which one NAS controller is paired is called the peer controller. Scale-out NAS supports expansion, that is, you can
start with one NAS appliance and add NAS appliances to the FluidFS cluster as needed to increase performance.
NAS appliance numbers start at 1 and NAS controller numbers start at 0. Appliance 1 contains Controller 0 and Controller 1, Appliance
2 contains Controller 2 and Controller 3, and so on. To identify the physical hardware displayed in Storage Manager, you must match
the service tag shown in Storage Manager with the service tag printed on a sticker on the front-right side of the NAS appliance.
The following FS8x00 appliance congurations are available. All NAS appliances in a FluidFS cluster must use the same conguration
—mixing 1GbE and 10GbE, or Fibre Channel and iSCSI, is not supported.
• 1Gb Ethernet client connectivity with 8Gb Fibre Channel back‑end connectivity to the Storage Center
• 10Gb Ethernet client connectivity with 8Gb Fibre Channel back‑end connectivity to the Storage Center
• 10Gb Ethernet client connectivity with 10Gb Ethernet iSCSI back‑end connectivity to the Storage Center
NOTE: There are two RAM congurations for the 10GbE models - 24GB and 48GB, which should not be mixed in the
same appliance, but can be mixed in the cluster.
Internal Backup Power Supply
Each NAS controller is equipped with an internal backup power supply (BPS) that protects data during a power failure. The BPS
provides continuous power to the NAS controllers for a minimum of 5 minutes in case of a power failure and has sucient battery
power to allow the NAS controllers to safely shut down. In addition, the BPS provides enough time for the NAS controllers to write
all data from the cache to nonvolatile internal storage.
The NAS controllers regularly monitor the BPS battery status, which requires the BPS to maintain a minimum level of power for
normal operation. To ensure the BPS battery status is accurate, the NAS controllers routinely undergo battery calibration cycles.
During a battery calibration cycle, the BPS goes through charge and discharge cycles; therefore, battery error events during this
process are expected. A battery calibration cycle takes up to 7 days to complete. If a NAS controller starts a battery calibration cycle,
and the peer NAS controller BPS has failed, the NAS controllers enter journaling mode. Entering this mode might impact
performance, so you should repair a failed BPS as soon as possible.
Internal Storage
Each NAS controller has an internal storage device that is used only for the FluidFS images and for a cache storage ooad location
in the event of a power failure. The internal hard drive does not provide the NAS storage capacity.
Internal Cache
Each NAS controller has an internal cache that provides fast reads and reliable writes.
Related links
Data Caching and Redundancy
Data Caching and Redundancy
Overview of the FS8600 Architecture
Scale-out NAS consists of these components:
• Hardware
– FluidFS cluster
– Storage Center
• NAS appliance network interface connections
– SAN network
506 FS8x00 Scale-Out NAS with FluidFS Overview

– Internal network
– LAN/client network
The following gure shows an overview of the scale-out FS8600 architecture.
Figure 55. FS8600 Architecture
Storage Center
The Storage Center provides the FS8600 scale-out NAS storage capacity; the FS8600 cannot be used as a standalone NAS
appliance. Storage Centers eliminate the need to have separate storage capacity for block and le storage. In addition, Storage
Center features, such as Dynamic Capacity and Data Progression, are automatically applied to NAS volumes.
SAN Network
The FS8600 shares a back-end infrastructure with the Storage Center. The SAN network connects the FS8600 to the Storage
Center and carries the block-level trac. The FS8600 communicates with the Storage Center using either the iSCSI or Fibre
Channel protocol, depending on which NAS appliance conguration you purchased.
Internal Network
The internal network is used for communication between NAS controllers. Each of the NAS controllers in the FluidFS cluster must
have access to all other NAS controllers in the FluidFS cluster to achieve the following goals:
• Provide connectivity for FluidFS cluster creation
• Act as a heartbeat mechanism to maintain high availability
• Enable internal data transfer between NAS controllers
• Enable cache mirroring between NAS controllers
• Enable balanced client distribution between NAS controllers
LAN/Client Network
The LAN/client network is used for client access to the SMB shares, NFS exports, and the FTP landing directory. It is also used by
the storage administrator to manage the FluidFS cluster. The FluidFS cluster is assigned one or more virtual IP addresses (client
FS8x00 Scale-Out NAS with FluidFS Overview 507

VIPs) on the client network that allow clients to access the FluidFS cluster as a single entity. The client VIP also enables load
balancing between NAS controllers, and ensures failover in the event of a NAS controller failure.
If client access to the FluidFS cluster is not through a router (in other words, a at network), dene one client VIP per NAS
controller. If clients access the FluidFS cluster through a router, dene a client VIP for each client interface port per NAS controller.
Data Caching and Redundancy
New and modied les are rst written to the cache, and then cache data is immediately mirrored to the peer NAS controller
(mirroring mode). Data caching provides high performance, while cache mirroring between peer NAS controllers ensures data
redundancy. Cache data is ultimately transferred to permanent storage asynchronously through optimized data-placement schemes.
When cache mirroring is not possible, such as a single NAS controller failure or when the BPS battery status is low, NAS controllers
write directly to storage (journaling mode).
File Metadata Protection
The FluidFS cluster has several built-in measures to store and protect le metadata (which includes information such as name,
owner, permissions, date created, date modied, and a soft link to the le’s storage location).
• All metadata updates are recorded constantly to storage to avoid potential corruption or data loss in the event of a power failure.
• Metadata is replicated on two separate volumes.
• Metadata is managed through a separate caching scheme.
• Checksums protect the metadata and directory structure. A background process continuously checks and xes incorrect
checksums.
Load Balancing and High Availability
For availability and performance, client connections are load balanced across the available NAS controllers. Both NAS controllers in a
NAS appliance operate simultaneously. If one NAS controller in a NAS appliance fails, clients fail over automatically to the peer
controller. When failover occurs, some SMB clients will automatically reconnect to the peer NAS controller. In other cases, an SMB
application might fail and you must restart it. NFS clients experience a temporary pause during failover, but client network trac
resumes automatically.
Failure Scenarios
The FluidFS cluster can tolerate a single NAS controller failure without impact to data availability and without data loss. If one NAS
controller in a NAS appliance becomes unavailable (for example, because the NAS controller failed, is turned o, or is disconnected
from the network), the NAS appliance status is degraded. Although the FluidFS cluster is still operational and data is available to
clients, you cannot perform most conguration modications, and performance might decrease because data is no longer cached.
The impact to data availability and data integrity of a multiple NAS controller failure depends on the circumstances of the failure
scenario. Detach a failed NAS controller as soon as possible, so that it can be safely taken oine for service. Data access remains
intact as long as one of the NAS controllers in each NAS appliance in a FluidFS cluster is functional.
The following table summarizes the impact to data availability and data integrity of various failure scenarios.
Scenario System Status Data Integrity Comments
Single NAS controller failure Available, degraded Unaected • Peer NAS controller enters
journaling mode
• Failed NAS controller can
be replaced while keeping
the le system online
Sequential dual‑NAS controller
failure in single NAS appliance
cluster
Unavailable Unaected Sequential failure assumes
enough time is available
between NAS controller
failures to write all data from
508 FS8x00 Scale-Out NAS with FluidFS Overview

Scenario System Status Data Integrity Comments
the cache to disk (Storage
Center or nonvolatile internal
storage)
Simultaneous dual-NAS
controller failure in single NAS
appliance cluster
Unavailable Lose data in cache Data that has not been written
to disk is lost
Sequential dual‑NAS controller
failure in multiple NAS
appliance cluster, same NAS
appliance
Unavailable Unaected Sequential failure assumes
enough time is available
between NAS controller
failures to write all data from
the cache to disk (Storage
Center or nonvolatile internal
storage)
Simultaneous dual‑NAS
controller failure in multiple
NAS appliance cluster, same
NAS appliance
Unavailable Lose data in cache Data that has not been written
to disk is lost
Dual‑NAS controller failure in
multiple NAS appliance cluster,
separate NAS appliances
Available, degraded Unaected • Peer NAS controller enters
journaling mode
• Failed NAS controller can
be replaced while keeping
the le system online
FS8x00 Scale-Out NAS with FluidFS Overview 509

510

24
FluidFS System Management for FS Series
Appliances
This section contains information about basic FluidFS cluster system management. These tasks are performed using the Dell Storage
Manager Client.
Using the Dell Storage Manager Client or CLI to Connect to the
FluidFS Cluster
As a storage administrator, you can use either the Dell Storage Manager Client or command-line interface (CLI) to connect to and
manage the FluidFS cluster. By default, the FluidFS cluster is accessed through the client network.
Connect to the FluidFS Cluster Using the Dell Storage Manager Client
Log on to the Dell Storage Manager Client to manage the FluidFS cluster.
Prerequisites
The Storage Manager user account must have the Administrator privilege to view, manage, or add FluidFS clusters in the Dell
Storage Manager Client.
Steps
1. Start the Dell Storage Manager Client application. The Dell Storage Manager Client appears.
2. If the Dell Storage Manager Client welcome screen displays, click Log in to a Storage Center or Data Collector.
3. In the User Name eld, type the EM Data Collector user name.
4. In the Password eld, type the EM Data Collector password.
5. In the Host/IP eld, type the host name or IP address of the server that hosts the Data Collector. If the Data Collector and
Client are installed on the same system, you can type localhost instead.
6. If you changed the web server port during installation, type the updated port in the Web Server Port eld.
7. Click Log In. The Dell Storage Manager Client connects to the Data Collector and displays the Storage view, including FluidFS
clusters.
Reconnect to the FluidFS Cluster
If Storage Manager cannot communicate with or log in to a FluidFS cluster, Storage Manager marks the FluidFS cluster as down.
Reconnect to the FluidFS cluster to provide the updated connectivity information or credentials.
1. Click the Storage view and select a FluidFS cluster.
2. Click the Summary tab.
3. Click Reconnect to FluidFS Cluster. The Reconnect to FluidFS Cluster dialog box appears.
4. In the User Name eld, type the FluidFS cluster administrator user name. The default user name is Administrator.
5. In the Password eld, type the FluidFS cluster administrator password. The default password is Stor@ge!.
6. Click OK.
FluidFS System Management for FS Series Appliances 511

Connect to the FluidFS Cluster CLI Using a VGA Console
Log on to the CLI using a VGA console to manage the FluidFS cluster. Connect a monitor to a NAS controller’s VGA port and
connect a keyboard to one of the NAS controller’s USB ports.
1. From the command line, type the following command at the rst login as prompt:
cli
2. Type the FluidFS cluster administrator user name at the next login as prompt. The default user name is Administrator.
3. Type the FluidFS cluster administrator password at the <user_name>’s password prompt. The default password is Stor@ge!.
You are logged on to the CLI and a Welcome window is displayed, listing the available commands in the main menu.
Connect to the FluidFS Cluster CLI Through SSH Using a Password
Log on to the CLI through SSH to manage the FluidFS cluster.
1. Use either of the following options:
• From Windows using an SSH client, connect to a client VIP. From the command line, type the following command at the
login as prompt:
cli
• From a UNIX/Linux system, type the following command from a prompt:
ssh cli@<client_VIP_or_name>
2. Type the FluidFS cluster administrator user name at the login as prompt. The default user name is Administrator.
3. Type the FluidFS cluster administrator password at the <user_name>’s password prompt. The default password is Stor@ge!.
You are logged on to the CLI and a Welcome window is displayed, listing the available commands in the main menu.
Connect to the FluidFS Cluster CLI Using SSH Key Authentication
You can grant trust to a specic machine and user by performing an SSH key exchange.
1. Generate an RSA SSH key.
NOTE: The following example uses the ssh-keygen utility. The steps to generate an RSA SSH key can vary by
operating system. See the documentation for the respective operating system for more information.
a. Log on to a UNIX/Linux workstation for which you want to use SSH key authentication.
b. From the command line, type the following command:
ssh-keygen -t rsa
c. Press Enter at the Enter le in which to save the key (/home/<user_name>/.ssh/id_rsa) prompt.
d. Press Enter at the Enter passphrase (empty for no passphrase) prompt and again at the Enter same passphrase again
prompt. An SSH key is generated at /home/<user_name>/.ssh/id_rsa.pub.
2. Copy the SSH key to your clipboard.
3. Log on to the FluidFS cluster CLI through SSH using a password.
4. Type the following command, pasting in the copied SSH key:
system administrators passwordless-access add-ssh-keys Administrator add-ssh-keys
<SSH_key>
Now you can use the following command to log on to the FluidFS cluster from the workstation without needing a password:
ssh <FluidFS_administrator_user_name>@<client_VIP_or_name>
You can also use the following format to run commands from the workstation without needing a password:
ssh <FluidFS_administrator_user_name>@<client_VIP_or_name> <CLI_command>
512 FluidFS System Management for FS Series Appliances

Related links
Connect to the FluidFS Cluster CLI Through SSH Using a Password
Connect to the FluidFS Cluster CLI Through SSH Using a Password
Managing Secured Management
By default, all FluidFS cluster management ports are open on all subnets, along with the other ports needed for client access (SMB/
NFS), replication, and NDMP. Secured management, when enabled, exclusively limits all management trac to one specic subnet.
The subnet on which secured management is enabled also has the necessary ports open for client access, replication, FTP, and
NDMP trac. Other subnets will not have any of the management ports listening on them, making them available only for client
access, replication, and NDMP trac. This setup prevents users on client (data) access subnets from accessing any FluidFS cluster
management functions.
In FluidFS, the management ports listed in the following table do not participate in SMB/NFS communication, but are exposed on
the client network by default. Enabling secured management allows you to expose the management ports on a management subnet
only.
Service Port
Web Services 80
Secure Web Services 443
FTP 44421
FTP (Passive) 44430–44439
SSH 22
Storage Manager communication 35451
Secured management can be enabled only after the system is deployed. To make a subnet secure:
• It must exist prior to enabling the secured management feature.
• It can reside on the client network (subnet-level isolation of management trac) or the LOM (Lights Out Management) Ethernet
port (physical isolation of management trac). The LOM Ethernet port is located on the lower-right side of the back panel of a
NAS controller.
• You must log in from this subnet.
Add a Secured Management Subnet
The subnet on which you enable secured management must exist prior to enabling the secured management feature.
1. Click the Storage view and select a FluidFS cluster.
2. Click the File System tab.
3. In the File System panel, expand Environment, select Network, and then click the Management Network tab.
4. Click Create Management Subnet. The Congure Client Network dialog box appears.
5. From the Interface drop-down menu, select the interface on which the secured management subnet is located.
• Select Admin to use the LOM Ethernet port for physical isolation of management trac. You must also connect a network
cable to the LOM Ethernet port.
• Select Client for subnet-level isolation of management trac.
6. Add one or more management VIPs through which the administrator manages the FluidFS cluster.
a. In the Virtual IP Addresses area, click Add. The Add Client IP Address dialog box appears.
b. In the IP Address eld, type a management Virtual IP address.
c. Click OK.
7. Add an IP address for each NAS controller. Repeat the following steps for each NAS controller.
a. Select a NAS controller and click Edit Settings. The Edit Controller IP Address dialog box appears.
b. In the IP Address eld, type an IP address for the NAS controller.
c. Click OK.
FluidFS System Management for FS Series Appliances 513

8. (Optional) Congure the remaining FluidFS management subnet attributes as needed. These options are described in the online
help.
• To change the netmask or prex of the network, type a netmask or prex length in the Netmask or Prex Length eld.
• To specify a VLAN tag, type a VLAN tag in the VLAN Tag eld. When a VLAN spans multiple switches, the VLAN tag is
used to specify which ports and interfaces to send broadcast packets to.
9. Click OK.
Enable or Disable Secured Management
Enable secured management to exclusively limit management trac to one specic subnet.
Prerequisites
• The subnet on which you enable secured management must exist prior to enabling the secured management feature.
• The FluidFS cluster must be managed by Storage Manager using the subnet on which secured management will be enabled. To
manage the FluidFS cluster on the secured management subnet, remove the FluidFS cluster from Storage Manager and then re-
add the FluidFS cluster to Storage Manager using the secured management subnet management VIP.
About this task
After enabling secured management, if you are connected to Storage Manager through the secured management subnet, your
management session is temporarily interrupted while the change takes eect. During this time the following message is displayed in
Storage Manager:
Communication with the cluster was interrupted in process of issuing a command that performs
modification to the cluster.
After the change takes eect, your management session will resume automatically. Management sessions on all other subnets are
disconnected.
Disable secured management to allow management trac from any subnet.
Steps
1. Click the Storage view and select a FluidFS cluster.
2. Click the File System tab.
3. In the File System panel, expand Environment, select Network, and then click the Management Network tab.
4. In the right pane, click Modify Restriction Settings. The Modify Restriction Settings dialog box appears.
5. Enable or disable secured management.
From the Restriction drop-down menu:
• To enable secured management, select Restricted.
• To disable secured management, select Unrestricted
6. Click OK.
Change the Secured Management Subnet Interface
Change the interface on which the secured management subnet is located.
1. Click the Storage view and select a FluidFS cluster.
2. Click the File System tab.
3. In the File System panel, expand Environment, select Network, and then click the Management Network tab.
4. In the right pane, click Edit Settings. The Edit FluidFS Cluster Settings dialog box appears.
5. Click Edit FluidFS Management Subnet. The Edit Client Network Settings dialog box appears.
6. From the Interface drop-down menu, select the interface on which the secured management subnet is located.
• Select Admin to use the LOM Ethernet port for physical isolation of management trac. You must also connect a network
cable to the LOM Ethernet port.
• Select Client for subnet-level isolation of management trac.
7. Click OK.
514 FluidFS System Management for FS Series Appliances

Change the Netmask or Prex for the Secured Management Subnet
Change the netmask (IPv4) or prex (IPv6) for the secured management subnet.
1. Click the Storage view and select a FluidFS cluster.
2. Click the File System tab.
3. In the File System panel, expand Environment, select Network, and then click the Management Network tab.
4. In the right pane, click Edit Settings. The Edit Management Network Settings dialog box appears.
5. In the Netmask or Prex Length eld, type a netmask or prex for the secured management subnet.
6. Click OK.
Change the VLAN Tag for the Secured Management Subnet
When a VLAN spans multiple switches, the VLAN tag is used to specify which ports and interfaces to send broadcast packets to.
1. Click the Storage view and select a FluidFS cluster.
2. Click the File System tab.
3. In the File System panel, expand Environment, select Network, and then click the Management Network tab.
4. In the right pane, click Edit Settings. The Edit Management Network Settings dialog box appears.
5. In the VLAN Tag eld, type a VLAN tag for the secured management subnet.
6. Click OK.
Change the VIPs for the Secured Management Subnet
Change the secured management subnet VIPs through which the administrator manages the FluidFS cluster.
1. Click the Storage view and select a FluidFS cluster.
2. Click the File System tab.
3. In the File System panel, expand Environment, select Network, and then click the Management Network tab.
4. In the right pane, click Edit Settings. The Edit Management Network Settings dialog box appears.
5. To add a management VIP:
a. In the Virtual IP Addresses area, click Add. The Add Client IP Address dialog box appears.
b. In the IP Address eld, type a management VIP IP address.
c. Click OK.
6. To remove a management VIP:
a. Select a management VIP.
b. Click Remove.
NOTE: A secured management subnet must have at least one management VIP.
7. Click OK.
Change the NAS Controller IP Addresses for the Secured Management Subnet
To change the NAS controller IP addresses for the secured management subnet, for example, if you go from an unsecured to a
secured environment, or you physically relocate your equipment:
1. Click the Storage view and select a FluidFS cluster.
2. Click the File System tab.
3. In the File System panel, expand Environment, select Network, and then click the Management Network tab.
4. In the right pane, click Edit Settings. The Edit Management Network Settings dialog box appears.
5. Select a NAS controller and click Edit Settings. The Edit Controller IP Address dialog box appears.
6. In the IP Address eld, type an IP address for the NAS controller.
7. Click OK to close the Edit Controller IP Address dialog box.
FluidFS System Management for FS Series Appliances 515

8. Click OK.
Delete the Secured Management Subnet
Delete the secured management subnet if you no longer want to exclusively limit management trac to one specic subnet.
1. Click the Storage view and select a FluidFS cluster.
2. Click the File System tab.
3. In the File System panel, expand Environment, select Network, and then click the Management Network tab.
4. In the right pane, click Delete. The Delete Management Network dialog box appears.
5. Select the Management Network to delete.
6. Click OK.
Managing the FluidFS Cluster Name
The FluidFS cluster name is a unique name used to identify the FluidFS cluster in Storage Manager and the name that clients use to
access the FluidFS cluster. This name is also the FluidFS cluster NetBIOS name.
If clients access the FluidFS cluster by name (instead of IP address), you must add an entry in the DNS server that associates the
FluidFS cluster name to the FluidFS cluster client VIPs. If you are using multiple client VIPs, add all client VIPs to the DNS server and
associate them with the same FluidFS cluster name (known as round-robin DNS). This association enables client load balancing
between client VIPs.
View the FluidFS Cluster Name
View the current FluidFS cluster name that is displayed in Storage Manager and the name that clients use to access the FluidFS
cluster.
1. Click the Storage view and select a FluidFS cluster.
2. Click the Summary tab. The FluidFS cluster name is displayed at the top of the right pane.
Rename the FluidFS Cluster
Changing the FluidFS cluster name changes the FluidFS cluster name that is displayed in Storage Manager and the name that clients
use to access the FluidFS cluster.
Prerequisites
After changing the FluidFS cluster name, you must also make the following changes:
• Change the FluidFS cluster name on the DNS server.
• If the FluidFS cluster is joined to an Active Directory domain, leave and then rejoin the FluidFS cluster to the Active Directory
domain. If the FluidFS cluster is joined to Active Directory using the old FluidFS cluster name, it might aect the ability of Active
Directory users to access the system.
Steps
1. Click the Storage view and select a FluidFS cluster.
2. Click the Summary tab.
3. In the right pane, click Edit FluidFS Cluster Settings. The Edit FluidFS Cluster Settings dialog box appears.
4. In the Name eld, type a new name for the FluidFS cluster.
5. Click OK.
516 FluidFS System Management for FS Series Appliances

Managing Licensing
The license determines which NAS features are available in the FluidFS cluster.
View License Information
All FluidFS cluster features are automatically included in the license for FS8600 scale-out NAS. Storage Manager displays FluidFS
cluster license information, but the license cannot be modied.
1. Click the Storage view and select a FluidFS cluster.
2. Click the File System tab.
3. Select Maintenance in the File System panel.
4. In the right pane, click the License tab. The license information is displayed.
Accept the End-User License Agreement
You must accept the end-user license agreement (EULA) before using the system. The EULA is initially accepted during deployment,
and the EULA approver name and title can be changed at any time.
1. Click the Storage view and select a FluidFS cluster.
2. Click the File System tab.
3. Select Maintenance in the File System panel.
4. In the right pane, click the License tab.
5. Click Accept License Agreement. The Accept License Agreement dialog box appears.
6. Read the EULA.
7. In the Approver Name eld, type your name.
8. In the Approver Title eld, type your title.
9. Click OK.
Managing the System Time
Setting the system time accurately is critical for the proper functioning of the system. Setting the system time enables:
• Windows clients to mount the le system.
• Scheduled activities, such as snapshot and replication tasks, to occur at the appropriate time.
• The correct time to be recorded in the Event Log.
• Time synchronization between the Active Directory authentication server and the FluidFS cluster, which is necessary for Active
Directory authentication.
You can set the system time using either of the following options:
•Manually set the time: Manually set the time for the FluidFS cluster.
•Automatically synchronize the time with an NTP server: Network Time Protocol (NTP) synchronizes clocks over a network. If
the FluidFS cluster is part of a Windows network, the Active Directory server can serve as the NTP server. If the FluidFS cluster
is not part of a Windows network, congure it to synchronize with a local NTP server (if such a server exists), or with an NTP
server on the Internet.
View or Set the Time Zone Using FluidFS v5 or Earlier
View or set the current time zone for the FluidFS cluster.
1. Click the Storage view and select a FluidFS cluster.
2. Click the File System tab.
3. In the File System panel, expand Environment and select Time.
FluidFS System Management for FS Series Appliances 517

4. In the right pane, click Edit Settings. The Modify Time Settings dialog box appears.
5. The time zone is displayed in the Time Zone drop-down menu.
6. To set a time zone, select a time zone from the Time Zone drop-down menu.
7. Click OK.
View the Time
View the current time for the FluidFS cluster.
1. Click the Storage view and select a FluidFS cluster.
2. Click the File System tab.
3. In the File System panel, expand Environment and select Time.
4. In the right pane, click Edit Settings. The Modify Time Settings dialog box appears.
5. The time is displayed in the Time menus.
Set the Time Manually
Manually set the time for the FluidFS cluster if you are not using NTP.
Prerequisites
NTP must be disabled.
Steps
1. Click the Storage view and select a FluidFS cluster.
2. Click the File System tab.
3. In the File System panel, expand Environment and select Time.
4. In the right pane, click Edit Settings. The Modify Time Settings dialog box appears.
5. Clear the Use NTP Servers checkbox.
6. From the Time drop-down boxes, select the date and time.
7. Click OK.
View the NTP Servers
View the current NTP servers for the FluidFS cluster.
1. Click the Storage view and select a FluidFS cluster.
2. Click the File System tab.
3. In the File System panel, expand Environment and select Time.
4. In the right pane, click Edit Settings. The Modify Time Settings dialog box appears.
5. The NTP servers are displayed in the NTP Servers list.
Add or Remove NTP Servers
Add one or more NTP servers with which to synchronize the FluidFS cluster time. Adding multiple NTP servers ensures continued
time synchronization in the event of an NTP server failure. If the FluidFS cluster cannot establish contact with the rst server, it will
attempt to connect to the remaining servers in order. Remove an NTP server if it is no longer available to synchronize the FluidFS
cluster time with.
Prerequisites
NTP must be enabled.
Steps
1. Click the Storage view and select a FluidFS cluster.
2. Click the File System tab.
3. In the File System panel, expand Environment and select Time.
4. In the right pane, click Edit Settings. The Modify Time Settings dialog box appears.
5. Add or remove NTP servers.
518 FluidFS System Management for FS Series Appliances

• To add an NTP server, type the host name or IP address of an NTP server in the NTP Servers text eld and click Add.
• To remove an NTP server, select an NTP server from the NTP Servers list and click Remove.
6. Click OK.
Enable or Disable NTP
Enable NTP to add one or more NTP servers with which to synchronize the FluidFS cluster time. Disable NTP if you prefer to
manually set the FluidFS cluster time.
1. Click the Storage view and select a FluidFS cluster.
2. Click the File System tab.
3. In the File System panel, expand Environment and select Time.
4. In the right pane, click Edit Settings. The Modify Time Settings dialog box appears.
5. Enable or disable NTP.
• To enable NTP, select the Use NTP Servers check box.
• To disable NTP, clear the Use NTP Servers check box.
6. Click OK.
Managing the FTP Server
The FluidFS cluster includes an FTP server that provides a storage location for the following types of system les:
• Diagnostic results les
• License le
• SNMP MIBs and traps
• Service pack les
• Other les for technical support use
Access the FTP Server
The FTP server can be accessed at:
ftp://<FluidFS_administrator_user_name>@<client_VIP_or_name>:44421/
Example: ftp://Administrator@172.22.69.32:44421/
You will be prompted for the FluidFS cluster administrator password.
Enable or Disable the FTP Server
You can enable or disable the FTP server. The FTP server must be enabled if you want to manually upload service packs without
using Storage Manager.
1. Click the Storage view and select a FluidFS cluster.
2. Click the File System tab and select Maintenance in the File System panel.
3. Click the Support tab, then click Edit Settings. The FTP Accessibility for Support dialog box appears.
4. Enable or disable the FTP server.
• To enable the FTP server, select the FTP Enabled check box.
• To disable the FTP server, clear the FTP Enabled check box.
5. Click OK.
Managing SNMP
Simple Network Management Protocol (SNMP) is one way to monitor the health of the system and generate alert messages
(SNMP traps) for system problems. To use SNMP, the FluidFS cluster-specic Management Information Bases (MIBs) and traps
FluidFS System Management for FS Series Appliances 519

must be compiled into a customer-provided SNMP management station. The MIBs are databases of information specic to the
FluidFS cluster.
Obtain SNMP MIBs and Traps
The SNMP MIBs and traps for the FluidFS cluster are available for download from the FluidFS cluster FTP server. To download the
MIB le, use either of the following options:
Prerequisites
The FTP server must be enabled.
Steps
1. Click the Storage view and select a FluidFS cluster.
2. Click the File System tab and select Maintenance.
3. In the right pane, click Edit Settings in the SNMP MIB Access section.
4. Click Download MIB File.
You can optionally download the SNMP MIBs and traps from:
ftp://<FluidFS_administrator_user_name>@<client_VIP_or_name>:44421/mibs/
Related links
Managing the FTP Server
Managing the FTP Server
Change the SNMP Read-only Community
Change the read-only community for devices reading SNMP variables from the FluidFS cluster. By default, the read-only community
is FluidFS.
1. Click the Storage view and select a FluidFS cluster.
2. Click the File System tab and select Maintenance.
3. Click the SNMP tab in the Maintenance panel.
4. In the right pane, click Edit Settings in the SNMP MIB Access section. The Modify SNMP MIB Access Settings dialog box
appears.
5. In the Read Only Community eld, type a read-only community.
6. Click OK.
Change the SNMP Trap System Location or Contact
Change the system location or contact person for FluidFS cluster-generated SNMP traps. By default, the SNMP trap system
location and contact person are unknown.
1. Click the Storage view and select a FluidFS cluster.
2. Click the File System tab and select Maintenance.
3. Click the SNMP tab in the Maintenance panel.
4. In the right pane, click Edit Settings in the SNMP Trap section. The Modify SNMP Trap Settings dialog box appears.
5. Change the SNMP trap system location or contact.
• To specify a description for the location of the FluidFS cluster, type a location in the Trap System Location eld.
• To specify the name of the SNMP contact person, type a contact name in the Trap System Contact eld.
6. Click OK.
520 FluidFS System Management for FS Series Appliances

Add or Remove SNMP Trap Recipients
Add or remove hosts that receive the FluidFS cluster-generated SNMP traps.
1. Click the Storage view and select a FluidFS cluster.
2. Click the File System tab and select Maintenance.
3. Click the SNMP tab in the Maintenance panel.
4. In the right pane, click Edit Settings in the SNMP Trap section. The Modify SNMP Trap Settings dialog box appears.
5. Add or remove SNMP trap recipients.
• To add an SNMP trap recipient, type a host name or IP address in the Trap Recipients text eld and click Add.
• To remove an SNMP trap recipient, select an SNMP trap recipient and click Remove.
6. Click OK.
Enable or Disable SNMP Traps
Enable or disable SNMP traps by category (NAS Volumes, Access Control, Performance & Connectivity, Hardware, System, or
Auditing). For enabled SNMP traps, specify the severity of events for which to send SNMP traps.
1. Click the Storage view and select a FluidFS cluster.
2. Click the File System tab and select Maintenance.
3. Click the SNMP tab in the Maintenance panel.
4. In the right pane, click Edit Settings in the Events to Send via SNMP Traps section. The Modify Events Filtering dialog box
appears.
5. To enable SNMP traps, click the Enabled check box.
6. To disable SNMP traps, click the Disabled check box.
7. Select the severity of events to enable or disable.
• To enable SNMP traps, select the severity (Major or All) of events for which to send SNMP traps from the relevant drop-
down menus (NAS Volumes, Access Control, Performance & Connectivity, Hardware, System, or Auditing).
• To disable SNMP traps, select None from the relevant drop-down menus (Access Control, Hardware, NAS Volumes,
Network, System, or Audit).
8. Click OK.
Managing the Health Scan Throttling Mode
Health scan throttling has three modes:
•Normal: (Default mode) Health scan is running and scanning the le system to identify potential errors.
•Maintenance: Health scan is running in high priority and scanning the le system to identify potential errors.
•O: Health scan is o and will not run.
Keep the health scan throttling mode set to Normal unless specically directed otherwise by your technical support representative.
Change the Health Scan Settings
If enabled, Health Scan background process will scan the le system to identify potential errors..
1. Click the Storage view and select a FluidFS cluster.
2. Click the File System tab and select Maintenance.
3. Click the Internal tab in the Maintenance panel.
4. In the right pane, click Modify Health Scan Settings.
5. To enable health scan, click the Enabled checkbox.
6. To disable health scan, clear the Enabled checkbox.
7. Select either Normal or Intensive from the Scanning Mode drop-down menu.
FluidFS System Management for FS Series Appliances 521

8. Click OK.
Managing the Operation Mode
The FluidFS cluster has three operation modes:
•Normal: System is serving clients using SMB and NFS protocols and operating in mirroring mode.
•Write-Through Mode: System is serving clients using SMB and NFS protocols, but is forced to operate in journaling mode. This
mode of operation might have an impact on write performance, so it is recommended when, for example, you have repeated
electric power failures.
•No Service: System is not serving clients using SMB or NFS protocols and allows limited management capabilities. This mode
must be selected before replacing a NAS appliance.
View or Change the Operation Mode
Changing the operation mode might aect the accessibility and performance of SMB shares and NFS exports.
1. Click the Storage view and select a FluidFS cluster.
2. Click the File System tab and select Maintenance.
3. In the Maintenance panel, click the Internal tab.
4. Click Modify Operation Mode.
To change the Operation Mode:
a. Select a new operation mode (Normal, Write-Through Mode, or No Service).
5. Click OK.
Managing Client Connections
The following options are available for managing client connections:
• Display the distribution of clients between NAS controllers
• Assign a client to a NAS controller
• Manually migrate clients to another NAS controller
• Fail back clients to their assigned NAS controller
• Rebalance client connections across NAS controllers
• Immediate termination of a session with a failed controller
Display the Distribution of Clients Between NAS Controllers
Display the current distribution of clients between NAS controllers.
1. Click the Storage view and select a FluidFS cluster.
2. Click the File System tab.
3. In the File System tab navigation pane, select Client Activity.
4. In the right pane, click the Clients tab. The table displays the NAS controller and interface to which each client is connected.
View Clients Assigned to a NAS Controller
View clients that are currently assigned to a particular NAS controller.
1. Click the Storage view and select a FluidFS cluster.
2. Click the File System tab.
3. In the File System tab navigation pane, select Client Activity.
4. In the right pane, the table displays the NAS controller and interface to which each client is connected.
522 FluidFS System Management for FS Series Appliances

Assign or Unassign a Client to a NAS Controller
You can permanently assign one or more clients to a particular NAS controller. For eective load balancing, do not manually assign
clients to NAS controllers, unless specically directed to do so by your technical support representative. Assigning a client to a NAS
controller disconnects the client’s connection. Clients will then automatically reconnect to the assigned NAS controller.
1. Click the Storage view and select a FluidFS cluster.
2. Click the File System tab.
3. In the File System tab navigation pane, select Client Activity.
4. Click the Clients tab and select a Client or Router IP.
5. Click Pin Client to NAS Controller. The Pin Client to NAS Controller dialog box appears.
• To unassign a client to a NAS controller, clear the Pin check box.
• To assign a client to a NAS controller, select the Pin check box.
1. From the Pin Client to drop-down menu, select the NAS controller to which to assign the client.
2. From the Use Client Interface drop-down menu, select the client interface on the NAS controller to which to assign
the client.
6. Click OK.
Manually Migrate Clients to Another NAS Controller
You can manually migrate clients between NAS controllers if, for example, the network load on the NAS controllers is not balanced.
Migrating a client to another NAS controller disconnects the client’s connection. Clients will then automatically reconnect to the NAS
controller to which they were migrated.
1. Click the Storage view and select a FluidFS cluster.
2. Click the File System tab.
3. In the File System tab navigation pane, select Client Activity.
4. Select a client and click Move Client to NAS Controller. The Move Client to NAS Controller dialog box appears.
5. From the Move Client to drop-down menu, select the NAS controller to which to migrate the client.
6. Click OK.
Fail Back Clients to Their Assigned NAS Controller
You must fail back client connections to their original NAS controller when a NAS controller that was down becomes available. Failing
back client connections disconnects only the client connections that failed over due to the original NAS controller failure. Those
clients will then automatically reconnect to the assigned NAS controller.
1. Click the Storage view and select a FluidFS cluster.
2. Click the File System tab.
3. In the File System tab navigation pane, select Client Activity.
4. In the right pane, click Failback Clients. The Failback Clients dialog box appears.
5. Click OK.
Rebalance Client Connections Across NAS Controllers
Rebalancing client connections evenly distributes connections across all the available NAS controllers.
About this task
You must rebalance client connections in the following scenarios:
• After FluidFS cluster hardware changes (for example, adding a NAS appliance)
• When a NAS controller that was down becomes available
Rebalancing client connections disconnects all client connections. Clients will then automatically reconnect to the FluidFS cluster.
FluidFS System Management for FS Series Appliances 523

Steps
1. Click the Storage view and select a FluidFS cluster.
2. Click the File System tab.
3. In the File System tab navigation pane, select Client Activity.
4. In the right pane, click Rebalance Clients. The Rebalance Clients dialog box appears.
5. Click OK.
View Open Files
You can view up to 1,000 open les.
1. Click the Storage view and select a FluidFS cluster.
2. Click the File System tab, select Client Activity..
3. In the Client Activity tab navigation pane, select Open Files. The Open Files dialog box appears.
4. A list of open les is displayed in the bottom portion of the dialog box.
Filter Open Files
You can lter open les by le name, user, protocol, or maximum number of open les to display.
1. Click the Storage view and select a FluidFS cluster.
2. Click the File System tab, select Client Activity.
3. In the Client Activity tab navigation pane, select Open Files.
4. The Open Files dialog box appears.
5. In the top portion of the dialog box, ll in one or more of the elds listed (File name, User, Protocol, or Number of Files to
Display).
6. Click Apply Filter/Refresh. A list of open les is displayed.
Shutting Down and Restarting NAS Controllers
In some cases, you must temporarily shut down a FluidFS cluster or reboot a NAS controller.
Shut Down the FluidFS Cluster
In some cases, you might need to temporarily shut down all NAS controllers in a FluidFS cluster. For example, you might need to do
this if you are moving the NAS hardware to a dierent location. When a FluidFS cluster is shut down, NAS volume data is no longer
available to clients and clients are disconnected.
Prerequisites
Schedule a maintenance window and inform clients that the resources hosted by the FluidFS cluster will be unavailable.
Steps
1. Change the FluidFS cluster operation mode to No Service.
2. Press and release the recessed power button at the back of each NAS controller to shut down the NAS controllers.
CAUTION: Follow the procedure exactly in the order that follows to prevent data inconsistency.
NOTE: Do not press and hold the power button down for several seconds. The NAS controllers will not shut down.
Related links
View or Change the Operation Mode
View or Change the Operation Mode
524 FluidFS System Management for FS Series Appliances

Start Up the FluidFS Cluster
Start up a FluidFS cluster to resume operation after shutting down all NAS controllers in a FluidFS cluster.
Prerequisites
Before turning on the system, ensure that all cables are connected, and all components are connected to a power source.
Steps
1. If previously shut down, turn the Storage Centers back on before starting the FluidFS cluster.
2. Press and release the recessed power button at the back of each NAS controller to turn on the NAS controllers. Wait about 15
minutes for the cluster to come up and be manageable.
3. Change the FluidFS cluster operation mode to Normal.
Related links
View or Change the Operation Mode
View or Change the Operation Mode
Reboot a NAS Controller
Only one NAS controller can be rebooted in a NAS appliance at a time. Rebooting a NAS controller disconnects client connections
while clients are being transferred to other NAS controllers. Clients will then automatically reconnect to the FluidFS cluster.
1. Click the Storage view and select a FluidFS cluster.
2. Click the Hardware tab.
3. In the Hardware tab navigation pane, click on a controller to select it.
4. In the right pane, click Reboot. The Reboot dialog box appears.
5. Click OK.
Managing NAS Appliance and NAS Controller Blinking
You can make the system identication button on a NAS appliance or NAS controller blink to easily locate that particular NAS
appliance or NAS controller within a rack. The system identication button for a NAS appliance is located on the front panel and is
labeled . The system identication button for a NAS controller is located on the back panel and is labeled .
Enable or Disable NAS Appliance Blinking
When NAS appliance blinking is enabled, the system identication button blinks so you can easily locate the NAS appliance within a
rack.
1. Click the Storage view and select a FluidFS cluster.
2. Click the Hardware tab.
3. In the Hardware tab navigation pane, expand Appliances, then select a NAS appliance.
4. In the right pane, click Blink. The Blink dialog box appears.
5. Enable or disable NAS appliance blinking.
• To enable NAS appliance blinking, select Blink this appliance.
• To disable NAS appliance blinking, select Stop blinking this appliance.
6. Click OK.
Enable or Disable NAS Controller Blinking
When NAS controller blinking is enabled, the system identication button blinks so you can easily locate the NAS controller within a
rack.
1. Click the Storage view and select a FluidFS cluster.
2. Click the Hardware tab.
FluidFS System Management for FS Series Appliances 525

3. In the Hardware tab navigation pane, expand Appliances and select a NAS controller.
4. In the right pane, click Blink. The Blink dialog box appears.
5. Enable or disable NAS controller blinking.
• To enable NAS controller blinking, select Blink controller in slot 1 or Blink controller in slot 2.
• To disable NAS controller blinking, clear Blink controller in slot 1 or Blink controller in slot 2.
6. Click OK.
Validate Storage Connections
Validating storage connections gathers the latest server denitions on the FluidFS cluster and makes sure that matching server
objects are dened on the Storage Centers providing the storage for the FluidFS cluster.
1. Click the Storage view and select a FluidFS cluster.
2. Click the Hadware tab.
3. In the right pane, select Actions→ Storage Centers→ Validate Storage Connections. The Validate Storage Connections
dialog box appears.
4. Click OK.
526 FluidFS System Management for FS Series Appliances

25
FluidFS Networking
This section contains information about managing the FluidFS cluster networking conguration. These tasks are performed using the
Dell Storage Manager Client.
Managing the Default Gateway
The default gateway enables client access across subnets. Only one default gateway can be dened for each type of IP address
(IPv4 and IPv6). If client access is not through a router (in other words, a at network), a default gateway does not need to be
dened.
View the Default Gateway
View the current default gateway.
1. Click the Storage view and select a FluidFS cluster.
2. Click the File System tab.
3. In the File System tab navigation pane, select Network. In the right pane, the default gateway is displayed in the Static Route
section.
Change the Default Gateway
Change the default gateway if it changes for the network.
1. Click the Storage view and select a FluidFS cluster.
2. Click the File System tab.
3. In the File System tab navigation pane, select Network.
4. In the right pane, click Congure Default Gateway. A dialog box appears.
5. In the Gateway Address eld, type a new default gateway IP address. To provide a default gateway for IPv4 and IPv6
addresses, you need a client subnet of the appropriate type that contains the default gateway.
6. Click OK.
Managing DNS Servers and Suxes
Domain Name Service (DNS) is a networking service that enables users to locate computers by providing name-to-IP address and IP
address-to-name resolution services. You can congure one or more external DNS servers (external to the FluidFS cluster but within
the site) to be used for name resolution. A DNS sux species a DNS domain name without the host part of the name (for example,
west.example.com rather than computer1.west.example.com).
If clients access the FluidFS cluster by name, you must add an entry in the DNS server that associates the FluidFS cluster name to
the FluidFS cluster client VIPs. If you are using multiple client VIPs, add all client VIPs to the DNS server and associate them with the
same FluidFS cluster name (known as round-robin DNS). This association enables client load balancing between client VIPs. In
addition, you must congure DNS if you are using Active Directory, and the DNS servers must be the same DNS servers that your
Active Directory domain controllers use.
FluidFS Networking 527

View DNS Servers and Suxes
View the current DNS servers providing name resolution services for the FluidFS cluster and the associated DNS suxes.
1. Click the Storage view and select a FluidFS cluster.
2. Click the File System tab.
3. In the File System tab navigation pane, select Network.
4. In the right pane, the DNS servers and suxes are displayed in the DNS section.
Add or Remove DNS Servers and Suxes
Add one or more DNS servers to provide name resolution services for the FluidFS cluster and add associated DNS suxes. Adding
multiple DNS servers and suxes ensures continued name resolution services in the event of a DNS server failure. If the FluidFS
cluster cannot establish contact with the preferred server, it will attempt to connect to the remaining servers in order. Remove a
DNS server or DNS sux if it is no longer available or used.
1. Click the Storage view and select a FluidFS cluster.
2. Click the File System tab.
3. In the File System tab navigation pane, select Network.
4. In the right pane, click Edit Settings in the DNS section. The DNS Settings dialog box appears.
5. To add a DNS server, type the IP address of a DNS server in the DNS Servers IP Addresses text eld and click Add.
6. DNS servers are listed in descending order of preference.
• To increase the order of preference for a DNS server, select a DNS server and click Up.
• To decrease the order of preference for a DNS server, select a DNS server and click Down.
7. To remove a DNS server, select it from the DNS Server IP Addresses text eld and click Remove.
8. To add a DNS sux, type the DNS sux in the DNS Suxes text eld and click Add.
9. DNS suxes are listed in descending order of preference.
• To increase the order of preference for a DNS sux, select a DNS sux and click Up.
• To decrease the order of preference for a DNS sux, select a DNS sux and click Down.
10. To remove a DNS sux, select it from the DNS Suxes text eld and click Remove.
11. Click OK.
Change the Order of Preference for DNS Servers and Suxes
Change the order of preference for a DNS server or DNS sux. If the FluidFS cluster cannot establish contact with the preferred
server, it will attempt to connect to the remaining servers in order.
1. Click the Storage view and select a FluidFS cluster.
2. Click the File System tab.
3. In the File System tab navigation pane, select Network.
4. In the right pane, click Edit Settings in the DNS section. The DNS Settings dialog box appears.
5. DNS servers are listed in descending order of preference.
• To increase the order of preference for a DNS server, select a DNS server and click Up.
• To decrease the order of preference for a DNS server, select a DNS server and click Down.
6. Click OK.
528 FluidFS Networking

DNS Settings Dialog Box
Use this dialog box to add or remove DNS servers and suxes to a FluidFS cluster.
Field/Option Description
DNS Servers IP
Addresses
Species the IP address of the DNS server providing name resolution services for the FluidFS cluster and
the associated DNS suxes.
DNS Suxes Species the suxes to associate with the FluidFS cluster.
Cancel When clicked, discards all changes and closes the dialog box
OK When clicked, saves all changes and closes the dialog box
Managing Static Routes
To minimize hops between routers, static routes are recommended in routed networks when the FluidFS cluster has multiple direct
paths to various routers. Static routes allow you to congure the exact paths through which the system communicates with various
clients on a routed network.
Consider the network shown in the following gure. The system can have only one default gateway. Assume that router X is
designated as the default gateway. Packets that are sent to clients in subnet Y are routed to router X, and are then sent back
(through the switch) to router Y. These packets travel through router X needlessly, reducing the throughput to all subnets in the
network.
Figure 56. Routed Network
The solution is to dene, in addition to a default gateway, a specic gateway for certain subnets by conguring static routes. To
congure these routes, you must describe each subnet in your network and identify the most suitable gateway to access that
subnet.
Static routes do not have to be designated for the entire network—a default gateway is most suitable when performance is not an
issue. You can select when and where to use static routes to best meet performance needs.
View the Static Routes
View the current static routes.
1. Click the Storage view and select a FluidFS cluster.
2. Click the File System tab.
3. In the File System tab navigation pane, select Network.
4. In the Client Network tab, the static routes are displayed in the right pane in the Static Routes list.
FluidFS Networking 529

Add a Static Route
When adding a static route, you must specify the subnet properties and the gateway through which to access this subnet.
1. Click the Storage view and select a FluidFS cluster.
2. Click the File System tab.
3. In the File System tab navigation pane, select Network.
4. In the right pane, click Create Static Route. The Create Static Route dialog box appears.
5. In the Target Network IP Address eld, type a network IP address (for example, 100.10.55.00).
6. In the Netmask or Prex eld, type a netmask (for example, 255.255.255.0).
7. In the Gateway IP Address eld, type the gateway IP address through which to access the subnet (for example, 100.10.55.10).
8. Click OK.
Change the Gateway for a Static Route
Change the gateway through which to access the subnet for a static route.
1. Click the Storage view and select a FluidFS cluster.
2. Click the File System tab.
3. In the File System tab navigation pane, select Network.
4. In the right pane, click Congure Default Gateway in the Static Route section. A Congure Default Gateway dialog box
appears.
5. In the Default Gateway IP Address eld, type the gateway IP address through which to access the subnet (for example,
100.10.05.01).
6. Click OK.
Delete a Static Route
Delete a static route to send trac for a subnet through the default gateway instead of a specic gateway.
1. Click the Storage view and select a FluidFS cluster.
2. Click the File System tab.
3. In the File System tab navigation pane, select Network.
4. In the right pane, right-click a static route and select Delete. The Delete dialog box appears.
5. Click OK.
Managing the Client Networks
The client networks dene the client VIPs through which clients access SMB shares and NFS exports. To ensure eective load
balancing, use the following recommendations to determine the number of client VIPs to dene:
• If client access to the FluidFS cluster is not through a router (in other words, a at network), dene one client VIP per FluidFS
cluster.
• If clients access the FluidFS cluster through a router, dene a client VIP for each client interface port per NAS controller.
Related links
LAN/Client Network
LAN/Client Network
530 FluidFS Networking

View the Client Networks
View the current client networks.
1. Click the Storage view and select a FluidFS cluster.
2. Click the File System tab.
3. In the File System tab navigation pane, select Network.
4. The client networks are displayed in the right pane in the Client Networks section.
Create a Client Network
Create a client network on which clients will access SMB shares and NFS exports.
1. Click the Storage view and select a FluidFS cluster.
2. Click the File System tab.
3. In the File System tab navigation pane, select Network.
4. In the right pane, click Create Client Network. The Create Client Network dialog box appears.
5. In the Netmask or Prex eld, type a netmask or prex for the client network.
6. Add client VIPs through which the clients will access SMB shares and NFS exports.
a. In the Virtual IP Addresses area, click Add. The Add Client IP Address dialog box appears.
b. In the IP Address eld, type a client VIP address.
c. Click OK.
d. Repeat these steps for each client VIP.
7. Add an IP address for each NAS controller.
a. Select a NAS controller and click Edit Settings. The Edit Controller IP Address dialog box appears.
b. In the IP Address eld, type an IP address for the NAS controller.
c. Click OK.
d. Repeat these steps for each NAS controller.
8. (Optional) Congure the remaining client network attributes as needed. These options are described in the online help.
• To specify a VLAN tag, type a VLAN tag in the VLAN Tag eld. When a VLAN spans multiple switches, the VLAN tag is
used to specify to which ports and interfaces to send broadcast packets.
9. Click OK.
Change the Netmask or Prex for a Client Network
Change the netmask (IPv4) or prex (IPv6) for a client network.
1. Click the Storage view and select a FluidFS cluster.
2. Click the File System tab.
3. In the File System tab navigation pane, select Network.
4. In the right pane, right-click a client network and select Edit Settings. The Edit Client Network Settings dialog box appears.
5. In the Netmask or Prex eld, type a netmask or prex for the client network.
6. Click OK.
Change the VLAN Tag for a Client Network
Change the VLAN tag for a client network. When a VLAN spans multiple switches, the VLAN tag is used to specify which ports and
interfaces to send broadcast packets to.
1. Click the Storage view and select a FluidFS cluster.
2. Click the File System tab.
3. In the File System tab navigation pane, select Network.
4. In the right pane, right-click a client network and select Edit Settings. The Edit Client Network Settings dialog box appears.
FluidFS Networking 531

5. In the VLAN Tag eld, type a VLAN tag for the client network.
6. Click OK.
Change the Client VIPs for a Client Network
Change the client VIPs through which clients will access SMB shares and NFS exports.
1. Click the Storage view and select a FluidFS cluster.
2. Click the File System tab.
3. In the File System tab navigation pane, select Network.
4. In the right pane, right-click a client network and select Edit Settings. The Edit Client Network Settings dialog box appears.
5. To add a client VIP:
a. In the Virtual IP Addresses area, click Add. The Add Client IP Address dialog box appears.
b. In the IP Address eld, type a client VIP address.
c. Click OK.
6. To remove a client VIP:
a. Select a client VIP.
b. Click Remove.
NOTE: A client network must have at least one client VIP.
7. Click OK.
Change the NAS Controller IP Addresses for a Client Network
Change the NAS controller IP addresses for a client network.
1. Click the Storage view and select a FluidFS cluster.
2. Click the File System tab.
3. In the File System tab navigation pane, select Network.
4. In the right pane, click Edit Settings. The Edit Client Network Settings dialog box appears.
5. Select a NAS controller and click Edit Settings. The Edit Controller IP Address dialog box appears.
6. In the IP Address eld, type an IP address for the NAS controller.
7. Click OK.
Delete a Client Network
Delete a client network if clients no longer need to access SMB shares and NFS exports on that network. You cannot delete the
Primary subnet.
1. Click the Storage view and select a FluidFS cluster.
2. Click the File System tab.
3. In the File System tab navigation pane, select Network.
4. In the right pane, select a client network and click Delete. The Delete dialog box appears.
5. Click OK.
View the Client Network MTU
View the current maximum transmission unit (MTU) of the client network.
1. Click the Storage view and select a FluidFS cluster.
2. Click the File System tab.
3. In the File System tab navigation pane, select Network. The MTU is displayed in the Client Interface section.
532 FluidFS Networking

Change the Client Network MTU
Change the maximum transmission unit (MTU) of the client network to match your environment.
1. Click the Storage view and select a FluidFS cluster.
2. Click the File System tab.
3. In the File System tab navigation pane, select Network.
4. In the right pane, click Edit Settings in the Client Interface section.
5. In the MTU eld, type a new MTU. If your network hardware supports jumbo frames, enter 9000; otherwise, enter 1500.
6. Click OK.
View the Client Network Bonding Mode
View the current bonding mode (Adaptive Load Balancing or Link Aggregation Control Protocol) of the client network interface.
1. Click the Storage view and select a FluidFS cluster.
2. Click the File System tab.
3. In the File System tab navigation pane, select Network.
4. In the right pane, the bonding mode is displayed in the Client Interface section.
Change the Client Network Bonding Mode
Change the bonding mode (Adaptive Load Balancing or Link Aggregation Control Protocol) of the client network interface to match
your environment.
Prerequisites
• If you have ALB, use one client VIP per client port in the FluidFS cluster.
• If you have LACP, use one client VIP per NAS controller in the FluidFS cluster.
Steps
1. Click the Storage view and select a FluidFS cluster.
2. Click the File System tab.
3. In the File System tab navigation pane, select Network.
4. In the right pane, click Edit Settings in the Client Interface section. The Network Settings dialog box appears.
5. From the Mode drop-down menu, select a bonding mode (ALB or LACP).
6. Click OK.
Viewing the Fibre Channel WWNs
Storage Manager displays the NAS controller World Wide Names (WWNs) needed for updating fabric zoning on your Fibre Channel
switch.
1. Click the Storage view and select a FluidFS cluster.
2. Click the Hardware tab.
3. In the Hardware tab navigation pane, expand Appliances → NAS appliance ID → NAS controller ID, then select Interfaces.
The WWNs for the NAS controller are displayed in the right pane in the Fibre Channel list.
FluidFS Networking 533

534

26
FluidFS Account Management and Authentication
This section contains information about managing FluidFS cluster accounts and authentication. These tasks are performed using the
Dell Storage Manager Client.
Account Management and Authentication
FluidFS clusters include two types of access:
• Administrator-level access for FluidFS cluster management
• Client-level access to SMB shares, NFS exports, and FTP folder
Administrator accounts control administrator-level access. Users and groups control client-level access to SMB shares and NFS
exports.
The FluidFS cluster supports administrator-level and client-level authentication for both local and remote users and groups:
•Local users and groups – User and group identities dened and managed on and by the FluidFS system. Local management is
useful when you have only a limited number of users and groups. In addition, authentication does not depend on external servers.
•External users and groups – User and group identities dened and managed on and by an external repository. External
management is useful when managing access of many users and groups to many dierent resources, but depends on the
availability of the external database. FluidFS supports the following external identity repositories:
–Active Directory – Congure the FluidFS cluster to access an Active Directory database to authenticate Windows users.
NOTE: Active Directory can also be used as an LDAP database for UNIX/Linux users.
–NIS or LDAP – Congure the FluidFS cluster to access an NIS or LDAP database to authenticate UNIX and Linux users.
NOTE:
• Local and external users can be used simultaneously.
• If you congure Active Directory and either NIS or LDAP, you can set up mappings between the Windows users in Active
Directory and the UNIX and Linux users in LDAP or NIS to allow one set of credentials to be used for both types of data
access.
Default Administrative Accounts
The FluidFS cluster has the following built-in administrative accounts, each of which serves a particular purpose.
Login Name Purpose SSH
Access
Enabled by
Default
SSH
Access
Allowed
VGA Console
Access
Enabled by
Default
VGA
Console
Access
Allowed
Default Password
Administrator FluidFS cluster
management (not a
UNIX or Linux user)
Yes Yes Yes Yes Stor@ge!
support FluidFS cluster
troubleshooting
(regular UNIX or Linux
user)
No Yes No Yes None (must be set
by Administrator)
FluidFS Account Management and Authentication 535

Login Name Purpose SSH
Access
Enabled by
Default
SSH
Access
Allowed
VGA Console
Access
Enabled by
Default
VGA
Console
Access
Allowed
Default Password
enableescalationaccess Enable escalation
account
No No Yes Yes
escalation FluidFS cluster
troubleshooting when
unable to log in with
support account
No Yes No Yes
cli Gateway to
command– line
interface access
Yes (can
bypass
password
using SSH
key)
Yes (can
bypass
password
using SSH
key)
N/A N/A N/A
Administrator Account
The Administrator account is used for FluidFS cluster management and provides access to Storage Manager and the FluidFS CLI.
This account cannot be removed or renamed, and has write permissions on all NAS volumes, folders, and les.
Support Account
The support account is used by Dell Technical Support when accessing the FluidFS system. The support account and password are
managed by the system administrator.
CAUTION: Operations performed as the support user are for advanced remote troubleshooting to resolve critical system
issues only. Misuse of this account can damage the FluidFS cluster and/or its data.
NOTE: For strict security, enable the support account just before a remote troubleshooting session and disable it
immediately after the troubleshooting session.
Enable or Disable the Support Account
Enable the support account to allow remote troubleshooting. When troubleshooting is complete, disable the support account.
1. Click the Storage view and select a FluidFS cluster.
2. Click the File System tab and select Maintenance.
3. In the right pane, click the Support tab.
4. In the Local Support User section, click Edit. The Modify Local Support User Settings dialog box appears.
5. Enable or disable the support account.
• To enable the support account, select the SSH Access to Local Support User check box.
• To disable the support account, clear the SSH Access to Local Support User check box.
6. Click OK.
Change the Support Account Password
Change the support account password to a new, strong password after each troubleshooting session is concluded.
1. Click the Storage view and select a FluidFS cluster.
2. Click the File System tab and select Maintenance.
3. In the right pane, click the Support tab.
4. In the Local Support User section, click Change Local Support User Password. The Change Local Support User Password
dialog box appears.
5. In the Password eld, type a password. The password must be at least seven characters long and contain three of the following
elements: a lowercase character, an uppercase character, a digit, or a special character (such as +, ?, or ∗).
6. In the Conrm Password eld, retype the password.
536 FluidFS Account Management and Authentication

7. Click OK.
Enable or Disable Dell SupportAssist
You can enable Storage Client to send the FluidFS cluster diagnostics using Dell SupportAssist.
1. Click the Storage view and select a FluidFS cluster.
2. Click Maintenance.
3. In the right pane, click the Support tab.
4. In the Support Assist section, click Modify Support Assist Settings. The Modify Support Assist Settings dialog box appears.
5. Enable or disable SupportAssist.
• To enable SupportAssist, select the Support Assistance Enabled check box.
• To disable SupportAssist, clear the Support Assistance Enabled check box.
6. Click OK.
CLI Account
The cli account is used in conjunction with an administrator account to access the command-line interface of the FluidFS cluster.
Related links
Connect to the FluidFS Cluster CLI Using a VGA Console
Connect to the FluidFS Cluster CLI Through SSH Using a Password
Connect to the FluidFS Cluster CLI Using SSH Key Authentication
Connect to the FluidFS Cluster CLI Using a VGA Console
Connect to the FluidFS Cluster CLI Through SSH Using a Password
Connect to the FluidFS Cluster CLI Using SSH Key Authentication
Default Local User and Local Group Accounts
The FluidFS cluster has the following built-in local user and local group accounts, each of which serves a particular purpose.
Account Type Account Name Purpose
Local User Administrator Account used for FluidFS cluster management
Local User nobody Account used for guest users
Local Group Administrators • Accommodates the Administrator account, and all other (local and
remote) administrator users
• BUILTIN domain group fully compatible with the Windows
Administrators group
Local Group nobody_group Accommodates the nobody account
Local Group Local Users Accommodates local user accounts
Local Group Users BUILTIN domain group fully compatible with the Windows Users group
Local Group Backup Operators BUILTIN domain group fully compatible with the Windows Backup
Operators group
Managing Administrator Accounts
You can create both local FluidFS administrators and make remote users (AD/LDAP/NIS) FluidFS administrators. System alerts will
be sent to the email address specied for the administrator.
When creating an administrator, you specify an administrator permission level. The permission level denes the set of actions that are
allowed by the administrator. Permission levels are predened in the system as follows:
•NAS Cluster Administrator: The administrator can manage any aspect of the FluidFS cluster.
FluidFS Account Management and Authentication 537

•NAS Volume Administrator: The following table summarizes which settings a volume administrator can change for the NAS
volumes to which they are assigned. They can also view, but not change, the rest of the FluidFS cluster conguration.
NAS Volume Setting Volume Administrator Allowed to Change
Setting?
NAS volume name Yes
NAS volume folder to which the NAS volume is assigned Yes
Access time granularity Yes
Permissions interoperability Yes
Report zero disk usage Yes
Data reduction Yes
NAS volume space settings and alert thresholds Yes
SMB shares and NFS exports Yes
Snapshots and snapshot schedules Yes
Restore NAS volume from snapshot Yes
Restore NAS volume conguration Yes
Quotas Yes
NAS volume clones No
Replication No
View Administrators
View the current list of administrator accounts.
1. Click the Storage view and select a FluidFS cluster.
2. Click the File System tab, and select Maintenance.
3. In the right pane, click the Mail & Administrators tab. The administrators are displayed.
Add an Administrator
Add an administrator account to manage the FluidFS cluster using the Dell Storage Manager Client and CLI. You can only dene
other administrators with permission levels that are hierarchically lower than your own.
Prerequisites
Before you can create a local administrator, you must create a local user that will become an administrator.
Steps
1. Click the Storage view and select a FluidFS cluster.
2. Click the File System tab, and select Maintenance.
3. In the right pane, click the Mail & Administrators tab.
4. In the Administrators section, click Create Administrator User. The Create Administrator User dialog box appears.
5. Select a user to become an administrator:
a. Click Select User. The Select User dialog box appears.
b. From the Domain drop-down menu, select the domain to which the user belongs.
c. In the User eld, type either the full name of the user or the beginning of the user name.
d. (Optional) Congure the remaining user search options as needed. These options are described in the online help.
To change the maximum number of search results to return, select the maximum number of search results from the Max
Results drop-down menu.
e. Click Search.
f. Select a user from the search results.
538 FluidFS Account Management and Authentication

g. Click OK.
6. From the Privilege drop-down menu, select the permission level of the administrator:
•FluidFS Cluster Administrator: These administrators can manage any aspect of the FluidFS cluster.
•NAS Volume Administrator: These administrators can only manage the NAS volumes to which they are assigned and view
the FluidFS cluster conguration.
7. In the Email Address eld, type an email address for the administrator.
8. Click OK.
Assign NAS Volumes to a Volume Administrator
By default, new volume administrators cannot manage any NAS volumes. After a volume administrator is created, you can change
the NAS volumes that can be managed by the volume administrator.
1. Click the Storage view and select a FluidFS cluster.
2. Click the File System tab, and select Maintenance.
3. In the right pane, click the Mail & Administrators tab.
4. In the Administrators section, click Manage Volumes.
5. Select a volume administrator and click Manage NAS Volumes. The Manage Volumes dialog box appears.
6. Choose the NAS volumes to assign to the volume administrator:
• To assign a NAS volume to the volume administrator, select a NAS volume in the top pane and click Add Volumes.
• To unassign a NAS volume from the volume administrator, select a NAS volume in the bottom pane and click Remove
Volumes.
7. Click OK.
Change the Permission Level of an Administrator
Change the permission level of an administrator account.
1. Click the Storage view and select a FluidFS cluster.
2. Click the File System tab, and select Maintenance.
3. In the right pane, click the Mail & Administrators tab.
4. In the Administrators section, select an administrator and click Edit Settings. The Edit Administrator Users Settings dialog
box appears.
5. From the Privilege drop-down menu, select the permission level of the administrator:
•NAS Cluster Administrator: These administrators can manage any aspect of the FluidFS cluster.
•NAS Volume Administrator: These administrator can only view the FluidFS cluster conguration and manage the NAS
volumes to which they are assigned.
6. Click OK.
Change the Email Address of an Administrator
Change the email address to which system alerts are sent for an administrator account.
1. Click the Storage view and select a FluidFS cluster.
2. Click the File System tab, and select Maintenance.
3. In the right pane, click the Mail & Administrators tab.
4. In the Administrators section, select an administrator and click Edit Settings. The Edit Administrator Users Settings dialog
box appears.
5. In the Email Address eld, type an email address for the administrator.
6. Click OK.
FluidFS Account Management and Authentication 539

Change an Administrator Password
You can change the password for a local administrator account only. The password for remote administrators is maintained in the
external database.
1. Click the Storage view and select a FluidFS cluster.
2. Click the File System tab, expand Environment, and select Authentication.
3. In the right pane, click the Local Users and Groups tab.
4. Select an administrator and click Change Password. The Change Password dialog box appears.
5. In the Password eld, type a password for the administrator. The password must be at least seven characters long, and contain
three of the following character types: a lowercase character, an uppercase character, a digit, and a special character.
6. In the Conrm Password eld, retype the password for the administrator.
7. Click OK.
Delete an Administrator
Delete an administrator account when it is no longer used for FluidFS cluster management. The built-in Administrator account
cannot be deleted.
1. Click the Storage view and select a FluidFS cluster.
2. Click the File System tab, expand Environment, and select Authentication.
3. In the right pane, click the Local Users and Groups tab.
4. Select an administrator and click Delete. The Delete dialog box appears.
5. Click OK.
Managing Local Users and Groups Using MMC
You can manage local users and groups using the Microsoft Management Console (MMC) with the Local Users and Groups snap-in.
To gain administrative access to the cluster, log in to Windows as a member of Domain Admins or as a member of Administrators
group on the cluster.
Prerequisites
The following limitations apply when managing FluidFS local users and groups using MMC:
• Renaming users and groups is not supported.
• The primary group cannot be deleted from the membership list.
• A local group cannot be deleted if it contains member users.
• Saving the following elds of user accounts is not supported:
– User prole settings
– Home folder settings
–User must change password at next logon checkbox
–User cannot change password checkbox
About this task
To manage local users and groups, connect to the FluidFS cluster by using the client VIP address in the address bar of Windows
Explorer. Log in with the administrator account and then connect to MMC.
Steps
1. Select Start → Run.
2. Type mmc and click OK. The Console 1 - [Console Root] window is displayed.
3. Select File → Add/Remove Snap-in.
4. Select Local Users and Groups and click Add.
5. In the Local Users and Groups window, selecte Another computer and type the FluidFS cluster name (as congured in the
DNS). Alternatively, you can use the client VIP.
540 FluidFS Account Management and Authentication

6. Click Finish. The new local users and groups tree is displayed in the Console Root window.
7. Select Users or Groups.
8. Select a local user or group, and select an action from the Actions pane.
Managing Local Users
You can create local users that can access SMB shares and NFS exports, or that will become a FluidFS cluster administrator. You
might want to create local users in the following cases:
• You do not have remote users (AD/LDAP/NIS)
• Both SMB/NFS will be used, but you have a remote user repository (AD/LDAP/NIS) relevant for only one protocol and a small
number of users using the other protocol
When prompted to authenticate to access an SMB share, local users must use the following format for the user name:
<client_VIP_or_name>\<local_user_name>.
Add a Local User
Add a local user account.
Prerequisites
The local group to which the local user will be assigned must have been created already.
Steps
1. Click the Storage view and select a FluidFS cluster.
2. Click the File System tab and expand Environment, and then select Authentication.
3. In the right pane, click the Local Users and Groups tab and click Create Local User. The Create Local User dialog box appears.
4. In the Username eld, type a name for the local user. The user name can contain only the following characters: letters,
numbers, underscores, hyphens, spaces, and periods. Also, a period cannot be used as the last character.
5. From the Primary Local Group drop-down menu, select the primary group to which the local user is assigned.
6. In the Password eld, type a password for the local user.
7. In the Conrm Password eld, retype the password for the local user.
8. (Optional) Congure the remaining local user attributes as needed. These options are described in the online help.
• To enable the local user, select the Enabled check box.
• To add or remove secondary groups for the local user, use the Add and Remove buttons.
9. Click OK.
Change the Primary Local Group to Which a Local User Is Assigned
The primary group to which a local user belongs determines the quota for the user.
1. Click the Storage view and select a FluidFS cluster.
2. Click the File System tab and expand Environment tab navigation pane, and select Authentication.
3. In the right pane, click the Local Users and Groups tab.
4. Select a local user and click Edit Settings. The Edit Settings dialog box appears.
5. From the Primary Local Group drop-down menu, select the group to which the local user is assigned.
6. Click OK.
Change the Secondary Local Groups to Which a Local User Is Assigned
Secondary groups determine Windows (SMB share) permissions.
1. Click the Storage view and select a FluidFS cluster.
2. Click the File System tab, expand Environment and select Authentication.
FluidFS Account Management and Authentication 541

3. In the right pane, click the Local Users and Groups tab.
4. Select a local user and click Edit Settings. The Edit Settings dialog box appears.
5. To add a secondary local group to which the local user is assigned:
a. In the Additional Groups area, click Add. The Select Group dialog box appears.
b. From the Domain drop-down menu, select the domain to which the local group is assigned.
c. In the Group eld, type either the full name of the local group or the beginning of the local group name.
d. (Optional) Congure the remaining local group search options as needed. These options are described in the online help.
To change the maximum number of search results to return, select the maximum number of search results from the Max
Results drop-down menu.
e. Click Search.
f. Select a local group from the search results.
g. Click OK.
6. To remove a secondary local group to which the local user is assigned, select the local group in the Additional Groups area and
click Remove.
7. Click OK.
Enable or Disable a Local User
Disabling a local user prevents the local user from accessing SMB shares and NFS exports.
1. Click the Storage view and select a FluidFS cluster.
2. Click the File System tab, expand Environment, and select Authentication.
3. In the right pane, click the Local Users and Groups tab.
4. Select a local user and click Edit Settings. The Edit Settings dialog box appears.
5. Enable or disable the local user.
• To enable the local user, select the Enabled check box.
• To disable the local user, clear the Enabled check box.
6. Click OK.
Set the Password Policy for a Local User
When password expiration is enabled, local users are forced to change their passwords after the specied number of days.
1. Click the Storage view and select a FluidFS cluster.
2. Click the File System tab, expand Environment and select Authentication.
3. In the right pane, click the Local Users and Groups tab, select a user in the Local Users area, and then click Edit Password
Policy.
4. The Edit Password Policy dialog box appears.
5. Enable or disable local user password expiration.
• To enable local user and administrator password expiration, clear the Password Never Expires check box.
• To disable local user and administrator password expiration, select the Password Never Expires check box.
6. If password expiration is enabled, in the Time for password expiration (days) eld, type the number of days after which the
password will expire.
7. Click OK.
Change a Local User Password
Change the password for a local user account.
1. Click the Storage view and select a FluidFS cluster.
2. Click the File System tab, expand Environment and select Authentication.
3. Select a local user and click Change Password. The Change Password dialog box appears.
542 FluidFS Account Management and Authentication

4. In the Password eld, type a new password for the local user. The password must be at least seven characters long and contain
three of the following elements: a lowercase character, an uppercase character, a digit, or a special character (such as +, ?, or
∗).
5. In the Conrm Password eld, retype the password for the local user.
6. Click OK.
Delete a Local User
Delete a local user account when the user no longer needs to access SMB shares and NFS exports, or manage the FluidFS cluster
(in the case of an administrator based on a local user).
Prerequisites
If the local user has an associated administrator account, you must delete the administrator account before deleting the local user
account.
Steps
1. Click the Storage view and select a FluidFS cluster.
2. Click the File System tab, expand Environment and select Authentication.
3. In the right pane, click the Local Users and Groups tab.
4. Select a local user and click Delete. The Delete dialog box appears.
5. Click OK.
Managing Local Groups
Create local groups to apply quota rules to multiple users. You can assign local users, remote users, remote user groups, and external
computers to one or more local groups. The primary group to which a user belongs determines the quota for the user.
View Local Groups
View the current local groups.
1. Click the Storage view and select a FluidFS cluster.
2. Click the File System tab, expand Environment and select Authentication.
3. In the right pane, click the Local Users and Groups tab. The local groups are displayed in the Local User Groups list.
Add a Local Group
Add a local group containing local users, remote users, or remote user groups.
1. Click the Storage view and select a FluidFS cluster.
2. Click the File System tab, expand Environment and select Authentication.
3. In the right pane, click the Local Users and Groups tab and click Create Local Group. The Create Local Group dialog box
appears.
4. In the Group Name eld, type a name for the local group.
5. In the Local Users area, select the local users that should be assigned to the local group.
a. Click Add. The Select User dialog box appears.
b. From the Domain drop-down menu, select the domain to which the local user is assigned.
c. In the User eld, type either the full name of the local user or the beginning of the local user name.
d. (Optional) Congure the remaining local user search options as needed. These options are described in the online help.
To change the maximum number of search results to return, select the maximum number of search results from the Max
Results drop-down menu.
e. Click Search.
f. Select a local user from the search results.
g. Click OK.
6. In the External Users area, select the individual remote users that should be assigned to the local group.
FluidFS Account Management and Authentication 543

a. Click Add. The Select User dialog box appears.
b. From the Domain drop-down menu, select the domain to which the remote user is assigned.
c. In the User eld, type either the full name of the remote user or the beginning of the remote user name.
d. (Optional) Congure the remaining remote user search options as needed. These options are described in the online help.
To change the maximum number of search results to return, select the maximum number of search results from the Max
Results drop-down menu.
e. Click Search.
f. Select a remote user from the search results.
g. Click OK.
7. In the External Groups area, select the remote user groups that should be assigned to the local group.
a. Click Add. The Select Group dialog box appears.
b. From the Domain drop-down menu, select the domain to which the remote user group is assigned.
c. In the Group eld, type either the full name of the remote user group or the beginning of the remote user group name.
d. (Optional) Congure the remaining remote user group search options as needed. These options are described in the online
help.
To change the maximum number of search results to return, select the maximum number of search results from the Max
Results drop-down menu.
e. Click Search.
f. Select a remote user group from the search results.
g. Click OK.
8. In the External Computers area, select the external computer account that should be assigned to the local group.
a. Click Add. The Select Computer Accounts dialog box appears.
b. From the Domain drop-down menu, select the domain to which the external computer account is assigned.
c. In the Computer Account eld, type either the full name of the external computer account or the beginning of the external
computer account name.
d. (Optional) Congure the remaining remote user group search options as needed. These options are described in the online
help.
To change the maximum number of search results to return, select the maximum number of search results from the Max
Results drop-down menu.
e. Click Search.
f. Select an external computer account from the search results.
g. Click OK.
Change the Users Assigned to a Local Group
Modify which local users, remote users, or remote user groups are assigned to a local group.
1. Click the Storage view and select a FluidFS cluster.
2. Click the File System tab, expand Environment and select Authentication.
3. In the right pane, click the Local Users and Groups tab.
4. Select a group and click Edit Settings. The Edit Local User Group Settings dialog box appears.
5. To assign local users to the local group:
a. In the Local Users area, click Add. The Select User dialog box appears.
b. From the Domain drop-down menu, select the domain to which the local user is assigned.
c. In the User eld, type either the full name of the local user or the beginning of the local user name.
d. (Optional) Congure the remaining local user search options as needed. These options are described in the online help.
To change the maximum number of search results to return, select the maximum number of search results from the Max
Results drop-down menu.
e. Click Search.
f. Select a local user from the search results.
g. Click OK.
6. To assign individual remote users to the local group:
a. In the External Users area, click Add. The Select User dialog box appears.
544 FluidFS Account Management and Authentication

b. From the Domain drop-down menu, select the domain to which the remote user is assigned.
c. In the User eld, type either the full name of the remote user or the beginning of the remote user name.
d. (Optional) Congure the remaining remote user search options as needed. These options are described in the online help.
To change the maximum number of search results to return, select the maximum number of search results from the Max
Results drop-down menu.
e. Click Search.
f. Select a remote user from the search results.
g. Click OK.
7. To assign remote user groups to the local group:
a. In the External Groups area, click Add. The Select Group dialog box appears.
b. From the Domain drop-down menu, select the domain to which the remote user group is assigned.
c. In the Group eld, type either the full name of the remote user group or the beginning of the remote user group name.
d. (Optional) Congure the remaining remote user group search options as needed. These options are described in the online
help.
To change the maximum number of search results to return, select the maximum number of search results from the Max
Results drop-down menu.
e. Click Search.
f. Select a remote user group from the search results.
g. Click OK.
8. To remove users or groups from the local group, select a user or group in the relevant area (Local Users, External Users, or
External Groups) and click Remove.
9. To assign external computers to the local group:
a. In the External Computers area, select the external computer that should be assigned to the local group.
b. Click Add. The Select Computer Accounts dialog box appears.
c. From the Domain drop-down menu, select the domain to which the remote user group is assigned.
d. In the User eld, type either the full name of the remote user or the beginning of the remote user name.
e. (Optional) Congure the remaining remote user group search options as needed. These options are described in the online
help.
To change the maximum number of search results to return, select the maximum number of search results from the Max
Results drop-down menu.
10. Click OK.
Delete a Local Group
Delete a local group if it is no longer used.
Prerequisites
Before a local group can be deleted, you must remove its members.
Steps
1. Click the Storage view and select a FluidFS cluster.
2. Click the File System tab, expand Environment and select Authentication.
3. In the right pane, click the Local Users and Groups tab.
4. Select a group and click Delete. The Delete dialog box appears.
5. Click OK.
Managing Active Directory
In environments that use Active Directory (AD), you can congure the FluidFS cluster to join the Active Directory domain and
authenticate Windows clients using Active Directory for access to SMB shares. The FluidFS cluster supports mixed mode and native
mode Active Directory congurations.
Enable Active Directory Authentication
Join the FluidFS cluster to an Active Directory domain to allow it to communicate with the directory service. By default, the FluidFS
cluster uses the domain controller returned by Active Directory. Alternatively, you can designate a domain controller if you want to
FluidFS Account Management and Authentication 545

ensure that the FluidFS cluster uses a specic domain controller. Adding multiple domain controllers ensures continued
authentication of users in the event of a domain controller failure. If the FluidFS cluster cannot establish contact with the preferred
server, it will attempt to connect to the remaining servers in order.
Prerequisites
• An Active Directory directory service must be deployed in your environment.
• The FluidFS cluster must have network connectivity to the directory service.
• You must be familiar with the Active Directory conguration.
• The FluidFS cluster requires credentials from an Active Directory account for the join operation. The join operation is the only
time these credentials are required. They are not stored or cached by the FluidFS cluster.
Use one of the following options for the account used to join the FluidFS cluster to the domain:
– Use a Domain Admin account (preferred method).
– Use an account that has been delegated the "join a computer to the domain" privilege, as well as being delegated full control
over all computer objects in the domain.
– If both of the previous options are unavailable, the minimum requirements for an account are as follows:
* An Organizational Unit (OU) admin that has been delegated the "join a computer to the domain" privilege, as well as
being delegated full control over objects within that OU, including computer objects.
* Before joining the FluidFS cluster to the domain, a computer object must be created by the OU admin for the FluidFS
cluster; privileges to administer are provided in the OU. The FluidFS cluster computer object name, and the NetBIOS
name used when joining it, must match. When creating the FluidFS cluster computer object, in the User or Group eld
under permissions to join it to the domain, select the OU admin account. Then, the FluidFS cluster can be joined using
the OU admin credentials.
• FluidFS clusters need read access for the tokenGroups attribute for all users. The default conguration of Active Directory for all
domain computers is to allow read access to the tokenGroups attribute. If the permission is not given, Active Directory domain
users that are in nested groups or OUs encounter Access Denied errors, and users that are not in nested OUs or groups are
permitted access.
• The Active Directory server and the FluidFS cluster must use a common source of time.
• You must congure the FluidFS cluster to use DNS. The DNS servers you specify must be the same DNS servers that your
Active Directory domain controllers use.
Steps
1. Click the Storage view and select a FluidFS cluster.
2. Click the File System tab, expand Environment and select Authentication.
3. In the right pane, click the Directory Services tab.
4. Click Congure External User Database. The Edit External User Database dialog box appears.
5. Click Join Domain. The Join Domain dialog box appears. If you have already joined Active Directory, the Join operation is
hidden. You must leave the domain to see the option to join.
6. In the Domain eld, type a domain to join the FluidFS cluster to.
7. In the Username eld, type an Active Directory account name.
8. In the Password eld, type the Active Directory account password.
9. Click OK.
Related links
Managing the System Time
Managing DNS Servers and Suxes
Managing the System Time
Managing DNS Servers and Suxes
546 FluidFS Account Management and Authentication

Modify Active Directory Authentication Settings
You cannot directly modify the settings for Active Directory authentication. You must remove the FluidFS cluster from the Active
Directory domain and then re-add it to the Active Directory domain.
1. Click the Storage view and select a FluidFS cluster.
2. Click the File System tab, expand Environment and select Authentication.
3. In the right pane, click the Directory Services tab.
4. Click Leave Domain. The Leave Domain dialog box appears.
5. Click OK.
6. Click Join Domain. The Join Domain dialog box appears.
7. Congure the options as needed.
8. Click OK.
Related links
Enable Active Directory Authentication
Enable Active Directory Authentication
Modify Active Directory Controller Settings
The system selects which domain controllers to use automatically, based on the sites dened in Active Directory. You can override
this automatic selection and specify a list of preferred domain controllers.
1. Click the Storage view and select a FluidFS cluster.
2. Click the File System tab, expand Environment and select Authentication.
3. In the right pane, click the Directory Services tab.
4. Click Modify Active Directory Settings. The Modify Active Directory Settings dialog box appears.
5. Enter a new domain controller in the box below Preferred Domain Controller and click Add.
6. Click OK.
Disable Active Directory Authentication
Remove the FluidFS cluster from an Active Directory domain if you no longer need the FluidFS cluster to communicate with the
directory service.
1. Click the Storage view and select a FluidFS cluster.
2. Click the File System tab.
3. In the File System tab navigation pane, expand Environment and select Authentication.
4. In the right pane, click the Directory Services tab.
5. Click Leave Domain. The Leave Domain dialog box appears.
6. Click OK.
View Open Files
You can view up to 1,000 open les.
1. Click the Storage view and select a FluidFS cluster.
2. Click the File System tab, select Client Activity..
3. In the Client Activity tab navigation pane, select Open Files. The Open Files dialog box appears.
4. A list of open les is displayed in the bottom portion of the dialog box.
FluidFS Account Management and Authentication 547

Filter Open Files
You can lter open les by le name, user, protocol, or maximum number of open les to display.
1. Click the Storage view and select a FluidFS cluster.
2. Click the File System tab, select Client Activity.
3. In the Client Activity tab navigation pane, select Open Files.
4. The Open Files dialog box appears.
5. In the top portion of the dialog box, ll in one or more of the elds listed (File name, User, Protocol, or Number of Files to
Display).
6. Click Apply Filter/Refresh. A list of open les is displayed.
Managing LDAP
In environments that use Lightweight Directory Access Protocol (LDAP), you can congure the FluidFS cluster to authenticate UNIX
and Linux clients using LDAP for access to NFS exports. The LDAP database can be provided by either an LDAP server or Active
Directory.
The FluidFS clusters supports the following LDAP congurations:
•Anonymous LDAP: The connection from the FluidFS cluster to the LDAP servers is not authenticated. The data is sent in plain
text.
•Authenticated LDAP: The connection from the FluidFS cluster to the LDAP servers is authenticated using a user name and
password. The data is sent in plain text.
•LDAP over TLS/SSL: The connection from the FluidFS cluster to the LDAP servers is authenticated and encrypted. To validate
the certicate used by the LDAP server, you must export the SSL certicate from the LDAP server and upload it to the FluidFS
cluster.
Reduce the Number of Subtrees for Searches
FluidFS allows you to narrow the number of subtrees in an LDAP tree used for searching.
1. Click the Storage view and select a FluidFS cluster.
2. Click the File System tab, expand Environment and select Authentication.
3. In the right pane, click the Directory Services tab.
4. Click Congure External User Database. The Edit External User Database dialog box appears.
5. Select the LDAP Filters radio button, and select Enabled for the LDAP Filtering eld.
6. Enter the LDAP name to be used for searching in the Filtered Branches eld and click Add.
7. To use LDAP on Active Directory extended schema, select Enabled for the Extended Schema eld.
8. To use LDAP over TLS to encrypt all communications with the LDAP server, select Enabled for the LDAP over TLS eld.
9. To install an LDAP certicate, select Enabled for the Install LDAP Certicate eld, enter an LDAP certicate and click Upload
Certicate.
10. To use non-anonymous LDAP bind, select Enabled for the Non-Anonymous LDAP bind eld, enter the Bind DN and Bind
Password.
11. Click OK.
Enable LDAP Authentication
Congure the FluidFS cluster to communicate with the LDAP directory service. Adding multiple LDAP servers ensures continued
authentication of users in the event of an LDAP server failure. If the FluidFS cluster cannot establish contact with the preferred
server, it will attempt to connect to the remaining servers in order.
1. Click the Storage view and select a FluidFS cluster.
2. In the File System pane, expand Environment and select Authentication.
3. In the Authentication pane, click the Directory Services tab.
548 FluidFS Account Management and Authentication

4. Click Congure External User Database in the NFS User Repository section. The Edit External User Database dialog box
appears.
5. Select LDAP.
6. In the Base DN eld, type an LDAP base distinguished name to represent where in the directory to begin searching for users.
The name is usually in this format: dc=domain, dc=com.
7. In the LDAP Servers text eld, type the host name or IP address of an LDAP server and click Add. Repeat this step for any
additional LDAP servers.
8. (Optional) Congure the remaining LDAP attributes as needed. These options are described in the online help.
• To indicate that Active Directory provides the LDAP database, select the Extended Schema check box.
• To authenticate the connection from the FluidFS cluster to the LDAP server, select the Non-Anonymous LDAP bind check
box. Then, type the LDAP bind distinguished name used to authenticate the connection in the Bind DN eld and type the
LDAP bind password in the Bind Password eld.
• To encrypt the connection from the FluidFS cluster to the LDAP server using TLS, select the LDAP over TLS check box.
• To validate the certicate used by the LDAP server, select the Install LDAP Certicate check box. Then, click Upload
Certicate and select the LDAP SSL certicate to upload to the FluidFS cluster.
9. Click OK.
Change the LDAP Base DN
The LDAP base distinguished name represents where in the directory to begin searching for users.
1. Click the Storage view and select a FluidFS cluster.
2. In the File System pane, expand Environment and select Authentication.
3. In the Authentication pane, click the Directory Services tab.
4. Click Congure External User Database in the NFS User Repository section. The Edit External User Database dialog box
appears.
5. In the Base DN eld, type an LDAP base distinguished name. The name is usually in this format: dc=domain, dc=com.
6. Click OK.
Add or Remove LDAP Servers
At least one LDAP server must be congured.
1. Click the Storage view and select a FluidFS cluster.
2. In the File System pane, expand Environment and select Authentication.
3. In the Authentication pane, click the Directory Services tab.
4. Click Congure External User Database in the NFS User Repository section. The Edit External User Database dialog box
appears.
5. Add or remove LDAP servers.
• To add an LDAP server, type the host name or IP address of an LDAP server in the LDAP Servers text eld and click Add.
• To remove an LDAP server, select an LDAP server and click Remove.
6. Click OK.
Enable or Disable LDAP on Active Directory Extended Schema
Enable the extended schema option if Active Directory provides the LDAP database.
1. Click the Storage view and select a FluidFS cluster.
2. In the File System pane, expand Environment and select Authentication.
3. In the Authentication pane, click the Directory Services tab.
4. Click Congure External User Database in the NFS User Repository section. The Edit External User Database dialog box
appears.
5. Enable or disable LDAP on Active Directory extended schema.
FluidFS Account Management and Authentication 549

• To indicate that Active Directory provides the LDAP database, select the Use LDAP on Active Directory Extended Schema
check box.
• To indicate that an LDAP server provides the LDAP database, clear the Use LDAP on Active Directory Extended Schema
check box.
6. Click OK.
Enable or Disable Authentication for the LDAP Connection
Enable authentication for the connection from the FluidFS cluster to the LDAP server if the LDAP server requires authentication.
1. Click the Storage view and select a FluidFS cluster.
2. In the File System pane, expand Environment and select Authentication.
3. In the Authentication pane, click the Directory Services tab.
4. Click Congure External User Database in the NFS User Repository section. The Edit External User Database dialog box
appears.
5. Enable or disable authentication for the LDAP connection.
• To enable authentication for the LDAP connection, select the Non-Anonymous LDAP bind check box. Then, type the LDAP
bind distinguished name used to authenticate the connection in the Bind DN eld and type the LDAP bind password in the
Bind Password eld.
• To disable authentication for the LDAP connection, clear the Use Non-Anonymous LDAP bind check box.
6. Click OK.
Enable or Disable TLS Encryption for the LDAP Connection
Enable TLS encryption for the connection from the FluidFS cluster to the LDAP server to avoid sending data in plain text. To validate
the certicate used by the LDAP server, you must export the LDAP SSL certicate and upload it to the FluidFS cluster.
1. Click the Storage view and select a FluidFS cluster.
2. In the File System pane, expand Environment and select Authentication.
3. In the Authentication pane, click the Directory Services tab.
4. Click Congure External User Database in the NFS User Repository section. The Edit External User Database dialog box
appears.
5. Enable or disable TLS encryption for the LDAP connection.
• To enable TLS encryption for the LDAP connection, select the LDAP over TLS check box.
• To disable TLS encryption for the LDAP connection, clear the LDAP over TLS check box.
6. If TLS encryption is enabled, enable or disable LDAP certicate validation.
• To enable LDAP certicate validation, select the Install LDAP Certicate check box. Then, click Upload Certicate and
browse to and select the LDAP SSL certicate to upload to the FluidFS cluster.
• To disable LDAP certicate validation, clear the Install LDAP Certicate check box.
7. Click OK.
Disable LDAP Authentication
Disable LDAP authentication if you no longer need the FluidFS cluster to communicate with the directory service.
1. Click the Storage view and select a FluidFS cluster.
2. In the File System pane, expand Environment and select Authentication.
3. In the Authentication pane, click the Directory Services tab.
4. Click Congure External User Database in the NFS User Repository section. The Edit External User Database dialog box
appears.
5. Select None.
6. Click OK.
550 FluidFS Account Management and Authentication

Managing NIS
In environments that use Network Information Service (NIS), you can congure the FluidFS cluster to authenticate clients using NIS
for access to NFS exports.
Enable or Disable NIS Authentication
Congure the FluidFS cluster to communicate with the NIS directory service. Adding multiple NIS servers ensures continued
authentication of users in the event of a NIS server failure. If the FluidFS cluster cannot establish contact with the preferred server,
it will attempt to connect to the remaining servers in order.
1. Click the Storage view and select a FluidFS cluster.
2. In the File System pane, expand Environment and select Authentication.
3. In the Authentication pane, click the Directory Services tab.
4. Click Congure External User Database in the NFS User Repository section. The Edit External User Database dialog box
appears.
Enable or disable NIS
a. To disable NIS, select the None checkbox.
b. To enable NIS, select the NIS checkbox.
5. In the NIS Domain Name eld, type a NIS domain name.
6. In the NIS Servers text eld, type the host name or IP address of a NIS server and click Add. Repeat this step for any additional
NIS servers.
7. NIS servers are listed in descending order of preference.
• To increase the order of preference for a NIS server, select a NIS server and click Up.
• To decrease the order of preference for a NIS server, select a NIS server and click Down.
8. Click OK.
Change the NIS Domain Name
The NIS domain name species which domain to query in the NIS directory service.
1. Click the Storage view and select a FluidFS cluster.
2. In the File System pane, expand Environment and select Authentication.
3. In the Authentication pane, click the Directory Services tab.
4. Click Congure External User Database in the NFS User Repository section. The Edit External User Database dialog box
appears.
5. In the NIS Domain Name eld, type a NIS domain name.
6. Click OK.
Add or Remove NIS Servers
At least one NIS server must be congured.
1. Click the Storage view and select a FluidFS cluster.
2. In the File System pane, expand Environment and select Authentication.
3. In the Authentication pane, click the Directory Services tab.
4. Click Congure External User Database in the NFS User Repository section. The Edit External User Database dialog box
appears.
5. Add or remove NIS servers.
• To add a NIS server, type the host name or IP address of a NIS server in the NIS Servers text eld and click Add.
• To remove a NIS server, select an NIS server and click Remove.
6. Click OK.
FluidFS Account Management and Authentication 551

Change the Order of Preference for NIS Servers
If the FluidFS cluster cannot establish contact with the preferred server, it will attempt to connect to the remaining servers in order.
1. Click the Storage view and select a FluidFS cluster.
2. In the File System pane, expand Environment and select Authentication.
3. In the Authentication pane, click the Directory Services tab.
4. Click Congure External User Database in the NFS User Repository section. The Edit External User Database dialog box
appears.
5. NIS servers are listed in descending order of preference.
• To increase the order of preference for a NIS server, select a NIS server and click Up.
• To decrease the order of preference for a NIS server, select a NIS server and click Down.
6. Click OK.
Managing User Mappings Between Windows and UNIX/Linux Users
You can dene mappings between Windows users in Active Directory and UNIX/Linux users in LDAP or NIS. The mapping ensures
that a Windows user inherits the UNIX/Linux user permissions and a UNIX/Linux user inherits the Windows user permissions,
depending on the direction of the mapping and the NAS volume security style.
User Mapping Policies
The user mapping policies include automatic mapping and mapping rules.
•Automatic mapping: Automatically map all Windows users in Active Directory to the identical UNIX/Linux users in LDAP or NIS,
and map all UNIX/Linux users to the identical Windows users. Automatic mapping is disabled by default.
•Mapping rules: Dene mappings between specic Windows users in Active Directory and the identical UNIX/Linux users in
LDAP or NIS. These specic mapping rules take precedence over automatic mapping. You can select the direction of the
mapping, which can go in one direction or both.
– Mapping is allowed in one direction:
* Windows user to a UNIX/Linux user
* UNIX/Linux user to a Windows user
– Mapping is allowed in both directions between a Windows user and a UNIX/Linux user.
User Mapping Policy and NAS Volume Security Style
User mapping permissions depend on the le security style for the NAS volume:
•NTFS security style: Permissions are controlled by Windows and NTFS. The UNIX/Linux user will adhere to the permissions of
the corresponding Windows user, regardless of the UNIX/Linux permission settings.
•UNIX security style: Permissions are based on the UNIX/Linux permissions. The Windows user will adhere to the permissions of
the corresponding UNIX/Linux user.
•Mixed security style: Both UNIX/Linux and Windows permissions are used. Each user can override the other user's permission
settings; therefore, be careful when using the Mixed security style.
552 FluidFS Account Management and Authentication

Managing the User Mapping Policy
Congure the FluidFS cluster mapping policy to automatically map all users or to allow mappings between specic users only.
Automatically Map Windows and UNIX/Linux Users
Automatically map all Windows users in Active Directory to the identical UNIX/Linux users in LDAP or NIS, and map all UNIX/Linux
users to the identical Windows users. Mapping rules will override automatic mapping.
1. Click the Storage view and select a FluidFS cluster.
2. In the File System pane, expand Environment and select Authentication.
3. In the Authentication pane, click the User Mappings tab.
4. Click Modify User Mapping Policy. The Edit User Mapping Policy Settings dialog box appears.
5. Select Automatically map SMB and NFS users with the same name.
6. Click OK.
Map Windows and UNIX/Linux Users by Mapping Rules Only
Only allow mappings between specic Windows users in Active Directory and the identical UNIX/Linux users in LDAP or NIS.
1. Click the Storage view and select a FluidFS cluster.
2. In the File System pane, expand Environment and select Authentication.
3. In the Authentication pane, click the User Mappings tab.
4. Click Modify User Mapping Policy. The Edit User Mapping Policy Settings dialog box appears.
5. Select Map SMB and NFS users based on the Mapping Rules only.
6. Click OK.
Managing User Mapping Rules
Manage mapping rules between specic users. Mapping rules override automatic mapping.
Create a User Mapping Rule
Create a mapping rule between a specic Windows user in Active Directory and the identical UNIX/Linux user in LDAP or NIS.
Mapping rules override automatic mapping.
1. Click the Storage view and select a FluidFS cluster.
2. In the File System pane, expand Environment and select Authentication.
3. In the Authentication pane, click the User Mappings tab.
4. Click Create Manual Mapping. The Create User Mapping Rule dialog box appears.
5. In the SMB User Name area, click Select User. The Select User dialog box appears.
6. Select a Windows user:
a. From the Domain drop-down menu, select the domain to which the user is assigned.
b. In the User eld, type either the full name of the user or the beginning of the user name.
c. (Optional) Congure the remaining user search options as needed. These options are described in the online help.
To change the maximum number of search results to return, select the maximum number of search results from the Max
Results drop-down menu.
d. Click Search.
e. Select a user from the search results.
f. Click OK.
7. In the NFS User Name area, click Select User. The Select User dialog box appears.
8. Select a UNIX/Linux user:
a. From the Domain drop-down menu, select the domain to which the user is assigned.
b. In the User eld, type either the full name of the user or the beginning of the user name.
c. (Optional) Congure the remaining user search options as needed. These options are described in the online help.
FluidFS Account Management and Authentication 553

To change the maximum number of search results to return, select the maximum number of search results from the Max
Results drop-down menu.
d. Click Search.
e. Select a user from the search results.
f. Click OK.
9. Select the direction of the user mapping:
• The two users will have identical le access permissions (via any protocol)
• Enable Unix To Windows Mapping
• Enable Windows To Unix Mapping
10. Click OK.
Change the Direction of Mapping for a User Mapping Rule
Change the direction of mapping between a specic Windows user in Active Directory and the identical UNIX/Linux user in LDAP or
NIS.
1. Click the Storage view and select a FluidFS cluster.
2. In the File System pane, expand Environment and select Authentication.
3. In the Authentication pane, click the User Mappings tab.
4. Click Create Manual Mapping. The Create User Mapping Rule dialog box appears.
5. Select the direction of the user mapping:
• The two users will have identical le access permissions (via any protocol)
• Map NFS user to SMB user
• Map SMB user to NFS user
6. Click OK.
Delete a User Mapping Rule
Delete a mapping rule between a specic Windows user in Active Directory and the identical UNIX/Linux user in LDAP or NIS.
1. Click the Storage view and select a FluidFS cluster.
2. In the File System pane, expand Environment and select Authentication.
3. In the Authentication pane, click the User Mappings tab.
4. Click Modify User Mapping Policy. The Edit User Mapping Policy Settings dialog box appears.
5. Select a user mapping rule and click Delete. The Delete dialog box appears.
6. Click OK.
554 FluidFS Account Management and Authentication

27
FluidFS NAS Volumes, Shares, and Exports
This section contains information about managing the FluidFS cluster from the client perspective. These tasks are performed using
the Dell Storage Manager Client.
Managing the NAS Pool
When conguring a FluidFS cluster, you specify the amount of raw Storage Center space to allocate to the FluidFS cluster (NAS
pool). The maximum size of the NAS pool is:
• 2 PB with one Storage Center.
• 4 PB with two Storage Centers
The usable size of the NAS pool depends on how much space the system deducts from the NAS pool for internal use. On average,
the system deducts approximately 400 GB per NAS appliance for internal use. The exact amount of internal space varies by
conguration, but it is roughly calculated as follows per FluidFS cluster:
(256 GB ∗ number of NAS appliances) + (4 GB ∗ number of Storage Center volumes) + 20 GB + 0.5% of the total NAS pool + (100
GB * number of NAS appliances, if data reduction is enabled)
View Internal Storage Reservations
View information about the space that the system deducts from the NAS pool for internal use.
1. Click the Storage view and select a FluidFS cluster.
2. Click the File System tab.
3. In the File System pane, select Maintenance.
4. In the right pane, click the Internal tab. The internal storage reservations are displayed in the Internal Storage Reservations
section.
View the Size of the NAS Pool
View the current congured size of the NAS pool.
1. Click the Storage view and select a FluidFS cluster.
2. Click the Summary tab.
3. The congured size of the NAS pool is displayed in the NAS Pool Status section.
Expand the Size of the NAS Pool
You can increase the size of the NAS pool as your NAS storage space requirements increase, without aecting the services to the
clients. However, you cannot decrease the size of the NAS pool.
Prerequisites
The Storage Centers must have enough capacity to allocate more storage space to the FluidFS cluster.
The maximum size of the NAS pool is:
• 2 PB with one Storage Center.
• 4 PB with two Storage Centers
FluidFS NAS Volumes, Shares, and Exports 555

Steps
1. Click the Storage view and select a FluidFS cluster.
2. Click the Summary tab.
3. In the right pane, click Actions → Storage Centers → Expand NAS Pool. The Expand NAS Pool dialog box appears.
4. In the NAS Pool Size eld, type a new size for the NAS pool in gigabytes (GB) or terabytes (TB).
NOTE: The new size is bound by the size displayed in the Minimum New Size eld and the Maximum New Size eld.
5. Click OK. If the container has more than one storage type, a drop-down menu will appear.
6. From the Storage Type drop-down menu, select the type of storage pool, which includes a single data page size and a specied
redundancy level.
7. Click OK. The progress of the expand NAS pool process is displayed in the Expand NAS Pool dialog box.
Related links
Viewing the Status of Background Processes
Viewing the Status of Background Processes
Set the Metadata Tier
Metadata tiering provides the ability to store data and metadata in dierent storage tiers or LUNs. Metadata tiering allows storing of
metadata items on faster disks, beneting workloads which are metadata-oriented but require low-cost disks for most of their data.
This feature is disabled by default, and can be enabled at any time during system operation. Metadata tiering is disabled when the
system is updated from an older version of the rmware.
About this task
When creating or expanding a NAS pool, administrators can select the percentage of the FluidFS NAS pool capacity to be allocated
for the metadata tier. For example, High Priority (Tier 1) stores approximately 12.5 percent of the storage for FluidFS in the metadata
tier whereas Low Priority (Tier 3) stores approximately 3 percent of the storage for FluidFS in the metadata tier.
Steps
1. In the Storage view, select a FluidFS cluster.
2. Click the NAS Pool tab.
3. In the Storage Subsystems panel, click Change Storage Prole.
The Select Storage Prole window opens.
4. Select a storage prole and NAS pool percentage to allocate for metadata.
5. Click OK.
Enable or Disable the NAS Pool Used Space Alert
You can enable or disable an alert that is triggered when a specied percentage of the NAS pool space has been used.
1. Click the Storage view and select a FluidFS cluster.
2. Click the Summary tab.
3. In the Summary tab navigation pane, select Edit NAS Pool Settings. The Edit NAS Pool Settings dialog box appears.
4. Enable or disable the NAS pool used space alert.
• To enable the NAS pool used space alert, select the Used Space Alert check box.
• To disable the NAS pool used space alert, clear the Used Space Alert check box.
5. If the Used Space Alert check box is enabled, in the Used Space Threshold eld, type a number (from 0 to 100) to specify the
percentage of used NAS pool space that triggers an alert.
6. Click OK.
Enable or Disable the NAS Pool Unused Space Alert
You can enable or disable an alert that is triggered when the remaining unused NAS pool space is below a specied size.
1. Click the Storage view and select a FluidFS cluster.
2. Click the Summary tab.
556 FluidFS NAS Volumes, Shares, and Exports

3. In the Summary tab navigation pane, select Edit NAS Pool Settings.
4. The Set NAS Pool Space Settings dialog box appears.
5. Enable or disable the NAS pool unused space alert.
• To enable the NAS pool used space alert, select the Unused Space Alert check box.
• To disable the NAS pool used space alert, clear the Unused Space Alert check box.
6. If the Unused Space Alert check box is enabled, in the Unused Space Threshold eld, type a number (from 0 to 100) to
specify the percentage of unused NAS pool space that triggers an alert.
7. Click OK.
Managing NAS Volumes
A NAS volume is a subset of the NAS pool in which you create SMB shares and/or NFS exports to make storage space available to
clients. NAS volumes have specic management policies controlling their space allocation, data protection, security style, and so on.
You can either create one large NAS volume consuming the entire NAS pool or divide the NAS pool into multiple NAS volumes. In
either case you can create, resize, or delete these NAS volumes.
NAS volume availability depends on the availability of the Storage Centers. If a Storage Center is oine, storage center LUNs will not
be available for the FluidFS cluster, and access to the shares and/or exports will be lost. Correct the Storage Center problem to
resume service.
The following NAS features can be congured on each NAS volume:
• File security styles
• Quota rules
• Data reduction
• Snapshots
• NDMP backup
• Replication
File Security Styles
The Windows and UNIX/Linux operating systems use dierent mechanisms for resource access control. Therefore, you assign each
NAS volume a le security style (NTFS, UNIX, or Mixed) that controls the type of access controls (permission and ownership) for
the les and directories that clients create in the NAS volume.
A NAS volume supports the following security styles:
•UNIX: Controls le access using UNIX permissions. A client can change permissions only by using the chmod and chown
commands on the NFS mount point.
•NTFS: Controls le access by Windows permissions. A client can change the permission and ownership using Windows (File
Properties → Security tab).
•Mixed: Supports both NTFS and UNIX security styles. If you choose this option, the default security of a le or directory is the
last one set. Permissions and access rights from one method to another are automatically translated. (For example, if a Windows
administrator sets up le access permissions on a le through an SMB share, a Linux user can access the le system through
NFS and change all the le permissions.) Therefore, this option is not recommended in production environments, except where
you are not concerned about le access security and just need some NAS volume space to store les temporarily.
Both NTFS and UNIX security styles allow multi-protocol le access. The security style only determines the method of storing and
managing the le access permissions information within the NAS volume.
If you need to access the same set of les from both Windows and UNIX or Linux, the best way to implement multi-protocol access
is by setting up individual user mapping rules or by enabling automatic user mapping. Ownership and access permissions are
automatically translated based on user mapping settings and le access credentials.
Modifying the le security style of a NAS volume aects only those les and directories created after the modication.
FluidFS NAS Volumes, Shares, and Exports 557

Thin and Thick Provisioning for NAS Volumes
In addition to the thin provisioning applied to the NAS pool, NAS volumes can be thin‑provisioned. With thin provisioning (the
default), storage space is consumed on the Storage Centers only when data is physically written to the NAS volume, not when the
NAS volume is initially allocated. Thin provisioning oers the exibility to modify NAS volumes to account for future increases in
usage. However, because it is possible for the storage space used by the NAS volumes to exceed the Storage Center space
allocated to the NAS pool, you must monitor available capacity on the Storage Center(s) to ensure that the FluidFS cluster always
has sucient free space available. You can also specify a portion of the NAS volume (reserved space) that is dedicated to the NAS
volume (no other volumes can take the space). The total reserved space of all NAS volumes cannot exceed the available capacity of
the NAS pool.
If a le is deleted from a thin-provisioned NAS volume, the free space as seen in Storage Manager increases. The freed-up capacity
is also visible and available to clients in the SMB shares or NFS exports. However, the Storage Center does not report any capacity
freed up in the NAS pool unless you enable the SCSI Unmap feature.
Thick provisioning allows you to allocate storage space on the Storage Centers statically to a NAS volume (no other volumes can
take the space). Thick provisioning is appropriate if your environment requires guaranteed space for a NAS volume.
Choosing a Strategy for NAS Volume Creation
Choosing to dene multiple NAS volumes enables you to apply dierent management policies, such as data reduction, data
protection, le security style, and quotas, based on your needs.
Consider the following factors to help choose the right strategy based on your environment’s requirements:
•General requirements
– NAS volumes can be created, resized (increased or decreased), or deleted.
– A single NAS volume can contain NFS exports, SMB shares, or a combination of NFS exports and SMB shares.
– The minimum size of a NAS volume is 20 MB (or if the NAS volume has already been used, the minimum size should be more
than the used space or reserved space, whichever is highest.)
•Business requirements: A company or application requirement for separation or for using a single NAS volume must be
considered. NAS volumes can be used to allocate storage for departments on demand, using the threshold mechanism to notify
administrators when they approach the end of their allocated free space.
•Data reduction: Each NAS volume can have a dedicated data reduction policy to best suit the type of data it stores.
•Snapshots: Each NAS volume can have a dedicated snapshot scheduling policy to best protect the type of data it stores.
•Security style: In multiple protocol environments, it might be benecial to separate the data and dene NAS volumes with UNIX
security style for UNIX/Linux-based clients and NTFS security style for Windows-based clients. This separation enables the
administrator to match the security style with business requirements and various data access patterns. The security style can
also be set to Mixed, which supports both POSIX security and Windows ACLs on the same NAS volume.
•Quotas: Dierent quota policies can be applied to dierent NAS volumes, allowing the administrator to focus on managing
quotas when it is appropriate.
•Client subnets: Dierent volumes can be restricted to dierent client subnets.
•Replication schedules: Dierent volumes can have dierent replication schedules and policies.
•Auditing SACL SMB Access: Dierent volumes can have dierent policies for handling Auditing SACL SMB Accesses.
Examples of NAS Volume Creation
The following examples show how NAS volumes can be created to meet the needs of an organization with the departments and
NAS volume requirements described in the following table.
Department Security Style Snapshots Replication NDMP
Backup
Number of
SMB/NFS
Clients
Read/Write
Mix
Hourly
Change % of
Existing Data
Post
Production
UNIX Hourly No Weekly 20 20/80 1%
Administration
and Finance
NTFS No No Weekly 10 50/50 None
558 FluidFS NAS Volumes, Shares, and Exports

Department Security Style Snapshots Replication NDMP
Backup
Number of
SMB/NFS
Clients
Read/Write
Mix
Hourly
Change % of
Existing Data
Broadcast Mixed No No Weekly 10 90/10 None
Press NTFS Daily No No 5 10/90 5%
Marketing NTFS Daily Yes No 5 50/50 None
An average read/write mix is 20/80. An average hourly change rate for existing data is less than 1%.
Example 1
Create NAS volumes based on departments. The administrator breaks up storage and management into functional groups. In this
example, the departmental requirements are dierent and support the design to create NAS volumes along department lines.
•Advantages:
– The NAS volumes are easier to manage because they are set up logically.
– The NAS volumes are created to match the exact needs of the department.
•Disadvantage: The NAS volumes become harder to manage if the number of departments in the organization increases.
Example 2
Group departments that have similar security requirements into NAS volumes. The administrator creates three NAS volumes: one for
UNIX, one for NTFS, and another for mixed.
•Advantage: The NAS volumes work separately between Windows and Linux.
•Disadvantage: Unwanted services could be provided to certain departments. For example, when the SMB volume is backed up
weekly for the administration and nance departments, the press and marketing departments also get backups even though
they do not require it.
Example 3
NAS volumes can be created based on the feature (snapshots, replication, NDMP backup, and so on).
•Advantage: The NAS volumes are created to match the exact needs for each feature.
•Disadvantage: User mapping is required. A user needs to choose one security style, either NTFS or UNIX, and then, based on
the security style chosen, the correct mapping for other users is set.
NAS Volumes Storage Space Terminology
Storage Manager displays storage space details for individual NAS volumes and for all NAS volumes collectively. The following table
denes terminology used in Storage Manager related to NAS volume storage space.
Term Description
Size Maximum size of a NAS volume dened by the storage administrator.
Used space Storage space occupied by writes to the NAS volume (user data and snapshots).
Reserved space A portion of a thin-provisioned NAS volume that is dedicated to the NAS volume (no other volumes
can take the space). The amount of reserved space is specied by the storage administrator.
Reserved space is used before unreserved space.
Unreserved space A portion of a thin-provisioned NAS volume that is not reserved (other volumes can take the
space). The amount of unreserved space for a NAS volume is: (NAS volume size) – (NAS volume
reserved space).
Unused space Storage space that is physically currently available for the NAS volume. The amount of available
space for a NAS volume is: (unused NAS volume reserved space) + (NAS volume unreserved
space.
FluidFS NAS Volumes, Shares, and Exports 559

Term Description
Overcommitted space Storage space allotted to a thin-provisioned volume over and above the actually available physical
capacity of the NAS pool. The amount of overcommitted space for a NAS volume is: (Total volume
space) – (NAS pool capacity).
With thin provisioning, storage space is consumed only when data is physically written to the NAS
volume, not when the NAS volume is initially allocated. More storage space can be allocated to the
NAS volumes than has been allocated in the NAS pool itself.
Snapshot space Storage space occupied by snapshots of a NAS volume.
Data reduction saving Storage space reclaimed as a result of data reduction processing.
Managing the Storage Prole for a NAS Cluster or Pool
Storage Center Storage Proles control how Storage Center manages volume data. The selected Storage Prole dictates which
storage tier accepts initial writes, as well as how data progression moves pages between storage tiers to balance performance and
cost.
For more information about Storage Proles, see the Storage Manager Administrator’s Guide.
View the Storage Prole for the NAS Cluster or Pool
View the Storage Center Storage Proles congured for the NAS cluster or pool. A unique Storage Prole can be congured for
each Storage Center providing storage for the FluidFS cluster.
1. Click the Storage view and select a FluidFS cluster.
2. Click the Summary tab.
3. In the right pane, click Edit FluidFS Cluster Settings. The Edit FluidFS Cluster Settings dialog box appears.
4. Click the SC Storage Prole tab. For each Storage Center, the Storage Prole is displayed in the right pane in the Storage
Prole drop-down menu.
Change the Storage Prole for the NAS Cluster or Pool
Change the Storage Center Storage Proles congured for the NAS cluster or pool. A unique Storage Prole can be congured for
each Storage Center providing storage for the FluidFS cluster.
1. Click the Storage view and select a FluidFS cluster.
2. Click the Summary tab.
3. In the right pane, click Edit FluidFS Cluster Settings. The Edit FluidFS Cluster Settings dialog box appears.
4. Click the SC Storage Prole tab.
5. Locate the Storage Center providing storage for the NAS cluster or pool for which you want to change the Storage Prole.
6. From the Storage Prole drop-down menu, select a Storage Prole.
7. Click OK.
Import Migrated NAS Volume Data to the Lowest Storage Tier
Migrating large amounts of data to the FluidFS cluster can cause Storage Center upper-storage tiers to ll up, reducing write
performance for other applications. If you plan to migrate data from another NAS product to the FluidFS cluster, enable the Import
to Lowest Tier option before you begin the migration. This option temporarily congures the NAS volumes to write data to the
lowest tier dened in the Storage Prole congured for the NAS volumes, without waiting for data progression to move the data.
After data migration is complete, disable the Import to Lowest Tier option to resume normal operation using the congured Storage
Prole.
1. Congure the NAS volumes to write data to the lowest tier dened in the congured Storage Prole.
a. Click the Storage view and select a FluidFS cluster.
b. Click the Summary tab.
c. In the right pane, click Edit FluidFS Cluster Settings. The Edit FluidFS Cluster Settings dialog box appears.
d. Click the SC Storage Prole tab.
e. Select the Import to Lowest Tier check box.
560 FluidFS NAS Volumes, Shares, and Exports

f. Click OK.
2. Migrate the data from the existing NAS product to the FluidFS cluster.
3. Congure the NAS volumes to resume normal operation and write data according to the congured Storage Prole.
a. Click the Storage view and select a FluidFS cluster.
b. Click the Summary tab.
c. In the right pane, click Edit FluidFS Cluster Settings. The Edit FluidFS Cluster Settings dialog box appears.
d. Click the SC Storage Prole tab.
e. Clear the Import to Lowest Tier check box.
f. Click OK.
Conguring NAS Volumes
Manage NAS volumes and NAS volume alerts.
Optimize NAS Volume for Use as VMware vSphere Datastore
When you congure the NAS volume to use VM (virtual machine) consistent snapshots, each snapshot creation (scheduled, manual,
replication, NDMP and so on) automatically creates an additional snapshot on the VMware server.
About this task
When enabled, if the VMware servers are dened, the NAS volume is aware that it is being used as a repository for a VM datastore.
The NAS volume creation is synchronized with relevant VM snapshot creation in order to keep VMware data stored on the NAS
volume in a consistent state.
NOTE: VM application awareness cannot be used on NAS volumes that use the global namespace feature.
Steps
1. Click the Storage view and select a FluidFS cluster..
2. Click the File System tab, expand NAS Volumes and select a NAS volume.
3. In the right pane, click Edit Settings. The Edit NAS volume settings dialog box appears.
4. Select the Advanced tab.
5. Enable or disable VM consistent snapshots.
• To enable VM consistent snapshots, select the Optimize NAS Volume for use as VMware vSphere Datastore check box.
• To disable VM conistent snapshots, clear the Optimize NAS Volume for use as VMware vSphere Datastore check box.
6. Click OK.
Set Archive Bit On Change
This feature activates the archive bit on a le when it is changed., and enables you to back up a share using the SMB protocol.
1. In the Storage view, select a FluidFS cluster.
2. Click the File System tab.
3. In the File System view, expand NAS Volumes and then select a NAS volume.
4. Click Edit Settings.
The Edit NAS Volume Folder Settings dialog box opens.
5. Click the Advanced tab.
6. Select the Enabled checkbox for the Archive Bit On Change option.
Restrict Snapshot Access
You can restrict a user’s ability to access snapshot les or folders on a NAS volume.
1. Click the Storage view and select a FluidFS cluster.
2. Click the File System tab.
3. In the File System tab navigation pane, expand NAS Volumes and select a NAS volume.
4. In the right pane, click Edit Settings. The Edit NAS Volume Settings dialog box appears.
5. Click the Security vertical tab.
FluidFS NAS Volumes, Shares, and Exports 561

6. Enable or disable a user’s access to a snapshot.
• To enable a user’s access to a NAS volume snapshot, clear the Limit Access to Specic Client Networks check box.
• To disable a user’s access to a NAS volume snapshot, select the Limit Access to Specic Client Networks check box.
– Enter a Network ID in the Allow Access Only to Users Coming from These Client Networks box, and click Add
7. Click OK.
NOTE: Snapshot les and folders will continue to be accessible by backup operators and local administrators even if
Restrict Snapshot Access is enabled.
View NAS Volumes
View the current NAS volumes.
1. Click the Storage view and select a FluidFS cluster.
2. Click the File System tab, select NAS Volumes. The NAS volumes are displayed in the right pane under the General tab.
Create a NAS Volume
Create a NAS volume to allocate storage that can be shared on the network. When a NAS volume is created, default values are
applied.
1. Click the Storage view and select a FluidFS cluster.
2. Click the File System tab, select NAS Volumes.
3. In the right pane, click Create NAS Volume. The Create NAS Volume dialog box appears.
4. In the Name eld, type a unique name for the NAS volume.
5. In the Size eld, type a size for the NAS volume in megabytes (MB), gigabytes (GB), or terabytes (TB).
NOTE: A NAS volume must have a minimum size of 20 MB.
6. In the Folder pane, select a parent folder for the NAS volume.
7. Click OK.
Rename a NAS Volume
Rename a NAS volume.
1. Click the Storage view and select a FluidFS cluster.
2. Click the File System tab, expand NAS Volumes and select a NAS volume.
3. In the right pane, click Edit Settings. The Edit NAS Volume Settings dialog box appears.
4. In the Name eld, type a new name for the NAS volume.
5. Click OK.
NOTE: Renaming a NAS volume impacts current NFS clients. Those clients receive stale NFS le handle error
messages. You must unmount and then remount the NFS mount point with the new name of the volume.
Change Access Time Granularity for a NAS Volume
Change the access time granularity settings of a NAS volume to change the interval at which le-access time stamps are updated.
1. Click the Storage view and select a FluidFS cluster.
2. Click the File System tab, expand NAS Volumes and select a NAS volume.
3. In the File System tab navigation pane.
4. In the right pane, click Edit Settings. The Edit NAS Volume Settings dialog box appears.
5. Click Advanced Settings.
6. In the Update File Access Time area, select the interval at which le-access timestamps are updated by selecting the
appropriate options. These options are: Every Five Minutes, Once an Hour, and Once a Day.
7. Click OK.
562 FluidFS NAS Volumes, Shares, and Exports

Change Permissions Interoperability for a NAS Volume
Change the permissions interoperability (le security style) settings of a NAS volume to change the le access security style for the
NAS volume. Modifying the le security style of a NAS volume aects only the les and directories created after the modication.
1. Click the Storage view and select a FluidFS cluster.
2. Click the File System tab, expand NAS Volumes and select a NAS volume.
3. In the right pane, click Edit Settings. The Edit NAS Volume Settings dialog box appears.
4. In the Interoperability area, select the le permissions interoperability for the NAS volume.
5. Click OK.
Enable or Disable Zero Disk Usage Reporting for a NAS Volume
When zero disk usage reporting is enabled for a NAS volume, the DU command reports 0 when the actual allocated size of a le is
unknown.
1. Click the Storage view and select a FluidFS cluster.
2. Click the File System tab, expand NAS Volumes and select a NAS volume.
3. In the right pane, click Edit Settings. The Edit NAS volume settings dialog box appears.
4. Select the Space tab.
5. Enable or disable zero disk usage reporting.
• To enable zero disk usage reporting, select the Used Space Alert check box.
• To disable zero disk usage reporting, clear the Used Space Alert check box.
6. Click OK.
Change the Space Settings of a NAS Volume
Change the space settings of a NAS volume, including provisioning, size, and reserved space.
1. Click the Storage view and select a FluidFS cluster.
2. Click the File System tab, expand NAS Volumes and select a NAS volume.
3. In the right pane, click Edit Settings. The Edit NAS Volume Settings dialog box appears.
4. From the Space Provisioning drop-down menu, select the space provisioning type (Thick or Thin). These options are described
in the online help.
5. In the Size eld, type a new size for the NAS volume in megabytes (MB), gigabytes (GB), or terabytes (TB).
NOTE: The new size must be larger than the space used by the NAS volume.
6. (For thin NAS volumes) In the Reserved Space eld, type the size of the storage that is statically allocated to the NAS volume
in megabytes (MB), gigabytes (GB), or terabytes (TB).
NOTE: The reserved space must be smaller than the congured size of the NAS volume.
7. Click OK.
SCSI Unmap
When SCSI Unmap is enabled, deleted pages are returned to the storage pool as block or le storage.
1. Click the Storage view and select a FluidFS cluster.
2. Click the Summary tab.
3. In the right pane, click Space Reclamation Settings
4. To enable SCSI Unmap, select the Enable SCSI Unmap checkbox.
5. Click OK.
FluidFS NAS Volumes, Shares, and Exports 563

Enable or Disable a NAS Volume Used Space Alert
You can enable an alert that is triggered when a specied percentage of the NAS volume space has been used.
1. Click the Storage view and select a FluidFS cluster.
2. Click the File System tab, expand NAS Volumes and select a NAS volume.
3. In the right pane, click Edit Settings. The Edit NAS Volume Settings dialog box appears.
4. Click Space in the left navigation pane.
5. Enable or disable a NAS volume used space alert.
• To enable a NAS volume used space alert, select the Used Space Alert check box.
• To disable a NAS volume used space alert, clear the Used Space Alert check box.
6. If a NAS volume used space alert is enabled, in the Used Space Threshold eld, type a number (from 0 to 100) to specify the
percentage of used NAS volume space that triggers an alert.
7. Click OK.
Enable or Disable a NAS Volume Unused Space Alert
You can enable an alert that is triggered when the remaining unused NAS volume space is below a specied size. This an alert only,
user has to maintain the space.
1. Click the Storage view and select a FluidFS cluster.
2. Click the File System tab, expand NAS Volumes and select a NAS volume.
3. In the right pane, click Edit Settings. The Edit NAS Volume Settings dialog box appears.
4. Click Space in the left navigation pane.
5. Enable or disable a NAS volume unused space alert.
• To enable a NAS volume unused space alert, select the Unused Space Enabled check box.
• To disable a NAS volume unused space alert, clear the Unused Space Enabled check box.
6. If a NAS volume unused space alert is enabled, in the Unused Space Alert eld, type a size in megabytes (MB), gigabytes (GB),
or terabytes (TB) to specify the unused NAS volume space that triggers an alert.
7. Click OK.
Enable or Disable a NAS Volume Snapshot Space Consumption Threshold Alert
You can enable an alert that is triggered when a specied percentage of the NAS volume space has been used for snapshots.
1. Click the Storage view and select a FluidFS cluster.
2. Click the File System tab, expand NAS Volumes and select a NAS volume.
3. In the right pane, click Edit Settings. The Edit NAS Volume Settings dialog box appears.
4. Click Space in the left navigation pane.
5. Enable or disable a NAS volume snapshot space consumption threshold alert.
• To enable a NAS volume snapshot space consumption threshold alert, select the Snapshot Space Alert check box.
• To disable a NAS volume snapshot space consumption threshold alert, clear the Snapshot Space Alert check box.
6. If a NAS volume snapshot space consumption threshold alert is enabled, in the Snapshot Space Threshold eld, type a number
(from 0 to 100) to specify the percentage of used NAS volume snapshot space that triggers an alert.
7. Click OK.
NOTE: Snapshot space is not available for NAS volumes with les processed by data reduction.
Delete a NAS Volume
After deleting a NAS volume, the storage space used by the deleted NAS volume is reclaimed by the NAS pool. Deleting a NAS
volume deletes all the les and directories as well as its properties, that is, SMB shares and NFS exports, snapshots denitions, and
so on. After it is deleted, the NAS volume cannot be restored unless it is redened and restored from an external backup.
Prerequisites
• Before a NAS volume can be deleted, you must remove its SMB shares, NFS exports, replications, quota rules, NAS volume
clones, and any other reference to the NAS volume.
564 FluidFS NAS Volumes, Shares, and Exports

• Ensure that the NAS volume is not mounted and warn aected clients that the data will be deleted.
Steps
1. Click the Storage view and select a FluidFS cluster.
2. Click the File System tab, expand NAS Volumes and select a NAS volume.
3. In the right pane, click Delete. The Delete dialog box appears.
4. Click OK.
Organizing NAS Volumes in Storage Manager Using Folders
By default Storage Manager displays NAS volumes in alphabetical order. To customize the organization of NAS volumes in Storage
Manager, you can create folders to group NAS volumes.
Create a NAS Volume Folder
Add folders to organize NAS volumes.
1. Click the Storage view and select a FluidFS cluster.
2. Click the File System tab.
3. In the right pane, click Create NAS Volume Folder. The Create NAS Volume Folder dialog box appears.
4. In the Name eld, type a name for the folder.
5. In the Parent Folder pane, select a parent folder.
6. Click OK.
Rename a NAS Volume Folder
Rename a NAS volume folder.
1. Click the Storage view and select a FluidFS cluster.
2. Click the File System tab, expand NAS Volumes and right-click on a NAS volume.
3. Click Edit Settings. The Edit NAS Volume Folder Settings dialog box appears.
4. In the Name eld, type a new name for the folder.
5. Click OK.
Change the Parent Folder for a NAS Volume Folder
Change the parent folder for a NAS volume folder.
1. Click the Storage view and select a FluidFS cluster.
2. Click the File System tab, expand NAS Volumes and select a NAS volume folder.
3. In the right pane, click Edit Settings. The Edit NAS Volume Settings dialog box appears.
4. In the Parent Folder pane, select a parent folder.
5. Click OK.
Move a NAS Volume Into a NAS Volume Folder
Move a NAS volume into a NAS volume folder if you want to group it with other NAS volumes.
1. Click the Storage view and select a FluidFS cluster.
2. Click the File System tab, expand NAS Volumes and select a NAS volume.
3. In the right pane, click Edit Settings. The Edit NAS Volume Settings dialog box appears.
4. In the Folder pane, select a parent folder.
5. Click OK.
FluidFS NAS Volumes, Shares, and Exports 565

Delete a NAS Volume Folder
Delete a NAS volume folder if you no longer want to group NAS volumes.
1. Click the Storage view and select a FluidFS cluster.
2. Click the File System tab, expand NAS Volumes and select a NAS volume folder.
3. In the right pane, click Delete. The Delete dialog box appears.
4. Click OK. If the folder contains NAS volumes, they are moved into the (default) root parent folder of the NAS volume folder.
Cloning a NAS Volume
Cloning a NAS volume creates a writable copy of the NAS volume. This copy is useful to test against non-production data sets in a
test environment without impacting the production le system environment. Most operations that can be performed on NAS
volumes can also be performed on clone NAS volumes, such as resizing, deleting, and conguring SMB shares, NFS exports,
snapshots, replication, NDMP, and so on.
The clone NAS volume is created from a snapshot (base snapshot) taken on the original NAS volume (base volume). No space is
consumed by the clone NAS volume until new data is stored or it is modied.
NAS Volume Clone Defaults
The clone NAS volume will have the following default values:
• Has the same size as its base volume, is thin-provisioned, and its reserved space is 0 (and therefore it consumes no space)
• Quota usage is copied from the base snapshot of the base volume
• Quota rules have the default denitions (as with a new NAS volume). Directory quotas have the same denitions as the base
volume at the time of the snapshot.
• Has the same permissions on folders including the root directory as the base volume
• Has the same security style and access time granularity denitions as the base volume
• No SMB shares, NFS exports, or snapshot schedules are dened
NAS Volume Clone Restrictions
The following restrictions exist with clone NAS volumes:
• You cannot create a clone NAS volume of a clone NAS volume (nested clones) unless a clone NAS volume is replicated to
another FluidFS cluster and then cloned.
• You cannot delete a base volume until all of its clone NAS volumes have been deleted.
• A snapshot cannot be deleted as long as clone NAS volumes are based on it.
• Restoring to an older snapshot fails if it would result in a base snapshot getting deleted.
• You can replicate a clone NAS volume only after the base volume is replicated. If the base snapshot in the base volume is
removed, and a clone NAS volume exists on the replication target FluidFS cluster, replication between NAS volumes will stop. To
resume replication, the cloned NAS volume on the target FluidFS cluster must be deleted.
• You cannot create a clone NAS volume from a replication source NAS volume snapshot (a snapshot with a name starting with
rep_) or NDMP snapshot. However, you can create a clone NAS volume of a replication target NAS volume.
• Prior to creating a clone NAS volume, data reduction and the snapshot space consumption threshold alert must be disabled on
the base volume (previously deduplicated data is allowed).
• Data reduction cannot be enabled on a clone NAS volume.
• After a NAS volume is cloned, data reduction cannot be reenabled until all clone NAS volumes have been deleted.
• A clone NAS volume contains user and group recovery information, but not the NAS volume conguration.
• Clone NAS volumes count toward the total number of NAS volumes in the FluidFS cluster.
View NAS Volume Clones
View the current NAS volume clones.
1. Click the Storage view and select a FluidFS cluster.
2. Click the File System tab, expand NAS Volumes and select a NAS volume.
566 FluidFS NAS Volumes, Shares, and Exports

3. In the right pane, click the Snapshots & Clones tab. The NAS volume clones are displayed in the Cloned NAS Volume list.
Create a NAS Volume Clone
Cloning a NAS volume creates a writable copy of the NAS volume.
Prerequisites
• The snapshot from which the clone NAS volume will be created must already exist.
• Data reduction must be disabled on the base volume.
• The snapshot space consumption threshold alert must be disabled on the base volume.
Steps
1. Click the Storage view and select a FluidFS cluster.
2. Click the File System tab, expand NAS Volumes and select a NAS volume.
3. In the right pane, click the Snapshots & Clones tab and select a snapshot.
4. Click Create NAS Volume Clone. The Create NAS Volume Clone dialog box appears.
5. In the Name eld, type a name for the NAS volume clone.
6. In the Folder pane, select a parent folder for the NAS volume clone.
7. Click OK.
Delete a NAS Volume Clone
Delete a NAS volume clone if it is no longer used.
1. Click the Storage view and select a FluidFS cluster.
2. Click the File System tab, expand NAS Volumes and select a NAS volume.
3. In the right pane, click the Snapshots & Clones tab and select a clone.
4. Click Delete. The Delete dialog box appears.
5. Click OK.
Managing SMB Shares
Server Message Block (SMB) shares provide an eective way of sharing les across a Windows network with authorized clients.
The FluidFS cluster supports SMB protocol versions 1.0, 2.0, 2.1, and 3.0.
When you rst create an SMB share, access is limited as follows:
• The Administrator account has full access.
• If you are using Active Directory, the AD domain administrator has full access.
To assign other users access to an SMB share, you must log in to the SMB share using one of the these administrator accounts and
set access permissions and ownership of the SMB share.
Share-Level Permissions
The default share-level permissions (SLP) for a new share is full control for authenticated users. This control can be modied either:
• Using the MMC tool
• In the Storage Manager Security tab of the Edit Settings panel
FluidFS NAS Volumes, Shares, and Exports 567

Conguring SMB Shares
View, add, modify, and delete SMB shares.
View All SMB Shares on the FluidFS Cluster
View all current SMB shares for the FluidFS cluster.
1. Click the Storage view and select a FluidFS cluster.
2. Click the File System tab, select SMB Shares. The SMB shares are displayed in the right pane.
View SMB Shares on a NAS Volume
View the current SMB shares for a NAS volume.
1. Click the Storage view and select a FluidFS cluster.
2. Click the File System tab, expand NAS Volumes and select a NAS volume.
3. In the right pane, click the SMB Shares tab. The SMB shares are displayed.
Add an SMB Share
Create an SMB share to share a directory in a NAS volume using the SMB protocol. When an SMB share is added, default values are
applied for some settings. To change the defaults, you must modify the SMB share.
1. Click the Storage view and select a FluidFS cluster.
2. Click the File System tab, select SMB Shares.
3. In the right pane, click Create SMB share. The Select NAS Volume dialog box appears.
4. Select a NAS volume on which to create an SMB share and click OK. The Create SMB share dialog box appears.
5. In the Share Name eld, type a name for the SMB share.
6. In the Path eld, specify the directory that you want to share:
NOTE: A share path must be less than 512 characters long. Fewer characters are accepted if the name is entered in
Unicode, because Unicode characters take up a variable amount of bytes, depending on the specic character.
• To share the root of the NAS volume, leave the Path eld set to the default value of /.
• To enter an existing directory to share, type the path to the directory in the Path eld.
• To browse to an existing directory to share:
Click Select Folder. The Select Folder dialog box appears and displays the top-level folders for the NAS volume. Locate the
folder to share, select the folder, and click OK.
– To drill down to a particular folder and view the subfolders, double-click the folder name.
– To view the parent folders of a particular folder, click Up.
• To enter a new directory to share, type the path to the directory to create in the Path eld and select the Create Folder If It
Does Not Exist check box.
• To browse existing directories and create a new directory to share:
Click Select Folder. The Select Folder dialog box appears and displays the top-level folders for the NAS volume. Navigate
to the folder in which to create the new folder and click Create Folder. The Create Folder dialog box appears. In the Folder
Name eld, type a name for the folder, then click OK to close the Create Folder dialog box. Select the new folder and click
OK.
– To drill down to a particular folder and view the subfolders, double-click the folder name.
– To view the parent folders of a particular folder, click Up.
7. (Optional) Congure the remaining SMB share attributes as needed. These options are described in the online help.
• Type descriptive text for the benet of administrators in the Notes eld. This text is not displayed to SMB clients.
• To prevent clients accessing the share from being able to view the names of folders and les in the share to which they do
not have access, select the Access Based Enumeration check box.
8. Click OK.
568 FluidFS NAS Volumes, Shares, and Exports

Delete an SMB Share
If you delete an SMB share, the data in the shared directory is no longer shared but it is not removed.
1. Click the Storage view and select a FluidFS cluster.
2. Click the File System tab, select SMB Shares.
3. In the right pane, select an SMB share and click Delete. The Delete dialog box appears.
4. Click OK.
Set Share-Level Permissions for an SMB Share
Administrator can set initial permissions for an SMB share without having to log in to the share using Windows and setting the folder
security properties. To grant users share-level permission (full control, modify, or read) for an SMB share:
1. Click the Storage view and select a FluidFS cluster.
2. Click the File System tab, select SMB Shares.
3. In the right pane, select an SMB share and click Edit Settings. The Edit Settings dialog box appears.
4. Select Security in the vertical tab. The Edit SMB Share Settings dialog box appears.
5. Click the Add, Edit, or Remove link under the permissions table.
6. The Select Account dialog box appears.
7. Enter the required information and click OK.
Enable or Disable Access-Based Share Enumeration for an SMB Share
When SLP access-based share enumeration is enabled, if a given user or group does not have share-level permissions for a particular
SMB share, the SMB share and its folders and les will not be visible to the user or group. When SLP access-based share
enumeration is disabled, the SMB share and its folders and les will be visible to users and groups regardless of whether they have
permissions for the SMB share.
1. Click the Storage view and select a FluidFS cluster.
2. Click the File System tab, select SMB Shares.
3. In the right pane, select an SMB share and click Edit Settings. The Edit SMB Share Settings dialog box appears.
4. Select Content in the vertical tab.
5. Enable or disable access-based share enumeration.
• To enable access-based share enumeration, select the Access Based Enumeration check box.
• To disable access-based share enumeration, clear the Access Based Enumeration check box.
6. Click OK.
Enable or Disable AES-Based Encryption for an SMB Share
Encryption requires SMBv3 or later. If you are using SMB versions earlier than v3, access to encryption-enabled shares will be
denied. To enable or disable Advanced Encryption Standard (AES)-based encryption on an SMB share:
1. Click the Storage view and select a FluidFS cluster.
2. Click the File System tab, select SMB Shares.
3. In the right pane, select an SMB share and click Edit Settings. The Edit SMB Share Settings dialog box appears.
4. Select Advanced in the vertical tab.
5. In the Require AES-based Encryption eld, select or cleart the Enabled checkbox.
6. Click OK.
Enable or Disable SMB Message Signing
To help prevent attacks that modify SMB packets in transit, the SMB protocol supports the digital signing of SMB packets.
1. Click the Storage view and select a FluidFS cluster.
2. Click the File System tab, select Authentication.
FluidFS NAS Volumes, Shares, and Exports 569

3. Click the Protocols tab.
4. Click Edit SMB Security Settings in the SMB Protocol section. A dialog box appears.
5. To enable required message signing, select the Force SMB Clients Signing check box.
6. To disable required message signing, clear the Force SMB Clients Signing check box.
7. Click OK.
Enable or Disable SMB Message Encryption
SMBv3 adds the capability to make data transfers secure by encrypting data in-ight, to protect against tampering and
eavesdropping attacks.
1. Click the Storage view and select a FluidFS cluster.
2. Click the File System tab, select Authentication.
3. Click the Protocols tab.
4. Click Edit SMB Security Settings in the SMB Protocol section. A dialog box appears.
5. To enable message encryption, select the Force Encryption check box.
6. To disable message encryption, clear the Force Encryption check box.
7. Click OK.
Viewing and Disconnecting SMB Connections
You can view active and idle SMB client connections and disconnect individual SMB connections.
Display SMB Connections
To display active and idle SMB connections:
1. Click the Storage view and select a FluidFS cluster.
2. Click the File System tab, select Client Activity.
3. In the right pane, click the Sessions tab. Under the Session Display Filter, use the protocol drop-down All Protocols. The SMB
and NFS connections are displayed.
4. To limit the display to SMB connections, select SMB from the drop-down list in the Protocol lter, and click Apply Filter/
Refresh.
5. To limit the display to active SMB connections, select None from the drop-down list in the Session idle more than lter, and click
Apply Filter/Refresh.
6. To limit the display to idle SMB connections, select a value from the drop-down list in the Session idle more than lter, and click
Apply Filter/Refresh.
Disconnect an SMB Connection
To disconnect a particular SMB connection:
1. Click the Storage view and select a FluidFS cluster.
2. Click the File System tab, select Client Activity.
3. In the right pane, click the Sessions tab. Under Sessions Display Filter, select the drop-down for protocol SMB. The SMB
connections will display.
4. Right-click on a connection and click Disconnect. The Disconnect dialog box appears.
5. Click OK.
Using SMB Home Shares
The FluidFS cluster enables you to create a share for a user that is limited to that user. For example, when a user "jsmith" connects
to the FluidFS cluster, jsmith will be presented with any available general shares, as well as a share labeled "jsmith" that is visible only
to jsmith.
570 FluidFS NAS Volumes, Shares, and Exports

Automatic Creation of Home Share Folders
Automatic creation of home share folders automatically creates folders for users when they logs in for the rst time. The ownership
of the home share is automatically assigned to the user, and the domain administrator is automatically granted full access to the
share. To enable automatic creation of home share folders:
1. Click the Storage view and select a FluidFS cluster.
2. Click the File System tab, select SMB Shares.
3. In the right pane, click Edit SMB Home Share Settings. The Set SMB Home Share dialog box appears.
4. Select the Enabled check box labeled SMB Home Share.
5. Select the Enabled check box for Automatic folder creation.
6. Click OK.
Manual Creation of Home Share Folders
Creation of home share folders can be accomplished with a script (user-created), batch le, or PowerShell cmdlet that is written by
the storage administrator. Alternatively, the storage administrator can manually create these folders to provide stronger access
controls to the storage administrator. The storage administrator can decide whether some or all of the users will be given a home
share.
Managing ACLs on an SMB Share Folder
When a new share root folder is created from Storage Manager on NTFS and mixed security styles, the folder is assigned the default
ACL. You can view and modify the owner, SACL, and DACL for root folders of SMB shares using Storage Manager.
Congure SMB Home Shares
Enable SMB home shares to create a share for a client that is limited to that particular client.
1. Create an SMB share containing a user-based directory tree:
a. Click the Storage view and select a FluidFS cluster.
b. Click the File System tab, select SMB Shares.
c. In the right pane, click Edit SMB Home Share Setting. The Set SMB Home Share dialog box appears.
d. Select the Enabled check box for the SMB Home Share option.
e. Click Change in the NAS Volume area. The Select NAS Volume dialog box appears.
f. Select the NAS volume on which the SMB home shares are located and click OK.
g. In the Initial path eld, specify a folder that is the root of all the users’ folders, for example /users.
NOTE: A folder name must be less than 100 characters long and cannot contain the following characters: >, ", \,
|, ?, and *
• To type an existing folder, type the path to the folder in the Initial path eld.
• To browse to an existing folder:
Click Select Folder. The Select Folder dialog box appears and displays the top-level folders for the NAS volume. Locate
and select the folder, and click OK.
– To drill down to a particular folder and view the subfolders, double-click the folder name.
– To view the parent folders of a particular folder, click Up.
• To browse existing directories and create a new folder:
Click Select Folder. The Select Folder dialog box appears and displays the top-level folders for the NAS volume.
Navigate to the folder in which to create the new folder and click Create Folder. The Create Folder dialog box appears.
In the Folder Name eld, type a name for the folder, then click OK to close the Create Folder dialog box. Select the
new folder and click OK.
– To drill down to a particular folder and view the subfolders, double-click the folder name.
FluidFS NAS Volumes, Shares, and Exports 571

– To view the parent folders of a particular folder, click Up.
h. From the Folder template drop-down menu, select the form that the user’s folders should take:
• Select /Domain/User if you want the user’s folders to take the form: <initial_path>/<domain>/<username>.
• Select /User if you want the user’s folders to take the form: <initial_path>/<username>.
i. (Optional) Congure the remaining SMB home shares attributes as needed. These options are described in the online help.
• To prevent clients accessing the share from being able to view the names of folders and les in the share to which they
do not have access, click the Content tab and select the Access Based Enumeration check box.
• To enable virus scanning for SMB home shares, click the Antivirus Scanners tab and select the Virus Scan check box.
• To exempt directories from antivirus scanning, select the Enable virus scan directory exclusion check box and specify
the directories in the Directories excluded from scan list.
• To exempt le extensions from antivirus scanning, select the Enable virus scan extension exclusion check box and
specify the extensions in the Extensions excluded from scan list.
• To deny access to les larger than the specied antivirus scanning le size threshold, select the Deny un-scanned large
les check box.
• To change the maximum size of les that are included in anti-virus scanning, type a size in the Virus scan le size
threshold eld in kilobytes (KB), megabytes (MB), gigabytes (GB), or terabytes (TB).
j. Click OK.
If you did not enable Automatic folder creation, perform steps 2 and 3.
2. Give ownership of the SMB home shares to the account that will create the folders (either using a user created script or
manually) for each user’s home share.
a. Using Windows Explorer, connect to the SMB home share initial path.
b. In the security setting of the SMB share, click Advanced and change owner to Domain Admins, a specic domain
administrator, or a FluidFS cluster administrator account.
c. Disconnect from the SMB home share and reconnect to it as the account that has ownership of it.
3. Using Windows Explorer, for each user that you want to be given a home share, create a folder for them that conforms to the
folder template you selected in Step h.
Changing the Owner of an SMB Share
When an SMB share is created, the owner of the SMB share must be changed before setting any access control lists (ACLs) or
share-level permissions (SLP), or attempting to access the SMB share. The following methods can be used to initially change the
owner of an SMB share:
• Use an Active Directory domain account that has its primary group set as the Domain Admins group.
• Use the FluidFS cluster Administrator account (used if not joined to Active Directory or Domain Admin credentials are not
available).
Change the Owner of an SMB Share Using an Active Directory Domain Account
The Active Directory domain account must have its primary group set as the Domain Admins group to change the owner of an SMB
share. These steps might vary slightly depending on which version of Windows you are using.
1. Open Windows Explorer and in the address bar type: \\<client_VIP_or_name>. A list of all SMB shares is displayed.
2. Right-click the required SMB share (folder) and select Properties. The Properties dialog box appears.
3. Click the Security tab and then click Advanced. The Advanced Security Settings dialog box appears.
4. Click the Owner tab and then click Edit. The Advanced Security Settings dialog box appears.
5. Click Other users or groups. The Select User or Group dialog box appears.
6. Select the domain admin user account that is used to set ACLs for this SMB share or select the Domain Admins group. Click
OK.
7. Ensure that Replace owner on subcontainers and objects is selected and click OK.
8. Click the Permissions tab and follow Microsoft’s best practices to assign ACL permissions for users and groups to the SMB
share.
572 FluidFS NAS Volumes, Shares, and Exports

Change the Owner of an SMB Share Using the FluidFS Cluster Administrator Account
If the FluidFS cluster is not joined to Active Directory, use the Administrator account to change the owner of an SMB share. These
steps might vary slightly depending on which version of Windows you are using.
1. Start the Map network drive wizard.
2. In Folder type: \\<client_VIP_or_name>\<SMB_share_name>
3. Select Connect using dierent credentials.
4. Click Finish.
5. When prompted, type the Administrator credentials and click OK.
6. Right-click the mapped SMB share (folder) and select Properties. The Properties dialog box appears.
7. Click the Security tab and then click Advanced. The Advanced Security Settings dialog box appears.
8. Click the Owner tab and then click Edit. The Advanced Security Settings dialog box appears.
9. Click Other users or groups. The Select User or Group dialog box appears.
10. Select the domain admin user account that is used to set ACLs for this SMB share or select the Domain Admins group.
Alternatively, the FluidFS cluster Administrator account can be used. Click OK.
11. Ensure that Replace owner on subcontainers and objects is selected and click OK.
12. After the owner is set, unmap the network drive.
13. Remap the network drive as the account that has ownership of it, as previously set in step 10.
14. Click the Permissions tab of the Advanced Security Settings dialog box and follow Microsoft’s best practices to assign ACL
permissions for users and groups to the SMB share.
Managing ACLs or SLPs on an SMB Share
The FluidFS cluster supports two levels of access control to SMB shares, les, and folders:
•Access control lists (ACLs): Govern access to specic les and folders. The administrator can control a wide range of
operations that users and groups can perform.
•Share-level permissions (SLPs): Govern access to entire shares. The administrator controls only read, change, or full access to
an entire share.
SLPs are limited because they only address full control, modify, and read rights for any given user or group at the SMB share level.
ACLs control many more operations than only read/change/full access. Use the default setting for SLP (authenticated users has full
control) and use ACLs to control access to the SMB share, unless a specic requirement for SLPs cannot be accomplished using
ACLs.
A Windows administrator should follow the best practices dened by Microsoft for ACLs and SLPs.
NOTE: Do not attempt to create an SMB share using MMC. Use MMC only to set SLPs.
Automatic ACL to UNIX Word 777 Mapping
When les with Windows ACLs are displayed from NFS clients, the FluidFS mapping algorithm shows a translated UNIX access
mode. Perfect translation is not possible, so a heuristic is used to translate from the rich Windows ACL to the 9 bits of the UNIX
word. However when some special SIDs are used inside ACL (for example, creator-owner ACE), the mapping can be inaccurate. For
some applications, NFS clients must see the exact mapping or a mapping for more permissive access. Otherwise, the NFS
applications might not perform denied operations.
This release adds an option that causes all objects with SMB ACLs to be presented with UNIX Word 777 from NFS clients (for
display only). This option, which is disabled by default, can be congured under NAS Volume settings.
1. Click the Storage view and select a FluidFS cluster.
2. Click the File System tab.
3. Select a volume and click Edit Settings.
4. In the Edit NAS Volume Settings panel, click Interoperability.
FluidFS NAS Volumes, Shares, and Exports 573

5. Select the ACL to UNIX 777 Mapping Enabled checkbox.
NOTE: Actual data-access checks in FluidFS are still made against the original security ACLs.
This feature applies only to NAS volumes with Windows or mixed security style (for les with Windows ACLs).
Setting ACLs on an SMB Share
To set ACLs, use Windows Explorer procedures. When dening an ACL for a local user account, you must use this format:
<client_VIP_or_name>\<local_user_name>
Setting SLPs on an SMB Share Using MMC
To set SLPs, you can use the Microsoft Management Console (MMC) with the Shared Folder snap-in to set permissions.
Administrators can use a predened MMC le (.msc) from the Windows Server 2003/2008/2012 start menu and add a Shared
Folder snap-in to connect to the FluidFS cluster.
About this task
The MMC does not let you chose which user to connect with a remote computer. By default, it forms the connection through the
user logged in to the machine. To connect through a dierent user:
• If the FluidFS cluster that you are trying to manage is joined to an Active Directory, log in to the management station with
<domain>\Administrator.
• Before using MMC, connect to the FluidFS cluster by using the client VIP address in the address bar of Windows Explorer. Log in
with the administrator account and then connect to MMC.
NOTE: You might need to reset the local administrator password rst.
Steps
1. Select Start → Run.
2. Type mmc and click OK. The Console 1 - [Console Root] window opens.
3. Select File → Add/Remove Snap-in.
4. Select Shared Folders and click Add.
5. In the Shared Folders window, select Another computer and type the FluidFS cluster name (as congured in the DNS).
Alternatively, you can use a client VIP.
6. Click Finish. The new shares tree is displayed in the Console Root window.
7. Right-click the required SMB share, and choose Properties.
8. In the Share Properties window, click the Share Permission tab to set SLPs.
Displaying Security Audit Events
Storage Manager displays a centralized view of the security audit events generated in volumes where SACL events are congured.
To display security events:
1. Click the Storage view and select a FluidFS cluster.
2. Click the Events tab.
3. In the right pane, make your selections across the top of the pane to determine which security audit events you want to display.
Audit SACL Access
Set Audit SACL (System Access Control List) Access to enable the type of auditing to be performed when an object (le or directory
with SACL entries) is accessed. If SACL access is not enabled for a NAS volume, then even if a le or directory has SACL entries,
the access does not generate an auditing event. Generated events for a NAS volume can be limited to successes, failures, or both.
1. Click the Storage view and select a FluidFS cluster.
2. Click the File System tab, expand NAS Volumes and select a NAS volume.
3. In the right pane, click Edit Settings. The Edit NAS Volume Settings dialog box appears.
4. Click Auditing in the vertical pane.
5. In the Audit File Access of SMB Users via SACL area, select On Success, On Failure, or both.
6. Click OK.
574 FluidFS NAS Volumes, Shares, and Exports

View Audit SACL Access
You can view SACL (System Access Control List) access to ensure that an auditing event is generated when a le or directory is
accessed. To view Audit SACL Access:
1. Click the Storage view and select a FluidFS cluster.
2. Click the File System tab.
3. In the File System tab navigation pane, expand NAS Volumes and select a NAS volume.
4. Click Edit Settings. The Edit NAS Volume Settings dialog box appears.
5. Click the Auditing tab. The SACL access settings for the volume are displayed in the right pane.
Accessing an SMB Share Using Windows
Microsoft Windows oers several methods for connecting to SMB shares. To access an SMB share, the client must be a valid user
(local or remote) and provide a valid password.
Option 1 - net use Command
Execute the net use command from a command prompt:
net use <drive_letter>: \\<client_VIP_or_name>\<SMB_share_name>
Option 2 - UNC path
Use the UNC path.
1. From the Start menu, select Run. The Run window opens.
2. Type the path to the SMB share to which you want to connect:
\\<client_VIP_or_name>\<SMB_share_name>
3. Click OK.
Option 3 - Map the Share as a Network Drive
Map the share as a network drive.
1. Open Windows Explorer and choose Tools → Map Network Drive. The Map Network Drive dialog box appears.
2. From the Drive drop-down list, select any available drive.
3. Type the path to the SMB share to which you want to connect in the Folder eld or browse to the SMB share:
\\<client_VIP_or_name>\<SMB_share_name>
4. Click Finish.
Option 4 - Network
Connect to the share using the Windows Network. This option does not map the share.
1. From the Start menu, select Computer. The Computer window is displayed.
2. Click Network.
3. Locate the NAS appliance and double-click it.
4. From the SMB shares list, select the SMB share to which you want to connect.
Show Dot Files to SMB Client
You can enable or disable this setting for each SMB share. By default, the setting is enabled, which means les with names that start
with a dot character are shown to SMB clients. When disabled, les that start with a dot are shown with a hidden ag set to SMB
clients of all versions (SMB, SMB2) that access the specic share. This setting applies to all les and folders in the system,
regardless of the creation origin.
1. Click the Storage view and select a FluidFS cluster.
2. Click the File System tab, select SMB Shares.
FluidFS NAS Volumes, Shares, and Exports 575

3. In the right pane, select an SMB share and click Edit Settings. The Edit SMB Share Settings dialog box appears.
4. Select Content in the vertical tab.
5. Enable or disable showing les with names starting with a dot.
• To enable showing les with names starting with a dot, select the Show les with name starting with a dot check box.
• To disable showing les with names starting with a dot, clear the Show les with name starting with a dot check box.
6. Click Apply, then click OK.
Branch Cache
Branch cache, when properly congured in both the client computers and the FluidFS, signicantly improves performance for
consecutive reads from dierent clients on the same network of large le over WAN. To optimize WAN bandwidth when users
access content on remote servers, branch cache reads content from the main oce and caches the content at branch oce
locations, allowing client computers at branch oces to retrieve the data locally. When branch cache is congured, Windows branch
cache clients rst retrieve content from the storage system and then cache the content on a computer within the branch oce. If
another branch-cache-enabled client in the branch oce requests the same content, the storage system rst authenticates and
authorizes the requesting user. The storage system then determines whether the cached content is still up-to-date and, if it is, sends
the client metadata about the cached content. The client then uses the metadata to retrieve content directly from the local host of
the cache, if such data exists locally.
Branch Cache Limitations
• FluidFs will not calculate hash for les smaller than 64KB, or larger than 256MB.
• The hash calculation will not be performed on read-only / full / replication destination volume.
• Branch Cache V2 segment will be a xed size of TBD.
Conguring Branch Cache
Branch cache must be properly congured on each client that supports branch cache on the branch oce site. On Windows 7 or 8,
set the appropriate group policies. Computer Configuration > Policies > Administrative Templates >
Network > Turn on BranchCache > Enabled. On Windows 8.1, you can also congure branch cache using PowerShell
cmdlets such as Enable-BCHostedClient -ServerNames <Hosted Cache Server Name>. Branch cache is enabled
by default. To disable (or re-enable) branch cache:
1. Click the Storage view and select a FluidFS cluster.
2. Click the File System tab.
3. In the File System tab navigation pane, select SMB Shares.
4. In the right pane, select an SMB share and click Edit Settings. The Edit SMB Share Settings dialog box appears.
5. Select Advanced in the vertical tab.
6. Select (or deselect) the Enable branch cache check box.
7. Click Apply, then OK.
For more information about branch cache conguration, refer to the technet article located at: http://
technet.microsoft.com/en-us/library/hh848392.aspx.
Accessing an SMB Share Using UNIX or Linux
Mount the SMB share from a UNIX or Linux operating system using one of the following commands:
# mount -t smbfs -o user_name=<username>,password=<password>//<client_VIP_or_name>/
<SMB_share_name> /<local_folder>
# smbmount //<client_VIP_or_name>/<SMB_share_name> /<local_folder> -o user_name=<username>
576 FluidFS NAS Volumes, Shares, and Exports

Managing NFS Exports
Network File System (NFS) exports provide an eective way of sharing les across a UNIX or Linux network with authorized clients.
After creating NFS exports, NFS clients then need to mount each NFS export. The FluidFS cluster fully supports NFS protocol
version 3 and all requirements of NFS protocol versions 4.0 and 4.1.
•Supported NFSv4 features:
– File and byte-range locking
– Kerberos v5 security using an AD server
– AUTH_SYS legacy weak authentication
– UID translation using an LDAP server (UNIX or AD) or a NIS server
– UTF-8 le and directory names
•Unsupported NFSv4 features:
– Delegation of le locks to clients
– Full interoperability between NFSv3 and NFSv4 (for example, conict resolution for locks from clients using dierent
protocols)
– Antivirus scanning and result caching
– LIPKEY and SPKM-3 security (not mandatory in NFSv4.1)
– Kerberos UNIX server
Conguring NFS Exports
View, add, modify, and delete NFS exports and control the maximum NFS protocol level the cluster will support.
View All NFS Exports on a FluidFS Cluster
View all current NFS exports for a FluidFS cluster.
1. Click the Storage view and select a FluidFS cluster.
2. Click the File System tab.
3. In the File System tab navigation pane, select NFS Exports. The NFS exports are displayed in the right pane.
View NFS Exports on a NAS Volume
To view the current NFS exports for a NAS volume:
1. Click the Storage view and select a FluidFS cluster.
2. Click the File System tab.
3. In the File System tab navigation pane, expand NAS Volumes and select a NAS volume.
4. Click the NFS Exports tab. The NFS exports are displayed.
Add an NFS Export
Create an NFS export to share a directory in a NAS volume using the NFS protocol. When an NFS export is added, default values are
applied for some settings. To change the defaults, you must modify the NFS export.
1. Click the Storage view and select a FluidFS cluster.
2. Click the File System tab.
3. In the File System tab navigation pane, select NFS Exports.
4. Click Create NFS export. The Select NAS Volume dialog box appears.
5. Select a NAS volume on which to create an NFS export and click OK. The Create NFS export dialog box appears.
6. In the Folder Path eld, specify the directory that you want to share:
FluidFS NAS Volumes, Shares, and Exports 577

NOTE: A folder name must be less than 100 characters long and cannot contain the following characters: >, ", \, |, ?,
and *.
• To share the root of the NAS volume, leave the Folder Path eld set to the default value of /.
• To use an existing directory to share, type the path to the directory in the Folder Path eld.
• To browse to an existing directory to share:
Click Select Folder. The Select Folder dialog box appears and displays the top-level folders for the NAS volume. Locate the
folder to share, select the folder, and click OK.
– To drill down to a particular folder and view the subfolders, double-click the folder name.
– To view the parent folders of a particular folder, click Up.
• To view a new directory to share, type the path to the directory to create in the Folder Path eld and select the Create
Folder If It Does Not Exist check box.
• To browse existing directories and create a new directory to share:
Click Select Folder. The Select Folder dialog box appears and displays the top-level folders for the NAS volume. Navigate
into the folder in which to create the new folder and click Create Folder. The Create Folder dialog box appears. In the
Folder Name eld, type a name for the folder, then click OK to close the Create Folder dialog box. Select the new folder
and click OK.
– To drill down to a particular folder and view the subfolders, double-click the folder name.
– To view the parent folders of a particular folder, click Up.
7. (Optional) Congure the remaining NFS export attributes as needed. These options are described in the online help.
• Type descriptive text for the benet of administrators in the Notes eld. This text is not displayed to NFS clients.
• To change the client access settings for the NFS export, use the Add, Remove, and Edit buttons.
8. Click OK.
Change the Folder Path for an NFS Export
Change the path to the directory that you want to share for an NFS export.
1. Click the Storage view and select a FluidFS cluster.
2. Click the File System tab.
3. In the File System tab navigation pane, select NFS Exports.
4. In the right pane, select an NFS export and click Edit Settings. The Edit NFS Export Settings dialog box appears.
5. In the Folder Path eld, specify the directory that you want to share:
NOTE: A folder name must be less than 100 characters long and cannot contain the following characters: >, ", \, |, ?,
and *
• To share the root of the NAS volume, set the Folder Path eld to /.
• To use an existing directory to share, type the path to the directory in the Folder Path eld.
• To browse to an existing directory to share:
Click Select Folder. The Select Folder dialog box appears and displays the top-level folders for the NAS volume. Locate the
folder to share, select the folder, and click OK.
– To drill down to a particular folder and view the subfolders, double-click the folder name.
– To view the parent folders of a particular folder, click Up.
• To browse existing directories and create a new directory to share:
Click Select Folder. The Select Folder dialog box appears and displays the top-level folders for the NAS volume. Navigate
to the folder in which to create the new folder and click Create Folder. The Create Folder dialog box appears. In the Folder
Name eld, type a name for the folder, then click OK to close the Create Folder dialog box. Select the new folder and click
OK.
– To drill down to a particular folder and view the subfolders, double-click the folder name.
578 FluidFS NAS Volumes, Shares, and Exports

– To view the parent folders of a particular folder, click Up.
6. Click OK.
Change the Client Authentication Methods for an NFS Export
Change the authentication method(s) that clients use to access an NFS export.
1. Click the Storage view and select a FluidFS cluster.
2. Click the File System tab.
3. In the File System tab navigation pane, select NFS Exports.
4. In the right pane, select an NFS export and click Edit Settings. The Edit NFS Export Settings dialog box appears.
5. In the Authentication Methods area, select the check boxes for one or more authentication methods (UNIX Style, Kerberos
v5, Kerberos v5 Integrity, or Kerberos v5 Privacy) that clients are allowed to use to access an NFS export. These options are
described in the online help.
6. Click OK.
Change the Client Access Permissions for an NFS Export
Change the permissions for clients accessing an NFS export.
1. Click the Storage view and select a FluidFS cluster.
2. Click the File System tab.
3. In the File System tab navigation pane, select NFS Exports.
4. In the right pane, select an NFS export and click Edit Settings. The Edit NFS Exports Settings dialog box appears.
5. To add access permissions for clients accessing the NFS export:
a. Click Add. The Add Access Permission dialog box appears.
b. In the Client Machine Trust area, select an option to specify which client machines (All Clients, Single Client, Client
Machines in a Network, or Client Machines in a Netgroup) are allowed to access the NFS export. These options are
described in the online help.
c. Specify whether clients have read and write access or read-only access to the NFS export.
• To allow read and write access, select the Allow Access for check box.
• To allow read-only access, clear the Allow Access for check box.
d. From the Trust Users drop-down menu, select which client accounts (All but root, Everybody, or Nobody) are allowed to
access the NFS export. These options are described in the online help.
e. Click OK.
6. To change access permissions for clients accessing the NFS export:
a. Select an entry in the Access Details list and click Edit. The Edit Access Permission dialog box appears.
b. In the Client Machine Trust area, select an option to specify which client machines (All Clients, Single Client, Client
Machines in a Network, or Client Machines in a Netgroup) are allowed to access the NFS export. These options are
described in the online help.
c. Specify whether clients have read and write access or read-only access to the NFS export.
• To allow read and write access, select the Allow Access for check box.
• To allow read-only access, clear the Allow Access for check box.
d. From the Trust Users drop-down menu, select which clients (All but root, Everybody, or Nobody) are allowed to access
the NFS export. These options are described in the online help.
e. Click OK.
7. To remove access permissions for clients accessing the NFS export, select an entry in the Access Details list and click Remove.
8. Click OK.
NOTE: The option
Trust everybody
is not allowed for
All Clients
and must be combined with a restriction to a single
client, a network, or a netgroup.
FluidFS NAS Volumes, Shares, and Exports 579

Enable or Disable Secure Ports for an NFS Export
Requiring secure ports limits client access to an NFS export to ports lower than 1024.
1. Click the Storage view and select a FluidFS cluster.
2. Click the File System tab.
3. In the File System tab navigation pane, select NFS Exports.
4. In the right pane, select an NFS export and click Edit Settings. The Edit NFS Export Settings dialog box appears.
5. Enable or disable secure ports.
• To enable secure ports, select the Require Secure Port check box.
• To disable secure ports, clear the Require Secure Port check box.
6. Click OK.
Enable or Disable 32-Bit File ID Compatibility for an NFS Export
To preserve compatibility with 32-bit applications, the FluidFS cluster can force 64-bit clients to use 32-bit inode numbers for an NFS
export.
1. Click the Storage view.
2. In the Storage pane, select a FluidFS cluster.
3. Click the File System tab.
4. In the File System tab navigation pane, select NFS Exports.
5. In the right pane, select an NFS export and click Edit Settings. The Edit Settings dialog box appears.
6. Enable or disable 32-bit le ID compatibility.
• To enable 32-bit le ID compatibility, select the 32 bit le ID compatibility check box.
• To disable 32-bit le ID compatibility, clear the 32 bit le ID compatibility check box.
7. Click OK.
Delete an NFS Export
If you delete an NFS export, the data in the shared directory is no longer shared but it is not removed.
1. Click the Storage view and select a FluidFS cluster.
2. Click the File System tab.
3. In the File System tab navigation pane, select NFS Exports.
4. In the right pane, select an NFS export and click Delete. The Delete dialog box appears.
5. Click OK.
View or Select the Latest NFS Version Supported
NFS v4 is enabled or disabled on a systemwide basis. By default, NFS v4 is disabled, which forces clients to use NFS v3 and earlier.
You might want to use earlier versions if you have clients that are incompatible with NFSv4.
1. Click the Storage view and select a FluidFS cluster.
2. Click the File System tab, and select Authentication.
3. In the right pane, click the Protocols tab, and then click Edit Settings. The Modify NFS Settings dialog box appears.
4. For the Maximum NFS Protocol Supported eld, click the down-arrow and select the version of NFS that you want to use.
The options are NFSv3, NFSv4.0, and NFS v4.1.
5. Click OK.
580 FluidFS NAS Volumes, Shares, and Exports

Setting Permissions for an NFS Export
To assign users access to an NFS export, you must log in to the NFS export using a trusted client machine account and set access
permissions and ownership of the NFS export using the chmod and chown commands on the NFS mount point.
Accessing an NFS Export
Clients use the mount command to connect to NFS exports using UNIX or Linux.
NOTE: The parameters shown in the command lines are recommended parameters. See the mount command manual
page in the respective operating system for more information and other options.
Access an NFS Export With UNIX or Linux
Mount an NFS export folder with a UNIX or Linux client.
To mount an NFS export folder, from a shell on a client system, use the su command to log in as root and run the following
command:
# mount <options> <client_VIP_or_name>:/<volume_name>/<exported_folder> <local_folder>
Access an NFS Export With UNIX or Linux Using NFS v4
Mount an NFS export folder with a UNIX or Linux client and force the use of NFS v4.
To mount an NFS export folder and force the use of NFS v4, from a shell on a client system, use the su command to log in as
root and run the following command:
# mount —t nfs4 <client_VIP_or_name>:/<volume_name>/<exported_folder> <local_folder>
Access an NFS Export With UNIX or Linux Using NFS v3
Mount an NFS export folder with a UNIX or Linux client and force the use of NFS v3. If NFS v4 is enabled on the FluidFS cluster, you
can force a specic client to use NFS v3 if needed.
To mount an NFS export folder and force the use of NFS v3, from a shell on a client system, use the su command to log in as
root and run the following command:
# mount —o nfsvers=3,rsize=32768,wsize=32768 <client_VIP_or_name>:/<volume_name>/
<exported_folder> <local_folder>
Access an NFS Export With UNIX or Linux That Does Not Use TCP by Default
Mount an NFS export folder with a UNIX or Linux client that does not use TCP. Older versions of UNIX and Linux do not use TCP by
default.
To mount an NFS export folder, from a shell on a client system, use the su command to log in as root and run the following
command:
# mount —o hard,tcp,nfsvers=3,timeo=3,retrans=10,rsize=32768,wsize=32768
<client_VIP_or_name>:/<volume_name>/<exported_folder> <local_folder>
Access an NFS Export With a Mac
Mount an NFS export folder with a Mac client.
To mount an NFS export folder, run the following command:
# mount_nfs -T -3 -r 32768 -w 32768 -P <client_VIP_or_name>:/<volume_name>/
<exported_folder> <local_folder>
Global Namespace
Global namespace is a virtual view of shared folders in an organization. This feature allows the Administrator to provide a single point
of access for data that is hosted on two or more separate servers. Global namespace is enabled by default, and can be congured
FluidFS NAS Volumes, Shares, and Exports 581

using the CLI. See the Dell FluidFS Version 5.0 FS8600 Appliance CLI Reference Guide for detailed information about global
namespace commands.
Global Namespace Limitations
• Global namespace is supported on SMB2.x, SMB3.x, and NFSv4.x clients only.
• Global namespace cannot be congured on these volumes:
– NAS volume that reached full capacity
– Replication destination NAS volume (or by any other read-only NAS volume)
• NFSv4 redirection targets support NFSv4 protocol (the remote NAS server supports NFSv4, enabling NFSv4 redirections).
• SMB shares cannot be dened on the redirection folder directly. An SMB share is dened on a local folder that contains the
redirection folder. The redirection folder cannot be dened on SMB shared folder (even when empty).
• Redirection folders cannot be set on non-empty directories.
• NAS virtual volume backup, restore, replication, and snapshots operations are not supported on the remote target data. It is
supported only on the redirection folders (including the redirection data information) that reside inside the local volume data.
• After the NFSv4 or SMB client is redirected to the remote server and establishes the remote connection, the client continues
further communication with the remote server.
Additional Documentation
For more information about conguring namespace aggregation, see:
•http://en.community.dell.com/techcenter/extras/m/white_papers/20442194
•http://en.community.dell.com/techcenter/extras/m/white_papers/20442085
Using FTP
File Transfer Protocol (FTP) is used to exchange les between computer accounts, transfer les between an account and a desktop
computer, or to access online software archives. FTP is disabled by default. Administrators can enable or disable FTP support, and
specify the landing directory (volume, path) on a per-system basis.
FTP user access to a le is dened by le permissions. FTP anonymous users are treated as nobody. Access permission is denied or
granted, depending on the le’s ACLs or UNIX access mode. FTP access respects and interoperates with SMB/NFS le permissions:
ACLs, NFSv4 ACLs, UNIX word, SID owner, and UID ownership. FTP access to a le also considers SMB/NFSv4 open le state and
byte-range locks. It breaks oplocks when needed.
FTP User Authentication
FTP users can authenticate using anonymous access (if allowed by the FTP site). When authenticated using a user name and
password, the connection is encrypted. Anonymous users authenticate using anonymous as the user name and a valid email
address as the password.
FTP Limitations
• The number of concurrent FTP sessions is limited to 800 sessions per NAS Appliance.
• Idle FTP connections time out and close after 900 seconds (15 minutes).
• The FTP client does not follow symbolic links, NFS referrals, or SMB wide-links.
• FTP changes in directory structure (create new le, delete, rename) trigger SMB change notications.
• FTP access triggers le-access notication events (the File Access Notication feature).
• FTP presents the underlying le system as case sensitive.
• File-name limitations:
– File names are case sensitive.
– File names cannot be longer than 255 characters.
582 FluidFS NAS Volumes, Shares, and Exports

– Names containing any of the following characters are not allowed:
* . and ..
* @Internal&Volume!%File
– Names that have a sux of four, or multiple of three, characters between two ~ signs. For example, ~1234~ and ~123123~
are not allowed.
Enable or Disable FTP
1. Click the Storage view and select a FluidFS cluster.
2. Click the File System tab.
3. In the File System pane, expand Environment and then click Authentication.
4. In the right pane, click the Protocols tab.
5. Scroll down to FTP Protocol and click Edit Settings. The Modify FTP Settings dialog box opens.
6. Enable or disable FTP.
• To enable FTP, select the Enable FTP Conguration check box.
• To disable FTP, clear the Enable FTP Conguration check box.
7. This dialog box also displays Landing Volume and a Landing Directory elds. To change the Landing Volume or Landing
Directory, click Select next to each eld.
8. Click OK.
Using Symbolic Links
A symbolic link is a special type of le that contains a reference to another le or directory in the form of an absolute or relative path
and that aects path name resolution. Symbolic links operate transparently for most operations: programs that read or write to les
named by a symbolic link behave as if operating directly on the target le. The symbolic link contains a text string that is
automatically interpreted and followed by the operating system as a path to another le or directory. Local le system symbolic links
are available in NTFS starting with Windows Vista and Windows Server 2008, but the symbolic links over SMB are available only with
SMB2.
Limitations for Using Symbolic Links
When using symbolic links, note the following limitations:
• SMB1, FTP, and NFS do not support symbolic links.
• Symbolic links are limited to 2,000 bytes.
• User and directory quotas do not apply to symbolic links.
• FluidFS space counting does not count symbolic link data as a regular le data.
• Symbolic links are not followed when accessed from snapshots view; they appear as regular les or folders.
• If a relative symbolic link was moved to another location, it might become invalid.
• Cloning SMB symbolic links is not supported.
File Access
Symbolic links are enabled by default. You cannot congure symbolic links in FluidFS, but you can access them using the following
Microsoft tools:
•mklink – basic utility used to create both symbolic and hard links (hard links are not supported over SMB, but locally only).
•fsutil – le system utility that enables working with reparse points and modifying symbolic links policy.
For detailed in formation about symbolic links, go to https://msdn.microsoft.com/en-us/library/windows/desktop/
aa365680%28v=vs.85%29.aspx.
FluidFS NAS Volumes, Shares, and Exports 583

Managing Quota Rules
Quota rules allow you to control the amount of NAS volume space a user or group can utilize. Quotas are congured on a per NAS
volume basis.
When a user reaches a specied portion of the quota size (soft quota limit) an alert is sent to the storage administrator. When the
maximum quota size (hard quota limit) is reached, users cannot write data to the SMB shares and NFS exports on the NAS volume,
but no alert is generated.
Quota Types
The following quota types are available:
•Specic user quota: This quota applies only to the user. Example: A user named Karla is given a 10 GB quota.
•Each user in a specic group: This quota applies to each user that belongs to the group. Example: Three users named Karla,
Tim, and Jane belong to the Administrators group. Each user in this group is given a 10 GB quota.
•Quota for an entire group: This quota applies to all users in the group collectively. Example: Three users named Karla, Tim,
and Jane belong to the Administrators group. This group is collectively given a 10 GB quota, so the total combined space
used by the three users cannot exceed 10 GB. If, for example Karla uses 7 GB, and Tim uses 2 GB, Jane can use only 1 GB.
•Default per user quota: This quota applied to users for which no other quota is dened. A specic quota for a user always
overrides the default user quota. Example: Users with no other quota are given a 10 GB quota.
•Default per group quota: This quota applies to groups for which no other quota is dened. A specic quota for a group always
overrides the default group quota. Example: Groups with no other quota are given a 10 GB quota, so the total combined space
used by each user in a group cannot exceed 10 GB.
•Quota directory: A quota‑based directory is a special type of directory that accounts for the logical size of all its subles and
subdirectories. This feature enables administrators to mark an empty directory as a quota directory in order to limit the amount of
total space within a NAS volume that the directory can use. This quota can be useful for project directories that are used by
diverse users.
User and Group Quotas
For UNIX les, quotas apply to le users (UID) and group owners (GID). For NTFS les, quotas apply to le owners and their primary
groups. Non-owning users or groups are not subject to quota limitations when they change the size of a le.
Quota charges apply when les change ownership, (for example, by using the chown or chgrp command on UNIX systems or by
changing the le owner on NTFS systems). All previous owners of a le are credited the size of the le, and all new owners of the le
are charged by the same amount.
When a user’s primary group changes, no quota changes are made to the existing charges for the old primary group. The new
primary group is charged for any new les created after the change.
Conicts Between Group Quotas and User Quotas
In the event of a conict between a user's own quota and the per-user quota for the group to which the user belongs, the user
quota overrides the group quota. For example, if you applied a quota of 5 GB to each user in the Administrators group, but also
created a quota of 10 GB for a user named Karla who belongs to the Administrators group, [Karla] is given a 10 GB quota.
Quotas and Mixed Security Style NAS Volumes
For NAS volumes with the mixed security style, a unique quota must be set for both the Windows (Active Directory) users, and UNIX
or Linux users (LDAP or NIS). The quotas for the Windows and UNIX or Linux users are independent of each other even if the users
are mapped (automatically or manually). For NAS volumes with NTFS or UNIX security style permissions, only one unique quota
must be set. The user mapping functionality takes care of the cross-protocol interoperability. The Windows and UNIX or Linux users
share the same quota for both the Windows and UNIX or Linux accounts that are mapped.
584 FluidFS NAS Volumes, Shares, and Exports

Conguring Quota Rules
Quota rules allow you to control the amount of NAS volume space a user or group can utilize.
View Quota Rules for a NAS Volume
View the current quota rules for a NAS volume.
1. Click the Storage view and select a FluidFS cluster.
2. Click the File System tab.
3. In the File System tab navigation pane, expand NAS Volumes and select a NAS volume.
4. In the right pane, click the Quotas tab. The quota rules are displayed.
Set the Default Per-User Quota
Congure the quota applied to users for which no other quota is dened.
1. Click the Storage view and select a FluidFS cluster.
2. Click the File System tab.
3. In the File System tab navigation pane, expand NAS Volumes and select a NAS volume.
4. In the right pane, click Quota Rules → Set Default Quota Settings. The Set Default Quota Settings dialog box appears.
5. To enable a soft quota limit, select the User Default Soft Quota check box and type a soft quota limit in megabytes (MB),
gigabytes (GB), or terabytes (TB) at which an alert will be issued.
6. To enable a hard quota limit, select the User Default Hard Quota check box and type a hard quota limit in megabytes (MB),
gigabytes (GB), or terabytes (TB) at which no more writing to the NAS volume for the user exceeding the quota will be
permitted.
7. Click OK.
Set the Default Per-Group Quota
Congure the quota applied to groups for which no other quota is dened.
1. Click the Storage view and select a FluidFS cluster.
2. Click the File System tab.
3. In the File System tab navigation pane, expand NAS Volumes and select a NAS volume.
4. In the right pane, clickQuota Rules → Set Default Quota Settings. The Set Default Quota Settings dialog box appears.
5. To enable a soft quota limit, select the Group Default Soft Quota check box and type a soft quota limit in megabytes (MB),
gigabytes (GB), or terabytes (TB) at which an alert will be issued.
6. To enable a hard quota limit, select the Group Default Hard Quota check box and type a hard quota limit in megabytes (MB),
gigabytes (GB), or terabytes (TB) at which no more writing to the NAS volume for the group exceeding the quota will be
permitted.
7. Click OK.
Add a Quota Rule for a Specic User
Congure the quota that is applied to a user.
1. Click the Storage view and select a FluidFS cluster.
2. Click the File System tab.
3. In the File System tab navigation pane, expand NAS Volumes and select a NAS volume.
4. In the right pane, click the Quotas tab.
5. Click Create User Quota Rule. The Create Quota Rule dialog box appears.
6. Select a user to which to apply the quota rule.
a. Click Select User. The Select User dialog box appears.
b. From the Domain drop-down menu, select the domain to which the user is assigned.
c. In the User eld, type either the full name of the user or the beginning of the user name.
FluidFS NAS Volumes, Shares, and Exports 585

d. (Optional) Congure the remaining user search options as needed. These options are described in the online help.
To change the maximum number of search results to return, select the maximum number of search results from the Max
Results drop-down menu.
e. Click Search.
f. Select a user from the search results.
g. Click OK.
7. To enable a soft quota limit, select the Soft Quota check box and type a soft quota limit in megabytes (MB), gigabytes (GB), or
terabytes (TB) at which an alert will be issued.
8. To enable a hard quota limit, select the Hard Quota check box and type a hard quota limit in megabytes (MB), gigabytes (GB),
or terabytes (TB) at which no more writing to the NAS volume by the specied user will be permitted.
9. Click OK.
Add a Quota Rule for Each User in a Specic Group
Congure the quota applied to each user that belongs to a group.
1. Click the Storage view and select a FluidFS cluster.
2. Click the File System tab.
3. In the File System tab navigation pane, expand NAS Volumes and select a NAS volume.
4. In the right pane, click the Quotas tab.
5. Click Create Group Quota Rule. The Create Quota Rule dialog box appears.
6. Select Any User in Group.
7. Select a group to which to apply the quota rule.
a. Click Select Group. The Select Group dialog box appears.
b. From the Domain drop-down menu, select the domain to which the group is assigned.
c. In the Group eld, type either the full name of the group or the beginning of the group name.
d. (Optional) Congure the remaining group search options as needed. These options are described in the online help.
To change the maximum number of search results to return, select the maximum number of search results from the Max
Results drop-down menu.
e. Click Search.
f. Select a group from the search results.
g. Click OK.
8. To enable a soft quota limit, select the Soft Quota check box and type a soft quota limit in megabytes (MB), gigabytes (GB), or
terabytes (TB) at which an alert will be issued.
9. To enable a hard quota limit, select the Hard Quota check box and type a hard quota limit in megabytes (MB), gigabytes (GB),
or terabytes (TB) at which no more writing to the NAS volume by the user exceeding the quota will be permitted.
10. Click OK.
Add a Quota Rule for an Entire Group
Congure the quota applied to all users in a group collectively.
1. Click the Storage view and select a FluidFS cluster.
2. Click the File System tab.
3. In the File System tab navigation pane, expand NAS Volumes and select a NAS volume.
4. In the right pane, click the Quotas tab.
5. Click Create Group Quota Rule. The Create Quota Rule dialog box appears.
6. Select Group itself.
7. Select a group to which to apply the quota rule.
a. Click Select Group. The Select Group dialog box appears.
b. From the Domain drop-down menu, select the domain to which the group is assigned.
c. In the Group eld, type either the full name of the group or the beginning of the group name.
d. (Optional) Congure the remaining group search options as needed. These options are described in the online help.
586 FluidFS NAS Volumes, Shares, and Exports

To change the maximum number of search results to return, select the maximum number of search results from the Max
Results drop-down menu.
e. Click Search.
f. Select a group from the search results.
g. Click OK.
8. To enable a soft quota limit, select the Soft Quota check box and type a soft quota limit in megabytes (MB), gigabytes (GB), or
terabytes (TB) at which an alert will be issued.
9. To enable a hard quota limit, select the Hard Quota check box and type a hard quota limit in megabytes (MB), gigabytes (GB),
or terabytes (TB) at which no more writing to the NAS volume by any member of the specied group will be permitted.
10. Click OK.
Change the Soft Quota or Hard Quota Limit for a User or Group Quota Rule
Change the soft quota or hard quota limit of a user or group quota rule.
1. Click the Storage view and select a FluidFS cluster.
2. Click the File System tab.
3. In the File System tab navigation pane, expand NAS Volumes and select a NAS volume.
4. In the right pane, click the Quotas tab.
5. Select a quota rule and click Edit Settings. The Edit Quota Rule Settings dialog box appears.
6. To change the soft quota limit, type a new soft quota limit in kilobytes (KB), megabytes (MB), gigabytes (GB), or terabytes (TB)
at which an alert will be issued.
7. To change the hard quota limit, type a new hard quota limit in kilobytes (KB), megabytes (MB), gigabytes (GB), or terabytes
(TB) at which no more writing to the NAS volume by the user or group exceeding the quota will be permitted.
8. Click OK.
Enable or Disable the Soft Quota or Hard Quota Limit for a User or Group Quota Rule
Enable or disable the soft quota or hard quota limit of a user or group quota rule.
1. Click the Storage view and select a FluidFS cluster.
2. Click the File System tab.
3. In the File System tab navigation pane, expand NAS Volumes and select a NAS volume.
4. In the right pane, click the Quotas tab.
5. Select a quota rule and click Edit Settings. The Edit Quota Rule Settings dialog box appears.
6. Enable or disable the soft quota limit.
• To enable the soft quota limit, select the Soft Quota check box.
• To disable the soft quota limit, clear the Soft Quota check box.
7. Enable or disable the hard quota limit.
• To enable the hard quota limit, select the Hard Quota check box.
• To disable the hard quota limit, clear the Hard Quota check box.
8. Click OK.
Delete a User or Group Quota Rule
Delete a user or group quota rule if you no longer need to control the amount of NAS volume space a user or group can utilize.
1. Click the Storage view and select a FluidFS cluster.
2. Click the File System tab.
3. In the File System tab navigation pane, expand NAS Volumes and select a NAS volume.
4. In the right pane, click the Quotas tab.
5. Select a quota rule and click Delete. The Delete dialog box appears.
6. Click OK.
FluidFS NAS Volumes, Shares, and Exports 587

Create a Directory Quota Rule
Quota rules can be set on empty directories only. After the rule is set, it can be edited or deleted, but cannot be turned o. When a
rule is deleted, the directory reverts back to normal directory behavior. To create a directory quota rule:
1. Click the Storage view and select a FluidFS cluster.
2. Click the File System tab.
3. In the File System tab navigation pane, expand NAS Volumes and select a NAS volume.
4. In the right pane, click Quota Rules → Create Directory Quota Rule. The Create Directory Quota Rule dialog box appears.
5. Enter a directory folder, or click Select Folder to display a list of available folders.
6. To enable a soft quota limit, select the Soft Quota check box and type a soft quota limit in megabytes (MB), gigabytes (GB), or
terabytes (TB) at which an alert will be issued.
7. To enable a hard quota limit, select the Hard Quota check box and type a hard quota limit in megabytes (MB), gigabytes (GB),
or terabytes (TB) at which no more writing to the directory tree will be permitted.
8. Click OK.
Edit the Soft Quota or Hard Quota Settings for a Quota Directory
Administrators can enable or disable the hard and soft quota limits as well as change the quota values for a quota directory.
1. Click the Storage view and select a FluidFS cluster.
2. Click the File System tab.
3. In the File System tab navigation pane, expand NAS Volumes and select a NAS volume.
4. In the right pane, click the Quotas tab.
5. Select a quota rule and click Edit Settings. The Edit Settings dialog box appears.
6. To delete the soft quota rule, clear the Soft Quota Enabled check box.
7. To delete the hard quota rule, clear the Hard Quota Enabled check box.
8. To change the soft quota limit, type a new soft quota limit in kilobytes (KB), megabytes (MB), gigabytes (GB), or terabytes (TB)
at which an alert will be issued.
9. To change the hard quota limit, type a new hard quota limit in kilobytes (KB), megabytes (MB), gigabytes (GB), or terabytes
(TB) at which no more writing to the NAS volume will be permitted.
10. Click OK.
NOTE:
After setting up or changing a soft or hard quota limit on a quota directory, the space usage value displayed on an SMB/
Windows client is a function of the quota usage, but the NFS mount points space usage reporting remains a function of the
directory tree usage.
Delete Quota Settings for a Quota Directory
Administrators can delete quota rules for a quota directory.
1. Click the Storage view and select a FluidFS cluster.
2. Click the File System tab.
3. In the File System tab navigation pane, expand NAS Volumes and select a NAS volume.
4. In the right pane, click the Quotas tab.
5. Select a quota rule and click Delete. The Delete conrmation dialog box appears.
6. Click OK.
About Data Reduction
The FluidFS cluster supports two types of data reduction:
•Data deduplication – Uses algorithms to eliminate redundant data, leaving only one copy of the data to be stored. The FluidFS
cluster uses variable-size block level deduplication as opposed to le level deduplication or xed-size block level deduplication.
588 FluidFS NAS Volumes, Shares, and Exports

•Data compression – Uses algorithms to reduce the size of stored data.
When using data reduction, note the following limitations:
• The minimum le size to be considered for data reduction processing is 65 KB.
• Because quotas are based on logical rather than physical space consumption, data reduction does not aect quota calculations.
• If you disable data reduction, data remains in its reduced state during subsequent read operations by default. You have the option
to enable rehydrate-on-read when disabling data reduction, which causes a rehydration (the reversal of data reduction) of data
on subsequent read operations. You cannot rehydrate an entire NAS volume in the background, although you could accomplish
this task by reading the entire NAS volume.
• Cross-volume deduplication is not supported at this time.
• Data reduction does not support base clone and cloned volumes.
Table 16. Data Reduction Enhancements in FluidFS v6.0
FluidFS v6.0 or later FluidFS v5.0 or earlier
Data reduction is enabled on a per-NAS-cluster basis. Data reduction is enabled on a per-NAS-volume basis.
Data reduction supports deduplication of les that are created
or reside on dierent domains.
Data reduction is applied per NAS controller, that is, the same
chunks of data that are owned by the dierent NAS controllers
are not considered duplicates.
The distributed dictionary service detects when it reaches
almost full capacity and doubles in size (depending on available
system storage).
The dictionary size is static and limits the amount of unique data
referenced by the optimization engine.
Date Reduction Age-Based Policies and Archive Mode
By default, data reduction is applied only to les that have not been accessed or modied for 30 days to minimize the impact of data
reduction processing on performance. The number of days after which data reduction is applied to les is congurable using Storage
Manager.
The default number of days is set to 30. When using FluidFS v5 or earlier, you can change the default to as low as 5 days, and you
can start data reduction processing immediately (archive mode). Starting with FluidFS v6, there is no archive mode available. You can
set the Exclude Files Accessed in the Last and Exclude Files Modied in the Last defaults to 1 day instead of using archive mode.
For more information about enabling and disabling archive mode, see the Dell FluidFS FS8600 Appliance CLI Reference Guide.
Data Reduction Considerations
Consider the following factors when enabling data reduction:
• Data reduction processing has a 5-20% impact on the performance of read operations on reduced data. It does not have any
impact on write operations or read operations on normal data.
• Storage Center data progression is impacted. After data reduction processing, the Storage Centermigrate reduced data up to
Tier 1 disks.
• Increased internal trac during data reduction processing.
• Data is rehydrated for antivirus scanning.
• Data is rehydrated before being replicated to a target NAS volume. If replication is already congured, the data being reduced
was already replicated
• You cannot enable data reduction on a clone NAS volume.
• Data reduction stops automatically when a NAS volume has less than 5 GB of unused space. Therefore, a NAS volume resize can
inadvertently stop data reduction.
FluidFS NAS Volumes, Shares, and Exports 589

Conguring Data Reduction
Data reduction must be enabled at the system level and congured on a per NAS volume basis.
Enable or Disable Data Reduction on the FluidFS Cluster
Data reduction must be enabled at the system level before it will run on NAS volumes on which data reduction is enabled. To
minimize the impact of data reduction processing on system performance, schedule data reduction to run during o-peak times.
1. Click the Storage view and select a FluidFS cluster.
2. Click the File System tab.
3. Click NAS Volumes.
4. In the right pane, click Edit Settings. The Edit NAS Volume Settings dialog box appears.
5. Click Data Reduction in the vertical tabs.
6. Enable or disable data reduction on the FluidFS cluster.
• To enable data reduction on the FluidFS cluster, select the Enable Data Reduction check box.
• To disable data reduction on the FluidFS cluster, clear the Enable Data Reduction check box.
7. Click OK.
Enable Data Reduction on a NAS Volume
Data reduction is enabled on a per NAS volume basis.
Prerequisites
Data reduction must be enabled at the system level before it can run on individual NAS volumes.
Steps
1. Click the Storage view and select a FluidFS cluster .
2. Click the File System tab.
3. In the File System tab navigation pane, expand NAS Volumes and select a NAS volume.
4. In the right pane, click Edit Settings. The Edit NAS Volume Settings dialog box appears.
5. Click the Data Reduction vertical tab and click the Data Reduction Enabled check box.
6. For the Data Reduction Method eld, select the type of data reduction (Deduplication or Deduplication and Compression) to
perform. Deduplication and compression will usually save more space, but more resources will be used during data reduction and
during reads of data that was compressed, possibly reducing performance.
7. (Optional) Congure the remaining data reduction attributes as needed. These options are described in the online help.
• To change the number of days after which data reduction is applied to les that have not been accessed, type the number
of days in the Exclude Files Accessed in the Last eld. The number of days must be at least 5.
• To change the number of days after which data reduction is applied to les that have not been modied, type the number of
days in the Exclude Files Modied in the Last eld. The number of days must be at least 5.
8. Click OK.
Change the Data Reduction Type for a NAS Volume
Change the data reduction type (Deduplication or Deduplication and Compression) for a NAS volume.
1. Click the Storage view and select a FluidFS cluster.
2. Click the File System tab.
3. In the File System tab navigation pane, expand NAS Volumes and select a NAS volume.
4. In the right pane, click Edit Settings. The Edit NAS Volume Settings dialog box appears.
5. Click the Data Reduction vertical tab.
6. For the Data Reduction Method eld, select the type of data reduction (Deduplication or Deduplication and Compression) to
perform. Deduplication and compression will usually save more space, but more resources will be used during data reduction and
during reads of data that was compressed, possibly reducing performance.
7. Click OK.
590 FluidFS NAS Volumes, Shares, and Exports

Change the Candidates for Data Reduction for a NAS Volume
Change the number of days after which data reduction is applied to les that have not been accessed or modied for a NAS volume.
1. Click the Storage view and select a FluidFS cluster.
2. Click the File System tab.
3. In the File System tab navigation pane, expand NAS Volumes and select a NAS volume.
4. In the right pane, click Edit Settings. The Edit NAS Volume Settings dialog box appears.
5. To change the number of days after which data reduction is applied to les that have not been accessed, type the number of
days in the Exclude Files Accessed in the Last eld. The number of days must be at least 5.
6. To change the number of days after which data reduction is applied to les that have not been modied, type the number of
days in the Exclude Files Modied in the Last eld. The number of days must be at least 5.
7. Click OK.
Disable Data Reduction on a NAS Volume
By default, after disabling data reduction on a NAS volume, data remains in its reduced state during subsequent read operations. You
have the option to enable rehydrate-on-read when disabling data reduction, which causes a rehydration (the reversal of data
reduction) of data on subsequent read operations.
1. Click the Storage view.
2. In the Storage pane, select a FluidFS cluster.
3. Click the File System tab.
4. In the File System tab navigation pane, expand NAS Volumes and select a NAS volume.
5. In the right pane, click Edit Data Reduction Settings. The Edit Data Reduction Settings dialog box appears.
6. Clear the Data Reduction check box.
7. To rehydrate data on subsequent read operations, select the Rehydrate on Read check box.
8. Click OK.
Viewing Data Reduction Savings
Storage Manager displays data reduction savings for individual NAS volumes and for the FluidFS cluster.
View Data Reduction Savings for a FluidFS Cluster
View the amount (in megabytes) and percentage of storage space reclaimed for a FluidFS cluster as a result of data reduction
processing.
1. Click the Storage view and select a FluidFS cluster.
2. Click the File System tab. The data reduction savings are displayed in the Data Reduction Saving eld in the right pane in the
NAS Pool Status section.
View Data Reduction Savings for a NAS Volume
View the amount (in megabytes) of storage space reclaimed for a NAS volume as a result of data reduction processing.
1. Click the Storage view and select a FluidFS cluster.
2. Click the File System tab.
3. In the File System tab navigation pane, expand NAS Volumes and select a NAS volume. The data reduction savings are
displayed in the Data Reduction Saving eld in the right pane.
FluidFS NAS Volumes, Shares, and Exports 591

592

28
FluidFS Data Protection
This section contains information about protecting FluidFS cluster data. Data protection is an important and integral part of any
storage infrastructure. These tasks are performed using the Dell Storage Manager Client.
Managing Antivirus
The FluidFS cluster antivirus service provides real-time antivirus scanning of les stored in SMB shares. The antivirus service applies
only to SMB shares; NFS is not supported. The scan operation is transparent to the client, subject to the availability of an antivirus
server.
Files are scanned when a client tries to read or execute the le.
The antivirus service consists of two components:
• Antivirus servers — one or more network-accessible computers running a supported third-party, ICAP-enabled antivirus
application to provide the antivirus scanning service to the FluidFS cluster.
• A FluidFS cluster antivirus scanning policy species le extensions and directories to exclude from scans, an antivirus scanning
le size threshold, and whether to allow or deny access to les larger than the le size threshold.
When an SMB share client requests a le from the FluidFS cluster, the cluster passes the le to an antivirus server for scanning and
then takes one of the following actions:
• If the le is virus-free, the FluidFS cluster permits client access. The FluidFS cluster does not scan that le again, providing it
remains unmodied since the last check.
• If the le is infected, the FluidFS cluster denies client access. The client does not know that the le is infected. Therefore:
– A le access returns a system-specic file not found state for a missing le, depending on the client's computer.
– An access denial might be interpreted as a le permissions problem.
Figure 57. Antivirus Scanning
Only storage administrators can recover an uninfected version of the le, or access and process the infected le. To gain access to
an infected le, you must connect to the SMB share through another SMB share on which the antivirus service is disabled.
Otherwise, the FluidFS cluster recognizes the le as infected, and denies access. You can also access the le through an NFS
export, because NFS does not support antivirus scanning.
File transfers between the FluidFS cluster and the anti-virus server are not encrypted, so communication should be protected or
restricted.
Supported Anti-Virus Applications
For the latest list of supported anti-virus applications, see the Dell Fluid File System Version 5 Support Matrix.
FluidFS Data Protection 593

Conguring AntiVirus Scanning
To perform antivirus scanning, you must add an antivirus server and then enable antivirus scanning on a per SMB share basis.
NOTE: If any of the external services are congured with IPv6 link-local addresses, the monitor will always show these
services as Unavailable.
Add an Antivirus Server
Add one or more antivirus servers. Add multiple antivirus servers to achieve high-availability of virus scanning, and reduce the
latencies for le access. NAS antivirus allocates scanning operations to the anti-irus servers to maximize the available scanning
bandwidth. The fewer the available antivirus servers, the more time required to scan les.
Prerequisites
• The antivirus server must be network accessible. The server should be located on the same subnet as the FluidFS cluster.
• The antivirus server must run a supported ICAP-enabled antivirus application.
• The antivirus server must be present and working. If no server is available, le access is denied to clients.
Steps
1. Click the Storage view and select a FluidFS cluster.
2. Click the File System tab.
3. In the File System tab navigation pane, select Data Protection.
4. In the right pane, click the AntiVirus tab.
5. Click Add AntiVirus Scanner. The Add AntiVirus Scanner dialog box appears.
6. In the Name eld, type the host name or IP address of the antivirus server.
7. In the Port eld, type the port that the FluidFS cluster uses to connect to the antivirus server. The default port number is 1344.
8. Click OK.
Delete an Antivirus Server
Delete an antivirus server when it is no longer available.
Prerequisites
If you have only one antivirus server, you cannot delete that server until you rst disable antivirus scanning on all SMB shares.
Steps
1. Click the Storage view and select a FluidFS cluster.
2. Click the File System tab.
3. In the File System tab navigation pane, select Data Protection.
4. In the right pane, click the AntiVirus tab.
5. Select an antivirus server and click Delete. The Delete dialog box appears.
6. Click OK.
Enable or Disable Antivirus Scanning for an SMB Share
Antivirus scanning is enabled or disabled on a per SMB share basis.
Prerequisites
You must congure antivirus servers before enabling anti-virus scanning for an SMB share.
Steps
1. Click the Storage view and select a FluidFS cluster.
2. Click the File System tab.
3. In the File System tab navigation pane, select SMB Shares.
4. In the right pane, select an SMB share and click Edit Settings. The Edit SMB Share Settings dialog box appears.
5. In the Edit SMB Share Settings navigation pane, select AntiVirus Scanners.
6. Enable or disable Virus Scan:
594 FluidFS Data Protection

• To enable Virus Scan, select the Enabled checkbox.
• To disable Virus Scan, clear the Enabled checkbox.
7. (Optional) If you are enabling Virus Scan, congure the remaining anti-virus scanning attributes as needed. These options are
described in the online help.
• To exempt directories from antivirus scanning, select the Folders Filtering check box and specify the directories in the
Directories excluded from scan list.
• To exempt le extensions from antivirus scanning, select the File Extension Filtering check box and specify the extensions
in the Extensions excluded from scan list.
• To change the maximum size of les that are included in antivirus scanning, type a size in the Do not scan les larger than
eld in megabytes (MB), gigabytes (GB), terabytes (TB), or petabytes (PB).
• To deny access to les larger than the specied anti-virus scanning le size threshold, select the Deny access to
unscanned les check box.
8. Click OK.
Change the Antivirus Scanning File Size Threshold for an SMB Share
Change the maximum size of les that are included in antivirus scanning for an SMB share.
1. Click the Storage view and select a FluidFS cluster.
2. Click the File System tab.
3. In the File System tab navigation pane, select SMB Shares.
4. In the right pane, select an SMB share and click Edit Settings. The Edit SMB Share Settings dialog box appears.
5. In the Edit SMB Share Settings navigation pane, selectAntiVirus Scanners.
6. In the Do not scan les larger than eld, type a le size in megabytes (MB), gigabytes (GB), terabytes (TB), or petabytes (PB).
7. Click OK.
Include or Exclude File Extensions and Directories in Antivirus Scanning for an SMB Share
Specify whether to perform antivirus scanning for all le extensions and directories for an SMB share, or exempt some le
extensions and directories from antivirus scanning.
1. Click the Storage view and select a FluidFS cluster.
2. Click the File System tab.
3. In the File System tab navigation pane, select SMB Shares.
4. In the right pane, select an SMB share and click Edit Settings. The Edit SMB Share Settings dialog box appears.
5. In the Edit SMB Share Settings vertical navigation panel, select AntiVirus Scanners.
6. Specify whether to perform antivirus scanning for all le extensions or exempt the specied le extensions from antivirus
scanning.
• To perform antivirus scanning for all le extensions, clear the File Extension Filtering check box.
• To exempt the specied le extensions from antivirus scanning, select the File Extension Filtering check box.
7. To specify le extensions to exempt from antivirus scanning, add or remove le extensions in the File Extensions eld.
• To add a le extension to the antivirus scanning exemption list, type a le extension (for example, docx) in the File
Extensions text eld and click Add.
• To remove a le extension from the antivirus scanning exemption list, select a le extension and click Remove.
8. Specify whether to perform antivirus scanning for all directories or exempt the specied directories from antivirus scanning.
• To perform antivirus scanning for all directories, clear the Folder Filtering check box.
• To exempt the specied directories from antivirus scanning, select the Folder Filtering check box.
9. To specify directories to exempt from antivirus scanning, add or remove directories in the anti-virus scanning exemption list.
• To browse the directory and locate a directory to exempt from antivirus scanning, click Select. The Select Folder dialog box
appears and displays the top-level folders for the SMB share. Locate the folder to exempt, select the folder, click OK to
close the Select Folder dialog box, and then click Add.
– To drill down into a particular folder and view the subfolders, double-click the folder name.
FluidFS Data Protection 595

– To view the parent folders of a particular folder, click Up.
• To type a directory to exempt from antivirus scanning, type a directory (for example, /folder/subfolder) in the
Folders text eld, and then click Add.
• To remove a directory from the antivirus scanning exemption list, select a directory and click Remove.
10. Click OK.
Excluding Files and Directory Paths from Scans
You can control what les and directory paths are scanned as follows:
•Extensions excluded from scan: Species le extensions (le types) to exclude from scanning, such as docx.
•Directories excluded from scan: Species directory paths to exclude from scanning, such as /tmp/logs (alternatively, folders
and sub-folders).
Viewing Antivirus Events
Events related to antivirus scanning can be viewed using Storage Manager.
1. Click the Storage view and select a FluidFS cluster.
2. Click the Summary tab. The antivirus scanning events are displayed in the Recent Events area.
Managing Snapshots
Snapshots are read-only, point-in-time copies of NAS volume data. Storage administrators can restore a NAS volume from a
snapshot if needed. In addition, clients can easily retrieve les in a snapshot, without storage administrator intervention.
Snapshots use a redirect-on-write method to track NAS volume changes. That is, snapshots are based on a change set. When the
rst snapshot of a NAS volume is created, all snapshots created after the baseline snapshot contain changes from the previous
snapshot.
Various policies can be set for creating a snapshot, including when a snapshot is to be taken and how long to keep snapshots. For
example, mission-critical les with high churn rates might need to be backed up every 30 minutes, whereas archival shares might
only need to be backed up daily.
If you congure a NAS volume to use VM-consistent snapshots, each snapshot creation operation such as scheduled, manual,
replication, or NDMP automatically creates a snapshot on the VMware server. This feature enables you to restore the VMs to the
state they were in before the NAS volume snapshot was taken.
Because snapshots consume space on the NAS volume, ensure that you monitor available capacity on the NAS volume and schedule
and retain snapshots in a manner that ensures that the NAS volume always has sucient free space available for both user data and
snapshots. Also, to be informed when snapshots are consuming signicant NAS volume space, enable a snapshot consumption alert.
The FluidFS cluster automatically deletes one or more snapshots for a NAS volume in the following cases:
• If you delete a NAS volume, the FluidFS cluster deletes all of the snapshots for the NAS volume.
• If you restore a NAS volume from a snapshot, the FluidFS cluster deletes all the snapshots created after the snapshot from
which you restored the NAS volume.
596 FluidFS Data Protection

Dedicated FluidFS Replay Proles
For FluidFS deployments, Storage Manager creates a dedicated FluidFS replay that is automatically assigned to FluidFS LUNs
(storage volumes). The prole setting defaults to Daily, and the retention policy is to delete after 25 hours.
Creating On-Demand Snapshots
Create a NAS volume snapshot to take an immediate point-in-time copy of the data.
1. Click the Storage view and select a FluidFS cluster.
2. Click the File System tab.
3. In the File System tab navigation pane, expand NAS Volumes and select a NAS volume.
4. In the right pane, click the Snapshots & Clones tab.
5. Click Create Snapshot. The Create Snapshot dialog box appears.
6. In the Snapshot Name eld, type a name for the snapshot.
7. (Optional) Congure the remaining snapshot attributes as needed. These options are described in the online help.
• To retain the snapshot indenitely, clear the Enable Expiration check box.
• To expire the snapshot in the future, select the Enable Expiration check box and specify a day and time on which to expire
the snapshot.
8. Click OK.
Managing Scheduled Snapshots
You can create a schedule to generate snapshots regularly. To minimize the impact of snapshot processing on system performance,
schedule snapshots during o-peak times. Snapshots created by a snapshot schedule are named using this format
<snapshot_schedule_name>_YYYY_MM_DD__HH_MM
Create a Snapshot Schedule for a NAS Volume
Create a NAS volume snapshot schedule to take a scheduled point-in-time copy of the data.
1. Click the Storage view.
2. In the Storage pane, select a FluidFS cluster.
3. Click the File System tab.
4. In the File System tab navigation pane, expand NAS Volumes and select a NAS volume.
5. In the right pane, click the Snapshots & Clones tab.
6. Click Create Snapshot Schedule. The Create Snapshot Schedule dialog box appears.
7. In the Schedule Name eld, type a name for the snapshot schedule.
8. Specify when to create snapshots.
• To create a snapshot based on a period of time, select the Take snapshot every option and type the frequency in minutes,
hours, days, or weeks.
• To create a snapshot based on day and time, select the Take snapshot on option and select the days and times.
9. (Optional) Congure the remaining snapshot schedule attributes as needed. Replication provides three dierent snapshot
retention policies: Identical (default), No history, and Archive with Retention Period in Days. These options are described in the
online help.
• To retain all snapshots that are created by the snapshot schedule indenitely, clear the Take snapshot every option.
• To expire the snapshots that are created by the snapshot schedule in the future, select the Take snapshot every option and
specify the retention period for snapshots in minutes, hours, days, or weeks in the adjacent elds.
Storage Manager has a Retain Each Snapshot for checkbox. When enabled, you can specify a value for minutes, hours, days,
or weeks.
10. Click OK.
FluidFS Data Protection 597

Change the Snapshot Frequency for a Snapshot Schedule
Change how often to create snapshots for a snapshot schedule.
1. Click the Storage view and select a FluidFS cluster.
2. Click the File System tab.
3. In the File System tab navigation pane, expand NAS Volumes and select a NAS volume.
4. In the right pane, click the Snapshots & Clones tab.
5. Select a snapshot schedule and click Edit Settings. The Edit Snapshot Schedule dialog box appears.
6. Specify when to create snapshots.
• To create a snapshot based on a period of time, select the Take snapshot every option and type the frequency in minutes,
hours, days, or weeks.
• To create a snapshot based on day and time, select the Take snapshot on option and select the days and times.
7. Click OK.
Change the Retention Policy for a Snapshot Schedule
Specify whether to retain all snapshots that are created by a snapshot schedule or expire the snapshots after a period of time.
1. Click the Storage view and select a FluidFS cluster.
2. Click the File System tab.
3. In the File System tab navigation pane, expand NAS Volumes and select a NAS volume.
4. In the right pane, click the Snapshots & Clones tab.
5. Click Edit Settings. The Edit Settings dialog box appears.
6. Specify the retention policy.
NOTE: Replication using current snapshot — An option of the “archive” retention policy that aects setting up a
new replication of a volume. You can replicate using the current snapshot, rather than replicating from all the
previous snapshots.
• To retain the snapshot indenitely, clear the Enable Expiration check box in the Archive section.
• To expire the snapshot in the future, select the Enable Expiration check box in the Archive section, and specify a day and
time on which to expire the snapshot.
7. Click OK.
Delete a Snapshot Schedule
Delete a snapshot schedule if you no longer want to take a scheduled point-in-time copy of the data.
1. Click the Storage view and select a FluidFS cluster.
2. Click the File System tab.
3. In the File System tab navigation pane, expand NAS Volumes and select a NAS volume.
4. In the right pane, click the Snapshots & Clones tab and select a snapshot schedule.
5. Click Delete. The Delete dialog box appears.
6. Click OK.
Modifying and Deleting Snapshots
Manage snapshots that were created on demand or by a schedule.
Rename a Snapshot
To rename a snapshot:
1. Click the Storage view and select a FluidFS cluster.
2. Click the File System tab.
3. In the File System tab navigation pane, expand NAS Volumes and select a NAS volume.
598 FluidFS Data Protection

4. In the right pane, click the Snapshots & Clones tab.
5. Select a snapshot and click Edit Settings. The Edit Snapshot Settings dialog box appears.
6. In the Name eld, type a new name for the snapshot.
7. Click OK.
Change the Retention Policy for a Snapshot
Specify whether to retain the snapshot indenitely or expire the snapshot after a period of time.
1. Click the Storage view and select a FluidFS cluster.
2. Click the File System tab.
3. In the File System tab navigation pane, expand NAS Volumes and select a NAS volume.
4. In the right pane, click the Snapshots & Clones tab.
5. Select a snapshot and click Edit Settings. The Edit Snapshot Settings dialog box appears.
6. Specify the retention policy:
• To retain the snapshot indenitely, clear the Enable Expiration check box.
• To expire the snapshot in the future, select the Enable Expiration check box and specify a day and time on which to expire
the snapshot.
7. Click OK.
Delete a Snapshot
Delete a snapshot if you no longer need the point-in-time copy of the data.
1. Click the Storage view and select a FluidFS cluster.
2. Click the File System tab.
3. In the File System tab navigation pane, expand NAS Volumes and select a NAS volume.
4. In the right pane, click the Snapshots & Clones tab.
5. Select a snapshot and click Delete. The Delete dialog box appears.
6. Click OK.
Restoring Data from a Snapshot
You can restore data in two ways:
•Restore individual les: After a snapshot is created, the FluidFS cluster creates a client-accessible snapshots directory
containing a copy of the les included in the snapshot. Clients can easily restore individual les from a snapshot using copy and
paste, without storage administrator intervention. This method is useful for the day-to-day restore activities of individual les.
•Restore a NAS volume from a snapshot: The storage administrator can restore an entire NAS volume by rolling the state back
to the time of an existing snapshot. This method is useful in the case of an application error or virus attacks.
Snapshots retain the same security style as the active le system. Therefore, even when using snapshots, clients can access only
their own les based on existing permissions. The data available when accessing a specic snapshot is at the level of the specic
share and its subdirectories, ensuring that users cannot access other parts of the le system.
View Available Snapshots
View snaphots available for restoring data.
1. Click the Storage view and select a FluidFS cluster.
2. Click the File System tab.
3. In the File System tab navigation pane, expand NAS Volumes and select a NAS volume.
4. In the right pane, click the Snapshots & Clones tab. The snapshots are displayed in the Snapshots list.
FluidFS Data Protection 599

Restore a NAS Volume from a Snapshot
The storage administrator can restore an entire NAS volume from a snapshot. The restored NAS volume will contain all the NAS
volume data that existed at the time the snapshot was created. Each le in the restored NAS volume will have the properties, such
as permission and time, that existed when you (or a schedule) created the snapshot.
Prerequisites
After you restore a NAS volume from a snapshot:
• The FluidFS cluster deletes any snapshots created after the snapshot from which you restored the NAS volume. Snapshots
created before the snapshot from which you restored the NAS volume are not aected.
• Current SMB clients of the NAS volume are automatically disconnected.
• Current NFS clients of the NAS volume receive stale NFS file handle error messages. You must unmount and then
remount the NFS exports.
CAUTION: The restore operation cannot be undone. Any data created or changed between the time of the snapshot and
when the restore operation is completed is permanently erased. You should restore a NAS volume from a snapshot only if
you rst understand all the repercussions of the restore operation.
Steps
1. Click the Storage view and select a FluidFS cluster.
2. Click the File System tab.
3. In the File System tab navigation pane, expand NAS Volumes and select a NAS volume.
4. In the right pane, click the Snapshots & Clones tab.
5. Select a snapshot and click Restore NAS Volume. The Restore NAS Volume dialog box appears.
6. Click OK.
Option 1 - Restore Files Using UNIX, Linux, or Windows
This restore option allows clients to restore a le from a snapshot using copy and paste.
1. Access the NFS export or SMB share.
2. Access the .snapshots directory.
3. Find the snapshot according to its time of creation.
4. Copy the le to its original location.
Option 2 - Restore Files Using Windows Only
Snapshots integrate into the Shadow Copies and previous versions features of Windows. This restore option allows clients to restore
a le using previous versions.
1. Right-click the le, select Properties, and then click the Previous Versions tab. A list containing available previous versions of
the le is displayed.
2. Click the version to restore, and then click Restore.
Disabling Self-Restore
1. Click the Storage view and select a FluidFS cluster.
2. Click the File System tab.
3. Select a NAS volume and click Edit Settings.
4. In the left navigation pane, select Security.
5. To allow user access to snapshots content, enable the Access to Snapshot Contents checkbox. To prevent user access to
snapshot content, clear the Access to Snapshot Content checkbox.
6. Click OK.
600 FluidFS Data Protection

Managing NDMP
The FluidFS cluster supports Network Data Management Protocol (NDMP), which is an open standard protocol that facilitates
backup operations for network attached storage, including FluidFS cluster NAS volumes. NDMP should be used for longer-term data
protection, such as weekly backups with long retention periods.
The FluidFS cluster supports remote and three-way backup architecture implementations, wherein a supported, external Data
Management Application (DMA) server mediates the data transfer between the FluidFS cluster and the storage device. The FluidFS
cluster supports full, dierential, and incremental NDMP Level Based Backup (levels 0-9), Full, Incremental/Dierential Token Based
Backup, and Direct Access Recovery (DAR). The FluidFS cluster supports NDMP versions 2, 3, and 4 (default mode).
The FluidFS cluster includes an NDMP server that is responsible for the following operations:
• Processing all NDMP backup and restore requests sent from DMA servers
• Sending all NDMP replies and notication messages to DMA servers
• Transferring data over the network to or from remote NDMP tape or data servers
The NDMP server handles all communications with the DMA servers and other NDMP devices through an XDR encoded TCP
(Transmission Control Protocol) data stream.
The NDMP server supports two backup types:
•dump: Generates inode-based NDMP le history
•tar: Generates path-based NDMP le history
The backup type is controlled by the NDMP environment variable TYPE. Both backup types support the same functionalities, but
the tar backup type might be able to process the information more eciently for certain DMA servers.
Incremental Backups
Each time a backup is performed, the NDMP server stores the timestamp for the backup. When the NDMP server performs an
incremental backup, it uses the timestamp stored for the previous full or incremental backup to determine if a directory or le needs
to be included.
Both supported backup types (dump and tar) support incremental backup. The algorithm for traversing the backup target directory
is the same. However, because inode-based le history generation has dierent requirements to support DAR, the backup data
stream generated is dierent:
•dump: Each directory visited will be backed up and a le history entry will be generated. It does not matter whether the directory
has changed.
•tar: Backs up and generates a le history entry only for the directories that have changed.
Therefore, the amount of data backed up using a tar backup will be less than that of a dump backup. The size dierence depends on
the number of directories in the backup data set.
NDMP Two-Way Backup
FluidFS supports two-way NDMP congurations where the tape device is directly attached to the data host, either physically or
through a fast internal network. The data service and the tape service both reside on the same NDMP server, and the data
connection is internal to the NDMP server. Both data and tape control commands are communicated through one control
connection from the DMA to the NDMP server..
NOTE: iSCSI solutions do not support the direct attach NDMP feature.
FluidFS Data Protection 601

Figure 58. Two-Way conguration
NOTE: If a controller loses the connectivity to the tape, the NDMP session assigned to the controller will fail.
Conguring and Adjusting NDMP Two-Way Backup
Tape Connectivity
You must dene the zoning so that the FC-attached tape drive can be seen by the HBAs on all NAS controllers. Drives must be
available through every HBA port so that you can choose which port to use for each backup, and balance the load between HBA
ports.
NOTE: The Linux multipathing driver does not support character devices; tape devices cannot be multipathed. You must
choose a specic SCSI device, which uses a specic HBA port for each backup job.
Adding a Tape Device
1. Click the storage view and select a FluidFS cluster.
2. Click the File System tab.
3. In the File System tab navigation pane, click Data Protection.
4. Click the Backup tab and scroll down to Tape Devices.
5. Click Create Tape Devices. The Create Tape Devices dialog box appears.
6. Enter a Physical ID and a Name for the tape device.
7. Click OK.
Handling Hard Links
NDMP backup handles hard link les in the most ecient way by default. That is, the hard link les’ data content will be backed up
only once. After the backup operation encounters the rst hard link le and backs up its content, the backup process remembers the
inode number of that le. Subsequently, when the backup operation encounters les with the same inode number, only the header is
backed up. When this backup data stream is restored, the hard link les will be recovered as hard link les.
This mode of backup could create a problem in the case of a selective restore when the selected les or directories to be restored
contain hard link les that are not the rst instance encountered during backup. In this case, the restore fails and an NDMP message
is sent to the DMA server indicating the rst instance of the le that should also be included in the selective restore.
602 FluidFS Data Protection

To work around this problem, change the behavior during backup. If a backup is started with the DEREF_HARD_LINK environment
variable set to Y, the backup will back up all instances of the hard link les as if they were regular les, rather than just backing up
the rst instance of the hard link les. In this case, a selective restore will always have the le data. The disadvantage of this option is
that backups might take longer and more space is required to back up a data set with hard link les.
Backing Up NAS Volume Data Using NDMP
The FluidFS cluster does not use a dedicated IP address for backup operations; any congured client network address can be used.
Data is sent over Ethernet. Multiple NDMP backup and restore sessions can run at the same time with a maximum of 48 sessions
per NAS controller. To minimize the impact of NDMP backup processing on system performance, schedule NDMP operations during
o-peak times.
About this task
After you congure NDMP in a FluidFS cluster, the NDMP server monitors the client network for backup requests from the DMA
servers. The DMA server then accesses (mounts) the NAS volumes that it intends to back up and initiates the backup operations.
Figure 59. NDMP Backups
Keep the following considerations in mind when backing up NAS volume data using NDMP:
• NDMP does not provide high availability (HA). If a backup session is interrupted due to connection loss, the session is terminated.
• Manually deleting the temporary snapshot for the current backup session is not allowed and will immediately terminate the
session.
• If a backup session is terminated with an error, the temporary snapshot might be left in place, and the system will delete the
snapshot automatically.
The following steps outline the process for backing up NAS volume data with NDMP:
Steps
1. The DMA server creates a connection to the FluidFS cluster IP address.
2. The NDMP server on the FluidFS cluster creates a temporary snapshot of each NAS volume that the DMA server designated
for backup. Alternatively, when performing a backup of replication target NAS volumes, the FluidFS cluster does not create a
dedicated NDMP snapshot. Instead, it uses the base replica snapshot from the last successful replication.
Temporary NDMP snapshots are named using the following format: ndmp_backup_session_id_controller_number
3. The NDMP server copies the NAS volume data to the DMA server.
4. After receiving the data, the DMA server moves the data to a storage device, such as a local disk or tape device.
5. After the backup completes, the NDMP server deletes the temporary snapshots.
NDMP Environment Variables
NDMP environment variables are a mechanism to control the behavior of the NDMP server for each backup and restore session.
The following table summarizes the supported environment variables.
To determine whether the DMA server supports setting these environment variables, refer to the documentation for your DMA
server. If the DMA server cannot set a given environment variable, the NDMP server operates with the default value.
FluidFS Data Protection 603

Environment Variable Description Used In Default Value
TYPE Species the type of backup and restore application. The valid values
are:
•dump: NDMP server generates inode-based le history
•tar: NDMP server generates le based le history
Backup
and
Restore
dump
FILESYSTEM Species the path to be used for the backup. The path must be a
directory.
Backup None
LEVEL Species the dump level for the backup operation. The valid values
are 0 to 9.
Backup 0
HIST Species how le history is to be generated. The valid values are:
•d: Species that node/dir-format le history will be generated
•f: Species that le-based le history will be generated
•y: Species that the default le history type (which is the
node/dir format) will be generated
•n: Species that no le history will be generated
Backup y
DIRECT Species whether the restore is a Direct Access Retrieval. The valid
values are Y and N.
Backup
and
Restore
Y
UPDATE Species whether the dump level and dump time for a backup
operation should be updated on the NDMP server so subsequent
backups can reference the dump level from previous backups. The
valid values are Y and N.
Backup Y
EXCLUDE Species a pattern for matching to directory and le names that are
not to be backed up. This environment variable is a list of strings
separated by commas. Each entry is matched against nodes
encountered during backup. The string can contain an asterisk (*) as
the wildcard character, but the asterisk must be the rst or last
character of the pattern. A maximum of 32 comma-separated strings
are supported.
Backup No exclude
pattern is
specied by
default
RECURSIVE Species whether the restore should be recursive. The valid values
are Y and N. If this environment variable is set to N, only les that are
the immediate children of the restore target are restored.
Restore Y
RESTORE_OVERWRITE Species whether the restore operation should overwrite existing les
with the backup data. The valid values are Y and N.
Restore Y
LISTED_INCREMENTAL Species whether an additional directory listing is added to the
backup stream during incremental backup so that the restore
operation can handle les and directories deleted between the
incremental backups. This environment variable controls behavior
similar to the "listed incremental" option of the tar application. The
valid values are Y and N.
During backup, if this variable is set to Y, an additional directory listing
is added to the backup data stream. Because of the additional
processing required, this option could impact the backup data stream
size and performance.
During restore, if this variable is set to Y and the backup data stream
was generated with this variable set to Y, the NDMP server will
handle deleting les and directories that are deleted between
incremental backups. Setting this variable to Y requires additional
processing time and increases the backup data stream size (the size
of the increase depends on the number of elements in the backup
Backup
and
Restore
N
604 FluidFS Data Protection

Environment Variable Description Used In Default Value
data set). If this feature is not important in your environment, this
variable should not be set.
BASE_DATE Species whether a token-based backup is performed. Token-based
backup is used by Tivoli Storage Manager as an alternative to
backups using the LEVEL environment variable. The valid values are:
•-1: Species that token-based backup is disabled
•0: Species that a token-based backup is performed. After the
backup completes, a token can be retrieved by using the
DUMP_DATE environment variable. This token can then be
passed in a subsequent backup as the value of BASE_DATE. The
backup performed in this case will be an incremental backup
relative to the time when the token was generated.
Backup -1
DEREF_HARD_LINK Species whether hard link les’ data content is backed up for all
instances of the same le. The valid values are Y and N.
Backup N
Supported DMA Servers
For the latest list of supported DMA servers, see the Dell Fluid File System Version 5 Support Matrix.
Conguring NDMP
Before you can begin an NDMP backup, you must add a DMA server and congure the NDMP user name, password, and client port.
Add or Remove a DMA Server
Congure one or more DMA servers from which the NDMP server can service NAS volume backup requests. Any number of DMA
servers can perform backups at any point in time.
Prerequisites
• The DMA server must be network accessible.
• The DMA server must run a supported NDMP backup application.
Remove a DMA server if it is no longer needed for NDMP backups.
Steps
1. Click the Storage view and select a FluidFS cluster.
2. Click the File System tab.
3. In the File System tab navigation pane, select Data Protection.
4. In the right pane, click the Backup tab.
5. In the right pane, click Edit Settings. The Modify NDMP Settings dialog box appears.
6. In the DMA Servers IP Addresses eld, type the IP address of a DMA server.
• To add a DMA server, click Add.
• To remove a DMA server, click Remove.
Repeat this step for any additional DMA servers.
7. Click OK.
Change the NDMP Password
A user name and password are required when conguring an NDMP server in the DMA. The default password is randomized and
must be changed prior to using NDMP.
1. Click the Storage view and select a FluidFS cluster.
2. Click the File System tab.
3. In the File System tab navigation pane, select Data Protection.
4. In the right pane, click the Backup tab.
FluidFS Data Protection 605

5. In the right pane, click Change Backup User Password. The Change Backup User Password dialog box appears.
6. In the Password eld, type an NDMP password. The password must be at least seven characters long and contain three of the
following elements: a lowercase character, an uppercase character, a digit, or a special character (such as +, ?, or ∗).
7. In the Conrm Password eld, retype the NDMP password.
8. Click OK.
Change the NDMP User Name
A user name and password are required when conguring an NDMP server in the DMA. By default, the user name is backup_user.
You can change this user name if needed.
1. Click the Storage view and select a FluidFS cluster.
2. Click the File System tab.
3. In the System tab navigation pane, select Data Protection.
4. In the right pane, click the Backups tab.
5. In the right pane, click Edit Settings. The Modify NDMP Settings dialog box appears.
6. In the Backup User eld, type a new NDMP user name.
7. Click OK.
Change the NDMP Client Port
By default, the NDMP server monitors port 10000 for incoming connections. You can change the client port to match the port used
by the DMA.
1. Click the Storage view and select a FluidFS cluster.
2. Click the File System tab.
3. In the File System tab navigation pane, select Data Protection.
4. In the right pane, click the Backup tab.
5. In the right pane, click Edit Settings. The Modify NDMP Settings dialog box appears.
6. In the NDMP Port eld, type a new client port.
7. Click OK.
Specifying NAS Volumes Using the DMA
To perform backup and restore operations, the DMA server must be congured to be able to access the FluidFS cluster.
On each DMA server, you must congure the following components:
• Client VIP (or a DNS name) that the DMA server accesses. If you ever change the client VIP, you must also make the appropriate
change on the DMA servers.
NOTE: NDMP has no load balancing built in. A single DMA backing up 10 NAS volumes from a single client VIP forces
all 10 sessions on the same NAS controller. Therefore, use DNS round-robin to provide load balancing by specifying
the DNS name of the FluidFS cluster in the DMA.
• NDMP user name and password (default user name is backup_user).
• Port that the NDMP server monitors for incoming connections (default port is 10000).
(Optional) In addition, some DMA servers require more information like host name, of the FluidFS cluster, OS type, product name ,
and vendor name.
• Host name of the FluidFS cluster, which uses the following format: <controller_number>.<FluidFS_cluster_name>
• OS type: Dell Fluid File System
• Product: Compellent FS8600
• Vendor: Dell
Most backup applications automatically list the available NAS volumes to back up. Otherwise, you can manually type in the NAS
volume path. The FluidFS cluster exposes backup NAS volumes at the following path:
/<NAS_volume_name>
606 FluidFS Data Protection

To improve data transfer speed, increase the number of concurrent backup jobs to more than one per NAS controller, distributing
the load across the available NAS controllers.
NDMP Include/Exclude Path
When you dene a backup using DMA, you can select specic directories from the virtual NAS volume to include in, or exclude from,
backup jobs.
Requirements
The following requirements must be met to include or exclude NDMP paths:
• The path specied can be a directory or a le. If the path is a directory, all child elements of that directory will be included in (or
excluded from) the backup.
Each path specied is a child of the backup root directory and must start with a forward slash (/).
• The maximum number of paths that you can include or exclude is 32.
• Each path can be a maximum of 128 bytes long.
• The rst or the last element of the path can contain a wildcard character (*).
• If both include and exclude paths are dened, the NDMP server will rst check for include, then check for exclude.
1. Click the Storage view and select a FluidFS cluster.
2. Click the File System tab.
3. In the File System tab navigation pane, select Data Protection.
4. In the right pane, click the Backup tab, then click Edit Settings.
5. The Modify NDMP Settings dialog box appears.
NDMP Exclude Paths and Patterns Using FluidFS
Conguring DMA clients with data-exclusion patterns might not work with a few backup vendors such as BackupExec and
Netbackup. FluidFS v5.0.x adds options for handling exclude paths and patterns, which will be skipped when executing NDMP
backup on the NAS volume.
This option can be congured at the NAS volume level, and is available under NAS Volume settings.
1. Click the Storage view and select a FluidFS cluster.
2. Click the File System tab.
3. Select a volume and click Edit Settings.
4. In the Edit NAS Volume Settings panel, click Advanced.
5. Select the NDMP Exclude Patterns Enabled checkbox.
6. Enter a path to exclude and click Add.
Viewing NDMP Jobs and Events
All NDMP jobs and events can be viewed using Storage Manager.
View Active NDMP Jobs
View all NDMP backup and restore operations being processed by the FluidFS cluster.
1. Click the Storage view and select a FluidFS cluster.
2. Click the File System tab.
3. In the File System tab navigation pane, select Data Protection.
4. In the right pane, select Backup.
5. The NDMP jobs are displayed in the NDMP Sessions area.
FluidFS Data Protection 607

View NDMP Events
View events related to NDMP backups.
1. Click the Storage view.
2. In the Storage pane, select a FluidFS cluster.
3. Click the System tab.
4. In the System tab navigation pane, select Connections.
5. In the right pane, select NDMP Backups.
6. In the right pane, click the NDMP Events tab. The NDMP events are displayed.
Managing Replication
Replication allows you to copy NAS volume data from the local (source) FluidFS cluster to a remote (target) FluidFS clusterFluidFS
cluster to a dierent NAS volume on the local FluidFS cluster or to a remote (target) FluidFS cluster.
The following gure shows an overview of remote replication between NAS volumes on dierent FluidFS clusters.
Figure 60. Remote Replication
The following gure shows an overview of local replication between NAS volumes on a single FluidFS cluster or to a dierent NAS
volume on the local FluidFS cluster.
Figure 61. Local Replication
Replication can be used in various scenarios to achieve dierent levels of data protection.
Replication Scenarios Description
Fast backup and restore Maintains full copies of data for protection against data loss, corruption, or user mistakes
Remote data access Applications can access mirrored data in read-only mode, or in read-write mode if NAS volumes
are promoted or cloned
Online data migration Minimizes downtime associated with data migration
608 FluidFS Data Protection

Replication Scenarios Description
Disaster recovery Mirrors data to remote locations for failover during a disaster
Conguring replication is a three step process:
• Add a replication partnership between two FluidFS clusters.
• Add replication for a NAS volume.
• Run replication on demand or schedule replication.
How Replication Works
Replication leverages snapshots. The rst time you replicate a NAS volume, the FluidFS cluster copies the entire contents of the
NAS volume. For subsequent replication operations, the FluidFS cluster copies only the data that changed since the previous
replication operation started. This design allows for faster replication, ecient use of system resources, and saves storage space
while keeping data consistent. Replication is asynchronous, meaning that each source NAS volume can have a unique schedule for
replicating data to the target NAS volume.
The amount of time replication takes depends on the amount of data in the NAS volume and the amount of data that has changed
since the previous replication operation.
When replicating a NAS volume to another FluidFS cluster, the other FluidFS cluster must be set up as a replication partner. Each
FluidFS cluster can have multiple replication partners, enabling you to replicate dierent NAS volumes to dierent partners,
depending on operational requirements. However, each individual NAS volume can be replicated to only one target NAS volume on
one replication partner. The following gure summarizes which replication scenarios are supported.
FluidFS Data Protection 609

Figure 62. Replication Scenarios
610 FluidFS Data Protection

After a partner relationship is established, replication between the partners can be bidirectional. One system could hold target NAS
volumes for the other system as well as source NAS volumes to replicate to that other system.
A replication policy can be set up to run according to a set schedule or on demand. Replication management ows through a secure
SSH tunnel from system to system over the client network.
To access or recover data, you can promote a target NAS volume to a recovery NAS volume and grant clients access to the recovery
NAS volume data. The recovery NAS volume will appear as if it is a local NAS volume.
Target NAS Volumes
A target NAS volume is a read-only copy of the source NAS volume that resides on the target FluidFS cluster. The target NAS
volume holds identical system conguration information (quota rules, snapshot policy, security style, and so on) as the source NAS
volume. You can promote target NAS volumes to recovery NAS volumes temporarily or permanently and grant clients access to
recovery NAS volume data.
The following considerations apply to target NAS volumes:
• Unlike source NAS volumes, you cannot create snapshots of target NAS volumes.
• The target FluidFS cluster must have enough free space to store the target NAS volumes.
• The system retains only the current replica of the source NAS volumes. To roll back to a previous point in time, you must use
snapshots.
• You can either replicate the source NAS volume to an existing NAS volume or to a new target NAS volume. If you replicate to an
existing NAS volume, the NAS volume must not contain any data you want to retain. Any data residing on the NAS volume will be
overwritten and cannot be recovered.
• Target NAS volumes count toward the total number of NAS volumes in the FluidFS cluster.
Managing Replication Partnerships
When replicating a NAS volume to another FluidFS cluster, the other FluidFS cluster must be set up as a replication partner. This
setup is a bidirectional replication trust; source NAS volumes and target NAS volumes can be located on either system.
Add a Replication Partnership
Add a replication partner before conguring replication.
Prerequisites
• Both the source and target FluidFS clusters must be managed by the same Storage Manager Data Collector.
• The target FluidFS cluster should be at the same or higher FluidFS version than the source FluidFS cluster.
• The source and target FluidFS clusters must be able to communicate with each other so that replication operations can occur.
• Verify that the FluidFS replication ports are open on your rewall to allow replication between the source and target FluidFS
clusters. The list of required ports can be found in the Dell Fluid File System Version 5 Support Matrix. FluidFS v5 supports using
a single port for replication if both replication partners are running FluidFS v5.
• The target FluidFS cluster has enough space to replicate the data from the source FluidFS cluster.
Steps
1. Click the Storage view and select a FluidFS cluster.
2. Click the File System tab.
3. In the File System tab navigation pane, select Replications.
4. In the right pane, click the Remote Cluster tab, then click Add Remote Cluster. The Add Remote Cluster wizard starts.
5. Select the remote FluidFS cluster and click OK. Valid port numbers are 10560 or 3260.
Change the Local or Remote Networks for a Replication Partnership
Change the local or remote replication network or IP address for a replication partnership.
1. Click the Storage view and select a FluidFS cluster.
2. Click the File System tab.
3. In the File System tab navigation pane, select Replications.
FluidFS Data Protection 611

4. In the right pane, click the Remote Cluster tab, select a remote cluster, then click Edit Settings. The Edit Settings dialog box
appears.
5. Congure the VIP of the remote cluster and the port to use for replication (10560 or 3260). The chosen port must be open in
any rewall between the clusters.
6. Click OK.
Delete a Replication Partnership
When you delete a replication partnership, the replication relationship between the source and target FluidFS clusters is discontinued.
When deleting a replication partnership, ensure that both systems are up and running. If both systems are up, the replication
partnership is deleted on both systems. If one of the systems is down or unreachable, the partnership is deleted only on the system
that is up. After the other system comes back up, the partnership must be deleted on that system too.
Prerequisites
Replications between the replication partners must be deleted.
Steps
1. Click the Storage view and select a FluidFS cluster.
2. Click the File System tab.
3. In the File System tab navigation pane, select Replications.
4. Click the Remote Cluster tab.
5. In the right pane, select a remote FluidFS cluster and click Delete. The Delete dialog box appears.
6. Click OK.
Replication Throttling
With replication throttling, users can ne-tune network bandwidth usage for replication of a pair of NAS volumes between two
clusters. Users can limit FluidFS replications bandwidth usage by:
• Lowering bandwidth usage during work hours and higher bandwidth consumption during nighttime.
• Increasing bandwidth usage during weekends
How Replication Throttling Works
• Creates a new system entity named QoS node and dene bandwidth allocation in KBps.
•Denes usage percentage per hour of the week
• Binds a QoS (Quality of Service) node (network level) of outgoing trac to a replication. The average network usage should not
exceed the bandwidth allocation in a minute timeframe. The default is not to limit the bandwidth for replication.
Limitations
The following limitations apply to replication throttling:
• The maximum number of active outgoing replications is 10. If there are more, they are queued.
• The maximum number of active incoming replications is 100. If there are more, they are queued.
• The maximum number of replication partners is 100.
• The maximum number of replicated NAS volumes or containers (source and target) on a cluster is 1024.
• The maximum number of replication schedules per system is 1024.
Dene a QoS Node
Create a QoS (Quality of Service) denition to bind a QoS node (network level) of outgoing trac to a replication.
1. Click the Storage view and select a FluidFS cluster.
2. Click the File System tab.
3. Select Replications in the File System panel.
4. In the right pane, click the QoS Nodes tab.
5. Click Create QoS Node. The Create Replication QoS dialog box appears.
612 FluidFS Data Protection

6. Enter a name and choose the bandwidth limit for the node in KB/s.
7. Click OK.
8. The Edit Replication QoS Schedule dialog box appears.
9. Drag the mouse to select an area, right-click on it, and choose the percentage of the bandwidth limit to allow in these day and
hour combinations.
10. Click OK.
Change a QoS Node
Change a QoS (Quality of Service) node (network level) of outgoing trac bound to a replication.
1. Click the Storage view and select a FluidFS cluster.
2. Click the File System tab.
3. Select Replications in the File System panel.
4. In the right pane, click the QoS Nodes tab.
5. Right–click on a QoS and select Edit Settings. The Edit Replication QoS Settings dialog box appears.
6. Change the name and/or the bandwidth limit for the node in KB/s.
7. Click OK.
8. The Edit Replication QoS Schedule dialog box appears.
9. Drag the mouse to select an area, right-click on it, and choose the percentage of the bandwidth limit to allow in these day and
hour combinations.
10. Click OK.
Congure Replication Throttling
Use replication throttling to ne-tune network bandwidth usage for replication of a pair of NAS volumes between two clusters.
1. Click the Storage view and select a FluidFS cluster.
2. Click the File System tab.
3. Select Replications in the File System panel.
4. In the right pane, select a replication and right-click. Select Replication Actions from the drop-down list.
5. Select Edit Replication QOS from the drop-down menu.
6. Click the Enable QOS check box, and choose a predened QOS node from the drop-down list.
7. Click OK.
Changing Replication Throttling
1. Click the Storage view and select a FluidFS cluster.
2. Click the File System tab.
3. Select Replications in the File System panel.
4. In the right pane, select a replication, and right-click. Select Replication Actions from the drop-down list.
5. Select Edit Replication QOS from the drop-down menu.
6. Clear the Enable QOS check box to disable using a QoS node.
7. Click OK.
Single Port Replication
With single-port replication, communication for all involved components uses only one port. The single port infrastructure supports
communication over IPv4 and IPv6, and is opened on all controller IPs and client VIPs.
Single port replication provides the following features:
• Trusted cluster establishment
• File system communication using a single common replication port
• Replication management communication using a single common replication port
FluidFS Data Protection 613

Replicating NAS Volumes
You can perform manual and scheduled replication operations, and pause, resume, delete, and monitor replication.
Add Replication for a NAS Volume
Adding replication creates a replication relationship between a source NAS volume and a target NAS volume. After adding replication,
you can set up a replication policy to run according to a set schedule or on demand.
1. Click the Storage view and select a FluidFS cluster.
2. Click the File System tab.
3. In the File System tab navigation pane, expand NAS Volumes and select a NAS volume.
4. In the right pane, click Create Replication. The Create Replication wizard starts.
If Inline Data Reduction for Replication Optimization is enabled, NAS volume replication will try to optimize network utilization
by reducing the amount of data copied.
Dell recommends either Conditional Compression or Deduplication and Conditional Compression as the inline data reduction
method because it dynamically enables compression for in-ight data based on system utilization. This option is completely
independent of normal FluidFS data reduction (dedupe and compression). Data that is already reduced is rehydrated, and then
reduced in-ight on its way to the remote destination.
5. Select a FluidFS cluster, choose a Snapshot Retention Policy, choose a QoS node (if desired) and click Next. The Select
Remote NAS Volume page appears.
6. Specify a target NAS volume using one of the following options:
• Select an existing NAS volume on the target FluidFS cluster.
• Create a NAS volume on the target FluidFS cluster.
Click Create Remote Volume. The Create NAS Volume dialog box appears. In the Name eld, type a name for the NAS
volume. In the Size eld, type a size for the NAS volume that is the same size or larger than the source NAS volume. In the
Folder eld, select a parent folder for the NAS volume. Click OK to close the Create NAS Volume dialog box, then select
the newly created NAS volume.
7. Click Finish.
Delete Replication for a NAS Volume
Deleting replication for a NAS volume is similar to disabling replication for a NAS volume in that it does not disrupt replication
operations for other NAS volumes or the replication partnership between the source and target FluidFS clusters. After deleting
replication, the target NAS volume becomes a standalone, writable NAS volume. You can delete replication from either the source or
target FluidFS cluster.
Prerequisites
• The target NAS volume must be promoted to a standalone NAS volume.
• You must remove replication schedules for the replication.
Steps
1. Click the Storage view and select a FluidFS cluster.
2. Click the File System tab.
3. In the File System tab navigation pane, expand NAS Volumes and select a NAS volume.
4. In the right pane, click the Replication tab.
5. Click Delete. The Delete dialog box appears.
6. Click OK.
614 FluidFS Data Protection

Run Replication On Demand
After a replication is created, you can replicate a NAS volume on demand. You can run replication only from the source FluidFS
cluster.
1. Click the Storage view and select a FluidFS cluster.
2. Click the File System tab.
3. In the File System tab navigation pane, expand NAS Volumes and select a NAS volume.
4. In the right pane, click the Replications tab.
5. In the Replication Status area, click Start Manual Replication. The Start Manual Replication dialog box appears.
6. Click OK.
Schedule Replication
After a replication is created, you can schedule replication for a NAS volume to run regularly. You can schedule replication only from
the source FluidFS cluster.
1. Click the Storage view and select a FluidFS cluster.
2. Click the File System tab.
3. In the File System tab navigation pane, expand NAS Volumes and select a NAS volume.
4. In the right pane, click the Replication tab.
5. In the Replication Schedules area, click Create Replication Schedule. The Create Replication Schedule dialog box appears.
6. In the Name eld, type a name for the replication schedule.
7. Specify when to run replication.
• To run replication based on a period of time, select the Based on period of time check box and type the frequency in
minutes, hours, days, or weeks.
• To run replication based on day and time, select the Based on day and time check box and select the day(s) and time(s).
8. Click OK.
Change a Replication Schedule
Change the frequency that replication runs for a replication schedule.
1. Click the Storage view and select a FluidFS cluster.
2. Click the File System tab.
3. In the File System tab navigation pane, expand NAS Volumes and select a NAS volume.
4. In the right pane, click the Replication tab.
5. Select a replication schedule and click Edit Settings. The Edit Settings dialog box appears.
6. Specify when to run replication.
• To run replication based on a period of time, select the Based on period of time check box and type the frequency in
minutes, hours, days, or weeks.
• To run replication based on day and time, select the Based on day and time check box and select the day(s) and time(s).
7. Click OK.
Delete a Replication Schedule
Delete a replication schedule if you no longer want replication to run regularly. You can delete a replication schedule only from the
source FluidFS cluster.
1. Click the Storage view select a FluidFS cluster.
2. Click the File System tab.
3. In the File System tab navigation pane, expand NAS Volumes and select a NAS volume.
4. In the right pane, click the Replications tab.
5. Select a replication schedule and click Delete. The Delete dialog box appears.
6. Click OK.
FluidFS Data Protection 615

Pause Replication
When you pause replication, any replication operations for the NAS volume that are in progress are suspended. While replication is
paused, scheduled replications do not take place. If you require multiple replications to be paused, perform the following steps for
each replication. You can pause replication only from the source FluidFS cluster.
1. Click the Storage view and select a FluidFS cluster.
2. Click the File System tab.
3. In the File System tab navigation pane, expand NAS Volumes and select a NAS volume.
4. In the right pane, click the Replications tab.
5. In the Replication Status area, click Pause Replication. The Pause Replication dialog box appears.
6. Click OK.
Resume Replication
When you resume replication, any replication operations that were in progress at the time the operation was paused will resume. In
addition, any replication schedules will resume at their next scheduled time. Replication may be resumed for individual NAS volumes.
You can resume replication only from the source FluidFS cluster.
1. Click the Storage view and select a FluidFS cluster.
2. Click the File System tab.
3. In the File System tab navigation pane, expand NAS Volumes and select a NAS volume.
4. In the right pane, click the Replications tab.
5. In the Replication Status area, click Resume Replication. The Resume Replication dialog box appears.
6. Click OK.
Monitoring Replication Progress and Viewing Replication Events
The progress of replication operations and events related to replication can be viewed using Storage Manager.
Monitor Replication Progress
Monitor the progress of all replication operations being processed for the FluidFS cluster.
1. Click the Storage view and select a FluidFS cluster.
2. Click the File System tab.
3. In the File System tab navigation pane, select Replications.
4. In the right pane, click the Replications tab. The progress for each replication is displayed in the Status column.
View Replication Events
Events related to replication can be viewed using Storage Manager.
1. Click the Storage view and select a FluidFS cluster.
2. Click the File System tab.
3. In the File System tab navigation pane, select Replications.
4. In the right pane, click the Replication Events tab. The replication events are displayed.
5. You can search for specic replication events by entering search text in the text box at the bottom of the Replications pane.
Recovering an Individual NAS Volume
You can access or restore data from a target NAS volume if needed.
Promote a Target NAS Volume
Promoting a target NAS volume to a recovery NAS volume makes the target NAS volume writable, and clients can manually fail over
to it. This operation can be performed regardless of whether the source NAS volume is available. The recovery NAS volume's data
will be complete up to the point in time of the most recent successful replication. When you promote a target NAS volume, any
616 FluidFS Data Protection

replication operations for the NAS volume that are in progress are suspended. You can promote a target NAS volume from either the
source or target FluidFS cluster.
1. Click the Storage view and select a FluidFS cluster.
2. Click the File System tab.
3. In the File System tab navigation pane, expand NAS Volumes and select a NAS volume.
4. In the right pane, click the Replication tab.
5. In the Replication Status area, click Promote Destination. The Promote Destination dialog box appears.
6. Click OK.
Demote a Target NAS Volume
Demote the target NAS volume to resume the original replication operations. When you demote a target NAS volume, all data written
to the recovery NAS volume while it was temporarily promoted will be lost. You can demote a target NAS volume only from the
source FluidFS cluster.
1. Click the Storage view and select a FluidFS cluster.
2. Click the File System tab.
3. In the File System tab navigation pane, expand NAS Volumes and select a NAS volume.
4. In the right pane, click the Replications tab.
5. Select Demote Destination. The Demote Destination dialog box appears.
6. Click OK.
Using Replication for Disaster Recovery
You can create a disaster recovery conguration in which you replicate data from a primary FluidFS cluster to a target FluidFS cluster
that you can fail over to if the primary FluidFS cluster stops responding because of an unexpected failure (hardware, disk, and so on).
The target FluidFS cluster could either be used solely for backup for the primary site, or it could have its own NAS volumes sharing
data at the target site. In a bi-directional conguration, both FluidFS clusters can act as a failover target for each other.
After you have xed the reason that caused the original FluidFS cluster to fail, you can manually fail back to the original conguration
in which clients access data on the source NAS volume, which in turn replicates to the target NAS volume. Depending on time and
bandwidth considerations, failing back to the source NAS volume might take a considerable amount of time to complete.
The following considerations apply when using replication for disaster recovery:
• If the original source NAS volume is no longer available, you can congure the recovery NAS volume to replicate to another NAS
volume in the original source FluidFS cluster. However, if the original source NAS volume is available, fail back to it. Failing back to
the original source NAS volume usually takes less time than failing back to a new NAS volume. If the FluidFS clusters have a
common snapshot, they only need to synchronize the data that changed after that snapshot was created. If no common
snapshot is available, or if replicating to a new NAS volume, all data must be synchronized.
• A single FluidFS cluster cannot contain two sets of SMB home shares. Consider the example that Cluster A and Cluster B both
have SMB home shares, for dierent sites or user bases. Cluster A and Cluster B both serve as replication destinations for each
other’s NAS volume that contains the SMB home shares. If the administrator tries to fail over Cluster A’s NAS volume that
contains SMB home shares to Cluster B, Cluster B rejects this operation because it already has SMB home shares dened on it.
Managing the DNS Conguration for Single NAS Volume Failover
For single NAS volume failover, it is important that the environment is set up to properly migrate clients of the NAS volumes you are
failing over, without disrupting the clients of other NAS volumes you are not failing over.
When a NAS volume is failed over from one FluidFS cluster to another, the IP addresses that are used to access it change from
Cluster A’s IP addresses to Cluster B’s IP addresses. You can facilitate this change using DNS. It is recommended to set up a DNS
entry to correlate to each NAS volume, and change the DNS entry for single NAS volumes when they are failed over.
For example, suppose Marketing and Sales have their own NAS volumes, each with an SMB share on the NAS volumes named
marketing_share and sales_share respectively. A DNS entry named FluidFSmarketing, is created for Marketing and another DNS
entry for Sales named FluidFSsales is created. Both NAS volumes point to the same set of client VIPs on source Cluster A.
FluidFS Data Protection 617

Marketing can access the Marketing NAS volume or SMB share using \\FluidFS marketing\marketing, and Sales can access the
Sales NAS volume or SMB share using \\FluidFSsales\sales.
Initially, both DNS entries FluidFSmarketing and FluidFS sales point to the same set of client VIPs. At this point, both the marketing
and sales SMB shares can be accessed from either one of the DNS names, FluidFSmarketing or FluidFS sales. When you want to
fail over a single NAS volume (for example Marketing) change the DNS entries for FluidFSmarketing to resolve to the client VIPs
on Cluster B.
Maintain a table to track which DNS entries are used to access each NAS volume. This helps when performing failover and setting
up group policies.
Setting Up and Performing Disaster Recovery
This section contains a high-level overview of setting up and performing disaster recovery. In these instructions, Cluster A is the
source FluidFS cluster containing the data that must be backed up and Cluster B is the target FluidFS cluster, which backs up the
data from source cluster A.
Prerequisites
• Cluster B is installed, but has no NAS volumes congured.
• Cluster A and Cluster B are at the same FluidFS version.
• Cluster B has dierent network settings (client, SAN, internal, and so on) than source Cluster A, however, Cluster A and Cluster
B must be able to communicate with each other so that replication operations can occur.
• Cluster B has enough space to replicate all data from Cluster A.
Phase 1 — Build up the replication partnership between Cluster A and Cluster B
Set up replication between Cluster A and Cluster B.
1. From Cluster A, set up a replication partnership between Cluster A and Cluster B.
2. Create a regular replication schedule so that the target volumes in Cluster B always have an up-to-date replication copy for
Cluster A.
The replication policy must be a one-to-one match on a volume basis, for example:
Source volume A1 (Cluster A) to target volume B1 (Cluster B)
Source volume A2 (Cluster A) to target volume B2 (Cluster B)
NOTE: If NFS exports are used, the NAS volume names of the source and target should be the same, as the export
path name includes the NAS volume name. This is not relevant for SMB shares.
…………………………
Source volume An (Cluster A) to target volume Bn (Cluster B)
3. Ensure that at least one successful replication has occurred for all the source volumes in Cluster A.
If the replication fails, x the problems encountered and restart the replication process.
4. Record all Cluster A settings for future use. Replication restore is not a complete BMR (bare metal restore). Settings such as
network conguration (client, SAN, and internal) cannot be backed up and restored using the replication method. Note all
Cluster A settings (for use when restoring Cluster A) including network conguration, cluster wide settings such as cluster
name, alert settings, and so on for future use. If the system restore operation fails to restore these settings, you can manually
restore the Cluster A settings back to their original values.
Phase 2 — Cluster A fails and clients request failover to target Cluster B
If Cluster A stops responding because of an unexpected failure, fail over to Cluster B.
1. From Cluster B, promote the target volumes in Cluster B. This transforms the original target volumes (B1, B2, .. Bn) to
standalone NAS volumes and makes them writable.
2. Delete the replication policies for the original source volumes (A1, A2, .., An).
3. Apply the source volume conguration from the original source volumes in Cluster A to the target volumes in Cluster B.
4. Restore the users and groups conguration from Cluster A. This restores the Cluster B users and groups to Cluster A settings.
618 FluidFS Data Protection

5. Ensure that Cluster B is used to temporarily serve client requests during the failover time.
a. Choose one of the following options:
• IP address-based failovers: Change the IP addresses for Cluster B to match the IP addresses used by Cluster A. Existing
client connections might break and might need to be re-established.
• DNS-based failovers: Point the DNS names from your DNS server to Cluster B instead of Cluster A.
Ensure that the DNS server on Cluster B is the same as the DNS server or in the same DNS farm as the DNS server of
Cluster A. Existing client connections might break and might need to be re-established. You must unmount and re-mount
the NFS exports on the clients.
b. (Single NAS volume failovers) Manually update the DNS entry for the NAS volume that was failed over. This redirects clients
that are accessing this volume from Cluster A to Cluster B, while other clients keep accessing other volumes using the same
DNS name. Client systems might need to refresh their DNS cache.
c. (Single NAS volume failovers) To force SMB and NFS clients to Cluster B, you must delete the SMB shares and NFS
exports on Cluster A. This forces the SMB and NFS clients to reconnect, at such time they are connected to Cluster B.
After restoring the source volume’s conguration on Cluster B, all of the SMB shares and NFS exports will be present on the
target volume (on Cluster B), so no SMB share/NFS export conguration information is lost.
The failed over volume can now be accessed using the exact same DNS name and SMB share/NFS export name as it was
when hosted on Cluster A, except now it is hosted on Cluster B.
d. Join Cluster B to the AD server or LDAP/NIS.
Ensure that the AD server and LDAP server are in the same AD/LDAP farm or same server.
Phase 3 — Restore Cluster A and fail back from Cluster B to Cluster A
After you have xed the reason that caused Cluster A to fail, fail back over to Cluster A.
1. Fix the reason that caused Cluster A to fail and if required reinstall FluidFS.
2. Rebuild the FluidFS cluster:
• IP address-based failovers: Use the settings for Cluster A that you recorded earlier, but change the IP addresses for Cluster
A to match the IP addresses originally used by Cluster B.
• DNS-based failovers: Use the settings for Cluster A that you recorded earlier.
3. From Cluster B, set up a replication partnership between Cluster B and Cluster A.
4. Congure replication for all the promoted recovery volumes in Cluster B, and specify that they replicate back to the original
source volumes in Cluster A.
The replication policy must be a one-to-one match on a volume basis, for example:
Source volume B1 (Cluster B) to target volume A1 (Cluster A)
Source volume B2 (Cluster B) to target volume A2 (Cluster A)
…………………………
Source volume Bn (Cluster B) to target volume An (Cluster A)
5. Manually perform replication on the promoted recovery volumes in Cluster B (B1, B2, .., Bn). Proceed to the next step when
replication completes.
If the replication fails, x the problems encountered and restart the replication process. Ensure that all the NAS volumes are
successfully replicated to Cluster A.
6. From Cluster A, promote the original source volumes (A1, A2, .., An).
7. From Cluster B, delete replication for the promoted recovery volumes (B1, B2, .., Bn) and apply the source volume conguration
from Cluster B to Cluster A. Repeat this procedure to delete all the replication policies and bring all target volumes in Cluster A
to standalone NAS volumes.
8. From Cluster A, restore the users and groups conguration from Cluster B. This restores the Cluster A users and groups
conguration to Cluster B settings.
NOTE: If the system conguration restore fails, manually set the system back to the original settings (use the
settings for Cluster A that you recorded earlier).
9. Start using Cluster A to serve client requests.
a. Choose one of the following options:
FluidFS Data Protection 619

• IP address-based failovers: Change the IP addresses for Cluster A to match the IP addresses originally used by Cluster A
and change the IP addresses for Cluster B to match the IP addresses originally used by Cluster B. Existing client
connections might break and might need to be re-established.
• DNS-based failovers: Point the DNS names from your DNS server to Cluster A instead of Cluster B.
Ensure that the DNS server on Cluster A is the same as the DNS server or in the same DNS farm as the DNS server of
Cluster B. Existing client connections might break and might need to be re-established. You must unmount and re-mount
the NFS Exports on the client.
b. (Single NAS volume failovers) Manually update the DNS entry for the NAS volume that was failed over. This redirects clients
that are accessing this volume from Cluster B to Cluster A, while other clients keep accessing other volumes using the same
DNS name. Client systems might need to refresh their DNS cache.
c. (Single NAS volume failovers) To force SMB and NFS clients to Cluster A, you must delete the SMB shares and NFS
exports on Cluster B. This forces the SMB and NFS clients to reconnect, at such time they are connected to Cluster A.
After restoring the source volume’s conguration on Cluster A, all of the SMB shares and NFS exports will be present on the
target volume (on Cluster A), so no SMB share/NFS export conguration information is lost.
The failed over volume can now be accessed using the exact same DNS name and SMB share/NFS export name as it was
when hosted on Cluster B, except now it is hosted on Cluster A.
d. Join Cluster A to the AD server or LDAP/NIS.
e. From Cluster A, congure replication between the original source volumes (A1, A2, .., An) and the original target volumes
(B1, B2, .., Bn) to prepare for the next disaster recovery.
File Access Notication
File access notication occurs when both system-wide le access auditing conguration is enabled and le operation matches any
active (enabled) precongured le access notication policy for the volume. Auditing events are generated after permissions check
for the le operation and before the actual execution of the operation.
1. Click the Storage view.
2. In the Storage pane, select a FluidFS cluster.
3. Click the File System tab.
4. In the File System tab navigation pane, expand Environment, and click Data Protection.
5. In the Data Protection pane, click the Auditing tab.
6. Click Edit Settings. The Edit Settings dialog box appears.
7. In the Modify File Access Notication area, select the File Access Notication Enabled check box.
8. Dene the Subscriber Name and Auditing Server Hosts
9. Click OK.
620 FluidFS Data Protection

29
FluidFS Monitoring
This section contains information about monitoring the FluidFS cluster. These tasks are performed using the Dell Storage Manager
Client.
Monitoring NAS Appliance Hardware
Storage Manager displays an interactive, graphical representation of the front and rear views of NAS appliances. Storage Manager
also displays the status of the following NAS appliance and NAS controller hardware components:
• Interfaces
• Disks
• Backup power supplies
• Fans
• Power supplies
View a Diagram of the Rear View of a NAS Appliance
Storage Manager displays an interactive diagram of the rear view of a NAS appliance.
1. Click the Storage view and select a FluidFS cluster.
2. Click the Hardware tab.
3. In the Hardware tab navigation pane, expand Appliances, then select an appliance.
4. Select a controller.
5. In the right pane, click the Controller View tab. A diagram of the rear view of the NAS appliance is displayed in the right pane.
Hardware components that report an error condition are indicated with a red overlay. For example, the following graphic shows
a failed power supply in NAS controller 0.
Figure 63. Appliance View Tab
6. To view more information about hardware components in the NAS appliance diagram, mouse over a hardware component in the
NAS appliance diagram. A tool tip appears and displays information including the name and status of the hardware component.
The following graphic shows an example of a tool tip that appears after hovering the mouse cursor over a network port.
FluidFS Monitoring 621

Figure 64. Appliance View Tab Tool Tip
7. To adjust the zoom on the NAS appliance diagram, change the position of the zoom slider located to the right of the NAS
appliance diagram.
• To zoom in, click and drag the zoom slider up.
• To zoom out, click and drag the zoom slider down.
8. To move the NAS appliance diagram in the Controller View tab, click and drag the NAS appliance diagram.
View a Diagram of the Front View of a NAS Appliance
Storage Manager displays an interactive diagram of the front view of a NAS appliance.
1. Click the Storage view and select a FluidFS cluster.
2. Click the Hardware tab.
3. In the Hardware tab navigation pane, expand Appliances, then select
Appliance ID
.
4. In the right pane, click the Appliance Front View tab. A diagram of the front view of the NAS appliance is displayed in the right
pane. Hardware components that report an error condition are indicated with a red overlay.
5. To view more information about hardware components in the NAS appliance diagram, mouse over a hardware component in the
NAS appliance diagram. A tool tip appears and displays information including the name and status of the hardware component.
The following graphic shows an example of a tool tip that appears after hovering the mouse cursor over a fan.
Figure 65. Appliance Front View Tab
6. To adjust the zoom on the NAS appliance diagram, change the position of the zoom slider located to the right of the NAS
appliance diagram.
• To zoom in, click and drag the zoom slider up.
• To zoom out, click and drag the zoom slider down.
7. To move the NAS appliance diagram in the Appliance Front View tab, click and drag the NAS appliance diagram.
View a Diagram of the Rear View of a NAS Controller
Storage Manager displays an interactive diagram of the rear view of a NAS controller.
1. Click the Storage view and select a FluidFS cluster.
2. Click the Hardware tab.
3. In the Hardware tab navigation pane, expand Appliances→
Appliance ID
, then select
Controller ID
.
4. In the right pane, click the Controller View tab. A diagram of the rear view of the NAS appliance is displayed in the right pane.
The selected NAS controller is indicated with a green overlay.
Hardware components that report an error condition are indicated with a red overlay. For example, the following graphic shows
a failed power supply in the NAS appliance.
622 FluidFS Monitoring

Figure 66. Controller View Tab
5. To view more information about hardware components in the NAS controller diagram, mouse over a hardware component in the
NAS controller diagram. A tool tip appears and displays information including the name and status of the hardware component.
The following graphic shows an example of a tool tip that appears after hovering the mouse cursor over a network port.
Figure 67. Controller View Tab Tool Tip
6. To adjust the zoom on the NAS appliance diagram, change the position of the zoom slider located to the right of the NAS
appliance diagram.
• To zoom in, click and drag the zoom slider up.
• To zoom out, click and drag the zoom slider down.
7. To move the NAS appliance diagram in the Controller View tab, click and drag the NAS appliance diagram.
View the Status of the Interfaces
View the status of the interfaces in a NAS controller.
1. Click the Storage view and select a FluidFS cluster.
2. Click the Hardware tab.
3. In the Hardware tab navigation pane, expand Appliances→
Appliance ID
→
Controller ID
, then select Interfaces. The status of
each interface is displayed in the right pane.
View the Status of the Disks
View the status of the disks in the internal storage device in a NAS controller.
1. Click the Storage view and select a FluidFS cluster.
2. Click the Hardware tab.
3. In the Hardware tab navigation pane, expand Appliances→
Appliance ID
→
Controller ID
, then select Disks. The status of each
disk is displayed in the right pane.
View the Status of a Backup Power Supply
View the status of a backup power supply in a NAS controller.
1. Click the Storage view and select a FluidFS cluster.
2. Click the Hardware tab.
3. In the Hardware tab navigation pane, expand Appliances→
Appliance ID
→
Controller ID
, then select Backup Power Supply.
The status of the backup power supply is displayed in the right pane.
FluidFS Monitoring 623

View the Status of the Fans
View the status of the fans in a NAS appliance.
1. Click the Storage view and select a FluidFS cluster.
2. Click the Hardware tab.
3. In the Hardware tab navigation pane, expand Appliances→
Appliance ID
, then select Fans. The status of each fan is displayed
in the right pane.
View the Status of the Power Supplies
View the status of the power supplies in a NAS appliance.
1. Click the Storage view and select a FluidFS cluster.
2. Click the Hardware tab.
3. In the Hardware tab navigation pane, expand Appliances→
Appliance ID
, then select Power Supply. The status of each power
supply is displayed in the right pane.
Viewing the Status of FluidFS Cluster Services
Storage Manager displays the status of services congured on a FluidFS cluster (such as Active Directory, LDAP, DNS, and NTP).
1. Click the Storage view and select a FluidFS cluster.
2. Click the Summary tab. The status of each service is displayed in the right pane in the Status Summary section.
NOTE: If any of the external services are congured with IPv6 link-local addresses, the monitor will always show these
services as Unavailable.
Viewing the Status of Background Processes
Some operations take some time to perform and do not complete immediately, such as detaching a NAS controller. In these cases,
you can monitor the progress of operations in Storage Manager.
1. Click the Storage view and select a FluidFS cluster.
2. Click the File System tab.
3. In the File System tab navigation pane, select Maintenance.
4. In the right pane, click the Internal tab. The status of each background process is displayed.
Viewing FluidFS Cluster NAS Pool Trends
Storage Manager displays statistics about the NAS pool for a FluidFS cluster, including total capacity, unused reserved space, unused
unreserved space, and used space.
1. Click the Storage view and select a FluidFS cluster.
2. Click the File System tab. The NAS pool trends are displayed in the right pane in the NAS Pool Trends section.
Viewing FluidFS Cluster Storage Usage
Storage Manager displays a line chart that shows storage usage over time for a FluidFS cluster, including total capacity, unused
reserved space, unused unreserved space, and used space.
1. Click the Storage view and select a FluidFS cluster.
2. Click the File System tab.
3. In the File System tab navigation pane, click the Trends tab. The FluidFS cluster historical storage usage chart is displayed.
624 FluidFS Monitoring

Viewing NAS Volume Storage Usage
Storage Manager displays a line chart that shows storage usage over time for a particular NAS volume, including NAS volume size,
used space, snapshot space, unused reserved space, and unused unreserved space.
1. Click the Storage view.
2. In the Storage pane, select a FluidFS cluster.
3. Click the File System tab.
4. In the File System tab navigation pane, expand NAS Volumes and select a NAS volume.
5. In the right pane, click the Historical Storage Usage tab. The NAS volume storage usage chart is displayed.
Viewing FluidFS Cluster Trac Statistics
Storage Manager displays line charts that show trac statistics over time for a FluidFS cluster.
1. Click the Storage view and select a FluidFS cluster.
2. Click the Performance tab. The trac statistics chart is displayed.
3. (Optional) Customize the display as needed. These options are described in the online help.
• To view the statistics of a dierent time frame, select one of the following time period options: Last Day, Last 3 Days, Last
5 Days, Last Week, Last Month, or Custom. If you select Custom, specify the Start Time and End Time of the data to
display and then click Update.
• To combine the data into a single chart with multiple Y axes, click Combine Charts.
• To change the data metrics to display, select one or more of the following data metrics:
–Total MB/Sec: Displays all read and write trac in Megabytes per second.
–SMB Write MB/Sec: Displays SMB write trac in Megabytes per second.
–SMB Read MB/Sec: Displays SMB read trac in Megabytes per second.
–Replication Write MB/Sec: Displays replication write trac in Megabytes per second.
–Replication Read MB/Sec: Displays replication read trac in Megabytes per second.
–NDMP Write MB/Sec: Displays NDMP write trac in Megabytes per second.
–NDMP Read MB/Sec: Displays NDMP read trac in Megabytes per second.
–NFS Write MB/Sec: Displays NFS write trac in Megabytes per second.
–NFS Read MB/Sec: Displays NFS read trac in Megabytes per second.
–NFSWrite IO/Sec: Displays NFS write Input/Output operations per second.
–NFS Read IO/Sec: Displays NFS read Input/Output operations per second.
–SMB Write IO/Sec: Displays SMB write Input/Output operations per second.
–SMB Read IO/Sec: Displays SMB read Input/Output operations per second.
Viewing NAS Controller Trac Statistics
Storage Manager displays line charts that show trac statistics over time for a NAS controller.
1. Click the Storage view and select a FluidFS cluster.
2. Click the Performance tab.
3. In the Performance tab navigation pane, expand a FluidFS cluster and select acontroller.
4. In the right pane, click the Trac Statistics tab. The trac statistics chart is displayed.
5. (Optional) Customize the display as needed. These options are described in the online help.
• To view the statistics of a dierent time frame, select one of the following time period options: Last Day, Last 3 Days, Last
5 Days, Last Week, Last Month, or Custom. If you select Custom, specify the Start Time and End Time of the data to
display and then click Update.
FluidFS Monitoring 625

• To combine the data into a single chart with multiple Y axes, click Combine Charts.
• To change the data metrics to display, select one or more of the following data metrics:
–Total MB/Sec: Displays all read and write trac in Megabytes per second.
–SMB Write MB/Sec: Displays SMB write trac in Megabytes per second.
–SMB Read MB/Sec: Displays SMB read trac in Megabytes per second.
–NDMP Write MB/Sec: Displays NDMP write trac in Megabytes per second.
–NDMP Read MB/Sec: Displays NDMP read trac in Megabytes per second.
–NFS Write MB/Sec: Displays NFS write trac in Megabytes per second.
–NFS Read MB/Sec: Displays NFS read trac in Megabytes per second.
–NFS Write IO/Sec: Displays NFS write Input/Output operations per second.
–NFS Read: IO/Sec Displays NFS read Input/Output operations per second.
–SMB Write: IO/Sec: Displays SMB write Input/Output operations per second.
–SMB Read: IO/Sec Displays SMB read Input/Output operations per second.
Viewing NAS Controller Load Balancing Statistics
Storage Manager displays statistics about load balancing for a NAS controller, including processor utilization and the number of
connections to the NAS controller.
1. Click the Storage view and select a FluidFS cluster, then select a NAS controller.
2. Click the Performance tab.
3. In the right pane, click the Load Balancing tab. The load balancing statistics are displayed.
4. (Optional) Customize the display as needed. These options are described in the online help.
• To view the statistics of a dierent time frame, select one of the following time period options: Last Day, Last 3 Days, Last
5 Days, Last Week, Last Month, or Custom. If you select Custom, specify the Start Time and End Time of the data to
display and then click Update.
• To combine the data into a single chart with multiple Y axes, click Combine Charts.
• To change the data metrics to display, select one or more of the following data metrics:
–CPU Load Percentage: Displays CPU load as a percentage.
–Total SMB Connections: Displays SMB connections over time.
626 FluidFS Monitoring

30
FluidFS Maintenance
This section contains information about performing FluidFS cluster maintenance operations. These tasks are performed using the
Dell Storage Manager Client.
Connecting Multiple Data Collectors to the Same Cluster
You can have multiple data collectors connected to the same FluidFS cluster. To designate the Primary data collector and/or whether
it receives events:
1. Click the Storage view and select a FluidFS cluster.
2. Click the Summary tab
3. In the right pane, click Edit FluidFS Cluster Settings.
4. In the General tab, select or clear the Primary Data Collector Enabled checkbox.
5. Select or clear the Receive Events checkbox.
6. Click OK.
Adding and Removing FluidFS Clusters in Storage Manager
Use Storage Manager to view, add, or remove FluidFS clusters.
View FluidFS Clusters Managed by Storage Manager
View FluidFS clusters that have been added to Storage Manager.
1. Click the Storage view.
2. In the Storage pane, select FluidFS Clusters. The FluidFS clusters that have been added to Storage Manager are displayed in
the right pane.
Add the FluidFS Cluster to Storage Manager
Add the FluidFS cluster to manage using Storage Manager.
Prerequisites
The FluidFS cluster must be mounted in a rack, cabled, and deployed.
Steps
1. Click the Storage view and select a FluidFS cluster.
2. In the right pane, click Add FluidFS Cluster. The Add FluidFS Cluster wizard starts and opens the Register FluidFS w/
Storage Manager page.
3. Complete the Register FluidFS w/ Storage Manager page.
a. In the Hostname eld, type the host or cluster name or a client VIP of the FluidFS cluster.
b. In the User Name eld, type the name of a FluidFS cluster administrator.
c. In the Password eld, type the password for the FluidFS cluster administrator.
d. In the Folder pane, select the parent folder for the FluidFS cluster.
4. Click Next. The FluidFS cluster is added to the FluidFS clusters list in Storage Manager.
FluidFS Maintenance 627

Remove a FluidFS Cluster From Storage Manager
Remove a FluidFS cluster if you no longer want to manage it using Storage Manager. For example, you might want to move the
FluidFS cluster to another Storage Manager Data Collector.
1. Click the Storage view and select a FluidFS cluster.
2. Click the File System tab.
3. In the right pane, click Delete. The Delete dialog box appears.
4. Click OK.
Organizing FluidFS Clusters Using Folders
By default Storage Manager displays FluidFS clusters in alphabetical order. To customize the organization of FluidFS clusters in
Storage Manager, create folders to group FluidFS clusters.
Create a FluidFS Cluster Folder
Add folders to organize FluidFS clusters.
1. Click the Storage view and select FluidFS Clusters.
2. In the right pane, click Create Folder. The Create Folder dialog box appears.
3. In the Name eld, type a name for the folder.
4. In the Parent pane, select a parent folder.
5. Click OK.
Rename a FluidFS Cluster Folder
Rename a FluidFS cluster folder.
1. Click the Storage view and select a FluidFS cluster folder.
2. Click the Summary tab.
3. In the right pane, click Edit FluidFS Cluster Settings. The Edit FluidFS Cluster Settings dialog box appears.
4. In the Name eld, type a new name for the folder.
5. Click OK.
Change the Parent Folder for a FluidFS Cluster Folder
Change the parent folder for a FluidFS cluster folder.
1. Click the Storage view and select a Storage Center.
2. In the Storage pane, expand FluidFS and select a FluidFS cluster folder.
3. Click the Summary tab.
4. In the upper right pane, click Move. The Select folder dialog box appears.
5. In the Parent pane, select a parent folder.
6. Click OK.
Move a FluidFS Cluster into a FluidFS Cluster Folder
Move a FluidFS cluster into a folder to group it with other FluidFS clusters.
1. Click the Storage view and select a FluidFS cluster.
2. Click the Summary tab.
3. In the right pane, click Move. The Select Folder dialog box appears.
4. Select a parent folder.
628 FluidFS Maintenance

5. Click OK.
Delete a FluidFS Cluster Folder
Delete a FluidFS cluster folder if it is unused.
Prerequisites
The folder must be empty.
Steps
1. Click the Storage view and select a FluidFS cluster folder.
2. Click the Summary tab.
3. In the right pane, click Delete. The Delete dialog box appears.
4. Click OK.
Adding a Storage Center to a FluidFS Cluster
The back-end storage for a FluidFS cluster can be provided by up to two Storage Centers.
Prerequisites
The Storage Center must be added to Storage Manager and have front-end connectivity to the FluidFS cluster.
About this task
If a FluidFS cluster uses only one Storage Center, you might want to add another Storage Center to provide storage for the FluidFS
cluster if:
• The Storage Center that currently provides storage for the FluidFS cluster is running out of space.
• You want to spread out the storage load.
• You want to allocate more storage to the NAS pool than is supported by a single Storage Center.
Steps
1. Click the Storage view.
2. In the Storage pane, expand FluidFS Clusters and select a FluidFS cluster.
3. Click the Summary tab.
4. In the right pane, select Actions→ Storage Centers→ Add Storage Centers. The Add Storage Center wizard appears and
displays the Select Storage Centers (only supported Storage Centers shown) page.
5. Select the additional Storage Center to provide storage for the FluidFS cluster and click Next.
6. (iSCSI only) Select two fault domains on the Select iSCSI Fault Domains from Storage Center page and click Next.
7. (iSCSI only) Use the Congure IP Addresses for NAS Controller iSCSI HBAs page to congure the IP addresses for SAN /
eth30. This page displays the existing values that were congured during deployment. To use the existing values, click Next. To
change the values:
a. Select a NAS controller and click Edit Settings. The Edit Controller IP Address dialog box appears.
b. In the IP Address eld, type an IP address for the NAS controller.
c. Click OK. Repeat the preceding steps for each NAS controller.
d. To specify a VLAN tag, type a VLAN tag in the VLAN Tag eld. When a VLAN spans multiple switches, the VLAN tag is
used to specify to which ports and interfaces to send broadcast packets.
e. Click Next.
8. (iSCSI only) Use the Congure IP Addresses for NAS Controller iSCSI HBAs page to congure the IP addresses for SANb /
eth31. This page displays the existing values that were congured during deployment. To use the existing values, click Next. To
change the values:
a. Select a NAS controller and click Edit Settings. The Edit Controller IP Address dialog box appears.
b. In the IP Address eld, type an IP address for the NAS controller.
c. Click OK. Repeat the preceding steps for each NAS controller.
d. To specify a VLAN tag, type a VLAN tag in the VLAN Tag eld. When a VLAN spans multiple switches, the VLAN tag is
used to specify to which ports and interfaces to send broadcast packets.
FluidFS Maintenance 629

e. Click Next.
9. Use the Connectivity Report page to verify connectivity between the FluidFS cluster and the Storage Center. The NAS
controller ports must show the status Up before you can complete the wizard. If you click Finish and the NAS controller ports
do not have the status Up, an error will be displayed.
• For iSCSI NAS appliances, when the Connectivity Report initially appears, iSCSI logins might still be occurring in the
background, causing some or all of the FluidFS cluster iSCSI initiators to show the status Not Found/Disconnected. If this
happens, wait 30 seconds, then click Refresh to update the Connectivity Report. When the iSCSI logins are complete and
the Connectivity Report has been refreshed, the status for each FluidFS cluster iSCSI initiator shows Up.
• For Fibre Channel NAS appliances, when the Connectivity Report initially appears, the FluidFS cluster HBAs show the status
Not Found/Disconnected. You must record the WWNs and manually update fabric zoning on the Fibre Channel switch.
Then, click Refresh to update the Connectivity Report. When the zoning is congured correctly and the Connectivity
Report has been refreshed, the status for each FluidFS cluster HBA shows Up.
10. Click Finish.
NOTE: The Storage Center that was just added is not providing storage space to the FluidFS cluster yet. After
adding a Storage Center, you must expand the NAS pool to get the new Storage Center to provide block level
storage for the NAS pool.
11. Expand the NAS pool. When the expand NAS pool process is complete, both Storage Centers will be displayed on the Storage
Center tab and the Volume Status should show Up.
Related links
Expand the Size of the NAS Pool
Expand the Size of the NAS Pool
Adding and Deleting NAS Appliances in a FluidFS Cluster
Use Storage Manager to add or delete a NAS appliance in a FluidFS cluster.
Add NAS Appliances to a FluidFS Cluster
You can add a NAS appliance (two NAS controllers) to a FluidFS cluster to increase processing power. Adding a NAS appliance
allows additional client connections and evenly redistributes client connections and FluidFS cluster operations among more NAS
controllers contributing their resources.
Prerequisites
• The additional NAS appliance is mounted in a rack and cabled, and the NAS controllers are in standby mode and powered on. A
NAS controller is on and in standby mode if the power LED is ashing green at around two ashes per second.
• NAS appliance service tags are recorded.
• New client VIP IP addresses are available to be added to the new NAS appliance. To ensure eective load balancing, use the
following recommendations to determine the number of client VIPs to dene:
– If client access to the FluidFS cluster is not through a router (in other words, a at network), dene one client VIP per
FluidFS cluster.
– If clients access the FluidFS cluster through a router, dene a client VIP for each client interface port per NAS controller.
• New NAS controller IP addresses are available to be added to the new NAS appliance. Verify that there are two additional IP
addresses available per NAS appliance.
About this task
For high availability reasons, you must add NAS appliances as NAS controller pairs. You cannot add a single NAS controller. Only one
NAS appliance can be added at a time up to a maximum of four NAS appliances (eight NAS controllers).
Adding a NAS appliance is a seamless operation that does not interrupt current FluidFS cluster operations. After the NAS appliance is
successfully added, new client connections are automatically distributed to all NAS controllers, ensuring that there is ecient load
balancing between all NAS controllers.
NOTE: Due to the complexity and precise timing required, schedule a maintenance window to add the NAS appliance(s).
Steps
1. (Directly cabled internal network only) If the FluidFS cluster contains a single NAS appliance, with a direct connection on the
internal network, re-cable the internal network as follows.
630 FluidFS Maintenance

a. Cable the new NAS appliance(s) to the internal switch.
b. Remove just one of the internal cables from the original NAS appliance.
c. Connect a cable from each NAS controller port vacated in Step b to the internal switch.
d. Remove the second internal cable from the original NAS appliance.
e. Connect a cable from each NAS controller port vacated in Step d to the internal switch.
2. Click the Storage view and select a FluidFS cluster.
3. Click the Hardware tab.
4. In the Hardware tab navigation pane, select Appliances.
5. In the right pane, click Add Appliances. The Add Appliances wizard appears and displays the Select Appliances to Add page.
6. Select the NAS appliance to add to the FluidFS cluster.
a. In the top pane, select the NAS appliance.
b. Click Add Appliance. The selected NAS appliance is moved to the bottom pane.
c. ClickNext.
7. (iSCSI only) Complete the Congure IP Addresses for NAS Controller iSCSI HBAs page to congure the IP addresses for
SAN / eth30.
a. Select a NAS controller and click Edit Settings. The Edit Controller IP Address dialog box appears.
b. In the IP Address eld, type an IP address for the NAS controller.
c. Click OK. Repeat the preceding steps for each NAS controller.
d. To specify a VLAN tag, type a VLAN tag in the VLAN Tag eld. When a VLAN spans multiple switches, the VLAN tag is
used to specify to which ports and interfaces to send broadcast packets.
e. Click Next.
8. (iSCSI only) Complete the Congure IP Addresses for NAS Controller iSCSI HBAs page to congure the IP addresses for
SANb / eth31.
a. Select a NAS controller and click Edit Settings. The Edit Controller IP Address dialog box appears.
b. In the IP Address eld, type an IP address for the NAS controller.
c. Click OK. Repeat the preceding steps for each NAS controller.
d. To specify a VLAN tag, type a VLAN tag in the VLAN Tag eld. When a VLAN spans multiple switches, the VLAN tag is
used to specify to which ports and interfaces to send broadcast packets.
e. Click Next. The Congure Client Network page displays.
9. If needed, add additional client VIPs through which the clients will access SMB shares and NFS exports.
a. In the Virtual IP Addresses area, click Add. The Add Client IP Address dialog box appears.
b. In the IP Address eld, type a client VIP IP address.
c. Click OK.
10. Add an IP address for each new NAS controller. Repeat the following steps for each NAS controller.
a. Select a NAS controller and click Edit Settings. The Edit Controller IP Address dialog box appears.
b. In the IP Address eld, type an IP address for the NAS controller.
c. Click OK.
11. (Optional) Congure the remaining client network attributes as needed.
• To change the netmask of the client network, type a new netmask in the Netmask eld.
• To specify a VLAN tag, type a VLAN tag in the VLAN Tag eld.
12. Click Next. After you are nished conguring each client network, the Connectivity Report page displays.
NOTE: Adding the appliance to the cluster can take approximately 15 minutes.
13. Use the Connectivity Report page to verify connectivity between the FluidFS cluster and the Storage Center. The NAS
controller ports must show the status Up before you can complete the wizard. If you click Finish and the NAS controller ports
do not have the status Up, an error will be displayed.
• For iSCSI NAS appliances, when the Connectivity Report initially appears, iSCSI logins might still be occurring in the
background, causing some or all of the FluidFS cluster iSCSI initiators to show the status Not Found/Disconnected. If this
happens, wait 30 seconds, then click Refresh to update the Connectivity Report. When the iSCSI logins are complete and
the Connectivity Report has been refreshed, the status for each FluidFS cluster iSCSI initiator shows Up.
• For Fibre Channel NAS appliances, when the Connectivity Report initially appears, the FluidFS cluster HBAs show the status
Not Found/Disconnected. You must record the WWNs and manually update fabric zoning on the Fibre Channel switch.
FluidFS Maintenance 631

Then, click Refresh to update the Connectivity Report. When the zoning is congured correctly and the Connectivity
Report has been refreshed, the status for each FluidFS cluster HBA shows Up.
14. Click Finish.
Related links
Viewing the Status of Background Processes
Viewing the Status of Background Processes
Delete a NAS Appliance from the FluidFS Cluster
If an attempt to add a NAS appliance to a FluidFS cluster fails, the entry for the NAS appliance must be deleted from the FluidFS
cluster before you can reattempt to add the NAS appliance or add a dierent NAS appliance.
1. Click the Storage view and select a FluidFS cluster.
2. Click the Hardware tab.
3. In the Hardware tab navigation pane, expand Appliances, then select
NAS appliance ID
.
4. In the right pane, click Delete. The Delete dialog box appears.
5. Click OK.
Detaching, Attaching, and Replacing a NAS Controller
Use these procedures to replace a failed NAS controller.
Detach a NAS Controller
Detach a NAS controller only if the NAS controller needs to be replaced with a new NAS controller. After you detach a NAS
controller, it resets to its factory defaults and powers o, if possible. Otherwise, you must reinstall the FluidFS software to reset the
NAS controller to its factory defaults.
About this task
Only one NAS controller can be detached in a NAS appliance at a time. Detaching a NAS controller disconnects client connections
while clients are being transferred to other NAS controllers. Clients will then automatically reconnect to the FluidFS cluster. While a
NAS controller is detached from the FluidFS cluster, SMB shares and NFS exports remain available (although performance might
decrease because data is no longer cached); however, most FluidFS cluster conguration changes are not allowed.
CAUTION: Only detach a NAS controller under the direction of Dell Technical Support.
Steps
1. Click the Storage view and select a FluidFS cluster.
2. Click the Hardware tab.
3. In the Hardware tab navigation pane, expand Appliances→
NAS appliance ID
, then select
NAS controller ID
.
4. In the right pane, click Detach. The Detach dialog box appears.
5. Click OK. The progress of the detach process is displayed in the Detach dialog box. If you close the dialog box, the process will
continue to run in the background. The NAS controller is detached when the NAS controller State changes to Detached (the
State is displayed at System tab→ Appliances→ Controller).
Related links
Viewing the Status of Background Processes
Viewing the Status of Background Processes
Attach a NAS Controller
Attach a new NAS controller when replacing an existing NAS controller. Once attached, the new NAS controller inherits the FluidFS
cluster conguration settings of the existing NAS controller.
Prerequisites
Verify that the NAS controller being attached is in standby mode and powered on. A NAS controller is on and in standby mode if the
power LED is ashing green at around two ashes per second.
632 FluidFS Maintenance

Steps
1. Click the Storage view and select a FluidFS cluster.
2. Click the Hardware tab.
3. In the Hardware tab navigation pane, expand Appliances→
NAS appliance ID
, then select
NAS controller ID
.
4. In the right pane, click Attach. The Attach dialog box appears.
5. Click OK. The progress of the attach process is displayed in the Attach dialog box. If you close the dialog box, the process will
continue to run in the background. The NAS controller is attached when the NAS controller State changes to Formatted (the
State is displayed at Hardware tab→ Appliances→ Controller).
6. (Fibre Channel only) After the attach operation completes, record the new WWNs and manually update fabric zoning on the
Fibre Channel switch.
Related links
Viewing the Status of Background Processes
Viewing the Status of Background Processes
Replace a NAS Controller
In the event of a failure where a NAS controller cannot be brought back online (for example, a malfunctioning NAS controller), you
must remove the existing NAS controller from the FluidFS cluster and replace it with a dierent NAS controller.
Prerequisites
Before replacing the NAS controller ensure that the existing NAS controller is veried as failed by Dell Technical Support.
About this task
While a NAS controller is detached from the FluidFS cluster, SMB shares and NFS exports remain available (although performance
might decrease because data is no longer cached); however, most FluidFS cluster conguration changes are not allowed. Therefore,
it is important to replace a failed NAS controller as soon as possible.
NOTE: Only replace a NAS controller under the direction of Dell Technical Support.
Steps
1. Detach the existing NAS controller.
2. Ensure that all cables are labeled.
3. Disconnect all cables from the back of the existing NAS controller.
4. Remove the existing NAS controller from the NAS appliance chassis.
a. Press the controller release button to disengage the controller handle.
b. Push the controller handle down until the controller disengages from the appliance.
c. Use the controller handle to pull the controller out of the appliance.
5. Insert the new NAS controller in the NAS appliance chassis.
a. Ensure that the controller cover is closed.
b. Align the controller with the appropriate slot in the appliance.
c. Push the controller into the appliance until the controller seats into place.
d. Push the handle toward the front of the appliance until it locks.
6. Reconnect all cables to the same ports on the new NAS controller. The NAS controller automatically powers on if at least one
power supply is connected to a power source.
7. Attach the new NAS controller.
Related links
Attach a NAS Controller
Detach a NAS Controller
Attach a NAS Controller
Detach a NAS Controller
FluidFS Maintenance 633

Managing Service Packs
The FluidFS cluster uses a service pack methodology to upgrade the FluidFS software. Service packs are cumulative, meaning that
each service pack includes all xes and enhancements provided in earlier service packs.
View the Upgrade History
View a list of service pack upgrades that have been installed on the FluidFS cluster.
1. Click the Storage view and select a FluidFS cluster.
2. Click the File System tab.
3. In the File System tab navigation pane, select Maintenance.
4. In the right pane, click the Software Versions tab. The upgrade history for the FluidFS cluster is displayed.
Receive Email Notications for Available Upgrades
Storage Manager can send an email to notify you when a FluidFS service pack upgrade is available. Storage Manager will send only
one alert email for every 24 hour period.
Prerequisites
Storage Manager must be congured to send diagnostic data using Dell SupportAssist.
Steps
1. Congure the SMTP settings for the Data Collector.
a. In the top pane of the Dell Storage Manager Client, click Edit Data Collector Settings. The Edit Data Collector Settings
dialog box appears.
b. Click the SMTP Server tab.
c. In the From Email Address eld, enter the email address to display as the sender of emails from the Data Collector.
d. In the Host or IP Address eld, enter the host name or IP address of the SMTP server.
e. If the port number of the SMTP server is not 25, enter the correct port number in the Port eld.
f. If the SMTP server requires authentication, select the Authentication check box, then enter the username and password in
the SMTP User Name and SMTP User Password elds.
g. Click OK.
2. Congure an email address for your Storage Manager user account.
a. In the top pane of the Dell Storage Manager Client, click Edit User Settings. The General tab of the Edit User Settings
dialog box appears.
b. Enter the email address of the current user in the Email Address eld.
c. Select the format for emails to the current user from the Email Format drop-down menu.
d. To send a test message to the email address, click Test Email and click OK.
e. Verify that the test message is sent to the specied email address.
f. Click OK.
3. Congure email notications for the New Data Collector event to receive email notications for available FluidFS service pack
upgrades.
a. In the top pane of the Dell Storage Manager Client, click Edit User Settings. The Edit User Settings dialog box appears.
b. Click the Manage Events tab.
c. Select the check box for the New Data Collector event.
d. Click OK.
Install a Service Pack to Update the FluidFS Software
Use the Upgrade FluidFS Cluster wizard to update the FluidFS software. Each FluidFS service pack le is downloaded only once
and cached locally on the Storage Manager Data Collector at: C:\Program Files (x86)\Compellent Technologies\Compellent
Enterprise Manager\msaservice\etc\appupgrades. The same service pack le is used to update each FluidFS cluster, but only one
FluidFS cluster can be updated at a time.
634 FluidFS Maintenance

Prerequisites
• Contact Dell Technical Support to make service packs available for download to the FluidFS cluster.
• The Storage Manager Data Collector must have enough disk space to store the service pack. If there is not enough space to
store the service pack, a message will be displayed shortly after the download starts. You can delete old service packs to free up
space if needed.
• Installing a service pack causes the NAS controllers to reboot during the installation process. This might cause interruptions in
SMB and NFS client connections. In addition, active NDMP jobs are terminated. Therefore, schedule a maintenance window to
perform service pack installations.
• Ensure that all NAS controllers are powered on and their State is Formatted (the State is displayed at System tab→
Appliances→ Controllers). You cannot upgrade the FluidFS software if a NAS controller is down or detached.
• The Storage Center(s) providing the storage for the FluidFS cluster must be added to Storage Manager.
About this task
WARNING: The service pack installation process is irreversible. The FluidFS cluster cannot revert to a previous version
once updated.
Steps
1. Click the Storage view.
2. In the Storage pane, select a FluidFS cluster.
3. Click the File System tab, and click Maintenance.
4. In the right pane, click the Software Versions tab.
5. In the Software Versions Installed & Available for Upgrade section, click Look for Software Upgrade.
6. The Upgrade FluidFS Cluster wizard appears and displays a message indicating whether an update is available for the FluidFS
cluster. If an update is available, proceed to the next step. If no update is available (for example, the FluidFS cluster is already at
the latest version), click Finish to exit the wizard.
7. Click Next to upload, but not install, the service pack on the FluidFS cluster. The progress of the upload process is displayed.
When the upload process is complete, the following message is displayed: The upgrade package has been
delivered to the FluidFS Cluster.
NOTE: You can manually cancel the upload process by clicking Cancel Operation, and then clicking Yes when
prompted Do you want to cancel the upgrade? This removes the partially uploaded service pack. To restart the
upload process, click Retry Delivery.
NOTE: The upload process is a long-running operation. If you close the wizard, the upload process will continue to
run in the background. At a later time you can click Check for Upgrade again to re-enter the wizard and view the
upload progress.
The following table describes the steps that occur during the upload process.
Step Description
Check for Update The Update FluidFS Cluster wizard checks for the latest FluidFS version available.
Download Package The FluidFS service pack is downloaded to the Data Collector.
Verify Package Integrity The checksum of the downloaded FluidFS service pack is re-computed to verify the
integrity of the service pack.
Upload Package to FluidFS The FluidFS service pack is uploaded to a NAS controller in the FluidFS cluster.
Register Package Storage Manager waits for FluidFS to register that the package has arrived and make the
service pack available for installation.
8. Click Finish when you are ready to install the service pack. The progress of the installation process is displayed.
NOTE: During the installation process, communication with the FluidFS cluster will be interrupted. This might result
in a communication error. However, the installation process will continue to run in the background.
FluidFS Maintenance 635

NOTE: The installation process is a long-running operation. If you close the wizard, the installation process will
continue to run in the background. You can view the installation progress using the File System tab→Maintenance →
Internal→ Background Processes tab.
Related links
Viewing the Status of Background Processes
Managing the FTP Server
Viewing the Status of Background Processes
Managing the FTP Server
Managing Firmware Updates
Firmware is automatically updated on NAS controllers during service pack updates and after a failed NAS controller is replaced. After
a rmware update is complete, the NAS controller reboots. It is important that you do not remove a NAS controller when a rmware
update is in progress. Doing so corrupts the rmware. A rmware update is in progress if both the rear power-on LED and cache
active/o-load LED repeatedly blink amber 5 times and then blink green 5 times. If you connect a monitor to a NAS controller VGA
port during a rmware update, the following message is displayed: Executing firmware updates for TopHat system.
Restoring the NAS Volume Conguration
Restoring the NAS volume conguration provides an eective way to restore the following NAS volume settings without having to
manually recongure them:
• SMB shares
• NFS exports
• Snapshot schedules
• Quota rules
This is useful in the following circumstances:
• After recovering a system
• After recovering a NAS volume
• When failing over to a replication target NAS volume
NAS Volume Conguration Backups
Whenever a change in the NAS volume's conguration is made, it is automatically saved in a format that allows you to restore it later.
The conguration is stored and encrypted in the .clusterConfig folder, which is located in the NAS volume's root folder. This
folder can be backed up, either individually, or with the NAS volume's user data, and later restored.
The conguration of a NAS volume can be restored on another NAS volume on the same system or on another system.
A NAS volume conguration backup can be made available to be restored using the following methods:
• The storage administrator can manually copy the .clusterConfig folder to the NAS volume from its backup or from another
NAS volume. When using a backup from another system, the restore operation works only if the saved conguration was taken
from a system using the same FluidFS version.
• The storage administrator can copy the .clusterConfig folder to the NAS volume from its backup or from another NAS
volume using an NDMP restore. When using a backup from another system, the restore operation works only if the saved
conguration was taken from a system using the same FluidFS version.
• The .clusterConfig folder is automatically copied to target NAS volumes during replication.
636 FluidFS Maintenance

Restore the NAS Volume Conguration
When you restore a NAS volume conguration, it overwrites and replaces the existing conguration. Clients that are connected to
the FluidFS cluster are disconnected. Clients will then automatically reconnect to the FluidFS cluster.
1. Ensure the .clusterConfig folder has been copied to the root folder of the NAS volume on which the NAS volume
conguration will be restored. One way to access the root folder of a NAS volume is to open Windows Explorer and in the
address bar type: \\<client_VIP_or_name>\C$\<NAS_volume>\.
2. Click the Storage view and select a FluidFS cluster
3. Click the File System tab.
4. In the File System tab navigation pane, expand NAS Volumes and select a NAS volume.
5. In the right pane, click Restore Volume Cong. The Restore Volume Cong dialog box appears.
6. Select the settings to restore from backup:
• To restore SMB shares, select the SMB Shares check box.
• To restore NFS exports, select the NFS Exports check box.
• To restore snapshot schedules, select the Snapshot Scheduling check box.
• To restore quota rules, select the Quota Rules check box.
7. Click OK.
Restoring Local Users
Restoring the local users conguration provides an eective way to restore all local users without having to manually recongure
them. This is useful in the following circumstances:
• After recovering a system
• When failing over to a replication target NAS volume
Local Users Conguration Backups
Whenever a change in the local users conguration is made, it is automatically saved in a format that allows you to restore it later.
The conguration is stored and encrypted in the .clusterConfig folder, which is located in the NAS volume's root folder. This
folder can be backed up, either individually, or with the NAS volume's user data, and later restored.
A local users conguration backup can be made available to be restored using the following methods:
• The storage administrator can manually copy the .clusterConfig folder to a NAS volume in the system from its backup or
from another system. When using a backup from another system, the restore operation works only if the saved conguration
was taken from a system using the same FluidFS version.
• The storage administrator can copy the .clusterConfig folder to a NAS volume in the system from its backup or from
another system using an NDMP restore. When using a backup from another system, the restore operation works only if the
saved conguration was taken from a system using the same FluidFS version.
• The .clusterConfig folder is automatically copied to target NAS volumes during replication.
Restore Local Users
Local users can be restored by restoring the conguration stored on the most current NAS volume in the FluidFS cluster and
restoring it on the same system or on another system.
About this task
When you restore the local users conguration, it overwrites and replaces the existing conguration. Clients that are currently
connected to the FluidFS cluster are disconnected. Clients will then automatically reconnect.
Steps
1. Ensure the .clusterConfig folder has been copied to the root folder of a NAS volume on the system on which to restore
local users. One way to access the root folder of a NAS volume is to open Windows Explorer and in the address bar type: \
\<client_VIP_or_name>\C$\<NAS_volume>\.
2. Click the Storage view and select a FluidFS cluster.
FluidFS Maintenance 637

3. Click the File System tab and select Authentication.
4. In the right pane, click the Local Users and Groups tab.
5. Click Restore Local User. The Restore Local Users dialog box appears.
6. From the Backup Source drop-down menu, select the backup from which to restore local users.
7. Click OK.
Restoring Local Groups
Restoring the local groups conguration provides an eective way to restore all local groups without having to manually recongure
them. This is useful in the following circumstances:
• After recovering a system
• When failing over to a replication target NAS volume
Local Groups Conguration Backups
Whenever a change in the local groups conguration is made, it is automatically saved in a format that allows you to restore it later.
The conguration is stored and encrypted in the .clusterConfig folder, which is located in the NAS volume's root folder. This
folder can be backed up, either individually, or with the NAS volume's user data, and later restored.
A local groups conguration backup can be made available to be restored using the following methods:
• The storage administrator can manually copy the .clusterConfig folder to a NAS volume in the system from its backup or
from another system. When using a backup from another system, the restore operation works only if the saved conguration
was taken from a system using the same FluidFS version.
• The storage administrator can copy the .clusterConfig folder to a NAS volume in the system from its backup or from
another system using an NDMP restore. When using a backup from another system, the restore operation works only if the
saved conguration was taken from a system using the same FluidFS version.
• The .clusterConfig folder is automatically copied to target NAS volumes during replication.
Restore Local Groups
Local groups can be restored by restoring the conguration stored on the most current NAS volume in the FluidFS cluster and
restoring it on the same system or on another system.
About this task
When you restore the local groups conguration, it overwrites and replaces the existing conguration. Clients that are currently
connected to the FluidFS cluster are disconnected. Clients will then automatically reconnect.
Steps
1. Ensure the .clusterConfig folder has been copied to the root folder of a NAS volume on the system on which to restore
local groups. One way to access the root folder of a NAS volume is to open Windows Explorer and in the address bar type: \
\<client_VIP_or_name>\C$\<NAS_volume>\.
2. Click the Storage view.
3. In the Storage pane, select a FluidFS cluster.
4. Click the System tab.
5. In the System tab navigation pane, select Access Control.
6. In the right pane, click the Local Users and Groups tab.
7. Click Restore Local User Groups. The Restore Local User Groups dialog box appears.
8. From the Backup Source drop-down menu, select the backup from which to restore local groups.
9. Click OK.
638 FluidFS Maintenance

Reinstalling FluidFS from the Internal Storage Device
Each NAS controller contains an internal storage device from which you can reinstall the FluidFS factory image. If you experience
general system instability or a failure to boot, you might have to reinstall the image on one or more NAS controllers.
Prerequisites
• If the NAS controller is still an active member in the FluidFS cluster, you must rst detach it.
• Connect a monitor to a NAS controller’s VGA port and connect a keyboard to one of the NAS controller’s USB ports.
CAUTION: Only reinstall the FluidFS software under the direction of Dell Technical Support.
WARNING: Reinstalling the FluidFS software on all NAS controllers will revert your system to factory defaults. All data on
the FluidFS cluster will be unrecoverable after performing the procedure.
Steps
1. Press and release the recessed power button at the back of the NAS controller to shut down the NAS controller.
NOTE: Power o only the NAS controller on which you are reinstalling the FluidFS software. Do not power o the
remaining NAS controllers. Powering o a NAS controller disconnects client connections while clients are being
transferred to other NAS controllers. Clients will then automatically reconnect to the FluidFS cluster.
2. Press and release the recessed power button at the back of the NAS controller to turn on the NAS controller.
3. When you see the F11 = BIOS Boot Manager prompt, press F11.
4. Select the boot device USB Flash Disk.
5. Select Reinstall Dell FluidFS
<FluidFS_release_to_install>
.
NOTE: Reinstall the NAS controller to FluidFS version 2.0 only if you are redeploying the NAS controller in a FluidFS
version 2.0 cluster.
6. Conrm the action by typing resetmysystem (version 3.0) or resetmysystem -v2 (version 2.0) and pressing Enter.
7. Once the reinstallation completes, the NAS controller will reboot into standby mode.
8. After reinstalling FluidFS, attach the NAS controller to a FluidFS cluster.
Related links
Attach a NAS Controller
Detach a NAS Controller
Attach a NAS Controller
Detach a NAS Controller
FluidFS Maintenance 639

640

31
FS Series VAAI Plugin
The VAAI plugin allows ESXi hosts to ooad some specic storage-related tasks to the underlying FluidFS appliances. The plugin
supports the following VAAI NAS Primitives:
•Full File Clone– Ooad the creation of a virtual disk full clone
•Fast File Clone (Native Snapshot) – Ooad the creation of a virtual disk linked clone
•Extended Statistics – Query for space usage on FS series datastores
Installing the plugin enables VAAI NAS primitives for all datastores residing on FS Series v4 or later systems, adding the following
functionalities:
1. Virtual machine cloning from vCenter will request FS Series appliances to generate a full copy of the corresponding machine.
2. The creation of virtual machine linked clones will be ooaded to FS series appliances.
The plugin is provided in a zip le that can be downloaded from the FTP server ftp://<FluidFS_Cluster_public IP>:44421/vaai_plugin:
• A depot – FluidFSNASVAAI_For_Esx_v5.5.zip le
Enable or Disable the FS Series VAAI Plugin
Allows the NAS administrator to enable or disable VAAI plugin accessibility for security enhancements. VAAI plugin is enabled by
default.
1. Click the Storage view and select a FluidFS cluster.
2. Click the File System tab.
3. In the File System tab navigation pane, expand Environment and select VMware Servers.
4. In the right pane, click Edit Settings in the VAAI area.
5. The Modify VAAI Settings dialog box appears.
6. To enable VAAI, select the VAAI Enabled checkbox.
7. To disable VAAI, clear the VAAI Enabled checkbox.
8. Click OK.
Installation Instructions
The FS Series VAAI plugin supports ESXi versions 5.5, 5.5U1, and 5.5U2.
Prerequisites
NOTE: The FS Series VAAI plugin should be installed on each relevant ESXi host and requires a reboot.
Steps
1. Connect to FS Series via FTP on port 44421 using administrative credentials.
2. Download the VAAI plugin le located inside the /vaai_plugin folder.
3. Transfer the le to the /tmp/ folder of the ESXi host.
4. Install the plugin, depending on the le type that you transferred:
•~ # esxcli software vib install -d /tmp/FluidFSNASVAAI_For_Esx_v5.5.zip
or
FS Series VAAI Plugin 641

•~ # esxcli software vib install –v esxcli software vib install -v file:///tmp/
FluidFSNASVAAI_For_Esx_v5.5.vib
5. Reboot the ESXi host.
Plugin Verication
To check if the VAAI plugin is installed in an ESXi host, type the following command in the ESXi console:# esxcli software
vib list | grep Dell_FluidFSNASVAAI
A positive reply should return:
Dell_FluidFSNASVAAI 1.1.0-250 DELL VMwareAccepted 2015-02-17
To verify that an FS Series datastore has VAAI enabled use the command vmkfstools –P in the ESXi host console. The following
example illustrates the query and output for a datastore named FSseries_datastore residing on a FS Series v4 or later system:
~ # vmkfstools -Ph /vmfs/volumes/FSseries_Datastore/
NFS-1.00 file system spanning 1 partitions
File system label (if any): FSseries_Datastore
Mode: public
Capacity 200 GB, 178.3 GB available, file block size 4 KB, max file size 16777216 TB
UUID: 1cec81cb-6db87d1c-0000-000000000000
Partitions spanned (on "notDCS"):
nfs:FSseries_Datastore
NAS VAAI Supported: YES
Is Native Snapshot Capable: YES
Removal Instructions
To remove the VAAI plugin from an ESXi host:
1. Execute the following command in the ESXi host console:
~ # esxcli software vib remove -n Dell_FluidFSNASVAAI
2. Reboot the ESXi host.
642 FS Series VAAI Plugin

32
FluidFS Troubleshooting
This section contains information about troubleshooting problems with the FluidFS cluster. These tasks are performed using the Dell
Storage Manager Client.
Viewing the Event Log
A FluidFS cluster generates events when normal operations occur and also when problems occur. Events allow you to monitor the
FluidFS cluster, detect and solve problems. Events are logged to the Event Log.
View the Event Log
View events contained in the Event Log.
1. Click the Storage view and select a FluidFS cluster.
2. Click the Events tab. The events are displayed.
3. (Optional) Customize the events display as needed. These options are described in the online help.
• To View events for a dierent timeframe select one of the time period options.: Last Day, Last 3 Days, Last 5 Days, Last
Week, Last Month, or Custom. If you select Custom, specify the Start Time and End Time of the events data to display
and then click Update.
• To change the maximum number of events to display, select the maximum number of events (100, 500, or 1000) from the
Max Count drop-down menu.
• To lter the events based on severity, select a severity from the Severity Above drop-down menu. Options available are
Inform, Warning, Error, and Exception.
View Details About an Event in the Event Log
View detailed information for an event contained in the Event Log.
1. Click the Storage view and select a FluidFS cluster.
2. Click the Events tab.
3. Select an event. The event details are displayed in the bottom pane.
Sort the Event Log
Sort events contained in the Event Log by column heading.
1. Click the Storage view and select a FluidFS cluster.
2. Click the Events tab.
3. Click the column headings of the table to sort the events.
Search the Event Log
Search events contained in the Event Log for a specied string.
1. Click the Storage view and select a FluidFS cluster.
2. Click the Events tab.
3. In the Search eld, type the text to search for.
4. Select search parameters as needed:
• To make the search case-sensitive, select the Match Case check box.
FluidFS Troubleshooting 643

• To prevent the search from wrapping, clear the Wrap check box.
NOTE: By default, when a search reaches the bottom of the list and Find Next is clicked, the search wraps
around to the rst match in the list. When a search reaches the top of the list and Find Previous is clicked, the
search wraps around to the last match in the list.
• To match whole phrases within the events, select the Full Match check box.
• To highlight all of the matches of the search, select the Highlight check box.
5. Click Find Next or Find Previous to search for the text you entered.
• If a match is found, the rst event with matching text is selected from the list of events.
• If a match is not found, an Error dialog box appears and it displays the text that could not be found.
Running Diagnostics
Running diagnostics helps you detect problems with the FluidFS cluster. The diagnostic options available for the FluidFS cluster are:
•FluidFS diagnostics: Used to diagnose software issues.
•Embedded system diagnostics: Used to diagnose hardware issues.
Run FluidFS Diagnostics on a FluidFS Cluster
FluidFS diagnostics can be run while the FluidFS cluster is online and serving data.
About this task
The following FluidFS diagnostic options are available:
•Client Connectivity Diagnostic: Tracks a specic client’s attempt to connect to the FluidFS cluster. Once the diagnostic is
running, ask the client to reattempt the connection.
•File Accessibility Diagnostic: Tracks a specic client’s attempt to access a le. Once the diagnostic is running, ask the client to
reattempt le access.
•File System Diagnostic: Collects information on the core le system activities, resource consumption, and status. If a problem
occurs only during a specic activity, repeat that activity once the diagnostic is running.
•General System Diagnostic: Collects general information about the FluidFS cluster status and settings.
•Network Diagnostic: Collects network information and tracks a specic client’s attempt to connect to the FluidFS cluster. Once
the diagnostic is running, ask the client to reattempt the connection.
•Performance Diagnostic: Monitors the FluidFS cluster performance while running a basic benchmark and collecting statistics. If
possible, run this diagnostic when activity on the FluidFS cluster is minimal.
•Protocols Log Diagnostic: Collects information for SMB and NFS protocol activities, resources, and status. If a problem occurs
only during a specic activity, repeat that activity once the diagnostic is running.
On completion of the diagnostics, the compressed archive of the diagnostic result les are available from the FluidFS cluster FTP
server at:
ftp://<FluidFS_administrator_user_name>@<client_VIP_or_cluster name>:44421/diagnostics/
archive/<diagnostic_name>
The diagnostic les can also be sent to a NAS volume location. They can then be collected via an SMB share or NFS export.
Steps
1. Click the Storage view and select a FluidFS cluster.
2. Click the File System tab.
3. In the File System tab navigation pane, select Maintenance.
4. In the right pane, click the Support tab.
5. Select the diagnostic to run.
6. Click Run Diagnostic. The Run Diagnostic dialog box appears.
644 FluidFS Troubleshooting

7. Enter any requested diagnostic parameters and click OK. The diagnostic parameters are described in the online help. After the
diagnostics have been run, Storage Manager will send diagnostic data using Dell SupportAssist.
Related links
Managing the FTP Server
Managing the FTP Server
Run Embedded System Diagnostics on a NAS Controller
The embedded system diagnostics (also known as Enhanced Pre-boot System Assessment (ePSA) diagnostics) provide a set of
options for particular device groups or devices.
Prerequisites
Connect a monitor to a NAS controller VGA port and connect a keyboard to one of the NAS controller USB ports.
About this task
The embedded system diagnostics allow you to:
• Run tests automatically or in an interactive mode
• Repeat tests
• Display or save test results
• Run thorough tests to introduce additional test options to provide extra information about the failed device(s)
• View status messages that inform you whether tests are completed successfully
• View error messages that inform you of problems encountered during testing
If a major component or device in the system does not operate properly, running the embedded system diagnostics might indicate
component failure. To run embedded system diagnostics, a NAS controller must be oine, which means it is not serving data.
The following table summarizes the embedded system diagnostics menu options.
Menu Description
Conguration Displays the conguration and status information of all detected devices.
Results Displays the results of all tests that are executed.
System Health Provides the current overview of the system performance.
Event Log Displays a time-stamped log of the results of all tests run on the system. This is displayed if at least one
event description is recorded.
Steps
1. Press and release the recessed power button at the back of the NAS controller to shut down the NAS controller.
NOTE: Power o only the NAS controller on which you are running the embedded system diagnostics. Do not power
o the remaining NAS controllers. Powering o a NAS controller disconnects client connections while their clients
are being transferred to other NAS controllers. Clients will then automatically reconnect to the FluidFS cluster.
2. Press and release the recessed power button at the back of the NAS controller to turn on the NAS controller.
3. When you see the F10 = Launch Dell Embedded Diagnostics Module prompt, press F10. The ePSA Pre-boot System
Assessment window is displayed, listing all devices detected in the system. The diagnostics starts executing the tests on all the
detected devices.
4. After you are nished running the embedded system diagnostics, select Exit to exit the diagnostics and reboot the NAS
controller.
FluidFS Troubleshooting 645

Conguring the BMC Network
You can congure the baseboard management controller (BMC) local area network (LAN) port to provide KVM (keyboard, video,
and mouse) service for the FluidFS controller serial console I/O. The BMC KVM service enables the administrator or support
engineer to access the FluidFS console I/O to troubleshoot various issues over a computer network.
The FluidFS appliance hardware provides a special physical port known as the Lights-Out Management (LOM) port. This port
provides a standard TCP connection to a switch.
As of FluidFS v4, the interconnect network is an IPv6-only network. The BMC network conguration is no longer dependent on the
interconnect subnet.
You can congure a dierent IP address for each controller in the cluster. However, the network and default gateway are shared
among all controllers. If you check/uncheck the “Enabled” checkbox, you are enabling/disabling the BMC network on all controllers.
BMC Network Conguration Procedure
Follow this procedure to congure the BMC network:
Steps
1. Click the Storage View and select the FluidFS cluster that you want to congure.
2. Click the File System tab.
3. In the File System panel, expand Environment, select Network, and then click the Management Network tab.
4. In the right pane, scroll down to BMC, and click Edit Settings. The Edit Settings dialog box appears.
5. In the left pane, click the BMC Network vertical tab.
6. In the Allow BMC Access area, check the Enabled checkbox.
7. Select the controller and click Edit Settings.
8. Enter the controller IP address.
After you set the controller IP, verify that the netmask and default gateway are correct. Modify them if needed.
9. Click Apply or OK.
Next steps
When you click the Edit link below the table of IP addresses, a new window will open in which you can edit an IP address. Edit the IP
address and click OK.
NOTE:
You cannot add or delete a controller IP address, you can only edit the IP address for a controller.
Launching the iBMC Virtual KVM
The iBMC (Integrated Baseboard Management Controller) virtual KVM (keyboard, video, and mouse) allows you to view and manage
the NAS controller console remotely over a network.
Prerequisites
• To use the iBMC virtual KVM, you must use a computer with a web browser and JAVA enabled.
• Before connecting to the iBMC virtual KVM, determine the iBMC password. If the FluidFS cluster is congured, the iBMC
password is synchronized with the support account password.
Steps
1. Connect a network cable to the LOM (Lights Out Management) Ethernet port on a NAS controller. The LOM Ethernet port is
located on the lower right side of the back panel of a NAS controller.
2. Connect a Windows client to the iBMC.
a. Connect a Windows client to the same network used for the LOM Ethernet port.
b. Open a web browser. In the address bar of the web browser, type the iBMC IP address of the NAS controller. The iBMC
login page appears.
646 FluidFS Troubleshooting

c. In the Username eld, type ADMIN.
d. In the Password eld, type the iBMC password.
e. Click OK. The iBMC Properties page appears.
3. Launch the iBMC virtual KVM.
a. In the navigation pane, expand vKVM & vMedia and click Launch.
b. In the right pane, click Launch Java KVM Client. The Video Viewer appears and displays the FluidFS cluster console.
Troubleshooting Common Issues
This section contains probable causes of and solutions to common problems encountered when using a FluidFS cluster.
Troubleshoot Active Directory Issues
This section contains probable causes of and solutions to common Active Directory problems.
Group Quota For an Active Directory User Does Not Work
Description A group quota rule is dened for an Active Directory group; however, when a group member consumes
space, the actual usage of the group does not grow and the group limitation is not enforced.
Cause Quota enforcement is performed based on the UID and GID of the le (UNIX) or the SID and the GSID of
the primary group of the user (NTFS), if dened.
For Active Directory users, the Primary Group setting is not mandatory, and if not dened, the used
space is not accounted to any group. For group quota to be eective with Active Directory users, their
primary group must be assigned.
Workaround To set up the primary group for an Active Directory user:
1. Open the Active Directory management.
2. Right-click on the user and select Properties.
3. Select the Member Of tab.
4. The group you need must be listed. Click the group and then click Set Primary Group.
Now quotas takes eect for the user's group.
Active Directory User Authentication Fails
Description A valid Active Directory user fails to authenticate.
Cause Probable causes might be:
• The user is trying to authenticate using an incorrect password.
• The user is locked or disabled in Active Directory.
• The Active Directory domain controllers are oine or unreachable.
• The FluidFS cluster system time and Active Directory clock are out of sync.
Workaround 1. Check the FluidFS cluster Event Log for errors.
2. Verify that the user is not disabled or locked in Active Directory.
3. Verify that the domain controllers are online and reachable using the network.
4. The FluidFS cluster and Active Directory server must use a common source of time. Congure NTP
and verify the system time is in sync with the domain controller time.
Active Directory Conguration Issues
Description Unable to add Active Directory users and groups to SMB shares.
Cause Probable causes might be:
FluidFS Troubleshooting 647

• Unable to ping the domain using a FQDN.
• DNS might not be congured.
• NTP might not be congured.
Workaround When conguring the FluidFS cluster to connect to an Active Directory domain:
1. Ensure that you use a FQDN and not the NetBIOS name of the domain or IP address of the domain
controller.
2. Ensure that the user has permissions to add systems to the domain.
3. Use the correct password.
4. Congure DNS.
5. The FluidFS cluster and Active Directory server must use a common source of time. Congure NTP
and verify the system time is in sync with the domain controller time.
6. If multiple NAS appliances are used, ensure that you set dierent NetBIOS names. The system
defaults to SMB Storage as the name.
Troubleshoot Backup Issues
This section contains probable causes of and solutions to common NDMP problems.
Troubleshooting Snapshots
Description Snapshot creation and deletion fails.
Cause Probable causes might be:
• There are many client I/O requests waiting to be serviced, including a request to remove a large
directory.
• There are many snapshot creation/deletion requests being currently processed.
• Another snapshot request for the NAS volume is currently being executed.
• The total number of snapshots reached the system limit.
• The wrong IP address was specied in the backup job.
Workaround • For a manual request failure, retry taking or deleting the snapshot after a minute or two.
• If the request originated from the snapshot scheduler, wait another cycle or two. If the failure
persists, try taking or deleting the snapshot manually on the same NAS volume.
• If the system is under a heavy workload, wait until the workload decreases and reissue the snapshot
request.
• Check the snapshot schedule. A very dense snapshot schedule has a negative impact on the overall
performance of the system. The accumulated snapshot rate must not exceed 20 snapshots per hour
per system.
• Check the total number of snapshots in the system. If the number is in the thousands, delete a few
snapshots and retry.
• Ensure the client VIP is specied in the backup job.
• Check if a recent delete of a big volume (TB) was executed. If so, wait for some time and retry the
activity.
Troubleshooting an NDMP Internal Error
Description Backup or restore fails with an internal error.
Cause NDMP internal errors are indicators of a le system not being accessible or a NAS volume not being
available.
Workaround If the backup application cannot connect to a FluidFS cluster:
1. Verify that NDMP is enabled.
2. Verify that the backup application IP address is congured in NDMP.
648 FluidFS Troubleshooting

If the backup appliance can connect to a FluidFS cluster, but cannot log in:
1. Use the default user name “backup_user” congured in Storage Manager for the NDMP client while
setting up the NDMP backup/restore in your backup application.
2. Use the password congured in Storage Manager for the NDMP client while setting up the NDMP
backup/restore in your backup application.
If the backup application can log into the FluidFS cluster, but no NAS volumes are available for backup,
verify that the FluidFS cluster has NAS volumes created on it.
Troubleshoot SMB Issues
This section contains probable causes of and solutions to common SMB problems.
Access to SMB File Denied Due to Unavailable AV Server
Description When a le on an SMB share is opened by a client application, the FluidFS cluster sends the le to an
anti-virus server to be scanned.
If no anti-virus server is available, access to the le and to the whole SMB share is disallowed.
Cause Because the anti-virus servers are not available on the FluidFS cluster, les cannot be opened on an anti-
virus enabled SMB share.
Workaround Ensure that the problem appears only on anti-virus enabled SMB shares, while clients accessing other
SMB shares do not experience such problems.
Check the status of the anti-virus servers and the network path between the FluidFS cluster and the
anti-virus servers.
Access to SMB File/Folder Denied Due to Permissions
Description SMB access to a le or folder is denied.
Cause A client without sucient permissions performs an operation on a le/folder.
Workaround Check the permissions on the le/folder and set the required permissions.
SMB ACL Corruption
Description SMB ACLs are corrupt.
Cause • ACLs were accidentally changed by a user or script.
• ACLs are corrupted after an anti-virus application accidentally quarantined corresponding les.
• ACLs got corrupted after data recovery by a backup application due to compatibility issues.
• ACLs got corrupted after migrating data from a dierent location by using a third-party application,
for example, RoboCopy.
Workaround Check the current ACL setting in the Windows client. Redene the ACLs for the les by using a Windows
client the same way you initially dened it. Verify that you set the ACLs as the owner of the les,
directories, and SMB shares. If you cannot redene your ACLs because you currently do not have
permissions, perform the following steps:
1. Restore the les from snapshots or a backup.
2. If you have migrated the data from a dierent location, for example, using the RoboCopy
application, there is a good chance you can restore ACLs by copying only ACLs metadata, instead of
re-copying the whole data.
3. If all le system ACLs are corrupted you can restore all data from a NAS replication partner.
FluidFS Troubleshooting 649

SMB Client Clock Skew
Description SMB client clock skew errors.
Cause The client clock must be within 5 minutes of the Active Directory clock.
Workaround Congure the client to clock-synch with the Active Directory server (as an NTP server) to avoid clock
skews errors.
SMB Client Disconnect on File Read
Description The SMB client is disconnected on le read.
Cause Extreme SMB workload during NAS controller failover.
Workaround The client needs to reconnect and open the le again.
SMB Client Incorrect Password Login Failure
Description An SMB client fails to log in.
Cause The client supplied the wrong password upon connection.
Workaround 1. Interactive clients can retry with the correct password.
2. Applications and servers might need special attention as the user/password, which is usually set in a
script or conguration le, has probably expired.
SMB Delete On Close Denial
Description Files are deleted while they are in use.
Cause If multiple users are working on the same le and one user deletes the opened le, it is marked for
deletion, and is deleted after it is closed. Until then, the le appears in its original location but the system
denies any attempt to open it.
Workaround Notify the client who tried to open the le that the le has been deleted.
SMB File Sharing Conict
Description SMB le access is denied due to a sharing conict.
Cause When a le is opened using the SMB protocol, the opening application communicates the sharing mode
that must be used while this le is open.
This sharing mode describes what other clients' activities are allowed on this le, while it is open.
This denition is sent by the application and the client cannot control/congure it.
Once there is a violation of the sharing denition, the client receives an access denied error and an event
is issued.
Workaround This is an informative event. The administrator may contact the locking client and request to close the
application referencing this le.
It could be that the application that opened the le did not shut down gracefully. It is recommended to
reboot the client if possible.
SMB Locking Inconsistency
Description The SMB service is interrupted due to SMB interlocking issues.
Cause There are various SMB client interlocking scenarios.
650 FluidFS Troubleshooting

Workaround The system recovers itself automatically, an event is issued when recovered.
SMB Maximum Connections Reached
Description The maximum number of SMB connections per NAS controller has been reached.
Cause Each NAS appliance is limited to a certain number of connections.
Workaround • If the system is in an optimal state (all NAS controllers are online) and the number of SMB clients
accessing one of the NAS controllers reaches the maximum, consider adding another NAS appliance.
• If the system is in optimal state (all NAS controllers are online) but the clients are signicantly
unbalanced between NAS controllers, rebalance the clients using Storage Manager.
• If the system is in a degraded state (one or more NAS controllers are down) and the SMB clients are
connected to the remaining NAS controller, wait until the system returns to optimal or decrease the
number of SMB clients using the system.
SMB Share Does Not Exist
Description Client attempts to connect to a nonexistent SMB share.
Cause • Spelling mistake on client side.
• Client is accessing the wrong server.
Workaround List the available SMB shares and verify that all SMB shares are displayed and nothing has changed
unintentionally.
Verify that you can access the problematic SMB share using a Windows client:
1. Click Run.
2. Enter the client access VIP and share name: \\<client_VIP_or_name>
\<SMB_share_name>
SMB Share Name Truncated In Event After Mapping SMB Share
Description After a client maps a SMB share, the following event is generated and the SMB share name is truncated
in the event. In this example, the SMB share name is share1_av.
SMB client connection failure. Un-available share \
\172.22.151.106\share1_a
Cause This is a known issue with Windows. Windows attempts to map the SMB share by its name and also by
the name truncated by one character.
Workaround This event can be safely ignored.
SMB Path Share Not Found
Description Client accessed a share that refers to a nonexistent directory in the NAS volume.
Cause This error usually occurs in one of the following scenarios:
• The FluidFS cluster is restored from a backup or remote replication. During restore time, the directory
structure is not complete and a few directories might not exist.
• When a client with an authorization to access a higher directory in the same path deletes or alters a
directory that is being mounted by another client. When multiple clients are accessing the same data
set, it is recommended to apply a strict permission level to avoid this scenario.
Workaround 1. If the FluidFS cluster is being restored, communicate the current status to the client and instruct
the client to wait for the restore process to complete.
2. In the case of another client deleting or altering a directory, there are three options:
• Restore the problematic path from a backup.
FluidFS Troubleshooting 651

• Manually create the missing directories to enable access. Clients receive errors when trying to
access existing data in a deleted path.
• Remove the SMB share and communicate this to the client.
3. List all available SMB shares on the FluidFS cluster and identify the problematic SMB share. It must
have an indication that it is not accessible.
SMB Write to Read Only NAS Volume
Description A client tries to modify a le on a read-only NAS volume.
Cause A NAS volume is set to read-only when it is the target of a replication.
The most frequent reason for this event is either:
• The client meant to access the target system for read purposes, but also tried to modify a le by
mistake.
• The client accessed the wrong system due to similarity in name/IP address.
• The client accessed a NAS volume that was made a replication target without the client’s knowledge.
Workaround • Refer the client to the correct NAS volume.
• In order to write to the NAS volume, replication must be terminated rst so the NAS volume becomes
standalone.
Troubleshoot NFS Issues
This section contains probable causes of and solutions to common NFS problems.
Cannot Mount NFS Export
Description When attempting to mount an NFS export, the mount command fails due to various reasons such as:
• Permission denied.
• FluidFS cluster is not responding due to port mapper failure - RPC timed out or input/output error.
• FluidFS cluster is not responding due to program not registered.
• Access denied.
• Not a directory.
Cause • The client connects using NFS/UDP and there is a rewall in the way.
• The client is not in the NFS export list, the FluidFS cluster could not recognize the client system
through NIS, or the FluidFS cluster does not accept the identity the client provided.
• The FluidFS cluster is down or has internal le system problems.
• The mount command got through to the port mapper, but the rpc.mountd NFS mount daemon was
not registered.
• The client system’s IP address, IP range, domain name, or netgroup is not in the NFS export list for
the NAS volume it is trying to mount from the FluidFS cluster.
• Either the remote path or the local path is not a directory.
• The client does not have root authority or is not a member of the system group. NFS mounts and
unmounts are only allowed for root users and members of the system group.
Workaround If the issue is due to NFS/UDP and rewall, check whether the client mounts using UDP (this is usually
the default) and there is a rewall in the path. If a rewall exists, add an appropriate exception to the
rewall.
If the issue is due to permissions:
• Verify the path you provided is correct.
• Check that you are trying to mount as root.
• Check that the system's IP address, IP range, domain name, or netgroup is in the NFS exports list.
652 FluidFS Troubleshooting

If the FluidFS cluster is not responding due to a port mapper failure:
• Check the FluidFS cluster status.
• Check the network connection by trying to NFS mount from some other system.
• Verify whether other clients experience the same problem.
If the FluidFS cluster is not responding due to the program not being registered, check if the port mapper
on your client is up.
If the issue is due to access denied:
• Get a list of the FluidFS cluster exported le systems using the command:
showmount -e <client_VIP_or_name>
• Check the system name or netgroup name is not in the user list for the le system.
• Check the le systems related to the NFS export through Storage Manager.
If the issue is due to the directory, check the spelling in your command and try to run the mount
command on both directories.
NFS Export Does Not Exist
Description Attempted to mount an export that does not exist.
Cause This failure is commonly caused by spelling mistakes on the client system or when accessing the wrong
server.
Workaround 1. Check the available NFS exports on the FluidFS cluster; verify that all the required exports exist.
2. On the problematic client, verify that the relevant export is available to this client:
% showmount -e <client_VIP_or_name>
Export list for <client_VIP_or_name>:
/abc 10.10.10.0
/xyz 10.10.10.0
If the NFS export is available, review the NFS export name spelling in the relevant mount command
on the client. It is recommended to copy and paste the NFS export name from the showmount
output to the mount command.
NFS File Access Denied
Description This event is issued when an NFS client does not have enough permissions for the le on a NAS volume.
Cause File ownership is UID/UNIX and the user is not privileged to access the le, or, le ownership is SID/ACL
and after translation to UID/UNIX the permissions do not allow access to the le.
Workaround • For native access (when a SMB client accesses SID/ACL le or NFS client accesses UID/UNIX le)
change the permissions to allow access.
• For non-native access, translation rules are involved and it is recommended to contact Dell Technical
Support.
NFS Insecure Access to Secure Export
Description A client tries to access a secure export from an insecure port.
Cause The secure NFS export requirement means that the accessing clients must use a well-known port (below
1024), which usually means that they must be root (uid=0) on the client.
Workaround Identify the relevant NFS export and verify that it is set as secure (requires secure client port).
• If the NFS export must remain secure, see the NFS client documentation in order to issue the mount
request from a well-known port (below 1024).
FluidFS Troubleshooting 653

• If a secure NFS export is not required (for example, the network is not public), ensure that the export
is insecure and retry accessing it.
NFS Mount Fails Due to Export Options
Description This event is issued when an NFS mount fails due to export options.
Cause The export list lters client access by IP address, network, or netgroup, and screens the accessing client.
Workaround 1. Verify the relevant NFS export details. Write down all existing options so that you are able to revert
to them.
2. Remove IP address/client restrictions on the NFS export and retry the mount. If the mount
succeeds, verify that the IP address or domain is explicitly specied, or that it is part of the dened
network or netgroups. Once the mount succeeds, adjust the original options accordingly.
Pay attention to pitfall scenarios, where the network netmask is not intuitive, for example,
192.175.255.254 is part of 192.168.0.0/12 but not of 192.168.0.0/16.
NFS Mount Fails Due to Netgroup Failure
Description This event is issued when a client fails to mount an NFS export because the required netgroup
information cannot be attained.
Cause This error is usually the outcome of a communication error between the FluidFS cluster and the NIS/
LDAP server. It can be a result of a network issue, directory server overload, or a software malfunction.
Workaround Repeat the below process for each congured NIS/LDAP server, each time leaving just a single NIS/
LDAP used, starting with the problematic server.
1. Inspect the NIS/LDAP server logs and see whether the reason for the error is reported in the logs.
2. Network tests: Try pinging the FluidFS cluster from a client located in the same subnet as the NIS/
LDAP server. Try pinging the NIS/LDAP server from a client located in the same subnet as the
FluidFS cluster.
If packet loss is evident on one of the above network tests, resolve the network issues in the
environment.
3. Using a Linux client located in the same subnet as the FluidFS cluster and congured to use the
same directory server, query the netgroup details from the NIS/LDAP server using the relevant
commands. Ensure that the reply is received in a timely manner (up to 3 seconds).
You can temporarily work around the problem by removing the netgroup restriction on the NFS export
and/or by dening an alternative directory server. Identify the relevant NFS export and the options
dened for it, while focusing on the netgroup denition. Document the used netgroup in order to restore
it once the issue is solved and remove the netgroup limitation.
NFS Mount Path Does Not Exist
Description A client tries to mount a mount path that does not exists on a NAS volume.
Cause This error usually occurs in one of the following scenarios:
• The FluidFS cluster is restored from a backup or remote replication. During restore time, the directory
structure is not complete and a few directories might not exist.
• When a client with an authorization to access a higher directory in the same path deletes or alters a
directory that is being mounted by another client. When multiple clients are accessing the same data
set, it is recommended to apply a strict permission scheme to avoid this scenario.
Workaround 1. If the FluidFS cluster is being restored, communicate the current status to the client and instruct
the client to wait for the restore process to complete.
2. In the case of another client deleting or altering a directory, there are three options:
• Restore the problematic path from a backup.
654 FluidFS Troubleshooting

• Manually create the missing directories to enable the mount. Clients receive errors when trying
to access existing data in a deleted path.
• Remove the NFS export and communicate this to the client.
3. List all available NFS exports on the FluidFS cluster and identify the problematic NFS export. It must
have an indication that it is not accessible.
NFS Owner Restricted Operation
Description An NFS client is not permitted to perform the requested action to the specic le.
Cause An NFS client attempted a chmod or chgrp operation while not being the owner of the le.
Workaround This is a minor, user-level issue. Frequent events of this type might indicate a malicious attempt to access
restricted data.
NFS Write to Read-Only Export
Description An NFS client tries to perform modications on a read-only NFS export.
Cause An NFS export can be dened as a read-only NFS export. A client accessing a read-only NFS export
cannot perform write operations or modify included les.
Workaround This event, by itself, does not require any administrative intervention.
NFS Write To Read-Only NAS Volume
Description A client tries to modify a le on a read-only NAS volume.
Cause A NAS volume is set to read-only when it is the target of a replication.
The most frequent reason for this event is either:
• The client meant to access the target system for read purposes, but also tries to modify a le by
mistake.
• The client accesses the wrong system due to similarity in name/IP address.
• The client is accessing a NAS volume that was made a replication target without the client’s
knowledge.
Workaround • Refer the client to the correct NAS volume.
• In order to write to the NAS volume, replication must be terminated rst so the NAS volume becomes
standalone.
NFS Write to Snapshot
Description An NFS client tries to modify a le located in a snapshot.
Cause NAS volume snapshots cannot be modied by design.
Workaround Inform the client that snapshot data cannot be modied. A snapshot is an exact representation of the
NAS volume data at the time of its creation.
NFS Access Denied to a File or Directory
Description A client cannot access the NFS le or directory despite the fact that the user belongs to the group
owning the NFS object and the group members are permitted to perform the operation.
Cause NFS servers (versions 2 and 3) use the Remote Procedure Call (RPC) protocol for authentication of NFS
clients. Most RPC clients have a limitation, by design, of up to 16 groups passed to the NFS server. If a
user belongs to more than 16 UNIX groups, as supported by some UNIX types, some of the groups are
not passed and are not checked by the NFS server and therefore the client's access might be denied.
FluidFS Troubleshooting 655

Workaround A possible way to verify this problem is to use newgrp to temporarily change the primary group of the
user and thus ensure it is passed to the server.
The simple workaround, although not always feasible, is to remove the user from unnecessary groups,
leaving only 16 groups or less.
Troubleshoot NAS File Access and Permissions Issues
This section contains probable causes of and solutions to common NAS le access and permissions problems.
Cannot Change the Ownership of a File or a Folder
Description Every le on the FluidFS cluster is owned by either a UNIX or NTFS user. Inability to change ownership is
treated dierently, depending on whether the access is native or non-native.
Cause The user is not authorized to perform the ownership change.
Workaround An authorized user must perform this action.
Cannot Modify NAS Files
Description A user or an application cannot modify a le.
Cause • The client cannot modify a le due to lack of permissions on the le.
• The NAS volume has reached full capacity and the le system denies any write requests, including
overwrites.
• The NAS volume is a target in a replication and is read-only.
Workaround 1. If the problem appears only on some les, this is a permission issue. Verify that the user account has
modify permissions on the le or use a dierent user account.
2. If the problem is related to a specic NAS volume, verify there is enough free space on the NAS
volume or expand it, and verify that the accessed NAS volume is not a target of a replication.
Mixed File Ownership Denied
Description Both the le owner and group owner must be from the same identity type (UNIX vs. NTFS). An attempt
to set dierent identity types was detected.
Cause It is impossible to change only the le owner ID to UID if the original le ownership is SID/GSID.
Workaround To change the le ownership to UNIX style ownership, set UID and GID at same time.
Problematic SMB Access From a UNIX/Linux Client
Description A UNIX/Linux client is trying to mount a FluidFS cluster SMB share using SMB (using /etc/fstab or
directly using smbmount).
Cause A UNIX/Linux client is trying to access the le system using the smbclient command, for example:
smbclient //<FluidFS_cluster_name>/<SMB_share> -U user%password -c ls
Workaround It is recommended that you use the NFS protocol interfaces to access the FluidFS cluster le system
from UNIX/Linux clients. To work around this issue:
1. Ensure that the administrator creates NFS exports to the same locations that you use to access
using SMB and connect to them using the mount command from UNIX/Linux clients.
2. Use NFS-based interfaces to access the FluidFS cluster. For example, from the NAGIOS Linux
management system, use the /check_disk command instead of the /check_disk_smb
command.
656 FluidFS Troubleshooting

Strange UID and GID Numbers on Dell NAS System Files
Description New les created from Ubuntu 7.x clients get the UID and GID of 4294967294 (nfsnone).
Cause By default, Ubuntu 7.x NFS clients do not specify RPC credentials on their NFS calls. As a result, les
created from these clients, by any user, are owned by 4294967294 (nfsnone) UID and GID.
Workaround To force UNIX credentials on NFS calls, add the sec=sys option to the FluidFS cluster mounts in the
Ubuntu fstab le.
Troubleshoot Networking Problems
This section contains probable causes of and solutions to common networking problems.
Name Server Unresponsive
Description All NIS, LDAP, or DNS servers are unreachable or not responding.
Workaround For each server:
1. Ping the server from a client on the FluidFS cluster subnet and verify that it responds.
2. Issue a request to the server from a client on the FluidFS cluster subnet and verify that it responds.
3. Check the server logs to see what is causing the server not to respond to requests.
Troubleshooting DNS Congurations
Description Clients are unable to connect to the FluidFS cluster using the system name and/or unable to resolve host
names.
Cause Probable causes might be:
• Client IP address information is not set correctly.
• The FluidFS cluster is not congured to use the correct DNS server.
• DNS records are incorrect.
Workaround 1. Verify that the client IP address information is set correctly.
2. Verify that the FluidFS cluster is congured to use the correct DNS server.
3. Contact the DNS server administrator to verify the DNS record creation.
RX and TX Pause Warning Messages
Description The following warning messages might be displayed when Storage Manager reports connectivity in a Not
Optimal state:
Rx_pause for eth(x) on node1 is off.
Tx_pause for eth(x) on node 1 is off.
Cause Flow control is not enabled on the switch(es) connected to a FluidFS cluster controller.
Workaround See the switch vendor's documentation to enable ow control on the switch(es).
FluidFS Troubleshooting 657

Troubleshoot Replication Issues
This section contains probable causes of and solutions to common replication problems.
Replication Conguration Error
Description Replication between the source and target NAS volumes fails because the source and target FluidFS
cluster topologies are incompatible.
Cause The source and target systems are incompatible for replication purposes.
Workaround Verify that both the source and target have the same number of NAS controllers.
Replication Target FluidFS Cluster is Busy
Description Replication between the source NAS volume and the target NAS volume fails because the target FluidFS
cluster is not available to serve the required replication.
Cause Replication fails because the target FluidFS cluster is not available to serve the required replication.
Workaround Verify the replication status on the target FluidFS cluster.
Replication Target File System is Busy
Description Replication between the source NAS volume and the target NAS volume fails because the target FluidFS
cluster le system is temporarily unavailable to serve the required replication.
Cause Replication fails because the target FluidFS cluster is temporarily unavailable to serve the required
replication.
Workaround The replication continues automatically when the le system releases part of the resources. Verify that
the replication continues automatically after a period of time (an hour).
Replication Target is Down
Description Replication between the source NAS volume and the target NAS volume fails because the target NAS
volume is down.
Cause Replication fails because the le system of the target NAS volume is down.
Workaround Check whether the le system is down in the target system. If the FluidFS cluster le system is not
responding, you must start the le system on the target FluidFS cluster. The replication continues
automatically after the le system starts.
Replication Target is Not Optimal
Description Replication between the source NAS volume and the target NAS volume fails because the target NAS
volume is not optimal.
Cause Replication fails because the le system of the target NAS volume is not optimal.
Workaround Check the system status of the target system to understand why the le system is not optimal. The
replication continues automatically after the le system recovers.
Replication Target Volume is Busy Reclaiming Space
Description Replication between the source NAS volume and the target NAS volume fails because the target NAS
volume is busy freeing up space.
Cause Replication fails because the target NAS volume is busy freeing up space.
658 FluidFS Troubleshooting

Workaround The replication continues automatically when the space is available. Verify that the replication
automatically continues after a period of time (an hour).
Replication Target Volume is Detached
Description Replication between the source NAS volume and the target NAS volume fails because the target NAS
volume is detached from the source NAS volume.
Cause Replication fails because the target NAS volume was previously detached from the source NAS volume.
Workaround Perform the detach action on the source NAS volume. If required, reattach both NAS volumes in a
replication relation.
Replication Disconnection
Description Replication between the source NAS volume and the target NAS volume fails because the connection
between the source and target systems is lost.
Cause Network infrastructure connection issue between the source and the target.
Workaround Check whether the replication is automatically restored. If the replication is not automatically restored,
check the network communication between the source FluidFS cluster and the target FluidFS cluster.
Network communication can be checked by using a third-party system in the same subnet that can ping
both the source and target FluidFS clusters. Also, verify that the FluidFS replication ports are open on
your rewall to allow replication between the source and target FluidFS cluster.
Replication Incompatible Versions
Description Replication between the source NAS volume and the target NAS volume fails because the FluidFS
version of the source FluidFS cluster is higher than the FluidFS version of the target cluster.
Cause Replication fails because the FluidFS version of the source FluidFS cluster is higher than the FluidFS
version of the target FluidFS cluster.
Workaround Upgrade the FluidFS version of the target FluidFS cluster to match the FluidFS version of the source
FluidFS cluster.
Replication Internal Error
Description Replication between the source and the target NAS volumes fails due to an internal error.
Workaround Contact Dell Technical Support to resolve this issue.
Replication Target Does Not Have Enough Space
Description Replication between the source NAS volume and target NAS volume fails because there is not enough
space in the target NAS volume.
Cause Replication fails because there is not enough space in the target NAS volume.
Workaround Increase the space of the target NAS volume.
Replication Source FluidFS Cluster is Busy
Description Replication between the source NAS volume and the target NAS volume fails because the le system of
the source NAS volume is busy replicating other NAS volumes.
Cause Replication fails because the le system of the source NAS volume is busy replicating other NAS
volumes.
FluidFS Troubleshooting 659

Workaround The replication continues automatically when the le system releases part of the resources. Verify that
the replication automatically continues after a period of time (an hour).
Replication Source is Down
Description Replication between the source NAS volume and the target NAS volume fails because the le system of
source NAS volume is down.
Cause The le system of the source NAS volume is down.
Workaround Check whether the FluidFS cluster is down in the source system. If the FluidFS cluster is down, you must
start the le system on the source FluidFS cluster. The replication continues automatically when the le
system starts.
Replication Source is Not Optimal
Description Replication between the source and the target NAS volumes fails because the le system of the source
NAS volume is not optimal.
Cause Replication fails because the le system of the source is not optimal.
Workaround Check the le system status of the source system to understand why the le system is not optimal.
Replication Source Volume Is Busy Reclaiming Space
Description Replication between the source NAS volume and the target NAS volume fails because the source NAS
volume is busy reclaiming space.
Cause Replication failed because the source NAS volume is busy reclaiming space.
Workaround The replication continues automatically when space is available. Verify that the replication automatically
continues after a period of time (an hour).
Troubleshoot System Issues
This section contains probable causes of and solutions to common system problems.
NAS System Time Is Wrong
Description Scheduled tasks are running at the wrong times. The date and time of Event Log messages is wrong.
Cause • The time on the FluidFS cluster is incorrect.
• No NTP server is dened for the FluidFS cluster.
• The NTP server servicing the FluidFS cluster is either down or has stopped providing NTP services.
• There are network problems communicating with the NTP server.
Workaround 1. If you manually congured the NAS system clock, verify that the time is set correctly in Storage
Manager.
2. Identify the FluidFS cluster NTP server from Storage Manager. Record the host name(s) or IP
address(es) for further reference.
3. If no NTP server is dened, dene one. It is recommended synchronizing the NAS system clock
with the NTP server used by the Active Directory domain controller. This avoids time dierence
issues and possible authentication problems. In many cases the domain controller is also the NTP
server.
4. Verify that the NTP server is up and provides the NTP service.
5. Check the network path between the FluidFS cluster and the NTP server, using ping, for example.
Verify that the response time is in the millisecond range.
660 FluidFS Troubleshooting

Troubleshooting System Shutdown
Description During a system shutdown using Storage Manager, the system does not stop and the NAS controllers do
not shut down after 20 minutes.
Cause The system shutdown procedure is comprised of two separate processes:
• Stopping the le system
• Powering down the NAS controllers
The le system might take a long time to clean the cache to storage either due to lot of data, or due to
an intermittent connection to the storage. During the powering down stage, the issue could be due to
the OS kernel hanging on the NAS controller or failing to sync its state to the local drive.
Workaround • If the le system has stopped and if one of the NAS controllers is still up, you can physically power
down the NAS controller using the power button.
• If the le system has not stopped, you must let it continue stopping. The le system reaches a 10
minute timeout, ushes its cache to local storage, and continues the shutdown process.
NAS Volume Security Violation
Description NAS volume security violation.
Cause Selecting a security style for a NAS volume dictates the dominant protocol to be used to set permissions
on les in the NAS volume: NFS for UNIX security style NAS volumes and SMB for NTFS security style
NAS volumes.
Consequently, this makes some operations invalid:
• Setting UNIX permissions for a le in an NTFS security style NAS volume.
• Setting UID/GID ownership for a le in an NTFS security style NAS volume.
• Setting an ACL for a le in a UNIX security style NAS volume.
• Changing the read-only ag for a le in a UNIX security style NAS volume.
• Setting SID/GSID ownership for a le in a UNIX security style NAS volume.
The NAS volume security style must reect the main protocol used to access its les.
Workaround If a user frequently needs to perform a cross-protocol security related activity, split the data into separate
NAS volumes based on the main access protocol.
Attach Operation Fails
Description The operation to attach the NAS controller to the FluidFS cluster fails.
Workaround • Connect a keyboard and monitor to the NAS controller that failed the attach operation, and view the
error message to determine why the attach operation failed.
• Verify that while the NAS controller was detached, the IP assigned to it on the client network was
not allocated to another host. While the NAS controller is detached, it loses its identity, including IP
addresses. When it is attached, its identity is applied back to the NAS controller, including the IP
addresses.
• Verify that the default gateway is in the Primary subnet. If the default gateway is not in the Primary
subnet, change the default gateway. For attach to succeed, the default gateway must be able to be
pinged.
• After an attach operation fails, the NAS controller must manually be reset to standby mode.
Controller Taking Long Time to Boot Up After Service Pack Upgrade
Description The NAS controller takes a long time to boot up after upgrading the service pack of the NAS controller
rmware.
Cause The upgrade process can take up to 60 minutes to complete.
FluidFS Troubleshooting 661

Workaround • Connect a keyboard and monitor to the NAS controller that is taking a long time to boot up.
• If the system is booting, and is at the boot phase, let the upgrades nish. This can take up to 60
minutes to complete.
• Do not reboot the NAS controller manually if it is in the boot phase.
662 FluidFS Troubleshooting

Part
V
Storage Center Disaster Recovery
This section describes how to prepare for disaster recovery and activate disaster recovery when needed. It also contains instructions
about using the Dell Storage Replication Adapter (SRA), which allows sites to use VMware vCenter Site Recovery Manager with
Storage Centers.
Storage Center Disaster Recovery 663

664

33
Remote Storage Centers and Replication QoS
A remote Storage Center is a Storage Center that is congured to communicate with the local Storage Center over the Fibre
Channel and/or iSCSI transport protocols. Replication Quality of Service (QoS) denitions control how bandwidth is used to send
replication and Live Volume data between local and remote Storage Centers.
Connecting to Remote Storage Centers
A remote Storage Center is a Storage Center that is congured to communicate with the local Storage Center over the Fibre
Channel and/or iSCSI transport protocols.
Storage Centers can be connected to each other using Fibre Channel, iSCSI, or both. Once connected, volumes can be replicated
from one Storage Center to the other, or Live Volumes can be created using both Storage Centers.
Connecting Storage Centers Using Fibre Channel
When Storage Centers are connected to the same Fibre Channel fabric and zoning is congured correctly, each Storage Center
automatically appears as a remote Storage Center; no additional conguration steps are required.
1. Connect both Storage Centers to the same Fibre Channel fabric.
2. Congure Fibre Channel zoning to allow the Storage Centers to communicate. When communication is established, each
Storage Center automatically appears as a remote Storage Center.
Connecting Storage Centers Using iSCSI
The following tasks describe how to add and remove iSCSI connections to remote Storage Centers.
NOTE: For user interface reference information, click Help.
Congure an iSCSI Connection for Remote Storage Systems
Add an iSCSI connection to a remote Storage Center or PS Group if you want to transfer replication and/or Live Volume data using
the iSCSI protocol.
Prerequisites
• The Storage Center or PS Group for which you want to congure iSCSI connections must be added to Storage Manager.
• Remote connections from Storage Center to PS Group require virtual fault domains.
• If the local Storage Center iSCSI ports are congured for virtual port mode and the ports are located behind a router that
performs network address translation (NAT), NAT port forwarding must be congured for the iSCSI fault domain.
• If you intend to use Challenge Handshake Authentication Protocol (CHAP) authentication for iSCSI replication trac, the iSCSI
fault domains that are used for replication on each Storage Center have CHAP enabled.
About this task
NOTE: PS Groups do not support Live Volume.
Steps
1. Click the Storage view.
2. In the Storage pane, select a Storage Center or PS Group.
3. Open the Congure iSCSI Connection wizard.
• From a Storage Center:
1. Click the Storage tab.
Remote Storage Centers and Replication QoS 665

2. In the Storage tab navigation pane, select Remote Storage Centers.
3. In the right pane, click Congure iSCSI Connection. The Congure iSCSI Connection wizard opens.
• From a PS Group, select Actions → Replication → Congure iSCSI Connection. The Congure iSCSI Connection wizard
opens.
4. Select the Storage Center or PS Group for which you want to congure an iSCSI connection, then click Next. The wizard
advances to the next page.
5. Select iSCSI controller ports and select the network speed.
a. From the iSCSI Network Type drop-down menu, select the option that corresponds to the speed of the connection
between the Storage Centers.
b. In the Local iSCSI Controller Ports table, select one or more iSCSI ports on the local Storage Center to use for the iSCSI
connection.
c. In the Remote iSCSI Controller Ports table, select one or more iSCSI ports on the remote Storage Center orPS Group to
use for the iSCSI connection.
6. If network address translation (NAT) is performed for the connection between the Storage Centers, congure NAT settings.
NOTE: NAT port forwarding is supported only if both Storage Centers are congured for legacy port mode, or if both
Storage Centers are running version 6.5 or later and congured for virtual port mode. PS Groups do not support
NAT port forwarding.
a. The Congure NAT dialog box opens.
b. Congure port forwarding information for each local and remote iSCSI port.
• In virtual port mode, the NAT IP Address and NAT Public Port elds display the translated public IP address and port.
Click Change to modify these elds.
• In legacy mode, type the translated public IP address and port in the corresponding NAT IP Address and NAT Public
Port elds.
c. Select the Prefer IPv6 over IPv4 for remote connection checkbox if you want to use IPv6 addresses.
d. When you are nished, click OK.
7. (CHAP only) If the local iSCSI fault domain, remote iSCSI fault domain, or both, have CHAP enabled, type a shared secret in the
CHAP Secret eld.
8. (CHAP only) If you have selected fault domains on both Storage Centers that have bidirectional CHAP enabled, select the Use
Bidirectional CHAP checkbox to enable the Storage Centers to challenge the fault domains on each Storage Center for a
shared secret.
9. If replicating to a PS Group, congure the storage pool for the destination volume.
a. From the Storage Pool drop-down menu, select the storage pool that the destination volume will use.
b. In the Delegated Space (For Remote PS Group) eld, set the amount of space allowed for the destination volume.
10. Click Finish.
Related links
Enable Bidirectional CHAP for iSCSI Replication in a Fault Domain
Congure NAT Port Forwarding for an iSCSI Fault Domain
Remove an iSCSI Connection to a Remote Storage Center
If no replications or Live Volumes are dened for a remote storage system, the iSCSI connection to the remote storage system can
be removed.
Prerequisites
The storage system(s) for which you want to congure iSCSI connections must be added to Storage Manager.
Steps
1. Click the Storage view.
2. In the Storage pane, select a Storage Center.
3. Click the Storage tab.
4. In the Storage tab navigation pane, select the remote Storage Center.
5. In the right pane, click Congure iSCSI Connection. The Congure iSCSI Connection wizard appears.
6. Clear the check box for each iSCSI port that you want to remove from the connection. If you remove all iSCSI ports, the remote
Storage Center is disconnected from the local Storage Center.
666 Remote Storage Centers and Replication QoS

7. When you are done, click Finish.
Creating and Managing Replication Quality of Service Denitions
Replication Quality of Service (QoS) denitions control how bandwidth is used for replications, Live Volumes, and Live Migrations.
Create a QoS denition before you create a replication, Live Volume, or Live Migration.
Create a QoS Denition
Create a QoS denition to control how bandwidth is used to send replication and Live Volume data between local and remote
Storage Centers. A QoS denition is also required to create a Live Migration of a volume.
Prerequisites
The Storage Center for which you want to congure a QoS denition must be added to Storage Manager.
Steps
1. Click the Replications & Live Volumes view.
2. Click the QoS Nodes tab.
3. In the right pane, click Create QoS Node. The Create Replication QoS wizard appears.
4. Select the Storage Center for which you want to create a QoS node, then click Next. The Create page appears.
5. Congure the attributes of the QoS denition.
a. In the Name eld, type a name for the QoS denition.
b. In the Link Speed eld, specify the speed of the link in megabits per second (Mbps) or gigabits per second (Gbps).
c. Select the Bandwidth Limited check box, then click Finish. The wizard closes and the Edit Replication QoS Schedule
dialog box appears.
6. Congure bandwidth limits for replications and Live Volumes associated with the QoS denition.
a. Limit bandwidth for a time range by clicking the rst cell in the range and dragging to the last cell in the range, then right-
click the selection and select the percentage of available bandwidth that can be used.
NOTE: If you select Blocked for a time range, no data is transferred during that period for all replications, Live
Volumes, and Live Migrations that are associated with the QoS node. This can cause synchronous replications to
become unsynchronized. Live Migrations that use only blocked QoS nodes cannot be completed.
b. Limit bandwidth for other time ranges as needed.
7. When you are nished, click OK.
Rename a QoS Denition
Use the Edit Settings dialog box to rename a QoS Denition.
1. Click the Replications & Live Volumes view.
2. Click the QoS Nodes tab, then select the QoS denition.
3. In the right pane, click Edit Settings. The Edit Replication QoS dialog box appears.
4. In the Name eld, type a name for the QoS denition.
5. Click OK.
Change the Link Speed for a QoS Denition
Use the Edit Settings dialog box to change the link speed for a QoS Denition.
1. Click the Replications & Live Volumes view.
2. Click the QoS Nodes tab, then select the QoS denition.
3. In the right pane, click Edit Settings. The Edit Replication QoS dialog box appears.
4. In the Link Speed eld, specify the speed of the link in megabits per second (Mbps) or gigabits per second (Gbps).
5. Click OK.
Remote Storage Centers and Replication QoS 667

Enable or Disable Bandwidth Limiting for a QoS Denition
Use the Edit Settings dialog box to enable or disable bandwidth limiting for a QoS Denition.
1. Click the Replications & Live Volumes view.
2. Click the QoS Nodes tab, then select the QoS denition.
3. In the right pane, click Edit Settings. The Edit Replication QoS dialog box appears.
4. Select or clear the Bandwidth Limited check box.
5. Click OK.
Modify the Bandwidth Limit Schedule for a QoS Denition
Use the Edit Schedule dialog box to modify the bandwidth limit schedule for a QoS denition.
1. Click the Replications & Live Volumes view.
2. Click the QoS Nodes tab, then select the QoS denition.
3. In the right pane, click Edit Schedule. The Edit Replication QoS Schedule dialog box appears.
4. (Optional) To reset the bandwidth limit schedule to the default, click and drag to select all of the cells, then right-click the table
and select 100%.
5. Congure bandwidth limits for replications and Live Volumes associated with the QoS denition.
a. Limit bandwidth for a time range by clicking the rst cell in the range and dragging to the last cell in the range, then right-
click the selection and select the percentage of available bandwidth that can be used.
NOTE: If you select Blocked for a time range, no data is transferred during that period for all replications, Live
Volumes, and Live Migrations that are associated with the QoS node. This can cause synchronous replications to
become unsynchronized. Live Migrations that use only blocked QoS nodes cannot be completed.
b. Limit bandwidth for other time ranges as needed.
6. When you are nished, click OK.
Delete a QoS Denition
Delete a QoS denition if it is no longer used by any replications, Live Volumes, or import from external device.
Prerequisites
The QoS denition cannot currently be in use.
Steps
1. Click the Replications & Live Volumes view.
2. Click the QoS Nodes tab, then select the QoS denition.
3. In the right pane, click Delete. The Delete Objects dialog box appears.
4. Click OK.
668 Remote Storage Centers and Replication QoS

34
Storage Center Replications and Live Volumes
A replication copies volume data from one Storage Center to another Storage Center to safeguard data against local or regional data
threats. A Live Volume is a replicating volume that can be mapped and active on a source and destination Storage Center at the
same time.
Storage Center Replications
A Storage Center can replicate volumes to a remote Storage Center and simultaneously be the target of Replication from a remote
Storage Center. Using Storage Manager, an administrator can set up a replication plan for Storage Centers that supports an overall
Disaster Recovery strategy.
In the following example, a server sends an IO request that modies the source volume. The changes to the source volume are
replicated to the destination Storage Center over Fibre Channel or iSCSI.
Figure 68. Example Replication Conguration
1. Server 2. Server IO request to source volume over Fibre Channel or
iSCSI
3. Source volume 4. Replication over Fibre Channel or iSCSI
5. Destination volume
Replication Types
There are two replication types: asynchronous and synchronous. Asynchronous replication periodically copies snapshot data to the
destination volume after a snapshot is frozen. Synchronous replication writes data to both the source and destination volumes
simultaneously to make sure they are synchronized at all times.
The following table compares the features of each replication type.
Replication Type Storage Center Snapshot Support Active Snapshot
Support
Deduplication Support
Asynchronous Version 5.5 and later Yes Yes Yes
Synchronous Version 6.3 or later Yes Yes Yes
Storage Center Replications and Live Volumes 669

Asynchronous Replication
Asynchronous replication copies snapshots from the source volume to the destination volume after they are frozen.
NOTE: By default, data is replicated from the source volume to the lowest storage tier of the destination volume. To
change this default, modify the settings for a replication.
For asynchronous replication, you can enable the following options:
•Replicate Active Snapshot: Attempts to keep the Active Snapshots (current, unfrozen volume data) of the source and
destination volumes synchronized, which could require more bandwidth. Data that is written to the source volume is queued for
delivery to the destination volume. If the local Storage Center or site fails before the write is delivered, it is possible that writes
will not be delivered to the destination volume. When this feature is disabled, snapshots are copied to the destination after they
are frozen.
•Deduplication: Reduces the amount of data required to transfer snapshots to the destination Storage Center by copying only the
changed portions of the snapshot history. This is accomplished by comparing the changed data in the snapshot being replicated
with the previous data block by block, and transmitting only blocks that dier. While deduplication can be resource-intensive, it is
useful when replicating volumes over lower bandwidth WAN links.
Synchronous Replication
Synchronous replication makes sure that both the source volume and the destination volume are fully synchronized and there is no
data loss in the event of a failure on the source Storage Center.
Synchronization of the source and destination volumes is achieved by making sure that each write is successfully written to both the
source volume and the destination volume before responding to the server. Because writes are written to both the source and
destination volume, write performance is limited by the speed of the connection to the remote Storage Center.
Synchronous replication copies the volume Active Snapshot (current, unfrozen volume data) and any snapshots to the destination
Storage Center. When the source and destination volume are synchronized, new snapshots are created by pausing IO and creating
snapshots for both the source volume and the destination volume, and then resuming IO.
Synchronous Replication Modes
The synchronous replication mode controls how the source volume behaves when the destination volume is unavailable.
There are two synchronous replication modes:
•High Availability Mode: Accepts IO requests to the source volume when the destination volume is unavailable (or when latency
is too high) to avoid interrupting service. However, if writes are accepted to the source volume, the destination volume data
becomes stale.
•High Consistency Mode: Prevents IO requests to the source volume when the destination volume is unavailable to make sure
that the volumes remain identical. However, the source volume cannot be modied during this time, which can interrupt
operations.
When the destination volume comes back online, both modes resume transferring snapshots and Active Snapshot data from the
source volume.
Deduplication for Synchronous Replication
Deduplication reduces the amount of data required to transfer snapshots to the destination Storage Center by copying only the
changed portions of the snapshot history. This is accomplished by comparing the changed data in the snapshot being replicated with
the previous data block by block, and transmitting only blocks that dier. While deduplication can be resource-intensive, it is useful
when replicating volumes over lower bandwidth WAN links.
Replication Requirements
To replicate a volume from one Storage Center to another Storage Center, the requirements listed in the following table must be
met.
Requirement Description
Storage Center version The source and destination Storage Centers must meet the
minimum version requirements.
•Synchronous replication: Version 6.3 or later
670 Storage Center Replications and Live Volumes

Requirement Description
•Asynchronous replication: Version 5.5 or later
Storage Center license The source and destination Storage Centers must be licensed
for Remote Instant Snapshot.
Storage Manager conguration The source and destination storage system must be added to
Storage Manager Data Collector.
NOTE: Replications cannot be created or managed when
the Dell Storage Manager Client is directly connected to
a Storage Center.
Storage Center communication The storage systems must be connected using Fibre Channel or
iSCSI, and each storage system must be dened on the other
storage system.
QoS Denition On the source Storage Center, a quality of service (QoS)
denition must be set up for the replication.
Related links
Add a Storage Center
Creating and Managing Replication Quality of Service Denitions
Connecting to Remote Storage Centers
Replication Behavior When a Destination Volume Fails
When the destination volume becomes unavailable, each replication type behaves slightly dierently. The replication types also
recover dierently when the destination volume comes back online.
Scenario Asynchronous Replication Synchronous Replication
Destination volume is unavailable Allows IO requests to the source volume •High Consistency mode: Fails IO
requests to the source volume
•High Availability mode: Allows IO
requests to the source volume
Destination volume comes back online Resumes transferring snapshots from the
source volume and re-copies Active
Snapshot data (if enabled)
•High Consistency mode: Resumes
accepting IO requests to the source
volume
•High Availability mode: Resumes
transferring snapshots from the
source volume and copies the Active
Snapshot data that was missed while
the destination volume was unavailable
Replicating a Single Volume to Multiple Destinations
Multiple replications can be congured for a single source volume. Two topologies are supported:
•Mixed mode: A source volume is replicated in parallel to multiple Storage Centers.
Example: Two replications are created in parallel:
– Replication 1: Storage Center A → Storage Center B
– Replication 2: Storage Center A → Storage Center C
•Cascade mode: A source volume is replicated in series to multiple Storage Centers.
Example: Two replications are created in series:
– Replication 1: Storage Center A → Storage Center B
– Replication 2: Storage Center B → Storage Center C
Storage Center Replications and Live Volumes 671

Topology Limitations for Volumes Associated with Multiple Replications
The following limitations apply to volumes that are associated with multiple replications.
• Only one synchronous replication can be congured per source volume. Subsequent replications must be asynchronous.
• For cascade mode (replications congured in series), only the rst replication can be a synchronous replication. Subsequent
replications in the series must be asynchronous.
Disaster Recovery Limitations for Volumes Associated with Multiple Replications
The following disaster recovery limitations apply to volumes that are associated with multiple replications.
• Activating disaster recovery for a volume removes other cascade mode replications associated with the volume.
• Restoring a replication removes all other associated mixed mode replications.
Replications that are removed by disaster recovery must be manually recreated. To use the original destination volumes for the
secondary replications, remove the remote Storage Center mappings, then select the Use an Existing Volume check box when
recreating the replications.
Replication on SCv2000 Series Controllers
SCv2000 series controllers have limited replication functionality. The following replication limitations apply to SCv2000 series
controllers:
• Live Volume is not supported
• SCv2000 series controllers can replicate to SCv2000 series controllers only
• High Availability is not supported
• High Consistency is not supported
• Portable Volume replication is not supported
NOTE: All replications require a Data Collector. When directly connected to a Storage Center, replication options are not
available.
Replication Icons
The icons displayed for replications on the Storage tab of the Storage view indicate whether the volume is the source or destination
of the replication.
Icon Description
The volume is the source for a replication to a remote Storage Center or the source volume in a copy, mirror, or
migrate relationship.
The volume is the destination for a replication from a remote Storage Center.
Simulating Replications
Simulated replications allow you to estimate requirements for replication and determine an optimal balance between volumes,
snapshot schedules, bandwidth schedules, and your recovery plan.
NOTE: For user interface reference information, click Help.
Simulate a Replication
Run a synchronous replication simulation to verify bandwidth requirements and optimal data movement.
1. Click the Storage view.
2. In the Storage pane, select the Storage Center that hosts the volume for which you want to simulate replication.
3. In the Summary tab, click Actions, then select Replication→ Simulate Replicate Volumes.
• If one or more QoS denitions exist, the Create Simulation Replication wizard appears.
672 Storage Center Replications and Live Volumes

• If a QoS denition has not been created, the Create Replication QoS wizard appears. Use this wizard to create a QoS
denition before you congure replication.
4. In the Simulate Volume(s) to Replicate table, select the volume(s) for which you want to simulate replication, then click Next.
The wizard advances to the next page.
5. (Optional) In the Replication Attributes area, modify default settings that determine how replication behaves.
6. Click Next. The wizard advances to the next page.
7. (Optional) To modify replication attributes for an individual simulated replication, select it, then click Edit Settings.
8. Click Finish. Use the Replications tab on the Replications & Live Volumes view to monitor the simulated replication(s).
Related links
Replication Types
Convert a Simulated Replication to a Real Replication
If you are satised with the outcome of a simulated replication, you can convert it to a real replication.
Prerequisites
The replication requirements must be met.
Steps
1. Click the Replications & Live Volumes view.
2. In the Replications tab, select the simulated replication, then click Convert to Replication. The Convert to Replication wizard
appears.
3. Select the remote Storage Center to which you want to replicate the volume, then click Next.
• The wizard advances to the next page.
• If Fibre Channel or iSCSI connectivity is not congured between the local and remote Storage Centers, a dialog box appears.
Click Yes to congure iSCSI connectivity between the Storage Centers.
4. (Optional) Modify replication default settings.
• In the Replication Attributes area, congure options that determine how replication behaves.
• In the Destination Volume Attributes area, congure storage options for the destination volume(s).
5. Click Next. The wizard advances to the next page.
6. Review the replications.
a. (Optional) If you want to modify a replication before it is created, select it, then click Edit Settings.
b. Click Finish. The replication(s) is created and begins to replicate to the secondary Storage Center.
Related links
Replication Requirements
Replication Types
Replicating Volumes
Create a replication to copy a volume from one Storage Center to another Storage Center to safeguard data against local or regional
data threats.
Create a Single Replication
Create a single replication to copy one volume from a Storage Center to another Storage Center.
Prerequisites
The Replication Requirements must be met.
Steps
1. Click the Storage view.
2. In the Storage pane, select the Storage Center that hosts the volume you want to replicate.
3. Click the Storage tab.
4. In the Storage tab navigation tree, select the volume you want to replicate.
Storage Center Replications and Live Volumes 673

5. In the right pane, click Replicate Volume.
• If one or more QoS denitions exist, the Create Replication wizard appears.
• If a QoS denition has not been created, the Create Replication QoS wizard appears. Use this wizard to create a QoS
denition before you congure replication.
NOTE: If the volume is a replication destination, Replication QoS settings are enforced. If the volume is a Live
Volume secondary, the Replication QoS settings are not enforced.
6. Select a remote storage system to which you want to replicate the volume, then click Next.
• The wizard advances to the next page.
• If Fibre Channel or iSCSI connectivity is not congured between the local and remote storage system, a dialog box appears.
Click Yes to congure iSCSI connectivity between the storage systems.
7. (Optional) Modify replication default settings.
• In the Replication Attributes area, congure options that determine how replication behaves.
• In the Destination Volume Attributes area, congure storage options for the destination volume.
NOTE: A Fluid Cache volume cannot be the destination of a replication.
8. Click Finish. The volume begins to replicate to the remote storage system.
Related links
Replication Requirements
Replication Types
Create Multiple Replications
Create multiple replications to copy several volumes from a Storage Center to another Storage Center.
Prerequisites
The replication requirements must be met.
Steps
1. Click the Replications & Live Volumes view.
2. On the Replications tab, click Replicate Volumes.
• If one or more QoS denitions exist, the Create Replication wizard appears.
• If a Quality of Service (QoS) denition has not been created, the Create Replication QoS wizard appears. Use this wizard
to create a QoS denition before you congure replication.
NOTE: If the volume is a replication destination, Replication QoS settings are enforced. If the volume is a Live
Volume secondary, the Replication QoS settings are not enforced.
3. Select the Storage Center that hosts the volumes you want to replicate, then click Next. The wizard advances to the next
page.
4. Select the remote Storage Center to which you want to replicate the volumes, then click Next.
• The wizard advances to the next page.
• If Fibre Channel or iSCSI connectivity is not congured between the local and remote Storage Centers, a dialog box appears.
Click Yes to congure iSCSI connectivity between the Storage Centers.
5. Select the check box for each volume that you want to replicate, then click Next. The wizard advances to the next page.
6. (Optional) Modify replication default settings.
• In the Replication Attributes area, congure options that determine how replication behaves.
• In the Destination Volume Attributes area, congure storage options for the destination volume.
NOTE: A Fluid Cache volume cannot be the destination of a replication.
7. Click Next. The wizard advances to the next page.
8. Review the replications.
a. (Optional) If you want to modify a replication before it is created, select it, then click Edit Settings.
b. Click Finish. The volumes begin to replicate to the remote Storage Center.
674 Storage Center Replications and Live Volumes

Related links
Replication Requirements
Replication Types
Migrating Volumes to Another Storage Center
Migrating a volume to another Storage Center moves the data on that volume to a volume on another Storage Center. Successfully
migrating a volume mapped to a server with minimal down-time consists of the following steps.
NOTE: This method is the only way to migrate volumes for SCv2000 Storage Centers and Storage Centers running
version 7.0 or earlier. For other Storage Centers running version 7.1 or later, create a Live Migration to move the volume.
For more information on creating a Live Migration, see Create a Live Migration for a Single Volume.
1. Create a snapshot from the volume you intend to migrate.
2. Create a view volume from the snapshot.
3. Replicate the view volume to the destination Storage Center.
4. Unmap servers from the volume you intend to migrate.
5. Replicate the volume to the destination Storage Center.
Migrate a Volume to Another Storage Center
Migrate a volume to another Storage Center to move data in a volume from one Storage Center to another.
Prerequisites
The Replication Requirements must be met.
Steps
1. Create a snapshot for the volume you want to migrate.
For more information on creating a snapshot, see Manually Create a Snapshot for a Volume.
2. Create a view volume from the snapshot.
For more information on creating a view volume from a snapshot, see Create a Local Recovery Volume from a Snapshot.
3. Use Replicate One Time Copy to migrate the view volume to the destination Storage Center.
a. From the navigation pane, select the view volume.
b. Click Replicate One Time Copy of Volume.
The Create Replication wizard appears.
c. Select a destination Storage Center.
d. Click Next.
e. Modify the replication options as needed.
For more information on creating a replication, see Create a Single Replication.
f. Click Finish.
4. Shut down the servers mapped to the source volume.
5. Unmap servers mapped to the source volume.
6. Use Replicate One Time Copy to migrate the view volume to the destination Storage Center.
a. From the navigation pane, select the source volume.
b. Click Replicate One Time Copy of Volume.
The Create Replication wizard appears.
c. Select the destination Storage Center.
d. Click Next.
e. Modify the replication options as needed.
For more information on creating a replication, see Create a Single Replication.
f. Select the Use an Existing Volume check box.
A conrmation dialog box appears.
g. Click Yes
The Select Volume dialog box appears.
h. Select the volume created in step 3.
Storage Center Replications and Live Volumes 675

i. Click OK.
j. Click Finish.
Modifying Replications
Modify a replication if you want to enable or disable replication options, convert it to a Live Volume, or delete it.
Change the Type for a Replication
A replication can be changed from synchronous to asynchronous or asynchronous to synchronous with no service interruption.
Prerequisites
The source and destination Storage Centers must be running version 6.5 or later.
Steps
1. Click the Replications & Live Volumes view.
2. On the Replications tab, select the replication, then click Edit Settings. The Edit Replication Settings dialog box appears.
3. In the Type area, select Asynchronous or Synchronous.
4. Click OK.
Related links
Replication Types
Change the Synchronization Mode for a Synchronous Replication
The synchronization mode for a synchronous replication can be changed with no service interruption. The replication temporarily
becomes unsynchronized when the synchronization mode is changed.
Prerequisites
The source and destination Storage Centers must be running version 6.5 or later.
Steps
1. Click the Replications & Live Volumes view.
2. On the Replications tab, select the replication, then click Edit Settings. The Edit Replication Settings dialog box appears.
3. In the Sync Mode area, select High Availability or High Consistency.
4. Click OK.
Related links
Synchronous Replication
Synchronous Replication Modes
Include Active Snapshot Data for an Asynchronous Replication
The Active Snapshot represents the current, unfrozen volume data.
1. Click the Replications & Live Volumes view.
2. On the Replications tab, select the replication, then click Edit Settings. The Edit Replication Settings dialog box appears.
3. Select or clear the Replicate Active Snapshot check box then, click OK.
Enable or Disable Deduplication for a Replication
Deduplication reduces the amount of data transferred and enhances the storage eciency of the remote Storage Center by copying
only the changed portions of the snapshot history on the source volume, rather than all data captured in each snapshot.
1. Click the Replications & Live Volumes view.
2. On the Replications tab, select the replication, then click Edit Settings. The Edit Replication Settings dialog box appears.
3. Select or clear the Deduplication check box, then click OK.
676 Storage Center Replications and Live Volumes

Select a Dierent QoS Denition for a Replication
Select a dierent QoS denition for a replication to change how the replication uses bandwidth.
1. Click the Replications & Live Volumes view.
2. On the Replications tab, select the replication, then click Edit Settings. The Edit Replication Settings dialog box appears.
3. From the QoS Node drop-down menu, select a QoS denition.
4. Click OK.
Congure a Replication to Write Data to the Lowest Tier at the Destination
The Replicate Storage To Lowest Tier option forces all data written to the destination volume to the lowest storage tier congured
for the volume. By default, this option is enabled for asynchronous replications.
Prerequisites
The replication must be asynchronous. The Replicate Storage To Lowest Tier option is not available for synchronous replications.
Steps
1. Click the Replications & Live Volumes view.
2. On the Replications tab, select the replication, then click Edit Settings. The Edit Replication Settings dialog box appears.
3. Select the Replicate Storage To Lowest Tier check box.
4. Click OK.
Allow Replicate Storage to Lowest Tier Selection During Initial Replication Conguration
By default, the Replicate Storage To Lowest Tier option is only available when modifying an existing replication. To allow this option
to be congured when replications are being created, modify the Data Collector settings.
1. In the top pane of the Dell Storage Manager Client, click Edit Data Collector Settings. The Edit Data Collector Settings dialog
box appears.
2. Click the Replication Settings tab.
3. Select the Allow Select to Lowest Tier on Replication Create check box.
4. Click OK.
Pause a Replication
Pausing a replication temporarily prevents volume data from being copied to the remote Storage Center. Pausing a synchronous
replication can cause it to become unsynchronized.
1. Click the Replications & Live Volumes view.
2. In the Replications tab, select the replication, then click Pause. The Pausing Replication dialog box appears.
3. Click OK.
Resume a Paused Replication
Resume a paused replication to allow volume data to be copied to the remote Storage Center.
1. Click the Replications & Live Volumes view.
2. On the Replications tab, select the paused replication, then click Resume. The Resuming Replication dialog box appears.
3. Click OK.
Convert a Replication to a Live Volume
If servers at both the local and remote site need to write to a volume that is currently being replicated, you can convert a replication
to a Live Volume.
Prerequisites
• The Live Volume requirements must be met.
• If the replication is synchronous, the source and destination Storage Centers must be running version 6.5 or later.
Storage Center Replications and Live Volumes 677

Steps
1. Click the Replications & Live Volumes view.
2. On the Replications tab, select the replication, then click Convert to Live Volume. The Convert to Live Volume dialog box
appears.
3. Modify the Live Volume attributes as necessary. These attributes are described in the online help.
4. When you are nished, click OK.
Related links
Live Volume Requirements
Set Threshold Alert Denitions for a Replication
Congure one or more Threshold Alert Denitions for a replication if you want to be notied when a replication reaches specic
thresholds, such as the amount of replication data waiting to be transferred or the percentage of replication data that has been
transferred.
1. Click the Replications & Live Volumes view.
2. On the Replications tab, select the replication, then click Set Threshold Alert Denitions. The Set Threshold Alert Denitions
dialog box appears.
3. Select the alert denition for which you want to congure a threshold alert, then click Create Threshold Denition. The Create
Threshold Denition dialog box appears.
4. Congure the threshold denition attributes as needed. These attributes are described in the online help. Click Available Alert
Denition to set the denition and make it available. Click OK.
5. Click OK to close the Set Threshold Alert Denitions dialog box.
Monitoring Replications
Monitor a replication to determine how much progress has been made.
NOTE: For user interface reference information, click Help.
Filter Replications by Source Storage Center
To reduce the number of replications that are displayed on the Replications & Live Volumes view, you can lter the replications by
source Storage Center.
1. Click the Replications & Live Volumes view.
2. In the Source Storage Centers pane, hide replications that originate from one or more Storage Centers by clearing the
corresponding check boxes.
3. (Optional) When you are nished, you can revert to the default view by clicking Select All in the Source Storage Centers pane.
Filter Replications by Destination Storage Center
To reduce the number of replications that are displayed on the Replications & Live Volumes view, you can lter the replications by
destination Storage Center.
1. Click the Replications & Live Volumes view.
2. In the DR Storage Centers pane, hide replications that are destined to one or more Storage Centers by clearing the
corresponding check boxes.
3. (Optional) When you are nished, you can revert to the default view by clicking Select All in the DR Storage Centers pane.
View the Managing Live Volume for a Managed Replication
A managed replication replicates a Live Volume primary volume to a third Storage Center.
1. Click the Replications & Live Volumes view.
2. In the Replications tab, select the managed replication, then click Managing Live Volume. The Live Volumes tab appears and
selects the Live Volume that manages the managed replication.
678 Storage Center Replications and Live Volumes

Related links
Managed Replications for Live Volumes
View the Snapshots for a Replication
When a replication is selected, the Snapshots subtab displays the snapshots for the source volume and the destination volume.
1. Click the Replications & Live Volumes view.
2. On the Replications tab, select the replication.
3. In the bottom pane, click the Snapshots tab.
View the Progress Report for a Replication
When a replication is selected, the Progress Reports subtab displays charts for the amount of data waiting to be copied and the
percent complete.
1. Click the Replications & Live Volumes view.
2. On the Replications tab, select the replication.
3. In the bottom pane, click the Progress Reports tab.
View IO/sec and MB/sec Charts for a Replication
When a replication is selected, the IO Reports subtab displays charts for IO per second and MB per second.
1. Click the Replications & Live Volumes view.
2. On the Replications tab, select the replication.
3. In the bottom pane, click the IO Reports tab.
Managing Cross-Platform Replication
The following section describes managing replications between PS Series groups and Storage Centers.
Cross-Platform Replication Requirements
Storage Centers and PS Groups must meet the following minimum requirements to allow replication between Storage Center and PS
Group.
Table 17. Cross-Platform Replication Requirements
Component Requirement
Storage Center rmware 7.0
PS Group rmware 9.0
NOTE: SCv2000 series storage controllers do not support replication between Storage Center and PS Group storage
systems.
Managing Replications Between PS Series Groups and Storage Centers
This section includes information for managing replications between PS Series groups and Storage Centers.
Create a Replication From a PS Group to a Storage Center
Create a replication from a PS Group to a Storage Center to setup a replication relationship. After setting up the replication, replicate
a volume from a PS Group to a Storage Center using a replication schedule or Replicate Now.
Prerequisites
The Storage Center and PS Group must meet the minimum requirements for cross-platform replication.
Steps
1. Click the Storage view.
2. In the Storage pane, select a PS Group.
Storage Center Replications and Live Volumes 679

3. Click the Storage tab.
4. From the Storage tab navigation pane, select a volume.
5. Click Replicate Volume.
6. Select a remote storage system from the table.
7. Click Next.
If a remote iSCSI connection is not congured, the Congure iSCSI Connection wizard opens. For instructions on setting up a
remote iSCSI connection, see Congure an iSCSI Connection for Remote Storage Systems
8. Congure the replication settings as needed.
NOTE: For information on the replication settings, click Help.
9. Click Finish.
Related links
Cross-Platform Replication Requirements
Replicate to a Storage Center on Demand
Use Replicate Now to copy volume data to the destination Storage Center. Replicating from a PS Group to a Storage Center copies
a snapshot to the destination PS Group as a restore point. Before the data on the destination PS Group can be used, the restore
point must be activated.
Prerequisites
A replication must be created between the PS Group and the Storage Center.
Steps
1. Click the Replications and Live Volumes tab.
2. Select the replication from the replications table.
3. Click Replicate Now.
The Replicate Now dialog box opens.
4. Click OK
Edit a Cross-Platform Replication
Edit a cross-platform replication to change the settings of the replication. Setting vary based on which platform hosts the source
volume.
1. Click the Replications & Live Volumes view.
2. In the Replications tab, select a replication.
3. Click Edit Settings.
The Edit Replication Settings dialog box appears.
4. Modify the settings.
NOTE: For more information on the options on the dialog box, click Help.
5. Click OK.
Create a Replication from a Storage Center to a PS Group
Replicating volumes from a Storage Center to a PS Group is similar to replicating volumes from a Storage Center to another Storage
Center.
Prerequisites
You must congure an iSCSI connection between the PS Group and the Storage Center.
Steps
1. Click the Storage view.
2. In the Storage pane, select the Storage Center that hosts the volume you want to replicate.
3. Click the Storage tab.
4. In the Storage tab navigation tree, select the volume you want to replicate.
5. In the right pane, click Replicate Volume.
680 Storage Center Replications and Live Volumes

• If one or more QoS denitions exist, the Create Replication wizard appears.
• If a QoS denition has not been created, the Create Replication QoS wizard appears. Use this wizard to create a QoS
denition before you congure replication.
NOTE: If the volume is a replication destination, Replication QoS settings are enforced. If the volume is a Live
Volume secondary, the Replication QoS settings are not enforced.
6. Select a remote storage system to which you want to replicate the volume, then click Next.
• The wizard advances to the next page.
• If Fibre Channel or iSCSI connectivity is not congured between the local and remote storage system, a dialog box appears.
Click Yes to congure iSCSI connectivity between the storage systems.
7. (Optional) Modify replication default settings.
• In the Replication Attributes area, congure options that determine how replication behaves.
• In the Destination Volume Attributes area, congure storage options for the destination volume.
NOTE: A Fluid Cache volume cannot be the destination of a replication.
8. Click Finish. The volume begins to replicate to the remote storage system.
Managing Replication Schedules
Replication schedules set when replications from a PS Series group run on a daily, hourly, or one-time basis. They also determine the
number of snapshots the destination storage system retains for the replication.
Create an Hourly Replication Schedule
An hourly replication schedule determines how often a PS Series group replicates data to the destination volume at a set time or
interval each day.
1. Click the Storage view.
2. In the Storage pane, select a PS Series group.
3. Click the Storage tab.
4. From the Storage tab navigation pane, select a volume.
The volume must be the source of a replication relationship.
5. Click Create Schedule.
The Create Schedule dialog box opens.
6. Click the Enable Schedule checkbox.
7. In the Name eld, type a name for the schedule.
8. From the Frequency drop-down menu, select Hourly Schedule.
9. Select the Replication Schedule radio button.
10. From the Start Date drop-down menu, select the start date of the schedule.
11. To enable an end date for the schedule, select the checkbox next to End Date then select a date from the End Date drop-down
menu.
12. Specify when to start the replication.
• To start the replication at a set time each day, select At specic time, then select a time of day.
• To repeat the replication over a set amount of time, select Repeat Interval, then select how often to start the replication
and the start and end times.
13. From the Replica Settings eld, type the maximum number of replications the schedule can initiate.
Create a Daily Replication Schedule
A daily replication schedule determines how often a PS Series group replicates data to the destination volume at a set time or interval
on specied days.
1. Click the Storage view.
2. In the Storage pane, select a PS Series group.
3. Click the Storage tab.
Storage Center Replications and Live Volumes 681

4. From the Storage tab navigation pane, select a volume.
The volume must be the source of a replication relationship.
5. Click Create Schedule.
The Create Schedule dialog box opens.
6. Click the Enable Schedule checkbox.
7. In the Name eld, type a name for the schedule.
8. From the Frequency drop-down menu, select Daily Schedule.
9. Select the Replication Schedule radio button.
10. From the Start Date drop-down menu, select the start date of the schedule.
11. To enable an end date for the schedule, select the checkbox next to End Date then select a date from the End Date drop-down
menu.
12. In the Run every eld, specify the how often to run the replication.
13. Specify the when to start the replication.
• To start the replication at a set time each day, select At specic time, then select a time of day.
• To repeat the replication over a set amount of time, select Repeat Interval, then select how often to start replication and
the start and end times.
14. From the Replica Settings eld, type the maximum number of replications the schedule can initiate.
Schedule a Replication to Run Once
Create a schedule for one replication to replicate the volume at a future date and time.
1. Click the Storage view.
2. In the Storage pane, select a PS Series group.
3. Click the Storage tab.
4. From the Storage tab navigation pane, select a volume.
The volume must be the source of a replication relationship.
5. Click Create Schedule.
The Create Schedule dialog box opens.
6. Click the Enable Schedule checkbox.
7. In the Name eld, type a name for the schedule.
8. From the Frequency drop-down menu, select Run Once.
9. From the Date eld, select the start date of the replication.
10. In the Time eld, specify the start time of the replication.
11. From the Replica Settings eld, type the maximum number of replications the schedule can initiate.
Edit a Replication Schedule
After creating a replication schedule, edit it to change how often the schedule initiates replications.
1. Click the Storage view.
2. In the Storage pane, select a PS Group.
3. Click the Storage tab.
4. From the Storage tab navigation pane, select a volume.
The volume must be the source of a replication relationship.
5. From the Schedules tab, select the replication schedule to edit.
6. Click Edit.
The Edit Schedule dialog box appears.
7. Modify the schedule settings as needed.
NOTE: For more information on the schedule settings, click Help.
8. Click OK.
682 Storage Center Replications and Live Volumes

Enable or Disable a Replication Schedule
After creating a replication schedule, enable or disable the schedule to allow the schedule to initiate replications or prevent the
schedule from initiating replications.
1. Click the Storage view.
2. In the Storage pane, select a PS Group.
3. Click the Storage tab.
4. From the Storage tab navigation pane, select a volume.
The volume must be the source of a replication relationship.
5. From the Schedules tab, select the replication schedule to enable or disable.
6. Click Edit.
The Edit Schedule dialog box appears.
• To enable the replication schedule, select the Enable Schedule checkbox.
• To disable the replication schedule, clear the Enable Schedule checkbox.
7. Click OK.
Delete a Replication Schedule
Delete a replication schedule to prevent it from initiating replications after the schedule is no longer needed.
1. Click the Storage view.
2. In the Storage pane, select a PS Group.
3. Click the Storage tab.
4. From the Storage tab navigation pane, select a volume.
The volume must be the source of a replication relationship.
5. From the Schedules tab, select the replication schedule to delete.
6. Click Delete.
A conrmation dialog box appears.
7. Click OK.
Portable Volume Disks
A portable volume disk is an external USB disk that can be used to transfer replication data from one Storage Center to another. Use
a portable volume disk(s) to set up replications if the connection between the Storage Centers is too slow to copy the initial
replication data in a reasonable period of time.
The replication data for each volume that is copied to a portable volume disk is referred to as a replication baseline. When a portable
volume disk is connected to the destination Storage Center, the replication baselines are automatically restored to create replications.
Portable Volume Requirements
Storage Center must meet the following requirements to use Portable Volume:
• Both the source and destination Storage Center must be licensed for replication.
• Must use one of the following controllers:
– SC8000
– SC9000
– SC040
– SC4020
– SC5020
– SC7020
Storage Center Replications and Live Volumes 683

NOTE: SCv2000 series controllers do not support Portable Volume.
Portable Volume Process
The general process of using portable volume disks includes:
1. Connecting the portable volume disk(s) to the source Storage Center.
2. Choosing the volumes that you want to transfer to the remote Storage Center. Selected volumes are copied to the portable
volume disk(s), creating a replication baseline for each volume.
3. When the copy process completes, move the portable volume disk(s) to the destination site and start the restore process on
the destination Storage Center.
4. After the restore is complete, the source and destination volumes are synchronized automatically.
Types of Portable Volume Disks
Two types of portable volume disks can be used to transfer replication data.
• Dell USB disks
• Dell RD1000 disk bay(s) with removable RD1000 disk cartridges
Requirements for Dell USB Disks
In addition to the requirements for replication, the following requirements must be met to use Dell USB disks.
Requirement Description
Storage Manager Storage Manager 5.0 and higher.
Storage Centers • Source and destination Storage Centers must be running
Storage Center 5.0.1 or higher.
• Source and destination Storage Centers must be licensed for
asynchronous replication.
Portable Volume Disk Space One or more Dell USB disks to provide storage for the volume
data to be transferred. The combined size of the disks must be
greater than or equal to the size of the volume data to be
transferred.
Requirements for Dell RD1000 Disk Bays
In addition to the requirements for replication, the following requirements must be met to use Dell RD1000 disk bay(s) with
removable RD1000 disk cartridges.
Requirement Description
Storage Manager Storage Manager 6.2 and higher.
Storage Centers • Source and destination Storage Centers must be running
Storage Center 6.2 or higher.
• Source and destination Storage Centers must be licensed for
asynchronous replication.
Portable Volume Disk Space One or more Dell RD1000 disk bay(s) with removable RD1000
disk cartridges to provide storage for the volume data to be
transferred. The combined size of the disk cartridges must be
greater than or equal to the size of the volume data to be
transferred.
684 Storage Center Replications and Live Volumes

Portable Volume Nodes
When a portable volume disk is connected to a Storage Center or a Storage Center is the source or destination for a replication
baseline, the Portable Volumes node appears in the Storage tab navigation pane.
The following table describes the nodes that can appear under the Portable Volumes node.
Portable Volume Node Description
Unassigned Shows portable volume disks on the Storage Center that are
currently unassigned.
Repl Baselines To
[destination]
Shows portable volume disks on the Storage Center that contain
baseline replications for which the Storage Center is the source.
Repl Baselines From
[source]
Shows portable volume disks on the Storage Center that contain
baseline replications for which the Storage Center is the
destination.
Invalid Shows portable volume disks on the Storage Center that contain
replication baselines for which the Storage Center is neither the
source nor destination.
Erasing Disks Shows portable volume disks on the Storage Center that are
currently being erased.
Using Portable Volume Disks to Transfer Replication Data
Perform these tasks to use one or more portable volume disk(s) to transfer replication data from one Storage Center to another:
1. Prepare the Source Storage Center
2. Choose Volumes to Transfer to the Destination Storage Center
3. Move the Replication Data to the Destination Storage Center
Prepare the Source Storage Center
Perform the following tasks to prepare the source Storage Center.
1. Make sure that the portable volume requirements are met.
2. Connect the portable volume disk(s) to the source Storage Center.
• If you are using multiple portable volume disks, connect them simultaneously to improve performance. If you cannot
simultaneously connect enough disks to transport the volume data because there are insucient Storage Center USB ports,
you will be prompted to connect additional disks later in the process.
• If you are using one or more Dell RD1000 disk bays, insert an RD1000 disk cartridge into each bay.
3. If the portable volume disk(s) contain old or invalid data, use Storage Manager Client to erase them.
a. In the Storage tab navigation pane, select the portable volume disk.
b. In the right pane, click Erase. The Erase Portable Volume dialog box appears.
c. Select an Erase Type, then click Yes.
Related links
Requirements for Dell USB Disks
Managing Replication Baselines and Portable Volume Disks
Storage Center Replications and Live Volumes 685

Choose Volumes to Transfer to the Destination Storage Center
On the source Storage Center, use the Start Replication Baseline wizard to select the destination Storage Center, the volumes that
will be transferred, and the portable volume disk(s) that will transport the replication baselines for the volumes.
1. Click the Storage view.
2. In the Storage pane, select a Storage Center.
3. Click the Storage tab.
4. In the Storage tab navigation pane, select Portable Volumes.
Figure 69. Portable Volumes Unassigned Node
NOTE: The Portable Volumes node appears only if one or more portable volume disks are present on the Storage
Center.
5. In the right pane, click Start Replication Baseline. The Start Replication Baseline wizard appears.
6. Select the destination Storage Center, then click Next. The wizard advances to the next page.
7. Select one or more portable volume disks and specify optional encryption.
a. (Optional) To encrypt the replication baseline, select the Use Encryption check box, then type a password in the Security
Key eld.
b. In the Select Portable Volume Disks table, select the portable volume disk(s) that will transport the replication baseline.
c. Click Next. The wizard advances to the next page.
8. Select the volume(s) to include.
a. Select each volume to add to the replication baseline, then click Add Volumes. When you add a volume, the Estimated
Space Used by Volumes is updated.
NOTE: If the volume space exceeds the storage available on the portable volume disk(s), the wizard informs you
that after the initial space is lled you must add additional portable volume disk(s).
b. When you are nished adding volumes, click Next. The wizard advances to the next page.
9. Congure the replication and destination volume attributes.
a. (Optional) Modify the Replication Attributes and Destination Volume Attributes as needed. These attributes are described
in the online help.
b. When you are nished, click Next. The wizard advances to the next page.
10. Review your selections.
a. (Optional) If you want to modify replication settings for an individual volume, select the volume, then click Edit Selected.
b. When you are done, click Finish.
• On the source Storage Center, Storage Manager creates a Portable Volume node for the replication to the destination
Storage Center and the replication baseline begins to copy to the portable volume disk(s). Select the Repl Baselines To
[destination] node to monitor copy progress.
Figure 70. Portable Volumes Repl Baselines To Storage Center Node
• On the destination Storage Center, Storage Manager creates a Portable Volume node for the replication from the
source Storage Center after the rst replication baseline is copied to the portable volume disk. The destination volumes
also appear under the Volumes node.
Figure 71. Portable Volumes Repl From Storage Center Node
11. Wait for the volume data to copy to the attached portable volume disk(s), and swap portable volume disks if necessary.
• If the volume space exceeds the storage available on the portable volume disk(s), when the attached portable volume disks
ll up, the State changes to Waiting for Disks to be Removed and Added.
686 Storage Center Replications and Live Volumes

– If you are using Dell USB disks, disconnect them and connect the remaining disks. Add new disks to the Portable
Volume node.
– If you are using Dell RD1000 disk bays, eject the full disk cartridges and insert new disk cartridges. Add new disks to the
Portable Volume node.
NOTE: If a new portable volume disk is added to an Invalid node, it contains data for a dierent transfer. If the
data is not needed, erase the disk before adding it to the Portable Volume node.
• If the connected portable volume disk(s) have sucient capacity for the volume data, when the copy operation nishes the
State changes to Finished and Waiting for Disks to be Removed. Disconnect the portable volume disk(s).
Related links
Managing Replication Baselines and Portable Volume Disks
Move the Replication Data to the Destination Storage Center
After the replication baselines have been copied to the portable volume disk(s), transport the disk(s) to the destination Storage
Center and load the replication baselines.
1. After the replication baselines are copied or the portable volume disk(s) are full, remove them from the source Storage Center.
2. Connect the portable volume disk(s) to the destination Storage Center.
• You can connect the disks in any order.
• If you are using multiple portable volume disks, connect them simultaneously to improve performance.
When a portable volume disk(s) is connected, the destination Storage Center detects it and begins restoring the replication
baseline.
3. Use the Dell Storage Manager Client to monitor restore progress.
a. Click the Storage view.
b. In the Storage pane, select the destination Storage Center.
c. Click the Storage tab.
d. In the Storage tab navigation pane, select Repl Baselines From [ ].
e. Use the Portable Volumes tab to view transfer progress.
• If there are more portable volume disks than can be connected simultaneously, when the copy operation completes, the
State changes to Waiting for Disks to be Removed and Added. Disconnect the portable volume disk(s) and connect
the remaining disks. If you are using RD1000 disk bays, swap the disk cartridges.
• When the replication baseline for a volume is nished restoring, it is removed from the table and the corresponding
replication appears on the Replications tab in the Replications & Live Volumes view.
4. After all replication baselines have been restored from the portable volume disk(s), disconnect the disk(s) from the destination
Storage Center.
Managing Replication Baselines and Portable Volume Disks
Use the following tasks to manage replication baselines and portable volume disks.
Prepare a Portable Volume Disk without Copying Replication Baselines to It
The Manage Portable Volume Disks wizard allows you to prepare one or more portable volume disks to transport replication data
without copying replication baselines for Storage Center volumes. You might want to do this if you haven’t decided which volumes to
include or you want to allow another Storage Manager user to add the volumes.
1. Connect one or more portable volume disks to the Storage Center.
2. Click the Storage view.
3. In the Storage pane, select a Storage Center.
4. Click the Storage tab.
5. In the Storage tab navigation pane, select Portable Volumes.
Storage Center Replications and Live Volumes 687

Figure 72. Portable Volumes Unassigned Node
NOTE: The Portable Volumes node appears only if one or more portable volume disks are present on the Storage
Center.
6. If the portable volume disk(s) contain old or invalid data, erase them.
a. In the Storage tab navigation pane, select the portable volume disk.
b. In the right pane, click Erase. The Erase Portable Volume dialog box appears.
c. Select an Erase Type, then click Yes.
7. In the right pane, click Manage Portable Volume Disks. The Manage Portable Volume Disks wizard appears.
8. Select the Storage Center to which the portable volume will transfer a replication baseline, then click Next. The wizard
advances to the next page.
9. Select one or more portable volume disks and specify optional encryption.
a. (Optional) To encrypt the replication baseline, select the Use Encryption check box, then type a password in the Security
Key eld.
b. In the Select Portable Volume Disks table, select the portable volume(s) that will transport the replication baseline.
c. When you are done, click Finish. The replication baseline is created and the portable volume disk(s) are added to it.
Add a Portable Volume Disk to a Portable Volume Node
If the replication baselines that will be transferred to a destination Storage Center require more space than is provided by the
portable volume disks you initially selected, you can add additional portable volume disks.
1. If necessary, connect an additional portable volume disk to the source Storage Center.
2. Click the Storage view.
3. In the Storage pane, select a Storage Center.
4. Click the Storage tab.
5. In the Storage tab navigation pane, select Repl Baseline To [ ].
6. In the right pane, click Add Disks. The Add Portable Volume Disks dialog box appears.
NOTE: The Add Disks button appears only if one or more available portable volume disks are connected to the
Storage Center.
7. Select the portable volume disk(s) that you want to add, then click Finish.
Add a Storage Center Volume to a Portable Volume Node
After you have prepared one or more portable volume disks, you can select additional Storage Center volumes to transfer.
1. Click the Storage view.
2. In the Storage pane, select a Storage Center.
3. Click the Storage tab.
4. In the Storage tab navigation pane, select Repl Baseline To [ ].
5. In the right pane, click Add Volumes. The Add Portable Volumes wizard appears.
6. Select the volume(s) to add to the collection of replication baselines.
a. Select each volume to add, then click Add Volumes. When you add a volume, the Estimated Space Used by Volumes is
updated.
b. When you are nished adding volumes, click Next. The wizard advances to the next page.
7. Congure the replication and destination volume attributes.
a. (Optional) Modify the Replication Attributes and Destination Volume Attributes as needed. These attributes are described
in the online help.
b. When you are nished, click Next. The wizard advances to the next page.
8. Review your selections.
a. (Optional) If you want to modify replication settings for an individual volume, select the volume, then click Edit Selected.
688 Storage Center Replications and Live Volumes

b. When you are done, click Finish.
Modify the Portable Volume Schedule
The portable volume Schedule allows you to dene when portable volume copy and restore operations are allowed and set a priority
value (Not Allowed, Low, Medium, or High) for the operations. By default, the portable volume schedule does not restrict portable
volume copy/restore operations.
1. Click the Storage view.
2. In the Storage pane, select a Storage Center.
3. Click the Storage tab.
4. In the Storage tab navigation pane, select Portable Volumes.
5. In the right pane, click Edit Portable Volume Schedule. The Edit Portable Volume Schedule dialog box appears.
Figure 73. Edit Portable Volume Schedule Dialog Box
6. Add a rule to restrict copy/restore for portable volumes.
a. To select a time range, click the rst cell in the range and drag to the last cell in the range.
b. After the time range is selected, right-click the table, then select the priority.
•Not Allowed: When selected, prevents copy/restore operations from taking place.
•Low: When selected, limits copy/restore operations to one portable volume disk with one IO request at a time.
•Medium: When selected, limits copy/restore operations to three portable volume disks with up to three concurrent IO
requests per disk.
•High: When selected, limits copy/restore operations to ten portable volume disks with up to ten concurrent IO requests
per disk.
7. Create additional rules as needed.
8. When you are nished, click OK.
Change the Encryption Security Key for a Replication Baseline
The encryption security key protects the encryption key for a replication baseline. The destination Storage Center must present the
encryption security key to the source Storage Center to retrieve the encryption key.
1. Click the Storage view.
2. In the Storage pane, select a Storage Center.
3. Click the Storage tab.
4. In the Storage tab navigation pane, select the replication baseline as appropriate:
•Repl Baseline To [ ]
Storage Center Replications and Live Volumes 689

•Repl Baseline From [ ]
5. In the right pane, click Edit Encryption Security Key. The Edit Encryption Security Key dialog box appears.
6. In the Encryption Security Key eld, type a new security key, then click OK.
Rename a Portable Volume Disk
You can change the name assigned to the portable volume USB disk.
1. Click the Storage view.
2. In the Storage pane, select a Storage Center.
3. Click the Storage tab.
4. In the Storage tab navigation pane, select the portable volume disk.
5. In the right pane, click Edit Settings. The Edit Portable Volume dialog box appears.
6. In the Name eld, type a new name for the portable volume disk, then click OK.
Erase a Portable Volume Disk
Erase a portable volume disk if you want to make sure that no data can be retrieved from the disk.
1. Click the Storage view.
2. In the Storage pane, select a Storage Center.
3. Click the Storage tab.
4. In the Storage tab navigation pane, select the portable volume disk.
5. In the right pane, click Erase. The Erase Portable Volume dialog box appears.
6. From the Erase Type drop-down menu, select an erase method:
•Quick Erase: When selected, erases the directory for the data.
•One Pass Full Erase: When selected, performs one write pass on the disk and overwrites all data with zeroes.
•Seven Pass Full Erase: When selected, performs seven write passes on the disk, rst overwriting the data with zeroes and
then overwriting the disk six more times with sequences of data. The secure erase requires signicant time to complete.
7. Click Yes.
Cancel a Portable Volume Disk Erase Operation
If you do not want to wait for the erase operation to complete, you can cancel it.
1. Click the Storage view.
2. In the Storage pane, select a Storage Center.
3. Click the Storage tab.
4. In the Storage tab navigation pane, select the portable volume disk.
5. In the right pane, click Cancel Erase. The Cancel Erase of Portable Volume dialog box appears.
6. Click Yes.
Cancel a Portable Volume Disk Copy Operation
If you do not want to wait for the copy operation to complete, you can cancel it.
1. Click the Storage view.
2. In the Storage pane, select a Storage Center.
3. Click the Storage tab.
4. In the Storage tab navigation pane, select Repl Baseline To [ ].
5. In the right pane, on the Portable Volumes tab, right-click the volume copy that you want to cancel, then select Cancel
Replication Baseline. The Cancel Replication Baseline dialog box appears.
6. Click Yes.
690 Storage Center Replications and Live Volumes

Cancel a Portable Volume Disk Restore Operation
You can cancel the operation to restore a replication baseline from a portable volume disk to the destination Storage Center.
1. Click the Storage view.
2. In the Storage pane, select the destination Storage Center.
3. Click the Storage tab.
4. In the Storage tab navigation pane, select Repl Baseline From [ ].
5. In the right pane, on the Portable Volumes tab, right-click the volume restore that you want to cancel, then select Cancel
Replication Baseline. The Cancel Replication Baseline dialog box appears.
6. Click Yes.
Storage Center Live Volumes
A Live Volume is a replicating volume that can be mapped and active on a source and destination Storage Center at the same time.
While both Storage Centers can accept writes, when a server writes to the destination volume, the writes are redirected to the
source volume before being replicated back to the destination.
Unlike replicated volumes, Live Volume primary and secondary volumes share the same volume identity, which means that servers
recognize the primary and secondary volumes as the same volume.
Behavior of Volume QoS Settings in Live Volume Operations
Any Volume or Replication QoS settings that have been dened are enforced only on the primary side of a Live Volume. If the
secondary becomes primary as the result of a swap or DR Activate, the Volume QoS attributes and Replication QoS settings from
that system are enforced. This behavior diers from how Volume QoS settings are enforced for a replication.
Live Volume Requirements
To create Live Volumes, the requirements listed in the following table must be met.
Requirement Description
Storage Center version The primary and secondary Storage Centers must meet the
minimum version requirements.
•Synchronous Live Volume: Version 6.5 or later
•Asynchronous Live Volume: Version 5.5 or later
NOTE: Dell recommends that both Storage Centers are
running the same version of Storage Center.
Storage Center license The primary and secondary Storage Centers must be licensed
for Live Volume.
Storage Manager conguration The primary and secondary Storage Centers must be added to
Storage Manager.
Storage Center communication The primary and secondary Storage Centers must be connected
using Fibre Channel or iSCSI, and each Storage Center must be
dened on the other Storage Center.
• On the primary Storage Center, the secondary Storage
Center must be dened as a remote Storage Center.
• On the secondary Storage Center, the primary Storage
Center must be dened as a remote Storage Center.
QoS denitions Quality of service (QoS) denitions must be dened on the
primary and secondary Storage Centers.
Storage Center Replications and Live Volumes 691

Live Volume Types
Live Volumes can be created using asynchronous replication or synchronous replication.
The following table compares the Storage Center version requirements and features of each Live Volume type.
Live Volume Type Storage Center Snapshot Support Active Snapshot
Support
Deduplication Support
Asynchronous Version 5.5 and later Yes Yes Yes
Synchronous Version 6.5 or later Yes Yes Yes
Related links
Asynchronous Replication
Synchronous Replication
Live Volume Icon
The following icon is displayed for Live Volumes on the Storage tab of the Storage view to dierentiate it from regular volumes and
replicated volumes.
Icon Description
Primary/Secondary Live Volume
NOTE: To determine whether a Live Volume is primary or secondary from the Storage
tab, select the Live Volume, then see the Live Volume Attributes section under the
Summary subtab.
Live Volumes Roles
There are two roles for Live Volumes: primary and secondary. These roles determine the direction of the replication, and they can be
swapped automatically or manually. Write performance is reduced for the secondary volume because the primary volume must also
acknowledge these writes.
Storage Center Role Description
Primary • Hosts the primary volume, which is like the source volume for a conventional replication
• Replicates the primary volume to the secondary volume
• Processes all IO from both the primary and secondary site
Secondary • Hosts the secondary volume
• Accepts IO for the Live Volume and routes it to the primary volume on the primary Storage
Center
Live Volume Roles Example
In the following examples, a server sends an IO request that modies the primary volume. The changes to the primary volume are
replicated to the secondary Storage Center over Fibre Channel or iSCSI. When a server connected to the secondary Storage Center
sends an IO request to the secondary volume, the secondary Storage Center forwards the IO request to the primary volume on the
primary Storage Center.
692 Storage Center Replications and Live Volumes

Live Volume Before Swap Role
In the following diagram, the primary Storage Center is on the left and the secondary Storage Center is on the right.
Figure 74. Example Live Volume Conguration
1. Server 2. Server IO request to primary volume over Fibre Channel
or iSCSI
3. Primary volume 4. Live Volume replication over Fibre Channel or iSCSI
5. Secondary volume 6. Server IO request to secondary volume (forwarded to
primary Storage Center by secondary Storage Center)
7. Server
Live Volume After Swap Role
In the following diagram, a role swap has occurred so the secondary Storage Center is on the left and the primary Storage Center is
on the right.
Figure 75. Example Live Volume Conguration After Swap Role
1. Server 2. Server IO request to secondary volume (forwarded to
primary Storage Center by secondary Storage Center)
3. Secondary volume 4. Live Volume replication over Fibre Channel or iSCSI
5. Primary volume 6. Server IO request to primary volume over Fibre Channel
or iSCSI
7. Server
Storage Center Replications and Live Volumes 693

Automatic Swap Role for Live Volumes
Live Volumes can be congured to swap primary and secondary volumes automatically when certain conditions are met to avoid
situations in which the secondary volume receives more IO than the primary volume.
Attributes that Control Swap Role Behavior
When automatic swap role is enabled, the following limits determine when a role swap occurs.
Swap Role Limit Description
Min Amount Before Swap Species the minimum amount of storage space that must be
written to the Live Volume on the secondary Storage Center
before the roles can be swapped
Min Time As Primary Before Swap (Minutes) Species the number of minutes that must pass before the roles
can be swapped.
Min Secondary Percent Before Swap (%) Species the minimum percentage of IO that must take place on
the secondary volume before the roles can be swapped.
Triggering an Automatic Swap Role
For an automatic swap role to occur, the following events must take place.
1. The Automatically Swap Roles feature must be enabled for the Live Volume.
2. The timeout specied in the Min Time As Primary Before Swap (Minutes) eld must expire.
3. Over a ve minute period, one of the following limits must be exceeded for least 70% of the samples conducted during that
time.
•Min Amount Before Swap
•Min Secondary Percent Before Swap (%)
Automatic Failover for Live Volumes
With Automatic Failover applied, the secondary Live Volume will automatically be promoted to primary in the event of a failure. After
the primary Live Volume comes back online, Automatic Restore optionally restores the Live Volume relationship.
Live Volume Automatic Failover Requirements
The following requirement must be met to enable Automatic Failover on a Live Volume.
Component Requirement
Storage Center version 6.7 or higher
Live Volume attributes • Synchronous
• High-Availability
• Protected
Server host operating system • Any of the following operating systems:
• VMware ESX 5.5
• VMware ESX 6.0
• Windows Server 2012 with Microsoft Hyper-V
• Windows Server 2012 R2 with Microsoft Hyper-V
Virtual environment • VMware
Data Collector Ports Enable inbound trac on port 3033
694 Storage Center Replications and Live Volumes

Tiebreaker
The tiebreaker is a service running on the Data Collector that prevents the primary and secondary Live Volumes from simultaneously
becoming active. If the secondary Storage Center cannot communicate with the primary Storage Center, it consults the tiebreaker
to determine if the primary Storage Center is down. If the primary Storage Center is down, the secondary Live Volume activates.
Automatically Failing Over
Enabling Automatic Failover on a Live Volume allows the secondary Live Volume to automatically activate in the event of a failure.
The following steps occur during an automatic failover.
Callout Object Callout Object
1 Primary Storage Center 4 Primary Live Volume
2 Tiebreaker 5 Secondary Live Volume
3 Secondary Storage Center 6 Servers
1. The primary Storage Center fails.
Figure 76. Step One
2. The secondary Storage Center cannot communicate with the primary Storage Center.
3. The secondary Storage Center communicates with the tiebreaker and receives permission to activate the secondary Live
Volume.
4. The secondary Storage Center activates the secondary Live Volume.
Storage Center Replications and Live Volumes 695

Figure 77. Step Four
NOTE: When the primary Storage Center recovers, Storage Center prevents the Live Volume from coming online.
Automatic Restore of a Live Volume
Enabling Automatic Restore repairs the Live Volume relationship between the primary and secondary Live Volumes after recovering
from a failure. After an automatic restore, the original secondary Live Volume remains as the primary Live Volume. The following
steps occur during an automatic repair of a Live Volume.
NOTE: The Live Volume will automatically restore only if the failover was automatically activated.
1. The primary Storage Center recovers from the failure.
Figure 78.
696 Storage Center Replications and Live Volumes

2. The primary Storage Center recognizes that the secondary Live Volume is active as the primary Live Volume.
3. The Live Volume on the secondary Storage Center becomes the primary Live Volume.
4. The Live Volume on the primary Storage Center becomes the secondary Live Volume.
Figure 79.
Managed Replications for Live Volumes
A managed replication allows you to replicate a primary Live Volume to a third Storage Center, protecting against data loss in the
event that the site where the primary and secondary Storage Centers are located goes down. When a Live Volume swap role occurs,
the managed replication follows the primary volume to the other Storage Center.
Supported Live Volume with Managed Replication Topologies
Three specic combinations of Live Volume type and managed replication type are supported. The following table lists the supported
combinations.
Live Volume Type Managed Replication Type
Asynchronous Synchronous
Asynchronous Asynchronous
Synchronous Asynchronous
Live Volume with Managed Replication Example Conguration
The following examples show how a managed replication behaves before and after a Live Volume swap role.
•Live Volume behavior: When a server near the primary Storage Center sends an IO request that modies the primary volume,
the changes to the primary Live Volume are replicated to the secondary Storage Center over Fibre Channel or iSCSI. When a
server near the secondary Storage Center sends an IO request to the secondary Live Volume, the secondary Storage Center
forwards the IO request to the primary volume on the primary Storage Center. These changes to the primary volume are
ultimately replicated to the secondary volume.
•Managed replication behavior: The changes to the primary Live Volume are replicated to the third Storage Center over Fibre
Channel or iSCSI. When a Live Volume swap role occurs, the managed replication follows the primary volume to the other
Storage Center.
Storage Center Replications and Live Volumes 697

Managed Replication Before Live Volume Swap Role
In the following diagram, the primary Storage Center is on the left and the secondary Storage Center is located on the right.
Figure 80. Live Volume with Managed Replication Example Conguration
1. Server 2. Server IO request to primary volume over Fibre Channel
or iSCSI
3. Primary volume (Live Volume and managed replication) 4. Live Volume replication over Fibre Channel or iSCSI
5. Secondary volume (Live Volume) 6. Server IO request to secondary volume (forwarded to
primary Storage Center by secondary Storage Center)
7. Server 8. Destination volume (managed replication)
9. Managed replication over Fibre Channel or iSCSI
Managed Replication After Live Volume Swap Role
In the following diagram, a swap role has occurred so the secondary Storage Center is on the left and the primary Storage Center is
located on the right. The managed replication has moved to follow the primary volume.
Figure 81. Live Volume with Managed Replication Example Conguration After Swap Role
1. Server 2. Server IO request to secondary volume (forwarded to
primary Storage Center by secondary Storage Center)
3. Secondary volume (Live Volume) 4. Live Volume replication over Fibre Channel or iSCSI
5. Primary volume (Live Volume and managed replication) 6. Server IO request to primary volume over Fibre Channel
or iSCSI
7. Server 8. Destination volume (managed replication)
9. Managed replication over Fibre Channel or iSCSI
Managed Replication Requirements
Each Storage Center that participates in the Live Volume and managed replication conguration must meet specic requirements.
• The primary and secondary Storage Centers (Live Volume) must be running version 6.5 or later and meet the Live Volume
requirements.
698 Storage Center Replications and Live Volumes

• The destination Storage Center (managed replication) must be running version 6.5 or later and meet the replication requirements.
Related links
Replication Requirements
Live Volume Requirements
Creating Live Volumes
Create a Live Volume to replicate a volume to another Storage Center while allowing servers to send IO for the volume to both
Storage Centers. This additional exibility can be used to perform planned outages without interrupting volume availability.
NOTE: For user interface reference information, click Help.
Convert a Single Volume to a Live Volume
To convert a single volume to a Live Volume, create the Live Volume from the Storage view.
Prerequisites
The Live Volume requirements must be met. See Live Volume Requirements.
About this task
Fluid Cache volumes cannot be the primary or secondary volume in a Live Volume.
Steps
1. Click the Storage view.
2. In the Storage pane, select the Storage Center that hosts the volume you want to replicate.
3. Click the Storage tab.
4. In the Storage tab navigation tree, select the volume.
5. In the right pane, click Convert to Live Volume.
• If one or more QoS denitions exist, the Convert to Live Volume wizard appears.
• If a Quality of Service (QoS) denition has not been created, the Create Replication QoS wizard appears. Use this wizard
to create a QoS denition before you congure a Live Volume.
NOTE: Live Volume QoS settings are only enforced on the primary Storage Center and are not enforced on the
secondary Storage Center until it becomes the primary Storage Center.
6. Select the secondary Storage Center for the Live Volume, then click Next.
• The wizard advances to the next page.
• If Fibre Channel or iSCSI connectivity is not congured between the local and remote Storage Centers, a dialog box appears.
Click Yes to congure iSCSI connectivity between the Storage Centers.
7. (Optional) Modify Live Volume default settings.
• In the Replication Attributes area, congure options that determine how replication behaves.
• In the Destination Volume Attributes area, congure storage options for the destination volume and map the destination
volume to a server.
• In the Live Volume Attributes area, select a QoS node for the secondary Storage Center, congure the automatic swap role
policy, or enable automatic failover and automatic restore.
• In the Managed Replications area, congure a managed replication that replicates the Live Volume primary volume to a
third Storage Center.
8. Click Finish.
The volume is converted to a Live Volume and begins to replicate to the secondary Storage Center.
Related links
Live Volume Requirements
Live Volume Types
Managed Replications for Live Volumes
Storage Center Replications and Live Volumes 699

Convert Multiple Volumes to Live Volumes
To convert multiple volumes to Live Volumes, create the Live Volumes from the Replications & Live Volumes view.
Prerequisites
The Live Volume requirements must be met. See Live Volume Requirements.
About this task
Fluid Cache volumes cannot be the primary or secondary volume in a Live Volume.
Steps
1. Click the Replications & Live Volumes view.
2. On the Live Volumes tab, click Create Live Volumes. The Create Live Volumes wizard appears.
3. Select the Storage Center that hosts the volumes you want to convert, then click Next. The wizard advances to the next page.
4. Select the secondary Storage Center for the Live Volumes, then click Next.
• The wizard advances to the next page.
• If Fibre Channel or iSCSI connectivity is not congured between the local and remote Storage Centers, a dialog box appears.
Click Yes to congure iSCSI connectivity between the Storage Centers.
5. Select the check box for each volume that you want to convert, then click Next. The wizard advances to the next page.
6. (Optional) Modify Live Volume default settings.
• In the Replication Attributes area, congure options that determine how replication behaves.
• In the Destination Volume Attributes area, congure storage options for the destination volumes.
• In the Live Volume Attributes area, select a QoS node for the secondary Storage Center, congure the automatic swap role
policy, or enable automatic failover and automatic restore.
NOTE: Live Volume QoS settings are only enforced on the primary Storage Center and are not enforced on the
secondary Storage Center until it becomes the primary Storage Center.
7. Click Next. The wizard advances to the next page.
8. Review the Live Volumes you have congured.
a. (Optional) If you want to add a managed replication or modify a Live Volume before it is created, select it, then click Edit
Settings.
b. Click Finish. The Live Volumes are created and they begin to replicate to the secondary Storage Center.
Related links
Live Volume Requirements
Live Volume Types
Managed Replications for Live Volumes
Modifying Live Volumes
Modify a Live Volume if you want to change replication attributes, Live Volume attributes, convert it to a replication, or delete it.
Swap the Primary Storage Center for a Live Volume
If the secondary Storage Center is receiving more IO for a Live Volume than the primary Storage Center, swap roles to improve
performance. If an outage is planned at the site where the primary Storage Center is located, swap roles before the outage to make
sure there is no interruption to volume availability. After swapping roles, save restore points to make sure that the restore point for
the Live Volume stays current.
Steps
1. Click the Replications & Live Volumes view.
2. On the Live Volumes tab, select the Live Volume, then click Swap Primary Storage Center of Live Volume. The Swap Primary
Storage Center of Live Volume dialog box appears.
3. Click OK.
Next steps
Save restore points to make sure that the restore point for the Live Volume stays current. See Save Replication Restore Points for
One or More Storage Centers.
700 Storage Center Replications and Live Volumes

Change the Replication Type for a Live Volume
The replication type used by a Live Volume can be changed with no service interruption.
Prerequisites
• The source and destination Storage Centers must be running version 6.5 or later.
• If the Live Volume manages a synchronous replication, the replication type for the Live Volume must be asynchronous.
Steps
1. Click the Replications & Live Volumes view.
2. On the Live Volumes tab, select the Live Volume, then click Edit Settings. The Edit Live Volume dialog box appears.
3. In the Type area, select Asynchronous or Synchronous.
4. Click OK.
Related links
Live Volume Types
Change the Synchronization Mode for a Synchronous Live Volume
The synchronization mode for a synchronous Live Volume can be changed with no service interruption.
Prerequisites
The source and destination Storage Centers must be running version 6.5 or later.
Steps
1. Click the Replications & Live Volumes view.
2. On the Live Volumes tab, select the Live Volume, then click Edit Settings. The Edit Live Volume dialog box appears.
3. In the Sync Mode area, select High Availability or High Consistency.
4. Click OK.
Related links
Synchronous Replication
Synchronous Replication Modes
Add a Managed Replication to a Live Volume
Add a managed replication to a Live Volume to replicate the primary volume to a third Storage Center.
Prerequisites
The primary, secondary, and managed replication destination Storage Centers must meet the managed replication requirements.
Steps
1. Click the Replications & Live Volumes view.
2. On the Live Volumes tab, select the Live Volume, then click Add Managed Replication. The Managed Replication Settings
wizard appears.
3. Select a destination Storage Center for the managed replication, then click Next.
• The wizard advances to the next page.
• If Fibre Channel or iSCSI connectivity is not congured between the local and remote Storage Centers, a dialog box appears.
Click Yes to congure iSCSI connectivity between the Storage Centers.
4. (Optional) Modify managed replication default settings.
• In the Replication Attributes area, congure options that determine how replication behaves.
– The Transport Type and QoS Node options are congured independently for the primary Storage Center and the
secondary Storage Center.
• In the Destination Volume Attributes area, congure storage options for the destination volume.
5. Click Finish.
The managed replication is created and begins replicating to the destination Storage Center.
Storage Center Replications and Live Volumes 701

Related links
Managed Replications for Live Volumes
Supported Live Volume with Managed Replication Topologies
Live Volume with Managed Replication Example Conguration
Managed Replication Requirements
Include Active Snapshot Data for an Asynchronous Live Volume
The Active Snapshot represents the current, unfrozen volume data.
1. Click the Replications & Live Volumes view.
2. On the Live Volumes tab, select the Live Volume, then click Edit Settings. The Edit Live Volume dialog box appears.
3. Select or clear the Replicate Active Snapshot check box then, click OK.
Enable or Disable Deduplication for a Live Volume
Deduplication reduces the amount of data transferred and enhances the storage eciency of the remote Storage Center by copying
only the changed portions of the snapshot history on the source volume, rather than all data captured in each snapshot.
1. Click the Replications & Live Volumes view.
2. On the Live Volumes tab, select the Live Volume, then click Edit Settings. The Edit Live Volume dialog box appears.
3. Select or clear the Deduplication check box, then click OK.
Select Dierent QoS Denitions for a Live Volume
Select a dierent QoS denitions for a Live Volume to change how the Live Volume uses bandwidth.
1. Click the Replications & Live Volumes view.
2. On the Live Volumes tab, select the Live Volume, then click Edit Settings. The Edit Live Volume dialog box appears.
3. From the Primary QoS Node drop-down menu, select a QoS denition that will be used for the Live Volume by the primary
Storage Center.
4. From the Secondary QoS Node drop-down menu, select a QoS denition that will be used for the Live Volume by the
secondary Storage Center.
5. Click OK.
Congure a Live Volume to Write Data to the Lowest Tier at the Destination
The Replicate Storage To Lowest Tier option forces all data written to the destination volume to the lowest storage tier congured
for the volume. By default, this option is enabled for asynchronous Live Volumes.
Prerequisites
The Live Volume must be asynchronous. The Replicate Storage To Lowest Tier option is not available for synchronous Live
Volumes.
Steps
1. Click the Replications & Live Volumes view.
2. On the Live Volumes tab, select the Live Volume, then click Edit Settings. The Edit Live Volume dialog box appears.
3. Select the Replicate Storage To Lowest Tier check box.
4. Click OK.
Allow Replicate Storage to Lowest Tier Selection During Initial Live Volume Conguration
By default, the Replicate Storage To Lowest Tier option is only available when modifying an existing Live Volume. To allow this
option to be congured when Live Volumes are being created, modify the Data Collector settings.
1. In the top pane of the Dell Storage Manager Client, click Edit Data Collector Settings. The Edit Data Collector Settings dialog
box appears.
2. Click the Replication Settings tab.
3. Select the Allow Select to Lowest Tier on Live Volume Create check box.
702 Storage Center Replications and Live Volumes

4. Click OK.
Allow a Live Volume to Automatically Swap Roles
Live Volumes can be congured to swap primary and secondary volumes automatically when certain conditions are met to avoid
situations in which the secondary volume receives more IO than the primary volume.
1. Click the Replications & Live Volumes view.
2. On the Live Volumes tab, select the Live Volume, then click Edit Settings. The Edit Live Volume dialog box appears.
3. Select the Automatically Swap Roles check box.
4. (Optional) Modify the default swap behavior by editing the Min Amount Before Swap, Min Secondary Percent Before Swap
(%), and Min Time As Primary Before Swap (Minutes) elds. These elds are described in the online help.
5. Click OK.
Related links
Automatic Swap Role for Live Volumes
Revert a Live Volume to a Replication
If the remote Storage Center does not need to accept IO for the Live Volume, you can convert the Live Volume to a conventional
replication.
About this task
If the Live Volume manages a replication, the managed replication is converted into a non-managed replication when the Live Volume
is reverted.
Steps
1. Click the Replications & Live Volumes view.
2. On the Live Volumes tab, select the Live Volume, then click Revert to Replication. The Revert to Replication dialog box
appears.
3. Click OK.
Pause a Live Volume
Pausing a Live Volume temporarily prevents volume data from being copied from the primary volume to the secondary volume. A
Live Volume can be paused only if replication to the secondary Storage Center is in progress.
1. Click the Replications & Live Volumes view.
2. On the Live Volumes tab, select the Live Volume, then click Pause. The Pausing Live Volume dialog box appears.
3. Click OK.
Resume a Paused Replication
Resume a paused replication to allow volume data to be copied to the remote Storage Center.
1. Click the Replications & Live Volumes view.
2. On the Replications tab, select the paused replication, then click Resume. The Resuming Replication dialog box appears.
3. Click OK.
Set Threshold Alert Denitions for a Live Volume
Congure one or more Threshold Alert Denitions for a Live Volume if you want to be notied when specic thresholds are reached,
such as the amount of replication data waiting to be transferred or the percentage of replication data that has been transferred.
1. Click the Replications & Live Volumes view.
2. On the Live Volumes tab, select the Live Volume, then click Set Threshold Alert Denitions. The Set Threshold Alert
Denitions dialog box appears.
3. Select the alert denition for which you want to congure a threshold alert, then click Create Threshold Denition. The Create
Threshold Denition dialog box appears.
4. Congure the threshold denition attributes as needed, then click OK. These attributes are described in the online help.
5. Click OK to close the Set Threshold Alert Denitions dialog box.
Storage Center Replications and Live Volumes 703

Delete a Live Volume
Use the Live Volumes tab to delete a Live Volume.
About this task
If the Live Volume manages a replication, the managed replication is converted into a standalone replication when the Live Volume is
deleted.
Steps
1. Click the Replications & Live Volumes view.
2. On the Live Volumes tab, select the Live Volume, then click Delete. The Delete Objects dialog box appears.
3. Select deletion options:
•Convert to Replication: Select this check box to convert the Live Volume to a replication.
NOTE: When you delete a Live Volume, the QoS settings are retained on the primary Storage Center volume and
the QoS settings on the secondary Storage Center volume are modied to the system defaults.
•Recycle Secondary Volume: Enable this check box if you want to move the secondary volume to the Recycle Bin on the
secondary Storage Center.
•Delete Secondary Volume: Select this check box if you do not want to retain the deleted secondary volume in the Recycle
Bin (not recommended).
WARNING: If you delete the secondary volume, you cannot recover the volume — it is permanently deleted from
the Storage Center.
•Delete Restore Point: Select this check box to delete the restore point for the Live Volume.
4. When you are nished, click OK.
Force Delete a Live Volume
Force Delete is an option for Live Volumes in a fractured state or if Storage Manager can view only one side of the Live Volume
because the other side is down. A Live Volume is fractured if both secondary and primary Live Volumes are designated as primary or
if Storage Manager can communicate with only the primary Live Volume.
Prerequisites
• At least one of the Storage Centers must be running version 6.7 or higher
• Both Live Volumes are inactive or Storage Manager is managing only one of the Storage Centers
About this task
The following scenarios allow force delete.
Live Volume to
Delete
Failed
Over
Active Live
Volume
Visible to Storage Manager
Primary No Primary Primary only
Primary Yes Secondary Primary and secondary
Secondary No Primary Secondary only
Secondary Yes Secondary Secondary only
Steps
1. Click the Replications & Live Volumes view.
2. Click the Live Volumes tab then select a Live Volume.
3. Click Force Delete.
The Force Delete dialog box appears.
4. Select the Storage Center that will retain the volume device ID.
NOTE: Only managed Storage Centers can be selected.
NOTE: If a Storage Center is selected to retain the volume device ID, the QoS setting is also retainedl. The Storage
Centers not selected to retain the volume device ID will have the QoS setting modied to the system defaults.
5. Click Next.
704 Storage Center Replications and Live Volumes

A conrmation page appears.
6. Click Next.
A warning page appears if Storage Manager is managing only one of the Storage Centers.
7. Click Finish.
The Results Summary page appears.
8. Click OK.
Manually Bring Primary Live Volume Online
After a failure, the primary Live Volume may be oine preventing the Live Volume relationship to be restored. In this case, manually
bring the primary Live Volume online to activate the Live Volume and restore the Live Volume relationship with the secondary Live
Volume. If both Live Volumes are down after a failover, Bring Primary Online selects the Live Volume to activate.
Prerequisites
• If visible to the Data Collector, the primary Live Volume must be down.
• If visible to the Data Collector, the secondary Live Volume must be down.
• The Storage Center with the Live Volume being activated must be running Storage Center version 6.7 or higher.
Steps
1. Click the Replications & Live Volumes view.
2. Click the Live Volumes tab then select a Live Volume.
3. Click Bring Primary Online.
The Bring Primary Online dialog box appears.
4. Select a Live Volume.
5. Click Next.
6. Select the Storage Center where the Live Volume will be activated.
7. Click Next.
NOTE: A warning page appears if Storage Manager is managing only one of the Storage Centers.
8. Click Finish.
Modifying Live Volumes with Automatic Failover
The following tasks apply to Live Volumes with Automatic Failover.
Update to the Local Tiebreaker
Updating to the local tiebreaker congures the Data Collector that the Dell Storage Manager Client is connected to as the tiebreaker.
Storage Manager provides the option to update to the local tiebreaker when the current Data Collector is not congured as the
tiebreaker. If another Data Collector is congured as the tiebreaker ,such as a Remote Data Collector, do not congure the current
Data Collector as the tiebreaker.
1. Click the Replications & Live Volumes view.
2. Click the Live Volumes tab then select a Live Volume.
3. Click Update to Local Tiebreaker.
The Update to Local Tiebreaker dialog box appears.
4. Select a Live Volume.
5. Click OK.
Enable Automatic Failover on a Live Volume
Enabling Automatic Failover allows the Live Volume to automatically failover to the secondary Live Volume after a failure. Automatic
Restore recreates the Live Volume relationship between the two Live Volumes. The active (previously secondary) Live Volume will
remain the in the primary role and the original primary Live Volume will become the secondary Live Volume.
Prerequisites
• Both primary and secondary Storage Centers must be running version 6.7 or higher.
Storage Center Replications and Live Volumes 705

• The Live Volume must be congured as synchronous and high-availability.
• Both primary and secondary Storage Centers must be managed by Storage Manager.
Steps
1. Click the Replications & Live Volumes view.
2. Click the Live Volumes tab.
3. Select a Live Volume then click Edit Settings. The Edit Live Volume dialog box appears.
4. Select the Failover Automatically check box.
5. To enable automatic restore, select the Restore Automatically check box.
6. Click OK.
Monitoring Live Volumes
Monitor a Live Volume to determine how much progress has been made.
Filter Live Volumes By Primary Storage Center
To reduce the number of Live Volumes that are displayed on the Replications & Live Volumes view, lter the Live Volumes by
primary Storage Center.
1. Click the Replications & Live Volumes view.
2. Click the Live Volumes tab.
3. In the Source Storage Centers pane, hide Live Volumes that originate from one or more Storage Centers by clearing the
corresponding check boxes.
4. (Optional) When you are nished, you can revert to the default view by clicking Select All in the Source Storage Centers pane.
Filter Live Volumes By Secondary Storage Center
To reduce the number of Live Volumes that are displayed on the Replications & Live Volumes view, lter the Live Volumes by
secondary Storage Center.
1. Click the Replications & Live Volumes view.
2. Click the Live Volumes tab.
3. In the DR Storage Centers pane, hide Live Volumes that are destined to one or more Storage Centers by clearing the
corresponding check boxes.
4. (Optional) When you are nished, you can revert to the default view by clicking Select All in the DR Storage Centers pane.
View the Replication Managed by a Live Volume
A managed replication replicates a Live Volume primary volume to a third Storage Center.
1. Click the Replications & Live Volumes view.
2. On the Live Volumes tab, select the Live Volume, then click Managed Replication. The Replications tab appears and selects
the managed replication.
Related links
Managed Replications for Live Volumes
View the Snapshots for a Live Volume
When a Live Volume is selected, the Snapshots subtab displays the snapshots for the primary volume and the secondary volume.
1. Click the Replications & Live Volumes view.
2. On the Live Volumes tab, select the Live Volume.
3. In the bottom pane, click the Snapshots tab.
706 Storage Center Replications and Live Volumes

View the Progress Report for a Live Volume
When a Live Volume is selected, the Progress Reports subtab displays charts for the amount of data waiting to be copied and the
percent complete.
1. Click the Replications & Live Volumes view.
2. On the Live Volumes tab, select the Live Volume.
3. In the bottom pane, click the Progress Reports tab.
View IO/sec and MB/sec Charts for a Live Volume
When a Live Volume is selected, the IO Reports subtab displays charts for IO per second and MB per second.
About this task
The charts contain data for replication from the primary Storage Center to the secondary Storage Center only. IO forwarded from
the secondary Storage Center to the primary Storage Center is not included.
Steps
1. Click the Replications & Live Volumes view.
2. On the Live Volumes tab, select the Live Volume.
3. In the bottom pane, click the IO Reports tab.
Storage Center Replications and Live Volumes 707

708

35
Storage Center DR Preparation and Activation
Activate disaster recovery to restore access to your data in the event of an unplanned disruption.
How Disaster Recovery Works
Disaster recovery (DR) is the process activating a replicated destination volume when the source site fails. When the source site
comes back online, the source volume can be restored based on the volume at the DR site.
The following diagrams illustrate each step in the DR process. Although this example shows a replication, DR can also be used for a
Live Volume.
Step 1: A Volume is Replicated to a DR Site
A volume is protected from disaster by replicating it to a Storage Center located at a DR site.
Figure 82. Volume Replicating to a DR Site
1. Source volume 2. Replication over Fibre Channel or iSCSI
3. Destination volume 4. Server mapping to source volume
5. Server mapped to the source volume
Storage Center DR Preparation and Activation 709

Step 2: The Source Site Goes Down
When the source site goes down, the data on the source volume can no longer be accessed directly. However, the data has been
replicated to the destination volume.
Figure 83. Replication When the Source Site Goes Down
1. Source volume (down) 2. Replication over Fibre Channel or iSCSI (down)
3. Destination volume 4. Server mapping to source volume (down)
5. Server mapped to the source volume (down)
Step 3: An Administrator Activates Disaster Recovery
An administrator activates DR to make the data in the destination volume accessible. When DR is activated, Storage Manager brings
the destination volume on line and maps it to a server at the DR site. The server sends IO to the activated DR volume for the
duration of the source site outage.
Figure 84. Replication When DR is Activated
1. Source volume (down) 2. Replication over Fibre Channel or iSCSI (down)
3. Destination volume (activated) 4. Server mapping to source volume (down)
5. Server mapping to activated DR volume 6. Server at source site
7. Server at DR site
710 Storage Center DR Preparation and Activation

Step 4: Connectivity is Restored to the Source Site
When the outage at the source site is corrected, Storage Manager Data Collector regains connectivity to the source Storage Center.
The replication cannot be restarted at this time because the destination volume contains newer data than the original source volume.
Figure 85. Replication After the Source Site Comes Back Online
1. Source volume 2. Replication over Fibre Channel or iSCSI (down)
3. Destination volume (activated) 4. Server mapping to source volume (may be up or down)
5. Server mapping to activated DR volume 6. Server at source site (may be up or down)
7. Server at DR site
Step 5: An Administrator Restores the Source Volume
After verifying that the source site is back up and fully functional, an administrator begins the process of restoring the original source
volume based on the activated DR volume. Administrator intervention is required during the restore process to make sure that IO is
halted to the destination volume at the appropriate time.
Step 5A: The Destination Volume Replicates Back to the Source Site
When the restore operation is initiated, the activated destination begins replicating to the original source volume. The most recent
common snapshot for the original source and activated DR volume is located, and subsequent snapshots are replicated to the
original source volume. If all common snapshots expired after the destination volume was activated for DR, a new volume is created
and the original is placed in the recycle bin so that it can be retrieved if necessary. During this time, the activated DR volume
continues to accept IO.
Figure 86. Activated DR Volume Replicating Back to the Source Site
1. Source volume being recovered 2. Replication over Fibre Channel or iSCSI
3. Destination volume (activated) 4. Server mapping to activated DR volume
5. Server at source site (not mapped) 6. Server at DR site
Storage Center DR Preparation and Activation 711

Step 5B: The Activated DR Volume is Deactivated
After the replication from the activated DR volume to the original source volume is synchronized, Storage Manager prompts the
administrator to halt IO to the secondary volume.
NOTE: IO must be halted before the destination volume is deactivated because the deactivation process unmaps the
volume from the server.
Figure 87. DR-Activated Volume is Deactivated
1. Source volume being recovered 2. Replication over Fibre Channel or iSCSI
3. Destination volume (activated) 4. Server mapping to activated DR volume (IO halted)
5. Server at source site (not mapped) 6. Server at DR site
Step 5C: The Source Volume is Activated
Storage Manager prompts the administrator to deactivate and unmap the destination volume. The source volume resumes
replicating to the destination volume, and the source volume is activated and mapped to the server at the source site.
Figure 88. Recovered Source Volume is Activated
1. Recovered and activated source volume 2. Replication over Fibre Channel or iSCSI
3. Destination volume (deactivated) 4. Server at source site mapped to recovered and activated
source volume
5. Server mapping removed from destination volume 6. Server at source site
7. Server at DR site
Disaster Recovery Administration Options
Use Storage Manager to prepare for DR, activate DR, and restore failed volumes. To make sure that a site outage does not prevent
you from accessing Storage Manager to perform DR operations, you can optionally install a remote Data Collector at a DR site.
A remote Data Collector provides access to Storage Manager DR options when the primary Data Collector is unavailable. In the
event that the primary Data Collector is unavailable, use a locally installed Client to connect to the remote Data Collector.
712 Storage Center DR Preparation and Activation

Related links
Remote Data Collector
Preparing for Disaster Recovery
Prepare for DR by saving restore points, predening DR settings, and testing those settings.
Perform these tasks to implement a DR plan:
•Saving and Validating Restore Points
•Predening Disaster Recovery Settings for Replications
•Test Activating Disaster Recovery
Saving and Validating Restore Points
A restore point includes information about a replication or Live Volume, including the source and destination volumes, source and
destination Storage Centers, and the QoS denitions used. If a Storage Center goes down, this information becomes the basis for
restoring the replication or Live Volume.
• A restore point for a Live Volume that manages a replication does not contain information about the managed replication.
– If DR is activated for the Live Volume using the Preserve Live Volume option, the managed replication continues to operate
and follows the DR-activated volume.
– If DR is activated for the Live Volume without using the Preserve Live Volume option, the managed replication is removed
and must be recreated manually.
• A restore point for a replication that is managed by a Live Volume does not contain information about the Live Volume. If DR is
activated for the managed replication, the Live Volume must be recreated manually.
Save Replication Restore Points for One or More Storage Centers
Save replication restore points after creating replications or Live Volumes. Storage Manager automatically saves restore points for
replications and Live Volumes.
1. Click the Replications & Live Volumes view.
2. In the Actions pane, click Save Restore Points. The Save Restore Points dialog box appears.
3. Select the check boxes for Storage Centers for which you want to save restore points, then click OK.
Set a Schedule for Automatically Saving and Validating Restore Points
Set a schedule for automatically saving and validating restore points to make sure that good restore points are always available to
perform DR.
1. In the top pane of the Dell Storage Manager Client, click Edit Data Collector Settings. The Edit Data Collector Settings dialog
box opens.
2. Click the Schedules tab.
3. Select the Automatically save and validate restore points check box.
4. From the Frequency drop-down menu, select how often you want restore points to be automatically saved and validated.
5. (Conditional) If you selected Daily in the previous step, select the time of day to save and validate restore points from the Time
drop-down menu.
6. Click OK.
Validate Replication Restore Points
Validate replication restore points before testing or activating DR to make sure they can be used for DR.
1. Click the Replications & Live Volumes view.
2. In the Actions pane, click Validate Restore Points. Storage Manager reviews all saved replications and makes sure that they are
still running and displays the results on the Restore Points tab. The Status column displays the results of the validation
operation. Possible status values are:
Storage Center DR Preparation and Activation 713

•Up: The replication is up and running normally.
•Degraded: There is something wrong with the replication. See to the State column information about why replication is no
longer running. This replication is eligible for DR.
•Down: The replication is not running. See to the State column information about why replication is no longer running. This
could be because the destination system is no longer available or that the source and Destination volume are no longer up
and running. This replication is not eligible for DR.
3. If one or more restore points are degraded or down, take corrective action.
• If a restore point is degraded, you can perform either of the following actions:
– Activate a DR site
– Restore or restart the replication to the source or destination Storage Center
• If a restore point is degraded or down because you purposefully deleted or aborted the corresponding replication, you can
delete the restore point. To do so, right-click the restore point, then select Delete.
Related links
Activating Disaster Recovery
Restarting Failed Replications
Restoring Replications and Live Volumes
Predening Disaster Recovery Settings for Replications
Predening DR for a replication restore point is an optional step that congures DR activation settings for a replication restore point
ahead of time, so that the DR site is ready if the destination volume needs to be activated. If you do not intend to access data from a
destination site, you do not need to predene DR settings. DR settings cannot be predened for Live Volume restore points.
Predene Disaster Recovery for Multiple Restore Points
If a pair of Storage Centers host multiple replications, DR settings can be predened for all of the corresponding restore points
simultaneously.
1. Click the Replications & Live Volumes view.
2. Click the Restore Points tab, then click Predene Disaster Recovery. The Predene Disaster Recovery wizard appears.
3. Select the source/destination Storage Center pair for which you want to predene DR, then click Next. The wizard advances to
the next page.
4. (Optional) Congure DR settings for each restore point.
a. Select the restore point that you want to modify, then click Edit Settings. The Predene Disaster Recovery dialog box
appears.
b. Modify the recovery volume settings as needed, then click OK. These attributes are described in the online help.
5. When you are done, click Finish.
Predene Disaster Recovery Settings for a Single Restore Point
If you need to make sure a recovery site has access to a replicated volume when DR is activated, predene DR settings for the
corresponding restore point.
1. Click the Replications & Live Volumes view.
2. Click the Restore Points tab.
3. Right-click the restore point, then select Predene Disaster Recovery. The Predene Disaster Recovery dialog box appears.
4. In the Name eld, type the name for the recovery volume.
5. Select the server to which the recovery volume will be mapped.
a. Next to the Server label, click Change. The Select Server dialog box appears.
b. Select the server, then click OK.
6. Modify the remaining recovery volume settings as needed. These attributes are described in the online help.
7. Click OK.
714 Storage Center DR Preparation and Activation

Test Activating Disaster Recovery
Testing DR activation for a replication restore point creates a test-activated view volume and maps it to the appropriate server
without interrupting service for the original volume. This allows you to make sure that your DR plan is viable.
• Periodically test-activate DR for restore points to ensure their the restore point is viable.
• DR activation settings specied for test activation are retained for future DR activation and test activation.
• Live Volume restore points cannot be tested.
Test DR Activation for Multiple Restore Points
If a pair of Storage Centers host multiple replications, all of the corresponding restore points can be tested simultaneously.
Prerequisites
• The restore points must be associated with replications. Live Volume restore points cannot be tested.
• The destination volume for each replication must be present on the remote Storage Center. If the destination volume for a
replication restore point is missing, it cannot be tested.
• A server must be present at the DR site to perform test activation.
Steps
1. Click the Replications & Live Volumes view.
2. Click the Restore Points tab, then click Test Activate Disaster Recovery. The Test Activate Disaster Recovery wizard
appears.
3. Select the source/destination Storage Center pair for which you want to test-activate DR, then click Next. The wizard
advances to the next page.
4. In the Available Restore Points pane, select the restore points that you want to test, then click Next. The wizard advances to
the next page.
5. Congure DR test-activation settings for each restore point.
a. Select the restore point that you want to modify, then click Edit Settings. The Test Activate Disaster Recovery dialog box
appears.
If the restore point corresponds to a synchronous replication, the dialog box displays additional information about the state
of the replication:
• The Sync Data Status eld displays the synchronization status for the replication at the time the restore point was
validated.
• A recommendation about whether the destination volume is currently synchronized with the source volume is displayed
below the Sync Data Status eld in green or yellow text.
NOTE: For high consistency mode synchronous replications that are current, the Use Active Snapshot check box
is automatically selected.
Storage Center DR Preparation and Activation 715

Figure 89. Test Activate Disaster Recovery Dialog Box
b. Select the server to which the test-activated volume will be mapped by clicking Change next to the Server label.
c. Modify the remaining settings for the test-activated volume as needed, then click OK. These attributes are described in the
online help.
6. When you are done, click Finish.
• Storage Manager creates test-activated view volumes and maps them to the congured server(s).
• Use the Recovery Progress tab to monitor DR test-activation
Test DR Activation for a Single Restore Point
To test DR activation for a replication, use the corresponding restore point.
Prerequisites
• The restore point must be associated with a replication. Live Volume restore points cannot be tested.
• The destination volume must be present on the remote Storage Center. If the destination volume for a replication restore point is
missing, it cannot be tested.
• A server must be present at the DR site to perform test-activation.
Steps
1. Click the Replications & Live Volumes view.
2. Click the Restore Points tab.
3. Right-click the restore point, then select Test Activate Disaster Recovery. The Test Activate Disaster Recovery dialog box
appears.
If the restore point corresponds to a synchronous replication, the dialog box displays additional information about the state of
the replication:
• The Sync Data Status eld displays the synchronization status for the replication at the time the restore point was
validated.
• A recommendation about whether the destination volume is currently synchronized with the source volume is displayed
below the Sync Data Status eld in green or yellow text.
716 Storage Center DR Preparation and Activation

Figure 90. Test Activate Disaster Recovery Dialog Box
4. In the Name eld, type the name for the activated view volume.
5. Select the server to which the activated view volume will be mapped.
a. Next to the Server label, click Change. The Select Server dialog box appears.
b. Select the server, then click OK.
6. Modify the remaining activation settings as needed. These attributes are described in the online help.
NOTE: For high consistency mode synchronous replications that are current, the Use Active Snapshot check box is
automatically selected.
7. When you are nished, click OK.
• Storage Manager activates the test recovery volume.
• Use the Recovery Progress tab to monitor DR test-activation
Delete Test-Activated Disaster Recovery Volumes
After you are nished testing DR, delete the volumes that were created as part of the testing.
1. Click the Replications & Live Volumes view.
2. In the Actions pane, click Delete Test DR Volumes. The Delete Test DR Volumes dialog box appears.
3. Select the check boxes for the test DR volumes you want to delete, then click OK.
Activating Disaster Recovery
Activate DR when a volume or site becomes unavailable. When DR is activated, a view volume of the original destination volume
(replication) or secondary volume (Live Volume) is brought on line and mapped to a server at the DR site. Before DR can be
activated for a volume, at least one snapshot must have been Replicated to the DR site.
Types of Disaster Recovery Activation for Live Volumes
Two types of DR are available for Live Volumes hosted by Storage Centers running version 6.5 or later:
•Preserve Live Volume: Directs IO requests to the secondary volume by promoting it to primary. The Live Volume is not deleted
and may be repaired when an administrator restores the volume after the source Storage Center comes back online. Volume
identity is preserved so that administrator intervention is not required on the servers mapped to the volume. If a replication is
managed by the Live Volume, the managed replication is preserved and follows the DR-activated volume.
NOTE: Preserve Live Volume DR activation is available only if the primary Storage Center and secondary Storage
Center are both running version 6.5 or later.
•Recreate Live Volume: If Preserve Live Volume is not selected or not available, Storage Manager deletes the Live Volume,
creates a view volume, and maps it to a server. During the recovery process, the Live Volume is recreated. If a replication is
managed by the Live Volume, the managed replication is removed during the recovery process.
Storage Center DR Preparation and Activation 717

Disaster Recovery Activation Limitations
Activating DR for a replication removes any replications that use the activated volume (original destination/secondary volume) as the
source volume.
Related links
Replicating a Single Volume to Multiple Destinations
Planned vs Unplanned Disaster Recovery Activation
During disaster recovery activation, you may choose whether you want to allow planned DR activation. The following table displays
some of the dierences between planned and unplanned DR activation.
Planned DR Activation Unplanned DR Activation
The servers on the production site are shut down. The servers on the production site are not shut down.
The Storage Centers on the production site do not have to be
shut down.
The Storage Centers on the production site are shut down.
The source volume is no longer mapped to the server. The source volume is still mapped to the production servers.
You can copy any remaining data prior to activation, eliminating
data loss.
Data may be lost, depending on the recovery point objective
(RPO).
The production site will not come back online while service has
switched to the DR site.
The production Storage Centers and the servers may come back
online, creating the danger of a split brain.
Disaster Recovery Activation Procedures
If an entire site becomes unavailable, DR can be activated for all aected volumes in a single operation. If a single volume becomes
unavailable, activate DR for the corresponding restore point.
Activate Disaster Recovery for Multiple Restore Points
If a pair of Storage Centers host multiple replications and/or Live Volumes, disaster recovery can be activated for all of the
corresponding restore points simultaneously.
Prerequisites
Save and validate restore points.
Steps
1. Click the Replications & Live Volumes view.
2. Click the Restore Points tab, then click Activate Disaster Recovery. The Activate Disaster Recovery wizard appears.
3. Select the source/destination Storage Center pair for which you want to activate DR, then click Next. The wizard advances to
the next page.
4. Choose whether you want to allow planned DR activation.
a. (Optional, replication only) To allow DR to be activated while the replication is functioning normally, select the Allow Planned
Activate Disaster Recoveries check box.
b. Click Next. The wizard advances to the next page.
5. In the Available Restore Points pane, select the restore points that you want to activate, then click Next. The wizard advances
to the next page.
6. Congure DR settings for each restore point.
a. Select the restore point that you want to modify, then click Edit Settings. The Activate Disaster Recovery dialog box
appears.
If the restore point corresponds to a synchronous replication, the dialog box displays additional information about the state
of the replication:
• The Sync Data Status eld displays the synchronization status for the replication at the time the restore point was
validated.
718 Storage Center DR Preparation and Activation

• A recommendation about whether the destination volume is currently synchronized with the source volume is displayed
below the Sync Data Status eld in green or yellow text.
NOTE: For high consistency mode synchronous replications that are current, the Use Active Snapshot check box
is automatically selected.
Figure 91. Activate Disaster Recovery Dialog Box
b. (Live Volume, Storage Center 6.5 and later only) Select the Preserve Live Volume check box to direct IO requests to the
secondary volume without deleting the Live Volume. If the Live Volume manages a replication, Preserve Live Volume must
be selected to preserve the managed replication later in the restore process.
• If Preserve Live Volume is selected, Storage Center directs IO requests to the secondary volume by promoting it to
primary. The Live Volume is not deleted and may be repaired when the original primary Storage Center comes back
online. Volume identity is preserved so that administrator intervention is not required on the servers mapped to the
volume. If a replication is managed by the Live Volume, it moves to follow the newly promoted primary volume. Fewer
volume settings are available because the existing Live Volume settings are used.
• If Preserve Live Volume is not selected, Storage Manager deletes the Live Volume, creates a view volume, and maps it
to a server. During the restore process, the Live Volume is recreated. If a replication is managed by the Live Volume, the
managed replication is removed later during the restore process.
c. Select a server to map the recovery volume to by clicking Change next to the Server label.
• A server is required for each restore point.
• Click Advanced Mapping to congure LUN settings, restrict mapping paths, or present the volume as read-only.
• This option is not available if the Preserve Live Volume check box is selected.
d. Choose which snapshot will be used for the activated volume.
• If Preserve Live Volume is not available or not selected, use the current state of the volume by selecting Use Active
Snapshot, or select a frozen snapshot by clicking Change next to Snapshot. By default, the last frozen snapshot is
used.
• If Preserve Live Volume is selected, the last frozen snapshot is used unless Use Active Snapshot is selected.
e. (Optional) If Preserve Live Volume is not available or not selected, click Change next to Snapshot Prole List to specify
which snapshot proles will be associated with the activated volume.
f. Click OK.
7. Click Finish.
• Storage Manager activates the recovery volumes.
• Use the Recovery Progress tab to monitor DR activation
Related links
Saving and Validating Restore Points
Storage Center DR Preparation and Activation 719

Activate Disaster Recovery for a Single Restore Point
To activate DR for a replication or Live Volume, use the corresponding restore point.
1. Click the Replications & Live Volumes view.
2. Click the Restore Points tab.
3. Right-click the restore point, then select Activate Disaster Recovery. The Activate Disaster Recovery dialog box appears.
If the restore point corresponds to a synchronous replication, the dialog box displays additional information about the state of
the replication:
• The Sync Data Status eld displays the synchronization status for the replication at the time the restore point was
validated.
• A recommendation about whether the destination volume is currently synchronized with the source volume is displayed
below the Sync Data Status eld in green or yellow text.
Figure 92. Activate Disaster Recovery Dialog Box
4. (Live Volume, Storage Center 6.5 and later only) Select the Preserve Live Volume check box to direct IO requests to the
secondary volume without deleting the Live Volume. If the Live Volume manages a replication, Preserve Live Volume must be
selected to preserve the managed replication later in the restore process.
• If Preserve Live Volume is selected, Storage Center directs IO requests to the secondary volume by promoting it to primary.
The Live Volume is not deleted and may be repaired when the original primary Storage Center comes back online. Volume
identity is preserved so that administrator intervention is not required on the servers mapped to the volume. If a replication
is managed by the Live Volume, it moves to follow the newly promoted primary volume. Fewer volume settings are available
because the existing Live Volume settings are used.
• If Preserve Live Volume is not selected, Storage Manager deletes the Live Volume, creates a view volume, and maps it to a
server. During the restore process, the Live Volume is recreated. If a replication is managed by the Live Volume, the
managed replication is removed later during the restore process.
5. In the Name eld, type the name for the recovery volume.
6. Select a server to map the recovery volume to by clicking Change next to the Server label.
• A server is required for each restore point unless the Preserve Live Volume check box is selected.
• Click Advanced Mapping to congure LUN settings, restrict mapping paths, or present the volume as read-only.
7. Choose which snapshot will be used for the activated volume.
• If Preserve Live Volume is not available or not selected, use the current state of the volume by selecting Use Active
Snapshot, or select a frozen snapshot by clicking Change next to Snapshot. By default, the last frozen snapshot is used.
• If Preserve Live Volume is selected, the last frozen snapshot is used unless Use Active Snapshot is selected.
NOTE: For high consistency mode synchronous replications that are current, the Use Active Snapshot check box
is automatically selected.
8. (Optional) If Preserve Live Volume is not available or not selected, click Change next to Snapshot Prole List to specify which
snapshot proles will be associated with the activated volume.
720 Storage Center DR Preparation and Activation

9. Click OK.
• Storage Manager activates the recovery volume.
• Use the Recovery Progress tab to monitor DR activation
Related links
Saving and Validating Restore Points
Access Data on an Original Primary Volume After DR Activation
If DR is activated for a Live Volume using the Preserve Live Volume option, the original primary Storage Center prevents the original
primary volume from being active until the Live Volume is restored. If you need to access data on the original primary volume before
the Live Volume is restored, use the Bring Primary Copy Online option to create a view volume of the original primary volume and
map it to the same server.
Prerequisites
DR must have been activated for the Live Volume with the Preserve Live Volume option selected.
About this task
• The view volume that is created is not part of the Live Volume. Use this option only to access primary volume data while disaster
recovery is activated.
• Volume identity is not preserved when the view volume is created, so the server may not recognize it as the original primary
volume.
Steps
1. Click the Replications & Live Volumes view.
2. Click the Live Volumes tab.
3. Select the Live Volume, then click Bring Primary Copy Online. The Bring Primary Copy Online dialog box appears.
4. Click OK.
Activating Disaster Recovery for PS Series Group Replications
After replicating a volume to a PS Group from a Storage Center the destination volume must be activated on the destination PS
Group. After it is activated, it can be mapped to a server.
Prerequisites
• The source volume must have at least one snapshot
• Both storage systems must be managed by the Data Collector
About this task
NOTE: Activating the destination volume is not required for PS Group to Storage Center replications. For replications
from a PS Group to a Storage Center, follow the instructions in
Activating Disaster Recovery for Storage Center
Replications
.
Steps
1. Click the Replications and Live Volumes tab.
2. Click the Restore Points tab.
3. Select a restore point for the replication from the table.
4. Click Activate Disaster Recovery.
The Activate Disaster Recovery dialog box opens.
5. Select the replication from the table.
6. Click Next.
7. Modify the Volume settings for the destination volume as needed.
8. Click OK.
• Storage Manager activates the recovery volume.
Storage Center DR Preparation and Activation 721

• Use the Recovery Progress tab to monitor DR activation
Restarting Failed Replications
If a source volume is current and functional, and the destination system is available but a Replication failed or was deleted, you can
restart the Replication. To see if a Replication can be restarted, validate Restore Points.
Restart Replication for Multiple Restore Points
If multiple replications and/or Live Volumes hosted by a Storage Center pair failed or were deleted, you can restart them
simultaneously.
About this task
NOTE: Restarting replications removes replications that are congured in series (cascade mode) or that replicate the
same volume to multiple destinations (mixed mode).
Steps
1. Click the Replications & Live Volumes view.
2. Click the Restore Points tab, then click Restore/Restart DR Volumes. The Restore/Restart DR Volumes wizard appears.
3. Select the source/destination Storage Center pair for which you want to restart replications, then click Next. The wizard
advances to the next page.
4. Read the Restart Warning and Recovery Warning text, modify any settings that are displayed as necessary, then click Next.
The wizard advances to the next page.
5. In the Available Restore Points pane, select the restore points for which you want to restart replication, then click Next. The
wizard advances to the next page.
6. (Optional) Congure replication settings for each restore point.
a. Select the restore point that you want to modify, then click Edit Settings. The Restore/Restart DR Volumes dialog box
appears.
b. Modify the replication settings as needed, then click OK. These settings are described in the online help.
7. When you are done, click Finish.
• Storage Manager restarts the replications.
• Use the Recovery Progress tab to monitor the recovery.
Restart a Replication for a Single Restore Point
If a replication or Live Volume failed or was deleted, you can use the corresponding restore point to restart replication.
About this task
NOTE: Restarting replications removes replications that are congured in series (cascade mode) or that replicate the
same volume to multiple destinations (mixed mode).
Steps
1. Click the Replications & Live Volumes view.
2. Click the Restore Points tab.
3. Right-click the restore point that corresponds to the replication, then select Restore/Restart DR Volumes. The Restore/
Restart DR Volumes dialog box appears.
4. Enable or disable the replication options as needed, then click OK. These options are described in the online help.
722 Storage Center DR Preparation and Activation

Restoring Replications and Live Volumes
A replication source volume or Live Volume primary volume can be restored from a replication destination volume or Live Volume
secondary volume. Restoring a volume is necessary when it has been deleted or DR has been activated and data has been written to
the activated volume.
Volume Restore Options
The options to restore a volume dier depending on whether DR was activated.
•Recover from a destination volume that was not activated: If a source volume no longer exists, Storage Manager restores the
data from the destination volume by replicating it back to a newly created source volume. Once the replication is complete,
Storage Manager maps the new source volume to a selected server and restarts the replication back from the source system to
the destination system.
•Recover from a destination volume that was activated: Storage Manager recovers data from the destination volume, including
all new writes to the volume after it has been activated, to the original source volume. If the original source volume is no longer
there it will be re-created. Once the restore is complete, Storage Manager maps the source volume to the selected server and
restarts the replication from the source volume to the destination volume.
NOTE: To restore a volume to an alternate site, consult with Dell Technical Support (see www.dell.com/support).
Volume Restore Limitations
The following limitations apply to the volume restore process.
• Restoring a volume removes replications that use it as a source volume.
• Restoring an original primary Live Volume volume using a managed replication removes the associated Live Volume.
Related links
Replicating a Single Volume to Multiple Destinations
Managed Replications for Live Volumes
Restoring a Live Volume and a Managed Replication
After a failover of a Live Volume with a Managed Replication, Storage Manager creates a new managed replication for the secondary
Live Volume. When the original primary Live Volume system is brought back online and the Live Volume is not restored, there will be
two managed replications for the Live Volume. Restoring the Live Volume will delete the managed replications on the original primary
Live Volume and keep the Managed Replication on the secondary Live Volume. Swapping the roles of the Live Volume will recreate
the managed replication on the original primary Live Volume and delete the Managed Replication on the secondary Live Volume.
Volume Restore Procedures
If DR was activated for multiple replications and/or Live Volumes hosted by a Storage Center pair, the aected volumes can be
restored in a single operation. If DR was activated for a single volume, use the corresponding restore point to restore it.
Restore Failed Volumes for Multiple Restore Points
If multiple volumes hosted by a Storage Center pair failed, you can restore them simultaneously.
1. Click the Replications & Live Volumes view.
2. Click the Restore Points tab, then click Restore/Restart DR Volumes. The Restore/Restart DR Volumes wizard appears.
3. Select the source/destination Storage Center pair for which you want to restore failed volumes, then click Next. The wizard
advances to the next page.
4. Read the Restart Warning and Recovery Warning text, modify any settings that are displayed as necessary, then click Next.
The wizard advances to the next page.
5. In the Available Restore Points pane, select the restore points for which you want to restore volumes, then click Next. The
wizard advances to the next page.
Storage Center DR Preparation and Activation 723

6. (Optional) Congure replication settings for each restore point.
a. Select the restore point that you want to modify, then click Edit Settings. The Restore/Restart DR Volumes dialog box
appears.
b. (Storage Center 6.5 and later, Live Volume only) Choose a recovery method.
• If the Recover Live Volume check box is available, select it to repair the Live Volume by reestablishing connectivity
between the original source volume and activated volume. This option must be selected to preserve volume identity. If
the Live Volume manages a replication, this option must be selected to preserve the managed replication. When
selected, the New Source Volume Settings and Replication Settings are not available because the existing Live
Volume settings are used.
• If the Recover Live Volume check box is not available or not selected, the Live Volume is recreated using the New
Source Volume Settings and Replication Settings you specify. Volume identity is lost, and if the Live Volume manages
a replication, the managed replication is removed.
c. (Replication only) If a source volume is being restored:
• Select the Mirror Back Only check box to skip recreating the replication in the original direction and use the DR site as
the source.
• Select the Automatically Deactivate Destination check box to automatically remove server mappings from the
activated volume without requiring administrator intervention. This option is available only if DR has been activated for
the restore point. If this option is selected, IO to the activated volume should be halted before performing the restore.
d. Modify the New Source Volume Settings as needed. These settings are described in the online help.
e. Modify the Replication Settings as needed. These settings are described in the online help.
f. When you are nished, click OK.
7. When you are done, click Finish.
• Storage Manager restores the replications and/or Live Volumes.
• Use the Recovery Progress tab to monitor the replications and/or Live Volumes.
8. On the Recovery Progress tab, when the restore point message displays Mirror is synced waiting for destination to be
deactivated, halt IO to the destination volumes.
9. Deactivate each destination volume.
a. Select a restore point and click Deactivate Destination. The destination volume is deactivated, the recovered volume is
activated and mapped to the congured server, and the replication direction is reversed so that the recovered volume
becomes the source.
b. Repeat the previous step for each destination volume that must be deactivated.
Restore a Failed Volume for a Single Restore Point
If a single volume failed, you can use the corresponding restore point to restore the volume.
1. Click the Replications & Live Volumes view.
2. Click the Restore Points tab.
3. Right-click the restore point that corresponds to the failed volume, then select Restore/Restart DR Volumes. The Restore/
Restart DR Volumes dialog box appears.
4. (Storage Center 6.5 and later, Live Volume only) Choose a recovery method.
• If the Recover Live Volume check box is available, select it to repair the Live Volume by reestablishing connectivity between
the original source volume and activated volume. This option must be selected to preserve volume identity. If the Live
Volume manages a replication, this option must be selected to preserve the managed replication. When selected, the New
Source Volume Settings and Replication Settings are not available because the existing Live Volume settings are used
• If the Recover Live Volume check box is not available or not selected, the Live Volume is recreated using the New Source
Volume Settings and Replication Settings you specify. Volume identity is lost, and if the Live Volume manages a replication,
the managed replication is removed.
5. (Replication only) If a source volume is being restored:
• Select the Mirror Back Only check box to skip recreating the replication in the original direction and use the DR site as the
source.
• Select the Automatically Deactivate Destination check box to automatically remove server mappings from the activated
volume without requiring administrator intervention. This option is available only if DR has been activated for the restore
point. If this option is selected, IO to the activated volume should be halted before performing the restore.
6. Modify the New Source Volume Settings as needed. These settings are described in the online help.
7. Modify the Replication Settings as needed. These settings are described in the online help.
724 Storage Center DR Preparation and Activation

8. Click OK.
• Storage Manager restores the replication or Live Volume.
• Use the Recovery Progress tab to monitor the replication or Live Volume.
9. On the Recovery Progress tab, when the restore point message displays Mirror is synced waiting for destination to be
deactivated, halt IO to the destination volume.
10. Deactivate the destination volume by selecting the restore point and clicking Deactivate Destination. The destination volume is
deactivated, the recovered volume is activated and mapped to the congured server, and the replication direction is reversed so
that the recovered volume becomes the source.
Deleting Restore Points
If a replication or Live Volume has been removed or is no longer functioning and you want to remove it permanently, delete the
associated restore point.
Prerequisites
The Status for the restore point must be Degraded or Down.
Steps
1. Click the Replications & Live Volumes view.
2. Click the Restore Points tab.
3. Right-click the restore point, then select Delete. A conrmation dialog box appears.
4. Click OK to conrm that you want to delete the restore point.
Storage Center DR Preparation and Activation 725

726

36
Remote Data Collector
A remote Data Collector provides access to Storage Manager disaster recovery options when the primary Data Collector is
unavailable.
Remote Data Collector Management
The Storage Manager Client can connect to the primary Data Collector or the remote Data Collector. In the event that the primary
Data Collector is unavailable and you need to access Storage Manager disaster recovery options, use the Client to connect to the
remote Data Collector.
When a remote Data Collector is installed and connected to the primary Data Collector, additional administrative options are available:
•Primary Data Collector: A client connected to the primary Data Collector displays the remote Data Collector status on the
Remote Data Collector tab in the Replications & Live Volumes view.
•Remote Data Collector: A client connected to the remote Data Collector displays only the Replications & Live Volumes view.
Conguration actions are limited to disaster recovery preparation and activation, which can be performed on the Restore Points
tab. The Primary Data Collector tab displays status information about the primary Data Collector.
NOTE: Remote Data Collectors do not support replications between Storage Centers and PS Series groups.
Remote Data Collector Requirements
To use a remote Data Collector, conguration and software requirements must be met.
Conguration Requirements
The following table lists the conguration requirements that must be met to use a remote Data Collector.
Requirement Description
Primary Data Collector Before installing and conguring a remote Data Collector, the
primary Data Collector must be installed, congured, and started
(running). The remote Data Collector connects to the primary
Data Collector.
Storage Manager Version The primary Data Collector and remote Data Collector must be
at the same software version.
Storage Manager Username and password To connect the remote Data Collector to the primary Data
Collector, you must provide an existing Storage Manager
username and password.
NOTE: The remote Data Collector does not support
Active Directory users.
DNS Conguration All managed Storage Centers must be dened in DNS at the
local and remote sites. The primary Data Collector host and
remote Data Collector host must be dened in DNS to allow the
Data Collectors to communicate.
Remote Data Collector 727

Software Requirements
The software requirements that apply to the primary Data Collector also apply to the remote Data Collector. However, a remote Data
Collector uses the le system to store data so there is no database requirement.
Related links
Data Collector Requirements
Dell Storage Manager Virtual Appliance Requirements
The Dell Storage Manager Virtual Appliance requires the following conditions.
Component Requirement
Server operating
system
VMware vSphere 5.5, 6.0, or 6.5 with 64–bit hardware
Datastore size 55 GB
CPU 64-bit (x64) microprocessor with two or more cores
The Data Collector requires four cores for environments with 100,000 or more Active Directory members or
groups
Memory Varies based on size of the storage environment
• 4 GB: 1–5 storage arrays or 1–3000 total volumes
• 8 — 32GB: 6–10 storage arrays or 3001 or more total volumes or 100,000 or more Active Directory
members or groups
Software • VMware vCenter Server
• VMware vSphere High Availability
Installing and Conguring a Remote Data Collector
To install and congure a remote Data Collector at a disaster recovery site, install the Data Collector on a server, and then congure it
to connect to the primary Data Collector.
NOTE: For user interface reference information, click Help.
Install a Remote Data Collector
Install the Data Collector on a server located at a disaster recovery site.
Prerequisites
• Your site must meet the remote Data Collector conguration requirements.
• The server must meet the Data Collector software and hardware requirements.
Steps
1. Download the Storage Manager Data Collector software.
a. Go to www.dell.com/support.
b. Log on to the customer or partner portal.
c. Click Knowledge Center, then download the Storage Manager Data Collector Setup le.
2. Unzip and launch the Storage Manager Data Collector Setup le. The Dell Storage Manager Data Collector - InstallShield Wizard
appears.
3. Click Next. The License Agreement page appears.
4. Click Yes to accept the license agreement. The Setup Status page appears and displays installation progress. When installation
is complete, the InstallShield Wizard Complete page appears.
728 Remote Data Collector

5. Click Finish. The Storage Manager Data Collector Setup wizard appears.
Congure the Remote Data Collector with the Data Collector Setup Wizard
Use the Data Collector Setup wizard to congure the remote Data Collector.
1. Congure the rst page of the Data Collector Setup Wizard.
Figure 93. Storage Manager Data Collector Setup Wizard
a. Under Data Collector Type, select Congure as Remote Data Collector.
b. (Optional) Under Data Collector Service Information, modify the default Data Collector ports if one or more of the default
ports are already in use.
NOTE: If a rewall is enabled on the host server, make sure these ports are allowed inbound.
c. In the Service User Type drop-down menu, select the type of Windows account under which the Data Collector will run.
NOTE: User accounts (local or domain) must be able to log in as a service and must have administrator
privileges.
d. Click Next.
The Select Primary Data Collector page appears.
Figure 94. Select Primary Data Collector Page
2. Enter the primary Data Collector information.
a. In the Server eld, type the host name or IP address of the primary Data Collector server.
b. In the Client Listener Port eld, conrm the port for the primary Data Collector. The default is 7342.
c. In the User Name eld, type the name of user with the Administrator privilege on the primary Data Collector.
Remote Data Collector 729

d. In the Password eld, type the password for the specied user.
e. Click Next. The remote Data Collector attempts to connect to the primary Data Collector.
When the connection is established, the Finished setup page appears.
Figure 95. Setup Complete Page
3. Click Finish.
Install a Virtual Appliance as a Remote Data Collector
Install the Virtual Appliance then congure it as a Remote Data Collector to use the Virtual Appliance for disaster recovery.
Deploy the Virtual Appliance
Deploy the Dell Storage Manager Virtual Appliance on a VMware vCenter server.
Prerequisites
• VMware vCenter server
• The ESX server must meet the requirements in Dell Storage Manager Virtual Appliance Requirements.
• The local computer used to deploy the Virtual Appliance must have the VMware Client Integration plug-in installed.
Steps
1. Log on to the VMware vCenter server with the vSphere Web Client.
2. In the right pane, click Host and Clusters.
3. Right-click on Datacenter then select Deploy OVF Template.
The Deploy OVF Template wizard appears.
4. Click Local File.
5. Click Browse and select the Virtual Appliance .ova template le.
6. Click Next.
The Review details page appears.
7. Conrm the details for the Virtual Appliance.
8. Click Next.
The Accept EULAs page appears.
9. Click Accept.
10. Click Next.
The Select name and folder page appears.
11. In the name eld, type a name or accept the default name.
12. From the Select a folder or datacenter table, select a folder or datacenter.
13. Click Next.
The Select a resource page appears.
730 Remote Data Collector

14. Select a server or a server cluster on which to deploy the Virtual Appliance.
15. Click Next.
The Select Storage page appears.
16. Select the datastore that will hold the Virtual Appliance data.
17. Click Next.
The Setup Networks page appears.
18. From the Destination drop-down menu, select a network for the Virtual Appliance.
19. Click Next.
The Customize Template page appears.
20. Complete the following elds.
NOTE: Some of these features are hidden. Expand the heading to view the setting.
• Hostname: Type a host name for the Virtual Appliance.
• Domain Name: Type the domain name of the network.
• NTP Servers: Type the IP addresses of one or more time servers.
• IP Address Type: Select DHCP or Static. If you select DHCP do not complete the rest of the elds in the IP Address
Properties area.
• IP Address: Type an IP address for the Virtual Machine.
• Netmask: Type the netmask of the subnet.
• Default Gateway: Type the gateway of the subnet.
• DNS: Type the IP address of one or more domain name servers.
• SSH Access: Select Enabled or Disabled to enable or disable SSH Access.
• Locale: Select a language for the Virtual Appliance.
21. Click Next.
The Ready to complete page appears.
22. (Optional) Select the Power on after deployment check box to power the Virtual Appliance on after deployment.
23. Click Finish.
Congure the Virtual Appliance as a Remote Data Collector
Congure the Virtual Appliance as a Remote Data Collector to use it for disaster recovery when the Primary Data Collector is
inaccessible.
Prerequisites
The Virtual Appliance must be deployed.
Steps
1. In a web browser, navigate to https://[VA IP address]/setup/.
NOTE: Depending on your web browser settings, you may need to acknowledge security alerts to continue.
2. Log in to the Data Collector Manager using the temporary user.
• User name: cong
• Password: dell
The Storage Manager Data Collector Setup wizard appears.
3. Click Next.
4. Click Congure as Remote Data Collector.
5. Enter the information for the Primary Data Collector.
a. In the Server eld, type the IP address or hostname of the Primary Data Collector.
b. In the Web Server Port eld, type the port number of the Primary Data Collector. The default port is 3033.
c. In the Client Listener Port eld, type the port number for the in-bound trac to the client. The default port is 7342.
d. In the User Name eld, type the user name of the Primary Data Collector.
e. In the Password eld, type the password for the user specied in the User Name eld.
Remote Data Collector 731

f.
6. Click Next.
The Create Administrator User page appears.
7. Enter the credentials for the new administrator user of the Remote Data Collector.
a. In the User eld, type the user name for the new administrator user.
b. In the New Password eld, type a password for the new administrator user.
c. In the Conrm Password eld, retype the password.
8. Click Next.
The Summary page appears.
9. Click Finish.
A conrmation dialog box appears.
10. Click OK.
The Virtual Appliance restarts.
Disconnecting and Reconnecting a Remote Data Collector
Perform these tasks to disconnect or reconnect a remote Data Collector.
NOTE: For user interface reference information, click Help.
Temporarily Disconnect a Remote Data Collector
Stop the Data Collector service on the remote Data Collector to temporarily disconnect it from the primary Data Collector.
1. On the remote Data Collector server:
a. Open the Data Collector Manager.
b. On the General Information tab, click Stop to stop the Data Collector service.
2. Use the Dell Storage Manager Client to connect to the primary Data Collector and log on.
3. Click the Replications & Live Volumes view, then click the Remote Data Collector tab.
The Connection Status of the remote Data Collector shows Down the next time the primary Data Collector attempts to
synchronize with the remote Data Collector.
Reconnect a Remote Data Collector to a Storage Center
If the remote Data Collector loses connectivity to a Storage Center, make sure that the remote Data Collector is using the correct
host name or IP address for the Storage Center.
1. Use the Dell Storage Manager Client to connect to the remote Data Collector.
2. On the Primary Data Collector tab, locate the down Storage Center, then click Reconnect to Storage Center. The Reconnect
to Storage Center dialog box appears.
3. In the Remote Data Collector Host or IP Address eld, type the host name or IP address of the Storage Center.
4. Click OK.
Remove a Remote Data Collector
Stop the Data Collector service on the remote Data Collector, then remove it from the primary Data Collector.
About this task
NOTE: If you intend to permanently remove the remote Data Collector from the host server, uninstall the Data Collector
using Add/Remove Programs.
Steps
1. On the remote Data Collector server:
a. Open the Data Collector Manager.
732 Remote Data Collector

b. On the General Information tab, click Stop to stop the Data Collector Manager service.
2. Use the Dell Storage Manager Client to connect to the primary Data Collector and log on.
3. Click the Replications & Live Volumes view, then click the Remote Data Collector tab.
4. Click Remove Remote Data Collector. A conrmation dialog box appears.
5. Click Yes.
Using a Remote Data Collector to Activate Disaster Recovery
If the primary Data Collector is unavailable, you can perform Storage Manager DR tasks using the remote Data Collector.
NOTE: When activating disaster recovery with a remote Data Collector, create a local Storage Manager user on the
remote Data Collector.
Log in to the Remote Data Collector
Use the Dell Storage Manager Client to connect to the remote Data Collector.
About this task
NOTE: Remote Data Collectors do not support Active Directory users.
Steps
1. Start the Dell Storage Manager Client application. The Dell Storage Manager Client appears.
2. If the Dell Storage Manager Client welcome screen displays, click Log in to a Storage Center or Data Collector.
Figure 96. Dell Storage Manager Client Welcome Screen
The login screen appears.
3. Complete the following elds:
•User Name: Enter the name of an Storage Manager user.
•Password: Enter the password for the user.
•Host/IP: Enter the host name or IP address of the server that is hosting the remote Data Collector.
•Web Server Port: If you changed the API Web Server Port during installation, enter the updated port.
4. Click Log In.
Remote Data Collector 733

The Client connects to the remote Data Collector and displays the Primary Data Collector tab.
Figure 97. Primary Data Collector Tab
Create a User
Create a user account to allow a person access to Storage Manager.
1. In the Data Collector Manager, click the Users tab.
2. Click Create User. The User Settings page opens.
3. Enter information for the new user.
a. Type the user name of the user in the User Name eld.
b. (Optional) Type the email address of the user in the Email Address eld.
c. Select the privilege level to assign to the user from the Privilege drop-down menu.
d. Select a language from the Preferred Language drop-down menu.
e. Enter a password for the user in the Password and Conrm Password elds.
f. To force the user to change the password after the rst login, select the Requires Password Change check box.
4. Click OK.
Related links
Storage Manager User Privileges
Use a Remote Data Collector to Prepare for Disaster Recovery
You can use a remote Data Collector to validate restore points and test activate disaster recovery.
Prerequisites
To validate restore points, the primary Data Collector must be down.
Steps
1. Use the Dell Storage Manager Client to connect to the remote Data Collector.
2. Click the Restore Points tab.
3. Click one of the following buttons to prepare for disaster recovery:
•Validate Restore Points
•Test Activate Disaster Recovery
Related links
Saving and Validating Restore Points
Test Activating Disaster Recovery
734 Remote Data Collector

Use a Remote Data Collector to Test Activate Disaster Recovery
Testing disaster recovery functions the same way for primary and remote Data Collectors.
1. Use the Dell Storage Manager Client to connect to the remote Data Collector.
2. Click the Restore Points tab.
3. Click Test Activate Disaster Recovery.
Related links
Test Activating Disaster Recovery
Use a Remote Data Collector to Restore a Failed Volume for a Restore Point
If a single volume failed, you can use the corresponding restore point to restore the volume.
1. Use the Dell Storage Manager Client to connect to the remote Data Collector.
2. Click the Restore Points tab.
3. Right-click the restore point that corresponds to the failed volume, then select Restore/Restart DR Volumes. The Restore/
Restart DR Volumes dialog box appears.
4. Enable or disable the replication options as needed, then click OK. These options are described in the online help.
Related links
Restoring Replications and Live Volumes
Use a Remote Data Collector to Activate Disaster Recovery
Activating disaster recovery functions the same way for primary and remote Data Collectors.
1. Use the Dell Storage Manager Client to connect to the remote Data Collector.
2. Click the Restore Points tab.
3. Click Activate Disaster Recovery.
Related links
Activating Disaster Recovery
Use a Remote Data Collector to Delete Test DR Volumes
After you are nished test-activating disaster recovery, delete the volumes that were created as part of the testing.
1. Use the Dell Storage Manager Client to connect to the remote Data Collector.
2. In the Actions pane, click Delete Test DR Volumes. The Delete Test DR Volumes dialog box appears.
3. Select the check boxes for the test disaster recovery volumes you want to delete, then click OK.
Related links
Test Activating Disaster Recovery
Reconnect a Remote Data Collector to a Storage Center
If the remote Data Collector loses connectivity to a Storage Center, make sure that the remote Data Collector is using the correct
host name or IP address for the Storage Center.
1. Use the Dell Storage Manager Client to connect to the remote Data Collector.
2. On the Primary Data Collector tab, locate the down Storage Center, then click Reconnect to Storage Center. The Reconnect
to Storage Center dialog box appears.
Remote Data Collector 735

3. In the Remote Data Collector Host or IP Address eld, type the host name or IP address of the Storage Center.
4. Click OK.
Enabling Email Notications for the Remote Data Collector
You can congure the primary Data Collector to send you an email notication if communication with the remote Data Collector is
lost.
1. Start the Dell Storage Manager Client and log on to the primary Data Collector.
2. In the top pane, click Edit User Settings. The Edit User Settings dialog box appears.
3. On the General tab, make sure your email address is entered in the Email Address eld.
4. Click the Manage Events tab.
5. In the table, select the Remote Data Collector Down check box.
6. Click OK.
736 Remote Data Collector

37
Storage Replication Adapter for VMware SRM
VMware vCenter Site Recovery Manager (SRM) supports storage vendors using Storage Replication Adapters. The Dell Storage
Replication Adapter (SRA) allows sites to use VMware vCenter SRM on Dell Storage Centers through Dell Storage Manager.
Where to Find Dell SRA Deployment Instructions
This chapter provides overview information about using SRM on Storage Centers through Storage Manager and the Dell SRA. For
complete information on installing and conguring VMware vCenter Site Recovery Manager, including downloading and installing
Storage Replication Adapters, refer to the SRM documentation provided by VMware.
Before installing the Dell SRA, check the SRA readme le for the most current information regarding the installation and
conguration process.
Dell SRA Limitations
The following features are not supported by the Dell SRA:
• Storage Center consistent Snapshot Proles
NOTE: Consistent Snapshot Proles can be used to create consistent snapshots, but the Dell SRA does not
guarantee that SRM activates asynchronously replicated snapshots that are consistent with each other.
• VMware Consistency Groups
Dell SRA Software Requirements for VMware SRM
The following are requirements for using the Dell SRA with VMware SRM 6.5, 6.1, 6.0, 5.8, and 5.5.
Component Version Requirements
Storage Center Version 6.5 or later
Dell SRA Version 16.3.10
VMware vCenter Site Recovery Manager (SRM) Version 6.5, 6.1, 6.0, 5.8, and 5.5
Microsoft .Net Framework Version 4.5 installed on the SRM server
VMware SRM and Storage Manager Prerequisites
To use the Dell SRA with VMware vCenter Site Recovery Manager, the following conguration requirements must be met.
Requirement Description
Data Collector Deployment A Storage Manager Data Collector must be visible to all Storage
Centers within the SRM conguration. Three options are
available:
• Install and congure the Storage Manager Data Collector on
the recovery SRM site only.
• Install and congure Storage Manager Primary Data
Collector on the protected site; install and congure Storage
Manager Remote Data Collector on the recovery site.
Storage Replication Adapter for VMware SRM 737

Requirement Description
• Install and congure Storage Manager Primary Data
Collector on the recovery site; install and congure Storage
Manager Remote Data Collector on the protected site.
Storage Center Conguration • VMware vSphere server objects must be created on both
the source and destination Storage Centers.
• Replication QoS Nodes must be dened on the source and
destination Storage Centers.
Storage Manager Users Three users are required:
•To install SRM: A Storage Manager user that can access all
Storage Centers at the protected and recovery sites.
•To manage the protected site with SRM: A Storage
Manager user that can access only the Storage Centers at
the protected site.
•To manage the recovery site with SRM: A Storage
Manager user that can access only the Storage Centers at
the recovery site.
Communication between Storage Manager and SRM The rewall (if any) between SRM and Storage Manager must
allow SOAP over HTTP on TCP port 3033.
Replications • Using Storage Manager, create replications or Live Volumes
from the protected site to the recovery site.
• Source and destination volumes must not be replicating
anywhere else.
• Restore points for replications must be validated and saved.
Restore Points Restore points are not available to VMware vCenter SRM until
they have been saved. Using Storage Manager, save restore
points for the replications. If you are using Data Collectors on
both the recovery and protected sites, you must save restore
points on both sites.
Dell SRA with Stretched Storage and vMotion
Dell SRA version 16.3.10 includes support for Stretched Storage with VMware Sitre Recovery Manager (SRM). Stretched Storage
allows SRM to manage Storage Center Live Volume replications. vMotion, when used with stretched storage, allows virtual machines
to migrate to another host without downtime.
To enable vMotion on Storage Center Live Volumes managed with SRM perform the following steps:
• Enable vMotion on ESXi hosts
•Congure vCenter servers in enhanced linked mode
Storage Manager SRA Congurations
This section presents two supported congurations for using VMware Site Recovery Manager with Storage Manager: using a
primary Data Collector only, or using a primary Data Collector and a remote Data Collector.
NOTE: For information on setting up Stretched Storage for Live Volumes, see VMware documentation for conguring
Stretched Storage.
Primary Data Collector Only Conguration
In the following gure, the Protected and the Recovery sites are connected by a single Storage Manager Primary Data Collector.
738 Storage Replication Adapter for VMware SRM

Figure 98. SRA Conguration with a Single Data Collector
1. Protected site 2. Recovery site
3. VMware SRM server at protected site 4. VMware SRM server at recovery site
5. Primary Data Collector at recovery site 6. Storage Center at protected site
7. Storage Center at recovery site
In a conguration with only one Storage Manager Data Collector, locate the Data Collector at the Recovery Site.
Remote Data Collector Conguration
In the following conguration, the Protected Site is connected to a Storage Manager Primary Data Collector; the Recovery Site is
connected to a Storage Manager Remote Data Collector.
Figure 99. SRA Conguration with a Primary and Remote Data Collector
1. Protected site 2. Recovery site
3. VMware SRM server at protected site 4. VMware SRM server at recovery site
Storage Replication Adapter for VMware SRM 739

5. Primary Data Collector at protected site 6. Remote Data Collector at recovery site
7. Storage Center at protected site 8. Storage Center at recovery site
In a conguration with a Storage Manager Remote Data Collector, locate the Remote Data Collector on the Recovery Site. This
conguration allows DR activation from the remote site when the Protected Site goes down. By design, the Storage Manager
Remote Data Collector is connected to the same Storage Centers as the Storage Manager Primary Data Collector.
Selecting the Snapshot Type to Use for SRM 5.x and 6.x Volume
Failover
The SRM Selectable Snapshot option determines whether the Active Snapshot (current volume data) or last frozen snapshot is
used when VMware Site Recovery Manager (SRM) initiates a failover or test failover. By default, the current, unfrozen state (Active
Snapshot) of the volume is used.
Limitations for Selecting the Snapshot Type for SRM Failover
In some situations, the SRM Selectable Snapshot conguration is ignored.
SRM Action Recovery Type SRM Selectable Snapshot Conguration
Honored?
Activate recovery plan Planned Migration No
Activate recovery plan Disaster Recovery • If the protected site is down, yes.
• If the protected site is up, no.
Test activate recovery plan N/A • If the Replicate recent changes to
recovery site check box is cleared in
SRM, yes.
• If the Replicate recent changes to
recovery site check box is selected in
SRM, no.
Change the Snapshot Type Used for SRM Volume Failover
Modify the SRM Selectable Snapshot option to change the snapshot type used for SRM volume failover.
1. In the top pane of the Dell Storage Manager Client, click Edit Data Collector Settings. The Edit Data Collector Settings dialog
box appears.
2. Click the Replication Settings tab.
3. From the SRM Selectable Snapshot drop-down menu, select one of the following options:
•Always use Active Snapshot: When selected, uses the current, unfrozen state of the data transferred to the destination
(Active Snapshot). This option is the default.
•Use Active Snapshot if Replicating Active Snapshot: When selected, uses the current, unfrozen state of the data (Active
Snapshot) only if Replicate Active Snapshot is enabled for the replication. If Replicate Active Snapshot is disabled, the last
frozen snapshot is used.
•Always use Last Frozen Snapshot: When selected, uses the most current snapshot that has been transferred to the
destination.
•Use Restore Point Settings: When selected, uses the settings that are congured for the restore point that corresponds to
the volume. If Use Active Snapshot is not selected within the restore point, the last frozen snapshot is used.
4. Click OK.
740 Storage Replication Adapter for VMware SRM

Part
VI
Storage Center Monitoring and Reporting
This section describes using Threshold Alerts to create custom alerts, using reports, conguring Chargeback to bill departments
based on storage usage, monitoring logs, and monitoring performance.
Storage Center Monitoring and Reporting 741

742

38
Storage Center Threshold Alerts
Threshold alerts are automatically generated when user-dened threshold denitions for storage object usage are crossed. Threshold
queries allow you to query historical data based on threshold criteria.
Conguring Threshold Denitions
Threshold denitions monitor the usage metrics of storage objects and generate alerts if the user-dened thresholds are crossed.
The types of usage metrics that can be monitored are IO usage, storage, and replication. Storage Manager collects the usage metric
data from managed Storage Centers. By default, Storage Manager collects IO usage and replication metric data every 15 minutes
and storage usage metric data daily at 12 AM. Storage objects on the Storage Centers are assigned to threshold denitions and each
threshold denition contains one or more threshold values. When the value of a monitored metric reaches a threshold value, an alert
occurs. If an SMTP server is congured on the Data Collector, Storage Manager sends an email with the threshold alert. It sends
only one email alert every 24 hours.
Perform the tasks in the following sections to set up and view threshold denitions:
•Setting Up Threshold Denitions
•Assigning Storage Objects to Threshold Denitions
•Assigning Threshold Denitions to Storage Objects
•Viewing Threshold Alerts for Threshold Denitions
Setting Up Threshold Denitions
You can create, view, edit, and delete threshold denitions.
Create a Threshold Denition
Create a threshold denition to monitor IO usage, storage, or replications.
Prerequisites
To receive email notications for threshold alerts, the following email settings must be congured:
• SMTP server settings for the Data Collector
• Email address for your user account
•Notication settings for your user account
About this task
Storage Manager generates threshold alerts after Storage Usage checks usage metrics and notices a threshold denition has been
exceeded. Storage Usage runs daily at 12 AM by default.
Steps
1. Click the Threshold Alerts view.
2. Click the Denitions tab.
3. Click Create Threshold Denition. The Create Threshold Denition dialog box appears.
4. Enter a name for the threshold denition in the Name eld.
5. Select the type of threshold denition to create from the Type drop-down menu.
•IO Usage: Read and write IO performance.
•Storage: Use and growth of storage.
•Replication: Status of replications.
6. Select the type of storage object to assign to the threshold denition from the Alert Object Type drop-down menu.
Storage Center Threshold Alerts 743

7. Select the type of usage metric to monitor from the Alert Denition drop-down menu.
8. (Optional) Assign the threshold denition to all of the storage objects that are of the type specied in the Alert Object Type
eld by selecting the All Objects check box. If you select this check box, it cannot be modied after the threshold denition is
created.
9. Specify the alert notication settings for the Error, Warning, and Inform thresholds:
•Error Settings: Enter the threshold value that the usage metric must exceed to trigger an Error threshold alert. To email
Error threshold alerts to the Storage Manager administrators, select the Email check box. Then enter the number of
concurrent events that must occur to trigger an alert email.
•Warning Setting: Enter the threshold value that the usage metric must exceed to trigger a Warning threshold alert. To email
Warning threshold alerts to the Storage Manager administrators, select the Email check box. Then enter the number of
concurrent events that must occur to trigger an alert email.
•Inform Settings: Enter the threshold value that the usage metric must exceed to trigger an Inform threshold alert. To email
Inform threshold alerts to the Storage Manager administrators, select the Email check box. Then enter the number of
concurrent events that must occur to trigger an alert email.
NOTE: Storage Manager can send only one threshold alert email for every 24-hour period. The number of
threshold alert emails per 24-hour period cannot be congured.
10. (Optional) Congure the denition to generate Volume Advisor recommendations to move one or more volumes to a dierent
Storage Center by selecting the Recommend Storage Center check box.
• Recommendations are generated when the error threshold is exceeded.
• This check box is available only for threshold denitions that support Volume Advisor.
11. To specify the time that Storage Manager monitors the threshold denition:
a. Select the Time Constraint check box.
b. Enter the start of the time period in the Start Time eld.
c. Enter the end of the time period in the End Time eld.
12. To specify which days of the week that Storage Manager monitors the threshold denition:
a. Select the Day Constraint check box.
b. Select the check boxes of the days of the week to monitor the threshold denition
c. Clear the check boxes of the days of the week to not monitor the threshold denition.
13. Click OK to create the threshold denition.
• If you selected the All Objects check box, the threshold denition is created and the Create Threshold Denition dialog box
closes.
• If you did not select the All Objects check box, the Add Objects dialog box appears.
14. Select the storage objects to assign to the threshold denition in the Add Objects dialog box. Additional objects can be added
to a threshold denition after it is created.
15. Click Finish.
Related links
Assigning Storage Objects to Threshold Denitions
Conguring Email Notications for Threshold Alerts
Conguring Volume Advisor Movement Recommendations
View an Existing Threshold Denition
Select a threshold denition on the Denitions tab to view assigned objects, current threshold alerts, and historical threshold alerts.
1. Click Threshold Alerts in the view pane to display the Threshold Alerts window.
2. Click the Denitions tab.
3. Select the threshold denition to view. The threshold denition appears in the bottom pane of the Denitions tab.
In addition, the following tabs appear in the bottom pane of the Denitions tab:
•Assigned Objects: Displays the storage objects assigned to the selected threshold denition.
•Current Thresholds: Displays the threshold alerts that are currently active for the selected threshold denition.
•Historical Threshold: Displays recent threshold alerts that are no longer active for the selected threshold denition.
744 Storage Center Threshold Alerts

Figure 100. Threshold Alerts Denitions Tab
Edit an Existing Threshold Denition
Edit a threshold denition to change the name, notication settings, or schedule settings.
1. Click the Threshold Alerts view.
2. Click the Denitions tab.
3. Select the threshold denition to edit and click Edit Settings in the bottom pane. The Edit Threshold Denition dialog box
appears.
4. To change the name of the threshold denition, enter a new name in the Name eld.
5. To change the threshold value and email notication settings for the Error threshold alert, enter new values in the Error
Settings elds.
6. To change the threshold value and email notication settings for the Warning threshold alert, enter new values in the Warning
Settings elds.
7. To change the threshold value and email notication settings for the Info threshold alert, enter new values in the Info Settings
elds.
8. To change the period of time that Storage Manager monitors the threshold denition
• Select or clear the Time Constraint check box to enable or disable the time constraint.
• If the Time Constraint check box is selected, enter the start of the time period in the Start Time eld and enter the end of
the time period in the End Time eld.
9. To change the days of the week that Storage Manager monitors the threshold denition:
• Select or clear the Day Constraint check box to enable or disable the days of the week constraint.
• If the Day Constraint check box is selected, select the check boxes of the days of the week to monitor the threshold
denition and clear the check boxes of the days of the week to not monitor the threshold denition.
10. Click OK.
Delete a Threshold Denition
If you no longer need a threshold denition, you can delete it.
1. Click the Threshold Alerts view.
2. Click the Denitions tab.
3. Select the threshold denition to remove and click Delete in the bottom pane. The Delete Objects dialog box appears.
4. Click OK.
Storage Center Threshold Alerts 745

Delete Multiple Threshold Denitions
You can delete multiple threshold denitions simultaneously by selecting them and then right-clicking the selection.
1. Click the Threshold Alerts view.
2. Click the Denitions tab.
3. Use Shift+click and/or Control+click to select multiple threshold denitions.
4. Right-click on the selection and select Delete. The Delete Objects dialog box appears.
5. Click OK.
Assigning Storage Objects to Threshold Denitions
You can view the storage objects that threshold denitions monitor by adding or deleting the objects to a threshold denition.
Assign Storage Objects to a Threshold Denition
If you want to use an existing threshold denition to monitor additional storage objects, add them to the denition.
1. Click the Threshold Alerts view.
2. Click the Denitions tab.
3. Select the threshold denition to which to assign storage objects.
4. Click Add Objects in the bottom pane. The Add Objects dialog box appears.
The storage objects that appear in the Add Objects dialog box depend on the alert object type of the threshold denition.
5. Select the storage object(s) to assign to the threshold denition.
6. Click Finish.
Unassign Storage Objects from a Threshold Denition
If you want to stop a threshold denition from monitoring a storage object, remove the object from the denition. Storage objects
cannot be removed from threshold denitions for which the All Objects check box is selected.
1. Click the Threshold Alerts view.
2. Click the Denitions tab.
3. Select the threshold denition from which you want to unassign storage objects.
4. Click the Assigned Objects tab.
5. Right-click on the storage object(s) to unassign and select delete. The Delete Objects dialog box appears.
6. Click OK.
Assigning Threshold Denitions to Storage Objects
As an alternative to the Threshold Alerts view, you can use the Storage view to assign threshold denitions to storage objects.
View the Threshold Denitions Assigned to a Storage Center or Storage Object
Select a storage object and then click the Set Threshold Alert Denitions to view the assigned threshold denitions.
1. Click the Storage view.
2. Select a Storage Center in the Storage pane.
3. Click the Storage tab.
4. To display the threshold denitions assigned to the Storage Center, skip to the next step.
To display the threshold denitions assigned to a storage object, select one of the following:
•Volumes: Select the volume for which to display the assigned threshold denitions.
•Servers: Select the server for which to display the assigned threshold denitions.
•Remote Storage Centers: Select the remote Storage Center for which to display the assigned threshold denitions.
746 Storage Center Threshold Alerts

•Disks: Select the disk for which to display the assigned threshold denitions.
•Storage Proles: Select the storage prole for which to display the assigned threshold denitions.
5. In the right pane, click Set Threshold Alert Denitions. The Set Threshold Alert Denitions dialog box appears.
The threshold denitions assigned to usage metrics of the selected storage object are displayed in the dialog box.
Assign a Threshold Denition to a Storage Object
Select a storage object and then click the Set Threshold Alert Denitions to assign a threshold denition.
1. Click the Storage view.
2. Select a Storage Center in the Storage pane.
3. Click the Summary, Storage, IO Usage, or Charting tab.
4. To display the threshold denitions assigned to the Storage Center, skip to the next step.
To display the threshold denitions assigned to a storage object, select one of the following:
•Volumes: Select the volume for which to display the assigned threshold denitions.
•Servers: Select the server for which to display the assigned threshold denitions.
•Remote Storage Centers: Select the remote Storage Center for which to display the assigned threshold denitions.
•Disks: Select the disk for which to display the assigned threshold denitions.
•Storage Proles: Select the storage prole for which to display the assigned threshold denitions.
5. In the right pane, click Set Threshold Alert Denitions. The Set Threshold Alert Denitions dialog box appears.
6. In the top pane, select storage object usage metric to which to assign a threshold denition.
7. In the bottom pane, select the threshold denition to assign to the usage metric.
8. Click OK.
Related links
Setting Up Threshold Denitions
Assign a Threshold Denition to a Controller or a Storage Center
Select a controller or a Storage Center, then click the Set Threshold Alert Denitions to assign a threshold denition.
1. Click the Storage view.
2. Select a Storage Center in the Storage pane.
3. Click the Hardware tab.
4. To display the threshold denitions assigned to the Storage Center, skip to the next step.
To display the threshold denitions assigned to a storage object, select one of the following nodes in the Hardware tab
navigation pane:
•Storage Center name: Select the Storage Center for which to display the assigned threshold denitions.
•Controller name: Select the controller for which to display the assigned threshold denitions.
5. In the right pane, click Set Threshold Alert Denitions. The Set Threshold Alert Denitions dialog box appears.
6. Select storage object usage metric to which to assign a threshold denition.
The threshold denitions that appear in the Available Threshold Denition pane depend on the type of usage metric selected.
If a threshold denition for the selected usage metric does not exist, create a threshold denition by clicking Create Threshold
Denition.
7. Select the threshold denition to assign to the usage metric.
8. Click OK.
Related links
Setting Up Threshold Denitions
Storage Center Threshold Alerts 747

Viewing Threshold Alerts for Threshold Denitions
Use the Denitions tab to view the current threshold alerts and historical threshold alerts for a threshold denition.
View the Current Threshold Alerts for a Threshold Denition
When a threshold denition is selected on the Denitions tab, the Current Threshold Alerts subtab displays the active alerts for the
denition.
1. Click the Threshold Alerts view.
2. Click the Denitions tab.
3. Select the threshold denition to view. The threshold denition appears in the bottom pane of the Denitions tab.
4. Click the Current Threshold Alerts tab, in the bottom pane, to display active threshold alerts for the selected threshold
denition.
View the Historical Threshold Alerts for a Threshold Denition
When a threshold denition is selected on the Denitions tab, the Historical Threshold Alerts subtab displays the past alerts for the
denition.
1. Click the Threshold Alerts view.
2. Click the Denitions tab.
3. Select the threshold denition to display. The threshold denition appears in the bottom pane of the Denitions tab.
4. Click the Historical Threshold Alerts tab, in the bottom pane, to display past threshold alerts for the selected threshold
denition.
Viewing and Deleting Threshold Alerts
The current and historical threshold alerts for the managed Storage Centers are displayed on the Alerts tab.
The alerts are updated when the Storage Report report-gathering tasks are run. By default, IO Usage and Replication report
gathering is performed every 15 minutes and Storage report gathering is performed daily at midnight.
Related links
Congure the Storage Center Data Gathering Schedule
View Current and Historical Threshold Alerts
The Alerts tab displays the threshold alerts that are currently active and the historical threshold alerts that are no longer active.
1. Click the Threshold Alerts view.
2. Click the Alerts tab.
• The Current Threshold Alerts pane displays all of the threshold alerts that are currently active for the selected Storage
Centers.
• The Historical Threshold Alerts pane displays threshold alerts that are no longer active for the selected Storage Centers.
Filter Threshold Alerts by Storage Center
By default, alerts are displayed for all managed Storage Centers.
1. Click the Threshold Alerts view.
2. Click the Alerts tab.
3. Use the Storage Centers pane to lter threshold alerts by Storage Center.
• To hide threshold alerts for a single Storage Center, clear the check box for the Storage Center.
• To display threshold alerts for a Storage Center that is deselected, select the check box for the Storage Center.
• To hide threshold alerts for all of the Storage Centers, click Unselect All.
748 Storage Center Threshold Alerts

• To display threshold alerts for all of the Storage Centers, click Select All.
Filter Threshold Alerts by Threshold Denition Properties
You can lter the threshold alerts based on the properties of the threshold denitions that triggered the alerts.
1. Click the Threshold Alerts view.
2. Click the Alerts tab.
3. Use the Filter pane to lter threshold alerts by threshold denition properties.
• To lter the displayed threshold alerts by type (IO Usage, Storage, or Replication) select the Filter Type check box, and then
select the type from the drop-down menu.
• If the Filter Type check box is selected, the Filter Alert Object Type check box can be selected to lter threshold alerts by
the type of storage object selected from the drop-down menu.
• If the Filter Alert Object Type check box is selected, the Filter Denition Type check box can be selected to lter threshold
alerts by the usage metric selected from the drop-down menu.
View the Threshold Denition that Generated an Alert
If you want to view the threshold denition that generated an alert in detail, you can go to the denition directly from the alert.
1. Click the Threshold Alerts view.
2. Click the Alerts tab.
3. Right-click on a current or historical threshold alert and select Go to Denition. The Threshold Denition window appears and
the alert denition that triggered the alert is highlighted.
Delete Historical Threshold Alerts
If a historical alert is no longer relevant, you can delete it.
1. Click the Threshold Alerts view.
2. Click the Alerts tab.
3. Select the historical alerts to delete from the Historical Threshold Alerts pane.
4. Right-click on the selected alerts and select Delete.
Conguring Volume Advisor Movement Recommendations
Volume Advisor can recommend moving a volume to a dierent Storage Center to improve performance and/or alleviate high
storage usage for a Storage Center. Volume Advisor is congured using threshold denitions, which generate recommendations
along with threshold alerts when error thresholds are exceeded. Volume movement recommendations are calculated based on the
current capacity and past performance of the available Storage Centers.
Threshold Denitions That Support Volume Advisor
Four types of threshold denitions can trigger an alert and a recommendation to move one or more volumes.
Supported Threshold Denitions Threshold Alert Recommendation
Type Alert Object Type Alert
Denition
IO Usage Storage Center FE IO/Sec When front-end IO for a Storage Center exceeds the congured error threshold,
the alert recommends moving volumes to a specic Storage Center.
IO Usage Volume Latency When latency for a volume exceeds the congured error threshold, the alert
recommends moving the volume to a specic Storage Center, and gives you the
option to act on the recommendation by creating a Live Volume.
IO Usage Controller CPU Usage When CPU usage for a Storage Center controller exceeds the congured alert
threshold, the alert recommends moving volumes to a specic Storage Center.
Storage Center Threshold Alerts 749

Supported Threshold Denitions Threshold Alert Recommendation
Type Alert Object Type Alert
Denition
Storage Storage Center Percent
Used
When the used space percentage for a Storage Center exceeds the congured
alert threshold, the alert recommends moving the volume to a specic Storage
Center.
General Volume Advisor Requirements
Storage Centers must meet the following requirements to be considered for volume movement recommendations.
Requirement Description
Management The Storage Center must be added to Storage Manager.
NOTE: Storage Centers that are not mapped to your user account are not presented as
recommendations, but might be presented as recommendations to other users.
Licensing (Storage Center 7.0 and below) The Storage Center must be licensed for Live Volume.
Storage Center version The Storage Center must be running the same version (x.y) as the original Storage Center.
Tier 1 disk type The Storage Center must have the same Tier 1 disk type as the original Storage Center, such as a
7.2K, 10K, 15K, or Solid State Disk (SSD).
Additional Requirements for the Volume Latency Threshold Denition
The original volume and candidate Storage Centers must meet the following additional requirements to be considered for volume
movement recommendations triggered by the volume latency threshold denition.
Requirement Description
Original volume conguration • The volume cannot be part of a replication, Live Volume, or Live Migrate.
• The volume cannot be associated with a consistent Snapshot Prole.
Candidate Storage Center
conguration
• The Storage Center must have a server object that matches the server to which the original
volume is mapped.
• The Storage Center must be less than 80% full when including the size of the volume to be
moved.
• The combined original volume IO/sec and Storage Center front end IO/sec must be below a
predened threshold.
Types of Volume Movement Recommendations
There are two types of recommendations: those that are triggered by volume latency threshold denitions, and those that are not.
Both recommend moving one or more volumes to a dierent Storage Center, but volume latency recommendations provide more
detail and include an option to automatically act on the recommendation.
Both types of recommendations can be viewed from the current threshold alerts that contain them. On the Alerts tab of the
Threshold Alerts view, current threshold alerts that contain recommendations display Yes in the Recommend column.
To view the recommendation contained by a current threshold alert, right-click the alert and select Recommend Storage Center to
open the Recommend Storage Center dialog box.
750 Storage Center Threshold Alerts

Recommendations Based on Volume Latency
If the recommendation was triggered by a threshold denition that monitors volume latency, the Recommend Storage Center dialog
box displays a recommendation to move a specic volume to a specic Storage Center.
Figure 101. Recommended Storage Center Dialog Box
If Storage Manager identied a possible reason for the increased volume latency, the reason is displayed in the Recommend Reason
eld. Once the Recommend Reason is calculated, it is not updated for a 24-hour period. If you view the recommendation after 24
hours have elapsed, the reason is recalculated. If Storage Manager is unable to determine a reason, no reason is provided.
The following reasons can be displayed:
•CPU- Indicates that CPU usage for the controller that hosts the volume is high.
•IO Count: Indicates that IO for the Storage Center that hosts the volume is high.
•Disk Latency: The disks that provide storage for the volume are experiencing high latency.
•Tier 1 Space: Tier 1 storage space is full or nearly full for the Storage Center that hosts the volume.
The Convert to a Live Volume to move to recommended Storage Center or Live Migrate the volume to the recommended
Storage Center link opens a dialog box that allows you to move the volume automatically to the recommended Storage Center by
converting it to a Live Volume or creating a Live Migration.
Recommendations Based on Other Thresholds
If the recommendation was triggered by a threshold denition that monitors Storage Center front-end IO, Storage Center controller
CPU usage, or the percentage of storage used for a Storage Center, the Recommend Storage Center dialog box displays a
recommended Storage Center without suggesting specic volumes to move or populating the Recommended Reason eld.
Figure 102. Recommended Storage Center Dialog Box
Storage Center Threshold Alerts 751

Creating Threshold Denitions to Recommend Volume Movement
Create a threshold denition to recommend volume movement based on the rate of Storage Center front-end IO, volume latency,
Storage Center controller CPU usage, or percentage of storage used for a Storage Center.
Create a Threshold Denition to Monitor Front-End IO for a Storage Center
When Storage Center front-end IO exceeds the value set for the error threshold, Storage Manager triggers a threshold alert with a
volume movement recommendation.
1. Click the Threshold Alerts view.
2. Click the Denitions tab.
3. Click Create Threshold Denition. The Create Threshold Denition dialog box appears.
4. In the Name eld, type a name for the threshold denition.
5. Congure the threshold denition to monitor Storage Center front-end IO.
a. From the Type drop-down menu, select IO Usage.
b. From the Alert Object Type drop-down menu, select Storage Center.
c. From the Alert Denition drop-down menu, select FE IO/Sec.
6. (Optional) Select the All Objects check box to apply the threshold denition to all Storage Centers
7. Congure the IO per second value that must be exceeded to trigger an error threshold alert with a volume movement
recommendation.
a. In the Error Setting eld, type the rate of IO per second that must be exceeded.
b. Next to the Error Setting eld, in the Iterations before email eld, type the number of times the threshold must be
exceeded to trigger the alert.
8. Select the Recommend Storage Center check box.
9. Congure the other options as needed. These options are described in the online help.
10. When you are nished, click OK.
• If you selected the All Objects check box, the threshold denition is created and the Create Threshold Denition dialog box
closes.
• If you did not select the All Objects check box, the Add Objects dialog box appears.
11. Select the check box for each Storage Center that you want to monitor with the threshold denition, then click Finish. The
Create Threshold Denition dialog box closes.
Create a Threshold Denition to Monitor Latency for a Volume
When latency for a volume exceeds the value set for the error threshold, Storage Manager triggers a threshold alert with a volume
movement recommendation.
1. Click the Threshold Alerts view.
2. Click the Denitions tab.
3. Click Create Threshold Denition. The Create Threshold Denition dialog box appears.
4. In the Name eld, type a name for the threshold denition.
5. Congure the threshold denition to monitor volume latency.
a. From the Type drop-down menu, select IO Usage.
b. From the Alert Object Type drop-down menu, select Volume.
c. From the Alert Denition drop-down menu, select Latency.
6. (Optional) Select the All Objects check box to apply the threshold denition to all volumes.
7. Congure the volume latency value that must be exceeded to trigger a threshold alert with a volume movement
recommendation.
a. In the Error Setting eld, type the volume latency that must be exceeded.
b. Next to the Error Setting eld, in the Iterations before email eld, type the number of times the threshold must be
exceeded to trigger the alert.
8. Select the Recommend Storage Center check box.
9. Congure the other options as needed. These options are described in the online help.
752 Storage Center Threshold Alerts

10. When you are nished, click OK.
• If you selected the All Objects check box, the threshold denition is created and the Create Threshold Denition dialog box
closes.
• If you did not select the All Objects check box, the Add Objects dialog box appears.
11. Choose the volumes that you want to monitor.
a. In the table, select the Storage Center that hosts the volumes.
b. Below the table, choose a method to select volumes:
• To apply the threshold denition to all volumes on a Storage Center, select All Volumes on Storage Center, then click
Finish. The threshold denition is added and the Create Threshold Denition dialog box closes.
• To apply the threshold denition to all volumes in a volume folder, select All Volumes in Folder/Container, then click
Next. The wizard advances to the next page and displays a table of volume folders.
• To apply the threshold denition to individual volumes on a Storage Center, select Select Volumes, then click Next. The
wizard advances to the next page and displays a table of volumes.
c. Select the check box for each volume or volume folder that you want to monitor with the threshold denition, then click
Finish. The threshold denition is added and the Create Threshold Denition dialog box closes.
Create a Threshold Denition to Monitor CPU Usage for a Controller
When the CPU usage percentage for a Storage Center controller exceeds the value set for the error threshold, Storage Manager
triggers a threshold alert with a volume movement recommendation.
1. Click the Threshold Alerts view.
2. Click the Denitions tab.
3. Click Create Threshold Denition. The Create Threshold Denition dialog box appears.
4. In the Name eld, type a name for the threshold denition.
5. Congure the threshold denition to monitor Storage Center controller CPU usage.
a. From the Type drop-down menu, select IO Usage.
b. From the Alert Object Type drop-down menu, select Controller.
c. From the Alert Denition drop-down menu, select CPU Usage.
6. (Optional) Select the All Objects check box to apply the threshold denition to all Storage Center controllers.
7. Congure the Storage Center controller CPU usage percentage that must be exceeded to trigger an error threshold alert with a
volume movement recommendation.
a. In the Error Setting eld, type the CPU usage percentage that must be exceeded.
b. Next to the Error Setting eld, in the Iterations before email eld, type the number of times the threshold must be
exceeded to trigger the alert.
8. Select the Recommend Storage Center check box.
9. Congure the other options as needed. These options are described in the online help.
10. When you are nished, click OK.
• If you selected the All Objects check box, the threshold denition is created and the Create Threshold Denition dialog box
closes.
• If you did not select the All Objects check box, the Add Objects dialog box appears.
11. Choose the Storage Center controllers that you want to monitor.
a. In the table, select the Storage Center to which the controllers belong.
b. Below the table, choose a method to select controllers:
• To apply the threshold denition to all controllers in a Storage Center, select All Controllers on Storage Center, then
click Finish. The threshold denition is added and the Create Threshold Denition dialog box closes.
• To apply the threshold denition to individual controllers in a Storage Center, select Select Controllers, then click Next.
The wizard advances to the next page and displays a table of volumes.
c. Select the check box for each Storage Center controller that you want to monitor with the threshold denition, then click
Finish. The threshold denition is added and the Create Threshold Denition dialog box closes.
Storage Center Threshold Alerts 753

Create a Threshold Denition to Monitor the Percentage of Used Storage for a Storage Center
When the Storage Center storage usage percentage exceeds the value set for the error threshold, Storage Manager triggers a
threshold alert with a volume movement recommendation.
1. Click the Threshold Alerts view.
2. Click the Denitions tab.
3. Click Create Threshold Denition. The Create Threshold Denition dialog box appears.
4. In the Name eld, type a name for the threshold denition.
5. Congure the threshold denition to monitor Storage Center storage usage.
a. From the Type drop-down menu, select Storage.
b. From the Alert Object Type drop-down menu, select Storage Center.
c. From the Alert Denition drop-down menu, select Percent Used.
6. (Optional) Select the All Objects check box to apply the threshold denition to all Storage Centers.
7. Congure the storage usage percentage that must be exceeded to trigger a threshold alert with a volume movement
recommendation.
a. In the Error Setting eld, type the storage usage percentage that must be exceeded.
b. Next to the Error Setting eld, in the Iterations before email eld, type the number of times the threshold must be
exceeded to trigger the alert.
8. Select the Recommend Storage Center check box.
9. Congure the other options as needed. These options are described in the online help.
10. When you are nished, click OK.
• If you selected the All Objects check box, the threshold denition is created and the Create Threshold Denition dialog box
closes.
• If you did not select the All Objects check box, the Add Objects dialog box appears.
11. Select the check box for each Storage Center that you want to monitor with the threshold denition, then click Finish. The
Create Threshold Denition dialog box closes.
Moving a Volume Based on a Recommendation
If the volume movement recommendation was triggered by a threshold denition that monitors volume latency, automatically move
the volume by creating a Live Volume or Live Migration. If the recommendation was triggered by a threshold denition that monitors
Storage Center front-end IO, Storage Center controller CPU usage, or the percentage of storage used for a Storage Center, move
the volume(s) manually.
1. Click the Threshold Alerts view.
2. Click the Alerts tab.
3. In the Current Threshold Alerts pane, locate the threshold alert that contains the volume movement recommendation. Alerts
that contain recommendations display Yes in the Recommend column.
4. Right-click the threshold alert, then select Recommend Storage Center. The Recommend Storage Center dialog box opens.
• If the recommendation was triggered by a threshold denition that monitors volume latency, the dialog box displays a
Storage Center recommendation and allows you to move the volume by creating a Live Volume or Live Migration. If Storage
Manager identied a possible reason for the increased volume latency, the reason is displayed in the Recommend Reason
eld
• If the recommendation was triggered by a threshold denition that monitors Storage Center front-end IO, Storage Center
controller CPU usage, or the percentage of storage used for a Storage Center, the dialog box displays a recommended
Storage Center without suggesting specic volumes to move.
To act on the recommendation, record the Storage Center names displayed in the Current Storage Center and
Recommended Storage Center elds.
754 Storage Center Threshold Alerts

Automatically Create a Live Volume and Move the Volume Based on a Recommendation
Use the Recommend Storage Center dialog box to automatically move a volume based on a recommendation.
About this task
NOTE: The option to create a Live Volume appears only for Storage Centers running version 7.0 or earlier.
Steps
1. In the Recommend Storage Center dialog box, click Convert to a Live Volume to move to recommended Storage Center.
The Convert to Live Volume dialog box opens.
2. Map the destination volume to the server that is currently mapped to the volume.
a. Next to Server, click Change. The Select Server dialog box opens.
b. Select the server that is currently mapped to the original volume, then click OK.
3. Modify the other Live Volume options as necessary. These options are described in the online help.
4. When you are done, click Finish. The Live Volume is created and you return to the Alerts tab on the Threshold Alerts view.
5. After the Live Volume is synchronized, swap roles to make the recommended Storage Center the primary for the Live Volume.
a. Click the Replications & Live Volumes view, then click the Live Volumes tab.
b. Wait until the Live Volume is synchronized, then select the Live Volume and click Swap Primary Storage Center of Live
Volume. A conrmation dialog box opens.
c. Click OK to conrm the swap.
6. If you decide that you want to make the recommended Storage Center the permanent host for the volume, delete the Live
Volume and select the Recycle Secondary Volume check box to recycle the secondary volume (original volume).
a. Select the Live Volume and click Delete. The Delete Objects dialog box opens.
b. Clear the Convert to Replication check box.
c. Select the Recycle Secondary Volume check box.
d. Click OK.
Automatically Live Migrate a Volume Based on a Recommendation
Use the Recommend Storage Center dialog box to automatically create a live migration based on a recommendation.
About this task
NOTE: The option to create a Live Migration appears only for Storage Centers running version 7.1 or later.
Steps
1. In the Recommend Storage Center dialog box, click Live Migrate the volume to the recommended Storage Center. The
Create Live Migration dialog box opens.
2. (Optional) Modify Live Migration default settings.
• In the Replication Attributes area, congure options that determine how replication behaves.
• In the Destination Volume Attributes area, congure storage options for the destination volume and map the destination
volume to a server.
• In the Live Migration Attributes area, enable or disable automatic role swap. When automatic role swap is enabled, Live
Migrate swaps the roles immediately after the volume is synced. When it is disabled, you may swap the roles manually any
time after the volume is synced.
3. Click Create.
Live Migration begins to migrate the volume to the destination Storage Center.
Manually Move a Volume Based on a Recommendation
If a threshold alert recommends moving volumes to a dierent Storage Center but does not recommend moving a specic volume,
decide which volumes to move and manually create Live Volumes to move them.
About this task
NOTE: This method is the only way to move a volume for Storage Centers running version 7.0 or earlier. For other
Storage Centers running version 7.1 or later, create a Live Migration to move the volume. For more information on
creating a Live Migration, see Create a Live Migration for a Single Volume.
Storage Center Threshold Alerts 755

Steps
1. Examine the volumes hosted by the current Storage Center and decide which volume(s) to move to the recommended Storage
Center.
2. Convert each volume that you want to move to a Live Volume.
• Use the recommended Storage Center as the destination.
• Map the destination volume to the server that is currently mapped to the volume.
3. After the Live Volume is synchronized, swap roles to make the recommended Storage Center the primary for the Live Volume.
a. Click the Replications & Live Volumes view, then click the Live Volumes tab.
b. Find the Live Volume Wait until the Live Volume is synchronized, then select the Live Volume and click Swap Primary
Storage Center of Live Volume. A conrmation dialog box appears.
c. Click OK to conrm the swap.
4. If you decide that you want to make the recommended Storage Center the permanent host for the volume, delete the Live
Volume and recycle the secondary volume (original volume).
a. Select the Live Volume and click Delete. The Delete Objects dialog box appears.
b. Clear the Convert to Replication check box.
c. Select the Recycle Secondary Volume check box.
d. Click OK.
Export Threshold Alert Data to a File
Threshold alert data can be exported to CSV, Text, Excel, HTML, XML, or PDF.
1. Click the Threshold Alerts view.
2. Click Save Threshold Alerts in the Threshold Alerts pane. The Save Threshold Alerts dialog box appears.
Figure 103. Save Threshold Alerts Dialog Box
3. To export active threshold alerts, select the Current Threshold Alerts check box.
4. To export past threshold alerts, select the Historical Threshold Alerts check box.
5. Select the type of le to output: CSV, Text, Excel, HTML, XML, or PDF.
6. Click Browse to specify the name of the le and the location to which to export the le, then click Save.
7. Click OK.
Conguring Email Notications for Threshold Alerts
To receive email notications for threshold alerts, congure SMTP server settings for the Data Collector, add an email address to
your user account, and enable notication emails for Threshold Alerts events.
NOTE: Storage Manager can send only one threshold alert email for every 24 hour period. The number of threshold alert
emails per 24 hour period cannot be congured.
756 Storage Center Threshold Alerts

Congure SMTP Server Settings
The SMTP server settings must be congured to allow Storage Manager to send notication emails.
1. In the top pane of the Dell Storage Manager Client, click Edit Data Collector Settings. The Edit Data Collector Settings dialog
box opens.
2. Click the SMTP Server tab.
3. Congure the SMTP server settings by performing the following steps:
a. In the From Email Address eld, enter the email address to display as the sender of emails from the Data Collector.
b. In the Host or IP Address eld, enter the host name or IP address of the SMTP server.
c. If the port number of the SMTP server is not 25, enter the correct port number in the Port eld.
d. If the SMTP server requires authentication, select the Authentication check box, then enter the user name and password in
the SMTP User Name and SMTP User Password elds.
4. Click OK.
Congure an Email Address for Your User Account
To receive email notications, you must specify an email address for your account.
Prerequisites
The SMTP server settings must be congured for the Data Collector. If these settings are not congured, the Data Collector is not
able to send emails.
Steps
1. In the top pane of the Dell Storage Manager Client, click Edit User Settings. The General tab opens.
2. Enter the email address of the current user in the Email Address eld.
3. Select the format for emails to the current user from the Email Format drop-down menu.
4. To send a test message to the email address, click Test Email and click OK.
Verify that the test message is sent to the specied email address.
5. Click OK.
Related links
Congure SMTP Server Settings
Congure Email Notication Settings for Your User Account
Make sure that Storage Manager is congured to send email notications to your account for the events that you want to monitor.
Prerequisites
• The SMTP server settings must be congured for the Data Collector. If these settings are not congured, the Data Collector is
not able to send emails.
• An email address must be congured for your user account.
Steps
1. In the top pane of the Dell Storage Manager Client, click Edit User Settings. The General tab opens.
2. Click the Manage Events tab.
3. Select the check box for each event you want to be notied about.
4. Click OK.
Related links
Congure SMTP Server Settings
Congure an Email Address for Your User Account
Storage Center Threshold Alerts 757

Performing Threshold Queries
Threshold queries allow you to query historical data based on threshold criteria. For example, if a Storage Center experienced a spike
of IO usage, you could create a threshold query to discover the threshold denition settings that would have detected the event.
After you nd the threshold settings you need, you can use them to create a threshold denition that will automatically monitor the
Storage Center.
Figure 104. Threshold Queries Tab
View Saved Queries
Saved threshold queries appear in the Saved Queries pane. Public queries can be viewed by all Storage Manager users. Personal
queries are visible only to the user that created the query.
1. Click the Threshold Alerts view.
2. Click the Queries tab. The Queries tab appears.
Public and personal queries are displayed in the Saved Queries pane.
3. To refresh the list of saved queries, click Refresh on the Threshold Alerts pane.
Create a Threshold Query
Create a threshold query to test threshold denition settings against historical data. New queries can be run immediately or saved for
future use.
1. Click the Threshold Alerts view.
2. Click the Queries tab. The Queries tab appears.
3. Perform the following steps in the Save Query Filter Values pane:
a. Click New. If the New button is grayed out, skip to step b.
b. Enter a name for the query in the Name eld.
c. Specify whether or not to make the query available to other Storage Manager users by selecting or clearing the Public
check box. By default, a new query is a personal query and is not available to other users.
4. Perform the following steps in the Query Filter pane:
a. Select whether the query is for all Storage Centers or a specic Storage Center.
• To select all of the Storage Centers for the query, select the All Storage Centers check box.
• To select a specic Storage Center for the query, clear the All Storage Centers check box and select a Storage Center
from the drop-down menu.
b. Select the type of query to create from the rst Denition drop-down menu.
c. Select the type of storage object to query from the second Denition drop-down menu.
758 Storage Center Threshold Alerts

The available storage objects are dependent on the type of query selected in step b.
d. Select the type of usage metric to query from the third Denition drop-down menu.
The available threshold metrics are dependent on type of query selected in step b and the type of object selected in step c.
e. Select the period of time to query the data from the Start Time drop-down menu.
f. Enter the threshold value that the usage metric must have reached in the Threshold Value eld.
g. To specify the number of times that the usage metric must have reached the threshold value, enter a value in the
Occurrences eld.
To only return results that occurred in sequence, select the Consecutive Occurrences check box.
5. Run or save the threshold query.
• To save the query for future use, click Save As. The threshold query appears in the Saved Queries tab.
• To run the query, click Run. The results of the query appear in the Query Results pane at the bottom of the Queries tab.
Run a Saved Threshold Query
You can run a saved query without changing the query. You can also use a saved query as a starting point and modify it as needed.
1. Click the Threshold Alerts view.
2. Click the Queries tab. The Queries tab appears.
The public and personal queries are displayed in the Saved Queries pane.
3. In the Saved Queries pane, double-click the query to run.
4. Click Run. The results of the query appear in the Query Results pane.
Export the Results of a Threshold Query
Threshold query results can be exported to CSV, text, Excel, HTML, XML, or PDF.
1. Click the Threshold Alerts view.
2. Click the Queries tab. The Queries tab appears.
The public and personal queries are displayed in the Saved Queries pane.
3. Select a query from Saved Queries pane or create a new query
4. Click Run.
5. Click Save Results. The Save Results dialog box appears.
6. Select a le type for the output: CSV (.csv), Text(.txt), Excel (.xls), HTML (.htm), XML (.xml), or PDF (.pdf).
7. Click Browse to specify the le name and location to save the le.
8. Click OK. The results of the query are exported.
Related links
Create a Threshold Denition
Create a Threshold Query
Edit a Saved Threshold Query
Modify a saved threshold query if you want to change the lter settings.
1. Click the Threshold Alerts view.
2. Click the Queries tab. The Queries tab appears.
The public and personal queries are displayed in the Saved Queries pane.
3. In the Saved Queries pane, double-click the query to edit.
4. Modify the options in the Query Filter area as needed.
To undo changes to a query and display the saved values of the query, click Revert.
5. Save the query.
• If the name of the query was changed, click Save to change the name of the query to the new name or click Save As to
save a copy of the query with the new name.
Storage Center Threshold Alerts 759

39
Storage Center Reports
The Reports feature allows a user to view Storage Center and Chargeback reports generated by Storage Manager.
Chargeback Reports
The information displayed in a Chargeback report includes a sum of charges to each department and the cost/storage savings
realized by using a Storage Center as compared to a legacy SAN. The Chargeback reports are in PDF format and present the same
data that can be viewed on the Chargeback view.
The following tabs are available for Chargeback reports:
•Chargeback: Displays the sum of all charges to each department for the selected Chargeback run.
•Chargeback Savings: Displays the estimated cost and storage space savings realized by using a Storage Center as compared to
a legacy SAN.
Related links
Storage Center Chargeback
Storage Center Automated Reports
The information displayed in a Storage Center Automated report depends on how often the report is generated, as well as the
congured automated report settings.
The following table lists Storage Center report types and the tabs they can contain.
Report Type Description
Daily A report that is generated at the end of each day and displays Storage Center information on the
following tabs:
•Volume Storage: Displays volume storage statistics.
•Replications: Displays information about volume replications.
•Alerts: Displays Storage Center alerts.
Weekly A report that is generated at the end of each week and displays Storage Center information on
the following tabs:
•Disk Class: Displays information about storage space on each disk class.
•Disk Power On Time: Displays information about how long each disk has been powered on.
•Volume Storage: Displays volume storage statistics.
•Replications: Displays information about volume replications.
•Alerts: Displays Storage Center alerts.
•Storage Center Summary: Displays information about storage space and the number of
storage objects on the Storage Center.
Monthly A report that is generated at the end of each month and displays Storage Center information on
the following tabs:
•Disk Class: Displays information about storage space on each disk class.
•Disk Power On Time: Displays information about how long each disk has been powered on.
•Volume Storage: Displays volume storage statistics.
•Replications: Displays information about volume replications.
Storage Center Reports 761

Report Type Description
•Storage Center Summary: Displays information about storage space and the number of
storage objects on the Storage Center.
Displaying Reports
The Reports view can display Storage Center Automated reports and Chargeback reports.
View a Storage Center Automated Report
The contents of Storage Center reports are congured in the Data Collector automated reports settings.
1. Click the Reports view. The Automated Reports tab appears and it displays all of the Storage Center and Chargeback reports
that can be viewed.
2. To display reports for an individual Storage Center, click the plus sign (+) next to the Storage Center in the Reports pane. The
name of each report that is displayed consists of two parts:
• The rst part of the name displays Daily, Weekly, or Monthly, which indicates how often the report is generated.
• The second part of the name displays the date and time that the report was generated.
For example, the name of a daily report for June 1st, 2013 would be: Daily - 06/1/2013 23:56:02
Figure 105. Storage Center Automated Reports
3. Select the report to view in the Reports pane or double-click on the report to view in the Automated Reports tab.
The report tabs that are displayed depend on whether the report is a Daily, Weekly, or Monthly report.
Related links
Conguring Automated Report Generation
Storage Center Automated Reports
View a Chargeback Report
You can view a Chargeback report PDF on the Reports view. The Chargeback view also displays Chargeback data.
Prerequisites
• Chargeback must be enabled.
• The Chargeback and Chargeback Savings reports must be enabled in the Data Collector automated reports settings.
762 Storage Center Reports

Steps
1. Click the Reports view. The Automated Reports tab appears and it displays all of the Storage Center and Chargeback reports
that can be viewed.
2. To display only Chargeback reports, click the plus sign (+) next to the Chargeback folder. The name of each report consists of
the text Chargeback followed by the date and time that the report was generated.
For example, the name of a daily report for June 12th, 2013 would be: Chargeback - 06/12/2013 23:15:00
Figure 106. Chargeback Reports
3. Select the report to view in the Reports pane or double-click on the report to view in the Automated Reports tab.
Related links
Chargeback Reports
Conguring Automated Report Generation
Viewing Chargeback Runs
Working with Reports
You can update the list of reports and use the report options navigate, print, save, and delete reports.
Update the List of Reports
Update the list of reports to display new reports that were automatically or manually generated.
1. Click the Reports view.
2. Click Refresh on the Reports pane.
Navigate Through the Pages of a Report
Use the next and previous buttons to move forward and backward in the report. If you want to jump to a specic page, you can type
the page number.
1. Click the Reports view.
2. Select the report to view from the Reports pane.
3. Perform the following actions to navigate through the pages of the report:
• To display a specic page of the report, type the page number in the Page Number eld and press Enter.
• To display the next page of the report, click Next .
Storage Center Reports 763

• To display the previous page of the report, click Previous .
Print a Report
For best results, print reports using the Landscape orientation.
1. Click the Reports view.
2. Select the report to print from the Reports pane.
3. Click Print . The Print dialog box appears.
4. Select the printer to use from the Name drop-down menu.
5. Click OK. The report is printed to the selected printer.
Save a Report to the Client Computer
You can save a report PDF on your computer or a network share.
1. Click the Reports view.
2. Select the report to print from the Reports pane.
3. Click Save . The Select File dialog box appears.
4. Select a location to save the PDF le and enter a name for the le in the File name eld.
5. Click OK. The report is saved in PDF format.
Delete a Report
If a report is no longer needed, you can manually delete it.
1. Click the Reports view.
2. Select the report to delete from the Reports pane. To select multiple reports, hold the Shift or Control key while you select the
reports.
3. Right-click on the selected report and select Delete. The Delete Objects dialog box appears.
4. Click OK. The selected report is deleted.
Conguring Automated Report Generation
The settings for automated reports can be set up globally for all Storage Centers or customized for individual Storage Centers.
• The global automated report settings are dened on the Automated Reports tab in the Edit Data Collector Settings dialog box.
• The automated report settings for individual Storage Centers are dened on the Automated Reports tab in the Edit Settings
dialog box of the selected Storage Center.
In addition to viewing automated reports in the Report view, Storage Manager can be congured to email automated reports to
users or save automated reports to a public directory.
Set Up Automated Reports for All Storage Centers (Global Settings)
Congure automated report settings for the Data Collector if you want to use the same report settings for all managed Storage
Centers. Congure the global settings rst, and then customize report settings for individual Storage Centers as needed.
1. In the top pane of the Dell Storage Manager Client, click Edit Data Collector Settings.
2. Click the Automated Reports tab.
764 Storage Center Reports

Figure 107. Automated Reports Tab
3. Select the check boxes in the Automated Report Settings area to specify how often to generate the following reports:
•Storage Center Summary – Select the Weekly and/or Monthly check boxes.
•Disk Class – Select the Weekly and/or Monthly check boxes.
•Disk Power On Time – Select the Weekly and/or Monthly check boxes.
•Alerts – Select the Daily and/or Weekly check boxes.
•Volume Storage – Select the Daily, Weekly, and/or Monthly check boxes.
•Replications – Select the Daily, Weekly, and/or Monthly check boxes.
4. Select the check boxes in the Automated Table Report Settings area to specify which reports to generate and how often to
generate them.
NOTE: Automated table reports can be saved in a public directory or attached to automated emails but they do not
appear in the Reports view.
a. In the IO Reports area, select Frequency check boxes to determine how often the reports are generated, then select
Report Types check boxes to determine which reports are generated.
b. In the Storage Reports area, select Frequency check boxes to determine how often the reports are generated, then select
any of the Volume Report Types, Server Report Types, and Disk Report Types check boxes to determine which reports
are generated.
5. Select the check boxes in the Chargeback Automated Report Settings area to specify the types of Chargeback reports to
generate.
•Chargeback – Select this check box to generate a Chargeback report at the end of every day.
•Chargeback Savings – Select this check box to generate a Chargeback Savings report at the end of every day.
6. To export the reports to a public directory, select the Store report in public directory check box and enter the full path to the
directory in the Directory eld.
NOTE: The directory must be located on the same server as the Data Collector.
7. To congure the Data Collector to email the reports when they are generated:
• Select the Attach Automated Reports to email check box to email the reports in the Automated Reports Settings area.
• Select the Attach Table Reports to email check box to email the reports in the Automated Table Reports Settings area.
NOTE: Storage Manager sends emails to the email address specied in the User Properties.
8. To specify the le format for exported and emailed reports in the Automated Table Reports Settings area, select the radio
button of the le format to use.
9. Click OK.
Storage Center Reports 765

Related links
Congure Chargeback or Modify Chargeback Settings
Congure Storage Manager to Email Reports
Set Up Automated Reports for an Individual Storage Center
By default, Storage Centers are congured to use the global automated report settings that are specied for the Data Collector. If
you want to use dierent report settings for a Storage Center, you can congure the automated report settings in the Storage
Center properties.
Prerequisites
The Storage Center must be added to Storage Manager using a Storage Center user with the Administrator privilege.
Steps
1. Click the Storage view.
2. In the Storage pane, select a Storage Center.
3. In the Summary tab, click Edit Settings. The Edit Storage Center Settings dialog box opens.
4. Click the Automated Reports tab.
5. Deselect the Use global automated reporting settings for the Storage Center check box.
6. Select the check boxes in the Automated Report Settings area to specify how often to generate the following reports:
•Storage Center Summary – Select the Weekly and/or Monthly check boxes.
•Disk Class – Select the Weekly and/or Monthly check boxes.
•Disk Power On Time – Select the Weekly and/or Monthly check boxes.
•Alerts – Select the Daily and/or Weekly check boxes.
•Volume Storage – Select the Daily, Weekly, and/or Monthly check boxes.
•Replications – Select the Daily, Weekly, and/or Monthly check boxes.
7. Select the check boxes In the Automated Table Report Settings area to specify how often to generate reports and the types
of reports to generate.
•IO Reports – IO usage reports for volumes, servers, and disks.
–Frequency – Select the Daily, Weekly, and/or Monthly check boxes.
–Report Types – Select the Most Active Volumes, Most Active Servers, and/or Most Active Disks check boxes.
•Storage Reports – Storage reports for volumes, servers, and disks.
–Frequency – Select the Daily, Weekly, and/or Monthly check boxes.
–Volume Report Types – Select the Volume, Volume Folder, and/or Volume Growth check boxes.
–Server Report Types – Select the Server and/or Server Folder check boxes.
–Disk Report Types – Select the Disk, Disk Folder, Disk Class, and/or Disk Tier check boxes.
8. Click OK.
Testing Automated Reports Settings
You can manually generate reports to test the congured automated report settings without waiting for the reports to be generated
automatically. By default, Storage Manager generates reports into a folder named for the day when the report was generated.
1. In the top pane of the Dell Storage Manager Client, click Edit Data Collector Settings.
2. Click the Automated Reports tab.
3. Scroll to the bottom of the pane and click Generate Reports Now. The Generate Reports dialog box opens.
4. Select the check boxes of the reports to generate.
• To generate daily reports, select the Generate Daily Reports check box.
• To generate weekly reports, select the Generate Weekly Reports check box.
• To generate monthly reports, select the Generate Monthly Reports check box.
5. If you made conguration changes to the Automated Reports tab before you clicked Generate Reports Now, make sure the
Save current report settings before generating reports check box is selected.
766 Storage Center Reports

6. Click OK. The reports are generated and the Generate Reports dialog box closes.
NOTE: Generating a report overwrites previously generated reports in the folder for that day. To prevent these
reports from being overwritten, select a dierent directory from the Automated Report Options area in the
Automated Reports tab.
7. Click OK.
Congure Storage Manager to Email Reports
Storage Manager can send you automated report PDFs by email. To receive reports by email, congure SMTP server settings for the
Data Collector, add an email address to your user account, and enable notication emails for New Automated Report events.
Congure SMTP Server Settings
The SMTP server settings must be congured to allow Storage Manager to send notication emails.
1. In the top pane of the Dell Storage Manager Client, click Edit Data Collector Settings. The Edit Data Collector Settings dialog
box opens.
2. Click the SMTP Server tab.
3. Congure the SMTP server settings by performing the following steps:
a. In the From Email Address eld, enter the email address to display as the sender of emails from the Data Collector.
b. In the Host or IP Address eld, enter the host name or IP address of the SMTP server.
c. If the port number of the SMTP server is not 25, enter the correct port number in the Port eld.
d. If the SMTP server requires authentication, select the Authentication check box, then enter the user name and password in
the SMTP User Name and SMTP User Password elds.
4. Click OK.
Congure an Email Address for Your User Account
To receive email notications, you must specify an email address for your account.
Prerequisites
The SMTP server settings must be congured for the Data Collector. If these settings are not congured, the Data Collector is not
able to send emails.
Steps
1. In the top pane of the Dell Storage Manager Client, click Edit User Settings. The General tab opens.
2. Enter the email address of the current user in the Email Address eld.
3. Select the format for emails to the current user from the Email Format drop-down menu.
4. To send a test message to the email address, click Test Email and click OK.
Verify that the test message is sent to the specied email address.
5. Click OK.
Related links
Congure SMTP Server Settings
Congure Email Notication Settings for Your User Account
Make sure that Storage Manager is congured to send email notications to your account for the events that you want to monitor.
Prerequisites
• The SMTP server settings must be congured for the Data Collector. If these settings are not congured, the Data Collector is
not able to send emails.
• An email address must be congured for your user account.
Storage Center Reports 767

Steps
1. In the top pane of the Dell Storage Manager Client, click Edit User Settings. The General tab opens.
2. Click the Manage Events tab.
3. Select the check box for each event you want to be notied about.
4. Click OK.
Related links
Congure SMTP Server Settings
Congure an Email Address for Your User Account
768 Storage Center Reports

40
Storage Center Chargeback
Chargeback monitors storage consumption and calculates data storage operating costs per department. Chargeback can be
congured to charge for storage based on the amount of allocated space or the amount of congured space. When cost is based on
allocated space, Chargeback can be congured to charge based on storage usage (the amount of space used), or storage
consumption (the dierence in the amount space used since the last automated Chargeback run).
Congure Chargeback or Modify Chargeback Settings
The Chargeback settings specify how to charge for storage consumption, how to assign base storage costs, and how to generate
reports. During the initial setup of Chargeback settings, the Default Department drop-down menu is empty because the
departments do not exist yet.
1. Click the Chargeback view.
2. Click Edit Chargeback Settings in the Actions pane. The Edit Chargeback Settings wizard appears.
Figure 108. Edit Chargeback Settings Wizard
3. Select whether to charge on the allocated space of a volume or the congured space of a volume:
• To charge based on the amount of space that a volume actually uses, select the Charge on Allocated Space check box.
• To charge based on the amount of space that each volume is congured to use, clear the Charge on Allocated Space
check box.
4. If the Charge on Allocated Space check box was selected in the previous step, select the Charge on Dierence check box if
you want to congure Chargeback to charge based on the dierence between the amount of space a volume currently uses
and the amount of space that a volume used during the last automated Chargeback run.
5. To add additional charges that are based on the number of snapshots that have been created for a volume, select the Charge
for Snapshots check box and enter the cost per snapshot in the Snapshot Cost eld.
6. To charge a higher rate for volume data that uses Fast Track disk space, select the Charge Extra for Fast Track check box and
enter the percentage to increase the cost for volumes that use Fast Track disk space in the Fast Track Percent Increase eld.
Storage Center Chargeback 769

7. Select how to assign a base cost to storage from the Assign Cost By drop‑down.
•Global Disk Classes: Costs are assigned to each available disk class.
•Individual Storage Center Disk Tier: Costs are assigned per storage tier level for each Storage Center.
8. Select a location from the Currency Locale drop-down menu to specify the type currency to display in Chargeback.
For example, if the selected location is United States, the currency unit is dollars ($).
NOTE: If selecting a location causes characters to be displayed incorrectly, download the appropriate Windows
language pack.
9. To specify a department that unassigned volumes will be assigned to when Chargeback is run, select the Use Default
Department check box and enter select the department from the Default Department drop-down menu.
10. To automatically create a report when Chargeback is run:
a. Select the Export Report check box.
b. To automatically create individual department reports when Chargeback is run, select the Export Department Reports
check box.
c. Enter the complete path of a directory to save the reports to in the Export Report Directory eld. The directory must be a
public directory that exists on the same server as the Storage Manager Data Collection Manager.
d. Select the le format of the Chargeback reports from the Export Report File Type drop-down menu.
11. Select how often to perform an automated Chargeback run from the Schedule drop-down menu.
•Daily: An automated Chargeback run is performed once a day.
•Weekly: An automated Chargeback run is performed once a week on the day selected from the Day of Week drop-down
menu.
•Monthly: An automated Chargeback run is performed once a month.
•Quarterly: An automated Chargeback run is performed once a quarter starting with the month selected the First Month
drop-down menu and every third month thereafter.
12. Click Next.
• If you selected Global Disk Classes in step 7, see Assign Storage Costs for Global Disk Classes.
• If you selected Individual Storage Center Disk Tier in step 7, see Assign Storage Costs for Storage Center Disk Tiers.
Assign Storage Costs for Global Disk Classes
If the Edit Chargeback Settings wizard displays this page, assign a cost to each disk class.
1. For each available disk class, select the unit of storage on which to base the storage cost from the per drop-down menu.
2. For each available disk class, enter an amount to charge per unit of storage in the Cost eld.
770 Storage Center Chargeback

Figure 109. Storage Costs Per Disk Class
3. Click Finish to save the Chargeback settings.
Assign Storage Costs for Storage Center Disk Tiers
If the Edit Chargeback Settings wizard displays this page, assign storage cost for each Storage Center disk tier.
1. For each storage tier, select the unit of storage on which to base the storage cost from the per drop-down menu.
2. For each storage tier, enter an amount to charge per unit of storage in the Cost eld.
Figure 110. Storage Costs Per Storage Center Disk Tiers
3. Click Finish to save the Chargeback settings.
Storage Center Chargeback 771

Conguring Chargeback Departments
Chargeback uses departments to assign base billing prices to departments and department line items to account for individual
IT‑related expenses. Volumes and volumes folder are assigned to departments for the purpose of charging departments for storage
consumption.
Setting Up Departments
You can add, modify, and delete Chargeback departments as needed.
Add a Department
Add a chargeback department for each organization that you want to bill for storage usage.
1. Click the Chargeback view.
2. Click the Departments tab.
3. In the Chargeback pane, select Departments.
4. Click Add Department. The Add Department dialog box appears.
Figure 111. Add Department Dialog Box
5. Enter the name of the department in the Name eld.
6. Enter the base price for storage in the Base Price eld.
7. Enter percentage to apply to the global cost of storage in the Multiplier Percent eld.
• To apply a discount to the cost of storage, enter the percentage by which to decrease the global cost and select Discount
from the drop-down menu.
• To apply a premium to the cost of storage, enter the percentage by which to increase the global cost and select Premium
from the drop-down menu.
8. Enter the account number of the department in the Account Number eld.
9. Enter the purchasing code of the department in the Account Code eld.
10. Enter the name of the department contact in the Contact Name eld.
11. Enter the email address of the department contact in the Contact Email eld.
12. Enter the phone number of the department contact in the Contact Phone eld.
13. Click OK to add the department.
772 Storage Center Chargeback

Edit a Department
You can modify the base storage price charged to a department, change the department attributes, and change the department
contact information.
1. Click the Chargeback view.
2. Click the Departments tab.
3. Select the department that you want to edit from the list of departments on the Chargeback pane.
4. Click Edit Settings or right-click on the department and select Edit Settings. The Edit Settings dialog box appears.
5. Modify the department options as needed. These options are described in the online help.
6. Click OK to save changes to the department.
Delete a Department
Delete a department if it is no longer used.
1. Click the Chargeback view.
2. Click the Departments tab.
3. Select the department to delete from the list of departments on the Chargeback pane.
4. Click Delete or right-click on the department and select Delete. The Delete Objects dialog box appears.
5. Click OK to delete the selected department.
Managing Department Line Items
You can add, edit, or remove line-item expenses.
Add a Department Line Item
A line item is a xed cost that is not tied to storage usage.
1. Click the Chargeback view.
2. Click the Departments tab.
3. Select the department to which you want to add the line item from the list of departments on the Chargeback pane.
Information about the selected department appears on the Department tab.
4. Click Add Line Item. The Add Line Item dialog box appears.
Figure 112. Add Line Item Dialog Box
5. Enter a name for the line item in the Name eld.
6. Enter a short description for the line item in Description eld.
7. Enter the cost for the line item in the Cost eld.
8. Click OK to add the line item to the department.
Edit a Department Line Item
You can modify the name, description, and cost for a line item.
1. Click the Chargeback view.
2. Click the Departments tab.
Storage Center Chargeback 773

3. Select the department that contains the line item that you want to edit from the list of departments on the Chargeback pane.
4. Select the line item you want to edit from the Department Line Items pane.
5. Click Edit Settings or right-click on the line item and select Edit Settings. The Edit Line Item dialog box appears.
Figure 113. Edit Line Item Dialog Box
6. To change the name of the line item, edit the value in the Name eld.
7. To change the small description of the line item, edit the value in the Description eld.
8. To change the cost for the line item, edit the value in the Cost eld.
9. Click OK to save changes to the line item.
Delete a Department Line Item
Delete a line item if you no longer want to charge the department for it.
1. Click the Chargeback view.
2. Click the Departments tab.
3. Select the department that contains the line item that you want to delete from the list of departments on the Chargeback
pane.
4. Select the line item you want to delete from the Department Line Items pane.
5. Click Delete or right-click on the line item and select Delete. The Delete Objects dialog box appears.
6. Click OK to delete the selected line item.
Assigning Volumes to Chargeback Departments
To charge a department for the storage used by a volume or volume folder, assign the volume or volume folder to a Chargeback
department. You can accomplish this from the Storage view or the Chargeback view.
Assign Volumes to a Department in the Chargeback View
Use the Chargeback view to assign multiple volumes to a department simultaneously.
1. Click the Chargeback view.
2. Click the Departments tab.
3. Select the department to which you want to assign the volume from the list of departments on the Chargeback pane.
Information about the selected department appears on the Department tab.
4. Click Add Volumes. The Add Volumes dialog box appears.
774 Storage Center Chargeback

Figure 114. Add Volume Dialog Box
5. Select the volumes to assign to the department.
6. Click Add Volumes to add the selected volumes to the list of volumes to assign to the department.
7. Click OK to assign the volumes to the department.
Assign Volume Folders to a Department in the Chargeback View
Use the Chargeback view to assign multiple volume folders to a department simultaneously.
1. Click the Chargeback view.
2. Click the Departments tab.
3. Select the department to which you want to assign the volume folder from the list of departments on the Chargeback pane.
Information about the selected department appears on the Department tab.
4. Click Add Volume Folders. The Add Volume Folders dialog box appears.
Storage Center Chargeback 775

Figure 115. Add Volume Folders Dialog Box
5. Select the volume folders to assign to the department.
6. Click Add Volume Folders to add the selected volume folders to the list of volume folders to assign to the department.
7. Click OK to assign the volume folders to the department.
Remove Volumes/Volume Folders from a Department in the Chargeback View
Use the Chargeback view to remove multiple volumes from a department simultaneously.
1. Click the Chargeback view.
2. Click the Departments tab.
3. Select the department that contains the volumes or volume folders that you want to unassign.
Information about the selected department appears on the Department tab.
4. Click the Storage Center Objects tab to display the volumes or volume folders assigned to the department.
5. Select the volumes or volume folders to unassign from the department.
6. Click Delete on the Storage Center Objects tab. The Delete dialog box appears.
7. Click OK to unassign the selected volumes or volume folders from the department.
Assign a Volume/Volume Folder to a Department in the Storage View
Use the Storage view to assign volumes and volume folders to a department one at a time.
1. Click the Storage view.
2. In the Storage pane, select a Storage Center.
3. Click the Storage tab.
4. In the Storage tab navigation pane, select the volume or volume folder.
5. In the right pane, click Edit Settings. A dialog box appears.
6. Next to Chargeback Department, click Change. The Add Chargeback Department dialog box appears.
7. Select the appropriate Chargeback department, then click OK.
8. Click OK to close the dialog box.
776 Storage Center Chargeback

Remove a Volume/Volume Folder from a Department in the Storage View
Use the Storage view to remove volumes and volume folders from a department one at a time.
1. Click the Storage view.
2. In the Storage pane, select a Storage Center.
3. Click the Storage tab.
4. In the Storage tab navigation pane, select the volume or volume folder.
5. In the right pane, click Edit Settings. A dialog box appears.
6. Next to Chargeback Department, click Change. The Add Chargeback Department dialog box appears.
7. Click OK without selecting a Chargeback department. The Add Chargeback Department dialog box closes and clears the
Chargeback Department eld.
8. Click OK to close the dialog box.
Perform a Manual Chargeback Run
Chargeback is scheduled to run automatically but it can also be run manually. When a Chargeback run is performed manually, a
Manual Run entry is added to the Runs folder on the Chargeback Runs navigation pane.
1. Click the Chargeback view.
2. Click Run Now in the Actions pane. The Run Now dialog box appears.
Figure 116. Run Now Dialog Box
3. Click OK.
Storage Manager performs the Chargeback run and creates a Manual Run entry in the Runs folder on the Chargeback pane.
Viewing Chargeback Runs
Use the Chargeback Runs tab in the Chargeback view to view scheduled and manual Chargeback runs. Each Chargeback run is
displayed in the Chargeback pane. The Chargeback runs names indicate the type of Chargeback run (Manual Run, Day Ending,
Week Ending, Month Ending, or Quarter 1–4 Ending) and the date of the run.
View a Chart of Department Costs for a Chargeback Run
The Chart subtab displays a bar chart that shows the sum of all charges to each department for the Chargeback run.
1. Click the Chargeback view.
2. Click the Chargeback Runs tab.
3. Select the Chargeback run to display from the Runs folder on the Chargeback pane.
4. Click the Chart subtab.
5. (Optional) Filter the departments that are displayed in the bar chart.
Storage Center Chargeback 777

a. Click Filter Objects. The Filter Objects dialog box appears.
b. Select the check box(es) of the department(s) to display and clear the check box(es) of the department(s) to hide.
• To select all of the department check boxes, click Select All.
• To clear all of the department check boxes, click Unselect All.
c. Click OK. The bar chart hides the departments that had their check boxes cleared in the Filter Objects dialog box.
View the Results of the Chargeback Run in Table Format
The Table subtab displays a summary of the charges and storage usage for each department. When a department is selected, the
bottom pane of the tab displays costs and size in numerical and graphical formats.
1. Click the Chargeback view.
2. Click the Chargeback Runs tab.
3. Select the Chargeback run to display from the Runs folder on the Chargeback pane.
4. Click the Table subtab.
Related links
Export Chargeback Run Data
View Cost and Storage Savings Realized by Dynamic Capacity for a Chargeback Run
The Dynamic Capacity Savings subtab displays an estimated amount of cost and storage space savings realized by using a Storage
Center with Dynamic Capacity as compared to a legacy SAN conguration. These savings are achieved because Storage Center
allocates space as needed, whereas a legacy SAN allocates space when a volume is created.
1. Click the Chargeback view.
2. Click the Chargeback Runs tab.
3. Select the Chargeback run to display from the Runs folder on the Chargeback pane.
4. Click the Dynamic Capacity Savings subtab.
View Cost and Storage Savings Realized by Using Data Instant Snapshots for a Chargeback
Run
The Data Instant Snapshot Savings subtab shows the estimated cost and storage space savings realized by using a Storage Center
with Data Instant Snapshots as compared to legacy SAN point-in-time-copies. These savings are achieved because Data Instant
Snapshots allocates space for a snapshot only when data is written and saves only the delta between snapshots; a legacy SAN
allocates space for every point-in-time-copy.
1. Click the Chargeback view.
2. Click the Chargeback Runs tab.
3. Select the Chargeback run to display from the Runs folder on the Chargeback pane.
4. Click the Data Instant Snapshot Savings subtab.
View Cost Savings Realized by Using Data Progression for a Chargeback Run
The Data Progression Savings tab shows the estimated cost savings realized by using a Storage Center with Data Progression as
compared to a legacy SAN.
1. Click the Chargeback view.
2. Click the Chargeback Runs tab.
3. Select the Chargeback run to display from the Runs folder on the Chargeback pane.
4. Click the Data Progression Savings subtab.
778 Storage Center Chargeback

Working with Charts
You can zoom in and out on charts, save them as images, or print them.
Zoom in on an Area of the Chart
Zoom in on an area to see more details.
1. Use the mouse to select an area of the chart in which to zoom.
a. Click and hold the right or left mouse button on the chart.
b. Drag the mouse to the right to select an area of the chart.
2. Release the mouse button to zoom into the selected area of the chart.
Return to the Normal Zoom Level of the Chart
After you have zoomed in, you can return to the default zoom level.
1. Click and hold the right or left mouse button on the chart.
2. Drag the mouse to the left to return to the normal zoom level of the chart.
Save the Chart as a PNG Image
Save the chart as an image if you want to use it elsewhere, such as in a document or an email.
1. Right-click the chart and select Save As. The Save dialog box appears.
2. Select a location to save the image and enter a name for the image in the File name eld.
3. Click Save to save the chart.
Print the Chart
Print the chart if you want a paper copy.
1. Right-click the chart and select Print. The Page Setup dialog box appears.
2. Select the paper size to print to from the Size drop-down menu.
3. Select the Landscape radio button to allow the entire chart to print.
4. Click OK. The Print dialog box appears.
5. Select the printer to use from the Name drop-down menu.
6. Click OK to print the chart.
Exporting Chargeback Data
You can export all data for a Chargeback run or export Chargeback run data for a single department.
Export Chargeback Run Data
Chargeback run data can be exported to CSV, Text, Excel, HTML, XML, or PDF.
1. Click the Chargeback view.
2. Make sure the Chargeback Runs tab is selected.
3. In the Chargeback pane, select the Chargeback run for which you want to export data.
4. In the Chargeback pane, click Save Chargeback Data . The Save Chargeback Data dialog box appears.
5. Select the type of le to output: CSV, Text, Excel, HTML, XML, or PDF.
6. Click Browse to specify the name of the le and the location to which to export the le, then click Save.
7. Click OK.
Storage Center Chargeback 779

Export Chargeback Run Data for a Single Department
Chargeback run data for a department can be exported to CSV, Text, Excel, HTML, XML, or PDF.
1. Click the Chargeback view.
2. Make sure the Chargeback Runs tab is selected.
3. In the Chargeback pane, select the Chargeback run for which you want to export data.
4. Click the Table subtab.
5. Select the department for which you want to export data, then click Save Department Run Data. The Save Department Run
Data dialog box appears.
6. Select the type of le to output: CSV, Text, Excel, HTML, XML, or PDF.
7. Click Browse to specify the name of the le and the location to which to export the le, then click Save.
8. Click OK.
780 Storage Center Chargeback

41
Storage Manager Log Monitoring
Storage Manager provides a centralized location to view Storage Center and PS Series group alerts, events, indications, and logs
collected by the Storage Manager Data Collector. System events logged by Storage Manager can also be viewed.
Storage Alerts
Storage alerts and indications warn you when a storage system requires attention.
Alerts represent current issues present on the storage system, which clear themselves automatically if the situation that caused
them is corrected. Indications warn you about a condition on the storage system that may require direct user intervention to correct.
Status Levels for Alerts and Indications
Status levels indicate the severity of storage system alerts and indications.
Table 18. Alert and Indication Status Levels
Status Description
Complete Indicates that an operation on the Storage Center has completed.
Critical • Indicates an item on the Storage Center is in a critical state and may be nearing failure.
• Indicates a serious problem on the PS Series group that can cause damage to the array or
data loss
Degraded Indicates an item on the Storage Center is currently operating in a degraded mode. Items in this
condition may operate in degraded mode indenitely, but are not functioning to their full capability.
Down Indicates an item on the Storage Center is down and not currently operational.
Emergency Indicates an item on the Storage Center requires immediate attention in order to remain
operational.
Inform/Okay Provide information regarding some operation that is occurring or has occurred on the Storage
Center.
Unavailable Indicates that an item on the Storage Center that is expected to be present cannot currently be
found for use.
Warning Indicates a condition on the PS Series group that decreases performance or can become critical if
it is not corrected.
Viewing Storage System Alerts
Use the Alerts tab in the Storage view or the Storage Alerts tab in the Monitoring view to display and search storage system
alerts.
Alerts represent current issues present on the storage system, which clear themselves automatically if the situation that caused
them is corrected.
Storage Manager Log Monitoring 781

Figure 117. Alerts Tab
Display Storage Alerts on the Monitoring View
Alerts for managed storage systems can be displayed on the Storage Alerts tab.
1. Click the Monitoring view.
2. Click the Storage Alerts tab.
3. Select the check boxes of the storage systems to display and clear the check boxes of the storage systems to hide.
The Storage Alerts tab displays alerts for the selected storage systems.
4. To display indications, select the Show Indications check box.
5. To display acknowledged alerts, select the Show Acknowledged Alerts check box.
6. To display cleared alerts, select the Show Cleared Alerts check box.
7. To refresh the alert data for the selected storage systems, click Refresh on the Storage Alerts tab.
Filter Alerts by Storage System
By default, storage alerts are displayed for all managed storage systems.
1. Click the Monitoring view.
2. Click the Storage Alerts tab.
3. Use the Storage Centers pane to lter alerts by Storage Center.
• To hide alerts for a single Storage Center, clear the check box for the Storage Center.
• To display alerts for a Storage Center that is deselected, select the check box for the Storage Center.
• To hide alerts for all of the Storage Centers, click Unselect All.
• To display alerts for all of the Storage Centers, click Select All.
4. Use the PS Groups pane to lter alerts by PS Series group.
• To hide alerts for a single PS Series group, clear the check box for the group.
• To display alerts for a PS Series group that is deselected, select the check box for the group.
• To hide alerts for all of the PS Series groups, click Unselect All.
• To display alerts for all of the PS Series groups, click Select All.
Select the Date Range of Storage Alerts to Display
You can view storage alerts for the last day, last 3 days, last 5 days, last week, or specify a custom time period.
1. Click the Monitoring view
2. Click the Storage Alerts tab.
3. Select the date range of the storage alerts to display by clicking one of the following:
782 Storage Manager Log Monitoring

•Last Day: Displays the past 24 hours of storage alerts.
•Last 3 Days: Displays the past 72 hours of storage alerts.
•Last 5 Days: Displays the past 120 hours of storage alerts.
•Last Week: Displays the past 168 hours of storage alerts.
•Last Month: Displays the past month of storage alerts.
•Custom: Displays options that allow you to specify the start time and the end time of the storage alerts to display.
4. If you clicked Custom, perform the following tasks to specify the start time and end time of the storage alerts to display.
To specify the start time:
a. Select Other from the Start Time drop-down menu.
b. Select the start date of the time period to display from the date drop-down menu calendar.
c. Specify the start time of the time period in the time eld.
To set the start time to the beginning of the day, select the Start of Day check box.
d. Click Update to display the storage alerts using the specied start time.
To specify the end time:
a. Clear the Use Current check box.
b. Select the stop date of the time period to display from the date drop-down menu calendar.
c. Specify the stop time of the time period in the time eld.
To set the stop time to the end of the day, select the End of Day check box.
d. Click Update to display the storage alerts using the specied end time.
Search for Storage Alerts
Use the Search eld to nd text in the list of storage alerts.
1. Click the Monitoring view
2. Click the Storage Alerts tab.
3. Enter the text to search for in the Search eld.
4. To make the search case sensitive, select the Match Case check box.
5. To prevent the search from wrapping, clear the Wrap check box.
6. To match whole phrases within the alerts, select the Full Match check box.
7. To highlight all of the matches of the search, select the Highlight check box.
8. Click Find Next or Find Previous to search for the text.
If a match is found, the rst alert with matching text is selected from the list of storage alerts.
If a match is not found, an Error dialog box appears and it displays the text that could not be found.
NOTE: By default, when a search reaches the bottom of the list and Find Next is clicked, the search wraps around to
the rst match in the list. When a search reaches the top of the list and Find Previous is clicked, the search wraps
around to the last match in the list.
Acknowledge Storage Center Alerts
Alerts can be acknowledged to indicate to the Storage Center that you have read the alert message and are aware of the problem.
1. Click the Monitoring view
2. Click the Storage Alerts tab.
3. Select the Storage Center alerts to acknowledge, then click Acknowledge. The Acknowledge Alert dialog box opens.
NOTE: The option to acknowledge an alert will not appear if an alert has already been acknowledged.
4. Click OK to acknowledge the Storage Center alerts displayed in the Acknowledge Alert dialog box.
Storage Manager Log Monitoring 783

Send Storage Center Alerts and Indications to the Data Collector Immediately
By default, the Data Collector retrieves alerts and indications from a Storage Center at a regular interval. However, if you want alerts
and indications to appear in Storage Manager immediately when they are triggered, congure a Storage Center to send them to the
Data Collector.
1. Click the Storage view.
2. In the Storage pane, select the Storage Center that you want to congure to send alerts and indications to the Data Collector.
3. In the Summary tab, click Edit Settings. The Edit Storage Center Settings dialog box opens.
4. Click the Alerts and Logs tab.
5. Select the Send Alerts to Data Collector check box.
6. Click OK.
Events
Events are messages that have been generated by an event in Storage Manager.
You can view events on the Events tab or congure Storage Manager to email you when events occur.
Storage Manager Event Types
Storage Manager events are categorized by functionality and area.
The following table lists the types of Storage Manager events.
Event Name Description
Automated Report Generation
Errors
An error occurred when generating or storing an automated report
Data Collector Exception An exception occurred on the Data Collector
Database Errors Errors interacting with the database
Failed to Startup The Data Collector service failed to start
FluidFS Cluster Down The Data Collector cannot communicate with the FluidFS cluster
FluidFS Errors Errors returned from Dell FluidFS clusters
NAS Server Errors Errors returned by the NAS server
New Automated Report A new automated report is available
NOTE: Enabling a notication for this event attaches the automated report to an email
and send it to administrators.
New Data Collector A new version of the Data Collector is available
Dell SupportAssist Errors Sending information to the Dell SupportAssist server has encountered errors
Port Conicts Required ports are not available
Remote Data Collector Down Data Collector cannot communicate with the remote Data Collector
Replication Validation Errors Automated replication validation found one or more errors
SMI-S Server Errors Errors installing, starting, or running the SMI-S server
Space Recovery Report Report for an automated space recovery run
Storage Center Down A Storage Center is no longer able to communicate with the Data Collector
Threshold Alerts One or more Threshold Alerts has been triggered
784 Storage Manager Log Monitoring

Viewing Storage Manager Events
Use the Events tab to display and search Storage Manager events.
Figure 118. Storage Manager Events Tab
Display Storage Manager Events
View Storage Manager events on the Events tab.
1. Click the Monitoring view
2. Click the Events tab.
3. Select the check boxes of the storage systems to display and clear the check boxes of the storage systems to hide.
The tab displays the events logged by the Storage Manager for the selected storage systems.
4. To specify the maximum number of events to display, select a value from the Max Counts drop-down list.
5. To specify the lowest severity of events to display, select a severity from the Severity Above drop-down list.
6. To display all occurrences of the events, select the Show All Occurrences check box.
7. To refresh the Storage Manager events log for the selected storage systems, click Refresh on the Events tab.
Filter Events by Storage System
By default, events are displayed for all managed storage systems.
1. Click the Monitoring view
2. Click the Events tab.
3. Use the Storage Centers pane to lter events by Storage Center.
• To hide events for a single Storage Center, clear the check box for the Storage Center.
• To display events for a Storage Center, select the check box for the Storage Center.
• To hide events for all of the Storage Centers, click Unselect All.
• To display events for all of the Storage Centers, click Select All.
4. Use the PS Groups pane to lter alerts by PS Series group.
• To hide events for a single PS Series group, clear the check box for the group.
• To display events for a PS Series group that is deselected, select the check box for the group.
• To hide events for all of the PS Series groups, click Unselect All.
• To display events for all of the PS Series groups, click Select All.
Storage Manager Log Monitoring 785

Select the Date Range of Storage Manager Events to Display
You can view Storage Manager events for the last day, last 3 days, last 5 days, last week, last month, or specify a custom time
period.
1. Click the Monitoring view
2. Click the Events tab.
3. Select the date range of the Storage Manager events to display by clicking one of the following options:
•Last Day – Displays the past 24 hours of event log data.
•Last 3 Days – Displays the past 72 hours of event log data.
•Last 5 Days – Displays the past 120 hours of event log data.
•Last Week – Displays the past 168 hours of event log data.
•Last Month – Displays the past month of event log data.
•Custom – Displays options that allow you to specify the start time and the end time of the event log data to display.
4. If you clicked Custom, perform the following tasks to specify the start time and end time of the event log data to display.
To specify the start time:
a. Select Other from the Start Time drop-down menu.
b. Select the start date of the time period to display from the date drop-down menu calendar.
c. Specify the start time of the time period in the time eld.
To set the start time to the beginning of the day, select the Start of Day check box.
d. Click Update to display the event log data using the specied start time.
To specify the end time:
a. Clear the Use Current check box.
b. Select the stop date of the time period to display from the date drop-down menu calendar.
c. Specify the stop time of the time period in the time eld.
To set the stop time to the end of the day, select the End of Day check box.
d. Click Update to display the event log data using the specied end time.
Search for Storage Manager Events
Use the Search eld to nd text in the list of Storage Manager events.
1. Click the Monitoring view
2. Click the Events tab.
3. Enter the text to search for in the Search eld.
4. To make the search case sensitive, select the Match Case check box.
5. To prevent the search from wrapping, clear the Wrap check box.
6. To only match whole words or phrases within the events, select the Full Match check box.
7. To highlight all of the matches of the search, select the Highlight check box.
8. Click Find Next or Find Previous to search for the text.
If a match is found, the rst event with matching text is selected from the list of Storage Manager events.
If a match is not found, an Error dialog box appears and it displays the text that could not be found.
NOTE: By default, when a search reaches the bottom of the list and Find Next is clicked, the search wraps around to
the rst match in the list. When a search reaches the top of the list and Find Previous is clicked, the search wraps
around to the last match in the list.
786 Storage Manager Log Monitoring

Conguring Email Alerts for Storage Manager Events
To receive email notications for Storage Manager events, congure SMTP server settings for the Data Collector, add an email
address to your user account, and enable notication emails for the events.
Congure SMTP Server Settings
The SMTP server settings must be congured to allow Storage Manager to send notication emails.
1. In the top pane of the Dell Storage Manager Client, click Edit Data Collector Settings. The Edit Data Collector Settings dialog
box opens.
2. Click the SMTP Server tab.
3. Congure the SMTP server settings by performing the following steps:
a. In the From Email Address eld, enter the email address to display as the sender of emails from the Data Collector.
b. In the Host or IP Address eld, enter the host name or IP address of the SMTP server.
c. If the port number of the SMTP server is not 25, enter the correct port number in the Port eld.
d. If the SMTP server requires authentication, select the Authentication check box, then enter the user name and password in
the SMTP User Name and SMTP User Password elds.
4. Click OK.
Congure an Email Address for Your User Account
To receive email notications, you must specify an email address for your account.
Prerequisites
The SMTP server settings must be congured for the Data Collector. If these settings are not congured, the Data Collector is not
able to send emails.
Steps
1. In the top pane of the Dell Storage Manager Client, click Edit User Settings. The General tab opens.
2. Enter the email address of the current user in the Email Address eld.
3. Select the format for emails to the current user from the Email Format drop-down menu.
4. To send a test message to the email address, click Test Email and click OK.
Verify that the test message is sent to the specied email address.
5. Click OK.
Related links
Congure SMTP Server Settings
Congure Email Notication Settings for Your User Account
Make sure that Storage Manager is congured to send email notications to your account for the events that you want to monitor.
Prerequisites
• The SMTP server settings must be congured for the Data Collector. If these settings are not congured, the Data Collector is
not able to send emails.
• An email address must be congured for your user account.
Steps
1. In the top pane of the Dell Storage Manager Client, click Edit User Settings. The General tab opens.
2. Click the Manage Events tab.
3. Select the check box for each event you want to be notied about.
4. Click OK.
Related links
Congure SMTP Server Settings
Congure an Email Address for Your User Account
Storage Manager Log Monitoring 787

Storage Logs
Storage logs are records of event activity on the managed storage systems.
You can use the Storage Logs tab to display and search for events in storage system logs.
NOTE: To view Storage Center logs in the Storage Logs tab, the Storage Center must be congured to send logs to the
Storage Manager Data Collector.
Sending Storage Center Logs to Storage Manager
To view Storage Center logs in Storage Manager, the Storage Center must be congured to send logs to the Storage Manager Data
Collector. You can also congure the Storage Center to send logs to one or more syslog servers.
When a Storage Center is congured to send logs to the Data Collector, Storage Manager overwrites the syslog server settings for
the Storage Center. If you want to send the logs to the Data Collector and one or more syslog servers, congure the Data Collector
to forward the log messages to the appropriate servers.
Figure 119. Send Logs to Data Collector
Send Storage Center Logs to the Data Collector
Modify the Storage Center to forward logs to Storage Manager.
Prerequisites
• UDP port 514 must be open on the Storage Manager Data Collector server to receive logs from Storage Centers.
• The Storage Center must be added to Storage Manager using a Storage Center user with the Administrator privilege.
Steps
1. Click the Storage view.
2. In the Storage pane, select the Storage Center for which you want to congure alert forwarding.
3. In the Summary tab, click Edit Settings. The Edit Storage Center Settings dialog box opens.
4. Click the Alerts and Logs tab.
5. Select Send Logs to Data Collector.
6. Click OK.
788 Storage Manager Log Monitoring

Send Storage Center Logs to a Syslog Server
Modify the Storage Center to forward logs to a syslog server.
Prerequisites
The Storage Center must be added to Storage Manager using a Storage Center user with the Administrator privilege.
Steps
1. Click the Storage view.
2. In the Storage pane, select the Storage Center for which you want to congure alert forwarding.
3. In the Summary tab, click Edit Settings. The Edit Storage Center Settings dialog box opens.
4. Click the Alerts and Logs tab.
5. Select Send Logs Directly to Syslog Server.
6. In the Host or IP Address eld, type the host name or IP address of the syslog server.
7. (Storage Center 6.7 and below) From the Facility drop‑down menu, select the syslog facility to assign to log messages.
8. Click OK.
Send Storage Center Logs to the Data Collector and a Syslog Server
If you want to send the logs to the Data Collector and one or more syslog servers, congure the Data Collector to forward the log
messages to the appropriate servers.
Prerequisites
The Storage Center must be added to Storage Manager using a Storage Center user with the Administrator privilege.
Steps
1. Click the Storage view.
2. In the Storage pane, select the Storage Center for which you want to congure alert forwarding.
3. In the Summary tab, click Edit Settings. The Edit Storage Center Settings dialog box opens.
4. Click the Alerts and Logs tab.
5. Select Send Logs to Data Collector.
6. Dene a syslog server to which log messages should be forwarded.
a. Click Add Server. The Add Server dialog box opens.
b. In the Host or IP Address eld, type the host name or IP address of the syslog server.
c. From the Facility drop‑down menu, select the syslog facility to assign to log messages.
d. Click OK. The Syslog server is added and the Add Server dialog box closes.
7. Repeat the previous step as necessary to dene additional syslog servers.
8. When you are nished, click OK to close the Edit Storage Center Settings dialog box.
Send a Test Message to a Syslog Server
Send a test message to conrm that the syslog server can receive syslog messages from the Data Collector.
Prerequisites
The Storage Center must be added to Storage Manager using a Storage Center user with the Administrator privilege.
Steps
1. Click the Storage view.
2. In the Storage pane, select the Storage Center for which you want to congure alert forwarding.
3. In the Summary tab, click Edit Settings. The Edit Storage Center Settings dialog box opens.
4. Click the Alerts and Logs tab.
5. Select Send Logs to Data Collector.
6. Select the Syslog server/facility to which to send the test message.
7. Click Send Test Message. A Message dialog box opens that indicates the message was sent to the Syslog server.
8. Click OK to close the Message dialog box
Storage Manager Log Monitoring 789

9. Connect to the Syslog server to make sure the test message was successfully sent to the server.
Remove a Syslog Server
Remove a syslog server if you no longer want the Data Collector to forward syslog messages to it.
Prerequisites
The Storage Center must be added to Storage Manager using a Storage Center user with the Administrator privilege.
Steps
1. Click the Storage view.
2. In the Storage pane, select the Storage Center for which you want to congure alert forwarding.
3. In the Summary tab, click Edit Settings. The Edit Storage Center Settings dialog box opens.
4. Click the Alerts and Logs tab.
5. Select the Syslog server to remove.
6. Click Remove Server. The Remove Server dialog box opens.
7. Click OK. The selected Syslog server is removed and the Remove Server dialog box closes.
Apply Log Settings to Multiple Storage Centers
Log settings that are assigned to a single Storage Center can be applied to other Storage Centers.
Prerequisites
The Storage Center must be added to Storage Manager using a Storage Center user with Administrator privileges.
Steps
1. Click the Storage view.
2. In the Storage pane, select the Storage Center that has the log settings you want to apply to other Storage Centers.
3. In the Summary tab, click Edit Settings. The Edit Settings dialog box appears.
4. Click the Alerts and Logs tab.
5. Select the Apply these settings to other Storage Centers check box.
6. Click Apply. The Select Storage Center dialog box appears.
7. Select the check box for each Storage Center to which you want to apply the settings.
8. When you are nished, click OK.
790 Storage Manager Log Monitoring

Viewing Storage Logs
To display and search for events in the Storage Center logs, use the Logs tab in the Storage view or use the Storage Logs tab in the
Monitoring view. To display and search for events in the PS Series group logs, use the Events Logs node in the Monitoring tab of
the Storage view or use the Storage Logs tab in the Monitoring view.
Figure 120. Storage Logs Tab
Display Events in the Storage Logs
Storage logs represent event activity on the selected storage systems.
1. Click the Monitoring view.
2. Click the Storage Logs tab.
3. Select the check boxes of the storage systems to display and clear the check boxes of the storage systems to hide.
The Storage Logs tab displays event log data for the selected storage systems.
4. To refresh the log data for the selected storage systems, click Refresh on the Storage Logs tab.
Filter Storage Logs by Storage System
By default, storage logs are displayed for all managed storage systems.
1. Click the Monitoring view
2. Click the Storage Logs tab.
3. Use the Storage Centers pane to lter logs by Storage Center.
• To hide logs for a single Storage Center, clear the check box for the Storage Center.
• To display logs for a Storage Center that is deselected, select the check box for the Storage Center.
• To hide logs for all of the Storage Centers, click Unselect All.
• To display logs for all of the Storage Centers, click Select All.
4. Use the PS Groups pane to lter alerts by PS Series group.
• To hide events for a single PS Series group, clear the check box for the group.
• To display events for a PS Series group that is deselected, select the check box for the group.
• To hide events for all of the PS Series groups, click Unselect All.
• To display events for all of the PS Series groups, click Select All.
Storage Manager Log Monitoring 791

Select the Date Range of Log Events to Display
You can view log events for the last day, last 3 days, last 5 days, last week, or specify a custom time period.
1. Click the Monitoring view
2. Click the Storage Logs tab.
3. Select the date range of the event log data to display by clicking one of the following options:
•Last Day – Displays the past 24 hours of event log data.
•Last 3 Days – Displays the past 72 hours of event log data.
•Last 5 Days – Displays the past 120 hours of event log data.
•Last Week – Displays the past 168 hours of event log data.
•Last Month – Displays the past month of event log data.
•Custom – Displays options that allow you to specify the start time and the end time of the event log data to display.
4. If you clicked Custom, perform the following tasks to specify the start time and end time of the event log data to display.
To specify the start time:
a. Select Other from the Start Time drop-down menu.
b. Select the start date of the time period to display from the date drop-down menu calendar.
c. Specify the start time of the time period in the time eld.
To set the start time to the beginning of the day, select the Start of Day check box.
d. Click Update to display the event log data using the specied start time.
To specify the end time:
a. Clear the Use Current check box.
b. Select the stop date of the time period to display from the date drop-down menu calendar.
c. Specify the stop time of the time period in the time eld.
To set the stop time to the end of the day, select the End of Day check box.
d. Click Update to display the event log data using the specied end time.
Search for Events in the Storage Logs
Use the Search eld to search the list of log events.
1. Click the Monitoring view
2. Click the Storage Logs tab.
3. Enter the text to search for in the Search eld.
4. To make the search case sensitive, select the Match Case check box.
5. To prevent the search from wrapping, clear the Wrap check box.
6. To only match whole words or phrases within the logs, select the Full Match check box.
7. To highlight all of the matches of the search, select the Highlight check box.
8. Click Find Next or Find Previous to search for the text.
If a match is found, the rst log entry with matching text is selected from the list of storage logs.
If a match is not found, an Error dialog box appears and it displays the text that could not be found.
NOTE: By default, when a search reaches the bottom of the list and Find Next is clicked, the search wraps around to
the rst match in the list. When a search reaches the top of the list and Find Previous is clicked, the search wraps
around to the last match in the list.
792 Storage Manager Log Monitoring

Audit Logs
Audit logs are records of logged activity that are related to the user accounts on the PS Series group.
Use the Audit Logs tab to display information specic to PS Series group user accounts.
Viewing Audit Logs
To display and search for PS Series group events in the audit logs, use the Audit Logs node in the Storage view or use the Audit
Logs tab in the Monitoring view.
Figure 121. Audit Logs Node
Display Audit Logs
Audit logs represent user account activity on the selected PS Series groups.
1. Click the Monitoring view.
2. Click the Audit Logs tab.
3. Select the check boxes of the PS Series groups to display and clear the check boxes of the PS Series groups to hide.
The Audi Logs tab displays user account activity for the PS Series groups.
4. To refresh the log data for the selected PS Series groups, click Refresh on the Audit Logs tab.
Filter Audit Logs by PS Series Group
By default, audit logs are displayed for all managed PS Series groups.
1. Click the Monitoring view
2. Click the Audit Logs tab.
3. Use the PS Groups pane to lter alerts by PS Series group.
• To hide events for a single PS Series group, clear the check box for the group.
• To display events for a PS Series group that is deselected, select the check box for the group.
• To hide events for all of the PS Series groups, click Unselect All.
• To display events for all of the PS Series groups, click Select All.
Select the Date Range of Audit Logs to Display
You can view audit logs for the last day, last 3 days, last 5 days, last week, or specify a custom time period.
1. Click the Monitoring view
2. Click the Audit Logs tab.
3. Select the date range of the audit log data to display by clicking one of the following:
Storage Manager Log Monitoring 793

•Last Day: Displays the past 24 hours of audit log data.
•Last 3 Days: Displays the past 72 hours of audit log data.
•Last 5 Days: Displays the past 120 hours of audit log data.
•Last Week: Displays the past 168 hours of audit log data.
•Custom: Displays options that allow you to specify the start time and the end time of the audit log data to display.
4. If you clicked Custom, perform the following tasks to specify the start time and end time of the audit log data to display.
To specify the start time:
a. Select Other from the Start Time drop-down menu.
b. Select the start date of the time period to display from the date drop-down menu calendar.
c. Specify the start time of the time period in the time eld.
To set the start time to the beginning of the day, select the Start of Day check box.
d. Click Update to display the audit log data using the specied start time.
To specify the end time:
a. Clear the Use Current check box.
b. Select the stop date of the time period to display from the date drop-down menu calendar.
c. Specify the stop time of the time period in the time eld.
To set the stop time to the end of the day, select the End of Day check box.
d. Click Update to display the audit log data using the specied end time.
Search the Audit Logs
Use the Search eld to search the audit logs.
1. Click the Monitoring view
2. Click the Audit Logs tab.
3. Enter the text to search for in the Search eld.
4. To make the search case sensitive, select the Match Case check box.
5. To prevent the search from wrapping, clear the Wrap check box.
6. To only match whole words or phrases within the audit logs, select the Full Match check box.
7. To highlight all of the matches of the search, select the Highlight check box.
8. Click Find Next or Find Previous to search for the text.
If a match is found, the rst log entry with matching text is selected from the list of audit logs.
If a match is not found, an Error dialog box appears and it displays the text that could not be found.
NOTE: By default, when a search reaches the bottom of the list and Find Next is clicked, the search wraps around to
the rst match in the list. When a search reaches the top of the list and Find Previous is clicked, the search wraps
around to the last match in the list.
Export Monitoring Data
Export Storage Center alerts, indications, logs, and Storage Manager events to a le using the Save Monitoring Data dialog box.
1. Click the Monitoring view
2. Click Save Monitoring Data in the Monitoring pane. The Save Monitoring Data dialog box appears.
794 Storage Manager Log Monitoring

Figure 122. Save Monitoring Data Dialog Box
3. Select the Storage Centers from which to export the monitoring data.
• To select all of the listed Storage Centers, click Select All.
• To deselect all of the listed Storage Centers, click Unselect All.
4. Select the type(s) of monitoring data to export:
•Storage Center Alerts: Error messages that have been generated by the selected Storage Centers.
•Storage Center Indications: Conditions on the selected Storage Centers that may require direct user intervention to
correct.
•Storage Manager Events: Messages that have been generated by an event on the Storage Manager software.
•Storage Center Logs: Records of activity on the selected Storage Centers.
5. Select a le type for the output: CSV (.csv), Text (.txt), Excel (.xls), HTML (.htm), XML (.xml), or PDF (.pdf).
If the output is an Excel le, the numerical value displayed within the parentheses of the Alerts, Indications, and Logs
worksheets is the serial number of the Storage Center.
6. Click Browse to specify the name of the le and the location to which to export the le, then click Save.
7. Click OK.
Congure Data Collection Schedules
Congure the interval at which the Data Collector collects monitoring data from Storage Centers.
1. In the top pane of the Dell Storage Manager Client, click Edit Data Collector Settings. The Edit Data Collector Settings dialog
box opens.
2. Click the Schedules tab.
3. Congure the data collection schedules by performing the following steps:
a. To change how often IO usage data is collected, select a period of time from the IO Usage drop-down menu.
b. To change how often replication usage data is collected, select a period of time from the Replication Usage drop-down
menu.
c. To change how often storage usage data is collected, select a period of time from the Storage Usage drop-down menu.
If Daily is selected from the Storage Usage drop-down menu, the time of the day that storage usage data is collected can
be selected from the Storage Usage Time drop-down menu.
4. Click OK.
Storage Manager Log Monitoring 795

796

Part
VII
Storage Manager Maintenance
This section describes how to manage the Data Collector, manage Storage Manager users, and congure settings for Dell
SupportAssist.
Storage Manager Maintenance 797

798

42
Data Collector Management
The Storage Manager Data Collector is a Windows service that collects reporting data and alerts from managed Storage Centers.
The Data Collector service is managed by the Data Collector Manager.
Using the Data Collector Manager
Use Data Collector Manager to view the status of the Data Collector, start and stop the Data Collector service, and set Data
Collector properties.
Starting the Data Collector Manager
Start the Data Collector Manager and log in as a user with the Administrator privilege.
Prerequisites
• If the Data Collector is not congured to use an external Active Directory or OpenLDAP directory service, you must know the
user name and password for a local Storage Manager user account that belongs to the Administrator user group.
• If you want to log on as an Active Directory or OpenLDAP user, the Data Collector must be congured to use an external Active
Directory or OpenLDAP directory service, and your directory user account or directory user group must be added to the
Administrator user group.
Steps
1. Start the Storage Manager Data Collector Manager application. The Data Collector Manager Login screen appears.
Figure 123. Data Collector Manager Login Screen
2. Enter the user name and password of a user that has the Administrator privilege in the User Name and Password elds.
• For OpenLDAP, the user name format is supported (example: user).
• For Active Directory, the following user name formats are supported:
Data Collector Management 799

– User name (example: user)
– User Principal Name (example: user@domain)
– NetBIOS ID (example: domain\user)
3. To remember the username and password and use it the next time the Data Collector Manager is started, select the Remember
Password check box.
4. Click Log In. The Data Collector Manager window appears and displays the General Information tab.
The status of the Data Collector service is displayed on the General Information tab.
Managing the Data Collector Service
Use the General Information tab of the Data Collector Manager to manage the Data Collector service.
Figure 124. Data Collector Manager — General Information Tab
Start the Data Collector Service
If the Data Collector service is stopped, the Start button appears on the General Information tab.
1. In the Data Collector Manager, click the General Information tab.
2. Click Start. After the Data Collector service nishes starting, the Service eld displays Running.
Stop the Data Collector Service
If the Data Collector service is running, the Stop button appears on the General Information tab.
1. In the Data Collector Manager, click the General Information tab.
2. Click Stop. The General Information tab reappears after the Data Collector service is stopped.
Using the Storage Manager Data Collector Website
The Storage Manager Data Collector website is set up automatically when a primary Data Collector is installed on a server.
The Data Collector website allows you to perform the following actions:
• Update Dell Storage Manager Clients to the same software version as the installed Data Collector.
• Update Storage Manager server agents to the same software version as the installed Data Collector.
• View Storage Manager documentation in PDF and HTML format.
800 Data Collector Management

Access the Data Collector Website from Data Collector Manager
Data Collector Manager contains a shortcut to the Data Collector website.
1. In the Data Collector Manager, click the General Information tab.
2. Click Go to Website.
3. If a certicate warning appears, acknowledge the warning to continue to the Data Collector website.
Access the Data Collector Website Using the Website Address
Any client that has network connectivity to the Data Collector can access the Data Collector website.
• In a web browser, enter the following address to access the Data Collector website:
https://<Data_Collector_Server>:<Web_Server_Port>
Variable Description
Data_Collector_Server The host name or IP address of the Storage Manager Data Collector server.
Web_Server_Port The web server port of the Storage Manager Data Collector server. The default port is 3033.
Updating Data Collector Properties
Use the Data Collector Manager to update Data Collector properties and settings. The options displayed in the Data Collector
Manager vary based on whether the Data Collector is running and which features are licensed.
NOTE: Before modifying Data Collector properties, make sure the Windows Services window is not open. The Services
window can prevent the conguration changes from being correctly applied.
Managing Data Collector Service Properties
Use the Service tab to manage Data Collector service properties.
Figure 125. Data Collector Manager — Service Tab
Related links
Manually Sending Diagnostic Data Using Dell SupportAssist
Data Collector Management 801

Change the Data Collector Service Type
The Data Collector service type controls the type of Windows account under which the Data Collector runs.
Prerequisites
Local user and domain user accounts must be able to log in as a service and must have administrator privileges on the host server.
Steps
1. In the Data Collector Manager, click the Service tab.
2. Select the type of Windows account under which to run the Data Collector from the Type drop-down menu.
• If you selected Domain User Account, enter the domain name in the Domain eld.
• If you selected Local User Account or Domain User Account, enter the user name and password for a valid administrator
account on the host server.
3. Click Apply Changes.
A conrmation dialog box appears stating that the Data Collector service must be stopped and restarted to apply the changes.
4. Click Yes to stop and restart the Data Collector service.
Change Data Collector Data Source
Change the data source if you want to use a dierent database to store Storage Manager data.
About this task
NOTE: The Change Data Source option re-congures an existing primary Data Collector to use a new database.
CAUTION: To prevent data corruption, make sure that another Data Collector is not using the new database already.
Steps
1. Install and congure the database software for the new database before changing the data source.
2. In the Data Collector Manager, click the Service tab.
3. Click Change Data Source. The Change Data Source wizard opens.
4. Select the new data source from the Database Type drop-down menu.
5. Enter the host name or IP address of the database server in the Database Server eld.
6. Enter TCP port number of the database software in the Port eld.
7. Enter the user name and password of a user account that has database administrator rights in the Username and Password
elds.
8. (Optional) To specify a password for the database user named compmsauser created by Storage Manager, select the Use
Custom Password check box and enter the password in the Use Custom Password eld.
If the Use Custom Password check box is not selected, the password defaults to R3p0r!cty4sgs.
9. Click Next. When the wizard connects to the database server, the next page of the wizard displays.
802 Data Collector Management

Figure 126. Change Data Source — Page Two
10. To migrate historical data from the current database to the new database, clear the Do not migrate any data from previous
data source check box.
• To migrate IO usage data, select the Migrate IO Usage Data check box, then select either Days or Weeks from the drop-
down menu and specify the number of days or weeks of IO usage data to move in the Migrate Last eld.
• To migrate storage data, select the Migrate Storage Usage Data check box, then select either Days or Weeks from the
drop-down menu and specify the number of days or weeks of storage data to move in the Migrate Last eld.
• To migrate replication data, select the Migrate Replication Usage Data check box, then select either Days or Weeks from
the drop-down menu and specify the number of days or weeks of replication data to move in the Migrate Last eld.
11. Click Next. The progress of the data migration is displayed on the last page of the wizard.
Figure 127. Change Data Source — Last Page
12. Click Finish.
The Change Data Source wizard closes and the Service tab reappears.
Change the Host Name or Port for the Database Server
If the host name, IP address, or port for the database server changes, update the Data Collector with the new information.
1. In the Data Collector Manager, click the Service tab.
2. Click Change Database Connection. The Change Database Connection dialog box appears.
3. If the database server host name or IP address changed, modify the Server eld as needed.
4. If the server port changed, modify the Port eld as needed.
Data Collector Management 803

5. Click OK. The Change Database Connection dialog box closes.
Export the Database Schema from an SQL Database
If you are using an SQL database to store Storage Manager data, you can export the database schema.
1. In the Data Collector Manager, click the Service tab.
2. Click Export Database Schema.
3. Specify the location to save the schema le.
4. Enter a name for the schema le in the File name eld.
5. Click Save.
A dialog box appears after the schema le is saved.
6. Click OK.
Save Dell SupportAssist Data to a File
If your site does not have connectivity to Dell SupportAssist servers, you can use the Export Historical Data action to save Dell
SupportAssist data to a le in order to send it to Dell Technical Support.
1. In the Data Collector Manager, click the Service tab.
2. Click Export Historical Data. The Export Data dialog box appears.
3. In the Select Storage Center table, select the Storage Center for which you want to export data.
4. In the Export Type area, select the type of data that you want to export.
5. In the Time Range area, specify the time period for which you want to export data.
6. Specify a le name for the exported data and location where the le will be saved.
a. Click Browse. The Select EM Performance Data File dialog box appears.
b. Browse to the location where you want to save the le.
c. In the File name eld, type a name for the le.
d. Click Save. The Select EM Performance Data File dialog box closes.
7. Click OK. The Dell SupportAssist data is saved to the specied le.
Change the Maximum Amount of Memory that the Data Collector Can Use
If the Data Collector manages many Storage Centers, increasing this limit can improve performance.
1. In the Data Collector Manager, click the Service tab.
2. In the Max Application Memory (MB) eld, type a new maximum value in megabytes.
• The default is 2048 MB, and there is no maximum value.
• Specify a value that is 1024 MB less than total memory available to the Data Collector host server.
3. Click Apply Changes.
804 Data Collector Management

Conguring Network Settings
Use the Network tab to manage Data Collector ports, congure a proxy server for Dell SupportAssist, or manually select a network
adapter.
Figure 128. Data Collector Manager — Network Tab
Modify the Ports Used by the Data Collector
The ports for the web server and legacy web service can be modied to avoid port conicts.
1. In the Data Collector Manager, click the Network tab.
2. To change the port used to by Storage Manager to receive data from Storage Centers and Server Agents, modify the value in
the Legacy Web Service Port eld.
3. To change the port used by the Storage Manager website and the Dell Storage Manager Client, modify the value in the Web
Server Port eld.
4. Click Apply Changes.
Congure a Proxy Server for Dell SupportAssist
To send diagnostic data using Dell SupportAssist through a proxy server, enable the proxy server on the Data Collector. All network
trac to the Dell SupportAssist servers uses HTTPS.
1. In the Data Collector Manager, click the Network tab.
2. Select the Proxy Server check box.
3. Enter the host name or IP address of the proxy server in the Proxy Server Host or IP Address eld.
4. Enter the port on which the proxy server accepts connections in the Proxy Server Port eld.
5. If the proxy server requires authentication:
a. Enter the authentication username in the Proxy Server User Name eld.
b. Enter the authentication password in the Proxy Serve User Password eld.
6. Click Apply Changes.
Manually Select the Data Collector Network Adapter
The Data Collector attempts to automatically select the network adapter to use by default. If the host server has multiple network
adapters, automatic detection can fail and the network adapter must be selected manually.
Prerequisites
The network adapter must have connectivity to the devices managed by Storage Manager, including Storage Centers , FluidFS
clusters, and Server Agents.
Data Collector Management 805

Steps
1. In the Data Collector Manager, click the Network tab.
2. Clear the Automatically Select Network Adapter check box.
3. Select the network adapter to use from the Network Adapter drop-down menu.
4. Click Apply Changes.
Conguring Security Settings
Use the Security tab to congure a custom SSL certicate for the Data Collector or set a login banner message for the client.
Figure 129. Data Collector Manager — Security Tab
Congure a Custom SSL Certicate
Congure a custom SSL certicate to avoid certicate errors when connecting to the Data Collector website. An SSL certicate is
also required to communicate with a directory service using LDAP with the StartTLS extension or the LDAPS protocol.
Prerequisites
• The custom certicate must be signed by a Certicate Authority (CA) that is trusted by the hosts in your network.
• The certicate public key le must use DER or PEM encoding.
• The certicate private key le must be in PKCS#12 format.
• You must know the alias and password for the private key.
Steps
1. In the Data Collector Manager, click the Security tab.
2. Click Change Certicate. The Register Certicate dialog box opens.
Figure 130. Register Certicate Dialog Box
3. Upload the public key le.
a. Next to the Public Key eld, click Select. The Select dialog box opens.
806 Data Collector Management

b. Browse to the location of the public key le, and then select it.
c. Click Open. The Select dialog box closes and the Public Key eld is populated with the path to the public key le.
4. Upload the private key le.
a. Next to the Private Key eld, click Select. The Select dialog box opens.
b. Browse to the location of the private key le, and then select it.
c. Click Open. The Select dialog box closes and the Private Key eld is populated with the path to the private key le.
5. In the Alias eld, type the name of the entry in the PKCS #12 private key le to use as the private key.
6. In the Password eld, type the password for the private key le.
7. Click OK. The Register Certicate dialog box closes.
8. Click Apply Changes to activate the certicate and restart the Data Collector service. A conrmation dialog box opens.
9. Click Yes to conrm that you want to restart the Data Collector service.
Congure a Login Banner Message
Set a login banner to display a message to users before they log in to the Client or Data Collector Manager.
1. In the Data Collector Manager, click the Security tab.
2. In the Message eld, type a message to display on the login screens for the Client and Data Collector Manager.
3. Click Apply Changes to activate the login banner message and restart the Data Collector service. A conrmation dialog box
appears.
4. Click Yes to conrm that you want to restart the Data Collector service.
Conguring Directory Service Settings
Use the Directory Service tab to congure the Data Collector to use an Active Directory or OpenLDAP directory service to
authenticate Storage Manager users.
Figure 131. Data Collector Manager — Directory Service Tab
Related links
Congure the Data Collector to Use a Directory Service
Conguring SMTP Server Settings
Use the SMTP Server tab to congure the SMTP server settings on the Data Collector.
About this task
When an SMTP server is congured, the Storage Manager can send email notications.
Steps
1. In the Data Collector Manager, click the SMTP Server tab.
Data Collector Management 807

Figure 132. Data Collector Manager — SMTP Server Tab
2. Congure the SMTP server settings by performing the following steps:
a. Enter the host name or IP address of the SMTP server in the Host or IP Address eld.
b. Enter the email address to display as the sender of emails from Storage Manager in the From Email Address eld.
c. If the port number of the SMTP server is not 25, enter the correct port number in the Port eld.
d. If the SMTP server requires authentication, select the Authentication check box, then enter the username in the SMTP
User Name eld and enter the password in the SMTP User Password eld.
3. Click OK.
Conguring Reporting Limit Settings
Use the Limits tab to congure reporting limit settings.
About this task
The maximum size and number of Data Collector debug logs can be modied in the Log Limits area. The number of days that log,
alert, and reporting data is kept can be modied in the Reporting Information Limits area.
Figure 133. Data Collector Manager — Limits Tab
Steps
1. In the Data Collector Manager, click the Limits tab.
2. To modify the maximum le size for Data Collector debug logs, change the value in the Maximum Log File Size eld.
808 Data Collector Management

3. To modify the maximum number of log les for each Data Collector debug log type, change the value in the Maximum Log Files
eld.
4. To modify the number of days after which a log is expired, change the value in the Log Lifetime eld.
5. To modify the number of days after which an alert is expired, change the value in the Alert Lifetime eld.
6. To modify the number of days after which reporting data is expired, change the value in the Reporting Data Lifetime eld.
7. Click Apply Changes.
Conguring SMI-S Settings
Use the SMI-S tab to congure SMI-S server settings.
1. In the Data Collector Manager, click the SMI-S tab.
2. To enable the Dell SMI-S provider, select Enabled.
When the SMI-S provider is enabled, the Data Collector installs and starts the OpenPegasus CIM Server.
3. In the HTTPS eld, modify the HTTPS port for the SMI-S server
4. Click Apply Changes.
Related links
SMI-S
Managing Available Storage Centers
Use the Storage Centers tab to manage available Storage Centers that have been mapped to one or more Storage Manager users.
Figure 134. Data Collector Manager — Storage Centers Tab
Related links
Storage Center Administration
Refresh the List of Storage Centers
Refresh the Storage Centers tab to update the status information.
1. In the Data Collector Manager, click the Storage Centers tab.
2. Click Refresh.
Data Collector Management 809

Delete an Available Storage Center
Remove a Storage Center when you no longer want to manage it from Storage Manager. If a Storage Center is removed from all
Storage Manager user accounts, historical data for the Storage Center is also removed.
1. In the Data Collector Manager, click the Storage Centers tab.
2. Select the Storage Center to delete.
3. Click Delete Storage Center.
A warning message is displayed.
4. Click Yes.
Clear All Data for a Storage Center
Clear data for a Storage Center to remove historical data from Storage Manager.
1. In the Data Collector Manager, click the Storage Centers tab.
2. Select the Storage Center for which you want to clear all data.
3. Click Clear Storage Center Data.
A warning message is displayed.
4. Click Yes.
Remove a Storage Center from a Storage Manager User Account
Remove a Storage Center from a user account to prevent the user from viewing and managing the Storage Center.
1. In the Data Collector Manager, click the Storage Centers tab.
2. Select the Storage Center on which you want to delete a User/Storage Center map.
3. In the User/Storage Center Maps pane, select the user to unmap from the Storage Center.
4. Click Delete User/Storage Center Map.
A warning message is displayed.
5. Click Yes.
Managing Available PS Series Groups
Use the PS Groups tab to manage available PS Series groups that have been mapped to a Storage Manager user.
Refresh the List of PS Series Groups
To update the list of available PS Series groups, refresh the PS Groups tab.
1. In the Data Collector Manager, click the PS Groups tab.
2. Click Refresh.
Delete an Available PS Series Group
Remove a PS Series group when you no longer want to manage it from Storage Manager.
1. In the Data Collector Manager, click the PS Groups tab.
2. Select the PS Series group to delete.
3. Click Delete PS Group.
4. Click Yes.
Remove a PS Series Group from a Storage Manager User
To prevent a user from managing a PS Series group, remove the group from the Storage Manager user.
1. In the Data Collector Manager, click the PS Groups tab.
2. Select the PS Series group for which you want to unmap a user.
810 Data Collector Management

3. In the User/PS Groups Maps pane, select the user to unmap from the PS Series group.
4. Click Delete User/PS Group Map.
5. Click Yes.
Managing Available FluidFS Clusters
Use the FluidFS Clusters tab to manage available FluidFS clusters.
Figure 135. Data Collector Manager — FluidFS Clusters Tab
Related links
FluidFS Maintenance
Refresh the List of FluidFS Clusters
Remove a FluidFS cluster from a user account to prevent the user from viewing and managing the cluster.
1. In the Data Collector Manager, click the FluidFS Clusters tab.
2. Select the FluidFS cluster for which you want to delete a User/FluidFS cluster map.
3. In the User/FluidFS Cluster Maps pane, select the user you want to unmap from the FluidFS cluster.
4. Click Delete User/FluidFS Cluster Map. A warning message appears.
5. Click Yes.
Delete an Available FluidFS Cluster
Remove a FluidFS cluster when you no longer want to manage it from Storage Manager.
1. In the Data Collector Manager, click the FluidFS Clusters tab.
2. Select the FluidFS cluster you want to delete.
3. Click Delete System. A warning message appears.
4. Click Yes.
Remove a FluidFS Cluster from a Storage Manager User Account
Remove a FluidFS cluster from a user account to prevent the user from viewing and managing the cluster.
1. In the Data Collector Manager, click the FluidFS Clusters tab.
2. Select the FluidFS cluster for which you want to delete a User/FluidFS cluster map.
3. In the User/FluidFS Cluster Maps pane, select the user you want to unmap from the FluidFS cluster.
4. Click Delete User/FluidFS Cluster Map. A warning message appears.
5. Click Yes.
Data Collector Management 811

Managing Available Fluid Cache Clusters
Use the Fluid Cache Clusters tab to manage Fluid Cache clusters attached to the Data Collector.
Figure 136. Data Collector Manager — Fluid Cache Clusters Tab
Related links
Dell Fluid Cache for SAN Cluster Administration
Refresh the List of Fluid Cache Clusters
Refresh the list of Fluid Cache clusters to view new Fluid Cache clusters.
1. In the Data Collector Manager, click the Fluid Cache Clusters tab.
2. Click Refresh.
Remove a Fluid Cache Cluster
Removing a Fluid Cache Cluster from the Data Collector manager also removes all user mappings to that cluster.
1. In the Data Collector Manager, click the Fluid Cache Clusters tab.
2. Select a Fluid Cache cluster from the table.
3. Click Remove Fluid Cache Cluster. A conrmation dialog box appears.
4. Click Yes.
Delete a Fluid Cache Cluster
Deleting a Fluid Cache cluster deletes the Fluid Cache cluster from Storage Manager and removes all of the user and volume
mappings.
Prerequisites
All Fluid Cache volume mappings must be removed.
Steps
1. In the Data Collector Manager, click the Fluid Cache Clusters tab.
2. Select a Fluid Cache Cluster from the table.
3. Click Delete Fluid Cache Cluster. A conrmation dialog box appears.
4. Click Yes.
812 Data Collector Management

Remove Fluid Cache User Mappings
Remove Fluid Cache user mappings to restrict users from viewing Fluid Cache clusters.
1. In the Data Collector Manager, click the Fluid Cache Clusters tab.
2. Select a user from the User/Fluid Cache Cluster Maps table.
3. Click Delete User/Fluid Cache Cluster Map. A conrmation dialog box appears.
4. Click Yes.
Managing Users
Use the Users tab to manage Storage Manager users and mappings to Storage Centers, PS Series groups, and Fluid Cache Clusters.
Figure 137. Data Collector Manager — Users & User Groups Tab
Related links
Storage Manager User Management
Managing Password Requirements
Use the Password Conguration tab to congure password requirements for Storage Manager and Storage Center users.
Figure 138. Data Collector Manager — Password Conguration Tab
Data Collector Management 813

Related links
Managing Local User Password Requirements
Viewing Log Entries
Use the Logs tab to view Storage Manager log entries.
Figure 139. Data Collector Manager — Logs Tab
Update the List of Log Entries
Refresh the Logs tab to display new log entries.
1. In the Data Collector Manager, click the Logs tab.
2. Click Refresh.
Clear Log Entries
Clear the log entries in the Logs tab to delete all Storage Manager Data Collector log les.
1. In the Data Collector Manager, click the Logs tab.
2. Click Clear Logle. A conrmation dialog box appears.
3. Click Yes.
Search the Log Entries
Use the Search eld to search the log entries.
1. In the Data Collector Manager, click the Logs tab.
2. Enter the text to search for in the Search eld.
3. To make the search case sensitive, select the Match Case check box.
4. To prevent the search from wrapping, clear the Wrap check box.
5. To only match whole words or phrases within the logs, select the Full Match check box.
6. To highlight all of the matches of the search, select the Highlight check box.
7. Click Find Next or Find Previous to search for the text.
If a match is found, the rst log entry with matching text is selected from the list of logs.
If a match is not found, an Error dialog box appears and it displays the text that could not be found.
814 Data Collector Management

NOTE: By default, when a search reaches the bottom of the list and Find Next is clicked, the search wraps around to
the rst match in the list. When a search reaches the top of the list and Find Previous is clicked, the search wraps
around to the last match in the list.
Gathering and Exporting Troubleshooting Information
Use the Debug Loggers tab to set debug log options and to export conguration and log data for troubleshooting purposes.
Figure 140. Data Collector Manager — Debug Loggers Tab
Enable Debug Logs
Enable debug logs to gather additional information for troubleshooting purposes. Do not set debug log options unless instructed to
do so by Dell Technical Support.
1. In the Data Collector Manager, click the Debug Loggers tab.
2. Select the check boxes of the debug logs to enable.
3. Click Apply Changes.
Clear Debug Logs
Clear the debug log les to delete all Storage Manager debug log les.
1. In the Data Collector Manager, click the Debug Loggers tab.
2. Click Clear All Debug Logles. A conrmation dialog box opens.
3. Click Yes.
Export Conguration and Log Data for Troubleshooting
Export conguration and log data as a compressed le if it is requested by Dell Technical Support.
About this task
You can send the le to Dell Technical Support manually.
You can also use Dell SupportAssist to send the le.
Steps
1. Click Gather Support Data. The Gather Support Data dialog box opens.
2. Congure the time period for which to export log data by choosing a date and time in the Start Time elds.
3. If you want to use Dell SupportAssist to send debug logs to Dell Technical Support, select Send to SupportAssist.
4. If you want to save data to a le, choose a le name and location for the export le.
a. Select Send to le location.
b. Click Browse. A dialog box opens.
Data Collector Management 815

c. Browse to the location where you want to save the export le.
d. In the File name eld, type the le name.
e. Click Save. The dialog box closes.
5. Click OK.
• If you chose to use Dell SupportAssist to send debug logs to Dell Technical Support, a progress message is displayed and the
debug logs are sent.
• If you chose to save information to an export le, conguration and log data is exported to the specied le.
Managing the Storage Manager Virtual Appliance
The Storage Manager Virtual Appliance CLI includes conguration options that allow you to congure network settings, view
diagnostic data, and update the Storage Manager Virtual Appliance.
Congure Virtual Appliance Settings
Using the Conguration menu in the Storage Manager Virtual Appliance CLI you can change network and partition settings for the
Storage Manager Virtual Appliance.
Congure an NTP Server
A network time protocol (NTP) server provides the time and date to the Storage Manager Virtual Appliance.
Prerequisites
The NTP server must be accessible from the Storage Manager Virtual Appliance.
Steps
1. Using the VMware vSphere Client, launch the console for the Storage Manager Virtual Appliance.
2. Log in to the Storage Manager Virtual Appliance.
3. Press 2 then Enter to enter the Conguration menu.
4. Press 1 then Enter to enter the NTP menu.
5. Press 1 then Enter to launch the NTP setup.
6. Type the IP address or host name of an NTP server.
7. Press Enter.
Congure IPv4 Settings
Use the Storage Manager Virtual Appliance CLI to modify the IPv4 network settings.
1. Using the VMware vSphere Client, launch the console for the Storage Manager Virtual Appliance.
2. Log in to the Storage Manager Virtual Appliance.
3. Press 2 then Enter to enter the Conguration menu.
4. Press 2 then Enter to start the Network IPv4 setup.
5. Press 1 or 2 to enable or disable DHCP. Press Enter.
6. To modify the IP address, type an IP address. Press Enter.
7. To modify the netmask, type a new netmask. Press Enter.
8. To modify the gateway address, type a new gateway address. Press Enter.
9. To assign a new hostname, type a hostname. Press Enter.
10. To modify the domain name used by the Storage Manager Virtual Appliance, type a new domain name. Press Enter.
11. To add a new DNS server, type the IP address of one or more DNS servers. If there are multiple IP addresses, separate them
with a comma. Press Enter.
12. Press 1 to conrm the changes. Press Enter.
13. Press Enter to complete the conguration.
816 Data Collector Management

Congure IPv6 Settings
Use the Storage Manager Virtual Appliance CLI to modify the IPv6 network settings.
1. Using the VMware vSphere Client, launch the console for the Storage Manager Virtual Appliance.
2. Log in to the Storage Manager Virtual Appliance.
3. Press 2 then Enter to enter the Conguration menu.
4. Press 2 then Enter to start the Network IPv6 setup.
5. Press 1 or 2 to enable or disable DHCP. Press Enter.
6. To assign a new hostname, type a hostname. Press Enter.
7. To modify the domain name used by the Storage Manager Virtual Appliance, type a new domain name. Press Enter.
8. To add a new DNS server, type the IP address of one or more DNS servers. If there are multiple IP addresses, separate them
with a comma. Press Enter.
9. Press 1 to conrm the changes. Press Enter.
10. Press Enter to complete the conguration.
Enable SSH for the Virtual Appliance
Use the Storage Manager Virtual Appliance CLi to enable SSH communication witht the Storage Manager Virtual Appliance.
1. Using the VMware vSphere Client, launch the console for the Storage Manager Virtual Appliance.
2. Log in to the Storage Manager Virtual Appliance.
3. Press 2 then Enter to enter the Conguration menu.
4. Press 4 then Enter to enter the SSH conguration.
5. Enable or disable SSH.
• To enable SSH, press 1 then Enter.
• To disable SSH, press 2 then Enter.
6. Press Enter.
Enable or Disable the Support Account for the Virtual Appliance
Use the Storage Manager Virtual Appliance CLI menu to enable or disable the support account for the Storage Manager Virtual
Appliance.
1. Using the VMware vSphere Client, launch the console for the Storage Manager Virtual Appliance.
2. Log in to the Storage Manager Virtual Appliance.
3. Press 2 then Enter to enter the Conguration menu.
4. Press 5 then Enter to enter the Support Account Enable/Disable setup.
5. Enable or disable the support account.
• To enable the support account, press 1 then Enter.
• To disable the support account, press 2 then Enter.
6. Press Enter to complete the setup.
Modify the Size of a Virtual Appliance Partition
There are three partitions for the Storage Manager Virtual Appliance: EM, database, and root partitions. The EM partition contains
data used for running the Storage Manager Virtual Appliance. The database partition contains database data stored for the Data
Collector. The Storage Manager Virtual Appliance allows you to expand the EM and database partitions. In the VMware vSphere
client the EM database is labeled as Disk 2 and the database partition is labeled as Disk 3.
1. Using the VMware vSphere client, connect to the vCenter server hosting the Storage Manager Virtual Appliance.
2. Rignt-click on the Storage Manager Virtual Appliance then select Edit Settings.
The Virtual Machine Properties dialog box opens.
3. In the Hardware tab, select the hard disk for the partition you wish to expand.
• For the EM partition, select Hard Disk 2.
Data Collector Management 817

• For the database partition, select Hard Disk 3.
4. Modify the Provision Size of the disk to one of the suggested sizes.
• For the EM partition, change the disk size to 10 GB, 20 GB, or 40GB.
• For the database partition, change the disk size to 20 GB, 40 GB, or 80GB.
5. Click OK.
The server expands the disk size.
6. Click Open Console to launch the console for the Storage Manager Virtual Appliance.
7. Log in to the Storage Manager Virtual Appliance.
8. Press 2 then Enter to enter the Conguration menu.
9. Press 6 then Enter to start the resize partition setup.
10. Select which partition to expand.
• Press 1 then Enter to select the EM partition.
• Press 2 then Enter to select the database partition.
The Storage Manager Virtual Appliance expands the partition to the available size of the disk.
View a Summary of the Conguration Settings
In the Storage Manager Virtual Appliance CLI you can view a summary of the Storage Manager Virtual Appliance conguration
settings. Use this to determine which settings to modify.
1. Using the VMware vSphere Client, launch the console for the Storage Manager Virtual Appliance.
2. Log in to the Storage Manager Virtual Appliance.
3. Press 2 then Enter to enter the Conguration menu.
4. Press 7 then Enter.
A summary of the conguration settings appears.
5. Press Enter to exit the menu.
View Diagnostic Information for the Virtual Appliance
Using the Diagnostic menu in the Storage Manager Virtual Appliance CLI you can view information used to diagnose network
connectivity issues with the Storage Manager Virtual Appliance.
Ping an IP Address
Use the Storage Manager Virtual Appliance to ping an IP address from the Storage Manager Virtual Appliance.
1. Using the VMware vSphere Client, launch the console for the Storage Manager Virtual Appliance.
2. Log in to the Storage Manager Virtual Appliance.
3. Press 3 then Enter to enter the Diagnostics menu.
4. Press 1 to Ping an IPv4 address or press 2 to ping an IPv6 address. Then press Enter.
5. Type the host name or IP address you want to ping.
6. Press Enter.
The Storage Manager Virtual Appliance CLI displays the results of the Ping.
7. Press Enter to return the Diagnostics menu.
View Routing Information
Use the Storage Manager Virtual Appliance CLI to view routing information for the Storage Manager Virtual Appliance.
1. Using the VMware vSphere Client, launch the console for the Storage Manager Virtual Appliance.
2. Log in to the Storage Manager Virtual Appliance.
3. Press 3 then Enter to enter the Diagnostics menu.
4. Press 3 then Enter.
A table showing routing information appears.
818 Data Collector Management

5. Press Enter to return to the Diagnostics menu.
View the Hosts Table
The hosts table shows network information for the Storage Manager Virtual Appliance. Use the Storage Manager Virtual Appliance
CLI to view the hosts table.
1. Using the VMware vSphere Client, launch the console for the Storage Manager Virtual Appliance.
2. Log in to the Storage Manager Virtual Appliance.
3. Press 3 then Enter to enter the Diagnostics menu.
4. Press 4 then Enter.
The Storage Manager Virtual Appliance CLI shows the hosts table.
Migrating the Primary Data Collector
Move the Data Collector to a dierent server by installing the same Data Collector version on the destination server, and then
moving the required folders from the original Data Collector to the destination Data Collector.
Prerequisites
• The original Data Collector and destination Data Collector must be the same software version.
• The destination server must be running a 64-bit operating system.
For Storage Manager 6.3 and later, the Data Collector does not support 32-bit operating systems. However, you can migrate a
Data Collector from a 32-bit server to a 64-bit server.
• If the original Data Collector is congured to use an external database to store data, the destination server must have
connectivity to the database. If the external database is hosted on the same server, the Data Collector must be congured to use
the database IP address or host name instead of localhost.
Steps
1. Download the Data Collector setup les if you do not have the Data Collector Setup le that matches the version of the
installed Data Collector.
a. Go to www.dell.com/support.
b. Log on to Dell Customer Support or Dell Partner Support.
c. Click Knowledge Center, then download the Storage Manager Data Collector Setup le.
2. Install the Storage Manager Data Collector on the destination server. Make the following selections in the Data Collector Setup
wizard:
• In the Data Collector Type area, select Congure as Primary Data Collector.
• From the Data Source Type drop-down menu, select File System.
• When prompted, create a temporary administrator account.
For detailed instructions, see the Storage Manager Installation Guide.
3. After the Data Collector is installed on the destination server, use the Data Collector Manager to stop the Data Collector
service.
4. On the source server, use the Data Collector Manager to stop the Data Collector service.
5. Copy the \etc folder from the original Data Collector to the destination Data Collector. The default location for the etc folder is:
•64-bit Windows: C:\Program Files (x86)\Compellent Technologies\Compellent Enterprise Manager\msaservice\etc
•32-bit Windows: C:\Program Files\Compellent Technologies\Compellent Enterprise Manager\msaservice\etc
NOTE: For Storage Manager 6.3 and later, the Data Collector does not support 32-bit operating systems.
However, you can migrate a Data Collector from a 32-bit server to a 64-bit server.
6. If the original Data Collector is version 6.x, copy the contents of the following folder to the appropriate location on the
destination server:
Windows Server 2008 and later: C:\ProgramData\Compellent\EMDC
7. Use the Data Collector Manager to start the Data Collector service on the destination server.
Data Collector Management 819

Migrating a Microsoft SQL Server Database
If the database server is Microsoft SQL Server 2008, 2012, or 2014, the Data Collector database can be migrated to a new Microsoft
SQL Server.
1. Back up the database on the original Microsoft SQL Server.
2. Set up a new Microsoft SQL Server and congure it to use mixed mode authentication (SQL Server and Windows
Authentication mode).
3. Perform a restore of the database on the new Microsoft SQL Server.
4. After the database is restored, create the required database user.
a. Create a database user named compmsauser. Do not assign the user to a schema at this time.
b. Set the password of the compmsauser database user to the password it was assigned in the previous database.
• If you did not previously change the password, the default password is R3p0r!cty4sgs.
• If you do not remember the password or you want to use a dierent password, you must enter the new password when
you run the Change Data Source wizard in Step 6.
5. Run the following query on the compmsadb:
sp_change_users_login ‘update_one’, ‘compmsauser’, ‘compmsauser’
6. After the query nishes, use the Data Collector Manager to change the data source to the new database.
NOTE: If you changed the password, select the Use Custom Password check box and type the password in the
Custom Password eld.
Related links
Change Data Collector Data Source
Uninstalling the Data Collector
On the server that hosts the Data Collector, use the Windows Programs and Features control panel item to uninstall the Storage
Manager Data Collector application.
Deleting Old Data Collector Databases
Delete the Data Collector database if you have migrated the database to a dierent database server or if you have removed the Data
Collector from your environment.
Clean up a MySQL Database
Remove Storage Manager data from the database and reinstall the Data Collector.
1. Enter the following SQL commands as an Admin user:
mysql> Drop Database compmsadb; mysql> DELETE FROM mysql.user WHERE User =
'compmsauser'; mysql> DELETE FROM mysql.db WHERE user = 'compmsauser'; mysql> FLUSH
PRIVILEGES;
2. Reinstall the Storage Manager Data Collector.
Clean up a Microsoft SQL Database
Remove Storage Manager data from the database and reinstall the Data Collector.
1. Enter the following SQL commands as an Admin user:
Drop Database compmsadb; EXEC SP_DropLogin 'compmsauser';
2. Reinstall the Storage Manager Data Collector.
820 Data Collector Management

Clean an Embedded Database on the File System
• Reinstall the Storage Manager Data Collector. The embedded database on the le system is automatically cleaned up during the
reinstallation process.
Data Collector Management 821

822

43
Storage Manager User Management
Use the Data Collector Manager to add new users and manage existing users. To change preferences for your user account, use the
Dell Storage Manager Client.
Storage Manager User Privileges
The Data Collector controls user access to Storage Manager functions and associated Storage Centers based on the privileges
assigned to users: Reporter, Volume Manager, or Administrator. The following tables dene Storage Manager user level privileges
with the following categories.
• View: Users can view and monitor objects.
• Manage: Users can modify existing objects.
• Add/Create: Users can create new objects or add external objects.
NOTE: Storage Manager user privileges and Storage Center user privileges share the same names but they are not
the same. Storage Center user privileges control access to Storage Centers, and Storage Manager users control
access to Storage Manager functionality.
Reporter Privileges
The Reporter privilege level is the most limited type of user in Storage Manager.
A Reporter can view most features of Storage Manager. Reporters cannot view FluidFS clusters, SupportAssist properties, Data
Collector properties, or Storage Proles. Reporters are not able to manage, create, or edit any feature.
NOTE: Storage Manager Reporter users can map Storage Centers to other reporters if they have Storage Manager
Reporter credentials.
NOTE: Reporter users can view a Fluid Cache Cluster only if a Volume Manager or Administrator user maps a Fluid Cache
cluster to that Reporter user in the Data Collector Manager.
Volume Manager Privileges
The Volume Manager privilege level is similar to the Administrator level, but has more restrictions.
The Volume Manager user role is able to view, manage, and add/create most features of Storage Manager. This role cannot add/
create Threshold Denitions, replications, Portable Volumes, or Storage Types, and has no access to FluidFS clusters, SupportAssist
properties, or data collector properties.
NOTE: Storage Manager privileges for Fluid Cache describe the ability of a user to add Fluid Cache clusters in the Dell
Storage Manager Client. Fluid Cache privilege levels indicate the ability of a user to manage an existing Fluid Cache
cluster. Fluid Cache privilege levels are set when a Fluid Cache Cluster is mapped to a user in the Data Collector
Manager. For more information see the Dell Fluid Cache for SAN Cluster Administration chapter.
NOTE: A Volume Manager Storage Manager user can add objects to an existing threshold denition but cannot create
new threshold denitions.
Related links
Dell Fluid Cache for SAN Cluster Administration
Storage Manager User Management 823

Administrator Privileges
The Administrator privilege level is the most powerful user prole in Storage Manager.
The Administrator role has full access to Storage Manager features. The only exceptions are SupportAssist properties and Data
Collector properties. The Administrator can view and manage these features, but cannot add new properties.
NOTE: Storage Manager privileges for Fluid Cache describe the ability of a user to add Fluid Cache clusters in the Dell
Storage Manager Client. Fluid Cache privilege levels indicate the ability of a user to manage an existing Fluid Cache
cluster. Fluid Cache privilege levels are set when a Fluid Cache cluster is mapped to a user in the Data Collector Manager.
For more information see the Dell Fluid Cache for SAN Cluster Administration chapter.
Related links
Dell Fluid Cache for SAN Cluster Administration
Storage Center User Privileges and User Groups
Authenticating Users with an External Directory Service
The Data Collector can be congured to authenticate Storage Manager users with an Active Directory or OpenLDAP directory
service. If Kerberos authentication is also congured, users can log in with the Client automatically using their Windows session
credentials.
Storage Manager access can be granted to directory service users and groups that belong to the domain to which the Data
Collector is joined. For Active Directory, access can also be granted to users and groups that belong to domains in the same forest,
as well as domains that belong to forests for which one-way or two-way trusts are congured.
Conguring an External Directory Service
Before users can be authenticated with an external directory service, the Data Collector must be congured to use the directory
service.
Congure the Data Collector to Use a Directory Service
Use the Data Collector Manager to congure the Data Collector to use an Active Directory or OpenLDAP directory service.
Prerequisites
• An Active Directory or OpenLDAP directory service must be deployed in your network environment.
• The directory service must meet specic conguration requirements.
–Active Directory: The directory service must be congured to use Kerberos authentication.
–OpenLDAP: The directory service must be congured to use LDAP with the StartTLS extension or LDAPS (LDAP over SSL).
• If the directory service is OpenLDAP, the SSL certicate public key le (DER or PEM encoding) for the directory server must be
exported and transferred to the server that hosts the Data Collector.
• The Data Collector must have network connectivity to the directory service.
• DNS SRV records must be correctly congured in your environment to allow the Data Collector to determine how to interact
with the directory service. If SRV records are not dened or are improperly congured, you must congure the directory service
settings manually.
• The Data Collector requires a user that has permission to query the directory service. For Active Directory, this user must also
have a User Principal Name attribute (username@example.com) on his or her entry in the directory.
• To use Kerberos authentication, you must provide the user name and password for a directory service user who has
Administrator privileges or use an existing service account.
• If a directory service is congured and you want to recongure the Data Collector to use a directory service in a dierent domain,
the directory services conguration must be disabled and applied before you continue.
• To authenticate Active Directory users that belong to domains in a dierent forest, a one-way or two-way trust must be
congured between the local forest and remote forest.
824 Storage Manager User Management

Steps
1. On the server that hosts the Data Collector, start the Data Collector Manager.
2. In Data Collector Manager, click the Directory Service tab.
Figure 141. Directory Service Tab
3. Click Edit. The Service Settings dialog box opens.
4. Congure LDAP settings.
a. Select the Enable Directory Services check box.
b. In the Domain eld, type the name of the domain to search.
NOTE: If the server that hosts the Data Collector belongs to a domain, the Domain eld is automatically
populated.
c. In the Authentication Bind DN eld, type the Distinguished Name or User Principal Name of the user that the Data
Collector uses to connect to and search the LDAP server. The user name Administrator is not allowed.
•Example Distinguished Name: CN=Firstname Lastname,CN=users,DC=corp,DC=Company,DC=COM
•Example User Principal Name: username@example.com
d. In the Authentication Bind Password eld, type the password for the auth bind Distinguished Name.
e. If you modied the Domain eld, click Discover to locate the directory service for the specied domain.
5. (Optional) Manually congure the directory service settings.
a. Select the Enable Manual Authentication check box. The manual conguration options appear.
b. From the Type drop-down menu, select Active Directory or OpenLDAP.
c. In the Directory Servers eld, type the fully qualied domain name (FQDN) of each directory server on a separate line.
NOTE: To verify that the Data Collector can communicate with the specied directory server(s) using the
selected protocol, click Test.
d. In the Base DN eld, type the base Distinguished Name for the LDAP server. This name is the starting point when searching
for users.
6. (Optional) Congure Kerberos authentication. To allow users to log in with the Client automatically using his or her Windows
session credentials, Kerberos authentication must be congured.
a. Select the Kerberos Enabled check box.
b. In the Kerberos Domain Realm eld, type the Kerberos realm to authenticate against. In Windows networks, this realm is
usually the Windows domain name in uppercase characters.
c. (OpenLDAP only) Type the host name or IP address of the Key Distribution Center (KDC) in the KDC Host Name or IP
Address eld.
d. In the Data Collector Host Name eld, type the fully qualied domain name (FQDN) of the server that hosts the Data
Collector.
7. (Optional) In the Connection Timeout eld, type the maximum time (in minutes) that the Data Collector will wait while
attempting to connect to an LDAP server.
Storage Manager User Management 825

8. Click Apply Changes.
• If an error opens, you must manually congure the directory service settings.
• If Kerberos authentication is not enabled, the Register TLS Certicate dialog box opens. Specify the location of the SSL
public key for the directory server, then click OK.
Figure 142. Register TLC Certicate Dialog Box
The Data Collector service restarts to apply the changes, and directory service conguration is complete.
• If Kerberos authentication is enabled, the Join Directory Service Domain dialog box opens.
– To register the Data Collector on the domain, type the user name and password of a domain administrator, then click
OK. The user name Administrator is not allowed. These credentials are used only to register the Data Collector and are
not saved.
– To use an existing service account, type the user name and password for the service account, then click OK.
NOTE: The existing service account must include a
servicePrincipalName
attribute with the following values
in the form:
HTTP/<host name>dc.<domain>@<realm>
HTTP/<host name>dc.<domain>
These values can be set using the Microsoft setspn.exe tool or the equivalent.
Figure 143. Join Directory Service Domain Dialog Box
The Data Collector creates a service principal name (SPN) on the directory for the Data Collector service and restarts to
apply the changes. Directory service conguration is complete.
Related links
Troubleshoot Directory Service Discovery
826 Storage Manager User Management

Troubleshoot Directory Service Discovery
The Data Collector attempts to automatically discover the closest directory service based on the network environment conguration.
Discovered settings are written to a text le for troubleshooting purposes. If discovery fails, conrm that the text le contains values
that are correct for the network environment.
1. On the server that hosts the Data Collector, use a text editor to open the le C:\Program Files (x86)\Compellent Technologies
\Compellent Enterprise Manager\msaservice\directory_settings.txt.
2. Conrm that the values listed in the directory_settings.txt le match the network environment.
3. If the le contains incorrect values, make conguration changes to correct the issue.
a. Conrm that the server that hosts the Data Collector is joined to the correct Domain.
b. Make sure that DNS SRV records are correctly congured.
c. Use Data Collector Manager to discover the directory service again.
4. If the previous step did not correct the issue, select the Enable Manual Conguration check box and manually congure
directory service settings. If necessary, contact Dell Technical Support for assistance.
Scan for Domains in Local and Trusted Forests
If domains are added or removed from the local forest, or if two-way forest trusts between the local forest and one or more remote
forests are added or removed, use the Data Collector Manager to scan for domains.
Prerequisites
The Data Collector must be congured to authenticate users with an Active Directory directory service and Kerberos.
NOTE: Authentication attempts for Active Directory users may fail while a rescan operation is in progress.
Steps
1. On the server that hosts the Data Collector, start the Data Collector Manager.
2. In Data Collector Manager, click the Directory Service tab.
3. Click Rescan. A message appears to inform you that scanning succeeded or failed.
4. Click OK.
Related links
Troubleshoot Directory Service Discovery
Grant Access to Directory Service Users and Groups
To allow directory users to log in to Storage Manager, add directory service users and/or user groups to Storage Manager user
groups.
Add Directory Groups to a Storage Manager User Group
Add a directory group to a Storage Manager user group to allow all users in the directory group to access Storage Manager. Access
can be granted to groups that belong to the domain to which the Data Collector is joined, domains in the same forest, and domains
that belong to forests for which two-way forest trusts are congured. Directory service groups are not supported for one-way trust
domains.
Prerequisites
The Data Collector must be congured to authenticate users with an external directory service.
Steps
1. On the server that hosts the Data Collector, start the Data Collector Manager.
2. In Data Collector Manager, click the Users & User Groups tab.
3. In the right pane, click the User Groups tab.
Storage Manager User Management 827

Figure 144. User Groups Tab
4. Select the Storage Manager user group to which you want to add directory groups.
5. Click Add Directory Groups. The Add Directory User Groups dialog box opens.
Figure 145. Add Directory User Groups Dialog Box
6. (Multi-domain environments only) From the Domain drop-down menu, select the domain that contains the directory groups to
which you want to grant access.
7. Select each directory group that you want to add to the Storage Manager user group.
8. When you are nished, click OK. The directory groups that are associated with the Storage Manager group appear on the
Directory Groups subtab.
Related links
Congure the Data Collector to Use a Directory Service
Add a Directory User to a Storage Manager User Group
Add a directory user to a Storage Manager user group to allow the directory user to access Storage Manager. Access can be granted
to users that belong to the domain to which the Data Collector is joined, domains in the same forest, and domains that belong to
forests for which one-way or two-way trusts are congured.
Prerequisites
The Data Collector must be congured to authenticate users with an external directory service.
Steps
1. On the server that hosts the Data Collector, start the Data Collector Manager.
2. In Data Collector Manager, click the Users & User Groups tab.
828 Storage Manager User Management

3. In the right pane, click the User Groups tab.
Figure 146. User Groups Tab
4. Select the Storage Manager user group to which you want to add a directory user.
5. Click Add Directory Users. The Add Directory Users dialog box opens.
Figure 147. Add Directory Users Dialog Box
6. In the Directory Users eld, type the name of each directory user that you want to add. Enter each user name on a single line.
• For OpenLDAP, the user name format is supported (example: user).
• For Active Directory, the following user name formats are supported:
– User name (example: user)
– User Principal Name (example: user@domain)
NOTE: To add users that belong to a domain other than the domain for which the Data Collector is congured,
use the User Principal Name format.
7. Click Check Names to verify that the specied users exist in the directory service. A message appears.
NOTE: Checking names is not supported on domains for which a one-way trust is congured.
8. Click OK to close the message.
9. If any of the specied directory user names could not be veried, correct the names and then click Check Names again.
10. When you are nished, click OK. The Add Directory Users dialog box closes, and the directory users that are associated with
the selected Storage Manager user group appear on the Users subtab.
Related links
Congure the Data Collector to Use a Directory Service
Storage Manager User Management 829

Revoke Access for Directory Service Users and Groups
To revoke access to Storage Manager for a directory service user or group, remove the directory group or user from Storage
Manager user groups.
Remove a Directory Service Group from a Storage Manager User Group
Remove a directory service group from a Storage Manager user group to prevent directory users in the group from accessing
Storage Manager.
1. On the server that hosts the Data Collector, start the Data Collector Manager.
2. In Data Collector Manager, click the Users & User Groups tab.
3. In the right pane, click the User Groups tab.
4. Select the Storage Manager user group to which the directory group is added.
5. Click the Directory Groups subtab.
6. Right-click the directory service group for which you want to revoke access, then select Delete. The Delete Directory User
Group dialog box opens.
7. Click Yes.
Remove a Directory Service User from a Storage Manager User Group
Remove a directory service user from a Storage Manager user group to prevent the directory user from accessing Storage Manager.
1. On the server that hosts the Data Collector, start the Data Collector Manager.
2. In Data Collector Manager, click the Users & User Groups tab.
3. In the right pane, click the User Groups tab.
4. Select the Storage Manager user group to which the directory group is added.
5. Click the Users subtab.
6. Right-click the directory service group user for which you want to revoke access, then select Delete User. The Delete
Directory User dialog box opens.
7. Click Yes.
Disable External Directory Service Authentication
Disable external directory service authentication to prevent directory users from authenticating.
About this task
CAUTION: Disabling directory service authentication removes all directory service users and groups from Storage
Manager. If you choose to reenable directory service authentication at a later time, all directory users and user groups
must be granted access again.
Steps
1. On the server that hosts the Data Collector, start the Data Collector Manager.
2. In Data Collector Manager, click the Directory Service tab.
3. Clear the Enable Directory Services check box.
4. Click Apply Changes.
830 Storage Manager User Management

Managing Local Users with the Data Collector Manager
Storage Manager users and mappings to Storage Center can be congured on the Users tab of the Data Collector Manager.
Figure 148. Users Tab
Related links
Starting the Data Collector Manager
Update the Information Displayed on the Users Tab
Refresh the Users tab to display changes to user accounts and user/Storage Center maps.
1. In the Data Collector Manager, click the Users tab.
2. Click Refresh. The Users tab reappears after the data is refreshed.
Create a User
Create a user account to allow a person access to Storage Manager.
1. In the Data Collector Manager, click the Users tab.
2. Click Create User. The User Settings page opens.
3. Enter information for the new user.
a. Type the user name of the user in the User Name eld.
b. (Optional) Type the email address of the user in the Email Address eld.
c. Select the privilege level to assign to the user from the Privilege drop-down menu.
d. Select a language from the Preferred Language drop-down menu.
e. Enter a password for the user in the Password and Conrm Password elds.
f. To force the user to change the password after the rst login, select the Requires Password Change check box.
4. Click OK.
Related links
Storage Manager User Privileges
Storage Manager User Management 831

Congure or Modify the Email Address of a User
An email address must be congured if you want Storage Manager to send email notications to the user.
1. In the Data Collector Manager, click the Users tab.
2. Select the user to modify and click Edit Settings. The User Settings page opens.
3. Enter the email address of the user in the Email Address eld.
4. Click OK.
Change the Privileges Assigned to a User
You can increase or decrease the privilege level for a user account.
1. In the Data Collector Manager, click the Users tab.
2. Select the user to modify and click Edit Settings. The User Settings page opens.
3. Select the privilege level to assign to the user from the Privilege drop-down menu.
4. Click Next. The Users tab reappears after the privileges are changed.
Related links
Storage Manager User Privileges
Change the Preferred Language for a Storage Manager User
The preferred language for a Storage Manager user determines the language displayed in automated reports and email alerts from
the Data Collector. Reports displayed in the UI and generated by a user request will not use the preferred language.
1. In the Data Collector Manager, click the Users tab.
2. Click Create User. The User Settings page opens.
3. From the Preferred Language drop-down menu, select a language.
4. Click OK.
Force the User to Change the Password
You can force a user to change the password the next time he or she logs in.
1. In the Data Collector Manager, click the Users tab.
2. Select the user to modify and click Edit Settings. The User Settings page opens.
3. Select the Requires Password Change check box.
4. Click OK.
Change the Password for a User
The Data Collector Manager can change the password for any user account.
1. In the Data Collector Manager, click the Users tab.
2. Select the user to modify and click Change User Password. The Change Password page opens.
3. Enter a new password for the user in the New Password and Conrm Password elds.
4. Click Next. The Users tab reappears after the password is changed.
Set Storage Center Mappings for a Reporter User
Storage Center mappings can be set only for users that have Reporter privileges. Users that have Administrator or Volume Manager
privileges manage their own Storage Center mappings using the Dell Storage Manager Client.
1. In the Data Collector Manager, click the Users tab.
2. Select the Reporter user to modify.
832 Storage Manager User Management

3. Click Select Storage Center Mappings. The Select Storage Center Mappings dialog box opens.
4. Select the check box of each Storage Center to map to the user.
Clear the check box of each Storage Center to unmap from the user.
5. Click Next.
The Users tab reappears after the Storage Center mappings are changed.
Delete a User
Delete a user account to prevent the user from viewing and managing the Storage Center.
1. In the Data Collector Manager, click the Users tab.
2. Select the user you want to delete.
3. Click Delete User. A conrmation dialog box opens.
4. Click Yes. The Users tab reappears after the user is deleted.
Delete a Storage Center Mapping for a User
Remove a Storage Center map from a user account to prevent the user from viewing and managing the Storage Center.
1. In the Data Collector Manager, click the Users tab.
2. Select the user for which you want to delete a Storage Center mapping.
3. Select the Storage Center to unmap from the user on the User/Storage Center Maps pane.
4. Click Delete User/Storage Center Map. A conrmation dialog box opens.
5. Click Yes. The Users tab reappears after the Storage Center mapping is deleted.
Unlock a Local User Account
After a user enters an incorrect password beyond the Account Lockout threshold, that user account is locked. Unlock the user from
the Data Collector Manager.
Prerequisites
• Password Conguration is enabled.
• A user account is locked.
Steps
1. In the Data Collector Manager, click the Users tab.
2. Select the locked user account.
3. Click Unlock. A conrmation dialog box opens.
4. Click Yes.
Related links
Congure Local Storage Manager User Password Requirements
Managing Local User Password Requirements
Manage the password expiration and complexity requirements for Storage Manager from the Data Collector Manager.
Congure Local Storage Manager User Password Requirements
Set local user password requirements to increase the complexity of local user passwords and improve the security of Storage
Manager.
1. In the Data Collector Manager, click the Password Conguration tab.
2. Select Enabled.
3. Set the following password requirements.
Storage Manager User Management 833

• To set the number of previous passwords Storage Manager checks against when validating a password, type a value in the
History Retained eld. To disable previous password validation, type 0.
• To set the minimum number of characters in a new password, type a value in the Minimum Length eld. The minimum
password length is four characters.
• To set the number of login failures that will lock out an account, type a number in the Account Lockout Threshold eld. To
disable the Account Lockout Threshold, type 0.
NOTE: Only administrator level accounts can unlock other Storage Manager accounts. Have more than one
Storage Manager administrator level account to unlock other Storage Manager accounts.
• To require new passwords to follow complexity standards, select the Complexity Enabled check box. To disable the
password complexity requirement, clear the Complexity Enabled check box.
• To set the number of days before a user can change his or her password, type a value in the Minimum Age eld. To disable
the minimum age requirement, type 0.
• To set the number of days after which a password expires, type a value in the Maximum Age eld. To disable the maximum
age requirement, type 0.
• To set the number of days before a password expires when the Expiration Warning Message is issued, type a value in the
Expiration Warning Time eld. To disable the Expiration Warning Message, type 0.
• To specify the body of the password expiration email a user receives, type a warning message in the Expiration Warning
Message eld. The body of the password expiration email is blank if this eld is empty.
4. Click Apply Changes.
Apply Password Requirements to Storage Center Users
Storage Manager local user password requirements can be applied to Storage Center users.
Prerequisites
Password Conguration must be enabled.
Steps
1. In the Data Collector Manager, click the Password Conguration tab.
2. Select the Apply This Password Conguration To Storage Centers check box.
3. Click Apply Changes. The Select Storage Centers dialog box opens.
4. Select the Storage Centers to which to apply the password requirements.
5. Click OK.
Related links
Congure Local Storage Manager User Password Requirements
Reset Password Aging Clock
The password aging clock determines when a password expires based on the minimum and maximum age requirements. Reset the
password aging clock to start the password aging clock from the current date and time.
Prerequisites
Password Conguration must be enabled.
Steps
1. In the Data Collector Manager, click the Password Conguration tab.
2. Select the Reset Aging Clock check box.
3. Click Apply Changes.
Related links
Congure Local Storage Manager User Password Requirements
834 Storage Manager User Management

Require Users to Change Passwords
The new password requirements apply to new user passwords only. Existing user passwords may not follow the password
requirements. Require users to change passwords at next login so that the password complies with the password requirements.
Prerequisites
Password Conguration must be enabled.
Steps
1. In the Data Collector Manager, click the Password Conguration tab.
2. Select the Requires Password Change check box.
3. Click Apply Changes.
Related links
Congure Local Storage Manager User Password Requirements
Managing User Settings with the Dell Storage Manager Client
Use the Dell Storage Manager Client to change preferences for your user account.
Change User Password
The username and privileges of the current user are displayed on the User Information section of the General tab. In addition, the
User Information section provides the ability to change the password of the current user.
1. In the top pane of the Dell Storage Manager Client, click Edit User Settings. The Edit User Settings dialog box opens.
2. On the General tab, click Change Password. The Change Password dialog box opens.
3. Type the current password of the user in the Authorization Password eld.
4. Type a new password in the New Password and Conrm Password elds.
5. Click OK to save changes to the password and close the Change Password dialog box.
6. Click OK to close the Edit User Settings dialog box.
Congure Email Settings
The email address of the current user and the format of the emails can be selected on the Email Settings section of the General
tab.
Related links
Conguring Email Alerts for Storage Manager Events
Conguring Email Notications for Threshold Alerts
Change the Preferred Language
The preferred language for a Storage Manager user determines the language displayed in automated reports and email alerts from
the Data Collector. Reports displayed in the UI and generated by a user request will not use the preferred language.
1. In the top pane of the Dell Storage Manager Client, click Edit User Settings. The Edit User Settings dialog box appears.
2. From the Preferred Language drop-down menu, select a language.
3. Click OK.
Congure Charting Options
Threshold alert levels and Storage Center alerts can be congured to appear on charts for the current user, and chart colors can be
changed for the current user on the Charting Options section of the General tab.
Related links
Conguring User Settings for Charts
Storage Manager User Management 835

Congure Client Options
The default view, storage units formatting, and warning/error threshold percentages can be congured for the current user on the
Client Options section of the General tab.
Specify the Default View to Display in the Dell Storage Manager Client
You can choose the view that is rst displayed after you log in to the Client.
1. In the top pane of the Dell Storage Manager Client, click Edit User Settings. The Edit User Settings dialog box opens.
2. On the General tab, select the view to display by default from the Default View drop‑down.
3. Click OK to save changes and close the Edit User Settings dialog box.
Specify the Preferred Wizard Style
You can choose the style of creation wizard you see when creating a volume. The guided multi-step wizard provides a detailed, step
by step method of creating new volumes.
About this task
The default for the SCv2000 series controller is the guided multiple-step wizard. The default for all other devices is the unguided
single-step wizard.
Steps
1. In the top pane of the Dell Storage Manager Client, click Edit User Settings.
The Edit User Settings dialog box appears.
2. On the General tab, select your preferred wizard style from the Preferred Wizard Style drop-down.
3. Click OK to save changes and close the Edit User Settings dialog box.
Specify How to Display Storage Units
Storage units can be shown in megabytes, gigabytes, terabytes, or an automatically chosen unit of measure that best ts the data.
1. In the top pane of the Dell Storage Manager Client, click Edit User Settings. The Edit User Settings dialog box opens.
2. On the General tab, select how to display the storage units from the Storage Units Formatting drop-down menu:
•Automatic – The units that are most appropriate for the displayed values are automatically selected.
•Always show in MB – All storage units are displayed in megabytes.
•Always show in GB – All storage units are displayed in gigabytes.
•Always show in TB – All storage units are displayed in terabytes.
3. Click OK to save changes and close the Edit User Settings dialog box.
Change the Warning Percentage Threshold
The warning percentage threshold species the utilization percentage at which storage objects indicate a warning.
1. In the top pane of the Dell Storage Manager Client, click Edit User Settings. The Edit User Settings dialog box opens.
2. On the General tab, enter a new utilization percentage at which storage objects indicate a warning in the Warning Percentage
Threshold eld.
3. Click OK to save changes and close the Edit User Settings dialog box.
Change the Error Percentage Threshold
The error percentage threshold species the utilization percentage at which storage objects indicate an error.
1. In the top pane of the Dell Storage Manager Client, click Edit User Settings. The Edit User Settings dialog box opens.
2. On the General tab, enter a new utilization percentage at which storage objects indicate an error in the Error Percentage
Threshold eld.
3. Click OK to save changes and close the Edit User Settings dialog box.
836 Storage Manager User Management

44
Dell SupportAssist Management
The Storage Manager Dell SupportAssist feature sends data to Dell Technical Support for monitoring and troubleshooting purposes.
You can congure Dell SupportAssist to send diagnostic data automatically, or you can send diagnostic data manually using Dell
SupportAssist when needed. Dell SupportAssist settings can be congured for all managed Storage Centers or individually for each
Storage Center.
Data Types that Can Be Sent Using Dell SupportAssist
Storage Manager can send reports, Storage Center data , and FluidFS cluster data to Dell Technical Support.
The following table summarizes the types of data that can be sent using Dell SupportAssist.
Dell SupportAssist Data Type Description Dell SupportAssist Method
Storage Manager IO Usage report Summarizes read and write IO
performance for one or more Storage
Centers
Automatic or manual
Storage Manager Storage Usage report Summarizes storage use and growth for
one or more Storage Centers
Automatic or manual
Storage Manager Replication report Summarizes the status of replications Automatic or manual
Storage Center conguration Sends all Storage Center conguration
information
Manual
Storage Center logs Sends Storage Center logs Manual
FluidFS cluster summary Summarizes all FluidFS cluster
conguration information
Automatic
FluidFS cluster events Sends FluidFS cluster events Automatic
FluidFS cluster diagnostics Sends full system diagnostics, including
summary information for the FluidFS
cluster conguration, services, and logs
Automatically triggered on critical events
Manually triggered when an administrator
runs the FluidFS cluster diagnostics
Enabling Dell SupportAssist
Enable Dell SupportAssist to send data to Dell Technical Support at regular intervals. When you enable Dell SupportAssist, you can
select which data to send.
Enable Dell SupportAssist to Send Diagnostic Data Automatically for All Managed Storage
Centers
Modify the Data Collector settings to enable Dell SupportAssist to send diagnostic data automatically for all Storage Centers.
1. In the top pane of the Dell Storage Manager Client, click Edit Data Collector Settings. The Edit Data Collector Settings dialog
box appears.
2. Click the Dell SupportAssist tab. The Dell SupportAssist tab appears.
Dell SupportAssist Management 837

Figure 149. Edit Settings — Dell SupportAssist Tab
3. Select how often Storage Center Dell SupportAssist data is sent from the Frequency drop-down menu.
•4 Hours: Sends usage statistics every 4 hours.
•12 Hours: Sends usage statistics every 12 hours.
•1 Day: Sends usage statistics every 24 hours.
NOTE: The default collection schedule for Storage Usage data is daily at midnight. Therefore, the default
Frequency setting of 4 Hours is ignored for Storage Usage reports. Instead, Storage Usage reports are sent to
Dell Technical Support on a daily basis by default.
4. Select the Enabled check box.
5. Select the check boxes of the Storage Center usage reports to send.
6. Click OK.
Enable Dell SupportAssist to Send Diagnostic Data Automatically for a Single Storage Center
Use the Storage Center settings to enable Dell SupportAssist to send diagnostic data automatically for a Storage Center.
Prerequisites
The Storage Center must be added to Storage Manager using a Storage Center user with the Administrator privilege.
Steps
1. Click the Storage view.
2. Select a Storage Center for which to congure Dell SupportAssist settings from the Storage navigation pane.
3. Click Edit Settings on the Summary tab. The Edit Settings dialog box for the selected Storage Center appears.
4. Click the Dell SupportAssist tab. The Dell SupportAssist tab for the selected Storage Center appears.
5. Clear the Use global Dell SupportAssist reporting settings for this Storage Center check box to allow conguration of the
Dell SupportAssist settings for the selected Storage Center.
6. Select the Enabled check box to enable Dell SupportAssist.
7. Select the check boxes of the Storage Center usage reports to send to Dell Technical Support.
8. If your network requires hosts to use a proxy server to reach the Internet, congure a proxy server for Dell SupportAssist.
a. Select the Enabled check box under Web Proxy Settings to enable a proxy server.
b. Specify the IP address and port for the proxy server.
c. If the proxy server requires authentication, type valid credentials in the User Name and Password elds.
9. Click OK.
838 Dell SupportAssist Management

Manually Sending Diagnostic Data Using Dell SupportAssist
You can send diagnostic data manually using Dell SupportAssist for multiple Storage Centers or for a specic Storage Center. If a
Storage Center does not have Internet connectivity or cannot communicate with the Dell SupportAssist servers, you can export the
data to a le and send it to Dell Technical Support manually.
Manually Send Diagnostic Data for Multiple Storage Centers
You can send diagnostic data for multiple Storage Centers from the Data Collector settings.
1. In the top pane of the Dell Storage Manager Client, click Edit Data Collector Settings. The Edit Data Collector Settings dialog
box appears.
2. Click the Dell SupportAssist tab.
3. Click Send SupportAssist Data Now. The Send Dell SupportAssist Data Now dialog box opens.
Figure 150. Send Dell SupportAssist Data Now Dialog Box
4. In the Storage Centers area, select the check boxes of the Storage Centers for which you want to send data to Dell Technical
Support.
5. In the Reports area, select the check boxes of the Storage Center usage reports to send to Dell Technical Support.
6. In the Time Range area, choose the time period for which you want to send report data to Dell Technical Support.
a. In the Start Date elds, specify the start date and time.
b. In the End Date elds, specify the end date and time. To use the current date and time as the end date, select the Use
Current Time For End Date check box.
7. Click OK. The Send Dell SupportAssist Data Now dialog box displays Dell SupportAssist progress and closes when the process
is complete.
8. Click OK to close the Data Collector Settings dialog box.
Send Diagnostic Data for a Single Storage Center Using Dell SupportAssist
You can send Storage Center diagnostic data using Dell SupportAssist from the Storage Center settings.
Prerequisites
The Storage Center must be added to Storage Manager using a Storage Center user with the Administrator privilege.
Dell SupportAssist Management 839

Steps
1. Click the Storage view.
2. In the Storage view navigation pane, select a Storage Center.
3. In the Summary tab, click Edit Settings. The Edit Storage Center Settings dialog box opens.
4. Click the Dell SupportAssist tab.
5. Click Send SupportAssist Data Now. The Send SupportAssist Data Now dialog box opens.
Figure 151. Send Dell SupportAssist Data Now Dialog Box
6. In the Reports area, select the check boxes of the Storage Center usage reports to send to Dell Technical Support.
7. In the Time Range area, choose the time period for which you want to send report data to Dell Technical Support.
a. In the Start Date elds, specify the start date and time.
b. In the End Date elds, specify the end date and time. To use the current date and time as the end date, select the Use
Current Time For End Date check box.
8. In the Storage Center area, select the check boxes for the types of data to send to Dell Technical Support.
9. Click OK. The Send SupportAssist Data Now dialog box displays Dell SupportAssist progress and closes when the process is
complete.
10. Click OK to close the Edit Settings dialog box.
Save Storage Center Dell SupportAssist Data to a File
If your site does not have connectivity to the Dell SupportAssist servers, you can use the Data Collector Manager to save Dell
SupportAssist data to a le and send it to Dell Technical Support manually.
1. On the server that hosts the Data Collector, start the Data Collector Manager.
2. Click the Service tab.
3. Click Export Historical Data.
4. In the Select Storage Center area, select the Storage Centers for which you want to save data.
5. In the Export Type area, select the Storage Manager-generated report data to save.
6. In the Time Range area, choose the time period for which you want to save report data.
a. In the Start Date elds, specify the start date and time.
b. In the End Date elds, specify the end date and time. To use the current date and time as the end date, select the Use
Current check box.
7. In the Export Options area, click Browse and then choose a location and le name.
8. Click OK. The Dell SupportAssist data is exported.
840 Dell SupportAssist Management

Saving SupportAssist Data to a USB Flash Drive
If the Storage Center is not congured to send, or is unable to send SupportAssist data to the SupportAssist server, you can save
the SupportAssist data to a USB ash drive and then send the data to Dell Technical Support.
USB Flash Drive Requirements
The ash drive must meet the following requirements to be used to save SupportAssist data:
• USB 2.0
• Minimum size of 4 GB
Prepare the USB Flash Drive
When the USB ash drive contains a le named phonehome.phy, the Storage Center recognizes that the drive will be used to
save SupportAssist data.
Prerequisites
• This procedure requires a USB ash drive that contains a partition table with one partition formatted with an MSDOS/FAT32
lesystem. USB devices may come from the vendor formatted with or without partitions. Use Windows disk management or
other third-party tools to create a partition if the ash drive does not have an MSDOS/FAT32 partition.
• The USB ash drive cannot contain any other .phy marker les.
About this task
NOTE: To save SupportAssist data from both controllers, you must use two separate USB ash drives.
Steps
1. Create a text le and name it: phonehome.phy changing the le type from .txt to .phy.
2. Save the le to the root of the MSDOS/FAT32 lesystem on the ash drive.
3. Insert the USB drive into a port on the lead controller.
4. To save SupportAssist data from both controllers, insert a second USB ash drive into the peer controller.
5. Wait ve minutes to allow the controllers to recognize the USB ash drive.
6. Check the Storage Center logs in the Dell Storage Manager Client to verify that Storage Center recognized the USB ash drive.
Save SupportAssist Data to the USB Flash Drive Using Storage Manager
Use the Send SupportAssist Information to USB dialog box in Storage Manager to save data to the USB ash drive.
Prerequisites
• Prepare the USB ash drive according to Prepare the USB Flash Drive.
• Storage Center must recognize the USB ash drive.
• SupportAssist must be turned o.
Steps
1. Click the Storage view.
2. From the Storage navigation pane, select the Storage Center for which to save Dell SupportAssist data .
3. Click Edit Settings on the Summary tab. The Edit Settings dialog box for the selected Storage Center opens.
4. Click the Dell SupportAssist tab. The Dell SupportAssist tab for the selected Storage Center is displayed.
5. Click Send SupportAssist Information to USB. The Send SupportAssist Information to USB dialog box opens.
6. Review the SupportAssist System State Information Collection and Storage terms.
7. Place a check next to By checking this box, you accept the above terms to accept the terms.
8. Click Next.
9. Place a check next to Detailed Logs to save this information to the USB ash drive.
Dell SupportAssist Management 841

NOTE: Storage Manager saves the Storage Center conguration data to the USB ash drive automatically.
10. Click Finish. The Send SupportAssist Data Now dialog box displays Dell SupportAssist progress and closes when the process is
complete.
NOTE: Do not remove the drive from the port on the controller until SupportAssist has completed saving data. This
process may take up to ve minutes.
11. When SupportAssist has completed successfully, remove the drive from the controller port and send the SupportAssist data to
Dell Technical Support.
Troubleshooting SupportAssist USB Issues
Follow one of the following procedures to resolve issues sending SupportAssist data to a USB ash drive. Before sending the USB
ash drive to SupportAssist, verify that Storage Center successfully wrote SupportAssist data to the drive.
After sending SupportAssist data to the USB ash drive, the drive should contain multiple les.
1. Verify that the USB ash drive contains the SupportAssist data.
a. Insert the USB ash drive into a computer.
b. Verify that the drive contains les.
NOTE: The timestamp on the les must match the time that the SupportAssist data was sent.
2. If the USB ash drive does not contain new SupportAssist les:
a. Verify that the USB ash drive meets the minimum requirements.
b. Reformat the USB drive using MSDOS/FAT32 le system.
c. Prepare the USB ash drive following the instructions in Prepare the USB Flash Drive.
d. Save SupportAssist data to the USB ash drive following the instructions in Save SupportAssist Data to the USB Flash
Drive Using Storage Manager.
Managing Dell SupportAssist Settings
Dell SupportAssist settings can be congured individually for each Storage Center or applied to multiple Storage Centers.
Edit Dell SupportAssist Contact Information (Storage Center 6.6 or Later Only)
Use the Storage Center settings to edit Dell SupportAssist contact information..
Prerequisites
The Storage Center must be added to Storage Manager using a Storage Center user with the Administrator privilege.
Steps
1. Click the Storage view.
2. In the Storage view navigation pane, select a Storage Center.
3. In the Summary tab, click Edit Settings. The Edit Storage Center Settings dialog box opens.
4. Click the Dell SupportAssist tab.
5. Click Edit Dell SupportAssist Contact Information. The Edit Dell SupportAssist Contact Information dialog box opens.
842 Dell SupportAssist Management

Figure 152. Edit Dell SupportAssist Contact Information Dialog Box
6. Enter the name, phone number, and email information for the Dell SupportAssist contact representative.
7. Select the Receive email notication... check box to be notied whenever a support alert is sent to Dell Technical Support.
8. Enter the address information for the Dell SupportAssist contact representative.
9. Select contact preferences.
• Preferred Contact Method
• Preferred Email Language
• Hours when the Dell SupportAssist contact representative is available
• Preferred Contact Time Zone
10. Click OK.
Congure Automatic Update Using SupportAssist
Congure Storage Center to apply updates to the Storage Center operating system when they are made available.
1. Click the Storage view.
2. In the Storage view navigation pane, select a Storage Center.
3. In the Summary tab, click Edit Settings. The Edit Storage Center Settings dialog box opens.
4. Click the Dell SupportAssist tab.
5. In the Server Settings section, select the update option from the drop-down menu.
6. Click OK.
Congure a Proxy Server for Dell SupportAssist
Use the Storage Center settings to congure a proxy server for Dell SupportAssist.
Prerequisites
The Storage Center must be added to Storage Manager using a Storage Center user with the Administrator privilege.
Dell SupportAssist Management 843

Steps
1. Click the Storage view.
2. In the Storage view navigation pane, select a Storage Center.
3. In the Summary tab, click Edit Settings. The Edit Storage Center Settings dialog box opens.
4. Click the Dell SupportAssist tab.
5. Select the Enabled check box under Web Proxy Settings to enable a proxy server.
6. Select the check boxes of the Storage Center usage reports to send to Dell Technical Support.
7. Specify the IP address and port for the proxy server.
8. If the proxy server requires authentication, type valid credentials in the User Name and Password elds.
9. Click OK.
Apply Dell SupportAssist Settings to Multiple Storage Centers
Dell SupportAssist settings that are assigned to a single Storage Center can be applied to other Storage Centers.
Prerequisites
The Storage Center must be added to Storage Manager using a Storage Center user with the Administrator privilege.
Steps
1. Click the Storage view.
2. In the Storage pane, select the Storage Center that has the settings you want to apply to other Storage Centers.
3. In the Summary tab, click Edit Settings. The Edit Settings dialog box appears.
4. Click the Dell SupportAssist tab.
5. Select the Apply these settings to other Storage Centers check box.
6. Click Apply. The Select Storage Center dialog box appears.
7. Select the check box for each Storage Center to which you want to apply the settings.
8. When you are nished, click OK.
• If the Dell SupportAssist proxy password is not congured or was modied, the dialog box closes.
• If the Dell SupportAssist proxy password was congured previously and not modied, the Secure Console Proxy password
dialog box appears.
9. (Proxy password only) In the Password eld, type the password for the proxy, then click OK.
844 Dell SupportAssist Management
