Dell Poweredge C6320p IDRAC 8/7 V2.40.40.40 User’s Guide User Manual I DRAC Idrac7 8 Lifecycle Controller User's En Us
poweredge-c6320p - iDRAC 8/7 v2.40.40.40 User’s Guide idrac7-8-lifecycle-controller-v2.40.40.40_users-guide_en-us
User Manual: Dell poweredge-c6320p - iDRAC 8/7 v2.40.40.40 User’s Guide
Open the PDF directly: View PDF
.
Page Count: 308 [warning: Documents this large are best viewed by clicking the View PDF Link!]
- iDRAC 8/7 v2.40.40.40 User’s Guide
- Overview
- Benefits of using iDRAC with Lifecycle Controller
- Key features
- New in this release
- How to use this user's guide
- Supported web browsers
- Managing licenses
- Licensed features in iDRAC7 and iDRAC8
- Interfaces and protocols to access iDRAC
- iDRAC port information
- Other documents you may need
- Social media reference
- Contacting Dell
- Accessing documents from the Dell EMC support site
- Logging in to iDRAC
- Logging in to iDRAC as local user, Active Directory user, or LDAP user
- Logging in to iDRAC using a smart card
- Logging in to iDRAC using Single Sign-On
- Accessing iDRAC using remote RACADM
- Accessing iDRAC using local RACADM
- Accessing iDRAC using firmware RACADM
- Accessing iDRAC using SMCLP
- Logging in to iDRAC using public key authentication
- Multiple iDRAC sessions
- Changing default login password
- Enabling or disabling default password warning message
- Invalid password credentials
- Setting up managed system and management station
- Setting up iDRAC IP address
- Setting up management station
- Setting up managed system
- Configuring supported web browsers
- Updating device firmware
- Updating firmware using iDRAC web interface
- Updating device firmware using RACADM
- Scheduling automatic firmware updates
- Updating firmware using CMC web interface
- Updating firmware using DUP
- Updating firmware using remote RACADM
- Updating firmware using Lifecycle Controller Remote Services
- Updating CMC firmware from iDRAC
- Viewing and managing staged updates
- Rolling back device firmware
- Backing up server profile
- Importing server profile
- Monitoring iDRAC using other Systems Management tools
- Configuring iDRAC
- Viewing iDRAC information
- Modifying network settings
- FIPS mode
- Configuring services
- Using VNC client to manage remote server
- Configuring front panel display
- Configuring time zone and NTP
- Setting first boot device
- Enabling or disabling OS to iDRAC Pass-through
- Obtaining certificates
- Configuring multiple iDRACs using RACADM
- Disabling access to modify iDRAC configuration settings on host system
- Viewing iDRAC and managed system information
- Viewing managed system health and properties
- Viewing system inventory
- Viewing sensor information
- Monitoring performance index of CPU, memory, and I/O modules
- Checking the system for fresh air compliance
- Viewing historical temperature data
- Viewing network interfaces available on host OS
- Viewing FlexAddress mezzanine card fabric connections
- Viewing or terminating iDRAC sessions
- Setting up iDRAC communication
- Communicating with iDRAC through serial connection using DB9 cable
- Switching between RAC serial and serial console while using DB9 cable
- Communicating with iDRAC using IPMI SOL
- Communicating with iDRAC using IPMI over LAN
- Enabling or disabling remote RACADM
- Disabling local RACADM
- Enabling IPMI on managed system
- Configuring Linux for serial console during boot
- Supported SSH cryptography schemes
- Configuring user accounts and privileges
- Recommended characters in user names and passwords
- Configuring local users
- Configuring Active Directory users
- Prerequisites for using Active Directory authentication for iDRAC
- Supported Active Directory authentication mechanisms
- Standard schema Active Directory overview
- Configuring Standard schema Active Directory
- Extended schema Active Directory overview
- Configuring Extended schema Active Directory
- Testing Active Directory settings
- Configuring generic LDAP users
- Configuring iDRAC for Single Sign-On or smart card login
- Configuring iDRAC to send alerts
- Managing logs
- Monitoring and managing power
- Inventorying, monitoring, and configuring network devices
- Inventorying and monitoring network devices
- Inventorying and monitoring FC HBA devices
- Dynamic configuration of virtual addresses, initiator, and storage target settings
- Supported cards for I/O Identity Optimization
- Supported NIC firmware versions for I/O Identity Optimization
- Virtual/Flex Address and Persistence Policy behavior when iDRAC is set to Flex Address mode or Console mode
- System behavior for FlexAddress and I/O Identity
- Enabling or disabling I/O Identity Optimization
- Configuring persistence policy settings
- Managing storage devices
- Understanding RAID concepts
- Supported controllers
- Supported enclosures
- Summary of supported features for storage devices
- Inventorying and monitoring storage devices
- Viewing storage device topology
- Managing physical disks
- Managing virtual disks
- Managing controllers
- Configuring controller properties
- Importing or auto importing foreign configuration
- Clearing foreign configuration
- Resetting controller configuration
- Switching the controller mode
- 12 Gbps SAS HBA adapter operations
- Monitoring predictive failure analysis on drives
- Controller operations in non-RAID (HBA) mode
- Running RAID configuration jobs on multiple storage controllers
- Managing PCIe SSDs
- Managing enclosures or backplanes
- Choosing operation mode to apply settings
- Viewing and applying pending operations
- Storage devices — apply operation scenarios
- Blinking or unblinking component LEDs
- Configuring and using virtual console
- Managing virtual media
- Installing and using VMCLI utility
- Managing vFlash SD card
- Using SMCLP
- Using iDRAC Service Module
- Installing iDRAC Service Module
- Supported operating systems for iDRAC Service Module
- iDRAC Service Module monitoring features
- Redfish profile support for network attributes
- Operating system information
- Replicate Lifecycle logs to OS log
- Automatic system recovery options
- Windows Management Instrumentation providers
- Remote iDRAC Hard Reset
- In-band Support for iDRAC SNMP Alerts
- iDRAC access via Host OS (Experimental Feature)
- Coexistence of OpenManage Server Administrator and iDRAC Service Module
- Using iDRAC Service Module from iDRAC web interface
- Using iDRAC Service Module from RACADM
- Using iDRAC Service Module on Windows Nano OS
- Using USB port for server management
- Using iDRAC Quick Sync
- Deploying operating systems
- Troubleshooting managed system using iDRAC
- Using diagnostic console
- Viewing post codes
- Viewing boot and crash capture videos
- Viewing logs
- Viewing last system crash screen
- Viewing front panel status
- Hardware trouble indicators
- Viewing system health
- Generating SupportAssist Collection
- Checking server status screen for error messages
- Restarting iDRAC
- Erasing system and user data
- Resetting iDRAC to factory default settings
- Frequently asked questions
- System Event Log
- Network security
- Active Directory
- Single Sign-On
- Smart card login
- Virtual console
- Virtual media
- vFlash SD card
- SNMP authentication
- Storage devices
- iDRAC Service Module
- RACADM
- Miscellaneous
- How to find an iDRAC IP address for a blade server?
- How to find the CMC IP address related to the blade server?
- How to find iDRAC IP address for rack and tower server?
- iDRAC network connection is not working.
- Inserted the blade server into the chassis and pressed the power switch, but it did not power on.
- How to retrieve an iDRAC administrative user name and password?
- How to change the name of the slot for the system in a chassis?
- iDRAC on blade server is not responding during boot.
- When attempting to boot the managed server, the power indicator is green, but there is no POST or no video.
- Use case scenarios
- Troubleshooting an inaccessible managed system
- Obtaining system information and assess system health
- Setting up alerts and configuring email alerts
- Viewing and exporting Lifecycle log and System Event Log
- Interfaces to update iDRAC firmware
- Performing graceful shutdown
- Creating new administrator user account
- Launching server's remote console and mounting a USB drive
- Installing bare metal OS using attached virtual media and remote file share
- Managing rack density
- Installing new electronic license
- Applying I/O Identity configuration settings for multiple network cards in single host system reboot

iDRAC 8/7 v2.40.40.40 User’s Guide

Notes, cautions, and warnings
NOTE: A NOTE indicates important information that helps you make better use of your product.
CAUTION: A CAUTION indicates either potential damage to hardware or loss of data and tells you how to avoid the
problem.
WARNING: A WARNING indicates a potential for property damage, personal injury, or death.
Copyright © 2017 Dell Inc. or its subsidiaries. All rights reserved. Dell, EMC, and other trademarks are trademarks of Dell Inc. or its
subsidiaries. Other trademarks may be trademarks of their respective owners.
2017 - 06
Rev. A01

Contents
1 Overview........................................................................................................................15
Benets of using iDRAC with Lifecycle Controller............................................................................................................. 15
Key features......................................................................................................................................................................16
New in this release............................................................................................................................................................ 18
How to use this user's guide............................................................................................................................................. 19
Supported web browsers.................................................................................................................................................. 19
Managing licenses ............................................................................................................................................................19
Types of licenses......................................................................................................................................................... 19
Methods for acquiring licenses....................................................................................................................................19
License operations...................................................................................................................................................... 19
Licensed features in iDRAC7 and iDRAC8......................................................................................................................... 21
Interfaces and protocols to access iDRAC........................................................................................................................26
iDRAC port information.................................................................................................................................................... 28
Other documents you may need...................................................................................................................................... 29
Social media reference..................................................................................................................................................... 30
Contacting Dell.................................................................................................................................................................30
Accessing documents from the Dell EMC support site.....................................................................................................30
2 Logging in to iDRAC....................................................................................................... 31
Logging in to iDRAC as local user, Active Directory user, or LDAP user............................................................................. 31
Logging in to iDRAC using a smart card............................................................................................................................32
Logging in to iDRAC as a local user using a smart card...............................................................................................32
Logging in to iDRAC as an Active Directory user using a smart card...........................................................................33
Logging in to iDRAC using Single Sign-On .......................................................................................................................33
Logging in to iDRAC SSO using iDRAC web interface.................................................................................................33
Logging in to iDRAC SSO using CMC web interface.................................................................................................. 34
Accessing iDRAC using remote RACADM.........................................................................................................................34
Validating CA certicate to use remote RACADM on Linux.........................................................................................34
Accessing iDRAC using local RACADM.............................................................................................................................34
Accessing iDRAC using rmware RACADM......................................................................................................................34
Accessing iDRAC using SMCLP....................................................................................................................................... 35
Logging in to iDRAC using public key authentication........................................................................................................ 35
Multiple iDRAC sessions...................................................................................................................................................35
Changing default login password......................................................................................................................................35
Changing default login password using web interface................................................................................................ 36
Changing default login password using RACADM.......................................................................................................36
Changing default login password using iDRAC settings utility.....................................................................................36
Enabling or disabling default password warning message ................................................................................................ 36
Enabling or disabling default password warning message using web interface............................................................37
Enabling or disabling warning message to change default login password using RACADM......................................... 37
Invalid password credentials..............................................................................................................................................37
3

3 Setting up managed system and management station...................................................38
Setting up iDRAC IP address............................................................................................................................................ 38
Setting up iDRAC IP using iDRAC settings utility........................................................................................................ 39
Setting up iDRAC IP using CMC web interface.......................................................................................................... 42
Enabling provisioning server....................................................................................................................................... 42
Conguring servers and server components using Auto Cong................................................................................. 43
Using hash passwords for improved security..............................................................................................................48
Setting up management station....................................................................................................................................... 49
Accessing iDRAC remotely......................................................................................................................................... 49
Setting up managed system.............................................................................................................................................50
Modifying local administrator account settings.......................................................................................................... 50
Setting up managed system location..........................................................................................................................50
Optimizing system performance and power consumption...........................................................................................51
Conguring supported web browsers...............................................................................................................................56
Conguring Internet Explorer..................................................................................................................................... 56
Conguring Mozilla Firefox......................................................................................................................................... 57
Conguring web browsers to use virtual console........................................................................................................58
Viewing localized versions of web interface................................................................................................................ 61
Updating device rmware................................................................................................................................................. 61
Updating rmware using iDRAC web interface...........................................................................................................64
Updating device rmware using RACADM................................................................................................................. 66
Scheduling automatic rmware updates.....................................................................................................................66
Updating rmware using CMC web interface.............................................................................................................68
Updating rmware using DUP.................................................................................................................................... 68
Updating rmware using remote RACADM................................................................................................................ 68
Updating rmware using Lifecycle Controller Remote Services..................................................................................69
Updating CMC rmware from iDRAC.........................................................................................................................69
Viewing and managing staged updates.............................................................................................................................69
Viewing and managing staged updates using iDRAC web interface............................................................................69
Viewing and managing staged updates using RACADM..............................................................................................70
Rolling back device rmware............................................................................................................................................ 70
Rollback rmware using iDRAC web interface.............................................................................................................71
Rollback rmware using CMC web interface...............................................................................................................71
Rollback rmware using RACADM...............................................................................................................................71
Rollback rmware using Lifecycle Controller...............................................................................................................72
Rollback rmware using Lifecycle Controller-Remote Services................................................................................... 72
Recovering iDRAC...................................................................................................................................................... 72
Using TFTP server......................................................................................................................................................72
Backing up server prole.................................................................................................................................................. 72
Backing up server prole using iDRAC web interface..................................................................................................73
Backing up server prole using RACADM................................................................................................................... 73
Scheduling automatic backup server prole................................................................................................................73
Importing server prole.....................................................................................................................................................74
Easy Restore.............................................................................................................................................................. 75
Importing server prole using iDRAC web interface....................................................................................................75
4

Importing server prole using RACADM..................................................................................................................... 76
Restore operation sequence....................................................................................................................................... 76
Monitoring iDRAC using other Systems Management tools..............................................................................................76
4 Conguring iDRAC........................................................................................................ 77
Viewing iDRAC information...............................................................................................................................................78
Viewing iDRAC information using web interface......................................................................................................... 78
Viewing iDRAC information using RACADM................................................................................................................78
Modifying network settings.............................................................................................................................................. 78
Modifying network settings using web interface.........................................................................................................79
Modifying network settings using local RACADM.......................................................................................................79
Conguring IP ltering................................................................................................................................................79
FIPS mode....................................................................................................................................................................... 80
Dierence between FIPS-mode supported and FIPS-validated...................................................................................81
Enabling FIPS Mode....................................................................................................................................................81
Disabling FIPS mode....................................................................................................................................................81
Conguring services..........................................................................................................................................................81
Conguring services using web interface................................................................................................................... 82
Conguring services using RACADM..........................................................................................................................82
Enabling or disabling HTTPs redirection......................................................................................................................82
Conguring TLS......................................................................................................................................................... 82
Using VNC client to manage remote server......................................................................................................................83
Conguring VNC server using iDRAC web interface...................................................................................................83
Conguring VNC server using RACADM.................................................................................................................... 84
Setting up VNC viewer with SSL encryption..............................................................................................................84
Setting up VNC viewer without SSL encryption.........................................................................................................84
Conguring front panel display......................................................................................................................................... 84
Conguring LCD setting.............................................................................................................................................85
Conguring system ID LED setting.............................................................................................................................86
Conguring time zone and NTP....................................................................................................................................... 86
Conguring time zone and NTP using iDRAC web interface.......................................................................................86
Conguring time zone and NTP using RACADM........................................................................................................ 86
Setting rst boot device...................................................................................................................................................86
Setting rst boot device using web interface..............................................................................................................87
Setting rst boot device using RACADM.................................................................................................................... 87
Setting rst boot device using virtual console.............................................................................................................87
Enabling last crash screen...........................................................................................................................................87
Enabling or disabling OS to iDRAC Pass-through..............................................................................................................88
Supported cards for OS to iDRAC Pass-through .......................................................................................................89
Supported operating systems for USB NIC................................................................................................................ 89
Enabling or disabling OS to iDRAC Pass-through using web interface.........................................................................91
Enabling or disabling OS to iDRAC Pass-through using RACADM.............................................................................. 92
Enabling or disabling OS to iDRAC Pass-through using iDRAC settings utility.............................................................92
Obtaining certicates....................................................................................................................................................... 92
SSL server certicates............................................................................................................................................... 93
Generating a new certicate signing request..............................................................................................................94
5

Uploading server certicate........................................................................................................................................94
Viewing server certicate...........................................................................................................................................95
Uploading custom signing certicate..........................................................................................................................95
Downloading custom SSL certicate signing certicate ............................................................................................ 96
Deleting custom SSL certicate signing certicate.................................................................................................... 96
Conguring multiple iDRACs using RACADM....................................................................................................................97
Creating an iDRAC conguration le...........................................................................................................................97
Disabling access to modify iDRAC conguration settings on host system........................................................................ 98
5 Viewing iDRAC and managed system information......................................................... 99
Viewing managed system health and properties...............................................................................................................99
Viewing system inventory.................................................................................................................................................99
Viewing sensor information.............................................................................................................................................100
Monitoring performance index of CPU, memory, and I/O modules................................................................................. 102
Monitoring performance index for of CPU, memory, and I/O modules using web interface...................................... 103
Monitoring performance index for of CPU, memory, and I/O modules using RACADM.............................................103
Checking the system for fresh air compliance.................................................................................................................103
Viewing historical temperature data................................................................................................................................ 103
Viewing historical temperature data using iDRAC web interface............................................................................... 104
Viewing historical temperature data using RACADM.................................................................................................104
Conguring warning threshold for inlet temperature.................................................................................................104
Viewing network interfaces available on host OS............................................................................................................105
Viewing network interfaces available on host OS using web interface...................................................................... 105
Viewing network interfaces available on host OS using RACADM.............................................................................105
Viewing FlexAddress mezzanine card fabric connections................................................................................................106
Viewing or terminating iDRAC sessions...........................................................................................................................106
Terminating iDRAC sessions using web interface...................................................................................................... 106
Terminating iDRAC sessions using RACADM.............................................................................................................106
6 Setting up iDRAC communication................................................................................108
Communicating with iDRAC through serial connection using DB9 cable.........................................................................109
Conguring BIOS for serial connection..................................................................................................................... 109
Enabling RAC serial connection................................................................................................................................. 110
Enabling IPMI serial connection basic and terminal modes.........................................................................................110
Switching between RAC serial and serial console while using DB9 cable......................................................................... 112
Switching from serial console to RAC serial............................................................................................................... 112
Switching from RAC serial to serial console............................................................................................................... 112
Communicating with iDRAC using IPMI SOL................................................................................................................... 112
Conguring BIOS for serial connection...................................................................................................................... 113
Conguring iDRAC to use SOL.................................................................................................................................. 113
Enabling supported protocol...................................................................................................................................... 114
Communicating with iDRAC using IPMI over LAN........................................................................................................... 118
Conguring IPMI over LAN using web interface........................................................................................................ 118
Conguring IPMI over LAN using iDRAC settings utility.............................................................................................118
Conguring IPMI over LAN using RACADM...............................................................................................................118
Enabling or disabling remote RACADM............................................................................................................................ 119
6

Enabling or disabling remote RACADM using web interface.......................................................................................119
Enabling or disabling remote RACADM using RACADM.............................................................................................119
Disabling local RACADM.................................................................................................................................................. 119
Enabling IPMI on managed system.................................................................................................................................. 119
Conguring Linux for serial console during boot.............................................................................................................. 119
Enabling login to the virtual console after boot......................................................................................................... 120
Supported SSH cryptography schemes........................................................................................................................... 121
Using public key authentication for SSH................................................................................................................... 122
7 Conguring user accounts and privileges..................................................................... 126
Recommended characters in user names and passwords............................................................................................... 126
Conguring local users.................................................................................................................................................... 127
Conguring local users using iDRAC web interface................................................................................................... 127
Conguring local users using RACADM.....................................................................................................................127
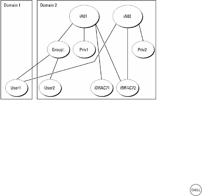
Conguring Active Directory users..................................................................................................................................128
Prerequisites for using Active Directory authentication for iDRAC............................................................................ 129
Supported Active Directory authentication mechanisms............................................................................................131
Standard schema Active Directory overview..............................................................................................................131
Conguring Standard schema Active Directory.........................................................................................................133
Extended schema Active Directory overview............................................................................................................ 134
Conguring Extended schema Active Directory........................................................................................................ 137
Testing Active Directory settings...............................................................................................................................144
Conguring generic LDAP users..................................................................................................................................... 145
Conguring generic LDAP directory service using iDRAC web-based interface........................................................ 145
Conguring generic LDAP directory service using RACADM.....................................................................................146
Testing LDAP directory service settings....................................................................................................................146
8 Conguring iDRAC for Single Sign-On or smart card login........................................... 147
Prerequisites for Active Directory Single Sign-On or smart card login............................................................................. 147
Registering iDRAC as a computer in Active Directory root domain............................................................................ 147
Generating Kerberos keytab le................................................................................................................................ 148
Creating Active Directory objects and providing privileges........................................................................................ 148
Conguring iDRAC SSO login for Active Directory users.................................................................................................149
Conguring iDRAC SSO login for Active Directory users using web interface........................................................... 149
Conguring iDRAC SSO login for Active Directory users using RACADM..................................................................149
Conguring iDRAC smart card login for local users......................................................................................................... 149
Uploading smart card user certicate....................................................................................................................... 149
Uploading trusted CA certicate for smart card....................................................................................................... 150
Conguring iDRAC smart card login for Active Directory users.......................................................................................150
Enabling or disabling smart card login.............................................................................................................................. 151
Enabling or disabling smart card login using web interface.........................................................................................151
Enabling or disabling smart card login using RACADM............................................................................................... 151
Enabling or disabling smart card login using iDRAC settings utility............................................................................. 151
9 Conguring iDRAC to send alerts.................................................................................152
Enabling or disabling alerts..............................................................................................................................................152
7

Enabling or disabling alerts using web interface........................................................................................................ 152
Enabling or disabling alerts using RACADM...............................................................................................................153
Enabling or disabling alerts using iDRAC settings utility.............................................................................................153
Filtering alerts ................................................................................................................................................................ 153
Filtering alerts using iDRAC web interface................................................................................................................ 153
Filtering alerts using RACADM.................................................................................................................................. 153
Setting event alerts........................................................................................................................................................ 154
Setting event alerts using web interface...................................................................................................................154
Setting event alerts using RACADM......................................................................................................................... 154
Setting alert recurrence event........................................................................................................................................ 154
Setting alert recurrence events using iDRAC web interface......................................................................................154
Setting alert recurrence events using RACADM....................................................................................................... 155
Setting event actions......................................................................................................................................................155
Setting event actions using web interface................................................................................................................ 155
Setting event actions using RACADM.......................................................................................................................155
Conguring email alert, SNMP trap, or IPMI trap settings.............................................................................................. 155
Conguring IP alert destinations............................................................................................................................... 156
Conguring email alert settings................................................................................................................................. 157
Conguring WS Eventing................................................................................................................................................159
Conguring Redsh Eventing......................................................................................................................................... 159
Monitoring chassis events...............................................................................................................................................159
Monitoring chassis events using the iDRAC web interface........................................................................................159
Monitoring chassis events using RACADM............................................................................................................... 159
Alerts message IDs......................................................................................................................................................... 160
10 Managing logs............................................................................................................ 163
Viewing System Event Log............................................................................................................................................. 163
Viewing System Event Log using web interface........................................................................................................163
Viewing System Event Log using RACADM.............................................................................................................. 163
Viewing System Event Log using iDRAC settings utility............................................................................................ 164
Viewing Lifecycle log ......................................................................................................................................................164
Viewing Lifecycle log using web interface................................................................................................................. 165
Viewing Lifecycle log using RACADM....................................................................................................................... 165
Exporting Lifecycle Controller logs..................................................................................................................................165
Exporting Lifecycle Controller logs using web interface............................................................................................ 165
Exporting Lifecycle Controller logs using RACADM...................................................................................................165
Adding work notes..........................................................................................................................................................166
Conguring remote system logging.................................................................................................................................166
Conguring remote system logging using web interface........................................................................................... 166
Conguring remote system logging using RACADM..................................................................................................166
11 Monitoring and managing power................................................................................. 167
Monitoring power............................................................................................................................................................167
Monitoring power using web interface...................................................................................................................... 167
Monitoring power using RACADM.............................................................................................................................167
Setting warning threshold for power consumption......................................................................................................... 168
8

Setting warning threshold for power consumption using web interface....................................................................168
Executing power control operations................................................................................................................................168
Executing power control operations using web interface.......................................................................................... 168
Executing power control operations using RACADM................................................................................................ 169
Power capping................................................................................................................................................................169
Power capping in Blade servers................................................................................................................................ 169
Viewing and conguring power cap policy................................................................................................................ 169
Conguring power supply options................................................................................................................................... 170
Conguring power supply options using web interface.............................................................................................. 171
Conguring power supply options using RACADM.....................................................................................................171
Conguring power supply options using iDRAC settings utility...................................................................................171
Enabling or disabling power button.................................................................................................................................. 171
12 Inventorying, monitoring, and conguring network devices........................................ 172
Inventorying and monitoring network devices................................................................................................................. 172
Monitoring network devices using web interface...................................................................................................... 172
Monitoring network devices using RACADM.............................................................................................................173
Inventorying and monitoring FC HBA devices................................................................................................................. 173
Monitoring FC HBA devices using web interface.......................................................................................................173
Monitoring FC HBA devices using RACADM.............................................................................................................173
Dynamic conguration of virtual addresses, initiator, and storage target settings............................................................173
Supported cards for I/O Identity Optimization.......................................................................................................... 174
Supported NIC rmware versions for I/O Identity Optimization................................................................................ 175
Virtual/Flex Address and Persistence Policy behavior when iDRAC is set to Flex Address mode or Console mode...175
System behavior for FlexAddress and I/O Identity.................................................................................................... 176
Enabling or disabling I/O Identity Optimization.......................................................................................................... 177
Conguring persistence policy settings..................................................................................................................... 178
13 Managing storage devices...........................................................................................181
Understanding RAID concepts........................................................................................................................................ 182
What is RAID?.......................................................................................................................................................... 182
Organizing data storage for availability and performance.......................................................................................... 183
Choosing RAID levels ............................................................................................................................................... 184
Comparing RAID level performance.......................................................................................................................... 189
Supported controllers..................................................................................................................................................... 190
Supported RAID controllers...................................................................................................................................... 190
Supported non-RAID controllers................................................................................................................................191
Supported enclosures...................................................................................................................................................... 191
Summary of supported features for storage devices....................................................................................................... 191
Inventorying and monitoring storage devices.................................................................................................................. 193
Monitoring storage devices using web interface....................................................................................................... 193
Monitoring storage devices using RACADM..............................................................................................................194
Monitoring backplane using iDRAC settings utility.................................................................................................... 194
Viewing storage device topology.....................................................................................................................................194
Managing physical disks..................................................................................................................................................194
Assigning or unassigning physical disk as global hot spare.........................................................................................194
9

Converting a physical disk to RAID or non-RAID mode............................................................................................. 196
Managing virtual disks.................................................................................................................................................... 196
Creating virtual disks.................................................................................................................................................197
Editing virtual disk cache policies.............................................................................................................................. 198
Deleting virtual disks................................................................................................................................................. 199
Checking virtual disk consistency............................................................................................................................. 199
Initializing virtual disks..............................................................................................................................................200
Encrypting virtual disks............................................................................................................................................ 200
Assigning or unassigning dedicated hot spares......................................................................................................... 201
Managing virtual disks using web interface...............................................................................................................201
Managing virtual disks using RACADM.....................................................................................................................202
Managing controllers......................................................................................................................................................202
Conguring controller properties..............................................................................................................................203
Importing or auto importing foreign conguration.................................................................................................... 205
Clearing foreign conguration...................................................................................................................................207
Resetting controller conguration.............................................................................................................................207
Switching the controller mode................................................................................................................................. 208
12 Gbps SAS HBA adapter operations......................................................................................................................209
Monitoring predictive failure analysis on drives..........................................................................................................210
Controller operations in non-RAID (HBA) mode........................................................................................................ 210
Running RAID conguration jobs on multiple storage controllers...............................................................................210
Managing PCIe SSDs......................................................................................................................................................210
Inventorying and monitoring PCIe SSDs.................................................................................................................... 211
Preparing to remove PCIe SSD................................................................................................................................. 212
Erasing PCIe SSD device data...................................................................................................................................213
Managing enclosures or backplanes................................................................................................................................214
Conguring backplane mode.....................................................................................................................................214
Viewing universal slots.............................................................................................................................................. 217
Setting SGPIO mode.................................................................................................................................................217
Choosing operation mode to apply settings.................................................................................................................... 218
Choosing operation mode using web interface..........................................................................................................218
Choosing operation mode using RACADM................................................................................................................219
Viewing and applying pending operations........................................................................................................................219
Viewing, applying, or deleting pending operations using web interface......................................................................219
Viewing and applying pending operations using RACADM........................................................................................220
Storage devices — apply operation scenarios................................................................................................................220
................................................................................................................................................................................ 220
Blinking or unblinking component LEDs...........................................................................................................................221
Blinking or unblinking component LEDs using web interface..................................................................................... 221
Blinking or unblinking component LEDs using RACADM...........................................................................................222
14 Conguring and using virtual console.........................................................................223
Supported screen resolutions and refresh rates..............................................................................................................223
Conguring virtual console............................................................................................................................................. 224
Conguring virtual console using web interface....................................................................................................... 224
Conguring virtual console using RACADM..............................................................................................................224
10

Previewing virtual console..............................................................................................................................................224
Launching virtual console............................................................................................................................................... 224
Launching virtual console using web interface......................................................................................................... 225
Launching virtual console using a URL..................................................................................................................... 225
Disabling warning messages while launching virtual console or virtual media using Java or ActiveX plug-in............. 226
Using virtual console viewer...........................................................................................................................................226
HTML5 based virtual console...................................................................................................................................226
Synchronizing mouse pointers..................................................................................................................................228
Passing all keystrokes through virtual console for Java or ActiveX plug-in............................................................... 229
15 Managing virtual media.............................................................................................. 232
Supported drives and devices........................................................................................................................................ 232
Conguring virtual media................................................................................................................................................233
Conguring virtual media using iDRAC web interface...............................................................................................233
Conguring virtual media using RACADM................................................................................................................ 233
Conguring virtual media using iDRAC settings utility.............................................................................................. 233
Attached media state and system response............................................................................................................. 233
Accessing virtual media..................................................................................................................................................234
Launching virtual media using virtual console........................................................................................................... 234
Launching virtual media without using virtual console..............................................................................................235
Adding virtual media images.....................................................................................................................................235
Viewing virtual device details....................................................................................................................................236
Resetting USB......................................................................................................................................................... 236
Mapping virtual drive................................................................................................................................................236
Unmapping virtual drive............................................................................................................................................237
Setting boot order through BIOS....................................................................................................................................237
Enabling boot once for virtual media.............................................................................................................................. 238
16 Installing and using VMCLI utility............................................................................... 239
Installing VMCLI............................................................................................................................................................. 239
Running VMCLI utility.................................................................................................................................................... 239
VMCLI syntax.................................................................................................................................................................239
VMCLI commands to access virtual media ..............................................................................................................240
VMCLI operating system shell options .....................................................................................................................240
17 Managing vFlash SD card...........................................................................................242
Conguring vFlash SD card............................................................................................................................................ 242
Viewing vFlash SD card properties........................................................................................................................... 242
Enabling or disabling vFlash functionality..................................................................................................................243
Initializing vFlash SD card......................................................................................................................................... 243
Getting the last status using RACADM.....................................................................................................................244
Managing vFlash partitions.............................................................................................................................................244
Creating an empty partition......................................................................................................................................245
Creating a partition using an image le.....................................................................................................................245
Formatting a partition...............................................................................................................................................246
Viewing available partitions.......................................................................................................................................247
11

Modifying a partition................................................................................................................................................ 247
Attaching or detaching partitions............................................................................................................................. 248
Deleting existing partitions....................................................................................................................................... 249
Downloading partition contents................................................................................................................................249
Booting to a partition............................................................................................................................................... 250
18 Using SMCLP............................................................................................................. 251
System management capabilities using SMCLP..............................................................................................................251
Running SMCLP commands........................................................................................................................................... 251
iDRAC SMCLP syntax....................................................................................................................................................252
Navigating the map address space.................................................................................................................................254
Using show verb............................................................................................................................................................ 255
Using the -display option..........................................................................................................................................255
Using the -level option............................................................................................................................................. 255
Using the -output option..........................................................................................................................................255
Usage examples.............................................................................................................................................................255
Server power management......................................................................................................................................255
SEL management.....................................................................................................................................................256
Map target navigation.............................................................................................................................................. 258
19 Using iDRAC Service Module.....................................................................................259
Installing iDRAC Service Module.................................................................................................................................... 259
Supported operating systems for iDRAC Service Module...............................................................................................259
iDRAC Service Module monitoring features................................................................................................................... 259
Redsh prole support for network attributes..........................................................................................................260
Operating system information.................................................................................................................................. 260
Replicate Lifecycle logs to OS log............................................................................................................................ 260
Automatic system recovery options......................................................................................................................... 260
Windows Management Instrumentation providers.................................................................................................... 261
Remote iDRAC Hard Reset...................................................................................................................................... 262
In-band Support for iDRAC SNMP Alerts.................................................................................................................263
iDRAC access via Host OS (Experimental Feature)..................................................................................................264
Coexistence of OpenManage Server Administrator and iDRAC Service Module...................................................... 266
Using iDRAC Service Module from iDRAC web interface............................................................................................... 266
Using iDRAC Service Module from RACADM.................................................................................................................266
Using iDRAC Service Module on Windows Nano OS......................................................................................................266
20 Using USB port for server management....................................................................268
Accessing iDRAC interface over direct USB connection.................................................................................................268
Conguring iDRAC using server conguration prole on USB device.............................................................................269
Conguring USB management port settings............................................................................................................269
Importing server conguration prole from USB device ........................................................................................... 271
21 Using iDRAC Quick Sync............................................................................................273
Conguring iDRAC Quick Sync.......................................................................................................................................273
Conguring iDRAC Quick Sync settings using web interface.................................................................................... 274
12

Conguring iDRAC Quick Sync settings using RACADM.......................................................................................... 274
Conguring iDRAC Quick Sync settings using iDRAC settings utility........................................................................ 274
Using mobile device to view iDRAC information..............................................................................................................274
22 Deploying operating systems..................................................................................... 275
Deploying operating system using remote le share....................................................................................................... 275
Managing remote le share...................................................................................................................................... 275
Conguring remote le share using web interface.................................................................................................... 276
Conguring remote le share using RACADM...........................................................................................................277
Deploying operating system using virtual media..............................................................................................................277
Installing operating system from multiple disks......................................................................................................... 278
Deploying embedded operating system on SD card........................................................................................................278
Enabling SD module and redundancy in BIOS........................................................................................................... 278
23 Troubleshooting managed system using iDRAC......................................................... 279
Using diagnostic console................................................................................................................................................ 279
Scheduling remote automated diagnostics............................................................................................................... 279
Scheduling remote automated diagnostics using RACADM......................................................................................280
Viewing post codes........................................................................................................................................................280
Viewing boot and crash capture videos...........................................................................................................................281
Conguring video capture settings............................................................................................................................281
Viewing logs....................................................................................................................................................................281
Viewing last system crash screen....................................................................................................................................281
Viewing front panel status..............................................................................................................................................282
Viewing system front panel LCD status....................................................................................................................282
Viewing system front panel LED status.................................................................................................................... 282
Hardware trouble indicators............................................................................................................................................283
Viewing system health....................................................................................................................................................283
Generating SupportAssist Collection..............................................................................................................................284
Generating SupportAssist Collection automatically.................................................................................................. 285
Generating SupportAssist Collection manually......................................................................................................... 285
Checking server status screen for error messages......................................................................................................... 287
Restarting iDRAC........................................................................................................................................................... 287
Resetting iDRAC using iDRAC web interface............................................................................................................287
Resetting iDRAC using RACADM............................................................................................................................. 287
Erasing system and user data......................................................................................................................................... 287
Resetting iDRAC to factory default settings...................................................................................................................288
Resetting iDRAC to factory default settings using iDRAC web interface.................................................................. 288
Resetting iDRAC to factory default settings using iDRAC settings utility..................................................................288
24 Frequently asked questions....................................................................................... 289
System Event Log.......................................................................................................................................................... 289
Network security............................................................................................................................................................289
Active Directory............................................................................................................................................................. 290
Single Sign-On............................................................................................................................................................... 292
Smart card login.............................................................................................................................................................293
13

Virtual console................................................................................................................................................................293
Virtual media.................................................................................................................................................................. 296
vFlash SD card...............................................................................................................................................................298
SNMP authentication.....................................................................................................................................................298
Storage devices............................................................................................................................................................. 299
iDRAC Service Module...................................................................................................................................................299
RACADM........................................................................................................................................................................ 301
Miscellaneous.................................................................................................................................................................302
How to nd an iDRAC IP address for a blade server?...............................................................................................302
How to nd the CMC IP address related to the blade server?................................................................................. 302
How to nd iDRAC IP address for rack and tower server?.......................................................................................303
iDRAC network connection is not working............................................................................................................... 303
Inserted the blade server into the chassis and pressed the power switch, but it did not power on...........................303
How to retrieve an iDRAC administrative user name and password?....................................................................... 303
How to change the name of the slot for the system in a chassis?........................................................................... 303
iDRAC on blade server is not responding during boot...............................................................................................303
When attempting to boot the managed server, the power indicator is green, but there is no POST or no video...... 303
25 Use case scenarios....................................................................................................305
Troubleshooting an inaccessible managed system..........................................................................................................305
Obtaining system information and assess system health................................................................................................306
Setting up alerts and conguring email alerts.................................................................................................................306
Viewing and exporting Lifecycle log and System Event Log........................................................................................... 306
Interfaces to update iDRAC rmware.............................................................................................................................306
Performing graceful shutdown.......................................................................................................................................306
Creating new administrator user account.......................................................................................................................307
Launching server's remote console and mounting a USB drive.......................................................................................307
Installing bare metal OS using attached virtual media and remote le share................................................................... 307
Managing rack density................................................................................................................................................... 307
Installing new electronic license......................................................................................................................................308
Applying I/O Identity conguration settings for multiple network cards in single host system reboot ............................308
14

1
Overview
The Integrated Dell Remote Access Controller (iDRAC) is designed to make server administrators more productive and improve the
overall availability of Dell servers. iDRAC alerts administrators to server issues, helps them perform remote server management, and
reduces the need for physical access to the server.
iDRAC with Lifecycle Controller technology is part of a larger data center solution that helps keep business critical applications and
workloads available always. The technology allows administrators to deploy, monitor, manage, congure, update, troubleshoot and
remediate Dell servers from any location, and without the use of agents. It accomplishes this regardless of operating system or
hypervisor presence or state.
Several products work with the iDRAC and Lifecycle Controller to simplify and streamline IT operations, such as:
• Dell Management plug-in for VMware vCenter
• Dell Repository Manager
• Dell Management Packs for Microsoft System Center Operations Manager (SCOM) and Microsoft System Center Conguration
Manager (SCCM)
• BMC Bladelogic
• Dell OpenManage Essentials
• Dell OpenManage Power Center
The iDRAC is available in the following variants:
• Basic Management with IPMI (available by default for 200-500 series servers)
• iDRAC Express (available by default on all 600 and higher series of rack or tower servers, and all blade servers)
• iDRAC Enterprise (available on all server models)
For more information, see the iDRAC Overview and Feature Guide available at dell.com/support/manuals.
Benets of using iDRAC with Lifecycle Controller
The benets include:
• Increased Availability — Early notication of potential or actual failures that help prevent a server failure or reduce recovery time
after failure.
• Improved Productivity and Lower Total Cost of Ownership (TCO) — Extending the reach of administrators to larger numbers of
distant servers can make IT sta more productive while driving down operational costs such as travel.
• Secure Environment — By providing secure access to remote servers, administrators can perform critical management functions
while maintaining server and network security.
• Enhanced Embedded Management through Lifecycle Controller – Lifecycle Controller provides deployment and simplied
serviceability through Lifecycle Controller GUI for local deployment and Remote Services (WS-Management) interfaces for
remote deployment integrated with Dell OpenManage Essentials and partner consoles.
For more information on Lifecycle Controller GUI, see Lifecycle Controller User’s Guide and for remote services, see Lifecycle
Controller Remote Services User’s Guide available at dell.com/idracmanuals.
15

Key features
The key features in iDRAC include:
NOTE: Some of the features are available only with iDRAC Enterprise license. For information on the features available
for a license, see Managing licenses.
Inventory and Monitoring
• View managed server health.
• Inventory and monitor network adapters and storage subsystem (PERC and direct attached storage) without any operating
system agents.
• View and export system inventory.
• View sensor information such as temperature, voltage, and intrusion.
• Monitor CPU state, processor automatic throttling, and predictive failure.
• View memory information.
• Monitor and control power usage.
• Support for SNMPv3 gets and alerts.
• For blade servers: launch Chassis Management Controller (CMC) web interface, view CMC information, and WWN/MAC
addresses.
NOTE: CMC provides access to iDRAC through the M1000E Chassis LCD panel and local console connections. For
more information, see
Chassis Management Controller User’s Guide
available at dell.com/support/manuals.
• View network interfaces available on host operating systems.
• View inventory and monitor information and congure basic iDRAC settings using iDRAC Quick Sync feature and a mobile device.
Deployment
• Manage vFlash SD card partitions.
•Congure front panel display settings.
• Manage iDRAC network settings.
•Congure and use virtual console and virtual media.
• Deploy operating systems using remote le share, virtual media, and VMCLI.
• Enable auto-discovery.
• Perform server conguration using the export or import XML prole feature through RACADM and WS-MAN. For more
information, see the Lifecycle Controller Remote Services Quick Start Guide.
•Congure persistence policy for virtual addresses, initiator, and storage targets.
• Remotely congure storage devices attached to the system at run-time.
• Perform the following operations for storage devices:
– Physical disks: Assign or unassign physical disk as a global hot spare.
– Virtual disks:
* Create virtual disks.
* Edit virtual disks cache policies.
* Check virtual disk consistency.
* Initialize virtual disks.
* Encrypt virtual disks.
* Assign or unassign dedicated hot spare.
* Delete virtual disks.
– Controllers:
16

*Congure controller properties.
* Import or auto-import foreign conguration.
* Clear foreign conguration.
* Reset controller conguration.
* Create or change security keys.
– PCIe SSD devices:
* Inventory and remotely monitor the health of PCIe SSD devices in the server.
* Prepare the PCIe SSD to be removed.
* Securely erase the data.
– Set the backplane mode (unied or split mode).
– Blink or unblink component LEDs.
– Apply the device settings immediately, at next system reboot, at a scheduled time, or as a pending operation to be applied as
a batch as part of the single job.
Update
• Manage iDRAC licenses.
• Update BIOS and device rmware for devices supported by Lifecycle Controller.
• Update or rollback iDRAC rmware and Lifecycle Controller rmware using a single rmware image.
• Manage staged updates.
• Back up and restore server prole.
• Access iDRAC interface over direct USB connection.
•Congure iDRAC using Server Conguration Proles on USB device.
Maintenance and Troubleshooting
• Perform power-related operations and monitor power consumption.
• Optimize system performance and power consumption by modifying the thermal settings.
• No dependency on OpenManage Server Administrator for generation of alerts.
• Log event data: Lifecycle and RAC logs.
• Set email alerts, IPMI alerts, remote system logs, WS Eventing logs, Redsh event, and SNMP traps (v1, v2c, and v3) for events
and improved email alert notication.
• Capture last system crash image.
• View boot and crash capture videos.
• Out-of-band monitor and alert the performance index of CPU, memory, and I/O modules.
•Congure warning threshold for inlet temperature and power consumption.
• Use iDRAC Service Module to:
– View operating system information.
– Replicate Lifecycle Controller logs to operating system logs.
– Automatic system recovery options.
– Remotely hard-reset iDRAC
– Enable in-band iDRAC SNMP alerts
– Access iDRAC using host OS (experimental feature)
– Populate Windows Management Instrumentation (WMI) information.
– Integrate with SupportAssist collection. This is applicable only if iDRAC Service Module Version 2.0 or later is installed. For
more information, see Generating SupportAssist Collection.
– Prepare to remove NVMe PCIe SSD. For more information, see Preparing to remove PCIe SSD.
• Generate SupportAssist collection in the following ways:
– Automatic — Using iDRAC Service Module that automatically invokes the OS Collector tool.
17

– Manual — Using OS Collector tool.
Dell Best Practices regarding iDRAC
• iDRACs are intended to be on a separate management network; they are not designed nor intended to be placed on or
connected to the internet. Doing so could expose the connected system to security and other risks for which Dell is not
responsible.
• Along with locating iDRACs on a separate management subnet, users should isolate the management subnet/vLAN with
technologies such as rewalls, and limit access to the subnet/vLAN to authorized server administrators.
Secure Connectivity
Securing access to critical network resources is a priority. iDRAC implements a range of security features that includes:
• Custom signing certicate for Secure Socket Layer (SSL) certicate.
• Signed rmware updates.
• User authentication through Microsoft Active Directory, generic Lightweight Directory Access Protocol (LDAP) Directory
Service, or locally administered user IDs and passwords.
• Two-factor authentication using the Smart–Card logon feature. The two-factor authentication is based on the physical smart
card and the smart card PIN.
• Single Sign-On and Public Key Authentication.
• Role-based authorization, to congure specic privileges for each user.
• SNMPv3 authentication for user accounts stored locally in the iDRAC. It is recommended to use this, but it is disabled by default.
• User ID and password conguration.
• Default login password modication.
• Set user passwords and BIOS passwords using one-way hash format for improved security.
• FIPS 140-2 Level 1 capability.
• Support for TLS 1.2, 1.1, and 1.0. To enhance security, default setting is TLS 1.1 and higher.
• SMCLP and web interfaces that support 128 bit and 40-bit encryption (for countries where 128 bit is not acceptable), using the
TLS 1.2 standard.
NOTE: To ensure a secure connection, Dell recommends using TLS 1.1 and higher.
• Session time-out conguration (in seconds).
•Congurable IP ports (for HTTP, HTTPS, SSH, Telnet, Virtual Console, and Virtual Media).
NOTE: Telnet does not support SSL encryption and is disabled by default.
• Secure Shell (SSH) that uses an encrypted transport layer for higher security.
• Login failure limits per IP address, with login blocking from that IP address when the limit is exceeded.
• Limited IP address range for clients connecting to iDRAC.
• Dedicated Gigabit Ethernet adapter available on rack and tower servers (additional hardware may be required).
New in this release
• Added support for Redsh 1.0.2, a RESTful Application Programming Interface (API), which is standardized by the Distributed
Management Task Force (DMTF). It provides a scalable and secured systems management interface. To get the IPv6 and VLAN
information, install iDRAC Service Module (iSM).
• Added support for Server Conguration Prole using Redsh interface.
• Added support to disable TLS 1.0. Option to select TLS 1.0 and higher, 1.1 and higher, or 1.2 only.
• FIPS 140-2 Level 1 capability.
• Added support for LDAP authentication with OpenDS.
• Added support of Amulet card on PowerEdge M830.
• Added additional information in LC logs for some conguration jobs initiated using remote RACADM or the web interface.
• Added Dell Tech Center link on the login page.
18

How to use this user's guide
The contents of this User's Guide enable you to perform the tasks by using:
• iDRAC web interface — Only the task-related information is provided here. For information about the elds and options, see the
iDRAC Online Help that you can access from the web interface.
• RACADM — The RACADM command or the object that you must use is provided here. For more information, see the iDRAC
RACADM Command Line Reference Guide available at dell.com/idracmanuals.
• iDRAC Settings Utility — Only the task-related information is provided here. For information about the elds and options, see the
iDRAC Settings Utility Online Help that you can access when you click Help in the iDRAC Settings GUI (press <F2> during boot,
and then click iDRAC Settings on the System Setup Main Menu page).
Supported web browsers
iDRAC is supported on the following browsers:
• Internet Explorer
• Mozilla Firefox
• Google Chrome
• Safari
For the list of supported versions, see the iDRAC Release Notes available at dell.com/idracmanuals.
Managing licenses
iDRAC features are available based on the purchased license (Basic Management, iDRAC Express, or iDRAC Enterprise). Only
licensed features are available in the interfaces that allow you to congure or use iDRAC. For example, iDRAC Web interface,
RACADM, WS-MAN, OpenManage Server Administrator, and so on. Some features, such as dedicated NIC or vFlash requires iDRAC
ports card. This is optional on 200-500 series servers.
iDRAC license management and rmware update functionality is available through iDRAC Web interface and RACADM.
Types of licenses
The types of licenses oered are:
• 30 day evaluation and extension — The license expires after 30 days and can be extended for 30 days. Evaluation licenses are
duration based, and the timer runs when power is applied to the system.
• Perpetual — The license is bound to the service tag and is permanent.
Methods for acquiring licenses
Use any of the following methods to acquire the licenses:
• Email — License is attached to an email that is sent after requesting it from the technical support center.
• Self-service portal — A link to the Self-Service Portal is available from iDRAC. Click this link to open the licensing Self-Service
Portal on the Internet. Currently, you can use the License Self-Service Portal to retrieve licenses that were purchased with the
server. You must contact the sales representative or technical support to buy a new or upgrade license. For more information,
see the online help for the self-service portal page.
• Point-of-sale — License is acquired while placing the order for a system.
License operations
Before you perform the license management tasks, make sure to acquire the licenses. For more information, see the Overview and
Feature Guide available at dell.com/support/manuals.
19

NOTE: If you have purchased a system with all the licenses pre-installed, then license management is not required.
You can perform the following licensing operations using iDRAC, RACADM, WS-MAN, and Lifecycle Controller-Remote Services for
one-to-one license management, and Dell License Manager for one-to-many license management:
• View — View the current license information.
• Import — After acquiring the license, store the license in a local storage and import it into iDRAC using one of the supported
interfaces. The license is imported if it passes the validation checks.
NOTE: For a few features, a system restart is required to enable the features.
• Export — Export the installed license into an external storage device for backup or to reinstall it again after a part or
motherboard replacement. The le name and format of the exported license is <EntitlementID>.xml.
• Delete — Delete the license that is assigned to a component if the component is missing. After the license is deleted, it is not
stored in iDRAC and the base product functions are enabled.
• Replace — Replace the license to extend an evaluation license, change a license type such as an evaluation license with a
purchased license, or extend an expired license.
– An evaluation license may be replaced with an upgraded evaluation license or with a purchased license.
– A purchased license may be replaced with an updated license or with an upgraded license.
• Learn More — Learn more about an installed license, or the licenses available for a component installed in the server.
NOTE: For the Learn More option to display the correct page, make sure that *.dell.com is added to the list of Trusted
Sites in the Security Settings. For more information, see the Internet Explorer help documentation.
For one-to-many license deployment, you can use Dell License Manager. For more information, see the Dell License Manager User’s
Guide available at dell.com/support/manuals.
Importing license after replacing motherboard
You can use the Local iDRAC Enterprise License Installation Tool if you have recently replaced the motherboard and need to reinstall
the iDRAC Enterprise license locally (with no network connectivity) and activate the dedicated NIC. This utility installs a 30-day trial
iDRAC Enterprise license and allows you to reset the iDRAC to change from shared NIC to dedicated NIC.
License component state or condition and available operations
The following table provides the list of license operations available based on the license state or condition.
Table 1. License operations based on state and condition
License/
Component state
or condition
Import Export Delete Replace Learn More
Non-administrator
login
No No No No Yes
Active license Yes Yes Yes Yes Yes
Expired license No Yes Yes Yes Yes
License installed but
component missing
No Yes Yes No Yes
NOTE: In the iDRAC Web interface, on the Licenses page, expand the device to view the Replace option in the drop-
down menu.
Managing licenses using iDRAC web interface
To manage the licenses using the iDRAC web interface, go to Overview → Server → Licenses.
20

The Licensing page displays the licenses that are associated to devices, or the licenses that are installed but the device is not
present in the system. For more information on importing, exporting, deleting, or replacing a license, see the iDRAC Online Help.
Managing licenses using RACADM
To manage licenses using RACADM, use the license subcommand. For more information, see the iDRAC RACADM Command Line
Interface Reference Guide available at dell.com/idracmanuals.
Licensed features in iDRAC7 and iDRAC8
The following table lists the iDRAC7 and iDRAC8 features that are enabled based on the license purchased:
Table 2. Licensed features in iDRAC7 and iDRAC8
Feature Basic
Manage
ment
(iDRAC
7)
iDRAC8
Basic
iDRAC7
Express
iDRAC8
Express
iDRAC7
Express
for
Blades
iDRAC8
Express for
Blades
iDRAC7
Enterprise
iDRAC8
Enterprise
Interfaces / Standards
IPMI 2.0 Yes Yes Yes Yes Yes Yes Yes Yes
DCMI 1.5 No Yes No Yes No Yes No Yes
Web-based GUI No Yes Yes Yes Yes Yes Yes Yes
RACADM command line
(local/remote)
No Yes Yes Yes Yes Yes Yes Yes
Redsh Yes Yes Yes Yes Yes Yes Yes Yes
SMASH-CLP (SSH-
only)
No Yes Yes Yes Yes Yes Yes Yes
Telnet No Yes Yes Yes Yes Yes Yes Yes
SSH No Yes Yes Yes Yes Yes Yes Yes
WS-MAN Yes Yes Yes Yes Yes Yes Yes Yes
Network Time Protocol No No Yes Yes Yes Yes Yes Yes
Connectivity
Shared NIC (LOM) Yes Yes Yes Yes N/A N/A Yes Yes
Dedicated NIC1 No Yes No Yes Yes Yes Yes Yes2
VLAN tagging Yes Yes Yes Yes Yes Yes Yes Yes
IPv4 Yes Yes Yes Yes Yes Yes Yes Yes
IPv6 No Yes Yes Yes Yes Yes Yes Yes
DHCP No Yes No Yes No Yes No Yes
Dynamic DNS No Yes Yes Yes Yes Yes Yes Yes
OS pass-through No Yes No Yes No Yes No Yes
Front panel USB No Yes No Yes No Yes No Yes
Security
21

Feature Basic
Manage
ment
(iDRAC
7)
iDRAC8
Basic
iDRAC7
Express
iDRAC8
Express
iDRAC7
Express
for
Blades
iDRAC8
Express for
Blades
iDRAC7
Enterprise
iDRAC8
Enterprise
Role-based authority Yes Yes Yes Yes Yes Yes Yes Yes
Local users Yes Yes Yes Yes Yes Yes Yes Yes
SSL encryption Yes Yes Yes Yes Yes Yes Yes Yes
IP blocking No No No Yes No Yes No Yes
Directory services (AD,
LDAP)
No No No No No No Yes Yes
Two-factor
authentication (smart
card)
No No No No No No Yes Yes
Single sign-On
(kerberos)
No No No Yes No Yes Yes Yes
PK authentication (for
SSH)
No No No Yes No Yes No Yes
Remote Presence
Power control Yes4Yes Yes Yes Yes Yes Yes Yes
Boot control No Yes No Yes No Yes No Yes
Serial-over-LAN Yes Yes Yes Yes Yes Yes Yes Yes
Virtual Media No No No No Yes Yes Yes Yes
Virtual Folders No No No No No No Yes Yes
Remote File Share No No No No No No Yes Yes
Virtual Console No No No No Single
user
Single user Yes 6 users
VNC connection to OS No No No No No No Yes Yes
Quality/bandwidth
control
No No No No No Yes No Yes
Virtual Console
collaboration (up to six
simultaneous users)
No No No No No No No Yes
Virtual Console chat No No No No No No Yes Yes
Virtual Flash partitions No No No No No No Yes Yes 1,2
Power and Thermal
Automatic power on
after loss
No Yes No Yes No Yes No Yes
Real-time power meter Yes Yes Yes Yes Yes Yes Yes Yes
22

Feature Basic
Manage
ment
(iDRAC
7)
iDRAC8
Basic
iDRAC7
Express
iDRAC8
Express
iDRAC7
Express
for
Blades
iDRAC8
Express for
Blades
iDRAC7
Enterprise
iDRAC8
Enterprise
Power thresholds and
alerts (includes
headroom)
No No No Yes No Yes No Yes
Real-time power
graphing
No No Yes Yes Yes Yes Yes Yes
Historical power
counters
Yes No Yes Yes Yes Yes Yes Yes
Power capping No No No No No No Yes Yes
Power Center
integration
No No No No No No No Yes
Temperature monitoring No Yes No Yes No Yes No Yes
Temperature graphing No No No Yes No Yes No Yes
Health Monitoring
Full agent-free
monitoring
No Yes No Yes No Yes No Yes
Predictive failure
monitoring
No Yes No Yes No Yes No Yes
SNMPv1, v2, and v3
(traps and gets)
No Yes Yes Yes Yes Yes Yes Yes
Email Alerting No No Yes Yes Yes Yes Yes Yes
Congurable thresholds No Yes No Yes No Yes No Yes
Fan monitoring No Yes No Yes No Yes No Yes
Power Supply
monitoring
No Yes Yes Yes Yes Yes Yes Yes
Memory monitoring No Yes No Yes No Yes No Yes
CPU monitoring No Yes No Yes No Yes No Yes
RAID monitoring No Yes No Yes No Yes No Yes
NIC monitoring No Yes No Yes No Yes No Yes
HD monitoring
(enclosure)
No Yes No Yes No Yes No Yes
23

Feature Basic
Manage
ment
(iDRAC
7)
iDRAC8
Basic
iDRAC7
Express
iDRAC8
Express
iDRAC7
Express
for
Blades
iDRAC8
Express for
Blades
iDRAC7
Enterprise
iDRAC8
Enterprise
Out of Band
Performance
Monitoring
No No No No No No No Yes
Update
Remote agent-free
update
Yes3Yes Yes Yes Yes Yes Yes Yes
Embedded update tools No Yes No Yes No Yes No Yes
Sync with repository
(scheduled updates)
No No No No No No Yes Yes
Auto-update No No No No No No No Yes
Deployment and Conguration
Embedded OS
deployment tools
No Yes No Yes No Yes No Yes
Embedded
conguration tools
(iDRAC Settings Utility)
No Yes No Yes No Yes No Yes
Embedded
conguration wizards
(Lifecycle Controller
wizards)
No Yes No Yes No Yes No Yes
Auto-Discovery No Yes Yes Yes Yes Yes Yes Yes
Remote OS deployment No No No Yes No Yes No Yes
Embedded driver pack No Yes No Yes No Yes No Yes
Full conguration
inventory
No Yes No Yes No Yes No Yes
Inventory export No Yes No Yes No Yes No Yes
Remote conguration No Yes Yes Yes Yes Yes Yes Yes
Zero-touch
conguration
No No No No No No No Yes
System Retire/
Repurpose
No Yes No Yes No Yes No Yes
Diagnostics, Service, and Logging
24

Feature Basic
Manage
ment
(iDRAC
7)
iDRAC8
Basic
iDRAC7
Express
iDRAC8
Express
iDRAC7
Express
for
Blades
iDRAC8
Express for
Blades
iDRAC7
Enterprise
iDRAC8
Enterprise
Embedded diagnostic
tools
Yes Yes Yes Yes Yes Yes Yes Yes
Part Replacement No Yes Yes Yes Yes Yes Yes Yes
Server Conguration
Backup
No No No No No No Yes Yes
Server Conguration
Restore
No No No No No No Yes Yes
Easy Restore (system
conguration)
No Yes No Yes No Yes No Yes
Health LED / LCD No Yes No Yes No Yes No Yes
Quick Sync (require
NFC bezel)
No Yes No Yes No N/A No Yes
iDRAC Direct (front
USB management
port)
No Yes No Yes No Yes No Yes
iDRAC Service Module
(iSM)
No Yes Yes Yes Yes Yes Yes Yes
Embedded Tech
Support Report
No Yes Yes Yes Yes Yes Yes Yes
Crash screen capture5No No Yes Yes Yes Yes Yes Yes
Crash video capture5No No No No No No Yes Yes
Boot capture No No No No No No Yes Yes
Manual reset for iDRAC No Yes No Yes No Yes No Yes
Virtual NMI No Yes No Yes No Yes No Yes
OS watchdog No Yes No Yes No Yes No Yes
Embedded Health
Report
No Yes No Yes No Yes No Yes
System Event Log No Yes Yes Yes Yes Yes Yes Yes
Lifecycle Log No Yes No Yes No Yes No Yes
Work notes No Yes No Yes No Yes No Yes
Remote Syslog No No No No No No Yes Yes
25

Feature Basic
Manage
ment
(iDRAC
7)
iDRAC8
Basic
iDRAC7
Express
iDRAC8
Express
iDRAC7
Express
for
Blades
iDRAC8
Express for
Blades
iDRAC7
Enterprise
iDRAC8
Enterprise
License management No Yes No Yes No Yes No Yes
[1] Requires vFlash SD card media.
[2] 500 series and lower rack and tower servers require a hardware card to enable this feature; this hardware is oered at additional
cost.
[3] Remote agent-free update feature is available only using IPMI.
[4] Available only using IPMI.
[5] Requires OMSA agent on target server.
Interfaces and protocols to access iDRAC
The following table lists the interfaces to access iDRAC.
NOTE: Using more than one interface at the same time may generate unexpected results.
Table 3. Interfaces and protocols to access iDRAC
Interface or Protocol Description
iDRAC Settings Utility Use the iDRAC Settings utility to perform pre-OS operations. It has a subset of the features that are
available in iDRAC web interface along with other features.
To access iDRAC Settings utility, press <F2> during boot and then click iDRAC Settings on the System
Setup Main Menu page.
iDRAC web Interface Use the iDRAC web interface to manage iDRAC and monitor the managed system. The browser
connects to the web server through the HTTPS port. Data streams are encrypted using 128-bit SSL to
provide privacy and integrity. Any connection to the HTTP port is redirected to HTTPS. Administrators
can upload their own SSL certicate through an SSL CSR generation process to secure the web server.
The default HTTP and HTTPS ports can be changed. The user access is based on user privileges.
RACADM Use this command-line utility to perform iDRAC and server management. You can use RACADM locally
and remotely.
• Local RACADM command-line interface runs on the managed systems that have Server
Administrator installed. Local RACADM communicates with iDRAC through its in-band IPMI host
interface. Since it is installed on the local managed system, users are required to log in to the
operating system to run this utility. A user must have a full administrator privilege or be a root user to
use this utility.
• Remote RACADM is a client utility that runs on a management station. It uses the out-of-band
network interface to run RACADM commands on the managed system and uses the HTTPs channel.
The –r option runs the RACADM command over a network.
• Firmware RACADM is accessible by logging in to iDRAC using SSH or telnet. You can run the
rmware RACADM commands without specifying the iDRAC IP, user name, or password.
• You do not have to specify the iDRAC IP, user name, or password to run the rmware RACADM
commands. After you enter the RACADM prompt, you can directly run the commands without the
racadm prex.
Server LCD Panel/
Chassis LCD Panel
Use the LCD on the server front panel to:
• View alerts, iDRAC IP or MAC address, user programmable strings.
• Set DHCP
26

Interface or Protocol Description
•Congure iDRAC static IP settings.
For blade servers, the LCD is on the chassis front panel and is shared between all the blades.
To reset iDRAC without rebooting the server, press and hold the System Identication button for 16
seconds.
CMC web Interface In addition to monitoring and managing the chassis, use the CMC web interface to:
• View the status of a managed system
• Update iDRAC rmware
•Congure iDRAC network settings
• Log in to iDRAC web interface
• Start, stop, or reset the managed system
• Update BIOS, PERC, and supported network adapters
Lifecycle Controller Use Lifecycle Controller to perform iDRAC congurations. To access Lifecycle Controller, press <F10>
during boot and go to System Setup → Advanced Hardware Conguration → iDRAC Settings. For
more information, see Lifecycle Controller User’s Guide available at dell.com/idracmanuals.
Telnet Use Telnet to access iDRAC where you can run RACADM and SMCLP commands. For details about
RACADM, see iDRAC RACADM Command Line Interface Reference Guide available at dell.com/
idracmanuals. For details about SMCLP, see Using SMCLP.
NOTE: Telnet is not a secure protocol and is disabled by default. Telnet transmits all data,
including passwords in plain text. When transmitting sensitive information, use the SSH
interface.
SSH Use SSH to run RACADM and SMCLP commands. It provides the same capabilities as the Telnet
console using an encrypted transport layer for higher security. The SSH service is enabled by default on
iDRAC. The SSH service can be disabled in iDRAC. iDRAC only supports SSH version 2 with the RSA
host key algorithm. A unique 1024-bit RSA host key is generated when you power-up iDRAC for the rst
time.
IPMITool Use the IPMITool to access the remote system’s basic management features through iDRAC. The
interface includes local IPMI, IPMI over LAN, IPMI over Serial, and Serial over LAN. For more information
on IPMITool, see the Dell OpenManage Baseboard Management Controller Utilities User’s Guide at
dell.com/idracmanuals.
NOTE: IPMI version 1.5 is not supported.
VMCLI Use the Virtual Media Command Line Interface (VMCLI) to access a remote media through the
management station and deploy operating systems on multiple managed systems.
SMCLP Use Server Management Workgroup Server Management-Command Line Protocol (SMCLP) to perform
systems management tasks. This is available through SSH or Telnet. For more information about SMCLP,
see Using SMCLP.
WS-MAN The LC-Remote Service is based on the WS-Management protocol to do one-to-many systems
management tasks. You must use WS-MAN client such as WinRM client (Windows) or the
OpenWSMAN client (Linux) to use the LC-Remote Services functionality. You can also use Power Shell
and Python to script to the WS-MAN interface.
Web Services for Management (WS-Management) are a Simple Object Access Protocol (SOAP)–based
protocol used for systems management. iDRAC uses WS–Management to convey Distributed
Management Task Force (DMTF) Common Information Model (CIM)–based management information.
The CIM information denes the semantics and information types that can be modied in a managed
system. The data available through WS-Management is provided by iDRAC instrumentation interface
mapped to the DMTF proles and extension proles.
27

Interface or Protocol Description
For more information, see the following:
• Lifecycle Controller-Remote Services User’s Guide available at dell.com/idracmanuals.
• Lifecycle Controller Integration Best Practices Guide available at dell.com/support/manuals.
• Lifecycle Controller page on Dell TechCenter — delltechcenter.com/page/Lifecycle+Controller
• Lifecycle Controller WS-Management Script Center — delltechcenter.com/page/Scripting+the
+Dell+Lifecycle+Controller
• MOFs and Proles — delltechcenter.com/page/DCIM.Library
• DTMF website — dmtf.org/standards/proles/
iDRAC port information
The following ports are required to remotely access iDRAC through rewalls. These are the default ports iDRAC listens to for
connections. Optionally, you can modify most of the ports. To do this, see Conguring services.
Table 4. Ports iDRAC listens for connections
Port Number Function
22* SSH
23* Telnet
80* HTTP
443* HTTPS
623 RMCP/RMCP+
161* SNMP
5900* Virtual Console keyboard and mouse redirection, Virtual Media, Virtual Folders, and Remote File
Share
5901 VNC
When VNC feature is enabled, the port 5901 opens.
* Congurable port
The following table lists the ports that iDRAC uses as a client.
Table 5. Ports iDRAC uses as client
Port Number Function
25* SMTP
53 DNS
68 DHCP-assigned IP address
69 TFTP
162* SNMP trap
28

Port Number Function
445 Common Internet File System (CIFS)
636 LDAP Over SSL (LDAPS)
2049 Network File System (NFS)
123 Network Time Protocol (NTP)
3269 LDAPS for global catalog (GC)
* Congurable port
Other documents you may need
In addition to this guide, the following documents available on the Dell Support website at dell.com/support/manuals provide
additional information about the setup and operation of iDRAC in your system.
• The iDRAC Online Help provides detailed information about the elds available on the iDRAC web interface and the descriptions
for the same. You can access the online help after you install iDRAC.
• The iDRAC RACADM Command Line Interface Reference Guide provides information about the RACADM sub-commands,
supported interfaces, and iDRAC property database groups and object denitions.
• The iDRAC RACADM Support Matrix provides the list of sub commands and objects that are applicable for a particular iDRAC
version.
• The Systems Management Overview Guide provides brief information about the various software available to perform systems
management tasks.
• The Dell Lifecycle Controller Graphical User Interface For 12th and 13th Generation Dell PowerEdge Servers User’s Guide
provides information on using Lifecycle Controller Graphical User Interface (GUI).
• The Dell Lifecycle Controller Remote Services For 12th and 13th Generation Dell PowerEdge Servers Quick Start Guide provides
an overview of the Remote Services capabilities, information on getting started with Remote Services, Lifecycle Controller API,
and provides references to various resources on Dell TechCenter.
• The Dell Remote Access Conguration Tool User’s Guide provides information on how to use the tool to discover iDRAC IP
addresses in your network and perform one-to-many rmware updates and active directory congurations for the discovered IP
addresses.
• The Dell Systems Software Support Matrix provides information about the various Dell systems, the operating systems
supported by these systems, and the Dell OpenManage components that can be installed on these systems.
• The iDRAC Service Module Installation Guide provides information to install the iDRAC Service Module.
• The Dell OpenManage Server Administrator Installation Guide contains instructions to help you install Dell OpenManage Server
Administrator.
• The Dell OpenManage Management Station Software Installation Guide contains instructions to help you install Dell
OpenManage management station software that includes Baseboard Management Utility, DRAC Tools, and Active Directory
Snap-In.
• The Dell OpenManage Baseboard Management Controller Management Utilities User’s Guide has information about the IPMI
interface.
• The Release Notes provides last-minute updates to the system or documentation or advanced technical reference material
intended for experienced users or technicians.
• The Glossary provides information about the terms used in this document.
The following system documents are available to provide more information:
• The safety instructions that came with your system provide important safety and regulatory information. For additional regulatory
information, see the Regulatory Compliance home page at dell.com/regulatory_compliance. Warranty information may be
included within this document or as a separate document.
• The Rack Installation Instructions included with your rack solution describe how to install your system into a rack.
29

• The Getting Started Guide provides an overview of system features, setting up your system, and technical specications.
• The Owner’s Manual provides information about system features and describes how to troubleshoot the system and install or
replace system components.
Related links
Contacting Dell
Accessing documents from the Dell EMC support site
Social media reference
To know more about the product, best practices, and information about Dell solutions and services, you can access the social media
platforms such as Dell TechCenter. You can access blogs, forums, whitepapers, how-to videos, and so on from the iDRAC wiki page
at www.delltechcenter.com/idrac.
For iDRAC and other related rmware documents, see dell.com/idracmanuals and dell.com/esmmanuals.
Contacting Dell
NOTE: If you do not have an active Internet connection, you can nd contact information on your purchase invoice,
packing slip, bill, or Dell product catalog.
Dell provides several online and telephone-based support and service options. Availability varies by country and product, and some
services may not be available in your area. To contact Dell for sales, technical support, or customer service issues:
1. Go to Dell.com/support.
2. Select your support category.
3. Verify your country or region in the Choose a Country/Region drop-down list at the bottom of the page.
4. Select the appropriate service or support link based on your need.
Accessing documents from the Dell EMC support site
You can access the required documents using the following links:
• For Dell EMC Enterprise Systems Management documents — Dell.com/SoftwareSecurityManuals
• For Dell EMC OpenManage documents — Dell.com/OpenManageManuals
• For Dell EMC Remote Enterprise Systems Management documents — Dell.com/esmmanuals
• For iDRAC and Dell EMC Lifecycle Controller documents — Dell.com/idracmanuals
• For Dell EMC OpenManage Connections Enterprise Systems Management documents — Dell.com/
OMConnectionsEnterpriseSystemsManagement
• For Dell EMC Serviceability Tools documents — Dell.com/ServiceabilityTools
• For Client Command Suite Systems Management documents — Dell.com/DellClientCommandSuiteManuals
•a. Go to Dell.com/Support/Home.
b. Click Choose from all products.
c. From All products section, click Software & Security, and then click the required link from the following:
–Enterprise Systems Management
–Remote Enterprise Systems Management
–Serviceability Tools
–Dell Client Command Suite
–Connections Client Systems Management
d. To view a document, click the required product version.
• Using search engines:
– Type the name and version of the document in the search box.
30

2
Logging in to iDRAC
You can log in to iDRAC as an iDRAC user, as a Microsoft Active Directory user, or as a Lightweight Directory Access Protocol
(LDAP) user. The default user name is root and the default password is calvin. You can also log in using Single Sign-On or
Smart Card.
NOTE:
• You must have Login to iDRAC privilege to log in to iDRAC.
• iDRAC GUI does not support browser buttons such as Back, Forward, or Refresh.
NOTE: For information on recommended characters for user names and passwords, see Recommended characters in
user names and passwords.
Related links
Logging in to iDRAC as local user, Active Directory user, or LDAP user
Logging in to iDRAC using a smart card
Logging in to iDRAC using Single Sign-On
Changing default login password
Logging in to iDRAC as local user, Active Directory user, or LDAP user
Before you log in to iDRAC using the web interface, make sure that you have congured a supported web browser and the user
account is created with the required privileges.
NOTE: The user name is
not
case-sensitive for an Active Directory user. The password is case-sensitive for all users.
NOTE: In addition to Active Directory, openLDAP, openDS, Novell eDir, and Fedora-based directory services are
supported.
NOTE: LDAP authentication with OpenDS is supported. The DH key must be larger than 768 bits.
To log in to iDRAC as local user, Active Directory user, or LDAP user:
1. Open a supported web browser.
2. In the Address eld, type https://[iDRAC-IP-address] and press <Enter>.
NOTE: If the default HTTPS port number (port 443) was changed, enter: https://[iDRAC-IP-address]:
[port-number] where, [iDRAC-IP-address] is the iDRAC IPv4 or IPv6 address and [port-number] is the
HTTPS port number.
The Login page is displayed.
3. For a local user:
• In the Username and Password elds, enter your iDRAC user name and password.
• From the Domain drop-down menu, select This iDRAC.
4. For an Active Directory user, in the Username and Password elds, enter the Active Directory user name and password. If you
have specied the domain name as a part of the username, select This iDRAC from the drop-down menu. The format of the
user name can be: <domain>\<username>, <domain>/<username>, or <user>@<domain>.
For example, dell.com\john_doe, or JOHN_DOE@DELL.COM.
31

If the domain is not specied in the user name, select the Active Directory domain from the Domain drop-down menu.
5. For an LDAP user, in the Username and Password elds, enter your LDAP user name and password. Domain name is not
required for LDAP login. By default, This iDRAC is selected in the drop-down menu.
6. Click Submit. You are logged in to iDRAC with the required user privileges.
If you log in with Congure Users privileges and the default account credentials, and if the default password warning feature is
enabled, the Default Password Warning page is displayed allowing you to easily change the password.
Related links
Conguring user accounts and privileges
Changing default login password
Conguring supported web browsers
Logging in to iDRAC using a smart card
You can log in to iDRAC using a smart card. Smart cards provide Two Factor Authentication (TFA) that provides two layers of
security:
• Physical smart card device.
• Secret code such as, a password or a PIN.
Users must verify their credentials using the smart card and the PIN.
Related links
Logging in to iDRAC as a local user using a smart card
Logging in to iDRAC as an Active Directory user using a smart card
Logging in to iDRAC as a local user using a smart card
Before you log in as a local user using Smart Card, make sure to:
• Upload user smart card certicate and the trusted Certicate Authority (CA) certicate to iDRAC
• Enable smart card logon.
The iDRAC web interface displays the smart card logon page for users who are congured to use the smart card.
NOTE: Depending on the browser settings, you are prompted to download and install the smart card reader ActiveX plug-
in when using this feature for the rst time.
To log in to iDRAC as a local user using smart card:
1. Access the iDRAC web interface using the link https://[IP address].
The iDRAC Login page is displayed prompting you to insert the smart card.
NOTE: If the default HTTPS port number (port 443) has been changed, type: https://[IP address]:[port
number] where, [IP address] is the IP address for the iDRAC and [port number] is the HTTPS port
number.
2. Insert the Smart Card into the reader and click Login.
A prompt is displayed for the Smart Card’s PIN. A password in not required.
3. Enter the Smart Card PIN for local Smart Card users.
You are logged in to the iDRAC.
NOTE: If you are a local user for whom Enable CRL check for Smart Card Logon is enabled, iDRAC attempts to
download the CRL and checks the CRL for the user's certicate. The login fails if the certicate is listed as revoked
in the CRL or if the CRL cannot be downloaded for some reason.
32

Related links
Enabling or disabling smart card login
Conguring iDRAC smart card login for local users
Logging in to iDRAC as an Active Directory user using a smart card
Before you log in as an Active Directory user using Smart Card, make sure to:
• Upload a Trusted Certicate Authority (CA) certicate (CA-signed Active Directory certicate) to iDRAC.
•Congure the DNS server.
• Enable Active Directory login.
• Enable Smart Card login.
To log in to iDRAC as an Active Directory user using smart card:
1. Log in to iDRAC using the link https://[IP address].
The iDRAC Login page is displayed prompting you to insert the Smart Card.
NOTE: If the default HTTPS port number (port 443) is changed, type: https://[IP address]:[port
number] where, [IP address] is the iDRAC IP address and [port number] is the HTTPS port number.
2. Insert the Smart Card and click Login.
The PIN pop-up is displayed.
3. Enter the PIN and click Submit.
You are logged in to iDRAC with your Active Directory credentials.
NOTE:
If the smart card user is present in Active Directory, an Active Directory password is not required.
Related links
Enabling or disabling smart card login
Conguring iDRAC smart card login for Active Directory users
Logging in to iDRAC using Single Sign-On
When Single Sign-On (SSO) is enabled, you can log in to iDRAC without entering your domain user authentication credentials, such
as user name and password.
Related links
Conguring iDRAC SSO login for Active Directory users
Logging in to iDRAC SSO using iDRAC web interface
Before logging in to iDRAC using Single Sign-On, make sure that:
• You have logged in to your system using a valid Active Directory user account.
• Single Sign-On option is enabled during Active Directory conguration.
To log in to iDRAC using web interface:
1. Log in to your management station using a valid Active Directory account.
2. In a web browser, type https://[FQDN address]
NOTE: If the default HTTPS port number (port 443) has been changed, type: https://[FQDN address]:[port
number] where, [FQDN address] is the iDRAC FQDN (iDRACdnsname.domain. name) and [port number] is
the HTTPS port number.
33

NOTE: If you use IP address instead of FQDN, SSO fails.
iDRAC logs you in with appropriate Microsoft Active Directory privileges, using your credentials that were cached in the
operating system when you logged in using a valid Active Directory account.
Logging in to iDRAC SSO using CMC web interface
Using the SSO feature, you can launch iDRAC web interface from CMC web interface. A CMC user has the CMC user privileges
when launching iDRAC from CMC. If the user account is present in CMC and not in iDRAC, the user can still launch iDRAC from
CMC.
If iDRAC network LAN is disabled (LAN Enabled = No), SSO is not available.
If the server is removed from the chassis, iDRAC IP address is changed, or there is a problem in iDRAC network connection, the
option to Launch iDRAC is grayed-out in the CMC web interface.
For more information, see the Chassis Management Controller User’s Guide available at dell.com/support/manuals.
Accessing iDRAC using remote RACADM
You can use remote RACADM to access iDRAC using RACADM utility.
For more information, see the iDRAC RACADM Command Line Interface Reference Guide available at dell.com/idracmanuals.
If the management station has not stored the iDRAC’s SSL certicate in its default certicate storage, a warning message is
displayed when you run the RACADM command. However, the command is executed successfully.
NOTE: The iDRAC certicate is the certicate iDRAC sends to the RACADM client to establish the secure session. This
certicate is either issued by a CA or self-signed. In either case, if the management station does not recognize the CA or
signing authority, a warning is displayed.
Related links
Validating CA certicate to use remote RACADM on Linux
Validating CA certicate to use remote RACADM on Linux
Before running remote RACADM commands, validate the CA certicate that is used for secure communications.
To validate the certicate for using remote RACADM:
1. Convert the certicate in DER format to PEM format (using openssl command-line tool):
openssl x509 -inform pem -in [yourdownloadedderformatcert.crt] –outform pem -out
[outcertfileinpemformat.pem] –text
2. Find the location of the default CA certicate bundle on the management station. For example, for RHEL5 64 bit, it
is /etc/pki/tls/cert.pem.
3. Append the PEM formatted CA certicate to the management station CA certicate.
For example, use the cat command: cat testcacert.pem >> cert.pem
4. Generate and upload the server certicate to iDRAC.
Accessing iDRAC using local RACADM
For information to access iDRAC using local RACADM, see the iDRAC RACADM Command Line Interface Reference Guide available
at dell.com/idracmanuals.
Accessing iDRAC using rmware RACADM
You can use SSH or Telnet interfaces to access iDRAC and run rmware RACADM commands. For more information, see the iDRAC
RACADM Command Line Interface Reference Guide available at dell.com/idracmanuals.
34

Accessing iDRAC using SMCLP
SMCLP is the default command line prompt when you log in to iDRAC using Telnet or SSH. For more information, see Using SMCLP.
Logging in to iDRAC using public key authentication
You can log into the iDRAC over SSH without entering a password. You can also send a single RACADM command as a command
line argument to the SSH application. The command line options behave similar to remote RACADM since the session ends after the
command is completed.
For example:
Logging in:
ssh username@<domain>
or
ssh username@<IP_address>
where IP_address is the IP address of the iDRAC.
Sending RACADM commands:
ssh username@<domain> racadm getversion
ssh username@<domain> racadm getsel
Related links
Using public key authentication for SSH
Multiple iDRAC sessions
The following table provides the list of multiple iDRAC sessions that are possible using the various interfaces.
Table 6. Multiple iDRAC sessions
Interface Number of Sessions
iDRAC Web Interface 6
Remote RACADM 4
Firmware RACADM / SMCLP SSH - 2
Telnet - 2
Serial - 1
Changing default login password
The warning message that allows you to change the default password is displayed if:
• You log in to iDRAC with Congure User privilege.
• Default password warning feature is enabled.
• Credentials for any currently enabled account are root/calvin.
35

A warning message is also displayed when you log in to iDRAC using SSH, Telnet, remote RACADM, or the Web interface. For Web
interface, SSH, and Telnet, a single warning message is displayed for each session. For remote RACADM, the warning message is
displayed for each command.
NOTE: For information on recommended characters for user names and passwords, see Recommended characters in
user names and passwords.
Related links
Enabling or disabling default password warning message
Changing default login password using web interface
When you log in to iDRAC Web interface, if the Default Password Warning page is displayed, you can change the password. To do
this:
1. Select the Change Default Password option.
2. In the New Password eld, enter the new password.
NOTE: For information on recommended characters for user names and passwords, see Recommended characters in
user names and passwords.
3. In the Conrm Password eld, enter the password again.
4. Click Continue. The new password is congured and you are logged in to iDRAC.
NOTE: Continue is enabled only if the passwords entered in the New Password and Conrm Password elds match.
For information about the other elds, see the iDRAC Online Help.
Changing default login password using RACADM
To change the password, run the following RACADM command:
racadm set iDRAC.Users.<index>.Password <Password>
where, <index> is a value from 1 to 16 (indicates the user account) and <password> is the new user—dened password.
For more information, see the iDRAC RACADM Command Line Interface Reference Guide available at dell.com/idracmanuals.
NOTE: For information on recommended characters for user names and passwords, see Recommended characters in
user names and passwords.
Changing default login password using iDRAC settings utility
To change the default login password using iDRAC Settings Utility:
1. In the iDRAC Settings utility, go to User Conguration.
The iDRAC Settings.User Conguration page is displayed.
2. In the Change Password eld, enter the new password.
NOTE: For information on recommended characters for user names and passwords, see Recommended characters in
user names and passwords.
3. Click Back, click Finish, and then click Yes.
The details are saved.
Enabling or disabling default password warning message
You can enable or disable the display of the default password warning message. To do this, you must have Congure Users privilege.
36

Enabling or disabling default password warning message using web interface
To enable or disable the display of the default password warning message after logging in to iDRAC:
1. Go to Overview → iDRAC Settings → User Authentication → Local Users.
The Users page is displayed.
2. In the Default Password Warning section, select Enable, and then click Apply to enable the display of the Default Password
Warning page when you log in to iDRAC. Else, select Disable.
Alternatively, if this feature is enabled and you do not want to display the warning message for subsequent log-ins, on the
Default Password Warning page, select the Do not show this warning again option, and then click Apply.
Enabling or disabling warning message to change default login password using RACADM
To enable the display of the warning message to change the default login password using RACADM, use
idrac.tuning.DefaultCredentialWarning object.
For more information, see the iDRAC RACADM Command Line Interface Reference Guide available at dell.com/idracmanuals.
Invalid password credentials
To provide security against unauthorized users and denial of service (DoS) attack, iDRAC provides the following before blocking the
IP and SNMP traps (if enabled):
• Series of sign-in errors and alerts
• Increased time intervals with each sequential incorrect login attempt
• Log entries
NOTE: The sign-errors and alerts, increased time interval for each incorrect login, and log entries are available using any
of the iDRAC interfaces such as web interface, Telnet, SSH, Remote RACADM, WS-MAN, and VMCLI.
Table 7. iDRAC web interface behavior with incorrect login attempts
Login
attempts
Blocking
(seconds)
Error
logged
(USR0003
4)
GUI display message SNMP alert (if
enabled)
First
incorrect
login
0 No None No
Second
incorrect
login
30 Yes •RAC0212: Login failed. Verify that
username and password is correct.
Login delayed for 30 seconds.
•Try again button is disabled for 30 seconds.
Yes
Third
incorrect
login
60 Yes •RAC0212: Login failed. Verify that
username and password is correct.
Login delayed for 60 seconds.
•Try again button is disabled for 60 seconds.
Yes
Each
additional
incorrect
login
60 Yes •RAC0212: Login failed. Verify that
username and password is correct.
Login delayed for 60 seconds.
•Try again button is disabled for 60 seconds.
Yes
NOTE: After a 24–hour period, the counters are reset and the above restrictions are applied.
37

3
Setting up managed system and management
station
To perform out-of-band systems management using iDRAC, you must congure iDRAC for remote accessibility, set up the
management station and managed system, and congure the supported web browsers.
NOTE: In case of blade servers, install CMC and I/O modules in the chassis and physically install the system in the
chassis before performing the congurations.
Both iDRAC Express and iDRAC Enterprise ship from the factory with a default static IP address. However, Dell also oers two
options:
•Provisioning Server — Use this option if you have a provisioning server installed in the data center environment. A provisioning
server manages and automates the deployment or upgrade of an operating system and application for a Dell PowerEdge server.
By enabling the Provisioning Server option, the servers, upon rst boot, search for a provisioning server to take control and begin
the automated deployment or upgrade process.
•DHCP — Use this option if you have a Dynamic Host Conguration Protocol (DHCP) server installed in the data center
environment or if you are using iDRAC Auto Cong or OpenManage Essentials Conguration Manager to automate server
provisioning. The DHCP server automatically assigns the IP address, gateway, and subnet mask for iDRAC.
You can enable Provisioning Server or DHCP when you place an order for the server. There is no charge to enable either of these
features. However, only one setting is possible.
Related links
Setting up iDRAC IP address
Setting up managed system
Updating device rmware
Rolling back device rmware
Setting up management station
Conguring supported web browsers
Setting up iDRAC IP address
You must congure the initial network settings based on your network infrastructure to enable the communication to and from
iDRAC. You can set up the IP address using one of the following interfaces:
• iDRAC Settings utility
• Lifecycle Controller (see Lifecycle Controller User’s Guide)
• Dell Deployment Toolkit (see Dell Deployment Toolkit User’s Guide)
• Chassis or Server LCD panel (see the system’s Hardware Owner’s Manual)
NOTE: In case of blade servers, you can congure the network setting using the Chassis LCD panel only during initial
conguration of CMC. After the chassis is deployed, you cannot recongure iDRAC using the Chassis LCD panel.
• CMC Web interface (see Dell Chassis Management Controller Firmware User’s Guide)
In case of rack and tower servers, you can set up the IP address or use the default iDRAC IP address 192.168.0.120 to congure initial
network settings, including setting up DHCP or the static IP for iDRAC.
In case of blade servers, the iDRAC network interface is disabled by default.
38

After you congure iDRAC IP address:
• Ensure that you change the default user name and password after setting up the iDRAC IP address.
• Access iDRAC through any of the following interfaces:
– iDRAC Web interface using a supported browser (Internet Explorer, Firefox, Chrome, or Safari)
– Secure Shell (SSH) — Requires a client such as PuTTY on Windows. SSH is available by default in most of the Linux systems
and hence does not require a client.
– Telnet (must be enabled, since it is disabled by default)
– IPMITool (uses IPMI command) or shell prompt (requires Dell customized installer in Windows or Linux, available from
Systems Management Documentation and Tools DVD or dell.com/support)
Related links
Setting up iDRAC IP using iDRAC settings utility
Setting up iDRAC IP using CMC web interface
Enabling provisioning server
Conguring servers and server components using Auto Cong
Setting up iDRAC IP using iDRAC settings utility
To set up the iDRAC IP address:
1. Turn on the managed system.
2. Press <F2> during Power-on Self-test (POST).
3. In the System Setup Main Menu page, click iDRAC Settings.
The iDRAC Settings page is displayed.
4. Click Network.
The Network page is displayed.
5. Specify the following settings:
• Network Settings
• Common Settings
• IPv4 Settings
• IPv6 Settings
• IPMI Settings
• VLAN Settings
6. Click Back, click Finish, and then click Yes.
The network information is saved and the system reboots.
Related links
Network settings
Common settings
IPv4 settings
IPv6 settings
IPMI settings
VLAN settings
Network settings
To congure the Network Settings:
NOTE: For information about the options, see the
iDRAC Settings Utility Online Help
.
1. Under Enable NIC, select the Enabled option.
2. From the NIC Selection drop-down menu, select one of the following ports based on the network requirement:
39

•Dedicated — Enables the remote access device to use the dedicated network interface available on the Remote Access
Controller (RAC). This interface is not shared with the host operating system and routes the management trac to a
separate physical network, enabling it to be separated from the application trac.
This option implies that iDRAC's dedicated network port routes its trac separately from the server's LOM or NIC ports.
About managing network trac, the Dedicated option allows iDRAC to be assigned an IP address from the same subnet or
dierent subnet in comparison to the IP addresses assigned to the Host LOM or NICs.
NOTE: In blade servers, the Dedicated option is displayed as Chassis (Dedicated).
•LOM1
•LOM2
•LOM3
•LOM4
NOTE: In the case of rack and tower servers, two LOM options (LOM1 and LOM2) or all four LOM options are
available depending on the server model. In blade servers with two NDC ports, two LOM options (LOM1 and LOM2)
are available and on server with four NDC ports, all four LOM options are available.
NOTE: Shared LOM is not supported on the following bNDCs if they are used in a full — height server with two
NDCs because they do not support hardware arbitration:
• Intel 2P X520–k bNDC 10 G
• Emulex OCM14102–N6–D bNDC 10 Gb
• Emulex OCm14102-U4-D bNDC 10 Gb
• Emulex OCm14102-U2-D bNDC 10 Gb
• QLogic QMD8262–k DP bNDC 10 G
3. From the Failover Network drop-down menu, select one of the remaining LOMs. If a network fails, the trac is routed through
the failover network.
For example, to route the iDRAC network trac through LOM2 when LOM1 is down, select LOM1 for NIC Selection and LOM2
for Failover Network.
NOTE: If you have selected Dedicated in NIC Selection drop-down menu, the option is grayed-out.
NOTE: Failover is not supported on shared LOM for the following Emulex rNDCs and bNDCs:
• Emulex OCM14104-UX-D rNDC 10 Gbx
• Emulex OCM14104-U1-D rNDC 10 Gb
• Emulex OCM14104-N1-D rNDC 10 Gb
• Emulex OCM14104B-N1-D rNDC 10 Gb
• Emulex OCM14102-U2-D bNDC 10 Gb
• Emulex OCM14102-U4-D bNDC 10 Gb
• Emulex OCM14102-N6-D bNDC 10 Gb
NOTE: On Dell PowerEdge FM120x4 and FX2 servers, Failover Network is not supported for the chassis sled
congurations. For more information about the chassis sled congurations, see the Chassis Management Controller
(CMC) User’s Guide available at dell.com/idracmanuals.
NOTE: On PowerEdge FM120x4 servers, while conguring the Enhanced Network Adapter Isolation, ensure that
LOM2 is disabled on the host system and is not selected for iDRAC NIC. For more information about the chassis sled
congurations, see the Chassis Management Controller (CMC) User’s Guide available at dell.com/idracmanuals.
4. Under Auto Negotiation, select On if iDRAC must automatically set the duplex mode and network speed. This option is
available only for dedicated mode. If enabled, iDRAC sets the network speed to 10, 100, or 1000 Mbps based on the network
speed.
5. Under Network Speed, select either 10 Mbps or 100 Mbps.
NOTE: You cannot manually set the Network Speed to 1000 Mbps. This option is available only if Auto Negotiation
option is enabled.
6. Under Duplex Mode, select Half Duplex or Full Duplex option.
40

NOTE: If you enable Auto Negotiation, this option is grayed-out.
Common settings
If network infrastructure has DNS server, register iDRAC on the DNS. These are the initial settings requirements for advanced
features such as Directory services—–Active Directory or LDAP, Single Sign On, and smart card.
To register iDRAC:
1. Enable Register DRAC on DNS.
2. Enter the DNS DRAC Name.
3. Select Auto Cong Domain Name to automatically acquire domain name from DHCP. Else, provide the DNS Domain Name.
IPv4 settings
To congure the IPv4 settings:
1. Select Enabled option under Enable IPv4 .
2. Select Enabled option under Enable DHCP , so that DHCP can automatically assign the IP address, gateway, and subnet mask
to iDRAC. Else, select Disabled and enter the values for:
• Static IP Address
• Static Gateway
• Static Subnet Mask
3. Optionally, enable Use DHCP to obtain DNS server address, so that the DHCP server can assign the Static Preferred DNS
Server and Static Alternate DNS Server. Else, enter the IP addresses for Static Preferred DNS Server and Static Alternate
DNS Server.
IPv6 settings
Alternately, based on the infrastructure setup, you can use IPv6 address protocol.
To congure the IPv6 settings:
1. Select Enabled option under Enable IPv6.
2. For the DHCPv6 server to automatically assign the IP address, gateway, and subnet mask to iDRAC, select Enabled option
under Enable Auto-conguration.
NOTE: You can congure both static IP and DHCP IP at the same time.
3. In the Static IP Address 1 box, enter the static IPv6 address.
4. In the Static Prex Length box, enter a value between 0 and 128.
5. In the Static Gateway box, enter the gateway address.
NOTE: If you congure static IP, the current IP address 1 displays static IP and the IP address 2 displays dynamic IP.
If you clear the static IP settings, the current IP address 1 displays dynamic IP.
6. If you are using DHCP, enable DHCPv6 to obtain DNS Server addresses to obtain Primary and Secondary DNS server
addresses from DHCPv6 server. You can congure the following if required:
• In the Static Preferred DNS Server box, enter the static DNS server IPv6 address.
• In the Static Alternate DNS Server box, enter the static alternate DNS server.
IPMI settings
To enable the IPMI Settings:
1. Under Enable IPMI Over LAN, select Enabled.
2. Under Channel Privilege Limit, select Administrator, Operator, or User.
3. In the Encryption Key box, enter the encryption key in the format 0 to 40 hexadecimal characters (without any blanks
characters.) The default value is all zeros.
VLAN settings
You can congure iDRAC into the VLAN infrastructure. To congure VLAN settings, perform the following steps:
41

NOTE: On blade servers that are set as Chassis (Dedicated), the VLAN settings are read-only and can be changed only
using CMC. If the server is set in shared mode, you can congure VLAN settings in shared mode in iDRAC.
1. Under Enable VLAN ID, select Enabled.
2. In the VLAN ID box, enter a valid number from 1 to 4094.
3. In the Priority box, enter a number from 0 to 7 to set the priority of the VLAN ID.
NOTE: After enabling VLAN, the iDRAC IP is not accessible for some time.
Setting up iDRAC IP using CMC web interface
To set up the iDRAC IP address using CMC Web interface:
NOTE: You must have Chassis Conguration Administrator privilege to set up iDRAC network settings from CMC.
1. Log in to CMC Web interface.
2. Go to Server Overview → Setup → iDRAC.
The Deploy iDRAC page is displayed.
3. Under iDRAC Network Settings, select Enable LAN and other network parameters as per requirements. For more information,
see CMC online help.
4. For additional network settings specic to each blade server, go to Server Overview → <server name>.
The Server Status page is displayed.
5. Click Launch iDRAC and go to Overview → iDRAC Settings → Network.
6. In the Network page, specify the following settings:
• Network Settings
• Common Settings
• IPV4 Settings
• IPV6 Settings
• IPMI Settings
• VLAN Settings
NOTE: For more information, see
iDRAC Online Help
.
7. To save the network information, click Apply.
For more information, see the Chassis Management Controller User’s Guide available at dell.com/support/manuals.
Enabling provisioning server
The Provisioning Server feature allows newly installed servers to automatically discover the remote management console that hosts
the provisioning server. The provisioning server provides custom administrative user credentials to iDRAC, so that the unprovisioned
server can be discovered and managed from the management console. For more information about provisioning server, see the
Lifecycle Controller Remote Services User’s Guide available at dell.com/idracmanuals.
Provisioning server works with a static IP address. DHCP, DNS server, or the default DNS host name discovers the provisioning
server. If DNS is specied, the provisioning server IP is retrieved from DNS and the DHCP settings are not required. If the
provisioning server is specied, discovery is skipped so neither DHCP nor DNS is required.
You can enable the Provisioning Server feature using iDRAC Settings Utility or using Lifecycle Controller. For information on using
Lifecycle Controller, see Lifecycle Controller User’s Guide available at dell.com/idracmanuals.
If the Provisioning Server feature is not enabled on the factory-shipped system, the default administrator account (user name as root
and password as calvin) is enabled. Before enabling Provisioning Server, make sure to disable this administrator account. If the
Provisioning Server feature in Lifecycle Controller is enabled, all the iDRAC user accounts are disabled until the provisioning server is
discovered.
42

To enable provisioning server using iDRAC Settings utility:
1. Turn on the managed system.
2. During POST, press F2, and go to iDRAC Settings → Remote Enablement.
The iDRAC Settings Remote Enablement page is displayed.
3. Enable auto-discovery, enter the provisioning server IP address, and click Back.
NOTE: Specifying the provisioning server IP is optional. If it is not set, it is discovered using DHCP or DNS settings
(step 7).
4. Click Network.
The iDRAC Settings Network page is displayed.
5. Enable NIC.
6. Enable IPv4.
NOTE: IPv6 is not supported for auto-discovery.
7. Enable DHCP and get the domain name, DNS server address, and DNS domain name from DHCP.
NOTE: Step 7 is optional if the provisioning server IP address (step 3) is provided.
Conguring servers and server components using Auto Cong
The Auto Cong feature congures and provisions all the components in a server in a single operation. These components include
BIOS, iDRAC, and PERC. Auto Cong automatically imports a Server Conguration Prole (SCP) XML le containing all congurable
parameters. The DHCP server that assigns the IP address also provides the details for accessing the SCP le.
SCP les are created by conguring a gold conguration server. This conguration is then exported to a shared CIFS or NFS network
location that is accessible by the DHCP server and the iDRAC of the server being congured. The SCP le name can be based on
the Service Tag or model number of the target server or can be given a generic name. The DHCP server uses a DHCP server option
to specify the SCP le name (optionally), SCP le location, and the user credentials to access the le location.
When the iDRAC obtains an IP address from the DHCP server that is congured for Auto Cong, iDRAC uses the SCP to congure
the server’s devices. Auto Cong is invoked only after the iDRAC gets its IP address from the DHCP server. If it does not get a
response or an IP address from the DHCP server, then Auto Cong is not invoked.
NOTE:
• You can enable Auto Cong only if DHCPv4 and the Enable IPv4 options are enabled.
• Auto Cong and Auto Discovery features are mutually exclusive. Disable Auto Discovery for Auto Cong to work.
• The Auto Cong is disabled after a server has carried out an Auto Cong operation. For more information on enabling Auto
Cong, see Enabling Auto Cong using RACADM.
If all the Dell PowerEdge servers in the DHCP server pool are of the same model type and number, then a single SCP le
(cong.xml) is required. cong.xml is the default SCP le name.
You can congure individual servers requiring dierent conguration les mapped using individual server Service Tags or server
models. In an environment that has dierent servers with specic requirements, you can use dierent SCP le names to distinguish
each server or server type. For example, if there are two server models to congure—PowerEdge R730s and PowerEdge R530s,
use two SCP les, R730-cong.xml and R530-cong.xml.
NOTE: On systems with iDRAC version 2.20.20.20 or later, if the le name parameter is not present in DHCP option 60,
the iDRAC server conguration agent automatically generates the conguration lename using the server Service Tag,
model number, or the default lename—cong.xml.
The iDRAC server conguration agent uses the rules in the following sequence to determine which SCP le on the le share to apply
for each iDRAC:
1. The lename specied in DHCP option 60.
43

2. <ServiceTag>-cong.xml — If a lename is not specied in DHCP option 60, use the system Service Tag to uniquely identify
the SCP le for the system. For example, CDVH7R1-cong.xml
3. <Model number>-cong.xml — If the option 60 lename is not specied and the <Service Tag>-cong.xml le is not found,
use the system model number as the basis for the SCP le name to use. For example, R520-cong.xml.
4. cong.xml — If the option 60 lename, service tag-based, and model number-based les are not available, use the default
cong.xml le.
NOTE: If none of these les are on the network share, then the server conguration prole import job is marked as failed
for le not found.
Related links
Auto Cong sequence
DHCP options
Enabling Auto Cong using iDRAC web interface
Enabling Auto Cong using RACADM
Auto Cong sequence
1. Create or modify the SCP le that congures the attributes of Dell servers.
2. Place the SCP le in a share location that is accessible by the DHCP server and all the Dell servers that are assigned IP address
from the DHCP server.
3. Specify the SCP le location in vendor-option 43 eld of DHCP server.
4. The iDRAC as part of acquiring IP address advertises vendor class identier iDRAC. (Option 60)
5. The DHCP server matches the vendor class to the vendor option in the dhcpd.conf le and sends the SCP le location and, if
specied the SCP le name to the iDRAC.
6. The iDRAC processes the SCP le and congures all the attributes listed in the le
DHCP options
DHCPv4 allows many globally dened parameters to be passed to the DHCP clients. Each parameter is known as a DHCP option.
Each option is identied with an option tag, which is a 1-byte value. Option tags 0 and 255 are reserved for padding and end of
options, respectively. All other values are available for dening options.
The DHCP Option 43 is used to send information from the DHCP server to the DHCP client. The option is dened as a text string.
This text string is set to contain the values of the XML lename, share location and the credentials to access the location. For
example,
option myname code 43 = text;
subnet 192. 168.0.0 netmask 255.255.255.0 {
# default gateway
option routers 192.168.0.1;
option subnet-mask 255.255.255.0;
option nis-domain "domain.org";
option domain-name "domain.org";
option domain-name-servers 192.168.1.1;
option time-offset -18000; #Eastern Standard Time
option vendor-class-identifier "iDRAC";
set vendor-string = option vendor-class-identifier;
option myname "-f system_config.xml -i 192.168.0.130 -u user -p password -n cifs -s 2 -
d 0 -t 500";
where, -i is the location of the Remote File Share and –f is the le name in the string along with the credentials to the Remote File
Share.
The DHCP Option 60 identies and associates a DHCP client with a particular vendor. Any DHCP server congured to take action
based on a client’s vendor ID should have Option 60 and Option 43 congured. With Dell PowerEdge servers, the iDRAC identies
itself with vendor ID: iDRAC. Therefore, you must add a new ‘Vendor Class’ and create a ‘scope option’ under it for ‘code 60,’ and
then enable the new scope option for the DHCP server.
44

Related links
Conguring option 43 on Windows
Conguring option 60 on Windows
Conguring option 43 and option 60 on Linux
Conguring option 43 on Windows
To congure option 43 on Windows:
1. On the DHCP server, go to Start → Administration Tools → DHCP to open the DHCP server administration tool.
2. Find the server and expand all items under it.
3. Right-click on Scope Options and select Congure Options.
The Scope Options dialog box is displayed.
4. Scroll down and select 043 Vendor Specic Info.
5. In the Data Entry eld, click anywhere in the area under ASCII and enter the IP address of the server that has the share
location, which contains the XML conguration le.
The value appears as you type it under the ASCII, but it also appears in binary to the left.
6. Click OK to save the conguration.
Conguring option 60 on Windows
To congure option 60 on Windows:
1. On the DHCP server, go to Start → Administration Tools → DHCP to open the DHCP server administration tool.
2. Find the server and expand the items under it.
3. Right-click on IPv4 and choose Dene Vendor Classes.
4. Click Add.
A dialog box with the following elds is displayed:
•Display name:
•Description:
•ID: Binary: ASCII:
5. In the Display name: eld, type iDRAC.
6. In the Description: eld, type Vendor Class.
7. Click in the ASCII: section and type iDRAC.
8. Click OK and then Close.
9. On the DHCP window, right-click IPv4 and select Set Predened Options.
10. From the Option class drop-down menu, select iDRAC (created in step 4) and click Add.
11. In the Option Type dialog box, enter the following information:
•Name — iDRAC
•Data Type — String
•Code — 060
•Description — Dell vendor class identier
12. Click OK to return to the DHCP window.
13. Expand all items under the server name, right-click Scope Options and select Congure Options.
14. Click the Advanced tab.
15. From the Vendor class drop-down menu, select iDRAC. The 060 iDRAC is displayed in the Available Options column.
16. Select 060 iDRAC option.
17. Enter the string value that must be sent to the iDRAC (along with a standard DHCP provided IP address). The string value helps
in importing the correct SCP le.
For the option’s DATA entry, String Value setting, use a text parameter that has the following letter options and values:
• Filename (–f) — Indicates the name of the exported Server Conguration Prole XML le. Specifying this lename is
optional with iDRAC version 2.20.20.20 or later.
45

NOTE: For more information on le naming rules, see Conguring servers and server components using Auto
Cong.
• Sharename (-n) — Indicates the name of the network share.
• ShareType (-s) — Indicates the share type. 0 indicates NFS and 2 indicates CIFS.
• IPAddress (-i) — Indicates the IP address of the le share.
NOTE: Sharename (-n), ShareType (-s), and IPAddress (-i) are required attributes that must be passed.
• Username (-u) — Indicates the user name required to access the network share. This information is required only for CIFS.
• Password (-p) — Indicates the password required to access the network share. This information is required only for CIFS.
• ShutdownType (-d) — Indicates the mode of shutdown. 0 indicates Graceful shutdown and 1 indicates Forced shutdown.
NOTE: The default setting is 0.
• Timetowait (-t) — Indicates the time the host system waits before shutting down. The default setting is 300.
• EndHostPowerState (-e) — Indicates the power state of the host. 0 indicates OFF and 1 indicates ON. The default setting
is 1.
NOTE: ShutdownType (-d), Timetowait (-t), and EndHostPowerState (-e) are optional attributes.
NOTE: On DHCP servers running Windows the operating system with iDRAC version prior to 2.20.20.20, make sure
that you add a space before the (–f).
NFS: -f system_cong.xml -i 192.168.1.101 -n /nfs_share -s 0 -d 1
CIFS: -f system_cong.xml -i 192.168.1.101 -n cifs_share -s 2 -u <USERNAME> -p <PASSWORD> -d 1 -t 400
Conguring option 43 and option 60 on Linux
Update the /etc/dhcpd.conf le. The steps to congure the options are similar to the steps for Windows:
1. Set aside a block or pool of addresses that this DHCP server can allocate.
2. Set the option 43 and use the name vendor class identier for option 60.
option myname code 43 = text;
subnet 192.168.0.0 netmask 255.255.0.0 {
#default gateway
option routers 192.168.0.1;
option subnet-mask 255.255.255.0;
option nis-domain "domain.org";
option domain-name "domain.org";
option domain-name-servers 192.168.1.1;
option time-offset -18000; # Eastern Standard Time
option vendor-class-identifier "iDRAC";
set vendor-string = option vendor-class-identifier;
option myname "-f system_config.xml -i 192.168.0.130 -u user -p password -n cifs -s
2 -d 0 -t 500";
range dynamic-bootp 192.168.0.128 192.168.0.254;
default-lease-time 21600;
max-lease-time 43200;
}
}
The following are the required and optional parameters that must be passed in the vendor class identier string:
• Filename (–f) — Indicates the name of the exported Server Conguration Prole XML le. Specifying the lename is
optional with iDRAC version 2.20.20.20 or later.
NOTE: For more information on le naming rules, see Conguring servers and server components using Auto
Cong.
• Sharename (-n) — Indicates the name of the network share.
• ShareType (-s) — Indicates the share type. 0 indicates NFS and 2 indicates CIFS.
• IPAddress (-i) — Indicates the IP address of the le share.
46

NOTE: Sharename (-n), ShareType (-s), and IPAddress (-i) are required attributes that must be passed.
• Username (-u) — Indicates the user name required to access the network share. This information is required only for CIFS.
• Password (-p) — Indicates the password required to access the network share. This information is required only for CIFS.
NOTE: Example for Linux NFS and CIFS share:
–NFS: -f system_cong.xml -i 192.168.0.130 -n /nfs -s 0 -d 0 -t 500
–CIFS: -f system_cong.xml -i 192.168.0.130 -n sambashare/cong_les -s 2 -u user -p password -d 1 -t 400
Ensure that you use NFS2 or NFS3 for NFS network share
• ShutdownType (-d) — Indicates the mode of shutdown. 0 indicates Graceful shutdown and 1 indicates Forced shutdown.
NOTE: The default setting is 0.
• Timetowait (-t) — Indicates the time the host system waits before shutting down. The default setting is 300.
• EndHostPowerState (-e) — Indicates the power state of the host. 0 indicates OFF and 1 indicates ON. The default setting
is 1.
NOTE: ShutdownType (-d), Timetowait (-t), and EndHostPowerState (-e) are optional attributes.
The following is an example of a static DHCP reservation from a dhcpd.conf le:
host my_host {
hardware ethernet b8:2a:72:fb:e6:56;
fixed-address 192.168.0.211;
option host-name "my_host";
option myname " -f r630_raid.xml -i 192.168.0.1 -n /nfs -s 0 -d 0 -t 300";
}
NOTE: After editing the dhcpd.conf le, make sure to restart the dhcpd service in order to apply the changes.
Prerequisites before enabling Auto Cong
Before enabling the Auto cong feature, make sure that following are already set:
• Supported network share (NFS or CIFS) is available on the same subnet as the iDRAC and DHCP server. Test the network share
to ensure that it can be accessed and that the rewall and user permissions are set correctly.
• Server conguration prole is exported to the network share. Also, make sure that the necessary changes in the XML le are
complete so that proper settings can be applied when the Auto Cong process is initiated.
• DHCP server is set and the DHCP conguration is updated as required for iDRAC to call the server and initiate the Auto Cong
feature.
Enabling Auto Cong using iDRAC web interface
Make sure that DHCPv4 and the Enable IPv4 options are enabled and Auto-discovery is disabled.
To enable Auto Cong:
1. In the iDRAC web interface, go to Overview → iDRAC Settings → Network.
The Network page is displayed.
2. In the Auto Cong section, select one of the following options from the Enable DHCP Provisioning drop-down menu:
•Enable Once — Congures the component only once using the XML le referenced by the DHCP server. After this, Auto
Cong is disabled.
•Enable once after reset — After the iDRAC is reset, congures the components only once using the XML le referenced
by the DHCP server. After this, Auto Cong is disabled.
•Disable — Disables the Auto Cong feature.
3. Click Apply to apply the setting.
47

The network page automatically refreshes.
Enabling Auto Cong using RACADM
To enable Auto Cong feature using RACADM, use the iDRAC.NIC.AutoConfig object.
For more information, see the iDRAC RACADM Command Line Interface Reference Guide available at dell.com/idracmanuals.
For more information on the Auto Cong feature, see the Zero-Touch Bare Metal Server Provisioning using Dell iDRAC with Lifecycle
Controller Auto Cong white paper available at the delltechcenter.com/idrac.
Using hash passwords for improved security
On PowerEdge servers with version 2.xx.xx.xx, you can set user passwords and BIOS passwords using a one-way hash format. The
user authentication mechanism is not aected (except for SNMPv3 and IPMI) and you can provide the password in plain text
format.
With the new password hash feature:
• You can generate your own SHA256 hashes to set iDRAC user passwords and BIOS passwords. This allows you to have the
SHA256 values in the server conguration prole, RACADM, and WSMAN. When you provide the SHA256 password values, you
cannot authenticate through SNMPv3 and IPMI.
• You can set up a template server including all the iDRAC user accounts and BIOS passwords using the current plain text
mechanism. After the server is set up, you can export the server conguration prole with the password hash values. The export
includes the hash values required for SNMPv3 authentication. Importing this prole results in losing the IPMI authentication for
users who have the hashed password values set and the F2 IDRAC interface shows that the user account is disabled.
• The other interfaces such as IDRAC GUI will show the user accounts enabled.
NOTE: When downgrading a Dell 12th generation PowerEdge server from version 2.xx.xx.xx to 1.xx.xx, if the server is set
with hash authentication, then you will not be able to log in to any interface unless the password is set to default.
You can generate the hash password with and without Salt using SHA256.
You must have Server Control privileges to include and export hash passwords.
If access to all accounts is lost, use iDRAC Settings Utility or local RACADM and perform reset iDRAC to default task.
If the password of the iDRAC user account is set with the SHA256 password hash only and not the other hashes (SHA1v3Key or
MD5v3Key), then authentication through SNMP v3 is not available.
Hash password using RACADM
To set hash passwords, use the following objects with the set command:
• iDRAC.Users.SHA256Password
• iDRAC.Users.SHA256PasswordSalt
Use the following command to include the hash password in the exported server conguration prole:
racadm get -f <file name> -l <NFS / CIFS share> -u <username> -p <password> -t <filetype>
--includePH
You must set the Salt attribute when the associated hash is set.
NOTE: The attributes are not applicable to the INI conguration le.
Hash password in server conguration prole
The new hash passwords can be optionally exported in the server conguration prole.
48

When importing server conguration prole, you can uncomment the existing password attribute or the new password hash
attribute(s). If both are uncommented an error is generated and the password is not set. A commented attribute is not applied during
an import.
Generating hash password without SNMPv3 and IPMI authentication
To generate hash password without SNMPv3 and IPMI authentication:
1. For iDRAC user accounts, you must salt the password using SHA256.
When you salt the password, a 16 byte binary string is appended. The Salt is required to be 16 bytes long, if provided.
2. Provide hash value and salt in the imported server conguration prole, RACADM commands, or WSMAN.
3. After setting the password, the normal plain text password authentication works except that SNMP v3 and IPMI authentication
fails for iDRAC user accounts that had passwords updated with hash.
Setting up management station
A management station is a computer used for accessing iDRAC interfaces to remotely monitor and manage the PowerEdge
server(s).
To set up the management station:
1. Install a supported operating system. For more information, see the release notes.
2. Install and congure a supported Web browser (Internet Explorer, Firefox, Chrome, or Safari).
3. Install the latest Java Runtime Environment (JRE) (required if Java plug-in type is used to access iDRAC using a Web browser).
4. From the Dell Systems Management Tools and Documentation DVD, install Remote RACADM and VMCLI from the SYSMGMT
folder. Else, run Setup on the DVD to install Remote RACADM by default and other OpenManage software. For more
information about RACADM, see iDRAC RACADM Command Line Interface Reference Guide available at dell.com/
idracmanuals..
5. Install the following based on the requirement:
• Telnet
• SSH client
• TFTP
• Dell OpenManage Essentials
Related links
Installing and using VMCLI utility
Conguring supported web browsers
Accessing iDRAC remotely
To remotely access iDRAC Web interface from a management station, make sure that the management station is in the same
network as iDRAC. For example:
• Blade servers — The management station must be on the same network as CMC. For more information on isolating CMC
network from the managed system’s network, see Chassis Management Controller User’s Guide available at dell.com/support/
manuals.
• Rack and tower servers — Set the iDRAC NIC to Dedicated or LOM1 and make sure that the management station is on the
same network as iDRAC.
To access the managed system’s console from a management station, use Virtual Console through iDRAC Web interface.
Related links
Launching virtual console
Network settings
49

Setting up managed system
If you need to run local RACADM or enable Last Crash Screen capture, install the following from the Dell Systems Management
Tools and Documentation DVD:
• Local RACADM
• Server Administrator
For more information about Server Administrator, see Dell OpenManage Server Administrator User’s Guide available at dell.com/
support/manuals.
Related links
Modifying local administrator account settings
Modifying local administrator account settings
After setting the iDRAC IP address, you can modify the local administrator account settings (that is, user 2) using the iDRAC
Settings utility. To do this:
1. In the iDRAC Settings utility, go to User Conguration.
The iDRAC Settings User Conguration page is displayed.
2. Specify the details for User Name, LAN User Privilege, Serial Port User Privilege, and Change Password.
For information about the options, see the iDRAC Settings Utility Online Help.
3. Click Back, click Finish, and then click Yes.
The local administrator account settings are congured.
Setting up managed system location
You can specify the location details of the managed system in the data center using the iDRAC Web interface or iDRAC Settings
utility.
Setting up managed system location using web interface
To specify the system location details:
1. In the iDRAC web interface, go to Overview → Server → Properties → Details.
The System Details page is displayed.
2. Under System Location, enter the location details of the managed system in the data center.
For information about the options, see the iDRAC Online Help.
3. Click Apply. The system location details are saved in iDRAC.
Setting up managed system location using RACADM
To specify the system location details, use the System.Location group objects.
For more information, see the iDRAC RACADM Command Line Interface Reference Guide available at dell.com/idracmanuals.
Setting up managed system location using iDRAC settings utility
To specify the system location details:
1. In the iDRAC Settings utility, go to System Location.
The iDRAC Settings System Location page is displayed.
2. Enter the location details of the managed system in the data center. For information about the options, see the iDRAC Settings
Utility Online Help.
3. Click Back, click Finish, and then click Yes.
50

The details are saved.
Optimizing system performance and power consumption
The power required to cool a server can contribute a signicant amount to the overall system power. Thermal control is the active
management of system cooling through fan speed and system power management to make sure that the system is reliable while
minimizing system power consumption, airow, and system acoustic output. You can adjust the thermal control settings and optimize
against the system performance and performance-per-Watt requirements.
Using the iDRAC Web interface, RACADM, or the iDRAC Settings Utility, you can change the following thermal settings:
• Optimize for performance
• Optimize for minimum power
• Set the maximum air exhaust temperature
• Increase airow through a fan oset, if required
• Increase airow through increasing minimum fan speed
Modifying thermal settings using iDRAC web interface
To modify the thermal settings:
1. In the iDRAC Web interface, go to Overview → Hardware → Fans → Setup.
The Fan Setup page is displayed.
2. Specify the following:
•Thermal Prole — Select the thermal prole:
–Default Thermal Prole Settings — Implies that the thermal algorithm uses the same system prole settings that is
dened under System BIOS → System BIOS Settings.System Prole Settings page.
By default, this is set to Default Thermal Prole Settings. You can also select a custom algorithm, which is independent of
the BIOS prole. The options available are:
–Maximum Performance (Performance Optimized) :
* Reduced probability of memory or CPU throttling.
* Increased probability of turbo mode activation.
* Generally, higher fan speeds at idle and stress loads.
–Minimum Power (Performance per Watt Optimized):
* Optimized for lowest system power consumption based on optimum fan power state.
* Generally, lower fan speeds at idle and stress loads.
NOTE: Selecting Maximum Performance or Minimum Power, overrides thermal settings associated to System
Prole setting under System BIOS → System BIOS Settings.System Prole Settings page.
•Maximum Exhaust Temperature Limit — From the drop-down menu, select the maximum exhaust air temperature. The
values are displayed based on the system.
The default value is Default, 70°C (158 °F).
This option allows the system fans speeds to change such that the exhaust temperature does not exceed the selected
exhaust temperature limit. This cannot always be guaranteed under all system operating conditions due to dependency on
system load and system cooling capability.
•Fan Speed Oset — Selecting this option allows additional cooling to the server. In case hardware is added (example, new
PCIe cards), it may require additional cooling. A fan speed oset causes fan speeds to increase (by the oset % value) over
baseline fan speeds calculated by the Thermal Control algorithm. Possible values are:
–Low Fan Speed — Drives fan speeds to a moderate fan speed.
–Medium Fan Speed — Drives fan speeds close to medium.
–High Fan Speed — Drives fan speeds close to full speed.
51

–Max Fan Speed — Drives fan speeds to full speed.
–O — Fan speed oset is set to o. This is the default value. When set to o, the percentage does not display. The
default fan speed is applied with no oset. Conversely, the maximum setting will result in all fans running at maximum
speed.
The fan speed oset is dynamic and based on the system. The fan speed increase for each oset is displayed next to each
option.
The fan speed oset increases all fan speeds by the same percentage. Fan speeds may increase beyond the oset speeds
based on individual component cooling needs. The overall system power consumption is expected to increase.
Fan speed oset allows you to increase the system fan speed with four incremental steps. These steps are equally divided
between the typical baseline speed and the maximum speed of the server system fans. Some hardware congurations
results in higher baseline fan speeds, which results in osets other than the maximum oset to achieve maximum speed.
The most common usage scenario is non-standard PCIe adapter cooling. However, the feature can be used to increase
system cooling for other purposes.
•Minimum Fan Speed in PWM (% of Max) — Select this option to ne tune the fan speed. Using this option, you can set a
higher baseline system fan speed or increase the system fan speed if other custom fan speed options are not resulting in the
required higher fan speeds.
–Default — Sets minimum fan speed to default value as determined by the system cooling algorithm.
–Custom — Enter the percentage value.
The allowable range for minimum fan speed PWM is dynamic based on the system conguration. The rst value is the idle
speed and the second value is the conguration max (which may or may not be 100% based on system conguration).
System fans can run higher than this speed as per thermal requirements of the system but not lower than the dened
minimum speed. For example, setting Minimum Fan Speed at 35% limits the fan speed to never go lower than 35% PWM.
NOTE: 0% PWM does not indicate fan is o. It is the lowest fan speed that the fan can achieve.
The settings are persistent, which means that once they are set and applied, they do not automatically change to the default
setting during system reboot, power cycling, iDRAC, or BIOS updates. A few Dell servers may or may not support some or all of
these custom user cooling options. If the options are not supported, they are not displayed or you cannot provide a custom
value.
3. Click Apply to apply the settings.
The following message is displayed:
It is recommended to reboot the system when a thermal profile change has been made. This
is to ensure all power and thermal settings are activated.
Click Reboot Later or Reboot Now.
NOTE: You must reboot the system for the settings to take eect.
Modifying thermal settings using RACADM
To modify the thermal settings, use the objects in the system.thermalsettings group with the set sub command as provided in the
following table.
Table 8. Thermal Settings
Object Description Usage Example
AirExhaustTemp Allows you to set the maximum
air exhaust temperature limit.
Set to any of the following
values (based on the system):
• 0 — Indicates 40°C
• 1 — Indicates 45°C
• 2 — Indicates 50°C
To check the existing setting
on the system:
racadm get
system.thermalsetting
s.AirExhaustTemp
52

Object Description Usage Example
• 3 — Indicates 55°C
• 4 — Indicates 60°C
• 255 — Indicates 70°C
(default)
The output is:
AirExhaustTemp=70
This output indicates that the
system is set to limit the air
exhaust temperature to 70°C.
To set the exhaust temperature
limit to 60°C:
racadm set
system.thermalsetting
s.AirExhaustTemp 4
The output is:
Object value
modified
successfully.
If a system does not support a
particular air exhaust
temperature limit, then when
you run the following
command:
racadm set
system.thermalsetting
s.AirExhaustTemp 0
The following error message is
displayed:
ERROR: RAC947:
Invalid object value
specified.
Make sure to specify the value
depending on the type of
object.
For more information, see
RACADM help.
To set the limit to the default
value:
racadm set
system.thermalsetting
s.AirExhaustTemp 255
FanSpeedHighOffsetVal • Getting this variable reads
the fan speed oset value
in %PWM for High Fan
Speed Oset setting.
• This value depends on the
system.
• Use FanSpeedOffset
object to set this value
using index value 1.
Values from 0-100 racadm get
system.thermalsetting
s
FanSpeedHighOffsetVal
A numerical value, for example
66, is returned. This value
indicates that when you use
the following command, it
applies a fan speed oset of
53

Object Description Usage Example
High (66% PWM) over the
baseline fan speed
racadm set
system.thermalsetting
s FanSpeedOffset 1
FanSpeedLowOffsetVal • Getting this variable reads
the fan speed oset value
in %PWM for Low Fan
Speed Oset setting.
• This value depends on the
system.
• Use FanSpeedOffset
object to set this value
using index value 0.
Values from 0-100 racadm get
system.thermalsetting
s
FanSpeedLowOffsetVal
This returns a value such as
“23”. This means that when
you use the following
command, it applies a fan
speed oset of Low (23%
PWM) over baseline fan speed
racadm set
system.thermalsetting
s FanSpeedOffset 0
FanSpeedMaxOffsetVal • Getting this variable reads
the fan speed oset value
in %PWM for Max Fan
Speed Oset setting.
• This value depends on the
system.
• Use FanSpeedOffset to
set this value using index
value 3
Values from 0-100 racadm get
system.thermalsetting
s
FanSpeedMaxOffsetVal
This returns a value such as
“100”. This means that when
you use the following
command, it applies a fan
speed oset of Max (meaning
full speed, 100% PWM).
Usually, this oset results in fan
speed increasing to full speed.
racadm set
system.thermalsetting
s FanSpeedOffset 3
FanSpeedMediumOffsetV
al
• Getting this variable reads
the fan speed oset value
in %PWM for Medium Fan
Speed Oset setting.
• This value depends on the
system.
• Use FanSpeedOffset
object to set this value
using index value 2
Values from 0-100 racadm get
system.thermalsetting
s
FanSpeedMediumOffsetV
al
This returns a value such as
“47”. This means that when
you use the following
command, it applies a fan
speed oset of Medium (47%
PWM) over baseline fan speed
racadm set
system.thermalsetting
s FanSpeedOffset 2
FanSpeedOffset • Using this object with get
command displays the
existing Fan Speed Oset
value.
• Using this object with set
command allows setting
the required fan speed
oset value.
• The index value decides the
oset that is applied and
Values are:
• 0 — Low Fan Speed
• 1 — High Fan Speed
• 2 — Medium Fan Speed
• 3 — Max Fan Speed
• 255 — None
To view the existing setting:
racadm get
system.thermalsetting
s.FanSpeedOffset
54

Object Description Usage Example
the
FanSpeedLowOffsetVa
l,
FanSpeedMaxOffsetVa
l,
FanSpeedHighOffsetV
al, and
FanSpeedMediumOffse
tVal objects (dened
earlier) are the values at
which the osets are
applied.
To set the fan speed oset to
High value (as dened in
FanSpeedHighOffsetVal)
racadm set
system.thermalsetting
s.FanSpeedOffset 1
MFSMaximumLimit Read Maximum limit for MFS Values from 1 — 100 To display the highest value
that can be set using
MinimumFanSpeed option:
racadm get
system.thermalsetting
s.MFSMaximumLimit
MFSMinimumLimit Read Minimum limit for MFS Values from 0 to
MFSMaximumLimit
Default is 255 (means None)
To display the lowest value that
can be set using
MinimumFanSpeed option.
racadm get
system.thermalsetting
s.MFSMinimumLimit
MinimumFanSpeed • Allows conguring the
Minimum Fan speed that is
required for the system to
operate.
• It denes the baseline
(oor) value for fan speed
and system allows fans to
go lower than this dened
fan speed value.
• This value is %PWM value
for fan speed.
Values from
MFSMinimumLimit to
MFSMaximumLimit
When get command reports
255, it means user congured
oset is not applied.
To make sure that the system
minimum speed does not
decrease lower than 45%
PWM (45 must be a value
between MFSMinimumLimit
to MFSMaximumLimit):
racadm set
system.thermalsetting
s.MinimumFanSpeed 45
ThermalProfile • Allows you to specify the
Thermal Base Algorithm.
• Allows you to set the
system prole as required
for thermal behavior
associated to the prole.
Values:
• 0 — Auto
• 1 — Maximum
performance
• 2 — Minimum Power
To view the existing thermal
prole setting:
racadm get
system.thermalsetting
s.ThermalProfile
To set the thermal prole to
Maximum Performance:
racadm set
system.thermalsetting
s.ThermalProfile 1
ThirdPartyPCIFanRespo
nse
• Thermal overrides for third-
party PCI cards.
• Allows you to disable or
enable the default system
fan response for detected
third-party PCI cards.
• You can conrm the
presence of third-party PCI
card by viewing the
Values:
• 1 — Enabled
• 0 — Disabled
NOTE: The default value
is 1.
To disable any default fan
speed response set for a
detected third-party PCI card:
racadm set
system.thermalsetting
s.ThirdPartyPCIFanRes
ponse 0
55

Object Description Usage Example
message ID PCI3018 in the
Lifecycle Controller log.
Modifying thermal settings using iDRAC settings utility
To modify the thermal settings:
1. In the iDRAC Settings utility, go to Thermal.
The iDRAC Settings Thermal page is displayed.
2. Specify the following:
• Thermal Prole
• Maximum Exhaust Temperature Limit
• Fan Speed Oset
• Minimum Fan Speed
For information about the elds, see the Modifying thermal settings using web interface.
The settings are persistent, which means that once they are set and applied, they do not automatically change to the default
setting during system reboot, power cycling, iDRAC, or BIOS updates. A few Dell servers may or may not support some or all of
these custom user cooling options. If the options are not supported, they are not displayed or you cannot provide a custom
value.
3. Click Back, click Finish, and then click Yes.
The thermal settings are congured.
Conguring supported web browsers
NOTE: For information about the supported browsers and their versions, see the
Release Notes
available at dell.com/
idracmanuals.
Most features of iDRAC web interface can be accessed using these browsers with default settings. For certain feature to work, you
must change a few settings. These settings include disabling pop-up blockers, enabling Java, ActiveX, or HTML5 plug-in support and
so on.
If you are connecting to iDRAC web interface from a management station that connects to the Internet through a proxy server,
congure the web browser to access the Internet from through this server.
NOTE: If you use Internet Explorer or Firefox to access the iDRAC web interface, you may need to congure certain
settings as described in this section. You can use other supported browsers with their default settings.
Related links
Viewing localized versions of web interface
Adding iDRAC IP to the trusted-sites list
Disabling whitelist feature in Firefox
Conguring Internet Explorer
This section provides details about conguring Internet Explorer (IE) to ensure you can access and use all features of the iDRAC web
interface. These settings include:
• Resetting security settings
• Adding iDRAC IP to trusted sites
•Conguring IE to enable Active Directory SSO
56

Resetting Internet Explorer security settings
Ensure that Internet Explorer (IE) settings are set to Microsoft-recommended defaults and customize the settings as described in
this section.
1. Open IE as an administrator or using an administrator account.
2. Click Tools Internet Options Security Local Network or Local intranet.
3. Click Custom Level , select Medium-Low, and click Reset. Click OK to conrm.
Adding iDRAC IP to the trusted-sites list
When you access iDRAC Web interface, you are prompted to add iDRAC IP address to the list of trusted domains if the IP address is
missing from the list. When completed, click Refresh or relaunch the web browser to establish a connection to iDRAC web interface.
If you are not prompted to add the IP, it is recommended that you add the IP manually to the trusted-sites list.
NOTE: When connecting to the iDRAC web interface with a certicate the browser does not trust, the browser's
certicate error warning may display a second time after you acknowledge the rst warning.
To add iDRAC IP address to the trusted-sites list:
1. Click Tools → Internet Options → Security → Trusted sites → Sites.
2. Enter the iDRAC IP address to the Add this website to the zone.
3. Click Add, click OK, and then click Close.
4. Click OK and then refresh your browser.
Conguring Internet Explorer to enable Active Directory SSO
To congure the browser settings for Internet Explorer:
1. In Internet Explorer, navigate to Local Intranet and click Sites.
2. Select the following options only:
• Include all local (intranet) sites not listed on other zones.
• Include all sites that bypass the proxy server.
3. Click Advanced.
4. Add all relative domain names that will be used for iDRAC instances that is part of the SSO conguration (for example,
myhost.example.com.)
5. Click Close and click OK twice.
Conguring Mozilla Firefox
This section provides details about conguring Firefox to ensure you can access and use all features of the iDRAC web interface.
These settings include:
• Disabling whitelist feature
•Conguring Firex to enable Active Directory SSO
Disabling whitelist feature in Firefox
Firefox has a "whitelist" security feature that requires user permission to install plug-ins for each distinct site that hosts a plug-in. If
enabled, the whitelist feature requires you to install a Virtual Console viewer for each iDRAC you visit, even though the viewer
versions are identical.
To disable the whitelist feature and avoid unnecessary plug-in installations, perform the following steps:
1. Open a Firefox Web browser window.
2. In the address eld, enter about:config and press <Enter>.
3. In the Preference Name column, locate and double-click xpinstall.whitelist.required.
The values for Preference Name, Status, Type, and Value change to bold text. The Status value changes to user set and the
Value changes to false.
57

4. In the Preferences Name column, locate xpinstall.enabled.
Make sure that Value is true. If not, double-click xpinstall.enabled to set Value to true.
Conguring Firefox to enable Active Directory SSO
To congure the browser settings for Firefox:
1. In Firefox address bar, enter about:config.
2. In Filter, enter network.negotiate.
3. Add the domain name to network.negotiate-auth.trusted-uris (using comma separated list.)
4. Add the domain name to network.negotiate-auth.delegation-uris (using comma separated list.)
Conguring web browsers to use virtual console
To use Virtual Console on your management station:
1. Make sure that a supported version of the browser (Internet Explorer (Windows), or Mozilla Firefox (Windows or Linux), Google
Chrome, Safari) is installed.
For more information about the supported browser versions, see the Release Notes available at dell.com/idracmanuals.
2. To use Internet Explorer, set IE to Run As Administrator.
3. Congure the Web browser to use ActiveX, Java, or HTML5 plug-in.
ActiveX viewer is supported only with Internet Explorer. HTML5 or a Java viewer is supported on any browser.
4. Import the root certicates on the managed system to avoid the pop-ups that prompt you to verify the certicates.
5. Install the compat-libstdc++-33-3.2.3-61 related package.
NOTE: On Windows, the "compat-libstdc++-33-3.2.3-61" related package may be included in the .NET framework
package or the operating system package.
6. If you are using MAC operating system, select the Enable access for assistive devices option in the Universal Access window.
For more information, see the MAC operating system documentation.
Related links
Conguring Internet Explorer to use HTML5-based plug-in
Conguring the web browser to use Java plug-in
Conguring IE to use ActiveX plug-in
Importing CA certicates to management station
Conguring Internet Explorer to use HTML5-based plug-in
The HTML5 virtual console and virtual media APIs are created by using HTML5 technology. The following are the advantages of
HTML5 technology:
• Installation is not required on the client workstation.
• Compatibility is based on browser and is not based on the operating system or installed components.
• Compatible with most of the desktops and mobile platforms.
• Quick deployment and the client is downloaded as part of a web page.
You must congure Internet Explorer (IE) settings before you launch and run HTML5 based virtual console and virtual media
applications. To congure the browser settings:
1. Disable pop-up blocker. To do this, click Tools → Internet Options → Privacy and clear the Turn on Pop-up Blocker check-
box.
2. Start the HTML5 virtual console using any of the following methods:
• In IE, click Tools → Compatibility View Settings and clear the Display intranet sites in Compatibility View check-box.
• In IE using an IPv6 address, modify the IPv6 address as follows:
https://[fe80::d267:e5ff:fef4:2fe9]/ to https://fe80--d267-e5ff-fef4-2fe9.ipv6-
literal.net/
58

• Direct HTML5 virtual console in IE using an IPv6 address, modify the IPv6 address as follows:
https://[fe80::d267:e5ff:fef4:2fe9]/console to https://fe80--d267-e5ff-
fef4-2fe9.ipv6-literal.net/console
3. To display the Title Bar information in IE, go to Control Panel → Appearance and Personalization → Personalization →
Window Classic
Conguring the web browser to use Java plug-in
Install a Java Runtime Environment (JRE) if you are using Firefox or IE and want to use the Java Viewer.
NOTE: Install a 32-bit or 64-bit JRE version on a 64-bit operating system or a 32-bit JRE version on a 32-bit operating
system.
To congure IE to use Java plug-in:
• Disable automatic prompting for le downloads in Internet Explorer.
• Disable Enhanced Security Mode in Internet Explorer.
Related links
Conguring virtual console
Conguring IE to use ActiveX plug-in
You must congure the IE browser settings before you start and run ActiveX based Virtual Console and Virtual Media applications.
The ActiveX applications are delivered as signed CAB les from the iDRAC server. If the plug-in type is set to Native-ActiveX type in
Virtual console, when you try to start the Virtual Console, the CAB le is downloaded to the client system and ActiveX based Virtual
Console is started. Internet Explorer requires some congurations to download, install, and run these ActiveX based applications.
Internet explorer is available in both 32–bit and 64–bit versions on 64–bit browsers. You can use any version, but if you install the
plug-in in the 64–bit browser, and then try to run the viewer in a 32–bit browser you have to install the plug-in again.
NOTE: You can use ActiveX plug-in only with Internet Explorer.
NOTE: To use ActiveX plug-in on systems with Internet Explorer 9, before conguring Internet Explorer, ensure that you
disable the Enhanced Security Mode in Internet Explorer or in the server manager in Windows Server operating systems.
For ActiveX applications in Windows 2003, Windows XP, Windows Vista, Windows 7, and Windows 2008, congure the following
Internet Explorer settings to use the ActiveX plug-in:
1. Clear the browser’s cache.
2. Add iDRAC IP or host name to the Trusted Sites list.
3. Reset the custom settings to Medium-low or change the settings to allow installation of signed ActiveX plug-ins.
4. Enable the browser to download encrypted content and to enable third-party browser extensions. To do this, go to Tools →
Internet Options → Advanced, clear the Do not save encrypted pages to disk option, and select the Enable third-party
browser extensions option.
NOTE: Restart Internet Explorer for the Enable third-party browser extension setting to take eect.
5. Go to Tools → Internet Options → Security and select the zone you want to run the application.
6. Click Custom level. In the Security Settings window, do the following:
• Select Enable for Automatic prompting for ActiveX controls.
• Select Prompt for Download signed ActiveX controls.
• Select Enable or Prompt for Run ActiveX controls and plugins.
• Select Enable or Prompt for Script ActiveX controls marked safe for scripting.
7. Click OK to close the Security Settings window.
8. Click OK to close the Internet Options window.
NOTE: On systems with Internet Explorer 11, ensure that you add the iDRAC IP by clicking Tools → Compatibility
View settings.
59

NOTE:
• The varying versions of Internet Explorer share Internet Options. Therefore, after you add the server to the list of
trusted sites for one browser the other browser uses the same setting.
• Before installing the ActiveX control, Internet Explorer may display a security warning. To complete the ActiveX control
installation procedure, accept the ActiveX control when Internet Explorer prompts you with a security warning.
Related links
Clearing browser cache
Additional settings for Windows Vista or newer Microsoft operating systems
Additional settings for Windows Vista or newer Microsoft operating systems
The Internet Explorer browsers in Windows Vista or newer operating systems have an additional security feature called Protected
Mode.
To launch and run ActiveX applications in Internet Explorer browsers with Protected Mode:
1. Run IE as an administrator.
2. Go to Tools → Internet Options → Security → Trusted Sites.
3. Make sure that the Enable Protected Mode option is not selected for Trusted Sites zone. Alternatively, you can add the iDRAC
address to sites in the Intranet zone. By default, protected mode is turned o for sites in Intranet Zone and Trusted Sites zone.
4. Click Sites.
5. In the Add this website to the zone eld, add the address of your iDRAC and click Add.
6. Click Close and then click OK.
7. Close and restart the browser for the settings to take eect.
Clearing browser cache
If you have issues when operating the Virtual Console, (out of range errors, synchronization issues, and so on) clear the browser’s
cache to remove or delete any old versions of the viewer that may be stored on the system and try again.
NOTE: You must have administrator privilege to clear the browser’s cache.
Clearing earlier Java versions
To clear older versions of Java viewer in Windows or Linux, do the following:
1. At the command prompt, run javaws-viewer or javaws-uninstall.
The Java Cache viewer is displayed.
2. Delete the items titled iDRAC Virtual Console Client.
Importing CA certicates to management station
When you launch Virtual Console or Virtual Media, prompts are displayed to verify the certicates. If you have custom Web server
certicates, you can avoid these prompts by importing the CA certicates to the Java or ActiveX trusted certicate store.
Related links
Importing CA certicate to Java trusted certicate store
Importing CA certicate to ActiveX trusted certicate store
Importing CA certicate to Java trusted certicate store
To import the CA certicate to the Java trusted certicate store:
1. Launch the Java Control Panel.
2. Click Security tab and then click Certicates.
The Certicates dialog box is displayed.
3. From the Certicate type drop-down menu, select Trusted Certicates.
4. Click Import, browse, select the CA certicate (in Base64 encoded format), and click Open.
The selected certicate is imported to the Web start trusted certicate store.
60

5. Click Close and then click OK. The Java Control Panel window closes.
Importing CA certicate to ActiveX trusted certicate store
You must use the OpenSSL command line tool to create the certicate Hash using Secure Hash Algorithm (SHA). It is recommended
to use OpenSSL tool 1.0.x and later since it uses SHA by default. The CA certicate must be in Base64 encoded PEM format. This is
one-time process to import each CA certicate.
To import the CA certicate to the ActiveX trusted certicate store:
1. Open the OpenSSL command prompt.
2. Run a 8 byte hash on the CA certicate that is currently in-use on the management station using the command: openssl
x509 -in (name of CA cert) -noout -hash
An output le is generated. For example, if the CA certicate le name is cacert.pem, the command is:
openssl x509 –in cacert.pem –noout –hash
The output similar to “431db322” is generated.
3. Rename the CA le to the output le name and include a “.0" extension. For example, 431db322.0.
4. Copy the renamed CA certicate to your home directory. For example, C:\Documents and Settings\<user> directory.
Viewing localized versions of web interface
iDRAC web interface is supported in the following languages:
• English (en-us)
• French (fr)
• German (de)
• Spanish (es)
• Japanese (ja)
•Simplied Chinese (zh-cn)
The ISO identiers in parentheses denote the supported language variants. For some supported languages, resizing the browser
window to 1024 pixels wide is required to view all features.
iDRAC Web interface is designed to work with localized keyboards for the supported language variants. Some features of iDRAC
Web interface, such as Virtual Console, may require additional steps to access certain functions or letters. Other keyboards are not
supported and may cause unexpected problems.
NOTE: See the browser documentation on how to congure or setup dierent languages and view localized versions of
iDRAC Web interface.
Updating device rmware
Using iDRAC, you can update the iDRAC, BIOS, and all device rmware that is supported by using Lifecycle Controller update such
as:
• Fibre Channel (FC) cards
• Diagnostics
• Operating System Driver Pack
• Network Interface Card (NIC)
• RAID Controller
• Power Supply Unit (PSU)
• NVMe PCIe devices
• SAS/SATA hard drives
• Backplane update for internal and external enclosures
61

• OS Collector
CAUTION: The PSU rmware update may take several minutes depending on the system conguration and PSU model.
To avoid damaging the PSU, do not interrupt the update process or power on the system during PSU rmware update.
You must upload the required rmware to iDRAC. After the upload is complete, the current version of the rmware installed on the
device and the version being applied is displayed. If the rmware being uploaded is not valid, an error message is displayed. Updates
that do not require a reboot are applied immediately. Updates that require a system reboot are staged and committed to run on the
next system reboot. Only one system reboot is required to perform all updates.
After the rmware is updated, the System Inventory page displays the updated rmware version and logs are recorded.
The supported rmware image le types are:
•.exe — Windows-based Dell Update Package (DUP)
•.d7 — Contains both iDRAC and Lifecycle Controller rmware
For les with .exe extension, you must have the System Control privilege. The Remote Firmware Update licensed feature and
Lifecycle Controller must be enabled.
For les with .d7 extension, you must have the Congure privilege.
NOTE: After upgrading the iDRAC rmware, you may notice a dierence in the time stamp displayed in the Lifecycle
Controller log until the iDRAC time is reset using NTP. The Lifecycle log displays the BIOS time until the iDRAC time is
reset.
You can perform rmware updates by using the following methods:
• Uploading a supported image type, one at a time, from a local system or network share.
• Connecting to an FTP, TFTP, or HTTP site or a network repository that contains Windows DUPs and a corresponding catalog
le.
You can create custom repositories by using the Dell Repository Manager. For more information, see Dell Repository Manager
Data Center User's Guide. iDRAC can provide a dierence report between the BIOS and rmware installed on the system and
the updates available in the repository. All applicable updates contained in the repository are applied to the system. This feature is
available with iDRAC Enterprise license.
• Scheduling recurring automated rmware updates by using the catalog le and custom repository.
There are multiple tools and interfaces that can be used to update the iDRAC rmware. The following table is applicable only to
iDRAC rmware. The table lists the supported interfaces, image-le types, and whether Lifecycle Controller must be in enabled state
for the rmware to be updated.
Table 9. Image le types and dependencies
.D7 Image iDRAC DUP
Interface Supported Requires LC enabled Supported Requires LC enabled
BMCFW64.exe utility Yes No No N/A
Racadm FWUpdate
(old)
Yes No No N/A
Racadm Update
(new)
Yes Yes Yes Yes
iDRAC UI Yes Yes Yes Yes
WSMAN Yes Yes Yes Yes
In-band OS DUP No N/A Yes No
The following table provides information on whether a system restart is required when rmware is updated for a particular
component:
62

NOTE: When multiple rmware updates are applied through out-of-band methods, the updates are ordered in the most
ecient possible manner to reduce unnecessary system restart.
Table 10. Firmware update — supported components
Component Name Firmware Rollback
Supported? (Yes or No)
Out-of-band — System
Restart Required?
In-band — System
Restart Required?
Lifecycle Controller
GUI — Restart
Required?
Diagnostics No No No No
OS Driver Pack No No No No
iDRAC with Lifecycle
Controller
Yes No **No* Yes
BIOS Yes Yes Yes Yes
RAID Controller Yes Yes Yes Yes
Backplanes Yes Yes Yes Yes
Enclosures Yes Yes No Yes
NIC Yes Yes Yes Yes
Power Supply Unit Yes Yes Yes Yes
CPLD No Yes Yes Yes
FC Cards Yes Yes Yes Yes
NVMe PCIe SSD drives
(Dell’s 13th generation of
PowerEdge servers only)
Yes No No No
SAS/SATA hard drives No Yes Yes No
CMC (on PowerEdge FX2
servers)
No Yes Yes Yes
OS Collector No No No No
* Indicates that though a system restart is not required, iDRAC must be restarted to apply the updates. iDRAC communication and
monitoring may temporarily be interrupted.
** When iDRAC is updated from version 1.30.30 or later, a system restart is not necessary. However, rmware versions of iDRAC
earlier than 1.30.30 require a system restart when applied by using the out-of-band interfaces.
NOTE: Conguration changes and rmware updates that are made within the operating system may not reect properly
in the inventory until you perform a server restart.
When you check for updates, the version marked as Available does not always indicate that it is the latest version available. Before
you install the update, ensure that the version you choose to install is newer than the version currently installed. If you want to
control the version that iDRAC detects, create a custom repository using Dell Repository Manager (DRM) and congure iDRAC to
use that repository to check for updates.
63

Related links
Updating single device rmware
Updating rmware using repository
Updating rmware using FTP, TFTP, or HTTP
Updating device rmware using RACADM
Scheduling automatic rmware updates
Updating rmware using CMC web interface
Updating rmware using DUP
Updating rmware using remote RACADM
Updating rmware using Lifecycle Controller Remote Services
Updating rmware using iDRAC web interface
You can update the device rmware using rmware images available on the local system, from a repository on a network share (CIFS
or NFS), or from FTP.
Updating single device rmware
Before updating the rmware using single device update method, make sure that you have downloaded the rmware image to a
location on the local system.
NOTE: Ensure that the le name for the single component DUP does not have any blank space.
To update single device rmware using iDRAC web interface:
1. Go to Overview → iDRAC Settings → Update and Rollback.
The Firmware Update page is displayed.
2. On the Update tab, select Local as the File Location.
3. Click Browse, select the rmware image le for the required component, and then click Upload.
4. After the upload is complete, the Update Details section displays each rmware le uploaded to iDRAC and its status.
If the rmware image le is valid and was successfully uploaded, the Contents column displays a plus icon ( ) icon next to the
rmware image le name. Expand the name to view the Device Name, Current, and Available rmware version information.
5. Select the required rmware le and do one of the following:
• For rmware images that do not require a host system reboot, click Install. For example, iDRAC rmware le.
• For rmware images that require a host system reboot, click Install and Reboot or Install Next Reboot.
• To cancel the rmware update, click Cancel.
When you click Install, Install and Reboot, or Install Next Reboot, the message Updating Job Queue is displayed.
6. To display the Job Queue page, click Job Queue. Use this page to view and manage the staged rmware updates or click OK to
refresh the current page and view the status of the rmware update.
NOTE: If you navigate away from the page without saving the updates, an error message is displayed and all the
uploaded content is lost.
Related links
Updating device rmware
Viewing and managing staged updates
Updating rmware using repository
Dell Repository Manager (DRM) enables you to create a repository that iDRAC can check for updates. DRM can use the following to
creating the repository:
• New Dell online catalog
• Previous Dell catalog that you have used
• Local source repository
64

• A custom repository
NOTE: For more information about DRM, see delltechcenter.com/repositorymanager.
NOTE: Lifecycle Controller must be enabled and you must have Server Control privilege to update rmware for devices
other than iDRAC.
To update device rmware using a repository:
1. In the iDRAC web interface, go to Overview → iDRAC Settings → Update and Rollback.
The Firmware Update page is displayed.
2. On the Update tab, select Network Share as the File Location.
3. In the Catalog Location section, enter the network setting details.
While specifying the network share settings, it is recommended to avoid special characters for user name and password or
percent encode the special characters. For more information, see Recommended characters in user names and passwords.
For information about the elds, see the iDRAC Online Help.
4. Click Check for Update.
The Update Details section displays a comparison report showing the current rmware versions and the rmware versions
available in the repository.
NOTE: Updates that are not supported, or are not applicable to the system or installed hardware, are not included in
the comparison report.
5. Select the required updates and do one of the following:
NOTE: A version marked as Available does not always indicate that it is the latest version available or newer than the
version already installed.
• For rmware images that do not require a host system reboot, click Install. For example, .d7 rmware le.
• For rmware images that require a host system reboot, click Install and Reboot or Install Next Reboot.
• To cancel the rmware update, click Cancel.
When you click Install, Install and Reboot, or Install Next Reboot, the message Updating Job Queue is displayed.
6. Click Job Queue to display the Job Queue page, where you can view and manage the staged rmware updates or click OK to
refresh the current page and view the status of the rmware update.
Related links
Updating device rmware
Viewing and managing staged updates
Scheduling automatic rmware updates
Updating rmware using FTP, TFTP, or HTTP
You can setup an FTP, TFTP, or HTTP server and congure iDRAC to use it for performing rmware updates. You can use the
Windows-based update packages (DUPs) and a catalog le.
NOTE: Lifecycle Controller must be enabled and you must have Server Control privilege to update rmware for devices
other than iDRAC.
1. In the iDRAC web interface, go to Overview → iDRAC Settings → Update and Rollback.
The Firmware Update page is displayed.
2. On the Update tab, select the desired option in File Location—FTP, TFTP, or HTTP.
3. Enter the required details in the elds that are displayed.
For information about the elds, see the iDRAC Online Help.
4. Click Check for Update.
5. After the upload is complete, the Update Details section displays a comparison report showing the current rmware versions
and the rmware versions available in the repository.
65

NOTE: Updates that are unsupported or not applicable to the system or installed hardware are not included in the
comparison report.
6. Select the required updates and do one of the following:
• For rmware images that do not require a host system reboot, click Install. For example, .d7 rmware le.
• For rmware images that require a host system reboot, click Install and Reboot or Install Next Reboot.
• To cancel the rmware update, click Cancel.
When you click Install, Install and Reboot, or Install Next Reboot, the message Updating Job Queue is displayed.
7. To display the Job Queue page, click Job Queue. On this page, you can view and manage the staged rmware updates. Click
OK to refresh the current page and view the status of the rmware update.
Related links
Updating device rmware
Viewing and managing staged updates
Scheduling automatic rmware updates
Updating device rmware using RACADM
To update device rmware using RACADM, use the update subcommand. For more information, see the RACADM Reference Guide
for iDRAC and CMC available at dell.com/idracmanuals.
Examples:
• To generate a comparison report using an update repository:
racadm update –f catalog.xml –l //192.168.1.1 –u test –p passwd --verifycatalog
• To perform all applicable updates from an update repository using myle.xml as a catalog le and perform a graceful reboot:
racadm update –f “myfile.xml” –b “graceful” –l //192.168.1.1 –u test –p passwd
• To perform all applicable updates from an FTP update repository using Catalog.xml as a catalog le:
racadm update –f “Catalog.xml” –t FTP –e 192.168.1.20/Repository/Catalog
Scheduling automatic rmware updates
You can create a periodic recurring schedule for iDRAC to check for new rmware updates. At the scheduled date and time, iDRAC
connects to the specied destination, checks for new updates, and applies or stages all applicable updates. A log le is created on
the remote server, which contains information about server access and staged rmware updates.
It is recommended that you create a repository using Dell Repository Manager (DRM) and congure iDRAC to use this repository to
check for and perform rmware updates. Using an internal repository enables you to control the rmware and versions available to
iDRAC and helps avoid any unintended rmware changes.
NOTE: For more information about DRM, see delltechcenter.com/repositorymanager.
iDRAC Enterprise license is required to schedule automatic updates.
You can schedule automatic rmware updates using the iDRAC web interface or RACADM.
NOTE: IPv6 address is not supported for scheduling automatic rmware updates.
Related links
Updating device rmware
Viewing and managing staged updates
Scheduling automatic rmware update using web interface
To schedule automatic rmware update using web Interface:
66

NOTE: Do not create the next scheduled occurrence of an automatic update job if a job is already Scheduled. It
overwrites the current scheduled job.
1. In the iDRAC web interface, go to Overview → iDRAC Settings → Update and Rollback.
The Firmware Update page is displayed.
2. Click the Automatic Update tab.
3. Select the Enable Automatic Update option.
4. Select any of the following options to specify if a system reboot is required after the updates are staged:
•Schedule Updates — Stage the rmware updates but do not reboot the server.
•Schedule Updates and reboot Server — Enables server reboot after the rmware updates are staged.
5. Select any of the following to specify the location of the rmware images:
•Network — Use the catalog le from a network share (CIFS or NFS). Enter the network share location details.
NOTE: While specifying the network share settings, it is recommended to avoid special characters for user name
and password or percent encode the special characters.
•FTP — Use the catalog le from the FTP site. Enter the FTP site details.
6. Based on the selection in step 5, enter the network settings or the FTP settings.
For information about the elds, see the iDRAC Online Help.
7. In the Update Window Schedule section, specify the start time for the rmware update and the frequency of the updates
(daily, weekly, or monthly).
For information about the elds, see the iDRAC Online Help.
8. Click Schedule Update.
The next scheduled job is created in the job queue. Five minutes after the rst instance of the recurring job starts, the job for
the next time period is created.
Scheduling automatic rmware update using RACADM
To schedule automatic rmware update, use the following commands:
• To enable automatic rmware update:
racadm set lifecycleController.lcattributes.AutoUpdate.Enable 1
• To view the status of automatic rmware update:
racadm get lifecycleController.lcattributes.AutoUpdate
• To schedule the start time and frequency of the rmware update:
racadm AutoUpdateScheduler create -u username –p password –l <location> [-f
catalogfilename -pu <proxyuser> -pp<proxypassword> -po <proxy port> -pt <proxytype>] -
time < hh:mm> [-dom < 1 – 28,L,’*’> -wom <1-4,L,’*’> -dow <sun-sat,’*’>] -rp <1-366> -a
<applyserverReboot (1-enabled | 0-disabled)>
For example,
– To automatically update rmware using a CIFS share:
racadm AutoUpdateScheduler create -u admin -p pwd -l //1.2.3.4/CIFS-share –f cat.xml -
time 14:30 -wom 1 -dow sun -rp 5 -a 1
– To automatically update rmware using FTP:
racadm AutoUpdateScheduler create -u admin -p pwd -l ftp.mytest.com -pu puser –pp
puser –po 8080 –pt http –f cat.xml -time 14:30 -wom 1 -dow sun -rp 5 -a 1
• To view the current rmware update schedule:
racadm AutoUpdateScheduler view
• To disable automatic rmware update:
racadm set lifecycleController.lcattributes.AutoUpdate.Enable 0
• To clear the schedule details:
racadm AutoUpdateScheduler clear
67

Updating rmware using CMC web interface
You can update iDRAC rmware for blade servers using the CMC Web interface.
To update iDRAC rmware using the CMC Web interface:
1. Log in to CMC Web interface.
2. Go to Server → Overview → <server name>.
The Server Status page is displayed.
3. Click Launch iDRAC Web interface and perform iDRAC Firmware Update.
Related links
Updating device rmware
Updating rmware using iDRAC web interface
Updating rmware using DUP
Before you update rmware using Dell Update Package (DUP), make sure to:
• Install and enable the IPMI and managed system drivers.
• Enable and start the Windows Management Instrumentation (WMI) service if your system is running Windows operating system,
NOTE: While updating the iDRAC rmware using the DUP utility in Linux, if you see error messages such as usb
5-2: device descriptor read/64, error -71 displayed on the console, ignore them.
• If the system has ESX hypervisor installed, then for the DUP le to run, make sure that the "usbarbitrator" service is stopped
using command: service usbarbitrator stop
To update iDRAC using DUP:
1. Download the DUP based on the installed operating system and run it on the managed system.
2. Run the DUP.
The rmware is updated. A system restart is not required after rmware update is complete.
Updating rmware using remote RACADM
1. Download the rmware image to the TFTP or FTP server. For example, C:\downloads\rmimg.d7
2. Run the following RACADM command:
TFTP server:
• Using fwupdate command:
racadm -r <iDRAC IP address> -u <username> -p <password> fwupdate -g -u -a <path>
path the location on the TFTP server where rmimg.d7 is stored.
• Using update command:
racadm -r <iDRAC IP address> -u <username> -p <password> update —f <filename>
FTP server:
• Using fwupdate command:
racadm -r <iDRAC IP address> -u <username> -p <password> fwupdate –f <ftpserver IP>
<ftpserver username> <ftpserver password> –d <path>
path the location on the FTP server where rmimg.d7 is stored.
• Using update command:
racadm -r <iDRAC IP address> -u <username> -p <password> update —f <filename>
For more information, see the iDRAC RACADM Command Line Interface Reference Guide available at dell.com/idracmanuals.
68

Updating rmware using Lifecycle Controller Remote Services
For information to update the rmware using Lifecycle Controller–Remote Services, see Lifecycle Controller Remote Services Quick
Start Guide available at dell.com/idracmanuals.
Updating CMC rmware from iDRAC
In the PowerEdge FX2/FX2s chassis, you can update the rmware for the Chassis Management Controller and any component that
can be updated by CMC and shared by the servers from iDRAC.
Before applying the update, make sure that:
• Servers are not allowed to power-up by CMC.
• Chassis with LCD must display a message indicating “update is in-progress”.
• Chassis without LCD must indicate the update progress using LED blinking pattern.
• During the update, chassis action power commands are disabled.
The updates for components such as Programmable System-on-Chip (PSoC) of IOM that requires all the servers to be idle, the
update is applied on the next chassis power-up cycle.
CMC settings to update CMC rmware from iDRAC
In the PowerEdge FX2/FX2s chassis, before performing the rmware update from iDRAC for CMC and its shared components, do
the following:
1. Launch the CMC Web interface
2. Navigate to Chassis Overview → Setup → General.
3. From the Chassis Management at Server Mode drop-down menu, select Manage and Monitor, and the click Apply.
iDRAC settings to update CMC rmware
In the PowerEdge FX2/FX2s chassis, before updating the rmware for CMC and its shared components from iDRAC, do the
following settings in iDRAC:
1. In the iDRAC Web interface, go to Overview → iDRAC Settings → Update and Rollback → Settings
The Chassis Management Controller Firmware Update Settings page is displayed.
2. For Allow CMC Updates Through OS and Lifecycle Controller, select Enabled to enable CMC rmware update from iDRAC.
3. Under Current CMC Setting, make sure that Chassis Management at Server Mode option displays Manage and Monitor. You
can set this in CMC.
Viewing and managing staged updates
You can view and delete the scheduled jobs including conguration and update jobs. This is a licensed feature. All jobs queued to run
during the next reboot can be deleted.
Related links
Updating device rmware
Viewing and managing staged updates using iDRAC web interface
To view the list of scheduled jobs using iDRAC web interface, go to Overview → Server → Job Queue. The Job Queue page
displays the status of jobs in the Lifecycle Controller job queue. For information about the displayed elds, see the iDRAC Online
Help.
To delete job(s), select the job(s) and click Delete. The page is refreshed and the selected job is removed from the Lifecycle
Controller job queue. You can delete all the jobs queued to run during the next reboot. You cannot delete active jobs, that is, jobs with
the status Running or Downloading.
69

You must have Server Control privilege to delete jobs.
Viewing and managing staged updates using RACADM
To view the staged updates using RACADM, use jobqueue sub-command. For more information, see the iDRAC RACADM Command
Line Interface Reference Guide available at dell.com/idracmanuals.
Rolling back device rmware
You can roll back the rmware for iDRAC or any device that Lifecycle Controller supports, even if the upgrade was previously
performed using another interface. For example, if the rmware was upgraded using the Lifecycle Controller GUI, you can roll back
the rmware using the iDRAC web interface. You can perform rmware rollback for multiple devices with one system reboot.
On Dell’s 13th generation PowerEdge servers that have a single iDRAC and Lifecycle Controller rmware, rolling back the iDRAC
rmware also rolls back the Lifecycle Controller rmware. However, on a 12th generation PowerEdge server with rmware version
2.xx.xx.xx, rolling back iDRAC to a previous version such as 1.xx.xx does not roll back the Lifecycle Controller rmware version. It is
recommended that you roll back Lifecycle Controller to a previous version after rolling back iDRAC.
NOTE: On a 12th generation of PowerEdge server with rmware version 2.10.10.10, you cannot roll back Lifecycle
Controller to 1.
xx
.
xx
without rolling back iDRAC. Roll back iDRAC rst to 1.
xx
.
xx
version and only then can you roll back
Lifecycle Controller.
It is recommended to keep the rmware updated to ensure you have the latest features and security updates. You may need to
rollback an update or install an earlier version if you encounter any issues after an update. To install an earlier version, use Lifecycle
Controller to check for updates and select the version you want to install.
You can perform rmware rollback for the following components:
• iDRAC with Lifecycle Controller
• BIOS
• Network Interface Card (NIC)
• Power Supply Unit (PSU)
• RAID Controller
• Backplane
NOTE: You cannot perform rmware rollback for Diagnostics, Driver Packs, and CPLD.
Before rolling back the rmware, make sure that:
• You have Congure privilege to roll back iDRAC rmware.
• You have Server Control privilege and have enabled Lifecycle Controller to roll back rmware for any other device other than the
iDRAC.
• Change the NIC mode to Dedicated if the mode is set as Shared LOM.
You can roll back the rmware to the previously installed version using any of the following methods:
• iDRAC web interface
• CMC web interface
• RACADM CLI — iDRAC and CMC
• Lifecycle Controller GUI
• Lifecycle Controller-Remote Services
70

Related links
Rollback rmware using iDRAC web interface
Rollback rmware using CMC web interface
Rollback rmware using RACADM
Rollback rmware using Lifecycle Controller
Rollback rmware using Lifecycle Controller-Remote Services
Rollback rmware using iDRAC web interface
To roll back device rmware:
1. In the iDRAC Web interface, go to Overview → iDRAC Settings → Update and Rollback → Rollback.
The Rollback page displays the devices for which you can rollback the rmware. You can view the device name, associated
devices, currently installed rmware version, and the available rmware rollback version.
2. Select one or more devices for which you want to rollback the rmware.
3. Based on the selected devices, click Install and Reboot or Install Next Reboot. If only iDRAC is selected, then click Install.
When you click Install and Reboot or Install Next Reboot, the message “Updating Job Queue” is displayed.
4. Click Job Queue.
The Job Queue page is displayed, where you can view and manage the staged rmware updates.
NOTE:
• While in rollback mode, the rollback process continues in the background even if you navigate away from this page.
An error message appears if:
• You do not have Server Control privilege to rollback any rmware other than the iDRAC or Congure privilege to rollback
iDRAC rmware.
• Firmware rollback is already in-progress in another session.
• Updates are staged to run or already in running state.
If Lifecycle Controller is disabled or in recovery state and you try to perform a rmware rollback for any device other than
iDRAC, an appropriate warning message is displayed along with steps to enable Lifecycle Controller.
Rollback rmware using CMC web interface
To roll back using the CMC Web interface:
1. Log in to CMC Web interface.
2. Go to Server Overview → <server name>.
The Server Status page is displayed.
3. Click Launch iDRAC and perform device rmware rollback as mentioned in the Rollback rmware using idrac web interface
section.
Rollback rmware using RACADM
1. Check the rollback status and the FQDD using the swinventory command:
racadm swinventory
For the device for which you want to rollback the rmware, the Rollback Version must be Available. Also, note the
FQDD.
2. Rollback the device rmware using:
racadm rollback <FQDD>
For more information, see iDRAC RACADM Command Line Interface Reference Guide available at dell.com/idracmanuals.
71

Rollback rmware using Lifecycle Controller
For information, see Lifecycle Controller User’s Guide available at dell.com/idracmanuals.
Rollback rmware using Lifecycle Controller-Remote Services
For information, see Lifecycle Controller Remote Services Quick Start Guide available at dell.com/idracmanuals.
Recovering iDRAC
iDRAC supports two operating system images to make sure a bootable iDRAC. In the event of an unforeseen catastrophic error and
you lose both boot paths:
• iDRAC bootloader detects that there is no bootable image.
• System Health and Identify LED is ashed at ~1/2 second rate. (LED is located on the back of a rack and tower servers and on
the front of a blade server.)
• Bootloader is now polling the SD card slot.
• Format an SD card with FAT using a Windows operating system, or EXT3 using a Linux operating system.
• Copy rmimg.d7 to the SD card.
• Insert the SD card into the server.
• Bootloader detects the SD card, turns the ashing LED to solid amber, reads the rmimg.d7, reprograms iDRAC, and then
reboots iDRAC.
Using TFTP server
You can use Trivial File Transfer Protocol (TFTP) server to upgrade or downgrade iDRAC rmware or install certicates. It is used in
SM-CLP and RACADM command-line interfaces to transfer les to and from iDRAC. The TFTP server must be accessible using an
iDRAC IP address or DNS name.
NOTE: If you use iDRAC web interface to transfer certicates and update rmware, TFTP server is not required.
You can use the netstat -a command on Windows or Linux operating systems to see if a TFTP server is running. The default
port for TFTP is 69. If TFTP server is not running, do one of the following:
• Find another computer on the network running a TFTP service.
• Install a TFTP server on the operating system.
Backing up server prole
You can back up the system conguration, including the installed rmware images on various components such as BIOS, RAID, NIC,
iDRAC, Lifecycle Controller, and Network Daughter Cards (NDCs) and the conguration settings of those components. The backup
operation also includes the hard disk conguration data, motherboard, and replaced parts. The backup creates a single le that you
can save to a vFlash SD card or network share (CIFS or NFS).
You can also enable and schedule periodic backups of the rmware and server conguration based on a certain day, week, or month.
Backup feature is licensed and is available with the iDRAC Enterprise license.
NOTE: In 13th generation servers, this feature is automatically enabled.
Before performing a backup operation, make sure that:
• Collect System Inventory On Reboot (CSIOR) option is enabled. If you initiate a back operation while CSIOR is disabled, the
following message is displayed:
System Inventory with iDRAC may be stale,start CSIOR for updated inventory
• To perform backup on a vFlash SD card:
72

– vFlash SD card is inserted, enabled, and initialized.
– vFlash SD card has at least 100 MB free space to store the backup le.
The backup le contains encrypted user sensitive data, conguration information, and rmware images that you can use for import
server prole operation.
Backup events are recorded in the Lifecycle Log.
Related links
Scheduling automatic backup server prole
Importing server prole
Backing up server prole using iDRAC web interface
To back up the server prole using iDRAC Web interface:
1. Go to Overview → iDRAC Settings → Server Prole.
The Backup and Export Server Prole page is displayed.
2. Select one of the following to save the backup le image:
•Network to save the backup le image on a CIFS or NFS share.
•vFlash to save the backup le image on the vFlash card.
3. Enter the backup le name and encryption passphrase (optional).
4. If Network is selected as the le location, enter the network settings.
NOTE: While specifying the network share settings, it is recommended to avoid special characters for user name and
password or percent encode the special characters.
For information about the elds, see the iDRAC Online Help.
5. Click Backup Now.
The backup operation is initiated and you can view the status on the Job Queue page. After a successful operation, the backup
le is created in the specied location.
Backing up server prole using RACADM
To back up the server prole using RACADM, use the systemcong backup command.
For more information, see the iDRAC RACADM Command Line Interface Reference Guide available at dell.com/idracmanuals.
Scheduling automatic backup server prole
You can enable and schedule periodic backups of the rmware and server conguration based on a certain day, week, or month.
Before scheduling automatic backup server prole operation, make sure that:
• Lifecycle Controller and Collect System Inventory On Reboot (CSIOR) option is enabled.
• Network Time Protocol (NTP) is enabled so that time drift does not aect the actual times of scheduled jobs running and when
the next scheduled job is created.
• To perform backup on a vFlash SD card:
– A Dell supported vFlash SD card is inserted, enabled, and initialized.
– vFlash SD card has enough space to store the backup le.
NOTE: IPv6 address is not supported for scheduling automatic backup server prole.
Scheduling automatic backup server prole using web interface
To schedule automatic backup server prole:
1. In the iDRAC Web interface, go to Overview → iDRAC Settings → Server Prole.
73

The Backup and Export Server Prole page is displayed.
2. Click the Automatic Backup tab.
3. Select the Enable Automatic Backup option.
4. Select one of the following to save the backup le image:
•Network to save the backup le image on a CIFS or NFS share.
•vFlash to save the backup le image on the vFlash card.
5. Enter the backup le name and encryption passphrase (optional).
6. If Network is selected as the le location, enter the network settings.
NOTE: While specifying the network share settings, it is recommended to avoid special characters for user name and
password or percent encode the special characters.
For information about the elds, see the iDRAC Online Help
7. In the Backup Window Schedule section, specify the backup operation start time and frequency of the operation (daily, weekly,
or monthly).
For information about the elds, see the iDRAC Online Help.
8. Click Schedule Backup.
A recurring job is represented in the job queue with a start date and time of the next scheduled backup operation. Five minutes
after the rst instance of the recurring job starts, the job for the next time period is created. The backup server prole operation
is performed at the scheduled date and time.
Scheduling automatic backup server prole using RACADM
To enable automatic backup use the command:
racadm set lifecyclecontroller.lcattributes.autobackup Enabled
To schedule a backup server prole operation:
racadm systemconfig backup –f <filename> <target> [-n <passphrase>] -time <hh:mm> -dom
<1-28,L,’*’> -dow<*,Sun-Sat> -wom <1-4, L,’*’> -rp <1-366>-mb <Max Backups>
To view the current backup schedule:
racadm systemconfig getbackupscheduler
To disable automatic backup use the command:
racadm set LifeCycleController.lcattributes.autobackup Disabled
To clear the backup schedule:
racadm systemconfig clearbackupscheduler
For more information, see the iDRAC RACADM Command Line Interface Reference Guide available at dell.com/idracmanuals.
Importing server prole
You can use the backup image le to import or restore the conguration and rmware for the same server without rebooting the
server.
Import feature is not licensed.
NOTE: For the restore operation, the system Service Tag and the Service Tag in the backup le must be identical. The
restore operation applies to all system components that are same and present in the same location or slot as captured in
the backup le. If components are dierent or not in the same location, they are not modied and restore failures is
logged to the Lifecycle Log.
74

Before performing an import operation, make sure that Lifecycle Controller is enabled. If Lifecycle Controller is disabled, and if you
initiate the import operation, the following message is displayed:
Lifecycle Controller is not enabled, cannot create Configuration job.
When the import is in-progress, if you initiate an import operation again, the following error message is displayed:
Restore is already running
Import events are recorded in the Lifecycle Log.
Easy Restore
NOTE: Easy Restore is available only on 13th generation PowerEdge servers that have the Easy Restore ash memory.
Easy Restore is not available on PowerEdge R930.
After you replace the motherboard on your server, Easy Restore allows you to automatically restore the following data:
• System Service Tag
• Licenses data
• UEFI Diagnostics application
• System conguration settings—BIOS, iDRAC, and NIC
Easy Restore uses the Easy Restore ash memory to back up the data. When you replace the motherboard and power on the
system, the BIOS queries the iDRAC and prompts you to restore the backed-up data. The rst BIOS screen prompts you to restore
the Service Tag, licenses, and UEFI diagnostic application. The second BIOS screen prompts you to restore system conguration
settings. If you choose not to restore data on the rst BIOS screen and if you do not set the Service Tag by another method, the
rst BIOS screen is displayed again. The second BIOS screen is displayed only once.
NOTE:
• System congurations settings are backed-up only when CSIOR is enabled. Ensure that Lifecycle Controller and CSIOR are
enabled.
• System Erase does not clear the data from the Easy Restore ash memory.
• Easy Restore does not back up other data such as rmware images, vFlash data, or add-in cards data.
Related links
Restore operation sequence
Importing server prole using iDRAC web interface
To import the server prole using iDRAC web interface:
1. Go to Overview → iDRAC Settings → Server Prole → Import.
The Import Server Prole page is displayed.
2. Select one of the following to specify the location of the backup le:
•Network
•vFlash
3. Enter the backup le name and decryption passphrase (optional).
4. If Network is selected as the le location, enter the network settings.
NOTE: While specifying the network share settings, it is recommended to avoid special characters for user name and
password or percent encode the special characters.
For information about the elds, see the iDRAC Online Help.
5. Select one of the following for Virtual disks conguration and hard disk data:
•Preserve - Preserves the RAID level, virtual disk, controller attributes, and hard disk data in the system and restores the
system to a previously known state using the backup image le.
75

•Delete and Replace - Deletes and replaces the RAID level, virtual disk, controller attributes, and hard disk conguration
information in the system with the data from the backup image le.
6. Click Import.
The import server prole operation is initiated.
Importing server prole using RACADM
To import the server prole using RACADM, use the systemcong restore command.
For more information, see the iDRAC RACADM Command Line Interface Reference Guide available at dell.com/idracmanuals.
Restore operation sequence
The restore operation sequence is:
1. Host system shuts down.
2. Backup le information is used to restore the Lifecycle Controller.
3. Host system turns on.
4. Firmware and conguration restore process for the devices is completed.
5. Host system shuts down.
6. iDRAC rmware and conguration restore process is completed.
7. iDRAC restarts.
8. Restored host system turns on to resume normal operation.
Monitoring iDRAC using other Systems Management tools
You can discover and monitor iDRAC using Dell Management Console or Dell OpenManage Essentials. You can also use Dell Remote
Access Conguration Tool (DRACT) to discover iDRACs, update rmware, and set up Active Directory. For more information, see the
respective user’s guides.
76

4
Conguring iDRAC
iDRAC enables you to congure iDRAC properties, set up users, and set up alerts to perform remote management tasks.
Before you congure iDRAC, make sure that the iDRAC network settings and a supported browser is congured, and the required
licenses are updated. For more information about the licensable feature in iDRAC, see Managing licenses.
You can congure iDRAC using:
• iDRAC Web Interface
• RACADM
• Remote Services (see Lifecycle Controller Remote Services User’s Guide)
• IPMITool (see Baseboard Management Controller Management Utilities User’s Guide)
To congure iDRAC:
1. Log in to iDRAC.
2. Modify the network settings if required.
NOTE: If you have congured iDRAC network settings, using iDRAC Settings utility during iDRAC IP address setup,
then ignore this step.
3. Congure interfaces to access iDRAC.
4. Congure front panel display.
5. Congure System Location if required.
6. Congure time zone and Network Time Protocol (NTP) if required.
7. Establish any of the following alternate communication methods to iDRAC:
• IPMI or RAC serial
• IPMI serial over LAN
• IPMI over LAN
• SSH or Telnet client
8. Obtain the required certicates.
9. Add and congure iDRAC users with privileges.
10. Congure and enable e-mail alerts, SNMP traps, or IPMI alerts.
11. Set the power cap policy if required.
12. Enable the Last Crash Screen.
13. Congure virtual console and virtual media if required.
14. Congure vFlash SD card if required.
15. Set the rst boot device if required.
16. Set the OS to iDRAC Pass-through if required.
77

Related links
Logging in to iDRAC
Modifying network settings
Conguring services
Conguring front panel display
Setting up managed system location
Conguring time zone and NTP
Setting up iDRAC communication
Conguring user accounts and privileges
Monitoring and managing power
Enabling last crash screen
Conguring and using virtual console
Managing virtual media
Managing vFlash SD card
Setting rst boot device
Enabling or disabling OS to iDRAC Pass-through
Conguring iDRAC to send alerts
Viewing iDRAC information
You can view the basic properties of iDRAC.
Viewing iDRAC information using web interface
In the iDRAC Web interface, go to Overview → iDRAC Settings → Properties to view the following information related to iDRAC.
For information about the properties, see iDRAC Online Help.
• Hardware and rmware version
• Last rmware update
• RAC time
• IPMI version
• User interface title bar information
• Network settings
• IPv4 Settings
• IPv6 Settings
Viewing iDRAC information using RACADM
To view iDRAC information using RACADM, see getsysinfo or get sub-command details provided in the iDRAC RACADM
Command Line Interface Reference Guide available at dell.com/idracmanuals.
Modifying network settings
After conguring the iDRAC network settings using the iDRAC Settings utility, you can also modify the settings through the iDRAC
Web interface, RACADM, Lifecycle Controller, Dell Deployment Toolkit, and Server Administrator (after booting to the operating
system). For more information on the tools and privilege settings, see the respective user’s guides.
To modify the network settings using iDRAC Web interface or RACADM, you must have Congure privileges.
NOTE: Changing the network settings may terminate the current network connections to iDRAC.
78

Modifying network settings using web interface
To modify the iDRAC network settings:
1. In the iDRAC Web interface, go to Overview → iDRAC Settings → Network.
The Network page is displayed.
2. Specify the network settings, common settings, IPv4, IPv6, IPMI, and/or VLAN settings as per your requirement and click
Apply.
If you select Auto Dedicated NIC under Network Settings, when the iDRAC has its NIC Selection as shared LOM (1, 2, 3, or 4)
and a link is detected on the iDRAC dedicated NIC, the iDRAC changes its NIC selection to use the dedicated NIC. If no link is
detected on the dedicated NIC, then the iDRAC uses the shared LOM. The switch from shared to dedicated time-out is ve
seconds and from dedicated to shared is 30 seconds. You can congure this time-out value using RACADM or WS-MAN.
For information about the various elds, see the iDRAC Online Help.
Modifying network settings using local RACADM
To generate a list of available network properties, use the command
racadm get iDRAC.Nic
To use DHCP to obtain an IP address, use the following command to write the object DHCPEnable and enable this feature.
racadm set iDRAC.IPv4.DHCPEnable 1
The following example shows how the command may be used to congure the required LAN network properties:
racadm set iDRAC.Nic.Enable 1
racadm set iDRAC.IPv4.Address 192.168.0.120
racadm set iDRAC.IPv4.Netmask 255.255.255.0
racadm set iDRAC.IPv4.Gateway 192.168.0.120
racadm set iDRAC.IPv4.DHCPEnable 0
racadm set iDRAC.IPv4.DNSFromDHCP 0
racadm set iDRAC.IPv4.DNS1 192.168.0.5
racadm set iDRAC.IPv4.DNS2 192.168.0.6
racadm set iDRAC.Nic.DNSRegister 1
racadm set iDRAC.Nic.DNSRacName RAC-EK00002
racadm set iDRAC.Nic.DNSDomainFromDHCP 0
racadm set iDRAC.Nic.DNSDomainName MYDOMAIN
NOTE: If iDRAC.Nic.Enable is set to 0, the iDRAC LAN is disabled even if DHCP is enabled.
Conguring IP ltering
In addition to user authentication, use the following options to provide additional security while accessing iDRAC:
• IP ltering limits the IP address range of the clients accessing iDRAC. It compares the IP address of an incoming login to the
specied range and allows iDRAC access only from a management station whose IP address is within the range. All other login
requests are denied.
• When repeated login failures occur from a particular IP address, it prevents the address from logging in to iDRAC for a
preselected time span. If you unsuccessfully log in up to two times, you are allowed to log in again only after 30 seconds. If you
unsuccessfully log in more than two times, you are allowed to log in again only after 60 seconds.
As login failures accumulate from a specic IP address, they are registered by an internal counter. When the user successfully logs in,
the failure history is cleared and the internal counter is reset.
NOTE: When login attempts are prevented from the client IP address, few SSH clients may display the message: ssh
exchange identification: Connection closed by remote host.
NOTE: If you are using Dell Deployment Toolkit (DTK), see the
Dell Deployment Toolkit User’s Guide
for the privileges.
79

Congure IP ltering using iDRAC web interface
You must have Congure privilege to perform these steps.
To congure IP ltering:
1. In iDRAC Web interface, go to Overview → iDRAC Settings → Network → Network.
The Network page is displayed.
2. Click Advanced Settings.
The Network Security page is displayed.
3. Specify the IP ltering settings.
For more information about the options, see iDRAC Online Help.
4. Click Apply to save the settings.
Conguring IP ltering using RACADM
You must have Congure privilege to perform these steps.
To congure IP ltering, use the following RACADM objects in the iDRAC.IPBlocking group:
• RangeEnable
• RangeAddr
• RangeMask
The RangeMask property is applied to both the incoming IP address and to the RangeAddr property. If the results are identical, the
incoming login request is allowed to access iDRAC. Logging in from IP addresses outside this range results in an error.
The login proceeds if the following expression equals zero:
RangeMask & (<incoming-IP-address> ^ RangeAddr)
&Bitwise AND of the quantities
^Bitwise exclusive-OR
Examples for IP Filtering
The following RACADM commands block all IP addresses except 192.168.0.57:
racadm set iDRAC.IPBlocking.RangeEnable 1
racadm set iDRAC.IPBlocking.RangeAddr 192.168.0.57
racadm set iDRAC.IPBlocking.RangeMask 255.255.255.255
To restrict logins to a set of four adjacent IP addresses (for example, 192.168.0.212 through 192.168.0.215), select all but the lowest
two bits in the mask:
racadm set iDRAC.IPBlocking.RangeEnable 1
racadm set iDRAC.IPBlocking.RangeAddr 192.168.0.212
racadm set iDRAC.IPBlocking.RangeMask 255.255.255.252
The last byte of the range mask is set to 252, the decimal equivalent of 11111100b.
For more information, see the iDRAC RACADM Command Line Reference Guide available at dell.com/idracmanuals.
FIPS mode
FIPS is a computer security standard that United States government agencies and contractors must use. Starting from version
iDRAC 2.40.40.40, iDRAC supports enabling FIPS mode.
iDRAC will be ocially certied to support FIPS mode in the future.
80

Dierence between FIPS-mode supported and FIPS-validated
Software that has been validated by completing the Cryptographic Module Validation Program is referred to as FIPS-validated.
Because of the time it takes to complete FIPS-validation, not all versions of iDRAC are validated. For information about the latest
status of FIPS-validation for iDRAC, see the Cryptographic Module Validation Program page on the NIST website.
Enabling FIPS Mode
CAUTION: Enabling FIPS mode resets iDRAC to factory-default settings. If you want to restore the settings, back up the
server conguration prole (SCP) before you enable FIPS mode, and restore the SCP after iDRAC restarts.
NOTE: If you reinstall or upgrade iDRAC rmware, FIPS mode gets disabled.
Enabling FIPS mode using web interface
1. On the iDRAC web interface, navigate to Overview → iDRAC Settings → Network.
2. Click Advanced Settings next to Options.
3. In FIPS Mode, select Enabled and click Apply.
4. A message appears prompting you to conrm the change. Click OK.
iDRAC restarts in FIPS mode. Wait for at least 60 seconds before you reconnect to iDRAC.
5. Install a trusted certicate for iDRAC.
NOTE: The default SSL certicate is not allowed in FIPS mode.
NOTE: Some iDRAC interfaces, such as the standards-compliant implementations of IPMI and SNMP, do not support
FIPS-compliance.
Enabling FIPS mode using RACADM
Use RACADM CLI to execute the following command:
racadm set iDRAC.Security.FIPSMode <Enable>
Disabling FIPS mode
To disable FIPS mode, you must reset iDRAC to the factory-default settings.
Conguring services
You can congure and enable the following services on iDRAC:
Local Conguration Disable access to iDRAC conguration (from the host system) using Local RACADM and iDRAC Settings
utility.
Web Server Enable access to iDRAC web interface. If you disable the web interface, remote RACADM also gets disabled.
Use local RACADM to re-enable the web server and remote RACADM.
SSH Access iDRAC through rmware RACADM.
Telnet Access iDRAC through rmware RACADM.
Remote RACADM Remotely access iDRAC.
Redsh Enables support for Redsh RESTful API.
SNMP Agent Enables support for SNMP queries (GET, GETNEXT, and GETBULK operations) in iDRAC.
Automated System
Recovery Agent
Enable Last System Crash Screen.
VNC Server Enable VNC server with or without SSL encryption.
81

Conguring services using web interface
To congure the services using iDRAC Web interface:
1. In the iDRAC Web interface, go to Overview → iDRAC Settings → Network → Services.
The Services page is displayed.
2. Specify the required information and click Apply.
For information about the various settings, see the iDRAC Online Help.
NOTE: Do not select the Prevent this page from creating additional dialogs check-box. Selecting this option
prevents you from conguring services.
Conguring services using RACADM
To enable and congure services using RACADM, use the set command with the objects in the following object groups:
• iDRAC.LocalSecurity
• iDRAC.LocalSecurity
• iDRAC.SSH
• iDRAC.Webserver
• iDRAC.Telnet
• iDRAC.Racadm
• iDRAC.SNMP
For more information about these objects, see iDRAC RACADM Command Line Interface Reference Guide available at dell.com/
idracmanuals.
Enabling or disabling HTTPs redirection
If you do not want automatic redirection from HTTP to HTTPs due to certicate warning issue with default iDRAC certicate or as a
temporary setting for debugging purpose, you can congure iDRAC such that redirection from http port (default is 80) to https port
(default is 443) is disabled. By default, it is enabled. You have to log out and log in to iDRAC for this setting to take eect. When you
disable this feature, a warning message is displayed.
You must have Congure iDRAC privilege to enable or disable HTTPs redirection.
An event is recorded in the Lifecycle Controller log le when this feature is enabled or disabled.
To disable the HTTP to HTTPs redirection:
racadm set iDRAC.Webserver.HttpsRedirection Disabled
To enable HTTP to HTTPs redirection:
racadm set iDRAC.Webserver.HttpsRedirection Enabled
To view the status of the HTTP to HTTPs redirection:
racadm get iDRAC.Webserver.HttpsRedirection
Conguring TLS
By default, iDRAC is congured to use TLS 1.1 and higher. You can congure iDRAC to use any of the following:
• TLS 1.0 and higher
• TLS 1.1 and higher
• TLS 1.2 only
82

NOTE: To ensure a secure connection, Dell recommends using TLS 1.1 and higher.
Conguring TLS using web interface
1. Go to Overview → iDRAC Settings → Network.
2. Click the Services tab and then click Web Server.
3. In the TLS Protocol drop-down, select the TLS version and click Apply.
Conguring TLS using RACADM
To check the version of TLS congured:
racadm get idrac.webserver.tlsprotocol
To set the version of TLS:
racadm set idrac.webserver.tlsprotocol <n>
<n>=0 TLS 1.0 and Higher
<n>=1 TLS 1.1 and Higher
<n>=2 TLS 1.2 Only
Using VNC client to manage remote server
You can use a standard open VNC client to manage the remote server using both desktop and mobile devices such as Dell Wyse
PocketCloud. When servers in data centers stop functioning, the iDRAC or the operating system sends an alert to the console on
the management station. The console sends an email or SMS to a mobile device with required information and launches VNC viewer
application on the management station. This VNC viewer can connect to OS/Hypervisor on the server and provide access to
keyboard, video and mouse of the host server to perform the necessary remediation. Before launching the VNC client, you must
enable the VNC server and congure the VNC server settings in iDRAC such as password, VNC port number, SSL encryption, and
the time out value. You can congure these settings using iDRAC Web interface or RACADM.
NOTE: VNC feature is licensed and is available in the iDRAC Enterprise license.
You can choose from many VNC applications or Desktop clients such as the ones from RealVNC or Dell Wyse PocketCloud.
Only one VNC client session can be active at a time.
If a VNC session is active, you can only launch the Virtual Media using Launch Virtual Console and not the Virtual Console Viewer.
If video encryption is disabled, the VNC client starts RFB handshake directly, and a SSL handshake is not required. During VNC client
handshake (RFB or SSL), if another VNC session is active or if a Virtual Console session is open, the new VNC client session is
rejected. After completion of the initial handshake, VNC server disables Virtual Console and allows only Virtual Media. After
termination of the VNC session, VNC server restores the original state of Virtual Console (enabled or disabled).
NOTE:
• When iDRAC NIC is in shared mode and the host system is power cycled, the network connection is lost for a few
seconds. During this time, if you perform any action in the active VNC client, the VNC session may close. You must wait for
timeout (value congured for the VNC Server settings in the Services page in iDRAC Web interface) and then re-establish
the VNC connection.
• If the VNC client window is minimized for more than 60 seconds, the client window closes. You must open a new VNC
session. If you maximize the VNC client window within 60 seconds, you can continue to use it.
Conguring VNC server using iDRAC web interface
To congure the VNC server settings:
1. In the iDRAC Web interface, go to Overview → iDRAC Settings → Network → Services.
83

The Services page is displayed.
2. In the VNC Server section, enable the VNC server, specify the password, port number, and enable or disable SSL encryption.
For information about the elds, see the iDRAC Online Help.
3. Click Apply.
The VNC server is congured.
Conguring VNC server using RACADM
To congure the VNC server, use the set command with the objects in VNCserver.
For more information, see the iDRAC RACADM Command Line Interface Reference Guide available at dell.com/idracmanuals.
Setting up VNC viewer with SSL encryption
While conguring the VNC server settings in iDRAC, if the SSL Encryption option was enabled, then the SSL tunnel application
must be used along with the VNC Viewer to establish the SSL encrypted connection with iDRAC VNC server.
NOTE: Most of the VNC clients do not have built-in SSL encryption support.
To congure the SSL tunnel application:
1. Congure SSL tunnel to accept connection on <localhost>:<localport number>. For example, 127.0.0.1:5930.
2. Congure SSL tunnel to connect to <iDRAC IP address>:<VNC server port Number>. For example,
192.168.0.120:5901.
3. Start the tunnel application.
To establish connection with the iDRAC VNC server over the SSL encrypted channel, connect the VNC viewer to the localhost
(link local IP address) and the local port number (127.0.0.1:<local port number>).
Setting up VNC viewer without SSL encryption
In general, all Remote Frame Buer (RFB) compliant VNC Viewers connect to the VNC server using the iDRAC IP address and port
number that is congured for the VNC server. If the SSL encryption option is disabled when conguring the VNC server settings in
iDRAC, then to connect to the VNC Viewer do the following:
In the VNC Viewer dialog box, enter the iDRAC IP address and the VNC port number in the VNC Server eld.
The format is <iDRAC IP address:VNC port number>
For example, if the iDRAC IP address is 192.168.0.120 and VNC port number is 5901, then enter 192.168.0.120:5901.
Conguring front panel display
You can congure the front panel LCD and LED display for the managed system.
For rack and tower servers, two types of front panels are available:
• LCD front panel and System ID LED
• LED front panel and System ID LED
For blade servers, only the System ID LED is available on the server front panel since the blade chassis has the LCD.
Related links
Conguring LCD setting
Conguring system ID LED setting
84

Conguring LCD setting
You can set and display a default string such as iDRAC name, IP, and so on or a user-dened string on the LCD front panel of the
managed system.
Conguring LCD setting using web interface
To congure the server LCD front panel display:
1. In iDRAC Web interface, go to Overview → Hardware → Front Panel.
2. In LCD Settings section, from the Set Home Message drop-down menu, select any of the following:
• Service Tag (default)
• Asset Tag
• DRAC MAC Address
• DRAC IPv4 Address
• DRAC IPv6 Address
• System Power
• Ambient Temperature
• System Model
• Host Name
• User Dened
• None
If you select User Dened, enter the required message in the text box.
If you select None, home message is not displayed on the server LCD front panel.
3. Enable Virtual Console indication (optional). If enabled, the Live Front Panel Feed section and the LCD panel on the server
displays the Virtual console session active message when there is an active Virtual Console session.
4. Click Apply.
The server LCD front panel displays the congured home message.
Conguring LCD setting using RACADM
To congure the server LCD front panel display, use the objects in the System.LCD group.
For more information, see the iDRAC RACADM Command Line Interface Reference Guide available at dell.com/idracmanuals.
Conguring LCD setting using iDRAC settings utility
To congure the server LCD front panel display:
1. In the iDRAC Settings utility, go to Front Panel Security.
The iDRAC Settings.Front Panel Security page is displayed.
2. Enable or disable the power button.
3. Specify the following:
• Access to the front panel
• LCD message string
• System power units, ambient temperature units, and error display
4. Enable or disable the virtual console indication.
For information about the options, see the iDRAC Settings Utility Online Help.
5. Click Back, click Finish, and then click Yes.
85

Conguring system ID LED setting
To identify a server, enable or disable System ID LED blinking on the managed system.
Conguring system ID LED setting using web interface
To congure the System ID LED display:
1. In iDRAC Web interface, go to Overview → Hardware → Front Panel. The Front Panel page is displayed.
2. In System ID LED Settings section, select any of the following options to enable or disable LED blinking:
• Blink O
• Blink On
• Blink On 1 Day Timeout
• Blink On 1 Week Timeout
• Blink On 1 Month Timeout
3. Click Apply.
The LED blinking on the front panel is congured.
Conguring system ID LED setting using RACADM
To congure system ID LED, use the setled command.
For more information, see the iDRAC RACADM Command Line Interface Reference Guide available at dell.com/idracmanuals.
Conguring time zone and NTP
You can congure the time zone on iDRAC and synchronize the iDRAC time using Network Time Protocol (NTP) instead of BIOS or
host system times.
You must have Congure privilege to congure time zone or NTP settings.
Conguring time zone and NTP using iDRAC web interface
To congure time zone and NTP using iDRAC web interface:
1. Go to Overview → iDRAC Settings → Properties → Settings.
The Time zone and NTP page is displayed.
2. To congure the time zone, from the Time Zone drop-down menu, select the required time zone, and then click Apply.
3. To congure NTP, enable NTP, enter the NTP server addresses, and then click Apply.
For information about the elds, see iDRAC Online Help.
Conguring time zone and NTP using RACADM
To congure time zone and NTP, use the set command with the objects in the iDRAC.Time and iDRAC.NTPCongGroup group.
For more information, see the iDRAC RACADM Command Line Interface Reference Guide available at dell.com/idracmanuals.
Setting rst boot device
You can set the rst boot device for the next boot only or for all subsequent reboots. If you set the device to be used for all
subsequent boots, it remains as the rst boot device in the BIOS boot order until it is changed again either from the iDRAC web
interface or from the BIOS boot sequence.
You can set the rst boot device to one of the following:
• Normal Boot
86

• PXE
• BIOS Setup
• Local Floppy/Primary Removable Media
• Local CD/DVD
• Hard Drive
• Virtual Floppy
• Virtual CD/DVD/ISO
• Local SD Card
• vFlash
• Lifecycle Controller
• BIOS Boot Manager
• UEFI Device Path
NOTE:
• BIOS Setup (F2), Lifecycle Controller (F10), and BIOS Boot Manager (F11) cannot be set as permanent boot device.
• The rst boot device setting in iDRAC Web Interface overrides the System BIOS boot settings.
• Use Redsh interface to set the value for UEFI device path. Booting to UEFI Device Path is supported on Dell 13th
generation or newer servers.
Setting rst boot device using web interface
To set the rst boot device using iDRAC Web interface:
1. Go to Overview → Server → Setup → First Boot Device.
The First Boot Device page is displayed.
2. Select the required rst boot device from the drop-down list, and click Apply.
The system boots from the selected device for subsequent reboots.
3. To boot from the selected device only once on the next boot, select Boot Once. Thereafter, the system boots from the rst
boot device in the BIOS boot order.
For more information about the options, see the iDRAC Online Help.
Setting rst boot device using RACADM
• To set the rst boot device, use the iDRAC.ServerBoot.FirstBootDevice object.
• To enable boot once for a device, use the iDRAC.ServerBoot.BootOnce object.
For more information about these objects, see the iDRAC RACADM Command Line Interface Reference Guide available at dell.com/
idracmanuals.
Setting rst boot device using virtual console
You can select the device to boot from as the server is being viewed in the Virtual Console viewer before the server runs through its
boot-up sequence. You can perform boot once to all the supported devices listed in Setting rst boot device.
To set the rst boot device using Virtual Console:
1. Launch Virtual Console.
2. In the Virtual Console Viewer, from the Next Boot menu, set the required device as the rst boot device.
Enabling last crash screen
To troubleshoot the cause of a crash on the managed system, you can capture the system crash image using iDRAC.
87

NOTE: For information about Server Administrator, see the
Dell OpenManage Server Administrator Installation Guide
at
dell.com/support/manuals. For information about iSM, see Using iDRAC Service Module.
1. From the Dell Systems Management Tools and Documentation DVD or from the Dell Support website, install Server
Administrator or iDRAC Service Module (iSM) on the managed system.
2. In the Windows startup and recovery window, make sure that the automatic reboot option is not selected.
For more information, see Windows documentation.
3. Use Server Administrator to enable the Auto Recovery timer, set the Auto Recovery action to Reset, Power O, or Power
Cycle, and set the timer in seconds (a value between 60 - 480).
4. Enable the Auto Shutdown and Recovery (ASR) option using one of the following:
• Server Administrator — See the Dell OpenManage Server Administrator User’s Guide.
• Local RACADM — Use the command racadm config -g cfgRacTuning -o cfgRacTuneAsrEnable 1
5. Enable Automated System Recovery Agent. To do this, go to Overview → iDRAC Settings → Network → Services, select
Enabled, and click Apply.
Enabling or disabling OS to iDRAC Pass-through
In servers that have Network Daughter Card (NDC) or embedded LAN On Motherboard (LOM) devices, you can enable the OS to
iDRAC Pass-through feature. This feature provides a high-speed bi-directional in-band communication between iDRAC and the host
operating system through a shared LOM (rack or tower servers), a dedicated NIC (rack, tower, or blade servers), or through the
USB NIC. This feature is available for iDRAC Enterprise license.
NOTE: iDRAC Service Module (iSM) provides more features for managing iDRAC through the operating system. For
more information, see the
iDRAC Service Module Installation Guide
available at dell.com/support/manuals.
When enabled through dedicated NIC, you can launch the browser in the host operating system and then access the iDRAC Web
interface. The dedicated NIC for the blade servers is through the Chassis Management Controller.
Switching between dedicated NIC or shared LOM does not require a reboot or reset of the host operating system or iDRAC.
You can enable this channel using:
• iDRAC Web interface
• RACADM or WS-MAN (post operating system environment)
• iDRAC Settings utility (pre-operating system environment)
If the network conguration is changed through iDRAC Web interface, you must wait for at least 10 seconds before enabling OS to
iDRAC Pass-through.
If you are using the XML conguration le through RACADM or WS-MAN and if the network settings are changed in this le, then
you must wait for 15 seconds to either enable OS to iDRAC Pass-through feature or set the OS Host IP address.
Before enabling OS to iDRAC Pass-through, make sure that:
• iDRAC is congured to use dedicated NIC or shared mode (that is, NIC selection is assigned to one of the LOMs).
• Host operating system and iDRAC are in the same subnet and same VLAN.
• Host operating system IP address is congured.
• A card that supports OS to iDRAC Pass-through capability is installed.
• You have the Congure privilege.
When you enable this feature:
• In shared mode, the host operating system's IP address is used.
• In dedicated mode, you must provide a valid IP address of the host operating system. If more than one LOM is active, enter the
rst LOM’s IP address.
If the OS to iDRAC Pass-through feature does not work after it is enabled, ensure that you check the following:
88

• The iDRAC dedicated NIC cable is connected properly.
• At least one LOM is active.
NOTE: Use the default IP address. Ensure that the IP address of the USB NIC interface is not in the same network
subnet as the iDRAC or host OS IP addresses. If this IP address conicts with an IP address of other interfaces of the
host system or the local network, you must change it.
NOTE: Do not use 169.254.0.3 and 169.254.0.4 IP addresses. These IP addresses are reserved for the USB NIC port on
the front panel when an A/A cable is used.
Related links
Supported cards for OS to iDRAC Pass-through
Supported operating systems for USB NIC
Enabling or disabling OS to iDRAC Pass-through using web interface
Enabling or disabling OS to iDRAC Pass-through using RACADM
Enabling or disabling OS to iDRAC Pass-through using iDRAC settings utility
Supported cards for OS to iDRAC Pass-through
The following table provides a list of cards that support the OS to iDRAC Pass-through feature using LOM.
Table 11. : OS to iDRAC Pass-through using LOM — supported cards
Category Manufacturer Type
NDC Broadcom • 5720 QP rNDC 1G BASE-T
• 57810S DP bNDC KR
• 57800S QP rNDC (10G BASE-T + 1G BASE-T)
• 57800S QP rNDC (10G SFP+ + 1G BASE-T)
• 57840 4x10G KR
• 57840 rNDC
Intel • i540 QP rNDC (10G BASE-T + 1G BASE-T)
• i350 QP rNDC 1G BASE-T
• x520/i350 rNDC 1GB
Qlogic QMD8262 Blade NDC
In-built LOM cards also support the OS to iDRAC pass-through feature.
The following cards do not support the OS to iDRAC Pass-through feature:
• Intel 10 GB NDC.
• Intel rNDC with two controllers – 10G controllers does not support.
• Qlogic bNDC
• PCIe, Mezzanine, and Network Interface Cards.
Supported operating systems for USB NIC
The operating systems supported for USB NIC are:
• Windows Server 2008 R2 SP1
• Windows Server 2008 SP2 (64-bit)
• Windows Server 2012
• Windows Server 2012 R2
• SUSE Linux Enterprise Server 10 SP4 (64-bit)
• SUSE Linux Enterprise Server 11 SP2 (64-bit)
• SUSE Linux Enterprise Server 11 SP4
89

• RHEL 5.9 (32-bit and 64-bit)
• RHEL 6.4
• RHEL 6.7
• vSphere v5.0 U2 ESXi
• vSphere v5.1 U3
• vSphere v5.1 U1 ESXi
• vSphere v5.5 ESXi
• vSphere v5.5 U3
• vSphere 6.0
• vSphere 6.0 U1
• CentOS 6.5
• CentOS 7.0
• Ubuntu 14.04.1 LTS
• Ubuntu 12.04.04 LTS
• Debian 7.6 (Wheezy)
• Debian 8.0
On servers with Windows 2008 SP2 64-bit operating system, the iDRAC Virtual CD USB Device is not discovered automatically (or
enabled). You must enable this manually. For more information, see steps recommended by Microsoft to manually update the
Remote Network Driver Interface Specication (RNDIS) driver for this device.
For Linux operating systems, congure the USB NIC as DHCP on the host operating system before enabling USB NIC.
If the operating system on the host is SUSE Linux Enterprise Server 11, CentOS 6.5, CentOS 7.0, Ubuntu 14.04.1 LTS, or Ubuntu
12.04.4 LTS then after enabling the USB NIC in iDRAC, you must manually enable DHCP client on the host operating system. For
information to enable DHCP, see the documents for SUSE Linux Enterprise Server, CentOS, and Ubuntu operating systems.
For vSphere, you must install the VIB le before enabling USB NIC.
For the following operating systems, if you install the Avahi and nss-mdns packages, then you can use https://idrac.local to launch
the iDRAC from the host operating system. If these packages are not installed, use https://169.254.0.1 to launch the iDRAC.
Operating
System
Firewall
Status
Avahi Package nss-mdns Package
RHEL 5.9 32–
bit
Disable Install as a separate package
(avahi-0.6.16-10.el5_6.i386.rpm)
Install as a separate package (nss-
mdns-0.10-4.el5.i386.rpm)
RHEL 6.4 64–
bit
Disable Install as a separate package
(avahi-0.6.25-12.el6.x86_64.rpm)
Install as a separate package (nss-
mdns-0.10-8.el6.x86_64.rpm)
SLES 11 SP3
64–bit
Disable Avahi package is the part of operating system DVD nss-mdns is installed while installing Avahi
On the host system, while installing RHEL 5.9 operating system, the USB NIC pass-through mode is in disabled state. If it is enabled
after the installation is complete, the network interface corresponding to the USB NIC device is not active automatically. You can do
any of the following to make the USB NIC device active:
•Congure the USB NIC interface using Network Manager tool. Navigate to System → Administrator → Network → Devices →
New → Ethernet Connection and select Dell computer corp.iDRAC Virtual NIC USB Device. Click the Activate icon to
activate the device. For more information, see the RHEL 5.9 documentation.
• Create corresponding interface’s cong le as ifcfg-ethX in /etc/syscong/network-script/ directory. Add the basic entries
DEVICE, BOOTPROTO, HWADDR, ONBOOT. Add TYPE in the ifcfg-ethX le and restart the network services using the
command service network restart.
• Reboot the system.
90

• Turn o and turn on the system.
On systems with RHEL 5.9 operating system, if the USB NIC was disabled and if you turn o the system or vice-versa, when the
system is turned on and if the USB NIC is enabled, the USB NIC device is not active automatically. To make it active, check if any
ifcfg-ethX.bak le is available in the /etc/syscong/network-script directory for the USB NIC interface. If it is available, rename it to
ifcfg-ethX and then use the ifup ethX command.
Related links
Installing VIB le
Installing VIB le
For vSphere operating systems, before enabling the USB NIC, you must install the VIB le.
To install the VIB le:
1. Using Win-SCP, copy the VIB le to /tmp/ folder of the ESX-i host operating system.
2. Go to the ESXi prompt and run the following command:
esxcli software vib install -v /tmp/ iDRAC_USB_NIC-1.0.0-799733X03.vib --no-sig-check
The output is:
Message: The update completed successfully, but the system needs to be rebooted for the
changes to be effective.
Reboot Required: true
VIBs Installed: Dell_bootbank_iDRAC_USB_NIC_1.0.0-799733X03
VIBs Removed:
VIBs Skipped:
3. Reboot the server.
4. At the ESXi prompt, run the command: esxcfg-vmknic –l.
The output displays the usb0 entry.
Enabling or disabling OS to iDRAC Pass-through using web interface
To enable OS to iDRAC Pass-through using Web interface:
1. Go to Overview → iDRAC Settings → Network → OS to iDRAC Pass-through.
The OS to iDRAC Pass-through page is displayed.
2. Select any of the following options to enable OS to iDRAC pass-through:
•LOM — The OS to iDRAC pass-through link between the iDRAC and the host operating system is established through the
LOM or NDC.
•USB NIC — The OS to iDRAC pass-through link between the iDRAC and the host operating system is established through
the internal USB bus.
To disable this feature, select Disabled.
3. If you select LOM as the pass-through conguration, and if the server is connected using dedicated mode, enter the IPv4
address of the operating system.
NOTE: If the server is connected in shared LOM mode, then the OS IP Address eld is disabled.
4. If you select USB NIC as the pass-through conguration, enter the IP address of the USB NIC.
The default value is 169.254.0.1. It is recommended to use the default IP address. However, if this IP address conicts with an IP
address of other interfaces of the host system or the local network, you must change it.
Do not enter 169.254.0.3 and 169.254.0.4 IPs. These IPs are reserved for the USB NIC port on the front panel when a A/A cable
is used.
5. Click Apply to apply the settings.
6. Click Test Network Conguration to check if the IP is accessible and the link is established between the iDRAC and the host
operating system.
91

Enabling or disabling OS to iDRAC Pass-through using RACADM
To enable or disable OS to iDRAC Pass-through using RACADM, use the objects in the iDRAC.OS-BMC group.
For more information, see the iDRAC RACADM Command Line Interface Reference Guide available at dell.com/idracmanuals.
Enabling or disabling OS to iDRAC Pass-through using iDRAC settings utility
To enable or disable OS to iDRAC Pass-through using iDRAC Settings Utility:
1. In the iDRAC Settings utility, go to Communications Permissions.
The iDRAC Settings.Communications Permissions page is displayed.
2. Select any of the following options to enable OS to iDRAC pass-through:
•LOM — The OS to iDRAC pass-through link between the iDRAC and the host operating system is established through the
LOM or NDC.
•USB NIC — The OS to iDRAC pass-through link between the iDRAC and the host operating system is established through
the internal USB bus.
To disable this feature, select Disabled.
NOTE: The LOM option can be selected only of the card supports OS to iDRAC pass-through capability. Else, this
option is grayed-out.
3. If you select LOM as the pass-through conguration, and if the server is connected using dedicated mode, enter the IPv4
address of the operating system.
NOTE: If the server is connected in shared LOM mode, then the OS IP Address eld is disabled.
4. If you select USB NIC as the pass-through conguration, enter the IP address of the USB NIC.
The default value is 169.254.0.1. However, if this IP address conicts with an IP address of other interfaces of the host system or
the local network, you must change it. Do not enter 169.254.0.3 and 169.254.0.4 IPs. These IPs are reserved for the USB NIC
port on the front panel when a A/A cable is used
5. Click Back, click Finish, and then click Yes.
The details are saved.
Obtaining certicates
The following table lists the types of certicates based on the login type.
Table 12. Types of certicate based on login type
Login Type Certicate Type How to Obtain
Single Sign-on using Active Directory Trusted CA certicate Generate a CSR and get it signed from a
Certicate Authority
SHA-2 certicates are also supported.
Smart Card login as a local or Active
Directory user
• User certicate
• Trusted CA certicate
• User Certicate — Export the smart
card user certicate as Base64-
encoded le using the card
management software provided by the
smart card vendor.
• Trusted CA certicate — This
certicate is issued by a CA.
SHA-2 certicates are also supported.
Active Directory user login Trusted CA certicate This certicate is issued by a CA.
92

Login Type Certicate Type How to Obtain
SHA-2 certicates are also supported.
Local User login SSL Certicate Generate a CSR and get it signed from a
trusted CA
NOTE: iDRAC ships with a default
self-signed SSL server certicate.
The iDRAC Web server, Virtual
Media, and Virtual Console use this
certicate.
SHA-2 certicates are also supported.
Related links
SSL server certicates
Generating a new certicate signing request
SSL server certicates
iDRAC includes a web server that is congured to use the industry-standard SSL security protocol to transfer encrypted data over a
network. An SSL encryption option is provided to disable weak ciphers. Built upon asymmetric encryption technology, SSL is widely
accepted for providing authenticated and encrypted communication between clients and servers to prevent eavesdropping across a
network.
An SSL-enabled system can perform the following tasks:
• Authenticate itself to an SSL-enabled client
• Allow the two systems to establish an encrypted connection
NOTE: If SSL encryption is set to 256-bit or higher, the cryptography settings for your virtual machine environment
(JVM, IcedTea) may require installing the Unlimited Strength Java Cryptography Extension Policy Files to permit usage of
iDRAC plugins such as vConsole with this level of encryption. For information about installing the policy les, see the
documentation for Java.
iDRAC Web server has a Dell self-signed unique SSL digital certicate by default. You can replace the default SSL certicate with a
certicate signed by a well-known Certicate Authority (CA). A Certicate Authority is a business entity that is recognized in the
Information Technology industry for meeting high standards of reliable screening, identication, and other important security criteria.
Examples of CAs include Thawte and VeriSign. To initiate the process of obtaining a CA-signed certicate, use either iDRAC Web
interface or RACADM interface to generate a Certicate Signing Request (CSR) with your company’s information. Then, submit the
generated CSR to a CA such as VeriSign or Thawte. The CA can be a root CA or an intermediate CA. After you receive the CA-
signed SSL certicate, upload this to iDRAC.
For each iDRAC to be trusted by the management station, that iDRAC’s SSL certicate must be placed in the management station’s
certicate store. Once the SSL certicate is installed on the management stations, supported browsers can access iDRAC without
certicate warnings.
You can also upload a custom signing certicate to sign the SSL certicate, rather than relying on the default signing certicate for
this function. By importing one custom signing certicate into all management stations, all the iDRACs using the custom signing
certicate are trusted. If a custom signing certicate is uploaded when a custom SSL certicate is already in-use, then the custom
SSL certicate is disabled and a one-time auto-generated SSL certicate, signed with the custom signing certicate, is used. You
can download the custom signing certicate (without the private key). You can also delete an existing custom signing certicate.
After deleting the custom signing certicate, iDRAC resets and auto-generates a new self-signed SSL certicate. If a self-signed
certicate is regenerated, then the trust must be re-established between that iDRAC and the management workstation. Auto-
generated SSL certicates are self-signed and have an expiration date of seven years and one day and a start date of one day in the
past (for dierent time zone settings on management stations and the iDRAC).
The iDRAC Web server SSL certicate supports the asterisk character (*) as part of the left-most component of the Common
Name when generating a Certicate Signing Request (CSR). For example, *.qa.com, or *.company.qa.com. This is called a wildcard
93

certicate. If a wildcard CSR is generated outside of iDRAC, you can have a signed single wildcard SSL certicate that you can
upload for multiple iDRACs and all the iDRACs are trusted by the supported browsers. While connecting to iDRAC Web interface
using a supported browser that supports a wildcard certicate, the iDRAC is trusted by the browser. While launching viewers, the
iDRACs are trusted by the viewer clients.
Related links
Generating a new certicate signing request
Uploading server certicate
Viewing server certicate
Uploading custom signing certicate
Downloading custom SSL certicate signing certicate
Deleting custom SSL certicate signing certicate
Generating a new certicate signing request
A CSR is a digital request to a Certicate Authority (CA) for a SSL server certicate. SSL server certicates allow clients of the
server to trust the identity of the server and to negotiate an encrypted session with the server.
After the CA receives a CSR, they review and verify the information the CSR contains. If the applicant meets the CA’s security
standards, the CA issues a digitally-signed SSL server certicate that uniquely identies the applicant’s server when it establishes
SSL connections with browsers running on management stations.
After the CA approves the CSR and issues the SSL server certicate, it can be uploaded to iDRAC. The information used to generate
the CSR, stored on the iDRAC rmware, must match the information contained in the SSL server certicate, that is, the certicate
must have been generated using the CSR created by iDRAC.
Related links
SSL server certicates
Generating CSR using web interface
To generate a new CSR:
NOTE: Each new CSR overwrites any previous CSR data stored in the rmware. The information in the CSR must match
the information in the SSL server certicate. Else, iDRAC does not accept the certicate.
1. In the iDRAC Web interface, go to Overview → iDRAC Settings → Network → SSL, select Generate Certicate Signing
Request (CSR) and click Next.
The Generate a New Certicate Signing Request page is displayed.
2. Enter a value for each CSR attribute.
For more information, see iDRAC Online Help.
3. Click Generate.
A new CSR is generated. Save it to the management station.
Generating CSR using RACADM
To generate a CSR using RACADM, use the set command with the objects in the iDRAC.Security group, and then use the sslcsrgen
command to generate the CSR.
For more information, see the iDRAC RACADM Command Line Interface Reference Guide available at dell.com/idracmanuals.
Uploading server certicate
After generating a CSR, you can upload the signed SSL server certicate to the iDRAC rmware. iDRAC must be reset to apply the
certicate. iDRAC accepts only X509, Base 64 encoded Web server certicates. SHA-2 certicates are also supported.
CAUTION: During reset, iDRAC is not available for a few minutes.
94

Related links
SSL server certicates
Uploading server certicate using web interface
To upload the SSL server certicate:
1. In the iDRAC Web interface, go to Overview → iDRAC Settings → Network → SSL, select Upload Server Certicate and
click Next.
The Certicate Upload page is displayed.
2. Under File Path, click Browse and select the certicate on the management station.
3. Click Apply.
The SSL server certicate is uploaded to iDRAC.
4. A pop-up message is displayed asking you to reset iDRAC immediately or at a later time. Click Reset iDRAC or Reset iDRAC
Later as required.
iDRAC resets and the new certicate is applied. The iDRAC is not available for a few minutes during the reset.
NOTE: You must reset iDRAC to apply the new certicate. Until iDRAC is reset, the existing certicate is active.
Uploading server certicate using RACADM
To upload the SSL server certicate, use the sslcertupload command. For more information, see the RACADM Command Line
Reference Guide for iDRAC available at dell.com/idracmanuals.
If the CSR is generated outside of iDRAC with a private key available, then to upload the certicate to iDRAC:
1. Send the CSR to a well-known root CA. CA signs the CSR and the CSR becomes a valid certicate.
2. Upload the private key using the remote racadm sslkeyupload command.
3. Upload the signed certicate to iDRAC using the remote racadm sslcertupload command.
The new certicate is uploaded iDRAC. A message is displayed asking you to reset iDRAC.
4. Run the racadm racreset command to reset iDRAC.
iDRAC resets and the new certicate is applied. The iDRAC is not available for a few minutes during the reset.
NOTE: You must reset iDRAC to apply the new certicate. Until iDRAC is reset, the existing certicate is active.
Viewing server certicate
You can view the SSL server certicate that is currently being used in iDRAC.
Related links
SSL server certicates
Viewing server certicate using web interface
In the iDRAC Web interface, go to Overview → iDRAC Settings → Network → SSL. The SSL page displays the SSL server
certicate that is currently in use at the top of the page.
Viewing server certicate using RACADM
To view the SSL server certicate, use the sslcertview command.
For more information, see the iDRAC RACADM Command Line Interface Reference Guide available at dell.com/idracmanuals.
Uploading custom signing certicate
You can upload a custom signing certicate to sign the SSL certicate. SHA-2 certicates are also supported.
95

Uploading custom signing certicate using web interface
To upload the custom signing certicate using iDRAC web interface:
1. Go to Overview → iDRAC Settings → Network → SSL.
The SSL page is displayed.
2. Under Custom SSL Certicate Signing Certicate, select Upload Custom SSL Certicate Signing Certicate and click
Next.
The Upload Custom SSL Certicate Signing Certicate page is displayed.
3. Click Browse and select the custom SSL certicate signing certicate le.
Only Public-Key Cryptography Standards #12 (PKCS #12) compliant certicate is supported.
4. If the certicate is password protected, in the PKCS#12 Password eld, enter the password.
5. Click Apply.
The certicate is uploaded to iDRAC.
6. A pop-up message is displayed asking you to reset iDRAC immediately or at a later time. Click Reset iDRAC or Reset iDRAC
Later as required.
After iDRAC resets, the new certicate is applied. The iDRAC is not available for a few minutes during the reset.
NOTE: You must reset iDRAC to apply the new certicate. Until iDRAC is reset, the existing certicate is active.
Uploading custom SSL certicate signing certicate using RACADM
To upload the custom SSL certicate signing certicate using RACADM, use the sslcertupload command, and then use the racreset
command to reset iDRAC.
For more information, see the iDRAC RACADM Command Line Reference Guide available at www.dell.com/idracmanuals.
Downloading custom SSL certicate signing certicate
You can download the custom signing certicate using iDRAC Web interface or RACADM.
Downloading custom signing certicate
To download the custom signing certicate using iDRAC Web interface:
1. Go to Overview → iDRAC Settings → Network → SSL.
The SSL page is displayed.
2. Under Custom SSL Certicate Signing Certicate, select Download Custom SSL Certicate Signing Certicate and click
Next.
A pop-up message is displayed that allows you to save the custom signing certicate to a location of your choice.
Downloading custom SSL certicate signing certicate using RACADM
To download the custom SSL certicate signing certicate, use the sslcertdownload subcommand. For more information, see the
iDRAC RACADM Command Line Interface Reference Guide available at dell.com/idracmanuals.
Deleting custom SSL certicate signing certicate
You can also delete an existing custom signing certicate using iDRAC Web interface or RACADM.
Deleting custom signing certicate using iDRAC web interface
To delete the custom signing certicate using iDRAC web interface:
1. Go to Overview → iDRAC Settings → Network → SSL.
The SSL page is displayed.
2. Under Custom SSL Certicate Signing Certicate, select Delete Custom SSL Certicate Signing Certicate and click Next.
96

3. A pop-up message is displayed asking you to reset iDRAC immediately or at a later time. Click Reset iDRAC or Reset iDRAC
Later as required.
After iDRAC resets, a new self-signed certicate is generated.
Deleting custom SSL certicate signing certicate using RACADM
To delete the custom SSL certicate signing certicate using RACADM, use the sslcertdelete subcommand. Then, use the racreset
command to reset iDRAC.
For more information, see the iDRAC RACADM Command Line Reference Guide available at www.dell.com/idracmanuals.
Conguring multiple iDRACs using RACADM
You can congure one or more iDRACs with identical properties using RACADM. When you query a specic iDRAC using its group ID
and object ID, RACADM creates a conguration le from the retrieved information. Import the le to other iDRACs to identically
congure them.
NOTE:
• The conguration le contains information that is applicable for the particular server. The information is organized under
various object groups.
• Some conguration les contain unique iDRAC information, such as the static IP address, that you must modify before you
import the le into other iDRACs.
You can also use the System Conguration Prole to congure multiple iDRACs using RACADM. System conguration XML le
contains the component conguration information. You can use this le to apply the conguration for BIOS, iDRAC, RAID, and NIC by
importing the le into a target system. For more information, see XML Conguration Workow white paper available at dell.com/
support/manuals or at the Dell Tech Center.
To congure multiple iDRACs using the conguration le:
1. Query the target iDRAC that contains the required conguration using the following command:.
racadm get -f <file_name>.xml -t xml
The command requests the iDRAC conguration and generates the conguration le.
NOTE: Redirecting the iDRAC conguration to a le using get -f is only supported with the local and remote
RACADM interfaces.
NOTE: The generated conguration le does not contain user passwords.
The get command displays all conguration properties in a group (specied by group name and index) and all conguration
properties for a user.
2. Modify the conguration le using a text editor, if required.
NOTE: It is recommended that you edit this le with a simple text editor. The RACADM utility uses an ASCII text
parser. Any formatting confuses the parser, which may corrupt the RACADM database.
3. On the target iDRAC, use the following command to modify the settings:
racadm set -f <file_name>.xml -t xml
This loads the information into the other iDRAC. You can use set command to synchronize the user and password database with
Server Administrator.
4. Reset the target iDRAC using the command: racadm racreset
Creating an iDRAC conguration le
The conguration le can be:
• Created.
• Obtained using racadm get -f <file_name>.xml -t xml command.
97

• Obtained using racadm get -f <file_name>.xml -t xml and then edited.
For information about the get command, see the iDRAC RACADM Command Line Interface Reference Guide available at
dell.com/idracmanuals.
The conguration le is rst parsed to verify that valid group and object names are present and the basic syntax rules are followed.
Errors are agged with the line number where the error was detected, and a message explains the problem. The entire le is parsed
for correctness and all errors are displayed. Write commands are not transmitted to iDRAC if an error is found in the le. You must
correct all errors before using the le to congure iDRAC.
CAUTION: Use the racresetcfg command to reset the database and the iDRAC NIC settings to the default settings
and remove all users and user congurations. While the root user is available, other user settings are also reset to the
default settings.
Disabling access to modify iDRAC conguration settings on host
system
You can disable access to modify the iDRAC conguration settings through Local RACADM or iDRAC Settings utility. However, you
can view these conguration settings. To do this:
1. In iDRAC Web interface, go to Overview → iDRAC Settings → Network → Services.
2. Select one or both of the following:
•Disable the iDRAC Local Conguration using iDRAC Settings — Disables access to modify the conguration settings in
iDRAC Settings utility.
•Disable the iDRAC Local Conguration using RACADM — Disables access to modify the conguration settings in Local
RACADM.
3. Click Apply.
NOTE: If access is disabled, you cannot use Server Administrator or IPMITool to perform iDRAC congurations.
However, you can use IPMI Over LAN.
98

5
Viewing iDRAC and managed system information
You can view iDRAC and managed system’s health and properties, hardware and rmware inventory, sensor health, storage devices,
network devices, and view and terminate user sessions. For blade servers, you can also view the ex address information.
Related links
Viewing managed system health and properties
Viewing system inventory
Viewing sensor information
Monitoring performance index of CPU, memory, and I/O modules
Checking the system for fresh air compliance
Viewing historical temperature data
Inventorying and monitoring storage devices
Inventorying and monitoring network devices
Inventorying and monitoring FC HBA devices
Viewing FlexAddress mezzanine card fabric connections
Viewing or terminating iDRAC sessions
Viewing managed system health and properties
When you log in to the iDRAC web interface, the System Summary page allows you to view the managed system's health, basic
iDRAC information, preview the virtual console, add and view work notes, and quickly launch tasks such as power on or o, power
cycle, view logs, update and rollback rmware, switch on or switch o the front panel LED, and reset iDRAC.
To access the System Summary page, go to Overview → Server → Properties → Summary. The System Summary page is
displayed. For more information, see the iDRAC Online Help.
You can also view the basic system summary information using the iDRAC Settings utility. To do this, in iDRAC Settings utility, go to
System Summary. The iDRAC Settings System Summary page is displayed. For more information, see the iDRAC Settings Utility
Online Help.
Viewing system inventory
You can view information about the hardware and rmware components installed on the managed system. To do this, in iDRAC web
interface, go to Overview → Server → Properties → System Inventory. For information about the displayed properties, see the
iDRAC Online Help.
The Hardware Inventory section displays the information for the following components available on the managed system:
• iDRAC
• RAID controller
• Batteries
• CPUs
• DIMMs
• HDDs
• Backplanes
• Network Interface Cards (integrated and embedded)
99

• Video card
• SD card
• Power Supply Units (PSUs)
• Fans
• Fibre Channel HBAs
• USB
• NVMe PCIe SSD devices
The Firmware Inventory section displays the rmware version for the following components:
• BIOS
• Lifecycle Controller
• iDRAC
• OS driver pack
• 32-bit diagnostics
• System CPLD
• PERC controllers
• Batteries
• Physical disks
• Power supply
• NIC
• Fibre Channel
• Backplane
• Enclosure
• PCIe SSDs
NOTE: Software inventory displays only the last 4 bytes of the rmware version. For example, if the rmware version is
FLVDL06, the rmware inventory displays DL06.
NOTE: On the Dell PowerEdge FX2/FX2s servers, the naming convention of the CMC version displayed in the iDRAC
GUI diers from the version displayed on the CMC GUI. However, the version remains the same.
When you replace any hardware component or update the rmware versions, make sure to enable and run the Collect System
Inventory on Reboot (CSIOR) option to collect the system inventory on reboot. After a few minutes, log in to iDRAC, and navigate
to the System Inventory page to view the details. It may take up to 5 minutes for the information to be available depending on the
hardware installed on the server.
NOTE: CSIOR option is enabled by default.
NOTE: Conguration changes and rmware updates that are made within the operating system may not reect properly
in the inventory until you perform a server restart.
Click Export to export the hardware inventory in an XML format and save it to a location of your choice.
Viewing sensor information
The following sensors help to monitor the health of the managed system:
•Batteries — Provides information about the batteries on the system board CMOS and storage RAID On Motherboard (ROMB).
NOTE: The Storage ROMB battery settings are available only if the system has a ROMB with a battery.
•Fan (available only for rack and tower servers) — Provides information about the system fans — fan redundancy and fans list
that display fan speed and threshold values.
•CPU — Indicates the health and state of the CPUs in the managed system. It also reports processor automatic throttling and
predictive failure.
100

•Memory — Indicates the health and state of the Dual In-line Memory Modules (DIMMs) present in the managed system.
•Intrusion — Provides information about the chassis.
•Power Supplies (available only for rack and tower servers) — Provides information about the power supplies and the power
supply redundancy status.
NOTE: If there is only one power supply in the system, the power supply redundancy is set to Disabled.
•Removable Flash Media — Provides information about the Internal SD Modules; vFlash and Internal Dual SD Module (IDSDM).
– When IDSDM redundancy is enabled, the following IDSDM sensor status is displayed — IDSDM Redundancy Status, IDSDM
SD1, IDSDM SD2. When redundancy is disabled, only IDSDM SD1 is displayed.
– If IDSDM redundancy is initially disabled when the system is powered on or after an iDRAC reset, the IDSDM SD1 sensor
status is displayed only after a card is inserted.
– If IDSDM redundancy is enabled with two SD cards present in the IDSDM, and the status of one SD card is online while the
status of the other card is oine. A system reboot is required to restore redundancy between the two SD cards in the
IDSDM. After the redundancy is restored, the status of both the SD cards in the IDSDM is online.
– During the rebuilding operation to restore redundancy between two SD cards present in the IDSDM, the IDSDM status is not
displayed since the IDSDM sensors are powered o.
NOTE: If the host system is rebooted during IDSDM rebuild operation, the iDRAC does not display the IDSDM
information. To resolve this, rebuild IDSDM again or reset the iDRAC.
NOTE: On the Dell 13th generation of PowerEdge servers, the IDSDM rebuild operation is performed in the
background and the system is not halted during the rebuild process. You can check the Lifecycle Controller logs to
view the status of the rebuild operation. On a Dell 12th generation PowerEdge server, the system is halted while
the rebuild operation is performed.
– System Event Logs (SEL) for a write-protected or corrupt SD card in the IDSDM module are not repeated until they are
cleared by replacing the SD card with a writable or good SD card, respectively.
•Temperature — Provides information about the system board inlet temperature and exhaust temperature (only applies to rack
servers). The temperature probe indicates whether the status of the probe is within the preset warning and critical threshold
value.
•Voltage — Indicates the status and reading of the voltage sensors on various system components.
The following table provides information about viewing the sensor information using iDRAC web interface and RACADM. For
information about the properties that are displayed on the web interface, see the iDRAC Online Help.
NOTE: The Hardware Overview page displays data only for sensors present on your system.
Table 13. Sensor information using web interface and RACADM
View sensor information For Using web interface Using RACADM
Batteries Overview → Hardware → Batteries Use the getsensorinfo command.
For power supplies, you can also use the
System.Power.Supply command with the
get subcommand.
For more information, see the iDRAC
RACADM Command Line Interface
Reference Guide available at dell.com/
idracmanuals.
Fan Overview → Hardware → Fans
CPU Overview → Hardware → CPU
Memory Overview → Hardware → Memory
Intrusion Overview → Server → Intrusion
Power Supplies Overview → Hardware → Power
Supplies
101

View sensor information For Using web interface Using RACADM
Removable Flash Media Overview → Hardware → Removable
Flash Media
Temperature Overview → Server → Power/Thermal
→ Temperatures
Voltage Overview → Server → Power/Thermal
→ Voltages
Monitoring performance index of CPU, memory, and I/O modules
In Dell’s 13th generation Dell PowerEdge servers, Intel ME supports Compute Usage Per Second (CUPS) functionality. The CUPS
functionality provides real-time monitoring of CPU, memory, and I/O utilization and system-level utilization index for the system. Intel
ME allows out-of-band (OOB) performance monitoring and does not consume CPU resources. The Intel ME has a system CUPS
sensor that provides computation, memory, and I/O resource utilization values as a CUPS Index. iDRAC monitors this CUPS index for
the overall system utilization and also monitors the instantaneous utilization index of the CPU, Memory, and I/O.
NOTE: This feature is not supported on PowerEdge R930 servers.
The CPU and chipset have dedicated Resource monitoring Counters (RMC). The data from these RMCs is queried to obtain
utilization information of system resources. The data from RMCs is aggregated by the node manager to measure the cumulative
utilization of each of these system resources that is read from iDRAC using existing intercommunication mechanisms to provide data
through out-of-band management interfaces.
The Intel sensor representation of performance parameters and index values is for complete physical system. Therefore, the
performance data representation on the interfaces is for the complete physical system, even if the system is virtualized and has
multiple virtual hosts.
To display the performance parameters, the supported sensors must be present in the server.
The four system utilization parameters are:
•CPU Utilization — Data from RMCs for each CPU core is aggregated to provide cumulative utilization of all the cores in the
system. This utilization is based on time spent in active and inactive states. A sample of RMC is taken every six seconds.
•Memory Utilization — RMCs measure memory trac occurring at each memory channel or memory controller instance. Data
from these RMCs is aggregated to measure the cumulative memory trac across all the memory channels on the system. This is
a measure of memory bandwidth consumption and not amount of memory utilization. iDRAC aggregates it for one minute, so it
may or may not match the memory utilization that other OS tools, such as top in Linux, show. Memory bandwidth utilization that
the iDRAC shows is an indication of whether workload is memory intensive or not.
•I/O Utilization — There is one RMC per root port in the PCI Express Root Complex to measure PCI Express trac emanating
from or directed to that root port and the lower segment. Data from these RMCs is aggregated for measuring PCI express trac
for all PCI Express segments emanating from the package. This is measure of I/O bandwidth utilization for the system.
•System Level CUPS Index — The CUPS index is calculated by aggregating CPU, Memory, and I/O index considering a
predened load factor of each system resource. The load factor depends on the nature of the workload on the system. CUPS
Index represents the measurement of the compute headroom available on the server. If the system has a large CUPS Index, then
there is limited headroom to place more workload on that system. As the resource consumption decreases, the system’s CUPS
index decreases. A low CUPS index indicates that there is a large compute headroom and the server can receive new workloads
and the server is in a lower power state to reduce power consumption. Workload monitoring can then be applied throughout the
data center to provide a high-level and holistic view of the data center’s workload, providing a dynamic data center solution.
NOTE: The CPU, memory, and I/O utilization indexes are aggregated over one minute. Therefore, if there are any
instantaneous spikes in these indexes, they may be suppressed. They are indication of workload patterns not the amount
of resource utilization.
The IPMI, SEL, and SNMP traps are generated if the thresholds of the utilization indexes are reached and the sensor events are
enabled. The sensor event ags are disabled by default. It can be enabled using the standard IPMI interface.
The required privileges are:
102

• Login privilege is required to monitor performance data.
•Congure privilege is required for setting warning thresholds and reset historical peaks.
• Login privilege and Enterprise license are required to read historical statics data.
Monitoring performance index for of CPU, memory, and I/O modules using web interface
To monitor the performance index of CPU, memory, and I/O modules, in the iDRAC web interface, go to Overview → Hardware.
The Hardware Overview page displays the following:
•Hardware section — Click the required link to view the health of the component.
•System Performance section — Displays the current reading and the warning reading for CPU, Memory and I/O utilization
index, and system level CUPS index in a graphical view.
•System Performance Historical Data section:
– Provides the statistics for CPU, memory, IO utilization, and the system level CUPS index. If the host system is powered o,
then the graph displays the power o line below 0 percent.
– You can reset the peak utilization for a particular sensor. Click Reset Historical Peak. You must have Congure privilege to
reset the peak value.
•Performance Metrics section:
– Displays status and present reading
– Displays or species the warning threshold utilization limit. You must have server congure privilege to set the threshold
values.
NOTE: The information displayed on this page depends on the sensors that are supported by your server. All Dell
PowerEdge 12th generation servers and some Dell PowerEdge 13th do not display the System Performance, System
Performance Historical Data, and Performance Metrics sections.
For information about the displayed properties, see the iDRAC Online Help.
Monitoring performance index for of CPU, memory, and I/O modules using RACADM
Use the SystemPerfStatistics sub command to monitor performance index for CPU, memory, and I/O modules. For more
information, see the iDRAC RACADM Command Line Reference Guide available at dell.com/esmmanuals.
Checking the system for fresh air compliance
Fresh air cooling directly uses outside air to cool systems in the data center. Fresh air compliant systems can operate above its
normal ambient operating range (temperatures up to 113 °F (45 °C)).
NOTE: Some servers or certain congurations of a server may not be fresh air compliant. See the specic server manual
for details related to fresh air compliance or contact Dell for more details.
To check the system for fresh air compliance:
1. In the iDRAC Web interface, go to Overview → Server → Power / Thermal → Temperatures.
The Temperatures page is displayed.
2. See the Fresh Air section that indicates whether the server is fresh air compliant or not.
Viewing historical temperature data
You can monitor the percentage of time the system has operated at ambient temperature that is greater than the normally
supported fresh air temperature threshold. The system board temperature sensor reading is collected over a period of time to
monitor the temperature. The data collection starts when the system is rst powered on after it is shipped from the factory. The
data is collected and displayed for the duration when the system is powered on. You can track and store the monitored temperature
for the last seven years.
103

NOTE: You can track the temperature history even for systems that are not fresh air compliant. However, the threshold
limits and fresh air related warnings generated are based on fresh air supported limits. The limits are 42ºC for warning
and 47ºC for critical. These values correspond to 40ºC and 45ºC fresh air limits with 2ºC margin for accuracy.
Two xed temperature bands are tracked that are associated to fresh air limits:
• Warning band — Consists of the duration a system has operated above the temperature sensor warning threshold (42ºC). The
system can operate in the warning band for 10% of the time for 12 months.
• Critical band — Consists of the duration a system has operated above the temperature sensor critical threshold (47ºC). The
system can operate in the critical band for 1% of the time for 12 months which also increments time in the warning band.
The collected data is represented in a graphical format to track the 10% and 1% levels. The logged temperature data can be cleared
only before shipping from the factory.
An event is generated if the system continues to operate above the normally supported temperature threshold for a specied
operational time. If the average temperature over the specied operational time is greater than or equal to the warning level (> =
8%) or the critical level (> = 0.8%), an event is logged in the Lifecycle Log and the corresponding SNMP trap is generated. The
events are:
• Warning event when the temperature was greater than the warning threshold for duration of 8% or more in the last 12 months.
• Critical event when the temperature was greater than the warning threshold for duration of 10% or more in the last 12 months.
• Warning event when the temperature was greater than the critical threshold for duration of 0.8% or more in the last 12 months.
• Critical event when the temperature was greater than the critical threshold for duration of 1% or more in the last 12 months.
You can also congure iDRAC to generate additional events. For more information, see the Setting alert recurrence event section.
Viewing historical temperature data using iDRAC web interface
To view historical temperature data:
1. In the iDRAC Web interface, go to Overview → Server → Power / Thermal → Temperatures.
The Temperatures page is displayed.
2. See the System Board Temperature Historical Data section that provides a graphical display of the stored temperature
(average and peak values) for the last day, last 30 days, and last year.
For more information, see the iDRAC Online Help.
NOTE: After an iDRAC rmware update or iDRAC reset, some temperature data may not be displayed in the graph.
Viewing historical temperature data using RACADM
To view historical data using RACADM, use the inlettemphistory command.
For more information, see the iDRAC RACADM Command Line Reference Guide available at dell.com/idracmanuals.
Conguring warning threshold for inlet temperature
You can modify the minimum and maximum warning threshold values for the system board inlet temperature sensor. If reset to
default action is performed, the temperature thresholds are set to the default values. You must have Congure user privilege to set
the warning threshold values for the inlet temperature sensor.
Conguring warning threshold for inlet temperature using web interface
To congure warning threshold for inlet temperature:
1. In the iDRAC Web interface, go to Overview → Server → Power/Thermal → Temperatures.
The Temperatures page is displayed.
2. In the Temperature Probes section, for the System Board Inlet Temp, enter the minimum and maximum values for the
Warning Threshold in Centigrade or Fahrenheit. If you enter the value in centigrade, the system automatically calculates and
displays the Fahrenheit value. Similarly, if you enter Fahrenheit, the value for Centigrade is displayed.
104

3. Click Apply.
The values are congured.
NOTE: Changes to default thresholds are not reected in the historical data chart since the chart limits are for fresh
air limit values only. Warnings for exceeding the custom thresholds are dierent from warning associated to
exceeding fresh air thresholds.
Viewing network interfaces available on host OS
You can view information about all the network interfaces that are available on the host operating system such as the IP addresses
that are assigned to the server. The iDRAC Service Module provides this information to iDRAC. The OS IP address information
includes the IPv4 and IPv6 addresses, MAC address, Subnet mask or prex length, the FQDD of the network device, network
interface name, network interface description, network interface status, network interface type (Ethernet, tunnel, loopback, and so
on.), Gateway address, DNS server address, and DHCP server address.
NOTE: This feature is available with iDRAC Express and iDRAC Enterprise licenses.
To view the OS information, make sure that:
• You have Login privilege.
• iDRAC Service Module is installed and running on the host operating system.
•OS Information option is enabled in the Overview → Server → Service Module page.
iDRAC can display the IPv4 and IPv6 addresses for all the interfaces congured on the Host OS.
Depending on how the Host OS detects the DHCP server, the corresponding IPv4 or IPv6 DHCP server address may not be
displayed.
Viewing network interfaces available on host OS using web interface
To view the network interfaces available on the host OS using Web interface:
1. Go to Overview → Host OS → Network Interfaces.
The Network Interfaces page displays all the network interfaces that are available on the host operating system.
2. To view the list of network interfaces associated with a network device, from the Network Device FQDD drop-down menu,
select a network device and click Apply.
The OS IP details are displayed in the Host OS Network Interfaces section.
3. From the Device FQDD column, click on the network device link.
The corresponding device page is displayed from the Hardware → Network Devices section, where you can view the device
details. For information about the properties, see the iDRAC Online Help.
4. Click the icon to display more details.
Similarly, you can view the host OS network interface information associated with a network device from the Hardware →
Network Devices page. Click View Host OS Network Interfaces.
NOTE: For the ESXi host OS in the iDRAC Service Module v2.3.0 or later, the Description column in the Additional
Details list is displayed in the following format:
<List-of-Uplinks-Configured-on-the-vSwitch>/<Port-Group>/<Interface-name>
Viewing network interfaces available on host OS using RACADM
Use the gethostnetworkinterfaces command to view the network interfaces available on the host operating systems using
RACADM. For more information, see the iDRAC RACADM Command Line Reference Guide available at dell.com/esmmanuals.
105

Viewing FlexAddress mezzanine card fabric connections
In blade servers, FlexAddress allows the use of persistent, chassis-assigned World Wide Names and MAC addresses (WWN/MAC)
for each managed server port connection.
You can view the following information for each installed embedded Ethernet and optional mezzanine card port:
• Fabrics to which the cards are connected.
• Type of fabric.
• Server-assigned, chassis-assigned, or remotely assigned MAC addresses.
To view the Flex Address information in iDRAC, congure and enable the Flex Address feature in Chassis Management Controller
(CMC). For more information, see the Dell Chassis Management Controller User Guide available at dell.com/support/manuals. Any
existing Virtual Console or Virtual Media session terminates if the FlexAddress setting is enabled or disabled.
NOTE: To avoid errors that may lead to an inability to turn on the managed system, you
must
have the correct type of
mezzanine card installed for each port and fabric connection.
The FlexAddress feature replaces the server–assigned MAC addresses with chassis–assigned MAC addresses and is implemented
for iDRAC along with blade LOMs, mezzanine cards and I/O modules. The iDRAC FlexAddress feature supports preservation of slot
specic MAC address for iDRACs in a chassis. The chassis–assigned MAC address is stored in CMC non–volatile memory and is sent
to iDRAC during an iDRAC boot or when CMC FlexAddress is enabled.
If CMC enables chassis–assigned MAC addresses, iDRAC displays the MAC address on any of the following pages:
•Overview → Server → Properties Details → iDRAC Information.
•Overview → Server → Properties WWN/MAC.
•Overview → iDRAC Settings → Properties iDRAC Information → Current Network Settings.
•Overview → iDRAC Settings → Network → Network Settings.
CAUTION: With FlexAddress enabled, if you switch from a server–assigned MAC address to a chassis–assigned MAC
address and vice–versa, iDRAC IP address also changes.
Viewing or terminating iDRAC sessions
You can view the number of users currently logged in to iDRAC and terminate the user sessions.
Terminating iDRAC sessions using web interface
The users who do not have administrative privileges must have Congure iDRAC privilege to terminate iDRAC sessions using iDRAC
Web interface.
To view and terminate the iDRAC sessions:
1. In the iDRAC Web interface, go to Overview → iDRAC Settings → Sessions.
The Sessions page displays the session ID, username, IP address, and session type. For more information about these
properties, see the iDRAC Online Help.
2. To terminate the session, under the Terminate column, click the Trashcan icon for a session.
Terminating iDRAC sessions using RACADM
You must have administrator privileges to terminate iDRAC sessions using RACADM.
To view the current user sessions, use the getssninfo command.
To terminate a user session, use the closessn command.
106

For more information, see the iDRAC RACADM Command Line Interface Reference Guide available at dell.com/idracmanuals.
107

6
Setting up iDRAC communication
You can communicate with iDRAC using any of the following modes:
• iDRAC Web Interface
• Serial connection using DB9 cable (RAC serial or IPMI serial) — For rack and tower servers only
• IPMI Serial Over LAN
• IPMI Over LAN
• Remote RACADM
• Local RACADM
• Remote Services
NOTE: To ensure that Local RACADM import or export commands work properly, ensure that the USB mass-storage host
is enabled in the operating system. For information about enabling USB storage host, see the documentation for your
operating system.
The following table provides an overview of the supported protocols, supported commands, and pre-requisites:
Table 14. Communication modes — summary
Mode of Communication Supported Protocol Supported Commands Pre-requisite
iDRAC Web Interface Internet Protocol (https) N/A Web Server
Serial using Null modem DB9
cable
Serial Protocol RACADM
SMCLP
IPMI
Part of iDRAC rmware
RAC Serial or IPMI Serial is
enabled
IPMI Serial Over LAN Intelligent Platform
Management Bus protocol
SSH
Telnet
IPMI IPMITool is installed and IPMI
Serial Over LAN is enabled
IPMI over LAN Intelligent Platform
Management Bus protocol
IPMI IPMITool is installed and IPMI
Settings is enabled
SMCLP SSH
Telnet
SMCLP SSH or Telnet on iDRAC is
enabled
Remote RACADM https Remote RACADM Remote RACADM is installed
and enabled
Firmware RACADM SSH
Telnet
Firmware RACADM Firmware RACADM is installed
and enabled
Local RACADM IPMI Local RACADM Local RACADM is installed
Remote Services 1WS-MAN WinRM (Windows) WinRM is installed (Windows)
or OpenWSMAN is installed
(Linux)
108

Mode of Communication Supported Protocol Supported Commands Pre-requisite
OpenWSMAN (Linux)
Redsh Various browser plug-ins,
CURL (Windows and Linux),
Python request, and JSON
modules
Plug-ins, CURL, Python
modules are installed
[1] For more information, see the Lifecycle Controller Remote Services User’s Guide available at dell.com/idracmanuals.
Related links
Communicating with iDRAC through serial connection using DB9 cable
Switching between RAC serial and serial console while using DB9 cable
Communicating with iDRAC using IPMI SOL
Communicating with iDRAC using IPMI over LAN
Enabling or disabling remote RACADM
Disabling local RACADM
Enabling IPMI on managed system
Conguring Linux for serial console during boot
Supported SSH cryptography schemes
Communicating with iDRAC through serial connection using DB9 cable
You can use any of the following communication methods to perform systems management tasks through serial connection to rack
and tower servers:
• RAC Serial
• IPMI Serial — Direct Connect Basic mode and Direct Connect Terminal mode
NOTE: In case of blade servers, the serial connection is established through the chassis. For more information, see the
Chassis Management Controller User’s Guide
available at dell.com/support/manuals.
To establish the serial connection:
1. Congure the BIOS to enable serial connection.
2. Connect the Null Modem DB9 cable from the management station’s serial port to the managed system’s external serial
connector.
3. Make sure that the management station’s terminal emulation software is congured for serial connection using any of the
following:
• Linux Minicom in an Xterm
• Hilgraeve’s HyperTerminal Private Edition (version 6.3)
Based on where the managed system is in its boot process, you can see either the POST screen or the operating system
screen. This is based on the conguration: SAC for Windows and Linux text mode screens for Linux.
4. Enable RAC serial or IPMI serial connections in iDRAC.
Related links
Conguring BIOS for serial connection
Enabling RAC serial connection
Enabling IPMI serial connection basic and terminal modes
Conguring BIOS for serial connection
To congure BIOS for Serial Connection:
109

NOTE: This is applicable only for iDRAC on rack and tower servers.
1. Turn on or restart the system.
2. Press F2.
3. Go to System BIOS Settings → Serial Communication.
4. Select External Serial Connector to Remote Access device.
5. Click Back, click Finish, and then click Yes.
6. Press Esc to exit System Setup.
Enabling RAC serial connection
After conguring serial connection in BIOS, enable RAC serial in iDRAC.
NOTE: This is applicable only for iDRAC on rack and tower servers.
Enabling RAC serial connection using web interface
To enable RAC serial connection:
1. In the iDRAC Web interface, go to Overview → iDRAC Settings → Network → Serial.
The Serial page is displayed.
2. Under RAC Serial, select Enabled and specify the values for the attributes.
3. Click Apply.
The RAC serial settings are congured.
Enabling RAC serial connection using RACADM
To enable RAC serial connection using RACADM, use the set command with the object in the iDRAC.Serial group.
Enabling IPMI serial connection basic and terminal modes
To enable IPMI serial routing of BIOS to iDRAC, congure IPMI Serial in any of the following modes in iDRAC:
NOTE: This is applicable only for iDRAC on rack and tower servers.
• IPMI basic mode — Supports a binary interface for program access, such as the IPMI shell (ipmish) that is included with the
Baseboard Management Utility (BMU). For example, to print the System Event Log using ipmish via IPMI Basic mode, run the
following command:
ipmish -com 1 -baud 57600 -flow cts -u root -p calvin sel get
• IPMI terminal mode — Supports ASCII commands that are sent from a serial terminal. This mode supports limited number of
commands (including power control) and raw IPMI commands that are typed as hexadecimal ASCII characters. It allows you to
view the operating system boot sequences up to BIOS, when you login to iDRAC through SSH or Telnet.
Related links
Conguring BIOS for serial connection
Additional settings for ipmi serial terminal mode
Enabling serial connection using web interface
Make sure to disable the RAC serial interface to enable IPMI Serial.
To congure IPMI Serial settings:
1. In the iDRAC Web interface, go to Overview → iDRAC Settings → Network → Serial.
2. Under IPMI Serial, specify the values for the attributes. For information about the options, see the iDRAC Online Help.
3. Click Apply.
110

Enabling serial connection IPMI mode using RACADM
To congure the IPMI mode, disable the RAC serial interface and then enable the IPMI mode.
racadm set iDRAC.Serial.Enable 0
racadm set iDRAC.IPMISerial.ConnectionMode <n>
n=0 — Terminal Mode
n=1 — Basic Mode
Enabling serial connection IPMI serial settings using RACADM
1. Change the IPMI serial-connection mode to the appropriate setting using the command.
racadm set iDRAC.Serial.Enable 0
2. Set the IPMI Serial baud rate using the command.
racadm set iDRAC.IPMISerial.BaudRate <baud_rate>
Parameter Allowed values (in bps)
<baud_rate> 9600, 19200, 57600, and 115200.
3. Enable the IPMI serial hardware ow control using the command.
racadm set iDRAC.IPMISerial.FlowContro 1
4. Set the IPMI serial channel minimum privilege level using the command.
racadm set iDRAC.IPMISerial.ChanPrivLimit <level>
Parameter Privilege level
<level> = 2 User
<level> = 3 Operator
<level> = 4 Administrator
5. Ensure that the serial MUX (external serial connector) is set correctly to the remote access device in the BIOS Setup program
to congure BIOS for serial connection.
For more information about these properties, see the IPMI 2.0 specication.
Additional settings for ipmi serial terminal mode
This section provides additional conguration settings for IPMI serial terminal mode.
Conguring additional settings for IPMI serial terminal mode using web interface
To set the Terminal Mode settings:
1. In the iDRAC Web interface, go to Overview → iDRAC Settings → Network → Serial
The Serial page is displayed.
2. Enable IPMI serial.
3. Click Terminal Mode Settings.
The Terminal Mode Settings page is displayed.
4. Specify the following values:
• Line editing
• Delete control
• Echo Control
• Handshaking control
• New line sequence
• Input new line sequences
For information about the options, see the iDRAC Online Help.
111

5. Click Apply.
The terminal mode settings are congured.
6. Make sure that the serial MUX (external serial connector) is set correctly to the remote access device in the BIOS Setup
program to congure BIOS for serial connection.
Conguring additional settings for IPMI serial terminal mode using RACADM
To congure the Terminal Mode settings, use the set command with the objects in the idrac.ipmiserial group.
For more information, see the iDRAC RACADM Command Line Interface Reference Guide available at dell.com/idracmanuals.
Switching between RAC serial and serial console while using DB9 cable
iDRAC supports Escape key sequences that allow switching between RAC Serial Interface communication and Serial Console on rack
and tower servers.
Switching from serial console to RAC serial
To switch to RAC Serial Interface communication mode when in Serial Console Mode, press Esc+Shift, 9.
The key sequence directs you to the iDRAC Login prompt (if the iDRAC is set to RAC Serial mode) or to the Serial Connection
mode where terminal commands can be issued if iDRAC is set to IPMI Serial Direct Connect Terminal Mode.
Switching from RAC serial to serial console
To switch to Serial Console Mode when in RAC Serial Interface Communication Mode, press Esc+Shift, Q.
When in terminal mode, to switch the connection to the Serial Console mode, press Esc+Shift, Q.
To go back to the terminal mode use, when connected in Serial Console mode, press Esc+Shift, 9.
Communicating with iDRAC using IPMI SOL
IPMI Serial Over LAN (SOL) allows a managed system’s text-based console serial data to be redirected over iDRAC’s dedicated or
shared out-of-band ethernet management network. Using SOL you can:
• Remotely access operating systems with no time-out.
• Diagnose host systems on Emergency Management Services (EMS) or Special Administrator Console (SAC) for Windows or
Linux shell.
• View the progress of a servers during POST and recongure the BIOS setup program.
To setup the SOL communication mode:
1. Congure BIOS for serial connection.
2. Congure iDRAC to Use SOL.
3. Enable a supported protocol (SSH, Telnet, IPMItool).
Related links
Conguring BIOS for serial connection
Conguring iDRAC to use SOL
Enabling supported protocol
112

Conguring BIOS for serial connection
NOTE: This is applicable only for iDRAC on rack and tower servers.
1. Turn on or restart the system.
2. Press F2.
3. Go to System BIOS Settings → Serial Communication.
4. Specify the following values:
• Serial Communication — On With Console Redirection
• Serial Port Address — COM2.
NOTE: You can set the serial communication eld to On with serial redirection via com1 if serial device2 in the
serial port address eld is also set to com1.
• External serial connector — Serial device 2
• Failsafe Baud Rate — 115200
• Remote Terminal Type — VT100/VT220
• Redirection After Boot — Enabled
5. Click Back and then click Finish.
6. Click Yes to save the changes.
7. Press <Esc> to exit System Setup.
NOTE: BIOS sends the screen serial data in 25 x 80 format. The SSH window that is used to invoke the console
com2 command must be set to 25 x 80. Then, the redirected screen appears correctly.
NOTE: If the boot loader or operating system provides serial redirection such as GRUB or Linux, then the BIOS
Redirection After Boot setting must be disabled. This is to avoid potential race condition of multiple components
accessing the serial port.
Conguring iDRAC to use SOL
You can specify the SOL settings in iDRAC using Web interface, RACADM, or iDRAC Settings utility.
Conguring iDRAC to use SOL using iDRAC web interface
To congure IPMI Serial over LAN (SOL):
1. In the iDRAC Web interface, go to Overview → iDRAC Settings → Network → Serial Over LAN.
The Serial over LAN page is displayed.
2. Enable SOL, specify the values, and click Apply.
The IPMI SOL settings are congured.
3. To set the character accumulate interval and the character send threshold, select Advanced Settings.
The Serial Over LAN Advanced Settings page is displayed.
4. Specify the values for the attributes and click Apply.
The IPMI SOL advanced settings are congured. These values help to improve the performance.
For information about the options, see the iDRAC Online Help.
113

Conguring iDRAC to use SOL using RACADM
To congure IPMI Serial over LAN (SOL):
1. Enable IPMI Serial over LAN using the command.
racadm set iDRAC.IPMISol.Enable 1
2. Update the IPMI SOL minimum privilege level using the command.
racadm set iDRAC.IPMISol.MinPrivilege <level>
Parameter Privilege level
<level> = 2 User
<level> = 3 Operator
<level> = 4 Administrator
NOTE: The IPMI SOL minimum privilege level determines the minimum privilege to activate IPMI SOL. For more
information, see the IPMI 2.0 specication.
3. Update the IPMI SOL baud rate using the command.
racadm set iDRAC.IPMISol.BaudRate <baud_rate>
NOTE: To redirect the serial console over LAN, make sure that the SOL baud rate is identical to the managed
system’s baud rate.
Parameter Allowed values (in bps)
<baud_rate> 9600, 19200, 57600, and 115200.
4. Enable SOL for each user using the command.
racadm set iDRAC.Users.<id>.SolEnable 2
Parameter Description
<id> Unique ID of the user
NOTE: To redirect the serial console over LAN, ensure that the SOL baud rate is identical to the baud rate of the
managed system.
Enabling supported protocol
The supported protocols are IPMI, SSH, and Telnet.
Enabling supported protocol using web interface
To enable SSH or Telnet, go to Overview → iDRAC Settings → Network → Services and select Enabled for SSH or Telnet,
respectively.
To enable IPMI, go to Overview → iDRAC Settings → Network and select Enable IPMI Over LAN. Make sure that the Encryption
Key value is all zeroes or press the backspace key to clear and change the value to NULL characters.
Enabling supported protocol using RACADM
To enable the SSH or Telnet, use the following commands.
• Telnet
racadm set iDRAC.Telnet.Enable 1
• SSH
racadm set iDRAC.SSH.Enable 1
To change the SSH port
racadm set iDRAC.SSH.Port <port number>
You can use tools such as:
114

• IPMItool for using IPMI protocol
• Putty/OpenSSH for using SSH or Telnet protocol
Related links
SOL using IPMI protocol
SOL using SSH or Telnet protocol
SOL using IPMI protocol
The IPMI-based SOL utility and IPMItool uses RMCP+ delivered using UDP datagrams to port 623. The RMCP+ provides improved
authentication, data integrity checks, encryption, and the ability to carry multiple types of payloads while using IPMI 2.0. For more
information, see http://ipmitool.sourceforge.net/manpage.html.
The RMCP+ uses an 40-character hexadecimal string (characters 0-9, a-f, and A-F) encryption key for authentication. The default
value is a string of 40 zeros.
An RMCP+ connection to iDRAC must be encrypted using the encryption Key (Key Generator (KG)Key). You can congure the
encryption key using the iDRAC Web interface or iDRAC Settings utility.
To start SOL session using IPMItool from a management station:
NOTE: If required, you can change the default SOL time-out at Overview → iDRAC Settings → Network → Services.
1. Install IPMITool from the Dell Systems Management Tools and Documentation DVD.
For installation instructions, see the Software Quick Installation Guide.
2. At the command prompt (Windows or Linux), run the following command to start SOL from iDRAC:
ipmitool -H <iDRAC-ip-address> -I lanplus -U <login name> -P <login password> sol
activate
This command connected the management station to the managed system's serial port.
3. To quit a SOL session from IPMItool, press ~ and then . (period).
NOTE: If a SOL session does not terminate, reset iDRAC and allow up to two minutes to complete booting.
SOL using SSH or Telnet protocol
Secure Shell (SSH) and Telnet are network protocols used to perform command line communications to iDRAC. You can parse
remote RACADM and SMCLP commands through either of these interfaces.
SSH has improved security over Telnet. iDRAC only supports SSH version 2 with password authentication, and is enabled by default.
iDRAC supports up to two SSH sessions and two Telnet sessions at a time. It is recommended to use SSH as Telnet is not a secure
protocol. You must use Telnet only if you cannot install an SSH client or if your network infrastructure is secure.
Use open-source programs such as PuTTY or OpenSSH that support SSH and Telnet network protocols on a management station to
connect to iDRAC.
NOTE: Run OpenSSH from a VT100 or ANSI terminal emulator on Windows. Running OpenSSH at the Windows command
prompt does not result in full functionality (that is, some keys do not respond and no graphics are displayed).
Before using SSH or Telnet to communicate with iDRAC, make sure to:
1. Congure BIOS to enable Serial Console.
2. Congure SOL in iDRAC.
3. Enable SSH or Telnet using iDRAC Web interface or RACADM.
Telnet (port 23)/ SSH (port 22) client <−−> WAN connection <−−> iDRAC
The IPMI-based SOL that uses SSH or Telnet protocol eliminates the need for an additional utility because the serial to network
translation happens within iDRAC. The SSH or Telnet console that you use must be able to interpret and respond to the data
115

arriving from the serial port of the managed system. The serial port usually attaches to a shell that emulates an ANSI- or
VT100/VT220–terminal. The serial console is automatically redirected to the SSH or Telnet console.
Related links
Using SOL from PuTTY on Windows
Using SOL from OpenSSH or Telnet on Linux
Using SOL from PuTTY on Windows
NOTE: If required, you can change the default SSH or Telnet time-out at Overview → iDRAC Settings → Network →
Services.
To start IPMI SOL from PuTTY on a Windows management station:
1. Run the following command to connect to iDRAC
putty.exe [-ssh | -telnet] <login name>@<iDRAC-ip-address> <port number>
NOTE: The port number is optional. It is required only when the port number is reassigned.
2. Run the command console com2 or connect to start SOL and boot the managed system.
A SOL session from the management station to the managed system using the SSH or Telnet protocol is opened. To access the
iDRAC command-line console, follow the ESC key sequence. Putty and SOL connection behavior:
• While accessing the managed system through putty during POST, if the Function keys and keypad option on putty is set to:
– VT100+ — F2 passes, but F12 cannot pass.
– ESC[n~ — F12 passes, but F2 cannot pass.
• In Windows, if the Emergency Management System (EMS) console is opened immediately after a host reboot, the Special
Admin Console (SAC) terminal may get corrupted. Quit the SOL session, close the terminal, open another terminal, and start
the SOL session using the same command.
Related links
Disconnecting SOL session in iDRAC command line console
Using SOL from OpenSSH or Telnet on Linux
To start SOL from OpenSSH or Telnet on a Linux management station:
NOTE: If required, you can change the default SSH or Telnet session time-out at Overview → iDRAC Settings →
Network → Services.
1. Start a shell.
2. Connect to iDRAC using the following command:
• For SSH: ssh <iDRAC-ip-address> -l <login name>
• For Telnet: telnet <iDRAC-ip-address>
NOTE: If you have changed the port number for the Telnet service from the default (port 23), add the port number
to the end of the Telnet command.
3. Enter one of the following commands at the command prompt to start SOL:
•connect
•console com2
This connects iDRAC to the managed system’s SOL port. Once a SOL session is established, iDRAC command line console is
not available. Follow the escape sequence correctly to open the iDRAC command line console. The escape sequence is also
printed on the screen as soon as a SOL session is connected. When the managed system is o, it takes sometime to establish
the SOL session.
NOTE: You can use console com1 or console com2 to start SOL. Reboot the server to establish the connection.
The console -h com2 command displays the contents of the serial history buer before waiting for input from the keyboard
or new characters from the serial port.
116

The default (and maximum) size of the history buer is 8192 characters. You can set this number to a smaller value using the
command:
racadm set iDRAC.Serial.HistorySize <number>
4. Quit the SOL session to close an active SOL session.
Related links
Using Telnet virtual console
Conguring backspace key for your Telnet session
Disconnecting SOL session in iDRAC command line console
Using Telnet virtual console
Some Telnet clients on the Microsoft operating systems may not display the BIOS setup screen correctly when BIOS Virtual Console
is set for VT100/VT220 emulation. If this issue occurs, change the BIOS console to ANSI mode to update the display. To perform this
procedure in the BIOS setup menu, select Virtual Console → Remote Terminal Type → ANSI.
When you congure the client VT100 emulation window, set the window or application that is displaying the redirected Virtual
Console to 25 rows x 80 columns to make sure correct text display. Else, some text screens may be garbled.
To use Telnet virtual console:
1. Enable Telnet in Windows Component Services.
2. Connect to the iDRAC using the command
telnet <IP address>:<port number>
Parameter Description
<IP address> IP address for the iDRAC
<port number> Telnet port number (if you are using a new port)
Conguring backspace key for your Telnet session
Depending on the Telnet client, using the Backspace key may produce unexpected results. For example, the session may echo ^h.
However, most Microsoft and Linux Telnet clients can be congured to use the Backspace key.
To congure a Linux Telnet session to use the <Backspace> key, open a command prompt and type stty erase ^h. At the
prompt, type telnet.
To congure Microsoft Telnet clients to use the Backspace key:
1. Open a command prompt window (if required).
2. If you are not running a Telnet session, type telnet. If you are running a Telnet session, press Ctrl+].
3. At the prompt, type set bsasdel.
The message Backspace will be sent as delete is displayed.
Disconnecting SOL session in iDRAC command line console
The commands to disconnect a SOL session are based on the utility. You can exit the utility only when a SOL session is completely
terminated.
To disconnect a SOL session, terminate the SOL session from the iDRAC command line console.
• To quit SOL redirection, press Enter, Esc, T.
The SOL session closes.
• To quit a SOL session from Telnet on Linux, press and hold Ctrl+].
A Telnet prompt is displayed. Type quit to exit Telnet.
If a SOL session is not terminated completely in the utility, other SOL sessions may not be available. To resolve this, terminate the
command line console in the Web interface under Overview → iDRAC Settings → Sessions.
117

Communicating with iDRAC using IPMI over LAN
You must congure IPMI over LAN for iDRAC to enable or disable IPMI commands over LAN channels to any external systems. If
IPMI over LAN is not congured, then external systems cannot communicate with the iDRAC server using IPMI commands.
NOTE: From iDRAC v2.30.30.30 or later, IPMI also supports IPv6 address protocol for Linux-based operating systems.
Conguring IPMI over LAN using web interface
To congure IPMI over LAN:
1. In the iDRAC Web interface, go to Overview → iDRAC Settings → Network.
The Network page is displayed.
2. Under IPMI Settings, specify the values for the attributes and click Apply.
For information about the options, see the iDRAC Online Help.
The IPMI over LAN settings are congured.
Conguring IPMI over LAN using iDRAC settings utility
To congure IPMI over LAN:
1. In the iDRAC Settings Utility, go to Network.
The iDRAC Settings Network page is displayed.
2. For IPMI Settings, specify the values.
For information about the options, see the iDRAC Settings Utility Online Help.
3. Click Back, click Finish, and then click Yes.
The IPMI over LAN settings are congured.
Conguring IPMI over LAN using RACADM
1. Enable IPMI over LAN.
racadm set iDRAC.IPMILan.Enable 1
NOTE: This setting determines the IPMI commands that are executed using IPMI over LAN interface. For more
information, see the IPMI 2.0 specications at intel.com.
2. Update the IPMI channel privileges.
racadm set iDRAC.IPMILan.PrivLimit <level>
Parameter Privilege level
<level> = 2 User
<level> = 3 Operator
<level> = 4 Administrator
3. Set the IPMI LAN channel encryption key ,if required.
racadm set iDRAC.IPMILan.EncryptionKey <key>
Parameter Description
<key> 20-character encryption key in a valid hexadecimal format.
NOTE: The iDRAC IPMI supports the RMCP+ protocol. For more information, see the IPMI 2.0 specications at
intel.com.
118

Enabling or disabling remote RACADM
You can enable or disable remote RACADM using the iDRAC Web interface or RACADM. You can run up to ve remote RACADM
sessions in parallel.
NOTE: Remote RACADM is enabled by default.
Enabling or disabling remote RACADM using web interface
1. In iDRAC Web interface, go to Overview → iDRAC Settings → Network → Services.
2. Under Remote RACADM, select the desired option and click Apply.
The remote RACADM is enabled or disabled based on the selection.
Enabling or disabling remote RACADM using RACADM
NOTE: It is recommended to run these commands on the local system.
• To disable remote RACADM:
racadm set iDRAC.Racadm.Enable 0
• To enable remote RACADM:
racadm set iDRAC.Racadm.Enable 1
Disabling local RACADM
The local RACADM is enabled by default. To disable, see Disabling access to modify iDRAC conguration settings on host system.
Enabling IPMI on managed system
On a managed system, use the Dell Open Manage Server Administrator to enable or disable IPMI. For more information, see the Dell
Open Manage Server Administrator’s User Guide at dell.com/support/manuals.
NOTE: From iDRAC v2.30.30.30 or later, IPMI supports IPv6 address protocol for Linux-based operating systems.
Conguring Linux for serial console during boot
The following steps are specic to the Linux GRand Unied Bootloader (GRUB). Similar changes are required if a dierent boot
loader is used.
NOTE: When you congure the client VT100 emulation window, set the window or application that is displaying the
redirected Virtual Console to 25 rows x 80 columns to make sure the correct text displays. Else, some text screens may
be garbled.
Edit the /etc/grub.conf le as follows:
1. Locate the General Setting sections in the le and add the following:
serial --unit=1 --speed=57600 terminal --timeout=10 serial
2. Append two options to the kernel line:
kernel ............. console=ttyS1,115200n8r console=tty1
3. Disable GRUB's graphical interface and use the text-based interface. Else, the GRUB screen is not displayed in RAC Virtual
Console. To disable the graphical interface, comment-out the line starting with splashimage.
119

The following example provides a sample /etc/grub.conf le that shows the changes described in this procedure.
# grub.conf generated by anaconda
# Note that you do not have to rerun grub after making changes to this file
# NOTICE: You do not have a /boot partition. This means that all
# kernel and initrd paths are relative to /, e.g.
# root (hd0,0)
# kernel /boot/vmlinuz-version ro root=/dev/sdal
# initrd /boot/initrd-version.img
#boot=/dev/sda
default=0
timeout=10
#splashimage=(hd0,2)/grub/splash.xpm.gz
serial --unit=1 --speed=57600
terminal --timeout=10 serial
title Red Hat Linux Advanced Server (2.4.9-e.3smp) root (hd0,0)
kernel /boot/vmlinuz-2.4.9-e.3smp ro root=/dev/sda1 hda=ide-scsi console=ttyS0
console=ttyS1,115200n8r
initrd /boot/initrd-2.4.9-e.3smp.img
title Red Hat Linux Advanced Server-up (2.4.9-e.3) root (hd0,00)
kernel /boot/vmlinuz-2.4.9-e.3 ro root=/dev/sda1 s
initrd /boot/initrd-2.4.9-e.3.im
4. To enable multiple GRUB options to start Virtual Console sessions through the RAC serial connection, add the following line to
all options:
console=ttyS1,115200n8r console=tty1
The example shows console=ttyS1,57600 added to the rst option.
NOTE: If the boot loader or operating system provides serial redirection such as GRUB or Linux, then the BIOS
Redirection After Boot setting must be disabled. This is to avoid potential race condition of multiple components
accessing the serial port.
Enabling login to the virtual console after boot
In the le /etc/inittab, add a new line to congure agetty on the COM2 serial port:
co:2345:respawn:/sbin/agetty -h -L 57600 ttyS1 ansi
The following example shows a sample le with the new line.
#inittab This file describes how the INIT process should set up
#the system in a certain run-level.
#Author:Miquel van Smoorenburg
#Modified for RHS Linux by Marc Ewing and Donnie Barnes
#Default runlevel. The runlevels used by RHS are:
#0 - halt (Do NOT set initdefault to this)
#1 - Single user mode
#2 - Multiuser, without NFS (The same as 3, if you do not have #networking)
#3 - Full multiuser mode
#4 - unused
#5 - X11
#6 - reboot (Do NOT set initdefault to this)
id:3:initdefault:
#System initialization.
si::sysinit:/etc/rc.d/rc.sysinit
l0:0:wait:/etc/rc.d/rc 0
l1:1:wait:/etc/rc.d/rc 1
l2:2:wait:/etc/rc.d/rc 2
l3:3:wait:/etc/rc.d/rc 3
l4:4:wait:/etc/rc.d/rc 4
l5:5:wait:/etc/rc.d/rc 5
l6:6:wait:/etc/rc.d/rc 6
#Things to run in every runlevel.
120

ud::once:/sbin/update
ud::once:/sbin/update
#Trap CTRL-ALT-DELETE
ca::ctrlaltdel:/sbin/shutdown -t3 -r now
#When our UPS tells us power has failed, assume we have a few
#minutes of power left. Schedule a shutdown for 2 minutes from now.
#This does, of course, assume you have power installed and your
#UPS is connected and working correctly.
pf::powerfail:/sbin/shutdown -f -h +2 "Power Failure; System Shutting Down"
#If power was restored before the shutdown kicked in, cancel it.
pr:12345:powerokwait:/sbin/shutdown -c "Power Restored; Shutdown Cancelled"
#Run gettys in standard runlevels
co:2345:respawn:/sbin/agetty -h -L 57600 ttyS1 ansi
1:2345:respawn:/sbin/mingetty tty1
2:2345:respawn:/sbin/mingetty tty2
3:2345:respawn:/sbin/mingetty tty3
4:2345:respawn:/sbin/mingetty tty4
5:2345:respawn:/sbin/mingetty tty5
6:2345:respawn:/sbin/mingetty tty6
#Run xdm in runlevel 5
#xdm is now a separate service
x:5:respawn:/etc/X11/prefdm -nodaemon
In the le /etc/securetty add a new line with the name of the serial tty for COM2:
ttyS1
The following example shows a sample le with the new line.
NOTE: Use the Break Key Sequence (~B) to execute the Linux Magic SysRq key commands on serial console using IPMI
Tool.
vc/1
vc/2
vc/3
vc/4
vc/5
vc/6
vc/7
vc/8
vc/9
vc/10
vc/11
tty1
tty2
tty3
tty4
tty5
tty6
tty7
tty8
tty9
tty10
tty11
ttyS1
Supported SSH cryptography schemes
To communicate with iDRAC using SSH protocol, it supports multiple cryptography schemes listed in the following table.
121

Table 15. SSH cryptography schemes
Scheme Type Algorithms
Asymmetric Cryptography
Public key ssh-rsa
ecdsa-sha2-nistp256
Symmetric Cryptography
Key Exchange curve25519-sha256@libssh.org
ecdh-sha2-nistp256
ecdh-sha2-nistp384
ecdh-sha2-nistp521
die-hellman-group-exchange-sha256
die-hellman-group14-sha1
Encryption chacha20-poly1305@openssh.com
aes128-ctr
aes192-ctr
aes256-ctr
aes128-gcm@openssh.com
aes256-gcm@openssh.com
MAC hmac-sha1
hmac-ripemd160
umac-64@openssh.com
Compression None
NOTE: If you enable OpenSSH 7.0 or later, DSA public key support is disabled. To ensure better security for iDRAC, Dell
recommends not enabling DSA public key support.
Using public key authentication for SSH
iDRAC supports the Public Key Authentication (PKA) over SSH. This is a licensed feature. When the PKA over SSH is set up and
used correctly, you must enter the user name while logging into iDRAC. This is useful for setting up automated scripts that perform
various functions. The uploaded keys must be in RFC 4716 or OpenSSH format. Else, you must convert the keys into that format.
NOTE: If you enable OpenSSH 7.0 or later, DSA public key support is disabled. To ensure better security for iDRAC, Dell
recommends not enabling DSA public key support.
In any scenario, a pair of private and public key must be generated on the management station. The public key is uploaded to iDRAC
local user and private key is used by the SSH client to establish the trust relationship between the management station and iDRAC.
You can generate the public or private key pair using:
•PuTTY Key Generator application for clients running Windows
122

•ssh-keygen CLI for clients running Linux.
CAUTION: This privilege is normally reserved for users who are members of the Administrator user group on iDRAC.
However, users in the ‘Custom’ user group can be assigned this privilege. A user with this privilege can modify any user’s
conguration. This includes creation or deletion of any user, SSH Key management for users, and so on. For these
reasons, assign this privilege carefully.
CAUTION: The capability to upload, view, and/ or delete SSH keys is based on the ’Congure Users’ user privilege. This
privilege allows user(s) to congure another user's SSH key. You should grant this privilege carefully.
Generating public keys for Windows
To use the PuTTY Key Generator application to create the basic key:
1. Start the application and select RSA for the key type.
2. Enter the number of bits for the key. The number of bits must be between 2048 and 4096 bits.
3. Click Generate and move the mouse in the window as directed.
The keys are generated.
4. You can modify the key comment eld.
5. Enter a passphrase to secure the key.
6. Save the public and private key.
Generating public keys for Linux
To use the ssh-keygen application to create the basic key, open a terminal window and at the shell prompt, enter ssh-keygen –t
rsa –b 2048 –C testing
where:
•-t is rsa.
•–b species the bit encryption size between 2048 and 4096.
•–C allows modifying the public key comment and is optional.
NOTE: The options are case-sensitive.
Follow the instructions. After the command executes, upload the public le.
CAUTION: Keys generated from the Linux management station using ssh-keygen are in non-4716 format. Convert the
keys into the 4716 format using ssh-keygen -e -f /root/.ssh/id_rsa.pub > std_rsa.pub. Do not change
the permissions of the key le. The conversion must be done using default permissions.
NOTE: iDRAC does not support ssh-agent forward of keys.
Uploading SSH keys
You can upload up to four public keys per user to use over an SSH interface. Before adding the public keys, make sure that you view
the keys if they are set up, so that a key is not accidentally overwritten.
When adding new public keys, make sure that the existing keys are not at the index where the new key is added. iDRAC does not
perform checks to make sure previous key(s) are deleted before a new key(s) are added. When a new key is added, it is usable if the
SSH interface is enabled.
Uploading SSH keys using web interface
To upload the SSH keys:
1. In the iDRAC Web interface, go to Overview → iDRAC Settings → Network → User Authentication → Local Users.
The Users page is displayed.
2. In the User ID column, click a user ID number.
The Users Main Menu page is displayed.
3. Under SSH Key Congurations, select Upload SSH Key(s) and click Next.
123

The Upload SSH Key(s) page is displayed.
4. Upload the SSH keys in one of the following ways:
• Upload the key le.
• Copy the contents of the key le into the text box
For more information, see iDRAC Online Help.
5. Click Apply.
Uploading SSH keys using RACADM
To upload the SSH keys, run the following command:
NOTE: You cannot upload and copy a key at the same time.
• For local RACADM: racadm sshpkauth -i <2 to 16> -k <1 to 4> -f <filename>
• From remote RACADM using Telnet or SSH: racadm sshpkauth -i <2 to 16> -k <1 to 4> -t <key-text>
For example, to upload a valid key to iDRAC User ID 2 in the rst key space using a le, run the following command:
$ racadm sshpkauth -i 2 -k 1 -f pkkey.key
NOTE: The -f option is not supported on telnet/ssh/serial RACADM.
Viewing SSH keys
You can view the keys that are uploaded to iDRAC.
Viewing SSH keys using web interface
To view the SSH keys:
1. In Web interface, go to Overview → iDRAC Settings → Network → User Authentication → Local Users.
The Users page is displayed.
2. In the User ID column, click a user ID number.
The Users Main Menu page is displayed.
3. Under SSH Key Congurations, select View/Remove SSH Key(s) and click Next.
The View/Remove SSH Key(s) page is displayed with the key details.
Viewing SSH keys using RACADM
To view the SSH keys, run the following command:
•Specic key — racadm sshpkauth -i <2 to 16> -v -k <1 to 4>
• All keys — racadm sshpkauth -i <2 to 16> -v -k all
Deleting SSH keys
Before deleting the public keys, make sure that you view the keys if they are set up, so that a key is not accidentally deleted.
Deleting SSH keys using web interface
To delete the SSH key(s):
1. In Web interface, go to Overview → iDRAC Settings → Network → User Authentication → Local Users.
The Users page is displayed.
2. In the User ID column, click a user ID number.
The Users Main Menu page is displayed.
3. Under SSH Key Congurations, select View/Remove SSH Key(s) and click Next.
The View/Remove SSH Key(s) page displays the key details.
4. Select Remove for the key(s) you want to delete, and click Apply.
The selected key(s) is deleted.
124

Deleting SSH keys using RACADM
To delete the SSH key(s), run the following commands:
•Specic key — racadm sshpkauth -i <2 to 16> -d -k <1 to 4>
• All keys — racadm sshpkauth -i <2 to 16> -d -k all
125

7
Conguring user accounts and privileges
You can setup user accounts with specic privileges (role-based authority) to manage your system using iDRAC and maintain
system security. By default iDRAC is congured with a local administrator account. This default user name is root and the password
is calvin. As an administrator, you can setup user accounts to allow other users to access iDRAC.
You can setup local users or use directory services such as Microsoft Active Directory or LDAP to setup user accounts. Using a
directory service provides a central location for managing authorized user accounts.
iDRAC supports role-based access to users with a set of associated privileges. The roles are administrator, operator, read only, or
none. The role denes the maximum privileges available.
Related links
Conguring local users
Conguring Active Directory users
Conguring generic LDAP users
Recommended characters in user names and passwords
This section provides details about the recommended characters while creating and using user names and passwords.
Use the following characters while creating user names and passwords:
Table 16. Recommended characters for user names
Characters Length
0-9
A-Z
a-z
- ! # $ % & ( ) * / ; ? @ [ \ ] ^ _ ` { | } ~ + < = >
1–16
Table 17. Recommended characters for passwords
Characters Length
0-9
A-Z
a-z
' - ! " # $ % & ( ) * , . / : ; ? @ [ \ ] ^ _ ` { | } ~ + < = >
1–20
NOTE: You may be able to create user names and passwords that include other characters. However, to ensure
compatibility with all interfaces, Dell recommends using only the characters listed here.
NOTE: The characters allowed in user names and passwords for network shares are determined by the network-share
type. iDRAC supports valid characters for network share credentials as dened by the share type, except <, >, and ,
(comma).
126

NOTE: To improve security, it is recommended to use complex passwords that have eight or more characters and include
lowercase alphabets, uppercase alphabets, numbers, and special characters. It is also recommended to regularly change
the passwords, if possible.
Conguring local users
You can congure up to 16 local users in iDRAC with specic access permissions. Before you create an iDRAC user, verify if any
current users exist. You can set user names, passwords, and roles with the privileges for these users. The user names and passwords
can be changed using any of the iDRAC secured interfaces (that is, web interface, RACADM or WS-MAN). You can also enable or
disable SNMPv3 authentication for each user.
Conguring local users using iDRAC web interface
To add and congure local iDRAC users:
NOTE: You must have Congure Users permission to create an iDRAC user.
1. In the iDRAC Web interface, go to Overview → iDRAC Settings → User Authentication → Local Users.
The Users page is displayed.
2. In the User ID column, click a user ID number.
NOTE: User 1 is reserved for the IPMI anonymous user and you cannot change this conguration.
The User Main Menu page is displayed.
3. Select Congure User and click Next.
The User Conguration page is displayed.
4. Enable the user ID and specify the user name, password, and access privileges for the user. You can also enable SNMPv3
authentication for the user. For more information about the options, see the iDRAC Online Help.
5. Click Apply. The user is created with the required privileges.
Conguring local users using RACADM
NOTE: You must be logged in as user root to execute RACADM commands on a remote Linux system.
You can congure single or multiple iDRAC users using RACADM.
To congure multiple iDRAC users with identical conguration settings, follow these procedures:
• Use the RACADM examples in this section as a guide to create a batch le of RACADM commands and then execute the batch
le on each managed system.
• Create the iDRAC conguration le and execute the racadm set command on each managed system using the same
conguration le.
If you are conguring a new iDRAC or if you have used the racadm racresetcfg command, the only current user is root with the
password calvin. The racadm racresetcfg command resets the iDRAC to the default values.
NOTE: Users can be enabled and disabled over time. As a result, a user may have a dierent index number on each
iDRAC.
To verify if a user exists, type the following command once for each index (1–16):
racadm get iDRAC.Users.<index>.UserName
Several parameters and object IDs are displayed with their current values. The key eld is iDRAC.Users.UserName=. If a user
name is displayed after =, that index number is taken.
NOTE: You can also use racadm get -f <myfile.cfg> and view or edit the myle.cfg le, which includes all iDRAC
conguration parameters.
127

To enable SNMP v3 authentication for a user, use SNMPv3AuthenticationType, SNMPv3Enable, SNMPv3PrivacyType objects.
For more information, see the RACADM Command Line Interface Guide available at dell.com/idracmanuals.
If you use the conguration XML le, use the AuthenticationProtocol, ProtocolEnable, and PrivacyProtocol attributes to enable
SNMPv3 authentication.
Adding iDRAC user using RACADM
1. Set the index and user name.
racadm set idrac.users.<index>.username <user_name>
Parameter Description
<index> Unique index of the user
<user_name> User name
2. Set the password.
racadm set idrac.users.<index>.password <password>
3. Set the user privileges.
For more information, see the iDRAC RACADM Command Line Interface Reference Guide available at dell.com/idracmanuals.
4. Enable the user.
racadm set.idrac.users.<index>.enable 1
To verify, use the following command:
racadm get idrac.users.<index>
For more information, see the iDRAC RACADM Command Line Interface Reference Guide available at dell.com/idracmanuals.
Enabling iDRAC user with permissions
To enable a user with specic administrative permissions (role-based authority):
1. Locate an available user index.
racadm get iDRAC.Users <index>
2. Type the following commands with the new user name and password.
racadm set iDRAC.Users.<index>.Privilege <user privilege bit mask value>
NOTE: The default privilege value is 0, which indicates the user has no privileges enabled. For a list of valid bit-mask
values for specic user privileges, see the
iDRAC RACADM Command Line Interface Reference Guide
available at
dell.com/idracmanuals.
Conguring Active Directory users
If your company uses the Microsoft Active Directory software, you can congure the software to provide access to iDRAC, allowing
you to add and control iDRAC user privileges to your existing users in your directory service. This is a licensed feature.
NOTE: Using Active Directory to recognize iDRAC users is supported on the Microsoft Windows 2000, Windows Server
2003, and Windows Server 2008 operating systems.
You can congure user authentication through Active Directory to log in to the iDRAC. You can also provide role-based authority,
which enables an administrator to congure specic privileges for each user.
The iDRAC role and privilege names have changed from earlier generation of servers. The role names are:
128

Table 18. iDRAC roles
Current Generation Prior Generation Privileges
Administrator Administrator Login, Congure, Congure Users, Logs, System Control, Access Virtual
Console, Access Virtual Media, System Operations, Debug
Operator Power User Login, Congure, System Control, Access Virtual Console, Access Virtual
Media, System Operations, Debug
Read Only Guest User Login
None None None
Table 19. iDRAC user privileges
Current Generation Prior Generation Description
Login Login to iDRAC Enables the user to log in to iDRAC.
Congure Congure iDRAC Enables the user to congure iDRAC.
Congure Users Congure Users Enables the user to allow specic users to access the system.
Logs Clear Logs Enables the user to clear the System Event Log (SEL).
System Control Execute Server Control
Commands
Allows power cycling the host system.
Access Virtual Console Access Virtual Console
Redirection (for blade
servers)
Access Virtual Console (for
rack and tower servers)
Enables the user to run Virtual Console.
Access Virtual Media Access Virtual Media Enables the user to run and use Virtual Media.
System Operations Test Alerts Allows user initiated and generated events, and information is sent as an
asynchronous notication and logged.
Debug Execute Diagnostic
Commands
Enables the user to run diagnostic commands.
Related links
Prerequisites for using Active Directory authentication for iDRAC
Supported Active Directory authentication mechanisms
Prerequisites for using Active Directory authentication for iDRAC
To use the Active Directory authentication feature of iDRAC, make sure that you have:
• Deployed an Active Directory infrastructure. See the Microsoft website for more information.
• Integrated PKI into the Active Directory infrastructure. iDRAC uses the standard Public Key Infrastructure (PKI) mechanism to
authenticate securely into the Active Directory. See the Microsoft website for more information.
• Enabled the Secure Socket Layer (SSL) on all domain controllers that iDRAC connects to for authenticating to all the domain
controllers.
Related links
Enabling SSL on domain controller
129

Enabling SSL on domain controller
When iDRAC authenticates users with an Active Directory domain controller, it starts an SSL session with the domain controller. At
this time, the domain controller must publish a certicate signed by the Certicate Authority (CA)—the root certicate of which is
also uploaded into iDRAC. For iDRAC to authenticate to any domain controller—whether it is the root or the child domain controller
—that domain controller must have an SSL-enabled certicate signed by the domain’s CA.
If you are using Microsoft Enterprise Root CA to automatically assign all your domain controllers to an SSL certicate, you must:
1. Install the SSL certicate on each domain controller.
2. Export the Domain Controller Root CA Certicate to iDRAC.
3. Import iDRAC Firmware SSL Certicate.
Related links
Installing SSL certicate for each domain controller
Exporting domain controller root CA certicate to iDRAC
Importing iDRAC rmware SSL certicate
Installing SSL certicate for each domain controller
To install the SSL certicate for each controller:
1. Click Start → Administrative Tools → Domain Security Policy.
2. Expand the Public Key Policies folder, right-click Automatic Certicate Request Settings and click Automatic Certicate
Request.
The Automatic Certicate Request Setup Wizard is displayed.
3. Click Next and select Domain Controller.
4. Click Next and click Finish. The SSL certicate is installed.
Exporting domain controller root CA certicate to iDRAC
NOTE: If your system is running Windows 2000 or if you are using standalone CA, the following steps may vary.
To export the domain controller root CA certicate to iDRAC:
1. Locate the domain controller that is running the Microsoft Enterprise CA service.
2. Click Start → Run.
3. Enter mmc and click OK.
4. In the Console 1 (MMC) window, click File (or Console on Windows 2000 systems) and select Add/Remove Snap-in.
5. In the Add/Remove Snap-In window, click Add.
6. In the Standalone Snap-In window, select Certicates and click Add.
7. Select Computer and click Next.
8. Select Local Computer, click Finish, and click OK.
9. In the Console 1 window, go to Certicates Personal Certicates folder.
10. Locate and right-click the root CA certicate, select All Tasks, and click Export....
11. In the Certicate Export Wizard, click Next, and select No do not export the private key.
12. Click Next and select Base-64 encoded X.509 (.cer) as the format.
13. Click Next and save the certicate to a directory on your system.
14. Upload the certicate you saved in step 13 to iDRAC.
Importing iDRAC rmware SSL certicate
iDRAC SSL certicate is the identical certicate used for iDRAC Web server. All iDRAC controllers are shipped with a default self-
signed certicate.
130

If the Active Directory Server is set to authenticate the client during an SSL session initialization phase, you need to upload iDRAC
Server certicate to the Active Directory Domain controller. This additional step is not required if the Active Directory does not
perform a client authentication during an SSL session’s initialization phase.
NOTE: If your system is running Windows 2000, the following steps may vary.
NOTE: If iDRAC rmware SSL certicate is CA-signed and the certicate of that CA is already in the domain controller's
Trusted Root Certicate Authority list, do not perform the steps in this section.
To import iDRAC rmware SSL certicate to all domain controller trusted certicate lists:
1. Download iDRAC SSL certicate using the following RACADM command:
racadm sslcertdownload -t 0x1 -f <RAC SSL certificate>
2. On the domain controller, open an MMC Console window and select Certicates → Trusted Root Certication Authorities.
3. Right-click Certicates, select All Tasks and click Import.
4. Click Next and browse to the SSL certicate le.
5. Install iDRAC SSL Certicate in each domain controller’s Trusted Root Certication Authority.
If you have installed your own certicate, make sure that the CA signing your certicate is in the Trusted Root Certication
Authority list. If the Authority is not in the list, you must install it on all your domain controllers.
6. Click Next and select whether you want Windows to automatically select the certicate store based on the type of certicate,
or browse to a store of your choice.
7. Click Finish and click OK. The iDRAC rmware SSL certicate is imported to all domain controller trusted certicate lists.
Supported Active Directory authentication mechanisms
You can use Active Directory to dene iDRAC user access using two methods:
•Standard schema solution, which uses Microsoft’s default Active Directory group objects only.
•Extended schema solution, which has customized Active Directory objects. All the access control objects are maintained in
Active Directory. It provides maximum exibility to congure user access on dierent iDRACs with varying privilege levels.
Related links
Standard schema Active Directory overview
Extended schema Active Directory overview
Standard schema Active Directory overview
As shown in the following gure, using standard schema for Active Directory integration requires conguration on both Active
Directory and iDRAC.
131

Figure 1. Conguration of iDRAC with active directory standard schema
In Active Directory, a standard group object is used as a role group. A user who has iDRAC access is a member of the role group. To
give this user access to a specic iDRAC, the role group name and its domain name need to be congured on the specic iDRAC.
The role and the privilege level are dened on each iDRAC and not in the Active Directory. You can congure up to ve role groups in
each iDRAC. Table reference no shows the default role group privileges.
Table 20. Default role group privileges
Role Groups Default Privilege Level Permissions Granted Bit Mask
Role Group 1 None Log in to iDRAC, Congure
iDRAC, Congure Users, Clear
Logs, Execute Server Control
Commands, Access Virtual
Console, Access Virtual Media,
Test Alerts, Execute Diagnostic
Commands
0x000001
Role Group 2 None Log in to iDRAC, Congure
iDRAC, Execute Server Control
Commands, Access Virtual
Console, Access Virtual Media,
Test Alerts, Execute Diagnostic
Commands
0x000000f9
Role Group 3 None Log in to iDRAC 0x00000001
Role Group 4 None No assigned permissions 0x00000000
Role Group 5 None No assigned permissions 0x00000000
NOTE: The Bit Mask values are used only when setting Standard Schema with the RACADM.
Single domain versus multiple domain scenarios
If all the login users and role groups, including the nested groups, are in the same domain, then only the domain controllers’ addresses
must be congured on iDRAC. In this single domain scenario, any group type is supported.
If all the login users and role groups, or any of the nested groups, are from multiple domains, then Global Catalog server addresses
must be congured on iDRAC. In this multiple domain scenario, all the role groups and nested groups, if any, must be a Universal
Group type.
132

Conguring Standard schema Active Directory
To congure iDRAC for an Active Directory login access:
1. On an Active Directory server (domain controller), open the Active Directory Users and Computers Snap-in.
2. Create a group or select an existing group. Add the Active Directory user as a member of the Active Directory group to access
iDRAC.
3. Congure the group name, domain name, and the role privileges on iDRAC using the iDRAC web interface or RACADM.
Related links
Conguring Active Directory with Standard schema using iDRAC web interface
Conguring Active Directory with Standard schema using RACADM
Conguring Active Directory with Standard schema using iDRAC web interface
NOTE: For information about the various elds, see the
iDRAC Online Help
.
1. In the iDRAC web interface, go to Overview → iDRAC Settings → User Authentication → Directory Services.
The Directory Service page is displayed.
2. Select the Microsoft Active Directory option and then click Apply.
The Active Directory Conguration and Management page is displayed.
3. Click Congure Active Directory.
The Active Directory Conguration and Management Step 1 of 4 page is displayed.
4. Optionally, enable certicate validation and upload the CA-signed digital certicate used during initiation of SSL connections
when communicating with the Active Directory (AD) server. For this, the Domain Controllers and Global Catalog FQDN must be
specied. This is done in the next steps. And hence the DNS should be congured properly in the network settings.
5. Click Next.
The Active Directory Conguration and Management Step 2 of 4 page is displayed.
6. Enable Active Directory and specify the location information about Active Directory servers and user accounts. Also, specify the
time iDRAC must wait for responses from Active Directory during iDRAC login.
NOTE: If certicate validation is enabled, specify the Domain Controller Server addresses and the Global Catalog
FQDN. Make sure that DNS is congured correctly under Overview → iDRAC Settings → Network.
7. Click Next. The Active Directory Conguration and Management Step 3 of 4 page is displayed.
8. Select Standard Schema and click Next.
The Active Directory Conguration and Management Step 4a of 4 page is displayed.
9. Enter the location of Active Directory global catalog server(s) and specify privilege groups used to authorize users.
10. Click a Role Group to congure the control authorization policy for users under the standard schema mode.
The Active Directory Conguration and Management Step 4b of 4 page is displayed.
11. Specify the privileges and click Apply.
The settings are applied and the Active Directory Conguration and Management Step 4a of 4 page is displayed.
12. Click Finish. The Active Directory settings for standard schema are congured.
Conguring Active Directory with Standard schema using RACADM
1. Use the following commands:
racadm set iDRAC.ActiveDirectory.Enable 1
racadm set iDRAC.ActiveDirectory.Schema 2
racadm set iDRAC.ADGroup.Name <common name of the role group>
racadm set iDRAC.ADGroup.Domain <fully qualified domain name>
racadm set iDRAC.ADGroup.Privilege <Bit-mask value for specific RoleGroup permissions>
racadm set iDRAC.ActiveDirectory.DomainController1 <fully qualified domain name or IP
address of the domain controller>
racadm set iDRAC.ActiveDirectory.DomainController2 <fully qualified domain name or IP
133

address of the domain controller>
racadm set iDRAC.ActiveDirectory.DomainController3 <fully qualified domain name or IP
address of the domain controller>
racadm set iDRAC.ActiveDirectory.GlobalCatalog1 <fully qualified domain name or IP
address of the domain controller>
racadm set iDRAC.ActiveDirectory.GlobalCatalog2 <fully qualified domain name or IP
address of the domain controller>
racadm set iDRAC.ActiveDirectory.GlobalCatalog3 <fully qualified domain name or IP
address of the domain controller>
• Enter the Fully Qualied Domain Name (FQDN) of the domain controller, not the FQDN of the domain. For example, enter
servername.dell.com instead of dell.com.
• For bit-mask values for specic Role Group permissions, see Default role group privileges.
• You must provide at least one of the three domain controller addresses. iDRAC attempts to connect to each of the
congured addresses one-by-one until it makes a successful connection. With Standard Schema, these are the addresses of
the domain controllers where the user accounts and the role groups are located.
• The Global Catalog server is only required for standard schema when the user accounts and role groups are in dierent
domains. In multiple domain case, only the Universal Group can be used.
• If certicate validation is enabled, the FQDN or IP address that you specify in this eld must match the Subject or Subject
Alternative Name eld of your domain controller certicate.
• To disable the certicate validation during SSL handshake, use the following command:
racadm set iDRAC.ActiveDirectory.CertValidationEnable 0
In this case, no Certicate Authority (CA) certicate needs to be uploaded.
• To enforce the certicate validation during SSL handshake (optional), use the following command:
racadm set iDRAC.ActiveDirectory.CertValidationEnable 1
In this case, you must upload the CA certicate using the following command:
racadm sslcertupload -t 0x2 -f <ADS root CA certificate>
NOTE: If certicate validation is enabled, specify the Domain Controller Server addresses and the Global Catalog
FQDN. Ensure that DNS is congured correctly under Overview → iDRAC Settings → Network.
Using the following RACADM command may be optional.
racadm sslcertdownload -t 0x1 -f <RAC SSL certificate>
2. If DHCP is enabled on iDRAC and you want to use the DNS provided by the DHCP server, enter the following command:
racadm set iDRAC.IPv4.DNSFromDHCP 1
3. If DHCP is disabled on iDRAC or you want manually enter the DNS IP address, enter the following RACADM command:
racadm set iDRAC.IPv4.DNSFromDHCP 0
racadm set iDRAC.IPv4.DNSFromDHCP.DNS1 <primary DNS IP address>
racadm set iDRAC.IPv4.DNSFromDHCP.DNS2 <secondary DNS IP address>
4. If you want to congure a list of user domains so that you only need to enter the user name when logging in to the web
interface, use the following command:
racadm set iDRAC.UserDomain.<index>.Name <fully qualified domain name or IP Address of
the domain controller>
You can congure up to 40 user domains with index numbers between 1 and 40.
Extended schema Active Directory overview
Using the extended schema solution requires the Active Directory schema extension.
Best practices for extended schema
The extended schema uses Dell association objects to join iDRAC and permission. This allows you to use iDRAC based on the overall
permissions granted. The default Access Control List (ACL) of Dell Association objects allows Self and Domain Administrators to
manage the permissions and scope of iDRAC objects.
By default, the Dell Association objects do not inherit all permissions from the parent Active Directory objects. If you enable
inheritance for the Dell Association object, the inherited permissions for that association object are granted to the selected users and
groups. This may result in unintended privileges being provided to the iDRAC.
134

To use the Extended Schema securely, Dell recommends not enabling inheritance on Dell Association objects within the extended
schema implementation.
Active directory schema extensions
The Active Directory data is a distributed database of attributes and classes. The Active Directory schema includes the rules that
determine the type of data that can be added or included in the database. The user class is one example of a class that is stored in
the database. Some example user class attributes can include the user’s rst name, last name, phone number, and so on. You can
extend the Active Directory database by adding your own unique attributes and classes for specic requirements. Dell has extended
the schema to include the necessary changes to support remote management authentication and authorization using Active
Directory.
Each attribute or class that is added to an existing Active Directory Schema must be dened with a unique ID. To maintain unique IDs
across the industry, Microsoft maintains a database of Active Directory Object Identiers (OIDs) so that when companies add
extensions to the schema, they can be guaranteed to be unique and not to conict with each other. To extend the schema in
Microsoft's Active Directory, Dell received unique OIDs, unique name extensions, and uniquely linked attribute IDs for the attributes
and classes that are added into the directory service:
• Extension is: dell
• Base OID is: 1.2.840.113556.1.8000.1280
• RAC LinkID range is: 12070 to 12079
Overview of iDRAC schema extensions
Dell has extended the schema to include an Association, Device, and Privilege property. The Association property is used to link
together the users or groups with a specic set of privileges to one or more iDRAC devices. This model provides an administrator
maximum exibility over the dierent combinations of users, iDRAC privileges, and iDRAC devices on the network without much
complexity.
For each physical iDRAC device on the network that you want to integrate with Active Directory for authentication and
authorization, create at least one association object and one iDRAC device object. You can create multiple association objects, and
each association object can be linked to as many users, groups of users, or iDRAC device objects as required. The users and iDRAC
user groups can be members of any domain in the enterprise.
However, each association object can be linked (or, may link users, groups of users, or iDRAC device objects) to only one privilege
object. This example allows an administrator to control each user’s privileges on specic iDRAC devices.
iDRAC device object is the link to iDRAC rmware for querying Active Directory for authentication and authorization. When iDRAC is
added to the network, the administrator must congure iDRAC and its device object with its Active Directory name so that users can
perform authentication and authorization with Active Directory. Additionally, the administrator must add iDRAC to at least one
association object for users to authenticate.
The following gure shows that the association object provides the connection that is needed for the authentication and
authorization.
Figure 2. Typical setup for active directory objects
135

You can create as many or as few association objects as required. However, you must create at least one Association Object, and you
must have one iDRAC Device Object for each iDRAC device on the network that you want to integrate with Active Directory for
Authentication and Authorization with iDRAC.
The Association Object allows for as many or as few users and/or groups as well as iDRAC Device Objects. However, the Association
Object only includes one Privilege Object per Association Object. The Association Object connects the Users who have Privileges on
iDRAC devices.
The Dell extension to the ADUC MMC Snap-in only allows associating the Privilege Object and iDRAC Objects from the same
domain with the Association Object. The Dell extension does not allow a group or an iDRAC object from other domains to be added
as a product member of the Association Object.
When adding Universal Groups from separate domains, create an Association Object with Universal Scope. The Default Association
objects created by the Dell Schema Extender Utility are Domain Local Groups and does not work with Universal Groups from other
domains.
Users, user groups, or nested user groups from any domain can be added into the Association Object. Extended Schema solutions
support any user group type and any user group nesting across multiple domains allowed by Microsoft Active Directory.
Accumulating privileges using Extended Schema
The Extended Schema Authentication mechanism supports Privilege Accumulation from dierent privilege objects associated with
the same user through dierent Association Objects. In other words, Extended Schema Authentication accumulates privileges to
allow the user the super set of all assigned privileges corresponding to the dierent privilege objects associated with the same user.
The following gure provides an example of accumulating privileges using Extended Schema.
Figure 3. Privilege accumulation for a user
The gure shows two Association Objects—A01 and A02. User1 is associated to iDRAC2 through both association objects.
Extended Schema Authentication accumulates privileges to allow the user the maximum set of privileges possible considering the
assigned privileges of the dierent privilege objects associated to the same user.
In this example, User1 has both Priv1 and Priv2 privileges on iDRAC2. User1 has Priv1 privileges on iDRAC1 only. User2 has Priv1
privileges on both iDRAC1 and iDRAC2. In addition, this gure shows that User1 can be in a dierent domain and can be a member of
a group.
136

Conguring Extended schema Active Directory
To congure Active Directory to access iDRAC:
1. Extend the Active Directory schema.
2. Extend the Active Directory Users and Computers Snap-in.
3. Add iDRAC users and their privileges to Active Directory.
4. Congure iDRAC Active Directory properties using iDRAC Web interface or RACADM.
Related links
Extended schema Active Directory overview
Installing Dell extension to the Active Directory users and computers snap-in
Adding iDRAC users and privileges to Active Directory
Conguring Active Directory with Extended schema using iDRAC web interface
Conguring Active Directory with Extended schema using RACADM
Extending Active Directory schema
Extending your Active Directory schema adds a Dell organizational unit, schema classes and attributes, and example privileges and
association objects to the Active Directory schema. Before you extend the schema, make sure that you have the Schema Admin
privileges on the Schema Master Flexible Single Master Operation (FSMO) Role Owner of the domain forest.
NOTE: Make sure to use the schema extension for this product is dierent from the previous generations of RAC
products. The earlier schema does not work with this product.
NOTE: Extending the new schema has no impact on previous versions of the product.
You can extend your schema using one of the following methods:
• Dell Schema Extender utility
• LDIF script le
If you use the LDIF script le, the Dell organizational unit is not added to the schema.
The LDIF les and Dell Schema Extender are on your Dell Systems Management Tools and Documentation DVD in the following
respective directories:
• DVDdrive :\SYSMGMT\ManagementStation\support\OMActiveDirectory_Tools\Remote_Management_Advanced\LDIF_Files
• <DVDdrive>: \SYSMGMT\ManagementStation\support\OMActiveDirectory_Tools\Remote_Management_Advanced\Schema
Extender
To use the LDIF les, see the instructions in the readme included in the LDIF_Files directory.
You can copy and run the Schema Extender or LDIF les from any location.
Using Dell Schema Extender
CAUTION: The Dell Schema Extender uses the SchemaExtenderOem.ini le. To make sure that the Dell Schema
Extender utility functions properly, do not modify the name of this le.
1. In the Welcome screen, click Next.
2. Read and understand the warning and click Next.
3. Select Use Current Log In Credentials or enter a user name and password with schema administrator rights.
4. Click Next to run the Dell Schema Extender.
5. Click Finish.
The schema is extended. To verify the schema extension, use the MMC and the Active Directory Schema Snap-in to verify that
the classes and attributes classes and attributes exist. See the Microsoft documentation for details about using the MMC and
the Active Directory Schema Snap-in.
137

Classes and attributes
Table 21. Class denitions for classes added to the active directory schema
Class Name Assigned Object Identication Number (OID)
delliDRACDevice 1.2.840.113556.1.8000.1280.1.7.1.1
delliDRACAssociation 1.2.840.113556.1.8000.1280.1.7.1.2
dellRAC4Privileges 1.2.840.113556.1.8000.1280.1.1.1.3
dellPrivileges 1.2.840.113556.1.8000.1280.1.1.1.4
dellProduct 1.2.840.113556.1.8000.1280.1.1.1.5
Table 22. DelliDRACdevice class
OID 1.2.840.113556.1.8000.1280.1.7.1.1
Description Represents the Dell iDRAC device. iDRAC must be congured as
delliDRACDevice in Active Directory. This conguration enables
iDRAC to send Lightweight Directory Access Protocol (LDAP)
queries to Active Directory.
Class Type Structural Class
SuperClasses dellProduct
Attributes dellSchemaVersion
dellRacType
Table 23. delliDRACAssociationObject class
OID 1.2.840.113556.1.8000.1280.1.7.1.2
Description Represents the Dell Association Object. The Association Object
provides the connection between the users and the devices.
Class Type Structural Class
SuperClasses Group
Attributes dellProductMembers
dellPrivilegeMember
Table 24. dellRAC4Privileges class
OID 1.2.840.113556.1.8000.1280.1.1.1.3
Description Denes the privileges (Authorization Rights) for iDRAC
Class Type Auxiliary Class
SuperClasses None
Attributes dellIsLoginUser
138

OID 1.2.840.113556.1.8000.1280.1.1.1.3
dellIsCardCongAdmin
dellIsUserCongAdmin
dellIsLogClearAdmin
dellIsServerResetUser
dellIsConsoleRedirectUser
dellIsVirtualMediaUser
dellIsTestAlertUser
dellIsDebugCommandAdmin
Table 25. dellPrivileges class
OID 1.2.840.113556.1.8000.1280.1.1.1.4
Description Used as a container Class for the Dell Privileges (Authorization
Rights).
Class Type Structural Class
SuperClasses User
Attributes dellRAC4Privileges
Table 26. dellProduct class
OID 1.2.840.113556.1.8000.1280.1.1.1.5
Description The main class from which all Dell products are derived.
Class Type Structural Class
SuperClasses Computer
Attributes dellAssociationMembers
Table 27. List of attributes added to the active directory schema
Attribute Name/Description Assigned OID/Syntax Object Identier Single Valued
dellPrivilegeMember
List of dellPrivilege Objects that belong
to this Attribute.
1.2.840.113556.1.8000.1280.1.1.2.1
Distinguished Name (LDAPTYPE_DN
1.3.6.1.4.1.1466.115.121.1.12)
FALSE
dellProductMembers
List of dellRacDevice and
DelliDRACDevice Objects that belong
to this role. This attribute is the forward
link to the dellAssociationMembers
backward link.
Link ID: 12070
1.2.840.113556.1.8000.1280.1.1.2.2
Distinguished Name (LDAPTYPE_DN
1.3.6.1.4.1.1466.115.121.1.12)
FALSE
139

Attribute Name/Description Assigned OID/Syntax Object Identier Single Valued
dellIsLoginUser
TRUE if the user has Login rights on
the device.
1.2.840.113556.1.8000.1280.1.1.2.3
Boolean (LDAPTYPE_BOOLEAN
1.3.6.1.4.1.1466.115.121.1.7)
TRUE
dellIsCardCongAdmin
TRUE if the user has Card
Conguration rights on the device.
1.2.840.113556.1.8000.1280.1.1.2.4
Boolean (LDAPTYPE_BOOLEAN
1.3.6.1.4.1.1466.115.121.1.7)
TRUE
dellIsUserCongAdmin
TRUE if the user has User
Conguration rights on the device.
1.2.840.113556.1.8000.1280.1.1.2.5
Boolean (LDAPTYPE_BOOLEAN
1.3.6.1.4.1.1466.115.121.1.7)
TRUE
delIsLogClearAdmin
TRUE if the user has Log Clearing
rights on the device.
1.2.840.113556.1.8000.1280.1.1.2.6
Boolean (LDAPTYPE_BOOLEAN
1.3.6.1.4.1.1466.115.121.1.7)
TRUE
dellIsServerResetUser
TRUE if the user has Server Reset
rights on the device.
1.2.840.113556.1.8000.1280.1.1.2.7
Boolean (LDAPTYPE_BOOLEAN
1.3.6.1.4.1.1466.115.121.1.7)
TRUE
dellIsConsoleRedirectUser
TRUE if the user has Virtual Console
rights on the device.
1.2.840.113556.1.8000.1280.1.1.2.8
Boolean (LDAPTYPE_BOOLEAN
1.3.6.1.4.1.1466.115.121.1.7)
TRUE
dellIsVirtualMediaUser
TRUE if the user has Virtual Media
rights on the device.
1.2.840.113556.1.8000.1280.1.1.2.9
Boolean (LDAPTYPE_BOOLEAN
1.3.6.1.4.1.1466.115.121.1.7)
TRUE
dellIsTestAlertUser
TRUE if the user has Test Alert User
rights on the device.
1.2.840.113556.1.8000.1280.1.1.2.10
Boolean (LDAPTYPE_BOOLEAN
1.3.6.1.4.1.1466.115.121.1.7)
TRUE
dellIsDebugCommandAdmin
TRUE if the user has Debug Command
Admin rights on the device.
1.2.840.113556.1.8000.1280.1.1.2.11
Boolean (LDAPTYPE_BOOLEAN
1.3.6.1.4.1.1466.115.121.1.7)
TRUE
dellSchemaVersion
The Current Schema Version is used to
update the schema.
1.2.840.113556.1.8000.1280.1.1.2.12
Case Ignore String
(LDAPTYPE_CASEIGNORESTRING
1.2.840.113556.1.4.905)
TRUE
dellRacType
This attribute is the Current RAC Type
for the delliDRACDevice object and the
backward link to the
dellAssociationObjectMembers forward
link.
1.2.840.113556.1.8000.1280.1.1.2.13
Case Ignore String
(LDAPTYPE_CASEIGNORESTRING
1.2.840.113556.1.4.905)
TRUE
140

Attribute Name/Description Assigned OID/Syntax Object Identier Single Valued
dellAssociationMembers
List of dellAssociationObjectMembers
that belong to this Product. This
attribute is the backward link to the
dellProductMembers linked attribute.
Link ID: 12071
1.2.840.113556.1.8000.1280.1.1.2.14
Distinguished Name (LDAPTYPE_DN
1.3.6.1.4.1.1466.115.121.1.12)
FALSE
Installing Dell extension to the Active Directory users and computers snap-in
When you extend the schema in Active Directory, you must also extend the Active Directory Users and Computers Snap-in so the
administrator can manage iDRAC devices, users and user groups, iDRAC associations, and iDRAC privileges.
When you install your systems management software using the Dell Systems Management Tools and Documentation DVD, you can
extend the Snap-in by selecting the Active Directory Users and Computers Snap-in option during the installation procedure. See
the Dell OpenManage Software Quick Installation Guide for additional instructions about installing systems management software.
For 64-bit Windows Operating Systems, the Snap-in installer is located under:
<DVDdrive>:\SYSMGMT\ManagementStation\support\OMActiveDirectory_SnapIn64
For more information about the Active Directory Users and Computers Snap-in, see Microsoft documentation.
Adding iDRAC users and privileges to Active Directory
Using the Dell-extended Active Directory Users and Computers Snap-in, you can add iDRAC users and privileges by creating device,
association, and privilege objects. To add each object, perform the following:
• Create an iDRAC device Object
• Create a Privilege Object
• Create an Association Object
• Add objects to an Association Object
Related links
Adding objects to association object
Creating iDRAC device object
Creating privilege object
Creating association object
Creating iDRAC device object
To create iDRAC device object:
1. In the MMC Console Root window, right-click a container.
2. Select New → Dell Remote Management Object Advanced.
The New Object window is displayed.
3. Enter a name for the new object. The name must be identical to iDRAC name that you enter while conguring Active Directory
properties using iDRAC Web interface.
4. Select iDRAC Device Object and click OK.
Creating privilege object
To create a privilege object:
NOTE: You must create a privilege object in the same domain as the related association object.
1. In the Console Root (MMC) window, right-click a container.
2. Select New → Dell Remote Management Object Advanced.
The New Object window is displayed.
141

3. Enter a name for the new object.
4. Select Privilege Object and click OK.
5. Right-click the privilege object that you created, and select Properties.
6. Click the Remote Management Privileges tab and assign the privileges for the user or group.
Creating association object
To create association object:
NOTE: iDRAC association object is derived from the group and its scope is set to Domain Local.
1. In the Console Root (MMC) window, right-click a container.
2. Select New → Dell Remote Management Object Advanced.
This New Object window is displayed.
3. Enter a name for the new object and select Association Object.
4. Select the scope for the Association Object and click OK.
5. Provide access privileges to the authenticated users for accessing the created association objects.
Related links
Providing user access privileges for association objects
Providing user access privileges for association objects
To provide access privileges to the authenticated users for accessing the created association objects:
1. Go to Administrative Tools → ADSI Edit. The ADSI Edit window is displayed.
2. In the right-pane, navigate to the created association object, right-click and select Properties.
3. In the Security tab, click Add.
4. Type Authenticated Users, click Check Names, and click OK. The authenticated users is added to the list of Groups and
user names.
5. Click OK.
Adding objects to association object
Using the Association Object Properties window, you can associate users or user groups, privilege objects, and iDRAC devices or
iDRAC device groups.
You can add groups of users and iDRAC devices.
Related links
Adding users or user groups
Adding privileges
Adding iDRAC devices or iDRAC device groups
Adding users or user groups
To add users or user groups:
1. Right-click the Association Object and select Properties.
2. Select the Users tab and click Add.
3. Enter the user or user group name and click OK.
Adding privileges
To add privileges:
Click the Privilege Object tab to add the privilege object to the association that denes the user’s or user group’s privileges when
authenticating to an iDRAC device. Only one privilege object can be added to an Association Object.
1. Select the Privileges Object tab and click Add.
2. Enter the privilege object name and click OK.
142

3. Click the Privilege Object tab to add the privilege object to the association that denes the user’s or user group’s privileges
when authenticating to an iDRAC device. Only one privilege object can be added to an Association Object.
Adding iDRAC devices or iDRAC device groups
To add iDRAC devices or iDRAC device groups:
1. Select the Products tab and click Add.
2. Enter iDRAC devices or iDRAC device group name and click OK.
3. In the Properties window, click Apply and click OK.
4. Click the Products tab to add one iDRAC device connected to the network that is available for the dened users or user
groups. You can add multiple iDRAC devices to an Association Object.
Conguring Active Directory with Extended schema using iDRAC web interface
To congure Active Directory with extended schema using Web interface:
NOTE: For information about the various elds, see the
iDRAC Online Help
.
1. In the iDRAC Web interface, go to Overview → iDRAC Settings → User Authentication → Directory Services → Microsoft
Active Directory.
The Active Directory summary page is displayed.
2. Click Congure Active Directory.
The Active Directory Conguration and Management Step 1 of 4 page is displayed.
3. Optionally, enable certicate validation and upload the CA-signed digital certicate used during initiation of SSL connections
when communicating with the Active Directory (AD) server.
4. Click Next.
The Active Directory Conguration and Management Step 2 of 4 page is displayed.
5. Specify the location information about Active Directory (AD) servers and user accounts. Also, specify the time iDRAC must wait
for responses from AD during login process.
NOTE:
• If certicate validation is enabled, specify the Domain Controller Server addresses and the FQDN. Make sure that
DNS is congured correctly under Overview → iDRAC Settings → Network
• If the user and iDRAC objects are in dierent domains, then do not select the User Domain from Login option. Instead
select Specify a Domain option and enter the domain name where the iDRAC object is available.
6. Click Next. The Active Directory Conguration and Management Step 3 of 4 page is displayed.
7. Select Extended Schema and click Next.
The Active Directory Conguration and Management Step 4 of 4 page is displayed.
8. Enter the name and location of the iDRAC device object in Active Directory (AD) and click Finish.
The Active Directory settings for extended schema mode is congured.
Conguring Active Directory with Extended schema using RACADM
To congure Active Directory with Extended Schema using the RACADM:
1. Use the following commands:
racadm set iDRAC.ActiveDirectory.Enable 1
racadm set iDRAC.ActiveDirectory.Schema 2
racadm set iDRAC.ActiveDirectory.RacName <RAC common name>
racadm set iDRAC.ActiveDirectory.RacDomain <fully qualified rac domain name>
racadm set iDRAC.ActiveDirectory.DomainController1 <fully qualified domain name or IP
address of the domain controller>
racadm set iDRAC.ActiveDirectory.DomainController2 <fully qualified domain name or IP
address of the domain controller>
racadm set iDRAC.ActiveDirectory.DomainController3 <fully qualified domain name or IP
address of the domain controller>
• Enter the Fully Qualied Domain Name (FQDN) of the domain controller, not the FQDN of the domain. For example, enter
servername.dell.com instead of dell.com.
143

• You must provide at least one of the three addresses. iDRAC attempts to connect to each of the congured addresses one-
by-one until it makes a successful connection. With Extended Schema, these are the FQDN or IP addresses of the domain
controllers where this iDRAC device is located.
• To disable the certicate validation during SSL handshake, use the following command:
racadm set iDRAC.ActiveDirectory.CertValidationEnable 0
In this case, you do not have to upload a CA certicate.
• To enforce the certicate validation during SSL handshake (optional):
racadm set iDRAC.ActiveDirectory.CertValidationEnable 1
In this case, you must upload a CA certicate using the following command:
racadm sslcertupload -t 0x2 -f <ADS root CA certificate>
NOTE: If certicate validation is enabled, specify the Domain Controller Server addresses and the FQDN. Ensure
that DNS is congured correctly under Overview → iDRAC Settings → Network.
Using the following RACADM command may be optional:
racadm sslcertdownload -t 0x1 -f <RAC SSL certificate>
2. If DHCP is enabled on iDRAC and you want to use the DNS provided by the DHCP server, enter the following command:
racadm set iDRAC.IPv4.DNSFromDHCP 1
3. If DHCP is disabled in iDRAC or you want to manually input your DNS IP address, enter the following command:
racadm set iDRAC.IPv4.DNSFromDHCP 0
racadm set iDRAC.IPv4.DNSFromDHCP.DNS1 <primary DNS IP address>
racadm set iDRAC.IPv4.DNSFromDHCP.DNS2 <secondary DNS IP address>
4. If you want to congure a list of user domains so that you only need to enter the user name during log in to iDRAC web
interface, use the following command:
racadm set iDRAC.UserDomain.<index>.Name <fully qualified domain name or IP Address of
the domain controller>
You can congure up to 40 user domains with index numbers between 1 and 40.
Testing Active Directory settings
You can test the Active Directory settings to verify whether your conguration is correct, or to diagnose the problem with a failed
Active Directory log in.
Testing Active Directory settings using iDRAC web interface
To test the Active Directory settings:
1. In iDRAC Web Interface, go to Overview → iDRAC Settings → User Authentication → Directory Services → Microsoft
Active Directory.
The Active Directory summary page is displayed.
2. Click Test Settings.
3. Enter a test user's name (for example, username@domain.com) and password and click Start Test. A detailed test results and
the test log displays.
If there is a failure in any step, examine the details in the test log to identify the problem and a possible solution.
NOTE: When testing Active Directory settings with Enable Certicate Validation checked, iDRAC requires that the
Active Directory server be identied by the FQDN and not an IP address. If the Active Directory server is identied
by an IP address, certicate validation fails because iDRAC is not able to communicate with the Active Directory
server.
Testing Active Directory settings using RACADM
To test the Active Directory settings, use the testfeature command.
For more information, see the iDRAC RACADM Command Line Interface Reference Guide available at dell.com/idracmanuals.
144

Conguring generic LDAP users
iDRAC provides a generic solution to support Lightweight Directory Access Protocol (LDAP)-based authentication. This feature does
not require any schema extension on your directory services.
To make iDRAC LDAP implementation generic, the commonality between dierent directory services is utilized to group users and
then map the user-group relationship. The directory service specic action is the schema. For example, they may have dierent
attribute names for the group, user, and the link between the user and the group. These actions can be congured in iDRAC.
NOTE: The Smart Card based Two Factor Authentication (TFA) and the Single Sign-On (SSO) logins are not supported
for generic LDAP Directory Service.
Related links
Conguring generic LDAP directory service using iDRAC web-based interface
Conguring generic LDAP directory service using RACADM
Conguring generic LDAP directory service using iDRAC web-based interface
To congure the generic LDAP directory service using Web interface:
NOTE: For information about the various elds, see the
iDRAC Online Help
.
1. In the iDRAC Web interface, go to Overview → iDRAC Settings → User Authentication → Directory Services → Generic
LDAP Directory Service.
The Generic LDAP Conguration and Management page displays the current generic LDAP settings.
2. Click Congure Generic LDAP.
3. Optionally, enable certicate validation and upload the digital certicate used during initiation of SSL connections when
communicating with a generic LDAP server.
NOTE: In this release, non-SSL port based LDAP bind is not supported. Only LDAP over SSL is supported.
4. Click Next.
The Generic LDAP Conguration and Management Step 2 of 3 page is displayed.
5. Enable generic LDAP authentication and specify the location information about generic LDAP servers and user accounts.
NOTE: If certicate validation is enabled, specify the LDAP Server’s FQDN and make sure that DNS is congured
correctly under Overview → iDRAC Settings → Network.
NOTE: In this release, nested group is not supported. The rmware searches for the direct member of the group to
match the user DN. Also, only single domain is supported. Cross domain is not supported.
6. Click Next.
The Generic LDAP Conguration and Management Step 3a of 3 page is displayed.
7. Click Role Group.
The Generic LDAP Conguration and Management Step 3b of 3 page is displayed.
8. Specify the group distinguished name, the privileges associated with the group, and click Apply.
NOTE: If you are using Novell eDirectory and if you have used these characters—#(hash), "(double quotes), ;(semi
colon), > (greater than), , (comma), or <(lesser than)—for the Group DN name, they must be escaped.
The role group settings are saved. The Generic LDAP Conguration and Management Step 3a of 3 page displays the role
group settings.
9. If you want to congure additional role groups, repeat steps 7 and 8.
10. Click Finish. The generic LDAP directory service is congured.
145

Conguring generic LDAP directory service using RACADM
To congure the LDAP directory service, use the objects in the iDRAC.LDAP and iDRAC.LDAPRole groups.
For more information, see the iDRAC RACADM Command Line Interface Reference Guide available at dell.com/idracmanuals.
Testing LDAP directory service settings
You can test the LDAP directory service settings to verify whether your conguration is correct, or to diagnose the problem with a
failed LDAP log in.
Testing LDAP directory service settings using iDRAC web interface
To test the LDAP directory service settings:
1. In iDRAC Web Interface, go to Overview → iDRAC Settings → User Authentication → Directory Services → Generic LDAP
Directory Service.
The Generic LDAP Conguration and Management page displays the current generic LDAP settings.
2. Click Test Settings.
3. Enter the user name and password of a directory user that is chosen to test the LDAP settings. The format depends on the
Attribute of User Login is used and the user name entered must match the value of the chosen attribute.
NOTE: When testing LDAP settings with Enable Certicate Validation checked, iDRAC requires that the LDAP server
be identied by the FQDN and not an IP address. If the LDAP server is identied by an IP address, certicate
validation fails because iDRAC is not able to communicate with the LDAP server.
NOTE: When generic LDAP is enabled, iDRAC rst tries to login the user as a directory user. If it fails, local user
lookup is enabled.
The test results and the test log are displayed.
Testing LDAP directory service settings using RACADM
To test the LDAP directory service settings, use the testfeature command. For more information, see the iDRAC RACADM
Command Line Interface Reference Guide available at dell.com/idracmanuals.
146

8
Conguring iDRAC for Single Sign-On or smart
card login
This section provides information to congure iDRAC for Smart Card login (for local users and Active Directory users), and Single
Sign-On (SSO) login (for Active Directory users.) SSO and smart card login are licensed features.
iDRAC supports Kerberos based Active Directory authentication to support Smart Card and SSO logins. For information on Kerberos,
see the Microsoft website.
Related links
Conguring iDRAC SSO login for Active Directory users
Conguring iDRAC smart card login for local users
Conguring iDRAC smart card login for Active Directory users
Prerequisites for Active Directory Single Sign-On or smart card login
The prerequisites to Active Directory based SSO or Smart Card logins are:
• Synchronize iDRAC time with the Active Directory domain controller time. If not, kerberos authentication on iDRAC fails. You can
use the Time zone and NTP feature to synchronize the time. To do this, see Conguring time zone and ntp.
• Register iDRAC as a computer in the Active Directory root domain.
• Generate a keytab le using the ktpass tool.
• To enable Single Sign-On for Extended schema, make sure that the Trust this user for delegation to any service (Kerberos
only) option is selected on the Delegation tab for the keytab user. This tab is available only after creating the keytab le using
ktpass utility.
•Congure the browser to enable SSO login.
• Create the Active Directory objects and provide the required privileges.
• For SSO, congure the reverse lookup zone on the DNS servers for the subnet where iDRAC resides.
NOTE: If the host name does not match the reverse DNS lookup, Kerberos authentication fails.
•Congure the browser to support SSO login. For more information, see Conguring supported web browsers.
NOTE: Google Chrome and Safari do not support Active Directory for SSO login.
Related links
Registering iDRAC as a computer in Active Directory root domain
Generating Kerberos keytab le
Creating Active Directory objects and providing privileges
Registering iDRAC as a computer in Active Directory root domain
To register iDRAC in Active Directory root domain:
1. Click Overview → iDRAC Settings → Network → Network.
The Network page is displayed.
2. Provide a valid Preferred/Alternate DNS Server IP address. This value is a valid DNS server IP address that is part of the root
domain.
147

3. Select Register iDRAC on DNS.
4. Provide a valid DNS Domain Name.
5. Verify that network DNS conguration matches with the Active Directory DNS information.
For more information about the options, see the iDRAC Online Help.
Generating Kerberos keytab le
To support the SSO and smart card login authentication, iDRAC supports the conguration to enable itself as a kerberized service on
a Windows Kerberos network. The Kerberos conguration on iDRAC involves the same steps as conguring a non–Windows Server
Kerberos service as a security principal in Windows Server Active Directory.
The ktpass tool (available from Microsoft as part of the server installation CD/DVD) is used to create the Service Principal Name
(SPN) bindings to a user account and export the trust information into a MIT–style Kerberos keytab le, which enables a trust
relation between an external user or system and the Key Distribution Centre (KDC). The keytab le contains a cryptographic key,
which is used to encrypt the information between the server and the KDC. The ktpass tool allows UNIX–based services that support
Kerberos authentication to use the interoperability features provided by a Windows Server Kerberos KDC service. For more
information on the ktpass utility, see the Microsoft website at: technet.microsoft.com/en-us/library/cc779157(WS.10).aspx
Before generating a keytab le, you must create an Active Directory user account for use with the -mapuser option of the ktpass
command. Also, you must have the same name as iDRAC DNS name to which you upload the generated keytab le.
To generate a keytab le using the ktpass tool:
1. Run the ktpass utility on the domain controller (Active Directory server) where you want to map iDRAC to a user account in
Active Directory.
2. Use the following ktpass command to create the Kerberos keytab le:
C:\> ktpass.exe -princ HTTP/idrac7name.domainname.com@DOMAINNAME.COM -mapuser DOMAINNAME
\username -mapOp set -crypto AES256-SHA1 -ptype KRB5_NT_PRINCIPAL -pass [password] -out
c:\krbkeytab
The encryption type is AES256-SHA1. The principal type is KRB5_NT_PRINCIPAL. The properties of the user account to which
the Service Principal Name is mapped to must have Use AES 256 encryption types for this account property enabled.
NOTE: Use lowercase letters for the iDRACname and Service Principal Name. Use uppercase letters for the domain
name as shown in the example.
3. Run the following command:
C:\>setspn -a HTTP/iDRACname.domainname.com username
A keytab le is generated.
NOTE: If you nd any issues with iDRAC user for which the keytab le is created, create a new user and a new
keytab le. If the same keytab le which was initially created is again executed, it does not congure correctly.
Creating Active Directory objects and providing privileges
Perform the following steps for Active Directory Extended schema based SSO login:
1. Create the device object, privilege object, and association object in the Active Directory server.
2. Set access privileges to the created privilege object. It is recommended not to provide administrator privileges as this could
bypass some security checks.
3. Associate the device object and privilege object using the association object.
4. Add the preceding SSO user (login user) to the device object.
5. Provide access privilege to Authenticated Users for accessing the created association object.
Related links
Adding iDRAC users and privileges to Active Directory
148

Conguring iDRAC SSO login for Active Directory users
Before conguring iDRAC for Active Directory SSO login, make sure that you have completed all the prerequisites.
You can congure iDRAC for Active Directory SSO when you setup an user account based on Active Directory.
Related links
Prerequisites for Active Directory Single Sign-On or smart card login
Conguring Active Directory with Standard schema using iDRAC web interface
Conguring Active Directory with Standard schema using RACADM
Conguring Active Directory with Extended schema using iDRAC web interface
Conguring Active Directory with Extended schema using RACADM
Conguring iDRAC SSO login for Active Directory users using web interface
To congure iDRAC for Active Directory SSO login:
NOTE: For information about the options, see the
iDRAC Online Help
.
1. Verify whether the iDRAC DNS name matches the iDRAC Fully Qualied Domain Name. To do this, in iDRAC Web interface, go
to Overview → iDRAC Settings → Network → Network and see the DNS Domain Name property.
2. While conguring Active Directory to setup a user account based on standard schema or extended schema, perform the
following two additional steps to congure SSO:
• Upload the keytab le on the Active Directory Conguration and Management Step 1 of 4 page.
• Select Enable Single Sign-On option on the Active Directory Conguration and Management Step 2 of 4 page.
Conguring iDRAC SSO login for Active Directory users using RACADM
To enable SSO, complete the steps to congure Active Directory, and run the following command:
racadm set iDRAC.ActiveDirectory.SSOEnable 1
Conguring iDRAC smart card login for local users
To congure iDRAC local user for smart card login:
1. Upload the smart card user certicate and trusted CA certicate to iDRAC.
2. Enable smart card login.
Related links
Obtaining certicates
Uploading smart card user certicate
Enabling or disabling smart card login
Uploading smart card user certicate
Before you upload the user certicate, make sure that the user certicate from the smart card vendor is exported in Base64 format.
SHA-2 certicates are also supported.
Related links
Obtaining certicates
Uploading smart card user certicate using web interface
To upload smart card user certicate:
1. In iDRAC Web interface, go to Overview → iDRAC Settings → Network → User Authentication → Local Users.
149

The Users page is displayed.
2. In the User ID column, click a user ID number.
The Users Main Menu page is displayed.
3. Under Smart Card Congurations, select Upload User Certicate and click Next.
The User Certicate Upload page is displayed.
4. Browse and select the Base64 user certicate, and click Apply.
Uploading smart card user certicate using RACADM
To upload smart card user certicate, use the usercertupload object. For more information, see the iDRACRACADM Command Line
Interface Reference Guide available at dell.com/idracmanuals.
Uploading trusted CA certicate for smart card
Before you upload the CA certicate, make sure that you have a CA-signed certicate.
Related links
Obtaining certicates
Uploading trusted CA certicate for smart card using web interface
To upload trusted CA certicate for smart card login:
1. In iDRAC Web interface, go to Overview → iDRAC Settings → Network → User Authentication → Local Users.
The Users page is displayed.
2. In the User ID column, click a user ID number.
The Users Main Menu page is displayed.
3. Under Smart Card Congurations, select Upload Trusted CA Certicate and click Next.
The Trusted CA Certicate Upload page is displayed.
4. Browse and select the trusted CA certicate, and click Apply.
Uploading trusted CA certicate for smart card using RACADM
To upload trusted CA certicate for smart card login, use the usercertupload object. For more information, see the iDRAC RACADM
Command Line Interface Reference Guide available at dell.com/idracmanuals.
Conguring iDRAC smart card login for Active Directory users
Before conguring iDRAC Smart Card login for Active Directory users, make sure that you have completed the required prerequisites.
To congure iDRAC for smart card login:
1. In iDRAC Web interface, while conguring Active Directory to set up an user account based on standard schema or extended
schema, on the Active Directory Conguration and Management Step 1 of 4 page:
• Enable certicate validation.
• Upload a trusted CA-signed certicate.
• Upload the keytab le.
2. Enable smart card login. For information about the options, see the iDRAC Online Help.
150

Related links
Enabling or disabling smart card login
Obtaining certicates
Generating Kerberos keytab le
Conguring Active Directory with Standard schema using iDRAC web interface
Conguring Active Directory with Standard schema using RACADM
Conguring Active Directory with Extended schema using iDRAC web interface
Conguring Active Directory with Extended schema using RACADM
Enabling or disabling smart card login
Before enabling or disabling smart card login for iDRAC, make sure that:
• You have congure iDRAC permissions.
• iDRAC local user conguration or Active Directory user conguration with the appropriate certicates is complete.
NOTE: If smart card login is enabled, then SSH, Telnet, IPMI Over LAN, Serial Over LAN, and remote RACADM are
disabled. Again, if you disable smart card login, the interfaces are not enabled automatically.
Related links
Obtaining certicates
Conguring iDRAC smart card login for Active Directory users
Conguring iDRAC smart card login for local users
Enabling or disabling smart card login using web interface
To enable or disable the Smart Card logon feature:
1. In the iDRAC web interface, go to Overview → iDRAC Settings → User Authentication → Smart Card.
The Smart Card page is displayed.
2. From the Congure Smart Card Logon drop-down menu, select Enabled to enable smart card logon or select Enabled With
Remote RACADM. Else, select Disabled.
For more information about the options, see the iDRAC Online Help.
3. Click Apply to apply the settings.
You are prompted for a Smart Card login during any subsequent logon attempts using the iDRAC web interface.
Enabling or disabling smart card login using RACADM
To enable smart card login, use the set command with objects in the iDRAC.SmartCard group.
For more information, see the iDRAC RACADM Command Line Interface Reference Guide available at dell.com/idracmanuals.
Enabling or disabling smart card login using iDRAC settings utility
To enable or disable the Smart Card logon feature:
1. In the iDRAC Settings utility, go to Smart Card.
The iDRAC Settings Smart Card page is displayed.
2. Select Enabled to enable smart card logon. Else, select Disabled. For more information about the options, see iDRAC Settings
Utility Online Help.
3. Click Back, click Finish, and then click Yes.
The smart card logon feature is enabled or disabled based on the selection.
151

9
Conguring iDRAC to send alerts
You can set alerts and actions for certain events that occur on the managed system. An event occurs when the status of a system
component is greater than the pre-dened condition. If an event matches an event lter and you have congured this lter to
generate an alert (e-mail, SNMP trap, IPMI alert, remote system logs, Redsh event, or WS events), then an alert is sent to one or
more congured destinations. If the same event lter is also congured to perform an action (such as reboot, power cycle, or power
o the system), the action is performed. You can set only one action for each event.
To congure iDRAC to send alerts:
1. Enable alerts.
2. Optionally, you can lter the alerts based on category or severity.
3. Congure the e-mail alert, IPMI alert, SNMP trap, remote system log, Redsh event, operating system log, and/or WS-event
settings.
4. Enable event alerts and actions such as:
• Send an email alert, IPMI alert, SNMP traps, remote system logs, Redsh event, operating system log, or WS events to
congured destinations.
• Perform a reboot, power o, or power cycle the managed system.
Related links
Enabling or disabling alerts
Filtering alerts
Setting event alerts
Setting alert recurrence event
Conguring email alert, SNMP trap, or IPMI trap settings
Conguring remote system logging
Conguring WS Eventing
Conguring Redsh Eventing
Alerts message IDs
Enabling or disabling alerts
For sending an alert to congured destinations or to perform an event action, you must enable the global alerting option. This
property overrides individual alerting or event actions that is set.
Related links
Filtering alerts
Conguring email alert, SNMP trap, or IPMI trap settings
Enabling or disabling alerts using web interface
To enable or disable generating alerts:
1. In iDRAC Web interface, go to Overview → Server → Alerts. The Alerts page is displayed.
2. Under Alerts section:
• Select Enable to enable alert generation or perform an event action.
• Select Disable to disable alert generation or disable an event action.
3. Click Apply to save the setting.
152

Enabling or disabling alerts using RACADM
Use the following command:
racadm set iDRAC.IPMILan.AlertEnable <n>
n=0 — Disabled
n=1 — Enabled
Enabling or disabling alerts using iDRAC settings utility
To enable or disable generating alerts or event actions:
1. In the iDRAC Settings utility, go to Alerts.
The iDRAC Settings Alerts page is displayed.
2. Under Platform Events, select Enabled to enable alert generation or event action. Else, select Disabled. For more information
about the options, see iDRAC Settings Utility Online Help.
3. Click Back, click Finish, and then click Yes.
The alert settings are congured.
Filtering alerts
You can lter alerts based on category and severity.
Related links
Enabling or disabling alerts
Conguring email alert, SNMP trap, or IPMI trap settings
Filtering alerts using iDRAC web interface
To lter the alerts based on category and severity:
NOTE: Even if you are a user with read-only privileges, you can lter the alerts.
1. In iDRAC Web interface, go to Overview → Server → Alerts. The Alerts page is displayed.
2. Under Alerts Filter section, select one or more of the following categories:
• System Health
• Storage
•Conguration
• Audit
• Updates
• Work Notes
3. Select one or more of the following severity levels:
• Informational
• Warning
• Critical
4. Click Apply.
The Alert Results section displays the results based on the selected category and severity.
Filtering alerts using RACADM
To lter the alerts, use the eventlters command. For more information, see the iDRAC RACADM Command Line Interface
Reference Guide available at dell.com/idracmanuals.
153

Setting event alerts
You can set event alerts such as e-mail alerts, IPMI alerts, SNMP traps, remote system logs, operating system logs, and WS events
to be sent to congured destinations.
Related links
Enabling or disabling alerts
Conguring email alert, SNMP trap, or IPMI trap settings
Filtering alerts
Conguring remote system logging
Conguring WS Eventing
Conguring Redsh Eventing
Setting event alerts using web interface
To set an event alert using the web interface:
1. Make sure that you have congured the e-mail alert, IPMI alert, SNMP trap settings, and/or remote system log settings.
2. Go to Overview → Server → Alerts.
The Alerts page is displayed.
3. Under Alerts Results, select one or all of the following alerts for the required events:
• Email Alert
• SNMP Trap
• IPMI Alert
• Remote System Log
• OS Log
• WS Eventing
4. Click Apply.
The setting is saved.
5. Under Alerts section, select the Enable option to send alerts to congured destinations.
6. Optionally, you can send a test event. In the Message ID to Test Event eld, enter the message ID to test if the alert is
generated and click Test. For the list of message IDs, see the Event Messages Guide available at dell.com/support/manuals.
Setting event alerts using RACADM
To set an event alert, use the eventlters command. For more information, see the iDRAC RACADM Command Line Interface
Reference Guide available at dell.com/idracmanuals.
Setting alert recurrence event
You can congure iDRAC to generate additional events at specic intervals if the system continues to operate at a temperature
which is greater than the inlet temperature threshold limit. The default interval is 30 days. The valid range is 0 to 366 days. A value of
‘0’ indicates no event recurrence.
NOTE: You must have Congure iDRAC privilege to set the alert recurrence value.
Setting alert recurrence events using iDRAC web interface
To set the alert recurrence value:
1. In the iDRAC Web interface, go to Overview → Server → Alerts → Alert Recurrence.
154

The Alert Recurrence page is displayed.
2. In the Recurrence column, enter the alert frequency value for the required category, alert, and severity type(s).
For more information, see the iDRAC Online help.
3. Click Apply.
The alert recurrence settings are saved.
Setting alert recurrence events using RACADM
To set the alert recurrence event using RACADM, use the eventlters command. For more information, see the iDRAC RACADM
Command Line Interface Reference Guide available at dell.com/idracmanuals.
Setting event actions
You can set event actions such as perform a reboot, power cycle, power o, or perform no action on the system.
Related links
Filtering alerts
Enabling or disabling alerts
Setting event actions using web interface
To set an event action:
1. In iDRAC Web interface, go to Overview → Server → Alerts. The Alerts page is displayed.
2. Under Alerts Results, from the Actions drop-down menu, for each event select an action:
• Reboot
• Power Cycle
• Power O
• No Action
3. Click Apply.
The setting is saved.
Setting event actions using RACADM
To congure an event action, use the eventlters command. For more information, see the iDRAC RACADM Command Line
Interface Reference Guide available at dell.com/idracmanuals.
Conguring email alert, SNMP trap, or IPMI trap settings
The management station uses Simple Network Management Protocol (SNMP) and Intelligent Platform Management Interface
(IPMI) traps to receive data from iDRAC. For systems with large number of nodes, it may not be ecient for a management station
to poll each iDRAC for every condition that may occur. For example, event traps can help a management station with load balancing
between nodes or by issuing an alert if an authentication failure occurs. SNMP v1, v2, and v3 formats are supported.
You can congure the IPv4 and IPv6 alert destinations, email settings, and SMTP server settings, and test these settings. You can
also specify the SNMP v3 user to whom you want to send the SNMP traps.
Before conguring the email, SNMP, or IPMI trap settings, make sure that:
• You have Congure RAC permission.
• You have congured the event lters.
155

Related links
Conguring IP alert destinations
Conguring email alert settings
Conguring IP alert destinations
You can congure the IPv6 or IPv4 addresses to receive the IPMI alerts or SNMP traps.
For information about the iDRAC MIBs required to monitor the servers using SNMP, see the SNMP Reference Guide available at
dell.com/support/manuals.
Conguring IP alert destinations using web interface
To congure alert destination settings using Web interface:
1. Go to Overview → Server → Alerts → SNMP and E-mail Settings.
2. Select the State option to enable an alert destination (IPv4 address, IPv6 address, or Fully Qualied Domain Name (FQDN)) to
receive the traps.
You can specify up to eight destination addresses. For more information about the options, see the iDRAC Online Help.
3. Select the SNMP v3 user to whom you want to send the SNMP trap.
4. Enter the iDRAC SNMP community string (applicable only for SNMPv1 and v2) and the SNMP alert port number.
For more information about the options, see the iDRAC Online Help.
NOTE: The Community String value indicates the community string to use in a Simple Network Management
Protocol (SNMP) alert trap sent from iDRAC. Make sure that the destination community string is the same as the
iDRAC community string. The default value is Public.
5. To test whether the IP address is receiving the IPMI or SNMP traps, click Send under Test IPMI Trap and Test SNMP Trap
respectively.
6. Click Apply.
The alert destinations are congured.
7. In the SNMP Trap Format section, select the protocol version to be used to send the traps on the trap destination(s) —
SNMP v1, SNMP v2, or SNMP v3 and click Apply.
NOTE: The SNMP Trap Format option applies only for SNMP Traps and not for IPMI Traps. IPMI Traps are always
sent in SNMP v1 format and is not based on the congured SNMP Trap Format option.
The SNMP trap format is congured.
Conguring IP alert destinations using RACADM
To congure the trap alert settings:
1. To enable traps:
racadm set idrac.SNMP.Alert.<index>.Enable <n>
Parameter Description
<index> Destination index. Allowed values are 1 through 8.
<n>=0
<n>=1
Disable the trap
Enable the trap
2. To congure the trap destination address:
racadm set idrac.SNMP.Alert.<index>.DestAddr <Address>
Parameter Description
<index> Destination index. Allowed values are 1 through 8.
<Address> A valid IPv4, IPv6, or FQDN address
156

3. Congure the SNMP community name string:
racadm set idrac.ipmilan.communityname <community_name>
Parameter Description
<community_name> The SNMP Community Name.
4. To congure SNMP destination:
• Set the SNMP trap destination for SNMPv3:
racadm set idrac.SNMP.Alert.<index>.DestAddr <IP address>
• Set SNMPv3 users for trap destinations:
racadm set idrac.SNMP.Alert.<index>.SNMPv3Username <user_name>
• Enable SNMPv3 for a user:
racadm set idrac.users.<index>.SNMPv3Enable Enabled
5. To test the trap, if required:
racadm testtrap -i <index>
For more information, see the iDRAC RACADM Command Line Interface Reference Guide available at dell.com/idracmanuals.
Conguring IP alert destinations using iDRAC settings utility
You can congure alert destinations (IPv4, IPv6, or FQDN) using the iDRAC Settings utility. To do this:
1. In the iDRAC Settings utility, go to Alerts.
The iDRAC Settings Alerts page is displayed.
2. Under Trap Settings, enable the IP address(es) to receive the traps and enter the IPv4, IPv6, or FQDN destination address(es).
You can specify up to eight addresses.
3. Enter the community string name.
For information about the options, see the iDRAC Settings Utility Online Help.
4. Click Back, click Finish, and then click Yes.
The alert destinations are congured.
Conguring email alert settings
You can congure the email address to receive the email alerts. Also, congure the SMTP server address settings.
NOTE: If your mail server is Microsoft Exchange Server 2007, make sure that iDRAC domain name is congured for the
mail server to receive the email alerts from iDRAC.
NOTE: Email alerts support both IPv4 and IPv6 addresses. The DRAC DNS Domain Name must be specied when using
IPv6.
Related links
Conguring SMTP email server address settings
Conguring email alert settings using web interface
To congure the email alert settings using Web interface:
1. Go to Overview → Server → Alerts → SNMP and Email Settings .
2. Select the State option to enable the email address to receive the alerts and type a valid email address. For more information
about the options, see the iDRAC Online Help.
3. Click Send under Test Email to test the congured email alert settings.
4. Click Apply.
157

Conguring email alert settings using RACADM
1. To enable email alert:
racadm set iDRAC.EmailAlert.Enable.[index] [n]
Parameter Description
index Email destination index. Allowed values are 1 through 4.
n=0
n=1
Disables email alerts.
Enables email alerts.
2. To congure email settings:
racadm set iDRAC.EmailAlert.Address.[index] [email-address]
Parameter Description
index Email destination index. Allowed values are 1 through 4.
email-address Destination email address that receives the platform event alerts.
3. To congure a custom message:
racadm set iDRAC.EmailAlert.CustomMsg.[index] [custom-message]
Parameter Description
index Email destination index. Allowed values are 1 through 4.
custom-message Custom message
4. To test the congured email alert, if required:
racadm testemail -i [index]
Parameter Description
index Email destination index to be tested. Allowed values are 1 through 4.
For more information, see the iDRAC RACADM Command Line Interface Reference Guide available at dell.com/idracmanuals.
Conguring SMTP email server address settings
You must congure the SMTP server address for email alerts to be sent to specied destinations.
Conguring SMTP email server address settings using iDRAC web interface
To congure the SMTP server address:
1. In iDRAC Web interface, go to Overview → Server → Alerts → SNMP and E-mail Settings.
2. Enter the valid IP address or fully qualied domain name (FQDN) of the SMTP server to be used in the conguration.
3. Select the Enable Authentication option and then provide the user name and password (of a user who has access to SMTP
server).
4. Enter the SMTP port number.
For more information about the elds, see the iDRAC Online Help.
5. Click Apply.
The SMTP settings are congured.
Conguring SMTP email server address settings using RACADM
To congure the SMTP email server:
racadm set iDRAC.RemoteHosts.SMTPServerIPAddress <SMTP E-mail Server IP Address>
158

Conguring WS Eventing
The WS Eventing protocol is used for a client service (subscriber) to register interest (subscription) with a server (event source) for
receiving messages containing the server events (notications or event messages). Clients interested in receiving the WS Eventing
messages can subscribe with iDRAC and receive Lifecycle Controller job related events.
The steps required to congure WS Eventing feature to receive WS Eventing messages for changes related to Lifecycle Controller
jobs are described in the Web service Eventing Support for iDRAC 1.30.30 specication document. In addition to this specication,
see the DSP0226 (DMTF WS Management Specication), Section 10 Notications (Eventing) document for the complete
information on the WS Eventing protocol. The Lifecycle Controller related jobs are described in the DCIM Job Control Prole
document.
Conguring Redsh Eventing
The Redsh eventing protocol is used for a client service (subscriber) to register interest (subscription) with a server (event source)
for receiving messages containing the Redsh events (notications or event messages). Clients interested in receiving the Redsh
eventing messages can subscribe with iDRAC and receive Lifecycle Controller job related events.
Monitoring chassis events
On the PowerEdge FX2/FX2s chassis, you can enable the Chassis Management and Monitoring setting in iDRAC to perform
chassis management and monitoring tasks such as monitoring chassis components, conguring alerts, using iDRAC RACADM to
pass CMC RACADM commands, and updating the chassis management rmware. This setting allows you to manage the servers in
the chassis even if the CMC is not on the network. You can set the value to Disabled to forward the chassis events. By default, this
setting is set as Enabled.
NOTE: For this setting to take eect, you must ensure that in CMC, the Chassis Management at Server setting must be
set to Monitor or Manage and Monitor.
When the Chassis Management and Monitoring option is set to Enabled, iDRAC generates and logs chassis events. The events
generated are integrated into the iDRAC event subsystem and alerts are generated similar to the rest of the events.
CMC also forwards the events generated to iDRAC. In case the iDRAC on the server is not functional, CMC queues the rst 16
events and logs the rest in the CMC log. These 16 events are sent to iDRAC as soon as Chassis monitoring is set to enabled.
In instances where iDRAC detects that a required CMC functionality is absent, a warning message is displayed informing you that
certain features may not be functional without a CMC rmware upgrade.
Monitoring chassis events using the iDRAC web interface
To monitor chassis events using the iDRAC web interface, perform the following steps:
NOTE: This section appears only for PowerEdge FX2/FX2s chassis and if Chassis Management at Server mode is set to
Monitor or Manage and Monitor in CMC.
1. On the CMC interface, click Chassis Overview → Setup → General.
2. From the Chassis Management at Server Mode drop-down menu, select Manage and Monitor, and click Apply.
3. Launch the iDRAC web interface, click Overview → iDRAC Settings → CMC.
4. Under the Chassis Management at Server section, ensure that Capability from iDRAC drop-down box is set to Enabled.
Monitoring chassis events using RACADM
This setting is applicable only for PowerEdge FX2/FX2s servers and if Chassis Management at Server mode is set to Monitor or
Manage and Monitor in CMC.
159

To monitor chassis events using iDRAC RACADM:
racadm get system.chassiscontrol.chassismanagementmonitoring
For more information, see the iDRAC RACADM Command Line Interface Reference Guide available at dell.com/idracmanuals.
Alerts message IDs
The following table provides the list of message IDs that are displayed for the alerts.
Table 28. Alert message IDs
Message ID Description
AMP Amperage
ASR Auto Sys Reset
BAR Backup/Restore
BAT Battery Event
BIOS BIOS Management
BOOT BOOT Control
CBL Cable
CPU Processor
CPUA Proc Absent
CTL Storage Contr
DH Cert Mgmt
DIS Auto-Discovery
ENC Storage Enclosr
FAN Fan Event
FSD Debug
HWC Hardware Cong
IPA DRAC IP Change
ITR Intrusion
JCP Job Control
LC Lifecycle Controller
LIC Licensing
LNK Link Status
160

Message ID Description
LOG Log event
MEM Memory
NDR NIC OS Driver
NIC NIC Cong
OSD OS Deployment
OSE OS Event
PCI PCI Device
PDR Physical Disk
PR Part Exchange
PST BIOS POST
PSU Power Supply
PSUA PSU Absent
PWR Power Usage
RAC RAC Event
RDU Redundancy
RED FW Download
RFL IDSDM Media
RFLA IDSDM Absent
RFM FlexAddress SD
RRDU IDSDM Redundancy
RSI Remote Service
SEC Security Event
SEL Sys Event Log
SRD Software RAID
SSD PCIe SSD
STOR Storage
SUP FW Update Job
SWC Software Cong
161

Message ID Description
SWU Software Change
SYS System Info
TMP Temperature
TST Test Alert
UEFI UEFI Event
USR User Tracking
VDR Virtual Disk
VF vFlash SD card
VFL vFlash Event
VFLA vFlash Absent
VLT Voltage
VME Virtual Media
VRM Virtual Console
WRK Work Note
162

10
Managing logs
iDRAC provides Lifecycle log that contains events related to system, storage devices, network devices, rmware updates,
conguration changes, license messages, and so on. However, the system events are also available as a separate log called System
Event Log (SEL). The lifecycle log is accessible through iDRAC Web interface, RACADM, and WS-MAN interface.
When the size of the lifecycle log reaches 800 KB, the logs are compressed and archived. You can only view the non-archived log
entries, and apply lters and comments to non-archived logs. To view the archived logs, you must export the entire lifecycle log to a
location on your system.
Related links
Viewing System Event Log
Viewing Lifecycle log
Exporting Lifecycle Controller logs
Adding work notes
Conguring remote system logging
Viewing System Event Log
When a system event occurs on a managed system, it is recorded in the System Event Log (SEL). The same SEL entry is also
available in the LC log.
Viewing System Event Log using web interface
To view the SEL, in iDRAC Web interface, go to Overview → Server → Logs.
The System Event Log page displays a system health indicator, a time stamp, and a description for each event logged. For more
information, see the iDRAC Online Help.
Click Save As to save the SEL to a location of your choice.
NOTE: If you are using Internet Explorer and if there is a problem when saving, download the Cumulative Security Update
for Internet Explorer. You can download it from the Microsoft Support website at support.microsoft.com.
To clear the logs, click Clear Log.
NOTE: Clear Log only appears if you have Clear Logs permission.
After the SEL is cleared, an entry is logged in the Lifecycle Controller log. The log entry includes the user name and the IP address
from where the SEL was cleared.
Viewing System Event Log using RACADM
To view the SEL:
racadm getsel <options>
If no arguments are specied, the entire log is displayed.
To display the number of SEL entries: racadm getsel -i
To clear the SEL entries: racadm clrsel
163

For more information, see iDRAC RACADM Command Line Interface Reference Guide available at dell.com/idracmanuals.
Viewing System Event Log using iDRAC settings utility
You can view the total number of records in the System Event Log (SEL) using the iDRAC Settings Utility and clear the logs. To do
this:
1. In the iDRAC Settings Utility, go to System Event Log.
The iDRAC Settings.System Event Log displays the Total Number of Records.
2. To clear the records, select Yes. Else, select No.
3. To view the system events, click Display System Event Log.
4. Click Back, click Finish, and then click Yes.
Viewing Lifecycle log
Lifecycle Controller logs provide the history of changes related to components installed on a managed system. You can also add work
notes to each log entry.
The following events and activities are logged:
• System events
• Storage devices
• Network devices
•Conguration
• Audit
• Updates
When you log in to or log out of iDRAC using any of the following interfaces, the log-in, log-out, or login failure events are recorded in
the Lifecycle logs:
• Telnet
• SSH
• Web interface
• RACADM
• SM-CLP
• IPMI over LAN
• Serial
• Virtual console
• Virtual media
You can view and lter logs based on the category and severity level. You can also export and add a work note to a log event.
NOTE: Lifecycle logs for Personality Mode change is generated only during the warm boot of the host.
If you initiate conguration jobs using RACADM CLI or iDRAC web interface, the Lifecycle log contains information about the user,
interface used, and the IP address of the system from which you initiate the job.
Related links
Filtering Lifecycle logs
Exporting Lifecycle Controller logs using web interface
Adding comments to Lifecycle logs
164

Viewing Lifecycle log using web interface
To view the Lifecycle Logs, click Overview → Server → Logs → Lifecycle Log. The Lifecycle Log page is displayed. For more
information about the options, see the iDRAC Online Help.
Filtering Lifecycle logs
You can lter logs based on category, severity, keyword, or date range.
To lter the lifecycle logs:
1. In the Lifecycle Log page, under the Log Filter section, do any or all of the following:
• Select the Log Type from the drop-down list.
• Select the severity level from the Severity drop-down list.
• Enter a keyword.
• Specify the date range.
2. Click Apply.
The ltered log entries are displayed in Log Results.
Adding comments to Lifecycle logs
To add comments to the Lifecycle logs:
1. In the Lifecycle Log page, click the + icon for the required log entry.
The Message ID details are displayed.
2. Enter the comments for the log entry in the Comment box.
The comments are displayed in the Comment box.
Viewing Lifecycle log using RACADM
To view Lifecycle logs, use the lclog command.
For more information, see the iDRAC RACADM Command Line Interface Reference Guide available at dell.com/idracmanuals.
Exporting Lifecycle Controller logs
You can export the entire Lifecycle Controller log (active and archived entries) in a single zipped XML le to a network share or to
the local system. The zipped XML le extension is .xml.gz. The le entries are ordered sequentially based on their sequence numbers,
ordered from the lowest sequence number to the highest.
Exporting Lifecycle Controller logs using web interface
To export the Lifecycle Controller logs using the Web interface:
1. In the Lifecycle Log page, click Export.
2. Select any of the following options:
•Network — Export the Lifecycle Controller logs to a shared location on the network.
•Local — Export the Lifecycle Controller logs to a location on the local system.
NOTE: While specifying the network share settings, it is recommended to avoid special characters for user name and
password or percent encode the special characters.
For information about the elds, see the iDRAC Online Help.
3. Click Export to export the log to the specied location.
Exporting Lifecycle Controller logs using RACADM
To export the Lifecycle Controller logs, use the lclog export command.
165

For more information, see the iDRAC RACADM Command Line Interface Reference Guide available at dell.com/support/manuals.
Adding work notes
Each user who logs in to iDRAC can add work notes and this is stored in the lifecycle log as an event. You must have iDRAC logs
privilege to add work notes. A maximum of 255 characters are supported for each new work note.
NOTE: You cannot delete a work note.
To add a work note:
1. In the iDRAC Web interface, go to Overview → Server → Properties → Summary.
The System Summary page is displayed.
2. Under Work Notes, enter the text in the blank text box.
NOTE: It is recommended not to use too many special characters.
3. Click Add.
The work note is added to the log. For more information, see the iDRAC Online Help.
Conguring remote system logging
You can send lifecycle logs to a remote system. Before doing this, make sure that:
• There is network connectivity between iDRAC and the remote system.
• The remote system and iDRAC is on the same network.
Conguring remote system logging using web interface
To congure the remote syslog server settings:
1. In the iDRAC Web interface, go to Overview → Server → Logs → Settings.
The Remote Syslog Settings page is displayed
2. Enable remote syslog, specify the server address, and the port number. For information about the options, see the iDRAC Online
Help.
3. Click Apply.
The settings are saved. All logs written to the lifecycle log are also simultaneously written to congured remote server(s).
Conguring remote system logging using RACADM
To congure the remote system-logging settings, use the set command with the objects in the iDRAC.SysLog group.
For more information, see the iDRAC RACADM Command Line Interface Reference Guide available at dell.com/idracmanuals.
166

11
Monitoring and managing power
You can use iDRAC to monitor and manage the power requirements of the managed system. This helps to protect the system from
power outages by appropriately distributing and regulating the power consumption on the system.
The key features are:
•Power Monitoring — View the power status, history of power measurements, the current averages, peaks, and so on for the
managed system.
•Power Capping — View and set the power cap for the managed system, including displaying the minimum and maximum
potential power consumption. This is a licensed feature.
•Power Control — Enables you to remotely perform power control operations (such as, power on, power o, system reset,
power cycle, and graceful shutdown) on the managed system.
•Power Supply Options — Congure the power supply options such as redundancy policy, hot spare, and power factor
correction.
Related links
Monitoring power
Executing power control operations
Power capping
Conguring power supply options
Enabling or disabling power button
Setting warning threshold for power consumption
Monitoring power
iDRAC monitors the power consumption in the system continuously and displays the following power values:
• Power consumption warning and critical thresholds.
• Cumulative power, peak power, and peak amperage values.
• Power consumption over the last hour, last day or last week.
• Average, minimum, and maximum power consumption.
• Historical peak values and peak timestamps.
• Peak headroom and instantaneous headroom values (for rack and tower servers).
NOTE: The histogram for the system power consumption trend (hourly, daily, weekly) is maintained only while iDRAC is
running. If iDRAC is restarted, the existing power consumption data is lost and the histogram is restarted.
Monitoring power using web interface
To view the power monitoring information, in iDRAC Web interface, go to Overview → Server → Power/Thermal → Power
Monitoring. The Power Monitoring page is displayed. For more information, see the iDRAC Online Help.
Monitoring power using RACADM
To view the power-monitoring information, use the get command with the objects in the System.Power group.
For more information, see the iDRAC RACADM Command Line Interface Reference Guide available at dell.com/idracmanuals.
167

Setting warning threshold for power consumption
You can set the warning threshold value for the power consumption sensor in the rack and tower systems. The warning/critical
power threshold for rack and tower systems may change on system power cycle based on PSU capacity and redundancy policy.
However, the warning threshold must not exceed the critical threshold even if Power Supply Unit capacity of the redundancy policy
is changed.
The warning power threshold for blade systems is set to CMC power allocation.
If reset to default action is performed, the power thresholds will be set to default.
You must have Congure user privilege to set the warning threshold value for power consumption sensor.
NOTE: The Warning Threshold value is reset to the default value after performing a racreset or an iDRAC update.
Setting warning threshold for power consumption using web interface
1. In the iDRAC Web interface, go to Overview → Server → Power/Thermal → Power Monitoring.
The Power Monitoring page is displayed.
2. In the Present Power Reading and Thresholds section, in the Warning Threshold column, enter the value in Watts or BTU/hr.
The values must be lower than the Failure Threshold values. The values are rounded o to the nearest value that is divisible by
14. If you enter Watts, the system automatically calculates and displays the BTU/hr value. Similarly, if you enter BTU/hr, the
value for Watts is displayed.
3. Click Apply. The values are congured.
Executing power control operations
iDRAC enables you to remotely perform a power-on, power o, reset, graceful shutdown, Non-Masking Interrupt (NMI), or power
cycle using the Web interface or RACADM.
You can also perform these operations using Lifecycle Controller Remote Services or WS-Management. For more information, see
the Lifecycle Controller Remote Services Quick Start Guide available at dell.com/idracmanuals and the Dell Power State
Management prole document available at delltechcenter.com.
Server power-control operations initiated from iDRAC are independent of the power-button behavior congured in the BIOS. You can
use the PushPowerButton function to gracefully shut down the system, or power it on, even if the BIOS is congured to do nothing
when the physical power button is pressed.
Executing power control operations using web interface
To perform power control operations:
1. In iDRAC web interface, go to Overview → Server → Power/Thermal → Power Conguration → Power Control. The Power
Control page is displayed.
2. Select the required power operation:
• Power On System
• Power O System
• NMI (Non-Masking Interrupt)
• Graceful Shutdown
• Reset System (warm boot)
• Power Cycle System (cold boot)
3. Click Apply. For more information, see the iDRAC Online Help.
168

Executing power control operations using RACADM
To perform power actions, use the serveraction command.
For more information, see the iDRAC RACADM Command Line Interface Reference Guide available at dell.com/idracmanuals.
Power capping
You can view the power threshold limits that covers the range of AC and DC power consumption that a system under heavy
workload presents to the datacenter. This is a licensed feature.
Power capping in Blade servers
Before a blade server in a PowerEdge M1000e or PowerEdge VRTX chassis powers up, iDRAC provides CMC with its power
requirements. It is higher than the actual power that the blade can consume and is calculated based on limited hardware inventory
information. It may request that a smaller power range after the server is powered up based on the actual power consumed by the
server. If the power consumption increases over time and if the server is consuming power near its maximum allocation, iDRAC may
request an increase of the maximum potential power consumption thus increasing the power envelope. iDRAC only increases its
maximum potential power consumption request to CMC. It does not request for a lesser minimum potential power if the
consumption decreases. iDRAC continues to request for more power if the power consumption exceeds the power allocated by
CMC.
After, the system is powered on and initialized, iDRAC calculates a new power requirement based on the actual blade conguration.
The blade stays powered on even if the CMC fails to allocate new power request.
CMC reclaims any unused power from lower priority servers and then allocates the reclaimed power to a higher priority
infrastructure module or a server.
If there is not enough power allocated, the blade server does not power on. If the blade has been allocated enough power, the iDRAC
turns on the system power.
Viewing and conguring power cap policy
When power cap policy is enabled, it enforces user-dened power limits for the system. If not, it uses the hardware power protection
policy that is implemented by default. This power protection policy is independent of the user dened policy. The system
performance is dynamically adjusted to maintain power consumption close to the specied threshold.
Actual power consumption may be less for light workloads and momentarily may exceed the threshold until performance adjustments
are completed. For example, for a given system conguration, the Maximum Potential Power Consumption is 700W and the
Minimum Potential Power Consumption is 500W. You can specify and enable a Power Budget Threshold to reduce consumption
from its current 650W to 525W. From that point onwards, the system's performance is dynamically adjusted to maintain power
consumption so as to not exceed the user-specied threshold of 525W.
If the power cap value is set to be lower than the minimum recommended threshold, iDRAC may not be able maintain the requested
power cap.
You can specify the value in Watts, BTU/hr, or as a percentage (%) of the recommended maximum power limit.
When setting the power cap threshold in BTU/hr, the conversion to Watts is rounded to the nearest integer. When reading the
power cap threshold back, the Watts to BTU/hr conversion is again rounded in this manner. As a result, the value written could be
nominally dierent than the value read; for example, a threshold set to 600 BTU/hr will be read back as 601 BTU/hr.
169

Conguring power cap policy using web interface
To view and congure the power policies:
1. In iDRAC Web interface, go to Overview → Server → Power/Thermal → Power Conguration → Power Conguration. The
Power Conguration page is displayed.
The Power Conguration page is displayed. The current power policy limit is displayed under the Currently Active Power Cap
Policy section.
2. Select Enable under iDRAC Power Cap Policy.
3. Under User-Dened Limits section, enter the maximum power limit in Watts and BTU/hr or the maximum % of recommended
system limit.
4. Click Apply to apply the values.
Conguring power cap policy using RACADM
To view and congure the current power cap values, use the following objects with the set command:
• System.Power.Cap.Enable
• System.Power.Cap.Watts
• System.Power.Cap.Btuhr
• System.Power.Cap.Percent
For more information, see the iDRAC RACADM Command Line Interface Reference Guide available at dell.com/idracmanuals.
Conguring power cap policy using iDRAC settings utility
To view and congure power policies:
1. In iDRAC Settings utility, go to Power Conguration.
NOTE: The Power Conguration link is available only if the server power supply unit supports power monitoring.
The iDRAC Settings Power Conguration page is displayed.
2. Select Enabled to enable the Power Cap Policy Else, select Disabled.
3. Use the recommended settings, or under User Dened Power Cap Policy, enter the required limits.
For more information about the options, see the iDRAC Settings Utility Online Help.
4. Click Back, click Finish, and then click Yes.
The power cap values are congured.
Conguring power supply options
You can congure the power supply options such as redundancy policy, hot spare, and power factor correction.
Hot spare is a power supply feature that congures redundant Power Supply Units (PSUs) to turn o depending on the server load.
This allows the remaining PSUs to operate at a higher load and eciency. This requires PSUs that support this feature, so that it
quickly powers ON when needed.
In a two PSU system, either PSU1 or PSU2 can be congured as the primary PSU. In a four PSU system, you must set the pair of
PSUs (1+1 or 2+2) as the primary PSU.
After Hot Spare is enabled, PSUs can become active or go to sleep based on load. If Hot Spare is enabled, asymmetric electrical
current sharing between the two PSUs is enabled. One PSU is awake and provides the majority of the current; the other PSU is in
sleep mode and provides a small amount of the current. This is often called 1 + 0 with two PSUs and hot spare enabled. If all PSU-1s
are on Circuit-A and all PSU-2s are on Circuit-B, then with hot spare enabled (default hot spare factory conguration), Circuit-B has
much less load and triggers the warnings. If hot spare is disabled, the electrical current sharing is 50-50 between the two PSUs, the
Circuit-A and Circuit-B normally has the same load.
170

Power factor is the ratio of real power consumed to the apparent power. When power factor correction is enabled, the server
consumes a small amount of power when the host is OFF. By default, power factor correction is enabled when the server is shipped
from the factory.
Conguring power supply options using web interface
To congure the power supply options:
1. In iDRAC Web interface, go to Overview → Server → Power/Thermal → Power Conguration → Power Conguration. The
Power Conguration page is displayed.
2. Under Power Supply Options, select the required options. For more information, see iDRAC Online Help.
3. Click Apply. The power supply options are congured.
Conguring power supply options using RACADM
To congure the power supply options, use the following objects with the set command:
• System.Power.RedundancyPolicy
• System.Power.Hotspare.Enable
• System.Power.Hotspare.PrimaryPSU
• System.Power.PFC.Enable
For more information, see the iDRAC RACADM Command Line Interface Reference Guide available at dell.com/idracmanuals.
Conguring power supply options using iDRAC settings utility
To congure the power supply options:
1. In iDRAC Settings utility, go to Power Conguration.
NOTE: The Power Conguration link is available only if the server power supply unit supports power monitoring.
The iDRAC Settings Power Conguration page is displayed.
2. Under Power Supply Options:
• Enable or disable power supply redundancy.
• Enable or disable hot spare.
• Set the primary power supply unit.
• Enable or disable power factor correction. For more information about the options, see the iDRAC Settings Utility Online
Help.
3. Click Back, click Finish, and then click Yes.
The power supply options are congured.
Enabling or disabling power button
To enable or disable the power button on the managed system:
1. In iDRAC Settings utility, go to Front Panel Security.
The iDRAC Settings Front Panel Security page is displayed.
2. Select Enabled to enable the power button or Disabled to disable it.
3. Click Back, click Finish, and then click Yes.
The settings are saved.
171

12
Inventorying, monitoring, and conguring network
devices
You can inventory, monitor, and congure the following network devices:
• Network Interface Cards (NICs)
• Converged Network Adapters (CNAs)
• LAN On Motherboards (LOMs)
• Network Daughter Cards (NDCs)
• Mezzanine cards (only for blade servers)
Before you disable NPAR or an individual partition on CNA devices, ensure that you clear all I/O identity attributes (Example: IP
address, virtual addresses, initiator, and storage targets) and partition-level attributes (Example: Bandwidth allocation). You can
disable a partition either by changing the VirtualizationMode attribute setting to NPAR or by disabling all personalities on a partition.
Depending on the type of installed CNA device, the settings of partition attributes may not be retained from the last time the
partition was active. Set all I/O identity attributes and partition-related attributes when enabling a partition. You can enable a
partition by either changing the VirtualizationMode attribute setting to NPAR or by enabling a personality (Example: NicMode) on
the partition.
Related links
Inventorying and monitoring FC HBA devices
Dynamic conguration of virtual addresses, initiator, and storage target settings
Inventorying and monitoring network devices
You can remotely monitor the health and view the inventory of the network devices in the managed system.
For each device, you can view the following information of the ports and enabled partitions:
• Link Status
• Properties
• Settings and Capabilities
• Receive and Transmit Statistics
• iSCSI, FCoE initiator, and target information
Related links
Inventorying, monitoring, and conguring network devices
Dynamic conguration of virtual addresses, initiator, and storage target settings
Monitoring network devices using web interface
To view the network device information using Web interface, go to Overview → Hardware → Network Devices. The Network
Devices page is displayed. For more information about the displayed properties, see iDRAC Online Help.
NOTE: If the OS Driver State displays the state as Operational, it indicates the operating system driver state or the UEFI
driver state.
172

Monitoring network devices using RACADM
To view information about network devices, use the hwinventory and nicstatistics commands.
For more information, see the iDRAC RACADM Command Line Interface Reference Guide available at dell.com/idracmanuals.
Additional properties may be displayed when using RACADM or WS-MAN in addition to the properties displayed in the iDRAC web
interface.
Inventorying and monitoring FC HBA devices
You can remotely monitor the health and view the inventory of the Fibre Channel Host Bus Adapters (FC HBA) devices in the
managed system. The Emulex and QLogic FC HBAs are supported. For each FC HBA device, you can view the following information
for the ports:
• Link Status and Information
• Port Properties
• Receive and Transmit Statistics
Related links
Inventorying, monitoring, and conguring network devices
Monitoring FC HBA devices using web interface
To view the FC HBA device information using Web interface, go to Overview → Hardware → Fibre Channel. For more information
about the displayed properties, see iDRAC Online Help.
The page name also displays the slot number where the FC HBA device is available and the type of FC HBA device.
Monitoring FC HBA devices using RACADM
To view the FC HBA device information using RACADM, use the hwinventory command.
For more information, see the iDRAC RACADM Command Line Interface Reference Guide available at dell.com/idracmanuals.
Dynamic conguration of virtual addresses, initiator, and storage target
settings
You can dynamically view and congure the virtual address, initiator and storage target settings, and apply a persistence policy. It
allows the application to apply the settings based on power state changes (that is, operating system restart, warm reset, cold reset,
or AC cycle) and also based on persistence policy setting for that power state. This provides more exibility in deployments that need
rapid re-conguration of system workloads to another system.
The virtual addresses are:
• Virtual MAC Address
• Virtual iSCSI MAC Address
• Virtual FIP MAC Address
• Virtual WWN
• Virtual WWPN
NOTE: When you clear the persistence policy, all the virtual addresses are reset to the default permanent address set at
the factory.
NOTE: Some cards with the virtual FIP, virtual WWN, and virtual WWPN MAC attributes, the virtual WWN and virtual
WWPN MAC attributes are automatically congured when you congure virtual FIP.
Using the IO Identity feature, you can:
173

• View and congure the virtual addresses for network and bre channel devices (for example, NIC, CNA, FC HBA).
•Congure the initiator (for iSCSI and FCoE) and storage target settings (for iSCSI, FCoE, and FC).
• Specify persistence or clearance of the congured values over a system AC power loss, cold, and warm system resets.
The values congured for virtual addresses, initiator and storage targets may change based on the way the main power is handled
during system reset and whether the NIC, CNA, or FC HBA device has auxiliary power. The persistence of IO identity settings can be
achieved based on the policy setting made using iDRAC.
Only if the I/O identity feature is enabled, the persistence policies take eect. Each time the system resets or powers on, the values
are persisted or cleared based on the policy settings.
NOTE: After the values are cleared, you cannot re-apply the values before running the conguration job.
Related links
Inventorying, monitoring, and conguring network devices
Supported cards for I/O Identity Optimization
Supported NIC rmware versions for I/O Identity Optimization
Enabling or disabling I/O Identity Optimization
Conguring persistence policy settings
Supported cards for I/O Identity Optimization
The following table provides the cards that support the I/O Identity Optimization feature.
Table 29. Supported cards for I/O Identity Optimization
Manufacturer Type
Broadcom • 5720 PCIe 1 GB
• 5719 PCIe 1 GB
• 57810 PCIe 10 GB
• 57810 bNDC 10 GB
• 57800 rNDC 10 GB + 1 GB
• 57840 rNDC 10 GB
• 57840 bNDC 10 GB
• 5720 rNDC 1 GB
• 5719 Mezz 1 GB
• 57810 Mezz 10 GB
• 5720 bNDC 1 GB
Intel • i350 Mezz 1Gb
• x520+i350 rNDC 10Gb+1Gb
• I350 bNDC 1Gb
• x540 PCIe 10Gb
• x520 PCIe 10Gb
• i350 PCIe 1Gb
• x540+i350 rNDC 10Gb+1Gb
• i350 rNDC 1Gb
• x520 bNDC 10Gb
• 40G 2P XL710 QSFP+ rNDC
Mellanox • ConnectX-3 10G
• ConnectX-3 40G
• ConnectX-3 10G
• ConnectX-3 Pro 10G
• ConnectX-3 Pro 40G
174

Manufacturer Type
• ConnectX-3 Pro 10G
Qlogic • QME2662 Mezz FC16
• QLE2660 PCIe FC16
• QLE2662 PCIe FC16
Emulex • LPM16002 Mezz FC16
• LPe16000 PCIe FC16
• LPe16002 PCIe FC16
• LPM16002 Mezz FC16
• LPM15002
• LPe15000
• LPe15002
• OCm14104B-UX-D
• OCm14102B-U4-D
• OCm14102B-U5-D
• OCe14102B-UX-D
• OCm14104B-UX-D
• OCm14102B-U4-D
• OCm14102B-U5-D
• OCe14102B-UX-D
• OCm14104-UX-D rNDC 10Gb
• OCm14102-U2-D bNDC 10Gb
• OCm14102-U3-D Mezz 10Gb
• OCe14102-UX-D PCIe 10Gb
Supported NIC rmware versions for I/O Identity Optimization
In 13th generation Dell PowerEdge servers, the required NIC rmware is available by default.
The following table provides the NIC rmware versions for the I/O identity optimization feature.
Virtual/Flex Address and Persistence Policy behavior when iDRAC is set to Flex Address mode
or Console mode
The following table describes the Virtual address management (VAM) conguration and Persistence Policy behavior depending on
Flex Address feature state in CMC, mode set in iDRAC, I/O Identity feature state in iDRAC, and XML conguration.
Table 30. Virtual/Flex Address and Persistence Policy behavior
Flex Address
Feature State in
CMC
Mode set in iDRAC IO Identity Feature
State in iDRAC
XML Conguration Persistence Policy Clear Persistence
Policy — Virtual
Address
Flex Address
enabled
FlexAddress Mode Enabled Virtual address
management
(VAM) congured
Congured VAM
persists
Set to Flex Address
Flex Address
enabled
FlexAddress Mode Enabled VAM not congured Set to Flex Address No persistence —
Is set to Flex
Address
Flex Address
enabled
Flex Address Mode Disabled Congured using
the path provided in
Lifecycle Controller
Set to Flex Address
for that cycle
No persistence —
Is set to Flex
Address
175

Flex Address
Feature State in
CMC
Mode set in iDRAC IO Identity Feature
State in iDRAC
XML Conguration Persistence Policy Clear Persistence
Policy — Virtual
Address
Flex Address
enabled
Flex Address Mode Disabled VAM not congured Set to Flex Address Set to Flex Address
Flex Address
disabled
Flex Address Mode Enabled VAM congured Congured VAM
persists
Persistence only —
clear is not possible
Flex Address
disabled
Flex Address Mode Enabled VAM not congured Set to hardware
MAC address
No persistence
supported. Depends
on card behavior
Flex Address
disabled
Flex Address Mode Disabled Congured using
the path provided in
Lifecycle Controller
Lifecycle Controller
conguration
persists for that
cycle
No persistence
supported. Depends
on card behavior
Flex Address
disabled
Flex Address Mode Disabled VAM not congured Set to hardware
MAC address
Set to hardware
MAC address
Flex Address
enabled
Console Mode Enabled VAM congured Congured VAM
persists
Both persistence
and clear must work
Flex Address
enabled
Console Mode Enabled VAM not congured Set to hardware
MAC address
Set to hardware
MAC address
Flex Address
enabled
Console Mode Disabled Congured using
the path provided in
Lifecycle Controller
Lifecycle Controller
conguration
persists for that
cycle
No persistence
supported. Depends
on card behavior
Flex Address
disabled
Console Mode Enabled VAM congured Congured VAM
persists
Both persistence
and clear must work
Flex Address
disabled
Console Mode Enabled VAM not congured Set to hardware
MAC address
Set to hardware
MAC address
Flex Address
disabled
Console Mode Disabled Congured using
the path provided in
Lifecycle Controller
Lifecycle Controller
conguration
persists for that
cycle
No persistence
supported. Depends
on card behavior
Flex Address
enabled
Console Mode Disabled VAM not congured Set to hardware
MAC address
Set to hardware
MAC address
System behavior for FlexAddress and I/O Identity
FlexAddress
Feature State in
CMC
IO Identity Feature
State in iDRAC
Availability of
Remote Agent VA
for the Reboot
Cycle
VA Programming
Source
Reboot Cycle VA
Persistence
Behavior
Server with FA-
equivalent
Persistence
Enabled Disabled FlexAddress from
CMC
Per FlexAddress
spec
N/A, Enabled, or
Disabled
Enabled Yes - New or
Persisted
Remote Agent
Virtual Address
Per FlexAddress
spec
No Virtual Address
Cleared
Disabled Disabled
176

FlexAddress
Feature State in
CMC
IO Identity Feature
State in iDRAC
Availability of
Remote Agent VA
for the Reboot
Cycle
VA Programming
Source
Reboot Cycle VA
Persistence
Behavior
Server with VAM
Persistence Policy
Feature
Enabled Disabled FlexAddress from
CMC
Per FlexAddress
spec
Enabled Enabled Yes — New or
Persisted
Remote Agent
Virtual Address
Per Remote Agent
Policy Setting
No FlexAddress from
CMC
Per FlexAddress
spec
Disabled Enabled Yes — New or
Persisted
Remote Agent
Virtual Address
Per Remote Agent
Policy Setting
No Virtual Address
Cleared
Disabled Disabled
Enabling or disabling I/O Identity Optimization
Normally, after the system boots, the devices are congured and then after a reboot the devices are initialized. You can enable the
I/O Identity Optimization feature to achieve boot optimization. If it is enabled, it sets the virtual address, initiator, and storage target
attributes after the device is reset and before it is initialized, thus eliminating a second BIOS restart. The device conguration and
boot operation occur in a single system start and is optimized for boot time performance.
Before enabling I/O identity optimization, make sure that:
• You have the Login, Congure, and System Control privileges.
• BIOS, iDRAC, and network cards are updated to the latest rmware. For information on the supported versions, see Supported
cards for I/O Identity Optimization and Supported nic rmware version for i/o identity optimization.
After enabling I/O Identity Optimization feature, export the XML conguration le from iDRAC, modify the required I/O Identity
attributes in the XML conguration le, and import the le back to iDRAC.
For the list of I/O Identity Optimization attributes that you can modify in the XML conguration le, see the NIC Prole document
available at delltechcenter.com/idrac.
NOTE: Do not modify non I/O Identity Optimization attributes.
Enabling or disabling I/O Identity Optimization using web interface
To enable or disable I/O Identity Optimization:
1. In the iDRAC Web interface, go to Overview → Hardware → Network Devices.
The Network Devices page is displayed.
2. Click the I/O Identity Optimization tab, select the I/O Identity Optimization option to enable this feature. To disable, clear this
option.
3. Click Apply to apply the setting.
Enabling or disabling I/O Identity Optimization using RACADM
To enable I/O Identity Optimization, use the command:
racadm set idrac.ioidopt.IOIDOptEnable Enabled
After enabling this feature, you must restart the system for the settings to take eect.
177

To disable I/O Identity Optimization, use the command:
racadm set idrac.ioidopt.IOIDOptEnable Disabled
To view the I/O Identity Optimization setting, use the command:
racadm get iDRAC.IOIDOpt
Conguring persistence policy settings
Using IO identity, you can congure policies specifying the system reset and power cycle behaviors that determine the persistence or
clearance of the virtual address, initiator, and storage target settings. Each individual persistence policy attribute applies to all ports
and partitions of all applicable devices in the system. The device behavior changes between auxiliary powered devices and non-
auxiliary powered devices.
NOTE: The Persistence Policy feature may not work when set to default, if the VirtualAddressManagement attribute is
set to FlexAddress mode on iDRAC and if the FlexAddress feature is disabled in CMC. Ensure that you set the
VirtualAddressManagement attribute to Console mode in iDRAC or enable the FlexAddress feature in CMC.
You can congure the following persistence policies:
• Virtual Address: Auxiliary powered devices
• Virtual Address: Non-Auxiliary powered devices
• Initiator
• Storage target
Before applying the persistence policy, make sure to:
• Inventory the network hardware at least once, that is, enabled Collect System Inventory On Restart.
• Enable I/O Identity Optimization.
Events are logged to the Lifecycle Controller log when:
• I/O Identity Optimization is enabled or disabled.
• Persistence policy is changed.
• Virtual address, initiator and target values are set based on the policy. A single log entry is logged for the congured devices and
the values that are set for those devices when the policy is applied.
Event actions are enabled for SNMP, email, or WS-eventing notications. Logs are also included in the remote syslogs.
Default values for persistence policy
Persistence Policy AC Power Loss Cold Boot Warm Boot
Virtual Address: Auxiliary
Powered Devices
Not selected Selected Selected
Virtual Address: Non-Auxiliary
Powered Devices
Not selected Not selected Selected
Initiator Selected Selected Selected
Storage Target Selected Selected Selected
NOTE: When a persistent policy is disabled and when you perform the action to lose the virtual address, re-enabling the
persistent policy does not retrieve the virtual address. You must set the virtual address again after you enable the
persistent policy.
178

NOTE: If there is a persistence policy in eect and the virtual addresses, initiator, or storage targets are set on a CNA-
device partition, do not reset or clear the values congured for virtual addresses, initiator, and storage targets before
changing the VirtualizationMode or the personality of the partition. The action is performed automatically when you
disable the persistence policy. You can also use a conguration job to explicitly set the virtual address attributes to 0s and
the initiator and storage targets values as dened in iSCSI initiator and storage target default values.
Related links
Enabling or disabling I/O Identity Optimization
Conguring persistence policy settings using iDRAC web interface
To congure the persistence policy:
1. In the iDRAC Web interface, go to Overview → Hardware → Network Devices.
The Network Devices page is displayed.
2. Click I/O Identity Optimization tab.
3. In the Persistence Policy section, select one or more of the following for each persistence policy:
•A/C Power Loss - The virtual address or target settings persist when AC power loss conditions occur.
•Cold Boot - The virtual address or target settings persist when cold reset conditions occur.
•Warm Boot - The virtual address or target settings persist when warm reset condition occurs.
4. Click Apply.
The persistence policies are congured.
Conguring persistence policy settings using RACADM
To set persistence policy, use the following racadm object with the set sub command:
• For virtual addresses, use iDRAC.IOIDOpt.VirtualAddressPersistencePolicyAuxPwrd and
iDRAC.IOIDOpt.VirtualAddressPersistencePolicyNonAuxPwrd objects
• For initiator, use iDRAC.IOIDOPT.InitiatorPersistencePolicy object
• For storage targets, use iDRAC.IOIDOpt.StorageTargetPersistencePolicy object
For more information, see the iDRAC RACADM Command Line Interface Reference Guide available at dell.com/esmmanuals.
iSCSI initiator and storage target default values
The following tables provide the list of default values for iSCSI initiator and storage targets when the persistence policies are cleared.
Table 31. iSCSI initiator —default values
iSCSI Initiator Default Values in IPv4 mode Default Values in IPv6 mode
IscsiInitiatorIpAddr 0.0.0.0 ::
IscsiInitiatorIpv4Addr 0.0.0.0 0.0.0.0
IscsiInitiatorIpv6Addr :: ::
IscsiInitiatorSubnet 0.0.0.0 0.0.0.0
IscsiInitiatorSubnetPrex 0 0
IscsiInitiatorGateway 0.0.0.0 ::
IscsiInitiatorIpv4Gateway 0.0.0.0 0.0.0.0
IscsiInitiatorIpv6Gateway :: ::
179

iSCSI Initiator Default Values in IPv4 mode Default Values in IPv6 mode
IscsiInitiatorPrimDns 0.0.0.0 ::
IscsiInitiatorIpv4PrimDns 0.0.0.0 0.0.0.0
IscsiInitiatorIpv6PrimDns :: ::
IscsiInitiatorSecDns 0.0.0.0 ::
IscsiInitiatorIpv4SecDns 0.0.0.0 0.0.0.0
IscsiInitiatorIpv6SecDns :: ::
IscsiInitiatorName Value Cleared Value Cleared
IscsiInitiatorChapId Value Cleared Value Cleared
IscsiInitiatorChapPwd Value Cleared Value Cleared
IPVer Ipv4
Table 32. Iscsi storage target attributes — default values
iSCSI Storage Target Attributes Default Values in IPv4 mode Default Values in IPv6 mode
ConnectFirstTgt Disabled Disabled
FirstTgtIpAddress 0.0.0.0 ::
FirstTgtTcpPort 3260 3260
FirstTgtBootLun 0 0
FirstTgtIscsiName Value Cleared Value Cleared
FirstTgtChapId Value Cleared Value Cleared
FirstTgtChapPwd Value Cleared Value Cleared
FirstTgtIpVer Ipv4
ConnectSecondTgt Disabled Disabled
SecondTgtIpAddress 0.0.0.0 ::
SecondTgtTcpPort 3260 3260
SecondTgtBootLun 0 0
SecondTgtIscsiName Value Cleared Value Cleared
SecondTgtChapId Value Cleared Value Cleared
SecondTgtChapPwd Value Cleared Value Cleared
SecondTgtIpVer Ipv4
180

13
Managing storage devices
Beginning with iDRAC 2.00.00.00 release, iDRAC expands its agent-free management to include direct conguration of the new
PERC9 controllers. It enables you to remotely congure the storage components attached to your system at run-time. These
components include RAID and non-RAID controllers and the channels, ports, enclosures, and disks attached to them.
The complete storage subsystem discovery, topology, health monitoring, and conguration are accomplished in the Comprehensive
Embedded Management (CEM) framework by interfacing with the internal and external PERC controllers through the MCTP
protocol over I2C interface. For real-time conguration, CEM supports PERC9 controllers. The rmware version for PERC9
controllers must be 9.1 or later.
Using iDRAC, you can perform most of the functions that are available in OpenManage Storage Management including real-time (no
reboot) conguration commands (for example, create virtual disk). You can completely congure RAID before installing the operating
system.
You can congure and manage the controller functions without accessing the BIOS. These functions include conguring virtual disks
and applying RAID levels and hot spares for data protection. You can initiate many other controller functions such as rebuilds and
troubleshooting. You can protect your data by conguring data-redundancy or assigning hot spares.
The storage devices are:
• Controllers — Most operating systems do not read and write data directly from the disks, but instead send read and write
instructions to a controller. The controller is the hardware in your system that interacts directly with the disks to write and
retrieve data. A controller has connectors (channels or ports) which are attached to one or more physical disks or an enclosure
containing physical disks. RAID controllers can span the boundaries of the disks to create an extended amount of storage space
— or a virtual disk — using the capacity of more than one disk. Controllers also perform other tasks, such as initiating rebuilds,
initializing disks, and more. To complete their tasks, controllers require special software known as rmware and drivers. In order to
function properly, the controller must have the minimum required version of the rmware and drivers installed. Dierent
controllers have dierent characteristics in the way they read and write data and execute tasks. It is helpful to understand these
features to most eciently manage the storage.
• Physical disks or physical devices — Reside within an enclosure or are attached to the controller. On a RAID controller, physical
disks or devices are used to create virtual disks.
• Virtual disk — It is storage created by a RAID controller from one or more physical disks. Although a virtual disk may be created
from several physical disks, it is viewed by the operating system as a single disk. Depending on the RAID level used, the virtual
disk may retain redundant data if there is a disk failure or have particular performance attributes. Virtual disks can only be created
on a RAID controller.
• Enclosure — It is attached to the system externally while the backplane and its physical disks are internal.
• Backplane — It is similar to an enclosure. In a Backplane, the controller connector and physical disks are attached to the
enclosure, but it does not have the management features (temperature probes, alarms, and so on) associated with external
enclosures. Physical disks can be contained in an enclosure or attached to the backplane of a system.
In addition to managing the physical disks contained in the enclosure, you can monitor the status of the fans, power supply, and
temperature probes in an enclosure. You can hot-plug enclosures. Hot-plugging is dened as adding of a component to a system
while the operating system is still running.
The physical devices connected to the controller must have the latest rmware. For the latest supported rmware, contact your
service provider.
Storage events from PERC are mapped to SNMP traps and WSMAN events as applicable. Any changes to the storage
congurations are logged in the Lifecycle Log.
181

PERC Capability CEM conguration Capable Controller
(PERC 9.1 or later)
CEM conguration Non-capable
Controller (PERC 9.0 and lower)
Real-time If there is no existing pending or
scheduled jobs for the controller, then
conguration is applied.
If there are pending or scheduled jobs for
that controller, then the jobs have to be
cleared or you must wait for the jobs to be
completed before applying the
conguration at run-time. Run-time or
real-time means, a reboot is not required.
Conguration is applied. An error message
is displayed. Job creation is not successful
and you cannot create real-time jobs using
Web interface.
Staged If all the set operations are staged, the
conguration is staged and applied after
reboot or it is applied at real-time.
Conguration is applied after reboot
Related links
Understanding RAID concepts
Inventorying and monitoring storage devices
Viewing storage device topology
Managing controllers
Managing physical disks
Managing enclosures or backplanes
Managing PCIe SSDs
Managing virtual disks
Blinking or unblinking component LEDs
Supported controllers
Supported enclosures
Summary of supported features for storage devices
Understanding RAID concepts
Storage Management uses the Redundant Array of Independent Disks (RAID) technology to provide Storage Management capability.
Understanding Storage Management requires an understanding of RAID concepts, as well as some familiarity with how the RAID
controllers and operating system view disk space on your system.
What is RAID?
RAID is a technology for managing the storage of data on the physical disks that reside or are attached to the system. A key aspect
of RAID is the ability to span physical disks so that the combined storage capacity of multiple physical disks can be treated as a
single, extended disk space. Another key aspect of RAID is the ability to maintain redundant data which can be used to restore data
in the event of a disk failure. RAID uses dierent techniques, such as striping, mirroring, and parity, to store and reconstruct data.
There are dierent RAID levels that use dierent methods for storing and reconstructing data. The RAID levels have dierent
characteristics in terms of read/write performance, data protection, and storage capacity. Not all RAID levels maintain redundant
data, which means for some RAID levels lost data cannot be restored. The RAID level you choose depends on whether your priority is
performance, protection, or storage capacity.
NOTE: The RAID Advisory Board (RAB) denes the specications used to implement RAID. Although RAB denes the
RAID levels, commercial implementation of RAID levels by dierent vendors may vary from the actual RAID
specications. An implementation of a particular vendor may aect the read and write performance and the degree of
data redundancy.
Hardware and software RAID
RAID can be implemented with either hardware or software. A system using hardware RAID has a RAID controller that implements
the RAID levels and processes data reads and writes to the physical disks. When using software RAID provided by the operating
182

system, the operating system implements the RAID levels. For this reason, using software RAID by itself can slow the system
performance. You can, however, use software RAID along with hardware RAID volumes to provide better performance and variety in
the conguration of RAID volumes. For example, you can mirror a pair of hardware RAID 5 volumes across two RAID controllers to
provide RAID controller redundancy.
RAID concepts
RAID uses particular techniques for writing data to disks. These techniques enable RAID to provide data redundancy or better
performance. These techniques include:
• Mirroring — Duplicating data from one physical disk to another physical disk. Mirroring provides data redundancy by maintaining
two copies of the same data on dierent physical disks. If one of the disks in the mirror fails, the system can continue to operate
using the unaected disk. Both sides of the mirror contain the same data always. Either side of the mirror can act as the
operational side. A mirrored RAID disk group is comparable in performance to a RAID 5 disk group in read operations but faster in
write operations.
• Striping — Disk striping writes data across all physical disks in a virtual disk. Each stripe consists of consecutive virtual disk data
addresses that are mapped in xed-size units to each physical disk in the virtual disk using a sequential pattern. For example, if
the virtual disk includes ve physical disks, the stripe writes data to physical disks one through ve without repeating any of the
physical disks. The amount of space consumed by a stripe is the same on each physical disk. The portion of a stripe that resides
on a physical disk is a stripe element. Striping by itself does not provide data redundancy. Striping in combination with parity does
provide data redundancy.
• Stripe size — The total disk space consumed by a stripe not including a parity disk. For example, consider a stripe that contains
64KB of disk space and has 16KB of data residing on each disk in the stripe. In this case, the stripe size is 64KB and the stripe
element size is 16KB.
• Stripe element — A stripe element is the portion of a stripe that resides on a single physical disk.
• Stripe element size — The amount of disk space consumed by a stripe element. For example, consider a stripe that contains
64KB of disk space and has 16KB of data residing on each disk in the stripe. In this case, the stripe element size is 16KB and the
stripe size is 64KB.
• Parity — Parity refers to redundant data that is maintained using an algorithm in combination with striping. When one of the
striped disks fails, the data can be reconstructed from the parity information using the algorithm.
• Span — A span is a RAID technique used to combine storage space from groups of physical disks into a RAID 10, 50, or 60 virtual
disk.
RAID levels
Each RAID level uses some combination of mirroring, striping, and parity to provide data redundancy or improved read and write
performance. For specic information on each RAID level, see Choosing raid levels.
Organizing data storage for availability and performance
RAID provides dierent methods or RAID levels for organizing the disk storage. Some RAID levels maintain redundant data so that
you can restore data after a disk failure. Dierent RAID levels also entail an increase or decrease in the I/O (read and write)
performance of a system.
Maintaining redundant data requires the use of additional physical disks. The possibility of a disk failure increases with an increase in
the number of disks. Since the dierences in I/O performance and redundancy, one RAID level may be more appropriate than
another based on the applications in the operating environment and the nature of the data being stored.
When choosing a RAID level, the following performance and cost considerations apply:
• Availability or fault-tolerance — Availability or fault-tolerance refers to the ability of a system to maintain operations and provide
access to data even when one of its components has failed. In RAID volumes, availability or fault-tolerance is achieved by
maintaining redundant data. Redundant data includes mirrors (duplicate data) and parity information (reconstructing data using
an algorithm).
• Performance — Read and write performance can be increased or decreased depending on the RAID level you choose. Some
RAID levels may be more appropriate for particular applications.
• Cost eciency — Maintaining the redundant data or parity information associated with RAID volumes requires additional disk
space. In situations where the data is temporary, easily reproduced, or non-essential, the increased cost of data redundancy may
not be justied.
183

• Mean Time Between Failure (MTBF) — Using additional disks to maintain data redundancy also increases the chance of disk
failure at any given moment. Although this option cannot be avoided in situations where redundant data is a requirement, it does
have implications on the workload of the system support sta within your organization.
• Volume — Volume refers to a single disk non-RAID virtual disk. You can create volumes using external utilities like the O-ROM
<Ctrl> <r>. Storage Management does not support the creation of volumes. However, you can view volumes and use drives from
these volumes for creation of new virtual disks or Online Capacity Expansion (OCE) of existing virtual disks, provided free space
is available.
Choosing RAID levels
You can use RAID to control data storage on multiple disks. Each RAID level or concatenation has dierent performance and data
protection characteristics.
NOTE: The H3xx PERC controllers do not support RAID levels 6 and 60.
The following topics provide specic information on how each RAID level store data as well as their performance and protection
characteristics:
•Raid level 0 (striping)
•Raid level 1 (mirroring)
•Raid level 5 (striping with distributed parity)
•Raid level 6 (striping with additional distributed parity)
•Raid level 50 (striping over raid 5 sets)
•Raid level 60 (striping over raid 6 sets)
•Raid level 10 (striping over mirror sets)
RAID level 0 (striping)
RAID 0 uses data striping, which is writing data in equal-sized segments across the physical disks. RAID 0 does not provide data
redundancy.
RAID 0 characteristics:
• Groups n disks as one large virtual disk with a capacity of (smallest disk size) *n disks.
• Data is stored to the disks alternately.
• No redundant data is stored. When a disk fails, the large virtual disk fails with no means of rebuilding the data.
184

• Better read and write performance.
RAID level 1 (mirroring)
RAID 1 is the simplest form of maintaining redundant data. In RAID 1, data is mirrored or duplicated on one or more physical disks. If a
physical disk fails, data can be rebuilt using the data from the other side of the mirror.
RAID 1 characteristics:
• Groups n + n disks as one virtual disk with the capacity of n disks. The controllers currently supported by Storage Management
allow the selection of two disks when creating a RAID 1. Because these disks are mirrored, the total storage capacity is equal to
one disk.
• Data is replicated on both the disks.
• When a disk fails, the virtual disk still works. The data is read from the mirror of the failed disk.
• Better read performance, but slightly slower write performance.
• Redundancy for protection of data.
• RAID 1 is more expensive in terms of disk space since twice the number of disks are used than required to store the data without
redundancy.
RAID level 5 (striping with distributed parity)
RAID 5 provides data redundancy by using data striping in combination with parity information. Rather than dedicating a physical disk
to parity, the parity information is striped across all physical disks in the disk group.
185

RAID 5 characteristics:
• Groups n disks as one large virtual disk with a capacity of (n-1) disks.
• Redundant information (parity) is alternately stored on all disks.
• When a disk fails, the virtual disk still works, but it is operating in a degraded state. The data is reconstructed from the surviving
disks.
• Better read performance, but slower write performance.
• Redundancy for protection of data.
RAID level 6 (striping with additional distributed parity)
RAID 6 provides data redundancy by using data striping in combination with parity information. Similar to RAID 5, the parity is
distributed within each stripe. RAID 6, however, uses an additional physical disk to maintain parity, such that each stripe in the disk
group maintains two disk blocks with parity information. The additional parity provides data protection in the event of two disk
failures. In the following image, the two sets of parity information are identied as P and Q.
186

RAID 6 characteristics:
• Groups n disks as one large virtual disk with a capacity of (n-2) disks.
• Redundant information (parity) is alternately stored on all disks.
• The virtual disk remains functional with up to two disk failures. The data is reconstructed from the surviving disks.
• Better read performance, but slower write performance.
• Increased redundancy for protection of data.
• Two disks per span are required for parity. RAID 6 is more expensive in terms of disk space.
RAID level 50 (striping over RAID 5 sets)
RAID 50 is striping over more than one span of physical disks. For example, a RAID 5 disk group that is implemented with three
physical disks and then continues on with a disk group of three more physical disks would be a RAID 50.
It is possible to implement RAID 50 even when the hardware does not directly support it. In this case, you can implement more than
one RAID 5 virtual disks and then convert the RAID 5 disks to dynamic disks. You can then create a dynamic volume that is spanned
across all RAID 5 virtual disks.
RAID 50 characteristics:
• Groups n*s disks as one large virtual disk with a capacity of s*(n-1) disks, where s is the number of spans and n is the number of
disks within each span.
• Redundant information (parity) is alternately stored on all disks of each RAID 5 span.
• Better read performance, but slower write performance.
• Requires as much parity information as standard RAID 5.
• Data is striped across all spans. RAID 50 is more expensive in terms of disk space.
187

RAID level 60 (striping over RAID 6 sets)
RAID 60 is striping over more than one span of physical disks that are congured as a RAID 6. For example, a RAID 6 disk group that
is implemented with four physical disks and then continues on with a disk group of four more physical disks would be a RAID 60.
RAID 60 characteristics:
• Groups n*s disks as one large virtual disk with a capacity of s*(n-2) disks, where s is the number of spans and n is the number of
disks within each span.
• Redundant information (parity) is alternately stored on all disks of each RAID 6 span.
• Better read performance, but slower write performance.
• Increased redundancy provides greater data protection than a RAID 50.
• Requires proportionally as much parity information as RAID 6.
• Two disks per span are required for parity. RAID 60 is more expensive in terms of disk space.
RAID level 10 (striped-mirrors)
The RAB considers RAID level 10 to be an implementation of RAID level 1. RAID 10 combines mirrored physical disks (RAID 1) with
data striping (RAID 0). With RAID 10, data is striped across multiple physical disks. The striped disk group is then mirrored onto
another set of physical disks. RAID 10 can be considered a mirror of stripes.
188

RAID 10 characteristics:
• Groups n disks as one large virtual disk with a capacity of (n/2) disks, where n is an even integer.
• Mirror images of the data are striped across sets of physical disks. This level provides redundancy through mirroring.
• When a disk fails, the virtual disk still works. The data is read from the surviving mirrored disk.
• Improved read performance and write performance.
• Redundancy for protection of data.
Comparing RAID level performance
The following table compares the performance characteristics associated with the more common RAID levels. This table provides
general guidelines for choosing a RAID level. Evaluate your specic environment requirements before choosing a RAID level.
Table 33. RAID level performance comparison
RAID Level Data Availability Read
Performance
Write
Performance
Rebuild
Performance
Minimum Disks
Required
Suggested
Uses
RAID 0 None Very Good Very Good N/A N Noncritical data.
RAID 1 Excellent Very Good Good Good 2N (N = 1) Small databases,
database logs,
and critical
information.
RAID 5 Good Sequential reads:
good.
Transactional
reads: Very good
Fair, unless using
writeback cache
Fair N + 1 (N = at
least two disks)
Databases and
other read
intensive
transactional
uses.
189

RAID Level Data Availability Read
Performance
Write
Performance
Rebuild
Performance
Minimum Disks
Required
Suggested
Uses
RAID 10 Excellent Very Good Fair Good 2N x X Data intensive
environments
(large records).
RAID 50 Good Very Good Fair Fair N + 2 (N = at
least 4)
Medium sized
transactional or
data intensive
uses.
RAID 6 Excellent Sequential reads:
good.
Transactional
reads: Very good
Fair, unless using
writeback cache
Poor N + 2 (N = at
least two disks)
Critical
information.
Databases and
other read
intensive
transactional
uses.
RAID 60 Excellent Very Good Fair Poor X x (N + 2) (N =
at least 2)
Critical
information.
Medium sized
transactional or
data intensive
uses.
N = Number of physical disks
X = Number of RAID sets
Supported controllers
Supported RAID controllers
The iDRAC interfaces support the following PERC9 controllers:
• PERC H830
• PERC H730P
• PERC H730
• PERC H330
The iDRAC interfaces support the following PERC8 controllers:
• PERC H810
• PERC H710P
• PERC H710
• PERC H310
The iDRAC interfaces support the following modular PERC controllers:
• PERC FD33xS
• PERC FD33xD
NOTE: For more information on conguring and changing the controller mode on the PERC FD33xS and PERC FD33xD
controllers, see the
Dell Chassis Management Controller Version 1.2 for PowerEdge FX2/FX2s User's Guide
available at
dell.com/support/manuals.
190

Supported non-RAID controllers
The iDRAC interface supports 12 Gbps SAS HBA external controller, HBA330 internal controller, and supports SATA drives only for
HBA330 internal controller.
Supported enclosures
iDRAC supports MD1200, MD1220, MD1400, and MD1420 enclosures.
NOTE: Redundant Array of Inexpensive Disks (RBODS) that are connected to HBA controllers are not supported.
Summary of supported features for storage devices
The following table provides the features supported by the storage devices through iDRAC.
NOTE: Features such as prepare to remove and blink or unblink component LED are not applicable for HHHL PCIe SSD
cards.
Feature Name PERC 9 Controllers PERC 8 Controllers PCIe
SSD
H830 H730
P
H730 H330 FD33x
S
FD33x
D
H810 H710P H710 H310
Assign or unassign
physical disk as a
global hot spare
Real-
time
Real-
time
Real-
time
Real-
time
Real-
time
Real-
time
Staged Staged Staged Staged Not
applicabl
e
Create virtual disks Real-
time
Real-
time
Real-
time
Real-
time
Real-
time
Real-
time
Staged Staged Staged Staged Not
applicabl
e
Edit virtual disks
cache policies
Real-
time
Real-
time
Real-
time
Real-
time
Real-
time
Real-
time
Staged Staged Staged Staged Not
applicabl
e
Check virtual disk
consistency
Real-
time
Real-
time
Real-
time
Real-
time
Real-
time
Real-
time
Staged Staged Staged Staged Not
applicabl
e
Cancel check
consistency
Real-
time
Real-
time
Real-
time
Real-
time
Real-
time
Real-
time
Not
applicabl
e
Not
applicable
Not
applicabl
e
Not
applicab
le
Not
applicabl
e
Initialize virtual disks Real-
time
Real-
time
Real-
time
Real-
time
Real-
time
Real-
time
Staged Staged Staged Staged Not
applicabl
e
Cancel initialization Real-
time
Real-
time
Real-
time
Real-
time
Real-
time
Real-
time
Not
applicabl
e
Not
applicable
Not
applicabl
e
Not
applicab
le
Not
applicabl
e
Encrypt virtual disks Real-
time
Real-
time
Real-
time
Real-
time
Real-
time
Real-
time
Staged Staged Staged Staged Not
applicabl
e
Assign or unassign
dedicated hot spare
Real-
time
Real-
time
Real-
time
Real-
time
Real-
time
Real-
time
Staged Staged Staged Staged Not
applicabl
e
191

Feature Name PERC 9 Controllers PERC 8 Controllers PCIe
SSD
H830 H730
P
H730 H330 FD33x
S
FD33x
D
H810 H710P H710 H310
Delete virtual disks Real-
time
Real-
time
Real-
time
Real-
time
Real-
time
Real-
time
Staged Staged Staged Staged Not
applicabl
e
Set Patrol Read
Mode
Real-
time
Real-
time
Real-
time
Real-
time
Real-
time
Real-
time
Staged Staged Staged Staged Not
applicabl
e
Patrol Read
Uncongured Areas
Real-
time
(only
in
web
interf
ace)
Real-
time
(only
in
web
interf
ace)
Real-
time
(only in
web
interfac
e)
Real-
time
(only in
web
interfac
e)
Real-
time
(only in
web
interfac
e)
Real-
time
(only in
web
interfac
e)
Staged
(only in
web
interfac
e)
Staged
(only in
web
interface)
Staged
(only in
web
interfac
e)
Staged
(only in
web
interfac
e)
Not
applicabl
e
Check Consistency
Mode
Real-
time
Real-
time
Real-
time
Real-
time
Real-
time
Real-
time
Staged Staged Staged Staged Not
applicabl
e
Copyback Mode Real-
time
Real-
time
Real-
time
Real-
time
Real-
time
Real-
time
Staged Staged Staged Staged Not
applicabl
e
Load Balance Mode Real-
time
Real-
time
Real-
time
Real-
time
Real-
time
Real-
time
Staged Staged Staged Staged Not
applicabl
e
Check Consistency
Rate
Real-
time
Real-
time
Real-
time
Real-
time
Real-
time
Real-
time
Staged Staged Staged Staged Not
applicabl
e
Rebuild Rate Real-
time
Real-
time
Real-
time
Real-
time
Real-
time
Real-
time
Staged Staged Staged Staged Not
applicabl
e
BGI Rate Real-
time
Real-
time
Real-
time
Real-
time
Real-
time
Real-
time
Staged Staged Staged Staged Not
applicabl
e
Reconstruct Rate Real-
time
Real-
time
Real-
time
Real-
time
Real-
time
Real-
time
Staged Staged Staged Staged Not
applicabl
e
Import foreign
conguration
Real-
time
Real-
time
Real-
time
Real-
time
Real-
time
Real-
time
Staged Staged Staged Staged Not
applicabl
e
Auto-import foreign
conguration
Real-
time
Real-
time
Real-
time
Real-
time
Real-
time
Real-
time
Staged Staged Staged Staged Not
applicabl
e
Clear foreign
conguration
Real-
time
Real-
time
Real-
time
Real-
time
Real-
time
Real-
time
Staged Staged Staged Staged Not
applicabl
e
192

Feature Name PERC 9 Controllers PERC 8 Controllers PCIe
SSD
H830 H730
P
H730 H330 FD33x
S
FD33x
D
H810 H710P H710 H310
Reset controller
conguration
Real-
time
Real-
time
Real-
time
Real-
time
Real-
time
Real-
time
Staged Staged Staged Staged Not
applicabl
e
Create or change
security keys
Real-
time
Real-
time
Real-
time
Real-
time
Real-
time
Real-
time
Staged Staged Staged Staged Not
applicabl
e
Inventory and
remotely monitor the
health of PCIe SSD
devices
Not
applic
able
Not
applic
able
Not
applica
ble
Not
applica
ble
Not
applica
ble
Not
applica
ble
Not
applicabl
e
Not
applicable
Not
applicabl
e
Not
applicab
le
Real-
time
Prepare the PCIe
SSD to be removed
Not
applic
able
Not
applic
able
Not
applica
ble
Not
applica
ble
Not
applica
ble
Not
applica
ble
Not
applicabl
e
Not
applicable
Not
applicabl
e
Not
applicab
le
Real-
time
Securely erase the
data
Not
applic
able
Not
applic
able
Not
applica
ble
Not
applica
ble
Not
applica
ble
Not
applica
ble
Not
applicabl
e
Not
applicable
Not
applicabl
e
Not
applicab
le
Staged
Congure Backplane
mode
Real-
time
Real-
time
Real-
time
Real-
time
Real-
time
Real-
time
Not
applicabl
e
Not
applicable
Not
applicabl
e
Not
applicab
le
Not
applicabl
e
Blink or unblink
component LEDs
Real-
time
Real-
time
Real-
time
Real-
time
Real-
time
Real-
time
Real-
time
Real-time Real-
time
Real-
time
Real-
time
Switch controller
mode
Stage
d
Stage
d
Staged Staged Staged Staged Not
applicabl
e
Not
applicable
Not
applicabl
e
Not
applicab
le
Not
applicabl
e
Inventorying and monitoring storage devices
You can remotely monitor the health and view the inventory of the following Comprehensive Embedded Management (CEM)
enabled storage devices in the managed system using iDRAC web interface:
• RAID controllers, non-RAID controllers, and PCIe extenders
• Enclosures that include Enclosure Management Modules (EMMs), power supply, fan probe, and temperature probe
• Physical disks
• Virtual disks
• Batteries
However, RACADM and WS-MAN display information for most of the storage devices in the system.
The recent storage events and topology of storage devices are also displayed.
Alerts and SNMP traps are generated for storage events. The events are logged in the Lifecycle Log.
NOTE: If you enumerate the enclosure view's WSMAN command on a system while one PSU-cable is removed, the
primary status of the enclosure view is reported as Healthy instead of Warning.
Monitoring storage devices using web interface
To view the storage device information using Web interface:
193

• Go to Overview → Storage → Summary to view the summary of the storage components and the recently logged events. This
page is automatically refreshed every 30 seconds.
• Go to Overview → Storage → Topology to view the hierarchical physical containment view of the key storage components.
• Go to Overview → Storage → Physical Disks → Properties to view physical disk information. The Physical Disks Properties
page is displayed.
• Go to Overview → Storage → Virtual Disks → Properties to view virtual disks information. The Virtual Disks Properties page
is displayed.
• Go to Overview → Storage → Controllers → Properties to view the RAID controller information. The Controllers Properties
page is displayed.
•Go to Overview → Storage → Enclosures → Properties to view the enclosure information. The Enclosures Properties page is
displayed.
You can also use lters to view specic device information.
For more information on the displayed properties and to use the lter options, see iDRAC Online Help.
Monitoring storage devices using RACADM
To view the storage device information, use the storage command.
For more information, see the iDRAC RACADM Command Line Reference Guide available at dell.com/idracmanuals.
Monitoring backplane using iDRAC settings utility
In the iDRAC Settings utility, go to System Summary. The iDRAC Settings.System Summary page is displayed. The Backplane
Inventory section displays the backplane information. For information about the elds, see the iDRAC Settings Utility Online Help.
Viewing storage device topology
You can view the hierarchical physical containment view of the key storage components, that is, a list of controllers, enclosures
connected to the controller and a link to the physical disk contained in each enclosure. The physical disks attached directly to the
controller are also displayed.
To view the storage device topology, go to Overview → Storage → Topology. The Topology page displays the hierarchical
representation of the storage components in the system.
Click the links to view the respective component details.
Managing physical disks
You can perform the following for physical disks:
• View physical disk properties.
• Assign or unassign physical disk as a global hot-spare.
• Convert to RAID capable disk.
• Convert to non-RAID disk.
• Blink or unblink the LED.
Related links
Inventorying and monitoring storage devices
Assigning or unassigning physical disk as global hot spare
Assigning or unassigning physical disk as global hot spare
A global hot spare is an unused backup disk that is part of the disk group. Hot spares remain in standby mode. When a physical disk
that is used in a virtual disk fails, the assigned hot spare is activated to replace the failed physical disk without interrupting the
194

system or requiring your intervention. When a hot spare is activated, it rebuilds the data for all redundant virtual disks that were using
the failed physical disk.
NOTE: From iDRAC v2.30.30.30 or later, you can add global hot spares when virtual disks are not created.
You can change the hot spare assignment by unassigning a disk and choosing another disk as needed. You can also assign more than
one physical disk as a global hot spare.
Global hot spares must be assigned and unassigned manually. They are not assigned to specic virtual disks. If you want to assign a
hot spare to a virtual disk (it replaces any physical disk that fails in the virtual disk), then see Assigning or unassigning dedicated hot
spares.
When deleting virtual disks, all assigned global hot spares may be automatically unassigned when the last virtual disk associated with
the controller is deleted.
If you reset the conguration, the virtual disks are deleted and all the hot spares are unassigned.
You must be familiar with the size requirements and other considerations associated with hot spares.
Before assigning a physical disk as a global hot spare:
• Make sure that Lifecycle Controller is enabled.
• If there are no disk drives available in ready state, insert additional disk drives and make sure that the drives are in ready state.
• If no virtual disks are present, create at least one virtual disk.
• If physical disks are in non-RAID mode convert them to RAID mode using iDRAC interfaces such as iDRAC web interface,
RACADM, or WS-MAN, or <CTRL+R>.
If you have assigned a physical disk as a global hot spare in Add to Pending Operation mode, the pending operation is created but a
job is not created. Then, if you try to unassign the same disk as global hot spare, the assign global hot spare pending operation is
cleared.
If you have unassigned a physical disk as a global hot spare in Add to Pending Operation mode, the pending operation is created but
a job is not created. Then, if you try to assign the same disk as a global hot spare, the unassign global hot spare pending operation is
cleared.
Assigning or unassigning global hot spare using web interface
To assign or unassign a global hot spare for a physical disk drive:
1. In the iDRAC web interface, go to Overview → Storage → Physical Disks → Setup.
The Setup Physical Disk page is displayed.
2. From the Controller drop-down menu, select the controller to view the associated physical disks.
3. To assign as a global hotspare, from the drop-down menus in the Action-Assign to All column, select Global Hotspare for one
or more physical disks.
4. To unassign a hot spare, from the drop-down menus in the Action-Assign to All column, select Unassign Hotspare for one or
more physical disks.
5. From the Apply Operation Mode drop-down menu, select when you want to apply the settings.
6. Click Apply.
Based on the selected operation mode, the settings are applied.
Related links
Choosing operation mode using web interface
Assigning or unassigning global hot spare using RACADM
Use the storage command and specify the type as global hot spare.
For more information, see the iDRAC RACADM Command Line Reference Guide available at dell.com/idracmanuals.
195

Related links
Choosing operation mode using RACADM
Converting a physical disk to RAID or non-RAID mode
Converting a physical disk to RAID mode enables the disk for all RAID operations. When a disk is in a non-RAID mode, the disk is
exposed to the operating system unlike uncongured good disks and is used in a direct pass-through mode.
You can convert the physical disk drives to RAID or non-RAID mode by:
• Using iDRAC interfaces such as iDRAC web interface, RACADM, or WS-MAN.
• Pressing Ctrl+R while restarting the server and selecting the required controller.
NOTE: Converting the mode is not supported on PERC hardware controllers running in HBA mode.
NOTE: Converting to non-RAID mode for PERC 8 controllers is supported only for PERC H310 and H330 controllers.
NOTE: If the physical drives connected to a PERC controller are in non-RAID mode, the size of the disk displayed in the
iDRAC interfaces, such as iDRAC GUI, RACADM, and WS-MAN, may be slightly less than the actual size of the disk.
However, you can use the full capacity of the disk to deploy operating systems.
Converting physical disks to RAID capable or non-RAID mode using the iDRAC web interface
To convert the physical disks to RAID mode or non-RAID mode, perform the following steps:
1. In the iDRAC web interface, click Overview → Storage → Physical Disks → Setup.
The Setup page is displayed.
2. From the Controller drop-down menu, select a controller.
The physical disks associated with the selected controller are displayed.
3. From the Action — Assign to All drop-down box, select the required option (Convert to RAID or Convert to Non-RAID) for all
the disks, or select the option for specic disks from the Action drop-down menu.
4. From the Apply Operation Mode drop-down menu, select when you want to apply the settings.
5. Click Apply.
The settings are applied based on the option selected in the operation mode.
Converting physical disks to RAID capable or non-RAID mode using RACADM
Depending on whether you want to convert to RAID or Non-RAID mode, use the following RACADM commands
• To convert to RAID mode, use the racadm storage converttoraid command.
• To convert to Non-RAID mode, use the racadm storage converttononraid command.
For more information about the commands, see the iDRAC RACADM Command Line Reference Guide available at dell.com/
esmmanuals.
Managing virtual disks
You can perform the following operations for the virtual disks:
• Create
• Delete
• Edit policies
• Initialize
• Check consistency
• Cancel check consistency
• Encrypt virtual disks
196

• Assign or unassign dedicated hot spares
• Blink and unblink virtual disks
NOTE: You can manage and monitor 192 virtual disks if auto-conguration is enabled through PERC controller BIOS,
Human Interface Infrastructure (HII), and Dell OpenManage Server Administrator (OMSA).
Related links
Creating virtual disks
Editing virtual disk cache policies
Deleting virtual disks
Checking virtual disk consistency
Initializing virtual disks
Encrypting virtual disks
Assigning or unassigning dedicated hot spares
Managing virtual disks using web interface
Managing virtual disks using RACADM
Creating virtual disks
To implement RAID functions, you must create a virtual disk. A virtual disk refers to storage created by a RAID controller from one or
more physical disks. Although a virtual disk may be created from several physical disks, it is seen by the operating system as a single
disk.
Before creating a virtual disk, you should be familiar with the information in Considerations Before Creating Virtual Disks.
You can create a Virtual Disk using the Physical Disks attached to the PERC controller. To create a Virtual Disk, you must have the
Server Control user privilege. You can create a maximum of 64 virtual drives and a maximum of 16 virtual drives in the same drive
group.
You cannot create a virtual disk if:
• Physical disk drives are not available for virtual disk creation. Install additional physical disk drives.
• Maximum number of virtual disks that can be created on the controller has been reached. You must delete at least one virtual
disk and then create a new virtual disk.
• Maximum number of virtual disks supported by a drive group has been reached. You must delete one virtual disk from the
selected group and then create a new virtual disk.
• A job is currently running or scheduled on the selected controller. You must wait for this job to complete or you can delete the job
before attempting a new operation. You can view and manage the status of the scheduled job in the Job Queue page.
• Physical disk is in non-RAID mode. You must convert to RAID mode using iDRAC interfaces such as iDRAC web interface,
RACADM, WS-MAN, or <CTRL+R>.
NOTE: If you create a virtual disk in Add to Pending Operation mode and a job is not created, and then if you delete the
Virtual disk, then the create pending operation for the virtual disk is cleared.
Considerations before creating virtual disks
Before creating virtual disks, consider the following:
• Virtual disk names not stored on controller—The names of the virtual disks that you create are not stored on the controller. This
means that if you reboot using a dierent operating system, the new operating system may rename the virtual disk using its own
naming conventions.
• Disk grouping is a logical grouping of disks attached to a RAID controller on which one or more virtual disks are created, such that
all virtual disks in the disk group use all of the physical disks in the disk group. The current implementation supports the blocking
of mixed disk groups during the creation of logical devices.
• Physical disks are bound to disk groups. Therefore, there is no RAID level mixing on one disk group.
• There are limitations on the number of physical disks that can be included in the virtual disk. These limitations depend on the
controller. When creating a virtual disk, controllers support a certain number of stripes and spans (methods for combining the
storage on physical disks). Because the number of total stripes and spans is limited, the number of physical disks that can be
used is also limited. The limitations on stripes and spans aect the RAID levels as follows:
197

– Maximum number of spans aects RAID 10, RAID 50, and RAID 60.
– Maximum number of stripes aects RAID 0, RAID 5, RAID 50, RAID 6, and RAID 60.
– Number of physical disks in a mirror is always 2. This aects RAID 1 and RAID 10.
• Cannot create virtual disks on PCIe SSDs.
Creating virtual disks using web interface
To create virtual disk:
1. In the iDRAC Web interface, go to Overview → Storage → Virtual Disks → Create.
The Create Virtual Disk page is displayed.
2. In the Settings section, do the following:
a. Enter the name for the virtual disk.
b. From the Controller drop-down menu, select the controller for which you want to create the virtual disk.
c. From the Layout drop-down menu, select the RAID level for the Virtual Disk.
Only those RAID levels supported by the controller appear in the drop-down menu and it is based on the RAID levels are
available based on the total number of physical disks available.
d. Select the Media Type, Stripe Size, Read Policy, Write Policy, Disk Cache Policy, T10 PI Capability.
Only those values supported by the controller appear in the drop-down menus for these properties.
e. In the Capacity eld, enter the size of the virtual disk.
The maximum size is displayed and then updated as disks are selected.
f. The Span Count eld is displayed based on the selected physical disks (step 3). You cannot set this value. It is automatically
calculated after selecting disks for multi-raid level. If you have selected RAID 10 and if the controller supports uneven RAID
10, then the span count value is not displayed. The controller automatically sets the appropriate value.
3. In the Select Physical Disks section, select the number of physical disks.
For more information about the elds, see the iDRAC Online Help
4. From the Apply Operation Mode drop-down menu, select when you want to apply the settings.
5. Click Create Virtual Disk.
Based on the selected Apply Operation Mode, the settings are applied.
Creating virtual disks using RACADM
Use the racadm storage createvd command.
For more information, see the iDRAC RACADM Command Line Reference Guide available at dell.com/idracmanuals.
Editing virtual disk cache policies
You can change the read, write, or disk cache policy of a virtual disk.
NOTE: Some of the controllers do not support all read or write policies. Therefore, when a policy is applied, an error
message is displayed.
The read policies indicate whether the controller must read sequential sectors of the virtual disk searching for data:
•Adaptive Read Ahead — The controller initiates read ahead only if the two most recent reads requests accessed sequential
sectors of the disk. If subsequent read requests access random sectors of the disk, the controller reverts to no read ahead policy.
The controller continues to evaluate whether read requests are accessing sequential sectors of the disk, and initiates read ahead
if necessary.
NOTE: Previous generations of PERC controllers support read policy settings of No Read Ahead, Read Ahead, and
Adaptive Read Ahead. With PERC 8 and PERC 9, the Read Ahead and Adaptive Read Ahead settings are functionally
equivalent at the controller level. For backward compatibility purposes, some systems management interfaces and
PERC 8 and 9 controllers still allow setting the read policy to Adaptive Read Ahead. While it is possible to set Read
Ahead or Adaptive Read Ahead on PERC 8 or PERC 9, there is no functional dierence.
•Read Ahead — The controller reads sequential sectors of the virtual disk when seeking data. Read ahead policy may improve
system performance if the data is written to the sequential sectors of the virtual disk.
•No Read Ahead — Selecting no read ahead policy indicates that the controller should not use read ahead policy.
198

The write policies specify if the controller sends a write-request completion signal when the data is in the cache or after it has been
written to the disk.
•Write Through — The controller sends a write-request completion signal only after the data is written to the disk. Write-through
caching provides better data security than write-back caching, since the system assumes that the data is available only after it
has been safely written to the disk.
•Write Back — The controller sends a write-request completion signal as soon as the data is in the controller cache but has not
yet been written to disk. Write back caching may provide improved performance since subsequent read requests can retrieve
data quickly from the cache then from the disk. However, data loss may occur in the event of a system failure which prevents
that data from being written on a disk. Other applications may also experience problems when actions assume that the data is
available on the disk.
•Force Write Back — The write cache is enabled regardless of whether the controller has a battery. If the controller does not
have a battery and force write-back caching is used, data loss may occur in the event of a power failure.
The Disk Cache policy applies to readings on a specic virtual disk. These settings do not aect the read-ahead policy.
NOTE:
• Controller non-volatile cache and battery backup of controller cache aects the read-policy or the write policy that a
controller can support. All PERCs do not have battery and cache.
• Read ahead and write back requires cache. Therefore, if the controller does not have cache, it does not allow you to set
the policy value.
Similarly, if the PERC has cache but not battery and the policy is set that requires accessing cache, then data loss may
occur if base of power o. So few PERCs may not allow that policy.
Therefore, depending upon the PERC, the policy value is set.
Deleting virtual disks
Deleting a virtual disk destroys all information including le systems and volumes residing on the virtual disk and removes the virtual
disk from the controller’s conguration. When deleting virtual disks, all assigned global hot spares may be automatically unassigned
when the last virtual disk associated with the controller is deleted. When deleting the last virtual disk of a disk group, all assigned
dedicated hot spares automatically become global hot spares.
You must have the Login and Server Control privilege to perform delete virtual disks.
When this operation is allowed, you can delete a boot virtual drive. It is done from sideband and the independent of the operating
system. Hence, a warning message appears before you delete the virtual drive.
If you delete a virtual disk and immediately create a new virtual disk with all the same characteristics as the one that was deleted, the
controller recognizes the data as if the rst virtual disk were never deleted. In this situation, if you do not want the old data after
recreating a new virtual disk, re-initialize the virtual disk.
Checking virtual disk consistency
This operation veries the accuracy of the redundant (parity) information. This task only applies to redundant virtual disks. When
necessary, the check consistency task rebuilds the redundant data. If the virtual drive has a degraded status, running a check
consistency may be able to return the virtual drive to ready status. You can perform a consistency check using the web interface or
RACADM.
You can also cancel the check consistency operation. The cancel check consistency is a real-time operation.
You must have Login and Server Control privilege to check consistency of virtual disks.
NOTE: Consistency check is not supported when the drives are set up in RAID0 mode.
199

Initializing virtual disks
Initializing virtual disks erases the all the data on the disk but does not change the virtual disk conguration. You must initialize a
virtual disk that is congured before it is used.
NOTE: Do not initialize virtual disks when attempting to recreate an existing conguration.
You can perform a fast initialization, a full Initialization, or cancel the initialization operation.
NOTE: The cancel initialization is a real-time operation. You can cancel the initialization using only the iDRAC Web
interface and not RACADM.
Fast initialization
The fast initialize operation initializes all physical disks included in the virtual disk. It updates the metadata on the physical disks so
that all disk space is available for future write operations. The initialize task can be completed quickly because the existing
information on the physical disks is not erased, although future write operations overwrite any information that remains on the
physical disks.
Fast initialization only deletes the boot sector and stripe information. Perform a fast initialize only if you are constrained for time or
the hard drives are new or unused. Fast Initialization takes less time to complete (usually 30-60 seconds).
CAUTION: Performing a fast initialize causes existing data to be inaccessible.
The fast initialize task does not write zeroes to the disk blocks on the physical disks. It is because the Fast Initialize task does not
perform a write operation, it causes less degradation to the disk.
A fast initialization on a virtual disk overwrites the rst and last 8 MB of the virtual disk, clearing any boot records or partition
information. The operation takes only 2-3 seconds to complete and is recommended when you are recreating virtual disks.
A background initialization starts ve minutes after the Fast Initialization is completed.
Full or slow initialization
The full initialization (also called slow initialize) operation initializes all physical disks included in the virtual disk. It updates the
metadata on the physical disks and erases all existing data and le systems. You can perform a full initialization after creating the
virtual disk. In comparison with the fast initialize operation, you may want to use the full initialize if you have trouble with a physical
disk or suspect that it has bad disk blocks. The full initialize operation remaps bad blocks and writes zeroes to all disk blocks.
If full initialization of a virtual disk is performed, background initialization is not required. During full initialization, the host is not able to
access the virtual disk. If the system reboots during a full initialization, the operation terminates and a background initialization
process starts on the virtual disk.
It is always recommended to do a full initialization on drives that previously contained data. Full initialization can take up to 1-2
minutes per GB. The speed of initialization depends on the controller model, speed of hard drives, and the rmware version.
The full initialize task initializes one physical disk at a time.
NOTE: Full initialize is supported only in real-time. Only few controllers support full initialization.
Encrypting virtual disks
When encryption is disabled on a controller (that is, the security key is deleted), manually enable encryption for virtual disks created
using SED drives. If the virtual disk is created after encryption is enabled on a controller, the virtual disk is automatically encrypted. It
is automatically congured as an encrypted virtual disk unless the enabled encryption option is disabled during the virtual disk
creation.
200

You must have Login and Server Control privilege to manage the encryption keys.
Assigning or unassigning dedicated hot spares
A dedicated hot spare is an unused backup disk that is assigned to a virtual disk. When a physical disk in the virtual disk fails, the hot
spare is activated to replace the failed physical disk without interrupting the system or requiring your intervention.
You must have Login and Server Control privilege to run this operation.
Only T10 PI (DIF) capable physical disks can be assigned as a hot spare to T10 PI (DIF) enabled virtual disks. Any non T10 PI (DIF)
drives that are assigned as dedicated hot spare will not be a hot spare if T10 PI (DIF) is enabled on a virtual disk later on.
You can assign only 4K drives as hot spare to 4K virtual disks.
If you have assigned a physical disk as a dedicated hot spare in Add to Pending Operation mode, the pending operation is created but
a job is not created. Then, if you try to unassign the dedicated hot spare, the assign dedicated hot spare pending operation is cleared.
If you have unassigned a physical disk as a dedicated hot spare in Add to Pending Operation mode, the pending operation is created
but a job is not created. Then, if you try to assign the dedicated hot spare, the unassign dedicated hot spare pending operation is
cleared.
NOTE: While the log export operation is in progress, you cannot view information about dedicated hot spares on the
Manage Virtual Disks page. After the log export operation is complete, reload or refresh the Manage Virtual Disks page to
view the information.
Managing virtual disks using web interface
1. In the iDRAC web interface, go to Overview → Storage → Virtual Disks → Manage.
The Manage Virtual Disks page is displayed.
2. From the Controller drop-down menu, select the controller for which you want to manage the virtual disks.
3. For one or more Virtual Disks, from each Action drop-down menu, select an action.
You can specify more than one action for a virtual drive. When you select an action, an additional Action drop-down menu is
displayed. Select another action from this drop-down menu. The action that is already selected does not appear in the additional
Action drop-down menus. Also, the Remove link is displayed next to the selected action. Click this link to remove the selected
action.
•Delete
•Edit Policy: Read Cache — Change the read cache policy to one of the following options:
–No Read Ahead
–Read Ahead
–Adaptive Read Ahead
NOTE: Previous generations of PERC controllers support read policy settings of No Read Ahead, Read
Ahead, and Adaptive Read Ahead. With PERC 8 and PERC 9, the Read Ahead and Adaptive Read Ahead
settings are functionally equivalent at the controller level. For backward compatibility purposes, some
systems management interfaces and PERC 8 and 9 controllers still allow setting the read policy to Adaptive
Read Ahead. While it is possible to set Read Ahead or Adaptive Read Ahead on PERC 8 or PERC 9, there is
no functional dierence.
•Edit Policy: Write Cache — Change the write cache policy to one of the following options:
–Write Through
–Write Back
–Force Write Back
•Edit Policy: Disk Cache — Change the disk cache policy to one of the following options:
–Default
201

–Enabled
–Disabled
•Initialize: Fast — Updates the metadata on the physical disks so that all the disk space is available for future write
operations. The initialize option can be completed quickly because existing information on the physical disks is not erased,
although future write operations overwrites any information that remains on the physical disks.
•Initialize: Full — All existing data and le systems are erased.
NOTE: The Initialize: Full option is not applicable for PERC H330 controllers.
•Check Consistency — To check the consistency of a virtual disk, select Check Consistency from the corresponding drop-
down menu.
NOTE: Consistency check is not supported on drives set up in RAID0 mode.
•Encrypt Virtual Disk — Encrypts the virtual disk drive. If the controller is encryption capable, you can create, change or
delete the security keys.
NOTE: The Encrypt Virtual Disk option is available only if the virtual disk is created using the Self-Encrypting
Drive (SED) drives.
•Manage Dedicated Hotspares — Assign or unassign a physical disk as a dedicated hot spare. Only the valid dedicated hot
spares are displayed. If there are no valid dedicated hot spares, then this section does not appear in the drop-down menu.
For more information about these options, see the iDRAC Online Help.
4. From the Apply Operation Mode drop-down menu, select when you want to apply the settings.
5. Click Apply.
Based on the selected operation mode, the settings are applied.
Managing virtual disks using RACADM
Use the following commands to manage virtual disks:
• To delete virtual disk:
racadm storage deletevd:<VD FQDD>
• To initialize virtual disk:
racadm storage init:<VD FQDD> -speed {fast|full}
• To check consistency of virtual disks (not supported on RAID0):
racadm storage ccheck:<vdisk fqdd>
To cancel the consistency check:
racadm storage cancelcheck: <vdisks fqdd>
• To encrypt virtual disks:
racadm storage encryptvd:<VD FQDD>
• To assign or unassign dedicated hot spares:
racadm storage hotspare:<Physical Disk FQDD> -assign <option> -type dhs -vdkey: <FQDD of
VD>
<option>=ye
s
Assign hot spare
<Option>=no Unassign hot spare
Managing controllers
You can perform the following for controllers:
•Congure controller properties
• Import or auto import foreign conguration
• Clear foreign conguration
• Reset controller conguration
202

• Create, change, or delete security keys
Related links
Conguring controller properties
Importing or auto importing foreign conguration
Clearing foreign conguration
Resetting controller conguration
Supported controllers
Summary of supported features for storage devices
Converting a physical disk to RAID or non-RAID mode
Conguring controller properties
You can congure the following properties for the controller:
• Patrol read mode (auto or manual)
• Start or stop patrol read if patrol read mode is manual
• Patrol read uncongured areas
• Check consistency mode
• Copyback mode
• Load balance mode
• Check consistency rate
• Rebuild rate
• BGI rate
• Reconstruct rate
• Enhanced auto import foreign conguration
• Create or change security keys
You must have Login and Server Control privilege to congure the controller properties.
Patrol read mode considerations
Patrol read identies disk errors to avoid disk failures, data loss, or corruption.
The Patrol Read does not run on a physical disk in the following circumstances:
• The physical disk is not included in a virtual disk or assigned as a hot spare.
• The physical disk is included in a virtual disk that is undergoing one of the following:
– A rebuild
– A reconguration or reconstruction
– A background initialization
– A check consistency
In addition, the Patrol Read operation suspends during heavy I/O activity and resumes when the I/O is complete.
NOTE: For more information on how often the Patrol Read operation runs when in auto mode, see the respective
controller documentation.
NOTE: Patrol read mode operations such as Start and Stop are not supported if there are no virtual disks available in the
controller. Though you can invoke the operations successfully using the iDRAC interfaces, the operations fail when the
associated job is started.
203

Load balance
The Load Balance property provides the ability to automatically use both controller ports or connectors connected to the same
enclosure to route I/O requests. This property is available only on SAS controllers.
Bgi rate
On PERC controllers, background initialization of a redundant virtual disk begins automatically within 0 to 5 minutes after the virtual
disk is created. The background initialization of a redundant virtual disk prepares the virtual disk to maintain redundant data and
improves write performance. For example, after the background initialization of a RAID 5 virtual disk completes, the parity
information has been initialized. After the background initialization of a RAID 1 virtual disk completes, the physical disks are mirrored.
The background initialization process helps the controller identify and correct problems that may occur with the redundant data later.
In this regard, the background initialization process is similar to a check consistency. The background initialization should be allowed
to run to completion. If cancelled, the background initialization automatically restarts within 0 to 5 minutes. Some processes such as
read and write operations are possible while the background initialization is running. Other processes, such as creating a virtual disk,
cannot be run concurrently with a background initialization. These processes cause the background initialization to cancel.
The background initialization rate, congurable between 0% and 100%, represents the percentage of the system resources
dedicated to running the background initialization task. At 0%, the background initialization has the lowest priority for the controller,
takes the most time to complete, and is the setting with the least impact to system performance. A background initialization rate of
0% does not mean that the background initialization is stopped or paused. At 100%, the background initialization is the highest
priority for the controller. The background initialization time is minimized and is the setting with the most impact to system
performance.
Check consistency
The Check Consistency task veries the accuracy of the redundant (parity) information. This task only applies to redundant virtual
disks. When necessary, the Check Consistency task rebuilds the redundant data. If the virtual disk is in a Failed Redundancy state,
running a check consistency may be able to return the virtual disk to a Ready state.
The check consistency rate, congurable between 0% and 100%, represents the percentage of the system resources dedicated to
running the check consistency task. At 0%, the check consistency has the lowest priority for the controller, takes the most time to
complete, and is the setting with the least impact to system performance. A check consistency rate of 0% does not mean that the
check consistency is stopped or paused. At 100%, the check consistency is the highest priority for the controller. The check
consistency time is minimized and is the setting with the most impact to system performance.
Create or change security keys
When conguring the controller properties, you can create or change the security keys. The controller uses the encryption key to
lock or unlock access to SED. You can create only one encryption key for each encryption-capable controller. The security key is
managed using the Local Key Management (LKM) feature. LKM is used to generate the key ID and the password or key required to
secure the virtual disk. If you are using LKM, you must create the encryption key by providing the Security Key Identier and the
Passphrase.
This task is not supported on PERC hardware controllers running in HBA mode.
If you create the security key-in Add to Pending Operation mode and a job is not created, and then if you delete the security key, the
create security key pending operation is cleared.
Conguring controller properties using web interface
1. In the iDRAC web interface, go to Overview → Storage → Controllers → Setup.
The Setup Controllers page is displayed.
2. In the Congure Controller Properties section, from the Controller drop-down menu, select the controller that you want to
congure.
3. Specify the required information for the various properties.
204

The Current Value column displays the existing values for each property. You can modify this value by selecting the option from
the Action drop-down menu for each property.
For information about the elds, see the iDRAC Online Help.
4. From the Apply Operation Mode drop-down menu, select when you want to apply the settings.
5. Click Apply.
Based on the selected operation mode, the settings are applied.
Conguring controller properties using RACADM
• To set Patrol Read Mode:
racadm set storage.controller.<index>.PatrolReadMode {Automatic | Manual | Disabled}
• If Patrol read mode is set to manual, use the following commands to start and stop Patrol read Mode:
racadm storage patrolread:<Controller FQDD> -state {start|stop}
NOTE: Patrol read mode operations such as Start and Stop are not supported if there are no virtual disks available in
the controller. Though you can invoke the operations successfully using the iDRAC interfaces, the operations will fail
when the associated job is started.
• To specify the Check Consistency Mode, use Storage.Controller.CheckConsistencyMode object.
• To enable or disable the Copyback Mode, use Storage.Controller.CopybackMode object.
• To enable or disable the Load Balance Mode, use Storage.Controller.PossibleloadBalancedMode object.
• To specify the percentage of the system's resources dedicated to perform a check consistency on a redundant virtual disk, use
Storage.Controller.CheckConsistencyRate object.
• To specify the percentage of the controller's resources dedicated to rebuild a failed disk, use Storage.Controller.RebuildRate
object
• To specify the percentage of the controller's resources dedicated to perform the background initialization (BGI) of a virtual disk
after it is created, useStorage.Controller.BackgroundInitializationRate object
• To specify the percentage of the controller's resources dedicated to reconstruct a disk group after adding a physical disk or
changing the RAID level of a virtual disk residing on the disk group, use Storage.Controller.ReconstructRate object
• To enable or disable the enhanced auto import of foreign conguration for the controller, use
Storage.Controller.EnhancedAutoImportForeignCong object
• To create, modify, or delete security key to encrypt virtual drives:
racadm storage createsecuritykey:<Controller FQDD> -key <Key id> -passwd <passphrase>
racadm storage modifysecuritykey:<Controller FQDD> -key <key id> -oldpasswd <old
passphrase> -newpasswd <new passphrase>
racadm storage deletesecuritykey:<Controller FQDD>
Importing or auto importing foreign conguration
A foreign conguration is data residing on physical disks that have been moved from one controller to another. Virtual disks residing
on physical disks that have been moved are considered to be a foreign conguration.
You can import foreign congurations so that virtual disks are not lost after moving Physical Disks. A foreign conguration can be
imported only if it contains a virtual disk that is in either Ready or Degraded state or a hotspare that is dedicated to a virtual disk
which can be imported or is already present.
All of the virtual disk data must be present, but if the virtual disk is using a redundant RAID level, the additional redundant data is not
required.
For example, if the foreign conguration contains only one side of a mirror in a RAID 1 virtual disk, then the virtual disk is in a
Degraded state and can be imported. If the foreign conguration contains only one physical disk that was originally congured as a
RAID 5 using three physical disks, then the RAID 5 virtual disk is in a Failed state and cannot be imported.
In addition to virtual disks, a foreign conguration may consist of a physical disk that was assigned as a hot spare on one controller
and then moved to another controller. The Import Foreign Conguration task imports the new physical disk as a hot spare. If the
205

physical disk was set as a dedicated hot spare on the previous controller, but the virtual disk to which the hot spare was assigned is
no longer present in the foreign conguration, then the physical disk is imported as a global hot spare.
If any foreign congurations locked using Local Key manager (LKM) are Detected, then import foreign conguration operation is not
possible in iDRAC in this release. You must unlock the drives through CTRL-R and then continue to import foreign conguration from
iDRAC.
The Import Foreign Conguration task is only displayed when the controller has detected a foreign conguration. You can also
identify whether a physical disk contains a foreign conguration (virtual disk or hot spare) by checking the physical disk state. If the
physical disk state is Foreign, then the physical disk contains all or some portion of a virtual disk or has a hot spare assignment.
NOTE: The task of importing foreign conguration imports all virtual disks residing on physical disks that have been
added to the controller. If more than one foreign virtual disk is present, all the congurations are imported.
PERC9 controller provides support for auto import of foreign conguration without requiring user interactions. The auto import can
be enabled or disabled. If enabled, the PERC controller can auto import any foreign conguration detected without manual
intervention. If disabled the PERC does not auto import any foreign conguration.
You must have Login and Server Control privilege to import foreign congurations.
This task is not supported on PERC hardware controllers running in HBA mode.
NOTE: It is not recommended to remove an external enclosure cable while the operating system is running on the
system. Removing the cable could result in a foreign conguration when the connection is re-established.
You can manage foreign congurations in the following cases:
• All the physical disks in a conguration are removed and re-inserted.
• Some of the physical disks in a conguration are removed and re-inserted.
• All the physical disks in a virtual disk are removed, but at dierent times, and then re-inserted.
• The physical disks in a non-redundant virtual disk are removed.
The following constraints apply to the physical disks that are considered for import:
• The drive state of a physical disk can change from the time the foreign conguration is scanned to when the actual import
occurs. The foreign import occurs only on drives that are in the Uncongured Good state.
• Drives in the failed or oine state cannot be imported.
• The rmware does not allow you to import more than eight foreign congurations.
Importing foreign conguration using web interface
To import foreign conguration:
1. In the iDRAC Web interface, go to Overview → Storage → Controllers → Setup.
The Setup Controllers page is displayed.
2. In the Foreign Conguration section, from the Controller drop-down menu, select the controller that you want to congure.
3. From the Apply Operation Mode drop-down menu, select when you want to import.
4. Click Import Foreign Conguration.
Based on the selected operation mode, the conguration is imported.
To automatically import foreign congurations, in the Congure Controller Properties section, enable the Enhanced Auto
Import Foreign Cong option, select the Apply Operation Mode and click Apply.
NOTE: You must reboot the system after enabling Enhanced Auto Import Foreign Cong option for the foreign
congurations to be imported.
206

Importing foreign conguration using RACADM
To import foreign conguration:
racadm storage importconfig:<Controller FQDD>
For more information, see the iDRAC RACADM Command Line Reference Guide available at dell.com/idracmanuals.
Clearing foreign conguration
After moving a physical disk from one controller to another, you may nd that the physical disk contains all or some portion of a
virtual disk (foreign conguration). You can identify whether a previously used physical disk contains a foreign conguration (virtual
disk) by checking the physical disk state. If the physical disk state is Foreign, then the physical disk contains all or some portion of a
virtual disk. You can clear or erase the virtual disk information from the newly attached physical disks.
The Clear Foreign Conguration operation permanently erases all data residing on the physical disks that are added to the controller.
If more than one foreign virtual disk is present, all the congurations are erased. You may prefer to import the virtual disk rather than
destroy the data. An initialization must be performed to remove foreign data. If you have an incomplete foreign conguration which
cannot be imported, you can use the Clearing Foreign Conguration option to erase the foreign data on the physical disks.
Clearing foreign conguration using web interface
To clear the foreign conguration:
1. In the iDRAC web interface, go to Overview → Storage → Controllers → Setup.
The Setup Controllers page is displayed.
2. In the Foreign Conguration section, from the Controller drop-down menu, select the controller for which you want to clear
the foreign conguration.
3. From the Apply Operation Mode drop-down menu, select when you want to clear the data.
4. Click Clear.
Based on the selected operation mode, the virtual disks residing on the physical disk is erased.
Clearing foreign conguration using RACADM
To clear foreign conguration:
racadm storage clearconfig:<Controller FQDD>
For more information, see the iDRAC RACADM Command Line Reference Guide available at dell.com/idracmanuals.
Resetting controller conguration
You can reset the conguration for a controller. This operation deletes virtual disk drives and unassigns all hot spares on the
controller. It does not erase any data other than removing the disks from the conguration. Reset conguration also does not remove
any foreign congurations. The real-time support of this feature is available only in PERC 9.1 rmware. Reset conguration does not
erase any data. You may recreate the exact same conguration without an initialize operation which may result in the data being
recovered. You must have server control privilege.
NOTE: Resetting the controller conguration does not remove a foreign conguration. To remove a foreign conguration,
perform clear conguration operation.
Resetting controller conguration using web interface
To reset the controller conguration:
1. In the iDRAC Web interface, go to Overview → Storage → Controllers → Troubleshooting.
The Controllers Troubleshooting page is displayed.
2. From the Actions drop-down menu, select Reset Conguration for one or more controllers.
3. For each controller, from the Apply Operation Mode drop-down menu, select when you want to apply the settings.
4. Click Apply.
207

Based on the selected operation mode, the settings are applied.
Resetting controller conguration using RACADM
To reset the controller conguration:
racadm storage resetconfig:<Controller FQDD>
For more information, see the iDRAC RACADM Command Line Reference Guide available at dell.com/idracmanuals.
Switching the controller mode
On PERC 9.1 and later controllers, you can change the personality of the controller by switching the mode from RAID to HBA. The
controller operates similar to a HBA controller where the drivers are passed through the operating system. The controller mode
change is a staged operation and does not occur in real time. Before you change the mode of the controller from RAID to HBA,
ensure that:
• The RAID controller supports the controller mode change. The option to change the controller mode is not available on
controllers where the RAID personality requires a license.
• All virtual disks must be deleted or removed.
• Hot spares must be deleted or removed.
• Foreign congurations must be deleted or cleared.
• All physical disks that are in a failed state, must be removed.
• Any local security key associated with SEDs must be deleted.
• The controller must not have preserved cache.
• You have server control privileges to switch the controller mode.
NOTE: Ensure that you back up the foreign conguration, security key, virtual disks, and hot spares before you switch
the mode as the data is deleted.
NOTE: Ensure that a CMC license is available for PERC FD33xS and FD33xD storage sleds before you change the
controller mode. For more information on CMC license for the storage sleds, see the
Dell Chassis Management Controller
Version 1.2 for PowerEdge FX2/FX2s User's Guide
available at dell.com/support/manuals.
Exceptions while switching the controller mode
The following list provides the exceptions while setting the controller mode using the iDRAC interfaces such as web interface,
RACADM, and WS-MAN:
• If the PERC controller is in RAID mode, you must clear any virtual disks, hot spares, foreign congurations, controller keys, or
preserved cache before changing it to HBA mode.
• You cannot congure other RAID operations while setting the controller mode. For example, if the PERC is in RAID mode and you
set the pending value of the PERC to HBA mode, and you try to set the BGI attribute, the pending value is not initiated.
• When you switch the PERC controller from HBA to RAID mode, the drives remain in Non-RAID state and are not automatically
set to Ready state. Additionally, the RAIDEnhancedAutoImportForeignCong attribute is automatically set to Enabled.
The following list provides the exceptions while setting the controller mode using the Server Conguration Prole feature using the
WS-MAN or RACADM interface:
• Server Conguration Prole feature allows you to congure multiple RAID operations along with setting the controller mode. For
example, if the PERC controller is in HBA mode, you can edit the export xml to change the controller mode to RAID, convert
drives to ready and create a virtual disk.
• While changing the mode from RAID to HBA, the RAIDaction pseudo attribute is set to update (default behavior). The attribute
runs and creates a virtual disk which fails. The controller mode is changed, however, the job is completed with errors. To avoid
this issue, you must comment out the RAIDaction attribute in the XML le.
• When the PERC controller is in HBA mode, if you run import preview on export xml which is edited to change controller mode to
RAID, and try creating a VD, the virtual disk creation fails. Import preview does not support validating stacking RAID operations
with changing controller mode.
208

Switching the controller mode using the iDRAC web interface
To switch the controller mode, perform the following steps:
1. In the iDRAC web interface, click Overview → Storage → Controllers.
2. On the Controllers page, click Setup → Controller Mode.
The Current Value column displays the current setting of the controller.
3. From the drop-down menu, select the controller mode you want to switch to, and click Apply.
Reboot the system for the change to take eect.
Switching the controller mode using RACADM
To switch the controller mode using RACADM, run the following commands.
• To view the current mode of the controller:
$ racadm get Storage.Controller.1.RequestedControllerMode[key=<Controller_FQDD>]
The following output is displayed:
RequestedControllerMode = NONE
• To set the controller mode as HBA:
$ racadm set Storage.Controller.1.RequestedControllerMode HBA [Key=<Controller_FQDD>]
For more information, see the iDRAC RACADM Command Line Interface Reference Guide available at dell.com/idracmanuals.
12 Gbps SAS HBA adapter operations
The non-RAID controllers are the HBAs that do not have few RAID capabilities. They do not support virtual disks.
iDRAC interface supports only 12 Gbps SAS HBA controller and HBA330 internal controller in this release.
You can perform the following for non-RAID controllers:
• View controller, physical disks, and enclosure properties as applicable for the non-RAID controller. Also, view EMM, fan, power
supply unit, and temperature probe properties associated with the enclosure. The properties are displayed based on the type of
controller.
• View software and hardware inventory information.
• Update rmware for enclosures behind the 12 Gbps SAS HBA controller (staged)
• Monitor the polling or polling frequency for physical disk SMART trip status when there is change detected
• Monitor the physical disks hot plug or hot removal status
• Blink or unblink LEDs
NOTE:
• You must perform Collect System Inventory On Reboot (CSIOR) operation before inventorying or monitoring the non-RAID
controllers.
• Reboot the system after performing a rmware update.
• Real-time monitoring for SMART enabled drives and SES enclosure sensors is only done for the 12 Gbps SAS HBA
controllers and HBA330 internal controllers.
Related links
Inventorying and monitoring storage devices
Viewing system inventory
Updating device rmware
Monitoring predictive failure analysis on drives
Blinking or unblinking component LEDs
209

Monitoring predictive failure analysis on drives
Storage management supports Self Monitoring Analysis and Reporting Technology (SMART) on physical disks that are SMART-
enabled.
SMART performs predictive failure analysis on each disk and sends alerts if a disk failure is predicted. The controllers check physical
disks for failure predictions and, if found, pass this information to iDRAC. iDRAC immediately logs an alert.
Controller operations in non-RAID (HBA) mode
If the controller is in non-RAID mode (HBA mode), then:
• Virtual disks or hot spares are not available.
• Security state of the controller is disabled.
• All physical disks are in non-RAID mode.
You can perform the following operations if the controller is in non-RAID mode:
• Blink/unblink the physical disk.
•Congure all properties including the following:
– Load balanced mode
– Check consistency mode
– Patrol read mode
– Copyback mode
– Controller boot mode
– Enhanced auto import foreign conguration
– Rebuild rate
– Check consistency rate
– Reconstruct rate
– BGI rate
– Enclosure or backplane mode
– Patrol read uncongured areas
• View all properties that are applicable to a RAID controller expect for virtual disks.
• Clear foreign conguration
NOTE: If an operation is not supported in non-RAID mode, an error message is displayed.
You cannot monitor the enclosure temperature probes, fans, and power supplies when the controller is in non-RAID mode.
Running RAID conguration jobs on multiple storage controllers
While performing operations on more than two storage controllers from any supported iDRAC interface, make sure to:
• Run the jobs on each controller individually. Wait for each job to complete before starting the conguration and job creation on
the next controller.
• Schedule multiple jobs to run at a later time using the scheduling options.
Managing PCIe SSDs
Peripheral Component Interconnect Express (PCIe) solid-state device (SSD) is a high-performance storage device designed for
solutions requiring low latency, high Input Output Operations per Second (IOPS), and enterprise class storage reliability and
serviceability. The PCIe SSD is designed based on Single Level Cell (SLC) and Multi-Level Cell (MLC) NAND ash technology with a
high-speed PCIe 2.0 or PCIe 3.0 compliant interface. iDRAC 2.20.20.20 and later versions support Half-Height Half-Length (HHHL)
210

PCIe SSD cards on Dell’s 13th generation of PowerEdge rack and tower servers and Dell PowerEdge R920 servers. The HHHL SSD
card can be directly plugged in to the PCI slot in the servers that do not have PCIe SSD supported backplanes. You can also use
these cards on servers with supported backplanes.
Using iDRAC interfaces, you can view and congure NVMe PCIe SSDs.
The key features of PCIe SSD are:
• Hot plug capability
• High-performance device
The PCIe SSD subsystem consists of the Backplane, PCIe Extender card which is attached to the backplane of the system and
provides PCIe connectivity for up to four or eight PCIe SSDs at the front of the chassis and the PCIe SSDs.
You can perform the following operations for PCIe SSDs:
• Inventory and remotely monitor the health of PCIe SSDs in the server
• Prepare to remove the PCIe SSD
• Securely erase the data
• Blink or unblink the device LED
You can perform the following operations for HHHL SSDs:
• Inventory and real-time monitoring of the HHHL SSD in the server
• Drive status reporting such as Online, Failed, and Oine
• Failed card reporting and logging in iDRAC and OMSS
• Securely erasing the data and removing the card
• TTY logs reporting
NOTE: Hot plug capability, prepare to remove, and blink or unblink the device LED is not applicable for HHHL PCIe SSD
devices.
Related links
Inventorying and monitoring PCIe SSDs
Preparing to remove PCIe SSD
Erasing PCIe SSD device data
Inventorying and monitoring PCIe SSDs
The following inventory and monitoring information is available for PCIe SSDs:
• Hardware information:
– PCIe SSD Extender card
– PCIe SSD Backplane
If the system has a dedicated PCIe backplane, two FQDDs are displayed. One FQDD is for regular drives and the other is for
SSDs. If the backplane is shared (universal), only one FQDD is displayed.
• Software inventory includes only the rmware version for the PCIe SSD.
Inventorying and monitoring PCIe SSDs using web interface
To inventory and monitor PCIe SSD devices, in the iDRAC web interface, go to Overview → Storage → Physical Disks. The
Properties page is displayed. For PCIe SSDs, the Name column displays PCIe SSD. Expand to view the properties.
Inventorying and monitoring PCIe SSDs using RACADM
Use the racadm storage get controllers:<PcieSSD controller FQDD> command to inventory and monitor PCIe
SSDs.
211

To view all PCIe SSD drives:
racadm storage get pdisks
To view PCIe extender cards:
racadm storage get controllers
To view PCIe SSD backplane information:
racadm storage get enclosures
NOTE: For all the mentioned commands, PERC devices are also displayed.
For more information, see the iDRAC RACADM Command Line Reference Guide available at dell.com/idracmanuals.
Preparing to remove PCIe SSD
PCIe SSDs support orderly hot swap allowing you to add or remove a device without halting or rebooting the system in which the
devices are installed. To prevent data loss, you must use the Prepare to Remove operation before physically removing a device.
Orderly hot swap is supported only when PCIe SSDs are installed in a supported system running a supported operating system. To
ensure that you have the correct conguration for your PCIe SSD, see the system-specic owner's manual.
The Prepare to Remove operation is not supported for PCIe SSDs on the VMware vSphere (ESXi) systems and HHHL PCIe SSD
devices.
NOTE: Prepare to Remove operation is supported on systems with ESXi 6.0 with iDRAC Service Module version 2.1 or
higher.
The Prepare to Remove operation can be performed in real-time using iDRAC Service Module.
The Prepare to Remove operation stops any background activity and any ongoing I/O activity so that device can be removed safely.
It causes the status LEDs on the device to blink. You can safely remove the device from the system under the following conditions
after you initiate the Prepare to Remove operation:
• The PCIe SSD is blinking the safe to remove LED pattern.
• The PCIe SSD is no longer accessible by the system.
Before preparing the PCIe SSD for removal, ensure that:
• iDRAC Service Module is installed.
• Lifecycle Controller is enabled.
• You have Server Control and Login privileges.
Preparing to remove PCIe SSD using web interface
To prepare the PCIe SSD for removal:
1. In the iDRAC Web interface, go to Overview → Storage → Physical Disks → Setup.
The Setup Physical Disk page is displayed.
2. From the Controller drop-down menu, select the extender to view the associated PCIe SSDs.
3. From the drop-down menus, select Prepare to Remove for one or more PCIe SSDs.
If you have selected Prepare to Remove and you want to view the other options in the drop-down menu, then select Action
and then click the drop-down menu to view the other options.
NOTE: Ensure that iSM is installed and running to perform the preparetoremove operation.
4. From the Apply Operation Mode drop-down menu, select Apply Now to apply the actions immediately.
If there are jobs to be completed, then this option is grayed-out.
212

NOTE: For PCIe SSD devices, only the Apply Now option is available. This operation is not supported in staged
mode.
5. Click Apply.
If the job is not created, a message indicating that the job creation was not successful is displayed. Also, the message ID and the
recommended response action is displayed.
If the job is created successfully, a message indicating that the job ID is created for the selected controller is displayed. Click Job
Queue to view the progress of the job in the Job Queue page.
If pending operation is not created, an error message is displayed. If pending operation is successful and job creation is not
successful, then an error message is displayed.
Preparing to remove PCIe SSD using RACADM
To prepare the PCIeSSD drive for removal:
racadm storage preparetoremove:<PCIeSSD FQDD>
To create the target job after executing preparetoremove command:
racadm jobqueue create <PCIe SSD FQDD> -s TIME_NOW --realtime
To query the job ID returned:
racadm jobqueue view -i <job ID>
For more information, see the iDRAC RACADM Command Line Reference Guide available at dell.com/idracmanuals.
Erasing PCIe SSD device data
Secure Erase permanently erases all data present on the disk. Performing a Cryptographic Erase on an PCIe SSD overwrites all
blocks and results in permanent loss of all data on the PCIe SSD. During Cryptographic Erase, the host is unable to access the PCIe
SSD. The changes are applied after system reboot.
If the system reboots or experiences a power loss during cryptographic erase, the operation is canceled. You must reboot the system
and restart the process.
Before erasing PCIe SSD device data, make sure that:
• Lifecycle Controller is enabled.
• You have Server Control and Login privileges.
NOTE:
• Erasing PCIe SSDs can only be performed as a staged operation.
• After the drive is erased, it displays in the operating system as online but it is not initialized. You must initialize and format
the drive before using it again.
• After you hot-plug a PCIe SSD, it may take several seconds to appear on the web interface.
• Secure erase feature is not supported for hot-plugged PCIe SSDs.
Erasing PCIe SSD device data using web interface
To erase the data on the PCIe SSD device:
1. In the iDRAC Web interface, go to Overview → Storage → Physical Disks → Setup.
The Setup Physical Disk page is displayed.
2. From the Controller drop-down menu, select the controller to view the associated PCIe SSDs.
3. From the drop-down menus, select Secure Erase for one or more PCIe SSDs.
If you have selected Secure Erase and you want to view the other options in the drop-down menu, then select Action and then
click the drop-down menu to view the other options.
4. From the Apply Operation Mode drop-down menu, select one of the following options:
213

•At Next Reboot — Select this option to apply the actions during the next system reboot. This is the default option for
PERC 8 controllers.
•At Scheduled Time — Select this option to apply the actions at a scheduled day and time:
–Start Time and End Time — Click the calendar icons and select the days. From the drop-down menus, select the time.
The action is applied between the start time and end time.
– From the drop-down menu, select the type of reboot:
* No Reboot (Manually Reboot System)
* Graceful Shutdown
* Force Shutdown
* Power Cycle System (cold boot)
NOTE: For PERC 8 or earlier controllers, Graceful Shutdown is the default option. For PERC 9 controllers,
No Reboot (Manually Reboot System) is the default option.
5. Click Apply.
If the job is not created, a message indicating that the job creation was not successful is displayed. Also, the message ID and the
recommended response action is displayed.
If the job is created successfully, a message indicating that the job ID is created for the selected controller is displayed. Click Job
Queue to view the progress of the job in the Job Queue page.
If pending operation is not created, an error message is displayed. If pending operation is successful and job creation is not
successful, then an error message is displayed.
Erasing PCIe SSD device data using RACADM
To securely erase a PCIe SSD device:
racadm storage secureerase:<PCIeSSD FQDD>
To create the target job after executing the secureerase command:
racadm jobqueue create <PCIe SSD FQDD> -s TIME_NOW -e <start_time>
To query the job ID returned:
racadm jobqueue view -i <job ID>
For more information, see the iDRAC RACADM Command Line Reference Guide available at dell.com/idracmanuals.
Managing enclosures or backplanes
You can perform the following for enclosures or backplanes:
• View properties
•Congure universal mode or split mode
• View slot information (universal or shared)
• Set SGPIO mode
Related links
Summary of supported features for storage devices
Supported enclosures
Conguring backplane mode
Viewing universal slots
Setting SGPIO mode
Conguring backplane mode
The Dell 13th generation PowerEdge servers supports a new internal storage topology, where two storage controllers (PERCs) can
be connected to a set of internal drives through a single expander. This conguration is used for high performance mode with no
214

failover or High Availability (HA) functionality. The expander splits the internal drive array between the two storage controllers. In this
mode, virtual disk creation only displays the drives connected to a particular controller. There are no licensing requirements for this
feature. This feature is supported only on a few systems.
Backplane supports the following modes:
•Unied mode —This is the default mode. The primary PERC controller has access to all the drives connected to the backplane
even if a second PERC controller is installed.
• Split mode — One controller has access to the rst 12 drives and the second controller has access to the last 12 drives. The
drives connected to the rst controller are numbered 0-11 while the drives connected to the second controller are numbered
12-23.
• Split mode 4:20 — One controller has access to the rst 4 drives and the second controller has access to the last 20 drives. The
drives connected to the rst controller are numbered 0-3 while the drives connected to the second controller are numbered
4-23.
• Split mode 8:16 — One controller has access to the rst 8 drives and the second controller has access to the last 16 drives. The
drives connected to the rst controller are numbered 0-7 while the drives connected to the second controller are numbered 8-23.
• Split mode 16:8 — One controller has access to the rst 16 drives and the second controller has access to the last 8 drives. The
drives connected to the rst controller are numbered 0-15 while the drives connected to the second controller are numbered
16-23.
• Split mode 20:4 — One controller has access to the rst 20 drives and the second controller has access to the last 4 drives. The
drives connected to the rst controller are numbered 0-19 while the drives connected to the second controller are numbered
20-23.
• Information Not Available — Controller information is not available.
iDRAC allows the split mode setting if the expander has the capability to support the conguration. Ensure that you enable this
mode prior to installing the second controller. iDRAC performs a check for expander capability prior to allowing this mode to be
congured and does not check whether the second PERC controller is present.
To modify the setting, you must have Server Control privilege.
If any other RAID operations are in pending state or any RAID job is scheduled, you cannot change the backplane mode. Similarly, if
this setting is pending, you cannot schedule other RAID jobs.
NOTE:
• Warning messages are displayed when the setting is being changed as there is a possibility of data loss.
• LC Wipe or iDRAC reset operations do not change the expander setting for this mode.
• This operation is supported only in real-time and not staged.
• You can change the backplane conguration multiple times.
• The backplane splitting operation can cause data loss or foreign conguration if the drive association changes from one
controller to another controller.
• During the backplane splitting operation, the RAID conguration may be impacted depending on the drive association.
Any change in this setting only takes eect after a system power reset. If you change from Split mode to Unied, an error message
is displayed on the next boot as the second controller does not see any drives. Also, the rst controller will see a foreign
conguration. If you ignore the error, the existing virtual disks are lost.
Conguring backplane mode using web interface
To congure backplane mode using iDRAC web interface:
1. In the iDRAC web interface, go to Overview → Storage → Enclosures → Setup
The Enclosure Setup page is displayed.
2. From the Controller drop-down menu, select the controller to congure its associated enclosures.
3. In the Value column, select the required mode for the required backplane or enclosure:
•Unied Mode
• Split Mode
215

• Split Mode 4:20
• Split Mode 8:16
• Split Mode 16:8
• Split Mode 20:4
• Information Not Available
4. From the Apply Operation Mode drop-down menu, select Apply Now to apply the actions immediately, and then click Apply.
A job ID is created.
5. Go to the Job Queue page and verify that it displays the status as Completed for the job.
6. Power cycle the system for the setting to take eect.
Conguring enclosure using RACADM
To congure the enclosure or backplane, use the set command with the objects in BackplaneMode.
For example, to set the BackplaneMode attribute to split mode:
1. Run the following command to view the current backplane mode:
racadm get storage.enclosure.1.backplanecurrentmode
The output is:
BackplaneCurrentMode=UnifiedMode
2. Run the following command to view the requested mode:
racadm get storage.enclosure.1.backplanerequestedmode
The output is:
BackplaneRequestedMode=None
3. Run the following command to set the requested backplane mode to split mode:
racadm set storage.enclosure.1.backplanerequestedmode "splitmode"
The message is displayed indicating that the command is successful.
4. Run the following command to verify if the backplanerequestedmode attribute is set to split mode:
racadm get storage.enclosure.1.backplanerequestedmode
The output is:
BackplaneRequestedMode=None (Pending=SplitMode)
5. Run storage get controllers command and note down the controller instance ID.
6. Run the following command to create a job:
racadm jobqueue create <controller instance ID> -s TIME_NOW --realtime
A job ID is returned.
7. Run the following command to query the job status:
racadm jobqueue view -i JID_xxxxxxxx
where, JID_xxxxxxxx is the job ID from step 6.
The status is displayed as Pending.
Continue to query the job ID until you view the Completed status (this process may take up to three minutes).
8. Run the following command to view the backplanerequestedmode attribute value:
racadm get storage.enclosure.1.backplanerequestedmode
The output is:
BackplaneRequestedMode=SplitMode
9. Run the following command to cold reboot the server:
racadm serveraction powercycle
216

10. After the system completes POST and CSIOR, type the following command to verify the backplanerequestedmode:
racadm get storage.enclosure.1.backplanerequestedmode
The output is:
BackplaneRequestedMode=None
11. Run the following to verify is the backplane mode is set to split mode:
racadm get storage.enclosure.1.backplanecurrentmode
The output is:
BackplaneCurrentMode=SplitMode
12. Run the following command and verify that only 0–11 drives are displayed:
racadm storage get pdisks
For more information about the RACADM commands, see the iDRAC RACADM Command Line Interface Reference Guide
available at dell.com/idracmanuals.
Viewing universal slots
Some 13th generation PowerEdge server backplanes supports both SAS/SATA and PCIe SSD drives in the same slot. These slots are
called universal slots and are wired to the primary storage controller (PERC) and a PCIe extender card. The backplane rmware
provides information about the slots that support this feature. The backplane supports SAS/SATA disks or PCIe SSDs. Typically, the
four higher number slots are universal. For example, in a universal backplane that supports 24 slots, slots 0-19 support only SAS/
SATA disks while slots 20-23 support either SAS/SATA or PCIe SSD.
The roll-up health status for the enclosure provides the combined health status for all the drives in the enclosure. The enclosure link
on the Topology page displays the entire enclosure information irrespective of which controller it is associated with. Because two
storage controllers (PERC and PCIe extender) can be connected to the same backplane, only the backplane associated with the
PERC controller is displayed in System Inventory page.
In the Storage → Enclosures → Properties page, the Physical Disks Overview section displays the following:
•Slot Empty — If a slot is empty.
•PCIe Capable — If there are no PCIe capable slots, this column is not displayed.
•Bus Protocol — If it is a universal backplane with PCIe SSD installed in one of the slots, this column displays PCIe.
•Hotspare — This column is not applicable for PCIe SSD.
NOTE: Hot swapping is supported for universal slots. If you want to remove a PCIe SSD drive and swap it with a SAS/
SATA drive, ensure that you rst complete the PrepareToRemove task for the PCIe SSD drive. If you do not perform this
task, the host operating system may have issues such as a blue screen, kernel panic, and so on.
Setting SGPIO mode
The storage controller can connect to the backplane in I2C mode (default setting for Dell backplanes) or Serial General Purpose
Input/Output (SGPIO) mode. This connection is required for blinking LEDs on the drives. Dell PERC controllers and backplane
support both these modes. To support certain channel adapters, the backplane mode must be changed SGPIO mode.
The SGPIO mode is only supported for passive backplanes. It is not supported for expander-based backplanes or passive backplanes
in downstream mode. Backplane rmware provides information on capability, current state, and requested state.
After LC wipe operation or iDRAC reset to default, the SGPIO mode is reset to disabled state. It compares the iDRAC setting with
the backplane setting. If the backplane is set to SGPIO mode, iDRAC changes its setting to match the backplane setting.
Server power cycle is required for any change in setting to take eect.
You must have Server Control privilege to modify this setting.
217

NOTE: You cannot set the SGPIO mode using iDRAC Web interface.
Setting SGPIO mode using RACADM
To congure the SGPIO mode, use the set command with the objects in the SGPIOMode group.
If it is set to disabled, it is I2C mode. If enabled, it is set to SGPIO mode.
For more information, see the iDRAC RACADM Command Line Interface Reference Guide available at dell.com/idracmanuals.
Choosing operation mode to apply settings
While creating and managing virtual disks, setting up physical disks, controllers, and enclosures or resetting controllers, before you
apply the various settings, you must select the operation mode. That is, specify when you want to apply the settings:
• Immediately
• During the next system reboot
• At a scheduled time
• As a pending operation to be applied as a batch as part of a single job.
Choosing operation mode using web interface
To select the operation mode to apply the settings:
1. You can select the operation mode on when you are on any of the following pages:
•Overview → Storage → Physical Disks → Setup.
•Overview → Storage → Virtual Disks → Create
•Overview → Storage → Virtual Disks → Manage
•Overview → Storage → Controllers → Setup
•Overview → Storage → Controllers → Troubleshooting
•Overview → Storage → Enclosures → Setup
•Overview → Storage → Pending Operations
2. Select one of the following from the Apply Operation Mode drop-down menu:
•Apply Now — Select this option to apply the settings immediately. This option is available for PERC 9 controllers only. If
there are jobs to be completed, then this option is grayed-out. This job take at least 2 minutes to complete.
•At Next Reboot — Select this option to apply the settings during the next system reboot. This is the default option for
PERC 8 controllers.
•At Scheduled Time — Select this option to apply the settings at a scheduled day and time:
–Start Time and End Time — Click the calendar icons and select the days. From the drop-down menus, select the time.
The settings are applied between the start time and end time.
– From the drop-down menu, select the type of reboot:
* No Reboot (Manually Reboot System)
* Graceful Shutdown
* Force Shutdown
* Power Cycle System (cold boot)
NOTE: For PERC 8 or earlier controllers, Graceful Shutdown is the default option. For PERC 9 controllers,
No Reboot (Manually Reboot System) is the default option.
•Add to Pending Operations — Select this option to create a pending operation to apply the settings. You can view all
pending operations for a controller in the Overview → Storage → Pending Operations page.
218

NOTE:
• The Add to Pending Operations option in not applicable for the Pending Operations page and for PCIe SSDs in the
Physical Disks → Setup page.
• Only the Apply Now option is available on the Enclosure Setup page.
3. Click Apply.
Based on the operation mode selected, the settings are applied.
Choosing operation mode using RACADM
To select the operation mode, use the jobqueue command.
For more information, see the iDRAC RACADM Command Line Reference Guide available at dell.com/idracmanuals.
Viewing and applying pending operations
You can view and commit all pending operations for the storage controller. All the settings are either applied at once, during the next
reboot, or at a scheduled time based on the selected options. You can delete all the pending operations for a controller. You cannot
delete individual pending operations.
Pending Operations are created on the selected components (controllers, enclosures, physical disks, and virtual disks).
Conguration jobs are created only on controller. In case of PCIe SSD, job is created on PCIe SSD disk and not on the PCIe Extender.
Viewing, applying, or deleting pending operations using web interface
1. In the iDRAC web interface, go to Overview → Storage → Pending Operations.
The Pending Operations page is displayed.
2. From the Component drop-down menu, select the controller for which you want to view, commit, or delete the pending
operations.
The list of pending operations is displayed for the selected controller.
NOTE:
• Pending operations are created for import foreign conguration, clear foreign conguration, security key operations,
and encrypt virtual disks. But, they are not displayed in the Pending Operations page and in the Pending Operations
pop-up message.
• Jobs for PCIe SSD cannot be created from the Pending Operations page
3. To delete the pending operations for the selected controller, click Delete All Pending Operations.
4. From the drop-down menu, select one of the following and click Apply to commit the pending operations:
•Apply Now — Select this option to commit all the operations immediately. This option is available for PERC 9 controllers
with the latest rmware versions.
•At Next Reboot — Select this option to commit all the operations during the next system reboot. This is the default option
for PERC 8 controllers. This option is applicable for PERC 8 and later versions.
•At Scheduled Time — Select this option to commit the operations at a scheduled day and time. This option is applicable for
PERC 8 and later versions.
–Start Time and End Time — Click the calendar icons and select the days. From the drop-down menus, select the time.
The action is applied between the start time and end time.
– From the drop-down menu, select the type of reboot:
* No Reboot (Manually Reboot System)
* Graceful Shutdown
* Force Shutdown
219

* Power Cycle System (cold boot)
NOTE: For PERC 8 or earlier controllers, Graceful Shutdown is the default option. For PERC 9 controllers,
No Reboot (Manually Reboot System) is the default option.
5. If the commit job is not created, a message indicating that the job creation was not successful is displayed. Also, the message ID
and the recommended response action are displayed.
6. If the commit job is created successfully, a message indicating that the job ID is created for the selected controller is displayed.
Click Job Queue to view the progress of the job in the Job Queue page.
If the clear foreign conguration, import foreign conguration, security key operations, or encrypt virtual disk operations are in
pending state, and if these are the only operations pending, then you cannot create a job from the Pending Operations page.
You must perform any other storage conguration operation or use RACADM or WSMAN to create the required conguration
job on the required controller.
You cannot view or clear pending operations for PCIe SSDs in the Pending Operations page. Use the racadm command to clear
the pending operations for PCIe SSDs.
Viewing and applying pending operations using RACADM
To apply pending operations, use the jobqueue command.
For more information, see the iDRAC RACADM Command Line Reference Guide available at dell.com/idracmanuals.
Storage devices — apply operation scenarios
Case 1: selected an apply operation (apply now, at next reboot, or at scheduled time) and there are no existing pending
operations
If you have selected Apply Now, At Next Reboot, or At Scheduled Time and then clicked Apply, rst the pending operation is
created for the selected storage conguration operation.
• If the pending operation is successful and there are no prior existing pending operations, then the job is created. If the job is
created successfully, a message indicating that the job ID is created for the selected device is displayed. Click Job Queue to view
the progress of the job in the Job Queue page. If the job is not created, a message indicating that the job creation was not
successful is displayed. Also, the message ID and the recommended response action are displayed.
• If the pending operation creation is unsuccessful and there are no prior existing pending operations, an error message with ID and
recommended response action is displayed.
Case 2: selected an apply operation (apply now, at next reboot, or at scheduled time) and there are existing pending operations
If you have selected Apply Now, At Next Reboot, or At Scheduled Time and then clicked Apply, rst the pending operation is
created for the selected storage conguration operation.
• If the pending operation is created successfully and if there are existing pending operations, then a message is displayed.
– Click the View Pending Operations link to view the pending operations for the device.
– Click Create Job to create job for the selected device. If the job is created successfully, a message indicating that the job ID
is created for the selected device is displayed. Click Job Queue to view the progress of the job in the Job Queue page. If the
job is not created, a message indicating that the job creation was not successful is displayed. Also, the message ID and the
recommended response action is displayed.
– Click Cancel to not create the job and remain on the page to perform more storage conguration operations.
• If the pending operation is not created successfully and if there are existing pending operations, then an error message is
displayed.
– Click Pending Operations to view the pending operations for the device.
– Click Create Job For Successful Operations to create the job for the existing pending operations. If the job is created
successfully, a message indicating that the job ID is created for the selected device is displayed. Click Job Queue to view the
220

progress of the job in the Job Queue page. If the job is not created, a message indicating that the job creation was not
successful is displayed. Also, the message ID and the recommended response action are displayed.
– Click Cancel to not create the job and remain on the page to perform more storage conguration operations.
Case 3: selected add to pending operations and there are no existing pending operations
If you have selected Add to Pending Operations and then clicked Apply, rst the pending operation is created for the selected
storage conguration operation.
• If the pending operation is created successfully and if there are no existing pending operations, then an information message is
displayed:
– Click OK to remain on the page to perform more storage conguration operations.
– Click Pending Operations to view the pending operations for the device. Until the job is created on the selected controller,
these pending operations are not applied.
• If the pending operation is not created successfully and if there are no existing pending operations, then an error message is
displayed.
Case 4: selected add to pending operations and there are prior existing pending operations
If you have selected Add to Pending Operations and then clicked Apply, rst the pending operation is created for the selected
storage conguration operation.
• If the pending operation is created successfully and if there are existing pending operations, then an information message is
displayed:
– Click OK to remain on the page to perform more storage conguration operations.
– Click Pending Operations to view the pending operations for the device.
• If the pending operation is not created successfully and if there are existing pending operations, then an error message is
displayed.
– Click OK to remain on the page to perform more storage conguration operations.
– Click Pending Operations to view the pending operations for the device.
NOTE:
• At any time, if you do not see the option to create a job on the storage conguration pages, go to Storage Overview →
Pending Operations page to view the existing pending operations and to create the job on the required controller.
• Only cases 1 and 2 are applicable for PCIe SSD. You cannot view the pending operations for PCIe SSDs and hence Add to
Pending Operations option is not available. Use racadm command to clear the pending operations for PCIe SSDs.
Blinking or unblinking component LEDs
You can locate a physical disk, virtual disk drive and PCIe SSDs within an enclosure by blinking one of the Light Emitting Diodes
(LEDs) on the disk.
You must have Login privilege to blink or unblink an LED.
The controller must be real-time conguration capable. The real-time support of this feature is available only in PERC 9.1 rmware
and later.
NOTE: Blink or unblink is not supported for servers without backplane.
Blinking or unblinking component LEDs using web interface
To blink or unblink a component LED:
1. In the iDRAC Web interface, go to any of the following pages as per your requirement:
221

•Overview → Storage → Identify - Displays the Identify Component LEDs page where you can blink or unblink the physical
disks, virtual disks, and PCIe SSDs.
•Overview → Storage → Physical Disks → Identify– Displays the Identify Physical Disks page where you can blink or
unblink the physical disks and PCIe SSDs.
•Overview → Storage → Virtual Disks → Identify- Displays the Identify Virtual Disks page where you can blink or unblink
the virtual disks.
2. If you are on the Identify Component LED page:
• Select or deselect all component LEDs — Select the Select/Deselect All option and click Blink to start blinking the
component LEDs. Similarly, click Unblink to stop blinking the component LEDs.
• Select or deselect individual component LEDs — Select one or more component(s) and click Blink to start blinking the
selected component LED(s). Similarly, click Unblink to stop blinking the component LEDs.
3. If you are on the Identify Physical Disks page:
• Select or deselect all physical disk drives or PCIe SSDs — Select the Select/Deselect All option and click Blink to start
blinking all the physical disk drives and the PCIe SSDs. Similarly, click Unblink to stop blinking the LEDs.
• Select or deselect individual physical disk drives or PCIe SSDs — Select one or more physical disk drives and click Blink to
start blinking the LEDs for the physical disk drives or the PCIe SSDs. Similarly, click Unblink to stop blinking the LEDs.
4. If you are on the Identify Virtual Disk page:
• Select or deselect all virtual disks — Select the Select/Deselect All option and click Blink to start blinking the LEDs for all
the virtual disks. Similarly, click Unblink to stop blinking the LEDs.
• Select or deselect individual virtual disks — Select one or more virtual disks and click Blink to start blinking the LEDs for the
virtual disks. Similarly, click Unblink to stop blinking the LEDs.
If the blink or unblink operation is not successful, error messages are displayed.
Blinking or unblinking component LEDs using RACADM
To blink or unblink component LEDs, use the following commands:
racadm storage blink:<PD FQDD, VD FQDD, or PCIe SSD FQDD>
racadm storage unblink:<PD FQDD, VD FQDD, or PCIe SSD FQDD>
For more information, see the iDRAC RACADM Command Line Reference Guide available at dell.com/idracmanuals.
222

14
Conguring and using virtual console
You can use the virtual console to manage a remote system using the keyboard, video, and mouse on your management station to
control the corresponding devices on a managed server. This is a licensed feature for rack and tower servers. It is available by default
in blade servers.
The key features are:
• A maximum of six simultaneous Virtual Console sessions are supported. All the sessions view the same managed server console
simultaneously.
• You can launch virtual console in a supported Web browser by using Java, ActiveX, or HTML5 plug-in.
• When you open a Virtual Console session, the managed server does not indicate that the console has been redirected.
• You can open multiple Virtual Console sessions from a single management station to one or more managed systems
simultaneously.
• You cannot open two virtual console sessions from the management station to the managed server using the same plug-in.
• If a second user requests a Virtual Console session, the rst user is notied and is given the option to refuse access, allow read-
only access, or allow full shared access. The second user is notied that another user has control. The rst user must respond
within thirty seconds, or else access is granted to the second user based on the default setting. When two sessions are
concurrently active, the rst user sees a message in the upper-right corner of the screen that the second user has an active
session. If neither the rst or second user has administrator privileges, terminating the rst user's session automatically
terminates the second user's session.
NOTE: For information on conguring your browser to access the virtual console, see Conguring web browsers to
use virtual console.
Related links
Conguring web browsers to use virtual console
Conguring virtual console
Launching virtual console
Supported screen resolutions and refresh rates
The following table lists the supported screen resolutions and corresponding refresh rates for a Virtual Console session running on
the managed server.
Table 34. Supported screen resolutions and refresh rates
Screen Resolution Refresh Rate (Hz)
720x400 70
640x480 60, 72, 75, 85
800x600 60, 70, 72, 75, 85
1024x768 60, 70, 72, 75, 85
1280x1024 60
It is recommended that you congure your monitor display resolution to 1280x1024 pixels or higher.
223

NOTE: If you have an active Virtual Console session and a lower resolution monitor is connected to the Virtual Console,
the server console resolution may reset if the server is selected on the local console. If the system is running a Linux
operating system, an X11 console may not be viewable on the local monitor. Press <Ctrl><Alt><F1> at the iDRAC Virtual
Console to switch Linux to a text console.
Conguring virtual console
Before conguring the Virtual Console, make sure that the management station is congured.
You can congure the virtual console using iDRAC Web interface or RACADM command line interface.
Related links
Conguring web browsers to use virtual console
Launching virtual console
Conguring virtual console using web interface
To congure Virtual Console using iDRAC Web interface:
1. Go to Overview → Server → Virtual Console. The Virtual Console page is displayed.
2. Enable virtual console and specify the required values. For information about the options, see the iDRAC Online Help.
NOTE: If you are using Nano operating system, disable the Automatic System Lock feature on the Virtual Console
page.
3. Click Apply. The virtual console is congured.
Conguring virtual console using RACADM
To congure the Virtual Console, use the set command with the objects in the iDRAC.VirtualConsole group.
For more information, see the iDRAC RACADM Command Line Interface Reference Guide available at dell.com/idracmanuals.
Previewing virtual console
Before launching the Virtual Console, you can preview the state of the Virtual Console on the System → Properties → System
Summary page. The Virtual Console Preview section displays an image showing the state of the Virtual Console. The image is
refreshed every 30 seconds. This is a licensed feature.
NOTE: The Virtual Console image is available only if you have enabled Virtual Console.
Launching virtual console
You can launch the virtual console using the iDRAC Web Interface or a URL.
NOTE: Do not launch a Virtual Console session from a Web browser on the managed system.
Before launching the Virtual Console, make sure that:
• You have administrator privileges.
• Web browser is congured to use HTML5, Java, or ActiveX plug-ins.
• Minimum network bandwidth of one MB/sec is available.
NOTE: If the embedded video controller is disabled in BIOS and if you launch the Virtual Console, the Virtual Console
Viewer is blank.
While launching Virtual Console using 32-bit or 64-bit IE browsers, use HTML5, or use the required plug-in (Java or ActiveX) that is
available in the respective browser. The Internet Options settings are common for all browsers.
224

While launching the Virtual Console using Java plug-in, occasionally you may see a Java compilation error. To resolve this, go to Java
control panel → General → Network Settings and select Direct Connection.
If the Virtual Console is congured to use ActiveX plug-in, it may not launch the rst time. This is because of the slow network
connection and the temporary credentials (that Virtual Console uses to connect) timeout is two minutes. The ActiveX client plug-in
download time may exceed this time. After the plug-in is successfully downloaded, you can launch the Virtual Console normally.
To launch the Virtual Console by using HTML5 plug-in, you must disable the pop-up blocker.
Related links
Launching virtual console using a URL
Conguring Internet Explorer to use HTML5-based plug-in
Conguring the web browser to use Java plug-in
Conguring IE to use ActiveX plug-in
Launching virtual console using web interface
Disabling warning messages while launching virtual console or virtual media using Java or ActiveX plug-in
Synchronizing mouse pointers
Launching virtual console using web interface
You can launch the virtual console in the following ways:
• Go to Overview → Server → Virtual Console. The Virtual Console page is displayed. Click Launch Virtual Console. The Virtual
Console Viewer is launched.
• Go to Overview → Server → Properties. The System Summary page is displayed. Under Virtual Console Preview section,
click Launch. The Virtual Console Viewer is launched.
The Virtual Console Viewer displays the remote system’s desktop. Using this viewer, you can control the remote system’s mouse
and keyboard functions from your management station.
Multiple message boxes may appear after you launch the application. To prevent unauthorized access to the application, navigate
through these message boxes within three minutes. Otherwise, you are prompted to relaunch the application.
If one or more Security Alert windows appear while launching the viewer, click Yes to continue.
Two mouse pointers may appear in the viewer window: one for the managed server and another for your management station. To
synchronize the cursors, see Synchronizing mouse pointers.
Launching virtual console using a URL
To launch the Virtual Console using the URL:
1. Open a supported Web browser and in the address box, type the following URL in lower case: https://iDRAC_ip/console
2. Based on the login conguration, the corresponding Login page is displayed:
• If Single Sign On is disabled and Local, Active Directory, LDAP, or Smart Card login is enabled, the corresponding Login page
is displayed.
• If Single-Sign On is enabled, the Virtual Console Viewer is launched and the Virtual Console page is displayed in the
background.
NOTE: Internet Explorer supports Local, Active Directory, LDAP, Smart Card (SC) and Single Sign-On (SSO) logins.
Firefox supports Local, AD, and SSO logins on Windows-based operating system and Local, Active Directory, and
LDAP logins on Linux-based operating systems.
NOTE: If you do not have Access Virtual Console privilege but have Access Virtual Media privilege, then using this
URL launches the Virtual Media instead of the Virtual Console.
225

Disabling warning messages while launching virtual console or virtual media using Java or
ActiveX plug-in
You can disable the warning messages while launching the Virtual Console or Virtual Media using Java plug-in.
1. Initially, when you launch Virtual Console or Virtual Media using Java plug-in, the prompt to verify the publisher is displayed.
Click Yes.
A certicate warning message is displayed indicating that a trusted certicate is not found.
NOTE: If the certicate is found in the operating system’s certicate store or if it is found in a previously specied
user location, then this warning message is not displayed.
2. Click Continue.
The Virtual Console Viewer or Virtual Media Viewer is launched.
NOTE: The Virtual Media viewer is launched if Virtual Console is disabled.
3. From the Tools menu, click Session Options and then Certicate tab.
4. Click Browse Path, specify the location to store the user’s certicate, click Apply, click OK, and exit from the viewer.
5. Launch Virtual Console again.
6. In the certicate warning message, select the Always trust this certicate option, and then click Continue.
7. Exit from the viewer.
8. When you re-launch Virtual Console, the warning message is not displayed.
Using virtual console viewer
The Virtual Console Viewer provides various controls such as mouse synchronization, virtual console scaling, chat options, keyboard
macros, power actions, next boot devices, and access to Virtual Media. For information to use these features, see the iDRAC Online
Help.
NOTE: If the remote server is powered o, the message ’No Signal’ is displayed.
The Virtual Console Viewer title bar displays the DNS name or the IP address of the iDRAC you are connected to from the
management station. If iDRAC does not have a DNS name, then the IP address is displayed. The format is:
• For rack and tower servers:
<DNS name / IPv6 address / IPv4 address>, <Model>, User: <username>, <fps>
• For blade servers:
<DNS name / IPv6 address / IPv4 address>, <Model>, <Slot number>, User: <username>, <fps>
Sometimes the Virtual Console Viewer may display low quality video. This is due to slow network connectivity that leads to loss of
one or two video frames when you start the Virtual Console session. To transmit all the video frames and improve the subsequent
video quality, do any of the following:
• In the System Summary page, under Virtual Console Preview section, click Refresh.
• In the Virtual Console Viewer, under Performance tab, set the slider to Maximum Video Quality.
HTML5 based virtual console
NOTE: HTML-based virtual console is only supported on Windows 10. You must use either Internet Explorer 11 or Google
Chrome to access this feature.
NOTE: While using HTML5 to access virtual console, the language must be consistent across the client and target
keyboard layout, OS, and the browser. For example, all must be in English (US) or any of the supported languages.
To launch the HTML5 virtual console, you must enable the virtual console feature from the iDRAC Virtual Console page and set the
Virtual Console Type option to HTML5.
You can launch virtual console as a pop-up window by using one of the following methods:
226

• From iDRAC Home page, click the Launch link available in the Console Preview session
• From iDRAC Virtual Console page, click Launch Virtual Console.
• From iDRAC login page, type https//<iDRAC IP>/console. This method is called as Direct Launch.
In the HTML5 virtual console, the following menu options are available:
• Chat
• Keyboard
• Screen Capture
• Refresh
• Full Screen
• Disconnect Viewer
• Console Control
• Virtual Media
The Pass all keystrokes to server option is not supported on HTML5 virtual console. Use keyboard and keyboard macros for all the
functional keys.
• Console control — This has the following conguration options:
– Keyboard
– Keyboard Macros
– Aspect Ratio
– Touch Mode
– Mouse Acceleration
• Keyboard — This keyboard uses open source code. The dierence from physical keyboard is that the number keys are switched
to special character when you the Caps Lock key is enabled. Functionality remains the same and number is entered if you press
the special character when the Caps Lock key is enabled.
• Keyboard Macros — This is supported in HTML5 virtual console and are listed as the following drop-down options. Click Apply
to apply the selected key combination on the server.
– Ctrl+Alt+Del
– Alt+Tab
– Alt+ESC
– Ctrl+ESC
– Alt+Space
– Alt+Enter
– Alt+Hyphen
– Alt+F4
– PrntScrn
– Alt+PrntScrn
– F1
– Pause
– Tab
– Ctrl+Enter
– SysRq
– Alt+SysRq
• Aspect Ratio — The HTML5 virtual console video image automatically adjusts the size to make the image visible. The following
conguration options are displayed as a drop-down list:
– Maintain
227

– Don’t Maintain
Click Apply to apply the selected settings on the server.
• Touch Mode — The HTML5 virtual console supports the Touch Mode feature. The following conguration options are displayed
as a drop-down list:
– Direct
– Relative
Click Apply to apply the selected settings on the server.
• Mouse Acceleration — Select the mouse acceleration based on the operating system. The following conguration options are
displayed as a drop-down list:
– Absolute (Windows, latest versions of Linux, Mac OS-X)
– Relative, no acceleration
– Relative (RHEL, earlier versions of Linux)
– Linux RHEL 6.x and SUSE Linux Enterprise Server 11 or later
Click Apply to apply the selected settings on the server.
• Virtual Media — Click Connect Virtual Media option to start the virtual media session. The virtual media menu displays the
Browse option to browse and map the ISO and IMG les.
NOTE: You cannot map physical media such USB-based drives, CD, or DVD by using the HTML5 based virtual
console.
Supported Browsers
The HTML5 virtual console is supported on the following browsers:
• Internet Explorer 11
• Chrome 36
• Firefox 30
• Safari 7.0
For more details on supported browsers and versions, see the iDRAC Release Notes available at dell.com/idracmanuals.
Synchronizing mouse pointers
When you connect to a managed system through the Virtual Console, the mouse acceleration speed on the managed system may
not synchronize with the mouse pointer on the management station and displays two mouse pointers in the Viewer window.
When using Red Hat Enterprise Linux or Novell SUSE Linux, congure the mouse mode for Linux before you launch the Virtual
Console viewer. The operating system's default mouse settings are used to control the mouse arrow in the Virtual Console viewer.
When two mouse cursors are seen on the client Virtual Console viewer, it indicates that the server's operating system supports
Relative Positioning. This is typical for Linux operating systems or Lifecycle Controller and causes two mouse cursors if the server's
mouse acceleration settings are dierent from the mouse acceleration settings on the Virtual Console client. To resolve this, switch
to single cursor or match the mouse acceleration on the managed system and the management station:
• To switch to single cursor, from the Tools menu, select Single Cursor.
• To set the mouse acceleration, go to Tools → Session Options → Mouse. Under Mouse Acceleration tab, select Windows or
Linux based on the operating system.
To exit single cursor mode, press <F9> or the congured termination key.
NOTE: This is not applicable for managed systems running Windows operating system since they support Absolute
Positioning.
When using the Virtual Console to connect to a managed system with a recent Linux distribution operating system installed, you may
experience mouse synchronization problems. This may be due to the Predictable Pointer Acceleration feature of the GNOME
228

desktop. For correct mouse synchronization in the iDRAC Virtual Console, this feature must be disabled. To disable Predictable
Pointer Acceleration, in the mouse section of the /etc/X11/xorg.conf le, add:
Option "AccelerationScheme" "lightweight".
If synchronization problems continue, do the following additional change in the <user_home>/.gconf/desktop/gnome/peripherals/
mouse/%gconf.xml le:
Change the values for motion_threshold and motion_acceleration to -1.
If you turn o mouse acceleration in GNOME desktop, in the Virtual Console viewer, go to Tools → Session Options → Mouse.
Under Mouse Acceleration tab, select None.
For exclusive access to the managed server console, you must disable the local console and re-congure the Max Sessions to 1 on
the Virtual Console page.
Passing all keystrokes through virtual console for Java or ActiveX plug-in
You can enable the Pass all keystrokes to server option and send all keystrokes and key combinations from the management station
to the managed system through the Virtual Console Viewer. If it is disabled, it directs all the key combinations to the management
station where the Virtual Console session is running. To pass all keystrokes to the server, in the Virtual Console Viewer, go to Tools
→ Session Options → General tab and select the Pass all keystrokes to server option to pass the management station's
keystrokes to the managed system.
The behavior of the Pass all keystrokes to server feature depends on the:
• Plug-in type (Java or ActiveX) based on which Virtual Console session is launched.
For the Java client, the native library must be loaded for Pass all keystrokes to server and Single Cursor mode to function. If the
native libraries are not loaded, the Pass all keystrokes to server and Single Cursor options are deselected. If you attempt to
select either of these options, an error message is displayed indicating that the selected options are not supported.
For the ActiveX client, the native library must be loaded for Pass all keystrokes to server function to work. If the native libraries
are not loaded, the Pass all keystrokes to server option is deselected. If you attempt to select this option, an error message is
displayed indicating that the feature is not supported
For MAC operating systems, enable the Enable access of assistive device option in Universal Access for the Pass all
keystrokes to server feature to work.
• Operating system running on the management station and managed system. The key combinations that are meaningful to the
operating system on the management station are not passed to the managed system.
• Virtual Console Viewer mode—Windowed or Full Screen.
In Full Screen mode, Pass all keystrokes to server is enabled by default.
In Windowed mode, the keys passed only when the Virtual Console Viewer is visible and is active.
When changed from Full Screen mode to Windowed mode, the previous state of Pass all keys is resumed.
Related links
Java-based virtual console session running on Windows operating system
Java based virtual console session running on Linux operating system
ActiveX based virtual console session running on Windows operating system
Java-based virtual console session running on Windows operating system
• Ctrl+Alt+Del key is not sent to the managed system, but always interpreted by the management station.
• When Pass All Keystrokes to Server is enabled, the following keys are not sent to the managed system:
– Browser Back Key
229

– Browser Forward Key
– Browser Refresh key
– Browser Stop Key
– Browser Search Key
– Browser Favorites key
– Browser Start and Home key
– Volume mute key
– Volume down key
– Volume up key
– Next track key
– Previous track key
– Stop Media key
– Play/Pause media key
– Start mail key
– Select media key
– Start Application 1 key
– Start Application 2 key
• All the individual keys (not a combination of dierent keys, but a single key stroke) are always sent to the managed system. This
includes all the Function keys, Shift, Alt, Ctrl key and Menu keys. Some of these keys aect both management station and
managed system.
For example, if the management station and the managed system is running Windows operating system, and Pass All Keys is
disabled, when you press the Windows key to open the Start Menu, the Start menu opens on both management station and
managed system. However, if Pass All Keys is enabled, then the Start menu is opened only on the managed system and not on
the management station.
• When Pass All Keys is disabled, the behavior depends on the key combinations pressed and the special combinations interpreted
by the operating system on the management station.
Java based virtual console session running on Linux operating system
The behavior mentioned for Windows operating system is also applicable for Linux operating system with the following exceptions:
• When Pass all keystrokes to server is enabled, <Ctrl+Alt+Del> is passed to the operating system on the managed system.
• Magic SysRq keys are key combinations interpreted by the Linux Kernel. It is useful if the operating system on the management
station or the managed system freezes and you need to recover the system. You can enable the magic SysRq keys on the Linux
operating system using one of the following methods:
– Add an entry to /etc/sysctl.conf
– echo "1" > /proc/sys/kernel/sysrq
• When Pass all keystrokes to server is enabled, the magic SysRq keys are sent to the operating system on the managed system.
The key sequence behavior to reset the operating system, that is reboot without un-mounting or sync, depends on whether the
magic SysRq is enabled or disabled on the management station:
– If SysRq is enabled on the management station, then <Ctrl+Alt+SysRq+b> or <Alt+SysRq+b> resets the management
station irrespective of the system’s state.
– If SysRq is disabled on the management station, then the <Ctrl+Alt+SysRq+b> or <Alt+SysRq+b>keys resets the operating
system on the managed system.
– Other SysRq key combinations (example, <Alt+SysRq+k>, <Ctrl+Alt+SysRq+m>, and so on) are passed to the managed
system irrespective of the SysRq keys enabled or not on the management station.
Using SysRq magic keys through remote console
You can enable SysRq magic keys through the remote console using any of the following:
• Opensoure IPMI tool
• Using SSH/Telnet or External Serial Connector
230

Using opensource IPMI tool
Make sure that BIOS/iDRAC settings supports console redirection using SOL.
1. At the command prompt, run the SOL activate command:
Ipmitool –I lanplus –H <ipaddr> -U <username> -P <passwd> sol activate
The SOL session is activated.
2. After the server boots to the operating system, the localhost.localdomain login prompt appears. Log in using the
operating system user name and password.
3. If SysRq is not enabled, enable using echo 1 >/proc/sys/kernel/sysrq.
4. Run break sequence ~B.
5. Use the SysRq magic key to enable the SysRq function. For example, the following command displays the memory information
on the console:
echo m > /proc/sysrq-trigger displays
Using SSH/Telnet or external serial connector (directly connecting through serial cable)
1. For telnet/SSH sessions, after logging in using the iDRAC username and password, at the /admin> prompt, run the command
console com2. The localhost.localdomain prompt appears.
2. For console redirection using external serial connector directly connected to the system through a serial cable, the
localhost.localdomain login prompt appears after the server boots to the operating system.
3. Log in using the operating system user name and password.
4. If SysRq is not enabled, enable using echo 1 >/proc/sys/kernel/sysrq.
5. Use the magic key to enable the SysRq function. For example, the following command reboots the server:
echo b > /proc/sysrq-trigger
NOTE: You do not have to run break sequence before using the magic SysRq keys.
ActiveX based virtual console session running on Windows operating system
The behavior of the pass all keystrokes to server feature in ActiveX based Virtual Console session running on Windows operating
system is similar to the behavior explained for Java based Virtual Console session running on the Windows management station with
the following exceptions:
• When Pass All Keys is disabled, pressing F1 launches the application Help on both management station and managed system, and
the following message is displayed:
Click Help on the Virtual Console page to view the online Help
• The media keys may not be blocked explicitly.
• <Alt + Space>, <Ctrl + Alt + +>, <Ctrl + Alt + -> are not sent to the managed system and is interpreted by the operating system
on the management station.
231

15
Managing virtual media
Virtual media allows the managed server to access media devices on the management station or ISO CD/DVD images on a network
share as if they were devices on the managed server.
Using the Virtual Media feature, you can:
• Remotely access media connected to a remote system over the network
• Install applications
• Update drivers
• Install an operating system on the managed system
This is a licensed feature for rack and tower servers. It is available by default for blade servers.
The key features are:
• Virtual Media supports virtual optical drives (CD/DVD), oppy drives (including USB-based drives), and USB ash drives.
• You can attach only one oppy, USB ash drive, image, or key and one optical drive on the management station to a managed
system. Supported oppy drives include a oppy image or one available oppy drive. Supported optical drives include a maximum
of one available optical drive or one ISO image le.
The following gure shows a typical Virtual Media setup.
• Virtual oppy media of iDRAC is not accessible from virtual machines.
• Any connected Virtual Media emulates a physical device on the managed system.
• On Windows-based managed systems, the Virtual Media drives are auto-mounted if they are attached and congured with a
drive letter.
• On Linux-based managed systems with some congurations, the Virtual Media drives are not auto-mounted. To manually mount
the drives, use the mount command.
• All the virtual drive access requests from the managed system are directed to the management station across the network.
• Virtual devices appear as two drives on the managed system without the media being installed in the drives.
• You can share the management station CD/DVD drive (read only), but not a USB media, between two managed systems.
• Virtual media requires a minimum available network bandwidth of 128 Kbps.
• If LOM or NIC failover occurs, then the Virtual Media session may be disconnected.
Figure 4. Virtual media setup
Supported drives and devices
The following table lists the drives supported through virtual media.
232

Table 35. Supported drives and devices
Drive Supported Storage Media
Virtual Optical Drives • Legacy 1.44 oppy drive with a 1.44 oppy diskette
• CD-ROM
• DVD
• CD-RW
• Combination drive with CD-ROM media
Virtual oppy drives • CD-ROM/DVD image le in the ISO9660 format
• Floppy image le in the ISO9660 format
USB ash drives • USB CD-ROM drive with CD-ROM media
• USB Key image in the ISO9660 format
Conguring virtual media
Before you congure the Virtual Media settings, make sure that you have congured your Web browser to use Java or ActiveX plug-
in.
Related links
Conguring web browsers to use virtual console
Conguring virtual media using iDRAC web interface
To congure virtual media settings:
CAUTION: Do not reset iDRAC when running a Virtual Media session. Otherwise, undesirable results may occur, including
data loss.
1. In the iDRAC Web interface, go to Overview → Server → Attached Media.
2. Specify the required settings. For more information, see the iDRAC Online Help.
3. Click Apply to save the settings.
Conguring virtual media using RACADM
To congure the virtual media, use the set command with the objects in the iDRAC.VirtualMedia group.
For more information, see the RACADM Command Line Reference Guide for iDRAC available at dell.com/idracmanuals.
Conguring virtual media using iDRAC settings utility
You can attach, detach, or auto-attach virtual media using the iDRAC Settings utility. To do this:
1. In the iDRAC Settings utility, go to Media and USB Port Settings.
The iDRAC Settings Media and USB Port Settings page is displayed.
2. In the Virtual Media section, select Detach, Attach, or Auto attach based on the requirement. For more information about the
options, see iDRAC Settings Utility Online Help.
3. Click Back, click Finish, and then click Yes.
The Virtual Media settings are congured.
Attached media state and system response
The following table describes the system response based on the Attached Media setting.
233

Table 36. Attached media state and system response
Attached Media State System Response
Detach Cannot map an image to the system.
Attach Media is mapped even when Client View is closed.
Auto-attach Media is mapped when Client View is opened and unmapped when Client View is closed.
Server settings for viewing virtual devices in virtual media
You must congure the following settings in the management station to allow visibility of empty drives. To do this, in Windows
Explorer, from the Organize menu, click Folder and search options. On the View tab, deselect Hide empty drives in the Computer
folder option and click OK.
Accessing virtual media
You can access Virtual Media with or without using the Virtual Console. Before you access Virtual Media, make sure to congure
your Web browser(s).
Virtual Media and RFS are mutually exclusive. If the RFS connection is active and you attempt to launch the Virtual Media client, the
following error message is displayed: Virtual Media is currently unavailable. A Virtual Media or Remote File Share session is in use.
If the RFS connection is not active and you attempt to launch the Virtual Media client, the client launches successfully. You can then
use the Virtual Media client to map devices and les to the Virtual Media virtual drives.
Related links
Conguring web browsers to use virtual console
Conguring virtual media
Launching virtual media using virtual console
Before you launch Virtual Media through the Virtual Console, make sure that:
• Virtual Console is enabled.
• System is congured to not hide empty drives — In Windows Explorer, navigate to Folder Options, clear the Hide empty drives
in the Computer folder option, and click OK.
To access Virtual Media using Virtual Console:
1. In the iDRAC web interface, go to Overview → Server → Virtual Console.
The Virtual Console page is displayed.
2. Click Launch Virtual Console.
The Virtual Console Viewer is launched.
NOTE: On Linux, Java is the default plug-in type for accessing the Virtual Console. On Windows, open the .jnlp le
to launch the Virtual Console using Java.
3. Click Virtual Media → Connect Virtual Media.
The Virtual Media session is established and the Virtual Media menu displays the list of devices available for mapping.
NOTE: The Virtual Console Viewer window must remain active while you access the Virtual Media.
Related links
Conguring web browsers to use virtual console
Conguring virtual media
Disabling warning messages while launching virtual console or virtual media using Java or ActiveX plug-in
234

Launching virtual media without using virtual console
Before you launch Virtual Media when the Virtual Console is disabled, make sure that
• Virtual Media is in Attach state.
• System is congured to unhide empty drives. To do this, in Windows Explorer, navigate to Folder Options, clear the Hide empty
drives in the Computer folder option, and click OK.
To launch Virtual Media when Virtual Console is disabled:
1. In the iDRAC web Interface, go to Overview → Server → Virtual Console.
The Virtual Console page is displayed.
2. Click Launch Virtual Console.
The following message is displayed:
Virtual Console has been disabled. Do you want to continue using Virtual Media
redirection?
3. Click OK.
The Virtual Media window is displayed.
4. From the Virtual Media menu, click Map CD/DVD or Map Removable Disk.
For more information, see Mapping virtual drive.
NOTE: The virtual device drive letters on the managed system do not coincide with the physical drive letters on the
management station.
NOTE: The Virtual Media may not function correctly on Windows operating system clients that are congured with
Internet Explorer Enhanced Security. To resolve this issue, see the Microsoft operating system documentation or
contact the system administrator.
NOTE: HTML5 plug-in is not supported for stand-alone virtual media.
Related links
Conguring virtual media
Disabling warning messages while launching virtual console or virtual media using Java or ActiveX plug-in
Adding virtual media images
You can create a media image of the remote folder and mount it as a USB attached device to the server’s operating system. To add
Virtual Media images:
1. Click Virtual Media → Create Image....
2. In the Source Folder eld, click Browse and browse to the folder or directory to be used as the source for the image le. The
image le is on the management station or the C: drive of the managed system.
3. In the Image File Name eld, the default path to store the created image les (typically the desktop directory) appears. To
change this location, click Browse and navigate to a location.
4. Click Create Image.
The image creation process starts. If the image le location is within the source folder, a warning message is displayed indicating
that the image creation cannot proceed as the image le location within the source folder causes an innite loop. If the image
le location is not within the source folder, then the image creation proceeds.
After the image is created, a success message is displayed.
5. Click Finish.
The image is created.
When a folder is added as an image, a .img le is created on the Desktop of the management station from which this feature is
used. If this .img le is moved or deleted, then the corresponding entry for this folder in the Virtual Media menu does not work.
235

Therefore, it is recommended not to move or delete the .img le while the image is being used. However, the .img le can be
removed after the relevant entry is rst deselected and then removed using Remove Image to remove the entry.
Viewing virtual device details
To view the virtual device details, in the Virtual Console Viewer, click Tools → Stats. In the Stats window, the Virtual Media section
displays the mapped virtual devices and the read/write activity for each device. If Virtual Media is connected, this information is
displayed. If Virtual Media is not connected, the “Virtual Media is not connected” message is displayed.
If the Virtual Media is launched without using the Virtual Console, then the Virtual Media section is displayed as a dialog box. It
provides information about the mapped devices.
Resetting USB
To reset the USB device:
1. In the Virtual Console viewer, click Tools → Stats.
The Stats window is displayed.
2. Under Virtual Media, click USB Reset.
A message is displayed warning the user that resetting the USB connection can aect all the input to the target device
including Virtual Media, keyboard, and mouse.
3. Click Yes.
The USB is reset.
NOTE: iDRAC Virtual Media does not terminate even after you log out of iDRAC Web interface session.
Mapping virtual drive
To map the virtual drive:
NOTE: While using ActiveX-based Virtual Media, you must have administrative privileges to map an operating system
DVD or a USB ash drive (that is connected to the management station). To map the drives, launch IE as an
administrator or add the iDRAC IP address to the list of trusted sites.
1. To establish a Virtual Media session, from the Virtual Media menu, click Connect Virtual Media.
For each device available for mapping from the host server, a menu item appears under the Virtual Media menu. The menu item
is named according to the device type such as:
• Map CD/DVD
• Map Removable Disk
• Map Floppy Disk
NOTE: The Map Floppy Disk menu item appears on the list if the Floppy Emulation option is enabled on the Attached
Media page. When Floppy Emulation is enabled, Map Removable Disk is replaced with Map Floppy Disk.
The Map DVD/CD option can be used for ISO les and the Map Removable Disk option can be used for images.
NOTE: You cannot map physical media such USB-based drives, CD, or DVD by using the HTML5 based virtual
console.
2. Click the device type that you want to map.
NOTE: The active session displays if a Virtual Media session is currently active from the current Web interface
session, from another Web interface session, or from VMCLI.
3. In the Drive/Image File eld, select the device from the drop-down list.
The list contains all the available (unmapped) devices that you can map (CD/DVD, Removable Disk, Floppy Drive) and image le
types that you can map (ISO or IMG). The image les are located in the default image le directory (typically the user’s
desktop). If the device is not available in the drop-down list, click Browse to specify the device.
The correct le type for CD/DVD is ISO and for removable disk and oppy disk it is IMG.
236

If the image is created in the default path (Desktop), when you select Map Removable Disk, the created image is available for
selection in the drop-down menu.
If image is created in a dierent location, when you select Map Removable Disk, the created image is not available for selection
in the drop-down menu. Click Browse to specify the image.
4. Select Read-only to map writable devices as read-only.
For CD/DVD devices, this option is enabled by default and you cannot disable it.
NOTE: The ISO and IMG les map as read-only les if you map these les by using the HTML5 virtual console.
5. Click Map Device to map the device to the host server.
After the device/le is mapped, the name of its Virtual Media menu item changes to indicate the device name. For example, if
the CD/DVD device is mapped to an image le named foo.iso, then the CD/DVD menu item on the Virtual Media menu is
named foo.iso mapped to CD/DVD. A check mark for that menu item indicates that it is mapped.
Related links
Displaying correct virtual drives for mapping
Adding virtual media images
Displaying correct virtual drives for mapping
On a Linux-based management station, the Virtual Media Client window may display removable disks and oppy disks that are not
part of the management station. To make sure that the correct virtual drives are available to map, you must enable the port setting
for the connected SATA hard drive. To do this:
1. Reboot the operating system on the management station. During POST, press <F2> to enter System Setup.
2. Go to SATA settings. The port details are displayed.
3. Enable the ports that are actually present and connected to the hard drive.
4. Access the Virtual Media Client window. It displays the correct drives that can be mapped.
Related links
Mapping virtual drive
Unmapping virtual drive
To unmap the virtual drive:
1. From the Virtual Media menu, do any of the following:
• Click the device that you want to unmap.
• Click Disconnect Virtual Media.
A message appears asking for conrmation.
2. Click Yes.
The check mark for that menu item does not appear indicating that it is not mapped to the host server.
NOTE: After unmapping a USB device attached to vKVM from a client system running the Macintosh operating
system, the unmapped device may be unavailable on the client. Restart the system or manually mount the device on
the client system to view the device.
Setting boot order through BIOS
Using the System BIOS Settings utility, you can set the managed system to boot from virtual optical drives or virtual oppy drives.
NOTE: Changing Virtual Media while connected may stop the system boot sequence.
237

To enable the managed system to boot:
1. Boot the managed system.
2. Press <F2> to enter the System Setup page.
3. Go to System BIOS Settings → Boot Settings → BIOS Boot Settings → Boot Sequence.
In the pop-up window, the virtual optical drives and virtual oppy drives are listed with the standard boot devices.
4. Make sure that the virtual drive is enabled and listed as the rst device with bootable media. If required, follow the on-screen
instructions to modify the boot order.
5. Click OK, navigate back to System BIOS Settings page, and click Finish.
6. Click Yes to save the changes and exit.
The managed system reboots.
The managed system attempts to boot from a bootable device based on the boot order. If the virtual device is connected and a
bootable media is present, the system boots to the virtual device. Otherwise, the system overlooks the device—similar to a
physical device without bootable media.
Enabling boot once for virtual media
You can change the boot order only once when you boot after attaching remote Virtual Media device.
Before you enable the boot once option, make sure that:
• You have Congure User privilege.
• Map the local or virtual drives (CD/DVD, Floppy, or USB ash device) with the bootable media or image using the Virtual Media
options
• Virtual Media is in Attached state for the virtual drives to appear in the boot sequence.
To enable the boot once option and boot the managed system from the Virtual Media:
1. In the iDRAC Web interface, go to Overview → Server → Attached Media.
2. Under Virtual Media, select the Enable Boot Once and click Apply.
3. Turn on the managed system and press <F2> during boot.
4. Change the boot sequence to boot from the remote Virtual Media device.
5. Reboot the server.
The managed system boots once from the Virtual Media.
Related links
Mapping virtual drive
Conguring virtual media
238

16
Installing and using VMCLI utility
The Virtual Media Command Line Interface (VMCLI) utility is an interface that provides virtual media features from the management
station to iDRAC on the managed system. Using this utility you can access virtual media features, including image les and physical
drives, to deploy an operating system on multiple remote systems in a network.
NOTE: VMCLI supports only the TLS 1.0 security protocol.
The VMCLI utility supports the following features:
• Manage removable devices or images that are accessible through virtual media.
• Automatically terminate the session when the iDRAC rmware Boot Once option is enabled.
• Secure communications to iDRAC using Secure Sockets Layer (SSL).
• Execute VMCLI commands until:
– The connections automatically terminate.
– An operating system terminates the process.
NOTE: To terminate the process in Windows, use the Task Manager.
Installing VMCLI
The VMCLI utility is included in the Dell Systems Management Tools and Documentation DVD.
To install the VMCLI utility:
1. Insert the Dell Systems Management Tools and Documentation DVD into the management station’s DVD drive.
2. Follow the on-screen instructions to install DRAC tools.
3. After successful install, check install\Dell\SysMgt\rac5 folder to make sure vmcli.exe exists. Similarly, check the respective
path for UNIX.
The VMCLI utility is installed on the system.
Running VMCLI utility
• If the operating system requires specic privileges or group membership, you require similar privileges to run the VMCLI
commands.
• On Windows systems, non-administrators must have Power User privileges to run the VMCLI utility.
• On Linux systems, to access iDRAC, run VMCLI utility, and log user commands, non-administrators must prex sudo to the
VMCLI commands. However, to add or edit users in the VMCLI administrators group, use the visudo command.
VMCLI syntax
The VMCLI interface is identical on both Windows and Linux systems. The VMCLI syntax is:
VMCLI [parameter] [operating_system_shell_options]
For example, vmcli -r iDRAC-IP-address:iDRAC-SSL-port
239

The parameter enables VMCLI to connect to the specied server, access iDRAC, and map to the specied virtual media.
NOTE: VMCLI syntax is case-sensitive.
To ensure security, it is recommended to use the following VMCLI parameters:
•vmcli -i — Enables an interactive method of starting VMCLI. It ensures that the user name and password are not visible
when processes are examined by other users.
• vmcli -r <iDRAC-IP-address[:iDRAC-SSL-port]> -S -u <iDRAC-user-name> -p <iDRAC-user-
password> -c {< device-name > | < image-file >} — Indicates whether the iDRAC CA certicate is valid. If the
certicate is not valid, a warning message is displayed when you run this command. However, the command is executed
successfully and a VMCLI session is established. For more information on VMCLI parameters, see the VMCLI Help or the VMCLI
Man pages.
Related links
VMCLI commands to access virtual media
VMCLI operating system shell options
VMCLI commands to access virtual media
The following table provides the VMCLI commands required for accessing dierent virtual media.
Table 37. VMCLI commands
Virtual Media Command
Floppy drive vmcli -r [RAC IP or hostname] -u [iDRAC user
name] -p [iDRAC user password] -f [device
name]
Bootable oppy or USB key image vmcli -r [iDRAC IP address] [iDRAC user name]
-p [iDRAC password] -f [floppy.img]
CD drive using -f option vmcli -r [iDRAC IP address] -u [iDRAC user
name]
-p [iDRAC password] -f [device name]|[image
file]-f [cdrom - dev
]
Bootable CD/DVD image vmcli -r [iDRAC IP address] -u [iDRAC user
name]
-p [iDRAC password] -c [DVD.img]
If the le is not write-protected, Virtual Media may write to the image le. To make sure that Virtual Media does not write to the
media:
•Congure the operating system to write-protect a oppy image le that must not be overwritten.
• Use the write-protection feature of the device.
When virtualizing read-only image les, multiple sessions can use the same image media simultaneously.
When virtualizing physical drives, only one session can access a given physical drive at a time.
VMCLI operating system shell options
VMCLI uses shell options to enable the following operating system features:
• stderr/stdout redirection — Redirects any printed utility output to a le.
For example, using the greater-than character (>) followed by a lename overwrites the specied le with the printed output of
the VMCLI utility.
240

NOTE: The VMCLI utility does not read from standard input (stdin). Hence, stdin redirection is not required.
• Background execution — By default, the VMCLI utility runs in the foreground. Use the operating system's command shell
features for the utility to run in the background.
For example, under a Linux operating system, the ampersand character (&) following the command causes the program to be
spawned as a new background process. This technique is useful in script programs, as it allows the script to proceed after a new
process is started for the VMCLI command (otherwise, the script blocks until the VMCLI program is terminated).
When multiple VMCLI sessions are started, use the operating system-specic facilities for listing and terminating processes.
241

17
Managing vFlash SD card
The vFlash SD card is a Secure Digital (SD) card that plugs into the vFlash SD card slot in the system. You can use a card with a
maximum of 16 GB capacity. After you insert the card, you must enable vFlash functionality to create and manage partitions. vFlash
is a licensed feature.
If the card is not available in the system's vFlash SD card slot, the following error message is displayed in the iDRAC Web interface at
Overview → Server → vFlash:
SD card not detected. Please insert an SD card of size 256MB or greater.
NOTE: Make sure that you only insert a vFlash compatible SD card in the iDRAC vFlash card slot. If you insert a non-
compatible SD card, the following error message is displayed when you initialize the card:
An error has occurred while
initializing SD card.
The key features are:
• Provides storage space and emulates USB device (s).
• Create up to 16 partitions. These partitions, when attached, are exposed to the system as a Floppy drive, Hard Disk drive, or a
CD/DVD drive depending on the selected emulation mode.
• Create partitions from supported le system types. Supports .img format for oppy, .iso format for CD/DVD, and both .iso
and .img formats for Hard Disk emulation types.
• Create bootable USB device(s).
• Boot once to an emulated USB device.
NOTE: It is possible that a vFlash license may expire during a vFlash operation. If it happens, the on-going vFlash
operations complete normally.
NOTE: If FIPS mode is enabled, you cannot perform any vFlash actions.
Conguring vFlash SD card
Before conguring vFlash, make sure that the vFlash SD card is installed on the system. For information on how to install and remove
the card from your system, see the system's Hardware Owner’s Manual at dell.com/support/manuals.
NOTE: You must have Access Virtual Media privilege to enable or disable vFlash functionality, and initialize the card.
Related links
Viewing vFlash SD card properties
Enabling or disabling vFlash functionality
Initializing vFlash SD card
Viewing vFlash SD card properties
After vFlash functionality is enabled, you can view the SD card properties using iDRAC Web interface or RACADM.
Viewing vFlash SD card properties using web interface
To view the vFlash SD card properties, in the iDRAC Web interface, go to Overview → Server → vFlash. The SD Card Properties
page is displayed. For information about the displayed properties, see the iDRAC Online Help.
242

Viewing vFlash SD card properties using RACADM
To view the vFlash SD card properties using RACADM, use the get command with the following objects:
•iDRAC.vashsd.AvailableSize
•iDRAC.vashsd.Health
•iDRAC.vashsd.Licensed
•iDRAC.vashsd.Size
•iDRAC.vashsd.WriteProtect
For more information about these objects, see the iDRAC RACADM Command Line Interface Reference Guide available at dell.com/
idracmanuals.
Viewing vFlash SD card properties using iDRAC settings utility
To view the vFlash SD card properties, in the iDRAC Settings Utility, go to Media and USB Port Settings. The Media and USB
Port Settings page displays the properties. For information about the displayed properties, see the iDRAC Settings Utility Online
Help.
Enabling or disabling vFlash functionality
You must enable the vFlash functionality to perform partition management.
Enabling or disabling vFlash functionality using web interface
To enable or disable the vFlash functionality:
1. In the iDRAC web interface, go to Overview → Server → vFlash.
The SD Card Properties page is displayed.
2. Select or clear the vFLASH Enabled option to enable or disable the vFlash functionality. If any vFlash partition is attached, you
cannot disable vFlash and an error message is displayed.
NOTE: If vFlash functionality is disabled, SD card properties are not displayed.
3. Click Apply. The vFlash functionality is enabled or disabled based on the selection.
Enabling or disabling vFlash functionality using RACADM
To enable or disable the vFlash functionality using RACADM:
racadm set iDRAC.vflashsd.Enable [n]
n=0 Disabled
n=1 Enabled
NOTE: The RACADM command functions only if a vFlash SD card is present. If a card is not present, the following
message is displayed:
ERROR: SD Card not present
.
Enabling or disabling vFlash functionality using iDRAC settings utility
To enable or disable the vFlash functionality:
1. In the iDRAC Settings utility, go to Media and USB Port Settings.
The iDRAC Settings . Media and USB Port Settings page is displayed.
2. In the vFlash Media section, select Enabled to enable vFlash functionality or select Disabled to disable the vFlash functionality.
3. Click Back, click Finish, and then click Yes.
The vFlash functionality is enabled or disabled based on the selection.
Initializing vFlash SD card
The initialize operation reformats the SD card and congures the initial vFlash system information on the card.
243

NOTE: If the SD card is write-protected, then the Initialize option is disabled.
Initializing vFlash SD card using web interface
To initialize the vFlash SD card:
1. In the iDRAC Web interface, go to Overview → Server → vFlash.
The SD Card Properties page is displayed.
2. Enable vFLASH and click Initialize.
All existing contents are removed and the card is reformatted with the new vFlash system information.
If any vFlash partition is attached, the initialize operation fails and an error message is displayed.
Initializing vFlash SD card using RACADM
To initialize the vFlash SD card using RACADM:
racadm set iDRAC.vflashsd.Initialized 1
All existing partitions are deleted and the card is reformatted.
For more information, see the iDRAC RACADM Command Line Interface Reference Guide available at dell.com/idracmanuals.
Initializing vFlash SD card using iDRAC settings utility
To initialize the vFlash SD card using iDRAC Settings utility:
1. In the iDRAC Settings utility, go to Media and USB Port Settings.
The iDRAC Settings . Media and USB Port Settings page is displayed.
2. Click Initialize vFlash.
3. Click Yes. The initialization operation starts.
4. Click Back and navigate to the same iDRAC Settings . Media and USB Port Settings page to view the successful message.
All existing contents are removed and the card is reformatted with the new vFlash system information.
Getting the last status using RACADM
To get the status of the last initialize command sent to the vFlash SD card:
1. Open a telnet, SSH, or Serial console to the system and log in.
2. Enter the command: racadm vFlashsd status
The status of commands sent to the SD card is displayed.
3. To get the last status of all the vash partitions, use the command:racadm vflashpartition status -a
4. To get the last status of a particular partition, use command:racadm vflashpartition status -i (index)
NOTE: If iDRAC is reset, the status of the last partition operation is lost.
Managing vFlash partitions
You can perform the following using the iDRAC Web interface or RACADM:
NOTE: An administrator can perform all operations on the vFlash partitions. Else, you must have Access Virtual Media
privilege to create, delete, format, attach, detach, or copy the contents for the partition.
•Creating an empty partition
•Creating a partition using an image le
•Formatting a partition
•Viewing available partitions
244

•Modifying a partition
•Attaching or detaching partitions
•Deleting existing partitions
•Downloading partition contents
•Booting to a partition
NOTE: If you click any option on the vFlash pages when an application such as WS-MAN, iDRAC Settings utility, or
RACADM is using vFlash, or if you navigate to some other page in the GUI, iDRAC may display the message: vFlash is
currently in use by another process. Try again after some time.
vFlash is capable of performing fast partition creation when there is no other on-going vFlash operation such as formatting,
attaching partitions, and so on. Therefore, it is recommended to rst create all partitions before performing other individual partition
operations.
Creating an empty partition
An empty partition, when attached to the system, is similar to an empty USB ash drive. You can create empty partitions on a vFlash
SD card. You can create partitions of type Floppy or Hard Disk. The partition type CD is supported only while creating partitions
using images.
Before creating an empty partition, make sure that:
• You have Access Virtual Media privilege.
• The card is initialized.
• The card is not write-protected.
• An initialize operation is not being performed on the card.
Creating an empty partition using the web interface
To create an empty vFlash partition:
1. In iDRAC Web interface, go to Overview → Server → vFlash → Create Empty Partition.
The Create Empty Partition page is displayed.
2. Specify the required information and click Apply. For information about the options, see the iDRAC Online Help.
A new unformatted empty partition is created that is read-only by default. A page indicating the progress percentage is
displayed. An error message is displayed if:
• The card is write-protected.
• The label name matches the label of an existing partition.
• A non-integer value is entered for the partition size, the value exceeds the available space on the card, or the partition size is
greater than 4 GB.
• An initialize operation is being performed on the card.
Creating an empty partition using RACADM
To create an empty partition:
1. Log in to the system using telnet, SSH, or Serial console.
2. Enter the command:
racadm vflashpartition create -i 1 -o drive1 -t empty -e HDD -f fat16 -s [n]
where [n] is the partition size.
By default, an empty partition is created as read-write.
Creating a partition using an image le
You can create a new partition on the vFlash SD card using an image le (available in the .img or .iso format.) The partitions are of
emulation types: Floppy (.img), Hard Disk (.img), or CD (.iso). The created partition size is equal to the image le size.
245

Before creating a partition from an image le, make sure that:
• You have Access Virtual Media privilege.
• The card is initialized.
• The card is not write-protected.
• An initialize operation is not being performed on the card.
• The image type and the emulation type match.
NOTE: The uploaded image and the emulation type must match. There are issues when iDRAC emulates a device with
incorrect image type. For example, if the partition is created using an ISO image and the emulation type is specied
as Hard Disk, then the BIOS cannot boot from this image.
• Image le size is less than or equal to the available space on the card.
• Image le size is less than or equal to 4 GB as the maximum partition size supported is 4 GB. However, while creating a partition
using a Web browser, the image le size must be less than 2 GB.
NOTE: The vFlash partition is an image le on a FAT32 le system. Thus, the image le has the 4 GB limitation.
Creating a partition using an image le using web interface
To create a vFlash partition from an image le:
1. In iDRAC Web interface, go to Overview → Server → vFlash → Create From Image.
The Create Partition from Image File page is displayed.
2. Enter the required information and click Apply. For information about the options, see the iDRAC Online Help.
A new partition is created. For CD emulation type, a read-only partition is created. For Floppy or Hard Disk emulation type, a
read-write partition is created. An error message is displayed if:
• The card is write-protected
• The label name matches the label of an existing partition.
• The size of the image le is greater than 4 GB or exceeds the available space on the card.
• The image le does not exist or the image le extension is neither .img nor .iso.
• An initialize operation is already being performed on the card.
Creating a partition from an image le using RACADM
To create a partition from an image le using RACADM:
1. Log in to the system using telnet, SSH, or Serial console.
2. Enter the command
racadm vflashpartition create –i 1 –o drive1 –e HDD –t image –l //myserver/sharedfolder/
foo.iso –u root –p mypassword
By default, the created partition is read-only. This command is case sensitive for the image le name extension. If the le name
extension is in upper case, for example FOO.ISO instead of FOO.iso, then the command returns a syntax error.
NOTE: This feature is not supported in local RACADM.
NOTE: Creating vFlash partition from an image le located on the CFS or NFS IPv6 enabled network share is not
supported.
Formatting a partition
You can format an existing partition on the vFlash SD card based on the type of le system. The supported le system types are
EXT2, EXT3, FAT16, and FAT32. You can only format partitions of type Hard Disk or Floppy, and not CD. You cannot format read-only
partitions.
Before creating a partition from an image le, ensure that:
• You have Access Virtual Media privilege.
• The card is initialized.
246

• The card is not write-protected.
• An initialize operation is not being performed on the card.
To format vFlash partition:
1. In iDRAC Web interface, go to Overview → Server → vFlash → Format.
The Format Partition page is displayed.
2. Enter the required information and click Apply.
For information about the options, see the iDRAC Online Help.
A warning message indicating that all the data on the partition will be erased is displayed.
3. Click OK.
The selected partition is formatted to the specied le system type. An error message is displayed if:
• The card is write-protected.
• An initialize operation is already being performed on the card.
Viewing available partitions
Make sure that the vFlash functionality is enabled to view the list of available partitions.
Viewing available partitions using web interface
To view the available vFlash partitions, in the iDRAC Web interface, go to Overview → Server → vFlash → Manage. The Manage
Partitions page is displayed listing the available partitions and related information for each partition. For information on the partitions,
see the iDRAC Online Help.
Viewing available partitions using RACADM
To view the available partitions and their properties using RACADM:
1. Open a Telnet, SSH, or Serial console to the system and log in.
2. Enter the following commands:
• To list all existing partitions and its properties:
racadm vflashpartition list
• To get the status of operation on partition 1:
racadm vflashpartition status -i 1
• To get the status of all existing partitions:
racadm vflashpartition status -a
NOTE: The -a option is valid only with the status action.
Modifying a partition
You can change a read-only partition to read-write or vice-versa. Before modifying the partition, make sure that:
• The vFlash functionality is enabled.
• You have Access Virtual Media privileges.
NOTE: By default, a read-only partition is created.
Modifying a partition using web interface
To modify a partition:
1. In the iDRAC Web interface, go to Overview → Server → vFlash → Manage.
247

The Manage Partitions page is displayed.
2. In the Read-Only column:
• Select the checkbox for the partition(s) and click Apply to change to read-only.
• Clear the checkbox for the partition(s) and click Apply to change to read-write.
The partitions are changed to read-only or read-write, based on the selections.
NOTE: If the partition is of type CD, the state is read-only. You cannot change the state to read-write. If the
partition is attached, the check box is grayed-out.
Modifying a partition using RACADM
To view the available partitions and their properties on the card:
1. Log in to the system using telnet, SSH, or Serial console.
2. Use one of the following:
• Using set command to change the read-write state of the partition:
– To change a read-only partition to read-write:
racadm set iDRAC.vflashpartition.<index>.AccessType 1
– To change a read-write partition to read-only:
racadm set iDRAC.vflashpartition.<index>.AccessType 0
• Using set command to specify the Emulation type:
racadm set iDRAC.vflashpartition.<index>.EmulationType <HDD, Floppy, or CD-DVD>
Attaching or detaching partitions
When you attach one or more partitions, they are visible to the operating system and BIOS as USB mass storage devices. When you
attach multiple partitions, based on the assigned index, they are listed in an ascending order in the operating system and the BIOS
boot order menu.
If you detach a partition, it is not visible in the operating system and the BIOS boot order menu.
When you attach or detach a partition, the USB bus in the managed system is reset. This aects applications that are using vFlash
and disconnects the iDRAC Virtual Media sessions.
Before attaching or detaching a partition, make sure that:
• The vFlash functionality is enabled.
• An initialize operation is not already being performed on the card.
• You have Access Virtual Media privileges.
Attaching or detaching partitions using web interface
To attach or detach partitions:
1. In the iDRAC Web interface, go to Overview → Server → vFlash → Manage.
The Manage Partitions page is displayed.
2. In the Attached column:
• Select the checkbox for the partition(s) and click Apply to attach the partition(s).
• Clear the checkbox for the partition(s) and click Apply to detach the partition(s).
The partitions are attached or detached, based on the selections.
248

Attaching or detaching partitions using RACADM
To attach or detach partitions:
1. Log in to the system using telnet, SSH, or Serial console.
2. Use the following commands:
• To attach a partition:
racadm set iDRAC.vflashpartition.<index>.AttachState 1
• To detach a partition:
racadm set iDRAC.vflashpartition.<index>.AttachState 0
Operating system behavior for attached partitions
For Windows and Linux operating systems:
• The operating system controls and assigns the drive letters to the attached partitions.
• Read-only partitions are read-only drives in the operating system.
• The operating system must support the le system of an attached partition. Else, you cannot read or modify the contents of the
partition from the operating system. For example, in a Windows environment the operating system cannot read the partition type
EXT2 which is native to Linux. Also, in a Linux environment the operating system cannot read the partition type NTFS which is
native to Windows.
• The vFlash partition label is dierent from the volume name of the le system on the emulated USB device. You can change the
volume name of the emulated USB device from the operating system. However, it does not change the partition label name
stored in iDRAC.
Deleting existing partitions
Before deleting existing partition(s), make sure that:
• The vFlash functionality is enabled.
• The card is not write-protected.
• The partition is not attached.
• An initialize operation is not being performed on the card.
Deleting existing partitions using web interface
To delete an existing partition:
1. In the iDRAC Web interface, go to Overview → Server → vFlash → Manage.
The Manage Partitions page is displayed.
2. In the Delete column, click the delete icon for the partition that you want to delete.
A message is displayed indicating that this action permanently deletes the partition.
3. Click OK.
The partition is deleted.
Deleting existing partitions using RACADM
To delete partitions:
1. Open a telnet, SSH, or Serial console to the system and log in.
2. Enter the following commands:
• To delete a partition:
racadm vflashpartition delete -i 1
• To delete all partitions, re-initialize the vFlash SD card.
Downloading partition contents
You can download the contents of a vFlash partition in the .img or .iso format to the:
249

• Managed system (where iDRAC is operated from)
• Network location mapped to a management station.
Before downloading the partition contents, make sure that:
• You have Access Virtual Media privileges.
• The vFlash functionality is enabled.
• An initialize operation is not being performed on the card.
• For a read-write partition, it must not be attached.
To download the contents of the vFlash partition:
1. In the iDRAC Web interface, go to Overview → Server → vFlash → Download.
The Download Partition page is displayed.
2. From the Label drop-down menu, select a partition that you want to download and click Download.
NOTE: All existing partitions (except attached partitions) are displayed in the list. The rst partition is selected by
default.
3. Specify the location to save the le.
The contents of the selected partition are downloaded to the specied location.
NOTE: If only the folder location is specied, then the partition label is used as the le name, along with the
extension .iso for CD and Hard Disk type partitions, and .img for Floppy and Hard Disk type partitions.
Booting to a partition
You can set an attached vFlash partition as the boot device for the next boot operation.
Before booting a partition, make sure that:
• The vFlash partition contains a bootable image (in the .img or .iso format) to boot from the device.
• The vFlash functionality is enabled.
• You have Access Virtual Media privileges.
Booting to a partition using web interface
To set the vFlash partition as a rst boot device, see Setting rst boot device.
NOTE: If the attached vFlash partition(s) are not listed in the First Boot Device drop-down menu, make sure that the
BIOS is updated to the latest version.
Booting to a partition using RACADM
To set a vFlash partition as the rst boot device, use the iDRAC.ServerBoot object.
For more information, see the iDRAC RACADM Command Line Interface Reference Guide available at dell.com/idracmanuals.
NOTE: When you run this command, the vFlash partition label is automatically set to boot once
(iDRAC.ServerBoot.BootOnce is set to 1.) Boot once boots the device to the partition only once and does not keep
it persistently rst in the boot order.
250

18
Using SMCLP
The Server Management Command Line Protocol (SMCLP) specication enables CLI-based systems management. It denes a
protocol for management commands transmitted over standard character oriented streams. This protocol accesses a Common
Information Model Object Manager (CIMOM) using a human-oriented command set. The SMCLP is a sub-component of the
Distributed Management Task Force (DMTF) SMASH initiative to streamline systems management across multiple platforms. The
SMCLP specication, along with the Managed Element Addressing Specication and numerous proles to SMCLP mapping
specications, describes the standard verbs and targets for various management task executions.
NOTE: It is assumed that you are familiar with the Systems Management Architecture for Server Hardware (SMASH)
Initiative and the Server Management Working Group (SMWG) SMCLP specications.
The SM-CLP is a subcomponent of the Distributed Management Task Force (DMTF) SMASH initiative to streamline server
management across multiple platforms. The SM-CLP specication, along with the Managed Element Addressing Specication and
numerous proles to SM-CLP mapping specications, describes the standard verbs and targets for various management task
executions.
The SMCLP is hosted from the iDRAC controller rmware and supports Telnet, SSH, and serial-based interfaces. The iDRAC SMCLP
interface is based on the SMCLP Specication Version 1.0 provided by the DMTF organization.
NOTE: Information about the proles, extensions, and MOFs are available at delltechcenter.com and all DMTF
information is available at dmtf.org/standards/proles/.
SM-CLP commands implement a subset of the local RACADM commands. The commands are useful for scripting since you can
execute these commands from a management station command line. You can retrieve the output of commands in well-dened
formats, including XML, facilitating scripting and integration with existing reporting and management tools.
System management capabilities using SMCLP
iDRAC SMCLP enables you to:
• Manage Server Power — Turn on, shut down, or reboot the system
• Manage System Event Log (SEL) — Display or clear the SEL records
• Manage iDRAC user account
• View system properties
Running SMCLP commands
You can run the SMCLP commands using SSH or Telnet interface. Open an SSH or Telnet interface and log in to iDRAC as an
administrator. The SMCLP prompt (admin ->)is displayed.
SMCLP prompts:
• yx1x blade servers use -$.
• yx1x rack and tower servers use admin->.
• yx2x blade, rack, and tower servers use admin->.
251

where, y is an alpha-numeric character such as M (for blade servers), R (for rack servers), and T (for tower servers) and x is a
number. This indicates the generation of Dell PowerEdge servers.
NOTE: Scripts using -$ can use these for yx1x systems, but starting with yx2x systems one script with admin-> can be
used for blade, rack, and tower servers.
iDRAC SMCLP syntax
The iDRAC SMCLP uses the concept of verbs and targets to provide systems management capabilities through the CLI. The verb
indicates the operation to perform, and the target determines the entity (or object) that runs the operation.
The SMCLP command line syntax:
<verb> [<options>] [<target>] [<properties>]
The following table provides the verbs and its denitions.
Table 38. SMCLP verbs
Verb Denition
cd Navigates through the MAP using the shell
set Sets a property to a specic value
help Displays help for a specic target
reset Resets the target
show Displays the target properties, verbs, and subtargets
start Turns on a target
stop Shuts down a target
exit Exits from the SMCLP shell session
version Displays the version attributes of a target
load Moves a binary image to a specied target address from a URL
The following table provides a list of targets.
Table 39. SMCLP targets
Target Denitions
admin1 admin domain
admin1/profiles1 Registered proles in iDRAC
admin1/hdwr1 Hardware
admin1/system1 Managed system target
admin1/system1/capabilities1 Managed system SMASH collection capabilities
252

Target Denitions
admin1/system1/capabilities1/pwrcap1 Managed system power utilization capabilities
admin1/system1/capabilities1/elecap1 Managed system target capabilities
admin1/system1/logs1 Record Log collections target
admin1/system1/logs1/log1 System Event Log (SEL) record entry
admin1/system1/logs1/log1/record* An individual SEL record instance on the managed system
admin1/system1/settings1 Managed system SMASH collection settings
admin1/system1/capacities1 Managed system capacities SMASH collection
admin1/system1/consoles1 Managed system consoles SMASH collection
admin1/system1/sp1 Service Processor
admin1/system1/sp1/timesvc1 Service Processor time service
admin1/system1/sp1/capabilities1 Service processor capabilities SMASH collection
admin1/system1/sp1/capabilities1/clpcap1 CLP service capabilities
admin1/system1/sp1/capabilities1/pwrmgtcap1 Power state management service capabilities on the system
admin1/system1/sp1/capabilities1/acctmgtcap* Account management service capabilities
admin1/system1/sp1/capabilities1/rolemgtcap* Local Role Based Management capabilities
admin1/system1/sp1/capabilities/
PwrutilmgtCap1
Power utilization management capabilities
admin1/system1/sp1/capabilities1/elecap1 Authentication capabilities
admin1/system1/sp1/settings1 Service Processor settings collection
admin1/system1/sp1/settings1/clpsetting1 CLP service settings data
admin1/system1/sp1/clpsvc1 CLP service protocol service
admin1/system1/sp1/clpsvc1/clpendpt* CLP service protocol endpoint
admin1/system1/sp1/clpsvc1/tcpendpt* CLP service protocol TCP endpoint
admin1/system1/sp1/jobq1 CLP service protocol job queue
admin1/system1/sp1/jobq1/job* CLP service protocol job
admin1/system1/sp1/pwrmgtsvc1 Power state management service
admin1/system1/sp1/account1-16 Local user account
admin1/sysetm1/sp1/account1-16/identity1 Local user identity account
253

Target Denitions
admin1/sysetm1/sp1/account1-16/identity2 IPMI identity (LAN) account
admin1/sysetm1/sp1/account1-16/identity3 IPMI identity (Serial) account
admin1/sysetm1/sp1/account1-16/identity4 CLP identity account
admin1/system1/sp1/acctsvc1 Local user account management service
admin1/system1/sp1/acctsvc2 IPMI account management service
admin1/system1/sp1/acctsvc3 CLP account management service
admin1/system1/sp1/rolesvc1 Local Role Base Authorization (RBA) service
admin1/system1/sp1/rolesvc1/Role1-16 Local role
admin1/system1/sp1/rolesvc1/Role1-16/
privilege1
Local role privilege
admin1/system1/sp1/rolesvc2 IPMI RBA service
admin1/system1/sp1/rolesvc2/Role1-3 IPMI role
admin1/system1/sp1/rolesvc2/Role4 IPMI Serial Over LAN (SOL) role
admin1/system1/sp1/rolesvc3 CLP RBA Service
admin1/system1/sp1/rolesvc3/Role1-3 CLP role
admin1/system1/sp1/rolesvc3/Role1-3/
privilege1
CLP role privilege
Related links
Running SMCLP commands
Usage examples
Navigating the map address space
Objects that can be managed with SM-CLP are represented by targets arranged in a hierarchical space called the Manageability
Access Point (MAP) address space. An address path species the path from the root of the address space to an object in the
address space.
The root target is represented by a slash (/) or a backslash (\). It is the default starting point when you log in to iDRAC. Navigate
down from the root using the cd verb.
NOTE: The slash (/) and backslash (\) are interchangeable in SM-CLP address paths. However, a backslash at the end of
a command line continues the command on the next line and is ignored when the command is parsed.
For example to navigate to the third record in the System Event Log (SEL), enter the following command:
->cd /admin1/system1/logs1/log1/record3
Enter the cd verb with no target to nd your current location in the address space. The .. and . abbreviations work as they do in
Windows and Linux: .. refers to the parent level and . refers to the current level.
254

Using show verb
To learn more about a target use the show verb. This verb displays the target’s properties, sub-targets, associations, and a list of the
SM-CLP verbs that are allowed at that location.
Using the -display option
The show –display option allows you to limit the output of the command to one or more of properties, targets, associations, and
verbs. For example, to display just the properties and targets at the current location, use the following command:
show -display properties,targets
To list only certain properties, qualify them, as in the following command:
show –d properties=(userid,name) /admin1/system1/sp1/account1
If you only want to show one property, you can omit the parentheses.
Using the -level option
The show -level option executes show over additional levels beneath the specied target. To see all targets and properties in the
address space, use the -l all option.
Using the -output option
The -output option species one of four formats for the output of SM-CLP verbs: text, clpcsv, keyword, and clpxml.
The default format is text, and is the most readable output. The clpcsv format is a comma-separated values format suitable for
loading into a spreadsheet program. The keyword format outputs information as a list of keyword=value pairs one per line. The
clpxml format is an XML document containing a response XML element. The DMTF has specied the clpcsv and clpxml formats
and their specications can be found on the DMTF website at dmtf.org.
The following example shows how to output the contents of the SEL in XML:
show -l all -output format=clpxml /admin1/system1/logs1/log1
Usage examples
This section provides use case scenarios for SMCLP:
•Server power management
•Sel management
•Map target navigation
Server power management
The following examples show how to use SMCLP to perform power management operations on a managed system.
Type the following commands at the SMCLP command prompt:
• To switch o the server:
stop /system1
The following message is displayed:
255

system1 has been stopped successfully
• To switch on the server:
start /system1
The following message is displayed:
system1 has been started successfully
• To reboot the server:
reset /system1
The following message is displayed:
system1 has been reset successfully
SEL management
The following examples show how to use the SMCLP to perform SEL-related operations on the managed system. Type the following
commands at the SMCLP command prompt:
• To view the SEL:
show/system1/logs1/log1
The following output is displayed:
/system1/logs1/log1
Targets:
Record1
Record2
Record3
Record4
Record5
Properties:
InstanceID = IPMI:BMC1 SEL Log
MaxNumberOfRecords = 512
CurrentNumberOfRecords = 5
Name = IPMI SEL
EnabledState = 2
OperationalState = 2
HealthState = 2
Caption = IPMI SEL
Description = IPMI SEL
256

ElementName = IPMI SEL
Commands:
cd
show
help
exit
version
• To view the SEL record:
show/system1/logs1/log1
The following output is displayed:
/system1/logs1/log1/record4
Properties:
LogCreationClassName= CIM_RecordLog
CreationClassName= CIM_LogRecord
LogName= IPMI SEL
RecordID= 1
MessageTimeStamp= 20050620100512.000000-000
Description= FAN 7 RPM: fan sensor, detected a failure
ElementName= IPMI SEL Record
Commands:
cd
show
help
exit
version
• To clear the SEL:
delete /system1/logs1/log1/record*
The following output is displayed:
All records deleted successfully
257

Map target navigation
The following examples show how to use the cd verb to navigate the MAP. In all examples, the initial default target is assumed to
be /.
Type the following commands at the SMCLP command prompt:
• To navigate to the system target and reboot:
cd system1 reset The current default target is /.
• To navigate to the SEL target and display the log records:
cd system1
cd logs1/log1
show
• To display current target:
type cd .
• To move up one level:
type cd ..
• To exit:
exit
258

19
Using iDRAC Service Module
The iDRAC Service Module is a software application that is recommended to be installed on the server (it is not installed by default).
It complements iDRAC with monitoring information from the operating system. It complements iDRAC by providing additional data to
work with iDRAC interfaces such as the Web interface, RACADM, and WSMAN. You can congure the features monitored by the
iDRAC Service Module to control the CPU and memory consumed on the server’s operating system.
NOTE: You can use the iDRAC Service Module only if you have installed iDRAC Express or iDRAC Enterprise license.
Before using iDRAC Service Module, ensure that:
• You have login, congure, and server control privileges in iDRAC to enable or disable the iDRAC Service Module features.
• You do not disable the iDRAC Conguration using local RACADM option.
• OS to iDRAC pass-through channel is enabled through the internal USB bus in iDRAC.
NOTE:
– When iDRAC Service Module runs for the rst time, by default it enables the OS to iDRAC pass-through channel in
iDRAC. If you disable this feature after installing the iDRAC Service Module, then you must enable it manually in iDRAC.
– If the OS to iDRAC pass-through channel is enabled through LOM in iDRAC, then you cannot use the iDRAC Service
Module.
Installing iDRAC Service Module
You can download and install the iDRAC Service Module from dell.com/support. You must have administrator privilege on the
server’s operating system to install the iDRAC Service Module. For information on installation, see the iDRAC Service Module
Installation Guide available at dell.com/support/manuals.
NOTE: This feature is not applicable for Dell Precision PR7910 systems.
Supported operating systems for iDRAC Service Module
For the list of operating systems supported by the iDRAC Service Module, see the iDRAC Service Module Installation Guide available
at dell.com/openmanagemanuals.
iDRAC Service Module monitoring features
The iDRAC Service Module (iSM) provides the following monitoring features:
•Redsh prole support for network attributes
• iDRAC Hard Reset
• iDRAC access via Host OS (Experimental Feature)
• In-band iDRAC SNMP alerts
• View operating system (OS) information
• Replicate Lifecycle Controller logs to operating system logs
• Perform automatic system recovery options
• Populate Windows Management Instrumentation (WMI) Management Providers
259

• Integrate with SupportAssist Collection. This is applicable only if iDRAC Service Module version 2.0 or later is installed. For more
information, see Generating SupportAssist Collection.
• Prepare to Remove NVMe PCIe SSD. For more information, see Idracug_preparing to remove nvme pcie ssd.
NOTE: The features such as Windows Management Instrumentation Providers, Prepare to Remove NVMe PCIe SDD
through iDRAC, Automating SupportAssist Collection OS collection are supported only on Dell PowerEdge servers with
minimum rmware version 2.00.00.00 or later.
Redsh prole support for network attributes
iDRAC Service Module v2.3 or later provides additional network attributes to iDRAC, which can be obtained through the REST
clients from iDRAC. For more details, see iDRAC Redsh prole support.
Operating system information
The OpenManage Server Administrator currently shares operating system information and host name with iDRAC. The iDRAC
Service Module provides similar information such as OS name, OS version, and Fully Qualied Domain Name (FQDN) with iDRAC. By
default, this monitoring feature is enabled. It is not disabled if OpenManage Server Administrator is installed on the host OS.
iDRAC Service Module version 2.0 or later has amended the operating system information feature with the OS network interface
Monitoring. When iDRAC Service Module version 2.0 or later is used with iDRAC 2.00.00.00, it starts monitoring the operating
system network interfaces. You can view this information using iDRAC web interface, RACADM, or WSMAN. For more information,
see Viewing network interfaces available on host os.
When iDRAC Service Module version 2.0 or later is used with iDRAC version lower than 2.00.00.00, the OS information feature does
not provide OS network interface monitoring.
Replicate Lifecycle logs to OS log
You can replicate the Lifecycle Controller Logs to the OS logs from the time when the feature is enabled in iDRAC. This is similar to
the System Event Log (SEL) replication performed by OpenManage Server Administrator. All events that have the OS Log option
selected as the target (in the Alerts page, or in the equivalent RACADM or WSMAN interfaces) are replicated in the OS log using
the iDRAC Service Module. The default set of logs to be included in the OS logs is the same as congured for SNMP alerts or traps.
iDRAC Service Module also logs the events that have occurred when the operating system is not functioning. The OS logging
performed by iDRAC Service Module follows the IETF syslog standards for Linux-based operating systems.
NOTE: Starting iDRAC Service Module version 2.1, the Lifecycle Controller Logs replication location in the Windows OS
logs can be congured using the iDRAC Service Module installer. You can congure the location while installing iDRAC
Service Module or modifying the iDRAC Service Module installer.
If OpenManage Server Administrator is installed, this monitoring feature is disabled to avoid duplicate SEL entries in the OS log.
NOTE: On Microsoft Windows, if iSM events get logged under System logs instead of Application logs, restart the
Windows Event Log service or restart the host OS.
Automatic system recovery options
The Automatic system recovery feature is a hardware-based timer. If a hardware failure occurs, the Health Monitor may not be
called, but the server is reset as if the power switch was activated. ASR is implemented using a "heartbeat" timer that continuously
counts down. The Health Monitor frequently reloads the counter to prevent it from counting down to zero. If the ASR counts down
to zero, it is assumed that the operating system has locked up and the system automatically attempts to reboot.
You can perform automatic system recovery operations such as reboot, power cycle, or power o the server after a specied time
interval. This feature is enabled only if the operating system watchdog timer is disabled. If OpenManage Server Administrator is
installed, this monitoring feature is disabled to avoid duplicate watchdog timers.
260

Windows Management Instrumentation providers
WMI is a set of extensions to the Windows Driver Model that provides an operating system interface through which instrumented
components provide information and notication. WMI is Microsoft's implementation of the Web-Based Enterprise Management
(WBEM) and Common Information Model (CIM) standards from the Distributed Management Task Force (DMTF) to manage Server
hardware, operating systems and applications. WMI Providers helps to integrate with Systems Management Consoles such as
Microsoft System Center and enables scripting to manage Microsoft Windows Servers.
You can enable or disable the WMI option in iDRAC. iDRAC exposes the WMI classes through the iDRAC Service Module providing
the server’s health information. By default, WMI information feature is enabled. The iDRAC Service Module exposes the WSMAN
monitored classes in iDRAC through WMI. The classes are exposed in the root/cimv2/dcim namespace.
The classes can be accessed using any of the standard WMI client interfaces. For more information, see the prole documents.
The following examples use the DCIM_account class to illustrate the capability that WMI information feature provides in iDRAC
Service Module. For the details of the supported classes and proles, see the WSMAN proles documentation available at Dell
TechCenter.
CIM Interface WinRM WMIC PowerShell
Enumerate instances of a
class
winrm e wmi/root/
cimv2/dcim/
dcim_account
wmic /namespace:\
\root\cimv2\dcim
PATH dcim_account
Get-WmiObject
dcim_account -
namespace root/cimv2/
dcim
Get a specic instance of a
class
winrm g wmi/root/
cimv2/dcim/
DCIM_Account?
CreationClassName=DCI
M_Account
+Name=iDRAC.Embedded.
1#Users.
2+SystemCreationClass
Name=DCIM_SPComputerS
ystem
+SystemName=systemmc
wmic /namespace:\
\root\cimv2\dcim
PATH dcim_account
where
Name="iDRAC.Embedded.
1#Users.16"
Get-WmiObject -
Namespace root
\cimv2\dcim -Class
dcim_account -filter
"Name='iDRAC.Embedded
.1#Users.16'"
Get associated instances of
an instance
winrm e wmi/root/
cimv2/dcim/* -
dialect:association -
filter:
{object=DCIM_Account?
CreationClassName=DCI
M_Account
+Name=iDRAC.Embedded.
1#Users.
1+SystemCreationClass
Name=DCIM_SPComputerS
ystem
+SystemName=systemmc}
wmic /namespace:\
\root\cimv2\dcim
PATH dcim_account
where
Name='iDRAC.Embedded.
1#Users.2' ASSOC
Get-Wmiobject -
Query "ASSOCIATORS
OF
{DCIM_Account.Creatio
nClassName='DCIM_Acco
unt',Name='iDRAC.Embe
dded.1#Users.
2',SystemCreationClas
sName='DCIM_SPCompute
rSystem',SystemName='
systemmc'}" -
namespace root/cimv2/
dcim
Get references of an instance winrm e wmi/root/
cimv2/dcim/* -
dialect:association –
associations -filter:
{object=DCIM_Account?
CreationClassName=DCI
M_Account
+Name=iDRAC.Embedded.
1#Users.
1+SystemCreationClass
Name=DCIM_SPComputerS
Not applicable Get-Wmiobject -
Query "REFERENCES
OF
{DCIM_Account.Creatio
nClassName='DCIM_Acco
unt',Name='iDRAC.Embe
dded.1#Users.
2',SystemCreationClas
sName='DCIM_SPCompute
rSystem',SystemName='
systemmc'}" -
261

CIM Interface WinRM WMIC PowerShell
ystem
+SystemName=systemmc}
namespace root/cimv2/
dcim
Remote iDRAC Hard Reset
By using iDRAC, you can monitor the supported servers for critical system hardware, rmware, or software issues. Sometimes,
iDRAC may become unresponsive due to various reasons. During such scenarios, you must turn o the server and reset iDRAC. To
reset the iDRAC CPU, you must either power o and power on the server or perform an AC power cycle.
By using the remote iDRAC hard reset feature, whenever iDRAC becomes unresponsive, you can perform a remote iDRAC reset
operation without an AC power cycle.. To reset the iDRAC remotely, make sure that you have administrative privileges on the host
OS. By default, the remote iDRAC hard reset feature is enabled. You can perform a remote iDRAC hard reset using iDRAC Web
interface, RACADM, and WS-MAN.
NOTE: This feature is not supported on Dell PowerEdge R930 server and is supported only on Dell’s 13th generation of
PowerEdge servers and later.
Command usage
This section provides the command usages for Windows, Linux, and ESXi operating systems to perform iDRAC hard reset.
•Windows
– Using the local Windows Management Instrumentation (WMI):
winrm i iDRACHardReset wmi/root/cimv2/dcim/DCIM_iSMService?
InstanceID=”iSMExportedFunctions”
– Using the remote WMI interface:
winrm i iDRACHardReset wmi/root/cimv2/dcim/dcim_ismservice -u:<admin-username> -
p:<admin-passwd> -r: http://<remote-hostname OR IP>/wsman -a:Basic -encoding:utf-8 -
skipCACheck –skipCNCheck
– Using the Windows PowerShell script with force and without force:
Invoke-iDRACHardReset –force
Invoke-iDRACHardReset
– Using the Program Menu shortcut:
For simplicity, iSM provides a shortcut in the Program Menu of the Windows operating system. When you select the
Remote iDRAC Hard Reset option, you are prompted for a conrmation to reset the iDRAC. After you conrm, the iDRAC is
reset and the result of the operation is displayed.
NOTE: The following warning message appears in the Event Viewer under the Application Logs category. This
warning does not require any further action.
A provider, ismserviceprovider, has been registered in the Windows Management
Instrumentation namespace Root\CIMV2\DCIM to use the LocalSystem account. This
account is privileged and the provider may cause a security violation if it does
not correctly impersonate user requests.
•Linux
iSM provides an executable command on all iSM supported Linux operating system. You can run this command by logging into
the operating system by using SSH or equivalent.
Invoke-iDRACHardReset
Invoke-iDRACHardReset –f
•ESXi
262

On all iSM supported ESXi operating systems, the iSM v2.3 supports a Common Management Programming Interface (CMPI)
method provider to perform the iDRAC reset remotely by using the WinRM remote commands.
winrm i iDRACHardReset http://schemas.dell.com/wbem/wscim/1/cim-schema/2/root/cimv2/dcim/
DCIM_iSMService?__cimnamespace=root/cimv2/dcim+InstanceID=
iSMExportedFunctions -u:<root-username> -p:<passwd> -r:https://<Host-IP>:443/wsman -
a:basic -encoding:utf-8 -skipCNCheck -skipCACheck -skipRevocationcheck
NOTE: VMware ESXi operating system does not prompt for conrmation before resetting the iDRAC.
NOTE: Due to limitations on the VMware ESXi operating system, iDRAC connectivity is not restored completely after
the reset. Ensure that you manually reset iDRAC. For more information, see the “Remote iDRAC Hard Reset” in this
document.
Error Handling
Table 40. Error Handling
Result Description
0 Success
1 Unsupported BIOS version for iDRAC reset
2 Unsupported platform
3 Access denied
4 iDRAC reset failed
In-band Support for iDRAC SNMP Alerts
By using iDRAC Service Module v2.3, you can receive SNMP alerts from the host operating system, which is similar to the alerts that
are generated by iDRAC.
You can also monitor the iDRAC SNMP alerts without conguring the iDRAC and manage the server remotely by conguring the
SNMP traps and destination on the host OS. In iDRAC Service Module v2.3 or later, this feature converts all the Lifecycle logs
replicated in the OS logs into SNMP traps.
NOTE: This feature is active only if the Lifecycle Logs replication feature is enabled.
NOTE: On Linux operating systems, this feature requires a master or OS SNMP enabled with SNMP multiplexing
(SMUX) protocol.
By default, this feature is disabled. Though the In-band SNMP alerting mechanism can coexist along with iDRAC SNMP alerting
mechanism, the recorded logs may have redundant SNMP alerts from both the sources. It is recommended to either use the in-band
or out-of-band option, instead of using both.
Command usage
This section provides the command usages for Windows, Linux, and ESXi operating systems.
•Windows operating system
– Using the local Windows Management Instrumentation (WMI):
winrm i EnableInBandSNMPTraps
wmi/root/cimv2/dcim/DCIM_iSMService?InstanceID="iSMExportedFunctions" @{state="[0/1]"}
– Using the remote WMI interface:
winrm i EnableInBandSNMPTraps wmi/root/cimv2/dcim/DCIM_iSMService?
InstanceID="iSMExportedFunctions" @{state="[0/1]"}
263

-u:<admin-username> -p:<admin-passwd> -r:http://<remote-hostname OR IP>/wsman -
a:Basic -encoding:utf-8 -skipCACheck –skipCNCheck
•Linux operating system
On all iSM supported Linux operating system, iSM provides an executable command. You can run this command by logging into
the operating system by using SSH or equivalent.
Beginning with iSM 2.4.0, you can congure Agent-x as the default protocol for in-band iDRAC SNMP alerts using the following
command:
./Enable-iDRACSNMPTrap.sh 1/agentx –force
If –force is not specied, ensure that the net-SNMP is congured and restart the snmpd service.
– To enable this feature:
Enable-iDRACSNMPTrap.sh 1
Enable-iDRACSNMPTrap.sh enable
– To disable this feature:
Enable-iDRACSNMPTrap.sh 0
Enable-iDRACSNMPTrap.sh disable
NOTE: The --force option congures the Net-SNMP to forward the traps. However, you must congure the trap
destination.
•VMware ESXi operating system
On all iSM supported ESXi operating systems, the iSM v2.3 supports a Common Management Programming Interface (CMPI)
method provider to enable this feature remotely by using the WinRM remote commands.
winrm i EnableInBandSNMPTraps http://schemas.dell.com/wbem/wscim/1/cim-schema/2/root/
cimv2/dcim/DCIM_iSMService?
__cimnamespace=root/cimv2/dcim+InstanceID=iSMExportedFunctions -u:<user-name> -
p:<passwd> -r:https://<remote-host-name
ip-address>:443/wsman -a:basic -encoding:utf-8 -skipCNCheck -skipCACheck -
skipRevocationcheck @{state="[0/1]"}
NOTE: You must review and congure the VMware ESXi system-wide SNMP settings for traps.
NOTE: For more details, refer to the In-BandSNMPAlerts technical white paper available at http://
en.community.dell.com/techcenter/extras/m/white_papers.
iDRAC access via Host OS (Experimental Feature)
By using this feature, you can congure and monitor the hardware parameters through iDRAC Web interface, WS-MAN, and RedFish
interfaces using the host IP address without conguring the iDRAC IP address. You can use the default iDRAC credentials if the
iDRAC server is not congured or continue to use the same iDRAC credentials if the iDRAC server was congured earlier.
iDRAC access via Windows Operating Systems
You can perform this task by using the following methods:
• Install the iDRAC access feature by using the webpack.
•Congure using iSM PowerShell script
Installation by using MSI
You can install this feature by using the web-pack. This feature is disabled on a typical iSM installation. If enabled, the default
listening port number is 1266. You can modify this port number within the range 1024 through 65535. iSM redirects the connection
to the iDRAC. iSM then creates an inbound rewall rule, OS2iDRAC. The listening port number is added to the OS2iDRAC rewall
264

rule in the host operating system, which allows incoming connections. The rewall rule is enabled automatically when this feature is
enabled.
Beginning with iSM 2.4.0, you can retrieve the current status and listening-port conguration by using the following Powershell
cmdlet:
Enable-iDRACAccessHostRoute –status get
The output of this command indicates whether this feature is enabled or disabled. If the feature is enabled, it displays the listening-
port number.
NOTE: Ensure that the Microsoft IP Helper Services is running on your system for this feature to function.
To access the iDRAC Web interface, use the format https://<host-name> or OS-IP>:443/login.html in the browser,
where:
•<host-name> — Complete host name of the server on which iSM is installed and congured for iDRAC access via OS feature.
You can use the OS IP address if the host name is not present.
•443 — Default iDRAC port number. This is called the Connect Port number to which all the incoming connections on listen port
number are redirected. You can modify the port number through iDRAC Web interface, WS-MAN, and RACADM interfaces.
Conguration by using iSM PowerShell cmdlet
If this feature is disabled while installing iSM, you can enable the feature by using the following Windows PowerShell command
provided by iSM:
Enable-iDRACAccessHostRoute
If the feature is already congured, you can disable or modify it by using the PowerShell command and the corresponding options.
The available options are as follows:
•Status — This parameter is mandatory. The values are not case sensitive and the value can be true, false, or get.
•Port — This is the listening port number. If you do not provide a port number, the default port number (1266) is used. If the
Status parameter value is FALSE, then you can ignore rest of the parameters. You must enter a new port number that is not
already congured for this feature. The new port number settings overwrite the existing OS2iDRAC in-bound rewall rule and
you can use the new port number to connect to iDRAC. The value range is from 1024 to 65535.
•IPRange — This parameter is optional and it provides a range of IP addresses that are allowed to connect to iDRAC through the
host operating system. The IP address range format is in Classless Inter-Domain Routing (CIDR) format, which is a combination
of IP address and subnet mask. For example, 10.94.111.21/24. Access to iDRAC is restricted for IP addresses that are not within
the range.
NOTE: This feature supports only IPv4 addresses.
iDRAC access via Linux Operating Systems
You can install this feature by using the setup.sh le that is available with the Web pack. This feature is disabled on a default or
typical iSM installation. To get the status of this feature, use the following command:
Enable-iDRACAccessHostRoute get-status
To install, enable, and congure this feature, use the following command:
./Enable-iDRACAccessHostRoute <Enable-Flag> [ <source-port> <source-IP-range/source-ip-
range-mask>]
<Enable-
Flag>=0
Disable
<source-port> and <source-IP-range/source-ip-range-mask> are
not required.
<Enable-
Flag>=1
Enable
<source-port> is required and <source-ip-range-mask> is optional.
265

<source-IP-
range>
IP range in <IP-Address/subnet-mask> format. Example: 10.95.146.98/24
Coexistence of OpenManage Server Administrator and iDRAC Service Module
In a system, both OpenManage Server Administrator and the iDRAC Service Module can co-exist and continue to function correctly
and independently.
If you have enabled the monitoring features during the iDRAC Service Module installation, then after the installation is complete if
the iDRAC Service Module detects the presence of OpenManage Server Administrator, it disables the set of monitoring features that
overlap. If OpenManage Server Administrator is running, the iDRAC Service Module disables the overlapping monitoring features
after logging to the OS and iDRAC.
When you re-enable these monitoring features through the iDRAC interfaces later, the same checks are performed and the features
are enabled depending on whether OpenManage Server Administrator is running or not.
Using iDRAC Service Module from iDRAC web interface
To use the iDRAC Service Module from the iDRAC web interface:
1. Go to Overview → Server → Service Module.
The iDRAC Service Module Setup page is displayed.
2. You can view the following:
• Installed iDRAC Service Module version on the host operating system
• Connection status of the iDRAC Service Module with iDRAC.
3. To perform out-of-band monitoring functions, select one or more of the following options:
•OS Information — View the operating system information.
•Replicate Lifecycle Log in OS Log — Include Lifecycle Controller logs to operating system logs. This option is disabled if
OpenManage Server Administrator is installed on the system.
•WMI Information — Include WMI information.
•Auto System Recovery Action — Perform auto recovery operations on the system after a specied time (in seconds):
–Reboot
–Power O System
–Power Cycle System
This option is disabled if OpenManage Server Administrator is installed on the system.
Using iDRAC Service Module from RACADM
To use the iDRAC Service Module from RACADM, use the objects in the ServiceModule group.
For more information, see the iDRAC RACADM Command Line Interface Reference Guide available at dell.com/idracmanuals.
Using iDRAC Service Module on Windows Nano OS
For installation instructions, see the iDRAC Service Module Installation Guide.
To check if iSM service is running, use the following command cmdlet:
Get-Service "iDRAC Service Module"
You can view the replicated Lifecycle logs using the WMI or Windows PowerShell query:
GetCimInstance –Namespace root/cimv2 – className win32_NTLogEvent
266

By default, the logs are available at Event viewer → Applications and Services Logs → System.
267

20
Using USB port for server management
In Dell PowerEdge 12th generation servers, all USB ports are dedicated to the server. With the 13th generation of servers, one of the
front panel USB port is used by iDRAC for management purposes such as pre-provisioning and troubleshooting. The port has an icon
to indicate that it is a management port. All 13th generation servers with LCD panel support this feature. This port is not available in a
few of the 200-500 model variations without the LCD panel. In such cases, you may prefer to use these ports for the server
operating system.
NOTE: This feature is not supported on PowerEdge R930 servers.
When the USB port is used by iDRAC:
• The USB network interface enables use of existing out-of-band remote management tools from a portable device such as laptop
by using a USB type A/A cable connected to iDRAC. The iDRAC is assigned the IP address 169.254.0.3 and the management
device is assigned the IP 169.254.0.4.
• You can store a server conguration prole in the USB device and update the server conguration from the USB device.
NOTE: This feature is supported on:
• USB devices having FAT le system and has single partition.
• All Dell Windows 8 and Windows RT tablets, including the XPS 10 and The Venue Pro 8. For devices with USB-mini port,
such as the XPS 10 and the Venue Pro 8, use the On-The-Go (OTG) dongle and a Type-A/A cable.
Related links
Conguring iDRAC using server conguration prole on USB device
Accessing iDRAC interface over direct USB connection
Accessing iDRAC interface over direct USB connection
In 13th generation servers, the new iDRAC direct feature allows you to directly connect your laptop or PC USB port to the iDRAC
USB port. This allows you to interact directly with iDRAC interfaces (such as Web interface, RACADM, and WSMAN) for advanced
server management and servicing.
You must use a Type A/A cable to connect the laptop (a USB Host Controller) to the iDRAC in the server (a USB device).
When iDRAC behaves as a USB device and the management port mode is set to Automatic, the USB port is always used by iDRAC.
The port does not switch automatically to OS.
To access the iDRAC interface over the USB port:
1. Turn o any wireless networks and disconnect from any other hard wired network.
2. Make sure that the USB port is enabled. For more information, see Conguring usb management port settings.
3. Connect a Type A/A cable from the laptop to iDRAC’s USB port.
Management LED (if present) turns green and remains ON for two seconds.
4. Wait for the IP address to be assigned to the laptop (169.254.0.4) and iDRAC (169.254.0.3). This may take several seconds.
5. Start using iDRAC network interfaces such as Web interface, RACADM, or WS-Man.
6. When iDRAC is using the USB port, LED blinks indicating activity. Blink frequency is four per second.
7. After using, disconnect the cable.
The LED turns o.
268

Conguring iDRAC using server conguration prole on USB device
With the new iDRAC Direct feature, you can congure iDRAC at-the-server. First congure the USB Management port settings in
iDRAC, insert the USB device that has the server conguration prole, and then import the server conguration prole from the
USB device to iDRAC.
NOTE: You can set the USB Management port settings using the iDRAC interfaces only if there is no USB device
connected to the server.
NOTE: PowerEdge servers that do not have the LCD and the LED panel do not support the USB key.
Related links
Conguring USB management port settings
Importing server conguration prole from USB device
Conguring USB management port settings
You can congure the USB port in iDRAC:
• Enable or disable a server’s USB port using BIOS setup. When you set it to either All Ports o or Front ports o, iDRAC also
disables the managed USB port. You can view the port status using in the iDRAC interfaces. If the status is disabled:
– iDRAC does not process a USB device or host connected to the managed USB port.
– You can modify the managed USB conguration, but the settings do not have eect until the front panel USB ports are
enabled in BIOS.
• Set the USB Management Port Mode that determines whether the USB port is used by iDRAC or the server OS:
– Automatic (Default): If a USB device is not supported by iDRAC or if the server conguration prole is not present on the
device, the USB port is detached from iDRAC and attached to the server. When a device is removed from the server, the
port conguration is reset and is for use by iDRAC.
– Standard OS Use: USB device is always used by the operating system.
– iDRAC Direct Only: USB device is always used by iDRAC.
You must have Server Control privilege to congure the USB management port.
When a USB device is connected, the System Inventory page displays the USB device information under the Hardware Inventory
section.
An event is logged in the Lifecycle Controller logs when:
• The device is in Automatic or iDRAC mode and USB device is inserted or removed.
• USB Management Port Mode is modied.
• Device is automatically switched from iDRAC to OS.
• Device is ejected from iDRAC or OS
When a device exceeds its power requirements as allowed by USB specication, the device is detached and an over-current event is
generated with the following properties:
• Category : System Health
• Type: USB device
• Severity: Warning
• Allowed notications: Email, SNMP trap, remote syslog and WS-Eventing.
• Actions: None.
An error message is displayed and logged to Lifecycle Controller log when:
• You try to congure the USB management port without the Server Control user privilege.
269

• A USB device is in use by iDRAC and you attempt to modify the USB Management Port Mode.
• A USB device is in use by iDRAC and you remove the device.
Conguring USB management port using web interface
To congure the USB port:
1. In the iDRAC Web interface, go to Overview → Hardware → USB Management Port.
The Congure USB Management Port page is displayed.
2. From the USB Management Port Mode drop-down menu, select any of the following options:
•Automatic — USB Port is used by iDRAC or the server’s operating system.
•Standard OS Use — USB port is used by the server OS.
•iDRAC Direct only — USB pot is used by iDRAC.
3. From the iDRAC Managed: USB XML Conguration drop-down menu, select options to congure a server by importing XML
conguration les stored on a USB drive:
•Disabled
•Enabled only when server has default credential settings
•Enabled
For information about the elds, see the iDRAC Online Help.
4. Click Apply to apply the settings.
Conguring USB management port using RACADM
To congure the USB management port, use the following RACADM sub commands and objects:
• To view the USB port status:
racadm get iDRAC.USB.ManagementPortStatus
• To view the USB port conguration:
racadm get iDRAC.USB.ManagementPortMode
• To modify the USB port conguration:
racadm set iDRAC.USB.ManagementPortMode <Automatic|Standard OS Use|iDRAC|>
NOTE: Ensure that you enclose the Standard OS Use attribute within single quotes while using in the RACADM set
command.
• To view USB device inventory:
racadm hwinventory
• To set up over current alert conguration:
racadm eventfilters
For more information, see the iDRAC RACADM Command Line Interface Reference Guide available at dell.com/esmmanuals.
Conguring USB management port using iDRAC settings utility
To congure the USB port:
1. In the iDRAC Settings Utility, go to Media and USB Port Settings.
The iDRAC Settings Media and USB Port Settings page is displayed.
2. From the USB Management Port Mode drop-down menu, do the following:
•Automatic — USB Port is used by iDRAC or the server’s operating system.
•Standard OS Use — USB port is used by the server OS.
•iDRAC Direct only — USB pot is used by iDRAC.
3. From the iDRAC Direct: USB Conguration XML drop-down menu, select options to congure a server by importing server
conguration prole stored on a USB drive:
•Disabled
270

•Enabled while server has default credential settings only
•Enabled
For information about the elds, see the iDRAC Settings Utility Online Help.
4. Click Back, click Finish and then click Yes to apply the settings.
Importing server conguration prole from USB device
Make sure to create a directory in root of the USB device called System_Conguration_XML which contains both the cong.xml and
control.xml les:
• Server Conguration Prole is in the System_Conguration_XML sub-directory under the USB device root directory. This le
includes all the attribute-value pairs of the server. This includes attributes of iDRAC, PERC, RAID, and BIOS. You can edit this le
to congure any attribute on the server. The le name can be <servicetag>-cong.xml, <modelnumber>-cong.xml, or
cong.xml.
• Control XML le – Includes parameters to control the import operation and does not have attributes of iDRAC or any other
component in the system. The control le contain three parameters:
– ShutdownType – Graceful, Forced, No Reboot.
– TimeToWait (in secs) – 300 minimum and 3600 maximum.
– EndHostPowerState – on/o.
Example of control.xml le:
<InstructionTable> <InstructionRow> <InstructionType>Configuration
XML import Host control Instruction</InstructionType>
<Instruction>ShutdownType</Instruction> <Value>NoReboot</
Value> <ValuePossibilities>Graceful,Forced,NoReboot</
ValuePossibilities> </InstructionRow> <InstructionRow>
<InstructionType>Configuration XML import Host control Instruction</
InstructionType> <Instruction>TimeToWait</Instruction>
<Value>300</Value> <ValuePossibilities>Minimum value is 300 -Maximum value
is 3600 seconds.</ValuePossibilities> </InstructionRow>
<InstructionRow> <InstructionType>Configuration XML import Host control
Instruction</InstructionType> <Instruction>EndHostPowerState</
Instruction> <Value>On</Value> <ValuePossibilities>On,Off</
ValuePossibilities> </InstructionRow></InstructionTable>
You must have Server Control privilege to perform this operation.
NOTE: While importing the server conguration prole, changing the USB management settings in the XML le results in
a failed job or job completed with errors. You can comment out the attributes in the XML to avoid the errors.
To import the server conguration prole from the USB device to iDRAC:
1. Congure the USB management port:
• Set USB Management Port Mode to Automatic or iDRAC.
• Set iDRAC Managed: USB XML Conguration to Enabled with default credentials or Enabled.
2. Insert the USB key (that has the conguration.xml and the control.xml le) to the iDRAC USB port.
3. The server conguration prole is discovered on the USB device in the System_Conguration_XML sub-directory under the
USB device root directory. It is discovered in the following sequence:
•<servicetag>-cong.xml
•<modelnum>-cong.xml
•cong.xml
4. A server conguration prole import job starts.
If the prole is not discovered, then the operation stops.
If iDRAC Managed: USB XML Conguration was set to Enabled with default credentials and the BIOS setup password is not
null or if one of the iDRAC user accounts have been modied, an error message is displayed and the operation stops.
5. LCD panel and LED (if present) display the status that an import job has started.
271

6. If there is a conguration that needs to be staged and the Shut Down Type is specied as No Reboot is specied in the control
le, then you must reboot the server for the settings to be congured. Else, server is rebooted and the conguration is applied.
Only when the server was already powered down, then the staged conguration is applied even if the No Reboot option is
specied.
7. After the import job is complete, the LCD/LED indicates that the job is complete. If a reboot is required, LCD displays the job
status as “Paused waiting on reboot”.
8. If the USB device is left inserted on the server, the result of the import operation is recorded in the results.xml le in the USB
device.
LCD messages
If the LCD panel is available, it displays the following messages in a sequence:
1. Importing – When the server conguration prole is being copied from the USB device.
2. Applying — When the job is in-progress.
3. Completed — When the job has completed successfully.
4. Completed with errors — When the job has completed with errors.
5. Failed — When the job has failed.
For more details, see the results le on the USB device.
LED blinking behavior
If the USB LED is present, it indicates the following:
• Solid green – When the server conguration prole is being copied from the USB device.
• Blinking green – When the job is in-progress.
• Solid green – When the job has completed successfully.
Logs and results le
The following information is logged for the import operation:
• Automatic import from USB is logged in the Lifecycle Controller log le.
• If the USB device is left inserted, the job results are recorded in the Results le located in the USB key.
A Result le named Results.xml is updated or created in the subdirectory with the following information:
• Service tag – Data is recorded after the import operation has either returned a job ID or returned an error.
• Job ID – Data is recorded after the import operation has returned a job ID.
• Start Date and Time of Job - Data is recorded after the import operation has returned a job ID.
• Status – Data is recorded when the import operation returns an error or when the job results are available.
272

21
Using iDRAC Quick Sync
A few Dell 13th generation PowerEdge servers have the Quick Sync bezel that supports the Quick Sync feature. This feature enables
at-the-server management with a mobile device. This allows you to view inventory and monitoring information and congure basic
iDRAC settings (such as root credential setup and conguration of the rst boot device) using the mobile device.
You can congure iDRAC Quick Sync access for your mobile device (example, OpenManage Mobile) in iDRAC. You must install the
OpenManage Mobile application on the mobile device to manage server using iDRAC Quick Sync interface.
NOTE: This feature is currently supported on mobile devices with Android operating system.
In the current release, this feature is available only with Dell PowerEdge R730, R730xd, and R630 rack servers. For these servers,
you can optionally purchase a bezel. Therefore, it is a hardware up-sell and the feature capabilities are not dependent on iDRAC
software licensing.
The iDRAC Quick Sync hardware includes the following:
• Activation button – You must press this button to activate the Quick Sync interface. In a closely stacked rack infrastructure, this
helps to identify and enable the server that is the target for communication. The Quick Sync feature is inactive after being idle
for a congurable amount of time (default is 30 seconds) or when pressed to de-activate.
• Activity LED – If Quick Sync is disabled, the LED blinks a few times and then turns o. Also, if the congurable inactivity timer is
triggered, the LED turns o and deactivates the interface.
After conguring iDRAC Quick Sync settings in iDRAC, hold the mobile device less than two centimeters away and read pertinent
information about the server and perform iDRAC conguration settings.
Using OpenManage Mobile, you can:
• View inventory information:
• View monitoring information:
•Congure the basic iDRAC network settings
For more information about OpenManage Mobile, see the OpenManage Mobile User’s Guide at dell.com/support/manuals.
Related links
Conguring iDRAC Quick Sync
Using mobile device to view iDRAC information
Conguring iDRAC Quick Sync
Using iDRAC web interface or RACADM, you can congure iDRAC Quick Sync feature to allow access to the mobile device:
• Access — You can specify any of the following options to congure the access state of iDRAC Quick Sync feature:
– Read-Write — Default status.
– Read-write access – Allows you to congure the basic iDRAC settings.
– Read-only access – Allows you to view inventory and monitoring information.
– Disabled access – Does not allow you to view information and congure settings.
• Time-out — You can enable or disable iDRAC Quick Sync inactivity timer:
273

– If enabled, you can specify a time after which the Quick Sync mode is turned o. To turn on, press the activation button
again.
– If disabled, the timer does not allow you to enter a time-out period.
• Time-out Limit — Allows you specify the time after which the Quick Sync mode is disabled. The default value is 30 seconds.
You must have Server Control privilege to congure the settings. A server reboot is not required for the settings to take eect.
An entry is logged to the Lifecycle Controller log when the conguration is modied.
Conguring iDRAC Quick Sync settings using web interface
To congure iDRAC Quick Sync:
1. In the iDRAC web interface, go to Overview → Hardware → Front Panel.
2. In the iDRAC Quick Sync section, from the Access drop-down menu, select one of the following to provide access to the
Android mobile device:
• Read-write
• Read-only
• Disabled
3. Enable the Timer.
4. Specify the Timeout value.
For more information about the elds, see the iDRAC Online Help.
5. Click Apply to apply the settings.
Conguring iDRAC Quick Sync settings using RACADM
To congure the iDRAC Quick Sync feature, use the racadm objects in the System.QuickSync group. For more information, see the
iDRAC RACADM Command Line Reference Guide available at dell.com/esmmanuals.
Conguring iDRAC Quick Sync settings using iDRAC settings utility
To congure iDRAC Quick Sync:
1. In the iDRAC Settings Utility, go to Front Panel Security.
The iDRAC Settings Front Panel Security page is displayed.
2. In the iDRAC Quick Sync section:
• Specify the access level.
• Enable Timeout.
• Specify the User Dened Timeout Limit (15 seconds to 3600 seconds).
For more information about the elds, see the iDRAC Online Help.
3. Click Back, click Finish, and then click Yes.
The settings are applied.
Using mobile device to view iDRAC information
To view iDRAC information from the mobile device, see the OpenManage Mobile User’s Guide available at dell.com/support/
manuals for the steps.
274

22
Deploying operating systems
You can use any of the following utilities to deploy operating systems to managed systems:
• Remote File Share
• Virtual Media Console
Related links
Deploying operating system using remote le share
Deploying operating system using virtual media
Deploying operating system using remote le share
Before you deploy the operating system using Remote File Share (RFS), make sure that:
•Congure User and Access Virtual Media privileges for iDRAC are enabled for the user.
• Network share contains drivers and operating system bootable image le, in an industry standard format such as .img or .iso.
NOTE: While creating the image le, follow standard network-based installation procedures, and mark the
deployment image as read-only to make sure that each target system boots and runs the same deployment
procedure.
To deploy an operating system using RFS:
1. Using Remote File Share (RFS), mount the ISO or IMG image le to the managed system through NFS or CIFS.
2. Go to Overview → Setup → First Boot Device.
3. Set the boot order in the First Boot Device drop-down list to select a virtual media such as oppy, CD, DVD, or ISO.
4. Select the Boot Once option to enable the managed system to reboot using the image le for the next instance only.
5. Click Apply.
6. Reboot the managed system and follow the on-screen instructions to complete the deployment.
Related links
Managing remote le share
Setting rst boot device
Managing remote le share
Using Remote File Share (RFS) feature, you can set an ISO or IMG image le on a network share and make it available to the
managed server’s operating system as a virtual drive by mounting it as a CD or DVD using NFS or CIFS. RFS is a licensed feature.
NOTE: CIFS supports both IPv4 and IPv6 addresses and NFS supports only IPv4 address.
Remote le share supports only .img and .iso image le formats. A .img le is redirected as a virtual oppy and a .iso le is redirected
as a virtual CDROM.
You must have Virtual Media privileges to perform an RFS mounting.
NOTE: If ESXi is running on the managed system and if you mount a oppy image (.img) using RFS, the connected
oppy image is not available to the ESXi operating system.
RFS and Virtual Media features are mutually exclusive.
275

• If the Virtual Media client is not active, and you attempt to establish an RFS connection, the connection is established and the
remote image is available to the host operating system.
• If the Virtual Media client is active, and you attempt to establish an RFS connection, the following error message is displayed:
Virtual Media is detached or redirected for the selected virtual drive.
The connection status for RFS is available in iDRAC log. Once connected, an RFS-mounted virtual drive does not disconnect even if
you log out from iDRAC. The RFS connection is closed if iDRAC is reset or the network connection is dropped. The Web interface
and command-line options are also available in CMC and iDRAC to close the RFS connection. The RFS connection from CMC always
overrides an existing RFS mount in iDRAC.
NOTE: iDRAC vFlash feature and RFS are not related.
If you update the iDRAC rmware from version 1.30.30 to 1.50.50 rmware while there is an active RFS connection and the Virtual
Media Attach Mode is set to Attach or Auto Attach, the iDRAC attempts to re-establish the RFS connection after the rmware
upgrade is completed and the iDRAC reboots.
If you update the iDRAC rmware from version 1.30.30 to 1.50.50 rmware while there is an active RFS connection and the Virtual
Media Attach Mode is set to Detach, the iDRAC does not attempt to re-establish the RFS connection after the rmware upgrade is
completed and the iDRAC reboots.
Conguring remote le share using web interface
To enable remote le sharing:
1. In iDRAC Web interface, go to Overview → Server → Attached Media.
The Attached Media page is displayed.
2. Under Attached Media, select Attach or Auto Attach.
3. Under Remote File Share, specify the image le path, domain name, user name, and password. For information about the elds,
see the iDRAC Online Help.
Example for image le path:
• CIFS — //<IP to connect for CIFS le system>/<le path>/<image name>
• NFS —< IP to connect for NFS le system>/<le path>/<image name>
NOTE: Both '/' or '\' characters can be used for the le path.
CIFS supports both IPv4 and IPv6 addresses but NFS supports only IPv4 address.
If you are using NFS share, make sure that you provide the exact <le path> and <image name> as it is case-sensitive.
NOTE: For information on recommended characters for user names and passwords, see Recommended characters in
user names and passwords.
NOTE: While specifying the network share settings, it is recommended to avoid special characters for user name and
password or percent encode the special characters.
4. Click Apply and then click Connect.
After the connection is established, the Connection Status displays Connected.
NOTE: Even if you have congured remote le sharing, the Web interface does not display user credential
information due to security reasons.
For Linux distributions, this feature may require a manual mount command when operating at runlevel init 3. The syntax for the
command is:
mount /dev/OS_specific_device / user_defined_mount_point
where, user_defined_mount_point is any directory you choose to use for the mount similar to any mount command.
276

For RHEL, the CD device (.iso virtual device) is /dev/scd0 and oppy device (.img virtual device) is /dev/sdc.
For SLES, the CD device is /dev/sr0 and the oppy device is /dev/sdc. To make sure that the correct device is used (for
either SLES or RHEL), when you connect the virtual device, on the Linux OS you must immediately run the command:
tail /var/log/messages | grep SCSI
This displays the text that identies the device (example, SCSI device sdc). This procedure also applies to Virtual Media when
you are using Linux distributions in runlevel init 3. By default, the virtual media is not auto-mounted in init 3.
Conguring remote le share using RACADM
To congure remote le share using RACADM, use:
racadm remoteimage
racadm remoteimage <options>
Options are:
–c : connect image
–d : disconnect image
–u <username>: username to access the network share
–p <password>: password to access the network share
–l <image_location>: image location on the network share; use double quotes around the location. See examples for image le path
in Conguring Remote File Share Using Web Interface section
–s : display current status
NOTE: All characters including alphanumeric and special characters are allowed as part of user name, password, and
image_location except the following characters: ’ (single quote), “(double quote), ,(comma), < (less than), and > (greater
than).
Deploying operating system using virtual media
Before you deploy the operating system using Virtual Media, make sure that:
• Virtual Media is in Attached state for the virtual drives to appear in the boot sequence.
• If Virtual Media is in Auto Attached mode, the Virtual Media application must be launched before booting the system.
• Network share contains drivers and operating system bootable image le, in an industry standard format such as .img or .iso.
To deploy an operating system using Virtual Media:
1. Do one of the following:
• Insert the operating system installation CD or DVD into the management station CD or DVD drive.
• Attach the operating system image.
2. Select the drive on the management station with the required image to map it.
3. Use one of the following methods to boot to the required device:
• Set the boot order to boot once from Virtual Floppy or Virtual CD/DVD/ISO using the iDRAC Web interface.
• Set the boot order through System Setup → System BIOS Settings by pressing <F2> during boot.
4. Reboot the managed system and follow the on-screen instructions to complete the deployment.
277

Related links
Conguring virtual media
Setting rst boot device
Conguring iDRAC
Installing operating system from multiple disks
1. Unmap the existing CD/DVD.
2. Insert the next CD/DVD into the remote optical drive.
3. Remap the CD/DVD drive.
Deploying embedded operating system on SD card
To install an embedded hypervisor on an SD card:
1. Insert the two SD cards in the Internal Dual SD Module (IDSDM) slots on the system.
2. Enable SD module and redundancy (if required) in BIOS.
3. Verify if the SD card is available on one of the drives when you <F11> during boot.
4. Deploy the embedded operating system and follow the operating system installation instructions.
Related links
About IDSDM
Enabling SD module and redundancy in BIOS
Enabling SD module and redundancy in BIOS
To enable SD module and redundancy in BIOS:
1. Press <F2> during boot.
2. Go to System Setup → System BIOS Settings → Integrated Devices.
3. Set the Internal USB Port to On. If it is set to O, the IDSDM is not available as a boot device.
4. If redundancy is not required (single SD card), set Internal SD Card Port to On and Internal SD Card Redundancy to Disabled.
5. If redundancy is required (two SD cards), set Internal SD Card Port to On and Internal SD Card Redundancy to Mirror.
6. Click Back and click Finish.
7. Click Yes to save the settings and press <Esc> to exit System Setup.
About IDSDM
Internal Dual SD Module (IDSDM) is available only on applicable platforms. IDSDM provides redundancy on the hypervisor SD card by
using another SD card that mirrors the rst SD card’s content.
Either of the two SD cards can be the master. For example, if two new SD cards are installed in the IDSDM, SD1 is active (master)
card and SD2 is the standby card. The data is written on both the cards, but the data is read from SD1. At any time if SD1 fails or is
removed, SD2 automatically become the active (master) card.
You can view the status, health, and the availability of IDSDM using iDRAC Web Interface or RACADM. The SD card redundancy
status and failure events are logged to SEL, displayed on the front panel, and PET alerts are generated if alerts are enabled.
Related links
Viewing sensor information
278

23
Troubleshooting managed system using iDRAC
You can diagnose and troubleshoot a remote managed system using:
• Diagnostic console
• Post code
• Boot and crash capture videos
• Last system crash screen
• System event logs
• Lifecycle logs
• Front panel status
• Trouble indicators
• System health
Related links
Using diagnostic console
Scheduling remote automated diagnostics
Viewing post codes
Viewing boot and crash capture videos
Viewing logs
Viewing last system crash screen
Viewing front panel status
Hardware trouble indicators
Viewing system health
Generating SupportAssist Collection
Using diagnostic console
iDRAC provides a standard set of network diagnostic tools that are similar to the tools included with Microsoft Windows or Linux-
based systems. Using iDRAC Web interface, you can access the network debugging tools.
To access Diagnostics Console:
1. In the iDRAC Web interface, go to Overview → Server → Troubleshooting → Diagnostics.
2. In the Command text box, enter a command and click Submit. For information about the commands, see the iDRAC Online
Help.
The results are displayed on the same page.
Scheduling remote automated diagnostics
You can remotely invoke automated oine diagnostics on a server as a one-time event and return the results. If the diagnostics
require a reboot, you can reboot immediately or stage it for a subsequent reboot or maintenance cycle (similar to updates). When
diagnostics are run, the results are collected and stored in the internal iDRAC storage. You can then export the results to an NFS or
CIFS network share using the diagnostics export racadm command. You can also run diagnostics using the appropriate
WSMAN command(s). For more information, see the WSMAN documentation.
You must have iDRAC Express license to use remote automated diagnostics.
279

You can perform the diagnostics immediately or schedule it on a particular day and time, specify the type of diagnostics, and the
type of reboot.
For the schedule, you can specify the following:
• Start time – Run the diagnostic at a future day and time. If you specify TIME NOW, the diagnostic is run on the next reboot.
• End time - Run the diagnostic until a date and time after the Start time. If it is not started by End time, it is marked as failed with
End time expired. If you specify TIME NA, then the wait time is not applicable.
The types of diagnostic tests are:
• Express test
• Extended test
• Both in a sequence
The types of reboot are:
• Power cycle system
• Graceful shutdown (waits for operating system to turn o or for system restart)
• Forced Graceful shutdown (signals operating system to turn o and waits for 10 minutes. If the operating system does not turn
o, the iDRAC power cycles the system)
Only one diagnostic job can be scheduled or run at one time. A diagnostic job can complete successfully, complete with error, or is
unsuccessful. The diagnostic events including the results are recorded in Lifecycle Controller log. You can retrieve the results of the
last diagnostic execution using remote RACADM or WSMAN.
You can export the diagnostic results of the last completed diagnostics that were scheduled remotely to a network share such as
CIFS or NFS. The maximum le size is 5 MB.
You can cancel a diagnostic job when the status of the job is Unscheduled or Scheduled. If the diagnostic is running, then restart the
system to cancel the job.
Before you run the remote diagnostics, make sure that:
• Lifecycle Controller is enabled.
• You have Login and Server Control privileges.
Scheduling remote automated diagnostics using RACADM
• To run the remote diagnostics and save the results on the local system, use the following command:
racadm diagnostics run -m <Mode> -r <reboot type> -s <Start Time> -e <Expiration Time>
• To export the last run remote diagnostics results, use the following command:
racadm diagnostics export -f <file name> -l <NFS / CIFS share> -u <username> -p
<password>
For more information about the options, see the iDRAC RACADM Command Line Interface Reference Guide available at dell.com/
idracmanuals.
Viewing post codes
Post codes are progress indicators from the system BIOS, indicating various stages of the boot sequence from power-on-reset, and
allows you to diagnose any faults related to system boot-up. The Post Codes page displays the last system post code prior to
booting the operating system.
To view the Post Codes, go to Overview → Server → Troubleshooting → Post Code.
The Post Code page displays the system health indicator, a hexadecimal code, and a description of the code.
280

Viewing boot and crash capture videos
You can view the video recordings of:
• Last three boot cycles — A boot cycle video logs the sequence of events for a boot cycle. The boot cycle videos are arranged in
the order of latest to oldest.
• Last crash video — A crash video logs the sequence of events leading to the failure.
This is a licensed feature.
iDRAC records fty frames during boot time. Playback of the boot screens occur at a rate of 1 frame per second. If iDRAC is reset,
the boot capture video is not available as it is stored in RAM and is deleted.
NOTE:
• You must have Access Virtual Console or administrator privileges to playback the Boot Capture and Crash Capture videos.
• The video capture time displayed in the iDRAC GUI video player may dier from the video capture time displayed in other
video players. The iDRAC GUI video player displays the time in the iDRAC time zone while all other video players display the
time in the respective operating system time zones.
To view the Boot Capture screen, click Overview → Server → Troubleshooting → Video Capture.
The Video Capture screen displays the video recordings. For more information, see the iDRAC Online Help.
Conguring video capture settings
To congure the video capture settings:
1. In the iDRAC Web interface, go to Overview → Server → Troubleshooting → Video Capture.
The Video Capture page is displayed.
2. From the Video Capture Settings drop-down menu, select any of the following options:
•Disable — Boot capture is disabled.
•Capture until buer full — Boot sequence is captured until the buer size has reached.
•Capture until end of POST — Boot sequence is captured until end of POST.
3. Click Apply to apply the settings.
Viewing logs
You can view System Event Logs (SELs) and Lifecycle logs. For more information, see Viewing System Event Log and Viewing
Lifecycle log .
Viewing last system crash screen
The last crash screen feature captures a screenshot of the most recent system crash, saves, and displays it in iDRAC. This is a
licensed feature.
To view the last crash screen:
1. Make sure that the last system crash screen feature is enabled.
2. In iDRAC Web interface, go to Overview → Server → Troubleshooting → Last Crash Screen.
The Last Crash Screen page displays the last saved crash screen from the managed system.
Click Clear to delete the last crash screen.
281

Related links
Enabling last crash screen
Viewing front panel status
The Front Panel on the managed system summarizes the status of the following components in the system:
• Batteries
• Fans
• Intrusion
• Power Supplies
• Removable Flash Media
• Temperatures
• Voltages
You can view the status of the front panel of the managed system:
• For rack and tower servers: LCD front panel and system ID LED status or LED front panel and system ID LED status.
• For blade servers: Only system ID LEDs.
Viewing system front panel LCD status
To view the LCD front panel status for applicable rack and tower servers, in iDRAC Web interface, go to Overview → Hardware →
Front Panel. The Front Panel page is displayed.
The Live Front Panel Feed section displays the live feed of the messages currently being displayed on the LCD front panel. When
the system is operating normally (indicated by solid blue color in the LCD front panel), both Hide Error and UnHide Error are grayed-
out.
NOTE: You can hide or unhide the errors only for rack and tower servers.
To view LCD front panel status using RACADM, use the objects in the System.LCD group. For more information, see the iDRAC
RACADM Command Line Interface Reference Guide available at dell.com/idracmanuals.
Related links
Conguring LCD setting
Viewing system front panel LED status
To view the current system ID LED status, in iDRAC web interface, go to Overview → Hardware → Front Panel. The Live Front
Panel Feed section displays the current front panel status:
• Solid blue — No errors present on the managed system.
• Blinking blue — Identify mode is enabled (regardless of managed system error presence).
• Solid amber — Managed system is in failsafe mode.
• Blinking amber — Errors present on managed system.
When the system is operating normally (indicated by blue Health icon on the LED front panel), then both Hide Error and UnHide
Error is grayed-out. You can hide or unhide the errors only for rack and tower servers.
To view system ID LED status using RACADM, use the getled command.
For more information, see the iDRAC RACADM Command Line Interface Reference Guide available at dell.com/idracmanuals.
Related links
Conguring system ID LED setting
282

Hardware trouble indicators
The hardware related problems are:
• Failure to power up
• Noisy fans
• Loss of network connectivity
• Hard drive failure
• USB media failure
• Physical damage
Based on the problem, use the following methods to correct the problem:
• Reseat the module or component and restart the system
• In case of a blade server, insert the module into a dierent bay in the chassis
• Replace hard drives or USB ash drives
• Reconnect or replace the power and network cables
If problem persists, see the Hardware Owner’s Manual for specic troubleshooting information about the hardware device.
CAUTION: You should only perform troubleshooting and simple repairs as authorized in your product documentation, or
as directed by online or telephone service and support team. Damage due to servicing that is not authorized by Dell is not
covered by your warranty. Read and follow the safety instructions that came with the product.
Viewing system health
iDRAC and CMC (for blade servers) Web interfaces display the status for the following:
• Batteries
• Chassis Controller Status
• Fans
• Intrusion
• Power Supplies
• Removable Flash Media
• Temperatures
• Voltages
• CPU
In iDRAC Web interface, go to Overview → Server → System Summary → Server Health section.
To view CPU health, go to Overview → Hardware → CPU.
The system health indicators are:
• — Indicates a normal status.
• — Indicates a warning status.
• — Indicates a failure status.
• — Indicates an unknown status.
283

Click any component name in the Server Health section to view details about the component.
Generating SupportAssist Collection
If you have to work with Tech Support on an issue with a server but the security policies restrict direct internet connection, then you
can provide Tech Support with necessary data to facilitate troubleshooting of the problem without having to install software or
download tools from Dell and without having access to the Internet from the server operating system or iDRAC. You can send the
data from an alternate system and be certain that the data collected from your server is not viewable by non-authorized individuals
during the transmission to Tech Support.
You can generate a health report of the server and then export the report to a location on the management station (local) or to a
shared network location such as Common Internet File System (CIFS) or Network File Share (NFS). You can then share this report
directly with the Tech Support. To export to a network share such as CIFS or NFS, direct network connectivity to the iDRAC shared
or dedicated network port is required.
The report is generated in the standard ZIP format. The report contains information that is similar to the information available in the
DSET report such as:
• Hardware inventory for all components
• System, Lifecycle Controller, and component attributes
• Operating system and application information
• Active Lifecycle Controller logs (archived entries are not included)
• PCIe SSD logs
• Storage controller logs
NOTE: TTYLog collection for PCIe SSDs using the SupportAssist feature is not supported on Dell 12th generation
PowerEdge servers.
After the data is generated, you can view the data. It contains a bunch of XML les and log les. The data must be shared with tech
support to troubleshoot the issue.
Each time the data collection is performed, an event is recorded in the Lifecycle Controller log. The event includes information such
as the interface used, the date and time of export, and iDRAC user name.
You can generate the OS Application and Logs report in two ways:
• Automatic — Using iDRAC Service Module that automatically invokes the OS Collector tool.
• Manual — By manually executing the OS Collector executable from the server OS. iDRAC exposes the OS Collector executable
to the server OS as a USB device with label DRACRW.
NOTE:
• OS Collector tool is not applicable for Dell Precision PR7910 systems.
• The OS log collection feature is not supported on CentOS operating system.
• In servers running Windows 2016 Nano edition, HardwareEvent.evtx viewer log is not generated by the OS collector tool.
To generate the HardwareEvent.evtx viewer log, run the command ~New-Item -Path HKLM:\SYSTEM
\ControlSet001\Services\EventLog\HardwareEvents~ before running the OS collector tool .
Before generating the health report, make sure:
• Lifecycle Controller is enabled.
• Collect System Inventory On Reboot (CSIOR) is enabled.
• You have Login and Server Control privileges.
Related links
Generating SupportAssist Collection automatically
Generating SupportAssist Collection manually
284

Generating SupportAssist Collection automatically
If iDRAC Service Module is installed and running, you can automatically generate the SupportAssist Collection. The iDRAC Service
Module invokes the appropriate OS collector le on the host operating system, collects the data, and transfers to iDRAC. You can
then save the data to the required location.
Generating SupportAssist Collection automatically using iDRAC web interface
To generate the SupportAssist collection automatically:
1. In the iDRAC Web interface, go to Overview → Server → Troubleshooting → SupportAssist.
The SupportAssist page is displayed.
2. Select options for which you want to collect the data:
•Hardware
•OS and Application Data
NOTE: While specifying the network share settings, it is recommended to avoid special characters for user name
and password or percent encode the special characters.
• Click Advanced Export Options to select the following additional options:
–RAID Controller Log
–Enable Report Filtering under OS and Application Data
Based on the options selected, the time taken to collect the data is displayed next to these options.
3. Select the I agree to allow SupportAssist to use this data option and click Export.
4. After the iDRAC Service Module has completed transferring the OS and application data to iDRAC, it is packaged along with the
hardware data and the nal report is generated. A message appears to save the report.
5. Specify the location to save the SupportAssist collection.
Generating SupportAssist Collection manually
When iSM is not installed, you can manually run the OS collector tool to generate the SupportAssist collection. You must run OS
Collector tool on the server OS to export the OS and application data. A virtual USB device labeled DRACRW appears in the server
operating system. This device contains the OS Collector le that is specic for the host operating system. Run the le specic for
the operating system from the server OS to collect and transfer the data to iDRAC. You can then export the data to a local or
network shared location.
In Dell’s 13th generation of PowerEdge servers, the OS collector DUP is installed in factory. However, if you determine that OS
Collector is not present in iDRAC, then you can download the DUP le from the Dell support site and then upload the le to iDRAC
using the Firmware Update process.
Before you manually generate the SupportAssist collection using the OS collector tool, do the following on the host operating
system:
• On Linux operating system: Check if the IPMI service is running. If it is not running, you must manually start the service. The
following table provides the commands that you can use to check the IPMI service status and start the service (if required) for
each Linux OS.
Linux Operating System Command to Check the IPMI Service
Status
Command to Start the IPMI Service
Red Hat Enterprise Linux 5 64-bit
Red Hat Enterprise Linux 6
SUSE Linux Enterprise Server 11
CentOS 6
$ service ipmi status $ service ipmi start
285

Linux Operating System Command to Check the IPMI Service
Status
Command to Start the IPMI Service
Oracle VM
Oracle Linux 6.4
Red Hat Enterprise Linux 7 $ systemctl status
ipmi.service
$ systemctl start
ipmi.service
NOTE:
– CentOS is supported only for iDRAC Service Module 2.0 or later.
– If the IPMI modules are not present, then you can install the respective modules from the OS distribution media. The
service starts once the installation is complete.
• On Windows operating system:
– Check if the WMI service is running:
* If WMI is stopped, OS Collector starts the WMI automatically and continues with the collection.
* If WMI is disabled, OS Collector collection stops with an error message.
– Check the appropriate privilege levels and make sure there is no Firewall or security settings that is preventing to get the
registry or software data.
Generating SupportAssist Collection manually using iDRAC web interface
To generate the SupportAssist collection manually:
1. In the iDRAC Web interface, go to Overview → Server → Troubleshooting → SupportAssist.
The SupportAssist page is displayed.
2. Select options for which you want to collect the data:
•Hardware to export the report to a location on the local system
•OS and Application Data to export the report to a network share and specify the network settings.
NOTE: While specifying the network share settings, it is recommended to avoid special characters for user name
and password or percent encode the special characters.
• Click Advanced Export Options to select the following additional options:
–RAID Controller Log
–Enable Report Filtering under OS and Application Data
Based on the options selected, the time taken to collect the data is displayed next to these options.
If OS Collector tool was not run on the system, then the OS and Application Data option is grayed-out and it is not selectable.
The message OS and Application Data (Timestamp: Never) is displayed.
If OS Collector was run on the system in the past, then the timestamp displays when the operating system and application data
was last collected: Last Collected: <timestamp>
3. Click Attach OS Collector.
You are directed to access the host OS. A message asking you to launch Virtual Console is displayed.
4. After you launch the Virtual Console, click the pop-up message to run and use the OS Collector tool to collect the data.
5. Navigate to the DRACRW virtual USB device that is presented to the system by the iDRAC.
6. Invoke the OS Collector le appropriate for the host operating system:
• For Windows, run Windows_OSCollector_Startup.bat.
• For Linux, run Linux_OSCollector_Startup.exe.
7. After the OS collector has completed transferring the data to iDRAC, the USB device is removed automatically by iDRAC.
8. Return to the SupportAssist page, click the Refresh icon to reect the new timestamp.
9. To export the data, under Export Location, select Local or Network.
286

10. If you have selected Network, enter the network location details.
11. Select the I agree to allow SupportAssist to use this data option and click Export to export the data to the specied location.
Generating SupportAssist Collection manually using RACADM
To generate the SupportAssist Collection by using RACADM, use the techsupreport subcommand. For more information, see the
iDRAC RACADM Command Line Reference Guide available at dell.com/esmmanuals.
Checking server status screen for error messages
When a ashing amber LED is blinking, and a particular server has an error, the main Server Status Screen on the LCD highlights the
aected server in orange. Use the LCD navigation buttons to highlight the aected server, then click the center button. Error and
warning messages will be displayed on the second line. For the list of error messages displayed on the LCD panel, see the server’s
Owner’s Manual.
Restarting iDRAC
You can perform a hard or soft iDRAC restart without turning o the server:
• Hard restart — On the server, press and hold the LED button for 15 seconds.
• Soft restart — Using iDRAC Web interface or RACADM.
Resetting iDRAC using iDRAC web interface
To restart iDRAC, do one of the following in the iDRAC Web interface:
• Go to Overview → Server → Summary. Under Quick Launch Tasks, click Reset iDRAC.
• Go to Overview → Server → Troubleshooting → Diagnostics. Click Reset iDRAC.
Resetting iDRAC using RACADM
To restart iDRAC, use the racreset command. For more information, see the RACADM Reference Guide for iDRAC and CMC
available at dell.com/support/manuals.
Erasing system and user data
You can erase system component(s) and user data for those components. The system components include:
• Lifecycle Controller Data
• Embedded Diagnostics
• Embedded OS Driver Pack
• BIOS reset to default
• iDRAC reset to default
Before performing system erase, ensure that:
• You have iDRAC Server Control privilege.
• Lifecycle Controller is enabled.
The Lifecycle Controller Data option erases any content such as the LC Log, conguration database, rollback rmware, factory as-
shipped logs, and the conguration information from the FP SPI (or management riser).
NOTE: The Lifecycle Controller log contains the information about the system erase request and any information
generated when the iDRAC restarts. All previous information is removed.
287

You can delete individual or multiple system components using the SystemErase command:
racadm systemErase <BIOS | DIAG | DRVPACK | LCDATA | IDRAC >
where,
• BIOS — BIOS reset to default
• DIAG — Embedded Diagnostics
• DRVPACK— Embedded OS Driver Pack
• LCDATA — Clear the Lifecycle Controller Data
• IDRAC — iDRAC reset to default
For more information, see the iDRAC RACADM Command Line Reference Guide available at dell.com/esmmanuals.
NOTE: The Dell tech center link appears on the iDRAC GUI on Dell branded systems. If you erase system data by using
WS-Man command and want the link to appear again, reboot the host manually and wait for CSIOR to run.
Resetting iDRAC to factory default settings
You can reset iDRAC to the factory default settings using the iDRAC Settings utility or the iDRAC Web interface.
Resetting iDRAC to factory default settings using iDRAC web interface
To reset iDRAC to factory default settings using the iDRAC Web interface:
1. Go to Overview → Server → Troubleshooting → Diagnostics.
The Diagnostics Console page is displayed.
2. Click Reset iDRAC to Default Settings.
The completion status is displayed in percentage. iDRAC reboots and is restored to factory defaults. The iDRAC IP is reset and is
not accessible. You can congure the IP using the front panel or BIOS.
Resetting iDRAC to factory default settings using iDRAC settings utility
To reset iDRAC to factory default values using the iDRAC Settings utility:
1. Go to Reset iDRAC congurations to defaults.
The iDRAC Settings Reset iDRAC congurations to defaults page is displayed.
2. Click Yes.
iDRAC reset starts.
3. Click Back and navigate to the same Reset iDRAC congurations to defaults page to view the success message.
288

24
Frequently asked questions
This section lists the frequently asked questions for the following:
•System Event Log
•Network security
•Active Directory
•Single Sign On
•Smart card login
•Virtual console
•Virtual media
•vFlash SD card
•SNMP authentication
•Storage devices
•iDRAC Service Module
•RACADM
•Miscellaneous
System Event Log
While using iDRAC Web interface through Internet Explorer, why does SEL not save using the Save As option?
This is due to a browser setting. To resolve this:
1. In Internet Explorer, go to Tools → Internet Options → Security and select the zone you are attempting to download in.
For example, if the iDRAC device is on the local intranet, select Local Intranet and click Custom level....
2. In the Security Settings window, under Downloads make sure that the following options are enabled:
• Automatic prompting for le downloads (if this option is available)
• File download
CAUTION: To make sure that the computer used to access iDRAC is safe, under Miscellaneous, do not enable the
Launching applications and unsafe les option.
Network security
While accessing the iDRAC Web interface, a security warning appears stating that the SSL certicate issued by the Certicate
Authority (CA) is not trusted.
iDRAC includes a default iDRAC server certicate to ensure network security while accessing through the Web-based interface and
remote RACADM. This certicate is not issued by a trusted CA. To resolve this, upload a iDRAC server certicate issued by a trusted
CA (for example, Microsoft Certicate Authority, Thawte or Verisign).
Why the DNS server not registering iDRAC?
Some DNS servers register iDRAC names that contain only up to 31 characters.
289

When accessing the iDRAC Web-based interface, a security warning is displayed stating that the SSL certicate host name
does not match the iDRAC host name.
iDRAC includes a default iDRAC server certicate to ensure network security while accessing through the Web-based interface and
remote RACADM. When this certicate is used, the Web browser displays a security warning because the default certicate that is
issued to iDRAC does not match the iDRAC host name (for example, the IP address).
To resolve this, upload an iDRAC server certicate issued to the IP address or the iDRAC host name. When generating the CSR
(used for issuing the certicate), make sure that the common name (CN) of the CSR matches the iDRAC IP address (if certicate
issued to IP) or the registered DNS iDRAC name (if certicate is issued to iDRAC registered name).
To make sure that the CSR matches the registered DNS iDRAC name:
1. In iDRAC Web interface, go to Overview → iDRAC Settings → Network. The Network page is displayed.
2. In the Common Settings section:
• Select the Register iDRAC on DNS option.
• In the DNS iDRAC Name eld, enter the iDRAC name.
3. Click Apply.
Active Directory
Active Directory login failed. How to resolve this?
To diagnose the problem, on the Active Directory Conguration and Management page, click Test Settings. Review the test
results and x the problem. Change the conguration and run the test until the test user passes the authorization step.
In general, check the following:
• While logging in, make sure that you use the correct user domain name and not the NetBIOS name. If you have a local iDRAC
user account, log into iDRAC using the local credentials. After logging in, make sure that:
– The Active Directory Enabled option is selected on the Active Directory Conguration and Management page.
– The DNS setting is correct on the iDRAC Networking conguration page.
– The correct Active Directory root CA certicate is uploaded to iDRAC if certicate validation was enabled.
– The iDRAC name and iDRAC Domain name matches the Active Directory environment conguration if you are using extended
schema.
– The Group Name and Group Domain Name matches the Active Directory conguration if you are using standard schema.
– If the user and the iDRAC object is in dierent domain, then do not select the User Domain from Login option. Instead select
Specify a Domain option and enter the domain name where the iDRAC object resides.
• Check the domain controller SSL certicates to make sure that the iDRAC time is within the valid period of the certicate.
Active Directory login fails even if certicate validation is enabled. The test results display the following error message. Why
does this occur and how to resolve this?
ERROR: Can't contact LDAP server, error:14090086:SSL
routines:SSL3_GET_SERVER_CERTIFICATE:certificate verify failed: Please check the correct
Certificate Authority (CA) certificate has been uploaded to iDRAC. Please also check if the
iDRAC date is within the valid period of the certificates and if the Domain Controller
Address configured in iDRAC matches the subject of the Directory Server Certificate.
If certicate validation is enabled, when iDRAC establishes the SSL connection with the directory server, iDRAC uses the uploaded
CA certicate to verify the directory server certicate. The most common reasons for failing certication validation are:
• iDRAC date is not within the validity period of the server certicate or CA certicate. Check the iDRAC time and the validity
period of your certicate.
290

• The domain controller addresses congured in iDRAC does not match the Subject or Subject Alternative Name of the directory
server certicate. If you are using an IP address, read the next question. If you are using FQDN, make sure you are using the
FQDN of the domain controller and not the domain. For example, servername.example.com instead of example.com.
Certicate validation fails even if IP address is used as the domain controller address. How to resolve this?
Check the Subject or Subject Alternative Name eld of your domain controller certicate. Normally, Active Directory uses the host
name and not the IP address of the domain controller in the Subject or Subject Alternative Name eld of the domain controller
certicate. To resolve this, do any of the following:
•Congure the host name (FQDN) of the domain controller as the domain controller address(es) on iDRAC to match the Subject
or Subject Alternative Name of the server certicate.
• Reissue the server certicate to use an IP address in the Subject or Subject Alternative Name eld, so that it matches the IP
address congured in iDRAC.
• Disable certicate validation if you choose to trust this domain controller without certicate validation during the SSL handshake.
How to congure the domain controller address(es) when using extended schema in a multiple domain environment?
This must be the host name (FQDN) or the IP address of the domain controller(s) that serves the domain in which the iDRAC object
resides.
When to congure Global Catalog Address(es)?
If you are using standard schema and the users and role groups are from dierent domains, Global Catalog Address(es) are required.
In this case, you can use only Universal Group.
If you are using standard schema and all the users and role groups are in the same domain, Global Catalog Address(es) are not
required.
If you are using extended schema, the Global Catalog Address is not used.
How does standard schema query work?
iDRAC connects to the congured domain controller address(es) rst. If the user and role groups are in that domain, the privileges
are saved.
If Global Controller Address(es) is congured, iDRAC continues to query the Global Catalog. If additional privileges are retrieved from
the Global Catalog, these privileges are accumulated.
Does iDRAC always use LDAP over SSL?
Yes. All the transportation is over secure port 636 and/or 3269. During test setting, iDRAC does a LDAP CONNECT only to isolate
the problem, but it does not do an LDAP BIND on an insecure connection.
Why does iDRAC enable certicate validation by default?
iDRAC enforces strong security to ensure the identity of the domain controller that iDRAC connects to. Without certicate
validation, a hacker can spoof a domain controller and hijack the SSL connection. If you choose to trust all the domain controllers in
your security boundary without certicate validation, you can disable it through the Web interface or RACADM.
Does iDRAC support the NetBIOS name?
Not in this release.
Why does it take up to four minutes to log in to iDRAC using Active Directory Single Sign–On or Smart Card Login?
The Active Directory Single Sign–On or Smart Card log in normally takes less than 10 seconds, but it may take up to four minutes to
log in if you have specied the preferred DNS server and the alternate DNS server, and the preferred DNS server has failed. DNS
time-outs are expected when a DNS server is down. iDRAC logs you in using the alternate DNS server.
291

The Active Directory is congured for a domain present in Windows Server 2008 Active Directory. A child or sub domain is
present for the domain, the user and group is present in the same child domain, and the user is a member of that group. When
trying to log in to iDRAC using the user present in the child domain, Active Directory Single Sign-On login fails.
This may be because of the an incorrect group type. There are two kinds of Group types in the Active Directory server:
• Security — Security groups allow you to manage user and computer access to shared resources and to lter group policy
settings.
• Distribution — Distribution groups are intended to be used only as email distribution lists.
Always make sure that the group type is Security. You cannot use distribution groups to assign permission on any object, however
use them to lter group policy settings.
Single Sign-On
SSO login fails on Windows Server 2008 R2 x64. What are the settings required to resolve this?
1. Run the technet.microsoft.com/en-us/library/dd560670(WS.10).aspx for the domain controller and domain policy.
2. Congure the computers to use the DES-CBC-MD5 cipher suite.
These settings may aect compatibility with client computers or services and applications in your environment. The Congure
encryption types allowed for Kerberos policy setting is located at Computer Conguration → Security Settings → Local
Policies → Security Options.
3. Make sure that the domain clients have the updated GPO.
4. At the command line, type gpupdate /force and delete the old key tab with klist purge command.
5. After the GPO is updated, create the new keytab.
6. Upload the keytab to iDRAC.
You can now log in to iDRAC using SSO.
Why does SSO login fail with Active Directory users on Windows 7 and Windows Server 2008 R2?
You must enable the encryption types for Windows 7 and Windows Server 2008 R2. To enable the encryption types:
1. Log in as administrator or as a user with administrative privilege.
2. Go to Start and run gpedit.msc. The Local Group Policy Editor window is displayed.
3. Go to Local Computer Settings → Windows Settings → Security Settings → Local Policies → Security Options.
4. Right-click Network Security: Congure encryption types allowed for kerberos and select Properties.
5. Enable all the options.
6. Click OK. You can now log in to iDRAC using SSO.
Perform the following additional settings for Extended Schema:
1. In the Local Group Policy Editor window, navigate to Local Computer Settings → Windows Settings → Security Settings →
Local Policies → Security Options .
2. Right-click Network Security: Restrict NTLM: Outgoing NTLM trac to remote server and select Properties.
3. Select Allow all, click OK, and close the Local Group Policy Editor window.
4. Go to Start and run cmd. The command prompt window is displayed.
5. Run the command gpupdate /force. The group policies are updated. Close the command prompt window.
6. Go to Start and run regedit. The Registry Editor window is displayed.
7. Navigate to HKEY_LOCAL_MACHINE → System → CurrentControlSet → Control → LSA .
8. In the right-pane, right-click and select New → DWORD (32-bit) Value.
9. Name the new key as SuppressExtendedProtection.
10. Right-click SuppressExtendedProtection and click Modify.
292

11. In the Value data eld, type 1 and click OK.
12. Close the Registry Editor window. You can now log in to iDRAC using SSO.
If you have enabled SSO for iDRAC and you are using Internet Explorer to log in to iDRAC, SSO fails and you are prompted to
enter your user name and password. How to resolve this?
Make sure that the iDRAC IP address is listed in the Tools → Internet Options → Security → Trusted sites. If it is not listed, SSO
fails and you are prompted to enter your user name and password. Click Cancel and proceed.
Smart card login
It takes up to four minutes to log into iDRAC using Active Directory Smart Card login.
The normal Active Directory Smart Card login normally takes less than 10 seconds, however it may take up to four minutes if you
have specied the preferred DNS server and the alternate DNS server in the Network page, and the preferred DNS server has
failed. DNS time-outs are expected when a DNS server is down. iDRAC logs you in using the alternate DNS server.
ActiveX plug-in unable to detect the Smart Card reader.
Make sure that the smart card is supported on the Microsoft Windows operating system. Windows supports a limited number of
smart card Cryptographic Service Providers (CSPs).
In general, check if the smart card CSPs are present on a particular client, insert the smart card in the reader at the Windows logon
(Ctrl-Alt-Del) screen and check if Windows detects the smart card and displays the PIN dialog-box.
Incorrect Smart Card PIN.
Check if the smart card is locked due to too many attempts with an incorrect PIN. In such cases, contact the smart card issuer in
the organization to get a new smart card.
Virtual console
Virtual Console session is active even if you have logged out of iDRAC web interface. Is this the expected behavior?
Yes. Close the Virtual Console Viewer window to log out of the corresponding session.
Can a new remote console video session be started when the local video on the server is turned o?
Yes.
Why does it take 15 seconds to turn o the local video on the server after requesting to turn o the local video?
It gives a local user an opportunity to take any action before the video is switched o.
Is there a time delay when turning on the local video?
No, after a local video turn ON request is received by iDRAC, the video is turned on instantly.
Can the local user also turn o or turn on the video?
When the local console is disabled, the local user cannot turn o or turn on the video.
Does switching o the local video also switch o the local keyboard and mouse?
No.
293

Does turning o the local console turn o the video on the remote console session?
No, turning the local video on or o is independent of the remote console session.
What privileges are required for an iDRAC user to turn on or turn o the local server video?
Any user with iDRAC conguration privileges can turn on or turn o the local console.
How to get the current status of the local server video?
The status is displayed on the Virtual Console page.
To display the status of the object iDRAC.VirtualConsole.AttachState, use the following command:
racadm get idrac.virtualconsole.attachstate
Or, use the following command from a Telnet, SSH, or a remote session:
racadm -r (iDrac IP) -u (username) -p (password) get iDRAC.VirtualConsole.AttachState
The status is also seen on the Virtual Console OSCAR display. When the local console is enabled, a green status is displayed next to
the server name. When disabled, a yellow dot indicates that iDRAC has locked the local console.
Why is the bottom of the system screen not seen from the Virtual Console window?
Make sure that the management station’s monitor resolution is set to 1280 x 1024.
Why is the Virtual Console Viewer window garbled on Linux operating system?
The console viewer on Linux requires a UTF-8 character set. Check your locale and reset the character set if required.
Why does the mouse not synchronize under the Linux text console in Lifecycle Controller?
Virtual Console requires the USB mouse driver, but the USB mouse driver is available only under the X-Window operating system. In
the Virtual Console viewer, do any of the following:
• Go to Tools → Session Options → Mouse tab. Under Mouse Acceleration, select Linux.
• Under the Tools menu, select Single Cursor option.
How to synchronize the mouse pointers on the Virtual Console Viewer window?
Before starting a Virtual Console session, make sure that the correct mouse is selected for your operating system.
Make sure that the Single Cursor option under Tools in the iDRAC Virtual Console menu is selected on iDRAC Virtual Console client.
The default is two cursor mode.
Can a keyboard or mouse be used while installing a Microsoft operating system remotely through the Virtual Console?
No. When you remotely install a supported Microsoft operating system on a system with Virtual Console enabled in the BIOS, an
EMS Connection Message is sent that requires that you select OK remotely. You must either select OK on the local system or restart
the remotely managed server, reinstall, and then turn o the Virtual Console in BIOS.
This message is generated by Microsoft to alert the user that Virtual Console is enabled. To make sure that this message does not
appear, always turn o Virtual Console in the iDRAC Settings utility before remotely installing an operating system.
Why does the Num Lock indicator on the management station not reect the status of the Num Lock on the remote server?
When accessed through the iDRAC, the Num Lock indicator on the management station does not necessarily coincide with the state
of the Num Lock on the remote server. The state of the Num Lock depends the setting on the remote server when the remote
session is connected, regardless of the state of the Num Lock on the management station.
294

Why do multiple Session Viewer windows appear when a Virtual Console session is established from the local host?
You are conguring a Virtual Console session from the local system. This is not supported.
If a Virtual Console session is in-progress and a local user accesses the managed server, does the rst user receive a warning
message?
No. If a local user accesses the system, both have control of the system.
How much bandwidth is required to run a Virtual Console session?
It is recommended to have a 5 MBPS connection for good performance. A 1 MBPS connection is required for minimal performance.
What is the minimum system requirements for the management station to run Virtual Console?
The management station requires an Intel Pentium III 500 MHz processor with at least 256 MB of RAM.
Why does Virtual Console Viewer window sometimes displays No Signal message?
You may see this message because the iDRAC Virtual Console plug-in is not receiving the remote server desktop video. Generally,
this behavior may occur when the remote server is turned o. Occasionally, the message may be displayed due to a remote server
desktop video reception malfunction.
Why does Virtual Console Viewer window sometimes display an Out of Range message?
You may see this message because a parameter necessary to capture video is beyond the range for which the iDRAC can capture
the video. Parameters such as display resolution or refresh rate too high causes an out of range condition. Normally, physical
limitations such as video memory size or bandwidth sets the maximum range of parameters.
When starting a Virtual Console session from iDRAC web interface, why is an ActiveX security popup displayed?
iDRAC may not be in the trusted site list. To prevent the security popup from appearing every time you begin a Virtual Console
session, add iDRAC to the trusted site list in the client browser:
1. Click Tools → Internet Options → Security → Trusted sites.
2. Click Sites and enter the IP address or the DNS name of iDRAC
3. Click Add.
4. Click Custom Level.
5. In the Security Settings window, select Prompt under Download unsigned ActiveX Controls.
Why is the Virtual Console Viewer window blank?
If you have Virtual Media privilege, but not Virtual Console privilege, you can start the viewer to access the virtual media feature, but
the managed server’s console is not displayed.
Why doesn’t the mouse synchronize in DOS when using Virtual Console?
The Dell BIOS is emulating the mouse driver as a PS/2 mouse. By design, the PS/2 mouse uses relative position for the mouse
pointer, which causes the lag in syncing. iDRAC has a USB mouse driver that allows absolute position and closer tracking of the
mouse pointer. Even if iDRAC passes the USB absolute mouse position to the Dell BIOS, the BIOS emulation converts it back to
relative position and the behavior remains. To x this problem, set the mouse mode to USC/Diags in the Conguration screen.
After launching the Virtual Console, the mouse cursor is active on the Virtual Console, but not on the local system. Why does
this occur and how to resolve this?
This occurs if the Mouse Mode is set to USC/Diags. Press Alt + M hot key to use the mouse on the local system. Press Alt + M
again to use the mouse on the Virtual Console.
295

When iDRAC web interface is launched from the CMC web interface soon after Virtual Console is launched, why does GUI
session time-out?
When launching the Virtual Console to iDRAC from the CMC web interface a popup is opened to launch the Virtual Console. The
popup closes shortly after the Virtual Console opens.
When launching both the GUI and Virtual Console to the same iDRAC system on a management station, a session time-out for the
iDRAC GUI occurs if the GUI is launched before the popup closes. If the iDRAC GUI is launched from the CMC web interface after
the popup with the Virtual Console closed, this issue does not appear.
Why does Linux SysRq key not work with Internet Explorer?
The Linux SysRq key behavior is dierent when using Virtual Console from Internet Explorer. To send the SysRq key, press the Print
Screen key and release while holding the Ctrl and Alt keys. To send the SysRq key to a remote Linux server though iDRAC, while
using Internet Explorer:
1. Activate the magic key function on the remote Linux server. You can use the following command to activate it on the Linux
terminal:
echo 1 > /proc/sys/kernel/sysrq
2. Activate the keyboard pass-through mode of Active X Viewer.
3. Press Ctrl+Alt+Print Screen.
4. Release only Print Screen.
5. Press Print Screen+Ctrl+Alt.
NOTE: The SysRq feature is currently not supported with Internet Explorer and Java.
Why is the "Link Interrupted" message displayed at the bottom of the Virtual Console?
When using the shared network port during a server reboot, iDRAC is disconnected while BIOS is resetting the network card. This
duration is longer on 10 Gb cards, and is also exceptionally long if the connected network switch has Spanning Tree Protocol (STP)
enabled. In this case, it is recommended to enable "portfast" for the switch port connected to the server. In most cases, the Virtual
Console restores itself.
Virtual media
Why does the Virtual Media client connection sometimes drop?
When a network time-out occurs, iDRAC rmware drops the connection, disconnecting the link between the server and the virtual
drive.
If you change the CD in the client system, the new CD may have an autostart feature. In this case, the rmware can time out and
the connection is lost if the client system takes too long to read the CD. If a connection is lost, reconnect from the GUI and continue
the previous operation.
If the Virtual Media conguration settings are changed in the iDRAC web interface or through local RACADM commands, any
connected media is disconnected when the conguration change is applied.
To reconnect to the Virtual Drive, use the Virtual Media Client View window.
Why does a Windows operating system installation through Virtual Media take an extended amount of time?
If you are installing the Windows operating system using the Dell Systems Management Tools and Documentation DVD and the
network connection is slow, the installation procedure may require an extended amount of time to access iDRAC web interface due
to network latency. The installation window does not indicate the installation progress.
How to congure the virtual device as a bootable device?
296

On the managed system, access BIOS Setup and go to the boot menu. Locate the virtual CD, virtual oppy, or vFlash and change
the device boot order as required. Also, press the "spacebar" key in the boot sequence in the CMOS setup to make the virtual device
bootable. For example, to boot from a CD drive, congure the CD drive as the rst device in the boot order.
What are the types of media that can be set as a bootable device?
iDRAC allows you to boot from the following bootable media:
• CDROM/DVD Data media
• ISO 9660 image
• 1.44 Floppy disk or oppy image
• A USB key that is recognized by the operating system as a removable disk
• A USB key image
How to make the USB key a bootable device?
You can also boot with a Windows 98 startup disk and copy system les from the startup disk to the USB key. For example, from the
DOS prompt, type the following command:
sys a: x: /s
where, x: is the USB key that is required to be set as a bootable device.
The Virtual Media is attached and connected to the remote oppy. But, cannot locate the Virtual Floppy/Virtual CD device on a
system running Red Hat Enterprise Linux or the SUSE Linux operating system. How to resolve this?
Some Linux versions do not auto-mount the virtual oppy drive and the virtual CD drive in the same method. To mount the virtual
oppy drive, locate the device node that Linux assigns to the virtual oppy drive. To mount the virtual oppy drive:
1. Open a Linux command prompt and run the following command:
grep "Virtual Floppy" /var/log/messages
2. Locate the last entry to that message and note the time.
3. At the Linux prompt, run the following command:
grep "hh:mm:ss" /var/log/messages
where, hh:mm:ss is the time stamp of the message returned by grep in step 1.
4. In step 3, read the result of the grep command and locate the device name that is given to the Virtual Floppy.
5. Make sure that you are attached and connected to the virtual oppy drive.
6. At the Linux prompt, run the following command:
mount /dev/sdx /mnt/floppy
where, /dev/sdx is the device name found in step 4 and /mnt/floppy is the mount point.
To mount the virtual CD drive, locate the device node that Linux assigns to the virtual CD drive. To mount the virtual CD drive:
1. Open a Linux command prompt and run the following command:
grep "Virtual CD" /var/log/messages
2. Locate the last entry to that message and note the time.
3. At the Linux prompt, run the following command:
grep "hh:mm:ss" /var/log/messages
where, hh:mm:ss is the timestamp of the message returned by grep in step 1.
4. In step 3, read the result of the grep command and locate the device name that is given to the Dell Virtual CD.
5. Make sure that the Virtual CD Drive is attached and connected.
6. At the Linux prompt, run the following command:
mount /dev/sdx /mnt/CD
297

where: /dev/sdx is the device name found in step 4 and /mnt/floppy is the mount point.
Why are the virtual drives attached to the server removed after performing a remote rmware update using the iDRAC web
interface?
Firmware updates cause the iDRAC to reset, drop the remote connection, and unmount the virtual drives. The drives reappear when
iDRAC reset is complete.
Why are all the USB devices detached after connecting a USB device?
Virtual media devices and vFlash devices are connected as a composite USB device to the Host USB BUS, and they share a
common USB port. Whenever any virtual media or vFlash USB device is connected to or disconnected from the host USB bus, all
the Virtual Media and vFlash devices are disconnected momentarily from the host USB bus, and then they are reconnected. If the
host operating system uses a virtual media device, do not attach or detach one or more virtual media or vFlash devices. It is
recommended that you connect all the required USB devices rst before using them.
What does the USB Reset do?
It resets the remote and local USB devices connected to the server.
How to maximize Virtual Media performance?
To maximize Virtual Media performance, launch the Virtual Media with the Virtual Console disabled or do one of the following:
• Change the performance slider to Maximum Speed.
• Disable encryption for both Virtual Media and Virtual Console.
NOTE: In this case, the data transfer between managed server and iDRAC for Virtual Media and Virtual Console will
not be secured.
• If you are using any Windows server operating systems, stop the Windows service named Windows Event Collector. To do this,
go to Start → Administrative Tools → Services. Right-click Windows Event Collector and click Stop.
While viewing the contents of a oppy drive or USB key, a connection failure message is displayed if the same drive is attached
through the virtual media?
Simultaneous access to virtual oppy drives is not allowed. Close the application used to view the drive contents before attempting
to virtualize the drive.
What le system types are supported on the Virtual Floppy Drive?
The virtual oppy drive supports FAT16 or FAT32 le systems.
Why is an error message displayed when trying to connect a DVD/USB through virtual media even though the virtual media is
currently not in use?
The error message is displayed if Remote File Share (RFS) feature is also in use. At a time, you can use RFS or Virtual Media and not
both.
vFlash SD card
When is the vFlash SD card locked?
The vFlash SD card is locked when an operation is in-progress. For example, during an initialize operation.
SNMP authentication
Why is the message 'Remote Access: SNMP Authentication Failure' displayed?
298

As part of discovery, IT Assistant attempts to verify the get and set community names of the device. In IT Assistant, you have the
get community name = public and the set community name = private. By default, the SNMP agent community name for iDRAC
agent is public. When IT Assistant sends out a set request, the iDRAC agent generates the SNMP authentication error because it
accepts requests only from community = public.
To prevent SNMP authentication errors from being generated, you must enter community names that are accepted by the agent.
Since the iDRAC only allows one community name, you must use the same get and set community name for IT Assistant discovery
setup.
Storage devices
Information for all the storage devices connected to the system are not displayed and OpenManage Storage Management
displays more storage devices that iDRAC. Why?
iDRAC displays information for only the Comprehensive Embedded Management (CEM) supported devices.
iDRAC Service Module
Before installing or running the iDRAC Service Module, should the OpenManage Server Administrator be uninstalled?
No you do not have to uninstall Server Administrator. Before you install or run the iDRAC Service Module, make sure that you have
stopped the features of Server Administrator that the iDRAC Service Module provides.
How to check whether iDRAC Service Module is installed in the host operating system?
To know if the iDRAC Service Module is installed on the system,
• On systems running Windows:
Open the Control Panel, verify if iDRAC Service Module is listed in the list of installed programs displayed.
• On systems running Linux:
Run the command rpm —qi dcism. If the iDRAC Service Module is installed, the status displayed is installed.
NOTE: To check if the iDRAC Service Module is installed on Red Hat Enterprise Linux 7, use the systemctl status
dcismeng.service command instead of the init.d command.
How to check the version number of the iDRAC Service Module installed in the system?
To check the version of the iDRAC Service Module in the system, do any of the following:
• Click Start → Control Panel → Programs and Features. The version of the installed iDRAC Service Module is listed in the
Version tab.
• Go to My Computer → Uninstall or change a program.
What is the minimum permission level required to install the iDRAC Service Module?
To install the iDRAC Service Module, you must have administrator level privileges.
On iDRAC Service Module version 2.0 and earlier, while installing the iDRAC Service Module, an error message is displayed
stating this is not a supported server. Consult the User Guide for additional information about the supported servers. How to
resolve error?
Before installing the iDRAC Service Module, make sure that the server is a 12th generation PowerEdge server or later. Also, make
sure that you have a 64-bit system.
The following message is displayed in the OS log, even when the OS to iDRAC Pass-through over USBNIC is congured
properly. Why?
The iDRAC Service Module is unable to communicate with iDRAC using the OS to iDRAC Pass-through channel
299

iDRAC Service Module uses the OS to iDRAC pass-through over USB NIC feature to establish the communication with iDRAC.
Sometimes, the communication is not established though the USB NIC interface is congured with the correct IP endpoints. This
may happen when the host operating system routing table has multiple entries for the same destination mask and the USB NIC
destination is not listed as the rst one in routing order.
Destination Gateway Genmask Flags Metric Ref Use Iface
default 10.94.148.1 0.0.0.0 UG 1024 0 0 em1
10.94.148.0 0.0.0.0 255.255.255.0 U 0 0 0 em1
link-local 0.0.0.0 255.255.255.0 U 0 0 0 em1
link-local 0.0.0.0 255.255.255.0 U 0 0 0 enp0s20u12u3
In the example enp0s20u12u3 is the USB NIC interface. The link-local destination mask is repeated and the USB NIC is not the rst
one in the order. This results in the connectivity issue between iDRAC Service Module and iDRAC over the OS to iDRAC Pass-
through. To troubleshoot the connectivity issue, make sure that the iDRAC USBNIC IPv4 address (by default it is 169.254.0.1) is
reachable from the host operating system.
If not:
• Change the iDRAC USBNIC address on a unique destination mask.
• Delete the entries that are not required from the routing table to make sure that USB NIC is chosen by route when the host
wants to reach the iDRAC USB NIC IPv4 address.
On iDRAC Service Module version 2.0 and earlier, when uninstalling iDRAC Service Module from a VMware ESXi server, the
virtual switch is named as vSwitchiDRACvusb and port group as iDRAC Network on the vSphere client. How to delete them?
While installing iDRAC Service Module VIB on a VMware ESXi server, iDRAC Service Module creates the vSwtich and Portgroup to
communicate with iDRAC over the OS to iDRAC Pass-through in USB NIC mode. After the uninstallation, the virtual switch
vSwitchiDRACvusb and the port group iDRAC Network are not deleted. To delete it manually, perform one of the following steps:
• Go to vSphere Client Conguration wizard and delete the entries.
• Go to the Esxcli and type the following commands:
– To remove port group: esxcfg-vmknic -d -p "iDRAC Network"
– To remove vSwitch: esxcfg-vswitch -d vSwitchiDRACvusb
NOTE: You can reinstall iDRAC Service Module on the VMware ESXi server as this is not a functional issue for the
server.
Where is the Replicated Lifecycle log available on the operating system?
To view the replicated Lifecycle logs:
Operating System Location
Microsoft Windows
Event viewer → Windows Logs → System. All the iDRAC
Service Module Lifecycle logs are replicated under the source
name iDRAC Service Module.
NOTE: In iSM version 2.1 and later, Lifecycle logs are
replicated under the Lifecycle Controller Log source
name. In iSM version 2.0 and earlier, the logs are
replicated under iDRAC Service Module source name.
300

Operating System Location
NOTE: The location of the Lifecycle log can be
congured using the iDRAC Service Module installer.
You can congure the location while installing iDRAC
Service Module or modifying the installer.
Red Hat Enterprise Linux, SUSE Linux, CentOS, and Citrix
XenServer
/var/log/messages
VMware ESXi /var/log/syslog.log
What are the Linux-dependent packages or executables available for installation while completing the Linux installation?
To see the list of Linux-dependent packages, see the Linux Dependencies section in the iDRAC Service Module Installation Guide.
RACADM
After performing an iDRAC reset (using the racadm racreset command), if any command is issued, the following message is
displayed. What does this indicate?
ERROR: Unable to connect to RAC at specified IP address
The message indicates that you must wait until the iDRAC completes the reset before issuing another command.
When using RACADM commands and subcommands, some errors are not clear.
You may see one or more of the following errors when using the RACADM commands:
• Local RACADM error messages — Problems such as syntax, typographical errors, and incorrect names.
• Remote RACADM error messages — Problems such as incorrect IP Address, incorrect user name, or incorrect password.
During a ping test to iDRAC, if the network mode is switched between Dedicated and Shared modes, there is no ping response.
Clear the ARP table on your system.
Remote RACADM fails to connect to iDRAC from SUSE Linux Enterprise Server (SLES) 11 SP1.
Make sure that the ocial openssl and libopenssl versions are installed. Run the following command to install the RPM packages:
rpm -ivh --force < filename >
where, filename is the openssl or libopenssl rpm package le.
For example:
rpm -ivh --force openssl-0.9.8h-30.22.21.1.x86_64.rpm
rpm -ivh --force libopenssl0_9_8-0.9.8h-30.22.21.1.x86_64.rpm
Why are the remote RACADM and web-based services unavailable after a property change?
It may take a while for the remote RACADM services and the Web-based interface to become available after the iDRAC web server
resets.
The iDRAC Web server is reset when:
• The network conguration or network security properties are changed using the iDRAC web user interface.
• The iDRAC.Webserver.HttpsPort property is changed, including when a racadm set -f <config file> changes it.
• The racresetcfg command is used.
• iDRAC is reset.
301

• A new SSL server certicate is uploaded.
Why is an error message displayed if you try to delete a partition after creating it using local RACADM?
This occurs because the create partition operation is in-progress. However, the partition is deleted after sometime and a message
that the partition is deleted is displayed. If not, wait until the create partition operation is completed and then delete the partition.
Miscellaneous
How to nd an iDRAC IP address for a blade server?
•Using CMC web interface:
Go to Chassis → Servers → Setup → Deploy. In the table that is displayed, view the IP address for the server.
•Using the Virtual Console: Reboot the server to view the iDRAC IP address during POST. Select the "Dell CMC" console in the
OSCAR to log in to CMC through a local serial connection. CMC RACADM commands can be sent from this connection.
For more information on CMC RACADM commands, see the CMC RACADM Command Line Interface Reference Guide available
at dell.com/esmmanuals.
For more information on iDRAC RACADM commands, see the iDRAC RACADM Command Line Interface Reference Guide
available at dell.com/idracmanuals.
•Using local RACADM
Use the command: racadm getsysinfo For example:
$ racadm getniccfg -m server-1
DHCP Enabled = 1
IP Address = 192.168.0.1
Subnet Mask = 255.255.255.0
Gateway = 192.168.0.1
•Using LCD:
On the main menu, highlight the server, press the check button, select the required server, and press the check button.
How to nd the CMC IP address related to the blade server?
•From iDRAC web interface:
Go to Overview → iDRAC Settings → CMC. The CMC Summary page displays the CMC IP address.
•From the Virtual Console:
Select the "Dell CMC" console in the OSCAR to log in to CMC through a local serial connection. CMC RACADM commands can
be issued from this connection.
$ racadm getniccfg -m chassis
NIC Enabled = 1
DHCP Enabled = 1
Static IP Address = 192.168.0.120
Static Subnet Mask = 255.255.255.0
Static Gateway = 192.168.0.1
Current IP Address = 10.35.155.151
Current Subnet Mask = 255.255.255.0
Current Gateway = 10.35.155.1
Speed = Autonegotiate
Duplex = Autonegotiate
NOTE: You can also perform this using remote RACADM.
For more information on CMC RACADM commands, see the CMC RACADM Command Line Interface Reference Guide available
at dell.com/esmmanuals.
For more information on iDRAC RACADM commands, see the iDRAC RACADM Command Line Interface Reference Guide
available at dell.com/idracmanuals.
302

How to nd iDRAC IP address for rack and tower server?
•From iDRAC web Interface:
Go to Overview → Server → Properties → Summary. The System Summary page displays the iDRAC IP address.
•From Local RACADM:
Use the command racadm getsysinfo.
•From LCD:
On the physical server, use the LCD panel navigation buttons to view the iDRAC IP address. Go to Setup View → View →
iDRAC IP → IPv4 or IPv6 → IP.
•From OpenManage Server Administrator:
In the Server Administrator web interface, go to Modular Enclosure → System/Server Module → Main System Chassis/Main
System → Remote Access.
iDRAC network connection is not working.
For blade servers:
• Ensure that the LAN cable is connected to CMC.
• Ensure that NIC settings, IPv4 or IPv6 settings, and either Static or DHCP is enabled for your network.
For rack and tower servers:
• In shared mode, ensure that the LAN cable is connected to the NIC port where the wrench symbol is present.
• In Dedicated mode, ensure that the LAN cable is connected to the iDRAC LAN port.
• Ensure that NIC settings, IPv4 and IPv6 settings and either Static or DHCP is enabled for your network.
Inserted the blade server into the chassis and pressed the power switch, but it did not power
on.
• iDRAC requires up to two minutes to initialize before the server can power on.
• Check CMC power budget. The chassis power budget may have exceeded.
How to retrieve an iDRAC administrative user name and password?
You must restore iDRAC to its default settings. For more information, see Resetting iDRAC to factory default settings.
How to change the name of the slot for the system in a chassis?
1. Log in to CMC web interface and go to Chassis → Servers → Setup.
2. Enter the new name for the slot in the row for your server and click Apply.
iDRAC on blade server is not responding during boot.
Remove and reinsert the server.
Check CMC web interface to see if iDRAC is displayed as an upgradable component. If it does, follow the instructions in Updating
rmware using CMC web interface.
If the problem persists, contact technical support.
When attempting to boot the managed server, the power indicator is green, but there is no
POST or no video.
This happens due to any of the following conditions:
303

• Memory is not installed or is inaccessible.
• CPU is not installed or is inaccessible
• Video riser card is missing or not connected properly.
Also, see error messages in iDRAC log using iDRAC web interface or from the server LCD.
304

25
Use case scenarios
This section helps you in navigating to specic sections in the guide to perform typical use case scenarios.
Troubleshooting an inaccessible managed system
After receiving alerts from OpenManage Essentials, Dell Management Console, or a local trap collector, ve servers in a data center
are not accessible with issues such as hanging operating system or server. Need to identify the cause to troubleshoot and bring up
the server using iDRAC.
Before troubleshooting the inaccessible system, make sure that the following prerequisites are met:
• Enable last crash screen
• Alerts are enabled on iDRAC
To identify the cause, check the following in the iDRAC web interface and re-establish the connection to the system:
NOTE: If you cannot access the iDRAC web interface, go to the server, access the LCD panel, write down the IP address
or the host name, and then perform the following operations using iDRAC web interface from your management station:
• Server’s LED status — Blinking amber or Solid amber.
• Front Panel LCD status or error message — Amber LCD or error message.
• Operating system image is seen in the Virtual Console. If you can see the image, reset the system (warm boot) and log in again. If
you are able to log in, the issue is xed.
• Last crash screen.
• Boot capture video.
• Crash capture video.
• Server Health status — Red x icons for the system components with issues.
• Storage array status — Possible array oine or failed
• Lifecycle log for critical events related to system hardware and rmware and the log entries that were logged at the time of
system crash.
• Generate Tech Support report and view the collected data.
• Use the monitoring features provided by iDRAC Service Module
Related links
Previewing virtual console
Viewing boot and crash capture videos
Viewing system health
Viewing logs
Generating SupportAssist Collection
Inventorying and monitoring storage devices
Using iDRAC Service Module
305

Obtaining system information and assess system health
To obtain system information and assess system health:
• In iDRAC Web interface, go to Overview → Server → System Summary to view the system information and access various
links on this page to asses system health. For example, you can check the health of the chassis fan.
• You can also congure the chassis locator LED and based on the color, assess the system health.
• If iDRAC Service Module is installed, the operating system host information is displayed.
Related links
Viewing system health
Using iDRAC Service Module
Generating SupportAssist Collection
Setting up alerts and conguring email alerts
To set up alerts and congure email alerts:
1. Enable alerts.
2. Congure the email alert and check the ports.
3. Perform a reboot, power o, or power cycle the managed system.
4. Send test alert.
Viewing and exporting Lifecycle log and System Event Log
To view and export lifecycle log and system event log (SEL):
1. In iDRAC Web interface, go to Overview → Server → Logs to view SEL and Overview → Server → Logs → Lifecycle Log to
view lifecycle log.
NOTE: The SEL is also recorded in the lifecycle log. Using the ltering options to view the SEL.
2. Export the SEL or lifecycle log in the XML format to an external location (management station, USB, network share, and so on).
Alternatively, you can enable remote system logging, so that all the logs written to the lifecycle log are also simultaneously
written to the congured remote server(s).
3. If you are using the iDRAC Service Module, export the Lifecycle log to OS log. For more information, see Using iDRAC Service
Module.
Interfaces to update iDRAC rmware
Use the following interfaces to update the iDRAC rmware:
• iDRAC Web interface
• RACADM CLI (iDRAC and CMC)
• Dell Update Package (DUP)
• CMC Web interface
• Lifecycle Controller–Remote Services
• Lifecycle Controller
• Dell Remote Access Conguration Tool (DRACT)
Performing graceful shutdown
To perform graceful shutdown, in iDRAC Web interface, go to one of the following locations:
306

•Overview → Server → Power/Thermal → Power Conguration → Power Control. The Power Control page is displayed.
Select Graceful Shutdown and click Apply.
•Overview → Server → Power/Thermal → Power Monitoring. From the Power Control drop-down menu, select Graceful
Shutdown and click Apply.
NOTE: All Power options are dependent on the host operating system. For the options to function properly, you must
make required changes in the operating system. For example, Gnome-tweak-tool in RHEL 7.2.
For more information, see the iDRAC Online Help.
Creating new administrator user account
You can modify the default local administrator user account or create a new administrator user account. To modify the local
administrator user account, see Modifying local administrator account settings.
To create a new administrator account, see the following sections:
•Conguring local users
•Conguring active directory users
•Conguring generic LDAP users
Launching server's remote console and mounting a USB drive
To launch the remote console and mount a USB drive:
1. Connect a USB ash drive (with the required image) to the management station.
2. Use one the following methods to launch virtual console through the iDRAC Web Interface:
• Go to Overview → Server → Virtual Console and click Launch Virtual Console.
• Go to Overview → Server → Properties and click Launch under Virtual Console Preview.
The Virtual Console Viewer is displayed.
3. From the File menu, click Virtual Media → Launch Virtual Media.
4. Click Add Image and select the image that is located on the USB ash drive.
The image is added to the list of available drives.
5. Select the drive to map it. The image on the USB ash drive is mapped to the managed system.
Installing bare metal OS using attached virtual media and remote le
share
To do this, see Deploying operating system using remote le share.
Managing rack density
Suppose two servers are installed in a rack. To add two additional servers, need to determine how much capacity is left in the rack.
To assess the capacity of a rack to add additional servers:
1. View the current power consumption data and historical power consumption data for the servers.
2. Based on the data, power infrastructure and cooling system limitations, enable the power cap policy and set the power cap
values.
NOTE: It is recommended that you set a cap close to the peak, and then use that capped level to determine how
much capacity is remaining in the rack for adding more servers.
307

Installing new electronic license
See License operations for more information.
Applying I/O Identity conguration settings for multiple network cards
in single host system reboot
If you have multiple network cards in a server that is part of a Storage Area Network (SAN) environment and you want to apply
dierent virtual addresses, initiator and target conguration settings to those cards, use the I/O Identity Optimization feature to
reduce the time in conguring the settings. To do this:
1. Make sure that BIOS, iDRAC, and the network cards are updated to the latest rmware version.
2. Enable IO Identity Optimization.
3. Export the XML conguration le from iDRAC.
4. Edit the I/O Identity optimization settings in the XML le.
5. Import the XML conguration le to iDRAC.
Related links
Updating device rmware
Enabling or disabling I/O Identity Optimization
308