Delta Electronics Spbd 155E4J1Rd Users Manual 155E4J1RD_S1
Delta-Spbd-155E4J1Rd-Users-Manual-244754 delta-spbd-155e4j1rd-users-manual-244754
SPBD-155E4J1RD to the manual 4ca5bd8f-5624-4d3f-a03c-f05337b714d3
2015-01-24
: Delta-Electronics Delta-Electronics-Spbd-155E4J1Rd-Users-Manual-338709 delta-electronics-spbd-155e4j1rd-users-manual-338709 delta-electronics pdf
Open the PDF directly: View PDF
.
Page Count: 9

SPBD-155E4J1RD
DELTA ELECTRONICS, INC.
1 Revision: S1
04/11/2007
www.deltaww.com
Intelligent SFP Bi-Directional Transceiver Module
for Fast Ethernet, ATM, SONET OC-3/SDH STM-1
FEATURES
RoHS compliant
Digital Diagnostic SFF-8472, Rev. 9.5 MSA
compliant
Simplex LC connector with 1310nm
Transmitter and 1550nm Receiver
Single + 3.3V power supply and TTL logic
interface
Bellcore GR-468 compliant
Laser class 1 product which comply with the
requirements of IEC 60825-1 and IEC 60825-2
Description
The SPBD-155xxxxx series are hot pluggable
3.3V Small-Form-Factor (SFP) Bi-Directional
transceiver module designed expressly for
high-speed communication applications that
require rates of up to 155Mbit/sec. It is compliant
with the Fast Ethernet, ATM, SONET OC-3/SDH
STM-1 standards, as well as the SFP Multisource
Agreement (MSA).
The SPBD-155xxxxx transceivers provide with
the LC receptacle that is compatible with the
industry standard LC connector. The transceiver is
also compatible with industry standard RFT
connector and cage. It also includes a LOS (Loss
Of Signal) circuit that provides a TTL logic-high
output when an unusable optical signal level is
detected.
The module includes 1310nm un-cool FP laser,
InGaAs PIN, Preamplifer and WDM filter in a
high-integrated optical assembly for high-density
system application. The SFP Bi-Directional
transceiver can upgrade transmission capacity very
convenient without installing new fibers.
Application
TTC TS-1000
ITU-T G.985
IEEE 802.3ah 100BASE-BX/ Fast Ethernet
SONET OC-3/SDH STM-1
FTTx WDM Broadband Access
Switch to switch/backbone interface
Performance
SPBD-155E4J1RD data link up to 15km in
9/125um single mode fiber.

SPBD-155E4J1RD
DELTA ELECTRONICS, INC.
2 Revision: S1
04/11/2007
www.deltaww.com
1. Absolute Maximum Ratings
Parameter Symbol Min. Typ. Max. Unit Note
Storage Temperature Ts -40 85 ºC
Storage Ambient Humidity HA 5 95 %
Power Supply Voltage VCC 0 5 V
Signal Input Voltage -0.3 Vcc+0.3 V
Optical Input Power (Peak) +4 dBm
2. Recommended Operating Conditions
Parameter Symbol Min. Typ. Max. Unit Note
Operating Case Temperature TC -5 75 ºC Note (1)
Ambient Humidity HA 5 85 %
Non-condensing
Power Supply Voltage VCC 3.135 3.3 3.465 V
Power Supply Current ICC 300 mA
Power Supply Noise Rejection 100 mVp-p 100Hz to 1MHz
Data Rate 10 155.52 Mbps
Transmission Distance 15 km
Note (1). Measured on topside of case front center.
3. Specification of Transmitter
Parameter Symbol Min. Typ. Max. Unit Note
Average Launched Power PO -14 -8 dBm Note (1)
Optical Extinction Ratio ER 10 dB
Center Wavelength λC 1260 1310 1360 nm FP Laser
Spectrum Width (RMS) σ 6
nm
Transmitter OFF Output Power POff -45
dBm
Optical Rise/Fall Time tr/tf 1.3 ns Note (2)
Total Jitter TJ 1 ns Note (3)
Optical Return Loss Tolerance ORLT 14 dB
Relative Intensity Noise RIN -116 dB/Hz
Dispersion Penalty TDP 1 dB
Output Eye Mask Compliant with Bellcore TR-NWT-000253
and ITU recommendation G.957 Note (4)
Note (1). Launched power (avg.) is power coupled into a single mode fiber.
Note (2). These are unfiltered 20-80% values.
Note (3). Measure at 223-1 NRZ PRBS pattern.
Note (4). Eye Mask definition
0.85
1.20
0.80
1.00
0.50
0.20
0.00
-0.20
Amplitude
0.350.150.00
Time
0.65
Mean level of logical "0"
1.00
Mean level of logical "1"
Optical Pulse Mask with Bessel Filter Specified in ITU-T G.957

SPBD-155E4J1RD
DELTA ELECTRONICS, INC.
3 Revision: S1
04/11/2007
www.deltaww.com
4. Specification of Receiver
Parameter Symbol Min. Typ. Max. Unit Note
Input Optical Wavelength λIN 1480 1600 nm PIN-PD
Receiver Sensitivity PIN -31
dBm Note (1)
Input Saturation Power (Overload) PSAT -3 dBm
LOS-Deassert Power PA - -31 dBm
LOS-Assert Power PD -44 dBm Note (2)
LOS Hysteresis PA-PD 0.5 2 5 dB
Optical Reflectance -14 dB Note (3)
Output Data Rise/Fall time tr/tf 1.5 ns Note (4)
S/X Endurance 10 dB Note (5)
Optical Isolation 25 dB Note (6)
Note (1). Measured with 1520nm, ER=10dB; BER =<10-10@PRBS=223-1 NRZ
Note (2). When LOS asserted, the data output is Low-level (fixed)
Note (3). When the terminal is viewed from the optical path, the reflection toward the optical path of the
optical signal with a central wavelength of 1480nm to 1580nm transmitted to terminal.
Note (4). These are 20%~80% values
Note (5). X=10 MHz, Rectangular BER =10-10
Note (6). Receiver isolation between 1260nm ~1360nm
5. Electrical Interface Characteristics
Parameter Symbol Min. Typ. Max. Unit Note
Transmitter
Total Supply Current ICC A mA Note (1)
Differential Data Input Swing VDT 500 2400 mVp-p
Differential line input Impedance RIN 80 100 120 Ohm
Transmitter Disable Input-High VDISH 2 VCC V Note (2)
Transmitter Disable Input-Low VDISL 0 0.8 V
Transmitter Fault Output-High VTXFH 2 VCC+0.3 V
Transmitter Fault Output-Low VTXFL 0 0.8 V
Transmitter Fault Pull up Resistor RTX_FAULT 4.7 10 k Note (3)
Receiver
Total Supply Current ICC B mA Note (1)
Differential Data Output Swing VDR 400 2000 mVp-p Note (4)
LOS Output Voltage-High VLOSH 2 VCC+0.3 V
LOS Output Voltage-Low VLOSL 0 0.8 V
Receiver LOS Load RRXLOS 4.7 10 k Note (3)
Note (1). A (TX)+ B (RX) = 300mA
(A: Not include termination circuit; B: using a resister of 150 between Data-output and ground)
Note (2). There is an internal 4.7 to 10k pull-up resistor to VccT.
Note (3). Pull up to VCC on host Board.
Note (4). Internally AC coupled with LVPECL output, but requires a 100Ohm differential termination at or
internal to Serializer/ Deserializer.

SPBD-155E4J1RD
DELTA ELECTRONICS, INC.
4 Revision: S1
04/11/2007
www.deltaww.com
6. Enhanced Digital Diagnostic Interface
The memory map in the following describes an extension to the memory map defined in SFP MSA.
The enhanced interface uses the two wire serial bus address 1010001X(A2h) to provide diagnostic
information about the module’s present operating conditions.
2 wire address 1010000 X (A0h) 2 wire address 1010001 X (A2h)
0 0
55
Alarm and Warning Thresholds
(56 bytes)
95
Serial ID Defined by SFP MSA
(96 bytes) 56
95
Cal Constants
(40 bytes)
96 96
119
Real Time Diagnostic Interface
(24 bytes)
127
Vender Specific
(32 bytes) 120
127
Vender Specific
128 128
247
User Writable EEPROM
(120 bytes)
255
Reserved in SFP MSA
(128 bytes)
248
255
Vender Specific
(8 bytes)
7. Digital Diagnostic Monitor Accuracy
Parameter Accuracy Unit Calibration Note
Transceiver Internal Temperature ± 3℃ ℃ Internal TC=-5~+75℃
Power Supply Internal Voltage ± 3% V Internal
VCC=3.3V±5%
TX Bias Current ± 10% mA Internal Specified by nominal bias value
TX Optical Power ± 3dB dBm Internal -14 to -8dBm
RX Optical Power ± 3dB dBm Internal -31 to -8dBm
Note. Temperature and Voltage is measured internal to the transceiver.

SPBD-155E4J1RD
DELTA ELECTRONICS, INC.
5 Revision: S1
04/11/2007
www.deltaww.com
8. Pin Description
SFP Transceiver Electrical Pad Layout Host Board Connector Pad Layout
Pin Function Definitions
Pin Num. Name Function Plug Seq. Notes
1 VeeT Transmitter Ground 1 Note (1)
2 TX Fault Transmitter Fault Indication 3 Note (2)
3 TX Disable Transmitter Disable 3 Note (3)
4 MOD-DEF2 Module Definition 2 3 Note (4), 2 wire serial ID interface
5 MOD-DEF1 Module Definition 1 3 Note (4), 2 wire serial ID interface
6 MOD-DEF0 Module Definition 0 3 Note (4), Grounded in Module
7 Rate Select Not Connect 3 Function not available
8 LOS Loss of Signal 3 Note (5)
9 VeeR Receiver Ground 1
10 VeeR Receiver Ground 1
11 VeeR Receiver Ground 1
12 RD- Inv. Received Data Out 3 Note (6)
13 RD+ Received Data Out 3 Note (6)
14 VeeR Receiver Ground 1
15 VccR Receiver Power 2 Note (7)
16 VccT Transmitter Power 2 Note (7)
17 VeeT Transmitter Ground 1
18 TD+ Transmit Data In 3 Note (8)
19 TD- Inv. Transmit Data In 3 Note (8)
20 VeeT Transmitter Ground 1
Plug Seq.: Pin engagement sequence during hot plugging.

SPBD-155E4J1RD
DELTA ELECTRONICS, INC.
6 Revision: S1
04/11/2007
www.deltaww.com
Notes:
1) Circuit ground is internally isolated from frame (chassis) ground. Tx GND and Rx GND may be internally isolated
within the TRx module.
2) TX Fault is an open collector/drain output, which should be pulled up with a 4.7K~10K resistor on the host board.
Pull up voltage between 2.0V and VccT+0.3V. The output indicates Low when the transmitter is operating
normally, and High with a laser fault including laser end-of-life. In the low state, the output will be pulled to less
than 0.8V.
3) TX disable is an input that is used to shut down the transmitter optical output. It is pulled up within the module
with a 4.7 – 10 K resistor. Its states are:
Low (0 – 0.8V): Transmitter on
(>0.8, < 2.0V): Undefined
High (2.0 – 3.465V): Transmitter Disabled
Open: Transmitter Disabled
4) Mod-Def 0,1,2. These are the module definition pins. They should be pulled up with a 4.7K – 10Kresistor on the
host board. The pull-up voltage shall be VccT or VccR.
Mod-Def 0 is grounded by the module to indicate that the module is present
Mod-Def 1 is the clock line of two-wire serial interface for serial ID
Mod-Def 2 is the data line of two-wire serial interface for serial ID
5) LOS (Loss of Signal) is an open collector/drain output, which should be pulled up with a 4.7K – 10K resistor.
Pull up voltage between 2.0V and VccR+0.3V. When high, this output indicates the received optical power is
below the worst-case receiver sensitivity. Low indicates normal operation. In the low state, the output will be
pulled to less than 0.8V.
6) RD-/+: These are the differential receiver outputs. They are AC coupled 100 differential lines which should be
terminated with 100 (differential) at the user SERDES. The AC coupling is done inside the module and is thus
not required on the host board. The voltage swing on these lines will be between 400 and 2000 mV differential
(200 – 1000 mV single ended) when properly terminated.
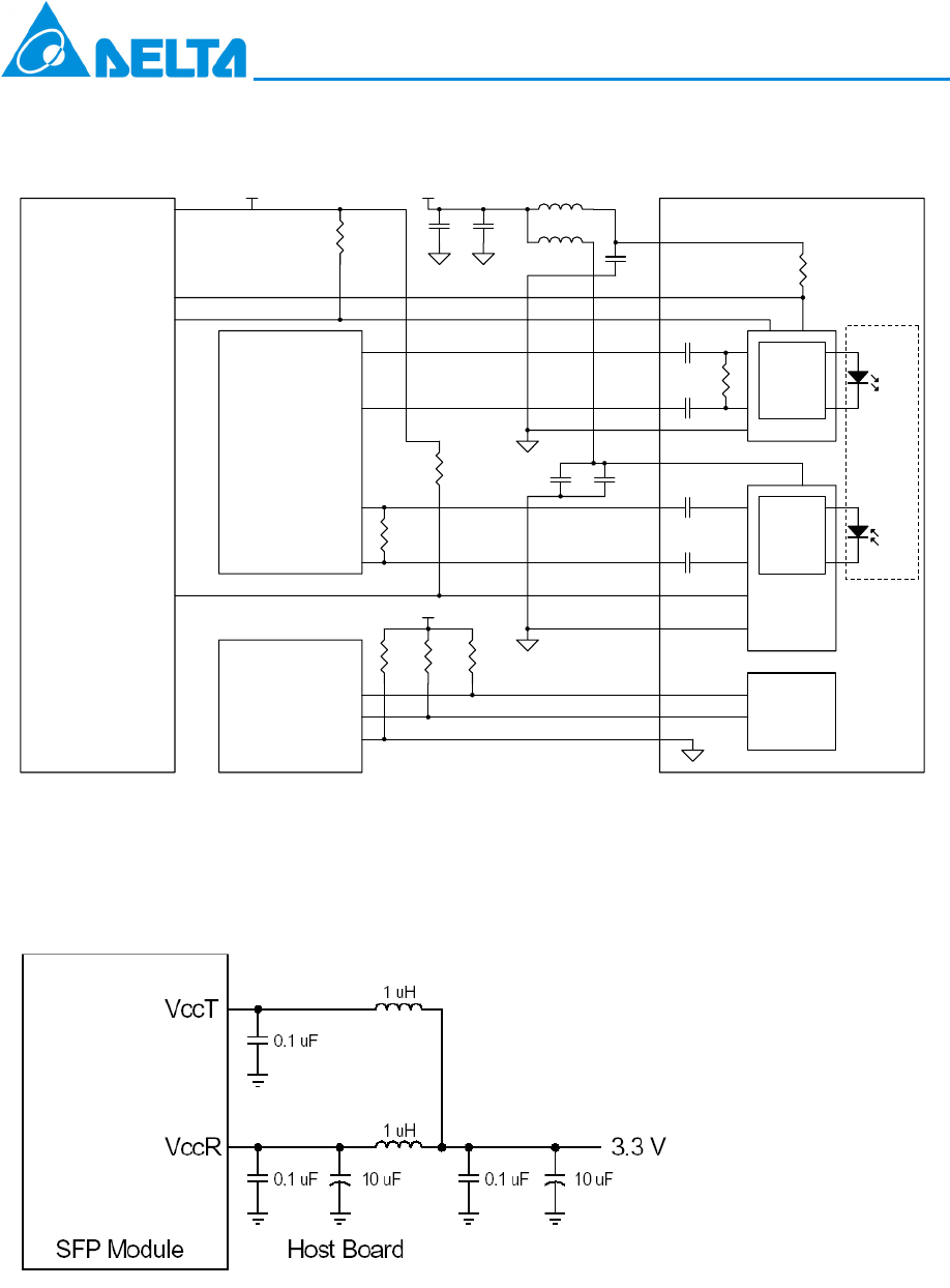
7) VccR and VccT are the receiver and transmitter power supplies. They are defined as 3.3V ±5% at the SFP
connector pin. Recommended host board power supply filtering is shown below page. Inductors with DC
resistance of less than 1 Ohm should be used in order to maintain the required voltage at the SFP input pin with
3.3V supply voltage. When the recommended supply-filtering network is used, hot plugging of the SFP
transceiver module will result in an inrush current of no more than 30 mA greater than the steady state value.
8) TD-/+: These are the differential transmitter inputs. They are AC-coupled, differential lines with 100
differential termination inside the module. The AC coupling is done inside the module and is thus not
required on the host board. The inputs will accept differential swings of 500 – 2400 mV (250 – 1200
mV single-ended), though it is recommended that values between 500 and 1200 mV differential (250 –
600 mV single-ended) be used for best EMI performance.

SPBD-155E4J1RD
DELTA ELECTRONICS, INC.
7 Revision: S1
04/11/2007
www.deltaww.com
9. Recommend Interface Circuit
Laser Diode
Photo Diode
1uH
1uH
0.1uF10uF
0.1uF
0.01uF
0.01uF
0.01uF
0.01uF
0.1uF10uF
RES1
RES1
100 Ohms*
RES1 RES1 RES1
10k Ohms
100 Ohms
VCC
Protocol Vcc
SerDes ICProtocol IC
PLD / PAL Mod_def 2
Mod_def 1
Mod_def 0
3.3V
3.3V
DELTA SFP Module
Preamp &
Tx_Disable
Quantizer
Tx_Fault
TD +
TD -
VeeT
RD +
RD -
Rx_LOS
VeeR
Tx_Disable
Tx_Fault
Rx_LOS
RES1 = 4.7k to 10k Ohms
VccT
VccR
Laser Driver
* Depands on SerDes IC used
EEPROM
SFP Host Board Schematic
Recommended Host Board Supply Filtering Network
Design criterion of the capacitor used is the
resonant frequency and its value must be in the
order of the nominal data rate. Short trace
lengths are mandatory.

SPBD-155E4J1RD
DELTA ELECTRONICS, INC.
8 Revision: S1
04/11/2007
www.deltaww.com
10. Outline Dimensions
Transmitter Wavelength Latch Color Identifier
1310nm Black
1550nm Yellow
Week (52Weeks/Year) : 1月2日=01
Class 1 Laser Product
1040.10 and 1040.11
Made in x
Complies with 21 CFR
FS
XXXX nm Tx / Rx XXXX nm

SPBD-155E4J1RD
DELTA ELECTRONICS, INC.
9 Revision: S1
04/11/2007
www.deltaww.com
11. Regulatory Compliance
Feature Test Method Reference Performance
Human Body Model
(HBM)
MIL-STD-883E Method 3015.7
EIA-JESD22-A114
Electrostatic Discharge
(ESD) to the Electrical
Pins Machine Model (MM) EIA-JESD22-A115
Contact Discharge IEC/EN 61000-4-2 Electrostatic Discharge
(ESD) to the Simplex
Receptacle Air Discharge IEC/EN 61000-4-2
Radio Frequency
Electromagnetic Field
Immunity
IEC/EN 61000-4-3
Electromagnetic
Interference (EMI)
FCC Part 15 Class B
EN 55022 Class B
(CISPR 22A)
(1) Satisfied with
electrical
characteristics of
product spec.
(2) No physical damage
Laser Eye Safety
FDA/CDRH
TUV
FDA 21CFR 1040.10, 1040.11
IEC/EN 60825-1
IEC/EN 60825-2
CDRH File # 0420993
TUV Certificate #
R50032471
Component Recognition
TUV
UL/CSA
IEC/EN 60950
UL 60950
UL File # E239394
Appendix A. Document Revision
Version No. Date Description
S0 2006-09-05 Preliminary datasheet
S1 2007-04-11
Change the Receiver Differential Data Output Swing from CML to LVPECL
output