Delta Tau Brick Controller Reference Guide PMAC Quick
2015-07-14
: Delta-Tau Delta-Tau-Brick-Controller-Reference-Guide-773835 delta-tau-brick-controller-reference-guide-773835 delta-tau pdf
Open the PDF directly: View PDF
.
Page Count: 108 [warning: Documents this large are best viewed by clicking the View PDF Link!]

USER MANUAL
1^ REFERENCE GUIDE
^2 PMAC Quick Reference
^3 Reference Guide for PMAC Products
^4 3A0-PMACQR-xPRx
^5 September 29, 2009
Single Source Machine Control Power // Flexibility // Ease of Use
21314 Lassen Street Chatsworth, CA 91311 // Tel. (818) 998-2095 Fax. (818) 998-7807 // www.deltatau.com

Copyright Information
© 2003, 2009 Delta Tau Data Systems, Inc. All rights reserved.
This document is furnished for the customers of Delta Tau Data Systems, Inc. Other
uses are unauthorized without written permission of Delta Tau Data Systems, Inc.
Information contained in this manual may be updated from time-to-time due to product
improvements, etc., and may not conform in every respect to former issues.
To report errors or inconsistencies, call or email:
Delta Tau Data Systems, Inc. Technical Support
Phone: (818) 717-5656
Fax: (818) 998-7807
Email: support@deltatau.com
Website: http://www.deltatau.com
Operating Conditions
All Delta Tau Data Systems, Inc. motion controller products, accessories, and
amplifiers contain static sensitive components that can be damaged by incorrect
handling. When installing or handling Delta Tau Data Systems, Inc. products, avoid
contact with highly insulated materials. Only qualified personnel should be allowed to
handle this equipment.
In the case of industrial applications, we expect our products to be protected from
hazardous or conductive materials and/or environments that could cause harm to the
controller by damaging components or causing electrical shorts. When our products
are used in an industrial environment, install them into an industrial electrical cabinet
or industrial PC to protect them from excessive or corrosive moisture, abnormal
ambient temperatures, and conductive materials. If Delta Tau Data Systems, Inc.
products are directly exposed to hazardous or conductive materials and/or
environments, we cannot guarantee their operation.

REVISION HISTORY
REV. DESCRIPTION DATE CHG APPVD
1 CORRECTED PMAC VME DESCRIPTION, P.2 09/29/09 CP M.YAHYAEI

PMAC Quick Reference Guide
Table of Contents i
Table of Contents
INTRODUCTION .......................................................................................................................................................1
Description of PMAC................................................................................................................................................1
Types of PMAC ........................................................................................................................................................2
PMAC PC or PMAC VME Features.....................................................................................................................2
PMAC PC .............................................................................................................................................................2
PMAC Lite ............................................................................................................................................................2
PMAC VME ..........................................................................................................................................................2
PMAC STD ...........................................................................................................................................................2
PMAC Mini...........................................................................................................................................................3
PMAC2 .................................................................................................................................................................4
PMAC2 Ultralite...................................................................................................................................................4
Turbo PMAC Family ............................................................................................................................................4
PMAC Connectors and Indicators.............................................................................................................................5
Display Port Outputs (JDISP Port) ......................................................................................................................5
Control-Panel Port I/O (JPAN Port)....................................................................................................................5
Thumbwheel Multiplexer Port I/O (JTHW Port) ..................................................................................................5
Serial Port Connection .........................................................................................................................................5
General-Purpose Digital Inputs and Outputs (JOPTO Port) ...............................................................................5
Machine Connectors.............................................................................................................................................5
LED Indicators .....................................................................................................................................................5
Working with PMAC ................................................................................................................................................6
Hardware Setup....................................................................................................................................................6
Software Setup ......................................................................................................................................................6
Programming PMAC ............................................................................................................................................7
PMAC Tasks .............................................................................................................................................................7
Single Character I/O.............................................................................................................................................8
Commutation Update............................................................................................................................................8
Servo Update ........................................................................................................................................................8
VME Mailbox Processing .....................................................................................................................................9
Real-Time Interrupt Tasks ....................................................................................................................................9
Background Tasks.................................................................................................................................................9
Observations.......................................................................................................................................................10
Priority Level Optimization ................................................................................................................................11
PMAC EXECUTIVE PROGRAM, PEWIN ...........................................................................................................13
Configuring PEWIN................................................................................................................................................13
Quick Plot Feature...................................................................................................................................................14
Saving and Retrieving PMAC Parameters ..............................................................................................................15
The Watch and Position Windows ..........................................................................................................................15
Uploading and Downloading Files..........................................................................................................................15
Using MACRO Names and Include Files ...............................................................................................................15
Downloading Compiled PLCCs..............................................................................................................................16
PID Tuning Utility ..................................................................................................................................................16
Other Features .........................................................................................................................................................19
INSTALLING AND CONFIGURING PMAC .......................................................................................................21
Jumpers Setup .........................................................................................................................................................21
Serial Connections...................................................................................................................................................21
Establishing Host Communications ........................................................................................................................22
Terminal Mode Communications........................................................................................................................22
Resetting PMAC for First Time Use ...................................................................................................................23
Connections.............................................................................................................................................................23
Power Supplies........................................................................................................................................................23
Digital Power Supply..........................................................................................................................................23
Analog Power Supply .........................................................................................................................................23

PMAC Quick Reference Guide
ii Table of Contents
Flags Power Supply (Optional) ..........................................................................................................................24
Overtravel Limits and Home Switches....................................................................................................................24
Disabling the Overtravel Limits Flags ...............................................................................................................24
Types of Overtravel Limits..................................................................................................................................24
Home Switches....................................................................................................................................................25
PMACPack and PMAC2 Flag Inputs .................................................................................................................25
Checking the Flag Inputs....................................................................................................................................25
Motor Signals Connections .....................................................................................................................................26
Incremental Encoder Connection .......................................................................................................................26
Checking the Encoder Inputs..............................................................................................................................26
Checking the DAC Outputs.................................................................................................................................26
DAC Output Signals ...........................................................................................................................................27
Amplifier Enable Signal (AENAx/DIRn).............................................................................................................27
Amplifier Fault Signal (FAULTn).......................................................................................................................28
General-Purpose Digital Inputs and Outputs (JOPTO Port) .............................................................................28
Machine Connections Example...............................................................................................................................29
PROGRAMMING PMAC........................................................................................................................................31
Online Commands...................................................................................................................................................31
Buffered (Program) Commands ..............................................................................................................................32
Computational Features...........................................................................................................................................32
I-Variables ..........................................................................................................................................................32
P-Variables.........................................................................................................................................................33
Q-Variables ........................................................................................................................................................33
M-Variables ........................................................................................................................................................34
Array Capabilities ..............................................................................................................................................35
Operators............................................................................................................................................................36
Functions ............................................................................................................................................................36
Comparators.......................................................................................................................................................37
User-Written Phase and User-Written Servo Algorithms...................................................................................37
Memory Map...........................................................................................................................................................37
User Buffer Storage Space..................................................................................................................................38
Encoder Conversion Table ......................................................................................................................................38
Conversion Table Structure ................................................................................................................................39
Further Position Processing...............................................................................................................................39
PMAC Position Registers........................................................................................................................................40
Homing Search Moves ............................................................................................................................................41
Command and Send Statements ..............................................................................................................................42
MOTION PROGRAMS............................................................................................................................................43
How PMAC Executes a Motion Program ...............................................................................................................43
Coordinate Systems.................................................................................................................................................44
Axis Definitions...................................................................................................................................................44
Axis Definition Statements..................................................................................................................................45
Writing a Motion Program ......................................................................................................................................45
Running a Motion Program.....................................................................................................................................46
Subroutines and Subprograms.................................................................................................................................47
Passing Arguments to Subroutines .....................................................................................................................48
G, M, T, and D-Codes (Machine-Tool Style Programs).....................................................................................48
Linear Blended Moves ............................................................................................................................................49
Observations.......................................................................................................................................................50
Circular Interpolation ..............................................................................................................................................54
Splined Moves.........................................................................................................................................................56
PVT-Mode Moves...................................................................................................................................................56
Other Programming Features ..................................................................................................................................58
Rotary Motion Program Buffers.........................................................................................................................58
Internal Time Base, the Feedrate Override ........................................................................................................58

PMAC Quick Reference Guide
Table of Contents iii
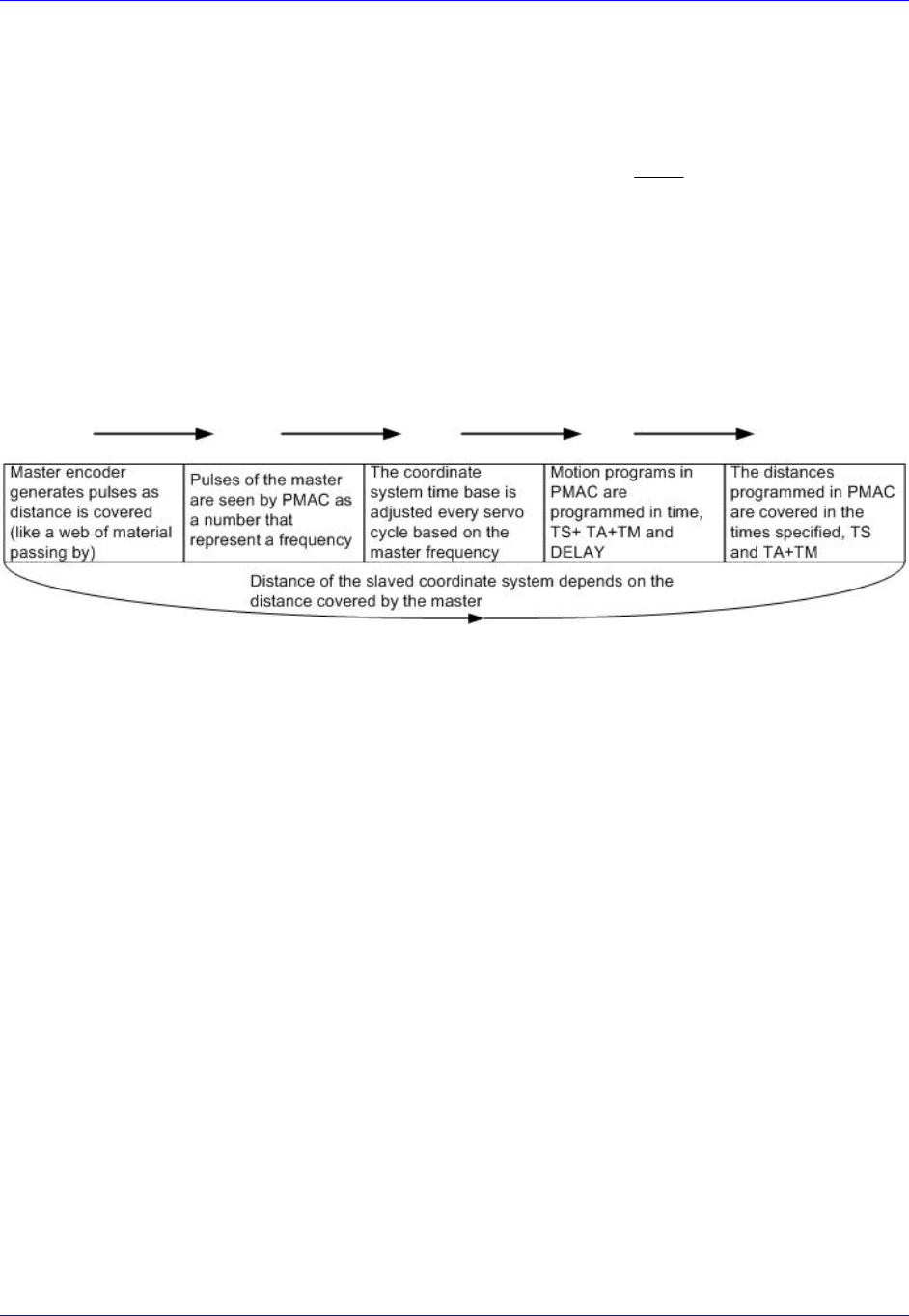
External Time Base Control (Electronic Cams) .................................................................................................59
Position Following (Electronic Gearing) ...........................................................................................................59
Cutter Radius Compensation ..............................................................................................................................59
Synchronous M-Variable Assignment.................................................................................................................60
Synchronizing PMAC to Other PMACs..............................................................................................................60
Axis Transformation Matrices ............................................................................................................................60
Position-Capture and Position-Compare Functions ..........................................................................................60
Learning a Motion Program...............................................................................................................................60
PLC PROGRAMS.....................................................................................................................................................61
Entering a PLC Program .........................................................................................................................................62
PLC Program Structure ...........................................................................................................................................63
Calculation Statements ............................................................................................................................................63
Conditional Statements............................................................................................................................................63
Level-Triggered Conditions................................................................................................................................63
Edge-Triggered Conditions ................................................................................................................................63
WHILE Loops.........................................................................................................................................................64
COMMAND and SEND Statements .......................................................................................................................64
Timers .....................................................................................................................................................................65
Compiled PLC Programs.........................................................................................................................................66
TROUBLESHOOTING............................................................................................................................................67
Resetting PMAC to Factory Defaults......................................................................................................................67
The Watchdog Timer (Red LED)............................................................................................................................67
Establishing Communications.................................................................................................................................68
General ...............................................................................................................................................................68
Bus Communications ..........................................................................................................................................69
Serial Communications.......................................................................................................................................69
Motor Parameters ....................................................................................................................................................69
Motion Programs.....................................................................................................................................................70
PLC Programs .........................................................................................................................................................71
APPENDIX A – PMAC ERROR CODE SUMMARY...........................................................................................73
I6, Error Reporting Mode:.......................................................................................................................................73
APPENDIX B – PMAC I-VARIABLES SUMMARY............................................................................................75
APPENDIX C – PMAC ON-LINE (IMMEDIATE) COMMANDS......................................................................81
APPENDIX D – PMAC PROGRAM COMMAND SPECIFICATIONS .............................................................87
APPENDIX E – MOTOR SUGGESTED M-VARIABLE DEFINITIONS..........................................................91
APPENDIX F – I/O SUGGESTED M-VARIABLE DEFINITIONS....................................................................95
APPENDIX G – ACC-8D/8P PINOUT DESCRIPTIONS.....................................................................................99

PMAC Quick Reference Guide
iv Table of Contents

PMAC Quick Reference Guide
Introduction 1
INTRODUCTION
Description of PMAC
PMAC, pronounced Pe’-MAC, stands for Programmable Multi-Axis Controller. It is a family of high-
performance servo motion controllers capable of commanding up to eight axes of motion simultaneously
with a high level of sophistication.
There are five hardware versions of PMAC: the PMAC PC, the PMAC Lite, the PMAC VME, the PMAC
STD and the PMAC Mini. These cards differ from each other in their form factor, the nature of the bus
interface, and in the availability of certain I/O ports.
• Motorola’s Digital Signal Processor (DSP) DSP56k is the CPU for PMAC and it handles all the
calculations for all eight axes.
• The registers in PMAC’s DSPGATE Gate-Array ICs are mapped into the memory space of PMAC’s
processor. Each DSPGATE contains four consecutively numbered channels; there may be up to four
DSPGATEs in a PMAC system, for up to 16 channels.
• There are two types of servo DSPGATE Gate-Array ICs: The PMAC type that allows only the
control of analog amplifiers with ±10V command signals and the PMAC2 type that is capable also of
digital direct PWM or stepper command signals.
• Each PMAC channel provided by a PMAC DSPGATE has one DAC output, one encoder input and
four dedicated flag inputs: two end-of-travel limits, one home input and one amplifier fault input.
• Any PMAC can control up to eight motors or axis as long as enough channels are provided. Every
PMAC contains one DSPGATE, which has channels 1 through 4 (PMAC Mini has only two
channels). If Option 1 is ordered (not available on PMAC Lite or PMAC Mini), a second DSPGATE
is provided, which has channels 5 through 8. If Acc-24 is ordered (not available on PMAC STD), a
third DSPGATE is provided which has channels 9 through 12. If Acc-24 Option 1 is ordered as well
(not available on PMAC STD), a fourth DSPGATE is provided, which has channels 13 through 16.
• PMAC has its own memory and microprocessor. Therefore, any version of PMAC may run as a
standalone controller or a host computer may command it either over a serial port or a bus port.

PMAC Quick Reference Guide
2 Introduction
Types of PMAC
PMAC PC or PMAC VME Features
Standard Features
Motorola DSP 56k digital signal processor Linear and circular interpolation
Four output digital-to-analog (DAC) converters 256 motion programs capacity
Four full encoder channels Asynchronous PLC program capability
16 general purpose I/O, OPTO-22 compatible Rotating buffer for large programs
Multiplexer port for expanded I/O 36-bit position range (+/- 64 billion counts)
Overtravel limit, home, amplifier fault/enable flags 16-bit DAC output resolution
Display port for LCD and VFD displays S-curve acceleration and deceleration
Bus and/or RS-422 control Cubic trajectory calculations, splines
Stand-alone operation Electronic gearing
G-code command processing for CNC Advanced PID servo motion algorithms
Optional Features
Up to 16 digital-to-analog (DAC) converters outputs Yaskawa absolute encoders inputs
Up to 16 full encoder channels Analog feedback inputs
8Kx16 dual-ported RAM MLDTs feedback inputs
Flash memory (no battery) Parallel binary feedback
40, 60 or 80 MHz CPU Optically isolated encoder inputs
Extended (pole-placement) servo algorithm RS-232 or RS-422 serial communication converters
Super-high accuracy clock crystal (<10 ppm) Analog-to-digital converted inputs
Voltage-to-frequency (V/F) converters On-board voltage to frequency converter
12-bit resolver-to-digital converter inputs Up to a total of 2048 multiplexed I/O points
Sinusoidal encoder feedback inputs Up to 100 meters remote I/O operation
PMAC PC
Recommended for applications with more than four channel requirements in either a PC based or stand
alone environment. More than four channels can be used for more than four motors operation, dual-
feedback axis (two encoder input each) or commutated motors (two DACs each). For three or four
channels applications, the PMAC Lite board is suggested instead.
PMAC Lite
The PMAC Lite is recommended for applications with three or four channel requirements in either a PC
based or stand alone environment. The term Lite stands for the limitation of only one DSPGATE Gate-
Array IC on board. The number of channels can always be expanded from 4 to 12 through the use of an
Acc-24P. The PMAC Lite board is provided also in a stand-alone box, the PMAC Pack, complete with
power supplies and connectors. For one or two channels applications, the PMAC Mini board is suggested
instead.
PMAC VME
With the same features as the PMAC PC, the PMAC VME is the only option for VME based
applications. The PMAC VME can be ordered with either four or maybe eight axes (Option 1). The dual-
ported RAM option in a PMAC VME is on-board.
PMAC STD
With the same features as the PMAC PC, the PMAC STD is the only option for STD based applications.
The dual-ported RAM option is not available for the PMAC STD and it is limited to eight channels, no
Acc-24 is available for it.

PMAC Quick Reference Guide
Introduction 3
PMAC PC
PMAC Lite
PMAC Mini
PMAC VME
PMAC STD
PMAC Pack
Turbo PMAC PC
Turbo PMAC VME
Turbo PMAC2 3U
Turbo PMAC2 PC
Turbo PMAC2 PC Ultralite
UMAC Turbo System
PMAC Mini
The PMAC Mini is recommended for applications with one or two channel requirements in either a PC
based or stand alone environment.
The dual-ported RAM option in a PMAC Mini is on-board. Two extra full encoder channels (for a total
of four on-board) can be used for dual feedback applications or with the two optional voltage-to-
frequency (V/F) converters, for stepper drivers or hybrid amplifiers control. There is no control panel
port or bus interrupt in the PMAC Mini board. The PMAC Mini board is provided also in a stand-alone
box, the Mini Pack, complete with power supplies and connectors.

PMAC Quick Reference Guide
4 Introduction
PMAC2
PMAC2 is available in either PC, PCI, or VME formats. It is suggested for applications that require a
digital amplifier control (direct PWM signals) or applications with a combination of analog and digital
axis. PMAC2 is recommended also for the use of its built-in features that are optional in PMAC (1):
pulse and direction outputs, MLDT inputs, optional 12-bits analog to digital inputs, two extra encoder
inputs, improved position compare/capture feature and one channel of parallel feedback.
The PMAC2 is available with four or eight axes, with only four axes as the PMAC2 Lite and with only
two axes as the PMAC2 Mini.
PMAC2 Ultralite
A
m
The term Ultralite stands for no DSPGATE Gate-Array ICs on board of this kind of PMAC2. The ASICs
are located in a different set of boards, usually remotely located from PMAC2, referred as MACRO
stations. In fact, the PMAC2 Ultralite in combination with the MACRO station can be seen as a PMAC2
divided in two halves: the central processing portion that contains the DSP processor and the distributed
circuitry that connects to motors, amplifiers and different I/O points.
The PMAC2 Ultralite and the MACRO (Motion And Control Ring Optical) stations are linked with a
fiber optic or twisted pair connection. This clever distribution of components brings many benefits:
drastic reduction of wiring complexity, elimination of interference by electromagnetic noise and long
distance connections (3000 m, ~2 miles with glass fiber).
Turbo PMAC Family
The Turbo PMAC is based in the 56300 Motorola DSP processor. Its power and speed allows handling
up to 32 axes in up to 16 different coordinate systems. Compared with other PMACs, the Turbo PMAC
has a highly improved lookahead feature that allows tighter control of acceleration and more accurate
cornering profiles.
Motion programs and PLCs developed for other versions of PMAC are compatible with Turbo PMAC.
The main difference in the setup is the increased number of variables necessary to control up to 32 axes.
The main Turbo PMAC board has the necessary hardware to connect up to eight channels. The number
of channels could be expanded from 8 to 40 by means of either the Acc-24P or Acc-24P2 for PMAC style
or PMAC2 respectively. The Turbo PMAC2 is also provided in a 3U format and it is the main
component of the UMAC (Universal Motion and Automation Controller) products.

PMAC Quick Reference Guide
Introduction 5
PMAC Connectors and Indicators
Display Port Outputs (JDISP Port)
The JDISP connector (J1) connects the PMAC to the Acc-12 or Acc-12A liquid crystal displays, or of the
Acc-12C vacuum fluorescent display. Both text and variable values may be shown on these displays
through the use of the DISPLAY command, executing in either motion or PLC programs.
Control-Panel Port I/O (JPAN Port)
The JPAN connector (J2 on PMAC PC, Lite, VME, and top board of PMAC STD) is a 26-pin connector
with dedicated control inputs, dedicated indicator outputs, a quadrature encoder input, and an analog
input. The control inputs are low true with internal pull-up resistors. They have predefined functions
unless the Control Panel Disable I-Variable (I2) has been set to 1. If this is the case, they may be used as
general-purpose inputs by assigning an M-Variable to their corresponding memory-map locations (bits of
Y address $FFC0).
Thumbwheel Multiplexer Port I/O (JTHW Port)
The Thumbwheel Multiplexer Port, or Multiplexer Port, on the JTHW (J3) connector has eight input lines
and eight output lines. The output lines can be used to multiplex large numbers of inputs and outputs on
the port, and Delta Tau provides accessory boards and software structures (special M-Variable
definitions) to capitalize on this feature. Up to 32 of the multiplexed I/O boards may be daisy-chained on
the port, in any combination.
Serial Port Connection
For serial communications, use a serial cable to connect the PC’s COM port to PMAC’s serial port
connector (J4 on PMAC PC, Lite, and VME; J1 on PMAC STD’s bottom board). Delta Tau provides
cables for this purpose: Acc-3D connects PMAC PC or VME to a DB-25 connector; Acc-3L connects
PMAC Lite to a DB-9 connector; and Acc-3S connects PMAC STD to a DB-25 connector. Standard DB-
9-to-DB-25 or DB-25-to-DB-9 adapters may be needed for a particular setup.
General-Purpose Digital Inputs and Outputs (JOPTO Port)
PMAC’s JOPTO connector (J5 on PMAC PC, Lite, and VME) provides eight general-purpose digital
inputs and eight general-purpose digital outputs. Each input and each output has its own corresponding
ground pin in the opposite row. The 34-pin connector was designed for easy interface to OPTO-22 or
equivalent optically isolated I/O modules. Delta Tau’s Acc-21F is a six-foot cable for this purpose. The
PMAC STD has a different form of this connector from the other versions of PMAC. Its JOPT connector
(J4 on the base board) has 24 I/O, individually selectable in software as inputs or outputs.
Machine Connectors
The primary machine interface connector is JMACH1 (J8 on PMAC PC, J11 on PMAC Lite, P2 on
PMAC VME, J4 on PMAC STD top board). It contains the pins for four channels of machine I/O: analog
outputs, incremental encoder inputs, and associated input and output flags, plus power-supply
connections. The next machine interface connector is JMACH2 (J7 on PMAC PC, P2A on PMAC VME,
J4 on the middle board of an 8-channel PMAC STD, not available on a PMAC Lite). Essentially it is
identical to the JMACH1 connector for one to four more axes. It is present only if the PMAC card has
been fully populated to handle eight axes (Option 1), because it interfaces the optional extra components.
LED Indicators
PMACs with the Option CPU have three LED indicators: red, yellow, and green. The red and green
LEDs have the same meaning as with the standard CPU: when the green LED is lit, this indicates that
power is applied to the +5V input; when the red LED is lit, this indicates that the watchdog timer has
tripped and shut down the PMAC.

PMAC Quick Reference Guide
6 Introduction
The new yellow LED located beside the red and green LEDs, when lit, indicates that the phase-locked
loop that multiplies the CPU clock frequency from the crystal frequency on the Option CPU is
operational and stable. This indicator is for diagnostic purposes only; it may not be present on all boards.
Working with PMAC
When used for the first time, the card must be configured for a specific application, using both hardware
and software features, in order to run that application properly. PMAC is shipped from the factory with
defaults set in hardware and software set up to be satisfactory for the most common application types.
Working with PMAC is very simple and its ease of use and power is based in the following features:
• A clever interrupt-driven scheme allows every task, each motion program and PLC, to run
independently of each other.
• Pointer M-Variables allow monitoring virtually any register in PMAC’s memory from different
sources: motion programs, PLCs or the host computer.
• Communications are activated continuously. At any moment, any variable or status command could
be interrogated.
• Up to eight axes could be either synchronized together, controlled individually or in any combination
in between.
• Data gathering and reporting functions allows saving data such as motion trajectories, velocity
profiles or any set of variables for later analysis and plot.
Hardware Setup
On the PMAC, there are many jumpers (pairs of metal prongs), called E-points (on the bottom board of the
PMAC STD they are called W-points). Some have been shorted together; others have been left open.
These jumpers customize the hardware features of the board for a given application. Check each jumper
configuration using the appropriate hardware reference for the particular PMAC being set. Further
instructions for the jumper setup can be found in the PMAC User manual. After all the jumpers have been
properly set, PMAC can be installed either inside the host computer or linked with a serial cable to it.
Software Setup
PMAC has a large set of Initialization parameters (I-Variables) that determine the personality of the card
for a specific application. Many of these are used to configure a motor properly. Once setup, these
variables may be stored in non-volatile EAROM memory (using the SAVE command) so the card is
always configured properly (PMAC loads the EAROM I-Variable values into RAM on power-up).
The easiest way to program, setup and troubleshoot PMAC is by using the PMAC Executive Program
PEWIN and its related add-on packages P1Setup and PMACPlot. PEWIN has the following main tools
and features:
• The terminal window is the main channel of communication between the user and PMAC
• Watch window for real-time system information and debugging
• Position window for displaying the position, velocity and following error of all motors on the system
• Several ways to tune PMAC systems
• Interface for data gathering and plotting
In PEWIN, the value of an I-Variable may be queried simply by typing in the name of the I-Variable. For
instance, typing I900<CR> causes the value of the I900 to be returned. Change the value by typing in
the name, an equals sign, and the new value (e.g. I900=3<CR>). Remember that if any I-Variables are
changed during this setup, use the SAVE command before powering down or reset the card, or the
changes that have been made will be lost.

PMAC Quick Reference Guide
Introduction 7
Programming PMAC
Motion or PLCs programs are entered in any text file and then downloaded with PEWIN to PMAC.
PEWIN provides a built-in text editor for this purpose but any other text editor could be used
conveniently. Most PMAC commands can be issued from any terminal window communicating with
PMAC. Online commands allow, for example, to jog motors, change variables, report variables values,
start and stop programs, query for status information and even write short programs and PLCs. In fact, the
downloading process is just a sequence of valid PMAC commands sent line by line by PEWIN from a
particular text file.
PMAC Tasks
As an example, a 40 MHz PMAC could perform the following tasks with the estimated percentage of the
total computational power as indicated:

PMAC Quick Reference Guide
8 Introduction
Single Character I/O
Bringing in a single character from, or sending out a single character to, the serial port or host port (PC or
STD) is the highest priority in PMAC. This task takes only 200 nsec per character, but having it at this
high priority ensures that the host cannot outrun PMAC on a character-by-character basis. This task is
never a significant portion of PMAC’s total calculation time. Note that this task does not include
processing a full command; that happens at a lower priority (see the Background Tasks section).
Commutation Update
The commutation (phasing) update is the second highest priority on PMAC. In a 20 MHz PMAC, this
task takes 3 µsec per update cycle for each motor commutated by PMAC (Ix01=1). The master clock
frequency and jumpers E98, E29-E33, determines the frequency of this task. The default update
frequency is 9 kHz (110 µsec cycle). At the default, the commutation of each motor takes approximately
3% of PMAC’s computational power.
Servo Update
The servo update – computing the new commanded position, reading the new actual position, and
computing a command output based on the difference between the two – is the third highest priority on
PMAC. In a 20 MHz PMAC, this task takes 30 µsec per update cycle for each activated motor (Ix00=1)
plus about 30 µsec for general servo tasks such as the encoder conversion table. The master clock
frequency and jumpers E98, E29-E33, E3-E6 determine the frequency of this task. The default update
frequency is 2.26 kHz (442 µsec cycle). At the default, the servo update of each motor takes
approximately 7% of PMAC’s computational power.

PMAC Quick Reference Guide
Introduction 9
VME Mailbox Processing
Reading or writing a block of up to sixteen characters through the VME mailbox registers is the fourth
highest priority in PMAC. The host controls the rate at which this happens. This never takes a significant
portion of PMAC’s computational power.
Real-Time Interrupt Tasks
The real-time interrupt (RTI) tasks are the fifth highest
priority on PMAC. They occur immediate after the servo
update tasks at a rate controlled by parameter I8 (every
I8+1 servo update cycles). There are two significant tasks
occurring at this priority level: PLC 0 / PLCC0 and
motion program move planning.
PMAC will scan the lines of each program running in the
different coordinate systems and will calculate the
necessary number of move commands.
The number of move commands of pre-calculation can
either be zero, one or two and depending on the type of
motion commands and the mode in which the program is
being executed.
Non-move commands are executed immediately as they
are found. The scan of any given motion program will
stop as the necessary number of moves is calculated. It
resumes when previous move commands are completed
and more move-planning calculations are required.
In the execution of a motion program, if PMAC finds two
jumps backward (toward the top) in the program while
looking for the next move command, PMAC will pause
execution of the program and not try to blend the moves
together. It will go on to other tasks and resume
execution of the motion program on a later scan. Two
statements can cause such a jump back: ENDWHILE and
GOTO (RETURN does not count).
Enabled
PLC0
Enabled
PLCC0
move
calculations
needed?
Read next line of
the motion program
line
contains move
commands?
calculate move execute line
end of program?
C.S.
program
running?
Next coordinate
system
Yes No
Yes
No
Yes
No
Yes No
All
C.S.
programs
checked?
No
Yes
End of Interrupt
I5=1 or I5=3? Yes
decrement the
watchdog register
by 8
No
Background Tasks
In the time not taken by any of the higher-priority tasks, PMAC
will be executing background tasks. There are three basic
background tasks: command processing, PLC programs 1-31,
and housekeeping. The frequency of these background tasks is
controlled by the computational load on PMAC: the more high-
priority tasks are executed, the slower the background tasks will
cycle through; and the more background tasks there are, the
slower they will cycle through.
Each PLC program executes one scan (to the end or to an
ENDWHILE statement) uninterrupted by any other background
task (although it can be interrupted by higher priority tasks). In
between each PLC program, PMAC will do its general
housekeeping, and respond to a host command, if any.
Execute next
enabled PLC
Execute first
enabled PLCC
All PLCCs
checked?
Execute next
enabled PLCC
perform safety checks:
end of travel limits
amplifier faults
following error
sets watchdog register
to 4095
command response
(communications)
I5=2 or I5=3? Yes
No
NoYes

PMAC Quick Reference Guide
10 Introduction
All enabled PLCC programs execute one scan (to the end or to an ENDWHILE statement) starting from lowest
numbered to highest uninterrupted by any other background task (although it can be interrupted by higher
priority tasks). At power-on\reset, PLCC programs run after the first PLC program runs.
The receipt of a control character from any port is a signal to PMAC that it must respond to a command. The
most common control character is the carriage return (<CR>), which tells PMAC to treat all the preceding
alphanumeric characters as a command line. Other control characters have their own meanings, independent of
any alphanumeric characters received. Here PMAC will take the appropriate action to the command, or if it is an
illegal command, it will report an error to the host.
Between each scan through each background PLC program, PMAC performs its housekeeping duties to keep
itself properly updated. The most important of these are the safety limit checks (following error, overtravel limit,
fault, watchdog, etc.) Although this happens at a low priority, a minimum frequency is ensured because the
watchdog timer will trip, shutting down the card, if this frequency gets too low.
Observations
PMAC has an on-board watchdog timer circuit whose job it is to detect a number of conditions that could
result in dangerous malfunction. At the default settings, if the RTI frequency were to drop below about 50
Hz, or the background cycle is not performed at least every 512 RTI cycles the timer would trip. The
purpose of this two-part control of the timer is to make sure all aspects of the PMAC software are being
executed, both in foreground (interrupt-driven) and background. If anything keeps either type of routine
from executing, the watchdog will fail quickly.
PLC0 or PLCC0 are meant to be used for only a very few tasks (usually a single task) that must be done
at a higher frequency than the other PLC tasks. The PLC 0 will execute every real-time interrupt as long
as the tasks from the previous RTI have been completed. PLC 0 is potentially the most dangerous task on
PMAC as far as disturbing the scheduling of tasks is concerned. If it is too long, it will starve the
background tasks for time. The first thing to notice is that communications and background PLC tasks
will become sluggish. In the worst case, the watchdog timer will trip, shutting down the card, because the
housekeeping task in background did not have the time to keep it updated.
Although it is very rare for a motion program to cause a watchdog failure, this does happen on occasion.
If there is an empty (no-motion) loop, the motion program acts much like a PLC 0 during this period.
These empty loops, which are used usually to wait for a certain condition, provide fast response to the
change in condition, but their fast repetition occupies a lot of CPU time, and can starve the background
tasks for time. Particularly if several coordinate systems are executing empty loops at the same time,
serious background time limitations can be created which can be severe enough to trip the watchdog
timer.
If there are a huge number of lines of intensive calculations (e.g. 100) before any move or dwell is
encountered, there can be such a long time before background calculations are resumed (more than 512
RTI cycles) it is possible to trip the watchdog timer. If this problem occurs, the calculations should be
split apart with short DWELL commands to give other tasks time to execute.
It is possible to use compiled PLCC programs for faster execution. The faster execution of the compiled
PLCs comes from two factors: first, from the elimination of interpretation time, and second, from the
capability of the compiled PLC programs to execute integer arithmetic. The space dedicated to store up
to 32 compiled PLC programs, however, is limited to 15K (15,360) 24-bit words of PMAC memory; or
14K (14,336) words if there is a user-written servo as well.
In between each scan of each individual background interpreted PLC program, PMAC will execute one
scan of all active background compiled PLCs. This means that the background compiled PLCs execute at
a higher scan rate than the background interpreted PLCs. For example, if there are seven active
background interpreted PLCs, each background compiled PLC will execute seven scans for each scan of a
background interpreted PLC.

PMAC Quick Reference Guide
Introduction 11
Most of the housekeeping functions are safety checks such as following error limits and overtravel limits.
Since compiled PLCCs are executed at the same rate as the housekeeping functions, code to complement
or replace these functions could be placed in a compiled PLCC. If, for example, an extra input flag is
wanted for position capturing purposes either the end-of-travel limit inputs or the amplifier fault input
could be used. The automatic check of the input flag could be disabled by an appropriate setting of the
corresponding Ix25 variable and replaced by a PLCC code that will check a general purpose input where
the amplifier fault or end-of-travel limit would be connected instead.
On power-up\reset, PLC programs are executed sequentially from 1 to 31. This makes PLC1, the first
code executed, the ideal place to perform initialization commands like other PLCs disabling, motors
phasing and motion programs start. After its execution, PLC1 could disable itself with the command DIS
PLC1, running only once on power-up\reset.
Bits of the first word returned from the global status bits request command, ???:
Bit 22 Real-Time Interrupt Re-entry: This bit is 1 if a real-time interrupt task has taken long enough so
that it was still executing when the next real-time interrupt came (I8+1 servo cycles later). It stays at 1
until the card is reset, or until this bit is changed manually to 0. If motion program calculations cause
this, it is not a serious problem. If PLC 0 causes this (no motion programs running) it could be serious.
Bit 20 Servo Error: This bit is 1 if PMAC could not complete its servo routines properly. This is a serious
error condition. It is 0 if the servo operations have been completed properly.
Priority Level Optimization
Usually, PMAC will have enough speed and calculation power to perform all of the tasks asked of it
without worry. Some applications will put a large demand on a certain priority level and to make PMAC
run more efficiently. When PMAC begins to run out of time, problems such as sluggish communications,
slow PLC/PLCC scan rates, run-time errors, and even tripping the watchdog timer can occur.
The active part of the Encoder Conversion Table is ended by the first Y word that is equal to all zeros. For
an application with less than eight encoders (the default table converts the eight incremental encoder
registers on the base PMAC), a last entry with all zeros in the Y word could be defined as necessary.
Check to see if everything performed in the Real Time Interrupt (RTI) is necessary or if some of it could
be moved to a lower priority or slowed down. PLC0 could be done as PLCC1, or the RTI could be done
every fourth or fifth servo cycle setting I8=3 or higher.
Large PLC programs can be split into a few shorter PLC programs. This increases the frequency of
housekeeping and communications by giving more breaks in PLC scans.
Motion program WHILE (condition)WAIT statements can be done as follows:
WHILE (condition)
DWELL20
ENDWHILE
This will give more time to other RTI jobs such as Move Planning and PLC/PLCC0.
If routines of lower priority than the servo loop are not executing fast enough, consider slowing down the
servo update rate (increasing the update time). The PMAC may be updating faster than is required for the
dynamic performance needed. If so, processor time is being wasted on needless extra updates. For
example, doubling the servo update time from 442 µsec to 885 µsec, virtually doubles the time available
for motion and PLC program execution, allowing much faster motion block rates and PLC scan rates.
This frequency change could be executed either by jumpers or individually per motor by means of the
Ix60 variable.

PMAC Quick Reference Guide
12 Introduction
A faster than 20 MHz PMAC will perform calculations faster, in proportion to the corresponding clock
rate increase. In general, a clock rate increase is used to increase the real time interrupt (RTI) share of the
total computational time available. These cases include applications where large move calculations are
involved (small-moves contouring), maintaining the same servo-loop rate and therefore the same control
performance.
20 MHz PMAC,
8 commutated
servo-motors
40 MHz PMAC,
8 commutated
servo-motors
20 MHz PMAC,
8 non-commutated
servo-motors
40 MHz PMAC,
8 non-commutated
servo-motors
Servo Cycle
Phase Cycle
Real-Time
Interrupt
Background
Cycle

PMAC Quick Reference Guide
PMAC Executive Program, PEWIN 13
PMAC EXECUTIVE PROGRAM, PEWIN
With PEWIN, PMAC can be configured and controlled. PEWIN is designed as a development tool for
creating and managing PMAC implementations. It provides a terminal interface to the PMAC and a text
editor for writing and editing PMAC motion programs and PLC programs. Additionally, PEWIN
contains a suite of tools for configuring and working with PMAC and its accessories including interfaces
for jogging motors, extensive system utilities, screens for viewing various PMAC variables and status
registers.
Configuring PEWIN
1. Define a new device using the MOTIONEXE.EXE application provided.
2. Open PEWIN and select the Open Terminal menu. Select the device created in the previous step.
3. The colors and different options can be set through the Preferences command present in the Options
menu. Disable the automatic status-reporting feature by un-checking the Enable Terminal Status
Bar from the Terminal preferences.

PMAC Quick Reference Guide
14 PMAC Executive Program, PEWIN
Quick Plot Feature
To run the quick plot feature:
1. Press ALT+P and press Enter.
2. Select the motors and the feature to gather.
3. Select what to plot from the possible choices and then press Add to left or Add to right.
4. Press the Define Gather Buffer button.
5. Press the Begin Gathering button.
6. Click on the terminal part of the screen and run the motion program or Jog command.
7. Press the End Gathering button when the motion is completed.
8. First press the Upload Data button and then the Plot Data button.
The Plot feature relies on the PMAC gathering functions. It is useful for analyzing motion profiles and
trajectories. Simulating an X-Y plot graphically can be an important aid in understanding the set of
parameters involved in a circular interpolation move.

PMAC Quick Reference Guide
PMAC Executive Program, PEWIN 15
Saving and Retrieving PMAC Parameters
It is important to save the complete set of PMAC parameters in the host computer periodically. In case of
a failure or replacement, a single file created this way will allow restoring all the variables and programs
necessary for the particular application. To activate this function click on the terminal window, press
CTRL+B for the Backup menu, select Save Configuration and Global Configuration. Select a name to
be saved as. Usually, the date is included as part of the file name for later identification. For example,
PMAC0112 has four digits for the application identifier and four digits for the date.
After the file is saved, verify it with the feature part of the same pull-down menu. This will make sure
PMAC’s memory matches the recently saved file and therefore that it is a valid restoring file.
To restore a configuration simply select Restore from the same Backup menu. Verify PMAC’s memory
after the restore function as well.
The Watch and Position Windows
The position window is accessed through the POSITION command of the View menu, or ALT+V and P
from the terminal window. It is a convenient way to check PMAC parameters continuously, such as
position velocity and following error. Right clicking on this window allows the items selections as well
as its format and update period.
The Watch window of the same View menu performs a similar function. Instead of the motion-related
parameters, any variable value in PMAC can be displayed constantly. Right clicking on this window
allows selecting the display format from hexadecimal, decimal and binary reporting values.
Uploading and Downloading Files
These functions are accessible through the File menu. The uploading function is of great importance.
With these functions, it is possible to open a text editor with the contents of the requested PLC, Motion
Program, M-Variables definitions or values, I-Variables values, etc. With this function, what commands
or values PMAC has in memory can be checked and IF conditions and WHILE loops are indented,
making the program flow better. The File menu also activates a more interactive and complete editor
utility, providing a way (also by the communication functions) to compile PLCs and download files
including MACRO names.
Using MACRO Names and Include Files
PEWIN allows using custom names in place of the common names for variables and functions that
PMAC expects (P, Q, M, I):
Example:
File downloaded Uploaded translated PMAC code
#define PUMP P1
OPEN PLC1 CLEAR
PUMP=1
DISABLE PLC1
CLOSE
OPEN PLC 1 CLEAR
P1=1
DISPLC1
CLOSE
Make sure the Support MACROs/PLCCs option is checked before downloading. The MACRO must be
defined before it can be used. In general, MACRO definitions are at the beginning of the text file.
MACROs must be up to 255 valid ASCII characters and cannot have spaces in between (the underscore
“_” is suggested in place of a space).
The MACRO definitions or any PMAC code can be placed in a separate file and be included with a single
line in the text file. The file name must include a full path in order for PEWIN to find it.
Example: #include "c:\deltatau\files\any.pmc"

PMAC Quick Reference Guide
16 PMAC Executive Program, PEWIN
Downloading Compiled PLCCs
PLCCs are compiled by PEWIN in the downloading process. Only the compiled code gets downloaded
to PMAC. Therefore, save the ASCII source code in the host computer separately since it cannot be
retrieved from PMAC. Compiled PLCs are firmware dependent and must be recompiled when the
firmware is changed in PMAC.
If more than one PLCC is programmed, all the PLCC code must belong to the same ASCII text file.
PEWIN will compile all the PLCC code present on the file and place it in the appropriate buffer in
PMAC. If a single PLCC code is downloaded, all the other PLCCs that might have been present in
memory will be erased, remaining only the last compiled code.
The multiple-file download feature of the PEWIN File menu allows the PLCC codes to be in different
files. They will be combined by PEWIN in the downloading process.
PID Tuning Utility
This function is accessible from the terminal window by pressing ALT+C from the Configure menu and
T for Tuning. The Autotuning feature finds the PID parameters with virtually no effort. In most cases,
the parameters are very close to optimal, and in some cases require further fine-tuning.
In this screen, press the Page-Up or Page-Down keys on the keyboard to select the motor number.
1. Select the Auto Tune feature. This is the first interaction to find a starting bandwidth parameter.

PMAC Quick Reference Guide
PMAC Executive Program, PEWIN 17
a. Make sure to read the PEWIN manual section related to the safety issues of this procedure.
b. Perform a DAC calibration if necessary.
c. Select the type of amplifier being tuned.
d. Let the Auto Tune select the bandwidth by checking Auto Select bandwidth.
e. Do not activate any feed forward parameters in this first pass.
f. Do not activate the integral action component in this first pass.
g. Start the first Auto Tuning interaction. Most likely the motor will move after Begin is clicked.
Second Interaction
h. The calculated bandwidth can be increased up to three times. Uncheck the Auto Select
Bandwidth this time.
i. Add the feed forward parameters as necessary.
j. Add the integral actions function as necessary.
k. Perform the second pass of the Auto Tuning. After it is completed, select Implement Now to
activate the selected parameters.
2. After the Auto Tuning is completed, the PID parameters can be changed for a final fine-tuning if
necessary.
3. Perform a step response and use the following guidelines for the selection of the appropriate I-
Variables:
Ideal Case
The motor closely follows the commanded position
Position Offset
Cause: friction or constant force / system limitation
Fix: Increase KI (Ix33) and maybe use more KP(Ix30)

PMAC Quick Reference Guide
18 PMAC Executive Program, PEWIN
Sluggish Response
Cause: Too much damping or too little proportional gain
Fix: Increase KP (Ix30) or decrease KD (Ix31)
Overshoot and Oscillation
Cause: Too little damping or too much proportional gain
Fix: Decrease KP (Ix30) or increase KD (Ix31)
4. Perform a parabolic move and use the following guidelines for the selection of the appropriate I-
Variables:
Ideal Case
The following error is reduced at
minimum and is concentrated in the
center, evenly along the move
High vel \ FE correlation
Cause: damping
Fix: Increase Kvel (Ix32)
High vel \ FE correlation
Cause: friction
Fix: Increase Integral gain (Ix33) or
Friction Feedforward (Ix68)
High acc \ FE correlation
Cause: Integral lag
Fix: Increase Kaff (Ix35)
High acc \ FE correlation
Cause: Physical system limitations
Fix: Use less sudden acceleration
Negative vel \ FE correlation
Cause: Too much velocity FF
Fix: Decrease Kvel (Ix32)
High vel \ FE correlation
Cause: damping and friction
Fix: Increase Kvel (Ix32)
High acc \ FE correlation
Cause: Too much acc FF
Fix: Decrease Kaff (Ix35)
High vel\FE and acc\FEcorrelation
Cause: Integral lag and friction
Fix: Increase Kaff (Ix35)

PMAC Quick Reference Guide
PMAC Executive Program, PEWIN 19
Other Features
• Setup of the PMAC encoder conversion table
• Setup of the Notch and Low Pass Filter parameters
• Coordinate systems configurations
• Access to P1Setup and P2Setup (packages provided separately). These setup utilities provide a user-
friendly approach for setting up and tuning PMAC (1), with P1Setup, or PMAC2 using P2Setup
• Online PMAC Software and Hardware help files
• Jog Ribbon and connector status
• Screens to display, organize or change I, P, Q and M variables
• Firmware downloading (through MOTIONEXE) for PMACs with flash memory.

PMAC Quick Reference Guide
20 PMAC Executive Program, PEWIN

PMAC Quick Reference Guide
Installing and Configuring PMAC 21
INSTALLING AND CONFIGURING PMAC
Jumpers Setup
On the PMAC, there are many jumpers (pairs of metal prongs), called E-points (on the bottom board of
the PMAC STD they are called W-points). Some have been shorted together; others have been left open.
These jumpers customize the hardware features of the board for a given application. Each jumper
configuration should be checked using the appropriate hardware reference for the particular PMAC being
set. Further instructions for the jumper setup can be found in the PMAC User manual. After all the
jumpers have been properly set, PMAC can be installed either inside the host computer or linked with a
serial cable to it.
Serial Connections
For serial communications, use a serial cable to connect the PC’s COM port to the PMAC’s serial port
connector (J4 on PMAC PC, Lite, and VME; J1 on PMAC STD’s bottom board). Delta Tau provides
cables for this purpose: Acc-3D connects PMAC PC or VME to a DB-25 connector; Acc-3L connects
PMAC Lite to a DB-9 connector; and Acc-3S connects PMAC STD to a DB-25 connector. Standard DB-
9-to-DB-25 or DB-25-to-DB-9 adapters may be needed for a particular setup.
If using the Acc-26 Serial Communications converter, connect from the PC COM port to Acc-26 with a
standard DB-9 or DB-25 cable and from Acc-26 to PMAC using the cable provided with Acc-26. Since
the serial ports on PMAC PC and PMAC VME are RS-422, this accessory can be useful to provide the
level conversion between RS-232 and RS-422 (communications is possible without this conversion, but at
reduced noise margin). Because the conversion is optically isolated, the accessory also helps prevent
noise and ground loop problems.
If a cable must be made, the easiest approach is to use a flat cable prepared with flat-cable type connectors
as indicated in the following diagrams:
DB-9
Female IDC-10
Do not connect
wire #10
11
DB-25
Female IDC-26
Do not connect
wire #26
11

PMAC Quick Reference Guide
22 Installing and Configuring PMAC
Establishing Host Communications
Either the Executive or Setup program can be used to establish initial communications with the card.
Both programs have menus that tell the PC where to expect to find the PMAC and how to communicate
with it at that location. If telling it to look for PMAC on the bus, also tell it PMAC’s base address on the
bus (this was set up with jumpers on PMAC). If telling it to look for PMAC on a COM port, tell it the
baud rate (this was set up with jumpers or switches on the PMAC). Once the program knows where and
how to communicate with PMAC, it will attempt to find PMAC at that address by sending a query
command and waiting for the response. If it gets the expected type of response, it will report that it has
found PMAC. If it does not get the expected type of response after several attempts, it will report that it
has not found PMAC.
Terminal Mode Communications
Once the program reports that it has found PMAC, the program should be in terminal emulation mode, so
that the PC is acting as a dumb terminal to PMAC. Check to see if a response is received by typing
I10<CR>. (<CR> means carriage return — the Enter or Return key). PMAC should respond with a
six or seven digit number. If the expected results are not received, check the following:
1. Make sure the green LED (power indicator) on PMAC’s CPU board is ON. If it is not, find out why
PMAC is not getting a +5V voltage supply.
2. Make sure the red LED (watchdog timer indicator) on PMAC’s CPU board isOFF. If it is ON, make
sure PMAC is getting very close to 5V supply – at less than 4.75V, or the watchdog timer will trip,
shutting down the card. The voltage can be probed at pins 1 and 3 of the J8 connector (A1 and A2 on
the PMAC VME). If the voltage is satisfactory, follow these steps:
• Turn off PMAC or the Host computer where it is plugged into.
• Place the Jumper E51 (the hardware re-initialization jumper) and turn PMAC back on.
• If PMAC is in bootstrap mode, send a <CONTROL-R> character to PMAC to bypass the
firmware download.
• If communications are successful type $$$*** and SAVE in the terminal window.
• Turn off PMAC, remove the jumper E51 and try communications again.
Bus Communications
3. Make sure that the bus address jumpers (E91-E92, E66-E71) set the same address as the bus address
on the Executive program.
4. If there is something else on the bus at the same address, try changing the bus address to see if
communications can be established at a new address. Usually, address 768 (300 hex) is open.
Serial Communications
5. Verify that the proper port on the PC is being used. Make sure that the Executive program is
addressing the COM1 port, which is cabled out of the COM1 connector.
6. The baud rate specified in the Executive program should match the baud rate setting of the E44-E47
jumpers on PMAC.
7. With a breakout box or oscilloscope, make sure there is action on the transmit lines from the PC as
while typing into the Executive program. If not, there is a problem on the PC end.
8. Probe the return communication line while giving PMAC a command that requires a response (e.g.
<CONTROL-F>). If there is no action, change jumpers E9-E16 on PMAC to exchange the send and
receive lines. If there is action, but the host program does not receive characters, RS-232 might be
receiving circuitry that does not respond at all to PMAC’s RS-422 levels. If there is another model of
PC available, try using it as a test (most models accept RS-422 levels quite well). If the computer still
will not accept the signals, try a level-conversion device, such as Acc-26.

PMAC Quick Reference Guide
Installing and Configuring PMAC 23
Resetting PMAC for First Time Use
Once communications have been established, type the following commands in the terminal window:
$$$*** ;Global Reset
P0..1023=0 ;Reset P-variables values
Q0..1023=0 ;Reset Q-variables values
M0..1023->* M0..1023=0 ;Reset M-variables definitions and values
UNDEFINE ALL ;Undefine Coordinate Systems
SAVE ;Save this initial, “clean”configuration
Connections
Typically, the user connections are made to a terminal block that is attached to the JMACH connector by
a flat cable (Acc-8D or 8P). The pinout numbers on the terminal block are the same as those on the
JMACH connector for PMAC PC. While the numbering scheme for the pins on machine connectors on
PMAC VME is different from that for PMAC PC, the physical arrangement is the same, and PMAC
VME users can use the same terminal numbers on the terminal block board in following the instructions
given below.
Note:
Make sure PMAC is not powered while the connections are being made. Leave
any loads disconnected from the motor at this point.
Power Supplies
Digital Power Supply
1.5A @ +5V (+/-5%) (7.5W)
(Eight-channel configuration, with a typical load of encoders)
The host computer provides the 5V power supply if the PMAC is installed in its internal bus.
With the board plugged into the bus, it will pull +5V power from the bus automatically and it cannot be
disconnected. In this case, there must be no external +5V supply, or the two supplies will fight each
other, possibly causing damage. This voltage could be measured between pins 1 and 3 of the terminal
block.
In a stand-alone configuration, when PMAC is not plugged in a computer bus, it will need an external 5V
supply to power its digital circuits. The +5V line from the supply should be connected to pin 1 or 2 of the
JMACH connector (usually through the terminal block), and the digital ground to pin 3 or 4.
Analog Power Supply
0.3A @ +12 to +15V (4.5W)
0.25A @ -12 to -15V (3.8W)
(Eight-channel configuration)
The analog output circuitry on PMAC is optically isolated from the digital computation circuitry, and so
requires a separate power supply. This is brought in on the JMACH connector. The positive supply –
+12 to +15V – should be brought in on the A+15V line on pin 59. The negative supply – -12 to -15V –
should be brought in on the A-15V line on pin 60. The analog common should be brought in on AGND
line on pin 58.
Typically, this supply can come from the servo amplifier; many commercial amplifiers provide such a
supply. If this is not the case, an external supply may be used. Even with an external supply, the AGND
line should be tied to the amplifier common. It is possible to get the power for the analog circuits from the
bus, but doing so defeats optical isolation. In this case, no new connections need to be made. However,
you should be sure jumpers E85, E87, E88, E89, and E90 are set up for this circumstance. (The card is
not shipped from the factory in this configuration.)

PMAC Quick Reference Guide
24 Installing and Configuring PMAC
Flags Power Supply (Optional)
Each channel of PMAC has four dedicated digital inputs on the machine connector: +LIMn, -LIMn
(overtravel limits), HMFLn (home flag), and FAULTn (amplifier fault). In most PMACs, these inputs
can be kept isolated from other circuits. A power supply from 12 to 24V can be used to power the
corresponding opto-isolators related to these inputs. This feature is not available in PMAC PC without
Option 1, PMAC VME or the PMAC STD board.
Overtravel Limits and Home Switches
When assigned for the dedicated uses, these signals provide important safety and accuracy functions.
+LIMn and -LIMn are direction-sensitive overtravel limits that must be actively held low (sourcing
current from the pins to ground) to permit motion in their direction. The direction sense of +LIMn and -
LIMn is as follows: +LIMn should be placed at the negative end of travel, and -LIMn should be placed at
the positive end of travel.
Disabling the Overtravel Limits Flags
If no overtravel limits are used, they must be disabled through a change to variable Ix25. On the terminal
window, the following commands will disable the limits functions for all eight motors. Select the motor
numbers as appropriate.
The OR ( | ) bit-by-bit function used here is accessible by pressing shift + ”\” in the computer’s
keyboard.
I125=I125|$20000 ;Motor #1
I225=I225|$20000 ;Motor #2
I325=I325|$20000 ;Motor #3
I425=I425|$20000 ;Motor #4
I525=I525|$20000 ;Motor #5
I625=I625|$20000 ;Motor #6
I725=I725|$20000 ;Motor #7
I825=I825|$20000 ;Motor #8
Types of Overtravel Limits
PMAC expects a closed-to-ground connection for the limits to not be considered on fault. This
arrangement provides a failsafe condition and therefore it cannot be reconfigured differently in PMAC.
Usually, a passive normally closed switch is used. If a proximity switch is needed instead, the following
type is recommended:
Related PMAC jumpers must be configured appropriately, following the corresponding PMAC Hardware
Reference manual.

PMAC Quick Reference Guide
Installing and Configuring PMAC 25
Home Switches
While normally closed-to-ground switches are required for the overtravel limits inputs, the home switches
could be either normally closed or normally open types. The polarity is determined by the home sequence
setup, through the I-Variables
I902, I907, ... I977. However, for the following reasons, the same type of switches used for overtravel
limits are recommended:
• Normally closed switches are proven to have greater electrical noise rejection than normally open
types.
• Using the same type of switches for every input flag simplifies maintenance stock and replacements.
PMACPack and PMAC2 Flag Inputs
The PMAC Pack and PMAC2 interface accessories include a bipolar opto-isolating circuitry (chip PS-
2705-4NEC) for flag and amplifier fault connections:
+V
Flag
Return Signal
Sinking Signal
(Gnd)
Gnd
Flag
Return Signal
Sourcing Signal
(+V)
Examples:
Checking the Flag Inputs
In the PEWIN terminal window, define the following M-Variables for the flags of the motors under
consideration:
Flag Type Motor #1 Motor #2 Motor #3 Motor #4
HMFL input status M120->X:$C000,20,1 M220->X:$C004,20,1 M320->X:$C008,20,1 M420->X:$C00C,20,1
-LIM input status M121->X:$C000,21,1 M221->X:$C004,21,1 M321->X:$C008,21,1 M421->X:$C00C,21,1
+LIM input status M122->X:$C000,22,1 M222->X:$C004,22,1 M322->X:$C008,22,1 M422->X:$C00C,22,1
Flag Type Motor #5 Motor #6 Motor #7 Motor #8
HMFL input status M520->X:$C010,20,1 M620->X:$C014,20,1 M720->X:$C018,20,1 M820->X:$C01C,20,1
-LIM input status M521->X:$C010,21,1 M621->X:$C014,21,1 M721->X:$C018,21,1 M821->X:$C01C,21,1
+LIM input status M522->X:$C010,22,1 M622->X:$C014,22,1 M722->X:$C018,22,1 M822->X:$C01C,22,1
Open a Watch Window and press Insert to enter the M-Variable number to watch. Interacting with the
switch or sensor, monitor the change in the corresponding M-Variable. A value of zero indicates that the
flag is closed to ground and therefore the limit is not in fault, the motor will be able to run in that
direction (See Ix25). If the value is 1, the flag is open instead.

PMAC Quick Reference Guide
26 Installing and Configuring PMAC
Motor Signals Connections
Incremental Encoder Connection
Each JMACH connector provides two +5V outputs and two logic grounds for powering encoders and
other devices. The +5V outputs are on pins 1 and 2; the grounds are on pins 3 and 4. The encoder signal
pins are grouped by number: all those numbered 1 (CHA1, CHA1/, CHB1, CHC1, etc.) belong to encoder
#1. The encoder number does not have to match the motor number, but usually does. If the PMAC is not
plugged into a bus and drawing its +5V and GND from the bus, use these pins to bring in +5V and GND
from the power supply.
Connect the A and B (quadrature) encoder channels to the appropriate terminal block pins. For encoder
1, the CHA1 is pin 25, CHB1 is pin 21. If using a single-ended signal, leave the complementary signal
pins floating -- do not ground them.
However, if single-ended encoders are used, check the settings of the jumpers E18 to E21 and E24 to E27.
For a differential encoder, connect the complementary signal lines -- CHA1/ is pin 27, and CHB1/ is pin
23. The third channel (index pulse) is optional; for encoder 1, CHC1 is pin 17, and CHC1/ is pin 19.
Checking the Encoder Inputs
Once the encoders have been properly wired, it is important to check its functionality and its polarity.
Note:
Make sure the motor is not powered while performing this test.
In the PEWIN, open a Position window by pressing Alt+V and P from the terminal window. Rotate the
encoder to monitor the corresponding position value of the motor in the Position window. Make sure that
a rotation in the positive direction increments the position values. Also, make sure that the number of
counts per revolution of the encoder matches the number read by PMAC when a complete revolution of
the motor has been rotated. If necessary, for troubleshooting purposes, place an oscilloscope in the
encoder inputs to check the appropriate signals provided by the encoder:
Example for Encoder #1:
• Channel A in pin 25 of JMACH1 (Acc-8D or Acc-8P)
• Channel B in pin 21 of JMACH1 (Acc-8D or Acc-8P)
• Ground in pin 3 or 4 of JMACH1 (Acc-8D or Acc-8P)
Checking the DAC Outputs
Before connecting the DAC outputs to the amplifier, it is opportune to check the DAC outputs operation.
Note:
Make sure the amplifier is not connected while performing this test.
In the PEWIN terminal window, define the following M-Variables for the DACs of the motors under
consideration:
Motor #1 Motor #2 Motor #3 Motor #4
DAC output M102->Y:$C003,8,16,S M202->Y:$C002,8,16,S M302->Y:$C00B,8,16,S M402->Y:$C00A,8,16,S
Motor #5 Motor #6 Motor #7 Motor #8
DAC output M502->Y:$C013,8,16,S M602->Y:$C012,8,16,S M702->Y:$C01B,8,16,S M802->Y:$C01A,8,16,S

PMAC Quick Reference Guide
Installing and Configuring PMAC 27
Example for DAC #1:
Type the following in the terminal window:
M102->Y:$C003,8,16,S
I100=0
M102=16383
<measure 5V between pins 43 and 58 of JMACH1, (Acc-8D or Acc-8P)>
M102=-16383
<measure -5V between pins 43 and 58 of JMACH1, (Acc-8D or Acc-8P)>
I100=1
DAC Output Signals
If PMAC is not performing the commutation for the motor, only one analog output channel is required to
command the motor. This output channel can be either single-ended or differential, depending on what
the amplifier is expecting.
For a single-ended command using PMAC channel 1, connect DAC1 (pin 43) to the command input on
the amplifier. Connect the amplifier’s command signal return line to PMAC’s AGND line (pin 58). In
this setup, leave the DAC1/ pin floating; do not ground it.
For a differential command using PMAC channel 1, connect DAC1 (pin 43) to the Plus Command input
on the amplifier. Connect DAC1/ (pin 45) to the minus-command input on the amplifier. PMAC’s
AGND should be still connected to the amplifier common.
If the amplifier is expecting separate sign and magnitude signals, connect DAC1 (pin 43) to the
magnitude input. Connect AENA1/DIR1 (pin 47) to the sign (direction input). Amplifier signal returns
should be connected to AGND (pin 58). This format requires some parameter changes on PMAC; (See
Ix02 and Ix25.). Jumper E17 controls the polarity of the direction output; this may have to be changed
during the polarity test. This magnitude-and-direction mode is suited for driving servo amplifiers that
expect this type of input, and for driving voltage-to-frequency (V/F) converters, such as PMAC’s Acc-8D
Option 2 board, for running stepper motor drivers.
If using PMAC to commutate the motor, use two analog output channels for the motor. Each output may
be single-ended or differential, just as for the DC motor. The two channels must be numbered
consecutively, with the lower-numbered channel having an odd number (e.g. use DAC1 and DAC2 for a
motor, or DAC3 and DAC4, but not DAC2 and DAC3, or DAC2 and DAC4). For motor #1 example,
connect DAC1 (pin 43) and DAC2 (pin 45) to the analog inputs of the amplifier. If using the
complements as well, connect DAC1/ (pin 45) and DAC2/ (pin 46) the minus-command inputs; otherwise
leave the complementary signal outputs floating. To limit the range of each signal to +/- 5V, use
parameter I169.
Amplifier Enable Signal (AENAx/DIRn)
Most amplifiers have an enable/disable input that permits complete shutdown of the amplifier regardless
of the voltage of the command signal. PMAC’s AENA line is meant for this purpose. If not using a
direction and magnitude amplifier or voltage-to-frequency converter, use this pin to enable and disable
the amplifier (wired to the enable line). AENA1/DIR1 is pin 47. This signal is an open-collector output
and requires a pull up resistor to A+15V. For early tests, this amplifier signal should be under manual
control. Jumper E17 controls the polarity of the signal. The default is low-true (conducting) enable. For
any other kind of amplifier enable signal, a dry contact of a relay or a solid-state relay can be used:

PMAC Quick Reference Guide
28 Installing and Configuring PMAC
In addition, the amplifier enable signal can be controlled manually by setting Ix00=0 and using the
properly defined Mx14 variable.
Amplifier Fault Signal (FAULTn)
This input can take a signal from the amplifier so PMAC knows when the amplifier is having problems,
and can shut down action. The polarity is programmable with I-Variable Ix25 (I125 for motor #1) and the
return signal is analog ground (AGND). FAULT1 is pin 49. With the default setup, this signal must be
actively pulled low for a fault condition. In this setup, if nothing is wired into this input, PMAC will
consider the motor not to be in a fault condition. The amplifier fault signal can be monitored using the
properly defined Mx23 variable.
General-Purpose Digital Inputs and Outputs (JOPTO Port)
PMAC’s JOPTO connector (J5 on PMAC PC, Lite, and VME) provides eight general-purpose digital
inputs and eight general-purpose digital outputs. Each input and each output has its own corresponding
ground pin in the opposite row. The 34-pin connector was designed for easy interface to OPTO-22 or
equivalent optically isolated I/O modules. Acc-21F is a six-foot cable for this purpose. Typically, these
inputs and outputs are accessed in software through the use of M-Variables. In the suggested set of M-
Variable definitions, variables M1 through M8 are used to access outputs 1 through 8, respectively, and
M11 through M18 to access inputs 1 through 8, respectively. This port maps into PMAC’s memory space
at Y address $FFC2.
• The Acc-21S is an I/O simulator for the PMAC JOPTO port; it provides eight switch inputs and eight
LED outputs.
• The Acc-21S is a good tool for I/O simulation and troubleshooting of the JOPTO port in PMAC.

PMAC Quick Reference Guide
Installing and Configuring PMAC 29
Machine Connections Example
This diagram is just an example of one of the many variations of the machine connections. PMAC jumpers must be
set appropriately following both the appropriate PMAC Hardware Reference and the PMAC User manuals.
Acc-8D or Acc-8P
#1
Pin #
#2
Pin #
#3
Pin #
#4
Pin # SYMBOL
53 54 39 40 -LIMn
55 56 41 42 HMFLn
51 52 37 38 +LIMn
58 58 58 58 AGND
1 2 1 2 +5V
3 4 3 4 GND
17 18 5 6 CHCn
19 20 7 8 CHCn/
21 22 9 10 CHBn
23 24 11 12 CHBn/
25 26 13 14 CHAn
27 28 15 16 CHAn/
43 44 29 30 DACn
45 46 31 32 DACn/
47 48 33 34 AENAn/DIRn
49 50 35 36 FAULTn
58 58 58 58 AGND
58 AGND
59 A+15V/OPT+V
60 A-15V
PMAC installed in a desktop PC
Amplifier
±15 Volts Power Supply
Motor Load
Encoder
Flags
Acc-8D

PMAC Quick Reference Guide
30 Installing and Configuring PMAC
Software Setup
PMAC has a large set of initialization parameters (I-Variables) that determine the personality of the card
for a specific application. Many of these are used to configure a motor properly. Using PEWIN, follow
these steps for Software Setup:
1. Fully reset PMAC to ensure a clean memory configuration before start:
$$$*** ;Global Reset
P0..1023=0 Q0..1023=0 ;Reset P-variables and Q-variables values
M0..1023->* M0..1023=0 ;Reset M-variables definitions and values
UNDEFINE ALL ;Undefine Coordinate Systems
SAVE ;Save this initial, clean configuration
2. Define the safety I-Variables appropriately (x stands for the motor number, 1 through 8):
Motor Safety I-Variables Range Default Units
Ix00 Motor x Activate 0 .. 1 0 (1 for Motor 1) none
Ix11 Motor x Fatal Following Error Limit 0 .. 8,388,607 32000 1/16 Count
Ix12 Motor x Warning Following Error
Limit
0 .. 8,388,607 16000 1/16 Count
Ix13 Motor x + Software Position Limit +/- 247 0 (Disabled) Encoder Counts
Ix14 Motor x - Software Position Limit +/- 247 0 (Disabled) Encoder Counts
Ix15 Motor x Abort/Lim Decel Rate Positive floating point 0.25 Counts/msec2
Ix16 Motor x Maximum Velocity Positive floating point 32 Counts/msec
Ix17 Motor x Maximum Acceleration Positive floating point 0.015625 Counts/msec2
Ix19 Motor x Maximum Jog Acceleration Positive floating point 0.015625 Counts/msec2
Ix25 Motor x Flag Address PMAC X addresses see Ix25 table Extended legal PMAC X
addresses
For dual feedback systems:
encodervelocity the of Distance of Units
encodervelocity the of counts of Number
09Ix
encoder position the of Distance of Units
encoder position the of counts of Number
08Ix ⋅=⋅
3. Leave any loads disconnected from the motor at this point.
Test the polarity and functioning of the motor by means of open loop commands. For the open loop
command to work the overtravel limits must be either disabled (See Ix25) or properly connected.
Type the following in the terminal:
#1O10 ; “Pound one, ‘O’ ten” will output 10% of the DAC on motor #1. It
; is about 0.6V on default settings
; <Observe the motor turning in the positive direction; the position
; window should indicate motor #1 counting up>
#1O-10 ; “Pound one, ‘O’ negative ten” will output a negative 10% of the
; DAC on motor #1, about -0.6V
<Observe the motor turning in the negative direction; the position
; window should indicate motor #1 decreasing>
If no motion is observed, slowly increase the percentage of the output command issued. If after 50% no
reaction of the motor occurred, check the DAC outputs following the guidelines in the previous sections.
4. Perform a tuning procedure as described in the PEWIN chapter.
5. After the tuning process has been completed satisfactory, check it by means of the following online
commands:
SAVE ;Save this setup
#1J+ ;Jog Motor #1 continuously in the positive direction
#1J- ;Jog Motor #1 continuously in the negative direction
#1J=2000 ;Jog Motor #1 to a known location
6. Create a PMAC memory backup file as described in the PEWIN chapter.

PMAC Quick Reference Guide
Programming PMAC 31
PROGRAMMING PMAC
Programming PMAC is very simple; the ease of use and power is based in the following features:
• A clever interrupt-driven scheme allows every task, each motion program and PLC, to run
independently of each other.
• Pointer M-Variables allow monitoring virtually any register in PMAC’s memory from different
sources: motion programs, PLCs or the host computer.
• Communications are activated continuously. At any moment, any variable or status command could
be interrogated.
• Up to eight Axes can be either synchronized together, controlled individually or in any combination
in between.
• Data gathering and reporting functions allows saving data such as motion trajectories, velocity
profiles or any set of variables for later analysis and plot.
PMAC is fundamentally a command-driven device. PMAC performs by issuing it ASCII command text
strings and generally, PMAC provides information to the host in ASCII text strings.
When PMAC receives an alphanumeric text character over one of its ports, it does nothing but place the
character in its command queue. It requires a control character (ASCII value 1 to 31) to cause it to take
action. The most common control character used is the carriage return (<CR>; ASCII value 13), which
tells PMAC to interpret the preceding set of alphanumeric characters as a command and to take the
appropriate action.
Online Commands
Many of the commands given to PMAC are on-line commands; that is, they are executed immediately by
PMAC to cause some action, change some variable, or report some information back to the host.
Some commands, such as P1=1, are executed immediately if there is no open program buffer, but are
stored in the buffer if one is open. Other commands, such as X1000 Y1000, cannot be on-line
commands; there must be an open buffer – even if it is a special buffer for immediate execution. These
commands will be rejected by PMAC (reporting an ERR005 if I6 is set to 1 or 3) if there is no buffer
open. Still other commands, such as J+, are on-line commands only and cannot be entered into a
program buffer (unless in the form of CMD"J+", for instance).
There are three basic classes of on-line commands:
1. Motor-specific commands, which affect only the motor that is currently addressed by the host
2. Coordinate-system-specific commands, which affect only the coordinate system that is currently
addressed by the host
3. Global commands, which affect the card regardless of any addressing modes.
A motor is addressed by a #n command, where n is the number of the motor, with a range of 1 to 8,
inclusive. This motor is the one addressed until another #n is received by the card. For instance, the
command line #1J+#2J- tells Motor 1 to jog in the positive direction, and Motor 2 to jog in the
negative direction. There are only a few types of motor-specific commands. These include the jogging
commands, a homing command, an open loop command, and requests for motor position, velocity,
following error, and status.

PMAC Quick Reference Guide
32 Programming PMAC
A coordinate system is addressed by a &n command, where n is the number of the coordinate system,
with a range of 1 to 8, inclusive. This coordinate system stays the one addressed until another &n
command is received by the card. For instance, the command line &1B6R&2B8R tells Coordinate
System 1 to run Motion Program 6 and Coordinate System 2 to run Motion Program 8. There are a
variety of types of coordinate-system-specific commands. Axis definition statements act on the addressed
coordinate system, because motors are matched to an axis in a particular coordinate system. Since it is a
coordinate system that runs a motion control program, all program control commands act on the
addressed coordinate system. Q-Variable assignment and query commands are also coordinate system
commands, because the Q-Variables themselves belong to a coordinate system.
Some on-line commands do not depend on which motor or coordinate system is addressed. For instance,
the command P1=1 sets the value of P1 to 1 regardless of what is addressed. Among these global on-line
commands are the buffer management commands. PMAC has multiple buffers, one of which can be open
at a time. When a buffer is open, commands can be entered into the buffer for later execution.
Control character commands (those with ASCII values 0 - 31D) are always global commands. Those that do
not require a data response act on all cards on a serial daisychain. These characters include carriage return
<CR>, backspace <BS>, and several special-purpose characters. This allows, for instance, commands to be
given to several locations on the card in a single line, and have them take effect simultaneously at the <CR> at
the end of the line (&1R&2R<CR> causes both Coordinate Systems 1 and 2 to run).
Buffered (Program) Commands
As their name implies, buffered commands are not acted on immediately, but held for later execution.
PMAC has many program buffers – 256 regular motion program buffers, eight rotary motion program
buffers (1 for each coordinate system), and 32 PLC program buffers. Before commands can be entered
into a buffer, that buffer must be opened (e.g. OPEN PROG 3, OPEN PLC 7). Each program command is
added onto the end of the list of commands in the open buffer; to replace the existing buffer, use the
CLEAR command immediately after opening to erase the existing contents before entering the new ones.
After finishing entering the program statements, use the CLOSE command to close the opened buffer.
Computational Features
I-Variables
I-Variables (initialization, or setup variables) determines the personality of the card for a given
application. They are at fixed locations in memory and have pre-defined meanings. Most are integer
values, and their range varies depending on the particular variable. There are 1024 I-Variables, from I0 to
I1023, and they are organized as follows:
I0 -- I79: General card setup
I80 -- I99: Geared Resolver setup
I100 -- I184: Motor #1 setup
I185 -- I199: Coordinate System 1 setup
I200 -- I284: Motor #2 setup
I285 -- I299: Coordinate System 2 setup
I800 -- I884: Motor #8 setup
I885 -- I899: Coordinate System 8 setup
I900 -- I979: Encoder 1 - 16 setup
I980 -- I1023: Reserved for future use
Values assigned to an I-Variable may be either a constant or an expression. The commands to do this are
on-line (immediate) if no buffer is open when sent, or buffered program commands if a buffer is open.
Examples:
I120 = 45
I120 = (I120+P25*3)

PMAC Quick Reference Guide
Programming PMAC 33
For I-Variables with limited range, an attempt to assign an out-of-range value does not cause an error.
The value is rolled over automatically to within the range by modulo arithmetic (truncation). For
example, I3 has a range of 0 to 3 (4 possible values). The command I3=5 would actually assign a value
of 5 modulo 4 = 1 to the variable.
On PMACs with battery-backed RAM, most of the I-Variable values can be stored in a 2K x 8 EEPROM
IC with the SAVE command. These values are safe here even in the event of a battery-backed RAM
failure, so the basic setup of the board is not lost. After a new value is given to one of these I-Variables,
the SAVE command must be issued in order for this value to survive a power-down or reset.
The I-Variables that are not saved to EEPROM are held in battery-backed RAM. These variables do not
require a SAVE command to be held through a power-down or reset, and the previous value is not
retained anywhere. These variables are: I19-I44, Ix13, Ix14.
On PMACs with flash memory backup (those with Option 4A, 5A, or 5B), all of the I-Variable values can
be stored in the flash memory with the SAVE command. If there is an EEPROM IC on the board, it is not
used. After a new value is given to any I-Variable, the SAVE command must be issued in order for this
value to survive a power-down or reset.
Default values for all I-Variables are contained in the manufacturer-supplied firmware. They can be used
individually with the I{constant}=* command, or in a range with the I{constant}..
{constant}=* command. Upon board re-initialization by the $$$*** command or by a reset with
E51 in the non-default setting, all default settings are copied from the firmware into active memory. The
last saved values are not lost; they are just not used.
P-Variables
P-Variables are general-purpose user variables. They are 48-bit floating-point variables at fixed locations
in PMAC’s memory, but with no pre-defined use. There are 1024 P-Variables, from P0 to P1023. A
given P-Variable means the same thing from any context within the card; all coordinate systems have
access to all P-Variables (contrast Q-Variables, which are coupled to a given coordinate system). This
allows for useful information passing between different coordinate systems. P-Variables can be used in
programs for any purpose desired: positions, distances, velocities, times, modes, angles, intermediate
calculations, etc.
If a command consisting simply of a constant value is sent to PMAC, PMAC assigns that value to
variable P0. For example, if the command 342<CR> is sent to PMAC, it will interpret it as
P0=342<CR>. This capability is intended to facilitate simple operator terminal interfaces. It does mean,
however, that it is not a good idea to use P0 for other purposes, because it is easy to change this
accidentally.
Q-Variables
Q-Variables, like P-Variables, are general-purpose user variables: 48-bit floating-point variables at fixed
locations in memory, with no pre-defined use. However, the meaning of a given Q-Variable (and hence
the value contained in it) is dependent on which coordinate system is utilizing it. This allows several
coordinate systems to use the same program (for instance, containing the line X(Q1+25) Y(Q2), but to do
have different values in their own Q-Variables (which in this case, means different destination points).
Several Q-variables have special uses. The ATAN2 (two-argument arctangent) function uses Q0
automatically as its second argument (the cosine argument). The READ command places the values it
reads following letters A through Z in Q101 to Q126, respectively, and a mask word denoting which
variables have been read in Q100. The S (spindle) statement in a motion program places the value
following it into Q127.
Based on that and since a total of 1024 Q-Variables are shared between potentially eight Coordinate
Systems (128 variables each), the practical range of the Q-Variables to be used safely in motion programs
is therefore Q1 to Q99.

PMAC Quick Reference Guide
34 Programming PMAC
The set of Q-Variables working within a command depends on the type of command. When accessing a
Q-Variable from an on-line (immediate) command from the host, it is the Q-variable for the currently
host-addressed coordinate system (with the &n command). When accessing a Q-Variable from a motion
program statement, it is the Q-Variable belonging to the coordinate system running the program. If a
different coordinate system runs the same motion program, it will use different Q-variables.
When accessing a Q-Variable from a PLC program statement, it is the Q-Variable for the coordinate
system that has been addressed by that PLC program with the ADDRESS command. Each PLC program
can address a particular coordinate system independent of other PLC programs and independent of the
host addressing. If no ADDRESS command is used in the PLC program, the program uses the Q-
Variables for Coordinate System 1.
M-Variables
To permit easy access to PMAC’s memory and I/O space, M-Variables are provided. Generally, a
definition must be made only once with an on-line command. On PMACs with battery backup, the
definition is held automatically. On PMACs with flash backup, the SAVE command must be used to
retain the definition through a power-down or reset. The user defines an M-variable by assigning it to a
location and defining the size and format of the value in this location. An M-variable can be a bit, a
nibble (4 bits), a byte (8 bits), 1-1/2 bytes (12 bits), a double-byte (16 bits), 2-1/2 bytes (20 bits), a 24-bit
word, a 48-bit fixed-point double word, a 48-bit floating-point double word, or special formats for dual-
ported RAM and for the thumbwheel multiplexer port.
There are 1,024 M-Variables (M0 to M1023), and as with other variable types, the number of the M-
variable may be specified with either a constant or an expression: M576 or M(P1+20) when read from;
the number must be specified by a constant when written to.
The definition of an M-Variable is done using the defines arrow (->) composed of the minus sign and
greater than symbols. An M-Variable may take one of the following types, as specified by the address
prefix in the definition:
X: 1 to 24 bits fixed-point in X-memory
Y: 1 to 24 bits fixed-point in Y-memory
D: 48 bits fixed-point across both X- and Y-memory
L: 48 bits floating-point across both X- and Y-memory
DP: 32 bits fixed-point (low 16 bits of X and Y) (for use in dual-ported RAM)
F: 32 bits floating-point (low 16 bits of X and Y) (for use in dual-ported RAM)
TWD: Multiplexed BCD decoding from Thumbwheel port
TWB: Multiplexed binary decoding from Thumbwheel port
TWS: Multiplexed serial I/O decoding from Thumbwheel port
TWR: Multiplexed serial resolver decoding from Thumbwheel port
*: No address definition; uses part of the definition word as general-
purpose variable
If an X or Y type of M-Variable is defined, the starting bit to use, the number of bits, and the format
(decoding method) must be defined also.
Typical M-Variable definition statements are:
M1->Y:$FFC2,8,1
M102->Y:49155,8,16,S
M103->X:$C003,0,24,S
M161->D:$002B
M191->L:$0822
M50->DP:$D201
M51->F:$D7FF
M100->TWD:4,0.8.3,U

PMAC Quick Reference Guide
Programming PMAC 35
The M-Variable definitions are stored as 24-bit codes at PMAC addresses Y:$BC00 (for M0) to Y:$BFFF
(for M1023). For all but the thumbwheel multiplexer port M-Variables, the low 16 bits of this code
contains the address of the register pointed to by the M-Variable (the high 8-bits tell what part of the
address is used and how it is interpreted).
If another M-Variable points to this part of the definition, it can be used to change the subject register.
The main use of this technique is to create arrays of P- and Q-Variables or arrays in dual-ported RAM or
in user buffers (see on-line command DEFINE UBUFFER).
Many M-Variables have a more limited range than PMAC’s full computational range. If a value outside
of the range of an M-Variable is placed to that M-Variable, PMAC rolls over the value automatically to
within that range and does not report any errors. For example, with a single bit M-Variable, any odd
number written to the variable ends up as 1, any even number ends up as 0. If a non-integer value is
placed in an integer M-Variable, PMAC rounds to the nearest integer automatically.
Once defined, an M-Variable may be used in programs just as any other variable – through expressions.
When the expression is evaluated, PMAC reads the defined memory location, calculates a value based on
the defined size and format, and utilizes it in the expression.
Care should be exercised in using M-Variables in expressions. If an M-Variable is something that can be
changed by a servo routine (such as instantaneous commanded position), which operates at a higher
priority the background expression evaluation, there is no guarantee that the value will not change in the
middle of the evaluation. For instance, if in the expression (M16- M17)*(M16+M17) the M-Variables
are instantaneous servo variables, the user cannot be sure that M16 or M17 will have the same value both
places in the expression, or that the values for M16 and M17 will come from the same servo cycle. The
first problem can be overcome by setting P1=M16 and P2=M17 right above this, but there is no general
solution to the second problem.
Array Capabilities
It is possible to use a set of P-Variables as an array. To read or assign values from the array, simply
replace the constant specifying the variable number with an expression in parentheses.
Example:
P1=10 ; Array index variable
P3=P(P1) ; Same as P3=P10
To write to the array, M-Variables must be used. An M-Variable defined to the corresponding P-Variable
address will allow changing any P-Variable and therefore the contents of the array.
Example: Values 31 to 40 will be assigned to variables P1 through P10
M34->L:$1001 ; Address location of P1
M35->Y:$BC22,0,16 ; Definition word of M34
OPEN PLC 15 CLEAR
P100=31
WHILE (P100!>40) ; From 31 to 40
M34=P100 ; Value is written to the array
P100=P100+1 ; Next value
M35=M35+1 ; Next Array position (next P-variable)
ENDWHILE
DISABLEPLC15 ; This PLC runs only once

PMAC Quick Reference Guide
36 Programming PMAC
CLOSE
ena PLC15 ; Enable the PLC (I5 must be 2 or 3)
P1..10 ; List the values of P1 to P10
The same concept applies for Q-Variables and M-Variables arrays, although the address range for them is
different.
Operators
PMAC operators work like those in any computer language: they combine values to produce new values.
PMAC uses the four standard arithmetic operators: +, -, *, and /. The standard algebraic precedence
rules are used: multiply and divide are executed before add and subtract, operations of equal precedence
are executed left to right, and operations inside parentheses are executed first.
PMAC also has the % modulo operator, which produces the resulting remainder when the value in front of
the operator is divided by the value after the operator. Values may be integer or floating point. This
operator is useful particularly for dealing with counters and timers that roll over.
When the modulo operation is done by a positive value X, the results can range from 0 to X (not including
X itself). When the modulo operation is done by a negative value -X, the results can range from -X to X
(not including X itself). This negative modulo operation is useful when a register can roll over in either
direction.
PMAC has three logical operators that do bit-by-bit operations: & (bit-by-bit AND), | (bit-by-bit OR),
and ^ (bit-by- bit EXCLUSIVE OR). If floating-point numbers are used, the operation works on the
fractional as well as the integer bits. & has the same precedence as * and /; | and ^ have the same
precedence as + and -. Use of parentheses can override the default precedence.
Functions
These perform mathematical operations on constants or expressions to yield new values. The general
format is:
{function name} ({expression})
The available functions are SIN, COS, TAN, ASIN, ACOS, ATAN, ATAN2, SQRT, LN, EXP, ABS, and INT.
The global I-Variable I15 controls whether the units for the trigonometric functions are degrees or radians.
SIN This is the standard trigonometric sine function.
COS This is the standard trigonometric cosine function.
TAN This is the standard trigonometric tangent function.
ASIN This is the inverse sine (arc-sine) function with its range reduced to +/-90 degrees.
ACOS This is the inverse cosine (arc-cosine) function with its range reduced to 0 -- 180 degrees.
ATAN This is the standard inverse tangent (arc-tangent) function.
ATAN2 This is an expanded arctangent function, which returns the angle whose sine is the expression in
parentheses and whose cosine is the value of Q0 for that coordinate system.
If doing the calculation in a PLC program, make sure that the proper coordinate system has been addressed
in that PLC program. (Actually, it is only the ratio of the magnitudes of the two values, and their signs,
that matter in this function). It is distinguished from the standard ATAN function by the use of two
arguments. The advantage of this function is that it has a full 360-degree range, rather than the 180-degree
range of the single-argument ATAN function.
LN This is the natural logarithm function (log base e).
EXP This is the exponentiation function (ex).
Note: To implement the yx function, use ex ln(y) instead. A sample PMAC expression would be
EXP(P2*LN(P1)) to implement the function P1P2.
SQRT This is the square root function.
ABS This is the absolute value function.
INT This is a truncation function, which returns the greatest integer less than or equal to the argument
(INT(2.5)=2, INT(-2.5)=-3).

PMAC Quick Reference Guide
Programming PMAC 37
Functions and operators can be used either in Motion Programs, PLCs, or as online commands. For
example, the following commands can be typed in a terminal window:
P1=SIN (45) P1 ; Reports the sine value of a 45° angle
I130=I130/2 ; Lower the proportional gain of Motor #1 by half
I125=I125|$20000 ; Disable the end-of-travel limits of Motor #1
Comparators
A comparator evaluates the relationship between two values (constants or expressions). It is used to
determine the truth of a condition in a motion or PLC program. The valid comparators for PMAC are:
= (equal to)
!= (not equal to)
> (greater than)
!> (not greater than; less than or equal to)
< (less than)
!< (not less than; greater than or equal to)
~ (approximately equal to -- within one)
!~ (not approximately equal to -- at least one apart)
Note that <= and >= are not valid PMAC comparators. The comparators !> and !<, respectively, should
be used in their place.
User-Written Phase and User-Written Servo Algorithms
For the sophisticated user with unusual and/or difficult commutation needs, PMAC provides the hooks for
custom user-written commutation (phasing) or servo algorithms. These routines must be written in
Motorola 56000 assembly language code, usually on a PC or compatible and cross assembled for the 56000.
Memory Map
PMAC’s processor is the Motorola 56001 DSP. The 56001 has dual data buses, each 24-bits wide, so that
both operands in a calculation may be brought in simultaneously. Each bus has access to a 16-bit address
space (0000hex to FFFFhex), which provides 65,536 24-bit words. One bus and address space is called
X, and the other is called Y. Therefore, when specifying a single-word memory location, one must use X:
or Y: with the 16-bit address. PMAC’s input and output is mapped into the same address space with the
memory.
PMAC uses double-word memory for both extended fixed-point values and for floating-point values
(single words are always fixed point). The fixed-point double word locations are specified by a D:
(double), and the floating-point double word locations are specified by an L: (long). This matches the
syntax of M-Variable declarations for these registers.
PMAC addresses may be specified with either decimal or hexadecimal values; the hex values must be
preceded by a $ to be interpreted as hex. For example, Y:$FFC0 is the hexadecimal specification, and
Y:65472 is the decimal specification of the same word address.
M-Variables are defined by providing the word address, the offset, the width, and the format (irrelevant
for bits). Several M-Variables were defined at the factory to match to inputs and outputs. For instance,
M11 thru M18 were assigned to Machine Inputs 1 thru 8 (MI1-MI8), and M1 to M8 were assigned to
Machine Outputs 1 thru 8 (MO1-MO8).
The PMAC architecture is very open, allowing the user to examine and use many internal registers.
Usually this is done through the use of M-Variables, which point to locations in the memory-I/O space of
the PMAC processor. Once defined to point to the proper location, an M-Variable can be treated as any
other variable for reading and writing.

PMAC Quick Reference Guide
38 Programming PMAC
Warning:
Certain registers that are under PMAC’s automatic control, particularly those used
in the servo calculations, can cause problems if written to them directly.
Range X-Memory Y-Memory Type
$0000 - $00FF Fixed-Use calculation Registers Fixed-Use calculation Registers Internal DSP
Memory
$0100 - $17FF Fixed-Use calculation Registers Fixed-Use calculation Registers External Static RAM
(Battery Backed)
$1800 - $BBFF User Buffer Storage Space User Buffer Storage Space External Static RAM
(Battery Backed)
$BC00 - $BFFF User-Written Servo Storage M-Variable Definitions External Static RAM
(Battery Backed)
$C000 - $C03F DSP-Gate Registers
$D000 - $DFFF Bits 0 to 15 Bits 0 to 15 Dual-Ported RAM
$E000 - $F000 VME Setup Registers (bits 0 to 7) Mailbox Registers (bits 0 to 7) VME bus registers
$F000 - $FFFF N / A I / O Registers
User Buffer Storage Space
• 256 Motion Programs can be held. All programs must be stopped before any can be opened.
• All programs must be stopped before any can run.
• A PLC program can be opened while others are running.
• Buffers must be defined from end of memory toward beginning. Buffers must be deleted from
beginning of memory to end.
Encoder Conversion Table
PMAC uses a multiple-step process to work with its feedback and master position information, and with
external time-base sources, to provide maximum power and flexibility. For most PMAC users with
quadrature encoders, this process can be virtually transparent, with no need to worry about the details.
However, some users will need to understand this conversion process in some detail to make the changes
necessary to use other types of feedback, to optimize their system, or to perform special functions. The
PMAC Executive Program for PC-compatible computers has a special editing screen for the conversion
table that makes viewing it and changing it very easy.

PMAC Quick Reference Guide
Programming PMAC 39
Conversion Table Structure
The Encoder Conversion Table has two columns, one in the X memory space of the processor, and one in
the Y memory space. The X-column holds the converted data, while the Y-column holds the addresses of
the source registers, and the conversion methods used on the data in each of those source registers.
Basically, the table is set up by writing to the Y-column, and PMAC uses the Y-column data to fill up the
X-column each servo cycle.
The encoder conversion table starts at address $720 (1824 decimal) in PMAC’s memory. It can continue
through address $73F (1855 decimal). The active part of the table is ended by the first Y word that is all
zeros. The encoder table as shipped from the factory converts the eight incremental encoder registers on
the base PMAC board in locations $720 through $727 (1824 to 1831). Locations $728 and $729 create
time base information from the converted Encoder 4 register ($723). Y:$72A is zero, ending the active
part of the table.
Some conversion types need more than one entry; the other Y-words are further setup parameters for the
conversion. The conversion result is placed in the last (highest address) X-word, and the other X-words
hold intermediate data.
Example:
$728 (1832) $400723 Time-base from converted Enc. 4
$729 (1833) $000295 Time-base scale factor for above
The result of this time base value based on encoder #4 is placed in register X:$0729, the second and last
entry for this conversion.
Further Position Processing
Once the position feedback signals have been processed by the Encoder Conversion Table (which
happens at the beginning of each servo cycle), the data is ready for use by the servo loop. For each
activated motor, PMAC takes the position information in the 24-bit register pointed to by Ix03 and
extends it in software to a 48-bit register that holds the actual motor position. Several other features are
available for conditioning the feedback signal as needed:
• Axis Position Scaling: in the coordinate system axis definition a scale factor determines the
relationship between encoder counts and user units to be used in motion programs.
• Leadscrew Compensation: a compensation table containing corrective values for errors due to the
leadscrew imperfections can be created for each motor.
• Backlash Compensation: On reversal of the direction of the commanded velocity, a pre-programmed
backlash distance is added to or subtracted from the commanded position.
• Torque Compensation Tables: The table belonging to a motor provides a torque correction to that
motor as a function of that motor’s position.

PMAC Quick Reference Guide
40 Programming PMAC
PMAC Position Registers
The PMAC Executive position window or the online command P reports the value of the actual position
register plus the position bias register plus the compensation correction register and if bit 16 of Ix05 is 1
(handwheel offset mode) minus the master position register:
M175->X:$002A,16,1 ; Bit 16 of I105
M162->D:$002B ; #1 Actual position (1/[Ix08*32] cts)
M164->D:$0813 ; #1 Position bias (1/[Ix08*32] cts)
M167->D:$002D ; #1 Present master ((handwheel) pos (1/[Ix07*32] cts
; of master or (1/[Ix08*32] cts of slaved motor)
M169->D:$0046 ; #1 Compensation correction
32*I108
M167)*M175M169M164(M162
P100 −++
=
P100 will report the same value as the online command P or the position window in the PMAC Executive
program.
The addresses given are for Motor #1. For the registers for another motor x add (x-1)*$3C – (x-1)*60 –
to the appropriate motor #1 address.)
M161->D:$0028 ; #1 Commanded position (1/[Ix08*32] cts)
The motor commanded position registers contain the value in counts where the motor is commanded to
move. It is set through JOG online commands or axis move commands (X10) inside motion programs.
To read this register in counts: P161 = M161 / (I108*32)
M162->D:$002B ; #1 Actual position (1/[Ix08*32] cts)
The actual position register contains the information read from the feedback sensor after it has been
converted properly through the encoder conversion table and extended from a 24-bits register to a 48-bits
register.
To read this register in counts: P162 = M162 / (I108*32)
M163->D:$080B ; #1 Target (end) position (1/[Ix08*32] cts)
This register contains the most recent programmed position and it is called the target position register. If
I13>0, PMAC is in segmentation mode and the value of M163 corresponds to the last interpolated point
calculated.
To read this register in counts: P163 = M163 / (I108*32)
M164->D:$0813 ; #1 Position bias (1/[Ix08*32] cts)
• This register contains the offset specified in the axis definition command #1->X + <offset>.
• The online command {axis}={constant}or the motion program command PSET adds the
specified offset to the existing M164 offset: M164 = M164 + <new_offset>.
To read this register in counts: P164 = M164 / (I108*32)
M165->L:$081F ; &1 X-axis target position (engineering units)
M165 contains the programmed axis position through a motion program, X10 for example, in engineering
units. It also gets updated by the online command “{axis}={constant}” or the motion program
command PSET.
M166->X:$0033,0,24,S ; #1 Actual velocity (1/[Ix09*32] cts/cyc)
M166 is the actual velocity register. For display purposes use the Motor filtered actual velocity, M174.
To read this register in cts/msec: P166 = M166 * 8388608 / (I109 * 32 * I10 * (I160+1))
M167->D:$002D ; #1 Present master ((handwheel) pos (1/[Ix07*32] cts
; of master or (1/[Ix08*32] cts of slaved motor)

PMAC Quick Reference Guide
Programming PMAC 41
M167 is related to the master/slave relationship set through Ix05 and Ix06. It contains the present number
of counts the master. To read this register in counts: P167 = M167 / (I108*32)
or P167 = M167 / (I107*32)
M169->D:$0046 ; #1 Compensation correction
Calculated leadscrew compensation correction according to actual position (M162) and the leadscrew
compensation table set through the define comp command.
To read this register in counts: P169 = M169 / (I108*32)
M172->L:$082B ; #1 Variable jog position/distance (counts)
Contains the distance for the J=* command.
Example: M172=2000 J=* ;Jog to position 2000 encoder counts
M173->Y:$0815,0,24,S ; #1 Encoder home capture offset (counts)
Contains the home offset from the reset/power-on position. This is important for the capture/compare
features.
Example:
If (M117=1)
P103=M103-M173 ; Captured position minus offset
endif
M174->Y:$082A,24 ; #1 filtered actual velocity (1/[Ix09*32]
; cts/servo cycle)
These registers contain the actual velocities averaged over the previous 80 real-time interrupt periods
(80*[I8+1] servo cycles); this is useful for display purposes.
To read this register in cts/msec: P174 = M174 * 8388608 / (I109 * 32 * I10 * (I160+1))
M175->D:$0840 ; #1 following error (1/[Ix08*32] cts)
Following error is the difference between motor desired and measured position at any instant. When the
motor is open loop (killed or enabled), following error does not exist and PMAC reports a value of 0.
32* I108
M167*M175M169M164M162M161
176P −++−
=
To read this register in counts: P176 = M175 / (I108*32)
Homing Search Moves
If PMAC is not using an absolute feedback sensor that will keep a point of reference on the machine, the
axis should be homed before running a motion program or JOG commands. If a home search procedure is
not performed after power-up\reset, PMAC will consider the power-up\reset position as the zero point
reference.
I-Variable Description I-Variable Description
Ix03 Motor x Position Address Ix26 Motor x Home Offset
Ix20 Motor x Jog/Home Acceleration Time I902, I907,.. Encoder 0 Capture Control (PMAC 1 only)
Ix21 Motor x Jog/Home S-Curve Time I903, I908,.. Encoder 0 Flag Select (PMAC 1 only)
Ix23 Motor x Homing Speed & Direction Ix25 Motor x Flag Address
The flag channel used by Ix25 must match the position feedback channel used by Ix03 (indirectly from
the conversion table).
Description M-Variable Description M-Variable
ENC capture/compare position register Mx03 Fault input status Mx23
ENC 3rd channel input status Mx19 Desired-velocity-zero bit Mx33
HMFL input status Mx20 In-position bit Mx40
-LIM input status Mx21 Home-complete bit Mx45
+LIM input status Mx22 Encoder home capture offset (counts) Mx73

PMAC Quick Reference Guide
42 Programming PMAC
Home commands can be issued on the terminal window, a Motion Program or a PLC Program:
HOME1..8 ;Home axis 1 to 8 in a Motion Program. Program is halted
;
until home is completed.
#1HM ;Online command for homing motor #1 from the terminal window.
CMD”#1HM” ;Online command for homing motor #1 from a PLC program.
while (…) ;If a command statement is used in a PLC, the lines after
;must have a while
endwhile ;loop waiting for the home procedure to complete (see main
;PMAC manual for details).
HOMEZ is similar to these HOME commands but no motion will result in this kind of home search. PMAC
will determine the zero reference home position in the place where the axes are found when HOMEZ is
issued.
Command and Send Statements
Using the COMMAND or CMD statement, online commands could be issued from a PLC or Motion program
having the same result as if they were issued from a host computer or a terminal window. Certain online
commands might not be valid when issued from a running program. For example, a JOG command to a
motor part of a coordinate system running a motion program will be invalid. It is a good idea to have I6
not set to 2 in early development so it will be known when PMAC has rejected such a command. Setting
I6 to 2 in the actual application can prevent program hang up from a full response queue or from
disturbing the normal host communications protocol.
Messages to a host computer or terminal window can be issued using the SEND command.
If there is no host on the port to which the message is sent, or the host is not ready to read the message,
the message is left in the queue. If several messages back up in the queue this way, the program issuing
the messages will halt execution until the messages are read. This is a common mistake when the SEND
command is used outside of an Edge-Triggered condition in a PLC program. On the serial port, it is
possible to send messages to a non-existent host by disabling the port handshaking with I1=1.
If a program, particularly a PLC program, sends messages immediately on power-up/reset, it can confuse
a host-computer program (such as the PMAC Executive Program) that is trying to find PMAC by
querying it and looking for a particular response.
It is possible, particularly in PLC programs, to order the sending of messages or command statements
faster than the port can handle them. Usually, this will happen if the same SEND or CMD command is
executed every scan through the PLC. For this reason, it is good practice to have at least one of the
conditions that causes the SEND or CMD command to execute to be set false immediately to prevent
execution of this SEND or CMD command on subsequent scans of the PLC.

PMAC Quick Reference Guide
Motion Programs 43
MOTION PROGRAMS
PMAC can hold up to 256 motion programs at one time. Any coordinate system can run any of these
programs at any time, even if another coordinate system is already executing the same program. PMAC
can run as many motion programs simultaneously as there are coordinate systems defined on the card (up
to eight). A motion program can call any other motion program as a subprogram, with or without
arguments.
PMAC’s motion program language is perhaps best described as a cross between a high-level computer
language like BASIC or Pascal, and G-Code (RS-274) machine tool language. In fact, it can accept
straight G-Code programs directly (provided it has been set up properly). It has the calculational and
logical constructs of a computer language and move specification constructs similar to machine tool
languages. Numerical values in the program can be specified as constants or expressions.
Motion or PLCs programs are entered in any text file to be downloaded afterwards to PMAC. PEWIN
provides a built-in text editor for this purpose but any other text editor could be used conveniently. Once
the code has been written, it can be downloaded to PMAC using PEWIN.
All PMAC commands can be issued from any terminal window communicating with PMAC. Online
commands allow, for example, to jog motors, change variables, report variables values, start and stop
programs, query for status information and even write short programs and PLCs. In fact, the downloading
process is just a sequence of valid PMAC commands sent line by line from a particular text file.
How PMAC Executes a Motion Program
Basically, a PMAC program exists to pass data to the trajectory generator routines that compute the series
of commanded positions for the motors every servo cycle. The motion program must be working ahead
of the actual commanded move to keep the trajectory generators fed with data.
PMAC processes program lines either in zero, one, or two moves (including DWELLs and DELAYs)
ahead. Calculating one move ahead is necessary in order to be able to blend moves together; calculating a
second move ahead is necessary if proper acceleration and velocity limiting is to be done, or a three-point
spline is to be calculated (SPLINE mode). For linear blended moves with I13 (move segmentation time)
equal to zero (disabled), PMAC calculates two moves ahead, because the velocity and acceleration limits
are enabled here. In all other cases, PMAC is calculating one move ahead.
No Moves Ahead Two Moves Ahead One Move Ahead
Rapid Linear with I13=0 Linear with I13>0
Home Spline 1 Circle
Dwell PVT
b1s (step through the program)
Ix92=1 (blending disabled)
When a RUN command is given and every time the actual execution of programmed moves progresses
into a new move, a flag is set saying it is time to do more calculations in the motion program for that
coordinate system. At the next RTI, if this flag is set, PMAC will start working through the motion
program processing each command encountered. This can include multiple modal statements, calculation
statements, and logical control statements. Program calculations will continue (which means no
background tasks will be executed) until one of the following conditions occurs:
1. The next move, a DWELL command or a PSET statement is found and calculated.
2. End of, or halt to the program (e.g. STOP) is encountered.
3. Two jumps backward in the program (from ENDWHILE or GOTO) are performed.
4. A WAIT statement is encountered (usually in a WHILE loop).

PMAC Quick Reference Guide
44 Motion Programs
If calculations stop on condition 1 or 2, the calculation flag is cleared and will not be set again until actual
motion progresses into the next move (1) or a new RUN command is given (2). If calculations stop on
conditions 3 or 4, the flag remains set, so calculations will resume at the next RTI. In these cases there is
an empty (no-motion) loop, the motion program acts much like a PLC 0 during this period.
If PMAC cannot finish calculating the trajectory for a move by the time execution of that move should
begin, PMAC will abort the program, showing a run-time error in its status word.
Coordinate Systems
A coordinate system in PMAC is a grouping of one or more motors for the purpose of synchronizing
movements. A coordinate system (even with only one motor) can run a motion program; a motor cannot.
PMAC can have up to eight coordinate systems, addressed as &1 to &8, in a flexible fashion (e.g. eight
coordinate systems of one motor each, one coordinate system of eight motors, four coordinate systems of
two motors each, etc.).
In general, if certain motors should move in a coordinated fashion, put them in the same coordinate
system. To move them independently of each other, put them in separate coordinate systems. Different
coordinate systems can run separate programs at different times (including overlapping times), or even
run the same program at different (or overlapping) times.
A coordinate system must be established first by assigning axes to motors in axis definition statements. A
coordinate system must have at least one motor assigned to an axis within that system, or it cannot run a
motion program, even non-motion parts of it. When a program is written for a coordinate system, if
simultaneous motions are wanted of multiple motors, their move commands are simply put on the same
line and the moves will be coordinated.
Axis Definitions
An axis is an element of a coordinate system. It is similar to a motor, but not the same thing. An axis is
referred to by letter. There can be up to eight axes in a coordinate system, selected from X, Y, Z, A, B, C,
U, V, and W. An axis is defined by assigning it to a motor with a scaling factor and an offset (X, Y, and
Z may be defined as linear combinations of three motors, as may U, V, and W). The variables associated
with an axis are scaled floating-point values.
In the vast majority of cases, there will be a one-to-one correspondence between motors and axes. That
is, a single motor is assigned to a single axis in a coordinate system. Even when this is the case, however,
the matching motor and axis are not completely synonymous. The axis is scaled into engineering units,
and deals only with commanded positions. Except for the PMATCH function, calculations go only from
axis commanded positions to motor commanded positions, not the other way around.
More than one motor may be assigned to the same axis in a coordinate system. This is common in gantry
systems, where motors on opposite ends of the crosspiece are always trying to do the same movement.
By assigning multiple motors to the same axis, a single programmed axis move in a program causes
identical commanded moves in multiple motors. Commonly, this is done with two motors, but up to eight
motors can be used in this manner with PMAC. Remember that the motors still have independent servo
loops, and that the actual motor positions will not necessarily be exactly the same.
An axis in a coordinate system can have no motors attached to it (a phantom axis), in which case
programmed moves for that axis cause no movement, although the fact that a move was programmed for
that axis can affect the moves of other axes and motors. For instance, if sinusoidal profiles are desired on
a single axis, the easiest way to do this is to have a second, phantom axis and program circularly
interpolated moves.

PMAC Quick Reference Guide
Motion Programs 45
Axis Definition Statements
A coordinate system is established by using axis definition statements. An axis is defined by matching a
motor (which is numbered) to one or more axes (which are specified by letter).
The simplest axis definition statement is something like #1->X. This simply assigns motor #1 to the X
axis of the currently addressed coordinate system. When an X axis move is executed in this coordinate
system, motor #1 will make the move. In addition, the axis definition statement defines the scaling of the
axis’ user units. For instance, #1->10000X also matches motor #1 to the X axis, but this statement sets
10,000 encoder counts to one X-axis user unit (e.g. inches or centimeters). Usually, this scaling feature is
universally used. Once the scaling has been defined in this statement, the axis can be programed in
engineering units without ever needing to deal with the scaling again.
Permitted Axis Names: X,Y,Z,U,V,W,A,B,C
X,Y,Z: Traditionally Main Linear Axes
• Matrix Axis Definition
• Matrix Axis Transformation
• Circular Interpolation
• Cutter Radius Compensation
A,B,C: Traditionally Rotary Axes
(A rotates about X, B about Y, C about Z)
• Position Rollover (Ix27)
U,V,W: Traditionally Secondary Linear Axes
• Matrix Axis Definition
Writing a Motion Program
1. Open a program buffer with OPEN PROG {constant} where {constant} is an integer from 1
to 32767 representing the motion program to be opened.
2. Motion Programs 1000, 1001, 1002 and 1003 can contain G-codes, M-codes, T-codes and D-codes
for machine tool G-codes or RS-274 programming method. These buffers can be used for general
PMAC code programming as long as G-codes programming is not needed in PMAC.
3. PMAC can hold up to 256 motion programs at one time. For continuous execution of programs
larger than PMAC’s memory space, a special PROG0, the rotary motion program buffers, allow for
the downloading of program lines during the execution of the program and for the overwriting of
already executed program lines.
4. The CLEAR command empties the currently opened program, PLC, rotary, etc. buffer.
5. Many of the statements in PMAC motion programs are modal in nature. These include move modes,
which specify what type of trajectory a move command will generate; this category includes
LINEAR, RAPID, CIRCLE, PVT, and SPLINE.
6. Moves can be specified either incrementally (distance) or absolutely (location) – individually
selectable by axis – with the INC and ABS commands. Move times (TA, TS, and TM) and/or speeds
(F), are implemented in modal commands. Modal commands can precede the move commands they
are to affect, or they can be on the same line as the first of these move commands.
7. The move commands themselves consist of a one-letter axis-specifier followed by one or two values
(constant or expression). All axes specified on the same line will move simultaneously in a
coordinated fashion on execution of the line; consecutive lines execute sequentially (with or without
stops in between, as determined by the mode). Depending on the modes in effect, the specified
values can mean destination, distance, and/or velocity.
8. If the move times (TA, TS, and TM) and/or speeds (F) are not declared specifically in the motion
program the default parameters from the I-variables Ix87, Ix88 and Ix89 will be used instead.
Note:
Do not rely on these parameters to declare the move times in the program. This
will keep the move parameters with the move commands, lessening the chances of
future errors, and making debugging easier.

PMAC Quick Reference Guide
46 Motion Programs
9. In a motion program, PMAC has WHILE loops and IF..ELSE branches that control program flow.
These constructs can be nested indefinitely. In addition, there are GOTO statements, with either
constant or variable arguments (the variable GOTO can perform the same function as a CASE
statement). GOSUB statements (constant or variable destination) allow subroutines to be executed
within a program. CALL statements permit other programs to be entered as subprograms. Entry to
the subprogram does not have to be at the beginning -- the statement CALL 20.15000 causes entry
into Program 20 at line N15000. GOSUBs and CALLs can be nested only 15 deep.
10. The CLOSE statement closes the currently opened buffer. This should be used immediately after the
entry of a motion, PLC, rotary, etc. buffer. If the buffer is left open, subsequent statements that are
intended as on-line commands (e.g. P1=0) will get entered into the buffer instead. It is good practice
to have close at the beginning and end of any file to be downloaded to PMAC. When PMAC receives
a CLOSE command, it appends a RETURN statement to the end of the open program buffer
automatically. If any program or PLC in PMAC is structured improperly (e.g. no ENDIF or
ENDWHILE to match an IF or WHILE), PMAC will report an ERR003 at the CLOSE command for
any buffer until the problem is fixed.
Example:
close ; Close any buffer opened
delete gather ; Erase unwanted gathered data
undefine all ; Erase coordinate definitions in all coordinate systems
#1->2000X ; Motor #1 is defined as axes X
OPEN PROG 1 CLEAR ; Open buffer to be written
LINEAR ; Linear interpolation
INC ; Incremental mode
TA100 ; Acceleration time is 100 msec
TS0 ; No S-curve acceleration component
F50 ; Feedrate is 50 Units per Ix90 msec
X1 ; One unit of distance, 2000 encoder counts
CLOSE ; Close written buffer, program one
Running a Motion Program
1. Select the coordinate system where the motion program will be running. This is done by issuing the
& command followed by the coordinate system number, e.g., &1 for the coordinate system one.
2. Select the program that to run with the B{constant} command, where the {constant}
represents the number of the motion program buffer. Use the B command to change motion
programs, and after any motion program buffer has been opened. It is not necessary to use it if
running the same motion program repeatedly without modification; when PMAC finishes executing a
motion program, the program counter for the coordinate system is set automatically to point to the
beginning of that program, ready to run it again.
3. Once it is pointing to the motion program to run, issue the command to start execution of the
program. For continuous execution of the program, use the R command (<CTRL-R> for all
coordinate systems simultaneously). The program will execute all the way through unless stopped by
command or an error condition.
4. To execute just one move or a small section of the program, use the S command (<CTRL-S> for all
coordinate systems simultaneously). The program will execute to the first move DWELL, DELAY, or
if it first encounters a BLOCKSTART command, it will execute to the BLOCKSTOP command.

PMAC Quick Reference Guide
Motion Programs 47
5. When a RUN or STEP command is issued, PMAC checks the coordinate system to make sure it is in
proper working order. If it finds anything in the coordinate system is not set up properly, it will
reject the command, sending a <BELL> command back to the host. If I6 is set to 1 or 3, it will report
an error number as well telling the reason the command was rejected. PMAC will reject a RUN or
STEP command for any of the following reasons:
• A motor in the coordinate system has both overtravel limits tripped (ERR010)
• A motor in the coordinate system is currently executing a move (ERR011)
• A motor in the coordinate system is not in closed-loop control (ERR012)
• A motor in the coordinate system in not activated {Ix00=0} (ERR013)
• There are no motors assigned to the coordinate system (ERR014)
• A fixed (non-rotary) motion program buffer is open (ERR015)
• No motion program has been pointed to (ERR016)
• After a / or \ stop command, a motor in the coordinate system is not at the stop point (ERR017)
6. Before starting the program, issue a CTRL+A command to PMAC to ensure that all the motors will
be potentially in closed loop and that all previous motions are aborted. Also, if in doubt, the
functioning of each motor can be checked individually prior to running a program by means of JOG
commands. For example, #1J^2000 will make motor #1 move 2000 encoder counts and that would
confirm if the motors are able to run motion programs or not.
7. All motors in the addressed coordinate system have to be ready to run a motion program. Depending
on Ix25, even if one motor defined in the coordinate system is not closing the loop, all motors in the
coordinate system could be brought down to impede the running of any motion program.
8. Sometimes the feedrate override for the current addressed coordinate system is set at zero and no
motion will occur as a result of this. Check the feedrate override parameter by issuing a &1%
command on the terminal window (replace 1 for the appropriate coordinate system number). If it is
zero or too low, set it to an appropriate value. The &1%100 command will set it to 100 %.
9. For troubleshooting purposes, change the feedrate override to lower than 100% value. If the program
is run for the first time, a preceding %10 command could be issued to run the motion program in slow
motion. Running the program slowly will allow observing the programmed path more clearly, it will
demand less calculation time from PMAC and it will prevent damages due to potentially wrong
acceleration and/or feedrate parameters.
10. A motion program can be stopped by sending &1a or, for simplicity, a CTRL+A command which will
stop any motion.
11. If the motion of any axis becomes uncontrollable and it should be stopped, issue a CTRL+K command
to kill all the motors in PMAC (disabling the amplifier enable line if connected). However, the motor
might come to a stop in an uncontrollable way and proceed to move due to its own inertia.
12. A motion program can be stopped also by issuing a CTRL+Q command. The last programmed moves
in the buffer will be completed before the program quits execution. It can be resumed by issuing an
R command alone, without first pointing to the beginning of the buffer by the B command.
Subroutines and Subprograms
It is possible to create subroutines and subprograms in PMAC motion programs to create well-structured
modular programs with re-usable subroutines. The GOSUBx command in a motion program causes a
jump to line label Nx of the same motion program. Program execution will jump back to the command
immediately following the GOSUB when a RETURN command is encountered. This creates a subroutine.

PMAC Quick Reference Guide
48 Motion Programs
The CALLx command in a motion program causes a jump to PROG x, with a jump back to the command
immediately following the CALL when a RETURN command is encountered. If x is an integer, the jump
is to the beginning of PROG x; if there is a fractional component to x, the jump is to line label
N(y*100,000), where y is the fractional part of x. This structure permits the creation of special
subprograms, either as a single subroutine, or as a collection of subroutines, that can be called from other
motion programs.
The PRELUDE command allows creating an automatic subprogram call before each move command or
other letter-number command in a motion program.
Passing Arguments to Subroutines
These subprogram calls are made more powerful by use of the READ statement. The READ statement in
the subprogram can go back up to the calling line and pick off values (associated with other letters) to be
used as arguments in the subprogram. The value after an A would be placed in variable Q101 for the
coordinate system executing the program, the value after a B would be placed in Q102, and so on (Z
value goes in Q126). Letters N or O cannot be passed.
This structure is useful particularly for creating machine tool style programs in which the syntax must
consist solely of letter number combinations in the parts program. Since PMAC treats the G, M, T, and D
codes as special subroutine calls, the READ statement can be used to let the subroutine access values on
the part-program line after the code.
The READ statement also provides the capability of seeing what arguments have actually been passed.
The bits of Q100 for the coordinate system are used to note whether arguments have been passed
successfully; bit 0 is 1 if an A argument has been passed, bit 1 is 1 if a B argument has been passed, and
so on, with bit 25 set to 1 if a Z argument has been passed. The corresponding bit for any argument not
passed in the latest subroutine or subprogram call is set to 0.
Example:
close delete gather undefine all
#1->2000X
open prog1 clear
LINEAR INC TA100 TS0 F50 ;Mode and timing parameters
gosub 100 H10 ;Subroutine call passing parameter H with value 10
return ;End of the main program section (execution ends)
n100 ;Subroutines section. First subroutine labeled 100
read(h) ;Read the H parameter value passed
IF (Q100 & $80 > 0) ;If the H parameter has been passed …
X(Q108) ;Use the H parameter value contained in Q108
endif
return ;End of the subroutine labeled 100
close ;End of the motion program code
G, M, T, and D-Codes (Machine-Tool Style Programs)
PMAC permits the execution of machine tool style RS-274 (G-Code) programs by treating G, M, T, and
D codes as subroutine calls. This permits the machine tool manufacturer to customize the codes for their
own machine, but it requires the manufacturer to do the actual implementation of the subroutines that will
execute the desired actions.
When PMAC encounters the letter G with a value in a motion program, it treats the command as a call to
motion program 10n0, where n is the hundreds’ digit of the value. The value without the hundreds’ digit
(modulo 100 in mathematical terms) controls the line label within program 10n0 to which operation will
jump – this value is multiplied by 1000 to specify the number of the line label. When a return statement
is encountered, it will jump back to the calling program.

PMAC Quick Reference Guide
Motion Programs 49
For example: G17 will cause a jump to N17000 of PROG 1000; G117 will cause a jump to N17000 of
PROG 1010; G973.1 will cause a jump to N73100 of PROG 1090.
M-codes are the same, except they use PROG 10n1; T-codes use PROG 10n2; D-codes use PROG 10n3.
Most of the time, these codes have numbers within the range 0 to 99, so only PROGs 1000, 1001, 1002,
and 1003 are required to execute them. For those who want to extend code numbers past 100, PROGs
1010, 1011, etc. will be required to execute them.
Linear Blended Moves
The move time is set directly by TM or indirectly based on the the distances and feedrate (F) parameters set:
TM100
X3 Y4
or FRAX(X,Y)
X3 Y4 F50 ; msec 100
50
5000
50
2
4
2
3I190
TM ==
+⋅
=
• If the move time above calculated is less than the TA time set, the move time used will be the TA
time instead. In this case, the programmed TA (or 2*TS if TA<2*TS) results in the minimum move
time of a linearly interpolated move.
• If the TA programmed results to be less than twice the TS programmed, TA<2*TS, the TA time used
will be 2*TS instead.
• The acceleration time TA of a blended move cannot be longer than two times the previous TM minus
the previous TA, otherwise the value 2*(TM- ½ TA) will be used as the current TA instead.
• The safety variables Ix16 and Ix17 will override these parameters if they are found to violate the
programmed limits.
• If TM < TA, TM = TA
• If TA < 2*TS, TA = 2*TS
• If TAi+1 > 2*(TMi- ½ TAi ), TAi+1 = 2*(TMi - ½ TAi)
Example:
To illustrate how PMAC blends linear moves, a series of velocity Vs time profiles will be shown. The
moves are defined with zero S-curve components. The concepts described here could be used for non-
zero S-curve linear moves.
1. Consider the following motion program code:
close
delete gather
undefine all
&1
#1->2000x
OPEN PROG 1 CLEAR
LINEAR ; Linear mode
INC ; Incremental mode
TA100 ; The acceleration time is 100 msec, TA1

PMAC Quick Reference Guide
50 Motion Programs
TS0 ; No S-curve component
TM250 ; Move time is 250 msec, TM1
X10 ; Move distance is 10 units, 20000 counts
TA250 ; Acceleration \ deceleration of the blended move is
250 msec , TA2
X40 ; Move distance is 40 units, 80000 counts
CLOSE
2. The two move commands are plotted without blending, placing a DWELL0 command in between the
two moves:
3. The two moves are now plotted with the blending mode activated. To find out the blending point,
trace straight lines through the middle point of each acceleration lines of both velocity profiles:
Observations
1. The total move time is given by: msec 675 125250 250 50
2
2
TA
2
TM
1
TM
2
1
TA =+++=+++
2. The acceleration of the second blended move can be extended only up to a certain limit, 2*(TM- ½ TA):

PMAC Quick Reference Guide
Motion Programs 51
PMAC looks two moves ahead of actual move execution to perform its acceleration limit and can
recalculate these two moves to keep the accelerations under the Ix17 limit. However, there are cases
where more than two moves, some much more than two, would have to be recalculated in order to
keep the accelerations under the limit. In these cases, PMAC will limit the accelerations as much as it
can, but because the earlier moves have been executed already, they cannot be undone and therefore,
the acceleration limit will be exceeded.
3. When performing a blended move that involves a change of direction, the end point might not be
reached.
Example:
TA100
TM250
X10 ; This would reach only to position = 9
250 . 4
10 . 100
10 =−
X-10

PMAC Quick Reference Guide
52 Motion Programs
In order to reach the desired position, since the move involves a change in direction and stop, simply
place a DWELL0 command between moves. This command will disable blending for that particular
move:
TA100
TM250
X10
DWELL0
X-10
4. Since the value of TA determines the minimum time in which a programmed move can be executed,
it could limit the maximum move velocity and therefore the programmed feedrate might not be
reached. This is seen in triangular velocity profile moves types, especially when a sequence of short
distance moves is programmed.
Example:
close
delete gather
undefine all
&1
#1->2000X
I190=1000
OPEN PROG 1 CLEAR
LINEAR ; Linear mode
INC ; Incremental mode
TA100 ; Acceleration time is 100 msec, TA1
TS0 ; No S-curve component
F40 ; Feedrate is 40 length_units / second
X3 ; msec 75
40
3000
40
I190 . 3
TM ===
CLOSE
Since the calculated TM for the given feedrate is 75 msec and the programmed TA for this move is 100
msec, the TM used will be 100 msec instead. This yields the following feedrate value instead of the
programmed one:
second
distance of units
30
100
3000
100
I190 . 3
F===

PMAC Quick Reference Guide
Motion Programs 53
To be able to reach the desired velocity, a longer move can be performed split into two sections. The first
move will be executed using a suitable TA to get the motor to move from rest. The second move will
have a lower acceleration time TA in order to decrease the move time TM and so reach the programmed
feedrate.
OPEN PROG 1
CLEAR
LINEAR
INC
TS0
F40
TA100
X3
TA75
X3
CLOSE
5. All the previous analysis was performed assuming a zero S curve component. A move executed with
an S curve component will be similar in shape but with rounded sections at the beginning and end of
the acceleration lines.

PMAC Quick Reference Guide
54 Motion Programs
Starting point
i (inc)
j
(inc)
X (inc)
Y (inc) End
p
oint
Center
Starting point
j
i (abs)
Y
X (abs)
Center
0,0
End
p
oint
Y
X
Z
k-1
X X
Y Y
Circular Interpolation
PMAC allows circular interpolation on the X, Y, and Z-axes in a coordinate system. As with linear
blended moves, TA and TS control the acceleration to and from a stop, and between moves. Circular
blended moves can be feedrate-specified (F) or time-specified (TM), just as with linear moves. It is
possible to change back and forth between linear and circular moves without stopping. When linear
interpolation is needed, enter the LINEAR command and Circle1 or Circle2 for circular interpolation.
1. PMAC performs arc moves by segmenting the arc and performing the best cubic fit on each segment.
I-Variable I13 determines the time for each segment. I13 must be set greater than zero to put PMAC
into this segmentation mode in order for arc moves to be done. If I13 is set to zero, circular arc
moves will be done in linear fashion.
The practical range of I13 for the circular interpolation mode is 5-10 msec. A value of 10 msec is
recommended for most applications, a lower than 10 msec I13 value will improve the accuracy of the
interpolation (calculating points of the curve more often) but will also consume more of PMAC’s
total computational power.
2. When PMAC is segmenting moves (I13 > 0) automatically, which is required for Circular
Interpolation. The Ix17 accelerations limits and the Ix16 velocity limits are not observed.
3. Any axes used in the circular interpolation are automatically feedrate axes for circular moves, even if
they were not so specified in an FRAX command. Other axes may or may not be feedrate axes. Any
non-feedrate axes commanded to move in the same move command will be linearly interpolated so as
to finish in the same time. This permits easy helical interpolation.
4. The plane for the circular arc must have been defined by the NORMAL command (the default --
NORMAL K-1 -- defines the XY plane). This command can define only planes in XYZ-space, which
means that only the X, Y, and Z axes can be used for circular interpolation. Other axes specified in
the same move command will be interpolated linearly to finish in the same time. The most commonly
used planes are:
NORMAL K-1 ; XY plane -- equivalent to G17
NORMAL J-1 ; ZX plane -- equivalent to G18
NORMAL I-1 ; YZ plane -- equivalent to G19
5. To put the program in circular mode, use the CIRCLE1 program command for clockwise arcs (G02
equivalent) or CIRCLE2 for counterclockwise arcs (G03 equivalent). LINEAR will restore PMAC to
linear blended moves. Once in circular mode, a circular move is specified with a move command
specifying the move endpoint and either the vector to the arc center or the distance (radius) to the
center. The endpoint may be specified either as a position or as a distance from the starting point,
depending on whether the axes are in absolute (ABS) or incremental (INC) mode (individually
specifiable).
X{Data} Y{Data} R{Data} ;Radius of the circle is given
X{Data} Y{Data} I{Data} J{Data} ;Center coordinates of the circle are given

PMAC Quick Reference Guide
Motion Programs 55
6. If the vector method of locating the arc center is used, the vector is specified by its I, J, and K
components (I specifies the component parallel to the X axis, J to the Y axis, and K to the Z axis).
This vector can be specified as a distance from the starting point (i.e. incrementally), or from the
XYZ origin (i.e. absolutely). The choice is made by specifying R in an ABS or INC statement (e.g.
ABS (R) or INC (R)). This affects I, J, and K specifiers together. (ABS and INC without
arguments affect all axes, but leave the vectors unchanged). The default is for incremental vector
specification.
7. PMAC’s convention is to take the short arc path if the R value is positive and the long arc path if R is
negative:
• If the value of R is positive, the arc to the move endpoint is the short route (<=180 degrees)
• If the value of R is negative, the arc to the move endpoint is the long route (>=180 degrees)
8. When performing a circular interpolation, the individual axes describe a position Vs time profile close
to a sine and cosine shape. This is true also for their velocity and acceleration profiles. Therefore,
circular interpolation makes an ideal feature to described trigonometric profiles. Further, the period
(and so frequency) of the sine or cosine waves can be set by the total move time given by TA+TM.
close
delete gather
undefine all
&1
#2->2000Y ;X is phantom
open prog1 clear
inc
inc (r)
ta300
ts0
tm1000 ;TA+TM is period
i13=10
normal k-1 ;X-Y plane
circle1 ;clockwise
x0 y0 i10 ;complete circle
close
&1b1r

PMAC Quick Reference Guide
56 Motion Programs
Example:
I13=10 ;Move Segmentation Time
NORMAL K-1 ;XY plane
INC ;Incremental End Point definition
INC (R) ;Incremental Center Vector
definition
CIRCLE 1 ;Clockwise circle
X20 Y0 I10 J0 ;Arc move
Splined Moves
PMAC can perform cubic splines (cubic in terms of the position vs. time equations) to blend together a
series of points on an axis. Splining is suited particularly to odd (non-Cartesian) geometries, such as
radial tables and rotary-axis robots, where there are odd axis profile shapes even for regular tip
movements.
In SPLINE1 mode, a long move is split into equal-time segments, each of TA time. Each axis is given a
destination position in the motion program for each segment with a normal move command line like
X1000Y2000. Looking at the move command before this and the move command after this, PMAC
creates a cubic position-vs.-time curve for each axis so that there is no sudden change of either velocity or
acceleration at the segment boundaries. The commanded position at the segment boundary may be
relaxed slightly to meet the velocity and acceleration constraints.
PMAC can work only with integer (millisecond) values for the TA segment times. If a non-integer value
is specified for the TA time, PMAC will round it to the nearest integer automatically. It will not report an
error. This rounding will change the speeds and times for the trajectory.
At the beginning and end of a series of splined moves, PMAC adds a zero-distance segment of TA time
for each axis automatically, and performs the spline between this segment and the adjacent one. This
results in a S-curve acceleration to and from a stop.
PMAC’s SPLINE2 mode is very similar to the SPLINE1 mode, except that the requirement that the TA
spline segment time remain constant is removed.
PVT-Mode Moves
For the user who desires more direct control over the trajectory profile, PMAC offers Position-Velocity-
Time (PVT) mode moves. In these moves, the axis states are specified directly at the transitions between
moves (unlike in blended moves). This requires more calculation by the host, but allows tighter control
of the profile shape. For each piece of a move, the end position or distance, the end velocity, and the
piece time are specified.
PMAC is put in this mode with the program statement PVT{data}, where {data} is a constant,
variable, or expression, representing the piece time in milliseconds. This value should be an integer; if it
is not, PMAC will round it to the nearest integer. The piece time may be changed between pieces, either
with another PVT{data} statement, or with a TA{data} statement. The program is taken out of this
mode with another move mode statement (e.g. LINEAR, RAPID, CIRCLE, SPLINE).
A PVT mode move is specified for each axis to be moved with a statement of the form
{axis}{data}:{data}, where {axis} is a letter specifying the axis, the first {data} is a value
specifying the end position or the piece distance, depending on whether the axis is in absolute or
incremental mode, respectively, and the second {data} is a value representing the ending velocity.

PMAC Quick Reference Guide
Motion Programs 57
The units for position or distance are the user length or angle units for the axis, as set in the Axis
Definition statement. The units for velocity are defined as length units divided by time units, where the
length units are the same as those for position or distance, and the time units are defined by variable Ix90
for the coordinate system (feedrate time units). The velocity specified for an axis is a signed quantity.
From the specified parameters for the move piece, and the beginning position and velocity (from the end
of the previous piece), PMAC computes the only third-order position trajectory path to meet the
constraints. This results in linearly changing acceleration, a parabolic velocity profile, and a cubic
position profile for the piece.
Since a non-zero end velocity for the move can be specified (directly or indirectly), it is not a good idea to
step through a program of transition-point moves, and great care must be exercised in downloading these
moves in real time. With the use of the BLOCKSTART and BLOCKSTOP statements surrounding a series
of PVT moves, the last of which has a zero end velocity, it is possible to use a STEP command to execute
only part of a program.
The PVT mode is the most useful for creating arbitrary trajectory profiles. It provides a building block
approach to putting together parabolic velocity segments to create whatever overall profile is desired.
The following diagram shows common velocity segment profiles. PVT mode can create any profile that
any other move mode can.
PVT mode provides excellent contouring capability, because it takes the interpolated commanded path
exactly through the programmed points. It creates a path known as a Hermite Spline. LINEAR and
SPLINE modes are second and third order B-splines, respectively, which pass to the inside of
programmed points. Compared to PMAC’s SPLINE mode, PVT produces a more accurate profile.
Time
vel
V
t
I190
tV
P⋅
=
PVT300
X5:50 end velocity V in
user_units per
I190 msec
Time t in msec
Distance P in user
units, calculated
from this page
Mode changer
Axis Letter
I1902
tV
P
⋅
⋅
=
vel
Time
vel
Time
vel
Time
V
t
V
t
I1903
tV
P
⋅
⋅
=
V
t
I1903
tV2
P
⋅
⋅⋅
=
vel
Time
vel
Time
vel
Time
V
t
I1902
tV
P
⋅
⋅
=
V
t
I1903
tV
P
⋅
⋅
=
V
t
I1903
tV2
P
⋅
⋅⋅
=

PMAC Quick Reference Guide
58 Motion Programs
vel
Time
V
2t
I1906
tV5
2
P
⋅
⋅⋅
=
V/2
I1906
tV
1
P
⋅
⋅
=
t
vel
Time
vel
Time
V
2t
I1906
tV5
2
P
⋅
⋅⋅
=
V/2
I1906
tV
1
P
⋅
⋅
=
t
V2
t
()
I1902
1
V
P
⋅
⋅+
=
t
2
V
V1
Replace I190 for the appropriate Ix90 variable according to coordinate system x.
Example:
close delete gather undefine all
&1 #1->2000X
OPEN PROG 1 CLEAR
INC
PVT300 ;Time is 300 msec per section
X5:50 ;user_units 5
3000
15000
3
msec 300
msec I190
user_units 50
P==⋅=
X5:0 ;user_units 5
3000
15000
3
msec 300
msec I190
user_units 50
P==⋅=
CLOSE
Other Programming Features
Rotary Motion Program Buffers
PMAC has a limited memory space shared for motion programs, PLCs, compensation tables and
gathering buffers. The rotary motion program buffers allow running motion programs larger than the
available space in PMAC’s memory.
Communication routines provided by Delta Tau have the necessary code to implement this feature in a
host computer.
Internal Time Base, the Feedrate Override
Each coordinate system has its own time base that helps control the speed of interpolated moves in that
coordinate system.
If Ix93 is set at default, this parameter could be changed by different means:
• 1000 where ,% << nn Online or CMD command that runs all motion commands in slow motion.
• 225100 where ,% ≤< nn Online or CMD command that runs all motion commands proportionally
faster.
• 0% Online or CMD command that freezes all motions and timing in that C.S.

PMAC Quick Reference Guide
Motion Programs 59
• 100% Online or CMD command that restores the real-time reference (1 msec =
1 msec).
• M197 = I10 Suggested M-Variable for time base change. Equal to I10 is 100%, equal
to 0 is 0%.
The variable Ix94 controls the rate at which the time base changes: 23
2
2t
I10
Ix94 ⋅
=, where t is the slew rate
time in msec.
External Time Base Control (Electronic Cams)
The time reference of each coordinate system can be changed from the default internal reference,
controlled by the % command and variables Mx97, to an external source (usually a frequency reference
from a master encoder). A simple change of the variable Ix93 allows switching between the internal time
base and an external source. In this fashion, motion programs can be developed and tested running in
real-time (internal time base) and synchronized later to a master frequency when proven to be functional
and completed.
The only setup part of this feature is an entry in the conversion table that will also indicate a scale factor
for the maximum frequency that the master can possibly input to PMAC. This maximum frequency will
represent 100% or real time.
Position Following (Electronic Gearing)
PMAC has several methods of coordinating the axes under its control to axes not under its control. The
simplest method is basic position following. This is a motor-by-motor function, not a coordinate system
function as time-base following. An encoder signal from the master axis (which is not under PMAC’s
control) is fed into one of PMAC’s encoder inputs. Typically, this master signal is either from an open-
loop drive or a handwheel knob. Ix05 and Ix06 control this function.
Cutter Radius Compensation
PMAC provides the capability for performing cutter (tool) radius compensation on the moves it performs.
This compensation can be performed among the X, Y, and Z-axes, which should be physically
perpendicular to each other. The compensation offsets the described path of motion perpendicular to the
path by a programmed amount. Cutter radius compensation is valid only in LINEAR and CIRCLE move
modes. The moves must be specified by F (feedrate), not TM (move time). PMAC must be in move
segmentation mode (I13 > 0) to do this compensation. (I13 > 0 is required for CIRCLE mode anyway.)
Program commands CC0, CC1, CC2, CCR and NORMAL control this feature.

PMAC Quick Reference Guide
60 Motion Programs
Synchronous M-Variable Assignment
The scan of a motion program and execution of the commands in it are governed by the lookahead
feature. PMAC will calculate move commands ahead of time for a proper blending and will execute
every instruction in between immediately. This ahead-of-time situation would make an M-Variable
assignment asynchronous to the motion profiles unless a double equal sign is used instead. M1==1, for
example, will indicate to PMAC that the assignment has to take place at the blending point between the
previous move encountered and the next. In LINEAR and CIRCLE mode moves, this blending occurs
V*TA/2 distance ahead of the specified intermediate point, where V is the commanded velocity of the
axis, and TA is the acceleration (blending) time. This is available only for M-Variables and are not in the
form TWB, TWD, TWR, TWS.
Synchronizing PMAC to Other PMACs
When multiple PMACs are used together, intercard synchronization is maintained by passing the servo
clock signal from the first card to the others. With careful writing of programs, this permits complete
coordination of axes on different cards.
Axis Transformation Matrices
PMAC provides the capability to perform matrix transformation operations on the X, Y, and Z-axes of a
coordinate system. These operations have the same mathematical functionality as the matrix forms of the
axis definition statements, but these can be changed on the fly in the middle of programs; the axis
definition statements should be fixed for a particular application. The matrix transformations permit
translation, rotation, scaling, mirroring, and skewing of the X, Y, and Z-axes. They can be useful for
English/metric conversion, floating origins, making duplicate mirror images, repeating operations with
angle offsets, and more. The matrices are implemented by the use of Q-Variables and DEFINE TBUF,
TSEL, TINIT, ADIS, IDIS, AROT and IROT commands.
Position-Capture and Position-Compare Functions
The position-capture function latches the current encoder position at the time of an external event into a
special register. It is executed totally in hardware, without the need for software intervention (although it
is set up, and later serviced, in software). This means that the only delays in the capture are the hardware
gate delays (negligible in any mechanical system), so this provides an incredibly accurate capture
function. The move-until-trigger functions (either jog or motion program) conveniently use the position
capture feature for continuous motions until a trigger condition is reached.
Essentially, the position-compare feature is the opposite of the position-capture function. Instead of
storing the position of the counter when an external signal changes, it changes an external signal when the
counter reaches a certain position.
Learning a Motion Program
It is possible to have PMAC learn lines of a motion program using the on-line LEARN command. In this
operation, the axes are moved to the desired position and the command is given to PMAC. PMAC then
adds a command line to the open motion program buffer that represents this position. This process can be
repeated to learn a series of points.
The motors can be open loop or closed loop as they are moved around.

PMAC Quick Reference Guide
PLC Programs 61
PLC PROGRAMS
PMAC will stop the scanning of the motion program lines when enough move commands have been
calculated ahead of time. This feature is called look-ahead and it is necessary to properly blend the
moves together and to observe the motion safety parameters. In the following example, PMAC calculates
up to the third move and will stop the program scanning until the first move is completed; that is, when
more move planning is required:
Example:
OPEN PROG 1 CLEAR ; Open program buffer
I13=0 ; Two moves ahead of calculation
LINEAR INC TA100 TS0 F50 ; Mode commands
X1 ; First Move
X1 ; Second Move
X1 ; Third Move
M1=1 ; This line will be executed only after the
; first move is completed
CLOSE ; Close written buffer, program one
In contrast, enabled PLCs are continuously executed from beginning to end regardless of what any other
PLC or Motion program is doing. PLCs are called asynchronous because they are designed for actions
that are asynchronous to the motion.
Also, they are called PLC programs because they perform many of the same functions as hardware
programmable logic controllers. PLC programs are numbered 0 through 31 for both the compiled and
uncompiled PLCs. This means that there can be both a compiled PLC n and an uncompiled PLC n stored
in PMAC. The faster execution of the compiled PLCs comes from two factors: first, from the elimination
of interpretation time, and second, from the capability of the compiled PLC programs to execute integer
arithmetic. However, the space dedicated to store up to 32 compiled PLC programs is limited to 15K
(15,360) 24-bit words of PMAC memory; or 14K (14,336) words if there is a user-written servo as well.
PLC programs 1-31 are executed in background. Each PLC program executes one scan (to the end or to
an ENDWHILE statement) uninterrupted by any other background task (although it can be interrupted by
higher priority tasks). In between each PLC program, PMAC will do its general housekeeping, and
respond to a host command, if any. In between each scan of each individual background interpreted PLC
program, PMAC will execute one scan of all active background compiled PLCs. This means that the
background compiled PLCs execute at a higher scan rate than the background interpreted PLCs. For
example, if there are seven active background interpreted PLCs, each background compiled PLC will
execute seven scans for each scan of a background interpreted PLC. At power-on\reset PLCC programs
run after the first PLC program runs. These are the suggested uses of all the available PLC buffers:
• PLC0: PLC0 is a special fast program that operates at the end of the servo interrupt cycle with a
frequency specified by variable I8 (every I8+1 servo cycles). This program is meant for a few time-
critical tasks and it should be kept small, because its rapid repetition can steal time from other tasks.
A PLC 0 that is too large can cause unpredictable behavior and can even trip PMAC’s watchdog
timer by starving background tasks of time to execute.
• PLCC0: The compiled PLCC0 should be used in the same instances as PLC0, taking advantage of
the faster execution rate that a compiled PLC provides. Both PLC0 and PLCC0 can be defined at the
same time.
• PLC1: This is the first code that PMAC will run on power-up, assuming that I5 was saved with a
value of 2 or 3. This makes PLC1 the appropriate PLC to initialize parameters, perform commutated
motors phase search and run motion programs. PLC1 can also disable other PLCs before they start
running and can disable itself at the end of its execution.

PMAC Quick Reference Guide
62 PLC Programs
• PLC2: Since PLC1 is suggested as an initialization PLC (and can run potentially only once on
power-up), PLC2 is the first PLC in the remaining sequence from 2 to 31. This makes PLC2 the ideal
place to copy digital input information from I\O expansion boards like the Acc-34 into its image
variables. This way, PLCs 3 to 30 could use the input information, writing the necessary output
changes to the outputs image variables.
• PLC3 to PLC30: PLC programs are useful particularly for monitoring analog and digital inputs,
setting outputs, sending messages, monitoring motion parameters, issuing commands as if from a
host, changing gains, and starting and stopping moves. By their complete access to PMAC variables
and I/O and their asynchronous nature, they become very powerful adjuncts to the motion control
programs.
• PLCC3 to PLCC30: Compiled PLCs are convenient for its faster execution compared to regular
PLCs. Since the execution rate of compiled PLCs is the same as some of the safety checks (following
error limits, hardware overtravel limits, software overtravel limits, and amplifier faults), PLCCs are
ideal to replace or complement them. However, due to its limited allocated memory space, PLCCs
should be reserved only for faster execution critical tasks.
• PLC31: This is the last executed PLC in the sequence from 1 to 31. PLC31 is recommended for
copying the output image variable (changed in lower number PLCs executed previously) into the
actual outputs of an I\O expansion board like, for example, the Acc-34A.
Entering a PLC Program
PLCs are programmed in the same way as motion programs are in a text editor window for later
downloading to PMAC.
Before starting to write the PLC, make sure that memory has not been tied up in data gathering or
program trace buffers, by issuing DELETE GATHER and DELETE TRACE commands.
1. Open the buffer for entry with the OPEN PLC n statement, where n is the buffer number. Next, if
there is anything currently in the buffer that should not be kept, it should be emptied with the CLEAR
statement (PLC buffers may not be edited on the PMAC itself; they must be cleared and re-entered).
If the buffer is not cleared, new statements will be added onto the end of the buffer.
2. When finished, close the buffer with the CLOSE command. Opening a PLC program buffer
automatically disables that program. After it is closed, it remains disabled, but it can be re-enabled
again with the ENABLE PLC n command, where n is the buffer number (0--31). I5 must also be set
properly for a PLC program to operate.
3. At closing, PMAC checks to make sure all IF branches and WHILE loops have been terminated
properly. If not, it reports an error, and the buffer is inoperable. Then correct the PLC program in
the host and re-enter it (clearing the erroneous block in the process, of course). This process is
repeated for all of the PLC buffers to be used.
Because all PLC programs in PMAC’s memory are enabled at power-on/reset, it is good practice to have
I5 saved as 0 in PMAC’s memory when developing PLC programs. This will allow PMAC to be reset
and have no PLCs running (an enabled PLC only runs if I5 is set properly) and recover more easily from a
PLC programming error.
Structure Example:
CLOSE
DELETE GATHER
DELETE TRACE
OPEN PLC n CLEAR
{PLC statements}
CLOSE
ENABLE PLC n

PMAC Quick Reference Guide
PLC Programs 63
To erase an uncompiled PLC program, open the buffer, clear the contents, then close the buffer again.
This can be done with three commands on one line, as in:
OPEN PLC 5 CLEAR CLOSE
PLC Program Structure
The important thing to remember in writing a PLC program is that each PLC program is effectively in an
infinite loop; it will execute over and over again until told to stop. (These are called PLC because of the
similarity in how they operate to hardware Programmable Logic Controllers – the repeated scanning
through a sequence of operations and potential operations.)
Calculation Statements
Much of the action taken by a PLC is done through variable value assignment statements:
{variable}={expression}. The variables can be I, P, Q, or M-types and the action thus taken can
affect many things inside and outside the card. Perhaps the simplest PLC program consists of one line:
P1=P1+1
Every time the PLC executes, usually hundreds of times per second, P1 will increment by one.
Of course, these statements can get a lot more involved. The statement:
P2=M162/(I108*32*10000)*COS (M262/(I208*32*100))
could be converting radial (M162) and angular (M262) positions into horizontal position data, scaling at
the same time. Because it updates this frequently, whoever needs access to this information (e.g. host
computer, operator, motion program) can be assured of having current data.
Conditional Statements
Most action in a PLC program is conditional, dependent on the state of PMAC variables, such as inputs,
outputs, positions, counters, etc. Action can be level-triggered or edge-triggered; both can be done, but
the techniques are different.
Level-Triggered Conditions
A branch controlled by a level- triggered condition is easier to implement. Taking our incrementing
variable example and making the counting dependent on an input assigned to variable M11, we have:
IF (M11=1)
P1=P1+1
ENDIF
As long as the input is true, P1 will increment several hundred times per second. When the input goes
false, P1 will stop incrementing.
Edge-Triggered Conditions
To increment P1 once for each time M11 goes true (triggering on the rising edge of M11 sometimes
called a one-shot or latched), a compound condition to trigger the action is needed. Then as part of the
action, set one of the conditions false, so the action will not occur on the next PLC scan. The easiest way
to do this is through the use of a shadow variable which will follow the input variable value. Action is
taken only when the shadow variable does not match the input variable. Our code would become:
IF (M11=1)
IF (P11=0)
P1=P1+1
P11=1
ENDIF
ELSE
P11=0
ENDIF
Make sure that P11 can follow M11 both up and down. Set P11 to 0 in a level-triggered mode.

PMAC Quick Reference Guide
64 PLC Programs
WHILE Loops
Normally a PLC program executes all the way from beginning to end within a single scan. The exception
to this rule occurs if the program encounters a true WHILE condition. In this case, the program will
execute down to the ENDWHILE statement and exit this PLC. After cycling through all of the other
PLCs, it will re-enter this PLC at the WHILE condition statement, not at the beginning. This process will
repeat as long as the condition is true. When the WHILE condition goes false, the PLC program will skip
past the ENDWHILE statement and proceed to execute the rest of the PLC program.
To increment the counter as long as the input is true and prevent execution of the rest of the PLC
program, program:
WHILE (M11=1)
P1=P1+1
ENDWHILE
This structure makes it easier to hold up PLC operation in one section of the program, so other branches
in the same program do not have to have extra conditions so they do not execute when this condition is
true. Contrast this to using an IF condition (see above).
COMMAND and SEND Statements
One of the most common uses of PLCs is to start motion programs and Jog motors by means of command
statements.
Some COMMAND action statements should be followed by a WHILE condition to ensure they have taken
effect before proceeding with the rest of the PLC program. This is true if a second COMMAND action
statement that requires the first COMMAND action statement to finish will follow. (Remember, COMMAND
action statements are processed only during the communications section of the background cycle.) For
example, to stop any motion in a Coordinate System and start motion program 10, the following PLC can
be used:
M187->Y:$0817,17,1 ; &1 In-position bit (AND of motors)
OPEN PLC3 CLEAR
IF (M11=1) ; input is ON
IF (P11=0) ; input was not ON last time
P11=1 ; set latch
COMMAND"&1A" ; ABORT all motion
WHILE (M187=0) ; wait for motion to stop.
ENDW
COMMAND"&1B10R" ; start program 10
ENDIF
ELSE
P11=0 ; reset latch
ENDIF
CLOSE
Any SEND, COMMAND, or DISPLAY action statement should be done only on an edge-triggered condition,
because the PLC can cycle faster than these operations can process their information, and the communications
channels can get overwhelmed if these statements get executed on consecutive scans through the PLC.
IF (M11=1) ; input is ON
IF (P11=0) ; input was not ON last time
COMMAND"#1J+" ; JOG motor
P11=1 ; set latch
ENDIF
ELSE
P11=0 ; reset latch
ENDIF

PMAC Quick Reference Guide
PLC Programs 65
Timers
Timing commands like DWELL or DELAY are reserved only to motion programs and cannot be used for
timing purposes on PLCs. Instead, PMAC has four 24-bit timers to write to and count down once per
servo cycle. These timers are at registers X:$0700, Y:$0700, X:$0701, and Y:$0701. Usually a signed
M-Variable is assigned to the timer; a value is written to it representing the desired time in servo cycles
(multiply milliseconds by 8,388,608/I10); then the PLC waits until the M-Variable is less than 0.
Example:
M90->X:$0700,0,24,S ; Timer register 1 (8388608/I10 msec)
M91->Y:$0700,0,24,S ; Timer register 2 (8388608/I10 msec)
M92->X:$0701,0,24,S ; Timer register 3 (8388608/I10 msec)
M93->Y:$0701,0,24,S ; Timer register 4 (8388608/I10 msec)
OPEN PLC3 CLEAR
M1=0 ; Reset Output1 before start
M90=1000*8388608/I10 ; Set timer to 1000 msec, 1 second
WHILE (M90>0) ; Loop until counts to zero
ENDWHILE
M1=1 ; Set Output 1 after time elapsed
DIS PLC3 ; disables PLC3 execution (needed in this example)
CLOSE
If more timers are needed, the best technique to use is in memory address X:0. This 24-bit register counts
up once per servo cycle. Store a starting value for this, then with each scan subtract the starting value
from the current value and compare the difference to the amount of time to wait.
Example:
M0->X:$0,24 ; Servo counter register
M85->X:$07F0,24 ; Free 24-bit register
M86->X:$07F1,24 ; Free 24-bit register
OPEN PLC 3 CLEAR
M1=0 ; Reset Output1 before start
M85=M0 ; Initialize timer
M86=0
WHILE(M86<1000) ; Time elapsed less than specified time?
M86=M0-M85
M86=M86*I10/8388608 ; Time elapsed so far in milliseconds
ENDWHILE
M1=1 ; Set Output 1 after time elapsed
DISABLEPLC3 ; disables PLC3 execution (needed in this example)
CLOSE
Even if the servo cycle counter rolls over (starts from zero again after the counter is saturated), by
subtracting into another 24-bit register rollover is handled gracefully.
Rollover Example:
M0 = 1000
M85 = 16777000
M86 = 1216
Bit 23 22 21 20 19 18 17 16 15 14 13 12 11 10 9 8 7 6 5 4 3 2 1 0
M0 0 0 0 0 0 0 0 0 0 0 0 0 0 0 1 1 1 1 1 0 1 0 0 0
M85 1 1 1 1 1 1 1 1 1 1 1 1 1 1 1 1 0 0 1 0 1 0 0 0
M86 0 0 0 0 0 0 0 0 0 0 0 0 0 1 0 0 1 1 0 0 0 0 0 0
Carry-out bit

PMAC Quick Reference Guide
66 PLC Programs
Compiled PLC Programs
PLCCs are compiled by PEWIN in the downloading process. Only the compiled code gets downloaded
to PMAC. Therefore, save the ASCII source code in the host computer separately since it cannot be
retrieved from PMAC. Compiled PLCs are firmware dependent and so they must be recompiled when
the firmware is changed in PMAC.
If more than one PLCC is programmed, all the PLCCs code must belong to the same ASCII text file.
PEWIN will compile all the PLCC code present on the file and place it in the appropriate buffer in
PMAC. If a single PLCC code is downloaded, all the rest of the PLCCs that might have been present in
memory will be erased, leaving only the last compiled code.
The multiple-file download feature of the PEWIN File menu allows the PLCC codes to be in different
files. They are combined by PEWIN in the downloading process.
The use of L-Variables in a PLC program statement tells the compiler that the statement is to be executed
using integer operations instead of floating-point operations.
To implement integer arithmetic in a compiled PLC, define any L-Variables to be used and substitute
them in the programs for the variables that were used in the interpreted form (usually M-Variables). The
compiler will interpret statements containing only L-Variables (properly defined) and integer constants as
operations to be executed using integer arithmetic in compiled PLCs. Preparation of compiled PLCs is a
multi-step process. The basic steps are as follows:
1. Write and debug the PLC programs in interpreted form (simple PLCs programs).
2. Change all references to PLCs to be compiled from PLC to PLCC.
3. For integer arithmetic, define L-Variables and substitute these for the old variable names in the
programs.
4. Combine all of the PLC programs to be compiled into one file on the PC.
5. Make sure the Support MACROs/PLCCs option is checked before downloading.
6. Activate the compiled PLCs. If operation is not correct, return to step 1 or 2.
7. PLCCs can be deleted using the DELETE PLCCn command (replace n by the appropriate number).

PMAC Quick Reference Guide
Troubleshooting 67
TROUBLESHOOTING
PMAC is a highly reliable device and has several safety mechanisms to prevent continuous damage and
malfunctions. When PMAC shuts down or an erratic behavior is observed, the following reset procedure
should be used.
Resetting PMAC to Factory Defaults
1. If PMAC is communicating with the host computer, skip steps 2-7 on this list.
2. Turn off PMAC or the host computer where PMAC is installed.
3. Remove all cables connected to PMAC leaving connected only the serial port and power cables if
present.
4. Using the appropriate hardware reference for the particular PMAC in question, check that all its
jumpers are at the default configuration or changed properly to accommodate the particular setup for
the machine. Make sure that jumper E50 is properly installed; otherwise any SAVE command issued
to PMAC will not have any effect.
5. Place the jumper E51 in PMAC (1) or jumper E3 on PMAC2. This is a hardware re-initialization
jumper.
6. After power-up, try establishing communications again with a reliable software package like the
PEWIN program provided by Delta Tau.
7. On power-up, with the re-initialization jumper installed, some PMACs with the flash memory option
will be in bootstrap mode. This means that PMAC will accept a binary file downloaded to change its
internal firmware. If this is the case, follow the instructions on the PEWIN screen to disable the
downloading process (usually pressing CTRL+R).
8. Try communications with PEWIN and type the following commands when the terminal is opened
successfully (follow the communications troubleshooting section below in case communications are
still not established):
$$$*** ;Global Reset
P0..1023=0 ;Reset P-variables values
Q0..1023=0 ;Reset Q-variables values
M0..1023->* M0..1023=0 ;Reset M-variables definitions and values
UNDEFINE ALL ;Undefine Coordinate Systems
SAVE ;Save this initial, clean configuration
9. If the re-initialization jumper was installed, remove it at this time. Restore PMAC in the computer
and power it up.
10. Try communications again and configure PMAC for the application. Make sure there is a backup file
saved in the host computer with all the parameters and programs that PMAC needs to run the
application. Furthermore, since the host computer could also fail and be replaced, save the
configuration file both in the host computer and in a floppy disk stored in a safe place. This file must
be downloaded and a SAVE command must be issued to PMAC.
The Watchdog Timer (Red LED)
The PMAC motion control board has an on-board watchdog timer (sometimes called a dead-man timer or
a get-lost timer) circuit whose job it is to detect a number of conditions that could result in dangerous
malfunction, and shut down the card to prevent a malfunction. The philosophy behind the use of this
circuit is that it is safer to have the system not operate at all than to have it operate improperly.
Because the watchdog timer wants to fail and many components of the board, both hardware and
software, must be working properly to keep it from failing, it may not be immediately obvious what the
cause of a watchdog timer failure is.

PMAC Quick Reference Guide
68 Troubleshooting
The hardware circuit for the watchdog timer requires that two basic conditions be met to keep it from
tripping. First, it must see a DC voltage greater than approximately 4.75V. If the supply voltage is below
this value, the circuit’s relay will trip. This prevents corruption of registers due to insufficient voltage.
The second necessary condition is that the timer must see a square wave input (provided by the PMAC
software) of a frequency greater than approximately 25 Hz. If the card, for whatever reason, due either to
hardware or software problems, cannot set and clear this bit repeatedly at this frequency or higher, the
circuit’s relay will trip.
Every RTI, PMAC reads the 12-bit watchdog timer register (Y register $1F) and decrements the value by
8 – this toggles bit 3. If the resulting value is not less than zero, it copies the result into a register that
forces the bit 3 value onto the watchdog timer. Repeated, this process provides a square-wave input to the
watchdog timer.
In the background, PMAC executes one scan through an individual PLC program, then checks to see if
there are any complete commands, responding if there are, then executes the housekeeping functions.
This cycle is repeated endlessly.
Most of the housekeeping functions are safety checks such as following error limits and overtravel limits.
When it is done with these checks, PMAC sets the 12-bit watchdog timer register back to its maximum
value. As long as this occurs regularly at least every 512 RTI cycles, the watchdog timer will not trip.
The purpose of this two-part control of the timer is to make sure all aspects of the PMAC software are
being executed, both in foreground (interrupt-driven) and background. If anything keeps either type of
routine from executing, the watchdog will fail quickly. The only recover for this failure, assuming the 5V
power supply is satisfactory, is to hardware reset PMAC.
Establishing Communications
Either the Executive or Setup program can be used to establish initial communications with the card.
Both programs have menus that tell the PC where to expect to find the PMAC and how to communicate
with it at that location. If told to look for PMAC on the bus, also tell it PMAC’s base address on the bus
(this was set up with jumpers on PMAC). If told to look for PMAC on a COM port, tell it the baud rate
(this was set up with jumpers or switches on the PMAC).
Once the program knows where and how to communicate with PMAC, it will attempt to find PMAC at
that address by sending a query command and waiting for the response. If it gets the expected type of
response, it will report that it has found PMAC and can proceed.
If it does not get the expected type of response after several attempts, it will report that it has not found
PMAC. Check the following:
General
1. Is the green LED (power indicator) on PMAC’s CPU board ON, as it should be? If it is not, find out
why PMAC is not getting a +5V voltage supply.
2. Is the red LED (watchdog timer indicator) on PMAC’s CPU board OFF, as it should be? If it is ON,
make sure PMAC is getting very close to 5V supply – at less than 4.75V, the watchdog timer will
trip, shutting down the card. The voltage can be probed at pins 1 and 3 of the J8 connector (A1 and
A2 on the PMAC VME). If the voltage is satisfactory, inspect PMAC to see that all inter-board
connections and all socketed ICs are well seated. If the card still will not run with the red LED off,
contact the factory.

PMAC Quick Reference Guide
Troubleshooting 69
Bus Communications
1. Do the bus address jumpers (E91-E92, E66-E71) set an address that matches the bus address that the
Executive program is trying to communicate with?
2. Is there something else on the bus at the same address? Try changing the bus address to see if
communications can be established at a new address. Usually, Address 768 (300 hex) is open.
Serial Communications
1. Is the proper port on the PC being used? Make sure that if the Executive program is addressing the
COM1 port, the COM1 connector has been cabled out.
2. Does the baud rate specified in the Executive program match the baud rate setting of the E44-E47
jumpers on PMAC?
3. With a breakout box or oscilloscope, make sure there is action on the transmit lines from the PC
while typing into the Executive program. If not, there is a problem on the PC end.
4. Probe the return communication line while PMAC receives a command that requires a response
(e.g. <CONTROL-F>). If there is no action, change jumpers E9-E16 on PMAC to exchange the
send and receive lines. If there is action, but the host program does not receive characters, RS-232
could be receiving circuitry that does not respond at all to PMAC’s RS-422 levels. If there is
another model of PC, try using it as a test (most models accept RS-422 levels quite well). If the
computer will not accept the signals, a level-conversion device, such as Acc-26 may be needed.
Motor Parameters
1. No movement at all. Check the following:
a. Are both limits held low to AGND and sourcing current out of the pins?
b. Is there proper supply to A+15V, A-15V, and AGND?
c. Is the proportional gain (Ix30) greater than zero?
d. Can any output be measured at the DAC pin when an O command has been given?
e. Is the following error limit being tripped? Increase the fatal following error limit (Ix11) by setting
it to a more appropriate value, and try to move again.
2. Movement, but sluggish. Check the following:
a. Is proportional gain (Ix30) too low? Try increasing it (as long as stability is kept).
b. Is the big step limit (Ix67) too low? Try increasing it to 8,000,000 -- near the maximum -- to
eliminate any effect.
c. Is the output limit (Ix69) too low? Try increasing it to 32,767 (the maximum) to make sure
PMAC can output adequate voltage.
d. Can an integrator help? Try increasing integral gain (Ix33) to 10,000 or more and the integration
limit (Ix63) to 8,000,000.
3. Runaway condition. Check the following:
a. Is there feedback? Check that the position changes can be read in both directions.
b. Does the feedback polarity match output polarity? Recheck the polarity match as explained
above.
4. Brief movement, and then stop. Check the following:
a. Is the following error limit being tripped? Increase the fatal following error limit (Ix11) by
setting it to a more appropriate value, and try to move again.

PMAC Quick Reference Guide
70 Troubleshooting
If holding position well, but cannot move the motor, probably the hardware limits are not being held low.
Check which limits I125 is addressed to (usually +/-LIM1), then make sure those points are held low (to
AGND), and sourcing current (unscrew the wire from the terminal block and put the ammeter in series
with this circuit to confirm this). Refer to the section Installing and Configuring PMAC for details on
checking the limit inputs.
If the motor dies after it has been given a JOG command, the fatal following error limit has been
exceeded. If this has happened, it is either because a move has been requested that is more than the
system can physically do (if so, reduce I122), or because it is very badly tuned (if this is the case, increase
proportional gain I130). To restore closed-loop control, issue the J/ command.
Motion Programs
If the program does not run at all, there are several possibilities:
1. Can the program be listed? In terminal mode, type LIST PROG 1 (or whichever program), and see if
it is there. If not, try to download it to the card again.
2. Is the program buffer closed? Type A just in case the program is running; type CLOSE to close any
open buffer; type B1 (or the program #) to point to the top of the program; and type R to try to run it
again.
3. Can each motor in the coordinate system be jogged in both directions? If not, review that motor’s
setup.
4. Have any motors been assigned to the coordinate system that is not really set up yet? Every motor in
the coordinate system must have its limits held low, even if there is no real motor attached.
Try the following steps for any other motion program problem:
1. Type &1%100 in the terminal window.
2. Check that only one of the motors can be jogged that is to be used in the motion program.
3. Type the following commands in a text editor to be downloaded to PMAC:
close ; Close any buffer opened
delete gather ; Erase unwanted gathered data
undefine all ; Erase coordinate definitions in all coordinate systems
#1->2000X ; Replace #1 for the motor being used and 2000 by the
; appropriate scale factor for the number of counts
; per user units
OPEN PROG 1 CLEAR ; Prepare buffer to be written
LINEAR ; Linear interpolation
INC ; Incremental mode
TA500 ; Acceleration time is 500 msec
TS0 ; No S-curve acceleration component
TM2000 ; Total move time is 500 + 2000=2500 msec
X1 ; One unit of distance, 2000 encoder counts
CLOSE ; Close written buffer, program one
4. To run it, press CTRL+A and then type B1R in the terminal window.
5. Repeat steps 2 through 4 for all the motors intended to run in the actual motion program.
A good method to test motion programs is to run them at lower than one hundred percent override rate.
Any value for n from 1 to 100 in the %n online command will run the motion programs slower, increasing
the chances of success of execution. For example, in the terminal window type: &1 %75 B1R
If a program runs successfully at lower feedrate override values, there can be mainly two reasons why it
fails at 100%: either there is insufficient calculation time for the programmed moves or the acceleration
and\or velocity parameters involved are unsuitable for the machine into consideration. Look for further
details in the PMAC Tasks section.

PMAC Quick Reference Guide
Troubleshooting 71
PLC Programs
PLCs and PLCCs are one of the most common sources for communication or watchdog timer failures.
Any SEND, COMMAND, or DISPLAY action statement should be done only on an edge-triggered
condition, because the PLC can cycle faster than these operations can process their information, and the
communications channels can get overwhelmed if these statements are executed on consecutive scans
through the PLC.
IF (M11=1) ; input is ON
IF (P11=0) ; input was not ON last time
COMMAND"#1J+" ; JOG motor
P11=1 ; set latch
ENDIF
ELSE
P11=0 ; reset latch
ENDIF
PLC0 or PLCC0 should be used for only a few tasks (usually a single task) that must be done at a higher
frequency than the other PLC tasks. The PLC 0 will execute every real-time interrupt as long as the tasks
from the previous RTI have been completed. PLC 0 is potentially the most dangerous task on PMAC as
far as disturbing the scheduling of tasks is concerned. If it is too long, it will starve the background tasks
for time. The first thing noticed is that communications and background PLC tasks will become sluggish.
In the worst case, the watchdog timer will trip, shutting down the card, because the housekeeping task in
background did not have the time to keep it updated.
Because all PLC programs in PMAC’s memory are enabled at power-on/reset, it is good practice to have
I5 saved as 0 in PMAC’s memory when developing PLC programs. This will allow PMAC to be reset,
no PLCs running (an enabled PLC only runs if I5 is set properly) and recover more easily from a PLC
programming error.
As an example, type these commands in the terminal window. After that, open a watch window and
monitor for P1 to be counting up:
OPEN PLC1 CLEAR ; Prepare buffer to be written
P1=P1+1 ; P1 continuously incrementing
CLOSE ; Close written buffer, PLC1
I5=2
Press <CTRL+D> and type ENA PLC1

PMAC Quick Reference Guide
72 Troubleshooting

PMAC Quick Reference Guide
Appendix A – PMAC Error Code Summary 73
APPENDIX A – PMAC ERROR CODE SUMMARY
I6, Error Reporting Mode:
This parameter controls how PMAC reports errors in command lines. When I6 is set to 0 or 2, PMAC
reports an error with a <BELL> character only. When I6 is 0, the <BELL> character is given for invalid
commands issued both from the host and from PMAC programs (using CMD"{command}"). When I6
is 2, the <BELL> character is given only for invalid commands from the host; there is no response to
invalid commands issued from PMAC programs. In no mode is there a response to valid commands
issued from PMAC programs.
When I6 is set to 1 or 3, an error number message can be reported along with the <BELL> character. The
message comes in the form of ERRnnn<CR>, where nnn represents the three-digit error number. If I3 is
set to 1 or 3, there is a <LF> character in front of the message.
When I6 is set to 1, the form of the error message is <BELL>{error message}. This setting is the
best for interfacing with host-computer driver routines. When I6 is set to 3, the form of the error message
is <BELL><CR>{error message}. This setting is appropriate for use with the PMAC Executive
Program in terminal mode.
Currently, the following error messages can be reported:
Error Problem Solution
ERR001 Command not allowed during program execution (should halt program execution before issuing command)
ERR002 Password error (should enter the proper password)
ERR003 Data error or unrecognized command (should correct syntax of command)
ERR004 Illegal character: bad value (>127 ASCII) or serial
parity/framing error
(should correct the character and or check for noise on the
serial cable)
ERR005 Command not allowed unless buffer is open (should open a buffer first)
ERR006 No room in buffer for command (should allow more room for buffer -- DELETE or CLEAR
other buffers)
ERR007 Buffer already in use (should CLOSE currently open buffer first)
ERR008 MACRO Link error Register X:$0798 holds the error value
ERR009 Program structural error (e.g. ENDIF without IF) (should correct structure of program)
ERR010 Both overtravel limits set for a motor in the C.S. (should correct or disable limits)
ERR011 Previous move not completed (should Abort it or allow it to complete)
ERR012 A motor in the coordinate system is open-loop (should close the loop on the motor)
ERR013 A motor in the coordinate system is not activated (should set Ix00 to 1 or remove motor from C.S.)
ERR014 No motors in the coordinate system (should define at least one motor in C.S.)
ERR015 Not pointing to valid program buffer (should use B command first, or clear out scrambled
buffers)
ERR016 Running improperly structured program (e.g.
missing ENDWHILE)
(should correct structure of program)
ERR017 Trying to resume after / or \ with motors out of
stopped position
(should use J= to return motor[s] to stopped position)

PMAC Quick Reference Guide
74 Appendix A – PMAC Error Code Summary

PMAC Quick Reference Guide
Appendix B – PMAC I-Variables Summary 75
APPENDIX B – PMAC I-VARIABLES SUMMARY
Global I-Variables Range Default Units
I1 Serial Handshake Line Disable 0 .. 3 0 None
I2 Control Panel Disable 0 .. 3 1 None
I3 I/O Handshake Mode 0 .. 3 1 None
I4 Communications Checksum Enable 0 .. 3 0 None
I5 PLC Programs On/Off 0 .. 3 0 None
I6 Error Reporting Mode 0 .. 3 3 None
I7 In-Position # of Consecutive Cycles 0 .. 255 0 Background computation cycles
(minus one)
I8 Real Time Interrupt Period 0 .. 255 2 Servo Interrupt Cycles
I9 Full/Abbrev. Listing Form 0 .. 3 2 None
I10 Servo Interrupt Time 0 .. 8,388,607 3713707 1 / 8,388,608 msec
I11 Program Move Calc. Time 0 .. 8,388,607 0 Msec
I12 Jog-to-Pos. Calc. Time 1 .. 8,388,607 10 Msec
I13 Programmed Move Segmentation Time 0 .. 8,388,607 0 Msec
I14 Auto Position Match On Run Enable 0 .. 1 1 None
I15 Deg/Radians for User Trig 0 .. 1 0 (degrees) None
I16 Rotary Buffer Request On Point 0 .. 8,388,607 5 Command lines.
I17 Rotary Buffer Request Off Point 0 .. 8,388,607 10 Program lines
I18 Fixed Buffer Full Warning Point 0 .. 8,388,607 10 Long Memory Words
Data Gathering I-Variables Range Default Units
I19 Data Gathering Period (In Servo
Cycles)
0 .. 8,388,607 1 Servo Interrupt Cycles
I20 Data Gathering Selection Mask $000000 ..
$FFFFFF
$0 None
I21 Data Gathering Source 1 Address $000000 ..
$FFFFFF
$0 Modified PMAC addresses
I22-
I44
Data Gathering Source 2 thru 24
Addresses
$000000 ..
$FFFFFF
$0 Modified PMAC addresses
I45 Data Gathering Buffer Location And
Mode
0 .. 3 0 None

PMAC Quick Reference Guide
76 Appendix B – PMAC I-Variables Summary
Other Global I-Variables Range Default Units
I47 Address Of Pointer For Control-W
Command
$0000 .. $FFFF
(0 .. 65,535)
$0 Legal PMAC Y addresses
I48 DPRAM Servo Data Enable 0 .. 1 0 None
I49 DPRAM Background Data Enable 0 .. 1 0 None
I50 RAPID Mode Control 0 .. 1 1 None
I51 Leadscrew Compensation Enable 0 .. 1 0 None
I52 Feed Hold Slew Rate 0 .. 8,388,607 37137 I10 units / segmentation period
I53 Program Step Mode Control 0 .. 1 0 None
I55 DPR Background Data buffer enable 0 .. 1 0 None
I56 DPRAM Communications Interrupt
Enable
0 .. 1 0 None
I57 DPRAM Binary Rotary Buffer Enable 0 .. 1 0 None
I58 DPRAM ASCII Communications
Enable
0 .. 1 0 None
I59 DPRAM Buffer Max Motor/CS
Number
0 .. 8 0 None
I60 Auto-Converted ADC Register Address 0, $FFD0 ..
$FFFE
0 PMAC Y addresses
I61 Number of Auto-Converted ADC pair
Registers
0 .. 7 0 Number of registers minus 1
I62 Internal Message Carriage Return
Control
0 .. 1 0 None
I63 Control-X Echo Enable 0 .. 1 0 None
I64 Internal Response Tag Enable 0 .. 1 0 None
I8x Motor x 3rd Resolver Gear Ratio 0 .. 4095 0 Second-resolver turns per third-
resolver turn
I89 Cutter Comp Outside Corner Break
Point
-1.0 -- 1.0 0.99848 (cos 1°) cos Dq
I90 Minimum Arc Angle Non-negative
floating point
0 (sets 2-20) Semi-circles (p radians; 180
degrees)
I9x Motor x 2nd Resolver Gear Ratio 0 .. 4095 0 Primary-resolver turns per
second-resolver turns
I99 Backlash Hysteresis 0 .. 8,388,607 64 (= 4 counts) 1/16 Count
Motor Definition I-Variables Range Default Units
Ix00 Motor x Activate 0 .. 1 1 (for motor #1) None
Ix01 Motor x PMAC-Commutate Enable 0 .. 1 0 None
Ix02 Motor x DAC Address PMAC addresses See Ix02 table Extended legal PMAC X and Y
addresses
Ix03 Motor x Position Address PMAC X
addresses
See encoder
table
Extended legal PMAC X
addresses
Ix04 Motor x 'Velocity' Address PMAC X
addresses
Same as Ix03 Legal PMAC X addresses
Ix05 Motor x Master Position Address PMAC X
addresses
$073F Legal PMAC X addresses
Ix06 Motor x Master Follow Enable 0 .. 1 0 None
Ix07 Motor x Master Scale Factor -8,388,608 ..
8,388,607
96 None
Ix08 Motor x Position Scale Factor 0 .. 8,388,607 96 None
Ix09 Motor x Velocity Scale Factor 0 .. 8,388,607 96 None
Ix10 Motor x Power-on Servo Position
Address
PMAC addresses $0 Extended PMAC or multiplexer-
port addresses

PMAC Quick Reference Guide
Appendix B – PMAC I-Variables Summary 77
Motor Safety I-Variables Range Default Units
Ix11 Motor x Fatal Following Error
Limit
0 .. 8,388,607 32000 1/16 Count
Ix12 Motor x Warning Following Error
Limit
0 .. 8,388,607 16000 1/16 Count
Ix13 Motor x + Software Position Limit ± 247 0 (Disabled) Encoder Counts
Ix14 Motor x - Software Position Limit ± 247 0 (Disabled) Encoder Counts
Ix15 Motor x Abort/Lim Decel Rate Positive floating
point
0.25 Counts/msec2
Ix16 Motor x Maximum Velocity Positive floating
point
32 Counts/msec
Ix17 Motor x Maximum Acceleration Positive floating
point
0.015625 Counts/msec2
Ix19 Motor x Maximum Jog
Acceleration
Positive floating
point
0.015625 Counts/msec2
Motor Movement I-Variables Range Default Units
Ix20 Motor x Jog/Home Acceleration
Time
0 .. 8,388,607 0 (so Ix21
controls)
Msec
Ix21 Motor x Jog/Home S-Curve Time 0 .. 8,388,607 50 Msec
Ix22 Motor x Jog Speed Positive floating
point
32 Counts / msec
Ix23 Motor x Homing Speed &
Direction
Floating point 32 Counts / msec
Ix25 Motor x Flag Address PMAC X
addresses
See Ix25 table Extended legal PMAC X addresses
Ix26 Motor x Home Offset -8,388,608 ..
8,388,607
0 1/16 Count
Ix27 Motor x Position Rollover Range 0 .. 8,388,607 0 Counts
Ix28 Motor x In-Position Band 0 .. 8,388,607 160 (=10
counts)
1/16 Count
Ix29 Motor x DAC/1st Phase Bias -32,768 .. 32,767 0 DAC Bits
Servo Control I-Variables Range Default Units
Ix30 Motor x Proportional Gain -8,388,608 ..
8,388,607
2000 (Ix08/219) DAC bits/Encoder count
Ix31 Motor x Derivative Gain -8,388,608 ..
8,388,607
1280 (Ix30*Ix09)/226 DAC
bits/(Counts/cycle)
Ix32 Motor x Velocity Feed Forward
Gain
0 .. 8,388,607 1280 (Ix30*Ix08)/226 DAC
bits/(Counts/cycle)
Ix33 Motor x Integral Gain 0 .. 8,388,607 0 (Ix30*Ix08)/242 DAC
bits/(counts*cycles)
Ix34 Motor x Integration Mode 0 .. 1 1 none
Ix35 Motor x Acceleration Feed
Forward Gain
0 .. 8,388,607 0 (Ix30*Ix08)/226 DAC
bits/(counts/cycle2)
Ix36 Motor x PID Notch Filter
Coefficient N1
-2.0 .. +2.0 0 none (actual z-transform coefficient)
Ix37 Motor x PID Notch Filter
Coefficient N2
-2.0 .. +2.0 0 none (actual z-transform coefficient)
Ix38 Motor x PID Notch Filter
Coefficient D1
-2.0 .. +2.0 0 none (actual z-transform coefficient)
Ix39 Motor x PID Notch Filter
Coefficient D2
-2.0 .. +2.0 0 none (actual z-transform coefficient)
Ix40-
Ix56
Motor x Extended Servo Loop I-
Variable

PMAC Quick Reference Guide
78 Appendix B – PMAC I-Variables Summary
Motor Servo Loop Modifiers Range Default Units
Ix57 Motor x Continuous Current Limit 0 .. 32,767 0 Bits of a 16-bit DAC
Ix58 Motor x Integrated Current Limit 0 .. 8,388,607 0 230 (DAC bits)2 * servo cycles
Ix59 Motor x User Written Servo
Enable
0 .. 3 0 None
Ix60 Motor x Servo Cycle Period
Extension
0 .. 255 0 Servo Interrupt Periods
Ix63 Motor x Integration Limit -8,388,608 ..
8,388,607
4194304 1/16 count
Ix64 Motor x 'Deadband Gain' -32,768 .. 32,767 0 (no
deadband)
None
Ix65 Motor x Deadband Size 0 .. 32,767 16 (=1 count) 1/16 count
Ix67 Motor x Position Error Limit 0 .. 8,388,607 4,194,304 1/16 count
Ix68 Motor x Friction Feedforward -32,768 .. 32,767 0 DAC bits
Ix69 Motor x DAC Limit 0 .. 32,767 20,480
(~6.25V)
DAC bits
Commutation I-Variables Range Default Units
Ix70 Motor x Number of Commutation
Cycles
0 .. 255 1 Commutation cycles
Ix71 Motor x Counts/N Commutation
Cycles
0 .. 8,388,607 1000 Counts
Ix72 Motor x Commutation Phase
Angle
0 .. 255 85 (=120° e) 360/256 elec. deg. (1/256
commutation cycle)
Ix73 Motor x Phase Finding Value 0 .. 32,767 0 bits of 16-bit DAC
Ix74 Motor x Phase Finding Time 0 .. 255 0 Servo Interrupt Cycles (for Ix80 = 0
or 1)
Servo Interrupt Cycles*256 (for
Ix80 = 2 or 3)
Ix75 Motor x Power-On Phase Position
Offset
-8,388,608 --
8,388,607
0 Encoder counts * Ix70
Ix76 Motor x Velocity Phase Advance
Gain
0 .. 8,388,607 0 Angle/Vel
Ix77 Motor x Magnetization Current -32,768 .. 32,767 0 DAC bits
Ix78 Motor x Slip Gain 0 .. 8,388,607 0 238 (electrical cycles/update)/DAC
bit
Ix79 Motor x 2nd Phase DAC Bias -32,768 .. 32,767 0 DAC bits
Ix80 Motor x Power On Mode 0 .. 3 0 none
Ix81 Motor x Power-On Phase Position
Address
PMAC addresses $0 Extended PMAC or multiplexer-port
addresses
Ix83 Motor x Ongoing Position
Address
PMAC addresses see Ix83 table Legal PMAC 'X' and 'Y' addresses
Further Motor I-Variables Range Default Units
Ix85 Motor x Backlash Takeup Rate 0 .. 8,388,607 0 (1/16 Counts) / Background Cycle
Ix86 Motor x Backlash Size 0 .. 8,388,607 0 1/16 Count

PMAC Quick Reference Guide
Appendix B – PMAC I-Variables Summary 79
Coordinate System I-
Variables
Range Default Units
Ix87 C.S. x Default Acceleration Time 0 .. 8,388,607 0 (so Ix88
controls)
Msec
Ix88 C.S. x Default S-Curve Time 0 .. 8,388,607 50 Msec
Ix89 C.S. x Default Feedrate Positive floating
point
1000 (User position units)/(feedrate time
units)
Ix90 C.S. x Feedrate Time Units Positive floating
point
1000.0 Msec
Ix91 C.S. x Default Working Program
Number
0 .. 32,767 0 Motion Program Numbers
Ix92 C.S. x Move Blend Disable 0 .. 1 0 None
Ix93 C.S. x Time Base Address PMAC "X"
addresses
See Ix93 table Legal PMAC addresses
Ix94 C.S. x Time Base Slew Rate 0 .. 8,388,607 1644 2-23msec/ servo cycle
Ix95 C.S. x FeedHold Decel Rate 0 .. 8,388,607 1644 2-23msec/servo cycle
Ix96 C.S. x Circle Error Limit Positive floating
point
0 (function
disabled)
User length units
Ix98 Coordinate System x Maximum
Feedrate
Non-negative
floating-point
0 None
Encoder/Flag Setup I-
Variables
Range Default Units
I900,
I905,..
Encoder 0 Decode Control 0 .. 15 7 None
I901,
I906,..
Encoder 0 Delay Filter Disable 0 .. 1 0 None
I902,
I907,..
Encoder 0 Capture Control 0 .. 15 1 None
I903,
I908,..
Encoder 0 Flag Select 0 .. 3 0 None
MACRO Support I-Variables Range Default Units
I1000 MACRO Node Auxiliary Register
Enable
0 .. $FFFF (0 ..
65,535)
$0 None
I1001 MACRO Ring Check Period 0 .. 255 0 Servo cycles
I1003 MACRO Type 1 Master/Slave
Comm. Timeout
0 .. 255 0 Servo cycles
I1004 MACRO Ring Error Shutdown
Count
0 MACRO ring errors
I1005 MACRO Ring Sync Packet
Shutdown Count
0 .. 65,535 MACRO sync packets

PMAC Quick Reference Guide
80 Appendix B – PMAC I-Variables Summary

PMAC Quick Reference Guide
Appendix C – PMAC On-Line (Immediate) Commands 81
APPENDIX C – PMAC ON-LINE (IMMEDIATE) COMMANDS
On-Line Command Function Syntax Syntax
<CONTROL-A> Abort all programs and moves ASCII Value 1D $01
<CONTROL-B> Report status word for all motors ASCII Value 2D $02
<CONTROL-C> Report all coordinate system status words ASCII Value 3D $03
<CONTROL-D> Disable all PLC programs ASCII Value 4D $04
<CONTROL-E> Report configured address contents in
binary (one-shot gathering)
ASCII Value 5D $05
<CONTROL-F> Report following errors for all motors ASCII Value 6D $06
<CONTROL-G> Report global status word ASCII Value 7D $07
<CONTROL-H> Erase last character ASCII Value 8D $08 (<BACKSPACE>)
<CONTROL-I> Repeat last command line ASCII Value 9D $09 (<TAB>)
<CONTROL-K> Kill all motors ASCII Value 11D $0B
<CONTROL-L> Close open rotary buffer ASCII Value 12D $0C
<CONTROL-M> Enter command line ASCII Value 13D $0D (<CR>)
<CONTROL-N> Report command line checksum ASCII Value 14D $0E
<CONTROL-O> Feed hold on all coordinate systems ASCII Value 15D $0F
<CONTROL-P> Report positions of all motors ASCII Value 16D $10
<CONTROL-Q> Quit all executing motion programs ASCII Value 17D $11
<CONTROL-R> Begin execution of motion programs in all
coordinate systems
ASCII Value 18D $12
<CONTROL-S> Step working motion programs in all
coordinate systems
ASCII Value 19D $13
<CONTROL-T> Toggle serial port half/full duplex mode ASCII Value 20D $14
<CONTROL-U> Open rotary program buffer(s) ASCII Value 21D $15
<CONTROL-V> Report velocity of all motors ASCII Value 22D $16
<CONTROL-W> Take command line from dual-ported
RAM
ASCII Value 23D $17
<CONTROL-X> Cancel in-process communications ASCII Value 24D $18
<CONTROL-Y> Report last command line ASCII Value 25D $19
<CONTROL-Z> Set PMAC in serial port communications
mode
ASCII Value 26D $1A
# Report currently addressed motor #
#{constant} Address a motor #{constant}
#{constant}-> Report the specified motor's coordinate
system axis definition
#{constant}->
#{constant}->0 Clear axis definition for specified motor #{constant}->0
#{constant}-
>{axis
definition}
Assign an axis definition for the specified
motor
#{constant}->{axis
definition}
$ Reset motor $
$$$ Full card reset $$$
$$$*** Global card reset and re-initialization $$$***
% Report the addressed coordinate system's
feedrate override value
%
%{constant} Set the addressed coordinate system’s
feedrate override value
%{constant}
&{constant} Address a coordinate system &{constant}
& Report currently addressed coordinate
system
&

PMAC Quick Reference Guide
82 Troubleshooting
/ Halt program execution at end of currently
executing move
/
? Report motor status ?
?? Report the status words of the addressed
coordinate system
??
??? Report global status words ???
@ Report currently addressed card on serial
daisychain
@
@{card} Address a card on the serial daisychain @{card}
\ Do a program hold (permitting jogging
while in hold mode)
\
A Abort all programs and moves in the
currently addressed coordinate system
A
ABS Select absolute position mode for axes in
addressed coordinate system
ABS ABS({axis}[,{axis}...])
{axis}={constant} Re-define the specified axis position {axis}={constant}
B{constant} Point the addressed coordinate system to a
motion program
B{constant}
CLEAR Erase currently opened buffer CLEAR CLR
CLOSE Close the currently opened buffer CLOSE CLS
{constant} Assign value to variable P0 or to table
entry
{constant}
DATE Report PROM firmware revision date DATE DAT
DEFINE BLCOMP Define backlash compensation table DEFINE BLCOMP
{entries},{count
length}
DEF BLCOMP
{entries},{count length}
DEFINE COMP (one-
dimensional)
Define leadscrew compensation table DEFINE COMP
{entries},[#{source}
,[#{target},]]{count
length}
DEFINE COMP (two-
dimensional)
Define two-dimensional leadscrew
compensation table
DEFINE COMP
{entr1}.{entr2},
#{src1},[#{src2},[#{
trgt}]],{lgt1},{lgt2}
DEF COMP …
DEFINE GATHER Create a data gathering buffer DEFINE GATHER
[{constant}]
DEF GAT [{constant}]
DEFINE ROTARY Define a rotary motion program buffer DEFINE
ROTARY{constant}
DEF ROT{constant}
DEFINE TBUF Create a buffer for axis transformation
matrices
DEFINE TBUF
{constant}
DEF TBUF {constant}
DEFINE TCOMP Define torque compensation table DEFINE TCOMP
{entries},{count
length}
DEF TCOMP
{entries},{count length}
DEFINE UBUFFER Create a buffer for user variable use DEFINE UBUFFER
{constant}
DEF UBUF {constant}
DELETE BLCOMP Erase backlash compensation table DELETE BLCOMP DEL BLCOMP
DELETE COMP Erase leadscrew compensation table DELETE COMP DEL COMP
DELETE GATHER Erase the data gather buffer DELETE GATHER DEL GAT
DELETE PLCC Erase specified compiled PLC program DELETE PLCC
{constant}
DEL PLCC {constant}
DELETE ROTARY Delete rotary motion program buffer of
addressed coordinate system
DELETE ROTARY DEL ROT
DELETE TBUF Delete buffer for axis transformation
matrices
DELETE TBUF DEL TBUF

PMAC Quick Reference Guide
Appendix C – PMAC On-Line (Immediate) Commands 83
DELETE TCOMP Erase torque compensation table DELETE TCOMP DEL TCOMP
DELETE TRACE Formerly: Erase the motion program trace
buffer
DELETE TRACE DEL TRAC
DISABLE PLC
Disable specified PLC program(s)
DISABLE PLC
{constant}[,{constan
t}]
DISABLE PLC
{constant}..{constan
t}
DIS PLC
{constant}[,{constant}]
DIS PLC
{constant}..{constant}
DISABLE PLCC
Disable compiled PLCC program(s)
DISABLE PLCC
{constant}[,{constan
t}]
DISABLE PLCC
{constant}..{constan
t}
DIS PLCC
{constant}[,{constant}]
DIS PLCC
{constant}..{constant}
ENABLE PLC
Enable specified PLC program(s)
ENABLE PLC
{constant}[,{constan
t}]
ENABLE PLC
{constant}..{constan
t}
ENA PLC
{constant}[,{constant}]
ENA PLC
{constant}..{constant}
ENABLE PLCC
Enable specified PLCC program(s)
ENABLE PLCC
{constant}[,{constan
t}]
ENABLE PLCC
{constant}..{constan
t}
ENA PLCC
{constant}[,{constant}]
ENA PLCC
{constant}..{constant}
ENDGATHER Stop data gathering ENDGATHER ENDG
F Report motor following error F
FRAX
Specify the coordinate system's feedrate
axes
FRAX
FRAX({axis}[,{axis
}...])
GATHER Begin data gathering GATHER
[TRIGGER]
GAT [TRIG]
H Perform a feedhold H
HOME Start Homing Search Move HOME HM
HOMEZ Do a Zero-Move Homing HOMEZ HMZ
I{constant} Report the current I-variable value(s) I{constant}[..{const
ant}]
I{constant}={expr
ession}
Assign a value to an I-variable I{constant}[..{const
ant}]={expression}
I{constant}=* Assign factory default value to an I-
variable
I{constant}[..{const
ant}]=*
INC
Specify incremental move mode
INC
INC({axis}[,{axis}..
.])
J! Adjust motor commanded position to
nearest integer count
J!
J+ Jog positive J+
J- Jog negative J-
J/ Jog stop J/
J:{constant} Jog relative to commanded position J:{constant}
J:* Jog to specified variable distance from
present commanded position
J:*
J= Jog to pre-jog position J=

PMAC Quick Reference Guide
84 Troubleshooting
J={constant} Jog to specified position J={constant}
J=* Jog to specified variable position J=*
J=={constant} Jog to specified motor position and make
that position the pre-jog position
J=={constant}
J^{constant} Jog relative to actual position J^{constant}
J^* Jog to specified variable distance from
present actual position
J^*
{jog
command}^{cons
tant}
Jog until trigger
J=^{constant}
J={constant}^{constant}
J:{constant}^{constant}
J^{constant}^{constant}
J=*^{constant}
J:*^{constant}
J^*^{constant}
K Kill motor output K
LEARN Learn present commanded position LEARN[({axis}[,{axis}...]] LRN[({axis}[,{axis}...]]
LIST List the contents of the currently opened
buffer
LIST
LIST COMP List contents of addressed motor’s
compensation table
LIST COMP
LIST COMP DEF List definition of addressed motor’s
compensation table
LIST COMP DEF
LIST GATHER Report contents of the data gathering
buffer
LIST GATHER [{start}]
[,{length}]
LIS GAT [{start}]
[,{length}]
LIST LDS List linking addresses of ladder
functions
LIST LDS
LIST LINK List linking addresses of internal PMAC
routines
LIST LINK
LIST PC List program at program counter LIST PC[,[{constant}]]
LIST PE List program at program execution LIST PE[,[{constant}]]
LIST PLC List the contents of the specified PLC
program
LIST PLC {constant}
LIST PROGRAM List the contents of the specified motion
program
LIST PROGRAM
{constant} [{start}]
[,{length}]
LIST PROG{constant}
[{start}] [,{length}]
M{constant} Report the current M-Variable value(s) M{constant}[..{constant}]
M{constant}={e
xpression}
Assign value to M-Variable(s) M{constant}[..{constant}]=
{expression}
M{constant}-> Report current M-Variable definition(s) M{constant}[..{constant}]-
>
M{constant}->* Self-referenced M-Variable definition M{constant}[..{constant}]-
>*
M{constant}-
>D:{address}
Long fixed-point M-Variable definition M{constant}[..{constant}]-
>D[:]{address}
M{constant}-
>DP:{address}
Dual-ported RAM fixed-point M-
Variable definition
M{constant}[..{constant}]-
>DP[:]{address}
M{constant}-
>F:{address}
Dual-Ported RAM Floating-Point M-
Variable definition
M{constant}[..{constant}]-
>F[:]{address}
M{constant}-
>L:{address}
Long word floating-point M-Variable
definition
M{constant}[..{constant}]-
>L[:]{address}
M{constant}-
>TWB:{address}
Binary thumbwheel-multiplexer
definition
M{constant}[..{constant}]-
>TWB[:]{muxaddr},{offse
t},{size},{format}

PMAC Quick Reference Guide
Appendix C – PMAC On-Line (Immediate) Commands 85
M{constant}-
>TWD:{address}
BCD thumbwheel-multiplexer M-
Variable definition
M{constant}[..{constant}]-
>TWD[:]{muxaddr},{offs
et},{size}[.{dp}],{format}
M{constant}-
>TWR:{addr},{off
.}
Resolver thumbwheel-multiplexer M-
Variable definition
M{constant}[..{constant}]-
>TWR[:]{muxaddr},
{offset}
M{constant}-
>TWS:{address}
Serial thumbwheel-multiplexer M-
Variable definition
M{constant}[..{constant}]-
>TWS[:]{muxaddr}
M{constant}-
>X/Y:{address}
Short word M-Variable definition
M{constant}[..{constant}]-
>
X[:]{address},{offset}[,{w
idth}[,{format}]]
M{constant}[..{constant}]-
>
Y[:]{address},{offset}[,{w
idth}[,{format}]]
MACROAUX Report or write MACRO auxiliary
parameter value
MACROAUX
{NodeNum}{ParamNum}
[={constant}]
MX{NodeNum}
{ParamNum}[={constant}]
MACROAUXREAD Read MACRO auxiliary parameter
value
MACROAUXREAD{Nod
eNum}{ParamNum}
{Variable}
MXR{NodeNum}
{ParamNum}{Variable}
MACROAUXWRITE Write MACRO auxiliary parameter
value
MACROAUXWRITE
{NodeNum}{ParamNum}
{Variable}
MXW{NodeNum}
{ParamNum}{Variable}
MACROSLV{command
} {node#}
Send command to Type 1 MACRO
slave
MACROSLAVE
{command}{node #}
MS{command}{node #}
MACROSLV{node#},
{slave variable}
Report Type 1 MACRO auxiliary
parameter value
MACROSLAVE
{node #},{slave variable}
MS{node #},{slave
variable}
MACROSLV{node#},
{slave
var}={const}
Set Type 1 MACRO auxiliary
parameter value
MACROSLAVE
{node #},{slave
variable}={constant}
MS{node #},{slave
variable}={constant}
MACROSLVREAD Read (copy) Type 1 MACRO
auxiliary parameter value
MACROSLVREAD
{node #},{slave
variable},{PMAC
variable}
MSR{node #},{slave
variable},{PMAC variable}
MACROSLVWRITE Write (copy) Type 1 MACRO
auxiliary parameter value
MACROSLVWRITE
{node #},{slave
variable},{PMAC
variable}
MSW{node #},{slave
variable},{PMAC variable}
MFLUSH Clear pending synchronous M-
Variable assignments
MFLUSH
O{constant} Open loop output O{constant}
OPEN PLC Open a PLC program buffer for entry OPEN PLC {constant}
OPEN PROGRAM Open a fixed motion program buffer
for entry
OPEN PROGRAM
{constant}
OPEN PROG {constant}
OPEN ROTARY Open all existing rotary motion
program buffers for entry
OPEN ROTARY OPEN ROT
P Report motor position P
P{constant} Report the current P-Variable value(s) P{constant}[..{constant}]
P{constant}={exp
ression}
Assign a value to a P-Variable P{constant}[..{constant}]=
{expression}
PAUSE PLC Pause specified PLC program(s) PAUSE PLC
{constant}[,{constant}...]
PAU PLC
{constant}[,{constant}...]

PMAC Quick Reference Guide
86 Troubleshooting
PASSWORD={string
}
Enter/set program password PASSWORD={string}
PC Report program counter PC
PE Report program execution pointer PE
PMATCH Re-match axis positions to motor
positions
PMATCH
PR Report rotary program remaining PR
Q Quit program at end of move Q
Q{constant} Report Q-Variable value Q{constant}[..{constant}]
Q{constant}={exp
ression}
Q-Variable value assignment Q{constant}[..{constant}]
={expression}
R Run motion program R
R[H]{address} Report the contents of a specified
memory addresses
R[H]{address}
[,{constant}]
RESUME PLC Resume execution of specified PLC
programs
RESUME PLC
{constant}[,{constant}...]
RES PLC
{constant}[,{constant}...]
S Execute one move step of motion
program
S
SAVE Copy setup parameters to non-volatile
memory
SAVE
SIZE Report the amount of unused buffer
memory in PMAC
SIZE
TYPE Report type of PMAC TYPE
UNDEFINE Erase coordinate system definition UNDEFINE UNDEF
UNDEFINE ALL Erase coordinate definitions in all
coordinate systems
UNDEFINE ALL UNDEF ALL
V Report motor velocity V
VERSION Report PROM firmware version
number
VERSION VER
W{address} Write value(s) to a specified addresses W{address},{value}
[,{value}...]
Z Make commanded axis positions zero Z

PMAC Quick Reference Guide
Appendix D – PMAC Program Command Specifications 87
APPENDIX D – PMAC PROGRAM COMMAND
SPECIFICATIONS
Function Syntax Syntax Type
Position-Only Move Specification {axis}{data}[{axis}{data}...] PROG / ROT
Position and Velocity Move Specification {axis}{data}:{data}
[{axis}{data}:{data}...]
PROG / ROT
Move Until Trigger {axis}{data}^{data}[{axis}{
data}^{data}...]
Motion
Program
Circular Arc Move Specification {axis}{data} [{axis}{data}...]
{vector}{data}
PROG / ROT
A-Axis Move A{data} PROG / ROT
Absolute Move Mode ABS [({axis}[,{axis}...])] PROG / ROT
Motor/Coordinate System Modal
Addressing
ADDRESS
[#{constant}][&{constant}]
ADR [#{constant}]
[&{constant}]
PLC 1 to 31
only
Absolute displacement of X, Y, and Z
axes
ADIS{constant} PROG / ROT
Conditional AND AND ({condition}) PLC program
only
Absolute rotation/scaling of X, Y, and Z
axes
AROT{constant} PROG / ROT
B-Axis Move B{data} PROG / ROT
Mark Start of Stepping Block BLOCKSTART BSTART PROG / ROT
Mark End of Stepping Block BLOCKSTOP BSTOP PROG / ROT
C-Axis Move C{data} PROG / ROT
Jump to Subprogram With Return CALL{data}
[{letter}{data}...]
PROG / ROT
Turn Off Cutter Radius Compensation CC0 PROG / ROT
Turn On Cutter Radius Compensation Left CC1 PROG / ROT
Turn On Cutter Radius Compensation
Right
CC2 PROG / ROT
Set Cutter Compensation Radius CCR{data} PROG / ROT
Set Blended Clockwise Circular Move
Mode
CIRCLE1 CIR1 PROG / ROT
Set Blended Counterclockwise Circular
Move Mode
CIRCLE2 CIR2 PROG / ROT
Program Command Issuance COMMAND "{command}" CMD "{command}" PROG / ROT /
PLC
Program Control-Character Command
Issuance
COMMAND^{letter} CMD^{letter} PROG / ROT /
PLC
Tool Data (D-Code) D{data} PROG / ROT
Delay for Specified Time DELAY{data} DLY{data} PROG / ROT
Disable PLC Program(s)
DISABLE PLC
{constant}[,{constant}]
DISABLE PLC
{constant}..{constant}
DIS PLC
{constant}[,{constant}
]
DIS PLC
{constant}..{constant}
PROG / ROT /
PLC

PMAC Quick Reference Guide
88 Appendix D – PMAC Program Command Specifications
Disable Compiled PLC Program(s)
DISABLE PLCC
{constant}[,{constant}]
DISABLE PLCC
{constant}..{constant}
DIS PLCC
{constant}[,{constant}
]
DIS PLCC
{constant}..{constant}
PROG / ROT /
PLC
EXCEPT
PLC0, PLCC0
Display Text to Display Port DISPLAY [{constant}]
"{message}"
DISP [{constant}]
"{message}"
PROG / ROT /
PLC
Formatted Display of Variable Value DISPLAY {constant},
{constant}.{constant},
{variable}
DISP {constant},
{constant}.{constant},
{variable}
PROG / ROT /
PLC
Dwell for Specified Time DWELL{data} DWE{data} PROG / ROT
Start False Condition Branch ELSE Motion or PLC
Start False Condition Branch ELSE {action} Motion
Program
Enable PLC Buffer(s)
ENABLE PLC
{constant}[,{constant}]
ENABLE PLC
{constant}..{constant}
ENA PLC
{constant}[,{constant}
]
ENA PLC
{constant}..{constant}
PROG / ROT /
PLC
Enable Compiled PLC Program(s)
ENABLE PLCC
{constant}[,{constant}]
ENABLE PLCC
{constant}..{constant}
ENA PLCC
{constant}[,{constant}
]
ENA PLCC
{constant}..{constant}
PROG / ROT /
PLC
Mark End of Conditional Block ENDIF ENDI Motion or PLC
Mark End of Conditional Loop ENDWHILE ENDW Motion or PLC
Set Move Feedrate (Velocity) F{data} PROG / ROT
Specify Feedrate Axes FRAX [({axis}[,{axis}...])] PROG / ROT
Preparatory Code (G-Code) G{data} PROG / ROT
Unconditional Jump With Return GOSUB{data} Motion
Program
Unconditional Jump Without Return GOTO{data} Motion
Program
Programmed Homing
HOME {constant}
[,{constant}...]
HOME
{constant}..{constant}
[,{constant}..{constant}...]
HM {constant}
[,{constant}...]
HM
{constant}..{constant}
[,{constant}..{constant
}...]
PROG / ROT
Programmed Zero-Move Homing
HOMEZ {constant}
[,{constant}...]
HOMEZ
{constant}..{constant}
[,{constant}..{constant}...]
HMZ {constant}
[,{constant}...]
HMZ
{constant}..{constant}
[,{constant}..{constant
}...]
PROG / ROT
I-Vector Specification for Circular Moves
or Normal Vectors
I{data} PROG / ROT
Set I-Variable Value I{constant}={expression} PROG / ROT /
PLC
Incremental displacement of X, Y, and Z
axes
IDIS{constant} PROG / ROT
Conditional branch IF ({condition}) Motion or PLC
Conditional branch IF ({condition}) {action}
[{action}...]
PROG / ROT

PMAC Quick Reference Guide
Appendix D – PMAC Program Command Specifications 89
Incremental Move Mode INC [({axis}[,{axis}...])] PROG / ROT
Incremental rotation/scaling of X, Y, and
Z axes
IROT{constant} PROG / ROT
J-Vector Specification for Circular Moves J{data} PROG / ROT
K-Vector Specification for Circular
Moves
K{data} PROG / ROT
Blended Linear Interpolation Move Mode LINEAR LIN PROG / ROT
Set M-Variable Value M{constant}={expression} PROG / ROT
Synchronous M-Variable Value
Assignment
M{constant}=={expression} Motion
Program
M-Variable 'And-Equals' Assignment M{constant}&={expression} PROG / ROT
M Variable 'Or-Equals' Assignment M{constant}|={expression} PROG / ROT
M-Variable 'XOR-Equals' Assignment M{data}^={expression} PROG / ROT
Machine Code (M-Code) M{data} PROG / ROT
Read MACRO auxiliary parameter value MACROAUXREAD{NodeN
um}{ParamNum}{Variable}
MXR{NodeNum}{Par
amNum}{Variable}
background
PLC only
Write MACRO auxiliary parameter value MACROAUXWRITE{Node
Num}{ParamNum}{Variable
}
MXW{NodeNum}{Pa
ramNum}{Variable}
background
PLC only
Read (copy) Type 1 MACRO auxiliary
parameter value
MACROSLVREAD{node
#},{slave variable},{PMAC
variable}
MSR{node #},{slave
variable},{PMAC
variable}
PLC 1 to 31
only
Write (copy) Type 1 MACRO auxiliary
parameter value
MACROSLVWRITE{node
#},{slave variable},{PMAC
variable}
MSW{node #},{slave
variable},{PMAC
variable}
PLC 1 to 31
only
Program Line Label N{constant} PROG / ROT
Define Normal Vector to Plane of Circular
Interpolation and Cutter Radius
Compensation
NORMAL {vector}{data}
[{vector}{data}...]
NRM {vector}{data}
[{vector}{data}...]
PROG / ROT
Alternate Line Label O{constant} PROG / ROT
Conditional OR OR ({condition}) PLC program
only
Set P-Variable Value P{constant}={expression} PROG / ROT
Pause execution of PLC program(s)
PAUSE PLC
{constant}[,{constant}...]
PAUSE PLC
{constant}[..{constant}]
PAU PLC {constant}
[,{constant}...]
PAU PLC {constant}
[..{constant}]
PROG / ROT /
PLC
Specify automatic subroutine call function
PRELUDE1{command}
PRELUDE0
Motion
Program
Redefine current axis positions (Position
SET)
PSET{axis}{data}
[{axis}{data}...]
Motion
Program
Set Position-Velocity-Time mode PVT{data} PROG / ROT
Set Q-Variable Value Q{constant}={expression} PROG / ROT /
PLC
Set Circle Radius R{data} PROG / ROT
Set Rapid Traverse Mode RAPID RPD PROG / ROT
Read Arguments for Subroutine READ({letter},[{letter}...]) Motion
Program
Resume execution of PLC programs(s)
RESUME PLC
{constant}[,{constant}...]
RESUME
PLC{constant}[..{constant}]
RES PLC {constant}
[,{constant}...]
RES PLC {constant}
[..{constant}]
PROG / ROT /
PLC

PMAC Quick Reference Guide
90 Appendix D – PMAC Program Command Specifications
Return From Subroutine Jump/End Main
Program
RETURN RET Motion
Program
Spindle data command S{data} PROG / ROT
Cause PMAC to Send Message
SEND"{message}"
SENDS"{message}"
SENDP"{message}"
PROG / ROT /
PLC
Cause PMAC to Send Control Character
SEND^{letter}
SENDS^{letter}
SENDP^{letter}
PROG / ROT /
PLC
Put program in uniform cubic spline
motion mode
SPLINE1 PROG / ROT
Put program in non-uniform cubic spline
motion mode
SPLINE2 PROG / ROT
Stop program execution STOP Motion
Program
Tool Select Code (T-Code) T{data} PROG / ROT
Set Acceleration Time TA{data} PROG / ROT
Initialize selected transformation matrix TINIT PROG / ROT
Set Move Time TM{data} PROG / ROT
Set S-Curve Acceleration Time TS{data} PROG / ROT
Select active transformation matrix for X,
Y, and Z axes
TSELECT{constant} PROG / ROT
U-Axis Move U{data} PROG / ROT
V-Axis Move V{data} PROG / ROT
W-Axis Move W{data} PROG / ROT
Suspend program execution WAIT PROG / ROT
Conditional looping WHILE ({condition}) Motion or PLC
Conditional looping WHILE ({condition})
{action}
PROG / ROT
X-Axis Move X{data} PROG / ROT
Y-Axis Move Y{data} PROG / ROT
Z-Axis Move Z{data} PROG / ROT

PMAC Quick Reference Guide
Appendix E – Motor Suggested M-Variable Definitions 91
APPENDIX E – MOTOR SUGGESTED M-VARIABLE DEFINITIONS
Registers Associated
with Encoder/DAC
Motor #1 Motor #2 Motor #3 Motor #4 Motor #5 Motor #6 Motor #7 Motor #8
ENC 24-bit counter
position
M101-
>X:$C001,0,24,S
M201-
>X:$C005,0,24,S
M301-
>X:$C009,0,24,S
M401-
>X:$C00D,0,24,S
M501-
>X:$C011,0,24,S
M601-
>X:$C015,0,24,S
M701-
>X:$C019,0,24,S
M801-
>X:$C01D,0,24,S
DAC 16-bit analog
output
M102-
>Y:$C003,8,16,S
M202-
>Y:$C002,8,16,S
M302-
>Y:$C00B,8,16,S
M402-
>Y:$C00A,8,16,S
M502-
>Y:$C013,8,16,S
M602-
>Y:$C012,8,16,S
M702-
>Y:$C01B,8,16,S
M802-
>Y:$C01A,8,16,S
ENC capture/compare
position register
M103-
>X:$C003,0,24,S
M203-
>X:$C007,0,24,S
M303-
>X:$C00B,0,24,S
M403-
>X:$C00F,0,24,S
M503-
>X:$C013,0,24,S
M603-
>X:$C017,0,24,S
M703-
>X:$C01B,0,24,S
M803-
>X:$C01F,0,24,S
ENC interpolated
position (1/32 ct)
M104-
>X:$0720,0,24,S
M204-
>X:$0721,0,24,S
M304-
>X:$0722,0,24,S
M404-
>X:$0723,0,24,S
M504-
>X:$0724,0,24,S
M604-
>X:$0725,0,24,S
M704-
>X:$0726,0,24,S
M804-
>X:$0727,0,24,S
ADC 16-bit analog input M105-
>Y:$C006,8,16,S
M205-
>Y:$C007,8,16,S
M305-
>Y:$C00E,8,16,S
M405-
>Y:$C00F,8,16,S
M505-
>Y:$C016,8,16,S
M605-
>Y:$C017,8,16,S
M705-
>Y:$C01E,8,16,S
M805-
>Y:$C01F,8,16,S
EQU compare flag latch
control
M111-
>X:$C000,11,1
M211-
>X:$C004,11,1
M311-
>X:$C008,11,1
M411-
>X:$C00C,11,1
M511-
>X:$C010,11,1
M611-
>X:$C014,11,1
M711-
>X:$C018,11,1
M811-
>X:$C01C,11,1
EQU compare output
enable
M112-
>X:$C000,12,1
M212-
>X:$C004,12,1
M312-
>X:$C008,12,1
M412-
>X:$C00C,12,1
M512-
>X:$C010,12,1
M612-
>X:$C014,12,1
M712-
>X:$C018,12,1
M812-
>X:$C01C,12,1
EQU compare invert
enable
M113-
>X:$C000,13,1
M213-
>X:$C004,13,1
M313-
>X:$C008,13,1
M413-
>X:$C00C,13,1
M513-
>X:$C010,13,1
M613-
>X:$C014,13,1
M713-
>X:$C018,13,1
M813-
>X:$C01C,13,1
AENA/DIR Output M114-
>X:$C000,14,1
M214-
>X:$C004,14,1
M314-
>X:$C008,14,1
M414-
>X:$C00C,14,1
M514-
>X:$C010,14,1
M614-
>X:$C014,14,1
M714-
>X:$C018,14,1
M814-
>X:$C01C,14,1
EQU compare flag M116-
>X:$C000,16,1
M216-
>X:$C004,16,1
M316-
>X:$C008,16,1
M416-
>X:$C00C,16,1
M516-
>X:$C010,16,1
M616-
>X:$C014,16,1
M716-
>X:$C018,16,1
M816-
>X:$C01C,16,1
ENC position-captured
flag
M117-
>X:$C000,17,1
M217-
>X:$C004,17,1
M317-
>X:$C008,17,1
M417-
>X:$C00C,17,1
M517-
>X:$C010,17,1
M617-
>X:$C014,17,1
M717-
>X:$C018,17,1
M817-
>X:$C01C,17,1
ENC Count-error flag M118-
>X:$C000,18,1
M218-
>X:$C004,18,1
M318-
>X:$C008,18,1
M418-
>X:$C00C,18,1
M518-
>X:$C010,18,1
M618-
>X:$C014,18,1
M718-
>X:$C018,18,1
M818-
>X:$C01C,18,1
ENC 3rd channel
input status
M119-
>X:$C000,19,1
M219-
>X:$C004,19,1
M319-
>X:$C008,19,1
M419-
>X:$C00C,19,1
M519-
>X:$C010,19,1
M619-
>X:$C014,19,1
M719-
>X:$C018,19,1
M819-
>X:$C01C,19,1
HMFL input status M120-
>X:$C000,20,1
M220-
>X:$C004,20,1
M320-
>X:$C008,20,1
M420-
>X:$C00C,20,1
M520-
>X:$C010,20,1
M620-
>X:$C014,20,1
M720-
>X:$C018,20,1
M820-
>X:$C01C,20,1
-LIM input status M121-
>X:$C000,21,1
M221-
>X:$C004,21,1
M321-
>X:$C008,21,1
M421-
>X:$C00C,21,1
M521-
>X:$C010,21,1
M621-
>X:$C014,21,1
M721-
>X:$C018,21,1
M821-
>X:$C01C,21,1
+LIM input status M122-
>X:$C000,22,1
M222-
>X:$C004,22,1
M322-
>X:$C008,22,1
M422-
>X:$C00C,22,1
M522-
>X:$C010,22,1
M622-
>X:$C014,22,1
M722-
>X:$C018,22,1
M822-
>X:$C01C,22,1
FAULT input status M123-
>X:$C000,23,1
M223-
>X:$C004,23,1
M323-
>X:$C008,23,1
M423-
>X:$C00C,23,1
M523-
>X:$C010,23,1
M623-
>X:$C014,23,1
M723-
>X:$C018,23,1
M823-
>X:$C01C,23,1

PMAC Quick Reference Guide
92 Appendix E – Motor Suggested M-Variable Definitions
Motor Status Bits Motor #1 Motor #2 Motor #3 Motor #4 Motor #5 Motor #6 Motor #7 Motor #8
Stopped-on-position-
limit bit
M130-
>Y:$0814,11,1
M230-
>Y:$08D4,11,1
M330-
>Y:$0994,11,1
M430-
>Y:$0A54,11,1
M530-
>Y:$0B14,11,1
M630-
>Y:$0BD4,11,1
M730-
>Y:$0C94,11,1
M830-
>Y:$0D54,11,1
Positive-end-limit-set
bit
M131-
>X:$003D,21,1
M231-
>X:$0079,21,1
M331-
>X:$00B5,21,1
M431-
>X:$00F1,21,1
M531-
>X:$012D,21,1
M631-
>X:$0169,21,1
M731-
>X:$01A5,21,1
M831-
>X:$01E1,21,1
Negative-end-limit-set
bit
M132-
>X:$003D,22,1
M232-
>X:$0079,22,1
M332-
>X:$00B5,22,1
M432-
>X:$00F1,22,1
M532-
>X:$012D,22,1
M632-
>X:$0169,22,1
M732-
>X:$01A5,22,1
M832-
>X:$01E1,22,1
Desired-velocity-zero
bit
M133-
>X:$003D,13,1
M233-
>X:$0079,13,1
M333-
>X:$00B5,13,1
M433-
>X:$00F1,13,1
M533-
>X:$012D,13,1
M633-
>X:$0169,13,1
M733-
>X:$01A5,13,1
M833-
>X:$01E1,13,1
Dwell-in-progress bit M135-
>X:$003D,15,1
M235-
>X:$0079,15,1
M335-
>X:$00B5,15,1
M435-
>X:$00F1,15,1
M535-
>X:$012D,15,1
M635-
>X:$0169,15,1
M735-
>X:$01A5,15,1
M835-
>X:$01E1,15,1
Running-program bit M137-
>X:$003D,17,1
M237-
>X:$0079,17,1
M337-
>X:$00B5,17,1
M437-
>X:$00F1,17,1
M537-
>X:$012D,17,1
M637-
>X:$0169,17,1
M737-
>X:$01A5,17,1
M837-
>X:$01E1,17,1
Open-loop-mode bit M138-
>X:$003D,18,1
M238-
>X:$0079,18,1
M338-
>X:$00B5,18,1
M438-
>X:$00F1,18,1
M538-
>X:$012D,18,1
M638-
>X:$0169,18,1
M738-
>X:$01A5,18,1
M838-
>X:$01E1,18,1
Amplifier-enabled
status bit
M139-
>Y:$0814,14,1
M239-
>Y:$08D4,14,1
M339-
>Y:$0994,14,1
M439-
>Y:$0A54,14,1
M539-
>Y:$0B14,14,1
M639-
>Y:$0BD4,14,1
M739-
>Y:$0C94,14,1
M839-
>Y:$0D54,14,1
In-position bit M140-
>Y:$0814,0,1
M240-
>Y:$08D4,0,1
M340-
>Y:$0994,0,1
M440-
>Y:$0A54,0,1
M540-
>Y:$0B14,0,1
M640-
>Y:$0BD4,0,1
M740-
>Y:$0C94,0,1
M840-
>Y:$0D54,0,1
Warning-following
error bit
M141-
>Y:$0814,1,1
M241-
>Y:$08D4,1,1
M341-
>Y:$0994,1,1
M441-
>Y:$0A54,1,1
M541-
>Y:$0B14,1,1
M641-
>Y:$0BD4,1,1
M741-
>Y:$0C94,1,1
M841-
>Y:$0D54,1,1
Fatal-following-error bit M142-
>Y:$0814,2,1
M242-
>Y:$08D4,2,1
M342-
>Y:$0994,2,1
M442-
>Y:$0A54,2,1
M542-
>Y:$0B14,2,1
M642-
>Y:$0BD4,2,1
M742-
>Y:$0C94,2,1
M842-
>Y:$0D54,2,1
Amplifier-fault-error bit M143-
>Y:$0814,3,1
M243-
>Y:$08D4,3,1
M343-
>Y:$0994,3,1
M443-
>Y:$0A54,3,1
M543-
>Y:$0B14,3,1
M643-
>Y:$0BD4,3,1
M743-
>Y:$0C94,3,1
M843-
>Y:$0D54,3,1
Home-complete bit M145-
>Y:$0814,10,1
M245-
>Y:$08D4,10,1
M345-
>Y:$0994,10,1
M445-
>Y:$0A54,10,1
M545-
>Y:$0B14,10,1
M645-
>Y:$0BD4,10,1
M745-
>Y:$0C94,10,1
M845-
>Y:$0D54,10,1

PMAC Quick Reference Guide
Appendix E – Motor Suggested M-Variable Definitions 93
Motor Move
Registers
Motor #1 Motor #2 Motor #3 Motor #4 Motor #5 Motor #6 Motor #7 Motor #8
Commanded position
(1/[Ix08*32] cts
M161->D:$0028 M261->D:$0064 M361->D:$00A0 M461->D:$00DC M561->D:$0118 M661->D:$0154 M761->D:$0190 M861->D:$01CC
Actual position
(1/[Ix08*32] cts)
M162->D:$002B M262->D:$0067 M362->D:$00A3 M462->D:$00DF M562->D:$011B M662->D:$0157 M762->D:$0193 M862->D:$01CF
Target (end) position
(1/[Ix08*32]
M163->D:$080B M263->D:$08CB M363->D:$098B M463->D:$0A4B M563->D:$0B0B M663->D:$0BCB M763->D:$0C8B M863->D:$0D4B
Position bias
(1/[Ix08*32] cts)
M164->D:$0813 M264->D:$08D3 M364->D:$0993 M464->D:$0A53 M564->D:$0B13 M664->D:$0BD3 M764->D:$0C93 M864->D:$0D53
X-axis target position
(engineering units)
M165->L:$081F M265->L:$0820 M365->L:$0821 M465->L:$0819 M565->L:$081A M665->L:$081B M765->L:$081C M865->L:$081D
Actual velocity
(1/[Ix09*32] cts/cyc)
M166-
>X:$0033,0,24,S
M266-
>X:$006F,0,24,S
M366-
>X:$00AB,0,24,S
M466-
>X:$00E7,0,24,S
M566-
>X:$0123,0,24,S
M666-
>X:$015F,0,24,S
M766-
>X:$019B,0,24,S
M866-
>X:$01D7,0,24,S
Present master
(handwheel) pos
(1/[Ix07*32] cts)
M167->D:$002D M267->D:$0069 M367->D:$00A5 M467->D:$00E1 M567->D:$011D M667->D:$0159 M767->D:$0195 M867->D:$01D1
Filter Output (DAC
bits)
M168-
>X:$0045,8,16,S
M268-
>X:$0081,8,16,S
M368-
>X:$00BD,8,16,S
M468-
>X:$00F9,8,16,S
M568-
>X:$0135,8,16,S
M668-
>X:$0171,8,16,S
M768-
>X:$01AD,8,16,S
M868-
>X:$01E9,8,16,S
Compensation
correction
M169->D:$0046 M269->D:$0082 M369->D:$00BE M469->D:$00FA M569->D:$0136 M669->D:$0172 M769->D:$01AE M869->D:$01EA
Present phase pos.
includes fraction in Y-
register
M170->D:$0041 M270->D:$007D M370->D:$00B9 M470->D:$00F5 M570->D:$0131 M670->D:$016D M770->D:$01A9 M870->D:$01E5
Present phase position
(counts*Ix70)
M171-
>X:$0041,0,24,S
M271-
>X:$007D,0,24,S
M371-
>X:$00B9,0,24,S
M471-
>X:$00F5,0,24,S
M571-
>X:$0131,0,24,S
M671-
>X:$016D,0,24,S
M771-
>X:$01A9,0,24,S
M871-
>X:$01E5,0,24,S
Variable jog
position/distance (counts)
M172->L:$082B M272->L:$08EB M372->L:$09AB M472->L:$0A6B M572->L:$0B2B M672->L:$0BEB M772->L:$0CAB M872->L:$0D6B
Encoder home capture
offset (counts)
M173-
>Y:$0815,0,24,S
M273-
>Y:$08D5,0,24,S
M373-
>Y:$0995,0,24,S
M473-
>Y:$0A55,0,24,S
M573-
>Y:$0B15,0,24,S
M673-
>Y:$0BD5,0,24,S
M773-
>Y:$0C95,0,24,S
M873-
>Y:$0D55,0,24,S
filtered actual vel.
(1/[Ix09*32] cts/servo
cycle)
M174-
>Y:$082A,0,24,S
M274-
>Y:$08EA,0,24,S
M374-
>Y:$09AA,0,24,S
M474-
>Y:$0A6A,0,24,S
M574-
>Y:$0B2A,0,24,S
M674-
>Y:$0BEA,0,24,
S
M774-
>Y:$0CAA,0,24,
S
M874-
>Y:$0D6A,0,24,S
Motor #1 following
error (1/[Ix08*32] cts)
M175->D:$0840 M275->D:$0900 M375->D:$09C0 M475->D:$0A80 M575->D:$0B40 M675->D:$0C00 M775->D:$0CC0 M875->D:$0D80

PMAC Quick Reference Guide
94 Appendix E – Motor Suggested M-Variable Definitions
Coordinate System
Status Bits
Coordinate
System 1
Coordinate
System 2
Coordinate
System 3
Coordinate
System 4
Coordinate
System 5
Coordinate
System 6
Coordinate
System 7
Coordinate
System 8
Program-running bit M180-
>X:$0818,0,1
M280-
>X:$08D8,0,1
M380-
>X:$0998,0,1
M480-
>X:$0A58,0,1
M580-
>X:$0B18,0,1
M680-
>X:$0BD8,0,1
M780-
>X:$0C98,0,1
M880-
>X:$0D58,0,1
Circle-radius-error bit M181-
>Y:$0817,21,1
M281-
>Y:$08D7,21,1
M381-
>Y:$0997,21,1
M481-
>Y:$0A57,21,1
M581-
>Y:$0B17,21,1
M681-
>Y:$0BD7,21,1
M781-
>Y:$0C97,21,1
M881-
>Y:$0D57,21,1
Run-time-error bit M182-
>Y:$0817,22,1
M282-
>Y:$08D7,22,1
M382-
>Y:$0997,22,1
M482-
>Y:$0A57,22,1
M582-
>Y:$0B17,22,1
M682-
>Y:$0BD7,22,1
M782-
>Y:$0C97,22,1
M882-
>Y:$0D57,22,1
Continuous motion
request
M184-
>X:$0818,4,1
M284-
>X:$08D8,4,1
M384-
>X:$0998,4,1
M484-
>X:$0A58,4,1
M584-
>X:$0B18,4,1
M684-
>X:$0BD8,4,1
M784-
>X:$0C98,4,1
M884-
>X:$0D58,4,1
In-position bit (AND of
motors)
M187-
>Y:$0817,17,1
M287-
>Y:$08D7,17,1
M387-
>Y:$0997,17,1
M487-
>Y:$0A57,17,1
M587-
>Y:$0B17,17,1
M687-
>Y:$0BD7,17,1
M787-
>Y:$0C97,17,1
M887-
>Y:$0D57,17,1
Warning-following-
error bit (OR)
M188-
>Y:$0817,18,1
M288-
>Y:$08D7,18,1
M388-
>Y:$0997,18,1
M488-
>Y:$0A57,18,1
M588-
>Y:$0B17,18,1
M688-
>Y:$0BD7,18,1
M788-
>Y:$0C97,18,1
M888-
>Y:$0D57,18,1
Fatal-following-error bit
(OR)
M189-
>Y:$0817,19,1
M289-
>Y:$08D7,19,1
M389-
>Y:$0997,19,1
M489-
>Y:$0A57,19,1
M589-
>Y:$0B17,19,1
M689-
>Y:$0BD7,19,1
M789-
>Y:$0C97,19,1
M889-
>Y:$0D57,19,1
Amp-fault-error bit (OR
of motors)
M190-
>Y:$0817,20,1
M290-
>Y:$08D7,20,1
M390-
>Y:$0997,20,1
M490-
>Y:$0A57,20,1
M590-
>Y:$0B17,20,1
M690-
>Y:$0BD7,20,1
M790-
>Y:$0C97,20,1
M890-
>Y:$0D57,20,1
Motor Axis
Definition Registers
Motor #1 Motor #2 Motor #3 Motor #4 Motor #5 Motor #6 Motor #7 Motor #8
X/U/A/B/C-Axis scale
factor (cts/unit)
M191->L:$0822 M291->L:$08E2 M391->L:$09A2 M491->L:$0A62 M591->L:$0B22 M691->L:$0BE2 M791->L:$0CA2 M891->L:$0D62
Y/V-Axis scale factor
(cts/unit)
M192->L:$0823 M292->L:$08E3 M392->L:$09A3 M492->L:$0A63 M592->L:$0B23 M692->L:$0BE3 M792->L:$0CA3 M892->L:$0D63
Z/W-Axis scale factor
(cts/unit)
M193->L:$0824 M293->L:$08E4 M393->L:$09A4 M493->L:$0A64 M593->L:$0B24 M693->L:$0BE4 M793->L:$0CA4 M893->L:$0D64
Axis offset (cts) M194->L:$0825 M294->L:$08E5 M394->L:$09A5 M494->L:$0A65 M594->L:$0B25 M694->L:$0BE5 M794->L:$0CA5 M894->L:$0D65
Coordinate System
Variables
Coordinate
System 1
Coordinate
System 2
Coordinate
System 3
Coordinate
System 4
Coordinate
System 5
Coordinate
System 6
Coordinate
System 7
Coordinate
System 8
Host commanded time
base (I10 units)
M197-
>X:$0806,0,24,S
M297-
>X:$08C6,0,24,S
M397-
>X:$0986,0,24,S
M497-
>X:$0A46,0,24,S
M597-
>X:$0B06,0,24,S
M697-
>X:$0BC6,0,24,S
M797-
>X:$0C86,0,24,S
M897-
>X:$0D46,0,24,S
Present time base (I10
units)
M198-
>X:$0808,0,24,S
M298-
>X:$08C8,0,24,S
M398-
>X:$0988,0,24,S
M498-
>X:$0A48,0,24,S
M598-
>X:$0B08,0,24,S
M698-
>X:$0BC8,0,24,S
M798-
>X:$0C88,0,24,S
M898-
>X:$0D48,0,24,S

PMAC Quick Reference Guide
Appendix F – I/O Suggested M-Variable Definitions 95
APPENDIX F – I/O SUGGESTED M-VARIABLE DEFINITIONS
I/O M-Variables Definition
MI/O0 M900->Y:$FFD0,0,1
MI/O1 M901->Y:$FFD0,1,1
MI/O2 M902->Y:$FFD0,2,1
MI/O3 M903->Y:$FFD0,3,1
MI/O4 M904->Y:$FFD0,4,1
MI/O5 M905->Y:$FFD0,5,1
MI/O6 M906->Y:$FFD0,6,1
MI/O7 M907->Y:$FFD0,7,1
MI/O8 M908->Y:$FFD0,8,1
MI/O9 M909->Y:$FFD0,9,1
MI/O10 M910->Y:$FFD0,10,1
MI/O11 M911->Y:$FFD0,11,1
MI/O12 M912->Y:$FFD0,12,1
MI/O13 M913->Y:$FFD0,13,1
MI/O14 M914->Y:$FFD0,14,1
MI/O15 M915->Y:$FFD0,15,1
MI/O16 M916->Y:$FFD0,16,1
MI/O17 M917->Y:$FFD0,17,1
MI/O18 M918->Y:$FFD0,18,1
MI/O19 M919->Y:$FFD0,19,1
MI/O20 M920->Y:$FFD0,20,1
MI/O21 M921->Y:$FFD0,21,1
MI/O22 M922->Y:$FFD0,22,1
MI/O23 M923->Y:$FFD0,23,1
MI/O24 M924->Y:$FFD1,0,1
MI/O25 M925->Y:$FFD1,1,1
MI/O26 M926->Y:$FFD1,2,1
MI/O27 M927->Y:$FFD1,3,1
MI/O28 M928->Y:$FFD1,4,1
MI/O29 M929->Y:$FFD1,5,1
MI/O30 M930->Y:$FFD1,6,1
MI/O31 M931->Y:$FFD1,7,1
MI/O32 M932->Y:$FFD1,8,1
MI/O33 M933->Y:$FFD1,9,1
MI/O34 M934->Y:$FFD1,10,1
MI/O35 M935->Y:$FFD1,11,1
MI/O36 M936->Y:$FFD1,12,1
MI/O37 M937->Y:$FFD1,13,1
MI/O38 M938->Y:$FFD1,14,1
MI/O39 M939->Y:$FFD1,15,1
MI/O40 M940->Y:$FFD1,16,1
MI/O41 M941->Y:$FFD1,17,1
MI/O42 M942->Y:$FFD1,18,1
MI/O43 M943->Y:$FFD1,19,1
MI/O44 M944->Y:$FFD1,20,1
MI/O45 M945->Y:$FFD1,21,1
MI/O46 M946->Y:$FFD1,22,1
MI/O47 M947->Y:$FFD1,23,1

PMAC Quick Reference Guide
96 Appendix F – I/O Suggested M-Variable Definitions
Control-Panel Port Input Bits Definition
Jog Minus Input M20->Y:$FFC0,8,1
Jog Plus Input M21->Y:$FFC0,9,1
Prejog Input M22->Y:$FFC0,10,1
Start (Run) Input M23->Y:$FFC0,11,1
Step/Quit Input M24->Y:$FFC0,12,1
Stop (Abort) Input M25->Y:$FFC0,13,1
Home Command Input M26->Y:$FFC0,14,1
Feed Hold Input M27->Y:$FFC0,15,1
Motor/C.S. Select Input Bit 0 M28->Y:$FFC0,16,1
Motor/C.S. Select Input Bit 1 M29->Y:$FFC0,17,1
Motor/C.S. Select Input Bit 2 M30->Y:$FFC0,18,1
Motor/C.S. Select Input Bit 3 M31->Y:$FFC0,19,1
Selected Motor/C.S. Number M32->Y:$FFC0,16,4,C
Thumbwheel Port Bits Definition
SEL0 Output M40->Y:$FFC1,8,1
SEL1 Output M41->Y:$FFC1,9,1
SEL2 Output M42->Y:$FFC1,10,1
SEL3 Output M43->Y:$FFC1,11,1
SEL4 Output M44->Y:$FFC1,12,1
SEL5 Output M45->Y:$FFC1,13,1
SEL6 Output M46->Y:$FFC1,14,1
SEL7 Output M47->Y:$FFC1,15,1
SEL0-7 Outputs byte M48->Y:$FFC1,8,8,U
DAT0 Input M50->Y:$FFC1,0,1
DAT1 Input M51->Y:$FFC1,1,1
DAT2 Input M52->Y:$FFC1,2,1
DAT3 Input M53->Y:$FFC1,3,1
DAT4 Input M54->Y:$FFC1,4,1
DAT5 Input M55->Y:$FFC1,5,1
DAT6 Input M56->Y:$FFC1,6,1
DAT7 Input M57->Y:$FFC1,7,1
DAT0-7 Inputs byte M58->Y:$FFC1,0,8,U
To clear all existing definitions M0..1023->*
Servo cycle counter M0->X:$0,0,24,U

PMAC Quick Reference Guide
Appendix F – I/O Suggested M-Variable Definitions 97
General Purpose Inputs and Outputs Definition
Machine Output 1 M1->Y:$FFC2,8,1
Machine Output 2 M2->Y:$FFC2,9,1
Machine Output 3 M3->Y:$FFC2,10,1
Machine Output 4 M4->Y:$FFC2,11,1
Machine Output 5 M5->Y:$FFC2,12,1
Machine Output 6 M6->Y:$FFC2,13,1
Machine Output 7 M7->Y:$FFC2,14,1
Machine Output 8 M8->Y:$FFC2,15,1
Machine Outputs 1-8 treated as byte M9->Y:$FFC2,8,8,U
Machine Input 1 M11->Y:$FFC2,0,1
Machine Input 2 M12->Y:$FFC2,1,1
Machine Input 3 M13->Y:$FFC2,2,1
Machine Input 4 M14->Y:$FFC2,3,1
Machine Input 5 M15->Y:$FFC2,4,1
Machine Input 6 M16->Y:$FFC2,5,1
Machine Input 7 M17->Y:$FFC2,6,1
Machine Input 8 M18->Y:$FFC2,7,1
Machine Inputs 1-8 treated as byte M19->Y:$FFC2,0,8,U
PMAC Built-in timers Definition
Timer register 1 (8388608/I10 msec) M90->X:$0700,0,24,S
Timer register 2 (8388608/I10 msec) M91->Y:$0700,0,24,S
Timer register 3 (8388608/I10 msec) M92->X:$0701,0,24,S
Timer register 4 (8388608/I10 msec) M93->Y:$0701,0,24,S
Open memory; cleared to 0 on power-
on/reset
$0770 - $077F
Open registers (stored in battery-backed
RAM)
$07F0 - $07FF

PMAC Quick Reference Guide
98 Appendix F – I/O Suggested M-Variable Definitions

PMAC Quick Reference Guide
Appendix G – Acc-8D/8P Pinout Descriptions 99
APPENDIX G – ACC-8D/8P PINOUT DESCRIPTIONS
J5
J6
E1
E2
E3
E4
E5
E6
E7
E8
E9
E10
E11
E12
2
4
6
8
10
12
14
16
18
20
22
24
26
28
30
32
34
36
38
40
42
44
46
48
50
52
54
56
58
60
62
64
1
3
5
7
9
11
13
15
17
19
21
23
25
27
29
31
33
35
37
39
41
43
45
47
49
51
53
55
57
59
61
63
J3A
J2A
J1A
J4A
J3B
J2B
J1B
J4B
TP1
TB1
PMAC ACC-8D
TERMINAL BLOCK BOARD
JPMAC/
VMEBUS
JPMAC/
PCBUS
RESERVED
FOR
OPTION 1
2.81 in. (71.37 mm)
.16 in. (4.06 mm)
.16 in. (4.06 mm)
8.37 in.
(
212.60 mm
)
7.87 in. (200.00)

PMAC Quick Reference Guide
100 Appendix G – Acc-8D/8P Pinout Descriptions
Pin # Symbol Function
Pin # Symbol Function
1 +5V OUTPUT 58 AGND INPUT
2 +5V OUTPUT 59 A+15V/OPT+V INPUT
3 GND COMMON
Analo
g
Power
60 A-15V INPUT
Digital
Power
4 GND COMMON
57 FEFCO/ OUTPUT
Refer to the appropriate PMAC Hardware Reference
manual for connections and jumper descriptions.
25 CHA INPUT 13 CHA INPUT
27 CHA/ INPUT 15 CHA/ INPUT
21 CHB INPUT 9 CHB INPUT
23 CHB/ INPUT 11 CHB/ INPUT
17 CHC INPUT 5 CHC INPUT
19 CHC/ INPUT 7 CHC/ INPUT
1 +5V OUTPUT 1 +5V OUTPUT
Encoder Inputs
1, 5, 9, 13
3 GND COMMON
Encoder Inputs
3, 7, 11, 15
3 GND COMMON
43 DAC OUTPUT 29 DAC OUTPUT
45 DAC/ OUTPUT 31 DAC/ OUTPUT
47 AENA/DIR OUTPUT 33 AENA/DIR OUTPUT
49 FAULT INPUT 35 FAULT INPUT
Amplifier
1, 5, 9, 13
58 AGND INPUT
Amplifier
3, 7, 11, 15
58 AGND INPUT
51 +LIM INPUT 37 +LIM INPUT
53 -LIM INPUT 39 -LIM INPUT
55 HMFL INPUT 41 HMFL INPUT
Flags
1, 5, 9,
13
58 AGND INPUT
Flags
3, 7, 11,
15
58 AGND INPUT
26 CHA INPUT 14 CHA INPUT
28 CHA/ INPUT 16 CHA/ INPUT
22 CHB INPUT 10 CHB INPUT
24 CHB/ INPUT 12 CHB/ INPUT
18 CHC INPUT 6 CHC INPUT
20 CHC/ INPUT 8 CHC/ INPUT
1 +5V OUTPUT 1 +5V OUTPUT
Encoder Inputs
2, 6, 10, 14
3 GND COMMON
Encoder Inputs
4, 8, 12, 16
3 GND COMMON
44 DAC OUTPUT 30 DAC OUTPUT
46 DAC/ OUTPUT 32 DAC/ OUTPUT
48 AENA/DIR OUTPUT 34 AENA/DIR OUTPUT
50 FAULT INPUT 36 FAULT INPUT
Amplifier
2, 6, 10, 14
58 AGND INPUT
Amplifier
4, 8, 12, 16
58 AGND INPUT
52 +LIM INPUT 38 +LIM INPUT
54 -LIM INPUT 40 -LIM INPUT
56 HMFL INPUT 42 HMFL INPUT
Flags
2, 6, 10,
14
58 AGND INPUT
Flags
4, 8, 12,
16
58 AGND INPUT