Dewalt Wrvs4400N Users Manual Cisco Wireless N Gigabit Security Router With VPN Administration Guide
WRVS4400N to the manual 3c411d63-bf4f-48d8-adf6-af3182789fd7
2015-01-05
: Dewalt Dewalt-Wrvs4400N-Users-Manual-164133 dewalt-wrvs4400n-users-manual-164133 dewalt pdf
Open the PDF directly: View PDF
.
Page Count: 180 [warning: Documents this large are best viewed by clicking the View PDF Link!]
- Getting Started
- Networking and Security Basics
- Planning Your Virtual Private Network (VPN)
- Getting to Know the Router
- Connecting the Router
- Setting Up and Configuring the Router
- Overview
- Basic Setup
- How to Access the Web-based Utility
- How to Navigate the Utility
- Setup Tab
- Wireless Tab
- Firewall Tab
- ProtectLink Tab
- VPN Tab
- QoS Tab
- Administration Tab
- IPS Tab
- L2 Switch Tab
- Status Tab
- VPN Setup Wizard
- Before You Begin
- Running the VPN Router Software Wizard
- Common Problems and Solutions
- Frequently Asked Questions
- Overview
- Before You Begin
- Installing the Linksys QuickVPN Software
- Using the Linksys QuickVPN Software
- Overview
- Before You Begin
- Configuring the VPN Settings for the VPN Routers
- Configuring the Key Management Settings
- Configuring PC 1 and PC 2
- Windows 98 or Me Instructions
- Windows 2000 or XP Instructions
- For the Router’s Web-based Utility
- LIMITED WARRANTY
- Exclusions and Limitations
- Obtaining Warranty Service
- Technical Support
- FCC Statement
- Safety Notices
- US/Canada Contacts
- EU Contacts
- ProtectLink
- How to Use the Service
- ProtectLink > Web Protection
- ProtectLink > Email Protection
- ProtectLink > License

BUSINESS SERIES
Model: WRVS4400N
Wireless-N Gigabit Security
Router with VPN
User Guide

WRVS4400N Wireless-N Gigabit Security Router with VPN User Guide 2
Linksys is a registered trademark or trademark of Cisco Systems, Inc. and/or its affiliates in the U.S. and certain other countries.
Copyright © 2008 Cisco Systems, Inc. All rights reserved. Other brands and product names are trademarks or registered
trademarks of their respective holders.

Table of Contents
WRVS4400N User Guide 1
Chapter 1: Getting Started . . . . . . . . . . . . . . . . . . . . . . . 1
Welcome 1
How to Use this Guide 2
Document Style Conventions 2
Finding Information in Your PDF Documents 2
Finding Text in a PDF 3
Finding Text in Multiple PDFs 3
What’s in this Guide? 4
Chapter 2: Networking and Security Basics . . . . . . . . . . . . . . . 6
An Introduction to LANs 6
The Use of IP Addresses 7
The Intrusion Prevention System (IPS) 9
Chapter 3: Planning Your Virtual Private Network (VPN) . . . . . . . 10
Why do I need a VPN? 10
What is a VPN? 11
VPN Router to VPN Router 12
Computer (using the Linksys VPN client software) to VPN Router 12
Chapter 4: Getting to Know the Router . . . . . . . . . . . . . . . . 13
The Front Panel 13
The Back Panel 15
Antennas and Positions 16
Chapter 5: Connecting the Router . . . . . . . . . . . . . . . . . . 18
Overview 18
Connection Instructions 19
Placement Options 20
Stand Option 20
Wall-Mount Option 21
Chapter 6: Setting Up and Configuring the Router . . . . . . . . . . 23
Overview 23
Basic Setup 23
How to Access the Web-based Utility 23
How to Navigate the Utility 24
Setup 24
Wireless 25
Firewall 25
ProtectLink 26
VPN 26
QoS 26
Administration 26
IPS 27
L2 Switch 27
Status 27
Setup Tab 28
Summary 28
WAN 29

Table of Contents
WRVS4400N User Guide 2
DDNS 36
LAN 38
DMZ 40
MAC Address Clone 40
Advanced Routing 42
Time 44
IP Mode 45
Wireless Tab 46
Basic Wireless Settings 46
Wireless Security 47
Wireless Connection Control 54
Connection Control 54
Connection Control List 54
Advanced Wireless Settings 55
Firewall Tab 57
Basic Settings 58
IP Based ACL 59
Edit IP ACL Rule 61
Internet Access Policy 62
Single Port Forwarding 64
Port Range Forwarding 66
Port Range Triggering 67
ProtectLink Tab 68
VPN Tab 68
Summary 68
IPSec VPN 70
IPSec VPN Tunnel 70
Local Group Setup 70
Remote Group Setup 71
IPSec Setup 72
Status 73
Buttons 73
Advanced Button 73
VPN Client Accounts 74
VPN Passthrough 76
QoS Tab 77
Bandwidth Management 77
QoS Setup 79
DSCP Setup 80
Administration Tab 81
Management 81
Log 82
Diagnostics 86
Backup & Restore 88
Factory Defaults 89
Reboot 89
Firmware Upgrade 90
IPS Tab 91
Configuration 91
P2P/IM 92
Report 93

Table of Contents
WRVS4400N User Guide 3
Information 94
L2 Switch Tab 94
VLAN 94
VLAN & Port Assignment 96
RADIUS 98
Port Settings 99
Statistics Overview 100
Port Mirroring 100
RSTP 101
Status Tab 102
WAN / Gateway 102
Local Network 103
Wireless LAN 105
System Performance 106
Chapter 7: VPN Setup Wizard . . . . . . . . . . . . . . . . . . . 107
Before You Begin 107
Running the VPN Router Software Wizard 108
Building Your VPN Connection Remotely 115
Appendix A: Troubleshooting . . . . . . . . . . . . . . . . . . . 121
Common Problems and Solutions 121
Frequently Asked Questions 131
Appendix B: Linksys QuickVPN Software . . . . . . . . . . . . . . 135
Overview 135
Before You Begin 135
Installing the Linksys QuickVPN Software 136
Installing from the CD-ROM 136
Downloading and Installing from the Internet 136
Using the Linksys QuickVPN Software 137
Appendix C: Configuring a Gateway-to-Gateway IPSec Tunnel . . . 140
Overview 140
Before You Begin 140
Configuring the VPN Settings for the VPN Routers 140
Configuring VPN Router 1 140
Configuring VPN Router 2 142
Configuring the Key Management Settings 143
Configuring VPN Router 1 143
Configuring VPN Router 2 144
Configuring PC 1 and PC 2 144
Appendix D: MAC Address and IP Address . . . . . . . . . . . . . 145
Windows 98 or Me Instructions 145
Windows 2000 or XP Instructions 146
For the Router’s Web-based Utility 147
Appendix E: Glossary . . . . . . . . . . . . . . . . . . . . . . . . 148

Table of Contents
WRVS4400N User Guide 4
Appendix F: Specifications . . . . . . . . . . . . . . . . . . . . . 153
Appendix G: Warranty Information . . . . . . . . . . . . . . . . . 156
LIMITED WARRANTY 156
Exclusions and Limitations 156
Obtaining Warranty Service 157
Technical Support 157
Appendix H: Regulatory Information . . . . . . . . . . . . . . . . 158
FCC Statement 158
FCC Caution 158
FCC Radiation Exposure Statement 158
Generic Discussion on RF Exposure 158
Explosive Environment, Medical and FAA Device Information 160
Safety Notices 160
Industry Canada (Canada) 160
User Information for Consumer Products Covered by EU Directive 2002/96/EC on
Waste Electric and Electronic Equipment (WEEE) 161
Appendix I: Contact Information . . . . . . . . . . . . . . . . . . 169
US/Canada Contacts 169
EU Contacts 169
Appendix J: Trend Micro ProtectLink Gateway Service . . . . . . . 170
ProtectLink 170
How to Use the Service 171
ProtectLink > Web Protection 171
Web Protection 171
URL Filtering 171
Business Hour Setting 172
Web Reputation 172
Approved URLs 172
Approved Clients 172
URL Overflow Control 172
ProtectLink > Email Protection 173
Email Protection 173
ProtectLink > License 173
License 173
License Information 174

WRVS4400N User Guide 1
Welcome
Getting Started
Getting Started
Welcome
Thank you for choosing the Wireless-N Gigabit Security Router with VPN. The Wireless-N
Gigabit Security Router with VPN is an advanced Internet-sharing network solution for your
small business needs. The Router features a built-in 4-Port full-duplex 10/100/1000 Ethernet
switch to connect four PCs directly, or you can connect more hubs and switches to create as big
a network as you need. Like any wireless router, it lets multiple computers in your office share
an Internet connection through both wired and wireless connections. It can also be used as an
intranet router to aggregate traffic to a company backbone network.
The Router has a built-in access point that supports the latest 802.11n draft specification by
IEEE. It also supports 802.11g and 802.11b clients in a mixed environment. The access point can
support an 11n data rate of up to 300 Mbps. Besides having a higher data rate, 802.11n
technology also promises longer coverage by using multiple antennas to transmit and receive
data streams in different directions. Users are encouraged to upgrade their firmware through
www.linksys.com when 802.11n specification is finalized by IEEE to ensure compatibility with
all the wireless-N devices.
The Wireless-N Gigabit Security Router with VPN is equipped with advanced security
technologies like Intrusion Prevention System (IPS), Stateful Packet Inspection (SPI) Firewall, IP
based Access List (IP ACL), and Network Address Port Translation (NAPT, also called NAT as a
more generic term). These technologies work together by providing self-defensive strategy.
Malicious attack traffic is identified, classified, and stopped in real time while passing through
the Router. Users are encouraged to update their IPS signature file to stay current on stopping
malicious worms. The SPI Firewall provides deep packet inspection to analyze packets in
network layer (IP) and transport layer (TCP, UDP) to block illegal packet transactions. Users can
also use IP based ACL to limit traffic to a specific source, destination and protocol. NAPT allows
users to open specific TCP/UDP port numbers to the Internet to provide limited service while
minimizing harmful traffic at the same time.
The Virtual Private Network (VPN) capability is another security feature that creates encrypted
“tunnels” through the Internet, allowing up to five remote offices and five traveling users to
securely connect into your office network from off-site. Users connecting through a VPN tunnel
are attached to your company's network with secure access to files, e-mail, and your intranet as
if they were in the building. You can also use the VPN capability to allow users on your small
office network to securely connect out to a corporate network. The QoS features provide
consistent voice and video quality throughout your business.
This user guide will give you all the information you need to connect, set up, and configure your
Router.

WRVS4400N User Guide 2
How to Use this Guide
Getting Started
How to Use this Guide
This User Guide has been designed to make understanding networking with the camera easier
than ever. Look for the following items when reading this guide:
Document Style Conventions
The following style conventions are used in this document.
•Menus, Tabs, and Buttons: Bold type is used to indicate the name of a button, menu,
or tab in an application.
Example: Click Submit All Changes to save your entries.
•Screens, Page Areas, and Fields: Italic type is used to indicate the name of screens,
page areas, and fields.
Example: Scroll down to the PBX Parameters area of the screen.
•Data Input: The Courier font is used to indicate characters that you should type into
a field exactly as printed in this guide.
Example: In the Mailbox Subscribe Expires field, type 30.
In this example, you would type the number 30 in the field.
•Parameters: Angle brackets and italic type indicate parameters that you must replace
with the appropriate data.
Example: Type 800@<IP address of device>:5090
In this example, you would type the characters 800@, followed by the IP address of your
device, followed by a colon and the number 5090.
Finding Information in Your PDF Documents
The PDF Find/Search tool lets you find information quickly and easily online. You can:
WARNING: This graphic means there is a Warning and is
something that could damage your self, property, or the
camera.
NOTE: This checkmark means there is a Note of interest
and is something you should pay special attention to
while using the camera.
CAUTION: This exclamation point means that caution
should be used when performing a step or a serious error
may occur.

WRVS4400N User Guide 3
Finding Information in Your PDF Documents
Getting Started
• Search an individual PDF
• Search multiple PDFs at once (for example, all PDFs in a specific folder or disk drive)
• Perform advanced searches
Finding Text in a PDF
By default, the Find toolbar is open. If it has been closed, choose Edit > Find.
Use Find to search for text in an open PDF:
1. Enter your search terms in the Find box on the toolbar.
2. Optionally click the arrow next to the Find text box to refine your search (such as Whole
words only).
3. Press Enter. Acrobat jumps to the first instance of the search term. Pressing Enter again
continues to more instances of the term.
Finding Text in Multiple PDFs
The Search window lets you search for terms in multiple PDFs. The PDFs do not need to be
open. Either:
• Choose Edit > Search
or
• Click the arrow next to the Find box and choose Open Full Acrobat Search. The Search
window appears.
In the Search window:
1. Enter the text you want to find.
2. Choose All PDF Documents in.
3. From the drop-down box, choose Browse for Location.
4. Choose the location you want to search, either on your computer or on a network, then
click OK.
5. If you want to specify additional search criteria, click Advanced Search Options, and
choose the options you want.
6. Click Search.
For more information about the Find and Search functions, see the Adobe Acrobat online help.

WRVS4400N User Guide 4
What’s in this Guide?
Getting Started
What’s in this Guide?
This user guide covers the steps for setting up and using the Wireless-N Gigabit Security Router
with VPN.
•Chapter 1, "Getting Started"
This chapter describes the Wireless-N Gigabit Security Router with VPN applications and
this User Guide. It also contains information on how to use this guide.
•Chapter 2, "Networking and Security Basics"
This chapter describes the basics of networking and network security.
•Chapter 3, "Planning Your Virtual Private Network (VPN)"
This chapter describes a VPN and its various applications.
•Chapter 4, "Getting to Know the Router"
This chapter describes the physical features of the Router.
•Chapter 5, "Connecting the Router"
This chapter instructs you on how to connect the Router to your network.
•Chapter 6, "Setting Up and Configuring the Router"
This chapter explains how to use the Web-Based Utility to perform basic setup and
configure its advanced settings.
•Chapter 7, "VPN Setup Wizard"
This chapter instructs you on using the VPN Setup Wizard running on Microsoft
products in order to setup VPN tunnels.
•Appendix A, "Troubleshooting"
This appendix describes some problems and solutions, as well as frequently asked
questions, regarding installation and use of the Wireless-N Gigabit Security Router with
VPN.
•Appendix B, "Linksys QuickVPN Software"
This appendix instructs you on how to use the Linksys QuickVPN software if you are
using a Windows 2000 or XP PC.
•Appendix C, "Configuring a Gateway-to-Gateway IPSec Tunnel"
This appendix describes how to configure an IPSec VPN Tunnel between two VPN
Routers.
•Appendix D, "MAC Address and IP Address"
This appendix describes how to find the MAC address for your computer’s Ethernet
adapter so you can use the MAC filtering and/or MAC address cloning feature of the
Router. It also explains how to find the IP address for your computer.
•Appendix E, "Glossary"
This appendix gives a brief glossary of terms frequently used in networking.
•Appendix F, "Specifications"
This appendix provides the technical specifications for the Router.

WRVS4400N User Guide 5
What’s in this Guide?
Getting Started
•Appendix G, "Warranty Information"
This appendix supplies the warranty information for the Router.
•Appendix H, "Regulatory Information"
This appendix supplies the regulatory information regarding the Router.
•Appendix I, "Contact Information"
This appendix provides contact information for a variety of Linksys resources, including
Technical Support.
•Appendix J, "Trend Micro ProtectLink Gateway Service"
This appendix provides detailed information on how to configure the ProtectLink
Service.

WRVS4400N User Guide 6
An Introduction to LANs
Networking and Security Basics
Networking and Security Basics
An Introduction to LANs
A Router is a network device that connects multiple networks together and forward traffic
based on IP destination of each packet.
The Wireless-N Gigabit Security Router can connect your local area network (LAN) or a group of
PCs interconnected in your home or office to the Internet. You can use one public IP address
from the ISP through WAN port and use the router’s Network Address Translation (NAT)
technology to share this single IP address among all the users.
The Router’s Network Address Port Translation (NAPT or NAT) technology protects your
network of PCs so users on the Internet cannot “see” your PCs. This is how your LAN remains
private. The Router protects your network by inspecting the first packet coming in through the
Internet port before delivery to the final destination on one of the Ethernet ports. The Router
inspects Internet port services like the web server, ftp server, or other Internet applications,
and, if allowed, it will forward the packet to the appropriate PC on the LAN side.
Multiple Wireless-N Gigabit Security Routers can also be used to connect multiple LANs
together. This usually applies to a medium-sized or larger company where you want to divide
your network into multiple IP subnets to increase the intranet throughput and reduce the size
of the IP broadcast domain and its interference. In this case, you need one WRVS4400Nv2 for
each subnetwork and you can connect all the WAN ports to a second level Router or switch to
the Internet. Note that the second level Router only forwards data packets through a wired
network so you don’t have to use the Wireless-N Gigabit Security Router. You can use any wired
router in the Linksys family, e.g. RVS4000, which has 4 LAN ports and 1 WAN port.
The following diagram shows an example that consists of two levels of routers and multiple
LANs inter-connected together. The wireless network is only available at the first level of router
to provide end user connections. The second level router can connect to dedicated Server PCs
or routers that aggregates traffic from different LANs.

WRVS4400N User Guide 7
The Use of IP Addresses
Networking and Security Basics
Example network
The Use of IP Addresses
IP stands for Internet Protocol. Every device in an IP-based network, including PCs, print servers,
and routers, requires an IP address to identify its location, or address, on the network. This
applies to both the Internet and LAN connections.
There are two ways of assigning IP addresses to your network devices.
A static IP address is a fixed IP address that you assign manually to a PC or other device on the
network. Since a static IP address remains valid until you disable it, static IP addressing ensures
that the device assigned it will always have that same IP address until you change it. Static IP
addresses are commonly used with dedicated network devices such as server PCs or print
servers. Since a user’s PC is moving around in a network and is being powered on or off, it does
not require a dedicated IP address that could be a precious resource in your network.
NOTE: Since the Router is a device that connects two
networks, it needs two IP addresses—one for the LAN,
and one for the Internet. In this User Guide, you’ll see
references to the “Internet IP address” and the “LAN IP
address.”
NOTE: Since the Router uses NAT technology, the only IP
address that can be seen from the Internet for your
network is the Router’s Internet IP address. However, even
this Internet IP address can be hidden on the Internet by
suppressing PING response.

WRVS4400N User Guide 8
The Use of IP Addresses
Networking and Security Basics
If you use the Router to share your cable or DSL Internet connection, contact your ISP to find
out if they have assigned a static IP address to your account. If so, you will need that static IP
address when configuring the Router. You can get the information from your ISP.
A dynamic IP address is automatically assigned to a device on the network. This IP address is
called dynamic because it is only temporarily assigned to the PC or other device. After a certain
time period, it expires and may change. If a PC logs onto the network (or the Internet) and its
dynamic IP address has expired, the DHCP server will assign it a new dynamic IP address. Most
ISPs use dynamic IP addresses for their customers. By default, the Router’s Internet Connection
Type is Obtain an IP automatically (DHCP).
For DSL users, many ISPs may require you to log on with a user name and password to gain
access to the Internet. This is a dedicated, high-speed connection type called Point-to-Point
Protocol over Ethernet (PPPoE). PPPoE is similar to a dial-up connection, which establishes a
PPP session with an ISP server through the DSL connection. The server will also provide the
Router with a dynamic IP address to establish a connection to the Internet.
A DHCP server can either be located on a designated PC on the network or another network
device, such as the Router. The PC or network device obtaining an IP address is called the DHCP
client. DHCP frees you from having to assign IP addresses manually every time a new user is
added to your network. For this Wireless-N Router, a DHCP client is running on a WAN port for
most configurations. A DHCP server is running on the LAN side to provide services.
By default, a DHCP server is enabled on the Router. If you already have a DHCP server running
on your network, you MUST disable one of the two DHCP servers. If you run more than one
DHCP server on your network, you will experience network errors, such as conflicting IP
addresses. To disable DHCP on the Router, refer to the Basic Setup section in “Chapter 6: Setting
Up and Configuring the Router.”

WRVS4400N User Guide 9
The Intrusion Prevention System (IPS)
Networking and Security Basics
The Intrusion Prevention System (IPS)
IPS is an advanced technology to protect your network from malicious attacks. IPS works
together with your SPI Firewall, IP Based Access List (IP ACL), Network Address Port Translation
(NAPT), and Virtual Private Network (VPN) to achieve the highest amount of securities.
IPS Scenarios
IPS works by providing real-time detection and prevention as an in-line module in a router. The
Wireless-N Security Router has hardware-based acceleration for real-time pattern matching for
malicious attacks. It actively filters and drops malicious TCP/UDP/ICMP/IGMP packets and can
reset TCP connections. This protects your client PCs and servers running various operating
systems including Windows, Linux, and Solaris from network worm attacks. However, this
system does not prevent viruses attached emails.
The P2P (peer to peer) and IM (instant messaging) control allows the system administrator to
prevent network users from using those protocols to communicate with people over the
Internet. This helps the administrators to set up company policies on how to use their Internet
bandwidth wisely.
The signature file is the heart of the IPS system. It is similar to the Virus definition files on your
PC’s Anti-Virus programs. IPS uses this file to match against packets coming in to the Router and
performs actions accordingly. As of today, the Wireless-N Router is shipped with signature file
version 1.3.8 and with a total of 1101 rules. The rules cover the following categories: DDoS,
Buffer Overflow, Access Control, Scan, Trojan Horse, Misc., P2P, IM, Virus, Worm, and Web
Attacks.
Customers are encouraged to update their IPS signature file regularly to prevent any new type
of attacks on the Internet.

WRVS4400N User Guide 10
Why do I need a VPN?
Planning Your Virtual Private Network (VPN)
Planning Your Virtual Private Network
(VPN)
Why do I need a VPN?
Computer networking provides a flexibility not available when using an archaic, paper-based
system. With this flexibility, however, comes an increased risk in security. This is why firewalls
were first introduced. Firewalls help to protect data inside of a local network. But what do you
do once information is sent outside of your local network, when e-mails are sent to their
destination, or when you have to connect to your company's network when you are out on the
road? How is your data protected?
That is when a VPN can help. VPNs are called Virtual Private Networks because they secure data
moving outside of your network as if it were still within that network.
When data is sent out across the Internet from your computer, it is always open to attacks. You
may already have a firewall, which will help protect data moving around or held within your
network from being corrupted or intercepted by entities outside of your network, but once
data moves outside of your network—when you send data to someone via e-mail or
communicate with an individual over the Internet—the firewall will no longer protect that
data.
At this point, your data becomes open to hackers using a variety of methods to steal not only
the data you are transmitting but also your network login and security data. Some of the most
common methods are as follows:
1) MAC Address Spoofing
Packets transmitted over a network, either your local network or the Internet, are preceded by a
packet header. These packet headers contain both the source and destination information for
that packet to transmit efficiently. A hacker can use this information to spoof (or fake) a MAC
address allowed on the network. With this spoofed MAC address, the hacker can also intercept
information meant for another user.
2) Data Sniffing
Data “sniffing” is a method used by hackers to obtain network data as it travels through
unsecured networks, such as the Internet. Tools for just this kind of activity, such as protocol
analyzers and network diagnostic tools, are often built into operating systems and allow the
data to be viewed in clear text.
3) Man in the middle attacks
Once the hacker has either sniffed or spoofed enough information, he can now perform a “man
in the middle” attack. This attack is performed, when data is being transmitted from one
network to another, by rerouting the data to a new destination. Even though the data is not
received by its intended recipient, it appears that way to the person sending the data.
These are only a few of the methods hackers use and they are always developing more. Without
the security of your VPN, your data is constantly open to such attacks as it travels over the

WRVS4400N User Guide 11
What is a VPN?
Planning Your Virtual Private Network (VPN)
Internet. Data travelling over the Internet will often pass through many different servers around
the world before reaching its final destination. That's a long way to go for unsecured data and
this is when a VPN serves its purpose.
What is a VPN?
A VPN, or Virtual Private Network, is a connection between two endpoints—a VPN Router, for
instance—in different networks that allows private data to be sent securely over a shared or
public network, such as the Internet. This establishes a private network that can send data
securely between these two locations or networks.
This is done by creating a “tunnel”. A VPN tunnel connects the two PCs or networks and allows
data to be transmitted over the Internet as if it were still within those networks. Not a literal
tunnel, it is a connection secured by encrypting the data sent between the two networks.
There are two popular ways to establish a secured tunnel over the Internet — IPsec (IP Security)
and SSL (Secure Sockets Layer). IPsec runs on top of the IP layer and SSL runs over HTTP
sessions. IPsec provides better data throughput and SSL offers ease of use without the need of
VPN client applications. The Wireless-N Gigabit Security Router supports IPsec VPN for
maximum throughput on data security.
VPN was created as a cost-effective alternative to using a private, dedicated, leased line for a
private network. Using industry standard encryption and authentication techniques—IPsec,
short for IP Security—the VPN creates a secure connection that, in effect, operates as if you
were directly connected to your local network. Virtual Private Networking can be used to create
secure networks linking a central office with branch offices, telecommuters, and/or
professionals on the road (travelers can connect to a VPN Router using any computer with the
Linksys VPN client software.)
There are two basic ways to create a VPN connection:
• VPN Router to VPN Router
• Computer (using the Linksys VPN client software) to VPN Router
The VPN Router creates a “tunnel” or channel between two endpoints, so that data
transmissions between them are secure. A computer with the Linksys VPN client software can
be one of the two endpoints (refer to “Appendix C: Using the Linksys QuickVPN Software for
Windows 2000 or XP”). If you choose not to run the VPN client software, any computer with the
built-in IPsec Security Manager (Microsoft 2000 and XP) allows the VPN Router to create a VPN
tunnel using IPsec (refer to “Appendix C: Configuring IPsec between a Windows 2000 or XP PC
and the Router”). Other versions of Microsoft operating systems require additional, third-party
VPN client software applications that support IPsec to be installed.
NOTE: You must have at least one VPN Router on one end
of the VPN tunnel. At the other end of the VPN tunnel, you
must have a second VPN Router or a computer with the
Linksys VPN client

WRVS4400N User Guide 12
What is a VPN?
Planning Your Virtual Private Network (VPN)
VPN Router to VPN Router
An example of a VPN Router-to-VPN Router VPN would be as follows. At home, a telecommuter
uses his VPN Router for his always-on Internet connection. His router is configured with his
office's VPN settings. When he connects to his office's router, the two routers create a VPN
tunnel, encrypting and decrypting data. As VPNs utilize the Internet, distance is not a factor.
Using the VPN, the telecommuter now has a secure connection to the central office's network,
as if he were physically connected. For more information, refer to “Appendix C: Configuring a
Gateway-to-Gateway IPsec Tunnel.”
VPN Router to VPN Router
Computer (using the Linksys VPN client software) to VPN Router
The following is an example of a computer-to-VPN Router VPN. In her hotel room, a traveling
businesswoman dials up her ISP. Her notebook computer has the Linksys VPN client software,
which is configured with her office's IP address. She accesses the Linksys VPN client software
and connects to the VPN Router at the central office. As VPNs utilize the Internet, distance is not
a factor. Using the VPN, the businesswoman now has a secure connection to the central office's
network, as if she were physically connected.
VPN Router to VPN Computer
For additional information and instructions about creating your own VPN, please visit Linksys’s
website at www.linksys.com. You can also refer to “Appendix B: Using the Linksys QuickVPN
Software for Windows 2000 or XP” and “Appendix C: Configuring a Gateway-to-Gateway IPsec
Tunnel.”

WRVS4400N User Guide 13
The Front Panel
Getting to Know the Router
Getting to Know the Router
The Front Panel
The Router’s LEDs are located on the front panel of the Router.
Front of Router
Status LED/Color Description
Power/
Green
The POWER LED lights up when the Router is powered on.
The LED flashes when the Router runs a diagnostic test.
Diag/
Red
The DIAG LED lights up when the system is not ready. The
LED light goes off when the system is ready. The Diag LED
blinks during Firmware upgrades.
IPS/
Green/Red
The IPS LED lights up when the IPS function is enabled. The
LED light is off when the IPS functions are disabled. The IPS
LED flashes green when an external attack is detected. The
IPS LED flashes red when an internal attack is detected.
Wireless/
Green
The WIRELESS LED lights up when the wireless module is
enabled. The LED is off when the wireless module is disabled.
The WIRELESS LED flashes green when the data is
transmitting or receiving on the wireless module.

WRVS4400N User Guide 14
The Front Panel
Getting to Know the Router
1-4 (ETHERNET)/
Green
For each port, there are three LEDs. If the corresponding LED
is continuously lit, the Router is connected to a device at the
speed indicated through the corresponding port (1, 2, 3, or
4). The LED flashes when the Router is actively sending or
receiving data.
INTERNET/
Green
The INTERNET LED lights up the appropriate LED depending
upon the speed of the device that is attached to the Internet
port. If the Router is connected to a cable or DSL modem,
typically the 10 LED will be the only LED lit up (i.e. 10Mbps).
The LED Flashes during activity.
Status LED/Color Description

WRVS4400N User Guide 15
The Back Panel
Getting to Know the Router
The Back Panel
The Router’s ports and Reset button are located on the back panel of the Router.
Back of Router
Port/Button Description
Reset Button The Reset button can be used in one of two ways:
If the Router is having problems connecting to the Internet,
press the Reset button for just a second with a paper clip or a
pencil tip. This is similar to pressing the Reset button on your
PC to reboot it.
If you are experiencing extreme problems with the Router
and have tried all other troubleshooting measures, press and
hold in the Reset button for 10 seconds. This will restore the
factory defaults and clear all of the Router’s settings, such as
port forwarding or a new password.
Internet Port The INTERNET port connects to a cable or DSL modem.
Port 1-4 (ETHERNET) The four ETHERNET ports connect to network devices, such
as PCs, print servers, or additional switches.
POWER The POWER port is where you will connect the included AC
power cable.

WRVS4400N User Guide 16
Antennas and Positions
Getting to Know the Router
Antennas and Positions
The Access Point can be placed in three different positions. It can be either stackable,
standalone, or wall-mount.
Standalone Mount

WRVS4400N User Guide 17
Antennas and Positions
Getting to Know the Router
With Mounting Feet
The Access Point has three non-detachable 1.8dBi omni-directional antennas. The three
antennas have a base that can rotate 90 degrees when in the standing position. The three
antennas will all be used to support 2X3 MIMO diversity in wireless-N mode.

WRVS4400N User Guide 18
Overview
Connecting the Router
Connecting the Router
Overview
• To set up your network, you will do the following:
• Connect the Router to one of your PCs according to the instructions in this chapter.
• By default, Windows 98, 2000, Millennium, and XP computers are set to obtain an IP
address automatically, so unless you have changed the default setting, then you will not
need to configure your PCs. (If you do need to configure your PCs, refer to Windows
Help for more information.)
• Set up and configure the Router with the setting(s) provided by your Internet Service
Provider (ISP) according to Chapter 6, "Setting Up and Configuring the Router".
The installation technician from your ISP should have left the setup information with you after
installing your broadband connection. If not, you can call your ISP to request the information.
Once you have the setup information for your specific type of Internet connection, then you
can begin installation and setup of the Router.
Notebook with
Ethernet Adapter
PC with Ethernet
Adapter
Cable or DSL
Modem
Wireless-N Gigabit
Security Router
Internet

WRVS4400N User Guide 19
Connection Instructions
Connecting the Router
Connection Instructions
1. Before you begin, make sure that all of your hardware is powered off, including the Router,
PCs, hubs, switches, and cable or DSL modem.
2. Connect one end of an Ethernet network cable to one of the numbered ports on the back of
the Router. Connect the other end to an Ethernet port on a network device, e.g., a PC, print
server, hub, or switch.
3. Repeat this step to connect more PCs or other network devices to the Router.
4. Connect your cable or DSL modem’s Ethernet cable to the Router’s Internet port.

WRVS4400N User Guide 20
Placement Options
Connecting the Router
5. Power on the cable or DSL modem and the other network device if using one.
6. Connect the included AC power cable to the Router’s Power port on the side of the Router,
and then plug the power adapter into an electrical outlet.
The Power LED on the front panel will light up as soon as the power adapter is connected
properly.
Placement Options
There are three ways to place the Wireless-N Router. The first way is to place it horizontally on a
surface, so it sits on its four rubber feet. The second way is to stand the Wireless Router
vertically on a surface. The third way is to mount it on a wall. The stand and wall-mount options
are explained in further detail below.
Stand Option
1. Locate the Router’s left side panel.
2. The Router includes two stands. With the two large prongs facing outward, insert the short
prongs into the little slots in the Router, and push the stand upward until it snaps into place.
Repeat this step with the other stand.

WRVS4400N User Guide 21
Placement Options
Connecting the Router
Wall-Mount Option
You will need two suitable screws to mount the Router. Make sure the screw size can fit into the
criss-cross wall-mount slots.
1. On the Wireless Router’s back panel are two criss-cross wall-mount slots.
2. Determine where you want to mount the Wireless Router, and install two screws that are 2-
9/16 in (64.5mm) apart.
3. Line up the Wireless Router so that the wall-mount slots line up with the two screws.

WRVS4400N User Guide 22
Placement Options
Connecting the Router
4. Place the wall-mount slots over the screws and slide the Wireless Router down until the
screws fit snugly into the wall-mount slots.

WRVS4400N User Guide 23
Overview
Setting Up and Configuring the Router
Setting Up and Configuring the Router
Overview
The Wireless Router has been designed to be functional right out of the box with the default
settings. However, if you'd like to change these settings, the Wireless Router can be configured
through your web browser with the Web-based Utility. This chapter explains how to use the
Utility to perform the most basic settings.
The Utility can be accessed via web browsers, such as Microsoft Internet Explorer or Mozilla
Firefox through the use of a computer that is networked with the Wireless Router.
Basic Setup
For a basic network setup, most users only need to use the following screens of the Utility:
•Setup->WAN
Click the Setup tab and then select the WAN screen. Select the appropriate Internet
Connection Type according to your ISP if connecting your WAN port to the WAN (DSL or
cable modem). Otherwise, most cases can leave the default setting to get a WAN port IP
address from a DHCP server.
•Setup->Advanced Routing
Click the Setup tab and then select the Advanced Routing screen. If you are
connecting the Router to the Internet, leave the default setting. Otherwise, choose the
Router Operation Mode to disable NAT (Network Address Translation).
•Management
Click the Administration tab and then select the Management screen. Change the
access password for the Router’s Web-based Utility. The default username and password
are admin.
Most users will also customize their wireless settings:
•Wireless
On the Wireless screen, change the default SSID on the Basic Settings Tab. Select the
level of security under the Security Settings Tab and complete the options for the
selected security mode. When the appropriate security mode is configured, disable
SSID Broadcast on the Basic Settings Tab.
How to Access the Web-based Utility
There are two ways to connect to your Wireless Router for the first time.
1. Connect your PC to one of the four LAN ports on the Router. (Refer to "Chapter 5:
Connecting the Router.") Then, configure your PC to obtain IP address automatically
through a DHCP server.
2. Although it is not recommended, you can also connect your PC wirelessly to the Wireless
Router. Then, configure the wireless interface of your PC to obtain IP address automatically

WRVS4400N User Guide 24
How to Navigate the Utility
Setting Up and Configuring the Router
through a DHCP server. It is not recommended, because you can easily lose your
connection through wireless configuration changes.
To access the Web-based Utility of the Router:
1. Launch a web browser, such as Internet Explorer or Mozilla Firefox, and enter the Router’s
default IP address, 192.168.1.1, in the Address field. Press the Enter key.
2. The Connect To screen appears asking you for your User name and Password. Enter admin
in the User Name field, and enter your password (default password is admin) in the
Password field. Then click the OK button.
How to Navigate the Utility
The Web-based Utility consists of the following ten main tabs: Setup, Wireless, Firewall,
ProtectLink, VPN, QoS, Administration, IPS, L2 Switch, and Status. Additional screens (sub tabs)
will be available from most of the main tabs.
The following briefly describes the main & sub tabs of the Utility.
Setup
You will use the Setup tabs to define the Router’s basic functionality.
•Summary—Displays a read-only summary of the Router's basic information.
•WAN—Internet connection settings are entered and displayed on this screen.
•LAN—Local Area Network (LAN) settings are entered and displayed on this screen.
•DMZ—The DMZ (Demilitarized Zone) Host feature allows one local user to be exposed
to the Internet to use a special-purpose service such as Internet gaming or video
conferencing.
•MAC Address Clone—Some ISPs require that you register a MAC address. This feature
clones your network adapter's MAC address onto the Router, which prevents you from
having to call your ISP to change the registered MAC address to the Router's MAC
address.

WRVS4400N User Guide 25
How to Navigate the Utility
Setting Up and Configuring the Router
•Advanced Routing—Select the Router’s operation mode either connecting to the
Internet or Intranet (NAT is only enabled while connecting to the Internet). Configure
dynamic or static routing. The Router support RIP version 1 and 2 to automatically
exchange routing information and establish its routing table.
•Time—Change the time settings on this screen.
•IP Mode—Provides options for IPv4 mode or Dual-Stack IPv4 and IPv6 mode.
Wireless
You will use the Wireless tabs to enter a variety of wireless settings for the built-in access point
of the Router.
•Basic Settings—Choose the wireless network mode (e.g. B/G/N-Mixed), SSID, and radio
channel on this screen.
•Security Settings—Configures the built-in access point’s security settings.
•Connection Control—Controls the wireless connections from client devices to the
Router.
•Advanced Settings—Configures the built-in access point’s more advanced wireless
settings (e.g. Tx Rate Limiting, Channel Bandwidth, etc.).
•VLAN & QoS—Configures the 802.1Q VLAN and the QoS (Quality of Service) settings.
•WDS—Configures WDS (Wireless Distribution System) settings.
Firewall
You will use the Firewall tabs to configure basic firewall settings, IP access list, and Network
Address Port Translation settings for your network’s security.
•Basic Settings—Basic Firewall settings are configured from here.
•IP Based ACL—Define IP based Access List to block specific hosts, networks, and
protocols (services).
•Internet Access Policy—Defines the time schedule to allow or block complete Internet
access or to specific URLs from the router.
•Single Port Forwarding—Sets up public services or other specialized Internet
applications with a single port on your network.
•Port Range Forwarding—Sets up public services or other specialized Internet
applications on your network using a port range.
•Port Range Triggering—Sets up triggered ranges and forwarded ranges to allow special
Internet applications to pass through this NAT Router.

WRVS4400N User Guide 26
How to Navigate the Utility
Setting Up and Configuring the Router
ProtectLink
The Trend Micro ProtectLink Gateway hosted service provides security for your network. It
checks e-mail messages, filters website addresses (URLs), and blocks potentially malicious
websites.
VPN
You will use VPN tabs to configure VPN tunnels and accounts to establish a secured channel
through Internet.
•Summary—Displays the Summary of IPSec tunnel Status.
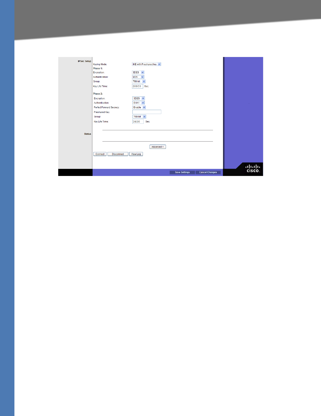
•IPSec VPN—The VPN Router can create one or multiple tunnels (or secure channel) that
each connect between two endpoints, so that the transmitted data or information
between these endpoints is secure.
•VPN Client Accounts—Designates VPN clients and their passwords.
•VPN Pass Through—Allows you to disable IPSec Passthrough, PPTP Passthrough, and
L2TP Passthrough.
QoS
The Router support two types of Quality of Service (QoS) traffic.
•Bandwidth Management—Allows you to perform Bandwidth Management, by either
Rate Control or Priority.
•QoS Setup—Allows users to configure QoS Trust Mode for each LAN port.
•DSCP Settings—Allows you to set the DSCP (Differentiated Services Code Point)
Administration
You will use Administration tabs for systems administration purposes.
•Management—You can alter the Router’s password, its access privileges, SNMP settings,
and UPnP settings on this screen.
•Log—Allows the configuration of Log settings.
•Diagnostics—Check the connection between the Router and another network device
on the LAN or Internet.
•Backup & Restore—Back up and restore the Gateway's configuration file in this screen.
•Factory Defaults—If you need to restore the Router’s factory defaults, use this screen.
•Reboot—Reboots the Router.
•Firmware Upgrade—Upgrade the Router’s firmware.

WRVS4400N User Guide 27
How to Navigate the Utility
Setting Up and Configuring the Router
IPS
Use this tab for advanced configuration on built-in Intrusion Prevention System (IPS) inside the
Router.
•Configure—Enable or disable IPS functions.
•P2P/IM—Allows or blocks specific Peer to Peer (P2P) networks and Instant Messaging
(IM) applications.
•Report—Provides reports of network traffic and malicious attacks.
•Information—Provides the signature file version and the Protection Scope of the IPS
system.
L2 Switch
Use this tab to configure layer 2 switching features on the 4 port Ethernet Switch (LAN ports
only).
•Create VLAN—Create a Virtual Local Area Network (VLAN) assignment.
•VLAN & Port Assignment—Virtual Local Area Network (VLAN) and Port settings.
•RADIUS—Configuration of Remote Authorization Dial-In User Service (RADIUS) settings.
•Port Setting—Configuration of port speeds and duplex.
•Statistics—Displays statistics for both received and transmitted packets.
•Port Mirroring—Allows configuration of port mirroring.
•RSTP—Used for RSTP (Rapid Spanning Tree Protocol) configuration.
Status
Use this tab to get the current status on the Router.
•Gateway—Provides basic information like firmware version and status information on
the WAN port.
•Local Network—Provides status information about the local network (four Ethernet
Ports).
•Wireless LAN—Provides status information on Wireless LAN.
•System Performance—Provides traffic statistics on LAN and Wireless LAN ports.

WRVS4400N User Guide 28
Setup Tab
Setting Up and Configuring the Router
Setup Tab
The Setup screen contains all of the Router’s basic setup functions. The Router can be used in
most network settings without changing any of the default values. Some users may need to
enter additional information in order to connect to the Internet through an ISP (Internet Service
Provider) or broadband (DSL, cable modem) carrier.
Summary
System Information
Firmware version—Displays the Router's current software version.
CPU—Displays the Router's CPU type.
System up time—Displays the length of time that has elapsed since the Router was last reset.
DRAM—Displays the amount of DRAM installed in the Router.
Flash—Displays the amount of flash memory installed in.
Port Statistics
This section displays the following color-coded status information on the Router's Ethernet
ports:
• Green Indicates that the port has a connection.
• Black Indicates that the port has no connection.

WRVS4400N User Guide 29
Setup Tab
Setting Up and Configuring the Router
Network Setting Status
LAN IP—Displays the IP address of the Router's LAN interface.
WAN IP—Displays the IP address of the Router's WAN interface. If this address was assigned
using DHCP, click DHCP Release to release the address, or click DHCP Renew to renew the
address.
Mode—Displays the operating mode, Gateway or Router.
DNS 1-2—The IP addresses of the Domain Name System (DNS) server(s) that the Router is
using.
DDNS—Indicates whether the Dynamic Domain Name System (DDNS) feature is enabled.
DMZ—Indicates whether the DMZ Hosting feature is enabled.
Firewall Setting Status
DoS (Denial of Service)—Indicates whether the DoS Protection feature is enabled to block
DoS attacks.
Block WAN Request—Indicates whether the Block WAN Request feature is enabled.
Remote Management—Indicates whether the Remote Management feature is enabled.
IPSec VPN Setting Status
IPSec VPN Summary—Click the IPSec VPN Summary hyperlink to display the
VPN > Summary screen.
Tunnel(s) Used—Displays the number of VPN tunnels currently being used.
Tunnel(s) Available—Displays the number of VPN tunnels that are available.
Log Setting Status
E-mail—If this displays, email cannot be sent because you have not specified an outbound
SMTP server address. Click the E-mail hyperlink to display the Administration > Log screen
where you can configure the SMTP mail server.
Click the Save Settings button to save the network settings or click the Cancel Changes
button to undo your changes.
WAN
The WAN Setup screen provides Internet Connection Type and DDNS configurations on the
WAN port of the Wireless Router. Before starting, you need to find out the Internet Connection
Type and settings used by your ISP. If the Router is used as an Intranet Router, you can mostly
use the default settings. If you want to use the dynamic DNS feature, you will need to sign up
for a DDNS service.

WRVS4400N User Guide 30
Setup Tab
Setting Up and Configuring the Router
Internet Connection Type
The Router supports six connection types. Each WAN Setup screen and available options will
differ depending on what kind of connection type you select.
Automatic Configuration - DHCP
By default, the Router’s Configuration Type is set to Automatic Configuration - DHCP. The
Router will get its IP address from a DHCP server of the ISP. Most cable modem ISPs use this
option.
Static IP
If your connection uses a permanent IP address to connect to the Internet, then select Static IP.

WRVS4400N User Guide 31
Setup Tab
Setting Up and Configuring the Router
Internet IP Address—The Router’s IP address on the WAN port that can be reached from the
Internet. Your ISP will provide you with the IP Address you need to specify here.
Subnet Mask—The Router’s Subnet Mask on the WAN port. Your ISP will provide you this
information and your IP Address.
Default Gateway—Your ISP will provide you with the Default Gateway (Router) to reach the
Internet.
Primary DNS (Required) and Secondary DNS (Optional)—Your ISP will provide you with at
least one DNS (Domain Name System) Server IP Address to resolve host name to IP address
mapping.
PPPoE
Most DSL-based ISPs use PPPoE (Point-to-Point Protocol over Ethernet) to establish Internet
connections. If you are connected to the Internet through a DSL line, check with your ISP to see
if they use PPPoE. If they do, you will have to enable PPPoE.
User Name and Password—Enter the User Name and Password provided by your ISP for
PPPoE authentication.
Connect on Demand—Max Idle Time—Configure the Router to cut the Internet connection
after it has been inactive for a specified period of time (Max Idle Time). If your Internet
connection has been terminated due to inactivity, Connect on Demand enables the Router to
automatically re-establish your connection as soon as you attempt to access the Internet again.
If you wish to activate Connect on Demand, click the Connect on Demand option and enter
the number of minutes you want to have elapsed before your Internet connection terminates
in the Max Idle Time field. Use this option to minimize your DSL connection time if it is charged
based on time. This option is disabled by default.

WRVS4400N User Guide 32
Setup Tab
Setting Up and Configuring the Router
Keep Alive Redial period—TAllows the Router will periodically check your Internet
connection. If you are disconnected, then the Router will automatically re-establish your
connection. To use this option, click the option next to Keep Alive. In the Redial Period field, you
specify how often you want the Router to check the Internet connection. This option is enabled
by default and the default Redial Period is 30 seconds. Use this option to minimize your Internet
connection response time since it will always be connected.
PPTP
Point-to-Point Tunneling Protocol (PPTP) is a service that applies to connections in Europe and
Israel only.
IP Address—The Router’s IP address, when seen from the WAN, or the Internet. Your ISP will
provide you with the IP Address you need to specify here.
Subnet Mask—The Router’s Subnet Mask. Your ISP will provide you the Subnet Mask and your
IP address.
Default Gateway—Your ISP will provide you with the Default Gateway IP Address.
PPTP Server—Enter the IP address of the PPTP server.
User Name and Password—Enter the User Name and Password provided by your ISP.
Connect on Demand: Max Idle Time—Configure the Router to cut the Internet connection
after it has been inactive for a specified period of time (Max Idle Time). If your Internet
connection has been terminated due to inactivity, Connect on Demand enables the Router to
automatically re-establish your connection as soon as you attempt to access the Internet again.
If you wish to activate Connect on Demand, click the Connect on Demand option and enter

WRVS4400N User Guide 33
Setup Tab
Setting Up and Configuring the Router
the number of minutes you want to have elapsed before your Internet connection terminates
in the Max Idle Time field. Use this option to minimize your DSL connection time if it is charged
based on time. This option is disabled by default.
Keep Alive Redial period—If you select this option, the Router will periodically check your
Internet connection. If you are disconnected, then the Router will automatically re-establish
your connection. To use this option, click the option next to Keep Alive. In the Redial Period
field, you specify how often you want the Router to check the Internet connection. This option
is enabled by default and the default Redial Period is 30 seconds. Use this option to minimize
your Internet connection response time since it will always be connected.
Heart Beat Signal
Heart Beat Signal is a service used in Australia. Check with your ISP for the necessary setup
information.
User Name and Password—Enter the User Name and Password provided by your ISP.
Heart Beat Server—Enter the IP address of the Heart Beat server.
Connect on Demand: Max Idle Time—Configure the Router to cut the Internet connection
after it has been inactive for a specified period of time (Max Idle Time). If your Internet
connection has been terminated due to inactivity, Connect on Demand enables the Router to
automatically re-establish your connection as soon as you attempt to access the Internet again.
If you wish to activate Connect on Demand, click the Connect on Demand option and enter
the number of minutes you want to have elapsed before your Internet connection terminates
in the Max Idle Time field. Use this option to minimize your DSL connection time if it is charged
based on time. This option is disabled by default.
Keep Alive Redial period—If you select this option, the Router will periodically check your
Internet connection. If you are disconnected, then the Router will automatically re-establish

WRVS4400N User Guide 34
Setup Tab
Setting Up and Configuring the Router
your connection. To use this option, click the option next to Keep Alive. In the Redial Period
field, you specify how often you want the Router to check the Internet connection. This option
is enabled by default and the default Redial Period is 30 seconds. Use this option to minimize
your Internet connection response time since it will always be connected.
L2TP
Layer 2 Tunneling Protocol (L2TP) is a service that tunnels Point-to-Point Protocol (PPP) across
the Internet. It is used mostly in European countries. Check with your ISP for the necessary
setup information.
IP Address—The Router’s IP address, when seen from the WAN, or the Internet. Your ISP will
provide you with the IP Address you need to specify here.
Subnet Mask—The Router’s Subnet Mask. Your ISP will provide you with the Subnet Mask and
your IP address.
Gateway—Your ISP will provide you with the Default Gateway IP Address.
L2TP Server—Enter the IP address of the L2TP server.
User Name and Password—Enter the User Name and Password provided by your ISP.
Connect on Demand: Max Idle Time—Configure the Router to cut the Internet connection
after it has been inactive for a specified period of time (Max Idle Time). If your Internet
connection has been terminated due to inactivity, Connect on Demand enables the Router to
automatically re-establish your connection as soon as you attempt to access the Internet again.
If you wish to activate Connect on Demand, click the Connect on Demand option and enter
the number of minutes you want to have elapsed before your Internet connection terminates

WRVS4400N User Guide 35
Setup Tab
Setting Up and Configuring the Router
in the Max Idle Time field. Use this option to minimize your DSL connection time if it is charged
based on time. This option is disabled by default.
Keep Alive Redial period—If you select this option, the Router will periodically check your
Internet connection. If you are disconnected, then the Router will automatically re-establish
your connection. To use this option, click the option next to Keep Alive. In the Redial Period
field, you specify how often you want the Router to check the Internet connection. This option
is enabled by default and the default Redial Period is 30 seconds. Use this option to minimize
your Internet connection response time since it will always be connected.
Optional Settings (Required by some ISPs)
This section is common for all the Internet Connection Types. Some of these settings may be
required by your ISP. Verify with your ISP before making any changes.
Host Name—Some ISPs, usually cable ISPs, require a host name as identification. You may
need to check with your ISP to see if your broadband Internet service is configured with a host
name. In most cases you can leave this field blank.
Domain Name—Some ISPs, usually cable ISPs, require a domain name as identification. You
may need to check with your ISP to see if your broadband Internet service is configured with a
domain name. In most cases you can leave this field blank.
MTU—MTU is the Maximum Transmission Unit. It specifies the largest packet size permitted for
Internet transmission. Select Manual if you want to manually enter the largest packet size that
is transmitted. To have the Router select the best MTU for your Internet connection, keep the
default setting, Auto.
Size—When Manual is selected in the MTU field, this option is enabled. The recommended
setting for this field is 1500 (standard MTU size on Ethernet media).

WRVS4400N User Guide 36
Setup Tab
Setting Up and Configuring the Router
DDNS
The Router offers a Dynamic Domain Name System (DDNS) feature. DDNS lets you assign a
fixed host and domain name to a dynamic Internet IP address. It is useful when you are hosting
your own website, FTP server, or other server behind the Router.
Before you can use this feature, you need to sign up for DDNS service at DynDNS.org or
TZO.com.
DDNS Service. If your DDNS service is provided by DynDNS.org, then select DynDNS.org from
the drop-down menu. If your DDNS service is provided by TZO.com, then select TZO.com from
the drop-down menu.To disable DDNS Service, select Disabled.
DynDNS.org
•User Name, Password, and Host Name—Enter the User Name, Password, and Host
Name of the account you set up with DynDNS.org.
•Status—The status of the DDNS service connection.

WRVS4400N User Guide 37
Setup Tab
Setting Up and Configuring the Router
TZO.com
•E-mail Address, TZO Password, and Domain Name—Enter the E-mail Address,
Password, and Domain Name of the account you set up with TZO.
•Status—The status of the TZO service connection.
After entering the necessary information, the Router will advise the DDNS Service of your
current WAN (Internet) IP address whenever this address changes. If using TZO, you should NOT
use the TZO software to perform this “IP address update”.
Connect button—When DDNS is enabled, the Connect button is displayed. Use this button to
manually update your IP address information on the DDNS server. The Status area on this
screen also updates.
Click the Save Settings button to save the network settings or click the Cancel Changes
button to undo your changes.

WRVS4400N User Guide 38
Setup Tab
Setting Up and Configuring the Router
LAN
The LAN Setup section allows you to change the Router’s local network settings for the four
Ethernet ports.
IPv4
The Router’s Local IPv4 Address and Subnet Mask are shown here. In most cases, you can keep
the defaults.
Local IP Address—Enter the IPv4 address on the LAN side. The default value is 192.168.1.1.
Subnet Mask—Select the subnet mask from the drop-down menu. The default value is
255.255.255.0.

WRVS4400N User Guide 39
Setup Tab
Setting Up and Configuring the Router
IP Reserved for Internal Usage—Enter the reserved IP between 1 and 254.
Server Settings (DHCP)
The Router can be used as your network’s DHCP (Dynamic Host Configuration Protocol) server,
which automatically assigns an IP address to each PC on your network. Unless you already have
one, it is highly recommended that you leave the Router enabled as a DHCP server.
DHCP Server—DHCP is enabled by default. If you already have a DHCP server on your network,
or you don't want a DHCP server, then select Disabled (no other DHCP features will be
available). If you already have a DHCP server on your network, and you want the Router to act
as a Relay for that DHCP Server, select DHCP Relay, then enter the DHCP Server IP Address.
Starting IP Address—Enter a value for the DHCP server to start with when issuing IP
addresses. This value will automatically follow your local IP address settings. Normally, you
assign the first IP address for the Router (e.g. 192.168.1.1) so that you can assign an IP address to
other devices starting from the 2nd IP address (e.g. 192.168.1.2). The last address in the subnet
is for subnet broadcast (e.g. 192.168.1.255) so that the address cannot be assigned to any host.
Maximum Number of DHCP Users—Enter the maximum number of PCs that you want the
DHCP server to assign IP addresses to. This number cannot be greater than the available host
addresses in the subnet (e.g. 253 for /24 subnet). In order to determine the DHCP IP Address
range, add the starting IP address (e.g., 100) to the number of DHCP users.
Client Lease Time—The amount of time a DHCP client can keep the assigned IP address before
it sends a renewal request to the DHCP server. The default value is 0, which actually means one
day.
Static DNS 1-3—If applicable, enter the IP address(es) of your DNS server(s).
WINS—The Windows Internet Naming Service (WINS) performs name resolution function
(similar to DNS) in the Windows network environment. It can help you to determine the IP
address of a remote Windows PC from its computer name. If you have a WINS server, enter that
server's IP Address here. Otherwise, leave this blank.
IPv6
IPv6 Address—If you selected dual-stack option under IP Versions Setup screen, enter the
IPv6 address on the LAN side of the Router.
Prefix Length—Enter the IPv6 prefix length. The default is 64, which should not need to be
changed.
Router Advertisement—Enabling this option allows the Router to send out IPv6 Router
Advertisement packets periodically. This helps IPv6 hosts to learn their IPv6 prefix and setup
their IPv6 Address automatically.
DHCPv6
To enable the DHCP v6 feature, select Enable. To disable DHCP v6, select Disable.
Lease time—Enter the lease time in minutes.
DHCP address range start—Enter the starting DHCP v6 IP address.

WRVS4400N User Guide 40
Setup Tab
Setting Up and Configuring the Router
DHCP address range end—Enter the ending DHCP v6 IP address.
Primary DNS—Enter the Primary IPv6 DNS server address.
Secondary DNS—Enter the Secondary IPv6 DNS server address.
Click the Save Settings button to save the network settings or click the Cancel Changes
button to undo your changes.
DMZ
The DMZ screen allows one local PC to be exposed to the Internet for use of a special-purpose
service, such as Internet gaming and video-conferencing. DMZ hosting forwards traffic to all
the ports for the specified PC simultaneously, unlike Port Range Forwarding that can only
forward a maximum of 10 ranges of ports.
DMZ Hosting—Allows one local PC to be exposed to the Internet for use of a special-purpose
service such as Internet gaming and video-conferencing. To use this feature, select Enabled. To
disable the DMZ feature, select Disabled.
DMZ Host IP Address—To expose one PC, enter the computer’s IP address.
Click the Save Settings button to save the network settings or click the Cancel Changes
button to undo your changes.
MAC Address Clone
Some ISPs require that you register a MAC address. This feature clones your PC network
adapter's MAC address onto the Router, and prevents you from having to call your ISP to

WRVS4400N User Guide 41
Setup Tab
Setting Up and Configuring the Router
change the registered MAC address to the Router's MAC address. The Router's MAC address is a
6-byte hexadecimal number assigned to a unique piece of hardware for identification.
Mac Address Clone—Select Enabled or Disabled. The default is Enabled.
Mac Address—Enter the MAC Address registered with your ISP in this field.
Clone My PC’s MAC button—When Mac Address Clone is enabled, click this button to copy the
MAC address of the network adapter in the computer that you are using to connect to the Web-
based utility.
Click Save Settings to save the MAC Cloning settings or click the Cancel Changes button to
undo your changes.

WRVS4400N User Guide 42
Setup Tab
Setting Up and Configuring the Router
Advanced Routing
Operating Mode
Select the Operating mode in which the Router will function.
Gateway—This is the normal mode of operation. This allows all devices on your LAN to share
the same WAN (Internet) IP address. In the Internet Gateway mode, the NAT (Network Address
Translation) mechanism is enabled.
Router—You either need another Router to act as the Internet Gateway, or all PCs on your LAN
must be assigned (fixed) Internet IP addresses. In Intranet Router mode, the NAT mechanism is
disabled.
Dynamic Routing
The Router's dynamic routing feature can be used to automatically establish a routing table
through a database exchange with peer routers (running the same routing protocol). The
Router supports RIP (Routing Information Protocol) versions 1 & 2.
RIP (Routing Information Protocol—The Router, using the RIP protocol, calculates the most
efficient route for the network’s data packets to travel between the source and the destination
based upon the shortest paths.
RIP Send Packet Version—Choose the version of RIP packets you want to send to peers: RIPv1
or RIPv2. This should match the version supported by other Routers on your LAN.
RIP Recv Packet Version—Choose the version of RIP packets you want to receive from peers:
RIPv1 or RIPv2. This should match the version supported by other Routers on your LAN.

WRVS4400N User Guide 43
Setup Tab
Setting Up and Configuring the Router
Static Routing
Some ISPs require static routes to build your routing table instead of using dynamic routing
protocols. Static routes do not require CPU resources to exchange routing information with a
peer router. You can also use static routes to reach peer routers that do not support dynamic
routing protocols. Static routes can be used together with dynamic routes. Be careful not to
introduce routing loops in your network.
To set up static routing, you should add route entries in the routing table that tell the Router
where to forward packets to specific IP destinations.
Enter the following data to create a static route entry:
1. Select Set Number—Select the set number (routing table entry number) that you wish to
view or configure. If necessary, click Delete This Entry to clear the entry.
2. Destination IP Address—Enter the network address of the remote LAN segment. For a
standard Class C IP domain, the network address is the first three fields of the Destination
LAN IP; the last field should be zero.
3. Subnet Mask—Enter the Subnet Mask used on the destination LAN IP domain. For Class C
IP domains, the Subnet Mask is 255.255.255.0.
4. Gateway—If this Router is used to connect your network to the Internet, then your
gateway IP is the Router's IP Address. If you have another router handling your network's
Internet connection, enter the IP Address of that router instead.
5. Hop Count (max. 15)—Gives the number of routers that a data packet passes through
before reaching its destination. It is used to define the priority on which route to use if there
is a conflict between a static route and dynamic route.
Show Routing Table button—Click this button to show the routing table established either
through dynamic or static routing methods.
Inter-VLAN Routing
Inter-VLAN Routing—Select Enable to allow packets to be routed between VLANs that are in
different subnets. The default is Enable.

WRVS4400N User Guide 44
Setup Tab
Setting Up and Configuring the Router
Click the Save Settings button to save the Routing settings, click the Cancel Changes button
to undo your changes or click the Show Routing Table button to view the current routing
table.
Time
You can either define your Router’s time manually or automatically through Time Server. The
default is Automatically.
Manually
Set the local time Manually—If you wish to enter the time and date manually, select the Date
from the drop-down fields and enter the hour, minutes, and seconds in the Time field using 24
hour format (example 10:00pm would be entered 22:0:0).
Automatically
Set the local time using Network Time Protocol (NTP) Automatically. If you wish to use a
Network Time Protocol server to set the time and date, select this option, then complete the
following fields.
Time Zone—Select the time zone for your location and your setting synchronizes over the
Internet with public NTP (Network Time Protocol) Servers.
Auto Daylight Saving—If your location observes daylight savings time, select the Enable
option.
User Defined NTP Server—To use your own NTP server, select the Enabled option. The
default is Disabled.
NTP Server IP Address—Enter the IP address of your own NTP server.

WRVS4400N User Guide 45
Setup Tab
Setting Up and Configuring the Router
Click the Save Settings button to save the Routing settings, click the Cancel Changes button
to undo your changes or click the Show Routing Table button to view the current routing
table.
IP Mode
IPv4 Only—Select this option to use IPv4 on the Internet and local network.
Dual-Stack IP—Select this option to use IPv4 on the Internet and IPv4 and IPv6 on the local
network.
6to4 Tunnel—Allows your IPv6 network to connect to other IPv6 networks via tunnels through
IPv4 (per RFC3056). The remote router also needs to support 6to4 as well. Since the tunnel can
be automatically formed based on traffic, there is no limit on how many tunnels you can have.
6to4 Gateway Access Control—By default, this route allows 6to4 connections to or from any
other 6to4 gateway. By enabling this Access Control, you can have a better control which IPv6
clouds this router is connecting to. A list of IP addresses can be entered in the Access List. Those
should be the IPv4 addresses of the remote 6to4 gateways.
•Permit following sites—Allow only a limited set of 6to4 gateways to establish tunnel
with the router. Up to 20 sites can be configured and they can send traffic
simultaneously.
•Block following sites—Prevent a limited set of 6to4 gateways from establishing
tunnels with the router. Up to 20 sites can be configured.
Static 6to4 DNS entry—Allow users to configure static DNS entry to map hostname to IPv6
address. This will provide a convenient way for users to access remote IPv6 hosts.

WRVS4400N User Guide 46
Wireless Tab
Setting Up and Configuring the Router
Click the Save Settings button to save the network settings or click the Cancel Changes button
to undo your changes. Help information is displayed on the right-hand side of the screen, and
click More for additional details.
Wireless Tab
Basic Wireless Settings
Change the basic wireless network settings on this screen.
Basic Settings
Configure the basic Wireless Network attributes for this Wireless Router.
Wireless Network Mode—Select one of the following modes. The default is B/G/N-Mixed.
B-Only—All the wireless client devices can be connected to the Wireless Router at Wireless-B
data rates with a maximum speed of 11Mbps.
G-Only—Both Wireless-N and Wireless-G client devices can be connected at Wireless-G data
rates with a maximum speed of 54Mbps. Wireless-B clients cannot be connected in this mode.
N-Only—Only Wireless-N client devices can be connected at Wireless-N data rates with a
maximum speed of 300Mbps.
B/G-Mixed—Both Wireless-B and Wireless-G client devices can be connected at their
respective data rates. Wireless-N devices can be connected at Wireless-G data rates.
G/N-Mixed—Both Wireless-G and Wireless-N client devices can be connected at their
respective data rates. Wireless-B clients cannot be connected in this mode.
B/G/N-Mixed—All the wireless client devices can be connected at their respective data rates in
this mixed mode.
Disabled—To disable wireless connectivity completely. This might be useful during system
maintenance.

WRVS4400N User Guide 47
Wireless Tab
Setting Up and Configuring the Router
Wireless Channel—Select the appropriate channel to be used between your Wireless Router
and your client devices. The default is channel 6. You can also select Auto so that your Wireless
Router will select the channel with the lowest amount of wireless interference while the system
is booting up. Auto channel selection will start when you click the Save Settings button, and it
will take several seconds to scan through all the channels to find the best channel. For the
Wireless-N 40MHz channel option (see Wireless - Advanced Wireless Settings Tab), the Wireless
Router will automatically select the adjacent 20MHz channel to combine them into a wider
channel.
Multiple BSSID—Select Enabled or Disabled as required.
SSID Name—The SSID is the unique name shared between all devices in a wireless network. It
is case-sensitive, must not exceed 32 alphanumeric characters, and may be any keyboard
character. Make sure this setting is the same for all devices in your wireless network. The default
SSID name is linksys-n.
SSID Broadcast—Allows the SSID to be broadcast on your network. You may want to enable
this function while configuring your network, but make sure that you disable it when you are
finished. With this enabled, someone could easily obtain the SSID information with site survey
software or Windows XP and gain unauthorized access to your network. Click Enabled to
broadcast the SSID to all wireless devices in range. Click Disabled to increase network security
and prevent the SSID from being seen on networked PCs. The default is Enabled in order to
help users configure their network before use.
Change these settings as described here and click Save Settings to apply your changes, or click
Cancel Changes to cancel your changes. Help information is displayed on the right-hand side
of the screen, and click More for additional details.
Wireless Security
Change the Wireless Router’s wireless security settings on this screen.
Wireless Security
Security Mode—Select the wireless security mode you want to use, WEP, WPA-Personal,
WPA2-Personal, WPA2-Personal Mixed, WPA-Enterprise, WPA2-Enterprise, or WPA2-
Enterprise Mixed. (WPA stands for Wi-Fi Protected Access, which is a security standard
stronger than WEP encryption and forward compatible with IEEE 802.11e. WEP stands for Wired
Equivalent Privacy, Enterprise refers to using RADIUS server for authentication, while RADIUS
stands for Remote Authentication Dial-In User Service.) Refer to the appropriate instructions
below after you select the Authentication Type and SSID Interoperability settings. To disable
wireless security completely, select Disabled. The default is Disabled.
Wireless Isolation (between SSID w/o VLAN)—When disabled, wireless PCs that are
associated to the same network name (SSID), can see and transfer files between each other. By
enabling this feature, Wireless PCs will not be able to see each other. This feature is very useful
when setting up a wireless hotspot location. The default is Disabled.
The following section describes the detailed options for each Security Mode.

WRVS4400N User Guide 48
Wireless Tab
Setting Up and Configuring the Router
Disabled
To disable wireless security completely, select Disabled.
WEP
This security mode is defined in the original IEEE 802.11. This mode is not recommended now
due to its weak security protection. Users are urged to migrate to WPA or WPA2.
Authentication Type. Choose the 802.11 authentication type as either Open System or Shared
Key. The default is Open System.
Encryption—Select a level of WEP encryption, 64 bits (10 hex digits) or 128 bits (26 hex
digits).
Passphrase—If you want to generate WEP keys using a Passphrase, then enter the Passphrase
in the field provided and click the Generate key.

WRVS4400N User Guide 49
Wireless Tab
Setting Up and Configuring the Router
Key 1-4—If you want to manually enter WEP keys, then complete the fields provided. Each WEP
key can consist of the letters “A” through “F” and the numbers “0” through “9”. It should be 10
characters in length for 64-bit encryption or 26 characters in length for 128-bit encryption.
Tx Key—Select one of the keys to be used for data encryption (when you manually enter
multiple WEP keys).
Change these settings as described here and click Save Settings to apply your changes, or click
Cancel Changes to cancel your changes. Help information is displayed on the right-hand side
of the screen, and click More for additional details.
WPA-Personal (also known as WPA-PSK)
Encryption—WPA offers you two encryption methods, TKIP and AES for data encryption.
Select the type of algorithm you want to use, TKIP or AES. The default is TKIP.
Shared Key—Enter a WPA Shared Key of 8-63 characters.
Key Renewal—Enter a Key Renewal Timeout period, which instructs the Wireless Router how
often it should change the encryption keys. The default is 3600 seconds.

WRVS4400N User Guide 50
Wireless Tab
Setting Up and Configuring the Router
WPA2-Personal
Encryption—WPA2 always uses AES for data encryption.
Shared Key—Enter a WPA Shared Key of 8-63 characters.
Key Renewal—Enter a Key Renewal Timeout period, which instructs the Wireless Router how
often it should change the encryption keys. The default is 3600 seconds.
WPA2-Personal Mixed
This security mode supports the transition from WPA-Personal to WPA2-Personal. You can have
client devices that use either WPA-Personal or WPA2-Personal. The Wireless Router will
automatically choose the encryption algorithm used by each client device.
Encryption—Mixed Mode automatically chooses TKIP or AES for data encryption.
Shared Key—Enter a WPA Shared Key of 8-63 characters.
Key Renewal—Enter a Key Renewal Timeout period, which instructs the Wireless Router how
often it should change the encryption keys. The default is 3600 seconds.

WRVS4400N User Guide 51
Wireless Tab
Setting Up and Configuring the Router
WPA-Enterprise
This option features WPA used in coordination with a RADIUS server for client authentication.
(This should only be used when a RADIUS server is connected to the Wireless Router.)
Encryption—WPA offers you two encryption methods, TKIP and AES for data encryption.
Select the type of algorithm you want to use, TKIP or AES. The default is TKIP.
RADIUS Server—Enter the RADIUS server’s IP address.
RADIUS Port—Enter the port number used by the RADIUS server. The default is 1812.
Shared Key—Enter the Shared Secret key used by the Wireless Router and RADIUS server.
Key Renewal—Enter a Key Renewal Timeout period, which instructs the Wireless Router how
often it should change the encryption keys. The default is 3600 seconds.

WRVS4400N User Guide 52
Wireless Tab
Setting Up and Configuring the Router
WPA2-Enterprise
This option features WPA2 used in coordination with a RADIUS server for client authentication.
(This should only be used when a RADIUS server is connected to the Wireless Router.)
Encryption—WPA2 always uses AES for data encryption.
RADIUS Server—Enter the RADIUS server’s IP address.
RADIUS Port—Enter the port number used by the RADIUS server. The default is 1812.
Shared Key—Enter the Shared Secret key used by the Wireless Router and RADIUS server.
Key Renewal—Enter a Key Renewal Timeout period, which instructs the Wireless Router how
often it should change the encryption keys. The default is 3600 seconds.

WRVS4400N User Guide 53
Wireless Tab
Setting Up and Configuring the Router
WPA2-Enterprise Mixed
This security mode supports the transition from WPA-Enterprise to WPA2-Enterprise. You can
have client devices that use either WPA-Enterprise or WPA2-Enterprise. The Wireless Router will
automatically choose the encryption algorithm used by each client device.
Encryption—Mixed Mode automatically chooses TKIP or AES for data encryption.
RADIUS Server—Enter the RADIUS server’s IP address.
RADIUS Port—Enter the port number used by the RADIUS server. The default is 1812.
Shared Key—Enter the Shared Secret key used by the Wireless Router and RADIUS server.
Key Renewal—Enter a Key Renewal Timeout period, which instructs the Wireless Router how
often it should change the encryption keys. The default is 3600 seconds.

WRVS4400N User Guide 54
Wireless Tab
Setting Up and Configuring the Router
Wireless Connection Control
Configure the Connection Control List to either permit or block specific wireless client devices
connecting to (associating with) the Wireless Router.
Select SSID—Select the desired SSID.
Enabled/Disabled—Enable or disable wireless connection control. The default is Disabled.
Connection Control
There are two ways to control the connection (association) of wireless client devices. You can
either prevent specific devices from connecting to the Wireless Router, or you can allow only
specific client devices to connect to the Wireless Router. The client devices are specified by their
MAC addresses. The default is to allow only specific client devices.
Connection Control List
MAC 01-20—Enter the MAC addresses of the wireless client devices you want to control.
Wireless Client List—Instead of manually entering the MAC addresses of each client, the
Wireless Router provides a convenient way to select a specific client device from the client
association table. Click this button and a window appears to let you select a MAC address from
the table. The selected MAC address will be entered into the Connection Control List.
Change these settings as described here and click Save Settings to apply your changes, or click
Cancel Changes to cancel your changes. Help information is displayed on the right-hand side
of the screen.

WRVS4400N User Guide 55
Wireless Tab
Setting Up and Configuring the Router
Advanced Wireless Settings
Configure the advanced settings for the Wireless Router. The Wireless-N Router adopts several
new parameters to adjust the channel bandwidth and guard intervals to improve the data rate
dynamically. Linksys recommends to let your Wireless Router automatically adjust the
parameters for maximum data throughput.
Advanced Wireless
You can change the following advanced parameters (some only for Wireless-N) for this Wireless
Router. Wireless-N data rates are classified into 16 MCS numbers (0-15). MCS stands for
Modulation and Coding Scheme. For the same MCS number, the data rate changes according
to the Channel Bandwidth and Guard Interval settings. You can see the change through the
drop-down menu of Tx Rate Limiting (11n clients).
Channel Bandwidth—Select the channel bandwidth manually for Wireless-N connections.
When it is set to 20MHz, only the 20MHz channel is used. When it is set to 40MHz, Wireless-N
connections will use 40MHz channel but Wireless-B and Wireless-G will still use 20MHz channel.
The default is Auto.
Guard Interval—Select the guard interval manually for Wireless-N connections. The two
options are Short (400ns) and Long (800ns). The default is Auto.
CTS Protection Mode—CTS (Clear-To-Send) Protection Mode function boosts the Wireless
Router’s ability to catch all wireless transmissions, but will severely decrease performance. Keep
the default setting, Auto, so the Wireless Router can use this feature as needed, when the
Wireless-N/G products are not able to transmit to the Wireless Router in an environment with
heavy 802.11b traffic. Select Disabled if you want to permanently disable this feature.
Beacon Interval— Indicates the frequency interval of the beacon. A beacon is a packet
broadcast by the Wireless Router to keep the network synchronized. A beacon includes the
wireless networks service area, the Wireless Router address, the Broadcast destination
addresses, a time stamp, Delivery Traffic Indicator Maps, and the Traffic Indicator Message
(TIM). The default is 100 ms.

WRVS4400N User Guide 56
Wireless Tab
Setting Up and Configuring the Router
DTIM Interval—Indicates how often the Wireless Router sends out a Delivery Traffic Indication
Message (DTIM). Lower settings result in more efficient networking, while preventing your PC
from dropping into power-saving sleep mode. Higher settings allow your PC to enter sleep
mode, thus saving power, but interferes with wireless transmissions. The default is 1 ms.
RTS Threshold— Determines how large a packet can be before the Wireless Router
coordinates transmission and reception to ensure efficient communication. This value should
remain at its default setting of 2346. If you encounter inconsistent data flow, only minor
modifications are recommended.
Change these settings as described here and click Save Settings to apply your changes, or click
Cancel Changes to cancel your changes. Help information is displayed on the right-hand side
of the screen, and click More for additional details.
VLAN & QoS
Configure the Qos and VLAN settings for the Access Point. The QoS (Quality of Service) feature
allows you specify priorities for different traffic. Lower priority traffic will be slowed down to
allow greater throughput or less delay for high priority traffic. The 802.1Q VLAN feature is
allowing traffic from different sources to be segmented. Combined with the multiple SSID
feature, this provides a powerful tool to control access to your LAN.
VLAN
Enabled/Disabled VLAN—Enable this feature only if the hubs/switches on your LAN support
the VLAN standard.
AP Management VLAN—Define the VLAN ID used for management.
VLAN ID—Enter the VLAN ID.
QoS
U-APSD(WMM Power Save)—Select Enabled or Disabled as required.
WMM—Wi-Fi Multimedia is a QoS feature defined by WiFi Alliance before IEEE 802.11e was
finalized. Now it is part of IEEE 802.11e. When it is enabled, it provides four priority queues for

WRVS4400N User Guide 57
Firewall Tab
Setting Up and Configuring the Router
different types of traffic. It automatically maps the incoming packets to the appropriate queues
based on QoS settings (in IP or layer 2 header). WMM provides the capability to prioritize traffic
in your environment. The default is Enabled.
Change these settings as described here and click Save Settings to apply your changes, or click
Cancel Changes to cancel your changes. Help information is displayed on the right-hand side of
the screen.
WDS
Configure the WDS (Wireless Distribution System) settings for the device.
WDS MAC Address—Displays the read-only MAC address for the WDS.
Allow wireless signal to be repeated by a repeater—Select Auto or Manual as required.
Remote Access Point's MAC Address—Either enter the MAC address directly, or, if the other
AP is on-line, you can click the Site Survey button and select from a list of available APs.
Change these settings as described here and click Save Settings to apply your changes, or click
Cancel Changes to cancel your changes. Help information is displayed on the right-hand side of
the screen.
Firewall Tab
Configure software security features like SPI (Stateful Packet Inspection) Firewall, IP based
Access List, restriction LAN users on Internet (WAN port) access, and NAPT (Network Address
Port Translation) to limited services to specific ports. Settings only work when NAT is enabled.

WRVS4400N User Guide 58
Firewall Tab
Setting Up and Configuring the Router
Note that for WAN traffic, NAPT settings are applied first, then the SPI Firewall settings, followed
by IP based Access List (which requires more CPU power).
Basic Settings
Firewall: SP—(Stateful Packet Inspection) Firewall, when you enable this feature, the Router
will perform deep packet inspection on all the traffic going through the Router and drop the
packets that do not follow the pre-defined protocol behavior. The default is Enable.
DoS Protection—When enabled, the Router will prevent DoS (Denial of Service) attacks
coming in from the Internet. DOS attacks are making your Router’s CPU busy such that it cannot
provide services to regular traffic. The default Is Enable.
Block WAN Request—When enabled, the Router will ignore PING Request from the Internet so
it seems to be hidden. The default is Enable.
Remote Management—When enabled, the Router will allow the Web-based Utility to be
accessed from the Internet. The default is Disable.
Multicast Pass-through—When enabled, the Router will allow IP Multicast traffic to come in
from the Internet. The default is Disable.
SIP Application Layer Gateway—When enabled, the SIP Application Layer Gateway (ALG)
allows Session Initiation Protocol (SIP) packets (used for Voice over IP) to traverse the NAT
firewall. This feature can be disabled if the VoIP service provider is using other NAT traversal
solutions such as STUN, TURN, and ICE.
Block—Select the Web features that you wish to restrict. All those features could place security
concern to your PCs on the LAN side. You have to balance your needs on those applications and
security. The default is unselected.
•Java—Java is a programming language for websites. If you deny Java, you run the risk of
not having access to Internet sites created using this programming language.

WRVS4400N User Guide 59
Firewall Tab
Setting Up and Configuring the Router
•Cookies—A cookie is data stored on your PC and used by Internet sites when you
interact with them, so you may not want to deny cookies.
•ActiveX—ActiveX is a Microsoft (Internet Explorer) programming language for
websites. If you deny ActiveX, you run the risk of not having access to Internet sites
using this programming language. Also, Windows Update uses ActiveX, so if this is
blocked, Windows update will not work.
•Access to Proxy HTTP Server—If local users have access to WAN proxy servers, they
may be able to circumvent the Router's content filters and access Internet sites blocked
by the Router. Denying Proxy will block access to any WAN proxy servers.
Change these settings as described here and click Save Settings to apply your changes, or click
Cancel Changes to cancel your changes. Help information is displayed on the right-hand side
of the screen, and click More for additional details.
IP Based ACL
This screen shows a summary of configured IP based Access List. The Access List is used to
restrict traffic going through the Router either from WAN or LAN port. There are two ways to
restrict data traffic. You can block specific types of traffic according to your ACL definitions. Or
you can allow only specific types of traffic according to your ACL definition. The ACL rules will
be read according to its priority. If there is a match for a packet, the action will be taken and
following lower priority rules will not be checked against this packet.
Note that the higher the number of rules that need to be checked against packets, the lower
the throughput. Use ACL rules with caution.
There are two default rules in the table that cannot be deleted. The first rule will allow all traffic
coming in from LAN port to pass the Router. The second rule will allow all traffic coming in from
WAN port. These two rules have the lowest priority, so without adding any user defined rules,
all the packets can be passed through from both WAN and LAN sides.
The rule will be enabled when the Enable button is checked, and when Date and Time are
matched. If any of conditions are not met, the rule will not be used to check against packets.
The following are descriptions on each of the fields in the ACL Table:

WRVS4400N User Guide 60
Firewall Tab
Setting Up and Configuring the Router
Priority—Defines the order on which rule is checked against first. The smaller number has
higher priority. The default rules will always be checked last.
Enable—Tells the Router if the rule is active or not. You can have rules defined in the ACL Table
but in an inactive state. The administrator can decide on when to enable specific ACL rules
manually.
Action—Defines how the rule is to affect the traffic. It can be either Allow or Deny. If the rule is
matched and the action is Allow, the packet will be forwarded. If the rule is matched and the
action is Deny, the packet will be dropped.
Service—Select one of the pre-defined services in the drop-down menu or you can define new
services by clicking the Service Management button. When you defined your own service, it
will be listed on the top of the drop-down menu. You can also select ALL to allow or block all
types of IP traffic.
The User-defined Service GUI page can be either accessed from the New Rule screen by clicking
Service Management button, or you can access it directly from the 2nd layer tab under
Firewall.
Source Interface—Select LAN, WAN, or ANY interface.
Source—The source IP address to be matched against. You can define a Single IP address, a
Range of IP addresses (start IP and end IP), a Network (IP Prefix and Network Mask), or ANY IP
addresses.
Destination—The destination IP address to be matched against. You can define a Single IP
address, a Range of IP addresses (start IP and end IP), a Network (IP Prefix and Network Mask),
or ANY IP addresses.
Time—Displays the time period this rule will be enabled (used together with Date). It can be
set to Any Time.
Date—Displays the days in a week this rule will be enabled (used together with Time). It can be
set to Any Day.
Edit button—Use this button to go to Edit IP ACL Rule screen and modify this rule.
Delete button—Use this button to delete the ACL rule from the list.
The following is a description of the buttons in the IP Based ACL screen:
Page Selections—Select specific page of ACL list from the drop-down menu to be displayed.
Or navigate them page by page through Previous Page and Next Page button.
Add New Rule—Click this button to enter the page to define a new ACL rule.
Disable All Rule—Click this page to disable all the user defined rules.
Delete All Rule—Click this page to delete all the user defined rules.

WRVS4400N User Guide 61
Firewall Tab
Setting Up and Configuring the Router
Edit IP ACL Rule
This Web page can be entered only through IP Based ACL Tab. Enter this page by clicking Add
New Rule button on that page.
Action—Select either Allow or Deny. Default is Allow.
Service—Select ALL or pre-defined (or user-defined) services from the drop-down menu.
Log—If checked, this ACL rule will be logged when a packet match happens.
Log Prefix—This string will be attached in front of the log for the matched event.
Source Interface—Select LAN, WAN, or ANY interface.
Source—The source IP address to be matched against. You can define a Single IP address, a
Range of IP addresses (start IP and end IP), a Network (IP Prefix and Network Mask), or ANY IP
addresses.
Destination—The destination IP address to be matched against. You can define a Single IP
address, a Range of IP addresses (start IP and end IP), a Network (IP Prefix and Network Mask),
or ANY IP addresses.
Service Management Button—Click this button and the Service Tab to add new service type
to the Service drop-down menu.
Scheduling
Time—Enter the time period this rule will be applied (used together with Date). It can be set to
Any Time.

WRVS4400N User Guide 62
Firewall Tab
Setting Up and Configuring the Router
Date—Enter the days in a week this rule will be applied (used together with Time). It can be set
to Any Day.
Change these settings as described here and click Save Settings to apply your changes, or click
Cancel Changes to cancel your changes. Help information is displayed on the right-hand side
of the screen, and click More for additional details.
Internet Access Policy
Access to the Internet can be managed by policies. A policy consists of four components. You
need to define the PCs (MAC or IP address) to apply this policy, either Deny or Allow Internet
service, what time and date to enable this policy, and what URLs or Keywords to apply this
policy.

WRVS4400N User Guide 63
Firewall Tab
Setting Up and Configuring the Router
Use the settings on this screen to establish an access policy. Selecting a policy from the drop-
down menu will display that policy's settings. You can then perform the following operations:
•Create a Policy—see instructions below.
•Delete the current policy—click the Delete button.
•View all policies—click the Summary button. On the Summary screen, the policies are
listed with the following information: No., Policy Name, Days, Time, and a checkbox to
delete (clear) the policy. To delete a policy, check the checkbox in the Delete column,
and click the Delete button.
•View or change the PCs covered by the current policy—click the Edit List of PCs
button.
On the List of PCs screen, you can define PCs by MAC Address or IP Address. You can also enter
a range of IP Addresses if you want this policy to affect a group of PCs.

WRVS4400N User Guide 64
Firewall Tab
Setting Up and Configuring the Router
To create an Internet Access policy:
1. Select the desired policy number from the Internet Access Policy drop-down menu.
2. Enter a Policy Name in the field provided.
3. Enable this policy by clicking the Enable option.
4. Click the Edit List of PCs button to select which PCs will be affected by the policy. The List
of PCs screen appears in a sub-window. You can select a PC by MAC Address or IP Address.
You can also enter a range of IP Addresses if you want this policy to affect a group of PCs.
After making your changes, click the Save Settings button to apply your changes.
5. Click the appropriate option, Deny or Allow, depending on whether you want to block or
allow Internet access for the PCs you listed on the List of PCs screen.
6. Decide what Days and what Times you want this policy to be enforced. Select the individual
days during which the policy will be in effect, or select Everyday. Enter a range of hours and
minutes during which the policy will be in effect, or select 24 Hours.
7. If you wish to block access to Web sites, use the Website Blocking by URL Address or
Website Blocking by Keyword feature.
•Website Blocking by URL Address. Enter the URL or Domain Name of the web sites
you wish to block.
•Website Blocking by Keyword. Enter the keywords you wish to block in the fields
provided. If any of these Keywords appears in the URL of a web site, access to the site
will be blocked. Note that only the URL is checked, not the content of each Web page.
8. Click the Save Settings button to save the policy settings.
Single Port Forwarding
This is one of the NAPT (Network Address Port Translation) features. Use the Single Port
Forwarding screen when you want to open specific services (that use single port). This allows
users on the Internet to access this server by using the WAN port address and the matched
external port number. When users send these types of request to your WAN port IP address via

WRVS4400N User Guide 65
Firewall Tab
Setting Up and Configuring the Router
the Internet, the NAT Router will forward those requests to the appropriate servers on your
LAN.
Application—Enter the name of the application you wish to configure.
External Port—Port number used by the service or Internet application. Internet users must
connect using this port number. Check with the software documentation of the Internet
application for more information.
Internal Port—Port number used by the Router when forwarding Internet traffic to the PC or
server on your LAN and is usually the same as the External Port number. If it is different, the
Router performs a Port Translation, so that the port number used by Internet users is different
from the port number used by the server or Internet application.
For example, you could configure your Web Server to accept connections on both port 80
(standard) and port 8080. Then, enable Port Forwarding, set the External Port to 80 and the
Internal Port to 8080. Now, any traffic from the Internet to your Web server will be using port
8080, even though the Internet users used the standard port, 80. (Users on the local LAN can
and should connect to your Web Server using the standard port 80.)
Protocol—Select the protocol used for this application, TCP and/or UDP.
IP Address—For each application, enter the IP address of the PC running the specific server
application.
Enabled—Select Enabled to enable port forwarding for the relevant server application.

WRVS4400N User Guide 66
Firewall Tab
Setting Up and Configuring the Router
Change these settings as described here and click Save Settings to apply your changes, or click
Cancel Changes to cancel your changes. Help information is displayed on the right-hand side
of the screen, and click More for additional details.
Port Range Forwarding
This is one of the NAPT (Network Address Port Translation) features. The Port Range Forwarding
screen allows you to set up public services on your network, such as web servers, ftp servers, e-
mail servers, or other specialized Internet applications that use one or multiple port numbers
(e.g. video conference). The port numbers being used will not change while forwarding to the
local network. This allows users on the Internet to access this server by using the WAN port IP
address and the pre-defined port numbers. When users send these types of requests to your
WAN port IP address via the Internet, the NAT Router will forward those requests to the
appropriate servers on your LAN.
Application—Enter the name of the application you wish to configure.
Start—The beginning of the port range. Enter the beginning of the range of port numbers
(external ports) used by the server or Internet application. Check with the software
documentation of the Internet application for more information if necessary.
End—The end of the port range. Enter the end of the range of port numbers (external ports)
used by the server or Internet application. Check with the software documentation of the
Internet application for more information if necessary.
Protocol—Select the protocol(s) used for this application, TCP and/or UDP.
IP Address—For each application, enter the IP address of the PC running the specific
application.
Enabled—Select Enabled to enable port range forwarding for the relevant application.

WRVS4400N User Guide 67
Firewall Tab
Setting Up and Configuring the Router
Change these settings as described here and click Save Settings to apply your changes, or click
Cancel Changes to cancel your changes. Help information is displayed on the right-hand side
of the screen, and click More for additional details.
Port Range Triggering
This is one of the NAPT (Network Address Port Translation) features. Port Range Triggering is
used for special applications that can request a port to be opened on demand. For this feature,
the Wireless Router will watch outgoing packets for specific port numbers. This will trigger the
Wireless Router to allow the incoming packets within the specified forwarding range and
forward those packets to the triggering PC. One of the example applications is QuickTime. It
would use port 1000 for outgoing packets and 2000 for incoming packets.
Application—Enter the name of the application you wish to configure.
Triggered Range—For each application, list the triggered port number range. These are the
ports used by outgoing traffic. Check with the Internet application documentation for the port
number(s) needed. In the first field, enter the starting port number of the Triggered Range. In
the second field, enter the ending port number of the Triggered Range.
Forwarded Range—For each application, list the forwarded port number range. These are the
ports used by incoming traffic. Check with the Internet application documentation for the port
number(s) needed. In the first field, enter the starting port number of the Forwarded Range. In
the second field, enter the ending port number of the Forwarded Range.
Enabled—Select Enabled to enable port range triggering for the relevant application.
Change these settings as described here and click Save Settings to apply your changes, or click
Cancel Changes to cancel your changes. Help information is displayed on the right-hand side
of the screen, and click More for additional details.

WRVS4400N User Guide 68
ProtectLink Tab
Setting Up and Configuring the Router
ProtectLink Tab
The Trend Micro ProtectLink Gateway service provides security for your network. It checks
email messages, filters website addresses (URLs), and blocks potentially malicious websites.
For detailed information on how to configure the ProtectLink Service, go to Appendix J, "Trend
Micro ProtectLink Gateway Service".
VPN Tab
Summary
The IPSec VPN Summary displays a status of the IPSec tunnel status.

WRVS4400N User Guide 69
VPN Tab
Setting Up and Configuring the Router
Tunnels Used—Displays the number of tunnels used.
Tunnel(s) Available—Displays the number of available tunnels.
Detail button—Click Detail to display more tunnel information.
Tunnel Status
No—Displays the number of the tunnel.
Name—Displays the name of the tunnel, as defined by the Tunnel Name field on the VPN >
IPSec VPN screen.
Status—Displays the tunnel's status: Connected, Hostname Resolution Failed, Resolving
Hostname, or Waiting for Connection.
Phase Enc/Auth—Displays the Phase 2 Encryption type (3DES), Authentication type (MD5 or
SHA1), and Group (768-bit, 1024-bit, or 1536-bit) that you chose in the VPN > IPSec VPN screen.
Local Group—Displays the IP address and subnet of the local group.
Remote Group—Displays the IP address and subnet of the remote group.
Remote Gateway—Displays the IP address of the remote gateway.
Tunnel Test—Click Connect to verify the tunnel status; the test result is updated in the Status
column. If the tunnel is connected, you can disconnect the IPSec VPN connection by clicking
Disconnect.
Config—Click Edit to change the tunnel's settings. Click Trash to delete all of the tunnel's
settings.
VPN Clients Status
No—The range of user number is from 1 to 5.
Username—Displays the username of the VPN Client.
Status—Displays the connection status of the VPN Client.
Start Time—Displays the start time of the most recent VPN session for the specified VPN Client.
End Time—Displays the end time of a VPN session if the VPN Client has disconnected.
Duration—Displays the total connection time of the latest VPN session.
Disconnect—Check the Disconnect box at the end of each row in the VPN Clients Table and
click the Disconnect button to disconnect a VPN Client session.

WRVS4400N User Guide 70
VPN Tab
Setting Up and Configuring the Router
IPSec VPN
Virtual Private Network (VPN) is a security measure that creates a secure connection between
two remote locations. Configure these settings so the Gateway will create VPN tunnels.
IPSec VPN Tunnel
Select Tunnel Entry—Select a tunnel to configure.
Delete—Deletes all settings for the selected tunnel.
Summary—Shows the settings and status of all enabled tunnels.
IPSec VPN Tunnel—Check the Enable option to enable this tunnel.
Tunnel Name—Enter a name for this tunnel, such as "LA Office".
Local Group Setup
Local Security Gateway Type—There are two types. They are IP Only, IP + Domain Name
(FQDN) Authentication.
•IP Only—If you select IP Only, only the specific IP Address will be able to access the
tunnel. The WAN IP of RVS4000 will appear in this field automatically.
•IP + Domain Name (FQDN) Authentication—If you select this type, enter the FQDN
(Fully Qualified Domain Name), and IP address will come out automatically. The FQDN is
the host name and domain name for a specific computer on the Internet, for example,
vpn.myvpnserver.com. The IP and FQDN must be same with the Remote Security
Gateway type of the remote VPN device, and the same IP and FQDN can be only for one
tunnel connection.

WRVS4400N User Guide 71
VPN Tab
Setting Up and Configuring the Router
Local Security Group Type—Select the local LAN user(s) behind the router that can use this
VPN tunnel. This may be a single IP address or Sub-network. Notice that the Local Secure Group
must match the other router's Remote Secure Group.
IP Address—Enter the IP address on the local network.
Subnet Mask—If the "Subnet" option is selected, enter the mask to determine the IP addresses
on the local network.
Remote Group Setup
Remote Security Gateway Type—There are two types. They are IP Only, IP + Domain Name
(FQDN) Authentication. The type of Remote Security Gateway should match with the Local
Security Gateway Type of VPN devices in the other end of tunnel.
•IP Only—If you select IP Only, only the specific IP Address that you enter will be able to
access the tunnel. It's the IP Address of the remote VPN Router or device which you wish
to communicate. The remote VPN device can be another VPN Router or a VPN Server. If
you know the static IP address of remote VPN device, select IP address from drop-down
menu. If you don't know the static IP address of remote VPN device, but the domain
name of remote VPN device is known, you can select IP by DNS Resolved, and enter the
real domain name on the Internet. WRVS4400N will get the IP address of remote VPN
device by DNS Resolved, and IP address of remote VPN device will be displayed on VPN
Status of Summary page
•IP + Domain Name (FQDN) Authentication—If you select this type, enter the FQDN
(Fully Qualified Domain Name) and IP address of the VPN device at the other end of the
tunnel. If you know the static IP address of remote VPN device, select IP address from
drop-down menu. If you don't know the static IP address of remote VPN device, but the
domain name of remote VPN device is known, you can select IP by DNS Resolved, and
enter the real domain name on the Internet. WRVS4400N will get the IP address of
remote VPN device by DNS Resolved, and IP address of remote VPN device will be
displayed on VPN Status of Summary page. Then, enter the Domain Name as an ID, it
can be not a real domain name on Internet. The IP and Domain Name ID must be same
with the Local Gateway of the remote VPN device, and the same IP and Domain Name ID
can be only for one tunnel connection.
Remote Security Group—Select the remote LAN user(s) behind the remote gateway who can
use this VPN tunnel. This may be a single IP address, a Sub-network, or any addresses. If "Any" is
set, the router acts as responder and accepts request from any remote user. Notice that the
Remote Secure Group must match the other router's Local Secure Group.
IP Address—Enter the IP address on the local network.
Subnet Mask—If the "Subnet" option is selected, enter the mask to determine the IP addresses
on the local network.
Remote Security Gateway—Select the desired option - IP address.
IP—The IP address in this field must match the public IP address (i.e. WAN IP Address) of the
remote gateway at the other end of this tunnel.

WRVS4400N User Guide 72
VPN Tab
Setting Up and Configuring the Router
IPSec Setup
Keying Mode—The router supports both IKE with Preshared Key (automatic) and Manual
key management. When choosing automatic key management, IKE (Internet Key Exchange)
protocols are used to negotiate key material for SA. If manual key management is selected, no
key negotiation is needed. Basically, manual key management is used in small static
environments or for troubleshooting purpose. Notice that both sides must use the same Key
Management method.
Encryption—The Encryption method determines the length of the key used to encrypt/
decrypt ESP packets. 3DES is supported. Notice that both sides of the VPN tunnel must use the
same Encryption method.
Authentication—Authentication determines a method to authenticate the ESP packets. Either
MD5 or SHA1 may be selected. Both sides of the VPN tunnel must use the same Authentication
method.
•MD5—A one way hashing algorithm that produces a 128-bit digest.
•SHA1—A one way hashing algorithm that produces a 160-bit digest.
Preshared Key— IKE uses the Pre-shared Key field to authenticate the remote IKE peer. Both
character and hexadecimal value are acceptable in this field. for example; "My_@123" or
"0x4d795f40313233". Both sides must use the same Pre-shared Key.
Key Lifetime—Specifies the lifetime of the IKE generated key. If the time expires, a new key will
be renegotiated automatically. The Key Lifetime may range from 1081 to 86400 seconds. The
default value for Phase 1 is 28800 seconds, and default value for Phase 2 is 3600 seconds
Group— For Diffie-Hellman key negotiation. There are 3 groups available for ISAKMP SA
establishment, 768-bit, 1024-bit, 1536-bit represent different bits used in Diffie-Hellman mode
operation. The default value is Group 768-bit.

WRVS4400N User Guide 73
VPN Tab
Setting Up and Configuring the Router
Encryption— The Encryption method determines the length of the key used to encrypt/
decrypt ESP packets. 3DES is supported. Notice that both sides of the VPN tunnel must use the
same Encryption method.
Authentication— Authentication determines a method to authenticate the ESP packets. Either
MD5 or SHA1 may be selected. Notice that both sides (VPN endpoints) must use the same
Authentication method.
• MD5— A one way hashing algorithm that produces a 128-bit digest.
• SHA1— A one way hashing algorithm that produces a 160-bit digest.
Perfect Forward Secrecy— If PFS is enabled, IKE Phase 2 negotiation will generate a new key
material for IP traffic encryption and authentication. Note: that both sides must have this
selected.
Preshared Key— This field specifies a key used to authenticate IP traffic. Both character and
hexadecimal value are acceptable in this field. Note: that both sides must use the same
Authentication Key.
Inbound SPI/Outbound SPI—The SPI (Security Parameter Index) is carried in the ESP header.
This enables the receiver to select the SA, under which a packet should be processed. The SPI is
a 32-bit value. Both decimal and hexadecimal values are acceptable. e.g. "987654321" or
"0x3ade68b1". Each tunnel must have unique an Inbound SPI and Outbound SPI. No two
tunnels share the same SPI. Notice that Inbound SPI must match the other router's Outbound
SPI, and vice versa
Status
This field shows the connection status for the selected tunnel. The state is either connected or
disconnected.
Buttons
Connect—Establish a connection for the current VPN tunnel. If you have made any changes,
click Save Settings to first apply your changes.
Disconnect—Break a connection for the current VPN tunnel.
View Log—View the VPN log, which shows details of each tunnel established.
Advanced Button
Aggressive Mode—There are two types of Phase 1 exchanges: Main mode and Aggressive
mode. Aggressive Mode requires half of the main mode messages to be exchanged in Phase 1
of the SA exchange. If network security is preferred, select Main mode.
NetBIOS broadcast—Check the box to enable NetBIOS traffic to pass through the VPN tunnel.
By default, WRVS4400Nv2 blocks these broadcasts.
Click the Save Settings button to apply your changes or Cancel Changes button to cancel.

WRVS4400N User Guide 74
VPN Tab
Setting Up and Configuring the Router
VPN Client Accounts
Use this page to administer your VPN Client users. Enter the information at the top of the screen
and the users you've entered appear in the list at the bottom, showing their status. This will
work with the Linksys QuickVPN client only. (The Router supports up to five Linksys QuickVPN
Clients by default. Additional QuickVPN Client licenses can be purchased separately. See
www.linksys.com for more information.
Username—Enter the username using any combination of keyboard characters.
Password—Enter the password you would like to assign to this user.
Re-enter to Confirm—Retype the password to ensure that it has been entered correctly.
Allow User to Change Password—Determines whether the user is allowed to change their
password.
VPN Client List Table
No—Displays the user number.
Active—When checked, the designated user can connect, otherwise the VPN client account is
disabled.

WRVS4400N User Guide 75
VPN Tab
Setting Up and Configuring the Router
Username—Displays the username.
Edit button—Modify the username, password, or toggle between whether the user is allowed
to change their password.
Remove button—Delete a user account.
Certificate Management
Use this section to manage the certificate used for securing the communication between the
router and QuickVPN clients.
Generate—Click this button to generate a new certificate to replace the existing certificate on
the router.
Export for Admin—Click this button to export the certificate for administrator. A dialog will
ask you to specify where you want to store your certificate. The default file name is
"WRVS4000Nv2_Admin.pem" but you can use another name. The certificate for administrator
contains the private key and needs to be stored in a safe place as a backup. If the router's
configuration is reset to the factory default, this certificate can be imported and restored on the
router.
Export for Client—Click this button to export the certificate for client. A dialog will ask you
where you want to store your certificate. The default file name is "WRVS4000Nv2_Client.pem"
but you can use another name. For QuickVPN users to securely connect to the router, this
certificate needs to be placed in the install directory of the QuickVPN client.
Import—Click this button to import a certificate previously saved to a file using Export for
Admin or Export for Client. Enter the file name in the field or click Browse to locate the file on
your computer, then click Import.
Certificate Last Generated or Imported—Displays the date and time when a certificate was
last generated or imported.
Change these settings as described here and click Save Settings to apply your changes, or click
Cancel Changes to cancel your changes. Help information is displayed on the right-hand side
of the screen, and click More for additional details.

WRVS4400N User Guide 76
VPN Tab
Setting Up and Configuring the Router
VPN Passthrough
This screen allows users to use their own VPN algorithms to connect to their remote Routers.
The Wireless Router will just pass the traffic through.
IPsec Passthrough—Internet Protocol Security (IPsec) is a suite of protocols used to
implement secure exchange of packets at the IP layer. IPsec Passthrough is enabled by default
to allow IPsec tunnels to pass through the Router. To disable IPsec Passthrough, select
Disabled.
PPTP Passthrough—Point-to-Point Tunneling Protocol (PPTP) allows the Point-to-Point
Protocol (PPP) to be tunneled through an IP network. PPTP Passthrough is enabled by default.
To disable PPTP Passthrough, select Disabled.
L2TP Passthrough—Layer 2 Tunneling Protocol is the similar to PPP but allows Layer 2 and the
PPP session to terminate at different servers or locations. L2TP Passthrough is enabled by
default. To disable L2TP Passthrough, select Disabled.
Change these settings as described here and click Save Settings to apply your changes, or click
Cancel Changes to cancel your changes. Help information is displayed on the right-hand side
of the screen, and click More for additional details.

WRVS4400N User Guide 77
QoS Tab
Setting Up and Configuring the Router
QoS Tab
QoS (Quality of Service) allows you to perform Bandwidth Management, by either Rate Control
or Priority. You can also configure QoS Trust Mode and the DSCP settings.
Bandwidth Management
Bandwidth
Specify the maximum bandwidth provided by the ISP on the WAN interface, for both the
upstream and downstream directions.
Bandwidth Management Type
Type—The desired type of bandwidth management, either Rate Control (default) or Priority.
Depending on your selection, the lower portion of the screen displays either the Rate Control
section or the Priority section.
Rate Control
Service—Select the service from the drop-down menu. If it does not contain the service you
need, click Service Management to add the service.
IP—Enter the IP address or IP range you need to control. The default is zero which includes all
internal IP addresses.
Direction—Select Upstream for outbound traffic or Downstream for inbound traffic.
Mini.Rate—Enter the minimum rate for the guaranteed bandwidth.
Max. Rate—Enter the maximum rate for the guaranteed bandwidth.

WRVS4400N User Guide 78
QoS Tab
Setting Up and Configuring the Router
Enable—Check this box to enable this Rate Control Rule.
Add to list—After a rule is set up, click this button to add it to the list. The list can contain a
maximum of 15 entries.
Delete selected application—Click this button to delete a rule from the list.
Priority Screen
Service—Select the service from the drop-down menu. If it does not contain the service you
need, click Service Management to add the service.
Direction—Select Upstream for outbound traffic or Downstream for inbound traffic from the
drop-down menu.
Priority—Select High, Medium, Normal, or Low priority for the service. The default is Medium.
Enable—Check this box to enable this Priority Rule.
Add to list—After a rule is set up, click this button to add it to the list. The list can contain a
maximum of 15 entries.
Delete selected application—Click this button to delete a rule from the list.
Change these settings as described here and click Save Settings to apply your changes, or click
Cancel Changes to cancel your changes. Help information is displayed on the right-hand side
of the screen, and click More for additional details.

WRVS4400N User Guide 79
QoS Tab
Setting Up and Configuring the Router
QoS Setup
The QoS Setup screen allows users to configure QoS Trust Mode for each LAN port.
Port ID—The number of the LAN port.
Trust Mode—Select either Port, CoS, or DSCP. The default is Port.
Default CoS/Port Priority—If Trust Mode is set to Port, select the port priority from 1 to 4 from
the drop-down menu. If Trust Mode is set to CoS, select the default CoS priority from 0 to 7 from
the drop-down menu.
CoS Setup
Priority—The CoS priority from 0 to 7.
Queue—Select the traffic forwarding queue, 1 to 4, to which the CoS priority is mapped.
Change these settings as described here and click Save Settings to apply your changes, or click
Cancel Changes to cancel your changes. Help information is displayed on the right-hand side
of the screen, and click More for additional details.

WRVS4400N User Guide 80
QoS Tab
Setting Up and Configuring the Router
DSCP Setup
DSCP—The Differentiated Services Code Point value in the incoming packet.
Queue—Select the traffic forwarding queue, to 4, to which the DSCP priority is mapped.
Restore Defaults—Click this button to restore the default DSCP values.
Change these settings as described here and click Save Settings to apply your changes, or click
Cancel Changes to cancel your changes. Help information is displayed on the right-hand side
of the screen, and click More for additional details.

WRVS4400N User Guide 81
Administration Tab
Setting Up and Configuring the Router
Administration Tab
Management
Router Access
This configures the administrator user accounts to manage the Wireless Router through Web
based Utility. Only the first user is created by default. Other accounts are not created by default
so you can leave them alone. Make sure to change the first user account username and
password when you configure your Wireless Router for the first time.
Router Userlist—Select a user to configure from the drop-down menu.
Router Username—Enter the user name here.
Router Password—Enter the password.
Re-enter to Confirm—Retype the password in this field.
Access List
Access List specifies which Source IP addresses can manage the device. Default is Disable.

WRVS4400N User Guide 82
Administration Tab
Setting Up and Configuring the Router
SNMP
Configures the Simple Network Management Protocol settings. Users can use management
software to read or write information from or to the device.
SNMP—Select Enable if you wish to use SNMP. To use SNMP, you need SNMP software on your
PC.
System Name—Enter a suitable name. This name will be used to identify this device, and will
be displayed by your SNMP software.
System Contact—Enter contact information for the system.
System Location—Enter the location of the system.
Read Community—Enter the SNMP community name for SNMP “Get” commands.
Write Community—Enter the SNMP community name for SNMP “Set” commands.
Trap Community—Enter the SNMP community name for SNMP "Trap" commands.
Trap To—Enter the IP Address of the SNMP Manager where traps will be sent. If desired, this
may be left blank.
UPnP
UPnP—Universal Plug and Play allows Windows MP and XP to automatically configure the
Internet Gateway on its routing table. If you want to use UPnP, keep the default setting, Enable.
Otherwise, select Disable.
WLAN
Management via WLAN—Control the access of Web based GUI from associated wireless
clients. The default is Disable.
Change these settings as described here and click Save Settings to apply your changes, or click
Cancel Changes to cancel your changes. Help information is displayed on the right-hand side
of the screen, and click More for additional details.
Log
This screen provides you options on how you want to manage your system logs. The Wireless
Router provides four categories of event logging (Firewall, VPN, System, and ACL). You can

WRVS4400N User Guide 83
Administration Tab
Setting Up and Configuring the Router
configure the Wireless Router to send the event log to you through e-mail, upload the log to
syslog server, or view the log locally on the Wireless Router.
Log Setting
Log Level—Select the log level(s) that the Router should record. Log levels and their meanings
are described in the left table.
Level Severity Name Description
7 LOG_DEBUG Debug-level message
6 LOG_INFO Information messages only
5 LOG_NOTICE Normal but significant condition
4 LOG_WARNING Warning conditions
3 LOG_ERR Error conditions
2 LOG_CRIT Critical conditions
1 LOG_ALERT Immediate action needed

WRVS4400N User Guide 84
Administration Tab
Setting Up and Configuring the Router
Outgoing Log—Select Enable to cause all outgoing packets to be logged. You can then click
View Outgoing Table to display information on the outgoing packets including Source IP,
Destination IP, and Service/Port number.
Incoming Log—Select Enable to cause all incoming packets to be logged. You can then click
View Incoming Table to display information on incoming packets including Source IP,
Destination IP, and Service/Port number.
Email Alerts
Email Alerts—If enabled, an e-mail will be sent when the number of DoS events exceeds the
defined threshold or the total events number exceed 100. If enabled, the e-mail address
information (below) must be provided.
Denial of Service Thresholds—Enter the number of DoS (Denial of Service) attacks that need
to be detected (and blocked) by the software firewall before an e-mail alert is sent. The
minimum value is 20, the maximum value is 100. Note that if IPS has been enabled, IPS would
block DoS attacks before they reach the firewall. In that case, please check the IPS Report to
know event details.
Log Queue Length—The default is 50 entries (Router will e-mail the log if there are more than
50 entries).
Log Time Threshold—The default is 10 minutes (Router will e-mail the log every 10 minutes).
SMTP Mail Server—Enter the address (domain name) or IP address of the SMTP (Simple Mail
Transport Protocol) server you use for outgoing e-mails.
Email Address for Alert Logs—Enter the e-mail address the log is to be sent to.
Return Email Address—The e-mail will show this address as the sender's address.
Enable SMTP Authentication—If your SMTP server requires Authentication, you can enable it
here, and enter the Username and Password.
E-mail Log Now—Press this button to cause the log to be e-mailed immediately.
Syslog
Enable Syslog—Select Enable if you want to use this feature.
Syslog Server—Enter the IP Address in the Syslog Server field when Enable Syslog is checked.
0 LOG_EMERG System unusable
Level Severity Name Description

WRVS4400N User Guide 85
Administration Tab
Setting Up and Configuring the Router
Local Log—Enable this if you want to see the log locally on the Wireless Router.
View Log button—If Local Log is enabled, click View Log to view the event log on the
Wireless Router.
Change these settings as described here and click Save Settings to apply your changes, or click
Cancel Changes to cancel your changes. Help information is displayed on the right-hand side
of the screen, and click More for additional details.

WRVS4400N User Guide 86
Administration Tab
Setting Up and Configuring the Router
Diagnostics
Ping Test Parameters
Ping Target IP—Enter the IP address or URL that you want to ping.
Ping Size—Enter the size of the packet you want to use.
Number of Pings—Enter the number of times you wish to ping the target device.
Ping Interval—Enter the time period (in milliseconds) between each ping.
Ping Timeout—Enter the desired time period (in milliseconds). If a response is not received
within the defined ping period, the ping is considered to have failed.

WRVS4400N User Guide 87
Administration Tab
Setting Up and Configuring the Router
Start Test button—Click this button to begin the test. A new screen appears and display the
test results. A summary of the PING results will be shown on the bottom of this screen.
Ping Result. Displays the Ping status results.
Traceroute Test Parameters
TraceRoute Target—Enter the IP address or Host name to perform the traceroute testing.
Start Test button—Click this button to begin the test. A new screen appears and display the
test results.
Cable Diagnostics
Port—Select the port number from the drop-down menu.
Pair—Identifies a specific pair (A, B, C, or D) in the cable. Each cable consists of 8 pins (4 pairs).
Cable Length—Displays the length of the cable in meters.

WRVS4400N User Guide 88
Administration Tab
Setting Up and Configuring the Router
Status—Displays the status of the pair.
Change these settings as described and click Save Settings to apply your changes, or click
Cancel Changes to cancel your changes. Help information is displayed on the right-hand side
of the screen, and click More for additional details.
Backup & Restore
Backup
Backup button. To download a copy of the current configuration and store the file on your PC,
click Backup to start the download.
Restore Configuration
Select a previously saved configuration file to restore the configuration to the Wireless Router.
This could be helpful if you want to use the same configuration on a new hardware or after
resetting to the factory defaults. You can either enter the file path name yourself or use the
Browse button to select a file from the Windows file system.
Browse button—Click this button to select a previously saved configuration from the Windows
file system.
Restore button—Click this button to start the restoration process.

WRVS4400N User Guide 89
Administration Tab
Setting Up and Configuring the Router
Factory Defaults
Restore Factory Defaults—Click this button to reset all configuration settings to their default
values—All settings that have been saved will be lost when the default settings are restored.
After clicking the button, another screen appears. Click OK to continue. Another screen appears
while the system reboots.
Reboot
Reboot—Click this button to reboot the Router. This operation will not cause the Router to lose
any of its stored settings.

WRVS4400N User Guide 90
Administration Tab
Setting Up and Configuring the Router
Firmware Upgrade
To upgrade firmware, download the latest firmware for the product from Linksys.com, extract it
to your computer, and perform the steps below:
1. File—Type in the name of the extracted firmware upgrade file or click Browse to locate the
file from the file system.
2. Start to Upgrade—When you have selected the appropriate file, click the Start to
Upgrade button and follow the on-screen instructions to upgrade your firmware.

WRVS4400N User Guide 91
IPS Tab
Setting Up and Configuring the Router
IPS Tab
The Wireless Router supports advanced Intrusion Prevention Systems (IPS), which is an integral
part of the self-defending strategy—It allows you to stay current on the latest threats so that
malicious or damaging traffic is accurately identified, classified, and stopped in realtime. You
can use IPS together with Firewall, IP based ACL, and IPsec VPN to achieve maximum securities.
The IPS is hardware-accelerated on this Wireless Router.
Configure IPS functions on this screen after enabling IPS.
Configuration
IPS Function—Enable or Disable the IPS Function as desired.
Abnormally Detection
•HTTP—Web attacks use weaknesses on HTTP protocol to trigger the buffer overflow on
Web servers. The default is Disable.
•FTP—FTP attacks use weaknesses on FTP protocol to generate illegal FTP commands to
the FTP server. The default is Disable.
•TELNET—Telnet attacks use weakness on TELNET protocol to execute illegal commands
on the TELNET server. The default is Disable.
•RPC—Remote Procedure Call allows attackers to issue illegal commands to be executed
on RPC server. The default is Disable
Signature Update—To protect your local network from the latest Internet threats, you are
encouraged to upgrade the IPS Signature file regularly. First, you need to download the
Signature file from www.linksys.com to your PC. Then you can select this file by clicking the
Browse button. Use the Upgrade button to start an upgrade.
Browse button—Enter the path name of the new signature file In the field provided, or click
the Browse button to find this file from your Windows file system.
Update button—After you have selected the file, click this button to start an upgrade.

WRVS4400N User Guide 92
IPS Tab
Setting Up and Configuring the Router
Change these settings as described here and click Save Settings to apply your changes, or click
Cancel Changes to cancel your changes. Help information is displayed on the right-hand side
of the screen, and click More for additional details.
P2P/IM
This tab allows the system administrator to set up policies on using P2P or IM software across
the Internet.
Peer to Peer
When users download files from the Internet by Peer to Peer (P2P) software, the WAN port
bandwidth will be occupied. You can enable the blocking to the following P2P software
applications. The defaults are non-block for the following applications:
GNUTELLA(EZPEER), FASTTRACK, KURO, EDONKEY2000, BITTORRECT, DIRECTCONNECT,
PIGO, and WINMX.
Instant Messenger
Users might use IM software to chat with friends or transferring files (bandwidth hogging). You
can enable the blocking to the following IM software applications. The defaults are non-block
for the following applications.
MSN, ICQ, YAHOO MESSEGER, SKYPE, IRC, ODIGO, REDIFF, GOOGLE TALK, and IM QQ.
Change these settings as described here and click Save Settings to apply your changes, or click
Cancel Changes to cancel your changes. Help information is displayed on the right-hand side
of the screen, and click More for additional details.

WRVS4400N User Guide 93
IPS Tab
Setting Up and Configuring the Router
Report
This screen provides the network history status, including network traffic and attack counts,
through diagram and tables.
Report Diagram—Twenty-four hour diagram displays network traffic and attacks.
Attacker
Displays the IP Address of attackers and the frequency (number of times) of the attacks in a
table.
Attacked Category
Displays the category (type) of attack and the frequency (number of times) of the attacks in a
table.

WRVS4400N User Guide 94
L2 Switch Tab
Setting Up and Configuring the Router
Click the View Log button to view the log.
Information
Signature Version—The Signature Version displays the version of the signature patterns file
loaded in the Wireless Router that protects against malicious threats.
Last Time Upload—Displays when the signature patterns file in the Wireless Router were last
updated.
Protect Scope—Displays a list of the categories of attacks that the IPS feature in the Router
protects against. Those includes DoS/DDoS, Buffer Overflow, Web Attack, Scan, Trojan Horse,
and IM / P2P.
L2 Switch Tab
The Layer 2 Switch Tab provides configurations to the layer 2 switching features on the four
Ethernet LAN ports of the Wireless Router. They include VLAN, port configuration, cable
diagnostics, and RADIUS authentication.
VLAN
VLAN Configuration
VLANs are logical subgroups of a Local Area Network (LAN) created via software rather than
defining a hardware solution. VLANs combine user stations and network devices into a single
domain regardless of the physical LAN segment to which they are attached. VLANs allow

WRVS4400N User Guide 95
L2 Switch Tab
Setting Up and Configuring the Router
network traffic to flow more efficiently within subgroups. VLANs managed through software
reduce the amount of time in which network changes are implemented.
VLANs have no minimum number of ports, and can be created per unit, per device, per stack, or
any other logical connection combination, as VLANs are software based and not defined by
physical attributes.
VLANs function at layer 2. Since VLANs isolate traffic within the VLAN, a Layer 3 router is needed
to allow traffic flow between VLANs. Layer 3 routers identify segments and coordinate with
VLANs.
VLANs are broadcast and multicast domains. Broadcast and multicast traffic is transmitted only
in the VLAN in which the traffic is generated.
This device supports up to 4 VLANs, including the default VLAN.
VLAN ID—The VLAN ID number. This can be any number from 2 to 3290, or from 3293 to 4094.
(VLAN ID 1 is reserved for the default VLAN, which is used for untagged frames received on the
interface. VLAN IDs 3291-3292 are reserved and cannot be used.) To create a VLAN, enter the ID
number and click Add VLAN.
VLAN ID Range—To create multiple VLANs with a range of ID numbers, enter the starting and
ending ID numbers and click Add Range.
Delete Selected VLAN—To delete a VLAN, select it form the VLAN list and click Delete Selected
VLAN.
Change these settings as described here and click Save Settings to apply your changes, or click
Cancel Changes to cancel your changes. Help information is displayed on the right-hand side
of the screen, and click More for additional details.

WRVS4400N User Guide 96
L2 Switch Tab
Setting Up and Configuring the Router
VLAN & Port Assignment
This Tab is a combination of Port settings and VLAN membership tabs in one on this device and
other routers.
The first section is port specific settings regarding the use of VLAN (nothing to do with
individual VLANs). It requires users to specify the port mode for each port. The "acceptable
frame type" and "PVID" options are for "General" port mode only
Port Mode—select one of the three modes:
•Access—All frames are untagged coming in or going out of the switch port. Wireless
port can be set to this mode only.
•Trunk—All frames are tagged coming in or going out of the switch except for VLAN ID 1
(called native VLAN or default VLAN in Cisco)

WRVS4400N User Guide 97
L2 Switch Tab
Setting Up and Configuring the Router
•General—All frames can be tagged or untagged coming in to the switch. If it is
untagged, default PVID will apply to the packet. Only the General mode users can
choose the following two options.
–Acceptable Ingress Frame Type—All Frames: all the incoming frames are
acceptable.
Tagged Only: only tagged incoming frames are acceptable
–Ingress Filtering—Check the VLAN ID on the incoming packet. If the port is a
member of this VLAN, accept the frame. Otherwise, drop it. If not enabled, all frames
are accepted.
•PVID—The VLAN ID of the default (untagged) VLAN
The second section is per VLAN settings to be used with each port. It requires users to specify
each VLAN to be tagged, untagged, or excluded on the specific port.
•VLAN— Select a VLAN ID to be configured
•VLAN NAME— VLAN description (read-only) to help user identify this VLAN
•Tagged— Egress frames from this port is tagged for this VLAN
•Untagged—Egress frames from this port is untagged for this VLAN
•Excluded—The port does not participate in this VLAN at all
For Access port, the available options are either untagged or excluded. Therefore, wireless port
can set to one of these two modes for each VLAN. Only one of the VLAN ID can be selected
(untagged).
For Trunk port, the options are tagged or excluded for all VLAN IDs except VLAN 1. VLAN 1 must
be untagged.
For General port, the options are tagged or untagged for PVID; tagged or excluded for all other
VLAN IDs.
The third section is a summary of VLAN subscriptions on each port. "U" means untagged while
"T" means tagged.
NOTE: The following cannot be supported on Vitesse
7385 switch chipset

WRVS4400N User Guide 98
L2 Switch Tab
Setting Up and Configuring the Router
RADIUS
RADIUS mode provides authentication on devices connecting to the LAN ports. It requires
installation of a RADIUS server on your local network.
Mode—Select Enabled or Disabled, as desired.
RADIUS IP—Enter the RADIUS server IP address.
RADIUS UDP Port—Identifies the UDP port. The UDP port is used to verify the RADIUS server
authentication.
RADIUS Secret—Indicates the Key string used for authenticating and encrypting all RADIUS
communications between the Wireless Router and the RADIUS server. This key must match the
RADIUS server’s configuration.
Administration State—Specifies if each port needs RADIUS authentication. The defaults are
Force Authorized so no authentication is needed. The possible field values are:
•Auto—Controlled port state is set by the RADIUS Mode.
•Force Authorized—Controlled port state is set to Force-Authorized (forward traffic). All
connections can be made.
•Force Unauthorized—Controlled port state is set to Force-Unauthorized (discard
traffic). All connections are blocked.
Change these settings as described here and click Save Settings to apply your changes, or click
Cancel Changes to cancel your changes. Help information is displayed on the right-hand side
of the screen, and click More for additional details.

WRVS4400N User Guide 99
L2 Switch Tab
Setting Up and Configuring the Router
Port Settings
Port—Specifies the number of the four LAN ports.
Link—Displays the port duplex mode (Full or Half) and speed (10/100/1000 Mbps). Full
indicates that the interface supports transmission between the device and its link partner in
both directions simultaneously. Half indicates that the interface supports transmission
between the device and the client in only one direction at a time.
Mode—Specifies port duplex mode (Full or Half) and speed (10/100/1000 Mbps). Auto
Negotiation is a protocol between two link partners that enables a port to advertise its
transmission rate, duplex mode and flow control abilities to its partner. Default is Auto
Negotiation.
Flow Control—Configures the flow control setting on the port. Select to enable. The default is
disabled.
MaxFrame—Configures the maximum ethernet frame size sent or received on the port.
Default is 1518. You can set only to a value lower than 1518.
Change these settings as described here and click Save Settings to apply your changes, or click
Cancel Changes to cancel your changes. Help information is displayed on the right-hand side
of the screen, and click More for additional details.

WRVS4400N User Guide 100
L2 Switch Tab
Setting Up and Configuring the Router
Statistics Overview
Tx Bytes—Displays the number of Bytes transmitted from the selected port.
Tx Frames—Displays the number of Frames transmitted from the selected port.
Rx Bytes—Displays the number of Bytes received on the selected port.
Rx Frames—Displays the number of Frames received on the selected port.
Tx Errors—Displays the number of error packets transmitted from the selected port.
Rx Errors—Displays the number of error packets received from the selected port.
Port Mirroring
Mirror Source—Enable or disable source port mirroring for each port on the Router. To enable
source port mirroring on a port, check the box next to that port. To disable source port
mirroring on a port, leave the box unchecked. The default is disabled.

WRVS4400N User Guide 101
L2 Switch Tab
Setting Up and Configuring the Router
Mirror Port—Select the mirror destination port from the drop-down menu.
RSTP
The RSTP (Rapid Spanning Tree Protocol) protocol prevents loops in the network and
dynamically reconfigures which physical links in a switch should forward frames.
System Priority—Enter the system priority from 0 to 61440 in increments of 4096. Valid values
are 0, 4096, 8192, 12288, 16384, 20480, 24576, 28672, 32768, 40960, 45056, 49152, 53248,
57344, and 61440. The lower the system priority, the more likely the Router is to become the
root in the Spanning Tree. The default is 327688.
Hello Time—Enter a number from 1 to 10. The default is 2.
Max Age—Enter a number from 6 to 40. The default is 20.
Forward Delay—Enter a number from 4 to 30. The default is 15.
Force Version—The default protocol version to use. Select Normal (use RSTP) or Compatible
(compatible with old STP). The default is Normal.
Protocol Enable—Check this box to enable RSTP on the associated port. The default is
unchecked (RSTP disabled).
Edge—Check this box to specify that the associated port is an edge port (end station). Uncheck
the box to specify that the associated port is a link (bridge) to another STP device. The default is
checked (edge port).
Path Cost—The RSTP path cost for the designated ports. Enter a number from 1 to 200000000,
or auto (autogenerated path cost). The default is auto.

WRVS4400N User Guide 102
Status Tab
Setting Up and Configuring the Router
Status Tab
The Status Tab provides current status on this Wireless Router including WAN, LAN, Wireless
LAN, System Performance, VPN client connections, and IPsec VPN connections.
WAN / Gateway
This screen provides some basic information on the Wireless Router (e.g. firmware version,
time) and WAN port MAC/IP address and connection status.
Firmware Version—Displays the current firmware version.
MAC Address—Displays the WAN port MAC Address, as seen by your ISP.
Current Time—Displays the time on this Wireless Router according to your settings on the
Setup->Time tab.
Internet Connection
Connection Mode—Displays the Internet connection type setting on WAN port.
Interface—Displays the WAN port Interface status (Up or Down).
IP Address—Displays the WAN port IP Address.
Subnet Mask—Displays the WAN port IP subnetmask.
Default Gateway—Displays the default Router to reach Internet or other networks from the
WAN port.
DNS—The DNS (Domain Name System) IP addresses currently used by the Wireless Router.
DHCP Release button—Click this button to release IP address on WAN port if using DHCP.

WRVS4400N User Guide 103
Status Tab
Setting Up and Configuring the Router
DHCP Renew button—Click this button to renew IP address on the WAN port if using DHCP.
IP Conntrack—Click this button to display the IP Conntrack screen.
The IP Conntrack (Connection Tracking) screen displays information about TCP/UDP
connections, such as source and destination IP address and port number pairs (known as
socket pairs), protocol types (TCP/UDP/ICMP), connection state and timeouts. To see more
information, click Next Page or Previous Page, or select the page from the Goto Page drop-
down menu. To see the latest information, click Refresh. Click Close to return to the Status >
Gateway screen.
Local Network
This screen provides some basic information on the LAN ports of this Wireless Router.
Current IP address System—Displays the IP versions configured on the LAN side.
MAC Address—Displays the LAN port MAC Address. All four LAN ports share the same MAC
address.
IP Address—Displays the LAN port IPv4 Address. All four LAN ports share the same MAC
address.
Subnet Mask—Displays the LAN port IPv4 subnetmask.

WRVS4400N User Guide 104
Status Tab
Setting Up and Configuring the Router
IPv6 Address—Displays the LAN port IPv6 IP address, if IPv6 is enabled.
DHCP Server—Displays the status of the Router's DHCP server.
Start IP Address—Displays the beginning of the range of IP addresses used by the DHCP
Server.
End IP Address—Displays the end of the range of IP addresses used by the DHCP Server.
DHCP Client Table button—Click to open the DHCP Client Table screen, which shows you
which PCs have been assigned an IP address from the Wireless Router’s DHCP server. You will
see a list of DHCP clients (PCs and other network devices) with the following information: Client
Host Name, IP Address, MAC Address, and the length of time (in second) before its assigned IP
address expires.
ARP/RARP Table button—Click to open the ARP/RARP Table screen, which shows you the ARP/
RARP Table on the Wireless Router. The ARP/RARP Table provides IP address to MAC address
mapping. On the ARP/RARP Table screen, you will see a list of address mapping between IP
(layer 3) and MAC (layer 2).

WRVS4400N User Guide 105
Status Tab
Setting Up and Configuring the Router
Wireless LAN
This screen provides some basic information on the Wireless LAN of this Wireless Router.
Wireless IP Address— The IP address assigned to the wireless interface of this router.
MAC Address—Displays the MAC address on the Wireless LAN interface.
Network Mode—Displays the Wireless network operating mode (e.g. B/G/N-Mixed).
Wireless SSID—Displays the Wireless network name.
Channel Bandwidth—Displays the wireless channel bandwidth setting.
Wireless Channel—Displays the radio channel number used.
Security—Displays the Wireless Security mode.
SSID Broadcast—Displays the setting on SSID Broadcast.

WRVS4400N User Guide 106
Status Tab
Setting Up and Configuring the Router
System Performance
This screen provides data packet statistics on the LAN switch and Wireless LAN of the Router.
All LAN Ports / WLAN
The All LAN Ports column shows the aggregate traffic statistics from all four LAN ports.
Packets Received—Shows the number of packets received.
Packets Sent—Shows the number of packets sent.
Bytes Received—Shows the number of bytes received.
Bytes Sent—Shows the number of bytes sent.
Error Packets Received—Shows the number of error packets received.
Drop Received Packets—Shows the number of packets being dropped after they were
received.

WRVS4400N User Guide 107
7Before You Begin
VPN Setup Wizard
VPN Setup Wizard
Now you can configure a gateway-to-gateway VPN tunnel between two VPN routers in a fast
and efficient way by using the VPN Setup Wizard. The VPN Setup Wizard works with users
running Microsoft Windows 2000, XP, and Vista. This document describes how to run the VPN
Setup Wizard.
Before You Begin
The VPN Setup Wizard works with the following routers:
• Linksys RVS4000 4-Port Gigabit Security Router with VPN
• Linksys WRVS4400N v1.1 Wireless-N 4-Port Gigabit Security Router with VPN
• Linksys WRVS4400N v2 Wireless-N 4-Port Gigabit Security Router with VPN
Use the following instructions to configure required data using the Web Administrator
Interface. For instructions on the Web Administrator Interface, see the User Guide for your
router.
1. Click the Firewall > Basic Settings tab.
2. Enable Remote Management and enter 8080 in the Port field. Please note that you cannot
enter any other value if you want to use the VPN Wizard. Also, make sure that HTTPS has
been selected.
3. Click Save Settings.
4. Click the VPN > Summary tab and make sure the Tunnel(s) available are not zero.
5. Ensure that the LAN IP addresses of routers with VPN are in different subnets in order for the
VPN connection to work.
NOTE: The VPN Setup Wizard assumes that no firewall/
NAT device sits in front of the VPN router.

WRVS4400N User Guide 108
Running the VPN Router Software Wizard
VPN Setup Wizard
Running the VPN Router Software Wizard
1. Access the VPN Setup Wizard in one of two ways:
• If you have an RVS4000, WRVS4400N v1.1, or WRVS4400N v2 Installation CD-ROM, insert
it into your CD-ROM drive.
• Download the VPN Setup Wizard from the Linksys Support site for your router.
2. Go to the Start menu and click Run. In the field provided, enter
D:\VPN Setup Wizard.exe
3. The Welcome screen appears. Click the Click Here to Start button.

WRVS4400N User Guide 109
Running the VPN Router Software Wizard
VPN Setup Wizard
4. A informational screen discussing the VPN Wizard appears. When you are ready, click Next
to proceed.
5. The Choose a way to build VPN screen appears.
• If your PC is local to one of the two routers, choose Build VPN connection from Local
LAN port of one router, click Next, and continue with these instructions.
• If your PC is remote to the routers, choose Build VPN connection from Internet
remotely., and go to ”Building Your VPN Connection Remotely,” on page 115.

WRVS4400N User Guide 110
Running the VPN Router Software Wizard
VPN Setup Wizard
6. If you picked Build VPN connection from Local LAN port of one router, enter the
required data in the Configure VPN Tunnel screen and click Next to continue.
•Router 1 User Name: Enter the user name of the Router 1.
•Router 1 Password: Enter the password of the Router 1.
•Router 2 User Name: Enter the user name of the Router 2.
•Router 2 Password: Enter the password of the Router 2.
•Tunnel Name: Enter a name for this tunnel.
•Pre-shared Key: IKE uses the Pre-shared Key field to authenticate the remote IKE peer.
Both character and hexadecimal values are acceptable in this field; e.g.,“My_@123” or
“0x4d795f40313233”. Note that both sides must use the same
Pre-shared Key.
•Router 2 WAN IP address: Enter the WAN IP address of router 2.
•Router 2 IP by DNS Resolved:Enter the DDNS Domain Name of router 2 if it does not
have a static IP address for its internet connection.

WRVS4400N User Guide 111
Running the VPN Router Software Wizard
VPN Setup Wizard
7. The router configuration is checked.
8. The Summary screen appears. Use the Click box to view the VPNC Summary screen.

WRVS4400N User Guide 112
Running the VPN Router Software Wizard
VPN Setup Wizard
9. The VPNC Summary screen appears showing the settings that were made to industry
standards. Click Close when you are ready to continue.
10. In the Summary screen, if all your entries appear correct, click Go. Otherwise click Back to
go back and make any corrections.

WRVS4400N User Guide 113
Running the VPN Router Software Wizard
VPN Setup Wizard
11. Click Testing to make sure the connection is successfully established.
12. When testing is done, click Exit to end the Wizard.
Congratulations! Setup is now complete. You may now log into the Web Administrator
Interface and see the results.

WRVS4400N User Guide 114
Running the VPN Router Software Wizard
VPN Setup Wizard

WRVS4400N User Guide 115
Running the VPN Router Software Wizard
VPN Setup Wizard
Building Your VPN Connection Remotely
This procedure continues from Step 5. Use this procedure to build your VPN connection from a
remote PC.
1. Choose Build VPN connection from Internet remotely. Click Next to continue.

WRVS4400N User Guide 116
Running the VPN Router Software Wizard
VPN Setup Wizard
2. Enter the required data in the Configure VPN Tunnel screen and then click Next to continue.
•Router 1 User Name: Enter the user name of the Router 1.
•Router 1 Password: Enter the password of the Router 1.
•Router 2 User Name: Enter the user name of the Router 2.
•Router 2 Password: Enter the password of the Router 2.
•Tunnel Name: Enter a name for this tunnel.
•Pre-shared Key: IKE uses the Pre-shared Key field to authenticate the remote IKE peer. Both
character and hexadecimal values are acceptable in this field; e.g.,“My_@123” or
“0x4d795f40313233”. Note that both sides must use the same
Pre-shared Key.
•Router 1 WAN IP address: Enter the WAN IP address of the router 1.
•Router 1 IP by DNS Resolved: Enter the DDNS Domain Name of router 1 if it does not have
a static IP address for its internet connection.
•Router 2 WAN IP address: Enter the WAN IP address of the router 2.
•Router 2 IP by DNS Resolved:Enter the DDNS Domain Name of router 2 if it does not have
a static IP address for its internet connection.

WRVS4400N User Guide 117
Running the VPN Router Software Wizard
VPN Setup Wizard
3. The router configuration is checked.
4. The Summary screen appears. Use the Click box to view the VPNC Summary screen.

WRVS4400N User Guide 118
Running the VPN Router Software Wizard
VPN Setup Wizard
5. The VPNC Summary screen appears showing the settings that were made to industry
standards. Click Close when you are ready to continue.
6. In the Summary screen, if all your entries appear correct, click Go. Otherwise click Back to
go back and make any corrections.

WRVS4400N User Guide 119
Running the VPN Router Software Wizard
VPN Setup Wizard
7. Click Testing to make sure the connection is successfully established.
8. When testing is done, click Exit to end the Wizard.

WRVS4400N User Guide 120
Running the VPN Router Software Wizard
VPN Setup Wizard
Congratulations! Setup is now complete. You may now log into the Web Administrator
Interface and see the results.

WRVS4400N User Guide 121
Common Problems and Solutions
Troubleshooting
This appendix provides solutions to problems that may occur during the installation and
operation of the Router. Read the descriptions below to help solve your problems. If you can't
find an answer here, check the Linksys website at www.linksys.com.
Common Problems and Solutions
I need to set a static IP address on a PC.
The Router, by default, assigns an IP address range of 192.168.1.100 to 192.168.1.149 using the
DHCP server on the Router. To set a static IP address, you can only use the ranges 192.168.1.2 to
192.168.1.99 and 192.168.1.150 to 192.168.1.254. Each PC or network device that uses TCP/IP
must have a unique address to identify itself in a network. If the IP address is not unique to a
network, Windows will generate an IP conflict error message. You can assign a static IP address
to a PC by performing the following steps:
For Windows 98 and Millennium:
1. Click Start, Setting, and Control Panel. Double-click Network.
2. In The following network components are installed box, select the TCP/IP-> associated with
your Ethernet adapter. If you only have one Ethernet adapter installed, you will only see one
TCP/IP line with no association to an Ethernet adapter. Highlight it and click the Properties
button.
3. In the TCP/IP properties window, select the IP address tab, and select Specify an IP
address. Enter a unique IP address that is not used by any other computer on the network
connected to the Router. You can only use an IP address in the ranges 192.168.1.2 to
192.168.1.99 and 192.168.1.151 to 192.168.1.254. Make sure that each IP address is unique
for each PC or network device.
4. Click the Gateway tab, and in the New Gateway prompt, enter 192.168.1.1, which is the
default IP address of the Router. Click the Add button to accept the entry.
5. Click the DNS tab, and make sure the DNS Enabled option is selected. Enter the Host and
Domain names (e.g., John for Host and home for Domain). Enter the DNS entry provided by
your ISP. If your ISP has not provided the DNS IP address, contact your ISP to get that
information or go to its website for the information.
6. Click the OK button in the TCP/IP properties window, and click Close or the OK button for
the Network window.
7. Restart the computer when asked.
For Windows 2000:
1. Click Start, Settings, and Control Panel. Double-click Network and Dial-Up Connections.
2. Right-click the Local Area Connection that is associated with the Ethernet adapter you are
using, and select the Properties option.

WRVS4400N User Guide 122
Common Problems and Solutions
3. In the Components checked are used by this connection box, highlight Internet Protocol
(TCP/IP), and click the Properties button. Select Use the following IP address option.
4. Enter a unique IP address that is not used by any other computer on the network connected
to the Router. You can only use an IP address in the ranges 192.168.1.2 to 192.168.1.99 and
192.168.1.151 to 192.168.1.254.
5. Enter the Subnet Mask, 255.255.255.0.
6. Enter the Default Gateway, 192.168.1.1 (Router’s default IP address).
7. Toward the bottom of the window, select Use the following DNS server addresses, and
enter the Preferred DNS server and Alternative DNS server (provided by your ISP). Contact
your ISP or go on its website to find the information.
8. Click the OK button in the Internet Protocol (TCP/IP) Properties window, and click the OK
button in the Local Area Connection Properties window.
9. Restart the computer if asked.
For Windows XP:
The following instructions assume you are running Windows XP with the default interface. If
you are using the Classic interface (where the icons and menus look like previous Windows
versions), please follow the instructions for Windows 2000.
1. Click Start and Control Panel.
2. Click the Network and Internet Connections icon and then the Network Connections
icon.
3. Right-click the Local Area Connection that is associated with the Ethernet adapter you are
using, and select the Properties option.
4. In the This connection uses the following items box, highlight Internet Protocol (TCP/IP).
Click the Properties button.
5. Enter a unique IP address that is not used by any other computer on the network connected
to the Router. You can only use an IP address in the ranges 192.168.1.2 to 192.168.1.99 and
192.168.1.151 to 192.168.1.254.
6. Enter the Subnet Mask, 255.255.255.0.
7. Enter the Default Gateway, 192.168.1.1 (Router’s default IP address).
8. Toward the bottom of the window, select Use the following DNS server addresses, and
enter the Preferred DNS server and Alternative DNS server (provided by your ISP). Contact
your ISP or go on its website to find the information.
9. Click the OK button in the Internet Protocol (TCP/IP) Properties window. Click the OK button
in the Local Area Connection Properties window.
I want to test my Internet connection.

WRVS4400N User Guide 123
Common Problems and Solutions
Check your TCP/IP settings.
For Windows 98 and Millennium:
Refer to Windows Help for details. Make sure Obtain IP address automatically is selected in
the settings.
For Windows 2000:
1. Click Start, Settings, and Control Panel. Double-click Network and Dial-Up Connections.
2. Right-click the Local Area Connection that is associated with the Ethernet adapter you are
using, and select the Properties option.
3. In the Components checked are used by this connection box, highlight Internet Protocol
(TCP/IP), and click the Properties button. Make sure that Obtain an IP address
automatically and Obtain DNS server address automatically are selected.
4. Click the OK button in the Internet Protocol (TCP/IP) Properties window, and click the OK
button in the Local Area Connection Properties window.
5. Restart the computer if asked.
6. Click the OK button in the Internet Protocol (TCP/IP) Properties window, and click the OK
button in the Local Area Connection Properties window.
7. Restart the computer if asked.
For Windows XP:
The following instructions assume you are running Windows XP with the default interface. If
you are using the Classic interface (where the icons and menus look like previous Windows
versions), please follow the instructions for Windows 2000.
1. Click Start and Control Panel.
2. Click the Network and Internet Connections icon and then the Network Connections
icon.
3. Right-click the Local Area Connection that is associated with the Ethernet adapter you are
using, and select the Properties option.
4. In the This connection uses the following items box, highlight Internet Protocol (TCP/IP),
and click the Properties button. Make sure that Obtain an IP address automatically and
Obtain DNS server address automatically are selected.
Open a command prompt.
• For Windows 98 and Millennium, click Start and Run. In the Open field, type command.
Press the Enter key or click the OK button.
• For Windows 2000 and XP, click Start and Run. In the Open field, type cmd. Press the
Enter key or click the OK button.

WRVS4400N User Guide 124
Common Problems and Solutions
1. In the command prompt, type ping 192.168.1.1 and press the Enter key.
• If you get a reply, the computer is communicating with the Router.
• If you do NOT get a reply, check the cable, and make sure Obtain an IP address
automatically is selected in the TCP/IP settings for your Ethernet adapter.
2. In the command prompt, type ping followed by your Internet IP address and press the
Enter key. The Internet IP Address can be found in the web interface of the Router. For
example, if your Internet IP address is 1.2.3.4, you would enter ping 1.2.3.4 and press the
Enter key.
• If you get a reply, the computer is connected to the Router.
• If you do NOT get a reply, try the ping command from a different computer to verify that
your original computer is not the cause of the problem.
3. In the command prompt, type ping www.linksys.com and press the Enter key.
• If you get a reply, the computer is connected to the Internet. If you cannot open a
webpage, try the ping command from a different computer to verify that your original
computer is not the cause of the problem.
• If you do NOT get a reply, there may be a problem with the connection. Try the ping
command from a different computer to verify that your original computer is not the
cause of the problem.
I am not getting an IP address on the Internet with my Internet connection.
1. Refer to “I want to test my Internet connection” to verify that you have connectivity.
2. If you need to register the MAC address of your Ethernet adapter with your ISP, please see
“Appendix E: Finding the MAC Address and IP Address for Your Ethernet Adapter.” If you
need to clone the MAC address of your Ethernet adapter onto the Router, see the MAC
Address Clone section of “Chapter 6: Setting Up and Configuring the Router” for details.
3. Make sure you are using the right Internet settings. Contact your ISP to see if your Internet
connection type is DHCP, Static IP Address, or PPPoE (commonly used by DSL consumers).
Please refer to the Basic Setup section of “Chapter 6: Setting Up and Configuring the
Router” for details on Internet Connection Type settings.
4. Make sure you use the right cable. Check to see if the Internet LED is solidly lit.
5. Make sure the cable connecting from your cable or DSL modem is connected to the
Router’s Internet port. Verify that the Status page of the Router’s Web-based Utility shows a
valid IP address from your ISP.
6. Turn off the computer, Router, and cable/DSL modem. Wait 30 seconds, and then turn on
the Router, cable/DSL modem, and computer. Check the System Summary tab of the
Router’s Web-based Utility to see if you get an IP address.
I am not able to access the Router’s Web-based Utility Setup page.

WRVS4400N User Guide 125
Common Problems and Solutions
1. Refer to “Problem #2, I want to test my Internet connection” to verify that your computer is
properly connected to the Router.
2. Refer to “Appendix E: Finding the MAC Address and IP Address for Your Ethernet Adapter” to
verify that your computer has an IP Address, Subnet Mask, Gateway, and DNS.
3. Set a static IP address on your system; refer to “Problem #1: I need to set a static IP address.”
4. Refer to “Problem #10: I need to remove the proxy settings or the dial-up pop-up window
(for PPPoE users).”
I can’t get my Virtual Private Network (VPN) to work through the Router.
Access the Router’s web interface by going to http://192.168.1.1 or the IP address of the
Router, and go to the VPN => VPN Pass Through tab. Make sure you have IPsec passthrough
and/or PPTP passthrough enabled.
VPNs that use IPSec with the ESP (Encapsulation Security Payload known as protocol 50)
authentication will work fine. At least one IPSec session will work through the Router; however,
simultaneous IPSec sessions may be possible, depending on the specifics of your VPNs.
VPNs that use IPSec and AH (Authentication Header known as protocol 51) are incompatible
with the Router. AH has limitations due to occasional incompatibility with the NAT standard.
Change the IP address for the Router to another subnet to avoid a conflict between the VPN IP
address and your local IP address. For example, if your VPN server assigns an IP address
192.168.1.X (X is a number from 1 to 254) and your local LAN IP address is 192.168.1.X (X is the
same number used in the VPN IP address), the Router will have difficulties routing information
to the right location. If you change the Router’s IP address to 192.168.2.1, that should solve the
problem. Change the Router’s IP address through the Basic Setup tab of the Web-based Utility.
If you assigned a static IP address to any computer or network device on the network, you need
to change its IP address accordingly to 192.168.2.Y (Y being any number from 1 to 254). Note
that each IP address must be unique within the network.
Your VPN may require port 500/UDP packets to be passed to the computer that is connecting
to the IPSec server. Refer to “Problem #7, I need to set up online game hosting or use other
Internet applications” for details.
Check the Linksys website at www.linksys.com for more information.
I need to set up a server behind my Router.
To use a server like a web, ftp, or mail server, you need to know the respective port numbers
they are using. For example, port 80 (HTTP) is used for web; port 21 (FTP) is used for FTP, and
port 25 (SMTP outgoing) and port 110 (POP3 incoming) are used for the mail server. You can
get more information by viewing the documentation provided with the server you installed.
Follow these steps to set up port forwarding through the Router’s Web-based Utility. We will be
setting up web, ftp, and mail servers.

WRVS4400N User Guide 126
Common Problems and Solutions
1. Access the Router’s Web-based Utility by going to http://192.168.1.1 or the IP address of
the Router. Go to the Firewall => Single Port Forwarding tab.
2. Enable one of the pre-defined applications in the Table or you can add or modify existing
entries for your application.
3. Enter the IP Address of the server that you want the Internet users to access. For example, if
the web server’s Ethernet adapter IP address is 192.168.1.100, you would enter 100 in the
field provided. Check “Appendix E: Finding the MAC Address and IP Address for Your
Ethernet Adapter” for details on getting an IP address. Then check the Enable checkbox for
the entry. Consider the examples below:
When you have completed the configuration, click the Save Settings button.
I need to set up online game hosting or use other Internet applications.
If you want to play online games or use Internet applications, most will work without doing any
port forwarding or DMZ hosting. There may be cases when you want to host an online game or
Internet application. This would require you to set up the Router to deliver incoming packets or
data to a specific computer. This also applies to the Internet applications you are using. The
best way to get the information on what port services to use is to go to the website of the
online game or application you want to use. Follow these steps to set up online game hosting
or use a certain Internet application:
1. Access the Router’s Web-based Utility by going to http://192.168.1.1 or the IP address of
the Router. Go to the Firewall => Port Range Forwarding tab.
2. Enter the Service Application Name, Range of Port used by this Application, and Layer 4
Protocol used by this Application to the Table.
3. Enter the IP Address of the server that you want the Internet users to access. For example, if
the web server’s Ethernet adapter IP address is 192.168.1.100, you would enter 100 in the
field provided. Check “Appendix E: Finding the MAC Address and IP Address for Your
Ethernet Adapter” for details on getting an IP address. Then check the Enable checkbox for
the entry. Consider the examples below:
Application Start and End Protocol IP Address Enable
Web server 80 to 80 Both 192.168.1.100 X
FTP server 21 to 21 TCP 192.168.1.101 X
SMTP
(outgoing)
25 to 25 Both 192.168.1.102 X
POP3
(incoming)
110 to 110 Both 192.168.1.102 X
Application Start and End Protocol IP Address Enabled
UT 7777 to 27900 Both 192.168.1.100 X

WRVS4400N User Guide 127
Common Problems and Solutions
4. Configure as many entries as you like.
5. When you have completed the configuration, click the Save Settings button.
I can’t get the Internet game, server, or application to work.
If you are having difficulties getting any Internet game, server, or application to function
properly, consider exposing one PC to the Internet using DeMilitarized Zone (DMZ) hosting.
This option is available when an application requires too many ports or when you are not sure
which port services to use. Make sure you disable all the forwarding entries if you want to
successfully use DMZ hosting, since forwarding has priority over DMZ hosting. (In other words,
data that enters the Router will be checked first by the forwarding settings. If the port number
that the data enters from does not have port forwarding, then the Router will send the data to
whichever PC or network device you set for DMZ hosting.) Follow these steps to set DMZ
hosting:
1. Access the Router’s Web-based Utility by going to http://192.168.1.1 or the IP address of
the Router. Go to the Firewall => Single Port Forwarding tab.
2. Disable or remove the entries you have entered for forwarding. Keep this information in
case you want to use it at a later time.
3. Go to the Setup => DMZ tab.
4. Enter the Ethernet adapter’s IP address of the computer you want exposed to the Internet.
This will bypass the NAT security for that computer. Please refer to “Appendix E: Finding the
MAC Address and IP Address for Your Ethernet Adapter” for details on getting an IP address.
5. Once completed with the configuration, click the Save Settings button.
I forgot my password, or the password prompt always appears when saving settings to the
Router.
Reset the Router to factory defaults by pressing the Reset button for ten seconds and then
releasing it. If you are still getting prompted for a password when saving settings, then perform
the following steps:
1. Access the Router’s web interface by going to http://192.168.1.1 or the IP address of the
Router. Enter the default password admin, and click the Administration => Management
tab.
2. Enter the old password in the Old Password field.
3. Enter a different password in the New Password field, and enter the new password in the
Confirm New Password field to confirm the password.
Halflife 27015 to 27015 Both 192.168.1.105 X
PC Anywhere 5631 to 5631 UDP 192.168.1.102 X
VPN IPSEC 500 to 500 UDP 192.168.1.100 X
Application Start and End Protocol IP Address Enabled

WRVS4400N User Guide 128
Common Problems and Solutions
4. Click the Save Settings button.
I am a PPPoE user, and I need to remove the proxy settings or the dial-up pop-up window.
If you have proxy settings, you need to disable these on your computer. Because the Router is
the gateway for the Internet connection, the computer does not need any proxy settings to
gain access. Please follow these directions to verify that you do not have any proxy settings and
that the browser you use is set to connect directly to the LAN.
For Microsoft Internet Explorer 5.0 or higher:
1. Click Start, Settings, and Control Panel. Double-click Internet Options.
2. Click the Connections tab.
3. Click the LAN settings button and remove anything that is checked.
4. Click the OK button to go back to the previous screen.
5. Click the option Never dial a connection. This will remove any dial-up pop-ups for PPPoE
users.
For Netscape 4.7 or higher:
1. Start Netscape Navigator, and click Edit, Preferences, Advanced, and Proxies.
2. Make sure you have Direct connection to the Internet selected on this screen.
3. Close all the windows to finish.
To start over, I need to set the Router to factory default.
Hold the Reset button for up to 30 seconds and then release it. This will return the password,
forwarding, and other settings on the Router to the factory default settings. In other words, the
Router will revert to its original factory configuration.
I need to upgrade the firmware.
In order to upgrade the firmware with the latest features, you need to go to the Linksys website
and download the latest firmware at www.linksys.com. Follow these steps:
1. Go to the Linksys website at http://www.linksys.com and download the latest firmware.
Select the Router from the pull-down menu and choose the firmware from the options.
2. Extract the firmware file on your computer.
3. To upgrade the firmware, follow the steps in the Upgrade section found in “Chapter 6:
Setting Up and Configuring the Router”.
The firmware upgrade failed.
The upgrade could have failed for a number of reasons. Follow these steps to upgrade the
firmware:

WRVS4400N User Guide 129
Common Problems and Solutions
1. Use the Linksys TFTP program to upgrade the firmware. Go to the Linksys website at
http://www.linksys.com and download the TFTP program, which will be listed with the
firmware.
2. Set a static IP address on the PC; refer to “Problem #1, I need to set a static IP address.” Use
the following IP address settings for the computer you are using:
– IP Address: 192.168.1.50
– Subnet Mask: 255.255.255.0
– Gateway: 192.168.1.1
3. Perform the upgrade using the TFTP utility.
If the firmware upgrade failed, the Router will still work using its current firmware.
My DSL service’s PPPoE is always disconnecting.
PPPoE is not actually a dedicated or always-on connection. The DSL ISP can disconnect the
service after a period of inactivity, just like a normal phone dial-up connection to the Internet.
There is a setup option to “keep alive” the connection. This may not always work, so you may
need to re-establish connection periodically.
1. To connect to the Router, go to the web browser, and enter http://192.168.1.1 or the IP
address of the Router.
2. Enter the password, if asked. (The default password is admin.)
3. On the Setup => WAN tab, select the option Keep Alive, and set the Redial Period option at
20 (seconds).
4. Click the Save Settings button.
If the connection is lost again, follow steps E and F to re-establish connection.
I can't access my email, web, or VPN, or I am getting corrupted data from the Internet.
The Maximum Transmission Unit (MTU) setting may need to be adjusted. By default, the MTU is
set at 1500. For most DSL users, it is strongly recommended to use MTU 1492. If you are having
some difficulties, perform the following steps:
1. To connect to the Router, go to the web browser, and enter http://192.168.1.1 or the IP
address of the Router.
2. Enter the password, if asked. (The default password is admin.)
3. Go to Setup => WAN tab.
4. Look for the MTU option, and select Enable. In the Size field, enter 1492.
5. Click the Save Settings button to continue.

WRVS4400N User Guide 130
Common Problems and Solutions
If your difficulties continue, change the Size to different values. Try this list of values, one value
at a time, in this order, until your problem is solved:
– 1462
– 1400
– 1362
– 1300
I need to use port triggering.
Port triggering looks at the outgoing port services used and will trigger the Router to open a
specific incoming port, depending on which port an Internet application uses. Follow these
steps:
1. To connect to the Router, go to the web browser, and enter http://192.168.1.1 or the IP
address of the Router.
2. Enter the password, if asked. (The default password is admin.)
3. Click the Firewall => Port Range Triggering tab.
4. Enter any name you want to use for the Application Name.
5. Enter the Start and End Ports of the Triggered Port Range. Check with your Internet
application provider for more information on which outgoing port services it is using.
6. Enter the Start and End Ports of the Forwarded Port Range. Check with your Internet
application provider for more information on which incoming port services are required by
the Internet application.
7. Once completed with the configuration, click the Save Settings button.
When I enter a URL or IP address, I get a time-out error or am prompted to retry.
1. Check if other PCs work. If they do, ensure that your workstation’s IP settings are correct (IP
Address, Subnet Mask, Default Gateway, and DNS). Restart the computer that is having a
problem.
2. If the PCs are configured correctly, but still not working, check the Router. Ensure that it is
connected and powered on. Connect to it and check its settings. (If you cannot connect to
it, check the LAN and power connections.)
3. If the Router is configured correctly, check your Internet connection (DSL/cable modem,
etc.) to see if it is working correctly. You can remove the Router to verify a direct connection.
4. Manually configure the TCP/IP with a DNS address provided by your ISP.
5. Make sure that your browser is set to connect directly and that any dial-up is disabled. For
Internet Explorer, click Tools, Internet Options, and then the Connection tab. Make sure
that Internet Explorer is set to Never dial a connection. For Netscape Navigator, click Edit,

WRVS4400N User Guide 131
Frequently Asked Questions
Preferences, Advanced, and Proxy. Make sure that Netscape Navigator is set to Direct
connection to the Internet.
I’m trying to access the Router’s Web-based Utility, but I do not see the login screen. Instead, I
see a screen saying, “404 Forbidden.”
If you are using Windows Explorer, perform the following steps until you see the Web-based
Utility’s login screen (Netscape Navigator will require similar steps):
1. Click File. Make sure Work Offline is NOT checked.
2. Press CTRL + F5. This is a hard refresh, which will force Windows Explorer to load new
webpages, not cached ones.
3. Click Tools. Click Internet Options. Click the Security tab. Click the Default level button.
Make sure the security level is Medium or lower. Then click the OK button.
Frequently Asked Questions
What is the maximum number of IP addresses that the Router will support?
The Router will support up to 253 IP addresses if the subnetmask is set to 255.255.255.0.
Is IPSec Passthrough supported by the Router?
Yes, enable or disable IPSec Passthrough on the VPN => VPN Pass Through tab.
Where is the Router installed on the network?
In a typical environment, the Router is installed between the cable/DSL modem and the LAN.
Plug the Router into the cable/DSL modem’s Ethernet port.
Does the Router support IPX or AppleTalk?
No. TCP/IP is the only protocol standard for the Internet and has become the global standard
for communications. IPX, a NetWare communications protocol used only to route messages
from one node to another, and AppleTalk, a communications protocol used on Apple and
Macintosh networks, can be used for LAN to LAN connections, but those protocols cannot
connect from the Internet to the LAN.
What is Network Address Translation and what is it used for?
Network Address Translation (NAT) translates multiple IP addresses on the private LAN to one
public address that is sent out to the Internet. This adds a level of security since the address of a
PC connected to the private LAN is never transmitted on the Internet. Furthermore, NAT allows
the Router to be used with low cost Internet accounts, such as DSL or cable modems, when
only one TCP/IP address is provided by the ISP. The user may have many private addresses
behind this single address provided by the ISP.
Does the Router support any operating system other than Windows 98, Millennium, 2000, or
XP?

WRVS4400N User Guide 132
Frequently Asked Questions
Yes, but Linksys does not, at this time, provide technical support for setup, configuration or
troubleshooting of any non-Windows operating systems.
I set up an Unreal Tournament Server, but others on the LAN cannot join. What do I need to
do?
If you have a dedicated Unreal Tournament server running, you need to create a static IP for
each of the LAN computers and forward ports 7777, 7778, 7779, 7780, 7781, and 27900 to the IP
address of the server. You can also use a port forwarding range of 7777 to 27900. If you want to
use the UT Server Admin, forward another port (8080 usually works well but is used for remote
admin. You may have to disable this.), and then in the [UWeb.WebServer] section of the
server.ini file, set the ListenPort to 8080 (to match the mapped port above) and ServerName to
the IP assigned to the Router from your ISP.
Can multiple gamers on the LAN get on one game server and play simultaneously with just
one public IP address?
It depends on which network game or what kind of game server you are using. For example,
Unreal Tournament supports multi-login with one public IP.
How do I get Half-Life: Team Fortress to work with the Router?
The default client port for Half-Life is 27005. The computers on your LAN need to have
“+clientport 2700x” added to the HL shortcut command line; the x would be 6, 7, 8, and on up.
This lets multiple computers connect to the same server. One problem: Version 1.0.1.6 won’t let
multiple computers with the same CD key connect at the same time, even if on the same LAN
(not a problem with 1.0.1.3). As far as hosting games, the HL server does not need to be in the
DMZ. Just forward port 27015 to the local IP address of the server computer.
How can I block corrupted FTP downloads?
If you are experiencing corrupted files when you download a file with your FTP client, try using
another FTP program.
The web page hangs; downloads are corrupt, or nothing but junk characters are being
displayed on the screen. What do I need to do?
Force your Ethernet adapter to 10Mbps or half duplex mode, and turn off the “Auto-negotiate”
feature of your Ethernet adapter as a temporary measure. (Please look at the Network Control
Panel in your Ethernet adapter’s Advanced Properties tab.) Make sure that your proxy setting is
disabled in the browser. Check our website at www.linksys.com for more information.
If all else fails in the installation, what can I do?
Reset the Router by holding down the Reset button for ten seconds. Reset your cable or DSL
modem by powering the unit off and then on. Obtain and flash the latest firmware release that
is readily available on the Linksys website, www.linksys.com.
How can I be notified of new Router firmware upgrades?
All Linksys firmware upgrades are posted on the Linksys website at www.linksys.com, where
they can be downloaded for free. The Router’s firmware can be upgraded using the Web-based
Utility. If the Router’s Internet connection is working well, there is no need to download a newer

WRVS4400N User Guide 133
Frequently Asked Questions
firmware version, unless that version contains new features that you would like to use.
Downloading a more current version of Router firmware will not enhance the quality or speed
of your Internet connection, and may disrupt your current connection stability.
Will the Router function in a Macintosh environment?
Yes, but the Router’s setup pages are accessible only through Internet Explorer 5.0 or Netscape
Navigator 5.0 or higher for Macintosh.
I am not able to get the web configuration screen for the Router. What can I do?
You may have to remove the proxy settings on your Internet browser, e.g., Netscape Navigator
or Internet Explorer. Or remove the dial-up settings on your browser. Check with your browser
documentation, and make sure that your browser is set to connect directly and that any dial-up
is disabled. Make sure that your browser is set to connect directly and that any dial-up is
disabled. For Internet Explorer, click Tools, Internet Options, and then the Connection tab.
Make sure that Internet Explorer is set to Never dial a connection. For Netscape Navigator,
click Edit, Preferences, Advanced, and Proxy. Make sure that Netscape Navigator is set to
Direct connection to the Internet.
What is DMZ Hosting?
Demilitarized Zone (DMZ) allows one IP address (computer) to be exposed to the Internet.
Some applications require multiple TCP/IP ports to be open. It is recommended that you set
your computer with a static IP if you want to use DMZ Hosting. To get the LAN IP address, see
“Appendix E: Finding the MAC Address and IP Address for Your Ethernet Adapter.”
If DMZ Hosting is used, does the exposed user share the public IP with the Router?
No.
Does the Router pass PPTP packets or actively route PPTP sessions?
The Router allows PPTP packets to pass through.
Is the Router cross-platform compatible?
Any platform that supports Ethernet and TCP/IP is compatible with the Router.
How many ports can be simultaneously forwarded?
Theoretically, the Router can establish 4,000 sessions at the same time, but you can only
forward 30 ranges of ports.
Does the Router replace a modem? Is there a cable or DSL modem in the Router?
No, this version of the Router must work in conjunction with a cable or DSL modem.
Which modems are compatible with the Router?
The Router is compatible with virtually any cable or DSL modem that supports Ethernet.
What is the maximum number of VPN sessions allowed by the Router?

WRVS4400N User Guide 134
Frequently Asked Questions
The maximum number depends on many factors. At least one IPSec session will work through
the Router; however, simultaneous IPSec sessions may be possible, depending on the specifics
of your VPNs.
How can I check whether I have static or DHCP IP addresses?
Ask your ISP to find out.
How do I get mIRC to work with the Router?
Under the Firewall => Single Port Forwarding tab, set port forwarding to 113 for the PC on
which you are using mIRC.
If your questions are not addressed here, refer to the Linksys website, www.linksys.com.

WRVS4400N User Guide 135
Overview
Linksys QuickVPN Software
Overview
The Linksys Wireless-N Gigabit Security Router with VPN offers a free QuickVPN software
program for computers running Windows 2000 or XP. (Computers running other operating
systems will have to use a third-party VPN software program.) This guide describes how to
install and use the Linksys QuickVPN software.
Before You Begin
The QuickVPN software program only works with a 4-Port Gigabit Security Router with VPN that
is properly configured to accept a QuickVPN connection. Follow these instructions for
configuring the VPN client settings for the Router:
1. Click the VPN tab.
2. Click the VPN Client Accounts tab.
3. Enter the username in the Username field.
4. Enter the password in the Password field, and enter it again in the Re-enter to confirm field.

WRVS4400N User Guide 136
Installing the Linksys QuickVPN Software
5. Click the Add/Save button.
6. Click the Active checkbox for VPN Client No. 1.
7. Click the Save Settings button.
Installing the Linksys QuickVPN Software
Installing from the CD-ROM
1. Click Install QuickVPN and follow the on-screen instructions.
Downloading and Installing from the Internet
1. Go to www.linksys.com and select Products.
2. Click Business Solutions.
3. Click Router/VPN Solutions.
4. Click RVS4000.
5. Click Linksys QuickVPN Utility in the More Information section.
6. Save the zip file to your PC, and extract the .exe file.
7. Double-click the .exe file, and follow the on-screen instructions. Then proceed to the next
section, “Using the Linksys QuickVPN Software.”

WRVS4400N User Guide 137
Using the Linksys QuickVPN Software
Using the Linksys QuickVPN Software
1. Double-click the Linksys QuickVPN software icon on your desktop or in the system tray.
2. The login screen will appear. Enter a name for your profile.
a. Enter the User Name and Password you have been assigned.
b. In the Server Address field, enter the IP address or domain name of the Router.
c. To save this profile, click the Save button. Multiple profiles can be set up if you want to
establish a tunnel to multiple sites. Note that only one tunnel can be active at a time.
d. To delete this profile, click the Delete button. For information, click the Help button.
3. To begin your QuickVPN connection, click the Connect button and the Connecting,
Activating Policy, and Verifying Network screens appear.
NOTE: You can change your password only if you have
been granted that privilege by your system administrator.

WRVS4400N User Guide 138
Using the Linksys QuickVPN Software
Connecting Screen
Activating Screen
Verifying Network
4. When your QuickVPN connection is established, the status screen will appear.
5. The QuickVPN tray icon will turn green. It will display the IP address of the remote end of the
VPN tunnel, the time and date the VPN tunnel began, and the total length of time the VPN
tunnel has been active.
QuickVPN Tray Icon - Connection
QuickVPN Tray Icon - No Connection
6. To terminate the VPN tunnel, click the Disconnect button. If you want to change your
password, click the Change Password button. For information, click the Help button.

WRVS4400N User Guide 139
Using the Linksys QuickVPN Software
7. If you clicked the Change Password button and have permission to change your own
password, you will see the Connect Virtual Private Connection screen.
8. Enter your password in the Old Password field. Enter your new password in the New
Password field. Then enter the new password again in the Confirm New Password field. Click
the OK button to save your new password. Click the Cancel button to cancel your change.
For information, click the Help button.

WRVS4400N User Guide 140
Overview
Configuring a Gateway-to-Gateway
IPSec Tunnel
Overview
This appendix explains how to configure an IPSec VPN tunnel between two VPN Routers by
example. Two PCs are used to test the liveliness of the tunnel. You can think of the VPN Router1,
Internet, VPN Router2 as a big virtual router that connects PC1 on LAN1 and PC2 on LAN2.
Diagram of Gateway-to-Gateway VPN Tunnel
Before You Begin
The following is a list of equipment you need:
• Two Windows desktop PCs (each PC will be connected to a VPN Router)
• Two VPN Routers that are both connected to the Internet
Configuring the VPN Settings for the VPN Routers
Configuring VPN Router 1
Follow these instructions for the first VPN Router, designated VPN Router 1. The other VPN
Router is designated VPN Router 2.
1. Launch the web browser for a networked PC, designated PC 1.
2. Enter the VPN Router’s local IP address in the Address field (default is 192.168.1.1). Then
press Enter.
NOTE: Each computer must have a network adapter
installed.

WRVS4400N User Guide 141
Configuring the VPN Settings for the VPN Routers
3. A password request page will appear. (Non-Windows XP users will see a similar screen.)
Complete the User Name and Password fields (admin is the default user name and
password). Then click the OK button.
4. The main window appears.

WRVS4400N User Guide 142
Configuring the VPN Settings for the VPN Routers
5. Click the VPN tab.
6. Click the IPSec VPN tab.
7. For the VPN Tunnel setting, select Enabled.
8. Enter a name in the Tunnel Name field.
9. For the Local Secure Group, select Subnet. Enter VPN Router 1’s local network settings in
the IP Address and Mask fields.
10. For the Remote Secure Group, select Subnet. Enter VPN Router 2’s local network settings in
the IP Address and Mask fields. Note that the subnet of Router 2 must be different than the
subnet of Router 1.
11. For the Remote Secure Gateway, select IP Addr. Enter VPN Router 2’s WAN IP address in the
IP Address field.
12. Click the Save Settings button.
Configuring VPN Router 2
Follow similar instructions for VPN Router 2.
1. Launch the web browser for a networked PC, designated PC 2.
2. Enter the VPN Router’s local IP address in the Address field (default is 192.168.1.1). Then
press Enter.
3. A password request page will appear. (Non-Windows XP users will see a similar screen.)
Complete the User Name and Password fields (admin is the default user name and
password). Then click the OK button.
4. If the LAN IP address is still the default one, change it to 172.168.1.1 and save the setting.
5. Click the VPN tab.
6. Click the IPSec VPN tab.
7. For the VPN Tunnel setting, select Enabled.
8. Enter a name in the Tunnel Name field.
9. For the Local Secure Group, select Subnet. Enter VPN Router 2’s local network settings in
the IP Address and Mask fields.
10. For the Remote Secure Group, select Subnet. Enter VPN Router 1’s local network settings in
the IP Address and Mask fields.
11. For the Remote Secure Gateway, select IP Addr. Enter VPN Router 1’s WAN IP address in the
IP Address field.
12. Click the Save Settings button.

WRVS4400N User Guide 143
Configuring the Key Management Settings
Configuring the Key Management Settings
Configuring VPN Router 1
Following these instructions for VPN Router 1.
1. On the IPSec VPN screen, select 3DES from the Encryption drop-down menu.
2. Select MD5 from the Authentication drop-down menu.
3. Keep the default Key Exchange Method, Auto(IKE).
4. Select Pre-Shared Key, and enter a string for this key., e.g. 13572468.
5. For the PFS setting, select Enabled.
6. If you need more detailed settings, click the Advanced Settings button. Otherwise, click
the Save Settings button and proceed to the next section, “Configuring VPN Router 2.”
7. On the Advanced VPN Tunnel Setup screen, keep the default Operation Mode, Main.
Advanced IPsec VPN Tunnel Settings
8. For Phase 1, select 3DES from the Encryption drop-down menu.
9. Select MD5 from the Authentication drop-down menu.
10. Select 1024-bit from the Group drop-down menu.
11. Enter 3600 in the Key Life Time field.
12. For Phase 2, the Encryption, Authentication, and PFS settings were set on the VPN screen.
Select 1024-bit from the Group drop-down menu.
13. Keep the default Key Life Time value, 28800.
14. Click the Save Settings button on the Advanced VPN Tunnel Setup screen.

WRVS4400N User Guide 144
Configuring PC 1 and PC 2
15. Click the Save Settings button on the IPSec VPN screen.
Configuring VPN Router 2
For VPN Router 2, follow the same instructions as you did for configuring VPN Router 1.
Configuring PC 1 and PC 2
1. Set PC 1 and PC 2 to be DHCP clients (refer to Windows Help for more information).
2. Verify that PC 1 and PC 2 can ping each other (refer to Windows Help for more information).
If the computers can ping each other, then you know the VPN tunnel is configured correctly.
You can select different algorithms for the encryption, authentication, and other key
management settings for VPN Routers 1 and 2.

WRVS4400N User Guide 145
Windows 98 or Me Instructions
MAC Address and IP Address
This section describes how to find the MAC address for your computer’s Ethernet adapter so
you can use the MAC address cloning feature of the Router. You can also find the IP address of
your computer’s Ethernet adapter. This IP address is used for the Router’s filtering, forwarding,
and/or DMZ features. Follow the steps in this appendix to find the adapter’s MAC or IP address
in Windows 98, Me, 2000, or XP.
Windows 98 or Me Instructions
1. Click Start > Run. In the Open field, enter winipcfg. Then press the Enter key or the OK
button.
2. The IP Configuration screen appears. Select the Ethernet adapter you have connected to the
Router via a CAT 5 Ethernet network cable.
IP Configuration Screen
Write down the Adapter Address as shown on your computer screen. This is the MAC
address for your Ethernet adapter and is shown as a series of numbers and letters.
The MAC address/Adapter Address is what you will use for MAC address cloning or MAC
filtering.
NOTE: The MAC address is also called the Adapter
Address Physical Address, or the Hardware Address.

WRVS4400N User Guide 146
Windows 2000 or XP Instructions
The following example shows the Ethernet adapter’s IP address as 192.168.1.100. Your
computer may show something different.
MAC Address/Adapter Address
Windows 2000 or XP Instructions
1. Click Start and Run. In the Open field, enter cmd. Press the Enter key or click the OK button.
2. At the command prompt, enter ipconfig /all. Then press the Enter key.
Write down the Physical Address as shown on your computer screen. It is the MAC address
for your Ethernet adapter. This appears as a series of numbers and letters. The MAC address/
Physical Address is what you will use for MAC address cloning or MAC filtering.
The following example shows the Ethernet adapter’s IP address as 192.168.1.100. Your
computer may show something different.

WRVS4400N User Guide 147
For the Router’s Web-based Utility
MAC Address/Physical Address
For the Router’s Web-based Utility
For MAC address cloning, enter the MAC Address in the MAC Address field or select Clone My
PCs MAC.
MAC Address Clone
Click Save Settings to save the MAC Cloning settings or click the Cancel Changes button to
undo your changes.

WRVS4400N User Guide 148
Glossary
This glossary contains some basic networking terms you may come across when using this
product. For more advanced terms, see the complete Linksys glossary at http://
www.linksys.com/glossary.
Access Point - A device that allows wireless-equipped computers and other devices to
communicate with a wired network. Also used to expand the range of a wireless network.
Adapter - A device that adds network functionality to your PC
Ad-hoc - A group of wireless devices communicating directly with each other (peer-to-peer)
without the use of an access point.
AES (Advanced Encryption Standard) - A security method that uses symmetric 128-bit block
data encryption.
Backbone - The part of a network that connects most of the systems and networks together,
and handles the most data.
Bandwidth - The transmission capacity of a given device or network.
Bit - A binary digit.
Boot - To start a device and cause it to start executing instructions.
Broadband - An always-on, fast Internet connection.
Browser - An application program that provides a way to look at and interact with all the
information on the World Wide Web.
Byte - A unit of data that is eight bits long
Cable Modem - A device that connects a computer to the cable television network, which in
turn connects to the Internet.
Daisy Chain - A method used to connect devices in a series, one after the other.
DDNS (Dynamic Domain Name System) - Allows the hosting of a website, FTP server, or e-mail
server with a fixed domain name (e.g., www.xyz.com) and a dynamic IP address.
Default Gateway - A device that forwards Internet traffic from your local area network.
DHCP (Dynamic Host Configuration Protocol) - A networking protocol that allows
administrators to assign temporary IP addresses to network computers by "leasing" an IP
address to a user for a limited amount of time, instead of assigning permanent IP addresses.
DMZ (Demilitarized Zone) - Removes the Router's firewall protection from one PC, allowing it to
be "seen" from the Internet.
DNS (Domain Name Server) - The IP address of your ISP's server, which translates the names of
websites into IP addresses.

WRVS4400N User Guide 149
Domain - A specific name for a network of computers.
Download - To receive a file transmitted over a network.
DSL (Digital Subscriber Line) - An always-on broadband connection over traditional phone
lines.
Dynamic IP Address - A temporary IP address assigned by a DHCP server.
EAP (Extensible Authentication Protocol) - A general authentication protocol used to control
network access. Many specific authentication methods work within this framework.
EAP-PEAP (Extensible Authentication Protocol-Protected Extensible Authentication Protocol)
- A mutual authentication method that uses a combination of digital certificates and another
system, such as passwords.
EAP-TLS (Extensible Authentication Protocol-Transport Layer Security) - A mutual
authentication method that uses digital certificates.
Encryption - Encoding data transmitted in a network.
Ethernet - IEEE standard network protocol that specifies how data is placed on and retrieved
from a common transmission medium.
Firewall - A set of related programs located at a network gateway server that protects the
resources of a network from users from other networks.
Firmware - The programming code that runs a networking device.
FTP (File Transfer Protocol) - A protocol used to transfer files over a TCP/IP network.
Full Duplex - The ability of a networking device to receive and transmit data simultaneously.
Gateway - A device that interconnects networks with different, incompatible communications
protocols.
Half Duplex - Data transmission that can occur in two directions over a single line, but only one
direction at a time.
HTTP (HyperText Transport Protocol) - The communications protocol used to connect to
servers on the World Wide Web.
Infrastructure - A wireless network that is bridged to a wired network via an access point.
IP (Internet Protocol) - A protocol used to send data over a network.
IP Address - The address used to identify a computer or device on a network.
IPCONFIG - A Windows 2000 and XP utility that displays the IP address for a particular
networking device.
IPSec (Internet Protocol Security) - A VPN protocol used to implement secure exchange of
packets at the IP layer.

WRVS4400N User Guide 150
ISP (Internet Service Provider) - A company that provides access to the Internet.
LAN - The computers and networking products that make up your local network.
MAC (Media Access Control) Address - The unique address that a manufacturer assigns to each
networking device.
Mbps (MegaBits Per Second) - One million bits per second; a unit of measurement for data
transmission.
NAT (Network Address Translation) - NAT technology translates IP addresses of a local area
network to a different IP address for the Internet.
Network - A series of computers or devices connected for the purpose of data sharing, storage,
and/or transmission between users.
Packet - A unit of data sent over a network.
Passphrase - Used much like a password, a passphrase simplifies the WEP encryption process
by automatically generating the WEP encryption keys for Linksys products.
Ping (Packet INternet Groper) - An Internet utility used to determine whether a particular IP
address is online.
POP3 (Post Office Protocol 3) - A standard mail server commonly used on the Internet.
Port - The connection point on a computer or networking device used for plugging in cables or
adapters.
PoE (Power over Ethernet) - A technology enabling an Ethernet network cable to deliver both
data and power.
PPPoE (Point to Point Protocol over Ethernet) - A type of broadband connection that provides
authentication (username and password) in addition to data transport.
PPTP (Point-to-Point Tunneling Protocol) - A VPN protocol that allows the Point to Point
Protocol (PPP) to be tunneled through an IP network. This protocol is also used as a type of
broadband connection in Europe.
RADIUS (Remote Authentication Dial-In User Service) - A protocol that uses an authentication
server to control network access.
RJ-45 (Registered Jack-45) - An Ethernet connector that holds up to eight wires.
Roaming - The ability to take a wireless device from one access point's range to another
without losing the connection.
Router - A networking device that connects multiple networks together.
Server - Any computer whose function in a network is to provide user access to files, printing,
communications, and other services.
SMTP (Simple Mail Transfer Protocol) - The standard e-mail protocol on the Internet.

WRVS4400N User Guide 151
SNMP (Simple Network Management Protocol) - A widely used network monitoring and
control protocol.
SPI (Stateful Packet Inspection) Firewall - A technology that inspects incoming packets of
information before allowing them to enter the network.
SSID (Service Set IDentifier) - Your wireless network's name.
Static IP Address - A fixed address assigned to a computer or device that is connected to a
network.
Static Routing - Forwarding data in a network via a fixed path.
Subnet Mask - An address code that determines the size of the network.
Switch - 1. A data switch that connects computing devices to host computers, allowing a large
number of devices to share a limited number of ports. 2. A device for making, breaking, or
changing the connections in an electrical circuit.
TCP (Transmission Control Protocol) - A network protocol for transmitting data that requires
acknowledgement from the recipient of data sent.
TCP/IP (Transmission Control Protocol/Internet Protocol) - A set of instructions PCs use to
communicate over a network.
Telnet - A user command and TCP/IP protocol used for accessing remote PCs.
TFTP (Trivial File Transfer Protocol) - A version of the TCP/IP FTP protocol that has no directory
or password capability.
Throughput - The amount of data moved successfully from one node to another in a given
time period.
TKIP (Temporal Key Integrity Protocol) - a wireless encryption protocol that provides dynamic
encryption keys for each packet transmitted.
Topology - The physical layout of a network.
TX Rate - Transmission Rate.
Upgrade - To replace existing software or firmware with a newer version.
Upload - To transmit a file over a network.
UPnP - Universal Plug and Play is a series of protocols to allow devices to connect seamlessly
and to simplify the implementation of networks in the home and corporate environments.
URL (Uniform Resource Locator) - The address of a file located on the Internet.
VPN (Virtual Private Network) - A security measure to protect data as it leaves one network and
goes to another over the Internet.
WAN (Wide Area Network)- The Internet.

WRVS4400N User Guide 152
WEP (Wired Equivalent Privacy) - A method of encrypting network data transmitted on a
wireless network for greater security.
WLAN (Wireless Local Area Network) - A group of computers and associated devices that
communicate with each other wirelessly.
WPA (Wi-Fi Protected Access) - a wireless security protocol using TKIP (Temporal Key Integrity
Protocol) encryption, which can be used in conjunction with a RADIUS server.

WRVS4400N User Guide 153
Specifications
WRVS4400N v2 Specifications
Model WRVS4400Nv2
Standards Draft IEEE802.11n, IEEE802.11g, IEEE802.11b, IEEE802.3, IEEE802.3u,
802.1X (Security Authentication), IEEE802.1Q (VLAN), 802.11i
(Security WPA2), 802.11e (Wireless QoS), IPv4 (RFC791), IPv6
(RFC2460), RIPv1 (RFC1058), RIPv2 (RFC1723)
Ports Ethernet, Power
Buttons Reset
Cabling Type UTP Cat 5e or better
LEDs Power, Diag, IPS (blinks RED - Internal attack,
blinks Green - external attack), Wireless, LAN 1-4, Internet
Operating System Linux
Radio Transmit
Power
11b: 18dBm+/- 1.5dbm
11g: 17dBm+/- 1.5dbm
11n: 16.5Bm+/- 1.5dbm
Receiver Sensitivity 11.b: 11Mbps@ -85dBm
11.g: 54Mbps@ -70dBm
11.n: 270Mbps@ -65dBm
Active WLAN
Clients
Up to 64 Clients
Wireless Securities WEP, WPA-Personal, WPA-Enterprise, WPA2-Personal, WPA2-
Enterprise
Antenna 3 (Omnidirectional), Gain in dBi is 1.8.
NAT Throughput Up to 800 Mb/s when IPS is disabled
WebUI Built in Web UI for Easy browser-based configuration (HTTP/HTTPS)
SNMP Version SNMP Version 1, 2c
Event Logging Event Logging: Local, Syslog, E-mail Alerts
Web F/W upgrade Firmware Upgradable Through Web-Browser
Diagnostics DIAG LED for Flash and RAM failure; Ping Test for network
diagnostics

WRVS4400N User Guide 154
VPN 5 QuickVPN Tunnels for remote client access
5 IPSec Gateway-to-Gateway Tunnels for branch office connectivity
3DES Encryption
MD5/SHA1 Authentication
IPSec NAT-T
VPN Passthrough of PPTP, L2TP, IPSec
Access Control IP Access Control List (ACL); MAC-based wireless access control
Firewall SPI stateful packet inspection (SPI) firewall
Content Filtering Static URL blocking or keyword blocking (included), Dynamic
Filtering through Trend Micro™ ProtectLink™ Gateway Security
Service (optional)
IPS (Intrusion
Prevention System)
IP Sweep Detection, Application Anomaly Detection (HTTP, FTP,
Telnet, RCP), P2P Control, Instant Messenger Control, L3-L4 Protocol
(IP, TCP, UDP, ICMP) Normalization, L7 Signature Matching
Signature Update Manual download from the web (Free download for 1 year)
802.1x Port-based Radius Authentication (EAP-MD5, EAP-PEAP)
NAT PAT, NAPT, ALG support, NAT Traversal
QoS Prioritization
Types
Port-based on LAN port, and Application-based Priority on WAN port
QoS Queues 4 queues
VLAN Support Port-based and 802.1Q Tag-based VLANs
Number of VLANs 4 active VLANs (4094 range)
SSID Broadcast SSID Broadcast Enable/Disable
Multiple SSID Supports Multiple BSSIDs up to 4
Wireless VLAN Map Supports SSID to VLAN Mapping with Wireless Client Isolation
WDS Allow Wireless Signals to be Repeated by up to 2 Compatible
Repeaters
DHCP DHCP Server, DHCP Client, DHCP Relay Agent
DNS DNS Relay, Dynamic DNS (DynDNS, TZO)
DMZ Software configurable on any IP address
Routing Static and RIP v1,v2
Device Dimensions
(W x D x H)
6.69 x 6.69 x 1.57 inches
170 x 170 x 40 mm
WRVS4400N v2 Specifications

WRVS4400N User Guide 155
Weight 1.01 lbs (0.46kg)
Power 12V 1A
Certification FCC Class B, ICES-003, CE, WiFi WPA2, WiFi Draft N 2.0
Operating Temp. 0ºC to 40ºC (32ºF to 104ºF)
Storage Temp. -20ºC to 70ºC (-4ºF to 158ºF)
Storage Humidity 5% to 90% Noncondensing
Operating
Humidity
10 to 85% Noncondensing
WRVS4400N v2 Specifications

WRVS4400N User Guide 156
LIMITED WARRANTY
Warranty Information
LIMITED WARRANTY
Linksys warrants this Linksys hardware product against defects in materials and workmanship
under normal use for the Warranty Period, which begins on the date of purchase by the original
end-user purchaser and lasts for the period specified for this product at www.linksys.com/
warranty. The internet URL address and the web pages referred to herein may be updated by
Linksys from time to time; the version in effect at the date of purchase shall apply.
This limited warranty is non-transferable and extends only to the original end-user purchaser.
Your exclusive remedy and Linksys entire liability under this limited warranty will be for Linksys,
at its option, to (a) repair the product with new or refurbished parts, (b) replace the product
with a reasonably available equivalent new or refurbished Linksys product, or (c) refund the
purchase price of the product less any rebates. Any repaired or replacement products will be
warranted for the remainder of the original Warranty Period or thirty (30) days, whichever is
longer. All products and parts that are replaced become the property of Linksys.
Exclusions and Limitations
This limited warranty does not apply if: (a) the product assembly seal has been removed or
damaged, (b) the product has been altered or modified, except by Linksys, (c) the product
damage was caused by use with non.Linksys products, (d) the product has not been installed,
operated, repaired, or maintained in accordance with instructions supplied by Linksys, (e) the
product has been subjected to abnormal physical or electrical stress, misuse, negligence, or
accident, (f ) the serial number on the Product has been altered, defaced, or removed, or (g) the
product is supplied or licensed for beta, evaluation, testing or demonstration purposes for
which Linksys does not charge a purchase price or license fee.
ALL SOFTWARE PROVIDED BY LINKSYS WITH THE PRODUCT, WHETHER FACTORY LOADED ON
THE PRODUCT OR CONTAINED ON MEDIA ACCOMPANYING THE PRODUCT, IS PROVIDED AS IS
WITHOUT WARRANTY OF ANY KIND. Without limiting the foregoing, Linksys does not warrant
that the operation of the product or software will be uninterrupted or error free. Also, due to
the continual development of new techniques for intruding upon and attacking networks,
Linksys does not warrant that the product, software or any equipment, system or network on
which the product or software is used will be free of vulnerability to intrusion or attack. The
product may include or be bundled with third party software or service offerings. This limited
warranty shall not apply to such third party software or service offerings. This limited warranty
does not guarantee any continued availability of a third party’s service for which this product’s
use or operation may require.
TO THE EXTENT NOT PROHIBITED BY LAW, ALL IMPLIED WARRANTIES AND CONDITIONS OF
MERCHANTABILITY, SATISFACTORY QUALITY OR FITNESS FOR A PARTICULAR PURPOSE ARE
LIMITED TO THE DURATION OF THE WARRANTY PERIOD. ALL OTHER EXPRESS OR IMPLIED
CONDITIONS, REPRESENTATIONS AND WARRANTIES, INCLUDING, BUT NOT LIMITED TO, ANY
IMPLIED WARRANTY OF NON-INFRINGEMENT, ARE DISCLAIMED. Some jurisdictions do not
allow limitations on how long an implied warranty lasts, so the above limitation may not apply
to you. This limited warranty gives you specific legal rights, and you may also have other rights
which vary by jurisdiction.

WRVS4400N User Guide 157
Obtaining Warranty Service
TO THE EXTENT NOT PROHIBITED BY LAW, IN NO EVENT WILL LINKSYS BE LIABLE FOR ANY LOST
DATA, REVENUE OR PROFIT, OR FOR SPECIAL, INDIRECT, CONSEQUENTIAL, INCIDENTAL OR
PUNITIVE DAMAGES, REGARDLESS OF THE THEORY OF LIABILITY (INCLUDING NEGLIGENCE),
ARISING OUT OF OR RELATED TO THE USE OF OR INABILITY TO USE THE PRODUCT (INCLUDING
ANY SOFTWARE), EVEN IF LINKSYS HAS BEEN ADVISED OF THE POSSIBILITY OF SUCH DAMAGES.
IN NO EVENT WILL LINKSYS’ LIABILITY EXCEED THE AMOUNT PAID BY YOU FOR THE PRODUCT.
The foregoing limitations will apply even if any warranty or remedy provided under this limited
warranty fails of its essential purpose. Some jurisdictions do not allow the exclusion or
limitation of incidental or consequential damages, so the above limitation or exclusion may not
apply to you.
Obtaining Warranty Service
If you have a question about your product or experience a problem with it, please go to
www.linksys.com/support where you will find a variety of online support tools and information
to assist you with your product. If the product proves defective during the Warranty Period,
contact the Value Added Reseller (VAR) from whom you purchased the product or Linksys
Technical Support for instructions on how to obtain warranty service. The telephone number
for Linksys Technical Support in your area can be found in the product User Guide and at
www.linksys.com. Have your product serial number and proof of purchase on hand when
calling. A DATED PROOF OF ORIGINAL PURCHASE IS REQUIRED TO PROCESS WARRANTY
CLAIMS. If you are requested to return your product, you will be given a Return Materials
Authorization (RMA) number. You are responsible for properly packaging and shipping your
product to Linksys at your cost and risk. You must include the RMA number and a copy of your
dated proof of original purchase when returning your product. Products received without a
RMA number and dated proof of original purchase will be rejected. Do not include any other
items with the product you are returning to Linksys. Defective product covered by this limited
warranty will be repaired or replaced and returned to you without charge. Customers outside of
the United States of America and Canada are responsible for all shipping and handling charges,
custom duties, VAT and other associated taxes and charges. Repairs or replacements not
covered under this limited warranty will be subject to charge at Linksys’ then-current rates.
Technical Support
This limited warranty is neither a service nor a support contract. Information about Linksys’
current technical support offerings and policies (including any fees for support services) can be
found at: www.linksys.com/support. This limited warranty is governed by the laws of the
jurisdiction in which the Product was purchased by you. Please direct all inquiries to: Linksys,
P.O. Box 18558, Irvine, CA 92623

WRVS4400N User Guide 158
FCC Statement
Regulatory Information
FCC Statement
This equipment has been tested and found to comply with the limits for a Class B digital device,
pursuant to Part 15 of the FCC Rules. These limits are designed to provide reasonable
protection against harmful interference in a residential installation. This equipment generates,
uses and can radiate radio frequency energy and, if not installed and used in accordance with
the instructions, may cause harmful interference to radio communications. However, there is
no guarantee that interference will not occur in a particular installation. If this equipment does
cause harmful interference to radio or television reception, which can be determined by
turning the equipment off and on, the user is encouraged to try to correct the interference by
one of the following measures:
• Reorient or relocate the receiving antenna.
• Increase the separation between the equipment and receiver.
• Connect the equipment into an outlet on a circuit different from that to which the
receiver is connected.
• Consult the dealer or an experienced radio/TV technician for help.
This device complies with Part 15 of the FCC Rules. Operation is subject to the following two
conditions: (1) This device may not cause harmful interference, and (2) this device must accept
any interference received, including interference that may cause undesired operation.
FCC Caution
Any changes or modifications not expressly approved by the party responsible for compliance
could void the user's authority to operate this equipment.
FCC Radiation Exposure Statement
This equipment complies with FCC radiation exposure limits set forth for an uncontrolled
environment. This equipment should be installed and operated with minimum distance 20cm
between the radiator & your body. To maintain compliance with FCC RF exposure compliance
requirements, please avoid direct contact to the transmitting antenna during transmitting.
This transmitter must not be co-located or operating in conjunction with any other antenna or
transmitter.
We declare that the product is limited in CH1~CH11 by specified firmware controlled in the
USA.
Generic Discussion on RF Exposure
The Cisco products are designed to comply with the following national and international
standards on Human Exposure to Radio Frequencies.
US 47 Code of Federal Regulations Part 2 Subpart J

WRVS4400N User Guide 159
FCC Statement
American National Standards Institute (ANSI) / Institute of Electrical and Electronic Engineers /
IEEE C 95.1 (92)
International Commission on Non Ionizing Radiation Protection (ICNIRP) 98
Ministry of Health (Canada) Safety Code 6. Limits on Human Exposure to Radio Frequency
Fields in the range from 3kHz to 300 GHz
Australia Radiation Protection Standard
To ensure compliance with various national and international Electromagnetic Field (EMF)
standards, the system should only be operated with Cisco approved antennas and accessories.
US
This system has been evaluated for RF exposure for Humans in reference to ANSI C 95.1
(American National Standards Institute) limits. The evaluation was based on evaluation per ANI
C 95.1 and FCC OET Bulletin 65C rev 01.01. The minimum separation distance from the antenna
to general bystander is 7.9 inches (20cm) to maintain compliance.
Canada
This system has been evaluated for RF exposure for Humans in reference to ANSI C 95.1
(American National Standards Institute) limits. The evaluation was based on evaluation per
RSS-102 Rev 2. The minimum separation distance from the antenna to general bystander is 7.9
inches (20cm) to maintain compliance.
EU
This system has been evaluated for RF exposure for Humans in reference to the ICNIRP
(International Commission on Non-Ionizing Radiation Protection) limits. The evaluation was
based on the EN 50385 Product Standard to Demonstrate Compliance of Radio Base stations
and Fixed Terminals for Wireless Telecommunications Systems with basic restrictions or
reference levels related to Human Exposure to Radio Frequency Electromagnetic Fields from
300 MHz to 40 GHz. The minimum separation distance from the antenna to general bystander
is 20cm (7.9 inches).
Australia
This system has been evaluated for RF exposure for Humans as referenced in the Australian
Radiation Protection standard and has been evaluated to the ICNIRP (International Commission
on Non-Ionizing Radiation Protection) limits. The minimum separation distance from the
antenna to general bystander is 20cm (7.9 inches).
ANSI C 95.1 (99)
This system has been evaluated for RF exposure for Humans in reference to the ANSI (American
National Standards Institute) limits as referenced in C 95.1 (99). The minimum separation
distance from the antenna to the user is 7.9 inches (20cm).
ICNIRP Limits

WRVS4400N User Guide 160
Safety Notices
This system has been evaluated for RF exposure for Humans in reference to the ICNIRP
(International Commission on Non-Ionizing Radiation Protection) limits. The minimum
separation distance from the antenna to the user is 20cm (7.9 inches).
Explosive Environment, Medical and FAA Device Information
Use on Board Aircraft
The use of wireless on board aircraft is restricted by certain regulations and airline policy.
Unless otherwise instructed by the airlines wireless devices should be turned off while on
board aircraft.
Interference to Implanted Medical Devices
A minimum separation distance of 6 inches (15cm) is recommended between portable devices
and implanted pacemakers to avoid possible interference. Please consult your physician or
medical device maker for further details.
Medical Device use
Cisco products unless otherwise specified are not registered or listed as a FDA medical device.
Therefore specific use in some unique medical applications may require additional approvals.
Please contact your Cisco sales person for further details
Safety Notices
Do not use this product near water, for example, in a wet basement or near a swimming pool.
Avoid using this product during an electrical storm. There may be a remote risk of electric
shock from lightning.
Industry Canada (Canada)
Operation is subject to the following two conditions:
1. This device may not cause interference and
2. This device must accept any interference, including interference that may cause undesired
operation of the device.
This device has been designed to operate with an antenna having a maximum gain of 3.3 dBi.
Antenna having a higher gain is strictly prohibited per regulations of Industry Canada. The
required antenna impedance is 50 ohms.
This device complies with Canadian ICES-003 and RSS210 rules.
Cet appareil est conforme aux normes NMB-003 et RSS210 d'Industry Canada.

WRVS4400N User Guide 161
Safety Notices
User Information for Consumer Products Covered by EU Directive 2002/96/
EC on Waste Electric and Electronic Equipment (WEEE)
This document contains important information for users with regards to the proper disposal
and recycling of Linksys products. Consumers are required to comply with this notice for all
electronic products bearing the following symbol:
WARNING: Risk of explosion if battery is replaced by an
incorrect type. Dispose of used batteries according to the
instructions.

WRVS4400N User Guide 162
Safety Notices

WRVS4400N User Guide 163
Safety Notices

WRVS4400N User Guide 164
Safety Notices

WRVS4400N User Guide 165
Safety Notices

WRVS4400N User Guide 166
Safety Notices

WRVS4400N User Guide 167
Safety Notices

WRVS4400N User Guide 168
Safety Notices
For more information, visit www.linksys.com.

WRVS4400N User Guide 169
US/Canada Contacts
Contact Information
Need to contact Linksys?
For additional information or troubleshooting help, refer to the User Guide on the CD-ROM.
Additional support is also available by phone or online.
US/Canada Contacts
• 24-Hour Technical Support: 866-606-1866
• RMA (Return Merchandise Authorization): http://www.linksys.com/warranty
•Website: http://www.linksys.com
•FTP Site: ftp://ftp.linksys.com
•Support: http://www.linksys.com/support
• Sales Information: 800-546-5797 (800-LINKSYS)
EU Contacts
•Website: http://www.linksys.com/international
•Product Registration: http://www.linksys.com/registration

WRVS4400N User Guide 170
ProtectLink
Trend Micro ProtectLink Gateway
Service
The optional Trend Micro ProtectLink Gateway service provides security for your network. It
checks e-mail messages, filters website addresses (URLs), and blocks potentially malicious
websites. (To purchase a license for this service, contact your Linksys reseller.)
This appendix explains how to use this service.
ProtectLink
Click the ProtectLink tab to display this screen.
Follow the instructions for the appropriate option:
• I want to buy Trend Micro ProtectLink.
• I want to register online.
• I want to activate Trend Micro ProtectLink.
I want to buy Trend Micro ProtectLink Gateway—To purchase a license to use this service,
click this link. You will be redirected to a list of Linksys resellers on the Linksys website. Then
follow the on-screen instructions.

WRVS4400N User Guide 171
How to Use the Service
I have purchased ProtectLink Gateway and want to register it—If you already have a
license, click this link. You will be redirected to the Trend Micro ProtectLink Gateway website.
Then follow the on-screen instructions.
I have my Activation Code (AC) and want to activate ProtectLink Gateway—If you have
registered, click this link. A wizard begins. Follow the on.screen instructions.
When the wizard is complete, the Web Protection, Email Protection, and License tabs will
appear.
How to Use the Service
Configure the service to protect your network. Click on the following tabs:
ProtectLink > Web Protection
Web Protection
Enable URL Filtering—To filter website addresses (URLs), select this option.
Enable Web Reputation—To block potentially malicious websites, select this option.
URL Filtering
Reset Counter—The Router counts the number of attempted visits to a restricted URL. To reset
the counter to zero, click Reset Counter.
For each URL category, select the appropriate Filtering option. If you want to filter a sub-
category, click + to view the sub-categories for each category. Then select the appropriate
Filtering option:
Business Hours—To filter this URL category during the business hours you have specified,
select this option.
Leisure Hours—To filter this URL category during non.business hours, select this option.
Instances Blocked—The number of attempted visits is displayed.
NOTE: To have your e-mail checked, you will need to
provide the domain name and IP address of your e-mail
server. If you do not know this information, contact your
ISP.
NOTE: If you replace the Router with a new router that
supports this service, click I have my Activation Code
(AC) and want to activate ProtectLink Gateway

WRVS4400N User Guide 172
ProtectLink > Web Protection
Business Hour Setting
Business Days—Select the appropriate days. The default days are Mon. through Fri.
Business Times—To specify entire days, keep the default, All day (24 hours). To specify hours,
select Specify business hours. For morning hours, select Morning, and then select the
appropriate From and To times. For afternoon hours, select Afternoon, and then select the
appropriate From and To times.
Web Reputation
Select the appropriate security level:
High—This level blocks a higher number of potentially malicious websites but also increases
the risk of false positives. (A false positive is a website that can be trusted but seems potentially
malicious.)
Medium—This level blocks most potentially malicious websites and does not create too many
false positives. The default is Medium and is the recommended setting.
Low—This level blocks fewer potentially malicious websites and reduces the risk of false
positives.
Approved URLs
You can designate up to 20 trusted URLs that will always be accessible.
Enable Approved URL list—To set up a list of always accessible URLs, select this option.
URL(s) to approve—Enter the trusted URL(s). Separate multiple URLs with semicolons (“;”).
Add—To add the URLs, click Add.
Approved URLs list—The trusted URLs are displayed. To delete a URL, click its trash can icon.
Approved Clients
You can designate up to 20 trusted clients (local IP addresses) that will always have access to
filtered URLs.
Enable Approved Client list—To set up a list of trusted clients, select this option.
IP addresses/range—Enter the appropriate IP addresses or ranges. Separate multiple URLs
with semicolons (“;”). For a range of IP addresses, use a hyphen (“-”). Example: 10.1.1.0-10.1.1.10.
Add—To add the IP addresses or ranges, click Add.
Approved Clients list—The IP addresses or range of trusted clients are displayed. To delete an
IP address or range, click its trash can icon.
URL Overflow Control
Specify the behavior you want if there are more URL requests than the service can handle.

WRVS4400N User Guide 173
ProtectLink > Email Protection
Temporarily block URL requests (This is the recommended setting)—If there are too many
URL requests, the overflow will be held back until they can be processed. This is the default
setting.
Temporarily bypass Trend Micro URL verification for requested URLs—If there are too
many URL requests, the overflow will be allowed without verification.
Click Save Settings to save your changes, or click Cancel Changes to undo them.
ProtectLink > Email Protection
The Email Protection features are provided by an online service called IMHS, which stands for
InterScan™ Messaging Hosted Security. It checks your e-mail messages so spam, viruses, and
inappropriate content are filtered out. After you have configured the IMHS settings, your email
messages will be checked online before appropriate messages are forwarded to your network.
Email Protection
https://us.imhs.trendmicro.com/linksys—To set up email protection, click this link. You will be
redirected to the Trend Micro ProtectLink Gateway website. Then follow the on-screen
instructions.
ProtectLink > License
The license for the Trend Micro ProtectLink Gateway service (Email Protection and Web
Protection) is valid for one year from the time the activation code for Web Protection is
generated. If you do not provide the necessary information to activate Email Protection during
registration, please provide that information as soon as possible because Email Protection and
Web Protection will expire at the same time.
On the License screen, license information is displayed. Use this screen to renew your license,
add seats, or view license information online.
License
Update Information—To refresh the license information displayed on-screen, click Update
Information.
NOTE:
NOTE: For example, if you provide the information
needed for Email Protection one month after receiving the
activation code for Web Protection, then you will receive
only 11 months of Email Protection.

WRVS4400N User Guide 174
ProtectLink > License
License Information
View detailed license online—To view license information online, click this link.
Status—The status of your license, Activated or Expired, is displayed.
Platform—The platform type, Gateway Service, is automatically displayed.
License expires on—The date and time your license expires are displayed.
Renew—To renew your license, click Renew. Then follow the on-screen instructions.
Add Seats—Each seat allows an e-mail account to use Email Protection. To add seats to your
license, click Add Seats. Then follow the on-screen instructions.
809231.4NC-CH